立法院第11屆第3會期內政、司法及法制委員會第2次聯席會議紀錄

時  間 中華民國11462日(星期一)95分至1113

地  點 本院紅樓202會議室

主  席 牛委員煦庭

議  程 報告事項

宣讀上次會議議事錄。

討論事項

一、繼續審查委員賴士葆等20人擬具「地方制度法第七條之一條文修正草案」案。

二、繼續審查委員陳玉珍等18人擬具「地方制度法增訂第七條之四條文草案」案。

三、繼續審查委員伍麗華Saidhai Tahovecahe17人擬具「地方制度法第八十三條之三條文修正草案」案。

四、繼續審查委員伍麗華Saidhai Tahovecahe16人擬具「地方制度法第五十二條及第六十一條條文修正草案」案。

五、繼續審查委員陳玉珍等18人擬具「地方制度法第五十六條條文修正草案」案。

六、繼續審查委員李坤城等20人擬具「地方制度法第七十八條條文修正草案」案。

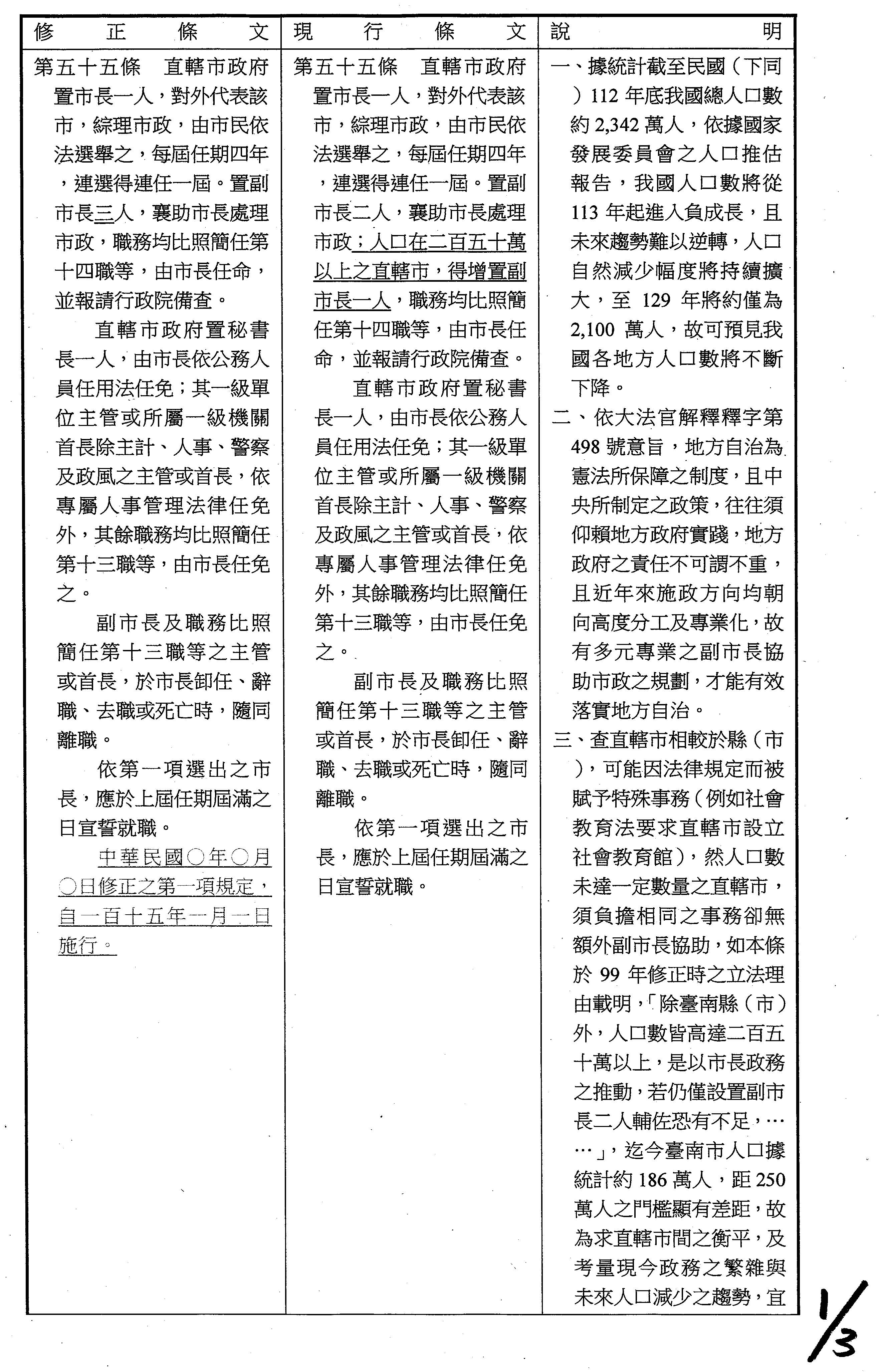
七、繼續審查委員李彥秀等16人擬具「地方制度法第五十五條及第五十六條條文修正草案」案。

八、繼續審查委員高金素梅等18人擬具「地方制度法第八十三條之三條文修正草案」案。

九、繼續審查委員魯明哲等16人擬具「地方制度法第七條之一條文修正草案」案。

十、繼續審查委員徐巧芯等21人擬具「地方制度法第五十五條條文修正草案」案。

十一、繼續審查委員盧縣一等18人擬具「地方制度法部分條文修正草案」案。

十二、繼續審查委員邱鎮軍等16人擬具「地方制度法第五十五條及第五十六條條文修正草案」案。

十三、繼續審查委員蘇清泉等19人擬具「地方制度法第三十三條條文修正草案」案。

十四、繼續審查委員黃捷等18人擬具「地方制度法第三十三條條文修正草案」案。

十五、繼續審查委員范雲等24人擬具「地方制度法第三十三條條文修正草案」案。

十六、繼續審查委員徐富癸等17人擬具「地方制度法第三十三條條文修正草案」案。

十七、繼續審查委員許智傑等26人擬具「地方制度法第三十三條條文修正草案」案。

主席:大家早安!請主任秘書報告出席人數。

鄭主任秘書雪梅:報告聯席會,出席委員12人,已足法定人數。

主席:現在開會。

進行報告事項,請宣讀上次會議議事錄。

立法院第11屆第3會期內政、司法及法制委員會第1次聯席會議議事錄

時  間:114519日(星期一)上午97分至1151

地  點:紅樓202會議室

出席委員:麥玉珍  吳宗憲  張宏陸  高金素梅 沈發惠  吳琪銘  許宇甄  黃建賓  李柏毅  王義川  王美惠  丁學忠  羅智強  蘇巧慧  黃 捷  張智倫  黃國昌  徐欣瑩  王鴻薇  吳思瑤  牛煦庭  陳培瑜  莊瑞雄  林倩綺  翁曉玲  傅崐萁  

   委員出席26

列席委員:鄭正鈐  鄭天財Sra Kacaw   蔡易餘  賴士葆  林楚茵  范 雲  盧縣一  李坤城  葉元之  謝龍介  

   委員列席10

列席官員:內政部部長劉世芳暨相關人員

原住民族委員會副主任委員鍾興華Calivat‧Gadu暨相關人員

中央選舉委員會選務處處長王曉麟

財政部政務次長阮清華暨相關人員

法務部參事廖江憲

銓敘部法規司簡任視察黃佳慧

國家發展委員會國土區域離島發展處副處長林鐘榮暨相關人員

行政院性別平等處參議郭勝峯

行政院人事行政總處組編人力處專門委員張雅惠暨相關人員

行政院主計總處公務預算處專門委員吳銘修

主  席:牛召集委員煦庭

專門委員:王俊傑

主任秘書:鄭雪梅

紀  錄:簡任秘書 王珮瑛 簡任編審 葉淑婷

   科  長 林彥明 專  員 徐雪茹

討 論 事 項

一、繼續審查委員賴士葆等20人擬具「地方制度法第七條之一條文修正草案」案。

二、繼續審查委員陳玉珍等18人擬具「地方制度法增訂第七條之四條文草案」案。

三、繼續審查委員伍麗華Saidhai Tahovecahe17人擬具「地方制度法第八十三條之三條文修正草案」案。

四、繼續審查委員伍麗華Saidhai Tahovecahe16人擬具「地方制度法第五十二條及第六十一條條文修正草案」案。

五、繼續審查委員陳玉珍等18人擬具「地方制度法第五十六條條文修正草案」案。

六、繼續審查委員李坤城等20人擬具「地方制度法第七十八條條文修正草案」案。

七、繼續審查委員李彥秀等16人擬具「地方制度法第五十五條及第五十六條條文修正草案」案。

八、繼續審查委員高金素梅等18人擬具「地方制度法第八十三條之三條文修正草案」案。

九、繼續審查委員魯明哲等16人擬具「地方制度法第七條之一條文修正草案」案。

十、繼續審查委員徐巧芯等21人擬具「地方制度法第五十五條條文修正草案」案。

十一、繼續審查委員盧縣一等18人擬具「地方制度法部分條文修正草案」案。

十二、審查委員邱鎮軍等16人擬具「地方制度法第五十五條及第五十六條條文修正草案」案。

十三、審查委員蘇清泉等19人擬具「地方制度法第三十三條條文修正草案」案。

十四、審查委員黃捷等18人擬具「地方制度法第三十三條條文修正草案」案。

十五、審查委員范雲等24人擬具「地方制度法第三十三條條文修正草案」案。

十六、審查委員徐富癸等17人擬具「地方制度法第三十三條條文修正草案」案。

十七、審查委員許智傑等26人擬具「地方制度法第三十三條條文修正草案」案。

(委員范雲、黃捷說明提案要旨。)

決議:

「地方制度法」修正草案等17案:

()第三十三條(已有共識條文)、第五十五條、第五十六條、第七十八條、第八十三條之七(含修正動議)及增訂第八十三條之十二,均暫行保留;請行政機關再行研議提出修正意見,預計二週後再次排案處理。

()討論事項所列議案,均另定期繼續審查。

散會

主席:請問各位委員,上次會議議事錄有無錯誤或遺漏之處?(無)沒有,議事錄確定。

繼續進行討論事項,請宣讀。

一、繼續審查委員賴士葆等20人擬具「地方制度法第七條之一條文修正草案」案。

二、繼續審查委員陳玉珍等18人擬具「地方制度法增訂第七條之四條文草案」案。

三、繼續審查委員伍麗華Saidhai Tahovecahe17人擬具「地方制度法第八十三條之三條文修正草案」案。

四、繼續審查委員伍麗華Saidhai Tahovecahe16人擬具「地方制度法第五十二條及第六十一條條文修正草案」案。

五、繼續審查委員陳玉珍等18人擬具「地方制度法第五十六條條文修正草案」案。

六、繼續審查委員李坤城等20人擬具「地方制度法第七十八條條文修正草案」案。

七、繼續審查委員李彥秀等16人擬具「地方制度法第五十五條及第五十六條條文修正草案」案。

八、繼續審查委員高金素梅等18人擬具「地方制度法第八十三條之三條文修正草案」案。

九、繼續審查委員魯明哲等16人擬具「地方制度法第七條之一條文修正草案」案。

十、繼續審查委員徐巧芯等21人擬具「地方制度法第五十五條條文修正草案」案。

十一、繼續審查委員盧縣一等18人擬具「地方制度法部分條文修正草案」案。

十二、繼續審查委員邱鎮軍等16人擬具「地方制度法第五十五條及第五十六條條文修正草案」案。

十三、繼續審查委員蘇清泉等19人擬具「地方制度法第三十三條條文修正草案」案。

十四、繼續審查委員黃捷等18人擬具「地方制度法第三十三條條文修正草案」案。

十五、繼續審查委員范雲等24人擬具「地方制度法第三十三條條文修正草案」案。

十六、繼續審查委員徐富癸等17人擬具「地方制度法第三十三條條文修正草案」案。

十七、繼續審查委員許智傑等26人擬具「地方制度法第三十三條條文修正草案」案。

主席:本日審查之法案業經本會於114519日第11屆第3會期第1次內政、司法及法制委員會聯席會議決議,另定期繼續審查,爰此本次會議繼續進行審查。

報告聯席委員會,因為今天我們有收到關於第五十五條及五十六條新的修正動議,現在議事人員正在印發,在印製的過程中,先請議事人員針對新增的修正動議進行宣讀。

委員許宇甄(陳超明)等修正動議:

委員張宏陸(李坤城)等修正動議:

委員牛煦庭(李彥秀)等修正動議:

提案人:牛煦庭  許宇甄  徐欣瑩  張智倫  丁學忠  高金素梅 黃建賓  麥玉珍  鄭天財Sra Kacaw   陳玉珍  李彥秀  

主席:報告聯席會,我們現在延續上次會議的決議,進行暫時保留的條文協商,現在進行逐條協商。

大家資料都拿到了嗎?

王委員美惠:有。

主席:我們一條一條來處理,第七條之一提案人連續兩次沒來,我們就不予修正,有沒有問題?好,謝謝。

第七條之四一樣,提案人沒有來,三次了,我們就不予採納,可以嗎?

王委員美惠:好。

主席:第三十三條上次基本上達成共識,就照委員會審查版本通過,可以嗎?

王委員美惠:好。

主席:有簽字了,有婦女保障,應該大家都有了,我們就確定了,好不好?委員會審查完的版本。

王委員美惠:召委,因為上上禮拜有的沒來,如果需要補充的,印給他們一下,好不好?

主席:桌上應該有吧?對,桌上有啦。好,應該沒有問題,我們今天就速戰速決,好不好?

王委員美惠:好。

主席:第五十二條一樣,提案委員不在場,我們就不予處理。

第五十五條、第五十六條有修正動議,我跟大家先簡報一下,就是上次我們討論第五十五條跟第五十六條,基本上就是副市長跟副縣長的配套,上次大家在討論說是不是有因人設事或量身打造的問題,我們在這邊其實講得也蠻清楚,是因為財政收支劃分法明年上路之後,地方事權增加,所以人員應該要增加,讓地方政府好做事,這一次陳超明委員有提修正動議,他談的是副秘書長的部分,我們先請他發言,待會李彥秀委員及本席提出的修正動議,我也來做補充發言,好不好?先請陳超明委員。

陳委員超明:首先謝謝主席,關於多設一個副市長、副縣長,我們原則都是全力的支持,今天我特別在修正動議裡面提出「得置副秘書長一人」,可能我的經歷比較特別,我不是倚老賣老,我從省議員選到立法委員都是選全縣的,給我感觸非常深,選舉時候都市的路都很平,但是非六都的地方,山上哪個地方要跑,譬如苗栗,我由北跑到南大概要五十分鐘到一個小時的車程,當初是全縣境的選舉,現在百姓對於政府的要求越來越多,大家都曉得,不管市長、縣長或是兩個副市長在跑行程的時候要面面俱到,而秘書長占了一個很重要的地位,普通如果只有一個縣長、一個市長、一個副縣長,那實在跑不來,秘書長有時候都要出去,但是秘書長是縣市政府裡面負責決策的,那我想在這個地方,如果能多設一個副秘書長,尤其新修正的財政收支法劃分法施行以後,我相信對於市政府或縣政府的幫忙很大。我希望這一點不要以人數的多寡為考量,面積才最重要。我實際講,選舉期間我南北奔波,現在分成兩個選區,大概三個月我就要換一次輪胎,你沒跑過鄉下不知道,跑來跑去實在要費很大的心力。今天我要請內政委員會能增設一個副秘書長,但是用「得」,由縣政府去決定,這樣看各位委員能不能考慮一下?

主席:好,還有委員要補充意見嗎?我們第五十五條、第五十六條一起討論好了,因為這樣比較快。我跟大家說明一下第五十五條、第五十六條我們這邊的修正動議,因為上次我們討論到到底狀況是怎麼樣,那我們講說既然是因應財政收支劃分法,概念其實很單純,基本上六都就是固定置副市長三人,但是有所謂的日出條款,因為現在財劃法預算要編等等,基本上其實就是明年才上路,那副市長三人的機制上路的時間,我們就一樣押在明年的11號,讓它完全齊平,因為執行新的預算、增加新的事權,都是在明年初開始,我們就不要因人設事,就在那個時候才開始做制度的調整,這是第五十五條三個副市長加日出條款。第五十六條的部分,因為財政收支劃分法修正之後,也不只是直轄市的任務變多,縣市政府的工作一樣變多,所以也就不要分了,就是每一個縣市都是兩個副縣長,加上剛剛陳超明委員提的是不是得置副秘書長一人,我們一樣統一由明年11號,配合財政收支劃分法新的預算一起上路,這是我們國民黨黨團這邊提出修正動議的內容,那我們聽聽各位委員的意見跟看法。我們先請許宇甄委員,然後請李柏毅委員。

許委員宇甄:謝謝召委。為什麼說要再增加一位副市長,因為大家知道,地方制度法過去修法的過程,我們是在99年增加人口250萬以上的直轄市可以再增設副市長一人,15年過去了,期間都沒有再檢討過副市長的人數跟條件。但是隨著地方事務的多元跟繁雜,不管是長照、環保、工務還有城市發展事務的質跟量都大幅增加,更不要說在財劃法通過之後,地方政府要承接起更多來自中央的業務,這都是需要增加副市長的原因。

再來,現在受到全國少子女化趨勢的影響,很多居住在都會區的……不管是推動的基礎建設或規劃的城市願景、維持的都市運行,不會因為人口浮動而縮減,其實都持續需要副市長襄助政務督導市政。第二個,因為生活圈的生活型態改變,有許多通勤族雖然居住在外縣市,但每日往返臺北與新北之間,這些工作人口都需要由市政建設對其提供服務。財劃法修正後,相關預算會配合會計年度做出調整,所以我們也希望統一從明年11號起施行,謝謝。

主席:請李柏毅委員。

李委員柏毅:在討論地方制度法時我們就一直提到跟財劃法應該是一起討論,今天很遺憾國民黨委員提出來第五十五條的版本反而倒果為因,就是財劃法我已經給你多了多少錢,所以市長、副市長要增加,而且是要從11511號開始施行。請不要忘了,一開始我們在質疑這一點的時候就在說,這個就是為了蔣萬安嘛!這個就是為了蔣萬安,如果他的副市長請辭去選舉,而他不能再補一個副市長,會讓他更不會做事。所以我們還是要提出來,針對這個條款,我認為地方制度法跟財劃法,這個需要通盤討論,而不是你先把果拿走了,先把財劃法……先把臺北市增加預算了,然後就說不行、我們不能少一個副市長,我們要增加一個副市長。

而且你看今天提出來的這個修正動議是11511號開始實施,就是他的副市長辭掉之後,可以趕快再補一個,讓蔣萬安寶寶條款可以落實,在地方制度法裡面,讓他可以再補一個副市長。我覺得應該是整體討論,而不是用因人設事的方式來修法,這是我提出來的看法,跟我之前提出來的論點一模一樣。謝謝。

主席:我再補充說明一下,我覺得這用倒果為因來講是有點奇怪,難道是為了李四川跟蔣萬安所以修財劃法嗎?不是嘛!財劃法修正通過已經是一個事實了,既然是一個事實就要處理,對不對?

李委員柏毅:你如果要這樣講,那是其中一部分……

主席:你先不要打斷我,我一樣有發言的權利,好不好?

李委員柏毅:你如果要這樣講是……

主席:我等一下會給你發言的時間,你等我一下,好不好?這是第一個。那第二個,上次我們……

李委員柏毅:你如果要這樣講,那是其中一部分而已。

主席:上次我們在委員會討論,是不是就有人講,只要修正完之後,馬上就有李四川辭職的問題,然後怎樣、怎樣地,我們始終的立場,都是因為財政收支劃分法,所以要處理人事員額的調整。為了讓這件事情更確定也更完整,所以我們做了修正動議,加日出條款,其實邏輯上並沒有改變、一樣的意思,就是明年才上路。你如果不管各個縣市,你要搞選舉布局或什麼,那也要等到明年才做處理,對不對?今年馬上辭職,那也就是遇缺不補,對不對?日出條款的原因就是要對齊財劃法真正上路的日期,好不好?我再次補充說明。

王美惠委員要先發言嗎?

王委員美惠:主席,我的意見是,有這種想法,說實在的因為明年11號剛好包含在這屆縣市長期間,所以大家會這樣想。我說我們為什麼不等這屆過了之後,就新任的再有這個想法?因為我覺得每一個想法我們都要尊重,以我嘉義市來說,在我看來,你們怎麼討論嘉義市都沒有增加,嘉義市的面積很大,市長要走、副市長要走,說實在也很辛苦,為什麼?嘉義市也沒有比別人還小,沒有!因為那是另外再修的才有,原本都沒有看到啊!是現在才有。所以我給大家做個參考,我們也不能浪費國庫的錢,財劃法不是分一分說要增設副市長還是多什麼,我覺得讓百姓這樣想也不好。剛才柏毅說的是大家有這個想法,若有這個想法我們要怎麼去解釋得更清楚一些?我的主張是覺得,如果這屆過了再處理,是不是大家比較不會感覺有可能因誰而訂這個法條?以上。

主席:許宇甄委員,然後是黃捷委員、蘇巧慧委員。

許委員宇甄:謝謝召委。謝謝民進黨委員什麼都想到蔣萬安,為蔣萬安設想。我們今天做地制法的修正絕對不是因人設事,而是針對整體考量,包括我剛剛提到的,臺北市在人口多的時候推動的基礎建設、規劃的城市願景、維持的都市運行,不會因為人口浮動而縮減,所以當然需要持續有一個副市長來襄助政務督導市政,這也是我們今天特別提出來的,而且不是只有臺北市,六都我們都希望有三位副市長襄助。再來,我們都知道,雙北很多不管是從桃園來的、新竹來的,甚至基隆來的,都是通勤人口在臺北市工作,它整個規模其實還是需要市政建設對其提供服務。所以我覺得這個部分,我們就是很就事論事地針對地制法的修正做討論,希望不要再去扯什麼個案、因人設事。謝謝。

主席:黃捷委員。

黃委員捷:我的想法是,如果真的是因為財劃法要一起討論的話,其實在去年下半年的時候就應該要跟財劃法一起討論了,畢竟我們當時也不斷呼籲,地方制度法裡面事權的事項跟財劃法的這個錢應該是要一致來討論的。但非常可惜的是,去年下半年我們看到的就是國民黨不斷過水式地這樣子通過、不斷加速地把財劃法通過,甚至也不聽各縣市的意見,包括我們南部縣市,導致於南部縣市像高雄市是在財劃法裡面受傷最重的,因為增加的預算最少。那現在你跟我說因為財劃法修了,所以我們才要來修地方制度法,是不是太慢了?

包括地方事務的一些事項其實早在去年就應該討論,我們現在要討論可以,那是不是把所有的包括哪一些事權要重新分配的地方都拿出來討論啊?怎麼會現在只討論的是為了一個副市長,然後就說是因應財劃法,聽起來其實有一點牽強。我認為要討論事權分配可以,那我們重新把財劃法裡面到底哪一些錢重新撥給地方了、哪一些事權應該要在地方制度法裡面,一項一項地拿出來討論,我覺得都可以,但不可以單單討論要增加三個副市長的這件事情。因為這樣很明顯是為了要包裝,剛剛說的只是為了要讓蔣萬安有第三個副市長可以保護,我會覺得這很明顯是在保護蔣萬安,所以我們說它是一個蔣萬安條款其實也非常恰如其分,這個就是大家質疑的。如果要讓大家覺得這是公平、合理,而且不是因人設事的一個考量,那我覺得日出條款不應該從明年開始,最少、最少也是從下一屆開始!你要說服大家說:沒有、我不是為了要保護蔣萬安。那至少明(2026)年下半年縣市長選舉後,自新的一屆才開始生效,這樣是不是比較合情合理?

再來我還是講一下,其實過去地制法裡面要不要設幾個副手,都有一個非常具公平性的考量,我們會看直轄市、縣市裡面的人口數,所以人口數是一個非常明確的指標,也非常地公平,現在如果我們修法,直接把人口數這個指標拿掉了,至少也要拿出一個可以說服全國人民的參考指標吧!我們到底是依據什麼樣的指標來訂定要幾位副市長呢?而不是一概而論,不論你的縣市人口是180萬還是400萬,通通都有三個副市長,這樣對於事權的分配真的有幫助嗎?

我給大家舉一個例子,其實韓國有6個廣域市,他們的廣域市大概就是我們的直轄市,韓國的法律裡面規定,如果你是廣域市,你就有兩個副市長,如果你的人口超過800萬,才可以有第三個副市長,其實很多國家也都是這樣訂定的。像是我們直轄市等級的城市裡面都會設一個人數的門檻,沒有說什麼一律都是三個人這麼死板,這樣對城市的治理有幫助嗎?我反而要打一個問號。所以我希望大家可以參考,包括國際的經驗也好,包括我們過去訂定地方制度法的過程也好,我都認為人口數是一個非常公平而且行之有年的指標,希望大家可以把人口數這個指標留著,謝謝。

主席:謝謝。對於第五十五條、第五十六條大家還有什麼想法嗎?

蘇巧慧委員請。

蘇委員巧慧:謝謝主席。我想今天在修法的部分,雖然我們看起來很認真在討論這個地方制度法的修正,但我還是覺得很遺憾,這一屆立法院的修法品質,去年度在修國會擴權法案的時候我們看到的就是吵成一片的狀態,這一會期我們好不容易可以安安靜靜坐下來了,可是認真來看我們的修法,我們其實並沒有把它整套縱向、橫向的所有方方面面一起考慮,乍看之下這個條文好像不錯,可是實際上你回去看,對應其他的事務,其實並沒有達到配套完整的說法。

為什麼會這樣說呢?大家可以看嘛,以現在中央、地方在處理權責的事務來說,之前的財劃法是地方從中央拿走了錢,現在地方制度法是要人,可是從頭到尾到現在一年多的時間,我們有討論事務、事權怎麼分配嗎?其實完全沒有啊!事情沒有分配好卻拿走了錢、增加了人,這到底是要處理什麼?未來國家的事務從中央到地方到底要怎麼分?這件事情其實沒有被討論過,這就是今天最可怕的地方,所以有關我們的立場,外界會說你們民進黨如果有意見為什麼不提出版本?各位,我們的版本其實從頭到尾、從去年到現在自始至終都是主張所有相關的法條都應該一起討論,討論好之後,所有的法案才下去一併修正。所以我們的立場就是不應該一段、一段鋸箭式地、沒有中心思想地、沒有配套地討論,這是我們的版本、這是我們的想法,要一以貫之啊!你如果說其他性別等等的,對啊!我們大家就一起來討論,這無涉中央、地方事權、事務的劃分嘛!所以我覺得在這裡我們要再一次地提出、再一次地對大眾說明本黨的立場是什麼,這是第一件事情。

第二件事情,其實剛剛也有委員說,國民黨提出的版本絕對不是因人設事。各位,大家都知道有因才有果啊!你為什麼要修這個,一定是有起心動念,有起心動念大家很明白的是,現在實務上是什麼,就是臺北市的狀況可能要發生變動,所以臺北市委員率先提出了這樣的修法版本,也難怪大家會認為這就是臺北市的特定條款,就是這麼清楚。所以臺北市的特定條款對其他的縣市有沒有保護?會不會像財劃法修完了以後又獨厚臺北這些本來就已經不錯的縣市?我再再地說,如果你要一起考量的話,那新北市加上人口指標,250萬就可以有三席,我們新北市有400萬,是不是要有四席?當然可以考慮啊!國民黨在新北也有六席委員,他們怎麼沒有提出這種版本,在國民黨內就已經進行討論,成為國民黨的共識?這反而是國民黨的新北市委員應該要負的責任啊!

本黨的立場在這裡,我要再次聲明,我們是所有法案要有配套一起討論的,這是我們的立場,所以你單單在這裡要加上第幾席、第幾席,這也是國民黨新北市委員應該要率先提出的啊!所以在這裡我們還是認為這樣絕對是一個因人設事的修法,這是無庸置疑的。今天如果也是用表決通過的話,那這個條款就確實是為臺北市量身打造的。

主席:好,你先讓我說明一下,好不好?我們再接著發言可以嗎?

蘇委員巧慧:可是你是主席耶!你可以兩種身分切換噢!

主席:對啊!不然怎麼辦呢?我一向很有效率,你放心。

蘇委員巧慧:你可以說,沒關係,我現在先撇除主席的身分,回復我個人的……

主席:對,我撇除主席的身分。

蘇委員巧慧:對。

主席:我說明一下,然後我們再繼續。到底為了什麼而修這個法,就是很清楚嘛!財劃法的修正通過本來就是個事實,剛剛巧慧委員講到事權會怎麼變換,但不管會怎麼變換,我相信大家都有概念,一定是地方的事變多嘛!

黃委員捷:哪些事情變多?

主席:不管是哪些事情要變多,地方的事都會變多嘛,對不對?

黃委員捷:沒有,這個很重要。

主席:所以這個一定會討論,而且也一定會移轉,我想是這樣啦!所以我覺得,不管怎麼樣,這是可以被處理的嘛!對不對?我覺得大家講不同的意見,沒有關係啦!

第二個是,我其實滿希望看到不同委員如果有想法就提不同的版本,包含新北市要不要有新北市條款,我覺得這就很好啊!只要大家願意提到這個地方,我主持會議本來就是大家可以充分表達,然後把各自的意見留在紀錄裡,這其實是大家期待也希望看到立法院的樣子,我就儘量成就這件事情。所以今天這個條文也許不會有共識,如果不會有共識本來就是照議事規則交黨團協商處理,其實也就可以了。但是沒關係,我今天就趁著這個機會,大家針對第五十五條、第五十六條這兩個條文充分地發言,留下我們內政委員會的審查紀錄,OK嗎?

蘇委員巧慧:好。

王委員美惠:好。

主席:剛剛應該是宏陸召委先。

張委員宏陸:沒關係啦!

主席:沒關係嗎?請吳琪銘委員。

吳委員琪銘:召委,針對第五十五條、第五十六條,第五十五條的副市長要增設一個其實我是不反對,但是何時要實施呢?因為過去我們在修法的時候你說議員三分之一就要有一個女性,我們適用的時間是在1192030)年,你這樣才能……不要說到了選舉為人而設,我們可以來討論也可以來通過,但是時間上本席是建議可以設在119年,跟議員選舉同步,因為縣市長跟議員都要同步選舉嘛,是不是這樣?這是我的看法,希望召委可以裁示,謝謝。

主席:謝謝吳琪銘委員。

接下來我們請李坤城委員。

李委員坤城:謝謝主席。我先講第五十六條好了,第五十六條現在的修正動議是可以設置副縣市長二人就對了?

主席:對。

李委員坤城:如果是在125萬以上會再增設一人嗎?是這個意思嗎?沒有?就是兩個人嗎?

張委員宏陸:對啦!

李委員坤城:不管人口數多少?

主席:原則上是兩人,我剛剛問了一下提案委員,因為我有注意到這件事情。

李委員坤城:因為他是說……

主席:他沒有把那個條文拿掉啦!

李委員坤城:什麼?

主席:他沒有把125萬那個……如果固定兩人,後面那個條文其實就不用了,這樣整個法律的結構才會對稱。

李委員坤城:對,因為我這樣看下來,好像在125萬以上還要增置……

主席:對,那個沒有拿掉會混亂,所以那個要把它拿掉。

李委員坤城:所以是……

主席:你講的是對的。

李委員坤城:所以是二個還是三個?

主席:二個。

李委員坤城:二個嘛!所以這個應該要修嘛!

主席:要修,我們就先討論嘛!大家有不同意見,最後再形成版本,好不好?

李委員坤城:第五十六條的這個比較單純,我先講一下。

主席:謝謝坤城委員的提醒。

李委員坤城:我對第五十五條的意見也是,如果你不要讓人家覺得這是因人設事,其實就是明年1225號以後再設,我覺得大家就不會覺得這是為了蔣萬安或是李四川。如果怕外界有這個疑慮的話,我是覺得,如果要設三個,那就設三個,等到明年1225號跟新的直轄市市長一起上任,我覺得這樣大家的意見可能會比較少一點,謝謝。

主席:謝謝坤城委員的提醒。這個我說明一下,第五十六條的部分,如果要提修正動議的話,文字會再調整,因為現在也不是只增加直轄市的副市長,縣市我們也統一設二人,這樣……

黃委員捷:我有意見,我們講一輪之後也要讓部長說明。

主席:會,可以,沒關係。剛剛美惠委員有講嘉義的部分,對不對?所以我們講縣市的部分也會變成二人,既然變成二人,其實就沒有所謂的人口條款,所以到時候這個文字會再調整及修正,這個我跟大家做一下報告。

至於日出條款的部分,容我再次說明,就是總要有理由。比如我們上次討論的第三十三條,性別保障名額之所以要拉到2030年才上路是因為三席等等的選區其實牽涉政黨的布局,政黨的布局本來就有人才拔擢,那就需要時間培養,它馬上上路必然會造成衝擊,所以那個原因與結果是很清楚的。同樣,我們今天去講副市長的部分也是一樣,是因為財政收支劃分法,所以它如果延到比如2026,甚至更久之後,當然以這兩年來講,其實就會有問題,好不好……

李委員坤城:沒有,主席,不好意思,我打斷一下下就好。

主席:沒關係、沒關係!

李委員坤城:在這整個提案說明裡面,完全沒有提到財劃法,整個說明裡面都是講人口,根本沒有提到財劃法,財劃法是後來你自己講的,我看提案說明裡面根本就沒有提到財劃法這件事情。

主席:好,還有誰要補充嗎?

請張宏陸委員。

張委員宏陸:我覺得我們修這個法茲事體大!剛剛大家講過的我都不再重複了,不過直轄市或是縣市要增加一個副市長或副縣長,我認為總要有一個理由,現行條文還有說人口在250萬以上得增設,而現在不管如何,直轄市就是三個,也不管如何,縣市就是二個,我覺得這裡面完全沒有標準,也沒有依人口,也沒有依面積。我覺得我們在訂法律要對得起全臺灣的人!我不要指明縣市,有的縣市連10萬人都沒超過就設二個副縣長,他的事情有那麼多嗎?你去看很多大企業,他有設一堆副董事長嗎?人家企業的營運也都很好,對不對?我覺得這個不能夠齊頭式的平等去做,講句難聽一點的,很多縣市的人口才幾萬人也設二個,坦白講,立這個法我會覺得愧對立法委員的職責,全部都是二個,我覺得沒有一套標準在,這個大家要思考一下。

再來,日出條款或什麼的,我個人真的覺得也都不用吵了,就下屆或下下屆。這一屆的話,大家都會覺得為了誰、為了誰,如果我們是立一個法,不是為了誰,我們為了長治久安,就下屆或下下屆,也讓全臺灣人知道以後就是這樣,之後他在投票的時候就會知道這次投了哪個人,他有可能會選誰當副市長或副縣長,這也是給人民一個選舉的權利,我覺得從這兩方面來思考會比較好。不然,完全都沒有一個標準,就說直轄市三個、縣市二個,我真的覺得不應該!像剛剛巧慧也有講,人口400萬的與人口兩百多萬的、一百多萬的都一樣,反正只要是直轄市就是這樣,我覺得大家要再思考一下這一點,我先這樣子發言,謝謝大家。

主席:請許宇甄委員。

許委員宇甄:謝謝召委。我再次的說明,為什麼我們主張明年11日就要施行?為什麼我們會提出這樣一個施行日期?因為大家都知道,財劃法已經25年沒有修正過了,這次剛好財劃法修法過後,其實有很多事權需要重新調整及分配,還有相關的預算會配合會計年度做出調整,當然也給縣市政府檢討現在的副市長或是副縣長業務督導分工的時間,所以為什麼我們會主張從明年11日開始施行,就是因為剛好因應財劃法的修正,以上,謝謝。

主席:謝謝。還有委員要補充嗎?請黃捷委員。

黃委員捷:我希望等一下可以讓部長說明一下,就是針對所有委員的發言,畢竟行政單位還是要對於這個做出說明。

我還是再補充一下:第一個、到底財劃法與我們今天修的地方制度法有沒有明確的關係?這個大家可以看一下今天的提案說明,其實在說明欄裡面完全沒有提到財劃法,完全沒有提到財劃法!所以財劃法修完之後,才來跟我們說要修地方制度法,這本身就非常的牽強。再者,如果是因為修財劃法才來修地方制度法,我們要修的內容應該是事權的分配,應該是業務的需求,應該是要讓大家知道當初因為修了財劃法,我們就應該一併拿出來討論,到底哪一些業務分配接下來地方要自己執行,但是都沒有,當初的討論沒有,現在的討論也沒有!現在在討論的是什麼?我們在討論到底要不要所有的直轄市都有三個副市長。如果真的是因為財劃法,我們就先討論錢及事情到底怎麼分配,解決了之後,再來討論人,也就是第三個副市長要不要有,好不好?這是第一個。

再來,其實我剛剛已經講得很明確了,希望等一下部長再多說明。就是到底縣市裡面要有幾個副手是不是需要一個公平客觀的依據?像我剛剛講的,國際上諸多城市都是利用人口數來作為依據,或者是它的土地面積,這是一個非常務實的考量,你總要有一個客觀的依據告訴人民說人民給的納稅錢會用來增一個副市長,是因為這裡人口很多,所以需要多一個副手來處理這一塊;或者是因為這邊土地特別大,跑不完,所以需要有更多主管機關來照顧這個面積遼闊的土地,因為有這樣的依據,所以才去新增一個副市長,但是在這個提案說明裡面,都沒有看到相關的理由,所以我至今仍然不知道為什麼臺灣的所有直轄市都必須要有三個副市長,理由是什麼?看不出來!所以我們才會合理的懷疑是因人設事,如果你們覺得不是因人設事,要給我們一個理由,到底為什麼要拿人民的納稅錢去多養一個副市長?並沒有告訴我們為什麼要放這個位置、要多增設這個官位,難道不是為了蔣萬安嗎?我們看起來就是!如果不是的話,要講清楚。

最後,我就講日出條款,怎麼會是明年11日開始實施呢?要也是明年底1225日新的一屆才開始,這是最公平,不會有涉己事務的問題。以上是不是可以先請部長來跟我們說明一下,就是這個依據到底是什麼?用人口數好不好?如果不用人口數,用什麼當作標準比較好?再來,多養一個副市長要多少錢?這個要不要也跟大家說明一下?可以嗎?謝謝。

主席:謝謝。在部會說明之前,我先再補充說明一下。反正我看到底什麼時候要日出確定是沒有共識,雙方各執己見,再講下去也沒有結果,反正各自都有留下紀錄,我們就是認為要配合事權來做調整,對不對?好不好?

再來,我說明一下業務的部分,其實在各個地方政治的實踐上面,不管是直轄市或縣市,副市長或副縣長的業務基本上就是督導各局處,第二個是做跨局處的政策協調,現在財劃法修正通過,各局處的業務會增加,所以我們希望多一點人手處理這件事。剛剛很多委員有講,比如人口的部分,大家可能略有不同,可是我稍微查了一下,不管是人口或是面積,大家在局處的數量基本上都是滿編的狀態,即便像苗栗、金門,也都是接近20個局處室,如果我沒有了解錯,我剛剛查了一下,都是差不多20個局處室。現在直轄市大概是三十幾個局處室,如果設三個副市長,一個人督導大概十個左右,並進行橫向協調,縣市大概也就二十個左右,就設二個副縣長。我覺得大家去查一下,是從這樣子的一個角度來做切入,一樣,大家的說明我們就留下紀錄。

我們請行政機關做一下補充,除了剛剛委員的疑問之外,另外我想特別請內政部或人事總處說明一下有關於副秘書長的部分,因為我剛剛看了一下,現在的條文好像沒有特別去講副秘書長,可是實際上各個縣市政府也好,直轄市政府也好,也有副秘書長,所以這個東西的實踐是什麼,是不是說明一下,好不好?可以相關說明的就一併處理,好不好?謝謝。

劉部長世芳:謝謝召委、謝謝各位委員的關心。根據剛剛幾位委員的發言,我做一下總結,就是有關直轄市、縣市副首長要增設一名副縣長或副市長的部分,大概是這樣子,提案委員有徐巧芯委員、李彥秀委員、陳玉珍委員跟邱鎮軍委員,現在加了臨時提案的修正條文是陳超明委員。我先跟大家報告一下,目前我們現行的法律所提到地方制度法是按照人口比例來設縣市的副縣市長,如果按照現在提案的影響,就是在直轄市裡面,桃園市、臺南市可以增加一位副市長,這是李彥秀委員的版本,臺北市是維持三位副市長,但是大部分的副市長到目前為止應該全部都是政治任命,也就是都是政務副市長。有關全國的部分,如果按照陳玉珍委員的版本,是增加了十六位副縣長,李彥秀版本的話,是增加七位副縣長,這些包括彰化縣、屏東縣、新竹縣、苗栗縣、嘉義縣、南投縣;而邱鎮軍委員版本的話是十位副縣長,因為他有加入土地面積,為宜蘭縣、新竹縣、苗栗縣、彰化縣、南投縣、雲林縣、嘉義縣、屏東縣、臺東縣跟花蓮縣,這部分提供給各位委員參考。

目前包括日本或是韓國的案例,他們還是以人口為準,也沒有錯,到目前為止,現行條文裡面是以人口來做主要的決行標準,最主要還是因為各縣市不管市長或是縣長,他們都是民選,我們在民選時的選票還是要以當地設籍的戶籍為主,而不是流動人口,所以這也是提供另外一個在決行標準上面比較相對客觀的部分。

再來就是剛剛苗栗縣陳超明委員所提的設副秘書長的部分,有關於設秘書長是幾職等,我請人事行政總處或是銓敘部來說明,陳超明委員所提到的設副秘書長一人,看起來應該是政務任命,而不是常務任命。現在我們的地方制度上有關人口的部分,在每個縣市政府,大家都知道有一個職稱叫「參議」,它設在那個地方通常都是縣市長調節人事所需,也就是說,如果他的高階文官不管是事務或政務官有出現狀況的話,都會移到參議職,如果現在就加設一個副秘書長的話,參議職可能就會被取消。同時在一般非直轄市這些縣市所提到副秘書長的職等通常都是十一職等,而不是十二職等,各位委員在討論的部分,以上幾個現行狀況提供給大家參考。同時,剛剛黃捷委員有提到,增設一個副市長要多少經費?只有副市長一個人,沒有其他的秘書,我們的設算大概是700萬元,如果是非直轄市的話,設算大概是500萬元以上。

主席:其他各個單位有沒有要做補充的?銓敘部有在嗎?

劉部長世芳:銓敘部有來,兩個專門委員。

主席:來,部長有請你補充說明嗎?

劉部長世芳:不是、不是,是銓敘部,不是我們……

主席:對啊!我的意思是說,你找他的原因是什麼?

劉部長世芳:副秘書長。

主席:現在把副秘書長寫在法條裡面,看起來變成事務任用,所以就變成跟銓敘有關,是這個意思嗎?我再釐清一下,不好意思。

鄭司長英弘:跟委員報告,現在有關直轄市副秘書長的規定是在地方行政機關準則裡面規定,不是在地制法……

主席:地方行政機關準則?

鄭司長英弘:對,是在準則裡面規定,目前規定直轄市原則上是二位副秘書長,如果250萬人以上,是三位副秘書長,但是縣市的部分因為牽涉到現在秘書長是十二職等,政務任用的局處長是十二等,常務是十一等,中間好像並沒有位置,這個部分是不是請銓敘部來做說明?

主席:好,銓敘部專委有請。

張專門委員菀玲:目前依照內政部訂定的地方行政機關組織準則第十條規定,直轄市是置秘書長一人,副秘書長是二人,依照第十四條的規定,縣市政府是置秘書長一人,這個部分沒有置副秘書長。列等的部分,直轄市政府目前的秘書長是列十三到十四等,副秘書長是列十二到十三等,至於縣市政府目前秘書長的部分是列十一到十二職等,以上。

劉部長世芳:沒有副秘書長?

張專門委員菀玲:對,目前沒有副秘書長。

主席:好,我們再請蘇巧慧委員。沒關係,我們再討論一下。

蘇委員巧慧:主席,我想跟您確認一下,因為畢竟您也是國民黨的委員,我想確認的是今天國民黨……也就是許宇甄委員領銜,其實也有主席嘛!對……

主席:是我提的。

蘇委員巧慧:領銜提出的修正動議這個版本,因為剛剛你在回答李坤城委員的時候,你好像是說第五十六條裡面的人口在125萬……

主席:再做文字修正。

蘇委員巧慧:那邊會拿掉,是不是?那整段拿掉?

主席:對。

蘇委員巧慧:我想確認一下,所以國民黨委員今天提出修正條文的版本如果通過的話,也就是說,你們提案真正的意旨、你們的本意就是直轄市三個副市長,其他縣市二個副縣長,不分任何大小、不分人口、不分面積,沒有任何指標,反正直轄市就是三個,縣市就是二個,也沒有說如果超過哪一個指標之後,就可以得增什麼之類的,確定嗎?

主席:對,目前的方向是這樣沒有錯。

蘇委員巧慧:不曉得你們的理由是什麼?也可以讓我們參考一下嗎?臺灣縣市都一樣大,是這個意思嗎?還是怎麼樣?我們也可以參考一下嘛!

主席:我們先請許宇甄委員、然後李坤城委員,然後陳超明委員,好不好?

許委員宇甄:剛剛巧慧委員提到這個部分,就是縣市沒有依人口數去決定它的副市長或副縣長,其實我覺得也很好來說明啦,我們的縣市長有因為縣市大小、人口數而薪水有所不同嗎?薪水應該都一樣吧?對啊!代表他們其實要負責的事權跟他們所有的責任跟需要負擔的所有的業務是一樣的,所以縣市長的薪水才會是一樣,而為什麼到這個地方又不行了?所以針對這個部分,我們應該用全國統一的方式,我們希望直轄市的部分就是三個副市長,當然大家現在一直在講是為了臺北市來修,臺北市本來就三個副市長,不是嗎?再來,因為縣市的部分,剛剛美惠委員也特別提到他們嘉義市比較小,難道就沒有嗎?有,嘉義市也會多一個副市長,我們覺得應該是全國一致,這樣比較公平,謝謝。

蘇委員巧慧:好,謝謝主席,委員之間當然沒有什麼辯論啦,不過因為剛剛宇甄委員說人口不是重點,所有的縣市應該齊平,可是今天修正動議的說明欄全部都在講人口啊!所以我們才會有這個問題。

主席:跟人口有關的,容我補充說明一下,不好意思,坤城委員等我一下,好不好?人口的部分是這樣啦,大家其實共同面對一件事情,臺灣現在少子女化的狀況是不可逆的,你如果說過去用人口為準則,接下來幾年的時候,你可能會遇到地方在財劃法修正之後事權增加、業務增加,但是因為人口減少,反而副縣長、副市長要減少的狀況,是不是會有這樣一個問題呢?雖然人口減少確實是一個事實,如果堅持要以人口為比照標準,那也是一套標準沒有錯,但是當人口超高齡化、青年勞動力不足的時候,它難道不是另外一種治理的困難嗎?對不對?所以我覺得這就是大家意見不一樣,但我們就各自發表,留下紀錄就好,以上做一個補充說明。

蘇委員巧慧:我的意見要把它表述出來,因為我們是經過這樣對話……

主席:沒有問題。

蘇委員巧慧:我的意見是說,如果今天國民黨真的要提出這種版本,我覺得還不如你原來的就是有加上但書,後面再加上人口指標可以增減的,還比較有道理一點,你增加副縣長、副市長是一件事情,但得調挪是另外一件事情,那我是覺得原來之前有調挪的版本反而還比較好一點。

主席:好,謝謝。我們還是按照順序好不好?就是坤城委員、超明委員、宏陸委員,然後是柏毅委員。

李委員坤城:我再提一下第五十五條,在第五十五條的提案說明裡面根本沒有提到財劃法,講到財劃法,我真的是滿肚子火,因為我是財政委員會的人,當初財劃法是怎麼送出去的?1分鐘就送出去了,我們就說:陳玉珍,你不要送出去,我們是不是在財劃法送出去之前先討論一下各縣市政府的事權要怎麼處理?可是完全沒有討論啊!就在1分鐘之後就把財劃法送出去了,沒有討論各縣市政府的事權如何因為財劃法的修正來做調整,那你現在丟出這個版本,說因為財劃法修正通過了,所以我們要增加副市長,這沒有道理,說不通嘛!因為剛開始在我們財政委員會討論的時候,根本就沒有提到在財劃法通過之後各地方政府的事權要怎麼做調整,完全都沒有,更何況在這個說明欄裡面也沒有嘛!所以我覺得不要用這個財劃法來包裝臺北市不管是蔣萬安或是李四川的問題,如果要杜悠悠之口,我覺得就是把時間調到明年1225號之後,跟著新的市長上任一起實施,我覺得這樣爭議就會比較小一點。

主席:好,謝謝坤城委員。

我們請陳超明委員。

陳委員超明:我剛剛聽了以後覺得很意外,我們城鄉差距太大,像在六都邊緣警察局的分局長,他的官銜比我們非六都最主要的警察局還要大,難怪大家都想往那邊升,這是第一點不公平的地方,現在部長也在這邊仔細聽,我以前提這個問題,警政署說:你不要提,我們的人要升官。那為了警政和諧的關係,我說:好啦!聽你的。但是我始終覺得非常不公平,我先點出這一點。第二點,剛剛我又聽到六都有兩個副秘書長,但是部長又跟我講了一句話,如果非六都多了一個副秘書長,參議就會被取消掉,我不曉得這個道理是從哪裡來的,你也了解參議的作用,那多一個副秘書長,其實人才最重要,薪水不是最重要的,薪水是給大家的,所以問題不是他講的那個薪資,我們是要選有能力做事的人,像六都就有兩個副秘書長,非六都的縣市就比較可憐,我們跟人家繳的稅都一樣,所以多一個副秘書長是應該要予以同意,不是六都人口多就全部往那邊跑啦!我希望大家要體諒這一點,也希望各位委員了解這一點,不然城鄉的差距會越來越大。

主席:好,先請柏毅委員,然後宏陸委員,好不好?

李委員柏毅:之前對地制法跟財劃法沒有做整體的討論,財劃法是強行通過的,現在又要來討論地制法要怎麼樣,我就不再贅述了。但是國民黨今天提這個修正動議,我要講難聽一點,真的是遮遮掩掩,在最後一段寫「自一百十五年一月一日施行」,你知道嗎?臺北市現在人口低於250萬,內政部也不會要求臺北市要從三個副市長改成二個副市長啊!到明年11號臺北市的人口還是少於250萬的話,請問內政部會要求臺北市從三個副市長改成二個副市長嗎?也是不會啊!除非有人辭職,如果有人辭職,你才不能補嘛!所以你又把這個補進來,在這個條文這樣寫的意思是要說什麼?就是為了蔣萬安。我們還是要表達我們不要因人設事來討論,當然後面還有縣市不分人口要增加成二個副縣長,我覺得這個更需要討論,謝謝。

張委員宏陸:我還是要提醒各位委員一下,我們在修一個法,剛剛大家講的理由或什麼的,其實一個法要長久去運作,我們不是說現在的事情怎麼樣、怎麼樣,這個法一修,可能就要有20年、30年、50年的時間去適用,不可能今年修了,然後隔了一、兩年又來改,所以我覺得還是要有一個標準,像面積或是人口,以前舊有的條文就是以人口為準,而且人口其實是全世界大部分國家設置副首長的一個最基本的標準,我覺得這個標準要在,我要提醒大家,我必須在這邊講,身為新北市的立法委員,如果照你們的條文通過,哇!你是欺負我們新北市啊?你必須要承擔這個後果,你會欺負我們新北市喔!因為你沒有一個標準在,像以前舊法規定250萬以上可以增設或什麼的,其實你去看全世界關於副手的條文,大概都有這些規定,你去看東京都,有一千多萬的人口,那他們就沒有一個標準嗎?以我們現在這樣子來講,人口5萬以下的是兩個,250萬、300萬的也是兩個,我記得人口一百多萬的彰化未來也是兩個,如果你這個條文通過了,彰化也是兩個啊!即使人口很少也是兩個,我覺得這一點要思考,對不對?一個和尚挑水喝,三個和尚沒水喝,那你一直設更多、一直設更多,照這樣來講,好像可以做得很好,可是真的是這樣嗎?我再強調一次,不是人多就一定可以辦好事情,但是我覺得那個標準一定要在,不要以後人家來看這個修法,罵我們這一屆內政委員會的委員連一點標準都沒有,然後就這樣通過,我擔心的只有這個,我常常說我們的立法要讓人家可以檢視,所以我覺得大家要再思考一下,因為還有時間可以討論,大家再思考一下。

主席:好,謝謝。我看大家發言都差不多了,顯然要在今天達成共識是蠻困難的,還有委員要發言嗎?還是我們往下走?往下走好不好?我是建議第五十五條、第五十六條保留,就送政黨協商處理,好不好?這樣子我們今天也可以早一點完成其他的條文,因為其他條文進度應該比較快,比較有機會在委員會討論的時候可以達成共識,我徵詢大家的意見,可以嗎?

蘇委員巧慧:好。

主席:我們對這兩條就保留修正動議的部分,可以嗎?我們對版本做精簡,我覺得剛剛很多委員的提議都非常好,其實我們也蠻希望可以變成具體的版本,比如說,你們如果很堅持要用人口為標準,那怎麼樣定出一套好的標準,也可以在協商的過程中變成版本提進來,大家來做討論,我想這也是可以解決事情的方法,好不好?

對於第五十五條本席所提的修正動議、第五十六條本席跟陳超明委員所提修正動議,我們就送政黨協商。

第六十一條現在有修正動議,本來我們應該是不處理,但是我有講我們儘量都保持開放,今天張宏陸委員提出修正動議,請宏陸委員先說明好不好?

張委員宏陸:由李坤城委員說明。

主席:可以,請李坤城委員。

李委員坤城:謝謝主席,謝謝宏陸召委。我本來的提案是第七十八條,後來我有跟內政部討論過,我的這個條文是涉及到戶籍的問題,就是因案停職的話要不要給薪水,然後內政部是建議再修正第六十一條,因為第六十一條是有關於俸給的部分,如果放在這邊的話,在體例上會更好,我接受內政部的建議,所以我把我的第七十八條修正條文改成第六十一條的修正動議,就是放在這邊,那內容是一樣的,就是如果違反公職人員選罷法第一百十七條第一項的規定,在停職期間不得發給薪給,然後如果按照相關規定復職之後就予以補發,這跟我所提第七十八條修正條文的內容其實大致是相同的,只是說按照體例把它放在第六十一條關於俸給的部分,內容是一樣的,就是如果一審因案停職的話,我們就不發給俸給,然後復職之後再補發,以上說明。

主席:好,謝謝李坤城委員的說明。各位委員有想法嗎?我先問一下,我有一個小問題,基本上方向我是贊成的,但因為我們現在講的是,他如果按規定復職之後予以補發,很多時候是因為打官司有狀況所以停職,會不會這個官司打完之後,他的任期已經滿了?如果是這樣子的情況要怎麼辦?所以是不是請部會做一下說明?我剛剛的問題有聽懂嗎?有討論過?請做一下說明,謝謝。

鄭司長英弘:跟各位委員報告,如果官司是在他任期之後的話,就沒有復職的問題,因為他無職可復,所以就沒有補發的問題,依照這條文是復職……

主席:如果還他清白,要復職怎麼辦……

鄭司長英弘:但是他沒有復職,要復職的情況,他如果已經過了,就無職可復了,所以依照這條文就是不發了。

主席:對,可是他是任期中被……我的意思是他在任期中捲入了官司,因為有官司,所以他停職或是什麼,可是如果官司最後證明他是清白的話,那這樣不是很奇怪嗎?

鄭司長英弘:因為已經過了他的任期,所以已經無職可復,如果依照這條文是說他任期之內復職的話,當然可以補發,但是已經過他任期的時候,他就沒有復職……

主席:我大概了解你的意思,也就是說,因為他停職,所以他沒有工作,當然就沒有薪水的問題,那如果停職、復職的部分是在任期內呢?

鄭司長英弘:對,任期內的話,依規定是可以……

主席:對啊,可是問題是這樣,比如說他在第一年捲入了官司,被停職兩年好了,然後在第四年的時候他復職,對不對?那前兩年的是要給他還是不給他?

鄭司長英弘:是。

主席:要給?

鄭司長英弘:對,要補發。

主席:如果照你這樣的邏輯的話,他如果三年後來都被停職,但到第五年,也就是他卸任之後來復職,你這邏輯不就不一致了嗎?

鄭司長英弘:卸任之後他就沒有復職……

主席:對,我的意思是說他沒有職可以復,因為你如果講說他沒有職可以復,因為他停職,所以沒有工作,沒有工作我不給他薪水,所以不予補發嘛,對不對?你的意思是這樣,可是如果任期中,他停職的這兩年他也是沒有在工作嘛,因為是停職,可是他剛好在任期結束前,法律就還他清白,他就復職,然後他前兩年還可以補發,那不會變成說有些人可以補、有些人不能補,這樣不一致的狀況嗎?我現在想問的是這個,是不是我們討論一下?

鄭司長英弘:依照這個條文,基本上是在有復職的情況之下,如果他已經卸任了,其實他已經無職可復了。

許委員宇甄:可是如果被判定無罪的話,那他又不能復職,他已經過復職期限,然後又不能補發,這樣對他來說也不公平啊!我們指的是無罪的狀況。

主席:沒關係,我們討論一下,好不好?請吳思瑤委員。

吳委員思瑤:我想問一下,因為這也是一個值得討論的問題,就是還他清白以後,即便他已經不在那個位置上……

主席:因為那是一個行政裁量……

吳委員思瑤:我想問一下過去有沒有……因為這是地方制度法,處理的是地方首長,過去有沒有對於……譬如說縣市立委,有沒有因為也是類似什麼樣涉案的狀況,沒有領薪水,最後官司平反了,但是他已經卸了立委的身分,有沒有其他類別的公職人員可以參照?有沒有任何可以參照的?如果可以參照的話,當然要看一下過去法律參照的狀況,如果沒有的話,這個問題我們可以好好地來想一下,就他最後恢復他的清白了。

主席:對啊,因為他最後恢復清白……我覺得這標準要一致,不能跟任期有交錯的問題。

吳委員思瑤:因為有的官司有時候拖得比較久。

主席:對。

吳委員思瑤:好,所以這個可能要請內政部說明。

劉部長世芳:剛剛吳委員所提到民意代表的部分,大概就沒有復職的問題,他沒有就是沒有了,剛剛民政司長解釋的部分是按照人事行政總處的函釋來辦理,所以是不是請人事行政總處來解釋一下有關於地方首長如果復職之後還在任期內,一定補發,但是過了任期的時候就不補發,這個部分是不是可以請他來做一下說明,好嗎?

主席:麻煩人事行政總處,謝謝。

林專門委員志育:各位委員、各位先進,大家好。有關地方民選首長的部分,他的停職期間,目前的規定是參照公務人員的規定發給半俸,公務員規定是他復職之後可以補發半俸,目前民選地方首長的部分,如同剛剛內政部的說法,無職可復的在我們的現行規範中,我們一般就參照銓敘部跟內政部的處理方式去做說明,目前行政院針對停職期間是有停發半俸的……

許委員宇甄:不過你剛剛講的半俸,我記得高虹安市長被停職,我們內政部長是說連半俸都沒有喔!對啊!所以內政部有裁量的嘛,對吧?並不是就是給半俸嘛?

林專門委員志育:是,沒有錯,跟委員報告一下……

許委員宇甄:對啊!

主席:所以說現在的狀況,按照剛剛的說明,民選首長其實有個規定是可以比照事務、政務人員嘛?就是停職的時候領半俸,但有裁量權,我覺得這個彈性也未免太大了一點,所以我還蠻認同這一條要法制化處理,但我覺得我們還是回到剛剛那個問題,就是官司的長短不是一般人可以控制的,但是我覺得最後的結果,不管他是復職或者是任期過了,標準要一致,我們怎麼樣在立法技術上去完成這件事情,我請教一下大家的意見,往這個方向再調整會不會完善一點?

許委員宇甄:如果最後是無罪,我覺得應該都要補發,如果他有罪,當然他受到這個懲罰是應該的,但如果是無罪的話,卻因為有沒有在任期內復職而決定補不補發,其實這樣好像不符合相關公平的條件。

主席:請張宏陸委員。

張委員宏陸:我覺得其實這一條大家的方向都……

主席:方向都同意啦!

張委員宏陸:都一樣啦!我覺得請內政部看法條要怎麼修,如何補足這一塊,我們再來處理,好不好?

主席:請李坤城委員。

李委員坤城:針對召委提出了這個問題,如果按照邏輯來看的話,其實應該說他只要是無罪,薪水就是要給啦!

主席:對啦!要一致啦!不管他是不是在任期中嘛!

李委員坤城:只是因為今天是說無職可復,所以不補發,我覺得是不是內政部這邊再做個修正,如果我們方向都一致,假如今天只有一審有罪被停職,因為之前是有裁量的,我們現在說不要裁量,我們就法制化,就是都停薪,一旦司法還他清白的話,那是不是薪水要補發?如果是在任的時候,大家好像覺得比較沒什麼問題,現在是說他已經卸任了,有時候官司如果拖得比較久,他卸任了,那要不要補發?這個我是持開放啦!就看各位委員的意見是怎麼樣,然後內政部要怎麼做調整。

主席:好,謝謝李坤城委員。我請教一下行政機關,今天有沒有辦法有明確的條文?如果有困難,可能我們就要保留處理。好,我們請行政機關說明一下。

鄭司長英弘:如果委員有共識說如果改判無罪,確定要補發的話,是不是在李坤城委員的修正動議裡面,最後第二行復職再加一個「或改判無罪確定後,予以補發」?

主席:「或判決無罪確定」。

鄭司長英弘:「或判決無罪確定後,予以補發」。

張委員宏陸:你這樣子寫,我總覺得好像……

劉部長世芳:因為臨時問的……

張委員宏陸:我知道啦!所以我才說你們不要臨時問,我覺得這樣感覺怪怪的,你們應該要想一下,然後看怎樣再處理啊!這個法令我覺得不能我們這樣隨便講兩句耶!

王委員美惠:主席……

主席:好,請王美惠委員。

王委員美惠:不好意思,因為我覺得這個問題很大,我覺得現在突然這樣改五、六個字,我們是不是先保留,因為我們要研商一下,被冤枉的我們一定要還他清白,不過真的惡劣的就已經停職啦,還在那邊有的沒的,太誇張了啦!

張委員宏陸:不是,我覺得這一條好不容易大家都有共識了!只是文字的修正……

主席:對啦!文字的修正。

張委員宏陸:只是文字的修正,但文字修正部分,剛剛他這樣唸,我覺得怪怪的,你們要寫好啊!

吳委員思瑤:先看下一條,等一下回來再處理。

張委員宏陸:對啊!我們先看下一條,讓他們有時間處理。

主席:好,讓他們去溝通,這一條暫時保留,謝謝。

第七十八條,剛剛李坤城委員的意思應該是改修第六十一條,所以第七十八就不處理了,好不好?

王委員美惠:好。

主席:第七十八條不予處理。

第八十三條之三,上次我們講第八十三條跟原住民有關的部分就是處理第八十三條之七嘛,對不對?

王委員美惠:對。

主席:這個應該沒有錯吧!我們就直接進入到第八十三條之七,其他就不處理,可以嗎?

王委員美惠:好。

主席:我們現在先進行第八十三條之七的討論。

委員黃捷(伍麗華Saidhai Tahovecahe)修正動議:

委員高金素梅再修正動議:

主席:今天有再修正動議的部分,大家參考一下手上的資料,我們請委員做相關說明,以上。

請高金委員。

高金委員素梅:高金素梅在此說明一下,財政部按照上一次也就是512號的討論之後,他們有提供非常正確的財政數據讓我知道。我們來看一下第八十三條之七,直轄市設算補助給山地原住民區的財源,感謝財政部提供的補充資料,但是我們看一下,根據最新的更新,新北市烏來區的預算減少金額從6,784萬更正為7,268萬;桃園復興區有減少將近3億縮小到1.38億;臺中和平區減少的金額從2.59億修正為1.8億。

這三個區大概都沒有什麼大的落差,但是我們看一下高雄市茂林區,其預算減少的金額從2,456萬擴大為2.01億,令人非常震驚的是高雄市原住民的三個區,也就是茂林區、桃源區、那瑪夏區,這三個區現在的差額大概增加將近11億。我們可以看到這些數據的差異反映出高雄市政府對原住民的三個區公所明顯非常的忽視及忽略,難以接受的是,高雄市政府竟然還公開宣稱他們對這三個區的原住民區提供1.6億元的預算支持,但是他們卻完全迴避了從原鄉剝奪將近11億元的事實,我覺得這樣的行為不僅僅是對法律精神的踐踏,更是對原住民族基本權益的漠視。

另外,我們從歲入和歲出來看,新北市、桃園市、臺中市的預算跟改制前相比,已經差不多接近了,甚至有超越之勢,可是高雄市的三個原住民區,不論是歲入還是歲出都遠遠低於改制前的情況,我認為這樣子的財政分配顯示高雄市政府在原住民三個區的資源分配上是非常嚴重的問題。我們設計這些制度的目的就是希望直轄市和山地區能夠進行充分的協調和合作,以確保原住民地區能夠享有跟其他地域平等的發展機會,但原住民的基礎建設也好、教育也好、醫療也好,都大幅地削減,這直接影響到我們族人的基本生活權益。我認為這樣不公平的預算分配必須要立刻修正,而對這些不公正的財政安排,我們必須要在今天徹查及修正,以確保原住民區能夠獲得應該要有的資源跟發展的機會,我想這不僅僅是保護原住民的基本權益,更是捍衛法律跟正義的責任。

我特別要講一下高雄市政府,我們來看一下,今天不管是不是修正動議的條文,在原條文就提到「山地原住民區實施自治所需財源,由直轄市依下列因素予以設算補助,並應維持改制前各該山地鄉統籌分配財源水準」,我們可以看到開宗明義的第一項就要求直轄市政府應該要維持改制前各個山地區的統籌分配財源,但是非常遺憾,高雄市政府完全無視於法律,高雄市的議員也沒有非常用功認真地來了解法條。

我們看到高雄市政府從99年到104年相比,真的將近少了11億,這11億恰巧反映在茂林區、桃源區、那瑪夏區的基礎建設,我覺得這是非常不公平的,所以我希望今天的在場委員們能夠依照本席的再修正動議,這個部分也是跟財政部討論好了,財政部也跟新北市政府、桃園市政府、高雄市政府、臺中市政府,還有整個原鄉的五個區都已經討論過了,這個資料都在這裡,我今天提的再修正動議版本是經過大家討論以後同意通過的,以上,謝謝。

主席:好,謝謝。針對第八十三條之七,各位委員還有意見嗎?請盧縣一委員,待會伍麗華委員。

盧委員縣一:針對這六個區,11年來他們的預算大幅降低,但又不能舉債,稅捐的盈餘又不能參與分配,又沒有依照現行的物價來調整,所以遠遠落後改制前的水準。我們按照原條文來修正,希望能夠改為:改制前各該山地鄉前三年度總預算歲出平均數。後來看到這個修正動議,我看到民進黨的版本是要扣除中央或直轄市額外補助之平均數,我想知道扣除以後跟之前的會增加多少,若只有增加一點點,這樣修改這個法條有什麼具體的建議?因為這樣子看不出來到底會不會真正幫助到現在六個直轄市的山地區,以上。

主席:謝謝。請伍麗華委員。

伍麗華Saidhai Tahovecahe委員:謝謝主席。關於地制法第八十三條之七,大家都很關心,特別是原住民委員,而且是關心很久了,為什麼?因為原住民鄉跟著改制為直轄市之後變原區,它一度失去公法人地位而引起譁然,謝謝之前的立委們在2014年終於把原區恢復跟一般的原鄉一樣,恢復其公法人地位。但是當時有一個嚴重的疏漏,就是忘了修回財政自治,使得這11年所有的原區非常辛苦,因為他們的稅課驟降為零,變成要倚賴市政府的補助,針對這個部分,很高興今天我們終於能夠共同來修正這一條。

第二個,我要特別強調,我去年在財政委員會有特別請財政部邀請各直轄市政府跟原住民區來開會討論我們要怎麼修,因此我特別把這項意見,就是把改制前各山地鄉統籌分配的財源水準寫到第八十三條之七第一項主文裡面,因為這個會變成是固定不會變動的金額,也是我們做財政分配要遵守的前提,所以我特別把它放在主文,就是增加「並不得低於直轄市改制前各該山地鄉前三年度總預算歲出平均數扣除中央或直轄市額外補助之平均數」的文字,因為必須要把補助款分別拿掉,要這樣子算它的水準才不會喪失,所以特別做這樣的說明。

確立這個原則是放在主文,至於後面第一款就是自治事項,第二款是中央統籌分配稅款,然後第三款再放其他因素。所以在中央統籌分配稅款的部分就是寫「直轄市之中央統籌分配稅款實際分配金額高於通知分配數,直轄市應於次一年度按其增加比率增加對各該山地原住民區之補助」,做以上的說明,謝謝。

主席:這個文字看得大家頭腦都冒煙了,我的了解如果沒有錯的話,其實不管是高金委員的再修正動議,或民進黨伍麗華委員所提修正動議,概念其實是一樣的,對不對?

高金委員素梅:概念是差不多啦,但是我要補充的是,我的再修正動議是財政部都已經討論過的了,就是按照我的再修正動議版本,而且也跟各縣市政府、直轄市政府,還有區公所的代表都已經談好了,這個資料就在我這裡。其實伍麗華委員的版本也差不多,不過他是今天提出來的,而我的再修正動議是在12號的時候就已經提了,跟盧縣一的版本,其實我覺得大家對原住民的關心都是一樣的,大家就是希望能夠來解決整個直轄市五個原住民區的問題。

另外,我要談的就是說,其實我一直在強調的第八十三條之七,在103年的時候,我就是因為看到這樣子的狀況,所以我們在第八十三條之七的第一項,就要求地方政府必須要維持改制前各該山地區統籌分配財源的水準,加了這一句,可是待會財政單位也要順便解釋一下,今天不守法的是高雄市政府,欺負三個原鄉的是高雄市政府,我今天提了這個再修正動議版本,原本是在第四項裡面,我希望中央財主單位能夠有所依據,要求地方政府必須依法辦理,但你們說這個文字不能夠放在裡面,請問你有什麼方法?兩件事情,請您回答一下,謝謝。

主席:先請財政部說明一下,好不好?因為剛剛講說是不是確定?第一個,是不是方向一樣,然後基本上可以達成共識嘛。第二個是高金委員剛剛提的問題,請你們說明一下。以上。

阮次長清華:主席、各位委員。我想今天在座的原民區委員對原民區的財源都相當的關注,這個我們可以理解,上一次會議主席有作一個決議,要求財政部邀集相關機關再來研商,所以我們邀集內政部、原民會、主計總處,還有四個直轄市及六個原民區的公所來開會,討論之後,大家獲致共識,基本上大概就是跟高金委員剛才所提到的再修正動議文字是一樣的,這是第一點報告。

第二點,關於伍委員提的這一個條文,它會涉及到……因為它把考量的因素直接放到序文裡面去了,放到序文裡面去就會涉及到各地方政府的財源分配問題,可能還要再協商啦,因為它是放在序文裡面,這表示它一定要增加,那我們是放在後面,是當作考量的因素,也就是說,直轄市……

高金委員素梅:我知道,次長,你沒有回答我的問題,我是說103年的時候,第八十三條之七第一項,山地原住民區實施自治所需的財源,由直轄市依照下列因素予以設算補助,並應維持改制前各該山地鄉統籌分配財源水準,就已經講得很清楚了!可是為什麼今天我們還要在這裡跟你談這件事情?就是高雄市政府短編了11億,從99年度到104年度,我告訴你一下,茂林區從29,6732,000元,減少到11,189萬,總共減少了九千多萬;高雄市桃源區從原本的59,000萬,然後只編列1億,減少了4億耶;然後那瑪夏區,本來是57,000多萬,但104年只給它1147萬,減少了4億,所以整個高雄市政府已經減少了將近11億呀!次長,我現在要問的是,我們今天提的這個再修正動議,如果高雄市政府依然不理睬,我們能有什麼辦法?

阮次長清華:跟委員報告,我在這邊跟各位委員報告兩個數字,民國98年,我為什麼講98年?因為99年那時候剛好有八八風災,所以我們如果是從99年來跟今(114)年比較的話,今年當然相對來講,可能就比99年要低,因為那一年有特殊的因素,但是如果我們跟98年來比的話,幾乎每一個直轄市都是增加的,這是第一點報告。第二點,有關剛才提到為什麼……等一下,我請署長來說明這個具體的數字。

高金委員素梅:次長,我們節省時間,麻煩你回到我的問題,精簡的告訴我,如果高雄市政府……不要忘了現在財劃法也通過了,高雄市政府也增加了預算,如果未來他們還是不依法來把我們的錢補足的話,你有什麼方法?如果你可以講出有什麼方法的話,第八十三條之七的第四項,我就可以按照你們的要求由直轄市……然後不需要你們中央財政部來介入,請你告訴我有什麼方法?

阮次長清華:其實這個還是要經過……因為這個是地方自治的問題嘛。

高金委員素梅:我了解,我就是因為地方……

阮次長清華:所以這一定是……

高金委員素梅:我們立法委員對它沒辦法啊,而高雄市議員又沒有那麼強,所以你的意思是說,我要把這些告訴所有那瑪夏的鄉親嗎?讓那瑪夏、高雄山區的鄉親來跟高雄市政府要嗎?

阮次長清華:其實那一天高雄三個原民區來,對於這個修正條文,他們是贊同的。

高金委員素梅:好啦,你迴避了我的問題,沒關係啦,謝謝。

阮次長清華:他們還是要再去協商啦,好不好?

高金委員素梅:好,謝謝。

阮次長清華:謝謝。

主席:我們還是回到條文本身來討論,好不好?

請伍麗華委員。

伍麗華Saidhai Tahovecahe委員:剛剛聽了這樣的回應之後,我其實還是要堅持一下,因為上次在修財劃法的時候,其實我們也是要修啦,但是就被丟包,不過沒有關係,這一次地制法在做修正時,我覺得我們要再謹慎堅持一點。其實當年修法的時候就是不夠謹慎才會修出說什麼要用改制前三年的平均,我覺得財劃法那邊也有疏漏,讓稅課突然驟降為零,然後什麼前三年的平均,又弄得我們整個……每一年的經費增加,結果永遠停留在改制前三年,所以這個地方我還是要再強調一次,剛才您自己也有說,就是把這個不會變動的放在主文,但我們要堅持的就是這個,我們不要放在下面,所以這個部分我還是要堅持,就是剛才我提到的「不得低於直轄市改制前各該山地鄉前三年總預算歲出平均數扣除中央或直轄市額外補助之平均數」,因為這是會固定不變,而且是前提,才會有後面的這個部分,所以我很堅持,您剛剛也承認了,我們就是要爭取這個,謝謝。

主席:請高金委員。

高金委員素梅:報告一下召委,其實剛剛伍麗華委員講的第二項,請大家看一下我的再修正動議版本,我其實也有寫,就是「直轄市改制前各該山地鄉前三年度總預算歲出平均數扣除上級政府額外補助之平均數及改制後原各該山地鄉事權移由直轄市辦理之經費」,其實文字是一樣的,所以我覺得沒有什麼好爭執的,我的文字修正部分,財主單位也好,各縣市政府也好,還有其他鄉公所的代表也好,都已經同意這樣的文字,待會伍麗華委員也可以在我的再修正動議版本簽字,好不好?謝謝。

伍麗華Saidhai Tahovecahe委員:主席不好意思,對,是一樣,但剛才我們聽得很清楚,效果不一樣,而且重點是體例也不一樣,文字放在哪裡,效果不一樣、體例也不一樣,既然要修了,就不要再像過去一樣沒有把它修好、修完整,然後讓大家痛苦十幾年,謝謝。

主席:這樣好了,我們開會開到現在也有一段時間了,現在休息5分鐘,大家上個廁所,緩一緩,然後再協商一下,看怎麼處理這件事,好不好?現在休息。

休息1041分)

繼續開會1056分)

主席:報告聯席會,我們繼續開會,進行協商的流程。

有關第八十三條之七,我還是先說明一下,其實上一次在內政委員會開會的時候,高金委員就在這邊說明得很清楚,還有盧縣一委員也在現場,那天很多內政委員會委員及司法委員會委員都在現場,當天就有做出明確結論,希望財政部跟相關主管機關可以跟原住民籍的委員做清楚的溝通跟說明,這個基本上也做到了,所以才有今天的再修正動議。伍麗華委員今天出席了,並提出修正動議,我們是非常、非常希望案子能夠通過,如果法條的文字行政機關已經同意,基本上在執行上是比較沒有問題,是不是委員願意成全一下,我們就以委員會審議通過的版本,大家一起簽字,這樣是不是大家的意見都有照顧到,法條也可以處理?

請伍麗華委員。

伍麗華Saidhai Tahovecahe委員:謝謝主席,我很高興今天能夠修到這一條,原本我在其他法案和其他條文裡也都有做處理,今天能夠在這邊處理,獲得大家一致的意見,我也尊重財政部的意見,只是因為我還是有一些些……第一,其實我看到還有一些條文也是被保留;第二,因為我還想要跟財政部做一些些確認,就是關於體例跟效果的部分,大致上我是沒有意見,我會尊重財政部,但既然今天也有其他條文保留,是不是再給我一些空間,請財政部再跟我說明,謝謝。

主席:好,不過這個保留與否,我跟大家報告……先請高金委員發言,我們再來處理。

高金委員素梅:既然剛剛伍委員這樣說,那我還是要再講一遍,就是我手上財政部給我的資料,可以看到直轄市升格之後,原鄉有5個鄉變成5個區,新北市政府、桃園市政府、臺中市政府對於烏來區、復興區、和平區的預算都沒有減少多少,甚至於還有增加,如果按照現行條文,這3個直轄市都沒有問題,現在我真正拿到的數據,是茂林區、桃源區跟那瑪夏區減少了11億,所以今天如果這個法條送出去,高雄市政府就可以依此維持改制前各該山地鄉統籌分配財源的水準,那麼這幾個區馬上可以回到以前的部分,為什麼我們不趕快討論這個部分,讓這3個區把這11億趕快找回來呢?至於伍麗華委員想要增加的部分,可以在財政委員會提,地制法其實講得很清楚,所以如果伍麗華您可以幫個忙的話,我們幫高雄市3個區趕快先找回這11億,讓制度可以先行上路。這一次的地制法修法已經討論很久了,我希望第八十三條之七今天可以在內政委員會及司法委員會委員的支持之下,順利通過。當然啦!要保留我也沒有多大的意見,但是我只是覺得保留下去很可惜,好嗎?以上,謝謝。

主席:好,我還是先問一下內政委員會委員的意見,民進黨內政委員會的委員有想法嗎?

王委員美惠:好啦、好啦!

主席:好啦!保留,那就……

高金委員素梅:我跟盧縣一委員,還有幾個原住民立法委員是希望……

主席:是希望今天通過嘛!好,我們留下紀錄,好不好?

高金委員素梅:而且各縣市政府的代表、直轄市政府的代表還有區公所的代表也都是同意的,謝謝。

主席:好。

伍麗華Saidhai Tahovecahe委員:謝謝主席,我講1分鐘就好。

主席:麻煩儘速,謝謝。

伍麗華Saidhai Tahovecahe委員:我還是要講:第一、最主要的原因是因為今天也有別的條文保留,所以希望留一個空間。第二、我一定要講,我就是高雄市茂林區的區民,那是我的娘家,所以我想要為這一次好不容易11年後可以處理這個法條爭取最大利益空間,所以再給我一點點時間,我請財政部來跟我報告。但是我對於大家今天能夠來修訂第八十三條之七,我作為一個原住民茂林區的區民,我感謝大家,謝謝。

主席:好,謝謝。這一條我們就保留送政黨協商,好不好?

王委員美惠:好。

主席:好,我們回頭處理第六十一條,剛剛在協商原住民法案的同時,文字的版本出現了,大家看一下。這一條有機會啦!我覺得邏輯上大家要統一,就是說如果法院還他清白,不管在什麼時候,就都可以補發,文字上我念一下,前面照李坤城委員的修正動議,然後補一段:於其任期屆滿後,經法院判決無罪確定或因犯罪嫌疑不足經檢察官不起訴處分確定者,亦同。這樣子就不管是在任期前或者是任期後,法院還這個人清白,都有補發的機制,大家標準是一致的。請問這樣子的文字,委員會有沒有意見?

李委員坤城:謝謝主席。其實我們的出發點都是一樣的,就是說如果是一審有罪的話停職,停職期間就不給薪水。

主席:是的。

李委員坤城:現在就是如果還他清白之後要怎麼去做補救措施。

主席:對。

李委員坤城:內政部這個修正動議後來再做補充說明,我認為這樣子算完整了。

主席:是。

李委員坤城:等於是屆滿之後,如果這個官司已經還他清白,或是檢察官不起訴,那我們就一樣給他薪水,好不好?

主席:好,張宏陸委員。

張委員宏陸:我覺得大家參考一下,在修正文字前予以補發那個,我們先不用寫,就規定復職後或任期屆滿後,經法院……處分確定者,予以補發。就不用寫一個予以補發,然後後面再寫一個「亦同」。

主席:順一下文字嘛!對不對?看一下好不好?

來,我們的好朋友廖參事,麻煩做一下補充說明。

廖參事江憲:主席、各位委員。新增的紅色的部分,剛剛是只有判決無罪確定,後來我們跟主管機關討論,因為停職的第三款事由,羈押或通緝也有可能是在偵查期間發生,這樣的案件最後也有可能因為犯罪嫌疑不足而不起訴處分確定,所以增列上去。不過我想加上去這個主旨就是對標法院判決無罪確定,我想這兩個大概沒有什麼問題,不過因為剛剛發現就是那個「或」的上半部……抱歉,因為這是剛剛很臨時又調整……

主席:「或」前面加一個逗號,斷句比較清楚。如果是這樣呢?廖參事。

廖參事江憲:目前是沒有看到什麼問題。

主席:好啦,那就這樣子,好不好?(好)印出來畫押,我們就修正通過。部長。

劉部長世芳:我剛剛有請教過,就是說如果他在當屆任期的時候,因為沒有影響到他可以再擔任候選人,所以「於其任期」的「任期」是指什麼時候的任期?因為他可以再選,你懂我的意思嗎?所以他的任期是指什麼?是4年一次的任期,還是補足未來的任期?要講清楚,所以「期」的這個部分定義要再清楚一點,我不曉得各位了不了解我的意思,譬如說某一個人到明年年底任期結束,並沒有影響到他的被選舉權……

張委員宏陸:不是,部長,如果我沒記錯的話,依我們現在選舉罷免法或者相關規定,他如果再重新當選,等於是民意給他一個清白的機會了,所以他等於是重新接受民意的洗禮,那是一個新的了,所以他的薪水什麼應該就是從新的那一屆重新當選……

主席:應該就可以領了吧?

張委員宏陸:應該就是可以領。

主席:應該就是可以領。

張委員宏陸:依現行法律規定是這樣。

劉部長世芳:新的沒有問題,我現在講的是「於其任期屆滿」是指什麼意思?

張委員宏陸:就是他上一屆吧!

劉部長世芳:一定要4年嗎?

主席:對啊!

張委員宏陸:對啊!

主席:就是當屆,應該說當屆任期屆滿,是這個意思吧?

張委員宏陸:就是他缺的那一塊啦!

主席:對啦!

張委員宏陸:他如果重新再當選,他那一屆、新的一屆……

劉部長世芳:我知道,講清楚就好了!我的意思是平常狀況之下都是4年一期、4年一期,對不對?在補選過後的算一期,對不對?

張委員宏陸:對啊!

劉部長世芳:所以我們的「其任期」是指4年一期,被停職的那一屆。

主席:對啦!當屆任期啦!

劉部長世芳:然後如果不滿4年,就用不滿4年為主來算,我不曉得各位了不了解,要講清楚啦!因為我本來是想「其任期」把它改成「該屆任期」。

主席:好,所以應該不影響結果嘛,對不對?好啦,我們還是照委員會修正版本通過,好嗎?

李委員坤城:主席,但是我覺得部長這樣講是比較清楚。

主席:對,因為文字上不影響效果啦!

李委員坤城:該屆任期……

主席:要加「該屆」嗎?也可以啊!就是「或於其該屆任期屆滿」。

李委員坤城:我覺得這樣會比較清楚一點。

主席:來,廖參事,又要麻煩你了。

廖參事江憲:主管機關這邊對民意代表的描述是用當屆還是……可以加當屆任期,也可以,如果怕條文太複雜,也可以用第二個方案,就是把它敘述在立法說明欄裡面,就是將剛剛疑惑的地方寫在立法說明欄裡面,大概就這兩個。

主席:來,宏陸委員。

張委員宏陸:我都沒有意見,看要寫在立法說明或這邊,如果法務部認為沒有問題也是可以啦!這個沒有特別,但要再去規定詳細的話,我跟你講,鄉鎮市長是一種……

主席:沒完沒了啦!

張委員宏陸:縣市議員又會是一種,所以……

主席:其實我們從法條的對稱性上來講,第七十八條有寫:經撤銷通知……於其任期屆滿前,一樣也是用這個文字!要不然我們在立法說明欄做一個補充,好不好?就是以當屆這樣的概念,我們就還是照這個文字通過,大家可以嗎?

黃委員捷:好。

主席:好,謝謝。待會發下去,大家簽字畫押。

第八十三條之九、之十、之十一、之十二,我們就不處理,因為我們上次講處理之七,好不好?好,那我們宣讀協商結論,大家辛苦了。

報告聯席委員會,我們現在宣讀協商結論。

地方制度法部分條文修正草案協商結論:(參閱附錄)

第七條之一不予修正。

第七條之四不予採納。

第三十三條修正通過。

第五十二條不予修正。

第五十五條委員牛煦庭等修正動議保留。

第五十六條委員牛煦庭等、委員陳超明等修正動議保留。

第六十一條修正通過。

第七十八條不予修正。

第八十三條之三不予修正。

第八十三條之七委員高金素梅等再修正動議、委員黃捷等修正動議保留。

第八十三條之九、第八十三條之十、第八十三條之十一、第八十三條之十二不予採納。

請問各位委員,照剛剛的協商結論通過,請問有無異議?(無)沒有,好,我們就這樣通過。

我們作以下決議:討論事項所列議案,地方制度法第七條之一條文修正草案等17案,已併案審查完竣,擬具審查報告,提報院會討論。請問在場委員,保留條文的部分是否需經黨團協商?請張宏陸委員。

張委員宏陸:第一個,我們之前的第三十三條跟第六十……

主席:我們就通過,修正通過。

張委員宏陸:那個就不用再協商?

主席:當然、當然。

張委員宏陸:那個就不用協商。反正我還是尊重我們主席,如果今天要送出去協商,我也沒有意見,但是我覺得如果剛剛那幾個,我個人會建議說反正時間也沒有急,要不要再開一次會,這個是我個人的……我覺得這樣子……你參考。

主席:好,謝謝。因為基本上這個法案已經經過詢答,而且其實第2會期就已經有開始討論了,等於是第3次委員會的會議了,所以我們還是照本來的結論,就是第五十五條、第五十六條、第八十三條之七的修正動議及再修正動議,我們這三條的部分進黨團協商,這樣我們也兼具了效率,好不好?

那我們就需經黨團協商。本案於院會討論時,由本席牛召集委員煦庭做補充說明。審查通過的條文、條次、引述條文部分文字及相關法制用語,我們授權主席及議事人員整理。另外,本次修正之條文,行政機關如有補充立法說明的部分,請會後儘速送至內政委員會,我們一併納入審查報告。本次會議到此結束,現在散會。

散會1113分)

附錄:

修正通過條文:

第三十三條  直轄市議員、縣(市)議員、鄉(鎮、市)民代表分別由直轄市民、縣(市)民、鄉(鎮、市)民依法選舉之,任期四年,連選得連任。

直轄市議員、縣(市)議員、鄉(鎮、市)民代表名額,應參酌各該直轄市、縣(市)、鄉(鎮、市)財政、區域狀況,並依下列規定,於地方立法機關組織準則定之:

一、直轄市議員總額:

()區域議員名額:直轄市人口扣除原住民人口在二百萬人以下者,不得超過五十五人;超過二百萬人者,不得超過六十二人。

()原住民議員名額:有平地原住民人口在二千人以上者,應有平地原住民選出之議員名額;有山地原住民人口在二千人以上或改制前有山地鄉者,應有山地原住民選出之議員名額。

二、縣(市)議員總額:

()區域議員名額:縣(市)人口扣除原住民人口在一萬人以下者,不得超過十一人;人口在二十萬人以下者,不得超過十九人;人口在四十萬人以下者,不得超過三十三人;人口在七十萬人以下者,不得超過四十三人;人口在一百六十萬人以下者,不得超過五十七人;人口超過一百六十萬人者,不得超過六十人。但依第二目規定計算無原住民議員名額者,原住民人口應計入之。

()原住民議員名額:有平地原住民人口在一千五百人以上者,應有平地原住民選出之議員名額;有山地原住民人口在一千五百人以上或有山地鄉者,應有山地原住民選出之議員名額。無山地鄉之縣(市)山地原住民、平地原住民人口數均未達一千五百人以上者,且原住民人口數在二千人以上者,應有原住民選出之議員名額。

()有離島鄉且該鄉人口在二千五百人以上者,依前二目規定計算之名額內應有該鄉選出之議員名額。

三、鄉(鎮、市)民代表總額:

()鄉(鎮、市)人口在一千人以下者,不得超過五人;人口在一萬人以下者,不得超過七人;人口在五萬人以下者,不得超過十一人;人口在十五萬人以下者,不得超過十九人;人口超過十五萬人者,不得超過三十一人。

()鄉(鎮、市)有平地原住民人口在一千五百人以上者,於前目總額內應有平地原住民選出之鄉(鎮、市)民代表名額。

直轄市議員由原住民選出者,以其行政區域內之原住民為選舉區,並得按平地原住民、山地原住民或在其行政區域內劃分選舉區。

本法中華民國一百十三年七月十六日修正之條文施行後,依第二項規定計算之縣(市)區域議員名額多於一百十一年十一月二十六日選出名額者,除離島縣人口多於一百十一年五月三十一日之人口五千人以上,其餘縣(市)人口多於四萬人以上者外,以一百十一年十一月二十六日選出名額為其名額,不適用第二項規定。

各選舉區選出之直轄市議員、縣(市)議員、鄉(鎮、市)民代表名額在三人以上者,應有任一性別當選名額一人;超過三人者,每增加三人增一人。

直轄市、縣(市)選出之山地原住民、平地原住民名額在三人以上者,應有任一性別當選名額一人;超過三人者,每增加三人增一人。鄉(鎮、市)選出之平地原住民名額在三人以上者,應有任一性別當選名額一人;超過三人者,每增加三人增一人。

依第一項選出之直轄市議員、縣(市)議員、鄉(鎮、市)民代表,應於上屆任期屆滿之日宣誓就職。該宣誓就職典禮分別由行政院、內政部、縣政府召集,並由議員、代表當選人互推一人主持之。其推選會議由曾任議員、代表之資深者主持之;年資相同者,由年長者主持之。

中華民國○年○月○日修正之第五項及第六項條文,自中華民國一百十九年十二月二十五日就職之直轄市議員、縣(市)議員,鄉(鎮、市)民代表適用之。

牛煦庭  黃 捷  王美惠  蘇巧慧  張智倫  李柏毅  徐欣瑩  高金素梅 張宏陸  李坤城  王義川  吳思瑤  盧縣一  范 雲

第六十一條  直轄市長、縣(市)長、鄉(鎮、市)長,應支給薪給;退職應發給退職金;因公死亡或病故者,應給與遺族撫卹金。

前項人員之薪給、退職金及撫卹金之支給,以法律定之。

直轄市長、縣(市)長、鄉(鎮、市)長依第七十八條第一項或公職人員選舉罷免法第一百十七條第一項規定停職期間,不得發給薪給,於其依第七十八條第三項、第五項或公職人員選舉罷免法第一百十七條第二項規定復職後,或於其任期屆滿後,經法院判決無罪確定或因犯罪嫌疑不足經檢察官不起訴處分確定者,予以補發。

村(里)長,為無給職,由鄉(鎮、市、區)公所編列村(里)長事務補助費,其補助項目及標準,以法律定之。

牛煦庭  徐欣瑩  李柏毅  王美惠  蘇巧慧  黃 捷  高金素梅 張宏陸  李坤城

(再修正)

第六十一條  直轄市長、縣(市)長、鄉(鎮、市)長,應支給薪給;退職應發給退職金;因公死亡或病故者,應給與遺族撫卹金。

前項人員之薪給、退職金及撫卹金之支給,以法律定之。

直轄市長、縣(市)長、鄉(鎮、市)長依第七十八條第一項或公職人員選舉罷免法第一百十七條第一項規定停職期間,不得發給薪給,於其依第七十八條第二項、第四項或公職人員選舉罷免法第一百十七條第二項規定復職後,或於其任期屆滿後,經法院判決無罪確定或因犯罪嫌疑不足經檢察官不起訴處分確定者,予以補發。

村(里)長,為無給職,由鄉(鎮、市、區)公所編列村(里)長事務補助費,其補助項目及標準,以法律定之。

牛煦庭