立法院第11屆第3會期社會福利及衛生環境委員會舉行「醫師法施行細則」公聽會紀錄

時  間 中華民國11465日(星期四)94分至1148

地  點 本院群賢樓801會議室

主  席 蘇委員清泉

發言學者專家及機關團體代表 

醫師林工凱

中華牙醫學會理事長張育超

台灣牙醫學教育學會理事長杜哲光

臺北醫學大學公共衛生學系教授邱弘毅

醫師簡志成

中華民國牙醫師公會全國聯合會法制副主委盧彥丞

本土小牙醫聯盟召集人黃映綺

高雄牙醫師公會理事長蔡政峰

台灣基層牙醫師協會理事長姚欣宜

國立陽明交通大學牙醫學系教授林元敏

新北市醫師公會醫師張濱璿

台灣醫院協會法規委員會委員吳明彥

中華民國醫師公會全國聯合會醫療政策委員會召集委員吳國治

學生家長蕭曉玲女士

衛生福利部常務次長周志浩

衛生福利部醫事司司長劉越萍

衛生福利部口腔健康司司長張雍敏

考選部專技考試司司長黃慶章

教育部高等教育司司長廖高賢

外交部領事事務局文件證明組副組長史書蕙

主席:現在公聽會會議開始,我們現在開始開會。

各位知道這是正式的立法院公聽會,所以是錄音、錄影的,各位講的每一句話,10年後都還可以調出來看,所以大家發言謹慎一點,不要做人身攻擊,這個是一點意義都沒有。

今天本會舉行「醫師法施行細則」公聽會,謝謝各位學者專家及各政府機關代表蒞臨指教,本次公聽會探討的議題以提綱為準,請自行參閱。

接下來是請衛福部報告,時間5分鐘,次長請。

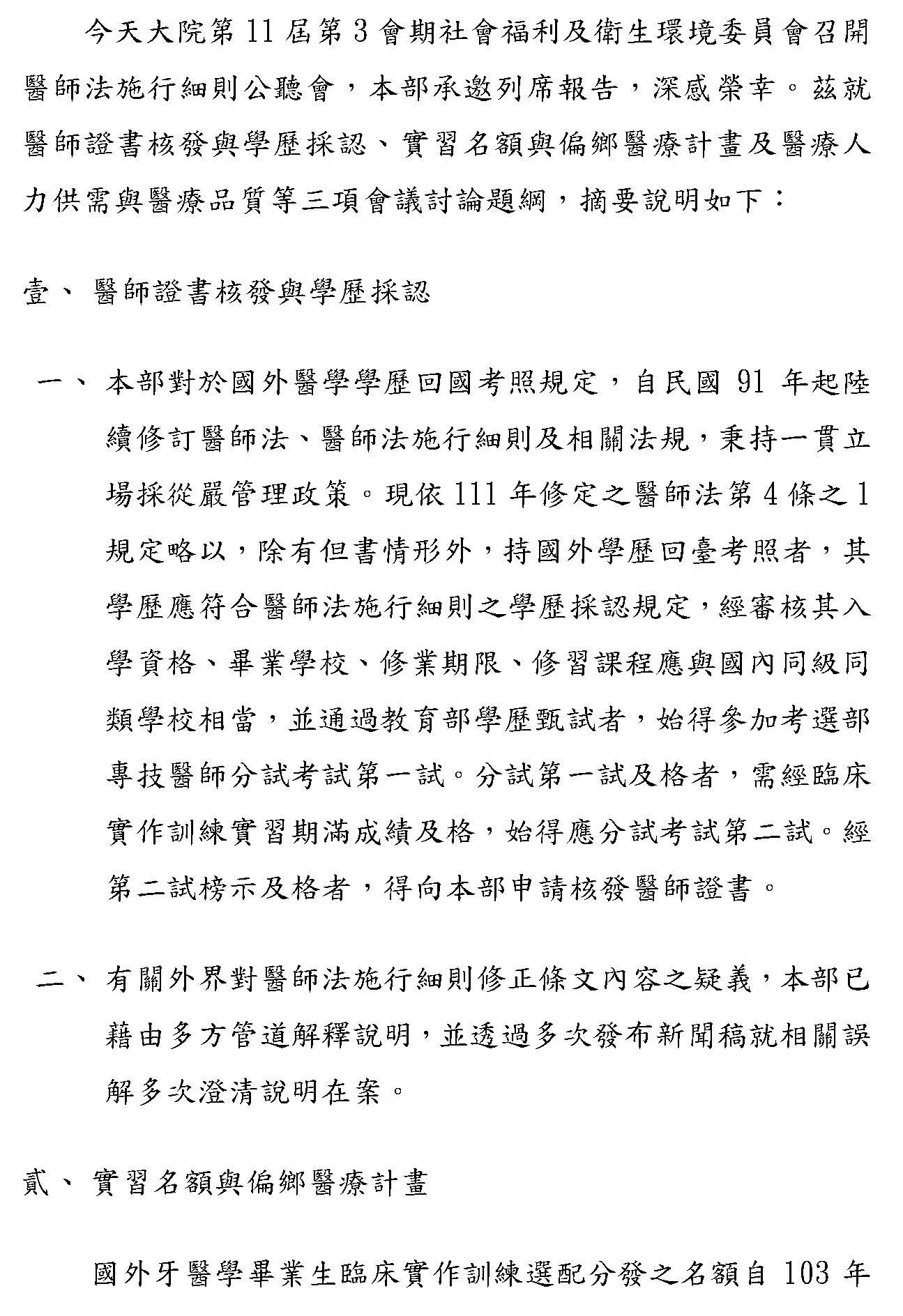
周次長志浩:召集人、兩位委員以及各位專家。接下來由衛福部謹就今天的公聽會做一個口頭的簡要報告。今天大院第11屆第3會期社會福利及衛生環境委員會召開醫師法施行細則公聽會,本部承邀列席報告,深感榮幸。茲就醫師證書核發與學歷採認、實習名額與偏鄉醫療計畫及醫療人力供需與醫療品質等三項會議討論提綱,摘要說明如下:

壹、醫師證書核發與學歷採認

一、本部對於國外醫學學歷回國考照規定,自民國91年起陸續修訂醫師法、醫師法施行細則及相關法規,秉持一貫立場採從嚴管理政策。現依111年修定之醫師法第4條之1規定略以,除有但書情形外,持國外學歷回臺考照者,其學歷應符合醫師法施行細則之學歷採認規定,經審核其入學資格、畢業學校、修業期限、修習課程應與國內同級同類學校相當,並通過教育部學歷甄試者,始得參加考選部專技醫師分試考試第一試。分試第一試及格者,需經臨床實作訓練實習期滿成績及格,始得應分試考試第二試。經第二試榜示及格者,得向本部申請核發醫師證書。

其後我們也在1131125日發布修正醫師法施行細則,總共25條全文修正,這裡面修正的主要內容是把國外大學或學院醫學系科學歷採認原則納到醫師法的施行細則當中,提升它的法律位階。

二、有關外界對醫師法施行細則修正條文內容之疑義有許多指導及不太了解之處,本部已藉由多方管道解釋說明,直接面對的至少4次、5次,同時並透過多次發布新聞稿就相關誤解多次澄清說明在案,新聞稿的部分,各位可以上衛福部網站做進一步的了解。

貳、實習名額與偏鄉醫療計畫

國外牙醫學畢業生臨床實作訓練選配分發之名額自103年至114年,每年維持50名,並未再提高。另鑑於114年全國仍有157個牙醫醫療資源不足地區,牙醫資源城鄉差距仍舊明顯,本部推動「優化偏鄉醫療精進計畫第二期」,充實在地牙醫醫療量能,原先所提之計畫,行政院請我們暫緩實施之外,也要求本部依行政院及相關機關意見修正計畫,刻正由行政院審查中。

參、醫療人力供需與醫療品質

因應我國醫療與社會環境變遷,本部已建立定期評估機制,委託國衛院每年進行12類醫事人員供需評估,並將評估結果提供教育部及考選部作為政策規劃之參考。結果顯示護理人員、營養師、心理師、語言治療師及聽力師等5類人力不足;西醫師、牙醫師等10類人力雖充足,惟存在分布不均問題。為提升醫事人力投入與穩定服務量能,本部推動「健康台灣深耕計畫」,鼓勵醫療機構優化工作條件、制定人力留任策略,並促進跨領域合作,希望藉以維護,甚至是提升醫療的品質。

本部承大院各委員之指教及監督,在此敬致謝忱,並祈各位委員繼續予以支持,同時今天我們也會虛心聆聽各界給予關於醫師法施行細則這方面的指導,我們也會仔細聆聽並加以評估,謝謝大家!

主席:謝謝次長。

本次會議部會及學者專家所提供之相關書面資料,均列入紀錄,刊登公報。在發言之前,先宣告以下事項:學者專家及本院委員,每位發言時間6分鐘;為簡報方便,學者專家發言,請至主席臺右邊的發言臺;原則上學者專家依簽到順序發言,委員如要發言,請到主席臺登記,全部人員發言完畢後,請行政機關做整體的回應;我們暫定1030分左右休息10分鐘。各位如有要直播,我建議不要做,因為立法院本身現在就在做直播,你個人在發言的時候,你要怎麼錄影,那是尊重。

我們現在請登記第1位邱弘毅教授發言。

邱教授弘毅:主席、委員、各位學者專家,還有司署的長官們,大家早。我今天有兩個身分,一個是臺北醫學大學的公衛系教授,另外一個,我也是國衛院群健所的所長,所以剛剛次長所報告的一些人力數據的分析方面,基本上臺灣的醫事人力大致上如次長所說的,那幾個部分是有它不足的部分,大部分還是在比較不均的部分,我以牙醫師為例,牙醫師整體的overall,到2030年來講,現在的推估都10年,就是10年為一期,我們推估的方法就是以每一年可以畢業的學生,以及他考取執照的比例,以及考取之後他去執行的這個部分當作是供給,當然有些會退休離開,所以就好像一個大水庫,就是每年有水進來,但是會有些退休出去。另外一個就是我們怎麼去看需求?就是從健保可以提供的,包括醫牙藥,每年有多少民眾需要,看這些數據知道他們的需求。此外,有些項目是健保拿不到,比如自費,有些比較細節的「眉角」,這就是很謝謝各醫師公會,還有牙醫師公會裡面所提供的問卷調查之後去看,我們把這樣的需求以及每一個醫師可以provide、他每一週能夠提供的工時,我們做了平均之後,舉例來講,比如一個醫師一週可以有三十多個小時,平均來看的話,這叫做一個所謂的等量工時單位,所以我不是用人次,我是用等量工時單位來估,這時候你就知道我的需求這麼大、我的供給這麼大,我們就看不同區域裡的缺額或者足額部分,一般分析會把醫院層級分成醫中、地區、區域以及診所,以牙醫師為例,overall來看,跟醫事人員一樣,普遍可以看到醫療人員的critical care,因為他有升遷及很多工作方式,在越高等級的醫中,確實隨著2030年的到來,整個人力需求是缺口慢慢變大,可是到診所的部分,反而是現在略微有一點點缺口,大概是這一、兩、三年,可是在未來的五到十年,它是增長的,也就是都流過去了,譬如牙醫師的部分,大概九成都在診所,這是普遍的現象,就是從比較需要重症治療的高level醫院,慢慢到primary care那邊去,當然這有很多原因。另外,在醫中的部分,也因為任務、因為升遷,還有現在大家討論的很多不同因素的牽扯而被拉過去。

第二件事情,臺灣現在看起來醫療還是以不均為主,也就是雖然overall是夠的,可是不患寡而患不均,就是在偏鄉地區,如果用需求跟供給來看的話,的確是不足的,所以在偏鄉這一塊,確實需要在政策上做一些調整,特別我們有做過一些研究,越年輕的人,他如果要離職的話,大概在醫中、醫院離職率的意願高,因為他要到診所去;而診所要離職的,大部分就是要退休了。以醫事人員來講,基本上,五、六十歲以前的在職率大概都在八、九成,可是年紀變大之後,在職率就會逐漸下降,如果又以男生和女生來看,男生的在職率是比較長,女生的在職率則比較短,綜合考量這些因素,overall整體結論,就是臺灣的醫護人員人力是不足的,而不足的部分就是剛剛次長講的那幾個,其他有衝突的部分,則是在不均,像牙醫師的人力也是一樣,確實現在overall來看是夠的,可是在偏鄉地區,大家都知道,在就醫自由的情況之下,可能需要用政策上的協調,才有可能讓那些不均的地區有一些牙醫師的幫忙,所以我想醫師法的修正,應該在策略上能夠讓不均的現象有效改善,這才是最重要的目的。從我們研究跟實證的立場來看,目前所做的數據大概是這樣子,跟主席和大家做一個報告。以上,謝謝。

主席:謝謝,謝謝邱教授。

接續請簡志成醫師發言。

簡醫師志成:主席,還有各位與會貴賓,大家好,我是簡志成,目前可以講出來的身分是我是29屆醫療奉獻獎牙醫部分的得主,所以基本上來講,我在偏鄉、身障這一塊領域是都有在從事,我大概從9394年健保開始有偏鄉跟身障專案,就一直從事這樣的工作,所以對這個部分會有些了解。的確,這次醫師法施行細則的一些修改,造成了很多討論,我們在網路上也知道了很多,現在我就針對我所了解的牙醫部分稍微做說明。

第一點,大家一直都對原施行細則沒有的所謂新增當地政府認證這條在講,但是我想這部分應該整體來看,因為這條並不是只有加這個規定,而是還要回歸到國外學歷採認辦法第十二條、第四條和第九條規定,這些都還是要教育部認可,並不是只有一個當地政府認可就可以了,所以還是要回歸到母法,就是施行細則還是要回歸到母法規定,這裡只是把認可的情況更符合現狀去做一個說明而已,並不是大家擔心的單純只要國外認證就可以認同,這點必須跟大家報告清楚,而且當中也有寫到落日條款的相關規定。

再來就是這次有把遠距教學納進去,我想這個不是針對牙科,而是針對前幾年大家都知道的COVID-19,這個重大變故不是只有臺灣有,全世界都這樣,以往我們開會都是面對面實體會議,但從那時候開始才有視訊會議、才有視訊教學,因為那個時候的確沒有辦法有適當的人與人接觸,所以只是把這個部分寫進去,而且不是針對牙科才可以遠距教學,其他的都不行,不是這樣,是所有遇到這種情況時,當然都要經過主管機關認定,也不是我們單方面說今天可能身體不適或得了重大疾病,就可以不去,也不是,還是都要政府主管機關認定,而且也不是所有學分都可以遠距教學,他還是有規定,以我們牙科來講,有些還是要實作,總不能看病人還遠距看,就像之前我們在健保常常在抱怨醫科看病都有遠距,但牙科不行,牙科即使你牙痛,我看你一眼,你也不會好,還是要實際操作,所以那時候牙科看診都需要全副武裝,所以有些實際上要操作的層面,還是沒有辦法用類似遠距等等的情況來取代。另外,大家會覺得見習是不是應該寫進去?我想以牙科的訓練來講,不管國內外,不管哪裡,大家都知道,見習絕對不會是牙科訓練的唯一部分,它可能是一部分,但不是唯一部分,牙醫還是必須要實作,我想不管在任何地方、任何國家、任何場域,牙科還是必須實作,尤其在臨床來講,我們就是要實際操作,那才叫實習。

另外,還要討論到牙科界討論很久的OSCE臨床技能操作,目前一階國考、二階國考都沒有這個項目,有的是國內生在大五要升大六實習之前,因為他還沒有接觸到患者、進入到臨床的部分,有做一個這部分的測驗,至於這個OSCE以後要不要列入國家考試,我想這是另外一個層面的問題。

國際生回來的話,基本上,他們跟國內生比較不一樣的是他們在國外已經畢業了,甚至領有當地的執照,在國外也已經實習了,所以他們回來做的是臨床適應訓練,因為可能不適應,不知道臺灣的生活環境,包括健保體系等等情況,所以必須要有一年的臨床適應訓練,現在排的就叫做臨床適應訓練,而不是實習。我記得那年牙科常常在講的所謂關門條件,就是112年之後入學的,一定要回來考學歷甄試,不管你從哪邊來,不管你有沒有執照,都要考學歷甄試,這個部分已經有一個這樣的規定,就是11211號以後回來的,不管是從哪邊回來,都要考學歷甄試,這是已經明文寫好的規定。

在此,我也要呼籲一下,因為之前我有具名在國發會平臺發起偏鄉精進專案連署,超過12,000人認同,理論上超過5,000就要執行,我不知道12,000夠不夠,以目前來講,不管是什麼場所,包括公聽會、上街遊行、連署等等,我想這12,000的民意應該是最高民意,尤其大家願意具名,所以我會建議應該落實這樣的情況。

不好意思,跟主席報告一下,本來今天我是不會在這邊的,因為今天是有關牙醫健保總額的參訪,現在應該是準備要去烏來衛生所,然後明天要去宜蘭的身障機構,因為有這個會議必須要來參加,等一下開完還需要趕去烏來跟宜蘭,但我們每年都在講偏鄉人力不夠、身障人力不夠,這是牙醫碰到的一個問題,之前已經在很多場合都提過了。我們全國大概目前有16,000名牙醫師,至於最精準的統計,我先不要講上過我們的課或怎樣的有多少人,直接實際在操作身心障礙的大概11%、偏鄉是八百多位,所以以桃園來講,復興鄉旁邊就是大溪,很多人去觀光,但復興鄉是零牙醫,所以山上的人看診要到山下,還要我們上山去做,我想這些東西都是反映現在的確有醫療不平均的情況,但我們秉持的一個狀況就是病人優先、弱勢優先、品質優先,是我們從醫一直在要求的,所以是不是也應該去照顧到這些人?他們也同樣有繳健保費,同樣也享有平權,現在是不是我們要去照顧到他?但是我們也不能影響到大家的是就業意願,就是他願意在哪執業,所以我們需要一些方案去誘使這些人來參加。

今天我們當然很歡迎臺灣畢業的、本土的一起來,但從9293年到現在,這麼多年在我們的努力之下,可能還是未臻人意,努力在做。曾經在南投有醫師就跟我講,十年前他是最年輕的,十年後還是最年輕的,代表什麼?人力並沒有流到那邊去,南投附近沒有大臺中、彰化這些地方嗎?但是還是流不過去,我想這些都是我們需要去努力的地方。當然,我必須講我們在從事及推動任何計畫的時候一定要符合法規,這是一定的。所以不管我們在推動任何方案,包括之前我們在推動偏鄉精進方案,很多人在講是不是替國外牙醫、國際生去做這些事情?我想並不是……

姚理事長欣宜:請問你的小孩是國際牙醫嗎?是波波牙醫嗎?

簡醫師志成:我小朋友在西班牙讀書,一直都是這樣子,但是不好意思……主席,不好意思,可以讓我說明一下,因為既然問了,我說明一下,我小朋友是去西班牙讀,沒有錯,他當初在大學聯考那年,108課綱,他錄取的是成大機械,後來他考慮了一下,他說他還是想要跟我唸的一樣,因為他國中的時候我就有帶他去菲律賓義診,他覺得他想跟我一樣,但是有兩個選擇,補習班或出去,這在當時都是符合政府規定的,這時候他覺得他可能不適應補習班的生活,所以他即使註冊,還是決定他要出去唸,那時候是去西班牙唸書,我想這個大家都知道,甚至謝謝大家也替我宣傳,網路上現在大概沒有人不知道我小孩叫什麼名字,我只是不知道一個在學生的名字被公布到這麼徹底是好還是不好,是這樣的一個情況。再來就是他現在還沒有回來,他才大四,所以很多人講我在推動,但他也不在排隊的waiting list,講白一點,他以後會不會回來,我也不知道,因為這個東西是小孩的事。

我想很多家長都是一樣,不管是醫科、牙科或者是其他各科,出國讀書的都有選擇直接在外地或回來的情況,現在我們只是想說這些都是臺灣出生的,領有中華民國身分證的人,遵照政府指令去讀政府核可學校的,現在只是要一條他們可以合法回來的路,為什麼自己人要迫害自己人?大家都是為這些人在服務,我們並沒有再去做一些其他的情況,對不對?大家想到的辦法是偏鄉努力了二十幾年,本土的醫師不去,我們是不是可以開放讓有意願的合格醫師,我一直在強調的是讓合格的牙醫師前往,我想這是大家所鼓勵的,政策不外乎獎勵或者一些規定,在座很多各行各業都有,像一些教師也是,你需要積分好就要下鄉服務,這在各行各業都有這樣的情況,我們只是提供這些東西出來,讓大家知道。

另外,在這裡我也要誠摯說明一下,我只敢用醫療奉獻獎來講,我沒有用任何其他的職務來講,就是我並不是用我其他的身分來做這件事情,以上,不好意思,耽誤大家時間,謝謝。

主席:謝謝簡醫師。

接續由陳昭姿委員發言。

陳委員昭姿:謝謝主席。謝謝蘇召委今天願意舉辦這個公聽會,讓各界有機會針對醫師法施行細則的修正案,再一次進行對話跟釐清。我知道這幾年關於國外醫學生的爭議在社群和輿論間不斷的升高,這個爭議不斷的升高,我可以理解國內醫牙學生的焦慮。當然,我也看到國外醫牙學生面對制度的變動,面對資格的不確定,這樣的無力感。我要先提醒大家,今天這些對立的現象其實是制度缺陷的一個產物,它不是任何人的錯,這是制度缺陷的一個產物,我覺得唯一不能躲的就是政府,政府是責無旁貸,尤其是衛福部,當你的規範比較曖昧,當你的審查標準不清楚,當你的資訊揭露不完整的時候,很容易造成大家的誤解、怨懟,甚至演變成貼標籤跟群體攻擊,我覺得這不是我們臺灣社會所樂見的,這樣也沒辦法幫助臺灣醫療體系的健全。

這一次衛福部希望能夠提升規範的位階,這本來是一件好事情,就政策面來說,有一些修法的內容會讓各界產生疑慮,我希望衛福部能夠好好正視面對,不是不能修法,但是這些疑慮必須好好去正視面對。剛剛也有專家學者提到,因為大家第一個就是會問你的採認標準是不是透明一致,我覺得「透明」跟「一致」這兩個字詞是一樣的重要。目前條文是把教育部參考名冊跟當地政府或教育評鑑團體認可,並列作為學校認定的依據,但是社會大眾就會比較好奇,因為國家現在很多,但其認定機關當中是不是有具備跟我國臺灣相當的公信力跟審查制度?如果是比較相當的,大家的信服力就會比較高,這是第一個很重要的疑點,就是加上當地政府跟當地的教育評鑑團體所認可,這個部分是爭議點之一,我也希望衛福部好好正視面對。

第二個,剛剛也有人提到遠距教學跟實習品質監督的問題、機制,我們知道在防疫或是面對重大災難的時候,這個部分允許部分遠距教學,這個是一定可以理解的,但是因為我們今天面臨的是醫學,尤其是臨床醫學,它是一個實作的環境,遠距教學是不是可以包括臨床實作?有沒有配套的一些補救?不是不行,但是你有沒有配套的補救機制?衛福部也要講清楚,因為既然提出來就是要正視這樣一個問題。

第三個,剛剛也有人提到關於見習跟實習,我們過去的定義是clerkship,一個是internship;一個是看,一個是實作,這個部分,如果我們把實習時數合併計算,我們只是要問,這樣有沒有確保他的臨床能力,維持臨床能力的標準是不是有達到?這個部分也要請主管機關能夠清楚說明,當它合併的時候,你怎麼去評估學習成果跟實際操作能力?你要有這樣的一個證明標準,我想這幾點的質疑,基本上是存在的。

我也要提醒在座的委員們,我們有責任確保整個制度的設計能夠禁得起考驗,制度要禁得起考驗,它不是只保障國人的健康安全,當然我們要保障所有學生在比較公平的競爭下取得一個執業資格的正當程序。很遺憾這一年多來,我看到醫藥界整個的困境,衛福部責任重大,醫師人力分布不均,其實整個醫療人力也是這樣子,性騷醜聞頻繁,連最基本的生理食鹽水都需要從國外專案進口沒有執照、沒有查廠的產品,雖然我們今天是討論整個醫師法施行細則,但是我覺得衛福部真的要多加油,而且很多是你要溝通、你要說明、你要檢討、你要面對。當然,我們要導正這個情況就是要繼續往前走,建立一套涵蓋入學、訓練、考核到執業的品質能夠很完整評估的制度,不只是醫師、牙醫師取得執照之後覺得他們一輩子就是好醫師、好藥師,我們從來沒有這樣想,包括我自己是藥師,目前只靠著繼續教育的學分可能是不夠的,雖然我們很驕傲醫學是臺灣第一個有繼續學分的領域,不會是一朝考試就終身適用,但是現在顯然是不太足夠了,因為隨著醫學的進步、隨著人民的期待,這個部分可能衛福部也要好好的檢討,衛福部真的有責任、有義務跟大家好好去對話,建立合理的制度。所以我也期盼主管機關,今天在座還有其他主管機關,能夠在聽取各方的意見之後,對於我們關切的一些爭議點提出明確的解釋說明以及改善的方向,這就是法公布之後大家要做的事情,我們希望學歷採認制度能夠朝公平透明的方向前進,謝謝。

主席:謝謝陳昭姿委員,很用心。

接續請中華牙醫學會理事長張育超發言。

張理事長育超:召委、兩位立委、政府的長官,還有各位與會的朋友大家好。我是張育超,目前是中華牙醫學會理事長,另外本身也在中山醫學大學牙醫系服務,也歷任過系主任及口腔醫學院院長等行政職務。今天想就三個提綱分別加以報告,首先是針對整個牙醫養成教育,臺灣醫師職類養成教育事實上是非常完整的,從以前的教、考、用,在很早之前就已經變成教、考、訓、用,這打造了臺灣在醫療上面不容忽視的一股力量。至於在學歷採證方面,事實上今天的召委非常夠力,把相關部會的長官都邀請到這個公聽會來,因為學歷採證基本上是在教育部裡面,在臺灣的教育裡面,醫師跟醫事職類在實習那一年,其實他上面有很多公公婆婆,我們才有辦法拿到所謂的醫師執業證照,首先必須要教育部認可他是具有qualified的,然後還要經過考選部考試,拿到牙醫師或是醫師證書之後,再跟衛福部換證,這是目前臺灣現況整個流程,所以一個醫師或牙醫師的完整養成教育,目前來講都是所謂六加二,醫學系的學制是六年,牙醫系的學制也是六年,後面兩年的PGY等於是讓他變成一個負責醫師的完整訓練,這是在臺灣的完整養成訓練過程。至於外國學歷採證的話,事實上教育部也都有base on一些法規來辦理,也就是依據教育部的學歷採證辦法,不符合學歷採證標準的話,他會去做學歷的檢核考試,這一塊當然是由教育部負責及把關。大家可以看到,事實上教育部每年都base on這一個,大概都是請公立學校的老師們來負責這些學歷認證的業務,完了之後,他當然就可以進入臺灣的國考系統,這時候我們的考試院同樣也會有一群專家學者,一定都是國立大學的老師,然後做一些學歷認證的考核辦法,看這個學生到底是不是qualifiedqualified之後就可以進入第一階段的國考,考過了之後,進入所謂的適應訓練,醫師的養成跟其他部分比較不一樣,因為相對的醫學人文還有一些文化背景是不一樣的,所以就會有一年實習訓練的運作。當然外交部也扮演很重要的立場,這些學歷認證都要外館幫忙做一些認證,包括像我們在聘請國外教員的時候,也會去調外交部的出入境紀錄,究竟是否符合臺灣qualified的標準,會以他實際的出入境的紀錄及時間來看。目前我國的學歷採證及醫牙養成教育大概是這個樣子。

第二個我們談到所謂的實習名額,以目前實習名額跟各位報告的話,就教學醫院的評鑑條文來講,目前的實習容額是夠的,因為依照教學醫院評鑑條文5.4intern的部分比例是14,當然這幾年會更加優化,在醫學中心我們要拉到優良的階段,那麼生師比就要拉到12PGY的話當然就是11,專訓的話是10.5,這是目前我們在實習容額上面看到的。至於在偏鄉的部分,事實上整個臺灣牙醫師的人力並沒有不足的現象,大概都是在分配不均的過程。至於如何改善偏鄉醫療資源的缺乏,其實政府各單位都有一些政策來做一些相對的因應,可能目前的現況還是不足,譬如部裡面會有一些在地或是公費生的養成,甚至教育部也會offer一些離島及外加的名額,讓原鄉子弟也有機會進入這個門檻,但是如何讓他們日後能夠留鄉繼續服務,這方面大家可能要再進一步制定規範。以上就這些跟各位報告,謝謝。

主席:謝謝張理事長。

接下來請王正旭委員。

王委員正旭:謝謝主席、各位專家學者及陳昭姿委員。首先真的很樂見今天蘇召委特別安排了醫師法施行細則修正草案的公聽會,讓我們可以公開透明、納入公民的參與、廣納意見、進行充分的討論跟社會溝通,剛剛也聽了很多專家學者在這個過程裡面提供建言,給我們的主管機關做重要的參考。本次醫師法施行細則的修正是針對近年來持外國醫學跟牙醫學歷回國參加考試的人數真的是在攀升當中,容額好像是會受到一些影響。基於維持國內醫師人力培育制度及規劃的完整性,將相關的審查機制明確提升到法律位階,這就是我們在修正過程當中希望能夠持續去探討的地方。在方向上入法規範,這是強化醫療品質跟病人安全並回應全球醫學教育流動性重要的一步,我們也知道,其實這是希望讓整體制度可以更為完整,不過陳昭姿委員剛剛也有提到,透明、一致性也要同時來維持,其實醫療不是考試制度的產物,醫療本身的重點絕對不是考試本身,而是要信任跟訓練的成果,這樣才有辦法維護臺灣民眾的健康,並讓醫療的成果可以得到好的呈現。從維持醫療品質出發,相關制度的設計必須要有重要的三點:第一個是醫療人力的穩定發展;第二個是品質的安全保障;第三個是一定要有病患的信任,病患如果不相信你,你再多厲害也沒用,所以一定要把自己做好,同時也要取得病患的信任。三者之間要取得平衡,本席期待相關的修法可以同步往這三個目標持續邁進。

從這份細則草案可以看到衛福部在制度上強化的努力,剛剛次長也跟大家做了報告,如果從維護穩定醫療品質的根本出發,還是要回歸到原本醫師的總量管制,就是我們剛剛說過,因為醫療本身其實是一個訓練過程成本很高的產物,所以總量管制還是有它重要的部分,這樣才能夠作為長遠規劃的起點。所以以下我們提出一些補充意見跟提醒,希望能夠引發社會各界進一步的思考跟討論。

第一點是總量管制的一致性。首先,我們希望提醒衛福部,臨床訓練的資源真的很珍貴、很有限,包括師資、設備、儀器以及病歷數等,所以才會有醫師人力總量管控的機制,以免訓練的量能不足,而危害到未來的醫療品質。

以目前的牙醫系為例的話,目前國內每一年的招生名額是391名,這391名裡面包括一般招生371名、國防醫學院20名,歷年來都是依照臨床訓練資源、病患數量及教學醫院的容量等條件來進行細緻的總量規劃。像在108年的時候,成大醫學院增設牙醫學系,也是在其他學校減招之下,才能夠成立,確保總額的不變,這個大家都很清楚。不僅是醫療資源的分配問題,還是對醫學生訓練品質的基本保障。

可是近年來國外牙醫學歷返臺人數快速的攀升,遠遠超過實習的容量,才會造成排隊的難題,這個也是大家目前共同面對的問題。當實習資源面臨擠壓,不僅衝擊整體的訓練品質,同時也使本土醫學生跟持有國外學歷的返臺人員之間,出現了國內總量嚴格控管跟國外未明確設限的落差,這種制度的不一致性除了公平性以外,更可能對整體醫療訓練體系造成長遠的影響,這個剛剛很多專家學者也都有提出這樣的問題跟質疑。

第二個部分是名額的控管要非常的嚴謹,98年由衛生署、教育部、考選部跟醫界專家所做的會議結論裡面就有提到,決議國外醫學系,當然包括牙醫學系的畢業生的實質容額為國內醫學系學生容額的10%,即十分之一,以牙醫為例的話,剛剛講總額是391人,所以現在應該是39位,103年國外學歷牙科實習名額就從30名提高到50名,這50個名額比例不僅超過共識的十分之一甚多,而且事實上也比國內現在其他8所牙醫學系當中的5所,包括臺大29名、陽明38名、成大20名、中國46名、國防20名的招生名額還要多,所以當前50人的名額已經超過這個標準,如果再一次擴大的話,將會進一步壓縮到教學空間,影響到整體的醫療品質。

今天的書面報告裡面,衛福部已經明確表示要將國外牙醫學系的畢業生維持在每年50名,不會再提高,所以本席對這一方面的方向表示肯定,並呼籲這樣的限額應該持續的嚴格執行,且不得再隨意擴張,就是不希望50名會借用任何的名義來增加,否則將會對過去本國醫學生所建立的總額管制的嚴謹限制失去了基礎,總額管制不是形式,而是基於臺灣的訓練量所做出的謹慎安排,以維護、穩定臺灣醫療的相關品質。

所以,我期待透過這樣的說明,透過所有專家學者的這些意見,讓我們主管機關做一個慎重的參考,以上。

主席:謝謝王正旭委員,他是腫瘤科的,非常的投入,謝謝他。

我跟大家報告,我們在立法院通過的叫法律,法律通過之後,因為法律的規範有時候比較是大方向,所以各部會行政機關就必須要根據這個法律訂定施行細則,如醫師法是立法院通過的,但是醫師法的施行細則就是衛福部訂定,這個案子已經在去年的26號公告過,對不對?公告了60天。

周次長志浩:11月,預告。

主席:11月、預告,一般預告或者是公告,有人有意見的話就會再討論,今年3月就送來立法院,對吧?施行細則一般都會送到立法院再來覆核一次,立法院會在院會就把它唸過,唸過就算通過了,通過的這個施行細則本身就變成準法律,它跟法律的位階是一樣的,然後再根據這個施行細則去訂定一些辦法、規範,這個是部裡面自己訂的,所以施行細則如果在立法院通過之後,等於也是法律的位階,跟大家報告,所以才會造成這麼大的一些意見,今天我們大家發表意見,好好的講。我再跟大家報告,立法院只有立法委員講話有免責權,我們現在是錄音、錄影,就變成呈堂證供,所以大家不要做人身攻擊,再講一次,我很討厭人家在這邊做人身攻擊。

接續我們請杜哲光理事長。

杜理事長哲光:主席、各位與會的貴賓,大家早安。我是台灣牙醫學教育學會的理事長,今天參加這個公聽會,剛剛前面幾位學者專家都已經有把目前的現況跟各位做陳述了,我再補充兩個方向,第一個方向就是牙醫的臨床技能測驗,目前牙醫的臨床技能測驗在8大院校裡面是把它列入在課程裡面的範圍,而不是一個取得證照的必要項目。

而且,目前我們牙科的臨床技能測驗只做一半,因為如果正常要像醫學系,他們證照的取得必須要有臨床技能測驗,他們是要考12題,但是我們目前限於經費的部分,大概在各校自行舉辦,大概只能做到3題到4題,這是我們目前的困難,所以這塊其實目前要再推到國家級的取得證照的標準的話,基本上還有很長的一段路要走,而且這一塊所耗的經費其實非常的多,據我所知,醫學系一個學生大概要繳1萬塊的考試費用,可是我們牙醫學系完全沒有,我們都是自己來做,所以這一塊其實是我們目前在牙醫學教育上碰到一個非常大的困難,而且目前真的沒有把它跟國考取得證照的資格做連結,這塊完全是各學校教學的項目之一,這是我必須要再做一次說明的。

第二個部分,我們要知道的是,目前臺灣8大院校的牙醫學系,可以教的老師不到100位,這個數目大概就只有一個美國哈佛大學牙醫學院老師的數量,這是我們牙醫學教育目前碰到一個很大的瓶頸,也是要跟各位委員做報告。剛剛前面很多的委員講到我們的質跟量,事實上我們都要兼顧。再來,我們還要考慮到的是,我們一直講不均,不均的部分不是只有在城鄉的差距,包括開業跟醫學中心,我目前也是中華民國醫院牙科協會的理事長,我們的流向也都是開業醫比較多,反而開業醫跟醫學中心、區域醫院的比率非常的懸殊,所以這一塊,其實我們要考慮人力資源的分配不是只有在城鄉的差距,甚至在各級的教學醫院,甚至還有學校的教學單位,這一塊其實是我們必須要去考慮的,這是我們必須要去想的一個很大的問題,你必須要從底層去做這些相關的打造、改造,才有機會把我們的牙醫學教育推到更好的部分,讓人民享受更好的牙醫服務的品質,這是我必須要補充、提醒各位與會專家,必須要討論清楚的,這是最基本的,你後面的部分再怎麼做,其實也是一個亡羊補牢的措施,重點是我們自己本身,我們有沒有辦法把這個牙醫學的基礎教育或醫師的養成教育做好,這個可能是我們要再去深思的。以上是我兩點的補充,謝謝。

主席:謝謝杜理事長。接下來我們請台灣醫院協會法規委員會委員吳明彥,也是我們私協的秘書長。

吳委員明彥:主席好。謝謝蘇立委召開這個公聽會,首先,這個法案當然是引起社會上很大的兩極,但是我覺得如果照蘇立委剛才的解釋說立法院大概已經唸過了,唸過就視同法律了。再來,其實這就是一個平衡點,我們做為醫院管理者,每天在作決策都是一個平衡點,有爭議的論點也是在社會上的兩極,大家一起討論,最後得到一個平衡點,我覺得這個平衡點要達到其實也不難,因為大家已經取得一個共識了,以臺灣現在的國力,沒辦法不承認這些先進國家。我們想一想,三十年前我們的國力跟美國差多大,美國有沒有承認我們臺灣的學歷?有啊!如果照這樣講,美國三十年前為什麼要承認臺灣的學歷呢?那時候的國力跟美國差那麼多,美國也沒有因為歧視我們就不承認我們的學歷。臺灣現在外交的困境,有辦法不承認歐盟或美國這些學校的學歷嗎?我覺得大環境很難,這是一個在作這個決策所面對的困境。

第二個,若承認了,也必須承認,承認之後最後的平衡點就是管理嘛!以前我們有什麼紡織配額,就是只能從數量去管制,每年願意開放幾個而已,大家努力的目標就是這樣子而已啊!現在如果50個訓練的名額,就是從這50個裡面好好地訓練、好好地考試,很嚴格的,也許可以要求多一點,就是因為這一群人在外國看的不是臺灣人,你可以要求他多看一點病人,你可以要求他訓練的時間多一點,那沒關係啊!考試甚至可以嚴格一點,也許我們可以要求這些老師以後出考題嚴格一點啊!就是從這方面著手,考試加上嚴格的訓練,case多一點,應該經過的考試就嚴格一點,如果他有本事考過,當然就會給他證書,甚至專科醫師也一樣,我覺得大概只能從這一點去考量。

另外一點,我覺得如果這些醫生願意去臺灣醫生不去的偏遠地區,這就沒辦法了,我們自己的醫生就不去,而人家要去,就一定要給他一個優惠,就是他去偏遠地區或者去離島地區的受限時間少一點,這個沒辦法,每個國家對偏遠地區都有鼓勵,這是全世界都一樣的。日本無醫村甚至薪水一樣給他一個月薪水,很高的保障薪水,你說為什麼無醫村的薪水比我們一般人多兩倍或三倍?這個是國家政策,沒辦法,本來不願去的地方就是要用政策鼓勵。以前醫院這些主管在設計愛滋病房的時候,沒有人去時怎麼做?很簡單,下個月馬上公告愛滋病房一個月津貼多5,000塊,有沒有人去?若還是沒有人去,那就1萬塊,馬上就有人報名了。這個很簡單,就是管理手段,加到有人去嘛!這是一定的道理,加1萬塊就有護理人員願意去愛滋病房照顧了,我覺得偏遠地區一定要給一點鼓勵。

再來,視訊教學大概也躲不掉,因為這個是全世界的技術,事實上教學的技術也越來越進步,這個部分避免不掉,後面就是加管理,給他的考試嚴格一點,或者上完課也要有實作,實作有辦法通過,若考試很嚴格、實作也很嚴格,視訊教學當然也可以啊!但就是後面要加管理手段。關於這個細則,因為我現在同時負責國際醫療工作小組的執行長,我倒是對國際醫療、對國外這些好的醫生,特別是在美國、加拿大等先進國家主治醫師的認證我是有一點不同意,我覺得應該更鬆一點,因為臺灣從小英那時候當行政院副院長就開始推動國際醫療旗艦計畫到現在,國際醫療是一個國家競爭力的象徵,國際醫療做得好,代表這個國家的醫療水準很好,國外的人願意花大錢來臺灣就醫,代表我們的技術很好。

我覺得臺灣的華人在全世界有很多好的醫生,這些好的醫生如果願意退休回來貢獻,這對臺灣的本土民眾有沒有好處?當然有啊!如果要看一個好醫師,以前是要到美國,自己要花機票才可以看到好醫師,這個醫生如果願意回歸臺灣幫我們、也看國際病人,為什麼不好呢?甚至我們將來國際醫療的產值越好的話,則全民健保的壓力越小,醫院對全民健保的依賴越少,民眾繳的保費就越少,學者都已經認證國際醫療是一個重點,這些好的醫生如果在國外是好的,工作小組的醫院可以去申請這些醫師,這些醫師只能限制在這些國際醫療的醫院做事,他在國外拿到好的醫院,或者學校裡面的主治醫師已經擔任10年了,又有好的臨床表現,我覺得政府馬上就直接給他換照,不要再考試,這樣子才可以提升我們的國際醫療,謝謝。

主席:謝謝吳明彥委員,他本身就是臺大牙醫學系的,不願做牙醫,現在在做醫院行政,我也說他頭腦壞了。

繼續請新北市醫師公會張濱璿醫師。

張醫師濱璿:主席、各位委員、各位與會先進及長官們,大家好,我是張濱璿醫師。首先,我今天是代表新北市醫師公會來參加這個公聽會,新北市醫師公會因為內部討論也很熱烈,有兩位個醫師提供書面的意見,不知道方不方便呈給主席一併作為紀錄?

主席:可以。

張醫師濱璿:謝謝。我這邊就總體的一個方向的話,因為我們是醫師,所以大概就是分享過去的一些經驗,我也依照今天的提綱從三個方向來做分享,第一個是學歷採認,第二個是偏鄉,第三個是從醫療人力的方向。首先在學歷採認上面,在整體的方向上面,其實醫師不管從各個公會到過去全聯會一直以來的想法都是病人的權益一定是優先的考量,再來就是要顧及所有的就醫平權,同樣生活在臺灣這個島上,大家不應該有任何的差異。從學歷採認上面來講,第一個,我們一樣是支持本國優先這樣子的一個想法,但是這個不代表我們反對或是要排擠其他的國家,本國優先這樣子的想法主要還是在於我們自己的學生,以及不管是醫師、牙醫師、中醫師的公平性問題,畢竟大家經過這麼長的一條路的努力,取得這樣一個證照,這其實是一個公平性的問題,這當然是一個考量。

可是總量管制有沒有其必要性?其實在政策上絕對有必要性,因為從公共衛生的角度,如果今天有太多的競爭,會發生供給者誘發需求的問題,可能會引發更多不必要的醫療存在。可是就一些已經取得國外學歷的畢業生來講,他們是不是絕對沒有能力來從事這樣子的工作呢?我想學歷不見得是完完全全等於能力的,所以現在醫師法上面的九大國家是不是都能夠齊平的去看待?我想這是大家的問號,而且就算是同一個國家,這個國家裡面可能也有不同的學校,這也就是為什麼我們要去做一些學歷認證的想法,我們今天等於是在國外的學歷上進行人員的管制,我想這個其實是包括我們本國也會有這樣子醫師人員的人數管制,這是同樣的一個脈絡。

如果國外的學歷我們既然已經給予認證,而缺乏某些的訓練項目,他的能力不會比較差,只是在我們本國的標準之下,可能某些項目需要補足,這確實是我們需要去思考有沒有辦法幫助他們來做一個補足。基本上在能力上面來講,以現在可能把關的機制上面,一個是從學歷的角度,只是這個學歷的角度現在是國家的層次,那是不是要更細緻地來認定這樣的學歷?這可能是一個。

第二個就是從證照的角度。證照包括訓練之後考到這樣的執照,如果我們連考到醫師執照都還否認這樣的能力,可能表示我們自己的證照制度是需要修改的。

所以我們發現爭議以後,第一個是在認證機制上面去做加強,第二個就是在醫師法修正以後,它有一個落日條款,如果我們覺得這發生不公平的話,在過去已經信任此一法規制度的這些人,我們可能保障他們某一種程度的權利,可是在某一定時間之後,我們可能要設定,既然你已經知道這發生爭議,而且在法規上不允許,你就不要再去踩這一條紅線。以這樣子的機制轉變,去保障原本對於法律上的信賴保護,我覺得可能是有必要的。

第二個是在於偏鄉的部分,我本身是一個小兒腎臟科醫師,我也很慚愧,就是在某些縣市,其實可能是整個縣市都沒有任何小兒次專科的醫師,只有一般的小兒科醫師。我自己是在城市長大的,當然我們可能就會對於長期去偏鄉……雖然我參加過義診,過去當住院醫師也曾經輪調到偏鄉,可是對我們來講,長期在偏鄉執業確實大部分醫師可能都會有一些猶豫。所以在這樣的情況之下,過去可能增加了公費生醫師,可是公費生醫師從105年到現在,其實第一屆都還沒有畢業,這是為了偏鄉去增加的,所以可能需要有一些其他的方式來保障偏鄉的醫療資源,因為這些人一樣是臺灣人,一樣生活在同樣的地方,可是他沒有辦法得到同樣的醫療資源保障,所以這涉及到的其實就是人權的保障。在這個部分以一個偏鄉的方式來做工作上的限制,就是說等於是來保障這些偏鄉的權益的話,這可能是一個可以考慮的方式,但是對於這些醫師,如果我限制他永遠都只能在偏鄉,這或許也有一些憲法上的工作權保障的思考,這可能是我們必須要小心的。

最後就是醫療人力的問題。醫療人力以目前的醫師來講,等於是不斷流向非救命科,而且不留在醫院裡面,這確實也會造成臺灣整體醫療水準的隱憂。所以在維持醫療水準、充實醫療人力的思維之下,怎麼樣能夠讓整個醫療環境更好,而且讓整個醫療人員的福利能夠有充分的保障?我想這其實就能滿足維護病人安全,同時也維護就醫平權的想法。謝謝。

主席:謝謝張醫師。

接續請牙醫師全聯會法制副主委盧彥丞醫師。

盧法制副主委彥丞:主席、各位先進早安。我代表牙醫全聯會來這裡跟各位做報告。在報告之前,我先說明一下我個人的狀況:第一,我的小孩是臺灣本土的牙醫師,在張育超前輩的指導下完成學業,也在臺灣完成完整的PGY訓練,也完整地拿到專科醫師執照,所以很多人誤解全聯會代表的角色好像很模糊,我只是要說,其實全聯會代表的是很多人共同的聲音,當然也有一點點的意見存在。第二個是要闡述我個人的經歷,誠如剛才講的,其實我30年前在美國拿到美國的國家考試,而且我只用了4個月的時間就考到了,可是我拿的學歷是臺北醫學院(大學)的畢業證書,就直接去apply它的國家考試,它也讓我考了,我在4個月內完成part 1part 2,這也是我個人的經驗,因為前面幾位先進講了一些經歷,所以我就個人的經歷來跟各位做一個簡單的報告。

第三個是醫療人員的分布,其實醫療人員的不均真的不只限於城鄉差距,就算在臺北市來講,不同的醫療院所也存在很明顯的醫療人員分配不均。以我個人來講,以前SARS的時候,我是和平醫院的牙科主任,被關了21天,我現在還是聯合醫院的兼任主治醫師,順便帶了internPGY,我們屬於區域醫院,可是我們招不到正規的本土牙醫畢業生,因為他們都到醫學中心去了,然後第二個是可能都到診所去了。所以這十幾年來,我們在醫院裡面帶的intern大部分都是國外生,留在醫院裡面做PGY的醫生也有很多是國外生,這代表的意思是說,就算是在一個很明顯的、醫療資源很充沛的都會區裡面,也存在一些醫療分配不均的現象。這是我要提供給大家思索的一個方向。

在這個過程當中,以這幾年來講,我帶過的國外實習醫生有美國、有日本,當然也有現在所謂的「波波生」,也有西班牙等歐盟國家,甚至也有菲律賓,還有阿根廷的。這些阿根廷跟菲律賓的學生是很明顯地接受了臺灣的學歷檢測考試,考完以後再參加正式的國家考試,part 1之後再根據我們的規定來到醫院做internship一年訓練,之後再去考第二年part 2的國家考試,當然,他也順利拿到了臺灣的牙醫師執照。

我只是簡單敘述我這幾年來的經歷,根據這樣的經歷,以全聯會所照顧的對象而言,我們當然很關心本土的牙醫系學生,因為他未來絕對是我們牙醫師的主幹,未來我們牙醫系的生態、整個牙醫的醫療體系絕對是靠我們這些年輕學子來支撐的,所以我們也很關心他們未來的走向。他們如何在臺灣這個大家都喜愛的國土上發揮自己在醫療努力上的大業,我們都很期待,也希望給予很好的協助。可是同樣來講,全聯會要照顧的對象是牙醫師,只要是牙醫、拿到執照的醫生,都應該是全聯會要照顧的對象,所以這個時候我們就會希望在政策面上普及到各個層面的牙醫師。

當然,今天這個會議的重點簡單來講就是學歷的認證和醫療偏鄉的分布,就學歷認證這件事來講,全聯會有一些小意見,就是在某些提議上,有關見習和實習的部分,我們在條文上會建議應該比照國內牙醫系的時數,我想這是一個公平的出發點,如果大家覺得在條文上可能略顯不足的話,我們會建議加註這一點,可能會比較能夠消弭大家對於實習或見習上面的一些疑慮。

第二個意見就是,對於遠距教學這件事情,當然在條文上只有寫「遠距教學」,而我們的意見是,也許為了消弭各方對遠距教學的疑慮,是不是在「遠距教學」後面加註是我國認定的相關遠距教學才採用?當然,這個東西就給大家一個比較大的討論空間。以上,謝謝大家。

主席:講得很好。等一下再由行政單位來回答。

接續請本土小牙醫聯盟黃映綺召集人發言。

黃召集人映綺:主席、各位出席貴賓,還有各部會長官,大家好。很高興今天可以跟很多部會直接溝通,我是本土小牙醫聯盟召集人,我們非常關心這個議題。我先自我介紹,我本身是在海邊的農村出生的孩子,靠著公平的教育和考試制度,才能夠翻身當上牙醫;在我的家鄉,像我這樣的孩子,要不然就是當女工,要不然就是嫁人,而我透過一個公平的考試機制,在沒有補習的狀況下,靠著苦讀當上醫生,從事服務大眾的志業。職場部分,我現在是在山邊果園旁邊的診所服務,根據WHO的研究報告指出,出生鄉村的孩子最願意回到鄉村,而我就是一個實際的案例。

今天我們來看波波爭議,為什麼我要站出來?因為這個議題要從兩個角度來看:第一個,教育的公平正義,像我這樣的孩子,有沒有一個機會可以苦讀翻身,還是以後都要靠錢才能夠鋪路當醫生?我想這是一個很重要的社會價值,而這樣的價值,也是臺灣進步的動力,所以我們不能夠破壞它。第二個,從醫療品質來看,因為這是一個重要的公共利益,也是我在這個職業裡維護的一個價值,我的病人是一個隔代教養的孩子,他的阿嬤帶他來,沒有什麼很好的教育知識,然後他帶著一罐醃脆梅來感謝我,我非常珍視我的職業,醫療是一個公共價值,我希望這樣的價值也可以傳承下去,所以我今天在這邊呼籲對於這個政策有修改權力、有決策權力可以讓它通過的人,要從這兩個方面來審慎思考,因為當這個法制定下去、這個施行細則訂定下去,影響是非常廣、非常遠,而要修改,我想也是非常困難,要不然我們今天不會倡議了一、兩年還在這裡。在此也非常感謝蘇召委召開公聽會,當然也希望召委可以繼續排審、立法院可以繼續推動,然後把這樣有爭議的法案擋下來。我們的意見是要逐條審查、退回重寫,沒有討論、沒有正義,就跟服貿一樣,我們的訴求是不管你怎麼修,至少要維持舊的醫師法施行細則,還有106年學歷採認標準,不能放寬;我們沒有要加嚴、加深,我們只希望政府維持最基本、最原始的價值而已。

再來,我們要感謝召委,請召委做臺灣醫療的守門人,如果衛福部堅持要這樣做,希望立委們可以發揮守護臺灣醫療的權限和責任把它擋下來。今天時間有限,而我的幻燈片非常多,有機會再跟大家二次報告。

本次議題有五大爭議,第一個就是畢業學校的認證。原本施行細則的採認原則,只有教育部的認證採認,而教育部認證的學校其實網站都有,它已經是非常的包山包海,甚至連語言學校都包含在內,大家想一想,醫學系科怎麼可以用這樣的標準呢?我跟大家報告新加坡是如何採認國外學校的,他們是正面表列,有一個專門的dental council或者medical council在審核他們的國外學歷認證,而且是每隔幾年就重新檢討一次,依據他們國內的供需狀況,看看國內土生培養的醫生人數夠不夠,來決定要採認幾所國外大學,而這個採認的國外大學還不是全部包山包海都承認,即使是美國、英國,他們也會砍掉一半以上,然後臺灣呢?所有的牙醫系他們都不承認,醫學系也只承認臺大醫學系,我想一個國家如果要保護好他們國民的健康,除了好好培養自己本土的孩子,如果要開放讓國外學歷進來,大家也沒有意見,但要嚴格把關,不可以在這上面隨便放寬。我要強調,原本106年採認原則的標準比現在還高,而施行細則放得更寬。

再來是遠距教學,難道衛福部容許實習也可以遠距教學嗎?上次跟貴部溝通的時候,您說這個法制定好以後要交給考選部執行,那麼我就非常想要請問考選部,請問貴部有足夠的人力和物力去審核國外學歷在遠距教學這一塊嗎?是不是實習?當初是不是疫病?又什麼叫做重大變故?如果是疫病,那就要回到衛福部的認定,衛福部說這個法制定好以後要交給考選部執行,請問考選部如何執行?是不是跟大家說明一下,讓大家放心,要不然這部分就不能夠放寬。其他部分,有機會我再跟大家報告,謝謝。

主席:謝謝黃召集人,很感佩你的精神。

繼續請林工凱醫師發言。

林醫師工凱:主席、各位貴賓。好像來這裡都要自我利益揭露,我要說我的小孩沒有念醫、牙、藥,我本身是醫師公會全聯會副秘書長,但是我不敢代表它,我目前是高雄市醫師公會,今天的重點在討論醫師法施行細則,其實明顯看得出修正的重點,在法制上,是讓要求跟標準得到法律明確授權,應該是符合授權明確性跟法律明確性的原則。大家的爭執點在於認定的學校是否實質放寬、是否包含OSCE等等,以及疫情期間是否能夠透過遠距教學取代實習的問題。

第一個點,就是認定學校問題。臺灣醫學教育都是借鏡美國,而美國的模式大家也都很熟悉,我們這些作法其實都是為了確保醫療品質、幫助確保學校培養出具備必要專業能力的醫師,也強化醫師執照的把關,然後就是以一個普遍性的考試來作為個別醫師是否符合執業資格的依據。在學校的採認上,美國其實可能會有另外一個組織來做認證,這個我等一下會講,所以在學校的採認,我們要追求國際化標準,透過嚴格的考試跟持續的評鑑機制來保障。條文中提到「當地國政府學校權責機關或其認定之教育專業評鑑團體所認可者」,如果有團體有疑慮,建議請衛福部舉例說明這樣的文義解釋,一方面有沒有哪個國家的例子?因為有些國家不是由它的權責行政機關直接認可;另外一方面,這樣的認可強度,跟他們類似衛福部或中央行政機關認可的強度會不會一樣?這樣就可以釋疑。

在我自己查的波波事件當中,以波茲南醫科大學的英文班為例,這個學校的學位其實也獲得波蘭跟歐盟的相關認證,話說回來,我們其實也不要歧視波蘭,因為我們很多醫療指標跟它差不多,但我不知道教育方面如何。對美國來說,美國在招收國外醫學生時,會確認申請者所畢業的醫學院是否在世界醫學院名錄(World Directory of Medical Schools)內列示,然後符合美國ECFMG的資格要求,所以波茲南醫科大學的畢業生具備申請美國考試,然後進入住院醫師訓練的資格。世界醫學院名錄其實是一個國際組織所發展的,所以這個學校可能不是美國官方認可的,是不是可以用這個例子來讓大家釋疑?

第二個,包含OSCE的議題,條文修正的第二條,其實整個修正文字「醫學系科」已經把醫學、中醫、牙醫統整在裡頭,至於要不要用OSCE,其實衛福部找牙醫去統一標準就可以,其他比如西醫或中醫其實也沒什麼特別意見。當然,我們的問題表面上是要不是要包含什麼東西、什麼標準,其實衛福部去找各個團體來整合,這不難解決,我們的問題實際上是人數需要控管,以免對現行醫事人力的執業狀況衝擊太大。這部分必須提到醫師、牙醫師的人數,重點不在於總數多少,而在於分布不均,前面各位先進大家都有講過,它其實還是可以透過制度的設計、政策長期對個人的補助或獎勵的方式讓人家有誘因待在偏鄉、醫缺地區。因為醫師或牙醫師在那邊執業就會面臨交通、小孩教育這些問題,還有經濟上的問題,怎麼樣去提升偏鄉服務,其實有很多的設計方式,不一定要讓菜鳥去,這就要各個團體去善用智慧去思考和折衝。

再來是相當性原則,行政機關或許利用函釋的方式來舉例、來明確化,體現這些相當性原則,像第二條通則有「相當」這個字眼,採認方式第十三條的入學管道也有這個字眼,我們怕的是拿錢就可以私下考試或者隨便一個名義簡單考一考就入學,比如之前有查到40人不符合採認原則就不能考,可以透過這些舉例或者有這些情事經查可以視為不符合標準或不相當的入學方式,讓外界了解,減少它的疑慮。其實醫學專業教育的資格,各國寬窄不一,我們是入學難,畢業比較寬,但是別的國家可能不一定,但世界各國都會用一個關卡做把關,看實習名額或是考照難度等等,不然還是會造成後續的問題。

至於疫情跟遠距教學,其實我也有看到「重大變故」的解釋,當然我們不能夠要求國外學校的教學作法,但是我們對於教學品質跟內容不要有過多的妥協,比如有些情節要去實地審查或實質審查,看有沒有補救措施,如果有需要補修或者額外的要求等等,其實都可以再進一步去做。

我的總結就是社會各界不管是牙醫、西醫各個團體其實都有不同立場,我們希望看怎麼樣讓大家取得一個中間點和平衡點來減少社會上的對立。以上,謝謝。

主席:謝謝林醫師。

接續我們請台灣基層牙醫師協會理事長姚欣宜發言。

姚理事長欣宜:首先非常謝謝蘇清泉委員為我們安排這個公聽會,讓很多學者專家可以來一起討論這個很有爭議的醫師法施行細則,既然今天衛生福利部有很多長官來到這邊,不知道可不可以請教一下衛生福利部醫事司司長?還在嗎?醫事司副司長受媒體採訪的時候,他表示醫師法新的施行細則是把原本對於國外學歷審核的規定照搬到條文裡面都沒有修改,請問這是醫事司的立場嗎?還是衛福部整體的立場,衛福部方便回答嗎?等一下才回答是嗎?

主席:這個不是質詢,你發表你的意見,等一下會一起……

姚理事長欣宜:不是質詢,不能問問題,就發表我的問題,不要問問題,對嗎?不好意思。

主席:你去選立委選上就可以了。

姚理事長欣宜:不好意思,謝謝立委大人指教,我第一次參加公聽會,我什麼都不懂,非常抱歉。我就直接講,不詢問。

因為我是有點疑惑,醫事司副司長接受媒體訪問的時候,說這個是照搬完全沒有變,但是蘇清泉委員上禮拜有質詢衛福部邱泰源部長,他是說變越來越嚴格,這兩個不是互相矛盾嗎?對不對?蘇清泉委員在質詢的時候也有說可能醫師法施行細則爭議很多,需要延期審查,不知道蘇清泉委員有沒有計畫要排案審查?因為劉建國委員今天沒有來,不好意思,我只能向你提出這個意見,謝謝。

剛剛有許多先進都有提到醫師法施行細則,其實前面有滿多人說錯,我可能要再稍微糾正一下,像裡面有醫科也有牙科,但是其實有一些滿奇怪的規定只有牙科才有,像是牙科可以用見習時數來抵實習時數,這是滿奇怪的,醫科沒有這樣子,牙科的話有很多操作,見習只是在旁邊看而已,用見習時數來取代實習時數,對於醫師的養成品質真的是非常令人感到害怕。

還有臨床技能測驗的部分,我稍微說明一下現在的制度,現在的牙醫,國外跟本國的,他們都是考國考,但是國考只有單選的中文選擇題,並沒有考所謂的實作操作。操作的部分,本國的牙醫系是另外考臨床技能測驗,我們叫做OSCE,但是在新版的醫師法施行細則裡面規定醫學系要考臨床操作,但是國外所謂的波波牙醫是不用考的,變成本國牙醫系學生需要考實作才會取得執照,但是波波牙醫卻不用,這兩者拿的是一樣的醫師執照,這對於民眾來說非常沒有保障。

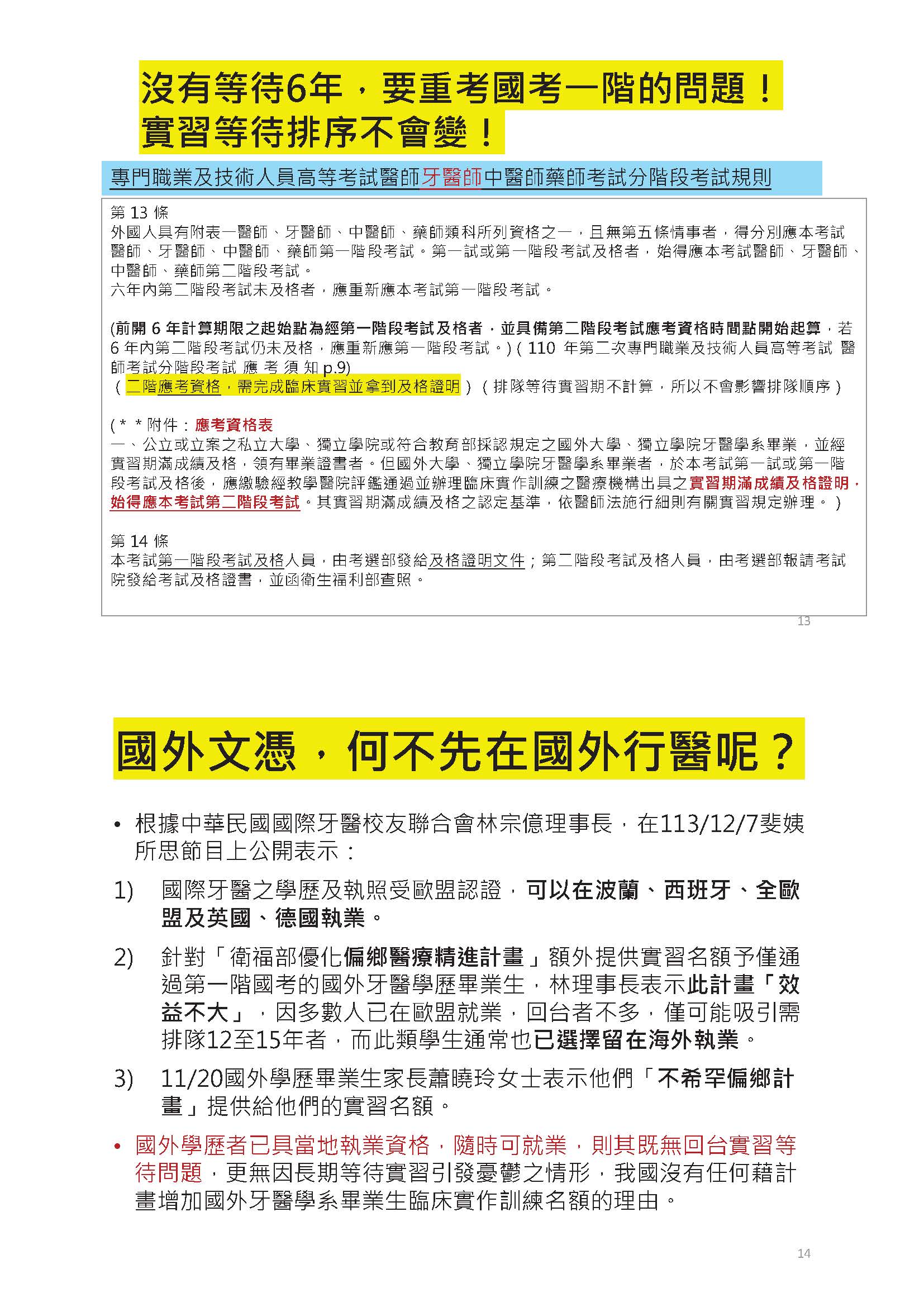
再來,我們上上禮拜其實有跟衛福部開過協調會,感謝陳昭姿委員,我們應該有蠻充分地跟衛福部表達,我們認為醫師法施行細則放寬的最好證據就是這個法條裡面有溯及既往條款,也就是說,醫師法施行細則在去年11月公告之後就立即生效,但是在去年11月之前的這些國外學歷也適用這個新的規定,在法律上如果是越修越嚴的法律是沒有辦法溯及既往的,這可能會有違憲的問題,所以這個溯及既往的規定本身就是它放寬的最佳證據。

我們說明一下這個醫師法施行細則到底是幹什麼的。因為我們很難去查核國外的學生他們在國外的教學品質到底是如何,所以一般來說,每個國家都會幫他們設另外的關卡來檢驗他們的程度,現在我們本國應該是有兩道關卡:第一道就是學歷審核,審查這些人的學歷有沒有資格回來參加我們的醫師國考,這就是現在醫師法施行細則規定的部分,但是它卻遭到了放寬。第二道關卡是學歷甄試,這個是有考操作的,但是現在已經回來的波波跟未來三、五年回來的波波,他們都不用考這個考試,也就是說,他們唯一要考的就只有那個單選的選擇題。醫師法施行細則就是把很多這樣的人放寬之後,他們回來可能會形成龐大的人數壓力,我們現在一年都是50名國外學歷的名額,他們有人數壓力的話可能就會一直要求政府要放寬名額。

我在這邊必須強調並不是我們歧視波蘭,是波蘭政府他們自己公告說這些波波他們在國外、在波蘭當地是沒有辦法執業的,他們必須要再實習一年,然後再考國家考試,再考波蘭語的測驗,他們才有辦法在波蘭真的當醫生。這個是留學代辦公司自己的廣告,它自己就說波蘭跟西班牙這些波波,他們的實習要求是遠遠不夠英國的執業資格,這都是他們自己說的,並不是我們歧視他們。我也想問說,像這個波蘭留學的招生廣告上面就直接寫使用Skype視訊入學考試,不用考筆試就可以入學,請問我們現在新的醫師法施行細則有任何一條可以把這種荒謬的入學方式擋下來嗎?希望等一下不管是衛福部還是考選部的官員可以回答一下我的疑惑,謝謝。

主席:謝謝姚欣宜理事長。

接續我們請林元敏教授發言。

林教授元敏:大家好,我是陽明交通大學牙醫系林元敏教授,我會掛這個title是因為2022年醫師法條文修正的時候,陽明交通大學整個學院就發表聲明反對醫師法修正的附帶決議,其實不只陽明交通大學,包括八大院校及中華牙醫學會都有發表相關類似的聲明,那一次是關於總量要被打破,好險到後來我們政府懸崖勒馬,總量的部分還沒有被打破,但是我不知道未來會不會這樣子。

我現在就要利益衝突聲明,為什麼我要講這個事情?當初醫師法修法是因為什麼?就是因為賴惠員委員沒有進行利益迴避,產生那麼大量的社會紛擾,賴委員今天應該過來這邊道歉才對。我就這樣說,這可以記錄到公報裡面。我覺得一個民主國家任何的會議、任何的發言,你先告訴我們你代表的是什麼,你不要假中立,發言全部都是為了自己的利益,我沒有三等親之內就讀牙醫系或是當牙醫師,我本身現在在學校當教授做研究,其實我自己也沒有在看診了,所以應該是不會跟我有利益衝突。

我現在要講的是第十三條,經過遠距教學方式,但是發生傳染病(我想這邊指的是COVID-19)取得的部分學分不在此限。其實我們之前跟衛福部有開會,然後我們希望把某些條文加上去,就是說你的實習、見習及實驗不得以遠距方式取得,我想大家都同意吧!實驗課、見習、實習不得以遠距方式取得。結果衛福部跟我們說這個東西之後由考選部去認定就好了,而考選部就說:我們照衛福部的規定。這樣的條文一訂下去,到時候就會推來推去,保證會推來推去!

我們先看一下昨天有一個高中生申請陽明交通大學醫學系,因為在他的學習歷程裡面有一、兩點不符合事實就被取消資格,所以說臺灣對於牙醫系、醫學系的入學資格非常嚴格,我想在場大家都同意吧!為什麼我們嚴審臺灣的學子,我沒有說這是錯的,其實這是對的,嚴審是對的,但我們卻縱放波波學歷?考選部要不要想一下?你們在審查資格的過程中,有沒有好好去審查?其實我們並不是要歧視任何人,我們只是說我們要公平,我們要嚴格去審核這些人,因為他們治療的是病人,牙科是外科系統,很多牙科治療之後是回不去的。我們要求的只是要公平跟建立完整監管機制,建立完整監管機制真的非常重要,因為以目前的監管機制,這些波蘭醫學生從入學到取得醫師執照,我們唯一能做的監管就是兩次國考單選題,他們的實作怎麼樣不知道,他們在做適應訓練的時候能不能退訓?我想待會請衛福部的長官說明我們有沒有數據?這些波蘭、西班牙或是國外的醫牙學生回臺灣進行所謂的適應訓練,其實我覺得是實習,因為他們在國外根本沒實習,他們進行這個適應訓練被退訓的比例到底是多少?要講出來嘛!臺灣學生會被退訓喔,你擺爛、不出現,那就退訓明年再來,國外有沒有?據我所知現在是沒有。

大家仔細看一下,我們從大一到大六總共六年,第六年是實習,大一到大五全部都是實驗課和lecture,然後紅色的部分是現在八大院校做的臨床技能測試,這不是國考的必考題,但這是我們讓學生進醫院之前,各個學校會先在內部把關,然後淺藍色的部分是見習,所以臺灣基本上就是六年。大一到大五lecturelab,大五還有見習,大五還有臨床前測試,這是各個學校自己開的學分,你沒過、學分拿不到,你就不能進醫院,然後大六是實習。我們看國外的,臺灣牙醫系唸六年,國外唸五年,差一年差在哪裡?我覺得是差在實習,但是他們自己號稱他們的實習課是打散在各個課程,這是他們自己號稱,沒有證據喔!大一幾歲?大一19歲,你在醫院你會給一個19歲的人看診嗎?會的、願意的舉手啊!他們說他們的實習課程打散在大一到大五,請問一下實習、見習、臨床技能測試、實驗課,這些東西能遠距嗎?不能嘛!所以代表什麼?由邏輯推想,代表過去三年、四年之間,如果有任何遠距教學的事實……你們去查這些出入境的紀錄,有遠距教學事實的這些人根本就不符合考國考的資格,因為他根本就沒有做實驗課,國考有要求實驗喔!他根本沒有見習,他根本就沒有實習,這是他們自己說的,這不是我說的。考選部麻煩待會解釋一下,或者是我在這邊用我的實名──陽明交通大學林元敏教授,我在這邊檢舉這些人不符合國考資格,請大家回去徹查。現在國考他們怎麼樣去檢查?國考的時候,就是請這些從國外回來的簽切結書,只是簽切結書喔,你們有沒有去發文?過去波波爭議已經十年了,你們有沒有發文去國外的學校或國外的外交部確認他們這些入學是不是正常招生入學?

關於見習、實習,我建議在條文中加入「實驗課、見習、實習不得以遠距方式實施」,第二條是過去有因為COVID-19引起的這些我們沒有說他以後一輩子不能考,你回去你原本就讀的學校把這些學分補齊之後再來考,我建議將過去因為審核疏失而通過的人取消他的資格,你要回你原本的國家補修相關的實驗、見習、實習課程,我覺得這是很合理的吧!然後在做審查的時候,據我所知今年牙醫系有兩百多個人考,審查時間是20分鐘,待會可以請專技司黃司長來解釋一下是不是20分鐘?請把資料提供給這些委員,這些委員其實很多都是不知道內情的,你不能說因為以前就是這樣,今年沒改變,然後就讓大家通過,絕對不可以這樣,你要提供相關的法規演進、國外的課程設計、相關的法院判例。

關於退訓機制,據我們所知,目前國外牙醫學生在臺灣實習沒有退訓機制,你擺爛我們也奈何不了你,沒有辦法退訓,沒有辦法叫你明年再來。其實我們從頭到尾都沒有要歧視他們,我們從頭到尾都說現在的把關機制根本就遠遠不足。還有現在有一個條文,請問一下臺灣畢業的醫牙學生能不能去波蘭、西班牙、日本執業?這很簡單,外交部發個公文去問就可以了,假如不行的話,我們應該有兩國對等原則,我們國家要有國格,我們不能矮化人家,到目前為止,這十年來外交部從來沒有做過這件事,我覺得外交部應該要做。以上是我的發言,謝謝。不好意思,耽誤大家的時間。

主席:謝謝林教授。

我補充一下,2013年我擔任第8屆立委的時候去WHA 去了好多次,那是政治經濟開會,我有去日內瓦大學醫學院附設醫院實地拜會,在他們的醫學院附設醫院裡面就有看到從臺灣去的學生,我們的孩子在那裡當醫生,有屏東的,也有高雄的,在那裡有急診室的醫生,他們都是在歐盟念書,有的在西班牙,有的在波蘭等等,然後要回來臺灣路很坎坷,他們是瑞士都承認,然後在那邊考過執照,現在都在那邊擔任正式的職務,有的當住院醫師,有的當主治醫師,我很關心他們的受訓過程,他們的resident都有看得很清楚,有一些我看到的,劉大使也跟著我們一起去,所以有時候你們在講的是有一點出入啦!今天我不想發言,因為發言又會被罵,其實大家不能隨便亂說,應該是實地看完再回來講。

繼續我們請高雄牙醫師公會理事長蔡政峰發言。

蔡理事長政峰:蘇召委,我們算是鄰居,因為東港安泰醫院我常常去,我家小朋友是在成大牙醫系,這沒有錯,不過他是權貴之子,他的未來完全不用煩惱,所以我不是為了他,那我就唸稿好了,這樣控制時間。其實法,法律今天主要重點是在立法院,所以我們就討論法律。法就是依照情理而生嘛!也就是符合人民的需求和福祉,但是我這邊要跟大家分享一個就是,因為我常常都在研究牙科經濟學,牙科醫療市場它存在一個高度供應誘導需求的現象,你嘴巴有多少顆蛀牙你自己不知道,我們跟你講有幾顆你就有幾顆,所以越多的供應者就會創造更多的疾病,這個在臺灣都會區的牙科健保數據已經很明顯的呈現。所以全世界的先進國家都會針對醫療人員的人數做限制及品質管控,我們中華民國當然也是如此。

今年學測的牙醫系分數已經超越醫科,背後其實還有很多的大環境因素,也聽到很多我高中的同學、醫科的同學在跟我抱怨:早知道他就……不說了。這個東西產生的產業消長也代表更多的莘莘學子想要進入這個超級窄門,但是我們發現過去10年國內誕生了4,000位左右的牙醫系畢業生取得牙醫師國考資格,透過我們現行的學歷採認制度卻也誕生了將近2,000位海外各種管道的畢業生,他們也同樣取得牙醫師的國考資格,如果不是每年50位實習名額的限制讓部分學員打退堂鼓或滯留在海外,上面這個數量一定會更多,這樣子合理嗎?這邊我們是公聽會。

我在地方公會擔任理事已經超過20年,現在當然是理事長,但我也擔任過中華牙醫學會的監事會召集人,還有牙醫師公會全國聯合會的理監事,所以我對牙科的生態非常的清楚,也可以理解為什麼目前牙醫師公會的全聯會可以跟我們基層會員的民意會有如此大的落差,這個議題只要是做問卷調查,基層牙醫師會員的問卷通常有九成對這個議題是有意見的,但是這也或許是當初執政者的訊息錯誤來源,因為你們都跟公會的那些人在一起嘛!導致一些政策上的不周全。

高雄的第一個偏鄉醫療站是在甲仙,那個是我在23年前建立的,到今天仍然是無牙醫鄉,為什麼?健保都已經實施30年了,牙科做六分區小總額也27年了,偏鄉和弱勢醫療仍然沒有解決,其實問題一直都是一個,那就是缺乏長期的經濟誘因,同儕制約一開始很好用,但是到後來弱勢族群跟地區就變成民主暴力下的犧牲者,會員在都會區占絕大多數,怎麼可能會讓對自己收入減少的方案通過呢?所以同儕制約其實我認為是有疑慮的,因此這個時候公權力介入資源分配是最好的方法,更何況牙科還有自費醫療這個族群地區差異性非常大的因素,我們看臺北市牙醫師的人數就知道了,有三千多位,大安區的牙醫診所數量比7-11還多。健保資源分配應該要考慮的是醫療經濟因素,尤其是自費醫療市場,弱勢族群和地區必須要公權力介入,讓這個地區執業的醫療人員有等同於甚至高於都會區的收入,才能夠有長期的經濟誘因讓醫事人員往偏鄉流動。公務預算直接挹注在弱勢族群及地區,例如醫療站設置、設備、耗材、醫療人員的輔助人員薪資,透過直接預算的重分配或者是弱勢醫療加成,加成就是我們健保點值的加成,這樣子才有辦法減少都會區醫師人力過剩所產生的創造醫療現象,我一直在強調創造醫療,因為只要人力過多就會創造更多的蛀牙。

最忌諱的就是什麼?短期的公費牙醫,短期讓大量的菜鳥牙醫師去從事所謂的偏鄉醫療,本質上就是背離醫療平權,偏鄉及弱勢不是次等公民,他們應該要透過制度面來獲得資深的好醫師,而不是這種快閃的菜鳥公費醫,這樣子短期的公費醫他們時間到了還是會離開,這一波來了,下一波在哪裡?我在醫院擔任牙科部主任,在區域教學醫院擔任牙科部主任超過20年,也指導過數十位海外的牙醫師實習課程,但我必須坦承我的機構是缺乏各科的專科主治醫師,所以我並沒有提供好完整的訓練,我相信其他跟我同級一樣的訓練機構也是如此,所以我們國內是否有足夠的量能可以訓練大量的海外牙醫令人質疑。

海外牙醫認證之爭議已經不是兩年了,它是20年,16年前就已經爆發第一次的醫學院醫學生大遊行,考選部2010年在業務報告也指出,外國學歷回國的畢業生逐年攀升。2017年我們在衛福部醫事司的新聞資料也說各國的學制分歧,所以他們也在2016年就公布了現行國外大學或學院醫學系科學歷採認原則,這個就是我們今天的一個爭議所在。我想這個問題的核心並不是法,而是要思考一下,如果過去10年誕生4,000個本國,卻有2,000個外國(海外的學生),這樣子是不是合理?如果大家覺得不合理,那就要修法讓它合理,其實我們人民並不懂這些修法的繁文縟節,如果說一個問題會爭議這麼久,是不是有行政怠惰或者讓外界認為是有意而為之、圖利特定權貴人士之嫌?人民真的不太懂那些東西,我們希望立法院要好好思考,這或許也是執政者展現照顧弱勢,實現公平正義核心價值的一個最好的機會,謝謝。

主席:謝謝蔡理事長。

接下來請蕭曉玲女士,是學生家長代表。

蕭曉玲女士:委員、在座的各位,大家好。我今天來這邊,我先講一下我的小孩,我的小孩是日本……然後我在這邊要先跟大家講一件很重要的事情,大家講「波波」,波蘭出了一個居禮夫人,人家得了諾貝爾獎,整個本土小牙跟我們的媒體用「波波」兩個字來污衊所有所有在海外念書的牙醫師們,為什麼要用這種歧視的方式?然後你們知道嗎?當你們用「波波」這個字眼在媒體上面發言的時候,國外是怎麼看你們的?身為那種所謂頂級的、所謂菁英的林元敏教授說他是經過學測通過的,那個才是真正的菁英,1%的菁英的人用這種發言、用這種羞辱性的字眼來羞辱所有在海外念書的牙醫師們。

林教授元敏:我剛剛沒有這樣講喔!

蕭曉玲女士:好,我要再講一下,接下來我要講一件很重要的事情,今天我是來立法院,立法院是全國最高的立法機構,我不知道你們今天開這個會的法源依據在哪裡?為什麼?請看我給的資料,首先,麻煩給我立法院公報資料,來,我唸給大家聽,立法院公報111卷第81期,這個是當年1115月底的時候三讀通過的附帶決議修正案,我大概唸給大家聽,我怕大家看不懂字。「近年國外學歷通過國考牙醫師一階考試等待臨床實作選配分發之人數逐年提升,然近年每年公告分發名額僅50人,現行等待分發者,需等待之時程最長恐逾10年,實不利社會專業人力之有效運用。衛生福利部本於牙醫師人力管理之責,應規劃適當之人力彈性運用機制,例如:投入偏遠鄉鎮服務……」這個上面白紙黑字寫在這邊,當年吳玉琴是衛環委員會的召委,他親口在立法院詢問陳時中前衛福部長,衛福部長說:對、對、對,我們應該要,這樣讓他們等10年實在是不應該。再來,後面第2頁說,有關醫師法第4條之1修正草案第1項第2款(落日條款)期限為中華民國1111231日以前已於該國家或地區之醫學院、校入學……基於信賴保護原則,爰要求衛生福利部於修法通過後,應邀集教育部及考選部儘速修正醫師法施行細則並明文規定,該落日期限所指之入學,包括取得入學許可。大家聽好了,111年以前入學的人都可以,我們都符合落日條款,我的小孩子111年考過了,當初他跟我說:媽媽,你的兒子排名483名,我要等10年以上,因為一年只給50個。再來,「關於國人於中華民國10611日後赴九大地區國家就讀大學、獨立學院醫學系、牙醫學系畢業返國應醫師、牙醫師考試資格認定爭議……」聽清楚!「爭議」。「及已通過第一階段國家考試後等候實習分發時間過長等問題,爰建請衛生福利部研議於本法修正通過後四年內解決實習問題。」請問一下,四年內解決實習問題,為什麼?因為當初吳玉琴有問陳時中,111年以前符合這個落日條款的總共有多少人,包括考過一階段,還有再回來要考過一階段的,111年以前通過回來的人總共只有1,000人,我再講一遍,只有1,000人,到今年7月考過的人,大概要等到八百多名。請問一下,你們這個三讀通過的附帶決議,你們可以不實施?更好笑的事情是我看到的這個,你們今天寫的什麼醫師法施行細則,大家手上都有這一份,請看一下。「貳、實習名額與偏鄉醫療計畫,國外牙醫學畢業生臨床實作訓練選配分發之名額自103年至114年,每年維持50名。」請問一下,你們的附帶決議通過的東西、三讀通過的東西,你們都可以不實施,你們現在跟我講這個?違法違到底!立法委員,你們幹嘛選?既然這樣子,你們就宣布獨裁好了吧?你們逼著我們去打行政訴訟,打了行政訴訟,你們現在還要開這種會,是在幹嘛?

再來,你們知道你們是怎麼欺負我們的?看一下,許舒翔考試院副院長被提名人,你看一開始「波波醫生引發正反兩派論戰,考試院副院長被提名人許舒翔今天表示,如果本國醫生足夠,優先考量,但也不要因為個案全盤否定,相信能通過國家考試,後面衛福部有相關專業養成」。

姚理事長欣宜:為什麼……

蕭曉玲女士:我再一句講完就好了。再來,許舒翔說「因為牙醫師通過第一階段考試後,回來沒有辦法實習,如果等個5年資格就廢掉,因此,也有人就直接在國外就業」。醫師法裡面規定6年,在座是醫師、牙醫師都在,醫師法是母法,裡面規定6年之後,如果沒有考過一階段,第二階段就是作廢。請問一下,你讓我等10年,今天是民進黨執政,你們可以違法到底,哪一天換國民黨執政的時候,他只要跟我講一句說他是依法行政,我的這些資格全部都沒了,我不打行政訴訟,我要幹嘛?你們今天不要在這邊講那些冠冕堂皇的話,當一個立法委員,在座蘇清泉委員,你當過多少屆立法委員了,你很清楚這個東西是違法、違憲到底的。再來,陳時中跟這些本土小牙醫,他為了要選臺北市長,他怎麼跟他們說,他說:我跟你們說,那個附帶決議是「相罵本」的,是讓反對黨做「相罵本」用的,我跟你說,行政院可以有一百項的理由,不要實行附帶決議,你們不要在乎這個東西,關後門比較重要。我再講一遍,一個衛福部長可以明著在會議裡面跟全國牙醫師聯合會跟本土小牙醫,這才叫做圖利特定團體,我們怎麼是權貴?我們很可憐,我們是弱勢啦!我們的小孩子,這是我的國家考試,我的第一階段考完之後,我要考第二階段,怎麼會有這麼無良的政府,通過了附帶決議……

姚理事長欣宜:為什麼有波波……

蕭曉玲女士:你不要跟我講那些!我的小孩子不是波波,你給我閉嘴!你給我閉嘴!

主席:好、好……

蕭曉玲女士:我再講一遍,這是我的權益,你憑什麼剝奪我的考試權、我的第一階段、我的第二階段?笑死人了!

姚理事長欣宜:權益……

蕭曉玲女士:你不要講那些有的沒有的話。

主席:好……

蕭曉玲女士:我再講一遍,今天你們這個公聽會一點都不合法,你們憑什麼來跟我說修施行細則,醫師法這個母法你們都不實施了,附帶決議可以公開的說。喔,我終於懂了為什麼,因為民進黨當年是全面執政嘛,立法委員都是他們的嘛,現在呢?輸了就要搞大罷免,笑死人了!我從來沒看過這種爛政府!

主席:好,不要……

姚理事長欣宜:這些你們在出國前不是都知道了嗎?

蕭曉玲女士:我就是不知道!

主席:現在休息6分鐘

休息11時)

繼續開會118分)

主席:請大家歸位,我們繼續開會。

接續我們請林月琴委員發言。

林委員月琴:各位專家學者、衛福部跟教育部的代表,我是立法委員林月琴。我覺得源自於制度所發生的爭議,當然要用制度來解決,今天針對國外牙醫跟醫學學歷的認證制度,我覺得應聚焦在制度是不是完善、是不是能夠跟國際接軌,同時也要回應社會普遍關心的一個問題,就是我們能不能給民眾足夠的健康保障,是否提供學生清楚合理的升學跟職業路徑,而且能不能消弭家長跟學生的錯誤期待,我覺得這件事情是要來解決的。

過去,我們臺灣學生取得國外醫科跟牙醫的學歷管道,包括美國、加拿大,這邊列了滿多學校,還有澳洲、紐西蘭、南非、新加坡跟香港,不只是今年飽受爭議的中歐跟東歐國家,在現行規定下,每一年開放50個實習名額給這些學生,排隊的人數超過600人,至少要12年才排得到。

中歐、東歐,特別是波蘭,之所以飽受爭議,我剛才也很贊成我們不可以把全部的國外牙醫留學都類比為波波牙醫,這樣似乎有一點不太恰當,因為有來自不同的國家,不過的確過去波蘭之所以飽受爭議的原因是當地部分學校的學歷門檻非常的寬鬆,實習的時數不足,而且臺灣因應的學歷考試也很寬鬆,面對這個爭議,政府以嚴格的學歷審查、限制實習的名額、提高國考的門檻為管理制度的建立方向。臺灣的牙醫系的確門檻非常非常的高,與醫科並列醫學院的榜首,錄取率只有千分之三,2025年招生人數大概只有391位,可是課程時數6,960小時,加上實習,超過8,000小時才能畢業,畢業後通過國考得以執業,國考的錄取率是97.4%,相較於國外,國內的學費相對是比較低的,當然競爭非常激烈。可是相較於近年飽受爭議的中、東歐的牙醫學系,入學的資格比較缺乏公信力的鑑別制度,然後沒有名額的限制,所以部分學校的臺籍學生比例高達六成,課程的實習時數也不一致,有部分學校才2,000小時,學歷審查不一定符合臺灣普遍的標準,返國後可申請國考跟實習。

問題的根本在於臺灣過去缺乏一套制度性的標準讓出國留學的學生有所依循,造成不論學生在國外學了什麼,回國只要通過實習、國考就可以執業的結果,所以這樣的一個爭議,具體來說就是過去我們的制度缺乏課程、實習、授課方式及學歷驗證,這四項確定學歷真假的鑑別制度是沒有做的,所以單靠國家考試來鑑別專業能力,尤其是臺灣補教業比較發達,民眾普遍有透過補習來準備考試的經驗,這當然也會使得歸國學生受到一些質疑。

我個人認為是我們應該要讓制度合理化,事實上不應該去擋人家求學,而是要建立一套能夠兼顧公平、專業、透明的審查制度。我們國人如果出去國外求學,難道回來不能執業嗎?但當然也要符合水準,因為畢竟醫學是要救人或者是要維護國人的健康。所以我認為要建立一套能夠兼顧公平、專業、透明的審查制度,也要考慮這些學生畢業後的就業、學習跟醫療責任接軌的機制,這是要去做的。

先進國家像美國、英國、澳洲、新加坡都有明確的醫學院認可名單,並搭配考試、語言鑑定跟學歷的檢覈制度,相較於臺灣,我們的制度真的非常落後,所以去年1125號公布的醫師法施行細則就是要去建立制度,也試圖要跟社會溝通,用具體的政策,儘可能拉近我們跟社會期待之間的距離,所以目前大概已經開始在做了,不過我想回應民眾的一些疑慮,政策還有一些進步的空間啦。

首先施行細則第十條的規定,應儘速公布認定名單,進一步,我們的期待是未來能夠以正面表列方式提出認定的學校名單。第二,國考如果還是要以筆試為主的話,筆試通常無法體現專業技術,應該增設術科,模擬病歷的考試題目。第三,英文能力不能只用來排除中文課程,而應該要求醫學生具有一定以上的英文能力,好跟國際接軌。第四,我們的學歷審查不能夠依靠教育部跟衛福部,應該委託專業機構,成立全國性的醫學學歷審查機構。第五,建立執業前先適用或限制執業範圍的實習機構,為通過國考後第二層的能力把關建立制度。

所以最終的目標還是希望能夠建立與國際接軌的臺灣版本的制度,而不是全盤照抄,我們要保障的是醫療品質、學生權益與制度公平,這三者缺一不可。以上,謝謝。

主席:謝謝林委員。

最後一位是吳國治召集委員,吳國治醫師是醫師公會全聯會醫療政策委員會召集人。

吳召集委員國治:召委好,各位先進,大家好,我是醫師公會全國聯合會醫療政策委員會召委吳國治醫師。我之所以拜託召委把我排在後面,其實我是要講一個其他方面的問題啦,我會講三個部分:第一個是我要對醫師法施行細則的修正做一個建議;第二個是我要做一個提醒;第三個是我要做一個要求。

建議的部分,在這一次的修法第十七條,第十七條有提到的,因為現在已經放寬了我們醫師的職登,有在長照服務機構跟精神復健機構等非醫療機構做職登,所以第十七條這邊也做了一些修改啦,不過我們全聯會這邊還是希望,放寬職登其實對於民眾的健康照護是好的,我們是樂見,可是現在因為分級醫療做得不夠澈底,而且常常會被利用,就像之前我們也提到的,比如說,學校的醫務室拿來開了一個診所對外營業,已經失去醫務室設立的功能了,所以我們是希望職登在這些非醫療機構的時候,應該要限縮他所能夠做的事情,做他應該做的事情,就算他要附帶去看一些外面的病人,也應該要以職登場所的功能取向來照顧應該要照顧的這些對象,這是我們希望能夠擺在這個法裡面的。

第二個,我是要做一個提醒,大家知道之前清大、中興及中山三個學系設立了所謂的公費學士後醫學系,當時撥的名額是由二部的公費計畫撥容額給他的,當初設立的時候,其實醫界是反對的,因為我們的醫療人力都有一個很科學的實證,就是在國衛院這邊都有做,之前熊昭教授提出來的一個evidence-base來做的基礎,我有去參與當時的規劃,其實是做的鉅細靡遺,包括本地的勞基法怎麼樣限制、怎麼樣規定等這些通通有擺進去,還有工時這些,弄出來後發現醫師的人力其實是夠的,只是患不均而已,不患寡而患不均,所以當時在設立這三個醫學系的時候,醫界已經提醒了,而且教育部那邊,其實那時候是在疫情的時候,我得到的訊息是TMAC的張上淳教授在這整個過程中也受到很大的委屈,他甚至透過醫學院系校長的一個會議當中提出了他的報告,所以當時一定有某一些壓力存在啦,不是說過了就過了。當時我記得部裡面也非常明白的告訴這三個學校,這個計畫是短期計畫,要closed,我知道今年的招生已經把這個計畫用完了,我的第二部分只是要做這樣一個提醒,這三個院校的容額以後怎麼來,這個要好好的去深思,我們不希望再夾帶其他的容額進來,如果真的要讓這三個系一直永續存在的話,可能要從其他的醫學系這邊把容額撥過去。因為當時我們一直提醒,可是當時用了各種理由,什麼我們是高科技的,可是當時高科技的變相去服務,這就有點矛盾了嘛,當時是這樣,當時是為了要過而過的,這是我第二個要跟大家做一個提醒的。

第三個,我要做一個建議啦,因為大家都知道現在醫療人員的人力其實非常的不足,不是只有藥師喔,包括檢驗師、放射師等通通不足,可是我們發現一個現象,他們的考照率是非常非常低的,我們這個教育到底出了什麼問題呢?教育部管招生的名額,考選部管考試,可是它辦學辦得好不好,教出來的學生考照率這麼低,我看關門算了!是不是應該把容額移給考照率高的系所,讓他們好好的教育我們的子弟?大家去看看網路上的,像醫技系的同學都在那邊「臭訐譙」,他說要考這個做什麼?考照率這麼低,我還要好幾年,所以這個事情其實是應該要重視的。所有東西都要按照科學的實證,我們需要多少人力?而且另外一個我要提醒的就是,很多人常用國外的例子,其實臺灣有臺灣的生態,臺灣的醫療環境是不一樣的,就像國外,譬如說美國好了,一個很大的偏遠地區,開車要去看一個病需要二個鐘頭,所以你要視訊,但臺灣呢,基層醫療的布建非常多,你不能說醫學中心用視訊的,可是那個病人的旁邊就有一個診所,但你卻不叫他去看,這是本末倒置的,所以還是要提醒,在做醫療評估的時候,其實臺灣的國情也是要好好的考慮,這是提醒大家的。

另外,我也很感佩從醫師法第四十一條修正之後,其實就是往趨嚴的方向在做的,這一次的修改,我不曉得法令上怎麼解釋,因為我看起來其實是變嚴的,剛剛有提到「當地國政府學校權責機關或其認定」,這個東西是頓號,然後是and,所以我不曉得這邊有沒有法律專家在,這個意思就是說,其認定的醫學系科入學資格要與國內同級相當,畢業學校要與國內同級相當,修業期限要與國內同級相當,修習課程要與國內同級學校相當,當地國政府學校權責機關、當地國認定的教育專業機構也要與國內相當,如果這些都加進去,我感覺是比較嚴,這個是不是有法律專業的人能來跟我們做個解釋?以上是全聯會的意見,謝謝。

主席:謝謝吳國治醫師。

學者專家跟委員的發言均已發言完畢,接下來請行政機關做整體回應,今天有來的機關都請發言一下。

首先請次長來回應。

周次長志浩:首先還是要謝謝召委安排今天的會議,讓我們有機會來聆聽大家不同的意見,作為我們整個實施的參考,以下就擇要的跟大家做一些簡單的回應。

有關於偏鄉平權的部分,這是我們很關心的部分,因為剛才簡志成委員有特別的提到偏鄉的平權部分,偏鄉民眾是我們心裡面一直放不下的一塊,這個部分我們會努力的追求一個大家比較可以接受且能夠照顧到偏鄉民眾的制度方法來做,我們現在的偏鄉計畫也已經送到行政院,也是往這方面來努力,等行政院核定下來之後,我們就會據以實施。

有關於陳昭姿委員所提到透明性與一致性的部分,我們完全認同,在這個部分,我們也會來思考以後整個相關作業或審查部分是不是能夠儘量往這方面來進行。

另外,有專家學者提到總量管制的部分,我們當然還是會總量管制,因為醫療人力的確是珍貴的人力,社會要投注很多的資源,總量管制的部分,我們會也會非常注意,同時,對於臨床訓練資源是不是充足的部分,這個部分我們也會特別加以留心,因為必須臨床訓練充足才可以訓練出好的醫師。還有大家提到醫師的養成部分要把它做好,這部分我們也會尊重。

另外,剛才吳委員有提到這裡面相關的一些措施,我們要做好一些管理的配套措施,這部分謝謝提醒,我們會持續來做努力,也歡迎大家,如果覺得有哪些地方似乎有超出我們管理範圍的部分,也歡迎各位可以反映給我們知道,但是拜託一下,還是要具體,因為我們不可能在每一個人講的是籠統對象的時候,然後要去了解是不是有失序現象,這樣的話是有點困難,因此,不管各位在檢舉或反映的時候,希望能夠更具體、更聚焦,這樣子會更好。

有關病人權益的部分,這也是我們最關心的部分,病人權益也是我們整個醫事人力裡面的一個核心,所以我們做的還是會以病人權益作為出發點來考量。至於保障偏鄉資源的部分,我們也會努力的儘量讓資源往這方面來挹注。

另外,有關於大家關心遠距醫療的部分,這部分我們還是會考量國內的特殊國情來做相關的規範。至於大家所提到遠距教學的部分,遠距教學的部分其實還是要審查的,不是他說遠距我們就來買單,不是這樣子的,因為其實這些所規範的東西都還是有審查的機制。

大家所提到溯及既往的部分,應該是還不至於啦,因為我們主要是按照舊的規定再把它做更完整的規範,儘量想辦法用清楚的字眼把它表達清楚,當然有些地方可能還是不夠理想,這部分我們會持續傾聽大家的意見,看看怎麼樣把它改得更好。

另外,教學品質的部分,我想不是只有我們關心而已,教育部也會非常關心這裡面的品質,我們會跟教育部共同注意這個現象。此外照顧弱勢的部分尤其是偏鄉照顧弱勢的部分,同樣地我們也會特別加以注意。

剛才林月琴委員所提到的,要合理、公平、專業還有透明的這些制度,這部分的確也是我們追尋的對象。施行細則的部分,我們跟各位報告一下,施行細則就是我們往這方面努力的一個開始,當然裡面有一些可以改善的空間,我們是敞開心胸來聽聽大家的意見。

至於最後面所提到的修改部分,憑良心講,重點最主要的是在於明確化,而且法律的位階為什麼要提升,就是要確認大家都是往這方面靠攏。

我簡單做個補充,大家所提到的意見我都有詳細記下來,沒有辦法一一回應的部分,各位放心,我們還是會仔細做檢討。以上報告,謝謝。

主席:謝謝次長。

接續請劉越萍司長報告。

劉司長越萍:剛剛我們周次就大方向論述了部裡面的政策,我大概就執行細節的部分回應三點。第一點,持國外學歷回來的學生要考醫師執照,在中華民國政府裡面,我們有三個部會要去做處理,第一個是考選部,他要處理的是醫師國考考試,你要來考這個試之前,你要先確認有這個學歷,所以第二個部會其實就是教育部,他要確認這個學歷;用人單位叫做衛福部,考出來的人我要用。經過我們這3個部會,教育部、考選部跟衛福部,結果就是學歷確認的原則要在哪裡,然後三方溝通的結果是修在醫師法施行細則,所以為什麼今天連開會3個部會都要來的主要原因是在這裡。

醫師法施行細則,誠如剛剛有很多先進指教,我就裡面的東西來說明第二點,有的爭議是,原本我們叫做國外大學或學院醫學系科學歷採認原則,因為之前的修法,從10611號開始,這個原則在法律的位階其實不算法律,它只是一個行政指導,為了提升位階的部分,我們就拉到醫師法施行細則,這也是為什麼我們邱部長講修法之後變嚴,因為在法律的效力裡面它提升了。

我第三點在講的是,大家針對裡面的內容產生了一些疑義,譬如我們原本就把106年的這個原則放到施行細則第十三條,裡面主要改了兩款,第一款,我講的不是按照那個順序的第一款、第二款,我在講的主要改變有兩款,然後第一個主要的改變其實是原本的那個採認原則,第五條第九款「非經一般常態招生或入學管道」。這個部分也就是剛剛蕭女士在那裡很生氣地在講的,他們去走了行政訴訟跟救濟,在行政法庭裡面一直問我們說什麼叫做「非經一般常態招生或入學管道」。因為這產生了困擾,我們就畢其功於一役,在這次修正裡面把第十款,我們修正成未有對外公開招生即由公開考試、甄試推薦或其他相當之方式入學,以這樣的概念來處理一個法律不確定的原則。

其次,我們在修改的其實是原本第五條的第七款,它在講的就是遠距教學,第一件事情是全程的遠距本來就不行,部分學分的採認必須由考選部再做一個原則的確認、個案,所以他們本來就會組成委員會就個案做審查。個案部分的話,109年到113年,大家知道全球都有疫情,WHO宣布全球的公衛緊急狀況,這個是既存的事實,那時候去上學的學生其實也不會知道當時發生的狀況,由國家來發動,其實在這個時間點暫停用視訊的這件事情,本來就可以提出相關資料來佐證,然後由個案申請要回來考試的時候本來就會予以審查。我簡單做這三點回應,以上。

主席:謝謝司長。

接續請口腔健康司張司長。

張司長雍敏:召委及各位與會的代表午安。針對今天的公聽會,有關牙科的部分我就說明兩點:第一點,見習實習的部分,105年有開一個會,就是國內牙醫院校及牙醫專業團體大家一起來開會,這個是共識,所以是將牙醫學系的課程內容及畢業學分數明定在當時的採認原則,我就這樣簡稱,那是民國105年訂的。本次我們只是將學歷採認原則的文字原封不動把它移到施行細則,提升法律位階。

第二點,大家非常關心有關OSCE的事情,其實牙醫師考試是考選部的權責,那個名字很長,所以我就簡稱為考試規則,它的附表一列了應考資格。今天不論是臺灣本國的學歷或是持國外學歷的畢業生,參加我國牙醫師的國考,OSCE並非現行的考試資格之一。以上補充,謝謝。

主席:我們的醫師法,所謂醫師是三個,西醫、中醫、牙醫,都是在醫師法的規範。看起來西醫是沒有什麼問題,中醫也沒什麼問題,現在是牙醫學系這邊有很多爭議。我跟大家報告一個data,現在臺灣牙醫師總共一萬六千五百多位在執業,國外回來的846位,中山三千七、高醫三千六、北醫三千五,國防醫學院的七百多個、中國一千多,臺大也一千多,所以國外回來的現在是八百四十幾個。現在開始一年抓50個,10500個,201,000個,這邊會有人淘汰,所以再怎麼弄,30年後頂多是兩千個左右,有那麼嚴重嗎?我不知道,今天有爭議就大家一起來面對。不要講那些太偏激的,都沒有用,我們好好來處理。

考選部專技考試司司長,你很重要,黃司長。

黃司長慶章:謝謝召集委員。我們考選部對今天的公聽會做簡單的說明,第一個,剛剛很多談到採認的學校,是不是教育部參考名冊,這裡我要說明一下,醫師法施行細則去年修正發布之後,事實上並沒有任何一個國外的學歷是教育部參考名冊以外的學校,沒有後面的那個什麼當地政府採認,都沒有。這個其實很簡單,因為我們的國外學歷採認原則106年開始實施,一直到111年醫師法修正,一直到去年醫師法施行細則才正式再修正,這一段期間都是適用採認原則。適用採認原則就只有教育部參考名冊這個規定。其實我個人會比較支持目前修法,因為這個完全擋不到有些民眾關心的比如說東歐等等,因為他們會完全照這個規定,反而是採用現制會擋到美國、日本這些國家。其實這段時間拿出來的,只要是東歐的,全部都在參考名冊中。所以這次修正施行細則基本上可能會比較符合我們希望除了擋「波波」之外,是不是連其他國家都擋,有一些疑義的問題。

第二個是遠距教學,目前我們考選部開審議會受理的其實不是遠距教學的案子,我們受理的是疫情期間如果回來臺灣,會沒有辦法再回到當地學校,是那段時間對方學校認定這個課程他們可以採認,只有這種案子,其他都沒有。那個法源依據其實是教育部在109年對全國各大學、各機關做的一個函釋,疫情期間是這樣採認的,目前也只有那段時間是這樣的情況。

第三個要說明的是,目前我們醫師、牙醫師的應考資格都是在醫師法和施行細則裡面規定,考選部在審查應考資格都是依照醫師法施行細則和衛生福利部的法令解釋,很嚴謹地來進行審查。包括剛剛有提到入學管道,其實現在施行細則也已經把入學管道做了很明確的界定,我們請考生在報名時提出的證明文件就是要符合施行細則的規定,就每個案子詳細審查。

最後我們考選部要說明的是,有關整個醫師、牙醫師國外學歷應考資格的審查,我們隨時都會跟衛生福利部保持密切聯繫,對於法律的適用,我們也都會隨時請衛生福利部給我們指導,我們會配合來執行。

以上報告請大家參考。

主席:剛剛有反映說醫師以外,像藥師、檢驗、放射這些,尤其是OT(職能治療)、PT(物理治療),長照3.0開始以後,需要很大的人力,可是你們考試的及格率都才百分之十幾,嚇死人了!是要叫這些孩子去死嗎?

黃司長慶章:謝謝召集委員,這個案子我們有收到召委這邊的一個函,我們很重視這個案子。我先說明那個統計數字,那個統計數字是因為累積了很多年沒有及格的人,母數一直在增加,所以及格率就會比較低,有關這個統計數字,我要先這樣子做說明。如果是以應屆畢業生來講的話,藥學系的部分,只要能從藥學系畢業,基本上都可以考上藥師,他的及格率大概會到百分之百。

主席:沒有啦!

黃司長慶章:我的意思是說,它剩下的母數其實是過去幾年沒有及格的。我現在只是先就及格率的部分做一個簡單的說明,對於召集委員您剛剛的指示,我們部裡面很慎重,所以我不會在這個時候就隨便給您答復。謝謝。

主席:好。接下來請教育部高教司廖高賢司長。

廖司長高賢:召委還有各位先進,教育部針對這次的公聽會做兩點回應。第一點是有關辦理國外學歷採認的相關原則,我們根據大學法第二十八條的授權,部裡頭訂有「大學辦理國外學歷採認辦法」,在這個辦法當中有提到參考名冊。剛才黃司長有提到學生都是拿參考名冊內所認列的學歷來申請國考,最主要的原因是參考名冊有兩個作用:第一個作用是做為學生出國時的參考,第二個是做為大學在辦理招生或者是教師資格審定時的參考。我們參考名冊所收錄的就是該國教育主管機關或專業團體認可的學校,這樣才會收到我們的參考名冊裡面。為什麼在我們的規定裡頭,會把參考名冊跟當地國教育主管機關或專業團體認可這兩個部分並列?原因是國外的學制也經常在改變,就連國內也有整併的相關狀況,滾動式的收錄不可能馬上、即時反映在參考名冊之列,所以我們列了當地國教育主管機關或專業團體認可的狀況,做為參考名冊的補充。換言之,如果當時這個學生入學時,他的學校名稱沒有在這個參考名冊上的話,只要經過我們的外館認證,說這個學校是當地國教育主管機關或專業團體認可,這樣的情形也可以做為他學歷得以採認的依據之一。但是要更實質地去審認的是他的修業期限跟修習課程,這也是在我們的醫師法施行細則裡頭,要規定修業期限和修習課程要跟國內同類、同級學校相當的最主要原因。所以這個部分可能要跟各位來做說明。

為什麼我們會使用當地國教育主管機關這樣一個語詞?因為像法國,它的大學主管機關包括教育部、外交部、體育部,各國的狀況不一樣,所以我們就寫學校權責機關;在美國,它不是由聯邦的教育部來認可,而是由當地所謂的專業評鑑團體來認可,只要他們的專業評鑑團體沒有認可,學生是沒有辦法申請到就學貸款的,所以這也做為我們認可這個學校的依據之一。

第二個要跟各位報告的是有關學歷甄試的部分,我們的學歷甄試一直在配合醫師法,本來是叫做醫牙甄試,後來在110年的時候,我們也把中醫師的部分納入國外大學學歷醫牙甄試,目前舉辦的方式是採兩階段甄試,第一階段是筆試,第二階段是臨床甄試。以上是我們教育部針對今天公聽會的簡要回應。謝謝。

主席:謝謝廖司長。最後請外交部史副組長。

史副組長書蕙:召委、各位先進,大家好。外交部謹針對剛才張理事長和林委員提出的兩點來做回應:第一點是張理事長提到我們在驗證的時候會看出入境紀錄,這部分我們首先要澄清的是,我們驗證的時候主要是做形式上的驗證,就是以比對簽章的方式來確認是否有經當地權責機關蓋章,比對它的簽章是否屬實,對於它的實質效力,我們並不會做實質審查,所以我們也不會調閱他的出入境紀錄,而且出入境紀錄其實是以內政部移民署為權責機關,這部分我們要先做澄清。

第二是我們駐外館處除了做驗證以外,也會依據大學辦理國外學歷採認辦法第五條及第十二條的規定來做相關的查證,只要受理機關有做相關的查證,我們外館就會協查。一直以來,我們的外館也有接到衛福部或者是各大學的查證工作,並不會有過去十年從來沒有查證的情形。

謹做以上報告,謝謝。

主席:謝謝史副組長。

委員陳菁徽所提書面資料列入公報紀錄,剛剛兩位醫師提出的意見也列入紀錄,另外這本也放進去。

委員陳菁徽書面資料:

醫師陳烱鳴書面資料:

醫師施錦泉書面資料:

召集人黃映綺書面資料:

衛生福利部書面資料:

醫師法施行細則公聽會(書面報告)

教育部書面資料:

「醫師法施行細則」公聽會書面報告

外交部書面資料:

主席:作以下結論:依據立法院職權行使法,再講一次,是立法院職權行使法,所以不是亂搞的,是扎扎實實的,委員會應提出公聽會報告,送交本院全體委員及出席者;公聽會報告作為審查特定議案之參考。我們會把各位的寶貴意見及書面資料彙編成冊,分送給全院的全體委員以及與會政府機關代表、學者專家參閱。

看起來爭議還是很大,我們會請衛福部再好好地來研議,看要怎麼做,再跟大家報告。

今天非常感謝各位出席並提供寶貴意見,本次公聽會到此結束,散會。

散會1148分)