立法院第11屆第3會期教育及文化委員會第15次全體委員會議紀錄

時  間 中華民國11465日(星期四)93分至1318

地  點 本院群賢樓101會議室

主  席 林委員宜瑾

議  程 報告事項

一、宣讀上次會議議事錄。

二、文化部次長李靜慧列席,就「臺灣世界遺產潛力點推動現況,暨欲求申登世界遺產必先完善我國潛力點保存」進行專題報告,並備質詢。

答詢官員 文化部政務次長李靜慧

文化部文化資產局局長陳濟民

主席:報告委員會,出席委員12人,已足法定人數。

現在開會。

首先進行報告事項。請宣讀上次會議議事錄。

立法院第11屆第3會期教育及文化委員會第14次全體委員會議議事錄

時  間:中華民國114529日(星期四)上午9時至下午16

地  點:本院群賢樓101會議室

出席委員:柯志恩  吳沛憶  葛如鈞  萬美玲  劉書彬  羅廷瑋  陳秀寳  張雅琳  林宜瑾  謝龍介  郭昱晴  葉元之  林沛祥  伍麗華Saidhai Tahovecahe  范 雲  

   委員出席15

列席委員:黃國昌  何欣純  王美惠  蔡易餘  鄭天財Sra Kacaw   蘇巧慧

   委員列席6

列席人員:

國家科學及技術委員會主任委員

吳誠文率同有關人員


行政法人國家災害防救科技中心董事長

蘇振綱


行政法人國家太空中心董事長

吳誠文


行政院主計總處公務預算處專門委員

黃子菡

主  席:葛召集委員如鈞

主任秘書:陳錫欽

專門委員:白智榮

紀  錄:簡任秘書 盧焜鑫 簡任編審 蔡淑珍 科長 楊永綨

   薦任科員 陳怡安

報 告 事 項

一、宣讀上次會議議事錄。

決定:議事錄確定。

二、處理114年度中央政府總預算有關國家科學及技術委員會主管預算解凍書面報告案17案。

()國家科學及技術委員會函,為國家太空中心114年度預算決議,檢送決議()「支出」預算凍結500萬元書面報告,請查照案。

()國家科學及技術委員會函,為國家災害防救科技中心114年度預算決議,檢送決議()「支出」預算凍結200萬元書面報告,請查照案。

()國家科學及技術委員會函,為114年度中央政府總預算決議,檢送該會第1目「一般行政」預算凍結百分之五書面報告,請查照案。

()國家科學及技術委員會函,為114年度中央政府總預算決議,檢送該會第2目「國家災害防救科技中心發展計畫」預算凍結200萬元書面報告,請查照案。

()國家科學及技術委員會函,為114年度中央政府總預算決議,檢送該會第3目「國家太空中心發展計畫」預算凍結2,000萬元書面報告,請查照案。

()國家科學及技術委員會函,為114年度中央政府總預算決議,檢送該會第4目「財團法人國家實驗研究院發展計畫」預算凍結5,000萬元書面報告,請查照案。

()國家科學及技術委員會函,為114年度中央政府總預算決議,檢送該會第5目「財團法人國家同步輻射研究中心發展計畫」預算凍結300萬元書面報告,請查照案。

()國家科學及技術委員會函,為114年度中央政府總預算決議,檢送該會第6目「非營業特種基金」預算凍結5,000萬元書面報告,請查照案。

()國家科學及技術委員會函,為114年度中央政府總預算決議,檢送新竹科學園區管理局「大陸地區旅費」預算凍結28萬元書面報告,請查照案。

()國家科學及技術委員會函,為114年度中央政府總預算決議,檢送新竹科學園區管理局第1目「園區實驗中學教學與訓輔輔助」預算凍結100萬元書面報告,請查照案。

(十一)國家科學及技術委員會函,為114年度中央政府總預算決議,檢送新竹科學園區管理局第4目「園區業務推展」預算凍結100萬元書面報告,請查照案。

(十二)國家科學及技術委員會函,為114年度中央政府總預算決議,檢送中部科學園區管理局「大陸地區旅費」預算凍結228千元書面報告,請查照案。

(十三)國家科學及技術委員會函,為114年度中央政府總預算決議,檢送中部科學園區管理局第1目「園區實驗中學教學與訓輔輔助」預算凍結100萬元書面報告,請查照案。

(十四)國家科學及技術委員會函,為114年度中央政府總預算決議,檢送中部科學園區管理局第4目「園區業務推展」預算凍結100萬元書面報告,請查照案。

(十五)國家科學及技術委員會函,為114年度中央政府總預算決議,檢送南部科學園區管理局「大陸地區旅費」預算凍結107千元書面報告,請查照案。

(十六)國家科學及技術委員會函,為114年度中央政府總預算決議,檢送南部科學園區管理局第1目「園區實驗中學教學與訓輔輔助」預算凍結100萬元書面報告,請查照案。

(十七)國家科學及技術委員會函,為114年度中央政府總預算決議,檢送南部科學園區管理局第4目「園區業務推展」預算凍結100萬元書面報告,請查照案。

討 論 事 項

處理114年度中央政府總預算有關國家科學及技術委員會主管預算解凍專案報告案5案。

一、國家科學及技術委員會函,為114年度中央政府總預算決議,檢送該會「業務費」預算凍結30%專案報告,請查照案。

二、國家科學及技術委員會函,為114年度中央政府總預算決議,檢送該會「基本行政工作維持」預算凍結專案報告,請查照案。

三、國家科學及技術委員會函,為114年度中央政府總預算決議,檢送新竹科學園區管理局「業務費」預算凍結30%專案報告,請查照案。

四、國家科學及技術委員會函,為114年度中央政府總預算決議,檢送中部科學園區管理局「業務費」預算凍結30%專案報告,請查照案。

五、國家科學及技術委員會函,為114年度中央政府總預算決議,檢送南部科學園區管理局「業務費」預算凍結30%專案報告,請查照案。

(本次議程採綜合詢答,有委員柯志恩、吳沛憶、萬美玲、葛如鈞、劉書彬、羅廷瑋、陳秀寳、張雅琳、郭昱晴、伍麗華SaidhaiTahovecahe、林宜瑾、葉元之、范雲、黃國昌等14人提出質詢,均經國家科學及技術委員會主任委員吳誠文及相關人員即席答復說明。另有委員謝龍介提出書面質詢。)

決議:

一、報告及詢答完畢。

二、委員所提書面質詢或相關資料,列入紀錄並刊登公報。

三、對於委員質詢要求提供相關資料或未及答復部分,請相關機關儘速以書面答復。

四、114年度中央政府總預算有關國家科學及技術委員會主管預算解凍案22案,審查完竣,均准予動支,提報院會。

通過臨時提案1項:

平埔原住民族群身分認定法制作業迫在眉睫,行政院已提出「平埔原住民族群身分法草案」以求周延保障平埔原住民族群身分認定事宜。草案中有關如何追溯認定平埔原住民族群身分,其中一款為「申請民族之成員本人或其直系血親尊親屬,於公私立大專校院或學術研究機構之研究成果內,有足以證明其屬於臺灣南島語系民族之資訊。」此款認定方法,乃參考總統府歷史正義及轉型正義委員會歷屆平埔代表委員相關提案建議。至於何種學術研究資料該當得以佐證之客觀歷史紀錄,將仰賴語言學、歷史學、人類學等相關領域之學術權威著作。請國家科學及技術委員會會同中央研究院及各設有民族學系之大專校院,盤點目前共有多少可供人民查閱之「平埔原住民族群身分認定佐證學術資料」,並於2個半月內向立法院教育及文化委員會提出報告。

提案人:林宜瑾

連署人:吳沛憶  陳秀寳  郭昱晴  范 雲

散會

主席:由於在場委員未達議決人數3人,議事錄暫不確定。

今天的議程是邀請文化部次長李靜慧列席,就「臺灣世界遺產潛力點推動現況,暨欲求申登世界遺產必先完善我國潛力點保存」進行專題報告,並備質詢。

請文化部李次長進行報告,報告時間8分鐘。

李次長靜慧:主席、各位委員、各位女士、先生。今天應大院教育及文化委員會之邀,就「臺灣世界遺產潛力點推動現況,暨欲求申登世界遺產必先完善我國潛力點保存」提出報告並備詢,在此感謝各位委員對文化施政的鼎力協助與支持,以下報告內容,亦請各位委員指教。

壹、前言

聯合國教育、科學及文化組織(UNESCO)鑒於世界各地的文化和自然遺產受到各種自然與人為破壞威脅,透過《保護世界文化和自然遺產公約》的推行,呼籲文化遺產(我國所稱文化資產)的重要性並推動國際合作以保護人類共有遺產。

不過因臺灣非聯合國教科文組織(UNESCO)會員,且非世界遺產公約之締約國,所以我們比較難以實際申請世界遺產登錄;而如要跨國聯合申請世界遺產的話,所跨各國亦皆須具備「締約國」身份始符合資格,因此尚無法實際申請世遺或跨國申請。

國雖因國際政治現實無法成為《保護世界文化和自然遺產公約》之締約國,本部仍積極參UNESCO相關國際組織與活動,並持續引介國際觀念,與世界遺產相關組織及活動作務實連結

貳、臺灣世界遺產潛力點推動現況

本部依據世界遺產公約指南成立臺灣世界遺產推動會,並持續與潛力點主政機關、縣市政府協力推動調查研究、保存維護、文本撰擬及國際交流活動;同時,引介國際觀念,進行跨部會協作,務實宣揚臺灣文化價值。

一、中央推動歷程

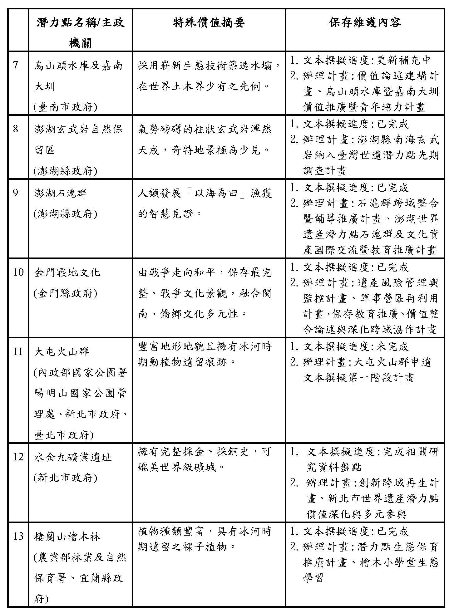
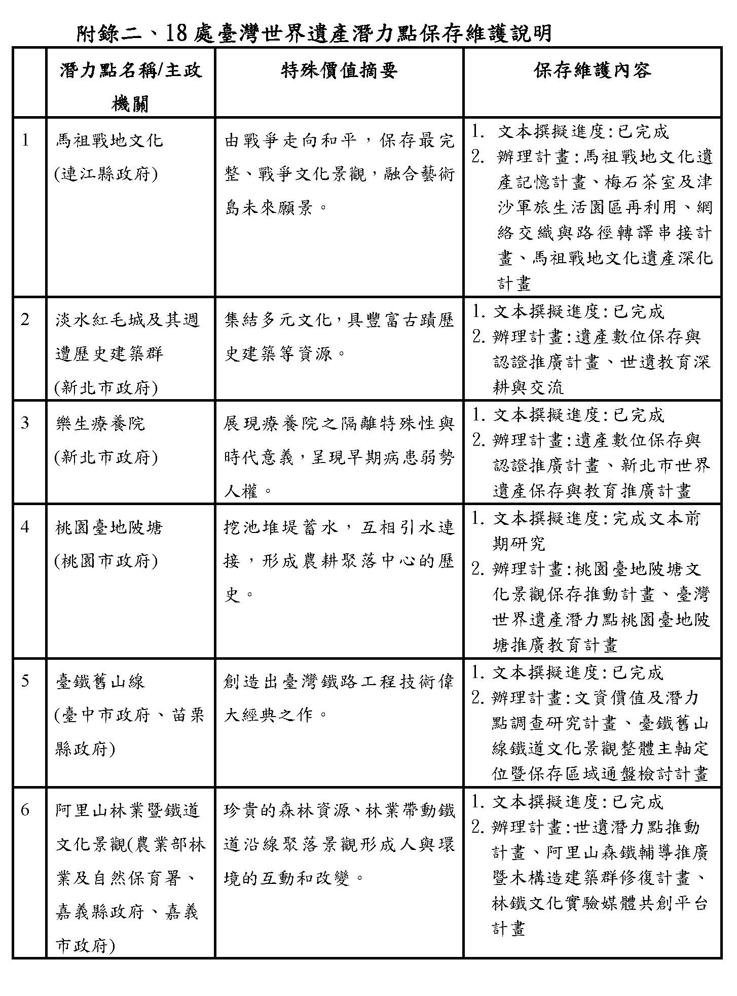
本部於民國92年(文建會時期)徵詢國內專家學者並函請縣市政府及地方文史工作室提報、推薦,邀請國內外專家學者現勘,依世界遺產登錄標準遴選出12處世界遺產潛力點;民國98年成立第一屆世界遺產推動會,並召開第1次會議增加5處潛力點,計17處;民國99年第一屆第4次推動會決議將原潛力點金馬戰地文化,分別列為金門戰地文化、馬祖戰地文化2處潛力點,爰共計18處。(詳附錄一)

本部於11110月完成修訂「臺灣世界遺產潛力點遴選及除名作業要點」並成立「第五屆臺灣世界遺產推動會」。推動會委員任期為2年,邀集跨部會機關代表、各領域專家學者,針對推動潛力點業務相關重大事項進行討論及審議,並進行跨部會協作。第五屆及第六屆推動會重要討論及結論摘錄如下:

()11310月召開「第五屆臺灣世界遺產推動會」第2次會議,邀請外交部吳志中政務次長與會。推動會委員依據世界遺產登錄標準、18處臺灣世界遺產潛力點歷年調研、管理維護情形等綜合考量,一致同意以「阿里山林業暨鐵道文化景觀」作為我國參與國際組織及運作之優先推動案例;並對於各潛力點每年度就文本撰擬、國際合作及推廣等,提供縣市政府及中央等主政機關相關資源及協助。

()1141月召開「第六屆臺灣世界遺產推動會」第1次會議,推動會委員建議朝向廣泛經營國際人脈、多元國際推廣及內外部資源整合推動,並針對潛力點「阿里山林業暨鐵道文化景觀」與相關部會及民間團體合作推廣。

()本部就上開推動會結論事項,辦理後續跨部會工作會議、籌備國際論壇活動及鏈結國際組織,且持續協助潛力點主政機關完備相關工作。

二、輔助縣市政府辦理潛力點相關計畫

本部推動相關作業係依據《文化資產保存法》及《臺灣世界遺產潛力點遴選及除名作業要點》規定;臺灣世界遺產潛力點須符合至少一項世界遺產公約執行作業指南所列之顯著普世價值標準,且符合真實性與完整性條件;而潛力點範圍內須含有依文化資產保存法、國家公園法或森林法、野生動物保護法等法令規定,獲得法定之身分或受到相關機制保護之區域。

潛力點之主政機關(詳附錄二)就所轄範圍內的文化資產,須持續進行保護、管理、監測、災害防救、文本撰擬及國際交流推廣等工作,本部依據前述作業要點及補助機制提供相關資源與協助。

()111-112年補助8縣市辦理9案計畫。

()113-114年補助11縣市辦理12案計畫。

截至113年,18處潛力點中,總計已完成11處文本,並持續督請、鼓勵尚未完成之潛力點所在縣市政府與中央等單位撰擬及補充;114年起,本部為強化潛力點特殊價值之論述,及因應國際文化遺產保存趨勢強調面對氣候變遷之永續與韌性,爰針對提案辦理世遺文本撰擬或更新、補充之潛力點主政機關,列為優先重點補助。

三、建立國際組織夥伴關係

本部透過國際參與、國際合作、邀請UNESCO相關國際組織之重要國際專家學者諮詢,並辦理國際論壇及工作坊等;積極參與國際組織年會活動。從政策、研究、教育推廣各面向與國際相關機構及專家交流。進行文化資產人才培育計畫,建立我國文化資產之品牌能見度與影響力

()辦理國際論壇:

本部積極辦理各類文化遺產國際論壇,邀請國際組織重要代表來臺分享及諮詢。

1.舉辦「2023年文化遺產災害風險管理國際論壇」,邀集藍盾組織、國際文化紀念物與歷史場所委員會(ICOMOS)、國際博物館委員會(ICOM)等國內外相關組織代表進行演講交流。

2.辦理「2024年臺灣文化遺產國際論壇:跨越~永續創新」,邀請ICOMOS副主席及榮譽主席、文化景觀科學委員會主席、軍事遺產科學委員會主席等6位重要代表來臺,以世界遺產的核心概念與實務推動案例為主題研討,以拓展UNESCO相關重要組織人脈及累積國際支持。

3.預計於今(114)年9月份辦理「2025年臺灣文化遺產國際論壇:靈動創新.堅韌前行」,將以潛力點「阿里山林業暨鐵道文化景觀」為主題,邀請ICOMOS主席、國際自然保護聯盟代表、瑞士世界遺產雷蒂亞鐵路亞洲區經理、澳洲之字形鐵路執行長等重要代表來臺分享及諮詢

()參與國際組織:

透過邀約UNESCO世界遺產相關國際組織之國際專家來臺交流、積極參與國際組織活動等方式,建立國際人脈。

1.國際專家來臺:本部近年邀請國際文化紀念物與歷史場所委員會(ICOMOS)、國際自然保育聯盟(IUCN)、國際工業遺產保存委員會(TICCIH)、世界遺產詮釋中心及教席網絡、藍盾國際組織等相關組織重要代表進行線上或實體演講、座談交流。

2.參與國際活動:本部偕同我國專家學者參與112ICOMOS21屆雪梨大會,發表專題演講,彰顯我國文化資產價值並與國際組織交流。本部文化資產局與澳洲文化資產協會續簽合作備忘錄,持續進行文化資產交流合作,深化與UNESCO相關國際組織的鏈結關係。

()國際人才鏈結:

辦理亞洲產業文化資產平臺國際講座及交流會,以世界遺產案例為題進行交流座談。定期舉辦線上講座及國際組織(ICOMOSICOMTICCIH等)專家學者與青年人才交流工作坊,長期耕耘國際夥伴網絡關係。

參、完善潛力點保存事項

本部推動世界遺產潛力點的主要目的為引入國際文化資產保存觀念,並檢視國內文資保存現況,以適時調整現有保存、維護操作模式,使我國文化遺產之保存及推廣工作能與世界相關組織連結,推廣臺灣珍貴之自然與文化遺產,增加臺灣的國際能見度,並提升國人保存及維護文化資產之視野。

為完善潛力點保存事項,持續與潛力點主政機關推動世界遺產潛力點工作包含:

一、建立國際間相關組織之夥伴關係。

二、積極參與國際重要文化資產相關會議或活動。

三、辦理世界遺產潛力點之保存活化及軟硬體整備等管理維護事項。

四、完備指標潛力點相關申請文件,與外交部、農業部林業及自然保育署、交通部觀光署等合作,於國際場合宣揚我國文化遺產價值。

承上,本部致力將國際文化遺產相關公約措施,落實到潛力點之各項保存維護工作,包含與縣市政府協力推動,輔助潛力點的調查研究、保存維護、文本撰擬與更新、地方社群培育、國際交流與推廣等;完備軟硬體設施,強化防災、監測等管理維護措施等工作。

肆、結語

本部將持續透過邀請國際專家學者諮詢、辦理國際論壇及交流活動,並以推動會為平臺,進行跨部會合作與策略研擬;藉由補助計畫輔助相關潛力點主政機關落實國內文化資產保存維護工作,共同推動臺灣世界遺產潛力點之國際交流與教育推廣,深化潛力點特殊價值論述;積極參與國際組織及活動,與國際務實交流,強化我國國際網絡,藉此擴大臺灣文化之國際影響力

以上報告,期盼各位委員指正賜教,並懇請持續鼎力支持,協力提升文化施政動能。謝謝!

主席:謝謝李次長的報告。

現在先來確認上次會議議事錄,請問有無錯誤或遺漏之處?(無)好,議事錄確定。

進行今天詢答,每位出席委員質詢6分鐘,必要時延長2分鐘,列席委員質詢時間為4分鐘,發言登記截止時間為1030分;委員若有臨時提案,請於上午1030分前提出,並於本會林沛祥委員質詢結束後立即處理。處理提案時,若提案委員及連署委員均不在場,援例不予處理。

首先請發言登記第一位柯志恩委員質詢。

柯委員志恩:917分)好,謝謝召委。請李次長。

主席:好,有請李次長。

柯委員志恩:次長好。今天為什麼部長不出席?有比這個備詢更重要的事情嗎?還是他認為這個議題不是太重要,所以請次長出來就可以了?

李次長靜慧:這我不清楚,我一開始接到的訊息就是由我來出席,當然文資的業務是由我督導的。

柯委員志恩:如果這個議題非常重要的話,還是應該請部長親自出席。

我們來看一下書面報告,你們在92年開始推動臺灣世界遺產計畫,98年就選出了17處的潛力點,在99年的時候又把1處變成2處、總共18處,之後又過了15年,感覺起來好像都在原地踏步,沒有什麼進展,更不要說是突破喔!說實在,我們要申報世界遺產必須要做足功課。依據申遺的指標是要提出「文本撰擬」,在18處潛力點當中「文本撰擬」的進度目前已完成11個,還有7處沒有完成,這樣的進度次長滿意嗎?

李次長靜慧:當然覺得有點可惜啦!希望還是……因為現在這7處主要都是內政部掌管的國家公園,我們還在努力。

柯委員志恩:所以顯然還是有很大的改進空間,不是太滿意,但可以接受嘛!但是說實在,今天看了你們10頁的報告,字數三千多一點點,最重要的是我看不到預期的目標、執行的策略及法制面要怎麼樣研修?跨部會又是如何?如何有效管理?我們推動了22年,目前為止到底有沒有評估跟檢討?困難在哪裡?要怎麼解決?這才是今天最大的重點,我們希望把這些潛力點完全發揚光大,但是你們到底做了什麼?22年來你們做了什麼?問一個比較務實的問題,世界遺產潛力點的業務是歸哪一科負責?

李次長靜慧:我們文資局的國際交流科。

柯委員志恩:好,用於遺產潛力點的一年預算是多少?你們應該知道預算多少吧!

李次長靜慧:大概5,000萬元上下。

柯委員志恩:不會吧!

李次長靜慧:就是補助給地方縣市辦理。

柯委員志恩:我們來核對一下我這邊的資料,要弄清楚,平均每一年1,500萬到2,000萬元,一個點補助大概是150萬到200萬元,這應該才是正確的數字喔!臺灣世界遺產推動委員會多久開會一次?

李次長靜慧:我們大概一年會開2次的會議。

柯委員志恩:請問文化部官員出席的層級?

李次長靜慧:部長。

柯委員志恩:部長一年有開到12次會嗎?

李次長靜慧:小野部長上任之後的兩次會議都是由他親自主持。

柯委員志恩:好,我們來看一下,你說1月就開始有第六屆的臺灣世界遺產推動委員會,你們開會就決定針對潛力點,特別是我們今天的主軸,有關「阿里山林業暨鐵道文化景觀」,你們說要跟相關的民間團體合作推廣,請問次長要跟哪一個民間團體合作?哪一個民間團體?顯然你們對這個業務都不是太熟。

李次長靜慧:阿里山文化協會。抱歉,因為這個案子比較新。

柯委員志恩:所以是跟阿里山文化協會,我不曉得你知不知道致力推廣阿里山世界遺產的嘉義竹崎高中,已經努力了10年了,請問文化部給這些年輕人什麼樣的鼓勵或什麼樣的支持及支援?

李次長靜慧:我們每一年都會支持竹崎高中的這個青年大使團體的預算。

柯委員志恩:所以你們給予經費,給予非常多。

李次長靜慧:對。

柯委員志恩:好,我們來看一下世界遺產推動委員會所做的決議,以本席的立場來看,其實滿單薄的,我看不出到底要怎麼樣。說實在科長很認真,當他們以一個科去對國外推展阿里山林業這個潛力點,我覺得對他來說真的是太沉重。老實說,從民國92年、就是2003年,文建會已經把阿里山鐵道及林場列為輔導重點,準備向全世界推廣,22年之後,文建會已經變成文化部了,你們有什麼具體的成果跟具體的績效嗎?而且我跟次長說,你們說要跟大家去開籌備國際論壇等等的會議,說實在滿空泛的,你們要如何跨部會?主政的機關寫的是農業部林業署、嘉義縣政府及嘉義市市政府,還要不要再找交通部觀光署?國際聯繫要不要找外交部?鐵道是位於阿里山國家公園內,要不要找內政部國家公園署?工作會議有沒有找這些機關?

李次長靜慧:有,外交部、內政部、交通部都是我們推動委員會的成員。

柯委員志恩:都有找是不是?好,到時候把這些資料提供給本席。

李次長靜慧:好。

柯委員志恩:而且還有很重要的,108年也就是20197月,你們文資局以「阿里山林業暨鐵道文化景觀」把阿里山林業鐵路登錄為第一個國家級的重要文化景觀,對不起,注意!你們只有登錄,文化部除了登錄還能做什麼?為什麼我會要提到這個部分?因為目前來說,這是一個很重要國寶級的文化資產,文化部只能說一下、登錄一下及宣傳一下,但你們有沒有管理的權限?你們光是要整合這麼多的單位,行政程序也非常的冗長,很重要的一點是世界遺產的潛力點,有沒有法律依據?法律依據有沒有?

李次長靜慧:目前就是剛剛講的登錄及……

柯委員志恩:沒有。22年來你們沒有修過任何一條法,只有一個要點。今天召委排了一個這麼重要的議題,我們來反觀,22年來沒有法源,只有一個要點。你告訴我,22年來我們有很在乎世界文化遺產,經過這樣的盤點後把它們發揚光大嗎?我們光是這麼樣的一個具體,沒有法源,只有一個要點,「22年」,實在的以法制層面來說,規範不足、經費不足,政府要設多少人力,你們才能夠讓阿里山林業跟鐵道永續經營?我們要保存,但是林業署要花多少經費才可以讓整個養護、整個車輛維持?農業部一個署的人力、物力、專業能力有沒有辦法?如果像你們報告裡面所提到的,你們條列這麼多的工作事項,請問文化部有辦法接手或是主導嗎?以這個方案來說,文化部可以主導接手嗎?

李次長靜慧:文化部跟林業署都有一直維持非常密切的合作關係。

柯委員志恩:我告訴你很現實的問題,阿里山鐵路基本的維修費用每年平均要6,000萬元,如果不幸遇到颱風或是其他因素導致中斷,還要額外的經費,而且阿里山談了十多年的民營化都很難實現。如果文化部承擔不起的話,我告訴你,5年、10年一樣在原地踏步。我們是要找出解方,這個報告三千字多一點點,沒有解方也沒有預期的目標,所以你們要以阿里山的鐵道,絕對支持,但是你們寫這份報告,我看不出任何的前瞻性,而且你們還要砸更多的錢。

文化部如果這樣的話,你們說把經費用於舉辦國際會議,2023年及2024年一場國際會議要花費350萬元,然後今年編330萬元,3年加起來一千多萬元,績效、成果到底是如何?22年來,從過去文建會到現在文化部,3年花了一千多萬,到底你們對於世界遺產潛力點的績效跟成果是如何,我們還是要問嘛,對不對?這績效成果到底是如何?我真的沒有看到,你們剛剛所講的,對我來說都是一般的流程,而且剛剛次長也很誠實地提到了,我們現在目前為止,申報遺產、世界遺跡這部分,我們必須是聯合國的會員。你們現在做的事情、今天在做的事情,就好像要準備練習模擬考,什麼都把它準備得很好,但是對不起,我們還是沒辦法真正地拿到報考資格,我們一直在模擬考,可是我們沒有報考資格,因為我們不是聯合國的會員。

所以目前整個世界遺產的聯繫窗口到底如何?這個是我們未來的最終目的,針對今天這樣的一個題目,我請問次長,你認為申請世界遺產的成功率有多大?

李次長靜慧:您剛剛講的,委員很清楚知道我們申請世遺,最主要都需要有聯合國會員國或是締約的組織……

柯委員志恩:所以我們會不會把目標稍微能夠……既然我們都已經知道現實環境、我們的國際處境,今天名稱叫做「臺灣世界遺產潛力點」的保存跟推動,這三千多個字裡面我們看不到目標,我們要把目標放在大家可以更具體看到的,讓臺灣可以被看到。

這個潛力點被看到的後續步驟是怎麼樣?我們把世界遺產放在這個地方,可以當作是遙遠的目標,但是這個過程,你告訴我,模擬考考了半天,結果沒有辦法,連報考資格都沒有,我們的目標該怎麼樣設定?目標設置在這個地方,我們才知道該怎麼樣一步步推動,你設立一個完全沒有辦法報考、連個資格都沒有辦法進去的,怎麼辦?要不要務實一點?

李次長靜慧:跟委員報告,所以我們採取的策略就是辦理國際論壇跟國際鏈結,然後去參加國際組織……

柯委員志恩:就跟WH……

李次長靜慧:讓這些考試委員、讓這些負責考試的人都知道我們達到水準了,我們擁有潛力資格……

柯委員志恩:然後呢?

李次長靜慧:雖然我們現在沒有報考資格,可是至少讓這些有權的……

柯委員志恩:所以我們永遠都是潛力資格,跟WHA……WHA可能還有機會,因為是世界性的,但是UNESCO裡面我們就不是會員,所以你說讓國際知道我們有這個資格,也可以,你就大膽地講,就是讓大家知道我們有這個資格,就把我們的重點放在「資格」這個部分,但是要到那個層級上面,你就在三千多個字裡面大膽地去寫,否則的話,今天剛來的時候,所有委員問我們世界遺產這個部分,第一個懷疑是我們到底最終目標是什麼。如果最終目標是放在讓世界看到我們有這個資格,就把它條列出來;如果具備這個資格的話,下面我們該怎麼樣去做,結果這部分你們也沒有寫出來。這對我來說是最……

剩下1分鐘,我問一下大家滿關心的問題,今年金曲獎入圍有沒有對岸歌手?

李次長靜慧:歌手的部分……

柯委員志恩:其實有啦,李榮浩,好不好?

李次長靜慧:有兩位……

柯委員志恩:上次金曲獎大陸有26個藝人獲准來臺,今年呢?

李次長靜慧:我們還是看入選者有沒有提出申請……

柯委員志恩:如果有的話,主辦單位都還是會讓入圍歌手過來嗎?

李次長靜慧:對,我們就授權給移民署處理……

柯委員志恩:其實問題是目前來說,去年有,今年不知道,文化部今天說還是鼓勵兩岸音樂跟影視交流,文化部還是這個樣子嗎?

李次長靜慧:是的,沒錯。

柯委員志恩:是這樣子,是不是?

李次長靜慧:對。

柯委員志恩:那我們來看,我說實在的,因為很多藝人牽涉到一些問題,陸委會邱垂正特別提到會依法查處。最後來看一下,我們比較好奇,目前為止其實很多藝人覺得對他們來說真的很難,表不表態都會被罵。只不過想好好工作,結果要嘛被要求表態,表不對,不表也是不對。我個人覺得下面這個……到底文化部會不會打算修法,對於藝人的言論做出罰則?文化部會不會對這塊做出罰則上的處理?

李次長靜慧:目前對於兩岸人民的問題,只有兩岸人民條例可以處理這件事情……

柯委員志恩:所以文化部不會打算針對藝人做這個部分……

李次長靜慧:我們就依照……我們沒有要另外……

柯委員志恩:所以文化部目前沒有。最後一個,邱垂正說文化部會積極輔導藝人回臺發展,你覺得他這句話如何?邱垂正主委已經替你們回答,文化部會積極輔導藝人回臺。大陸這些不管哪一位,包括如何回臺發展、如何輔導藝人回臺發展、整個市場的取向、整個市場的金額、整個市場的規模,對於邱垂正主委講的這句話,文化部的回應是什麼?

李次長靜慧:文化部應該會積極輔導所有的創作者、文化的創作者,讓他能夠有好的發展。

柯委員志恩:這些在大陸已經成名的藝人如何輔導他回臺來發展?

李次長靜慧:這還是由藝人他自己的評斷跟……

柯委員志恩:你們文化部要積極輔導啊!

李次長靜慧:如果他們想要回臺發展……

柯委員志恩:你可以幫他找到更好的市場嗎?

李次長靜慧:我們還是要把整體環境做好,讓大家……

柯委員志恩:所以你們會做這件事,你們可以給臺灣更友善的表演、商業市場各方面?你們文化部會做這些?

李次長靜慧:這是文化部應該做的努力,讓所有文化創作者都能夠有很好的發展計畫。

柯委員志恩:當然是,但是我覺得以邱主委講這句話──「文化部積極輔導」,下次我們就來問你們,如何讓這些已經在大陸成名的藝人,因為局勢上面讓他們真的是表態很困難,他們願意回來的時候,你們的輔導策略到底是什麼?我講的是對於已經在大陸做非常多商業市場的這些人,文化部所提出來的方法。當然給予友善環境,我們很支持,但還是跟世界遺產一樣,目標訂在那個地方,如何執行的作法,我覺得這才是我們在這邊應該澈底檢討的,好不好?

李次長靜慧:好,接到了,謝謝。

主席:謝謝柯志恩委員。次長請回。

接下來請劉書彬委員。

劉委員書彬:931分)有請次長。

主席:有請李次長。

李次長靜慧:委員早。

劉委員書彬:次長好。在進入申請世界文化遺產這部分,我先跟次長討論一個問題,這跟文化部是相關的。我們看到臂距原則,臂距原則在文化多元發展當中非常重要,要維護文化自主跟文化的特殊性,這部分大家特別要排除掉屬於政治上面的干擾。我們可以看到文化基本法第二十一條有這些相關條文,文化部在做相關的機構委託時,必須要做到所謂的臂距原則,這是非常重要的。

我們看到鄭前部長在107年也提到,在行政法人成立之後,臂距原則是非常重要的,透過文化治理,讓政治跟文化中必須要有它的專業支持體系。在這個地方,文策院的條例當中也呈現出這個部分,需要這樣子的多元發展。這時候我們看到今年這部分……先問一下,文策院是否也適用臂距原則呢?

李次長靜慧:當然。

劉委員書彬:當然適用,對不對,所以主要人事任命是否應該要跟政治保持距離呢?

李次長靜慧:跟政治保持距離,可是必須跟政策能夠維持一個相同的聯繫或者是一個溝通的管道。

劉委員書彬:你們本身在文策院當中就有文化部的代表、文化部的理事在裡面了,這部分就可以呈現出來。我們看一下過去的歷史經驗,照您所說的部分,過去曾經有三位在兩個任期當中的文策院歷任董事長,可是我們看到丁曉菁後來是政次卸任才轉任的;彭俊亨是曾任文化部次長,後來因為被……這部分他有文化經歷;我們看蔡嘉駿5月份卸任,他是業界人士;但是今年5月份上任的董事長,文化部發布的命令是文化部政次王時思來兼任,這與過去的經歷是很不一樣的。我們看過去的經歷,文化部當時也遵守這個原則,我們看到跟過去相比,王時思次長兼任文策院的新任董事長,你覺得他有更符合臂距原則的法律要求嗎?

李次長靜慧:當然還是符合,因為他現在是兼任,並不是去專任董事長,是以兼任的方式,而且這個兼任最主要的目的是文策院投資基金來自國發會,國發會撥基金過來時,還是會有些很政策上面的要求。我們在審慎審查每一個投資案時,它希望我們要有很完備的投資程序。

劉委員書彬:你的意思是說,過去前面兩任有三位由文化部任命的董事長中,他們就沒有具備文化政策的義涵,是嗎?

李次長靜慧:當然有,他們都曾經擔任過文化部的政務次長,所以他們瞭解文化政策方向跟整個文策院的投資該怎麼處理。

劉委員書彬:表示你們本身就有一個董事在裡面,今天重要的是,難道臺灣文化界就沒有其他合乎臂距原則的非政務人員人選嗎,譬如像郝明義先生?事實上,這樣的任命就是在踐踏,或者是忽略……我剛剛的收回,忽略其他部分在文化界當中,而且文策院當中本身就是行政法人的地位,就是要比較重視,讓它的獨立性能夠呈現出來,這邊的政治任命應該要排除,意思就是在這裡。

李次長靜慧:這個部分,我們當然非常尊重委員的建議跟發言,因為這個董事長不是我們想要他擔任他就願意,也要看對方,尤其是業界人士,因為承擔這個責任,業界人士不一定願意擔任……

劉委員書彬:這個地方我必須講,因為他們的任期是固定的,都是到5月,所以你們早就知道他們的任期到這一屆就會停止,早就可以好好物色了。這部分尤其是在李遠部長的時候,他去年就已經就任了,有一年多的時間可以去好好物色人才。我想如果有文化界的人士願意到文策院當董事長的話,應該是非常樂意,因為這樣才能把文化界這部分的意見呈現出來。

下面我們再繼續看下去,這部分我們……我還是講這部分好了,有關文創的投資產業,我們看到過去的態度是過度集中。可以看到103年的時候,也是國發基金在投資,您說的沒錯。我們看103年的監察院、111年的審計部跟114年的預算中心都呈現出過度集中在電影產業、影視音的這個部分。你們後來的時候,他也……這邊有國發會的查核,對黑潮計畫也提出這樣的需求,應該要兼顧文字出版、動漫跟傳統戲劇等等。

我現在最重要的問題是,你們後來自己在114年文策院的營運目標當中也把它放進去,但非影視的部分也才放了10案。這樣的情況我們繼續往下看,114年才做了這樣的指標,你們變更的原因,我不知道是不是被其他單位做了很多的糾正,或者是要修訂。我們再繼續往下看這個情況,你們真的對這些部分有沒有……如果要針對影視產業……不要過分集中在影視音的部分,你們的標準是什麼?也就是說,他們長期偏斜,現在你們已經造成這個結果,要用什麼具體的策略去達成?

李次長靜慧:跟委員做個說明,其實文策院不只投資在影視業,其實各個產業都會投資,只是影視業本來的投資成本、製作成本就是比較高,所以那個金額……你用金額作母數、作比例的話,你會覺得它占了很高的比例,可是如果真的從案件數,或者是從整個比例上來講,影視並沒有那麼樣地傾斜。當然,我們現在也一直在跟文策院溝通,也一直鼓勵其他產業能夠努力地接受「投資」這個概念。

劉委員書彬:好,如果是往這個方向發展的話,具體的部分希望我下一次再到這邊,一年之後再就這個部分檢討。

現在我們再繼續往下看,有關世界遺產這個部分,剛才柯志恩委員有提到,我們沒有應考資格,這部分的確是……繼續做這個準備其實是沒有問題的,我剛剛也聽到一個很重要的點在於,您說你們跟外交部、教育部等等都有在做推展,這個部分讓我想到,外交部……你應該知道我們沒有辦法變成UNESCO最重要的條約締約國,最重要的原因是不是我們不是聯合國的會員國?是的,那你知不知道我們沒辦法加入聯合國最大的原因是什麼?

李次長靜慧:我們不能夠……

劉委員書彬:國際間的阻礙是什麼?

李次長靜慧:中國啊!

劉委員書彬:是中國對不對?

李次長靜慧:對。

劉委員書彬:中國在這部分的時候……如果是在這個情況之下,國家必須在這邊做出很大的、很多部分的調整。在這種情況下,我們剛才聽到柯志恩委員說,如果外交部或我們國家沒有去改善與中國的關係的話,這邊……這是一個很重要的原理,剛才你也說了,所以我想國家應該要以與中國改善關係作為一個重點。

另外剛才也說了缺乏法律的依據,我們看到在100年的時候朱敏賢教授有提到,缺乏法律的依據,這部分是教授提出來的,應該建議世界文化及自然遺產保護法必須訂定。另外這部分,請問次長有沒有要求或可不可以承諾什麼時候應該要把一個院版提出來,或是至少把你們的部版提到院版裡面去?

李次長靜慧:跟委員說明,因為我們其實整個……你要成為潛力點、要成為我們的潛力點,第一個它必須要先有文資法或者是剛剛講的國家森林的那個法,都一定要先有另外一個法定的資格之後,才能夠談第二步的那個潛力點。

劉委員書彬:好,這部分……

李次長靜慧:所以我們文資法其實有做了一個妥善的……

劉委員書彬:請問現在的文化資產保存法有嗎?已經在那邊有修法了?已經放進內容了是嗎?

李次長靜慧:對啊!就像剛剛說的森林鐵路,它就是文化景觀,就是我們文化資產保存法中所保護的,也有法律地位的文化景觀。

劉委員書彬:但是這個景觀有跟申請世界文化遺產連結了嗎?

李次長靜慧:這個……

劉委員書彬:還是只存在於我們文化資產保存法的條件當中?

李次長靜慧:對,在我們的文資法裡面,就是參考國際世界文化遺產組織的類別而定出文化景觀的類別,裡面要達到的標準或要求,我們也都是參考國際的規格在處理。

劉委員書彬:好。剛才也問到財務的狀況,包括我們說的人員、財務還有環境這邊,就像上面說到的條件。在環境的規劃當中,如果你們現在已經有這些規劃的點,至少在這些規劃點往外擴1公里的地方必須開始做保護了,你們已經開始往這個方向進行了嗎?

李次長靜慧:關於整個受文資法保護類似定著區的範圍要多大,這個都靠審議委員會實地勘察以後看狀況,並不是在法律裡面直接去規定,你隨時要怎麼……如果他們有需要擴充範圍的話,只要提出申請,在我們的審議委員會裡面通過的話,我們就會重新公告它的保護範圍。

劉委員書彬:好,這部分因為是根據世界遺產保護法裡面的這個締約國……條例這邊有提到這些內容,希望移到國際……你剛才講,有一個意涵是說,讓我們知道國家想要往這邊發展,去做文化資產的保護,包括對自然景觀的保護,所以跟內政部,還有我剛剛說到的外交部,站在我們整個國家的立場上面,這部分整個都必須以整體的……把這個作為目標是很好的,但是針對怎麼透過文化提升我們對遺產的保護、提升我們的國際地位?這是應該要繼續加強的,包括未來我希望,當然我也會繼續針對財務還有環境,包括災防等等繼續監督,謝謝。

李次長靜慧:謝謝委員,謝謝。

主席:謝謝劉書彬委員,次長請回。

接下來請葛如鈞召委質詢。

葛委員如鈞:943分)謝謝主席,有請文化部李靜慧李次長。

主席:好,有請李次長。

葛委員如鈞:次長早。第36屆金曲獎即將在本月底舉行頒獎典禮,這次最佳華語女歌手的入圍者有魏如萱小姐,當然希望大家都可以順利得獎。在他的入圍專輯裡面就有一首歌──紙黏土,其MV裡面就有描繪當下流行的AI話題,由此可見藝術、AI與文化之間的關係日漸緊密。除了AI成為創作的主題之外,也可能成為創作工具的角色之一,和文化藝術之間的交集可能會愈來愈密切。

本席質詢的時候曾經數度關切文化藝術跟AI之間的競合關係,近期藝文界關注的焦點則是在文化部所舉辦的各種獎項、獎補助的計畫,到底能不能接受AI協作,甚至是直接讓AI生成的作品參加?我們特別檢視金曲獎獎勵要點跟報名須知,我們發現完全沒有註明到底AI協作或AI生成的作品可不可以報名參加。我們也覺得很奇怪,報名須知完全都沒有提,是怎麼樣?是歡迎大家用AI來寫作,還是不歡迎?對於可以、不可以完全沒有規定,但是我們也回去查了,發現在第35屆的時候講得很清楚,就是參考葛萊美獎等國際獎項,AI技術可以輔助,但若要完全使用的話可能就不行。

我想因為有非常多人在關心,接下來可能獎項出來了,有人哭,有人笑,可能這個問題會更嚴重。請問次長,第36屆金曲獎的報名作品我們是不是依循第35屆新聞稿提到的原則,可以使用AI作為輔助,但不可以完全使用AI技術生成作品,是不是這樣?

李次長靜慧:對,一樣維持這樣的原則,就是當作工具可以,可是因為它沒有所謂的著作權人格,所以這個完全是……

葛委員如鈞:沿襲第35屆對不對?

李次長靜慧:對,沒錯。

葛委員如鈞:謝謝你,你有確定的說明,但是如果這個原則已經確定了,你們為什麼遲遲不修改獎勵要點跟報名須知呢?你們為什麼不把這個規定明確化,讓大家有規範可以遵循?為什麼不修改然後放進去?

李次長靜慧:好,這部分我想如果有這樣的需求,我們還是可以在下一次的要點裡面做……

葛委員如鈞:這有一點可惜,因為都已經快要頒獎了,就是在628號。那我們來看,我幫次長跟文化部的同仁做了一點功課,其實金曲獎只是其中一個案例,我想文化部為了鼓勵文化產業,這個我們也支持啦,有很多的獎項補助,但是對於AI生成或者是AI的創作,大家的相關規範可以說是十分不一致。請次長看一下,文化黑潮──臺灣圖像角色IP品牌發展計畫的徵案要點就載明得非常清楚,AI技術可以作為輔助創作、製作流程的工具,完全使用AI技術生成的話,他還講得很棒,他還說不是本徵案支持的對象,他還說你可以用,但是我們不是要支持這個,所以你如果有用這個技術的話,你要主動揭露,你要提出你使用的這個技術跟範圍,這個做得不錯,為什麼?因為現在只要按一個鈕就可以生出一堆IP,按一個鈕可以生出一整套LINE的貼圖。第二個是文化黑潮──T-Comics臺灣中長篇漫畫產製計畫的徵案要點,完全表明不受理用生成式AI作為創作工具的計畫。金漫獎的獎勵要點沒有註明,但是報名文件需檢附具結書,說要使用AI自動生成軟體的創作情況;但是青漫獎直接禁止使用生成式AI創作的作品來比賽;文化部的繪本、圖書創作則是載明不受理生成式AI作為創作工具的計畫。所以真的很不一樣,我在這邊也直接把青漫獎拿出來,因為我覺得對年輕人實在很不公平,你們在裡面直接就寫了不能用AI,輔助也不行,奇怪。為什麼年輕人不行,大人就可以,是這樣嗎?我想請教次長,為什麼同樣類型的獎補助案對AI創作會有不一樣的接受標準?你們考量的因素是什麼?

李次長靜慧:先跟委員做說明,在每一項計畫的要點裡面要不要接受AI這件事情,我們都先經過對這些專業團體的諮詢,跟他們討論要不要接受,這兩個最基本的差別,如果是比較屬於補助計畫類的,它會比較寬鬆,因為它並不是獎項的競爭,沒有名次,所以我們的精神是如果你做AI創作可以,可是不是我們的優先對象。

葛委員如鈞:謝謝次長,但我們也看到裡面有一個地方,可能太細所以你沒看到,金漫獎的要點就沒有載明啊!我理解每一個可能有不一樣的內容,但是有的根本沒寫這個啊!我想不能這樣嘛!

李次長靜慧:金漫獎也是有經過討論。

葛委員如鈞:我想跟次長講,如果有不一樣的接受度,你就應該要講清楚,其實這還只是冰山一角,我想文化部還有很多的獎補助、獎項的計畫都沒有載明,次長,這是什麼原因?你說不一樣有不一樣的理由,這個我理解,可是有的根本沒寫啊!像我們今年第36屆金曲獎就沒講啊!

李次長靜慧:好,對這個部分我想我們再來做全面的檢視,關於AI的生成到底接受或不接受、接受到什麼程度,能夠在要點裡面儘量去說明。

葛委員如鈞:很好,謝謝。我們不用把AI妖魔化,可是我覺得要講清楚。本席具體要求文化部1個月內通盤檢討各項獎補助計畫跟獎項,應該要在徵件要點、報名須知當中明文的規定對於AI創作的接受度。臺灣現在有很多AI高手,藝文創作者有很多AI高手,要讓藝文創作者有明確的規範可以依循,不然這個之後可能會有爭議,其實你們也會很麻煩。可不可以用書面的方式,提供本席你們檢討的結果?

李次長靜慧:好,謝謝,我們來檢視。可不可以延成3個月?因為我們的補助要點真的很多,各司都有。

葛委員如鈞:2個月好不好?因為我們是怕創作者一邊在創作,一邊又擔心到底能不能用,到時候用了又不能參加比賽,會搞不清楚狀況,早一點可以嗎?

李次長靜慧:好,謝謝委員。

葛委員如鈞:再來我想談判別方式,無論你接不接受,其實評審或者是評議的過程可能也會需要什麼呢?就是會需要判別嘛!在這裡有的有講到判別方式,有的是用具結書,有的是沒寫清楚。請問次長,判別使用AI創作的過程如果出現爭議,要如何處理?有部分獎項是不接受完全使用,那請問100%90%99%使用AI創作要如何分辨,要如何判定呢?次長有沒有看法?

李次長靜慧:關於這個部分,我們跟這個領域的專家學者有討論過,我們看到現在可以接受AI的部分都是以它作為背景的創作,像剛剛講的那個金漫獎裡頭,它可以用AI……

葛委員如鈞:就是可以畫背景、不能畫角色這樣啦!

李次長靜慧:對,主要主創的部分我們還是要維持。

葛委員如鈞:金漫獎上面沒寫啊!

李次長靜慧:對,所以我們剛剛講的那個是……

葛委員如鈞:你們是隱規則是不是?

李次長靜慧:對,我們有討論,因為我們在金漫獎裡面沒有規定不能用AI,可是裁判們或者是評審委員們在審查的時候是用這樣的準則,所以你剛剛講的是100%90%還是百分之幾,這個事情還是由審查委員就當前的作品通盤討論。

葛委員如鈞:對不起,次長,我想現在AI用人眼已經分不出來了,評審要怎麼分?

李次長靜慧:這個部分我還是得請教……像這次繪本的新秀獎有沒有AI生成創作,我們就有請兩位在學校裡面……

葛委員如鈞:是用人眼看嗎?

李次長靜慧:我不知道他們的辨識方式是什麼,可是我們的確是有請專家……

葛委員如鈞:用什麼方法看?用人眼看嗎?

李次長靜慧:不知道,我們就請兩位老師幫我們指導。

葛委員如鈞:我覺得文化部要知道好不好?文化部要知道,為什麼?因為我們很關注有沒有工具讓你們可以做合法而且值得信賴的判斷,不然只用眼睛看,因為我喜歡這個作品,我說它不是AI,如果我不喜歡這個作品,我就說它是AI,這樣子會變成完全沒有依循的標準。文化部115年有沒有編列預算採購相關的AI判別工具?編列多少金額?

李次長靜慧:不好意思,我真的不知道現在已經有這樣子的工具,請委員能夠提供我們這方面的資訊。

葛委員如鈞:除了文化部相關的同仁,我想可以跨部會來合作一下,包括數發部、國科會。同仁真的要努力,因為我對這個AI的創作議題,從去年21號我上任以後就開始不斷地問,所以再拜託各位,不然民眾真的會很困擾,像剛剛你甚至有提到金漫獎還有這種隱規則,要趕快更新。其實我們覺得現在是在預算編列的情況,我們也希望之後的爭議減少,所以我們也正在提出,第一,趕快研議工具的採購;第二,其實在國際上有一個趨勢,既然AI的創作可能會有很多這種是或不是、有100%還是90%,其實國際趨勢是說乾脆設立一個AI專屬的獎項。我是比較瘋狂一點,我說要不要來一個AI金創作獎?其實臺灣有很好的條件,說不定把他們都導到這裡來,你在其他獎項上也比較不會有爭議。譬如說,AI快速發展,洛杉磯即將要誕生第一個AI藝術博物館。我請教一下次長,這些東西都逐漸地提高,能不能研議新增專屬AI藝術的獎項?有沒有這個可能性?

李次長靜慧:請委員給我們一點時間,我們來研究一下。

葛委員如鈞:我想當然我們還是要注意一個問題,就是主流國家相關著作權法對於人工智慧的技術在沒有人類參與的情況之下,很可能會不受著作權保護,但是在有人類參與的情況之下,其實是比較寬鬆的,所以我們希望有一條康莊大道,讓臺灣的文藝創作者可以結合科技。我們臺灣是科技之島,我們要做主權AI,我們應該要把他們導引到一個很棒的地方,甚至全世界AI創作者都來我們這個金AI文化創作獎,這樣不是很好嗎?還可以鼓勵他們用本土的資料訓練AI來創作,我想這個只是一個大的方向。

關於文化藝術應用生成式AI的指引,其實一直有聽說你們好像要在6月下旬公告,今天是65號,已經是上旬了,次長能不能簡要說明一下,在6月下旬是不是會公告?有沒有具體的日期?

李次長靜慧:其實就是確定在6月下旬一定會公告,那日期就要看我們公文的流程……

葛委員如鈞:所以不會延後?

李次長靜慧:不會。

葛委員如鈞:好,加油。我想問一下,因為現在還沒看到,我想先了解一下,就是會不會有定期檢視跟修改的機制?因為AI跑得很快,預計多久檢視一次?有沒有這個機制?

李次長靜慧:我們通常所有的法令都會逐年修正。

葛委員如鈞:AI跑得很快,我有點懷疑逐年可能會有點太慢,請你們再研議一下。

李次長靜慧:好。

葛委員如鈞:第二個問題,AI訓練資料其實很重要,沒有資料就沒有AI,沒有AI就沒有主權,這個是大家都認同的。AI訓練資料庫目前是數發部主責辦理,最後兩個問題,請問文化部是不是有受邀相關的會議?有沒有站在藝文工作者的立場,表達提供AI用他們的資料訓練會不會有合理的分潤或獎助機制,幫助文化人提供他們的資料,讓我們的AI更有臺灣價值?在政策上有沒有這方面的討論?

李次長靜慧:首先,我們有參加這樣的會議,在會議裡面我們目前提供的資料都是文化部已取得著作權的資料,文字、圖像都是,至於其他還沒有取得著作權的部分,如何參與主權AI的訓練,這部分我們還在繼續研議當中。因為剛剛委員也提到了,到底是要先談分潤,還是要談以後創作出來的……

葛委員如鈞:預計研議多久?現在日本已經開放好久了,吉卜力已經擴散到全世界了。

李次長靜慧:因為目前數發部的政策,他們編列預算只做我們已經有著作權的部分,還沒有辦法進行下一步的討論。

葛委員如鈞:積極爭取,好不好?我想藝文人才是需要一點鼓勵。

李次長靜慧:好,沒問題。

葛委員如鈞:最後一個問題,這個AI指引,我有看到你們的會議紀錄,其實很多的藝文人士都予以鼓勵,但是怕看不懂或不太理解。能不能製作懶人包和圖解或者用Podcast宣傳一下,甚至未來能不能建立一個平臺或專線,讓藝文工作者在使用這些AI遇到疑問的時候可以直接詢問?有沒有這個機會?

李次長靜慧:好,謝謝委員的指導,這個我們也都會來進行規劃。

葛委員如鈞:謝謝,AI科技對藝文創作真的不是洪水猛獸,很可能反而是臺灣價值在藝文世界可以發光的機會。我們希望文化部可以更積極主動,幫助AI科技融入文化藝術的領域,幫助藝文工作者更加專注地把時間和資源投注在需要人類表達情感的地方,灌注在我們臺灣價值、我們中華民國的歷史文化、發揮創意的項目上。希望文化部可以順應潮流,我們一起運用科技的力量,讓臺灣相關的文化藝術可以在國際上發光,好嗎?

李次長靜慧:謝謝委員的指導,我們文資局也真的依照委員的建議,文資局也多項引用了AI的技術。

葛委員如鈞:好,謝謝。

主席:謝謝葛如鈞召委,次長請回。

接下來請吳沛憶委員質詢。

吳委員沛憶:957分)謝謝主席,我請文化部次長。

主席:有請李次長。

李次長靜慧:委員早安。

吳委員沛憶:次長好。昨天我們教文有安排考察,到中正區一共有三個場館,包括臺灣文學館在臺北的臺灣文學基地,以及即將要啟用的臺灣文學糧倉,還有由臺博館進行規劃再利用的昭和樓,也就是未來的臺博館分館,這三個文化地景。我自己對於即將要啟用的臺灣文學糧倉非常的期待,這是我昨天在臺灣文學基地做的御守,它是用回收再利用的材質,裡面你可以放進自己挑選喜歡的臺灣文學的其中一句話,這個設計跟我們在地社區的互動是非常良好的,我覺得很肯定。

李次長靜慧:謝謝委員。

吳委員沛憶:即將要啟用的文學糧倉,它主要的服務對象是我們臺灣的新興文學創作者,甚至我們也鼓勵跨領域的創作。例如,你的空間裡面如果是戲劇的、影音的相關創作,都可以來這裡使用空間。我想未來的營運勢必會在我們臺灣文學社群界裡面形成一個漣漪,也許有很多還在潛力新星,在進入文學糧倉裡面的文學沙盒以後,會遇到已經在市場上面比較能夠站起來的文學作家,大家可以一起相互的交會、交流,所以我們相當的期待。

不過我想要提醒的是,目前看起來,你們的營運其實會有一點吃力,因為臺灣文學館在臺北的兩個基地,你們總共的人力、工作人員是10位,要去經營兩個據點,所以文學糧倉目前預計開放的時間,週末是閉館的,開館時間是平日二到五早上10點到下午6點。這個時間對一般民眾其實相當不友善,即便是對我們的創作者,可能時間也不一定配合得上,或者是時間的長度不一定充足。你們現在這兩個據點每年的經費是多少?

李次長靜慧:大概是1,800萬左右。

吳委員沛憶:1,800萬是文學糧倉?

李次長靜慧:對。

吳委員沛憶:有加上文學基地嗎?

李次長靜慧:文學基地大概也是差不多的金額,1,5001,800萬。

吳委員沛憶:所以兩個加起來大概三千多萬,一個基地的營運經費一年是一千多萬,我認為真的不夠,既然好不容易我們眾所期待,像國立臺灣文學館開幕的時候,我們是全家一起跑到臺南去看,我看了一次不夠,之後再自己跟同學約了,再特別搭車到臺南去看。對臺北人來講,召委在現場,我們很羨慕臺南,好不容易臺北也有文學館的分館了,所以我們希望開幕以後,在營運上面倘若發現需要增加資源,未來應該要讓它逐步到位,請你們持續關注。

至於昭和樓,我今天要給一個具體的建議,昭和樓是在2020年,我擔任市議員的期間,當時感謝文史工作者凌宗魁和蕭文杰老師提供了一些關於這個場所的新事證,我是這個文資的提報人,當時是我到臺北市文資審議會現場報告的,後來也順利地通過歷史建物的審定。後面在我們中央的產權從審計部可能一度要歸還給國產署,最後我非常的慶幸、歡慶聽到它現在交到了臺博館的手上,目前也在進行規劃再利用的審定,對不對?

李次長靜慧:對,沒錯。

吳委員沛憶:我想要給一個具體的建議,因為我們昨天去看的臺灣文學糧倉就在華山文創園區步行大概2分鐘,昭和樓、臺博館未來的分館更是緊鄰華山文創園區,這可能是全臺灣各縣市裡面相當罕見的、很密集的藝文聚落。在步行5分鐘之內,我們有文化部的華山藝文園區、有臺灣文學館的分館、有臺博館的分館,所以我認為未來臺博館的分館昭和樓在做規劃的時候,務必要去考量它跟周邊聚落的聚合性。例如,華山園區裡面有音樂展演廳、電影院,文學糧倉有文學沙盒,昭和樓未來有沒有可能成為一個音樂沙盒,培養潛力新星?因為能夠到華山裡面Legacy表演專場的都具有一定的市場性,這都還在討論當中,未來希望你們可以邀請相關的年輕世代藝文社群,大家可以一起來討論,這個絕對會是百年難得一見很重要的藝文聚落,邀請藝文社群一起來討論它未來的可能性,好不好?

李次長靜慧:謝謝委員的建議,邀請週遭或者是藝文團體、文化人士共同討論,這一定會做,只是先初步跟委員報告,因為它是臺博的分館,可是臺博現在的業務裡面還真是沒有涉及到音樂這一塊,所以這個我們可能要再討論一下。

吳委員沛憶:沒有錯,我就是要提醒文化部的角色,因為如果是從臺博的本位思考的話,臺博在中正區臺北好幾個分館,一定是以臺博各個分館之間的搭配設置,但是我提醒你們必須要以街廓、文化聚落的角度思考,這個據點既然花了那麼多資源,把它變成歷史建物,花那麼多錢重新修復,要去活化使用時,對這個聚落的整體藝文發展,我覺得它應該要提出它的貢獻,所以這個請你們也納入討論。

李次長靜慧:好,收到,謝謝委員。

吳委員沛憶:最後,有關今天討論的世界文化遺產潛力點,首先我要說,臺灣因為中國因素,因為頻頻對臺灣打壓,所以無法加入聯合國組織,但臺灣並沒有因此減少在世界上的影響力。以醫療來說,臺灣沒有加入WHO,但臺灣在國際的醫療貢獻是大家都肯定的。尤其在防疫期間、防疫之後,世界各國包括北美、包括歐洲、包括亞太各地區,都有很多國際組織、科研單位來到臺灣,要學習我們的防疫經驗。臺灣的文化也一樣,即便我們沒有加入聯合國教科文組織,但臺灣文化在世界上的影響一點也不會因此減少。所以我們現在要討論的是,我們自己的執行計畫有沒有可以再精進的地方?臺灣從92年,由文建會實行的世界文化遺址潛力點開始推動,由專家學者跟地方政府推薦,經你們遴選總共有18處。這18處到今天114年,有7處還沒有完成你們的文本……是文本的撰寫嗎?這是非常、非常基礎的資料,所以我不知道該怎麼說。怎麼回事?十五年的時間沒有辦法完成?

李次長靜慧:因為這部分還是由該潛力點的主管機關……

吳委員沛憶:我了解,所以這十五年你們跟潛力點的主管機關斷線了嗎?

李次長靜慧:目前比較難完成的,像大屯火山群由內政部主管,但並不只有內政部主管,因為還跨了新北市政府、臺北市政府。這種一個潛力點跨了兩、三個單位的,通常在文本的撰寫上……

吳委員沛憶:跨單位我們都了解,但十五年的時間,協調溝通總應該要串上線……

李次長靜慧:我們會繼續努力。

吳委員沛憶:趕快把它補上,好不好?

李次長靜慧:好。

吳委員沛憶:哪個地方政府不願意配合,你們也可以提出來,讓我們大家一起來協助溝通。

李次長靜慧:謝謝。

吳委員沛憶:這是第一點。第二,現在的網站……因為我們還是要邁向國際,你的網站首頁是全英文,可是除了左邊的第一個標籤外,從第二個標籤開始點進去,裡面通通是中文!次長,你們恐怕也滿久沒看網頁。我知道你們有在陸續更新,但還沒完成,所以趕快,好不好?我知道之前慢了!多少時間可以完成更新?

李次長靜慧:目前在改版中,剛好在改版中,所以只維持封面……

吳委員沛憶:18個點,這十五年來一個點都沒有增加!這些基礎資料早就應該要完成,儘速去改善,好不好?

李次長靜慧:好,沒問題。

吳委員沛憶:謝謝。

主席:謝謝吳沛憶委員,次長請回。

接下來請陳秀寳委員。

陳委員秀寳:108分)謝謝主席。請次長。

主席:有請次長。

陳委員秀寳:次長早。

李次長靜慧:委員早安。

陳委員秀寳:次長,近日新聞上又頻頻傳出中國對臺灣進行各種認知作戰,例如在社群平臺上散播假訊息等,其中影響最廣、最多的,就是讓赴中發展的臺灣藝人配合散播相關資訊,還邀請藝人赴中拍攝,呼籲兩岸統一的劇情電影,並要求藝人配合轉發「臺灣不是一個國家,臺灣唯一稱謂就是中國臺灣省」這種貶低臺灣、踐踏臺灣主權的貼文。甚至還有藝人為求發展,直接認同自己就是中國人,且不斷貶低臺灣。次長,藝人赴中是為求發展,卻陸續發出如此傷害臺灣主權的言論,文化部認為合適嗎?

李次長靜慧:我們當然要譴責中國這種作法,這種統戰的作法,利用我們的藝人或文化界人士,強迫他們做這樣的表態,我們真的希望中國可以不要用統戰或政治的手腕,逼迫藝人跟文化人做任何表態。

陳委員秀寳:所以文化部的立場也覺得非常不適合、不恰當!陸委會日前明確表示,針對賣臺藝人會訂定相關規範,並且會協同文化部召開專案會議。請問次長,目前進度如何?

李次長靜慧:其實行政院一直有對這部分開會協調,我們現在唯一能夠使用的法令就是兩岸人民關係條例第三十三條,其相關規定正由陸委會做特別的研議,之後再轉請文化部……因為陸委會是兩岸人民關係條例的主管機關,而文化部會配合陸委會的要點去修正……

陳委員秀寳:所以現在還在討論當中?

李次長靜慧:是的,還沒有定案。

陳委員秀寳:陸委會表示,藝人如在特定時間轉發中共訊息,將視為合作性質,並會同文化部進行行政查核,按照其頻率及嚴重性,用客觀標準檢視。本席相信文化部不會一律禁止藝人赴中發展,但在臺灣發跡、在臺灣孕育成長的藝人赴中發展之後,數典忘祖,為求發展不斷配合共產黨進行認知作戰,我想這是臺灣民眾沒有辦法接受的!他們根本就忘了自己的國,也不要自己的家!文化部在調查後,針對確實有賣臺行為的相關藝人,是否會有因應的處罰機制?例如追討曾經補助過的計畫經費?或規定之後與相關文化部的補助案,他們不能申請?會不會朝這個方向?

李次長靜慧:目前就我所知,我們跟陸委會的協調,如果確信有接受對方補助而轉發傷害我們國權、踐踏臺灣地位的言論,是會有罰鍰。至於罰鍰,是否追討前面曾經補助過的費用,或限制其未來的補助資格?這些我們會一併加以討論跟研議。

陳委員秀寳:希望你們能朝這個方向研議,因為不能讓他有恃無恐!不能讓他覺得不管在那邊講了什麼,或配合共產黨去轉發言論,文化部都拿他沒皮條!我希望這部分我們能有一個比較嚴格的、嚴謹的規範,所以文化部跟陸委會要儘速將相關規範制定完成,讓赴中發展的藝人有所因應,有所依循,同時也警惕他們有這樣的規範,不能再無底線配合共產黨傷害臺灣主權,傷害臺灣民眾的心!這部分希望你們可以儘快制訂規範。

接下來我要先感謝次長,您在今年代表文化部到鹿港參加魯班公宴祭典,並擔任主祭官,相信次長在魯班公宴上也看到許多令人讚嘆、令人驚豔的工藝作品。本席選區鹿港也算是工藝古鎮,本席也一直非常關心工藝人才以及匠師的培育和育成。工藝技藝之所以重要,是因為工藝存在於我們的生活之中,小到所做的小東西,大到裝飾品或裝置藝術,工藝是無所不在的。但工藝也需要紀念,需要傳承以及推廣,本席相信次長也認同這點。國立臺灣工藝研究發展中心推出2025臺灣工藝季,文化部長李遠在致詞時表示,工藝就在生活之中,也最可以喚醒人對生活的熱情。今年有臺灣工藝季,未來臺灣也會是工藝島,顯見臺灣工藝季受到大家的肯定!不論文化部還是民間的工藝人才,都認同臺灣工藝的優秀與創新。鑑於臺灣有如此優秀的工藝技藝及這麼多的工藝人才,所以文化部一直以來都在研擬設置臺灣工藝節。本席想請教,目前研擬的進度怎麼樣?

李次長靜慧:針對臺灣工藝節,我們現在是透過活動,每年在65日都會有一系列的活動凸顯工藝在生活中的重要性。至於能不能訂定節日?因為要有提案單位,就我所知,工藝總會好像有提案,在民間提議到一定能量時,我們會適時轉達給內政部,由內政部研議看是否定為假日或是紀念日……

陳委員秀寳:節日。根據紀念日及節日實施辦法第五條第二十八款,其他由中央目的事業主管機關核定之日,也就是說只要文化部認定有其必要,核定之後呈報內政部就可以了。本席非常支持設置臺灣工藝節,甚至認為可以提高到國家紀念日層級,所以我今天有提出相關的臨時提案,因為文化部既然有方向、有規劃,就應該讓臺灣工藝節可以成真,我們來表彰對臺灣工藝的肯定跟支持。工藝其實一直是個很沉默但又不斷地在付出、不斷默默地創新工藝手作的一個群體,如果文化部可以提報到內政部,這是對他們的肯定,我想這對所有工藝人來講也是一個很大的鼓舞,我希望你們可以儘快做相關的規劃跟進度。

李次長靜慧:謝謝委員的提醒,我們會跟工藝中心討論,看什麼時候可以有進一步的動作。

陳委員秀寳:好,謝謝次長。

現在進入今天專報的主題,文化部為了呼應聯合國教科文組織推動國際合作保護人類共有遺產,從92年開始就辦理臺灣世界遺產潛力點的遴選,從99年確定有18處的潛力點之後都沒有再新增,這十幾年來都沒有合適新增的潛力點嗎?

李次長靜慧:應該是說,我們在討論的時候,包括112年第5屆的最後一次討論,其實是有談到的。剛剛有講到這個部分的預算大概就是5,000萬,如果潛力點不斷增加的話,其實事多力分,就是我們對於潛力點的保護或者力量就會被均分掉了,所以才會希望集中。這就是為什麼後來討論說我們可能用阿里山林業鐵路作為一個集中的保護點,把力氣稍微集中一些,不然我們邀請這些國外的專家來,他也很難一口氣看18個點,所以我們才會有這樣逐步的討論,可是並不是說我們只做阿里山,其他17處就放棄掉,也不能這樣,我們要繼續保溫、繼續支持他們。所以要不要再增加新的潛力點,這個部分就我們的要點來講,我們並沒有禁止,地方政府如果提出,我們還是會經過審議委員會去討論。只是要跟委員說明的是,審議委員不免會考慮到現有的18個點都還沒有做好,甚至還有7處連潛力的文本都還沒有完成,所以是不是要在此時此刻增加新的潛力點,這個部分委員們會去做另外的考量。只是只要有縣政府提報,我們基本上都還是會儘量挪出經費,支持縣市政府做初期的研究跟文本的撰擬。

陳委員秀寳:但是根據作業要點的規定,除了縣市政府提報之外,文資局也可以自行提報,文資局這邊有自行提報過嗎?

李次長靜慧:這就跟剛剛的提問一樣,已經有18處了,我們照顧這18處就已經有點……

陳委員秀寳:所以有一點是因為礙於預算及人力……

李次長靜慧:預算跟人力。

陳委員秀寳:其實這樣聽起來覺得有點遺憾。

本席也問過文資局,我們彰化縣政府在111年曾向文資局申請補助50萬,進行潛力點的文本撰寫及評估計畫,但是後來沒有正式提報,是中間有什麼問題嗎?為什麼後來就無疾而終?

李次長靜慧:這可能要問一下彰化縣政府,因為他們結案……

陳委員秀寳:你們沒有去了解嗎?

李次長靜慧:他已經完成了,可是我不知道,可能是提案方自己做了之後可能覺得還不夠、無足以提出。

陳委員秀寳:就是他們申請這50萬的補助撰寫相關計畫是有完成的,只是到最後沒有提報,所以是彰化縣政府的問題?

李次長靜慧:應該這樣講,他現在做完一個評估報告之後,理論上,如果要進到我們的審議大會裡頭,還是要先有地方層級的世界遺產推動會,地方層級先通過,然後還必須要有公聽會,因為一旦被劃定是歷史街區,就是有文化資產的身分以後,對於當地居民的土地、建物都會有相對程度的限制,所以必須過公聽會得到民眾的支持以後,我們才有辦法進行下一步。

陳委員秀寳:所以在申請補助撰寫文本及評估計畫之後,彰化縣政府並沒有進行後續相關的這些……

李次長靜慧:對,目前還沒有。

陳委員秀寳:好。本席希望文化部辦理世界遺產潛力點可以更積極。雖然剛剛有提到可能礙於經費跟人力,但是我們在補助縣市政府完成相關計畫之後,希望也要持續追蹤,至少要掌握後續的狀況是如何,希望可以讓縣市政府順利地完成,就像剛剛沛憶委員講的不要斷線,這個中間有怎樣的問題產生,你們都應該要去了解跟掌握。我們是希望讓臺灣有更多具有世界遺產潛力的文化景點可以妥善地保存,而且可以讓我們國人,甚至讓外國遊客、讓更多人來領略臺灣之美,所以這個部分也希望文化部可以更積極。

李次長靜慧:謝謝委員的提醒,我們會繼續努力。謝謝。

陳委員秀寳:好,以上,謝謝次長,謝謝主席。

主席:好,謝謝陳秀寳委員,次長請回。

接下來請郭昱晴委員。

郭委員昱晴:1020分)謝謝主席,有請次長。

主席:有請李次長。

李次長靜慧:委員早。

郭委員昱晴:次長早。今天部長沒來,我的第一題是跟時事相關,您知道多少就回答多少好了。近期,尤其是接下來暑假到了,就有很多海外的不管是韓團也好,或者是一些偶像團體也好,他們可能會來臺灣辦相關的粉絲見面會或者是簽唱會等等。我們知道韓國朴寶英預計來臺的活動,主辦方片面表示要延期,針對這件事情,文化部是否知道他們延期的原因是什麼?上次泰國的偶像要來臺灣,但是之後就查到超奇娛樂公司有中資的背景,當然這個所謂的見面會也就取消了。但是接著下來,我們也可能會面臨類似像這樣的情況,就是偶像的主辦方可能也會有中資的跨境資金,我想這個會影響到的就是粉絲的權益,還有我們國安的一些警訊,這個部分不知道文化部掌握多少?

李次長靜慧:謝謝委員的垂詢,剛剛提到幾個韓團或韓星的見面會為什麼會延期或是取消,這件事情判斷起來應該都還是商業上面的考慮啦。

郭委員昱晴:當然,我們後來也去求證了,他們可能是因為內部的因素,也許是票房不好、票賣得不好,是他們自己內部決定延期、取消啦。但是我想要提醒文化部的就是,我們建議之後如果有類似像這樣的海外偶像團體要來到臺灣,它是另外一種不同形式的文化上的表演,尤其是影視文化上的表演,所接觸的可能都會是很多的年輕人,對於主辦商誠信登錄的制度,其實我們可以做一個讓外資申報透明的機制予以掌握,也就是說,背後的資金有沒有中資的背景,這個提醒給文化部。

好,我們進入今天的主題,今天大家在討論的是臺灣的世界遺產,這個有看得到的跟看不到的,其實看不到的也很重要,今天我的部分就是我們來聚焦一些看不到的遺產。

為了銜接國際的制度,我們是在2014年對於看得到的世界遺產公布實施了「臺灣世界遺產潛力點遴選及除名作業要點」,但是我在這個地方要說的是非遺的部分,尤其是我們的潛力名錄遴選及除名作業要點跟非遺的推動會直到2022年才發布與成立,整整晚了8年左右,但是非遺的部分其實也非常重要。今天雖然文化部的專案報告是聚焦在所謂看得到的這些世界遺產,但是非遺在整體的政策上,可能還是面臨可見度以及主流化不足的一個挑戰。

我想無形的非遺資產,特別是我們要爭取國際文化話語權跟提升識別度的部分,我們更仰賴所謂的科學研究,還有整個制度的結合及政策的支持,不然其實我們也很擔心非遺的部分會慢慢的被邊緣化。尤其是現在我們看到包含中國其實也是蠢蠢欲動,要往非遺的部分,特別是臺灣的非遺部分,要來鯨吞蠶食,應該可以這麼說。我們向文化部索資近三年非遺調研及保存、維護,還有建立國際組織夥伴關係的相關經費明細,發現其實遠遠超過世遺的經費。但是從制度面來講,我覺得我們並沒有明確的一個規劃。我想問一下文化部,針對這被遴選的12項非遺部分的潛力項目,我們有沒有一些重點投入的項目?

李次長靜慧:謝謝委員的提問,這邊先跟委員說明一下,對非遺這項工作,其實它的起步一樣是在民國98年(2009年)就開始,只是那時候我們並沒有分開來,我們是把看得見的跟看不見的都同在一個推動委員會裡面執行,一直到了112年……

郭委員昱晴:但作業要點是到2022年才設立的。

李次長靜慧:對,才把這兩個事情分開來,然後現在也有兩個不同的推動會在處理。

郭委員昱晴:那現在我們有哪一些?我剛剛講的,這12項非遺的項目,我們有投入在哪一個部分嗎?

李次長靜慧:應該這樣講,我們這12項都是比較平均的,只要有民間單位或是地方縣市政府提出申請的時候,我們都會儘量寬予補助,只是它並沒有像剛剛講的,在世遺的部分,我們有明確的討論出說集中力量去推阿里山森林鐵路;在非遺的部分,因為委員們看起來每一項都很重要、都捨不得,只有一個……

郭委員昱晴:所以有沒有一個比較確定的進程?

李次長靜慧:沒有。

郭委員昱晴:比方說像我們現在畫面當中看到的南島民族論壇6年計畫,其實到今年為止可能就要結束了,這個部分已經要結束的話,有沒有可能再把這個部分的,不管是將它的戰略格局轉化成非遺的一個國際論述基礎,強化我們自己在文化上的主權跟國際的影響力?如果這個計畫今年要結束,接著下來有沒有要繼續延續?還有沒有要繼續加強?

李次長靜慧:這個部分我們跟原民會討論,好不好?

郭委員昱晴:所以還要討論?

李次長靜慧:因為南島民族論壇本來就是原民會的案子,它並不是文化部的,可是這件事情,南島民族的確是我們非遺裡面一個重要的項目。

郭委員昱晴:但還記得嗎?我們文化部跟外交部日前才強調,就是我們部部都是外交部的一個概念,而且要重視所謂的價值外交跟總合外交,所以我們應該說要跨部會啦!

李次長靜慧:好。

郭委員昱晴:應該是跨部會,不是推給我們的原民會就沒事了,因為這個文化的部分,其實範圍是很大的,包含外交部、文化部、原民會,還有中研院,甚至教育部,我們其實都應該要跨部會合作才對啊!

李次長靜慧:好,我們會努力。

郭委員昱晴:接下來我想問的……這個部分如果有更快的進程,多久之後可以提供給我們?

李次長靜慧:兩個月好嗎?我們跟原民會討論一下怎麼樣進行下一個階段的論壇。

郭委員昱晴:好。為什麼我說非遺非常的重要?今天是因為時間的關係,所以我們就挑重點講,為什麼說非遺非常重要?因為中國文化他們在整合戰略上,其實已經對我們所謂的本土,包含我們南島語系的文化遺跡,也把它列入中國世界文化遺跡的預備名單當中,這其實已經被他們登錄,而且這個項目當中,已經有兩項被他成功登錄,變成他們的世界非遺。我們在這個部分有做什麼樣的防範措施?我們怎麼樣針對他們搶他國文化資產?像之前他們也搶韓國的,那當然引起韓國非常大的反彈,包含他們就講不管是石鍋拌飯也好,泡菜也好,當然也被韓國批評,說這個完全在扭曲歷史,但是我們知道中國無孔不入,現在連非遺的部分都有可能會入侵,都有可能要搶先登錄。這個部分我們有沒有因應的對策?

李次長靜慧:這個部分真的要尋求國際的這些專家學者或是國際組織的協助,因為整個審查的時候,他送審,而我們沒有報考資格,而且現在中國一向主張發生在臺灣境內的東西,他自己就把他移為是他自己國內的。

郭委員昱晴:不是,我們已經有遴選優先推動的一些潛力名錄了嘛!我們自己本身怎麼樣防範這個部分?我們還要經過跟國際討論,才能保護我們自己本身?

李次長靜慧:沒有,我是說防範中國把臺灣的,包括南島或者是登錄為他的非遺,這個部分我們必須要國際的力量,可是在國內來講,我們當然要持續加強力道輔助或者是……

郭委員昱晴:要怎麼加強力道?有沒有一些具體的、實際的作法?要加強力道不是嘴巴講,要加強力道其實要有一些實際的作為。當然我們知道,如果缺乏非遺整合跟國際布局的一個機制,我們的這些非遺有可能就會被挪用,尤其是被中國挪用耶!對啊!這個不是只有靠國外、靠國際,我們自己本身怎麼守護,有沒有一些具體的作法?

李次長靜慧:政府能做的角色,真的基本上就是積極的、努力的補助或協助……

郭委員昱晴:好,給你們一個方向,給你們一個建議,好不好?我們是不是可以考慮成立、建立南島文化國際協作的一個機制,我們可以加強,比方說我們可以跟帛琉,我們跟我們的友邦,我們跟帛琉、吐瓦魯等友邦一起共同推動南島語系的非遺申請,我們一起來做好嗎?這個部分真的要快,因為我們都知道,其實中國對我們不是只有飛機派來在那邊飛而已,不是只有天天在我們附近的海域演習而已,他現在是蠶食鯨吞,不管是用統戰的工具也好,或者是他用認知作戰也好,或者是他用非遺,連文化的部分都有可能被他們拿挪用。這個部分真的要靠大家一起努力,文化部加油好嗎?因為今天時間的關係,如果有更新的一些進程,麻煩提供給我們辦公室,謝謝。

李次長靜慧:謝謝、謝謝委員。

郭委員昱晴:謝謝次長、謝謝主席。

主席:謝謝郭昱晴委員,次長請回。

我們接下來請張雅琳委員。

張委員雅琳:1031分)謝謝主席,我們請次長。

主席:好,有請次長。

李次長靜慧:委員早。

張委員雅琳:次長早。今天其實主要是想跟次長討論有關我們的世界遺產,從行銷、從文化統戰這件事情做一些討論。現在這幾年,我們非常清楚的知道,中國其實一直不停的試圖用各個面向,對世界說臺灣是中國的,對不對?因為這很多很多年來是他們敘事的方式。其實我自己以前唸書的時候,或是我們碰到一些外國人的時候,大家也並沒有辦法分得那麼清楚,在華人世界裡面臺灣跟中國到底實質上的差別在哪裡。我覺得其實我們這個世界遺產的潛力點就會是一個非常好的機會,來敘述我們兩者之間的差異,透過文化的方式,讓大家更能夠去……透過大家來看這個文化遺產的方式更了解。

我們現在有這18個潛力點,其實都有不同的文化標籤,也都可以清楚的說明臺灣跟中國不同的地方,可是我發現,我們好像在使用這18個遺產的時候,並沒有很強化的做一些宣傳跟曝光。簡單來說,像我們這幾年其實是在做阿里山森林鐵路,這好像是你們跟外交部之前開會的時候,覺得這是一個非常有吸引力的景點,所以這是你們強推的,你們不僅有做一些宣傳,你們也會開國際研討會去講這件事情,當然我也非常的支持。但是我覺得有一件現實還是要考量,阿里山鐵路這兩年來,雖然去年本來要開始恢復,可是後來遇到颱風等種種的狀況,變成我們可能吸引他們來臺灣,但他們並沒有辦法真正的去這裡。我們是不是有一些備案準備要接著上去呢?有沒有?

李次長靜慧:目前還沒有。兩次推動會討論的都是希望以阿里山森林鐵路當作一個主推的計畫,這個案子之所以會被選上,是因為目前在日本、澳洲、歐洲都還有一些高山鐵路或是之字形鐵路存在,它有跨國性的一個……

張委員雅琳:理解,基本上推動阿里山森林鐵路,我是沒有任何意見,但是我覺得我們應該要準備第二個備案,因為可能吸引了大家來,可是事實上這個鐵路現在就是因為各種狀況,他就是沒有辦法去,所以我們是不是應該要準備第二個備案,做更多的……讓大家來的時候,他是有機會可以去看見的。

李次長靜慧:這部分我們也來進行討論,選出後面的順序。

張委員雅琳:我覺得我們應該要準備,這樣子的話,大家來的時候,除了阿里山不能來的話,至少還有個點他也可以去,因為我們的重點還是希望可以建立臺灣跟中國的不同。

再來,我們可以看到這個是日本世界文化遺產的網頁,其實日本針對他們自己的世界遺產宣傳不遺餘力,然後拍出來的照片都非常之美。我自己會認為世界文化遺產其實對於很多國家來說,都把它當作文化觀光財的定位。我們來看看我們自己的部分,這是我們自己的,我選了其中的一個點,我覺得我們的照片好像整個畫素都沒那麼有吸引力,在呈現上,我們的圖片好像也稍微都有一點小,這個可能在敘述上面……次長,懂我的意思吧?

李次長靜慧:我們努力改善,剛剛同仁是說,那個照片可以點開、放大。

張委員雅琳:對,可以點開、放大,但是它跟這個比起來還是有落差喔!我都有點開。

李次長靜慧:我們努力地學習、改進。

張委員雅琳:然後我們影音的畫素似乎也都有一點低,我不太確定上次更新是什麼時候耶!這些影片、照片的更新是什麼時候啊?

李次長靜慧:好多年前了,我們來努力改善。

張委員雅琳:好多年前了嘛!如果我們今天要拿來做宣傳或觀光的話,我想照片是一個非常重要的重點。再來,在接下來的一些細節,我們今天進去的時候,次長應該可以看到,這就是點進去之後的大照片,就是長這個樣子啦!吸引力還是有待加強,但是這是日文介面,可是右邊怎麼會出現……

李次長靜慧:這個部分因為最近剛好在改版當中,所以有一些版面都有一些不對稱,或者是點了英文版,進去還是都跳出中文字……

張委員雅琳:是中文的資料。

李次長靜慧:所以這個部分我們會改善,今年會完成。

張委員雅琳:我們現在是不是已經有在做改版更新了?

李次長靜慧:正在改版中,是的。

張委員雅琳:大概什麼時候會更新完成?

李次長靜慧:預計今年一定會完成。

張委員雅琳:今年年底是不是?

李次長靜慧:對。

張委員雅琳:是今年年底嗎?好的,這個部分是不是可以一併改善?這是臺灣的世界文化遺產耶,我們怎麼放了一個金字塔?

李次長靜慧:抱歉,這個我們來改善。

張委員雅琳:我還是要再強調我一開始講的一個主題,這個是我們臺灣跟中國不同的地方,我們一定要在這個畫面,讓別人接觸到的這個……坦白說,這是我們唯一的網站,我們應該要非常確保它呈現的是臺灣世界文化遺產的相關資訊才對。這個部分請次長,還有文資局局長一定要確實去監督好嗎?可以嗎?

李次長靜慧:可以,謝謝委員的指導。

張委員雅琳:再來,聯合國教科文組織其實還有另外一個叫做世界非物質文化遺產的認證,我們現在也有12項,接下來我們是否會開始針對這些非物質文化遺產的潛力名錄盤點跟新增呢?我們有沒有這個計畫?

李次長靜慧:這個一直有在持續討論中,像在上一次的會議裡面談到的就是客家的部分是不是要納入客家八音,因為這個議題要納入還是要有一定的程序,這在上次的委員會裡面也有委員提出,所以我們也正在處理中。

張委員雅琳:這個大概是多久會更新一次呢?一般你們的規劃是……

李次長靜慧:因為我們的推動會大概都是一年開兩次會議,每次在會議當中就會針對這些名錄,或者是名錄的……這個委員會就是要做名錄的增加或者是排除、除名,這些都是在這個委員會裡面處理的。

張委員雅琳:瞭解。你們會有一些相關的宣傳嗎?因為非物質文化遺產如果沒有做任何的活動,其實坦白說,它也很難讓人民有一些記憶。你們有一些相關的宣傳計畫嗎?

李次長靜慧:文資局並沒有專門針對非遺主動去宣傳,而是我們各項補助計畫出去的時候,當然都希望他們能夠自行宣導,可是對於委員的提醒,我想我們也可以努力研議一下,看要怎麼在經費上面挪移,讓大家知道臺灣的非遺有哪一些。

張委員雅琳:對,我還是要回到重點,我們的差異就在這裡。再來就是,我們今天做的所有事情,都是為了想要強調我們的文化差異,我希望文化部接下來雖然面臨一些財劃法的挑戰,我們可能還是要想辦法怎麼樣去支持。

接下來當然還是要問到財劃法,我算了一下,我們的文資預算跟114年相比,預計新的財劃法將會少掉10.6億,這是我目前的估算,相信文化部自己應該已經心裡有底了。我想知道的是,雖然我們現在主管的文化資產大部分都是古物,對於地方通常都是……相關的預算只能優先用於文化部主管的一些文化資產,對於地方的一些補助可能就會受到影響,我的理解是這樣,這是正確的嗎?

李次長靜慧:是的。

張委員雅琳:最近我看到兩則新聞都在講地方其實有一些還待預算修繕的文資,像是這個湖口的鍾家圓環窯,然後還有龜山樟腦寮協和磚廠,這兩個地方其實地方都說要跟中央爭取經費。我想要知道的是,接下來我們在地方的補助上面,受到財劃法的影響,你們目前的因應作法大概會是什麼呢?

李次長靜慧:跟委員報告,因為行政院還沒有做最後的確認,只是先提醒文化部有一個準則,就是文資法本來在補助上,縣市政府負擔的比例譬如說,除了臺北市是50%以外,文資局對其他地方補助的上限大概在70%90%不等,可是因應財劃法修正之後,或許這個補助的比例就必須要下降,就是地方的自籌款必須拉高。這只是一個移轉,總經費應該還是在那裡,以前因為會撥到文資局,由文資局去發給,然後地方只要配合出10%30%不等,未來的話就變成是我們要降低,因為我們的金額被拿走了,所以我們會降低我們的補助比例,可是地方的縣市政府應該要從透過財劃法拿到的經費裡面自行補足,拉高它的自籌款,這樣對於文資的工作就不會有太大的影響。所以這個前提是,地方政府要能夠體認他們透過財劃法拿到的經費,它依然要適度加強這些地方文資的保存。

張委員雅琳:瞭解,但是地方團體其實都有一些擔心,雖然錢好像是整包不變,只是從中央到了地方,但是地方到底會不會把錢放到文資的修繕,這是大家非常擔心的。我們事實上現在有任何工具可以監督地方拿走這筆錢之後,確實有用在這些文資的修復上嗎?我們有任何工具可以監督嗎?

李次長靜慧:目前沒有。

張委員雅琳:目前是沒有的嘛,對不對?所以我想,最近大家非常關心財劃法拿走了,這些錢到底會怎麼樣使用,我還是要跟線上關心的公民團體來講,今天這個錢之所以會造成到了地方可能沒有辦法監督,都還是因為國民黨跟民眾黨惡修了財劃法,造成這些古物、文物、文資等建物可能沒有辦法得到修繕。這個我還是希望大家可以搞清楚,冤有頭、債有主,今天造成這個結果的就是國民黨跟民眾黨,謝謝。

主席:謝謝張雅琳委員,次長請回。

等一下等到范雲委員質詢後,我們休息5分鐘。

主席(張委員雅琳代):我們有請林宜瑾。

林委員宜瑾:1043分)謝謝主席,有請次長。

主席:有請次長。

李次長靜慧:召委早。

林委員宜瑾:次長好。本席今天會排這個專報,主要的核心目標有三個:第一個就是想請文化部說明,登錄世界遺產的相關策略和期程;第二個也想請文化部說明的是,保存及申登世界遺產,明確且有效的跨部會合作模式要如何建立;第三也是要請文化部說明,無論是透過修正文化資產保存法,又或者是啟動其他的立法機制,針對世界遺產潛力點本身,文化部願意提供怎麼樣國家層級的保護?這是我今天排這個案子的三大重點。

臺灣不是聯合國的會員國,可是為了因應這項問題,多年來社會各界就一直在倡議,是不是能透過日本等友好國家進行跨國聯合申遺這種策略?就連文資局的網站上也有明確引用聯合國教科文組織ICOMOS前副主席西村幸夫的說法,他表示臺灣雖然不是聯合國的會員國,但是由國際組織發動世界遺產的申請,再將臺灣納入跨國申請的地址之一,會是一種解套的方式。

西村幸夫舉的案例就是樂生療養院,他說漢生病受到歧視跟隔離的歷史是一個普世的經驗,審查委員不會因為國家的定位而拒絕受理。我們看日本,特別是馬來西亞,馬來西亞在2019年曾經登錄教科文組織世界遺產的暫時名單過,就是這個希望之谷。可是文化部今天的報告卻直接否定跨國聯合申遺的可能性,這是不是也是在跟國人表示,刊登在文資局網站上的西村幸夫的這個論述是錯的?實際上,我們都很清楚臺灣國際處境的艱難,也正因為如此,才更凸顯跨國聯合申遺的重要性。我想此時此刻世界高度認同臺灣,並且大家都同聲譴責中國的惡行,我覺得我們在這個時候,更應該把握這個關鍵時刻對外發聲,所以真的要請次長來說明一下,我們日後申登世界遺產相關的策略跟期程到底是如何?

李次長靜慧:首先跟委員報告,其實我第一次聽到西村幸夫老師講這個話的時候,我真的也非常興奮,我想我們的森林鐵路可以看要怎麼樣跟日本聯合申請,還有我們的火車頭,這個是我們可移動的遺產,它是美國生產,目前在全世界只剩下那一臺了。我很興奮的想了半天,可是同仁去仔細查了相關規定之後發現,即使是聯合申請,每一個申請國依然必須是會員國或那個公約的締約組織之一,才有辦法聯合申請,不然的話,即使是聯合申請,我們就會被併在某一個國家裡頭,沒有辦法獨立以我們自己的主權申請,這個是同仁去了解的細節。對於西村老師的提醒,因為他有提到案例,我們也去查了,看有沒有不是聯合國會員國可是用聯合申請方式得到的情形,目前查到的唯一資料就是庫克群島。

林委員宜瑾:還是沒有辦法?

李次長靜慧:有一個是庫克群島,但庫克群島跟紐西蘭之間有一定的關係,紐西蘭同意它可以自己去成為締約國之一,所以它就是那個公約的締約國之一。雖然它不是聯合國的會員國,可是它是那個世界遺產公約的締約國,所以它就可以跟別的國家聯合去申請世界遺產。對這個部分其實同仁有努力觀察國際上是用什麼樣的形式申請,或者是有沒有什麼機會、有沒有任何的變化,我們都持續關注。到目前為止,我們查到的是反正在三種身分中一定要有一個,現在比較麻煩的就是我們這三種身分都拿不到,除非我們要放棄我們臺灣的國家標示,然後完全被併在另外一個國家的主體裡面,我想這也不是是國人所樂見的。

林委員宜瑾:當然。

李次長靜慧:所以在整個策略上來講,雖然我們沒有報名資格,可是要持續讓國際上的人知道,讓他們來親眼看臺灣每一項文化資產的保存或文化價值都非常具有世界遺產這樣的能量。我們一直跟他們說,我們模擬考都考得很好,我考試真的能過,就是讓這些考試委員們知道,我們就是缺一個考試的資格而已。

林委員宜瑾:像在醫療發展上,我們「Taiwan Can Help」已經是一個響徹國際的口號,也是全球公認的事實,我們如果用WHA這個例子來看,我們就很清楚的知道,即便中國一直在阻撓,我們其實也在2009年被納入WHA的邀請對象。像今年的G7或者是目前有五十多個國家,不管是行政、立法部門、歐盟、歐洲議會還有跟臺灣理念相近的一些駐臺機構,其實都一直以很具體的行動,表達對臺灣的國際支持,或者是參與世界衛生大會的強力支持。我們既然在醫療發展上看到衛福部跟外交部攜手的決心,我想在文化發展上,臺灣的態度當然也一定不能輸衛福部跟外交部攜手。次長,在申登世界遺產這件事情上,要怎麼有效的跨部會再去努力?

李次長靜慧:好,謝謝委員,第一個,我們如果要踏出國際的話,跟外交部的合作真的非常、非常的重要。

林委員宜瑾:是。

李次長靜慧:所以我們也曾經提議過,就像WHA,我們雖然不能夠進去開會,可是會有很多的醫師團體或醫療團體到門口去拿牌子。

林委員宜瑾:對。

李次長靜慧:不瞞委員說,我也曾經跟外交部講過,在ICOMOS或者ICOM開會時,我們也可以去會場門口掛牌子,可是對這個部分外交部有它的考量,因為目前我們要努力地加入國際組織,他們有6個一定要維持住的,像航空、警政這些部分,文化能不能擠進去,也納入外交部積極申請國際單位這樣的範圍內,這個部分外交部還有它的考量,我們沒有放棄,我們繼續在支持。剛剛我們在報告裡面也特別提到外交部的政務次長,這是第一次外交部有這麼高層級的官員來參加我們的這個推動會。其實李遠部長也抱持非常大的信心跟期待,我們會持續跟外交部溝通要如何發聲,讓人家知道我們準備好了,我們可以了。

委員,我再用1分鐘向委員說明。在我上次去捷克的時候,他們跟我們講捷克有一個世界遺產的橋梁,他說在當時修復這個橋梁的時候,是臺灣這邊的匠師去協助他們做這樣的橋梁修復,他說捷克非常感謝臺灣這件事情,所以或許我們可以比照像剛剛講的「Taiwan Can Help」,像我們那時候協助大家提供口罩,我們在文資修復上面的確有那樣的能力、有那樣的觀念,所以雖然我們自己申請世遺拿不到,可是其他國家的世遺如果需要修復、保存技術上的交流或提供,或許我們也可以透過這個管道漸漸去做。關於這個部分,我當時想我回來要跟文資局講,我們或許以後不是只有修我們自己的文資,在國外文資有這些需求的時候,我們也可以提供,透過這樣跟國際的鏈結,更努力的讓大家看到臺灣。

林委員宜瑾:最後要再用30秒跟次長討論,我們現在除了臺灣世界遺產潛力點遴選及除名作業要點以外,我想可以透過文資法的修正或專法的訂定,進一步賦予我國世界遺產潛力點更高國家層級的保護。本席現在有草擬一份文資法的修正案,新增了世界遺產潛力點的專章,近期就會連署並送進委員會。本席的修正及新增條文有14條,除了要更進一步接軌國際文化遺產保護體系,也直接賦予我國現在世界遺產潛力點,文資法所訂最高等級文化資產及自然地景的身分,並且我也要求未來新增的這些潛力點必須符合這些身分。我之所以要做出這樣的規範,第一個,我想當然要保護我們臺灣的這些世界遺產潛力點;第二個就是要反映現行體系的矛盾以及潛力點保護工作的欠缺。我們試想,如果連臺灣自己都不能承認自己列出來的世界遺產潛力點具備這種最高等級文資或自然地景的身分,那我們如何去說服國際讓我們申登世界遺產?又如何在法律的明確規範下,好好保護我們的世界遺產潛力點?所以我的意思是這樣的規範是必須要處理的。次長,請問您怎麼看?

李次長靜慧:謝謝委員,我們也正在討論文資法的修正案,委員提出這個修正的方向或者是用立專章的方式,也請委員可以提供給我們,我們一併來研議,好嗎?

林委員宜瑾:好,謝謝次長,謝謝主席。

李次長靜慧:謝謝委員。

主席(林委員宜瑾):接下來請范雲委員。

范委員雲:1054分)謝謝召委,有請次長。

主席:請李次長。

李次長靜慧:委員好。

范委員雲:次長早。首先要謝謝召委,排了一個非常有意義、關於世界文化遺產潛力點的會議。重新來看這部分,我覺得比較遺憾的是,從我剛剛聽到文化部似乎不夠重視,自己在2002年就已經選出的18個臺灣世界遺產潛力點,一方面除了預算太少,剛剛有委員說能不能增加,結果只有5,000萬,5,000萬給現在18個潛力點,平均起來一個只有二百餘萬,連要做一個相關歷史研究可能都不夠了,更何況要更積極做點什麼,而且就態度上,剛剛次長一直說地方政府可以來申請,地方政府如果什麼都不做的話,我們看你們今天給的報告,除了邀請一些國際專家來協助我們如何跟UNESCO爭取世界遺產之外,就沒有具體可以做的事情。

我看到這上面的樂生療養院,剛剛召委也有講到,其實這整個的推動過程,我們看到的是青年學生的努力,沒有看到文化部曾經出來為它捍衛,跟交通之間的衝突怎麼解決,所以我真的覺得我們現在做很多新興的文化鼓勵,可是已經有的文化潛力點卻相當消極,這是我覺得最遺憾的部分。我希望藉著召委重視這個部分,我以淡水紅毛城及其周遭歷史建築為例,它是你們今天名列第2的,因為它涉及剛剛張雅琳委員講到,我們這個講出來會讓大家看到臺灣跟中國不一樣,臺灣不是中國的一部分。如果自然景觀很難的話,其實人文社會是最有意義的,不管是原住民、金馬戰地或者像淡水這個,它就展現了我們的殖民歷史,西方文化進入臺灣非常早,又具有戰略位置,裡面的城堡包含人文藝術、自然景觀,我們的世界級畫家陳澄波多次以淡水名畫就是紅毛城及其旁邊的歷史建築。

2020年我質詢文化部鄭麗君前部長的時候,就已經提到他當時面臨著文化保存跟輕軌開發的衝突。2021年,淡水的歷史文史專家請我一起出來呼籲,反對輕軌進入破壞整個水岸跟歷史建築、老街等。很遺憾的,新北市政府還是執意要開發,輕軌目前在規劃中,非常多淡水的文史工作者擔心周遭的生態從水岸到交通被破壞了。我以這個為例顯現遺產潛力點,我們過於消極,周遭的環境很可能因為地方政府不夠重視而面臨破壞的危機,文化部如何應對輕軌對淡水紅毛城開發案周圍生態環境的影響?這是個案,整體就通案上,我們有18個已經選出來的景點,在新增加之前,如果地方政府過於消極的話,文化部目前似乎就放任這些潛力點,繼續沒有做好該有的維護。我以臺灣的性別平權為例,我們永遠在聯合國裡面進不去,可是我們自己就以聯合國的標準自我努力的話,別人會幫我們宣傳。如果我們現在結合UNESCO等級,最有可能的就是觀光跟歷史文化的價值,我們都做不好的話,別人也不會看到它的價值。因為時間的緣故,我還有一題要請教,文化部是不是可以在2個月內給我一個從個案到通案如何改善的書面報告,好不好?

李次長靜慧:好,這部分我們會交報告。可是跟委員報告,在紅毛城這個案例上來講,我們在去年7月份的時候,有正式函復交通部跟國發會,我們要求這個輕軌運輸計畫,它的規劃、設計、相關書圖,還有文化資產的監測計畫,都必須要送文化部來審查,所以我們還有這個機制可以對於這個運輸案表達相關意見。

范委員雲:問題是它這整個的,從當時交通部核准的時候,文化部就好像是不相干的第三者,到現在一定要開發了,你再做這個部分當然是亡羊補牢,但是我還是覺得太消極了,好不好?一個函釋真的還是太消極了,如果能夠積極邀請地方文史工作者的話,我覺得才會有更積極的效果,這相關的報告是不是也可以給我辦公室一個,好不好?

李次長靜慧:好,可以。

范委員雲:再來,這一題也是我追蹤過的題目,就是關於狼師透過客台外包節目接觸學生。今年3月我跟郭昱晴委員就開記者會,揭露戲曲學生的一個重大性暴力事件,學校都解聘了,狼師還透過客台節目繼續接觸學生。客台當時居然在記者會上說,劉導演沒有直接把重要的工作委請給李師,也沒有帶大隊的人到李師家,後來謝謝公視有去調查,證明團隊、導演、助理、客台口徑一致,不知道是說謊還是被蒙蔽。現在調查報告已經出來,就是當時客台只採認梨園的說法,不僅不採認學生的說法,沒有問過學生,甚至連我們兩位立委都覺得我們好像是聽了片面之詞。我想問的是,為什麼客台可以完全沒有調查就下定論?次長,不知道有沒有關心這個案子?為什麼客台可以這麼做?

李次長靜慧:跟委員做說明,當然客台實在是太大意了!沒有……

范委員雲:太大意了!

李次長靜慧:針對這個事項,我想應該是上禮拜,客台有重新發了一個聲明譴責這件事情……

范委員雲:客台譴責別人?

李次長靜慧:他們自己也做了處分……

范委員雲:客台沒有責任嗎?

李次長靜慧:跟委員說明,他們也做了處分,包括他們的戲曲組長還有節目部的經理,都有遭到申誡或者是口頭警告這樣的處分。我們會記取教訓……

范委員雲:所以客台都是譴責別人?都是相關的人。

李次長靜慧:有啦!他們自己也有處分。

范委員雲:次長,你覺得客台這樣子的究責方式,你滿意嗎?

李次長靜慧:這個事情我很難……還是尊重,由公視處理,可是我想文化部能夠努力的是,再去提醒我們所有的相關單位在性平這件事情上,對於有很明確的犯罪前提之下,要如何防範,不要讓這些性犯罪者再去接觸我們的……尤其是學生。

范委員雲:我真的覺得整個客台的性平意識不足,等到我們開記者會的時候,我們邀請他,還以為會有個正面的結果,結果他當場還可以講出那樣子的話,我們非常的驚嚇。所以我希望次長再監督客台的究責夠不夠,好嗎?不能都說是別人的錯,自己不夠警覺,從台長到相關的人,我覺得都是問題,好不好?次長可以答應嗎?

李次長靜慧:對,我們再跟公視討論客台的究責部分是不是足夠。

范委員雲:好。最後,這裡面我們看到的一個問題,就是從頭到尾,大家都在包庇這個重大、一對多性別暴力的狼師案,而且是被調查,都已經被解聘的教授。我覺得文化部對他的要求應該要更高、應該更高規格重視性暴力防治,我們藝文界的性暴力不能夠讓青年學子到狼師家,才當場驚覺自己沒有被保護。所以我提了兩個建議,第一個,這次發現劇團只要跟他說,他是在沒有領你們補助的活動下邀狼師就OK,所以是不是能以切結書來杜絕重大性暴力加害者,增訂違約要求償的機制?這是我的第一個建議;第二個建議,所有拿文化部資源的團體,有沒有做好性暴力防治,應該成為審理跟評估的指標。譬如說,如果有個人或團隊頻繁的跟重大、確定的性暴力加害人合作,不是應該扣分嗎?不是他那個單項活動沒有領你們的補助就OK,這部分文化部是不是……次長認同我這兩項建議的策略嗎?

李次長靜慧:當然表示認同,我們還是要積極的努力,在法令允許的範圍內,怎麼樣去加註然後要求、提醒我們的評審……

范委員雲:由法律給受害人正義,今天你的資源補助不是非給不可,所以這完全在你們的行政權範圍,好不好?

李次長靜慧:就是文字上面看要怎麼樣,我剛剛講文字上面的落字,我們需要合法,可是在執行上面我們會努力……

范委員雲:我們這個是亡羊補牢啦!大家追了這麼久的案子,在文化部下面,客台還可以有這種大漏洞。文化部多久可以給本席,把這兩項建議策略如何納入你們既有規範的報告?

李次長靜慧:兩個月。

范委員雲:好,那一起加油,謝謝!

李次長靜慧:謝謝委員。

主席:謝謝范雲委員,次長請回。

我們現在休息5分鐘。

休息115分)

繼續開會1110分)

主席:我們現在繼續開會。

接下來請有點好久不見、大家很想念的林沛祥委員。

林委員沛祥:1111分)主席,有請李次長。

主席:好,有請李次長。

李次長靜慧:委員早。

林委員沛祥:李次長。首先本席要在這邊特別感謝李次長在上禮拜一的時候到基隆參觀,來這邊考察有關和平島西班牙古蹟的事情,這個西班牙古蹟在基隆400年的案子裡面占了很重要的一塊。這邊特別感謝李次長特地來基隆一趟,也了解基隆和平島的西班牙古蹟未來的走向,也確認了未來部裡面會繼續大力支持我們這一塊。

而今天我們講到UNESCO的事情,我個人在15年前曾經在外交部任職,當時曾經去過波蘭。在波蘭的時候,有去看過兩個被列入的UNESCO世界遺跡,一個是奧斯威辛的集中營,另外記憶很深刻的是一個地下鹽礦所做出來的教堂,這個教堂裡面甚至可以大到……我記得沒錯的話,當時我在那邊有聽了一場交響樂,等於是一個國賓上面的款待。我認為未來世界遺產的申請,我們可以朝那個方向,讓臺灣的世界遺產被全世界都看到。

不過我記得以前在清華大學任教的時候,曾經有一句話,我記得好像是黃一農院士有提出一個想法,就是所謂的文化是一群人的共同記憶。這一點來講,我認為跟我們現在要做的事情,在方向、在價值上應該有些一致。臺灣雖然擁有豐富跟極具世界遺產的自然文化跟資產,但是我們現在不是聯合國的一員,所以我們在申請上面一向都遇到一些狀況,可是我也在這邊要提醒我們的潛力點,第一個,像波蘭因為他們過去歷史、地理的原因,所以他們有許多已經成功申請成為世界遺產的一些景點。未來是不是部裡面也可以好好去考慮,不是單純的把這個文化價值體現出來而已,而是用故事,甚至用觀光的方式,把這個潛力點提早讓世界上的人知道?像奧斯威辛這一個集中營,裡面記載的是二次世界大戰的慘狀,包括納粹當初怎麼樣對待猶太人,很多不人道的作風,裡面的細節我親眼看到,我就不想再提那個慘狀。但是另外一個像是我剛剛提到他們的地下鹽礦,裡面甚至有一個教堂,而且大到足夠可以用交響樂跟一些餐敘的方式,讓各國的嘉賓、各國的旅遊觀光人口願意進來,一方面是了解這天然的美景,另外一方面也製造一個……我記得沒錯的話,奧斯威辛那一次的集中營,整個故事的講解跟他們所有整個景點的觀光差不多要到150分鐘以上。同樣的,如果我們在裡面聽一場交響樂,而且在裡面參觀整個地下鹽礦的教堂,我記得也是差不多兩個多小時。是不是可以請部裡面在未來推動這些潛力點的時候,也把觀光的元素放進去?因為沒有行銷的話,對於整個故事的詮釋、對於實質上的應用,我會覺得很可惜。不知道李次長是不是認同我這樣的想法?

李次長靜慧:真的非常謝謝委員的提醒跟建議,我想這是一個非常好的方向,怎麼樣在我們能夠拿到考試資格之前先把這個準備好,準備的方式不是只有做一個很硬式的文本,而是能夠用故事的敘述,先用觀光的方式,讓更多人能夠理解我們有這麼樣一個珍貴的文化資產,再去講我們的應試資格,這個部分我們會努力。

林委員沛祥:好,謝謝李次長。第二點,本席想特地提醒,我記得看到好像有18個潛力點,我認為如果我們真的要推進讓全世界知道,甚至儘快進入世界遺產之中的景點的話,是不是我們可以集中火力或集中資源,推廣特定的幾個景點?部裡面當然有各方面的考量,可是如果同一時間直接18個點一起推進的話,我認為能夠讓聯合國的系統很快來審查,甚至讓這個景點有名到全世界的人都覺得,臺灣這個景點是非常值得他們去看的,是非常值得紀念而且有價值,變成世界上不可缺的一點。是不是可以請部裡面針對未來這18個景點,能夠想辦法集中到假設4個到3個?這樣去推廣、推進的時候,是不是比較有可行性呢?

李次長靜慧:真的謝謝委員,我們推動委員會委員的想法跟林委員一樣,我們其實在前兩年的推動會裡面有討論出要集中火力。目前為止,我們是先集中火力在阿里山林業暨鐵道文化景觀這個案子。剛剛也有其他委員提醒我們,因為阿里山鐵路其實非常有特殊性,可是它的維持也非常非常的困難,颱風來它可能就斷線,如果我們邀請一些國外具有世界遺產審查資格的委員們來臺灣看的時候,他們不一定能夠看到阿里山。因此我們的確也可能會選23個備選名單,這樣成為一個領先群,把我們的資源集中火力在34個潛力點上面,去做好他們的準備工作跟對外宣揚的工作,我們正在朝這個方向努力。

林委員沛祥:好,謝謝李次長。我認為資源的集中能夠把這些景點做出來,這是很重要的一塊。另外一方面,當然以正面來講,就是資源集中到23個,可是我們現在18個景點可能未來會更多,如果短期之間無法讓它在國際間提高曝光度、發光發熱的話,我也想請教,文化部有沒有所謂的……不是就永遠不推,而是暫時性的退場機制,是不是你們有考慮到這一點?也就是說,重點集中在某些地方,但是有些地方目前或甚至經費過大,而價值或者整個景點吸引度不夠的時候,是不是可以開始考慮集中火力而且避免浪費資源呢?

李次長靜慧:我們所擬定的是一個叫做「臺灣世界遺產潛力點遴選及除名作業要點」,我們的確有想到,如果有一些地方可能在保存上面,地方政府或是主管機關不夠積極的時候,或許我們可以放棄。只是目前為止,每一次推動委員會在討論目前18個潛力點時都覺得還是有可以努力的地方,主管機關也還在努力中。我們有這樣的要點,只是還沒有選出來,因為還是要透過這些委員們共同決定要除名,我們才會有一個依法的程序。

林委員沛祥:好,謝謝次長。今天本席的質詢主要是在那三點。第一個,我們應該試著要把觀光的元素放進去,讓更多人知道,這樣子的話價值會提高;第二個,也是很簡單的,就是集中火力、集中資源,與其什麼都做,倒不如把一、兩件事做好;第三個,當然每一個列為現在的推動點、潛力點都是很珍貴的存在,但是在這個僧多粥少的情況之下,或許我們可以先考慮哪些暫時先不要推,也許對於未來整個計畫的推動會有更好的效果。

李次長靜慧:謝謝委員的提醒跟建議,我們會照這個方向處理。

林委員沛祥:好,謝謝次長。

李次長靜慧:謝謝。

主席:謝謝林沛祥委員,次長請回。

現在先處理臨時提案,今天有委員提出臨時提案計1案,請宣讀。(參閱附錄)

鑒於我國工藝技術發展迅速,並且在地工藝、原民工藝及生活工藝等繼續融入民眾生活,也因重視台灣工藝發展,文化部將「臺灣工藝之父」顏水龍創立之「南投縣工藝研究班」改制為國立臺灣工藝研究發展中心(下稱為工藝中心),工藝中心過去除培育多位國寶級工藝大師,亦積極推動臺灣工藝文化產業發展,致力於培育臺灣工藝技藝人才與推動落實工藝生活美學,顯見文化部以及民間工藝人才對於台灣工藝技藝日漸重視。

2025年工藝中心舉辦台灣工藝季等活動,文化部李遠部長致詞時表示台灣終將成為工藝島而工藝可以讓人傳遞感情、勞動與生活,更指出剛上任時參加鹿港魯班公宴,對於各式工藝品更是感動不已,顯示工藝就在生活之中,也最能讓人喚醒生活熱情,文化部應積極向我國民眾推廣台灣優秀工藝技藝,並落實工藝生活。

爰此,建請文化部評估將65日工藝日設為台灣工藝節,將台灣工藝節提升至國家紀念日及節日層級,以表文化部對於我國工藝之重視,並研議配合台灣工藝節舉辦工藝週及工藝月等相關紀念活動,請文化部於兩個月內提出具體作法,以維我國工藝技藝精神之傳承。

提案人:陳秀寳  郭昱晴  林宜瑾

連署人:范 雲  

主席:提案委員有沒有要補充說明?

陳委員秀寳:謝謝主席。今天是65號,我在這邊祝福各位工藝師工藝節快樂。其實工藝是很沉默的,當沒有作品呈現的時候,我們都感受不到他們在作品後面默默地付出,一件很精彩絕艷讓大家感動的作品是工藝人多少時日的付出,不只從學藝、從創作,都是他們對工藝的熱愛及堅持。我在這邊提案是希望我們呼應今天65號是國際永續議題的世界環境日,也寓意我們一起關注工藝跟自然共生的永續精神,希望工藝日不只是工藝人的工藝日,也是我們一起支持、肯定工藝師的工藝節,能夠提升到國定節日的層級,我們一起支持工藝,也肯定工藝人的付出,以上。

主席:次長,有沒有要補充的?

李次長靜慧:真的謝謝委員的提醒,我想照顧工藝師,讓工藝師在社會上有地位,讓大家意識到工藝是我們生活的一部分,這是文化部非常積極努力也應該做的事情,所以對於這個案子,我們遵照辦理。

主席:好,這個案子就照案通過,OK。提案如果有委員要補簽,請到我的左手方找議事人員,議事人員會詳細登載在議事錄。

接著進行質詢,接下來請徐富癸委員質詢。

徐委員富癸:1123分)謝謝主席,有請次長。

主席:有請李次長。

李次長靜慧:委員早。

徐委員富癸:次長好。次長,首先要感謝文化部過去對屏東文化資產的保存,給予屏東縣很大的支持,包含勝利星村、屏菸1936,現在變成全國知名的觀光點,也是一個文化保存典範,但是今天還是有幾個問題要繼續請文化部支持。

今年恆春建城150週年,誠如次長從照片上看到的,南門今年也得到文化部的支持,會增加一個光雕秀演出,這個光雕秀的演出也帶動整個恆春的觀光發展和人潮。我知道文化部現在也有在進行一個恆春古城的修復計畫,恆春古城是目前全臺唯一有4個城門完整保存的國定古蹟,文化部啟動了恆春古城保存活化的專案計畫,地方對於整體的進度也好、預算的執行也好,還有中央跟地方的協力模式,還是有一些期待。請問次長知道這個案子的進度嗎?

李次長靜慧:我了解這個案子,因為這由文資局主政,直接執行這個修復保存計畫,目前進度上應該是還在執行中,並沒有嚴重延遲。

徐委員富癸:好,我知道這個案子也送到工程會在審查當中,我剛剛也有特別拜託主委一起共同努力。我知道目前規劃上因為有考慮到一些私有土地,還有施工的問題,我們要規劃一個分段、分期進行的模式。但是,次長,我比較擔心恆春古城如果分段進行會把工期拉得很長,尤其它又靠近整個恆春比較市中心的聚落,我擔心會變成一個工地化的現象,長期用圍籬圍起來之後,會不利於觀光發展跟交通動線。這部分有沒有辦法做比較有效的整合,能夠一次到位、一次施工?

李次長靜慧:謝謝委員的提醒,對於做工程的來講,我們都希望最好是一次到位,整個封起來一次施工會比較單純,可是這個地方有地方上的考量,像西門都還是維持交通動線。我們現在會儘量做到分區,雖然是分區、分段執行,可是對於交通的影響或者是對周遭生活的影響,我們會努力降到最低,也會跟地方保持溝通。

徐委員富癸:這個一定要列入評估,不能造成交通的黑暗期。尤其我覺得有一些地段的部分、有一些工法的施作上,也必須考量到整體我們要保存的美意,不要有太多人為化的過程,卻讓古城的味道不見了,也不好啦!

李次長靜慧:這個我們會小心,不會造成這樣的現象。

徐委員富癸:是。尤其過去我們期待的整個景觀優化跟人行動線,我想我們應該要求要同步進行,尤其是我們緊鄰了觀光的熱帶,包含北門廣場,還有西門周邊的步道、東門的入口意象,這部分應該優先處理,把工序稍微調整一下,這部分應該要趕快規劃進行。

李次長靜慧:好,這部分我們會依照委員的建議調整。

徐委員富癸:最近我也會找時間約你們跟工程會,因為我知道你們7月份就要開始一些進度,有一個採購的案子,我想在採購之前,還是要把整體狀況趕快做一個討論。

李次長靜慧:沒問題,謝謝委員。

徐委員富癸:前陣子教文委員會有到屏東考察,特別感謝林宜瑾召委,還有伍麗華委員。我們屏東恆春發現了第一具全長超過15公尺的鯨魚化石,目前放在我們的科博館裡面。在上一次考察,我們特別期待未來在恆春能夠建立一個地質資源館,或是透過文化部,鼓勵史前文化博物館能夠增設一個鵝鑾鼻分館。我們整合科博館跟海生館的資源,打造一個具有展示、研究、教育跟觀光功能的基地。這個部分次長能夠支持這個案子嗎?

李次長靜慧:不好意思,我今天第一次知道這個提議,我想我們回去部裡面,會跟我們的文資司,就是博物館的管理單位研議,看怎麼樣協助這個進行。

徐委員富癸:對,尤其這幾年整個恆春半島的觀光直線下滑,我們也期待能夠有一個新的教育文化跟觀光景點的設施,帶動我們地方的觀光發展。

最後我們除了要做一個硬體的建設,最重要的是我們也發現,目前化石的部分也暴露了臺灣在化石保護上面法制空白化的狀況。我們沒有一個化石的專法,所以造成不管是文資保存法、自然資源法,還有國有財產法都沒辦法保護這些化石的資產,造成挖到的化石沒有人管,或是被蓄意破壞沒有罰則,甚至我們政府對這樣的保存出現管理上的一些狀況。我想我們也會趕快著手進行專法的討論跟規劃,在這邊再特別感謝林宜瑾召委,還有伍麗華委員,希望未來我們趕快把這個專法訂定完之後,趕快幫我們的展示館能夠蓋起來,我想這對我們屏東縣是一件大事情。我們都期待往正向的方向努力,也請文化部給我們大力的支持。

李次長靜慧:我想這一定要跨部會的協調跟努力,因為如果挖出來的化石是屬於人類生活遺跡的話,這個會是在我們文資法、文化景觀保護裡面的範疇,我們的史前博物館也可以介入;如果純粹是生物的,就像鯨魚這樣的,它其實就比較是剛剛講的科博館或是海生館的範疇,這是教育部的業館範圍;我想兩個部會怎麼樣努力合作,對於這樣一個挖出來的化石能夠給予保存,甚至後面的展示計畫,這個我們一起努力,好嗎?

徐委員富癸:就我們私下了解,地底下至少還有好幾隻鯨魚化石在裡面,所以這是很重要的一個資產,我們大家一起來努力。謝謝。

李次長靜慧:好,謝謝委員。

主席:謝謝徐富癸委員。次長請回。

接下來請伍麗華委員。

伍麗華Saidhai Tahovecahe委員:1131分)謝謝主席,有請次長。

主席:有請次長。

李次長靜慧:委員好。

伍麗華Saidhai Tahovecahe委員:次長好。我們的世界遺產潛力點目前是有18個嘛!

李次長靜慧:是的。

伍麗華Saidhai Tahovecahe委員:如果說18個當中挑2個,次長,您個人覺得哪2個最有機會去申登參與世界遺產評選?

李次長靜慧:我個人不敢挑,只是我們推動會裡面的委員們曾經討論過這個議題,目前大家是希望先推阿里山林業暨鐵道文化景觀。

伍麗華Saidhai Tahovecahe委員:理由是?

李次長靜慧:理由啊?當然一方面是高山鐵路有一個世界的共通性,這個共通性,因為世界的高山鐵路也幾乎都在沒落,都需要保存,所以它有一個國際連結的部分。我們阿里山的鐵路一方面施工工法跟使用的火車頭,目前來講在世界保存上已經是剩下唯一的一個。我們也邀集了一些國外的委員,包括UNESCO專門負責世界遺產的,我們私底下請他來看過我們所有案子之後,就是建議可能先以阿里山這個作為推動的主要目標,可是我們其他的潛力點並沒有放棄,基礎工作都還是一直在持續努力的。

伍麗華Saidhai Tahovecahe委員:好。我想再請教次長,如果我們看全世界各地的世界遺產,最容易出現在你腦海中的會是哪一個?或者你去過哪裡?又或者你最嚮往去哪裡?

李次長靜慧:當然比較知道的就是吳哥窟,又或者是金字塔,這些在觀光上面其實是非常有名的世界遺產據點。

伍麗華Saidhai Tahovecahe委員:好。也就是說如果我們能夠爭取到有所謂的世界遺產,其實對我們整個觀光也是有很大的幫助。我請次長,您來看一下這顆石頭,您有沒有看過?

李次長靜慧:抱歉,我不知道,局長應該知道。

伍麗華Saidhai Tahovecahe委員:局長可能看過。

陳局長濟民:這應該是Sbayan

伍麗華Saidhai Tahovecahe委員:對,謝謝文資局長。對,這是泰雅族的SbayanSbayan就是公認泰雅民族的一個起源地。這很特別,根據研究,泰雅族至少在這個地方起源是六千年前,這是共同的歷史記憶,而且更特別的是目前泰雅族分散在臺灣7個縣市,但是公認他們共同的起源地就是這個地方,這跟我們一般其他族群,以排灣族、魯凱族來講,可能隔壁部落的起源神話就不一樣。泰雅族分散在7個縣市,卻有共同起源地,我覺得這很不容易。我也曾經很關心這個案子,在五年前我也特別跟文資局一起針對那個地方,幫忙他們申請泰雅族遷徙路徑再造歷史現場計畫,還有泰雅起源地計畫,但是說實在申請這些計畫,我感受到地方有一些困擾,因為大家很難理解,覺得它就是一顆石頭,然後跟泰雅族人自己的感受完全不一樣。很高興的是爭取了十多年,好不容易終於在今年年初,1月已經申請到國家重要文資的身分。

我們也會很希望像這樣有6,000年歷史,大家認為這個就是我們的起源地、發散地,而且它也正好位在臺灣的心臟,如果我們要拿來論述、做文本,它其實是一個很棒的論述、很棒的文本。我會提到這個的原因,是因為我覺得即便我們覺得多珍貴,可能跟我們所制定的這些規範、法律,其實要爭取經費蠻辛苦的,我知道的是臺灣世界遺產潛力點遴選及除名作業要點,有提到很重要的管理、維護、監測、防救,這也是各國世界遺產面臨的保存危機。在此,我很想要講我們的保存很重要,以我們目前這18處的潛力點,我看到第1718個,屏東縣政府的提案是排灣族及魯凱族的石板屋聚落,跟臺東縣政府的蘭嶼聚落與自然景觀,第17個提到石板屋文本撰擬的進度已完成先期調研作業;第18個蘭嶼的案子文本撰擬進度是已完成。

這部分我也很關心,我們來看一下,舉個例子,像屏東縣政府的排灣族及魯凱族的石板屋聚落,我之前也希望它能夠用文資局的保存維護計畫。像以老七佳來講,它在2022年有發生火災,很高興有申請到一筆經費,20237月就完成修復,20245月又申請到2棟搶修加固,實際上老七佳石板屋或是舊排灣石板屋,它是很漂亮的聚落,都還看得到那些石板屋。如果要加斷垣殘壁,像那些老的、舊的來義鄉石板屋群,其實我們可以建構一個南部山區,去恢復非常美麗很多的石板屋聚落,但是很辛苦的是我們要透過重重關卡,例如取得文資身分、加什麼計畫。但實際上,你看這是目前我們生活的部落,原本它二、三十年前可能還在部落當中的這些石板屋,可是也已經傾圮毀壞,我們也不懂還要按照國家的規矩去申請文資才能有修復的錢等等,其實蠻辛苦的。我想先請教一下次長,我講這些的時候,您有什麼想法可以去搶救這一些東西?

李次長靜慧:謝謝委員的提問,我想怎麼搶救部落裡頭,包含先民的智慧,這些文化遺產這件事情……

伍麗華Saidhai Tahovecahe委員:這是很美麗的遺產,但是很辛苦,每次一想到那些計畫、核銷,還要先申請文資身分等等,這很辛苦。我們明明就是在跟時間賽跑。

李次長靜慧:文化部文資局能做的事情,因為每一筆預算的支出都必須要有法源、要有根據、要有計畫書,當然我們希望……

伍麗華Saidhai Tahovecahe委員:但是我們可以把規則弄得簡單一點、快速一點。

李次長靜慧:我想這件事情如何讓申請的程序更簡化,或是用實勘代替文字,用這些事情怎麼取代的方式,這我們來努力研議。

伍麗華Saidhai Tahovecahe委員:這很多都是千年古城,都非常的美麗,在我看來非常具有潛力。我再舉一個例子,第18項蘭嶼,你們有提到拼板舟、他們的地下屋。我們來看一下蘭嶼巴丹島的航行計畫,今年秋天要開始,次長,你有聽說過這個計畫嗎?

李次長靜慧:我有看過這個計畫。

伍麗華Saidhai Tahovecahe委員:文化總會有補助,原民會也有補助。他們走的這個航道,您看這個雙箭頭,它是一個海洋古道,已經300年沒有航行了,這一次是恢復首航,用拼板舟從蘭嶼航行到巴丹島,一班次20個人,總共三班次共60個人,要航行三天兩夜的時間,這是300年的首航。他們目前還有60%的語言可以相通,但是巴丹島的地下屋已經消失200年,因為被西班牙統治殖民過,所以蘭嶼還有地下屋也需要搶救。我要說關於蘭嶼巴丹島的航行計畫,我們來看一下,絲綢之路已經是世界遺產,鄭和下西洋泉州到南洋的海上絲路也準備申請世界遺產,我不曉得文化部有沒有這種感動,蘭嶼巴丹島海洋古道有沒有計畫要申請世界遺產?

李次長靜慧:跟委員說明,的確我就是透過文化總會來跟我們提這個案子,文化總會當時希望文化部能夠協助的是,這一條航線我們怎麼給予一些宣傳,讓大家知道有要做這樣一件偉大的事情。那就是不巧的,今年度文化部的所有文化宣傳行銷費用被刪到零,所以在這一塊目前為止,我們沒有辦法協助文化總會去做這件事情。可是剛剛委員給我們的建議跟說明,我發現如果這一條古道,或許我們在文資的身分上,我們來考慮用什麼方法,讓它可以在文資上面獲得所謂的法定身分,然後我們給予協助,好不好?

伍麗華Saidhai Tahovecahe委員:你們也有講遺產潛力點的計畫,建置跨國合作的機制是很重要的,所以我特別希望請文資局能夠針對世界遺產潛力點的現況整合盤點,加速我們講的這些很重要的文本撰擬。更重要的是它的保存維護計畫希望可以更簡便、更快速,不要讓大家覺得要等很久、很複雜,也希望對於申請世界遺產國際合作的可能性,能積極地來協助辦理。次長,我提出這樣的訴求,希望我們能用積極的態度協助,好嗎?

李次長靜慧:好,謝謝委員。報告的部分我們一定會做,只是能不能稍微給多一點時間,給2個月好嗎?

伍麗華Saidhai Tahovecahe委員:OK,好。謝謝次長。

李次長靜慧:謝謝委員。

主席:謝謝伍麗華委員。次長請回。

接下來請萬美玲委員。

萬委員美玲:1143分)謝謝召委。有請次長。

主席:請李次長。

李次長靜慧:委員好。

萬委員美玲:次長好。我想我們的歷史、建物、古蹟、遺址等文化資產,都具有公共財的屬性,是臺灣所有人民共同的瑰寶,我相信你認同嘛。我們在前年看到文資法修正,我們配合大法官釋字第813號解釋,歷史建築土地為第三人所有,未以金錢或其他適當方式給予相當之補償,不符憲法第十五條保障人民財產權而宣告部分違憲,所以本院修法「保障歷史建築及紀念建築其坐落土地的所有權人,得申請容積移轉及享有免徵地價稅、房屋稅優惠」,我想這個次長都知道,對嗎?但是同樣在文化資產的保存上,針對開發單位,不管是公私部門,在開發時挖掘到古蹟遺址的時候,您知道清除是怎麼處理的嗎?

李次長靜慧:通常是先不能動,先保存。

萬委員美玲:處理的流程、程序您很清楚,對嗎?好,那我們就繼續來討論。根據文化資產保存法第五十七條第二款規定,「營建工程或其他開發行為進行中,發見疑似考古遺址時,應即停止工程或開發行為之進行,並通知所在地直轄市、縣(市)主管機關……主管機關應即進行調查,並送審議會審議,以採取相關措施,完成審議程序前,開發單位不得復工」,這也沒有錯,對嗎?

好,審議有的時候需要滿長的一段時間,不管是公私部門的開發計畫,開發單位都要去承擔停工的相關成本,我想請教一下次長,目前如果因為文資審議程序而停工的話,國家是不是有任何補償的相關措施?

李次長靜慧:報告委員,目前沒有。

萬委員美玲:目前沒有,但是依照現行法規來看,如果開發單位挖到遺址,不僅必須獨自承擔被迫停工造成的許多損失之外,如果它現在要繼續開發復工,還要進一步向文資審議會提出保存計畫,再依照審議的面積先行試掘還有保存。這當中除了耗費很多時間相關成本之外,還有很多費用,而這一切都必須由開發單位自行承擔。這些您都知道嗎?

李次長靜慧:對,目前的狀況是這樣子。

萬委員美玲:所以您是清楚的嘛!

李次長靜慧:對,其實我們的主要目的是希望,它在開發之前先有一個調查。

萬委員美玲:好,我瞭解,我們繼續往下看。台積電在南科的嘉義園區要設置一個先進封裝廠,結果挖到遺址而必須停工,這個次長應該也曉得。在本席的選區裡面有桃園捷運綠線,在109年的時候G07站也挖到考古遺址,所以也造成停工,延宕工程進度其實還滿嚴重的,直到上一週文資的審查才完成。

今年我們看到在桃園一樣,桃園的臺鐵新站好不容易才動工,馬上又挖到考古遺址,其中保存的方式都是由開發單位自行出資承擔。這樣的問題其實不斷在發生,除了剛剛本席舉的3個例子之外,我們其實很難保……未來在相關重大的這些公私建設、重大國家建設都會發生這樣的問題,所以我想今天拿出來討論時就必須提到,我們剛剛有提到相關的這些考古遺址是全民的公共財,而且我們要知道,如果剛好沒有這個工程,沒有開發單位的開發、挖掘,恐怕這些文物跟遺址就沒有重見天日的一天。所以我想政府要去想一想,發現這樣一個狀況的時候,我們是不是應該要有一些相關的補償方式?有沒有想一想我們應該要怎麼去做比較好?因為這個問題會一直存在。

我們要看,如果開發的行為挖到這個寶,可是卻沒有通報,甚至在我們不知道或者是知道的情況之下,文化資產受損了,其實它也要被處罰。這樣是不是就有一點有功沒有賞、打破卻還要賠?我想這樣就有一點不合理,也不利於未來遺址的保存。

再來要跟次長談的是,全國商業總會也曾經提出過,有開發單位也跟他們陳情,挖到遺址要請專家學者還有試挖掘的費用,其實有時候這是沒有行情的天價,沒有一個行情在。目前文化部針對剛剛相關的問題,我想待會就請次長簡答一下,並且提出文化部現在有沒有研議去建立相關的評估人才庫,以供開發單位作參考。次長。

李次長靜慧:依序回答一下委員的提問,剛剛講到目前對開發單位來講,如果它挖到有這些考古遺址的時候,目前的法令的確是要求停工,然後要等審議委員會,這中間沒有任何的補償機制。為什麼不給補償機制?這個部分其實我們也跟專家學者討論過,專家學者是擔憂如果有了補償機制,會讓任何開發單位無後顧之憂地隨便開發,這樣就有變相鼓勵開發的情形,這是他們的憂慮,所以建議我們不要有補償機制。

可是委員剛剛說到,如果這些東西都沒有人開發的話,它就一直被埋在地底下,可能也永無天日可見,這是另外一種議題、另外一種思考模式,或許我們在這個方向上,可以再跟文資團體或者是我們的專家學者……

萬委員美玲:再討論好不好?

李次長靜慧:會進一步討論,這是第一個。

萬委員美玲:剛剛講到試挖掘的行情呢?

李次長靜慧:試挖掘的人才庫,這個部分我們可以去建立,然後提出一個建議名單。這個我們可以……

萬委員美玲:好,我想這兩個問題都非常重要,希望會後次長在文化部可以好好討論一下。

接下來我要再提到,我想我國在當前世界遺產的潛力點當中,有包含水金九礦業遺址,還有卑南遺址、都蘭山,地面下其實可能還有一些極具潛力的遺址。如果按照現在的制度下去做,我們其實很擔憂,未來具有潛力的遺址會不會因此而被掩埋掉?我們可以參考各專家學者過去的經驗、碰到的困難,希望你們回去想一想之後,能夠在什麼樣的時間之內把這個報告提供給我們?不曉得次長覺得一個月的時間夠嗎?

李次長靜慧:可以兩個月嗎?

萬委員美玲:兩個月?好。如果有兩個月的時間,我希望能更仔細、更嚴謹一點,好不好?

李次長靜慧:好。

萬委員美玲:接下來我們再來討論,今天召委排的這個案子,今天都有提到目前臺灣有18個世界遺產潛力點,到目前為止還沒有任何一個申請成世界遺產,對不對?據瞭解……為什麼我們到現在都還沒有任何一個點可以申請成功?

李次長靜慧:因為我們不具備申請的資格,它必須是聯合國的會員國,或者是UNESCO的會員國,又或者是世界遺產保護公約的簽約國。

萬委員美玲:要符合以上條件,對嗎?

李次長靜慧:對,要有這三個條件。

萬委員美玲:其實我們也看到,有簽署世界遺產保護公約的國家,除了聯合國那193個會員國以外,還有兩個觀察會員國,包括教廷跟巴勒斯坦,還有兩個非會員國,包括庫克群島跟紐埃,其實他們都已經簽署了這個公約。文化部有沒有去瞭解一下,為什麼庫克群島跟紐埃這個例子是可以的呢?

李次長靜慧:謝謝委員的詢問,我們也去查了,庫克群島最主要是聯合國秘書處在1992年的時候,承認庫克群島可以有締約能力,所以它可以是那個公約的締約國之一。

萬委員美玲:那紐埃呢?

李次長靜慧:應該是類似、一樣的狀況,可是目前就是聯合國秘書處不願意承認臺灣具有締約的能力。

萬委員美玲:好,我想我們繼續努力,因為這兩個例子本席看到以後也覺得很奇怪,其實它們也不是會員國,也有去瞭解,我們就知道原因是什麼。

另外我要再提到一個,文資局針對世界遺產潛力點也架設了一個網站,次長知道,對嗎?裡面有我國世界遺產潛力點的資料,也包含當前世界遺產的數量,次長,這個官網你都看過嗎?

李次長靜慧:抱歉,我沒有真的看過,但是我知道……

萬委員美玲:官網架設起來,你自己都不看是要給誰看?

李次長靜慧:真的很抱歉,我會改進。我們同事有說明,現在這個網站正在改版當中,所以目前的資料還有文字上……

萬委員美玲:所以就是因為你們自己都不重視、自己都不去瞭解,難怪裡面都會有很多問題。我希望這些問題儘量不是我們點出來才去看,對於自己架設的官網,你身為次長當然須要去瞭解。

文化部近3年總共編列了114萬來維護這個網站並更新資料,但是本席幫你們從這個網站上去看這個世界遺產的數量時,我們發現網站的上半部寫著952處文化遺產,231處自然遺產,以及40處的複合遺產,一共是1,223處的世界遺產,但是網站的下方的介紹卻寫道,世界遺產只有1,202處,這個落差是為什麼?

李次長靜慧:這個資料不夠準確的地方,我們都會一併更正。

萬委員美玲:次長,我必須要講,其實這個很糟糕,因為這個是你們官網。第一個,官網架設出來,你們毫不重視,資料亂七八糟,甚至還有這麼多的謬誤跟錯誤,然後次長自己不看,相信文化部裡面很多人都沒有看,這樣的官網還編了預算,我覺得這個預算編給你們不是很糟蹋嗎?對不對?而且官網還要花人力下去,你既糟蹋了財力也糟蹋了人力……

李次長靜慧:非常抱歉,我們來檢討。

萬委員美玲:我覺得這個要嚴正地譴責。多久的時間可以改正好?

李次長靜慧:這個在改版中,我們今年年底一定會完全改版,完成之後這些資料的謬誤會一併……

萬委員美玲:多久的時間可以改完?

李次長靜慧:我們就是今年年底會全部改好。

萬委員美玲:還要到今年年底喔!

李次長靜慧:數字的部分,我們會馬上修正,只是改版的部分,還有包括語言版本的部分,在今年年底會完成。

萬委員美玲:你要整個重大改版,我沒有意見,但是就現在你的官網上面,不管數字還是內容,應該要更新還是要豐富,一個禮拜之內完成,可以嗎?

李次長靜慧:好。

萬委員美玲:好,謝謝。

李次長靜慧:謝謝。

主席:謝謝萬美玲委員,次長請回。

接下來請吳思瑤委員。回娘家,4分鐘。

吳委員思瑤:1154分)回娘家,應該多看一下女兒,4分鐘太短了。

謝謝召委。請次長。

主席:有請次長。

李次長靜慧:吳委員好!

吳委員思瑤:首先非常、非常感謝宜瑾召委今天安排這個專案報告,我相信宜瑾委員一路也關心,也知道我們從上一屆在教文會就開始倡議,臺灣的遺產就是世界的遺產,申列世界遺產,努力闖關,加入UNESCO,這是我們長程的行動。

思瑤是從上一屆開始催生、倡議這個議題。我2022525日第一槍來質詢當時的文化部長李永得,李部長say yes,所以就重新啟動了這個推動會,因為在阿扁總統任內,前文建會主委陳郁秀開始運作的這個推動會其實已經pending(暫緩)一段時間,2022年在吳思瑤的要求之下,重啟這個推動會,我謝謝文化部重新動起來。2023年我持續質詢陳建仁前院長以及當時的文化部長史哲,我謝謝史哲部長,他不只say yes,除了有形文化遺產的推動會,他還同步新設了一個非物質文化遺產的推動會,也就是有形無形要雙軌並進。一直到新的屆期,行政院長換成了卓榮泰,李遠部長上任之後,更進一步召開了兩個推動會,而且有高度的共識。有形文化遺產的部分,以阿里山森林鐵路暨鐵道文化景觀優先推動;非物質文化遺產的部分,當時也列定了12個非遺,納入潛力推動。我也不放棄,我一直說,文化與外交兩個部要強強聯手,所以我再一次到外交委員會質詢外交部長林佳龍,他也同意要一起納入外交部的力量,讓文化部不會孤軍奮戰。所以一路走來,重啟申列世界文化遺產,我們是ING進行式。

而現在是最好的時機,我在2022當時重啟倡議的時候,國際對於臺灣的支持還沒有現在這個當下那麼的強大,所以可以搭配著。其實我們現在沒有辦法申列,是因為我們不是聯合國的成員,也不是締約國,這當然是我們眼前的政治困難,也是中國一再打壓之下,讓我們受阻,可是當聯合國這麼多國家、越來越多國家表態支持臺灣,甚至美國在安理會裡頭都替臺灣發聲,說要重新針對2758號決議為臺灣平反。斷鏈了很久的政治議題,我們要用文化來縫合,現在就是最好的時機。萬事俱備,只欠東風,當我們的主觀條件做好準備,客觀的國際情勢有利於我們的時候,我們就能夠進行,因為我們ready了。我一直在倡議臺灣即使不是聯合國的會員,可是參與國際組織及聯合國各個轄下機構,我們都不遺餘力,包括世界衛生組織,我們每年都在倡議,以及國際民航組織、聯合國氣候變化綱要公約,即便不是聯合國成員,我們也宣示跟進氣候變化綱要公約,將所有國際法規國內法化,我們來推動,還包括要加入國際刑警組織。文化不是outsider,加入UNESCO,我們要努力,我們也可以努力,而現在是最好的時機!

文化就是最好的外交,更是最強的國防。我認為我們的步驟就是先申列世界文化遺產,讓世界看到臺灣做好功課了,後面再逐步向UNESCO叩關,這是我們共同的策略及願景。這有很多的好處,我都不再贅述了,包括強化文化保存、推動文化外交、落實遺產教育、實踐聯合國SDGs的精神、深化臺灣的文化認同,而且可以促進文化觀光,我們都可以不落人後。

重點來了,現在有形與無形要雙軌並進,而且文化部與外交部要強強強聯手,這是最好的安排及籌備。我就問具體的進展,我看到你們有進展,在有形文化遺產的部分,第5屆第2次會議那時候就訂定我們要在國外設置一個文化據點,譬如在法國巴黎,讓我們可以透過這個文化據點,強化我們內部的整備工作,去建立國際的人脈,跟NGO、跟UNESCO的相關外圍組織串聯,然後跨部會一起來。這個文化據點在巴黎非常有意義,因為UNESCO總部就在巴黎,臺法文化獎是現在我們跟世界串聯獎項辦得最「齊勻」的,我們和法國文化交流有很好的利基,還包括去年的巴黎文化奧運,當時臺灣的文化奧運受到法國巴黎人很高的推崇。所以我們是不是要設一個國際據點,而且就設在巴黎?這件事情好像沒有下文了,次長。

李次長靜慧:跟委員報告,的確在巴黎設據點這個決議,是去年10月小野部長第一次主持這個推動會,吳志中政次代表……

吳委員思瑤:提出來的。

李次長靜慧:他提出這個建議,我們原本就是希望在今年開始去……

吳委員思瑤:好,原本,現在呢?

李次長靜慧:對,可是因為我們今年(114年)……

吳委員思瑤:預算都被刪了。

李次長靜慧:交流司的預算。

吳委員思瑤:好,我們就讓臺灣的國人看看,文化外交就因為藍白惡砍、惡刪預算,我們原本要在巴黎設一個國際文化的據點,向UNESCO叩關,申列世界文化遺產,都因為沒有預算,沒有辦法進行。但是我們如果預算得宜,這個計畫還是要持續規劃。

李次長靜慧:對。

吳委員思瑤:好,很好,繼續努力!

第二個,我要問的是外交部必須配合協助你們去串聯NGOUNESCO的外圍組織,是不是同樣也因為你們的國際旅費、媒宣、國際交流的費用都被刪而受到影響?是不是這樣?

李次長靜慧:是的。

吳委員思瑤:計畫都在,只是沒錢。

李次長靜慧:對。

吳委員思瑤:keep計畫,我們想辦法、想方設法,不能讓計畫因為預算斷炊而整個終止,好嗎?那個計畫我認為也是必要的,我們強化鏈結外圍組織,用外圍組織的力量前進,給UNESCO更大的助力,也是給他們壓力。

下一個,有形文化遺產,我非常同意臺灣不能再走回過去,我們有18個潛力點,18個都來,或者是地方政府不斷來提報,我們申列世界文化遺產有形文化及無形文化都應當是用國家隊之力來打世界盃,所以應當是選出最強的。現在是優先選阿里山的鐵道文化景觀,我非常同意,當然像我的選區有大屯火山的自然景觀區,我也很希望可以,但是我認為不是把這個當作個人的政績,而是這是國家隊,所以有形文化遺產的部分繼續推動,以阿里山的這個方案。

無形文化遺產,我知道我們有很多,像原住民的賽夏族矮靈祭這些東西,持續做,可是我們最有潛力的就是食文化。我們看看日本的和食、韓國的泡菜、法國的長棍麵包、義大利的披薩都因為食文化列為非遺。食文化不是只有食物這麼簡單,它有背後的歷史脈絡、整個社會的story,還有記憶傳承、食物烹煮的各種方式,所以以食文化申列非物質文化遺產,臺灣很有潛力,因為我們是美食的國家,譬如讓夜市的美食變成打團隊戰的概念。我相信你們也有在做這個準備,導入國際準則,學習別人怎麼去申列的。這個部分還是可以接受地方提報,但是是打世界盃,是國家隊。食文化的部分,現在你們進展到哪裡了?

李次長靜慧:食文化的部分,我們在113年有先委託了北藝大來做一個食文化……

吳委員思瑤:對,我知道黃貞燕教授。

李次長靜慧:對,這部分……

吳委員思瑤:現在計畫好像結案了吧?

李次長靜慧:對,48號這個案子結案了,我們會把成果報告提到我們下一次的討論會。

吳委員思瑤:是不是也可以給我期末報告?黃貞燕教授是我的老師,是我的博士班老師。

李次長靜慧:OK,沒問題。

吳委員思瑤:而且我非常期待這個報告,我真的期待。很難的路,我們要做好準備,主觀條件做足準備,萬事俱備只欠東風。當國際的氛圍起來,支持臺灣的力道大了,我們就在那個時候可以大量迸發所有的準備工作,好嗎?

李次長靜慧:好。

吳委員思瑤:不要放棄!我們可以做到的,也請在野黨的委員不要砍預算!我們用文化讓世界認識臺灣,讓世界跟臺灣交朋友,在野黨還要再惡砍文化預算嗎?我們繼續加油,謝謝。謝謝主席。

李次長靜慧:謝謝委員,謝謝委員的支持。

主席:謝謝吳思瑤委員。次長,請回。

接下來請李坤城委員。

李委員坤城:125分)謝謝主席。請次長。

主席:有請次長。

李次長靜慧:委員好。

李委員坤城:次長好。接續剛剛思瑤委員對於有形資產跟無形資產的問題,我想請問一下,目前在臺灣你們選定了18項世界遺產潛力點,其中算三個半在新北市,在新北市裡面的有樂生療養院、水金九礦業遺產、淡水紅毛城及其周遭歷史建築群,我說一半是在大屯火山群,因為這個是跨新北、臺北,包含國家公園。我想請教一下,這18個裡面你們挑選了阿里山林業鐵道文化景觀,把它列入要強力推動的臺灣世界遺產潛力點,你們要怎麼強力推動它是代表臺灣的世界遺產潛力點?或是它就是一個世界遺產?

李次長靜慧:當然策略上就是跟地方縣市政府合作,即嘉義市、嘉義縣還有地方的文史團體,來做進一步的文本準備或是故事的敘述。另外,國際的部分,我們也會透過每一次辦國際論壇,邀請包括ICOMOS或是ICOM這一些國際組織裡面的重要成員,當他們到臺灣參加國際會議的時候,我們也會安排他們實地理解阿里山森林鐵路的保存狀況跟文化價值,大概是用這樣內外……

李委員坤城:我覺得這個東西就是,第一個、在臺灣要讓臺灣人知道,這有可能是世界遺產潛力點,但是我們也希望讓全世界的人知道,所以也要走出去。我的意思是我們要走出去,因為我們被中國打壓,我們不是聯合國委員,也不是UNESCO的委員,所以沒辦法登錄世界遺產,但怎麼走出去?我剛才聽到的是,除了外交部的努力之外,交通部觀光署有把我們的世界遺產潛力點跟大家說,你來臺灣觀光,可以來看我們的世界遺產潛力點,包含有形的或無形的,你們在這方面有跟交通部觀光署合作嗎?

李次長靜慧:18個潛力點並沒有每一個都這麼做,可是至少阿里山林業鐵路有跟觀光署還有林業署一起合作。

李委員坤城:既然列了18個,我們當然希望讓外國的朋友們知道,這18個是我們的世界遺產潛力點,也希望他們來到臺灣的時候,能夠到這些潛力點去走走、看看,所以應該不是只有阿里山。既然列了18個,我也很希望他們來新北市的紅毛城、樂生療養院或是水金九等等,這樣聽起來你們在這方面的宣傳就是沒有跟觀光署配合得很好。

李次長靜慧:這部分我們再來努力跟觀光署聯繫,看其他17處觀光署可以怎麼聯合宣傳,我們會努力。

李委員坤城:我覺得這方面要加強,讓世界看見臺灣,外交是一部分,但是我們也希望觀光客來到這邊的時候,能夠去參觀這些世界遺產潛力點,這部分看你們要怎麼去做,再給本席說明跟報告,好嗎?

李次長靜慧:沒有問題。

李委員坤城:另外一個,我希望在臺灣不是我們就設一個潛力點在那邊,然後它就是在那邊,你們有沒有跟一些地方政府協助、配合或是指導,讓這些點能夠有更多的比如我們的下一代、孩子們來親近?能夠知道為什麼這個地方會列為世界遺產潛力點,它的地理環境、人文環境特殊在哪裡,有沒有這方面的一些協助?

李次長靜慧:有,我們一直持續在補助各縣市主管機關能夠做一些教育推廣的計畫,所以每一年……

李委員坤城:這個都有嗎?

李次長靜慧:有,都有。

李委員坤城:新北市的計畫給我看一下,好嗎?

李次長靜慧:好。

李委員坤城:我印象中,我在當市議員的時候感受不到有關世界遺產活化,麻煩給我這方面的資料。

李次長靜慧:沒有問題。

李委員坤城:我再問最後一個,你們現在希望這些潛力點能夠完成文本撰擬的報告,我看了一下水金九礦業遺產還有大屯山群這兩處潛力點,是不是都還沒有完成文本撰擬的程序?這個是地方政府的問題嗎?

李次長靜慧:不是。因為最主要像水金九或者大屯山都是跨主管機關,大屯山主要是內政部國家公園署、陽明山國家管理處,還有一部分也是在臺北市政府。

李委員坤城:那誰要來寫?

李次長靜慧:依照我們的規定,就是他們要聯合,應該是由內政部來主提。

李委員坤城:內政部沒有寫嗎?

李次長靜慧:已經有來申請了。

李委員坤城:哪時候?你們有規定期限嗎?

李次長靜慧:過去一直沒有來申請。

李委員坤城:它列入世界遺產潛力點多久了?

陳局長濟民:15年以上。

李委員坤城:15年以上都沒有來寫?

陳局長濟民:是,我們在最近的推動會鼓勵協調以後,特別請各縣市的這些主管機關朝這方面努力,所以他們已經提計畫來了,我們會協助、補助他們去進行。

李委員坤城:水金九就在新北市,應該沒有跨什麼其他單位啊?

李次長靜慧:對,所以目前他已經完成了研究資料的盤點,可是還得提出所謂的再生計畫,這部分正在申請當中,我們會來處理。

李委員坤城:所以你們會給他經費上的補助嗎?

李次長靜慧:是的。

李委員坤城:有給他補助,他動作還這麼慢!有沒有期限?沒有?鼓勵而已?

李次長靜慧:鼓勵而已。對,我們並沒有要求機關……

李委員坤城:既然已經被列入了,我想新北市很樂意有被列入潛力點,中央也有補助,還是要督促一下,讓這個報告能夠趕快交出來,好不好?

李次長靜慧:好。

李委員坤城:謝謝主席。謝謝次長。

主席:謝謝李坤城委員。次長,請回。

接下來請何欣純、何欣純,何欣純委員不在。

請鄭天財委員。

鄭天財Sra Kacaw委員:1212分)主席、各位委員。有請次長。

主席:有請次長。

鄭天財Sra Kacaw委員:次長好。

李次長靜慧:委員好。

鄭天財Sra Kacaw委員:今天的主題是針對臺灣世界遺產潛力點推動現況,還有申登世界遺產相關的專題報告。我們看保護世界文化和自然遺產公約,很明確列了文化和自然遺產的定義,今天你們報告的「附錄一、18處臺灣世界遺產潛力點」,總共列了18個,像馬祖戰地文化、淡水紅毛城,還有臺鐵舊山線、樂生療養院、烏山頭水庫、金門戰地文化、澎湖等,也有提到大屯山,像臺東的卑南遺址、蘭嶼聚落、排灣族及魯凱族石板屋,這些都有列,包括太魯閣國家公園,基本上你們跟剛剛講的「保護世界文化和自然遺產公約」都有密切符合嗎?

李次長靜慧:對,我們就是依照不論是文化遺產或是自然遺產,它都有一些準則,這些準則裡面,我們有一個分數評分加總。

鄭天財Sra Kacaw委員:好,我的建議啦,因為希望能夠申登,雖然我們還不是會員。不是會員可以申登嗎?不行。但是我們要做到可以申登、要符合申登,而且能夠被申登,有相關這些遺產的話,你再爭取才有更好的理由,所以這部分我希望往這個方向去。

李次長靜慧:是的,我們會依照這個標準。

鄭天財Sra Kacaw委員:因為我目前初步這樣看,這個都要做,沒有錯,但是會不會是最近幾十年的事情?很多都是最近幾十年的,所以這個部分是我們需要去思考的。何況我們要去連結的話,臺灣就原住民南島語系的民族而言,美國的專家都說南島語系民族的發源地是在臺灣,如果我們能夠去連結這部分,是不是在論述各方面爭取的理由和機會會更多?所以我們儘量、儘可能跟南島語系這個部分,都要做,沒有錯啦,你們列了這18處也要做,但是要能夠更強化,就是去做跟南島民族有關的這些遺址或是這些遺產,去把它連結,可能會更有論述的基礎,好不好?我做這樣的建議。

李次長靜慧:我們會注意來努力。

鄭天財Sra Kacaw委員:好,談到原住民族,像花蓮的崇德遺址就是很重要的,像在花蓮壽豐鄉的水璉遺址跟靜浦那些都有關聯。事實上,如果列出花蓮的考古遺址,這都是民間做的,有一部分相關,過去的文建會、文化部也都有支持,這裡面光花蓮就這麼多,還有臺東,所以這部分需要文化部來勉勵,也希望文化部能夠加油。

有關文化資產保存法第三條特別提到文化資產,列了好幾項,另外就是文化資產保存法第十三條,我在當第8屆立委時,也特別增加了原住民的條文:「原住民族文化資產所涉以下事項,其處理辦法由中央主管機關會同中央原住民族主管機關定之」,有列了這些規定,所以後來這個辦法也訂了,111年是修正,之前更早,這個修正不過是一些比較細微的部分,很重要。對於在106年之後執行的狀況和一些成果,可以提出書面報告嗎?

李次長靜慧:好,可以,我們在兩個月內跟委員提一個報告。

鄭天財Sra Kacaw委員:請提出書面成果資料給本席。這個部分是我們要繼續努力的地方,這是讓文化部能夠有更好的一個方向,以上,謝謝。

李次長靜慧:謝謝委員,謝謝。

主席:好,謝謝鄭天財委員,次長請回。

我們接下來請張啓楷委員。

張委員啓楷:1219分)主席,請次長。

主席:好,有請次長。

李次長靜慧:委員早。

張委員啓楷:次長,你們文化部主辦臺北時裝週,這對我們臺灣的時裝、對很多很優秀的設計師非常重要,今年第8年了嘛!可是最近不只是網友,很多很優秀的設計師爆料,他們非常憤慨。今年臺北時裝週走秀的時候,竟然爆出說有用中國的成衣,他去淘寶買的,直接用貼牌印上自己的圖案,大家看一下這個圖案,左邊這個淘寶上面在賣的,你看一件人民幣26塊,臺幣應該一百多塊而已,這是走秀的照片,這是不是貼牌?直接買了淘寶上面一百多塊的衣服貼牌,竟然就可以在我們臺北時裝週這麼重要的場合上去走秀。更可惡的不是只有今年,他是累犯,去年2024年的秋冬也有出現,你看也是一樣,淘寶上面清清楚楚的一個圖案,貼牌以後就上了我們的臺北時裝週走秀。臺北時裝週對我們整個時尚產業多重要,對我們那些很努力、很優秀的設計師多麼重要,對於我們創造國際聲量多重要,怎麼出這麼大的問題?這不是蠻丟臉的一件事嗎?

李次長靜慧:跟委員報告,針對這個案子,我們已經組成了委員會進行調查當中,如果調查結果屬實,有網友所指稱的現象,我們就會追究處理並取消他的資格。

張委員啓楷:來,看一下這傷害有多大,我們看下一張簡報,很優秀的設計師如果要去參加臺北時裝週,從設計、選材到打版、裁剪、印刷、刺繡,時間大概最起碼要用掉至少兩個禮拜以上,有時候要超過一個月,對不對?成本至少不要說兩千塊,有時候都要上萬塊,結果去淘寶買中國貨,買來以後就貼牌貼上去,一件成本可能是400塊,這傷害太大了吧?

李次長靜慧:是的,所以委員,您剛剛也提到……

張委員啓楷:對我們的創作、對我們掛上國際品牌傷害有多大?你們一直在講怎麼處理,來,我看一下你們的處理,面對這樣的累犯,對我們傷害這麼大。你們說,針對社群上指出本次臺北時裝週品牌秀的「某一品牌」,這個就是我現在最有意見的,很多有名的設計師來抗議,他是累犯,你為什麼連品牌都沒有公布?為什麼是寫「某一品牌」?

李次長靜慧:我想說是在調查中,如果調查結束後,我們一定會公布我們的處理方式,因為還在調查中。

張委員啓楷:你們還要調查多久?一個多月了,次長,你們調查一個多月了,對不對?

李次長靜慧:其實創立臺北時裝週的目的,我們希望保護設計師……

張委員啓楷:很多設計師現在來吹哨、來抗議、來爆料,第一個,你明明知道是哪個廠牌的,為什麼你還要這樣保護它?第二個,我剛剛質詢前還請我辦公室上去看臺北時裝週官網的品牌資料庫,這個累犯的品牌還掛在那裡,你們這樣叫處理嗎?次長,是不是馬上把它拿下來?

李次長靜慧:好,我們整個在徵求廠商以及參與的廠商,誰能夠掛到聯合品牌上面都有一定的規則,我們會依照公告的要點處理,在它沒有被證明有實質違法或者是違反要點之前,我們會讓他……或者是說我們也來研議是不是在有疑慮的狀況下先下架。

張委員啓楷:次長,能夠上我們臺北時裝週走秀是一個很大的榮耀,對不對?他是累犯,他拿中國貨來貼牌,結果你們是這樣處理的!現在要追究的是什麼?除了要調查,你還要追究責任!

李次長靜慧:沒錯。

張委員啓楷:當初你們甄選委員會到底是怎麼甄選的,我看了那個名單,很多都很有名、很專業,我們要予以肯定,所以要去查到底是什麼原因,是有人推薦他還是甄選過程出了什麼問題?而且是累犯兩次,要去查清楚,好不好?

李次長靜慧:好,我們一併討論、一併檢討。

張委員啓楷:而且對於新銳品牌,你們要提供20萬的補助,對不對?這個品牌有沒有被你們補助?有查到嗎?

李次長靜慧:其實像這一類品牌秀的部分,我們沒有提供補助,只是提供這樣一個平臺的機會,讓他們可以上臺走秀。

張委員啓楷:如果有補助就要去追回來。

李次長靜慧:好。

張委員啓楷:因為主席已經站起來,我簡單做個結論,第一個,這個問題已經嚴重到很多有名的、專業的設計師,整個都炸鍋了,他們有做了很多的意見回饋,利用這個場合,我跟次長還有大家共享一下,比方他們說參加展會之後,效益是低落的,訂單詢問沒有預期那麼高;第二個,以後如果開始正式收費,有多少國內設計師願意去報名?你看本來大家是爭著要來,結果出現了這個問題,一顆老鼠屎壞了一整鍋粥,這個問題要趕快處理,好不好?大家對你們這個活動本來是非常非常重視的,這攸關整個時尚的產業、設計的產業,且已經辦到第8年了,大家都在拍手的時候,突然連兩年出現這個問題。

此外,他們回饋的意見還包括,曾經努力向文化部申請補助,可是發現申請到補助的人,永遠都是那些人;只是交差然後拿補助,幾乎很多都是內定的,對努力在國際曝光的臺灣品牌很不公平;當某媒體公司拿到標案的時候,其他陣營媒體不可能用力去報導;需要努力應酬才開始有機會去參加,可以加入這個群體。總之,這都有很多的意見,請去查清楚有沒有這些問題。

李次長靜慧:好,我們會來深刻檢討,而且我們一定用公平、公開的方式辦理臺北時裝週。

張委員啓楷:最後,我要提五個具體的訴求,第一個,以後請參展作品要跟主辦方簽署切結,即來參加我們的時裝週參展不能夠用現成單品、用成衣再去貼牌,可不可以?

李次長靜慧:好,這部分的訴求跟要求,我們都會研議看怎麼樣要求。

張委員啓楷:這一定要明定,而且要落實,以後他一定要簽這個切結,好不好?

第二個,參展產品的審查跟指導等過程要兼顧商業性,以期展期結束以後能夠收到訂單;避免為了消化預算,變成一個過場活動。

第三個,我們要鼓勵品牌多跟我們臺灣廠商合作,讓它可以根留臺灣。

第四個,未來展會結束以後的訂單、效益統計表要公開、透明,我今天沒有時間再談,雖然我有去調你們整個收益跟後來的訂單等資料,看起來這個要再加油,請你1個月內給我一份相關資料,好不好?就是你們辦完這8年以後,成效到底有多大,好不好?

最後一個最重要,這是一個行動方案,我們的設計師受了委屈了,因為他們非常努力,在國際上很多都有邀請我們很專業的設計師過去參展,可是卻出了這個事情,所以能不能在1個月內召開一個公聽會,邀請我們臺灣的設計師,共商我們臺北時裝週要如何改進,一方面傾聽他們的聲音,一方面把這些弊病趕快做一個檢討,然後傾聽他們的聲音?我們共同往前走,可以嗎?

李次長靜慧:跟委員報告,辦理臺北時裝週跟我們辦理像臺北書展或者其他活動都是一樣的,都是希望這個產業能夠根留臺灣、能夠有商業性、能夠走出臺灣,都是一樣的目的。如果在過程中、在執行上有什麼缺點,我們都會持續檢討跟改進。

張委員啓楷:所以我們目標是一樣的,對不對?我們也心疼我們的設計師,我們也要肯定他們的努力。事實上,你辦這個臺北時裝週,本來是讓我們的時尚產業有一個很大的交流平臺,所以請趕快去補破網。

最後,我的具體要求是1個月內召開一個公聽會,你邀集他們一起來討論,傾聽他們的聲音,然後共同解決,看怎麼樣可以做得更好,可不可以?

李次長靜慧:就是邀集業界或者是產學,一起檢討我們臺北時裝週的辦理方式,或者如何更進步,這個我們會做。

張委員啓楷:最重要的是傾聽他們的聲音,請你們1個月內辦理,可以嗎?你要多少時間辦理?

李次長靜慧:能不能兩個月內?

張委員啓楷:兩個月內你要辦,好不好?

李次長靜慧:好。我們一定會召開,邀集他們來討論或是什麼的,就不一定是所謂的公聽會,好不好?

張委員啓楷:就是傾聽跟討論,OK,謝謝。

李次長靜慧:謝謝。

主席:謝謝張啓楷委員,次長請回。

我們接下來請陳培瑜委員。

陳委員培瑜:1229分)謝謝主席。有請次長。

主席:有請次長。

陳委員培瑜:次長午安,辛苦了。

李次長靜慧:委員午安。

陳委員培瑜:我很常回來教文委員會,謝謝主席。

我想跟次長討論關於文化統戰的部分,其實上個禮拜528號,中國舉辦了第2屆海峽兩岸中華文化峰會文學論壇,出席的作家我就不再一一唸他們的名字了,我們認為他們是被叫去北京訓話,怎麼說呢?這個論壇、這個峰會從去年開始是第1屆,其實統戰意味非常的濃厚,而且當時是宋濤到場致詞,他說:兩岸民眾共同堅決反對臺獨bla bla bla,這些我就不再細講了,這是去年的部分。當然現在臺灣國內的氛圍,對於像這樣的統戰,我們非常的不屑,而且我們認為類似像這樣一系列的活動,確實是嚴重影響臺灣的團結,而他們今年的言論、言詞稍微有比較收斂,但是我們還是要跟文化部討論一件事情。事實上,在兩岸人民關係條例裡面,本來就有明確的規範,也就是說,臺灣人沒有經過主管機關許可,不得與中國的政治性機關、團體從事對臺政治工作的合作行為,而且我們也有相關罰則。前一陣子我們看到文化部的態度非常明確地表示,臺灣藝人如果有相關的言論,或者是行為,或者是轉發的貼文,都有可能違反兩岸人民關係條例,我認為我們這樣的態度非常的明確、非常的重要。

但為什麼我要從這些作家說起?我認為目前所有的文化工作者可能都有這個疑慮,他們需要文化部、需要臺灣政府相關部會給予明確的法令跟規範,甚至有更多的宣導以及跟臺灣社會的溝通,讓他們知道臺灣政府可以做他們的靠山,然後他們再到中國去分享他們的文學創作也好,歌曲創作也好,他們還是可以自由地去發表,可是不應該配合中國做這樣的統戰言論。我想後續要拜託文化部持續做更多社會溝通跟討論,也許也可以傾聽他們到中國去到底遇到什麼樣的困境,好不好?

李次長靜慧:好,這部分沒有問題。

陳委員培瑜:好,謝謝次長。我們來看一下,這可能是文化部過去所忽略的,事實上在體育署這邊,我們從中華奧會開始,過往每年都有所謂六來六往的活動,這個是在2020年左右,就是臺灣比較早期的狀態,那個時候可能大家覺得沒有什麼,但是隨著中國對臺灣的敵意越來越深,包含最近林昀儒被戴紅領巾、被安排,而這一切當然昀儒後來的解釋大家都聽明白,但關鍵是他的經紀人,而這個經紀人不管他是來自什麼樣的系統,我要說的是,體育界過往可能對於像這樣的行為,大家覺得是一種技術交流、體育交流,好像體育不涉政治,但事實上,不論是文化、文學、藝術、體育,從來都跟政治有關。這個部分我可不可以拜託文化部,有沒有機會在3個月內,我們找體育署來開會?如果這一次是相關經紀人的問題,那經紀人的相關業務範圍有沒有跟文化部有關?文化部如何協助?就我剛剛說的,你們在協助藝人也好,協助文學工作者也好,到中國工作必須要有的心理認知,跟遇到後續的狀況應該要怎麼辦,有沒有機會協助體育署,以協助這些所謂文學創作者的角色,來協助所謂體育經紀人這一塊,或者是讓更多到中國去做交流的人,必須要小心被統戰這件事情?

李次長靜慧:我想體育署在教育部底下,如果教育部體育署有需要我們去分享一些經紀人如何跟選手或者是藝人之間的關係,這個我們可以去跟他們分享,至於文化藝術工作者,文化部其實真的一直有公開呼籲,我們不反對文化交流,我們也支持文化交流,可是我們必須提醒我們的文化人,對岸其實充滿了統戰,充滿了政治上面……

陳委員培瑜:他們充滿了敵意、充滿了統戰,他們從來都沒有真的認為文化只是文化,體育只是體育。

李次長靜慧:不是真的文化交流。

陳委員培瑜:這個話,甚至臺灣島內很多人也是拿來自欺欺人的,所以我想要再次拜託文化部,不管是文化工作者或是後續我們如何協助,從教育部到體育署各式各樣的這些工作者,讓他們有這個意識,並且有這個能力,甚至遇到相關困難的時候,他們知道可以回家求救,好不好?

李次長靜慧:好。

陳委員培瑜:另外,我想跟您討論關於駐村藝術家的問題。我們看到最近人權館有公開徵件,邀請藝術家去景美人權園區還有綠島駐村,我們有看到相關的案子。另外其實在臺灣的公家機關裡面也有非常多駐村的案子,可是我們看到給藝術家的相關福利,你們說是福利、你們說是補助、你們說是支持方案,我們都認為其實真的還有需要再改進的地方,怎麼看呢?包含臺灣文學館的案例,有很多、很多,我就不再贅述了。可是我想要說的是,這些非常不優的補助也好、支持方案也好,我們如果來看日本跟韓國,我們可以看到什麼?我們的人均GDP已經超過日本了,對嗎?可是我們看到日本對於藝術家進駐給出的條件非常非常的好,包含機票、生活補助,還有創作的諮詢、公開的工作室交流。這些資料你們可以帶回去看,我們辦公室很願意提供,這是日本的部分。我們來看韓國,韓國也是一樣,你看有駐村的經費、住宿的空間、來回的機票還有其他的協助,也就是他們對於所謂駐村這件事情其實有更多的配套跟想像。他們甚至在想的是,雖然短期駐村可能是最短3個月、最長12個月,而在這之前跟之後,可能都還有其他延伸的效應,讓藝術跟日常生活更可以結合。

我相信其實在文化部轄下有非常多國立的機關、機構跟單位有心想要推駐村,但我們可能過往對於駐村的想像比較單薄、比較單一,沒有機會想得更多。我在這邊提出我個人的建議,可不可以拜託文化部跟轄下各個館所召開藝術家駐村諮詢會議?同時我們把地方政府拉進來,和文化藝術工作者共同討論,藝術家駐村到底實際上我們還可以怎麼樣讓這些方案變得更好。我想聽聽看次長的意見。

李次長靜慧:好,謝謝委員的提問。關於藝術村的部分,在文化部來講,有兩種方式,一種是我們支持我們的藝術家到國外去駐村;另外一個是文化部自己或我們所屬機關辦理駐村的邀集,也有補助縣市政府經營他們縣市政府層級的藝術村,甚至有民間的藝術村,這個文化部也會給予支持。今天委員提到的是駐村的條件到底要怎麼樣訂定會比較好,當然,如果用現有的狀況去做解釋的話,我們文化部所屬機關在做駐村的目的上並不是在做一種勞務採購,而是給予一個有空間的資源,是這樣的觀點,可是要怎麼樣提高補助,我們來努力。

陳委員培瑜:沒錯,我知道次長會講這個,但是因為時間有限,我們來想一想,我舉一個例子給您參考。部長在上任之後做了一個很棒的鼓勵,就是給繪本創作者1個月5萬塊,我不確定你們在部內是不是用勞務採購還是用所謂的創作補助,我不確定這件事情,但我的意思是說,其實部長當時開出這個非常好的條件,連很多年輕創作者都跟我們說,部長真的是有想到給年輕創作者的支持。我想藝術家駐村這件事情,不管是中央政府還是地方政府,都一定有機會讓相關的支持變得更好,好不好?我就說我們來研議,但是我想我們先……

李次長靜慧:這部分的經費我們會再努力籌措,讓駐村的條件可以更好。

陳委員培瑜:好,我們也會再跟你們開會討論,謝謝。

李次長靜慧:好,謝謝。

陳委員培瑜:謝謝次長,謝謝主席。

主席:好,謝謝陳培瑜委員,次長請回。

我們接下來請林月琴委員。

林委員月琴:1237分)主席,麻煩請李靜慧次長。

主席:好,有請李次長。

李次長靜慧:委員,你好。

林委員月琴:次長午安。我們看到我們的世界遺產潛力點大都是2000年的時候在初期就陸續納進去,文化部在去年2月才修訂潛力點遴選及除名作業要點,裡面也明定了優先順序跟退場機制,但是這個要點都修訂1年了,我沒有看到太多新的變化,請問目前這套機制運作得怎麼樣?有沒有新的項目準備列入?有沒有哪些點是要被除名的?

李次長靜慧:跟委員報告,我們目前根據這個要點召開推動會,在推動會裡面有在討論要增加客家的部分,就是客家八音。至於除名的部分,目前委員對這12項都還是認為具有潛力,並沒有除名的計畫。

林委員月琴:你好像已經料到我講什麼,我身為一個客家人,我真的要問你,為什麼這麼多年來客家八音、米食、茶文化、竹編這些很珍貴的文化記憶從來沒有列入臺灣世界遺產潛力點的名單?我剛才很高興聽到你說我們客家八音即將要列入。賴總統也指出「客家六箭」的政策已有成效,要讓臺灣的客家文化成為全球多元文化的珍寶,所以你們在把臺灣的文化推向世界的時候,一定要考量到我們客家文化,把它列為潛力點,世界文化遺產的推動不是只有國內文化保存,還有要被國際看到的這個重要面向。你們遴選要點的提報單位可以是文資局,也可以是地方政府,但如果地方政府沒有提,中央的文資局這麼多年來有沒有主動提報一些相關的部分?我也想問次長,因為我想知道有沒有什麼特別的原因。我剛剛前面講到沒增沒減的狀態,你現在即將要增加客家八音,如果地方沒有提的話,你們自己會提嗎?

李次長靜慧:剛剛有跟委員說明客家八音,這一次在我們推動委員會所邀集的委員裡面,有一位有客家音樂的專業,老師們就覺得在我們無形文化遺產的部分其實可以增列客家八音,這個在委員會裡面也得到大家的同意,可是在程序上,即使有委員這樣提,我們還是必須找到一個地方縣市政府,因為要先得到地方縣市政府認定的文資身分,之後再來逐步提報,這個部分我們還在跟地方政府研議中,看哪一個縣市政府有這個意願提報出來,然後我們就會按照程序走,讓它進入我們的潛力點名單。

林委員月琴:剛剛你提的有一點很特別,就是剛好有委員是客家人,然後才有提,我的意思是說,從你們的角度上來看,你們自己到底有沒有去搜羅臺灣的相關文化設為你們的潛力點?還是因為有一個委員在裡面,你們才有提,然後其他的部分這麼多年來都沒有特別去提出來?

李次長靜慧:不論是有形或無形,這些潛力點的提報都是透過專家委員或者是地方縣市政府,就是由專家委員提報,在他們提出一個潛力名單之後,我們再跟主管機關溝通,所以對這件事情,文資局並不是每一年自己主動做這樣的研究調查,可是只要有人提醒,文資局就會找到適當的單位,然後請他們研議跟進行後面的提報動作。

林委員月琴:不過我覺得還是要有主動性,否則只是很被動地等待。如果沒有人特別去提或地方政府沒有提的話,我認為大概很多東西都不會被你們設為潛力點。我應該反過來問你們有沒有去宣傳,為什麼?因為我覺得要讓臺灣文化走向世界。最近大家知道全世界的客家庄連在東非洲都有,我認為透過文化部的努力,臺灣完全可以成為全球認識客家文化的關鍵基地。說到世界文化遺產之申請基礎的文化行銷,我不得不佩服鄰近我們的韓國,衛報說韓國事實上是全球最佳飲食軟實力的行銷典範。他們在2013年把泡菜(現在叫辛奇)的製作列入聯合國非物質文化遺產,甚至一部名為「黑白大廚」的韓國廚藝競賽影集都能夠在全世界掀起韓食的熱潮。所以我想問次長,我們自己到底有沒有決心做出世界看得見的文化實力?臺灣的客家美食也不輸韓國,我們的潛力點計畫還有哪些地方事實上應該可以更努力的?

李次長靜慧:誠如委員所提醒的,在潛力點被提報了以後,其實要做一個文本的準備,在這個文本裡面其實就是包括故事性還有未來要怎麼行銷、怎麼教育推廣,這些都是一連串的。這部分文化部或文資局可以學習的真的還有很多,像韓國的這些作法,我們真的都有看在眼裡,我們也很急著希望能夠協助這些很珍貴的文化資產被看見。目前這些事情,當然以中央部會來講,通常是一種被動的方式,就是補助,我們比較少能夠自己主動去開委託案或是什麼,可是這個補助,我們會積極地鼓勵地方政府或民間團體能夠提出申請,藉由款項的補助能夠讓臺灣的文化被保存。

林委員月琴:我覺得文化部還是有個導引的角色,因為你補助還是會有個方向,所以我反過來提問,立法院又可以從哪些法規跟預算面幫文化部?

李次長靜慧:當然預算的支持是一個非常重要的事情,不只是我剛剛講的,今年的補助款還算有一點保留,我們的業務費其實被砍得滿兇的,要做委託案、要主動出擊必須要有業務費,可是我們現在文資局90%以上都是補助款,這也是我們在預算結構上面的先天性限制。如果委員可以同意的話,我們也希望教文會的委員……其實我覺得教文會的委員真的很支持文化部了,在預算上面,其實給予我們滿多支持的力道,未來我們會在做事的方法上面更積極、更主動一點,這個事情我們會努力。

林委員月琴:好。最後,次長,今天報告的主題之一是完善潛力點的保存,過去也坦承推動困難,是因為民眾認識不足,可是我要講,問題是文化部對於維護的方式可能有些問題。像左邊這張照片,是文化部列為潛力點的桃園臺地陂塘,你們說它事實上是完整的地景與聚落,這張照片是公有地的陂塘;右手邊照片是現場的狀況,事實上雜草叢生,有民眾丟棄垃圾,堆積魚苗死亡,夏天還會飄出惡臭,也沒有好好地維護。如果你今天要去推動桃園臺地陂塘,那你只有一個點,可是整個桃園臺地陂塘是很多點的,連桃園人自己都會覺得,他們這個陂塘根本也不是一個很好的地方。你現在放出來的點是八德陂塘,有生態休閒的功能就很漂亮,你們有沒有要整體去維護、調整?否則今天觀光客來,看到你推薦的桃園臺地陂塘,結果看到的不是八德的話,他也會誤會這樣的狀態根本不是文資局或文化部提出來的。所以想問次長這樣的落差問題,你們是不是可以跨部會,甚至是中央跟地方合作,讓他們去進行比較好的、完備的維護?否則的話,保存就沒有意義,結果你們推出來的東西就跟現場有落差。我也希望接下來請文化部可不可以優先研議,將客家文化納入臺灣世界遺產潛力點的推動項目,不是只有客家八音,客家美食這些都是可以考量的點。

李次長靜慧:好,對於委員的提醒,包括剛剛陂塘養護的狀況,我們會跟桃園市政府再來……

林委員月琴:是不是一個月內提供相關的報告給我?

李次長靜慧:好。關於客家文化納入世界遺產潛力點的部分,我們也會繼續研議。

林委員月琴:好,再麻煩。

李次長靜慧:可以兩個月嗎?

林委員月琴:好、好,謝謝次長。

李次長靜慧:OK,謝謝委員。

主席:謝謝林月琴委員,次長請回。

我們接下來請羅廷瑋委員。

羅委員廷瑋:1247分)主席,有請次長。

主席:好,有請李次長。

羅委員廷瑋:次長好。就書面報告的內容,今天我們有幾項跟大家一起探討,前面有許多的委員也都專注在這些點上,但是我覺得有些問題,我們還是想再繼續探究跟你詢問。民國92年開始,我們推動世界遺產潛力點的作業,至今已經納入了阿里山森林鐵道、太魯閣國家公園、玉山、排灣族以及魯凱族石板屋聚落、金門戰地文化景觀、澎湖玄武岩自然保護區、卑南遺址以及都蘭山區。我們目前看到這些都是臺灣珍貴的資產,這些潛力點無論是在歷史、意義、生態、價值,甚至是文化代表上,皆具國際水準。但是,目前因為國際政治的環境因素使然,臺灣並非聯合國教科文組織會員,也不是世界遺產公約的締約國,我們現在難以實際申請世界遺產的登錄。本席想先請問一下次長,在現有的國際環境之下,除了持續參與國際組織、辦理國際論壇,甚至邀請國際專家學者交流,還有沒有突破性的策略規劃?例如我們建議國際民間組織或者是非官方機構的合作,提升臺灣文化資產國際能見度的認同,在國際上也能夠曝光,這部分你們有沒有規劃?

李次長靜慧:謝謝委員的提問。就像您說的,因為限於政治難題,所以我們不能夠正式提出申請,可是如何讓這些潛力點能夠被國際看見,其文化價值或者是民眾對它的支持跟努力,即觀光價值的部分,其實就是我們的工作重點。而工作的方式除了在國際論壇的時候,能夠邀集一些在ICOMICOMOSUNESCO重要的評審委員們到臺灣,實際看我們執行的狀況以外,也會透過國際宣導,如果臺灣有些專家學者或是文資局本身去參加國際會議的時候,也會主動把我們準備好的資料、我們準備的情形帶到國際上,去跟國際社會做一個說明,以上。

羅委員廷瑋:你們目前有沒有具體跟國際民間組織、跟非官方機構合作的期程?

李次長靜慧:我們一直都有在努力合作,我們也有參加好幾個國際組織,所以每一年的年會,我們都會去。

羅委員廷瑋:後續如果有相關的具體期程,可不可以將資料提供給我們?

李次長靜慧:好,沒有問題。

羅委員廷瑋:好嗎?謝謝。我們想了解一下相關的時間、期程表。截至113年,18處的潛力點,已有11處完成文本,還有7處未完成。次長,這個進度你滿意嗎?

李次長靜慧:當然我知道大家都不滿意,我們也努力在協調這些主管機關,請他們儘快地提出計畫。

羅委員廷瑋:是有什麼困境,讓7處未完成?

李次長靜慧:現在看起來,主管機關主要都是比較屬於自然遺產的,就是內政部國家公園這一塊,當然內政部可能覺得他們不擅於此,沒有申請文化遺產的……

羅委員廷瑋:不擅於,還是他們覺得不重要?

李次長靜慧:不是、不是。他們沒有申請過文化遺產這一方面的經驗,所以我們也一直在找尋……

羅委員廷瑋:對,所以你要加強協助、輔導,好不好?

李次長靜慧:對。

羅委員廷瑋:今天很多的委員都有在關心,我們希望這個部分能夠有所突破,能進行跨部會的協調,甚至從行政院院長的院會,我想內部的一些院會報告,你們應該也要提出一些更具體的建議,要求跨部會應該要趕快完成。針對尚未完成的文本潛力點,我們看到烏山頭水庫、嘉南大圳、大屯火山群、水金九礦業遺址、太魯閣國家公園、玉山國家公園等文本何時完成,你們目前有沒有一個具體的期程?有沒有相關推動的計畫?

李次長靜慧:我們是鼓勵的方式,並沒有直接的……

羅委員廷瑋:鼓勵的方式?

李次長靜慧:對、對,並沒有直接要求一定要什麼時候完成。目前至少內政部已經有……

羅委員廷瑋:看起來這個鼓勵有困難?

李次長靜慧:內政部已經有提案了……

羅委員廷瑋:那個提案的計畫……

李次長靜慧:我們會儘快地補助他們,請他們在兩年的時間內完成這個部分。

羅委員廷瑋:那你的鼓勵,有鼓勵的計畫嗎?

李次長靜慧:就是補助費用看怎麼樣提升,我們也是透過我們在世界遺產……

羅委員廷瑋:你要不要檢討一下是不是誘因不夠,還是他們完全就是覺得不一定想做?這個部分上的檢討,我想是不是了解一下?

李次長靜慧:好,如何讓誘因足夠,因為文化部的預算真的不多,以內政部來講,我們可以給他們的預算,大概跟他們自己的本預算也有很大的差距。

羅委員廷瑋:我知道也有限啦!因為內政部的預算是非常龐大的。

李次長靜慧:對、對,所以……

羅委員廷瑋:我想還是要在行政院院會討論跨部會的議題時,多多溝通,尤其可能還要更高層級的長官多關心,對這個部分,我覺得還要再加強。我們希望對於18處的潛力點,如何確保其保存的維護及管理策略跟國際標準接軌,剛剛也有委員提到,我們實際登錄的點跟看到具體的現況有一點差距。我覺得就像今天我們提到18處的景點,以阿里山森鐵為例,如何因應氣候極端的問題,對文化資產潛在的威脅,這也是我們要好好深究的。針對世界遺產人才培育,以及是否已經規劃長期工作坊、實地參訪跟國際合作這個部分呢?

李次長靜慧:這部分我們每一年都在做,除了縣市針對自己主管的潛力點可以推出各種教育推廣或宣傳計畫以外,文資局也會透過國際論壇辦理的時間,同步辦理一些人才培育或工作坊,採這樣的方式。

羅委員廷瑋:目前推動潛力點教育宣導跟社區參與的成效如何?

李次長靜慧:各縣市政府都提報了一些案子,我們就是持續補助。對於有的縣市報過一次之後就沒有再往下繼續做,我們還是用鼓勵的模式。

羅委員廷瑋:這部分的補助有用完嗎?

李次長靜慧:有啊!就是先前提報的,除了文本撰擬之外,其實都有附加推廣教育計畫。其實大部分都結案了,只是要研究怎麼樣鼓勵縣市政府按年度持續提案。

羅委員廷瑋:就是如你剛剛說的,申請一次,後續就沒有再申請了,對不對?

李次長靜慧:對啊!我們都有把文件準備好、要點都在那兒,問題是縣市政府自己不申請就沒辦法。

羅委員廷瑋:我知道,你們都有補助啦!是他們不來申請,對不對?所以我沒有究責於你,而是問為什麼他們只申請一次?是因為他們覺得一次就夠了嗎?還是覺得後續不需要再繼續推廣?這部分可不可以再幫我追蹤一下?因為你有設立這項補助嘛!所以也應該了解一下他們的使用程度。

李次長靜慧:好。

羅委員廷瑋:還有具體的成效、有沒有什麼幫助,或者是不是民眾的回應讓他們覺得這部分不需要再辦?怎麼會設立了補助,他們卻只申請1次?這點我也想探究一下,可以嗎?

李次長靜慧:好,我們再把各縣市申請的情形跟執行的計畫內容等資料整理好,交給委員。

羅委員廷瑋:對,這也是我剛剛想探討的。報告裡面也提到,111年到112年補助8個縣市辦理9案計畫,113年到114年補助11個縣市辦理12案計畫,我想請問次長,不管是剛剛提到的9案計畫還是12案計畫,對於這些補助計畫的執行成效,你滿意嗎?你大概了解嗎?

李次長靜慧:以參與的人數來講,當然都還是偏少。我想如何讓這些計畫,包括教育計畫或人才培育計畫能更有效地進行,文資局同仁會再跟地方縣市政府一起研究。

羅委員廷瑋:我覺得你們這些補助計畫都立意良善,我都支持啊!可是為什麼人數上、推廣上無法更有成效?尤其這18個潛力點,我覺得都是很棒的點,為什麼地方政府在配合上、在具體推廣時沒有辦法這麼有效?我們還可以進一步了解計畫上是不是可以更加精進,可能也要協助精進他們的計畫,而不只有單一的補助。如何讓他們的計畫更完善或更具吸引力,我覺得這部分可能也要仰賴你們主管機關再加油。

李次長靜慧:我們會跟地方政府一起努力。

羅委員廷瑋:好。

另外,我想就現在身心障礙者權益保障法的相關問題向你請教一下,依據身心障礙者權益保障法第二條,文化部負責身心障礙者精神生活之充實與藝文活動參與之規劃、推動及監督,具體內容包括文化平權、促進無障礙藝文活動、完善文化設施無障礙的環境、協助資訊取得的無障礙等。文化資訊、展覽、出版品無障礙格式的推動現況為何?未來如何提升數位及無障礙服務的覆蓋率?這個部分您可以回答嗎?

李次長靜慧:好,謝謝委員的提問。對於無障礙部分,在硬體方面,我們在所有館舍,不論是表演或展覽場館都一定會做無障礙的相關設施,包括坡道或廁所都有符合;至於提供藝文活動方面,依照身心障礙法必須提供免費票券或半價票券,這部分在票券管理辦法裡面也都提到了。簡單來講,就是在基礎面、環境面大概都做到了。可是如果是更積極的,像是每一次特展的時候,在該特展裡面怎麼樣讓不同障礙別的朋友都可以體驗到展覽的形式,或者像剛剛講的表演、電影,怎麼樣讓各種不同障礙別人士可以欣賞到這些文化創作,這件事我們還是會以補助的方式逐步推動,希望創作單位可以對各種不同障礙別的朋友提供各項服務。

羅委員廷瑋:無障礙的部分我是滿關心的,我剛上任時也處理了國漫館無障礙斜坡道的問題,希望你們在這部分要多加注意。我也要提醒障別有很多種,視障也是一種障別,但是有很多視障朋友向我們反映,文化部在身心障礙權益保護這一個區塊上,對視障做得比較差,根本不及格。像是藝文活動的語音導覽嚴重不足,不是每一場藝文活動都有語音導覽,迫使視障者只能去看、去被選擇有語音導覽的展覽,無法自由選擇想參加的展覽還有表演,只能被動配合,嚴重影響了文化平權,我希望這個文化部應該要精進。今天我就不再讓你說怎麼精進,召委又站起來,但是我要提出的就是,我遇到了這樣的狀況,也實際遇到的確並不是每一個展覽都一定有語音導覽,這部分真的要想辦法再精進。再者,視障之外,也有不少身障朋友向我反映許多展演,特別是給外包廠商執行的部分,毫無無障礙的概念,就以購票好了,有些售票櫃檯做得跟成人一樣高,輪椅族怎麼購買?這個部分針對現行售票櫃檯高度不符標準,我希望你們有一些普查了解,然後提精進方案,限期改善,這部分可以嗎?你可以答應我嗎?

李次長靜慧:好,沒有問題,我們再來做……

羅委員廷瑋:1個月給我回應可以嗎?您後面搖頭很快。

李次長靜慧:做個調查,因為比較……

羅委員廷瑋:我講1個月,他馬上搖頭,2個月好不好?

李次長靜慧:不知道委員希望的範圍,那2個月我們來做一個普查,然後提個……

羅委員廷瑋:好啦!你後面那位搖頭得很快,我有看到,可以體諒,2個月這樣可以嗎?可以點頭嗎?

李次長靜慧:好,謝謝委員。

羅委員廷瑋:謝謝你,謝謝。

李次長靜慧:好,謝謝。

主席:謝謝羅廷瑋委員,次長請回。

接下來請陳冠廷委員。

陳委員冠廷:131分)你好,請次長。

主席:有請次長。

李次長靜慧:委員好。

陳委員冠廷:次長好。次長,我國早自2002年就已經在推動世界潛力點跟非物質文化遺產潛力點的認列,推動過程其實是經過了數次政黨輪替,有些時候會有政策中斷、資源分散,或者是整體推動缺乏穩定性及延續性。所以在上個會期我已經提了文資保存法增訂第十一條之一,第十一條之一的修正案是要求政府應該持續推動我國世界遺產潛力點、非物質文化遺產潛力名錄分別認列在聯合國教科文組織的世界遺產或者是非物質文化遺產名單。目前文化部應該已經盤點,我剛剛看很多委員有在問類似的問題,18處的潛力點跟12項無形文化潛力點的保存現狀,也有擬定優先順序及中長期推動期程了嗎?優先順序的部分。

李次長靜慧:在有形文化資產,就是世界遺產部分,我們現在主要的一推是阿里山。至於無形這部分,委員們的討論是目前還暫時沒有要排序或者是集中資源。

陳委員冠廷:那我比較私心,因為我們的選區來自嘉義,阿里山不僅僅是我們嘉義的榮耀,它真的是全國的一個重要資產。阿里山的林業鐵道,我要特別講這件事情的原因,是因為它不僅僅可以被我國列入世界遺產潛力點的重要場域,它是可以跨國的,因為它是橫跨日本時代到我們現在民主化時代,它的重要文化遺產不僅僅是我國可以努力去推動,它其實可以跟日本一起努力去推動,這就可以把我們現在的外交困境打出一個新局,就是開拓一個新的可能性。

所以我必須要請文化部也好,或者是其他部會,特別是可以跟外交部一起聯繫討論,因為它見證的是臺灣的山林開發歷史,它見證的是包含原住民族、鐵道文化,還有生態的記憶在,所以我強烈要求可以跟幾個部會合作,第一個,剛剛提到的外交部共同去申請,跟日本的部分,其實在上個月我也跟蔡易餘委員共同到日本,把相關的概念跟日本國的國會議員做深入的討論。現在除了外交部之外,我希望有一個比較大的平臺,跟教育部合作把阿里山森鐵這些潛力點的內容也系統性地融入高中、技高或者是大學的地方文化教材、鄉土文化教材,或者是公民素養課程,因為有融入教育的話,可以讓所有民眾有一個榮譽感,我們去推動就不再只是一個政府在推動而已,是來自民間,由下而上,由上而下,共同努力推動。我剛剛提到外交部之外,我還是會要求,甚至文化部可以跟僑委會討論,因為我們現在要申請的是世界文化遺產,包含我們的華語文課程、僑委會合作的這些課程都可以把這樣子的文化潛力點納入課程,也就是說未來不僅僅是我們國民本身可以去推廣自己國家這些重要的遺產,來臺學習華文的或者是在世界各地有臺灣華文教育的,都能夠同時有這樣子的概念,他們學習語言的時候,同時理解我們的文化,當他們有機會來到臺灣觀光的時候,他們就知道這是理解而非走過,謝謝。

李次長靜慧:謝謝委員,我們會依照建議來做。

主席:謝謝陳冠廷委員,次長請回。

接下來請鍾佳濱,鍾佳濱,鍾佳濱委員不在。

請蔡易餘委員,蔡易餘,蔡易餘委員不在。

請麥玉珍,麥玉珍,麥玉珍委員不在。

請蘇清泉,蘇清泉,蘇清泉委員不在。

請葉元之委員。

葉委員元之:136分)主席好,麻煩請文化部次長。

主席:有請次長。

李次長靜慧:委員好。

葉委員元之:次長好。今天我們在講世界遺產,其實不分黨派的人都還蠻支持這個,我看到像之前呂秀蓮前副總統,他說希望這個東西可以構思用文化援助取代過去經濟援助的外交模式,透過協助友邦維持文化遺產,一方面鞏固邦誼,另外一方面也讓臺灣可以參與世界文化遺產維護工作。朱立倫在當桃園縣長的時候也有類似的呼籲,他說希望能夠推動捷運路線與樂生療養院的連結,保障樂生院的完整性。其實類似的蠻多的,但是你有沒有發現這都已經是2004年,或者是朱立倫當縣長的時候,大概都二十年前左右,代表這個東西已經推展很久了。我不曉得次長現在你們在推展這個業務的時候,你覺得你遇到最大的困難是什麼?

李次長靜慧:比如跑步,通常我們練跑要有一個終點線,你達到終點線的時候,這是一個階段的完成。在推動世界遺產這件事情來講,就是因為國際上申遺的標準,那個終點線我們沒有辦法畫出來的時候,對跑道上的……

葉委員元之:其實你們報告有寫,因為我們不是聯合國的會員,沒辦法申請。你在沒有辦法達到終點線前,你的目標是什麼?

李次長靜慧:我們的目標就是希望能夠把所有的……

葉委員元之:終點線假設是一個遠程目標的話,那你的近程目標跟中程目標是什麼?

李次長靜慧:近程當然我們每一個潛力點它該有的文本,或者它該有的符合世界遺產審核標準的這個事情,我們要先準備好,這是第一階段。接下來當然就是因為世遺在所謂檢核的時候,除了這些資料,它的監測或者是維護的狀況也是他們的重點,所以這18個潛力點必須一直要在被維護好的狀態下,它才有機會。如果萬一有一天我們可以申請資格,我們有機會參加資格考的時候,它才能夠有包裝……

葉委員元之:所以你的意思是反正我們都全部準備好,等到有一天我們可以申請,趕快就是給出去,機會是留給準備好的人嘛!所以這就不能夠成為二十多年來大家感覺沒有什麼進展的一個理由啦!

實際上文化部也一直在推動,我們都知道,譬如文化部有成立一個臺灣世界遺產推動會嘛!這上面是委員的名單,有文化部長,次長本人也在裡面,還有國防部、外交部、農業部、內政部,還有一些專家學者等等,有非常多人,大家也是定期開會,所以理論上來講,世界遺產潛力點不管怎麼樣都還是要日漸有功啦!有一些成果出來,可是我們又發現好像有一些該有的東西到現在都一直沒有,我這邊舉一個例子,譬如我們總共18個潛力點,但其中4項的文本到現在都還沒有完備,譬如烏山頭水庫及嘉南大圳,這邊就寫了文本撰擬進度是更新補充中,我不知道要更新多久啦!大屯火山群的文本撰擬進度未完成,太魯閣國家公園的文本撰擬進度也是未完成,玉山國家公園也一樣未完成。這4個文本沒有完成的潛力點,有的主政機關是單一的,譬如玉山國家公園就是內政部,內政部國家公園署也是剛剛那個世界遺產的委員之一,他自己常常去開那個會,然後自己管的國家公園文本都沒有完成,這就很奇怪啊!太魯閣國家公園除了內政部,當然還包括地方政府。請問一下,這個文本到現在都沒有辦法完成,這是正常的嗎?二十多年來文本沒有完成,這正常嗎?次長。

李次長靜慧:謝謝委員,我想今天內政部的耳朵應該很癢,沿路大家檢討起來,的確他們的……

葉委員元之:沒有啦!文化部也一樣,你們是主政機關嘛!我問你這是正常現象嗎?

李次長靜慧:我們不認為這是正常的現象,我們也努力想要改善、推進度,所以其實透過最近這三次推動會召開的時候就不斷地提醒,然後也拜託內政部可以加速他們文本撰擬的進度。內政部當然有解釋說,因為他們沒有申請過世界遺產的這類經驗,所以希望文化部能夠給予協助。這部分……

葉委員元之:次長,是這樣子啦!如果我們政府是剛開始推動這件事情,我覺得大家也不會有什麼意見,但是誠如我剛剛講的,這已經二十多年了,到現在連一個最基本的文本都沒有,然後你說萬一機會來了,我們要準備好,就沒有準備好嘛!所以就會讓大家覺得這個裡面有很多空的東西在這邊嘛!對不對?地方政府也會覺得你是玩真的嗎?連內政部是委員之一,文本都沒有,你是玩真的嗎?你們自己中央都玩假的,你要我配合你幹嘛,對不對?我真的覺得很多指標大家檢驗下去,不會認為文化部有把這個當一回事在看啦!我是希望下一次如果還有機會你們要報告這個內容的話,應該要把大家認為原本要有的補起來,這是第一件事情。

李次長靜慧:好,謝謝委員的指教。

葉委員元之:第二件事情,我想問一下有關於文化資產保存的相關規定,因為在我們板橋有發生一件事情,在林家花園附近有一個林園電影院,它被個人提報為歷史建築,按照文化資產保存法的規定,任何人都可以提報,但是一旦經過提報,主辦的機關在邀請專家學者現場勘查的時候,為了要保障所有權人的權益,必須要通知所有的土地所有權人一起來參與會勘,結果次長知道發生什麼事嗎?因為林園電影院是在一個社區型的集合住宅內,土地沒有分割,所以所有權人高達六百多個,一堆人到了現場,最後的結果是這個林園電影院沒有什麼文資的價值,可是問題是,這上百個土地所有權人來現場參與這個會議已經怨聲載道,第一個是他們覺得擾民,他們認為為什麼主辦機關不能先做第一階段的篩選,對不對?你先確定有或沒有,假設你認為有,你再來通知我們嘛!在沒有的情況之下把我們叫來,就是擾民嘛!第二個,其實民眾對於他們的建築物裡面有幾層樓被列為文化歷史建築,他其實是反對的,因為一旦他的鄰近建物或者是他們建築物裡面有相關單位被列為文化資產,他在所有權的轉移或各方面都會受到影響,所以他們都是反彈的,這個事情等於是擾民,而且沒有效益。按照規定主辦單位要通知所有權人,這個的主辦單位應該是新北市文化局,因為我們法律就是這樣規定的,我們的法律文化資產保存法就是這樣規定,施行細則也是這樣規定,所以依法行政就會造成這樣的結果。次長,這應該是你主管的業務吧?

李次長靜慧:是,我們會溝通跟討論,您剛剛講的兩個意見,一個是你們先審了之後,可是第二個意見馬上表示,其實有很多居民反對他們的建築物被列為歷史建築,所以如果沒有在這個會議中邀集他們來的話,他們就沒有機會表達他們的反對意見。

葉委員元之:沒有,也不見得喔!可以由專家學者先做初步的認定,假設沒有文資價值就排除了,有文資價值,再去邀請所有權人來開會,你就不用擾民了嘛!所以我剛剛講的那個沒有矛盾跟衝突,最主要是因為法規寫死在這裡,所以主辦機關必須這樣子做。基本上我覺得透過施行細則的修改,或者是文化部如果認為需要修法,那就可以解決這個問題。你可以讓地方政府文化局先做初步認定,覺得有有潛力,有必要召開所有權人會議的時候再召開,沒有的話就不要召開,就不會出現我剛剛講的那個狀況,因為這個在我們當地造成很大的民怨。

李次長靜慧:謝謝委員的提醒,我想這真的是一個滿特殊的案例,所有權人達到六百多位,這個狀況怎麼樣靠法令上面……

葉委員元之:今天也不是六百多位的問題,今天就算是只有5位、10位,也是一樣會覺得擾民啊!

李次長靜慧:因為這是關係到他們的權益問題,所以我們還是希望由他們來表達意見。

葉委員元之:是,沒有錯,所以我的意思是你要等到這個事情確實對他有影響的時候,你再找他來表達意見嘛!如果這個事情對他根本沒有影響,譬如專家學者初步鑑定就是沒有文資價值,對他就沒有影響,就不用找他來嘛!所以主辦機關可以做第一層的把關,懂我的意思嗎?

李次長靜慧:應該是講因為文資法必須要……我們必須滿足民眾的權益,可是也有文資團體。之所以有人會提報,一定是認為它有文資上面的價值,這個文資價值如何透過公眾的參與討論過程去確認,如果只有專家學者,我們比較擔心的是,專家學者一旦確認它有文資價值的時候,我坦白講,在目前的法規裡面,民眾要反對就來不及,他就被限制住了。

葉委員元之:不是啊!你也可以說這個有文資價值,就是潛在或什麼的,或是你可以定標準,我覺得一定有方法可以排除我剛剛講的狀況。

李次長靜慧:這部分我們來研究看看好不好?我們來研究一下。

葉委員元之:一定可以排除,是你願不願意做的問題。

李次長靜慧:我們來研究一下如何不要擾民。

葉委員元之:你要兼顧文化保存跟在地民眾的感受,不能什麼事情都以官僚的想法為主。

李次長靜慧:不會、不會,委員的提醒我們會來考慮一下怎麼處理。

葉委員元之:你有考慮要修法或修改施行細則嗎?

李次長靜慧:文資法的修法我們一直在進行當中。

葉委員元之:我要講的是這一條,第十四條之一啦!

李次長靜慧:這一條我們本來沒有打算要修,委員的這個提醒,我們再來跟各方討論一下,看有什麼樣的……

葉委員元之:我覺得應該是修改施行細則就可以了,因為主管機關邀請專家學者場勘必須通知所有權人,這是規定在施行細則裡面,所以應該是修改施行細則就可以,你們研究一下。

李次長靜慧:我們來研議檢討,好嗎?

葉委員元之:好,謝謝。

主席:謝謝葉元之委員,次長請回。

我們今天登記質詢委員均已發言完畢,另外有萬美玲委員、謝龍介委員、林倩綺委員提出書面質詢。

關於今天會議作如下決定:報告及詢答完畢,委員所提書面質詢或相關資料,列入紀錄,並刊登公報。對於委員質詢要求提供相關資料及未及答復之部分,請相關機關儘速以書面答復。

委員萬美玲書面質詢:

1140605文化部台灣世界遺產潛力點推動情形專題報告

請文化部 李靜慧次長

一、文化資產保護不能只有棍棒而沒有蘿蔔

1.歷史建物、古蹟、遺址等文化資產,具有公共財屬性,是台灣所有人民,共同的瑰寶,您認同嗎?

前年「文資法」修正,配合大法官813號解釋(簡報1),歷史建築土地為第三人所有,未以金錢或其他適當方式給予「相當之補償」,不符憲法第15條保障人民財產權而宣告部分違憲,所以本院修法保障歷史建築及紀念建築坐落土地的所有權人,得申請容積移轉及享有免徵地價稅、房屋稅的優惠。

2.但同樣是文化資產的保存,針對開發單位,不管是公、私部門,在開發時挖掘到古蹟、遺址,請問您知道如何處理嗎?

依據「文化資產保存法」第57條第2款規定,若營建工程或開發行為發現考古遺址時,就須停止工程並通報地方主管機關,主管機關應即進行調查及審議,採取相關措施,完成審議前,開發單位不得復工。(簡報2

3.審議需要時間,不管是公、私部門的開發計畫,開發單位都要承擔停工成本,請問目前因文資審議程序而停工的話,國家是否有任何補償措施?(預計答:沒有)

3-1.依現行法規來看,若開發單位挖到遺址,不僅必須獨自承擔,被迫停工造成的損失之外,若要繼續開發復工,還要進一步向文資審議會,提出保存計畫,再依審議的面積來先行試掘及保存,但這些費用,都必須由開發單位自行負擔,您知道嗎?

去年,台積電在南科嘉義園區要設置先進封裝,結果挖到遺址必須停工;桃園捷運綠線109G07站挖到考古遺址,停工延宕工程進度,直到上周文資審查才完成,而今年台鐵桃園新站又挖到考古遺址,其中保存方式,皆由開發單位自行出資承擔,但這樣的問題不斷在發生。(簡報3

4.遺址是屬於全民的公共財,而且沒有開發單位的開發挖掘,這些文物、遺址根本沒有重見天日的一天,政府不但沒有給予補償,若開發行為挖到寶沒有通報,甚至導致文化資產受損,還要受處罰,「有功無賞弄破要賠」這樣合理嗎?會不會不利遺址的保存?

5.全國商業總會曾指出,有開發單位陳情,挖到遺址要請專家學者及試掘費,是沒有行情的天價,目前文化部有沒有研議,建立相關的評估人才庫,供開發單位參考?(預計答:沒有建立,因為會變更)

5-1.試掘費用的標準,有沒有規定如何計算?或是一定的行情?

6.現行規定挖到遺址的前期相關成本,都要開發單位承擔,甚至沒有補償,也延宕開發計畫,這是考驗人性,若沒有一個試掘考古的標準費用,會不會有業者在評估後賭一把,認為受罰還比較便宜,讓遺址保存陷入危機?

我國當前世界遺產潛力點當中,便包含「水金九礦業遺址」以及「卑南遺址與都蘭山」,而地面下可能還有具世界遺產潛力的遺址,若現行的制度繼續下去,本席相當擔憂我國具有潛力的遺址會因此繼續被掩埋。

7.相信所有的開發單位都想維護考古遺址,但現行規定對開發單位極度不友善,是不是也可以研議修訂文資法相關規定,訂定相關補償機制或成立基金,由政府來協助負擔一部分試掘考古遺址及前置先期保存的費用,來減低開發單位的損失及獎勵遺址的保存?(預計答:因為環評條件,開發單位就已經有承諾要負責, 會在廣納意見研議!)

8.據本席了解,目前台灣有2855處潛在考古遺址,而且還不斷在增加中,文化部是否會主動去發掘?還是在等待有緣人開發單位,幫文化部來花這筆錢?(簡報4

任何的考古遺址都紀錄著台灣歷史,能讓後人更加了解台灣,是屬於所有人民的瑰寶,要讓開發單位不再懼怕挖到寶,而是開心替全民挖到寶。請次長將本席的意見帶回去仔細研議,一個月給本席答覆。

二、世界遺產潛力點開發及維護

1.今天專報「台灣世界遺產潛力點推動情形暨欲求申登世界遺產必先完善我國潛力點保存」,而目前台灣有18個世界遺產潛力點(簡報5),為何沒有一個申請成世界遺產呢?(預計答:我國非聯合國一員,無法簽署世界遺產公約,而沒有簽署公約就不能申請)

1-1.據了解,有簽署世界遺產公約的國家,除了聯合國193個會員國以外,還有兩個觀察會員國,包括教廷、巴勒斯坦,以及兩個非會員國,包括庫克群島、紐埃都已被核准簽署公約,文化部是否有去了解庫克群島及紐埃的例子?

1-2.次長,我國是否有機會仿效這兩個國家來簽署公約?一個月內給本席一個書面說明。

2.另外,文資局針對世界遺產潛力點架設了一個網站,裡面有我國世界遺產潛力點的資料,也包括當前世界遺產的數量,請問次長是否有看過這個官網?

2-1.文化部近三年共編列114萬元,來維護這個網站並更新資料,但本席從這個官網查看世界遺產的數量時,卻發現網站上半部分,寫著952處文化遺產,231處自然遺產,以及40處複合遺產,一共1223處世界遺產(簡報6),但在下面的介紹中,卻寫世界遺產為1202處,請問次長,到底當前世界遺產到底有幾處?為何有這樣的落差?

2-2.除此之外,官網中的《臺灣世界遺產潛力點遴選及除名作業要點》,也無法顯示,請問次長,每年文化部都有編列預算管理、維護這個網站,為甚麼這個網站問題一堆?(簡報7

2-3.這個網站是提供給民眾查看的,但是問題一堆,資料也無法統合,要讓人如何相信,文化部有用心在籌備申請世界遺產?

2-4.請立即檢討並督促文資局重新檢視並調整這個網站,不能再有相關問題出現,可以嗎?

3.依據作業要點的規定,潛力點是具備世界遺產公約執行作業指南所規範的文化、自然及複合遺產,其遴選是由各縣市提報或文資局來提報,但網站顯示,自從民國99年起,就是這18個潛力點(簡報5),請問15年過去了,有縣市進行潛力點的提報嗎?

(預計答:台中市曾有進行提報,但沒通過)

3-1.文資局有進行提報嗎?

(預計答:文資局近年來都在增加現有潛力點的量能跟豐富其資料)

3-2.除了這18個潛力點以外,我國其他文化、自然及複合遺產是都不符合世界遺產公約執行作業指南的規定?

還是文資局只想守成,不願意發掘新的潛力點?

根據文資局的資料顯示,我國有6547筆文化資產(簡報8),希望文化部除了維護前人篩選出來的潛力點,也要行使自己的職權,篩選出新的潛力點,避免有符合世界遺產公約的文化資產被遺漏!

委員謝龍介書面質詢:

針對文化部政務次長李靜慧列席專題報告

「臺灣世界遺產潛力點推動現況,暨欲求申登世界遺產必先完善我國潛力點保存」質詢提問

台灣推動世界遺產潛力點政策已逾二十年,然而目前尚無任何潛力點成功申列世界遺產名錄。請文化部說明:

1.中華民國非《世界遺產公約》締約國,無法正式提名,文化部推動潛力點政策多年,究竟具體成效為何?所謂「國際參與」「國際論壇」活動,除了國內宣傳意義外,請於一個月內提出實質提升台灣文化遺產國際能見度的具體成果和相關指標與量化資料。

2.目前18處世界遺產潛力點中,有7處尚未完成申遺文本(如桃園臺地埤塘、大屯火山群、玉山國家公園等)。請於一個月內提供近三年各潛力點進度統計表與督導情形。

3.依現行作業,潛力點推動高度依賴地方政府主導,中央文化部僅輔導與補助。國際上日本、韓國均由中央主導世界遺產提名與管理。請文化部檢討現有制度,研議修正法規,強化中央統籌主導權與經費挹注,並於一個月內說明修法研議與預算編列時程。

委員林倩綺書面質詢:

案由:本院林委員倩綺鑒於南島文化為我國文化外交與族群文化主體性之重要基礎,特就文化部推動世界遺產潛力點保存、原住民族文化復振機制及「世界南島文化在臺灣研發計畫」執行成效,提出質詢。請文化部(含文化資產局)就以下說明事項,整體檢視與規劃文策院未來在文化遺產內容轉譯及推廣之具體參與機制,並於一個月內提供書面報告予本席。

說明:

一、我國雖因國際現實限制,尚無法向聯合國教科文組織正式提出世界遺產申請,惟進行潛力點之系統性盤點與保存管理,為建構國家文化資產體系、促進歷史記憶再現、與強化國際文化對話能量之基礎。潛力點應納入整體文化地景視角與跨類型文化資產治理機制進行規劃,強化文化政策之前瞻性與整合性。

二、目前潛力點如蘭嶼聚落與拼板舟文化、排灣與魯凱族石板屋聚落,具高度象徵性與原住民族知識系統意涵,反映南島語系文化空間的歷史與生活實踐。相關文化資產涵蓋建築工藝、舟船技術、航海知識、風帆與竹筏製作、海洋儀式、傳統圖紋、部落祭儀等多元有形與無形文化元素,皆為族群文化脈絡中不可分割之整體。長期以來,在制度性支持不足、技藝世代傳承困難、知識承載者凋零及物質資源匱乏等層面,均面臨實質挑戰。惟亦須正視,近年來原住民族青年族群逐步投入語言、工藝、航海與儀式等文化實踐行動,形成跨世代文化復振動能。文化部亦會同原住民族委員會、國家發展委員會及地方政府,推動多項文化再生、文化創生及地方知識活化等相關政策措施,顯示文化復振工作已具初步基礎,亟需透過制度設計與資源配置予以強化,延續文化生命力並促進族群文化自信,確保文化生命力之永續延續與地方文化治理體系之建構。

惟目前尚缺乏完善之跨部門協作機制與文化資產動態維護架構,文化部應進一步建立具體技藝傳習制度、文化實踐社群支持系統與分年資源配置計畫,將潛力點保存從靜態展示提升為「生活化保存」與「文化再生推進模式」,避免文化資產陷於象徵性列冊與政策碎片化處理。此外,建議文化部可評估新增其他原民文化相關之潛力點,以促進、彰顯憲法增修條文第10條揭示對原住民族的文化權保障,如阿美族聚落與風帆、竹筏文化等。

三、「世界南島文化在臺灣研發計畫」為中長程文化治理工程,然110111年度預算執行率僅分別為61%56%,反映執行推動能量與行政整合能力仍有檢討空間。該計畫112年度規劃內容涵蓋南島文化田野資料蒐整、文物徵集、族群交流、民族誌出版與數位典藏作業,內容完整,惟實質效益與成果轉化程度尚待觀察。請文化部檢具截至目前之具體執行情形、進度管控機制與效益評估指標,並說明後續如何銜接文化資產體系建置、強化地方文化治理能量,及回應原住民族文化自決與文化主體性之政策訴求。

四、另建議文化部檢視當前文化內容政策資源配置情形,強化所屬文化內容策進院於文化資產內容轉譯、跨域應用與國際推廣方面之角色。文化復振成果除應保有其社群實踐脈絡與知識體系,亦可透過數位內容、影像紀錄、出版與文化展演等方式進行深度詮釋與傳播,增進社會認識與國際理解,提升我國文化主體敘事之能量。

文策院長期聚焦於影視、出版、數位等文化內容產業發展,建議文化部指導其積極介入南島文化與原住民族文化復振成果之內容開發與國際推介,推動文化資產從保存階段進入知識轉譯與文化外交層次,實現「從遺產保存到文化國力」之政策效益鏈結。請文化部評估可行合作模式,提出跨機關協作規劃及資源整合機制,以利文化內容產業與文化資產政策之有效聯動。

主席:報告委員會,今天議程處理完畢,現在散會,謝謝各位。

散會1318分)

附錄: