立法院第11屆第3會期司法及法制委員會第19次全體委員會議紀錄

時  間 中華民國11465日(星期四)9時至1347

地  點 本院紅樓302會議室

主  席 吳委員宗憲

議  程 討論事項

一、併案審查

()考試院函請審議「公務人員保障法部分條文修正草案」案。

()台灣民眾黨黨團擬具「公務人員保障法增訂第十九條之一條文草案」案。

()委員徐欣瑩等27人擬具「公務人員保障法部分條文修正草案」案。

()委員蔡其昌等18人擬具「公務人員保障法部分條文修正草案」案。

()委員林月琴等31人擬具「公務人員保障法部分條文修正草案」案。

()委員李昆澤等29人擬具「公務人員保障法第十九條條文修正草案」案。

()委員黃秀芳等21人擬具「公務人員保障法第十九條條文修正草案」案。

二、繼續併案審查

()員李彥秀等18人擬具「公務人員任用法第三十六條之一條文修正草案」案

()委員翁曉玲等22人擬具「公務人員任用法第二十八條之一條文修正草案」案。

答詢官員 考試院秘書長劉建忻

公務人員保障暨培訓委員會主任委員蔡秀涓

銓敘部政務次長懷敍

行政院人事行政總處綜合規劃處處長陳月春

繼續開會

主席:現在繼續開會。

我們先介紹到場委員:林月琴委員。應邀列席官員:考試院劉秘書長、保訓會蔡主委、銓敘部懷政次;其餘未及介紹的列席代表請參閱名單,不再逐一介紹,並列入公報紀錄。

立法院司法及法制委員會第11屆第3會期第19次全體委員會議

列席政府官員名單               11465

DW1941605

職稱

姓名

考試院

秘書長

劉建忻

保訓綜規處處長

鍾士偉

公務人員保障暨培訓委員會

主任委員

蔡秀涓

保障處處長

宋孟芬

保障處副處長

蔡獻緯

銓敘部

政務次長

懷 敍

法規司司長

王永大

司法院

行政訴訟及懲戒廳專門委員

盧培元

人事處副處長

謝瀛隆

行政院人事行政總處

綜合規劃處處長

陳月春

培訓考用處專門委員

賴家陽

法務部

參事

廖江憲

內政部

人事處簡任視察

詹東坡

警政署人事室副主任

劉永福

消防署綜合企劃組組長

陳坤佐

消防署人事室主任

鄭鴻彬

財政部

人事處副處長

翁慧敏

教育部

人事處副處長

黃弘君

經濟部

人事處專門委員

吳靜瑜

交通部

人事處處長

陳焜元

勞動部

職業安全衛生署副署長

萬榮富

衛生福利部

心理健康司科長

王芃宣

醫事司簡任技正

呂念慈

金融監督管理委員會

人事室主任

任明坤

中央銀行

人事室主任

張淑惠

DW7319552 計部

第一廳副廳長

陳建仲

主席:本日會議討論事項兩案,分別為一、併案審查「公務人員保障法部分條文修正草案」;然後是繼續併案審查「公務人員任用法第三十六條之一條文修正草案」。由於第二案經前(113)年125日本屆第2會期司法及法制委員會第18次全體委員會議審查決議,報告及詢答完畢,另定期繼續審查,因此現在進行第一案「公務人員保障法部分條文修正草案」之提案說明及報告。

現在進行委員提案說明,發言時間3分鐘。請林月琴委員進行提案說明。

我們補充介紹到場委員黃國昌委員。

林委員月琴:本席今天要針對公務人員職場霸凌這個嚴肅的議題,說明目前制度上的一些問題跟修法的必要性。行政院雖自108年起即訂定了相關的指導原則,並於112年進一步要求上級機關處理首長涉案事件,但面對首長涉案,該制度仍然窒礙難行,現行復審、再申訴跟行政訴訟程序複雜,基層人員難以有效運用,實際救濟成效有限。

113年北基宜花分署吳姓同仁不幸輕生,經調查確定跟職場霸凌及管理不當有因果關係,突顯制度防線失守。本席認為,若制度明確、程序友善,或能挽回一條生命。目前的安全與衛生防護的法律規範,事實上是模糊的,無法有效涵蓋職場霸凌等非肢體傷害,多數案件處於不是明顯犯罪卻構成長期傷害的灰色地帶,常被誤認為是單純的管理問題而未妥善處理。

因此本席提出修法建議,希望透過以下幾點來建立一個能夠保護公務人員的制度。第一,明確把職場霸凌、管理不當導致的身心傷害納入安全與衛生防護的範圍,並授權考試院跟行政院共同訂定相關的辦法,包括預防、申訴、調查、處理、輔導等措施,讓制度更完善。

第二,各機關要建立內部及外部的申訴跟通報制度,當加害人是人事主管、單位主管或機關首長,申訴可以往上提,或由外部第三方處理,避免利益衝突。

第三,要求各機關成立防治審議會,負責調查處理這類事件,必要時也可移送司法機關,確保處理有力量。

第四,明定申訴期限,避免因時間拖延讓受害者失去救濟的機會。

本席認為,保障公務人員身心健康是國家的最基本責任,公務人員每天面對龐大業務跟壓力,不該再承受不合理的職場對待,這不只是制度的問題,更是職場文化跟人權保障的試金石。所以敬請各位支持本案修法,讓我們一起建立一個安全、尊重、公平的公務環境。以上,謝謝。

主席:謝謝林委員。

請問民眾黨的代表黃委員,有沒有要進行民眾黨提案的說明?好,那麻煩黃委員。

黃委員國昌:謝謝主席、本會委員。公務人員在職場當中必須要得到安全、衛生最基本的防護,任何一個民主法治國家都應該要給公務員基本的保障。非常不幸地,我國有關於公務人員保障的安衛辦法,從2014年到目前為止,歷經了11年的時間當中,從來沒有做修訂。第一次到立法院服務的時候,我曾在2018年針對這件事情提出質詢,那個時候得到要儘速修訂的承諾,沒想到等我2024年回到立法院來,原地踏步,一事無成,毫無進展。

台灣民眾黨立法院黨團從過去這一年不斷催促考試院提出相關的辦法,以及母法公務人員保障法的修訂,為什麼公務人員保障法的修訂很重要?因為沒有母法的授權,子法的安衛辦法根本無從定罰則,也正是因為這個樣子,從去年台灣民眾黨立法院黨團針對公務人員保障法必須要有授權處罰的規定,我們率先提出了提案,而且在考試院正、副院長以及考試委員的詢答過程當中,要求新任的考試院院長具體明確地提出承諾。而這件事情跟去年所不幸發生地在勞動部的職場霸凌事件、不幸往生的工程師,另外一個緊密連結的是有關於職場霸凌的處理,台灣民眾黨立法院黨團本來希望的立法形式是通過職場霸凌的專法,也就是公私部門一律納管,只不過目前行政單位似乎是希望針對有關於私部門交由勞動部處理的霸凌法;針對公部門放在公務人員保障法當中。對於立法形式的不同我們沒有太強烈的堅持,最重要的事情是從速,趕快提供所有在公部門服務的同仁一個安全、衛生的環境,以及有法律強制力作為保障的機制。

因此,在今天整個公務員保障法的審議過程當中,對於公私部門要分流這樣子的處理方式,我們不會堅持一定要用一部專法予以涵蓋。但是對於今天考試院所提出來的版本,除了我們本來就已經提出來的條文之外,針對考試院的版本我們認為有所不足。那我也感謝吳宗憲召委,今天在委員會審議的時候,我跟吳宗憲召委會共同提出一版修正動議,希望對於目前公務人員保障法的規範模式能夠更完整、更有時效性地加以保障,敬請各位委員支持,謝謝。

主席:接著進行機關代表報告,每位發言時間3分鐘。待會兒依序由考試院劉秘書長、保訓會蔡主委,然後是銓敘部懷政次,等一下依序就這樣報告。

首先請劉秘書長報告。

劉秘書長建忻:主席、各位委員、各位女士及先生,大家早安。今天很榮幸能夠列席貴委員會參與保障法部分條文修正草案的審查。就在去年底,在貴院行使第14屆考試院人事同意權的時候,周弘憲院長有主動地具體承諾,公部門有關霸凌防治跟安全、衛生等等相關法令的修正,將列為本屆考試院的優先施政重點,並儘速在本會期提出相關草案。在上個月考試院實現了這項承諾,51號我們的院會通過了保障法、安衛辦法跟考績法的3部修正草案,分別函送立法院審議還有函請行政院會銜。

3部法案跟辦法的配套修正有兩個重點,一個是霸凌防治,一個就是公務員執行職務的安全健康。相較於現在的規定,這個修法之後會帶來幾個具體的改變,第一個就是提升法制位階;第二個是規範更加具體周延;第三個是強化各個主管機關的權責;第四個是強化上級機關跟保訓會監督及檢查的權責;第五個是增訂罰則,包含行政罰鍰。

這裡面就職場霸凌方面,保障法修正把相關位階從現在的指引提升到法律,也明確定義了霸凌的定義還有機關防治責任;明定申訴期限,增訂相關罰則。我們搭配安衛辦法的修正,在當中有一個職場霸凌申訴處理的專節來完善申訴處理機制,而且對機關課以責任,除了要迅速處理,採取補救措施,也不可以對申訴人有不利對待或不合理的處置。

此外還有考績法第十二條的修正案,把霸凌行為增列為得一次記兩大過免職的情事,所以我們希望透過這三管齊下、完整的配套,以最快的速度來建立公部門霸凌防治的法制規範,有效防範相關事件再次發生。

另外,在公務人員職場安全健康方面,我們除了在安衛辦法當中提升各機關的防護機制,同時也針對高風險職務訂定了專節的規範,增加監督與檢查專章,要求各機關對所屬進行定期抽查跟專案檢查。但是為了不要使安衛辦法只是無牙老虎,所以今天我們審查的保障法修正草案就非常重要,因為它納入了相關罰則,也賦予保訓會行政罰鍰的審議和裁處權責,所以如果這個法案能夠順利修正通過的話,就能夠確保安衛辦法的規定在各公務機關被貫徹落實。

在這邊要感謝吳召委跟貴委員會過去對相關法案的多次指正,並以最快速度來排審今天保障法的修正草案。由於安衛辦法也即將完成兩院會銜程序,所以我們會儘快發布實施,並函請貴院備查。我們期盼保障法及考績法的修正草案都能在本會期完成審議,這樣相關的法制基礎就可以完備。以上由衷感謝,也請各位批評指教,謝謝。

主席:謝謝。下一位請蔡主委報告。

蔡主任委員秀涓:主席、各位委員、各位先生、女士,大家早安。今天很榮幸列席貴會就公務人員保障法部分條文修正草案的審議提出報告。

這次修法主要是在回應大院各位委員、政府公務人員及社會大眾對於政府部門職場霸凌防治,以及安全衛生事項法制層面的周延性及有效性的關注。政府部門現行有關安全衛生及職場霸凌的制度最主要就是由考試院保訓會目前所掌理的公務人員保障法,還有公務人員安全及衛生防護辦法做為基礎所架構起來的。現行法制過去被認為法律位階不足、有一些應該要更明確課責以及具體入法的處理機制,並沒有在相關辦法裡面有相對應的罰責。所以這次我們的保障法修法重點主要就是賦予安全及衛生防護辦法重要的法源。

特別是在有關職場霸凌的部分,我們直接把它明確地入法,相關的定義除了一般所謂的持續性以外,也參酌很多機關團體,還有很多法制、法學專家的意見,增加了如果一次性地造成公務人員身心受創,我們也把它列入職場霸凌的定義裡面。

第二個部分是有關依照這個行為人是否屬於具有權勢地位,所謂權勢地位指的是,對於被霸凌人是屬於機關的各級主管,或者是具有監督管理權限,跟一般的屬於職務上機會所造成的職場霸凌,分別規劃屬於權勢性霸凌或一般性霸凌,而有不同的申訴期限,分別是三年跟五年。

再者,機關應負責人及機關首長如果違反安衛辦法,我們新增了罰鍰跟處罰,涉及刑事責任則移送檢察機關。還有,明確定義保訓會做為安全衛生事故的審議機關,會組成調查小組,裁罰跟外部機關也納入。再來就是公務人員因機關未提供安全衛生防護措施,導致生命、身心健康受損,得依國家賠償法請求賠償。此外,為了讓程序一致,目前很多沒有納入安衛辦法的,我們為了讓機關裡面的人員程序一致,所以也用準用的方式。

最後,非常感謝大院還有這次召委、委員會跟很多委員給我們很強力的督促和很大的期許,希望我們這次修法能夠達成各位委員的期待。謝謝。

主席:謝謝。下一位請懷政次,謝謝。

懷次長敘:主席、各位委員、各位先進,大家早安。公務人員保障法的修正是屬於保訓會執掌的事項,也經過考試院院會通過,送大院審議,本部敬表尊重。

另外,配合保障法的修正,考試院已經在今年56日把公務人員考績法第十二條的修正草案函送大院審議,主要是對於一次兩大過部分,增加關於職場霸凌、性騷擾、酒後駕車跟性侵害等,予以更明確的規範,這個部分有待大院審議。

另外是討論事項第二案,有關李彥秀委員等對於公務人員任用法第三十六條之一的修正草案,本部看完以後有一些文字上的修正,也符合李彥秀委員的提案內容,等到具體條文討論的時候,我們再提出意見;這部分本部的建議修正意見列在我們書面報告的附件。有關翁曉玲委員所提的公務人員任用法第二十八條之一的修正草案,我們看了翁委員的修正草案,他主要的目的是要把「育孫」這個部分加進去,同時希望公務人員留職停薪辦法能夠把後面的但書修掉,我們部裡面的初步建議是第二十八條之一似乎可以不用修正,由本部直接依照翁委員的意見,把公務人員留職停薪辦法後面的但書修掉,這樣就可以合乎翁委員的意見;等到詳細討論條文的時候,本部再提出具體的建議。

以上報告,謝謝各位委員。

主席:謝謝。

其餘提出書面報告的機關有無口頭補充?(無)沒有的話,機關代表報告完畢,相關書面報告內容請各位參閱,並列入公報紀錄。

考試院書面資料:

公務人員保障法部分條文修正草案口頭報告

主席、各位委員、各位女士、先生:

今天很高興有這個機會列席貴委員會就公務人員保障法(以下簡稱保障法)部分條文修正草案提出報告。首先感謝貴院各位委員長期以來對本院各項施政與重大法案的支持與協助,使本院在推動文官制度各項政策與業務的改革能夠順利推展,在此表達由衷的謝意。以下謹就保障法部分條文修正草案,提出報告如下:

為保障公務人員執行職務時的安全與健康,並強化公務體系對於職場霸凌的防治,乃研擬保障法部分條文修正草案,於本(114)年56日函請貴院審議。

保障法之修法重點主要係提升法制位階、明確機關保障公務人員免受職場霸凌的責任,並將職場霸凌定義入法,以及明定申訴期限與機關違反公務人員安全及衛生防護辦法(以下簡稱安衛辦法)之處罰;同時增訂保訓會為行政罰鍰之裁處機關,及由保訓會組成安全衛生事故審議小組,調查事故之因果關係及裁罰額度之認定等事項,並明定裁處權時效起算特別規定及不服裁處處分之救濟程序;另政務人員、民選公職人員、約僱人員、工友、技工、約用人員等亦準用保障法職場霸凌規定。

又安衛辦法修正草案亦已於本年56日函請行政院同意會銜,該院將於近期函復本院;俟其函復同意會銜後,即可辦理會銜發布事宜。

以上報告,敬請各位委員指教。

公務人員保障暨培訓委員會書面資料:

併案審查考試院函請審議「公務人員保障法部分條文修正草案」、台灣民眾黨黨團擬具「公務人員保障法增訂第十九條之一條文草案」、委員徐欣瑩等27人擬具「公務人員保障法部分條文修正草案」、委員蔡其昌等18人擬具「公務人員保障法部分條文修正草案」、委員林月琴等31人擬具「公務人員保障法部分條文修正草案」、委員李昆澤等29人擬具「公務人員保障法第十九條條文修正草案」、委員黃秀芳等21人擬具「公務人員保障法第十九條條文修正草案」之書面報告

召集人、各位委員、各位女士、先生:

感謝大院委員,對於本會歷來制定或修正各項保障法制的鼎力支持與費心指教,使本會業務得以順利推動。其次對於貴委員會今天優先審議考試院於11456日函請大院審議的公務人員保障法(以下簡稱保障法)修正草案,在此也表達由衷的謝意。以下謹就上開修正草案的修法緣起、修正重點扼要報告。

壹、考試院函請審議法案

一、修法緣由

因公務機關發生社會矚目職場霸凌事件,為完備公務人員職場霸凌申訴及防治處理相關法制,提升公部門職場霸凌防治之法規範位階,本會參酌法律專家學者及各界提出之修法建議,擬具保障法部分條文修正草案,及公務人員安全及衛生防護辦法(以下簡稱安衛辦法)修正草案;修法過程中邀集行政院人事行政總處、勞動部、銓敘部、法務部、衛生福利部、內政部等行政機關,以及中華民國全國公務人員協會、社團法人台灣警察工作權益推動協會、社團法人中華民國消防員工作權益促進協會、返觀台灣公共治理協會、台灣公務革新力量聯盟及台灣書記官工作權益促進會等公民團體,召開多次研商會議,廣泛蒐羅法律、心理諮商、職業安全等各領域專家學者、本會專任委員及兼任委員等之相關意見,期透過聽取各界意見,凝聚各界就相關爭點之修法共識,以擬具符合各界期待之修正草案。提經本會114325114年第4次委員會議審議後,以同年42日公保字第1141060062號函報送考試院審議。考試院分別於同年410日、17日及24日召開3次審查會議審查,本會依據上開審查會會議決議予以酌修,考試院將上開修正草案及所擬審查報告提請同年51日第14屆第18次會議審議完竣,再以11456日考臺保一字第11408001361號函報送大院審議。

二、修正重點

本次保障法部分條文修正草案,新增2條條文,修正4條條文,修正重點如下:

()增訂職場霸凌定義及職場霸凌申訴期限(第19條)

1.為落實公務人員執行職務之安全保障,除明定各機關應提供安全及衛生之防護措施外,並應使公務人員免於遭受職場霸凌等不法行為之侵害。且為明確機關執行職場霸凌申訴調查、處理相關程序,及認定成立與否之標準,並使公務人員瞭解成立職場霸凌行為之構成要件,俾有效減少職場霸凌事件之發生,爰參酌勞動部訂定之「執行職務遭受不法侵害預防指引」及近期法院實務判決,爰明定職場霸凌定義。

2.考量職場互動本即屬相互溝通的過程,不宜逕以單次衝突即視為職場霸凌,所以職場霸凌之認定,原則以「持續發生」為要件,但考量部分不當言行,雖未持續或反覆發生,然情節重大,亦有造成公務人員身心傷害之可能,仍屬本法所稱職場霸凌之行為態樣。

3.鑑於職場霸凌事件當事人舉證不易,機關調查處理亦難蒐集相關事證,為避免時日久遠,導致處理困難,故有訂定適當申訴期限之必要;又公務人員遭遇職場霸凌事件後,受限於行為人如係機關中具領導統御或職務監督關係,或為具權勢優越地位之長官,申訴人不易循程序求助而易逾申訴期限,故宜予考量職場霸凌事件之行為人是否「具權勢地位」並區別規範5年及3年之申訴期限。

()針對違法情節不同,增訂裁處罰鍰之規定(第19條之1

1.為完善公務機關之安全及衛生防護措施,關於機關違反安衛辦法之處罰規定,處罰方式除懲戒、懲處外,增訂罰鍰之規定,並就處罰對象明確化,明定應負責人員為機關首長或於該工作場所中,代表機關首長實際執行管理、指揮或監督公務人員執行職務之人。

2.為確保公務人員不因對機關提出安全及衛生防護措施建言,或職場霸凌申訴,而遭機關予不利對待或不合理之處置,明定機關違反不利對待禁止規定,處應負責人員新臺幣(以下同)二萬元以上二十萬元以下罰鍰,並得按次處罰。

3.為責成機關就知悉職場霸凌之情形,未採取具體有效措施,及未提供符合規定之必要防護措施之情形,確實限期改善,明定經通知限期改善,屆期未改善者,處應負責人員三萬元以上三十萬元以下罰鍰。

4.如機關未提供符合規定之必要安全及衛生防護措施,致生重大災害或死亡事故,除涉及刑事責任者,機關應移送檢察機關外,並依違反法定義務之情節輕重,課以相應罰鍰。參酌勞動部114328日預告職業安全衛生法草案第44條規定之罰鍰金額範圍,並以侵害肇致嚴重程度,於致生重大災害時,處以三萬元以上五十萬元以下罰鍰,於致生死亡事故時,處以五十萬元以上一百五十萬元以下罰鍰。

5.如公務人員執行職務遭受之重大災害或死亡事故,其發生非可歸責應負責人員,或應負責人員已對災害發生善盡防止義務,自不宜再課予罰鍰之處罰,明定免責條款。

6.為落實政府機關友善職場,機關首長本應致力防免職場霸凌行為之發生,如機關首長自身涉及對同仁之職場霸凌行為,其不法行為之違失程度更甚一般,自應加重處罰,爰得按個案情節輕重,課予一萬元以上1百萬元以下罰鍰。上開罰鍰金額係參酌勞動部114328日預告職業安全衛生法草案第48條規定對最高負責人之罰鍰額度。

()增訂本會為裁處罰鍰之主管機關及裁處權時效之規定(第19條之2

1.重大災害或死亡事故因果關係之認定、事故裁罰,由保訓會延聘心理、法律、職業安全或公共行政等各領域學者專家5人至7人,組成安全衛生事故審議小組審認之,以確保專業性及公正性。

2.考量實務上通報及調查決定情形不同,特別規定裁處權時效分別就機關違反不利對待規定,自公務人員提起救濟之日起算;就機關屆期未改善情形,經通報本會之日起算;自機關向本會通報重大災害或死亡事故之日起算;自受理機關將機關首長成立職場霸凌與否之決定及事證,函報本會之日起算。

()修正增加公務人員得依國家賠償法請求賠償事由(第21條)

除原明定機關提供安全及衛生防護措施有瑕疵者外,增訂對於未提供安全及衛生防護措施之情形,致其損及公務人員身心健康,公務人員均得依國家賠償法請求賠償。又公務人員健康防護,包括生命、身體及心理健康等權益,爰酌修文字。

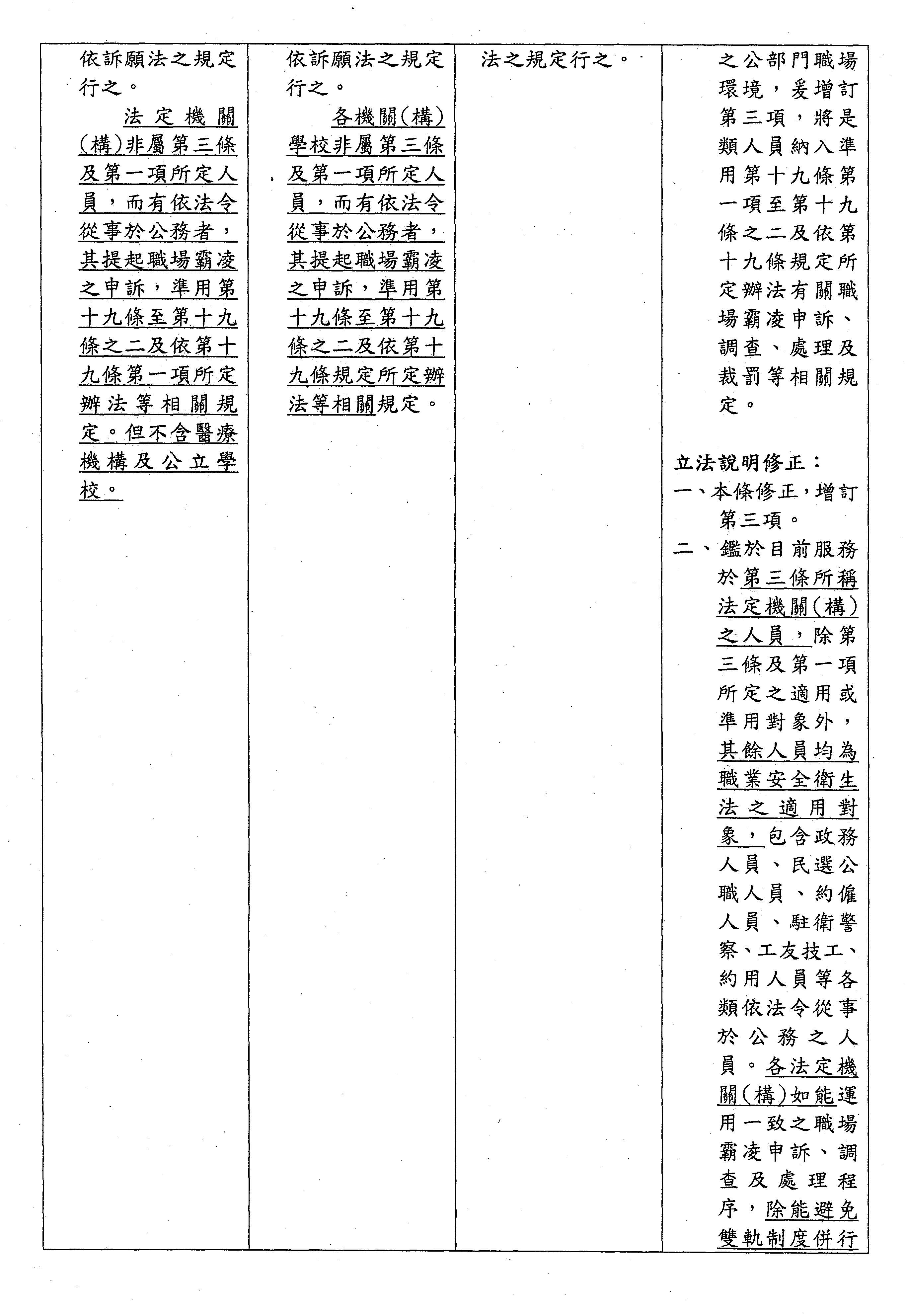
()修正增加各機關(構)學校非適用或準用本法之依法令從事於公務之人員,其提起職場霸凌申訴準用第十九條至第十九條之二及依第十九條規定所定辦法之規定。(修正條文第一百零二條)

1.鑑於目前服務於各機關(構)學校之人力,除保障法第3條及第102條明定之保障對象外,尚包含政務人員、民選公職人員、約僱人員、駐衛警察、工友技工、約用人員等各類依法令從事於公務之人員,政府對於提供其免於職場霸凌之工作環境、保障其提出職場霸凌申訴免受不利對待等相關權利,不應因其非屬本法之適用或準用對象而有差別對待。

2.又政府機關(構)學校均得運用一致之職場霸凌申訴調查處理程序,將有助於提升職場霸凌防治之成效,建構安全友善之公部門職場環境,爰明定將是類人員納入準用第十九條至第十九條之二及依第十九條規定所定辦法有關職場霸凌申訴、調查、處理及裁罰等相關規定。

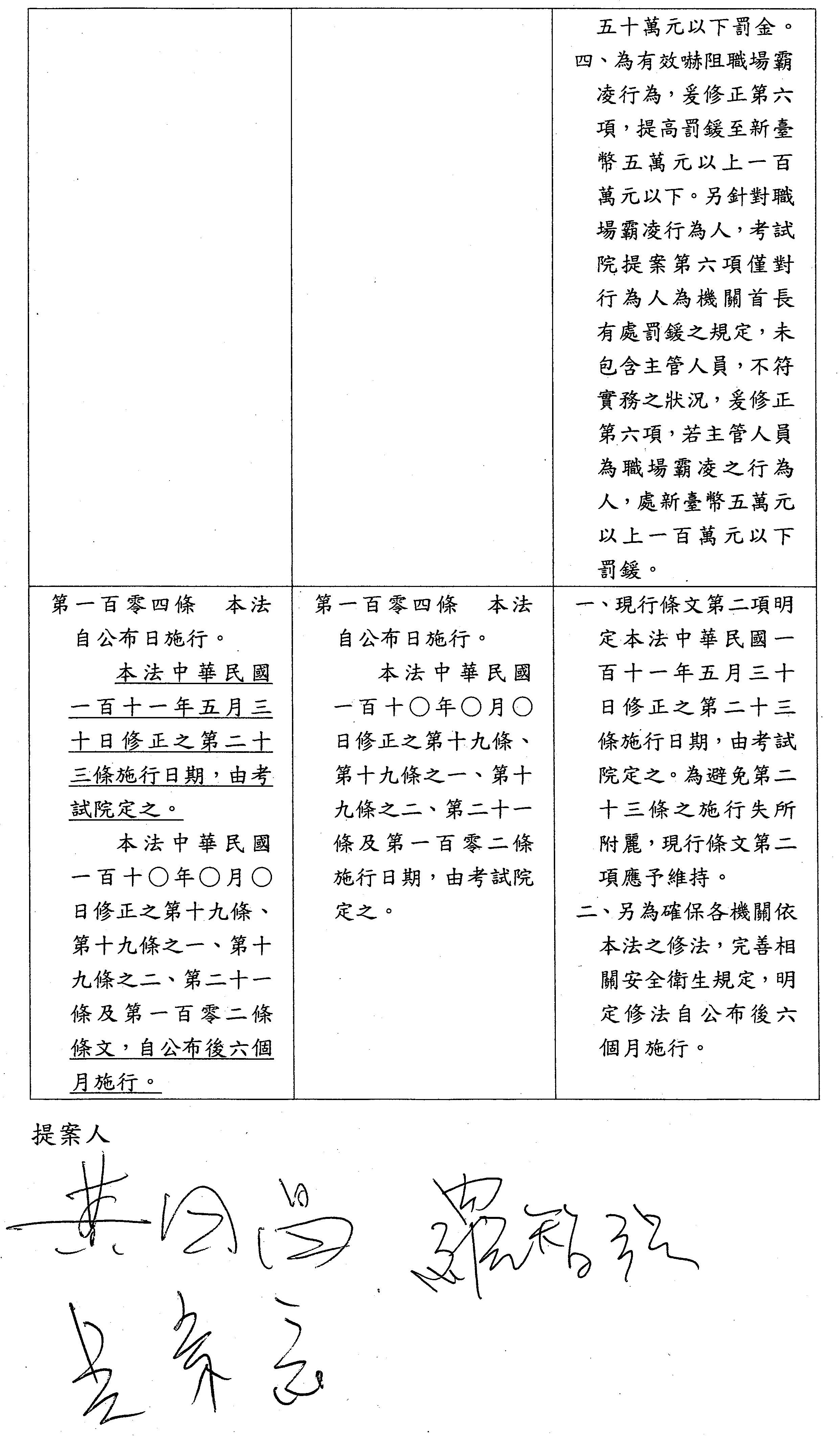
()本次修正條文之生效日期。(修正條文第一百零四條)

第十九條、第十九條之一、第十九條之二、第二十一條及第一百零二條,配合子法修訂及各機關訂定安全衛生規定等實務運作時程,明定該修正條文施行日期,由考試院定之,其餘條文自公布日施行。

貳、本會對於大院黨團及立法委員擬具草案之意見

目前考試院函請審議「公務人員保障法部分條文修正草案」、台灣民眾黨黨團擬具「公務人員保障法增訂第十九條之一條文草案」、委員徐欣瑩等27人擬具「公務人員保障法部分條文修正草案」、委員蔡其昌等18人擬具「公務人員保障法部分條文修正草案」、委員林月琴等31人擬具「公務人員保障法部分條文修正草案」、委員李昆澤等29人擬具「公務人員保障法第十九條條文修正草案」、委員黃秀芳等21人擬具「公務人員保障法第十九條條文修正草案」,經謹慎檢視所提內容,說明如下:

一、各委員就公務人員職場霸凌之防治、申訴等提案,尚與考試院函請審議之保障法草案大體規範方向一致,爰建議照考試院函請審議之草案版本進行審查。

二、各委員就職場霸凌法制規範提案部分

()有關明定職場霸凌定義

1.為落實職場霸凌之認定標準,除部分版本考量責成本會於保障法子法明定外,大部分委員所提版本,與考試院函請審議之保障法修正草案版本雷同,均於保障法修正草案明定職場霸凌定義。

2.職場霸凌定義各版本雖不盡相同,然均含「持續性」、「利用職務上之權勢或機會」、「逾越正當合理範圍」、「不利言行或對待」、「造成不友善工作環境」、「影響公務人員身心」等職場霸凌構成要件。

3.承上,職場霸凌之認定,原則以行為之「持續性」為要件,惟為周延公務人員權益之保障,考試院函請審議之保障法修正草案版本,考量部分不當之言行,雖未持續或反覆發生,然情節重大,亦有造成公務人員身心傷害之可能,爰明定仍屬職場霸凌之行為態樣。部分黨團版本亦有相同之規範,爰建議照考試院函請審議之保障法修正草案草案版本進行審查。

()有關違反職場霸凌防治規定之相關罰則

1.為完善公務機關之安全及衛生防護措施,於保障法修正草案明定罰則,包括懲處、懲戒及行政罰鍰。為落實保障公務人員免於遭受職場霸凌,爰明定公部門職場霸凌防治之課責機制,民眾黨團立法委員黃國昌委員等3人所提保障法修正草案,均明定罰則。且鑑於人權保障不因公私部門有異,有關行政罰鍰之構成要件及罰鍰額度,與職業安全衛生法課責私部門雇主標準一致。

2.考試院函請審議之保障法修正草案版本,審酌公務員懲戒法第9條所定懲戒處分,已包含與刑罰之罰金同有剝奪金錢效果之罰款處分,且依同條第3項規定,罰款處分亦得與其他非屬剝奪金錢效果之懲戒處分併為處分;又機關應負責人員違反安衛規定之違失行為如造成重傷或死亡結果,而涉犯中華民國刑法第276條、第284條之過失致死罪或過失致重傷罪時,已分別明定五年以下、三年以下有期徒刑之規定,爰無須再增訂同類型之刑事處罰規定。

3.考試院函請審議之保障法修正草案版本規劃之相關罰則,未選擇規定自由刑或罰金等刑事之處罰,雖與民眾黨團立法委員黃國昌委員等3人所提保障法修正草案不同,然於保障法修正草案第19條之15項仍明定涉及刑事責任者,機關應移送檢察機關之規定。爰建議照考試院函請審議之保障法修正草案草案版本進行審查。

()有關申訴及調查機制

1.為統一公部門處理職場霸凌申訴,落實職場霸凌防治,及強化公務人員執行職務之安全健康,於保障法第19條授權訂定安衛辦法,並於安衛辦法增訂「職場霸凌之申訴及處理」專節,完善職場霸凌預防及申訴處理機制,建立公正申訴調查程序,提高調查小組外部成員比例,及明定調查期限,並責成機關採取切實可行的補救措施,且不得對申訴人為不利對待或不利處置;另強化公務機關安全防護機制、提升高風險職務的安全防護、明定各機關應實施自我檢查,落實逐級監督檢查及通報制度。

2.部分委員版本將有關申訴及調查機制細節,簡要明訂於保障法,固有提升法位階之宣示優點,然囿於法制體例考量,且求周延,避免掛一漏萬,由保障法明定授權條款,於安衛辦法詳細訂定申訴及調查機制細節,仍較為周妥,爰建議照考試院函請審議之保障法修正草案草案版本進行審查。

三、各委員就職場霸凌法制以外其他規範提案部分

()保障法修正草案第1條:

委員蔡其昌等18人版本,於保障法第1條增訂該法立法意旨是為保障公務人員權益及提供公務人員合理工作環境權益,考量公務人員權益已包含合理工作環境,爰建議仍維持現行條文,並尊重大院審查結果。

()保障法修正草案第18條:

委員徐欣瑩等27人版本,於保障法第18條增訂「裝備」2字,然現行條文公務人員執行職務必要之機具設備,已包含裝備,爰建議維持現行條文,並尊重大院審查結果。

()保障法修正草案第20條:

委員徐欣瑩等27人版本,公務人員執行職務時,現場長官認已發生危害或明顯有發生危害之虞者,暫時停止執行之情形,於保障法第20條明定排除「為維護重大公共利益所必要者」。考量現行條文已明定現場長官「得視情況」暫時停止執行,即已包含考量「是否維護重大公共利益所必要之情況」,爰建議維持現行條文,使現場長官具必要之彈性決策空間。

()保障法修正草案第21條:

委員徐欣瑩等27人版本及委員蔡其昌等18人版本,於保障法修正草案第21條,除原明定機關提供安全及衛生防護措施有瑕疵者外,增訂對於未提供安全及衛生防護措施之情形,致其損及公務人員身心健康,公務人員均得依國家賠償法請求賠償,本會均予採納,且以公務人員健康防護,包括生命、身體及心理健康等權益,爰於該條文酌作文字修正。

()保障法修正草案第22條:

委員蔡其昌等18人版本,於保障法修正草案第22條修訂不予輔助之情形,除涉訟係因公務人員之故意、重大過失,並明定包括職場霸凌所致者,亦不予補助。然考量依法涉訟輔助之要件即須以依法執行職務為前提,如涉訟係因職場霸凌所致,即不符該涉訟輔助要件,爰建議維持現行條文。

()保障法修正草案第24條:

委員徐欣瑩等27人版本,於保障法第24條有關機關應償還公務人員執行職務墊支之「必要」費用之規定,刪除「必要」二字,然考量避免浮濫,墊支費用仍須維持「必要」之要件,爰建議維持現行條文。

()保障法修正草案第24條之1

委員徐欣瑩等27人版本,修正保障法第24條之1,刪除執行職務墊支之必要費用之時效規定。按消滅時效制度之目的在於尊重既存之事實狀態,及維持法律秩序之安定,與公益有關,且與人民權利義務有重大關係,不論其係公法上或私法上之請求權消滅時效,均須逕由法律明定,屬於憲法上法律保留事項,此有司法院釋字第474723號解釋可資參照。換言之,公法上或私法上請求權,均應有消滅時效制度之適用,始符合憲法上法安定性原則之要求。次按最高行政法院109年度大字第4號行政裁定之意旨,消滅時效制度之目的係在督促權利人適時地行使權利,除維護其權益,並使法律關係及早確定,以維持法律狀態之安定性,同時因權利行使而可避免日後舉證上之困難。復從時效制度之規範目的、主張權利之現實困難、訴訟正確性之確保及行政效能之增進等,行政法律關係中,財產性質之請求權無論公行政對人民或人民對公行政所有者,應皆有消滅時效之適用,始符合法律安定性之要求。據此,時效制度之目的係在督促權利人適時地行使權利,不應無限期保護「在權利上睡眠者」,以維持法律秩序之安定性,故公務人員執行職務墊支之必要費用仍有消滅時效制度之適用始為合憲;再者,縱將其刪除,亦回歸適用行政程序法第131條規定,而非無消滅時效制度之適用,惟從歷年墊支費用之復審救濟案件類型可知,所涉標的均屬小額,且主要係交通費等年度內經費核銷事項,爰於權利發生後,權利人本應於年度內儘速提出,以利法律關係及早確定,核有適用短期消滅時效之必要。

()保障法修正草案第84條之1

委員徐欣瑩等27人版本,新增保障法第84條之1,明定保訓會知有服務機關管理措施或有關工作條件處置不當時,得依本法主動進行調查。依新修正之安全衛生防護規定,就各機關每年3月報送本會之執行安全衛生防護情形,進行年度抽查,及遇有突發、重大事故或其他必要狀況,進行專案抽查,並擇定重要安全衛生事項及機關,或接獲檢舉情形,予以進行個案抽查。於查核過程中,將協同專業人員提出具體改善建議,限期要求機關改善,並據以複查改善情形,上開抽查複查即與委員提案強化本會作為,有效外部監督機制之方向一致,爰尊重大院審查結果。

()保障法修正草案第89條:

委員徐欣瑩等27人版本,新增保障法第89條,申請原行政處分、管理措施或有關工作條件之處置停止執行,增訂申請人為「當事人」。然「當事人」之定義,按行政程序法第20條規定:「本法所稱之當事人如下:一、申請人及申請之相對人。二、行政機關所為行政處分之相對人。三、與行政機關締結行政契約之相對人。四、行政機關實施行政指導之相對人。五、對行政機關陳情之人。六、其他依本法規定參加行政程序之人。」該當事人範圍與保障對象定義未符,為免混淆,爰建議維持現行條文。

()保障法修正草案第102條:

1.委員蔡其昌等18人版本修正保障法第102條,將約僱人員,納入保障法準用對象。惟按公務人員保障法第3條規定之適用對象係指法定機關(構)及公立學校依公務人員任用法律任用之有給專任人員,爰第102條之準用對象,既係依其性質而為引用本法相關規定,其進用依據自亦應以法律或法律有授權訂定之法規命令為限,以與「依法任用」之概念相當。查約僱人員之進用依據係行政院與所屬中央及地方各機關約僱人員僱用辦法,系爭辦法並非法律授權訂定之法規命令,且其與機關間成立公法上契約關係,有關其權益之爭執,尚得提起行政訴訟、循司法救濟途徑解決,實不宜再行放寬將約僱人員列為準用對象。

2.委員徐欣瑩等27人版本修正保障法第102條,將勞務承攬人員,納入保障法準用對象。惟按勞務承攬之工作人員係受承攬人僱用派駐於各機關工作場所,依承攬人指示完成勞務承攬契約所定工作項目者,該等人員與承攬人間成立私法上勞動契約,且適用相關勞動法令,爰其既未與國家成立公法上職務關係,有關權益之爭執亦非屬公法上爭議,核與保障制度之行政救濟程序性質不符,尚無從列為本法之準用對象。

參、結語

公務機關職場霸凌事件頻傳,為強化公務體系對於職場霸凌的防治,使公務人員保障能更加完備,爰考試院全面檢討並擴大修法規模,期望透過本次修法,藉由更明確規範、更完善保護措施,以及更嚴密之課責及懲處機制,為公務人員打造一個安全、健康、友善的工作環境,使其能安心執行職務。敬請各位委員先進鼎力支持,早日審議通過完成修法程序。




行政院人事行政總處書面資料:

併案審查「公務人員保障法部分條文修正草案」、繼續併案審查「公務人員任用法修正草案」等案書面報告

主席、各位委員女士、先生:

今天大院第11屆第3會期司法及法制委員會召開第19次全體委員會議,併案審查「公務人員保障法部分條文修正草案」及繼續併案審查「公務人員任用法修正草案」,本總處奉邀列席,至感榮幸,謹提出簡要報告,敬請各位委員不吝指教。

壹、「公務人員保障法部分條文修正草案」部分

一、本總處對職場霸凌防治之相關作為

()持續積極引導各機關落實職場霸凌防治作為

依現行公務人員保障法(以下簡稱保障法)第19條規定略以,公務人員執行職務之安全應予保障。各機關對於公務人員之執行職務,應提供安全及衛生之防護措施。

本總處為建構健康友善職場環境及避免同仁於執行職務時遭受身體或精神不法侵害,於職場霸凌相關法制未完善前,於108年通函重申保障法規定並擬具職場霸凌防治建議作為,包含事前防治、事中處理、事後作為及標準作業流程(範例),供各機關參考運用;另於112年通函機關首長如涉職場霸凌事件應由上級機關受理申訴事宜,以期各機關重視職場霸凌問題,進而協助機關檢視內部相關管理作業及流程。

嗣為精進各機關實務處理作業機制,本總處組成工作圈,蒐整機關實務案例,重行檢視修正上開相關建議作為及標準作業流程(範例),並於本(114)年121日通函請各機關參考運用,增修重點包括:管理(用人)單位應留意同仁工時及異動,知悉職場霸凌事件應通報機關首長、並依保密規定協助提起申訴並採取保護措施,依調查結果檢討責任及改善作為,並不得對申訴人及相關人員為不利處分等。

()強化現行各機關霸凌防治作業規定

為強化實務防治作業,本總處業於1131120日通函要求各機關,就現行機關霸凌防治作業規定,持續強化員工保護、縮短調查時程及落實執行等相關機制,包含明確訂定多元申訴管道、加強宣導有關職場霸凌防治措施與申訴管道、不利處分禁止、相關人員迴避機制等,經請行政院中央及地方各主管機關督導所屬機關進行檢視,均已檢視修正竣事。

()建置院層級專責通報平臺

為健全友善職場環境,強化公務機關職場霸凌防治機制,本總處於1131213日建置院層級通報平臺,提供公務機關(構)同仁除機關內部申訴管道外,另一申訴途徑,通報平臺於接獲案件通報後,透過加密措施轉交權責機關依機關自訂處理機制及保密規定辦理,並由本總處進行案件追蹤列管。

二、積極辦理職場霸凌防治宣導及教育訓練

為強化公務員職場霸凌防治知能,本總處除持續配合法制主管機關公務人員保障暨培訓委員會(以下簡稱保訓會)宣導外,亦利用多元管道於相關人事人員訓練班別、人事主管會報及人事主管通訊群組進行防治宣導。為增進主管及相關人員防治與處理知能,114已於處長(副處長、主任)研習班、簡任佐理人員研習班、資深科長研習班、新進科長研習班、新進人事人員研習班與員工協助方案研討工作坊等,開設職場霸凌相關處理實務課程,又為增進相關人員學習便利性及擴散學習效益,業錄製職場霸凌防治數位課程,近期即可上網提供選讀;另為提升一般公務人員防治意識,持續辦理「公務人員執行職務安全及衛生防護措施研習班」及「認識職場霸凌與因應之道」等相關課程,本總處另製作「員工職場霸凌防治處理流程篇」人事案例置於本總處全球資訊網「人事個案智慧共享整合平臺」,供人事機關(構)自行下載宣導運用。

三、與保訓會共同研議公部門職場霸凌法制化作業

為完善公部門職場霸凌防治法制,本總處組成工作圈,蒐整實務案例並徵詢各機關意見,提供法制主管機關保訓會作為修法研議之參據。嗣保訓會重行檢討並擬具保障法部分條文修正草案,經本年4月召開3次考試院審查會議,於同年51日考試院院會審議通過,並於同年月6日函請大院審議。

本次考試院送請大院審議之修正重點如下,期以更嚴密的課責機制,為公務人員打造安全、健康、友善的工作環境,本總處敬表支持,並尊重大院審議結果:

()明確機關保障公務人員免受職場霸凌的責任、職場霸凌定義入法及明定其申訴期限。

()依機關違反公務人員安全及衛生防護辦法之情節,增訂罰鍰處罰。

()增訂保訓會為行政罰鍰之裁處機關及裁處權時效之規定。

()增訂公務人員因機關未提供防護措施,致生命、身心健康受損時,得依國家賠償法請求賠償。

()將依法令從事公務之人員,如政務人員、民選公職人員、約僱人員、工友技工及約用人員等準用保障法職場霸凌規定等。

未來本總處除配合保訓會辦理後續法制宣導與政策推動外,並將持續運用相關訓練班別、人事主管會報等多元管道分眾辦理宣導與訓練,以提升各機關職場霸凌防治意識及處理知能,協助各機關落實職場霸凌防治機制。

貳、「公務人員任用法修正草案」部分

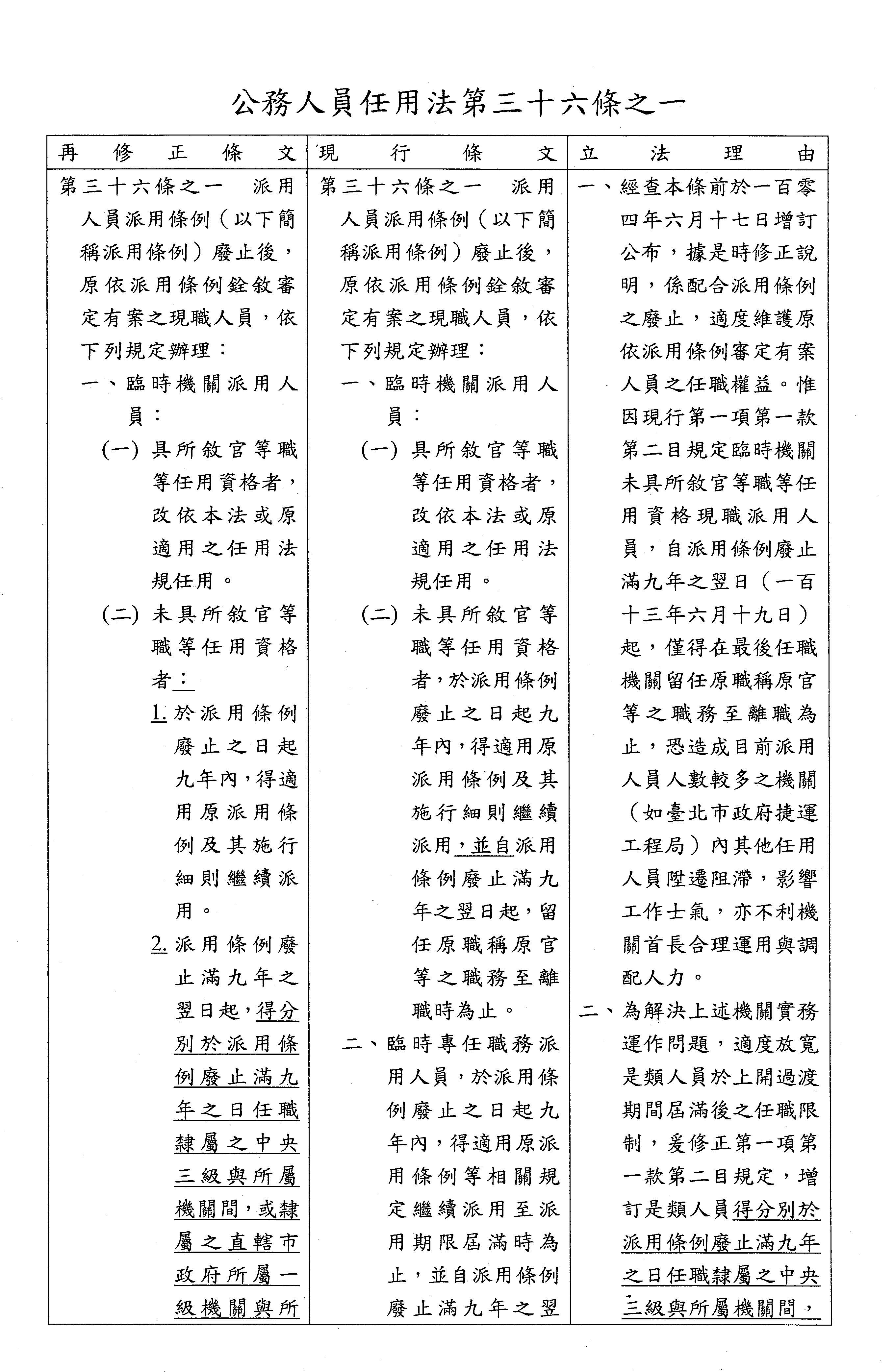
一、有關李委員彥秀等18人擬具「公務人員任用法第36條之1條文修正草案」,第1項第1款第2目增訂臨時機關未具所敘官等職等任用資格現職派用人員,於派用人員派用條例(以下簡稱派用條例)廢止滿9年之翌日(即113619日)起,得留任於派用條例廢止滿9年之日之任職機關及所屬機關內繼續派用一節,考量本項修正有助於機關合理運用與調配人力及業務推動,本總處尊重大院審議結果。

二、有關翁委員曉玲等22人擬具「公務人員任用法第28條之1條文修正草案」,明定「育孫」為公務人員得申請留職停薪之事由一節,考量係為解決我國少子女化問題,並營造友善生養之職場環境,本總處尊重大院審議結果。

以上報告,敬請各位委員指教,謝謝!

司法院書面資料:

併案審查()考試院函請審議「公務人員保障法部分條文修正草案」案()台灣民眾黨黨團擬具「公務人員保障法增訂第十九條之一條文草案」案()委員徐欣瑩等27人擬具「公務人員保障法部分條文修正草案」案()委員蔡其昌等18人擬具「公務人員保障法部分條文修正草案」案()委員林月琴等31人擬具「公務人員保障法部分條文修正草案」案()委員李昆澤等29人擬具「公務人員保障法第十九條條文修正草案」案()委員黃秀芳等21人擬具「公務人員保障法第十九條條文修正草案」案書面報告

主席、各位委員、各位先進:

今天 貴院司法及法制委員會第19次全體委員會議,本院奉邀前來就考試院函請審議「公務人員保障法部分條文修正草案」(下稱保障法)及各黨團、立委擬具之相關修正草案表示意見,深感榮幸。茲就與本院業務有關部分提供意見如下,敬請指教。

壹、有關考試院所提修正草案第19條之1部分

一、第1項至第4項規範主體為「應負責人員」;第6項則為「機關首長」。立法說明雖已表示所稱「應負責人員」,是指機關首長或於該工作場所中,代表機關首長實際執行管理、指揮或監督公務人員執行職務之人。但為避免違反法律明確性原則,建議仿照第7項規範體例,明定「應負責人員」之定義。

二、依行政罰法第7條規定,行政罰以違反行政法上義務之人有故意或過失為要件。依此,草案第19條之14項排除不可歸責或已善盡防止義務者之但書,似無實益。

貳、有關考試院所提修正草案第19條之24項就第19條之12項至第4項及第6項裁處權時效起算時點部分

一、第19條之12項之裁處權時效,規範自公務人員就不利對待或不合理處置「提起救濟之日」起算。然其裁罰不以公務人員就不利對待或不合理處置提起救濟為要件,倘被害之公務員未提起任何救濟,裁處權即無從起算,無異於未設任何裁處權時效,似有違法安定性之要求。

二、第19條之13項之裁處權時效,規範自「上級機關通報保訓會之日」起算;第19條之14項之裁處權時效,規範自「機關向保訓會通報重大災害或死亡事故之日」起算;第19條之16項之裁處權時效,規範自「申訴受理機關函報保訓會之日」起算。上開規範使裁處權時效之起算繫諸於行政機關之通報或函報行為,如權責機關怠為通報或函報,時效即無從起算,似失時效規範之意義,亦有違法安定性原則之虞。

參、有關徐欣瑩委員等27人版修正條文第19條新增第2項總統府、各院、各中央一級級二級機關、直轄市政府及縣(市)政府等應於一定期限前依同條第1項完成安護辦法之訂定部分

本院及各所屬機關執行機關安全及衛生防護措施,歷年均依循保障法第19條授權訂定之公務人員安全及衛生防護辦法(下稱安護辦法)與司法院安全及衛生防護小組設置及實施要點辦理細節性執行事項,徐委員版本雖考量機關特性,建議由總統府等中央各主管機關自行訂定安護辦法,惟參照勞動部主管之職業安全衛生法所定職業安全衛生管理辦法,並非授權由私部門自行訂定規範,亦即由主管機關依母法授權訂定法規命令,各機關再依法規命令制定細節執行面之行政規則,俾主管機關得以統一規範及監督各機關適用情形(性騷擾防治法、性別平等工作法亦採此立法模式),基於全國勞動安全維護之政策與事權一致性,有關安護辦法部分,仍建議依考試院研議版本辦理。

其餘部分尊重主管機關之政策決定及貴院之立法裁量權,以上報告,敬請各位委員指教,謝謝各位。

法務部書面資料:

審議考試院函請審議暨大院委員、黨團擬具「公務人員保障法部分條文修正草案」等案書面報告

主席、各位委員、各位女士、先生:

今天奉邀列席 貴委員會審議「公務人員保障法部分條文修正草案」等案,深感榮幸,謹代表法務部,說明如下:

一、本次會議審議考試院函請審議暨大院委員、黨團擬具「公務人員保障法部分條文修正草案」等7案。

二、關於增訂「公務人員保障法」第19條之1規定草案就公務人員未提供符合規定之必要安全及衛生防護措施致生死亡、重傷災害者,規範相關刑事責任〈台灣民眾黨黨團提案第19條第2項參照〉,現行法制上類似立法例,職業安全衛生法對雇主未有符合規定之必要安全衛生設備及措施致生死亡、罹災人數三人以上災害者,定有相關刑事責任〈同法第40條第1項、第41條第1項第1款參照〉,可資參酌。主管機關就此類行為則規範處以行政罰鍰〈考試院草案第19條之14項參照〉,至於公務人員保障政策上是否採用此類刑事罰則,尊重主管機關之職權意見。又草案規定法律責任主體為「公務人員」,概念較為廣泛,主管機關規範法律責任主體為「應負責人員」〈考試院草案第19條之1參照〉,建請併予參酌審議。

三、草案其餘內容分別規範公務人員職場霸凌防制處理、公務人員安全衛生防護等事宜,事涉公務人員權益保障,尊重主管機關意見與大院決定。

以上報告,敬請

主席及各位委員指教。

衛生福利部書面資料:

考試院函請審議「公務人員保障法部分條文修正草案」、台灣民眾黨團擬具「公務人員保障法增訂第十九條之一條文草案」、委員徐欣瑩等27人、委員蔡其昌等18人、委員林月琴等31人擬具「公務人員保障法部分條文修正草案」、委員李坤澤等29人、委員黃秀芳等21人擬具「公務人員保障法第十九條條文修正草案」(書面報告)

主席、各位委員女士、先生:

今天 大院第11屆第3會期司法及法制委員會召開全體委員會議,本部承邀列席報告,深感榮幸。就考試院函請審議「公務人員保障法部分條文修正草案」、台灣民眾黨團擬具「公務人員保障法增訂第十九條之一條文草案」、委員徐欣瑩等27人、委員蔡其昌等18人、委員林月琴等31人擬具「公務人員保障法部分條文修正草案」、委員李坤澤等29人、委員黃秀芳等21人擬具「公務人員保障法第十九條條文修正草案」等7案,提出書面報告。敬請各位委員不吝惠予指教:

有關考試院「公務人員保障法部分條文修正草案」,涉及本部部分為修正條文第19條第2項新增「職場霸凌」之定義(本機關人員於職務上假藉權勢或機會,逾越職務上正當合理範圍,持續以歧視、侮辱言行或其他方式,造成敵意性、脅迫性或冒犯性之不友善工作環境,至公務人員身心遭受不法侵害)、第21條第1項增訂「公務人員因機關未提供安全及衛生防護措施或提供之安全及衛生防護措施有瑕疵,致其生命、身心健康受損時,得依國家賠償法請求賠償」。此係考試院為完善政府職場霸凌法制,強化公務人員權益保障,所擬具之修正條文,本部無意見。

至台灣民眾黨黨團、徐欣瑩委員等27人、蔡其昌委員等18人、林月琴委員等31人、李昆澤委員等29人、黃秀芳委員等21人所提修正草案,本部尊重考試院評估意見。

本部承 大院各委員之指教及監督,在此敬致謝忱,並祈各位委員繼續予以支持。

教育部書面資料:

併案審查考試院函請審議「公務人員保障法部分條文修正草案」案、台灣民眾黨黨團擬具「公務人員保障法增訂第十九條之一條文草案」案、委員徐欣瑩等27人擬具「公務人員保障法部分條文修正草案」案、委員蔡其昌等18人擬具「公務人員保障法部分條文修正草案」案、委員林月琴等31人擬具「公務人員保障法部分條文修正草案」案、委員李昆澤等29人擬具「公務人員保障法第十九條條文修正草案」案、委員黃秀芳等21人擬具「公務人員保障法第十九條條文修正草案」案書面報告

主席、各位委員、各位女士、先生:

今天大院第11屆第3會期司法及法制委員會第19次全體委員會議,審查公務人員保障法(以下簡稱保障法)部分條文修正草案,本部應邀列席,深感榮幸。謹就保障法部分條文修正草案涉及學校職場霸凌部分,提出報告如下,敬請各位委員指導。

一、學校悉依職業安全衛生法辦理職場霸凌防治及處理相關事宜

學校為適用職業安全衛生法(以下簡稱職安法)全部規定之場域,現行學校悉依職安法及相關規定等,訂有執行職務遭受不法侵害之規範與處理機制,本部亦適時指導學校配合法規修正更新所定規章,以保障學校教職員工之權益。

二、學校人員類別多元複雜,職場霸凌防治與處理應具一致性

()考試院函請審議之保障法第102條第3項修正草案,將學校非屬該法第3條及第1項所定人員(含約僱人員、技工工友、駐衛警察、約用人員等)提起職場霸凌申訴,納入準用該法第19條至第19條之2及依第19條規定所定辦法等相關規定一節,恐造成學校實務運作困擾。

()茲因學校場域具其特殊性,實務運作有別於一般政府機關(構),其組成以師生為主體,且有各類逾40種不同身分類型之多元工作人員,公務人員僅為學校其中之少數,倘以公務人員適用法令擴及其他適用職安法之人員類別,將造成學校現有依職安法等建制之規範與處理機制之紊亂,徒增學校所屬教職員工適用規定及實務運作之困擾。

()考量學校本即適用職安法全部規定,且據以建置相關規範及處理機制,又職安法刻正由法規主管機關勞動部積極研修中,配合該法及後續相關子法之修訂,本部亦將督促學校配合修訂現行規範且落實執行。

綜上,學校業已依職安法等規範及所定規章,辦理校內職場霸凌防治及遇案處理事宜,目前尚無窒礙難行之處,建議維持現行規範,保持學校運作機制之一致性。未來亦將促請學校配合職安法及相關規定修正滾動精進相關作為,以保障全體教職員工權益,維護友善校園環境。

銓敘部書面資料:

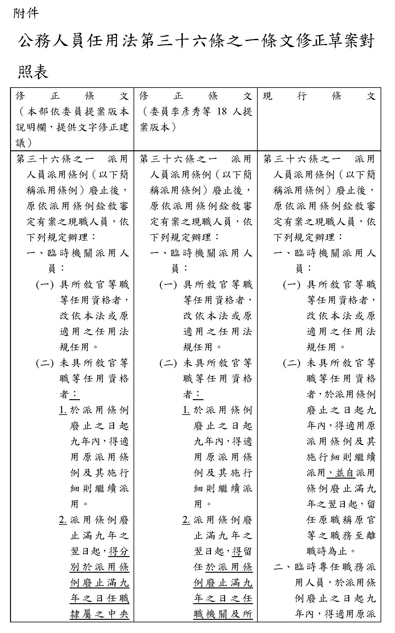
一、委員李彥秀等18人擬具「公務人員任用法第三十六條之一條文修正草案」案

二、委員翁曉玲等22人擬具「公務人員任用法第二十八條之一條文修正草案」案書面報告

召集人和各位委員:

有關大院委員提案修正公務人員任用法(以下簡稱任用法)第36條之1及第28條之1,本部意見如下,敬請參考:

壹、任用法第36條之1

一、委員提案修正任用法第36條之1,適度放寬原臨時機關留任之派用人員於原派用人員派用條例(以下簡稱派用條例)廢止之9年過渡期屆滿後,於所定機關範圍內得依派用條例及其施行細則繼續派用,以解決機關實務運作問題,本部予以尊重。

二、為落實委員提案修正之目的,建議部分條文文字酌作修正,說明如下:

()依委員所提修正條文「派用條例廢止滿9年之翌日起,得留任於派用條例廢止滿9年之日之任職機關及所屬機關內適用原派用條例及其施行細則繼續派用」,解釋上係未含括其任職機關所隸屬之中央三級機關、直轄市所屬一級機關,與修正說明欄三所列機關範圍似未一致。為使條文文字與修正說明欄內容相互契合,建議酌予調整法條文字為「派用條例廢止滿9年之翌日起,得分別於派用條例廢止滿9年之日任職隸屬之中央三級與所屬機關間,或隸屬之直轄市政府所屬一級機關與所屬機關間適用原派用條例及其施行細則繼續派用」(如附件)。

()依前開建議修正文字,交通部公路局所屬3個中央四級機關亦得為繼續派用之機關範圍,與同屬中央四級機關之交通部高速公路局、鐵道局所屬機關派用人員作一致之處理,有利於機關對於派用人員之人力調配。

貳、任用法第28條之1

有關委員提案於任用法第28條之1增訂「育孫」留職停薪事由,本部予以尊重;惟「嬰」係指初生之幼兒,該條現行條文之「育嬰」留職停薪事由,已可同時含括養育子女及孫子女,似可無須另行修正,後續由本部依委員提案說明,辦理公務人員留職停薪辦法修正即可。

主席:現在開始進行詢答,由於詢答後接續進行法案審查,所以依例本會委員詢答時間為6分鐘,必要時得延長2分鐘;非本會委員詢答時間為4分鐘,並不再延長;上午1030分截止發言登記。

現在請登記第1位黃國昌委員發言。

黃委員國昌:917分)謝謝主席,麻煩有請考試院秘書長、保訓會蔡主任委員,還有銓敘部的懷政次。

主席:請劉秘書長、蔡主任委員、懷政次。

劉秘書長建忻:委員早。

黃委員國昌:三位早。時間的關係,不一一問候。

最近監察院濫用公務車的狀況引爆全國人民的怒火,昨天有立法委員檢舉,說接到檢舉,有監委濫用公務車,結果那個監委大嗆,說他沒有公務車搭很慘,下雨天要坐捷運、還要走路。我看到這樣的發言,簡直是瞠目結舌,覺得何不食肉糜?全國的公務人員哪一個不是這樣上班的?監委有比較忙嗎?但是他講了一句很有啟發性的話,他說什麼?他說不是只有監察院有公務車,要查全面都要查!

先請問秘書長贊不贊成他這樣的呼籲?

劉秘書長建忻:跟委員報告,我想所有機關在使用公務車的時候都應該遵守相關的規定。

黃委員國昌:好,我們來看一下,考試院目前有12部首長專用車、1部副首長專用車,我指的是院本部喔!

劉秘書長建忻:是。

黃委員國昌:其他銓敘部、考選部以及保訓會的,我還沒有算。保訓會的資料在本席的下一張PPT,考選部、銓敘部、保訓會總共有9部正副首長專用車,院本部有12部首長專用車,現在這12部首長專用車是怎麼使用的?可不可以簡單跟大家說明一下?院長、副院長都是首長嗎?

劉秘書長建忻:首長專用車現在就是院長、副院長、秘書長和副秘書長……

黃委員國昌:4台?

劉秘書長建忻:4台就是定義上……

黃委員國昌:其他考試委員呢?

劉秘書長建忻:其他考試委員的部分……

黃委員國昌:6個考試委員嘛!對不對?

劉秘書長建忻:我們有6位考試委員。

黃委員國昌:12部扣掉4部正副院長、正副秘書長,還有8部嘛!

劉秘書長建忻:是。

黃委員國昌:然後有6個考試委員?

劉秘書長建忻:現在載送我們6位考試委員的車輛,他們的使用方法也是一樣要提出派車單。

黃委員國昌:一樣要提出派車單,所以不是專用車?有沒有固定的司機?

劉秘書長建忻:跟委員報告,其實慣例上以前都是專用車,在很多屆前,不過在幾屆以前立法院有做成決議,認為考委不應該是專用車……

黃委員國昌:有沒有落實?

劉秘書長建忻:有,這個部分有,因為考委的車輛都要接受公務車的調派。

黃委員國昌:所以司機跟考委不是專屬的關係?

劉秘書長建忻:但是他還是會有一個對應關係,只是他……

黃委員國昌:沒有專屬的關係,有對應關係喔?

劉秘書長建忻:我的意思是,考委的車輛……

黃委員國昌:那你還敢講有落實喔?

劉秘書長建忻:因為考委的車輛也要接受公務車的調度,也就是說,如果公務車需要量比較多的時候,我們單位會調配載送考委上下班的用車。

黃委員國昌:沒有啦,不要講這些雜七雜八的,我現在只有問首長專用車。在你們給立法院公務車的車輛明細表裡面,有12輛首長專用車,扣掉正副院長、正副秘書長後還有8輛,考試委員有6名,所以首長專用車的數量大於所有院本部的正副首長,這樣講沒有錯吧?

劉秘書長建忻:對,因為這次考試委員提名人數沒有到9位。

黃委員國昌:我在問最關鍵的問題以前,上一屆國會的時候,秘書長應該很清楚,你有被檢舉過搭公務車出入青平台基金會大樓,那時候潘孟安、姚立明也有一起與會,這件事情你還記得吧?

劉秘書長建忻:對,那一次我是去拜會青平台的鄭麗君董事長。

黃委員國昌:所以這是公務?

劉秘書長建忻:我去拜會他這個部分……

黃委員國昌:是公務?

劉秘書長建忻:是公務。

黃委員國昌:晚上9點是公務?

劉秘書長建忻:應該說我們在拜會相關民間智庫的話,這個其實也是都做一些……

黃委員國昌:這是民間智庫,還是賴清德的民間競選總部?

劉秘書長建忻:這個部分我沒有參與,但是我……

黃委員國昌:你確定沒有參與?真的沒有參與?

劉秘書長建忻:我是去拜會鄭麗君董事長。

黃委員國昌:上一屆立法委員問這一題問得很溫和,那時候我人不在立法院,我也想說算了,就尊重那一屆立委的職責。我只是要喚起你的記憶,同時讓所有考試院的正副院長大家一起共同勉勵、共同警惕,公務車是不是可以這樣用?現在風波變成這個樣子,既然有監委呼籲要查就要全面查,沒關係!那我們就來全面清查。是不是可以請考試院,包括所屬的兩部,還有保訓會,針對今年考試委員以及你們正副首長使用公務車的情況、派車單影本以及公務車司機加班的情況(每個月加班的時數以及加班費),會後把資料送給全體司法及法制委員會的委員?可以嗎?

劉秘書長建忻:好,我回去來蒐整資料。

黃委員國昌:需要多久?3天之內?

劉秘書長建忻:好,我們儘快。

黃委員國昌:3天之內喔!把今年所有的狀況提到司法及法制委員會,然後我們收到狀況以後,有沒有必要排專案報告,我再請召委來加以斟酌。

進入今天的主題,周弘憲院長當初在進行考試院院長同意權的時候,我在跟他詢答時,他有跟我承諾,他一定會提出公務人員保障法的修正草案,這件事情有做到,周院長說到做到,我沒有後悔當初投他一個贊成票。但是我們今天要進入整個法規範細部的討論,逐條的時候,我們可以再交換意見,但有幾個大的原則性的問題,我先請教保訓會主委。法裡面有說,針對霸凌的狀況,機關首長經認定職場霸凌成立者,處一萬元以上一百萬元以下罰鍰。這是考試院的提案嘛?

蔡主任委員秀涓:是。

黃委員國昌:這個機關首長怎麼定義?

蔡主任委員秀涓:機關首長指的就是,我們是相對於職安法裡面它講的是民間的雇主……

黃委員國昌:是啦,職安法是民間的嘛!在公務機關的機關首長如何定義?

蔡主任委員秀涓:在整個組織法裡面明定,掌理跟負責整個機關政務推動的那一個最主要負責人,我們稱他為機關首長。

黃委員國昌:依照中央行政機關組織法的規定,我們的機關有四級,有一級機關、二級機關,三級機關、四級機關,到第四級的機關首長全部都算,是嗎?

蔡主任委員秀涓:是。

黃委員國昌:好,那司長算嗎?

蔡主任委員秀涓:他算單位主管,不算機關首長。

黃委員國昌:現在問題就來了,單位主管司長就很大啦……

小心喔!小心、小心!

主席:我們先休息。

秘書長,你先坐著休息,沒事吧?

劉秘書長建忻:抱歉、抱歉!

主席:沒有、沒有,這個不是任何人的問題,秘書長先休息。

立法院這邊有醫務室,我們再請他們過來一下。

各位委員,如果我們讓官員坐到詢答的位置,大家可以接受嗎?

翁委員曉玲:可以啊。

主席:好,主委,我們就到官員的位置那邊去接受詢答,因為這個台子壞掉了。

秘書長,等一下如果你有任何需要或不舒服,你隨時跟我們說,不用擔心耽誤會議的進行,就隨時跟我講,我們需要停止或是你有什麼需求,就直接跟我們說。

劉秘書長建忻:謝謝委員關心。

主席:身體健康為第一優先。

劉秘書長建忻:抱歉,個人身體狀況妨礙會議進行……

主席:不要抱歉,身體的問題絕對不是任何人有什麼不對的地方,所以只要有什麼問題,你隨時跟我說,以您的身體健康為我的第一考量。

劉秘書長建忻:是,謝謝,不好意思!

主席:謝謝秘書長。

劉秘書長建忻:抱歉!感謝委員。

主席:我們會議就繼續。

黃委員國昌:謝謝主席,其實我是建議啦!看是不是直接讓秘書長先離席?

主席:有,我剛剛有跟秘書長說,秘書長如果需要請假,可以先請假回去,我們這邊沒關係。

劉秘書長建忻:沒有關係,謝謝委員讓我坐著,謝謝。

主席:請秘書長要隨時注意身體狀況,看有沒有撞傷或什麼,一定要講。謝謝秘書長。

黃委員國昌:好,那就繼續下去了,就麻煩保訓會的主委回答就好了。所以我們先從法條的定義開始,司長不在你們這次所提出法案的機關首長的範圍當中,對不對?

蔡主任委員秀涓:他不算機關首長,但是他算是負責人之一,因為如果在現場當中,他是實際指揮監督者。

黃委員國昌:我就具體的講我的法律意見,從過去衛福部所發生的案子可以清楚的呈現出來,不用到機關首長,部門主管的權勢就很大了,如果去問一般的公務員,司長大不大?司長講的話敢不敢違逆?為什麼有司長叫人家在那邊要深蹲、做伏地挺身,還叫下屬自殺,這個應該都是落入這一次保訓會所提出的公務員職場霸凌的定義範圍內,沒有錯吧?

蔡主任委員秀涓:是。

黃委員國昌:對嘛!現在問題就來了,屬於你們所定義的職場霸凌範疇,但因為他不符合機關首長的定義,導致沒有辦法對他處以行政上的罰鍰,而現實上是什麼?現實上在公務體系裡面,隨便問一問公務員就知道,他的權勢很大了!要不然在衛福部怎麼會出現這樣令人髮指的狀況?沒有關係,我質詢就是要把這個point講出來。我跟其他委員,包括吳宗憲委員、羅智強委員等等,所提出來的修正動議,到處理具體條文的時候,我們再來進一步討論,希望到時候考試院、保訓會的心胸能夠放寬一點,全部嚴格限定在機關首長,保護的範圍是不是足夠?這件事情可能要討論一下。我的時間到了,跟今天所提的法律案有關係的,我們都到逐條再來處理。

我最後一個問題請教一下銓敘部,之前就警察人員人事條例,台灣民眾黨團的立場是我們要保護警消同仁,因為他們非常辛苦。在政策上,銓敘部有不一樣的看法,我理解,因為你們要面對所有的公務員,針對警消特別處理,銓敘部一直有不一樣的看法,我都理解。但問題是這個法律案現在已經三讀通過,一些基層警消退休人員反映,三讀通過了,到底什麼時候要做?我找警政署來,說現在跟你們好像有一些意見不一樣,需要多久?請銓敘部。

懷次長敍:第一個、這個法律已經在今年425日經總統公布生效,這是一個有效法律,本部一定會執行,大家不用擔心。另外,這個法通過以後的實際執行,事實上在429號、516號跟528號內政部跟本部政務次長都有召開會議,因為有些執行上的細節並不是……

黃委員國昌:還需要多久?

懷次長敍:目前警政署必須要研修警察人員人事條例的施行細則,因為現在的這個情況……

黃委員國昌:所以現在是警政署的問題?

懷次長敍:對,這有很多討論,因為有很多細節。我也是基層公務員出身的,這個法律通過不是我們想像的好像明訂一些……

黃委員國昌:沒有關係。

懷次長敍:尤其這個裡面已經退休的人就跟沒有退休的人超過4萬人。

黃委員國昌:你把要做的工作還有需要多久清楚地讓大家知道,讓所有基層的同仁可以知道就好。

懷次長敍:沒問題。我們後續還要再進行電腦系統的需求處理,那個部分我們跟專業單位討論過,大概需要三個月的時間,因為這涉及到……

黃委員國昌:三個月時間?

懷次長敍:對,因為這涉及到需求……

黃委員國昌:好,沒有關係,就等你三個月。

懷次長敍:我也跟委員報告……

黃委員國昌:因為今天你時間講出來了,大家就等你三個月。

懷次長敍:對,三個月要完成電腦系統以後,我們才可以開始作業,不是三個月就把這個事情做完。

黃委員國昌:所以總共需要多久?

懷次長敍:我們是預計,因為我們也要考慮到部裡同仁的工作負荷,如果很順利能夠三個月把電腦系統完成,預判應該在年底以前可以把四萬多件都完成。

黃委員國昌:年底以前?

懷次長敍:對,把四萬多件都完成。

黃委員國昌:沒有關係。

懷次長敍:但是這個都會追溯。

黃委員國昌:你們需要時間,一定給你們時間,只是權責要釐清。

懷次長敍:會。

黃委員國昌:你要給大家一個清楚的心理預期,這些基層的公務人員退休了以後,知道你們辛苦、需要時間處理,大家都可以理解。我也肯定今天銓敘部表現了一個態度,立法院三讀通過的法律,你們會遵守、會執行,這個態度非常好,這個態度真的非常的好!比現在行政院院長卓榮泰的態度好太多了,只是在具體執行的時間上,你們說希望年底以前完成,那就拜託銓敘部的同仁跟警政署的同仁加把勁,因為對於給這些退休警消保障這件事情,他們期待了非常久。既然法律完成三讀了,儘量能夠趕快真正的施行。謝謝。

懷次長敍:好,謝謝。

主席:謝謝。

下一位請王義川委員發言。

王委員義川:936分)謝謝主席。請教一下保訓會主委,要修這個法,過去當然有一些爭議,希望是不是跟職安法一起來處理。這一次特別把它拉到公務人員保障法來處理,如果我的理解沒有錯,目的就是加速、趕快把公務體系比如霸凌這些課題,能夠有一些懲戒的機制,甚至有相關的救濟機制。我的理解是對的嗎?

蔡主任委員秀涓:沒有錯。

王委員義川:勞動部的看法呢?

蔡主任委員秀涓:因為勞動部目前也有將職場霸凌的部分納入,但整個保障法是基於院長在大院行使同意權的時候所做出的承諾。此外,憲法增修條文第六條規定,考試院所掌理的保障本來就是考試院應該要很積極、當責去做的事情,所以我們在這個修法的過程當中,跟勞動部主要的互動就是儘可能讓雙方的……有關於……他們是對私部門的勞工,我們是對政府部門公務人員相關的保障、處理程序、課責,還有包含相關的罰則等等,都儘可能的一致。

王委員義川:除了保障法,院裡也有一個安衛辦法嘛?

蔡主任委員秀涓:是。

王委員義川:我的理解是你們也有在做相關的修正,對不對?

蔡主任委員秀涓:對。

王委員義川:可不可以大概講一下修正的主要內容涵蓋哪些?

蔡主任委員秀涓:謝謝委員。安全及衛生防護辦法這次的修正是相當大幅度的,第一個是前年跟去年有關消防法的部分,雖然已經納入了消防法專章,但是我們也一併把高風險職務以一個專節特別在處理。這個部分主要就是屬於安檢跟辦公場所執行職務相關的設備等等。第二個部分當然就是這次大家最關心的不法侵害,不法侵害這一章特別做了一個有關職場霸凌的專節,在這個專節裡面我們完成了整個架構,因為行政機關最重要的特色就是逐級高密度的監督,所以從主管機關開始設安全及衛生防護諮詢會。再來,各機關必須設安全防護委員會,這裡面不管是性別或者外部人員,都要達到不低於二分之一或三分之一。

王委員義川:可是針對你剛剛講的這些機制,保訓會經常會被質疑一件事情,我們也會接到陳情,叫做官官相護。在這個機制上,現在保訓會有什麼樣的方式可以杜絕外面這樣的疑慮?就是說反正送保訓會也沒有用,保訓會就是官官相護,護著我的長官,所以我進來這裡進行相關申訴、救濟也沒用,保訓會沒什麼聽我說,我說一說都是多說的。保訓會也應該有聽過這樣的說法。接下來像公務人員保障法的修法,怎麼樣在這樣的機制能夠防範,譬如被霸凌最後還是出現官官相護?

蔡主任委員秀涓:官官相護就目前的機制不會有,因為這是信任問題,為了解決這個信任問題,所以我們在這一次保障法跟安衛辦法的修法,第一個、所謂的官官相護其實不會發生,因為被霸凌的人對機關申訴,或者被機關首長霸凌必須向上級機關申訴,他不服以後到了保訓會再申訴,保訓會整個審議是非常公正、客觀的,所以並不會出現所謂官官相護的情況。但是為了讓申訴人能夠更加放心,所以我們有在安衛辦法第四章通報跟第五章監督這兩章裡面特別設計,保訓會會要求各主管機關每年彙整安衛跟霸凌的案件數,如果有異常,我們會再去抽查;此外,如果保訓會接獲申訴,我們自己也可以主動進行調查。

王委員義川:好,你們後續會成立相關的委員會嘛,剛剛有提到外部專家。

蔡主任委員秀涓:是。

王委員義川:我想請問一下,這是一個專家庫的概念?還是一聘一年,就是這幾個人?還是每一次案子就由保訓會去處理專家的部分?比如說一次5個專家、幾個專家進來,現在的設計會是什麼?

蔡主任委員秀涓:跟委員報告,保訓會將來在調查這些因果關係的審議小組會依照案件性質,還有這個公務人員是屬於什麼職系,因為這會涉及到有沒有違反職場霸凌及安衛辦法的界定,所以他不是像委員所講的是專任的、一聘聘多久,不是,我們會用的是人才庫的概念,每一次根據不同的案件需求,會邀請、聘請不同的專業,這樣比較能夠符合當事人真正的現場了解。

王委員義川:好,那這些所謂的委員也會是公開資訊嗎?資料庫也就是人才庫是公開資訊嗎?就是實際上審議未必要公開,可是這個部分,外界總會覺得說你們到底聘的是不是專家、是否能符合實際的狀況,所以這個人才資料庫會是公開資訊嗎?

蔡主任委員秀涓:報告委員,目前我們規劃會是公開資訊,因為不只是保訓會在組成審議小組調查案件時需要,其實現在已經有很多的行政機關來問我們說將來安衛辦法上路以後,在組成這個機關內部的安全衛生防護委員會時,也需要大量的外部專家學者,而且這個範圍包含很多領域,心理的、法律的、治理的,還有諮商的。我們現在正在擬人才庫設置辦法當中,未來這些願意成為我們專家人才庫的,當然我們會經過訓練、挑選,這會是一個公開的,因為聽起來各機關都希望我們能夠建立這樣一個人才庫。

王委員義川:好。最後請教一下,有關這個保障法,我們公務體系裡頭都有約聘僱人員,他們是勞保,也在這個規範裡頭嗎?還是一個單位、一個機關裡面就是有兩組人,這一組人是適用這個,另外一組則適用勞動部相關的環安衛的規定?

蔡主任委員秀涓:是,跟委員報告,這就是這次我們跟勞動部的共同默契,我們兩邊共同的最大希望就是不要讓任何一個人被漏掉,所以本來政府機關裡面適用職安法的這些人,在霸凌的申訴程序,申訴的部分以及調查的部分,兩邊的制度、程序就是一套,所以我們在第一百零二條就會加上準用,但因為他的身分別不同,後端的救濟還是各自回歸原來的法制。

王委員義川:那一個機關不就要有兩套制度?

蔡主任委員秀涓:目前機關裡面就是這樣,因為他的身分別還有跟機關的契約關係是不一樣的,現況也是這樣進行,但我們這一次至少讓程序上面是一致,有往前走了一大步。

王委員義川:OK。就是最開始的那一段,也就是申訴的機制……

蔡主任委員秀涓:是,申訴、防治都是一致的。

王委員義川:是一致的,只是到最後關頭的時候是走不同的路徑嘛。

蔡主任委員秀涓:救濟不一樣。

王委員義川:如果這個救濟的路徑先擬定了,勞動部的相關法規也跟上來了,這樣整個就會比較完整。

蔡主任委員秀涓:是。

王委員義川:好,謝謝。

蔡主任委員秀涓:謝謝委員。

主席:謝謝王委員。

下一位我們請翁曉玲委員發言。

翁委員曉玲:946分)劉秘書長辛苦了,雖然待會第一個問題我就要先請教您,之後還會再請教保訓會蔡主委以及銓敘部的懷敍次長。

首先,我想先請教劉秘書長,因為本席一直都很關心有關於國家考試的出題委員和命題委員的費用是否調漲、提高的問題,所以我在去年就已經詢問過考試院,有沒有考慮隨著物價的調整,而且這是十幾年來都沒有調整過的,將命題委員及閱卷委員的費用進行合理的調整,請問考試院現在有在做這方面的規劃了嗎?

劉秘書長建忻:謝謝委員長期以來對這個議題的關心,也剛好跟委員報告,現在正在進行的考試院院會,其實就已經把這個案子排上去,我們預計目前的方案應該是用未來兩年時間逐步地把審題、命題、閱卷等等,以及試務人員的費用,分兩年的順序把它調高。這個案子今天通過之後,我們暫時還不會公布,因為依照相關的法規,這個要送到行政院核准。

翁委員曉玲:是。可以先透露一下大概會調高的幅度是多少嗎?因為我們看到從明年開始的國考報名費是調漲25.8%,所以接下來像是命題費、閱卷費調整的比例會是如何?

劉秘書長建忻:這個比例我查一下,會後我再提供給委員。

翁委員曉玲:請問為什麼要兩年才能夠達到你們所謂的調整目標?

劉秘書長建忻:這應該是分批調整啦,他希望不要一下造成考選基金太大的負擔,像是委員關心的命題、閱卷等等,他們會先就這個部分做調整,有一些試場事務人員的部分,第二階段會再跟上來,也就是說一下就全部調整,可能增加的支出會對考選基金造成比較大的負擔。

翁委員曉玲:是,你應該已經有方案了嘛,預計……

劉秘書長建忻:對,我們預定應該明年就會上路了。

翁委員曉玲:所以命題費要調漲多少percent

劉秘書長建忻:這個數字我要查,因為我今天資料沒有帶過來。

翁委員曉玲:好,那就麻煩請會後再提供給我。

劉秘書長建忻:我會後請考選部再提供給委員。

翁委員曉玲:好的、好的,謝謝秘書長。

劉秘書長建忻:謝謝。

翁委員曉玲:另外就是有關於育孫假的問題,本席這次有特別提案要修公務人員任用法第二十八條之一,將原來只有育嬰假可以請育嬰留職停薪,增加育孫也可以留職停薪。我剛剛進來時有聽到懷敍次長說這個部分似乎不需要修法,直接修辦法就可以了,可是本席的看法是認為我們應該把這件事情提升至法律位階。在法律裡面明定,那麼未來這就是主管機關的責任,你們就應該要依法律來訂定相關的辦法,我認為有這樣的法律授權依據,未來行政機關也比較好辦事,否則不知道會不會換了一個政黨又換了一套作法。事實上,就算是我們現在明定在法律裡面有育孫假,相關的施行細則還是由銓敘部去擬定相關的辦法,是考試院或是銓敘部要去擬定相關的辦法,所以我個人認為這樣的修法還是有必要的。請問次長,您的看法如何?您是否同意我的見解?

懷次長敍:跟委員報告,委員的提案方向我們都支持,只是我們在看這個文字的時候,因為「嬰」就是小孩子的意思,就是幼兒的意思,我們也仔細看過您提案的文字內容,因為委員在意的是目前留職停薪辦法的法源依據也是來自於公務人員任用法,已經有法源依據,而您這邊是比較認為我們設的但書條件不OK,我們部裡面也認為委員的這個方向是可以尊重的,所以我們就認為,或許在這種情況下,本法可以不用修正。但是我們會把您所在意的部分直接修掉,這樣所謂的但書部分就整個拿掉,未來就是育嬰的概念,因為「嬰」就是包含「孫」……

翁委員曉玲:好,了解。

懷次長敍:當然如果大院,我們還是尊重最後的……因為這是立法政策的問題,基本上這個方向我們都認為可以去做,只是在技術上,我們認為很快就可以把它……

翁委員曉玲:好,謝謝次長的說明。我想我們修法的部分,因為今年提案了,接下來可能也會排審,我還是非常希望這個案子能夠三讀通過,當然我也很希望銓敘部能夠趕快加緊腳步了,如果您說修現在的辦法就可以做的話,那就可以趕快來檢討相關的辦法是不是可以放寬育孫的條件,也希望銓敘部能夠儘速地提出相關辦法的修正案。

接下來有關於職場霸凌的部分,我有幾個問題想要就教保訓會主委,不好意思,應該先是人總。去年以來,我們看到有好多機關接連發生主管霸凌公務人員的案件,所以人總在去年也成立了職場霸凌案件的通報平臺,本席曾經函詢人總關於通報平臺的通報以及處理情形,就是霸凌平臺的通報及處理情形的狀況為何?人總在327號有回復給我目前所收到的案件數以及進入調查程序的數量,總共收到327件,進入調查程序71件,只有3件是成立職場霸凌案,還有138件在處理。本席想問的是,又3個月過去了,到目前為止你們已經收了多少件?

陳處長月春:跟委員報告,我們目前統計到531號,就是從我們霸凌平臺成立,自去年1213號到531號,我們收件收了485件,目前已經結案的案件有358件,處理中的有79件,撤案的有48件。

翁委員曉玲:成立霸凌的案件呢?

陳處長月春:成立霸凌的案件有20件。

翁委員曉玲:已經從3件跳到20件?

陳處長月春:對。

翁委員曉玲:所以代表你們成立這個霸凌通報平臺其實有發揮一些作用,畢竟可以從通報平臺當中知道,到底有多少的公務員覺得他在職場上面受到霸凌。這個部分我也希望人總能夠儘速將霸凌平臺處理的結果做適當的公布,甚至關於成立案件的態樣是怎麼樣,你可以去識別化,並且可以把這些案件公布出來,然後讓各機關公務員都知道如果遇到這種職場霸凌情況的時候要如何處理,這應該是保訓會的業務嗎?還是人總?

蔡主任委員秀涓:報告委員,對,其實只要審議結果確定以後都會公告在我們的公開資訊裡面,就像委員說的,後續的分析等等目前我們都有在做。

翁委員曉玲:好的,希望你們能夠再努力。

接下來,在這次的草案裡面有看到,不管是第十九條之一、第十九條之二,其實都有針對機關首長經過認定職場霸凌的話會處罰鍰,不過剛剛黃國昌委員也有提到,在這個草案裡面對於機關首長的定義不是很清楚,不僅是機關首長定義不清楚之外,還有所謂的負責人員,請問負責人員跟機關首長有什麼區別?以及負責人員、機關首長的涵蓋範圍到哪邊,像科長、局長、司長算不算?

蔡主任委員秀涓:跟委員說明,機關首長誠如我剛剛在這邊所講,依照中央機關組織基準法,首長明定在各機關的組織法裡面,這只有一個;但負責人就是視現場的狀況,所以他可能是從科長、到司長,也可能到主秘或者是次長,主要來說,負責人是指在公務人員執行職務的現場有比較高度的關係性,並代替機關首長行使監督管理角色跟功能的人,所以兩者的差異是不一樣。當然,機關首長在一些特殊的情況底下也可能就是負責人。

翁委員曉玲:按照主委的意思就是,負責人可能會有不同層級的,而且也可能會有多重的負責人。那麼未來是不是可以訂立一個類似SOP的作法,關於到底在什麼樣業務底下的負責人是誰、首長是誰?否則的話,因為公務員裡面有高低階的職等,會不會高職等就莫名其妙地被視為是負責人?所謂的監督關係我覺得都不是很清楚,因此,本席也希望保訓會在這部分可以把它訂得更清楚,或是未來能夠提供一些相關的案例、標準讓大家有所參考、有所依循。

蔡主任委員秀涓:跟委員報告,各機關都有分層負責明細表,而機關首長如果從最廣義來講,他可能會被課責的範圍很多,但是基本上,各機關的授權或者什麼時候誰是負責人的這件事情都有分層負責明細表會明列。不過非常謝謝委員的提醒,未來我們在指引跟通函裡面會特別去強化,請各機關要注意這一點,謝謝委員。

翁委員曉玲:好,謝謝。

主席:謝謝翁委員。

劉秘書長,因為我看你臉色真的沒有很好,你是不是考慮請假?我們知道因為……

劉秘書長建忻:沒關係,委員,讓我把這個任務完成,謝謝。

主席:真的嗎?因為我們都知道你真的很有心希望完成……

劉秘書長建忻:如果我等一下不舒服再跟委員報告,我再跟您告假好了,謝謝。

主席:好,因為我看你的臉色,希望你如果真的……

劉秘書長建忻:應該有慢慢恢復。

主席:好,謝謝秘書長。

接下來我們請翁曉玲委員代理主席。

主席(翁委員曉玲代):現在有請吳宗憲委員質詢。

吳委員宗憲:958分)首先,昨天我們國民黨徐巧芯委員有提到一個陳菊院長的問題,剛好今天我們在討論有關公務員的部分,我也把一些問題提出來問一下,當然我也希望陳菊院長能夠早日康復。

我想請教一下人總這邊,像院長級別政務官的人事問題是由誰來主管?

陳處長月春:以監察院來講的話,監察院院長應該是總統任命的職權。

吳委員宗憲:對,任命,那我是指他在一些相關的公務體系上面還有關於人事的部分是由誰來主管。

陳處長月春:現行來講,應該還是在考試院。

吳委員宗憲:考試院,謝謝。

秘書長,我想請教一下,昨天有委員提出來院長已經請病假5個月了,我想了解一下,過往有沒有主官因病請病假5個月這麼久的紀錄?

劉秘書長建忻:我沒有這個印象,但是……

吳委員宗憲:政次知道嗎?好,沒有。

因為現在有人提出這個問題,因為他畢竟是主官,主官已經請病假5個月了,這個問題好像全國很多人一直在反復問,但因為我自己對這塊的法規也不了解,所以我今天才會來請教這個問題。沒關係,如果大家不是那麼清楚,那有沒有規定擔任主官、院長級的請病假時限能夠多長,有沒有這個規範?請政次。

懷次長敍:謝謝,我跟委員報告,依照公務員請假規則,病假有28天,如果請滿病假以後還沒辦法恢復、還沒辦法來上班的話,就可以申請延長病假。而延長病假時間是2年可以請1年的時間,如果身體好了、有醫師證明可以回來上班,那就可以回來上班,目前這套制度是全國公務員都全部適用。以上報告。

吳委員宗憲:好的,我自己擔任過公務員,我也了解這個制度,但是在五院裡面,一個院的主官有這個狀況的時候,所以我們今天才要來請教一下,看看有沒有不同的規定,謝謝。

接下來,我們就回到本日的主題,我想請教一下秘書長,最近我們在討論一個抑留剋扣的問題,那我想請教一下秘書長,有關抑留剋扣可能涉犯的是貪污治罪條例第六條或是刑法第一百二十九條,如果公務員因為這樣而被判有罪的話,這個會不會影響到他將來的公務員或是退休金的請領?

劉秘書長建忻:這個部分我請銓敘部懷次來回答。

懷次長敍:跟委員報告,依照公務人員任用法的規定,如果公務員被判有期徒刑確定的話,這是會喪失公務員身分,以上報告。

吳委員宗憲:那會影響到退休金的請領嗎?

懷次長敍:會啊,會影響。

吳委員宗憲:好。我想我這邊就是做一個論述、一個確定,因為我之前有對一個抑留剋扣罪告發,我這邊也是要敬告所有的公務員,如果涉犯抑留剋扣罪的話,將來判決確定,假設判有罪、萬一判有罪,這會影響到官職還有退休金,而且這個追訴權時效還滿長的,這個部分我先在這邊跟各位報告一下。

再請問一下,關於我們這次修法,我想請教秘書長,這次修法其實我在意的就是外部監督的問題,我想我去年11月、12月那個時候一直提到我們現在的公務員,為什麼這幾年報考公務員的人數越來越少?這是數字上就可以顯現出來的,是不是社會上在這段時間,我覺得政治上的運作有點刻意把公務員打成是米蟲、退休公務員更是米蟲,很多人是在營造這樣的觀感,所以造成社會上很多人對於公務員不是那麼的友善。像我們都是公務體系出來的,我們就很清楚,達到某一個位置以上的升遷其實看的是政治傾向,這個早就凌駕於文官的專業。我想大家都任公務員、都在公務體系,也都能夠心領神會我今天在說什麼。我的意思是,像這段時間這個樣子,到底我們營造了什麼樣的工作環境給這些公務員?還有現在的公共衛生裡面講得很簡單,就是職場的問題也是影響健康的一個重大的社會致病因素,我們公共衛生領域的人都有提過這個見解。既然公務員就相當於民間企業裡面的那些勞工,而我們對於勞工,我們對於私人企業是這麼要求他們要重視勞權的話,那對於公務員,我想也是要去重視他的權利。

其次,公部門一直以來有一個問題,就是當他受到一些不利益對待的時候,他的申訴管道通常就是在部門內部或是向長官,但是他今天面對的可能是來自於長官的霸凌、長官的要求,這時候他該怎麼辦?這個就是我們有意見的地方,所以最近有一些公務員的團體希望公務員乾脆一併適用職安法好了,他覺得職安法反而對於勞工的保障是非常的完整。我想請教一下秘書長您是否認同,有關我們草案第十九條的處罰,還有安衛辦法草案第五條的防護委員會等等,你認不認同我們引入多一點的外部委員來擔任委員?

劉秘書長建忻:這個方向跟我們現在安衛辦法的修法方向也是一致的,所以為什麼在調查事故的時候希望有二分之一以上的外部成員,在防護委員會這部分有三分之一是學者專家。

吳委員宗憲:好。我現在跟秘書長報告,關於我們保障法草案第十九條之一,我看了一下第十九條之一草案還是由上級機關來監督,而不是由獨立的外部機制來監督,這到底有沒有辦法有效的保障公務員?這是我懷疑的一個點。當然您剛剛有提到安衛辦法,外部的學者不得少於三分之一,但是他主要受理的還是由副首長所召集、機關的副首長所召集,這是不是真的能夠有效的獨立?我想這部分再提供給秘書長參考一下,就是這個草案……

劉秘書長建忻:其實我們公務員都有一個救濟機制就是保訓會,例如霸凌如果申訴不成、如果不服的話,再申訴會在保訓會這邊。

吳委員宗憲:好的、好的。但是至少機關內部是第一層嘛,而第一層,如果我們能夠的話,當然是給予他完整的保護,因為我自己看了一下,我們對於勞工的保護就是越來越完整,譬如說有勞安問題的時候,勞動部有勞安署,而且有勞安署跟地方政府,甚至是一些民間團體組成的外部監督機制,所以我就說公務員的保障似乎遠低於勞工,對於勞工……

劉秘書長建忻:如果是勞工的話,他的第一層還是在企業內部,但是後面的救濟會到勞動部門,現在我們公務員也是一開始就是在機關內,救濟的部分是到保訓會,其實是同樣的結構。

吳委員宗憲:是,至少我們機關內部在審查的時候能夠引入外部的監督者、外部學者或他機關的代表,能夠引入更多的代表,我覺得這樣才能更能保障公務員。

劉秘書長建忻:是,謝謝。

吳委員宗憲:否則真的很多職場霸凌等等是來自於自己內部或者是長官,我想這是現在實務上偶爾會發生的。

另外,我再請教一下關於職場霸凌的定義問題,我們職場霸凌是不是有一個持續性?我們有個定義是要持續性,對吧?

劉秘書長建忻:是。

吳委員宗憲:關於這個持續性,現在有一個問題,我想請教一下,當然過往有很多判決,以前的判例現在是改成判決,很多判決也有提到持續性這個概念,但是如果今天是一篇文章霸凌某一個人,在網路上po上去之後,我們又沒有權力叫他下架,這是不是屬於持續性的霸凌?

劉秘書長建忻:關於持續性,其實我們也不完全以持續性為絕對的標準,定義的部分主委比較了解,是不是請主委來說明?

吳委員宗憲:好,那麻煩主委。

蔡主任委員秀涓:跟委員報告,您問到的這個真的是很關鍵的議題,我們陸陸續續開了這麼多場各方的代表跟法制的徵詢,到底要不要只限於這個持續性?或者是說一次,但是他已經足以造成可能相當於其他人持續性更大的傷害?最後基於各方的代表還有包含……我們的代表裡面不只是法學者,還有很多很多是基層的公務人員,他們認為應該要把這種一次性的納入。重點就是霸凌,過去當然法理跟判決的確就是像委員所提到的,都是以持續性,但是現在霸凌的型態有越來越多種,所以如果一次就已經造成很大的生命甚至身心的傷害,那也應該要入法,這就是後來為什麼我們在這個定義裡面,不是只有持續性,把一次性也納入的原因。以上。

吳委員宗憲:好,主委,我這邊再補充一下,因為我國不像歐洲有一個遺忘權這個法治概念,歐洲有遺忘權,你可以主張自己的遺忘權,要求網路上面或是新聞上面下架某些過往的東西,但因為我國目前沒有,所以如果在我們網路上po一個東西,它的影響可能是5年、10年、20年,甚至當時這個記者下的這個標題可能只是當時的社會風氣,可能三個月後大家發現狀況不是這樣,但是這個東西會持續在網路上讓大家搜尋得到。有時候有些刻意的人就會拿這個當作武器來修理他的同事,或是譬如說政治對手等等,會有這個問題,所以是不是在所謂的持續性這個部分能夠以例示或是列舉等等的方式去做一個補充?不是說持續性不重要,而是有某些狀況,他的行為雖然是一次性,他是即成犯,直接就做完了,但是他可能造成的影響是非常的長遠,可能麻煩用例示或列舉等等的方式去補充這一塊,在此跟主委報告。

蔡主任委員秀涓:謝謝委員。

吳委員宗憲:最後我想說的是,還是一個重點,我希望對於公務員的保障能夠增加,因為只有強大的公務員、好的人才來,國家才會越來越強大,因為今天不管誰執政,我都希望國家是強大的。這幾年公務員的錄取,其實來報考的人越來越少,我認為這其實是我們要去思考的一個隱憂。

最後請教,如果機關違反的話,這個機關如果被裁罰,請問一下會不會主動公開告知大眾?如果不公開,我們要怎麼落實,避免公務員被霸凌?主委。

蔡主任委員秀涓:跟委員報告,因為各機關還有我們保訓會自己會去調查,所以這個報告在安衛辦法裡面其實就有明白寫明這個必須要上網,保訓會目前的規劃也是,當然也會傾向是把他公開,因為這樣才能真的符合委員所提到的,那種效果才會擴散,大家才會更加的警惕,以上,謝謝。

吳委員宗憲:在不違反個資以及其他法令的情況下,我們還是希望資訊能夠透明。如果機關首長被開罰,會不會影響到未來升遷?

蔡主任委員秀涓:跟委員報告,機關首長如果是政務人員,政治責任應該就是看社會輿論跟其任用者的判斷。

吳委員宗憲:如果是一般常任文官?

蔡主任委員秀涓:一般常任文官基本上以現在的狀況一定是影響升遷的,因為會留下紀錄。以上。

吳委員宗憲:好,那沒問題,謝謝主委。如果有什麼問題,我們再麻煩主委日後能夠多溝通,我們還是希望公務員的保障非常重要,希望人才都來為國家服務。好,謝謝各位,辛苦了。

主席:好,謝謝吳宗憲委員。剛剛吳宗憲委員有提到關於員工職場霸凌處理小組,或者在安衛辦法裡面所講的調查小組。因為調查小組裡面有訂一定的比例,外部成員的比例要大於二分之一,事實上,我們看到有些機關裡面的員工職場霸凌處理小組的成員,外部委員的比例其實是沒有大於二分之一,或者是根本沒有明定。這個部分我也希望考試院或者是保訓會,可以先通盤盤點各個部會機關裡面,自身所訂的員工職場霸凌處理小組中外部委員的比例及人數是多少。譬如我看到司法院根本也沒有訂所謂的外部委員,這個部分可能要在瞭解整個機關的情況之後,再來細緻化討論相關的外部成員比例會比較妥當,麻煩了,謝謝。

蔡主任委員秀涓:好,謝謝。

主席:接下來請沈發惠委員發言。

沈委員發惠:1013分)主席、各位同仁,我們也是非常高興今天能夠安排公務人員保障法部分條文的修正,我想目前在公務體系的公務人員,以及包括朝野、各政黨大家的共識,都希望能夠儘速完善立法來防治公務體系裡相關的職場霸凌問題並有所改善。今天雖然我們要審的這個草案非常多,包括考試院、民眾黨、跨黨派的委員都有提出修正草案,這些修正草案大概除了兩條比較特別以外,其他整個結構大部分都是差不多。最主要就是第一個,要提升法位階讓機關、國家負有防止公務人員免受霸凌不法侵害,並賦予國家跟機關這樣的義務,這個是今天修法最大、最主要的核心精神,也體現在第十九條的修法條文裡面,就是把國家防止公務人員受霸凌不法侵害的義務提升到法律的位階,這個是今天修法的第一個重點。另外也將過去規定在行政規則裡面的霸凌構成要件,提升到法律上來定義,這也是第十九條的相關規定,接下來相關配套的懲處規定在第十九條之一,包括懲處、罰鍰還有機關責任等等相關強化機關的防治責任,這部分就是規定在後面的條文。

關於我今天的質詢,基本上包括考試院所提出的草案我是肯定的,但是裡面有幾個部分我個人覺得可以再討論,現在大概先瞭解一下,在法案逐條審查的時候,也可以再進一步討論。第一個,關於第十九條是提升機關負有防護霸凌、避免霸凌的義務且把它提升到法律的位階,剛才吳宗憲委員也有提到,而我比較關心的是第十九條第二項所謂霸凌的完整定義,這裡面有一個重要的概念是持續性,就是逾越職務上正當合理範圍,持續以歧視、侮辱言行及其他方式,造成敵意性、脅迫性。這個持續性的規定是以持續性為原則,但是在後段又有例外規定,就是不必有持續性可是要件為情節重大,對不對?如果情節重大的話,即使不是持續性的行為,也必須包含在霸凌的範圍內,我直接請保訓會回應是否為這個法條的內容?

蔡主任委員秀涓:是。

沈委員發惠:是,就是這個持續性。這個持續性的概念到底是不是持續,就像刑法裡面的凌虐跟傷害一樣,傷害是一次性,但是凌虐是持續性的。重點是現在這個例外條款把持續性排除的要件是情節重大,請問情節重大的舉證責任在哪一方?誰來舉證這個狀況是不是情節重大?

蔡主任委員秀涓:跟委員報告,關於舉證,通常申訴人跟再申訴人會先主訴受到什麼樣的狀態,然後機關受理調查開始成立小組後,會就所謂的專業上因果關係去……

沈委員發惠:現在我是說持續性的,他可能只有一次的行為,但是這個一次性的霸凌行為到底是不是情節重大?如果不是情節重大,就不在這個霸凌的規範裡面。

蔡主任委員秀涓:對,所以那個情節重大,因為委員剛剛提到說情節重大……

沈委員發惠:舉證責任。

蔡主任委員秀涓:對,舉證責任。就是只要他有申訴了,就會有調查小組、外部機關,就會去決定……

沈委員發惠:舉證責任不會在外部機關的,我是說外部機關調查的過程裡面,誰來舉證?是由申訴人來舉證?霸凌者來舉證?舉證責任之所在,敗訴之所在,這個部分我要瞭解情節重大的舉證責任到底在哪一方?

蔡主任委員秀涓:是由申訴人舉證。

沈委員發惠:由申訴人舉證?

蔡主任委員秀涓:是。

沈委員發惠:好,這就由申訴人來舉證,舉證說雖然是一次沒有持續,但是要申訴必須舉證是情節重大,是不是這樣?

蔡主任委員秀涓:是。

沈委員發惠:好,這是第一個。接下來第二個,我們在有關職場霸凌的申訴期限,申訴期限區分成兩種,一種是非權勢地位者,一種是具權勢地位者,對不對?在第三項第一款跟第二款做這個區分,對不對?

蔡主任委員秀涓:是。

沈委員發惠:它申訴的期限是不一樣的,具權勢地位者跟非具權勢地位者的申訴的期限是不一樣的。那權勢是如何認定?什麼叫做具權勢地位?什麼叫做不具權勢地位?這地方跟法律明確性原則我個人覺得有一點疑慮,這部分要怎樣認定是不是具有權勢者?等一下在逐條討論時你們要說明清楚。

蔡主任委員秀涓:是。跟委員報告,權勢跟非權勢在我們的定義上面是指機關中這個人的地位對於被霸凌人可能是主管,具有監督管理的角色跟責任,這是我們定義他具有權勢的概念。

沈委員發惠:你們在立法說明裡面第五項是這樣寫,我覺得……

蔡主任委員秀涓:是,在這上面是這樣寫,但是委員所說的確是正確的,我們討論權勢跟非權勢是需要再……

沈委員發惠:對,這個定義的認定會是值得討論的,在未來到底有沒有違反法律明確性原則?這是一個重要的地方。關於法律明確性原則,在這次修法草案裡面,我覺得有一個更嚴重的地方,在第十九條之一,「各機關……有下列情形之一者,其應負責人員,應按情節輕重,依公務員懲戒法……」,「其應負責人員」不是一個明確的法律概念。這東西不是我在這裡提而已,我看今天的書面報告,包括立法院法制局,包括法務部今天的書面報告,大家桌上有,大家可以翻一翻,包括司法院,司法院的書面報告寫得最兇、說得最兇,他說你們所謂「應負責人員」違反法律明確性原則,誰是應負責人員?它是一個行政法人懲處責任的主體,你們卻用了一個不確定的法律概念來規範應負責人員,這個會有點問題喔!

公務人員相關法令是聲請釋憲比例最高的,幾乎所有公務人員相關規範法令在聲請釋憲裡面是比例最高的,而這一條法令,各個相關機關都直接點出第十九條之一的「應負責人員」與法律明確性原則有所牴觸。關於這部分,你們雖然在立法說明第三點有提到,所謂應負責人員係指什麼、什麼、什麼,但這是你們的立法說明,這跟在法律條文上面的應負責人員……因為你們這裡寫「應負責人員」,但是你們在第十九條之一第六項卻是規範「機關首長」,機關首長就很明確是機關首長,但在前面你們就用應負責人員,我覺得在立法體系上面,第一個,也有前後不一致的地方。第二個,應負責人員的部分,我認為等一下在逐條討論的時候,你們應該要設法把它明確化,不然我個人除了說……其實不只我個人,包括立法院法制局、包括法務部、包括司法院都認為這個有違反法律明確性原則,說得更兇一點,就是它有違憲的疑慮,違反明確性原則是有違憲的疑慮。所以我希望我們在立法時,請考試院秘書長等一下在逐條之前,能夠就條文中所謂「應負責人員」的部分做個考慮、做個文字上的斟酌,好不好?以上。

蔡主任秘書秀涓:謝謝委員。

主席:接下來請吳思瑤委員。

吳委員思瑤:1025分)謝謝主席。建忻秘書長,你現在狀況……

劉秘書長建忻:可以,謝謝。

吳委員思瑤:真的要保重身體,平常忙於公務,也要關心自己的健康,真的很不捨,我們剛剛都嚇壞了!

劉秘書長建忻:抱歉,驚擾大家。

吳委員思瑤:你應該一樣沒有吃早餐,我也沒吃早餐,會貧血,我們要吃點早餐再上工。

今天我們在討論職場反霸凌,而且是公務體系的法制化,事實上如果要問我們的公務體系,而且有來立法院備詢的,其實立法委員也真的要自我檢視,我們恐怕往往成為造成公務部門同仁身心靈壓力一個很大的惡源,我們希望大家問政能夠專業、理性,然後一起來彼此尊重。

回到我們今天的主題,我在整理資訊的時候,赫然發現考選部有一個統計,從2014年到2024年這十年來,公務人員報考人數從354,308位一直下降到2024年只剩下166,000位來報考,等於是10年間報考公務人員的人數遭腰斬。所以鐵飯碗不再熱門,鐵飯碗不再是鐵飯碗了嗎?考試院有沒有觀察到這樣子的狀況?

劉秘書長建忻:跟委員報告,的確有這樣的狀況,也跟委員說明,公務人員報考人數如果長期來看的話,大概在民國100年左右是高峰,前面比較低,後面也比較低,但是現在當然有各種因素,包含少子化,包含民間的就業機會增加,因為經濟發展的狀況,民間薪資的誘因等等……

吳委員思瑤:選擇也更多了。

劉秘書長建忻:的確有更多的選擇,所以的確有這樣的現象,我們有一直在注意跟觀察。

吳委員思瑤:但我們還是需要持續的招募人才,而且要留住人才,再加上打造一個友善的職場,缺一不可,這就是我們在面對的。無論如何,我們看到臺灣的人才多元,願意往私部門服務,也都是好事,但是我們也希望能夠有更多有志於公眾事務的朋友們願意投入公務體系的工作。這幾年來,我們留才、攬才、友善職場做了很多,加薪、減壓、打造職場更friendly,這些缺一不可。

我特別要肯定賴清德總統提出來的650億的全民心理健康韌性計畫,要強化支持現在公務體系的EAP支持方案,我們要持續做。而加薪方面,這幾年來,從蔡總統到賴總統,四度為公務體系加薪,加薪14%,反觀馬英九前總統只加薪了一次3%。現在因為立法院在刪減總預算,以致於我們加薪3%的薪水今年遭到延宕,目前應當都陸續發放了吧?應當是嘛!人事總處點頭。加薪14%,我們如果經濟發展好,稅收增加,我們持續的為公務同仁來增加薪水,增加大家投入公務體系的誘因。

剛剛講的加薪之外,第二個就是減壓。我也利用這一次的機會來謝謝考試院、謝謝銓敘部,思瑤一路倡議的公務體系的心理假,從校園開始延伸到公務體系,你們現在正在修正請假規則嗎?

劉秘書長建忻:對,目前還在作業中。

吳委員思瑤:我做出提醒,謝謝你們回應了我的倡議,現在給予公務體系的身心調適假,公務同仁是每年3日,我支持。但是關於公務人員請假規則第三條第三項,我希望你們再回去停看聽一下,因為你們現在條文的寫法意思是,還是先去請事假,如果事假請滿了,身心假再來說,好像還是這個方向。我非常在乎的是,身心調適假不只是一個假可以放幾天,而是我們國家能夠藉由假別來去掌握公務體系的同仁們,我們可以follow、可以追蹤誰去請了身心調適假,可能他的家庭、他的情感、他的交友狀況或是工作壓力產生了我們需要協助的部分。所以在請假規則第三條第三項的部分,是不是可以請銓敘部再思考、斟酌一下,好嗎?

懷次長敍:跟委員報告,基本上請身心假是不需要先請其他假作為前提,但是因為委員您剛剛這樣講,對於您的質詢,我們去檢視一下那文字會不會產生……

吳委員思瑤:對,文字的用法。

懷次長敍:謝謝您,我們會再去看一下會不會產生誤解。

吳委員思瑤:否則一般就會覺得它是一個最後、最後,請滿了之後再額外的假,我想這個意義上就不對了,好嗎?

懷次長敍:是的,好。

吳委員思瑤:我們對於身心調適的支持反映在你們請假規則的修訂,我都尊重也感謝,但希望能夠做到更好,不要為德不卒。

今天的主題就是霸凌防治的三支箭,今天我希望保障法可以大家有共識,然後快速的送出委員會。之後還有考績法,針對霸凌加害者記過的懲處是第二關,考績法什麼時候可以送?

劉秘書長建忻:我們已經送了。

吳委員思瑤:好,希望下週莊瑞雄召委可以儘速來排審。關於安衛辦法,其實整個公務體系霸凌防治的執行面向都在安衛辦法,目前的進度如何?

劉秘書長建忻:行政院會銜送回來考試院,應該是昨天送回來的。

吳委員思瑤:所以目標71日應該沒有問題嗎?

劉秘書長建忻:我們目前暫訂71日發布生效。

吳委員思瑤:因為也公告一段時間了,我希望立法院的委員們,我們這麼投入霸凌防治在公務體系,如果對於安衛辦法有任何具體的建議,都可以在這段時間趕快提供給考試部門,能夠有正向的意見就採納。基本上,保障法、考績法及安衛辦法缺一不可,我們都希望在這個會期、7月底之前都能夠完備,這是我們共同的目標。

萬事起頭難,再難也要做,五大面向的保障法,民進黨團包括吳思瑤本人都全力支持,但是有幾個問題垂詢一下,霸凌防護補破網,人力的量能要補足,以後保訓會的責任重大,一個是人才,另一個是人力。我先講人力,保訓會的員額有沒有因應新的霸凌防制……因為保障法修訂之後,你們要大量投入,有沒有給你們員額、足夠的人力?

蔡主任委員秀涓:謝謝委員這麼關心很重要的量能問題。我們之前有跟人事總處……

吳委員思瑤:跟人事總處爭取?

蔡主任委員秀涓:對,有跟人事總處蘇人事長提這個問題,我們也有給了一個很合理的員額……

吳委員思瑤:暫時提出,你們也不敢實質大開口嘛?要多一點人……

蔡主任委員秀涓:對,畢竟才剛開始。

吳委員思瑤:現在給你們幾個?希望爭取幾位?

蔡主任委員秀涓:因為我們自己也盤點我們內部有一些同仁本來就是具勞動背景,再加上我們先行整併,這是一般機關在申請員額的時候基本要做的。

吳委員思瑤:一定要先做的。

蔡主任委員秀涓:經過盤點以後,我們跟蘇人事長說,希望能夠有20位,當然這是很理想的狀態。蘇人事長基於中央員額基準法,還有恪守立法院對於員額的控管,這是立法院過去以前的決議……

吳委員思瑤:所以先給你多少位?

蔡主任委員秀涓:所以他目前給了我們覺得……現階段剛開始上路應該是可以……

吳委員思瑤:先給幾位?

蔡主任委員秀涓:就是淨員額10位。

吳委員思瑤:先求有、再求好,10位?

蔡主任委員秀涓:是,這是有關人力的部分。

吳委員思瑤:我覺得上路之後大家在這個制度運行也更有經驗,可能人力的量能……一來可能是上手的人力不需要那麼多,但也有可能因為相關的案類暴增,顯現更需要人力,我們都希望人事總處可以來支持。第二個是人才,因為要建置很多的專家委員會,要增加霸凌防制的專業人才,你的專家學者資料庫要協助各級政府、各公務機關,你們怎麼進行?

蔡主任委員秀涓:目前我們已經有在撰擬專家學者人才庫的設置要點,這個部分我們也會跟教育部、衛福部,還有勞動部……

吳委員思瑤:他們現有的人才庫。

蔡主任委員秀涓:因為他們本來也有一些專業的部分……

吳委員思瑤:其實校園也很多。

蔡主任委員秀涓:對,就校園霸凌的部分。主要三大部會的人才庫已經有建置而且建置得很完整,所以我們會跟他們請益。同時,因為這當中很多專家學者的性質是一樣的,所以我們會藉由這個部分……

吳委員思瑤:你們趕快延攬、擴大,好不好?

蔡主任委員秀涓:是。

吳委員思瑤:然後跨部會來協力。人力是重要的,人才是重要的,這才能讓真正的執行能夠穩健。

最後希望今天委員會能夠支持民進黨團會提出的幾個修正動議,第一個修正動議就是回應剛剛沈發惠委員一直在垂詢的,要明定應負責人員的定義來落實明確性,所以民進黨團會提出第十九條之一第二項,對於所謂的應負責人員,係指機關首長或於該工作場所中,代表機關首長實際執行管理、指揮或監督公務人員執行職務之人,儘可能用這個條文來補強,讓它更明確。

第二個、第一百零二條第三項的申訴適用範圍也要明確化,也希望委員會能夠支持民進黨團的修正動議。針對整個安全衛生事故審議小組的建置,民進黨團提出兩個修正動議,一個是授權給保訓會訂定相關規範,針對後續的審認、裁處原則、審議程序跟組成,由保訓會定之。我希望在條文裡頭增列這個,讓你們好做事、有法源。

第十九條之二第三項是強化調查權跟裁罰權,也就是未來你們要去強化,真的要走到公務機關進行反霸凌的防制,也就是所謂的檢查,檢查工作要落實,我希望能夠入法。這個部分我想考試院應當都支持吧?協助你們把法更完備。

最後有一點點心聲想要表達一下,我跟培瑜過去都是在教育及文化委員會,思瑤是從2016年上任,我們優先從校園反霸凌上手,因為我們非常遺憾,校園霸凌事件頻仍,當我們檢視了法規才發現校園欠缺反霸凌的處理機制,所以我們循過去在校園建置性騷、性侵害相關性平機制的整個制度運作,好不容易在校園催生了全國一體適用的各級學校校園反霸凌防制準則。這是我們從2016努力到前兩年才剛剛完備,但是也有人在倡議校園需要反霸凌的專法,如果要等有一個反霸凌的專法才能夠執行校園的反霸凌,恐怕要等很久的時間,所以我們都compromise先用一個霸凌防制準則在校園。

同樣的,在公務體系,因為一個遺憾的事件,讓我們更正視了公務體系要能夠有明確的公務體系反霸凌作為,我絕對支持從保障法先行。也許有人認為要專法,或有人認為要適用職安法跟私部門一起管理,但是那就來不及了。我們要抓漏,再來搞都更,所以我希望今天朝野各黨都能夠有高度共識,讓保障法完成審議,我也希望不需要送協商,也不需要表決,我們可以理性、正向的來討論法案,讓它在這個會期完成立法趕快上路,讓公務體系反霸凌可以做得更好。

建忻秘書長,身體健康、一切平安。

劉秘書長建忻:謝謝。

吳委員思瑤:這是對您的提醒,也是對我自己的提醒。我們下次一起吃完早餐再上工,謝謝。

劉秘書長建忻:謝謝。

主席:接下來請陳培瑜委員。

陳委員培瑜:1039分)謝謝主席。我就先跟保訓會對話,剛剛思瑤幹事長有先提了關於我們的修正動議,其實就是關於學校跟醫療機構的部分。因為剛剛你已經說明,我想我們後續就往這個方向一起努力。不過我覺得今天非常重要的事情是,我們看到相關的公務人員保障法、安衛辦法跟職安法各自做了保護,如同思瑤剛剛說的,我們先抓漏,很希望今天後續的審查可以非常順利往這裡一起努力。關於學校的部分,公立學校尤其是這樣,接下來是醫療機構的部分,如果這個修正動議沒有問題,是不是今天我們就往這樣的方向修?

蔡主任委員秀涓:謝謝委員。這個沒有問題,這樣更清楚、明確,謝謝。

陳委員培瑜:OK,這個也跟教育部或者衛福部討論過嗎?

蔡主任委員秀涓:這個有跟勞動部討論過。

陳委員培瑜:OK

蔡主任委員秀涓:當時第一百零二條請相關單位來,衛福部跟教育部沒有特別提出來,但是在兩天前我們有特別跟教育部討論這件事情,他們也希望在第一百零二條這個地方能夠很清楚地顯示出來,他們是適用職安法的。以上說明,謝謝。

陳委員培瑜:沒問題。既然各個部會都討論過,我想那就不會只是我們閉門造車,所以我們後續往這裡努力。稍早也有委員提到關於人事總處統計霸凌案通報平臺的執行狀況,不管是已經成案的、撤案的或者是已經結案的,又或者是後續調查之中,其實我在上一次的質詢當中,也跟你們討論到關於所謂外聘人員這件事情的重要性,我猜想你們應該已經做了相關研究。剛剛思瑤也有提到,這個是教育部霸凌防制準則所做的經驗,他們甚至做了通報平臺的流程,讓所有有關、事涉的當事人都可以依循著這個流程去通報。我知道你們在外部人才資料庫這邊會跟教育部或衛福部合作,但是我要順便一併提醒,處理流程的建置也很重要,因為你們的職場樣態跟教育部或是衛福部那邊是不一樣的,我們非常開心聽到你們說會有外部調查小組,相關委員也會有外聘,同時會確保他們的專業知能,真的可以協助處理公務人員職場霸凌,但是這個流程也要請你們回應一下,目前有沒有開始往這個方向規劃,也就是專屬於公務人員申報平臺的流程?

蔡主任委員秀涓:跟委員報告,這是我們目前還在進行規劃中的一個部分,但是當然還沒有規劃到這麼仔細……

陳委員培瑜:這麼仔細,是。

蔡主任委員秀涓:對,我們會遵照委員所提供的教育部調查流程,這個看起來非常、非常縝密,然後再去把它……

陳委員培瑜:沒錯、沒錯!

蔡主任委員秀涓:因為場域可能不同、對象不同,但是我們會讓整個申報,還有包含整個調查,盡可能周延、縝密,讓外部監督的比重高一點,還有公開透明。謝謝委員提供這一張,我們回去會把它拿來看一看。

陳委員培瑜:可以再跟教育部討論,但是我剛剛已經提醒大家,因為職場的樣態不一樣、生態也不一樣,所以這個流程絕對不會長得一樣,而且公務機關其實樣態也很不一樣,所以我認為這會對你們後續是非常非常大的挑戰,除了建置外部委員資料庫之外。另外也想跟保訓會分享,我們目前從教育現場收集到的另外一個可能你們未來也會遇到的困境,目前教育單位已經在處理了,我們跟國教署討論過,是什麼樣態呢?就是當外部委員專業化並且資料庫化之後,有一些學校的案件可能就固定習慣找某些外部委員配合,結果就意外變成某一種外部委員產業鏈,也就是說,開始有現場被指稱為加害者,或者是受害者,他們會開始提出另外一個控訴,就是當這些外部委員變成習慣性的協助某些學校一定要成案,或是習慣性的協助某些學校一定不要成案,甚至還有人開始打廣告,標榜著我這個外部委員可以同時帶著很多外部委員協助學校去處理案子。因為在調查過程當中、撰寫報告過程當中,或者是其他過程當中,都會產生費用,確實現場開始出現這樣的廣告,就開始有人擔心會不會有這個調查產業鏈,我們要怎麼防弊?關於教育部那邊的狀況,我們已經把很多收集到的陳情跟個案回報給教育部,教育部也非常積極在處理跟調查,我們感謝教育部在這件事情上非常正向,這邊就把相關的可能性先提供給保訓會,我想作為未來的防弊也非常非常地重要,好不好?

接下來我要請銓敘部,辛苦了!我想跟您討論一下,目前9月份運動部成立在即,我們辦公室最多關懷的焦點其實是兒少,目前在運動部的業務當中,跟兒少有關的會是全民運動署,還有適應運動司,甚至它跟教育部有接軌的學校體育有很多業務也會落在運動部裡,本席想要跟銓敘部這邊討論,我就是先做一個友善的提醒,目前體育署已經公開招聘非常多的相關人員,我們看到目前網站上已經開了80個職缺,80個,非常非常多,未來他們要逐年增加到400位;目前的體育署只有100位,再考80位,然後要想辦法逐年補足到400位。我們非常擔心一件事情,我剛剛講了這麼多,因為它會有大量的兒少業務落在未來的運動部當中,我們知道現在很多的公務人員離開現場的原因,可能是因為他有相關暴力的事情,或是他有不適任的各種可能性,於是他就被迫離開公務機關,甚至還有犯了相關兒少法,可是他可能不是永久被停聘喔!他可能只是暫時停聘幾年,或者是暫時多久多久,他還是有機會重新回到公務機關來interview這個職缺,對嗎?銓敘部,我的擔心是對的嗎?

懷次長敍:是的,如果他本來就有公務人員任用資格,因為某些原因離開,事實上他是還有權利來應徵工作。

陳委員培瑜:沒錯,他有權利,我們當然要保障他的工作權。如果我們希望進到運動部,為這些兒少政策服務的公務人員,他們在相關的認知上,必須對兒少建立正確的認知,導致於他們可以做出正確的政策判斷,我們有沒有機會參考教師法,因為教師法在面對公務人員的免職跟懲戒後的處理,其實是有相關比較積極的條件設計,例如犯了學校性平的問題,或者是受到兒少性剝削防制條例犯罪的可能性,還有曾經有體罰、霸凌學生或者是犯了相關兒少法,它被放在教師法裡面積極的設定,這些人是不能再進到教育工作場域,跟兒童、跟青少年一起工作,我先說我不確定,銓敘部可不可以做這樣積極的條件設定?我今天就是拿出來跟你們討論,但是因為時間有限,我想這個提醒是針對運動部未來兒少業務的友善提醒,但實質上,如何落實這件事情,也需要您的專業意見,好不好?

懷次長敍:好,謝謝。

陳委員培瑜:所以你們可以做相關的研議嗎?

懷次長敍:對不起!我以為就是……

陳委員培瑜:提醒啦!你們有機會做相關的研議嗎?

懷次長敍:我跟委員報告一下,公務員都有他的履歷資料表,過去他的行為因為某些原因,譬如說被懲戒、懲處,事跡都會寫在上面,我們會提醒運動部的人事單位,未來在進用這些人的時候,仔細審閱他的履歷表,尤其是剛剛委員提到,他如果是離職再任的,要去了解他當年離職再任的原因是什麼,因為這個事實上都有人事資料的歷程軌跡。謝謝委員的提醒,因為他們目前都還在進行中,我們會特別跟運動部負責這方面業務的人事主管同仁,特別提醒他在這方面更加仔細篩選。

陳委員培瑜:對,因為這個未來其實沒有太未來,他們目前已經開缺80個。

懷次長敍:是、是,我理解。是,了解。

陳委員培瑜:好,那就拜託銓敘部。

懷次長敍:我們會提醒他們處理。

陳委員培瑜:好,之後我們辦公室會再跟你們積極討論,當然,我們也已經提醒運動部了。

懷次長敍:是、是。

陳委員培瑜:最後一個是關於公務人員任用法實施細則,你們已經做了預告,這個版本其實跟2月的版本有一些差異,有些基層同仁的反映,我想你們應該是清楚跟知道的,對於預告細則出來,他們可能有一些疑慮,他們認為很多聲音沒有被採納,但我想我今天就是做一個友善的提醒,希望後續你們再搭配修法的時候,可以把很多的聲音一併考慮進去。

懷次長敍:好,謝謝委員的提醒。因為事實上,我們目前在修正的方向跟原來最早的方向是一致的,因為我們在草案出來的時候,很多的機關,特別我們必須要考量的,例如花東地區、偏遠地區,他們也都有強烈建議。事實上我們目前的版本跟原來設計方式是一樣,即三個月加三個月,原來本身就是這樣,只是最後如果因為有偏遠地區等等這些,最多也就是三個月,還是跟原來的總時數是一樣。這部分我們也理解,希望中央跟地方政府在人力業務推動上的需要以及在同仁需求之間,我們要有一個平衡。因為這是法令公告,還在公告中嘛……

陳委員培瑜:對!沒錯、沒錯。

懷次長敍:所以我們也是在收集各方意見,最後我們會儘量朝大家認為都可以的方向進行處理,謝謝。

陳委員培瑜:對,所以我剛剛說只是做一個友善提醒。

懷次長敍:謝謝您。

陳委員培瑜:不過聽到您很正向的回應,就是你們確實有在收集基層人員的聲音,而且考慮到臺灣偏鄉跟非偏鄉的樣態差異。

懷次長敍:有,是。

陳委員培瑜:好,以上,謝謝。謝謝主席。

懷次長敍:謝謝委員。

主席:接下來有請羅智強委員。

我在這邊先做一個會議程序的宣告:在羅智強委員詢答完畢之後,先休息5分鐘,之後再請莊瑞雄委員。

羅委員智強:1051分)主席、在場的委員跟官員。首先,還是先跟劉秘書長致意一下,身體還是最重要的,所以我待會的質詢主要會問保訓會主委,但是如果秘書長在您許可的範圍內要補充的話,也歡迎,我大概主要是問保訓會主委。

本次公務人員保障法修法,預計要比照職業安全衛生法,正式納入職場霸凌的定義。因此,我首先想請教主委,現在定義為「職場霸凌指本機關人員於職務上假藉權勢或機會,逾越職務上正當合理範圍,持續以歧視、侮辱言行或其他方式,造成敵意性、脅迫性或冒犯性之不友善工作環境,致公務人員身心遭受不法侵害。但情節重大者,不以持續發生為必要。」,你覺得這個定義是否足夠明確,可以讓公家機關職場霸凌申訴成案,而且消除舉證上的困難呢?

蔡主任委員秀涓:謝謝委員。跟委員報告,有關職場霸凌的定義其實非常多,且不太一樣,我們整理了、經過很多法制徵詢、也參採了勞動部的草案。以目前來講,如果要說能不能夠具體為機關參採,我想在這些部分中,逾越職務上正當合理範圍這點在公務現場可以判斷出來,對於以歧視、侮辱言行或其他方式造成敵意性、脅迫性或冒犯性等情況,其實有通念,顯示也是可以的。當然,我想委員要提醒我們的是在不同案例當中會不會造成機關判讀上的困難,那我跟委員報告,我們目前已經在著手建立機制,也就是根據過去職場霸凌的成立跟不成立案件加以分析,而且會著手進行更可以操作的指引。以上兩點跟委員報告。

羅委員智強:好,謝謝。但我還是要說,以目前定義來看,我覺得法律不明確的問題還是存在啦!

那我想請教主委,你可知道在國際勞工組織在2022年通過的安全與健康工作環境基本公約中,對職場暴力跟霸凌的定義是什麼?您知道嗎?

蔡主任委員秀涓:我沒有很清楚,請委員教導。

羅委員智強:好,沒問題。公約載明,職場中的暴力跟騷擾包括可能導致身心傷害的行為、作法或威脅,無論是一次或持續發生,但是草案第一段主要是把職場霸凌要件定義為持續,這個部分跟國際標準有差異。當然,第一段也講了一句:「情節重大者,不以持續發生為必要」,這是例外條款嘛!可是現在來看什麼叫情節重大?標準是什麼?我想請教一下主委,可以概略說明一下什麼叫情節重大嗎?怎麼在不同情節當中做出判斷?我在講的是不明確的問題啦!

蔡主任委員秀涓:跟委員報告,情節重大當然是透過申訴當事人舉證造成他什麼樣的身心傷害,基本上,他在提申訴的時候一定會有醫生證明等相關資料,這是第一。第二就是什麼叫做情節重大?舉個例子來講,如果今天某甲是主管,對某乙做出一次性或一連串辱罵、甚至用摔公文等方式導致一次性的創傷,也就是僅此一次、但已經是超乎常人可以接受,也就是我們所講通念可以接受的,導致這個人開始失眠、害怕上班等等,造成很多身心症,甚至開始懷疑自己的能力,這當然就屬於這種情節重大者。以上跟委員報告。

羅委員智強:剛剛主委講了很多啦!但我覺得實際判準上就有很多狀況滿主觀的,也不容易做客觀的判準,這就是為什麼公約裡面直接原則性地強調不論是一次還是持續發生,而不以所謂的情節重大作為例外事例的規範,其實我覺得這一點在立法例上還是可以參考。

另外想請教一下,在過去5年:2020年到2024年,根據保訓會的職場霸凌保障案件統計,總共有83件職場霸凌通報嘛!對不對?我得到的數據是這樣。

蔡主任委員秀涓:跟委員報告,83件是指我們已經做成的決定。

羅委員智強:霸凌通報啦!沒錯吧!

蔡主任委員秀涓:那是再申訴部分,也就是機關端認定不符以後,當事人到保訓會進行再申訴的案件。

羅委員智強:我大概列舉一下,其實樣態包括威脅考績乙等、遭機關懲處、同仁肢體攻擊、語言霸凌、不當工作指派或威脅調動、不准請假、不當管理措施、否准加班申請、積壓公文、刁難請假、退公文等等,其中以言語霸凌跟主管不當工作指派或管理措施者居多,這是我們將所看到的資料大概整理出來的態樣。請問在這83件裡面,最後成案幾件?

蔡主任委員秀涓:跟委員報告,更詳細的資料請容我們會後提供給您。

羅委員智強:我昨天其實有跟你們調了啦!

蔡主任委員秀涓:目前成案的─這是指過去成案的不到10件,應該在6件左右。

羅委員智強:沒錯,我這邊的數字是8件啦!比例是連一成都不到。秘書長,為什麼成案比例這麼低啊?

劉秘書長建忻:每個個案都應該照實際狀況處理啦!會到保訓會申訴者,有時候是霸凌申訴人,也可能是被認定霸凌成立的另一方當事人,他們不服這個決定都可以來救濟。而在救濟部分,保訓會這邊當然是先看程序面有沒有不完備之處,如果機關已經做了適當處理的話,通常也不一定要推翻那個決定。

羅委員智強:我跟秘書長和主委說,我自己也當過公務員,基層公務員做過2年,所以滿了解公務員所面臨來自職場、尤其來自上司的壓力是什麼,因為公務員這輩子的升遷主導權其實就在上級長官嘛!所以在這個過程當中、很多公務員文化裡面,他們面對霸凌的抵抗力相對是比較弱的,我們今天會有這番討論也是來自這個部分。

我就舉一個小案例。去年勞動力發展署傳出職場霸凌,根據調查小組第一時間的回報,認為謝宜容的管理方式跟情緒控管確有不當,導致其他同仁有被職場霸凌的感受,認定管理不當不是主因,後來重新調查才認定為霸凌,顯見第二次調查之所以成功不是靠行政部門內部的自我管理,而是外部公眾的監督,那時候社會輿論壓力非常大。你也可以想像,不是每一個霸凌案件都可以得到這麼高的社會公共關注度,因此今天建立制度才會變得非常重要。

最後我還是要講,我們其實非常不樂見公務同仁在為國家奮鬥的過程當中還要遭遇到惡劣霸凌的環境,法制化怎麼讓公務員可以安心的工作,這是我們大家共同要努力的部分。所以今天尤其是關於「持續」跟「重大」的認定,我還是希望主管機關能夠再持續審酌一下,以上。謝謝。

主席:謝謝羅委員。我們就依先前的宣告,現在休息5分鐘,5分鐘之後繼續開會詢答。

休息111分)

繼續開會119分)

主席:現在繼續開會。

我們先請鍾佳濱委員、鍾佳濱委員,鍾佳濱委員不到。

接下來請莊瑞雄委員質詢。

莊委員瑞雄:119分)謝謝主席,大家就不用打招呼了,官員都坐在那邊。我們今天審這個新增草案為針對職場霸凌。秘書長有去休息了吧?不讓秘書長離開的話,好像審這個霸凌有點怪怪的,好像我們委員會在霸凌他一樣。雖然在司法及法制委員會裡面的議題常常劍拔弩張,但是涉及到基本健康、人權,雖要監督官員,但也都是公務人員,尤其是高級文官,這些都是國家好不容易栽培出來的。

今天針對公務人員保障法跟公務人員安全及衛生防護辦法新增的職權霸凌專章,我們來看看這個制度到底有沒有缺口?針對公務人員保障法草案授權安衛辦法新增職場霸凌專節,有幾個問題就教,我相信今天早上聽了以後,對於修法方向,其實朝野都表達正面的態度,畢竟在公務體系裡面不乏層級明確、權責非常集中、升遷仰賴評比制度的設計,所以權勢霸凌不但是真實的存在,而且很難揭露。過去在公務機關,尤其公務人員身分在法制上沒有那麼健全的時候,還在特別權力關係底下,存在很多不為外界所知的職權霸凌,現在社會也高度重視。

在這一次草案裡面,我發現了幾個問題,如果霸凌者的權責是上級的話,申訴程序如何真正保障申訴人,也就是客觀性。現在草案的設計,遭遇職場霸凌的公務人員可以向所屬機關的防護委員會申訴,由委員會來決定是否受理。那我要請教保訓會一個簡單的問題,如果疑似霸凌者跟委員會成員之間都很熟識、又是同單位,甚至平常就存在上下階層,這就是公務機關的常態,請問這樣的制度設計怎樣保障申訴人能夠很安心的去做申訴?這是不是可以先回答?

蔡主任委員秀涓:謝謝委員的指教。跟委員報告,這一次我們會希望能夠擴大外部成員的專家學者,讓外部人員進來的主要原因是機關如果有成立公務人員協會,至少要有一名公務人員協會的代表,希望透過這樣的機制確保案子不會被吃掉、不會被搓掉,這是第一點;第二點,除了安全衛生防護委員會以外,目前各機關都有很多管道,像有首長信箱,他也可以向上級機關申訴、投書等等,目前各院跟各機關也都有在運作這些機制;第三點,因為整個政府組織層級節制的特性,它是雙面刃,它可以讓這些機關首長還有各級主管負起責任,如果他知悉有霸凌卻沒有處理,他是要受到很多處罰的,這個是它的一個好處,這是我們新加入的。當然也沒有錯,就像委員講的:我認識你,我一輩子都跟你在同一個機關。萬一剛好霸凌的那個人是機關的副首長,因為我們現在明定是副首長或者是幕僚長,那這個案情會不會真的被吃掉?所以我們現在想透過更多元的方式,他一個人要吃案子,其實他要經過很多關卡,第一個是人事單位,因為組成裡面一定有人事人員;第二個是外部學者;第三個是政風,如果這樣他還能夠把那個案子吃掉,就我們的判斷,現在實務上應該是不太可能。

另外有一個統計數字是,其實越年輕的世代越勇於揭發在機關裡面受到不合理的對待;過去幾年裡面,我們接到霸凌案件還有做成的案件,以去年來講是36件,但是光從去年底到現在,我們接到的再申訴,光是霸凌案件就已經超過90件,表示這個文化是大家逐漸敢來再申訴,所以對於委員擔心的問題,我們會在它通過以後持續觀察,會透過比較多的機制。

莊委員瑞雄:我在想,保訓會對於這個也不用互相欺騙。機關裡面,第一個是「上下」;第二個是我們剛才講的「熟悉」,公務人員最怕的是什麼?事後在那個職場裡面的報復,提出申訴以後,常常伴隨著他以後的升遷,當事人會感到壓力,這其實是我們不能忽視的狀況。現在防護委員會裡面由副首長跟幕僚長擔任召集人,成員523人,外部人員不得少於三分之一,如果申訴對象是機關首長,雖然規定要迴避,整個機關文化裡面的層級壓力其實還是存在。如果加害者是副首長、處長或者課室主管,委員會成員關係密切的可能性更高了,導致委員會是不是會受理,或者可能被箝制在關係的網絡當中,這個都必須要再慎重。當霸凌者本身是機關權力核心時,保訓會如何確保委員會裡面客觀獨立程序的啟動,這都要特別特別的去關注。尤其常常到最後會被標籤化,機關內部會形成一種同仇敵愾,這個都不是沒有發生過。

接下來要就教的是,調查小組裡面雖然納入了外部成員,但最後還是回到機關委員會裡面做定奪,所以這個公平性,以現在草案的設計,你說兩個月內完成報告,外部成員不得少於二分之一,這都值得肯定,但調查結論又回到機關內部的防護委員會來確認是否成立?這我就要問了,如果最後判斷還是由委員會來做,也勢必是由他們來做,但委員會又跟涉案主管關係這麼密切,我不說這是「請鬼拿藥單」,在這樣的制度設計下,基層人員畢竟還是弱勢!面對上級的霸凌雖不敢說申訴無門,但如何再更進一步確保,讓該名申訴的公務人員可以感受到有真正的保護傘?我覺得這點非常重要。

在碰到權勢霸凌問題時,申訴對象往往是上司,所以這樣的申訴到底困不困難?我想大家可想而知。就整個法制建立來說,這當然是一件好事,尤其往全面完備的方向是對的,但至少要先啟動。不過我要特別叮嚀,那就是要正視這項制度的風險,從申訴階段的防護委員會開始,就必須恪守必要的「匿名性」及「保密性」,否則開始申訴之後,大家就全知道了,這部分是整個設計必須要更完善的地方。我們更期待的是,訂這部法律可以讓公務人員在遭遇霸凌時無須隱忍到退休!很多人都隱忍到退休,甚至在申訴的最後還受到二度傷害,所以我們認為程序上應該對申訴人是更溫暖的。為此本席特別提醒,安衛辦法要求每年定期主動查核一次各機關防護委員會的運作,這是最基本的要求,否則都官官相護,致申訴調查沒有下文,到最後形同具文,如此這個制度就會讓受害人越來越沉默!當受害人、申訴的人越來越沉默,形同讓霸凌者越來越猖狂,我想這部分是我們要特別著墨的地方,謝謝。

蔡主任委員秀涓:謝謝委員提醒。

主席:謝謝莊委員。

接下來請鄭天財委員。

鄭天財Sra Kacaw委員:1120分)主席、各位委員。首先,針對今天討論的公務員保障法,請教保訓會主任委員。這次的修正特別重要,因為前一陣子職場霸凌情況真的非常嚴重,所以特別在第十九條增列「並使公務員免於遭受職場霸凌等行為」。第二項特別寫到「持續」,但「持續」這兩個字未來到底該怎麼定義?怎麼樣才算持續?時間到底多久?還是怎麼樣?還有要「造成敵意性、脅迫性或冒犯性之不友善工作環境」,這些都是需要釐清的部分。就此,主委要不要說明一下?

蔡主任委員秀涓:跟委員報告,有關持續、脅迫或敵意等等之定義,其實是我們透過多場的法制徵詢,也參考職安法草案,所共同訂定下來的一致性處理方式。

所謂的「持續」,基本上誠如委員所說,持續的概念可能指……其實這要整個一起看,因為後面還涉及「情節重大」。舉例來講,有一個主管每天都習慣性地罵同仁說「你豬頭啊!」……我沒有口出穢言的意思,只是舉例說明。然後每天都這樣子一段時間,久了之後會造成當事人開始懷疑起自己,這就是有持續性。至於「敵意」,基本上我們知道這種話是不應該說的,雖然可能是口頭禪,但都是不應該的……

鄭天財Sra Kacaw委員:主委,所以怎麼讓公務人員了解?除了條文是這樣規定外,未來通過後,相關說明要讓公務人員了解的話,我想要做比較詳細的說明。

蔡主任委員秀涓:謝謝委員提醒!我們已經開始著手蒐集相關的指引、案例及判準,謝謝委員的提醒。

鄭天財Sra Kacaw委員:第十九條之一條文提到,「應按情節輕重,依公務員懲戒法、公務人員考績法或其他相關法規」,政務官也適用這幾個法嗎?

蔡主任委員秀涓:會,目前在安衛辦法裡,只要是霸凌者,我們在處理霸凌者時,明定了很多機制可以用。一個是這邊所列舉的,包含公務人員服務法、考績法、任用法,這些所有人事法制都可以用。此外,本來公務人員就有懲戒,至於行政懲處則屬於考績法。以我們現在的版本來說,如果還涉及行政罰鍰或刑事,總共至少有五個機制可同時並用,且沒有互相排斥。

鄭天財Sra Kacaw委員:接下來,第二十一條特別增加「公務人員因機關未提供安全及衛生防護措施……致其生命、身心健康受損失時,得依國家賠償法請求賠償。」但我不知道負責國家賠償法的主管機關有沒有了解這項規定,請問當初有沒有跟法務部或負責國家賠償的主管部門……他們有參與嗎?

蔡主任委員秀涓:跟委員報告,這條是現行條文,就是這樣!過去在立法過程中已經跟他們有討論過……

鄭天財Sra Kacaw委員:我是說增加的條文……

蔡主任委員秀涓:這次只增加「心」,國賠法本來就是在的,這一條本來就是現行條文,我們只是增加「心」這件事而已。也就是讓職霸的部分可以納入……

鄭天財Sra Kacaw委員:你們還增加「未提供安全及衛生防護措施」!沒關係,這個我要……

蔡主任委員秀涓:跟委員報告,這部分本來就有,只是這次寫得更清楚,因為整部安衛辦法本來就包含安全及衛生防護。

鄭天財Sra Kacaw委員:國家賠償法第三條本來就有規定。現在這邊做了修正,所以怎麼樣來相互配合是很重要的。

最後,請教銓敘部,警察人員人事條例修正條文已經在114425號公布施行,現在開始適用了嗎?

懷次長敍:跟委員報告,法律已經生效了,所以後續該怎麼處理,我們已經跟內政部大概在429號、516號及528號,由本部政務次長跟內政部次長召開過會議,因為法律條文通過後……大家都是公務員出身,都知道並非法律條文通過就可以馬上做很多事,有一些程序性的、枝節性的、技術性的問題都需要處理。這三次會議大概都有釐清清楚,未來警政署會再修正施行細則。由於目前退撫的作業程序跟現行法律並不一樣,和現行的退撫法不一樣,資訊系統也不一樣,所以這些都需要再重新作業,我們都會處理。

鄭天財Sra Kacaw委員:第一個,您把後續需要做的事情,提個書面資料給我,這是第一個;第二個,請銓敘部協助警政署,畢竟他們過去沒有自己負責過這樣的規定,施行細則的部分,請銓敘部能夠來協助他們把施行細則趕快發布,可以嗎?

懷次長敍:這個部分我們一直都有保持很密切的聯繫,謝謝。

鄭天財Sra Kacaw委員:好,謝謝。

主席:好,接下來請蘇清泉委員、蘇清泉委員、蘇清泉委員,蘇清泉委員不在。

接下來有請林月琴委員。

林委員月琴:1129分)職場霸凌案件都是「行為不法以上,犯罪未滿」,多數案件很難以刑法規範,因此要以行政法來處理。實務上常以不當管理為不法行為開脫,可是卻造成被害者的傷害,請問主委,本法草案考試院定義職場霸凌,把權勢關係、冒犯行為、敵意環境等造成被害者身心傷害事實的因素都列入,並以持續性為要件。在這個定義裡,公務機關主管EQ不好,不定期或不經意地用「笨啊!」、「無能啊!」指特定的公務員,這樣是否構成?

蔡主任委員秀涓:跟委員報告,如果按照我們的定義,這是構成的。假定這是構成的,目前很多機關的機關文化,當事人甚至被霸凌者,都不知道這個其實是職場霸凌。所以我們從6月中開始,就會大量地開始進行宣導和輔導,讓所有的公務人員跟各級主管知道,其實這樣一般常用的,就像剛剛委員所舉的已經算是很斯文、很含蓄的用語,但如果當事人自己感覺到身心受創,或是長期導致了信心不足等等,這都是構成的。

林委員月琴:另外一個在公務機關常發生的是公務人員申請調職,可是原單位主管卻壓住案子,導致公務員調職不成,這是不是也是屬於職場霸凌?

蔡主任委員秀涓:有關這一題,在機關主管的用人權跟當事人調離權益之間要怎麼衡平?是目前大家都在討論的,這個部分是不是請人事法規主管機關懷次長來跟委員說明會比較清楚?

懷次長敍:謝謝委員提問。有關這一部分,目前本部要修改公務人員任用法施行細則,過去機關首長有絕對的否准權,未來的修正我大致跟您報告:第一個就是收到商調公文,最遲1個月內就要同意商調,最長3個月內,如果不同意就自動生效,3個月就能離開。如果是經過三方,譬如當事人、本機關還有借調機關,有同意一個協調時間的話,就尊重三方協調的時間,但這個也有一個天花板,最多只能延長3個月。因為我們也考慮到中央政府跟地方政府有些偏遠地區的單位,譬如說花東、臺中等等,像這些偏遠地區的很多機關也有反映,如果是屬於這種地方的機關,頂多就是只能再延長3個月,所以最多就是33……

林委員月琴:所以有期程上的配合。

懷次長敍:對,我們已經把天花板設好,機關已經沒有絕對否准權,我們也兼顧到機關人力,畢竟地方政府是實際在推動業務的,並且也考慮到公務員自身的需求,在這兩者之間取得一個衡平,目前公告徵詢各方意見中,以上跟委員報告。

林委員月琴:請問主委,如果公務員本人或配偶因工作不愉快,在臉書上發牢騷而受到長官的當面關切,是否構成?如果受到質問或嚴厲質問的話,是不是也構成?

蔡主任委員秀涓:跟委員報告,當事人受到長官的嚴厲指責,如果涉及已經符合職場霸凌的定義,甚至於影響了他的工作,比如威脅說再繼續這樣的話就怎樣,這個當然是構成職場霸凌。

林委員月琴:好,謝謝。關於主管及霸凌者,公務員如何內部申訴?為什麼不建立外部的機制?職場霸凌大概是職位高者對下屬做出一些所謂權勢霸凌的冒犯。公務人員以服從為天職,面對機關首長或主管,公務人員要考慮到日後日子很難過、升遷無望、官官相護、被吃案或是被反指誣告,要不就是忍耐且多半是不敢申訴,所以我很擔心是空有法律實際上還是喪失相關申訴權利,造成窒礙難行。請問站在機關的立場上,會不會因為家醜不可外揚,而要求公務員對機構內部發生的霸凌事件保密?

蔡主任委員秀涓:跟委員報告,外界的確會有這樣的擔心,但是特別以去年一整波的職場霸凌案件看起來,這樣的機率會越來越少,因為如果機關裡面有人要求所謂的家醜不可外揚,其實會造成更多的反彈,這是第一點;第二點,現在有非常多可以申訴或者是爆料的管道,反而會讓機關陷於更大的困境,所以機關只要知悉的話,也就是不一定要告訴機關首長,可能告訴任何一位比較信任的長官、同事、人事單位,或者政風人員,只要機關有人知悉,這是法定要求,機關就必須開始去處理這個案件。

林委員月琴:對啦!當然話是這麼講。可是桃園市政府去年便發生某處長指責下屬把內部醜事告訴配偶的新聞,關於涉及到長官、首長顏面時,申訴人要怎麼去相信申訴的過程是安全的?調查是客觀的?結果是公正的?

蔡主任委員秀涓:跟委員報告,就我所知,這個case基本上有去申訴了,主管機關目前也有代表在這邊。在這個調查過程就是說他證據不足,但是我想當事人也有一些證據,顯示他其實是應該構成的,因為涉及個案,所以我們保訓會就不清楚。因為將來他是可以提再申訴的,如果當事人提出,到時候我們可能就會比較清楚這個過程是怎樣判斷。

林委員月琴:我會這樣講主要是因為申訴人要感受到安全,而且這樣的機制事實上是要客觀的,才能確保他會去申訴。有時候情節重大案件當然應該進入司法審判,可是情節輕微的案件,有時候沒有辦法成立刑事犯罪,而要透過內部的處分來處理。可是如果兩造任一方不服處分的結果,都是會行使復審、再申訴的救濟權,唯有調解才能夠節省兩方耗費的心力。可是臺灣公務體制的科層關係太強,公務員不太容易相信內部調查能夠公平,除非有重大的改革。所以想問主委,為了調解有效而不是應付程序,我希望要設立審議會讓程序公正;第二,事實上審議會的成員要能夠應對民間團體,就是成員是不是可以納入民間團體跟外部專家,你的看法是什麼?

蔡主任委員秀涓:跟委員報告,依目前的保障法和安衛辦法所成立的叫做調查小組,審議會指的是如果機關首長是職場霸凌人,保訓會就會組成審議會。目前在安衛辦法的規定裡面,這些外部的專家學者,有很多本身就是一些公益性或法律團體,或是像您目前所舉的比如法扶裡面重要的代表人,所以目前的機制其實就包含了這個部分。

林委員月琴:我覺得法條有時候講專家學者在實務上常常就還是僅有學者,而沒有外部其他一些比較在執行、處理這些相關事情的民間團體。

最後,當然是期待這次的修法能夠擴大保護對象,就是納入不當管理、職場霸凌及其他語言的不法侵害,在內部建立一個跟外部並行的機制,希望還是可以把民間團體納入審議會的成員;我們也希望明確申訴期間,要有個期限在,我覺得保障公務人員身心健康是國家的基本責任,以上,謝謝。

蔡主任委員秀涓:謝謝委員。

主席:謝謝。

接下來請王鴻薇委員發言。

王委員鴻薇:1139分)在發言之前,我想先講一下,因為今天考試院秘書長身體不適,尤其我們經歷過這麼多,包含總統府秘書長、監察院秘書長、國安會秘書長都藐視立法院,今天考試院秘書長抱病還到我們這邊來備詢,而且還滿長的時間,我覺得這一點,我們真的應該予以肯定,也希望他的身體都沒有什麼事情。

主席:好,因為他已經先回去了,我這邊也是補充一下,剛剛我們也是一直希望秘書長先回,但秘書長就是認為這是他的職務,堅持留下來,所以我們非常感謝秘書長。這段時間有很多位秘書長,有的我們請他來,他不來,有的我們請他回去休息,他不願意,我的感覺是這個差距其實滿大的。

王委員鴻薇:真的差距太大,所以我覺得今天真的是肯定他。

主席:非常感動,我剛剛好多次請劉秘書長回去休息,他就說一定要留下來,把職務做完。

王委員鴻薇:好,謝謝。秘書長先回去休息,我覺得沒有什麼問題,因為本來就是身體不適,不用在這邊硬撐著,但是我們還是非常謝謝他。

我想先請教一下保訓會主委,我們今天修正公務人員保障法,關於適用範圍,第一、請問政務官適不適用?

蔡主任委員秀涓:跟委員報告,政務官是職安法有公告部分適用職安法,但是在我們這邊,現在是變成準用的部分。

王委員鴻薇:請問一下,如果派駐海外的……

蔡主任委員秀涓:職霸申訴的部分而已,就是第一百零二條,委員在問的應該是第一百零二條,針對職霸申訴的部分,它是準用的。

王委員鴻薇:有關霸凌的部分,事實上,我們派駐海外的單位像代表處,時不時就會傳來外館霸凌事件,請問外館從大使、公使以下是不是也都準用?

蔡主任委員秀涓:如果是公務人員任用法的,他都適用。

王委員鴻薇:但是現在很多大使都是空降啊!很多大使沒有任何公務人員身分啊!包括很多公使也是如此。他沒有公務人員身分,他也許是立委、他也許是音樂家、他也許是歌手、他也許是某一位長官的好朋友,我不曉得這種大使、公使包不包含在裡面?

蔡主任委員秀涓:在裡面,準用,因為他們屬於政務官。

王委員鴻薇:好,請問一下軍人準不準用?

蔡主任委員秀涓:跟委員報告,軍人有國防部他們自己一整套的安全衛生跟職場霸凌的專法。

王委員鴻薇:好,所以現在我們修正公務人員保障法,不包含軍人?

蔡主任委員秀涓:是。

王委員鴻薇:好,不包含軍人。當然教職人員也包括在內,所以現在看起來講到現在……

蔡主任委員秀涓:公立學校的沒有包括,公立學校老師是適用職安法。

王委員鴻薇:好,公立學校的校長呢?

蔡主任委員秀涓:職安法。

王委員鴻薇:也是職安法,待會我會問到有關於職安法的部分,我想確定一下、釐清一下。

另外,我想請教銓敘部次長,我們從勞動部發生嚴重的霸凌事件之後,就全面檢討相關法律,除了我們今天修正公務人員保障法,讓霸凌防制能夠更加完善之外,過去我也曾經質詢過,考試院也曾經研修公務人員考績法,我自己也提出了公務人員考績法的修正,這個部分是要把職場霸凌納入公務人員的獎懲裡面。現在社會大眾高度重視譬如我們今天討論的霸凌,或者是之前大家也非常關心的性騷、跟騷、酒駕甚至毒駕,我們不能說公務人員都不會發生這樣的事件,這些都是社會高度關注,尤其公務人員不應該發生的事情,我們應該把它納入公務人員考績法裡面的獎懲項目。我想請問一下銓敘部,你們現在修法的進度為何?

懷次長敍:跟委員報告,您剛剛垂詢的這部分是屬於我們公務人員考績法第十二條的部分,考試院已經在今年的56日把公務人員考績法的修正案送到大院來了,主要是修改一次記兩大過的專案考績,包括職霸、性騷或性侵等等規範,我們都完整的檢視這個法並送到大院來。

王委員鴻薇:所以已經送到立法院來了,56日的時候,是不是?

懷次長敍:是。

王委員鴻薇:就是霸凌的部分已經納入,跟騷、性騷、性侵有沒有?

懷次長敍:這次我們都整體的……

王委員鴻薇:我請問一下酒駕有沒有?

懷次長敍:有。

王委員鴻薇:毒駕有沒有?

懷次長敍:有,目前大概都在條文裡面……

王委員鴻薇:好,都已經在條文裡,真的這樣的話,我們也會加速來修法。

懷次長敍:謝謝委員。

王委員鴻薇:因為本來各項的法律就應該齊頭並進。

另外,我想請問一下保訓會主委,剛才談到職安法,我們再怎麼樣的去保障公務人員的勞動環境跟勞動條件,但是廣大的基層公務人員認為,如果僅僅是修正公務人員保障法不足以那麼全面的照顧到,所以基層公務人員一直都有一個聲音,就是讓公務人員能夠全面適用職安法。像今天的修法,同樣的比如霸凌,在原本你們的版本裡面就沒有相關的刑法懲處,可是在職安法就有刑法。所以職安法對勞工來講是保障,同時基層公務人員也認為對他們的保障是比較全面的。就我所了解,其實你們也有跟一些公務人員團體接觸,他們也跟你們陳情,然後你們也有跟他們開會,所以我想了解一下,讓公務人員全面適用職安法,剛才也講公立學校教職員已經適用職安法了,同樣是公教人員,為什麼公立學校教職員可以適用職安法,而公家機關的基層公務人員就不能適用職安法呢?請問現在要推動公務人員全面適用職安法,你們目前的進度還有你們目前的態度是什麼?

蔡主任委員秀涓:跟委員報告,現階段我們提出公務人員保障法的修正草案,以及安全及衛生防護辦法的全面性修正,基本上是憲法增修條文第六條對於考試院職掌上的要求,再來就是大院在行使這一屆考試院長周弘憲院長同意權的時候,要求我們儘速提出公務人員保障法的修正跟安衛辦法,以完備整個公務體系的安全衛生及職場霸凌防治,所以這點我們責無旁貸,而且面對大院及貴委員會期待迅速的要求,現階段就是把大院對我們的要求儘速完成。除了速度以外,其實最重要的是在整個法制的建置上,安衛辦法、保障法與職安法等相關規範是要拉齊的,讓我們的法規就職霸部分規範得更為詳細。現階段各界的共識是希望儘速讓公務人員職場安全這套制度完備或是更加健全,所以我們目前先把自己該做的事完成。如果未來大家覺得不只委員列出的這三類代表,也應包含社會各界還有各式各樣公務人員……

王委員鴻薇:對!沒錯。

蔡主任委員秀涓:如果未來不只這三個團體而已,因為我們也徵詢了很多其他團體。委員所提及這三個團體立場是一致的,但其他團體並沒有提出要全面適用職安法這樣的要求,所以對於這個部分,我們目前沒有思考這個方向,就是把我們該做的部分做好。

王委員鴻薇:所以你講了那麼久,意思就是你們目前並沒有贊成公務人員全面適用職安法的意思嗎?

蔡主任委員秀涓:委員這樣的說法可能沒有很……我們沒有表示贊成與不贊成,而是現階段考試院及我們保訓會是做好大院跟貴委員會對我們的期待與要求。

王委員鴻薇:這些你剛剛都講過,包含今天就是要加速推動修法,這都沒有問題,只是對於很多基層公務人員──如同剛剛講到的醫院或學校已經適用職安法,大家總覺得一國不要兩制、一國不要三制、不要那麼多制,所以確實有很多基層公務人員認為如果在勞動條件及環境的相關部分,他們應該可以適用職安法,因為他們覺得有更好的保障,因此我剛才問你們的態度。你們的態度怎麼樣?是不贊成也沒有反對?沒有贊成也沒有反對?

蔡主任委員秀涓:跟委員報告,我們過去這幾個月非常努力地完成大院對於我們的要求跟期待,而委員這一題屬於未來式,未來如果整個社會氛圍以及大家都覺得可以,那就是社會上各行各業、包含各類公務人員,大家可以一起討論的事情。

王委員鴻薇:這樣好不好?待會留一些時間,進入法條時再討論。

你剛剛講,除了這三個基層公務人員團體之外,還有很多團體不一定支持納入職安法,既然你說你們跟那麼多單位溝通,你可不可以提供正反意見?是正反意見,一定有人支持嘛!但照你的意思,雖然有人支持,可是不是所有人都支持,也有人反對,或是有人不支持也不反對,你把這些正反意見提供給我們委員,可以嗎?提供給我們辦公室,可以嗎?

蔡主任委員秀涓:跟委員報告,這個資料我們是可以提供,但是那天主要是針對之前的草案作討論,這個議題不是當天的議題,所以有些團體以及很多機關代表並不會直接對這一題有所表態。

王委員鴻薇:他們可能沒有表態,好不好?

蔡主任委員秀涓:對。

王委員鴻薇:沒關係,你就把你們跟所有團體討論職安法相關議題時有表態的提供給我嘛!

蔡主任委員秀涓:可以。

王委員鴻薇:好不好?

蔡主任委員秀涓:可以,沒有問題。

王委員鴻薇:這樣我們可以作為參考嘛!因為你可能怕這樣會以偏概全,搞不好其他團體沒有說需要啊!

我一再地講,基本立場就是修正公務人員保障法是現在正在做的工作,但是會有愈來愈多基層公務人員覺得需要更多保障,所以我覺得這些本來就是……不要說未來啦!而是現在就會面臨到這些問題,好不好?

蔡主任委員秀涓:好。

王委員鴻薇:以上,謝謝。

蔡主任委員秀涓:謝謝委員。

主席:謝謝。

所有登記發言委員均已發言完畢,詢答結束。

委員質詢時要求提供相關資料或以書面答復者,請相關機關儘速送交個別委員及本會。

先處理會議時間問題。中午不休息,上午會議持續進行處理議程所列事項。

現在進行討論事項,處理前先宣讀條文。由於第二案提案條文已宣讀完畢,請議事人員宣讀第一案提案條文,預估宣讀時間12分鐘。如果有修正動議或附帶決議提出,請儘速將書面資料送交主席臺以利印發現場、進行討論。

審查法案時,請主要列席機關代表移至主席臺後方。宣讀時已經收到的修正動議也一併宣讀,宣讀後即進行討論。

請宣讀條文。

DrawObject1

二、討論事項第一案修正動議:

1.

2.

3.

4.

三、討論事項第二案修正動議:

主席:條文已經宣讀完畢。

現在進行討論事項第一案,公務人員保障法部分條文修正草案,請問各位委員是否要進行大體討論?

莊委員瑞雄:逐條啦!

主席:好,不用。我們就直接進入逐條審查,併案審查考試院函請審議「公務人員保障法部分條文修正草案」。

那我們進行逐條討論,本案是部分修正,計處理15條。

我們現在先處理排序1、第一條,有委員蔡其昌等18人提案,請問各位委員有無意見?

王委員鴻薇:沒有。

主席:吳委員。

吳委員思瑤:想跟主席確認一下程序,因為蔡其昌委員沒在場,我們可以討論他的案子?還是您會像之前的案子,就是不在場的不討論?

主席:如果不在場,共提的人希望做提案說明也可以或是發表意見。

吳委員思瑤:這裡沒有共提的人。

主席:沒有共提的。

吳委員思瑤:沒關係,我幫忙說明一下,因為這個都沒有政治爭議,都是直接討論。

主席:好,那就……

吳委員思瑤:我只是想問一下,因為蔡其昌委員所提的增加了「提供合理工作環境」這句話,我就問一下,基本上方向我支持,只是在用字上「合理工作環境」是什麼樣子的定義,或者是友善職場?所謂「合理」是什麼,這樣的文字你們覺得如何?

蔡主任委員秀涓:「合理」當然就是一個大家想像中共同的通念,關於這個文字的部分,我們尊重委員會的審查結果。

吳委員思瑤:所以其他的公務人員相關法規裡面有「合理工作環境」這樣子的用法嗎?或者比照、學習職安法?

蔡主任委員秀涓:比較少,因為這種屬於形容詞、屬於不確定法律概念的通常在法律文書裡面會儘量不出現,所以如果蔡委員沒有來、也沒有堅持的話……

吳委員思瑤:我是覺得定義有點不太清楚,這一條是不是就照原條文?這是我的建議。

主席:看看行政機關這邊有沒有辦法接受蔡委員的提案,還是行政機關認為應該維持現行條文?就請行政機關表示意見。

蔡主任委員秀涓:加上「提供合理工作環境」作為一個宣示性用語,我們可以接受。

吳委員思瑤:如果他們接受,置入我也沒有意見,可以。

主席:翁委員。

翁委員曉玲:我個人建議,因為公務人員保障法是本來就有的法,其實沒有必要為修而修,原來的「為保障公務人員權益」本來就包含了工作權等等相關權益,我倒是認為這個條文就不需要再特別強調「提供合理工作環境」,因為這個本來就涵蓋在公務人員權益的範圍之內。

主席:我再問一下行政機關,因為剛剛吳委員也有說,其實這個沒有修的必要,是不是行政機關……因為這樣變得我有點尷尬。

蔡主任委員秀涓:我們尊重委員意見,因為有兩位委員都有提到,那我們希望用現行法案的條文,不要再加上「及提供合理工作環境」,謝謝。

主席:好,我懂了,謝謝。行政機關的意見是希望不予修正,維持現行條文,請問各位委員是否同意?

吳委員思瑤:同意。

主席:好,那就維持現行條文。

接下來,我們審查排序2、第十八條,有委員徐欣瑩等27人提案,因為提案人沒有來,請問行政機關就提案的部分有沒有要補充?

蔡主任委員秀涓:跟主席報告,徐委員這一條加上「裝備」,基本上各機關提供的機具設備裡面本來也就有包含裝備,所以建議還是維持我們原法案的條文,謝謝。

主席:行政機關的意見是本條不予修正、維持現行條文,請問各位委員是否同意?

吳委員思瑤:同意。

主席:好,那就不予修正、維持現行條文。

我們現在審查排序3、第十九條,有考試院提案、徐欣瑩等27人提案、蔡其昌等18人提案、李月琴等31人提案、李昆澤等29人提案、黃秀芳等21人提案以及黃國昌等3人所提修正動議,先請問在場的提案委員是否要做提案說明或修正動議的提案說明?請黃委員。

黃委員國昌:謝謝主席。關於職場霸凌這件事情上面,因為這個牽涉到目前第十九條要去處理主要承載的規範功能,基本上對於職場霸凌這件事情分成兩個部分,一個是構成要件、一個是法律效果,在整個立法技術上面,誠如我今天早上在做提案說明的時候已經表達得非常清楚,到底公私部門是要一部專法來處理,還是拆解成勞工的部分到職安法處理、公務員的部分放在公務人員保障法裡面處理,大家有不一樣的立法技術。台灣民眾黨黨團雖然有提出了專法,希望公私部門都納進去,但是為了儘速提供我們公務同仁必要的保障,要讓整件事情可以往前走,我們並不堅持一定要用專法把公私部門放上去,你要用分立規範的方式,我們是可以接受的,這個是第一點。

第二點,重要的事情是,雖然是分立的規範,我們還是希望關於公務人員保障法跟職安法兩個部分的規範,基本上我分兩個部分,第一個是構成要件的部分,就構成要件的部分,我希望沒有區別對待理由的時候就儘量把它一致化,我再說一次,沒有區別對待理由的時候就把它儘量一致化;第二個,針對霸凌這一個行為,因為某個程度上面必須要透過其他法規範的概念把霸凌行為的法律上意涵更為具體化,因此,在必須要透過其他具體行為把霸凌行為的法律概念更具體化的這一個規範目標上面,對於什麼樣子的行為在一定的要件下面會構成霸凌,我們希望在可能的程度範圍內儘量把它的行為態樣做更清楚的臚列,俾利到後面要解釋其他概括性條款的時候能夠有一個更清楚的指引。

因此,在這個規範目標上面,配合目前勞動部針對職安法裡面所公布的修正草案,今天我也感謝吳宗憲委員跟羅智強委員一起連署這樣子的一個修正動議,所以我會建議,第一個,針對第十九條第二項的部分,我們針對考試院提案提出的修正動議,第一個是逾越職務上「必要」合理範圍,儘量不要用「正當」合理這樣的用詞,跟職安法那邊所選擇的用詞一樣,不然以後法院在審查的時候頭會很大,我們的立法者非常高深莫測,這裡寫「正當」合理,而職安法寫「必要」合理,這裡卻寫「正當」合理,到底是不是有區別對待的必要?但是我們回到事情的本質上面來看,這沒有區別對待的必要,相對的我反而會認為,職安法那邊的「必要」合理比這邊的「正當」合理在概念上面會更好掌握。

第二個,針對考試院提出來的「歧視、侮辱言行或其他方式」,對於「歧視、侮辱言行」我並沒有反對的意見,但我希望在歧視、侮辱之外,關於其他的行為態樣,目前在職安法的修正草案當中出現的態樣,除了歧視、侮辱,包括了「威脅、冒犯、孤立」也能夠一併納入。當然我知道你們會說,其實我們這邊只要寫「歧視、侮辱言行或其他方式」,那這個「或其他方式」用一個概括條款就全部含括在裡面。但是你如果仔細想一想會發現,為什麼會去增加「威脅、冒犯、孤立」,因為它在概念的外緣射程範圍上面,跟你們所講的歧視跟侮辱還是有所不同,這個是在構成要件上面。另外,對於考試院所提出來的但書,情節重大者不以持續發生為必要,這個我們也逕表同意,這個是首先針對構成要件的部分所提出來的。

第二個部分是針對……法律效果是下一條,所以我先就第十九條所提出來的修正動議,就代表其他一同提案的委員說明如上。

主席:好,謝謝。我們現在進行處理,請問各位委員,就第十九條的部分,有沒有意見要補充?

王委員鴻薇:沒有。

主席:翁委員。

翁委員曉玲:因為剛剛在討論的時候,其實大家有針對第二項裡面的持續,以歧視、侮辱、孤立言行或其他方式等等所造成的不法傷害,大家對於「持續」這個概念,基本上認為它挺抽象的又不確定,雖然你們在第二項後面有個但書「但情節重大者,不以持續發生為必要」,如果說今天我們把「持續」兩個字刪除,就是未來只要有歧視、侮辱、孤立言行等等的,因為實際上進入調查之後,還是會看情節的態樣來評定到底有沒有構成職場霸凌,這樣的話不曉得是不是可行?

然後你們可以把有關於持續、反覆性的這樣的一個條件或是一次性這樣子重大冒犯的態樣,可以寫在這個立法說明裡面,我看你們立法說明裡面有寫,就是法條文字上面如果刪除「持續」,讓大家不會認為這樣子的一個霸凌,基本上處罰的只是持續性的一個霸凌行為?

蔡主任委員秀涓:跟委員說明,關於「持續」,我們行政機關還是強烈的希望能夠維持,因為目前法院的判決,他在決定是不是構成職場霸凌,都是以「持續」,就像剛剛委員有提到,如果我們今天把它刪除,而且會跟職安法那邊的定義不一致,可能之後會……兩邊會比較麻煩,所以我們還是希望委員能夠支持我們「持續」這兩個字還是留著。

黃委員國昌:剛剛我提的建議,你們接不接受,可不可以表示一下?

蔡主任委員秀涓:不好意思,我們接受,非常謝謝黃委員幫我們把它更一致化,因為我們當時在修這個法的時候,我們是比較快的,他們當時還沒有很確定的文字,非常謝謝委員幫我們看得這麼仔細,這些我們都非常感謝,我們全部接受,謝謝。

主席:好,是不是第十九條的部分就依據黃國昌等3人所提的修正動議通過?請問各位委員有沒有意見?

莊委員瑞雄:沒有意見。

主席:同意?好,同意,謝謝。

現在審查排序4,增訂第十九條之一,有考試院提案、台灣民眾黨黨團提案、委員林月琴等31人提案、委員黃國昌等3人所提修正動議、委員吳思瑤等4人所提修正動議,請問各位委員,有無意見?請吳委員。

吳委員思瑤:謝謝主席。請大家可以參閱民進黨團所提的修正動議,資料已經發放到大家的手上,第一項的部分就是更明確的把違反前條第一項的那個部分明確化,然後我們增訂的應該第七項嘛,對不對?大家可以看第2頁的部分,主要是讓它更明確性,大家都很關心會不會有權勢霸凌,就是他的主官(管)到底是誰,所以原本的第十九條之一所提的應負責人員是什麼?應負責人員,我就增訂了,民進黨團提的是前四項所稱應負責人員,係指機關首長或於該工作場所中,代表機關首長實際執行管理、指揮或監督公務人員執行職務之人,讓它定義明確,我看今天早上沈發惠委員在質詢的時候,也多次地提出,要有效地去防制權勢霸凌,對於應負責人員的定義要有一個專門的項次,所以我們試擬了這樣的文字,希望爭取大家的支持。

而第一項就是更明確,漏掉了,第一項我們也修正為各機關違反前條第一項所定辦法,我想這個應該是沒有問題,就教於大家。

主席:好,黃委員。

黃委員國昌:謝謝。延續剛剛第十九條的討論,第十九條我們在處理的有關於構成要件的問題,邁入了第十九條之一,我們接下來就要處理法律效果的問題,在法律效果上面,因為公務員面對有關於職場工作、安全、環境的提供以及職場霸凌的防止,他所應該肩負的公法上義務程度,絕對不應該低於雇主在勞動場所要提供這樣的環境以及防止執法霸凌的公法上義務,我想這樣說,大家應該是可以接受的,在公務體系當中,所應該肩負的公法上義務,既然不應該低於在職場上面雇主所肩負的義務的話,就相對應法律效果的違反,就不宜低於在職安法裡面法律效果的安排。

因此,在剛剛所講的那個法規範,基本上價值跟邏輯的安排上,我先請主管機關來看一下第十九條之一,針對你們第二項所提出來的修正,你們訂的是二萬元以上二十萬以下的罰鍰嘛,對吧?針對相同行為的態樣,就是人家出來建議、出來吹哨,還給他不利對待的話,在職安法那邊,我如果沒有理解錯誤的話,應該是三萬以上七十五萬以下,那你們是不是可以考慮,如果行政機關的公法上義務不應該較低的話,違反的法律效果比較低,這個很奇怪,這個是我們做的第一點的修正建議。

第二點修正建議的部分,就牽涉到刑事責任的部分,今天在保訓會提出來的書面資料當中,意思是違反公法上面的義務,釀成所謂災害的結果的話,你們希望回到刑法過失致死罪或者是過失致重傷罪來加以處理,你們的書面報告,我都有詳細的拜讀,但是我先分兩個部分,我們為什麼認為在這裡還是要跟職安法一樣,仿職安法的條文去放有關於刑事責任的處罰,容我說明一下。

首先針對大家比較關心的致人於死這樣子的狀況,按照目前法院實際上面所出現的判決,因為有相同規範模式的,目前為止是職安法,在職安法裡面,我們的法院目前所出現的判決,我就先把具體的判決字號都把它放進去,這樣立法院公報會比較清楚,未來大家要解釋、索驥的時候會比較清楚,譬如說,在臺北地方法院113年度勞安訴字第1號的刑事判決當中,非常清楚地說明了什麼?其非常清楚地說明了在職安法裡面違反職安法的義務,釀成所謂死亡的結果,跟刑法第二百七十六條的過失致死罪,它的構成要件是不一樣的,既然構成要件是不一樣的,就沒有所謂法規競合或是想像競合的問題,這個是第一步要先確立的事情。

我們回到這個法律的規範來講,當構成要件不一致的時候,哪一個構成要件對於提供它安全、必要的、保護的、違反的處罰更有效,我們就必須要從這個角度去切入、思考,比較麻煩的事情是什麼?比較麻煩的事情是你如果要用刑法第二百七十六條過失致死的話,你必須要什麼?你必需要在現場參與指揮,同時有管理監督的疏失,致發生被害人死亡的災害結果,才會有第二百七十六條的適用。也就是依照我國最高法院89年度台上字第6396號判決的意旨,第二百七十六條的適用是窄的,當第二百七十六條的適用是窄的時候,就會凸顯出來了在職安法另外去做不同規範構成要件的規定它所存在的特殊意義,因為它是除了一般通常的法律的注意義務跟保護義務之外,在職安法的層級有給雇主更高的義務,所以相對的,它在構成要件上面比回到普通刑法第兩百七十六條的構成要件要更為寬鬆,或者是更能夠去落實雇主的保護義務,它規範的條文是有存在的必要性。

當認知到這件事情的時候,恐怕就不是單純的一句說回到刑法第兩百七十六條過失致死就可以處理的,因為他們兩個在構成要件的射程範圍上面寬窄是不一的,以職安法會稍微大一點。再加上如果我們回到我剛剛所講的,在制定法律效果的第二個原則,公務機關所承擔公法上面的注意義務跟照顧保護義務不應該低於雇主這樣的規範要件上面的話,我們還是會建議,在職安法那邊就有關於刑事責任的特別構成要件,在公務人員保障法裡面必須要把它寫進去,這樣才可以落實我剛剛所講的價值跟原則。

最後一個,我們在跟職安法那邊有做差別待遇的部分,請大家看一下,職安法在致生死亡事故是處五年以下有期徒刑,就跟刑法是一致,但是為了要去彰顯我們在公務機關必須要負有更高的公法上面義務,相對的,違反就應該有更高的法律效果,但我們又希望能夠保留給法官在個案裁量上面的空間,所以我們把它定為七年以下有期徒刑,我並沒有去定最低的刑度,因為不管是五年以下還是七年以下,最低的刑度都是從兩個月以上開始算,所以大家也不用擔心這樣子我們的公務同仁會不會一下子被判得太重,不用做這樣的擔心,但是我覺得在法定刑上面去反映出我們在公務機關所應該承擔的公法上義務是比雇主的義務要來得高,這件事情是具有重大的意義。

第三個部分也是我今天早上在跟主委討論的時候交換過意見,你們針對有關於職場霸凌科處罰鍰的機關首長,我們如果按照中央機關組織基準法裡面的規定,即使到第四級的話,恐怕那個範圍都有一點太窄,回應到現在實際上面發生的案子,所以我們所提出來的建議是,只要有主管職位的主管人員,就把他列入在這個射程範圍之內,以上是我們針對第十九條之一所提出的三項修正動議。

主席:謝謝。行政機關有沒有意見要補充的?

蔡主任委員秀涓:跟委員報告,第一,有關於吳思瑤委員們的提案,這個我們完全接受,也非常謝謝吳委員讓我們再次可以審視,讓它更明確化。第二部分,有關於黃國昌委員的部分,這個部分原則上我們也都是完全接受,因為本來以為這個草案跟後面的說明,七年、五年,還有一百五十萬、二百萬好像是對不起來,但是剛剛委員有提到這個是經過思考的,讓這個沒有設最低,但是直接設了一個比較高的,這樣子在審議的過程當中可能就不會讓大量的優秀公務人員很害怕,然後趕快就……因為當主管的壓力真的很大。

前面的部分我們都接受,有個部分想懇請委員是不是可以讓我們把文字稍微再改一下?就是「機關首長或一級單位主管」,因為剛剛委員在質詢的時候,司長是屬於一級單位主管,如果一般的政府機關裡面,其實包含縣市政府的股長、課長、科長,他們雖然也是主管,可是基本上大概所有涉及到重要的決定都不會是這些層級的人自己就可以決掉或決定,所以如果黃委員還有在座所有委員可以支持我們把它改成「一級單位主管」的話,也能達到原來您修正的效果,以上說明。

主席:這樣行政機關可不可以現在趕快擬一下?針對吳委員跟黃委員的提案趕快綜合,你們提出來的文字如果大家都覺得OK,其實就沒有問題了,請黃委員。

黃委員國昌:剛剛主委這樣講,我同意,有的時候科罰鍰,我們官就是權力夠大的真的要被處罰,但你剛剛講你怕一個科長、一個股長就這樣可能有的時候也太重了,所以您提「一級單位主管」這樣子的修正建議,我們是欣然同意。

主席:請翁委員。

翁委員曉玲:請教主委,我們今天在質詢的時候,其實您有提到未來所謂的負責人員會依照事務機關的分層負責表來訂,可是如果按照現在吳思瑤委員他們所提出的版本,負責人員是指機關首長或於該工作場所中,等於實質上具有指揮監督的,那麼如果按照您剛剛先前的說法,是不是也可以再把所謂的機關負責人員,除了機關首長之外,還有依照分層負責表裡面具有指揮監督權的也是屬於這個範圍裡面?還是您覺得現在吳思瑤委員所寫的這個部分就已經涵蓋到您之前講的分層負責表裡面的那些幹部?

蔡主任委員秀涓:跟委員報告,目前吳思瑤委員所提的這個版本,它已經可以含括機關裡面分層負責明細表會談到的那些應負責人員,這樣子的規定可以涵蓋住,而且也很清楚地知道代表機關首長實際執行管理、指揮、監督執行職務之人,因為分層負責明細表每個機關長得不太一樣,而且即使同一機關也會因為公務跟目標會隨著環境修正,所以分層負責明細表其實是需要經常性地去修正以符合所需,那個部分不一定在這個裡面,希望……

翁委員曉玲:如果在文字上面,係指機關首長或依分層負責表或於工作場所中代表機關首長,您說是多加了一個是機關首長,另外一個就是依照機關的分層負責明細表或者是於該工作場所中,他可能不是屬於分層負責明細表,但是仍然是在場所當中,他在工作場所當中是具有代表實際的主管有指揮監督權的。

蔡主任委員秀涓:跟委員……

翁委員曉玲:就提供給你們做思考,待會如果請你們要再擬相關條文的話可以一併參考。

蔡主任委員秀涓:好,謝謝委員。

主席:好,是不是你們趁現在……我們這邊可以暫時先保留這一個條文,先往下去審查……

沈委員發惠:修正動議……

主席:你們現在趕快綜合一下,我想兩位委員的提案已經幾乎都差不多了,我們就先暫時保留第十九條之一。

我們現在審查第十九條之二,有司法院、考試院提案,還有委員林月琴等31人提案、委員沈發惠等4人所提修正動議,請問一下在場的提案人是否要做提案發言?沒有的話……

陳委員培瑜:等一下,現在是第十九條之二?

主席:對啊!

吳委員思瑤:好,謝謝主席……

主席:請說。

吳委員思瑤:不好意思,謝謝主席。民進黨團有增列第二項的後半段,也就是所謂的重大災害死亡事故因果關係之認定或裁處,我們也是讓它明確化,我們的文字是這樣:「有關因果關係之審認與裁處原則、審議程序及組成等事項由保訓會定之。」也就是授權保訓會,把這整個事件……因為每個事件總是……而且它是涉及因果關係的話,一定有必要的調查、認定,然後才會進入裁處,相關的這些原則、作業、審查的程序、由誰來審,授權給保訓會來進行,這樣子補正這一項會更為完整、更為明確。

民進黨團提出第三項的增列,就是一個更進步的作法,除了發生事情之後,你們去做事實認定、裁處,我們更強化對於職場霸凌的事前防制。事前的防制就比照職安法所賦予的,對於勞檢、安檢這些,是不是也可以把這樣的機制納入公務體系,所以民進黨團增列了第三項,文字是這樣的:「保訓會對於各機關安全及衛生防護措施或防免職場霸凌行為得實施檢查,或通知其上級機關實施檢查。」賦予一個「得」,就是要實施檢查的意思。後半段是這樣,檢查之後怎麼樣呢?「其有不合規定者,應告知違反法令條款,並通知屆期改善;屆期未改善,按違失情節輕重,依相關規定處理。」這大概都是適用職安法裡面對於安全檢查、勞檢的一般既定程序,所以職安法裡面有好的經驗、運行的經驗,我們可以納入保障法裡頭,所以請行政機關可以表達一下你們的立場,也懇請在野黨委員大家一起來支持。

事後的裁處,要有明確性,讓保訓會去授權調查的原則、程序,而事前的防範,要透過一個綿密的安全檢測、防制霸凌的巡查來落實,謝謝。

主席:好,請問其他提案委員還有沒有要補充提案說明?好,沒有的話,請問行政機關有沒有意見要補充?是否可以接受?

蔡主任委員秀涓:謝謝委員。民進黨團的這個版本,有兩個較現行草案更好的部分,第一個就是給了我們一個很清楚的法規授權,才不會說我們原來的地方其實是沒有的,也沒法源,也是空白授權,這樣子對行政機關來講也不好。第二個部分,增加了保訓會對各機關得實施檢查的一個法源,我想這個也相當程度回應了,很多基層公務人員跟外部,覺得保訓會應該要扮演更積極主動角色的進步作法,所以有關這個提案、這個修正動議,保訓會全部都接受,非常感謝。

主席:好,吳委員。

吳委員思瑤:我補充一下,對不起。謝謝提醒,我剛剛漏掉了。因為我們第十九條之一第一項有增加「各機關違反前條第一項所定辦法……」對不對?現在在第十九條之二第四項的後半段,是不是要加「有未符第十九條第一項所定辦法之規定」?報告召委,我漏掉了。

主席:好,沒問題,行政機關這邊……

吳委員思瑤:第四項的後半段,「有未符第十九條第一項」,請確認一下,因為這也是行政部門提醒我的,謝謝。

主席:待會就麻煩行政機關也一起把這一條的文字提出來。

蔡主任委員秀涓:是。

主席:其他人如果沒有別的意見,我們這一條也暫時保留。接下來審排序6,增訂第十九條之三,有委員林月琴等31人提案,請問各位委員有沒有要補充的?好,沒有的話,請問就第十九條之三,行政機關有沒有意見?

蔡主任委員秀涓:第十九條之三?

主席:對,排序6,第十九條之三,沒有嘛?就是不予增訂嗎?行政機關的意思?

蔡主任委員秀涓:不予增訂。

主席:好,謝謝,各位委員是否同意第十九條之三不予增訂?

吳委員思瑤:同意。

主席:好,同意。

接下來我們審查排序7,第二十條,有委員徐欣瑩等27人提案,請問行政機關有沒有意見要補充?

蔡主任委員秀涓:不予增訂,建議維持草案版本,謝謝。

主席:好,各位委員是否同意?同意,好,第二十條就不予修正。

排序8,第二十一條,有考試院提案、徐欣瑩等27人提案,還有蔡其昌等18人提案,因為都沒有到場,請問行政機關有沒有意見要補充?

蔡主任委員秀涓:建議維持原草案的內容,謝謝。

主席:本條就照考試院提案通過,請問各位委員是否同意?

沈委員發惠:同意。

主席:好,同意。

我們現在審查排序9,第二十二條,有委員蔡其昌等18人提案,因為蔡委員不在場,請問行政機關有什麼意見?

蔡主任委員秀涓:建議維持現行條文,謝謝。

主席:好,就不予修正的意思嗎?

蔡主任委員秀涓:對,不予修訂。

主席:好,第二十二條不予修正,請問各位委員有沒有不同意見?是否同意?

沈委員發惠:同意。

主席:好,翁委員,第二十二條。

翁委員曉玲:抱歉,因為我剛剛仔細看了,就是蔡其昌委員這裡所提的提案是說,如果未來是因為職場霸凌所涉訟的,是不是也可以申請輔助,他的意思是這樣,對不對?

蔡主任委員秀涓:是。

翁委員曉玲:你們是反對?

蔡主任委員秀涓:反對,因為他是把職霸的這個部分列入「應不予輔助」。

翁委員曉玲:是「應不予輔助」?

蔡主任委員秀涓:對,但是因為現行本來就不會去輔助職霸,所以我們建議就維持現行條文,現行條文本來就已經符合蔡委員的這個部分──故意,因為基本上他整個內容,就是跟我們原來的條文是一致的,內容是一樣的,只是他特別加了「或職場霸凌」,但這個部分不用特別去寫,它本來就不會包含在因公涉訟輔助裡面。

翁委員曉玲:OK,了解。

蔡主任委員秀涓:這是我們覺得維持原條文的主要理由,謝謝委員提出。

主席:所以行政機關的意思是第二十二條的部分不予修正,維持現行條文,請問各位委員是否同意?

沈委員發惠:同意。

吳委員思瑤:同意。

主席:同意,好,第二十二條就不予修正,維持現行條文。

我們現在審查排序10,第二十四條,有委員徐欣瑩等27人提案,請問行政機關有無意見補充?

蔡主任委員秀涓:建議不要修訂,因為維持這個墊支費用的必要條件,「必要」還是很重要,如果把必要拿掉的話,會變得很浮濫,建議不修訂,謝謝。

主席:好,第二十四條的部分,行政機關的意見為不予修正,維持現行條文,請問各位委員是否同意?

好,翁委員。

翁委員曉玲:不好意思,我還是想請教,因為這裡是公務人員執行職務墊支的費用,墊支的費用就代表他是幫服務機關代墊的費用,對不對?

蔡主任委員秀涓:對。

翁委員曉玲:可是你們原來的條文是說代墊的必要費用才可以請服務機關償還,這個必要費用變成由服務機關自己去認定是不是必要,可是他明明就是幫機關代墊的,不管是不是必要,他就是幫機關代墊的,不是嗎?

蔡主任委員秀涓:為什麼現行條文一路執行下來都有「必要」兩個字,是因為雖然委員認為那個每一個都是他……可能對公務人員來講,他認為都是必要的,但是這個必要有可能分成符合、可以了,或是他用了更高的費用,所以我們會堅持,也強烈請委員支持,「必要」兩個字還是要留著,不然的話,可能會造成也許這個公帑,因為當事人沒有是必要的……但是他代墊了,這個時候其實可能會造成浮濫的現象。

翁委員曉玲:好,我大概……

蔡主任委員秀涓:而且主總有一些相關的規定,那些都是叫做「必要」。

翁委員曉玲:好,所以主委剛剛的意思是有些情況,譬如說我假設因為簽名需要買一支筆,假設一支原子筆就可以了,但他買了一支鋼筆,那個費用雖然他也是幫公家機關代墊的,因為我需要一支筆,但是你認為不應該買鋼筆,只是原子筆的錢就可以了?OK,好,如果是這樣的情形之下,我可以同意,就還是維持原來的必要費用。

主席:好,第二十四條的部分,行政機關的意思是不予修正,維持現行條文,請問各位委員是否同意?

翁委員曉玲:同意。

主席:同意,好,第二十四條不予修正,維持現行條文。

我們現在審查排序11的第二十四條之一,有委員徐欣瑩等27人提案,請問行政機關有無意見補充?

蔡主任委員秀涓:跟會議上報告,這個非常強烈建議不修訂,因為請求權消滅時效是必須法律明訂的,而且是屬於憲法保留的事項,謝謝。

主席:好,請問各位委員,就第二十四條之一行政機關的意見是希望不予修正,維持現行條文是否同意?

莊委員瑞雄:同意。

主席:同意,好,本條文不予修正,維持現行條文。

我們現在審查排序12的增訂第八十四條之一,有委員徐欣瑩等27人提案,請問行政機關有無意見?

蔡主任委員秀涓:我們建議不增訂,因為剛剛吳委員的修正動議裡面已經會有這個部分了,謝謝,在第十九條之二已經有放了。

翁委員曉玲:在第八十四條之一的部分是要主動調查嘛?

蔡主任委員秀涓:對,它的文字。

主席:好,增訂第八十四條之一行政機關建議不予增訂,請問各位委員是否同意?

莊委員瑞雄:同意。

主席:翁委員是否同意?

翁委員曉玲:好啦,是有涵蓋嗎?我剛剛正在看,你說在他們修正動議第十九條之二的第幾項?我沒有看到你們哪裡講說他要主動調查,因為第八十四條之一徐欣瑩委員的提案,他的意思是說保訓會知道有發生類似霸凌情況的時候,就依法要主動進行調查。

蔡主任委員秀涓:在修正動議這一張的第二段,黑黑的這裡已經有這個文字了,就這一張。

翁委員曉玲:但是它是得實施檢查?

蔡主任委員秀涓:是。

翁委員曉玲:但是就缺了所謂的要主動進行調查?如果按照你們原來第十九條之二的第三項,保訓會對於各機關安全及衛生防護措施等等的行為得實施檢查?

蔡主任委員秀涓:因為我們得實施檢查,當然基本上就是由保訓會主動,所以如果原來剛剛委員們通過的這一個修正動議3、第十九之二條的這部分,就已經不用特別去強調主動或者是非主動,因為保訓會去實施檢查一定是我們主動,所以建議維持剛剛修正動議3各位委員已經同意通過的部分。

翁委員曉玲:如果說增加第八十四條之一的話,會有什麼困難嗎?因為其實你第十九條之二的地方只是像你們例行性的去檢查,但是第八十四條之一的重點是強調,如果有人檢舉或是通報一個什麼事情,你們這時候知道了有處置不當的狀況就要依本法主動進行調查,我覺得概念還是不一樣耶!

蔡主任委員秀涓:文字可能不一樣,可是它的概念跟實際執行會一樣,因為它很重要,所以在第十九之二條剛剛委員們已經通過了、先提到前面去了,如果在這邊第八十四條之一又出現一段跟剛剛通過的第十九之二條那些文字很類似的話,那這整個法的一致性跟邏輯性就會顯得比較奇怪一點啦!

翁委員曉玲:好,這樣的話,我提個具體建議啦,就是你的第三項裡面的構成要件,看能不能再加上徐欣瑩委員這裡所提的,當知有服務機關管理措施或有關工作條件處置不當時得實施檢查,好不好?就是可以那個條件再放進去啊!除了一個例行性之外,另外就是當你知悉了,立刻知悉了這件事情的時候,就「知有……」,我覺得應該是可以啦,可以放在一起,好不好?

蔡主任委員秀涓:好,謝謝委員。

主席:我想第八十四條之一就跟前面第十九條之一、之二先暫時保留,麻煩行政機關把文字處理好之後我們就一併處理,我們現在暫時先保留排序12的第八十四條之一。

我們現在先審查排序13的第八十九條,有委員徐欣瑩等27人提案,請問行政機關有沒有意見補充?

蔡主任委員秀涓:跟各位委員報告,我們建議不修訂,因為如果是依徐委員的「依當事人之申請」,這個當事人範圍是非常廣的,而且會影響到整個的處理,當事人範圍太廣了,建請各位委員能夠支持我們原來的現行條文,謝謝。

主席:好,行政機關的意思是不予修正,維持現行條文,請問各位委員是否同意?

翁委員曉玲:如果說從保障公務人員的角度來講,當事人當然是指處分當事人啦!不可能說當事人的範圍涵蓋太廣會把什麼第三人、利害關係人都是納在當事人的概念裡,這條規定的積極性就在於除了主管機關依職權做行政處分之外,另外可以依當事人申請啦!我希望你們在實務上面能夠做到,只要有人提的時候你們就可以做到。

主席:好,黃委員。

黃委員國昌:沒有啦,我簡單講,我覺得應該是主委剛剛比較緊張口誤啦!依照現在的規定,當事人本來就可以申請嘛,加上「當事人」,你反而要去思考另外一個問題是只有當事人可以申請嗎?所以不是太廣,是太窄啦,不過我聽得懂主委剛剛講什麼,應該是比較緊張口誤啦!

蔡主任委員秀涓:對,謝謝委員。

主席:好,這樣我們是不是就不予修正,維持現行條文,各位是否同意?好,同意。

我們現在審查第一百零二條,有考試院提案、委員徐欣瑩等27人提案、委員蔡其昌等18人提案、委員吳思瑤等4人所提修正動議,請問在場提案人是否要說明?不用,第一百零二條請行政機關表示意見。

吳委員思瑤:主席,大家可以參照我們所發下來的資料,在最後一項有更明確化,跟職安法之間的適用機關有不同,所以把醫療機構跟公立學校做最後一項增訂文字的排除,請大家支持,謝謝。

主席:請問行政機關,就吳委員的修正動議,你們可以接受嗎?

蔡主任委員秀涓:可以,謝謝。

主席:可以,第一百零二條……

吳委員思瑤:等一下,主席還有……對不起我漏掉了。

主席:吳委員。

吳委員思瑤:一樣的問題,我剛剛是說第一百零二條的最後一項,還有倒數第5行、第6行一樣準用第十九條第一項,也要加一個「第一項」,OK,剛剛這個要一併的完整,謝謝主席。

主席:這個請行政機關趕快把文字稍微擬一下。

我們現在審查第一百零四條,有考試院提案及委員黃國昌等3人所提修正動議,請提案人黃國昌委員。

黃委員國昌:第一百零四條的最後一項,我們不要掠人之美啦,因為宗憲兄有跟我講,考試院他們剛開始在提的時候施行日期的部分漏未規範,希望我們這邊幫忙處理,宗憲其實也就依照考試院的請求幫忙處理了最後一項。只不過我們修正動議所提的最後一項,跟考試院給我們的條文希望我們提的最後一項,有一點不一樣。因為考試院本來還是希望施行日期給你們訂嘛,但我必須要老實講,施行日期給行政機關定的這件事情,我作為一個立法委員,我真的是怕了、嚇壞了,本來以為是好意,你們需要準備,所以給你們定,結果給你們方便就當隨便,搞到天荒地老都不施行,所以我們這邊就直接押,給你們六個月夠不夠?如果六個月不夠,可以更短,要改成三個月,我們也很樂意,但我要請保訓會主委要能夠諒解,我們不可能真的讓你們定,現在我押的是六個月,你們會不會覺得不用這麼多時間?三個月就可以了?那就押三個月也OK,以上說明。

主席:好,請問行政機關……

翁委員曉玲:不好意思……

主席:請翁委員。

翁委員曉玲:補充剛剛黃國昌委員說的,自公布後六個月內……

黃委員國昌:如果他們都不喊的話,六個月內會變成沒有確定日期。

翁委員曉玲:六個月內施行,但是六個月內施行的話,自公布後六個月內……

黃委員國昌:對,但是我的意思是那個cutting point,我權力沒有給行政機關嘛……

翁委員曉玲:對、對、對。

黃委員國昌:如果改成六個月內,就會搞不清楚,那到底什麼時候?

翁委員曉玲:最晚就是六個月,中間這段時間,可能是兩個月、三個月一定要施行,我……

黃委員國昌:先讓主委他們表示意見好了。

蔡主任委員秀涓:黃委員這個版本當然是對保訓會非常的nice,也就是公布後六個月,確實當時我們寫考試院定之,其實我們不是要自己來定日期,是因為對照過去的版本就把它寫出來,完全沒有去想,因為現在考試院跟保訓會想的不管是安衛辦法或者是保障法,在保障法還沒有通過貴委員會審議之前,其實我們已經開始在準備了,所以六個月當然可以讓我們更加寬裕,六個月我們沒有問題。

黃委員國昌:三個月好不好?

蔡主任委員秀涓:這個可能要問一下秘書長,三個月太……六個月啦,委員一開始的六個月是很好的,這樣子同仁也不用加班。

黃委員國昌:好。

蔡主任委員秀涓:就六個月,謝謝。

陳委員培瑜:好,六個月。主席,六個月嗎?

主席:好,那這個也是先暫時保留,你們還要修文字吧?

黃委員國昌:不用啊!

主席:不用嗎?這個應該有連動吧?沒有連動嗎?所以暫時保留,因為跟前面有連動。

黃委員國昌:跟哪一條連動?

主席:第十九條之一、第十九條之二。

黃委員國昌:可是第十九條之一不是簽了嗎?

主席:沒有,還沒有,還在暫時保留中。好,第十九條之一……

好,我們請議事人員宣讀討論事項第一案修正動議5

修正動議5

主席:好,我們審查排序4,增訂第十九條之一,經過我們跟行政機關的討論,由行政機關依據剛才委員的建議有修正,第十九條之一我們是否就依據委員黃國昌等6人所提的修正動議通過?請問各位委員是否同意?同意,好。

廖參事江憲:針對第十九條之一,法務部想表示意見。

主席:好,法務部請說。

廖參事江憲:主席、各位委員,因為第十九條之一涉及到新增刑事處罰的條款,所以我想提供一點意見供大院參考。新增的這個規範類型,類似的立法例,在職安法上第四十條跟第四十一條有明文的規定,所以本條是不是增訂刑事責任的處罰,這部分我們尊重主管機關的意見跟大院的決定,如果要尊重,因為目前是以黃委員的修正動議為藍本,關於這個部分,我有兩點想提出來供大院參酌,第一個是構成要件的部分,在這一條的第四項,它規範大概就是違反第一項、第三款情形的兩種結果,一個是致生重大災害,第二種是死亡。重大災害在第七項做立法定義,它指的是兩種情形,一種情形是罹災人數在三人以上;第二種是發生災害的罹災人數在一人以上,且需住院治療。關於死亡還有罹災人數三人以上這兩種類型跟職安法第四十條、第四十一條的規範一模一樣。至於第三種,罹災人數一人以上,且需住院治療者,尤其是後段的「且需住院治療者」,我想在文意解釋上可能會有不明確的疑慮。比如住院治療到底是由誰判定?應該住院而未住院,要怎麼去……因為這條涉及三年以下有期徒刑的刑責,在法律明確性的原則下,建議大院再予審酌。

另外,「一人以上,且需住院治療者」,職安法第三十七條第一項第三款有此類型。不過剛剛我查閱職安法規定後發現,該類型於職安法中並未處以刑事責任,刑事責任僅於死亡、罹災人數三人以上,所以這部分是否列入構成刑責要件,就建請大院再予斟酌。

在刑度部分,目前我們討論的修正動議刑度採三年以下及七年以下,此立法類型係參酌職安法。目前職安法規定為一年以下及三年以下;如為勞動部公告的修正草案,則修成三年以下及五年以下。目前我們在討論的修正動議為三年以下及七年以下,刑度又比勞動部公告的草案來得高。這兩部法就條文規定所保護的法益同樣是生命法益,只是在不同法規上出現而已。因此,是不是在刑度上跟勞安法脫鉤處理?這點提供出來請大院斟酌。最後到底做怎麼樣的決定,不論是政策或立法裁量上,我們尊重主管機關最終意見與大院的決定。以上說明。

主席:請黃委員。

黃委員國昌:我先直接回應第二點。我剛剛一開始就講,針對第十九條之一做法律效果界定時即說明過,沒錯,雖然保護的都是生命法益,但在刑法可歸責性上,行為人本身所應負擔的義務輕重,伴隨其身分在刑事上會有不一樣的評價,這就是為什麼我特意在公務人員部分與職安法脫鉤,從五年以上到七年以下,這些我剛剛前面就已經清楚說明過了。

第二個,針對重大災害範圍,係指發生災害罹災人數三人以上,沒錯,這部分屬職安法。本來是希望擴大,如果罹災一人以上,且住院治療亦可含括在內。不過我覺得你剛剛所提之建議有道理,所以我同意「三人以上」後面直接句號,與職安法第三十七條第一項第二款相扣,並將後面「或一人以上,且住院治療者」刪除。

不知道剛剛有連署的委員是否都同意,將後面「或……」到最後全部刪除?

莊委員瑞雄:可以。

主席:可以吧?這部分法務部有要堅持什麼?如果要堅持的話,會變成今天有好多條都要保留,讓他們自己去……

廖參事江憲:報告委員,我剛剛沒有說……我是說最後還是尊重主管機關及大院決定。

主席:好,那就這樣,文字上再做一次修改?

黃委員國昌:就直接把它劃掉……

主席:對,趕快處理!

黃委員國昌:大家簽一下就好了。

主席:對,這樣是比較快。

黃委員國昌:就剛剛簽的那張用線把它劃掉,大家再簽一下就好。

主席:我們現在趕快處理。請吳委員。

吳委員思瑤:藉由會議空檔跟大家報告一下。劉建忻秘書長謝謝大家的關心,他有去醫院做檢查,一切都還無礙。也強制請他回去休息,謝謝今天的召委讓他提早離開,謝謝所有委員對他的通融、理解。我們大家都請他好好休息,你們要盯好他,今天不准再上班,好嗎?謝謝大家關心,吳思瑤代表秘書長向大家報告,謝謝。

主席:請議事人員宣讀。

新收修正動議:(對照修正動議5

第十九條之一第八項修正為:第四項所稱重大災害,指發生災害之罹災人數在三人以上者。

主席:請問各位委員,增訂第十九條之一就按照委員黃國昌等6人所提修正動議修正通過,各位是否同意?

沈委員發惠:同意。

莊委員瑞雄:同意。

主席:好,就依照修正動議修正通過。

另外,因應第十九條之一條文修正後,需配合一併調整的立法說明部分,請考試院依據委員修正意見擬具的內容,儘速備文函送審查會,以利列入審查報告。

請議事人員再次宣讀。

修正動議5再修正:

第五項修正為:機關首長或一級單位主管人員經認定職場霸凌成立者,處新臺幣五萬元以上一百萬元以下罰鍰。

提案人:黃國昌  吳思瑤  莊瑞雄  陳培瑜  沈發惠  吳宗憲  翁曉玲

主席:好,那這部分更正剛剛的宣告:第十九條之一就依據剛剛所宣讀的修正通過,各位委員是否同意?

莊委員瑞雄:同意。

沈委員發惠:同意。

吳委員思瑤:同意。

主席:好,那就依據剛剛的修正通過。

請議事人員宣讀第十九條之二。

修正動議6

主席:增訂第十九條之二依據委員黃國昌等7人所提修正動議通過,請問各位委員是否同意?

沈委員發惠:同意。

主席:好,那就依據修正通過。

現在審查排序第12、剛剛暫時保留的,增訂第八十四條之一,本條不予增訂,各位委員是否同意?

沈委員發惠:同意。

主席:好,那本條就不予增訂。

現在審查排序第14:第一百零二條,請議事人員宣讀。

修正動議7

主席:第一百零二條依據委員吳思瑤等5人所提修正動議通過,請問各位委員是否同意?

沈委員發惠:同意。

主席:依據修正動議通過。

現在審查第一百零四條。第一百零四條依據委員黃國昌等3人所提修正動議通過,請問各位委員是否同意?

沈委員發惠:同意。

主席:依據修正動議通過。

本案逐條均已處理完畢,作以下宣告:本案審查完竣,擬具審查報告,提請院會公決。本案是否要交由黨團協商,請各位表示意見。

吳委員思瑤:不用。

主席:好,本案不須交由黨團協商。

院會討論時由吳召集委員宗憲出席說明,條次、引述條文部分文字及法制用字、用語授權主席及議事人員整理。

進行討論事項第二案:公務人員任用法部分條文修正草案。請問要不要進行大體討論?

沈委員發惠:不用。

翁委員曉玲:不需要。

主席:請問在場委員,是否直接進入逐條審查?

翁委員曉玲:好。

主席:先審查排序1:第二十八條之一,由委員翁曉玲等22人提案。請問翁曉玲委員是否要做提案說明?

翁委員曉玲:我最後重申,雖然在現行公務人員任用法第二十八條裡面已經訂有育嬰假,但是育嬰假這個概念其實被很多人誤解,不會認為還包含孫兒。而且我們看到瑞典等先進國家已經明訂育孫假,所以本席在此也很希望能夠獲得各個委員還有銓敘部的支持,在法律條文裡明訂。雖然是增加2個字:「育孫」,但它具有指標性意義,就是可以讓所有公務人員都知道,未來如果要照顧孫兒的話也可以請育孫假。以上說明。

主席:請問行政機關就翁曉玲委員的提案有沒有辦法接受?

懷次長敘:是,銓敘部報告。對於在育嬰的概念裡要不要特別、另外凸顯育孫這件事情,我們認為在立法技術上似乎可以不必增訂。後面條文也有侍親假,但我們針對侍親也不會說要侍什麼樣等級的親。

事實上,就公務人員留職停薪辦法第二項法律授權的部分,我們也看了翁曉玲委員的提案。翁曉玲委員的提案裡提到,希望就祖父母育孫部分把但書拿掉,這部分我們敬表同意,因為我們認為在立法技術上可以後續由考試院會同行政院把它修掉,也能達到翁曉玲委員提案的意旨。當然,這屬於立法政策,我們最後都尊重大院審議的結果,作為行政部門,我們就表達以上意見。以上報告,謝謝。

主席:所以行政機關這邊是可以接受翁委員的提案嘛!剛剛行政機關的意思是這樣?

請沈委員。

沈委員發惠:行政機關的意思應該是認為在立法技術上最好不要把育孫假單獨列出來,應該是這樣,而不是同意。

就這部分,我個人也肯定翁曉玲委員的提案,目前臺灣屬於高齡社會,事實上很多孩童都是由祖父母照顧,但是這樣的立法技術確實有點問題。因為原本不是「育兒假」,如果是「育兒假」,那就是「育兒」再加「育孫」,兒、孫都加上去,但原本是「育嬰假」,規範的是對嬰兒的養育。至於誰可以請育嬰假,你們有規則來規定,父母可以、祖父母現在也可以,所以原本就有育孫假在育嬰假裡面。如果現在要單獨再把育孫假列出來,第一,在立法體例上變得很奇怪,就好像刑法針對「直系血親尊親屬」傷害增加為針對「直系血親尊親屬及阿公、阿嬤」傷害,在立法體例上就變得很奇怪。

第二個會造成的問題就是本來的育嬰假以嬰兒為對象,要育孫、育曾孫都可以,現在一旦訂為育孫之後,曾孫就不行了欸!以後要育曾孫就不行、被排除掉了欸!不行!不好意思,我不是針對您。我翻出安寧緩和醫療條例,第四項裡面就把成年子女、孫子女、曾孫子女分開並列,不能以為寫「育孫」就包括曾孫、包括曾曾曾孫,這些都不行,這些在法律用語上都是要單獨列出的,所以我個人覺得還是要從長計議。在立法技術上,若要在育嬰之外再多一個育孫,就文字上也滿奇怪,說實在的。

莊委員瑞雄:我請教一下,翁委員,你是有孫子嗎?

翁委員曉玲:我沒有孫子啊!我是為廣大祖父母以及父母爭取權益啦!我就說了,這有指標性的意義,而且請問一下,現在法條上寫的育嬰假,過去有多少祖父母申請過……就是以過去的案例,祖父母申請過育嬰假的人比例高嗎?我相信很低啊!因為他們不會認為祖父母可以申請育嬰假。

莊委員瑞雄:我懂你的意思啦!我跟你講,那個「嬰」……

翁委員曉玲:我還要講,這涉及留職停薪部分。

莊委員瑞雄:次長,你簡單講一下「嬰」有沒有包括「孫」啦!

懷次長敘:有。

莊委員瑞雄:有就好了,你擔心什麼啦!

懷次長敘:現在的留職停薪辦法就包含孫子女了。

翁委員曉玲:不是啦!我跟你講,針對育嬰跟育孫,雖然最後都還是會回到銓敘部訂定辦法,但是在現在沒有育孫這個概念的情況下,很多人根本不知道自己可以申請育孫假。不過就是多兩個字,但是把法律位階提升之後,可以讓更多公務員、更多人民看到,知道可以申請育孫假。

莊委員瑞雄:那就在立法理由裡面不著痕跡地講一下啦!把「孫」放進去真的就很奇怪。

翁委員曉玲:修改立法理由跟修改條文不是一樣?我就說嘛!其實育嬰跟育孫基本上不會……

莊委員瑞雄:育嬰,多一個「育孫」,這樣變成「曾孫」沒講到喔!

翁委員曉玲:會不會涵蓋到曾孫的部分,以後可以讓銓敘部增訂。

主席:各位委員,可不可以透過行政機關做附帶決議的方式處理啊?

陳委員培瑜:主席,我剛剛有舉手。主席!主席!

莊委員瑞雄:「孫」就包含在「嬰」裡面啊!

沈委員發惠:按照現在的辦法,阿公阿嬤就是可以請育嬰假啊!

主席:對,所以我的意思就是不要變動,而是由行政機關做一個論述出來,我的意思是折衝啦!

莊委員瑞雄:加了「孫」就很奇怪。

翁委員曉玲:不會啦!

陳委員培瑜:主席,我有舉手。

主席:請陳委員。

陳委員培瑜:我明白翁委員立意良善,我也知道你所說現在這個社會的近況。但就好的立法技巧而言,真的不應該這樣寫嘛!因為「孫」跟「嬰」到底是誰包含於誰,我相信大家都很清楚。但是考慮到翁委員立意良善,是不是可以在立法說明裡面說清楚,或者後續在許多社會溝通上,或相關部門在跟公務人員宣導的時候加強宣導、不斷promote這件事情,其實就可以合理地成立?以上。

吳委員思瑤:翁委員,我們是擔心愛之適足以害之,因為這樣反而被排除。

翁委員曉玲:我想要講一下,從立法技術的角度來看,我認為這樣明寫其實更明確,符合我們講的法律明確性。育嬰中「嬰」的概念對一般人來講,會認為只有生小孩的父母親可以申請育嬰假,大部分祖父母不會認為他們也可以申請育嬰假。更何況我就說,這個條文修了育孫假是讓現在的父母親未來可以鼓勵其子女趕快生小孩,以後要是子女沒有時間照顧,他們還可以申請育孫假。對於所有民眾來講,我覺得這都是立意良善的條文,跟立法技術沒有關係。而且我認為如果談到立法技術,這樣的寫法反而有助於讓更多民眾知道有權利申請育孫假。

莊委員瑞雄:這樣糟糕了。

陳委員培瑜:主席,我請問。翁委員,我就請問,假設我是有曾孫的狀態,18歲、18歲、18歲依序往下生,那我看到這個法條時會覺得我可以申請嗎?

翁委員曉玲:可以啊!

陳委員培瑜:不是你現在說可以就可以啦!

莊委員瑞雄:主席,我來幫他們解釋一下啦!

陳委員培瑜:上次我們在修法的時候,你就說這個東西是要給法律系學生看的,不能現在就是你說可以就可以啊!

莊委員瑞雄:好啦!你們兩個不要爭啦!我知道是好意啦!但是應該這樣講啦!我們講白話一點。我知道翁委員的意思,但是你這個翁氏法學邏輯就比較奇怪,如果把「孫」定下去,絕對不會包含曾孫,也就是把曾孫給排除掉了,這點不行。只要是「嬰」、嬰兒,都應該受到法律立意良善的保護。如果在這裡加上「孫」,就好像刻意排除曾孫,等於是弄一個條文保護祖父母,但如同特定為祖父母之後不會涵蓋到曾祖父母一樣,列進去反而產生反效果。

翁委員曉玲:不會啦!莊委員,你說我的中文解讀有問題,但我才覺得您對於「孫」的概念太狹隘了。一般都說「孫兒」,就是包含孫、曾孫、曾曾孫。

莊委員瑞雄:不是啦!我們是在講嬰兒嘛!現在卻在討論孫跟曾孫。

翁委員曉玲:「嬰」也是一樣啊!

陳委員培瑜:你們不是最喜歡講中華語言的精粹嗎?到底修了這個是指我的孫還是我的曾孫,一般人會搞不清楚嗎?「孫」怎麼會包含曾孫?太荒謬了!

翁委員曉玲:你們就是反對阿公阿嬤的假!

主席:我們休息3分鐘,大家討論一下。

休息1342分)

繼續開會1343分)

主席:現在繼續開會。

吳委員思瑤:真的!這是好事,不要亂貼標籤。翁委員,不要亂貼標籤。

翁委員曉玲:既然這是好事,那為什麼對於這麼簡單的條文,你們竟然反對讓它通過?明明就不一樣……

吳委員思瑤:沒關係,法律條文怎麼修,我們就保留再討論。

主席:因為這條條文的爭議太大了,本條文予以保留。

翁委員曉玲:明明育孫……就不一樣,祖父母跟爸爸媽媽是一樣的嗎?

吳委員思瑤:翁大委員息怒!

翁委員曉玲:對,你們也息怒。因為你們指責我……

吳委員思瑤:我是說我們可以討論,但您不要亂貼標籤!我們沒有反對。

主席:現在審查公務人員任用法第三十六條之一,有委員李彥秀等18人提案條文以及委員翁曉玲、李彥秀等4人所提修正動議,請問在場的李彥秀委員或翁曉玲委員是否要做提案說明?

李委員彥秀:好,我簡單說明一下。第三十六條之一是針對全國公務單位人力老化、職務久任其實不利機關人力的發展跟人力的栽培。派用人力在58年就已經開始,但是104年廢止當時只有9年過渡條款,也就是說,其實今年過渡條款就要截止。我以臺北市政府捷運局為例,目前有20位未滿60歲,占了61.95%。而捷運局裡有46人,比例非常高,占了那個位子,但升不上去。由於他們距離退休年齡至少還有10年,卻占用了這些位子,其實新人或年輕的人就沒有辦法從他的位階慢慢往上走。所以我覺得這種情況,公務單位人力的老化也好,也包括職務久任,對未來人力的栽培跟發展都不是正面的,所以我才提出第三十六條之一的修正。我知道交通部也有同樣的看法,所以他們的也放寬了,所以我的修正動議就是配合交通部的修正動議處理,希望委員會的委員能夠支持。以上,謝謝。

主席:好,謝謝。

請問行政機關有沒有辦法接受修正動議?

懷次長敘:報告主席、報告委員會,李委員等所提修正動議跟銓敘部今天在書面報告上所建議的再修正條文內容一致,所以我們敬表同意與支持。

李委員彥秀:好,感謝大家。

主席:好,那本條就依據委員翁曉玲、李彥秀等4人所提修正動議通過,請問各位委員是否同意?

沈委員發惠:同意。

主席:好,謝謝。

本案逐條均已審查完畢,作以下宣告:本案審查完竣,擬具審查報告,提請院會公決。本案須交由黨團協商,院會討論時由吳召集委員宗憲出席說明。條次、引述條文及部分文字及法制用字、用語授權主席及議事人員整理。

本次會議議程所列事項均已處理完畢,會議到此結束,現在散會,謝謝大家。

散會1347分)