立法院第11屆第3會期司法及法制委員會「法院組織法有關司法公開透明修正立法之探討」公聽會紀錄

時  間 中華民國114611日(星期三)9時至1257

地  點 本院紅樓302會議室

主  席 莊委員瑞雄

發言學者專家及機關團體代表 

臺灣高等法院法官文家倩

真理大學法律學系系主任吳景欽

常在國際法律事務所律師吳維雅

紀凱峰律師事務所主持律師紀凱峰

臺灣大學法律學院教授柯格鐘

東吳大學法律學系教授陳清秀

財團法人現代婦女教育基金會司法社工處處長黃心怡

東吳大學法學院暨法律學系副教授黃鼎軒

社團法人台北市晚晴婦女協會理事長舒曉玲

雲林科技大學科技法律研究所教授楊智傑

政治大學法學院教授楊雲驊

台灣陪審團協會理事長鄭文龍

法務部司法官學院學務組組長蔡元仕

普華商務法律事務所律師賴芳玉

司法院副秘書長王梅英

法務部政務次長徐錫祥

主席:謝謝,我們現在開會。今天舉行「法院組織法有關司法公開透明修正立法之探討」公聽會,大家早,我就不一一下去跟大家握手致意。今日公聽會出席人員及機關代表,我就不逐一介紹,詳如出(列)席人員名單,並列入公報紀錄。

「法院組織法有關司法公開透明修正立法之探討」公聽會

出(列)席人員名單

一、出席學者專家

文家倩法官    臺灣高等法院

吳景欽系主任   真理大學法律學系

吳維雅律師    常在國際法律事務所

紀凱峰主持律師  紀凱峰律師事務所

柯格鐘教授    臺灣大學法律學院

陳清秀教授    東吳大學法律學系

黃心怡處長    財團法人現代婦女教育基金會司法社工處

黃鼎軒副教授   東吳大學法學院暨法律學系

舒曉玲理事長   社團法人台北市晚晴婦女協會

楊智傑教授    雲林科技大學科技法律研究所

楊雲驊教授    政治大學法學院

鄭文龍理事長   台灣陪審團協會

蔡元仕組長    法務部司法官學院學務組

賴芳玉律師    普華商務法律事務所

(以上依姓名筆畫順序排列)

二、列席政府機關代表

司法院副秘書長 王梅英

司法行政廳廳長 吳祚丞

法務部政務次長 徐錫祥

檢察司司長 張曉雯

檢察司主任檢察官 范孟珊

數位發展部資通安全署稽核檢查組組長 邱俊惟

行政法人國家資通安全研究院研究員 戴毓辰

國家發展委員會檔案管理局檔案徵集組組長 陳淑美

國家通訊傳播委員會法律事務處專門委員 蔡信誼

個人資料保護委員會籌備處查核規劃組組長 張育綾

主席:現在請議事人員宣讀公聽會討論提綱。

「法院組織法有關司法公開透明修正立法之探討」公聽會討論提綱

壹、關於死刑判決評議簿保存期限修正立法之探討

一、妥善保管評議簿對確保死刑判決評議內容可供檢視之影響?

二、死刑判決評議簿永久保存對於人權保障之必要性?

三、死刑判決評議簿現行保管期限規定,是否符合達成司法公開透明及人權保障目的之要求?有無修正必要?

貳、關於司法公開透明相關立法修正立法之探討

一、現行裁判書公開、法庭錄音等措施,是否係司法公開透明有效之制度性落實?

二、立法採行法庭活動公開播送之必要性?

()公開審理與公開播送之定性辨明?

1.公開審理之內涵是否包含法庭活動公開播送?

2.現行制度及措施是否已符合公開透明審理的要求?進行法庭活動公開播送有無必要?

()採行法庭活動公開播送對司法運作之影響?

1.對訴訟之公平審判及真實發現會產生何種影響?

2.對訴訟參與者之基本權保障(個資掌控權、隱私權等人格權)會產生何種影響?

3.法庭活動公開播送之目的與訴訟參與者權益保障之法益權衡是否衡平?

()法庭活動公開播送內容資訊之濫用,能否妥善管制(濫用風險控制)?

1.現行制度或科技方法可否保護法庭活動公開播送之資訊,避免遭以惡意剪輯、變造等方式濫用?

2.濫用之法庭活動公開播送資訊,有無適當方法加以排除,確保訴訟參與者權益?

主席:我就不另做引言致詞,謹就今天的公聽會程序在此說明。

在邀請各位發言之前,先就公聽會進行程序說明。首先請學者專家發言,發言順序依照簽到先後順序,如果有需要提前發言者,請告知主席臺,我們會視情況調整。本院委員按照登記先後順序發言,如果陸續到場的話,主席會安排穿插請委員發言。最後再請政府機關代表針對學者專家及委員的意見加以回應。

與會者請到發言臺發言,主席右手邊是學者專家、列席機關代表的發言臺,左邊依慣例是委員發言臺。

由於公聽會主要是聽取學者專家、各界的意見,所以每位學者專家發言時間原則上8分鐘,必要時酌予延長2分鐘;本院委員發言時間,因為委員們發言的時間、機會非常多,所以就5分鐘,今天不用「假𠢕」,因為遇到的都是學者專家,大家乖一點、乖一點。

首先請學者專家發言。第1位請社團法人臺北市晚晴婦女協會舒曉玲理事長發言。

舒理事長曉玲:各位長官、各位學者專家,大家好。我是臺北市晚晴婦女協會代表舒曉玲,我今天要說的主題就是反對開放家事事件審理直播、守護關係中弱勢者的尊嚴與隱私。以下有四點意見陳述:

第一點,家事審理具高度隱私,公開直播會造成二次傷害。家事法庭處理的其實不只是法律事件,更是極其脆弱的家庭關係與人際傷痕,許多婦女是在忍耐多年家內不對等的權利,甚至精神控制下,才鼓起勇氣訴諸司法,如果他們必須在可能被公開播送的法庭中揭露痛苦的經驗,對他們而言是一種再次暴露,甚至羞辱,嚴重打擊其訴訟意願。

第二點,雙方同意就可以直播,忽略了權力不對等與情緒勒索。我們關注到目前家事事件法第九條允許當事人同意可公開,但在實務中,這類的同意往往是被操控或壓迫的結果,特別是在控制型關係中,弱勢的一方可能在不敢不同意的情況下被迫讓步,我們不能將這種形式的同意視為實質的自主。

第三點,直播可能引發網路暴力與媒體二次炒作。即使法院嚴格把關,直播內容一旦被片段擷取轉載或失控傳播,可能成為網路輿論的對象,形成公審,對婦女與其家庭造成無可回復的社會污名與心理創傷。

第四點,家事法庭不是社會觀感秀,而是應該以修復與保護為核心。法庭的功能不應該只滿足社會透明的好奇心,而是應該保護關係中弱者的避風港,我們贊成司法應該有公開的原則,但這應透過裁判書透明、審判機制、監督等方式達成,而不是犧牲當事人隱私來換取假性的公正。

最後,我們呼籲立法院與司法院在推動法庭直播的同時,應保留家事案件的高度保密性,並正視婦女與兒少在家庭關係中所處的不對等處境,晚晴婦女協會將持續為此發聲,願與各界共同守護一個安全、更有人性的司法環境,謝謝大家。

主席:好,謝謝。

2位請常在國際法律事務所吳維雅吳律師發言。

吳律師維雅:主席、各位委員、各位與會的專家學者、各位先進,還有各位司法院、法務部以及各級政府部門的長官們,大家早安。我是吳維雅,也是常在國際法律事務所的律師,在陳述我的意見之前,我先簡單介紹一下我的背景,我在檢方跟院方的時間長達20年,有一半的資歷是在檢方當檢察官,另外一半的資歷是在院方從事審判工作,目前是執業律師,也有很多訴訟案件的執業經驗。

對於這個議題,也就是事實審的法律直播,因為我有比較特殊的經驗,站在這三個不同的職場領域上,我的立場都是一致的,就是對於事實審的法庭活動直播,我個人目前是採取保留、反對的態度。

我們可以看一下這次在野黨提出的法院組織法第九十條,在關係文書裡面是說,事實審的法庭活動直播是原則不公開播送,例外公開。因為目前這些相關的配置規套在法條裡面其實是很概括的,我們看不出來,但是我們可以看一下立法理由,它說:主要是權衡、捍衛人民知的權利,我們知道這個知的權利其實就是憲法上保障言論自由的一環,人民有獲知資訊的權利。但是在審判的法庭活動裡面,我們仍然要兼顧很多其他在憲法上面保障的基本價值,也就是要公平審判,同時要兼顧這一些訴訟程序的參與者、使用者的相關權益。

當然,這個所謂「知的權利」,目的是在要有一個公開透明、防止濫權,好讓大家一起來監督,有這樣子的目的。我們回歸到比例原則,要達成這樣的目的,我們要採取什麼方法?目前現階段關於透明監督、防止濫權,我們現有的方法有公開法庭、公開審判,甚至在比較敏感、矚目的案件裡面,大的法庭不夠容納民眾,很多法庭會採取延伸法庭,也就是開一個小法庭,現場用視訊的方式讓與會的旁聽者可以即時的接收這些訊息。並且我們還有直接審理、判決也是公開的、有全程錄音,而且現在還有一個對律師很好的制度,就是全程委外的轉譯,所以我們不用擔心法庭的筆錄有任何不夠完足、被扭曲的可能。另外還有國民法官,其實這些在在都是在保障一個程序的透明、公開、可受監督。

那我們就要問,現在這個新版本提出說要公播、直播,改變了原先的方法,採取一個更廣泛的方法,這樣的立法、這樣的方法,它有沒有一個必要性?以及我們是不是會未蒙其利,先受其害?以及我們要付出什麼代價?我們要犧牲什麼樣的價值?這個所謂在野黨提出的版本可能會說,這些公開法庭跟直播,都是展現在人民眼前,有什麼不同?當然大大地不同。第一個,它的擴散度以及言論自由行使的界線跟限制,以及課責性就有很大的差別,怎麼說呢?今天我們公開的法庭是每一位旁聽的民眾都要如實身體力行地到法庭來,他必須全程觀察、全程瞭解,並且受到硬體設備的限制,就是避免他恣意地錄音、錄影,這些在一個有形的空間裡面,都是可以做到管理的。但是如果公播以後,我現在實在是不曉得它公播的範圍、對象到底是什麼,因為法條不明,但是我們一般對公播、直播的概念就是,這個東西不然是即時的、不然就是所謂的錄影再播放的,都是把這個法庭的活動,藉由傳播的方式、透過公開的方式讓全民大眾……甚至這個是無遠弗屆的,不只是全國人民,因為網路是無遠弗屆的,所以跨洋、跨海、全球各國的人可能點這個連結就可以來看直播了。

這有什麼樣的危險或風險呢?我們所有的人到法庭來都要受到管制,全程接收完整的資訊,但在公播以後,這些躲在鍵盤後面的鍵盤俠,這些社會上所謂的網路使用者可以隨意點擊,然後可能開始就會製造很多的評論區,即便是我們的司法部門在公播的連結下方沒有評論區,人民也會製造很多的評論。在這個評論裡面可能就會很好操縱,為什麼呢?因為我們知道,法院的判決是非常有對立性的。我以前在當法官的時候就認知到,我們永遠不可能滿足所有的訴訟當事人,我不是判這個A勝就是B敗,一定有一方對於結果是不滿意的。如果用成直播的話,因為這個訟爭性、對立性非常強,就非常容易淪為一種認知戰,各位不要以為認知戰是在國安層級的,其實在我們生活周遭的任何人都有可能會變成認知戰的對象,目的不管是以商業為目的,或者是以社會議題為目的,在這個情況之下,恣意地被點擊、恣意地發表評論,各位甚至可以想像一種場景,如果我們開了直播、開了camera,法官跟國民法官一邊在審,底下的這些人民就開始製造一個投票箱,我們來投票有罪、無罪、判多久全部都列出來,用投票來決定。這有沒有可能發生?是非常有可能的。再者,地下賭盤也可以開始下注了,我們來賭這個有罪、無罪,這樣子的情況是不是能夠發揮司法正義?以及這個未來會不會成為一個所謂的司法產業鏈?包括職業網軍還可以帶動判決、職業網軍可以針對你想要什麼樣的判決結果,你就可以託付什麼樣的職業網軍讓他們洗風向、帶風向、給你炎上、操控人民的認知,給法院不當的壓力然後帶動這樣子的一個判決。你說法官會不會受到壓力?法官本來就應該獨立、超然地作出決斷,但是在這種氛圍下,我們給法官這樣的壓力是適當的嗎?對於司法正義是有幫助的嗎?這個大家都要去思考。

另外一點就是從程序的使用者來看,這個制度的目的其實都不是在嘉惠程序使用者,為什麼呢?我時間到了是不是?因為程序的使用者都在程序裡面了,他們對於整個程序、整個運作知之甚詳啊,那這個程序到底是在保護誰?這個制度的目的到底是要嘉惠誰?其實除了只有表演或者宣傳,或者是作為一種過度地擴散、不負責任的言論、不負責任的評論導致影響判決、影響法官,除了這樣的結果之外,我們在程序的使用者裡面找不到任何被程序嘉惠的使用者。比如說被告,在座的各位都是各方的先進、達人,但是我們永遠要記得,我們任何一個在社會上的人,尤其是現在人跟人的關係緊密,經濟活動昌盛,社會連結緊密的情況下,每個人都有可能成為潛在的被告,包括在座的每一位,有可能是被誤解、被冤屈,被不平,這就是無罪推定及嚴格的法定證據主義,還有正當法律程序所要保護的,如果我們今天把它全部推上公播臺,一個人在還沒有經過審判之前本來就應該要被無罪推定,但推上公播臺以後,全民可以公審,最後縱使這個人是無罪的結果,他的權利可以回復嗎?他受的這些損失又有誰來彌補呢?所以這都要審慎的考量,更不要說其他的訴訟參與者,包括證人、被害人,即便是一般市井小民的案子,他們在法庭作證都極端的懼怕,有些人是第一次來法庭,其實有很多心理測驗的行為科學都說,當有一個鏡頭在對著你,對人類行為絕對會產生一個扭曲的效果,這就是寒蟬效應,更不要說一些重大的組織犯罪、人口販運這些案件的被害人,他們怎麼敢去陳述事實呢?這對於發現真實是有很大的妨礙。所以在這裡誰最高興?我要說這個制度最高興的就是……肥了誰?就是網紅直播主、政論節目的參與者,他們可以蹭流量、賺流量,他們可以把這個司法產業鏈商業化、金錢化、有價化,甚至操控主流民意、操弄人心,配合職業網軍,未來很可能判決結果都可以用金錢來堆砌,這是我們非常不願意見到的結果。很抱歉,我的發言有點超過,以上是我的個人意見。

這個制度還有這些條文,針對我剛剛講的這些缺失,在條文裡面,我們都看不到一個對應的機制,所以這個條文一旦通過,對人民來講是無比的災害,對司法更是,我想我們應該要更審慎來思考,謝謝。

主席:謝謝吳大律師。

接下來請陳培瑜委員發言。

陳委員培瑜:謝謝律師,你幫我上了一課,身為法盲,我非常感謝你,而我身為法盲為什麼還可以在這裡發言?因為看到的提案是更法盲的提案。

謝謝主席,我想要講一下,這一次這個相關版本是民眾黨所提出來的修正版本,但我要提醒民眾黨還有後續如果要支持的在野黨委員,這一次的法案版本是直接逕付二讀,如果他們真的覺得這個法案這麼好,他們為什麼要直接逕付二讀,為什麼不直接在委員會裡面討論呢?所以我要先提出這個質疑。同時,我也要感謝主席安排今天這個公聽會,讓社會大眾有機會透過今天直播公聽會聽見所有專業的聲音,我認為這件事情非常非常重要。

我今天的發言會針對兩個部分,一個是修法本身,還有民眾黨一貫採取逕付二讀的手法來做討論。第一個,關於事實審在法庭直播的部分,我對這個提案表達高度的疑慮,他們一直說這個可以促成所謂司法的公開透明,可是事實上,目前為止,除了特定的案件之外,其實大部分的法庭審理,剛剛律師也都說了,我們一般人都可以走進去旁聽,除了高度社會關注的案件,像剴剴案,可能因為人太多才需要抽籤,所以大家如果連這件事情都不知道,認為直播才可以促進公開透明,那真的是大錯特錯。此外,現在所有的判決書也都可以公開上網,裡面會有判決理由、訴訟代理人、檢察官,還有法官的名字也都看得到,因此公開透明的目的就已經達到了,同時還可以監督司法,所以我真的不知道為什麼會有這個提案。

談到法庭直播到底會出現什麼問題,我想要提醒大家,目前如果真的透過法庭直播,因為它沒有辦法即時的隱蔽比較敏感性的資訊,所以有很多原來在判決書裡面會做去識別化處理的這些資訊跟內容在第一時間就會被直播放送出去。如同剛剛律師說的,所有的網紅就會在第一時間剪輯相關影片,製造錯假訊息操控人心,他們有專業的網軍在後面操控,我們不知道在後續同一個案件審理上會不會給法官、證人、檢察官帶來莫名其妙的壓力,這個是我們都很擔心的。而放送出去的同時,也侵害了當事人的隱私,還有我剛剛說的,證人、鑑定人都會受到影響。

另外,在提案中他們提到法庭直播的發起權限:一、由被告聲請;二、由法院依照職權來裁定直播。我先說,我不知道什麼樣的被告會想要讓自己的審判在第一時間公諸於世?我更難以想像,怎麼樣的辯護人會想要把自己的當事人送上全國直播?所以我看到民眾黨這個逕付二讀的提案版本,要依被告聲請的立法模式,我真的要說,前所未見。而被告聲請的同時,他也不需要讓其他當事人,甚至是證人、鑑定人陳述意見,他們第一時間可不可以同意的這件事情完全沒有在修法、配套機制當中提到,一樣是莫名其妙、粗糙的修法,我認為他們這個動作會把審判變成秀場、把交互詰問變成一場大戲,最後把法官的自由心證變成全民公審。剛剛前兩位專家學者都已經提到,不管是家暴的案例,或者是後續網軍的操控,難道這真的是我們期待司法公開透明的審判模式嗎?

接下來,我想要談一下,目前民眾黨堅持把這個提案逕付二讀,可是我發現在這一屆司法及法制委員會,或是整個立法院有一個非常奇怪的現象,他們很喜歡把自己的法案逕付二讀,我想要問,如果民眾黨真的認為自己的法案這麼好,你們為什麼不好好在委員會討論,得到更多國民的支持,得到更多法學專家人士的支持,而是決定逕付二讀?我可以猜想,如果後續他們還是決定開著這個失速列車往前衝,我們可能很遺憾的,又要到院會去表決,最後讓他們三讀通過。

我想要說,這一年以來,以黃國昌為首的所謂卡提諾法學派一直在要求直播,而我因為這一個會期擔任黨團幹部,我看到非常多荒謬的提案他都要直播,包含國安簡報,他要直播,是要直播給誰看?總統邀請大家共商國是,他也要直播;關於行政院召開黨團會議,邀請各個黨鞭進行關稅衝擊協商,他也要直播,我不知道到底叫做台灣民眾黨,還是叫做台灣直播黨?我都開始擔心,會不會以後所有立法委員吃飯、睡覺都被要求公開直播?

最後我想要講的是,回歸司法層面,前一陣子藍白直衝北檢,我認為那已經是妨礙司法公正,給予司法施壓,但是他們在相關提案裡面卻一樣只敢處理不法關說,不敢處理施壓司法的罪。到目前為止,還想把法院的直播逕付二讀、把司法審判變成全民公審,我認為這給司法體系造成更大的壓力,而且可能會造成更多公民的遺憾,所以我要堅決反對這個提案,也希望今天後續能聽到所有專家學者的意見,讓提案的黨團跟委員可以及時煞車。以上,謝謝。

主席:好,謝謝陳培瑜委員。

接下來我們請法務部司法官學院學務組蔡元仕組長。

蔡組長元仕:主席、各位委員、各位先進。首先我要先跟各位報告,我的職稱掛的是司法官學院的學務組長,我接下來的發言僅代表我個人,並不代表我現在所借調辦事的機關。

這個議題對我來講,我們先從結論來說,對於法律審的開放直播,或者是對於延伸法庭的使用,這個我沒有意見,但是對於事實審的實播,我個人反對,我們用直播去概括它,這件事情可能也講得不太精確,我們現在談的應該……因為還包含延遲播送這件事情,所以比較精準地講,應該是法庭影音的公開播送。關於這個議題,我本身在8年前是司改國是會議委員,是第四分組的委員,所以對我來講,它是一個驅之不散的法庭幽靈,我不是在說直播這件事情不能夠被討論,而是即使目前看了草案的規定之後,我對於事實審直播的疑慮還是沒有完全消散。我得這樣說,我們在談這件事情的時候,我自己心裡真正最關切的問題其實是對於事實真實發現的傷害,這個傷害可能是隱形的、不可見的,但它是非常重大的。我們可以想像這件事情,我昨天才問一個法律素人──我的舅舅說:你如果要當證人,像現在矚目的案件,不要說別的,像是北檢的虐童殺人案或者是現在的政治案件,叫你上臺做證人或鑑定人,外面同時在罵,一邊在罵「藍畜」、一邊在罵「綠蛆」,然後大家各自發表自己的立場,你會不會害怕?我想每個人都會害怕。法庭上最常見的場景是什麼?當有一個做了二十幾年的檢察官,絕大多數時間都在法庭審判現場,你可以看到一個場景,有一名證人坐在法庭中央,被一群刺龍、刺鳳的兄弟圍起來,這群可能是被告部隊坐在後面。法官就問他,請問你在這些被告面前能不能自由陳述?證人會說可以。但接下來問到的答案就是,我不知道或我不記得。因為人都有求生本能,而這對於真實發現的影響跟衝擊是事前沒有辦法正確預估,也沒有辦法防止,事後甚至沒有辦法做很好的檢測,卻是真實存在的。

在談這件事情時,主要談的是能不能增加司法的透明,但司法的透明不是自築的價值!司法的透明如果會牴觸、逾越、損毀關於公正審判,或關於真實發現的最主要目標,那麼我們就要重新再做考慮。

當證人或鑑定人在臺上時,其實是被放在公眾的觀察底下,同時事後可能被獵奇窺私,也可能在事後因此被課責,如此就可能改變其陳述意願或陳述內容。如果我們去問,讓他事前同意是不是就好了?但是讓證人、鑑定人同意就好了嗎?證人跟鑑定人的事前同意可能都會引起另一波的批判,所以能不能取得其真摯同意,這本身就是一個難解的議題。

基本上來講,事實審的法庭直播對於真實發現的影響太過巨大,所以我個人覺得沒有一個好的方式,就算使用所謂的科技隱匿去幫忙做身分上的隱匿,但單從其談話脈絡及相對背景來說,要肉搜出這個人並沒有什麼特別困難!

另外,若法條只限制在公開辯論或裁判的宣示上,這樣會不會好一點?第一,我不太確定這邊所謂的公開辯論是不是我們法律人所想的?即直指罪責辯論與量刑辯論的程序。第二,即便在立法說明或條文上將其特定在公開辯論或裁判宣示程序,但不要忘了事實審的法律辯論與法律審的法律辯論有一個非常大的不同。當你要站上去做辯論時,法官的宣示是:請就事實及法律做辯論!只要牽涉到事實,就得談到支持的證據、就得指出誰是這個案件裡面定罪或無罪的重要關鍵性證人以及講了什麼。因此就得把證人的前因後果、動機、隱私、家醜,不願意讓人家獵奇窺私的地方、所有不堪之處,都會在該次辯論裡鉅細靡遺被指出來,讓社會大眾一起共享、一起窺見、一起評論、一起做為茶餘飯後的談資,那麼這件事就可能對真實發現造成某種程度的影響!在侵害隱私的同時,難道我們非得這樣做,才能夠達到法庭公開、透明,達到公開審判的目的嗎?這顯然不是一個最小的侵害手段,而旁聽就能夠做到公開所想達成的一切目的!

各位看看北檢的虐童殺人案,該案引起非常多的社會關心,也因此做了很多報導,讓很多民眾湧入,甚至開啟了延伸法庭等等,過程是如此公開、透明,甚至把每個脈絡都拿出來解釋。經此,我們對這個訴訟的了解已經夠多了,所以不需要特別去看那個孩子的臟器才能知道他受了多少痛苦!

基本上來講,我們已經有可以達成公開所要達成目標的手段,因此,不需要採取一個更殘忍的、侵害性更大的,且不符合憲法比例原則的審判!在庭的所有程序參與者,都應該有拒絕被獵奇窺私的權利。不要忘了,這是公開播送,因此,所有偵查、know-how都會被公開,且是強制對公眾公開。

有一個警察在法庭上談怎麼突破層層封鎖,終於查到詐騙集團時,其實也是在教育大家下一次要怎麼躲避查緝,同時可能引起犯罪模仿效應,這些也許延遲播送可以稍微……但延遲播送,把法庭卡掉一塊,看到不完整的審判,如此對法庭的公開證明或法庭的公正,又能夠增加多少效益?

另外一件事是,這很容易引起法庭上的偏見失控,也就是我們一直在談論與避免的──輿論審判!特別是我們現在有素人審判,我們有國民法官審判,大家去看國民法官法第四十六條以及施行細則即可知,國民法官很容易受到輿論影響,所以法庭上的偏見是整個國民法官訴訟的核心之一。若公開播送的話,那麼不管遲延播送,還是直播,結論就是等同發起網路投票,並會在網路上形成某種輿論!就像剛剛先進所講的,這個輿論甚至是可以被操控的,會形成不必要的外在壓力。所有的裁判都應該出自於法律、證據以及邏輯,而且只能夠出自於法律、證據以及邏輯!當外部形成壓力去干擾裁判結果時,我們所相信的一切,包含對抗制及所有正當法律程序的設計都會落空,特別是在素人審判的情況底下!

再者,影音公開之後可能遭到濫用,為什麼?因為會成為全國最大的秀場以及免費的廣告園地!如果我今天的業務狀況不好的話,我也希望可以在這裡好好表演一下,對照起來,既然已經這樣做了,那麼我希望我應該做出相應的回應。如此,法官可能會想建立自己的歷史定位,將造成太多程序上的浪費。

各位可以想像嗎?如果我今天有個理念想要傳播,也許犯個案子然後在法庭上公開直播就是最好的方式!也就是說,這有機會變成殺人者的佈道大會,只要殺掉一群人或隨機殺人,本來不可能聽我講的,現在都得乖乖坐在電視機前面聽我講,這樣會達到最好的宣傳效果。

最後我再講一點,現在草案採取的是審判長個案裁決模式,如此是不是就能解決我剛剛所講的所有問題?只要審判長認為不適當就不要採取,遑論從第九十條第三項、第四項、第五項,其實我不太能看得出立法理由說明的原則跟例外關係,因為這其實是把公開放在前面,把不得公開放在後面。

另外,當你這樣做的時候,所鎖定的案件類型是重大矚目案件。各位,所有的重大矚目案件才有特別被獵奇窺私的可能性,才有剛剛我們講的一些弊端,而且更可能發生。意即在大多數情況底下,審判長的決定可能都是不予直播或公開播送,如此等於在審判一開始就莫名其妙,不管是採取事前禁止或個案決定的方式,到最後的結論都是一樣:我不會公開!因此在審判之初其實就埋下一個種子,並告訴大家說這是陰謀論,這是法庭黑箱,所以大家不要相信這個判決!這對整個審判公正不但沒有幫助,而且有傷害!

再來就是現行草案看不到濫用公開播送資料的處罰規定,也沒有任何的配套,所以可以剪輯,可以細膩改作,可以做各式各樣不同的利用,可以讓他歷史永流傳。各位如果有興趣的話,可以參考美國刑事程序規則第五十三條,該條明文禁止這樣的作為。我的報告到這裡。

主席:謝謝蔡組長。如果可以的話,今天發言的學者專家請提供書面讓大家可以更仔細地去研讀。

接下來我們請東吳大學法律系黃鼎軒副教授。

黃副教授鼎軒:謝謝主席及各位學者專家。跟主席報告,因為等一下我發言結束之後要去桃園口試學生,所以會提前離席,在此跟主席報告一下。

首先我先講結論。我的結論是:不應該擴大進行事實審的法庭公開播送。我認為現行的旁聽措施已經符合公開審理的要求,所以不應該擴大事實審的法庭公開播送。

結論的第二點是,我們可以適當地開放被害人及家屬遠距旁聽,但我說的遠距旁聽,指的是法院的實體空間,例如可能是另外一個小房間,或另外一個延伸法庭做遠距旁聽,這是我兩個主要的結論。

接下來我要跟大家講到四個部分:第一個,公開審理及公開播送的定性,並分析這兩個定性到底差別在哪裡?第二個,分析法庭公開播送對於司法運作所產生的弊害,這點前面幾位先進其實都已經做了很深入的檢討。第三個,我要講日本法的檢討,以及第四個部分,也就是結論二,保障犯罪被害人的適度開放。

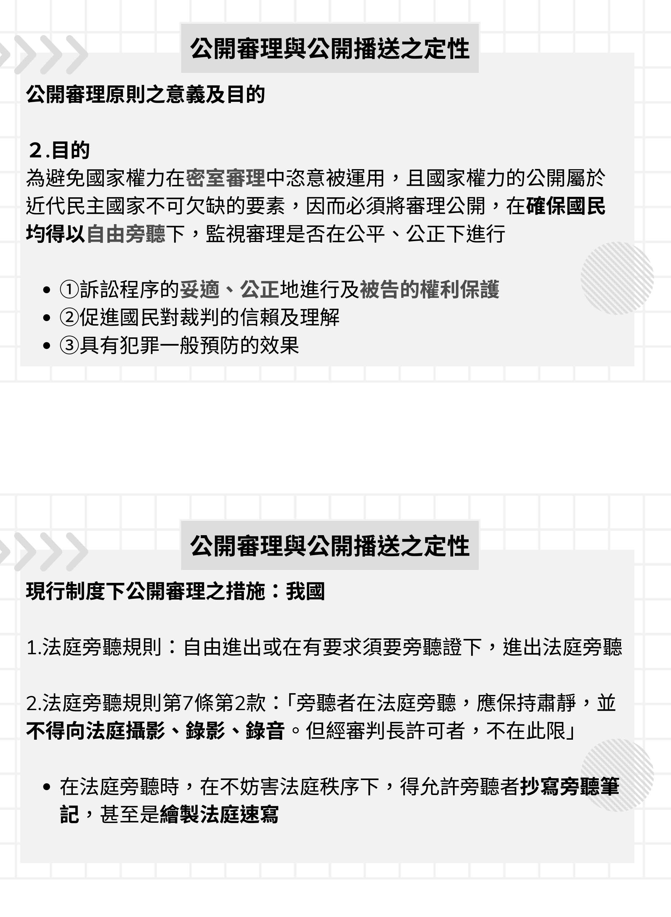
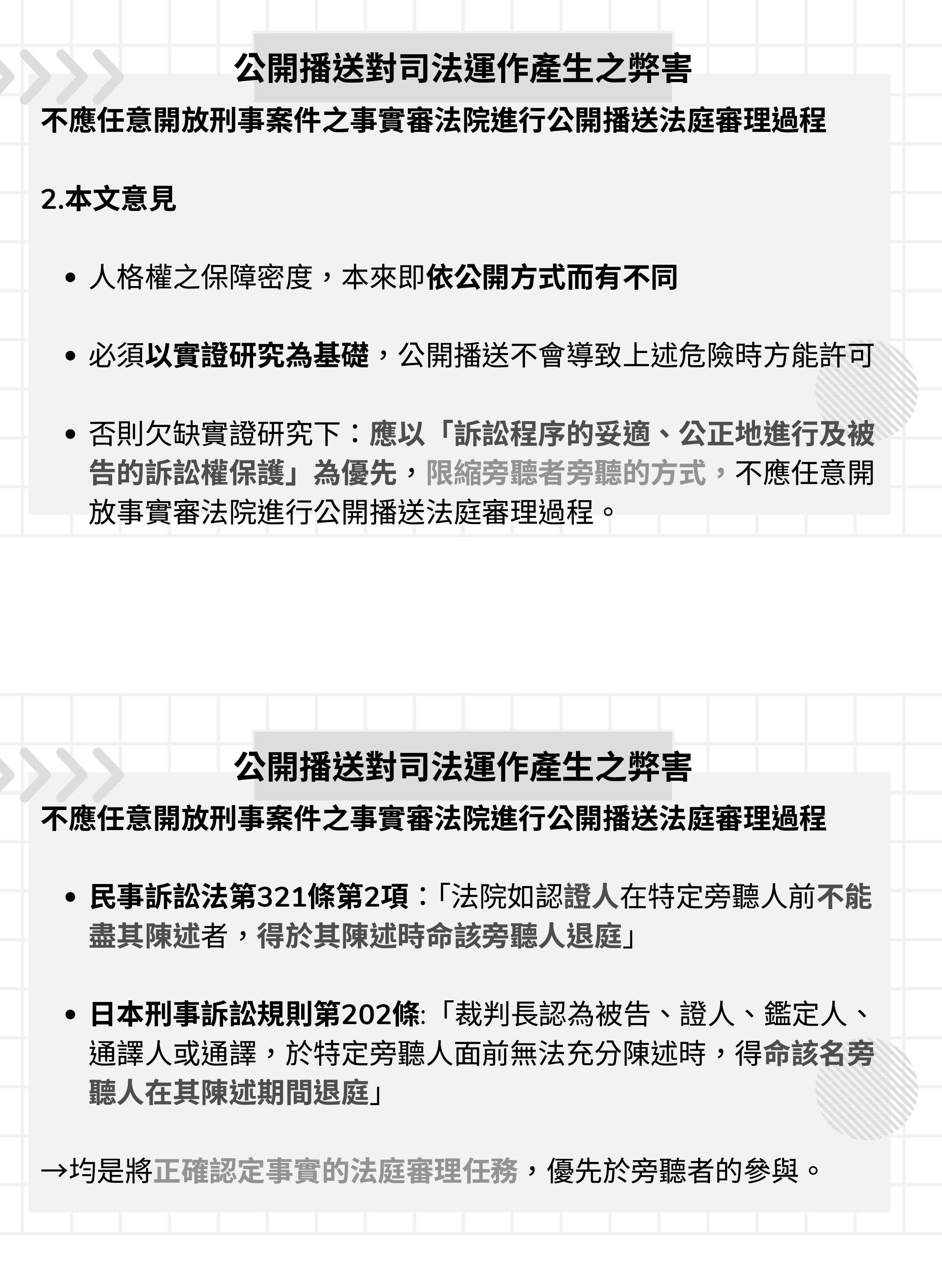
首先,對於公開審理原則的意義及目的,什麼叫公開審理原則?法院審理刑事案件以及宣示判決,除有特別情況,原則上本來就允許跟刑事程序無關的不特定多數人,或在法院的容納適當空間之內在場旁聽,目睹審判的進行與宣判。這樣的公開審理原則在法院組織法第八十六條以及在比較法上,日本則明文規定於日本憲法第三十七條第一項及第八十二條第一項。關於日本法,我在書面資料上有相關翻譯,請各位先進參照。接下來,公開審理的目的是什麼?也就是為了避免國家權力在密室審理當中被恣意的運用,所以我們要藉由審理公開去確保國民可以在自由旁聽的情況之下,去監督審理到底是否公平或是在公正之下進行,所以公開審理的目的,我們可以把它整理成以下三點,不論是我國或日本。第一點最原則、最上位的就是程序的妥適進行,以及被告的權利保護;第二點是促進國民對於裁判的理解及信賴;第三點是對於犯罪具有一般預防的效果。

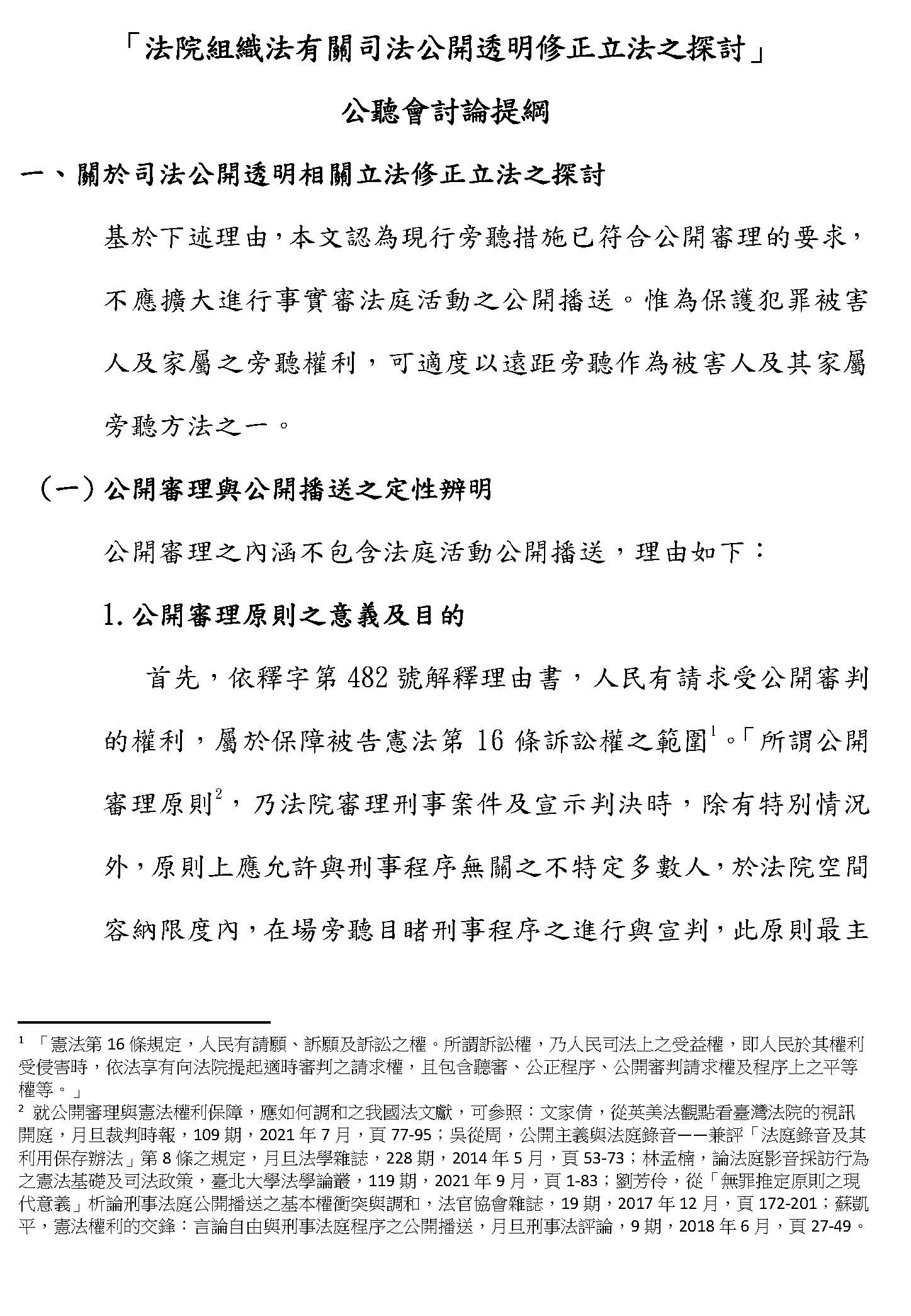
現行法庭的公開審理措施,例如我國就有法庭旁聽規則;第七條第二款有禁止在法庭旁聽時攝錄影這樣的規範。但是在禁止錄音、錄影,及向法庭去做攝影的規範底下,我們仍然允許旁聽者在旁抄寫筆記,以及去做法庭的繪製速寫,甚至像這一次,前面幾位先進有說到剴剴案的審理,其實也有這樣的法庭速寫。

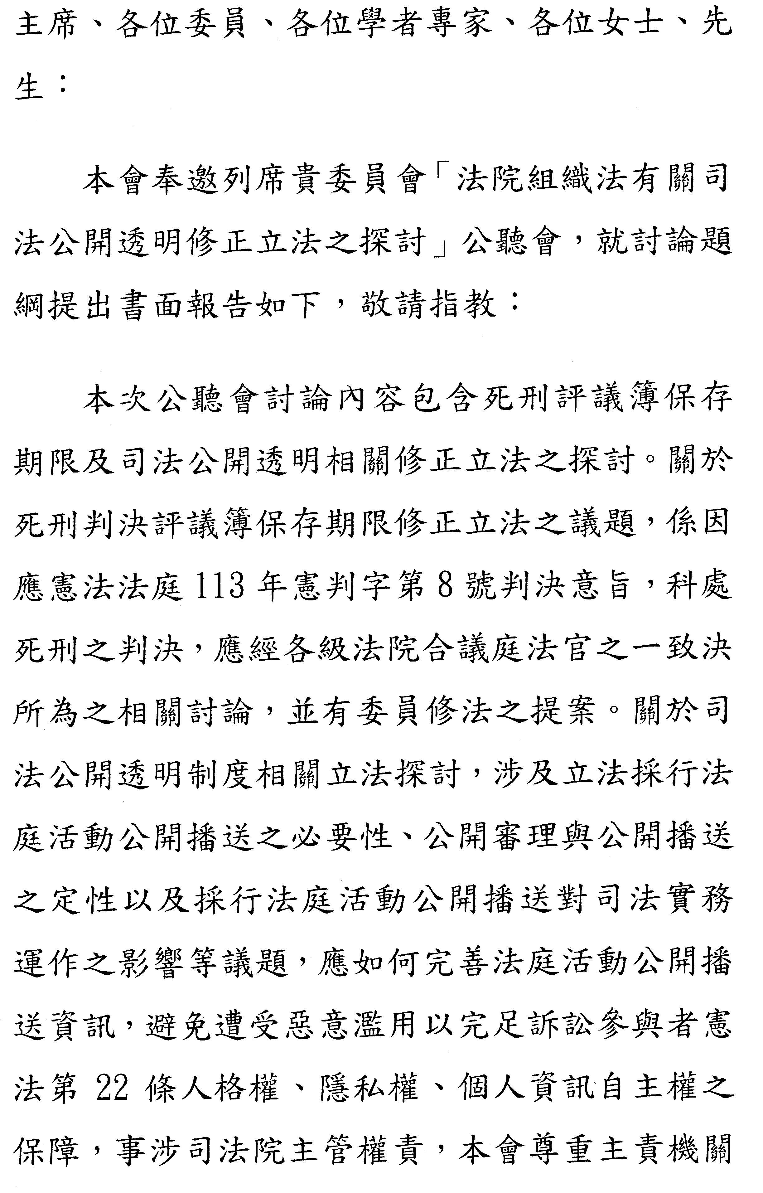
我們來看一下日本的公開審理措施,他的法庭旁聽規則也一樣,為了維護秩序,他們會發法庭的旁聽券,法院或審判長可以考量事件的性質及內容,去裁量決定到底要不要攝錄影,但是它的攝錄影非常的受限制,也就是只有被告不在庭的情況之下,攝影機也只能從審判長所指定的位置之內去做攝影,也不能特寫除了法官以外的特定的人,所以這一個情況我所想像的就是,原則上在開庭之前,他可以去拍法庭內被告以外的這一些人或法官,但在審理的過程當中是禁止攝錄影的;除此之外,在日本也可以去抄寫筆記,對於抄寫筆記,在他們大法庭的判決裡面是有說明的。首先我要請大家注意一下我的簡報裡面紅字的部分,就是你在做筆記的時候,原則上不能干預審判的進行,所以他們審判進行的實現優於法庭的旁聽活動,是有這樣一個考量。

接下來,不論是我國或日本,除非有妨礙法庭的秩序而經禁止之外,否則會允許旁聽及抄寫筆記,日本在非常限制的情況之下,會去限制錄音、錄影的活動,我國則是採取全面禁止,但是日本在非常非常限縮的情況之下才會去開放。在現行的公開審理措施之下,我們怎樣可以避免密室裁判呢?其實就既有的公開審理措施就已經可以達成了,例如開庭的全程錄音、錄影,當然不會對外公布;判決書原則上會直接的公開上網,以及透過直接公開的方式允許民眾直接旁聽;就判決書原則公開,甚至日本的判決書還不是全部公開,而是一部公開,如果你要看的話,你要實際跑去法院聲請。

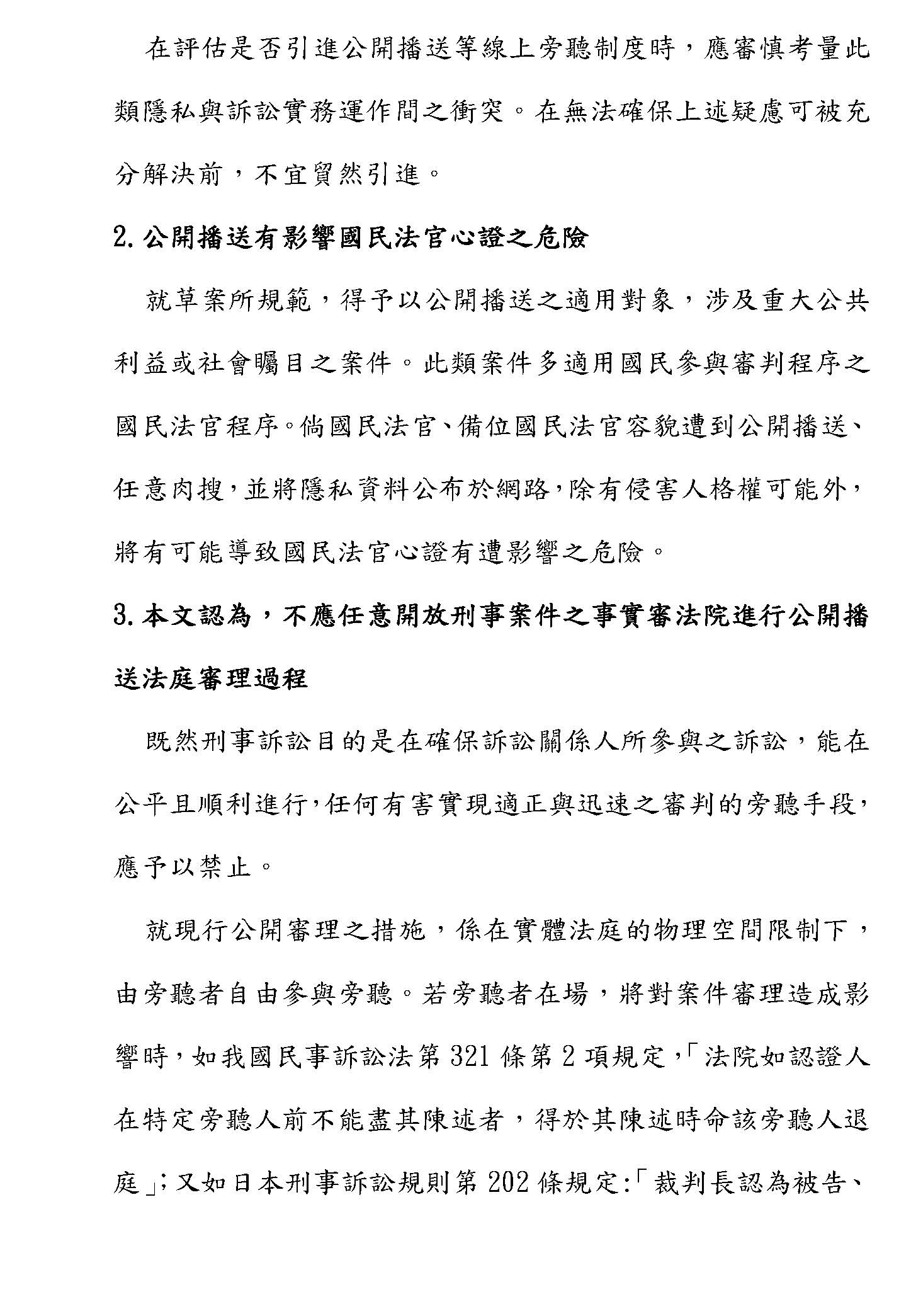
關於公開播送對於司法運作所產生的弊害,剛才幾位先進都已經有講過了,就是侵害隱私權及人格權的風險,導致有證言萎縮的效應,也就是說證人不敢在法庭上知無不言的講話,對於這一個證言萎縮效應,具有醫學專業的臺灣法醫學會等學會都有發表聲明去做說明;另外,像剛才蔡組長說公開播送有影響國民法官心證的危險,這個影響也是非常巨大。所以就結論來說,我認為公開播送的危險有這一些,就是證言萎縮、證人不願意作證、國民法官的心證有遭到影響的可能,而且參與訴訟的相關人也有人身安全遭到危害的疑慮,甚至也會產生相機視角的偏誤,也就是因為相機所拍攝的角度不同,解讀的人他的心理狀態,可能會認為他是出於任意的,或者是可能會認為他是出於不任意,這樣的狀況會隨著拍攝的角度不同而產生心理學上的誤解。所以,我認為基於這些危險,就公開的部分,在沒有實證研究的前提之下,我們不宜而且也不應對於事實審法院去進行公開播送。

對於公開播送,公聽會前幾天陳思帆法官曾經投書,標題叫做「法庭直播逕付二讀強推的根本錯誤」,他有對於草案做出評釋,例如草案當中規定的要件及審查基準非常的寬泛,例如「重大公益」是什麼?什麼叫「社會矚目」也缺乏明確的定義,除此之外,沒有區分不同案件類型去做不同密度的規範;甚至立法理由第四點也適用到了少年及家事法院,家事跟少年案件的審理原則上是不公開審理的,如果公開播送的話,可能會產生對當事人的隱私造成侵害,所以,我認為不應該開放事實審公開播送。除此之外,我們的民訴也有說明,原則上法庭的審理、證人的說明優先於旁聽的措施,所以我認為在公開播送之下,正確認定事實的法庭任務會優先於旁聽者的參與,這個是我所認為的結論。

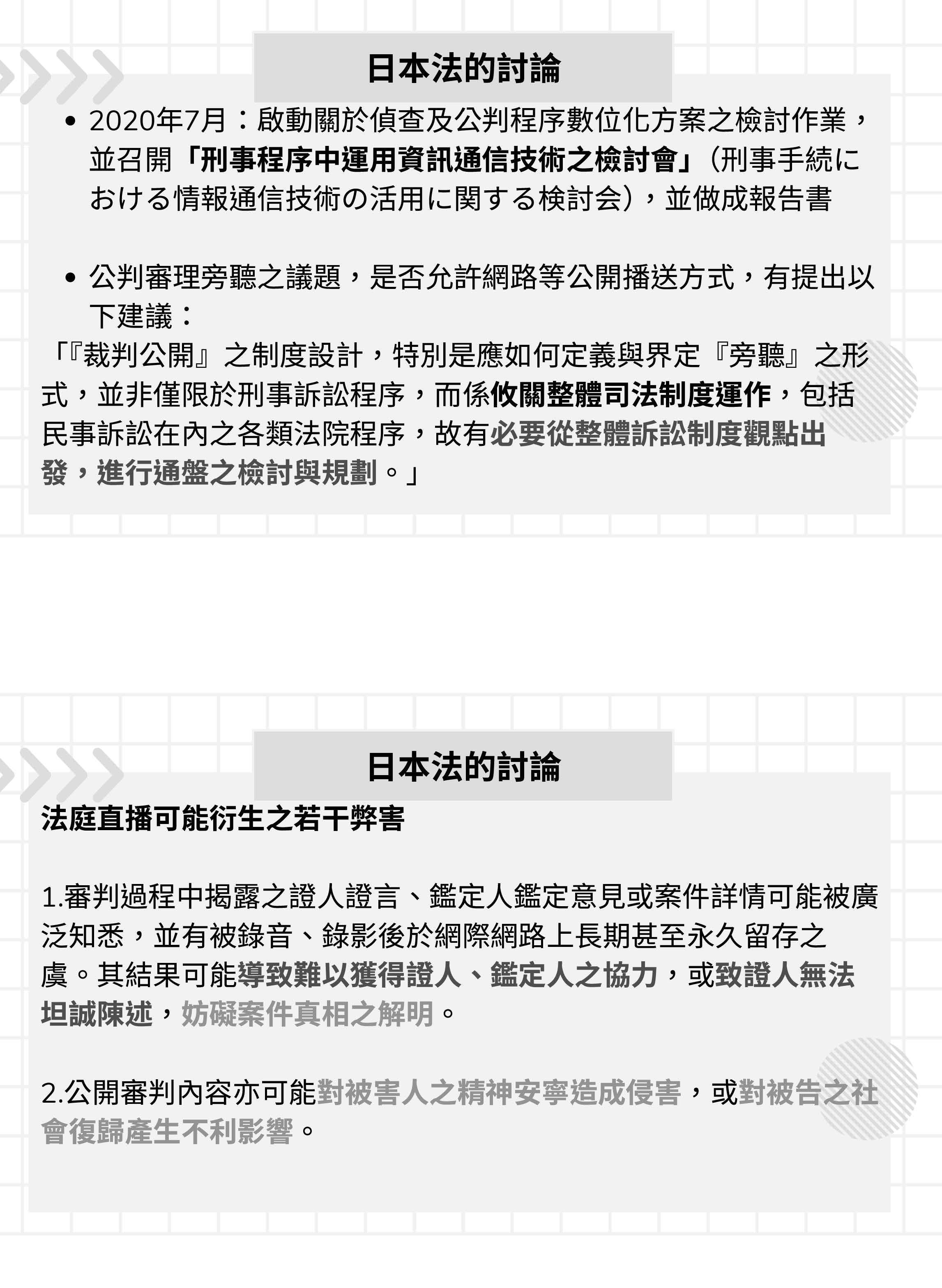
在日本法中有沒有允許公開法庭播送?其實他們在2017年有召開所謂檢討作業這樣的委員會去做討論,但是他們最終的結論是要從整體的司法制度去做通盤的檢討跟規劃,所以結論上他們也沒有通過法庭的直播;那日本法也在討論,法庭直播也會有以下的弊害,例如可能難以獲得證人跟鑑定人的協助,也有可能會造成被害人二次傷害等等,所以結論上來說,他們認為不應該去做線上直播這樣的規範,甚至裁判員、證人或鑑定人的容貌還有可能會被別人知道,因而產生不當的接觸、不當的騷擾或不當的恐嚇這樣的行為發生。連日本法對法庭直播都採取非常謹慎、保守的態度了,所以我認為在我國也不應該開放線上旁聽,你要旁聽就直接去現場旁聽或者是透過延伸法庭。

另外一個補充是,我認為對於被害人應該要適度開放,至於要開放哪幾種類型的被害人,因為他是犯罪被害人及家屬,我認為第一種類型就是被害人人數眾多,法庭容納不下或是第二種像性侵害,有高度具備隱私需求的犯罪被害人家屬或者是第三種類型就是我住很遠,很難實際上到法庭去旁聽的被害人家屬,這三種類型要怎麼去旁聽呢?在場所上面,我認為最少應該要在同一個法庭的其他實體空間或其他法院的特定空間,但是在這個空間的前提底下,也要確保訴訟參與者的隱私權,如果是非實體空間的線上場所,我認為也不應該開放參與。所以,就結論上來說,我認為不應該開放事實審法院進行旁聽,以上是我的說明,謝謝大家。

主席:謝謝黃副教授。接下來有請翁曉玲委員。

翁委員曉玲:主席、各位專家先進,大家好。今天非常感謝莊瑞雄召委召開法院組織法有關司法公開透明修正立法之探討公聽會。今天的議題主要涉及兩個部分:一個是評議簿的保存年限,尤其是涉及死刑的評議簿保存年限,本席提案未來要永久保存;另外,則是涉及推動法庭直播的有關議題。我當時提出法案主要是因為113憲判字第8號判決之後,大法官要求未來各級法院的法官判處死刑必須採一致決,我認為其實法庭的評議簿未來應該要永久保存,所以我提出了相關的修法。

我在這邊還要再次重申,我基本上反對憲判字第8號判決的內容,因為本席認為大法官已經逾越了他的職權界限,對於死刑刑度構成不當的限縮,同時也插手到了立法權,本席認為這是一項違背民意、逾越權力分立原則的一個實質廢死的判決。當然在這個判決當中,大法官明確要求科處死刑應經各級法院合議庭法官一致決,也就是說,在三審當中的每一個法官,除非是一致決,否則的話是不得判處死刑,這個門檻當然設得非常高。事實上我們也看到了現在這個判決所造成的影響、它的後遺症,目前也有個案,因為沒有辦法證明過去的法院判決是否是一致決,所以竟然逃過死刑,提起非常上訴,全身而退。本席認為這樣子的判決,它的確帶來了很多負面的影響。

現在依據「法院類檔案保存年限基準表」,法院對於評議簿的保存只有10年,而這樣的制度性漏洞無疑與憲法法庭的本意背道而馳,在憲判字第8號判決之後,對於評議簿的保存有必要去做調整。我提出這個法案,是在今年321日就已經完成連署並且送案,即提出修改法院組織法第一百零六條第三項,就是凡經判處死刑的案件,其評議簿應列為永久保存。在本席提出這個法案之後,我們也看到國發會檔案管理局在今(114)年416日就新增加了項目,將刑事法院判決死刑的評議簿改為永久保存,暫時解決這個問題。我當然也很肯定國發會檔案管理局,很快地從行政作業上面就先將判決死刑的法院評議簿從10年延長改為永久保存。但本席還是認為,從法律明確性的角度來講,未來能夠明定在法院組織法第一百零六條第三項,我覺得會更為妥當。雖然目前我們從行政作業上面看來已經解決這個問題,但本席還是認為,如果未來能夠完成相關修法的話,其實是更符合法律明確性的原則。

除此之外,今天另外一個議題就是關於法庭直播的修法,我們知道法庭直播是2017年司改國是會議的決議,推動法庭直播其實有助於我國司法透明度的提升,同時也能夠增進人民對於司法的信賴。當然本席今天在這裡最主要還是聆聽各個專家學者不同的意見,因為我們知道其實法庭直播的確可能會有一些影響,譬如可能會影響到隱私,未來會不會造成人民公審、法庭秀場化等等這些問題,所以在這個部分,本席基本上主要還是希望能夠聆聽各位專家學者的意見。

民眾黨黨版現在針對法庭公開直播的部分,是限縮於涉及到重大公共利益或社會矚目的案件,也不是全部的審判都要公開播送,所以未來我們在推動相關的修法,要怎麼樣限縮這個範圍,還有在程序上面如何做得更完整,我今天在這裡也很感謝專家學者們提供各方的寶貴意見,我們都會作為未來修法的參考。以上,謝謝。

主席:謝謝翁曉玲委員。

我相信今天很多學者專家很專業的發言,立法院各委員都會受益良多。

接下來請財團法人現代婦女教育基金會司法社工處的黃心怡處長。

黃處長心怡:總召、各位委員、專家學者、與會先進,大家早安、大家好,我是現代婦女基金會司法社工處處長黃心怡。現代婦女基金會長期投注、關注的是家庭暴力、性別暴力、離異家庭以及未成年子女的議題,並提供第一線專業服務。基本上我們很認同上述專家學者對於法庭直播的擔心與意見,我想核心就是直播制度如果設計不當的話,其實司法程序可能從揭示真相的場域淪為輿論操作的一個秀場。

接下來本會的發言會特別針對的是我們關注的議題,包括家暴、家事以及涉及脆弱當事人的審理程序,我們認為法庭直播的程序將會對弱勢以及兒少造成不可逆的風險,以下我們提出三點觀察與建議。

第一點是家暴與家事案件直播恐干擾真實的陳述,這是基於我們看到法院組織法第九十條修法說明裡面的第四點提及家事法庭準用直播的一個擔憂。家暴案件的保護令,因為家暴法有明定不公開審理,所以不在此討論的範圍,但我們要說的是,家事案件裡面仍然可能涉及家暴議題,例如離婚訴請的理由裡面就有不堪同居的虐待。實務上也如前面先進所說的,我們經常陪同家暴的被害人還有未成年子女進入法庭,即使沒有鏡頭,其實他們已經非常地擔憂、非常地緊張了,如果再加上鏡頭的話,我想他們可能根本沒有辦法開口說話。法庭應該是查明真相的地方,不應該變成是讓人沉默、害怕,甚至可能因為面對鏡頭而必須要說謊保護自己的一個場域。

我們也想要提醒家事案件準用的可能狀況,如果家事法庭準用,那就依據家事事件法第九條,若當事人合意且無妨害公共秩序或善良風俗,法院應准許旁聽。我們擔心的是,組織法通過之後,上述的狀況可能就被納入直播的範圍裡面,舉例像離婚的案件,當事人雖然是夫妻,可是如果夫妻合意,依據家事事件法,法院准許旁聽,那麼這樣子就可以准許直播開放嗎?但法庭內,我們要說的是,其實涉及的不是只有雙方當事人,還包括子女、祖父母、家庭中的其他成員,甚至第三人,這些人雖然不是當事人,卻可能因為當事人的合意直播而無端曝光,違反對他們的隱私保護原則,也使得第三人的權益完全失守。

我們要強調,這一類案件的庭審內容常涉及到家庭裡面非常隱私、脆弱的家庭經歷,例如受虐經過、親密暴力、孩子的情緒與表現還有家庭的精神醫療紀錄,或者家庭成員之間衝突對話的細節,這些資訊不只是法庭的陳述內容,更涉及當事人跟關係人的尊嚴跟心理界線。或許有一些真的是社會矚目的案件,像是名人案件,但我們質疑的是,這些隱私的揭露與公益之間的關聯性到底是什麼?難道只是因為社會矚目,當事人同意公開審理,就能夠正當化直播放送,然後讓這些家庭中其他人的痛苦被揭露嗎?

第二點我們要強調的是,直播被資訊濫用的風險極高,難以防治。也如同前面的先進都有提到,我們要再一次強調,家事事件法裡面提供的就是法院可以開放旁聽,旁聽只是「聽」而已,不是「播」;而旁聽是法庭可控制的一個現場行為,可是直播是擴散、可以回放、沒有辦法回收的數位紀錄,兩者的風險差異真的非常大,就算採用延遲播送、資訊遮蔽的技術,我們仍然擔心這些畫面可能被節錄、被變造,甚至遭AI重製,未來有心人士可能也會利用這些素材去剪輯片段、模仿語音、惡意重製等,這些都對於當事人或家庭中的關係人造成無法追溯的永久性傷害。

特別我們要提到的是案件裡面的兒童跟少年,如果他們的家庭糾紛、父母的訴訟衝突被流出,留下數位痕跡,可能對他的成長、人際關係造成長久的創傷。而且我們也都知道,現在這些影片一旦上網,幾乎就是沒有辦法下架,也沒有辦法阻止流傳,現行制度也缺乏有效的申訴跟刪除的機制。

第三點我們要特別提醒的是,從案件名稱、類型,其實難以評估直播的風險,我們不能夠僅依據案件類型來決定可不可以直播,特別有一類是案件名稱跟實質風險不對等的,例如家庭暴力跟性侵案件雖然法律有規定不能夠公開審理,但這些案件其實會延伸相關其他的民刑事案件,比如像是民事賠償、刑事傷害、毀損、誣告等等。以2022年新北市季姓婦人殺夫案件為例,其實這是一個國民法官審理的刑事案件,表面上是一個重大的刑事案件,但實際上卻是一個家暴倖存者長期受虐之後自我防衛的行為。這類案件如果被納入重大公共利益或社會矚目案件的直播範圍裡面,會導致當事人及其家人再次面臨公審、被標籤的風險,法庭上勢必也會揭露他的受虐歷程、心理創傷,以及夫妻與孩子之間的情感糾葛,這不是公共娛樂的素材,這是深層的家庭創傷,因此我們主張司法應該是一個庇護弱勢的場域,而不是將他曝光在傷害之中的工具。

綜上所述,我們現代婦女基金會支持資訊應該公開,但是認為法庭的公開播送帶來的影響是非常廣泛及深遠的,因此建議這樣的制度施行之前,還是應該進行更充分的討論與實證研究,並納入婦女、兒少團體的相關意見。謝謝。

主席:謝謝黃處長。

接下來有請臺灣高等法院文家倩法官發言。

文法官家倩:主席、各位委員、各位學者專家、各位先進、各位長官,大家好,我是臺灣高等法院法官文家倩。今天非常感謝各位委員對於司法透明度及公開播送這個議題的重視,在此先對各位委員予以致意。因為我是事實審法官,所以我會從一個事實審法官的觀點,來看法庭直播這個議題在事實審會發生什麼樣嚴重的問題,尤其是在刑事案件裡面,問題會更為嚴重。

我個人的立場其實是反對法庭直播,尤其是事實審法庭直播。當然,主張者可能會認為公開審理等於法庭播送,把這兩個概念連結在一起,認為公開審理就要法庭直播,但是公開審理的意義本來是在避免秘密審判之下對被告造成不公平的審理,所以要公開法庭,讓民眾可以進來旁聽、監督法院。公開審理的方式有3種:開放實體法庭、延伸法庭及法庭直播,我們可以看得出來,法庭直播只是公開審理方式的一種,並不是唯一,所以公開審理並不是以法庭直播為必要。

從比較法上的觀察,美國聯邦法院開放法庭直播是很少的;英國的法庭直播也具有相當程度的侷限性;德國、日本原則上也是不開放直播。所以我們可以看得出來,即使是世界各國同樣採行公開審理制度的國家,也不必然會採行法庭直播,所以法庭直播與公開審理其實就是兩個不同的概念,如果我們把公開審理無限上綱到法庭直播的時候,首先可能會犯了一個邏輯上的謬誤。

我們在談法庭直播的時候,其實主要是看利與弊、要如何去權衡利弊得失的問題,我把它歸納成有三大目的、四大影響跟五大弊端,整體來說,它的弊是遠遠大於利的,尤其是在事實審的部分。當然我們肯定法庭直播可以達到這三大目的:提升司法透明度、增進公眾對司法的監督,以及滿足人民知的權利,這些都是毋庸置疑的,但是現在這些法庭直播可以達到的立意,是只有法庭直播才可以達到嗎?還是現在的其他制度也已經可以達到?

我們可以看到現行的制度裡面有法庭公開、判決書公開,以及法庭錄音這三大制度。在法庭公開方面,可以讓人民進入法院,或者是延伸法庭來旁聽開庭、監督法院審判程序的進行;判決書公開可以讓人民上網查閱判決,看到法官心證形成的理由,當事人也可以就判決提起上訴來救濟;另外,法庭會全程錄音,所以當事人也可以聲請交付法庭錄音。透過這三大機制,其實目前就已經足以確保人民知的權利、公眾對司法的監督,以及提升司法透明度,也就是法庭直播所想要達到的目的了,所以我們就會開始懷疑法庭直播的正當性何在呢?

接下來我們來看法庭直播到底有哪一些負面影響,我把它分成4個層次,它大概對於法律專業人士、訴訟關係人、被告、國民法官都會有一些負面影響。對法律專業人士的負面影響,我們就先從美國前大法官Anthony Kennedy所說的話來看,他說如果法庭活動可以公開播送,律師、檢察官可能會從原先以法官、陪審團為訴求對象,改為以攝影機、媒體、社會大眾為訴求對象,法律專業人士會傾向於發表受媒體關注的名言,而非專注於實質的法庭辯論。所以我們可以看得出來,如果開放公開播送的時候,檢辯可能會把重點放在表演而不是審判,把訴訟的焦點放在舞臺效果而不是證據本身,這個時候會造成整個法庭活動的娛樂化、綜藝化,人民在看法庭活動時候,像是在看一場大型的審判實境秀一樣,這樣子我們到底可以達到發現真實的目的,還是只是為了滿足公眾娛樂的需求呢?

其次,對訴訟關係人來講,我要特別強調一點,就是有關於個人資訊自決權的問題,其實在大法官釋字裡面多次揭示資訊自決權是屬於憲法所保障的基本權利。資訊自決權指的是一個個人對於其個資及隱私要不要揭露、在何種範圍內揭露、要向何人揭露、在何時揭露、以何種方式揭露都有自主決定權,但是一旦開放法庭直播之後,因為法庭的訴訟活動是一個現在進行式、是一個浮動的狀態,在訴訟過程當中會發生什麼樣的狀況、會有什麼樣的言論出現、會有什麼樣的行為,都是沒有辦法預測及控制的。所以一旦開放直播的時候,這些訴訟關係人、被告、證人、鑑定人及訴訟關係人會淪為一個被觀看的客體,他們的聲音、影像被迫公開播送到全國的時候會發生一個問題,就是雖然被告及證人有到庭的義務,但是沒有被播送的義務,他們沒有被剝奪資訊自決權的義務,所以一旦他們的個資及隱私在訴訟當中因為浮動的狀態而被揭露、公開播送到全國的時候,加上網路又具有無遠弗屆及持續性的效果,對這些訴訟關係人的人格權及人性尊嚴的損害是永久而且難以回復的。

再就證人來講,當然我們也可以想像到,如果今天一個證人所做的證詞對被告不利的時候,他可能會擔心在外的共犯進行報復,或者是他也可能會擔心在輿論公審的情況之下,他的證詞不符合輿論期待的時候,他可能會受到輿論的批判,這些都會導致證人可能不敢作證或者是扭曲他的證詞,進而影響到證詞的真實性。

另外,就鑑定人來說,現在刑事訴訟鑑定新制通過之後,鑑定人要到法庭接受交互詰問,已經讓很多醫生不願意擔任鑑定人了,一旦開放法庭直播之後,鑑定人的聲音、影像、陳述內容會公開播送到全國,我們可以想像會有更多的專業人士不願意擔任鑑定人。我們先想像一下,哪一天對於兒虐案件也許沒有醫生願意來當鑑定人,對於殺人案件也許沒有法醫師來當鑑定人,這個時候我們要怎麼去發現真實呢?

而對被告來說,開放法庭直播之後,不可避免就會引起輿論審判及全民公審的效應,但是這樣子對被告來說真的是一個公平審判,可以形成更正確的心證嗎?我們要看的是人民在看公開播送的時候是怎麼看的,有可能是同時開了好幾個網頁,隨時轉來轉去,或者是他在看的過程當中也許受到這件事情的干擾、那件事情的干擾,可能沒有辦法專注在某一段落的法庭活動,這跟他在現場觀看、旁聽是不一樣的,所以這樣所產生的心證會是片段而零散的心證、會淪於一種斷章取義式的印象審判。另外,人民也可能會受到當事人、檢辯、證人或者被告的外型、穿著、談吐、儀態的影響而產生心證,這樣子的心證是一種偏見或預斷的心證。

在國民法官的時候我們就發現這個問題,但是國民法官可以避免這個問題的原因是,法官可以透過審前說明、透過訴訟指揮、透過評議的說明,避免國民法官產生偏見、預斷,但是人民在自己家裡看到法庭直播的時候,法官沒有辦法對他採取任何的解釋及說明,這時候我們要怎麼樣去避免這種偏見、預斷對被告產生不公平的結果呢?

對國民法官來說,開放法庭直播之後,國民法官的身分可能不可避免地會遭到洩漏,一旦洩漏的話,他可能會受到左鄰右舍的關切,也可能會被媒體追逐、也可能會被人民肉搜,導致他生活的平衡、寧靜受到嚴重的影響。再者,他的心證也可能會被動地受到媒體或者是輿論審判而有所不當影響,也會影響到這整個訴訟結果的正確性。更重要的問題是,國民法官可能因為輿論審判的影響,導致他的壓力過大而想要辭任,一旦辭任的國民法官人數多於備位國民法官人數的時候,這個時候備位國民法官已經不夠用了,法庭活動被迫要中止,必須要重新開啟一個選任程序,這也都會非常嚴重影響到國民法官制度的運作。

我們來看剛才所提到這些問題是不是透過配套措施就可以解決呢?我們現行制度有沒有配套措施?答案是沒有,我們目前技術上其實沒辦法避免民眾去翻拍、剪輯、加工法庭直播畫面的情形,我們不像英美有藐視法庭罪,可以避免、處罰這樣的行為。

再談到如果有媒體使用法庭直播畫面作為新聞或談話性節目素材的時候,要怎麼辦呢?我們目前雖然有媒體自律規範,但是長久以來都沒辦法落實,更不要說今天有很多的自媒體根本也不受到媒體自律規範限制,這個時候要怎麼辦呢?其次,如果有人把法庭直播畫面上傳到網路,作為訴訟外不當使用的時候,怎麼辦?我們目前沒有網路平臺下架的設計,性影像有,但是法庭直播作為訴訟外不當使用是沒有的,所以這個部分我們也沒辦法去處理。另外,如果有人騷擾證人或國民法官,怎麼辦呢?我們目前沒有像美國一樣有這類型的妨害司法公正罪可以去處罰這類型的行為,我們的妨害司法公正罪是不包括處罰騷擾證人或國民法官,所以這個配套措施目前看起來都付之闕如。

另外就是執行層面的配套措施,依照之前司法院的估計,如果全國各法院的各個法庭都要開放法庭直播的話,可能需要上百億的經費,即使我們限縮到每個法院只有一個法庭來做法庭直播,也需要上億的經費,這樣子上億的經費到底要從何而來?是由納稅人來買單嗎?還是像美國一樣是由媒體來承擔這個費用?再來就是在法庭直播之後需要額外支出的這些人力,因為目前受到總員額法的限制,我們人力的增加是非常緊繃的,這些人力要從何而來也是一個問題。接下來是頻寬的問題,目前司法院頻寬是給全國各法院使用,一旦全國人民要進來看法庭直播,在司法院頻寬不夠用的時候,都會導致法院網站當機,可能法官的正常審判業務就沒辦法進行,這些問題又要怎麼解決?那必須要強調的是,這些問題並不能等到法案通過之後才來解決,在法案通過之前,其實這些相關的配套資源就必須要到位,否則現在法案是規定3個月施行,在資源沒有到位的情況下,等法案通過了,在3個月之後也沒有辦法施行,會導致徒法不足以自行的情況。

所以總結來說,法庭直播在事實審會產生五大弊端,它會侵害被告的訴訟權、訴訟參與者的人格權以及違反無罪推定原則及公平審判原則,也會妨害發現真實,最終就會侵蝕到司法獨立。所以我個人認為,目前還沒有經過通盤討論、審慎研議,在相關配套措施沒有到位之前不適合採取法庭直播,尤其是事實審法庭直播,謝謝。

主席:謝謝文法官,我想這些意見都足供我們立法院在進行審議的時候作為重要的參考。

接下來我們請羅智強委員。

羅委員智強:主席還有出席的專家學者跟列席的官員,大家早安。司法透明化是民主制度的基礎價值,人民看見司法怎麼運作也是強化信任的關鍵,因此我們現在社會對司法公信力的期待跟焦慮是與日俱增,根據匯流在去年所做的調查,只有三成的人認為司法是公正的,這當然是非常大的司法危機。面對近年來司法透明化的呼聲高漲,所以近期國會再度啟動對於法院組織法修正的討論,包括法庭是否要開放直播,其實這也是當年蔡英文總統推動司法改革時在司法國是會議中一個重要的改革方向。司法院跟法務部針對法院組織法修法提出的書面意見指出法庭直播可能衍生證人不敢作證、被告遭網路公審、個資外洩等問題,我覺得這些擔憂當然不是無的放矢,所以要審慎看待,但是我也要提醒,就是也不能說因為有風險就全面的保守跟退縮,最關鍵的核心就是要能夠儘量在司法透明化的過程中讓陽光進到司法裡面,找回人民對司法的信任感。

這兩份報告都強調歐洲、日本、美國聯邦法院都未實施法庭直播,就說因此臺灣也不可以推動。事實上,包括美國部分的州法院已經有限度的採行直播或影音公開的機制,其實也有一些實務經驗可以參考。舉例來說,早期美國聯邦最高法院就認為開庭時允許影像報導是侵犯被告公平受審的權利,違反正當法律程序,但是後來隨著時代的變遷,聯邦最高法院轉而認為憲法並未限制州是否開放刑事審判的轉播,因此許多州逐漸的開放法庭直播,也就是說,並不是所有國家的司法系統都在拒絕直播。當然也如同法務部跟司法院提到的,法庭直播固然具有資訊公開、民主監督跟法治教育這些潛在價值,但如果沒有妥善設計制度,可能引發證人不敢作證、被告遭到社會審判以及網路剪輯、霸凌等等副作用,那任何公開影像都可能被肉搜、放大而使當事人的隱私跟名譽無法修復。對於這些提醒當然要審慎對待,尤其在法庭上有時候會涉及個人的病史或是一些其他的隱私問題,如果沒有足夠的配套來保護的話,也可能造成某些社會弱勢者更加遠離司法救濟。

當然我能夠理解司法透明不是一個非常容易的改革,直播也不是萬能的解方,但是我們不能讓所謂的潛在風險變成改革停滯的藉口。我還是回到我一開始說的,就是這一次討論最關鍵的核心還是要怎麼樣去強化司法體系的公正性,找回人民的信任感,立法院討論法院組織法的修改不是為了製造對立,而是希望能夠大家一起集思廣益,共同找到一條讓正義被看見、當事人被保護、社會也可以信任司法的一個平衡方案,臺灣是言論自由非常成熟的社會,人民有權來看司法怎麼運作,但這個透明也不能變成全民公審的審判場。因此我們期待司法院在制度設計上還是要再開放一點,在所謂的態度上以及方法上多走一步,提出更平衡的一個司法改革方向,能夠找到兩邊都能夠兼顧的中道之路。以上,謝謝。

主席:謝謝羅智強委員,就像他提到的,確實這種有高度爭議的問題需要集思廣益。

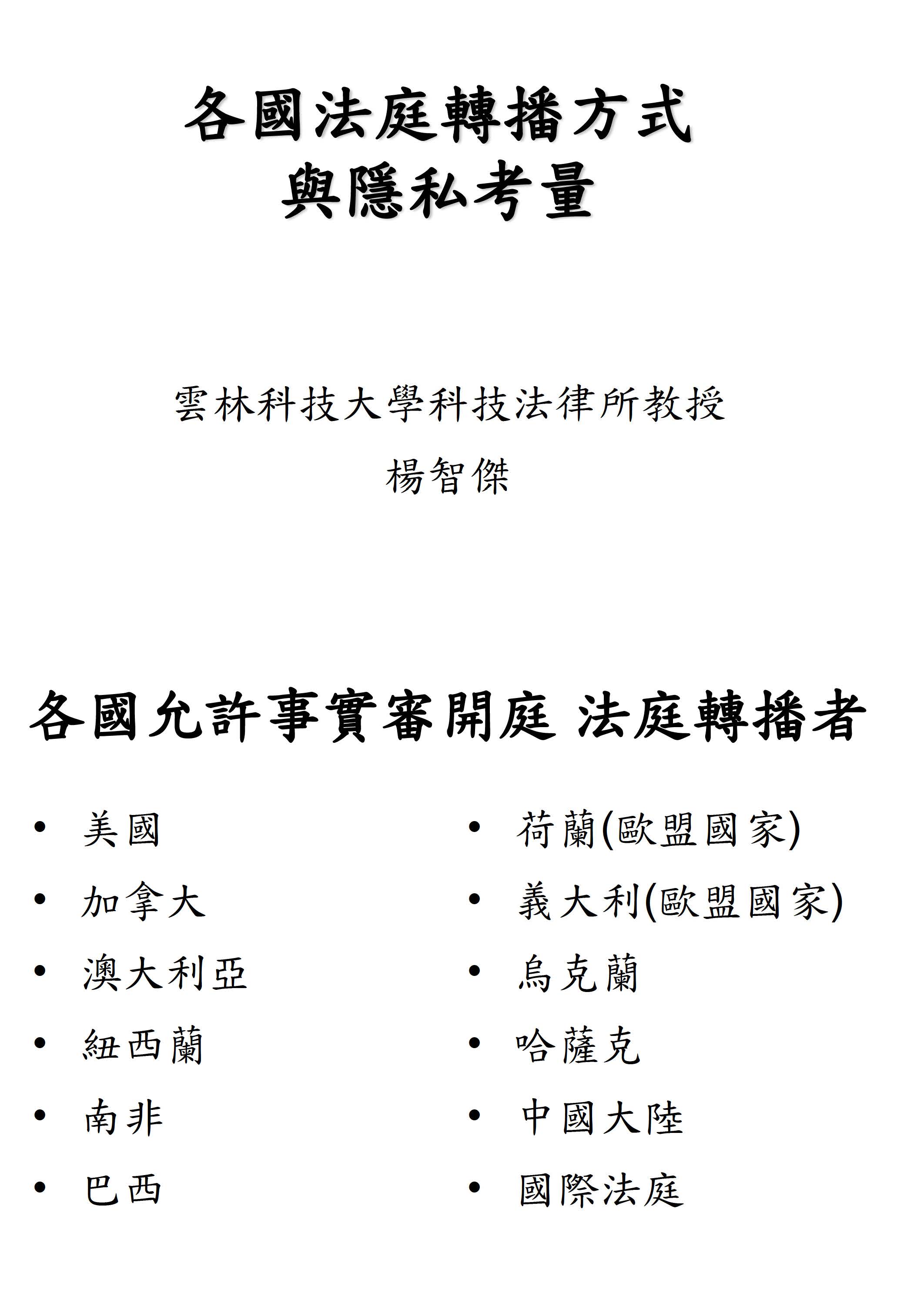
接下來我們請雲林科技大學科技法律研究所楊智傑教授。

楊教授智傑:主席好,各位好,我是雲林科技大學的楊智傑。在2017年司改國是會議第4組討論法庭直播的時候,我也是受邀報告美國制度的專家。再來,反對的人都有提到好像美國聯邦沒有開放,德國、日本沒有開放,所以我們就不開放,事實上,開放的國家真的很多,美國各州都是開放的,加拿大、澳大利亞、紐西蘭、南非、巴西也是。歐盟國家重視個資保護,所以大家很關心隱私問題,歐盟國家是不是都不開放呢?待會我會說明,像荷蘭、義大利也是開放的,當然他們會去解決怎麼樣顧及證人的隱私問題。像烏克蘭、哈薩克、中國大陸還有大部分的國際法庭事實審的部分,我講的都是事實審,他們都是開放的,難道這些開放轉播的國家都影響審判公正,都不重視當事人、證人的隱私?他們當然也重視,所以在開放的同時會有許多限制,一般而言,這些國家都不會開放家事案件、兒童案件、涉及性相關案件的轉播,所以剛剛很多專家擔心家事案件,事實上,美國各州從來沒有轉播過家事離婚案件的審判,各位也許聽過強尼戴普案件,那是誹謗案件,那不是家事案件。他們也都授予法官有裁量權,現在在場各位法官都這麼反對,那當法官你們在行使裁量權的時候,你們就自己去衡量這個是不是能夠轉播嘛!

我以下快速介紹各國的情形,美國聯邦法院現在也是慢慢開放,例如說,最高法院及部分聯邦巡迴區下的聯邦案件都允許錄音,然後事後播出錄音,但不准許影像。在州法院的部分,到目前為止,45個州法院全部開放聲請,並不是全部轉播,你來聲請,法官可以裁定允許。在2017年司改國是會議討論的時候,我做為專家進行報告,當時只有44個州,現在多了1個州,變成45個州。我特別講幾個州,像佛羅里達州,我為什麼要講它?因為它是美國第一個全面開放,然後馬上就有人質疑這個有違憲,像剛剛有一些先進說有違憲,有人說違反公正審判,結果打到美國最高法院,美國最高法院在1981Chandler告佛羅里達州這個案子中說,沒有證據證明開放法庭轉播會影響陪審團或者法官的公正審判,當然一樣有一些限制,不是完全沒有限制。像加州現在也是最開放的,包括加州所屬的第九巡迴法院是全面開放轉播,當然也都要聲請,法官也會裁定、限制。至於在美國以外的先進國家,我剛剛列了很多,加拿大也算比較先進,它也是事實審都可以申請開放。好,最重要的是歐盟國家,因為歐盟國家非常重視個人資料保護,我們臺灣其實沒那麼重視,但是它也開放了,在開放之後制定的相關行政命令裡面,也要考量到對被告、證人、鑑定人的隱私保障,所以會整個案件開放,但是如果要轉播被告、證人、鑑定人的影音,須要徵詢該人員的同意。荷蘭是稍微限縮一點,如果證人、鑑定人完全不同意,那就不能;但是被告的部分,縱使被告不同意,聲音仍可以播出,其餘人(法官、檢察官、律師)的辯論都可以播出。義大利的開放比荷蘭更多一點,也是法官同意特別重大社會案件的時候可以播出,但考量到被告的隱私,所以會問被告同不同意,被告不同意的話,不能轉播影像,但錄音可以播出;證人、鑑定人……對不起,我修正一下,應該是問證人、鑑定人同不同意?不同意的話,就是都不能播出。對不起,我有整理出一個比較表,剛剛我可能有點說錯,因為義大利跟荷蘭有稍微的不同。

剛剛提到,我們知道歐盟國家非常重視個人資料保護,所以也許我們法律界很多留德的人會覺得,可能是不會同意開放,但荷蘭、義大利也受歐盟很強硬地個資保護約束,最後他們還是開放了,為什麼?因為有公益性,今天不是只有個人私益的問題,有公益性,公益性大於個人私益的時候可以轉播。比較義大利、荷蘭,義大利是稍微開放一點,就被告的部分,如果法院決定轉播了,不用得到同意,就可以錄影,但是證人、鑑定人、被害人等都要得到同意,不能得到同意的話,不能錄影像,但是可以錄音,也可以把錄音播出;剛剛講說荷蘭稍微限縮一點,尤其證人、鑑定人、被害人等,他不同意的話,就是錄音、影像都不能播出,但是其他的法庭活動參與者(法官、律師、檢察官)都是不用得到他同意的。

回到法庭活動,雖然大家現在關心的是一些個人隱私的侵害,但它還是有正當目的要去追求的,包括確保筆錄正確、確保審判公正、讓人民滿足知的權利、教育公眾,各位可能認為人民知的權利不重要,但實際上,在美國一系列案子就認為,法庭之所以要開放,就是為了滿足人民知的權利,而且並不是一個不重要的公共利益,當然公益跟私利要權衡,所以受影響的私人權利,私人的權利包括私人受公平審判的權利,也就是我們講的正當程序,還有當事人、證人隱私,還有審判其他參與者的社會觀感。

但是我們剛剛提到佛羅里達州全面開放的時候,有一個當事人提告,這個案子打到最高法院時,最高法院說,沒有辦法證明法庭轉播就會影響陪審員的判斷、就會影響法官的判斷。我相信各位在場的法官都自認為不會受到媒體報導影響,都會做出獨立、公正的判斷。當然被告、證人的隱私都很重要,但是重要的是,我們可以做一些調和、可以做適度的限制,像荷蘭、義大利的方式,當然也排除一些家事案件、兒童案件、性相關案件。而作為調和,憲法的討論是公益跟私益的調和,而不是就全部禁止。

當然講了這些,並不是說民眾黨所提出的草案沒問題,其實也是有一些問題,以下我也提出一些修正建議,第一個,這個草案所提出的轉播聲請條文,寫的是由被告聲請或依職權,但是大部分的國家都是由媒體提出聲請,某程度不認為這是一個被告的權利,比較多是滿足人民知的權利,由媒體提出聲請,而有多家媒體提出聲請的時候,法院會裁定他們去協調,最後只准許一家,這個時候也就會解決剛剛有人擔心財政的問題,因為這個轉播的成本不是由法院來付,所以建議改由媒體聲請。

第二個,當然大家都很關心家事案件、兒童案件、自然人的私人糾紛、性相關案件,雖然原來條文強調要涉重大公共利益、社會矚目案件,照理講應該可能排除,但是其實也不完全排除,因為社會矚目案件也可能包括某些私人的糾紛是社會矚目案件,所以我建議,如果真的要排除這些反對者的疑慮,把某些涉及自然人的糾紛或性相關案件明確地排除會比較好。

再來一點,不是開放播送就完全毫無限制,各位如果願意去看美國各州或這些國家所有開放案例,都說法官可以做適當之限制,包括剛剛講雖然整庭開放,但證人、鑑定人、受害人的部分,有要求做適當的限制,所以應該要把「適當方式」後面加幾個字為「適當方式及限制」,而且違反限制時,應該要確實加上裁罰規定。最後,其實判決書的公開,全面公開才是最侵害人民隱私的,大家應該更關注這個問題。謝謝大家。

主席:謝謝楊教授所提的正反觀點,其實都足供大家來一起討論。

接下來,我們請臺灣大學法律系柯格鐘教授。

柯教授格鐘:主席,還有各位會場的女士、先生,大家好。我簡單大概報告一下關於直播議題……首先,其實前面還有一個是關於死刑評議簿的問題,因為時間上我來不及寫到簡報上面去。根據113年憲判字第8號判決的看法,對於死刑評議簿是否應該改成永久保存的問題,我個人也支持贊成這個看法,因為這也是為了配合憲法法庭作成的死刑判決的部分,其實我們現行制度上面,當然一般的資料檔案保存都有檔案法相關規範,我想這個部分就直接回答了剛剛所提那個問題。

當然本次公聽會比較大的問題點,應該是關於法庭直播的問題上,剛剛其實幾位與會先進,不管是贊成、部分贊成、做一些配套或者是持反對的意見,我大概就基本上關於法庭直播的一些主張、理由及討論來做一些說明。

第一個,從法庭公開做一貫性的延伸要求,特別是法庭公開,因為我們也有所謂的延伸法庭這樣一個概念,是不是可以進一步再更公開一點,也就是讓不特定的人可以透過法庭公開活動的聲音或影像的錄製,來做進一步的要求,待會我會簡單跟各位說一下,其實法庭公開並不是指直播公開,因為它那個意義是不一樣的;第二件事情,關於人民對司法有知情權,這一點我相信只要把司法作為國家權力之一,在人民對國家各項權力的運作,當然他有所謂的知情權,只是我們必須要進一步去了解到,這個知情權是否要去探索個人的隱私,因為我們先不講憲法法庭這一種所謂的規範憲法審查的情況,通常在普通法院或行政法院的訴訟案件審理,它一定是涉及到個案裡面的事實呈現,透過證據資料去呈現事實,這個事實跟證據資料的呈現,基本上我們就可以去探索個案裡面相關人的個別資訊或隱私,當然參與法庭也會有他的肖像問題,簡單來講,就是所謂對國家公權力的知情權限,可否再進一步去延伸到,我想要透過國家公權力,特別在司法活動裡面所產生出來的相關資料,我想要去探索、我想要知道那個人,因為這一次提案的內容也包括了逃漏稅資料,所以我想要知道你賺多少錢,我可能可以透過這個司法活動、可以這樣延伸出去嗎?至少從學界的角度來講,可不可以延伸到這一點,應該值得再進一步去加以探討。最後當然是談到所謂推廣法治教育或提升法律信賴,這個問題其實也是回到前面兩個問題來做說明。

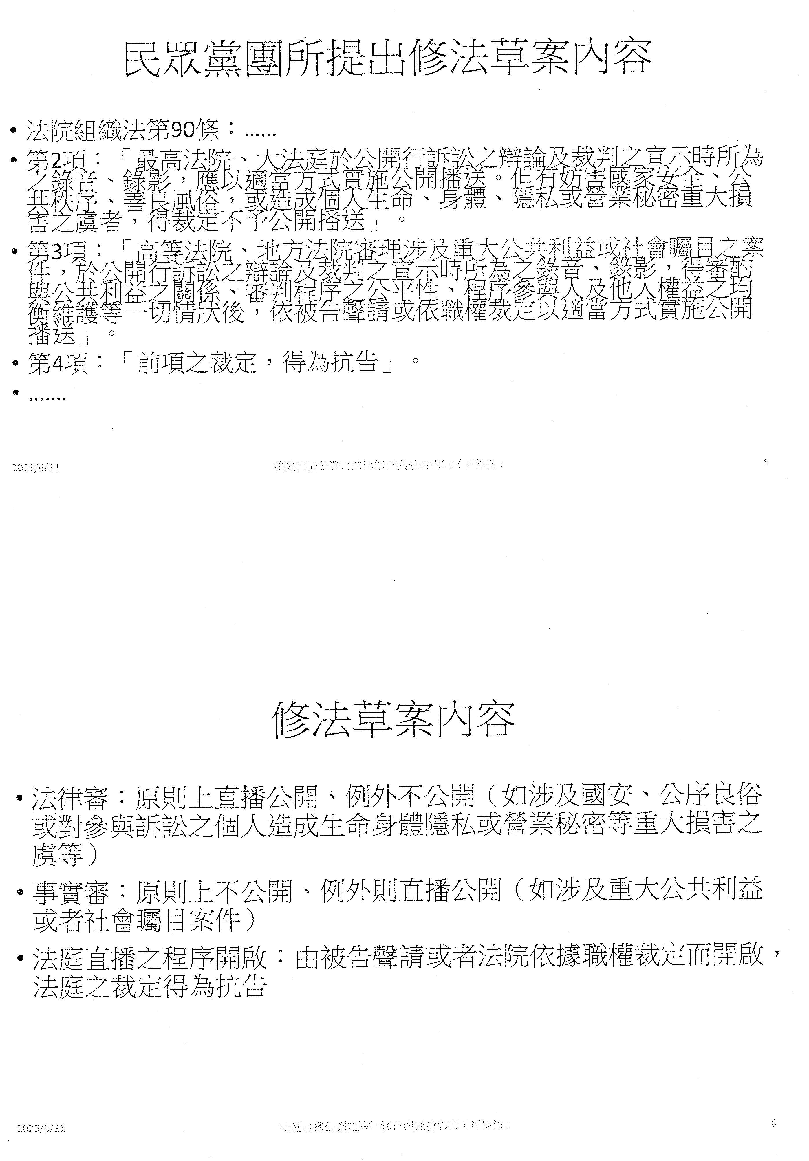
基本上我就先做一個鋪陳,這一次民眾黨黨團所提出來的修法草案立法理由說明,我大致上稍微做了一些簡單的整理,包括法院組織法修法相關的意見、相關的條文也是這個。此外,我的投影片也特別提到裁定得為抗告這一個條文規定,關於這個問題,我待會兒會進一步去敘述。基本上很大程度來講,大概整個程序的進行,可能就卡在這個地方,因為只要得為抗告,整體後面的程序,基本上就不可能立刻、現在就進行,就像法官的迴避也是一樣,都具有同樣的道理跟性質存在。

我大概簡單的整理一下草案提出的內容,雖然已經逕付二讀,但草案裡面提到,關於法律審原則上直播公開,因為它假設的前提就是法律審是一個法律解釋適用的過程,所以可能比較偏重於是法律、法規範的討論而已。但例外的如果是涉及國安、公共秩序、善良風俗,或是對參與訴訟之個人造成生命、身體、隱私或營業秘密這些重大損害,這個部分我們就不公開。

相反的,事實審原則上不公開,但例外可以直播公開,特別是草案裡面提到,涉及重大公共利益或者是社會矚目案件,當然後面也提到什麼叫做重大公共利益,或者是社會矚目案件,我大概待會也會簡單的說明。

另外就是程序的部分,剛剛提到不管是被告聲請或是法院法官依職權裁定而為開放的話,當然相反的,如果不開放的話也會一樣,這個法院的裁定是得為抗告,這整個程序從學理上的角度來講,我們先說一下什麼叫「法庭公開」,因為這個是第一個命題,非常重要的問題,就是法庭公開到底可不可以延伸到所謂的直播公開這一件事情,就這個地方,很抱歉,我當然是借用,因為我們自己的法秩序裡面可能沒有比較直接的定義,至少法條沒有直接定義,我們就以德國聯邦法院的定義來看,這個是刑事庭的定義。簡單來講,就是法院在法庭空間容許範圍內,有義務對於任何人提供,得以觀眾身分,參與聽聞法庭審判之可能性。我還是要強調這個可能性,因為理由是,回到法院是在提供法庭空間的容許範圍內,也就是在法庭上面來講,當然物理上是有可能再進一步延伸,比如說在旁邊架一個同步但是在另外一個法庭裡面的設備,我要講這件事情,是因為其實我們在COVID的時候就有類似的作法,因為COVID的時候大家沒有辦法到現場來,比如說交通管制或是人不太能夠出行,這個時候就有了延伸法庭,其實這必須是在一個可控制的範圍內,因為我們都知道,當證人或當事人在陳述的時候,我必須要確保他陳述的內容是出於他的自由意願,其實延伸法庭還是回到實體可控制的範圍內這個概念裡面。我再講一次,直播放送是一個沒有辦法控制的法庭,因為比如說路邊的電視牆,你根本不知道誰經過或誰聽到,就更不用去講如果在現場可以直接錄放,他會在自己的社群,或是在所謂的公眾媒體裡面去進一步傳送。這也是我們講法庭公開審理這件事情,它原始最初是來自於,特別是以前的司法作為國家公權力的一部分,配合國家公權力,特別是行政部門公權力的行使,有所謂政治上的秘密審判。其實前面與會的先進大概有簡單的提到,法庭公開這個概念的來源是以前的秘密審判,對抗秘密審判,讓每一個國家的人民都可以在司法活動裡面獲得,就是純粹、單純地透過整個法庭的審判活動,呈現相關證據、資料、事實的認定,以及法律解釋適用的結果,來做一個最終確切的判斷。

也正因為有這樣一個問題,在這個地方也順帶提到,其實我們現在在法庭公開底下,也是容許一部分在法庭裡面做錄音的動作,特別是書記官,可能為了要輔助他去做相關的筆錄,讓他能夠更完整,他會做錄音的工作,這個部分不是把它直接拿來當作法庭直播,這個是輔助法庭公開本身的重要活動之一而已。

因為前面沒有特別去講到什麼叫直播公開,當然這也不是法律定義,這只是在這個地方說關於法庭直播公開的意思,我們可以把它理解為,就是將這些法庭審理的活動,透過社群,因為各位都知道,比如說Facebook或是LINE上面都會有一個我們自己設的特定的群體,或者是做公眾媒體公開的方式,如果假設這樣一個法庭直播公開,它可能就可以被定義為是透過審判活動,由社群或是在公開裡面去做直接的公開。當然你也可以進一步去理解說,我先把它攝錄下來,將來再去社群或者是在公眾媒體公開,這個當然也是可能被理解為這樣。

法庭直播公開滿足這樣的知情權,當然看起來是非常正當的理由,我們剛剛在一開始的時候也提到,我們公眾知情權對司法活動的探知、對司法活動的監督,可不可能去進一步影響,即透過司法活動去知悉個人的隱私、社會連結,誰跟誰之間有所謂的往來,或者是誰跟誰之間,特別是我們之前的司法審判活動,大家都知道,特別是在媒體報導底下所謂的獵巫,或者是公眾輿論審判的問題。

由於時間緣故,我稍微做一下簡單整理,大概也只能跟各位說明一下,所謂司法審判的監督跟透明化,目前至少在體制上面來講,包括裁判法官的聲請監督、判決理由的實質說理,還有事實審的上訴審,或是法律審的上訴審,基本上這也是讓司法在個別的審判活動裡面,可以受到外界監督一個非常重要的體制上的手段。

剛剛有幾位先進提到,投影片上是舊的數據資料,這是2017年(民國106年)國是會議作成以後,當時司法院所做的估計,這要花多少錢其實我不知道,假設這個法律通過的話,如果要推動,可能到時候希望民眾黨能夠多支持,因為假設有對法院提出這樣的要求,可能司法院還要再多花一點錢,而這筆錢必然還是要由司法院來出,不太可能會變成是由直播來取得。

我還是講一下「涉及重大公共利益或社會矚目案件」,因為在民眾黨團提案裡面,大概有這幾個事件,我稍微補充一下前面所說的,因為這個是法院組織法的修法,但同樣屬於法院的組織,其實我們有好幾個法律,不是只有法院組織法而已,還有行政法院組織法,還有智財及商業組織法,智財及商業組織法第三十八條規定是不能公開的。所以現在如果我們這樣修改,其實我不太能知道,因為稅務案件是與行政法院有關,行政法院組織法本身對公開這件事是沒有明白的規定,以民眾黨提出來這個討論案來看,就是說重大公共利益這件事情,例如公職人員選舉、官員或是民意代表的貪污收賄或重大經濟犯罪,這個都是在草案裡面提到的逃漏稅捐,其實逃漏稅捐可能不是適用法院組織法,因為逃漏稅捐案件是在行政法院組織法的適用案件裡面。

什麼叫社會矚目案件?可能剴剴案大家都會知道,或是高雄有一個連續殺人分屍案,這個大家會覺得這是眾人矚目。此外,不倫外遇在民事案件裡面,其實也可能會有涉及。當然我們還是要強調家事事件法、少年事件法,其實在本身事件的處理程序裡面,已經有不公開的明文規定。還有剛剛提到的智財及商業法院組織法裡面,本身也規定對他們的審判程序是不公開的,所以這個部分還是必須要去做一定程度上的調和。

法律審的部分,我提一下,法律審不是一定不會談到事實,因為所有的東西都是必須透過個案事實的描述,去涵攝到法律構成要件的過程,那這個事實描述裡面,藉由法院之口我們大概就可以知道這個人逃漏了多少、透過什麼方式去逃漏、構成了所謂的詐術或其他不正方法,或者是在個案裡面,我們認為他侵害了什麼樣的權利,這個都是一個涵攝過程,就是透過事實的描述具體對法律構成要件的解釋適用的一個過程,所以,如果是涉及個案的部分,不管是事實審或法律審,建議還是審慎為之。

最後,我們講一件事情,那什麼情況有可能可以做法庭上的直播呢?憲法法庭的法規範憲法審查的程序是可以的,因為法規範憲法審查其實跟國會的公開比較接近。國會為什麼公開?現在我們的國會都有直播,而憲法法庭裡面關於人民權利救濟程序的法規範或裁判的憲法審查,因為比較接近立法者或行政部門對法案本身的一個考量,這是一個立法形成空間的判斷,特別在這件事情上面,我想憲法法庭做法庭直播,可以讓全國民眾比較知道當初的立法或者是當初的考量,究竟在現在的時空底下,是不是還符合憲法規範意旨的要求。因為時間的緣故,我就簡單報告到這裡,謝謝。

主席:謝謝柯教授。

我想這部法令台灣民眾黨有這樣一個草案的提出,其實法律審的部分原則上還是公開,但例外是不公開;事實審的部分是原則不公開,例外的部分才公開,只是說對草案的部分,我們今天就有一點比較沒有聚焦,就是第九十條的事實審法院是講高等法院跟地方法院在審理涉及重大公共利益跟社會矚目案件這個部分,就比較可惜,我剛剛一直都沒有聽到,就是在公開行訴訟之辯論或裁判的宣示所為之錄音、錄影這個部分,倒也不是全部都是公開播送,就是裁判宣示這部分,我想大家可能會沒有意見,只是說整個在辯論,比如法官在指揮訴訟,是不是只有辯論這個範圍,你如何去做一個特定……剛好今天的提案人,台灣民眾黨的黃國昌委員也到現場,接下來請黃國昌委員發言。

黃委員國昌:謝謝主席,我很高興我們司法及法制委員會的召委莊委員召開這場公聽會。主席,時間還沒開始,我現在是在對你講話。剛剛莊委員也說很高興我來到現場,所以你要多給我一點時間嗎?

主席:對每一位來的學者專家,都溫柔對待,你的專業意見的提出,我們再斟酌,好不好?

黃委員國昌:好,謝謝莊委員。非常感謝今天所有的學者專家撥冗來參加這一場公聽會,過去這段時間,有一些法官協會、檢察官協會、律師團體發表的聲明,其實我都拜讀過了,裡面我想可能充滿了滿多的誤會,我先簡單跟大家講一下。這個是什麼照片?這個是英國的最高法院,在YT上面現在就有了,在場的每一個人現在打開你們的YT頻道,就可以看到這是英國最高法院的法庭直播。2017年司改國是會議做決議的時候,說要推動法庭直播,這是第四分組的會議結論,當初贊成的委員15個人,我很負責任的把當初贊成的15個人的頭像都放在這邊,這些都是我們社會上敬重的人士,有一個特點,就是裡面法律人的比例是非常低的,為什麼法律人的比例非常低?每一個受過法律專業訓練的人,我常常講要學會謙卑,不是法律專業的傲慢就可以凌駕人民的意志。當然裡面也有一些我滿敬重的法律學者,像李念祖大律師,像顏厥安老師,當初有關於隱私權討論的問題,其實都有納入考慮的範圍當中。這個是當初2017年所做決議的內容,司法院到目前為止,只有憲法法庭,其他的部分毫無下文,所謂其他的部分毫無下文,包括最高法院的大法庭,那事實審當然就不用講了,連最高法院都毫無下文。有人說法庭直播會不會造成國家巨大的財政負擔,剛剛也有學者專家問到這件事情,禮拜一司法院的副秘書長跑來台灣民眾黨黨團找我說明這個法案,我欣然同意,我坐了下來準備跟他好好談,我們的司法院對於法條的構成要件是不是有進一步的高見,認為我們不要給法官這麼大的裁量權,條文要不要訂得剛性一點,什麼叫做條文訂得剛性一點?我簡單講,目前法院組織法原則公開審理、例外不公開審理,請問例外不公開審理的要件是怎麼設定的?非常的抽象,為什麼非常的抽象?我們交給法官在具體的個案當中加以裁量。針對我們所提出來的草案,我當天問副秘書長說,架設一個法庭直撥的設備要多少錢?一百九十幾萬,我們的最高法院一年行言詞辯論的有多少案子?我跟大家報告,不到10件,包括大法庭、包括民事訴訟、包括刑事訴訟,一年不到10件,設一個法庭的直播設備,他說一百九十幾萬,我算二百萬,轉播要錢,我也把它加進去,司法院回去打一打算盤,你們當初在推人民直接參與審判的時候,光廣告費花多少錢?一本一本交給民視,一年都幾千萬、幾千萬在執行的,怎麼會沒有錢?很有錢哪!現在有人在國會裡面造謠說要好幾百億,我的老天啊!這個是造謠,還是問政啊?

我們台灣民眾黨黨團提出的案子,法律審的部分參酌了司法院當初所提出來的初稿,原則公開、例外不公開,為什麼例外不公開?就是大家擔心的,有涉及到國家安全、會造成對個人生命、身體隱私的侵害、會妨礙營業秘密,這時候就不要公開啊!我把決定的權限交給法官。現在好像討論到每一個法律審的案件,哇!一定會牽涉到事實、一定會牽涉到個人的隱私。我必須要老實講,在討論問題的時候,這不是一個負責任的態度。我為什麼這樣講?我自己當過被告,我也當過證人,我希望法庭能夠公開的是什麼?在法庭活動當中,應該要受到公眾監督的法官跟檢察官是怎麼在行使職權的,當然不是所有的案子,社會矚目的案子才會發生這樣的事情。我不管在當被告或在當檢察官的時候,我非常驚訝的是,我們的刑事訴訟不是改採改良式的當事人進行主義,以檢察官在法庭上面的論告提證,他必須要負舉證責任證明我有罪,但是我自己在法庭活動的經驗是什麼?我因為集會遊行法的案子被起訴過,接受審判過,我也去當過證人,我去當證人的時候,當庭作證,說那個集遊法的案子的主謀根本不是現在這個被告,主謀是我,結果發生什麼事?聽完我的證詞以後,檢察官應該要趕快起來辯駁說:「不對!不對!證人你虛偽陳述,你講得不對。」結果那個法官問:「請問檢察官有沒有什麼意見要補充?」因為辯護人傳我,他們主詰問,檢察官要反對詰問,結果檢察官站起來說:「我沒有任何問題。」他如果沒有任何問題的話,那代表他當初起訴就起訴錯人了嘛。最後進行補充詰問的是誰?是法官跳下來補充詰問,這是我當證人的經驗;我當被告的經驗一模一樣。那你說會侵害到什麼隱私?我老實講,我不知道侵害到什麼隱私,但我必須要說,有沒有案子會涉及到個人的隱私?婦女權益的保護、兒少的保護當然很重要,全部把它排除在外嘛!我沒有寫一個剛性的法條,說這一定要直播喔!沒有。我們為什麼要權衡公眾的利益、為什麼要權衡隱私權的保護、為什麼要權衡最後的營業秘密?我把權力都交給法官了,讓法官在個案當中去裁量。目前要不要行公開審理,由誰裁量?由法官裁量。在卷證資料裡面,當事人公開的部分,就有關於卷證資料要不要限制或是禁止他閱覽特定部分,誰裁量?法官裁量。刑事訴訟、民事訴訟全部都是做這樣子的規範,我們為什麼做這樣子條文的設計,理由就在這裡。

如果各位先進覺得,相較於目前的法院組織法,針對不公開審理,我們的要件太抽象;相對於目前卷證不公開,我們設定的要件太抽象,我們敞開心胸跟各界請教,歡迎大家提出具體的修正建議,這也是那一天司法院到黨團來我希望跟他們交換建議的,結果司法院來就是,它沒有要跟我討論法條,因為從法律審到事實審,司法院全面反對、司法院全面反對。

主席站起來了,抱歉,再2分鐘,我很快把它帶完,因為今天我的PPT我要列在會議紀錄當中。

我帶大家看,這個是臺灣人民對於法庭公開的支持度,超過七成五支持;大概兩成五反對的,我相信裡面有很多法律人,這我都尊重、這我都尊重。台灣民眾黨的支持者比例最高,96%;國民黨84%,笑得很高興的莊瑞雄委員,你們民進黨的支持者有73%。你如果覺得我做的這個民調不對,沒有關係,歡迎大家貢獻勞力、時間、費用,一起出錢來做民調,問問看臺灣人民大家想要什麼?結果我們推這個了以後,有檢察官團體說,唯一推動法庭直播的就是中華人民共和國。我老實講,劍青檢改裡面很多檢察官我認識,我基本上還滿尊重他們的法律專業,但我沒有想到會low到用抹紅的方式來進行公共政策的討論。用抹紅的方式來進行公共政策的討論,這是不負責任的政客才會幹的事情,我們的檢改團體怎麼會做這種事呢?所以他們跟我聯絡了以後,我就說怎麼會有這種低級又無恥的討論方式?結果劍青檢改的檢察官說:學長你不要介意,這不是我們講的,這是媒體自己下標。一條龍的操作配合得非常好,原來推動法庭直播也要被抹紅。

我們來看一下,這個是我剛才帶大家看過的,這是英國最高法院,接著這個是英國上訴法院,都是法律審啊!他們走得比美國還前面,所以現在英國也跟中華人民共和國看齊嗎?英國最高法院、英國上訴法院都要被抹紅嗎?

接著是加州法院法庭直播規定;維吉尼亞州州法中的法庭直播規定,到今(2025)年美國聯邦國會議員繼續推出Sunshine in the Courtroom Act(法庭陽光法案),大家討論的隱私權保護,他們裡面有沒有規範?有啊!他授權法院去做。你擔心證人的臉被認出來,那你就把他的臉遮蔽啊!大家如果有參加過法庭活動都知道,我們法庭直播的時候,像我每一次去公開法庭,我看得到證人的臉嗎?我看不到,我看得到他的後腦勺。如果連看到他後腦勺都有疑慮的話,那沒有關係,把他後腦勺給mark起來,這些都是司法院具體在進行操作的時候,怎麼樣針對隱私權、怎麼樣針對營業秘密做細緻的保護。

最後,其實法庭直播在我國有發生過,2000年蘇建和案,高等法院開庭更審的時候全程轉播,在外面還放一個電視牆。記者進不去,這我同意,因為你不知道記者攝影大哥的鏡頭會take什麼,他搞不好一直take那個法官的臉、一直take那個檢察官的臉,讓那個法官跟檢察官遭受到重大的心理壓力,這樣不好。所以他完全統一一個鏡頭,就是法院裡面所take的鏡頭,怎麼取鏡讓我們的法院決定;訊號的話就搬到外面來連接一台電視機,大家有沒有看到?一群攝影大哥在電視機前面看司法院自己直播的事實審,這不是法律審,是事實審,電視的轉播,用攝影機在那邊拍那個電視,然後播出來了,上面還有「中華電視公司」,在我國有做過事實審的直播,出了什麼事、發生了什麼事、誰的隱私被侵害?我必須要說,在具體個案的操作上更細膩地去保護人民的隱私權、不願意出現的,這個我們都同意,現實上也都可以操作。但是在推動這個立法方向上,我完全沒有辦法贊成司法院現在連法律審都縮回去了,它不是只有事實審不肯,連法律審都縮回去了,就法律審的部分,負擔有很重嗎?

我再跟大家講一次,我國最高法院目前行言詞辯論的案子,一年有幾件?10件都沒有。讓大家聽聽嘛!聽聽我們的法官跟辯護人在交換意見的時候,到底是在協同發現真實、發現法律,還是有上對下以教訓的方式、怒斥下面的當事人跟辯護人,這本來就是人民在參與審判過程當中的一個非常重要的民主前提。

主席:謝謝黃國昌委員。

黃委員國昌:好,謝謝。

主席:謝謝。接下來請真理大學法律學系教授吳景欽系主任發言。

發言以前,黃國昌委員剛好要走出去,幾乎他的案子我都會去反對它,但反對到最後讓他去提出修正案,這是很好的、這是很紮實的,我們也都不是為反對而反對。他剛也提了一席意見,倒也值得大家聚焦來討論。

接下來請吳系主任發言。

吳系主任景欽:主席、各位大家好。我今天聽完一輪,包括黃國昌委員剛才那個論述,我有一個感想就是,今天我們討論的,包括前面有提到,還有我等一下要提到的,跟2017年司改國是會議,各位去翻一下,正反兩面的意見是不是都一樣?這個是我第一點要提出的,這是臺灣司法改革的悲哀,經過了幾年?8年耶!我們還在討論同樣的問題,而且那個正反面論述是一樣的,各位不相信的話去檢視一下。

其次,剛才提到,有一些……大部分,我發現到只要是在司法圈裡面工作的人基本上都反對,我聽起來也是這個樣子。

這讓我想到十幾年前,司法院在推人民參與審判制度,一開始提到的是觀審制。各位一樣去檢視一下,當初包括司法院為什麼一開始要提觀審制,那個反對的理由跟今天反對法庭直播的理由,各位去看一看有沒有相似,我就不講了。

首先,第一個是針對今天好像大家比較少提的評議簿保存的問題,我也贊成,翁委員這個提案沒有什麼問題。但我要提的是,在法院組織法裡面,針對死刑判決評議的部分,提到死刑評議這個是要永久保存,這沒有問題,可是我這裡要提到的是,難道只有評議的那個意見要永久保存嗎?包括了有關死刑案件所有的卷證,是不是也應該要永久保存?這又涉及到,一樣是2017年,我要再指責一下,有誰現在去檢驗就2017年的司改國是會議,我們到底有多少是達到的?包括刑事,這裡會連結到刑事證據保全的問題,到現在我們法制化了沒?經過了8年耶!所以這個問題應該還是回到司改國是會議當初也是有一個決議說有關形式證據、卷宗保存的問題,應該要配合那一邊去,那其餘評議的內容呢?

還有一點更重要,就是目前裁判確定以後,關於聲請閱覽評議意見的部分目前僅限於在裁判確定了以後才可以去聲請我要閱覽這個評議的內容,主體是這一些。現在就有一個問題了,緊接著就連結到第二個問題,就是直播的問題,關於裁判評議的內容,因為現在判決確定以後,這些人、這些主體才能去聲請閱覽,但現在就有一個問題,裁判評議的內容是不是也應該屬於公開審理的一個部分?就是說它也要公開。我連結到下面一個問題,這個公開審理基本上大概現在比較沒有直接公開,直接公開就是目前我們看到的一般公開,當事人可以到法庭旁聽,今天的重點不在這裡,今天的重點在間接公開的部分,你說現在有沒有間接公開?老實講,我覺得目前當然是有啦!因為我們允許媒體可以針對整個審判過程去做報導、做素描,甚至審判長同意也可以錄音做事後的報導,或者是事後把它公布到網路上面,當然,今天問題比較大的是現場立即直播。

目前我們有的就是剛才提到的,憲法法庭是已經直播,而且它是tag到每個人啦!所以這是目前最直接,一般因為是屬於憲法層次的討論,可能大家都認為跟個案沒關,不過剛才聽柯教授這樣講,好像它也有可能涉及到個案。至於最高法院,我昨天再上網去看一下,最高法院目前針對言詞辯論是有把它放上去的,但是有關2017年原住民王光祿獵槍的問題,我昨天上網去看,基本上是沒有差別,它只有聚焦在PPT及聲音的傳播,而不去take這些人,這是目前最高法院針對言詞辯論的部分。事實審就是剛才黃委員提到的,在2000年這個很難想像,老實講,目前不管哪一種方式的直播都沒有法律依據,為什麼都可以做?所以這個就是很奇怪,尤其是2000年,它是把電視牆擺在外面,當時有沒有禁止媒體不可以把它拍下來放在電視?沒有喔!當時是很開放的,所以各位真的很難想像2000年時針對蘇建和案我們就已經在做直播,類似一種跟現在我們講的直播差不多的形式。

所以我先講一下目前的,還有後來就是在疫情期間,當時因為不能群聚所以有所謂的遠距開庭,各位想一下,當時的遠距開庭當然是對當事人公開,事後也可以去取得,當事人可以去閱卷,也可以拿到這些全程的錄音錄影。但是現在就有一個問題了,各位,在疫情期間那個時候的遠距開庭有沒有線上直播可以讓所有民眾上去看?事實上是沒有的。所以老實講,當然這個現在已經過了,但是我們不知道哪一天會碰到同樣的情況,所以我們也要思考這個問題,在當時是沒有對一般民眾公開的,就是我不能上去,只針對當事人。

基本上,我們可以再做一個比較,同樣是疫情期間美國發生的案件,這個是佛洛伊德案,就是一個黑人去買東西,可能他用了假鈔,然後就報警,警察來了以後就把他壓地造成他死掉的這件事情。我們看這個例子,它是全程直播的,像這類案件在美國,他們是陪審制度,它永遠就放在那邊,因為時間的關係,我後來去查一下,在當時它的直播方式是蠻開放的,最主要有兩個電視臺去做所謂的直播,一個是NBC,就是國家廣播電臺,另外一個是PBS,有點類似我們的公共電視。我這裡有看出來,這兩個都有在YouTube直播,各位可以上網去查,在NBC同時上線有100萬人,PBS20萬人,你要問兩個差別在哪裡?除人數多寡以外就是留言板的問題,NBC有開放留言,那個留言數非常非常多,但是PBS封閉了留言板,不給你留言,可能就是這個。

我們就要想一個問題,這樣的人數不管在哪一個國家都一樣,這個當然對陪審員或者是對證人會有影響,但是真的有影響嗎?真的有影響嗎?這個判決做出來以後,普遍美國人會認為這個不公正是因為你用了直播嗎?好像看起來是沒有。所以我是贊成,而且我說,要贊成法庭直播,我可以講100個贊成的理由;同樣的,如果反對直播,一樣也可以是100個的反對理由,我覺得至少就我而言,法庭直播確實可以促進程序正義。在場有些法官,檢察官今天沒有人到,甚至律師都會害怕所謂戲劇化的問題,我每次聽到戲劇化就覺得怪怪的,不管是檢審辯,基本上都符合大家對他專業期待的話,會因為直播就想要表演嗎?如果你有這種心態的話,我覺得是你對自己本業是否尊重的問題。

再來,就是你的直播會不會有什麼什麼一大堆逾越審判?可是我要問各位,現在這個時代,你沒有網路直播,媒體對於受矚目案件就不會去報導、去描述、去批評嗎?這有什麼差別?另外就是證人跟鑑定人壓力的問題,這個壓力源很多啦,基本上我只要出庭就有壓力,只是說加了直播,壓力加多少?我舉一個例子,像鑑定人,去年5月刑事法鑑定新制實施了以後,目前各位去看一下,刑事的醫事鑑定有多少不想去委任的,可是現在沒有直播,那怎麼解釋呢?當然就是對國民法官的影響。

最後,因為我的時間也到了,所以我的意見是說,剛才一直提到什麼社會重大矚目等等等,我是覺得以剴剴案為例,大家很關注,以及緊接著像剛才有提到的高雄分屍案也即將進入國民法官審判,還有明年11號國民法官法也適用到最輕本刑十年以上,這個就會卡到公務員受賄罪。如果是這樣的話,我覺得光法院組織法不夠,或許就先從國民法官法開始,立法院或許可先從國民法官法這邊去制定,把到底要不要直播的規定授權給法官,我們可以用國民法官法第六條有一個「裁定不行國民參與審判」的,我們可以配合這條去修正,由法官聽取大家的意見來決定要不要直播,如果在這個法律規定以後,一樣直接針對國民法官法也可以設計我怎麼去保護國民法官,我怎麼去消解證人跟鑑定人的壓力。

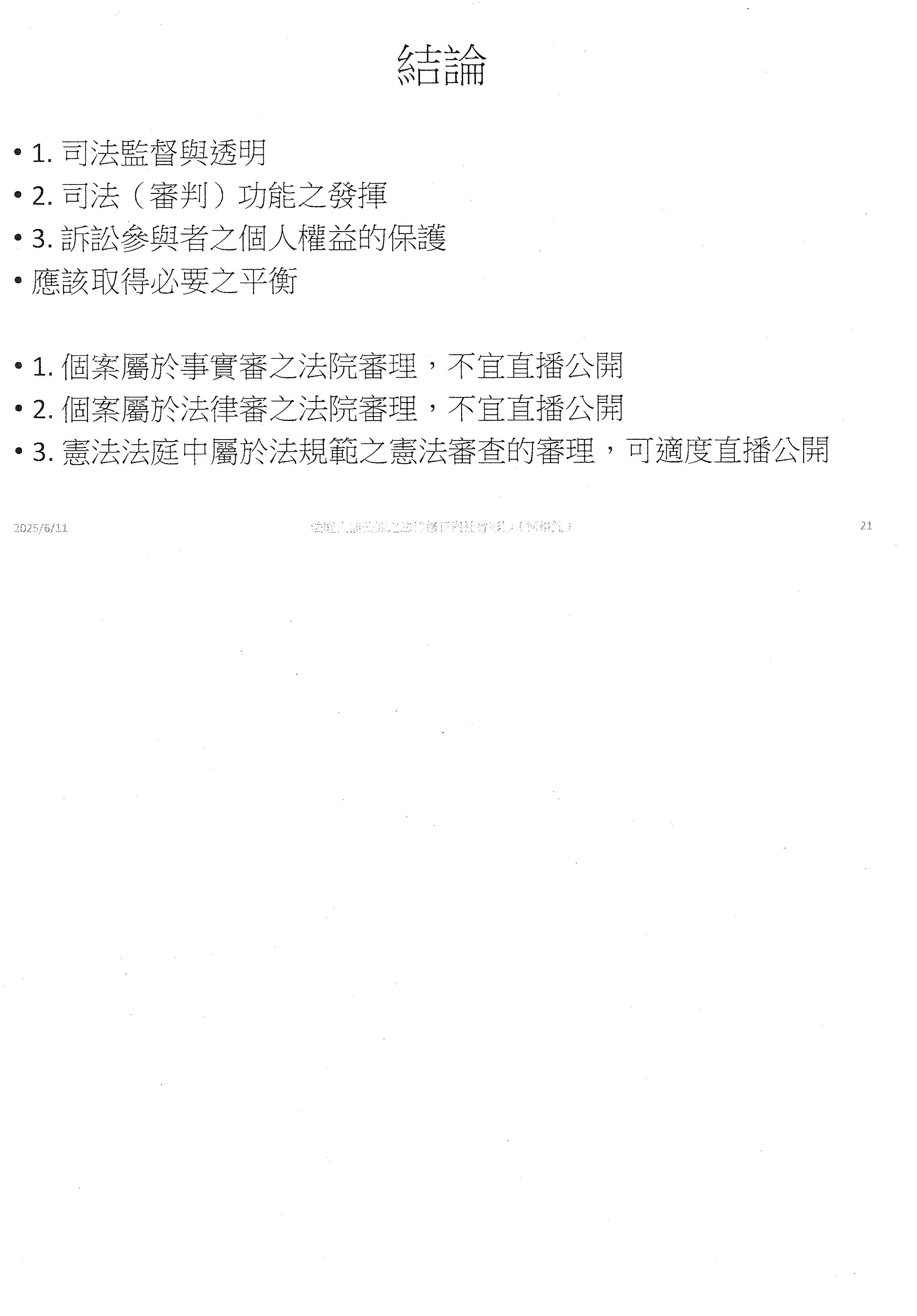
所以我最後的關注就是公開審理原則不是一個封閉的內涵,一定要隨著時代跟科技進步,不斷去擴充內容。我覺得法庭直播不能保證司法的透明性,但我認為絕對可以保持司法的公正性,謝謝。

主席:好,謝謝發言。

接下來請紀凱峰律師發言。

紀律師凱峰:主席、各位委員,各位與會的先進,還有老朋友,大家早安。我是紀凱峰律師,我先簡單跟各位自我介紹一下,其實我現在是執業律師,可是我是去年7月份辭職,在辭職之前我曾經擔任臺北地方法院以及臺灣高等法院金融專庭的法官,我擔任法官的時間長達22年,不算很長,可是也不算短,我任官的生涯當中,大概有一半的時間都在處理重金案件,當初臺北地院剛成立金融專庭的時候,其實我們是連重大社會矚目案件也一起拉進來,所以那時候叫重金專庭。我還記得我進臺北地院重金庭過沒多久就收了林益世案,當時是非常受矚目的案件,現在在座有些人可能已經忘記了,當時我們合議庭收到這個案子,所以我非常非常清楚在鎂光燈下的法官,甚至後來我們判決了之後……雖然那並不是很想要回憶的過去,但我記得差不多有一個月的時間我們三位法官大概都在媒體的追殺之下,所以我非常非常清楚,本來應該是一個純正的審判空間,然後在媒體或是鎂光燈或是全國人民無差別式的關注之下會受到什麼樣的壓力,我非常非常清楚,所以我今天在這裡發言。

剛才提到法庭直播制度,坦白講我也不反對,我也知道司法公開透明其實是人民殷殷期盼的,而且人民對司法的信賴很大程度的確建立在司法的公開透明上,而人民對司法的信賴本來就是司法具有正當性的基礎,可是大家不要忘記,司法權和立法權有一個很大很大的不一樣,我們的司法權,尤其是刑事審判,很重要的一點就是要避免人民公審或是輿論審判,否則讓立法院來審判就好了啊!法官在這個地方某種程度上有點像是反多數決,就是要避開人民或輿論的壓力。

我舉一個例子,針對林益世那個案子,目前當然還未決,我記得好像還未決,當年有一個很重要的爭議就是貪污治罪條例裡面的公務員收受賄賂罪,關於執行職務收受賄賂,那個「執行職務」怎麼去解釋?我印象沒錯的話,大概有法定職權說或是實質影響力說,實質影響力說又分成不同的其他說。在林益世那個案子裡面,這個部分合議庭當時認為是有爭議的,但是一般輿論認為沒有爭議,結果後來過了好幾年,針對這個案子最高法院還開了言詞辯論去辯論到底應該採取哪一說,這代表什麼意思?代表它在法律上確實有爭議,可是當時的輿論……就是我們一審法官在審判當中,在我看來,我們的感覺是輿論認為沒有爭議,所以對我們形成了某種程度上很大的壓力,還好我們是受過專業訓練的法官,專業訓練的意思就是要能夠抵抗住壓力,可是你能保證所有的法官都這樣子嗎?

所以我今天不僅是以一個具有實務經驗法律人的身分,也是出於一份對司法制度的深切關懷,所以我這邊要深切的呼籲各位委員……附帶一提,我再次強調我並不是反對法庭直播,我只是覺得這個逕付二讀有點太快了吧!我們今天討論問題不是應該在委員會討論嗎?其實我今天也是出於一份對司法制度的深切關懷,所以我在這邊誠摯的呼籲各位委員,司法審判不是一個科學的試驗場,推動法庭直播的制度影響非常深遠,所以不是一時之間就可以很草率的把它通過,與其說我擔心所謂隱私權受侵害的問題,其實我更擔心的是司法最核心的這些價值,例如獨立、冷靜、理性與中立,假如貿然讓所有的審判都放到人民的視野之下的話,其實反而會收到反效果。

剛剛有很多先進提到好像在比較法上美國有很多州也是開放法庭直播,那我們就看看強尼戴普案好了,各位還記得強尼戴普跟他前妻是什麼事情嗎?誹謗。可是真的每個人都關心他們誹謗的爭點嗎?我相信不是的,大家反而是抱持著看戲的心態吧!而且現在你去網路上面搜尋強尼戴普案,網路上面一大堆迷因都是針對證人,要不就是針對專家惡搞,這些證人跟專家不是涉案的人士,可是他們被迫承擔來自輿論的羞辱,而且這些影響到現在還繼續存在,TwitterYouTube等社群平臺上面充斥著各種偏頗的剪輯與情緒動員,所以輿論會一面倒,把整個司法的審判過程變成一個網紅比拼的戲劇場,律師跟法官每一個動作都被放大檢視,法官跟律師在這種情況之下也受到巨大的輿論壓力,這樣會造成什麼效果?剛才很多先進都提過了,證人跟專家有可能會因為害怕被貼標籤而影響他們的出庭意願或他們誠實作證的意願,這會直接影響司法發現真實的功能。

還有一個更重要的,法官、證人、律師還有所有訴訟當事人在處於鏡頭的注視之下,有可能在無形當中要自我調整行為去迎合觀眾的期待,甚至去表演,這時候審判就會轉變成鏡頭下的說服跟操演,而不再是法律跟理性的交鋒。而且最令人擔憂的是什麼?更進一步,律師跟當事人的訴訟策略也會把它轉向變成情緒性的動員、挑起觀眾同情,再用輿論反過來壓迫法官,我沒有講特定個案,我只是說我們現在馬上就逕付二讀有點奇怪,當然黃國昌學長是我很尊敬的學長,可是這個時候我們不禁會懷疑它會不會實質去干擾我們的司法獨立?這時候我們還會講什麼無罪推定跟罪刑法定嗎?這就變成空談了。我再次強調,我們並不是反對司法改革,其實我也支持提升司法的透明,可是我認為這個透明應該是以達到實質目的為目標,而不是以攝影機的鏡頭為表徵。

最後我想針對剛才主席提到的一點來說明,看一下我們的通過條文,我覺得很奇怪,我先簡單解釋一下,我就講刑事訴訟好了,刑事訴訟的程序是準備程序,再來是審判程序,審判程序裡面有兩個主要部分,一個是證據調查,另外一個是言詞辯論,所以審判程序裡面包括證據調查跟言詞辯論。我剛剛聽國昌委員以他自身的經驗說應該法庭直播,他自身的經驗是不開心的經驗,上對下、被教訓,都是在什麼程序?準備程序跟審理程序的證據調查,他希望公開的應該是這兩個部分吧!可是我們看條文,高等法院、地方法院(事實審)審理這些案件的時候,於公開行訴訟之辯論及裁判之宣示時所為之錄音、錄影可以公開播送,這個講的是審理程序的言詞辯論跟宣示判決,並沒有講到黃委員關注的那個部分,坦白講這可能有爭議,可是純粹就法律上來看,好像是這樣子沒有錯,所以這一點我也提出來。

總而言之,這些事情都應該在委員會裡面討論的吧!怎麼馬上就逕付二讀了呢?所以我最後還是呼籲,請各位委員及全國同胞,讓我們共同守住法院及司法系統這一塊冷靜、理性、發現真相的空間,不要讓鏡頭來決定爭議的樣貌,謝謝大家。

主席:謝謝。我作一個程序上的宣告:麥玉珍委員發言結束以後先休息5分鐘。接下來請麥玉珍委員發言。

你也不要期待立法院的水準很高,也沒有,立法院水準也沒有很高啦!但是大家應該都是很努力,只是有時候涉及到專業的部分,聽聽大家不同的意見,這個我們都非常樂意。

請麥委員。

麥委員玉珍:謝謝主席,各位先進、各位親愛的家人,大家早安。玉珍今天要明確地表達,台灣民眾黨強力支持法庭直播制度的法制化,並呼籲朝野政黨本於改革初衷,共同推動司法透明的進程,落實人民知情權與程序正義。法庭直播制度不是噱頭,也不是表演,而是當代民主社會對開放政府、透明司法的基本要求,這不只是媒體進入法庭的問題,而是整個社會如何理解司法、信任司法的關鍵一步。臺灣早在2017年的司法改革國是會議中就已經達成推動法庭直播的共識,如今終於開始推動修法程序與審議草案,不應再停滯不前,更不應該因為個案爭議就整體否決改革。

我們支持的法庭直播,應先從法律審等無事實爭議的案件全面實施,並針對重大公共利益案件逐步開放事實審直播。對於隱私與人權的疑慮,我們認為這不是問題的終點,而是設計制度配套的起點。在沒有法庭直播的情況下,反而是未經查證的網路謠言、政論節目的片面臆測主導了社會輿論,唯有公開、透明的審判過程才足以正本清源,避免社會被不實資訊誤導。我們不能再用20世紀的思維去看待21世紀的司法制度,法庭直播是資訊傳播的進化、是人民監督的進步,也是對法院最直接、最強烈的信任宣示。台灣民眾黨主張這場改革不應該淪為意識形態之爭,而應該是民主深化的契機,我們呼籲朝野政黨回歸初衷,以法庭直播作為重建司法公信、拉近司法與人民距離的關鍵工程。

最後,我們支持立法院加速審議修法,廣納民間的意見,讓這項制度更周延、穩健地上路。司法改革不能是精英內部的討論,而應是全民參與的實踐。謝謝大家,大家辛苦了,謝謝。

主席:謝謝麥玉珍委員。

大家都有聽到,各個政黨本來就會有不同的看法,關於這一部法令,我剛一直在傾聽各位的發言,我一直在看,我剛看到民事訴訟法跟刑事訴訟法對於人證的部分就有一個不同的設計。譬如我們大家有對庭經驗的應該很多前輩都很清楚,你說一個證人到法庭上在證言的時候有旁聽的人,法官會問他有壓力嗎?有壓力就可以叫他先出去,連這個都有涉及到這樣,但刑事訴訟法反而又沒有這樣的一個設計。

剛剛大家有提出來,這部分跟整個直播會不會……這當然涉及到真實發現,因為怕當事人就會有壓力、證人會有壓力。而我們今天講的是要不要讓它公開播送,關於公開播送,你看剛剛進來的委員,他們也是站在比較變成一個開放的法庭,讓民眾來做參與,提供民眾以後對司法更信賴的一個誘因。這也不是不對,但只是怎麼樣去把大家所提到的很怕引起對這一些……就變成比較弊端,也不敢說是弊端,就是有不同的看法,認為這樣反而會有剛才很多學者專家所提到的疑慮,這些可能等一下再透過不同的看法,大家再踴躍提出來。

最主要的,我覺得比較可惜的一點是,逕付二讀就少了一個討論,這是唯一比較可惜的地方,否則其實有聚焦耶!我倒覺得是蠻有聚焦的,還好我有排這一場讓各位來表達你們的意見,否則咻一下,你們連表達意見的機會都沒有。

我們先休息一下,好不好?謝謝。

休息1126分)

繼續開會1133分)

主席:請坐。

接下來請政治大學法學院楊雲驊教授。

楊教授雲驊:主席、各位在場的貴賓好。今天我就法庭審理活動要不要錄音、影及公開播放的問題提出我個人一點的淺見。我想法庭審理是一個公開審理的活動,若要把它推廣,所以我們更應該把它在錄音、錄影以後公開地向社會直播,可能很多人認為這個是當然之理,我想這是因為他們沒有真正去了解過什麼叫做公開審理在訴訟法上面的意義。

公開審理這個制度在近代是法國大革命以後才有的,當時最主要的理由就是要破除所謂的內閣司法跟密室司法,也就是說,之前很多的法庭審理活動是門關起來的、社會大眾不知道的、沒有受到社會監督的,於是行政的力量、君王的力量很容易就在這個密室裡面下達他的指令,再加上法官當時並不獨立的結果,所以造成很多的問題。法國大革命以後就提出了法庭審理必須公開,也就是說,在法官審理的時候法庭必須把門打開、必須讓有意願的民眾可以進來旁聽,這就是它最基本、也最重要的意義。

至於公開審理是不是要讓更多人可以參與,也就是所謂的民眾可以多多益善,更符合公開審理的意義,我想從法律史上來看,從來沒有提過這個觀點。簡單來說,公開審理就是希望法官在審判的時候只能依據當事人當庭所提出來的證據、法律的觀點、辯論、詰問等等,獨立做出判決,門關起來不讓社會大眾接觸,摒除掉可能遭受到的政治干預,所以公開審理主要的目的是在保護法官的獨立性。至於要不要擴大民意讓更多的人參與,或者讓更多的民眾參與可以確保裁判的正確性,從來就不是公開審理這個原則所考慮到的事情。

因此,德國的法院組織法在19世紀末制定的時候就把公開審理明文化。歷年來德國所有的重要判決談到這個原則的時候,它只強調一點,就是法院在審判的時候,法院的門不可以是緊閉的,法院裡面要提供適當的座位,讓有意願的民眾都可以進來旁聽,但他們從來不會去討論,如果要讓更多的民眾參與,法庭應該在什麼地方。在體育館、在菜市場,不是更多的民眾可以參與嗎?那是不是更符合公開審理的目的?答案並不是如此。

一直到了20世紀,乃至於到了21世紀,在媒體、網路發達以後,當然德國也有極少數的人提到:我們是不是也可以公開播放,讓民眾可以很輕易地參與法庭活動,譬如在家裡,也不用千里迢迢跑到法院才能參與法庭活動,這不是更方便嗎?這樣能讓更多人可以輕易地接觸到法庭活動。但這個意見很快就被否定了,主要的理由有三:第一個,如果法庭是可以這樣公開播放的話,無異於讓法庭的當事人本來是訴訟主體的地位,結果今天很容易淪為類似以前羅馬競技場雙方的廝殺、鬥爭,反而變成什麼?讓人民像觀賞馬戲團一般觀賞法庭活動,這是第一個最主要的考慮。第二個就是考慮到法官審判獨立性的維持,如果今天我們輕易地把法庭的活動公開播放,我相信以今天的環境,很多人可能隨時會在他的直播節目、網路節目上面要求大家來投票──各位認為今天法官是不是未審先判?各位覺得今天法官的問題是不是專業?各位覺得今天這樣的訴訟結果,將來被告會不會被判刑,甚至會不會被判到死刑?將嚴重影響法官審判的中立跟獨立。第三個,也是最重要的,如果可以這樣輕易地公開的話,如同各位先進先前所提到的,很多訴訟參與人的隱私、他不想被人知道的地方可能都要揭露出來。剛剛有先進提到,如果有這種情況,法院就裁准不予公開不就可以了,我想這個是對法官有太高度的期待,難道法官就不會侵害基本權嗎?難道法官裁准了要公開,於是就不管當事人的意見、不管證人的意見一律要公開嗎?

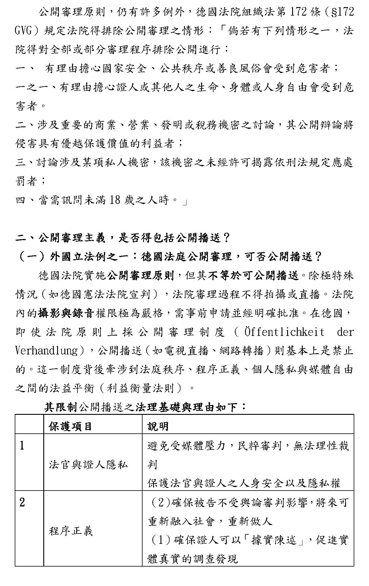
今天我們一直說要司法為民,要讓人可以親近司法、樂於使用司法,但是如果是這樣草率的結果,反而是讓許多人民害怕司法、不敢走進法院,難道這是我們司法改革希望看到的目標嗎?德國在2024年也是有少數人提出,現在網路發達了,為什麼不可以適度地利用這種技術把法庭活動公開?在德國幾乎毫無爭議地順利通過修正法院組織法,修正不是說擴大這種公開審理或者網路播放的範圍,而是明文禁止,所以公開審理並不代表一定要讓更多的人參與、讓更多的人輕易地參與,就能更符合公開審理的目的。因此,德國很清楚地在2024年的修法裡面,原則上統統禁止法庭錄音、錄影,當然包括它的公開播放。只有在極少數的狀況下,譬如在它的法律審,如果審理的案件具有歷史、具有學術重大意義的時候才很例外的允許錄音、錄影,但是它也不是允許公開播放,而是將來有研究、參考價值的話,在特定的情況下是允許這些做學術研究的人進去翻閱這些檔案的。

最後我要強調的是,如果從公開審理的出發點就誤解了,然後想當然耳、理所當然地認為就是要對全民更為開放,我想是對這個制度的一個重大誤解。在臺灣的現況之下,我個人認為,如果輕率地就開放錄音、錄影而且可以公開直播,它要達到的目的可能是像有些人談到的,要讓司法更透明、更公開,但能不能真的達到這個目的,我是持高度的懷疑。在達到這個目的的同時,我們可能要犧牲掉什麼?就如同剛剛前面很多先進談到的,可能是法院的公正審判、獨立審判,可能是所有訴訟參與人個人的權利,包括個人的隱私、個人的人格,可能都因為這樣的緣故遭受到無可回復的損害,這又豈是我們簡單的說可以在法庭遮蔽它、可以提供一些保護措施就可以完全、充分的防止嗎?我認為從這個角度來看,也是高度違反比例原則。

最後,我想請各位先進有時間的話去看一下釋字第689號,它裡面提到了人民在公共場域是不是還是擁有隱私權。在那一號解釋裡面非常清楚地提到,隨著科技的進步,我們可以不斷地觀看紀錄、放送,尤其在這個科技的時代,對人民的隱私權只會造成更大的侵害,所以我們在立法上反而更需要保護它。時間到了,我的發言就到這裡,謝謝大家。

主席:謝謝楊教授的發言。

接下來請東吳大學法律系陳清秀教授發言。

陳教授清秀:主席、各位委員、各位女士、先生,大家早安,大家好,很榮幸有這個機會來參與這一場公聽會。首先,針對第一個主題,有關死刑判決評議的紀錄是不是應該要永久保存?司法院現在已經通過了、修正了保存的相關規範,這個問題在法律上已經解決了,所以應該不需要再討論。

不過,從這個議題倒是讓我發現到,我們臺灣的法制有一個非常詭異的地方,就是法官的評議是屬於內部的事項,為什麼要公開給當事人來了解?當我以前在執業律師的時候,聽到有一些律師走後門去賄賂法官。如果今天這個評議紀錄可以讓當事人、律師閱覽,他就知道他有沒有賄賂成功啦!這個地方如果要給他施加政治壓力或者有各種影響審判的情況,透過這個評議紀錄的閱覽就知道他的壓力施行有沒有成功啊!所以換句話說,這是助長官商勾結啊!這是助長貪污舞弊、助長干預審判的制度!早年的法院組織法沒有這樣規定!我們看看德國跟日本的立法例,評議紀錄是永久保密的,法官自己都不能公開,我們居然還可以給當事人閱覽,是太荒謬的立法例啦!這是在我以前擔任執業律師時沒有辦法想像的事情。經過我查詢的結果,是民國90年立法院修法時加進去的,目的說是要保障、確實落實評議制度。但落實評議制度有需要採取這種手段嗎?可以透過行政監督、司法監督了解是不是真的有落實評議或只是虛晃一招啊!可以用其他方式處理,怎麼會搞一套法律制度讓大家內神通外鬼呢?這是很危險的作法,我非常誠摯地呼籲刪除這個規定。

對於評議紀錄,我們看看德國、日本的做法,為什麼要保障其秘密性呢?首先就是要保障法官獨立審判、不受外界干涉。如果還可以事後閱覽,就能知道干涉有沒有成功啊!是吧?關於貪污舞弊、賄賂有沒有成功,只要看評議紀錄就知道當時的發言有沒有支持他判無罪、是不是支持原告之訴駁回還是什麼情形,等於是公然給予管道確保其賄賂是否有效、確保其政治施壓有沒有成功,這是很危險的制度啊!沒想到我們臺灣居然有這樣的法令規範,還存在了幾十年!我覺得立法院應該趕快修法,才能夠確保法官獨立審判的空間。

接下來看看法庭公開審理,法庭公開審理的目的在我報告第30頁。主要有三個目的,一是民主的正當性:法官裁判應該受到人民的監督。第二,確保法官的程序透明、公平審判,增進人民對司法的信任。不過,我們要了解法庭公開審理所涉及的各方利益,因此法規修正的時候必須做法規的衝擊影響評估,也就是所謂的利弊得失分析,亦即因果關係。我們知道,公開審理如果公開播送,就變成民粹審判,而不是司法審判。因為在司法審判中,刑罰權的行使要確保公正、合理、合法,如果公開給社會大眾、媒體先審判,那就是搞民粹運動,變成感性超越理性,但一個國家要進步一定要理性超越感性。要是設置一項法律制度會讓感性超越理性,讓對案情不太了解、一知半解的人參與監督、表決、做媒體審判的話,就會進入民粹審判的情況,是不符合專業、理性審判的作法。這是第一點。

第二點,相關當事人的權利、證人的權利、被告以後想再融入社會的權利會不會被剝奪?我們要鼓勵被告將來改過自新、融入這個社會,現在卻上網公布、昭告天下,好像遊街示眾,甚至比遊街示眾更可怕,因為可以永久保存啊!遊街示眾一下子就過去啦!我們這項比遊街示眾更嚴重的立法是很危險的作法,因為這等於剝奪被告重新融入社會做人的機會。同時,如果有利害關係者知道證人作證對他不利,這名證人就可能面臨生命、身體、財產的危險。法官如果都這樣公開於眾,那他走路的時候是不是要很小心啊?我們要保障法官公正獨立審判的環境,不能設置一個法律制度充滿人身、生命安全的威脅啊!他的家人我們要保護啊!證人也要保障啊!怎麼會為了譁眾取寵而讓整個制度非理性化?這就是倒行逆施的規範,我建議應該要考慮一下。

德國跟日本的憲法法院、最高法院都有裁判涉及法官刑罰權的行使是要發現事實真相,但證人在媒體直播的情況下敢講真話嗎?他講真話會面臨多大的風險?我們要確保證人能夠本著良心講話,結果卻營造一個法律環境讓他不敢憑著良心講話,這是好的制度嗎?所以我覺得這個問題是很嚴重的,我們應該朝向公正、理性的方向,保障法官生命、財產安全、保障其家人的生命、財產安全,也保障證人的生命、財產安全,讓他敢講真話,我們要營造這樣的合理環境,而不是走向一種譁眾取寵的路線。如果要做民調,就要把有利與不利的因素全部公開讓大家理解,而不純粹是問很簡單的問題。這是很複雜的、涉及各方利益,各方利益都要公平考慮、兼顧,而不是只考慮一方利益。媒體公開雖然是接受媒體的監督,但是監督有很多種方式,如果採取的手段太激烈,會影響裁判的公正性,這就完全背離了目的。刑罰權的行使應是恰如其實地、不增不減地處罰、維持社會的秩序,超過這個手段、違反比例原則的話,就變成違憲的法律啦!所以我覺得在這個地方要保障相關制度合理、可以運作,否則會有很大的風險。

我個人最近整理之後,發現德國聯邦憲法法院在2001124日有一項判決,日本在1958年也有一項判決,顯示他們認為這件事情還是應該慎重一點,所以我建議注意一下,也就是公開審理主義還是有一些例外,我看德國對於例外就規定了滿多類型。可能為了回應社會大眾希望司法資訊公開的需求,所以德國在2024年曾作出一項修正,將法院組織法稍微放寬一點──據我了解,好像是放寬,而不是緊縮,在我的報告第62頁,德國是放寬了一點點,不是很多,但至少把影像都去除掉了,我剛剛講過,影像的播送會妨礙生命、財產安全。我們要了解,世界上並非全部都是好人,也有壞人啊!可能有一半是好人,但另一半可能是壞人啊!如果把資訊都提供給壞人,那好人怎麼獲得保障呢?法律制度不可以讓壞人有機會可乘啊!就像我剛剛講的,評議紀錄若提供給當事人律師閱覽,不就讓法官沒有辦法很公正地處理了嗎?為什麼我們會有這種制度呢?這表示我們思慮不周、欠缺合理性。德國、日本評議紀錄為什麼都是永久不公開甚至根本沒有紀錄?為什麼?因為他們要確保其秘密性、確保公正審判的環境、獨立審判的環境,不受任何政治干預、媒體干預以及當事人的干預。

而我們今天設計的法律制度居然容許大家干預司法,還希望這樣能讓司法做得更好,不就是緣木求魚嗎?所以我覺得整個制度設計是錯誤的,建議重新調整,最好發回來,再由委員會詳細討論一下比較好。當然法律審部分是不是可以適度開放也許可以考慮考慮,但還是要保障法官的生命、財產安全,我覺得這是很重要的,我們請他們幫國家做事,不能危害到其生命、財產安全,這是很重要的事情。以上,請多指教,謝謝。

主席:謝謝上清下秀陳清秀教授,但是我要向你預告,你也很清楚針對逕付二讀這一案,我是想揭露整個程序中的疑慮、昭社會公信,讓不同意見展現出來,接下來剛好可以……因為你剛剛形容這一步叫做倒行逆施,我聽了覺得驚心動魄啦!剛好台灣民眾黨張啓楷委員可以回應你。

接下來請張啓楷委員發言。

張啓楷委員發言之前,我先作程序上的宣告:公聽會上午會議繼續進行到所有發言都結束為止。

張委員啓楷:謝謝主席今天安排這麼好的公聽會。我傾聽了一個早上,正面、反面跟中間立場的聲音都有,很好!我覺得就是應該多傾聽意見。其實台灣民眾黨這次提出法庭直播主張有四大重要依據,第一是民國106年司法改革國是會議的結論,大家如果仔細看,我們的提案都是依照當時的結論去做的。第二,我們做過大型民調,高達七成五以上民眾是贊成的,且剛才國昌有提醒瑞雄,支持你們民進黨的民眾也有絕大部分是希望可以看到法庭直播的。另外,國外有很多例子,我前幾天在這邊已經……不算打臉,而是已經提醒民進黨的吳思瑤委員,法庭直播的不是只有大陸、也不是只有北韓,在先進國家─美國、加拿大跟英國都是有的,剛剛上清下秀也講,德國有部分也是有的,對不對?它是一個改革的方向。還有第四個依據,其實國內也有過啊!蘇建和案也有過嘛!因為這四大依據,我們在這種狀況之下提出來。裡面最重要的依據是什麼呢?106年為什麼叫做司法改革?就是因為民眾對司法的滿意度很低嘛!人民有很多疑問啊!所以蔡英文總統才要召集所有專家學者開這場司法革會。那麼今天我們站在分水嶺上,是要往改革的方向走還是倒退、反改革?

如同我剛剛講的,已經有四大依據了,特別是台灣民眾黨這項提案,清清楚楚是依照當時的結論。在當時結論裡的明確建議是什麼?法律審在言詞辯論時應全面直播,另外,還要研議事實審就某些特定案件進行直播。所以台灣民眾黨提出來的具體內容包括:第一,我們建議法庭直播時──是明訂喔!法律審原則上是公開的,例外不公開,可是事實審是原則不公開,例外是公開的。你看,這也是當初所有專家學者包括還有改革色彩時的蔡英文所提出來的!這是第一個點。第二個點,開放條件是非常明確的,有兩個:第一是由被告主動聲請。今天我聽到某些學者說這可能侵犯到被害人的權利,沒有啊!就是為了保障他,所以他可以主動提出,怎麼會傷害到被告呢?另外是由法院基於重大公共利益,還有屬社會重大矚目案件才裁定開放啊!一定是社會上受到很多注意的嘛!所以不會出現如民進黨講的花六、七百億直播這種狀況,沒有!第一,一定是重大案件,而且對整個社會、公共利益有幫助,才會這樣做嘛!我那天也提了,民進黨不要講什麼花太多錢,因為第一,大家每天都看立法院直播,對不對?但我問過了,一年大概就是一億嘛!所以不要弄一個六、七百億這種謊言出來,這樣是不好的。第二,我從媒體來,大家知道嗎?現在對於比較重要的會議,包括總統府開會在內,有時候是協調一家電視臺進去,由他們負責轉播,包括轉播費用、人事費用都是可以省下來的,所以錢也不是問題。另外,採取的方式不是強制的,而是具備裁量,而且是非常謹慎的原則。我們主張明確排除案中涉及未成年人、性侵、家庭暴力者,機密、國安等案件也是排除在外的,這都是106年當時司法改革會議的結論啊!我們的態度認為這不是司法的秀場,而是制度的公開。

我今天特別帶了兩段影音,都很短,給大家看一下好不好?我們看一下當初還是有改革色彩的蔡英文、當初的民進黨怎麼推動司法改革,我們不該倒退。來!我們看一下當初蔡英文怎麼講。

(播放影片)

張委員啓楷:好,讓必要的資訊可以公開透明。其實我常常去司法院旁聽,司法院門旁牆壁上還掛了標語,宣示要公開透明啊!所以我們不要倒退。

我另外剪了一段,我們看一下當初做結論的時候,這是司法改革國是會議,我們聽聽看。

(播放影片)

張委員啓楷:這位主持會議者是前大法官許玉秀。許玉秀的話為什麼要要特別剪出來?司法改革是一條不歸路,我們本來是往前走的,現在豈可以倒退?而且我們對於自己也要有信心,好不好?

主席:好,謝謝。

張委員啓楷:給我一分鐘,好不好?我做個結論。如同我剛剛講的,不是在全世界很多國家而已,大家一定都記得強尼戴普。大家想一想,強尼戴普的老婆安柏赫德當時做的就是用媒體審判啊!沒有法庭直播之前,他老婆放了多少消息給媒體!一面倒啊!而強尼戴普怎麼救回來的?法庭直播救了強尼戴普,也救了司法正義嘛!一樣的,我給大家看一個負面的例子。我們國內有一起很有名的媽媽嘴命案,大家有印象嗎?老闆叫做呂炳宏。案件沒有法庭直播,結果多慘啊!這名咖啡廳老闆因為被誣告遭羈押的時候,有多少媒體知道消息、一直放消息!他是不是被媒體公審的?現在有沒有?柯文哲也是啊!媒體現在有沒有公審柯文哲、以前有沒有公審呂炳宏?這個問題要怎麼解決?讓陽光射進法院!法庭直播可以解決這個問題,對不對?法庭所有審判過程都是經得起考驗的,所以第一是不會有冤獄,民眾對司法的信任度才會提高,我也做一個結論……

主席:好,謝謝……

張委員啓楷:不!瑞雄,讓我講一下……

主席:謝謝張啓楷委員……

張委員啓楷:事實上,我覺得法庭直播對司法院來說也是好的。這段時間,司法院出了太多事,包括林秉文跑掉那一些啦!包括臺南審一些案子,例如陳宗彥的案子,人民一定很想看法庭直播,瑞雄也盼望看到。

主席:謝謝。我知道你的結論!

張委員啓楷:陳宗彥都已經被起訴了,臺北地院竟然判無罪,現在檢察官又起訴,我相信全國民眾也在想怎麼透過法庭直播清清楚楚地知道到底出了什麼事情、為什麼會判陳宗彥無罪?包括幫他付錢的廠商在內,所有相關人都被判有罪了,陳宗彥卻無罪!還有林秉文跑掉了,這些案子人民都等著看嘛!對不對?

主席:好啦!感謝你啦!這樣有一點變成法律人講的不當聯結了。

張委員啓楷:透過陽光射進司法體系,讓我們的司法體系能受到人民信任,不該再倒退。謝謝。

主席:謝謝,但上清下秀教授剛剛講的倒行逆施你沒有回應,其實……

張委員啓楷:他有很多意見跟我一樣啊!

主席:其實對於公開播送、公開審理,沒有人說是洪水猛獸,也沒有人這樣認為啦!只是面對這些疑慮,要讓司法院思考怎麼樣提出更好的看法。而且大家剛剛提到的是你們沒有講的,這麼好的意見就該讓大家討論,但你們逕付二讀,這點你連說明也不敢,只會隨意拼湊!

張委員啓楷:不是啊!今天開了公聽會啊!我可以拜託宗憲再多開一點公聽會、多傾聽大家的意見嘛!

主席:不是啊!你們已經逕付二讀了啊!不就幸好我有排。

張委員啓楷:傾聽意見……宗憲也有排啊!

主席:幸虧我有排,不然就讓你們一溜煙通過了。

張委員啓楷:瑞雄,你很好,那你就繼續排啊!宗憲也可以再排,我去拜託他多講一些。

主席:不是嘛!哪有什麼法案逕付二讀以後,你叫我繼續排?

張委員啓楷:你不就排了?

主席:是嘛!然後呢?

張委員啓楷:立法院的議事規則就是包括公聽會,本來就要……

主席:這樣叫做立法院喔?

張委員啓楷:對啊!

主席:這個沒有審理!委員會沒有審理欸!

張委員啓楷:意見就會出來啊!

主席:這……立法委員要審!不是學者專家……我們是要吸取他們的經驗,加入我們審理時的參考意見欸!

張委員啓楷:瑞雄啊,你在立法院這麼久了,到二讀的時候……

主席:你還是聽不懂?

張委員啓楷:你可以提出很多意見……

主席:那要委員會幹什麼?那要委員會幹什麼啦?

張委員啓楷:對啊,你們就去啊!你們可以去發言啊!

主席:委員會被你們剝奪啦!

張委員啓楷:你自己不懂議事規則,今天來這裡,你如果不懂……

主席:好啦,接下來,很抱歉,再來請……

張委員啓楷:你們二讀都不好好讀啦……

主席:請鄭文龍理事長。

張啓楷委員,你講的那些都叫做政治語言嘛!人家今天講的全部都是法律的實務嘛!法律實務你就是不懂嘛!

張委員啓楷:我講的也是法律的實務。

主席:不是啊,都讓你發言完了,已經讓你發言完了,換別人的話,你就尊重別人啊!

張委員啓楷:對啊,是你叫我回答,不是嗎?來、來、來,聽專家、聽文龍講。

主席:所以你也知道人家是專家喔?

請鄭文龍理事長。

鄭理事長文龍:感謝立法院今天給我這個機會來發言,尤其要謝謝主席辦這個公聽會,非常棒,讓正反的意見都可以被聽到。

我先講一件事情,立法院的直播怎麼來的?立法院直播就是2016年我去推動的,我跟公督盟一起去推動,我去拜會那時候的立法院長,那是民進黨開始第一任立法院長的時候,我在20162月去跟他報告,後來院長就同意了,48號就直播了。以前立法院沒有直播之前,大家也都怕死了,很多人都反對啊!國民黨時代很多人都反對嘛!對不對?民進黨執政就有這個契機嘛!所以我一直覺得民進黨是一個比較民主的政黨,所以才有辦法促成這樣的一個立法院直播。你現在打開頻道123124就可以看到立法院直播,然後網路也可以,你在國外也看得到,這不是很好嗎?

同樣地,今天講到法庭直播,其實剛剛大家有提到,2017就是司改國是會議的決議嘛,但是今天為什麼會變成有將近20個法律團體出來反對?我們陪審團協會是贊成的,我們也發了一個聲明。問題在哪裡?我就講,第一個,法庭直播不是問題,問題是黃國昌提出來就變成問題嘛!問題是在這裡,法庭直播本來就不是問題,是因為黃國昌提的嘛!我是覺得這個就變成是政黨惡鬥的問題,我不贊成這樣子。我是本土派,我是綠營的,我很清楚,但是我始終認為法庭直播是世界趨勢,我們不應該因為黨派而改變立場。

第二個,像我剛剛聽了一輪,第二個問題是什麼?為什麼會有20個法律團體……我們也算法律團體,我們是贊成,也出來聲明,但是2017國是會議它沒有出來反對,我覺得臺灣的法律人跟社會脫節,這是第二個問題。

第三個問題是什麼?剛剛很多學者專家說一堆,說保留意見,這個就是臺灣社會上為什麼法律、司改一直被大家看不起的地方,有七、八成民意反對,我們都太迷信落伍的德國跟日本的法律制度,都舉德國的制度、舉日本的制度,這就是臺灣司法敗壞的開始,因為德國、日本太落伍了!

好,我說這個法庭直播是世界趨勢,第一個,2013年的南非,我想大家還有印象,有一個截肢的奧運金牌選手槍殺了他的女朋友,2013年我就看全世界直播審判在南非,臺灣憑什麼要輸南非?還有,我大概19年前去印尼,印尼就有審判直播,它的法庭上有四、五台SNG車,我看到印尼的印象是什麼?印尼法院審判的法官的態度比臺灣法官好,然後19年前它就有審判直播。我再講一個案子,2016年我有一個商標專利在印尼,剛好我去開庭,那個案子叫做Coffee Murder2016我跟當地的律師在討論,全印尼都在瘋看那個咖啡謀殺案,後來那個被告叫做Jessica被判有罪,判20年。臺灣現在還在講法庭直播,19年前的印尼早就在直播了啦!我們現在才在說這個事情,不是讓人家笑話嗎?

再來是美國2016德瑞克的這個案子,因為那個被壓制的黑人叫做Floyd,我show照片給大家看,2016德瑞克這個案子……這個是加拿大的最高法院,都是公開的,我們臺灣的最高法院也不公開啊!這個是哪個國家的法院?每天開庭,這個是埃及的最高法院!莊主席,埃及的最高法院每天都在開庭,我們都不開庭,我們的司法會輸埃及嗎?埃及每天開庭啊!這個是加拿大;這個是印尼,這個就是我剛剛講的Jessica的審判直播,她後來被判重罪啊!這個是哪裡?我兩個議題一起講啦,這個是秘魯的最高法院,我去看秘魯的最高法院,如入無人之境,它都是公開的,全世界的審判都是公開的,而且最高法院一定開放讓人民自由進出,只有臺灣不開放,我們連法院法庭都不開放了,你還講直播?所以你知道我們臺灣的水準,行政、立法、司法,司法是全世界最落伍的,我們的司法民主化感謝很多民主前輩,包括民進黨及當初的黨外人士;我們讓立法民主化,都可以選……我們行政、立法民主化,可以選總統、選市長,但我們的司法還躲在秘密審判的黑箱,我們最高法院不開庭,我們的大法官會議原則上也不開庭,只有例外才開庭,所以我今天為什麼要秀這個?這個是秘魯的,大家覺得它是第三世界,但是它比我們公開,所以不要把它當洪水猛獸,這個就是它的最高法院,這個是秘魯;這個是歐洲;這個是土耳其的;這個是哪個國家的最高法院?以色列的最高法院,沒有人不是公開的,只有臺灣不公開。

然後這個是德國,我講一下2015年我去德國,這是德國的最高法院,它不開放,我只能在門外,但是是靠關係才得以進去,結果我跟大家報告,德國最高法院開假的,沒有在辯論,去了有5個法官,原告上訴聲明、被上訴人……結果結案了,沒有在辯論的,那我不信啊!大家都說德國有多厲害,很多人留德拿什麼博士,我就繼續聽第二個案子,第二案也一樣啊!說是一個重大案子,上訴聲明、被上訴人,結案!德國沒有在真正的言詞辯論,它的最高法院也是假的,我們在學什麼德國?我們臺灣司法的問題就是傻傻地學落伍的德國。這個是德國的地方法院,我也看它的參審,德國的檢察官不會問證人,德國的律師也不會問證人,比臺灣的律師還不如,因為好在我們2003年採用了交互詰問制度,所以臺灣優秀的律師像現場賴芳玉就是優秀律師,我們的交互詰問技術都比德國的檢察官跟律師好,所以拜託,不要去學落伍的德國,我們現在的問題就是學了一個落伍國家的制度,什麼都不行!

剛剛專家都是講德國,我剛剛跟大家報告的,英國在2009年都已經開放了。好,我秀的這個照片是什麼?就是講2016年佛洛依德這個案子,你看,這個就是法官,法官有被威脅嗎?重點是什麼?剛剛也講到輿論審判,好,這個就是第二天專家出來,專家出來重要的是什麼?才不會被那些名嘴……因為沒有直播,名嘴靠著他輿論媒體的優勢胡說八道,造成不當的輿論然後影響到審判的正確性。我們看一下美國2016的一個審判直播,播了6個禮拜,你看這個醫生來當專家,這個是造成那個佛洛依德為什麼59秒就會產生吸氧不足,所有的事證、證據專家在電視前面講得清清楚楚,就不會有不當的輿論審判、不當地讓名嘴去亂七八糟、胡說八道一通。像剛剛這個紀凱峰,他的審判他有壓力,因為那時候就沒有直播、沒有直播審判,媒體都一直亂報一通,有的報正確的、有的胡扯一通,所以你看為什麼美國的司法會讓人家覺得公正?因為透過直播審判,你把真正的證據跟事實呈現,也讓專家出來好好地把事情講清楚,這個國家的司法才會公正、讓人家安定。所以謝謝主席,你要有信心。

主席:謝謝,我都聽正反意見,我怎麼會沒信心?我開宗明義也點出這不是洪水猛獸,但問題就是,其實今天這個議題的核心價值涉及到獨立審判,在立法院裡面,你看到各個政黨立法委員的見解、看法會跟實務界或所謂法界這些學者專家的看法是完全不一樣的,甚至於立法院針對於獨立審判都認為憲法法庭、你們這些法官都沒有遵照整個民意基礎,法官的本質裡面其實是不需要有民意基礎的,若法官靠民意基礎,大家都民粹就好了,那還得了?我反而覺得會做出讓社會譁然的……大家只是會說違反國民的法律感情,但仔細去看的話,有些判決是鏗鏗有力,裡面都提出一些很堅強的見解,但沒辦法,司法跟民意兩個相碰的時候,這個就很值得討論。但是鄭文龍剛才說的……其實今天最主要是在說公開播送,倒也未必是說……公開審理跟公開播送這個概念可能又不太一樣。但今天正反意見都有,我這個主席是非常謙卑、虛心地在聽兩造的意見。

接下來請賴芳玉賴律師。

賴律師芳玉:啓楷、委員、主席,然後也很高興看到好多我認識的先進朋友。我想就是冷靜的一個對話,這個是今天我覺得開這個公聽會最重要的一個原因。那我先講一下……

主席:那是我當主席才有的。

賴律師芳玉:對、對、對,拍手、拍手。現在我先講一下,我大概是101年也就是2012年的家事事件法在立法院召開公聽會的時候,那時潘維剛剛好當主席,那時候就針對於家事事件要不要公開審理這件事情討論過,當時已經討論出來一個共識,家事事件就是不公開審理,這是第一個。第二個,大家其實一直在提到,尤其啓楷提到的國是會議,2017年我也是國是會議的委員,所以我也在場,那麼我是第五分組,第四分組的許玉秀前大法官那時候確實也在第五分組提到關於法庭直播這件事情,在我們的兒少跟性別組,因為我的第五分組是兒少性別,跟家事有關的是由我當組長,我們又再分組,分組之後再一個小組,這部分我們也已經有共識是採取不公開審理,也沒有所謂的法庭直播,那我也很希望在今天有個共識是家事事件跟少事法、性侵害犯罪防治法絕對不在法庭直播的一個範圍之內。

但是為什麼今天我又站在這裡?站在這裡是因為這個修正草案確實讓我們看到很大的灰色空間,第一個就是我從法律上來論述一下這個修正草案,第八十六條提到法庭直播的時候沒有排除掉所謂的特別規定,換句話說,現在已有的少事法跟家事事件法是採取不公開審理為原則的時候,它卻沒有排除,那麼我們也確實有一個很焦慮的點,即有沒有後法取代前法的一個法律意見跑出來?也就是意外地把少事法跟家事事件法、包括性侵害犯罪防治法這些我們有保護的法,突然被納入到這次的一個法庭直播的討論範圍,這是第一件事情。第二個是第九十條的立法理由的修正說明裡面是有意識的把少年及家事法院準用之,而且它是「併此敘明」,也就是說如果有共識,少事、家事、性別兒少、性侵害犯罪防治法、家暴法等等這些性別跟兒少法案不列入到這個法庭直播的話,那麼我們既有的法律結構其實看來是有一些很需要修正的空間,否則我今天就不需要那麼焦慮地站在這裡了。

第二個,從這邊的法案來看,我們如果有共識的話但法律沒有修正,如果它真的是被包含在內的時候,那麼我還是要從另外一個民間團體來扣問幾件事情:事實上目前無論是兒童權利公約或CEDAW(消除對婦女一切形式歧視公約)裡面都有提到幾件事情,也就是關於兒少的隱私權、資訊的安全等等以及關於性別平等這些事情是CEDAWCRC裡面很重要的一個意涵,這也是為什麼我剛才提到的那些法案必須要把它提到一個不公開審理。所以我再講幾件事:家事事件法不公開審理,例外公開的還是限於特定之人的旁聽,所以它連這種公開審理都還不到,它只是列旁聽而已,所以從來沒有一個可以對不特定人做公開審理的一個法律規範,這個法律價值應該是從2012年的家事事件法立法到現在,實務界一直非常堅守的一個核心價值。所以舉凡現在大家透過了自媒體做任何的網路爆料也好或者是去做一些嘲諷也好,它其實都會是我們家暴法裡面有沒有涉及到精神暴力的一個議題或者是違反兒童最佳利益的一個涵攝,那麼我們為什麼會這麼認為呢?係因這樣的一個撕裂對兒童絕對是一個不好的事情,所以既然它是一個核心價值,法律上我們對它有相當堅定的一個立場,不公開審理的這件事情是一個很堅定的立場。

那麼有幾件事情從民間團體的立場來看,我先來說一件事情,我除了是一個律師,也曾經是一個國是會議的委員,也是因為國是會議之後司法院成立兒少性別委員會的委員之一,一直到現在,在這個歷史脈絡下面,我們有幾個很考慮的點,也就是說如果我們的媒體,我講的媒體如傳統媒體,像啓楷就會非常清楚,傳統媒體一定有守門員、一定會受到兒福權法裡面的相關規定跟廣電三法的規定,關於這個報業工會裡面也有個自律委員會,這是根據兒福權法裡面規範出來的紙媒跟電視媒體都有設立這種自律委員會來做把關,但是網路媒體到現在都沒有。

所以法庭直播跟網路這件事情,如果沒有任何的一個監督跟風險控管的控制情形下,這確實就是我們很焦慮的一件事,第一個我就會先問,如果假設它是被涵攝進去,我說假設,當然我希望是沒有的:第一個,網路霸凌這件事情我們至今都還沒有做有效的解決,我其實今天有提供了一個書面資料,這裡頭提到了在美國有一個社會組織曾指出「霸凌不會因為下課而停止」,是有學生因為所謂的網路霸凌而自殺嘛!還有,「現在的霸凌是24小時不打烊」、「霸凌是沒有辦法關機」的情形,也就是說法庭直播跟網路這邊的連結在沒有風險控管的情形之下,網路霸凌是我們至今都還沒有辦法解決的一個社會問題。那麼董氏基金會在2022年提到全臺的青少年有2.5%遭受到網路霸凌,以111學年度全國高中職學生總人數113萬人計,總共有28,250名的學生曾經受到網路霸凌,5,311名學生曾經自傷。因此,我要講的是這種風險無法控管,然而它造成的損害、它造成的傷害卻是相當的可怕。當少事法或家事法以麥田捕手的觀念來看待這件事,如果我們無法守護這些兒童,法庭直播變成網路化會是我們至今無法解決的困境。

第二個是高衝突家庭對孩子的傷害非常嚴重,也就是為什麼剛才我要特地提出,透過網路的爆料也好或是在網路上的對話也好,對於衝突性的增加是非常大的,為什麼可以容許孩子們目睹父母親在法庭上互相攻訐的現況呢?這是一件很可怕的事情。剛剛一直在講強尼戴普與安柏赫德的案例,根據我看到的一個訊息,他在法庭直播上找了一位心理學家說安柏赫德有邊緣性人格,這位心理學家表示自己曾經接觸過她12個小時,也看過她所有的言行及心理報告等等,所以他認為她可能有邊緣性人格。如果我沒記錯的話,她應該是沒有小孩,否則,讓孩子看到父母互相攻擊的衝突被這樣直播出來,而且是全球性的watch之下、而且是在二創的媒體再製報導之下,對於孩子的影響是非常大的。我要講的是,如果法庭直播變成了網路化,那麼這些孩子們怎麼辦?

第三個是討論到性別,行政院提到一個數位性別暴力,大家其實也很清楚,整個網路上的酸民對於性別歧視及仇恨性語言等等都是非常嚴重的,其中包括有沒有可能透過法庭直播之後因為沒有辦法及時遏止,因而產生了仇視性言論的散布等等,這是一個很嚴重的情形。因此,當我們面對網路霸凌、面對高衝突父母透過司法程序中的法庭直播擴散了它的衝突面,再加上我剛剛提到的數位性別暴力,如果網路世界無法對兒少或性別的議題獲得一個妥善的風險控管,那麼上述的兒少及家事事件與性侵害犯罪防治法都不宜有任何法庭直播的可能性。

我相信文龍應該也是這個意思,剛才私底下與他做過討論,我們認為剛剛所提的那些法律絕對應該被排除在法庭直播的範圍之外。假設它是今天公聽會的共識,那麼啓楷也在場,這部法案絕對要進行修正,謝謝。

主席:謝謝賴芳玉賴律師。

接下來請蔡易餘委員發言。

蔡委員易餘:謝謝主席。好久沒來司法委員會,今天特地來這裡講一下。基本上,關於法庭直播的討論,其實現在臺灣有部分的法庭已經採取直播的作法,譬如最經典的就是憲法法庭,大家也都看過憲法法庭的直播,它針對法律的一些論戰會讓大家認為確實是一個有意義的直播。如果真的要推動法庭直播的話,事實上,這才是一個好的方向,也就是說,它可能要涉及到最高法院、最高行政法院、甚至是到大法庭,針對法律論點的爭議進行法庭直播,因為這樣的法律論點爭議討論對社會是有正面意義的。但是如果回到了事實審,尤其是事實審會有詰問證人、會有交互詰問、甚至會有讓被害人陳述意見的機會,這個時候適合法庭直播嗎?基本上,我認為並不適合!因為網路會造成許多資訊的破碎化,或許在網路上看到證人講了哪句話,可能覺得這句話耐聽、這句話是網路上大家比較喜歡的言論方向,透過法庭直播之後,可能就會被灌爆、塞爆,不然就是把他起底、把證人起底,這樣是很恐怖的耶!以後證人要去做交互詰問時就會有壓力。那麼法官呢?大家說法官進行審判本來就要面對他的一些社會責任,但是大家不要忘了,我們現在也有國民法官耶!有一些是屬於國民法官參與審判的案件,國民法官因為法庭直播也必須承載這樣的壓力嗎?

因此,我認為大家要討論這件事必須持平而論,今天大家並不是因為這是黃國昌的法案而反對,而是因為他的法案直接寫高等法院及地方法院涉及到重大公共利益或社會矚目的案件,什麼是社會矚目啊?柯文哲的案件就是社會矚目,所以這個案子就必須要法庭直播,是這樣嗎?這個案子也涉及到許多證人的詰問,真的要在詰問證人時透過直播的方式給證人不必要的壓力嗎?這個部分是要檢討的。

再回到整個國際法的部分,說實在的,提出中國要推法庭直播,你們相信中國的法庭嗎?中國的法庭直播等於是要將整個審理過程給之後的人看,怎麼會講到一個充滿人治的中國,甚至說是我們的榜樣,我聽到這句話真的是快要吐血、真的會吐血耶!再來是美國,它是部分州有法庭直播,但它是比較限縮於民事的部分,在刑事的部分還是盡量的避免,因為刑事會涉及到被害人。在美國的憲法法庭是可以開放音訊,事實上也不是直播,而是事後再將音訊提供出來,如果適當的話,這個音訊是可以提供給社會大眾,這是在美國的作法。在英國基本上也是禁止直播,但是允許法官做一些重要宣示時可以將音訊檔案提供給外界,也就是法官對這個案件進行裁示的部分,但他們也表示在播放法官的宣示時必須避免播放到當事人及證人的畫面,尤其是他們的臉孔,這是在英國的作法。像德國及日本,基本上大家也都很清楚。韓國以前也推動過直播,後來是因為審理的過程出現了鄉民化以及處理資訊時出現了破碎化,所以韓國也把這個東西都收起來了。我認為並不是臺灣輸給其他國家,連大家普遍認為與我們臺灣民族性比較相仿的日、韓也都是這樣做,所以我還是一句話,不要再說中國有直播,臺灣就要跟著也推直播,這句話真的是讓人聽不下!

臺灣要推動法庭直播,我支持的層次是限縮於高度法律性的案件,不涉及事實審、不涉及證據調查,而且是單純就法論法的法律攻防論戰,這時候的直播是有意義的。尤其最近司法院也做了很重要的司法院大法庭的處理,針對詐騙集團車手的犯罪所得要如何認定有三派說法,我覺得這種討論就很適合直播,因為社會也需要知道被害人如何對詐騙集團的犯罪所得進行追償,這個部分確實是有教育意義,我覺得像這種裁示直播是好的。如果以今天民眾黨黃國昌這樣的法案來看,到了地方法院、高等法院,無論是民事或刑事,只要是社會矚目就要直播,這個不通啦!事實上,這樣的修法也是害到柯文哲,我們請民眾黨三思,這樣對柯文哲好嗎?謝謝。

主席:謝謝蔡易餘委員。

所有學者專家及登記發言的委員都已經發言完畢,接著進行機關代表發言之前,我再做一個說明。今天是讓各政黨推薦的學者專家暢所欲言,但是大家對於今天得到的大多數結論其實也很清楚,涉及到法律審的部分,譬如大法庭的、最高法院的,大家幾乎都比較沒有意見,但涉及到事實審的部分,問題就大了,因為涉及到像是隱私的部分或公共秩序的部分、甚至涉及到整個法官獨立審判的問題等等。為什麼今天我要安排這場公聽會?因為已經逕付二讀,卻沒有讓社會知道學者專家的這些疑慮,其實也是不太好。

我有一個感慨,譬如這個條文的設計提到只要涉及公共利益的部分,到最後可能又是推給法官去裁定要不要公開播送,這時候大家又很信賴法官了,但是又怕做出的決定不符期待,法官可能又要被「幹譙」了,就像憲法法庭的法官做決定之後也是被「幹譙」,這就是我們的立法院!其實也是沒辦法的事情,有時候法律碰到政治,在立法院裡政治當然就會凌駕在上,很可惜!在本質上整個法律制度的建立應該是要能夠可長可久,但是遇到我們立法院這些不識字的就比較麻煩。

接著進行政府機關代表的發言,所以我就不多說了。請就所送的書面資料以外的部分作補充說明,今天有收到5份書面資料,司法院1份、法務部1份、數發部1份、通傳會1份、個資會也1份,除了請司法院及法務部的機關代表進行說明以外,我會再詢問其他機關要不要補充說明。現在開始進行發言,發言時間為5分鐘。

請司法院王梅英副秘書長。

蔡組長元仕:主席,不好意思!可不可以徵求主席的同意,在機關開始發言之前,我做一個小小的事實資訊……

主席:要補充發言嗎?好,請發言。

蔡組長元仕:很抱歉!因為身為司改國是會議第四分組唯一在場的委員,我覺得我應該要補充這個事實資訊。從早上整個聽下來,這件事情感覺是重要的,對於整個法案的討論,支持的先進絕大多數將它當成國是會議的要求,特別在立法理由的說明中也是這樣講,感覺我們的司改國是會議好像做了一個結論,應該要推動法庭直播。不過,昨天我特別再做過檢視,各位可以回頭去看YouTube司改國是會議第四分組第六次會議的發言,它分成兩個部分,請大家去看第一部分的5350秒左右、第二部分大概是在315秒左右。原先這個決議所使用的用語是請司法院研擬開放的範圍與條件,但是在這兩個段落裡,因為與會的先進及機關代表都提出了同一個疑慮,你用「研擬」2個字就代表決定要做了,我只能夠擬定方法。當然這是一個可以被討論的議題,所以主管機關對於公開討論都沒有意見,但並不是你已經決定了,主管機關只能設計一個公開直播的方法而已。因此,我想也許請大家再回頭去看一下這個段落,應該就比較能夠清楚當時委員的意向,因為現在大家好像認為這是司改國是會議一個比較強的要求,或許大家在看過之後會有比較不一樣的理解,我補充以上的資訊。

主席:謝謝。不過,我倒也樂於看到他們其他政黨都變成蔡英文前總統的追隨者。當初國是會議這樣的一個看法,倒也不是個別政治人物講了一些什麼或是他位高權重要引領社會去做改革,到最後大家就一定要跟著走,中間可能會有所修正也都不一定。

接下來請王副秘書長發言。

王副秘書長梅英:主席、委員、各位在座的先進,現在已經是中午了,大家午安、大家好!首先,真的非常感謝貴委會能夠舉辦這次的公聽會,在這裡有非常睿智的思辨,可以廣納各界的意見。司法院的意見就如同我們提出的書面,而我在這裡要口頭回應幾點:第一點要強調的,司法院作為法律的主管機關,我們義不容辭的有義務要維護公平審判,而且我們要確保每一位進入法庭的訴訟參與者之正當權益。因此,106年的司改國是會議期間及之後,我們針對法庭公播這樣的議題進行了嚴謹的政策評估,也委託學者進行專題研究,這個專題研究的範圍非常廣,我們邀請了對美國法專精的蘇凱平及林志潔教授、對德國法熟悉的連孟琦教授、日本法的劉芳伶及留英的謝國欣教授進行了非常廣泛的外國法及政策的專題研究。之後我們也召開了學術研討會,舉辦北中南各場的焦點團體公聽會,一直到組成法規諮詢會議,諮詢會議的成員涵蓋了審、檢、辯、專家學者及焦點團體。歷經了這麼長的一個廣泛及深入的研議之後,最後我們深刻的認知,法庭直播這個議題涉及太多的爭議,最後是因為沒辦法獲致利益會大於弊端的結論,因此,司法院很負責的並沒有貿然採行。

剛才蔡元仕,也就是當年的委員、現在的組長,他在這裡做了補充說明,當時國是會議所作的結論到底是什麼呢?我現在也有把原始稿帶過來,其實它最後的結論是要司法院一年之內研議,是研議並不是要立刻採行。司法院基於以上的說明,其實我們是有所為、有所不為,在經過很嚴謹的研議之後,我們不敢貿然的採行。當然在這裡也要特別說明,絕對不是司法院的行政怠惰,這是要向大家、向公眾說明的一點。

再來要說明的一點,本次立法委員提出的修正案讓法庭公播的議題再度熱議,但是我們看一下時空背景,與106年、107年當時的環境比較,時至今日,數位資料傳播及重製的技術都更容易、更普及,而且現在的自媒體盛行蓬勃,與當年是不同的環境。我們再看一下這些技術層面,AI生成技術的發展速度遠遠超過去偽驗真技術的精進,這也是我們法院端在證據調查面臨的一個很大的挑戰,以至於法庭公播可能產生的弊病及疑慮更甚以往。

這次的修正案逕付二讀之後,沒辦法在立法院的委員會中獲得充分的討論,我必須說這是很可惜的!但是在草案提出之後的一個月來,包括法官、檢察官及律師等司法實務工作者,婦女、兒少依賴司法捍衛權益的弱勢團體,法醫學會等協助法院發現真實的鑑定人團體,還有更多的法律專家學者組成的學會,以及促進人權保障的團體及個人,紛紛對這次的提案表達反對、保留或要求暫緩立法的立場,我必須說在我從事司法工作的三十幾年來,這是歷來司法制度在立法程序中少見的強大共識。

拜託!再給我一點時間,因為司法院很少有機會可以講話。今天立法院召開公聽會,我們聆聽了各方專家學者的意見,我發現大家對於法庭直播有以下的高度疑慮:第一點,它會影響證人、鑑定人到庭作證的意願,這個有害真實的發現;第二點是訴訟輿論會危及到公平審判;第三點,它會過度侵犯法庭參與者的隱私權、人格權,但是欠缺了一個合憲性的基礎;第四點,很重要的,公開播送的資訊不可回逆,出去了就是永久出去了,但是目前它缺乏有效與妥善的管制及救濟的機制。換言之,從106年司改國是會議召開以來,各界對於法庭公播的爭議與疑慮到現在仍然存在,沒有一個合理的解決。

再次重申,司法院作為法律的主責機關,我們有責任提出一個良善的司法給付,當然要審慎地對待各界對於貿然採行法庭公播的這些疑慮。訴求者認為這個可以促進司法的公開透明並獲得監督,但是剛才的先進們也都提到,現行法上已經有法庭公開旁聽、全程錄音、裁判書公開、甚至現在也採行了國民參審制度,這麼多的機制已經足以達到相同的目的。我們再看看其他的先進國家,我們與他們採行以公開審判作為確保司法公開公正的作法並無二致,而且先進國家多數也都不允許法庭公播。

基於以上的理由,司法院現階段沒有辦法贊成法庭公播,而且對於倉促立法,我們必須表達很深切的憂慮。最後也建請立法院能夠暫緩審議這次法庭公播修法的提案,以上敬請指教,謝謝。

主席:謝謝王副秘書長。

接下來請法務部徐政次發言。

徐次長錫祥:主席、各位學者專家、委員,大家午安。無論是司法院或法務部,知情權其實一直都是我們要維護、保護的一個權利,各項制度也是朝這個方向改進、設計。公開審理其實就是現行制度,剛才王副秘書長講得非常清楚,現有的裁判書公開、公開審理的制度及延伸法庭的設計與國民法官的法庭,我想這些設計無非就是要讓民眾有知悉審判過程的機會。然而我們要將一個制度推到什麼程度?公開播送法庭的整個過程也是一個方式,但是將它推到極致,讓民眾可以拿著一杯啤酒就在家裡的客廳直接觀看法庭上證人被交互詰問,這樣也是一個方式,只是我們要深深的去感受到底要付出怎麼樣的代價?我們可不可以因為要將它推到極致就不管社會必須要付出的代價,我想這是一個政策擬定時需要考慮的地方。

剛才王副秘書長提出公開播送會有4點影響,我可以在此再重申一次:第一個,一定會影響到事實發現,檢察官要求證人出庭作證,可以說是拜託兼「姑情」,一般來講,證人都不太願意作證指出被告的犯行,如果今天你不但要把證人送到法庭作證,甚至還要直播,我相信所有的證人都不會願意出席,就算出席了也會說自己不記得。關於鑑定人,剛才有委員提到醫事鑑定的部分,現在光是具名交互詰問就讓所有人都退卻,不願意擔任鑑定人,更何況今天還要讓這些醫生參與直播,我相信這又會是我們的另外一個難題,所以我們對於這個部分就非常非常的擔心。當這些相關的法庭參與者都不願意講出真實的時候,對於我們整個真實的發現絕對是一個很大的困難。

第二個是公平審判,剛才王副秘書長也特別提到,如果所有參與法庭活動的人還要承受直播帶來的壓力,有一些心證的形成或許會受到影響,這已經剝奪了被告公平審判的權利。

第三個是對訴訟參與者基本權的侵害,我們都知道被告有無罪推定原則,今天就很擔心當案子到法庭審理的時候,所有的輿論都認為他有罪,即使他再怎麼講,網路每天播出來的內容都是這個人罪大惡極,等到有一天他獲得無罪判決,我認為全國的人都不會相信他是無罪的,就算他再怎麼說都沒有用,因為他已經被公審了。換一個角度來看,如果今天他是有罪的,剛剛許多委員提出的都是有罪的案例,如果他是有罪的,我們也要讓他能夠更生啊!我們也要讓他重新回歸社會啊!但是今天你都已經將他標籤化了,他要如何回歸社會?這個紀錄會一輩子跟著他,因此,這個對於他的人權一定會有傷害,更何況所有參與者的隱私權也都會被攤出來,對於憲法保障的基本人權是有妨礙的。

第四個,雖然國是會議召集人提到公開播送內容資訊是必要的,但是他也講了一句話,不知道各位有沒有聽到?他說剩下的就是安全機制的部分,對,這就是我們最擔心的地方:安全機制的部分!這個一公播出去,我們完全沒辦法防止被其他人剪輯或誤導,瞬間就傳播出去,造成輿論的風向或是將來的惡意使用,我們對這些完全沒辦法防止。因此,今天要採用這樣的制度,一定要審慎考慮它所帶來的嚴重社會成本,本部的態度就是希望能夠權衡各種權利的保護以及制度的風險,我想今天文法官也講得很清楚,關於這個風險要仔細的觀察評估,以上。

主席:謝謝徐次長。

其實現在的討論也已經進入尾聲了,以目前實務的狀況而言,我們常說的公判庭、公判庭就是公開的審判程序,判決書判下去之後當然就會公開,法庭上當然也會留下整個錄音、錄影的紀錄,但是今天國會的角度可能比較著重於民眾知的權利,希望能透過公眾做這樣的監督。不過,進行民調時很難將整個內容對民眾說明清楚、很難將民調議題的數據及正反疑慮一一呈現給接到電話的人,所以有時候做出來的民調結果當然就會一面倒,但是這些也都是值得參考的依據。

最後,我有一些疑慮不得不講,不過我也都很怕在立法院講的這些會造成誤導。一個訴訟案件,尤其是社會矚目的重大訴訟,如果都是做整個媒體上的訴求或公眾的訴求,而沒有著墨於法庭上的實際行動,我覺得這種官司是莫名其妙,不夠專業的人才會這樣做,以上讓大家做為參考。

剛剛徐次也提到了一些負面的影響,其實我覺得最大的負面影響是讓國民法官產生壓力,原本大家並不知道誰是國民法官,但是透過直播畫面可能會讓人認出誰是國民法官,當然去的人就不怕啦!但畢竟你是用公開播送的方式,無論是表情也好或是片段的發言、前面講了一段或許在後面做了更正,但是就切前面那一段,這些也都是麻煩。

無論如何,今天我是很盡力了,原本台灣民眾黨這份已經逕付二讀了,剛好翁曉玲委員這份在立法理由說明中講到透明性的問題,所以我是抓住了這一句,針對法庭公開播送到底是不是有透明性的疑慮來召開這場公聽會,否則逕付二讀了,我連召開公聽會的機會都沒有啊!當然還是要等到朝野協商時,我們再來看看今天各位學者專家的寶貴意見有沒有受到其他政黨的尊重。

請問其他列席的機關代表有沒有需要再做補充說明?沒有。

今天公聽會的發言就到此告一個段落,感謝所有與會者,從不同的面向提供很多寶貴的意見。今天各位所有的發言內容及書面意見,以及委員沈發惠、黃國昌等所提的書面資料都會列入紀錄,刊登公報,並製成公聽會的報告,送交本院全體委員及本日出席人員做為參考。

法官文家倩書面資料:

系主任吳景欽書面資料:

教授柯格鐘書面資料:

教授陳清秀書面資料:

副教授黃鼎軒書面資料:

「法院組織法有關司法公開透明修正立法之探討」公聽會書面報告

教授楊智傑書面資料:

教授楊雲驊書面資料:

理事長鄭文龍書面資料:

律師賴芳玉書面資料:

委員沈發惠書面資料:








委員黃國昌書面資料:

司法院書面資料:

「法院組織法有關司法公開透明修正立法之探討」公聽會

司法院書面意見

法務部書面資料:

「法院組織法有關司法公開透明修正立法之探討」公聽會

書面報告

數位發展部書面資料:

「法院組織法有關司法公開透明修正立法之探討」公聽會

數位發展部書面報告

國家通訊傳播委員會書面資料:

「法院組織法有關司法公開透明修正立法之探討」公聽會

書面報告

個人資料保護委員會籌備處書面資料:

「法院組織法有關司法公開透明修正立法之探討」公聽會書面報告

主席:鄭文龍理事長還有什麼意見嗎?

鄭理事長文龍:我補充兩句,立法院直播是在蘇嘉全院長任內推動,所以我在此要特別讚許他!第二個,剛剛有提到輿論審判,臺灣並沒有好好討論過該如何解決。其實美國在1807年由最高法院大法官馬歇爾針對Aaron Burr的案子進行裁決時就開始有一套針對輿論審判的處理方法,但是今天我完全沒看到有學者專家提出要解決所謂的輿論審判,希望以後大院可以再針對輿論審判的部分舉辦公聽會進行討論,謝謝。

主席:謝謝,我也希望能有機會請更多學者專家來表達意見。本次的公聽會到此結束,謝謝大家,現在散會。

散會1257分)