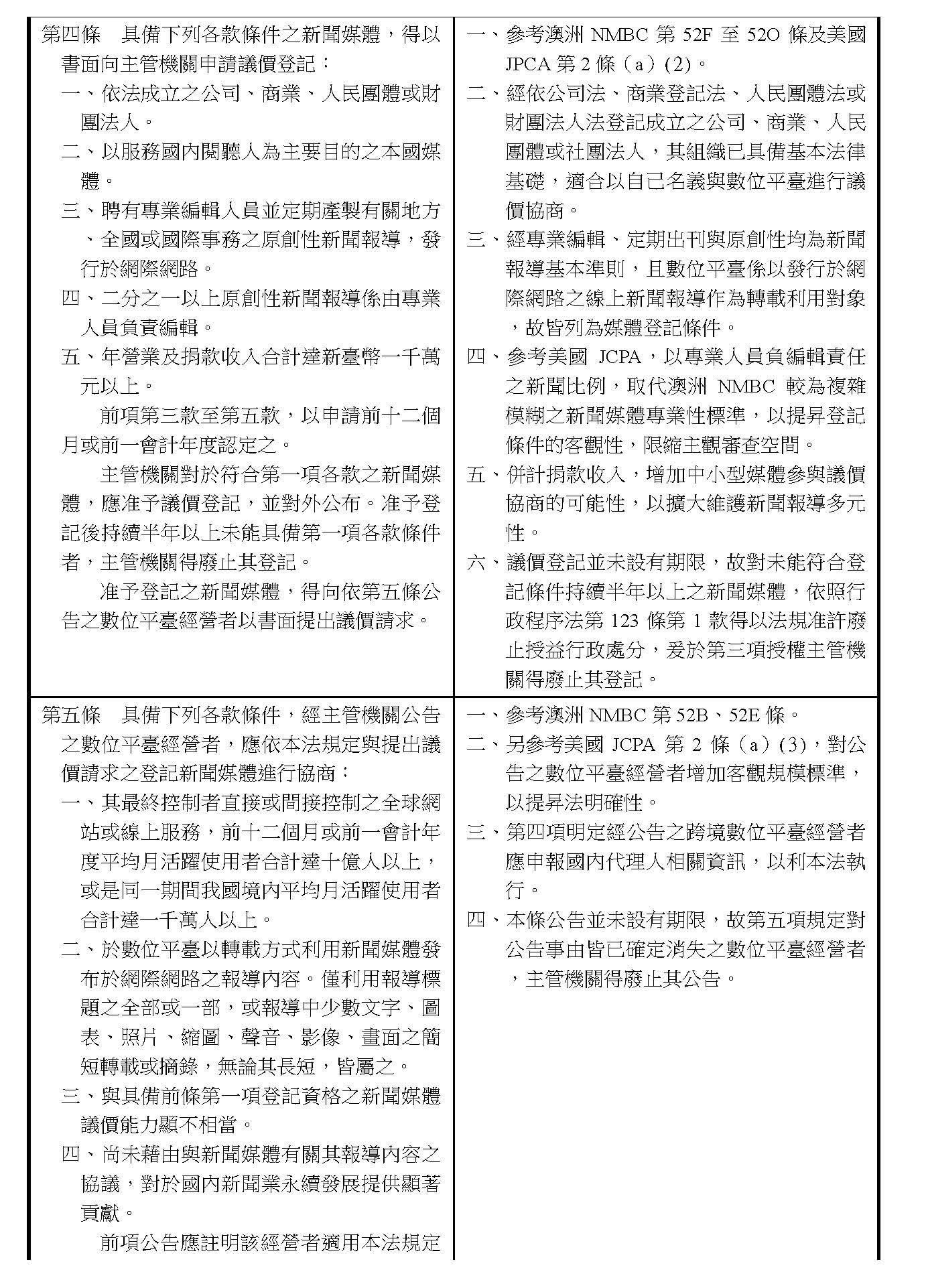
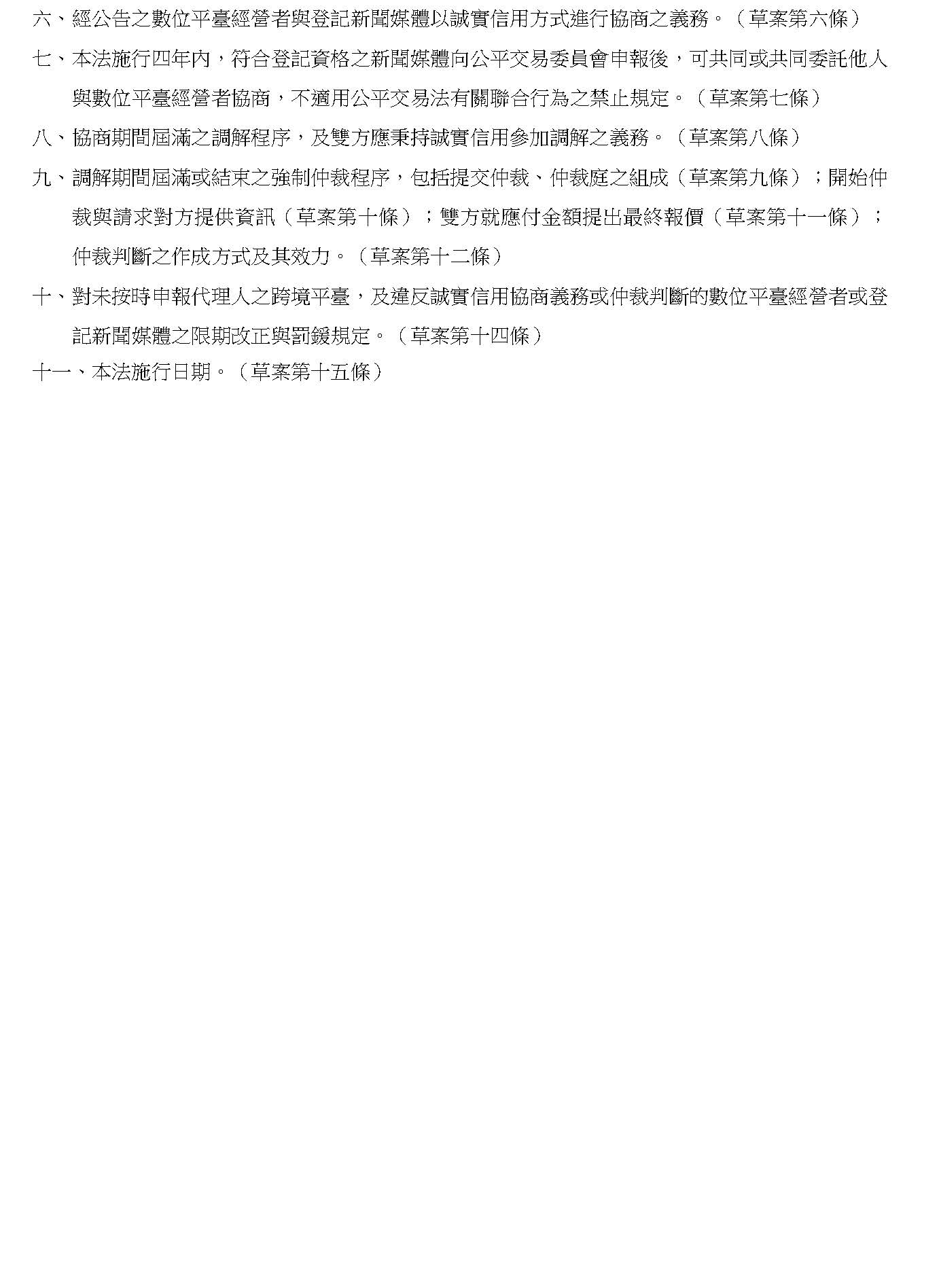
立法院第11屆第3期交通委員會「我國媒體議價制度立法」公聽會紀

時  間 中華民國114612日(星期四)91分至1217

地  點 本院紅樓201會議室

主  席 林委員國成

發言學者專家及機關團體代表 

國立政治大學法學院教授王立達

國立臺灣大學新聞研究所教授林照真

國立臺灣大學新聞研究所教授林麗雲

國立臺灣師範大學大眾傳播研究所教授王維菁

國立政治大學傳播學院教授劉昌德

中國時報社長兼總編輯黃樹德

聯合報系法務經理廖健翔

自由時報法務專員黃秋璇

益思科技法律事務所所長賴文智

國立臺灣科技大學專利研究所助理教授黃泰然

台灣新聞記者協會會長吳柏軒

全國傳播媒體產業工會理事長嚴文廷

眾律國際商務數位智權有限公司律師范國華

國立政治大學傳播學院助理教授李怡志

數位發展部主任秘書胡貝蒂

國家通訊傳播委員會代理主任委員陳崇樹

文化部政務次長李靜慧

公平交易委員會服務業競爭處處長胡祖舜

國家科學及技術委員會科技辦公室新興資通組代理組主任郭子仙

主席:各位大家早,現在開會。

各位與會的貴賓、學者專家、主管機關,大家早安。今天本會舉辦「我國媒體議價制度立法」公聽會,首先歡迎也謝謝學者專家跟報社、團體、各媒體機關代表蒞臨本會,各位都學有極佳的專長,藉由這次公聽會安排,得以傾聽各位精闢的見解,相信一定能夠為本院委員提供寶貴的意見,在此特別感謝各位對於本次公聽會所做的各種準備以及發言,我們會詳實地記錄今天各位的高見,以供本會審查本項法案的參考。

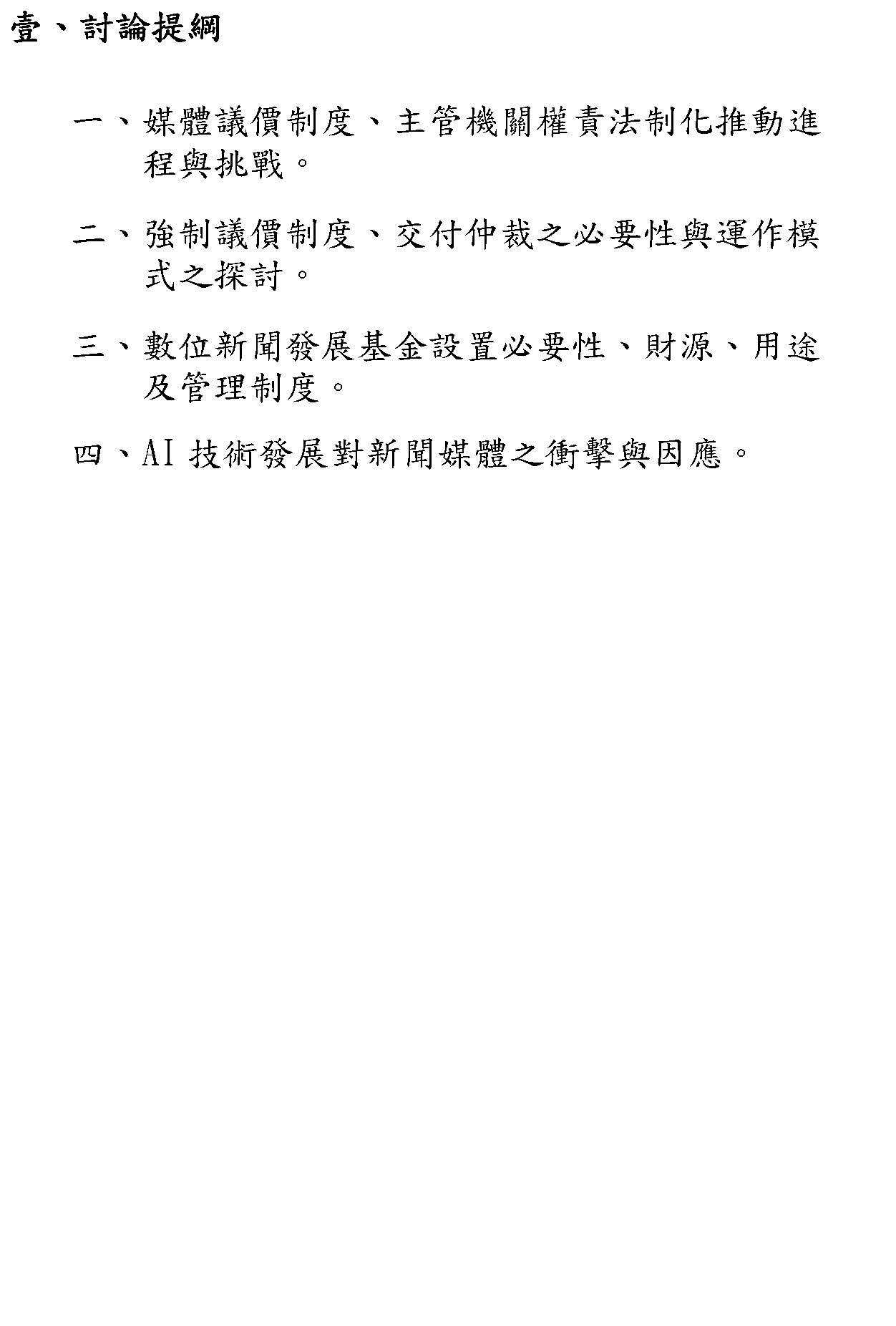
今天公聽會探討的議題以提綱為基本,也有事先寄發給各位,請各位自行參考。

本日公聽會發言順序,先作以下宣告:第一,學者專家每位發言時間為8分鐘,請用右邊的發言台,發言台正對面的燈號是倒數燈號,發言時間結束前1分鐘會提醒1聲,發言時間結束則會提醒2聲,主席台也會按一長鈴再提醒;第二,第一輪發言依照各位學者專家簽到順序發言,第一輪發言結束後,如有需要補充發言,再行第二輪的發言:第三,原則上學者專家兩位發言後,如有本院委員到場,就安插一位委員發言,每一位委員發言時間為5分鐘;第四,委員發言請到主席台登記;第五,學長專家及委員的發言完畢後,再請機關代表做回應以及意見表達。暫訂1030分休息10分鐘。

現在請登記第1號李怡志助理教授發言。

李助理教授怡志:主席、各位委員、現場來賓大家好。因為我的身分比較多元,以前是記者,後來是平台業者,現在在學校教新聞,我在4間非營利跟公營媒體擔任董監事,所以我比較想討論的是跟媒體資格有關的。

首先,要議價或是要領基金的時候,得先討論到底誰是新聞業者,以我自己的教學跟觀察,其實現在的人對於新聞這件事情是模糊的,像館長這兩天在上海的行為跟他的平台到底算不算新聞?你去問很多閱聽人,他會說這個是新聞,所以這件事情得先討論對於新聞的認定,因為要議價或者要領基金都必須要有一定的身分。

我自己的想法就是我們在認定到底誰是媒體機構的時候,應該要有一個規範,不應該是人人有獎、所有人都可以,JASPNMBC都有提到編輯式的規範,我是覺得應該要有比較嚴格的認定標準,就是雖然做的東西看起來很像新聞,譬如說館長、很多YouTuber做的東西很像新聞,但他們沒有編輯式的規範或者沒有真正在落實編輯式規範的話,應該不能視為可以參與基金分配或是議價的權利者。這裡包含了幾個,譬如說它有沒有很詳細的編輯流程,然後accountability、記者的實際工作如何,以及它的內容形式,因為我們現在看到很多媒體雖然有請記者,也有很大部分的收入在記者上面,可是這些記者原則上不做採訪,完全都在改寫,把別人稿件丟到ChatGPT之後說這個也是報導,所以它縱然有請記者、縱然有產出,可是實際上的工作內容也要列入討論,因為現在非常多的媒體已經很少原生報導,大部分都是改寫或者雜燴或者評論、解釋,做的東西都是非一手的資料。

我這邊要提一個建議,就是無國界記者組織現在有一個計畫叫做「Journalism Trust InitiativeJTI),無國界的新聞信任計畫」,新聞信任計畫是一個非常詳細的標準,你要被無國界記者組織JTI認證的時候,要回答大概250題的題目,不是說一個媒體機構有請多少記者、收入多少錢這樣就可以了,這250題我有看過實際上填答的東西,填的非常非常細,包含有沒有監察人、員工有沒有接受過教育訓練,我覺得最起碼要經過這樣的階段,才能夠認為它是一個可以有資格參與議價或分配的組織。

再來,量的門檻,我自己在多個非營利媒體擔任董監事,目前非常多提案都寫年收入為1,000萬的標準,可是非營利媒體可能不一定加上捐款可以到1,000萬,因為1,000萬也蠻多錢的,我是覺得應該還是要包含多元的訊號跟指標,錢不是唯一,對於非營利媒體或是我們講的獨立媒體,它的得獎、流量、影響力報告以及有沒有嚴格的編輯機制,我覺得是可以作為量的門檻。參考「質」的門檻跟「量」的門檻,我們才能夠讓真正優質的新聞媒體參與議價或者是分配基金。

在平台這邊,我的一些看法就是很多提案都寫到境內月活躍人數是1,000萬,我之前在平台有工作十幾年的經驗,月活躍人數1,000萬其實是一個非常大的數量,因為臺灣才2,300萬人,上網人口算2,000萬人好了,MAU要到50%其實是很高很高的門檻,這個寫法基本上認定只有這兩、三家需要議價而已,但實際上真正可能會對新聞經營造成影響的平台不一定會到月活躍人數1,000萬,因為使用人數跟對媒體的侵害沒有必然的線性關係。

我接下來想要再談的,就是從現在科技的發展來看,現在在討論的譬如MetaGoogle,它未必在短時間內會是最大侵害者,未來可能真正對新聞媒體造成侵害的是OpenAIGrokPerplexity這種大型語言模型,它侵害的獲利來源也不會是廣告收入,雖然OpenAI可能以後會放廣告,但它現在沒有,它有訂閱制,然後還有另外一個是我們從外界不容易看到的是API的收入,有可能API的收入還大於訂閱的收入。所以它的侵害:第一、它的樣態不會是廣告,它不是因為拿了你的東西,然後去賺廣告;再來,它侵害的獲利範圍也不限於臺灣,因為它今天學了臺灣媒體的寫法,使用者也可能是在海外,所以不應該只拿在臺灣的廣告收入作為評估或談判的標準。我是覺得應該參考美國現在幾家的案例,包含紐約時報和其他媒體,他們都分別跟大型語言模型平台在談這件事情,特別需要注意的就是OpenAIPerplexity這種模式。我這裡再給大家看兩個例子,像Perplexity,你現在在上面查任何東西,我們可以看到它都引用了中央通訊社的內容,但中央通訊社從來都沒有授權給它,但它的使用者實際上是付費的,一個月的月費要幾十塊美金,它也沒有廣告收入,實際上臺灣的媒體就是被它侵犯了。譬如我請它告訴我館長這次去上海,然後怎麼樣、怎麼樣,我們來看它引用的source,全部都是中央通訊社,當然不只有中央通訊社,所以中央通訊社應該也要有能力向Perplexity要到錢,我覺得這是我們需要再往下注意的。

所以我的結論就是,我們要保障新聞媒體,首先要確定這個媒體的條件,然後不要大鍋飯,人人都有獎,謝謝。

主席:謝謝李怡志教授。

現在請第二位台灣新聞記者協會吳柏軒會長發言。

吳會長柏軒:各位前輩先進,大家好。我是台灣新聞記者協會會長吳柏軒,承蒙受邀參加今天這場公聽會,謹代表第一線的工作者來傳達記協針對新聞議價議題的一些看法跟分析。

首先簡述記協,今年適逢我們成立30週年,我們是由新聞工作者、傳播科系的師生組成的專業組織,當初剛成立時是依照人民團體法成立協會,可是記協的骨子裡面仍然保留當年前輩們想要組織工會的血液,所以我們也將促進媒體從業人員權益寫在記協的章程裡面。針對新聞議價,就與媒體工作者的勞動權益息息相關,我個人從業15年,不算資深,只是剛好跨越媒體數位轉型的年代,記得我剛入行的時候,其實智慧型手機跟行動網路都還不太流行,我是騎車低頭看紙本地圖在跑地方新聞,當然現在手機的行動網路越來越強大,智慧型手機越來越強大,只要在臺灣不是太偏鄉,隨時隨地都能夠發稿子、發帶子,可是越便利就越加劇這種勞動控制與工作上的剝削,再加上網路平台這種通訊軟體的盛行,其實媒體被迫也開始進行一些數位轉型,電子報還有即時新聞大行其道,紙本的銷量也就跟著下滑,出版業首當其衝,新聞業緊跟其後,隨之而來的就是為了在這種流量當道的環境中,大家為了生存,新聞產製不是慢慢的變化,而是急遽地發生量變跟質變。

我覺得在網路自由分享的年代,人人愛分享,但是大家就沒有想要特別去付費,加上訂閱制推動起來在國外的成功案例也比較少,免費的其實最貴,就套在新聞上,新聞產製從來都不是免費的,它背後都有第一線工作者辛苦的採訪、編輯還有校對,那一定不是一份報紙10元、15元能夠去支應的,紙本也從來不是靠訂戶,就像大家知道的,現在比較流行的YouTube或各種平台的直播主,他們也不是靠訂閱去活,而是靠所謂的業配。可是新聞媒體,它不是個體戶,大量的業配可能會嚴重侵犯、侵蝕民眾對新聞的信任度,媒體的收入在目前來講還是以廣告最為穩妥,當然其他媒體有其他媒體各式各樣的業外收入或其他收入,這邊就暫不展開,只是在廣告當中,當紙本廣告隨著銷量影響大幅下滑,再加上網路廣告的排擠效應,試想一個廣告主的年度預算一定就那些,那他要分配到紙本、電視、廣播甚至網路,還有其他各式各樣的管道,各有各的一些考量,顯而易見的,現在網路廣告這一塊就吃掉廣告主蠻大一部分的占比,然而拿下網路廣告最大的大戶其實不是媒體業,而是平台業,所以新聞媒體工作者的相對剝奪感就會油然而生。

媒體業因為廣告收入,過去不用特別計較印刷、上架、頻道等成本,但如今網路廣告沒有辦法去彌補這些缺口,所以媒體公司的經營,觀察下來就是蠻多陷入停滯或困難,一大部分就會從人事費上去縮衣節食,進而牽動第一線工作者的加薪跟福利,衍生出來的現況就是媒體業新人的起薪降低,有經驗者的薪資也不漲,甚至就會常態性的遇到職位遇缺不補,甚至經營不善的大量解僱也時有所聞,關門倒閉就更不在話下。

再講回我們第一線工作的困境,因為數位資訊爆炸,媒體從業人員如今的工作已經不像早年入行那樣,前輩應該會有更多的體悟,因為現在都需要快速處理龐雜多元的各類資訊。像我是報紙業,以前我一天可能只要發一次報紙的紙本新聞回去,可是現在在即時新聞的壓力下,假設今天這場記者會結束,可能半小時,我就得把即時新聞發回去,這是網路的快速,但也是它的缺點。新聞媒體不是網紅,所以它有一個狀況是無法靠發布個人特色的這種內容來營造粉絲或創造收入,媒體就會常常依賴相同重大事件,各家媒體就會形成所謂的競爭壓力,搶快、搶獨家,只要即時新聞晚一分一秒,第一線人員就會因為失去流量遭到責罵,進一步就會惡化工作權益,這些壓力就會擊垮這些有心進入這一行的人,我就看到蠻多的新人在第一線的這種壓力之下產生不適應,或許另有其他考量,有些轉業了,留下來的人可能也會因為這種工作樣態,覺得他的薪資不敷成本、不符CP值,甚至過勞這件事情在媒體勞檢時也很難檢出來。

接下來我想要談一下演算法,平台業者他們其實從來沒有公布過他們篩選的演算法,早上才剛滑到一個影片,就是YouTuber志祺七七幾天前才剛講到一本新書叫「失控的憤怒機器」,談的就是這些平台利用放大人們的憤怒情緒,在短時間內形成所謂的病毒式擴散,然後它造成的影響是分化社群、削弱民主,因為你看到一個憤怒的東西,你就會快速地想要去分享,媒體在這樣的影響下,有可能因為內容開始偏向更激進的內容而導致部分失去中立、客觀,為了流量,各家媒體會不斷地去嘗試,例如說早期有聳動標題、內容農場標題、釣魚標題或是問號標題等,漸漸地媒體就會失去大眾的信賴,你為了流量、為了點閱率,這些不是一些重要新聞,它承載的是公益性與重要性,所以民眾愛看的有時候不一定是非常重要的新聞,但是演算法沒有把新聞專業跟價值納入考量範圍,所以最後變成網路上隨便抄的阿貓阿狗的糗事、趣聞,寫成即時新聞後卻登上排行榜,反而大家花很多心血努力寫的專題報導就不會被推播,這是一個惡性循環,甚至可能會影響到社會的觀感跟道德觀的建立,不是臺灣人民之福,除非演算法可以進一步做好。

所以今天的公聽會我最主要想要討論的是,在新聞議價的可能性之下,我希望重申記協的立場是,立法過程必須兼顧媒體工作者的權益,希望未來在相關的機制裡面納入勞工的意見,並提出實際改善勞動條件的方案,包括加薪或是福利等等,才能夠逆轉目前新聞業的人才流失、媒體劣化的局勢。新聞自由是一個國家民主化與否的重要指標,希望各界跟媒體業可以一起攜手,大家找出一些努力的方向,讓新聞可以發揮真正的社會價值,謝謝大家。

主席:謝謝記者協會的吳會長。

現在我特別跟各位學者專家報告,所有的順序完全是依照簽名順序而來,特別跟大家解說一下,並非是如何去安排,而是照你們簽名的順序而來,所以各位學者專家不要產生誤會,覺得為什麼他先、為什麼他慢,你也知道立法院在做事情是一板一眼、是有順序的,所以順序的問題,我們是照簽名而來。

現在請非常關心媒體朋友的本會、也是民眾黨的副總召張啓楷委員發言。特別提醒一下,5分鐘而已,學者才是8分鐘,拜託!

張委員啓楷:今天的主角是很多專家學者,我話少講一點,不過我今天會報告很多好消息。今天非常高興有這麼多專業的代表來,我看到很多好朋友都是在新聞界非常資深,還有很多學者,今天產業界代表也有來。啓楷跟大家報告一下,事實上媒體議價法這列火車已經開動了,今天我看很多人是有點擔心,包括今天臺灣新聞學界、產業、專業團體跟學生,他們現在在串聯,今天發表聯合聲明,要求要拒絕平臺剝削,搶救新聞產業。不過我跟大家講,事實上最近這幾年媒體議價是一直在往前推動當中,我跟大家報告幾個好消息,之前台灣民眾黨已經辦過公聽會,更重要的是,在國成的安排之下,我們也辦過委員會的審查,我先報告幾個比較重要的好消息。今天三大主管機關都在,包括NCC、數位發展部及公平會,我要先讚美公平會,以前我們在開會的時候,都擔心公平會是阻力,不是助力,可是公平會的主委來這邊,還有在公聽會,他們都非常積極任事,他們做了兩件事情很重要:第一個,在媒體議價的過程裡面,本來擔心有壟斷的問題,對不對?他們主委很清楚地說,這個條文裡面怎麼避免這個,他們會去幫忙,就是消極面他們會去幫忙,更重要的是,他說,在積極面,我們去議價的時候,公平會要怎麼幫忙?只要條文訂清楚,他們會全力幫忙。大家給個掌聲,我們要非常感謝公平會。

另外,剛剛記者協會有在提,事實上最近某些媒體已經跟Google和臉書都有些合作,在分潤的過程裡面,那個演算確實一直出了問題,今天NCC的主委在現場,那天有答應我要去解決這個問題,要去跟他們談清楚,好不好?不能夠今天分潤是1,000萬,明天一下子變成100萬,就是因為演算方式不透明嘛!你答應我要去做,好不好?所以公平會有開始往前跨進了,NCC也往前跨進了,然後數位發展部也走了半步,經過上次會議,數位發展部也允諾,最晚在年底他們會提出一個對案來。所以在大家的努力之下,都是有在往前走的,當然我們希望可以更快一點,我們可能要督促數位發展部要快一點,因為經過今天的公聽會之後,或許我們再爭取看看有沒有可能在這個會期完成三讀,好不好?

進一步來講,事實上目前三大政黨,國民黨有提法案,民進黨也有提法案,民眾黨都有提法案,內容來講大同小異,內容沒有差太多,對於新聞是有價的,不要做白工,然後每年有將近400億的平臺廣告收益,有400億喔!在全世界比較先進國家,本來就是有分潤的嘛!只是到底怎麼分潤回來?所以一方面新聞有價,然後這四百多億的分潤,哪些是要回來的?這個大家都是有共識的。所以目前要解決的是什麼?民進黨的版本是要成立一個基金,國民黨是用強制議價,它就給一個法源,看政府要怎麼去幫忙,然後台灣民眾黨是雙管齊下,我們兩個都有。大家可以看一下版本,這版本都已經有了,而且大同小異,台灣民眾黨現在非常清楚,因為我們跟時間在賽跑,所以我們雖然兩個管道都有提,可是數位發展部上次來開會有特別提到,他們是贊成的,但現在碰到一個困擾,就是川普的高關稅現在在談判,他們怕基金會影響到,所以上次有個初步的討論了,就是如果要跟時間賽跑,要儘快完成三讀的話,就是先不要用基金,可是我們透過強制議價,剛剛有代表在講會擔心什麼館長的,那些都不是問題啦!不會是問題,你自己的流量夠,你有實力,強制議價有兩個很重要的,就是個別是可以議價的,你的流量夠,你有影響力,你本來就可以議價,聯合報可以去、自由時報也可以去、TVBS也可以去、三立也可以去、個別可以去,這是一個。第二個,團體也可以去,就是在授權、在這個法令上面是個別可以去,團體也可以去,是多管齊下的,所以老實講這個沒有問題。那政府的角色是什麼?就是要趕快跟立法院合作,第一個,我們把法律的授權訂出來,就是有強制議價,這個授權要先訂出來,這是今天開公聽會一個非常重要的點,我們把強制議價的法源訂出來,然後進一步各個部會要怎麼去幫大家?所以今天是會有進度的,大家不要太擔心。我們滿期待的,我們就聚焦在剛剛我提的,各個部會已經提出他們的意見,而且看起來是正面的,各個黨團也都提出解決方案了,如果再透過大家今天很多專業的意見,然後儘量把它收攏,我相信很快地,或許有機會這個會期可以來努力把它儘快通過,好不好?謝謝大家。

主席:謝謝張啓楷委員。

特別跟各位報告,其實都有版本,因為我們已經詢答完畢了,進行公聽會完全是要聽學者專家學有專精、精闢的看法,然後我們再來做審查,這樣那個法會較為完整。所以剛才啓楷委員已經講得很清楚,是有在進步的,公聽會完了以後,就會進入實質審查,所以今天的發言非常重要,可以讓委員作為非常主要的審查意見,所以特別跟學者專家來說明,今天你的發言對立法院是非常重要的。

現在請全國傳播媒體產業工會嚴文廷理事長發言。

嚴理事長文廷:各位老師跟各位前輩、各位媒體同業,大家好。我是全國傳播媒體產業工會理事長嚴文廷。我們工會成立到現在已經第九年了,為什麼會成立全傳媒工會?因為數位發展的時代下,即時新聞的發展讓我們的工作條件完全劣化。我舉一個最簡單的例子,以前我自己在報社的時候,一天只要發一次的截稿,我那時候在晚報待了十年的時間,只要中午前把稿子交出去,就不干我的事了,然後下午我可以認真的去找明天要寫什麼、之後的專題要寫什麼,這是我們以前的作業型態。但現在的即時新聞一天要發至少十幾、二十則,一天工作才8小時,我到底要有多少時間?我還要上廁所、休息、吃午餐,請問我有多少時間可以查證新聞?這是目前媒體工作者的現況。這只是即時新聞而已,電子媒體也是一樣,以前我學生時代在電視臺打工,上午、下午各一則新聞,我只要上午跑完,我中午交,晚上六點再交,這件事情就結束,除非我有小夜班要執勤。我要講的事情是現在除了上、下午各一則之外,你在家還要再各做一則新聞,什麼叫做在家各做一則新聞?我舉一個最簡單的例子,比如今天可能某個委員有一個議題要發表,或是這個議題我想要找立法院的哪一個委員,比如啓楷委員來發言好了。很簡單,我只要請他的助理幫我拍一則他的發言傳給我,然後我再剪一個帶子,這樣就做成一則新聞,但這樣的新聞品質要怎麼留住年輕人?我們每次招進來的年輕人兩、三年就走了,為什麼?你每天叫他抄新聞,他沒有成就感,一直被人家笑說是小時候不讀書,長大才當記者。在這樣的新聞情況下,沒有人想要做這個行業。

我們看到的危機是我們看不到下一代的年輕人願意從事新聞行業,比如去大學演講,舉手發問的人問我們,怎麼樣才可以當一個網紅?請問這樣我們要怎麼培養我們的下一代?我是承接過去前輩建立起來的新聞自由環境,我自己有待到一點點的黃金時代,可是對我來講,我從事新聞工作20年,至少做過5家公司是倒掉的,這是我的環境,但我還是有經歷到獨家是有價值的。舉例來說,我在晚報的時候,寫了一個頭版頭的獨家,所有人當天就跟著這個獨家新聞一直走。這給我一個成就感,說這個新聞是有價值的,我每天認真的跑出一則好新聞是有意義的。如果現在我只是花了5分鐘、10分鐘去抄一則新聞,我連問都不用問、連回應都不用問、連查證都不需要,請問這樣的工作環境有誰想要做?為什麼要推動媒體議價跟基金?就是為了這件事情,因為這些事情不會突然間冒出來,需要每天花很多力氣做。比如以我現在在獨立媒體「報導者」工作,做一則深度新聞需要一個月、兩個月的時間,我需要看完這個制度所有的缺陷在哪裡,訪問很多老師跟學者問題在哪邊,加上自己的判斷,才能夠完成一份專題報導。這個是需要時間的,它不會一個小時、兩個小時就出現。如果數位平臺把這個內容拿走了,它應該要有所付費或是給一定、相當的回饋。我們勞工團體的立場就是這個回饋要直接回饋到基層工作人員身上,因為他們才是真正需要花心力做這件事情的人。像我以前待過非常多媒體,老闆就是要求我每天要交那麼多東西出來,那我能怎麼辦呢?我的意思就是,我希望這一次公聽會能夠倡導的事情是:第一個、新聞是有價的;第二個、我們需要再建立更好的機制,希望這些平臺能夠把產生、產製或分享出來的東西,真正回饋到基層工作者身上。至於要怎麼回饋,我覺得可以討論。

另外一件我要講的事情是,過去這件事情已經談非常多次了,但是政府部門每次都不找基層勞工表示意見,我覺得這件事情是非常荒謬的,因為只有我們才知道,我們目前面對到什麼處境。颱風天要出勤,颱風天要發新聞,結果我好不容易跑到一個珍貴的新聞,5分鐘就被其他媒體抄走或是被臉書、Google分享走。請問這樣有誰要做這件事情?我冒著刮風、下大雨為的就是這件事情,如果我給我自己的媒體卻沒有分享到點閱率或流量的時候,甚至沒有讓我的媒體能夠獲得一定的廣告收益,請問為什麼老闆需要支持這樣的記者做這件事情?這整個是環環相扣的,所以大家在討論這件事情的時候,不管是要找記協也好或是要找我們也好,至少能夠聽聽我們的意見。因為實際操作面只有我們在操作,我們才知道那個新聞是怎麼變出來的,可是問題是目前就不是這個樣子。

最後,我想要講的另外一件事情是AI的演算法,AI是怎麼產製模型的?其實是上一句接下一句的機率有多大,比如我上一句講什麼,下一句我要講什麼,它會用演算的方式算出下一句接什麼最合理。我的意思是,像這樣的東西,如果我們嘔心瀝血寫出來的報導,能夠被這些比如ChatGPT演算出來之後,記者的工作可能會消失,大家懂我的意思嗎?它不是一個不會被取代的。因為它如果算得非常精準,可以知道我下一句要寫什麼,甚至可以引述確實的消息來源。我要講的是這件事情已經在發生了,很多新創公司都在進行這件事情,如果我們的報導無償或免費的被人家搜尋、抓走,最後有誰要做新聞?我覺得這個是下一步必須要謹慎的,因為所有的AI人工智慧模型都在計算這件事情,尤其是繁體字的世界。這個是有市場的,如果能夠從這邊去爭取,希望他們在使用模型的時候付費,我覺得這是另外一個讓整個內容可以更好的方式。謝謝。

主席:謝謝嚴文廷理事長。

現在請眾律國際商務數位智權有限公司范國華律師發言。

范律師國華:主席、各位先進,大家好。因為時間限制,我昨天收到通知,花了大概4個小時做了一個網站(https://emlomwau.manus.space/?locale=zh-TW)。要先跟各位報告,畢竟我是法律人,所以從法律的觀點去看3個草案,我有做一個比對圖,可是今天可能沒有辦法說。這邊有草案比較圖,基本上,對於這個議題,我第一個想法是,法律定位到底是什麼?它是一個國內法,還是國際法?它是一個服務貿易,是服務貿易的話,用國內法的方式去規範國際法的問題,這是第一個問題點,似乎在這3個草案都沒有提到。我可以看到的是3個草案都在講一個問題,就是我們就直接拿澳洲的版本來作業吧!我們除了看澳洲的版本之外,還有加拿大的版本,再來看其他的都是英美法的版本,英美法的版本跟我們最大差異在於我們是大陸法系,有公法跟私法之分,英美法系不用,反正同一個法院就可以救濟了。所以在這個問題點之下,第二個問題點是大陸法系該怎麼定性它呢?媒體的權力是一種權力嗎?我們看歐盟,歐盟就說好吧,我們用著作權的鄰接權,不要搞澳洲講的那一套叫做數據權,因為數據權內容化真的要做一個智慧財產權類比,它是類似於營業秘密,營業秘密是因為WTO去談下來乾脆比照智慧財產權的方式來作業。回到大陸法系的問題,我們到底要給媒體與所謂的平臺之間怎麼做利益平衡,你要利益平衡的話有一個問題,就是這種所謂的媒體議價權力到底是一個特權,還是一個權力(power),還是一個right?大陸法系講的都是權利,不是講power,也不是講特權(privilege)。在這種情況之下,我硬要在草案之中直接強制用公權力的方式介入,私權還沒有紛爭,只是一個利益分配的問題,利益分配這個部分指的是這是一個內容產業,從傳統的資訊傳播是透過所謂的傳統媒體,到新媒體的發聲是因為所謂新科技的影響,一路走下來會產生的影響有哪些?

基於時間的限制,我們先就第一個問題,我要講的是第一個前沿問題就是,第四權和數位內容權利歸屬到底是誰的?媒體說這是我的權利嗎?還是我報導別人之後,我會有一個著作權往外延伸的鄰接權,而這個鄰接權,以目前著作權法的立法來看只承認兩種,而且是屬於所謂著作權人的鄰接權,並不是像伯恩公約或歐盟所主張的那個樣子。因此如果我們現在草率立法的話,我相信紛爭很多,它就會上升成國內法變成國際貿易法的問題,這就是一種所謂的非關稅壁壘貿易障礙,這個制裁點肯定會發生。同時反過來看,我們國內是公法,到底是要向行政法院,還是要向普通法院提起救濟?第一個,救濟途徑就會產生問題,這又是一個不管怎麼樣,在WTO項下,我國司法制度不能解決的立法問題。

再退一萬步而言,我個人認為整個內容產業化,從媒體到新媒體,甚至到平臺、甚至到現在所謂的AI部分,它的痕跡的確可以看到的話,有些利益的衡量,我們會說這是一種賽局。在這個賽局中怎麼做利益分配,整體而言,新的技術取代了舊產業之中的業者的話,必須要做一種填補,還是一種強制仲裁,必須要撥一定的利益交給其他人,因此,制度設計中會變成一個平臺業者是一對多,為什麼呢?只要所謂的媒體認定是他可以一個、一個來。再來,被訴求的數位平臺有一個問題是你們可以一起來嗎?不行!我們現在的草案全部都不行,只有所謂的媒體自己想一起就一起,不想一起就不要一起,這是最難的問題,大的會跟小的一起去向數位平臺要錢嗎?不會的。

所以議價制度會產生一種天平上的偏離,而這種偏離就是屬於保護內國產業還是國際產業,也就是保護內國新聞媒體,還是跟國際上的數位平臺做一個競爭,所以它會變成內國法走向外國法的爭議,這是可遇得到的。同時,我們導入的時候沒有考慮到公法和私法,沒有去定性它的權力的話,在法院上、在司法上面,又摒除司法的救濟,所以這有點一團亂。我們基於一個律師的立場來看,我看不出所以然,因此,我的建議版本中有提到一個點,就是是不是在申請的過程之中,應該讓專業人士介入,譬如,財務報表要有會計師簽證,這個部分在草案中沒看到。第二個,如果議價不成的話要進入到強制,不管是強制仲裁或是什麼樣程序,是不是也應該要有什麼,媒體本身不管是錢多、錢少,你還是要就你是否有權益受侵害提出一個報告,也就是自我檢查,提出一個盡職報告出來,也透過財務顧問、律師或會計師,提出一個第三人去看合法的程序,以及流程設計是符合一般的財務報表編製原則。我們才會說這個部分要求政府要去介入的話,用一種強制力,使得所謂的平臺願意或是不願意就範,同樣地,你還是要保護這個平臺,平臺也會說我要救濟的時候怎麼辦,結果一看我到底要向普通法院還是向行政法院救濟?目前的草案完全看不出來。

因此我們是不是要加第二個定性?關於所謂的主管機關,現在有雙重措施,公平交易委員會要申報就可以避免所謂的聯合行為;第二個,目的事業主管機關是數發部,數發部這邊就要去決定什麼呢?它就要決定你來申請之後,我要准,准了之後,我可能要通知數位平臺,數位平臺可以來也可以不來,而我們現在的草案只有一個草案之中有提到罰則,也就是我通知你,你竟然不參與,我就罰你五萬到五十萬,諸如此類,這個金額是否太少了?同樣地,對於這個通知的話,平臺能不能救濟?如果不能救濟的話,等於是人為刀俎,數位平臺為魚肉,這也不是一個好的方式。

從國際貿易角度來看,臺灣的立法根本是欺負人,即使它是一個某種形式的壟斷,可是它競爭非常的夠,尤其是走到AI的部分,很多是這樣,新的科技一往上走,新創投資10億美金一樣照倒,這種倒法會比所謂的舊媒體倒得更快。所以怎麼做利益平衡,就要看所謂的平臺行為,是否與新聞行為有重疊,如果是直接抄襲新聞媒體,非屬所謂的事實報導有加入自己意見的話,那是屬於侵害著作權的行為,可是整理媒體的報導之後作為一些利用,那是另外一個行為的數據權。我想就簡單跟各位報告到這裡,簡單來說,這個事情要不要做?需要做,可是必須要謹慎為之,謝謝。

主席:謝謝范律師。

因為游顥委員把時間讓給各學者專家,現在請師範大學大眾傳播研究所王維菁教授發言。

王教授維菁:主席、各位委員、各位朋友,大家好。我這學期第一次開了一門課叫傳播產業,我想這一門課以後我應該會把它改名字,應該叫傳播「慘」業,改名為悲慘的「慘」。教育本來應該是要帶給學生動力和希望,可是這門課我們上到後來大家心情真的都很差,因為我們在這個課程裡面看到的是,臺灣傳播產業的生產規模及生產資源實在少到讓人家震驚跟尷尬,我不知道政府有沒有看到這件事,我們傳播產業的生產資源和規模真的少到讓人家尷尬,工作者的薪資低到真的讓大家覺得非常難堪。我們這堂課裡面有一個同學是在一個大報的健康醫療版裡面當工讀生,我就問他畢業以後,要不要留下來轉正職,他告訴我:老師,你知道我轉正職以後薪水多少嗎?我問多少,他說三萬四。各位,我20年前在同一家報紙,我的月薪是四萬五,還可以領4.5個月的年終獎金,為什麼二十多年後薪水會是從四萬五變成三萬四呢?雖然他是編輯,我是記者,可能有差一、兩千塊,可是你們可以想像嗎?臺灣的物價通貨膨脹有多嚴重,結果記者的薪資倒退到不如20年前。剛好我報業的一個老朋友也告訴我,他們報社最近來了一個政治組的記者,非常非常優秀,結果跑不到1個月就跟他們說不好意思,我要去送Uber Eats,因為這樣比較可能活得下去。

我覺得面對這些狀況,我們老師們難過的並不是新聞傳播教育是不是要崩盤了,我們快要沒有學生了,我們很難過的是作為一個老師,我第一次覺得教育並不是在幫助學生,反而是在害他們好像走向一個低薪跟苦勞的道路,其實這是一種很沉痛的心情,我不知道各位是不是可以想像?對於這種困境,我覺得身為老師,我們今天在這邊也已經無法再無動於衷了,自己在那裡歲月靜好,然後看不到學生的這種困境。

新聞業的崩壞,傷害的不只是學生而已,沒有資源生產好的新聞,那些粗製濫造、過度簡化歸因及聳動的新聞,只會繼續傷害我們的民主、惡化我們的社會對話,也製造對立,傷害我們每一個人。所以其實很多傳播學界的師生,非常非常希望政府跟立法院要儘速通過新聞議價跟基金的立法,藉此來重建臺灣的新聞經濟生態。各位不知道有沒有注意到,其實學界也發起了跟新聞界一起的連署,現在發起人有116位,其中有64位是傳播教師,而且是來自國內18家不同大學的新聞傳播系所,我想這是臺灣傳播學界首次,而且也是在臺灣學門裡面非常非常少見的,就是特定領域的教授集結起來,對政府做大規模的抗議。我們今天其實也開始開放產學界的連署,歡迎大家告訴大家,大家趕快一起來連署。我們想要讓政府看到新聞傳播界對立法的期盼,我們也希望各政黨的立委儘快通過法案,不要拖延,也不要阻礙立法,我相信所有臺灣新聞傳播人的眼睛都在看這件事,我們也都不是可以被政府跟政黨操控、唬弄的笨蛋。

針對新聞議價跟基金立法現有的草案版本,以下我大概也提供四點建議:第一個建議,從平臺獲得的授權金或分潤,應該要立法明定提撥一定比例,必須專用於改善新聞工作者的薪資待遇,這一定要放進法條裡。因為很多人會說媒體拿到分潤、拿到授權金以後,它會去改善工作者的條件嗎?這不是我們想要的,所以麻煩請把提撥一定比例專用於改善新聞工作者待遇放進去法條裡;如果成立基金的話,也應該要規定一定的部分是要用來改善新聞工作者的工作權益。第二點,因為小型的新聞媒體規模比較小,議價能力也比較有限,所以我們也希望立法中應該要保障小型媒體可以參與聯合議價,政府應該要建立機制或平臺協助這些小型媒體聯合向平臺議價,提供包括像法律諮詢、協商的程序、協調窗口的資源或設立媒合平臺,來幫助小媒體跟平臺協商,這是要避免弱勢媒體被排除在外,維護新聞的多元發展。第三點,生成式人工智慧平臺也應該要納入規範,並要求有授權金支付的義務,有鑑於生成式AI利用新聞媒體內容進行模型訓練,也生成摘要,它現在已經逐步取代搜尋引擎,未來它將是對新聞產業最主要的影響者,所以其實人工智慧應該要跟其他數位平臺同樣都承擔議價,而且支付授權金的義務;實際上現在世界上,像OpenAIAmazon AI都已經在做這樣的事了,他們都已經在付授權金給媒體,包括像付給德國的媒體、紐約時報、美聯社等等。第四點,我們也建議法案中要列入要求,包括平臺對新聞排序演算法的穩定性跟公共性原則,媒體其實對這個受害很深,因為平臺常常無緣無故地去改變這個排序或它的算法。首先,對於合法授權或正在進行議價協商的新聞內容,不應該無故降低它的曝光或排序,以確保議價協商的公平、有效性。第二,凡涉及重大公共利益跟社會重要議題的新聞內容,應該要提高它的露出跟排序,這是為了要維護資訊的公共價值,確保公眾的知情權。第三,盡可能維持新聞內容排序跟演算推播的穩定性跟可預測性,避免未經充分預告或任意地改變流量的限制或排序調整,這是為了要幫助新聞媒體可以穩定營運。最後在合理跟技術可行的範圍內,儘量公開演算法排序跟推播的主要原則或影響參數,希望可以促進公平競爭、公開透明以及強化平臺的公共課責性。以上,謝謝。

主席:謝謝王維菁教授的發言。

現在我們請政治大學傳播學院的劉昌德教授發言。

劉教授昌德:主席、在座的委員、主管機關,還有各位學者專家,大家好。我是國立政治大學傳播學院教授劉昌德,同時目前另外一個身分是華視的總經理,所以我今天大概會以這兩個身分來提供個人的一些研究跟實務上面的經驗跟淺見。我先簡單地說,對於這個法條上面基本的看法,第一個,我覺得一定要去討論這個,而且要對平臺課予責任,政府立法這件事情是刻不容緩的。基本上,我認為在整個傳播界裡面,能力越大的,當然責任就會越大,平臺現在能力最大,當然它的責任也就最大;未來如果OpenAI、各種AI業者的能力越大,他們的責任也就應該越大,這一定要由政府不管是作為協調或是強制的角色,這是第一個我的想法。第二個想法是我們在業界還有研究的一些經驗裡面,我覺得最重要的是平臺,不管是演算乃至於商業的機制要再進一步地透明化。第三個,接下來我們在立法上面,我自己的想法是基金優先,議價當作後盾,這些都是從我的經驗來做邏輯上面的討論,再跟大家來就教。

首先,我就自己長期的身分,作為一個傳播學者,而且我在2022年的時候,參與也主持了雜誌業及報業相關跟平臺上面的研究產業調查,這份調查裡面,我們看到最重要的一個狀況,就是這十多年來的狀況,即平臺藉由壟斷閱讀、收視的管道,我們說在傳播管道裡面,已經成為最大的一個地主,平臺藉由這樣的身分,讓這些內容業者成為它的佃農,這個是我們現在看到的現象。這是有根據的,就是我們用簡單的方法,從媒體最重要的廣告收入來看,在這十年之間,其實臺灣的廣告量就總額來說,它是成長45%,但是在這裡面,只有網路廣告是成長的,占比從原來2015年的32%,提高到2024年的71%;電視,也就是我現在在的這個產業,相對來說,衰退了30%,其中有線電視跟無線電視各自衰退了三成或是一成五左右,尤其是無線電視,目前的占比只到大概3.5%而已;那平面更慘!如果我們完全看平面媒體的廣告,就是不計算數位收入的話,它的占比已經從過去的17%左右,降到了不到2%,不管是報紙跟雜誌,在裡面的占比都微乎其微,也就是大家都非得到網路上面來尋求這樣的廣告量,那為什麼說在這樣的狀況下,平臺成為一個地主?當所有用戶的習慣轉到手機、平板等各種移動裝置的時候,它藉由壟斷gatekeeper這個角色,讓我們不得不跟它合作。

如果我們現在回到政府的作法,我要說議價分潤這件事情,我喜歡用一個比喻,就是1950年代到60年代臺灣的土地改革,我們現在在做的,如果我們要強制議價,就是三七五減租,就是希望我們可以分到更多的地租,但是這個對於媒體產業的處境有沒有根本性的幫助?我認為沒有,後來我們的土地改革做了什麼?我們做了耕者有其田,也就是讓我們能夠真正掌握自己的管道,我們才能夠真正的留住我們需要的這些廣告營收,進而達到剛剛王維菁教授講的,還有工會朋友說的,怎麼樣再回到工作者身上這樣的一個方式,你勢必要把這一些廣告收入還有廣告計算的方式,都能夠讓媒體業者有所掌握,不然我們就只是等待人家的施捨而已,這是我在研究裡面的一個發現。

我現在再提供我個人目前在媒體經營上面的一些經驗,來作為參考。剛剛提到廣告流失,其實說老實話,很多人也會說我們就是在市場的競爭之中敗退下來,可是各位也知道,研究發現裡面都會指出,還有產業界的朋友都會說,其實平臺上的內容都是我們提供的,我們當然也願意用這樣的方式來換取各種可能的收入。可是現在的狀況是什麼?如果是臉書,我永遠不知道我今天這一篇貼文到底觸及多少人,我只看到數字,我不知道為什麼這個演算法是不透明的,YouTube也有類似的狀況,我同樣的一個操作方式,前一個禮拜的流量可以是20萬、30萬,下一個禮拜突然降到5萬,我不知道為什麼,這些演算法其實讓我們無所適從,更重要的是,他們來的分潤永遠不告訴我這個比例到底是如何計算,我的確有收到,但是我不知道我為什麼拿到這樣的錢?更不要說在我們溝通的過程裡面,剛剛說我的確有收到,但我的同仁告訴我……比方說我這邊要特別講一下臉書,去年華視在跟臉書溝通的過程裡面,他們曾經要我們提出一個商業的證明,證明我們是一家真正合法經營的公司,這個對華視來說非常震撼,因為我們不知道要如何去證明我們是一家真正在經營的公司,所以我們就提供各種英文的譯本什麼的到美國去,總共讓我們等了8個月,我們才開始拿到收入,我們在跟跨國業者的協商談判裡面,遭遇非常非常多的困難,其實都是因為我們媒體的規模太小,我無法跟它真正對等的協商,這也是我要說的為什麼議價這件事情,雖然我認為非常合理,而且應該要做,但是以現在臺灣媒體市場碎裂化的狀況下,讓個別業者甚至是聯合會,舉例來說,所有無線電視的聯合會來跟電視學會協商,我們都沒有把握能夠要到我們應有的權益,這個是所有媒體業者都承認的,那現在要怎麼做?為什麼我說基金優先?基金優先的意思就是由政府出面,幫臺灣的媒體跟大型的平臺,以及之後也許會更大的AI業者來做協商,這才是我們媒體業者在整個產業協商過程裡面看到的最好的出路,所以我認為我們不只要雙軌制,而且應該是基金優先,議價作為後盾,以上意見提供大家參考,謝謝!

主席:謝謝劉昌德教授。

現在請非常關心本案,也是提案人之一王鴻薇委員發言。時間5分鐘。

王委員鴻薇:我首先要謝謝林國成委員還有交通委員會在今天召開這場公聽會,可以聽到產官學對於我們媒體議價制度的立法,大家再來做說明。另外在612號,我們已經看到臺灣媒體非常特殊,這次是包含新聞學界、業界,還有專業團體以及學生都聯合發表聲明,也就代表大家認為立法事實上已經到了迫在眉睫的程度,所以現在在立法院,我們都希望能夠加速修法的腳步。

另外,我先回應一下剛才劉昌德教授所講的,就是希望用基金的制度,而我的提案是用強制議價的方式,我跟大家提供一下,就是因為我們都持續關心,所以數發部有回復我辦公室的資料,有關於媒體議價的部分,不管是基金或者是用強制議價,其實數發部到目前為止,都是反對的立場。特別是在基金制度的部分,它的回復是基金制度模式需要穩定的收入來源,它說課徵數位稅恐重複課稅,而且現在美國政府保護美國科技產業,可能招致貿易關稅報復,所以現在採取基金的話,非常有可能授予包含我們的政府數發部,甚至美國政府的一個所謂的……因為現在大家都知道在貿易戰,所以在這個部分,我們還是朝以強制議價來做進行,免得又被他們橫生枝節,找到一些理由。

因為剛才主席跟我講說大概3分鐘,所以有關於大家剛才提到的部分,我這邊就不贅述,事實上,包含臺灣的數位廣告,絕大部分都是被國外的這些社群平臺所拿走。另外,我特別提一下,在這樣一個非常被壓榨的狀況之下,其實臺灣的媒體已經走入了一個非常不正常……以美麗島電子報在今年428號所發布的民調,認為政治力介入媒體的受訪者高達70.8%,所以連臺灣大多數的民眾都知道我們的媒體被高度的政治力介入,何以自知?我想我自己也是媒體出身,媒體都會希望有一個公平、獨立的從業環境,但是大家也知道媒體生存越困難,它就越仰賴政府的媒體採購,政府媒體採購越多,政治力介入就越深,政治力介入越深,媒體的公信力就越低,媒體公信力越低,臺灣的民主就越向下沉淪。

我相信,所有不管來自於學界或業界的媒體朋友都可以同意我剛才所說的,所以如何去改變?除了讓我們的媒體專業應該要有合理的利潤,也是在拯救……臺灣媒體公信力不能被這樣看輕不是嗎?然後無國界記者組織也指出,其實很多國家的媒體都面臨生存越來越惡劣的環境,它也提到臺灣媒體普遍為追求利潤所苦,也造成公民沒有辦法獲得客觀的資訊,這是現存的狀況。因為只有一點點時間,我趕快來跟大家報告一下,在我們的修法裡面,我剛才特別報告,是以強制議價為主,但是未來在我們討論裡面可能會有以下的提案,也歡迎今天所有的與會者,如果您關心或者覺得這樣的方向,可能會造成你的重大損失或者是你覺得有不合理的地方,也歡迎隨時跟我們辦公室聯絡。在原來的提案裡面,我們可能會做一些修正動議,譬如剛才提到有關AI的部分,大家都知道,現在的AI生成模式其實也大量使用我們媒體的資料,它是未來的趨勢。我們當時在提案的時候,沒有把這一部分納入考慮,所以這個部分可能會在我們未來的修正動議裡面再把它納入。另外一個就是,有很多人認為用強制議價,小型媒體就會很慘,它要怎麼去議價呢?可能連在臺灣數一數二或者是大家都已經耳熟能詳的媒體,都認為沒有能力,所以我們未來也應該給小型媒體聯合議價的空間,這當然就要排除一些現行的相關法規。另外的部分就是當媒體有分潤的時候,我們也希望能夠提出一定的比例,直接落實到真正的媒體從業者,就是第一線的工作人員,讓他們也可以分享到這個分潤的成果。以上是我們未來修法可能會有的一些修正動議的方向,在這邊也先跟大家做一些預告。

謝謝大家今天來參加公聽會,也希望大家給予力量支持我們,能夠在立法上面加速腳步。至少國民黨黨團還有民眾黨黨團,因為現在我們兩個黨團的版本不一樣,但是我們有絕大的誠意,會一起討論出一個大家都比較可以接受的版本,來加速修法的進度。以上報告,謝謝。

主席:謝謝王鴻薇委員的發言。

現在請中國時報社長兼總編輯黃樹德發言。

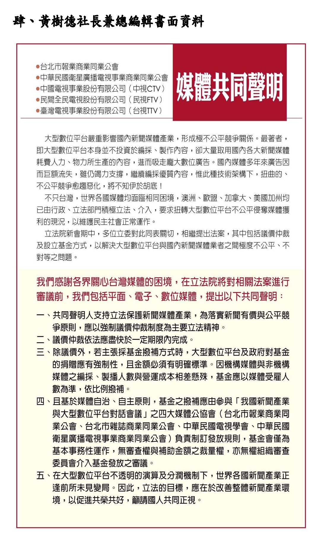
黃社長兼總編輯樹德:大家早安,我是中國時報的社長兼總編輯。我今天的發言是代表台北市報業商業同業公會,台北市報業商業同業公會應該是臺灣新聞媒體公會裡面歷史最悠久、組織最健全的。因為我們的公會是民主制,所以所有的決議都是經過公會代表的同意。今天我們在講新聞有價這件事情,我覺得應該是這樣說,就是一個國家新聞媒體報導的品質,就是這個國家民主政治發展的基石,也就是說,這個國家有越多的優質媒體,這個國家會越進步,人民的生活會更好,所以今天我們講這個事情,不是在講一個產業,也不是在講一個公司,我們在講的是中華民國的前途,是臺、澎、金、馬2,300萬人未來的幸福,所以這上面的主結構是這樣子,因為這個國家如果不進步、這個國家如果不好,我講最難聽的,中國時報好、自由時報好、聯合報好,有什麼意義?沒有意義!我想這個是我們要先確認的,我們今天講這件事情,是為了中華民國民主發展的健全,我們在做這個努力,這不是我們單一產業的利益。

一個優質的媒體要怎麼運作?很簡單,它要有一個合理的收入,因為我也不能說今天投下一顆種子,明天就變成一座森林,這叫做不合理,這叫暴利,這是過去可能在某種特定時代下的產物。新聞媒體的要求很簡單、訴求很簡單,我種一顆種子下去,我不會要求它長成兩棵樹給我,我只講一顆種子長成一棵樹,這就是一個合理的收入,有了合理的收入,我們才能夠改善新聞從業人員的生活跟工作條件。剛才前面幾位學者因為也有在媒體工作的經驗,他們都已經說了,現在薪水是「倒退嚕」,各式各樣的勞動條件,以我來看,勞動條件確實是在降低,這是事實,而降低的原因有很多,一、二、三、四、五、六、七、八、九、十,但唯一簡單的是,手伸到口袋裡面摸不到半毛錢,這就是現實,大家都不要去講那些吹牛的話,說怎樣又怎樣,那叫做吹牛,吹牛的話不要再講了!

今天要講的事情是,你剛剛跟我講修法是刻不容緩,有一、二、三、四、五等問題,我就問你,為什麼講了這麼久都沒有任何的動作?各個部會為什麼都沒有動作?我們開始講的時候沒有川普關稅啊,你為什麼等到川普關稅後才跟我講有貿易不平衡的問題?我們的答案就是,做才是重點,不做都是多說的啦!大家都不要吹牛啦!現在我們的問題就是,每一個人都是大思想家、每一個人都是演講家、每一個人的口才都很好,但是誰來做?沒有半個人做啊!媒體就是在這樣的情況下,溫水煮青蛙,大家一個一個死掉,現在大家可以去看,最簡單的,我們用雜誌來講,以前7-ELEVEN有兩個雜誌架專門放雜誌,現在剩下一個雜誌架,甚至沒有雜誌架,為什麼?因為都死光光啦!以前的報紙是放在門口,大家買一份10塊,因為很便宜,現在報紙在哪裡,你知道嗎?現在是說:老闆,我要買報紙,然後他從後面拿一份出來,這個就是一個產業的發展,政府沒有看到嗎?學者專家沒有看到嗎?大家都看到了,但是大家都事不關己,尤其是政府相關的部門,覺得那是你們家的事情,你們自己開公司,你們自己就要賺錢,沒賺錢是你們飯桶,現在的問題在這個地方。

所以在去年10月份,台北市報業商業同業公會有了一個共同的聲明,這個共同聲明獲得了中華民國衛星廣播電視事業商業同業公會,還有中華民國電視學會裡面的中視、民視跟台視的支持,大家一起公布了這個共同聲明。這個共同聲明你說有沒有缺點、有沒有缺失?一定有,但是我要跟各位講,這個都不重要,你先做吧!你事情不做,跟我講說問題有一、二、三、四、五、六、七、八、九、十,你什麼東西都沒有,你跟我講問題幹嘛?我現在在講解決問題的方式,這個才是問題。所以這個事情我剛才已經講了,媒體的報導攸關我們這個國家的正常發展。大家能想像嗎?現在不管是政府單位或其他的,你知道你們可能有人會因為一個新聞受到影響而因此丟官嗎?你知道那個新聞是幾歲的人寫的嗎?20歲的人,什麼事情都不知道,唏哩呼嚕出來,這個國家為之震動,這不是單一件事,有很多很多這種事情,這才是問題,為什麼我們國家這麼重要的事情被一些完全沒有工作經驗的,甚至於對新聞不了解的人,就唏哩呼嚕抄一抄,這個國家就倒了,這就是我們現在的問題。媒體為什麼會找這些小朋友來做這件事?很簡單,就是分不到錢,他們比較便宜嘛,就是這樣子,沒有什麼大道理,大家都不用去吹牛說因為怎麼樣、怎麼樣,就是沒錢。所以今天的問題是,如果媒體再繼續這樣下去,沒有一個優質、負責任的報導,我們會怎麼樣?這才是問題。

我在這邊還是簡單向大家說明一下我們共同聲明的內容,因為這個是要準確,所以我照念:一、共同聲明人支持立法保護新聞媒體產業,為落實新聞有價與公平競爭原則,應以強制議價仲裁制度為主要立法精神。二、議價仲裁依法應盡快於一定期限內完成。三、除議價外,若主張採基金撥補方式時,大型數位平台及政府對基金的捐贈應有強制性,且金額必須有明確標準。因機構媒體與非機構媒體之編採、製播人數與營運成本相差懸殊,基金應以媒體受僱人數為準,依比例撥補。四、且基於媒體自治、自主原則,基金之撥補應由參與「我國新聞產業與大型數位平台對話會議」之四大媒體公協會(台北市報業商業同業公會、台北市雜誌商業同業公會、中華民國電視學會、中華民國衛星廣播電視事業商業同業公會)負責制訂發放規則,基金會僅為基本事務性運作,無審查權與補助金額之裁量權,亦無權組織審查委員會介入基金發放之審議。五、在大型數位平台不透明的演算及分潤機制下,世界各國新聞產業正逢前所未見變局。因此,立法的目標,應在於改善整體新聞產業環境,以促進共榮共好,籲請國人共同正視。這是以上的報告,謝謝各位。

主席:謝謝黃樹德社長的發言。跟各位報告,黃國昌委員發言完畢,我們就休息10分鐘。

現在請聯合報系廖健翔經理發言。

廖法務經理健翔:主席、各位在場的老師、部會的長官,還有各位先進朋友們,大家好。我是聯合報系法務經理廖健翔。我今天也是代表報業公會來這邊跟各位講,就是有關於三個政黨都有提出關於強制議價版本的一些建議,在此之前,因為報業公會跟衛星公會有臨時組了一個修法小組,所以以下意見也是這兩個公會的共同建議。我們基本上就只有八個字,就是「新聞有價,公平對待」,新聞有價剛剛前面很多老師或者是先進都已經有講,我就不再贅述。公平對待這件事情,其實就是很奇怪,可能有一些部會首長有跟一些數位平臺業者見過面,但是我們產業學者或者是一些基層的媒體工作者過去曾經有跟數位平臺業者在談判桌上面,或者是私下交換意見的嗎?其實基本上應該都會非常少,所以數位平臺就是一個不見的狀況。有一些輿論講說,你們媒體本來就有既有的盈利模式,為什麼你要去跟平臺要錢?你們是不是因為這樣子就會獅子大開口跟漫天要價?我這邊要再次強調,我們只要求一個公平對等的環境,當然就是所謂談新聞媒體產業要繼續活下去,但是我要更延伸講一個理想性,就是說新聞媒體都是有永續經營必要的,我們希望這部法律或者是乃至於我們剛剛討論的過程,都希望打造一個公平議價的環境。

接下來會有七點跟大家報告,這部法律基本上依序是有三階段的,分別是議價協商、調解程序跟仲裁程序。這邊也要呼籲數位平臺業者,就是說原則上這個不是媒體會直接排進去發動所謂的強制議價、協調或者是仲裁,如果說今天數位平臺業者跟媒體已經私下談好了,那媒體業者本來就是有權力可以自己決定發動議價權,我們這邊是建議最後一關的仲裁程序應該要有一位仲裁人是新聞媒體或數位經濟領域專業人士。

第二個,是有關於主管機關,因為其實過去的版本,包括相關草案的版本,有不同的主管機關,我們曾經看到有所謂的文化部或者是數發部,這邊只是提出可以歸零思考,因為參考澳洲的強制議價法,他們是由澳洲競爭與消費者保護委員會(ACCC),它的機關性質跟公平會類似,是不是這一部法律本質上面可以由公平交易委員會作為主管機關?

第三個,就是強化要求數位平臺代理人義務,現在就不點名哪一些數位平臺業者,以現在國內大型的數位平臺業者,就我之前上網查的資料,其中有一家在經濟部商業司根本沒有登記,它在國稅局只有一個稅籍資料。甚至有其他大型平臺公司,在臺灣雖然有設立分公司,但實際上,他總是回復我們媒體業者說:這個業務是美國總公司的,我的業務是負責他們可能有的其他數位服務,所以基本上這個相關的資訊應該都要強化,避免他們規避任何的責任。

再來,就是三個黨團所謂「轉載」的方式,原則上都沒有明定,各位知道為什麼數位廣告營收長期被瓜分?這個市場失靈的現象,因為轉載方式可能有很多,第一個可能是用超連結,有可能是用標題,有可能是生成摘要,實在琳瑯滿目,我們在談議價之前,這兩年AI又跑出來,AI的侵害其實花樣又更多,所以我們會認為明定「轉載」方式,基本上要貫徹新聞有價,數位平臺必須付費的概念。

再來是有關於資訊揭露,這個非常重要,因為現在的版本只有在仲裁程序,數位平臺業者提供相關的資料才可以作為協商的基礎。但是各位不要忘記,我們還有所謂的前階段,就是議價還有所謂的調解階段,這個資料大部分全部都是掌握在數位平臺業者手上,我們媒體根本沒有,包含剛剛前面的先進跟學者講的,所謂演算法等等,他們都不告訴我們,所以我們會希望應該在議價跟調解的過程當中,他就要提供給主管機關跟新聞媒體相關議價協商的資料作為可以談判的基礎。

再來就是有關於仲裁判斷,仲裁判斷我們會認為應該要參考「數位平臺經營者數位服務總營收」這一個大數字才可以,坦白講我們希望是備而不用,它應該是一個歸零思考,就是這個總數字作為一個最後仲裁判斷的基礎,期許雙方在前階段就可以完成議價協商,不要走到仲裁程序。

剛剛前面有學者提到說,現在的罰鍰5萬到50萬,其實實在是太少了,我們建議應該要參考其他相關傳播的法律,提高不配合本法義務之行政罰鍰金額。

另外還有點時間,我要跟各位稍微談一下目前AI對於媒體產業的衝擊,原則上第一個,我要講的是模型訓練期,在這邊我可以跟與會的各位夥伴們報告,基本上私下數位平臺業者都已經說:大家都太晚了,現在大家正在用的所謂AI的模型,它該拿的、它該學的都已經學完,它現在其實就是一個等同於18歲,甚至一個22歲畢業學生的腦袋。實際上這個部分,我們確實是太晚了,為什麼國外的立法,譬如說紐時或者是美聯社等等的,可以提告之後,後面再私下和解?其實是在前期跟初期,就是大家知道所謂ChatGPT-3以下的版本,確實有可能產生所謂的AI幻覺或者是不知道為什麼它跑出來的內容就會跟媒體很像,但是這個階段已經過去了。另外,我們現在所用的ChatGPT,如果跟它講說要找的是,譬如今天612號的新聞,實際上,它其實是用RAG增生的技術,透過搜尋網頁跑出來的,這是我們現在更關切的部分,因為它本身也會造成我們媒體流量的喪失,所以未來的話,應該是要著重這一塊的運用,甚至剛剛已經有委員講過,我們期待這部法律可以把前階段模型訓練期,它大量的掠奪或是爬梳媒體相關的資料,我們可以做一個議價協商,以上,謝謝。

主席:謝謝聯合報系廖健翔經理的發言。

現在我們請非常關心、也是起草這個案的黃國昌委員發言,時間5分鐘。

黃委員國昌:謝謝召委。一開始想先利用這個時間,跟今天所有與會學者專家,還有我們媒體界的先進說聲謝謝,謝謝你們利用自己寶貴的時間,幫這部重要的法律案針對今天提出來的提綱,提出了非常多具體的建言,這些建言在我們接下來審議的過程當中一定會納入考慮。相對的,我對於今天的行政部門所提出來的書面報告,我只有四個字叫「失望透頂」,請你們自己打開你們今天交來的報告,有四個提綱,結果書面報告裡面全部都在寫空話,說邀集各利害關係人來討論、研議。我不客氣的講,我請ChatGPT針對這四個提綱,跑出來的內容比你們主管機關今天所提出來的書面報告都還要具體完整。

我也建議召委以後開這種會,行政機關交這種敷衍了事的報告,直接退回去,請他們重寫。開什麼玩笑,這件事情拖延多久了?拖到今天,報告還在打官腔、打太極,四個提綱你們之前沒有看到嗎?你們回去對一下今天交上來的報告,有回應這四個提綱具體的提問嗎?強制議價的立場是什麼?設置基金的立場是什麼?各個黨團委員所提出來的版本有哪些不足?從行政機關的立場認為需要修改、需要補強,建議的修正條文要不要提出來?這些通通沒有!交這種報告,我不客氣的講,浪費紙張、傷害地球、一堆垃圾。那是召委人好,連這種報告都收,如果是我,我前一天拿到就退回去要你們重寫,你們對照一下,人家沒有領錢來參加公聽會的專家學者寫的報告,再看看你們行政機關交上來的報告,可以看嗎?丟人現眼!

台灣民眾黨黨團的立場非常清楚,強制議價、設立基金雙軌制,我們都支持。如果法條的內容有不足、需要修改、需要精進,台灣民眾黨黨團敞開心胸,我們接受社會各界的指教。接下來具體立法的過程當中,到最後二讀、三讀、表決通過為止,歡迎大家提供具體的建議給我們,這件事情,台灣民眾黨黨團說到做到,絕對不會虎頭蛇尾,更不會像執政黨一樣,一開始敲鑼打鼓,現在就持續研議。我不客氣的講,我現在只要聽到民進黨政府說要研議,我聽到這兩個字就怕了,當民進黨政府說要研議,我把它轉化成真實的語言,就是我沒有要做。

我希望這一次主管機關能夠用行動證明,我今天在公聽會講的是錯的。我要特別說,今天這麼多的學者專家、這麼多基層的新聞工作者,大家站出來大聲疾呼是知道我國新聞媒體的環境非常惡劣,非常惡劣!惡劣到什麼程度?兩位我非常敬重新聞界的前輩,我雖然是一個法律學者,但是過去因為參加公民運動,誤入叢林,所以跟媒體、跟新聞有非常密切的互動關係,我還在中研院任職的時候,就曾經是狗仔24小時高規格追蹤的對象,也被高規格的對待過,所以我非常了解新聞的專業自主,對於一個讓閱聽人有品質的新聞報導,這件事情有多重要。過去這十幾年,我看到臺灣新聞媒體的發展,我只有四個字叫做「痛心疾首」,我為什麼痛心疾首?我沒有辦法寫得比我兩位敬重新聞界的前輩林麗雲教授跟王維菁教授還要好,所以請容許我今天在公聽會裡面,把他們的聲明唸一次,納入立法院公報紀錄。「臺灣新聞頻道市場過度競爭故獲益分散,致使新聞台仰賴業配、置入及政府標案,甚至逐步形成臺灣政媒共生集團,透過政治與媒體影響力,除藉土地開發牟利,也介入政治甚至政府領域,包括人事、個案與政策等,臺灣新聞頻道政媒集團化與高度政治化,令媒體成為政治部門的輿論宣傳工具,不公正的新聞報導及節目,亦導致臺灣新聞頻道的社會信任度長期世界排名倒數,為臺灣民主的另一危機。」

我相信不僅僅是我,非常多的閱聽人,甚至現在在網路上面關心這場記者會,也就是接下來,我們想要去說服他們一起支持這個媒體議價法的一般社會大眾都心有所感,所以我剛剛聽到有學者專家,一開始起手式就非常好,誰是媒體?這是非常重要的問題。有沒有編輯式相關的規範,不是只有明文的規範,編輯式的規範到底有沒有落實?有沒有accountability?新聞產製的流程是什麼?我相信這都是新聞學基本的ABC,但問題是臺灣現在的新聞有嗎?在自媒體競爭很激烈的年代,剛剛有學者說:館長那個不能稱為是新聞。我跟館長很熟,他從來也沒有希望他自己那個直播叫做新聞,他很謙虛、很客氣,他基本上就是講他想講的話,做一個評論員。

但我2020年離開立法院以後,我成立一個協會,我也在做自媒體,我自媒體在做什麼?在揭發社會的弊案,從綠能光電貪腐的案子到科學城物流的案子,我自己花了很多時間、精力,去把這些弊案做成YT影像,因為我是為了公益而做的,所以其他媒體直接引用我調查報導的內容,因為我本來就沒有要獲益,所以我只覺得榮譽,但我知道一個深度的調查報導到底要投入多少時間、多少精力。我在討論有關於媒體議價的時候,值此同時,藉這個機會,好好反省臺灣目前政媒集團的亂象,甚至媒體成為政治的打手跟工具,以及我們新聞產製品質。

第一線的同仁非常的辛苦,我們大家都可以理解,但是這些產製有多少是來自高層的指令?大老闆吃香喝辣,開發土地牟利,跟政治人物觥籌交錯,基層的新聞工作者累到爆肝,還要接受上面的壓力跟指示,這樣子的新聞這叫假新聞啊!我很好奇,說我們刪體育署11億預算的這個新聞是怎麼出來的?這有經過我們的編輯式規範產製出來的新聞嗎?做了這個假新聞,到今天都還沒有道歉,甚至濫用媒體的公器。我已經搞不清楚這是新聞主播還是個人加上媒體老闆的政治宣傳工具,恣意地抹黃,毫無事實根據,一樣啊!到今天有道歉嗎?說柯文哲在LINE、在微信有把妹的對話,非常露骨,我很好奇,這樣的新聞要一起分潤嗎?要視聽大眾付錢嗎?我不知道啊!

我們做為民意代表,正確的事情我們一定堅持到底,與此同時,我希望臺灣的新聞真正走向專業、獨立、自主,就像每一個新聞人的靈魂一樣,我要報導真實、我要發掘弊案、我要扮演第四權的角色、我要做為掌權者最佳的防腐劑,我相信這是絕大多數臺灣人民共同支持的事情,在邁向這個目標,媒體新聞報導有價付費,讓我們基層的新聞工作者能夠得到更好的待遇,這樣子的方向,台灣民眾黨黨團不管遭遇到什麼樣的客觀環境、遭遇到什麼樣子的對待,我們一樣會堅持理念,支持到底,謝謝大家。

主席:謝謝黃國昌總召。

在這裡特別提醒主管機關,總召所講的這些都是事實,平常我對大家客氣是一個尊重,但是在審查預算時,我已經講得很清楚,你們逃避不了,我們該怎麼做就是怎麼做,但是我還是要拜託主管機關一定要很重視這件事。我也希望今天各位學者專家,我們總召已經講得很清楚,總召非常堅持這個法案要繼續推下去。

我現在不耽擱大家的時間,休息10分鐘,謝謝。

休息1047分)

繼續開會1058分)

主席:各位學者專家及所有官員,請大家就座,我們繼續開會。

現在請自由時報黃秋璇專員報告。

黃法務專員秋璇:主席、各位長官、教授們好。我是自由時報法務專員黃秋璇,自由時報、聯合報及中國時報都屬於臺北市報業公會,因此我們的想法就如中國時報黃樹德社長所述;而建議的部分,也猶如剛剛聯合報廖健翔法務經理的報告。我最希望的是,雖然我們的建議是主管機關為公平會,但因為現在大家都有提到AI的關係,所以我們還是希望能會同數位發展部來處理相關AI的資料,因此希望能夠改草案,可以強化保障新聞媒體,以及打造公平對待的環境,謝謝大家。

主席:謝謝自由時報黃秋璇專員。

接下來請臺灣科技大學專利研究所黃泰然教授。

黃助理教授泰然:各位委員,還有各位專家學者。我現在在台科大任教,我也是中研院生成式AI風險委員小組的委員,我之前有參加GPAI,就是全球人工智能合作組織的報告撰寫,它是一個OECD下的組織,所以我今天會比較針對關於大家可能比較關心的生成式AI的部分對這個法案的影響,我早上其實查了一下川普的新聞,我就叫OpenAI幫我找一下今天川普有什麼新聞,它就列了新聞,那個新聞在我的手機OpenAI上面,它會列今天川普做了什麼事情,還有它的source這樣子,對我一個使用者來講,我覺得這個好像是一個很好用的新聞取得手段,其實它還會幫你做摘要,還有做來源,所以其實我可以預見到未來很多人會使用這個方式去用AI做這個使用。我們先從一些法律的角度來講,如果我從OpenAI去使用它的東西,然後來產出新聞的摘要,它會不會侵害大家很辛苦去產出的新聞內容呢?其實就法律來講,它本身可能還是有爭議的,因為它算有一個替代的效果,但是在著作權上,我不知道各位知不知道有所謂合理使用的概念,所以其實某個程度來講,它可能是有合理使用的空間,就是即使在這個狀況下,大家可能覺得不太公平的狀況,所以其實某個程度來講,如果構成合理使用的話,其實就沒有損害賠償的問題,所以等於是平臺本身如果最後它的這個行為是構成合理使用的話,它就是沒有著作權賠償的問題,從私權的角度來講,新聞業者可能沒有以這個角度去做這件事情──要求議價。是我們在想的是,著作權法不只是在保護著作權人利益,它其實本身也在促進公共利益。為什麼我們會這麼在意新聞議價這個政策?我想是因為新聞媒體本身,我們不是只在乎中國時報賺了多少錢、自由時報賺了多少錢,或者什麼賺了多少錢,我們在乎的是新聞的品質跟價值,它對我們的民主是有很大的影響,簡單講,就從經濟學角度來講,它有很多外部性、它有正面的外部性,當然它也可能產生負面的外部性,所以我們希望透過法案議價的方式去使用。

我這邊只是提出一些意見,我看了條文的版本,我現在有點擔心,如果照這個版本通過之後,其實搞不好完全沒有辦法規範到我剛剛講的,請OpenAI摘要新聞的規範,因為現在的版本,我猜想可能大部分應該都是參考以前加拿大或澳洲,他們寫的時候,其實還沒有生成式AI這種東西,所以這個版本裡面講都是什麼轉載,如果有利用媒體轉載的時候,可能就有一個問題,可是其實生成式AI最後產生出給我的內容不是轉載,它是把那個東西重製到它的資料庫裡面,生成出來的東西是它自己照那些資料生成出來的,所以依照這個法案,大家可能很急切想要通過,可是一通過之後,可能到最後規範到的是以前那種會轉載那種東西,但是如果大家利用生成式AI那個工具來講,可能完全規範不到。這個部分我覺得這個法案的內容是需要再調整跟修正的,不然這個法案一立出來,大家花那麼多心力,結果就馬上失去它的意義了,這點是大家需要去思考的。再來,另外一點,在法案裡面,剛剛各位先進也有講,我們是希望新聞媒體可以做一些原創內容的著作,不希望新聞媒體本身如果也是抄來抄去還可以議價,所以其實那個法案裡面有一些使用原創性新聞報導,因為原創性新聞報導本身在這個法案裡面,我沒有很仔細看,但是好像沒有對原創性有定義,可是如果沒有定義,到時候如果是用著作權法原創定義的話,那其實是很低的,就是只要自己寫就好,那個會有一些問題,所以我覺得這邊可能針對定義的部分,也要斟酌。

我這邊還要再補充一下,我知道在座大部分都是新聞的業者,所以都會認為生成式AI感覺就是會掠奪到新聞業者的工作,但是我覺得我們在區分生成式AI的時候,應該要分兩個層面來講,一種是生成式AI這個工具,可以產出類似新聞內容的摘要跟內容,所以這個時候它跟新聞平臺是在一個競爭的狀態,這個時候我覺得用議價是很合理的,但是我們知道生成式AI可以做很多事情,它為什麼可以做很多事情,是因為它拿了大家很多資料去訓練,所以大家訓練的時候,它生產出來的內容可能不一定是跟新聞業者產生競爭關係,這個時候我們如果要求只要生成式平臺有用到新聞資料,它全部都要透過議價的話,某個方面來講,我覺得會有個問題。我不知道大家知不知道一、兩年前中研院有位研究員發展出了一個AI的系統,結果有人就去問中華民國總統是誰,大家不知道記不記得,但是它回答就是習近平嘛!為什麼會回答習近平,原因就是因為中國提供的資料都是開放授權的,所以它去抓那個資料的時候是很容易去抓的。

所以我在這邊想要講的就是,如果在這個議價部分,我們可能是希望新聞是有價的沒錯,但如果真的新聞有價之後,最後Google都去抓環球時報的新聞,所產生出來的內容,或者它也不是產生新聞內容,而是你在問它其他的事情,因為它的背景來源資料很多是環球時報的內容,它可能沒有要它授權,所以它就大量依賴。

現在很多我的學生都很常利用ChatGPT去問很多很多事情,我覺得這對民主也是很大的影響,所以我覺得在這個部分,我們應該還是要分層次來講,如果生成式AI產生出的內容是跟新聞業者有競爭關係的話,這個時候就議價沒有關係,但如果是單純訓練的話,其實單純拿新聞來訓練的可能不一定是Google這種大家想像的平臺,搞不好國內業者也想要做,平臺自己也想要做,研究者也想要做,這些東西如果全部把它跟新聞平臺綁在一起,因為現在臺灣也是要發展AI、要發展主權AI,所以我覺得這個問題也是需要更細緻地去討論,我的發言就到此結束,謝謝大家。

主席:謝謝台科大的黃泰然教授。

現在請也非常關心媒體議價法案的麥玉珍委員發言,時間5分鐘。

麥委員玉珍:謝謝主席。各位先進,各位親愛的家人,大家早安。很感謝各位先進願意把時間撥出來一起討論,我們今天也很開心可以和大家一起參與新聞媒體議價立法的公聽會。現在不管年輕人還是任何人,每一個人手上都有一支手機,有的人還有兩、三支手機,所以網際網路的普及早已經讓各類數位科技平臺快速崛起,民眾接收新聞的管道也因此不再侷限透過典型的傳統媒體,更多時候是透過入口網站與社群平臺(就是自媒體),甚至在年輕一代的日常裡,早已經習慣上班日見到老闆都不會打招呼、不會請假,都是用手機請假,這個是很日常的生活習慣。但是我們的數位科技平臺用了媒體業產出的新聞內容,卻沒有將演算法及分潤的方式透明化,不必繳稅而可以依據演算法收取廣告收益,短短幾年之間,兩大國外數位平臺的廣告收益已經占臺灣數位廣告收益整體的六至八成。隨著科技快速的進步,生成式AI平臺的應用更進一步改變了媒體生態,這樣的現象導致新聞媒體產業廣告營收大幅下降,演變成逼迫媒體為了吸引更多眼球,對產出內容的精準度妥協,惡化的媒體環境不斷破壞媒體第四權該有的功能。這樣的惡化循環在國際間早有其他立法可供臺灣參考,像澳洲2021年通過的「新聞媒體與數位平臺強制議價法」,每年因此多注入了約41億臺幣資金,顯示議價法立法的必要,且能大幅改善新聞媒體業目前的窘境。

另外,台灣民眾黨提出的草案版本,參考加拿大立法經驗,設立數位新聞發展基金,建構更優質的新聞環境,通過提撥一定金額的方式,鼓勵更原創、更高品質的新聞內容。媒體第四權是民主社會參與政治不可或缺的一環,肩負監督公權力的義務,數位平臺的崛起改變了資訊流向,讓民眾快速取得多元資訊的來源,但並不能因此忽視了傳統媒體的價值與永續發展的重要。為了確保新聞有價值,並合理分潤與公平競爭,維護新聞公信力和新聞媒體人的勞動權益,今天各位專家學者集聚一堂,期望能藉由各界提出寶貴意見,讓這部法更完善、更周延,守護第四權刻不容緩,希望透過立法打造更公平、更合理、更健康的新聞媒體生態,讓我們在學習的時候可以看新聞。以我們新住民在臺灣學中文、學講中文為例,大部分都是看新聞媒體,因為很重要的一點,在臺灣不管是新聞或任何連續劇,只要在電視上播出來,就有講中文和中文文字,這是在臺灣的外國人學中文重要的第一步,所以我們的新聞要有公平性,還有明確性,讓人民在看新聞時是可以學到東西,也知道政府在做什麼,所以我們強烈的希望這部分應該要合法合理、權利公平。謝謝大家,謝謝。

主席:謝謝麥玉珍委員關心這個法案。

接下來請益思科技法律事務所賴文智所長發言。

賴所長文智:主席、各位專家學者、各位來賓,大家好。感覺上大家的方向是傾向媒體議價,但事實上媒體議價會遇到蠻多的困難,就像剛剛新聞從業人員說的,在臺灣就算大的媒體,對於跨國平臺業者而言,其實我們還是很小的,更何況臺灣內部還有其他各式各樣的媒體。針對這個法律,我想從幾個角度跟大家分享。

第一個,媒體議價的法律基礎是什麼?平臺的業者或服務的業者為什麼要跟你議價?所以你必須要有一個法律的依據,主要可能來自兩塊,要不就是比較偏著作權的角度、要不就是偏不公平競爭的角度,而這個議價基礎,應該在法律裡說明,不然業者做出的反應可能會變成是最多就是讓你處罰,但處罰並不是我們的目的,所以我們應該先考慮清楚,今天新聞媒體跟這些不管是網路平臺業者或是AI業者議價的時候,你的權利基礎在哪裡?如果是基於著作權,那應該要講清楚,如果是因為產業不公平競爭的考慮,這個也應該講清楚,當然,如果主要是因為產業不公平競爭,可能主管機關也許不太適合由數發部負責,而是應該放回去公平會,這是第一個。

第二個,這部法律應該要考慮實際制度實施之後可能的狀況。其實國外也有相應的例子,譬如Google News現在決定退出歐洲,即使是澳洲,他們也會考慮要不要繼續議價,還是乾脆就停掉澳洲新聞相關的搜尋或是社群的分享?這個事情我們沒有辦法只有從我們一廂情願的角度去思考別人一定會配合,這個事情要考慮的是,如果它要退出臺灣或者停止提供特定服務,這個時候對我們的影響是什麼?我覺得這是要考慮的。

另外,目前我們的立法其實是已經有點舊了,現在服務的型態,包括剛剛有先進提到的AI狀況,其實都跟立法的描述不太一致,如果想要把比較未來的狀況放進去,可能現在的法律草案並不太足夠。但是我們也必須承認,產業環境確實因為網路、因為AI的關係而受到改變,同樣是廣告型態,過往可能廣告就足以支持包括電視媒體及新聞媒體,可是現在可能不夠,大家可能覺得網路的搜尋或者社群媒體掠奪了原先該屬於內容或者新聞的這些廣告收入,但其實我們從另外一個角度來看,如果沒有網路業者,或許就根本沒有這一塊廣告市場的存在,所以它並不是完全的掠奪,它也創造了新的廣告市場,這是我們必須要承認的,甚至在AI出來了之後,比如像GoogleAI摘要,或者是我們用ChatGPT,選擇它的搜尋或者深入研究的這些功能,其實它根本就完全跳過廣告,連原先網路的廣告市場都會受到侵蝕,也就是說,如果我們只看網路廣告這個市場,而沒有考慮AI的狀況,那這部法最後就會面臨到能夠收到的錢是越來越少,為什麼?因為最後網路廣告的市場可能也消失了。我們回過頭來,因為我自己對著作權比較熟,著作權會談一個東西叫使用者付費,剛剛新聞媒體也有提到,沒錯!新聞是有價的,應該要去付費,可是誰來付這個費用?我們現在的走向比較會偏向,我們感覺好像是網路的搜尋引擎、社群媒體搶了原先屬於新聞媒體該有的廣告收入,但我個人沒有這樣想,我覺得他們是搭便車沒有錯,可是我們也需要他們提供這個新的服務,我必須去強調一點,難道作為每一個個別的使用者,你沒有因為搜尋服務、沒有因為社群媒體服務、沒有因為AI服務而受益嗎?所以你要去想的就是誰要去付費?當然,他們是卡住了一個gateway,它確實影響力很大,可是它一定是唯一的受益者嗎?你要求它把獲利吐出來,這個才是公平嗎?大家有去想過一件事情,其實真正使用者、真正獲益的人也包括全體國民。像新聞,當然我也承認新聞媒體是重要的,我們也要給他特別的保護,可是是這一部法律就可以解決新聞媒體現在遇到的困境嗎?我們想要把新聞媒體業者遇到的困境全部放在這部法律裡面,其實已經超過這部法律應該承載的。

所以我們應該去想清楚我們的目的是什麼?如果最後獲益的是全體的使用者,我們應該去考慮的是,付費的角度應該是可以考慮從別的角度去做思考,也就是說,我不是跟Google要錢,Google可能是負責一個代收或代徵的角度,我為什麼提這個?是因為我過去協助經濟部智慧財產局做了一個著作權相關的研究,叫做著作權補償金制度的研究,那個研究比較久了,是在94年的時候做的。但是那個制度也是著作權法裡面一個非常複雜的制度,然後各國的實施狀況也不一樣,我覺得跟現在我們在談的媒體議價很像。但是我覺得那樣子的一個制度,其實是可以作為我們今天討論這個議題的參考。也就是說,我個人認為如果要收費,我們可以去講,我收費的基礎其實是代徵或代收,也就是說,使用者其實會因他使用的各式各樣服務而獲益;至於業者,我們可以說,我跟業者收錢,其實是代向使用者收費,就看業者要怎麼跟使用者收,這樣子比較不會引起所謂的貿易障礙的問題。至於收來的錢,其實我個人不覺得議價是一件好事,因為個別議價的成本是很高的,也許是統一收了一個統一的基金,然後國內的業者再看要怎麼去做分配,也許這樣是比較好的。至於AI的問題,我認為可能不要去談訓練的問題,因為訓練的問題真的太晚了,我們反而應該鼓勵AI的業者盡可能跟新聞媒體業者串接提供好的服務,大家一起去分潤,也許這樣是比較好的方向。

所以我覺得不要把壓力都給在網路業者、社群媒體或AI的服務業者,覺得好像他們都是壞人,我們要從他們身上把該有的錢挖回來,其實我們也需要這些服務,只是該怎麼樣讓他們更喜歡用臺灣的新聞,這反而是我們要考慮的,而不是把他們趕出去,所以這個機制應該是要促成他們跟新聞業者的合作,謝謝。

主席:謝謝賴文智所長。

現在請林照真教授發言。

林教授照真:謝謝主席,謝謝大家。我的發言是從第10頁開始,請大家可以看第10頁,我主要是針對今天交通委員會所列的四個提綱來提出我的一些建議。首先回應剛才賴文智所長提到的,今天這個法很重要,它的精神確實是在媒體的著作權受到傷害,另外,這一部法律是為了新聞媒體而訂定的,並不是為了全體國民,我想首先要確立這兩個原則。

根據提綱,第一個是關於主管機關權責法制化推動的進程。我想說一下我的經驗,其實我們在2021年底就已經去拜會了行政院政務委員,那時候是郭耀煌,當時他就提到在行政院的規劃裡面,主責機關是數發部。接下來數發部成立之後,我們不斷地跟數發部、公平交易委員會協商,其實他們都還是不清楚主管機關是誰。一直到數發部要重新內閣改組,當時都還是認為數發部未必是這個法律的主管機關。然後我們就去拜訪了行政院副院長,他提到民進黨內部已經決定數發部是主管機關。但是我們去年8月再去拜訪黃彥男部長時,他說交接的時候從來沒有跟他講過這件事,所以他不認為他是主管機關,然後在這個法律上,他覺得著作鄰接權是最好的作法。問題是連歐盟的法國,他們在著作鄰接權上都面臨平臺很大的問題,還要法國的公平交易委員會出來幫他們爭取去逼迫平臺付費的這些情況。而在臺灣,我們的著作權根本沒有鄰接權的精神,在這種情況之下,數發部一再地延宕臺灣在這部法律的訂定,所以我自己的建議是,我們是不是應該要先確立一個清楚而且願意負責的主管機關?

根據第二題,強制議價法制度、交付仲裁的必要性跟運作模式之探討。現在我們最重要的問題是,大家都有共識我們要支持新聞媒體,我們希望媒體更好,所以我們最主要是要把這部法案送到立法院的交通委員會開始進行正式的法定程序,這樣平臺才會重視這個議題,因為這確實已經拖太久了。而我們能夠參考的其實是澳洲、加拿大、紐西蘭,因為他們都已經訂定出來,甚至前兩個國家已經實施而且拿到錢,第一個國家澳洲還面臨3年的換約。我們可以從這裡面歸結到一些經驗,第一個,在這些國家裡面,Meta是完全不願意付費,所以我們可以明白它封鎖了加拿大的市場,它在這一次換約的時候,也表明它不願意再續約,在加拿大,我們發現其實Meta已經完全退出加拿大的市場。在紐西蘭的部分,我們看到他已經不談Meta的問題了。

所以臺灣在這個時候才談立法,我們應該清楚地知道其實我們面對的對象只有一個,這個平臺對象就叫做GoogleGoogle在澳洲付的是1億澳幣,就是40億臺幣,那個時候3年、5年換約,現在它因為Meta的情形,它覺得它付太多了,所以它要降低,希望可以減少四成。在加拿大,它其實一年付了二十二億多的臺幣,我剛剛講的都是一年。對於這個情況,其實加拿大都已經拿到錢了,而且Google也講它會繼續付。而紐西蘭的情形是,他們訂定了法律,但是Google告訴他們,我們不同意這樣做,如果你堅持這樣做,我們現在在紐西蘭的所有的搜尋,甚至Google NewsGoogle Discovery都會全部退出。這樣的恐嚇威脅,其實在澳洲、加拿大全部都出現過,但最後Google這家公司還是願意坐下來談。

所以我們了解Google跟新聞媒體其實關係是最密切的,所以它不但是一個廣告競爭的關係,更是一個夥伴的關係,請大家集中火力,我們其實就是要跟Google非常有誠意地坐下來談。

在澳洲跟加拿大已經成功立法的過程中,我們發現加拿大的立法,甚至澳洲的立法,都已經把媒體新聞記者的待遇、改善新聞環境放進去了。我看到澳洲的資料,澳洲的公共電視因此增加了60個工作機會,也看到新聞記者的待遇有提升,但是在澳洲的規範裡面,其實他們跟Google在簽約的時候說明這些合約內容不能外洩,所以他們沒有辦法讓我們知道更清楚的內容。但是加拿大對媒體有清楚的界定,在這裡他們就是說明整個賠償、補償的金額是根據真正在做新聞工作的部分,所以廣告業務部門不可能算進來,而且這些內容必須符合公共利益,所以跟我們現在所憂慮基金的一些情形是非常接近的。同時,他也提到什麼樣的媒體才是需要幫助的,也就是真正在報導時事、隨時關心社會上、世界上發生事情,符合傳統新聞媒體定義之下的才是這裡指的媒體。

最後一個是AI,我想談的是,其實我自己現在的領域已經完全轉到AI,這不是我願意轉,而是整個世界科技的發展實在太快速。在這個時候我看到,現在有加拿大的媒體、美國紐約時報等媒體對OpenAIMicrosoft提出告訴,並沒有接受和解,提出告訴的除了這些新聞媒體之外,還包括作者、音樂家、藝術家,因為他們的文字、聲音、影像全部被AI公司拿去生成。臺灣媒體有兩種,一種是作為大型媒體的模型生成,這個我們的媒體還是鎖住的,如果是做即時新聞的生成,我們的媒體是開放的,因為這牽涉到他們的SEO,還有很多的練習。

最後10秒鐘,我要說的是,其實在國外因為牽涉到關於OpenAI或者其他AI公司,著作權受影響的不只新聞媒體,還包括藝術家、音樂家、作家,所以媒體不同,而且這些平臺的公司包括OpenAIMicrosoft,跟我們剛才所談的Google並沒有完全重疊,所以我會建議我們在這個法案排除AI,因為現在連西方的澳洲、加拿大都不把AI列入原來的法案,即使他們在修法過程中。請大家建立最大的共識,媒體要團結,學者一直在背後支持你們,我們也知道我們提了這個也要承擔這些平臺可能退出臺灣市場的風險,希望大家一起努力。我相信Google會給我們最合理的對待方式。以上,謝謝。

主席:謝謝臺灣大學新聞研究所林照真教授精闢的發言。

現在請政治大學王立達教授發言。

王教授立達:召委、在座各位,大家好。在今天這個公聽會之前,我看了一些相關的資料,原本有點擔心,我覺得這個法案到目前正式進入立法的階段,所以我們應該進入條文、法律制度來談,因為這個問題其實很困難。就法律的角度來講,它是一個非常特殊的規範,所以有很多細節需要去推敲。不過今天真正到了這個公聽會,我非常高興,首先聽到啓楷委員告訴大家,因為公聽會的召開,有很多新的推展。第二個、召委以及之前發言的幾位委員確實有進入,比如王鴻薇委員確實進入草案的條文,提出一些要調整的。目前各個版本的草案確實有需要調整,因為很多的基礎可能是在比較早的狀況,而且原本提出的草案對於細節的部分還沒有開放經過大家討論,所以有些部分確實有再改進、細緻化的空間,或是隨著時間去調整的空間。如果進入法律制度裡面,實際上有一個比較框架性的問題,可能也需要我跟大家稍微做一些說明。就法律的角度來講,議價法實際上相對於舊的著作權法模式是一個模式的轉變,如果進入AI,實際上又是另外一個模式,模式是不一樣的。首先,議價部分前面有些法律先進有講到,議價實際上就是因為不構成著作權法的侵害,我們才需要議價法。否則我們就走既有的著作權法去處理,以訴訟去處理就可以了。法律學者常常會傾向於認為我們就用舊有著作權法的角度去延伸,也就是用歐盟的著作鄰接權制度去處理,但是可能必須要比較熟悉媒體議價法的議題,才會對這個部分有一些……因為這個部分國外有一些慘痛的經驗,比如在歐盟立法之前,西班牙跟德國就已經有著作鄰接權的規定,可是西班牙非常慘烈。剛剛照真老師有講到平臺退出的經驗,大部分的平臺退出都是嚇阻性的,請各位不要害怕。在這個法律訂定的過程當中,平臺的嚇阻一定會出現,可是這個只是談判的策略而已,真正退出的是西班牙。Google退出西班牙7年半之久,一直到了歐盟立法通過,然後法國的內國法也實施之後,他們才回去。雖然法律人都希望在法律上確立權利基礎,但是確立權利基礎有可能反而把這個事情給搞砸了,所以這是這個規範非常特殊的部分。

另外,各位還有講到罰鍰不痛不癢,另外一個例子,歐盟訂定指令之後,各國內國立法有點不一樣,採取重罰模式的是捷克,捷克重罰下去之後,這個法律還沒有生效,Google也馬上宣布要退出。各位不要認為歐盟的鄰接權制度都運作得非常好,實際上只有在比較大的國家,像德國跟法國運作得蠻好的,其他有些國家都有問題,所以重罰模式實際上也不可行。剛剛還有先進提到,順帶來談一下轉載的定義,要不要把Hyperlink放進去。Hyperlink實際上是大家在網際網路上已經非常接受而且認為非常合理的資訊交換方式,不適合列進去,而這個部分在加拿大是有列進去的。各位如果仔細去看Google抗議加拿大這件事,那個時候是內容已經通過卻還沒生效,它實際上就是在針對把Hyperlink這個東西列進去,抨擊加拿大要把開放的網路變成封閉性的網路,所以Hyperlink也不宜。至於轉載,轉載在有些草案內容裡面講得很清楚,就是或多或少要重製原本媒體報導的部分,這個特徵實際上跟現在的生成式AI有蠻大的區別。因為現在的生成式AI產出的結果,不會直接複製任何報導裡面的片段、語句,所以這個部分如果要用溢價來處理,計算的基礎、溢價的基礎到底是什麼?它會出現一個非常大的問題,但它是一個全新的問題,剛剛有先進講到,基本上,現在技術是用RAG,搜尋新的新聞再透過生成式AI產出。一個可能的基礎可能是看這個RAG搜了哪些新聞,可是這邊會有一個困難點,就是這個搜尋純粹是內部性的,不像轉載有外部查得到的部分可以作為稽核的基礎,所以一個純粹內部搜尋的成果、搜尋了哪些報導,就算要查核,其實查核上會相當的困難。我只是要說,那是個全新的問題,在法律學界還有很多、很多的討論,基本上會涉及到對於生成式AI,到底是要用著作權法延伸來處理,還是要用議價模式來處理?但是用著作權法來處理,實際上目前主要的國家出現明顯的分歧,歐盟及日本已經直接列入Data Mining的合理使用裡面去認定它是合法的,可是美國今年2月最新出來針對Westlaw(法律資料庫)著作權的Summary Judgment卻認為它不構成合理使用。所以著作權法本身是分歧的,而議價本身也有我剛剛講到問題,比較謹慎的方式還是把它分開來處理,我們這次就處理用簡短轉載方式的媒體議價,這樣可能是比較合理的,不要很貿然踩入一個我們現在還不知道要怎麼樣處理的生成式AI的部分,雖然它非常非常地有需要。

接下來我可能快速地做一些版本的比較。首先,針對議價仲裁的模式,因為現在草案版本就這個部分規定的繁簡差距很大,有些比較簡單的版本:第一個,把調解與仲裁並列在一起,實際上這個模式的重點是透過逐步加壓的方式、壓力越來越大的方式,所以階段的區分是非常地重要,調解與仲裁並列打破了這個模式重要的精髓。然後進入強制仲裁的要件其實有的草案是非常不明確的,要不要雙方合議?如果不需要雙方合議,有的訂的門檻其實非常低,會變成前面自願協商這個階段等於不見了,議價仲裁模式會變成只有仲裁,所以這個部分可能也是在立法過程當中要注意的。議價部分訂得比較詳細的,基本上還是羅廷瑋和王鴻薇委員的版本,建議可能可以多參考一些這個部分。

有關在這次公聽會之前新提出的建議,對於新聞工作者的保障,我們一直都非常歡迎,只是這個部分可能沒有辦法用非常高強度的方式去規範,比如訂硬性的配額等等,而且可能也要注意到不要影響到議價的部分。至於生成式AI的部分,其實剛剛說明過了,我可能再花1分鐘的時間,後面快速地去做說明。

接下來是小型媒體的部分,前面有先進提到1,000萬年收入的門檻,這個部分確實可以考慮可以下降,我覺得都沒有問題,這個各有優劣,因為降了之後,可以進去的媒體就變多,議價會變得複雜,產出結果的可能性會降低,所以它是一個trade-off,對於這個部分,我個人是保持開放的。

談到聯合議價機制,其實在各個草案裡面都有以向公平會申報取代聯合行為許可的部分,可是各個版本訂的法也很不一致,有的版本只有提到可以共同登記,沒有豁免到重要的共同協商及達成協議的部分,但是有一些版本就有涵蓋到後面的這個部分,尤其王鴻薇委員的版本訂得滿詳細的,它並不是直接豁免掉,而是有一些排除條款。我們今天很高興知道公平交易委員會願意接受這樣一個豁免的條款,不再堅持要送公平會用聯合行為許可。實際上可以期待的是,公平會更進一步地就這個部分到底有哪些硬性的條件要去做防弊,避免共同議價延伸到其他不在法律條文涵蓋的範圍裡面,這個部分確實需要公平會投注專業的經驗。

平臺排序及演算法的部分,容我稍微再補充一點點。演算法要不要公開是在AI治理裡面一直被討論的議題,可是它基本上有兩個重要的點要考慮:第一個,平臺演算法是平臺非常重要的營業秘密,平臺到底做得好不好實際上就是看其演算法的功效好不好,可是媒體的演算法絕對不是一成不變的,Google Search官方講過非常多次,它每年的演算法要經過很多次大的改變,要讓它越來越準、預測率越來越強,所以這個公開之後會不會對它的研發有影響是必須要考慮的。而且公開之後,這個演算法就可以被操弄,被操弄之後就變得不準了,我們在AI法學上面討論其實都會討論到這些部分,所以可能要謹慎。一般目前肯定可以公開的是重要考量的參數,甚至連參數的權重能不能夠公開可能也要斟酌。

其他像流量貢獻度、基礎議價的資訊要揭露,當然是非常重要的,我們也都很支持。然後演算法變動的時候要預告,我覺得這個部分應該都做得到。至於基金的部分,我我覺得這個要看立法的狀況,如果在立法上面確實會額外滋生一些疑慮的話,可能就可以暫緩到第二個階段,我們先把議價仲裁的制度立法成功可能比較重要。

以上是給各位的一些簡單分享,也希望對整個立法進程有一些幫助,謝謝。

主席:謝謝王立達教授提供精闢的見解及做法給我們做參考。

接下來請臺灣大學新聞研究所林麗雲教授發言。

林教授麗雲:非常感謝。謝謝委員、媒體朋友、特別是我們學者專家,我今天真的學習很多。我本來只是在看文件、看法律的資料或者是議案的資料,但是聽到第一線的新聞工作者、經營者及學者的發言,那個危機感更深刻,深刻到我直接從結論開始講,借用剛剛王立達老師的結論,就是集中力量能夠快速通過,我也是覺得這樣。

現在最重要的剛剛大家已經講得都非常清楚,其實新聞業的問題不只是新聞業而已,而是攸關整個臺灣民主政治發展的問題,而且那個危機不是只是現在,其實已經很久而且很深,所以現在立法已經太慢了,但是總比沒有好,所以最重要、最重要的就是快速通過、快速立法、儘速立法,要排除爭議。我們希望能夠就有共識的部分先求立法,確認新聞有價,不只是價值,不只是價格,更重要的是跟民主政治的價值,要確認這樣的原則,之後我們再整體、長期好好地研習相關的做法。

再來我要講的是,今天新聞業發生這麼重要的危機,其實最重要的是政府必須要有新聞經濟2.0的思維,也就是傳統的廣告模式已經出現危機,傳統媒體廣告的思維已經是崩解式的,所以在這樣的時刻裡面,我們應該要有新聞經濟2.0的思維,但是林照真老師講,他問了很多的部會,他們都說不是他們的事,那怎麼辦?到底是誰的事?這個國家沒人管嗎?其實應該是行政院的事,行政院應該有一個整體針對我們國家在這樣的時刻裡面,新聞2.0的做法應該怎麼樣。其他的國家都有很多的做法,其他的國家是多軌、很多的做法多管齊下,但是放在今天對平臺分潤的問題上,很多國家採取的是議價、第一軌的做法,所以我們要用第一軌的做法,先把那個軌道建立起來;同時也要有基金,再不斷地去思考如果中間有基金要怎麼做,所以基金是第二軌,但是第一軌要先鋪起來。第一軌最重要的精神在於新聞有價,要保障記者的勞動權及確認新聞專業,這個是我主要的發言重點。

我們就很簡單地從第一張簡報開始看。前面的先進都講過,所以我就很簡單地帶過去。整體來講,我們今天在這裡討論的不只是壟斷的問題,最重要的是長期免費地使用新聞內容的問題,這個出現不公平,造成我們新聞業的危機,再來就是收入整個下滑,收入整個下滑有多嚴重呢?你可以看到藍色的部分原來是傳統媒體,有這麼多,整個下滑到現在只剩下兩百多億,但是相對來講,紅線的部分是數位廣告,則是往上到六百多億,整個差多少?差3倍之多,這會造成剛才很多先進講到的問題,這真的都是真實發生中,包括業配、置入性行銷,這都是真實的問題,影響到新聞專業、影響到勞動權,剛剛我們的先進、記者朋友都講得非常清楚,情況非常的嚴重。再來就是損及我們的民主政治,就整個社會是錯位的,很重要的第四權卻變成跟政商掛鉤或者是行諸媒體,讓整個社會沒有辦法function,監督的功能沒有辦法做好。

所以其他國家是怎麼做的?其他國家早就在想這件事了,有的學者甚至認為這個時代就是需要新政(New Deal)的,即羅斯福總統那個年代,就是需要新政欸!需要一個全新的政策思維。對此,很多國家都有提出來,像澳洲在2019年的時候就已經提出這樣一個政策的擘劃,但是臺灣就是都沒有,所以應該從國家的角度、政策性的思維來考量。整體來說,自十九世紀以來,廣告的模式沒有辦法完全sustain新聞業,那在這個時代該怎麼辦?應該用什麼樣多軌的政策來讓我們的新聞業能夠永續發展?所以應該要多管齊下,其實整體應該從這裡來思維、思考。

澳洲的模式有它的優點,其實最重要的優點,為什麼大家都在講澳洲?最重要、最重要的精神是它確認新聞有價、新聞有價值,不是免費的,的確也讓很多媒體有比較多的談判機會,然後訴諸商業機制也比較有彈性,但它有它的限制,那個限制在於澳洲整個市場是高度集中的,集中在四個大型集團,特別是梅鐸集團,在這次分潤中它是拿到了錢,但整個分配後梅鐸集團拿了多少呢?拿了三分之一,就是兩億的澳幣,反觀其他的媒體就很少,甚至他們一個最重要的多元文化媒體(SBS)沒有拿到錢,所以這個的確造成中小媒體在分配上是有問題的。

再來就是整個協商沒有透明,整個deal沒有出來,所以大家就用猜的,也就是很多的外媒猜測大概是多少錢。在這個情況下,澳洲其實都有做一些政策建議,包括他們的公平交易會或者是國會都有建議必須設一些基金來補救,後來也有另外設立基金來補救。

再來是加拿大的經驗,加拿大則是在澳洲之後,所以他們其實也是有互相學習,它的作法則是一樣的,都是有仲裁制度,之外有成立基金,這個部分是政府跟Google有做了一些協商,當它捐出一定的費用、一定的錢,就是補償1億的加幣,之後它就可以免除,在這個基礎上他們成立了一個基金,就是CJC,然後還有一個基金的委員會,有多元媒體代表,以確認它是公平的,最重要的精神是要保障創新,然後公平,讓各個類型的媒體都能夠得到分潤,它的精神就在這裡。

所以我們的建議是第一軌要先建立,就是確認第一軌,第一軌就是議價,議價必須包含這些精神,必須要有強制議價然後仲裁;再來,最重要的是政府要監督,最重要的是一定比例的金額要分配給新聞工作者,以上,謝謝。

主席:謝謝林麗雲教授。

跟各位報告,我們所有敦請到的學者專家第一輪發言已經完畢。現在請教各位學者專家是否要進行第二輪的發言?第二輪的發言時間是3分鐘,如果願意發言的,可以到前面來登記;如果沒有的話,我們接下來就請主管機關針對問題來做回應。請問各位學者專家要不要有第二輪的補充?(無)沒有了,好。

我們現在就請機關代表發言,也請做回應以及意見的表達。我們總共請五個單位說明,其他的單位若有補充的話就再來說明。請數位部、國家通訊傳播委員會、文化部、公平交易委員會以及國家科學技術委員會,以上這五個有關單位來做說明、回應。首先請數位發展部胡主任秘書來回應。

胡主任秘書貝蒂:主席、各位委員、各位與會先進,大家好。今天非常榮幸可以列席這樣一個公聽會,聆聽各位還有立法委員們對於這個議題的相關意見。事實上,從行政院交付數發部針對有關媒體議價的一些任務以來,我們也一直在了解國際的趨勢或者是各方立法的一些成效,或者他們的進度等等。我們部裡面也是堅定支持新聞有價這樣的概念,剛才從各位學者專家的發言裡面,也知道著作鄰接權也好,或者強制議價也好,都面臨了不同的機會、風險跟挑戰,所以我們在考量情勢的變動或者是AI新興科技的應用、發展等等,為了讓未來整個進度可以更完善,所以部長也在之前的公聽會裡面提到,我們希望在年底之前可以有一些對案提出來。

所以今天各位的發言非常重要,包括新聞的定義、媒體的定義、基金、強制議價或者是著作鄰接權所延伸的一些課題,或者是應該留意的事項,甚至主管機關應該是數發部也好,或者公平會也好,或者是文化部等等。再加上有一些學者專家也提到這個到底是國內法或國際法,會不會有一些公法上面的課題等等,我相信這都是我們最近在跟大家溝通的一些重點,我們也希望持續蒐集各方利害關係人的意見,然後真的在年底之前,可以把部裡面的對案提出來,以上是簡單的回應,謝謝。

主席:現在請NCC陳代主委來做說明跟回應。

陳代理主任委員崇樹:主席、在場的張委員還有學者專家,大家午安。在此我大概有幾點簡單的補充回應,第一個,因為這是一個行政院跨部會小組的協力工作,NCC一定會在我們所受理的工作範圍內來持續協力。

以下分三點大概簡單回應剛剛公聽會先進所提到的意見:第一個,關於新聞的登記適格認定部分,在去年行政院會議裡頭已經界定是由文化部跟NCC來負責,屆時這個法有後續推進,我們一定會持續配合辦理,這是第一點。

第二點,剛剛也有先進提到,本國媒體的規模跟一些大陸型國家可能有一些差異、落差,在談判上、在對等上需要著重在團結就是力量這一塊,其實我們也是遵循這個原則,所以在過去三輪八場的對話裡頭,我們都有邀請包括今天也有出席的陳秘書長在內的衛星公會跟電視學會的代表來參與,未來我們也會依這個方式持續來推進。

第三個,今天公聽會提到很多議題,包括雖然是以新聞議價為主,有些是比較周邊的議題,至於部分有涉及到NCC的部分,在此也跟各位報告,我們都是依法行政,在相關的作用法、無廣法、衛廣法還有其他相關的政府採購法跟預算法,我們都會依法行政,保障新聞媒體的公正、客觀,也希望我們新聞媒體能夠在今天法案未來推進上,持續能夠獲得溫潤的一些局面,以上。

主席:謝謝陳代主委。

現在請文化部李政次來做說明跟回應。

李次長靜慧:主席、張委員,還有今天出席的各個專家、學者代表及其他各個部會代表。當然首先非常感謝召委今天召開這樣的會議,過去三年來,文化部一直跟著數發部還有NCC,尤其跟在場的四大媒體公會代表,我們持續開了很多的會,在過程裡面,也跟學者專家請教了很多,所以今天當然聽到了媒體的困境或者是在用議價或是基金,其實我們過去有很多的討論。今天我個人覺得學習很多的是三位法律部分的律師、所長或是教授們提醒我們,從媒體環境的改善或者是存活下去的觀點上,我們提出了很多的想法,可是這些想法,我們真的希望立法下來的事情要確實有效,所以進度如何掌控,今天幾位從法律背景來提醒我們,這個法律如果實施了以後,很可能遇到的障礙是在哪裡,這件事情我們如何去克服,我是覺得這個部分文化部也會持續跟其他行政院的幾個部會討論,怎麼樣來儘快加速,能夠制定好一個方式,當然剛剛也講了,事情不能等到全部都想清楚、都做好了,再來做,總是第一步要先踏出去,這個部分文化部會持續跟行政院整個數位平臺共榮協調小組,依照我們的分工,希望能夠儘快把這個法令建立起來。

在整個立法的模式上來講,今天大家也討論了很多,真的有很多各種層面不同的想法,臺灣的媒體環境也跟以往不同,其實我也一直講新聞有價,我們絕對支持這樣,只是這個有價,到底要由誰來付費?過去臺灣的民眾長期以來,我們都習慣自己覺得自己用無價,甚至是非常低廉的方式,以前買一份報紙10塊錢就好啦!15塊錢就好啦!一份報紙10塊錢,怎麼可能能夠真正支應整份報紙的產出、印刷,這根本不可能!可是我們卻長期習慣,就覺得我只要付10塊錢,甚至以前無線臺的時候,我打開電視三臺三節新聞都會告訴我,那些我都不用再另外付費。可是今天我們談新聞有價這件事情,它必須要從頭到尾去挑戰民眾對於新聞有價、對新聞的尊重、對新聞的付價,只是這個付費要透過什麼樣的機制能夠讓它產生?以前直接是報紙的廣告,現在換到數位的廣告,如果再有轉換呢?我們又該去追著誰要求有價這件事情?我是覺得這整體的議題,都值得我們一步一步地往下探討。

今天文化部在這邊也表達很感謝有這樣的公聽會,讓我們聽到更深入地探討,我們在立法上,若有任何還有缺失的地方,我們也會再來要求精進,也尊重立法院對於最後立法版本的權責,以上。

主席:謝謝文化部李政次。

現在請公平交易委員會胡處長來說明跟回應。

胡處長祖舜:主席以及張委員,還有學者專家、各位與會的機關代表,公平會在這邊簡單做一下回應。新聞媒體議價這個問題涉及很多很多的政策面,不管是智慧財產,還有整個新聞產業,所以說公平會的立場是非常清楚,我們會尊重相關主管機關的職權,還有社會的共識,我們也會跟相關的主管機關共同努力,努力地促成這部法律早日立法,這是第一點的說明。第二點,剛剛很多學者專家也提到有關公平會的事情,我們剛剛也談到,我們會尊重各部會相關主管機關的職權;當然,到底今天在立法裡面是否要對公平會的聯合行為整個豁免,或者是向公平會做一個聯合行為的升級,我們完全尊重立法院最後的立法結果,公平會完全會配合,公平會簡單地回應,謝謝。

主席:謝謝胡處長。

現在請國家科學及技術委員會資通組郭代理主任來說明。

郭代理主任子仙:各位委員、各位專家學者,大家好。感謝各位委員跟專家學者今天的寶貴意見,國科會將攜回作為相關政策研擬上的重要依據,以上簡單回應。

110年以來,國科會積極配合行政院的國內產業與數位平台共榮發展協調小組,透過跨部會的協調機制,做了一些相關的政策研擬,以下簡單說明。有鑑於新聞媒體除須面對數位平臺的連結與內容引用問題,亦因生成式AI迅速發展,面臨更嚴重、更複雜的內容授權及因應挑戰。對於未來涉及AI資料、數位經濟等相關政策與法制的推動,國科會將配合行政院跟主管機關,共同促進我國數位社會健全發展。有關於國科會的相關措施,包含國科會將會支持與鼓勵新聞業者主動參與AI模型開發與資料授權機制,例如建立開放資料的授權模式、推動媒體業者與學研機構共同建構語料庫資源等,以平衡AI創新及著作保護權之需求。以上報告,謝謝。

主席:謝謝郭代理主任。

請問勞動部有沒有要表示意見?(無)好。經濟部?(無)好。財政部?(無)內政部?好。法務部?(無)。司法院有沒有?(無)好。

現在請張啓楷委員來表達意見。

張委員啓楷:很謝謝我們這麼多專家、學者和媒體界的好朋友,今天表達非常珍貴的意見,而且更重要的我聽到很多是行動跟解決方案,所以非常寶貴。我剛剛跟國成也進一步來討論,今天是行動的一大步,在這個會期之前,我們就要開始想辦法完成三讀,要完成三讀,一個是因為該走的程序都走了;第二個,今天我們傾聽各界產官學的意見,這件事情又這麼重要,我們的新聞產業、新聞界真的面臨到非常大的危機。全世界比較先進國家新聞有價是普世價值,而且那麼多國家都已經做了,我覺得我們沒有理由在這邊延宕,一直在這邊轉圈圈,所以今天是行動的一大步,我們會儘快在這個會期推動,完成三讀。

今天稍微有點遺憾的是,今天的行政部門看起來有點原地踏步,比我們上次委員會審理的時候,沒有往前走,何況我們之前已經辦了公聽會,甚至連審查會都已經有了,所以我明確地要求,現在數位發展部本來的承諾是要等到年底提出行政院版,對不對?回去趕快再加快速度,因為召委很快就要排了,整個新聞界跟臺灣的新聞產業,老實講也沒辦法等,但是我看到今天有非常多的專家學者提了那份連署,厚厚一疊,你看那個名單有多少?臺灣一些有志之士,現在都站出來了,他們提的也是一個非常明確的解決方案,就跟今天專家學者提的是一樣的,我也特別強調過了:第一個,民眾黨有版本、國民黨有版本、民進黨也有版本,之前唯一有碰到問題的,是因為民進黨有提出來說要成立一個基金。數位發展部黃部長上次來報告的時候有特別提到,他說這個剛好撞到川普的高關稅,我們當場也做了一個解決方案,包括林照真教授也寫了文章,很多專家學者馬上就提出一個解決方案。他說我們本來這個法案裡面提的,一個是設立基金,一個就是強制議價。台灣民眾黨是雙軌併行,既然有高關稅的衝突,為了要跟時間賽跑,就先不要成立這個基金嘛,我們今天的重點就是,我們發現問題的時候也解決問題,我們一起往前走,所以我們先不碰基金這一塊,或許基金可以變成是第二步,那以後再來修。

現在急著要馬上通過的是強制議價,所以我們在這個法令裡面給了強制議價法令的依據,特別是政府要怎麼去幫忙,政府要有角色,可是授權是大的喔,強制議價裡面是很開放的,剛才提的,它是很大的,你個別的也可以去談、公會跟團體也可以出面去談,譬如衛星公會也可以出面去談、記者公會也可以去談,它是雙軌的,它的授權有強制性,可是基本上都是可以去談的。拜託一下,老實講,時間我們不能再拖了,所以今天我明確地要求數位發展部不要等到年底了,回去儘快處理,不要到我們已經開始排審的時候,各黨都已經有版本了,學者專家也已經提出解決方案了,數位發展部還是像陀螺一樣在那邊轉,不行,一定又會挨罵,好不好?

NCC主委,你上次答應我的,那個演算的事情,你要趕快進一步跟GoogleMeta臉書談一下。因為現在的媒體議價,老實講,也是現在進行式,我們有些重要的媒體都已經跟他們先聯絡了,YouTube上面怎麼分潤什麼的,那些都已經在做了,只是他們常常運算法在那邊變來變去,這個就是NCC的責任嘛,主委你有允諾嘛、你有公開允諾,那你就要趕快去把這個事情弄好,不要一下子,這個月是1,000萬,明天變500萬或變100萬,沒有這樣的道理,就讓它比較公開透明,而且要合理,好不好?公平會剛剛有特別提了,公平會是目前我認為最積極的,不只是不要變成一個壟斷行為,要怎麼去幫忙,這個在條文裡面都已經有解決方案了。

非常謝謝大家,期待我們行動的開始,也非常謝謝國成,我們非常的期待,在7月底這個會期結束之前可以完成媒體議價法三讀,感謝。

主席:今天特別謝謝各位媒體專家還有主管機關,在這裡我要特別提醒數位部,我們不會退讓、不會等到年底,我會很迅速的去排,但是我也要呼籲所有針對媒體議價法提案的各位委員,針對議題,裡面的重點就是主管機關分立的問題,另外就是議價的方法。第二個,基金設不設的問題,仲裁的制度、分潤的問題,各提案委員有必要修改的就儘快修改,取得一個多數提案人的共識,這樣的話,在審查法案的時候會較為明確。所以我要特別提醒數位部,我不會退讓、我不會等你們到年底再去提版本,你們要提儘快提,不提我相信跟提案人取得共識以後,還是會強行審查送大會通過,不要弄到最後口頭說要去支持這個議價法,但事實上都原封不動。

至於法律地位的問題,應該還有學者專家的見解,我們會再度去請教,不要推到法律地位、國際或國內的問題,這叫做推卸責任,我不希望主管機關沒有一點積極的態度。今天黃國昌召委已經講得很清楚,不要再怠慢,因為這個法是需要的,今天所有學者專家也認為有必要,既然有必要,政府在那邊唱反調幹什麼?所以我要呼籲主管機關,儘快把版本提出來,你們的版本有理由,我們就尊重,沒有的話,我們還是會取得所有提案委員的版本,在取得最大的公約數後,我們還是會審。

最後,我要再一次謝謝今天所有的學者專家,還有今天出席的立委,我很感動,台灣民眾黨跟國民黨都有派代表來表示支持的態度,我也希望民進黨不要去擋議價法,我認為這是一個公共議題,對國家沒有任何損害、沒有什麼影響,所以我要呼籲三黨都重視媒體議價法這部法。我再度提醒,我不會等你們年底再提出來,回去跟黃部長講一下。再次謝謝學者專家,也謝謝列席的主管機關,謝謝委員也特別來聲援。

針對本日公聽會作以下結論:再次感謝各位學者專家提供精闢的見解,將作為日後審查本項法案參考的重要資料。今天所有出席人員、機關代表的發言,以及所有提供的書面資料,除了列入紀錄、刊登立法院公報之外,也會另外製成公聽會的報告,送交本院全體委員及今天所有出席的貴賓參閱。

一、書面資料:


二、部會書面資料:

1.數位發展部書面資料:

「我國媒體議價制度立法」公聽會書面報告

2.國家通訊傳播委員會書面資料:

我國媒體議價制度立法公聽會

3.文化部書面資料:

「我國媒體議價制度立法」公聽會文化部書面報告

4.公平交易委員會書面資料:


5.財政部書面資料:

「我國媒體議價制度立法」公聽會

6.國家科學及技術委員會書面資料:

「我國媒體議價制度立法」公聽會書面報告

7.法務部書面資料:

「我國媒體議價制度立法」公聽會書面意見

8.司法院書面資料:

司法院書面報告

9.行政院主計總處書面資料:

「我國媒體議價制度立法」公聽會書面報告

三、委員書面資料:

1.

1

主席:本日的公聽會到此結束,感謝大家!

散會1217分)