立法院第11屆第3會期社會福利及衛生環境委員會第16次全體委員會議紀錄

時  間 中華民國11469日(星期一)92分至1635

地  點 本院群賢樓801會議室

主  席 劉委員建國

議  程 報告事項

宣讀上次會議議事錄。

討論事項

審查

一、行政院函請審議「全民健康保險資料管理條例草案」案。

二、委員林月琴等21人擬具「全民健康保險資料管理條例草案」案。

【詢答及審查】

【第二案,如未經各黨團簽署不復議同意書,則不予審查】

答詢官員 衛生福利部部長邱泰源

衛生福利部中央健康保險署署長石崇良

衛生福利部統計處處長李秋嬿

衛生福利部資訊處處長李建璋

衛生福利部食品藥物管理署署長姜至剛

衛生福利部食品藥物管理署副署長王德原

衛生福利部疾病管制署簡任技正林詠青

劉主任秘書厚連:報告委員會,出席委員10人,已足法定人數,請主席宣布開會。

主席:現在開會。

請議事人員宣讀上次會議議事錄。

立法院第11屆第3會期社會福利及衛生環境委員會第15次全體委員會議議事錄

時  間:11464日(星期三)92分至1251

地  點:群賢樓801會議室

出席委員:陳昭姿  林月琴  盧縣一  陳菁徽  劉建國  王育敏  邱鎮軍  廖偉翔  蘇清泉  黃秀芳  林淑芬  王正旭  涂權吉  陳 瑩  楊 曜

   (委員出席15人)

列席委員:林德福  鍾佳濱  賴惠員  麥玉珍  李坤城  張啓楷  顏寬恒  廖先翔  徐欣瑩  謝龍介  葉元之

   (委員列席11人)

列席官員:

勞動部

部長

洪申翰


勞動力發展署

署長

黃齡玉


勞工保險局

局長

白麗真


勞動基金運用局

局長

蘇郁卿


職業安全衛生署

署長

林毓堂


勞動關係司

司長

王厚偉


勞動保險司

司長

陳美女


勞動福祉退休司

司長

黃維琛


勞動條件及就業平等司

司長

黃琦雅

主  席:蘇召集委員清泉

主任秘書:劉厚連

專門委員:游亦安

紀  錄:簡任秘書 林桂美 簡任編審 江建逸 專  員 許淑真

   薦任科員 何家豪

報 告 事 項

宣讀上次會議議事錄。

決定:確定。

邀請勞動部部長就「勞工退休金制度改革,含勞保、勞退執行現況」進行專題報告,並備質詢。

(本日會議由勞動部部長洪申翰報告後,委員陳昭姿、林月琴、劉建國、陳菁徽、王育敏、邱鎮軍、廖偉翔、黃秀芳、蘇清泉、麥玉珍、王正旭、林淑芬、陳瑩、李坤城、楊曜及徐欣瑩等16人提出質詢,均經勞動部部長洪申翰暨各相關主管等即席答復。委員林德福及涂權吉所提書面質詢,列入紀錄刊登公報。)

決定:

一、報告及詢答完畢。

二、委員質詢未及答復或請補充資料者,請相關機關於2週內以書面答復,委員另要求期限者,從其所定。

散會

主席:請問委員會,上次會議議事錄有沒有錯誤或遺漏之處?(無)沒有,議事錄確定。

本日會議議程為審查行政院函請審議及委員林月琴等21人擬具「全民健康保險資料管理條例草案」等2案。

陳委員昭姿:主席,我有程序發言。

主席:好,請。

陳委員昭姿:今天衛環委員會安排審查「全民健康保險資料管理條例草案」,我必須要請召委三思,也要請所有衛環的委員支持將本條例退回行政院。在2022年憲法法庭作出憲判字第13號判決之後,我們看到今年行政院分別提出了「個人資料保護法修正草案」以及「個人資料保護委員會組織法草案」,加上今天我們排審「全民健康保險資料管理條例草案」,這三個都有一個非常重要的議題要處理,就是個人資料的利用跟管理。根據大法官的判決意旨,必須要獨立監督機關去監督公務機關對於個人資料的使用、處理、對外傳輸以及對外利用等等事項,而個人資料保護委員會就是這個獨立監督機關,但這個組織法都還沒有立法完成,我們委員會今天就要急著處理這個健保資料庫條例嗎?

再來,整個健保資料庫把個人資料保護委員會這樣一個獨立機關都架空了,它只是隸屬於衛福部裡面的一個健保資料諮議會,這樣有獨立性嗎?事實上是完全沒有,這是一個被衛福部所控制的諮議會,沒有任何獨立性可言,所以今天才會有很多問題,包括憲法判決意旨當中認為很重要的對外傳輸及對外提供利用之主體、目的、要件、範圍及方式都不在草案裡面有加以處理,我不知道衛福部是沒有看懂或是沒注意,還是要迴避大法官的判決意旨,但無論如何,今天這個法案應該要停下來,退回請衛福部重新提出合憲的版本,否則我們如果按照衛福部的版本去審議、三讀,恐怕又是一個違憲的法律誕生。謝謝主席。

主席:謝謝陳委員的程序發言。

我想我們是衛福委員會,這是我排案的,我安排的議程一定是在上個禮拜就會公告,也會寄出開會通知給各個辦公室,基本上,如果當時昭姿委員有意見,那個時候可以提醒我,也可以打電話跟我講,但是當時沒有聽到有這樣的聲音、這樣的意見。對於現在昭姿委員表達這樣的意見,我也表示尊重,不過我想應該是這樣子,2022年憲法法庭憲判字第13號判決主要是認定健保資料被用於原始蒐集目的以外的用途,部分內容有違憲,所以衛福部需在判決宣告三年內完成相關修法或制定專法,來確保民眾個人資料受到保障,這個部分就是昭姿委員特別擔心的部分,所以憲法法庭這樣的判決也符合昭姿委員剛剛這樣的疑慮,所以今天才會排審「全民健康保險資料管理條例草案」。

最主要是因為我們必須要跟時間賽跑,在812日前要完成法案的三讀,讓不願意自己的健保資料被作為研究用途的民眾可以有法規的依循來申請退出權等等。我的補充說明不曉得昭姿委員能不能接受、認同?

接下來我請衛福部也做一個簡單的說明,針對昭姿委員所擔憂的部分。

陳委員昭姿:獨立性監督的問題。

邱部長泰源:謝謝昭姿委員的指教,還有召委也提出了我們這次立法的一個緣由,我想這個修法是因應憲判要求來做的,為了落實憲法對人民資訊隱私權的保護,且為符合法律保留原則,所以才擬出這樣一個草案,也經過了大家很多很多的討論。

有關昭姿委員所擔心的部分,我請石署長來說明。

石署長崇良:跟委員報告,在憲判裡面另外有一個獨立的監理機關,那個是由行政院另外處理,我們今天只先針對全民健康保險資料在憲判裡面的兩個點,分別是退出權的行使以及法律明確授權來先做處理,這樣可以讓所有學術界需要使用的健保資料能夠合法、合規的使用,也讓民眾可以儘快的有依據來做退出權的行使。

陳委員昭姿:提都沒提到啊!上面沒有,下面怎麼跑?

石署長崇良:那是另外一個在行政院層級的獨立機關,不可能由衛福部來處理一個獨立機關。

陳委員昭姿:那就不急啊!今天的實質審查就不急啊!

石署長崇良:就是因為很急,剛剛召委也特別提到,因為憲判的期限是在812號之前,主管機關要完成法律授權跟退出權行使的一些法律依據。

陳委員昭姿:很急也不能違憲啊!你現在叫我們背書一個違憲的法條!

邱部長泰源:我請司長來說明。

陳代理司長真慧:委員,我補充說明。我們送出來的27個條文裡,第四條跟第五條就是在規定我們要設一個諮議會,那個是我們資料……

陳委員昭姿:諮議會是屬於衛福部健保署的!

陳代理司長真慧:是,委員所提的……

陳委員昭姿:沒有獨立性!

陳代理司長真慧:獨立性是指憲判主文二裡面所提到的,要針對整體的資料去做,那塊是在行政院個資委員會籌備處那邊去做處理。

陳委員昭姿:現在我們都看不到啊!我覺得今天質詢可以進行,但如果實質審查會有很大的問題。

邱部長泰源:我想我們行政院各部門分頭進行,各自完成各自責任的話,就能把這件事情做得完美,就會水到渠成啦。

陳委員昭姿:已經通過了怎麼……上面沒有,下面怎麼跑?你這個最大的原則沒有遵守!當時憲法判決的主要意旨就是在這個獨立性啊!要有獨立監督機制,那你……

邱部長泰源:這個法律剛剛石署長也有提了,這個管理條例其實就是很有獨立性的來管理……

陳委員昭姿:沒有、沒有!隸屬的機構不對!不應該是隸屬你們!你們要訂定這個法,你們自己來監督,那叫獨立性嗎?

邱部長泰源:這個是大家來監督啦,我想……

陳委員昭姿:不可能,這個話是空話!什麼大家來監督……

邱部長泰源:我們那個諮議會的組成也非常完整,有各界的代表,絕對可以代表社會的聲音,不管是研究者、學術者……

陳委員昭姿:那就不用衛福部了……

邱部長泰源:當然衛福部要來推,我們衛福部有很多這樣審議或諮議的……

陳委員昭姿:獨立監督機構,這是憲法法庭判決時最重要的一點!這個本質沒有,你今天跑所有的東西,包括實質審查,都有問題啦!

主席:請王委員,好,我們一個一個來,好不好?謝謝。

現在在進行程序發言中,請。

王委員正旭:謝謝主席。剛剛昭姿委員提出一個非常重要的問題,就是獨立審查機制的要求,不過依照憲判字他們的判斷,需要的是成立一個相關的獨立監督機制,而不是要求成立一個獨立的監督機關,這個差別非常非常的大。我想在一個部裡面再成立一個機關,在法制上或是體例上應該是有它的問題,如果他要求的是要獨立的監督機制,那我們應該思考如何在法條裡面能夠讓這樣的精神跟這樣的要求可以落實,等一下本席也會針對這個部分跟大家一起討論,所以這部分也麻煩昭姿委員這邊先了解一下,我們的大法官到底是用什麼樣的要求來讓這部法律未來更符合民眾的期待?以上。

主席:好,謝謝王委員的說明。

林委員月琴:可不可以請……

主席:誰?

林委員月琴:個人資料保護……

主席:好,請個人資料保護委員會籌備處法制事務組林裕嘉組長來做說明。

林組長裕嘉:主席、各位委員,大家好。我先說明一下,剛剛委員提到的憲判13號在主文二裡面有提到,欠缺個人資料保護的獨立監督機制,有違憲之虞。這個部分其實就是現在行政院個資籌備處要去籌設一個個人資料保護委員會,目前組織法已經有經過司法及法制委員會跟經濟委員會聯席審查,已經出委員會了。再來,主文三的部分提到,就個人健保資料要由衛福部以資料庫儲存、處理、對外傳輸及對外提供利用的主體、目的、要件、範圍等等重要事項,要依專法規範才符合法律保留原則。這裡面有提到所謂組織上及程序上的監督防護機制,這個部分在主文三是屬於在衛福部健保資料庫的一個……這個專法裡面的一個組織上、程序上的監督防護機制,也就是我們現在這個條例草案第四條所規定的諮議會,其實在憲判的主文三並沒有要求這個獨立性,這個獨立性是在主文二,主文二這邊是要求一個整體性的個資獨立監督機制,那也就是我們未來要成立的個資保護委員會。以上說明。

陳委員昭姿:還沒立法啊!

林組長裕嘉:就是現在已經在審議中,已經出委員會。

陳委員昭姿:那……跑得更快嘛,大的法還在跑……

邱部長泰源:已經出委員會了嘛?

林組長裕嘉:對。

邱部長泰源:已經出司法及法制委員會了。

主席:好,這樣的說明昭姿委員應該能夠諒解,好不好?畢竟剛剛組長也特別提到,在司法及法制委員會,主要你擔心的法案進度都已經出委員會,那我們這邊進行詢答,然後處理,而處理還是要聆聽所有委員的意見,也不一定說在今天就一定有辦法處理完成,這個總共是27條,好不好?然後我也是事先安排好議程,並不是今天臨時變更議程,請昭姿委員能夠諒解。

陳委員昭姿:……問題……他們偷跑的……

主席:好,謝謝、謝謝,各位請回,謝謝。

會議繼續進行,現在請提案人林月琴委員說明提案要旨。

林委員月琴:各位衛環的委員和主管機關,本席針對全民健康保險資料使用專法立法提出如下意見跟重點,敬請各位委員公鑑。全民健康保險署為執行健保業務,依健保法收集、儲存大量個人的健康資料,此等資料關乎人民的隱私,依法應受到高度的保護。唯近年因公務或學術研究需求,保險人也提供了資料予以外部單位使用,縱經去識別處理,仍有交叉比對重新識別的風險,如果僅靠行政命令跟內部規範已難保障資訊的隱私權。

憲法法庭於111年憲判字第13號判決明確指出,為保障憲法第二十二條的資訊隱私權,並符合第二十三條的法律保留原則,健保資料的收集、處理、傳輸跟利用需有法律明文規定,包括儲存、使用目的、申請者資格、資料範圍、提供方式、監督機制跟被保險人權利等,皆應以專法來規範。

基於此,本席提出以下立法重點:第一,明定特定目的外利用限於非營利使用,不得將全民繳費所累積資料轉為私人牟利;第二,禁止外國、中國大陸、香港、澳門實體直接或間接取得資料,防止外洩跟國安風險;第三,強化當事人的知情跟事前同意跟隨時退出權,不得以繁瑣程序架空人民資訊自主權;第四,建立資料價值回饋機制,申請者若自申請日起15年內獲利的話,應提撥一定比例作為回饋;第五,重罰販售資料營利使用或隱匿於境外及中港澳地區設立機構者,展現法治決心。本席認為唯有專法的立法,才能夠平衡學術研究跟人民基本權的保障,重建社會信任,守住資料自主權。謝謝。

主席:好,謝謝林委員的提案說明。

接下來我們請部長做相關的說明,謝謝。

邱部長泰源:主席、各位委員女士、先生。今天大院第11屆第3會期社會福利及衛生環境委員會第16次全體委員會議,本部承邀列席報告,深感榮幸。茲就行政院函請審議「全民健康保險資料管理條例草案」及委員林月琴等21人擬具「全民健康保險資料管理條例草案」2案,提出本部意見,敬請各位委員不吝惠予指教。

壹、行政院提案版本

因應憲法法庭111812日憲判字第13號判決(下稱憲判),「就個人健康保險資料得由衛生福利部中央健康保險署以資料庫儲存、處理、對外傳輸及對外提供利用之主體、目的、要件、範圍及方式暨相關組織上及程序上之監督防護機制等重要事項,以及當事人得請求停止利用、例外不許停止利用之相關規定,自判決宣示之日起3年內修正全民健康保險法或其他相關法律,或制定專法明定之。」,為落實憲法第22條對人民資訊隱私權之保障,且為符合憲法第23條法律保留原則,爰擬具「全民健康保險資料管理條例草案」共27條,就全民健康保險資料特定目的外之利用與管理,規範提供及使用健保資料應遵行法定要件、正當程序及監督防護機制等事項,以及當事人得請求停止利用之相關規定,確保個人健保資料經依法定程序處理後,可兼顧研究應用、個人資訊隱私及自主權益,重點包括:

一、立法目的:為規範健保資料於特定目的外之利用及管理,以保障人民資訊隱私權,並提升醫療品質、公共衛生、社會福利、促進學術研究發展及提供政府機關執行法定職務,增進全民健康福祉。

二、建立監督防護機制:確保健保資料特定目的外利用之安全性與合理性。

()組織上之監督防護機制:

1.組成健保資料諮議會,並定明其任務及成員。

2.完善健保資料相關資料庫之建置、管理、考核及保險人將健保資料傳輸予主管機關等相關規定。

()程序上之監督防護機制:

1.明確規範健保資料特定目的外利用之申請目的限制、申請者資格、申請方式、審查程序及非執行法定職務之申請者對於審核結果不服之救濟程序。

2.申請者經核准健保資料特定目的外利用後之執行方式;主管機關與保險人應建置安全作業環境及規範。

3.申請者執行健保資料所得利用結果之規範。

4.定明申請者執行健保資料特定目的外利用所得結果產生產業利益者(如取得專利、營業秘密或技術移轉衍生產業利益),應提撥一定比率回饋金納入全民健康保險基金。

三、研訂退出權機制:定明請求停止利用個人健保資料之主體、事由、程序及停止之效力,並依憲判定明例外不許停止利用之情形,以保障人民資訊隱私權及自主權。

四、違反本條例相關規定之罰則。

貳、委員林月琴等21人提案版本

一、本部研析意見如下:

()草案第8條及第9條,針對申請目的限制及申請者資格,增列禁止營利使用、非為中華民國境內登記設立之大學、法人、機構不得申請等規定一節:因本條例草案為國內法,本質上為規範境內的機關(構)、學校等,並有規範申請者不得為特定目的外利用計畫以外之利用,包括不得移作他用,亦不得再提供予他人利用,且草案第23條訂有違反規定之罰則,處新臺幣50萬元以上250萬元以下罰鍰,並限期令其停止執行、停止利用或改正等,建議維持行政院版條文規定。

()草案第10條及第14條增列「事前同意」規定一節:按憲判主文四意旨,係要求需定明退出權機制,賦予當事人事後控制權;其判決理由第69段略以「個資法第6條第1項但書第4款規定……,其合憲性經憲法法庭肯認。」又第70段闡明「系爭規定一非以當事人同意為前提,故應為個資法第3條之特別規定,應優先適用。」;並非要求現有之健保資料庫,其健保資料特定目的外利用需經當事人事前同意。若依委員提案,如特定目的外利用健保資料之使用應即時告知當事人該資料之使用方式、目的、期間等,實務上每年約300多件申請案,其逐案通知可能造成當事人頻繁收到通知不堪其擾,實有窒礙難行之處,建議維持行政院版條文規定。

()草案第15條定明申請者執行健保資料特定目的外利用所得結果產生產業利益者,其利益回饋法定期限「自申請日起十五年內」一節:考量實務上如藥品研發、檢驗技術開發等相當費時,其衍生產業利益時程不易估量,且該條已有授權主管機關就提撥回饋金之一定比率、方式及其他相關事項訂定辦法,委員所提部分可於授權辦法研議訂定,建議維持行政院版條文規定。

參、結語

健保資料涵蓋全民健康資訊,因應人口老化、慢性疾病人口攀升及醫療財政負擔等,其資料利用為增進公共利益所必要,對政策制定與醫藥發展極具助益,攸關全民健康福祉。針對今日審查之本條例草案,本部係依憲判意旨制定,將在保障個人資訊隱私權及自主權的基礎上,完善健保資料利用及管理之法律規範,推動健保資料之合理利用。懇請 大院予以支持,儘速通過本條例立法。

本部承大院各委員之指教及監督,在此敬致謝忱,並祈各位委員繼續予以支持。

主席:謝謝邱部長的報告。有關本次會議各項書面資料,均列入紀錄,刊登公報。

衛生福利部書面資料:

審查行政院函請審議「全民健康保險資料管理條例草案」、委員林月琴等21人擬具「全民健康保險資料管理條例草案」2案(書面報告)

主席、各位委員女士、先生:

今天 大院第11屆第3會期社會福利及衛生環境委員會第16次全體委員會議,本部承邀列席報告,深感榮幸。茲就行政院函請審議「全民健康保險資料管理條例草案」及委員林月琴等21人擬具「全民健康保險資料管理條例草案」2案,提出本部意見,敬請各位委員不吝惠予指教。

壹、行政院提案版本

因應憲法法庭111812日憲判字第13號判決(下稱憲判),「就個人健康保險資料得由衛生福利部中央健康保險署以資料庫儲存、處理、對外傳輸及對外提供利用之主體、目的、要件、範圍及方式暨相關組織上及程序上之監督防護機制等重要事項,以及當事人得請求停止利用、例外不許停止利用之相關規定,自判決宣示之日起3年內修正全民健康保險法或其他相關法律,或制定專法明定之。」,為落實憲法第22條對人民資訊隱私權之保障,且為符合憲法第23條法律保留原則,爰擬具「全民健康保險資料管理條例草案(下稱本條例草案)」共27條,就全民健康保險資料(下稱健保資料)特定目的外之利用與管理,規範提供及使用健保資料應遵行法定要件、正當程序及監督防護機制等事項,以及當事人得請求停止利用之相關規定,確保個人健保資料經依法定程序處理後,可兼顧研究應用、個人資訊隱私及自主權益,重點包括:

一、立法目的:為規範健保資料於特定目的外之利用及管理,以保障人民資訊隱私權,並提升醫療品質、公共衛生、社會福利、促進學術研究發展及提供政府機關執行法定職務,增進全民健康福祉。

二、建立監督防護機制:確保健保資料特定目的外利用之安全性與合理性。

()組織上之監督防護機制:

1.組成健保資料諮議會,並定明其任務及成員。

2.完善健保資料相關資料庫之建置、管理、考核及保險人將健保資料傳輸予主管機關等相關規定。

()程序上之監督防護機制:

1.明確規範健保資料特定目的外利用之申請目的限制、申請者資格、申請方式、審查程序及非執行法定職務之申請者對於審核結果不服之救濟程序。

2.申請者經核准健保資料特定目的外利用後之執行方式;主管機關與保險人應建置安全作業環境及規範。

3.申請者執行健保資料所得利用結果之規範。

4.定明申請者執行健保資料特定目的外利用所得結果產生產業利益者(如取得專利、營業秘密或技術移轉衍生產業利益),應提撥一定比率回饋金納入全民健康保險基金。

三、研訂退出權機制:定明請求停止利用個人健保資料之主體、事由、程序及停止之效力,並依憲判定明例外不許停止利用之情形,以保障人民資訊隱私權及自主權。

四、違反本條例相關規定之罰則。

貳、委員林月琴等21人提案版本

一、與行政院版差異摘要說明如下:

()針對申請目的限制及申請者資格,增列禁止營利使用、非為中華民國境內登記設立之大學、法人、機構不得申請等規定(草案第8條及第9條)。

()健保資料提供特定目的外利用,需經被保險人於事前同意;及特定目的外利用健保資料之使用應即時告知被保險人該資料之使用方式、目的、期間、申請人及拒絕提供之方法(草案第10條及第14條)。

()申請者執行健保資料特定目的外利用所得結果產生產業利益者,其利益回饋定明法定期限「自申請日起十五年內」(草案第15條)。

()配合上開申請目的限制及申請者資格之禁止規定,增列違反規定之罰則(草案第20條、第22條及第23條)。

二、本部研析意見如下:

()草案第8條及第9條,針對申請目的限制及申請者資格,增列禁止營利使用、非為中華民國境內登記設立之大學、法人、機構不得申請等規定一節:因本條例草案為國內法,本質上為規範境內的機關(構)、學校等,並有規範申請者不得為特定目的外利用計畫以外之利用,包括不得移作他用,亦不得再提供予他人利用,且草案第23條訂有違反規定之罰則,處新臺幣50萬元以上250萬元以下罰鍰,並限期令其停止執行、停止利用或改正等,建議維持行政院版條文規定。

()草案第10條及第14條增列「事前同意」規定一節:按憲判主文四意旨,係要求需定明退出權機制,賦予當事人事後控制權;其判決理由第69段略以「個資法第6條第1項但書第4款(下稱系爭規定一)規定……,其合憲性經憲法法庭肯認。」又第70段闡明「系爭規定一非以當事人同意為前提,故應為個資法第3條之特別規定,應優先適用。」;並非要求現有之健保資料庫,其健保資料特定目的外利用需經當事人事前同意。若依委員提案,如特定目的外利用健保資料之使用應即時告知當事人該資料之使用方式、目的、期間等,實務上每年約300多件申請案,其逐案通知可能造成當事人頻繁收到通知不堪其擾,實有窒礙難行之處,建議維持行政院版條文規定。

()草案第15條定明申請者執行健保資料特定目的外利用所得結果產生產業利益者,其利益回饋法定期限「自申請日起十五年內」一節:考量實務上如藥品研發、檢驗技術開發等相當費時,其衍生產業利益時程不易估量,且該條已有授權主管機關就提撥回饋金之一定比率、方式及其他相關事項訂定辦法,委員所提部分可於授權辦法研議訂定,建議維持行政院版條文規定。

參、結語

健保資料涵蓋全民健康資訊,因應人口老化、慢性疾病人口攀升及醫療財政負擔等,其資料利用為增進公共利益所必要,對政策制定與醫藥發展極具助益,攸關全民健康福祉。針對今日審查之本條例草案,本部係依憲判意旨制定,將在保障個人資訊隱私權及自主權的基礎上,完善健保資料利用及管理之法律規範,推動健保資料之合理利用。懇請 大院予以支持,儘速通過本條例立法。

本部承 大院各委員之指教及監督,在此敬致謝忱,並祈各位委員繼續予以支持。

個人資料保護委員會籌備處書面資料:

審查「全民健康保險資料管理條例草案」書面報告

主席、各位委員、各位先進:

今天奉邀列席貴委員會,就審查()行政院函請審議、()委員林月琴等21人擬具「全民健康保險資料管理條例草案」(下稱本條例草案)等共2案,代表本籌備處進行報告,並備質詢,深感榮幸。謹就與本籌備處業務有關部分說明如下,敬請各位委員指教:

一、本條例草案草案與個人資料保護法之關係

按憲法法庭111年憲判字第13號判決(下稱憲判13)主文三之理由所述:「個資法係框架性規範,並非關於個人健保資料蒐用之專法,其規定不及於對外傳輸、處理或利用個人健保資料相關法定組織上與程序上要求之重要事項。」自上述憲判13主文三之理由論述可知,憲法法庭認為「個人健保資料蒐用之專法」為個人資料保護法之特別法,該專法(即本條例草案)應就對外傳輸、處理或利用個人健保資料相關法定組織上與程序上要求之重要事項予以規範。

二、諮議會與個人資料保護委員會角色功能之不同

依憲判13號主文三之意旨,國家將強制蒐集之健保資料,進一步以資料庫儲存、處理、對外傳輸及對外提供利用之主體、目的、要件、範圍及方式暨相關組織上及程序上之監督防護機制等重要事項,基於憲法第23條所定法律保留原則,應以專法明定之,故「諮議會」係專法(即本條例草案)所設計之組織上監督防護機制,與未來成立之獨立機關個人資料保護委員會,兩者角色功能有所不同。

三、本條例草案已設計當事人得請求停止利用(退出權)之相關規定

依憲判13主文四之意旨,中央健康保險署就個人健保資料之提供公務機關或學術研究機構於原始蒐集目的外利用,欠缺當事人得請求停止利用之相關規定,應自該判決宣示之日起3年內制定或修正相關法律;爰本條例草案所定請求停止及例外不許停止之主體、事由、程序、效果等事項,本籌備處敬表尊重。

數位發展部書面資料:

行政院函請審議「全民健康保險資料管理條例草案」案、審查委員林月琴等21人擬具「全民健康保險資料管理條例草案」案書面報告

主席、各位委員:

今天奉邀列席貴委員會,針對行政院函請審議「全民健康保險資料管理條例草案」、委員林月琴等21人擬具「全民健康保險資料管理條例草案」等2案提出書面報告,並就此向各位委員請益,請各位委員不吝賜教:

依憲法法庭111年憲判字第13號判決意旨,為完備憲法第22條人民資訊隱私權之保障,並符合憲法第23條法律保留原則之要求,應就提供或使用健保資料應遵行之法定要件及正當程序,包括建置資料庫儲存、處理、對外傳輸、對外提供利用之主體、目的、要件、範圍及方式,相關組織及程序上之監督防護機制等重要事項,以及當事人得請求停止利用、例外不許停止利用之相關規定,有制定專法予以規範之必要。

本部尊重大院委員會對於全民健康保險資料管理條例草案之討論結果,並將積極配合審議進度,隨時提供相關資訊與協助,期能儘速完成全民健康保險資料管理條例草案之立法工作,以更完善保障我國人民之個人健保資料與隱私權益,達到數位人權保障與數位轉型創新之衡平與良善循環。

以上報告,敬請 指教。

並祝

各位委員身體健康,萬事如意,謝謝!

法務部書面資料:

審查一、行政院函請審議「全民健康保險資料管理條例草案」案。二、委員林月琴等21人擬具「全民健康保險資料管理條例草案」案等案書面報告

主席、各位委員、各位女士、先生:

今天奉邀列席 貴委員會全體委員會議,就審查行政院函請審議「全民健康保險資料管理條例草案」案及委員林月琴等21人擬具「全民健康保險資料管理條例草案」案等2案,謹代表法務部列席,並提出書面報告如下,敬請指教:

壹、行政院函請審議及大院林委員月琴分別擬具之上開條文草案,林委員月琴提案版本有針對申請目的限制及申請者資格,增列禁止營利使用,以及非為本國境內登記設立之大學、法人或機構不得申請等規定(草案第8條及第9條),並配合上開申請目的限制及申請者資格之禁止規定,增列違反規定之罰則(草案第20條、第22條及第23條)。就內容涉及刑責部分,謹提供以下意見供參:

一、尊重林委員於其草案第20條第2項增訂處罰意圖營利犯第1項之罪行為之立法目的,也尊重主管機關政策決定。惟如認為有增訂必要,第2項刑度與第3項刑度相同,或可整併成同一項,另「盈」應為「營」字誤繕,建請斟酌更正。

二、林委員版本之草案第8條第2項規定申請特定目的外利用健保資料不得為營利使用,惟草案第15條已規定:申請執行特定目的外利用健保資料所得結果若產生「產業利益」,應提撥一定比率回饋金,納入全民健康保險基金。於此意義下,草案對利用健保資料產出「產業利益」,有所規範。則若草案第22條禁止申請特定目的外利用健保資料作為營利使用,否則將處刑罰,是否與本條例前開規定或其他規定扞格?建請通盤考量。

三、又林委員版本草案第23條之說明謂:「第1項違反第9條第3項規定,大學、法人或機構違反第9條第3項隱匿於外國、大陸地區、香港或澳門另有登記設立或有未設立登記之分支機構、辦事處、隸屬關係單位,而取得健保資料者,亟有危害國家安全或社會安定之虞,但犯罪情節不若第20條第3項情節之嚴重性,爰對該大學、法人或機構之負責人、單位管理人、資料申請人,依犯罪情節輕重處以一年以上五年以下有期徒刑,得併科三千萬元以下罰金。」惟按嚴重性之高低與否,容屬個案依刑法第57條所定量刑事由,是否適合在不同法條以不同構成要件另定不同罰則,建請斟酌。且本條草案若為第20條之特別減輕規定,其構成要件卻與該條截然有別,更不以意圖犯為要件,是否反而更易成罪,失去立法目的?建請通盤考量。

四、現行刑罰似無「一年以上五年以下」之級距體例,是否適合調整為相近級距例如「一年以上七年以下有期徒刑」或「六月以上五年以上有期徒刑」,並請斟酌。

五、有關犯罪所得之沒收,已明定於刑法第三十八條之一,且依刑法第三十八條之二、第四十條規定,於符合特定條件下,可以估算認定犯罪所得,若事實上或法律上未能訴追或判決有罪,亦得單獨沒收犯罪所得。林委員版本之第20條第2項及第22條第2項訂定「犯罪所得應全數沒收」,是否有特予指明之必要,建請斟酌。

貳、健保資料之利用攸關公共利益、全民福祉,亦著重個人資訊隱私權及自主權之尊重,相關規範事宜,事涉主管機關與大院之職權與決定,本部尊重主管機關之政策決定及大院審議結果。

以上報告,敬請

主席及各位委員指教,謝謝!

主席:現在開始詢答,作以下宣告:本會委員詢答時間為62分鐘,列席委員為41分鐘,10點半截止發言登記。委員如有書面質詢,請於散會前提出,逾期不受理;暫定10點半休息10分鐘;本日不處理臨時提案。

現在請登記第1位陳昭姿委員來做詢答。

陳委員昭姿:926分)我先請食藥署姜署長,謝謝主席。

主席:好,請姜署長。

姜署長至剛:委員好。

陳委員昭姿:署長早。COVID快篩的證照是你在管理的,羅一鈞副署長對媒體表示:部分醫師、藥師認為國內對於快篩效期的界定比較嚴格,生產後一年半到兩年就被界定為屆效日期,但是像美國等國家都有在展延效期,甚至到兩、三年的都有,所以如果國內快篩已經過期,但還在半年到一年當中,其可信度還是可以參考的。我想請教姜署長,你對羅副署長這段發言的評論是支持還是不支持?請你不要講太多,是支持還是不支持?

姜署長至剛:報告委員,一鈞他很認真講,他說官方很難叫大家用過期快篩,官方應該是指食藥署,食藥署針對所有的醫療器材使用……

陳委員昭姿:你支持他這個說法嗎?就是他覺得再過半年到一年可以嗎?

姜署長至剛:醫療器材的使用都有它的使用期限,這是第一個要跟委員做報告的。

陳委員昭姿:當然是這樣啊!

姜署長至剛:第二個部分,其實特別要去做說明的是……

陳委員昭姿:什麼時候可以展延?

姜署長至剛:確效時間大概都有經過科學定下來……

陳委員昭姿:好,署長,你開始講不科學的東西,請停一下。署長,我相信美國延長兩、三年都是要經過審查確認的,你有寫日期在那個地方,你要再繼續確認是OK的,有一個審查的過程,不是說你直接說過期了可以繼續使用,如果副署長真如媒體所講的,這個言論是有問題的,你身為主管機關,不用出來糾正羅副署長這種不合乎醫藥安全及法規的發言嗎?你可以自由發言說這個效期過了半年、一年都還有效嗎?你沒有出來糾正嗎?你不用公開再補充說明嗎?

姜署長至剛:跟委員稍微補充一下,我們現在一個禮拜159萬劑已經補滿了,所以現在都會是合格的……

陳委員昭姿:但是缺貨基本上也還是要遵守……科學的道理很簡單……

姜署長至剛:同意、同意。

陳委員昭姿:你沒有證明它OK之前就當作不OK,對不對?醫學的倫理是這樣,沒有證明它OK之前就當作不OK,而不是說你沒有證明它不OK就當作OK,這個是alpha errorbeta error,你懂的啊!

姜署長至剛:對,這個是Type IType II error……

陳委員昭姿:以後還是請食藥署要出來發言,不是直接讓它過期,然後就說「好,可以繼續用、可以繼續用」,好嗎?

姜署長至剛:一定記得、一定記得。

陳委員昭姿:缺藥就承認嘛,大家先用,也許之後再來補一次也是可以嘛。

姜署長至剛:謝謝委員。

陳委員昭姿:謝謝署長。好,麻煩部長。部長,前主秘涉嫌將健保個資包括情治人員資料販售給中國13年,洗錢超過10億,這件事情是非常嚴重的,代表的不只是個人犯罪,而是健保資料查詢、權限控管、異常偵測、資安制度全線失守了,所以這次立法確實應該要把這個制度漏洞補起來,但目前你送出來的法案版本第二十條跟第二十一條,牽涉到這樣的犯罪的處罰才一年以上七年以下,如果涉有危害國家安全是處三年以上十年以下。我先請教部長,你認為這樣的刑罰夠嗎?

邱部長泰源:我想這個罰則都是有經過……

陳委員昭姿:你一定同意的吧!不然你不會送出來吧!你覺得這樣的罰則夠嗎?共諜把資料賣到中國,等一下我們好好來想這個罰則夠不夠。

邱部長泰源:好,這個都可以討論,這是有根據的。

陳委員昭姿:部長,我要請教你有關退出權的問題,退出權應該要有很明確而且容易操作的機制,目前是說書面,未來會規劃線上處理、線上申請退出權嗎?回答有或沒有就可以了,目前是書面嘛。

邱部長泰源:在整個操作上面,我們當然會往這個方向來努力,但是目前還是書面而已。

陳委員昭姿:我知道,我在問的是這個退出權很重要,退出權就是要讓他能夠方便,而不是有層層障礙,這是第一個,希望未來會規劃更方便的方式。第二個,退出範圍選項夠不夠細緻?譬如說,民眾可不可以只選擇要退出住院,但門診我OK,有沒有辦法做這樣的選擇?

邱部長泰源:這個我們在授權的辦法會詳細來處理……

陳委員昭姿:署長在點頭,署長說可以,是不是?

邱部長泰源:這個是不是請署長稍微進一步說明一下?

陳委員昭姿:如果你有稍微細緻一點,退出的部分我可以挑嘛。

石署長崇良:跟委員報告,我們在第十七條有一個授權法規,就退出資料的類別、範圍,都可以做子法的規範,所以我們可以去區分,沒有問題。

陳委員昭姿:好,謝謝署長。健保署會不會主動通知,這是最重要的,就是主動通知民眾有退出權可行使,你會跟他說嗎?

石署長崇良:我們原則上是這個法規通過之後的實施日期……

陳委員昭姿:大家看報紙嗎?看媒體嗎?

石署長崇良:當然我們會有一些正式的公告,如果委員覺得需要有一定的時間讓民眾都理解的話,可以……

陳委員昭姿:這是立法的精神。

石署長崇良:可以有一個冷凍期,讓大家來行使權利。

陳委員昭姿:請署長再思考這個部分。另外,部長,對於查詢行為的監控跟異常預警機制,葉主秘能夠13年如入無人之境的調取資料,然後轉存、帶出去,那表示健保署內部根本查不到誰查了這個資料,事後也無從稽核,將來你要怎麼去避免這部分?

關於健保資料諮議會,就是剛剛我談到的,第一個,諮議會是任務編組、諮詢性質,請問諮議會有沒有資料調查權?它的建議權有沒有約束力?有沒有?目前它是一個諮詢性質、任務編組,有沒有約束力?它有沒有資料調查權?你現在的設計呢?

邱部長泰源:我們在申請資料進來就有審查小組,這個審查小組就比較屬於專業,有爭議的部分才會到諮議會,有爭議的時候才到諮議會去解決,但是前面的審議小組就很嚴格,裡面有24個專家學者,包括……

陳委員昭姿:大家都會認真工作,但是還是要有個相對的監督機制。

邱部長泰源:一定有。

陳委員昭姿:請問諮議會的運作是不是透明?會不會公開會議紀錄、議題的審查情形?因為這些都攸關整個社會對於這項制度的信任度,諮議會將來要怎麼做?你們有擬出這些辦法嗎?

邱部長泰源:我們會授權法規來定之。

陳委員昭姿:它現在就是任務編組、諮詢性質,我也參加過很多這種諮詢委員會,到最後決定的都是健保署、衛福部,所以為什麼剛剛我在質疑獨立性?基本上,這個東西都要寫清楚……

邱部長泰源:報告委員,這個大概……

陳委員昭姿:法庭都要直播、都要透明了。

邱部長泰源:因為申請的案很多,包括那個……

陳委員昭姿:這個是基本精神,跟多少……

邱部長泰源:所以不可能諮議會一直開、一直開、一直開,每一案、逐案的話,可能真的是會開不完啦!

陳委員昭姿:部長,這樣講話不行啦!開不完……

邱部長泰源:審查小組就會扮演它的審查責任了,在諮議會這裡的是比較困難、比較有矛盾,或者是審查的結果需要去確認的。

陳委員昭姿:為什麼我認為諮議會沒有獨立性?當初憲法法庭說,主管機關對於人民個資的使用,應該要建立獨立監督機制,但目前草案中的健保資料諮議會的設計根本就沒有獨立性,更不要說監督的效能。部長,這個草案中的諮議會是隸屬於主管機關衛福部、健保署,根本沒有獨立性啊!所以我才會說是送一個違憲的版本到立法院,若隸屬於你,它有什麼獨立性?就是聽你的啊!我跟你講,署長,我也要跟你講,這個健保……包括諮議小組,開會也不是逐字稿,會後怎麼整理也是由健保署來處理,我常常覺得討論的氛圍跟最後的會議紀錄是不一樣的,名單也不敢公布,就是專家委員的名單也不敢公布,包括醫療科技評估,像財務、衝擊、多少人數等等,官方也不一樣,官方是這樣子,藥廠是這樣,然後學會是這樣,都不一樣,但還是官方說了算,為什麼?因為它隸屬於你嘛!我是舉例給大家聽,這個沒有獨立性,我在裡面太久了,我要告訴大家,我看到的是這個問題。不用說你們今天送來的條例,整個內部都在處理目的外的利用跟管理,這跟憲法判決的決議違背,大法官2022年就告訴你們,現在的規定對於健保資料庫儲存、處理、對外傳輸及對外提供利用之主體、目的、要件、範圍等都沒有明確規定,這次你送來的草案也沒有處理這個問題,所以我才說這是一個違憲的版本。我剛剛也才提到,在個人資料保護法以及個人資料保護委員會這兩大部分都沒有處理確定之前,你現在立這個法根本就不該,還是違憲,不然為什麼要勞動大法官來釋憲呢?我的意思是這樣。

邱部長泰源:報告委員,我們就是因為憲判說不明確,所以我們這個法就要讓它明確,就是要來解決這個憲判的問題。

陳委員昭姿:部長、署長,請你們也想想看我今天談的話,我今天真的是就法論法。

邱部長泰源:我們都可以在後續請委員提供寶貴的意見。

陳委員昭姿:好。接下來,署長,我想要講的是醫藥品查驗中心健康政策與醫療科技評估中心過去長期都在使用健保資料庫,你覺得現在是合理合法的嗎?是合法使用嗎?

石署長崇良:是,這個是合法使用。第一個,目前在健保法裡面就有醫療科技評估這個要求。

陳委員昭姿:好,健保法。

石署長崇良:第二個,它所使用的都是去識別化的資料,因為它主要是就流行病學上……

陳委員昭姿:你是用健保法,那我想請問,2022年既然憲法法庭做出這個判決之後,你有做任何修正嗎?

石署長崇良:您說的是哪一方面的修改?

陳委員昭姿:我不知道你要怎麼管理,因為原先是依據健保法,但現在有一個釋憲在這個地方啊!你覺得OK嗎?都不用改嗎?

石署長崇良:第一個,這個管理條例是一個方面。

陳委員昭姿:它是一個獨立的基金會。

石署長崇良:第二個,我們也提出了行政法人讓HTA由國家科技評估中心的條例草案,現在也在行政院審查中。

陳委員昭姿:署長,在過渡當中你知道這個問題很大,已經進行了這麼多年,我今天真的是就法論法。

部長,根據我們辦公室掌握的資料,健保署跟部分企業簽訂MOU,其中涉及健保資料的研究應用合作,有的還提到資料分析跟某些疾病的成效,我想請問這些MOU是否已經涉及實質上的提供分析或協助使用健保資料庫的內容?如果是,健保署這樣的行為合法嗎?有什麼依據?部長,根據我們了解,健保署跟藥廠簽的MOU有送到衛福部,衛福部都退回了,部長,你知道這件事情嗎?

石署長崇良:跟委員報告,目前沒有涉及到健保資料的使用,是提供技術的支援,在我們健保署裡面分析。

陳委員昭姿:都提到資料分析跟療效,疾病的成效評估。部長,這是不是表示你默許呢?你退回了,但是他們繼續跑,是不是表示你在默許呢?署長,你明知道部不同意……

石署長崇良:我們是在內部的使用,並沒有對外提供。

陳委員昭姿:你跟人家簽MOU,一再的退回……

石署長崇良:MOU的內容非常的廣泛,不是這樣。

陳委員昭姿:我會跟你要MOU的內容。

石署長崇良:好。

陳委員昭姿:你還在持續跟部……為什麼?有這麼急嗎?你有這個法做依據才開始去簽,我知道你的個性,我知道你做事很認真,基本上很注重效率,但是這樣子的作法,根據這次我們要審的全民健保資料管理條例,本來是為了落實憲法法庭的判決,才來回應社會對個資的期待,但從目前健保署的作法來看,讓人產生質疑,你先跟產業界建立合作架構,然後已經直接釋出健保資料讓它去用……

石署長崇良:我沒有釋出健保資料,再次跟委員……

陳委員昭姿:然後才用專法來補救。

石署長崇良:沒有、沒有,完全是……

邱部長泰源:報告委員,我想署長已經講得很清楚了,我們部裡面也會督導得很清楚。

陳委員昭姿:你沒有法源依據在做MOU的處理,我要講一下關於Real World Data資料庫,我有四不,那就是:國人的資料不屬於國家,個人資料不屬於衛福部、不屬於健保署,也不是任何人可以使用的;這就是一個非常重要的個人資料權的建立,這是個里程碑,這個是非常重要的里程碑。所以我今天談的東西也請兩位首長要好好思考,然後我需要看MOU,請送到委員會和辦公室。

石署長崇良:我們所有MOU都公開展示在我們的健保公開空間,隨時歡迎委員來辦公室查閱。

陳委員昭姿:為什麼要到辦公室?你不能送過來嗎?今天沒有這個法……

石署長崇良:我們也可以提,沒有問題啊!

陳委員昭姿:今天你再補這個法……

石署長崇良:我們現在都公開,所有人都可以看到,而不是只有委員可以看得到,我們是公開的。

陳委員昭姿:那為什麼衛福部一再退回呢?為什麼衛福部一再退回呢?衛福部一直退回這個MOU啊!

石署長崇良:只是修正文字而已啊!

陳委員昭姿:一直退回,但你還是照跑啊!

石署長崇良:是修正文字。

陳委員昭姿:好,我今天是就法論法。

邱部長泰源:衛福部還有很多部門會針對這個將文字上處理得更好,不是退回,而是補充意見,但是該堅守的規定還是一定堅守。

陳委員昭姿:我是希望你們不要先射箭再畫靶,今天你要做一些資料的運用,但是我們對於資料利用的法,由憲法判決之後我們要做的精神還沒有立好、還沒有處理好,不要先去跑,我知道當然是因為工作效率等等……未來的使用……我自己都非常支持資料的分析跟療效評估,這個很重要,這對於我們的醫療創新非常重要,但是這個法還是要守嘛!

邱部長泰源:好,謝謝委員。

陳委員昭姿:好,謝謝兩位首長,謝謝主席。

主席:謝謝。請部長跟署長有空再跟陳委員說明一下。獨立性、獨立性、獨立性!很重要,所以念三次;那個資料還不能出去、不能出去、不能出去!一出去,署長就要移送法辦了。

接下來請林月琴委員詢答。

林委員月琴:941分)麻煩邱部長。

主席:請部長。

邱部長泰源:委員好。

林委員月琴:部長早。民國111年憲判字第13號判決已經指出,現行健保資料基於醫療、衛生或犯罪預防,還有國家公共利益之目的使用,且資料要經過去識別化,所以事實上是合憲的。至於欠缺個資保護的獨立監督、欠缺相關組織上及程序上的監督防護機制,以及欠缺當事人得請求停止利用之相關規定,看起來事實上是違憲的,而且要在3年內,也就是今年的811號之前要立法補強,這是制定全民健康保險資料條例的一個原因所在。

部長,依據公務機關依法行政的習慣,在立法之前,資料申請許可上勢必相對保守,因為沒有人負得起責任,可是一旦通過立法,則意味開放,因此立法必須要謹慎,尤其在保護制度上,據憲判字第13號判決與個人資料保護法的第六條第一項第四款去識別化的規定,本席認為,健保資料的使用必須以國家公共利益目的原則為基礎,並在這個原則底下去制定管理規則,這個部長應該同意吧?

邱部長泰源:同意。

林委員月琴:現行有衛福部衛生福利資料科學中心跟健保署資訊整合應用服務中心受理健保資料申請使用,衛生福利資料科學中心提供死亡檔跟癌登資料的申請,可串聯其他系統,1300件;健保署資訊整合應用服務中心提供醫療影像、檢驗檢查資料,特定範圍的非結構性資料比較新,123件;臺灣是個學術研究發達的國家,這樣的數量並不多,預估通過後數量就會加倍。所以想問部長,學術研究的定義很廣泛,可是實際上健保資料應該是不容易申請的,請問過去提出申請的單位多為學校、醫學中心,未來你預計開放的對象有哪些?

邱部長泰源:我想開放的對象跟現在相同,因為這是國內法,所以要限制國內的機關……

林委員月琴:所以一樣嗎?必須是學校跟醫學中心才可以用嗎?本席想得到一個確切的答案。

邱部長泰源:醫院跟學術研究系統。

林委員月琴:這兩個嗎?

邱部長泰源:是。

林委員月琴:可是學術研究並不等於具備國家公共利益,因為特定的政策所提出的研究較容易認定,與政策沒有直接關係的研究案,你們的審查標準是什麼?

邱部長泰源:當然是要對醫藥的發展、公共衛生……我們在第六條已經有明定它的目的。

林委員月琴:有講清楚、說明白嗎?

邱部長泰源:是不是請署長?

林委員月琴:來,麻煩署長。

石署長崇良:跟委員報告,我們在第八條有明定,申請特定目的外利用健保資料,限以提升醫療品質、公共衛生、社會福利及促進學術研究發展為主,其他就是由各主管機關及行政單位本於其法定職掌或法律權責來使用。

林委員月琴:好,健保資料庫對於犯罪者,尤其是中國來講,就是一個臺灣人健康狀況的大數據,透過人員或線上無所不用其極地想要獲取。根據Check Point Research的統計,2024年我們政府機關的部會資料或企業資料,每週遭受3,993次網路攻擊,2025年增加到每週4,152次。部長,立法前,中國私下透過收買人員或網路攻擊來獲取資料;立法後,如果沒有好好規劃,將更方便犯罪者透過學校跟醫學中心研究單位取得,會不會變成這樣?

邱部長泰源:我想我們在立法之前從各方面,不管是資訊的保護,都已經非常地嚴格在推展,這部分我相信比以前會……這跟立法應該是另外一回事,本來就應該要做好的事情。

石署長崇良:跟委員補充,我們現在所有的資料利用,要在特定指定的空間,它是一個隔離的環境,所能攜出的只有統計之後的結果資料,所以所有個資或原始資料是不可能攜出。

林委員月琴:所以未來也是這樣?

石署長崇良:對,也是這樣。

林委員月琴:為什麼我們會有這麼多的擔心?本席於第九條,針對於特定目的外利用健保資料的申請人,設立機構必須要有境內登記,並且境外不得同時設立或有正式、非正式分支機構的禁制規定,違反者要處一年以上、五年以下有期徒刑,並得科處3,000萬以下罰金,目的是在針對申請人資格要做嚴格的禁止,而衛福部的回應是主張用道德勸說,加上輕度處罰的方式來避免資料濫用,法律的比例原則強調不要用大炮打小鳥,可是看起來衛福部事實上是用鞭砲打恐龍,你們憑什麼覺得自己提出的草案有遏止資料外洩到境外的效果?是天真還是規避責任?

石署長崇良:跟委員報告,剛剛有特別提到,所能攜出的資料只有統計之後的結果,所以並沒有涉及到資料傳輸或釋出的問題。

林委員月琴:到底未來能不能完全確保這樣的狀態?因為我們有些國內學校,在中國也有設立學校,如果事實上對方是該地學校的人來這邊,他以國內的學校名義來取資料,進入到你們的系統,你怎麼處理?

邱部長泰源:這個分兩方面來報告……

林委員月琴:你怎麼去審查?他同樣是某一個大學的人,可是事實上是在中國……

邱部長泰源:資訊侵入這個部分,我想我們會做最好的防範,以目前的作法是一定要到一個隔離的空間,查出來的資料是完全去識別化,只是結果而已,這是非常地嚴格,我們這些年來做……

林委員月琴:他同樣是這所學校的人,可是他是在對岸……

邱部長泰源:學校是不是跟對岸有關這個部分,當然我們大家可以來……因為這是國內法,只有國內的學校機關可以申請。

林委員月琴:可是它也是在國內有啊!

邱部長泰源:至於要核……有國內的學校跟其他境外的學校有合作……

林委員月琴:我覺得這麼重要的法案,你們書面報告竟然問AB,不要用國內法的理由來推托,因為所有資料可能都是……你是要循國內……都是自國內法的一個程序洩漏到國外的,也不要用機關、學校來推托,因為你們的草案未來申請者,很確定真的只有機關跟學校嗎?

邱部長泰源:還有醫院……

石署長崇良:醫療機構,就是醫院跟學術研究單位等。

林委員月琴:從衛福部的草案跟衛福部對本席提案的回應看起來,本席認為你們對處理學術研究產生的利益的處理講得非常隱晦,這樣的態度等於注定未來沒有辦法有效管理回饋機制,因為在以國家公共利益目的為使用的原則底下,仍然會有學術產生的利益,這項利益只要歸政府所有,便屬於公共的收入,不需要再建立回饋金的制度,把錢自政府的左手轉到右手,但是如果利益歸屬於醫學中心、學校、研究單位或這些單位配合的企業所有,未來會不會有企業是透過學術單位來做一些對藥的研究?雖然要繳回回饋金,但這有什麼需要閃躲的?所以利益的產生多半不是在申請的當下,事實上你們是用申請的當下,而是在未來因為這個資料而研發出商品之後,所以本席提出自申請日起15年內,產生利益要繳回回饋金的機制,這並不是阻礙申請審查的資格、產品的研發,你們的報告還是沒有針對這個去做回應,所以請問一下,申請時如何預見利益?

邱部長泰源:我跟委員報告,今天一個研究者,不管是在學術機構或醫療機構,因為我也做了40年的國科會計畫,現在是非常嚴格的,第一個,必須是本身機構的IRB一定要通過,包括資金的經費……當然你申請……

林委員月琴:可是我取得健康資料,如果要研發藥劑呢?

邱部長泰源:我們當然IRB就是說……

林委員月琴:可是你是用現在來計算,並不是預見未來的利益。

邱部長泰源:我們有很多把關,好幾度的把關幾乎才會動到健保的資料……

林委員月琴:可是面對這種不可預見的在學術成功後所產生的利益,你憑什麼要收取回饋金?事實上要收的看起來有點像是一開始的手續費,可是未來後邊的利益,你到底有沒有計算進去?

邱部長泰源:未來利益回饋的部分,我們有做初步的說明,因為它牽涉到比較複雜,第十五條的規定有關回饋金之一定比率、方式跟其他相關事項的辦法,由主管機關定之。

林委員月琴:最後……

邱部長泰源:跟委員報告,他真的申請到可以去那邊拿資料,那已經是經過學校、申請補助的機關都嚴格的審查,而且拿到的比例很少,所以這已經都是精煉過的,在健保署又有這樣的一個機制來把關,基本上我們系統也鎖得非常嚴密,所以我想這個部分應該是可以保護個人的資料跟安全。

林委員月琴:好,最後想問,你們所提供的資料,雖然依法都去識別化,可是你們能保證針對人數比較少的罕見疾病被保險人,其資料不會因為交叉比對而洩漏保險人的身分嗎?你們未來怎麼去保證?

石署長崇良:跟委員報告,我們還是以最小揭露為主,我們提供相關資料供研究的時候,在他們來申請的時候,我們會看他的研究目的跟所要申請的使用資料之間的比例原則,所以以最小提供單位為主。第二個,還是要提到,我們出示的都是假名化後的資料,如果需要串接資料的話,都是事先處理好之後再提供,不會有原始資料的洩漏,所以都只有他在現場統計完之後,把統計結果攜出而已。

林委員月琴:罕病就是人數比較少嘛,所以還是希望……

石署長崇良:但是還是需要有一些……比如有一些罕病用藥,你要知道它的效果怎麼樣、特性怎麼樣,還是會用到,不過都是以最小使用範圍,然後最高度的……

林委員月琴:在這邊我還是要強調,一個是事前同意、一個是進行中告知、一個是進行中最後他要退出的話,我覺得被保險人應該要有這樣的權利,以上,謝謝。

邱部長泰源:好,應該是這樣,我們會這樣來研議,謝謝。

主席:好,謝謝林委員的詢答。

接下來請陳菁徽委員來做詢答。

陳委員菁徽:955分)謝謝主席還有各位委員,我請邱部長。

主席:請部長。

邱部長泰源:委員早。

陳委員菁徽:部長好。你還記得去年7月,我們有一個朝野協商,當時你說今年630以前,要達成平均點值10.95元,可是您今年1月受訪時有一點沒信心,今天已經69號,所以大家都很關心,你630號以前有沒有辦法達到平均點值10.95元?

邱部長泰源:我們第一季的成果已經出來,可不可以請署長跟委員報告一下?

石署長崇良:跟委員報告,我們主要有五個總額,分別是醫院總額、西醫基層總額、牙醫、中醫以及透析總額,目前除了西醫基層的部分平均點值是0.946,其餘都達到0.95以上。

陳委員菁徽:投影片我幫你整理出來,也是要幫你鼓勵一下,因為除了臺北區0.936,南區跟東區每1點都超過1元。有一些事情做對了,比如說開源,你們增加了712億,實質成長率突破8%,加大投資,另外把一些醫療項目移出健保總額,積極爭取有一些用公務預算來挹注。所以本席很關心的是,你們今年還是一樣要用8%這個成長率來規劃嗎?還是更多?這個是醫護人員期待的,因為最終我們還是希望點值是11元。

邱部長泰源:我們現在衛福部建議的最高推估跟今年是一樣的……

陳委員菁徽:8%

邱部長泰源:不是,5.5。為什麼實質成長會到8%?是因為我們把一些項目移出來,這個部分,我們會再繼續溝通看看哪些項目可以再陸續移出來,政府應該還會在一些計畫裡面,就像我們今年補助的罕病,原來在健保總額也有保障,再另外多了20億,癌藥基金今年也會再增加。所以從公務預算以及我們增加的量應該跟今年一樣,公務預算或移出來的這個部分補起來,規模應該也會……

陳委員菁徽:好,其中你還有一個政策是比較關乎於節流,對穩定點值有幫助,您認為「個別醫院總額」目前有沒有遇到什麼瓶頸?

邱部長泰源:好,以「個別醫院總額」來講,我們當然希望分級醫療能夠落實,也希望醫院能夠財務自主管理,我們也不是說只有醫院管理,我們很希望這六個分區所有的醫院能夠自行管理,以病人的健康為中心,因為就是那些錢,那你怎麼樣讓病人更健康。

陳委員菁徽:我先給你看現在遇到什麼問題,上禮拜這邊非常多委員、官員都一起去觀摩中榮,做得非常好的AI智能醫院,但是它卻被斷頭3億。現在我們用三階段折付制度逐漸去打折,一旦爆大量,超過三階段就完全不予給付,你把大家一起承受系統性的風險,轉到個別醫院去承擔,就是醫院服務量大者,就必須自己來扛。

我有很多同學,現在在不同的醫院,有醫學中心、有地區醫院、有區域醫院,結果他們被柔性勸導第三季、第四季縮減一點門診,有一些門診要關起來,你們有聽說這個狀況嗎?因為現在個別醫院是各自為政,自己去做控管,如果是你剛剛講的以病人為中心,以醫療服務為中心,但有一些醫院就是沒有辦法,因為區域醫院、地區醫院都在控管,所以全部塞到像中榮這樣的大醫院去,自然就會爆量,這個爆量也不是它能夠控制的,全國不同調,最後受害的還是人民。服務量降不下來的狀況,你有沒有一個統一的規範可以去調整?不然每一個醫院絕對是亂成一團。現在有人是限制門診,但限制門診我告訴你另外一個問題,限制門診病人就擠到急診去。

邱部長泰源:好,報告委員,我想我剛剛已經提到,我們要從根本來解決,由根本來解決醫療體系的問題。怎麼樣讓人民更健康?儘量不要生病,生小病在社區就可以得到很好的照顧,讓他小病不要變大病;大病應該有各種的分級,不管是大病或重病,不管是醫學中心、區域醫院,甚至地區醫院都應該做好它的角色,這個才是根本之道。

也拜託民眾能夠了解我們一直在推分級醫療,也需要全國的民眾大家來了解、配合,我們有四級,包括基層醫療的醫師,都是非常優秀,都是從教學醫院的主治醫師出來的,他願意到社區服務,就是願意貼近民眾,請大家多多利用,這樣的制度是能夠解決未來的問題。

個別財務的管理,是促使達到這樣目標的一個手段。至於臺中榮總的情況,這些好朋友們真的很辛苦,民眾對他們很信任,所以他們的成長率真的比較高,但是在中區平均6.6%之下,健保署給他們7.9%的成長,所以他們實質上的收入比去年的同期是增加了2.5億元,這是第一個。

陳委員菁徽:好,不管怎麼樣它其實……

邱部長泰源:我還是要補充一下,我們希望醫學中心真的扮演急重症的角色……

陳委員菁徽:我再來要跟你討論急重症現在遇到什麼問題。我們不想要看到很優秀的醫院被懲罰,畢竟你說實際收入增加2.5億,可是還是有部分的醫療服務是什麼東西都沒有拿到,這也是事實。所以我們不想要第三季、第四季又遇到同樣的問題,我是在示警。你剛剛講得很好,要分級醫療、急重症等等,我給你看現在急診遇到什麼大問題,急診到現在流失66個醫師、離職了!根據急診醫學會內部的統計,還有4050位醫生正在離職的路上,所以他們推估今年有可能上看120位要離職,你知道今年通過專科醫師考試的只有92位,只有92位!這一些很有經驗的人離職,新進來的心血還遠低於離職的人數。

有一個記者跑去臺中榮民總醫院嘉義分院採訪急診醫師,嘉義分院是中榮最大的分院,統計起來至少需要5個急診醫師,可是他們只有4個人,徵人啟事貼了五年都還沒有來,我想到你2月的時候有用特別預算去做一些解決,但是也有人提到是不是把醫師的診療費、診察費分出護理費來挖東牆、補西牆?請問這42億到底錢用到哪裡去?實際作為是什麼?為什麼我們現在的急診人力還在不斷地流失中?

邱部長泰源:42億的事情,等一下請業務單位健保署報告。我還是要講整體醫療體系的事情,急診醫師部分,數目是一件事情,但是每一個急診醫師都是非常優秀,也面臨很大壓力,一個一個都是我們想要照顧,也很心疼的醫師人力。

我最近也剛好回臺大,碰到急診部主任,他也是我的學生,我問他說,你們流失的狀況怎麼樣?他說有一位退休,一位想要到分院去。我問為什麼要到分院去?他說可能總院壓力比較大。但是勸說之下他是留下來。所以臺大主治醫師好像就是一個退休,一個本來要走,後來沒有離開,這大概是三天前我問的事情。當然我也希望所有的醫院真的要了解到急診……其實每一科都可能會有這種問題,所以我們必須要整體來思考這件事情,我不能說哪一科就比較嚴重…

陳委員菁徽:你可以整體思考,但是現在真的有一點危急,因為我5月的時候就提過臨時提案,面臨這個急診人力荒,到現在都還沒回應我,難道你們是想不出解決方案?

跟你講一個更嚴重的,除了急診,雲嘉南地區最近在網路上發生一些很大的事情,我剛講的是急診醫生,急診醫生還會出來講話,重症醫生有些是默默的就離開職場,他們處理最多醫療糾紛的事情,他們除了面臨職場的壓力,還要面臨網路上的霸凌,有一位神內醫師,他在網路上被霸凌的很嚴重,後來醫院經過了幾天站出來幫他講話。另外一位醫師很認真的請大家轉發,並且鼓勵投書The Lancet。真的很丟臉,以前人家說臺灣醫療崩壞不准寫到The Lancet,硬把這篇文章拉下來,還有一大堆側翼去攻擊寫文章的醫生。現在又有一個醫生站出來了,他說:「嘉長身為雲嘉南最後後送中心,因為本院神內嚴重的崩盤,為了保存本院重症人力,即日起實施:第一個,非適應症勿在此群組發文。第二個,無神經科人力,無法收治腦中風者,請直接聯絡他院急診轉院,勿在此群組發文。第三個,重症人力需用在刀口上,10pm7am不再收治無明顯效應之轉診,以上措施非常抱歉,這是重症醫療崩盤的下下之策,感佩還願意留在最前線的各位,也希望帶回給各醫院高層與政府高層,正視腦中風醫療崩壞,善待願意留下來的各位!歡迎轉發!鼓勵投書The Lancet。」你剛剛講得很好,落實分級醫療,希望急重症的人都可以留任,你撥了42億說要鼓勵這些人留任,這些人現在直接在網路上說,拜託大家轉發,鼓勵投書The Lancet,你還要再把The Lancet文章拉下來嗎?

邱部長泰源:報告委員,我想這要分幾個方面來講,我剛才有提過,醫療體系真的要從根救起。第二個,臺灣健保30年讓我們臺灣窮人能夠得到很好的醫療,所以我們要珍惜,健保現在的總額就是這樣子,我們已經儘量做好,幾乎所有的科都會覺得比其他國家給付都來的低,這個我們真的要想辦法,我想政府也一直努力,所以今年才會補助這麼多公務的預算,也希望未來立法院這邊也能多多幫忙,讓健保的資源能夠更加充沛。我相信對於各給付……畢竟待遇還是很重要的事情。

陳委員菁徽:我知道像署長本人也是急診科醫師出身,所以我真的希望你們好好的去盤點現在急重症的人力。

邱部長泰源:一定要的。

陳委員菁徽:因為他們已經在示警了,我不希望你們第三季、第四季又遇到相同的問題。最後一個,您出國的時候,大家都知道我們最大的教學醫院的聖堂,某一個科別從最基層的醫師到大教授,都出了性侵害、性騷擾等等事件,所以針對醫師法第二十五條,在這邊希望要求你們可以具體地把「違背醫學倫理」做函釋,最後公布在你們的法規檢索系統,請問可以答應嗎?因為上次次長來報告,他說正在跟每一個團體做討論跟研擬。

邱部長泰源:我想我們醫生就是不能違背醫療倫理,這是天經地義、不變的真理。

陳委員菁徽:我跟你說,你出國的時候,就是因為……

邱部長泰源:沒關係,不管我出國或不出國,我跟王育敏委員在拚國際事情的時候,我還是關心國內任何的事情。

陳委員菁徽:你出國的時候,就是因為沒有根據醫師法第二十五條把他送懲戒,因為沒有寫清楚哪些狀況是有關「違背醫學倫理」的函釋,之後我會追這個進度,你們可不可以把……

邱部長泰源:好,我們會趕快具體回應委員的詢問。

陳委員菁徽:好,謝謝。

邱部長泰源:謝謝委員。

主席:謝謝陳委員的詢答。

接下來請王育敏委員做詢答。

委員會公告,蘇清泉召委詢答結束後,休息10分鐘。

王委員育敏:109分)謝謝召委,有請邱部長。

主席:請部長。

邱部長泰源:委員早。

王委員育敏:部長好。部長,剛剛很多委員都提到了現在醫療現場急重症人力不足的問題,再加上從昨天到今天,陸續有急診科醫師提到急診科醫師想要離開而沒有表態的人數上看120人,我看到這個數字有點嚇到,我不曉得這位醫師講的是真實的,還是他有推估比較多?如果是這樣的數據,我覺得面對未來還有新冠疫情的升溫,讓人家非常擔心,就是可能連急診要去救治病患的第一現場,人手都嚴重不足。

第二個是重症的部分,剛剛陳菁徽醫師也有提到,這個新聞引發大家的關注,這一位長庚醫院的醫師發出的簡訊,我覺得是一個求救的訊息,他在現場可能已經看到狀況的惡化,如果再不告訴醫院高層跟政府高層,他認為這樣的醫療崩壞,站在第一線的現場,真的是非常擔心,所以我個人會覺得這樣的簡訊是一種求救信,覺得現場的狀況真的很糟了。我就要問一下部長,你們有沒有實際去了解、關心,或者去找這一些急重症的醫師們,真的坐下來,稍微聚焦一下,他們現在最需要政府伸出援手的到底是什麼?看得讓人家很心疼,他們是願意撐在第一線的,但是感覺快要倒下了,希望趕快有人可以協助他們,我看到訊息是有這樣的感受。我現在要問的就是,作為中央部會主管機關,到底衛福部在緊急……當然分階段,剛剛部長有說有一些是長期根本的問題,但是現況就已經很糟了,現在這麼糟,怎樣去穩住他們,讓醫療現場不要有更多的醫師離開?我們處理事情要分階段,而這是第一要務要做的,他們已經發出這樣的訊息,請問衛福部可以做什麼?

邱部長泰源:謝謝委員的詢問,我想分幾點來報告,第一個,急診方面,有鑑於過年那段期間的壅塞,我們除了對護理方面儘量照顧、鼓勵、改善以外,當然相對的,對醫師也會好,因為整個是團隊的事情,在這個部分也有提高給付。第二個,我們也希望能夠分級醫療,減少輕、重症的……

王委員育敏:急診醫師的部分?

邱部長泰源:113年的急診醫師是102個通過,112年是109個通過,一年大概都一百出頭個醫師通過,我剛才有報告過,有些醫院可能離開的比較嚴重,有些醫院像臺大,我剛也報告過就只有1個退休,其他目前是還沒有動。

王委員育敏:對,那我想問的就是比較嚴重的,你們有沒有特別去關心?

邱部長泰源:如果這種訊息出來,我們當然想要了解整個急重症現在的狀況,我們這兩天部內討論就一直說要去注意到各個科裡面現在的流向。

王委員育敏:我懂,但是急診是第一線,他講120人,這數據你覺得有高估嗎?現場是不是大概是這樣?因為上百位要離職,他說沒表態想離職的數據有這麼高,上百位想離職,其實對第一線現場是一個很大的衝擊,你們掌握到情況是如何?

邱部長泰源:說實在的,這些年來,的確我們當醫師也很辛苦,像我一輩子在醫院努力,我也買不到一間房子,臺北市的房子也還在貸款,你就知道年輕的醫師是不是更加的困難,所以他們當然會尋求……

王委員育敏:對,但部長你現在有權力,你可以去改變。

邱部長泰源:這個改變就牽涉到各種給付、工作環境,這個是長久以來累積很大的問題。當然我們很感佩立法院這一屆的委員,真的很用心在幫忙解決這個問題,我們政府真的也是日夜在解決這個問題。

王委員育敏:我們都願意支持,醫療方面的經費,立法院全力支持。

邱部長泰源:以我當一個醫學院教授這麼多年,我總是希望我的學生出來能夠好好做,不要跑掉,不然我就多教的啊!

王委員育敏:對啊,所以環境很重要。

邱部長泰源:他們走了可能就不是去做他的專科了。

王委員育敏:部長,因為我還有下一個要問……

邱部長泰源:如果能夠跑到我們蘇召委那邊去服務,還可以得到很好的奮鬥環境。

王委員育敏:因為現在現場,不論是急診或是重症,他們都已經發出這樣的求救訊息,我覺得作為中央主管機關,你們有責任要提出方案,到底怎麼去解決跟改善,這部分我覺得你們應該要去回應,就是我們知道基層的問題,我們也知道長期以來的問題,但是眼下是這樣的問題,因為接下來我就要問,還要面對新冠疫情高峰這樣的挑戰,如果前面的急診量能都不足了,醫師要離開,過去的新冠疫情我們已經看到了,就是急診現場亂成一團,全部壅塞到那邊去,恐怕是雪上加霜啊!我們應該要看一下,倘若這個部分你們沒有解決,未來再增加新疫情的病人進到急診來,真的會是很可怕的一件事情。所以我這邊希望你們針對之前新冠疫情高峰的時候,所有的配套方案,你們要超前部署。

邱部長泰源:是的,我們有超前部署。

王委員育敏:好。接下來要請教的是,針對今天委員會要審查有關於整個健保資料庫的管理,如何加強它的監督管理?因為之前的個資外洩事件,的確對於個人來講,個資被盜賣是一個很嚴重的侵害,在這樣的情況下,你們這一次的修法好像是用退出權,而不是同意權這樣的概念,也就是我的健保資料要不要提供學術研究,是我要去申請退出,然後個資才不會在上面,而不是像金融機構問可不可以運用你的資料,他們是要經過你的同意,為什麼有這樣的差別?因為現在也有民間團體說:為什麼是我要自己去講,我的資料才不會被運用?就是政府好像一下子就幫我做決定,只要在政府的資料庫裡面,就是通通都可以使用。

我就問你,像一些未成年人的資料,他們自己可能也沒有敏感到這個議題,他們也不會自己去退出,那他們的資料就是大批的從018歲通通都是政府使用,有一些年紀比較大的老年人,他們可能也不太知道這件事,所以他們的資料就整個在資料庫裡面,在沒有經過同意的情況下,只因為他們沒有退出,所以就被大量的使用。我不知道你們有沒有思考過這個問題?因為當民間團體這樣質疑的時候,如果我們同時要保護個資,不是應該要在他同意的情況下使用嗎?你們現在是說:你退出我就不用。這有沒有有點便宜行事?

邱部長泰源:好,我想同意不同意這件事,等一下再請負責健保業務的主責單位報告。我先報告兩件事情:第一件事情,當我們資安系統被攻擊了之後,衛福部會立即啟動各種防衛的機制,現在應該都攻不進去了,這是針對醫院方面,不是健保署裡面,而在健保署裡面的資料,這些年來,可能有十幾年了,早就控管得非常嚴格,若要索取資料一定要到一個特定的房間裡,什麼都不能帶,進入之後有專人會協助,資料跑完的結果完全都是去識別化,所以這個部分在個資方面是絕對沒有問題。我請署長可以再confirm一下。

石署長崇良:跟委員報告,我們採取所謂退出權的行使,主要是:第一個,我們這個資料的使用有相當的限縮,它是以公益目的使用;第二個,資料都在特定的空間裡面,經過去識別化之後的資料提供,所以理論上它已經相當的安全,使用的時候一定很安全,再者也不可以將這些資料攜出,最後拿到的只是統計的結果,所以在安全性及個資的保護上已經達到最高的程度,但是……

王委員育敏:保護是一回事啦!我是在問,為什麼不是取得個人的同意權,而是用退出權?

石署長崇良:其實所有資料的使用也是按照程度的不同,有所謂的opt-inopt-out,就是事前告知同意,或者是事後退出都可以,假設同意事後退出、事前同意事後退出或事前同意,有這三種不同的方式,我們這個資料基本上都已經是經過去個資的方式處理過,所以我們採用的是假設同意事後退出,再經過專法的管理。

王委員育敏:我想這個問題,我們還會回到逐條討論,但是我也希望主管機關思考,就是運用他們的這些資料作為研究使用,在民眾同意的情況下,我想你們使用起來是更放心,但是我們現在模式有點像是:既然都已經去識別化了,也保護得很安全,所以不用經過你的同意,你有反對再出聲。這會變成是有點倒過來,這個跟我們現在有個資法之後的潮流,坦白講,它不是一致性很高的,你看連金融機構他們現在都被要求要勾很多的同意書,他們才可以使用,所以我希望這個問題你們也好好去思考,在修法的時候,我有相關的修正動議,大家再來討論。

邱部長泰源:我們希望這個條例能夠創造三贏的局面。

王委員育敏:是。好,謝謝。

邱部長泰源:謝謝委員。

主席:好,謝謝王委員的詢答及謝謝部長。

接下來請蘇清泉召委做詢答。

蘇委員清泉:1020分)謝謝召委,請部長及石署長。

主席:請部長及石署長。

邱部長泰源:蘇召委好。

蘇委員清泉:剛才大家都在討論急診,我跟你說屏東的情況。

邱部長泰源:是,謝謝。

蘇委員清泉:屏東市有一間重度級醫院,也就是屏基,它升重度級之後,腦神經內科要提供24小時服務,所以大家都在那邊「釘」啦!結果4個神經內科醫生跑了3個,現在剩1個,這1位說要來我那邊,我說:不行啦!我跟院長說:你不能收,收了屏基就崩盤了。就是這麼嚴重啦!婦產科醫生原本有5個,跑掉只剩2個,這2個都女孩子,東港另外一間醫院剩2個婦產科醫生,一個八十幾歲、一個六十幾歲,署長,要怎麼辦?我現在跟他們說不然就做區域聯防啦!區域聯防是一個方式,所以還是要想辦法。屏基那個跑掉的就引導他到復興醫院的婦產科啦!不然要怎麼辦?

所以我們在地方上都很努力的讓醫院能夠維持好的運作,也要讓部長知道,這個問題真的不只發生在都市而已,鄉下也很嚴重。因為現在婦產科醫生平均都五、六十歲了,所以現在生孩子,這是很麻煩、非常麻煩。譬如像兒科,我們那邊現在維持7個兒科醫師,都是次專科,都在硬撐著,每個月都賠錢,而且賠得很嚴重,所以這個要怎麼補強,署長可能要研究看看要怎麼辦?

每一次看到你們,我都很疼惜啦!還要疼惜我們這些年輕醫生,但現在整個社會的觀念都變了,現在年輕人沒有在跟你聽這套,因為科技業者及晶片業者人員的需求量大,他們太好找工作了,而且只要你願意值班……我們的住院醫師在值班,人家產製晶片的資工人員也在值班,但是人家只要值班,年薪就250萬元起跳,像我看竹科的部分,就是888共計3班次,另外一個班是on call,就是不能離開新竹縣市,call你的時候40分鐘要到,就4班在run,每一個都是250萬元起跳,隔年就可以到300萬。我們院長的小孩是資工碩士,他現在在日月光,我問他現在月薪多少?他說:報告,八十幾萬年薪。只有上白班而已,如果他要值班就是260萬。

現在你跟年輕人講當公務人員多好、當警察多好、當醫生多好,他們根本不會理會你,以前公務人員的社會地位很高,現在公務人員搞一個什麼退休金是要用自己提撥的錢加政府提撥的錢,這一筆基金花完就沒了,現在聽說變成這樣,這樣還得了。我覺得以後高普考根本沒有人要考,整個都崩盤了嘛!整個價值觀都改變了,醫生的薪資這麼多年也沒有什麼提高,所以還是要籌多一點錢,待遇還是很重要啦!我聽說一個醫生住臺北市,當醫生當到老,買不到一間房子,笑死人!對不對?人家在國外是差不多18個月的月薪就可以買一個房子,4個月可以買一部車子,這是統計的啊!所以部長還有署長你們責任重大。關於健保,這十幾年來就是偶爾會出現某一個官員又洩密、拿資料出去,然後被判刑,好像一直出現這種案例。部長,現在內部要拿資料的權限到底有沒有加強?

邱部長泰源:我們有要求健保署一定要去查清楚,整個機制要加強,請署長回應。

石署長崇良:跟委員報告,這個案子還在檢調偵查中,不過在這個事件之後,我們已經重新檢討在內稽部分去強化,包含資料使用權限的限縮,還有可取得資料的欄位最少原則,如果需要大筆資料還要簽核,已經都加強了內控的機制,所有的使用紀錄也會留下來。

蘇委員清泉:就是你只要經過就會有痕跡。

石署長崇良:對,另外還導入外稽的機制,包含ISO 27001的標準、CNS 27001的標準,所以我們是強化內稽之外,也導入外稽的機制。

蘇委員清泉:好,出紕漏都是健保署,那國健署都沒事?國健署的資料也不少,關於三高、癌症病人的部分還得了!國健署有沒有洩漏出去?有沒有出事?

邱部長泰源:跟蘇召委報告這兩件事情,這個是刑事問題,我們這個法本來就很嚴格……他們進去那個房間裡面以去識別化拿出來只能……這是兩件事情。這部分當然會去檢討,但是今天討論的是我們本來就已經在做,後來因為憲判,所以把關於病人隱私部分做得更具保護跟安全,以讓大家安心。

蘇委員清泉:部長,這有兩點,這個法案通過以後,就有比較清楚的規範要怎麼用,民眾的資料被拿去用,我跟你說,從現在開始的二十年,我的資料被人家使用了嗎?你的資料被人家使用了嗎?你也不知道。名字被去掉就用了,搞不好你已經被用了100次,我被用了1,000次,因為論文就有6,000篇,對不對?所以這個法通過,你也不知道到底有沒有繼續被人家使用?除非是退出還是不同意,那不就要發個文給健保署說我的資料都不讓人用,這樣有可能嗎?

邱部長泰源:有啦!我們授權法規有來處理這個部分,而且會更細膩來看不能釋出哪些資料,基本上以我個人看來,如果去識別化對公共衛生及國家的醫藥發展提升有利,我覺得應該是沒有關係。

蘇委員清泉:沒有啦!我們的資料去識別化被利用,名字都遮起來,如果都做到這樣當然安心,對社會也有貢獻,人家捐大體都在捐了,大體老師都是這樣捐的,所以我們是可以理解,但是一般百姓會不會理解?我不知道。好,這個法通過之後,跟另外有關盜賣個資、盜賣資料是兩回事,所以盜賣這一塊,你們有什麼防範的措施?除了剛剛署長講的之外,有再加強的部分嗎?還是現在都不可能發生,從此以後不會再發生了?

石署長崇良:對,我們都強化了,就是剛剛講的在那個事件之後,我們重新檢討過並強化,到目前都維持得很好。

邱部長泰源:我們一定要強化到絕對不可能再發生。

蘇委員清泉:今天這個院版的法案提出來,是要迎合憲法法庭的判決,跟我們的資料會被盜賣是兩回事。這個要怎麼加強?你要回答嗎?

邱部長泰源:李處長。

李處長建璋:跟委員報告,關於資料被大量下載一事,我們已經從去年開始進行管理,只要每個月、每個單位有哪一個人在不對的時間、不對的地點、不對的量去下載資料,我們全部都有掌握,並且會提供給各個主管,所以在USB跟硬碟現在都有這些管理。

蘇委員清泉:OK。健保三十年來的就醫資料有六百八十幾億筆,有這麼多?怎麼用?現在有apply來申請,IRB通過之外,你們有一個委員會在審查?在核准嗎?

邱部長泰源:我們有專案小組,裡面有24個委員在審查。

蘇委員清泉:就是每一筆都審查?

邱部長泰源:現在的設計是如果經過審查以後沒有爭議,當然就看看後續怎麼樣我們會再來研議,但是如果有困難、矛盾的,會由諮議會來處理。

蘇委員清泉:這個審查委員會上面還有一個諮議會?

邱部長泰源:對。

蘇委員清泉:這個諮議會是比較……

邱部長泰源:它不可能逐案審查,可能委員也會受不了。

蘇委員清泉:不可能啦!所以這個委員會先……

邱部長泰源:審查小組。

蘇委員清泉:scan一次審查,過了就過了,沒有過的就再送到諮議委員會?

邱部長泰源:有爭議的送到諮議會。

蘇委員清泉:好,最後一個問題,疫苗現在還有三百多萬劑,目前只是鼓勵大家要施打。我自己已經施打了6支,我這個是標準的,如果有通知我就施打,但是施打到現在我會怕,部長你有施打嗎?

邱部長泰源:101日施打一支,41日又施打一支。

蘇委員清泉:現在很多老人家問我,鄉長、鎮長問他們要不要施打,施打後會怎麼樣?我都跟他們說,沒施打有可能會死掉。他問那施打後會死掉嗎?我說這也不一定。施打疫苗後發生事情的一大堆啊!

邱部長泰源:但是如果不施打疫苗,應該會更危險。

蘇委員清泉:更危險,比較會導致重症,重症會造成死亡。因為我在門診看診時,患者有年輕女孩等等的人,在過去施打COVID-19疫苗後,有心律不整的、有肋膜積水的、有心包膜積水的雜七雜八一大堆,關節問題都跑出來,一些自體免疫的data都變得不正常,每個人都問我這跟打疫苗有關係嗎?我對每個人都說有可能,但是他們去申請藥害救濟沒有一件通過,因為都不會死,但是卻有症狀,有的真的變成心律不整,我在心臟科這邊碰到一大堆,所以我越看越擔心。現在你要我施打,我還是會去施打,就是怕會死掉,對不對?但是人家如果問我,我真的都保留,部長,你宣示一下。

邱部長泰源:蘇召委,我請我們專家跟大家宣導,施打疫苗部分過去專家的意見及利弊得失?

蘇委員清泉:你要說喔!這是全國都在聽,我把這做成FB的影片po出去。

邱部長泰源:林詠青醫師是非常優秀的防疫醫師。

林簡任技正詠青:報告委員,因為我們目前還是有針對所有COVID-19疫苗接種之後通報的不良反應,一直在蒐集這方面的數據,食藥署也有做定期的統計。另外像委員提到有接種之後疑似因為疫苗造成的狀況,第一層的衛生局都會去調查,如果真的可能是跟疫苗有關,也會告知救濟的管道,也就是可以提疫苗預防接種受害救濟,我們有一個獨立的專家委員會審議,去判斷相關性。

蘇委員清泉:因為病毒本身一直在突變,突變到現在跟原來的、三年前的完全不太一樣,所以現在新的疫苗是最新的病毒突變,應該都有cover到至少注射之後,如果得到比較不會得重症。重症的死亡率高,尤其是有三高的人,個人覺得還是要鼓勵施打,所以你們要宣導,要講清楚。現在老人家最大的疑慮就是剛剛我講的,沒打會死,打了不知道會不會死?不知道。

林簡任技正詠青:現在針對疫苗接種的利弊得失,我們當然還是最建議在高風險族群,像是65歲以上的長者或者是有慢性病的患者,他們得到新冠之後,併發重症跟死亡的風險都很高,所以我們一直在這個族群大力推廣要接種。

蘇委員清泉:好,謝謝。

邱部長泰源:好,謝謝蘇召委,謝謝主席。

主席:好,謝謝部長。現在休息10分鐘。

休息1034分)

繼續開會1046分)

主席(林委員月琴代):現在我們請邱鎮軍委員發言。

邱委員鎮軍:1046分)主席好。我們請邱部長。

主席:有請邱部長。

邱部長泰源:邱委員好。

邱委員鎮軍:部長好。根據2022年憲法法庭做出的憲判字第13號判決,針對健保資料使用明白指出3個違憲問題,第一個是缺乏組織上的監督機制,第二個是缺乏程序上的實質保障,第三個是缺乏當事人資訊自主與退出的明確規定。憲判字第13號的核心精神就是保障人民對自己健保資料的資訊自主權,也就是說人民應該可以自己決定要不要讓自己的資料被拿去參與目的外的使用,對吧?部長對嗎?

邱部長泰源:不好意思,剛剛石署長跟我講話,可以再……

邱委員鎮軍:我是說憲判字第13號核心精神就是保障人民對自己健保資料的資訊自主權,也就是人民應該可以自己決定要不要讓自己的資料被拿去參與目的外的使用,對嗎?

邱部長泰源:當然。

邱委員鎮軍:那我今天以一個曾經看過病、打針、住院使用健保的病人立場,問最簡單、直接的問題,這雖然是保護資料的新法,但這部新法上路之後,我可以做什麼?我的權利在哪裡?我要怎麼知道我的資料被誰用、怎麼用、用了幾次?這個有通知機制嗎?

邱部長泰源:當然是有退出權,就是我……

邱委員鎮軍:怎麼退出?

邱部長泰源:可以用書面退出,所以這個法通過之後,我們預計有所謂的冷凍期,讓大家要退出的退出,不退出的話,就當成說使用……

邱委員鎮軍:退出之後就永久退出?

邱部長泰源:跟委員報告,過去這些年來我們在使用健保資料是非常嚴謹的,研究者要到一個房間裡面去……

邱委員鎮軍:部長,我的意思是他退出之後就永久退出了,是這樣嗎?

邱部長泰源:當然這個我們可以……我們可以……

邱委員鎮軍:所以在之前就要申請嗎?

邱部長泰源:目前的設計是這樣子。

邱委員鎮軍:就是在實施之前可以申請,或者是說實施之後申請,他申請之後就完全退出?

邱部長泰源:法律公告以後就有冷凍期,這時候我們會讓全民來申請。

邱委員鎮軍:冷凍期過後,如果要退出呢?

邱部長泰源:隨時可以退出。

邱委員鎮軍:隨時可以退出?

邱部長泰源:嗯。

邱委員鎮軍:行文就可以?

邱部長泰源:申請。

邱委員鎮軍:我看第十九條發現有立了3個例外,即為了防疫、為了國安,還有依其他法律,這3個條件在草案裡並沒有明確定義,講得很模糊,什麼叫做國安?國安的範圍在哪裡?防疫又是是依照哪一個法律?

邱部長泰源:這是例外。

邱委員鎮軍:還是健康大數據?還是跟美國交換資料?

邱部長泰源:如果有衝突到這個,或者是覺得這個算不算維護國家安全,或算不算免除人民生命,這個會……

邱委員鎮軍:這個很籠統啊!

邱部長泰源:這個會在諮議會,我們有一個諮議會去討論……

邱委員鎮軍:我希望這個東西要講清楚,這涉及人民的……

邱部長泰源:一定不會隨便,如果有模糊、矛盾,一定會到諮議會去討論,諮議會組成是非常完整的。

邱委員鎮軍:因為如果沒有法律條文,沒有細節,也沒有邊界的話,這些例外會變成政府想要用資料的萬用開關,想用就用,但不能你們說了算,對不對?

邱部長泰源:政府當然有它政策上的需要以及這樣的目的。

邱委員鎮軍:這個條例不能無限上綱,否則退出權就是假的。

邱部長泰源:當然。

邱委員鎮軍:如果只是這個規定,而沒有做規範,那只是給憲法法庭交代而已,不是為人民負責。

邱部長泰源:我們當然是為了人民的個資權利。

邱委員鎮軍:我覺得全民健康保險資料管理,當然你們做這個推動,本意上是對的,我沒有說是錯的,但是我們更期待你們把事情做得更嚴謹,畢竟這包含了個人的隱私。

邱部長泰源:是的。

邱委員鎮軍:憲判字第13號指出全民強制納入的大型健康資料庫,要求設計一個組織上與程序上具獨立性的監督防護機制,請問你們設立的健保資料諮議會,這個是在衛福部下設的,對不對?成員大多是由衛福部內部或學者主導,由行政機關直接主控,就算有人權代表,但不知道你們的占比如何?你覺得這樣的監督機制獨立性在哪裡?

邱部長泰源:這個石署長要不要回應一下?

石署長崇良:跟委員報告,這是兩個層次,一個是外部的獨立監督機制,現在有國家的個人資料保護委員會的設置,是對所有個人資料,當然包含健保資料的監理;本條例所設的諮議會是單就健保資料做目的外使用時的一些規範、制定政策,還有一些爭議事件的審議,所以它的範圍不同。

邱委員鎮軍:所以它不是監督單位就對了?

石署長崇良:監督單位還有上級監督單位。

邱委員鎮軍:上級監督單位是什麼?

石署長崇良:就是現在已經有草案的個人資料保護委員會。

邱委員鎮軍:是個資保護委員會來做處理嗎?

石署長崇良:對,它是全國性的。

邱委員鎮軍:如果是這樣,有到更高階層的話,我覺得那就還可以。如果是以你剛剛講的部分,等於是你們內部流程而已,根本也沒辦法做監督。

石署長崇良:是對這些資料使用的妥適性,還有相關規範來做審議。

邱委員鎮軍:我這樣講,今天我們做的不管是管資料,還是面對資料時代的國家權力,當國家可以用健保大數據來治理社會、預測風險、推動研究,它也必須要對人民負責,要讓人民知道,讓人民能夠選擇,也要讓他們能拒絕。

我認為這部草案在實質審查前,要補足所有退出機制的獨立性,建立個人查詢機制,還有要明確限定條例外的條件,否則這不叫做資料保護,這是資料徵用,而且還不用經過同意,我希望你們可以做到這點,可以嗎?

石署長崇良:進入逐條的時候,我們會逐一再詳細說明。

邱委員鎮軍:因為我還有看到你們有講到憲判字第13號有退出權,還有一個叫做去識別化這部分,去識別化我要在這邊講,之前2019年美國有做出研究,只要結合郵遞區域、出生年月日與性別,就能識別大概87%的美國人,這是美國人自己做的報告,我要講的意思就是說這東西可以高度復原,這部分我們可能也要考量進去。

石署長崇良:跟委員報告,我們現在使用的是假名化,我們是把假名化的資料提供在指定時間跟空間裡面去進行統計分析,這個資料本身申請者無法攜出跟繼續串連,他只能拿出統計結果的資料,不會衍生這樣重新串連的問題。

邱委員鎮軍:我希望你們把國外的一些作法、數據拿來參考,我們做起來就會更嚴謹,好不好?

邱部長泰源:好。

邱委員鎮軍:部長,我再請教一個問題,全世界有哪一個文明國家有明文禁止食品從業人員碰過錢之後不能再碰食物,不然就要罰2億的?我看亞洲、歐洲、美洲也沒人這樣罰,英國是鼓勵分工,美國是要求洗手,日本是靠職人自律,中國是靠電子支付,新加坡還會有補助改善的設備,我們臺灣在全世界成為第一個明文規定碰過錢不能再碰食物,不然要罰你2億的國家,我想請問這麼奇怪的想法是誰弄出來的?

邱部長泰源:報告委員,我想這個是從113年初就開始預告,也徵詢大家的意見,因為總是要把食品良好衛生往前一步,所以這樣的……

邱委員鎮軍:你們這一條法律訂下去,讓全世界看到臺灣的創意,不用補助也沒有過渡期。

邱部長泰源:我們都來自基層,我們很清楚小吃攤或者是攤販在處理上的確有他要特別注意的地方,所以我們的輔導期是無限期。

邱委員鎮軍:什麼叫做無限期?那你根本就不要立這個法啊!

邱部長泰源:輔導到大家都能夠做好。

邱委員鎮軍:什麼叫做大家都能夠做到的時候呢?那你幹嘛立這麼奇怪的法呢?

邱部長泰源:這個至少是一個往前走的……

邱委員鎮軍:為什麼不能實際一點?那就不要罰10億、20億……

邱部長泰源:這個不一樣,我想所謂的2億以下,那個是食安法本身……

邱委員鎮軍:姜至剛署長曾說過,不教而殺是不仁,但是寫了殺人的法再說不會殺,這就是虛偽嘛!他說是安心的署長,我這樣看,現在全臺最不安心的就是我們的攤商,他們未來怎麼辦?

邱部長泰源:我想請攤商絕對安心,我們一定是用輔導的方式,這是大家的一個努力,因為畢竟你摸了錢又摸食物,總是不好。

邱委員鎮軍:對啦!當然這個東西我沒有說它不對,我沒有說規定這個不對,但是我覺得這個罰則是不是要考量?我這樣舉例啦,我們詐騙老農的血汗錢大概是罰50萬,最高罰50萬,操縱股市牟利是罰5億,販賣第一級毒品最高是罰3,000萬,手碰錢又碰食物就要罰2億,也就是說,小吃攤販的手比販毒的手還髒嗎?詐騙集團的嘴巴比市場攤販的手還沒有問題嗎?這不只是罰則設計荒唐,我覺得你們這個部分真的是要考量,這是對基層的羞辱!

邱部長泰源:這是食安法委員,是不是容許我請王副署長簡單跟大家回報這個情況?

王副署長德原:跟委員報告,其實食安法所謂的6萬到2億的規定,這是在食安法訂定的罰則,但是如果攤商違反GHP,就是他的手真的摸了錢,然後又摸了食物,真的被查核到,事實上,依據現在的規定,首先我們會給予他限期改正。

邱委員鎮軍:這個罰則訂下去會造成恐慌的原因是這個條文沒寫清楚,未來是誰該罰?誰來罰?怎麼罰?這個標準很難論定。

王副署長德原:報告委員,這個是由地方政府衛生局來罰,但是我們這個部分另外還有裁罰標準,還有裁罰基準可以讓衛生局了解,這個業者是初犯,而且如果他是限期改正而不改正,就是給他期限他都不修正的話,才會有裁罰的動作。

邱委員鎮軍:部長,我的時間也到了,你們的法規可以寫得很乾淨、很冠冕堂皇,但是我跟你講,生活是很複雜的,我們人不是生活在條文裡面,而是生活在柴米油鹽裡面,好不好?請多寫一些比較符合人性的規定,好不好?謝謝。

邱部長泰源:我們會把它解釋清楚,我們會解釋清楚,會一直溝通,謝謝委員。

主席:謝謝邱委員的發言。

接下來請林淑芬委員發言。

林委員淑芬:1059分)謝謝主席,是不是請邱部長?

主席:有請邱部長。

邱部長泰源:委員好。

林委員淑芬:部長好。今天有一個大新聞,史上最大中國40億筆個資不設防全外洩,然後驚見疑似臺灣資料庫的檔案,讓我想起了內政部戶籍資料全外洩,上至總統、副總統,下至一般的官員、老百姓,所有的戶籍資料看光光,這事發生在臺灣也是事實,只是不知道到底是誰把它外洩的。當然我們今天的健保資料利用跟這個是不相關的,但是我的意思是,光是這樣在政府手上的,而且是資訊保護強度最高的,就這樣被拿走了、看光光了,還在網路上販賣。我就想到我的個人資料其實最常被賣掉的就是車貸中心,我在裕隆辦過車貸,結果我的個資馬上就外洩,據我所知,裕隆最容易販賣個資,不曉得是誰販賣的,然後再來就是銀行,銀行貸款一定會外洩、肯定外洩。我今天就想到民國89年到104年,也不用外洩,衛福部當時是衛生署,委託國衛院用光碟copy的方式賣給學術機構,把每一個人的個資賣光光,健保資料庫也是一樣,所以才會有今天憲法法庭的這個判決,也才會有今天的立法。我們想像不到政府認為把我們個人的名字、出生年月日拿掉了,然後就覺得這種資料可以賣給學術機關,大家都知道,賣給學術機關就等於賣給全臺灣、全世界了。部長,有一個笑話說,當你全部裸體然後被看到的時候,你要先遮哪裡?當你全身脫光光,然後被人家闖進來看到了,你優先要遮哪裡?

邱部長泰源:這個要看當時的狀況。

林委員淑芬:大家都知道,遮臉啦!那跟你們這個去辨識化有沒有很像?欸!把你的臉遮起來,然後全部都被別人看到也沒關係,因為人家不知道你是誰。可是不是這樣,因為大家都知道,比如有心人士,某一個學者對某個人好奇,他做一個學術研究,知道這個人在幾年幾月幾日到永和哪一個診所看什麼診,勾稽得出來欸!不是臉遮住了就看不出來,我至少知道在這個地點幾樓看到一個男生,我也勾稽得出來,遮臉沒有用啦!這是政府曾經犯過的錯誤,而且未來方法上稍微精進一點。但基本上還是有一點像,只是我們還有一些配套的機制,所以現在要討論這種配套機制到底可不可以、合不合理、這樣好不好。憲法法庭憲判字第13號的判決,第一、大家都覺得要有法律保留原則才可以拿出去利用;第二、要給當事人請求停止利用的權利,大家都說不管是同意權或是退出權。

邱部長泰源:是。

林委員淑芬:但是憲法法庭雖然例外允許利用假名化的特種個人資料進行學術的研究,認為這樣是合憲的,但是也強制要求民眾不得退出健保資料庫的目的外利用,它是違反我們剛剛講的法律保留原則,也對民眾的資訊隱私權的違憲做出了限制。我們看行政院的版本,因為幾乎都沒有立委的版本,林月琴委員有版本,在行政院的版本裡面,我應該這樣講,雖然現在憲法法庭判決強制蒐集健保個資,依法有據,讓當事人事前行使同意,然後在符合特別重要公益和法律保留原則下,也並不是絕對不允許。但是它一直要求我們,國家應該要保障個人在事後請求刪除、停止利用或限制利用個資的事後控制權。所以,我今天要講的就是到底有沒有完整的事後控制權這一件事情,當事人可以請求停止利用,不想要被目的外利用,行政院的版本就透過兩個程序,不曉得是架空或者是實踐憲法法庭對要利用的要求?第一就是缺乏行使退出權的冷凍期,雖然草案說,你可以請求停止利用,但是你們沒有明確的要求機關應該在規劃目的外利用之前,要公開目的外利用的規劃,讓當事人取得、知道退出的訊息,也沒有提供當事人對健保資料的一般性退出管道,以至於當事人不僅在得退出的公告前,根本連資訊都沒有,他可以有退出權,但我不會告訴你,我要利用了,所以你根本不知道,你也沒有辦法去申請退出。

在這種狀況下,很多人的健保資料可能都被利用很久了,很久以後你才知道,然後你才要去請求利用的停止。這樣會發生第二個狀況,就是你去請求利用停止的時候,之前提供出去的資料不受停止利用請求的影響,意思是當你去請求不要被人家看光我的健保資料的時候,之前被看光的就不算,還是要繼續被看,從你請求開始不溯及既往,只能從你請求開始,不再被人家看。所以我們的修正動議就是要求,其實在整部法施行以前,我們類似事前同意的機制須要加一個冷凍期,我們要一個完整的同意權,就是事前就必須要請求讓我們退出,這個冷凍期你可以支持嗎?

邱部長泰源:我們支持,在逐條的時候,我們再遵照委員的……

林委員淑芬:好,這件事情很重要。我們現在還要討論的是如何以最低的程序保障這個刪除權、停止利用,然後你們的版本是規劃目的外利用前,公開目的外利用的規劃,和當事人得以退出的訊息,應該要能夠滿足最低的程序保障。所以,請問部長,以現在這種規劃,你會用哪種方法告訴人家說,未來冷凍期之外,別人每次來跟你申請要利用的時候,你們要怎麼樣告訴大家,有人要申請用大家的資訊了,如果有意見的話,趕快去請求退出?你們要用什麼方法?我不是講冷凍期的,我是說平時的。

邱部長泰源:我們目前其實已經非常非常嚴謹了,我們也是考慮到為了公共衛生、醫療、醫藥的提升,必須要有一些善用,但是過去多年來,這些人……

林委員淑芬:不是啦,我在跟你講憲判字第13號判決。

邱部長泰源:憲判的意思……

林委員淑芬:憲判是說你要給當事人請求退出利用的這一個規定,整部法律很合理,就是說……

邱部長泰源:可以退出,我們也支持冷凍期。

林委員淑芬:對啦!除了冷凍期以外,他隨時可以請求退出?

邱部長泰源:對。

林委員淑芬:他可以隨時請求退出,那也要對這部法律有認知啊,請問他要去哪裡請求?

邱部長泰源:我們可能……會公告,會公告。

林委員淑芬:本來是要紙本申請,那你們現在架設的網頁會在哪裡?或者是每一個來跟你們申請學術機關要研究的、政府機關要研究的,每跟你們申請一次,要不要課責,跟你們申請的人要告訴大家,他現在要去跟健保署申請個人資料利用了,讓大家可以看得到,當事人看得到才會說,我想要去停止被利用,這個機制。

邱部長泰源:如果申請的,一年大概有300案,是不是每一案都要公告出去,譬如某一個機關……

林委員淑芬:不是叫你們,叫你們也可以啦!或者是申請機關告訴大家也可以。

邱部長泰源:申請的機關,譬如臺大醫院某個……

林委員淑芬:否則很多人其實是這樣,平常我都不知道有什麼事情,與我何干、你們要去利用跟我有什麼關係?因為你們在利用他也不知道,他什麼都不知道,他要怎麼去跟你請求要退出?他什麼都不知道啊!這是我們這種很有權利意識的人才知道的,因為我們有足夠的文化資本,所以我們知道健保的個資會被這樣子利用,所以文化資本高的人當然會說我要去主張我的權利。可是你要想到文化資本沒有這麼高的人,他根本就什麼都不知道,什麼都不知道耶!

邱部長泰源:我們怎麼樣想辦法把它做好。

林委員淑芬:所以我們想辦法,要讓大家都知道其實這種事情你隨時都要去注意,你也隨時可以申請退出,這樣子喔!OK

邱部長泰源:好。

林委員淑芬:好。那我現在還要再談的是,我們要談霸王條款,看起來好像法律保留原則、定了法律了,然後你有同意權、退出權,但是我們這裡面有一個霸王條款,就是第十九條,你們的草案裡面那三款規定的,你想要退出都不能退出喔!那我們就來檢視你第十九條的這三款,「一、其他法律、主管機關或保險人有提供之義務。二、為維護國家安全。三、為免除人民之生命、身體或財產上之急迫危險。」這三種狀況是一般人想退出都不能退出,這個叫霸王條款。

但是我們現在就要討論這樣合理嗎?第一個,「目的外利用」的審核流於形式,人家為什麼認為你的霸王條款不合理?我舉出幾個原因,首先,「目的外利用」,你們衛福部的機關裡面也有可能,國健署要去申請、跟你們健保署申請啊!目的外利用嘛!那你們衛福部自己機關內部申請,然後衛福部自己機關內部核准,然後呢?自己核准自己,機關是否例外限制當事人事後控制權的決定,都是你們自己說了算,自己申請自己核准,人家會覺得你們很難拒絕吧?

邱部長泰源:所有的行政部門還是要依法規來……

林委員淑芬:人家會認為都是你們自己跟自己申請,自己核准啦!特別是你們內部……

邱部長泰源:這個都有規定。

林委員淑芬:你們內部申請,自己申請目的外利用的機會可能還比別人大哩!但是如果浮濫,你們的把關機制不完全的話,它會威脅到當事人事後控制權的保障。整個憲法判決就是說對於當事人的個資自主權,他要有事後控制權,這個東西是很重要的。但如果你的把關機制都是你們自己球員兼裁判、太鬆散,人家會認為你這種的可以嗎?雖然你們有健保資料的諮議會,那裡面有規定成員組成,所以你們成員組成就是關鍵,要把關嘛!要把關,人家講這個學術利用到底合不合理,所以組成是誰、組成的比例、把關得嚴不嚴謹,就看你們諮議會了。而你們這個把關的諮議會,我們也是有意見的。

邱部長泰源:我們這個可以來討論,讓它更周全。

林委員淑芬:好,另外,你為了維護國家安全,或者是為免除人民之生命、身體或財產上之急迫危險,這個命題之下大家都不允許退出喔!在這種狀況裡面,大家會懷疑,譬如主管機關對特定事態的認定和公告,法制上如果用這樣子的國家安全為由、為了保護人民生命或財產安全,然後就公告說你們都不准退出。但是依照外國的經驗,以英國為例,他在COVID-19期間由主管機關宣告COVID-19相關研究為公務緊急防疫所需,他允許例外地限制當事人的事後控制權,但是是講當事人。你們的條文是寫「人民」,到底你們保護的對象,當事人現在變成人民,以人民為由,所以你沒有針對所欲免除的人民之生命,這個安全威脅是不是真的存在、這個危險是不是具急迫性,那你規定事實認定的正當法律程序要怎麼做?所以這個也是容易浮濫。在這種狀況裡面,英國是說應該要課責以正當程序,對於特定事態的認定和公告,到底是不是真的有國家安全的疑慮?到底是不是真的有人民之生命、身體或財產權的威脅?你對於這種狀態的認定和公告要有正當的程序和課責的基礎,而不是只隨便講一句說為了保障人民、免除人民受到危害,這樣子就剝奪掉了當事人的權利,讓當事人所謂的事後控制權就沒了。

邱部長泰源:了解。

林委員淑芬:我的意思,這樣你聽得懂嗎?

邱部長泰源:聽懂。

林委員淑芬:不是你一句話說這個基於什麼,你們全部都不可以退出。是不是要設計一個把關的機制?用什麼機制去判斷真的是國家安全必須要維護,真的是人民之生命或財產權、身體的安全受到威脅?這個就是很重要的。

而最核心的,第三個就是用其他法律請求機關提供,作為限制你不能退出、大家都沒有退出權的依據。這個規定學者認為混淆了請求和義務權限的分別,倘若因為其他法律,可以依照其他法律,然後就要來請求了,其他法律到底是什麼法律,其他法律你定得清楚嗎?其他法律,依據的這個法律,當初立法的時候有界定了這個法律要利用的目的,限制個人資訊自主的具體手段和內容,而且在目的和手段符合比例原則的狀況裡面,課責於健保署要提供健保資料給他的義務,而賦予請求的機關或第三人強制蒐集我們健保資料的權限,則以該等法律作為限制當事人事後控制權的基礎,這樣講還有道理。你的法律寫得清清楚楚,你的法律有規定這個為什麼必須要這樣做、為什麼人民都有義務,為什麼健保署這個機關全部都要提供,你都在你的法律裡面講清楚了,才能夠到我們這裡來請求,不能說你的法律什麼都沒講你就要請求。

如果你們這種法律,譬如舉你們自己的癌症防治法就好了,癌症防治法裡面規定,國家應提供充分資料,致力於推動包含辦理癌症防治的相關研究與建立癌症資料庫在內的癌症防治工作,講得好像這樣子我們就要全部提供,個人都沒有退出權喔?沒有耶!你們這麼空泛,沒有界定限制個人資訊自主權的具體手段,一般學術上就說,我用癌症防治法當免死金牌、霸王條款,請求你們全部都要提供、大家都不能退出,然後空泛地用我為了要建立癌症資料庫,作為當事人失了控制權、剝奪掉的最好理由。整個手段工具、踐行的程序都沒有就要全部提供給他,這樣子是不行的。

所以在行政院版本的草案裡面,籠統地依其他法律請求機關提供,用「其他法律」,任何一部法律都可以,這會大開任意限制當事人退出權的方便之門。過去在立法上我們這些立委,對於提供義務和蒐集權限,在操作上你必須細緻,然後你蒐集的法制程序要完備,正本清源地在他們的「其他法律」裡面要規範清楚,而不是便宜行事,說自己怎樣怎樣,然後就要請求健保署全部提供,這樣就規避掉法律保留原則的拘束,也剝奪掉當事人的同意權。這個憲判裡面最核心的兩點就以「其他法律」這麼籠統和空泛地全部把它剝奪掉了,所以這幾個字就免除了所有的……等於是霸王條款當中的最霸王啦!這樣不行!所以,「其他法律」講的是什麼?我們要界定清楚!

邱部長泰源:報告委員,我們在第十條有清楚的敘述和規定。

林委員淑芬:沒有啦!我們現在建議要限縮在第十條第一項規定的才可以啦!這是我們現在討論、我們認為可能比較限縮、嚴謹一點的啦!你不可以用「其他法律」4個字就來全部請求走,不行啦!

邱部長泰源:好,我們用第十條……

林委員淑芬:對啦!我們有修正版本,要限縮,不可以照你們行政院的版本。

邱部長泰源:好,我們再參酌修正版。

林委員淑芬:最後一個就是以「特別重要公益目的」為名,你們現在是說只有學術研究和機關研究可以來申請資料,可是你們硬是在後面又講說,「產生產業利益者,應提撥一定比率回饋金,納入全民健康保險基金。」所以你們到底是要讓這個健保資料庫去做商業利用還是不要?你們明的是說,只允許政府機關和學術研究機構等等去做研究,暗的是說:如果不小心有商業利潤產出,要繳回饋金。到底是怎樣?

大家都知道,醫藥界都一樣,而且是全世界都一樣,產業界常將包含產學合作在內的各種商業導向之研究課題,包裝成特別重要的公益性學術研究。事實上,學術研究最終也是要運用在實際的治療上,也免除不了要商業利用。如果你們不要在這裡扭扭捏捏地「假仙」,說我們沒有要讓他們商業利用,可是條文裡面又寫,如果做商業利用要交錢,這樣不如考慮對商業利用做更嚴謹的把關,設定的資格要更嚴謹,不能浮濫,而且要好好地納管。既然你們一個繳納回饋金的機制,顯然你們是允許它再利用的,那為什麼不光明正大地把商業再利用搭配資訊自主保障?對不對?你讓我們資訊自主的保障措施規範得更嚴謹,對它的重要公益性把關得更嚴謹,大方地接受人民檢驗,不要遮遮掩掩而放鬆了!因為是一般學術研究,就很寬鬆地讓它通過,然後再偷偷拿去做商業利用,這樣反而不利於人民權利的保障,也不利於對健保資料庫是否被浮濫使用予以把關,事實上也不見得有利於商業利用的健全發展。所以在這種狀況裡面……

邱部長泰源:報告委員,我簡單回報一下,因為在所有的研究裡面,其實臨床試驗也是一種研究,你去看各個癌症中心幾乎都賠錢,癌症病人很需要臨床試驗,這其實能夠幫……

林委員淑芬:這跟我講的有什麼相關?

邱部長泰源:臨床試驗裡面後續就有……

林委員淑芬:這跟我講的有什麼相關?

邱部長泰源:後續就可能產生商業的、衍生成後續的……

林委員淑芬:對啊!所以我就叫你們納管啊!

邱部長泰源:所以我們現在提的這個法很周全,等於是……

林委員淑芬:我就在講納管啊!你們現在明的是不允許,暗的是允許它啊!

邱部長泰源:可是它如果嚴謹……

林委員淑芬:允許它暗的!你明的是寬鬆地把關學術研究,然後……

邱部長泰源:所有的研究都有可能會造成國家的發展啊!

林委員淑芬:你允許寬鬆把關的學術研究再去做商業利用,那為什麼不讓這些廠商嚴謹地做商業利用,然後嚴格地把關,讓人民有這個退出權和資訊權,然後讓它的學術研究更嚴謹?

邱部長泰源:這個我們贊成可以來說清楚,沒關係。

林委員淑芬:那我再問你,你們現在觸及率最大的app是因為疫情而使用的健保快易通,對不對?那我們來講退出權,你們有沒有可能在健保快易通這個app上面建置一個退出權的機制,這樣比較方便?

邱部長泰源:這個請健保署來說明。

石署長崇良:跟委員報告,因為我們健保的app是綁人……

林委員淑芬:對!

石署長崇良:所以剛剛委員說的方向是可以研議,但是代理的部分可能……因為我們現在那個app,未成年的app是可以由他的監護人代理查詢,那個代理的部分是不是也從app就可以使用,還是需要書面……

林委員淑芬:所以原則上你們是同意建置在裡面?

石署長崇良:可以朝這個方向。

林委員淑芬:好,謝謝。

邱部長泰源:謝謝委員,謝謝。

主席:謝謝林淑芬委員發言。

接下來請王正旭委員發言。

王委員正旭:1126分)謝謝主席,我們還是請邱部長。

主席:有請邱部長。

邱部長泰源:委員好。

王委員正旭:部長好。今天審查健保資料管理條例草案,我有三個重點要來跟部長一起討論一下:第一個重點是,其實當初是用衛生福利資料整合來做探討,所以如何能夠針對衛生福利資料整合的法制化,也希望有機會能稍微討論一下。第二個就是針對健保資料管理條例草案,我們有一些修改的建議,等一下也跟大家一起來討論,請部長這邊先瞭解一下。第三個就是改善現行資料可近性的問題。

有關衛生福利資料整合法制化的時程,我們知道在1133月份的時候,預告是要制定衛生福利資料管理條例,送到行政院以後,行政院就根據當初憲判的一些要求來做相關的限縮。不過我們也知道,這麼多好的數據如何能夠讓全民使用,來增進全民的健康福利,是非常重要的,如果我們今天討論的是健保相關資料的話,相對是比較可惜的。因為從之前資科中心的架構裡面就可以發現,基本上是有包括基礎資料庫、健保署、健康署、疾管署還有社家署,很多資料事實上是可以經過統計處的處理以後,再由資訊處加以法規和資安的相關處理,讓它做很好的統計應用。當然,這裡面還必須要有一個應用管理的審議會,是用審議會的方式讓這些資料在應用的過程當中,讓民眾很安心,也讓這個資料可以發揮最大的作用。這個部分未來在衛生福利資料整合過程當中,如何能夠讓主管機關、資料使用者、資料提供者都更有保障?不曉得部長有沒有將其法制化的時程列入規劃?

邱部長泰源:謝謝委員。因為剛開始公開的時候是衛生福利資料,後來經過多次討論,覺得還是限縮在健保資料,來因應上次的憲判。另外有很多衛生福利的相關資料,我們在這個部分的確都做得很嚴謹,後續可能還是先以這樣的方式來管理,如果委員有什麼建議,我們都可以做更周全的改善。

王委員正旭:在下午進行逐條討論以後,我們會提出一個附帶決議,希望能夠提供相關的法源,作為以後討論的基礎。

邱部長泰源:好,謝謝。

王委員正旭:以上是第一個部分。第二個部分是有關這個條例的立法建議,包括剛剛也討論過滿多的諮議會,之前其實就有審議會這樣的架構,所以我們希望在「諮議」和「審議」當中可以有一個更好的、針對這次大法官認為必須要有一個獨立審查的機制,「審議會」這樣的名稱或者是它的架構應該更有機會去得到社會的認同,這是第一個部分;第二個部分,我們也希望在審議會的組成裡面,要有病友團體的代表;第三個部分,將來當然會有一個審查小組來做相關審查的流程,還有依據SOP來執行,針對這個部分,我們希望外部專家裡面要有醫界的代表來協助,讓整個審查更周全。最後就是有關於申請目的外利用的資料應該要儘量的公開。

第一個部分就是有關於為什麼我們要把諮議會建議改成為審議會,我們也知道,其實剛剛有提到我們目前的執行過程裡面,已經有應用管理的審議會,這個審議會其實就是一個既有可以執行的部分,所以如果能夠用審議會這樣的組成跟名稱,期待更能夠符合憲法法庭對獨立監督機制的要求,這部分不知道部長認不認同?

邱部長泰源:這個可以來討論,第一個,非常謝謝王委員剛剛在提案說明的時候有提到或者幫忙解答,就是它是獨立監督機制,所以要有這種機制,機制這個部分在衛福部上面現在要成立一個個資保護委員會,這個部分剛剛主管機關也有報告過,那個部分已經送到司法及法制委員會,我們衛福部本身就會有一個剛剛您提到的審查小組,審查小組就有審查的功能,如果有矛盾的話,比較有需要討論的話,再送到諮議會讓大家討論,所以兩個合起來,就有審議的成分在裡面,但是是不是會更practical一點?因為案子很多,不可能讓諮議會一直審,而是由審查小組來審,我們審查小組的委員有24個專家學者,當然也有來自醫界,我們會按照它的屬性去分配幾位專家去審,這個就是審查了,如果有疑惑的話,就會到諮詢委員會,大概這樣的模式,請委員參考。

王委員正旭:了解。因為我們也知道其實邱部長在上任之前,也在教學醫院醫學中心擔任很多重要職務,包括很多IRB的申請案件,其實相關的部分在執行的時候,施行辦法是希望能夠把什麼情形下是要一般審查,什麼情形下是可以用簡易審查的這些量能的方式來調控,我想我們會利用下午時間再來討論。

邱部長泰源:是。

王委員正旭:不過我想大家可以再多考量有關於這個名稱的部分。

邱部長泰源:好的。

王委員正旭:下一個問題就是有關於病友團體,我們目前看到院版的部分是沒有明定病友團體的代表,這個相對比較可惜,因為其實我們是指健保資料,所有的健保,我們關心的群眾都是病友,所以我們也很期待能夠把病友團體的代表納進來,因為我們知道他們就是非常重要的關係人,如果能夠把他們納進來,也更能夠符合大眾的期待,其實現行健保會委員裡面,也有病友團體代表,這部分也麻煩部長,是不是也能夠進一步考量,能夠明文讓病友代表進到審議會……

邱部長泰源:這個我們基本上是支持,因為原來就是用人權團體代表來包含,如果要明文規定的話,我們也支持。

王委員正旭:好,謝謝。下一個問題是有關於如何能夠讓我們這個結果公開,還有審議以後的案件都能夠有機會透過目前的方式讓民眾多了解。除了已經有做的研究,系統也把成果公開的同時,當案件經過了審查或審議或諮議以後,他們還沒有執行之前,已經得到同意可以執行的這些內容,就有計畫來做適當的公開,讓民眾也知道未來有哪一些案子會透過目前可以核准的方式來執行。我相信對民眾的這種安全感,或者是對於他們如何配合,會有更好的一個可行性,所以我們也期待能夠有這個方式來做修訂,或者是再來補強,這部分部長的看法如何?

邱部長泰源:我想讓民眾安心是政府應該做的責任,我們會在這方面把它做得更周全,剛剛提的審查小組這個部分,我們本來就有醫界的代表,這沒問題。第二個就是關於公開,我們一直都公開,不管是最新的計畫,剛剛看到的螢幕內容,還有最新的成果,這些都是公開透明。

王委員正旭:好,因為我們目前看到行政院版的第十四條第三項裡面是有相關的要求,不過針對公開的部分,將來在做施行辦法的制定時,也能夠把這些東西納進來。

邱部長泰源:好,這個我們可以來修正文字。

王委員正旭:好,再麻煩你。再過來就是有關於現行資料可近性的這個部分,因為我們知道現在不管是透過已經核准的研究計畫要執行的時候,他都很辛苦,只在一個很有限的空間裡面去做相關資料的統整以後,才能夠攜出來做處理,我們也了解這是不得已的措施,因為我們為了讓資訊能夠在最安全的情形下做後續的處理,不過其實很多使用者的心聲,大家也應該都聽過,其實整體科技跟資通訊的技術發展得非常快,所以這部條例如果通過的話,希望將來在資訊隱私與安全,還有資料可用性的部分,可不可以有更好、更平衡的作法?未來也期待我們有一些作為可以做整體的改善。

邱部長泰源:好,這個是應該一直來精進的,怎麼樣平衡的作法。

王委員正旭:好,很期待我們今天下午經過討論以後,可以讓整部法案順利得到大家的同意,當然最期待就是透過這個法律的處置以後,讓民眾非常安心的知道,在促進所有臺灣人民健康照護的過程當中,這些資訊是被非常堅實的的保護,守護大家資訊的安全,我們下午繼續來討論,謝謝。

邱部長泰源:謝謝委員的指教,謝謝。

主席:謝謝王正旭委員發言。

接下來請黃秀芳委員發言。

黃委員秀芳:1138分)謝謝主席。我們請部長。

主席:有請邱部長。

邱部長泰源:委員好。

黃委員秀芳:部長好。部長,在這幾週內大家感覺新冠病毒的疫情好像有點升溫,我知道衛福部針對這一部分,你們應該也有做一些評估,確實每一週的確診病例都一直在增加當中,我今天針對確診的患者,有的如果求助西醫,可能就會給抗病毒的藥,而有一些是不適合吃這種抗病毒藥,或者他就是不適應或不適合,原本在新冠疫情當時,我們就有提供清冠一號。我想請教衛福部這邊有沒有針對疫情升溫,然後清冠一號是由公費來支付?

邱部長泰源:是的,我想當時的情況是因為有特別預算,特別預算就會針對所有防疫相關的措施、作為,給他補物資或者是應該給的鼓勵作為,現在這個部分我也非常同意委員所提的,民眾真的有他的需要性,是不是我們就對於它的必要性跟經費來源來研議?

黃委員秀芳:是,其實民眾現在如果確診之後,其實症狀有的就是類似感冒,可是他就是真的確診了,有的人吃西藥的話,可能會有一些副作用,他就求助於中醫,那中醫的話,其實西醫抗病毒的藥我們有給付,那中醫的清冠一號是不是也可以由公費來支付?我認為如果用公費來支付的話,其實它的費用、它的預算應該不會很多。在確定得了這個病毒之後,有的人就把它當成一般的感冒,如果真的不舒服的話,就求助西醫或中醫,有的是給抗病毒的藥,抗病毒的藥我們現在是有公費支付;中藥的部分,中醫的清冠一號是不是也可以由公費來支付?因為有的民眾就是不適合吃抗病毒的這種西藥,所以我希望部長,針對這部分你們是不是也要去研議?如果每一週確診的病例都一直在增加,我希望部長能夠儘速將這一部分……既然大家覺得清冠一號對於新冠病毒是有用的,那是不是也可以納入我們公費的支付?

邱部長泰源:公費的支付當然就是要有預算的來源,那我們來看看預算還有沒有這種……第一個,我們當然請專家來評估,是不是要仿照過去在疫情期間這樣的處理方式,我們當然要站在人民需要的立場來考量,清冠一號得到國際間很多的肯定,國人也是對這個相當的認同,所以你剛剛講沒有達到用抗病毒藥這個標準裡面,勢必有它的需要性,那這個部分我們會從專業跟經費來考量,並立即來研議。

黃委員秀芳:好,請部長儘速。

邱部長泰源:好,我們儘速。

黃委員秀芳:不要讓這個疫情再一直燒下去,然後我們現在又擔心整個醫療量能會不足。部長,我剛剛有看到你的回應,就是有委員特別質詢你有關急診醫師的事情,部長有特別提到你們又要投入42億。

邱部長泰源:51號開始。

黃委員秀芳:51號嘛!那我想請教,既然投入這個經費有效的話,當然我們就要投入更多經費……

邱部長泰源:就是要改善整個工作環境跟提升待遇。

黃委員秀芳:是啊!是啊!就像之前我們一直講護理人員一直在流失、護理人員不夠,還關病床,那現在變成我們第一線的急診醫師,從年初到現在已經離職了六十幾位,預計到年底可能會有一百多位從急診這邊離開,如果是這樣子的話,真的是非常可怕。另外,今天又有人跟我說,因為急診醫師不夠,所以有的醫院不收轉診的患者,會這樣子嗎?

邱部長泰源:我想區域聯防是很重要的,第一個,我們希望各科的醫師都能夠在他的崗位上發揮專業,政府也絕對會用最大的力量來創造、改善更好的環境,不管是醫護、醫事人員都一樣,當然有這樣的趨勢我們會非常的警惕……

黃委員秀芳:沒有,現在大家是擔心整個醫療崩壞,所以我真的希望部長,從之前我們講到的缺護理師,那現在急診醫師又離開,其實有很多的專科醫師,譬如大家會覺得兒科醫師也不足,那現在看到急診醫師也離開,大家會擔心,所以如果照部長講的投入經費有用的話,我們當然就是要投入更多,把這些人留在原本的工作崗位上。如果只是投入經費,沒有改善整個工作環境的話,其實我覺得你投入更多的經費是……

邱部長泰源:當然都要做啊!這個要多元化,當然我們也希望他的負擔不要太重,所以我們才會一直推展分級醫療,就好像COVID新冠的話,如果你是一般感冒的症狀,我們有分嘛!其實疾管署也一直發很多的圖片,如果你是一般的感冒,那當然希望還是到基層診所,不要衝到急診,那真的會造成急診的壓力很大。

黃委員秀芳:是。

邱部長泰源:當然如果你有重症或你是危險的,比較具有高危險性的,那當然還是到急診也OK啦!只要有分流,一定可以做得更好,這個我們在前面3年的防疫期間已經建立一個很好的分流機制。

黃委員秀芳:部長,我想請教的是,我看新聞說你要投入42億,那你們預計會有什麼樣的效果?應該要有效果,你才會想說要投入這個經費下去,那你們預計會有什麼樣的效果,可以把急診醫師留在原本的急診室,我是希望聽到投入經費是有成效的。

邱部長泰源:其實也不只急診科,其他科我們都要留住人力,這是我必須要講的,因為各科都很重要。

黃委員秀芳:是。

邱部長泰源:急重症當然首當其衝,這個我們要做,我們提供的經費,健保署一定會特別把他的待遇提升啦!只是投下去給醫院……

黃委員秀芳:可是有的就直接給醫院,醫院不一定會發到所有醫護的手上。

邱部長泰源:這個我們一定監測,因為現在5月嘛!錢可能要到67月才……這個請署長講解。

石署長崇良:跟委員報告,剛剛提到轉診的問題,事實上是不會拒絕轉診,不過早上那個新聞我有去特別了解,在嘉義地區他們是希望有要做取栓術的符合適應症的再轉,不要是中風就轉,這樣會讓嘉義長庚醫院的急診崩壞啦!所以其實是大家要有區域聯防,有必要的才轉診,而不是中風就轉,因為他主要是做取血栓,這樣也會讓核心醫院的神經科醫師疲於奔命,所以這個其實是需要大家一起合作。

至於我們今年會投入42億的急重症,它不是只解決急診的待遇問題,它連加護病房,還有急性一般病床的護理費都提升,就是希望後端的收床要能夠暢通,才能夠改善第一線的急診環境,因為急診擔心的就是沒辦法住院滯留。當然也有一部分是提升急診護理人員的支付標準,還有醫師的診察費,那這個我們會去監督,要落實到人員薪資的調整。

黃委員秀芳:好,那我希望衛福部針對這一部分,你們真的要嚴格管控,因為他們會覺得,即使衛福部錢下去了,可是不一定到所有醫護的手上,我們希望你們要真的確實做到。

另外,我想請教部長,韓國在今年4月份有針對國人非常喜歡到日本購買成藥,就是止痛藥……

邱部長泰源:EVE

黃委員秀芳:韓國他們在4月份就全面禁止攜帶含有鎮定劑的藥品入境,那這個EVE止痛藥也是國人到日本非常喜歡購買的,當然這個自己用沒問題,因為我們有規定數量,自己使用沒有問題。

邱部長泰源:是。

黃委員秀芳:那現在我們就看到在網路上也有在販賣,當然網路上的販賣你看不出來他是在賣EVE的止痛藥,他就是用兔子來做代表,那熟門熟路的人就知道他到底在賣什麼東西,而這個網站販賣這樣的止痛藥也賣了10年左右。那我想請教部長,既然我們覺得含有鎮定劑或者是含有caffeine的藥品是禁止的,那自己用沒有問題,如果在網路上販賣的話,因為他如果是用代號的話,你根本也抓不到,說實在的啦!我不知道部長針對這部分,你們有沒有什麼樣的因應方式?

邱部長泰源:我想目前這個EVE的藥,的確有些民眾是很習慣使用的,那它的成分……當然韓國因為禁止它其中的一個成分,所以就禁止帶進去嘛!它的成分在臺灣都還不是管制藥品,所以基本上是可以讓他帶進來,至於是不是網路上各方面,這個部分食藥署要不要幫忙回答一下?

王副署長德原:如果民眾自行攜帶進來,海關有相關規定,自行攜帶自用是可以,但自行攜帶藥不可以到網路上販售,如果拿去網路上販售,違反藥事法第二十七條,會涉及到處分大概是3萬元以上200萬元以下的罰鍰。另外,因為這些藥都沒有在國內申請查驗登記,所以涉及到意圖販賣或販賣偽劣禁藥,可以依照藥事法第八十三條,處以七年以下有期徒刑或者併科5,000萬以下罰金。另外,有關委員剛剛所提到非法在網路上販售的部分,食藥署跟衛生局每年都有例行計畫去巡查這些網站還有平臺,如果一經查獲,我們會進行相關的查處。

黃委員秀芳:所以你們曾經查獲我們認為不可以在網路上販賣的藥品嗎?

王副署長德原:有這樣的紀錄,我們都會以適當的藥事法移送,或者是以非法藥商的方式來處分。

黃委員秀芳:類似這樣的狀況,你們怎麼處理?

王副署長德原:如果我們查獲到他確實有販售行為,第一個、他違反藥事法第二十七條,因為他不是藥商,他是以個人的方式。另外就看他賣的藥品,如果非經我國辦理查驗登記,就違反藥事法第二十條或第二十二條未經許可而輸入,這個部分就是剛剛跟委員報告的,會以他涉及藥事法第八十三條移送,最重是判處七年以下有期徒刑。

黃委員秀芳:部長,我今天要跟你講的是,我們隨時都可以看到在網路上販賣藥品,我們知道這是不可以的,但確實就是有這樣的狀況發生。如果讓這些藥品隨時可以在網路上購買得到,對衛福部來講,已經明文規定不行、藥品不可以在網路上販賣,而他還是以其他的方式在網路上販賣,我覺得你們應該要有方式來處理網路販賣藥品的事實。確實就是在網路上,蝦皮就是有在賣,所以我希望針對這部分,你們真的要確實積極去處理。

邱部長泰源:我們來查辦。

黃委員秀芳:這個事實就擺在眼前,隨時你在網路上就可以查得到。另外就是……

邱部長泰源:我們建議民眾身體不舒服,還是能夠就近找醫師來……

黃委員秀芳:對,但國人到日本真的非常喜歡買成藥,衛福部應該都知道,到超市或藥局大量購買止痛藥還是什麼藥品,可能買得非常多,當然我們要讓所有的民眾有一些正確的觀念,如果真的身體不舒服,就是要到醫院或診所看醫生,而不是只有吃成藥,因為有的成藥是會上癮的。

邱部長泰源:是,謝謝委員對民眾健康的關心。

黃委員秀芳:我們希望衛福部針對這部分,也要給國人一些正確的知識,好不好?

邱部長泰源:好,我們會來查辦。

黃委員秀芳:好,謝謝。

邱部長泰源:謝謝委員。

主席:謝謝黃秀芳委員發言。

接下來請盧縣一委員發言。

盧委員縣一:1153分)主席,有請部長。

主席:有請邱部長。

邱部長泰源:委員好。

盧委員縣一:部長,辛苦了。今天就針對原住民知情同意的部分,再跟你多商討一下。我們知道原健法,我每次都看到你還會一直強調,而原住民健康法再過幾天就公布滿兩年了,是112621號公布的,第二條第二項說要有專責單位。我們在講知情同意的時候,其實專責單位就很重要。我們常常都說我們是國與國的關係,陳水扁總統也說過,因為我們每一個種族都是一個國家,所以你到任何一個種族的時候,如果你完全不知道他們的文化,你要怎麼知情同意呢?這是一個基本的概念在這裡。為了不要讓你疲於奔命,我覺得應該要早一點有專責單位出來,我一直說希望能夠有司級以上的層級,讓「原住民健康司」……未來或許有更好的一個名詞,部長可以去想一下。針對這幾年知情同意的這些法規還沒有出來的時候,曾經遭遇到什麼樣的問題,我們來review一下。2007年馬偕醫院有做一個口水的檢體,後來被認定是違反醫學倫理,2010年有加拿大的人權組織發現,不是臺灣人發現,而是加拿大的人權組織發現,高醫有販賣所謂痛風基因的專利。後來也看到一些報導,甚至國外已經有原住民的基因庫,你看有阿美、泰雅、布農、魯凱、排灣等。這些是我們都不知道的事情,國外卻已經有這些資料,所以我覺得今天這個議題,所謂知情同意的層級要拉得很高。部長,你心裡要有一些心理建設,這樣我們才有往下談的標準。

這次我提了三個修正案,可是這次的列席單位沒有原民會,如果今天沒有辦法審到,我希望我的條文可以保留,我們再行協商。針對第五條的健保資料諮議會,我希望有原住民族代表。第七條就是特定的管理辦法裡面,如果是以研究原住民民族為目的,除了應取得原住民族同意之外,應該由中央的原住民族委員會會同本條例主管機關來訂定。第十五條是產生的商業利益應該納入原住民族綜合發展基金這樣的原則,我想先知道,部長對FPIC,即所謂的知情同意,你了解多少?

邱部長泰源:知情同意的精神是無論在哪一個地方都應該要堅守的原則。

盧委員縣一:對,我們先講第一個F,就是Free。我們先講到一個基本的層面,Free常常都讓我們想起「免費」,其實不是,它不是被強迫的,希望是這個民族能夠自己決定的。我想FPIC有一個最主要的原則,就是希望這是個民族自決,所以這個部分是知情同意應該納入的最重要概念,因為沒有文化概念的時候,我們常常會不自主的陷入偏見,其實最常見的一些錯誤是什麼呢?在做決定的時候,常常會把原住民族當作只是參與者,並不是所謂的決定者,所以這個部分要去規避。

第二個、真正在做final結論的時候,常常是政府在決定,並不是原住民本身,所以這個部分應該也要把它納入。現在我們在做一些健康政策議題的時候,原住民常常都只是被告知,而不是參與,所以又回到前面,也就是沒有專責機構的時候,我覺得部長會疲於奔命,官員在做這個部分也會很辛苦,因為他根本就不理解文化的細膩在哪裡。

常常在說inform、知情同意的時候,其實有兩個最主要的關鍵,也就是所使用的語言跟文化的導入在哪裡?比如我自己是排灣族、魯凱族的族群,我去阿美族的時候,其實會特別小心,因為它是屬於母系社會,我講了什麼話可能會犯了什麼樣的錯誤?我在知情同意的時候,要規避哪些文字,避免讓他們覺得沒有受到尊重?這個部分其實是很瑣碎而且很細膩,所以我希望部長可能要去上所謂的文化課程。

每次都在講文化敏感度,到底文化敏感度是什麼?所謂的標準在哪裡?這是我要跟你說的,知情同意就是要使用正確的語言跟文化導入,最常被詬病的在哪裡呢?就是在諮商的時候,比如諮商,你會認為諮商是一個angle,它最主要是一個所謂的……大家認為只要有諮商就夠了,其實不是,你要把諮商當作是一個複雜的、文化的process,所以當你進入這樣的領域時,你才會知道你到底在諮商什麼,到底你要的諮商同意、知情同意是什麼,所以每一個族群,甚至到16個族的時候,以後的表格可能都會不太一樣,會有些微的差距。我希望部長要有一些概念,以後在處理原住民議題的時候,就會有一些基本的認識。我給部長這樣的建議,可以嗎?

邱部長泰源:報告委員,我們會注重這樣的建議。

盧委員縣一:OK!最後就是我之前有跟你講過,我們原住民公費生大概有一、兩百個還沒有考上醫師執照。

邱部長泰源:是。

盧委員縣一:我之前有提過波波醫師的部分,我們會認為國家很重視波波醫師以後在臺灣執業的這些問題,但這些養成計畫的醫學生畢業以後,或者是沒有考上執照、或者是在訓練當中,可是沒有人進一步去關心他們,所以我覺得,如果現在我們的急診醫學、內科等四大科都已經是「四大皆空」的時候,其實這些曾經被國家訓練的醫生是不是應該定期比如每半年或是每幾個月,一季一季來跟他們開個座談會,看他們在考試資格取得上有遇到什麼樣的困難並給予協助?而不是一直看到你們都只有在討論波波醫師的問題,其實這些養成計畫所有各個族群的醫學系畢業學生也是需要國家的幫忙,所以又再回到那個問題,就是沒有專責機構、沒有專人在處理這些問題時,這些醫學系畢業的學生就很像漂流在大海,沒有人care

邱部長泰源:報告委員,你提的這些養成的醫師,我們真的非常關心,如果他養成出來能夠服務的話,一般他們都會在當地服務比較久,解決……

盧委員縣一:是,所以這個部分我還是希望我們部長多關心。

邱部長泰源:所以我們應該來關心,而且一定會積極去關心。

盧委員縣一:是、好,謝謝部長。

邱部長泰源:謝謝。

主席:好,謝謝盧縣一委員發言。

接下來請鍾佳濱委員發言。

鍾委員佳濱:121分)好,謝謝主席。主席、在場的委員先進、列席的政府機關首長、官員、會場工作夥伴、媒體記者女士、先生。有請邱部長。

主席:請邱部長。

鍾委員佳濱:也請統計處李處長。

主席:統計處李處長。

邱部長泰源:委員好。

鍾委員佳濱:部長好。今天還有個人資料保護管理委員會事務組組長,直接請他過來。

很快我們馬上來看今天最新最新的,「史上最大!中國40億筆個資不設防全外洩」還有看到臺灣的資料庫,爆料者說幾乎可以建立所有中國公民的行為、經濟和社會資料,其中「tw_db」是臺灣相關的資料庫。部長,有沒有看到這樣的新聞爆料?

邱部長泰源:有,今天大家有討論過了。

鍾委員佳濱:討論過了,你們的結論是什麼?這跟你們之前有一位前主秘涉及洩密有沒有關係?

邱部長泰源:這個可能要再查證。

鍾委員佳濱:你們預定多久會查?

邱部長泰源:目前檢調還在偵辦中。

鍾委員佳濱:檢調偵辦中,那有關上面今天才爆料的呢?有沒有開始啟動了?有沒有哪個單位在處理了?有沒有去查一查可能是從哪裡出去的?這個資料庫不見得是從衛福部、不見得是從健保資料庫出去的,但是因為前面發生健保資料庫外洩,所以我們也很疑惑現在中國人民的個資外洩,還包含了臺灣的資料庫,是不是要趕快查?部長,要責成哪個單位?你們目前是檢調在查嘛!對不對?你們是不是主動趕快去看看這個資料跟他們所說的臺灣資料庫有沒有關聯?有沒有人可以來處理?

邱部長泰源:這檢調應該會調查。

鍾委員佳濱:你們自己要趕快去查今天爆料的臺灣資料庫會不會跟你們之前的健保資料庫有關聯?是不是這樣子?

邱部長泰源:我們是不是請資訊處這邊瞭解?

李處長建璋:這個我們可以去協調數發部……

邱部長泰源:我們資訊處協同數發部。

鍾委員佳濱:好,那麼就拜託部長責成資訊處協同數發部趕快去查一下,到底這裡面的資料庫是什麼?會不會跟你們之前洩出去的健保資料庫有關聯?好不好?

邱部長泰源:好。

鍾委員佳濱:謝謝。今天的資料庫我們先問到這。

再來,是有關於貧窮線的檢討,雖然不是今天的主題,但是我看了一下,目前由女性擔任低收跟中低收家計負責人有三成是單親媽媽,按照目前的算法,我就不再贅述,所謂可支配所得的中位數六成為最低生活費,其中低於的就是低收,如果為1.5倍的就是中低收,其實有很多單親媽媽困在什麼?譬如娘家一棟房子,我常常在處理,20年前我在屏東縣政府時就在處理這個事情了。現在民團說貧窮人口實際符合的只有2%,實際上是6%,部長,你覺得呢?我們目前國家的貧窮人口是2%還是6%?沒有辦法判斷?

李處長秋嬿:我跟委員報告一下,所謂貧窮人口占百分之二的話,它是已經經過去掉資產的,然後百分之六的話是主計處公布的。

鍾委員佳濱:主計處公布的,符合這個收入的是6%

李處長秋嬿:對,可是去掉那些……

鍾委員佳濱:可是去掉那些有資產能力的就只剩2%

李處長秋嬿:是。

鍾委員佳濱:所以這6%2%這樣來的。部長,我繼續講,你知不知道現在我們國家有多少人在繳所得稅?你有繳吧?

邱部長泰源:當然有。

鍾委員佳濱:你覺得你是在比較多的那一邊,還是比較少的那一邊?有繳所得稅的比較多,還是沒有繳所得稅的比較多?你猜猜看。

邱部長泰源:應該我是算……一般過去……

鍾委員佳濱:我不是說你所得高不高,我說臺灣有人不用繳所得稅的,有要繳所得稅的,你是屬於要繳所得那一邊,你覺得你這邊的人比較多,還是比較少?

邱部長泰源:要繳所得稅的人比較多。

鍾委員佳濱:曾經在108年不繳所得稅的超過一半,現在大概維持在四成七、八左右,就是不繳所得稅的。從過去94年免繳所得稅的比例為26.51%,現在拉到這麼高,這說明什麼?臺灣的所得分配、財務分配在惡化,所得分配比資產惡化得更快,所以為什麼我們查出來他的所得是屬於中低收,可能低收的有6%,但是拿掉資產之後只剩2%,我們臺灣的所得分配惡化程度比資產分布的惡化程度更快。請問今天我要維持生活是靠我的資產而生活,還是靠我的所得而生活?

邱部長泰源:所得。

鍾委員佳濱:是靠所得嘛!所以我才說,如果按照目前這個規定算出來,如果要依主計總處中低收和低收的標準,遠高於目前我們核定的標準,人數啦!就是因為你們把資產算進去之後,我們就排除了,但是就像我說的,很多的單親媽媽沒有辦法靠娘家一棟房子的遺產繼承權來養孩子,所以我們的貧窮線造成社會福利的給予就有問題。

所以到底要先推估貧窮人口的比例,還是先畫定貧窮線?先有蛋,還是先有雞?你們要先推估有多少貧窮人口,再來畫這條貧窮線,還是先畫出貧窮線,貧窮人口的比例自然就出來?是先有蛋,還是先有雞?很難回答,對不對?按照我們公務機關要依法……

邱部長泰源:兩個都要考量。

鍾委員佳濱:兩個都要考量,說得很好,但是目前我們法律的規定是寫在條文裡面的,你必須先畫出貧窮線的定義,然後再推出貧窮線的人口,但是當你發現這已經跟現實脫離很遠的時候,你要不要定期檢討?會不會重新檢討貧窮線的定義?為什麼我們貧窮線的定義是用可支配所得的六成作為貧窮線的標準?這個有沒有道理?寫在法律裡面可不可以改?部長,可不可以改?我們貧窮線的定義可不可以討論?可不可以檢討?

邱部長泰源:當然都可以……

鍾委員佳濱:當然可以嘛!我們很多社會福利包括薪資的調整都有根據通膨的指數每4年檢討一次,有沒有?有嘛!對不對?所以未來我請衛福部趕快檢討貧窮線的法定定義及它的機制要不要定一個定期檢討?比如每4年還是每多少年檢討一次,或者通貨膨脹超過4%的時候,我們就檢討一次,不要讓這個貧窮線造成真正的貧窮人口陷於絕境,部長可以嗎?往這方面來修法,好不好?

邱部長泰源:可以、可以……

鍾委員佳濱:立法院也會提出我們的版本。

邱部長泰源:好的。

鍾委員佳濱:但是我們認為,過去以來我長期在地方政府遇到這些想要救卻救不了的人,就是因為我們貧窮線的定義數十年來如一日,從我在地方縣政府20年前當副縣長當時的1倍、1.5倍,到現在還是1倍、1.5倍,資產調查排除哪些限制有做一些調整,縣政府還要求什麼?要把資產從500萬提高到700萬,類似這樣的問題!

趕快,我現在要問比較重要的問題,也是更重要的問題──個別醫院總額制的新制隱憂。有人提到,總額制在加拿大就遇到手術被延期,我們國內也會產生這個情況。最近有提到會不會排擠兒科病人?譬如因為分科,醫院總額可能就拿兒科開刀,限制門診人數,轉給其他成人科別,醫院的經營者會不會這樣做?醫院總額制會不會這樣做?

邱部長泰源:這個有一些剛性需求,我們要保護的。

鍾委員佳濱:是的,所以要趕快,會不會造成非緊急手術被延後或者排擠到類似兒科這種比較冷門門診的解決方案有沒有開始在考量?

邱部長泰源:如果這樣的個別總額可以讓我們的分級醫療做得更好……

鍾委員佳濱:我支持!

邱部長泰源:讓他們可以更有時間開刀……

鍾委員佳濱:是這樣子?好,那你們要把過渡時期的這些壅塞及負面現象趕快盤點出來,好不好?

邱部長泰源:好的。

鍾委員佳濱:我們來看上有政策下有對策的狀況,在實施個別醫院總額制之後,中小型醫院和診所少收住院病患也少收門診,大家就跑到大醫院,會不會這樣子?因為大醫院不能拒收,所以臺中榮總就變成被擠爆,是不是這樣子?像這種過渡時期的現象還發生在哪裡?那天在財政委員會我也問過你,急診爆量、醫院可能會被斷頭,現場醫護待遇提升慢,但是負荷量增加很快,因此馬上產生離職,離職之後就惡性循環。部長,上週我是不是問過你這個問題?

邱部長泰源:是。

鍾委員佳濱:所以我們要往理想制度過渡的過程當中,會遇到哪些過渡的現象,我們同時要有因應的解方。這個問題你打算怎麼解,你上次已經回答過了,所以我就不再細問。我們來看一下屏東個別的情況,屏東榮總希望未來成為準醫中,是不是這樣?它有這樣宣布嘛,請問部長支不支持?屏東榮總往準醫中邁進訂在118年,請問部長支不支持?屏東目前沒有醫學中心,並不是每個縣市都有醫學中心,很感恩我們有個屏東榮總,它也立志要成為準醫中,您支不支持?

邱部長泰源:我想如果屏東榮總評估當地的醫療需求需要發展成準醫學中心,我們當然會樂觀其成。

鍾委員佳濱:但是上週公布最賠錢的醫院有沒有包括屏東榮總?有!屏東榮總跟它的龍泉分院,前五名屏東占了兩名,我們有沒有很光榮?這凸顯出醫療資源在都和非都分布不均的情況,這不能歸責於任何單一個人或單一機關,制度要想辦法去改變,我希望我們努力去改變。但是遇到一個問題,現在我們的醫院總額制會造成什麼呢?假設一個家庭有老有小、有幼有壯,主持家計的人被要求每年的伙食費只能增加4%,所以就分配每個成員的伙食費都是每年只能增加4%,你問問看正在長大的,他每年需要的伙食費難道只能成長4%嗎?這些已經不再長大的還需要成長4%嗎?你了解我的意思沒有?

邱部長泰源:了解。

鍾委員佳濱:所以在我們地區的總額制,你用個別醫院去算的時候,要考慮到每個醫院的發展階段,現在屏東榮總在什麼階段?屏東榮總在幼兒階段,如果整個高屏地區的總額固定成長4%,你只給屏東榮總按照去年的門診量、診療量增加4%,它才剛開啊!它每一年要成長的幅度是很大的,如果只能按照前一年成長4%,你覺得它養得活嗎?部長你怎麼看?

邱部長泰源:關於您剛剛提到的數據,剛開的醫院折舊率會比較快、比較大,所以感覺上看起來比較明顯……

鍾委員佳濱:虧損很多。

邱部長泰源:對,虧損,但是它的現金收入是有增加的。

鍾委員佳濱:是,但是也受到你們區域總額分配的影響嘛!所以你們不會每個醫院都齊頭式的分配,而是按照每個醫院的發展狀況給,是不是這樣?我看到署長點頭了。

邱部長泰源:新的醫院有特別的考量。

鍾委員佳濱:要不要讓署長講一下?

石署長崇良:跟委員報告,在區域的總額下,高屏的表現很好,他們的點值是趨近於一點一塊錢,當然有一些醫院的成長會高於整體的區域成長,我們會實質上去看看它成長的情形,然後再做一些適度的調整。

鍾委員佳濱:目前屏東榮總遇到這個情況,它要做很多事,如果按照醫院個別總額制,以去年同期的量能為基準點,它又不能拒收,看診越多、住院越多就虧越多,是不是這樣?這是惡性循環,部長可以救嗎?有沒有辦法改?有沒有辦法解決?

石署長崇良:我們再找院長來討論一下,看看它整個醫院的……

鍾委員佳濱:是善意的找他來討論,而不是找他來說為什麼鍾委員幫你講話?是不是這樣?

石署長崇良:對。

鍾委員佳濱:南區實施健保個別醫院總額三年多,屏東榮總去年虧了將近1.66億,怎麼樣朝準醫中邁進?怎麼辦?如果屏東榮總不能成為準醫中,屏東病患跑到高雄,讓高雄的醫中情況更嚴重,這不是我們所樂見的,所以我們希望部長可以承諾在未來推動醫院總額的制度之下,考慮到區域內不同醫院不同發展階段的不同定位,給予一些不同的安排好不好?

邱部長泰源:好。

鍾委員佳濱:接下來最後一個問題是有關現在地方的醫院跟公部門的衛生所,以前我在當副縣長的時候,我們有33個衛生所,我們的護理人員還有包括校護要做什麼?要不要做預防保健?衛生所要不要做宣導?

邱部長泰源:當然要啊!

鍾委員佳濱:有的衛生所有群醫,他要做醫療,有的要打預防注射對不對?

邱部長泰源:是的。

鍾委員佳濱:醫院是不是也做這些事情?醫院也會做這些事情,公部門的衛生所也會做這些事情,但是經費從哪裡來?有從國健署來的、從衛福部來的、從疾管署來的,從地方來的,還有從健保署來的,做這些事情上面都有錢讓這些單位去申請,但畢竟健保支出的比例、對象跟公務預算支出的是不是要區分?部長,是不是要區分?總不能都拿健保的錢來做預防保健跟宣導吧?我講的是比重,我不是說完全沒有啦!現在我們健保總額不夠,所以醫療院所「哀哀叫」,它說它要做很多事情,但是你都從健保署去挖錢,那公務預算要不要出?公務預算要也出一些,是不是?署長你同不同意?

石署長崇良:同意。

鍾委員佳濱:講得很大聲,你看這個他馬上同意!

邱部長泰源:署長當然同意啊!報告委員,其實政府這一年來,在防治、預防保健方面的確編了更多的公務預算。

鍾委員佳濱:對啦,所以我這邊就幫你寫了,全民健康保險法是以醫療服務為主,包括疾病、傷害、生育事故,所以它的健保支出應該是以這些醫療為主,至於其他事情,像傳染病的防治,我上週才問過你一次,像COVID-19期間我們有特別預算去挹注,現在COVID-19已經不是法定傳染病的最高級了,我們把它降下來,那公務預算還支不支持?要不要支持?醫院做這些季節性好發的疾病防治,我們要不要支持用公務預算幫忙?你應該說要啊!然後我就可以說立法院幫你忙,這樣我才有施力的餘地啊!

邱部長泰源:這個就是我們要依據健保法或相關的法規來制定,當然我們希望相關的公衛或是原來不在健保法的規範裡面,的確是要用公務預算支出。

鍾委員佳濱:很好!最後一句話結論就來了,所以全面檢討全民健康保險基金中預防保健及傳染病防治相關給付項目,不符合健康保險法給付的項目改以公務預算支付,可不可以?

邱部長泰源:應該要朝著這個方向來努力。

鍾委員佳濱:好,這兩個標準我就不再重唸了,可不可以把這兩個報告給本席?

邱部長泰源:好。

鍾委員佳濱:謝謝,也謝謝主席的容忍,謝謝兩位。

主席:謝謝鍾佳濱委員發言。

接下來請廖偉翔委員發言。

廖委員偉翔:1217分)謝謝主席,請邱部長。

主席:請邱部長。

邱部長泰源:委員好。

廖委員偉翔:部長好。我也延續鍾委員問的,從我們的健保費這個部分開始,全民健保法第六十條規定健保總額由主管機關於年度開始六個月前擬定它的範圍,請問衛福部日前所提的明年健保總額高推估與低推估值有沒有報國發會了?

邱部長泰源:我們今天已經送出去了。

廖委員偉翔:今天送出去?

邱部長泰源:是。

廖委員偉翔:如果採高推估值的話,準備金可能會低於一個月,這是不是也代表你們可能要啟動調漲費率的討論?請教部長,明年你們會啟動調漲保費嗎?

邱部長泰源:報告委員,這部分以我們的推估並不需要調漲保費,第一個是補充保費和基本工資會提升,還有部分負擔的實現,這些都可以挹注到健保來,另外……

廖委員偉翔:謝謝部長,但是陳時中政委卻說如果是……

邱部長泰源:另外還有一個是增加的稅收,以行政院的規劃是有200億會到安全準備基金這邊來,我們算5.5的時候,其實只有少了三十多億,應該很容易可以補過來。

廖委員偉翔:部長,我想請教一下,因為陳時中政委說漲保費是待協商的事情,換句話說,好像沒有把這件事情說死,所以您剛剛的意見跟陳時中政委是不是不太一樣,或者是不夠有共識?你們這部分有沒有溝通過?

邱部長泰源:我想陳政委是考慮更多的情況,衛福部是負責執行,我們是更加精算……

廖委員偉翔:部長,所以我們比較擔心結構上是不是會有困難,尤其醫界普遍認為醫療投資不足,恐怕還需要一、兩年採取高推估值,才能夠將國民醫療保健的支出拉到當年度GDP8%。所以如果明年沒有採高推估值的話,是不是可以像今年一樣擴大檢討,將總額內非醫療相關的移出總額,移到公務預算之中?這就是我剛剛說的延續剛剛鍾委員的質詢。

邱部長泰源:謝謝委員的建議。

廖委員偉翔:請教部長,這部分是不是已經檢討出來了?例如癌症新藥基金今年是50億,明年是不是就確定是當初所講的100億,或是罕病的部分是不是像今年一樣額外在公務預算編20億,或是獎勵提升醫事服務機構智慧化資訊上傳及資料上傳的15億,以及提升保險服務成效計畫的5億?我的意思是,這個部分你們會不會擴大去檢討?

邱部長泰源:關於這個部分,感謝行政院在預算編列的時候最後考慮到這幾個重點,也認為這是民眾對醫療品質很需要的,所以編進去,我相信以這樣的精神,我覺得……

廖委員偉翔:明年的也會照樣,然後可能擴大檢討?

邱部長泰源:明年的預算應該由公務預算編列的部分,我們會繼續爭取,我相信行政院會支持。

廖委員偉翔:這個部分真的請部長可能要繼續行動……

邱部長泰源:這個會增加整個健保的額度,非常謝謝委員的關心。

廖委員偉翔:好,謝謝。針對這個部分,看部長及署長大概什麼時候會做通盤檢討,到時候提供給本席辦公室一份報告和資料,好不好?

邱部長泰源:好,沒問題。

廖委員偉翔:謝謝。另外,回到今天的草案,部長,今天討論這個法案,我們先討論立專法必要性的問題。憲判字第13號的主文第三點提到:「就個人健康保險資料得由衛生福利部中央健康保險署以資料庫儲存、處理、對外傳輸及對外提供利用之主體、目的、要件、範圍……等重要事項,於全民健康保險法第79條、第80條及其他相關法律中,均欠缺明確規定,於此範圍內,不符憲法第23條法律保留原則之要求,違反憲法第22條保障人民資訊隱私權之意旨。相關機關應自本判決宣示之日起3年內,修正全民健康保險法或其他相關法律,或制定專法明定之」。請教一下部長,為何不是採取修健保法的方式,而是採取設立專法的方式?有關於設立專法,或者在原本法條中設立專章或是僅修正被大法官指出的健保法第七十九條及第八十條,我想要請教一下部長,就採取專法這件事情,你們修法的判定依據及標準是什麼?

邱部長泰源:從上一任政府期間就針對憲判一直在研議怎麼樣做得最周全,那個時候是用衛生福利整個相關資料,一直討論到我們上任以後,其實這也是衛福部的大工程,也一直在研議,因為這牽涉到人民的權益,怎麼樣又符合憲判的部分,經過多次討論……

廖委員偉翔:部長,換句話說,就是你們希望更完善地立法,對不對?更完善、詳細地……

邱部長泰源:對,後來覺得還是限縮在全民健保資料,因為它有獨特性,所以後來名稱就變成全民健保的資料。

廖委員偉翔:部長,憲判字第13號在111年就宣判了,而且揭示3年內應該要修法,但是行政院的版本到上個月中才送到立法院審議,這中間也拖了、延宕了3年,原因是什麼?會不會檢討得太久了?

邱部長泰源:其實我個人覺得並沒有延宕,因為很多修法像我們過去很多法也都是研議了很多年,這個我們很小心……

廖委員偉翔:可是因為3年的時間快到了,我想要再進一步問,簡單來講,在這個時間點好像才很緊急、很倉卒。再來,行政院版本條文中其實沒有進一步明確揭示實質審核標準及行政透明機制,讓我們看起來僅賦予主管機關極大的裁量,這會淪為形式上合憲,可是實際上是否違反比例原則,導致原始資料擁有者的權益無法受到完整的保護。換句話說,你們行政院版本的草案雖然回應了憲判字第13號相關的要求,但是條文內容的資料利用者的實質監督及問責制度還是讓人感覺相當地薄弱,或者有其他裁量空間過大的嫌疑。此外還有很多的問題,我剛剛走過來的時候也有聽到立法院的同仁在討論這個議題,他們對於這整件事情的擔憂或者不明確還是顯現了立法的倉卒。

本案的核心之一在於保障人民的資訊自主權,針對這類的敏感資料,在本草案中雖然在第十六條到第十九條設有請求停止及例外不許停止,但是沒有對於例外情況進行實質的界定,何謂重大公益及無可替代的學術必要性?在草案條文中模糊的授權也很有可能會讓人民的權益受損。例如疫苗的研究涵蓋的範圍是很廣的,從基礎學術研究、藥廠臨床分析到政府的防疫監測不一而足,所以如果行政機關一律認定疫苗研究就等於重大公益的話,可能導致例外條款過度膨脹,幾乎可以說只要這樣子宣稱都可以包山包海,大家都可以這樣用,就會淪為掩蓋資料庫濫用的法律漏洞。

部長,在這個部分,為何行政院版本針對當事人行使請求停止利用權的程序及審查標準的規範不足?是不是有一些相關的配套措施可以避免當事人處於資訊不對等的劣勢?包含剛剛我注意到也有委員問到這個東西的實例,譬如在請求使用這些資料的時候,是不是所有的人都可以馬上知道自己的資料準備要被使用了,可以趕快去停止被使用?所以這個配套顯然是很不足的,部長,對不對?

邱部長泰源:謝謝委員的關心,也提出非常精闢的建議。有關於你現在列出第十九條的部分,其實它都有做好配套措施,譬如依其他法律,主管機關及保險人有提供之義務,這個也不是霸王條款,而是有時候真的是國家的需要,這個部分在第十條……

廖委員偉翔:所以我剛剛講的那個狀況就不會很模糊?

邱部長泰源:這在第十條就寫得很清楚,第二個跟第三個基本上還算是滿容易定義的,但是這個部分我們還有審查小組,當然它要按照一定的規定,除了審查小組以外,還有諮議會來審查是不是真的合乎第二項……

廖委員偉翔:部長,我再進一步問,依草案第十五條,其申請者若產生產業利益,應該提撥回饋金,但是也沒有明確規範產業利益的認定及比率,這樣會不會導致到時候回饋機制形同虛設或者模糊不清?例如假設是產學合作的時候,如何定義產業利益何時發生?這個部分的界定到底你們會怎麼處理?

邱部長泰源:這個部分是這樣子,我個人覺得健保署在研議當中有考慮到實際上的情況。譬如我剛剛講過,癌症醫院、癌症病人很需要臨床試驗,因為臨床試驗可以省下他們很多很昂貴的藥物費用,所以你去問癌症醫院的院長,他們都說希望政府爭取更多國外的廠商、藥廠來我們臺灣做臨床試驗,這樣不但對臺灣的學術有幫助,也能夠讓沒有錢的病人可以進入臨床試驗,而且這個研究以後就有可能會有成就,如果結果非常好,除了可以治療更多的病人以外,這個公司就有利益,這其實是三贏的局面,但是這個時候我們也要訂一些回饋的機制……

廖委員偉翔:所以部長,我想要講的是,這個機制目前草案看起來好像還很模糊……

邱部長泰源:這個在授權辦法,我們會好好地討論,但是現在……

廖委員偉翔:討論都還不夠詳細,所以……我擔心的就是這個,現在看起來還是太模糊,所有的東西都還是很模糊,就是我剛剛講的時間……

邱部長泰源:我們的條例因為是法案……我們把它布置得完整就好了,可是其實很多可以有授權的辦法來處理。

廖委員偉翔:所以剛剛我有問配套。部長,我進一步問,像健保資料的諮議會,雖然在草案第四條內有依法設置,但它是否僅是諮詢的角色?

邱部長泰源:報告委員,其實在它之前有一個審查小組,這個都運轉得相當好,而這個審查小組有24個專家委員,會依據不同的申請案調配專家的比例,所以這已經有審查的機制了,然後再送到諮議會,就是如果有比較困難決定的,或者比較需要討論的、有爭議的,那就是送到諮議會討論,不然的話,是不可能讓諮議會一個案、一個案來審,可能就會……

廖委員偉翔:部長,我再進一步問,這個諮詢會議目前規定需要納入不同領域的專家還有人權團體。

邱部長泰源:是的。

廖委員偉翔:但是並沒有強制揭露議事紀錄跟決策過程,好像在這上面並沒有要求有怎麼樣的透明機制,其實我在前面有提到,之前本席跟部長有很多的質詢,都跟這有關係,包含疫苗審查等等的問題,我想要請問衛福部是否願意承諾將健保資料諮議會的議事公開,然後決議的結果書面揭露?還有,是否考慮每一年應該舉辦所謂的公開聽證,也接受公民團體來檢視資料使用的狀況跟政策方向?即這些制度可以讓民眾在自己的資料被使用時可以更安心,因為我想現在大部分的爭議都在這裡。

邱部長泰源:好,謝謝。我想會議紀錄公開應該是沒有問題;另外,它的成果其實在網站裡面都已經把最新計畫還有計畫的……

廖委員偉翔:開會的過程有沒有辦法全部都公開透明?署長說可以。

邱部長泰源:我想健保……

廖委員偉翔:那你答應我們,希望這個部分的配套要這樣做。

邱部長泰源:好。

廖委員偉翔:我整段這樣問下來,其實是想要表達一個概念,總結來說,剛剛談到這麼多細節的問題,都是因為這次行政院的草案,基本上概括性授權讓人討論的空間真的很大,有很多地方是需要有細部的討論,我想要請教一下部長,這樣子的草案在立法院有開過公聽會嗎?

邱部長泰源:王正旭委員有召開過公聽會。

廖委員偉翔:幾次?

邱部長泰源:一次。

廖委員偉翔:所以在公聽會的部分,立法院只開過一次,對不對?這也誠如剛剛說到的,這樣子的情況,會讓人擔心沒有足夠的社會溝通和廣泛聽取各界的意見,是會產生這樣子的疑慮,包括民眾的疑慮等等,去年有一句政治口號喊得漫天價響,專門攻擊所謂特定陣營的法案,叫做「沒有討論,不是民主」,可是當時那個法案開的公聽會次數比這個還多,所以這樣的法案推行及審議的程序,也沒有足夠的社會溝通,我覺得這樣的情況,就會像我剛剛走過來時聽到的,連立法院的同仁都會有各種的疑慮,部長,所以這部分你們要怎麼完善,包括充分的溝通?

邱部長泰源:就委員的質詢,我覺得委員都很了解,也都已經聽到很多很多的民意,對於等一下的討論也會有很大的幫助,我們也希望委員能夠多多討論,把它弄得更周全,創造一個三贏的法。

廖委員偉翔:所以我剛剛就說了,不是到逐條審查就真的叫做周全,可能部長這邊需要更加大力道對社會溝通,讓民眾資料被使用的時候可以安心,以及剛剛說的,如何確保每一個人的資料在被使用之前他是知道的,然後他也可以趕快請求停止。

邱部長泰源:我們一定讓人民安心,在實務上創造三贏。

廖委員偉翔:好,謝謝部長。

邱部長泰源:謝謝。

主席:謝謝廖偉翔委員發言。接下來請劉建國委員發言。

劉委員建國:1234分)謝謝主席,請部長。

主席:有請邱部長。

劉委員建國:署長也一併上來吧!

主席:有請署長。

邱部長泰源:劉召委好。

劉委員建國:部長好。剛剛當主席時有聽到部長還有署長的一些回應,有點替你們擔心。第一件事情就是急診的事情,應該是部長還在當委員的時候,那個時候部長應該還有一些記憶,就是林口長庚醫院曾經爆發急診醫師離職潮、逃離潮,那個時候好像是部長剛當委員的階段,對不對?應該是頭一年,部長記得是什麼時候吧?

邱部長泰源:年份我不確定,但那個時候林口長庚醫院的確是有相當的一個人事問題。

劉委員建國:署長當時是司長,對不對?醫事司司長,署長,你記得是什麼時候嗎?

石署長崇良:105年。

劉委員建國:105年嗎?

石署長崇良:2016年。

劉委員建國:2017年吧?2016年部長還沒有當委員,他是2017年當委員。

邱部長泰源:我是2016年當的。

劉委員建國:好,是2016年當的,所以你們對這事情的掌握應該非常清楚,但是當時林口長庚醫院急診醫師的狀況跟現在的狀況,你們有沒有比對過?雷同還是不雷同?一樣還是不一樣?差異在什麼地方?人數的多寡?差很多嗎?比例增加了N倍,有嗎?

邱部長泰源:當時的林口長庚醫院,應該比較屬於個別醫院的問題,現在急診的問題比較屬於全國性的問題。

劉委員建國:好,這是今天發出來的聲音,也是來自長庚系統的急診醫師,對不對?

邱部長泰源:嘉義長庚。

劉委員建國:不只嘛!

邱部長泰源:不是!不是!嘉義長庚是神經內科;如果是急診的話,則是由急診醫學會一個同仁提出來的。

劉委員建國:是,我只是提醒部長跟署長,不要再發生2016年的狀況。

邱部長泰源:是!

劉委員建國:而且之前已經特別提到,現在COVID-19又再起來,然後又有醫療緊繃的狀況,我真的怕會不會有所謂急診醫療崩壞的情況發生,甚至達到那種一發不可收拾的地步,這部分可能你們要特別小心。

邱部長泰源:一定會小心!

劉委員建國:真的也不要在部長任內跟署長任內發生這種事情,所以我再度提出,不要有急診醫師的集體離職潮還有一發不可收拾的局面、情況發生。

邱部長泰源:我們會努力改善。

劉委員建國:好,謝謝。

部長,臺灣健保從1995年開辦到現在,這個是獨步世界、先進的政策,同時在健保的制度下,民眾的就診資料庫也是全球難得的醫療寶庫,沒有錯吧?

邱部長泰源:是。

劉委員建國:現在醫學要進步,就必須要有龐大的醫療資料庫當作依據,醫學的技術才能持續的、不斷的去演進,然後在2022年憲法法庭憲判字第13號判決,我剛剛有宣讀一次了,該判決認定健保資料被用於原本目的以外的用途,部分內容違憲,所以衛福部需要在判決宣告3年內完成修法或訂定專法,來確保民眾個人資料受到保護,也因此才會有今天本席排審全民健康保險資料管理條例草案,沒有錯吧?對不對?

邱部長泰源:謝謝。

劉委員建國:個人資料受到保障,個人資料受到保障,個人資料受到保障,這個很重要,所以我特別再唸了三次,但但今天這個法律如果可以順利完成、送出委員會,就代表健保的個人資料真正可以受到完整的保護,部長可以答復我嗎?簡單一句話就好!

邱部長泰源:這是基本要做的,一定要做到。

劉委員建國:但是剛剛很多委員垂詢時提到過去發生了什麼事情,我就不再贅述,甚至於現在很多機關都被滲透,關於這個滲透,你的草案裡面有做相關的防制嗎?

邱部長泰源:滲透應該是另外的,我們有一個資訊的保護,這個也做得很周全,而這一個部分……

劉委員建國:部長,你確定可以很周全?

邱部長泰源:我們已經找到全世界最厲害的,就是我們的李處長,他會來做防範。

劉委員建國:處長確定是全世界最厲害的嗎?

邱部長泰源:在醫療……

劉委員建國:衛福部部長對他做保證,證明他是全世界最厲害的?

邱部長泰源:我相信應該是最瞭解臺灣的醫療環境……

劉委員建國:他不一定是全世界最厲害,不過他有做到相關的預防,不讓這些資料外漏、流失或是資料有被攜出的情況,甚至可以做到預防相關的滲透,我就覺得他是一個很厲害的人,而他不一定是全世界最厲害的,部長可以這麼跟我保證嗎?

邱部長泰源:我相信他是非常厲害的人,而且他的經驗也包括到WHA的部分,我們在5月的時候有到……

劉委員建國:他的厲害我無意挑戰,他的厲害我也可以敬佩。

邱部長泰源:那個也展現給全世界的很多國家來看。

劉委員建國:但是剛剛我擔憂的事情,部長能答復我嗎?就是這個處長都可以迎刃而解,都可以相當的預防,都可以到位,包含在未定這個法之前跟定了這個法之後,我擔心的事情都不會發生,能不能簡單跟我說明一下?這樣我才能夠認證他確定是非常厲害。

邱部長泰源:在資訊安全這個部分是整體性的,尤其是醫院醫療系統的保護,這個部分李處長這邊一直在進行,是不是讓他跟委員報告一下?

劉委員建國:好,處長簡單說明就好,讓我知道你的厲害。

李處長建璋:沒有,不敢,我們對這方面的資訊都一直在學習,要跟委員說明的是,第一個,有關於擔心下載大量個資被攜出的部分,我們現在都有全面的施行所謂的USB還有硬碟下載的管控,所以只要他在不當的時間、不當的地點下載不當的資料的時候,每個月都會去把這個東西盤出來讓主管知道。

劉委員建國:你說每個月都會盤出來,我們沒有事先預防的相關機制存在,要等到盤出來的時候我們才會發覺到問題所在。

李處長建璋:這個是指公務機關內有權限使用的人。第二個,這個資料事實上是在內網裡,那他必須在這個所謂的規定的中心才能去做相關的工作,然後它是屬於A級的機構,所以這些相關的資安防範我們都有定期的去做相關的處理。

劉委員建國:處長之前有答復過我,這個就是A級的防範,對不對?

李處長建璋:對。

劉委員建國:A級的防範可以達到預防的效果,就是這個事件可能要發生了,我們不會等到發生之後,在經過每個月盤整之後才發覺到我們的資料被攜出,會不會有這種情況發生?你保證一下,你跟我講一下程序嘛!

李處長建璋:這個就是要分兩個部分來講,一個就是如果是有對外連結資料的時候,現在都有一種叫做主動防禦的軟體,主動防禦就是在偵測到這些不正常行為的時候,這個就是委員所講的防範,它就會主動的去示警,然後去做隔離。健保資料更安全,因為它是在這個內網裡面,並沒有對外去連結,別人是沒有辦法任意進來的,所以這個部分比現在這種主動防範還要更安全。

劉委員建國:我只有問這個問題,時間就已經快差不多了,坦白講,我剛剛提出的問題,我也希望部長跟處長再思考一下,我的擔心應該是對的,也希望你們整個相關的因應作為除了定這個法律之外,還要更積極的、更有效的預防我所擔心會發生的事情。

邱部長泰源:好的。

劉委員建國:這樣人民百姓才會信任,對不對?也才會相信衛福部要展現出一些相關政策的推行。我為什麼要講這個?你看我們是要跟時間賽跑,在812號就要完成三讀,讓不願意自己的健保資料被作為研究用途的民眾可以有法規依循來申請退出,對不對?但是請部長看一下聯合報的這個報導,社保司代司長說初步採書面讓民眾申請退出,未來會考量便民作業,會研究提供上網申請,這個未來是指什麼時候?22世紀、民國200年嗎?

石署長崇良:跟委員報告,當然第一階段我們還是比較謹慎,剛開始做的時候要謹慎,然後再逐步用到其他更方便的方式。

劉委員建國:不是啦!署長,這樣說會被人家笑,不然你跟我講你們說的未來是什麼時候,未來是10年後……

石署長崇良:實施1年後,在1年後我們就會檢討。

劉委員建國:那你就說1年內嘛!你說1年後也怪怪的,因為1年後也是22世紀,1年後也是10年後啊!我們是電腦王國,現在是AI的世代了,黃仁勳都要來這邊設海外總部了。

邱部長泰源:我們第1年內要謹慎一點。

劉委員建國:健保署都有健保快易通的app了,怎麼會將書面改為線上還需要在未來才做?你未來不一定就成為部長了,是不是要等到你當部長的時候才處理?我不是在虧你啦!因為你講未來,就讓我有一點擔心,你們連將書面改為線上申請都還說未來才做,而且不曉得在未來的什麼時候,那你如何去保障民眾這些大量的健保相關資料?我會擔心嘛!我把我的擔心先提出來,我希望要講清楚,1年內嗎?

邱部長泰源:好,我們儘快。

劉委員建國:1年內可以吧?其實應該不用1年,以署長你的行動力,怎麼需要到1年?這個我也覺得很奇怪。在812號以後會有大量民眾要來提出退出嗎?也不一定嘛!對不對?反而是衛福部應該要告訴民眾,如果自己的健保資料作為研究的用途會有什麼樣的貢獻、有什麼樣的益處,例如像以前COVID-19的時候,在疫情的防範上,疫苗、健保資料也絕對提供非常重要的數據來支持,所以不會馬上就有那麼多人去提出申請,但是我們去跟人家說未來才能提出線上的申請,我覺得你們就是自己漏氣了。而且我們利用這個健保資料的數據,臺灣在國際期刊已經發表了九千多筆論文,對臺灣醫學領域的發展絕對有關鍵性的影響,所以衛福部應該把這些資訊告訴民眾,讓民眾知道自己的資料除了在健保資料庫裡面很安全,而且還可以對疾病的預防、治療做出貢獻,我想民眾還是會相信衛福部。今天部長說我們聘了一個世界最厲害的資訊專家,這個當然有強化民眾對衛福部的信任,對不對?但是如果對於線上的申請你沒有講一個確切的時間,那民眾就會覺得怪怪的。

另外還有一個問題,我到現在也沒有看到你們有什麼積極的作為,就是114年度的媒宣費用被刪了60%,應該是剩下1,700萬左右,對不對?

邱部長泰源:是。

劉委員建國:所以你們一些媒體業務的辦理應該是非常吃力嘛!

邱部長泰源:當然。

劉委員建國:所以請部長、署長要展現智慧,因為這個健保資料庫對疾病的預防還有治療至關重要,對不對?

邱部長泰源:是。

劉委員建國:所以你要趕快讓百姓知道,讓全民知道嘛!

邱部長泰源:好,我想我們這邊現在不只是健保,包括所有衛生、防疫各方面的資訊都需要。

劉委員建國:好,請署長、處長回座。部長,我要問最後一個問題,週四有安排要到北市聯醫考察病人自主權利法施行的狀況以及近期傳染病疫情的防治作為。

邱部長泰源:是。

劉委員建國:這一次的疫情好像有點死灰復燃,那一天CDC的署長有在這邊答復、FDA的署長也在這邊答復相關的數據,在6月底、7月初1個禮拜全臺就將近有20萬人確診,從6月初到7月底應該是171萬,如果到8月初可能是180萬,我講的這些數據應該到目前為止都是這個樣子嘛!對不對?

邱部長泰源:是預估的。

劉委員建國:這個預估沒有落差嘛?

邱部長泰源:現在看起來沒有比這個高。

劉委員建國:好,預防疫情的相關整備都已經到位了,在上上禮拜你們都有講過。

邱部長泰源:是的。

劉委員建國:但是我覺得很奇怪,到目前為止,我就講我們立法院,立法院確定要延會到731號,我們看到已經有很多助理都確診了,而且交叉感染,部長有掌握嗎?像立法院這種有上千人流動的場域,我也沒有看到你們提高任何防疫的積極作為,沒有啊!以前都還會噴一噴酒精,可是現在通通沒有。你跟全國的百姓說在6月初到7月底臺灣的疫情會一直上來,我們相關事情都整備好了,但是與預防相關的積極作為卻通通沒有啊!所以在上個禮拜我才會在部長面前跟CDC的署長要求,關於如何降低確診的人數,在一個星期內提供給委員會來做參考,到現在已經過了一個禮拜,也沒有看到,這是其一。其二,就以本院來講,也沒有看到有相關的如何降低COVID-19確診的積極作為,都沒有看到,在這邊都沒有了,你在全國怎麼做?也沒有,所以你對相關的防疫物資做好整備,疫苗準備好了,口罩準備好了,消毒水準備好了,這個事情就到此結束了,這樣就可以降低你們原來預估的確診人數,是這樣嗎?如果是這樣,我有意見,但是部長就要公開答復這樣做就夠了,所以我們也不用擔心醫療崩壞,我們也不用怕急診室的醫師有離職潮,我們也不用怕神經相關科系的這些醫師有接受到什麼樣的狀況,都不用擔心,是這樣嗎?

邱部長泰源:報告委員,我們CDC一直在注意國內外疫情的監測跟分析……

劉委員建國:它有在注意,我沒有否定這一點啦!

邱部長泰源:WHO現在還是定於常規監測的層次,尤其在端午節之前,行政院長也請我們衛福部加強宣導,希望民眾能夠落實個人的衛生,自主戴口罩,那當然很重要的是要儘量……

劉委員建國:你有確定在宣導?是透過什麼方式宣導?在什麼地方宣導?

邱部長泰源:我們有做圖卡,而且每一次在我們譬如說,羅一鈞副署長在接受訪問或開記者會的時候,每一次一定有宣導大家在人口密集的地方能夠戴口罩,比較自主性。

劉委員建國:等一下就請部長要求幕僚把相關宣導的積極作為在一星期內提供給委員會參考。

邱部長泰源:好的,沒問題。

劉委員建國:我提醒部長一下,應該是沒有啦,然後我也請部長看一則新聞,2020年臺灣成為亞洲首個通過公衛師法的國家,2021年開始招考第1屆公衛師,迄今已經5屆了,但是通過考試的公衛師,至今沒有人進入公務體系,這是相關的一些報導給部長參考,這種情況還是令人匪夷所思。國家通過了公衛師法,在疫情期間,我們確認到公衛師的重要性,但是到目前沒有任何公衛師在公務體系裡面協助疫情的管控。部長,我們對照一下美國政府,當時公部門引進的公衛人才,光是領導級的就要求到5,000人,預算至少編列快20億美金,但是我們這個法通過6年了,到現在是這種成果,部長有沒有什麼樣的思考?

邱部長泰源:公共衛生人才是非常重要的,未來我們會儘量考慮讓這些有專長的人來發揮所長,其實在衛福部的體系裡面,背景是公共衛生的可以說是非常多。

劉委員建國:是,沒有錯,我當然知道很多。

邱部長泰源:未來對於有執照的,我們是不是應該給他更多機會來發揮所長?我想這是未來應該要做的方向。

劉委員建國:好,部長一樣還是回答我「未來」,未來是22世紀?還是部長變院長了?所以我覺得有時候有些事情我們還是講一個時間點會比較正確,好不好?如果覺得這個方向是正確的,讓公衛師可以進到公務體系裡面,協助降低流行病相關的這些狀況,扮演著非常重要的角色,我也講了美國的狀況給部長做參考,我們是不是有這個機會?有沒有這個機會?因為這個法已經通過6年了。

邱部長泰源:所以委員的意思就是增加這方面的……現在是這樣子,因為如果說……

劉委員建國:不是我的意思啦,就是你們評估起來,如果這些公衛師可以進到公務體系來做相關的疫情防治、防範……

邱部長泰源:報告委員,公衛師通過的是比較屬於專業的,不是公務員,如果是公務員的,那當然就是……

劉委員建國:我沒有說他一定要變成公務員,我是說公衛師進到公務體系來協助相關的疫情防範,是不是一件不錯的事情?

邱部長泰源:那沒問題,我們當然會儘量,只要有機會,我們會儘量聘請有公衛背景的,尤其是特別有這樣的一個專業執照的。

劉委員建國:好,謝謝,就請部長儘快,好不好?

邱部長泰源:好。

劉委員建國:是不是可以有一些相關的規劃,研擬公部門進用公衛師的人力?

邱部長泰源:我們一定善用這些國家的人才。

劉委員建國:好,謝謝,一個月內可以吧?

邱部長泰源:可以規劃,然後跟委員報告。

劉委員建國:好,謝謝。

主席:謝謝劉建國委員發言。

主席(劉委員建國):接下來請涂權吉委員、涂權吉委員、涂權吉委員不在。

請翁曉玲委員、翁曉玲委員、翁曉玲委員不在。

本日會議詢答全部結束,委員楊曜、翁曉玲、涂權吉、徐欣瑩所提書面質詢,列入紀錄,刊登公報。

委員楊曜書面質詢:

壹、建置目的外再利用資料庫使用等相關規範,是否已在《全民健康保險資料管理條例》中已有明確規範?

問題:根據憲法法庭111年憲判字第13號判決,個人資料保護法規定健保資料庫供公務機關或學術機關統計或研究合憲,但欠缺個資監督機制及當事人請求停止使用規定,違憲,應於3年內修法,行政院院會於五月中通過「全民健康保險資料管理條例」草案,重點有健保資料於原始蒐集特定目的外的利用及管理,建立嚴謹的監督防護機制,研訂退出機制,賦予當事人請求停止健保資料特定目的外利用權利,並規範對例外不許停止情形,以保障人民資訊自主權等。媒體報導,草案雖規定持有衛福資料之機關應公開當事人得請求停止利用之資料範圍,使當事人得據以申請停止利用,但並未明確要求機關應於「規劃目的外利用前」,即公開目的外利用之規劃與當事人得退出之訊息,也未提供當事人對衛福資料的一般性退出管道,先請教衛福部,使用機關/單位規劃目的外利用資料庫前,是否應一律通知資料被使用者民眾,以確保民眾權益?再者,若依建置目的外再利用資料庫對於使用民眾個資為不允許停止利用的情況下,是否已有嚴謹限制及定義其使用事由及特殊目的以確保其必要性?又,草案進一步規定,個人請求停止利用前,已提供目的外利用之資料,不受停止利用請求影響,此制度設計是否在鼓吹使用機關/單位只要先下手為強地大規模完成再利用之資料提供,《憲法》所保障個人的事後控制權就「只看得到,卻吃不到」,衛福部看法為何?

貳、使用資料目的審查是否流於形式以及如何避免諮議會委員間有私相授受之嫌?

問題:依《全民健康保險資料管理條例》草案規定,政府機關申請目的外利用,由衛福主管機關或指定之所屬機關審查核定。因此,衛福部及其所屬機關之目的外利用,係由衛福部向衛福部(或其所屬機關)申請,由衛福部(或其所屬機關)核定,機關得否例外限制當事人事後控制權之決定,亦同循此途,如此制度設計恐使目的外利用管控流於形式,威脅當事人事後控制權之保障,對此,衛福部是否研議成立第三方審查委員會,避免球員兼裁判之嫌?此外,草案雖另設置衛福資料諮議會,職司目的外利用與停止目的外利用之爭議審議,但依其規定,諮議會成員應有半數以上為醫事、公衛、法律、資安專家學者,其中不免多為衛福資料之潛在目的外利用者,若再加上政府機關代表,自可形成偏好再利用之穩定多數,對此,衛福部要如何明確規範,避免諮議會委員間有私相授受之嫌?

委員翁曉玲書面質詢:

案由:本院翁曉玲委員,有鑑於我國全民健康保險覆蓋率高達99.94%,對國民健康權之保障有重大意義,惟健保資料之普遍蒐集亦生個人資料保護之疑慮,特於立法院第11屆第3會期社會福利及衛生環境委員會第16次全體委員會議,向衛生福利部、法務部提出書面質詢。

說明:

一、按1121月爆發衛生福利部中央健康保險署前主秘葉逢明與另外兩位職員,自98年至111年間,長期偷查民眾健保個資並外洩一事。惟事發至今已逾兩年,毫無下文。

二、衛生福利部中央健康保險署曾回應上開案件,儘管並無上萬筆機敏資料外洩、長達13年等情事,且涉案人員無個人就醫查詢權限,健保署仍重視該案而組成專案小組進行行政調查,惟尚未見調查結果。

三、請衛生福利部、法務部針對以下問題於623日前回覆。

1.針對健保署主秘洩密案,請衛生福利部提供系爭案件個資外洩情形、行政調查進度、時程與結果。

2.請法務部說明系爭案件司法偵查程序進度。

3.請說明因系爭案件致個人資料外洩之個人救濟方式。

委員涂權吉書面質詢:

日前鬧得沸沸揚揚的台大醫院狼醫案,除了主管機關畫地自限,遲遲不啟動醫懲程序,導致狼醫繼續行醫之外,另一個問題是針對不良醫師的紀錄有沒有辦法公開,建立「狼醫/劣醫資訊平台」,讓公眾可以查詢進而在就醫時可做出選擇取捨。衛福部次長林靜儀雖然在上月下旬表示說將在「一個月內完成規劃」,但網路上一找就可以發現,早在一月的時候邱部長就已經承諾要在「三個月內啟動並完成建置」。一月的時候承諾四月要建置完成,五月了還在承諾要在六月完成規劃,完成進度的承諾還倒退嚕,顯然是過去四個月毫無進度,連法制面的框架都還未研討,沒有把人民的恐懼疑慮和醫界的自清除惡放在心上。

依照現行《醫師懲戒辦法》第22條「主管機關執行醫師懲戒委員會、醫師懲戒覆審委員會之懲戒決議,應將執行命令及決議書刊登公報,副本並分送其所屬醫師公會。」也就是說,醫懲會所做出了決議,不論具體懲戒情形如何,都要將決議書刊登公報,而我們也確實都可以在許多地方政府的電子公報上,找到近年好些醫懲會決議事項和決議書的內文,都已經刊載於公報。既然現行法規早就允許我們將違反醫師法的醫師懲戒情形公開,表示這些資訊根本沒有須經修法才可公開的情形,問題只在於衛福部是否願意參照早已公開全部律師懲戒資訊的司法院和法務部,統整各主管機關分別公告的資訊,方便民眾查詢檢索的問題而已。

遲來的正義不是正義,隱晦的資訊難以警醒,請衛福部莫再推諉拖延,讓狼醫可能隱姓埋名、持續行醫,將民眾與醫護的關係置於恐懼與不信任中。

委員徐欣瑩書面質詢:

壹、新冠疫情高峰將至,衛福部應變何其緩慢,醫療量能準備是否足夠?

根據疾管署推估,自5月底至8月底,國內將有逾180萬人染疫,且疫情高峰恐落在6月底至7月初。學者研判,截至6月底,國內就會有76百餘人染疫中重症須住院,顯示醫療體系將面臨嚴峻挑戰。然而,面對如此明確且迫切的疫情預測,衛福部卻在65日才召開與各單位的應變會議,相關轉診分流機制與醫療量能調度明顯滯後。請問:

1.疾管署與各界早已預警疫情走勢,為何衛福部醫事司遲至6月初才啟動跨部門會議應變?是否低估疫情威脅,導致整備時程落後?

2.急救責任醫院急診量已持續上升,端午連假期間更暴增9%,即便目前加護病床尚稱充足,但一旦中重症人數快速增加,醫療人力與床位調度機制是否真有餘裕應對?

3.面對快篩需求上升,坊間亦有質疑快篩準確性與流通機制,食藥署強調N蛋白設計不受變異株影響,卻無法消除民眾疑慮。是否應公開快篩效能評估報告,提升社會信任?防疫準備不是等到「急診壅塞」、「重症候床」發生後才啟動,而是應當超前部署,強化指揮協調與資源整備。政府若在應變節奏上持續落拍,將讓基層醫療首當其衝,也讓人民健康再度陷入風險。衛福部應負起應有責任,請就以上問題逐一具體說明。

貳、審議「全民健康保險資料管理條例草案」

一、健保資料成金礦,回饋卻模糊不清?

《健保資料管理條例草案》開放健保資料「特定目的外利用」,申請者執行健保資料特定目的外利用所得結果,產生產業利益者。然而,草案僅以「應提撥一定比率回饋金」交代回饋機制,請問依據何種標準?程序是否公開透明?

健保資料屬全民資產,其產業應用所獲利益應回饋全民,保障分配正義。

確保防疫與醫療資源調度能真正到位,避免重蹈疫情初期的失能危機。唯有如此,政府才能重拾人民的信任,真正實現「以人為本」的醫療與健康治理。

二、關於病歷資料所有權之法律定位問題

病歷資料攸關病人個人隱私與醫療品質,然而目前我國法律對病歷資料的「所有權歸屬」尚無明確規定。病歷資料記載病人身心狀況,然而除了病人狀況外,也包含醫師專業判斷與分析,屬於醫療行為之一環,也因此學界亦普遍認為病歷資料不應完全視為病人、或是醫師所有。因此,病例之「所有權歸屬」尚不明確。

請衛福部應開始研究就病歷資料所有權之法律定位,檢視其法律性質,參酌國際做法,提出兼顧隱私、專業與公益的具體法律制度,俾利資料之管理。

三、關於健康資料研究中弱勢族群權益保障問題

健康資料研究是推動醫療進步與制定有效公共政策的重要基礎,但弱勢族群(如HIV感染者、家暴受害者、罕病患者及原住民族等)若隱私遭洩露,恐面臨嚴重的歧視與標籤化問題,進一步惡化其社會處境。

然而,若是單純限制資料使用,反而可能因研究匱乏,無法理出具體之公共政策保護弱勢群體,恐更進一步弱化弱勢族群的權益。

衛福部應檢討現行弱勢族群健康資料之保護,並兼顧公共政策研究之需要,包含資料使用規範、懲罰機制、教育推廣等面向,確保科學發展與社會正義並行。

參、絕對不同意性騷者「性平教育抵罰鍰」

一、錯誤的制度思維,正在為加害者鋪路

近日有衛福部論壇中傳出建議,主張性騷擾加害者若接受一定時數的性平教育並通過測驗,即可抵免依法應負的罰鍰。雖然衛福部強調該構想未形成政策、未研議,但我們必須警覺:一旦這類「制度讓利」的概念進入公共治理思維,正義將失重、法律將失能。

二、錯誤的改革方向,只會讓受害者再度沉默

根據衛福部統計,2023年上半年,全國受理性騷擾申訴案件共1,213件,女性受害者占比高達90.5%。這些數字背後,是結構性壓迫、權力濫用與文化縱容的集體傷害。如果我們用教育取代處罰,將產生三種制度災難:

1.懲戒弱化,嚇阻失效:失去罰則的重量,將助長加害者心存僥倖。

2.執法混亂,標準模糊:教育課程如何設計?誰來認證通過?執行機關難以規範。

3.再度傷害受害者:原本盼望制度能伸張正義,卻眼睜睜看見加害者被「補考放行」。

三、真正的改革,是守住正義,而非讓步妥協

我在這裡明確主張,我們所要推動的,不是讓加害者有更輕鬆的選項,而是讓整個制度變得更堅固、更有力量:

第一,加重罰則,落實法律懲戒力:對再犯、情節重大者採雙倍裁罰,避免僥倖之心。

第二,強化被害人保護體系:增設心理創傷補助、法律扶助、實體庇護資源。

第三,建立司法即時救濟機制:避免行政程序拖延,讓被害人可以快速主張權益。

第四,全面性平教育普及:不是替加害者設免責門檻,而是為全社會打造預防網絡。

【結語】

從防疫應變延遲、健保資料回饋不明、病歷所有權模糊,到弱勢族群資料保護機制不足,再到性平政策誤入歧途,這些問題共同反映出我國醫療與公共治理系統,在面對危機、資源分配與制度設計上,仍有諸多結構性缺口。面對人民日益高漲的健康正義期待,政府不能再以「等發生才處理」的心態面對挑戰,更不應用模糊政策應付社會質疑。

請行政機關應該開始研究並積極回應上述問題,特別是在病歷資料法律定位、弱勢族群隱私保障、以及健保資料公益回饋機制等面向,提出具體、透明、可檢驗的改革藍圖。唯有從制度根本下手,才能真正重建人民對政府與醫療體系的信任,實踐「以人為本」的健康政策願景,讓每一位國民都能在公正、安全且具尊嚴的醫療環境中獲得應有的保障。

主席:現作以下決議:一、說明及詢答完畢;二、委員質詢未及答復或請補充資料者,請相關機關於2週內以書面答復,委員另要求期限者,從其所定。

現在我們就來處理法案,在宣讀的時候各位還是可以用餐,好不好?好,現在請宣讀提案條文內容,若有修正動議請一併宣讀。

DrawObject1

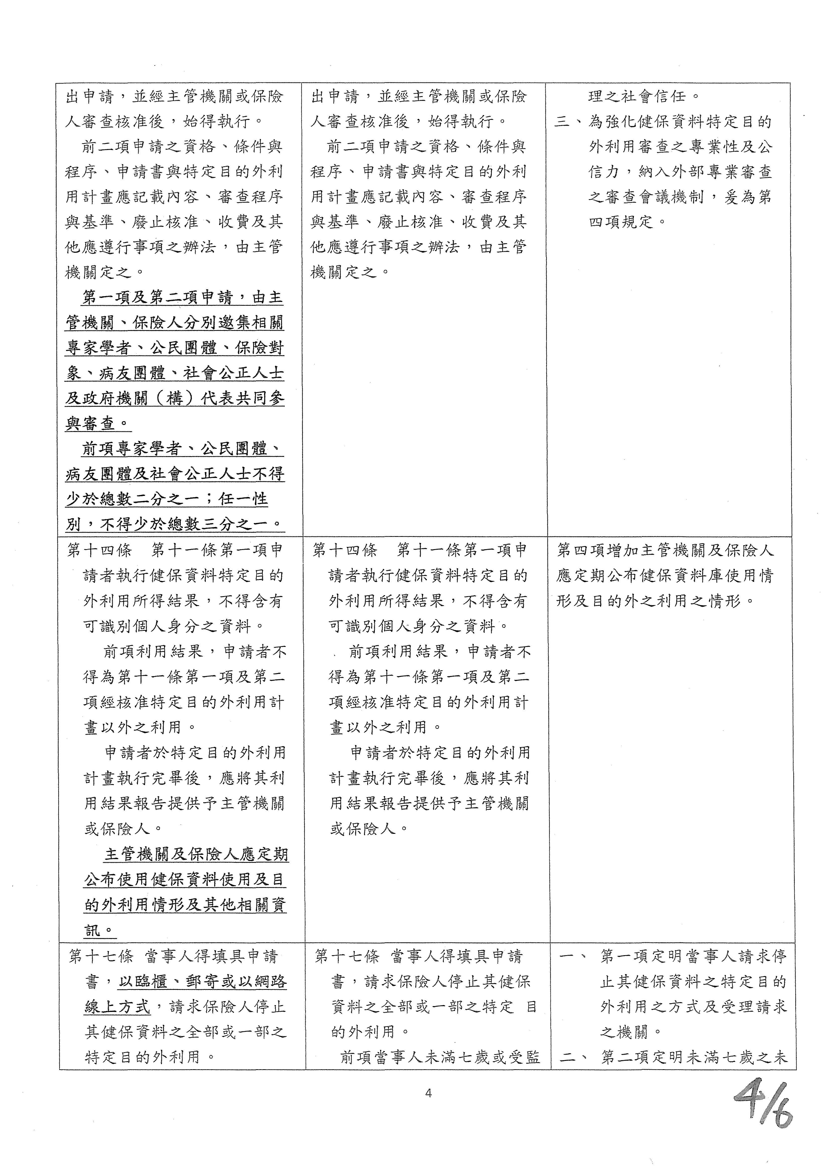
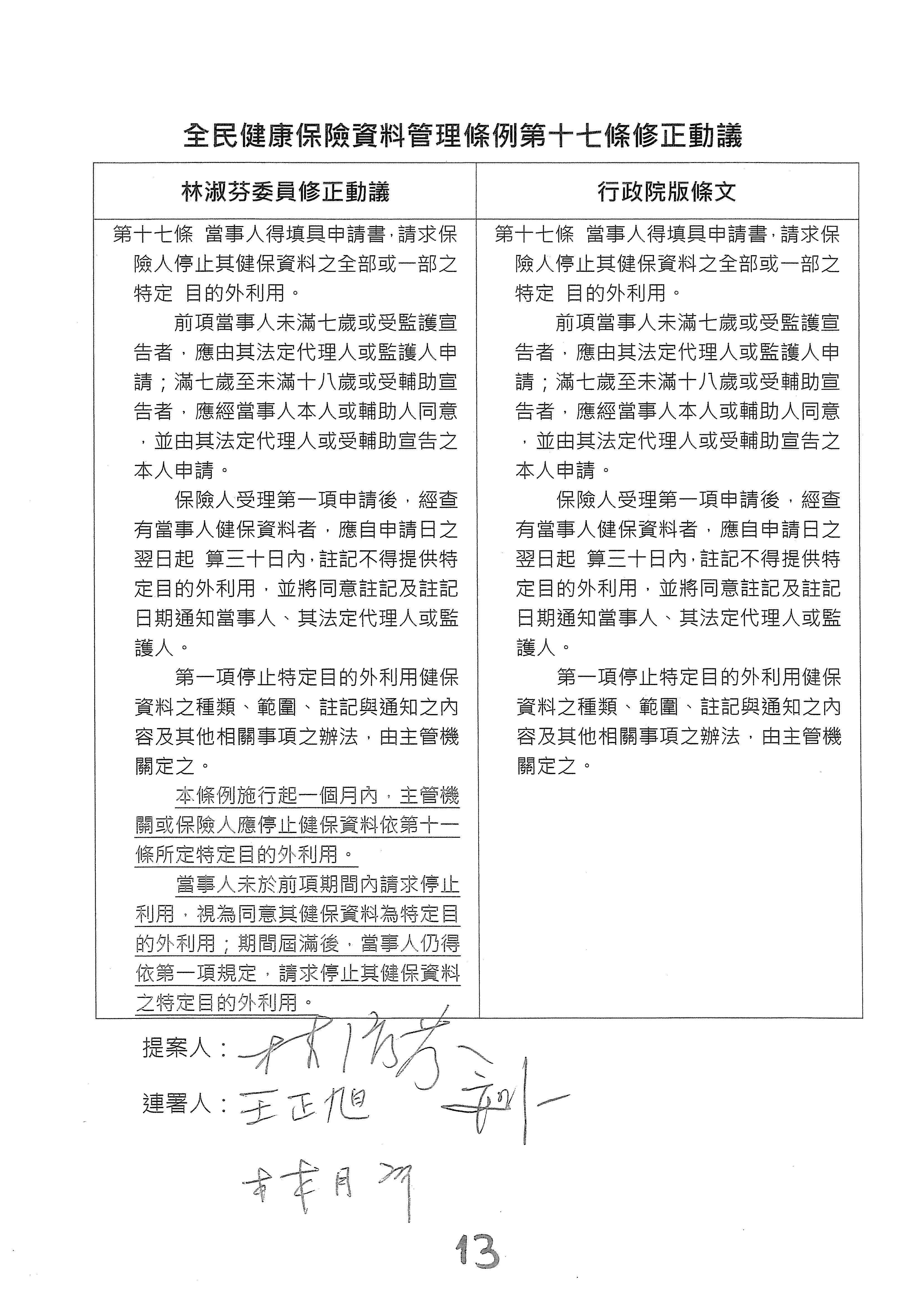
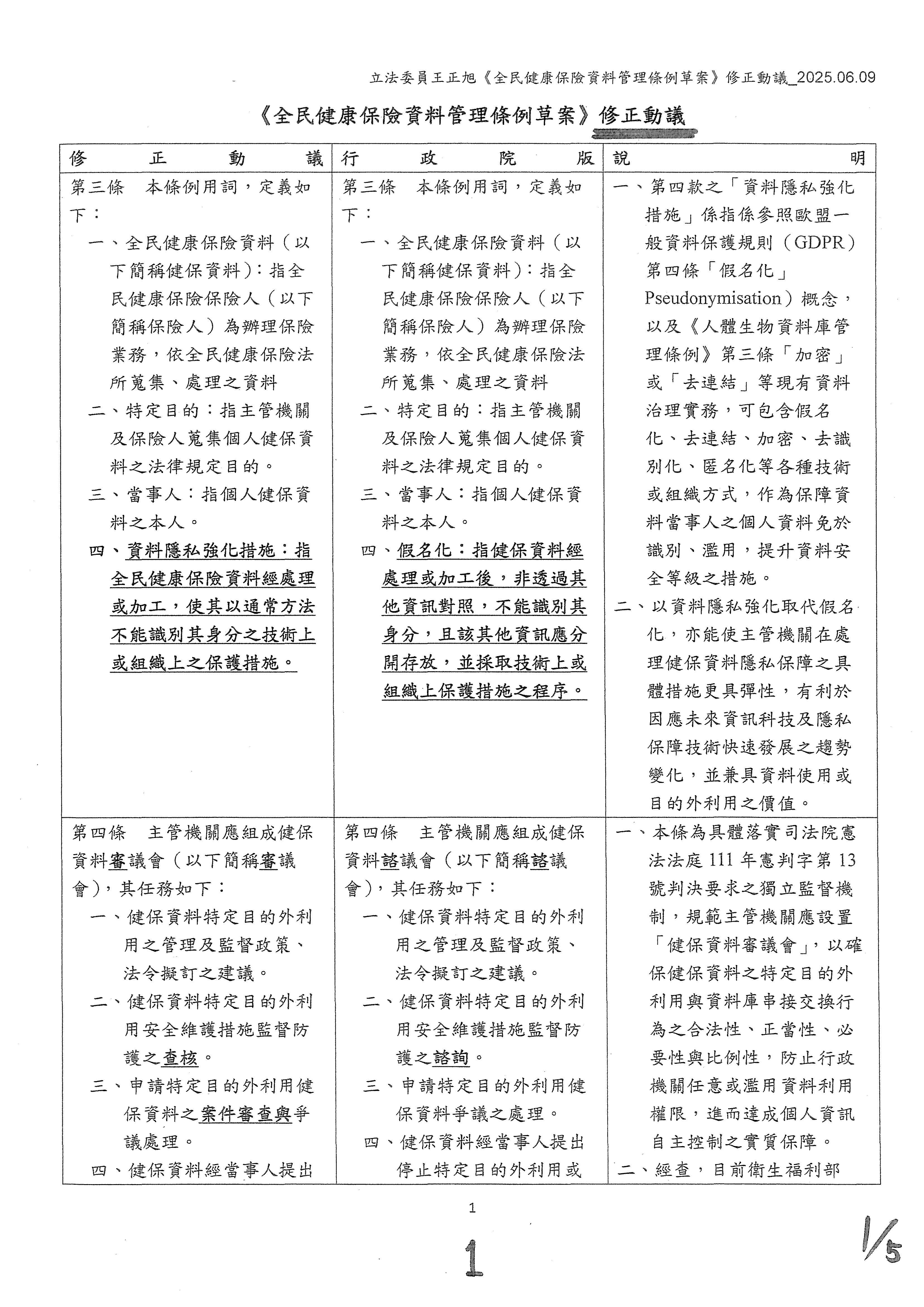
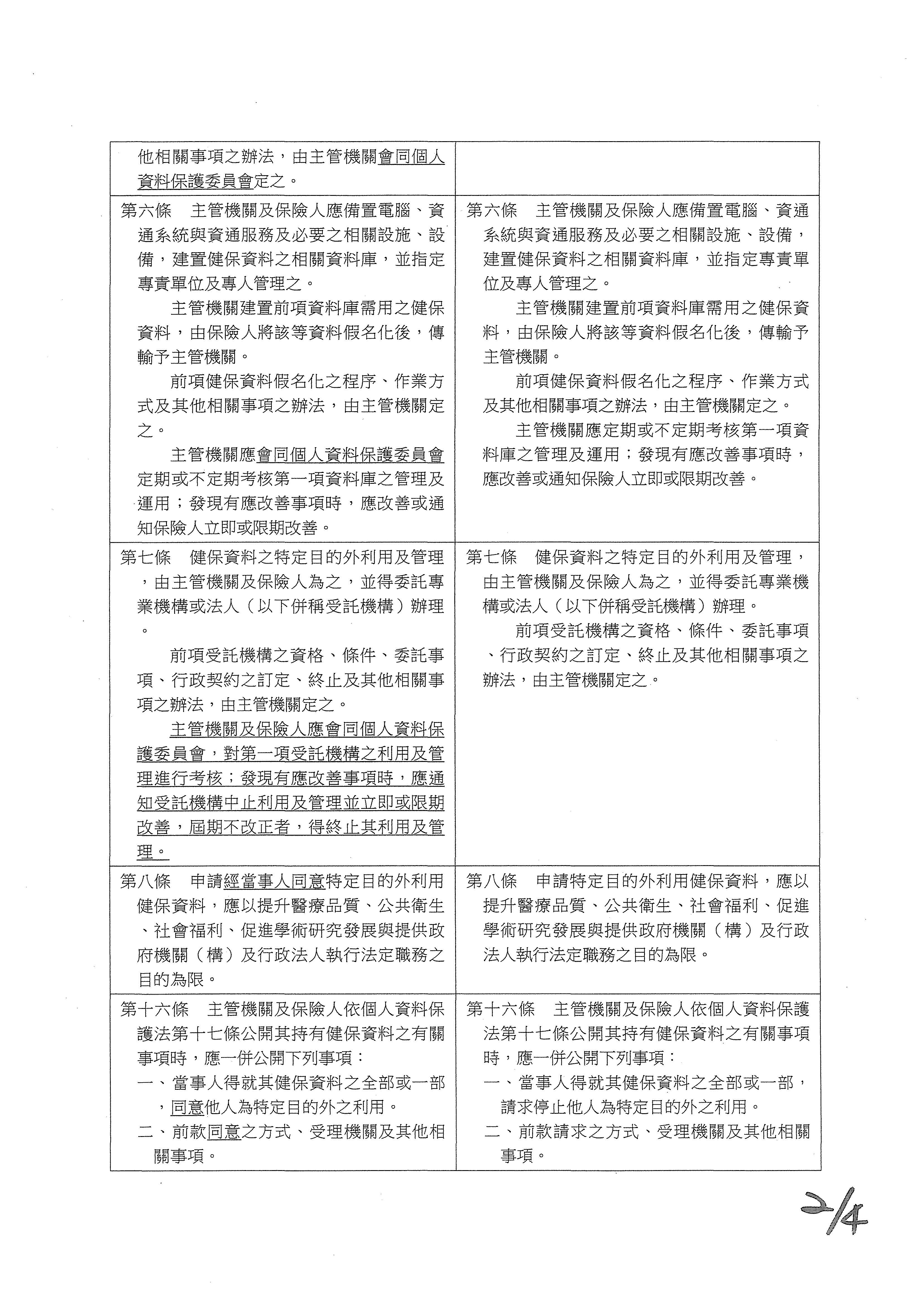
二、修正動議:

1.

2.

3.

4.

5.

6.

7.

8.


9.


10.


11.

12.

13.

14.

15.

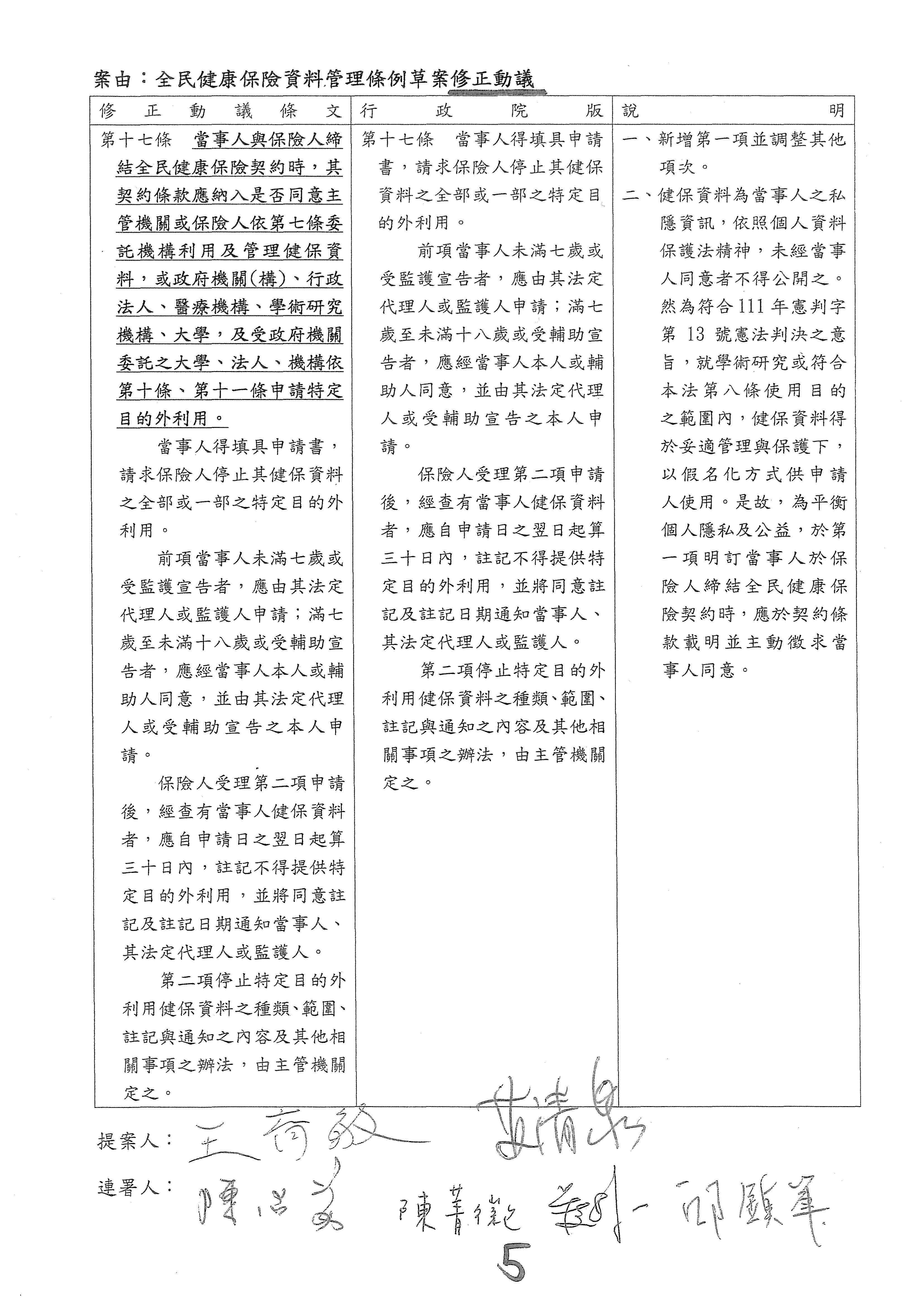
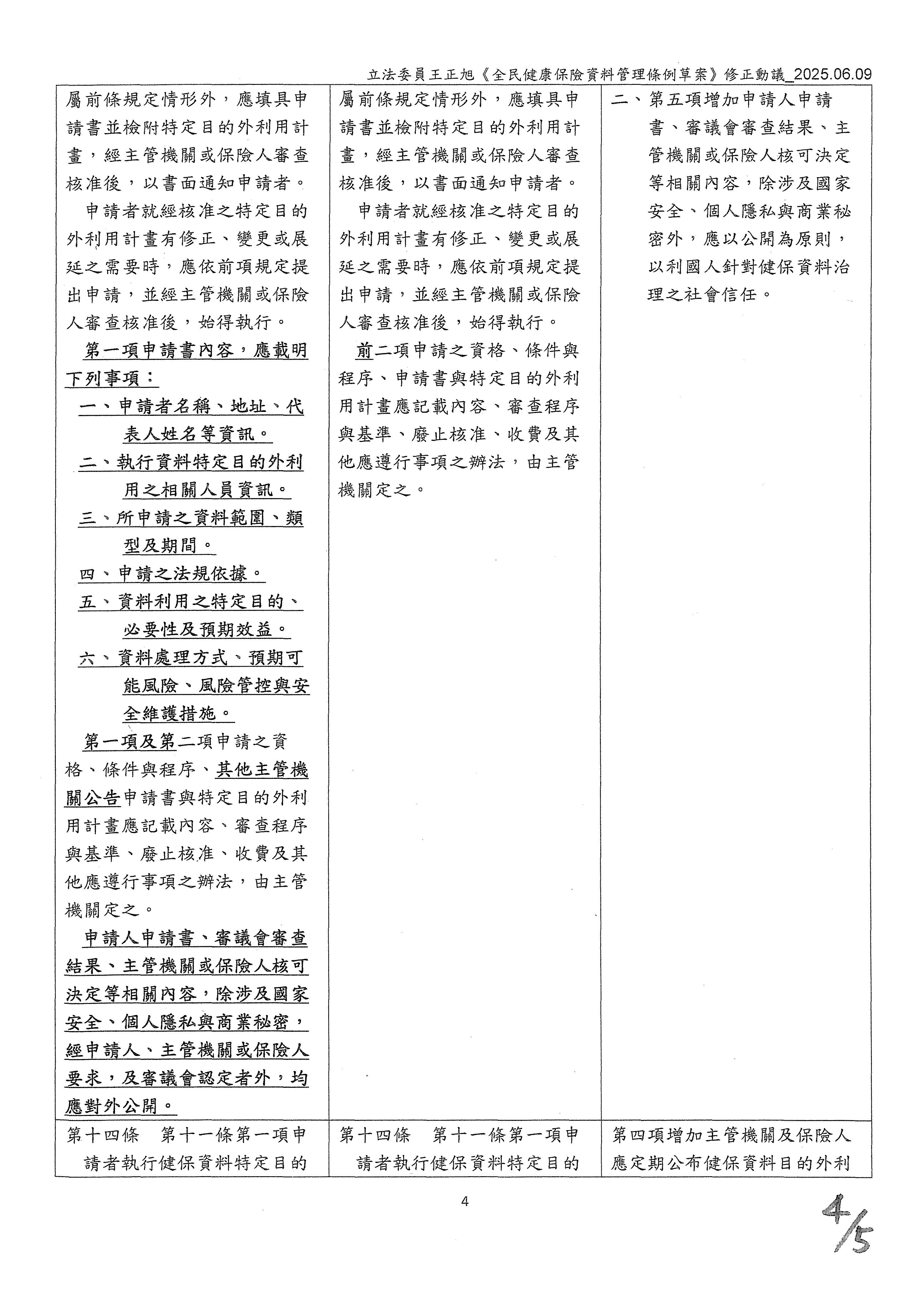
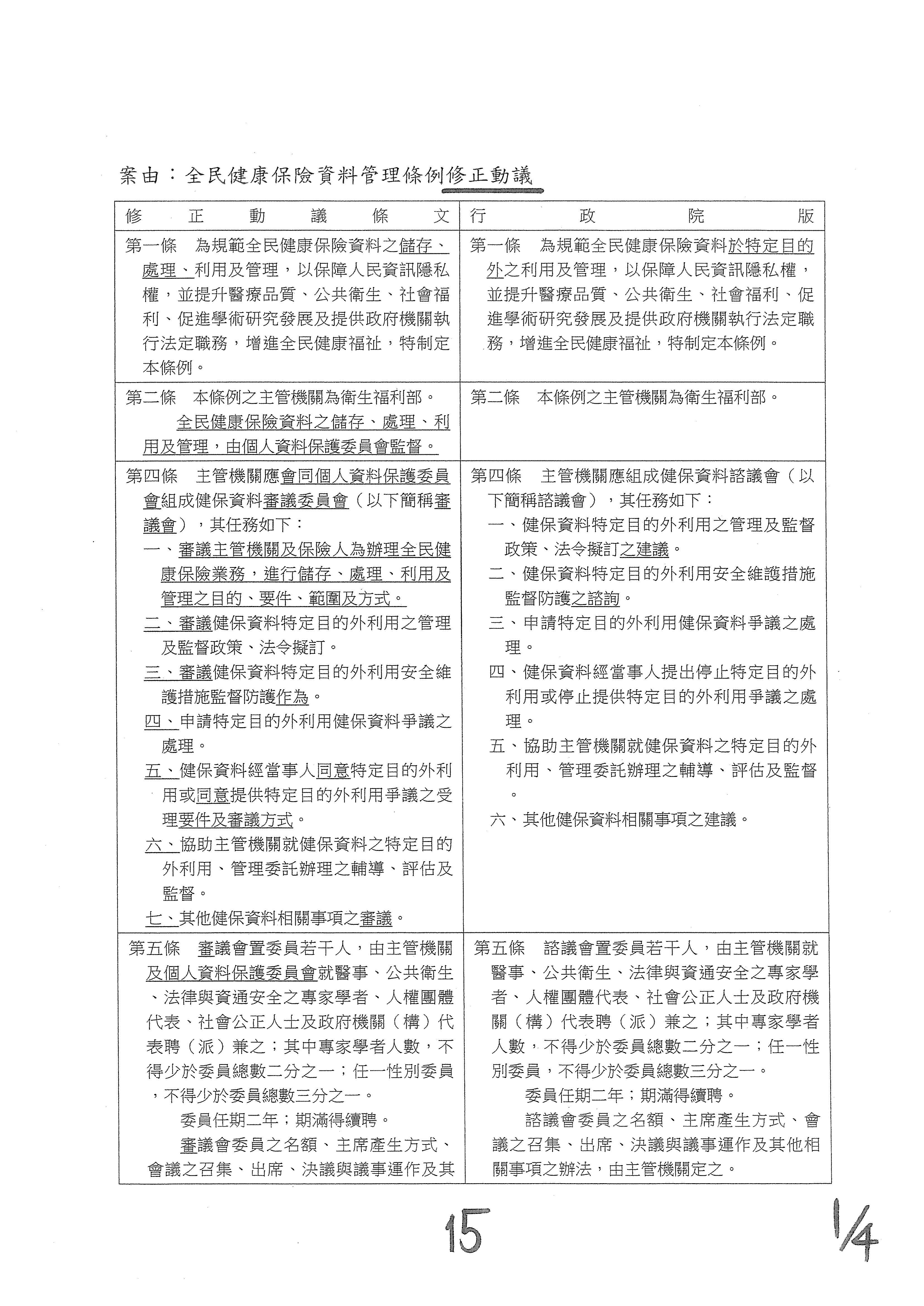
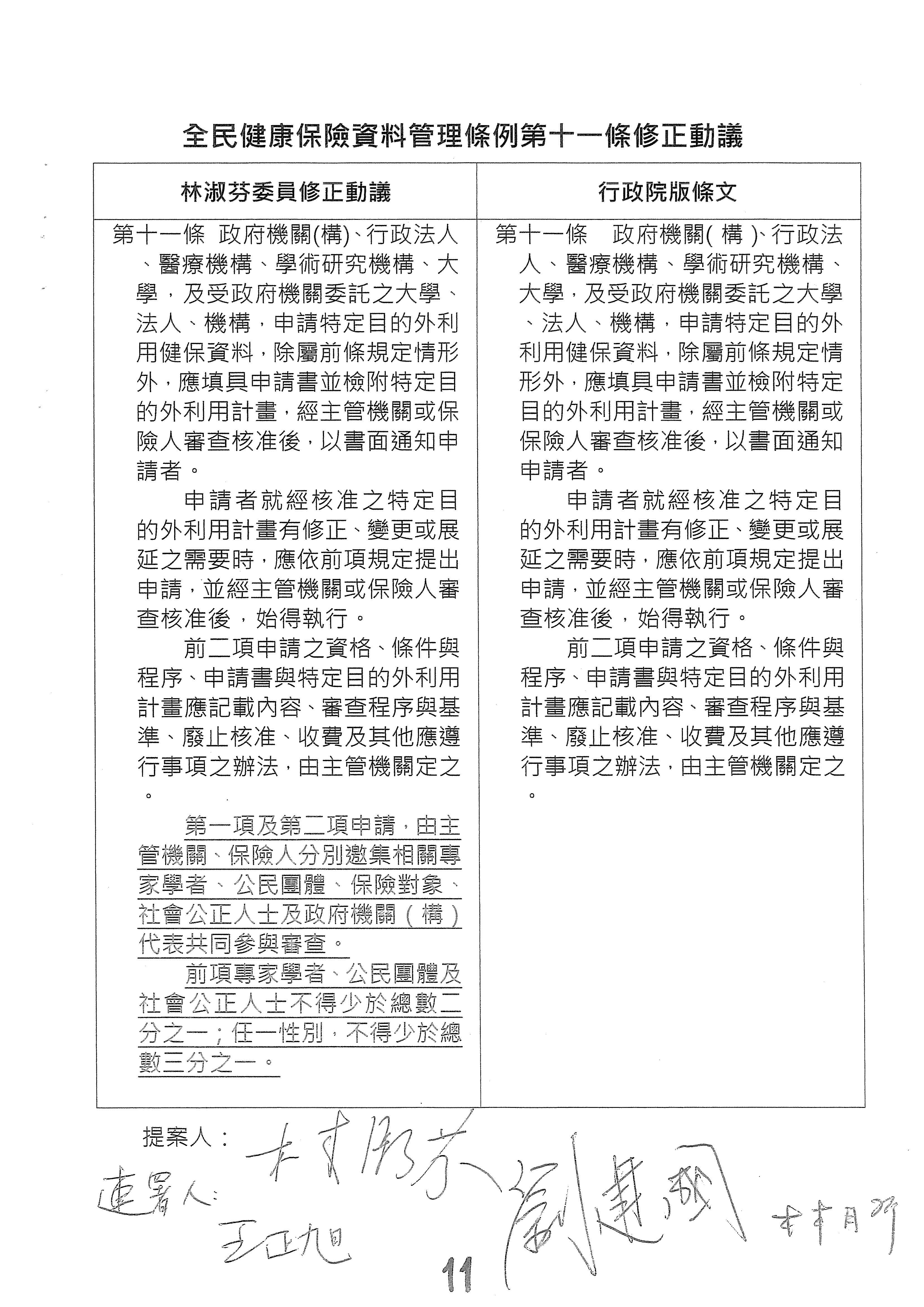
主席:現在進行「全民健康保險資料管理條例草案」等2案之逐條審查,審查時與法案無關的相關行政官員可以先行離席,在這邊做一個宣告。每條條文先請行政單位做說明,接著會請委員表示意見。

我們從法案名稱開始討論,「全民健康保險資料管理條例」審查流程,第一,由於本案條次將授權議事人員整理,現在進行本案法案名稱、條文之審查,從行政院版本的法案名稱開始進行審查,現有行政院版本以及委員林月琴等21人提案,法案名稱皆同,皆為「全民健康保險資料管理條例」,大家應該沒有意見吧?有意見,請王委員。

王委員正旭:主席,徵求發言。針對法案名稱的部分,我沒有什麼特別的意見,不過早上也提過,我這邊有提一個附帶決議,基本上,這個名稱與之前衛生福利資料是有滿大的落差,所以可不可以請主席同時處理一下我們所提出來的附帶決議?附帶決議是建請衛生福利部在本法三讀通過以後,持續研議整體衛生福利資料管理法制化的可能性及時程,並請於本法實施一年後,向立法院社會福利及衛生環境委員會,提交衛生福利資料管理法制化可行性與立法時程規劃之書面報告,以上相關的附帶決議也請主席還有官員大家一起來確認一下,這個附帶決議是不是可以通過?以上。

主席:我跟王委員報告一下,基本上,附帶決議應該是在最後才處理,應該是這樣,好不好?法案名稱的部分,請陳委員。

陳委員昭姿:主席,不好意思,今天沒有大體討論就直接進入逐條嗎?

主席:我們早上就是大體討論。

陳委員昭姿:你認為早上就進行大體討論了。

主席:因為早上質詢就是了,抱歉!

陳委員昭姿:好,謝謝。

主席:謝謝陳昭姿委員。

接下來請陳瑩委員做相關的詢答。

陳委員瑩:接下來,我想請教部長和石署長,因為今天召委安排的草案有提到資料應用,我想可以凸顯健康不平等的問題,因為署長過去也擔任過衛福部的文官長、常務次長,我想要先請教一下,本席看了衛福部網站的2025年衛生福利政策白皮書,署名是蔣丙煌部長題序,1051月核定,因為現在明明是邱部長,怎麼會是這樣子?這個是你們的慣例嗎?我們先畫一個10年的大餅,然後做不到也不用負責任。所以現在邱部長做的政策白皮書是2035年才需要被檢驗的,對不對?如果我們這樣往後推10年,蔣前部長核定的計畫指標,如果做不好,邱部長願意承擔這個責任嗎?我就先拋出這樣子一個問題,還是部長要做什麼回應?

主席:請部長簡單回應一下,好不好?

邱部長泰源:我想政策當然是延續的,所以好的政策,我們繼續來做,如果有比較超過時宜的,我們當然可能就不一定要做。

陳委員瑩:所以那個不好的政策,部長就不願意來負這個責任,我們就要把它換掉、把它改掉?

邱部長泰源:其實我們從2016年開始就有很多各種不同的政策,我們就按照新的政府所制定的政策在遵行。

陳委員瑩:我今天把比較有趣的現象拋出來,因為大家以前沒有去思考過,當然白皮書的序言裡面有講到促進健康平等性,延長國人健康餘命是衛福部政策的重點,國人健康餘命最低、健康不平等性最高的族群應該就是我們的原住民同胞,在2025年政策白皮書的內容看起來最後面確實是原住民專章,但是卻是1077月核定的,時間上為什麼會有這樣的落差?我們是慢了兩年多才放進去,這是不是也等於是一種健康不平等?因為明明同樣都是2025年的白皮書,核定時間差了兩年多,我想重要的是,因為這已經是前後不同的執政黨,這樣的白皮書應該只有衛福部會出現,過去你們都沒有發現這個問題,對不對?

邱部長泰源:我想這是一種進步,107年……

陳委員瑩:它除了是一種進步,也是一種奇特的現象,我想重點是在後面,就是2025年原住民專章的數據都是10年前的資料,唯一跟2025年有關係的就是你們的長程目標值是訂在2025年,現在6月了,再麻煩部長給我每一項指標的目標達成率,你們這個禮拜提供給我們辦公室。

邱部長泰源:好的。

陳委員瑩:其實前面我提到的還只是行政責任的不平等,我比較關切的是,你們現在規劃有沒有涉及到民眾健康不平等,還有任何有關醫事行為的專業醫療服務人員有沒有受到不平等的問題。因為先前我也有質詢過醫事放射師薪資過低的問題,以及你們解釋他們可以去打顯影劑的問題,今天我繼續從藥物過敏病人的權益來凸顯這裡面健康不平等的問題。

2017年林口長庚分析健保資料庫發表在SHOCK雜誌的研究顯示,臺灣每年大概有300名過敏性休克案例,其中高達八成是藥物過敏性休克,嚴重的病例會死亡,關鍵在於出現相關症狀如何緊急處理,結果你們衛福部卻擴權顯影劑可以由醫事放射師來打,因為我問過他們的專業人員,打顯影劑其實不困難,但是關鍵在於藥物過敏生理反應的辨識及緊急處置。你們的法律依據是醫師法第二十八條第一項第二款。

我想請教一下石署長,也是前任次長,不具醫師資格而執行醫療業務所定的罰則,可以擴大解釋為只要醫師不願執行的業務,都可以根據這條法律來授權出去嗎?因為這條法律的目的明明就是任何非醫師資格的醫事人員,去侵犯到醫師業務的執行權所應該接受懲罰的規定,這裡面排除了在醫師的監督下協助執行業務的其他醫事人員可以免罰。當然目的是要免罰,不是要擴權,我必須要在這裡強調,因為責任還是在醫師,結果你們把它解釋成任何你們認定的醫療業務都可以交由非醫師來執行,我想這樣子不就是也是侵犯到民眾健康的平等權,還有醫師的業務執行權?難道只是因為他們給付過低,所以只好要求最低薪的醫事放射師去做?我想這樣子的解釋真的有曲解法令、草菅人命的感覺。請問石署長,萬一你要打顯影劑,你想要由醫師打,還是醫事放射師打?而且如果這位醫事放射師告訴你,他沒有接受過打顯影劑的養成教育訓練,也沒有打顯影劑的經驗時,你放心讓這樣的人去打嗎?你放心嗎?

邱部長泰源:我先跟委員……

陳委員瑩:如果你有一點疑慮,那就證明健康不平等的真實存在。因為你的身分,我相信今天一定會有醫師為你服務,可是一般民眾應該沒有這樣的資源,也不知道自己會不會對顯影劑過敏,萬一出現了過敏反應的時候,醫事放射師有能力處理嗎?有醫師的緊急照護治療是不是會更安全,比較不會造成嚴重的後果?

我們看一下簡報,這是中華民國放射線醫學會的專業手冊……

主席:陳委員,是不是請他們明確答復你之後,我們可能就要進行法條的處理,好不好?抱歉!

陳委員瑩:好,那是不是給他們回應一下?

主席:來,快速回應好不好?

邱部長泰源:好!我們快速回應。醫療是一個團隊,我們可以看前面那一張簡報,絕對沒有說所有醫療業務都可以委託由非醫師來做,不可能這麼擴權,也不可能一個團隊所有的照護行為都是醫師做的,如果是這樣,我覺得醫師可能會先倒了!

陳委員瑩:我們體恤醫師的辛勞,現在這個重點在於說這個有沒有……

邱部長泰源:但醫師其實是要負責任,如果是他監督之下做的,醫師還是要負責任,例如放射線師或士做打針打進去這個動作,大概是在醫師監督下。

陳委員瑩:好,醫師的監督我可以理解,但是我現在重點講了嘛,如果你們堅持,我也沒有說一定不行、要反對怎麼樣,剛剛有跟石署長請教,石署長說打顯影劑之前,護理師都會軟管……

邱部長泰源:軟針都是護理師打。

陳委員瑩:都是護理師打,但現在不是嘛!我現在講的狀況就不是啦……

邱部長泰源:不是、不是。set那個軟管是護理師……

陳委員瑩:好啦,事實上……

邱部長泰源:你躺在那一邊的時候,他就開始說你就要……

陳委員瑩:不是啦,你們都說是護理師打軟針,但現在是放射師要去打嘛!

邱部長泰源:要把那個藥打進去,為什麼在打那個藥進去的時候……

陳委員瑩:不是啦,連那個軟針都是他們啦!我現在講實際案例給你聽啦!你不要抗拒,我跟你說有這種情形。

邱部長泰源:沒有關係,我們來了解,沒關係。

陳委員瑩:沒有關係,如果真的人力缺乏或怎麼樣,那都沒有關係,看你們要怎麼調整,如果你們堅持醫事放射師可以打顯影劑,可以去做到前面那些動作,我是建議你們提高薪資及注射給付;第二個,實施養成教育訓練之後,由國家發給證照;最後修訂醫事放射師的業務職權,這樣子才不會有健康不平等的問題,我想就是以上的訴求。

邱部長泰源:好,我簡單再回應一下。其實我們已經跟放射線師跟士的公會討論過,也請他們提出建議,依照他們的建議提來,我們也會再跟相關的團隊討論,總是要有一個維護民眾品質,但是又能夠運作的醫療作業。

陳委員瑩:對!我先講,你們想要怎麼處理,我都沒有意見,但是完整的……

邱部長泰源:工作環境跟薪資,我們當然都會注重。

主席:兩造,這樣好不好?不足之處用書面方式來做答復,好不好?

陳委員瑩:好,謝謝。

邱部長泰源:好,謝謝。

主席:謝謝兩造,不好意思!

邱部長泰源:謝謝委員。

主席:第一個法案名稱,各位委員,有沒有其他意見?沒有,我們就照行政院……

對不起!陳委員,現在是法案名稱。

陳委員昭姿:法案名稱沒有意見,我只是舉手再等。

主席:好,謝謝。我們就依照行政院及委員林月琴等所提的提案通過。

接下來處理第一條,請行政機關先來說明。

陳代理司長真慧:第一條,訂定的目的是為了落實憲判,就健保資料於特定目的外之利用及管理制定本規範,以完備對人民資訊隱私權的保障。這一條陳昭姿委員有提出一個修正動議,把特定目的外改為儲存、處理、利用,行政機關的建議是希望採用院版,以上說明。

主席:好,請陳委員說明,謝謝。

陳委員昭姿:好,我要先跟大家說明,今天早上的程序發言,我一再提醒衛福部跟健保署,健保資料就是個人資料保護法要保護的國人隱私資料,依照個人資料保護法第六條第一項但書第四款規定,有關病例、醫療、基因、健康檢查等之個人資料,不得蒐集、處理或利用。但有下列情形之一者,不在此限,即「公務機關或學術研究機構基於醫療、衛生或犯罪預防之目的,為統計或學術研究而有必要,且資料經過提供者處理後或經蒐集者依其揭露方式無從識別特定之當事人。」憲法法庭在憲判字第13號判決主文就講明了,大法官認為這個規定跟法律明確性原則、比例原則尚屬無違,不牴觸憲法第二十二條保障人民隱私權之意旨,在這樣的前提下,健保資料作為個人資料是需要受到嚴格保護的態度,我相信衛福部自己也清楚。但是早上我聽衛福部跟個人資料保護委員會籌備處的組長說,大法官在憲判字第13號主文的第三項理由,並沒有要求健保資料必須有獨立監督機制,所以目前草案的諮議會就夠了,坦白說,我真的是驚呆了、嚇呆了!這個解讀很有問題,因為大法官要求的獨立監督機構是在……

林委員淑芬:陳委員,你現在講的跟第一條條文內容的相關性差滿多的,你講的後面會有嘛……

陳委員昭姿:因為我要求做大體討論,請你尊重我,請你不要以資深委員欺負資淺委員!

林委員淑芬:現在我們在講的第一條跟你現在講的內容就不相干,所以我請你……

陳委員昭姿:因為我剛剛要求大體發言,這是在主文第2項,大法官說監督機制的設置……

林委員淑芬:……是大體發言啊!把你的條文版本跟院版的版本差異拿出來講啊!

陳委員昭姿:例如設置一個統籌性的獨立監管機制,或基於各相關法律設置的……

林委員淑芬:監督機制要不要我們到後面可以來討論嘛!現在是在討論立法目的和宗旨,你要獨立機制也可以,到後面再討論啊!

陳委員昭姿:獨立監督機制是立法形成的自由。我再強調一次,大法官講得很清楚……

林委員淑芬:現在這裡是個人詢答嗎?

陳委員昭姿:大法官說國人在各個機關內個人資料的利用跟管理,需要設獨立監督機制,因為它整個架構是有問題的,而這個機制是可以統籌性的獨立監督,或是專業領域的獨立監督機制,但我們今天審的法案裡面所設機構,設計上就不獨立,為什麼不獨立?因為委員是兼任的,而且有機關代表,請問要怎麼獨立?

林委員淑芬:你自己的版本裡面有設獨立監督機制嗎?你自己的版本裡面現在有設獨立監督機制嗎?

陳委員昭姿:大家看過個人資料保護委員會組織法草案裡面沒有兼任委員……

林委員淑芬:陳委員,你自己也有提版本,你的版本裡面有獨立監督機制嗎?你自己的版本都沒有獨立監督機制了,今天還在這裡發言,你去提個修正動議,我們就給你贊成啊……

陳委員昭姿:你不要老委員欺負年輕的委員!譬如就行政院……

林委員淑芬:跟年輕、資深無關啦!就事論事這麼難嗎?就事論事這麼難嗎?你自己的版本都沒有獨立監督機制,獨立監督機制怎麼設,你拿你的修正動議出來看啊!

陳委員昭姿:主席,我不能發言嗎?我不能發言嗎?

林委員淑芬:現在第一條在談立法的旨意、宗旨、任務,第一條,你的版本裡面也沒有獨立監督機制的精神在裡面,你的版本都沒有,你這樣無限上綱,我們怎麼討論條文?怎麼聚焦呢?

陳委員昭姿:我今天每一條都要求保留,但是我儘量把我的精神告訴他們,希望有機會做修正……

林委員淑芬:你把你的獨立監督機制的條文擬出來最重要啊!

陳委員昭姿:目前的草案完全沒有這個。

林委員淑芬:你現在把你的獨立監督機制的條文擬出來再說……

陳委員昭姿:退出權是典型的抵抗國家霸權的概念……

林委員淑芬:再說……

陳委員昭姿:退出權不是我先使用,你有意見再退出,而是我要先徵求你的同意,要先徵求同意再來使用……

林委員淑芬:這個在後面的第十條、第十一條來討論,第一條在講立法宗旨,你在講如何……

陳委員昭姿:大法官講得很清楚,健保署以……

林委員淑芬:我們現在是逐條討論欸!第一條在討論立法宗旨欸!

陳委員昭姿:剛剛就有人質詢了,不要再跟我說了……

林委員淑芬:我們在討論第一條,你在跟我們討論第十條?

陳委員昭姿:以資枓庫儲存、處理、對外傳輸及對外提供利用之主體、目的、要件、範圍……

林委員淑芬:我們在討論第一條,你在討論後面,我們怎麼討論?主席,這樣怎麼聚焦?怎麼討論?人家討論第一條,他在討論後面第十條?

陳委員昭姿:大法官判決說於健保法第七十九條、第八十條欠缺明確規定,這是範圍不合憲……

主席:OK,我處理一下啦!

陳委員昭姿:大法官說健保法第七十九條、第八十條是不符合憲法的,是違憲的,違反第二十二條保障人民隱私權……

主席:我處理一下,陳委員……

林委員淑芬:就事論事有這麼難嗎?逐條審查有這麼難嗎?

陳委員昭姿:第十九條是……

林委員淑芬:在那邊天花亂墜,在講第一條,你在講第十一條、第十二條?

陳委員昭姿:個人資料保護法第六條對敏感性資料本來就有限制用途,所以這整個法的架構是出了問題,這整個法的品質跟架構是出了問題。

林委員淑芬:那拿你的版本來啊!行政院的版本我也不滿意啊,我也認為有問題啊,那你拿你的修正動議或拿你的正式條文版本來,你的版本跟行政院架構跟版本幾乎都一模一樣,你的修正動議跟行政院的版本、架構都一樣,你拿不出你剛才天花亂墜講的那一個版本。

陳委員昭姿:主席……

林委員淑芬:你剛才天花亂墜扯了一堆,你自己的版本拿不出來啦!

主席:謝謝兩位委員……

陳委員昭姿:早上都很趕,早上只有……

主席:容我處理一下好不好?對不起啦!給我講……

林委員淑芬:人家在討論第一條,他在那裡討論第十條、第十二條、第十四條……

主席:我們是逐條……

林委員淑芬:我們怎麼討論得下去?

主席:法案審查好不好?那我們就針對……

林委員淑芬:逐條審查,他還在做質詢,還在大體詢答。

陳委員昭姿:我們一開始立法的旨意就是要在第一條講清楚。

林委員淑芬:對。

陳委員昭姿:今天源頭開始,憲法的判決……

林委員淑芬:請教陳委員,你的意見要怎麼修才對,你可不可以唸出來?因為你的修正動議跟你剛才講的內容完全不一樣,請問陳大委員,你的修正動議,你認為怎麼立,你的文字可不可以拿出來分享給我們知道,讓我們「鼻芳」一下可以嗎?

陳委員昭姿:我早上……我努力……

林委員淑芬:你的高見拿出來給我們「鼻芳」一下可以嗎?

主席:陳委員是有第一條的修正動議,他的是有別於行政院……

林委員淑芬:他的內容跟他剛剛講的不一樣。

主席:對啦,條文是只有差異在要多增加儲存跟處理,行政機關的意見是希望可以照院版,我們就這個部分來做討論好不好?

林委員淑芬:陳委員,我具體跟你建議,因為你自己說的,個資保護法開宗明義宣示的就是在談資料的蒐集、處理和利用,所以你這個「儲存」也不用,因為不可能儲存,所以你如果要修正也要說為了規範全民健保資料的蒐集、處理、利用及管理,這樣放也比較合理,你多一個什麼儲存,什麼是儲存?我們又不允許儲存。

陳委員昭姿:主席,我們是因為把「特定目的之外」那幾個字拿掉,我們是拿掉了「特定目的外」,所以我們就比較清楚地去說明法條的第一條我們的修正建議是這樣子。

林委員淑芬:現在你的「儲存」要不要?

陳委員昭姿:儲存、處理、利用及管理。

林委員淑芬:我建議要加蒐集,蒐集、處理、利用及管理,要放你的「儲存」,不如人家個資保護法就在說蒐集。

石署長崇良:委員,我是不是說明一下?因為健保的資料在目的內其實都是法定職權,所以健保資料的蒐集、處理在健保法的規範裡面,其實早有法律的依據。現在在處理的是屬於目的外的利用,這個也就是憲判裡面的重點,所以我們是建議在這個範圍,就是呼應憲判的要求,所以把第一條的立法目的規範在目的外之利用。至於那個是沒有蒐集的,這個法不會涉及到另外再去蒐集、儲存,都不會有,蒐集、儲存是健保署本於健保法去蒐集、儲存。

林委員淑芬:好,蒐集、儲存是你們目的內使用的時候本來就允許了,我們現在要規範的是目的外使用,目的外使用就不允許儲存和蒐集了。

石署長崇良:對,就是這個意思。

陳委員昭姿:主席……

主席:請陳委員。

陳委員昭姿:憲判第13號理由的負責審議不僅是特定目的外利用,也要審議目前衛福部跟健保署為了辦理全民健保業務所進行的儲存、處理、利用及管理的目的、要件、範圍及方式,這個在釋憲裡面有講……

林委員淑芬:沒有啦,陳委員,我再跟你建議一下,你這樣要放進去也可以,可是你整部法律的後面,每一條條文都沒有在規範目的內使用,你整部法的條文除第一條以外的26條都在規範目的外使用,你沒有半條在規範目的內使用啊!

陳委員昭姿:林委員,本來我也不需要對你個別來回復,但是請你看一下第四條。

林委員淑芬:第四條。

陳委員昭姿:下面都有寫啦,第四條的第一款,審議主管機關……

林委員淑芬:你的第四條,還是行政院的第四條?

陳委員昭姿:不好意思,是我的修正案。

主席:修正動議,這邊有一個修正動議。

林委員淑芬:你第四條是要怎麼規範目的內?

陳委員昭姿:如果你想了解就是這裡啦!

林委員淑芬:不是啦,因為我們第一次看到你的版本,所以你說給我們聽嘛!你在這裡解釋給我們聽啊!

陳委員昭姿:主管機關應會同個人資料保護委員會組成,剛剛我強調,組成這個審議委員會,其任務如下,第一款就提到了審議主管機關及保險人為辦理全民健保業務,進行儲存、處理、利用及管理之目的、要件、範圍及方式,就是在第四條,我的修正動議第四條就有對應的文字了。

林委員淑芬:這個審議會是要審目的外利用的審議,目的內的審議,他們自己健保會就有自己的審議組織了。

陳委員昭姿:但是這次……

林委員淑芬:這整部法……

陳委員昭姿:憲判字這一次要求的是這樣子做的。

主席:這樣好不好?因為……

林委員淑芬:目的內使用,現在既有的體制就有很多規範了啊。

陳委員昭姿:但是不符合,健保法現在執行了才會有這個憲判嘛!

林委員淑芬:如果就管理的架構應該是,如果現在目的內使用的話,不合理的、不完備的應該放到目的內使用的法律去規範完備它,去修正,這一部法就是專門規範目的外使用的,架構應該是這樣子比較清楚,是不是可以允許對於目的內使用的,如果有不足的,現行法規有不夠的,我們回到原來的健保法裡面去修正它,不要在這裡夾這一條這樣啦!

主席:沒關係啦,這樣好不好?王委員,你要說,不好意思。

王委員育敏:我覺得如果是剛剛衛福部署長講的,你的名稱定為「全民健康保險資料管理條例」,這樣也是有問題啊,因為你剛剛特別去區分說目的內跟目的外,但你的名稱是全民健康保險資料管理條例,這一看名稱就會覺得是total的、所有資料的。

林委員淑芬:王委員講得有道理,育敏……

王委員育敏:那你們這樣子定的好像……

林委員淑芬:能不能叫它修正?譬如說……

王委員育敏:對啊!因為名稱就讓人家誤解嘛!

林委員淑芬:叫它修正成「全民健康保險資料目的外使用管理條例」,就是把那個名稱改成我們專門for目的外使用的,可以啦,名稱改一下,這樣陳委員就可以比較具體了。

陳委員昭姿:謝謝你,主席,我可不可以再發言?

主席:可以。

陳委員昭姿:我要強調,今天我們會有這個討論就是因為大法官做了一些判決,大法官判決理由寫得很清楚,健保法第七十九條、第八十條等等欠缺明確的規定,在這範圍內不符憲法第二十三條的法律保留原則之要求,而且也違反憲法第二十二條。所以我的重點在於健保法用大法官的判決已經有一些是違憲跟不符合憲法的情況下,所以我們是因為根據這個今天才要來處理這個管理條例,容許我這樣說明。

主席:我這邊跟各位做一個補充跟建議,基本上這個法案的名稱,我相信衛福部也應該跟行政院有所溝通,當時為什麼會這樣的名稱,現在一個目的外之後,你就必須要再去修正名稱,有時候……

林委員淑芬:這比較簡單啦!

主席:這不是簡不簡單的問題,這代表你衛福部是在偷懶是嗎?還是你們自己立場……

林委員淑芬:沒有啦!他們沒想到啦!

主席:這沒什麼想到、沒想到,你要去思考一件事情,因為這個法案已經通過院會之後,再經過一讀,然後再進到委員會來審查,你們現在把法案的名稱就這樣去做修改,你們要站得住腳,這第一點。第二點,全民健康保險資料管理條例,所謂的管理條例是講total,當然你的第一條就又變成所謂的特定目的之外嘛!對不對?當時為什麼你們沒有去思考到法案名稱這樣是不對的?

陳代理司長真慧:跟召委說明……

主席:好,你說,讓你說多一點,你要講清楚喔!

石署長崇良:跟召委、跟委員報告,其實我們本來在部裡面的條文,法規會的建議也是用目的外利用,有這幾個字,但是在行政院討論的時候,怕外界一般的民眾不理解,所以為讓這個法規的名稱比較容易理解,把真正的目的寫在第一條裡面去明定,當時候在行政院討論的時候是有這個過程啦。

主席:好,這個就對了,因為……

陳委員昭姿:主席……

主席:對不起,我補充一點,很少有法案的名稱,什麼叫做目的外,什麼什麼之外,我是要提醒各位是這個樣子,不是說可以改或不可以改,大家在這裡多少都有經驗,我只是講出來讓大家做參考而已,請陳委員。

陳委員昭姿:總是有其他的補救措施,因為剛剛我已經提到大法官判決說第七十九條、第八十條是不符合憲法的,也違反第二十二條憲法。然後他有講到一點,「相關機關應自本判決宣示之日起3年內,修正全民健康保險法或其他相關法律,或制定專法明定之」,就是說這個地方要怎麼處理,但我們沒有同步看到這個東西啊!

林委員淑芬:他就是說修正健保法……

陳委員昭姿:原來就不合法,但我們今天如果大家認為要討論特定……

林委員淑芬:目的內使用就去修健保法。

陳委員昭姿:那要同步,我們怎麼知道他會修或處理呢?

主席:好,那個……

陳委員昭姿:大法官是兩邊都談到啦!

主席:對啦!

林委員淑芬:大法官是叫我們體制內、目的內的就是修健保法。

主席:陳委員,你講的是對的,他們現在在進行也是對的,其實你們並不衝突,但是可能是理解上的落差啦!休息10分鐘好不好?好好講一下,一些委員可能跟我們其實目標是一樣的,但是可能認知上有落差,是不是說明清楚,我看這樣要審會比較好審,好不好?謝謝啦!抱歉,休息10分鐘,謝謝。

休息1354分)

繼續開會144分)

主席:謝謝。很多委員似乎很懷念過去的時段,當然我們審查法案,尤其是制定新法,我相信各位委員都一定程度有這樣的經驗,各位都很清楚,審查法案不一定法案通過之後會萬世流芳,但是我們絕對不能因為有所閃失造成遺臭萬年,所以審查法案我們要保持清醒,然後情緒要一定程度的穩定,法案不會急就章,也不會粗糙,所以要很慎重地了解法案的本質是什麼,我們來修這個法案才可以為人民百姓創造更好的制度,我想這個大家都很清楚。所以各位不用擔心會開什麼快車,還是說會急就章來處理這個法案,但是可能大家不解為什麼今天行政院迫切的需要提這個法案,然後排入委員會做審查,確實有憲判法庭這樣一個時間上的問題,這個請各位可以多加理解跟體諒。

我們還是一條一條來逐條討論,討論到大家有共識,我們才會通過嘛!如果有意見,我們一樣還是會保留,甚至於我們可以處理兩輪法案的討論程序,各位可以盡所表達對法案各個法條的見解。

現在我們一樣是回歸處理第一條,第一條有沒有溝通達成一定程度的共識,還是怎樣?

請陳委員。

陳委員昭姿:保留,謝謝。

主席:第一條陳委員建議保留,各位有沒有其他意見?沒有。

我們就接續第二條,請行政機關先表達意見,衛福部表達意見。

陳代理司長真慧:第二條明定的是本條例的主管機關為衛福部。陳昭姿委員在第二項增加了健保資料的儲存、處理、利用及管理,由個人資料保護委員會監督,這個部分我們剛剛有跟委員做說明,個資保護委員會是主文2裡面去成立對所有資料的監督機制,所以是不是這個條……

陳委員昭姿:第一條開宗明義就保留,第二條怎麼可能就這樣又過?開宗明義的第一條就是……

主席:所以我這邊補充一下,剛剛為什麼要休息10分鐘希望衛福部、健保署可以跟昭姿委員做說明跟溝通,因為第一條喊保留是大家沒有意見,主席就會遵循大家的意見為意見。但是你的第一條會延續下來,每個條文都會牽動到,所以如果第一條保留,你要通過你的版本的任何一條可能就會有困難度,所以才會10分鐘給你們溝通,如果溝通這樣就顯然無效。

請林委員。

林委員淑芬:這個我們還是持不同的意見,就是說特定目的內使用的去修健保法,憲判是這樣子講的,也是建議去修健保法。我們這裡就這整部法的架構,就是專心於規範,讓未來人民看一個法律的可近性要高嘛!可近性要高是讓人民很輕易地理解到這部法律純粹規範的就是健保資料原始目的外之利用,規範就是在這一部法律,你把這部法律又有目的內使用的規範,又有目的外的使用規範,那麼會造成幾個:法律分散,事權不統一,然後會讓人民看這個法律的時候會搞不清楚。他要研究目的內使用要符合健保法,還要去符合目的外使用為主的全民健康保險資料管理條例,反而讓事權分散、法律分散,這個不利於人民使用法律的可近性,這個是製造讓人民更搞不清楚,因為人民以為目的內使用就專心focus在健保法就好了,他把健保法搞通了,大概法律的規範就通了,沒想到還有分散在這個地方的,而且就只有那一、兩條或兩、三條,老實說,這樣子是不合理的架構,所以我們才說憲判要求一定要對既有的健保法、對目的內使用,這個目的內使用也管理得零零落落,法制面也不夠,這個我們同意,但是請修在健保法的架構,是這樣子啦!

主席:我簡單補充說明一下,其實第二條很清楚說這個條例的主管機關是誰,就只有這樣,簡單講是這樣,當然陳委員有增加一項,其實這個就是對應你的第一條嘛!但是這個在法律文字上是不是有需要做這樣的處理,就請你思考一下。

請林委員。

林委員淑芬:主席,剛剛主席又點了一個很清楚,就是說通常這裡在講的是目的事業主管機關是誰,主管機關就是衛福部,我們立法的體例來講,立法體例沒有人在講主管機關的時候又塞了一個……

主席:要做什麼啦!

林委員淑芬:監督會還是叫什麼保護會的東西,老實說,這個算是一個組織,由個人資料保護委員會監督,這是作用法的文字內容,也涉及到組織,跟第二條的宗旨,第二條的條文要規範的就是誰主管這個地方、誰主管這部法律,就是衛福部這樣而已,你再多一個出來,它又不是主管這部法律的,你把這個組織放進來這裡,立法體例顯有不妥。

主席:請陳委員。

林委員淑芬:這樣會被人家笑,我跟你講。

陳委員昭姿:主席,第二條我不只如此,我還加了個人資料保護委員會,由這個來監督,雖然有人要笑我,但是我也請教過,我也很認真請教過一些個資法的專家。

主席:沒有啦!他不是笑你啦!

陳委員昭姿:我也請教了。

主席:他是提醒你說立法裡面的……

林委員淑芬:架構,立法的架構,法律的架構沒有人塞在這裡……

主席:是啦!架構,他只是說這樣,他不是在笑你,你不要誤會,拜託。

林委員淑芬:你可以設置,但也不是塞在這一條,要塞也應該是看要塞在第四條,後面看要在第五條,應該是塞在第四條、第五條,如果你真的堅持的話,而不是放在人家說這個法律的主管機關是誰,這個法律的主管機關是衛福部,但是你要設一個什麼東西,又不是只有設一個委員會,還有其他諮議會也有設,其他諮議會要做什麼難道還要寫在第二條嗎?第二條如果照你們的邏輯,我應該講說這個要目的外使用的審查應該要設置一個諮議會,如果照你的邏輯,也應該寫在這裡啊,所以你這個邏輯應該塞在第四條或第五條,第二條就讓它過,這樣才合邏輯。

陳委員昭姿:今天我個人想跟大家強調,早上我質詢也講得非常清楚,因為我一直強調大法官所裁示的一個獨立的監督機制,我是希望能夠把這個國家最高的監督機制放在第二條的這個地方,就是個人資料保護委員會來監督,所以這次如果沒有機會把這個放進去,我覺得未來我也沒有信心,這個就停留在衛福部的層次,這樣所有的獨立機構,就是大法官裁示的重點就不會再進來了,沒有機會再進來了,所以我其實是有我的一致性,就是說我是希望如此,如果真的沒有,不好意思,我還是保留啦。

林組長裕嘉:主席、委員,個資會籌備處這邊說明一下,因為個資會本來就是依照個資會組織法以及個資法部分條文修正草案,其實未來它會去監督所有的公務機關,包含全民健保的資料,以及大家目前也很關心的,比如像內政部的戶籍資料,如果我們在健保條例第二條第二項去規定全民健保資料由個資會監督,這其實會有點好像明示其一、排除其他的誤解。其實未來個資會本來就是會統籌、監督管理所有公務機關的個資保護事務,所以這個部分應該是不需要在這邊去訂,以免造成誤解。以上說明。

陳委員昭姿:如果這裡不寫的話,剛剛林委員提到的,你自己說的個資保護的委員監督,你放在第四條嗎?

林組長裕嘉:沒有……

陳委員昭姿:第四條我自己也放了,主管機關應該會同個資保護會組成健保資料審議委員會。

林組長裕嘉:因為就我剛剛說明的,就是我們未來會有個資會的組織法跟個資法,個資會就會是個資法的主管機關,包含它會去監督公務機關跟非公務機關,目前個資法的部分條文修正草案都有這樣明確的規定,所以是不需要在個別每一個有關個資的法律都特別再去訂說個資會要去監督,因為這樣其實會訂不完,所以如果我們這邊去訂,反而會讓人家覺得好像我們只管健保,而不是管所有的公務機關。

有關第四條跟第五條,因為第四條、第五條主要是涉及到健保資料庫相關的一些管理,因為我們剛剛講的,個資會是一個獨立監督機關,它是獨立機關,主要是做監督,而不是自己跳下去做資料庫的管理,如果它自己跳下去做資料庫的管理,反而會變成是有利害衝突,就沒辦法獨立監督,所以全世界沒有一個個資的獨立監督機關自己跳下去去管個別的資料庫,所以這個部分可能還要請委員再斟酌,謝謝。

陳委員昭姿:你的個資保護委員的位置在哪個地方?是空的嗎?是想的嗎?是想當然耳嗎?

林組長裕嘉:就是我剛剛講的,就是在個資法裡面我們都有去規定個資會是主管機關,它會就公務機關,比如說它會去做稽核、會去做行政檢查,如果發現公務機關有缺失,它會去命其改善等等,它會有相關的職權在個資法裡面。

陳委員昭姿:你這次對於判決主文就是選擇性地來處理就對了,是這樣嗎?

林組長裕嘉:不是、不是,因為判決主文2本來就對於全國個資保護的獨立監督是一個整體性的,並不是單獨就健保資料,其實它是更廣的。

主席:我來試著說明,好不好?陳委員,因為早上你在大體詢答的時候,我有特別聽到你對部長有做這樣的垂詢,就是針對個資保護的部分是依附在衛福部,所以還是聽衛福部的話,你有講這句話,對不對?好,現在林組長答復你的是,其實個資的管理基本上會成立一個你期待的叫做獨立機關,並且有督促所有各部會相關法律、相關個人資料的權責,這反而是符合你早上垂詢的期待嘛,那你現在硬要把它放在這裡面,基本上反而會落入你早上詢答的衝突喔,我是做這樣的提醒啦。

陳委員昭姿:可是早上我問諮議會的功能是什麼,他們沒有人敢回答喔!諮議會是不是諮詢機關、是行政機關,它有沒有調閱權、它的建議有沒有約束權等等,沒有人敢回答喔!

主席:諮議的定義是諮詢,然後後面那個是什麼?你們的諮議的定義是什麼,因為諮議基本上就是諮詢建議嘛,所以不是所謂答不答的問題。第一個,你是要管好這些個資的範疇,諮議的部分,基本上跟這個範疇裡面是不太一樣的範圍,應該是這麼解釋才對啦。

陳委員昭姿:早上部長好像說因為東西很多啦,諮議委員會什麼的,我一聽其實更是快昏倒了,他說因為案件會很多、資料很多,先有一個第一步的什麼作法,然後才會送到這個諮議委員會來,我說那今天我們在處理這個法案是因為很多沒辦法處理嗎?

主席:沒關係啦,剛才你的煩惱跟你的期待,我是這樣說明給你聽,你再思考一下,好不好?

陳委員昭姿:謝謝啦。

主席:請王委員。

王委員正旭:謝謝主席讓我有機會也針對第二條來做發言。裕嘉組長是個人資料保護委員會籌備處的組長,林裕嘉組長有提到就是如果包括剛剛昭姿委員所提到的,全民健康保險資料的儲存、處理、利用與管理,將來如果我們透過剛剛講的個人資料保護委員會裡面能夠把這些內容也同時處理的話,事實上是可以不用在第二條裡面再明定第二項,因為這些內容事實上都有其他的單位來做必要的保護跟處理。所以我想如果衛福部這邊明定本條例的主管機關為衛生福利部,可是剛剛昭姿委員所擔心的那些內容,是不是能夠被有效地來監督、保護,已經有另外的個人資料保護委員會來處理的話,事實上是不需要疊床架屋,做不必要的這些增加跟規範。

陳委員昭姿:不好意思,為什麼憲法法庭會說獨立監督機制,也可以是有一個統籌的、一個個別的,都可以選擇,但它並不是說有一個統籌的個人資料保護委員會就不用有個別的喔,憲法的判決不是這樣說的喔!健保資料這麼重要,那我們現在這麼急,就只能用院版去做微調,他的意思寫得很清楚,那個判決說得非常清楚。

林委員淑芬:陳委員,我可以跟你建議,你看一下我們修正版本的第六條,就是如果照行政院或者是整個未來個人資料保護的組織架構裡面,顯然憲法法庭是講說,在統籌全部的政府機關,然後設置一個獨立的組織,並且來做所有法制面的整理,我們就配套在這個裡面,第六條修正動議就是增設一個健保資料保護長,然後要負責去考核跟資料保護相關的事務,當然它的架構就是在衛福部之下、主管機關之下,不過如果是這樣的話,至少有一個類似你說的那種以健保資料保護稽核為核心的一個人員在那裡,有可以課責的對象。

陳委員昭姿:謝謝林委員,但是主管機關指派,那就還是衛福部指派,這樣的話獨立性……

林委員淑芬:對啦,所以我就跟你講說它的問題就是它是在衛福部之下……

陳委員昭姿:對啊。

林委員淑芬:但是你要在它之上,那就是在行政院的層級,那要在它之上,行政院的層級就是個資委員會了,到時候個資委員會一定會依據相關法律,一定會課責各部會要去進行,請個資委員會籌備處的人說明一下。

主席:這個我再補充一下,陳委員,這個你倒不用擔心啦,沒有所謂在衛福部之上、之下,就一定要全部百分之百聽衛福部的,像勞動部底下的勞金局要去投資任何的股票,不是部長可以決定怎麼樣就怎麼樣的,那個機制如果得當的話……

陳委員昭姿:好啦,健保署,我知道很多人不想要我講這些,待那麼久,健保署所有的委員會、諮議委員會最後作主的都是健保署本身啦。

主席:對啊,就健保署本身啊。

陳委員昭姿:我都很清楚,它的諮議委員會所有就是健保署最後作主,就是說健保署就是永遠的執政黨、永遠的執政黨啊!

主席:你的意思是健保署署長……

林委員淑芬:運作起來的確看起來是那樣子沒有錯。

陳委員昭姿:最後都是你們決定的啦,哪些案子是怎麼樣,這最後都是你們決定啦。

沒有啦,我現在也不是針對他,因為他是被概括承受嘛,他也是擔了兩年多,但是事實就是如此嘛,健保署之下就是健保署統管嘛,就是統管啦。

林委員淑芬:不是,那我們回到第二條來講,理論上從立法的架構、法律的架構也不要把這一段塞在第二條裡面,讓第二條先通過,這應該不是一件難事。你可以想要塞在哪裡,不是我們反對你的看法,你的看法我們也支持,但是立法的架構就不適當、不應該塞在第二條,現在我們逐條討論是在討論這樣子的問題,並不是反對你的看法或不支持憲法法庭所認為的,不是!而是法律要立也有一些法律整個架構的問題,法律的架構怎麼書寫是有一定的邏輯和一定的規則。

陳委員昭姿:林委員你這樣講,第二條裡面我談的東西如果我在其他條裡面寫出,這樣的作法……

林委員淑芬:所以你是不是可以在後面幾條保留,第二條可以先通過?

陳委員昭姿:我後面也提了好幾次。

主席:第二條主要還是講主管機關而已,基本上就這樣而已,這個不會有什麼爭執、爭議,好不好?

陳委員昭姿:好啦,至少過一條,但第一條我是保留,第四條又要遇到囉。

主席:沒關係。

林委員淑芬:法律名稱要不要保留?

主席:法律名稱剛剛已經通過了,但是我們第二輪的時候,如果你們有意見要再抽出,我們再抽出來,好不好?剛剛是這樣,我們第一條是保留,第二條是不是照行政院及林月琴委員的版本通過,好不好?好,第二條就照這樣通過。

第三條。

陳代理司長真慧:第三條部分是針對本條例裡面所提出來的一些用詞予以明確定義,第一個定義就會針對什麼叫做全民健康保險資料,這個簡稱健保資料;第二個是特定目的,因為原來的第一條是明定特定目的外的利用,所以我們這部分在解釋什麼叫做特定目的;第三個定義名詞是指當事人,也就是指個人健保資料的本人,針對當事人的定義;第四個是假名化的定義,指健保資料要經過處理或加工後不能識別其身分,而且其他資訊應該分開存放,並採取技術上或組織上的保護措施。

針對名詞定義的這個條文王正旭委員有提出來,定義四的部分我們原來是寫假名化,王正旭委員希望把它改成資料隱私強化措施,行政單位的建議是希望能夠維持假名化,因為假名化本身有加密、匿名化等等那種詞語,所以我們建議用假名化會比較明確,這也參考國外、歐盟的定義方式予以訂定,以上說明。

王委員育敏:主席……

主席:他還沒有回應我,我也有修正動議。你只有回王委員,你對我有一點不盡公平。

王委員育敏:召委也有。

陳代理司長真慧:不好意思,召委的還沒看到。

主席:你竟然把我漏掉了,那我們就拭目以待!好,請說。

陳代理司長真慧:跟召委員說抱歉,我們手上還沒看到召委的版本。

主席:好,議事組。大家都看到,只有我的版本你看不到,署長交代的,署長姓石,死定了!

他回應完之後就請剛剛有舉手的委員發言。有回王委員的修正動議。在第7頁,看一下,拜託一下,「使其以通常方法不能識別其身分」跟你們的「非透過其他資訊對照,不能識別其身分」差異在什麼地方?你們能不能接受?

林委員淑芬:讓王正旭委員先講一下。

主席:好,請王委員,王委員之後換林委員。

王委員正旭:我先跟大家報告一下,就是有關於……

主席:然後再王委員,對不起、抱歉!

王委員正旭:對不起,是……

主席:王正旭委員先,完了之後再換王育敏委員,再換林月琴委員,謝謝,抱歉。

王委員正旭:剛剛有提到我的修正動議裡面的第四款,有關於假名化的部分,我們期待是用資料隱私強化措施來代替假名化給大家的印象,當然假名化有一定的定義還有一定的操作,那個都很可以理解,我們期待用資料隱私強化措施,事實上就是包括假名化或可以實行的一些相關內容,這樣可以讓立法本身更寬廣,未來在執行的時候也有一些比較聚焦的作法。

不過我們當然不會一定要把假名化改成我們期待的部分,在人體生物資料庫管理條例裡面有關加密、去連結的部分其實也都有一些相關的處理方法,為了要讓未來的假名化可以更為符合期待,我們希望同時在立法說明裡面倒數第三行的「假名化」後面再加一個「加密、去識別化」,將來在執行的時候,以這樣的方式讓假名化、加密跟去識別化等等一些具體措施可以透過立法說明來補強這一部分,以上。

主席:好,這是王委員提供的意見。

石署長要先回應一下。

石署長崇良:委員,我先來說明一下。現在國際上對資料隱私保護的處理方式大概有兩種,一種叫做假名化,英文叫做pseudonymisation;另外一種叫做匿名化,英文叫做anonymisation。匿名跟假名是不一樣,所謂的假名就是我們給它一個代碼、換成另外一個代號或代碼,所以透過這個代號去比對之後,他就可以還原本來的個資,所以這個叫做假名化;但是匿名化就會像很多委員用的,把它做過特殊加密方式處理之後去任何連結,一般的方法是不能夠恢復的。

所以現在用的這個叫做通常方法不能辨識,那個是匿名化的處理方式,那個會很複雜,這就不是我們現在所做的,就是根本沒有辦法回復的概念、就是無法回復了,不知道這個資料是誰的,那個才是用叫做通常方法不能辨識;但是我們一般講的假名化就是比對,我們那個是按照歐盟的GDPR定義,它的假名化定義就是用這樣,就是你將它用一個方式處理之後明顯無法辨識身分,要經過其他的資訊對照之後才能辨識,所以這個概念是這樣。

主席:請王育敏委員。

王委員育敏:這個也是我想請教的部分,因為你寫假名化,在直觀上大家就會覺得那只是一個代碼,但是如果他的其他資訊再詳加比對的時候,有可能這個人的身分還是會被知道,就是萬一這個個資外洩的話,因為其他部分並沒有做太多你剛剛講的匿名化或去識別化處理,事實上你可能只是名字沒有顯現出來,對不對?但是其他的這些特性等等都是一樣的,如果有親近的朋友,即使你沒有告訴他名字,這一些特徵都這麼明顯,其他人還是會知道他的個資。

因為我們今天是在訂資料管理辦法,也是要著重個人資料的保護,所以在這樣的情況底下,如果你的資料庫處理原則是這樣,那會不會對於個資的保護還是相對比較弱的?你剛剛在講假名化跟匿名化的差別,事實上,匿名化去更多的個資、更不容易被辨識出來,而一般人其實是希望去識別化、而不是假名化。

石署長崇良:去識別化就是我們現在說的假名化處理方式……

王委員育敏:都有嗎?

石署長崇良:對,再跟委員說明……

王委員育敏:我覺得你這個可能要講更清楚一點,因為假名化直觀翻譯成中文之後,大家會覺得去識別化的強度可能是不強的,這個可能你們要再說明。

石署長崇良:跟委員報告,我們的資料處理是這樣,在跑資料、閱覽資料的時候是在一個指定時間的指定地點,不可能把資料攜出,所以沒有恢復的問題、去辨識的問題,沒有辦法。第二種情況是,在這個條文裡面有講,資料蒐集的是保險人的資料,我們在衛福部裡面有一個資料科學中心,我們需要把這個資料給它,它之後要去串接癌登資料,所以如果我們把它做匿名化,它無法串接,我們提供匿名化的處理,再給了衛福部之後,衛福部它沒有辦法串那個癌登資料了,所以我們要用假名化處理,然後到了衛福部的時候,我們再把假名處理的對照資料檔給統計處,它再去串接其他的資料,如果是用匿名化處理的話,是沒有辦法串資料的,所以差別在這個地方。這個串接工作就是只有由主管機關去執行,它不是把資料直接釋出,現在都沒有釋出資料,然後它串接完之後,因為我們這個是假名化,所以它有辦法再串,恢復之後再串,串好之後,它再做第二次的假名化處理,再萃取出研究者所需要的資料,也是在指定時間、指定地點去跑資料,資料也只能帶出統計的結果,不會把這些個別的資料攜出。

王委員育敏:所以現在即使是你們同意的研究案,就是這些研究單位拿到的資料都會是……

石署長崇良:統計結果。

王委員育敏:是統計結果的資料,絕對不會有A病患幾歲、什麼性別,然後什麼、什麼、什麼。

石署長崇良:沒有個別資料,不會,沒有這樣一筆一筆的,它都是……

王委員育敏:完全都沒有?

石署長崇良:不會。

王委員育敏:完全就只有統計資料?

石署長崇良:對,統計結果的資料。

王委員育敏:因為現在大家外界最擔心的是有些研究它就會要講個別的情況,那個別情況,如果只是所謂的假名化的話,那就很容易它描述得越詳細,大家就知道他是誰。

石署長崇良:對,他再用其他的方法。

林委員淑芬:有性別吧?

石署長崇良:沒有,它是統計起來,告訴你說所有的病人中,女性多少、幾例、占比多少,是統計結果。

林委員淑芬:健保資料提供裡面沒有性別這種……

石署長崇良:有,提供的時候有,我是說研究者攜出的資料是統計結果……

王委員育敏:不會有個別。

石署長崇良:不會有個別。

王委員育敏:A病患……

石署長崇良:對,不會。

主席:請林月琴委員。

林委員月琴:我這邊大概對於第三條,就「當事人」這一個名詞,法律上的當事人一般指的是告訴人、被告,這裡用當事人,就很難區辨是個人健保資料的本人,雖然後面有解釋是申請人,另外,本人的資料被收在政府當中,政府到底是不是當事人?會混淆,所以如果跟健保條例的競合關係可不可以用被保險人?這第一個。

第二個是假名化,我們在習慣用語方面,事實上是去識別化,可是你現在用假名化,剛剛林淑芬委員也有講這些東西是不是要讓一般民眾能夠了解的時候,他要趕快來啟動,因為他有些資料不要讓政府使用,是不是能夠越清楚讓人家知道,因為我不知道這是不是翻譯的名詞,一定要假名化,可是我們自己通常慣用的還是去識別化,這兩者我剛剛聽王正旭委員說有強度上的差異,我也想問,假名化反而是最粗淺的話,那這樣去識別化是不是反而能夠更保護隱私?以上,謝謝。

陳代理司長真慧:我分兩個部分說明,我們的名詞定義「當事人」,其實我們的定義寫得很清楚,是指個人健保資料的本人,因為我們這個條例是在規範全民健康保險資料,所以我們就明定利害關係人就是屬於個人健保資料的個人,是指那個本人。

第二個,我這邊再補充剛剛王育敏委員還有林月琴委員的詢問,依照我們所謂的去識別化,其實在國外的文獻裡頭,去識別化可以分兩種,它會依照資料加工的程度不同分為匿名化跟假名化,剛剛石署長已經補充說明得非常清楚,因為我們現在採用假名化的部分是,當我們健保資料傳輸到主管機關衛福部的時候,到資科中心,它才可以去做串聯,把串聯以後的完整資料提供給學術機關,但是提供給學術機關的時候,就會把一些去掉,就是把個人的ID或什麼,它就會去掉了,如果我們可以在立法說明的地方,請各位委員看一下,我們的立法說明的第四點,寫得很清楚,就是參考歐盟GDPR對於假名化的定義,是經過假名化的個人資料,非透過其他資訊的對照,不能再識別出特定資料主體的資料,還有一句很重要的,同時其他的資訊應該以假名化的資料分開存放,所以我們現在規範的健保資料,我們會做假名化的處理,但是如果是屬於非健保的資料,比如說像國健署的癌登還有死亡者的資料等等,那些就是指其他資料,我們這兩個會分開存放,所以最後只有我們的資科中心,因為它要串聯起來提供給學術研究,去做學術研究之用,所以我們這裡的定義是參考這個部分,我們可以再補強,再把剛剛我所講的,大家認知上的去識別化的定義是指依資料加工的程度高低可分為匿名化跟假名化,我們這個條例採用的是假名化,那個是去做連結,是因為方便,最後可以提供完整的資訊給學術研究機關去做研究,以上說明,我可以在立法說明去強化這個部分。

主席:好,請林委員淑芬。

林委員淑芬:因為大家辛苦了,所以我想講一個笑話給大家聽。

主席:哈、哈、哈、哈、哈,我們笑完了。

林委員淑芬:這個笑話就是我早上問部長的,當你全身都沒穿衣服,有人進來看到你裸體的時候,你要先遮哪裡?第一個叫做遮自己的臉。第二個,現在有另外一個選項叫做把進來的那個人的眼睛遮起來,我為什麼要講這個笑話?因為遮自己的臉還是有可能會比對出來,當你串接的時候或者是什麼時候方便,然後遮別人的眼其實是匿名化,就完全都比對不出來,他也看不到了,其實是我們選擇的問題,就我們要選擇讓他在利用的時候,是要全部都去識別化了,全部都看不見了,還是要保留到另外一個部門的時候可以串接?這個是我們立法者在這裡要做選擇的,你說完全都不要了,那它沒有辦法串接,比如說疾病要研究因果,高度相關或因果,那它需要串接,因為那個東西就不是放在健保資料庫裡面的,所以這個地方就是我們自己要選擇的,我們要給他們到什麼程度,這是第一個。

第二個,就我個人來講,對於使用者,法律的可近性很重要,而使用法律的人其實是一般人民,為什麼我講這個?因為以前我們在修都更條例的時候,不要說我,那些當律師讀法律的,都更條例裡面的名詞是在說什麼我們都聽不懂、看不懂,要研究半天,我個人的看法也是一樣,就是你的名詞定義越簡單,讓人民一看就明瞭,這是最重要的。但是假名化還是要定義清楚,而去識別化其實剛剛講有兩種強度,一個是高強度的完全匿名化了,一個是你還是可以適當的比對,還比對得出來的假名化,所以理論上,對不起,王醫師,我不太贊成你個人那麼完整的名詞,因為那個名詞太文謅謅了,我覺得對使用者來講,可能不是那麼容易,一看就知道這樣子,這是我個人的意見,謝謝。

主席:請王委員。

王委員正旭:謝謝林淑芬委員提供這個笑話,讓我們精神為之一振。不過其實我是同意,就是我們用資料隱私強化措施,的確會讓大家覺得沒辦法馬上理解,所以我們才會希望在立法說明裡面,除了針對假名化的定義來處理以外,同時也在立法說明的倒數第三行,把「加密」跟「去識別化」一起規範進來,這樣大家就會比較清楚知道我們在保護的過程裡面,除了現有的各種技術跟組織方式以外,如何能夠把假名化,我們擔心害怕規範不到的地方,能夠用加密、用去識別化讓它更完整。

陳代理司長真慧:沒有問題,我們會在立法說明裡面的第四點再去補強我剛剛提到的,還包含王委員所提到加密等等的部分。

主席:你還是一樣忽略我,是因為我沒有講笑話,所以你就忽略我?所以你們就是要堅持你們的版本,覺得王委員跟我的修正動議不切實際?不合乎你們未來執行的依循?

陳代理司長真慧:因為召委上面寫的是「使其以通常方法不能識別其身分」,這裡的「通常方法」,我們就想說是不是還是請召委可以同意我們用院版的文字,然後我在立法說明那個地方再去補強我剛剛說明的部分?就是去識別化有匿名化跟假名化,然後匿名化跟假名化其實還有一個細部的,比如它可以用加密等等的處理方式,因為這個會比用寫「通常方法」來得更精準。

主席:沒關係啦!你把說明弄出來,我們到時候跟王委員來討論,好不好?好,這一條我們就先保留。

現在進入第四條,有修正動議,是王委員的版本,我提醒,有王委員的版本及陳昭姿委員的版本,分別在第1頁跟第15頁,請行政機關先做說明。

陳代理司長真慧:第四條的部分,我們是依憲判的意旨要訂定組織上的監督防護機制,所以我們定明由主管機關組成任務編組的性質,我們現在是稱之為「諮議會」,諮議會的任務我們臚列了六項。陳昭姿委員的修正動議是還要將個人資料保護委員會加進來;而王正旭委員的部分,因為我們現在的條文是寫「諮議會」,王委員希望能夠把它改成「審議會」,另外還有多加入「案件審查」。早上在質詢的時候有提到我們還是建議維持「諮議會」,而案件審查的部分,我們會在第十一條再去說明審查小組,就是我們的審查程序跟基準那一塊就會有案件審查的規範,以上說明。

主席:請陳委員,之後再請王正旭委員,謝謝。

陳委員昭姿:第四條因為也會回到一點,我第一個要強調的是,不好意思,請大家看第15頁,成立這個諮議會,當然我也同意用審議的概念,我覺得還是要會同個人資料保護委員會,不是叫它來開會,而是會同它,有點像是認同,既然它是比較高位階的委員會,大家都說這個委員會反正要過了,就是基本上也要會同這個委員會來建立下面這個委員會,你們叫「諮議委員會」,我主張還是要改成「審議委員會」。

我們今天為什麼要這樣?因為整個諮議會在設計上,我一直強調它是不獨立的,它是被健保署所管轄的,它不但兼任,而且有機關代表,若真的要獨立,它根本不能有行政機關代表,有行政機關代表要怎麼樣去獨立呢?所以這個要會同它,等於有一點讓它認證或是讓它來同意了解這個作法是OK的,所以這裡我是堅持要加入個資保護委員會,是會同他們來成立。至於任務,我們剛剛第一點提到的部分我還是把它加進來,然後它是審議的性質,因為審議它要負起責任,諮議的話又回到健保署,就是衛福部自己來作主啦!諮議反正聽一聽就過去了,我的重點是在這幾個地方,謝謝。

主席:再請王正旭委員,之後再請林淑芬委員,最後再請公部門一併答復,謝謝。

王委員正旭:可能林委員等一下會講第二個笑話,我先講一下有關於第四條。我呼應一下剛剛的昭姿委員,其實審議本身比較能夠真的監督到整體,而且諮議就是諮詢、商議,最後決定的是誰?可能就是衛福部本身,如果是審議的話,它其實是可以提供在衛福部參考的過程裡面有更強的力度來針對於他們想要做目的外使用的時候,一個更好的讓民眾或者是各方面都可以信賴的審查過程,這是第一點。第二點,在之前的資科中心架構圖裡面,衛福部事實上也是用衛生福利資料統計應用管理審議會,所以這已經有前例可循,我們相信審議會本身一定會比諮議會更能夠進行把關、進行讓民眾可以放心的會議過程跟流程。去年我們在審再生雙法的時候其實也有一些討論,到底要用「諮議會」還是用「審議會」,大家最後也認為審議的確是有它的重要性跟必要性。在這邊我們很希望能夠針對名稱用「審議會」會更符合實際,也更符合當初大法官的要求。

另外,針對第四條第二款要不要逐案審查、查核,早上部長有提到一年將近300個案子,當然我們也希望未來執行小組針對於到底什麼樣的案子需要透過審議會來逐案審查,有一些是相對比較沒有那麼樣影響到的,當然就不一定要有那麼強的審查密度或者是強度,有一些可能真的需要到審議會來審查,我相信查核本身當然帶的強度是比較高,如果維持諮詢的話是可以接受的。此外,案件的審查等等,我相信如果我們在執行的過程裡面將來會訂定施行細則或執行小組功能的話,這部分我們就可以讓審議會發揮它該有的作用,以上補充。

主席:陳委員等一下,對不起,因為後面有人舉手。接下來請林淑芬委員,之後再請陳昭姿委員。

林委員淑芬:其實對於陳委員的這個版本,我覺得你們可能要再思考一個問題,因為這裡突然長出一個叫做「主管機關應會同個人資料保護委員會」,可是你的條文、你的修正動議裡面沒有談到這個個人資料保護委員會由誰組成,然後這個個人資料保護委員會的任務是要做什麼、要怎麼運作你通通都沒有談到,就突然說要跟這些保護委員會的人一起組成審議委員會,而要審議的內容,如果照行政院的這個版本,就把它全部都改成要審議,把他們諮議會委員的任務通通改成審議。

但我個人的架構不一樣,我提的修正案的概念不一樣,我的意思是,要審議的東西是什麼?我們的概念是,當機關或學術團體來申請健保資料說要去做研究時需不需要審議?誰曉得他是真研究還是假研究,還是要個資而已,誰知道呢?所以只有在學術機關或政府機關要來申請做研究的時候我們要不要審議?當然要審議。所以這裡就是說,他研究的計畫拿出來給大家看看,給專業的人員看看、給人權團體看看,那麼我們一定要來審議,這個才有價值。一年300件,一年500件也一樣,每一件我都要審查,看看他來申請健保資料去研究合不合理、適不適當、符不符合公益,所以在這時候再來審議嘛!平常沒事要去審議政府機關的政策幹嘛?審議政府機關的內部制度要幹嘛?我們要審議的是來申請要資料的這群人有正經嗎?有公益嗎?

所以我們的版本才是說,我同意你這裡的諮議會,諮議會的功能就是要執行第四條的任務,我們還要再另外組成一個審議會,而這個審議會就是我剛剛講的,人家如果要來申請,每一件都要審,再由另外一個審議會再來執行,這個是我跟大家分享我們的版本,重點是人家要來要資料、要來申請資料的時候再來審就好了,不是在這裡審政府,而是審要來要資料的人的計畫,是這樣子的架構,以上兩點跟大家分享。

主席:好,再請陳委員。

陳委員昭姿:主席,謝謝。我一方面回應林委員的一個建議,我這裡跑出個人資料保護委員會是因為第二條我本來要放,但我也尊重大家的意見,那裡就不放,所以我不是突然冒出來的。

林委員淑芬:不是啦!陳委員,你的第二條也沒有列出你的任務是什麼,第二條你有沒有講保護會組織誰組成、怎麼組成?

陳委員昭姿:因為那個是行政院組織下最高的一個具有獨立性的機構,而且他們說這個法已經在司法及法制委員會跑了。

林委員淑芬:司法及法制?

陳委員昭姿:對,我本來想……

林委員淑芬:司法及法制怎麼有可能是個資法的主管機關?它已經改成國發會了。

陳委員昭姿:你們說它跑一半的那個委員會。

林委員淑芬:組織法是國發會,那保護法是不是……

林組長裕嘉:組織法在司法及法制委員會。

林委員淑芬:個資法?

林組長裕嘉:個資法在經濟委員會。

林委員淑芬:在經濟委員會啊!所以那個也都還沒有過。

陳委員昭姿:就是因為沒過,我剛剛才很擔心上面的沒有過,下面的我們今天要跑,我就是擔心這個。

林委員淑芬:所以上面的東西都還沒確定,上面的架構都還沒確定,那我們這裡要來塞一個,這個也是滿有爭議的。

陳委員昭姿:我想林委員你可能會了解我的擔憂在哪裡。

林委員淑芬:我們都認同你的擔憂,而且我們認為這個事情也很重要,但是有時候立法就不是這樣子處理,就是法律還是要清楚一點。

陳委員昭姿:我們就儘量請大家能夠思考的點……

林委員淑芬:這部法律裡面你也是沒有講……

陳委員昭姿:第二個就是早上衛福部長有說因為一年有300件,等於你們要挑選,但這個挑選我就很擔心了,你們挑了東西,那就是黑箱作業啊!

邱部長泰源:沒有,我們有審查小組先審。

陳委員昭姿:審查小組……

邱部長泰源:報告委員,我們有審查小組先審,現在的作業是這樣子,原來的設計是審查小組有24個專家學者在審查,其實現在也都很順暢,再加上一個諮議會……

陳委員昭姿:那我再問下去,這個審查小組的名單要不要公開?會議紀錄的結果是什麼?要讓大家知道,今天我們大概就是談一個里程碑,是國家對個人資料的保護,也就是個資權。

主席:好,王委員要問……

陳委員昭姿:就是這幾個點,然後我剛剛講過,衛福部的諮議委員會我參加多了,從來都不是我們作主,最後還是衛福部,以健保署、食藥署來說,都是他們作主的啊!我當主席作的決議都可以翻掉的,因為我經歷太多了,所以這個東西為什麼我一直強調要有一個獨立監督機制,這也是大法官有提到的。

所以我現在一聽就擔心了,300件是多,但是你要怎麼挑?我怎麼知道你挑的是公平、是對的、是應該被挑出來的呢?那些委員是不是公開的?會議紀錄要不要透明?現在法庭都要直播了,還擔心那個問題嗎?所以基本上是不是要透明、可預測性,尤其是透明的處理、名單等等,早上我質詢也有提到這些點,是不是都要公開?既然我們要討論大家的權益,就都要公開啊!

邱部長泰源:報告委員,早上我也有報告,第一個就是會來申請這個,它有一定的條件、對象,就是醫療機構跟學術單位。其實他們要送出來之前,就有IRB,這個IRB現在是非常嚴格的,也因為案件太多了,連醫院都受不了,所以才有簡要的,如果沒有侵入到人體的或怎麼樣,就會有不同的審查密度,今天王正旭委員也有提到,我想他也經歷很多IRB,所以層層關關,我們可能不用……

陳委員昭姿:那透明度呢?就是我們可不可以知道哪些被篩出來、哪些沒有被篩出來?

邱部長泰源:哪些被……

陳委員昭姿:對啊!如果透明,大家就沒有話講了。我們當初在討論再生醫療法也有很多觀點,就算今天不先去識別,就是哪個醫院等等,但要讓民眾知道花這麼多錢,結果得到的東西會是什麼。

邱部長泰源:我們這個計畫……

陳委員昭姿:透明化……

邱部長泰源:來申請的計畫以及計畫的成果……

陳委員昭姿:名單、議題、怎麼審查。

邱部長泰源:我們今天也有秀出來,都可以查得到。

陳委員昭姿:有人查得很深喔!

邱部長泰源:衛福部……

陳委員昭姿:查得很深喔!查到我們都很困難喔!

邱部長泰源:每一案都有。

主席:王育敏委員要講,講完就是林淑芬委員。

王委員育敏:討論到第四條,這邊提到諮議會,剛剛很多委員都提到了審議會,所以重新修法,我覺得就是在審查的過程希望可以一方面預防個人資料的外洩,第二方面就是希望這整個是更嚴謹的,我想這個憲判它大概是希望用一個更嚴謹的制度來管理全民健保的資料。

我建議衛福部,你們剛剛特別提到審議現在都在做了,你們有一個審查小組,怎麼做?然後需要什麼樣的資格要件?我覺得這個資料必須提供給委員,要不然委員有很大的疑慮,因為你只是諮議不審議的話,大家會覺得審議過程現在到底怎麼回事?大家會存在質疑也正常。所以,第一個,你們應該要提供這樣的資料。

第二個就是,你們的版本第九條有提到,申請者是政府機關、行政法人、醫療機構、學術研究機構、大學及受政府機關委託之大學、法人、機構為限。現在我覺得這裡面可能有一個問題,譬如說有些藥廠或廠商跟大學合作,然後用大學的名義就來了,但它背後的目的其實是…

陳委員昭姿:一直都這樣做啊!

王委員育敏:對,我要講的是這個部分,就是說這樣子做了之後,它是為了廠商個別的利益,但不符合我們所謂的公益,因為在憲判裡面講得非常清楚,事實上全民健保資料只適用在公益目的,是公益!如果今天有人取巧,因為某個大學很好,就拜託,然後就來申請,proposal寫得非常漂亮,然後就過了,但最後其實是為了營利為目的,並不是公益為目的,像這一類我要問的就是要怎麼樣去防堵濫用全民健保資料?我想憲判的精神已經再次提醒主管機關,是一定要以公益為目的。我想現在委員提出為什麼審議機制必須強化,就是避免這一種商業性的、個人的,以公益之名進到這邊來取得全民健保的資料,我覺得這個才是我們應該要去防堵的部分。

所以主管機關應該要更清楚的說明這個機制應該要怎麼樣防弊,要不然這個諮議會,坦白講很多諮議會真的是沒有什麼功能,很多法裡面,過去食安法也有諮議會,但有在開會嗎?我看也是沒有在開啊!就是束之高閣,諮議會就是諮議會,就是參考而已。今天大家在意的是審議的過程有沒有嚴格的把關,不要讓有些人魚目混珠來濫用全民健保資料庫,我想這才是我們這次修法應該要去防堵的目的。

主席:請林淑芬委員。

林委員淑芬:我想再就教一下陳委員的版本。因為你這個版本長得的確是很特別,所以我必須要再問清楚。這裡條文寫「會同個人資料保護委員會組成健保資料審議委員會」,我要問一下個資中心的組長,個資保護委員會的誰可以來組成健保審議委員會?個資保護委員就行政院的架構是57人,而且都是兼的,可能主委、副主委是專任,其他都是兼的。在這種狀況裡面,讓他們是獨立機關,要來監督各個部會,又讓他們到這個部會裡面來實際管制,要involve到這部法律裡面,這樣獨立機關還叫做獨立嗎?這樣設計有沒有問題?請組長說明一下。

林組長裕嘉:謝謝委員。如同剛剛說明的,因為個資會成立以後,對於所有公務機關的個資蒐集、處理、利用都會納入監督。如同剛剛林淑芬委員提到的,第四條這邊它要主管機關會同個資會組成審議委員會,在第五條又說要由主管機關跟個資會去就這些相關領域的學者專家、人權團體代表去做聘(派)兼,所以看起來好像是要讓主管機關跟個資會一起去聘這些外部的學者專家、人權團體代表,當審議會或諮議會的委員。如同剛剛我們說的,因為個資會是一個獨立監督機關,如果變成把個資會連同衛福部一起拉進去,就健保資料庫去做一些實質上的管理,其實會形同球員兼裁判,會變成它自己下去管,然後它又要去監督,其實會被外界質疑它其實是沒有獨立性的,這個監督是無效的。所以就是會希望說,因為個資法裡面會去就主管機關個資會對於公務機關的事前監督、稽核及事後的行政檢查,包含個資有外洩時的一些通報機制等等,都有做相關的規範,所以個資法裡面其實已經就所有公務機關的這些事項做規範,建議不要在這個條文裡面又把個資會拉進去,變成一個球員,那會變成被外界質疑它的獨立性。以上。

林委員淑芬:是不是就是說一個獨立機關現在又要involve到不管是諮議會或審議會裡面來,一起制定遊戲規則、制定制度,你就變成是一個制度和遊戲規則的制定者,可是你又說你是管理各部會的超然獨立機關,這樣的角色是會混淆的。

主席:陳委員請說。

陳委員昭姿:剛剛我也一直強調,本來我是主張個資保護委員會這個組織成立之後我們再來討論今天的法條,但沒辦法,今天大家就覺得效率要提高。這個個資保護委員會其實不是說請它來開會,我們這裡是說會同它,因為它是目前最高的一個獨立監督機構,也就是說在這個情況下,像我們人民很多都要跟內政部報備,內政部也是隨時可以負監督的責任,所以這裡我是覺得如果不把這個放進來,那真的是健保署自己在玩,健保署自己在玩這些諮議委員會。我完全沒有限制用什麼方式,我也可以尊重它看用什麼方式把這個帶進來,我的基本精神是在這個地方。因為我見識過太多健保署的,也包括衛福部所有的諮議委員會,都講講而已,都不算數,也沒人監督,也可以少數委員來dominant,這個都是事實。

主席:再請林委員。

林委員淑芬:我再跟大家舉一個例子,就像NCCNCC近來到各地方政府一起制定費率,說我的費率要訂多少或是對於這個東西要怎麼樣,都介入了,那它還能夠作一個獨立機關嗎?這種狀況的話其實真的不是很適當,當然我們可以理解陳委員的擔心,但我覺得重點不是在這裡,重點應該是我剛才講的另外一個架構,每一個學術機關或大學,像王育敏委員講的,它就是假公益之名,明明就是藥廠叫它來申請研究、要來拿資料的。我再舉一個例子好了,子宮頸癌疫苗(HPV),全世界的女人普遍都有打的,要找資料最齊全的,就到臺灣的健保資料庫撈檔案就好了,你要去做到底打HPV疫苗效果有多好的研究,未來全體男性幾乎都有打的、資料最齊全的,就是臺灣的健保資料庫,藥廠不用再花錢做後市場或是第四期的臨床,都不用了,來撈我們的健保資料庫就好了。請問一下,這個東西它不會直接說我是要來做臨床第四期,它會包裝成一個學術研究,在這種狀況裡面要不要具體審議它的計畫?要啊!

審議這個計畫的我認為不是這個諮議會,如大家所說的,諮議會的諮詢功能比較大,我們的確需要一個審議會,但那個審議會不是放在這個諮議會,這個諮議會是另外一個組織,所以我個人才主張再架構一個審議會來審查每一個以學術研究之名來的計畫到底符不符合公益?到底有沒有由藥廠變相來的,然後不小心獲利了,再繳基金,政府會不會放水?這個就請大家再看一下我們的修正動議,就是後面再有一個審議會,然後這個審議會的組成大家再來討論,是不是這樣?這裡才是重點。

主席:好,王委員要再補充,補充完我們就做個處理,請說。

王委員正旭:我想第四條經過這麼冗長的討論,針對諮議會能不能夠改成審議會,剛剛林淑芬委員也好,陳昭姿委員也好,所提到的一些內容,看起來針對目前條文的內容事實上是沒有太大的一些處理上的問題,所以我的建議是:是不是可以把諮議會改成審議會,其他內容就維持院版?以上。

主席:應該這麼說,我解釋一下,各位再思考、靜一下,我們情緒要穩定一下。第一個,第四條跟第五條是連動的。第二個,第四條跟第五條基本上都是在講諮議,然後林淑芬委員又有另外的修正動議是在講審議。陳委員跟王委員提出來的,也是希望把院版的諮議改為審議,然後陳昭姿委員一直很擔心,這個諮議好像是健保署自己在玩,所以他才會要求會同個人資料保護委員會,但是這樣進來後,他的擔心就不會發生嗎?我相信還是會發生。

因為我們條文可能要再做一些調整跟溝通,休息個3分鐘,你們好好再說明一下,不然你等下第四條跟第五條都是一樣,有連動的。署長,你是不是可以再跟他們說明一下,看要怎麼樣?大家都希望是審議,但是你們這邊沒有,第四條第五條你是說「諮議」,但林淑芬委員在後面有提修正動議,是「審議」,還有現在陳委員跟王委員都希望「諮」改為「審」。好,謝謝,休息5分鐘。

石署長崇良:我是不是簡單說一下?

主席:好,等你說完。

石署長崇良:這個要叫審議會或諮議會要單看它的任務。

主席:是啊!

石署長崇良:用它底下的任務來看名稱用什麼比較合適,以現在的任務來看並沒有審查的功能,如果有的話,就是說如果你要把它硬加進去,說要審查申請的個案,那才叫審查,但是待會是希望在第十一條,申請這些目的外利用時,後面再加上一個審議的組織、審查的流程會比較好。至於陳委員一直擔心我們健保署肆意妄為,不會,因為這個諮議會是設在主管機關,不是保險人,它是設在主管機關,也就是衛福部,並不是設在健保署,我們把它弄清楚,到了第十一條申請資料有兩個對象,一個是直接向保險人申請,一個是向衛福部也就是主管機關申請,即現在的資料科學中心,所以各自有審查的機制,因此在第十一條的時候,我們再來討論那個修正。所以,我建議是不是仍然按照原本第四條的行政院版本來通過?

主席:我知道,還是休息3分鐘,陳委員跟王委員還有林委員關於後面審議的部分,大家是不是溝通一下?5分鐘啦!溝通一下。

休息1510分)

繼續開會1518分)

主席:我們繼續開會,請各位回座。

休息5分鐘後大家應該比較有共識,還是有一些效果,有溝應該有通啦!

邱部長泰源:通了,通了。

主席:通了,部長通完了,謝謝。

第四條我們是不是可以依照行政院的版本?

陳委員昭姿:沒有,我的個資委員會沒有進去。

主席:你的個資委員會再進去就……

林委員淑芬:你進去就變球員兼裁判。

陳委員昭姿:不然第一條啊,第一條是會同它建立這個東西啦,因為等於是最高的主管機關要知道他們整個成立的過程啦!

主席:不是,陳委員你是focus在審議嘛?你應該是focus在審議?

陳委員昭姿:我的修正動議裡面就一直有這個,我劃底線的全部都有啊!

主席:對啊,你的審議等一下……

陳委員昭姿:「主管機關應該會同個人資料保護委員會組成健保資料審議委員會」,但審議、諮議他們現在用兩階來做也可以,兩階,這個OK的。但是這個內容就會涉及剛剛一開始,你們說「儲存、處理」那個不要,然後個人資料保護委員會也不進來,這樣這條就變成我只好保留,因為我兩個重點都沒有辦法收啊!但是那個兩階的作法,我們至少那個地方大概不會再吵了。

主席:好,我試著再說明一下,你最主要的意思以及剛剛王委員的意思,就是希望諮議改為審議嘛,我們等一下處理到第十一條審議部分的時候,你的版本就應該可以納入,大家一併一起再討論,而現在院版第四條是要講諮議嘛,是這樣。

陳委員昭姿:還是要在個資保護委員會的監督下來成立這樣子的一個……我還是尊重大法官的判決啊!

主席:個資委員會的監督下,你是要強調諮議還是強調審議?

陳委員昭姿:不是,就是類似它報備准許下成立這個委員會的組成成員……

主席:成立審議還是諮議?

陳委員昭姿:審議跟諮議剛剛我們的討論是說兩階,OK啦!

主席:對,兩階,你的個資委員會就是審議跟諮議都要處理嗎?不是吧!你是要處理審議嘛?

陳委員昭姿:審議。

主席:對嘛!

陳委員昭姿:對,高階的那個,第一……

主席:現在第四條要討論是諮議嘛!

陳委員昭姿:但是我的個人資料保護委員會他們就不放入了。

主席:他們就是覺得審議的時候再來處理啊!

陳委員昭姿:任務一也沒有進去啊!任務一我有劃底線。

主席:任務一就在審議的時候處理啊,不是在諮議啊!

陳委員昭姿:現在跟我的版本就不一樣了。

主席:沒有啦,你的版本到時候可以……

林委員淑芬:現在你也是要回去調整,看有沒有辦法調整一個版本出來,不然你也是要做選擇,要放棄這個架構還是什麼的。

陳委員昭姿:這個要再繼續討論啦,至少我們討論是有一定的、某個程度的共識,但是這個沒辦法現在就把它確認啦,好不好?

林委員淑芬:好啦,沒關係啦!現在我再補充一下,我大體上看行政院這個架構,諮議會基本上就是在行政和政策方向上,還有在個案爭議、審議的時候要來處理時他們才出現,任務就是當政策方向、個案爭議或審議爭議的時候來協助主管機關做一些評估或監督這樣子,這個是諮議會的功能;我們剛剛講審議的話,進行實質審議就放到後面,再架設一個每個個案來申請的審議委員會這樣子。所以基本上,諮議會其實真的是諮議的成分比較大,那是不同層次的啦,它是協助行政機關就政策方向,還有個案爭議或審議時候的爭議,來做最後仲裁的角色。對,這個是任務啊,就是第四條諮議會的任務啊!但是事實上,諮議會的作用其實就是這樣子而已,真正實質,我們就講重點是實質把關是在審議會,再架設一個審議會。

主席:請王育敏委員。

王委員育敏:剛剛大家有共識就是審議挪到第十一條嘛,那第四條這邊,原本它在第四款有提到「或停止提供特定目的外利用爭議之處理」,剛剛也有提到,如果審議會那邊有一些爭議的案件,它是不是要提到諮議會來?如果要,你原來的文字是不是可以涵蓋?還是應該要再略做修正?所以我建議第四條有些文字就保留,因為第十一條隨著要更動嘛,所以就是一起保留,然後文字再修得更適當,好不好?謝謝。

林委員淑芬:對,第十一條的一些爭議也可以收到這裡來。

主席:請王正旭委員。

王委員正旭:當初我們一直希望把諮議會改成審議會,原因大家都已經很清楚嘛!既然我們後面在第十一條那邊會增列相關必要審查的案件還有它的重點,所以基本上第四條就可以維持原來院版的諮議會,至於內容是不是還要再微調,就再請大家做最後的確認。

主席:好,謝謝,我們第四條就先保留啦!

接續我們來審查第五條,請行政機關先做說明。第四條、第五條應該是連貫性的,主要是審議委員的組成嘛,對不對?

陳代理司長真慧:是。

主席:好,請說明。

陳代理司長真慧:第五條是針對諮議會委員的組成,院版的條文寫的是「由主管機關就醫事、公共衛生、法律與資通安全之專家學者、人權團體代表、社會公正人士及政府機關(構)代表聘(派)兼之」,這個部分林淑芬委員、召委都有提出來,以及王正旭委員都有提到希望再多加病友團體。林淑芬委員的版本寫得還更清楚,他希望病友團體代表各至少兩人,也就是他指的團體……是全部嗎?

林委員淑芬:抱歉,這裡並不是這樣子,應該是說醫事人員、公共衛生、法律的和資通的,還有人權團體至少要兩名,社會公正人士也要兩名,病友團體也要兩名,這樣子你懂嗎?至少要兩名,2468101214名這樣子,就是各類的團體通通都至少要兩名。

陳代理司長真慧:是,所以如果加入病友團體的話,基本上,我們行政單位是可以接受的啦!另外……

林委員淑芬:我們是希望有病患代表啦,其實就是希望有病患代表。

陳代理司長真慧:因為召委提出來也是多加了病友團體的代表;另外,盧縣一委員希望將原住民族的代表也放進來,行政單位補充說明,基本上因為我們這個是在做諮議性質,我們不會特別針對各個族群的代表,而是針對對於健保資料庫特定目的外利用的一些情形給政府機關來做決議、做為我們決定的參考啦,所以這裡行政單位比較傾向不特別再去明列原住民代表,以上說明。

主席:先請王育敏委員,再請陳昭姿委員。

王委員育敏:我想請教一下數發部的角色,因為你有一個是政府機關代表嘛,你的政府機關代表主要是誰?事實上這個資料庫,除了是個資的保護之外,整個資通的安全也是很重要的一塊,所以我在第六條才會說有關於資料庫管理運用,你應該可以會同數發部。主要就是衛福部以你們自己的能量,你們現在明定是主管機關,但以你們自己的量能是有限的,而我覺得就資訊安全或硬體管理的部分,在政府機關裡面數發部應該算是一個我們已經新成立而且很重要的單位,所以第一個提醒是第五條裡面有沒有數發部的角色?而我第六條也特別提到數發部在這裡面可以共同跟你們一起來做資安的管理。

陳代理司長真慧:跟委員說明,我們在第三項有寫諮議會委員的名額、主席產生方式,還有委員召集等等,這部分的委員名單有包括資通安全的專家學者,還包括公共衛生、法律,所以在諮議會委員裡面,我們當然會把數位部或者是個資籌備處納入,跟我們有相關的部分,我們會把它納進來。

林委員淑芬:不然你也可以在立法說明欄裡面,立法說明欄……

王委員育敏:再補充,把數發部放進去……

林委員淑芬:你把王委員的意見放在立法說明欄裡面,把王育敏委員的意見放入是為了確保你們未來在執行面不會在這裡講一講,回去卻沒有做,所以在立法說明欄裡面,把數發部或相關……

王委員育敏:因為你的政府機關……

林委員淑芬:政府機關應該含什麼,在立法說明欄放進去,這樣就不會騙人了。

主席:來,陳昭姿委員。

陳委員昭姿:主席,這就是為什麼我會在第四條的一開始就說明,也就是我儘量要符合大法官的憲法判決意旨,為什麼我還是一定要會同個人資料保護委員會?那是一個最高的獨立監督機構,所以這邊我才會再寫一次,由個人資料保護委員會跟衛福部一起決定怎麼設置委員人數、運作方式等等,我的目的是這樣,當然大家討論的東西在某個程度都可以接受,但是我還是希望我念茲在茲的那個獨立機構可以進來。

另外,我對於召委跟林淑芬委員提出的加入病友團體代表是完全支持。好,就先這樣。

主席:好,還有其他委員有意見嗎?沒有,所以衛福部最後是要依照……

林委員淑芬:照我的修正版本。

陳委員昭姿:還是沒有第四條,我原來的那個……因為今天不會把它處理完,那些重點最後還是要再回顧一次,但是討論過後,大家同意的部分就不會再有不同意見。

陳代理司長真慧:行政機關這邊說明,針對第五條,我們建議照林淑芬委員的修正動議,我再念一次:諮議會置委員若干人,由主管機關就醫事、公共衛生、法律與資通安全之專家學者、人權團體代表、社會公正人士、病友團體代表各至少二人,以及政府機關(構)代表聘(派)兼之;其中專家學者人數,不得少於委員總數二分之一;任一性別委員,不得少於委員總數三分之一。第二項,委員任期二年;期滿得續聘。第三項,諮議會委員之名額、主席產生方式、會議之召集、出席、決議與議事運作及其他相關事項之辦法,由主管機關定之。

至於剛剛陳昭姿委員所提到的,在諮議會裡面的組成,我們剛剛有承諾在說明欄政府機關(構)的代表會把數發部、個資籌備處給加進來,以上說明。

陳委員昭姿:我的重點是,今天我們就是為了那個憲法判決才會來好好處理這個法條,我講的一直都是同一件事,就是這裡還是少了一個個人資料保護委員會,我們希望會同……你知道你要報備他,他在了解或監督這樣的成立是符合個人資料保護委員會的基本精神跟原則,一為什麼要保留、四為什麼要保留?那個點就在這個地方啊!

陳代理司長真慧:跟委員說明,因為剛剛個資籌備處的代表說得很清楚,個資籌備委員會是站在對所有資料的監督管理機制,我們現在訂的這個條例只是針對健保資料,因為我們在健保資料裡面設立了一個監督機制,就是諮議會,那也把諮議會的成員加進來……

陳委員昭姿:我可以告訴你,我們在處理再生醫療法的時候,我要求第一條就要放入醫學倫理,除了病人權益之外,也有醫生說,醫生本來就要有醫學倫理,所以我們不用再填,最後還是放進去了,因為每一個法有一個基本精神在那個地方,我們今天就是根據大法官的憲法判決意旨來的,就要強調要有一個獨立監督的機制,這是個人的權利。我剛剛講了,那個病人資料不是國家的,不是衛福部、不是健保署,也不是任何人可以任意使用的,基本上,我一直講的同樣是在這個地方。主席,就這一點,我覺得其他東西怎麼運作我都接受,但這一點我還是希望保留,最後也把那個放進來,如果委員會在跑,跑得快說不定就可以放進來了,針對個人資料保護委員會的那些組織,因為它是最高的一個獨立機構,這樣真的符合憲決……

主席:不是,陳委員,我試著這樣溝通,我也請陳委員的幕僚提供你一些比較好的意見,個人資料委員會如果照你這樣的處理方式,所有牽涉到個資法的法案調整,個資委員會全部都要放入,不是只有衛福部,其他部會都必須要放入。簡單的一個邏輯,這些需要行政院處理的事情,行政院也都必須要放入,這樣才會客觀、公正、獨立嘛。

陳委員昭姿:主席,容許我回應一下,因為……

林委員淑芬:主席,抱歉,我反對你的意見,因為個資會就是要監督各部會、各機關的,哪有每個法律都要會同、每個地方都要個資會來參加?

主席:是啊,所以我就提出這個……

林委員淑芬:現在是要獨立機關涉入到每個部會去制定規則了……

主席:對啦!所以我才提供給陳委員作參考啊!

林委員淑芬:這個是球員兼裁判,所以我們本來就反對個資會跳下來制定規則、制定法律,這都亂掉了,怎麼叫獨立機關啦!

陳委員昭姿:主席,我今天是……

主席:你怎麼會反對我,我剛才……

林委員淑芬:越講越離譜,所以你說全部都要改,這裡這樣講已經很離譜了,全部都改就走樣了,荒誕……

主席:我跟你講的是一樣的,我是要讓陳委員能夠了解,不可能把個人資料保護委員會全部放在每一個法條裡面,不可能這樣處理。

林委員淑芬:個資保護會不能夠涉入去制定這些規則。

主席:好,你聽我講……

陳委員昭姿:這個法是非常關鍵的里程碑……

林委員淑芬:它是要獨立監督……

陳委員昭姿:老實說,這個資料來得蠻晚的,如果叫我們寫這個,整個後面會重寫啦,我今天是就行政院的版本,想辦法去符合憲法的判決、去微調,所以就是很努力……去年那個版本很有問題,一直在處理,最後正式的版本進來……

林委員淑芬:從去年就開始自己修了,機關團體都這樣……

陳委員昭姿:主席,第一條、第四條保留,就是在同一個point上。

林委員淑芬:保留、保留。

主席:不是啊,你們要通通保留我也沒有意見,但我只是提醒,這樣的處理方式、這樣修訂法條不是一個正確的方式。

陳委員昭姿:其實健保個資是全臺灣所有個資最完整的,不是只有健康死、病死,還有投保單位、投保金額,包含所有的,所以才會被賣到中國去,賣了13年,獲利幾十億才出事啊!就是這樣啊!健保法就這樣,健保就是這樣才出事啊!然後又經過大法官,為什麼特別來釋憲……

主席:好,陳委員,我只是善意的提醒,沒關係,好不好……

陳委員昭姿:謝謝主席,我只是想儘量表達這個重點啦。

林委員淑芬:主席再排一次,再討論啦,今天……

主席:沒有啦,不管怎麼樣,我當主席也是有這個義務提醒你們嘛,也休息兩次了,跟你們說了,如果你們要繼續這樣,每條都要保留我也沒差,我哪有差,對不對?這樣就不是在討論工作啊!

林委員淑芬:那是行政部門的事情啊!

主席:保留啦,保留。

來,繼續審查第六條,請行政機關說明完之後,如有意見就進行保留。

陳代理司長真慧:行政機關說明,第六條是明定主管機關及保險人應該備置電腦相關設備、設施等,建置健保資料資料庫,同時要指定專責單位及專人管理,所以第六條總共有四項,第一項就是要指定專責單位來管理;第二項針對剛剛所提到的,因為健保資料是在健保署,所以主管機關衛福部在建置前項所需要的健保資料,是由保險人將該等資料假名化後傳輸給主管機關,至於前項所提之健保資料假名化程序、作業方式及其他相關事項的辦法,會由主管機關定之。最後一項提到主管機關應該定期或不定期考核第一項資料庫的管理及運用,發現有應改善事項時,應改善或通知保險人立即或限期改善。針對這一條,有陳昭姿委員還有王正旭委員及林淑芬委員,還有王育敏委員,分別有提一些修正的部分。

林淑芬委員有特別強調並再增列了兩項,就是我們主管機關要指派副首長兼任健保資料保護長,這個部分待會可以討論。王育敏委員提到第四項原來寫的是主管機關要定期、不定期考核,而王委員希望能增加「會同數位發展主管機關」。剛剛我們有提到其實在諮議會成員裡有,所以這部分提供給王育敏委員參考。有關王正旭委員的部分,因為王委員修正文字是針對第三條假名化的定義,王委員改成隱私強化,若這部分維持假名化的話,那麼這裡其實可以不用調整。陳昭姿委員還是一樣會同個人資料保護委員會。以上說明。

主席:這樣還要討論嗎?一樣要會同個人資料保護委員會……

林委員淑芬:要,我簡單說明一下我們的概念。其實我們不一定要指派副首長,但因為一開始就講到要專人專責,所以我們設了「個資保護長」,畢竟還是要專人專責,就看要指定誰擔任,我覺得這樣比較具體,也不會淪於形式。即設保護長負責管理、考核,也才有我們新增加的修正動議。

主席:好,謝謝。本席也是建議保留。

接下來請王育敏委員。

王委員育敏:我有提修正動議,畢竟是針對資料庫的管理跟運用去做考核。我剛剛前面已經講過,在政府機關裡,衛福部雖然是主管機關,但你們應該善用數位發展主管機關的專業,他們在這部分其實還滿強的。既然我們新設這樣一個單位,且衛福部做的是考核,因此,提供另外不同的觀點給你們參考,應該是一個更強化的作為,這我的修正動議。

主席:謝謝王育敏委員。

接下來請王正旭委員,之後換陳昭姿委員。

王委員正旭:其實第三條已經針對假名化處理到一個段落,所以這條我們尊重院版,以上。

主席:接下來請陳昭姿委員。

陳委員昭姿:我還是要強調,健保資料庫是全國最完整、最私密的個人資料庫,所以在人權確保上需要比較嚴謹的設計。因此,定期考核當然要會同獨立且最高的個人資料保護委員會來進行,尤其是考核部分,謝謝。

主席:如果各位沒有意見的話這條就保留了。請說明。

陳專門委員銘泓:報告召委、王育敏委員及各位委員,有關王委員版本所提到的第四項,希望主管機關會同數位發展主管機關這點,數發部在這邊報告。目前資通安全管理法已於交通委員會審查完畢,在這部新法中明文規定數發部即數位發展主管機關,可稽核公務機關與非公務機關。也就是說,數發部會獨立進行稽核工作,如此是不是比會同來得更客觀且能更嚴謹地處理?

王委員育敏:由你們主動?

陳專門委員銘泓:是,已經入法了,交通委員會已經審查完畢。

王委員育敏:但還沒通過?

陳專門委員銘泓:還沒通過。

王委員育敏:我不知道你們已經有另外的法,但我的用意是用你們的專業去幫助其他部會,如果在這邊明定的話會有衝突嗎?應該不會有衝突,因為你的意思聽起來是你們一定要做!

陳專門委員銘泓:依資通安全管理法的架構來說,我們一定要做稽核,且我們是立於稽核的角度去處理。

王委員育敏:意思就是你們是更高的?

陳專門委員銘泓:如果在這裡採會同的話,變成我們是球員,我們跟他……

王委員育敏:我懂。

陳專門委員銘泓:角色上可能也會混淆。

王委員育敏:但這部分你們一定會做,對不對?

陳專門委員銘泓:是、是,這是依法。

王委員育敏:這樣我懂了,先保留一下。

陳專門委員銘泓:謝謝。

主席:本條保留。繼續處理第七條,請行政機關說明。

林組長裕嘉:不好意思,有關陳委員修正動議第六條,個資會籌備處補充說明一下。目前配合個資會組織法之個資法部分條文修正草案,其實在第二十一條之一有規定,公務機關上下級機關之間,上級機關要稽核下級機關;至於第二十一條之二,個資會以獨立機關對所有公務機關做定期跟不定期的稽核。因此,第二十一條之二係由獨立機關主導整個稽核制度,且可以請求公務機關協助。至於陳委員所提第六條修正動議則是主管機關會同個資會,如此個資會就不是主導角色,且必須會同主管機關衛福部,變成受控於衛福部,這樣可能會有點混淆。即主管機關與上下級機關間的稽核,跟個資會以外部獨立機關的角色去做稽核可能會有點混淆。所以建議還是維持院版,謝謝。

主席:條文已經保留了,好不好?其實剛剛你所說明的,我已經幫你說明過了,只不過你講得比較多,比較清楚而已。

繼續審查第七條,請行政機關說明。

陳代理司長真慧:第七條是直接明定資料之特定目的外的利用跟管理事項的權責機關是主管機關及保險人,所以我們第一項就明定,健保資料的特定目的外利用及管理由主管機關及保險人為之,另外,並得委託專業機構或法人辦理。第二項寫到,前項受託機構之資格、條件、委託事項、行政契約之訂定、終止及其他相關事項之辦法,由主管機關定之。這裡行政機關補充說明一下,目前對於特定目的外的利用、管理,事實上現在由兩個機關,即衛福部資科中心及健保署負責,未來會不會再委託給專業法人?目前並沒有發生,這一條只是預留。

針對本條,陳昭姿委員、王育敏委員及盧縣一委員分別增加了第三項,陳昭姿委員的部分一樣由主管機關及保險人應會同個人資料保護委員會對第一項的受託機關進行考核;王育敏委員的部分則是會同數位發展機關來對第一項的受託機構做考核;至於盧縣一委員則又再次強調,前兩項之健保資料特定目的外的利用、管理,如涉及以研究原住民族為目的者,除了應取得各該原住民族同意之外,應由中央原住民主管機關會同本條例主管機關定之。這裡我要補充一下,在現在的健保資料裡其實看不出哪一筆資料是不是原住民!所以目前健保資料庫並沒有這個欄位,因此,當要去判斷是不是原住民時,需要去串接不同的資料。所以盧縣一委員這部分的提議,行政機關建議維持院版,以上說明。

主席:請盧縣一委員先說,盧委員還沒說過話。

盧委員縣一:針對第五條,之前提出的修正動議是,雖未直接標記原住民身分,但透過國民身分證的勾稽比對,還是可以從中篩選出原住民族的健康資料,供政策分析或學術研究,所以對這部分我還是有些疑慮,才會提出修正動議。針對這部分,我希望原住民委員會能夠受邀列席我們下一次的討論,謝謝。

主席:接下來請林淑芬委員。

林委員淑芬:剛剛說明時提到,受委託的機關(構),大概就是資科中心和健保署?是吧?就是健保署和資科中心?

陳代理司長真慧:目前是這兩個單位在執行,但未來會不會因為有……

林委員淑芬:我們是希望能夠儘量限縮,所以我在想要不要在立法說明欄裡限縮這兩個?這是第一點。第二,如果這兩個單位有任何違反個資保護的……我認為這兩個單位對於個資保護的管理責任和義務應該要有非常高的強度要求。所以我的意思是說,當這兩個單位握有這麼大的資料庫的時候,如果違反規定,然後沒有保護好個資的話,我們要課以它什麼責任?要不要有罰則?我覺得這個地方是之前沒有思考過的,今天在這裡我覺得是不是應該補充一個規定,要不要限縮,就是在立法說明欄講這裡指涉的就是這兩個機關(構),然後在法律條文裡面,最後一項要明定他們要比別人被課以更高的個資保護責任和義務,如果違反的話要有罰則,一定要有罰則,我覺得這樣子才有足夠的強度,而且這個罰則的強度要高一點,不然在這裡面,你說資科中心是什麼樣的組成,這裡面難道都是公務人員嗎?全部都公務員嗎?還是約聘僱,還是派遣、勞務採購?

李處長秋燕:也有計畫人員。

林委員淑芬:可能有勞務採購、承攬、派遣,關於這些人,我必須老實說,因為他們的流動性太高,所以個資外洩的風險太高。因此在這裡,如果機關用人,但主管對用人沒有好好的把關,然後出現風險,讓人民的個人隱私,這些都是個人最核心的隱私,一旦資料外洩,那就是對不起國人,而且當一外洩以後,沒有任何一個人可以負責,資科中心的人,不管是誰,通通都沒有辦法負責!所以一定要採取最嚴格的管理和懲罰的機制,大家才會覺得有責任啦,我們必須老實說,所以要課以它有管理的責任和義務,且是高強度的,一定要搭配處分的條款,我剛剛才想到,不好意思。

主席:先請王育敏委員,再來是陳昭姿委員。

王委員育敏:第七條這邊提到得委託專業機構或法人辦理,剛剛在你們的說明裡面是說你們現在其實並沒有委託,你們是為未來做準備,所以先立法,但是誠如剛剛林淑芬委員所講的,就是說健保資料是非常……你知道那是全民這麼珍貴的一個資料庫,你的委託是什麼樣的單位?而且這樣的單位,如果它的人員、他們的操守各方面,因為你再轉一層了,你沒有辦法直接去要求跟規範,因此,產生出來的責任怎麼去負擔?因為按照憲判的意旨,它其實是希望強化監督管理,但你們這邊再多增加一個可委託,而且跟你的現況其實是不符,你只是為未來做準備,但未來真的有需要去委託嗎?因為我覺得茲事體大,這個是所有民眾的個資,你委託的機構如果不足以承擔起全民的信任,將來出了包……

林委員淑芬:限縮在這兩個單位就好了,限縮它就好了。

王委員育敏:對啊,你的再委託,我真的覺得這個風險還滿大的耶,所以你的第七條這樣子規定,放這麼寬,我坦白講滿擔心的。

主席:請陳委員。

陳委員昭姿:主席,剛剛他們在說明的時候,完全漏掉了一件事情,這不是未來,它是規定並得委託專業機構或法人,那現在的CDE呢?它全套用這個資料啊!它是個獨立的財團法人的基金會。

石署長崇良:我們沒有委託,它是到我們的機構裡面來跑。

陳委員昭姿:但是他們就在使用這些資料啊,而且可以決定所有的藥品要不要給付、新藥怎麼給付法,他們是關鍵的資料。

石署長崇良:使用跟委託是兩回事,它是現在到健保署裡面的資料中心來使用,現在本來就是可以使用,委託則是資料庫移出去,那個是兩回事。

陳委員昭姿:不對啊,你每年都有花幾千萬,我也都去審查過那些研究計畫。

石署長崇良:它是來使用啦,我們不是把資料給它,不一樣。

林委員淑芬:把它限縮在科資中心跟健保署就好,限縮起來,可以吧?現行就是這樣子,我們就不要開放給其他人了。

石署長崇良:目前是這樣啦,對未來來講當然是……這有兩種討論,因為也有委員……

林委員淑芬:在未來到時候再去修法就好了。

石署長崇良:也有因為委員在談說,不要統統要到固定的空間啦,他就是要從網路直接進來,在他的實驗室或者是在辦公室,當然我們現在初步認為這個風險很高。

林委員淑芬:到時候再去修法,好不好?我們就限縮在這裡啦!

石署長崇良:所以都是限縮在一個固定的空間,可是固定的空間就會變成像大家講的,全臺灣會不方便啦,南部的研究者相對來講就變成不方便……

林委員淑芬:現行覺得不方便這件事情,你隨便說說啦!

石署長崇良:看看是不是要委託給國衛院……

林委員淑芬:不要啦,我們就在立法說明欄裡面把它限縮掉!

石署長崇良:國衛院也有南北國衛院的中心,國衛院就是屬於法人,我們就放在……

林委員淑芬:那你自己去設一個科資中心的南部中心。

石署長崇良:統統要設……我們的公務預算,還有編制上都會受到限制啦,會變成這樣。

林委員淑芬:我覺得是越保守越好啦,你把門打開了,然後沒有設定框架,就這樣直接打開,這看起來開很開耶,看起來開很開喔,所以我們要給它限縮起來,就是科資中心還有健保署,健保署要放進來嗎?不用!那本來就你們的?

石署長崇良:本來就是我們的。

林委員淑芬:那就限科資中心,我們在立法說明欄說它指涉的就是科資中心,未來如果它要修的話,再去把它修法修掉,如果到時候情境不一樣了,整個條件不一樣了,再去修法就好了,就修一條而已嘛。

王委員育敏:你們現在有這個需求嗎?沒有吧!

林委員淑芬:現在沒有,現在就只能這樣子。

王委員育敏:你們現在也能用吧?

林委員淑芬:越保守越好。

王委員育敏:就是說,現在有一些已經經過你們計畫核准的單位,他們要來存取這個資料,只是花半天時間就可以完成嘛,要多久?他要反反覆覆一直來你這個地方嗎?

李處長秋燕:要。

王委員育敏:要幾趟?一般。

李處長秋燕:不一定,要看那個案子的大小,如果是環境評估案的話,大概來差不多一個禮拜就好,但有的是大案子,有時候要跑一、兩年,都要,因為他有時候研究的東西就是去想這個,然後就跑出來,結果發現不是這樣,然後又再進來跑。

林委員淑芬:他就是要一直來,他資料用完一次就不能再用了,然後下次再來繼續用,可是這會是問題嗎?不會!現在搭高鐵從高雄到這裡才一個半小時而已,科資中心在哪裡?

石署長崇良:南港。

林委員淑芬:南港?高鐵可以直接搭到南港,最後一站,很近。

李處長秋燕:我們經常被客訴,說怎麼把他們關在一個小房間。

林委員淑芬:他以前也是關在小房間啊,本來就關在小房間嘛,那要多大?你把空間改善變大一點。

李處長秋燕:那沒辦法,必須跟部長講。

林委員淑芬:沒有,你在外面的地方也叫科資中心啊,門關小一點啦。

陳委員昭姿:你這一次就是要嚴格管理嘛,經過大法官正式……,第二個,剛剛林委員有提到處罰的部分,今天早上我也有質詢第二十條跟第二十一條,就是當你牽涉到這種犯罪行為的時候,是處一年以上七年以下,如果有危害國家安全則是三年以上十年以下,我也問部長覺得這樣的刑罰足夠嗎?部長,你覺得這樣的刑罰夠嗎?

林委員淑芬:這很嚴重啊。

陳委員昭姿:都賣出去了耶,賣到中國去。

林委員淑芬:因為資料一洩漏了以後,都……

陳委員昭姿:一去不回來啊!

林委員淑芬:覆水難收啊,這真的都無法挽救的,所以這個東西當然是要越保守,然後要慎重。

主席:我們先處理第七條啦,怎麼樣?有意見就保留嘛,好不好?

陳代理司長真慧:第七條的部分,如果依照委員的意見,因為這是初步的專法,是第一次,所以我只要維持「健保資料之特定目的外利用及管理,由主管機關及保險人為之。」後面就先都刪除,然後後面那個部分就等我們實施滿一年,或者之後再看看,如果有需要我們再來修,這樣子。

林委員淑芬:那這樣子第七條還有存在的必要嗎?那一句話有存在的必要嗎?

陳委員昭姿:因為我還是有那個委員會的存在,因為它到每個地方,如果解開,整個就解開了。第七條,我本來還有兩個宗旨啊。

主席:沒有啦,保留、保留啦。

林委員淑芬:要你們有共識喔。

主席:沒有啦,沒有共識。

處理第八條,請行政機關說明。

陳代理司長真慧:第八條的部分是明定我要申請特定外目的利用的目的,所以目的的部分我們寫得很清楚,是應以提升醫療品質、公共衛生、社會福利、促進學術研究發展與提供政府機關(構)及行政法人執行法定職務之目的為限。這個部分,林月琴委員有提到他要增列第二項,就是特別明定不得為營利使用,陳昭姿委員則是有寫到,申請應該要經當事人同意。這裡行政單位先補充說明,因為我們原來的目的為限,其實就是以公共利益為主,所以本來就不含營利的使用啦,所以林月琴委員提的部分,我們建議還是維持院版。至於陳昭姿委員的「經當事人同意」,那個是不是後面再一起討論?因為針對民眾退出權的部分,我們後面會再講……

陳委員昭姿:這不是退出權,這是一個概念,你們現在就是這樣做,說我用是OK的,如果你不要用才有退出權。但這個經過大法官處理之後,現在我們的概念是,我要先經過你同意後我才肯,所以整個角度是不一樣的。

主席:請提案委員林月琴委員。

陳委員昭姿:這裡加個「經當事人同意」有問題嗎?

主席:換林月琴委員先表達,你們再一併回應好不好?

林委員月琴:剛剛你特別有講到,你們本來就要用非營利來做使用,可是你們並沒有在任何字眼上去做這樣的表達,所以在這邊我才會特別強調「不得為營利使用」,我就要請衛福部說明,你們在哪邊有特別去強調非營利使用?

主席:請王正旭委員說明完之後,再請一併回應。

王委員正旭:針對第八條的部分,條文本身是講了滿多item,可是在立法說明裡面有一個很重要的字,叫做「公益」,但在這個條文裡面好像都沒有講到公益,因為這個公益其實就是希望透過大數據來促進我們國民的健康,這個就是公益,至於未來會變成什麼樣的商業模式,當然那是我們要特別去注意的,所以我們才會建議在第八條第二行的「社會福利」後面再加上「及公益」三個字。

主席:請行政機關回應。

石署長崇良:跟委員報告,我們還是回到憲判主文,其主文一特別有提到,在個資法第六條第一項但書第四款規定:「……公務機關或學術研究機構基於醫療、衛生等之公益目的,為統計或學術研究而有必要,且資料經過提供者處理後或經蒐集者依其揭露方式無從識別特定之當事人。」與法律明確性原則、比例原則尚屬無違。意思就是,我們現在提供的這個方式,憲法法庭是肯認的,只不過在憲判主文的第四段才提到,但是「欠缺當事人得請求停止利用之相關規定」。所以從大法官的釋憲來看,我們現在用「經過處理之後或揭露無從辨識特定之當事人資料來做統計分析」是合憲也合法的,只不過沒有退出權的機制,那個是立法上要補足的地方,所以我們認為不要再回過頭來每一個都要先同意之後,才在資料庫裡面可以使用,因為我們已經是去辨識的,那個跟可辨識當事人的資料的利用是不一樣的。舉例而言,在Biobank,就是人體生物資料庫管理條例裡面,它就是要事前同意,因為它都是可辨識性的資料,跟現在健保提供使用的不能夠辨識的資料是不一樣的。

主席:好,謝謝。既然沒有辦法有共識,就保留,好不好?

接下來第九條,行政機關請說明,沒有共識的,我們就是保留。

陳代理司長真慧:第九條是在明定申請者是哪些人,條文為「前條申請者,以政府機關(構)、行政法人、醫療機構、學術研究機構、大學,及受政府機關委託之大學、法人、機構為限。」另外,林月琴委員有特別提出希望增列第二項「非為中華民國境內登記設立之大學、法人、機構不得為前項之申請。」及增列第三項,同時去強調「同時於中華民國境內及外國、大陸地區、香港或澳門登記設立之大學、法人、機構,或未於外國、大陸地區、香港或澳門登記設立,但設有分支機構、辦事處、隸屬關係單位之大學、法人、機構,不得為第一項之申請。」而行政機關這邊的意見是,針對條文第二項跟第三項,如果我們參照林月琴委員的版本,把院版文字修正為「前條申請者,以政府機關(構)、行政法人、或於中華民國境內登記設立之醫療機構、學術研究機構、大學、及受政府機關委託之大學、法人、機構為限。」我們修正這樣的文字,再聽聽看委員的意見。

主席:請林淑芬委員。

林委員淑芬:我想聽一下全臺灣的行政法人到底有幾個、有哪些?因為據我所知,行政法人就是為了鬆綁人事的任用以及鬆綁預算的使用,所以我講過,基本上行政法人裡面都不是公務員,流動性可能更高、更強,它的採購也不是用預算法,所以對於它的預算,其實立法院監督的力道並不強,老實說是沒有辦法去監督的,所以我們就在想,有行政法人在做醫療研究的嗎?像我知道的三個行政法人,包括中科院、兩廳院,他們有在做醫療研究嗎?不可能嘛!那還有誰?行政法人誰舉得出來?如果沒有的話,行政法人是不是……沒關係,你說看看還有什麼是跟醫療有關的?

石署長崇良:其實不見得是醫療,舉例來講,國家中山科學研究院……

林委員淑芬:我剛剛就講過中科院了。

石署長崇良:還有國家災害防救科技中心也改成行政法人。

林委員淑芬:災防中心?

石署長崇良:對,另外像國家運動訓練中心也改成法人了,還有國家運動科學中心、國家原子能科技研究院、國家太空中心、國家資通安全研究院等等。

林委員淑芬:我懂了,這樣子也不難,如果這一些法人……老實說我們不放心讓法人去做,就像我剛才講的,裡面的人都不是公務員,流動性很強,而且它的預算在我們監督上,我們也沒有辦法直接監督啦!所以如果他們真的需要做研究,他們可以委託學術單位去做研究,也是有管道可以做的,如果真的需要,聽起來需求度不會很高,但也不能說沒有,像運動傷害,他要研究健康跟串接他們的那些東西,也是有可能,但還是有學術機關可以讓他們委託,所以如果我們避開掉行政法人會有關係嗎?思考一下啦!我覺得這好像也是滿值得思考的,因為我也覺得這些人不可信任,不放心把這些資料讓他們來使用,現在大家在預防匪諜,中科院匪諜最多了,我沒騙你啦!那些人就去中科院上班,然後就負責健保資料運用,他們就都拿去了、看去了啊!像後面月琴提的那個修正動議,他透過中科院最容易拿得到了。

主席:請林月琴委員說明。

林委員月琴:剛剛衛福部做這樣的調整,我覺得沒有解決我第三項原本提的,所以來問一下衛福部,如果某醫院同時在臺灣、中國兩地登記,今天臺灣的醫院在研究當下取得國人基因缺陷的統計結果,其所得到資料將與對岸那間醫院共享,並且後續研究由對岸那間醫院進行。面對這樣的問題,我們要怎麼防範?因為你剛剛只解決我的第二項,第二項等於不是在臺灣設立的法人、機構,但對於我的第三項,你事實上是沒有解決的,甚至還有另外一個樣態,我剛剛有講到,就是設辦事處,如果某國立大學(譬如清華大學)在中國建立學術合作機制,與中國清華大學互設辦事處,可是該辦事處沒有跟兩國的政府註冊登記,該國內大學來申請資料做統計的時候,所得到資料跟對岸那間大學共享,甚至交給它做後續研究的話,面對這個,你又要怎麼處理?所以為什麼我們非常堅持第二項、第三項要放進去,其實有其背後的原因,可是你現在解決的方式只是列出來,你只解決了第二項不是在臺灣登記的設立的大學跟法人,可是如果同時在中華民國境內跟外國、中國大陸地區或澳港有設立的,甚至它設有辦事處的,你沒有解決這個問題啊!

陳代理司長真慧:跟委員說明,第三項所提列這部分如果跟學術機構有關,我不是那麼清楚是不是跟這些相關的有設立辦事處或分支機構,這必須要再研議,還要去調查。

至於說我們現在審查的機制,跟委員說明,現行要申請的時候,申請計畫書上面的欄位資料,有一個就是要有機關,另外一個就是要申請人,因為計畫都要有主持人,所以會有明確的主持人姓名跟機關,這地方就會做審查,假設機關那邊我們認為無法判斷它是屬於……如果是中華民國境內,那一定沒有問題;但是如果寫的機關名稱我們覺得有一些爭議,或許就可以提出來。但是委員提的是這裡要明確,行政機關這邊沒有……我個人是沒有看……

林委員月琴:不過目前現行的確有在臺灣設立大學,也有到中國那邊設立,同樣的,以它臺灣身分取得資料事實上是容易的,可是實際上它是在那邊使用資料,你們怎麼分得出來?所以我才說這是不是要有一個限制。

陳代理司長真慧:跟委員說明,我還是要再次強調,他們拿不到資料的,不管是誰,我們的資料都是在安全的作業環境裡面處理,最後他只能拿出結果,他是沒有辦法拿到raw data,我再次強調。

林委員月琴:可是他進去小房間進行研究、看這些資料的話,是一樣的啊!

陳代理司長真慧:是,如果那部分我再補充,現行我們機制裡頭每一個申請的研究計畫,相關的主持人跟裡面的團隊組成,每一個人都要寫切結書,也就是針對如果有資料外洩的話……

林委員月琴:你覺得寫切結書有用嗎?那是事後……

陳代理司長真慧:不是事後,事前他就要寫……

林委員月琴:事前寫切結書,除非有一天發現問題,才會是事後有效用在,所以我認為還是要放……如果我的第二項你們把它併到第一項我沒有意見,可是第三項……

陳代理司長真慧:跟委員說明,這部分如果是保留,下次審查時可以請教育部來說明類似像這樣設置分支機構有多少。

林委員月琴:反正前面都保留,不差我這一條。

陳代理司長真慧:可能除了教育部,還有國科會,因為他們比較有這些針對學術研究的部分。

主席:要保留。王委員還要再講,請說。

王委員正旭:第九條就是關於前面大學本身就具備有申請資格,最後又說受政府機關委託之大學、法人、機構為限,你們又再用一遍「大學」,不曉得是特別要標示它是臺灣的大學?還是非臺灣的大學也可以申請,才會把大學又放進來,如果大學本身就可以獨立申請的話,就不需要再受政府機關委託之大學。

陳代理司長真慧:行政單位補充。後面那一項受政府機關委託之大學法人,是因為政府機關(構)如果本於自己權責業務有些要做政策研擬,因為我們現在政府機關有很多的委託研究計畫,所以它是委託給相關大學、法人或機構做學術研究,是這個意思,但是原來的研究機構、大學本身就可以自己獨立提出來做學術研究;另一個性質是由政府機關(構)委託,委託給大學跟法人機構來做學術研究的,以上補充說明。

陳委員昭姿:我趕快補充一點。石署長,你怎麼沒有趕快跟林淑芬委員說以後的CHPTA是行政法人?CHPTA就是健康政策與醫療科技評估中心,將來他就打算弄起來,這是主要使用這些資料的機構。

石署長崇良:對,它是申請對象,所以剛剛……

陳委員昭姿:你們還在跑嘛,CHPTA正在跑……

石署長崇良:對,第九條是概括性的可申請對象,詳細部分是在第十條跟第十一條才是各自切分,有的是本於法定職務來申請的,另外一個是要經過審議會的申請,行政法人是要保留在第九條項目裡頭,才有第十一條的適用。

主席:第九條各位還是有意見,那就保留。

第十條請行政機關說明。

陳代理司長真慧:我們這個條例是針對特定目的外利用的專法,第十條是針對政府機關(構)及行政法人執行法定職務申請特定目的外利用健保資料,應該以書面向保險人提出,不管是政府機關(構)及行政法人取得健保資料的運用及管理,應依各該機關(構)及行政法人所依據的法律辦理。

第一項所提到的相關申請程序,應該要檢附的文件,健保資料的提供方式及其他應遵循事項的辦法,會授權由主管機關定之。第三項有特別提到,因為司法機關偵查、審判或執行之法定職務調取健保資料,應依訴訟法規辦理;監察機關執行法定職務調取健保資料,應依監察法規辦理。依院版精神,只要是政府機關(構)或是行政法人執行法定職務,不管是司法院或監察院,仍然必須依這個法的訂定,一樣要提出申請程序。

只不過這一條的申請程序會跟第十一條有區別,因為第十條已經是依法定職務職掌,所以只要能夠在申請時敘明所依據的法律是哪一條可以去取得健保資料,我們這邊就可以用書面方式審核,就不需要像第十一條要寫完整的計畫書,因為這條是在明定政府機關(構)依照職權、法定職掌來取得健保資料的規範,以上說明。

王委員育敏:我可以請問一下嗎?因為我不太了解實務運作,目前有沒有司法機關或者是監察機關來跟你們調取資料?是什麼樣的情況?因為即使是他們,我覺得在處理程序上也不是他們說了算。如果第十一條比較嚴謹,為什麼他們就比較鬆散呢?

林委員淑芬:法院。

石署長崇良:法院。

陳委員昭姿:司法現在也不可以信任,要嚴謹一點……

王委員育敏:是什麼樣的情況,法院需要調健保資料?是因為民事、刑事還是什麼樣的情況?

石署長崇良:都有。

林委員淑芬:保險糾紛等等,民事、刑事……

王委員育敏:那他們不用經過當事人同意,就可以逕行調閱嗎?如果涉及到個人的。

林委員淑芬:要釐清案情。

陳代理司長真慧:那個是依訴訟法的相關規定,通常以剛剛提到的例子會用到健保資料,原則基本上都是個人比較多,也就是個案,因為執行法定職權需要釐清個案到底發生什麼事。

王委員育敏:所以要的是個人資料?

陳代理司長真慧:是,大部分都是個人的。

王委員育敏:那他要經過個人同意嗎?

陳代理司長真慧:這部分依訴訟法或依……

王委員育敏:我不太懂,因為健保資料仍然是他個人的資料。

陳代理司長真慧:因為司法……

王委員育敏:可以舉一個例子嗎?因為我不太了解實務上到底是什麼樣的情況是法院可以逕行調他個人的健保資料,因為健保資料是他的健康,你懂我意思嗎?那個跟……

林委員淑芬:保險公司,保險公司的最多啦……

王委員育敏:就是哪一種類型?我現在不太能理解。第二個是監察院,監察院在什麼樣的職權範圍底下,不須經本人同意,直接逕行調閱他個人的……

林委員淑芬:監察院不會對個人吧?

王委員育敏:他這邊也要寫監察院啊,所以我覺得在司法運用跟監察院運用上,是什麼樣的情況直接去要個人的健康資料?這要釐清,要不然也是授權過當。

陳代理司長真慧:報告委員,我印象中如果以警察機關來講,可能有因為民眾違反交通管理條例等而造成車禍等糾紛,他要去釐清個案,如果有涉及到需要從健保資料裡面去確定到底有沒有就醫等等類似情形,他就會依照個案,因為可能除了當事人,也可能造成其他民眾傷害,應該都會送去就醫,那些就醫資料可能要釐清,他就會要求請健保署提供這些人的就醫資料,有時候會是因為去釐清。

石署長崇良:因為有些案子涉及到調查,我不好講,可是過去大家如果有印象的就是詐領保險費,假罹癌真手術,那個鬧很大,我們還開罰了,把那位醫師的醫師證書廢止的那個案子,就是有人去投保,然後串聯了醫師做虛偽的診斷,然後把子宮……

王委員育敏:沒有真的手術?

石署長崇良:也手術了,但是病人本身沒有罹癌,那個檢體被調包,變成他有罹癌,所以他就來調所有的個案資料,從他過去的病歷來看他是不是真的有罹癌的紀錄,所以是這樣子來的,那個就是要調個案,詐領保險費那個案子弄得很大。

王委員育敏:那個應該不常見吧?涉及到個人健康需要調閱到你們資料的不常見吧?

石署長崇良:還有一些精神狀態的部分,有時候……

林委員淑芬:保險公司的很常見喔!

王委員育敏:保險公司嗎?

林委員淑芬:他們常常都會懷疑,不給付……

陳委員昭姿:請問你們有監督機制嗎?這個很可怕!

石署長崇良:保險公司沒有辦法跟我們直接申請啦……

陳委員昭姿:你們沒有監督機制,他們要就給喔?

石署長崇良:不會,那都是法院……

林委員淑芬:比如他們要訴訟的時候會啦!

石署長崇良:對,都是要到法院的。

主席:還有誰要發言?

林委員淑芬:我!

主席:請林淑芬委員。

林委員淑芬:抱歉,聽起來好像都是個案居多,但是也不排除要的資料會有大量的啦,所以我們提了一個修正動議,雖然大家都覺得政府機關好像看起來比較保險,可是政府機關其實是很不保險的,所以我們增訂了一項,如果政府機關申請應用大量健保資料的時候,申請者的這些機關要訂定使用管理規範,其實就是對於資料的使用的目的及方式到底是什麼,還有資料接觸人員安全管理規範有沒有訂出來,資料事件預防、通報及應變作業的程序等等,其實我們都課責這些機關未來對於大量資料的使用、運用及管理要有很完善的機制,還包括資料使用目的消失或期限屆滿的時候要怎麼刪除、停止處理或利用的程序,這些都必須法制化,然後才允許他們來要啦!

主席:好,請林月琴委員。

林委員月琴:衛福部這邊針對我的版本沒有做回應,我有增加第三項。

主席:沒有回應就是不認同嘛!

林委員月琴:不認同也要講不認同啊,讓我們知道一下到底怎麼樣不認同!

林委員淑芬:沒有回應就是認同啦!

主席:喔,沒有回應就是認同,對不起,更正。

那我們就照林月琴委員的版本……

陳代理司長真慧:召委,不好意思,林月琴委員有特別提到「未經被保險人於事前同意者,不得為第一項資料之提供。」那是事前同意啦,但是我們剛剛已經有說明了,就是……

石署長崇良:跟委員報告,林月琴委員的意見,後面林淑芬委員另提的版本中有個冷凍期啦,在那個冷凍期來行使退出,那個冷凍期沒有來退出就視同同意了,等於是用那個方式來處理,所以就不在這裡每一案都要事前同意。

林委員月琴:喔,所以等一下在後面會討論?

石署長崇良:對,後面會處理。

林委員月琴:那要跟我們講一下啊!

石署長崇良:對、對、對。至於剛剛林淑芬委員所提新增對於其他主管機關依法定職務來申請使用大量資料的一些要求管理規範,我們認同,我們其實目前也有要求,把它入法。

林委員淑芬:那這個大量資料要怎麼界定?立法說明欄要不要說明?你們的想像會是什麼?

王委員育敏:多少是大量?

林委員淑芬:立法說明欄要寫上去,要想像是什麼。

石署長崇良:基本上就是不屬於特定個案,不是特定個案的,那個就是屬於大量。

林委員淑芬:OK,不是特定個案,是之外的,所以不特定個案的都是?

石署長崇良:比如說只是下一個條件,這個條件比較模糊的那一種。

林委員淑芬:要某個人的或是某個有個資資料的就算個案,沒有個資資料、特定人士以外的全部都屬於大量?

石署長崇良:對,就是未指定特定個人的,那個我們就是以大量資料來處理。

林委員淑芬:或者是把大量資料改成申請未指定個人……

石署長崇良:非特定個人。

林委員淑芬:非特定對象的、非特定個人的健保資料,就要訂定出來,不要講大量,就非特定個人的,是不是這樣的字眼比較好?非特定個人。

石署長崇良:好。

王委員正旭:我這邊舉個補充例子。

主席:請說。

王委員正旭:不好意思,就是針對剛剛在討論的有關於大量或者是非特定,我們用921大地震為例,如果那個時候針對當地的這些民眾都是目的外使用的話,如何能夠有這樣好的規範,我想是非常重要。

林委員淑芬:對啦,就是非特定對象外的資料。

主席:第十條還是一樣先保留啦,對不對?

王委員育敏:對,先保留。

主席:你們就去進行文字修正,然後把立法說明補充完整。

王委員育敏:然後可不可以請你們再補充資料?就是剛剛講的司法機關跟監察機關過去使用的,下一次討論的時候你們補充說明一下,好不好?他們的必要性在哪裡?而且像監察院的部分我也難以理解,為什麼監察委員會去調個人的資料?

林委員淑芬:對啦……

石署長崇良:有,像監察院過去有名的例子就是環境中毒的那個案子……

林委員淑芬:多氯聯苯。

石署長崇良:對,多氯聯苯那個案子,就是他來調個案資料到底處理的情形怎樣,是有的。

王委員育敏:比較少,對不對?因為我也很難想像監察院到底是什麼情形會去調你們的資料。

石署長崇良:對,多氯聯苯那個就是一個案例。

王委員育敏:好,那下一次審議的時候再來討論。

主席:好,繼續第十一條。

汪參事南均:向主席跟各位委員報告一下,就檢察機關還有法院的部分,我們就個案進行犯罪偵查的時候,有必須要調查犯罪情形跟蒐集證據的這種個案調查證據是還蠻常見的,而且我們必須直接去調資料,而不是透過行政機關來調取,這個是訴訟法的基本調查證據的精神及作為。比如說像過去也有健保詐欺這種案件,我們一定是需要調健保資料的,那個完全是根據訴訟法的規定,我們憲法上的職權。以上。

主席:好,謝謝汪參事的補充。

接下來第十一條,請行政機關說明。

陳代理司長真慧:第十一條的部分是明定政府機關(構)、行政法人、醫療機構、學術研究機構、大學,及受政府機關委託之大學、法人、機構,申請健保資料特定目的外利用,除了第十條所定執行法定職務之情形以外,都應該申請,經主管機關或保險人審查核准之後,才能夠利用。

第二項會敘明申請者應該要就核定的一些……第一項有明確規定主管機關或保險人審查核准之後,會用書面通知申請者。申請者經過核准後的計畫如果有修正、變更或展延之需要時,仍然要依照第一項的規定來提出申請,而且一樣要經過主管機關跟保險人審查核准後,始得執行。

第三項是規定前二項申請的資格、條件與程序、申請書與特定目的外利用計畫應記載的內容,以及剛剛委員很關心的審查程序與基準、廢止核准、收費及其他相關應遵行事項的辦法,授權由主管機關定之。

這一條的部分,王正旭委員有特別強調第一項申請書內容應該載明事項的這些細節部分都應該要訂定在母法上,還多增列了一項就是公開資料,也就是說,申請人的申請書如果經主管機關或保險人核可後,除涉及國家安全、個人隱私與商業秘密,經申請人、主管機關或保險人要求,及審議會認定者外,均應對外公開。

林淑芬委員的修正是特別在我們原有的三項後面又增加兩項,也就是增列第四項「第一項及第二項申請,由主管機關、保險人分別邀集相關專家學者、公民團體、保險對象、社會公正人士及政府機關(構)代表共同參與審查。」另增列第五項「前項專家學者、公民團體及社會公正人士不得少於總數二分之一;任一性別,不得少於總數三分之一。」另外,召委劉建國委員所提出來的修正建議是跟林淑芬委員一樣的。以上說明。

主席:請提案的林委員說明。

林委員淑芬:抱歉,我覺得我的第四項應該再更明確一點,那些審議的人要叫他們什麼,沒有設一個名稱出來,好像對於這些審議的專家學者、公民團體是誰沒有一個職稱,所以是不是想應該再修正為:第一項及第二項申請,由申請審議委員會審查之,申請審議委員會之組成由主管機關、保險人等等等等,這樣子是不是會看起來更具體?當然這個名稱要叫申請審議委員會或是什麼的,大家也可以再討論,但是如果這個委員會沒有名稱的話,那這些審查的人,這些委員叫什麼名字,然後也要叫委員嗎?好像無從區隔,跟諮議會不一樣,要有一個區隔這樣子。

主席:請王正旭委員。

提案委員講完後,再請你們一併回答,好不好?謝謝。

王委員正旭:因為當初我們在第四條認為把它改成審議會,事實上就可以利用審議會的名義來做這些事情,所以就沒有像淑芬委員所擔心的。到時候我們要審議是用什麼樣的方式,還有需要用什麼樣的組成來做這個事情,也需要針對這個部分,在實質審查的過程裡面,如何能夠把它定位清楚。另外一部分就是,我們再追加相關申請書的內容,希望放在母法裡面,基本上就是希望能夠更具體,不過如果可以把它挪到立法說明裡面的話,也可以贊同。另外,有關於最後一項申請人申請書等等的部分,基本上希望能夠公開讓民眾都可以知道,如果一個申請案進來經過審議以後,同意他來執行,那個具體內容會是什麼,唯有公開才能夠讓民眾更安心。以上。

主席:好,請行政機關……

林委員淑芬:抱歉,我再補充一句。因為這一條主要在講的是需要受審查機制所管理約束的對象,反正他就是來申請資料的,但是他不是政府機關本於法律就可以直接來要的,而是需要接受審查機制審理完以後,才許可利用這些資料的,所以我還是建議,把它的名字叫做「申請特定目的外利用的審議委員會」。好啦,聽聽看你的意見。

主席:請署長回應。

石署長崇良:跟委員報告,因為條文第三項,對於審查程序與基準及其他應遵行事項有明定授權辦法,所以我們本來是要在授權辦法裡面去定審查小組的名稱等等事項。只是如果要更清楚的明定是哪一些人來做審查工作,我們認同召委跟林淑芬委員的修正動議,在第四項去明定審查申請的成員應該要有哪一些背景以及相關的比例,把這部分明定出來。至於它的名稱或是什麼,為了避免因為同一個法律而有所混淆,所以我們把它放在授權法規裡頭,再用辦法來定其名稱。

林委員淑芬:我持不同意見的原因在於,整部法律最核心是在這裡,諮議會事實上可能只涉及大的政策方向,或是這裡有爭議的,或是個人要退出有爭議的再上升到諮議會,最實質的審查把關就在這個地方,他到底符不符合整部法律講的目的外的利用,而且不是政府機關,而是政府機關以外的,這麼多以學術之名來要求要資料的,我們在這裡要好好的把關。你授權把它放在子法,子法的位階感覺又小了更小,如果把關機制以法律明定之,可以更凸顯我們對於審查把關機制的看重程度,所以我認為還是要明定它的名稱叫什麼。你明定諮議會的任務,還有諮議會的組成,共兩條,可是審議會也沒有名字,也沒有……

只有這樣一條,一條又沒有全部,一條的五分之一而已,一個條文還不是兩個條文,一個條文還只是五分之二而已,所以我的意思是說,是否我們應該考慮把審議會的名稱、組成放進去?

石署長崇良:我們用「審查會」。

林委員淑芬:「審查會」,對。

主席:對啦,「審查會」才對。

林委員淑芬:對,因為前面都要求要審查嘛。

石署長崇良:因為這個是審查,對應我們的授權法規是審查……

林委員淑芬:對啦,審查啦。

石署長崇良:所以用「審查會」好了,我們用「審查會」。

主席:好,跟各位徵詢一下,我們今天開會是到五點半,那我們是不是就到五點半嘛,對不對?還是要持續?先請教一下各位的意見,如果沒有意見,我們就到五點半,然後擇期再審嘛,是不是這樣?

王委員育敏:下次再審啦……

主席:不,我們是到五點半啦。

王委員育敏:大家再溝通一下,我覺得大家如果多溝通到有共識,下次審會比較好。

主席:是啊,沒有錯,所以我還是徵詢,因為開會時間是到五點半嘛。

林委員淑芬:什麼東西?什麼到五點半?

王委員育敏:要開到五點半,還是說大家溝通下次再審?

林委員淑芬:看你們,我都可以。

王委員育敏:我是建議大家溝通一下,下次再來審。

林委員淑芬:尊重你們,我尊重你們啦!

王委員育敏:衛福部跟大家多溝通。

主席:我知道,我還是要徵詢各位的意見,因為開會時間是到五點半,我們是不是要審到五點半,然後審不完就擇期再審?還是各位有什麼其他的意見?徵詢各位的意見。

陳委員昭姿:主席,確實每一條大家的意見都蠻分歧的,就是說這樣會……那要怪你們,你們都沒有來好好溝通,你們就給它推出來,我們就收啊。

主席:我是沒有覺得很分歧啦。

王委員正旭:主席,我們是不是到一個段落就可以……

主席:對,就是這個段落嘛。

王委員正旭:就不一定要到五點半……

王委員育敏:對啊。

主席:所以徵詢大家的意見嘛。

王委員正旭:我是這樣提議。

王委員育敏:第十一條審完就好了。

陳代理司長真慧:報告召委,因為第十二條跟第十三條大家都沒有意見,是不是可以……

王委員育敏:那就到第十三條。好。

陳代理司長真慧:因為目前第十二條跟第十三條大家都沒有意見,然後召委……

主席:你確定大家沒有意見喔?

陳代理司長真慧:是、是,目前我們……

王委員育敏:沒有提修正動議嘛?

陳代理司長真慧:對,沒有修正動議。

然後召委,不好意思,我剛剛講錯了一個,就是召委你有提到審查小組的委員成員,跟林淑芬委員就差在召委你這邊要把病友團體加進來,然後林淑芬委員沒有,不過那個部分我們到時候再一併來說明。所以是不是可以請求,看能不能就把第十二條、第十三條通過?

主席:好,那第十一條就先保留,你們把相關的文字修正之後,我們下次再來討論。

好,繼續來看第十二條,各位有沒有什麼意見?

林委員淑芬:沒有啦,好啦。

主席:各位有沒有意見?好,那第十二條我們就通過。

繼續第十三條,第十三條行政機關有沒有什麼特別要表達的,沒有嘛?各位有沒有什麼意見?那沒有,我們就通過嘛,對不對?就這樣。好,那我們就到第十三條,是不是?其他條文我們就擇期再來審查,OK?好,謝謝。

另外更正公告:陳瑩委員的書面質詢,也列入這一次委員會議的公報紀錄。

委員陳瑩書面質詢:

主旨:關於衛生福利部主管法人及基金會未依政策方向調薪一案,請衛福部說明相關進度及補正措施。

說明:

一、本席於2024109日總質詢中,已就行政院宣示之「帶動民間企業加薪、全民共享經濟成長果實」政策精神,明確指出衛福部主管多個法人及基金會,未依中央政策調薪,甚至部分單位全無調整,引發基層不滿,嚴重打撃士氣。

二、針對本案,部長於質詢當場承諾「應該要調的就要趕快調」、「要想盡辦法達到目標」,補足2024年應調薪4%之比例。同年年底本席在預算審查期間進一步提案,要求相關單位須補足未調薪部分,並於2025年依軍公教3%調幅一併調整薪資,且包含本薪與加給。

三、惟時至今日,本席未見衛福部提出具體調整方案,據悉相關單位至今仍僅止於公文往返,毫無實質進度。衛福部身為主管機關,未積極督導屬下法人依政策辦理,已違背先前承諾,亦有失落實政策之責任。

四、本席重申:這些法人員工同樣承擔政府公共任務,與公務人員同工不同酬,不僅有違公平,更不利於人才留任與士氣提振。請衛福部儘速檢討相關單位進度,於限期內完成補發2024年薪資差額,並就2025年調薪案提出完整報告,送交本院社會福利及衛生環境委員會審查。

五、請衛福部明確回覆2024年未調薪4%之法人單位,目前預計幾月調整。

主席:現在作以下決議:全民健康保險資料管理條例草案等2案尚未審查完竣,另擇期繼續審查。

本日會議到此結束,現在休息,星期四早上9點繼續開會,謝謝。

對不起,更正,是星期三早上9點,不是星期四。

林委員淑芬:星期三審托育服務法。

主席:對,星期三早上要開會審托育服務法,星期一、三兩天一次會。好,謝謝!

休息1635分)