立法院第11屆第3會期社會福利及衛生環境委員會第16次全體委員會議紀錄

時  間 中華民國114611日(星期三)9時至1724

地  點 本院群賢樓801會議室

主  席 劉委員建國

議  程 討論事項

一、繼續審查行政院函請審議「兒童托育服務法草案」案。

二、繼續審查委員林月琴等16人擬具「兒童托育服務法草案」案。

三、繼續審查委員何欣純等16人擬具「兒童托育服務法草案」案。

四、繼續審查委員王育敏等24人擬具「兒童托育服務法草案」案。

五、繼續審查委員邱若華等16人擬具「兒童托育服務法草案」案。

六、繼續審查委員黃捷等21人擬具「兒童托育服務法草案」案。

七、繼續審查委員蔡易餘等17人擬具「兒童托育服務法草案」案。

八、繼續審查委員李坤城等22人擬具「兒童托育服務法草案」案。

九、繼續審查委員陳培瑜等19人擬具「兒童托育服務法草案」案。

十、繼續審查委員郭昱晴等21人擬具「兒童托育服務法草案」案。

十一、繼續審查委員陳素月等16人擬具「兒童托育服務法草案」案。

十二、繼續審查委員鄭天財Sra Kacaw18人擬具「兒童托育服務法草案」案。

十三、繼續審查委員王美惠等19人擬具「兒童托育服務法草案」案。

十四、繼續審查委員林淑芬等25人擬具「兒童托育服務法草案」案。

十五、繼續審查委員王正旭等18人擬具「兒童托育服務法草案」案。

十六、繼續審查委員吳沛憶等19人擬具「兒童托育服務法草案」案。

十七、審查委員游顥等17人擬具「兒童托育多元服務法草案」案。

十八、審查委員范雲等17人擬具「兒童托育服務法草案」案。

十九、審查委員李彥秀等16人擬具「兒童托育服務法草案」案。

二十、審查委員羅廷瑋等17人擬具「兒童托育服務法草案」案。

【第十七至第十九案,如經復議則不予審查;第二十案,如未經各黨團簽署不復議同意書,則不予審查】

【逐條討論】

繼續開會

主席(王委員正旭代):現在繼續開會。

本日會議議程為繼續審查行政院函請審議、委員分別擬具「兒童托育服務法草案」等16案,以及審查委員分別擬具「兒童托育服務法草案」、「兒童托育多元服務法草案」等4案。

本次再交付之提案僅進行提案說明,不另作詢答。現在請新增提案委員說明提案要旨,每位委員2分鐘。

游顥委員、游顥委員,游顥委員不在。

下一位請范雲委員說明,范雲委員不在。

請李彥秀委員說明,李彥秀委員不在。

請羅廷瑋委員說明,羅廷瑋委員不在。

有關本次會議各項書面資料,均列入紀錄,刊登公報。

現在進行討論事項。請宣讀本次新增提案條文內容,若有修正動議,請一併宣讀。

一、提案條文內容:

1.委員范雲等17人提案:

兒童托育服務法草案

DW9119013

說明

第一章 總  則

一、章名。

二、本章規範本法之立法目的、用詞定義、主管機關掌理事項及諮詢會召開等共通適用規定。

第一條 為保障兒童接受適齡適性之保育照顧,確保兒童托育服務品質,建構完善托育服務體系,以促進兒童身心健全發展,特制定本法。

一、本法之立法目的。

二、本法所稱兒童,依兒童及少年福利與權益保障法(以下簡稱兒少權法)第二條中段規定,指未滿十二歲之人。又本法係以確保兒童托育服務品質,建構完善托育體系為立法目的,爰本法未規範之相關兒童權益事項,兒少權法規定仍有適用;另二歲以上至未滿六歲兒童之教保服務,依幼兒教育及照顧法(以下簡稱幼照法)規定辦理,併予說明。

第二條 本法所稱主管機關:在中央為衛生福利部;在直轄市為直轄市政府;在縣(市)為縣(市)政府。

本法所定事項涉及各目的事業主管機關業務時,各該機關應配合辦理。

一、第一項規定本法之各級主管機關。

二、第二項規定本法所定之事項涉及各目的事業主管機關業務時,各該機關應配合辦理,以期周延托育服務管理機制,主要權責劃分如下:()衛生主管機關:主管婦幼衛生、發展遲緩兒童早期醫療、兒童身心健康、醫療、復健等相關事宜。()教育主管機關:主管學前教育、特殊教育等相關事宜。()建設、工務、消防主管機關:主管托育機構設置之建築物使用管理與環境、公共安全檢查、消防安全管理等相關事宜。()警政主管機關:主管兒童人身安全維護等相關事宜。()戶政主管機關:主管兒童身分資料及戶籍等相關事宜。()勞動主管機關:主管托育機構之托育人員、主管人員及工作人員之勞動條件等相關事宜。()其他托育措施及業務,由相關目的事業主管機關依職權辦理。

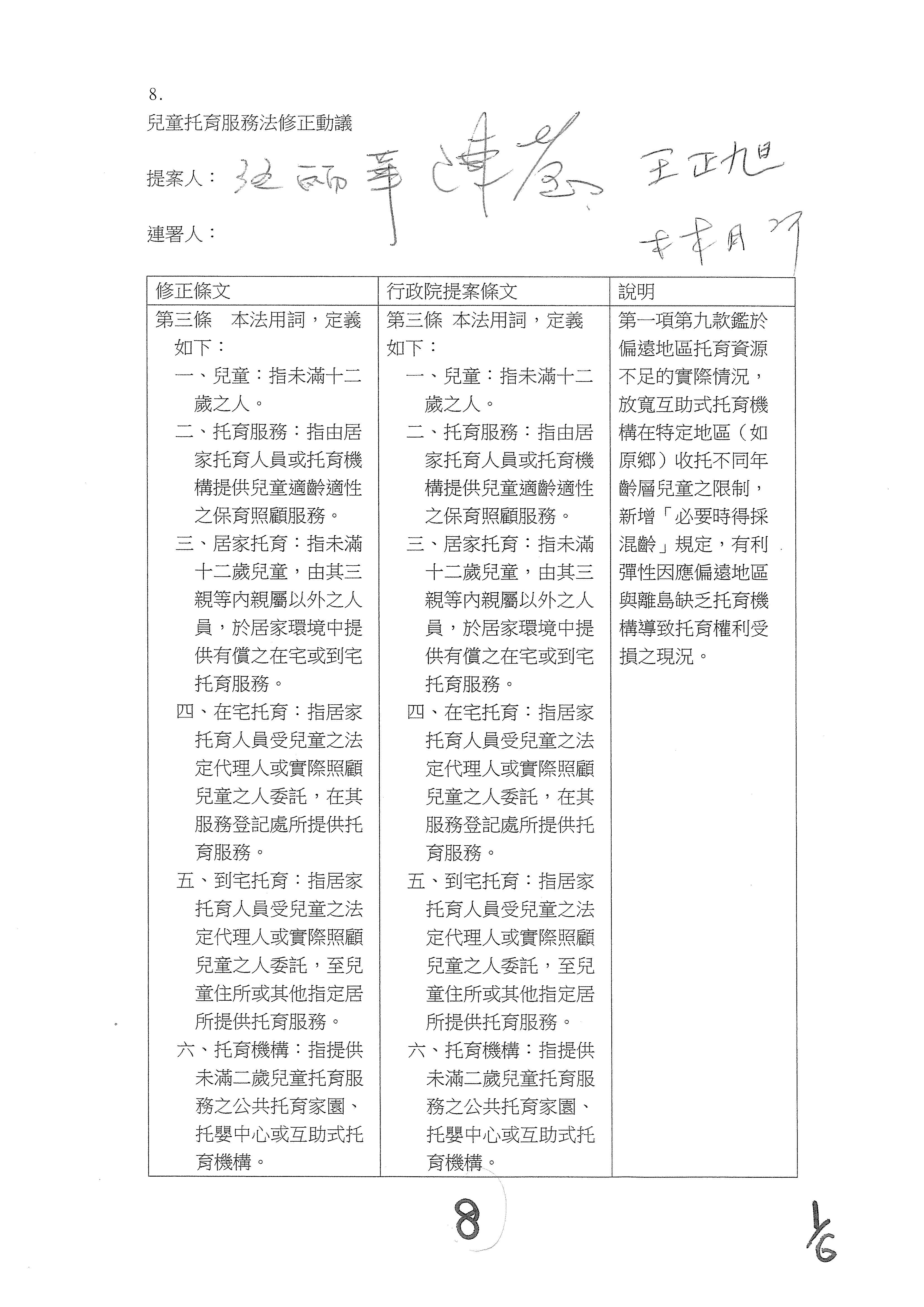
第三條 本法用詞,定義如下:

一、兒童:指未滿十二歲之人。

二、托育服務:指由居家托育人員或托育機構提供兒童適齡適性之保育照顧服務。

三、居家托育:指未滿十二歲兒童,由其三親等內親屬以外之人員,於居家環境中提供有償之在宅或到宅托育服務。

四、在宅托育:指居家托育人員受兒童之法定代理人或實際照顧兒童之人委託,在其服務登記處所提供托育服務。

五、到宅托育:指居家托育人員受兒童之法定代理人或實際照顧兒童之人委託,至兒童住所或其他指定居所提供托育服務。

六、托育機構:指提供未滿二歲兒童托育服務之公共托育家園、托嬰中心或互助式托育機構。

七、公共托育家園:指直轄市、縣(市)主管機關自行或委託非營利性質法人、機構或團體辦理,提供十二人以下未滿二歲兒童托育服務之機構。

八、托嬰中心:指由政府機關(構)、學校、法人、團體、醫院、商業或自然人設立,提供未滿二歲兒童托育服務之機構。

九、互助式托育機構:指因應離島、偏遠地區、原住民族地區之特殊性,或政府機關(構)、公營事業機構、公司、學校及非政府組織為其員工直系血親卑親屬之托育需求,提供未滿二歲兒童托育服務之機構。

十、居家托育人員:指取得直轄市、縣(市)主管機關核發居家托育服務證書之人員。

十一、與居家托育人員共同居住之人:指與居家托育人員共同居住之配偶、直系血親、旁系血親、同居人或其他人員。

十二、居家托育服務中心:指受直轄市、縣(市)主管機關委託,辦理居家托育服務登記、管理、媒合、輔導、監督、檢查及調處事項之非營利性質法人、機構或團體。

十三、負責人:指托育機構依本法及其相關法規登記之名義人。

十四、主管人員:指於托育機構綜理業務之人員。

十五、機構托育人員:指於托育機構提供保育照顧之人員。

十六、托育專業人員:指居家托育人員、主管人員及機構托育人員。

十七、工作人員:指負責人、主管人員、機構托育人員以外,於托育機構服務之人員。

十八、托育相關人員:指負責人、托育專業人員及工作人員。

一、定義本法各用詞,以明確本法之適用。

二、本法所稱非營利性質法人,係參考幼照法第九條第二項授權訂定之非營利幼兒園實施辦法第二條第一款規定,包含下列法人:()學校財團法人及醫療法人;()幼兒教保相關工會組織;()依職工福利委員會組織準則所設,已完成法人設立登記之職工福利委員會;()章程載明幼兒與兒童、家庭、教保服務人員福祉、教育或社會福利事務相關事項之財團法人或非營利社團法人。

三、考量離島、偏遠及原住民族地區因區域遼闊、人口分散及資源較為匱乏等因素,較難吸引民間投資,為兼顧兒童受照顧之需要及善用在地人力協助照顧兒童,另為營造政府機關(構)、企業友善職場環境,協助其員工托育子女及孫子女,爰於第九款定明辦理互助式托育服務之機構。另參考幼照法施行細則第八條第一項規定,本法所稱離島、偏遠地區及原住民族地區定義如下:()離島:指與臺灣本島隔離屬我國管轄之島嶼;()偏遠地區:指人口密度低於全國平均人口密度五分之二之鄉(鎮、市、區);()原住民族地區:指原住民族基本法第二條第三款所定之地區。

四、第十七款所稱工作人員係指負責人、主管人員、機構托育人員以外,於托育機構服務之人員,包含護理人員、行政人員、廚工等非直接提供兒童保育照顧之人員。

第四條 托育服務,應以兒童之最佳利益為優先考量。

政府機關、托育機構、托育相關人員及家庭,應推動及促進兒童托育服務之健全發展。

政府對處於離島、偏遠地區,或因經濟、身心、文化與族群而有協助需求之兒童(以下稱需要協助之兒童),應優先提供適當托育服務之機會。

一、第一項規定托育服務之實施,應以兒童最佳利益為優先考量。

二、第二項規定兒童托育服務之推動及健全發展,係政府機關、托育機構、托育相關人員及家庭之共同責任,以落實兒童保育照顧工作。

三、第三項規定政府應對離島、偏遠地區、因文化與族群等因素需要協助之弱勢兒童優先提供適當托育服務機會,使其能獲得適切之保育照顧服務。

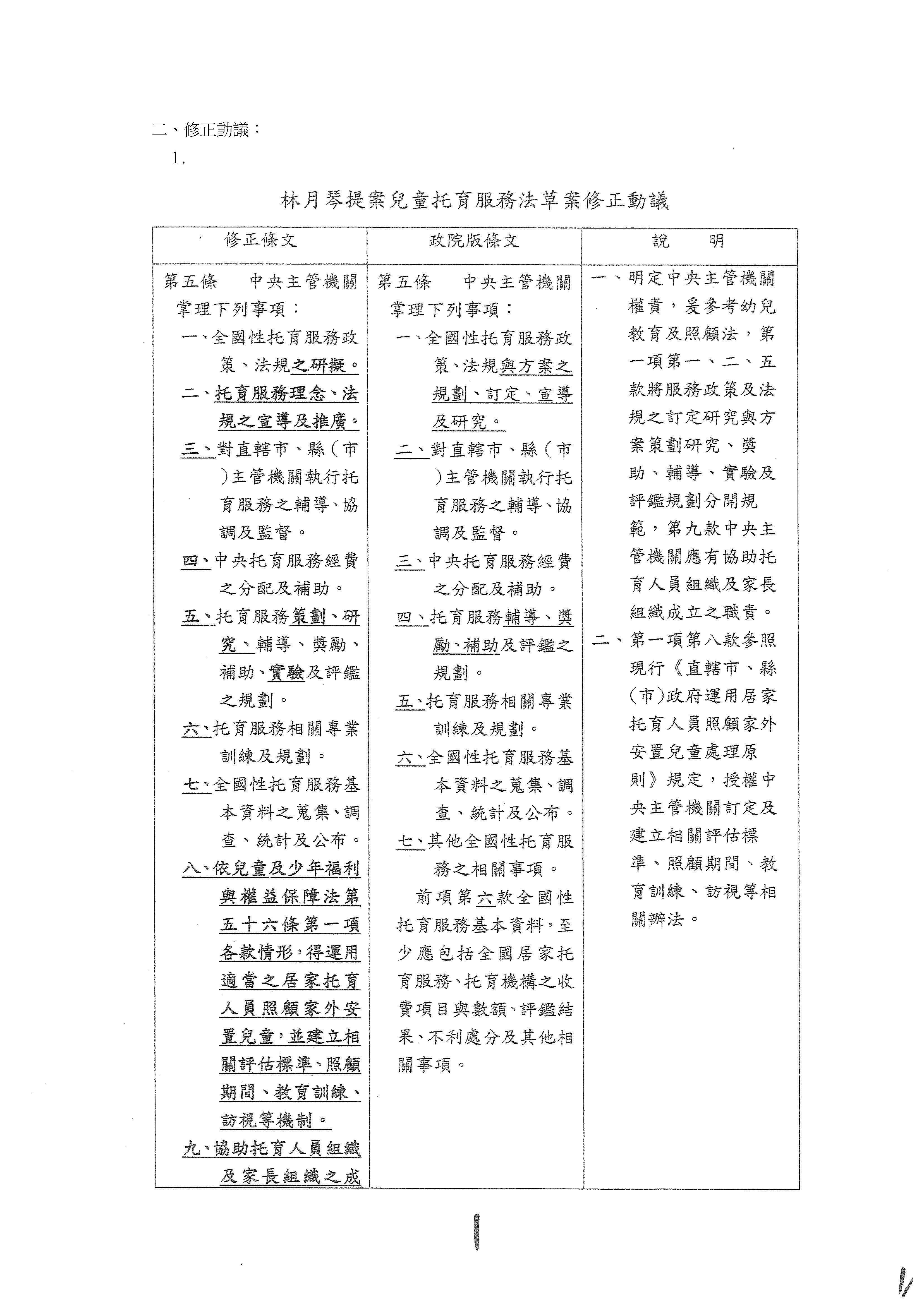
第五條 中央主管機關掌理下列事項:

一、全國性托育服務政策、法規與方案之規劃、訂定、宣導及研究。

二、對直轄市、縣(市)主管機關執行托育服務之輔導、協調及監督。

三、中央托育服務經費之分配及補助。

四、托育服務輔導、獎勵、補助及評鑑之規劃。

五、托育服務相關專業訓練及規劃。

六、全國性托育服務基本資料之蒐集、調查、統計及公布。

七、其他全國性托育服務之相關事項。

DW9119013 項第六款全國性托育服務基本資料,至少應包括全國居家托育服務、托育機構之收費項目與數額、評鑑結果、不利處分及其他相關事項。

參考兒少權法第八條第一款至第五款、幼照法第五條第一項第一款至第五款、第七款及第二項規定,定明中央主管機關掌理之事項。

DW9119013 六條 直轄市、縣(市)主管機關掌理下列事項:

一、直轄市、縣(市)托育服務政策與方案之規劃、訂定、宣導、研究及執行。

二、中央托育服務政策、法規及方案之執行。

三、托育服務相關專業訓練之執行。

四、直轄市、縣(市)居家托育服務之登記、管理、媒合、輔導、監督及檢查。

五、直轄市、縣(市)托育機構之設立、管理、輔導、監督、檢查及評鑑。

六、直轄市、縣(市)托育服務基本資料之蒐集、調查、統計及公布。

七、其他直轄市、縣(市)托育服務之策劃及督導事項。

前項第六款直轄市、縣(市)托育服務基本資料,至少應包括主管之居家托育服務、托育機構服務之收費項目與數額、評鑑結果、不利處分及其他相關事項。

參考兒少權法第九條第一款至第三款、第五款至第六款、幼照法第六條第二款、第五款及第二項規定,定明直轄市、縣(市)主管機關掌理事項。

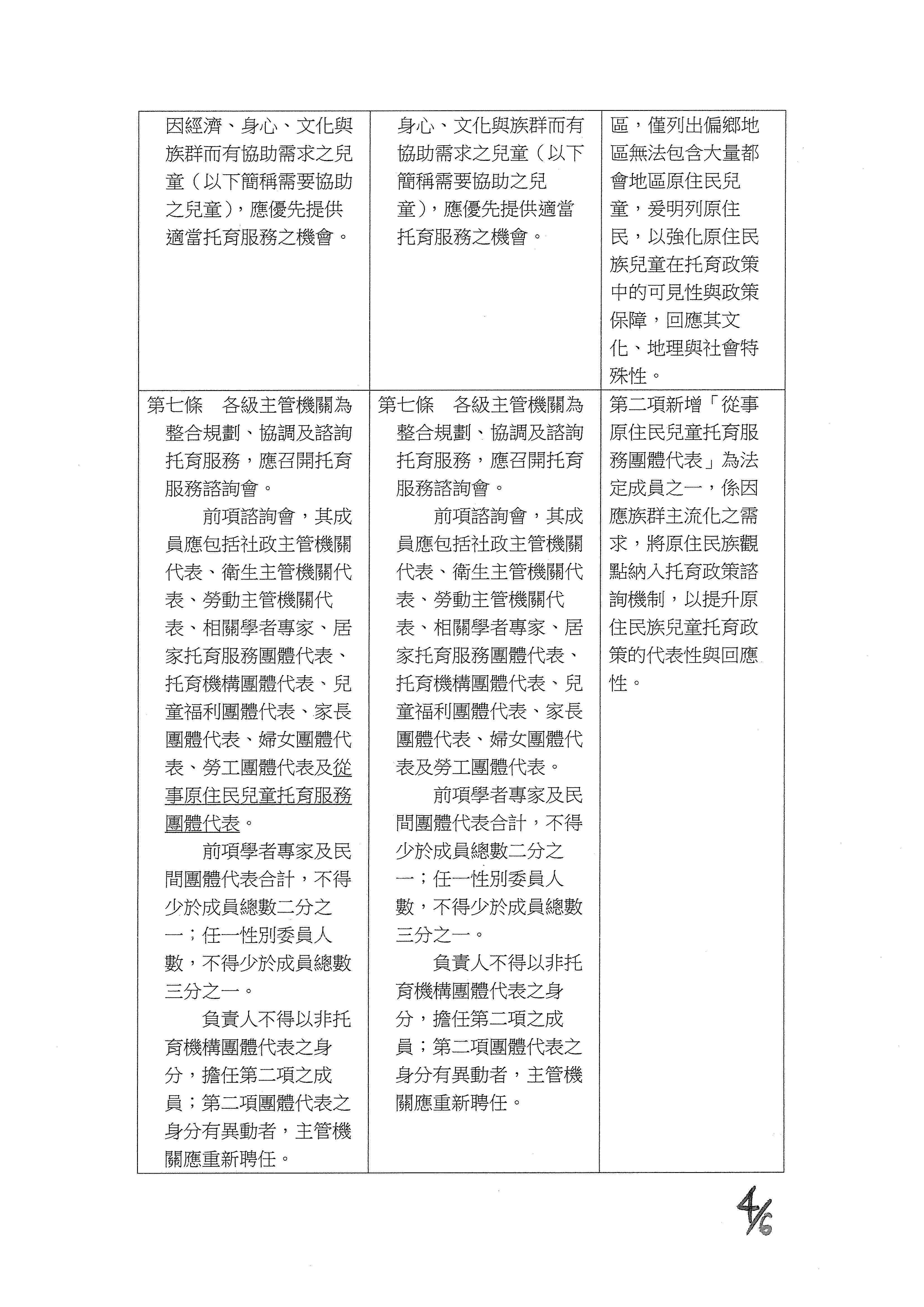
第七條 各級主管機關為整合規劃、協調及諮詢托育服務,應召開托育服務諮詢會。

前項諮詢會,其成員應包括主管機關代表、衛生主管機關代表、勞動主管機關代表、相關學者專家、居家托育服務團體代表、托育機構團體代表、兒童福利團體代表、家長團體代表、婦女團體代表及勞工團體代表。

前項學者專家及民間團體代表合計,不得少於成員總數二分之一;任一性別委員人數,不得少於成員總數三分之一。

負責人不得以非托育機構團體代表之身分,擔任第二項之成員;第二項團體代表之身分有異動者,主管機關應重新聘任。

一、第一項參考幼照法第四條第一項規定,定明各級主管機關應召開托育服務諮詢會。

二、第二項規定托育服務諮詢會成員。

三、第三項規定學者專家與相關民間團體代表及性別比例,其中委員性別比例,係依據我國「性別平等政策綱領」、「消除對婦女一切形式歧視公約」(CEDAW)及聯合國永續發展目標(SDGs)所揭示確保女性參與公共生活和領導決策,爰參考兒少權法第十條第二項規定,以推動公共事務及決策參與之性別平等。

四、第四項參考幼照法第四十九條第一項及第二項規定,定明負責人僅能以托育機構團體代表身分參與第一項之托育服務諮詢會,並規範第二項團體代表身分異動之重新聘任。

第八條 托育服務應以尊重兒童發展為前提,提供適齡適性之保育照顧;其服務內容如下:

一、提供清潔、衛生、安全及適宜兒童發展之環境。

二、提供兒童充分之營養、保健、生活照顧與學習、遊戲活動及社會發展相關服務。

三、記錄兒童生活與成長及轉介。

四、提供育兒諮詢及家庭支持相關資訊。

五、其他有利於兒童發展之相關服務。

前項托育服務內容有關衛生、安全、營養、生活照顧與學習之實施原則、方式及其他相關事項之準則,由中央主管機關定之。

一、參考兒童及少年福利機構設置標準第五條第一項、居家式托育服務提供者登記及管理辦法(以下簡稱居托管理辦法)第三條及幼照法第十二條第一項規定,列明托育服務應提供之服務內容,以保障兒童安全及維護托育品質。

二、第二項規定托育服務內容有關衛生、安全等之實施原則、方式等事項,授權由中央主管機關以準則定之。

第九條 政府對接受托育服務之兒童,得視其家庭經濟條件予以補助;其補助對象、條件、額度及其他相關事項之辦法,由中央主管機關定之。

兒童之法定代理人或實際照顧兒童之人得於金融機構開立專戶,並載明金融機構名稱、地址、帳號及戶名,報經直轄市、縣(市)主管機關核准後,專供存入前項補助費用。

依前項規定請領補助之權利及專戶內之存款,不得作為扣押、讓與、抵銷、供擔保或強制執行之標的。

一、為配合我國少子女化對策計畫及確保政府提供補助確實運用於兒童托育服務,爰參考幼照法第七條第六項,於第一項定明政府提供托育補助之法源。

二、政府為減輕兒童之法定代理人或實際照顧兒童之人負擔而撥予第一項所定托育服務補助,爰於第二項定明其得開立受領相關補助費用之專戶,專供受領政府撥付兒童托育補助費用之用。

三、參考社會救助法第四十四條、特殊境遇家庭扶助條例第十三條之一第三項、幼照法第七條第十項規定,以及司法院釋字第五九六號解釋理由書有關立法者基於憲法保障特定對象或社會政策之考量,於合於比例原則之限制範圍內,仍得以法律規範禁止執行特定債務人之財產意旨,爰為第三項規定。

第十條 托育服務辦理績效卓著者,直轄市、縣(市)主管機關得予以獎勵。

參考幼照法第四十七條,規定直轄市、縣(市)主管機關對托育服務辦理績效卓著,包括表現優良之托育專業人員及績優之托育機構得予獎勵,以資鼓勵。

第二章 居家托育

一、章名。

二、本章規範居家托育人員之資格及提供居家托育服務應遵守之相關事項。

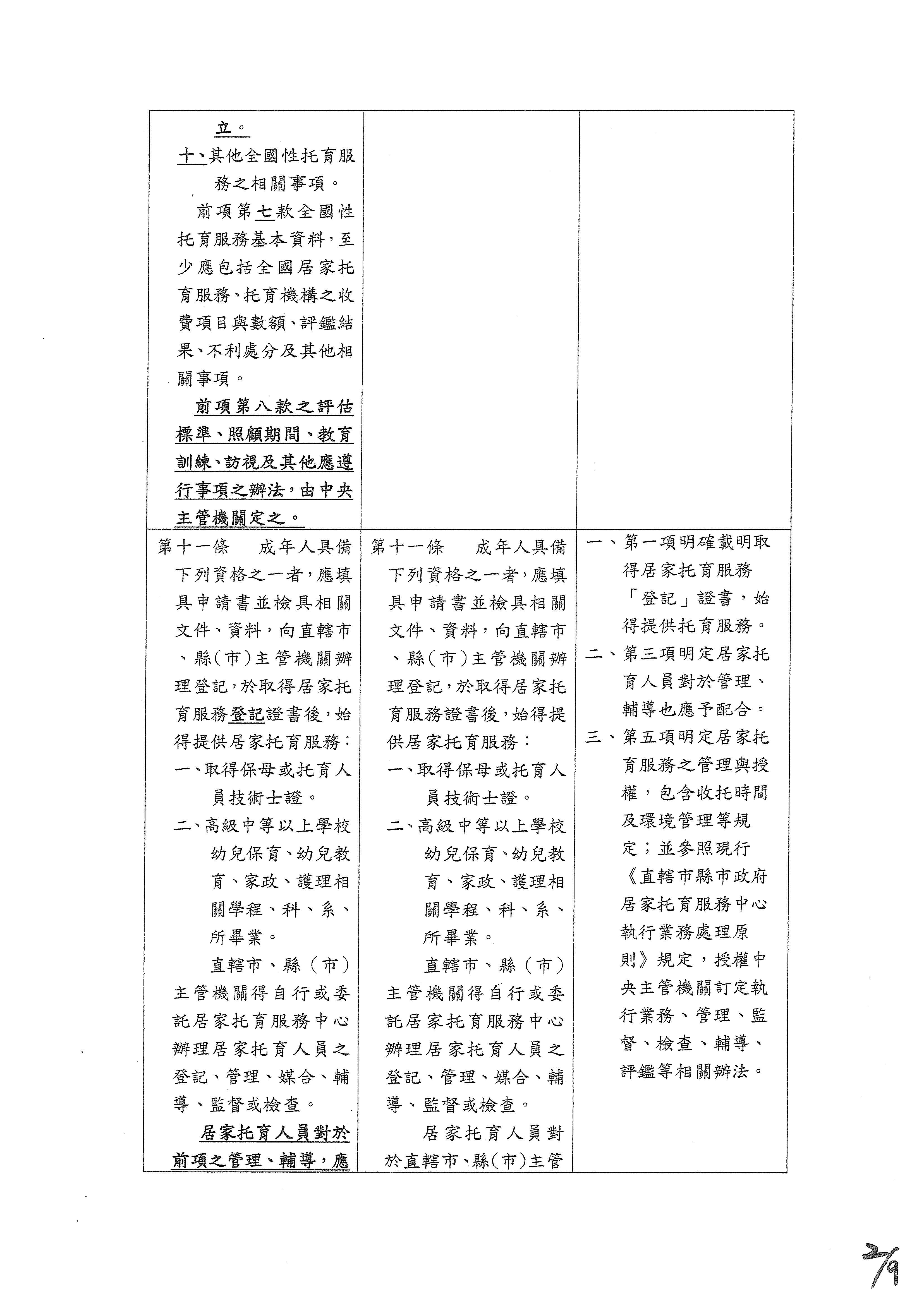
第十一條 成年人具備下列資格之一者,應填具申請書並檢具相關文件、資料,向直轄市、縣(市)主管機關辦理登記,於取得居家托育服務證書後,始得提供居家托育服務:

一、取得保母或托育人員技術士證。

二、高級中等以上學校幼兒保育、幼兒教育、家政、護理相關學程、科、系、所畢業。

直轄市、縣(市)主管機關得自行或委託居家托育服務中心辦理居家托育人員之登記、管理、媒合、輔導、監督或檢查。

居家托育人員對於直轄市、縣(市)主管機關之監督及檢查,不得規避、妨礙或拒絕;檢查時,不得藉故藏匿兒童。

第一項居家托育人員之登記、收托人數、輔導、管理、廢止登記及其他應遵行事項之辦法,由中央主管機關定之。

一、第一項參考兒少權法第二十六條第一項及第二項規定,就提供居家托育服務資格予以規範,以保障兒童安全以及維護托育服務品質,並規定擔任居家托育人員應向直轄市、縣(市)主管機關辦理登記並取得居家托育服務證書後,始得提供居家托育服務。又勞動部一百十年十一月二日修正發布「技術士技能檢定保母人員職類單一級申請檢定資格」,名稱並修正為「技術士技能檢定托育人員職類單一級申請檢定資格」,並自一百十一年一月一日生效,爰第一款並列明托育人員之職類名稱。

二、考量居家托育人員規範及管理事務繁雜,爰於第二項規定直轄市、縣(市)主管機關得自行或委託由非營利性質法人、機構或團體所成立之居家托育服務中心辦理居家托育人員之登記等業務。

三、為維護受托兒童安全,第三項規定居家托育人員配合直轄市、縣(市)主管機關執行監督及檢查業務之義務。又衡酌實務,居家托育人員時有未依規定人數收托兒童,或於檢查時藏匿兒童等重大違規情事,嚴重損及兒童安全與權益,爰特於第三項後段定明檢查時不得藉故藏匿兒童之義務

四、有關居家托育人員登記、輔導、管理等相關事項之辦法,於第四項授權由中央主管機關定之。

第十二條 提供在宅托育服務之居家托育人員,應將居家托育人員服務證書懸掛於服務登記處所足資辨識之明顯處。

參考居托管理辦法第十一條第二項規定,定明提供在宅托育服務之居家托育人員懸掛其服務證書之義務及懸掛地點。

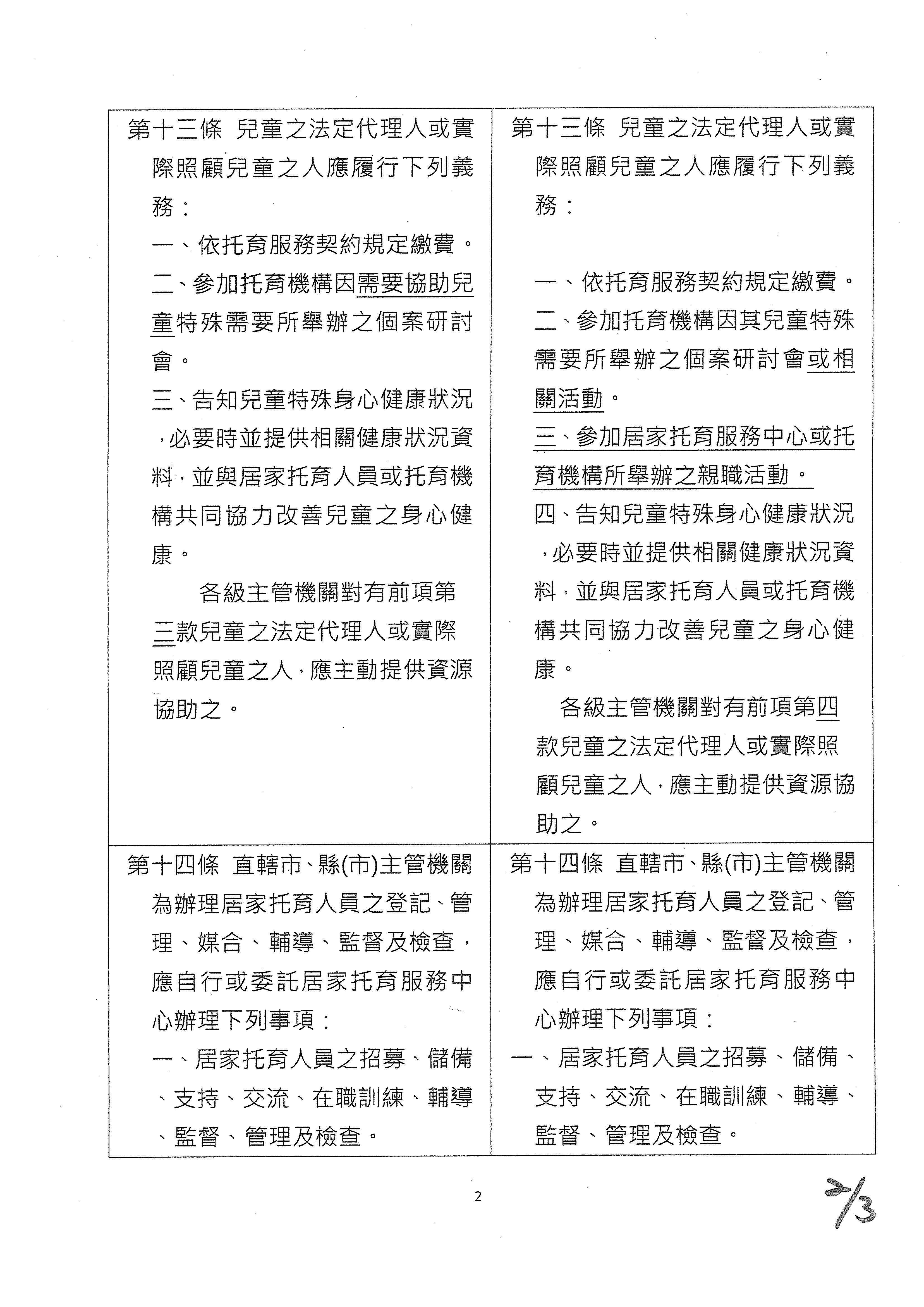
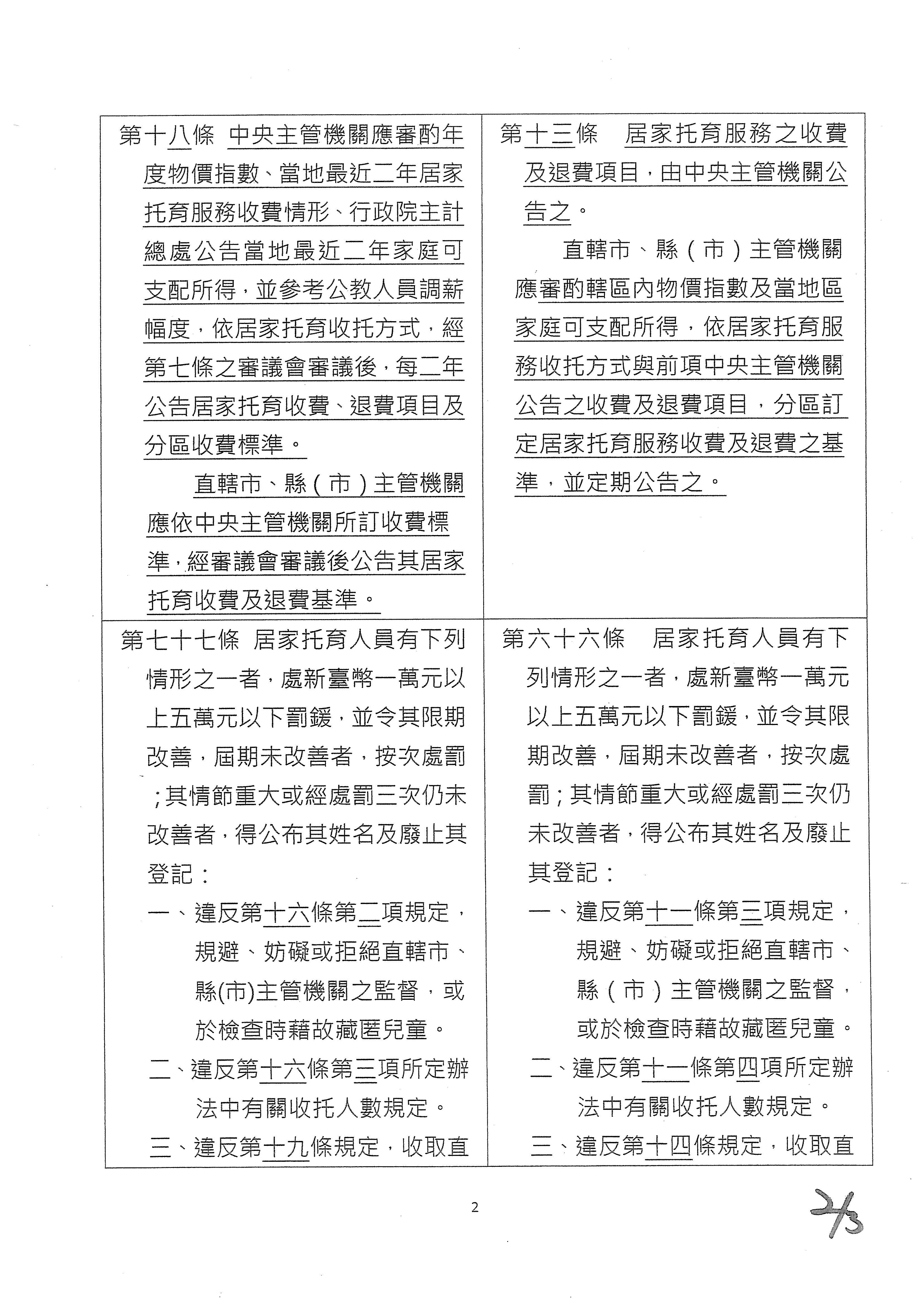
第十三條 居家托育服務之收費及退費項目,由中央主管機關公告之。

直轄市、縣(市)主管機關應審酌轄區內物價指數及當地區家庭可支配所得,依居家托育服務收托方式與前項中央主管機關公告之收費及退費項目,分區訂定居家托育服務收費及退費之基準,並定期公告之。

一、為避免直轄市、縣(市)主管機關公告之居家托育服務收費及退費項目不一,爰於第一項就上開項目授權由中央主管機關以公告方式訂定,以為一致。

二、考量物價指數及家庭可支配所得因區域有所差異,爰於第二項定明直轄市、縣(市)主管機關應審酌前揭因素,依居家托育服務收托方式及中央主管機關公告之收費、退費項目,分區訂定收費及退費之基準,並定期公告之。又所定家庭可支配所得,依據行政院主計總處定義,為家庭所得總額減去無法自由支配使用之非消費性支出(如各式賦稅支出、利息支出等),可由家庭自由支配使用於消費或儲蓄等,併此敘明。

第十四條 居家托育人員,不得收取前條第二項直轄市、縣(市)主管機關公告之收費與退費項目及其金額基準以外之費用。

為避免居家托育服務收費亂象,定明居家托育人員不得收取直轄市、縣(市)主管機關公告之收費與退費項目及其金額之基準以外之費用。

第十五條 居家托育人員提供托育服務,應與送托兒童之法定代理人或實際照顧兒童之人,就托育服務之權利義務關係,訂定書面契約。

前項書面契約之格式及內容,中央主管機關應訂定定型化契約範本與其應記載及不得記載事項。

一、參考居托管理辦法第四條第二款與幼照法第四十二條第一項規定,定明居家托育人員與送托兒童之法定代理人或實際照顧兒童之人訂定書面契約之責任,該契約副本並應提供予居家托育服務中心。

二、第二項授權書面契約之格式及內容,由中央主管機關訂定定型化契約範本與其應記載及不得記載事項;書面契約違反定型化契約應記載及不得記載事項規定,依消費者保護法規定辦理,併予說明。

第十六條 居家托育人員應於有收托兒童事實期間投保專業責任保險。

前項保險期間發生保險事故時,居家托育服務中心應主動協助辦理賠償事宜。

一、為保障受托兒童權益,第一項參考居托管理辦法第四條第六款規定,定明居家托育人員於有收托兒童事實期間投保專業責任保險之責任。

二、考量居家托育人員能力有限,且居家托育服務中心對於居家托育人員有輔導之責,爰第二項參考幼照法第三十四條第二項規定,定明於第一項保險期間發生保險事故時,居家托育服務中心有協助辦理賠償義務。

第十七條 兒童之法定代理人或實際照顧兒童之人對居家托育人員提供之托育服務方式及內容有意見時,得請求居家托育人員提出說明,並得經由雙方協議,視需要修正或調整之。

為鼓勵居家托育人員與兒童之法定代理人或實際照顧兒童之人良性互動,爰定明上開法定代理人或實際照顧兒童之人對居家托育人員提供托育服務之方式及內容提出意見時之處理方式。

第三章 托育機構

一、章名。

二、本章規範托育機構之設立許可及提供托育服務應遵守之相關事項。

第十八條 直轄市、縣(市)、鄉(鎮、市)、直轄市山地原住民區、學校、法人、團體、醫院、商業或自然人,得設立托嬰中心。

設立托嬰中心,應檢具相關文件、資料,向直轄市、縣(市)主管機關申請許可,於取得許可證書後,始得提供托育服務。

政府機關(構)依性別平等工作法第二十三條第一項第二款規定設立之托嬰中心,應依下列順序招收兒童:

一、員工之直系血親卑親屬。

二、需要協助之兒童。

三、前二款以外之兒童。

學校、法人、醫院或商業依性別平等工作法第二十三條第一項第二款規定設立之托嬰中心,以招收其所屬員工及與其簽訂契約辦理聯合托育者所屬員工之直系血親卑親屬為主,得收托人數有餘額者,經直轄市、縣(市)主管機關核准後,始得招收其他兒童。

一、參考幼照法第八條第一項及第二項規定,於第一項定明得設立托嬰中心之主體。又基於地方制度法第八十三條之二第一項規定直轄市山地原住民區為地方自治團體,爰於第一項併規定其為得設立托嬰中心之主體。另依商業登記法第三條規定:「本法所稱商業,指以營利為目的,以獨資或合夥方式經營之事業。」是類商業非屬法人,惟其亦得設立托嬰中心,爰亦併予定明。至依公司法登記之公司,及依有限合夥法設立之有限合夥,依經濟部一百零八年四月一日經商字第一○八○○五六○八六○號函釋,皆屬於營利性之社團法人,已屬第一項法人之範疇,併此敘明。

二、第二項規定設立托嬰中心之程序。

三、第三項規定政府機關(構)依性別平等工作法第二十三條第一項第二款規定設立之托嬰中心收托兒童順序,於收托員工直系血親卑親屬後,應有一定比率優先收托需要協助之兒童。

四、學校、法人、醫院或商業依性別平等工作法第二十三條第一項第二款規定設立之托嬰中心,其招收兒童順序,應優先招收所屬員工及與其簽訂契約辦理聯合托育者所屬員工之子女、孫子女,得收托人數有餘額者經直轄市、縣(市)政府核准後始得招收其他兒童,俾協助員工兼顧職場及家庭,爰為第四項規定。

第十九條 直轄市、縣(市)主管機關應自行或委託辦理公共托育家園及托嬰中心;並訂定一定比率,優先收托需要協助之兒童。

非營利性質之法人、機構或團體得依直轄市、縣(市)主管機關之公告參加甄選後,受委託辦理公共托育家園、托嬰中心。

非營利性質之法人、機構或團體依前項規定受委託後,應檢具相關文件、資料,向直轄市、縣(市)主管機關申請設立公共托育家園或托嬰中心許可,於取得許可證書後,始得提供托育服務。

托嬰中心及公共托育家園設立許可之要件、程序、廢止許可、擴充、遷移、停業、歇業、復業、面積、設施設備、托育相關人員資格與配置、托育人員照顧收托兒童比例、收托人數及其他應遵行事項之辦法,由中央主管機關定之。

一、直轄市、縣(市)主管機關應自行或委託辦理公共托育家園及托嬰中心,是類托育機構應有一定比率優先對需要協助之兒童提供托育服務,以保障弱勢兒童權益,爰為第一項規定。

二、第二項與第三項定明得受託辦理公共托育家園、托嬰中心之主體及申請許可設立上開托育機構之程序。

三、第四項規定托嬰中心及公共托育家園之設立許可要件、擴充、遷移、托育相關人員資格與配置等事項之辦法,授權由中央主管機關定之。

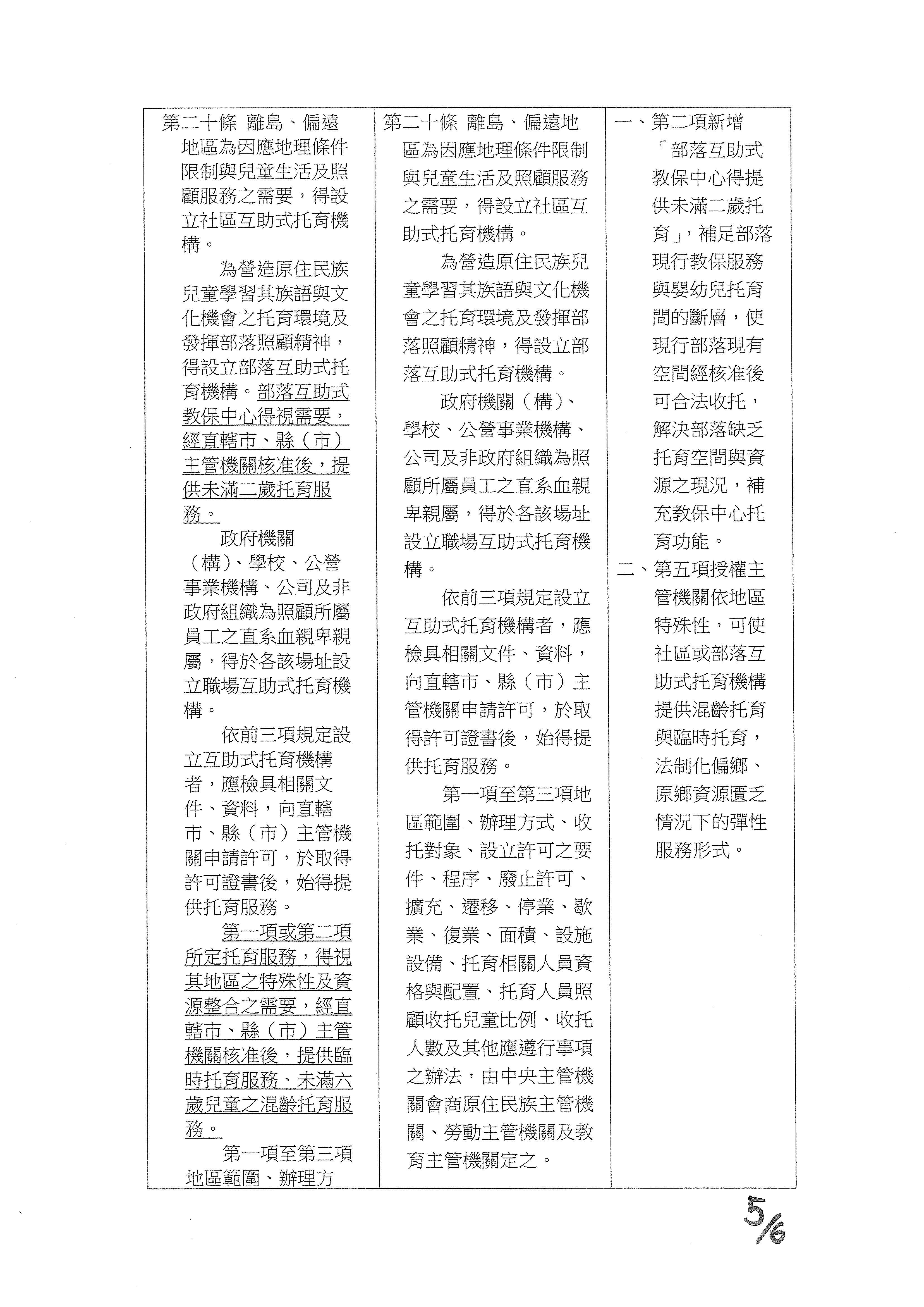
第二十條 離島、偏遠地區為因應地理條件限制與兒童生活及照顧服務之需要,得設立社區互助式托育機構。

為營造原住民族兒童學習其族語與文化機會之托育環境及發揮部落照顧精神,得設立部落互助式托育機構。

政府機關(構)、學校、公營事業機構、公司及非政府組織為照顧所屬員工之直系血親卑親屬,得於各該場址設立職場互助式托育機構。

依前三項規定設立互助式托育機構者,應檢具相關文件、資料,向直轄市、縣(市)主管機關申請許可,於取得許可證書後,始得提供托育服務。

第一項至第三項地區範圍、辦理方式、收托對象、設立許可之要件、程序、廢止許可、擴充、遷移、停業、歇業、復業、面積、設施設備、托育相關人員資格與配置、托育人員照顧收托兒童比例、收托人數及其他應遵行事項之辦法,由中央主管機關會商原住民族主管機關、勞動主管機關及教育主管機關定之。

一、第一項及第二項係考量離島、偏遠地區及原住民族地區因區域遼闊、人口分散及資源較為匱乏等因素,較難吸引民間投資提供托育服務,為兼顧兒童受照顧之需要及善用在地人力協助照顧兒童,爰定明上開地區得設立互助式托育機構;又衡酌上開地區托育資源不足,爰有必要整合學齡前之托育與教保服務資源,俾利離島、偏鄉、部落提供服務。

二、另為營造政府機關(構)、學校、企業等之友善職場環境,協助其員工托育子女及孫子女,爰於第三項定明政府機關(構)、學校、企業等得辦理職場互助式托育機構。又所定非政府組織,係指政府機關(構)、公營事業機構、公司及學校以外依法經主管機關許可設立或核准登記之法人、團體、商業、有限合夥、私立醫療機構及其他私立機構,併予說明。

三、為維護兒童托育安全,爰於第四項規定應經直轄市、縣(市)主管機關許可設立互助式托育機構後,始得招收兒童提供托育服務。

四、本條所定托育服務涉及原住民族、職場及學校,爰於第五項授權相關地區範圍、辦理方式、收托對象等事項之辦法,由中央主管機關會商原住民族主管機關、勞動主管機關及教育主管機關定之。

第二十一條 托育機構收托之兒童滿二歲而未進入教保服務機構者,托育機構得繼續收托至其滿三歲前一日。

為使尚未能進入教保服務機構之滿二歲兒童仍可獲得托育服務,並為使該受托兒童得順利銜接進入教保服務機構,爰參考兒童及少年福利機構設置標準第五條第二項規定,定明托育機構得持續收托滿二歲兒童至其滿三歲前一日。

第二十二條 以各級學校教學場所辦理托育機構者,該場所得繼續適用原建築物使用類組,不受建築法第七十三條第二項應申請變更使用執照規定之限制。

為鼓勵各級學校使用空餘空間辦理托育機構,參考幼照法第八條第八項規定,定明該辦理托育機構之場所得不受建築法第七十三條第二項應申請變更使用執照規定之限制,繼續適用原建築物使用類組。

第二十三條 政府機關(構)、公立學校配合國家政策委託非營利性質法人辦理托育機構,需使用其經管之公有不動產時,應以無償方式提供受託之非營利性質法人使用。

前項公有不動產非自行經管者,得辦理撥用,或經管理機關同意,無償提供政府機關(構)、公立學校。

一、為加速布建公共化托育服務,於第一項定明政府機關(構)、公立學校配合國家政策委託非營利性質法人辦理托育機構,需使用其經管之公有不動產時,應以無償方式提供受託之非營利性質法人使用。

二、第二項定明該公有不動產非自行經管者,政府機關(構)、公立學校得依本法及各級政府機關互相撥用公有不動產之有償與無償劃分原則規定辦理撥用,或經管理機關同意無償提供使用。

DW9119013 二十四條 法人、專業機構或團體配合國家政策,於離島、偏遠地區及原住民族地區辦理社區互助式托育機構、部落互助式托育機構,需用公有不動產時,得由公有財產管理機關以出租方式提供使用;其年租金基準,按該不動產當期依法應繳納之地價稅及房屋稅計收之。

一、考量離島、偏遠地區及原住民族地區資源較為匱乏,爰參考兒少權法第七十五條之一規定,定明於離島、偏遠地區及原住民族地區辦理互助式托育機構需使用公有不動產時,其提供使用及年租金計收基準。

二、本條所定專業機構或團體,係指從事有關托育服務、兒童福利或社會福利之機構、團體,併予說明。

DW9119013 二十五條 托育機構應將設立許可證書懸掛於機構內足資辨識之明顯處。

定明托育機構懸掛設立許可證書之義務及懸掛地點。

第二十六條 直轄市、縣(市)主管機關得自行或委託專業機構、團體辦理托育機構之管理、監督、檢查、輔導及評鑑;其評鑑報告及結果,應公布於機關網站。

托育機構對於直轄市、縣(市)主管機關與前項受委託之專業機構、團體之管理、監督、檢查、輔導及評鑑,不得規避、妨礙或拒絕;檢查時,不得藉故藏匿兒童。

第一項評鑑之類別、項目、指標、實施方式、結果公布、申復、申訴、複評及其他相關事項之辦法,由中央主管機關定之。

一、第一項考量托育機構之管理、監督、檢查等權責龐雜,爰定明直轄市、縣(市)主管機關得自行或委託相關專業機構、團體辦理,並負公布評鑑結果於機關網站之義務,俾提供民眾充分資訊。

二、為落實直轄市、縣(市)主管機關對托育機構管理、監督等權責,爰於第二項定明托育機構配合直轄市、縣(市)主管機關及受委託之專業機構、團體執行該等權責之義務;又考量托育機構有核收人數之限制,為避免托育機構規避該限制損及受托兒童安全,併規範托育機構不得於檢查時藏匿兒童。

三、考量托育機構之評鑑事項複雜及具專業性,其規範有全國一致之必要,爰於第三項授權評鑑之類別、項目等相關事項之辦法,由中央主管機關定之。

第二十七條 托育機構之收費、退費項目及用途,由中央主管機關公告之。

私立托育機構得考量其營運成本,依前項中央主管機關公告之收費、退費項目及用途,擬訂收費、退費金額,報經直轄市、縣(市)主管機關核定後,向送托兒童之法定代理人或實際照顧兒童之人收取及退還費用;收費、退費金額有調整必要時,亦同。

托育機構不得收取中央主管機關依第一項規定公告之收費、退費項目與用途及前項經直轄市、縣(市)主管機關核定金額以外之費用。

一、為避免各直轄市、縣(市)托育機構收費、退費項目及用途不一,爰於第一項授權由中央主管機關以公告方式訂定該等項目及用途,以為一致性規範。

二、參考幼照法第四十三條第三項規定,於第二項定明私立托育機構得考量其營運成本,依中央主管機關所公告之收費、退費項目及用途,訂定收費、退費金額,並報直轄市、縣(市)主管機關核定後,方得為費用之收取及退還;收費、退費金額有調整必要時,亦應循相同程序辦理。

三、第三項定明不得收取中央主管機關公告之收費、退費項目與用途及直轄市、縣(市)主管機關核定金額以外之費用。

第二十八條 托育機構應與送托兒童之法定代理人或實際照顧兒童之人,就托育服務之權利義務關係,訂定書面契約。

前項書面契約之格式及內容,中央主管機關應訂定定型化契約範本與其應記載及不得記載事項。

一、參考幼照法第四十二條第一項及老人福利法第三十八條規定,托育機構應與兒童之法定代理人或實際照顧兒童之人訂定書面契約,以保障受托兒童並維護雙方權益,減少爭訟,如涉有訴訟案件時,亦得據以為證明文件,爰為第一項規定。

二、第二項定明第一項書面契約之格式、內容,由中央主管機關訂定定型化契約範本與其應記載及不得記載事項;書面契約違反定型化契約應記載及不得記載事項規定者,依消費者保護法規定辦理,併予說明。

第二十九條 托育機構應為其收托之兒童辦理團體保險。

前項保險期間發生保險事故時,托育機構應主動協助辦理賠償事宜。

第一項團體保險,其範圍、金額、繳費與退費方式、期程、給付項目與基準、權利與義務、辦理方式及其他相關事項之辦法,由中央主管機關定之。

一、第一項參考兒少權法第七十七條第一項、幼照法第三十四條第一項規定,定明托育機構應辦理團體保險之責任;第二項參考幼照法同條第二項規定,定明托育機構協助保險賠償時之義務。

二、現行托育機構之兒童團體保險係由中央主管機關依政府採購法委託廠商辦理,為符實務,爰於第三項授權團體保險相關事項由中央主管機關定之。

第三十條 為維護兒童人身安全及相關證據保全,托育機構應裝設監視錄影設備,妥善管理攝錄影音資料,至少保存三十日,並加以保密。

托育機構應將前項攝錄影音資料傳送至直轄市、(縣)市主管機關建置之網際網路系統儲存,不得規避、妨礙或拒絕。

中央主管機關應補助直轄市、縣(市)主管機關建置前項網際網路系統。

第一項監視錄影設備設置區域、應備功能、管理人員配置、攝錄影音資料之蒐集、處理、利用、查閱條件與方式、保存與銷毀方式與第二項網際網路系統建置之資訊安全管理及其他相關事項之辦法,由中央主管機關定之。

一、基於保護兒童人身安全與發生兒虐案件時得查知相關事實並確保證據之保存,以利釐清責任歸屬,保障兒童家長及托育機構雙方權益,第一項參考兒少權法第七十七條之一規定,定明托育機構應裝設監視錄影設備。又為避免托育機構監視錄影設備毀損或遭人為破壞,併課予托育機構妥為管理保存攝錄影音資料之義務。

二、第二項規範托育機構應配合將攝錄影音資料傳送至指定網際網路系統儲存之義務。

三、第三項定明中央主管機關應補助直轄市、縣(市)主管機關建置儲存托育機構攝錄影音資料之網際網路系統。

四、第四項授權中央主管機關訂定托育機構監視錄影設備之設置、攝錄影音資料之蒐集、處理、利用、查閱、保存與銷毀等相關事項之辦法。

第三十一條 托育機構應就下列事項訂定管理計畫、確實執行,並定期檢討改進:

一、環境及食品之安全衛生。

二、傳染病及其他疾病之預防。

三、各項設施安全之定期檢修。

四、各項安全措施之演練。

五、緊急事件之處理機制。

六、其他安全及衛生之管理事項。

參考幼照法第三十條第六項規定,定明托育機構應訂定管理計畫、確實執行,並定期檢討改進,以營造安全無虞之托育服務環境。

第三十二條 托育機構各項經費收支保管及運用,應設置專帳處理;其收支應取具合法憑證,並依規定年限保存。

托育機構會計帳簿與憑證之設置、取得、保管及其他應遵行事項,應依相關稅法規定辦理。

法人附設托育機構之財務應與法人或法人附設之其他機構嚴格劃分,並獨立運作。

一、第一項參考幼照法第四十五條第一項規定,定明托育機構各項經費收支保管及運用應設置專帳處理,且收支應取具合法憑證及依規定年限保存。

二、有關執行業務者之會計帳簿、憑證之設置、取得、保管等事項,於執行業務者帳簿憑證設置取得保管辦法、所得稅法、稅捐稽徵法等業定有相關規範,爰為第二項規定,以促使托育機構遵循該等法規。

三、第三項參考私立學校法第五十條第二項規定,法人附設托育機構,應注意其財務健全及經營安全,爰定明該托育機構與法人或法人附設之其他機構之財務應嚴格劃分並獨立運作,不得影響該托育機構正常運作,以維護兒童接受托育服務之權益。

第三十三條 托育機構應就兒童緊急傷病或意外事故之處理,訂定施救步驟、護送就醫地點、呼叫緊急救護專線支援之注意事項及法定代理人或實際照顧兒童之人未到達前之處理措施。

參考幼照法第三十三條第一項規定,定明托育機構應明確規範兒童緊急傷病或意外事故之處理機制,以保護兒童身心安全。

第三十四條 托育機構應公開下列資訊:

一、托育目標及內容。

二、托育相關人員之姓名、學歷、經歷或證照。

三、經直轄市、縣(市)主管機關核定之收托人數及實際收托人數。

四、依第三十一條訂定之管理計畫。

五、辦理團體保險之情形。

六、收費、退費項目及金額。

七、其他各級主管機關公告應公開之事項。

參考幼照法第三十七條規定,定明托育機構應公開之資訊內容,俾送托兒童之法定代理人或實際照顧兒童之人知悉托育服務內容等資訊。

第三十五條 兒童之法定代理人或實際照顧兒童之人對托育機構提供之托育服務方式及內容有意見時,得請求托育機構提出說明,並得經雙方協議,視需要修正或調整之。

為鼓勵托育機構與兒童之法定代理人或實際照顧兒童之人良性互動,爰定明兒童之法定代理人或實際照顧兒童之人對托育服務方式及內容有意見時之處理方式。

第四章 托育相關人員之資格與義務及托育服務之管理

一、章名。

二、本章規範托育相關人員之消極資格、進用及相關義務,以及托育服務涉有違法情事之調查、審議等規定。

第三十六條 托育相關人員不得對兒童有身心虐待、體罰、霸凌、性騷擾、不當管教及其他對兒童之身心暴力或不當對待之行為。

一、為保障受托兒童權益,參考幼照法第三十條第一項規定,定明托育相關人員不得對兒童有身心虐待、體罰等違法行為;各該行為之內涵,參考幼照法施行細則第十二條規定將於本法施行細則規範其定義如下:

()身心虐待:指對兒童之體罰、霸凌、性騷擾、不當管教或其他身心暴力或不當對待行為,達到違反人道程度,對兒童身心之健全發展造成相當程度之侵害。

()體罰:指於照顧過程中,基於處罰之目的,親自、責令兒童自己或責令第三者對兒童身體施加強制力,或責令兒童採取特定身體動作,使兒童身體客觀上受到痛苦或身心受到侵害之行為。

()霸凌:指個人或集體持續以言語、文字、圖畫、符號、肢體動作、電子通訊、網際網路或其他方式,直接或間接對兒童故意為貶抑、排擠、欺負、騷擾或戲弄等行為,使兒童處於具有敵意或不友善環境,產生精神上、生理上或財產上之損害,或影響正常活動之進行。

()性騷擾:以明示或暗示之方式,從事不受歡迎且與性或性別有關之言詞或行為,致影響兒童之人格尊嚴、學習或受照顧之機會或表現者;或以性或性別有關之行為,作為自己或他人獲得、喪失或減損其學習或受照顧有關權益之條件者,且未達性侵害之程度。

()不當管教:指對兒童採取之管教措施,違反照顧管教相關法令之規定,而對兒童身心之健全發展造成侵害。

()其他對兒童之身心暴力或不當對待之行為:指對兒童所為之積極作為或消極不作為,超出一般社會通念可忍受程度,且對兒童身心之健全發展造成侵害。

二、托育相關人員違反本條規定之法律效果,有下列三種:

()情節重大者:依第五十七條規定,裁處新臺幣六萬元以上六十萬元以下罰鍰,並公布行為人姓名及機構名稱。

()情節尚非重大者:依第六十四條規定,裁處新臺幣六千元以上六萬元以下罰鍰,並以公布行為人姓名及機構名稱為原則。

()情節輕微者:得不裁處罰鍰,而依第三十七條規定為其他必要之處置。

第三十七條 托育相關人員經直轄市、縣(市)主管機關調查認有前條規定違法行為時,得令行為人接受下列一款或數款之處置。但經直轄市、縣(市)主管機關認定終身不得擔任托育相關人員者,不在此限:

一、接受三小時以上十二小時以下兒童輔導管教、情緒管理、性別平等教育或其他相關課程。

二、其他符合教育或輔導目的之措施。

考量行為人違反第三十六條規定情節未達終身不得擔任托育相關人員程度者,有繼續擔任托育相關人員或限制擔任托育相關職務之一定期間屆滿,又回任托育相關人員之可能。為降低行為人再犯風險,爰於本條規定直轄市、縣(市)主管機關於考量第三十六條違規行為人之身心狀況及違法情節輕重,得令該行為人接受兒童輔導管教、情緒管理或性別平等教育等課程或其他措施,以協助行為人改進其托育及照顧服務之相關知能。

第三十八條 托育專業人員及工作人員有下列各款情形之一者,托育機構應終止契約,且直轄市、縣(市)主管機關應認定其終身不得擔任托育相關人員,並公布行為人之姓名及托育機構名稱:

一、曾犯性侵害犯罪防治法第二條第一款所定之罪,經緩起訴處分或有罪判決確定。

二、曾犯毒品危害防制條例之罪,經緩起訴處分或有罪判決確定。

三、經直轄市、縣(市)主管機關調查認定有性侵害行為屬實。

四、受兒童及少年性交易防制條例或兒童及少年性剝削防制條例規定處罰,或受性騷擾防治法第二十五條或第二十七條規定處罰,經直轄市、縣(市)主管機關認定有終身不得擔任托育相關人員之必要。

五、經各級主管機關依兒童及少年福利與權益保障法第九十七條規定處罰,並經直轄市、縣(市)主管機關認定有終身不得擔任托育相關人員之必要。

六、知悉服務之托育機構發生疑似性侵害事件,未依第四十八條第一項規定通報,致再度發生機構內性侵害事件;偽造、變造、湮滅或隱匿他人所犯托育機構內性侵害事件之證據,經直轄市、縣(市)主管機關查證屬實。

七、偽造、變造、湮滅或隱匿他人所犯托育機構內毒品危害事件之證據,經直轄市、縣(市)主管機關查證屬實。

八、經直轄市、縣(市)主管機關依第五十七條規定處罰,並認定有終身不得擔任托育相關人員之必要。

九、行為違反相關法規,有傷害兒童之虞,經直轄市、縣(市)主管機關查證屬實及認定有終身不得擔任托育相關人員之必要

為保障受托兒童權益及安全,參考幼照法第二十三條第一款、第二款、第四款至第九款,以及兒少權法第二十六條之一第一項第一款及第二款規定,定明托育專業人員及工作人員有本條各款情形之一,除托育機構應終止契約外,直轄市、縣(市)主管機關並應認定其終身不得擔任托育相關人員及公布相關資訊。

第三十九條 托育專業人員及工作人員有下列各款情形之一者,托育機構應終止契約,並由直轄市、縣(市)主管機關公布行為人之姓名及托育機構名稱:

一、受兒童及少年性交易防制條例或兒童及少年性剝削防制條例規定處罰,或受性騷擾防治法第二十五條、第二十七條或性別平等工作法第三十八條之二第一項規定處罰,並經直轄市、縣(市)主管機關認定有不得擔任托育相關人員之必要。

二、曾犯家庭暴力罪,經緩起訴處分或有罪判決確定之日起五年內。

三、經各級主管機關依兒童及少年福利與權益保障法第九十七條規定處罰,並經直轄市、縣(市)主管機關認定有不得擔任托育相關人員之必要。

四、經直轄市、縣(市)主管機關依第五十七條規定處罰,並認定有不得擔任托育相關人員之必要。

五、行為違反相關法規,有傷害兒童之虞,經直轄市、縣(市)主管機關查證屬實及認定有不得擔任托育相關人員之必要。

有前項第二款情形者,於該確定之日起五年內不得擔任托育相關人員;有同項第一款、第三款至第五款情形之一者,由直轄市、縣(市)主管機關審酌情節嚴重程度認定一年至四年內不得擔任托育相關人員。

一、為保障受托兒童權益及安全,參考幼照法第二十四條規定,於第一項定明托育專業人員及工作人員有本條各款情形之一,除托育機構應終止契約外,其於一定期間內不得擔任托育相關人員,直轄市、縣(市)主管機關並應公布相關資訊。

二、第二項定明托育專業人員及工作人員有第一項第二款情形者,不得擔任托育相關人員之期間,以及有第一項第一款、第三款至第五款情形者,其不得擔任托育相關人員一定期間之審認。

第四十條 有下列各款情形之一者,不得擔任托育相關人員:

一、有第三十八條各款情形之一。

二、於前條第一項第二款所定五年內;或有同條項第一款、第三款至第五款情形之一,於同條第二項認定一年至四年期間。

三、有幼兒教育及照顧法第二十三條各款情形之一。

四、有幼兒教育及照顧法第二十四條各款情形之一,於該認定一年至四年期間。

五、有教保服務人員條例第十二條第三款至第十二款情形。

六、有教保服務人員條例第十三條各款情形,於該認定一年至四年期間。

七、有教師法第十四條第一項第三款至第十一款情形。

八、有教師法第十五條第一項各款情形,於該議決一年至四年期間。

九、有教師法第十八條第一項情形,於該終局停聘六個月至三年期間。

十、有性別平等教育法第二十九條第一項第一款或第三項前段情形。

十一、有性別平等教育法第二十九條第一項第二款或第三項後段情形,於該議決一年至四年期間。

十二、有補習及進修教育法第九條第六項第一款或第二款情形。

十三、有補習及進修教育法第九條第六項第三款情形,於該認定一年至四年期間。

有前項各款情形之一,且屬依幼兒教育及照顧法第二十七條第四項、教保服務人員條例第十六條第四項、教師法第二十條第四項、性別平等教育法第三十條第四項或補習及進修教育法第九條第十二項所定辦法(以下簡稱各通報辦法)規定通報有案者,不得進用;已進用者,由托育機構逕予終止契約;非屬依各通報辦法規定通報有案者,托育機構應不得進用;已進用者,應依第三十八條、前條第一項或前項規定,予以終止契約。

一、為明確規範托育相關人員之消極資格,爰第一項定明有本法第三十八條及第三十九條、幼照法第二十四條、教保服務人員條例第十二條第三款至第十二款及第十三條、教師法第十四條第一項第三款至第十一款、第十五條第一項及第十八條第一項、性別平等教育法第二十九條第一項各款及第三項、補習及進修教育法第九條第六項各款所定不得擔任各類人員之情形,均不得進用為托育相關人員。

二、第二項規定托育機構已進用之托育相關人員有第一項各款情形,且屬依各通報辦法規定通報有案者,因該等案件業經依本法、幼照法、教保服務人員條例、教師法、性別平等教育法或補習及進修教育法所定程序查證屬實,並辦理通報,免再行審議,爰於前段定明由托育機構逕予終止契約;另於後段定明非屬依各通報辦法規定通報有案者,托育機構不得進用;已進用者,應依第三十八條、第三十九條第一項或第一項規定,終止契約。

第四十一條 托育機構負責人有下列各款情形之一者,直轄市、縣(市)主管機關應認定其終身不得擔任托育機構負責人,並公布其姓名:

一、有第三十八條各款情形之一。

二、曾犯下列各罪之一,經有罪判決確定:

()貪污治罪條例之貪污罪。

()故意殺人、故意重傷、搶奪、強盜、恐嚇取財或擄人勒贖。

()槍砲彈藥刀械管制條例第七條或第八條之罪。

()組織犯罪防制條例第三條、第四條或第六條之罪。

考量托育機構係提供未滿二歲兒童保育照顧之服務,其負責人良窳將影響托育服務品質及其業務發展,爰參考兒少權法第八十一條第一項及幼照法第二十九條第一項規定,定明終身不得擔任托育機構負責人之情形,以期降低危害兒童之可能,並保護兒童之安全。

第四十二條 托育機構負責人有第三十九條第一項第一款、第三款至第五款情形之一者,直轄市、縣(市)主管機關應認定其一年至四年不得擔任托育機構負責人,並公布其姓名。

考量兒童自身保護能力薄弱,托育機構負責人有第三十九條第一項第一款、第三款至第五款情事,仍應適度限制其從事托育服務。惟基於該等情節非屬重大者,倘限制其終身不得擔任托育機構負責人,恐有過度限制其工作權之虞,爰參考教師法第十五條第一項、幼照法第二十四條規定,定明限制其一定期間內不得從業,以期降低危害兒童之可能,並保護兒童之安全,該不得擔任托育機構負責人之期間由直轄市、縣(市)主管機關審酌案件情節嚴重程度認定一年至四年。

第四十三條 有客觀事實認有傷害兒童之虞,經直轄市、縣(市)主管機關認定不能勝任工作者,不得擔任托育相關人員。

前項原因消失後,經直轄市、縣(市)主管機關認定,仍得依本法規定擔任托育相關人員。

第一項之認定,應由直轄市、縣(市)主管機關邀請相關專科醫師、兒童福利及其他相關學者專家組成小組為之。

一、第一項參考兒少權法第二十六條之一第一項第五款規定,定明有客觀事實認有傷害兒童之虞,經直轄市、縣(市)主管機關認定不能勝任工作者,不得擔任托育相關人員。

二、第一項所定原因消失後,當事人檢具相關事證,向直轄市、縣(市)主管機關提出解除限制請求,經審認通過後,仍得擔任托育相關人員,爰為第二項規定。

三、參考兒少權法第二十六條之一第二項規定,於第三項定明有關第一項之認定,應由直轄市、縣(市)主管機關邀請相關專科醫師、兒童福利及其他相關學者專家組成小組為之,以強化其認定機制並兼顧相關人員工作權之保障。

第四十四條 與居家托育人員共同居住之人,有下列各款情形之一者,居家托育人員應以提供到宅托育服務為限:

一、有第三十八條各款情形之一。

二、有第三十九條第一項各款情形之一。

三、經直轄市、縣(市)主管機關認定有客觀事實認有傷害兒童之虞。

前項第三款之認定,應由直轄市、縣(市)主管機關邀請相關專科醫師、兒童福利及其他相關學者專家組成小組為之。

一、考量居家托育人員在其住所收托兒童,與其共同居住之人如有第三十八條、第三十九條第一項及本條第三款情形之一者,對受托兒童安全存有威脅,爰參考兒少權法第二十六條之二第一項規定,於第一項規範是類居家托育人員以提供到宅服務為限。

二、第二項定明與居家托育人員共同居住之人有第一項第三款規定情形之認定機制,理由同第四十三條說明三。

第四十五條 托育機構之負責人有第三十六條、第四十一條、第四十二條規定情形之一者,除第二項規定情形外,直轄市、縣(市)主管機關應廢止其設立許可。

政府機關(構)及公立學校委託辦理托育機構之負責人有第三十六條、第四十一條、第四十二條規定情形之一者,直轄市、縣(市)主管機關應令其限期更換負責人。

托育機構之負責人、主管人員、機構托育人員或工作人員涉有第三十六條、第三十八條至第四十條第一項規定情形之一者,於調查期間,直轄市、縣(市)主管機關應令托育機構暫時停止或調整行為人之職務;經調查認定未有第三十六條、第三十八條至第四十條第一項規定情形之一者,停止職務期間之薪資,應予補發。

居家托育人員有第三十六條、第三十八條至第四十條第一項規定情形之一者,直轄市、縣(市)主管機關應令行為人停止服務,並立即轉介其收托之兒童;已依第十一條第一項規定完成登記者,廢止其登記。

一、第一項參考幼照法第二十九條第二項規定,托育機構負責人有不得擔任負責人之情形者,定明直轄市、縣(市)主管機關應廢止其設立許可。

二、第二項係考量政府機關(構)及公立學校委託辦理之托育機構具公益性質,且屬類公共化托育機構,爰規定直轄市、縣(市)主管機關應令其限期更換負責人。

三、第三項參考幼照法第二十八條第三項、教保服務人員條例第十七條第三項及性別平等工作法第十三條之一第一項規定,審酌托育機構之負責人、主管人員、機構托育人員或工作人員倘涉有第三十六條、第三十八條至第四十條第一項規定情形之一,均須經一定期間之調查確認,惟於調查期間,上開人員應避免接觸兒童,以保障兒童安全,爰於前段定明於調查期間暫時停止或調整行為人職務,以保障兒童權益。另經調查後確認停職或調整職務原因不存在者,因其停職或調整職務非屬自願,仍應取得相應之薪資,爰於後段定明補發其薪資事宜。

四、第四項參考兒少權法第二十六條之一第四項規定,定明居家托育人員有第三十六條、第三十八條至第四十條第一項所定違法情事之一者,直轄市、縣(市)主管機關應令其停止提供托育服務並即轉介收托之兒童及廢止其登記之情形,以確保受托兒童之安全。

第四十六條 直轄市、縣(市)主管機關接獲檢舉或知悉托育相關人員與居家托育人員共同居住之人疑似涉有第三十六條、第三十八條至第四十條第一項、第四十一條至第四十三條第一項或第四十四條所定違法事件後,應於二個工作日內進行處理。

直轄市、縣(市)主管機關受理前項疑似違法事件後,應直接派員或組成調查小組進行調查。

直轄市、縣(市)主管機關為審議前項違法事件之調查結果,應設審議小組。

第二項直轄市、縣(市)主管機關之調查程序與前項審議小組之組成及其他相關事項之辦法,由中央主管機關定之。

一、為即時處理托育相關人員及與居家托育人員共同居住之人疑有不適任情形或相關違法事件,參考教保相關人員違法事件調查處理辦法第九條第一項規定,定明直轄市、縣(市)主管機關於接獲檢舉或知悉相關違法事件後,應於二個工作日內開始處理程序。

二、第二項定明直轄市、縣(市)主管機關受理第一項之違法事件後之調查方式。

三、第三項定明直轄市、縣(市)主管機關應設審議小組審議違法事件之調查結果。

四、第四項授權中央主管機關訂定有關第二項直轄市、縣(市)主管機關之調查程序及第三項審議小組組成等事項之辦法。

第四十七條 直轄市、縣(市)主管機關應將前條第二項調查結果以書面載明事實及理由,連同調查報告,通知行為人及事件所涉兒童之法定代理人或實際照顧兒童之人,並應載明不服調查結果之救濟方法、期間及其受理機關。

定明直轄市、縣(市)主管機關應將第四十六條第二項之調查結果以書面載明事實及理由,連同調查報告及提供不服調查結果之救濟,通知行為人及事件所涉兒童之法定代理人;兒童係由法定代理人以外之人照顧時,則改為通知實際照顧兒童之人,俾臻周全。

第四十八條 托育相關人員於執行業務時,知悉涉有第四十六條第一項所定違法事件者,應通報直轄市、縣(市)主管機關,至遲不得超過二十四小時。

托育機構對前項為通報之人員,不得因其通報予以解僱、降調、減薪或為其他不利處分,損害其依法令、契約或習慣上應享有之權利。

一、第一項明定托育相關人員之通報義務及其期限。

二、第一項規定托育相關人員通報義務,係為完備直轄市、縣(市)主管機關就托育服務之管理,倘托育相關人員因依法通報遭托育機構為不利處分,恐影響通報意願,對托育機構之管理(含專業人員)及對兒童保護等面向允有妨礙,爰於第二項定明托育相關人員依法通報,托育機構不得對其為各種形式之不利處分。

第四十九條 托育相關人員有第四十六條第一項所定情形者,直轄市、縣(市)主管機關應依規定辦理通報、資訊之查詢、蒐集、處理及利用。

托育機構申請設立許可時,直轄市、縣(市)主管機關應查詢負責人有無第三十八條、第三十九條、第四十條第一項、第四十一條或第四十二條規定情形。負責人異動時,亦同。

托育機構聘僱主管人員、機構托育人員及工作人員前,應查詢其有無第三十八條、第三十九條或第四十條第一項規定情形;已聘僱者,應定期查詢。

托育機構於聘僱主管人員、機構托育人員及工作人員前,應檢具相關名冊、資格證明文件影本、切結書、健康檢查表影本、最近三個月內核發之警察刑事紀錄證明書及其他由中央主管機關公告之基本資料文件,報直轄市、縣(市)主管機關核准;該等人員有聘僱以外之異動時,應於十四日內報直轄市、縣(市)主管機關備查。直轄市、縣(市)主管機關應主動查證,並得派員檢查。

直轄市、縣(市)主管機關為辦理第二項或第三項之查詢,得使用依兒童及少年福利與權益保障法、幼兒教育及照顧法、教保服務人員條例、教師法、補習及進修教育法、性別平等教育法建立之資料庫。

前五項規定之通報、資訊蒐集、聘僱前及聘僱期間之查詢、處理、利用及其他相關事項之辦法,由中央主管機關定之。

一、第一項參考兒少權法第八十一條第八項規定,規範直轄市、縣(市)主管機關應依規定辦理不適任托育相關人員之通報及資訊查詢等相關事宜。

二、第二項規範直轄市、縣(市)主管機關應於托育機構申請設立許可或其負責人異動時,主動至托育服務整合資訊系統查詢負責人有無不得擔任該職務之情事。

三、第三項參考幼照法第二十七條第二項規定,規範托育機構於聘僱主管人員、機構托育人員等前及聘僱後,查詢其聘僱人員有無不得進用為托育相關人員之情事;其查詢方式,包括得請求該等人員提供相關證明書,並主動至托育服務整合資訊系統查詢。

四、第四項前段規範托育機構聘僱主管人員等前,報請直轄市、縣(市)主管機關核准之義務,爰托育機構應先行確認擬聘僱人員資格及刑事紀錄證明等,於前揭系統登載預定到職之人員,經確認未具消極資格,並報請直轄市、縣(市)主管機關核准後,托育機構始可聘僱。另中段與後段分別定明托育機構聘僱之主管人員等有聘僱以外之異動時,應於一定期間內報直轄市、縣(市)主管機關備查,以及該管主管機關為查證及檢查規定。至第四項所定其他基本資料文件,係指除名冊、資格證明文件影本、切結書、健康檢查表影本、最近三個月內核發之警察刑事紀錄證明書外,由中央主管機關公告之文件。

五、第五項參考幼照法第二十七條第三項規定,為查詢托育機構相關人員是否經各級社政及教育主管機關依兒少權法、幼照法、教保服務人員條例、教師法、補習及進修教育法、性別平等教育法規定處罰,並避免托育機構逕向中央主管機關查詢,造成資料庫之負擔,爰規定直轄市、縣(市)主管機關得使用中央社政及教育主管機關建立之資料庫查詢。

六、第六項參考兒少權法第八十一條第八項規定,授權中央主管機關就托育機構之負責人、主管人員、機構托育人員、工作人員有第四十六條所定情形之通報、資訊蒐集、利用等相關事項,另以辦法規範。

第五十條 直轄市、縣(市)主管機關知悉托育機構所屬托育相關人員、居家托育人員及與其共同居住之人,涉有第四十六條第一項所定違法事件時,應即通知受托兒童之法定代理人或實際照顧兒童之人,並於行政調查、刑事偵查或法院審理期間,協助托育機構及居家托育人員,依法定代理人或實際照顧兒童之人意願轉介收托之兒童,並加強訪視輔導;必要時,得令其暫停新收托兒童。

與居家托育人員共同居住之人涉有違反第四十六條第一項規定情事,於行政調查、刑事偵查或法院審理期間,直轄市、縣(市)主管機關得令居家托育人員以提供到宅托育服務為限。

一、考量托育機構之托育相關人員、居家托育人員及與其共同居住之人對受托兒童有不當行為時,倘仍持續收托兒童,對兒童身心安全之危害甚鉅。惟行政及司法調查時間需時,為及時防堵危害兒童安全事件再發生,並兼顧托育相關人員之工作權,爰於第一項前段規定托育機構之托育相關人員、居家托育人員及與其共同居住之人涉有違反第四十六條第一項規定違法情事時,直轄市、縣(市)主管機關應即通知受托兒童家長,並協助依家長意願轉介收托之兒童,且加強訪視輔導;另於行政調查、刑事偵查或法院審理期間,直轄市、縣(市)主管機關認有必要時,得令其暫停新收托兒童,爰併為第一項後段規定。

二、第二項考量兒童之安全及居家托育人員工作權,定明其共同居住之人涉有第四十六條第一項規定違法情事時,於行政調查、刑事偵查或法院審理期間,直轄市、縣(市)主管機關得令居家托育人員以提供到宅托育服務為限。

第五十一條 托育專業人員或工作人員,不得租借其托育服務證書或資格證書予他人使用。

托育機構不得租借未在該機構服務之托育專業人員資格證書。

一、第一項參考居托管理辦法第十三條第一項規定,定明托育專業人員或工作人員之托育服務證書或資格證書不得租借予他人使用。

二、第二項參考教保服務人員條例第三十二條第三項規定,定明托育機構不得租借未在該托育機構服務之托育專業人員資格證書。

第五十二條 托育專業人員每年應完成十八小時以上托育專業知能研習。

托育專業人員應於提供托育服務後三個月內完成八小時以上兒童基本救命術訓練;並每二年應完成八小時以上兒童基本救命術訓練及一次以上緊急救護情境演習。

第一項托育專業知能研習之辦理單位、師資、時數核給方式與前二項托育專業知能研習、兒童基本救命術訓練、緊急救護情境演習之項目、實施方式及其他相關事項之辦法,由中央主管機關定之。

一、第一項參考居托管理辦法第四條第四款、兒童及少年福利機構專業人員資格及訓練辦法第二十二條,定明托育專業人員每年至少應完成十八小時托育專業知能研習,以持續提升該類人員之托育專業知能及確保托育服務品質。至托育專業知能研習,涵蓋兒童權益及福利相關法規、兒童發展、兒童保育、托育服務規劃、健康與照護、托育安全及危機處理、生活環境與學習、親職教育、性別平等課程及自我成長等,併予說明。

二、第二項參考教保服務人員條例第三十四條第二項規定,定明托育專業人員應於提供托育服務後三個月內完成八小時以上兒童基本救命術訓練,提供托育服務後每二年應完成八小時以上兒童基本救命術訓練及一次以上緊急救護情境演習。

三、有關托嬰中心專業人員之在職訓練,現行因兒童及少年福利機構專業人員及訓練辦法第二十三條規定,其辦理方式及單位均屬多元,爰配合現行上開訓練辦理實務,於第三項授權第一項托育專業知能研習辦理單位、師資、時數給方式與該研習及第二項所定訓練、演習之項目等事項之辦法,由中央主管機關定之。

第五十三條 居家托育人員與托育機構應協助直轄市、縣(市)衛生主管機關辦理兒童發展篩檢及宣導衛生保健事項。

居家托育人員及托育機構發現收托之兒童有疑似發展遲緩情形,應通報直轄市、縣(市)主管機關。

直轄市、縣(市)主管機關應就前項通報之疑似發展遲緩兒童資料建立檔案管理,並視其需要,提供或轉介適當之服務。

一、第一項參考居托管理辦法第三條第五款規定定明居家托育人員及托育機構應協助地方衛生主管機關辦理兒童發展篩檢,並參考幼照法第三十二條第一項規定,定明其應配合上開機關宣導衛生保健事項。

二、考量居家托育人員及托育機構與收托兒童接觸時間較長,隨該兒童月齡進行發展檢核,可即時了解其發展情況,及早發現有無疑似發展落後現象並視其需要提供或轉介適當之服務,爰參考兒少權法第三十二條第一項前段規定,於第二項定明居家托育人員及托育機構相關通報義務。

三、第三項參考前揭兒少權法同條項後段規定,定明直轄市、縣(市)主管機關就所接獲通報之疑似發展遲緩兒童資料應建立檔案管理,並視該兒童個別需要提供或轉介適當服務。

第五十四條 托育相關人員對兒童及其法定代理人或實際照顧兒童之人之資料,應予保密。但經兒童之法定代理人或實際照顧兒童之人同意或依其他法律規定應予提供者,不在此限。

托育相關人員提供托育服務所製作、蒐集、利用或處理之契約書、服務紀錄等文件,因載有兒童及其法定代理人或實際照顧兒童之人之資料,應遵守個人資料保護法之規定對上開個人資料保密,爰參考幼照法第三十二條第五項與居托管理辦法第四條第三款規定,定明托育相關人員對相關個人資料之保密責任及其例外規定。

第五十五條 兒童之法定代理人或實際照顧兒童之人對居家托育人員之托育服務,認有違法或不當致損害兒童權益者,得向居家托育服務中心申請調處;不服居家托育服務中心之調處結果者,得於知悉該調處結果之次日起三十日內,向該中心所在地之直轄市、縣(市)主管機關陳情。

兒童之法定代理人或實際照顧兒童之人對托育機構之托育服務,認有違法或不當致損害兒童權益者,得向托育機構申請調處,不服托育機構之調處結果者,得於知悉該調處結果之次日起三十日內,向該托育機構所在地之直轄市、縣(市)主管機關陳情。

直轄市、縣(市)主管機關接獲前二項陳情,得直接派員調查。

直轄市、縣(市)主管機關應將陳情處理結果,以書面載明事實及理由,通知陳情人。

一、居家托育服務因涉及受托兒童、其法定代理人或實際照顧兒童之人及居家托育人員三方權益,其提供服務環境係於私人場域,倘發生爭議責任不易釐清。又為避免造成直轄市、縣(市)主管機關行政負擔,爰於第一項定明居家托育服務涉及損害兒童權益之事件,得先向居家托育服務中心申請調處,如仍不服,再向直轄市、縣(市)主管機關陳情之規定。

二、托育機構提供之托育服務涉損害兒童權益者,為避免造成直轄市、縣(市)主管機關行政負擔,爰於第二項定明相關事件得先向托育機構申請調處,不服其調處結果時,再向直轄市、縣(市)主管機關陳情。

三、第三項規定直轄市或縣(市)主管機關為調查有關居家托育服務及托育機構托育服務之陳情事件,得直接派員調查。

四、第四項定明直轄市、縣(市)主管機關應以書面將陳情處理結果通知當事人或機構,俾使其知悉。

五、本條非屬托育相關人員不當對待兒童事件或托育服務消費爭議事件之處理,上開爭議應分別依第四十六條及消費者保護法規定處理,併此說明。

第五十六條 直轄市、縣(市)主管機關或其委託之機構、團體或專業人員於辦理托育服務之訪視、輔導、檢查、補助或調查時,托育相關人員、托育機構、兒童法定代理人或實際照顧兒童之人及其他有關之人應予配合,並提供相關資料。直轄市、縣(市)主管機關得請求警政、戶政、財政、教育或其他相關機關(構)、團體、法人提供必要資料及相關協助;受請求者,有配合之義務。

直轄市、縣(市)主管機關對依前項規定取得之資料,應盡善良管理人之注意義務,確實辦理資訊安全稽核作業,其保有、處理及利用,並應遵行個人資料保護法規定。

一、參考兒少權法第七十條第二項及第三項規定,於第一項定明直轄市、縣(市)主管機關或其委託之機構、團體等辦理托育服務之訪視、輔導、檢查、補助或調查時,相關人員、單位及機關有配合之義務。

二、第二項參考兒少權法第七十條第四項規定,定明直轄市、縣(市)主管機關就因業務需要取得之個人資料應善盡保密義務,以落實當事人隱私之保障。

第五章 罰  則

一、章名。

二、本章規範托育相關人員及托育機構違反本法所定行為及不行為義務之處罰。

第五十七條 托育相關人員違反第三十六條規定,對兒童有下列情形之一者,處行為人新臺幣六萬元以上六十萬元以下罰鍰,並公布行為人姓名及其所屬托育機構名稱:

一、身心虐待。

二、情節重大之體罰、霸凌、性騷擾、不當管教、其他身心暴力或不當對待之行為。

為保障受托兒童權益,爰參考幼照法第五十條,定明托育相關人員違反第三十六條規定,對兒童有身心虐待或情節重大之體罰、霸凌等違法行為者,應裁處行為人罰鍰並公布其姓名及所屬托育機構名稱。

DW2406688 五十八條 違反第十八條第二項、第十九條第三項或第二十條第四項規定,未經申請許可設立托育機構即收托兒童,處行為人新臺幣六萬元以上三十萬元以下罰鍰,並令其停止收托;其拒不配合者,按次處罰。

有前項情形者,直轄市、縣(市)主管機關應公布場所地址及行為人姓名,並通知兒童之法定代理人或實際照顧兒童之人。

有第一項情形者,直轄市、縣(市)主管機關應令行為人於一個月內將其收托之兒童轉介;轉介有困難者,由直轄市、縣(市)主管機關協助之。

不配合前項轉介命令者,處新臺幣六萬元以上三十萬元以下罰鍰,直轄市、縣(市)主管機關並應強制轉介其收托之兒童。

一、考量未經許可設立之托育機構,其環境、人員資格及托育品質各方面均有未能適切提供托育服務之虞,除影響兒童身心發展外,所提供托育服務之環境安全亦堪慮,應予嚴格處罰,爰於第一項規定裁處行為人新臺幣六萬元以上三十萬元以下之罰鍰,並令其停止收托;其拒不配合者,按次處罰。

二、第二項規定直轄市、縣(市)主管機關就第一項違規情事裁處時,應同時公布其場所地址及行為人姓名,以提醒社會大眾其為不合格之場所,勿將兒童托其照顧,以保護兒童安全;另為保障家長知悉權利,爰併定明直轄市、縣(市)主管機關應通知兒童之法定代理人或實際照顧兒童之人有第一項之違法情事。

三、為確保兒童受托於合法托育場所,爰參考兒少權法第一百零五條第三項規定,於第三項定明有第一項所定違法情事時,直轄市、縣(市)主管機關限期令行為人轉介收托之兒童及轉介有困難時之協助。又所定一個月期限之始日,係指令其轉介之行政處分所載期限之始日,併此敘明。

四、第四項規定不予配合第三項直轄市、縣(市)主管機關之轉介命令者,除強制轉介其收托之兒童外,並基於其不配合轉介命令之不行為另再處以罰鍰,以嚇阻違法並維護兒童安全。

DW847131 五十九條 居家托育人員有下列情形之一者,處新臺幣六萬元以上三十萬元以下罰鍰,並令其限期改善,屆期未改善者,按次處罰;其情節重大或經處罰三次仍未改善者,廢止其登記:

一、違反第十一條第四項所定辦法中有關收托人數規定,且收托人數五人以上。

二、未依第四十四條第一項規定,以提供到宅托育服務為限。

三、未依直轄市、縣(市)主管機關依第四十五條第四項規定所為命令停止服務並立即轉介其收托之兒童。

四、未依直轄市、縣(市)主管機關依第五十條第一項規定所為命令暫停新收托兒童。

五、未依直轄市、縣(市)主管機關依第五十條第二項規定所為命令以提供到宅托育服務為限。

一、本條定明居家托育人員違規收托人數五人以上、不依直轄市、縣(市)主管機關命令停止服務、暫停新收托兒童或提供到宅托育服務之罰責,以嚇阻其違法行為。

二、考量居家托育人員收托五人以上兒童,其收托規模已達應以托育機構提供托育服務之基準,為保障兒童接受適當安全之保育照顧服務及維護托育服務品質,特於第一款定明收托人數五人以上應予加重處罰,以與行為人未依本法相關規定申請許可設立托育機構即收托兒童,應依第五十八條第一項規定處罰衡平。又有關居家托育人員違反第十一條第四項所定辦法中有關收托人數規定而未滿五人者之罰責,另於第六十六條第一項第二款定明,併此說明。

第六十條 托育機構有下列情形之一者,處負責人新臺幣六萬元以上三十萬元以下罰鍰,並令其限期改善,屆期未改善者,按次處罰;其情節重大或經處罰三次仍未改善者,得依情節輕重令停止招收六個月至一年、停辦一年至三年或廢止其設立許可:

一、違反第十九條第四項或第二十條第五項所定辦法中有關收托人數規定。

二、違反第二十六條第二項規定,規避、妨礙或拒絕直轄市、縣(市)主管機關之監督、檢查、評鑑,或於檢查時藉故藏匿兒童。

三、依第二十六條第三項所定辦法評鑑之結果為應輔導複評,經輔導複評仍未改善。

四、未依第二十七條第二項規定,將收費及退費金額報經直轄市、縣(市)主管機關核定。

五、違反第二十七條第三項規定,收取中央主管機關公告之收費、退費項目及用途或經直轄市、縣(市)主管機關核定金額以外之費用。

六、聘僱之現職托育專業人員及工作人員有第三十八條、第三十九條第一項或第四十條第一項情形之一,或知悉有該情形而未終止契約。

七、未依直轄市、縣(市)主管機關依第四十五條第二項規定所為命令更換負責人。

八、未依直轄市、縣(市)主管機關依第四十五條第三項規定所為命令,停止或調整托育相關人員之職務。

九、違反第五十條第一項規定,未依直轄市、縣(市)主管機關命令,暫停新收托兒童。

十、違反第五十一條第二項規定,租借未在該機構服務之托育專業人員資格證書。

一、本條各款列舉事項攸關兒童及家長之權益且屬托育服務機構負責人之權責,爰採較為嚴格之制裁方式及裁罰額度,於有所列違規情事即逕予處罰,並令其限期改善,屆期仍未改善,按次處罰;如違反情節重大或經三次處罰仍未改善,直轄市、縣(市)主管機關得依情節輕重為停止招收六個月至一年、停辦一年至三年或廢止其設立許可等方式之處分,以遏止違法行為。

二、考量托育機構實際收托兒童超過直轄市、縣(市)主管機關所核定之收托人數,易因使用面積有限及照顧不周致影響兒童身心安全,為遏止托育機構超收兒童、確保受托兒童安全及維護托育服務品質,爰於第一款定明違反第十九條第四項或第二十條第五項所定辦法中有關收托人數之罰責。

三、參考幼照法第五十二條第三款規定,於第六款定明托育機構於所聘僱之專業人員及工作人員有特定情事時,未終止契約之罰責。

四、第七款參考幼照法第五十三條第四款規定,定明政府機關(構)及公立學校推派之負責人,有不得擔任該項職務之情形,而未依直轄市、縣(市)主管機關依第四十五條第二項所為命令予以更換之罰責。

五、第八款參考兒少權法第一百零五條之一規定,定明托育機構未依直轄市、縣(市)主管機關依第四十五條第三項規定所為命令,停止或調整於該機構內任職且具消極資格托育相關人員職務之處罰。

六、第十款參考教保服務人員條例第四十一條規定,定明托育機構租借未在該機構服務之托育專業人員資格證書之罰責。

DW5849878 六十一條 托育機構有下列情形之一者,處負責人新臺幣三萬元以上三十萬元以下罰鍰,並令其限期改善,屆期未改善者,按次處罰;其情節重大或經處罰三次仍未改善者,得依情節輕重令停止招收六個月至一年、停辦一年至三年或廢止其設立許可:

一、違反第十九條第四項或第二十條第五項所定辦法中有關托育相關人員資格與配置或托育人員照顧收托兒童比例規定。

二、未依第二十九條第一項規定辦理兒童團體保險。

三、未依第三十條第一項規定妥善管理攝錄影音資料至少保存三十日,或未依同條第四項所定辦法中有關查閱條件與方式規定提供攝錄影音資料。

四、未依第四十九條第四項規定,於聘僱主管人員、機構托育人員及工作人員前報直轄市、縣(市)主管機關核准。

一、本條各款列舉事項攸關兒童及家長之權益且屬托育機構負責人之權責,於有所列違規情事逕予處罰,並令其限期改善,屆期仍未改善,按次處罰,如違反情節重大或經三次處罰仍未改善,直轄市、縣(市)主管機關得依情節輕重為停止招收六個月至一年、停辦一年至三年或廢止其設立許可等之處分,以遏止違法行為。

二、第二款係規範托育機構未依規定為收托之兒童辦理團體保險之罰責,包括該機構未於托育服務整合資訊系統登載收托兒童名單致該兒童未能受團體保險保障,或代收團體保險費用卻未代繳之情形;倘托育機構已於上開資訊系統登載其收托之兒童,僅因家長未繳費致團體保險未生效,屬非可歸責於托育機構,則無該款規定處罰之適用,併予說明。

三、第三款規範托育機構未依規定辦理攝錄影音資料之保存及提供查閱之罰責,倘因直轄市、縣(市)主管機關所建置供儲存該等攝錄影音資料之網際網路系統故障,致托育機構未能將相關攝錄影音資料傳送至該系統儲存等不可歸責情事,依據行政罰法第七條規定:「違反行政法上義務之行為非出於故意或過失者,不予處罰。」,則不依第三款規定處罰其負責人,併予說明。

四、第四款規範托育機構未依第四十九條第四項規定,於聘僱主管人員、機構托育人員及工作人員前,報直轄市、縣(市)主管機關核准之罰責。

第六十二條 有下列情形之一者,處托育相關人員新臺幣三萬元以上十五萬元以下罰鍰,並令其限期改善,屆期未改善者,按次處罰:

一、托育機構之托育相關人員未依第三十條第一項規定對攝錄影音資料加以保密。

二、托育專業人員或工作人員違反第五十一條第一項規定,租借其托育服務證書或資格證書予他人使用。

三、托育相關人員未依第五十四條規定,對兒童、其法定代理人或實際照顧兒童之人之資料予以保密。

托育機構之主管人員、機構托育人員或工作人員有前項第一款或第三款規定情形,另處負責人新臺幣三萬元以上十五萬元以下罰鍰。但負責人於直轄市、縣(市)主管機關知悉前主動通報者,不予處罰。

一、第一項規定如下:

()參考幼照法第五十五條規定,於第一款及第三款定明托育機構之托育相關人員,即其負責人、主管人員、托育專業人員或工作人員洩漏攝錄影音資料或受托兒童、其法定代理人或實際照顧之人之資料時,應予處罰,以保障家長及兒童之權益。

()第二款定明托育專業人員或工作人員違法租借其資格證書予他人使用之處罰。

二、第二項係考量托育機構所屬主管人員、托育人員或工作人員倘未就托育機構持有之資料保密,因負責人有經營托育機構並管理其人員之責,爰併以負責人為裁罰對象。又為鼓勵負責人知悉托育相關人員違反相關保密義務時主動通報直轄市、縣(市)主管機關,爰於但書規定負責人在直轄市、縣(市)主管機關知悉前主動通報者,不予處罰。

第六十三條 不具居家托育人員資格,違反第十一條第一項規定,未辦理登記而提供居家托育服務者,處新臺幣二萬元以上十萬元以下罰鍰,並令其停止收托及立即轉介其收托之兒童,另得公布其姓名。

具居家托育人員資格未依第十一條第一項規定辦理登記而提供居家托育服務者,處新臺幣一萬元以上五萬元以下罰鍰,並令其限期辦理居家托育服務登記;屆期未辦理登記者,處新臺幣二萬元以上十萬元以下罰鍰,並令其於一個月內轉介其收托之兒童,另得公布其姓名。

前二項情形,直轄市、縣(市)主管機關應即通知兒童之法定代理人或實際照顧兒童之人,並協助轉介及加強訪視輔導。

拒不配合第一項或第二項轉介之命令者,處新臺幣二萬元以上十萬元以下罰鍰,直轄市、縣(市)主管機關並應強制轉介其收托之兒童。

第二項限期辦理登記期間,居家托育人員不得增加收托兒童。違反者,處新臺幣二萬元以上十萬元以下罰鍰,並按次處罰;直轄市、縣(市)主管機關並應強制轉介其增加收托之兒童。

一、為維護兒童權益及托育服務品質,第一項定明就未具居家托育人員資格且收托兒童者之罰責,係採較具居家托育人員資格而未辦理登記者較重之處罰,並為確保兒童於完善環境及人員受托,爰併定明應立即轉介收托之兒童。

二、第二項參考兒少權法第九十條第一項規定,定明符合居家托育人員資格惟尚未辦理居家托育服務登記者之罰責。為緩衝兒童與該居家托育人員分離產生之焦慮、爰定明先處罰鍰及先令限期辦理登記,如屆期仍未辦理登記者令其限期轉介收托之兒童,並基於行為人未依命令辦理登記之不行為再處以罰鍰。

三、第三項參考兒少權法第九十條第二項規定,定明有第一項及第二項情形者,直轄市、縣(市)主管機關應即通知兒童之法定代理人或實際照顧兒童之人之義務,並協助提供居家托育服務之人轉介及對其加強訪視輔導之行政作為。

四、第四項參考兒少權法第九十條第三項規定,定明不配合直轄市、縣(市)主管機關所為轉介之命令者,除強制轉介其收托兒童外,並再處以罰鍰,以嚇阻違法行為,並維護兒童安全及托育服務品質。

五、第五項規定係為避免居家托育人員於辦理登記期間內增加收托兒童,參考兒少權法第九十條第四項規定,定明直轄市、縣(市)主管機關對違規增加收托兒童者除裁處其罰鍰,並應強制轉介其收托兒童之行政作為。

第六十四條 托育相關人員對兒童有第三十六條所定體罰、霸凌、性騷擾、不當管教、其他身心暴力或不當對待之行為,其情節尚非重大者,處行為人新臺幣六千元以上六萬元以下罰鍰,並公布行為人姓名及其所屬托育機構名稱。但該機構負責人於直轄市、縣(市)主管機關知悉前主動通報者,不予公布該機構名稱。

一、參考幼照法第五十八條第二項規定,考量對兒童有尚非情節重大之第三十六條所定違法或不當對待行為者,應予其較第五十七條為輕之處罰,並公布行為人姓名及所屬托育機構名稱,俾家長知悉有關托育機構服務品質之資訊。惟為鼓勵負責人知悉托育相關人員對兒童有上開違法行為即主動通報直轄市、縣(市)主管機關,以利直轄市、縣(市)主管機關及早提供該兒童保護措施或其他協助,爰以但書規定托育機構之負責人為主動通報時,不予公布該機構名稱。

二、托育相關人員有第三十六條所定身心虐待以外之違法或不當對待行為,經直轄市、縣(市)主管機關認其情節輕微,得採取第三十七條規定之必要處置,不予裁處罰鍰,併予說明。

第六十五條 托育相關人員無正當理由不配合執行直轄市、縣(市)主管機關依第三十七條本文規定所為之處置者,處新臺幣一萬元以上五萬元以下罰鍰,並令其限期改善,屆期未改善者,按次處罰。

為使托育相關人員確實改進其保育及照顧兒童之相關知能,爰定明無正當理由不配合執行直轄市、縣(市)主管機關依第三十七條本文規定令接受之課程或輔導措施者之處罰。

第六十六條 居家托育人員有下列情形之一者,處新臺幣一萬元以上五萬元以下罰鍰,並令其限期改善,屆期未改善者,按次處罰;其情節重大或經處罰三次仍未改善者,得公布其姓名及廢止其登記:

一、違反第十一條第三項規定,規避、妨礙或拒絕直轄市、縣(市)主管機關之監督,或於檢查時藉故藏匿兒童。

二、違反第十一條第四項所定辦法中有關收托人數規定。

三、違反第十四條規定,收取直轄市、縣(市)主管機關公告之收費、退費項目或其金額基準以外之費用。

四、未依第十五條第一項規定與兒童之法定代理人或實際照顧兒童之人訂定書面契約。

五、未依第十六條第一項規定於有收托兒童事實期間投保專業責任保險。

六、未依第四十八條第一項規定向直轄市、縣(市)主管機關通報。

依前項規定廢止登記者,自廢止之日起一年內不得辦理登記為居家托育人員。

一、第一項各款列舉事項屬本法所定居家托育人員之義務,衡酌該項所定違法事項影響兒童權益重大,爰採較兒少權法第九十條第五項規定為高之罰鍰額度新臺幣一萬元以上五萬元以下,定明有所列違規情事逕予處罰,並令其限期改善,屆期未改善,按次處罰;如違反情節重大或經三次處罰仍未改善,得公布其姓名及廢止其登記。

二、第二項規定經依第一項規定廢止登記者停權一年,避免居家托育服務人員經廢止登記後又立即申辦登記。

第六十七條 托育機構有下列情形之一者,處負責人新臺幣一萬元以上五萬元以下罰鍰,並令其限期改善,屆期未改善者,按次處罰;其情節重大或經處罰三次後仍未改善者,得依情節輕重令停止招收六個月至一年、停辦一年至三年或廢止其設立許可:

一、違反第十九條第四項或第二十條第五項所定辦法中有關托育機構之面積、設施設備、擴充、遷移、停業、歇業、復業規定。

二、非屬第二十一條規定情形收托二歲以上兒童,或違反同條規定收托兒童之年限。

三、未依第二十八條第一項規定與兒童之法定代理人或實際照顧兒童之人訂定書面契約。

四、所屬托育相關人員對兒童有第三十六條所定違法行為。但負責人於直轄市、縣(市)主管機關知悉前主動通報者,不予處罰。

五、所屬托育相關人員未依第四十八條第一項規定向直轄市、縣(市)主管機關通報。

六、違反第四十八條第二項規定,對依該條第一項為通報之人員予以解僱、降調、減薪或其他不利處分。

七、未依第四十九條第三項規定於聘僱主管人員、機構托育人員及工作人員前辦理查詢,或於聘僱後定期查詢。

八、違反第四十九條第四項規定,聘僱之主管人員、機構托育人員或工作人員有聘僱以外之異動,未於十四日內報直轄市、縣(市)主管機關備查。

一、本條各款列舉事項,攸關兒童及家長之權益且屬托育機構負責人之權責,惟基於其對兒童之保護影響較為間接,其處罰應較違反第六十一條所列違法情形為輕,爰採較輕之罰鍰額度。

二、第四款為鼓勵托育機構負責人於知悉該機構所屬托育相關人員對兒童有違法行為時,主動通報直轄市、縣(市)主管機關,以利直轄市、縣(市)主管機關及早提供該兒童保護措施或其他協助,爰於但書定明負責人於直轄市、縣(市)主管機關知悉前主動通報者,不予處罰。

三、第七款參考兒少權法第一百零五條之一及幼照法第五十四條第一項第二款規定,定明托育機構未於聘僱主管人員、機構托育人員及工作人員前辦理查詢,以及未於聘僱上開人員後定期查詢之罰責。

第六十八條 居家托育人員違反第十一條第四項所定辦法中有關輔導或管理規定,經令其限期改善,屆期未改善者,處新臺幣六千元以上三萬元以下罰鍰,並按次處罰;其情節重大或經處罰三次仍未改善者,廢止其登記。

依前項規定廢止登記者,自廢止之日起一年內不得辦理登記為居家托育人員。

一、本條所涉居家托育人員違法情節較為輕微,尚具改善空間,爰先令其限期改善,屆期未改善再處以罰鍰,並按次處罰;如情節重大或經三次處罰未改善,直轄市、縣(市)主管機關得廢止其登記。

二、第二項規定理由同第六十六條說明二。

第六十九條 托育機構有下列情形之一者,處負責人新臺幣六千元以上三萬元以下罰鍰,並令其限期改善,屆期未改善者,按次處罰;其情節重大或經處罰三次仍未改善者,得依情節輕重令停止招收六個月至一年、停辦一年至三年或廢止其設立許可:

一、未依第二十九條第二項規定協助辦理團體保險賠償事宜。

二、違反第三十條第二項規定,規避、妨礙或拒絕將攝錄影音資料傳送至直轄市、縣(市)主管機關建置之網際網絡系統。

三、違反第三十條第四項所定辦法中有關監視錄影設備設置區域、應備功能或管理人員配置規定。

四、未依第三十一條規定訂定管理規定、確實執行或定期檢討改進。

五、未依第三十二條第一項規定設置專帳、取具其收支之合法憑證,或依規定年限保存上開憑證。

六、未依第三十三條規定建立兒童緊急傷病或意外事故處理機制。

七、未公開第三十四條所定資訊。

一、本條各款列舉事項,同屬攸關兒童及家長之權益且屬托育機構負責人之權責,惟其對兒童之保護影響更為間接,其處罰應較有第六十七條所定違規情形為輕,爰採較輕之罰鍰額度。

二、第二款定明托育機構未依規定傳送攝錄影音資料至直轄市、縣(市)主管機關建置之網際網路系統之罰責。倘因該系統故障致托育機構無法傳送攝錄影音資料等不可歸責於托育機構之情形,則不依該款規定處罰托育機構之負責人,併予說明。

第七十條 有下列情形之一者,令其限期改善,屆期未改善者,處新臺幣六千元以上三萬元以下罰鍰,並按次處罰:

一、違反第八條第二項所定準則中有關衛生、安全、營養、生活照顧及學習規定。

二、托育專業人員未依第五十二條第一項規定,每年完成十八小時以上托育專業知能研習。

三、托育專業人員未依第五十二條第二項前段規定,於提供服務三個月內完成八小時以上兒童基本救命術訓練。

四、托育專業人員未依第五十二條第二項後段規定,每二年完成八小時以上兒童基本救命術訓練或一次以上緊急救護情境演習。

前項各款情形係不可歸責於托育專業人員所致,經直轄市、縣(市)主管機關查證屬實者,不予處罰。

第一項各款情形可歸責於托育機構,經令其限期改善,屆期未改善者,處負責人新臺幣六千元以上三萬元以下罰鍰,並按次處罰;其情節重大或經處罰三次仍未改善者,得依情節輕重令停止招收六個月至一年、停辦一年至三年或廢止其設立許可。

一、第一項規定如下:

()第一款參考幼照法第五十八條第一項第二款規定,定明違反第八條第二項所定準則中有關衛生、安全、營養、生活照顧及學習等規定之罰責。

()第二款至第四款定明托育專業人員未依規定次數、時數、頻率完成托育專業知能研習、兒童基本救命術訓練或緊急救護情境演習之處罰。

二、考量有第一項各款所定情形之行為人,如係因不可歸責於其事由受處罰,並不妥適,該等人員違反相關規定如可歸責於托育機構,應以該機構為裁罰對象較為合理,爰為第二項及第三項規定。

第七十一條 托育相關人員、托育機構、兒童之法定代理人或實際照顧兒童之人、其他相關人員、團體或法人違反第五十六條第一項規定而無正當理由者,處新臺幣六千元以上三萬元以下罰鍰,並按次處罰。

一、參考兒少權法第一百零四條規定,定明托育機構及相關人員等無正當理由違反第五十六條第一項規定之處罰,以落實直轄市、縣(市)主管機關執行本法第五十六條第一項所定權責。

二、政府機關倘未能依第五十六條第一項後段規定配合提供必要資料或其他協助者,應依行政程序法第十九條第四項至第六項規定辦理,併此說明。

第七十二條 本法所定令限期改善及處罰,由直轄市、縣(市)主管機關為之。

托育機構經直轄市、縣(市)主管機關依本法處以罰鍰、令其不得招收、停辦或廢止其設立許可者,除本法另有規定外,應併公布其名稱及負責人姓名。

依本法規定公布行為人姓名、托育機構之名稱、負責人姓名及場所地址者,其公布期間由中央主管機關定之。

托育機構為法人,經直轄市、縣(市)主管機關廢止其設立許可者,應併通知法院為解散之登記。

一、第一項參考幼照法第六十一條第一項規定,定明本法令限期改善及處罰之處分由直轄市、縣(市)政府為之。

二、托育機構因違反本法規定,經直轄市、縣(市)主管機關為罰鍰、不得招收、停辦或廢止其設立許可等處分者,家長有知悉之權,爰參考幼照法第六十一條第二項規定,於第二項規範直轄市、縣(市)主管機關應公布托育機構名稱及負責人姓名,並參考幼照法同條第四項規定於第三項授權由中央主管機關訂定公布行為人姓名、托育機構名稱等之期間。

三、參考幼照法第六十一條第三項規定及最高法院一百零九年度台抗字第六九二號民事裁定意旨,托育機構為法人者,非指其係由法人附設,爰於第四項定明托育機構經直轄市、縣(市)主管機關廢止其設立許可者,直轄市、縣(市)主管機關應併通知法院為解散之登記。

第六章 附  則

一、章名。

二、本章規範已修畢托育人員專業訓練課程者於本法施行後依本法提供居家托育服務之過渡規定、本法與兒少權法適用關係等規定。

第七十三條 居家托育人員於本法施行前,已修畢托育人員專業訓練課程領有結業證書,並取得居家托育服務證書者,於本法施行後得依本法繼續提供居家托育服務。

本法施行前已修畢托育人員專業訓練課程領有結業證書,尚未取得居家托育服務證書者,自本法施行之日起一年內,得依第十一條第一項規定向直轄市、縣(市)主管機關辦理居家托育服務登記並取得居家托育服務證書後,依本法提供居家托育服務。

一、依信賴保護原則應保障人民已享有之權益,以維護法律安定性,爰於第一項定明已依兒少權法第二十六條第二項第三款規定辦理居家托育服務登記者可持續依本法提供居家托育服務,換證者倘屬繼續服務,不受影響。

二、已修畢托育人員專業訓練課程、領有結業證書尚未取得服務證書者,於第二項定明其應辦理居家托育服務登記始得依本法提供居家托育服務之過渡規定。

三、依第一項及第二項規定提供居家托育服務,如其登記嗣經廢止者,應適用本法施行後之規定重新辦理居家托育服務登記,始得提供居家托育服務,併予敘明。

第七十四條 依第十一條第一項發給居家托育服務證書、第十八條第二項、第十九條第三項或第二十條第四項規定發給托育機構許可證書者,免徵規費。

第四條第二項規定揭櫫兒童托育係政府機關、托育機構、托育相關人員及家庭之共同責任,依據規費法第十二條第七款規定,並參考兒少權法第七十九條規定,定明依本法發給居家托育服務登記證書及托育機構設立許可證書免徵規費之規定。

第七十五條 直轄市、縣(市)主管機關人員執行托育服務之輔導、監督、檢查及評鑑時,應出示有關執行職務之證明文件或顯示足資辨別之標誌。

參考行政罰法第三十三條、老人福利法第三十七條第四項規定,定明直轄市、縣(市)主管機關人員執行托育服務之輔導、監督、檢查及評鑑時應出示相關證明文件或足資辨別之標誌表明其執行本法法定職務之身分,以落實各該執行職務相對人之權益,並降低其疑慮。

第七十六條 自本法施行之日起,居家托育及托育機構之管理,應適用本法之規定,兒童及少年福利與權益保障法有關居家托育服務及托嬰中心之規定,不再適用。

一、為明確本法與兒少權法有關居家托育服務與托育機構管理之法規適用,爰參考醫療器材管理法第八十三條立法體例,定明本法與兒少權法有關托育服務規定之適用關係。

二、本法為規範兒童托育服務之專法,本法未規範之相關兒童福利、權益、保護及罰責等事項,兒少權法相關規定仍有適用,例如托育相關人員對收托之兒童犯刑法第二百八十六條第一項至第四項所定之罪者,仍應依兒少權法第一百十二條第一項規定加重其刑,特此敘明。

第七十七條 本法施行細則,由中央主管機關定之。

授權中央主管機關訂定本法施行細則。

DW4704660 七十八條 本法施行日期,由行政院定之。

鑑於應依本法授權訂定之法規命令甚多,且相關資訊系統、人員訓練或制度宣導,例如應由直轄市、縣(市)主管機關建置之托育機構監視攝錄影音資料雲端儲存系統及托育相關人員疑涉本法兒童不當對待事件調查人員之培訓等,尚需時建置或辦理,為利本法施行之周妥,並緩衝對相關業者及從業人員之影響,爰定明本法施行日期由行政院訂定。

2.委員游顥等17人提案:

兒童托育多元服務法草案

DW210648

說明

第一章 總  則

章名。

第一條 為保障兒童接受適當照顧,確保兒童托育服務品質,建構完善托育服務體系,促進其身心健全發展,特制定本法。

幼兒權益及教育,依兒童及少年福利與權益保障法,與幼兒教育及照顧法之規定辦理。

本法立法目的。

第二條 本法所稱主管機關:在中央為衛生福利部;在直轄市為直轄市政府;在縣(市)為縣(市)政府。

本法所定事項涉及各目的事業主管機關業務時,各該機關應配合辦理。

一、第一項規定各級主管機關。

二、第二項規定本法所定之事項涉及各目的事業主管機關業務時,各該機關應配合辦理,以期周延整體行政管理機制,權責劃分如下:()衛生主管機關:主管婦幼衛生、發展遲緩兒童早期醫療、兒童身心健康、醫療、復健等相關事宜。()教育主管機關:主管學前教育、特殊教育等相關事宜。()建設、工務、消防主管機關:主管托育機構及互助式托育設置之建築物使用管理與環境、公共安全檢查、消防安全管理等相關事宜。()警政主管機關:主管兒童人身安全維護等相關事宜。()戶政主管機關:主管兒童身分資料及戶籍等相關事宜。

第三條 本法用詞,定義如下:

一、托育服務:以下列方式提供兒童適齡適性之保育照顧服務:

()居家托育:指兒童由其三親等內親屬外之人員,於居家環境提供收費之托育服務。

()托育機構:

1.公共托育家園:直轄市、縣(市)主管機關委託非營利性質法人、機構或團體辦理,提供十二名以下未滿二歲兒童托育服務之機構。

2.托嬰中心:提供未滿二歲兒童托育服務之機構。

()互助式托育:因應離島、偏遠地區、原住民族地區之特殊性,或政府機關(構)、學校、公司及非政府組織為其員工子女及孫子女之托育需求,提供未滿二歲兒童托育服務。

()其他經主管機關許可設立之托育服務。

二、居家托育人員:取得直轄市、縣(市)主管機關核發居家托育服務登記證書之人員。

三、居家托育服務中心:直轄市、縣(市)主管機關委由非營利性質法人、機構或團體,協助辦理居家托育服務登記、管理、媒合、輔導、監督、檢查及爭議調解事項者。

四、負責人:托育機構或互助式托育依本法及其相關法規登記之名義人;其為法人者,指其董事長或理事長。

五、托育人員:於托育機構及互助式托育提供教育及保育之人員。

六、主管人員:於托育機構及互助式托育綜理業務之人員。

七、托育專業人員:第二款、第五款及前款人員。

八、其他工作人員:負責人、托育專業人員外,於托育機構服務之人員。

九、共同居住之人:與居家托育人員共同居住之配偶、直系血親、旁系血親、同居人或其他同財共居之人。

一、定義本法各用詞,明確本法適用規範。

二、考量離島、偏遠及原住民族地區因區域遼闊、人口分散、資源匱乏等因素,較難吸引民間投資,為兼顧兒童有受照顧之需及善用在地人力協助兒童照顧事項,應予明列差異性規範;另為營造政府機關(構)、企業友善職場環境,協助其員工托育子女及孫子女,爰於第一款第三目規定得辦理互助式托育服務。另參考幼兒教育及照顧法施行細則第八條規定,離島、偏遠地區及原住民族地區定義如下:()離島:與臺灣本島隔離,屬我國管轄之島嶼。()偏遠地區:人口密度低於全國平均人口密度五分之二之鄉(鎮、市、區)。()原住民族地區:原住民族基本法第二條第三款所定地區。

三、因應家長多元就業型態,期待政府提供托育服務模式更加彈性,爰托育服務除居家托育、托育機構及互助式托育型態外,另增加其他經主管機關許可設立之托育服務,俾具多元彈性,爰為第一款第四目規定。

第四條 托育服務,應以兒童最佳利益為優先考量。

推動及促進兒童托育服務,為政府、社會、家庭、托育機構、互助式托育及托育專業人員之責。

政府對處於離島、偏遠地區,或因經濟、身心、文化與族群而有協助需求之兒童,應優先提供適當托育服務之機會。

一、第一項規定托育服務實施,應以兒童最佳利益為優先考量之精神。

二、第二項規定兒童托育服務,係政府、社會、家庭、托育機構、互助式托育及托育專業人員之共同責任,促進及落實兒童照顧工作。

三、第三項規定政府應對離島、偏遠地區、文化與族群及弱勢兒童提供適當托育服務機會,使其獲得適切之照顧服務。

第五條 中央主管機關掌理下列事項:

一、全國性托育服務政策、法規與方案規劃、訂定、宣導及研究。

二、對直轄市、縣(市)政府執行托育服務輔導、協調及監督。

三、中央托育服務經費分配及補助。

四、托育服務業務輔導、獎助及評鑑之規劃。

五、托育服務相關專業訓練及規劃。

六、全國性托育服務基本資料蒐集、調查、統計及公布。

七、其他全國性托育服務之相關事項。

前項第六款托育服務基本資料,至少應包括全國居家托育服務、公共托育家園、托嬰中心及互助式托育之收費項目與數額、評鑑結果、不利處分及其他相關事項。

參考兒童及少年福利與權益保障法、幼兒教育及照顧法等規定,明定中央主管機關應掌理之事項。

第六條 直轄市、縣(市)主管機關掌理下列事項:

一、直轄市、縣(市)托育服務政策與方案規劃、訂定、宣導、研究及執行。

二、中央托育服務政策、法規及方案執行。

三、托育服務相關專業訓練之執行。

四、直轄市、縣(市)居家托育服務登記、管理、輔導、監督及檢查。

五、直轄市、縣(市)公共托育家園、托嬰中心及互助式托育之設立、檢查、輔導及評鑑。

六、直轄市、縣(市)托育服務基本資料蒐集、調查、統計及公布。

七、其他直轄市、縣(市)托育服務策劃及督導事項。

前項第六款托育服務基本資料,至少應包括直轄市、縣(市)主管機關主管之居家托育服務、公共托育家園、托嬰中心及互助式托育服務之收費項目與數額、評鑑結果、不利處分及其他相關事項。

考兒少法、幼照法規定,明定直轄市、縣市)主管機關掌理事項。

第七條 直轄市、縣(市)主管機關應以首長為召集人,邀集目的事業主管機關代表、相關學者或專家、居家托育人員代表、托育機構代表、托育服務團體代表、兒童福利團體代表、家長團體代表、婦女團體代表、勞工團體代表組成諮詢會,負責協調、研究、審議、諮詢托育服務、收退費項目與金額、人員薪資及其他相關事項。

前項相關學者、專家、民間相關機構、團體代表不得少於二分之一,任一性別不得少於百分之四十。負責人不得以非托育團體代表之身分,擔任第一項代表。團體代表身分有異動者,主管機關應重新聘任。

第一項委員之迴避,依行政程序法之規定辦理。

一、第一項參考兒少法第十條、幼照法第四條規定,因中央主管機關依兒少法,已設兒童及少年福利與權益推動小組等相關委員會,為避免委員會組織人員重複,托育政策併入小組討論,不另設置,爰僅規定直轄市、縣(市)政府為協調、研究、審議、諮詢托育服務、收退費項目與金額、人員薪資及其他相關事項時,應召開諮詢會

二、第二項規定相關團體代表及性別比例,據我國「性別平等政策綱領」、「消除對婦女一切形式歧視公約」及聯合國永續發展目標,均揭示確保女性參與公共生活和領導決策,行政院亦將「促進公私部門決策參與之性別平等」列為性別平等重要議題,政府機關所屬委員會委員任一性別比率達百分之四十為目標,以推動公共事務及決策參與之性別平等。

三、第三項規定負責人僅得以托育團體代表身分參與諮詢會。

四、第四項規定委員迴避義務與相關法律規定。

第八條 政府對接受托育服務之兒童,得視其家庭經濟條件補助費用,其補助對象、補助條件、補助額度及其他相關事項辦法,由中央主管機關定之。

DW9119013 童之父母、監護人或實際照顧兒童之人,得於金融機構開立專戶,並載明金融機構名稱、地址、帳號及戶名,報直轄市、縣(市)主管機關核准後,專供存入前項補助費用;依前項規定請領補助之權利及專戶內之存款,不得作為扣押、讓與、抵銷、供擔保或強制執行標的。

一、第一項參考幼照法第七條第六項,規定政府提供托育補助之法源。

二、為配合我國少子化對策計畫,及保障政府提供補助確實用於兒童托育服務,參考社會救助法第四十四條、特殊境遇家庭扶助條例第十三條之一規定、幼照法第七條第十項規定及司法院釋字第五九六解釋理由書有關立法者基於憲法保障特定對象之意旨,或社會政策之考量,核於比例原則之限制範圍內,得以法律規範禁止直行特定債務人之財產意旨,爰為第二項規定。

DW9119013 九條 托育服務,應以尊重兒童發展為前提,提供符合適齡適性之保育照顧,其服務內容如下:

一、提供清潔、衛生、安全及適宜兒童發展環境。

二、提供兒童充分營養、衛生保健、生活照顧與學習、遊戲活動及社會發展相關服務。

三、記錄兒童生活與成長及轉介服務。

四、提供育兒諮詢及支持家庭相關資訊。

五、其他利於兒童發展相關服務。

參考兒童及少年福利機構設置標準第五條、居家式托育服務提供者登記及管理辦法(下稱居托管理辦法)第三條及幼照法第十二條,明定托育服務應提供之服務內容,以保障兒童安全及維護托育品質。

第十條 托育服務辦理績效卓著者,主管機關應予以獎勵。

參考幼照法第四十七條,規定對表現優良之托育專業人員、績效卓著之托育機構、互助式托育等,應予獎勵,以提升服務品質。

第二章 居家托育服務

章名。

第十一條 居家托育人員,應向直轄市、縣(市)主管機關辦理登記,並取得居家托育服務登記證書,始得提供托育服務。

居家托育人員應為成年,並具備下列資格之一:

一、取得保母或托育人員技術士證。

二、高級中等以上學校幼兒保育、幼兒教育、家政、護理相關學程、科、系、所畢業。

直轄市、縣(市)主管機關得自行或委由居家托育服務中心辦理居家托育人員之登記、管理、輔導、監督或檢查事項。

居家托育人員對於前項之管理、輔導,應予配合。

居家托育人員對於直轄市、縣(市)主管機關之監督及檢查,不得規避、妨礙、拒絕及檢查時藏匿兒童。

第一項居家托育人員之收托人數、登記、輔導、管理、撤銷與廢止登記、收退費規定及其他應遵行事項之辦法,由中央主管機關定之。

一、第一項參考兒少法第二十六條規定,就居家托育服務予以規範,以保障兒童安全及維護托育品質,並規定居家托育人員,應向直轄市、縣(市)主管機關辦理登記後,始得從事居家托育服務。

二、為維護居家托育服務品質,第二項規定居家托育人員資格。依勞動部勞動力發展署技能檢定中心自一百十一年一月一日起,技術士技能檢定保母人員職類修正為「托育人員」,爰第一款增列該名稱。

三、考量居家托育人員相關事務繁雜,爰於第三項規定直轄市、縣(市)主管機關得委由相關專業機構或團體協助辦理。

四、為維護受托兒童安全,第五項規定居家托育人員對於主管機關執行業務之配合義務。

五、第六項規定有關居家托育人員相關辦法,授權由中央主管機關定之,俾具一致性。

第十二條 依本法規定發給之居家托育服務登記證書,免徵規費。

提供在宅托育服務之居家托育人員,應將前項證書懸掛於服務登記處所之足資辨識明顯處。

一、第二條已規定兒童托育服務係政府、社會、家庭、托育機構、互助式托育及托育專業人員之共同責任,爰基於公益考量,據規費法第十三條第三款,參考兒少法第七十九條規定,於第一項規定政府發給之居家托育服務登記證書免徵規費。

二、參考居托管理辦法第十一條,爰於第二項規定提供在宅托育人員應將證書懸掛於服務登記處所之足資辨識明顯處。

第十三條 直轄市、縣(市)主管機關應審酌轄內物價指數及當地家庭可支配所得,依居家托育服務收托方式,定期公告分區托育服務收退費項目及金額。

直轄市、縣(市)主管機關負有訂定托育服務收費原則之權,以反映不同地區收費差異,並維護家長送托兒童之權益,爰參考居托管理辦法第二十條為本條規定。

第十四條 居家托育人員,不得巧立名目或任意收取前條公告項目、金額範圍以外之費用。

為維護托育服務品質,及避免不當收費或巧立名目收取費用,致使托育費用變相漲價,爰參考居托管理辦法第五條第五款為本條規定。

第十五條 居家托育人員受託提供托育服務,應與送托兒童之父母或監護人訂定托育服務書面契約,規定其權利義務關係。

與送托兒童之父母或監護人訂定書面契約為居家托育人員應辦理之重要事項,爰參考居托管理辦法第四條第二款與幼照法第四十二條第一項規定,規定居家托育人員與送托家長訂定書面契約之責,且契約副本提供居家托育中心知悉。

第十六條 居家托育人員應於收托兒童當日前,投保專業責任保險。

保險事故發生時,居家托育服務中心應主動協助辦理理賠事宜。

一、投保責任險為針對居家托育人員進行第三責任險之投保,其目的係保險人對於被保險人因特定事因,發生意外事故而損害他人權益,依法應負賠償他人所遭受損失之保險,據此保障受托兒童權益。第一項參考現行居托管理辦法第四條第六款規定,明定居家托育人員應投保專業責任保險之責任。

二、考量居家托育人員能力有限,且居家托育服務中心對於居家托育人員有輔導之責,爰參考幼照法第三十四條規定,於第二項規定發生理賠事件時,居家托育服務中心協助義務。

第十七條 居家托育人員應協助直轄市、縣(市)衛生主管機關辦理兒童發展篩檢、宣導衛生保健事項。

居家托育人員發現有疑似發展遲緩兒童,應通報直轄市、縣(市)主管機關。

直轄市、縣(市)主管機關應將接獲資料,建立檔案管理,並視其需要提供、轉介適當之服務。

一、第一項考量居家托育人員與兒童接觸時間較長,隨兒童月齡進行發展檢核,可了解兒童發展現況,及早發現有無疑似發展落後現象,進而提醒家長帶兒童至醫院進行發展鑑定,儘早接受早期療育,爰依居托管理辦法第三條規定事項,應協助辦理兒童發展篩檢,並參考幼照法第三十二條規範,明定居家托育人員應宣導衛生保健事項。

二、參考兒少法第三十二條規定,第二項規定居家托育人員之通報義務,第三項規定主管機關應建立檔案管理,並視需要提供適當服務之義務。

第十八條 居家托育人員對兒童及其父母、監護人之資料應予保密。但經父母、監護人同意或依其他法律規定應予提供者,不在此限。

居家托育人員提供服務過程使用之契約書、服務紀錄等文件載有兒童及其父母、監護人之資料,應遵守個人資料保護法之規定,對上述個人資料保密,爰參考幼照法第三十二條第五項與居托管理辦法第四條第三款規定,明定居家托育人員對相關資料之保密責任與例外規定。

第十九條 父母或監護人對居家托育人員提供之托育服務方式及內容有意見時,得請求居家托育人員提出說明,並得經由雙方協議,視需要修正或調整。

參考幼照法第三十八條規定,明定父母或監護人對居家托育人員提出意見時之處理,與居家托育人員說明義務。

第二十條 居家托育人員之托育服務有損及兒童權益者,兒童之父母或監護人,得於知悉日起三十日內,向所在地之直轄市、縣(市)主管機關提出申訴;直轄市、縣(市)主管機關應進行必要調查,於三十日內將處理情形以書面通知申訴人。

直轄市、縣(市)主管機關為處理前項申訴事件,得組成專案小組進行調查。必要時,得通知父母或監護人及居家托育人員到場說明。

前項小組成員得由第七條第一項規定之諮詢委員選任,其組織、申訴及其他相關事項之自治法規,由直轄市、縣(市)主管機關定之。

一、居家托育服務涉及受托兒童、家長及居家托育人員三方權益,服務環境係於私宅,倘發生爭議,責任不易釐清。為維護家長權益,避免造成直轄市、縣(市)主管機關行政負擔,涉及消費爭議事件,因消費者保護法已規定消費糾紛處理程序,應循該程序處理。非屬消費糾紛事件(例如:居家托育人員未依契約送指定醫院就醫、餵錯藥等),涉及損及兒童照顧權益之事件,則透過本條行政救濟程序處理。

二、第二項規定直轄市或縣(市)主管機關為處理前項申訴事件,得組成專案小組進行調查。必要時,得通知父母或監護人及居家托育人員到場說明,俾使當事人有表達意見之機會。

三、考量第七條第一項規定直轄市、縣市主管機關應成立諮詢會,為免疊床架屋,爰第三項明定小組成員得由諮詢委員名單選任,並授權直轄市、縣(市)主管機關訂定專案小組相關事宜。

第三章 托育機構

章名。

第二十一條 直轄市、縣(市)、鄉(鎮、市)、直轄市山地原住民族區、學校、法人、團體、醫院、商業或個人,得辦理托育機構。

托育機構應經直轄市、縣(市)主管機關許可設立,並於取得許可證書後,始得提供托育服務。

直轄市、縣(市)主管機關自行或委託辦理托育機構,應訂定一定比率,優先收托符合第四條第三項之兒童。

依性別工作平等法第二十三條第一項第二款所設之托兒設施,依下列順序招收兒童:

一、員工子女、孫子女。

二、需要協助兒童。

三、前二款以外兒童。

托育機構設立許可之要件、程序、審核期限、撤銷與廢止許可、擴充、遷移、停業、歇業、復業、規模、面積、設施、收托人數、人員資格與配置、托育人員照顧比例、業務範圍、督導管理及其他應遵行事項之辦法,由中央主管機關定之。

一、第一項參考幼照法第八條規定,明定得辦理托育機構之主體。

二、配合一百零三年一月二十九日修正公布之地方制度法第八十三條之二,規定直轄市山地原住民區為地方自治團體,爰於第一項規定其得為辦理托育機構之主體。另依商業登記法第三條規定「本法所稱商業,指以營利為目的,以獨資或合夥方式經營之事業。」是類商業非屬法人,惟應使其亦得設置托育機構,爰予明定。至於依公司法登記之公司,及依有限合夥法設立之有限合夥,依經濟部一百零八年四月一日經商字第一○八○○五六○八六○號函釋,皆屬營利性社團法人,已屬第一項法人範疇,無需另予明定。另依私立學校法第二條第二項規定,學校法人以設立及辦理私立學校為目的;再依醫療法第五條規定,醫療法人包括醫療財團法人及醫療社團法人,係以從事醫療事業辦理醫療機構為目的,考量學校法人及醫療法人之設立目的未包括設立托育機構,第一項所定法人,不包括學校法人及醫療法人,爰列明醫院、學校為辦理托育機構之主體,併予說明。

三、為維護兒童托育安全,爰於第二項規定應經直轄市、縣(市)主管機關許可設立後,始得招收兒童進行托育服務。

四、第三項參考幼照法第七條第四項,規定政府自行或委託辦理托育機構應訂定優先提供托育服務對象比率,以保障弱勢兒童權益。

五、第四項規定依性別工作平等法第二十三條第一項規定「僱用受僱者一百人以上之雇主,應提供下列設施、措施:一、哺(集)乳室。二、托兒設施或適當之托兒設施。」設立之托兒設施,其招收幼兒順序應優先招收員工子女、孫子女,有餘額者,再優先招收需要協助之幼兒,以符實際需求,協助其員工兼顧職場與家庭。

六、第五項規定托育機構設立許可、設置標準及管理辦法,由中央主管機關定之,為直轄市、縣(市)政府行政作為之據。

DW9119013 二十二條 托育機構已收托之兒童滿二歲,未進入教保服務機構者,托育機構得繼續收托;其收托期間,不得逾滿二歲當學年教保服務機構收托日前一日。但有特殊情事者,得持續收托至滿三歲前一日。

為使未能進入幼兒園之兒童仍可獲得托育服務,本條參考兒童及少年福利機構設置標準第五條第二項規定,明定托育機構收托兒童之年限。另為使受托兒童得順利銜接教保服務機構教育,收托期間調整為不得逾滿二歲當學年教保服務機構收托日前一日止之規定。另考量兒童發展需求及適應程度,有特殊情事者,給予緩衝期,得持續收托至滿三歲前一日。

DW9119013 二十三條 政府機關(構)為配合國家政策,得委託非營利性質法人辦理托育機構。

前項委託辦理,需使用公有不動產時,應以無償方式提供受託非營利性質法人;該公有不動產非自行經管者,得辦理撥用,或經管理機關同意,無償提供政府機關(構)。

一、為促進及落實公共化托育服務,鼓勵政府機關(構)結合民間資源提供服務,第一項規定政府機關(構)得委託非營利性質法人辦理托育機構。

二、公共化托育服務為國家重大政策,爰結合公有不動產使用效益,加速公共化托育服務資源之布建,爰於第二項明定,政府機關(構)委託非營利性質法人辦理托育機構,需使用其經管之公有不動產時,應以無償方式提供受託非營利性質法人;倘該公有不動產非自行經管者,政府機關(構)得依本法及「各級政府機關互相撥用公有不動產之有償與無償劃分原則」規定辦理撥用,或經管理機關同意無償提供。

第二十四條 以各級學校教學場所辦理前條第一項托育機構者,該場所得繼續適用原建築物使用類組,不受建築法第七十三條應申請變更使用執照規定之限制。

為鼓勵各級學校使用空餘空間辦理托育機構,參考幼照法第八條第八項為本條規定。

第二十五條 直轄市、縣(市)主管機關應對托育機構進行監督、檢查、輔導及評鑑;其評鑑報告及結果,應公布於資訊網站。

直轄市、縣(市)主管機關得自行或委託相關專業機構、團體辦理托育機構之管理、監督、檢查及輔導等事項。

托育機構對第一項監督、檢查及評鑑,不得規避、妨礙、拒絕或檢查時藏匿兒童。

第一項評鑑類別、項目、指標、對象、評鑑人員資格、實施方式、結果公布、申復、申訴、追蹤輔導、複評及其他相關事項之辦法,由中央主管機關定之。

一、托育機構品質攸關民眾權益,爰於第一項規定直轄市、縣(市)主管機關公布評鑑結果之義務,以提供民眾充分資訊。

二、第二項考量托育機構之管理權責係地方政府,爰規定其相關細部執行事項授權由直轄市、縣(市)主管機關自行或委託相關專業機構、團體辦理。

三、托育機構收托兒童較多,為維護受托兒童安全,爰於第三項明定托育機構有配合檢查及評鑑義務,不得規避、妨礙、拒絕或檢查時藏匿兒童。

四、考量評鑑事項複雜及具專業性,其規範有全國一致必要,爰第四項規定評鑑類別、評鑑項目、評鑑指標、評鑑對象、評鑑人員資格、實施方式、結果公布、申復、申訴、追蹤輔導及複評等相關事項之辦法,由中央主管機關定之,為直轄市、縣(市)政府行政作為之據。

第二十六條 依本法規定發給托育機構設立許可證書,免徵規費。

托育機構,應將前項證書懸掛於機構內之足資辨識明顯處。

一、第二條已闡明兒童托育服務係政府、社會、家庭、托育機構、互助式托育及托育專業人員之共同責任,基於公益考量,第一項依據規費法第十三條第三款,並參考現行兒少法第七十九條及本法第十二條規定,明定政府發給托育機構設立許可證書及免徵規費。

二、第二項參考第十二條明定托育機構設立許可證書應懸掛於機構內之足資辨識明顯處

第二十七條 直轄市、縣(市)主管機關應審酌轄內物價指數及當地家庭可支配所得,依托育機構收托方式,以自治法規訂定收退費基準、項目及用途。

私立托育機構得考量其營運成本,依前項所定之收退費項目及用途,訂定收退費金額,報直轄市、縣(市)主管機關備查後,向送托兒童之父母或監護人收取及退還費用。收退費金額有異動時,亦同。

考量私立托育服務具市場供需取向,其收費反映成本,另政府現行採定額支付方式協助家長向托育機構購買托育服務,對托育機構有必要進行一定程度之收費價格管理,以保障送托家長權益,爰參考第十三條體例,於第一項明定主管機關訂定收退費基準參據;另參考幼照法第四十三條規定,明定私立托育機構得考量其營運成本,依直轄市、縣(市)主管機關所定之收退費基準、收退費項目及用途,訂定收退費金額,並報直轄市、縣(市)主管機關備查後,方得進行收費。

第二十八條 托育機構應與送托兒童之父母或監護人訂定托育服務之書面契約,規定其權利義務關係。

為保障受托兒童權益,參考第十五條及老人福利法第三十八條,規定父母或監護人應與托育機構訂定書面契約,以維護雙方權益,減少爭訟,如涉訴訟案件時,亦得據以為證明文件。

第二十九條 托育機構應為其收托之兒童辦理團體保險。

保險事故發生時,托育機構應主動協助辦理理賠事宜。

第一項團體保險,其範圍、金額、繳退費方式、期程、給付標準、權利與義務、辦理方式及其他相關事項之自治法規,由直轄市、縣(市)主管機關定之。

一、參考第十六條、兒少法第七十七條及幼照法第三十四條,第一項明定機構應辦理團體保險之責任,第二項明定托育機構辦理理賠時之協助義務。

二、第三項參考兒少法第七十七條,明定有關托育機構辦理團體保險之相關規範,授權由直轄市、縣(市)主管機關定之。

第三十條 托育機構應協助直轄市、縣(市)衛生主管機關辦理兒童發展篩檢、宣導衛生保健事項。

托育機構發現有疑似發展遲緩兒童,應通報直轄市、縣(市)主管機關。

直轄市、縣(市)主管機關應將接獲資料,建立檔案管理,並視其需要提供、轉介適當之服務。

一、第一項參考第十七條及幼照法第三十二條,明定托育機構應協助辦理兒童發展篩檢、宣導衛生保健事項予以家長知悉。

二、參考兒少法第三十二條,第二項明定托育機構之通報義務,第三項明定主管機關應建立檔案管理,並視需要提供適當服務之義務。

第三十一條 托育機構之負責人、托育專業人員或其他工作人員,對兒童及其父母、監護人之資料應予保密。但經父母或監護人同意或依其他法律規定應予提供者,不在此限。

參考第十八條,明定托育機構負責人、托育專業人員或其他工作人員之保密責任與例外規定。

第三十二條 托育機構應裝設監視錄影設備,妥善管理攝錄影音資料,並加以保密。

前項監視錄影設備之設置、管理與攝錄影音資料之蒐集、處理、利用、查閱、保存方式與期限及其他相關事項之辦法,由中央主管機關定之。

一、參考兒少法第七十七條之一規定,第一項規定托育機構應裝設監視錄影設備。

二、第二項授權由中央主管機關訂定監視錄影設備之設置、管理與攝錄影音資料之蒐集、處理、利用、查閱、保存方式與期限及其他相關事項,為直轄市、縣(市)主管機關行政作為之依據。

第三十三條 托育機構應就下列事項訂定管理規定、確實執行,並定期檢討改進:

一、環境、食品安全與衛生及疾病預防。

二、安全管理。

三、定期檢修各項設施安全。

四、各項安全演練措施。

五、緊急事件處理機制。

參考幼照法第三十條,明定托育機構應訂定管理措施、確實執行,並定期檢討改進,以提供兒童及工作人員安全無虞之服務環境。

第三十四條 托育機構為適當處理兒童緊急傷病,應訂定施救步驟、護送就醫地點,呼叫緊急救護專線支援之注意事項及父母或監護人未到達前之處理措施等規定。

參考幼照法第三十三條,托育機構應明確規範兒童緊急傷病、護送就醫處理機制,以保護兒童身心安全。

第三十五條 托育機構應公開下列資訊:

一、托育目標及內容。

二、托育人員及其他工作人員之學(經)歷、證照。

三、依第三十三條所定之衛生、安全及緊急事件處理措施。

四、辦理團體保險之情形。

五、收退費項目及金額。

六、核定之收托人數及實際收托人數。

七、其他經中央主管機關公告之事項。

參考幼照法第三十七條,規定托育機構應公開之資訊內容,以維護兒童及家長權益。

第三十六條 托育機構各項經費收支保管及運用,應設置專帳處理;其收支應有合法憑證,並依規定年限保存。

私立托育機構會計帳簿與憑證之設置、取得、保管及其他應遵行事項,應依相關稅法規定辦理。

法人附設托育機構之財務應獨立。

一、參考幼照法第四十五條,規定托育機構各項經費收支保管及運用應設置專帳處理,且收支應有合法憑證及保存年限。

二、有關執行業務者之會計帳簿、憑證之設置、取得、保管等事項,業於執行業務者帳簿憑證設置取得保管辦法、所得稅法、稅捐稽徵法等訂有相關規範,爰為第二項規定,以期使托育機構有所遵循。

三、第三項規定法人附設者,其財務應予獨立,以確保機構正常營運,並維護兒童所受托育服務之權益。

DW9119013 三十七條 父母或監護人對托育機構提供之托育服務方式及內容有意見時,得請求托育機構提出說明,並得經由雙方協議,視需要修正或調整之。

參考第十九條及幼照法第三十八條,明定家長對托育服務方式及內容有意見時,得請求托育機構提出說明,與機構之說明義務,以保障兒童權益。

DW5759197 DW9119013 三十八條 托育機構之托育服務有損及兒童權益者,其父母或監護人,得向托育機構提出異議,不服托育機構之處理時,得於知悉處理結果日起三十日內,向所在地之直轄市、縣(市)主管機關提出申訴;主管機關應進行必要調查,並於三十日內將處理情形以書面通知申訴人。

直轄市、縣(市)主管機關為處理前項申訴事件,得組成專案小組進行調查。必要時,得通知父母或監護人及托育機構派員到場說明。

前項小組成員得由第七條第一項規定之諮詢委員選任,其組織、申訴及其他相關事項之自治法規,由直轄市、縣(市)主管機關定之。

一、參考第二十條及幼照法第四十條規定,第一項規定托育機構之托育服務申訴事件處理機制。

二、為避免造成直轄市、縣(市)主管機關行政負擔,涉及消費爭議之事件,可參考一百十一年頒布實施之「托嬰中心定型化契約應記載及不得記載事項暨其範本」,因消費者保護法已規定消費糾紛處理程序,應循該程序處理。至非屬消費糾紛之事件(例如:托育人員未依契約送指定醫院就醫、餵錯藥等),涉及損及兒童照顧權益之事件,則透過行政救濟程序處理。

三、第二項明定直轄市或縣(市)主管機關為處理前項申訴事件,得組成專案小組進行調查。必要時,得通知父母或監護人及托育機構派員到場說明,俾使當事人有表達意見之機會。

四、考量第七條第一項規定直轄市、縣市主管機關成立諮詢會,為避免疊床架屋,爰第三項明定小組成員得由諮詢委員名單選任,並授權直轄市、縣(市)政府訂定專案小組相關事宜。

DW5609094 四章 互助式托育

章名。

第三十九條 離島、偏遠地區為因應地理條件限制及兒童生活與照顧服務之需,得採社區互助式方式提供兒童托育服務。

為營造原住民族兒童學習其族語及文化機會之托育環境與發揮部落照顧精神,得採部落互助式方式提供兒童托育服務。

政府機關(構)、公營事業機構、公司、學校及非政府組織,為照顧員工子女及孫子女,得於各該場址設置職場互助式方式提供兒童托育服務。

前三項互助式托育服務應經直轄市、縣(市)主管機關許可,始得提供托育服務。

第一項至第三項地區範圍、辦理方式、收托對象、收托人數、收托年限、專業人員資格與配置、托育人員照顧比例、許可條件與程序、環境、設施與設備、衛生保健、直轄市、縣(市)主管機關輔導與協助、評核、檢查、管理、撤銷或廢止許可、收退費及其他相關事項之辦法,由中央主管機關會商原住民族主管機關、勞動主管機關及教育主管機關定之。

一、考量離島、偏遠及原住民族地區因區域遼闊、人口分散及資源較為匱乏等因素,較難吸引民間投資,為兼顧兒童有受照顧之需及善用在地人力協助兒童照顧事項,應予明列差異性規範;另為營造政府機關(構)、企業友善職場環境,協助其員工托育子女及孫子女,爰於第一項至第三項明定得辦理社區、部落及職場互助式托育服務。

二、第三項非政府組織係指政府機關(構)、公營事業機構、公司及學校以外依法經主管機關許可設立或核准登記之法人、團體、商業、有限公司、私立醫療機構及其他私立機構。

三、為維護兒童托育安全,爰於第四項規定應經直轄市、縣(市)主管機關許可設立後,始得招收兒童進行托育服務。

四、本條涉及原住民族、學校及職場,爰於第五項授權相關細部執行事項,由中央主管機關會商原住民族主管機關、勞動主管機關及教育主管機關定之。

第四十條 以各級學校教學場所辦理前條互助式托育者,該場所得繼續適用原建築物使用類組,不受建築法第七十三條應申請變更使用執照規定之限制。

為鼓勵運用各級學校空餘空間辦理互助式托育服務,參考幼照法第十條第十項規範,規定其得不受建築法第七十三條應申請變更使用執照等相關規定之限制。

DW4246332 四十一條 直轄市、縣市主管機關配合國家托育服務政策,辦理第三十九條第一項社區互助式托育、第二項部落互助式托育,得委託非營利性質法人辦理。

政府機關(構)、公立學校配合國家托育服務政策,辦理第三十九條第三項職場互助式托育,得委託非營利性質法人辦理。

第一項至第三項委託辦理,需使用公有不動產時,應以無償方式提供非營利性質法人;該公有不動產非自行經管者,得辦理撥用,或經管理機關同意,無償提供政府機關(構)、公立學校

一、為協助離島、偏遠及原住民族地區提供互助式托育服務,及政府機關(構)、公立學校提供員工托兒設施,充分發揮公有不動產使用效益,加速公共化托育服務資源之布建,爰於第一項及第二項明定得以委託方式辦理。

二、第三項明定政府機關(構)、公立學校委託非營利性質法人辦理互助式托育服務,需使用其經管之公有不動產時,應以無償方式提供;倘該公有不動產非自行經管者,政府機關(構)、公立學校得依本法及「各級政府機關互相撥用公有不動產之有償與無償劃分原則」規定辦理撥用,或經管理機關同意無償提供

第四十二條 法人、專業機構、團體或居家托育人員,為配合國家托育服務政策,於離島、偏遠地區及原住民族地區辦理社區互助式托育、部落互助式托育,需用公有不動產時,得由公有財產管理機關以出租方式提供使用;其租金基準,按該不動產當期依法應繳納之地價稅及房屋稅計收年租金。

考量離島、偏遠及原住民族地區資源較匱乏,參考兒少法第七十五條之一,明定於離島、偏遠地區及原住民族地區,辦理互助式托育服務使用公有不動產之租金計收規定。

第四十三條 直轄市、縣(市)主管機關應自行或委託相關專業機構、團體,辦理互助式托育之管理、輔導、監督及檢查事項。

互助式托育之負責人、托育專業人員或其他工作人員,對於前項檢查,不得規避、妨礙、拒絕或檢查時藏匿兒童。

第一項管理、輔導、監督及檢查類別、項目、指標、對象、輔導人員資格、實施方式、結果公布、申復、申訴、追蹤輔導及其他相關事項之辦法,由中央主管機關定之。

一、第一項授權直轄市、縣(市)政府應對互助式托育服務進行管理、輔導、監督及檢查事項,以確保托育服務品質。

二、考量職場互助式托育之委託性質,負責人為企業負責人,非直接提供托育服務,爰第二項明定互助式托育負責人、托育專業人員及其他工作人員須配合檢查義務,且不得規避、妨礙、拒絕或檢查時藏匿兒童。

三、第三項明定互助式托育之管理、輔導、監督及檢查類別、項目、指標、對象、輔導人員資格、實施方式、結果公布、申復、申訴及追蹤輔導等相關事項之辦法,由中央主管機關定之,為直轄市、縣(市)政府行政作為之據。

第四十四條 依本法規定發給互助式托育許可證書,免徵規費。

互助式托育,應將前項證書懸掛於服務許可處所之足資辨識明顯處。

一、第二條闡明兒童托育服務係政府、社會、家庭、托育機構、互助式托育及托育專業人員之共同責任,基於公益,第一項依據規費法第十三條第三款,並參考第十二條、第二十六條及兒少法第七十九條,規定政府發給互助式托育許可證書及免徵規費。

二、第二項參考第十二條及第二十六條,規定互助式托育許可證書應懸掛於服務許可處之足資辨識明顯處。

第四十五條 直轄市、縣(市)主管機關應審酌轄內物價指數及當地家庭可支配所得,依互助式托育收托方式,定期公告分區托育服務收退費項目及金額。

參考第十三條規定,直轄市、縣(市)主管機關負有訂定托育服務收費原則之權,以反映不同地區收費差異,並維護家長送托兒童之權益。

第四十六條 互助式托育應與送托兒童之父母或監護人訂定托育服務之書面契約,規定其權利義務關係。

為保障受托兒童權益,參考第十五條及第二十八條,明定父母或監護人應與互助式托育服務訂定書面契約,以維護雙方權益,減少爭訟,如涉訴訟案件時,得據以為證。

第四十七條 互助式托育應於收托兒童當日前,投保專業責任保險。

參考第十六條,明定互助式托育服務應於收托兒童當日前,投保專業責任保險,以保障兒童權益。

第四十八條 互助式托育應協助直轄市、縣(市)衛生主管機關,辦理兒童發展篩檢、宣導衛生保健事項。

互助式托育發現疑似發展遲緩兒童,應通報直轄市、縣(市)主管機關。

直轄市、縣(市)主管機關應將接獲之資料,建立檔案管理,並視兒童之需,提供轉介適當之服務。

一、第一項參考第十七條、第三十條及幼照法第三十二條,明定互助式托育服務應協助辦理兒童發展篩檢、宣導衛生保健事項。

二、參考兒少法第三十二條,第二項明定互助式托育之通報義務,第三項明定主管機關應建立檔案管理,並視需要提供適當服務之義務。

第四十九條 互助式托育之負責人、托育專業人員或其他工作人員,對兒童及其父母、監護人之資料應予保密。但經父母或監護人同意或依其他法律規定應予提供者,不在此限。

參考第十八條及第三十一條,規定互助式托育負責人、托育專業人員或其他工作人員之保密責任與例外規定。

第五十條 互助式托育場所,應裝設監視錄影設備,妥善管理攝錄影音資料,並加以保密。

前項監視錄影設備之設置、管理與攝錄影音資料之蒐集、處理、利用、查閱、保存方式與期限及其他相關事項之辦法,由中央主管機關定之。

一、參考第三十二條及兒少法第七十七條之一,第一項規定互助式托育應裝設監視錄影設備。

二、第二項授權由中央主管機關規定監視錄影設備之設置、管理與攝錄影音資料之蒐集、處理、利用、查閱、保存方式與期限及其他相關事項,為直轄市、縣(市)政府行政作為之據。

第五十一條 父母或監護人對互助式托育提供之托育服務方式及內容有意見時,得請求互助式托育提出說明,並得經雙方協議,視需要修正或調整。

參考第十九條、第三十七條及幼照法第三十八條,規定家長對托育服務方式及內容有意見時,得請求互助式托育服務提出說明,與互助式托育之說明義務,以保障兒童權益。

第五十二條 互助式托育有損及兒童權益者,其父母或監護人,得向互助式托育提出異議,不服互助式托育之處理時,得於知悉處理結果日起三十日內,向所在地之直轄市、縣(市)主管機關提出申訴,主管機關應進行必要調查,並於三十日內將處理情形以書面通知申訴人。

直轄市、縣(市)主管機關為處理前項申訴事件,得組成專案小組進行調查。必要時,得通知父母或監護人及互助式托育派員到場說明。

前項小組成員得由第七條第一項規定之諮詢委員選任,其組織、申訴及其他相關事項之自治法規,由直轄市、縣(市)主管機關定之。

一、參考第二十條、第三十八條及幼照法第四十條,規定互助式托育之申訴事件處理機制。

二、為避免造成直轄市、縣(市)主管機關行政負擔,涉及消費爭議之事件,因消費者保護法已規定消費糾紛處理程序,應循該程序處理。至非屬消費糾紛之事件(例如:托育人員未依契約送指定醫院就醫、餵錯藥等),涉及損及兒童照顧權益之事件,則透過行政救濟程序處理。

三、第二項規定直轄市或縣(市)主管機關為處理前項申訴事件,得組成專案小組進行調查。必要時,得通知父母或監護人及互助式托育派員到場說明,俾使當事人有表達意見之機會。

四、考量第七條第一項規定直轄市、縣市政府應成立諮詢會,為避免疊床架屋,爰第三項明定小組成員得由諮詢委員名單選任,並授權直轄市、縣(市)政府訂定專案小組相關事宜。

第五章 人員資格管理

章名。

DW2425593 五十三條 有下列各款情形之一者,終身不得擔任托育機構或互助式托育負責人:

一、曾犯性侵害犯罪防治法第二條第一款之罪、性騷擾防治法第二十五條第一項之罪、兒童及少年性剝削防制條例之罪,經緩起訴處分或有罪判決確定。

二、曾犯毒品危害防制條例或組織犯罪防制條例之罪,經有罪判決確定。

三、曾犯殺人、重傷、強盜、擄人勒贖或其他相類暴力犯罪,經有罪判決確定。

四、曾犯詐欺、背信、侵占或貪污罪,經判處有期徒刑以上之刑確定。但受緩刑宣告或易科罰金執行完畢者,不在此限。

五、性侵害犯罪防治法所定性侵害犯罪之行為,經有關機關調查屬實。

六、第六十二條第一項各款行為之一,情節重大,經有關機關調查屬實。

七、其他違反保障兒童權益有關之法律強制或禁止規定,有嚴重損害兒童權益之虞。

一、考量托育機構、互助式托育係提供幼兒照顧之服務,其負責人之良窳將影響服務品質及業務發展,參考兒少法第八十一條及身心障礙者權益保障法(下稱身權法)修正草案(立法院審議版)第六十三條之一規定,明定終身不得提供托育機構、互助式托育之消極資格,以降低危害之可能,並保護兒童安全。

二、職場互助式托育之負責人非該企業負責人,倘企業採委託保母辦理者,由保母推選其中一人為負責人;採委託團體辦理者,團體代表人為負責人。本條涉及終身不得擔任之消極資格,爰著重犯罪行為係影響兒童照顧安全及對渠等經營有重大影響者為原則。

三、另參考教育部一百零六年七月二十六日台教學()字第一○六○○九二一一三號函示略以,有關「情節重大」定義判斷基準,由直轄市、縣(市)主管機關組成調查小組,針對調查過程所蒐集資訊,視個案具體情節,審酌一切情狀,並依下列基準予以論明載錄於調查報告:()行為人:與被害人之關係(是否直接照顧)、犯後態度、過往有無類似行為經調查屬實及處置告誡後再犯。()被害人:被害人身心狀況是否無法應變或反抗。()行為侵害之法益:如被害人身分、人數、被害人所受影響、受害狀況(程度)、侵害結果是否發生等。()行為態樣:行為動機、目的、手段、侵害次數多寡、侵害時間長短、侵害時間點、是否違反被害人意願、是否壓抑或無視被害人反抗繼續加害。()其他:對法秩序所生之危害、其影響程度、範圍等因素。

第五十四條 有下列各款情形之一,於一定期間內不得擔任托育機構或互助式托育之負責人:

一、非屬情節重大之性騷擾、性霸凌行為。

二、非屬情節重大之第六十二條第一項各款所定行為之一或違反兒童及少年性剝削防制條例之行為。

三、曾犯家庭暴力罪,經緩起訴處分或有罪判決確定日起五年內。

四、其他違反保障兒童權益有關之法律強制或禁止規定,有損害兒童權益之虞。

有前項各款之情形者,不得擔任托育機構或互助式托育之負責人期間,由主管機關審酌情節嚴重程度認定一年至十年。

一、考量兒童自身保護能力薄弱,如有前條各款情事行為,但情節非屬重大時,倘限制其終身不得從事托育服務業務,恐有過度限制工作權之虞,第一項參酌教師法第十五條第一項、幼照法第二十四條、身權法修正草案(立法院審議版)第六十三條之二,令其一定期間內不得從業,以降低其危害兒童之可能,並保護兒童安全。

二、基於二歲以下兒童自我保護能力較二歲以上兒童不足,第二項明定不得擔任年限應較上開法令嚴格,爰規範一年至十年,由直轄市、縣(市)主管機關審酌案件情節嚴重程度認定。

第五十五條 有第五十三條第一款至第三款情形之一或第五款至第七款情形之一者,終身不得擔任托育專業人員或工作人員。

有前條第一項各款情形之一者,於一定期間內不得擔任托育專業人員或工作人員。

前項不得擔任托育專業人員或工作人員期間,由主管機關審酌情節嚴重程度認定一年至十年。

一、考量托育專業人員、工作人員之良窳亦影響服務品質及業務發展,對托育專業人員之道德要求須高於一般人,參考兒少法第二十六條之一、第八十一條、幼照法第二十四條、第二十五條及身權法修正草案(立法院審議版)第六十三條之三,明定終身或一定期間內不得擔任托育專業人員或工作人員之消極資格,以降低危害兒童之可能,保護兒童安全,爰為第一項及第二項規定。

二、因接受服務者屬自我保護能力較弱之兒童,而托育專業人員及工作人員與受托兒童密切接觸,為強化對兒童保護,第三項明定有第五十四條第一項各款情形者,不得擔任之一定期間為一年至十年,由主管機關審認限制之期間。

第五十六條 有客觀事實足認有傷害兒童之虞,經主管機關認定不能執行職務者,不得擔任托育機構或互助式托育之負責人、托育專業人員及工作人員。

前項原因消失後,經主管機關認定,仍得依本法規定擔任托育機構或互助式托育之負責人、托育專業人員及工作人員。

一、參考兒少法第二十六條之一第三項規定,明定客觀事實足認有傷害兒童之虞,經主管機關認定不能執行職務者,其情形消失後,當事人檢具相關事證,向主管機關提出解除限制之審認通過後,仍得擔任托育機構或互助式托育之負責人、托育專業人員及工作人員,爰為第二項規定。

二、有傷害兒童權益之虞之客觀事實及不得執行職務之審認,及原因消失之認定,依第五十九條規定,由主管機關邀請法律、身心障礙福利及其他相關學者專家,如專科醫師等,組成小組為之。

第五十七條 居家托育人員有第五十五條或前條情事之一者,直轄市、縣(市)主管機關應令其停止服務,並強制轉介其收托兒童。已完成登記者,廢止其登記。

參考兒少法第二十六條之一第四項規定,明定第五十五條或第五十六條情事之一者,直轄市、縣(市)主管機關應令其停止服務,並強制轉介其收托兒童。已完成登記者,廢止其登記,以維護受托兒童權益。

第五十八條 與居家托育人員共同居住之人,有下列情事之一者,居家托育人員以提供到宅托育服務為限:

一、第五十四條第一項第三款規定。

二、第五十五條第一項規定。

三、有客觀事實認有傷害兒童之虞。

前項第三款經直轄市、縣(市)主管機關認定事實消失,居家托育人員仍得依本法提供居家托育服務。

一、考量居家托育人員在其住所收托兒童,與其共同居住之人如有第五十四條第一項第三款及第五十五條第一項情形之一者,對受托兒童安全有所威脅,爰參考兒少法第二十六條之二規範,於第一項規範居家托育人員以提供到宅服務為限。

二、第二項參考兒少法第二十六條之二規定,規範與居家托育人員共同居住之人,於第一項第三款事實消失時,居家托育人員仍得依本法提供托育服務。

第五十九條 托育機構或互助式托育之負責人、托育專業人員或其他工作人員有無第五十三條第五款至第七款、第五十四條第一項第一款、第二款、第四款、第五十六條或前條規定事實、情節輕重、終身或一定期間不得擔任職務之認定,由主管機關邀請法律、兒童少年福利及其他相關學者專家組成小組為之。

參考身權法修正草案第六十三條之六(立法院審議版),規定消極資格之客觀事實、情節重大與否、終身或一定期間不得擔任該等職務,由主管機關邀請法律、兒童少年福利及其他相關學者專家,如專科醫師、性平專家學者等,組成小組審酌案件情節嚴重程度予以認定。

第六十條 主管機關應主動查證托育機構、互助式托育之負責人及居家托育人員有無第五十三條、第五十四條第一項、第五十五條第一項及第五十六條第一項規定情事。

托育機構、互助式托育聘僱主管人員、托育人員或其他工作人員前,得請其提供最近三個月內核發之警察刑事紀錄證明書,或主動向相關機關查詢,受請求查詢機關應協助查復。

托育機構、互助式托育聘僱主管人員、托育人員或其他工作人員前,應檢具相關名冊、資格證明文件影本、切結書、健康檢查表影本、最近三個月內核發之警察刑事紀錄證明書及其他基本資料文件,報直轄市、縣(市)主管機關核准。主管機關應主動查證並派員檢查;人員異動時,亦同。

第五十三條、第五十四條第一項、第五十五條第一項、第二項及第五十六條第一項規定不適任資格認定、資訊蒐集、處理、利用、查詢及其他相關事項之辦法,由中央主管機關定之。

一、第一項參考兒少法第八十一條及身權法修正草案(立法院審議版)第六十三條之七,規範主管機關應主動查證托育機構之負責人及居家托育人員是否有第五十三條及第五十四條第一項各款情事。

二、第二項規範托育機構、互助式托育得請求所欲聘僱之工作人員提供相關證明書,或主動向相關機關查詢其欲聘僱之工作人員之不適任資格,被查詢機關應協助之義務。

三、第三項參考兒少法第八十一條規範,課予托育機構、互助式托育聘僱工作人員前加強審核之義務,於聘僱前應將相關資料陳報直轄市、縣(市)主管機關核准,以完備主管機關督導之責。

四、第四項參考兒少法第八十一條第八項規定,授權中央主管機關就托育機構或互助式托育之負責人、托育專業人員、工作人員消極資格審認、資訊蒐集、利用等相關事項,另以辦法規範。

第六十一條 現任負責人有第五十三條、第五十四條第二項或第五十六條第一項規定情事之一者,直轄市、縣(市)主管機關應廢止其設立許可;托育機構或互助式托育為機構、法人、團體推派之負責人,直轄市、縣(市)主管機關應令其更換。

現職主管人員、托育人員或其他工作人員有第五十五條第一項、第二項或第五十六條第一項規定情事之一者,托育機構或互助式托育應即停止其職務,並予以調職、資遣、令其退休或終止勞動契約。

依前項規定停職,於其原因消滅後復職者,未發給之薪資應依相關規定予以補發。

一、第一項參考幼照法第二十九條,對於違反明定惟未停止職務之負責人,規定直轄市、縣(市)主管機關得令其更換。

二、第二項明定托育機構托育專業人員及工作人員有第一項規定情事之一時,應即停止職務,依相關規定辦理。

第六十二條 負責人、托育專業人員或工作人員,不得對兒童有下列行為:

一、遺棄。

二、身心虐待。

三、利用兒童從事有害健康等危害性活動或欺騙行為。

四、利用身心障礙或特殊形體兒童供人參觀。

五、利用兒童行乞。

六、拐騙、綁架、買賣或質押兒童。

七、強迫、引誘、容留或媒介兒童猥褻行為或性交。

八、利用兒童拍攝或錄製暴力、血腥、色情、猥褻、性交或其他有害兒童身心健康之出版品、圖畫、錄影節目帶、影片、光碟、磁片、電子訊號、遊戲軟體、網際網路內容或其他物品。

九、迫使或誘使兒童處於對其生命、身體易發生立即危險或傷害之環境。

十、帶領或誘使兒童進入有礙其身心健康之場所。

十一、強迫、引誘、容留或媒介兒童為自殺行為。

十二、其他對兒童或利用兒童犯罪或不正當行為。

前項各款行為經直轄市、縣(市)主管機關依第六十九條規定裁罰者,主管機關應建立裁罰資料,供政府機關(構)或經其同意之機構、法人或團體查詢。

前項裁罰資料之蒐集、處理、利用、查詢及其他相關事項之辦法,由中央主管機關定之。

一、為保障受托兒童權益及安全,爰參考兒少法第四十九條規定,明定負責人、托育專業人員或工作人員不得對兒童為遺棄、身心虐待、利用兒童從事有害健康之行為、強迫或誘使兒童猥褻行為或性交、其他利用兒童犯罪或不正當等行為。

二、第二項規定第一項行為經直轄市、縣(市)主管機關依第六十九條規定裁罰者,主管機關應建立裁罰資料,供政府機關(構)查詢或民間機構、法人或團體提出申請經同意後,由主管機關代為查詢,並於第三項訂定授權子法。

第六十三條 托育機構及互助式托育之負責人、托育專業人員或其他工作人員,於執行業務時,知悉兒童受有前條各款情事者,應立即通報直轄市、縣(市)主管機關,至遲不得超過二十四小時。

明確規範負責人、托育專業人員及其他工作人員之法定通報責任及通報時間,至遲不得超過二十四小時,俾使主管機關能儘速進行後續處置,保障兒童權益。

第六十四條 直轄市、縣(市)主管機關知悉托育機構、互助式托育、居家托育人員及其共同居住之人,涉及違反第六十二條情事時,應即通知家長,並於行政調查、刑事偵查或法院審理期間,協助居家托育人員、托育機構及互助式托育,依家長意願轉介,並加強訪視輔導,必要時,得令其暫停新收托兒童。

居家托育人員共同居住之人涉及違反第六十二條情事,於行政調查、刑事偵查或法院審理期間,直轄市、縣(市)主管機關得令居家托育人員以提供到宅托育服務為限。

托育機構及互助式托育之托育專業人員或其他工作人員涉及違反第六十二條情事,於調查期間,托育機構應予以暫時停職、停止契約執行或停止運用關係,其原因消滅後復職者,未發給之薪資應依相關規定予以補發。

一、第一項考量對受托兒童有不當行為之托育機構、互助式托育服務、居家托育人員及其共同居住之人,倘仍持續收托兒童,對兒童身心安全之危害甚鉅,惟司法調查往往曠日廢時,為及時防堵危害兒童安全事件再發生,並兼顧托育服務業務及居家托育人員之工作權,規定托育機構、互助式托育服務、居家托育人員及其共同居住之人涉有違反第六十二條行為時,直轄市、縣(市)主管機關應即通知受害兒童家長及有受害之虞兒童家長,協助依家長意願轉介,且加強訪視輔導,另於行政調查或刑事偵查或法院審理期間,得令其不得新增收托兒童。

二、第二項考量居家托育人員工作權,倘共同居住之人涉違反第六十二條規定行為時,得令以提供到宅托育服務為限。

第六十五條 托育專業人員或其他工作人員,不得租借其登記證書或資格證書予他人使用。

托育機構、互助式托育,不得租借未在該服務處所提供服務之托育專業人員資格證書。

一、第一項參考居托管理辦法第十三條,明定托育專業人員服務登記證書不得租借予他人使用。

二、第二項參考教保服務人員條例第三十二條,明定不得租借未在該托育機構或互助式托育處所之托育專業人員資格證書。

第六十六條 托育專業人員每年應接受直轄市、縣(市)主管機關辦理之在職訓練至少十八小時。

托育專業人員應於提供服務前二年內,或提供服務後三個月內接受兒童基本救命術訓練八小時以上,提供服務後每二年應接受兒童基本救命術訓練八小時以上及緊急救護情境演習一次以上。

直轄市、縣(市)主管機關應至少每季辦理相關訓練、課程或演習,且托育機構及居家托育服務中心應予協助。

一、參考居托管理辦法第四條第四款、兒童及少年福利機構專業人員資格及訓練辦法第二十二條,第一項明定托育專業人員每年至少應接受十八小時在職訓練。

二、托育人員在職訓練課程規定每三年接受九大類課程,著重提升托育照顧專業知能,涵蓋兒童權利相關法規、兒童發展、兒童保育、托育服務規劃、健康與照護、托育安全及危機處理、生活環境與學習、親職教育及自我成長等。

三、參考教保人員服務條例第三十四條,於第二項明定提供服務前二年內,或提供服務後三個月內接受兒童基本救命術訓練八小時以上;提供服務後每二年應接受兒童基本救命術訓練八小時以上及緊急救護情境演習一次以上。

四、為使托育專業人員於法定時間內完成相關訓練,爰於第三項規定直轄市、縣(市)主管機關應至少每季辦理相關訓練、課程或演習。

第六章 罰  則

章名。

第六十七條 托育機構有下列情形之一者,處負責人新臺幣六萬元以上六十萬元以下罰鍰,並令其限期改善,屆期未改善者,得按次處罰;其情節重大或經處罰三次後仍未改善者,得依情節輕重停止招收六個月至一年、停辦一年至三年或廢止設立許可:

一、違反依第二十一條第五項所定辦法有關未經立案許可空間、收托人數之限制或托育人員照顧比例。

二、違反第二十二條規定有關收托兒童年限。

三、違反第二十五條第三項規定規避、妨礙或拒絕主管機關檢查、評鑑或檢查時藏匿兒童。

四、違反依第二十五條第四項所定辦法有關評鑑結果列入應輔導複評,經輔導複評仍未改善。

五、違反第二十七條第二項規定,未將收費金額報直轄市、縣(市)主管機關備查,或以超過備查之金額收費。

六、違反依第三十二條第二項所定辦法,無正當理由未提供攝錄影音資料之查閱或保存攝錄影音資料。

七、違反第六十一條第二項規定,未即停止其聘僱托育專業人員及其他工作人員職務。

八、違反第六十二條規定,負責人、托育專業人員或工作人員對兒童之不當行為。

九、違反第六十三條規定,未於自知悉時起二十四小時內向直轄市、縣(市)主管機關通報。

十、違反第六十五條第二項規定,租借未在該機構服務之托育人員證書。

本條各款列舉事項攸關兒童及家長之權益,且屬托育服務機構負責人之權,採嚴格標準與裁罰額度,如違反逕予處罰,並令其限期改善,屆期仍未改善得按次處罰,如違反情節重大或連續三次處罰仍未改善,直轄市、縣(市)主管機關得為停止招收六個月至一年、停辦一年至三年或廢止設立許可等方式予以處分,以遏止違法行為。

第六十八條 互助式托育有下列情形之一者,處負責人新臺幣六萬元以上六十萬元以下罰鍰,並令其限期改善,屆期未改善者,得按次處罰;其情節重大或經處罰三次後仍未改善者,得依情節輕重停止招收六個月至一年、停辦一年至三年或廢止許可:

一、違反依第三十九條第五項所定辦法,有關未經立案許可空間、收托人數、收托兒童之年限或托育人員照顧比例規定。

二、違反第四十三條第二項規定,規避、妨礙或拒絕主管機關檢查或檢查時藏匿兒童。

三、違反第四十五條規定,任意收取直轄市、縣(市)主管機關公告之收費項目及金額以外之費用。

四、違反依第五十條第二項所定辦法,無正當理由未提供攝錄影音資料查閱或保存攝錄影音資料。

五、違反第六十二條規定,負責人、托育專業人員或工作人員對兒童之不當行為。

六、違反第六十三條規定,未於自知悉時起二十四小時內向直轄市、縣(市)主管機關通報。

七、違反第六十五條第二項規定,租借未在該互助式托育處所之托育專業人員證書者。

互助式托育服務雖考量離島、偏鄉地區及原住民地區因區域遼闊、人口分散及資源較為匱乏等因素,較難吸引民間大量投資,及為照顧員工子女,有兼顧幼兒受照顧之需及善用在地人力協助兒童照顧事項而設立,有其特殊性,惟對於兒童照顧仍具專業性,爰規定其處罰與托育機構相同之規範。

第六十九條 托育機構或互助式托育服務之負責人、托育專業人員或工作人員,違反第六十二條第一項各款規定之一者,處新臺幣六萬元以上六十萬元以下罰鍰,並公布行為人姓名及機構名稱。

為保障兒童權益,爰參考兒少法第九十七條及幼照法第五十條,規定居家托育人員、托育機構或互助式托育服務之負責人、托育服務人員及工作人員對幼兒有第六十二條第一項各款規定者應處罰鍰,並公布行為人姓名及機構名稱。

第七十條 有下列情形之一者,處負責人或行為人新臺幣六萬元以上六十萬元以下罰鍰,並令其停止收托;其拒不配合者,得按次處罰:

一、違反第二十一條第二項規定,未經許可即收托兒童。

二、違反第三十九條第四項規定,未經許可即收托兒童。

有前項各款情形之一者,直轄市、縣(市)主管機關並應公布場所地址及負責人或行為人姓名。

第一項負責人或行為人應即通知兒童父母或監護人,並協助轉介。轉介有困難者,直轄市、縣(市)主管機關應予協助。

一、考量兒童身心及安全應受到保護,對未經許可設立托育機構及互助式托育者,因其環境、人員資格及托育品質各方面均未能提供適切之服務,除影響兒童身心發展外,所提供環境安全亦堪慮,應予嚴格處罰,爰於第一項規定處以新臺幣六萬元以上三十萬元以下罰鍰,並令其停止收托;拒不配合者,得按次處罰。

二、第二項規定直轄市、縣(市)主管機關應同時公告場所地址及負責人或行為人姓名,以提醒社會大眾其為不合格場所,勿將兒童託付其照顧,以維護兒童權益。

三、為保障家長知悉權利及協助轉介兒童至合法托育場所,爰於第三項規定。

第七十一條 居家托育人員有下列情形之一者,處新臺幣六萬元以上三十萬元以下罰鍰,並令其限期改善,屆期未改善者,得按次處罰,其情節重大或經處罰三次後未改善者,得廢止其登記:

一、違反第五十七條規定,不依直轄市、縣(市)主管機關命令,停止服務。

二、違反第五十八條第一項規定,未依規定以提供到宅托育為限。

三、違反第六十四條規定,未依主管機關令暫停新收托兒童或提供到宅托育服務。

直轄市、縣(市)主管機關對不依命令停止服務之不適任居家托育服務提供者之罰則規定,以嚇阻違法行為。

第七十二條 托育機構有下列情形之一者,處負責人新臺幣三萬元以上三十萬元以下罰鍰,並令其限期改善,屆期未改善者,得按次處罰;其情節重大或經處罰三次後仍未改善者,得依情節輕重停止招收六個月至一年、停辦一年至三年或廢止設立許可之處分:

一、違反依第二十一條第五項所定辦法有關人員資格與配置、收托方式。

二、違反第二十八條規定,未與兒童父母或監護人訂定書面契約。

三、違反第二十九條第一項規定,未辦理兒童團體保險。

本條各款列舉事項,與第六十七條同屬攸關兒童及家長之權益,亦屬托育機構負責人之權,惟其對兒童保護影響較為間接,其處罰應較違反第六十七條情形為輕,爰採較輕裁罰額度。

第七十三條 互助式托育有下列情形之一者,處負責人新臺幣三萬元以上三十萬元以下罰鍰,並令其限期改善,屆期未改善者,得按次處罰;其情節重大或經處罰三次後仍未改善者,得依情節輕重停止招收六個月至一年、停辦一年至三年或廢止設立許可之處分:

一、違反依第三十九條第五項所定辦法有關使用樓層、人員配置及資格、收托方式。

二、違反第四十六條規定,未與兒童父母或監護人訂定書面契約。

三、違反第四十七條規定,未於收托兒童當日前投保專業責任保險。

本條各款列舉事項,攸關兒童及家長權益,屬互助式托育服務負責人之權責,惟其對兒童保護影響較為間接,其處罰應較違反第六十八條情形為輕,爰採較輕裁罰額度。

第七十四條 托育機構或互助式托育服務有下列情形之一者,處負責人新臺幣五萬元以上二十五萬元以下罰鍰,並令其限期改善,屆期未改善者,得按次處罰;必要時令其停止收托或廢止其設立許可:

一、違反第六十條第二項規定,未於聘僱托育專業人員或其他工作人員前辦理查詢。

二、違反第六十一條第一項規定,托育機構或互助式托育之負責人有不得擔任該項職務之情形而未予以更換。

參考兒少法第一百零五條之一、幼照法第五十二條,明定托育機構未於聘僱托育人員或其他工作人員前辦理查詢、現職托育人員或其他工作人員有消極資格未即停止其職務之罰則。

第七十五條 有下列情形之一者,處負責人、托育專業人員或其他工作人員新臺幣三萬元以上十五萬元以下罰鍰,並令其限期改善,屆期未改善者,得按次處罰至其改善完成為止:

一、違反第十八條規定,居家托育人員洩漏資料。

二、違反第三十一條或第四十九條規定,托育機構或互助式托育之負責人、托育專業人員或其他工作人員未予保密。

三、違反第三十二條第一項或第五十條第一項規定,托育機構或互助式托育負責人、托育專業人員或其他工作人員未對攝錄影音資料加以保密。

托育機構、互助式托育之托育專業人員或其他工作人員,違反前項第二款或第三款規定,另處負責人三萬元以上十五萬元以下罰鍰。

一、參考幼照法第五十五條,明定托育機構、互助式托育負責人、托育專業人員或其他工作人員,無正當理由洩漏受托兒童資料或攝錄影音資料時,應處予罰鍰並令其限期改善,以保障家長及幼兒權益,處罰對象為行為人。

二、第二項係考量托育機構及互助式托育倘違反規定,負責人為登記名義人,有經營管理之權責;為使裁罰對象明確,且配合體例一致性,爰以負責人為裁罰對象。是以,托育機構、互助式托育之托育專業人員或其他工作人員倘違反規定,處罰對象為負責人。

第七十六條 居家托育人員違反第十一條第一項規定,未辦理登記提供托育服務者,處新臺幣一萬元以上五萬元以下罰鍰,並公布姓名;屆期未改善者,處新臺幣二萬元以上十萬元以下罰鍰,並令其於一個月內將收托兒童予以轉介,未能轉介時,由直轄市、縣(市)主管機關協助轉介。

前項限期改善期間,直轄市、縣(市)主管機關應即通知兒童之父母或監護人,並協助居家托育人員,依父母或監護人意願轉介,且加強訪視輔導。

拒不配合第一項轉介命令者,處新臺幣二萬元以上十萬元以下罰鍰,直轄市、縣(市)主管機關應強制轉介其收托兒童。

第一項限期改善期間,居家托育人員不得增加收托兒童。違反者處新臺幣二萬元以上十萬元以下罰鍰,得按次處罰;直轄市、縣(市)主管機關應強制轉介其收托兒童。

一、為維護兒童權益及托育品質,參考兒少法第九十條規範,第一項規範對於違反第十一條第一項規定未辦理居家托育服務登記之罰則及直轄市、縣(市)主管機關應有行政作為,以考量兒童依附關係無法立即分離,為緩衝並處理兒童與照顧者分離產生之焦慮,爰規定處以罰鍰並限期改善,令托育人員儘速取得居家托育人員應備之資格,倘仍無法於限期改善期間內取得資格或無改善意願,並繼續收托兒童者,則再處以罰鍰,並令其於一個月期限內自行轉介收托兒童,未能轉介時,由直轄市、縣(市)主管機關協助。

二、第二項規定直轄市、縣(市)主管機關對於居家托育人員,有違反第十一條第一項情事時,應即告知兒童父母或監護人之義務,及協助轉介並對居家托育人員加強訪視之行政作為。

三、第三項則規定不予配合者,除強制轉介其收托兒童外,並處罰鍰,以嚇阻其違法行為,並維護兒童安全及托育品質。

四、為避免居家托育人員於限期改善期間內增加收托兒童,參考現行兒少法第九十條,規定直轄市、縣(市)主管機關對違反者應強制轉介其收托兒童之行政作為。

五、衡酌居家托育服務登記制度自一百零三年十二月實施迄今,管理應再強化,爰參考長期照顧服務法第五十條規定,提高罰鍰額度為新臺幣一萬元以上五萬元以下,另對於屆期未改善者加重處罰新臺幣二萬元以上十萬元以下。

第七十七條 居家托育人員有下列情形之一者,處新臺幣一萬元以上五萬元以下罰鍰,並令其限期改善,屆期未改善者,得按次處罰;其情節重大或經處罰三次後未改善者,得公布姓名並廢止其登記:

一、違反第十一條第五項規定,規避、妨礙、拒絕檢查,或檢查時藏匿兒童。

二、違反依第十一條第六項所定辦法有關收托人數之規定。

三、違反第十六條第一項規定,未於收托兒童當日前投保專業責任保險。

四、違反第六十三條規定,未於自知悉時起二十四小時內向直轄市、縣(市)主管機關通報。

依前項廢止登記者,自廢止之日起,一年內不得辦理登記為居家托育人員。

一、本條各款列舉事項攸關兒童及家長權益,屬居家托育人員之權責,爰參考兒少法第九十條,明定如違反逕予處罰,並令其限期改善,屆期未改善得按次處罰,如違反情節重大或連續三次處罰仍未改善,得廢止其登記。

二、第二項規定經廢止登記者停權處分一年,避免經廢止登記後又立即申辦登記,減損廢止效果。

三、衡酌本條違反事項影響兒童權益重大,爰參考長期照顧服務法第五十條規定,提高罰鍰額度為新臺幣一萬元以上五萬元以下。

第七十八條 有下列情形之一者,處新臺幣六千元以上三萬元以下罰鍰,得按次處罰:

一、違反第六十五條第一項規定,托育專業人員租借資格證書予他人使用。

二、違反第六十六條規定,托育專業人員未每二年接受八小時兒童基本救命術之訓練者及緊急救護情境演習一次以上。

前項第二款情形係因不可歸責於托育專業人員事由所致,經直轄市、縣(市)主管機關查證屬實者,不予處罰。

第一項第二款情形可歸責於托育機構或互助式托育,令其限期改善,屆期未改善者,處負責人新臺幣六千元以上三萬元以下罰鍰,得按次處罰;其情節重大或經處罰三次後仍未改善者,得依情節輕重停止招收六個月至一年、停辦一年至三年或廢止設立許可。

一、第一項第一款明定托育專業人員或工作人員違法租借資格證書予他人使用之處罰。

二、第一項第二款明定托育專業人員未每二年接受八小時嬰幼兒基本救命術之處罰及緊急救護情境演習一次以上。

三、考量第一項第二款人員,如因不可歸責於其之事由致受處罰,恐不合理;該等人員違反規定如可歸責於托育機構或互助式托育者,裁罰對象應為托育機構或互助式托育方為合理,爰為第二項及第三項規定。

第七十九條 托育機構有下列情形之一者,令其限期改善,屆期未改善者,處負責人新臺幣三萬元以上三十萬元以下罰鍰,得按次處罰;其情節重大或經處罰三次後仍未改善者,得依情節輕重停止招收六個月至一年、停辦一年至三年或廢止設立許可:

一、違反依第二十一條第五項所定辦法,有關托育機構之面積、室內活動空間、設施數量、擴充、遷移、停業、歇業、復業之規定。

二、違反第二十九條第二項規定,未主動協助辦理團體保險理賠。

三、違反依第三十二條第二項所定辦法,有關監視錄影設備設置地點、應備功能、管理人員配置規定。

四、違反第三十三條規定,未訂定管理規定、未確實執行,或未定期檢討改進。

五、違反第三十四條規定,未建立處理兒童緊急傷病、護送就醫機制。

六、違反第三十五條規定,未公開資訊。

七、違反第三十六條規定,未設置專帳、未有合法憑證,或未依規定年限保存。

本條各款列舉事項,與第七十二條同屬攸關兒童及家長之權益,屬托育服務機構負責人之權責,惟其對兒童保護影響較為間接之事項,且具改善空間,如違反,先令其限期改善,屆期仍未改善則處新臺幣三萬元以上三十萬元以下罰鍰,得按次處罰。

第八十條 互助式托育有下列情形之一者,令其限期改善,屆期未改善者,處負責人新臺幣三萬元以上三十萬元以下罰鍰,得按次處罰;其情節重大或經處罰三次後,仍未改善者,得依情節輕重停止招收六個月至一年、停辦一年至三年或廢止設立許可:

一、違反依第三十九條第五項所定辦法,有關互助式托育服務之許可條件、環境、設施設備規定。

二、違反依第五十條第二項所定辦法,有關監視錄影設備設置地點、應備功能、管理人員配置規定。

本條各款列舉事項,與第七十三條同屬攸關兒童及家長之權益,屬互助式托育負責人之權責,惟其對兒童保護影響較為間接之事項,且具改善空間,如違反,先令其限期改善,屆期仍未改善,處新臺幣三萬元以上三十萬元以下罰鍰,得按次處罰。

第八十一條 居家托育人員有下列情形之一者,令其限期改善,屆期未改善者,處新臺幣六千元以上三萬元以下罰鍰,得按次處罰;其情節重大或經處罰三次後,仍未改善者,廢止其登記:

一、違反依第十一條第六項所定辦法,有關輔導、管理、撤銷與廢止登記、收退費規定。

二、違反第十四條規定,巧立名目或任意收取直轄市、縣(市)主管機關公告範圍外之費用。

三、違反第十五條規定,未與父母或監護人訂定書面契約。

依前項廢止登記者,自廢止日起,一年內不得辦理登記為居家托育人員。

本條各款列舉事項,其情節較輕微,具改善空間,爰參考兒少法第九十條,先令其限期改善,屆期未改善則處罰鍰,得按次處罰,如情節重大或連續三次處罰未改善,直轄市、縣(市)主管機關得廢止其登記,且廢止後一年內不得辦理登記為居家托育人員,以遏止違法行為。

第八十二條 本法所定令限期改善及處罰,由直轄市、縣(市)主管機關為之。

托育機構及互助式托育違反本法規定,經直轄市、縣(市)主管機關處以罰鍰、不得招收、停辦或廢止設立許可者,直轄市、縣(市)主管機關應公布其名稱及負責人姓名。

依第六十九條、第七十條第二項、第七十六條第一項、第七十七條第一項及前項公布負責人、行為人、機構名稱及場址者,其公布期間,由中央主管機關定之。

托嬰中心為法人,經直轄市、縣(市)主管機關廢止托嬰中心設立許可者,直轄市、縣(市)主管機關得通知法院令其解散。

一、參考幼照法第六十一條,第一項規定本法行政處分由直轄市、縣(市)政府為之。

二、托育機構及互助式托育如違反本法規定,經直轄市、縣(市)主管機關處以罰鍰、不得招收、停辦或廢止設立許可者,家長應有知悉之權利,爰第二項規範直轄市、縣(市)主管機關應公布其名稱及負責人姓名,及第三項授權訂定公布期間。

三、參考幼照法第六十一條,第四項明定具法人性質之托嬰中心,非指由法人附設之托嬰中心,經直轄市、縣(市)主管機關廢止托嬰中心設立許可者,直轄市、縣(市)主管機關得通知法院令其解散。

第七章 附  則

章名。

第八十三條 本法施行前,已取得登記者,得繼續提供服務。

本法施行前,已修畢托育人員專業訓練課程,領有結業證書者,自本法施行之日起一年內得向直轄市、縣(市)主管機關辦理居家托育服務登記後,始得提供服務。

前項人員經廢止登記者,依第十一條第一項及第二項規定辦理登記。

據信賴保護原則,保障人民已享有之權益,維護法律安定性,已取得登記者,可持續提供服務;已修畢托育人員專業訓練課程且領有結業證書者,訂定辦理居家托育服務登記之過渡條款;如廢止登記者,重新登記應符合本法修正後之規定。

第八十四條 主管機關人員執行第十一條、第二十一條、第二十五條、第三十九條及第四十三條規定之托育服務輔導、監督、檢查、評鑑時,應出示有關執行職務之證明文件或顯示足資辨別之標誌。

參考行政罰法第三十三條、老人福利法第三十七條,明定有關主管機關人員執行輔導、監督、檢查及評鑑時應遵循之事項。

第八十五條 第十五條、第二十八條及第四十六條托育服務書面契約之格式、內容,中央主管機關應訂定定型化契約範本及其應記載及不得記載事項。

為保障簽訂契約者雙方權益,減少不必要糾紛,明定由中央主關機關訂定定型化契約範本及其應記載及不得記載事項。

第八十六條 直轄市、縣(市)主管機關、受其委託之機構、團體或專業人員進行訪視、輔導及檢查時,居家托育人員、托育機構、互助式托育及其他有關之人應予配合,並提供相關資料;該直轄市、縣(市)主管機關得請求警政或其他相關機關(構)協助,受請求機關(構)應予配合。

為辦理各項托育服務業務所需之必要資料,主管機關得洽請相關機關(構)、團體、法人或個人提供之,受請求者有配合提供資訊之義務。

主管機關依前二項規定所取得之資料,應盡善良管理人注意義務,確實辦理資訊安全稽核作業,其保有、處理及利用,應遵循個人資料保護法規定。

參考兒少法第七十條規定,明定各級主管機關得因業務需要請求相關機關協助及取得個人資料。

第八十七條 本法施行細則,由中央主管機關定之。

規定本法施行細則之訂定機關。

DW7784335 八十八條 本法施行日期,由行政院定之。

本法施行日期,由行政院以命令定之。

3.委員李彥秀等16人提案:

兒童托育服務法草案

DW9615943

說明

第一章 總  則

章名。

第一條 為保障兒童接受安全優質的托育服務,建構完善的托育服務體系與監督機制,確保服務品質,促進兒童身心健康發展,特制定本法。

一、本法之立法目的。

二、本法所稱兒童,依兒童及少年福利與權益保障法(以下簡稱兒少權法)第二條中段規定,指未滿十二歲之人。

三、本法目的係為確保兒童托育服務品質,建構完善托育體系為立法目的,故本法未規範之相關兒童權益事項,仍適用兒少權法之相關規定;另二歲以上至未滿六歲兒童之教保服務,仍依幼兒教育及照顧(以下簡稱幼照法)規定辦理。

第二條 本法所稱主管機關:在中央為衛生福利部;在直轄市為直轄市政府;在縣(市)為縣(市)政府。

本法所定事項涉及各目的事業主管機關業務時,各該機關應配合辦理。

一、第一項規定本法之各級主管機關。

二、第二項規定本法所定之事項涉及各目的事業主管機關業務者,各該機關應配合辦理,以期周延托育服務管理機制,主要權責劃分例示如下:()衛生主管機關:主管婦幼衛生、發展遲緩兒童早期醫療、兒童身心健康、醫療、復健等相關事宜。()教育主管機關:主管學前教育、特殊教育等相關事宜。()建設、工務、消防主管機關:主管托育機構設置之建築物使用管理與環境、公共安全檢查、消防安全管理等相關事宜。()警政主管機關:主管兒童人身安全維護等相關事宜。()戶政主管機關:主管兒童身分資料及戶籍等相關事宜。()勞動主管機關:主管托育機構之托育人員、主管人員及工作人員之勞動條件等相關事宜。

第三條 本法用詞定義如下:

一、托育服務指以下列方式提供兒童適齡適性之保育照顧服務:

()居家托育:指未滿十二歲兒童,由其三親等內親屬以外之人員,於居家環境中提供對價之在宅或到宅托育服務。

()在宅托育:指居家托育人員受兒童之法定代理人或實際照顧兒童之人委託,在其服務登記處所提供托育服務。

()到宅托育:指居家托育人員受兒童之法定代理人或實際照顧兒童之人委託,至兒童住所或其他指定居所提供托育服務。

二、托育機構:指提供未滿二歲兒童托育服務之公共托育家園、托嬰中心或互助式托育機構。

三、公共托育家園:指直轄市、縣(市)主管機關自行或委託非營利性質法人、機構或團體辦理,提供十二人以下未滿二歲兒童托育服務之機構。

四、托嬰中心:指由政府機關(構)、學校、法人、團體、醫院、商業或自然人設立,提供未滿二歲兒童托育服務之機構。

五、互助式托育機構:指因應離島、偏遠地區、原住民族地區之特殊性,或政府機關(構)、公營事業機構、公司、學校及非政府組織為其員工直系血親卑親屬之托育需求,提供未滿二歲兒童托育服務之機構。

六、居家托育人員:指取得直轄市、縣(市)主管機關核發居家托育服務證書之人員。

七、與居家托育人員共同居住之人:指與居家托育人員共同居住之配偶、直系血親、旁系血親、同居人或其他人員。

八、居家托育服務中心:指受直轄市、縣(市)主管機關委託,辦理居家托育服務登記、管理、媒合、輔導、監督、檢查及調處事項之非營利性質法人、機構或團體。

九、負責人:指托育機構依本法及其相關法規登記之名義人。

十、主管人員:指於托育機構綜理業務之人員。

十一、機構托育人員:指於托育機構提供保育照顧之人員。

十二、托育專業人員:指居家托育人員、主管人員及機構托育人員。

十三、工作人員:指負責人、主管人員、機構托育人員以外,於托育機構服務之人員。

DW4968792 四、托育相關人員:指負責人、托育專業人員及工作人員。

定義本法各用詞,以明確本法適用規範。

第四條 托育服務應以兒童最佳利益為優先。

政府、托育機構、相關人員及家庭應促進托育服務之健全發展。

對離島、偏遠地區,或因經濟、身心、文化、族群因素需協助之兒童,政府應優先提供托育服務機會。

一、第一項規定托育服務之實施,應以兒童最佳利益為優先考量。

二、第二項規定兒童托育服務之推動及健全發展,係政府機關、托育機構、托育相關人員及家庭之共同責任,以落實兒童保育照顧工作。

三、第三項規定政府應對離島、偏遠地區、因文化與族群等因素需要協助之弱勢兒童優先提供適當托育服務機會,使其能獲得適切之保育照顧服務。

第五條 中央主管機關掌理下列事項:

一、全國性托育服務政策、法規與方案之規劃、訂定、執行、宣導、推動及研究。

二、對直轄市、縣(市)主管機關執行托育服務之輔導、協調及監督。

三、中央托育服務經費之分配及補助。

四、托育服務輔導、獎勵、補助及評鑑之規劃、執行及公布。

五、托育服務相關專業人員培育、資格、訓練、檢定及規劃。

六、全國性托育服務基本資料之蒐集、調查、統計及公布。

七、其他全國性托育服務之相關事項。

DW9119013 項第六款全國性托育服務基本資料至少應包括全國居家托育服務、托育機構之設置許可、立案情形、收費項目與數額、評鑑結果、違規事項、不利處分及其他相關事項。

參考兒少權法第八條第一款至第五款、幼照法第五條第一項第一款至第五款、第七款及第二項規定,定明中央主管機關應掌理之事項。

DW9119013 六條 直轄市、縣(市)主管機關掌理下列事項:

一、直轄市、縣(市)托育服務政策與方案之規劃、訂定、宣導、研究及執行。

二、中央托育服務政策、法規及方案之執行。

三、托育服務相關專業訓練之執行。

四、直轄市、縣(市)居家托育服務之登記、管理、媒合、輔導、監督及檢查。

五、直轄市、縣(市)托育機構之設立、管理、輔導、監督、檢查及評鑑。

六、直轄市、縣(市)托育服務基本資料之蒐集、調查、統計及公布。

七、其他直轄市、縣(市)托育服務之策劃及督導事項。

前項第六款直轄市、縣(市)托育服務基本資料,至少應包括主管之居家托育服務、托育機構之設置許可、立案情形、收費項目與數額、評鑑結果、違規事項、不利處分及其他相關事項。

參考兒少權法第九條第一款至第三款、第五款至第六款、幼照法第六條第二款、第五款及第二項規定,定明直轄市、縣(市)主管機關掌理事項。

第七條 各級主管機關為整合規劃、協調及諮詢托育服務,應設置托育服務諮詢會。

前項諮詢會之成員,應包括社政主管機關、衛生主管機關、勞動主管機關之代表,相關學者專家,及下列民間團體代表:居家托育服務團體、托育機構團體、兒童福利團體、家長團體、婦女團體與勞工團體。

前項學者專家及民間團體代表合計人數,不得少於諮詢會成員總數二分之一;任一性別委員人數,不得少於成員總數三分之一。

托育機構之負責人不得以非托育機構團體代表身分擔任第二項之成員;第二項團體代表身分異動者,主管機關應重新聘任之。

一、第一項參考幼照法第四條第一項規定,定明各級主管機關應召開托育服務諮詢會。

二、第二項規定托育服務諮詢會成員。

三、第三項規定學者專家與相關民間團體代表及性別比例,其中委員性別比例,係依據我國「性別平等政策綱領」、「消除對婦女一切形式歧視公約」(CEDAW)及聯合國永續發展目標(SDGs)所揭示確保女性參與公共生活和領導決策,爰參考兒少權法第十條第二項規定,以推動公共事務及決策參與之性別平等。

四、第四項參考幼照法第四十九條第一項及第二項規定,定明負責人僅能以托育機構團體代表身分參與第一項之托育服務諮詢會,並規範第二項團體代表身分異動之重新聘任。

第八條 托育服務應以尊重兒童發展為前提,提供適齡適性的保育與照顧,服務內容如下:

一、提供安全、衛生及適合兒童發展的環境。

二、提供營養、健康、生活照顧、學習及遊戲等促進身心發展的服務。

三、記錄兒童生活與成長,並依需要轉介專業服務。

四、提供育兒諮詢與家庭支持資訊。

五、其他促進兒童發展的服務。

前項托育服務有關衛生、安全、營養、生活照顧、學習、遊戲、轉介及家庭支持之實施原則、方式及其他相關事項之準則,由中央主管機關定之。

一、參考兒童及少年福利機構設置標準第五條第一項、居家式托育服務提供者登記及管理辦法(以下簡稱居托管理辦法)第三條及幼照法第十二條第一項規定,列明托育服務應提供之服務內容,以保障兒童安全及維護托育品質。

二、第二項規定托育服務內容有關衛生、安全等之實施原則、方式等事項,授權由中央主管機關以準則定之。

第九條 政府對接受托育服務之兒童,得視其家庭經濟條件予以補助;其補助對象、條件、額度及其他相關事項之辦法,由中央主管機關定之。

兒童之法定代理人或實際照顧兒童之人,得於金融機構開立專戶,並載明金融機構名稱、地址、帳號及戶名,報經直轄市、縣(市)主管機關核准後,專供存入前項補助費用。

依前項規定請領補助之權利及專戶內之存款,不得作為扣押、讓與、抵銷、供擔保或強制執行之標的。

一、為因應我國少子女化現象及確保政府提供補助係運用於兒童托育服務,爰參考幼照法第七條第六項,於第一項定明政府提供托育補助之法源。

二、政府為減輕兒童之法定代理人或實際照顧兒童之人負擔而撥予第一項所定托育服務補助,爰於第二項定明其得開立受領相關補助費用之專戶,專供受領政府撥付兒童托育補助費用之用。

三、參考社會救助法第四十四條、特殊境遇家庭扶助條例第十三條之一第三項、幼照法第七條第十項規定,以及司法院釋字第五九六號解釋理由書有關立法者基於憲法保障特定對象或社會政策之考量,於合於比例原則之限制範圍內,仍得以法律規範禁止執行特定債務人之財產意旨,爰為第三項規定。

第十條 托育服務辦理績效卓著者,直轄市、縣(市)主管機關得予以獎勵。

參考幼照法第四十七條,規定直轄市、縣(市)主管機關對托育服務辦理績效卓著,包括表現優良之托育專業人員及績優之托育機構得予獎勵,以資鼓勵。

第二章 居家托育服務

章名。

第十一條 成年人具備下列資格之一者,應填具申請書並檢具相關文件、資料,向直轄市、縣(市)主管機關辦理登記,於取得居家托育服務證書後,始得提供居家托育服務:

一、取得保母或托育人員技術士證。

二、高級中等以上學校幼兒保育、幼兒教育、家政、護理相關學程、科、系、所畢業。

直轄市、縣(市)主管機關得自行或委託居家托育服務中心辦理居家托育人員之登記、管理、媒合、輔導、監督或檢查。

居家托育人員對於直轄市、縣(市)主管機關之監督及檢查,不得規避、妨礙或拒絕;檢查時,不得藉故藏匿兒童。

第一項居家托育人員之登記、收托人數、輔導、管理、廢止登記及其他應遵行事項之辦法,由中央主管機關定之。

一、第一項參考兒少權法第二十六條第一項及第二項規定,就提供居家托育服務資格予以規範,以保障兒童安全以及維護托育品質,並規定擔任居家托育人員應向直轄市、縣(市)主管機關辦理登記並取得居家托育服務證書後,始得提供居家托育服務。又依勞動部一百十年十一月二日修正發布「技術士技能檢定保母人員職類單一級申請檢定資格」,名稱並修正為「技術士技能檢定托育人員職類單一級申請檢定資格」,並自一百十一年一月一日生效,爰第一款並列托育人員之職類名稱。

二、考量居家托育人員相關事務繁雜,爰於第二項規定直轄市、縣(市)主管機關得自行或委託由非營利性質法人、機構或團體所成立之居家托育服務中心辦理居家托育人員之登記等業務。

三、為維護受托兒童安全,第三項規定居家托育人員配合直轄市、縣(市)主管機關執行監督及檢察業務之義務。又衡酌實務,居家托育人員時有未依規定人數收托兒童,或於檢查時藏匿兒童等重大違規情事,嚴重損及兒童安全與權益,爰特於第三項後段定明檢查時不得藉故藏匿兒童之義務。

四、有關居家托育人員登記、輔導、管理等相關事項之辦法,於第四項授權由中央主管機關定之。

第十二條 提供在宅托育服務之居家托育人員,應將居家托育人員服務證書懸掛於服務登記處所足資辨識之明顯處。

參考居托管理辦法第十一條第二項規定,定明提供在宅托育服務之居家托育人員懸掛其服務證書之義務及懸掛地點。

第十三條 居家托育服務之收費及退費項目,由中央主管機關公告之。

直轄市、縣(市)主管機關應審酌轄區內物價指數及當地區家庭可支配所得,依居家托育服務收托方式與前項中央主管機關公告之收費及退費項目,分區訂定居家托育服務收費及退費之基準,並定期公告之。

一、為避免直轄市、縣(市)主管機關公告之居家托育服務收費及退費項目不一,爰於第一項就上開項目授權由中央主管機關以公告方式訂定,以為一致。

二、考量物價指數及家庭可支配所得因區域有所差異,爰於第二項定明直轄市、縣(市)主管機關應審酌前揭因素,依居家托育服務收托方式及中央主管機關公告之收費、退費項目,分區訂定收費及退費之基準,並定期公告之。又家庭可支配所得之數額,係依據行政院主計總處定義,家庭所得總額減去無法自由支配使用之非消費性支出(如各式賦稅支出、利息支出等),可由家庭自由支配使用於消費或儲蓄等,併此敘明。

第十四條 居家托育人員,不得收取前條第二項直轄市、縣(市)主管機關公告之收費與退費項目及其金額基準以外之費用。

為避免居家托育服務收費亂象,定明居家托育人員不得收取直轄市、縣(市)主管機關公告之收費與退費項目及其金額基準以外之費用。

第十五條 居家托育人員提供托育服務,應與送托兒童之法定代理人或實際照顧兒童之人,就托育服務之權利義務關係,訂定書面契約。

前項書面契約之格式及內容,中央主管機關應訂定定型化契約範本與其應記載及不得記載事項。

一、參考居托管理辦法第四條第二款與幼照法第四十二條第一項規定,定明居家托育人員與送托兒童之法定代理人或實際照顧兒童之人訂定書面契約之責任,該契約副本並應提供予居家托育服務中心。

二、第二項授權書面契約之格式及內容,由中央主管機關訂定定型化契約範本與其應記載及不得記載事項;書面契約違反定型化契約應記載及不得記載事項規定之效果,依消費者保護法之相關規定。

第十六條 居家托育人員應於有收托兒童事實期間投保專業責任保險。

前項保險期間發生保險事故時,居家托育服務中心應主動協助辦理賠償事宜。

一、為保障受托兒童權益,第一項參考居托管理辦法第四條第六款規定,定明居家托育人員於有收托兒童事實期間投保專業責任保險之責任。

二、考量居家托育人員能力有限,且居家托育服務中心對於居家托育人員有輔導之責,爰第二項參考幼照法第三十四條第二項規定,定明於第一項保險期間發生保險事故時,居家托育服務中心有協助辦理賠償義務。

第十七條 兒童之法定代理人或實際照顧兒童之人對居家托育人員提供之托育服務方式及內容有意見時,得請求居家托育人員提出說明,並得經由雙方協議,視需要修正或調整之。

為鼓勵居家托育人員與兒童之法定代理人或實際照顧兒童之人良性互動,爰定明上開法定代理人或實際照顧兒童之人對居家托育人員提供托育服務之方式及內容提出意見時之處理方式。

第三章 托育機構

章名。

第十八條 直轄市、縣(市)、鄉(鎮、市)、直轄市山地原住民區、學校、法人、團體、醫院、商業或自然人,得設立托嬰中心。

設立托嬰中心,應檢具相關文件、資料,向直轄市、縣(市)主管機關申請許可,於取得許可證書後,始得提供托育服務。

政府機關(構)依性別平等工作法第二十三條第一項第二款規定設立之托嬰中心,應依下列順序招收兒童:

一、員工之直系血親卑親屬。

二、需要協助之兒童。

三、前二款以外之兒童。

學校、法人、醫院或商業依性別平等工作法第二十三條第一項第二款規定設立之托嬰中心,以招收其所屬員工及與其簽訂契約辦理聯合托育者所屬員工之直系血親卑親屬為主,得收托人數有餘額者,經直轄市、縣(市)主管機關核准後,始得招收其他兒童。

一、參考幼照法第八條第一項及第二項規定,於第一項明定得設立托嬰中心之主體。又依地方制度法第八十三條之二第一項規定直轄市山地原住民區為地方自治團體,故於第一項併規定其為得設立托嬰中心之主體。另依商業登記法第三條規定:「本法所稱商業,指以營利為目的,以獨資或合夥方式經營之事業。」是類商業非屬法人,惟其亦得設立托嬰中心,爰亦併予定明。至依公司法登記之公司,及依有限合夥法設立之有限合夥,依經濟部函釋,皆屬於營利性之社團法人,已屬第一項法人之範疇,併此敘明。

二、第二項規定設立托嬰中心之程序。

三、第三項規定政府機關(構)依性別平等工作法第二十三條第一項第二款規定設立之托嬰中心收托兒童順序,於收托員工直系血親卑親屬後,應有一定比率優先收托需要協助之兒童。

四、學校、法人、醫院或商業依性別平等工作法第二十三條第一項第二款規定設立之托嬰中心,其招收兒童順序,應優先招收所屬員工及與其簽訂契約辦理聯合托育者所屬員工之子女、孫子女,得收托人數有餘額者經直轄市、縣(市)政府核准後始得招收其他兒童,俾協助員工兼顧職場及家庭,爰為第四項規定。

第十九條 直轄市、縣(市)主管機關應自行或委託辦理公共托育家園及托嬰中心;並訂定一定比率,優先收托需要協助之兒童。

非營利性質之法人、機構或團體得依直轄市、縣(市)主管機關之公告參加甄選後,受委託辦理公共托育家園、托嬰中心。

非營利性質之法人、機構或團體依前項規定受委託後,應檢具相關文件、資料,向直轄市、縣(市)主管機關申請設立公共托育家園或托嬰中心許可,於取得許可證書後,始得提供托育服務。

托嬰中心及公共托育家園設立許可之要件、程序、廢止許可、擴充、遷移、停業、歇業、復業、面積、設施設備、托育相關人員資格與配置、托育人員收托兒童照顧比例、收托人數及其他應遵行事項之辦法,由中央主管機關定之。

一、直轄市、縣(市)主管機關應自行或委託辦理公共托育家園及托嬰中心,是類托育機構應有一定比率優先對需要協助之兒童提供托育服務,以保障弱勢兒童權益,爰為第一項規定。

二、第二項與第三項定明得委託辦理公共托育家園、托嬰中心之主體及申請許可設立上開托育機構之程序。

三、第四項規定托嬰中心及公共托育家園之設立許可要件、擴充、遷移、托育相關人員資格與配置等事項之辦法,授權由中央主管機關定之。

DW5517847 二十條 離島、偏遠地區為因應地理條件限制與兒童生活及照顧服務之需要,得設立社區互助式托育機構。

為營造原住民族兒童學習其族語與文化機會之托育環境及發揮部落照顧精神,得設立部落互助式托育機構。

政府機關(構)、學校、公營事業機構、公司及非政府組織為照顧所屬員工之直系血親卑親屬,得於各該場址設立職場互助式托育機構。

前三項規定設立互助式托育機構者,應檢具相關文件、資料,向直轄市、縣(市)主管機關申請許可,於取得許可證書後,始得提供托育服務。

第一項至第三項地區範圍、辦理方式、收托對象、設立許可之要件、程序、廢止許可、擴充、遷移、停業、歇業、復業、面積、設施設備、托育相關人員資格與配置、托育人員照顧收托兒童比例、收托人數及其他應遵行事項之辦法,由中央主管機關會商原住民族主管機關、勞動主管機關及教育主管機關定之。

一、第一項及第二項係考量離島、偏遠地區及原住民族地區因區域遼闊、人口分散及資源較為匱乏等因素,較難吸引民間投資提供托育服務,為兼顧兒童受照顧之需要及善用在地人力協助照顧兒童,爰定明上開地區得設立互助式托育機構;又衡酌上開地區托育資源不足,爰有必要整合學齡前之托育與教保服務資源,俾利離島、偏鄉、部落提供服務。

二、另為營造政府機關(構)、學校、企業等之友善職場環境,協助其員工托育子女及孫子女,爰於第三項定明政府機關(構)、學校、企業等得辦理職場互助式托育機構。又所定非政府組織,係指政府機關(構)、公營事業機構、公司及學校以外依法經主管機關許可設立或核准登記之法人、團體、商業、有限合夥、私立醫療機構及其他私立機構,併予說明。

三、為維護兒童托育安全,爰於第四項規定應經直轄市、縣(市)主管機關許可設立互助式托育機構後,始得招收兒童提供托育服務。

四、本條所定托育服務涉及原住民族、職場及學校,爰於第五項授權相關地區範圍、辦理方式、收托對象等事項之辦法,由中央主管機關會商原住民族主管機關、勞動主管機關及教育主管機關定之。

DW1047108 二十一條 托育機構收托之兒童滿二歲而未進入教保服務機構者,托育機構得繼續收托至其滿三歲前一日。

為使尚未能進入教保服務機構之滿二歲兒童仍可獲得托育服務,並為使該受托兒童得順利銜接進入教保服務機構,爰參考兒童及少年福利機構設置標準第五條第二項規定,定明托育機構得持續收托滿二歲兒童至其滿三歲前一日。

第二十二條 以各級學校教學場所辦理托育機構者,該場所得繼續適用原建築物使用類組,不受建築法第七十三條第二項應申請變更使用執照規定之限制。

為鼓勵各級學校使用空餘空間辦理托育機構,參考幼照法第八條第八項規定,定明該辦理托育機構之場所得不受建築法第七十三條第二項應申請變更使用執照規定之限制,繼續適用原建築物使用類組。

第二十三條 政府機關(構)、公立學校配合國家政策委託非營利性質法人辦理托育機構,需使用其經管之公有不動產時,應以無償方式提供受託之非營利性質法人使用。

前項公有不動產非自行經管者,得辦理撥用,或經管理機關同意,無償提供政府機關(構)、公立學校。

一、為加速公共化托育服務,於第一項定明政府機關(構)、公立學校配合國家政策委託非營利性質法人辦理托育機構,需使用其經管之公有不動產時,應以無償方式提供受託之非營利性質法人使用。

二、第二項定明該公有不動產非自行經管者,政府機關(構)、公立學校得依本法及各級政府機關互相撥用公有不動產之有償與無償劃分原則規定辦理撥用,或經管理機關同意無償提供使用。

DW9119013 二十四條 法人、專業機構或團體配合國家政策,於離島、偏遠地區及原住民族地區辦理社區互助式托育機構、部落互助式托育機構,需用公有不動產時,得由公有財產管理機關以出租方式提供使用;其年租金基準,按該不動產當期依法應繳納之地價稅及房屋稅計收之。

一、考量離島、偏遠地區及原住民族地區資源較為匱乏,爰參考兒少權法第七十五條之一規定,定明於離島、偏遠地區及原住民族地區辦理互助式托育機構需使用公有不動產時,其提供使用及年租金計收基準。

二、本條所定專業機構或團體,係指從事有關托育服務、兒童福利或社會福利之機構、團體,併予說明。

DrawObject1 二十五條 托育機構應將設立許可證書懸掛於機構內足資辨識之明顯處。

定明托育機構懸掛設立許可證書之義務及懸掛地點。

第二十六條 直轄市、縣(市)主管機關得自行或委託專業機構、團體辦理托育機構之管理、監督、檢查、輔導及評鑑;其評鑑報告及結果,應公布於機關網站。

托育機構對於直轄市、縣(市)主管機關及前項受委託之專業機構、團體之管理、監督、檢查、輔導及評鑑,不得規避、妨礙或拒絕;檢查時,不得藉故藏匿兒童。

第一項評鑑之類別、項目、指標、實施方式、結果公布、申復、申訴、複評及其他相關事項之辦法,由中央主管機關定之。

一、第一項考量托育機構之管理、監督、檢查權責龐雜,爰定明直轄市、縣(市)主管機關得自行或委託相關專業機構、團體辦理,並負公布評鑑結果於機關網站之義務,俾提供民眾充分資訊。

二、為落實直轄市、縣(市)主管機關對托育機構管理、監督等權責,爰於第二項定明托育機構配合直轄市、縣(市)主管機關及受委託之專業機構、團體執行該等權責之義務;又考量托育機構有核收人數之限制,避免托育機構規避該限制損及受托兒童安全,併規範托育機構不得於檢查時藏匿兒童。

三、考量托育機構之評鑑事項複雜及具專業性,其規範有全國一致之必要,爰於第三項授權評鑑之類別、項目等相關事項之辦法,由中央主管機關定之。

第二十七條 托育機構之收費、退費項目及用途,由中央主管機關公告之。

私立托育機構得考量其營運成本,依前項中央主管機關公告之收費、退費項目及用途,擬訂收費、退費金額,報經直轄市、縣(市)主管機關核定後,向送托兒童之法定代理人或實際照顧兒童之人收取及退還費用;收費、退費金額有調整必要時,亦同。

托育機構不得收取中央主管機關依第一項規定之收費、退費項目與用途及前項經直轄市、縣(市)主管機關核定金額以外之費用。

一、為避免各直轄市、縣(市)托育機構收費、退費項目及用途不一,爰於第一項授權由中央主管機關以公告方式訂定該等項目及用途,以為一致性規範。

二、參考幼照法第四十三條第三項規定,於第二項定明私立托育機構得考量其營運成本,依中央主管機關所公告之收費、退費項目及用途,訂定收費、退費金額,並報直轄市、縣(市)主管機關核定後,方得為費用之收取及退還;收費、退費金額有調整必要時,亦應循相同程序辦理。

三、第三項定明不得收取中央主管機關公告之收費、退費項目與用途及直轄市、縣(市)主管機關核定金額以外之費用。

第二十八條 托育機構應與送托兒童之法定代理人或實際照顧兒童之人,就托育服務之權利義務關係,訂定書面契約。

前項書面契約之格式及內容,中央主管機關應訂定定型化契約範本與其應記載及不得記載事項。

一、參考幼照法第四十二條第一項及老人福利法第三十八條規定,托育機構應與兒童之法定代理人或實際照顧兒童之人訂定書面契約,以保障受托兒童並維護雙方權益,減少爭訟,如涉有訴訟案件時,亦得據以為證明文件,爰為第一項規定。

二、第二項定明第一項書面契約之格式、內容,由中央主管機關訂定定型化契約範本與其應記載及不得記載事項;書面契約違反定型化契約應記載及不得記載事項規定者,依消費者保護法規定辦理,併予說明。

第二十九條 托育機構應為其收托之兒童辦理團體保險。

前項保險期間發生保險事故時,托育機構應主動協助辦理賠償事宜。

第一項團體保險,其範圍、金額、繳費與退費方式、期程、給付項目與基準、權利與義務、辦理方式及其他相關事項之辦法,由直轄市、縣()主管機關定之。

一、第一項參考兒少權法第七十七條第一項、幼照法第三十四條第一項規定,定明托育機構應辦理團體保險之責任;第二項參考幼照法同條第二項規定,定明托育機構協助保險賠償時之義務。

二、第三項參考兒少權法第七十七條,定明有關托育機構辦理團體保險之相關規範,授權由直轄市、縣(市)主管機關定之。

第三十條 為維護兒童人身安全及相關證據保全,托育機構應裝設監視錄影設備,妥善管理攝錄影音資料,至少保存三十日,並加以保密。

托育機構應將前項攝錄影音資料傳送至直轄市、(縣)市主管機關建置之網際網路系統儲存,不得規避、妨礙或拒絕。

中央主管機關應補助直轄市、縣(市)主管機關建置前項網際網路系統。

第一項監視錄影設備設置區域、應備功能、管理人員配置、攝錄影音資料之蒐集、處理、利用、查閱條件與方式、保存與銷毀方式,與第二項網際網路系統建置之資訊安全管理及其他相關事項之辦法,由中央主管機關定之。

一、基於保護兒童人身安全與發生兒虐案件時得查知相關事實並確保證據之保存,以利釐清責任歸屬,保障兒童家長及托育機構雙方權益,第一項參考兒少權法第七十七條之一規定,定明托育機構應裝設監視錄影設備。又為避免托育機構監視錄影設備毀損或遭人為破壞,併課予托育機構妥為管理保存攝錄影音資料之義務。

二、第二項規範托育機構應配合將攝錄影音資料傳送至指定網際網路系統儲存之義務。

三、第三項定明中央主管機關應補助直轄市、縣(市)主管機關建置儲存托育機構攝錄影音資料之網際網路系統。

四、第四項授權中央主管機關訂定托育機構監視錄影設備之設置、攝錄影音資料之蒐集、處理、利用、查閱、保存與銷毀等相關事項之辦法。

第三十一條 托育機構應就下列事項訂定管理計畫、確實執行並定期檢討改進:

一、環境及食品之安全衛生。

二、傳染病及其他疾病之預防。

三、各項設施安全之定期檢修。

四、各項安全措施之演練。

五、緊急事件之處理機制。

六、其他安全及衛生之管理事項。

參考幼照法第三十條第六項規定,定明托育機構應訂定管理計畫、確實執行並定期檢討改進,以營造安全無虞之托育服務環境。

第三十二條 托育機構各項經費收支保管及運用,應設置專帳處理;其收支應取具合法憑證,並依規定年限保存。

托育機構會計帳簿與憑證之設置、取得、保管及其他應遵行事項,應依相關稅法規定辦理。

法人附設托育機構之財務,應與法人或法人附設之其他機構,嚴格劃分,並獨立運作。

一、第一項參考幼照法第四十五條第一項規定,定明托育機構各項經費收支保管及運用應設置專帳處理,且收支應取具合法憑證及依規定年限保存。

二、有關執行業務者之會計帳簿、憑證之設置、取得、保管等事項,於執行業務者帳簿憑證設置取得保管辦法、所得稅法、稅捐稽徵法等業訂有相關規範,爰為第二項規定,以促使托育機構遵循法規。

三、第三項參考私立學校法第五十條第二項規定,法人附設托育機構,應注意其財務健全及經營安全,爰定明該托育機構與法人或法人附設之其他機構之財務應嚴格劃分並獨立運作,不得影響該托育機構正常運作,以維護兒童接受托育服務之權益。

第三十三條 托育機構應就兒童緊急傷病或意外事故之處理,訂定施救步驟、護送就醫地點、呼叫緊急救護專線支援之注意事項,及法定代理人或實際照顧兒童之人未到達前之處理措施。

參考幼照法第三十三條第一項規定,定明托育機構應明確規範兒童緊急傷病、或意外事故之處理機制,以保護兒童身心安全。

第三十四條 托育機構應公開下列資訊:

一、托育目標及內容。

二、托育相關人員之姓名、學歷、經歷或證照。

三、經直轄市、縣(市)主管機關核定之收托人數及實際收托人數。

四、依第三十一條訂定之管理計畫。

五、辦理團體保險之情形。

六、收費、退費項目及金額。

七、其他各級主管機關公告應公開之事項。

參考幼照法第三十七條規定,定明托育機構應公開之資訊內容,俾送托兒童之法定代理人或實際照顧兒童之人知悉托育服務內容等資訊。

第三十五條 兒童之法定代理人或實際照顧兒童之人對托育機構提供之托育服務方式及內容有意見時,得請求托育機構提出說明,並得經雙方協議,視需要修正或調整之。

為鼓勵托育機構與兒童之法定代理人或實際照顧兒童之人良性互動,爰定明兒童之法定代理人或實際照顧兒童之人對托育服務方式及內容有意見時之處理方式。

第四章 托育相關人員之資格與義務及托育服務之管理

章名。

第三十六條 托育相關人員不得對兒童有身心虐待、體罰、霸凌、性騷擾、不當管教及其他對兒童之身心暴力或不當對待之行為。

為保障受托兒童權益,參考幼照法第三十條第一項規定,定明托育相關人員不得對兒童有身心虐待、體罰等違法行為;各該行為之內涵,參考幼照法施行細則第十二條規定,於本法施行細則中定之。

第三十七條 托育相關人員經直轄市、縣(市)主管機關調查認有前條規定違法行為時,得令行為人接受下列一款或數款之處置。但經直轄市、縣(市)主管機關認定終身不得擔任托育相關人員者,不在此限:

一、接受三小時以上十二小時以下兒童輔導管教、情緒管理、性別平等教育或其他相關課程。

二、其他符合教育或輔導目的之措施。

考量行為人違反第三十六條規定情節未達終身不得擔任托育相關人員程度者,有繼續擔任托育相關人員或限制擔任托育相關職務之一定期間屆滿,又回任托育相關人員之可能。為降低行為人再犯風險,爰於本條規定直轄市、縣(市)主管機關於考量第三十六條規行為人之身心狀況及違法情節輕重,得令該行為人接受兒童輔導管教、情緒管理或性別平等教育等課程或其他措施,以協助行為人改進其托育及照顧服務知能。

第三十八條 托育專業人員及工作人員有下列各款情形之一者,托育機構應終止契約,且直轄市、縣(市)主管機關應認定其終身不得擔任托育相關人員,並公布行為人之姓名及托育機構名稱:

一、曾犯性侵害犯罪防治法第二條第一款所定之罪,經緩起訴處分或有罪判決確定。

二、曾犯毒品危害防制條例之罪,經緩起訴處分或有罪判決確定。

三、經直轄市、縣(市)主管機關調查認定有性侵害行為屬實。

四、受兒童及少年性交易防制條例或兒童及少年性剝削防制條例規定處罰,或受性騷擾防治法第二十五條或第二十七條規定處罰,經直轄市、縣(市)主管機關認定有終身不得擔任托育相關人員之必要。

五、經各級主管機關依兒童及少年福利與權益保障法第九十七條規定處罰,並經直轄市、縣(市)主管機關認定有終身不得擔任托育相關人員之必要。

六、知悉服務之托育機構發生疑似性侵害事件,未依第四十八條第一項規定通報,致再度發生機構內性侵害事件;偽造、變造、湮滅或隱匿他人所犯托育機構內性侵害事件之證據,經直轄市、縣(市)主管機關查證屬實。

七、偽造、變造、湮滅或隱匿他人所犯托育機構內毒品危害事件之證據,經直轄市、縣(市)主管機關查證屬實。

八、經直轄市、縣(市)主管機關依第五十七條規定處罰,並認定有終身不得擔任托育相關人員之必要。

DrawObject2 、行為違反相關法規,有傷害兒童之虞,經直轄市、縣(市)主管機關查證屬實及認定有終身不得擔任托育相關人員之必要。

為保障受托兒童權益及安全,參考幼照法第二十三條第一款、第二款、第四款至第九款,以及兒少權法第二十六條之一第一項第一款及第二款規定,定明托育專業人員及工作人員有本條各款情形之一,除托育機構應終止契約外,直轄市、縣(市)主管機關並應認定其終身不得擔任托育相關人員及公布相關資訊。

DrawObject3 三十九條 托育專業人員及工作人員有下列各款情形之一者,托育機構應終止契約,並由直轄市、縣(市)主管機關公布行為人之姓名及托育機構名稱:

一、受兒童及少年性交易防制條例或兒童及少年性剝削防制條例規定處罰,或受性騷擾防治法第二十五條、第二十七條或性別平等工作法第三十八條之二第一項規定處罰,並經直轄市、縣(市)主管機關認定有不得擔任托育相關人員之必要。

二、曾犯家庭暴力罪,經緩起訴處分或有罪判決確定之日起五年內。

三、經各級主管機關依兒童及少年福利與權益保障法第九十七條規定處罰,並經直轄市、縣(市)主管機關認定有不得擔任托育相關人員之必要。

四、經直轄市、縣(市)主管機關依第五十七條規定處罰,並認定有不得擔任托育相關人員之必要。

五、行為違反相關法規,有傷害兒童之虞,經直轄市、縣(市)主管機關查證屬實及認定有不得擔任托育相關人員之必要。

有前項第二款情形者,於該確定之日起五年內不得擔任托育相關人員;有同項第一款、第三款至第五款情形之一者,由直轄市、縣(市)主管機關審酌情節嚴重程度認定一年至四年內不得擔任托育相關人員。

一、為保障受托兒童權益及安全,參考幼照法第二十四條規定,於第一項定明托育專業人員及工作人員有本條各款情形之一,除托育機構應終止契約外,其於一定期間內不得擔任托育相關人員,直轄市、縣(市)主管機關並應公布相關資訊。

二、第二項定明托育專業人員及工作人員有第一項第二款情形者,不得擔任托育相關人員之期間,以及有第一項第一款、第三款至第五款情形者,其不得擔任托育相關人員一定期間之審認。

第四十條 有下列各款情形之一者,不得擔任托育相關人員:

一、有第三十八條各款情形之一。

二、於前條第一項第二款所定五年內;或有同條項第一款、第三款至第五款情形之一,於同條第二項認定一年至四年期間。

三、有幼兒教育及照顧法第二十三條各款情形之一。

四、有幼兒教育及照顧法第二十四條各款情形之一,於該認定一年至四年期間。

五、有教保服務人員條例第十二條第三款至第十二款情形。

六、有教保服務人員條例第十三條各款情形,於該認定一年至四年期間。

七、有教師法第十四條第一項第三款至第十一款情形。

八、有教師法第十五條第一項各款情形,於該議決一年至四年期間。

九、有教師法第十八條第一項情形,於該終局停聘六個月至三年期間。

十、有性別平等教育法第二十九條第一項第一款或第三項前段情形。

十一、有性別平等教育法第二十九條第一項第二款或第三項後段情形,於該議決一年至四年期間。

十二、有補習及進修教育法第九條第六項第一款或第二款情形。

十三、有補習及進修教育法第九條第六項第三款情形,於該認定一年至四年期間。

有前項各款情形之一,且屬依幼兒教育及照顧法第二十七條第四項、教保服務人員條例第十六條第四項、教師法第二十條第四項、性別平等教育法第三十條第四項或補習及進修教育法第九條第十二項所定辦法(以下簡稱各通報辦法)規定通報有案者,不得進用;已進用者,由托育機構逕予終止契約;非屬依各通報辦法規定通報有案者,托育機構應不得進用;已進用者,應依第三十八條、前條第一項或前項規定,予以終止契約。

一、為明確規範托育相關人員之消極資格,爰第一項定明有本法第三十八條及第三十九條、幼照法第二十四條、教保服務人員條例第十二條第三款至第十二款及第十三條、教師法第十四條第一項第三款至第十一款、第十五條第一項及第十八條第一項、性別平等教育法第二十九條第一項各款及第三項、補習及進修教育法第九條第六項各款所定不得擔任各類人員之情形,均不得進用為托育相關人員。

二、第二項規定托育機構已進用之托育相關人員有第一項各款情形,且屬依各通報辦法規定通報有案者,因該等案件業經依本法、幼照法、教保服務人員條例、教師法、性別平等教育法或補習及進修教育法所定程序查證屬實,並辦理通報,免再行審議,爰於前段定明由托育機構逕予終止契約;另於後段定明非屬依各通報辦法規定通報有案者,托育機構不得進用;已進用者,應依第三十八條、第三十九條第一項或前項規定終止契約。

第四十一條 托育機構負責人有下列各款情形之一者,直轄市、縣(市)主管機關應認定其終身不得擔任托育機構負責人,並公布其姓名:

一、有第三十八條各款情形之一。

二、曾犯下列各罪之一,經有罪判決確定:

()貪污治罪條例之貪污罪。

()故意殺人、故意重傷、搶奪、強盜、恐嚇取財或擄人勒贖。

()槍砲彈藥刀械管制條例第七條或第八條之罪。

()組織犯罪防制條例第三條、第四條或第六條之罪。

考量托育機構係提供未滿二歲兒童保育照顧之服務,其負責人良窳將影響服務品質及其業務發展,爰參考兒少權法第八十一條第一項及幼照法第二十九條第一項規定,定明終身不得擔任托育機構負責人之情形,以期降低危害兒童之可能,並保護兒童之安全。

第四十二條 托育機構負責人有第三十九條第一項第一款、第三款至第五款情形之一者,直轄市、縣(市)主管機關應認定其一年至四年不得擔任托育機構負責人,並公布其姓名。

考量兒童自身保護能力薄弱,托育機構負責人有第三十九條第一項第一款、第三款至第五款情事,仍應適度限制其從事托育服務。惟基於該等情節非屬重大者,倘限制其終身不得擔任托育機構負責人,恐有過度限制其工作權之虞,爰參考教師法第十五條第一項、幼照法第二十四條規定,定明限制其一定期間內不得從業,以期降低危害兒童之可能,並保護兒童之安全,該不得擔任托育機構負責人之期間由直轄市、縣(市)主管機關審酌案件情節嚴重程度認定一年至四年。

第四十三條 有客觀事實認有傷害兒童之虞,經直轄市、縣(市)主管機關認定不能勝任工作者,不得擔任托育相關人員。

前項原因消滅後,經中央主管機關認定,仍得依本法規定擔任托育相關人員。

第一項之認定,應由直轄市、縣(市)主管機關邀請相關專科醫師、兒童福利及其他相關學者專家組成小組為之。

一、第一項參考兒少權法第二十六條之一第一項第五款規定,定明有客觀事實認有傷害兒童之虞,經直轄市、縣(市)主管機關認定不能勝任工作者,不得擔任托育相關人員。

二、第一項所定原因消後,當事人檢具相關事證,提出解除限制請求,且為避免審認標準不一,致使當事人挑選不同縣市主管機關進行認定,故由中央主管機關經審認通過後,方得再擔任托育相關人員,爰為第二項規定。

三、參考兒少權法第二十六條之一第二項規定,於第三項定明有關第一項之認定,應由直轄市、縣(市)主管機關邀請相關專科醫師、兒童福利及其他相關學者專家組成小組為之,以強化其認定機制並兼顧相關人員工作權之保障。

第四十四條 與居家托育人員共同居住之人,有下列各款情形之一者,居家托育人員應以提供到宅托育服務為限:

一、有第三十八條各款情形之一。

二、有第三十九條第一項各款情形之一。

三、經直轄市、縣(市)主管機關認定有客觀事實認有傷害兒童之虞。

前項第三款之認定,應由直轄市、縣(市)主管機關邀請相關專科醫師、兒童福利及其他相關學者專家組成小組為之。

一、考量居家托育人員在其住所收托兒童,與其共同居住之人如有第三十八條、第三十九條第一項及本條第三款情形之一者,對受托兒童安全存有威脅,爰參考兒少權法第二十六條之二第一項規定,於第一項規範是類居家托育人員以提供到宅服務為限。

二、第二項定明與居家托育人員共同居住之人有第一項第三款規定情形之認定機制,理由同第四十三條說明三。

第四十五條 托育機構之負責人有第三十六條、第四十一條、第四十二條規定情形之一者,除第二項規定情形外,直轄市、縣(市)主管機關應廢止其設立許可。

政府機關(構)及公立學校委託辦理托育機構之負責人有第三十六條、第四十一條、第四十二條規定情形之一者,直轄市、縣(市)主管機關應令其限期更換負責人。

托育機構之負責人、主管人員、機構托育人員或工作人員涉有第三十六條、第三十八條至第四十條第一項規定情形之一者,於調查期間,直轄市、縣(市)主管機關應令托育機構暫時停止或調整行為人之職務;經調查認定未有第三十六條、第三十八條至第四十條第一項規定情形之一者,停止職務期間之薪資,應予補發。

居家托育人員有第三十六條、第三十八條至第四十條第一項規定情形之一者,直轄市、縣(市)主管機關應令行為人停止服務,並立即轉介其收托之兒童;已依第十一條第一項規定完成登記者,廢止其登記。

一、第一項參考幼照法第二十九條第二項規定,托育機構負責人有不得擔任負責人之情形者,定明直轄市、縣(市)主管機關應廢止其設立許可。

二、第二項係考量政府機關(構)及公立學校委託辦理之托育機構具公益性質,且屬類公共化托育機構,爰規定直轄市、縣(市)主管機關應令其限期更換負責人。

三、第三項參考幼照法第二十八條第三項、教保人員服務條例第十七條第三項及性別平等工作法第十三條之一第一項規定,審酌托育機構之負責人、主管人員、機構托育人員或工作人員倘涉有第三十六條、第三十八條至第四十條第一項規定情形之一,均須經一定期間之調查確認,惟於調查期間,上開人員應避免接觸兒童,以保障兒童安全,爰於前段定明於調查期間暫時停止或調整行為人職務,以保障兒童權益。另經調查後確認停職或調整職務原因不存在者,因其停職或調整職務非屬自願,仍應取得相應之薪資,爰於後段定明補發其薪資事宜。

四、第四項參考兒少權法第二十六條之一第四項規定,定明居家托育人員有第三十六條、第三十八條至第四十條第一項所定違法情事之一者,直轄市、縣(市)主管機關應令其停止提供托育服務並即轉介收托之兒童及廢止其登記之情形,以確保受托兒童之安全。

第四十六條 直轄市、縣(市)主管機關接獲檢舉或知悉托育相關人員、與居家托育人員共同居住之人疑涉有第三十六條、第三十八條至第四十條第一項、第四十一條至第四十三條第一項或第四十四條所定違法事件後,應於二個工作日內進行處理。

直轄市、縣(市)主管機關受理前項疑似違法事件後,應直接派員或組成調查小組進行調查。

直轄市、縣(市)主管機關為審議前項違法事件之調查結果,應設審議小組。

第二項直轄市、縣(市)主管機關之調查程序、前項審議小組組成及其他相關事項之辦法,由中央主管機關定之。

一、為即時處理托育相關人員及與居家托育人員共同居住之人疑有不適任情形或相關違法事件,參考教保相關人員違法事件調查處理辦法第九條第一項規定,定明直轄市、縣(市)主管機關於接獲檢舉或知悉相關違法事件後,應於二個工作日內開始處理程序。

二、第二項定明直轄市、縣(市)主管機關受理第一項之違法事件後之調查方式。

三、第三項定明直轄市、縣(市)主管機關應設審議小組審議違法事件之調查結果。

四、第四項授權中央主管機關訂定有關第二項直轄市、縣(市)主管機關之調查程序及第三項審議小組組成等事項之辦法。

DrawObject4 四十七條 直轄市、縣(市)主管機關應將前條第二項之調查結果以書面載明事實及理由,通知行為人及事件所涉兒童之法定代理人或實際照顧兒童之人。

明定直轄市、縣(市)主管機關應將第四十六條第二項之調查結果以書面載明事實及理由,通知行為人及事件所涉兒童之法定代理人;兒童係由法定代理人以外之人照顧時,則改為通知實際照顧兒童之人,俾臻周全。

DrawObject5 四十八條 托育相關人員於執行業務時,知悉涉有第四十六條第一項所定違法事件者,應通報直轄市、縣(市)主管機關,至遲不得超過二十四小時。

托育機構對前項為通報之人員,不得因其通報予以解僱、降調、減薪或為其他不利處分,損害其依法令、契約或習慣上應享有之權利。

一、第一項明定托育相關人員之通報義務及其期限。

二、第一項規定托育相關人員通報義務,係為完備直轄市、縣(市)主管機關就托育服務之管理,倘托育相關人員因依法通報遭托育機構為不利處分,恐影響通報意願,對托育機構之管理(含專業人員)及對兒童保護等面向允有妨礙,爰於第二項定明托育相關人員依法通報,托育機構不得對其為各種形式之不利處分。

第四十九條 托育相關人員有第四十六條第一項所定情形者,直轄市、縣(市)主管機關應依規定辦理通報、資訊之查詢、蒐集、處理及利用。

托育機構申請設立許可時,直轄市、縣(市)主管機關應查詢負責人有無第三十八條、第三十九條、第四十條第一項、第四十一條或第四十二條規定情形。負責人異動時,亦同。

托育機構聘僱主管人員、機構托育人員及工作人員前,應查詢其有無第三十八條、第三十九條或第四十條第一項規定情形;已聘僱者,應定期查詢。

托育機構於聘僱主管人員、機構托育人員及工作人員前,應檢具相關名冊、資格證明文件影本、切結書、健康檢查表影本、最近三個月內核發之警察刑事紀錄證明書及其他由中央主管機關公告之基本資料文件,報直轄市、縣(市)主管機關核准;該等人員有聘僱以外之異動時,應於十四日內報直轄市、縣(市)主管機關備查。直轄市、縣(市)主管機關應主動查證,並得派員檢查。

直轄市、縣(市)主管機關為辦理第二項或第三項之查詢,得使用依兒童及少年福利與權益保障法、幼兒教育及照顧法、教保服務人員條例、教師法、補習及進修教育法、性別平等教育法建立之資料庫。

前五項規定之通報、資訊蒐集、聘僱前及聘僱期間之查詢、處理、利用及其他相關事項之辦法,由中央主管機關定之。

一、第一項參考兒少權法第八十一條第八項規定,規範直轄市、縣(市)主管機關應依規定辦理不適任托育相關人員之通報及資訊查詢等相關事宜。

二、第二項規範直轄市、縣(市)主管機關應於托育機構申請設立許可或其負責人異動時,主動至托育服務整合資訊系統查詢負責人有無不得擔任該職務之情事。

三、第三項參考幼照法第二十七條第二項規定,規範托育機構於聘僱主管人員、機構托育人員等前及聘僱後,查詢其聘僱人員有無不得進用為托育相關人員之情事;其查詢方式,包括得請求該等人員提供相關證明書,並主動至托育服務整合資訊系統查詢。

四、第四項前段規範托育機構聘僱主管人員等前,報請直轄市、縣(市)主管機關核准之義務,爰托育機構應先行確認擬聘僱人員資格及刑事紀錄證明等,於前揭系統登載預定到職之人員,經確認未具消極資格,並報請直轄市、縣(市)主管機關核准後,托育機構始可聘僱。另中段與後段分別定明托育機構聘僱之主管人員等有聘僱以外之異動時,應於一定期間內報直轄市、縣(市)主管機關備查,以及該管主管機關為查證及檢查規定。至第四項所定其他基本資料文件,係指除名冊、資格證明文件影本、切結書、健康檢查表影本、最近三個月內核發之警察刑事紀錄證明書外,由中央主管機關公告之文件。

五、第五項參考幼照法第二十七條第三項規定,為查詢托育機構相關人員是否經各級社政及教育主管機關依兒少權法、幼照法、教保人員服務條例、教師法、補習及進修教育法、性別平等教育法規定處罰,並避免托育機構逕向中央主管機關查詢,造成資料庫之負擔,爰規定直轄市、縣(市)主管機關得使用中央社政及教育主管機關建立之資料庫查詢。

六、第六項參考兒少權法第八十一條第八項規定,授權中央主管機關就托育機構之負責人、主管人員、機構托育人員、工作人員有第四十六條所定情形之通報、資訊蒐集、利用等相關事項,另以辦法規範。

第五十條 直轄市、縣(市)主管機關知悉托育機構所屬托育相關人員、居家托育人員及與其共同居住之人,涉有第四十六條第一項所定違法事件時,應即通知受托兒童之法定代理人或實際照顧兒童之人,並於行政調查、刑事偵查或法院審理期間,協助托育機構及居家托育人員,依法定代理人或實際照顧兒童之人意願轉介收托之兒童,並加強訪視輔導;必要時,得令其暫停新收托兒童。

與居家托育人員共同居住之人涉有違反第四十六條第一項規定情事,於行政調查、刑事偵查或法院審理期間,直轄市、縣(市)主管機關得令居家托育人員以提供到宅托育服務為限。

一、考量托育機構之托育相關人員、居家托育人員及與其共同居住之人對受托兒童有不當行為時,倘仍持續收托兒童,對兒童身心安全之危害甚鉅。惟行政及司法調查時間需時,為及時防堵危害兒童安全事件再發生,並兼顧托育相關人員之工作權,爰於第一項前段規定托育機構、居家托育人員及與其共同居住之人涉有違反第四十六條第一項規定違法情事時,直轄市、縣(市)主管機關應即通知受托兒童家長,並協助依家長意願轉介收托之兒童,且加強訪視輔導;另於行政調查、刑事偵查或法院審理期間,直轄市、縣(市)主管機關認有必要時,得令其暫停新收托兒童,爰併為第一項後段規定。

二、第二項考量兒童之安全及居家托育人員工作權,定明其共同居住之人涉有第四十六條第一項規定違法情事時,於行政調查、刑事偵查或法院審理期間,直轄市、縣(市)主管機關得令居家托育人員以提供到宅托育服務為限。

第五十一條 托育專業人員或工作人員,不得提供其托育服務證書或資格證書予他人使用。

DrawObject6 育機構不得使用未在該機構服務之托育專業人員資格證書。

一、第一項參考居托管理辦法第十三條第一項規定,定明托育專業人員或工作人員之托育服務證書或資格證書不得提供予他人使用。

二、第二項參考教保服務人員條例第三十二條第三項規定,定明托育機構不得使用未在該托育機構服務之托育專業人員資格證書。

DrawObject7 五十二條 托育專業人員每年應完成十八小時以上托育專業知能研習。

托育專業人員應於提供托育服務後三個月內完成八小時以上兒童基本救命術訓練;並每二年應完成八小時以上兒童基本救命術訓練及一次以上緊急救護情境演習。

第一項托育專業知能研習之辦理單位、師資、時數核給方式與前二項托育專業知能研習、兒童基本救命術訓練、緊急救護情境演習之項目、實施方式及其他相關事項之辦法,由中央主管機關定之。

一、第一項參考居托管理辦法第四條第四款、兒童及少年福利機構專業人員資格及訓練辦法第二十二條,定明托育專業人員每年至少應完成十八小時托育專業能研習,以持續提升該類人員之托育專業知能及確保托育服務品質。至托育專業知能研習,涵蓋兒童權益及福利相關法規、兒童發展、兒童保育、托育服務規劃、健康與照護、托育安全及危機處理、生活環境與學習、親職教育、性別平等課程及自我成長等,併予說明。

二、第二項參考教保人員服務條例第三十四條第二項規定,定明托育專業人員應於提供托育服務後三個月內完成八小時以上兒童基本救命術訓練,提供托育服務後每二年應完成八小時以上兒童基本救命術訓練及一次以上緊急救護情境演習。

三、有關托嬰中心專業人員之在職訓練,現行因兒童及少年福利機構專業人員及訓練辦法第二十三條規定,其辦理方式及單位均屬多元,爰配合現行上開訓練辦理實務,於第三項授權第一項托育專業知能研習辦理單位、師資、時數給方式與該研習及第二項所定訓練、演習之項目等事項之辦法,由中央主管機關定之。

第五十三條 居家托育人員與托育機構應協助直轄市、縣(市)衛生主管機關辦理兒童發展篩檢及宣導衛生保健事項。

居家托育人員及托育機構發現收托之兒童有疑似發展遲緩情形,應即通報直轄市、縣(市)主管機關。

DrawObject8 轄市、縣(市)主管機關應就前項通報之疑似發展遲緩兒童資料建立檔案管理,並視其需要,提供或轉介適當之服務。

一、第一項參考居托管理辦法第三條第五款規定定明居家托育人員及托育機構應協助地方衛生主管機關辦理兒童發展篩檢,並參考幼照法第三十二條第一項規定,定明其應配合上開機關宣導衛生保健事項。

二、考量居家托育人員及托育機構與收托兒童接觸時間較長,隨該兒童月齡進行發展檢核,可即時了解其發展情況,及早發現有無疑似發展落後現象並視其需要提供適齡之服務,爰參考兒少權法第三十二條第一項前段規定,於第二項定明居家托育人員及托育機構相關通報義務。

三、第三項參考前揭兒少權法同條項後段規定,定明直轄市、縣(市)主管機關就所接獲通報之疑發展遲緩兒童資料應建立檔案管理,並視該兒童個別需要提供或轉介適當服務。

DrawObject9 五十四條 托育相關人員對兒童其法定代理人或實際照顧兒童之人之資料,應予保密。但經兒童之法定代理人或實際照顧兒童之人同意或依其他法律規定應予提供者,不在此限。

托育相關人員提供托育服務所製作、蒐集、利用或處理之契約書、服務紀錄等文件,因載有兒童及其法定代理人或實際照顧兒童之人之資料,應遵守個人資料保護法之規定對上開個人資料保密,爰參考幼照法第三十二條第五項與居托管理辦法第四條第三款規定,定明托育相關人員對相關個人資料之保密責任及其例外規定。

第五十五條 兒童之法定代理人或實際照顧兒童之人對居家托育人員之托育服務,認有違法或不當致損害兒童權益者,得向居家托育服務中心申請調處;不服居家托育服務中心之調處結果者,得於知悉該調處結果之次日起三十日內,向該中心所在地之直轄市、縣(市)主管機關陳情。

兒童之法定代理人或實際照顧兒童之人對托育機構之托育服務,認有違法或不當致損害兒童權益者,得向托育機構申請調處,不服托育機構之調處結果者,得於知悉該調處結果之次日起三十日內,向該托育機構所在地之直轄市、縣(市)主管機關陳情。

直轄市、縣(市)主管機關接獲前二項陳情,得直接派員調查。

直轄市、縣(市)主管機關應將陳情處理結果,以書面載明事實及理由,通知陳情人。

一、居家托育服務因涉及受托兒童、其法定代理人或實際照顧兒童之人及居家托育人員三方權益,其提供服務環境係於私人場域,倘發生爭議責任不易釐清。又為避免造成直轄市、縣(市)主管機關行政負擔,爰於第一項定明居家育服務涉及損害兒童權益之事件,得先向居家托育服務中心申請調處,如仍不服,再向直轄市、縣(市)主管機關陳情之規定。

二、托育機構提供之托育服務涉損害兒童權益者,為避免造成直轄市、縣(市)主管機關行政負擔,爰於第二項定明相關事件得先向托育機構申請調處,不服其調處結果時,再向直轄市、縣(市)主管機關陳情。

三、第三項規定直轄市或縣(市)主管機關為調查有關居家托育服務及托育機構托育服務之陳情事件,得直接派員調查。

四、第四項定明直轄市、縣(市)主管機關應以書面將陳情處理結果通知當事人,俾使當事人知悉。

五、本條非屬托育相關人員不當對待兒童事件或托育服務消費爭議事件之處理,上開爭議應分別依第四十條及消費者保護法定處理,併此說明。

第五十六條 直轄市、縣(市)主管機關或其委託之機構、團體或專業人員於辦理托育服務之訪視、輔導、檢查、補助或調查時,托育相關人員、托育機構、兒童法定代理人或實際照顧兒童之人及其他有關之人應予配合,並提供相關資料。直轄市、縣(市)主管機關得請求警政、戶政、財政、教育或其他相關機關(構)、團體、法人提供必要資料及相關協助;受請求者,有配合之義務。

直轄市、縣(市)主管機關對依前項規定取得之資料,應盡善良管理人注意義務,確實辦理資訊安全稽核作業,其保有、處理及利用,並應遵行個人資料保護法規定。

一、參考兒少權法第七十條第二項及第三項規定,於第一項定明直轄市、縣(市)主管機關或其委託之機構、團體等辦理托育服務之訪視、輔導、檢查、補助或調查時,相關人員、單位及機關有配合之義務。

二、第二項參考兒少權法第七十條第四項規定,定明直轄市、縣(市)主管機關就因業務需要取得之個人資料應善盡保密義務,以落實當事人隱私之保障。

第五章 罰  則

章名。

第五十七條 托育相關人員違反第三十六條規定,對兒童有下列情形之一者,處行為人新臺幣六萬元以上六十萬元以下罰鍰,並公布行為人之姓名及其所屬托育機構名稱:

一、身心虐待。

二、情節重大之體罰、霸凌、性騷擾、不當管教、其他身心暴力或不當對待之行為。

為保障受托兒童權益,爰參考幼照法第五十條,定明托育相關人員違反第三十六條規定,對兒童有身心虐待或情節重大之體罰、霸凌等違法行為者,應裁處行為人並公布其姓名及所屬托育機構名稱。

DW1202158 五十八條 違反第十八條第二項、第十九條第三項或第二十條第四項規定,未經申請許可設立托育機構即收托兒童,處行為人新臺幣六萬元以上三十萬元以下罰鍰,並令其停止收托;其拒不配合者,按次處罰。

有前項情形者,直轄市、縣(市)主管機關應公布場所地址及行為人姓名,並通知兒童之法定代理人或實際照顧兒童之人。

有第一項情形者,直轄市、縣(市)主管機關應令行為人於一個月內將其收托之兒童轉介;轉介有困難者,由直轄市、縣(市)主管機關協助之。

DrawObject10 不配合前項轉介命令者,處新臺幣六萬元以上三十萬元以下罰鍰,直轄市、縣(市)主管機關並應強制轉介其收托之兒童。

一、考量未經許可設立之托育機構,環境、人員資格及托育品質各方面均有未能適切提供托育服務之虞,除影響兒童身心發展外,所提供托育服務之環境安全亦堪慮,應予嚴格處罰,爰於第一項規定裁處行為人新臺幣六萬元以上三十萬元以下之罰鍰,並令其停止收托;其拒不配合者,按次處罰。

二、第二項規定直轄市、縣(市)主管機關就第一項違規情事裁處時,應同時公布其場所地址及行為人姓名,以提醒社會大眾其為不合格之場所,勿將兒童托其照顧,以保護兒童安全;另為保障家長知悉權利,爰併定明直轄市、縣(市)主管機關應通知兒童之法定代理人或實際照顧兒童之人有第一項之違法情事。

三、為確保兒童受托於合法托育場所,爰參考兒少權法第一百零五條第三項規定,第三項定明有第一項所定違法情事時,直轄市、縣(市)主管機關限期令行為人轉介收托之兒童及轉介有困難時之協助。對所定一個月期限之始日,係指令其轉介之行政處分所載期限之始日,併此敘明。

四、第四項規定不予配合第三項直轄市、縣(市)主管機關之轉介命令者,除強制轉介其收托之兒童外,並基於其不配合轉介命令之不行為另再處以罰鍰,以嚇阻違法並維護兒童安全。

DrawObject11 五十九條 居家托育人員有下列情形之一者,處新臺幣六萬元以上三十萬元以下罰鍰,並令其限期改善,屆期未改善者,得按次處罰;其情節重大或經處罰三次仍未改善者,廢止其登記:

一、違反第十一條第四項所定辦法中有關收托人數規定,且收托人數五人以上。

二、未依第四十四條第一項規定,以提供到宅托育服務為限。

三、未依直轄市、縣(市)主管機關依第四十五條第四項規定所為命令停止服務並立即轉介其收托之兒童。

四、未依直轄市、縣(市)主管機關依第五十條第一項規定所為命令暫停新收托兒童。

五、未依直轄市、縣(市)主管機關依第五十條第二項規定所為命令以提供到宅托育服務為限。

一、本條定明居家托育人員違規收托人數五人以上、不依直轄市、縣(市)主管機關命令停止服務、暫停新收托兒童或提供到宅托育服務之罰責,以嚇阻其違法行為。

二、考量居家托育人員收托五人以上兒童,其收托規模已達應以托育機構提供托育服務之基準,為保障兒童接受適當安全之保育照顧及維護托育服務品質,特於第一款定明收托人數五人以上應予加重處罰,以與行為人未依本法相關規定申請許可設立托育機構即收托兒童,應依第五十八條第一項規定處罰衡平。又有關居家托育人員違反第十一條第四項所定辦法中有關收托人數規定而未滿五人者之罰責,另於第六十六條第一項第二款定明,併此說明。

第六十條 托育機構有下列情形之一者,處負責人新臺幣六萬元以上三十萬元以下罰鍰,並令其限期改善,屆期未改善者,按次處罰;其情節重大或經處罰三次仍未改善者,得依情節輕重令停止招收六個月至一年、停辦一年至三年或廢止其設立許可:

一、違反第十九條第四項或第二十條第五項所定辦法中有關收托人數之規定。

二、違反第二十六條第二項規定,規避、妨礙或拒絕直轄市、縣(市)主管機關之監督、檢查、評鑑,或於檢查時藉故藏匿兒童。

三、依第二十六條第三項所定辦法評鑑之結果為應輔導複評,經輔導複評仍未改善。

四、未依第二十七條第二項規定,將收費及退費金額報經直轄市、縣(市)主管機關核定。

五、違反第二十七條第三項規定,收取中央主管機關公告之收費、退費項目及用途或經直轄市、縣(市)主管機關核定金額以外之費用。

六、聘僱之現職托育專業人員及工作人員有第三十八條、第三十九條第一項或第四十條第一項情形之一,或知悉有該情形而未終止契約。

七、未依直轄市、縣(市)主管機關依第四十五條第二項規定所為命令更換負責人。

八、未依直轄市、縣(市)主管機關依第四十五條第三項規定所為命令停止或調整托育相關人員之職務。

九、違反第五十條第一項規定,未依直轄市、縣(市)主管機關命令,暫停新收托兒童。

十、違反第五十一條第二項規定,租借未在該機構服務之托育專業人員資格證書。

一、本條各款列舉事項攸關兒童及家長之權益且屬托育服務機構負責人之權責,爰採較為嚴格之制裁方式及裁罰額度,於有所列違規情事即逕予處罰,並令其限期改善,屆期仍未改善,按次處罰;如違反情節重大或經三次處罰仍未改善,直轄市、縣(市)主管機關得依情節輕重為停止招收六個月至一年、停辦一年至三年或廢止設立許可等方式之處分,以遏止違法行為。

二、考量托育機構實際收托兒童超過直轄市、縣(市)主管機關核定之收托人數,易因使用面積有限及照顧不周致影響兒童身心安全,為遏止托育機構超收兒童、確保受托兒童安全及維護托育服務品質,爰於第一款定明違反第十九條第四項或第二十條第五項所定辦法中有關收托人數之罰責。

三、參考幼照法第五十二條第三款規定,於第六款定明托育機構於所聘僱之專業人員及工作人員有特定情事時,未終止契約之罰責。

四、第七款參考幼照法第五十三條第四款規定,定明政府機關(構)及公立學校推派之負責人,有不得擔任該項職務之情形,未依直轄市、縣(市)主管機關依第四十五條第二項所為命令予以更換之罰責。

五、第八款參考兒少權法第一百零五條之一規定,定明托育機構未依直轄市、縣(市)主管機關依第四十五條第三項規定為命令停止或調整於該機構內任職且具消極資格托育相關人員職務之處罰。

六、第十款參考教保服務人員條例第四十一條規定,定明托育機構租借未在該機構服務之托育專業人員資格證書之罰責。

第六十一條 托育機構有下列情形之一者,處負責人新臺幣三萬元以上三十萬元以下罰鍰,並令其限期改善,屆期未改善者,按次處罰;其情節重大或經處罰三次仍未改善者,得依情節輕重令停止招收六個月至一年、停辦一年至三年或廢止其設立許可:一、違反第十九條第四項或第二十條第五項所定辦法中有關托育相關人員資格與配置或托育人員照顧收托兒童比例規定。

二、未依第二十九條第一項規定辦理兒童團體保險。

三、未依第三十條第一項規定妥善管理攝錄影音資料至少保存三十日,或未依同條第四項所定辦法中有關查閱條件與方式規定提供攝錄影音資料。

四、未依第四十九條第四項規定,於聘僱主管人員、機構托育人員及工作人員前報直轄市、縣(市)主管機關核准。

一、本條各款列舉事項攸關兒童及家長之權益且屬托育機構負責人之權責,於有所列違規情事逕予處罰,並令其限期改善,屆期仍未改善,按次處罰,如違反情節重大或經三次處罰仍未改善,直轄市、縣(市)主管機關得依情節輕重為停止招收六個月至一年、停辦一年至三年或廢止設立許可等之處分,以遏止違法行為。

二、第二款係規範托育機構未依規定為收托之兒童辦理團體保險之罰責,包括該機構未於托育服務整合資訊系統登載收托兒童名單致該兒童未能受團體保險保障,或代收團體保險費用卻未代繳之情形,倘托育機構已於上開資訊系統登載其收托之兒童,僅因家長未繳費致團體保險未生效,屬非可歸責於托育機構,則無該款規定處罰之適用,併予說明。

三、第三款規範托育機構未依規定辦理攝錄影音資料之保存及提供查閱之罰責,倘因直轄市、縣(市)主管機關所建置供儲存該等攝錄影音資料之網際網路系統故障,致托育機構未能將相關攝錄影音資料傳送至該系統儲存等不可歸責之情事,依據行政罰法第七條規定:「違反行政法上義務之行為非出於故意或過失者,不予處罰。」,則不依第三款規定處罰其負責人,併予說明。

DrawObject12 、第四款規範托育機構未依第四十九條第四項規定,於聘僱主管人員、機構托育人員及工作人員前,報直轄市、縣(市)主管機關核准之罰責。

DrawObject13 六十二條 有下列情形之一者,處托育相關人員新臺幣三萬元以上十五萬元以下罰鍰,並令其限期改善,屆期未改善者,按次處罰:

一、托育機構之托育相關人員未依第三十條第一項規定對攝錄影音資料加以保密。

二、托育專業人員或工作人員違反第五十一條第一項規定,租借其托育服務證書或資格證書予他人使用。

三、托育相關人員未依第五十四條規定,對兒童、其法定代理人或實際照顧兒童之人之資料予以保密。

托育機構之主管人員、機構托育人員或工作人員,有前項第一款或第三款規定情形,另處負責人新臺幣三萬元以上十五萬元以下罰鍰。但負責人於直轄市、縣(市)主管機關知悉前主動通報者,不予處罰。

一、第一項規定如下:

()參考幼照法第五十五條規定,第一款及第三款定明托育機構之托育相關人員,即其負責人、主管人員、托育專業人員或工作人員洩漏攝錄影音資料或受托兒童、其法定代理人或實際照顧兒童之人之資料時,應予處罰,以保障家長及兒童之權益。

()第二款定明托育專業人員或工作人員違法租借其資格證書予他人使用之處罰。

二、第二項係考量托育機構所屬主管人員、托育人員或工作人員倘未就托育機構持有之資料保密,因負責人有經營托育機構並管理其人員之責,爰併以負責人為裁罰對象。又為鼓勵負責人知悉托育相關人員違反相關保密義務時主動通報直轄市、縣(市)主管機關,爰於但書規定負責人在直轄市、縣(市)主管機關知悉前主動通報者,不予處罰。

第六十三條 不具居家托育人員資格,違反第十一條第一項規定,未辦理登記而提供居家托育服務者,處新臺幣二萬元以上十萬元以下罰鍰並令其停止收托及立即轉介其收托之兒童,另得公布姓名。

具居家托育人員資格未依第十一條第一項規定辦理登記而提供居家托育服務者,處新臺幣一萬元以上五萬元以下罰鍰,並令其限期辦理居家托育服務登記;屆期未辦理登記者,處新臺幣二萬元以上十萬元以下罰鍰,並得公布姓名及令其於一個月內轉介其收托之兒童。

有前二項情形之一者,直轄市、縣(市)主管機關應即通知兒童之法定代理人或實際照顧兒童之人,並依其意願協助轉介,且加強訪視輔導。

拒不配合第一項或第二項轉介之命令者,處新臺幣二萬元以上十萬元以下罰鍰,直轄市、縣(市)主管機關並應強制轉介其收托之兒童。

第二項限期辦理登記期間,居家托育人員不得增加收托兒童。違反者,處新臺幣二萬元以上十萬元以下罰鍰,並按次處罰;直轄市、縣(市)主管機關並應強制轉介其收托之兒童。

一、為維護兒童權益及托育服務品質,第一項定明就未具居家托育人員資格且收托兒童者之罰責,係採較具居家托育人員資格而未辦理登記者較重之處罰,並為確保兒童於完善環境及人員受托,爰併定明應立即轉介收托之兒童。

二、第二項參考兒少權法第九十條第一項規定,對符合居家托育人員資格惟尚未辦理居家托育服務登記者之罰責。為緩衝兒童與該居家托育人員分離產生之焦慮、爰定明先處罰鍰及先令限期辦理登記,如屆期仍未辦理登記者再令其限期轉介收托之兒童,並基於行為人未依命令辦理登記之不行為再處以罰鍰。

三、第三項參考兒少權法第九十條第二項規定,定明有第一項及第二項情形者,直轄市、縣(市)主管機關應即通知兒童之法定代理人或實際照顧兒童之人之義務以及協助轉介,並對提供居家托育服務之人加強訪視之行政作為。

四、第四項參考兒少權法第九十條第三項規定,定明不配合直轄市、縣(市)主管機關所為轉介之命令者,除強制轉介其收托兒童外,並再處以罰鍰,以嚇阻其違法行為,並維護兒童安全及托育服務品質。

五、第五項規定係為避免居家托育人員於辦理登記期間內增加收托兒童,參考兒少權法第九十條第四項規定,定明直轄市、縣(市)主管機關對違規增加收托兒童者除裁處其罰鍰,並應強制轉介其收托兒童之行政作為。

第六十四條 托育相關人員對兒童有第三十六條所定之體罰、霸凌、性騷擾、不當管教、其他身心暴力或不當對待之行為,其情節尚非重大者,處行為人新臺幣六千元以上六萬元以下罰鍰,並公布行為人姓名及其所屬托育機構名稱。但該機構負責人於直轄市、縣(市)主管機關知悉前主動通報者,不予公布該機構名稱。

一、參考幼照法第五十八條第二項規定,考量對兒童有尚非情節重大之第三十六條所定違法或不當對待行為者,應予其較第五十七條為輕之處罰,並公布行為人姓名及所屬托育機構名稱,俾利家長知悉有關托育機構服務品質之資訊。惟為鼓勵負責人知悉托育相關人員對兒童有上開違法行為即主動通報主管機關,以利直轄市、縣(市)主管機關及早提供該兒童保護措施或其他協助,爰以但書規定托育機構之負責人為主動通報時,不予公布該機構名稱。

二、托育相關人員有第三十六條所定身心虐待以外之違法或不當對待行為,經直轄市、縣(市)主管機關認其情節輕微,得採取第三十七條規定之必要處置,不予裁處罰鍰,併予說明。

第六十五條 托育相關人員無正當理由不配合執行直轄市、縣(市)主管機關依第三十七條本文規定所為之處置者,處新臺幣一萬元以上五萬元以下罰鍰,並令其限期改善,屆期未改善者,按次處罰。

為使托育相關人員確實改進其保育及照顧兒童之相關知能,爰定明無正當理由不配合執行直轄市、縣(市)主管機關依第三十七條本文規定令接受之課程或輔導措施者之處罰。

第六十六條 居家托育人員有下列情形之一者,處新臺幣一萬元以上五萬元以下罰鍰,並令其限期改善,屆期未改善者,按次處罰;其情節重大或經處罰三次仍未改善者,得公布姓名並廢止其登記:

一、違反第十一條第三項規定,規避、妨礙或拒絕直轄市、縣(市)主管機關之監督,或於檢查時藉故藏匿兒童。

二、違反第十一條第四項所定辦法中有關收托人數規定。

三、違反第十四條規定,收取直轄市、縣(市)主管機關公告之收費、退費項目或其金額基準以外之費用。

四、未依第十五條第一項規定與兒童之法定代理人或實際照顧兒童之人訂定書面契約。

五、未依第十六條第一項規定於有收托兒童事實期間投保專業責任保險。

六、未依第四十八條第一項規定向直轄市、縣(市)主管機關通報。

依前項規定廢止登記者,自廢止之日起一年內不得辦理登記為居家托育人員。

一、第一項各款列舉事項屬本法所定居家托育人員之義務,衡酌該項所定違法事項影響兒童權益重大,爰採較兒少權法第九十條第五項規定為高之罰鍰額度新臺幣一萬元以上五萬元以下,定明有所列違規情事逕予處罰,並令其限期改善,屆期未改善得按次處罰;如違反情節重大或經三次處罰仍未改善,得公布姓名並廢止其登記。

二、第二項規定經依第一項規定廢止登記者停權處分一年,避免居家托育人員經廢止登記後又立即申辦登記。

第六十七條 托育機構有下列情形之一者,處負責人新臺幣一萬元以上五萬元以下罰鍰,並令其限期改善,屆期未改善者,按次處罰;其情節重大或經處罰三次後仍未改善者,得依情節輕重令停止招收六個月至一年、停辦一年至三年或廢止其設立許可:

一、違反第十九條第四項或第二十條第五項所定辦法中有關托育機構之面積、設施設備、擴充、遷移、停業、歇業、復業規定。

二、非屬第二十一條規定情形收托二歲以上兒童,或違反同條規定收托兒童之年限。

三、未依第二十八條第一項規定與兒童之法定代理人或實際照顧兒童之人訂定書面契約。

四、所屬托育相關人員對兒童有第三十六條所定違法行為。但負責人於直轄市、縣(市)主管機關知悉前主動通報者,不予處罰。

五、所屬托育相關人員未依第四十八條第一項規定向直轄市、縣(市)主管機關通報。

六、違反第四十八條第二項規定,對依該條第一項為通報之人員予以解僱、降調、減薪或其他不利處分。

七、未依第四十九條第三項規定於聘僱主管人員、機構托育人員及工作人員前辦理查詢,或於聘僱後定期查詢。

DrawObject14 、違反第四十九條第四項規定,聘僱之主管人員、機構托育人員或工作人員有聘僱以外之異動,未於十四日內報直轄市、縣(市)主管機關備查。

一、本條各款列舉事項,攸關兒童及家長之權益且屬托育機構負責人之權責,惟基於其對兒童之保護影響較為間接,其處罰應較違反第六十一條所列違法情形為輕,爰採較輕之罰鍰額度。

二、第四款為鼓勵托育機構負責人於知悉該機構所屬托育相關人員對兒童有違法行為時,主動通報直轄市、縣(市)主管機關,以利直轄市、縣(市)主管機關及早提供該兒童保護措施或其他協助,爰於但書明定負責人於直轄市、縣(市)主管機關知悉前主動通報者,不予處罰。

三、第七款參考兒少權法第一百零五條之一及幼照法第五十四條第一項第二款規定,定明托育機構未於聘僱主管人員、機構托育人員及工作人員前辦理查詢,以及未於聘僱上開人員後定期查詢之罰責。

DrawObject15 六十八條 居家托育人員違反第十一條第四項所定辦法中有關輔導或管理規定,經令其限期改善,屆期未改善者,處新臺幣六千元以上三萬元以下罰鍰,並按次處罰;其情節重大或經處罰三次仍未改善者,廢止其登記。

依前項規定廢止登記者,自廢止之日起一年內不得辦理登記為居家托育人員。

一、本條所涉居家托育人員違法情節較為輕微,尚具改善空間,爰先令其限期改善,屆期未改善再處以罰鍰,並按次處罰;如情節重大或經三次處罰未改善,直轄市、縣(市)主管機關得廢止其登記。

二、第二項規定理由同第六十六條說明二。

第六十九條 托育機構有下列情形之一者,處負責人新臺幣六千元以上三萬元以下罰鍰,並令其限期改善,屆期未改善者,按次處罰;其情節重大或經處罰三次仍未改善者,得依情節輕重令停止招收六個月至一年、停辦一年至三年或廢止其設立許可:

一、未依第二十九條第二項規定協助辦理團體保險賠償事宜。

二、違反第三十條第二項規定,規避、妨礙或拒絕將攝錄影音資料傳送至直轄市、縣(市)主管機關建置之網際網絡系統。

三、違反第三十條第四項所定辦法中有關監視錄影設備設置區域、應備功能或管理人員配置規定。

四、未依第三十一條規定訂定管理規定、確實執行或定期檢討改進。

五、未依第三十二條第一項規定設置專帳、取具其收支之合法憑證,或依規定年限保存上開憑證。

六、未依第三十三條規定建立兒童緊急傷病或意外事故處理機制。

七、未公開第三十四條所定資訊。

一、本條各款列舉事項,同屬攸關兒童及家長之權益且屬托育機構負責人之權責,惟其對兒童之保護影響更為間接,其處罰應較違反第六十七條情形為輕,爰採較輕之罰鍰額度。

二、第二款定明托育機構未依規定傳送攝錄影音資料至直轄市、縣(市)主管機關建置之網際網路系統之罰責。倘因該系統故障致托育機構無法傳送攝錄影音資料等不可歸責於托育機構之情形,則不依該款規定處罰托育機構之負責人,併予說明。

DW7114071 七十條 有下列情形之一者,令其限期改善,屆期未改善者,處新臺幣六千元以上三萬元以下罰鍰,並按次處罰:

一、違反第八條第二項所定準則中有關衛生、安全、營養、生活照顧及學習規定。

二、托育專業人員未依第五十二條第一項規定每年完成十八小時以上托育專業知能研習。

三、托育專業人員未依第五十二條第二項前段規定,於提供服務三個月內完成八小時以上兒童基本救命術訓練。

四、托育專業人員未依第五十二條第二項後段規定,每二年完成八小時以上兒童基本救命術訓練或一次以上緊急救護情境演習。

前項各款情形係不可歸責於托育專業人員所致,經直轄市、縣(市)主管機關查證屬實者,不予處罰。

第一項各款情形可歸責於托育機構,經令其限期改善,屆期未改善者,處負責人新臺幣六千元以上三萬元以下罰鍰,並按次處罰;其情節重大或經處罰三次仍未改善者,得依情節輕重令停止招收六個月至一年、停辦一年至三年或廢止其設立許可。

一、第一項規定如下:

()第一款參考幼照法第五十八條第一項第二款規定,定明違反第八條第二項所定準則中有關衛生、安全、營養、生活照顧及學習發展等規定之罰責。

()第二款至第四款定明托育專業人員未依規定次數、時數、頻率完成托育專業知能研習、兒童基本救命術訓練或緊急救護情境演習之處罰。

二、考量有第一項各款所定情形之行為人,如係因不可歸責於其事由受處罰,並不妥適,該等人員違反相關規定如可歸責於托育機構,應以該機構為裁罰對象較為合理,爰為第二項及第三項規定。

DW7588449 七十一條 托育相關人員、托育機構、兒童之法定代理人或實際照顧兒童之人、其他相關人員、團體或法人違反第五十六條第一項規定而無正當理由者,處新臺幣六千元以上三萬元以下罰鍰,並按次處罰。

一、參考兒少權法第一百零四條規定,定明托育機構及相關人員等無正當理由違反第五十六條第一項規定之處罰,以落實直轄市、縣(市)主管機關執行本法所定權責。

二、政府機關倘未能依第五十六條第一項後段規定配合提供必要資料或其他協助者,應依行政程序法第十九條第四項至第六項規定辦理,併此說明。

第七十二條 本法所定令限期改善及處罰,由直轄市、縣(市)主管機關為之。托育機構經直轄市、縣(市)主管機關依本法處以罰鍰、令其不得招收、停辦或廢止其設立許可者,除本法另有規定外,應併公布其名稱及負責人姓名。

本法規定應公布行為人姓名、托育機構之名稱、該機構負責人姓名及場所地址者,其公布期間由中央主管機關定之。

托育機構為法人,經直轄市、縣(市)主管機關廢止其設立許可者,應併通知法院為解散之登記。

一、第一項參考幼照法第六十一條第一項規定,定明本法令限期改善及處罰之處分由直轄市、縣(市)政府為之。

二、托育機構因違反本法規定,經直轄市、縣(市)主管機關為罰鍰、不得招收、停辦或廢止其設立許可等處分者,家長有知悉之權,爰參考幼照法第六十一條第二項規定,於第二項規範直轄市、縣(市)主管機關應公布托育機構名稱及負責人姓名,並參考幼照法同條第四項規定於第三項授權由中央主管機關訂定公布行為人姓名、托育機構名稱等之期間。

三、參考幼照法第六十一條第三項規定及最高法院一百零九年度台抗字第六九二號民事裁定意旨,托育機構為法人者,非指其係由法人附設,爰於第四項定明托育機構經直轄市、縣(市)主管機關廢止設立許可者,直轄市、縣(市)主管機關應併通知法院為解散之登記。

DrawObject16 六章 附  則

章名。

DrawObject17 七十三條 居家托育人員於本法施行前,已修畢托育人員專業訓練課程領有結業證書,並取得居家托育服務證書者,於本法施行後得依本法繼續提供居家托育服務。

本法施行前已修畢托育人員專業訓練課程領有結業證書,尚未取得居家托育服務證書者,自本法施行之日起一年內,得依第十一條第一項規定向直轄市、縣(市)主管機關辦理居家托育服務登記並取得居家托育服務證書後,依本法提供居家托育服務。

一、依信賴保護原則應保障人民已享有之權益,以維護法律安定性,爰於第一項明定已依兒少權法第二十六條第二項第三款規定辦理居家托育服務登記者可持續依本法提供居家托育服務,換證者倘屬繼續服務,不受影響。

二、已修畢托育人員專業訓練課程、領有結業證書尚未取得服務證書者,於第二項定明其應辦理居家托育服務登記始得依本法提供居家托育服務之過渡規定。

三、依第一項及第二項規定提供居家托育服務,如其登記嗣經廢止者,應適用本法施行後之規定重新辦理居家托育服務登記,始得提供居家托育服務,併予敘明。

第七十四條 依第十一條第一項發給居家托育服務證書,第十八條第二項、第十九條第三項或第二十條第四項規定發給托育機構許可證書者,免徵規費。

第四條第二項規定揭櫫兒童托育係政府機關、托育機構、托育相關人員及家庭之共同責任,依據規費法第十二條第七款規定,並參考兒少權法第七十九條規定,定明依本法發給居家托育服務登記書及托育機構設立許可證書免徵規費之規定。

第七十五條 直轄市、縣(市)主管機關人員執行托育服務之輔導、監督、檢查及評鑑時,應出示有關執行職務之證明文件或顯示足資辨別之標誌。

參考行政罰法第三十三條、老人福利法第三十七條第四項規定,定明直轄市、縣(市)主管機關人員執行托育服務之輔導、監督、檢查及評鑑時應出示相關證明文件或足資辨別之標誌表明其執行本法法定職務之身分,以落實各該執行職務相對人之權益,並降低其疑慮。

第七十六條 自本法施行之日起,居家托育及托育機構之管理,應適用本法之規定,兒童及少年福利與權益保障法有關居家托育服務及托嬰中心之規定,不再適用。

一、為明確本法與兒少權法有關居家托育與托育機構管理之法規適用,爰參考醫療器材管理法第八十三條立法體例,定明本法與兒少權法有關托育服務規定之適用關係。

二、本法為規範兒童托育服務之專法,本法未規範之相關兒童福利、權益、保護及罰責等事項,兒少權法相關規定仍有適用,例如托育相關人員對收托之兒童犯刑法第二百八十六條第一項至第四項所定之罪著,應依兒少權法第一百十二條第一項規定加重其刑,特此敘明。

第七十七條 本法施行細則,由中央主管機關定之。

授權中央主管機關訂定本法施行細則。

DW8477514 七十八條 本法施行日期,由行政院定之。

鑑於應依本法授權訂定之法規命令甚多,且相關資訊系統、人員訓練或制度宣導尚需時建置或辦理,如應由直轄市、縣(市)主管機關建置之托育機構監視攝錄影音資料雲端儲存系統及托育相關人員疑涉本法兒童不當對待事件調查人員之培訓等,為利本法施行之周妥,並緩衝對相關業者及從業人員之影響,爰定明本法施行日期由行政院訂定。

DrawObject18 4.委員羅廷瑋等17人提案:

兒童托育服務法草案

DW437562

說明

第一章 總  則

章名。

第一條 為保障兒童接受適齡適性之保育照顧,提升兒童托育服務品質,建構完善托育服務體系,以促進兒童身心健全發展,特制定本法。

一、本法之立法目的。

二、本法所稱兒童,依兒童及少年福利與權益保障法(以下簡稱兒少權法)第二條中段規定,指未滿十二歲之人。又本法係以確保兒童托育服務品質,建構完善托育體系為立法目的,爰本法未規範之相關兒童權益事項,兒少權法規定仍有適用;另二歲以上至未滿六歲兒童之教保服務,依幼兒教育及照顧法(以下簡稱幼照法)規定辦理,併予說明。

第二條 本法所稱主管機關:在中央為衛生福利部;在直轄市為直轄市政府;在縣(市)為縣(市)政府。

本法所定事項涉及各目的事業主管機關業務時,各該機關應配合辦理。

一、第一項規定本法之各級主管機關。

二、第二項規定本法所定之事項涉及各目的事業主管機關業務時,各該機關應配合辦理,以期周延托育服務管理機制,主要權責劃分如下:()衛生主管機關:主管婦幼衛生、發展遲緩兒童早期醫療、兒童身心健康、醫療、復健等相關事宜。()教育主管機關:主管學前教育、特殊教育等相關事宜。()建設、工務、消防主管機關:主管托育機構設置之建築物使用管理與環境、公共安全檢查、消防安全管理等相關事宜。()警政主管機關:主管兒童人身安全維護等相關事宜。()戶政主管機關:主管兒童身分資料及戶籍等相關事宜。()勞動主管機關:主管托育機構之托育人員、主管人員及工作人員之勞動條件等相關事宜。()其他托育措施及業務,由相關目的事業主管機關依職權辦理。

第三條 本法用詞,定義如下:

一、兒童:指未滿十二歲之人。

二、托育服務:指由居家托育人員或托育機構提供兒童適齡適性之保育照顧服務。

三、居家托育:指未滿十二歲兒童,由其三親等內親屬以外之人員,於居家環境中提供有償之在宅或到宅托育服務。

四、在宅托育:指居家托育人員受兒童之法定代理人或實際照顧兒童之人委託,在其服務登記處所提供托育服務。

五、到宅托育:指居家托育人員受兒童之法定代理人或實際照顧兒童之人委託,至兒童住所或其他指定居所提供托育服務。

六、托育機構:指提供未滿二歲兒童托育服務之公共托育家園、托嬰中心或互助式托育機構。

七、公共托育家園:指直轄市、縣(市)主管機關自行或委託非營利性質法人、機構或團體辦理,提供十二人以下未滿二歲兒童托育服務之機構。

八、托嬰中心:指由政府機關(構)、學校、法人、團體、醫院、商業或自然人設立,提供未滿二歲兒童托育服務之機構。

九、互助式托育機構:指因應離島、偏遠地區、原住民族地區之特殊性,或政府機關(構)、公營事業機構、公司、學校及非政府組織為其員工直系血親卑親屬之托育需求,提供未滿二歲兒童托育服務之機構。

、居家托育人員:指取得直轄市、縣(市)主管機關核發居家托育服務證書之人員。

十一、與居家托育人員共同居住之人:指與居家托育人員共同居住之配偶、直系血親、旁系血親、同居人或其他人員。

十二、居家托育服務中心:指受直轄市、縣(市)主管機關委託,辦理居家托育服務登記、管理、媒合、輔導、監督、檢查及調處事項之非營利性質法人、機構或團體。

十三、負責人:指托育機構依本法及其相關法規登記之名義人。

十四、主管人員:指於托育機構綜理業務之人員。

十五、機構托育人員:指於托育機構提供保育照顧之人員。

十六、托育專業人員:指居家托育人員、主管人員及機構托育人員。

十七、工作人員:指負責人、主管人員、機構托育人員以外,於托育機構服務之人員

十八、托育相關人員:指負責人、托育專業人員及工作人員。

一、定義本法各用詞,以明確本法之適用。

二、本法所稱非營利性質法人,係參考幼照法第九條第二項授權訂定之非營利幼兒園實施辦法第二條第一款規定,包含下列法人:()學校財團法人及醫療法人;()幼兒教保相關工會組織;()依職工福利委員會組織準則所設,已完成法人設立登記之職工福利委員會;()章程載明幼兒與兒童、家庭、教保服務人員福祉、教育或社會福利事務相關事項之財團法人或非營利社團法人。

三、考量離島、偏遠及原住民族地區因區域遼闊、人口分散及資源較為匱乏等因素,較難吸引民間投資,為兼顧兒童受照顧之需要及善用在地人力協助照顧兒童,另為營造政府機關(構)、企業友善職場環境,協助其員工托育子女及孫子女,爰於第九款定明辦理互助式托育服務之機構。另參考幼照法施行細則第八條第一項規定,本法所稱離島、偏遠地區及原住民族地區定義如下:()離島:指與臺灣本島隔離屬我國管轄之島嶼;()偏遠地區:指人口密度低於全國平均人口密度五分之二之鄉(鎮、市、區);()原住民族地區:指原住民族基本法第二條第三款所定之地區。

四、第十七款所稱工作人員係指負責人、主管人員、機構托育人員以外,於托育機構服務之人員,包含護理人員、行政人員、廚工等非直接提供兒童保育照顧之人員。

第四條 托育服務,應以兒童之最佳利益為優先考量,並應提供兒童優質、普及之托育服務。

政府機關、托育機構、托育相關人員及家庭,應推動及促進兒童托育服務之健全發展。

政府對處於離島、偏遠地區,或因經濟、身心、文化與族群而有協助需求之兒童(以下稱需要協助之兒童),應優先提供適當托育服務之機會。

中央主管機關應定期辦理托育資源需求及現況進行調查分析,並公布結果,據以訂定托育服務政策。

一、第一項規定托育服務之實施,應以兒童最佳利益為優先考量。

二、第二項規定兒童托育服務之推動及健全發展,係政府機關、托育機構、托育相關人員及家庭之共同責任,以落實兒童保育照顧工作。

三、第三項規定政府應對離島、偏遠地區、因文化與族群等因素需要協助之弱勢兒童優先提供適當托育服務機會,使其能獲得適切之保育照顧服務。

四、第四項參考兒少權法第十三條第二項,定明中央主管機關應定期辦理托育相關資源及需求調查,並依據人口結構推估未來短、中、長期之家庭托育需求,除公布調查結果外,應據以訂定國家托育服務政策,持續提升家外送托率,以布建足夠托育需求服務。

第五條 中央主管機關掌理下列事項:

一、全國性托育服務政策、法規與方案之規劃、訂定、宣導及研究。

二、對直轄市、縣(市)主管機關執行托育服務之輔導、協調及監督。

三、中央托育服務經費之分配及補助。

四、托育服務輔導、獎勵、補助及評鑑之規劃。

五、托育服務相關專業訓練及規劃。

六、全國性托育服務基本資料之蒐集、調查、統計及公布。

七、其他全國性托育服務之相關事項。

前項第六款全國性托育服務基本資料,至少應包括全國居家托育服務、托育機構之收費項目與數額、評鑑結果、不利處分及其他相關事項。

參考兒少權法第八條第一款至第五款、幼照法第五條第一項第一款至第五款、第七款及第二項規定,定明中央主管機關掌理之事項。

第六條 直轄市、縣(市)主管機關掌理下列事項:

一、直轄市、縣(市)托育服務政策與方案之規劃、訂定、宣導、研究及執行。

二、中央托育服務政策、法規及方案之執行。

三、托育服務相關專業訓練之執行。

四、直轄市、縣(市)居家托育服務之登記、管理、媒合、輔導、監督及檢查。

五、直轄市、縣(市)托育機構之設立、管理、輔導、監督、檢查及評鑑。

六、直轄市、縣(市)托育服務基本資料之蒐集、調查、統計及公布。

七、其他直轄市、縣(市)托育服務之策劃及督導事項。

前項第六款直轄市、縣(市)托育服務基本資料,至少應包括主管之居家托育服務、托育機構服務之收費項目與數額、評鑑結果、不利處分及其他相關事項。

參考兒少權法第九條第一款至第三款、第五款至第六款、幼照法第六條第二款、第五款及第二項規定,定明直轄市、縣(市)主管機關掌理事項。

第七條 各級主管機關為整合規劃、協調、審議及諮詢托育服務,應召開托育服務諮詢會。

前項諮詢會,其成員應包括主管機關代表、衛生主管機關代表、勞動主管機關代表、相關學者專家、居家托育服務團體代表、托育機構團體代表、兒童福利團體代表、家長團體代表、婦女團體代表及勞工團體代表。

前項學者專家及民間團體代表合計,不得少於成員總數二分之一;任一性別委員人數,不得少於成員總數三分之一。

負責人不得以非托育機構團體代表之身分,擔任第二項之成員;第二項團體代表之身分有異動者,主管機關應重新聘任。

一、第一項參考幼照法第四條第一項規定,定明各級主管機關應召開托育服務諮詢會。

二、第二項規定托育服務諮詢會成員。

三、第三項規定學者專家與相關民間團體代表及性別比例,其中委員性別比例,係依據我國「性別平等政策綱領」、「消除對婦女一切形式歧視公約」(CEDAW)及聯合國永續發展目標(SDGs)所揭示確保女性參與公共生活和領導決策,爰參考兒少權法第十條第二項規定,以推動公共事務及決策參與之性別平等。

四、第四項參考幼照法第四十九條第一項及第二項規定,定明負責人僅能以托育機構團體代表身分參與第一項之托育服務諮詢會,並規範第二項團體代表身分異動之重新聘任。

第八條 托育服務應以尊重兒童發展為前提,提供適齡適性之保育照顧;其服務內容如下:

一、提供清潔、衛生、安全及適宜兒童發展之環境。

二、提供兒童充分之營養、保健、生活照顧與學習、遊戲活動及社會發展相關服務。

三、記錄兒童生活與成長及轉介。

四、提供育兒諮詢及家庭支持相關資訊。

五、其他有利於兒童發展之相關服務。

前項托育服務內容有關衛生、安全、營養、生活照顧與學習之實施原則、方式及其他相關事項之準則,由中央主管機關定之。

一、參考兒童及少年福利機構設置標準第五條第一項、居家式托育服務提供者登記及管理辦法(以下簡稱居托管理辦法)第三條及幼照法第十二條第一項規定,列明托育服務應提供之服務內容,以保障兒童安全及維護托育品質。

二、第二項規定托育服務內容有關衛生、安全等之實施原則、方式等事項,授權由中央主管機關以準則定之。

第九條 政府對接受托育服務之兒童,得視其家庭經濟條件予以補助;其補助對象、條件、額度及其他相關事項之辦法,由中央主管機關定之。

兒童之法定代理人或實際照顧兒童之人得於金融機構開立專戶,並載明金融機構名稱、地址、帳號及戶名,報經直轄市、縣(市)主管機關核准後,專供存入前項補助費用。

依前項規定請領補助之權利及專戶內之存款,不得作為扣押、讓與、抵銷、供擔保或強制執行之標的。

一、為配合我國少子女化對策計畫及確保政府提供補助確實運用於兒童托育服務,爰參考幼照法第七條第六項,於第一項定明政府提供托育補助之法源。

二、政府為減輕兒童之法定代理人或實際照顧兒童之人負擔而撥予第一項所定托育服務補助,爰於第二項定明其得開立受領相關補助費用之專戶,專供受領政府撥付兒童托育補助費用之用。

三、參考社會救助法第四十四條、特殊境遇家庭扶助條例第十三條之一第三項、幼照法第七條第十項規定,以及司法院釋字第五九六號解釋理由書有關立法者基於憲法保障特定對象或社會政策之考量,於合於比例原則之限制範圍內,仍得以法律規範禁止執行特定債務人之財產意旨,爰為第三項規定。

第十條 托育服務辦理績效卓著者,直轄市、縣(市)主管機關得予以獎勵。

參考幼照法第四十七條,規定直轄市、縣(市)主管機關對托育服務辦理績效卓著,包括表現優良之托育專業人員及績優之托育機構得予獎勵,以資鼓勵。

第二章 居家托育

章名。

第十一條 成年人具備下列資格之一者,應填具申請書並檢具相關文件、資料,向直轄市、縣(市)主管機關辦理登記,於取得居家托育服務證書後,始得提供居家托育服務:

一、取得保母或托育人員技術士證。

二、高級中等以上學校幼兒保育、幼兒教育、家政、護理相關學程、科、系、所畢業。

直轄市、縣(市)主管機關得自行或委託居家托育服務中心辦理居家托育人員之登記、管理、媒合、輔導、監督或檢查。

居家托育人員對於直轄市、縣(市)主管機關之監督及檢查,不得規避、妨礙或拒絕;檢查時,不得藉故藏匿兒童。

第一項居家托育人員之登記、收托人數、輔導、管理、廢止登記及其他應遵行事項之辦法,由中央主管機關定之。

一、第一項參考兒少權法第二十六條第一項及第二項規定,就提供居家托育服務資格予以規範,以保障兒童安全以及維護托育服務品質,並規定擔任居家托育人員應向直轄市、縣(市)主管機關辦理登記並取得居家托育服務證書後,始得提供居家托育服務。又勞動部一百十年十一月二日修正發布「技術士技能檢定保母人員職類單一級申請檢定資格」,名稱並修正為「技術士技能檢定托育人員職類單一級申請檢定資格」,並自一百十一年一月一日生效,爰第一款並列明托育人員之職類名稱。

二、考量居家托育人員規範及管理事務繁雜,爰於第二項規定直轄市、縣(市)主管機關得自行或委託由非營利性質法人、機構或團體所成立之居家托育服務中心辦理居家托育人員之登記等業務。

三、為維護受托兒童安全,第三項規定居家托育人員配合直轄市、縣(市)主管機關執行監督及檢查業務之義務。又衡酌實務,居家托育人員時有未依規定人數收托兒童,或於檢查時藏匿兒童等重大違規情事,嚴重損及兒童安全與權益,爰特於第三項後段定明檢查時不得藉故藏匿兒童之義務。

四、有關居家托育人員登記、輔導、管理等相關事項之辦法,於第四項授權由中央主管機關定之。

第十二條 提供在宅托育服務之居家托育人員,應將居家托育人員服務證書懸掛於服務登記處所足資辨識之明顯處。

參考居托管理辦法第十一條第二項規定,定明提供在宅托育服務之居家托育人員懸掛其服務證書之義務及懸掛地點。

第十三條 居家托育服務之收費及退費項目,由中央主管機關公告之。

直轄市、縣(市)主管機關應審酌轄區內物價指數及當地區家庭可支配所得,依居家托育服務收托方式與前項中央主管機關公告之收費及退費項目,分區訂定居家托育服務收費及退費之基準,並定期公告之。

一、為避免直轄市、縣(市)主管機關公告之居家托育服務收費及退費項目不一,爰於第一項就上開項目授權由中央主管機關以公告方式訂定,以為一致。

二、考量物價指數及家庭可支配所得因區域有所差異,爰於第二項定明直轄市、縣(市)主管機關應審酌前揭因素,依居家托育服務收托方式及中央主管機關公告之收費、退費項目,分區訂定收費及退費之基準,並定期公告之。又所定家庭可支配所得,依據行政院主計總處定義,為家庭所得總額減去無法自由支配使用之非消費性支出(如各式賦稅支出、利息支出等),可由家庭自由支配使用於消費或儲蓄等,併此敘明。

第十四條 居家托育人員,不得收取前條第二項直轄市、縣(市)主管機關公告之收費與退費項目及其金額基準以外之費用。

為避免居家托育服務收費亂象,定明居家托育人員不得收取直轄市、縣(市)主管機關公告之收費與退費項目及其金額之基準以外之費用。

第十五條 居家托育人員提供托育服務,應與送托兒童之法定代理人或實際照顧兒童之人,就托育服務之權利義務關係,訂定書面契約。

前項書面契約之格式及內容,中央主管機關應訂定定型化契約範本與其應記載及不得記載事項。

一、參考居托管理辦法第四條第二款與幼照法第四十二條第一項規定,定明居家托育人員與送托兒童之法定代理人或實際照顧兒童之人訂定書面契約之責任,該契約副本並應提供予居家托育服務中心。

二、第二項授權書面契約之格式及內容,由中央主管機關訂定定型化契約範本與其應記載及不得記載事項;書面契約違反定型化契約應記載及不得記載事項規定,依消費者保護法規定辦理,併予說明。

第十六條 居家托育人員應於有收托兒童事實期間投保專業責任保險。

前項保險期間發生保險事故時,居家托育服務中心應主動協助辦理賠償事宜。

一、為保障受托兒童權益,第一項參考居托管理辦法第四條第六款規定,定明居家托育人員於有收托兒童事實期間投保專業責任保險之責任。

二、考量居家托育人員能力有限,且居家托育服務中心對於居家托育人員有輔導之責,爰第二項參考幼照法第三十四條第二項規定,定明於第一項保險期間發生保險事故時,居家托育服務中心有協助辦理賠償義務。

第十七條 兒童之法定代理人或實際照顧兒童之人對居家托育人員提供之托育服務方式及內容有意見時,得請求居家托育人員提出說明,並得經由雙方協議,視需要修正或調整之。

為鼓勵居家托育人員與兒童之法定代理人或實際照顧兒童之人良性互動,爰定明上開法定代理人或實際照顧兒童之人對居家托育人員提供托育服務之方式及內容提出意見時之處理方式。

第三章 托育機構

章名。

第十八條 直轄市、縣(市)、鄉(鎮、市)、直轄市山地原住民區、學校、法人、團體、醫院、商業或自然人,得設立托嬰中心。

設立托嬰中心,應檢具相關文件、資料,向直轄市、縣(市)主管機關申請許可,於取得許可證書後,始得提供托育服務。

政府機關(構)依性別平等工作法第二十三條第一項第二款規定設立之托嬰中心,應依下列順序招收兒童:

一、員工之直系血親卑親屬。

二、需要協助之兒童。

三、前二款以外之兒童。

學校、法人、醫院或商業依性別平等工作法第二十三條第一項第二款規定設立之托嬰中心,以招收其所屬員工及與其簽訂契約辦理聯合托育者所屬員工之直系血親卑親屬為主,得收托人數有餘額者,經直轄市、縣(市)主管機關核准後,始得招收其他兒童。

一、參考幼照法第八條第一項及第二項規定,於第一項定明得設立托嬰中心之主體。又基於地方制度法第八十三條之二第一項規定直轄市山地原住民區為地方自治團體,爰於第一項併規定其為得設立托嬰中心之主體。另依商業登記法第三條規定:「本法所稱商業,指以營利為目的,以獨資或合夥方式經營之事業。」是類商業非屬法人,惟其亦得設立托嬰中心,爰亦併予定明。至依公司法登記之公司,及依有限合夥法設立之有限合夥,依經濟部一百零八年四月一日經商字第一○八○○五六○八六○號函釋,皆屬於營利性之社團法人,已屬第一項法人之範疇,併此敘明。

二、第二項規定設立托嬰中心之程序。

三、第三項規定政府機關(構)依性別平等工作法第二十三條第一項第二款規定設立之托嬰中心收托兒童順序,於收托員工直系血親卑親屬後,應有一定比率優先收托需要協助之兒童。

四、學校、法人、醫院或商業依性別平等工作法第二十三條第一項第二款規定設立之托嬰中心,其招收兒童順序,應優先招收所屬員工及與其簽訂契約辦理聯合托育者所屬員工之子女、孫子女,得收托人數有餘額者經直轄市、縣(市)政府核准後始得招收其他兒童,俾協助員工兼顧職場及家庭,爰為第四項規定。

第十九條 直轄市、縣(市)主管機關應自行或委託辦理公共托育家園及托嬰中心;並訂定一定比率,優先收托需要協助之兒童。

非營利性質之法人、機構或團體得依直轄市、縣(市)主管機關之公告參加甄選後,受委託辦理公共托育家園、托嬰中心。

非營利性質之法人、機構或團體依前項規定受委託後,應檢具相關文件、資料,向直轄市、縣(市)主管機關申請設立公共托育家園或托嬰中心許可,於取得許可證書後,始得提供托育服務。

托嬰中心及公共托育家園設立許可之要件、程序、廢止許可、擴充、遷移、停業、歇業、復業、面積、設施設備、托育相關人員資格與配置、托育人員照顧收托兒童比例、收托人數及其他應遵行事項之辦法,由中央主管機關定之。

一、直轄市、縣(市)主管機關應自行或委託辦理公共托育家園及托嬰中心,是類托育機構應有一定比率優先對需要協助之兒童提供托育服務,以保障弱勢兒童權益,爰為第一項規定。

二、第二項與第三項定明得受託辦理公共托育家園、托嬰中心之主體及申請許可設立上開托育機構之程序。

三、第四項規定托嬰中心及公共托育家園之設立許可要件、擴充、遷移、托育相關人員資格與配置等事項之辦法,授權由中央主管機關定之。

第二十條 離島、偏遠地區為因應地理條件限制與兒童生活及照顧服務之需要,得設立社區互助式托育機構。

為營造原住民族兒童學習其族語與文化機會之托育環境及發揮部落照顧精神,得設立部落互助式托育機構。

政府機關(構)、學校、公營事業機構、公司及非政府組織為照顧所屬員工之直系血親卑親屬,得於各該場址設立職場互助式托育機構。

依前三項規定設立互助式托育機構者,應檢具相關文件、資料,向直轄市、縣(市)主管機關申請許可,於取得許可證書後,始得提供托育服務。

第一項至第三項地區範圍、辦理方式、收托對象、設立許可之要件、程序、廢止許可、擴充、遷移、停業、歇業、復業、面積、設施設備、托育相關人員資格與配置、托育人員照顧收托兒童比例、收托人數及其他應遵行事項之辦法,由中央主管機關會商原住民族主管機關、勞動主管機關及教育主管機關定之。

一、第一項及第二項係考量離島、偏遠地區及原住民族地區因區域遼闊、人口分散及資源較為匱乏等因素,較難吸引民間投資提供托育服務,為兼顧兒童受照顧之需要及善用在地人力協助照顧兒童,爰定明上開地區得設立互助式托育機構;又衡酌上開地區托育資源不足,爰有必要整合學齡前之托育與教保服務資源,俾利離島、偏鄉、部落提供服務。

二、另為營造政府機關(構)、學校、企業等之友善職場環境,協助其員工托育子女及孫子女,爰於第三項定明政府機關(構)、學校、企業等得辦理職場互助式托育機構。又所定非政府組織,係指政府機關(構)、公營事業機構、公司及學校以外依法經主管機關許可設立或核准登記之法人、團體、商業、有限合夥、私立醫療機構及其他私立機構,併予說明。

三、為維護兒童托育安全,爰於第四項規定應經直轄市、縣(市)主管機關許可設立互助式托育機構後,始得招收兒童提供托育服務。

四、本條所定托育服務涉及原住民族、職場及學校,爰於第五項授權相關地區範圍、辦理方式、收托對象等事項之辦法,由中央主管機關會商原住民族主管機關、勞動主管機關及教育主管機關定之。

第二十一條 托育機構收托之兒童滿二歲而未進入教保服務機構者,托育機構得繼續收托至其滿三歲前一日。

為使尚未能進入教保服務機構之滿二歲兒童仍可獲得托育服務,並為使該受托兒童得順利銜接進入教保服務機構,爰參考兒童及少年福利機構設置標準第五條第二項規定,定明托育機構得持續收托滿二歲兒童至其滿三歲前一日。

第二十二條 以各級學校教學場所辦理托育機構者,該場所得繼續適用原建築物使用類組,不受建築法第七十三條第二項應申請變更使用執照規定之限制。

為鼓勵各級學校使用空餘空間辦理托育機構,參考幼照法第八條第八項規定,定明該辦理托育機構之場所得不受建築法第七十三條第二項應申請變更使用執照規定之限制,繼續適用原建築物使用類組。

第二十三條 政府機關(構)、公立學校配合國家政策委託非營利性質法人辦理托育機構,需使用其經管之公有不動產時,應以無償方式提供受託之非營利性質法人使用。

前項公有不動產非自行經管者,得辦理撥用,或經管理機關同意,無償提供政府機關(構)、公立學校。

一、為加速布建公共化托育服務,於第一項定明政府機關(構)、公立學校配合國家政策委託非營利性質法人辦理托育機構,需使用其經管之公有不動產時,應以無償方式提供受託之非營利性質法人使用。

二、第二項定明該公有不動產非自行經管者,政府機關(構)、公立學校得依本法及各級政府機關互相撥用公有不動產之有償與無償劃分原則規定辦理撥用,或經管理機關同意無償提供使用。

第二十四條 法人、專業機構或團體配合國家政策,於離島、偏遠地區及原住民族地區辦理社區互助式托育機構、部落互助式托育機構,需用公有不動產時,得由公有財產管理機關以出租方式提供使用;其年租金基準,按該不動產當期依法應繳納之地價稅及房屋稅計收之。

一、考量離島、偏遠地區及原住民族地區資源較為匱乏,爰參考兒少權法第七十五條之一規定,定明於離島、偏遠地區及原住民族地區辦理互助式托育機構需使用公有不動產時,其提供使用及年租金計收基準。

二、本條所定專業機構或團體,係指從事有關托育服務、兒童福利或社會福利之機構、團體,併予說明。

DrawObject19 二十五條 托育機構應將設立許可證書懸掛於機構內足資辨識之明顯處。

定明托育機構懸掛設立許可證書之義務及懸掛地點。

DrawObject20 二十六條 直轄市、縣(市)主管機關得自行或委託專業機構、團體辦理托育機構之管理、監督、檢查、輔導及評鑑;其評鑑報告及結果,應公布於機關網站。

托育機構對於直轄市、縣(市)主管機關與前項受委託之專業機構、團體之管理、監督、檢查、輔導及評鑑,不得規避、妨礙或拒絕;檢查時,不得藉故藏匿兒童。

第一項評鑑之類別、項目、指標、實施方式、結果公布、申復、申訴、複評及其他相關事項之辦法,由中央主管機關定之。

一、第一項考量托育機構之管理、監督、檢查等權責龐雜,爰定明直轄市、縣(市)主管機關得自行或委託相關專業機構、團體辦理,並負公布評鑑結果於機關網站之義務,俾提供民眾充分資訊。

二、為落實直轄市、縣(市)主管機關對托育機構管理、監督等權責,爰於第二項定明托育機構配合直轄市、縣(市)主管機關及受委託之專業機構、團體執行該等權責之義務;又考量托育機構有核收人數之限制,為避免托育機構規避該限制損及受托兒童安全,併規範托育機構不得於檢查時藏匿兒童。

三、考量托育機構之評鑑事項複雜及具專業性,其規範有全國一致之必要,爰於第三項授權評鑑之類別、項目等相關事項之辦法,由中央主管機關定之。

第二十七條 托育機構之收費、退費項目及用途,由中央主管機關公告之。

私立托育機構得考量其營運成本,依前項中央主管機關公告之收費、退費項目及用途,擬訂收費、退費金額,報經直轄市、縣(市)主管機關核定後,向送托兒童之法定代理人或實際照顧兒童之人收取及退還費用;收費、退費金額有調整必要時,亦同。

托育機構不得收取中央主管機關依第一項規定公告之收費、退費項目與用途及前項經直轄市、縣(市)主管機關核定金額以外之費用。

一、為避免各直轄市、縣(市)托育機構收費、退費項目及用途不一,爰於第一項授權由中央主管機關以公告方式訂定該等項目及用途,以為一致性規範。

二、參考幼照法第四十三條第三項規定,於第二項定明私立托育機構得考量其營運成本,依中央主管機關所公告之收費、退費項目及用途,訂定收費、退費金額,並報直轄市、縣(市)主管機關核定後,方得為費用之收取及退還;收費、退費金額有調整必要時,亦應循相同程序辦理。

三、第三項定明不得收取中央主管機關公告之收費、退費項目與用途及直轄市、縣(市)主管機關核定金額以外之費用。

第二十八條 托育機構應與送托兒童之法定代理人或實際照顧兒童之人,就托育服務之權利義務關係,訂定書面契約。

DrawObject21 項書面契約之格式及內容,中央主管機關應訂定定型化契約範本與其應記載及不得記載事項。

一、參考幼照法第四十二條第一項及老人福利法第三十八條規定,托育機構應與兒童之法定代理人或實際照顧兒童之人訂定書面契約,以保障受托兒童並維護雙方權益,減少爭訟,如涉有訴訟案件時,亦得據以為證明文件,爰為第一項規定。

二、第二項定明第一項書面契約之格式、內容,由中央主管機關訂定定型化契約範本與其應記載及不得記載事項;書面契約違反定型化契約應記載及不得記載事項規定者,依消費者保護法規定辦理,併予說明。

DrawObject22 二十九條 托育機構應為其收托之兒童辦理團體保險。

前項保險期間發生保險事故時,托育機構應主動協助辦理賠償事宜。

第一項團體保險,其範圍、金額、繳費與退費方式、期程、給付項目與基準、權利與義務、辦理方式及其他相關事項之辦法,由中央主管機關定之。

一、第一項參考兒少權法第七十七條第一項、幼照法第三十四條第一項規定,定明托育機構應辦理團體保險之責任;第二項參考幼照法同條第二項規定,定明托育機構協助保險賠償時之義務。

二、現行托育機構之兒童團體保險係由中央主管機關依政府採購法委託廠商辦理,為符實務,爰於第三項授權團體保險相關事項由中央主管機關定之。

第三十條 為維護兒童人身安全及相關證據保全,托育機構應裝設監視錄影設備,妥善管理攝錄影音資料,至少保存六十日,並加以保密。

托育機構應將前項攝錄影音資料傳送至直轄市、(縣)市主管機關建置之網際網路系統儲存,不得規避、妨礙或拒絕。

中央主管機關應補助直轄市、縣(市)主管機關建置前項網際網路系統。

兒童之法定代理人於兒童於托育機構期間發現異常傷痕、行為改變或其他具體可疑情形時,得檢具相關證明文件,向直轄市、縣(市)主管機關申請調閱特定期間之攝錄影音紀錄。

第一項監視錄影設備設置區域、應備功能、管理人員配置、攝錄影音資料之蒐集、處理、利用、查閱條件與方式、保存與銷毀方式與第二項網際網路系統建置之資訊安全管理、前項調閱之條件、隱私保護、合理使用與救濟機制,及其他相關事項之辦法,由中央主管機關定之。

第一項監視錄影設備如發生故障或中斷錄影,應於二十四小時內通報直轄市、縣(市)主管機關,並應自發生時起四十八小時內完成修復。

一、基於保護兒童人身安全與發生兒虐案件時得查知相關事實並確保證據之保存,以利釐清責任歸屬,保障兒童家長及托育機構雙方權益,第一項參考兒少權法第七十七條之一規定,定明托育機構應裝設監視錄影設備。又為避免托育機構監視錄影設備毀損或遭人為破壞,併課予托育機構妥為管理保存攝錄影音資料之義務。

二、第二項規範托育機構應配合將攝錄影音資料傳送至指定網際網路系統儲存之義務。

三、第三項定明中央主管機關應補助直轄市、縣(市)主管機關建置儲存托育機構攝錄影音資料之網際網路系統。

四、第四項定明賦予兒童法定代理人影像調閱權。

五、第五項授權中央主管機關訂定托育機構監視錄影設備之設置、攝錄影音資料之蒐集、處理、利用、查閱、保存與銷毀,以及調閱之條件、隱私保護、合理使用與救濟機制等相關事項之辦法。

六、第六項定明當設備發生故障或錄影中斷時之通報與修復時限。

第三十一條 托育機構應就下列事項訂定管理計畫、確實執行,並定期檢討改進:

一、環境及食品之安全衛生。

二、傳染病及其他疾病之預防。

三、各項設施安全之定期檢修。

四、各項安全措施之演練。

五、緊急事件之處理機制。

DrawObject23 、其他安全及衛生之管理事項。

參考幼照法第三十條第六項規定,定明托育機構應訂定管理計畫、確實執行,並定期檢討改進,以營造安全無虞之托育服務環境。

DrawObject24 三十二條 托育機構各項經費收支保管及運用,應設置專帳處理;其收支應取具合法憑證,並依規定年限保存。

托育機構會計帳簿與憑證之設置、取得、保管及其他應遵行事項,應依相關稅法規定辦理。

法人附設托育機構之財務應與法人或法人附設之其他機構嚴格劃分,並獨立運作。

一、第一項參考幼照法第四十五條第一項規定,定明托育機構各項經費收支保管及運用應設置專帳處理,且收支應取具合法憑證及依規定年限保存。

二、有關執行業務者之會計帳簿、憑證之設置、取得、保管等事項,於執行業務者帳簿憑證設置取得保管辦法、所得稅法、稅捐稽徵法等業定有相關規範,爰為第二項規定,以促使托育機構遵循該等法規。

三、第三項參考私立學校法第五十條第二項規定,法人附設托育機構,應注意其財務健全及經營安全,爰定明該托育機構與法人或法人附設之其他機構之財務應嚴格劃分並獨立運作,不得影響該托育機構正常運作,以維護兒童接受托育服務之權益。

第三十三條 托育機構應就兒童緊急傷病或意外事故之處理,訂定施救步驟、護送就醫地點、呼叫緊急救護專線支援之注意事項及法定代理人或實際照顧兒童之人未到達前之處理措施。

參考幼照法第三十三條第一項規定,定明托育機構應明確規範兒童緊急傷病或意外事故之處理機制,以保護兒童身心安全。

第三十四條 托育機構應公開下列資訊:

一、托育目標及內容。

二、托育相關人員之姓名、學歷、經歷或證照。

三、經直轄市、縣(市)主管機關核定之收托人數及實際收托人數。

四、依第三十一條訂定之管理計畫。

五、辦理團體保險之情形。

六、收費、退費項目及金額。

七、其他各級主管機關公告應公開之事項。

參考幼照法第三十七條規定,定明托育機構應公開之資訊內容,俾送托兒童之法定代理人或實際照顧兒童之人知悉托育服務內容等資訊。

第三十五條 兒童之法定代理人或實際照顧兒童之人對托育機構提供之托育服務方式及內容有意見時,得請求托育機構提出說明,並得經雙方協議,視需要修正或調整之。

為鼓勵托育機構與兒童之法定代理人或實際照顧兒童之人良性互動,爰定明兒童之法定代理人或實際照顧兒童之人對托育服務方式及內容有意見時之處理方式。

第四章 托育相關人員之資格與義務及托育服務之管理

章名。

第三十六條 托育相關人員不得對兒童有身心虐待、體罰、霸凌、性騷擾、不當管教及其他對兒童之身心暴力或不當對待之行為。

一、為保障受托兒童權益,參考幼照法第三十條第一項規定,定明托育相關人員不得對兒童有身心虐待、體罰等違法行為;各該行為之內涵,參考幼照法施行細則第十二條規定將於本法施行細則規範其定義如下

()身心虐待:指對兒童之體罰、霸凌、性騷擾、不當管教或其他身心暴力或不當對待行為,達到違反人道程度,對兒童身心之健全發展造成相當程度之侵害。

()體罰:指於照顧過程中,基於處罰之目的,親自、責令兒童自己或責令第三者對兒童身體施加強制力,或責令兒童採取特定身體動作,使兒童身體客觀上受到痛苦或身心受到侵害之行為。

()霸凌:指個人或集體持續以言語、文字、圖畫、符號、肢體動作、電子通訊、網際網路或其他方式,直接或間接對兒童故意為貶抑、排擠、欺負、騷擾或戲弄等行為,使兒童處於具有敵意或不友善環境,產生精神上、生理上或財產上之損害,或影響正常活動之進行。

()性騷擾:以明示或暗示之方式,從事不受歡迎且與性或性別有關之言詞或行為,致影響兒童之人格尊嚴、學習或受照顧之機會或表現者;或以性或性別有關之行為,作為自己或他人獲得、喪失或減損其學習或受照顧有關權益之條件者,且未達性侵害之程度。

()不當管教:指對兒童採取之管教措施,違反照顧管教相關法令之規定,而對兒童身心之健全發展造成侵害。

()其他對兒童之身心暴力或不當對待之行為:指對兒童所為之積極作為或消極不作為,超出一般社會通念可忍受程度,且對兒童身心之健全發展造成侵害。

二、托育相關人員違反本條規定之法律效果,有下列三種:

()情節重大者:依第五十七條規定,裁處新臺幣六萬元以上六十萬元以下罰鍰,並公布行為人姓名及機構名稱。

()情節尚非重大者:依第六十四條規定,裁處新臺幣六千元以上六萬元以下罰鍰,並以公布行為人姓名及機構名稱為原則。

()情節輕微者:得不裁處罰鍰,而依第三十七條規定為其他必要之處置。

第三十七條 托育相關人員經直轄市、縣(市)主管機關調查認有前條規定違法行為時,得令行為人接受下列一款或數款之處置。但經直轄市、縣(市)主管機關認定終身不得擔任托育相關人員者,不在此限:

一、接受三小時以上十二小時以下兒童輔導管教、情緒管理、性別平等教育或其他相關課程。

二、其他符合教育或輔導目的之措施。

考量行為人違反第三十六條規定情節未達終身不得擔任托育相關人員程度者,有繼續擔任托育相關人員或限制擔任托育相關職務之一定期間屆滿,又回任托育相關人員之可能。為降低行為人再犯風險,爰於本條規定直轄市、縣(市)主管機關於考量第三十六條違規行為人之身心狀況及違法情節輕重,得令該行為人接受兒童輔導管教、情緒管理或性別平等教育等課程或其他措施,以協助行為人改進其托育及照顧服務之相關知能。

第三十八條 托育專業人員及工作人員有下列各款情形之一者,托育機構應終止契約,且直轄市、縣(市)主管機關應認定其終身不得擔任托育相關人員,並公布行為人之姓名及托育機構名稱:

一、曾犯性侵害犯罪防治法第二條第一款所定之罪,經緩起訴處分或有罪判決確定。

二、曾犯毒品危害防制條例之罪,經緩起訴處分或有罪判決確定。

三、經直轄市、縣(市)主管機關調查認定有性侵害行為屬實。

四、受兒童及少年性交易防制條例或兒童及少年性剝削防制條例規定處罰,或受性騷擾防治法第二十五條或第二十七條規定處罰,經直轄市、縣(市)主管機關認定有終身不得擔任托育相關人員之必要。

五、經各級主管機關依兒童及少年福利與權益保障法第九十七條規定處罰,並經直轄市、縣(市)主管機關認定有終身不得擔任托育相關人員之必要。

六、知悉服務之托育機構發生疑似性侵害事件,未依第四十八條第一項規定通報,致再度發生機構內性侵害事件;偽造、變造、湮滅或隱匿他人所犯托育機構內性侵害事件之證據,經直轄市、縣(市)主管機關查證屬實。

七、偽造、變造、湮滅或隱匿他人所犯托育機構內毒品危害事件之證據,經直轄市、縣(市)主管機關查證屬實。

八、經直轄市、縣(市)主管機關依第五十七條規定處罰,並認定有終身不得擔任托育相關人員之必要。

九、行為違反相關法規,有傷害兒童之虞,經直轄市、縣(市)主管機關查證屬實及認定有終身不得擔任托育相關人員之必要。

為保障受托兒童權益及安全,參考幼照法第二十三條第一款、第二款、第四款至第九款,以及兒少權法第二十六條之一第一項第一款及第二款規定,定明托育專業人員及工作人員有本條各款情形之一,除托育機構應終止契約外,直轄市、縣(市)主管機關並應認定其終身不得擔任托育相關人員及公布相關資訊。

第三十九條 托育專業人員及工作人員有下列各款情形之一者,托育機構應終止契約,並由直轄市、縣(市)主管機關公布行為人之姓名及托育機構名稱:

一、受兒童及少年性交易防制條例或兒童及少年性剝削防制條例規定處罰,或受性騷擾防治法第二十五條、第二十七條或性別平等工作法第三十八條之二第一項規定處罰,並經直轄市、縣(市)主管機關認定有不得擔任托育相關人員之必要。

二、曾犯家庭暴力罪,經緩起訴處分或有罪判決確定之日起五年內。

三、經各級主管機關依兒童及少年福利與權益保障法第九十七條規定處罰,並經直轄市、縣(市)主管機關認定有不得擔任托育相關人員之必要。

四、經直轄市、縣(市)主管機關依第五十七條規定處罰,並認定有不得擔任托育相關人員之必要。

五、行為違反相關法規,有傷害兒童之虞,經直轄市、縣(市)主管機關查證屬實及認定有不得擔任托育相關人員之必要。

有前項第二款情形者,於該確定之日起五年內不得擔任托育相關人員;有同項第一款、第三款至第五款情形之一者,由直轄市、縣(市)主管機關審酌情節嚴重程度認定一年至四年內不得擔任托育相關人員。

一、為保障受托兒童權益及安全,參考幼照法第二十四條規定,於第一項定明托育專業人員及工作人員有本條各款情形之一,除托育機構應終止契約外,其於一定期間內不得擔任托育相關人員,直轄市、縣(市)主管機關並應公布相關資訊。

二、第二項定明托育專業人員及工作人員有第一項第二款情形者,不得擔任托育相關人員之期間,以及有第一項第一款、第三款至第五款情形者,其不得擔任托育相關人員一定期間之審認。

第四十條 有下列各款情形之一者,不得擔任托育相關人員:

一、有第三十八條各款情形之一。

二、於前條第一項第二款所定五年內;或有同條項第一款、第三款至第五款情形之一,於同條第二項認定一年至四年期間。

三、有幼兒教育及照顧法第二十三條各款情形之一。

四、有幼兒教育及照顧法第二十四條各款情形之一,於該認定一年至四年期間。

五、有教保服務人員條例第十二條第三款至第十二款情形。

六、有教保服務人員條例第十三條各款情形,於該認定一年至四年期間。

七、有教師法第十四條第一項第三款至第十一款情形。

八、有教師法第十五條第一項各款情形,於該議決一年至四年期間。

九、有教師法第十八條第一項情形,於該終局停聘六個月至三年期間。

十、有性別平等教育法第二十九條第一項第一款或第三項前段情形。

十一、有性別平等教育法第二十九條第一項第二款或第三項後段情形,於該議決一年至四年期間。

十二、有補習及進修教育法第九條第六項第一款或第二款情形。

十三、有補習及進修教育法第九條第六項第三款情形,於該認定一年至四年期間。

有前項各款情形之一,且屬依幼兒教育及照顧法第二十七條第四項、教保服務人員條例第十六條第四項、教師法第二十條第四項、性別平等教育法第三十條第四項或補習及進修教育法第九條第十二項所定辦法(以下簡稱各通報辦法)規定通報有案者,不得進用;已進用者,由托育機構逕予終止契約;非屬依各通報辦法規定通報有案者,托育機構應不得進用;已進用者,應依第三十八條、前條第一項或前項規定,予以終止契約。

一、為明確規範托育相關人員之消極資格,爰第一項定明有本法第三十八條及第三十九條、幼照法第二十四條、教保服務人員條例第十二條第三款至第十二款及第十三條、教師法第十四條第一項第三款至第十一款、第十五條第一項及第十八條第一項、性別平等教育法第二十九條第一項各款及第三項、補習及進修教育法第九條第六項各款所定不得擔任各類人員之情形,均不得進用為托育相關人員。

二、第二項規定托育機構已進用之托育相關人員有第一項各款情形,且屬依各通報辦法規定通報有案者,因該等案件業經依本法、幼照法、教保服務人員條例、教師法、性別平等教育法或補習及進修教育法所定程序查證屬實,並辦理通報,免再行審議,爰於前段定明由托育機構逕予終止契約;另於後段定明非屬依各通報辦法規定通報有案者,托育機構不得進用;已進用者,應依第三十八條、第三十九條第一項或第一項規定,終止契約。

第四十一條 托育機構負責人有下列各款情形之一者,直轄市、縣(市)主管機關應認定其終身不得擔任托育機構負責人,並公布其姓名:

一、有第三十八條各款情形之一。

二、曾犯下列各罪之一,經有罪判決確定:

()貪污治罪條例之貪污罪。

()故意殺人、故意重傷、搶奪、強盜、恐嚇取財或擄人勒贖。

()槍砲彈藥刀械管制條例第七條或第八條之罪。

()組織犯罪防制條例第三條、第四條或第六條之罪。

考量托育機構係提供未滿二歲兒童保育照顧之服務,其負責人良窳將影響托育服務品質及其業務發展,爰參考兒少權法第八十一條第一項及幼照法第二十九條第一項規定,定明終身不得擔任托育機構負責人之情形,以期降低危害兒童之可能,並保護兒童之安全。

第四十二條 托育機構負責人有第三十九條第一項第一款、第三款至第五款情形之一者,直轄市、縣(市)主管機關應認定其一年至四年不得擔任托育機構負責人,並公布其姓名。

考量兒童自身保護能力薄弱,托育機構負責人有第三十九條第一項第一款、第三款至第五款情事,仍應適度限制其從事托育服務。惟基於該等情節非屬重大者,倘限制其終身不得擔任托育機構負責人,恐有過度限制其工作權之虞,爰參考教師法第十五條第一項、幼照法第二十四條規定,定明限制其一定期間內不得從業,以期降低危害兒童之可能,並保護兒童之安全,該不得擔任托育機構負責人之期間由直轄市、縣(市)主管機關審酌案件情節嚴重程度認定一年至四年。

第四十三條 有客觀事實認有傷害兒童之虞,經直轄市、縣(市)主管機關認定不能勝任工作者,不得擔任托育相關人員。

前項原因消失後,經直轄市、縣(市)主管機關認定,仍得依本法規定擔任托育相關人員。

第一項之認定,應由直轄市、縣(市)主管機關邀請相關專科醫師、兒童福利及其他相關學者專家組成小組為之。

一、第一項參考兒少權法第二十六條之一第一項第五款規定,定明有客觀事實認有傷害兒童之虞,經直轄市、縣(市)主管機關認定不能勝任工作者,不得擔任托育相關人員。

二、第一項所定原因消失後,當事人檢具相關事證,向直轄市、縣(市)主管機關提出解除限制請求,經審認通過後,仍得擔任托育相關人員,爰為第二項規定。

三、參考兒少權法第二十六條之一第二項規定,於第三項定明有關第一項之認定,應由直轄市、縣(市)主管機關邀請相關專科醫師、兒童福利及其他相關學者專家組成小組為之,以強化其認定機制並兼顧相關人員工作權之保障。

第四十四條 與居家托育人員共同居住之人,有下列各款情形之一者,居家托育人員應以提供到宅托育服務為限:

一、有第三十八條各款情形之一。

二、有第三十九條第一項各款情形之一。

三、經直轄市、縣(市)主管機關認定有客觀事實認有傷害兒童之虞。

前項第三款之認定,應由直轄市、縣(市)主管機關邀請相關專科醫師、兒童福利及其他相關學者專家組成小組為之。

一、考量居家托育人員在其住所收托兒童,與其共同居住之人如有第三十八條、第三十九條第一項及本條第三款情形之一者,對受托兒童安全存有威脅,爰參考兒少權法第二十六條之二第一項規定,於第一項規範是類居家托育人員以提供到宅服務為限。

二、第二項定明與居家托育人員共同居住之人有第一項第三款規定情形之認定機制,理由同第四十三條說明三。

第四十五條 托育機構之負責人有第三十六條、第四十一條、第四十二條規定情形之一者,除第二項規定情形外,直轄市、縣(市)主管機關應廢止其設立許可。

政府機關(構)及公立學校委託辦理托育機構之負責人有第三十六條、第四十一條、第四十二條規定情形之一者,直轄市、縣(市)主管機關應令其限期更換負責人。

托育機構之負責人、主管人員、機構托育人員或工作人員涉有第三十六條、第三十八條至第四十條第一項規定情形之一者,於調查期間,直轄市、縣(市)主管機關應令托育機構暫時停止或調整行為人之職務;經調查認定未有第三十六條、第三十八條至第四十條第一項規定情形之一者,停止職務期間之薪資,應予補發。

居家托育人員有第三十六條、第三十八條至第四十條第一項規定情形之一者,直轄市、縣(市)主管機關應令行為人停止服務,並立即轉介其收托之兒童;已依第十一條第一項規定完成登記者,廢止其登記。

一、第一項參考幼照法第二十九條第二項規定,托育機構負責人有不得擔任負責人之情形者,定明直轄市、縣(市)主管機關應廢止其設立許可。

二、第二項係考量政府機關(構)及公立學校委託辦理之托育機構具公益性質,且屬類公共化托育機構,爰規定直轄市、縣(市)主管機關應令其限期更換負責人。

三、第三項參考幼照法第二十八條第三項、教保服務人員條例第十七條第三項及性別平等工作法第十三條之一第一項規定,審酌托育機構之負責人、主管人員、機構托育人員或工作人員倘涉有第三十六條、第三十八條至第四十條第一項規定情形之一,均須經一定期間之調查確認,惟於調查期間,上開人員應避免接觸兒童,以保障兒童安全,爰於前段定明於調查期間暫時停止或調整行為人職務,以保障兒童權益。另經調查後確認停職或調整職務原因不存在者,因其停職或調整職務非屬自願,仍應取得相應之薪資,爰於後段定明補發其薪資事宜。

四、第四項參考兒少權法第二十六條之一第四項規定,定明居家托育人員有第三十六條、第三十八條至第四十條第一項所定違法情事之一者,直轄市、縣(市)主管機關應令其停止提供托育服務並即轉介收托之兒童及廢止其登記之情形,以確保受托兒童之安全。

第四十六條 直轄市、縣(市)主管機關接獲檢舉或知悉托育相關人員與居家托育人員共同居住之人疑似涉有第三十六條、第三十八條至第四十條第一項、第四十一條至第四十三條第一項或第四十四條所定違法事件後,應於二個工作日內進行處理。

直轄市、縣(市)主管機關受理前項疑似違法事件後,應直接派員或組成調查小組進行調查。

直轄市、縣(市)主管機關為審議前項違法事件之調查結果,應設審議小組。

第二項直轄市、縣(市)主管機關之調查程序與前項審議小組之組成及其他相關事項之辦法,由中央主管機關定之。

一、為即時處理托育相關人員及與居家托育人員共同居住之人疑有不適任情形或相關違法事件,參考教保相關人員違法事件調查處理辦法第九條第一項規定,定明直轄市、縣(市)主管機關於接獲檢舉或知悉相關違法事件後,應於二個工作日內開始處理程序。

二、第二項定明直轄市、縣(市)主管機關受理第一項之違法事件後之調查方式。

三、第三項定明直轄市、縣(市)主管機關應設審議小組審議違法事件之調查結果。

四、第四項授權中央主管機關訂定有關第二項直轄市、縣(市)主管機關之調查程序及第三項審議小組組成等事項之辦法。

第四十七條 直轄市、縣(市)主管機關應將前條第二項之調查結果以書面載明事實及理由,通知行為人及事件所涉兒童之法定代理人或實際照顧兒童之人。

定明直轄市、縣(市)主管機關應將第四十六條第二項之調查結果以書面載明事實及理由,通知行為人及事件所涉兒童之法定代理人;兒童係由法定代理人以外之人照顧時,則改為通知實際照顧兒童之人,俾臻周全。

第四十八條 托育相關人員於執行業務時,知悉涉有第四十六條第一項所定違法事件者,應通報直轄市、縣(市)主管機關,至遲不得超過二十四小時。

托育機構對前項為通報之人員,不得因其通報予以解僱、降調、減薪或為其他不利處分,損害其依法令、契約或習慣上應享有之權利。

一、第一項明定托育相關人員之通報義務及其期限。

二、第一項規定托育相關人員通報義務,係為完備直轄市、縣(市)主管機關就托育服務之管理,倘托育相關人員因依法通報遭托育機構為不利處分,恐影響通報意願,對托育機構之管理(含專業人員)及對兒童保護等面向允有妨礙,爰於第二項定明托育相關人員依法通報,托育機構不得對其為各種形式之不利處分。

第四十九條 托育相關人員有第四十六條第一項所定情形者,直轄市、縣(市)主管機關應依規定辦理通報、資訊之查詢、蒐集、處理及利用。

托育機構申請設立許可時,直轄市、縣(市)主管機關應查詢負責人有無第三十八條、第三十九條、第四十條第一項、第四十一條或第四十二條規定情形。負責人異動時,亦同。

托育機構聘僱主管人員、機構托育人員及工作人員前,應查詢其有無第三十八條、第三十九條或第四十條第一項規定情形;已聘僱者,應定期查詢。

托育機構於聘僱主管人員、機構托育人員及工作人員前,應檢具相關名冊、資格證明文件影本、切結書、健康檢查表影本、最近三個月內核發之警察刑事紀錄證明書及其他由中央主管機關公告之基本資料文件,報直轄市、縣(市)主管機關核准;該等人員有聘僱以外之異動時,應於十四日內報直轄市、縣(市)主管機關備查。直轄市、縣(市)主管機關應主動查證,並得派員檢查。

直轄市、縣(市)主管機關為辦理第二項或第三項之查詢,得使用依兒童及少年福利與權益保障法、幼兒教育及照顧法、教保服務人員條例、教師法、補習及進修教育法、性別平等教育法建立之資料庫。

前五項規定之通報、資訊蒐集、聘僱前及聘僱期間之查詢、處理、利用及其他相關事項之辦法,由中央主管機關定之。

一、第一項參考兒少權法第八十一條第八項規定,規範直轄市、縣(市)主管機關應依規定辦理不適任托育相關人員之通報及資訊查詢等相關事宜。

二、第二項規範直轄市、縣(市)主管機關應於托育機構申請設立許可或其負責人異動時,主動至托育服務整合資訊系統查詢負責人有無不得擔任該職務之情事。

三、第三項參考幼照法第二十七條第二項規定,規範托育機構於聘僱主管人員、機構托育人員等前及聘僱後,查詢其聘僱人員有無不得進用為托育相關人員之情事;其查詢方式,包括得請求該等人員提供相關證明書,並主動至托育服務整合資訊系統查詢。

四、第四項前段規範托育機構聘僱主管人員等前,報請直轄市、縣(市)主管機關核准之義務,爰托育機構應先行確認擬聘僱人員資格及刑事紀錄證明等,於前揭系統登載預定到職之人員,經確認未具消極資格,並報請直轄市、縣(市)主管機關核准後,托育機構始可聘僱。另中段與後段分別定明托育機構聘僱之主管人員等有聘僱以外之異動時,應於一定期間內報直轄市、縣(市)主管機關備查,以及該管主管機關為查證及檢查規定。至第四項所定其他基本資料文件,係指除名冊、資格證明文件影本、切結書、健康檢查表影本、最近三個月內核發之警察刑事紀錄證明書外,由中央主管機關公告之文件。

五、第五項參考幼照法第二十七條第三項規定,為查詢托育機構相關人員是否經各級社政及教育主管機關依兒少權法、幼照法、教保服務人員條例、教師法、補習及進修教育法、性別平等教育法規定處罰,並避免托育機構逕向中央主管機關查詢,造成資料庫之負擔,爰規定直轄市、縣(市)主管機關得使用中央社政及教育主管機關建立之資料庫查詢。

六、第六項參考兒少權法第八十一條第八項規定,授權中央主管機關就托育機構之負責人、主管人員、機構托育人員、工作人員有第四十六條所定情形之通報、資訊蒐集、利用等相關事項,另以辦法規範。

第五十條 直轄市、縣(市)主管機關知悉托育機構所屬托育相關人員、居家托育人員及與其共同居住之人,涉有第四十六條第一項所定違法事件時,應即通知受托兒童之法定代理人或實際照顧兒童之人,並於行政調查、刑事偵查或法院審理期間,協助托育機構及居家托育人員,依法定代理人或實際照顧兒童之人意願轉介收托之兒童,並加強訪視輔導;必要時,得令其暫停新收托兒童。

與居家托育人員共同居住之人涉有違反第四十六條第一項規定情事,於行政調查、刑事偵查或法院審理期間,直轄市、縣(市)主管機關得令居家托育人員以提供到宅托育服務為限。

一、考量托育機構之托育相關人員、居家托育人員及與其共同居住之人對受托兒童有不當行為時,倘仍持續收托兒童,對兒童身心安全之危害甚鉅。惟行政及司法調查時間需時,為及時防堵危害兒童安全事件再發生,並兼顧托育相關人員之工作權,爰於第一項前段規定托育機構之托育相關人員、居家托育人員及與其共同居住之人涉有違反第四十六條第一項規定違法情事時,直轄市、縣(市)主管機關應即通知受托兒童家長,並協助依家長意願轉介收托之兒童,且加強訪視輔導;另於行政調查、刑事偵查或法院審理期間,直轄市、縣(市)主管機關認有必要時,得令其暫停新收托兒童,爰併為第一項後段規定。

二、第二項考量兒童之安全及居家托育人員工作權,定明其共同居住之人涉有第四十六條第一項規定違法情事時,於行政調查、刑事偵查或法院審理期間,直轄市、縣(市)主管機關得令居家托育人員以提供到宅托育服務為限。

第五十一條 托育專業人員或工作人員,不得租借其托育服務證書或資格證書予他人使用。

托育機構不得租借未在該機構服務之托育專業人員資格證書。

一、第一項參考居托管理辦法第十三條第一項規定,定明托育專業人員或工作人員之托育服務證書或資格證書不得租借予他人使用。

二、第二項參考教保服務人員條例第三十二條第三項規定,定明托育機構不得租借未在該托育機構服務之托育專業人員資格證書。

DW134136 五十二條 托育專業人員每年應完成十八小時以上托育專業知能研習,每二年所接受研習,應包括三小時以上之性別平等課程。

托育專業人員應於提供托育服務後三個月內完成八小時以上兒童基本救命術訓練;並每二年應完成八小時以上兒童基本救命術訓練及一次以上緊急救護情境演習。

第一項托育專業知能研習之辦理單位、師資、時數核給方式與前二項托育專業知能研習、兒童基本救命術訓練、緊急救護情境演習之項目、實施方式及其他相關事項之辦法,由中央主管機關定之。

一、第一項參考居托管理辦法第四條第四款、兒童及少年福利機構專業人員資格及訓練辦法第二十二條,定明托育專業人員每年至少應完成十八小時托育專業知能研習,以持續提升該類人員之托育專業知能及確保托育服務品質。至托育專業知能研習,涵蓋兒童權益及福利相關法規、兒童發展、兒童保育、托育服務規劃、健康與照護、托育安全及危機處理、生活環境與學習、親職教育、性別平等課程及自我成長等,併予說明。

二、第二項參考教保服務人員條例第三十四條第二項規定,定明托育專業人員應於提供托育服務後三個月內完成八小時以上兒童基本救命術訓練,提供托育服務後每二年應完成八小時以上兒童基本救命術訓練及一次以上緊急救護情境演習。

三、有關托嬰中心專業人員之在職訓練,現行因兒童及少年福利機構專業人員及訓練辦法第二十三條規定,其辦理方式及單位均屬多元,爰配合現行上開訓練辦理實務,於第三項授權第一項托育專業知能研習辦理單位、師資、時數給方式與該研習及第二項所定訓練、演習之項目等事項之辦法,由中央主管機關定之。

第五十三條 居家托育人員與托育機構應協助直轄市、縣(市)衛生主管機關辦理兒童發展篩檢及宣導衛生保健事項。

居家托育人員及托育機構發現收托之兒童有疑似發展遲緩情形,應通報直轄市、縣(市)主管機關。

直轄市、縣(市)主管機關應就前項通報之疑似發展遲緩兒童資料建立檔案管理,並視其需要,提供或轉介適當之服務。

一、第一項參考居托管理辦法第三條第五款規定定明居家托育人員及托育機構應協助地方衛生主管機關辦理兒童發展篩檢,並參考幼照法第三十二條第一項規定,定明其應配合上開機關宣導衛生保健事項。

二、考量居家托育人員及托育機構與收托兒童接觸時間較長,隨該兒童月齡進行發展檢核,可即時了解其發展情況,及早發現有無疑似發展落後現象並視其需要提供或轉介適當之服務,爰參考兒少權法第三十二條第一項前段規定,於第二項定明居家托育人員及托育機構相關通報義務。

三、第三項參考前揭兒少權法同條項後段規定,定明直轄市、縣(市)主管機關就所接獲通報之疑似發展遲緩兒童資料應建立檔案管理,並視該兒童個別需要提供或轉介適當服務。

DW1548636 五十四條 托育相關人員對兒童及其法定代理人或實際照顧兒童之人之資料,應予保密。但經兒童之法定代理人或實際照顧兒童之人同意或依其他法律規定應予提供者,不在此限。

托育相關人員提供托育服務所製作、蒐集、利用或處理之契約書、服務紀錄等文件,因載有兒童及其法定代理人或實際照顧兒童之人之資料,應遵守個人資料保護法之規定對上開個人資料保密,爰參考幼照法第三十二條第五項與居托管理辦法第四條第三款規定,定明托育相關人員對相關個人資料之保密責任及其例外規定。

第五十五條 兒童之法定代理人或實際照顧兒童之人對居家托育人員之托育服務方式,認有違法或不當致損害兒童權益者,得向居家托育服務中心申請調處;不服居家托育服務中心之調處結果者,得於知悉該調處結果之次日起三十日內,向該中心所在地之直轄市、縣(市)主管機關陳情。

兒童之法定代理人或實際照顧兒童之人對托育機構之托育服務方式,認有違法或不當致損害兒童權益者,得向托育機構申請調處,不服托育機構之調處結果者,得於知悉該調處結果之次日起三十日內,向該托育機構所在地之直轄市、縣(市)主管機關陳情。

直轄市、縣(市)主管機關接獲前二項陳情,得直接派員調查。

直轄市、縣(市)主管機關應將陳情處理結果,以書面載明事實及理由,通知陳情人。

一、居家托育服務因涉及受托兒童、其法定代理人或實際照顧兒童之人及居家托育人員三方權益,其提供服務環境係於私人場域,倘發生爭議責任不易釐清。又為避免造成直轄市、縣(市)主管機關行政負擔,爰於第一項定明居家托育服務涉及損害兒童權益之事件,得先向居家托育服務中心申請調處,如仍不服,再向直轄市、縣(市)主管機關陳情之規定。

二、托育機構提供之托育服務涉損害兒童權益者,為避免造成直轄市、縣(市)主管機關行政負擔,爰於第二項定明相關事件得先向托育機構申請調處,不服其調處結果時,再向直轄市、縣(市)主管機關陳情。

三、第三項規定直轄市或縣(市)主管機關為調查有關居家托育服務及托育機構托育服務之陳情事件,得直接派員調查。

四、第四項定明直轄市、縣(市)主管機關應以書面將陳情處理結果通知當事人,俾使當事人知悉。

五、本條非屬托育相關人員不當對待兒童事件或托育服務消費爭議事件之處理,上開爭議應分別依第四十六條及消費者保護法規定處理,併此說明。

第五十六條 直轄市、縣(市)主管機關或其委託之機構、團體或專業人員於辦理托育服務之訪視、輔導、檢查、補助或調查時,托育相關人員、托育機構、兒童法定代理人或實際照顧兒童之人及其他有關之人應予配合,並提供相關資料。直轄市、縣(市)主管機關得請求警政、戶政、財政、教育或其他相關機關(構)、團體、法人提供必要資料及相關協助;受請求者,有配合之義務。

直轄市、縣(市)主管機關對依前項規定取得之資料,應盡善良管理人之注意義務,確實辦理資訊安全稽核作業,其保有、處理及利用,並應遵行個人資料保護法規定。

一、參考兒少權法第七十條第二項及第三項規定,於第一項定明直轄市、縣(市)主管機關或其委託之機構、團體等辦理托育服務之訪視、輔導、檢查、補助或調查時,相關人員、單位及機關有配合之義務。

二、第二項參考兒少權法第七十條第四項規定,定明直轄市、縣(市)主管機關就因業務需要取得之個人資料應善盡保密義務,以落實當事人隱私之保障。

第五章 罰  則

章名。

第五十七條 托育相關人員違反第三十六條規定,對兒童有下列情形之一者,處行為人新臺幣六萬元以上六十萬元以下罰鍰,並公布行為人姓名及其所屬托育機構名稱:

一、身心虐待。

二、情節重大之體罰、霸凌、性騷擾、不當管教、其他身心暴力或不當對待之行為。

為保障受托兒童權益,爰參考幼照法第五十條,定明托育相關人員違反第三十六條規定,對兒童有身心虐待或情節重大之體罰、霸凌等違法行為者,應裁處行為人罰鍰並公布其姓名及所屬托育機構名稱。

第五十八條 違反第十八條第二項、第十九條第三項或第二十條第四項規定,未經申請許可設立托育機構即收托兒童,處行為人新臺幣六萬元以上三十萬元以下罰鍰,並令其停止收托;其拒不配合者,按次處罰。

有前項情形者,直轄市、縣(市)主管機關應公布場所地址及行為人姓名,並通知兒童之法定代理人或實際照顧兒童之人。

有第一項情形者,直轄市、縣(市)主管機關應令行為人於一個月內將其收托之兒童轉介;轉介有困難者,由直轄市、縣(市)主管機關協助之。

拒不配合前項轉介命令者,處新臺幣六萬元以上三十萬元以下罰鍰,直轄市、縣(市)主管機關並應強制轉介其收托之兒童。

一、考量未經許可設立之托育機構,其環境、人員資格及托育品質各方面均有未能適切提供托育服務之虞,除影響兒童身心發展外,所提供托育服務之環境安全亦堪慮,應予嚴格處罰,爰於第一項規定裁處行為人新臺幣六萬元以上三十萬元以下之罰鍰,並令其停止收托;其拒不配合者,按次處罰。

二、第二項規定直轄市、縣(市)主管機關就第一項違規情事裁處時,應同時公布其場所地址及行為人姓名,以提醒社會大眾其為不合格之場所,勿將兒童托其照顧,以保護兒童安全;另為保障家長知悉權利,爰併定明直轄市、縣(市)主管機關應通知兒童之法定代理人或實際照顧兒童之人有第一項之違法情事。

三、為確保兒童受托於合法托育場所,爰參考兒少權法第一百零五條第三項規定,於第三項定明有第一項所定違法情事時,直轄市、縣(市)主管機關限期令行為人轉介收托之兒童及轉介有困難時之協助。又所定一個月期限之始日,係指令其轉介之行政處分所載期限之始日,併此敘明。

四、第四項規定不予配合第三項直轄市、縣(市)主管機關之轉介命令者,除強制轉介其收托之兒童外,並基於其不配合轉介命令之不行為另再處以罰鍰,以嚇阻違法並維護兒童安全。

第五十九條 居家托育人員有下列情形之一者,處新臺幣六萬元以上三十萬元以下罰鍰,並令其限期改善,屆期未改善者,按次處罰;其情節重大或經處罰三次仍未改善者,廢止其登記:

一、違反第十一條第四項所定辦法中有關收托人數規定,且收托人數五人以上。

二、未依第四十四條第一項規定,以提供到宅托育服務為限。

三、未依直轄市、縣(市)主管機關依第四十五條第四項規定所為命令停止服務並立即轉介其收托之兒童。

四、未依直轄市、縣(市)主管機關依第五十條第一項規定所為命令暫停新收托兒童。

五、未依直轄市、縣(市)主管機關依第五十條第二項規定所為命令以提供到宅托育服務為限。

一、本條定明居家托育人員違規收托人數五人以上、不依直轄市、縣(市)主管機關命令停止服務、暫停新收托兒童或提供到宅托育服務之罰責,以嚇阻其違法行為。

二、考量居家托育人員收托五人以上兒童,其收托規模已達應以托育機構提供托育服務之基準,為保障兒童接受適當安全之保育照顧服務及維護托育服務品質,特於第一款定明收托人數五人以上應予加重處罰,以與行為人未依本法相關規定申請許可設立托育機構即收托兒童,應依第五十八條第一項規定處罰衡平。又有關居家托育人員違反第十一條第四項所定辦法中有關收托人數規定而未滿五人者之罰責,另於第六十六條第一項第二款定明,併此說明。

第六十條 托育機構有下列情形之一者,處負責人新臺幣六萬元以上三十萬元以下罰鍰,並令其限期改善,屆期未改善者,按次處罰;其情節重大或經處罰三次仍未改善者,得依情節輕重令停止招收六個月至一年、停辦一年至三年或廢止其設立許可:

一、違反第十九條第四項或第二十條第五項所定辦法中有關收托人數規定。

二、違反第二十六條第二項規定,規避、妨礙或拒絕直轄市、縣(市)主管機關之監督、檢查、評鑑,或於檢查時藉故藏匿兒童。

三、依第二十六條第三項所定辦法評鑑之結果為應輔導複評,經輔導複評仍未改善。

四、未依第二十七條第二項規定,將收費及退費金額報經直轄市、縣(市)主管機關核定。

五、違反第二十七條第三項規定,收取中央主管機關公告之收費、退費項目及用途或經直轄市、縣(市)主管機關核定金額以外之費用。

六、聘僱之現職托育專業人員及工作人員有第三十八條、第三十九條第一項或第四十條第一項情形之一,或知悉有該情形而未終止契約。

七、未依直轄市、縣(市)主管機關依第四十五條第二項規定所為命令更換負責人。

八、未依直轄市、縣(市)主管機關依第四十五條第三項規定所為命令,停止或調整托育相關人員之職務。

九、違反第五十條第一項規定,未依直轄市、縣(市)主管機關命令,暫停新收托兒童。

十、違反第五十一條第二項規定,租借未在該機構服務之托育專業人員資格證書。

一、本條各款列舉事項攸關兒童及家長之權益且屬托育服務機構負責人之權責,爰採較為嚴格之制裁方式及裁罰額度,於有所列違規情事即逕予處罰,並令其限期改善,屆期仍未改善,按次處罰;如違反情節重大或經三次處罰仍未改善,直轄市、縣(市)主管機關得依情節輕重為停止招收六個月至一年、停辦一年至三年或廢止其設立許可等方式之處分,以遏止違法行為。

二、考量托育機構實際收托兒童超過直轄市、縣(市)主管機關所核定之收托人數,易因使用面積有限及照顧不周致影響兒童身心安全,為遏止托育機構超收兒童、確保受托兒童安全及維護托育服務品質,爰於第一款定明違反第十九條第四項或第二十條第五項所定辦法中有關收托人數之罰責。

三、參考幼照法第五十二條第三款規定,於第六款定明托育機構於所聘僱之專業人員及工作人員有特定情事時,未終止契約之罰責。

四、第七款參考幼照法第五十三條第四款規定,定明政府機關(構)及公立學校推派之負責人,有不得擔任該項職務之情形,而未依直轄市、縣(市)主管機關依第四十五條第二項所為命令予以更換之罰責。

五、第八款參考兒少權法第一百零五條之一規定,定明托育機構未依直轄市、縣(市)主管機關依第四十五條第三項規定所為命令,停止或調整於該機構內任職且具消極資格托育相關人員職務之處罰。

六、第十款參考教保服務人員條例第四十一條規定,定明托育機構租借未在該機構服務之托育專業人員資格證書之罰責。

第六十一條 托育機構有下列情形之一者,處負責人新臺幣三萬元以上三十萬元以下罰鍰,並令其限期改善,屆期未改善者,按次處罰;其情節重大或經處罰三次仍未改善者,得依情節輕重令停止招收六個月至一年、停辦一年至三年或廢止其設立許可:

一、違反第十九條第四項或第二十條第五項所定辦法中有關托育相關人員資格與配置或托育人員照顧收托兒童比例規定。

二、未依第二十九條第一項規定辦理兒童團體保險。

三、未依第三十條第一項規定妥善管理攝錄影音資料至少保存六十日,或未依同條第五項所定辦法中有關查閱條件與方式規定提供攝錄影音資料。

四、未依第四十九條第四項規定,於聘僱主管人員、機構托育人員及工作人員前報直轄市、縣(市)主管機關核准。

一、本條各款列舉事項攸關兒童及家長之權益且屬托育機構負責人之權責,於有所列違規情事逕予處罰,並令其限期改善,屆期仍未改善,按次處罰,如違反情節重大或經三次處罰仍未改善,直轄市、縣(市)主管機關得依情節輕重為停止招收六個月至一年、停辦一年至三年或廢止其設立許可等之處分,以遏止違法行為。

二、第二款係規範托育機構未依規定為收托之兒童辦理團體保險之罰責,包括該機構未於托育服務整合資訊系統登載收托兒童名單致該兒童未能受團體保險保障,或代收團體保險費用卻未代繳之情形;倘托育機構已於上開資訊系統登載其收托之兒童,僅因家長未繳費致團體保險未生效,屬非可歸責於托育機構,則無該款規定處罰之適用,併予說明。

三、第三款規範托育機構未依規定辦理攝錄影音資料之保存及提供查閱之罰責,倘因直轄市、縣(市)主管機關所建置供儲存該等攝錄影音資料之網際網路系統故障,致托育機構未能將相關攝錄影音資料傳送至該系統儲存等不可歸責情事,依據行政罰法第七條規定:「違反行政法上義務之行為非出於故意或過失者,不予處罰。」,則不依第三款規定處罰其負責人,併予說明。

四、第四款規範托育機構未依第四十九條第四項規定,於聘僱主管人員、機構托育人員及工作人員前,報直轄市、縣(市)主管機關核准之罰責。

第六十二條 有下列情形之一者,處托育相關人員新臺幣三萬元以上十五萬元以下罰鍰,並令其限期改善,屆期未改善者,按次處罰:

一、托育機構之托育相關人員未依第三十條第一項規定對攝錄影音資料加以保密。

二、托育專業人員或工作人員違反第五十一條第一項規定,租借其托育服務證書或資格證書予他人使用。

三、托育相關人員未依第五十四條規定,對兒童、其法定代理人或實際照顧兒童之人之資料予以保密。

托育機構之主管人員、機構托育人員或工作人員有前項第一款或第三款規定情形,另處負責人新臺幣三萬元以上十五萬元以下罰鍰。但負責人於直轄市、縣(市)主管機關知悉前主動通報者,不予處罰。

一、第一項規定如下:

()參考幼照法第五十五條規定,於第一款及第三款定明托育機構之托育相關人員,即其負責人、主管人員、托育專業人員或工作人員洩漏攝錄影音資料或受托兒童、其法定代理人或實際照顧之人之資料時,應予處罰,以保障家長及兒童之權益。

()第二款定明托育專業人員或工作人員違法租借其資格證書予他人使用之處罰。

二、第二項係考量托育機構所屬主管人員、托育人員或工作人員倘未就托育機構持有之資料保密,因負責人有經營托育機構並管理其人員之責,爰併以負責人為裁罰對象。又為鼓勵負責人知悉托育相關人員違反相關保密義務時主動通報直轄市、縣(市)主管機關,爰於但書規定負責人在直轄市、縣(市)主管機關知悉前主動通報者,不予處罰。

第六十三條 不具居家托育人員資格,違反第十一條第一項規定,未辦理登記而提供居家托育服務者,處新臺幣二萬元以上十萬元以下罰鍰,並令其停止收托及立即轉介其收托之兒童,另得公布其姓名。

具居家托育人員資格未依第十一條第一項規定辦理登記而提供居家托育服務者,處新臺幣一萬元以上五萬元以下罰鍰,並令其限期辦理居家托育服務登記;屆期未辦理登記者,處新臺幣二萬元以上十萬元以下罰鍰,並令其於一個月內轉介其收托之兒童,另得公布其姓名。

前二項情形,直轄市、縣(市)主管機關應即通知兒童之法定代理人或實際照顧兒童之人,並協助轉介及加強訪視輔導。

拒不配合第一項或第二項轉介之命令者,處新臺幣二萬元以上十萬元以下罰鍰,直轄市、縣(市)主管機關並應強制轉介其收托之兒童。

第二項限期辦理登記期間,居家托育人員不得增加收托兒童。違反者,處新臺幣二萬元以上十萬元以下罰鍰,並按次處罰;直轄市、縣(市)主管機關並應強制轉介其增加收托之兒童。

一、為維護兒童權益及托育服務品質,第一項定明就未具居家托育人員資格且收托兒童者之罰責,係採較具居家托育人員資格而未辦理登記者較重之處罰,並為確保兒童於完善環境及人員受托,爰併定明應立即轉介收托之兒童。

二、第二項參考兒少權法第九十條第一項規定,定明符合居家托育人員資格惟尚未辦理居家托育服務登記者之罰責。為緩衝兒童與該居家托育人員分離產生之焦慮、爰定明先處罰鍰及先令限期辦理登記,如屆期仍未辦理登記者令其限期轉介收托之兒童,並基於行為人未依命令辦理登記之不行為再處以罰鍰。

三、第三項參考兒少權法第九十條第二項規定,定明有第一項及第二項情形者,直轄市、縣(市)主管機關應即通知兒童之法定代理人或實際照顧兒童之人之義務,並協助提供居家托育服務之人轉介及對其加強訪視輔導之行政作為。

四、第四項參考兒少權法第九十條第三項規定,定明不配合直轄市、縣(市)主管機關所為轉介之命令者,除強制轉介其收托兒童外,並再處以罰鍰,以嚇阻違法行為,並維護兒童安全及托育服務品質。

五、第五項規定係為避免居家托育人員於辦理登記期間內增加收托兒童,參考兒少權法第九十條第四項規定,定明直轄市、縣(市)主管機關對違規增加收托兒童者除裁處其罰鍰,並應強制轉介其收托兒童之行政作為。

第六十四條 托育相關人員對兒童有第三十六條所定體罰、霸凌、性騷擾、不當管教、其他身心暴力或不當對待之行為,其情節尚非重大者,處行為人新臺幣六千元以上六萬元以下罰鍰,並公布行為人姓名及其所屬托育機構名稱。但該機構負責人於直轄市、縣(市)主管機關知悉前主動通報者,不予公布該機構名稱。

一、參考幼照法第五十八條第二項規定,考量對兒童有尚非情節重大之第三十六條所定違法或不當對待行為者,應予其較第五十七條為輕之處罰,並公布行為人姓名及所屬托育機構名稱,俾家長知悉有關托育機構服務品質之資訊。惟為鼓勵負責人知悉托育相關人員對兒童有上開違法行為即主動通報直轄市、縣(市)主管機關,以利直轄市、縣(市)主管機關及早提供該兒童保護措施或其他協助,爰以但書規定托育機構之負責人為主動通報時,不予公布該機構名稱。

二、托育相關人員有第三十六條所定身心虐待以外之違法或不當對待行為,經直轄市、縣(市)主管機關認其情節輕微,得採取第三十七條規定之必要處置,不予裁處罰鍰,併予說明。

第六十五條 托育相關人員無正當理由不配合執行直轄市、縣(市)主管機關依第三十七條本文規定所為之處置者,處新臺幣一萬元以上五萬元以下罰鍰,並令其限期改善,屆期未改善者,按次處罰。

為使托育相關人員確實改進其保育及照顧兒童之相關知能,爰定明無正當理由不配合執行直轄市、縣(市)主管機關依第三十七條本文規定令接受之課程或輔導措施者之處罰。

第六十六條 居家托育人員有下列情形之一者,處新臺幣一萬元以上五萬元以下罰鍰,並令其限期改善,屆期未改善者,按次處罰;其情節重大或經處罰三次仍未改善者,得公布其姓名及廢止其登記:

一、違反第十一條第三項規定,規避、妨礙或拒絕直轄市、縣(市)主管機關之監督,或於檢查時藉故藏匿兒童。

二、違反第十一條第四項所定辦法中有關收托人數規定。

三、違反第十四條規定,收取直轄市、縣(市)主管機關公告之收費、退費項目或其金額基準以外之費用。

四、未依第十五條第一項規定與兒童之法定代理人或實際照顧兒童之人訂定書面契約。

五、未依第十六條第一項規定於有收托兒童事實期間投保專業責任保險。

六、未依第四十八條第一項規定向直轄市、縣(市)主管機關通報。

依前項規定廢止登記者,自廢止之日起一年內不得辦理登記為居家托育人員。

一、第一項各款列舉事項屬本法所定居家托育人員之義務,衡酌該項所定違法事項影響兒童權益重大,爰採較兒少權法第九十條第五項規定為高之罰鍰額度新臺幣一萬元以上五萬元以下,定明有所列違規情事逕予處罰,並令其限期改善,屆期未改善,按次處罰;如違反情節重大或經三次處罰仍未改善,得公布其姓名及廢止其登記。

二、第二項規定經依第一項規定廢止登記者停權一年,避免居家托育服務人員經廢止登記後又立即申辦登記。

第六十七條 托育機構有下列情形之一者,處負責人新臺幣一萬元以上五萬元以下罰鍰,並令其限期改善,屆期未改善者,按次處罰;其情節重大或經處罰三次後仍未改善者,得依情節輕重令停止招收六個月至一年、停辦一年至三年或廢止其設立許可:

一、違反第十九條第四項或第二十條第五項所定辦法中有關托育機構之面積、設施設備、擴充、遷移、停業、歇業、復業規定。

二、非屬第二十一條規定情形收托二歲以上兒童,或違反同條規定收托兒童之年限。

三、未依第二十八條第一項規定與兒童之法定代理人或實際照顧兒童之人訂定書面契約。

四、所屬托育相關人員對兒童有第三十六條所定違法行為。但負責人於直轄市、縣(市)主管機關知悉前主動通報者,不予處罰。

五、所屬托育相關人員未依第四十八條第一項規定向直轄市、縣(市)主管機關通報。

六、違反第四十八條第二項規定,對依該條第一項為通報之人員予以解僱、降調、減薪或其他不利處分。

七、未依第四十九條第三項規定於聘僱主管人員、機構托育人員及工作人員前辦理查詢,或於聘僱後定期查詢。

八、違反第四十九條第四項規定,聘僱之主管人員、機構托育人員或工作人員有聘僱以外之異動,未於十四日內報直轄市、縣(市)主管機關備查。

一、本條各款列舉事項,攸關兒童及家長之權益且屬托育機構負責人之權責,惟基於其對兒童之保護影響較為間接,其處罰應較違反第六十一條所列違法情形為輕,爰採較輕之罰鍰額度。

二、第四款為鼓勵托育機構負責人於知悉該機構所屬托育相關人員對兒童有違法行為時,主動通報直轄市、縣(市)主管機關,以利直轄市、縣(市)主管機關及早提供該兒童保護措施或其他協助,爰於但書定明負責人於直轄市、縣(市)主管機關知悉前主動通報者,不予處罰。

三、第七款參考兒少權法第一百零五條之一及幼照法第五十四條第一項第二款規定,定明托育機構未於聘僱主管人員、機構托育人員及工作人員前辦理查詢,以及未於聘僱上開人員後定期查詢之罰責。

第六十八條 居家托育人員違反第十一條第四項所定辦法中有關輔導或管理規定,經令其限期改善,屆期未改善者,處新臺幣六千元以上三萬元以下罰鍰,並按次處罰;其情節重大或經處罰三次仍未改善者,廢止其登記。

依前項規定廢止登記者,自廢止之日起一年內不得辦理登記為居家托育人員。

一、本條所涉居家托育人員違法情節較為輕微,尚具改善空間,爰先令其限期改善,屆期未改善再處以罰鍰,並按次處罰;如情節重大或經三次處罰未改善,直轄市、縣(市)主管機關得廢止其登記。

二、第二項規定理由同第六十六條說明二。

第六十九條 托育機構有下列情形之一者,處負責人新臺幣六千元以上三萬元以下罰鍰,並令其限期改善,屆期未改善者,按次處罰;其情節重大或經處罰三次仍未改善者,得依情節輕重令停止招收六個月至一年、停辦一年至三年或廢止其設立許可:

一、未依第二十九條第二項規定協助辦理團體保險賠償事宜。

二、違反第三十條第二項規定,規避、妨礙或拒絕將攝錄影音資料傳送至直轄市、縣(市)主管機關建置之網際網絡系統。

三、違反第三十條第五項所定辦法中有關監視錄影設備設置區域、應備功能或管理人員配置規定。

四、未依第三十一條規定訂定管理規定、確實執行或定期檢討改進。

五、未依第三十二條第一項規定設置專帳、取具其收支之合法憑證,或依規定年限保存上開憑證。

六、未依第三十三條規定建立兒童緊急傷病或意外事故處理機制。

七、未公開第三十四條所定資訊。

一、本條各款列舉事項,同屬攸關兒童及家長之權益且屬托育機構負責人之權責,惟其對兒童之保護影響更為間接,其處罰應較有第六十七條所定違規情形為輕,爰採較輕之罰鍰額度。

二、第二款定明托育機構未依規定傳送攝錄影音資料至直轄市、縣(市)主管機關建置之網際網路系統之罰責。倘因該系統故障致托育機構無法傳送攝錄影音資料等不可歸責於托育機構之情形,則不依該款規定處罰托育機構之負責人,併予說明。

第七十條 有下列情形之一者,令其限期改善,屆期未改善者,處新臺幣六千元以上三萬元以下罰鍰,並按次處罰:

一、違反第八條第二項所定準則中有關衛生、安全、營養、生活照顧及學習規定。

二、托育專業人員未依第五十二條第一項規定,每年完成十八小時以上托育專業知能研習。

三、托育專業人員未依第五十二條第二項前段規定,於提供服務三個月內完成八小時以上兒童基本救命術訓練。

四、托育專業人員未依第五十二條第二項後段規定,每二年完成八小時以上兒童基本救命術訓練或一次以上緊急救護情境演習。

前項各款情形係不可歸責於托育專業人員所致,經直轄市、縣(市)主管機關查證屬實者,不予處罰。

第一項各款情形可歸責於托育機構,經令其限期改善,屆期未改善者,處負責人新臺幣六千元以上三萬元以下罰鍰,並按次處罰;其情節重大或經處罰三次仍未改善者,得依情節輕重令停止招收六個月至一年、停辦一年至三年或廢止其設立許可。

一、第一項規定如下:

()第一款參考幼照法第五十八條第一項第二款規定,定明違反第八條第二項所定準則中有關衛生、安全、營養、生活照顧及學習等規定之罰責。

()第二款至第四款定明托育專業人員未依規定次數、時數、頻率完成托育專業知能研習、兒童基本救命術訓練或緊急救護情境演習之處罰。

二、考量有第一項各款所定情形之行為人,如係因不可歸責於其事由受處罰,並不妥適,該等人員違反相關規定如可歸責於托育機構,應以該機構為裁罰對象較為合理,爰為第二項及第三項規定。

第七十一條 托育相關人員、托育機構、兒童之法定代理人或實際照顧兒童之人、其他相關人員、團體或法人違反第五十六條第一項規定而無正當理由者,處新臺幣六千元以上三萬元以下罰鍰,並按次處罰。

一、參考兒少權法第一百零四條規定,定明托育機構及相關人員等無正當理由違反第五十六條第一項規定之處罰,以落實直轄市、縣(市)主管機關執行本法第五十六條第一項所定權責。

二、政府機關倘未能依第五十六條第一項後段規定配合提供必要資料或其他協助者,應依行政程序法第十九條第四項至第六項規定辦理,併此說明。

第七十二條 本法所定令限期改善及處罰,由直轄市、縣(市)主管機關為之。

托育機構經直轄市、縣(市)主管機關依本法處以罰鍰、令其不得招收、停辦或廢止其設立許可者,除本法另有規定外,應併公布其名稱及負責人姓名。

依本法規定公布行為人姓名、托育機構之名稱、負責人姓名及場所地址者,其公布期間由中央主管機關定之。

托育機構為法人,經直轄市、縣(市)主管機關廢止其設立許可者,應併通知法院為解散之登記。

一、第一項參考幼照法第六十一條第一項規定,定明本法令限期改善及處罰之處分由直轄市、縣(市)政府為之。

二、托育機構因違反本法規定,經直轄市、縣(市)主管機關為罰鍰、不得招收、停辦或廢止其設立許可等處分者,家長有知悉之權,爰參考幼照法第六十一條第二項規定,於第二項規範直轄市、縣(市)主管機關應公布托育機構名稱及負責人姓名,並參考幼照法同條第四項規定於第三項授權由中央主管機關訂定公布行為人姓名、托育機構名稱等之期間。

三、參考幼照法第六十一條第三項規定及最高法院一百零九年度台抗字第六九二號民事裁定意旨,托育機構為法人者,非指其係由法人附設,爰於第四項定明托育機構經直轄市、縣(市)主管機關廢止其設立許可者,直轄市、縣(市)主管機關應併通知法院為解散之登記。

第六章 附  則

章名。

第七十三條 居家托育人員於本法施行前,已修畢托育人員專業訓練課程領有結業證書,並取得居家托育服務證書者,於本法施行後得依本法繼續提供居家托育服務。

本法施行前已修畢托育人員專業訓練課程領有結業證書,尚未取得居家托育服務證書者,自本法施行之日起一年內,得依第十一條第一項規定向直轄市、縣(市)主管機關辦理居家托育服務登記並取得居家托育服務證書後,依本法提供居家托育服務。

一、依信賴保護原則應保障人民已享有之權益,以維護法律安定性,爰於第一項定明已依兒少權法第二十六條第二項第三款規定辦理居家托育服務登記者可持續依本法提供居家托育服務,換證者倘屬繼續服務,不受影響。

二、已修畢托育人員專業訓練課程、領有結業證書尚未取得服務證書者,於第二項定明其應辦理居家托育服務登記始得依本法提供居家托育服務之過渡規定。

三、依第一項及第二項規定提供居家托育服務,如其登記嗣經廢止者,應適用本法施行後之規定重新辦理居家托育服務登記,始得提供居家托育服務,併予敘明。

第七十四條 依第十一條第一項發給居家托育服務證書、第十八條第二項、第十九條第三項或第二十條第四項規定發給托育機構許可證書者,免徵規費。

第四條第二項規定揭櫫兒童托育係政府機關、托育機構、托育相關人員及家庭之共同責任,依據規費法第十二條第七款規定,並參考兒少權法第七十九條規定,定明依本法發給居家托育服務登記證書及托育機構設立許可證書免徵規費之規定。

第七十五條 直轄市、縣(市)主管機關人員執行托育服務之輔導、監督、檢查及評鑑時,應出示有關執行職務之證明文件或顯示足資辨別之標誌。

參考行政罰法第三十三條、老人福利法第三十七條第四項規定,定明直轄市、縣(市)主管機關人員執行托育服務之輔導、監督、檢查及評鑑時應出示相關證明文件或足資辨別之標誌表明其執行本法法定職務之身分,以落實各該執行職務相對人之權益,並降低其疑慮。

第七十六條 自本法施行之日起,居家托育及托育機構之管理,應適用本法之規定,兒童及少年福利與權益保障法有關居家托育服務及托嬰中心之規定,不再適用。

一、為明確本法與兒少權法有關居家托育服務與托育機構管理之法規適用,爰參考醫療器材管理法第八十三條立法體例,定明本法與兒少權法有關托育服務規定之適用關係。

二、本法為規範兒童托育服務之專法,本法未規範之相關兒童福利、權益、保護及罰責等事項,兒少權法相關規定仍有適用,例如托育相關人員對收托之兒童犯刑法第二百八十六條第一項至第四項所定之罪者,仍應依兒少權法第一百十二條第一項規定加重其刑,特此敘明。

第七十七條 本法施行細則,由中央主管機關定之。

授權中央主管機關訂定本法施行細則。

第七十八條 本法施行日期,由行政院定之。

鑑於應依本法授權訂定之法規命令甚多,且相關資訊系統、人員訓練或制度宣導,例如應由直轄市、縣(市)主管機關建置之托育機構監視攝錄影音資料雲端儲存系統及托育相關人員疑涉本法兒童不當對待事件調查人員之培訓等,尚需時建置或辦理,為利本法施行之周妥,並緩衝對相關業者及從業人員之影響,爰定明本法施行日期由行政院訂定。

DW4821937

二、修正動議:

1.


主席(林委員月琴代):現在休息10分鐘。

休息943分)

繼續開會955分)

主席:現在繼續開會。

繼續宣讀新收修正動議。

2.


3.


修正動議


4.



5.



6.



7.


8.


主席:現在進行「兒童托育服務法草案」等20案之逐條審查,以行政院提案條次為準進行討論,每條條文先請行政單位說明,接著請委員表示意見,從法案名稱開始討論。在討論之前,請衛福部先提供之前有做溝通的資料,發給所有的委員。

林委員淑芬:有溝沒有通啦!有溝又不一定代表有通。這種版本發下來,隨時可以改,你們幹嘛浪費紙張呢?

主席:他們已經印了啦!

林委員淑芬:有溝通,但是打死寸步不讓……

主席:章次及條次、款次將授權議事人員整理,現在進行本案法案名稱、章名、條文審查。

進行行政院版法案名稱的審查。

林委員淑芬:法案名稱,沒意見。

主席:請衛福部說明。

林委員淑芬:不用說明了,法案名稱要說明什麼?

主席:都沒有意見嗎?

林委員淑芬:沒有人有意見啊!

主席:好,那我們就照行政院版本通過。

現在進行第一章章名的審查。章名:「總則」,有沒有意見?沒有,那就照行政院版本通過。

現在進行第一條,總共20案,請衛福部說明。

周代理署長道君:第一條的部分大概有幾個委員的版本跟行政院版本有比較不一樣的地方,包括林月琴委員、何欣純委員、邱若華委員、王美惠委員、陳素月委員及游顥委員等等的版本,像林月琴委員的版本有增訂第二項「兒童之權益,依兒童及少年福利與權益保障法之規定辦理」,其實我們原來在最早研擬的時候確實有考慮過要增設這樣的文字,但在行政院審查的時候,行政院法規會給我們的意見是,這個在法律適用上面應該是等於法律適用的當然,可以不用寫,所以最後送到立法院的版本我們就沒有增加這一項,這是第一個部分。

第二個是關於陳培瑜委員、林淑芬委員提案的版本有增加一些文字,主要是針對提升公共托育服務能量和支持人民兼顧育兒與工作,大概在立法目的上面有增加一些文字。我們的建議是,這個兒童托育服務法的立法目的比較偏向於,針對各種托育服務的型態我們總體做一個規範和支持,所以我們建議可以在第一條裡面增列「支持人民兼顧育兒與工作」這樣子的文字。其他各委員的版本大概是有一、兩個簡單的文字和行政院版本不同,以上建議,謝謝。

主席:請林淑芬委員。

林委員淑芬:我想表達一個我們的版本的重點,全世界,包括聯合國的人口政策,其實他們都認為兒童托育的政策跟人口政策、家庭政策、性別平等的政策及勞動政策環環相扣,所以這一個兒童托育服務法,其實正本清源,我們希望開宗明義能放進去,它最核心是促進兒童身心健全發展,但是還有一個,其實也是為了促進性別平等,所以我們希望「性別平等」4個字可以在第一句裡面就加進去,因為這是綁在一起的,本來就是環環相扣的。

另外一個就是大家一起來考慮,我覺得每個委員一起討論,要不要再放進提升公共托育服務量能這樣的一個宗旨上去?看大家期不期待政府或政策上或法律上提升公共托育服務量能,然後支持人民兼顧育兒與工作,才特地制定這個法律?但是我覺得性別平等是不能少的。

主席:其他委員有沒有意見?沒有的話我提出我的意見,我認為第二項「兒童之權益,依兒童及少年福利與權益保障法之規定辦理」還是要列入,因為過去在幼照法修正的時候沒有列入,結果也沒有按照兒少權法來執行,因為這部法基本上是保障零到兩歲,幼照法是保障二到六歲,所以我認為還是要列入,以防後來又發生跟幼照法同樣的問題,所以我比較堅持在第二項要去列入這個。當然我們都知道應該要遵守,可是如果沒有再回去看兒少權法的時候很容易漏掉。這部分如果其他委員沒有意見的話,請衛福部針對林淑芬委員還有我這邊的意見做回復。

周代理署長道君:針對兩位委員的垂詢我們大概做一個說明,有關是不是要增列性別平等的部分,針對被托育的這些兒童來講,在托育的時候,其實不管性別大概都一樣的重要;至於托育者,如果在父母的角色的話,針對父母要共同承擔照顧子女的角色,其實在目前的兒少權法裡確實是有相關的要求;在托育人員的部分,不管是居家托育,或者是在機構式托育的部分,其實我們並沒有針對性別有不同的處遇,所以是不是一定要增列性別平等,這個部分我們尊重委員們最後討論的結果。

林委員淑芬:不是啦!你講錯重點,我又不是因為你講的那些理由,我們講的理由是因為,大家知道現在所有托育的工作或者是家庭照顧的責任都是由女性在承擔,所以我們如果把公共托育或是居家托育,或是把托育服務做得越好,它本身就是在促進性別平等了,是這樣子,所以我沒有特別課責於你說你還要特別做什麼。這個宣示就是說,其實這個法律是幫婦女分擔主要的家庭照顧責任,然後幫婦女解決育兒、托兒的問題,促進性別平等了,這樣子女性自然會比較願意婚生嘛!是這樣子而已,為什麼你們講到那麼複雜去呢?你們都想說要再多做什麼事情,所以你們都不願意。

呂次長建德:主席,基本上我非常贊成林淑芬委員的意見,他說的也符合聯合國所說的,我們要推動少子女化政策,其實說起來最重要的就是Population Study 2000年的一篇文章,還有UN,最重要的有四件事情,第一個,性別平等;第二個,工作、家庭均衡;第三個,Childcare;第四個,津貼,而且要採取綜合性政策,最重要的這裡面是一個總體性,所以基本上我們表示支持。還有林月琴委員所提的,我覺得都是很好的開宗明義,而且這也符合賴總統社會投資的策略,還有我們要提供雙就業、雙照顧,所以本部完全支持,謝謝。

主席:請王正旭委員。

王委員正旭:針對性別平等的部分,我看林委員寫的是為促進兒童身心健全發展及性別平等,所以他的目的其實是為了透過這部法來促進這樣的一個目標,不是說最後要提升性別平等,所以我想這個位置非常的重要,我很支持林委員把性別平等放在「為促進兒童身心健全發展及性別平等」這個相對適合的位置,我們透過這部法案希望真的可以更有機會去促成性別平等。

主席:其他委員有沒有意見?請陳菁徽委員。

陳委員菁徽:我也想在這邊支持一下,因為昨天才宣布5月份的出生人數已經又創歷史新低,本來以為之前是歷史新低,結果上個月(5月)也是歷史新低,是八千多位,所以支持人民兼顧育兒與工作,還有性別平等,我覺得在這部法是重要的,尤其是在現在這個少子女化非常關鍵的時刻,謝謝。

主席:請問衛福部,如果以林淑芬委員講的加上「性別平等」,甚至應該講說是不是按照他的寫法?我也覺得公共托育服務量能非常的重要,希望我們未來還是公共化,還有支持人民兼顧育兒跟工作,再加上我剛剛提的第二項,這樣有沒有問題?

林委員淑芬:我的版本加你的第二項?

主席:對,是不是就這樣?有沒有問題?沒有的話,請衛福部宣讀修正內容。

周代理署長道君:第一條第一項就是依林淑芬委員版本,內容為「為促進兒童身心健全發展及性別平等,保障兒童接受適齡適性之保育照顧,確保兒童托育服務品質,提升公共托育服務量能,支持人民兼顧育兒與工作,並建構完善托育服務體系,特制定本法。」第二項內容為「兒童之權益,依兒童及少年福利與權益保障法之規定辦理。」

邱專門委員黎芬:主席,不好意思,法務部建議一下。剛剛衛福部宣讀的條文,我稍微再做一點點修正會更完美。就是有關第二項的部分,因為我們這個法是兒少權法的特別法,我建議第二項的文字為「兒童之權益,本法未規定者,依兒童及少年福利與權益保障法。」這樣子會比較兼顧,可以表明我們這個是特別法,等於是本法有規定的要先用本法,本法沒有規定的,我們再去用兒少權法,這樣會不會比較OK一點?謝謝主席。

主席:今天法務部有到場,你就是法務部……

邱專門委員黎芬:我就是法務部代表,抱歉,因為我們有很多的體例,就像行政院法規會所說,其實第二項都不用寫「本法未規定者適用其他法律」啦,因為那是想當然爾,但是如果委員覺得這樣比較明確,我們也贊成把第二項列入,但是因為基於特別法優先於普通法,我們還是會建議寫上「本法未規定者」,等於說本法有規定的就用這個法,才不會到時候又有法規競合的問題,不曉得這樣委員可不可以接受?謝謝。

林委員淑芬:我來講一下,其實立法體例上加上這個應該不是非常常見,但也並不是不可以,但是呢,我覺得加上這一點有一個好處,就是提醒了大家關於兒童的其他權利是放在哪一部法律,所以我一直在講法律的可近性,法律的可近性就是說,你講托育服務的就看這裡,其實涉及托育服務的可能還有其他福利事項的規範,你可以參考哪裡,這算是一個提醒的作用,我覺得也是滿好的啦。

主席:不過這樣子修正我有點擔心,我先講,上次狼師案的狀況就是今天員工跟園長說有孩子遭受到這樣的狀況,可是呢,如果依照兒權法,照理來講,依照兒權法第五十三條這個員工事實上是會被所謂裁罰的,可是如果你這樣寫的話,像幼照法,因為沒有特別提,然後幼照法是規定教師,只要通報我的園長就好了,可是這個加害人本身就是園長的小孩,這個老師到底要不要處置?按照兒少權法第五十三條是要的喔,所以如果有這樣的競合關係,會不會變成是,依照你這樣講是只要按照幼照法,可是我覺得兒少權法還是要保護孩子,也因為那樣才會當時在第一時間是沒有辦法保護孩子,所以為什麼我特別強調這一塊是有它背後的一個原因所在。

林委員淑芬:這個應該是這樣子,本來就是要,但是知道的人就睜眼說瞎話嘛!還有一種是普通人不知道,不知道的話,這是一種提醒的作用,所以我才說,它是提醒大家還有另外一個法律在規範相關權利的保障,但是這種提醒的作用是可以放進來,我覺得沒關係的,在立法體例上也並不是不允許,過去也有其他法律這樣子寫的,就代表我們重視兒童權利的保障,所以在托育服務以外涉及到兒童其他權利的部分,還有這個法在保障,這是一個宣示性的規定,提醒大家,這個也是提高法律的可近性,因為對我們來講,我們都很清楚哪一種行為、哪一種違法是受哪部法律規範的,可是很多人的確不知道,我們不要用我們的角度,應該從人民的角度來思考,很多人真的不知道還有哪些法律是相關規定在保護兒少權利,因為那是兒少,但有時候沒有想到少年,他想到是兒童,所以告訴他們還有這部法律,也是很重要的,我認為放上去應該各位委員……從立法體例上來看是沒有關係的,因為其他法律也有這樣寫過。

主席:不過我還是期待按照我的版本。

林委員淑芬:對啊,大家沒有意見的話就照這樣子啊!大家沒有意見,幹嘛行政部門有意見,他也講不出一個所以然是很明確的、不適當的。

邱專門委員黎芬:抱歉!委員,抱歉!可能委員誤會了,我是贊成第二項增列,只是加一個文字「本法未規定者」,我們特別標明本法先適用……

林委員淑芬:對啦,加一句……

邱專門委員黎芬:對,我剛沒有反對,委員可能誤會了。我是說,如果委員要提示是可以,我們希望讓大家更清楚本法有規定的先用,本法不足的,因為本法本來就是兒少權法的特別法,所以我們就是加一句特別啦,因為講的……

林委員淑芬:本法未規定者。

邱專門委員黎芬:對,就是「兒童之權益,本法未規定者,」我剛剛的意思是這樣,抱歉,可能我剛剛講得不是很清楚,謝謝委員,不好意思。

林委員淑芬:可以啦!這樣更好。

主席:好,現在照行政院提案、委員林月琴等16人及委員林淑芬等25人提案修正通過。

林委員淑芬:沒有啦!行政院提案版本跟我們的不一樣!就照林淑芬委員的提案再加上林月琴委員提案的第二項修正通過,行政院提案不行喔!

主席:好,照林月琴等16人的第二項及林淑芬委員等25人第一項修正通過。

林委員淑芬:沒有,不能照你的,因為還有修正啊!

主席:對啊,有修正。

林委員淑芬:我的沒有修正,是你的有修正。

主席:現在進行第二條,同樣有20個版本,請衛福部說明。

周代理署長道君:有關第二條的部分,各委員的版本除了王育敏委員的版本對於各目的事業主管機關應辦理事項有明列在條文內之外,其他各委員版本的文字基本上都相同。針對王委員的版本,因為本法主要是規範托育一個比較明確的事項,所以當時我們在條文的說明欄中已經把各目的事業主管機關要去做的事項都列出來了,所以第二條我們建議可以依照行政院版本的提案通過,謝謝。

主席:請陳菁徽委員。

陳委員菁徽:在這邊報告一下,因為我的版本下一次審查的時候也會進來,我的版本跟王育敏委員的版本是一樣的,因為他現在在出席一個活動,所以我也跟他表達一致的意見,因為兒少權法的第七條也是如此的明列,這樣職責會比較清楚,我看不出有什麼道理,為什麼托育不行把它列入?

周代理署長道君:跟委員報告,我們當初在研擬的過程中,確實有參考過現行兒少權法的立法架構,把相關目的事業主管機關的權責也寫在條文裡面,在行政院審查的討論過程中,主要的考量就是兒童托育服務法是一個針對托育事項的專法,相關目的事業主管機關應辦理的事項沒有像兒少權法那樣,它是採綜合式的立法,涉及到各部會、各種階段的事項都這麼的龐雜,所以當時主要是立法技術的簡潔考量,所以在行政院審查的時候,建議是不是能夠把相關目的事業主管機關的事項部分放到說明欄裡面,其實各部會要負責的事項其實都還是會一致,也都會依照未來通過的法律來操作,做以上的說明,謝謝。

陳委員菁徽:還是這條可以先保留嗎?我幫王育敏委員喊保留。

主席:針對第二條,還有沒有其他委員有意見?

林委員淑芬:抱歉,我是想到第一條的立法說明欄可不可以寫,就是我們明確的把它文字化,我們補充說明兒童托育服務法為兒少權法的特別法,這樣子大家才會比較清楚,會不會?在托育事項上依本法,其他事項依兒少權法,需不需要這樣寫上去?這樣會更明確,其實這是補充說明你的第二項而已啦。

主席:請主管機關說明。

周代理署長道君:在行政院版的說明欄裡面,其實有關特別法的部分,在立法說明欄是已經有把這個意旨先列進來了,也是因為當初在說明欄有列,所以在行政院版條文裡面,就第二項的部分,當時考慮到就法制技術來講,就先不把它放進來。

林委員淑芬:不是啦,我們在講立法說明啦!放進立法說明裡說一下啦,我們就是要標示這是兒少權法的特別法,標明這個法律的的特殊性。

周代理署長道君:跟委員報告,行政院版在送進來的時候,在我們的條文說明欄,對於有關托育服務法跟兒少權法中間的適用關係是屬於一個特別法的關係,在說明欄裡面原來就已經有先敘明了。

林委員淑芬:第幾條?

周代理署長道君:第二條。

林委員淑芬:第二條?第二條裡面有?

周代理署長道君:有,已經有敘明了,也因為有這樣的考量,所以在法制技術上面做個簡潔,所以才建議第二項可以不增列。當然委員這邊大概討論的結論是第二項還是維持這樣一個文字,這個部分我們都沒有問題。

林委員淑芬:我沒有看到你有寫特別法!

邱專門委員黎芬:委員,第一條的立法說明中有寫「本法未規範之相關兒童權益事項,兒少權法規定仍有適用」。

林委員淑芬:我不是講適用的問題,我是說你們一直講、大家都在講,連法務單位也在講,你們都說這個法是兒少權法的特別法啊!此法為特別法啊!在托育的事項上依本法,其他事項依兒少權法,其實也是類似這樣子。當然,意思已經很相像了,但是我是說這個特別法的法律屬性要不要放進來啦!在說明欄裡面說明它的法律屬性,特別法優先嘛,因為它有優先性嘛,所以要不要把這個優先性在立法說明欄寫清楚,看要怎麼寫都可以,但是要把它的優先性標示出來,我的意思是這樣子,雖然你們有寫托育部分依本法,但你的說明欄看起來像一個普通的托育服務法,像一個普通法,可是我們要強調的是它是特別法,所以有優先適用,如果托育相關的法律,這一個法是優先的,這個法沒有規範的才適用兒少權法。特別法優先於普通法啊!是這樣子,要把它的特別屬性標示出來。

主席:法務部,可不可以?

呂次長建德:委員,你剛才說的……

林委員淑芬:你們第一條的說明欄自己回去改啦!

呂次長建德:就照你說的把那個文字加進去,這樣好不好?

林委員淑芬:對啦,你看怎麼改。

呂次長建德:就是特別法優先……

林委員淑芬:對,你怎麼改,再拿出來給我們看啦。

呂次長建德:好。

林委員淑芬:OK

主席:好,請王正旭委員。

王委員正旭:我們回到第二條,剛剛有提到王育敏委員及陳菁徽委員的提案針對第二條是希望能夠擴充把各目的事業主管機關應辦事項都納進來,的確,這樣列是非常詳細,我們剛開始在討論第一條的時候也有提到,依照林月琴委員所提到的兒童權益等等已經有兒童及少年福利與權益保障法等等的部分,所以似乎這一個條例本身比較沒有辦法去把他們這次所提供的相關內容含括進來,所以如果可以的話,我覺得就先暫時保留。

主席:針對第二條,大家還有沒有什麼意見?因為我也跟王正旭委員同樣的想法,就是說,兒少權法已經有明列各個配合單位了,如果又要在這邊明列,以後如果相關配合事項都要列這麼多,本來兒童托育服務法就是從兒少權法拉出來,針對托育比較有關聯性的部分獨立制定專法來做規範,所以如果那樣的話……因為現在陳菁徽委員不在場,我們就先行保留。

林委員淑芬:就照他們建議的,把那個部分放在說明欄其實也可以,也不是不行啦,但立法體例上其實……也有可能會掛萬漏一,雖然最後有「其他事項」,幸好它有寫「其他事項」,否則也可能會掛萬漏一,因為社會演變情境很複雜,隨時都要補充進去,也隨時可能會調整,然後業務組織上也有調整,你想也想不到個資保護法的主管機關變成是誰,對不對?法務部跟國發會,你也想不到啊,所以有時候把法定死了也不見得好,但放在立法說明欄裡面或許還可以再擴充或修正,讓行政部門比較有彈性。但是沒關係,我們尊重他們。

主席:因為陳菁徽委員剛剛有建議要保留,我們是不是就先保留,等他回來再做討論?

接下來進行第三條,請衛福部說明。

周代理署長道君:第三條主要是針對本法用詞的定義,這個部分大多數委員的文字大概都和行政院版相近,除了有少數的一些文字稍微有酌作整理,其中比較不同的部分是在吳沛憶委員的版本有特別提到「替代性照顧」的定義,吳委員版本的相關條文裡也有增訂替代性照顧的相關條文。因為考慮到替代性照顧主要是針對兒童在比較沒有辦法在家內生活,需要安置到機構裡面去,有關安置程序的部分,現行相關規定都規定在兒少權法裡面,所以行政院版的角度比較傾向於,這邊如果有涉及到替代性照顧需要家外安置的部分,就統一規範在兒少權法裡面,這邊我們不建議特別增列,所以我們建議能夠照行政院版的條文來做處理。以上建議,謝謝。

主席:請林淑芬委員。

林委員淑芬:抱歉,我們版本的第九款是跟行政院版一樣,但是有原住民地區、偏鄉的人及少數一些團體來反映,就是說,互助式托育機構就是for他們離島的、偏遠的或是少數非營利的這一種屬性的需求,但是他們部落之間或是偏鄉的會有人口少子女化,非常的少,即使考慮到兒童要怎麼照顧,可是你要想可能沒有人願意去那種地區服務,師資及托育人員真的是非常非常的少,都不願意去服務。在那種情境和狀況裡面,他們可能有一個需求,這個需求是必須要混齡混在一起,除了人力需求不足、師資需求不足以外,還有一個就是空間的需求不足,他們要托育服務,在偏鄉、在原住民地區、在離島,甚至連合法的建築物都不可得,你知道過去的公共空間很多都是蓋一蓋連執照都沒有,要成為合法的托育場所或是幼教場所其實都要修繕,都要花大筆錢,事實上也沒有人要給他們錢,他們也無能去修繕。在這種狀況下,找不到合格的場地,找不到符合資格且願意到那種偏鄉、離島、原住民部落非常山上地區去服務的人,包括人員的資格都受限了,在合格的人就這麼少的狀況裡面,他們可能有那種混齡的需求,混齡照顧。

事實上,混齡照顧也不是不行,其實很多實驗教育,還有過去我們帶孩子的經驗,從經驗法則來看,其實的確也並不是不可以,在這種狀況裡面,我為什麼要講?就是第九款的最後一句「提供未滿二歲兒童托育服務之機構」,這樣子的話會限縮它不能混齡,這一句話會限縮它不能混齡,所以他們的問題就會變得很嚴重,可能會變成沒有辦法辦,沒有辦法辦的話,家長也沒有辦法顧,大家大概就只能搬離那個地區或者是不生。因為沒有人可以照顧、趕年輕人離開,有時候偏鄉或原住民部落失去了年輕人,那個部落甚至就要垮了,那個村落也要亡了。所以在這種狀況裡面,要不要考慮刪除「未滿二歲」?

還有第十七款的「工作人員:指負責人、主管人員、機構托育人員以外,於托育機構服務之人員。」因為行政院版第十五款也是寫「機構托育人員」,所以你們第十七款、第十五款其實要統整在一起。行政院版的第十五款和第十七款要統整在一起就需要「機構」兩個字,因為在這裡講的也是,因為有主管人員的嘛!

我覺得比較重要的就是「未滿二歲」這個部分,是不是能夠……因為這一款就是為了他們,應該讓他們有彈性。這可能也要看一下鄭天財委員的意見。

主席:我先請主管機關回答。所以淑芬委員的意見是第十五款和第十七款要合併嗎?一個是專業人員,一個是非專業人員,因為專業人員還是要受過一些專業訓練,如果要開放的話,可能要到前面去……

林委員淑芬:不是,你在講什麼?

我在講的是「機構托育人員」啊!

主席:你剛剛講第十七款,不是「工作人員」嗎?

林委員淑芬:不是,工作人員有很多種,有負責人、主管人員,還有機構托育人員以外的,我只是把名詞統一在一起。第十七款裡面的「托育人員以外」指的是機構托育人員以外,必須跟第十五款的文字統一,才不會產生這是什麼東西的疑問啦!它這裡的「托育人員」講的是「機構托育人員」,要更明確化,而且名詞要統整在一起,是這樣子啦!

主席:先請衛福部說明。

呂次長建德:首先非常感謝林淑芬委員的指導,我完全支持,尤其是你剛剛講的離島和原住民地區,他們有那個設施、設備,不能用我們平地的方式,這是第一個重點。第二個就是,這樣也沒有辦法……所以可以採取彈性的做法,就是林委員剛剛講的混齡的方式,我覺得應該要支持這個方向,這樣才有辦法因地制宜。另外一個部分就是委員剛剛講的第十五款和第十七款裡面應該是有一些文字的部分,但是我現在要先向各位請示一下,就是如果完全刪除未滿二歲兒童的托育服務,法條上可能會有一些問題,所以……

林委員淑芬:沒關係,再看怎麼有彈性……

呂次長建德:能不能授權子法?好不好?

林委員淑芬:不是!你這裡把法條寫死了,還怎麼授權子法?

呂次長建德:嗯……

林委員淑芬:應該是把……你們去調整。就是大家現在可能沒有辦法立即想到怎麼寫出來也沒關係,因為我們還有第二輪的討論。能不能這樣?就是提供未滿二歲兒童托育服務的機構,怎麼樣把它變得有彈性,可以有混齡的空間,才能夠授權你們訂定子法,不然把母法寫死了,子法怎麼還可以逾越母法的規範呢?所以不是授權子法,是母法不能寫死。不刪除的話,要怎麼樣寫才是有彈性的?

呂次長建德:我瞭解。

林委員淑芬:你們回去要去想啦!

呂次長建德:OK。精神上就是按照委員的意見,我們因地制宜,就是這樣啦!

主席:這個就要拜託衛福部去討論,因為零到二歲和二到六歲的需求非常不同,按照學理上來講,「嬰幼兒」、「幼兒」和「兒童」的需求本來就不同,如果淑芬委員考慮到偏鄉的話,這邊的「互助式托育機構」不是只有偏鄉,還有政府機關、公營事業,如果孩子混雜在一起,設施、設備不同,如果這樣合在一起,人數比也不同的話,我擔心會妨礙到兒童的權益。為什麼?因為淑芬你講得非常清楚,要合在一起,可是零到二歲的配比是什麼?如果是二到六歲,配比又是什麼?考慮到偏鄉,我覺得當然可以去做一個比較完整的規定,因為要因應偏鄉的需求,可是不要忘記這邊還有一些政府機關和公營事業,一旦政府機關的部分我們同意它這樣,萬一出了事情呢?如果連政府機關辦的都沒有辦法維護兒童權益的話,我也很擔心。所以我覺得如果這樣的話,等一下鄭天財委員講完,然後楊曜委員講完之後,如果沒有辦法達成共識,可能就要先行保留,要想清楚啦!

呂次長建德:好,謝謝。

主席:鄭委員,不好意思,發言順序先是黃秀芳委員,然後是陳昭姿委員、鄭天財委員,然後是楊曜委員。

黃委員秀芳:我先講一下第三條的部分,托育機構這邊是「指提供未滿二歲兒童……」,而我們看到現在托嬰中心有二歲以上未滿三歲的兒童,像這樣子的話,到底是要依照正在審查的兒童托育服務法,還是兒少權法或者是幼照法的規定來辦理?目前就是有這樣的一個狀況。

主席:後面有一個但書,是因為我們幼兒園一直沒有專班出來或者是很少,私立部分也沒有提供二到三歲,所以後面的法條有一個彈性,可以讓他們待到三歲,才不會讓孩子一直轉換空間,可是在這邊的確會跟後面有一些問題,這邊直接寫「未滿二歲」,可是後邊會有一些條件,讓他……

黃委員秀芳:對啊,所以這樣……

主席:因為教育部的體制是要到9月開學才可以收二歲以上的,如果還沒有的時候,隔年可能就已經到三歲了,所以的確後面有些彈性的處理,那就要看大家,要在這邊直接寫死「未滿」,還是說因為後面有些彈性的處理……

黃委員秀芳:我覺得這個也很混亂耶!

主席:要不要請衛福部先做說明?我知道後面有些條文是有彈性空間的。

周代理署長道君:有關黃委員所提到的年齡部分,當年在做幼托分立的時候,基本的立法政策方向就是零到二用托育的方式來處理,滿二歲、三到六,原則上是進入托育體系,這大概是當時的立法分工架構。為了處理銜接的問題,目前不管是在兒少法或者是現在要制定的兒童托育服務法裡面,我們大概都允許托育機構可以去設立……就是如果滿二歲,可以延托到未滿三歲,就是用一個例外的方式去處理,讓他能夠跟幼教體系做銜接。這個部分有做,同時,教育部的系統這邊最近這幾年也一直在擴增有關二到三歲的所謂二歲專班,這個部分也一直都在擴充相關量能。所以我們是兩個部會協力,一起在把二到三歲這一段銜接起來。原則上我們在托育服務法這一段的政策方向還是設定在零到二歲,滿二歲之後用一個例外的方式,可以延托到三歲。目前二歲以上的部分在後面的條文裡面,也都已經先有相關規定了。以上說明。

主席:所以看委員的意見。針對第三條,因為後面第二十一條有特別去做調整,而且第二十一條也有各種不同的版本,所以也可以在討論到第二十一條的時候,我們再回頭來看第三條,因為看起來第三條可能是要保留,或者是說中場休息的時候,兩邊要不要再做一些討論?

現在請陳昭姿委員。

陳委員昭姿:謝謝主席。因為菁徽委員和育敏委員正在參加一場記者會,馬上會來,但是他們希望第三條能夠保留,剛好大家對第三條的意見也比較多一點,所以我替他們請求主席裁示先予保留,讓他們有機會發表自己的意見。

主席:好,請鄭天財委員。

鄭天財Sra Kacaw委員:非常謝謝林淑芬委員對於我們原鄉部分非常詳細的說明,當然我這個條文也有特別增列互助式托育機構原住民族地區的那個部分,所以為了因應現在少子女化的情況,有關混齡這個部分,跨越教育部的幼兒及教育照顧法,跟今天我們要立的新法,怎麼樣在少子女化的情況下,尤其是在偏鄉原住民族地區部落的因應,所以剛才林淑芬委員特別提到的那個部分,如果我們在第三條明定,寫得很死,我們有沒有可能再增加第二項,名詞定義增加第二項加一個但書,「但」怎麼樣的時候,把這個給衛福部,衛福部這邊再看看怎麼樣文字會寫得更好,以上。

主席:好,楊曜委員。

楊委員曜:我當然也是要感謝一下林淑芬委員對離島地區托育機構的困境所提出的問題,我還是要講,法律定了,我看樣子,這一條是會保留,不過我希望衛福部這邊可以先盤點,因為離島現在居住的人越來越少,假如各項政府的支持不夠完善,恐怕就會有越來越多的無人島,剛剛林淑芬委員有講到一個,它可能連建物的合法性都很難找到,而要修繕或者要整建,經費上也有困難。我是不是利用修法的時候,請衛福部這邊盤點一下離島、原鄉到底有多少地區是地方政府也想做的?我們一起來做,先把可以托嬰、托育的地方先建置起來,這個很重要,我再講一次,政府的支持不夠,無人島就會越來越多。至於其他的部分,我原本也要來講一下2歲到3歲的問題,看起來第二十一條已經有明定了,所以我們就這樣子,謝謝主席。

主席:好,王正旭委員。

王委員正旭:好,有關於第三條第九款互助式的托育機構,剛剛很多委員包括我們在場的委員都很關心,如果是屬於因應離島、偏遠地區、原住民地區的特殊性,這部分如果大家很期待是用混齡的照顧模式,而不是用未滿二歲的服務模式,事實上應該要把它分成兩段,光第九條就應該……前面的部分是提供兒童托育服務的機構,我們已經在前面有定義什麼是兒童,就是十二歲以下,剛剛月琴委員所提到的,後面的這些公營事業機關、公司等等,我們就不宜把這個未滿二歲剔除。所以我們如果把第九款相對的去重點式做一些處理的話,相信會更符合各位委員還有未來在照顧上的期待,這部分也是就麻煩主管機關這邊,如果能夠先這樣調理,當然我們會先做保留以後,再來做確認。

主席:好,這邊大概也來釐清一下,有關主管人員,因為以前托嬰中心稱的是主任,現在主管人員到底是什麼?因為組長、主任,甚至這個人綜管業務,可是他到底要不要有專業?以前是有要求,托嬰中心是有要求要有專業,他要擁有主任資格的,可是你現在用主管人員,這是第一個。另外一個,事實上這個負責人也要考慮的是,到底是實際負責人,還是形式負責人?以前我們在評鑑或者是在查核托嬰中心的時候,很常碰到他是實際執行的負責人,可是他不是在掛在牌上那樣的負責人,這要不要也去釐清?否則的話,多與事實都不太符合,所以也請你們做說明。

還有一個,如果剛剛以淑芬委員提的和秀芳委員提的,甚至剛剛鄭天財委員、楊曜委員提的,有關互助托育機構,因為畢竟原來的母法就是零到二歲,如果要在某一個條件上開放的時候,事實上會不會跟幼照法有競合關係,變成這一條可能真的要保留,而且這邊要處理的是,如果一旦公司做這件事情,他們收零到六歲,出了問題,到底這個法要去處理,還是幼照法要處理?我覺得偏鄉有偏鄉要去處理的,那要獨立嗎?還是你要放在這邊,因為你這邊事實上還有一般私營的公司行號也可以去設的時候,這混雜在一起,我還是擔心會影響到兒童權益,如果一旦有問題,如果有特別要因應偏鄉,也要有些特別的處理,否則就是你們要跟教育部去做一些溝通討論。還有剛剛秀芳委員提的,如果你們今天假設後邊又有這樣子的規定,第二十一條有這樣,前面要不要開放到某種程度到未滿三歲,還是因為跟幼照法競合關係,你們這邊只能未滿二歲,後邊第二十一條又來講開放一些空間,是因為目前少人去設二到三歲,所以就只能這樣因應,為了孩子的權益,不要他一直在換地方,零到二歲換一個地方,二到三歲沒地方,又換一個地方,然後三到六歲又到一般有收的地方,所以他就變成換三個地方,零到二歲在托嬰中心,二到三歲到保母家,然後三到六歲又到幼兒園,因為幼兒園幾乎不做二到三歲的專班,這個都是要思考。而且我覺得這部法的精神除了講托育以外,我覺得最大的精神還是要維護兒少的權益所在,這可能要去考量。所以是不是先請我們的衛福部主管機關說明?還有我剛剛講的主管跟負責人的部分。

呂次長建德:我可以說明嗎?還是……

主席:你先這邊說明,等一下我們再請委員……

呂次長建德:我先簡單說明一下,我想基本原則在零到二歲,我們是處理零到二歲,二到六歲就是幼照法那邊,這是第一個,這是基本原則,可是委員對於目前第九款這邊,互助式托育機構裡面,現在有兩個部分,一個是偏鄉,偏鄉的部分,大家有因地制宜,我們是不是這個部分另外處理,但是其他公營事業等等,這些可能像王正旭委員所說的,我們就另外處理好不好?原則上是不是就是用這樣的思考,好不好?

林委員淑芬:你再講一次。

呂次長建德:我現在意思就是,因為互助式托育機構,我們現在最重要的是要針對偏鄉還有原住民的地區,剛才楊曜委員也有說有一些設施設備,我們現在要因地制宜,所以這個部分我們就來強調它的特殊性。但是像月琴委員這邊也有談到針對公營事業、學校等等這些,這個部分是另外一個category這樣,所以我的意思是,是不是這邊就分成兩塊,這樣我就可以有一個解套,這是王正旭委員剛剛所說的,至於具體看要怎麼處理,我現在請代理署長再說明一下。

林委員淑芬:我再舉一個例子,幼照法的子法中有一個叫做職場互助教保服務實施辦法,職場教保服務中心應該要配置什麼樣的人,其實他們有混齡,職場互助教保中心的人力比現在是用大混齡,所以他們沒有分班,人力比是110。我覺得月琴提出的有兩個重點,第一個,在年齡上,因為混齡會涉及到兒童托育服務法,也可能會涉及到幼照法,兩部法律到底是要適用哪一個規範的問題,這是月琴剛剛講的第一個。第二個,在兩部法律裡面,如果另外一部法律有規範到照顧的人力比,那麼要怎麼解決的問題,所以顯然的,如果這兩個問題都要思考,我們是不是在互助式機構這個地方,因為保母照顧沒有問題,保母可以直接照顧到十二歲,可是我們這裡講的是互助式機構,請大家還要記得,真的是因為原鄉超級偏僻的,還有離島超級人少,都沒有人要去的狀況,它就是有這個需求,並不是我們一般的狀況,在這種狀況下,我們需不需要for他們設計一個可以用混齡的,且這個地方的人力照顧比也要放進去,即可能連人力照顧比都要入法了,因為到目前為止整部法都沒有思考到的人力照顧比例,可能就要為了這種狀況,即如果要開放了、要有彈性了、要有混齡了,則照顧比這個東西可能就要考慮放進去,或是在整個混齡裡面再細部的分班,即在同一個空間混齡,但是細部再分班,細部分班的時候,人力照顧比看能不能就有特殊需求的、比較小的,比例要多一點,就是同一個空間裡面的共用人力,對!這可能還要再更細緻,可能目前我們沒辦法在這裡馬上就有一個答案,但是可能要請你們回去思考一下。

主席:好,那就麻煩衛福部可能要去突破了,因為即便剛才淑芬委員講的職場教保服務中心,它還是受制於我們的幼照法,所以還是二到六歲,現在如果將零到二歲跟二到六歲合併,他們本來分屬在不同兩部法裡面,那你怎麼去處理這件事情?因為聽起來,淑芬委員要的是零到六歲合在一起,可是這本來是分屬兩部法來管理的,所以要獨立在外還是要怎麼樣呢?的確,在這個辦法裡面的確是混齡,事實上幼照法本來是二到三歲,是不跟人家混齡的,三到六歲才可以混齡,現在是二到六歲都可以混齡,可是現在零到二歲要混齡,然後分屬在兩部法裡面,而且是涉及兩個部會,因此,有沒有可能要獨立在外或是怎麼樣呢?所以我才說第三條是不是要保留,因為考慮到偏鄉,還是要另外拉出來處理?我是不贊成放在這邊,就是在第九款談這個東西,為什麼?因為第九款有公司跟政府部門,而且公營的話,我認為更要以孩子權益為考量,可是考慮到偏鄉,然後也要以孩子權益為主的時候,可能也要從他的就學權益或是幼托的權益去做一些考量,但這時候又把公司跟政府部門混雜在一起的時候,若你們要脫鉤,可能就要思考到管轄兩部法的那兩個部會以後的評鑑或者是檢查,或者是誰要去管理等等,我覺得也會是一個問題,如果有這麼多的問題,等楊曜委員發言完,再看大家同不同意先行保留。請楊曜委員。

楊委員曜:我們的互助性托育機構其實存在很多的困難,除了剛剛提的硬體設備以外,若真的要細分到托嬰、托育,我在這邊直接講,其實根本就不可能,那零到六歲的照護人力到底要怎麼配置,這都是一個困難,我覺得你們除了在立法過程以外,要真正去了解離島、偏鄉到底存在什麼樣的困難。先談人力照顧比好了,可能一個小離島本身住的居民就很少,所以它需要托嬰、托育的人數就更少,而國家也不能因為它人少,所以不去做這件事。因此,怎麼在困難之中把所需要的人力配置好,硬體的部分剛剛講過了,我講白一點,其實也不用想像得太過完美,可是必須要可行,然後以兒少最佳利益為宗旨來做,不用建構得好像很完美,其實這在事實上有困難,好不好……

林委員淑芬:不用建構得什麼……總比沒有好,但是現在的確又跨了兩個部會、兩部法律,有競合和管理上的問題,這很複雜,我看到最後這部法律審完,離島、偏鄉、原鄉還是一樣都沒有啦!可能會是一場空啦!

主席:我們現在請伍麗華委員發言。

伍麗華Saidhai Tahovecahe委員:謝謝主席,這不能是一場空!我特別提一下,就是互助式托育機構,因為它有提到因應離島、偏遠地區及原住民族地區的特殊性,我也要說明一下,因為互助式的部分,我們原住民地區是叫做部落互助教保中心,它申請的資格就會明定,就是沒有任何公私幼的幼教托育機構,所以它一定是沒有任何公私幼的機構,他們長期以來本來就很希望是零到六歲,就是混齡、全部收,這是地方的需求,就這個部分,特別是我剛剛聽到政府機關回應說要另外處理,其實我只是想要知道另外處理的意思是什麼?但是我要表明,互助教保機構在原住民地區,我們也可以這樣講,長期以來本來就是零到六歲通通一起收,要不然要把他們丟到哪裡去呢?謝謝。

主席:請王正旭委員,之後是王育敏委員。

王委員正旭:謝謝。剛剛在討論有關於第九款互助式托育機構,事實上,我們在第二十條就這一方面就有比較完整的處理模式,張雅琳委員也提了一個臨時動議,針對在哪一些情形之下,需要用混齡式的托育服務模式來處理,我想大家也可以同時參考一下第二十條裡面相關的條文內容,以上。

王委員育敏:好,剛剛提到互助式托育機構的部分,我覺得在實務上的確不能去忽略原鄉地區他們傳統以來其實就是用這樣子一個模式,所以我們在訂定任何法令的時候,也是要看到現實的情況、尊重它的文化差異跟它的特殊性,所以這個部分我覺得可能很難用你原來整套的要求去套到原住民地區,我覺得在執行上會有困難,因為很明顯的,那邊不會有訓練有素的教保人員在現場,但是你可能可以有另外一套,要求他們可能要主動去提供一些訓練或什麼,等於有點是因地制宜,一方面滿足需求,一方面又可以把一些專業的概念帶進去,所以在專業上、在安全上,至少它可以符合,我是覺得這一塊保有一些的彈性去處理是必要的,畢竟它沒有辦法完全比照一般的規則,如果是這樣子,可能就是沒有,即它永遠長不出來,因為它的條件就是完全不一樣。過去在莫拉克風災的時候,那時候我是在民間團體服務,很山上那邊就是出現了這個問題,他們是有需求,但你要找專業的教保人員就是沒有啊!就是不會有人啊!所以這一塊我覺得可以再多討論,因為今天也有兩位原民委員在現場,然後這一塊的確我的意見是應該要考量到它的特殊性,但要怎麼樣去兼顧,在照顧上給他一些必要的支持跟安全,這個可能是你們在政策上要去討論的。

另外我想就教的,事實上在我的版本裡面有提到公共化居家托育這樣的概念,就是在政府裡面,如果是由縣市主管機關去聘的這一類,這個部分將來你們要叫做什麼呢?會不會有這一種?就是對比較弱勢的孩子,然後你們是用保母嗎?你是直接用寄養的系統,還是有一些可能是政府指定他是合格的保母,但是他是在提供相關的服務,會不會有這一塊呢?這部分因為有民間團體提出來,所以我也提出來就教衛福部,以上。

主席:請衛福部回答。

周代理署長道君:針對王委員所提到的部分,目前確實在行政院的版本裡面,並沒有特別去設計這樣一個型態的公共式托育服務,事實上,也跟委員報告,在兒少權法目前修正的策略上,基本上,我們對於如果他將來沒有辦法在家內安置,需要安置到家外的部分,原則上,我們還是傾向於儘可能是從親屬開始;然後寄家;然後現在會有一些叫做團體家庭;然後到機構,大概是用這樣的方式去做一個安置的順序,在最不得已的狀態之下,在立法上面還是會有一個其他的安置機構,大概會用這樣的方式,但是其他的部分,我們會在立法策略上,將來會從一個比較嚴格或者是必要性上去做一個比較周密的管理,也因為這樣,所以現在在托育服務法中就沒有特別再去列出來,作以上說明,謝謝。

主席:我們第三條就先行保留,因為有很多東西要處理,包括兩部法各屬不同的部會,一開始本來就已經是零到兩歲,然後現在又要去滿足到六歲,這個部分你們內部可能要再去做一些討論。

接下來進行第四條,總共有20個委員提案版本,還有一個修正動議,請衛福部先做說明。

周代理署長道君:有關第四條的部分,各委員版本當中跟行政院版本比較不同的地方大概有幾處,一個是陳培瑜委員版本、林淑芬委員版本、羅廷瑋委員等幾位委員的版本,大概都有參照目前教育部主管的幼照法第七條第三項條文,增訂要提供兒童優質、普及、平價及近便性的托育服務,是有增列這樣子的文字。

第二點,有關陳培瑜委員、林淑芬委員版本有要求在第四條增訂一項,即中央主管機關要辦理托育需求調查及公開其結果。另外,何委員、王育敏委員提案增列居家托育人員、托育人員及主管人員人力之規劃,這些針對資源增訂規劃的部分都有相關建議的文字。至於其他各個委員的版本,大體上跟行政院版本相較,大概就是文字上面、用法上面稍微有一些出入的地方。

衛福部做大概的說明。我們參考了各個委員的版本,建議有關在托育的部分,目前政府確實就兒童托育的部分在做相關的努力,所以我們建議可以在第四條第三項前面增列「政府應提供兒童優質、普及、平價及近便性之托育服務,」,把各位委員的意見納進來。

第二個,有關資源相關調查的部分,我們參考林委員和陳委員的版本,建議增列第四項:「中央主管機關應定期辦理托育需求調查,公開其統計及分析之結果,並據以訂定托育服務政策」。以上。

主席:鄭天財委員之後,陳培瑜委員。

鄭天財Sra Kacaw委員:有關第四條,行政院版本第三項是寫「政府對處於離島、偏遠地區,或因經濟、身心、文化與族群而有協助需求之兒童(以下稱需要協助之兒童),應優先提供適當托育服務之機會」。我參考社會救助法,在我的版本第四條第三項把它明確化,就是「政府對於低收入戶、中低收入戶、特殊境遇家庭、身心障礙、原住民、離島及偏遠地區之兒童,應優先提供適當托育服務之機會」,請大家能夠支持。以上。

主席:陳培瑜委員發言之後,伍麗華委員。

陳委員培瑜:謝謝主席。我剛剛很開心聽到衛福部說我們希望有定期調查,並且把這個調查的統計及分析結果作為政策很重要的參考,相關文字我們都還可以再討論。主要我們當時提這個版本,就是希望參照兒少權法第十三條,不管是死亡原因回溯、相關身心發展或者社會參與相關統計資料,我們認為有統計資料,才能作為決策很重要的參考,我想等一下文字的部分我們來討論,應該就沒有太大的問題。以上,謝謝。

主席:伍麗華委員。

伍麗華Saidhai Tahovecahe委員:謝謝主席。在第四條的部分,我有做兩個地方的文字修訂。第一個部分,行政院版的條文有寫到「政府對處於離島、偏遠地區,或因經濟、身心、文化與族群而有協助需求之兒童」,但是我特別希望要寫明「原住民族地區」,為什麼?因為雖然離島、偏鄉也是屬於原住民族地區,但是沒有涵蓋到都會區的原住民孩子,所以這個部分我希望特別還是要把原住民族地區寫上去。

另外一個部分就是增訂一段文字:「中央主管機關應定期辦理托育資源及需求調查,公開其統計及分析之結果,並據以訂定托育服務政策」,為什麼要這樣說?因為我們那時候在討論原住民族健康法的時候也是很強調這一點,就是很多對原住民所提供的分析資料,有時候我們很擔心都是憑感覺,所以我覺得我們還是必須要有一定的資源與需求的調查、公開的統計及分析結果,應該根據事實去規劃托育政策,不要只是憑一般的感覺,這樣子就會失準,最後也沒有辦法解決真正原住民地區的需求及問題。以上,謝謝。

主席:林淑芬委員。

林委員淑芬:對於衛福部看起來好像把我們的版本放進來,看起來啦,我覺得有疑慮,因為我們開宗明義宣示政府要提供兒童優質、普及、平價及近便性的托育服務,這個是for所有全部的兒童,但是你提的建議修正版本,是把我們跟離島、偏鄉連在一起,看起來很像是for離島和偏遠地區而已,怎麼可以這樣子!所以我還是堅持。如果你們願意放進來,要課責於政府提供的托育服務是優質的、普及的、平價的、近便性的,那是for全部的,所以要照我們的版本,這是第一個。

第二個,我們也樂意看到他們把我們最後一項放進來,但是我突然想到,因為政府所有過去的政策和資源上從來沒有看到居家托育這一塊,文字是不是在「中央主管機關應定期辦理托育需求調查,公開其統計及分析之結果,並據以訂定托育服務政策」之後再加一句:以及居家托育人力之育成與規劃?我們希望中央政府……你上次跟我們講說一半、一半,機構式的托育一半,另外一半是居家式托育,我們對於居家托育人力的老化、甚至是無法銜接,但是臺灣人普遍來講其實也還是滿喜歡居家托育的,所以在這種狀況裡面,我們希望政府要看重、鼓勵,而且當然要納管得更仔細,所以我剛剛講把最後一項加上最後一句:,以及居家托育人力之育成與規劃。還有我剛剛講的提供兒童優質、普及、平價及近便性的托育服務,等於是照林淑芬所提的版本,這樣才可以,否則他給我們的修正動議有詐,有詐啦。

呂次長建德:不會啦。

林委員淑芬:取巧、騙人的,你把優質、普及、平價和近便性鎖定在只有限偏鄉和離島,不行啦。

主席:王育敏委員。

王委員育敏:我請教一下衛福部,針對你們修正的版本,剛剛林淑芬委員提說另外還要獨立居家托育調查,你們事實上有提到定期辦理托育需求調查,在這部法裡面講到「托育」兩個字應該要包含機構式及居家式……

呂次長建德:當然,有包含在裡面。

王委員育敏:全部都包含裡面嘛,所以不會只是選擇。我建議因為法條不宜非常地繁複,如果有涵蓋到這樣的面向的話,特別有一些比較細的,剛剛淑芬委員提醒的,譬如現在居家的部分可能是做得比較少的,是不是可以透過附帶決議或者在立法說明裡面,闡明托育需求調查其實是涵蓋機構式、居家式……

林委員淑芬:它涵蓋全部,但是他們是重機構、輕居家。

王委員育敏:對,你講的那個或許可以用附帶決議,希望他們可以增加居家……

林委員淑芬:沒有、沒有,不能用附帶決議,我們講的是因為從業人口的老化,就是居家托育的人力、從業人員人口的老化,要怎麼育成、規劃是什麼也要一併放進來定期檢討裡面。

王委員育敏:那就放在說明或什麼嘛。

林委員淑芬:不行,就放在這裡……

王委員育敏:放在母法,這樣有點怪,在立法意義上。

林委員淑芬:不會、不會,因為他們重機構、輕居家托育……

王委員育敏:這很像政策描述,不是法條的描述,你再想一想。

林委員淑芬:不是,就是要定期……

王委員育敏:你的方向我認同,但是寫進法條感覺怪怪的。

林委員淑芬:我現在講最後一項,就是它定期調查需求、定期盤點資源,把定期的調查和盤點的結果公開來給大家看,然後作為政策調整的依據,我是講因為人力老化、從業人員越來越少,所以居家服務式托育的人力培育和計畫應該也要納進來,是因為他們不納進來,他們以前所有政策都全部只有機構式的。

王委員育敏:對,但是你那個比較像政策,要不然……

林委員淑芬:放進來,沒關係,要包含或是應包含這個東西。

主席:4位委員講完了,請衛福部針對4位委員的意見做回復。

呂次長建德:非常感謝主席還有各位委員的提醒,我先報告一下,我來接次長,其實這就是我的commitment,委員請放心,這個絕對不會有詐,你放心,剛才你說的那些我們是接受的,而且我跟你說,過去我曾在臺中當社會局長,也知道委員過去也非常支持,我也知道居家的部分現在托育聯盟那邊也有說保母確實有年齡高齡化的問題,所以這個問題我一定會來處理、來解決,委員請放心,機構跟居家一定都要均衡發展。

林委員淑芬:沒有啦!我們不是講放不放心,就是條文裡面當你在盤點資源和需求的時候,要納入居家托育人力的育成和規劃啦!

呂次長建德:好啊!可以啊!

林委員淑芬:或者是在第一句裡面規定「辦理托育資源及需求調查」,然後後面再規定「應包含居家托育人力的育成和規劃」,然後接「公開統計及分析結果,並據以訂定托育服務政策」,就是你的資源盤點和需求調查,還要納入居家托育人力的育成和規劃,至於你的文字上要怎麼調整,那就再說啦!但是你叫我們放心,顯然對於優質、普及、平價及近便性的托育服務,你們是願意的,如果是願意的話,你開宗明義就予以宣示,就放在第一項裡面,不需要跟離島、偏鄉地區放在一起。

主席:所以綜整來看,衛福部這邊就委員剛剛提出的意見,第一個,要把「提供兒童優質、普及、平價及近便性的托育服務」放在前面,開宗明義就講到這個。

林委員淑芬:第一項。

呂次長建德:同意,沒有問題。

主席:第二個,這是伍麗華委員提的,要加上原住民地區,你這邊有沒有意見?還有能不能做到?的確,在家的居托人員,事實上是有逐漸高齡化,所以若有配套也OK的話,包括育成的部分,然後加上民眾事實上又比較期待提供居托式的服務,所以若要加進去的話,可以嗎?

呂次長建德:這個可以。

主席:還是整體人員的部分能夠提升?因為現在像機構也有碰到人員不足或是缺工,剛剛育敏委員是說要放在後面去做附帶決議,所以你們的意見是什麼?

呂次長建德:就是按照剛剛委員的建議,我想應該都可以來配合,至於育敏委員剛剛所說的這個部分,還是就放進來……

王委員育敏:你們修看看嘛!

王委員正旭:針對這一點,我也稍微說明一下我的意見,剛剛大家都很希望把它的範圍含括得更好,可是有時候我們也了解,如果在法條裡面寫得太繁複的話……所以能不能用立法說明來補充這一塊?這樣的話可能就可以同時兼顧大家的需要。

呂次長建德:OK,好,可以。就是精神上按照剛剛委員所說的,但是我們看看……

林委員淑芬:沒有啦!看看最後拿出來的最終版本文字後再說啦!

呂次長建德:OK,好,可以。

林委員淑芬:先不要急著決定要放在法條裡面或是在說明欄裡面。

呂次長建德:同意,OK,好,可以。

林委員淑芬:因為我會怕啦!

呂次長建德:委員你真的不用擔心啦!好啦!沒關係啦!

林委員淑芬:對你們沒信心啦!你們都行政本位……

主席:我們第四條就保留?請鄭委員。

鄭天財Sra Kacaw委員:剛才衛福部並沒有對我的提案條文做回應,因為現在行政院版是寫「或因經濟、身心、文化與族群而有協助需求之兒童」,事實上,未來在執行上,你們也會沒有那麼具體,因為「經濟、身心、文化與族群」就不是很具體,所以我才會去參考社會救助法,包括其他相關的法律,就很明確的規定「對於低收入戶、中低收入戶、特殊境遇家庭、身心障礙、原住民、離島及偏遠地區……」,這樣就會比較具體,而地方政府在執行上也會比較具體,所以這個部分也請衛福部能夠採納,以上。

周代理署長道君:謝謝鄭委員的提示,在原來的立法方向上面,其實政府版跟委員版基本上的方向、立意是一樣的,我們為什麼當初選擇用兩個方式來處理,一個是地點,就是離島跟偏遠地區;第二個,就是個案、個人的情況,我們是寫得比較有保留一點彈性,包括了經濟、身心、文化與族群而有協助需求的兒童,這樣規定比較有彈性的時候,在某種情況之下、在操作的時候……當然像鄭委員所提到的,不管是低收、中低收、特境等等這一類的,本來就應該都可以納進來,這沒有問題,但實務上的操作,有時候會看到就是剛好在邊緣的部分,如果我們在條文上全部都寫成很明確的,包括低收,中低收等等的時候,那些邊緣的部分,有時候在操作上會有一點點困難,所以我們當時在考慮這一類狀況的時候,希望文字上稍微保留一點點彈性,當初的用意是希望,只要是托育量能足夠的情況之下,能夠保留一定程度的彈性,主要是就這一點來考量,但是委員剛才提的方向,我們是完全支持的,以上說明。

鄭天財Sra Kacaw委員:那就加「原住民族」,配合第二條……

呂次長建德:地域的部分……

主席:我們第四條就還是採保留。

接下來進行第五條。第五條有20個委員提案,然後有1個修正動議,請衛福部說明。

周代理署長道君:第五條的部分,各委員版本除了跟行政院版本有相同的地方之外,比較不一樣的設計是,第一點,有關林月琴委員、王育敏委員、邱若華委員等提案裡面要增列「協助托育人員組織及家長組織之成立」,這個部分我們是建議,關於人民團體的部分,因為人民有結社的自由,其實這個部分在方向上,我們都完全的尊重,但是不是要去組織,還有相關家長或者是托育人員他們自己的意願,其實我們現行的法規就已經可以處理,所以當初並沒有特意的把它增列進來。

第二點,有關何欣純委員、王育敏委員等等所提增加「托育人員及主管人員之人力之規劃」,我們剛才在前面的第四條裡面,就人力的部分,大概有做了一些相關的處理,我們建議是不是可以併同保留的第四條條文,在文字審理之後,可以併在第四條裡面做一併的處理?以上是主要有一些不太一樣設計的地方,以上說明。

主席:好,請問各位委員針對第五條有沒有意見?請淑芬委員。

林委員淑芬:有,我們的版本,第五條第一項,比照、參考兒少權法、幼照法,明定「中央主管機關掌理下列事項:」;第一款就是加入「推廣和實驗」,或許未來會有實驗性的服務出現了,可能我們難以想像,因為世界變化很快;再來就是第二項「前項第六款全國性托育服務基本資料,至少應包括全國居家托育服務……」,因為我們整部法跟行政院版不一樣的地方,包括我們希望課責中央,要不要制定出各地區統一的收費標準?所以我們這裡面納入了托育機構服務的收費項目和數額這樣的東西,疑?這個是一樣的,跟你們的不同在哪裡?沒有,我們是加服務啦,抱歉,是加托育機構的服務,是服務的收費項目和數額不一樣,抱歉,我剛剛講的不是那個內容,我看錯了,但是基本上就是我們希望納入推廣和實驗。第二個,第二項裡面托育機構的收費,更完整的講其實是托育機構服務的收費啦,加「服務」兩個字而已,名詞上更完備一點而已。

主席:其他委員?王育敏委員。

王委員育敏:請教一下,我的版本裡面其實剛剛有特別提到協助托育人員組織及家長組織之成立,剛剛你們是說這個是事涉內政部,不在你們這邊,但是你們是整個托育的主管機關,就是如果他們有遇到一些在過程上面需要協助的,我不曉得放進來,你們有覺得很不妥嗎?要不然其實放進來應該是……如果真的有遇到這樣,他們要組織相關的組織,你作為主管機關提供協助,我覺得是合理喔!

另外,你們有特別提到是收費項目與數額,但是我的版本有增加「退費項目與基準」,你們可能要解釋一下在你們的版本裡面「托育機構之收費項目與數額、評鑑結果、不利處分及其他相關事項」,我的有多增加「退費項目與基準」,你的版本有涵蓋退費項目與基準嗎?是在哪一個部分?如果沒有,我建議應該要納入,以上,謝謝。

主席:好,我的部分請衛福部等等一起回復。因為本來我的修正動議有去列……過去一直以來,你們把一般安置跟緊急安置跟收出養的安置都安置在保母家,我覺得實為不妥,因為那個強度不太一樣。所以我在這邊去列了第八款是「依兒童及少年福利與權益保障法第五十六條第一項各款情形,得運用適當之居家托育人員照顧家外安置兒童,並建立相關評估標準、照顧期間、教育訓練、訪視等機制。」以防剴剴案再度的發生。所以我覺得這是你們事實上勢必要去處理的問題,否則現在很多縣市還是把一般安置和緊安都安置在保母家,然後又用一般強度很低的居托去做管理,未來勢必有可能會再發生。所以我覺得這個你們要去做考慮,本來就應該,而不是任由各縣市政府這樣子做,所以法規要明定,而不是用一個原則來規管,基本上各縣市不會這樣子按照你的原則來做。

第九款是希望能夠協助托育人員組織,因為托育人員他們如果沒有一些協會或工會的組織,沒有辦法保障他們的權益,還有家長組織的成立。最後,因為這樣子增加第二項,因為前項我剛剛講第八款的評估標準、照顧期間、教育訓練、訪視跟其他應遵行事項應該要主管機關定之,不是用原則來解決問題,那個位階非常得低,就沒有辦法保障兒少權益。所以第八款跟第九款,甚至增加第二項,剛剛育敏委員提的,還有我提的,請你們回復。

周代理署長道君:針對林委員剛才所垂詢在修正動議所增列的第八款和第九款的部分,其實第九款我們原來的設想主要是涉及到人民的結社權,這個東西主管機關是不是要去協助?因為前提既然是協助的角色,還是這些團體或者相關的人員主動要有結社的意願,後面大概主管機關才會有去參與的角色。但是在這邊第五條原來寫的是,這個是主管機關一定要辦的事項,所以繫諸於團體或者是個別的民眾有沒有要去結社,然後之後主管機關才有要介入的部分,再加上現在已經有人團或者是工會等等相關的法令存在,所以我們就沒有特別、沒有刻意去把這個條文納進來。

第八款有關運用居托人員去做相關評估的部分,因為現在兒少法同時也在進行相關的研修,如同剛才跟各位委員報告的,未來如果在兒童做家外安置的時候,如果運用到居家托育人員或者是其他的安置處所的話,不是原來在兒少法裡面所明定的安置處所的時候,將來在相關的評估跟處理的部分,我們原來的立法構想是在兒少法裡面去做比較詳細的規範,所以我們建議這個部分是不是可以容我們併到兒少法裡面做一併的處理,以上的建議,謝謝。

主席:其他委員……我先針對你的回應,像托育服務專法當初就已經討論大概3年的時間,兒少權法也已經討論差不多將近3年的時間,現在因應剴剴案才送進來,本來去年520之前我們就希望能夠送進來,結果拖了一年多的時間,現在兒少權法,我相信也不會這麼快。可是這段期間還是有幼兒安置在保母家,你的強度卻這麼低,我認為還是先行放在這邊,因為至少托育服務專法現在已經在討論,如果說這個會期通過的話,至少我們可以保障到孩子的權益,而不是等到……因為我們也不知道兒少權法什麼時候會出來。就像這邊也有跟兒少權法競合關係,像第四十九條還是會以這個先走,因為這個還是比較符合兒權公約的概念,所以我不認為你要放在兒少權法再去做處理,而且現在用原則,強度不夠強的話,對兒少的權益事實上實質受到很大的影響。

來,培瑜委員。

陳委員培瑜:謝謝主席,我其實想要附和剛剛主席說的,主要因為我們當時在修這個法的時候,我相信大部分的人想到就是一般家庭的小孩,但是確實如同月琴主席剛剛說的,在這段期間,我們其實看到數字還是在節節上升。上一次在質詢的時候,我們也有拜託衛福部在這件事情要趕快有些動作,既然這個法在這兩次會議當中有機會通過,我認為我們先行把這個放進去應該沒有問題。兒少權法後續修法的時候,因為我們這邊已經放進來了,後續兒少權法修法,我認為寫起來應該就不會有扞格的問題,所以還是要拜託衛福部考量,也許等一下再請衛福部回應。

至於剛剛淑芬委員說的,關於托育人員必須有相關協助讓他們有相關的組織,為了他們增能。其實在我的版本是寫在第四十條,所以等一下如果有相關的討論可以進行的話,我們也希望一併放進來,或者是放在別的條文如果衛福部也覺得可以的話,我們也很希望可以看到相關專業的組織協助居托人員或者是保母相關的增能。這件事情其實非常非常的重要,因為孩子們的狀況其實相對是複雜的,主要來自於外在社會環境的變動,如果衛福部在增能這件事情上有更積極的角色,看起來好像是直接服務這些大人,但所有大人的增能最後都會投射在對孩子的服務身上,以上,謝謝。

主席:正旭委員。

王委員正旭:報告主席和大家,久坐不動、不利健康,建議先休息,或者是主席裁示是不是要請他們先回復?

主席:好,那是不是我們先休息?因為本來預計12點休息,所以現在如果要休息,要不要就討論到12點,然後我們下午再討論?所以要上洗手間的,政府部門官員也是一樣,請自便。

麻煩衛福部針對於剛才我的還有培瑜委員的問題,請你們回復。

周代理署長道君:謝謝兩位委員的提醒,確實在有關運用居家托育人員做家外安置的部分,在現在的社會觀點、社會關照的部分確實有一定的急迫性,只是我們當初在想,為什麼沒有刻意放進來,主要是考慮到在運用時是跟總體及家外安置有比較高的連動性,為了將來在做相關的家外安置時,在法規適用跟參考上比較能夠一致性的考慮,所以當時沒有特別考慮說……我們會建議這個部分是不是擺在兒少權法裡面,它在管理上比較周延?當然,如果委員們考慮時間上的急迫性,我們當然對於最後討論的結果都予以尊重。

第二個,有關托育人員組織跟家長組織的部分,主管機關與相關人員的互動跟協作,其實我們本來就會有一定程度的互動和協作;在組織成立的部分,如果是針對這一類,不管是家長或者是工作人員之間,已經考慮要調去或是成立相關的組織,在這個原則上,我們也都尊重委員們最後審議的結果,以上。

主席:好,我個人還是不同意,因為這邊就是管保母的,在這邊把保母管理去做分級,我覺得某一類的保母或者是要照顧這一類兒童的時候,到時候在兒少權法在家外安置時可以針對家外安置有一些條件,可是這邊還是管保母,過去就一直是因為法律不清楚,才會讓很多縣市政府都用這種方法來安置兒少,中央也沒有配套,只是訂一些原則,而且是111年才訂,這中間不知道有多少孩子因為這樣子而喪命,所以我覺得還是要去考慮,我認為還是要訂在這邊,把保母管理的強度放在這個托育服務專法裡面來做管理,我比較堅持這一塊,因為我再也不允許孩子因為照顧不當而受虐或者是喪失生命,如果沒有辦法,我們就先行保留。我不知道其他的委員……那就保留。還有,我要告訴衛福部,這部分我非常堅持,因為這事實上是維護孩子的權益,我覺得中央不能不去訂任何法規,最後就講地方,說地方都沒有按照這樣做。我也問,現在各縣市到底還有多少是用緊安安置在保母家和一般安置?有時候社福中心早上就把孩子丟到一個保母家,很多事情都沒有交代,我相信保母壓力也很大,他過去沒照顧過那個孩子,他說:我都不太知道孩子的狀況,也沒有一個人來跟我說明。他就接了這樣的孩子,如果發生意外還要保母來承擔,甚至這個孩子是全天候都是保母在照顧,如果這個保母的狀況不OK,孩子可能就會受到很大的傷害,所以我對這部分比較堅持,因此我們就先行保留。

接下來討論第六條,第六條有20個委員提案,有20案,請衛福部說明。

周代理署長道君:第六條是規範直轄市、縣市政府的職掌,各位委員的版本和行政院版本的內容有比較不一樣的地方。第一點,王育敏委員在設計上有增列一個關於親職教育的規劃跟辦理,針對這一點,我們考慮到本法是針對托育訂定的一個管理專法,主要規範的對象還是以托育人員和托育機構為管理核心;在親職教育的部分,未來在實施操作時,還是以兒童本身的法定代理人,或者實際照顧兒童之人來做主要規範的對象,我們建議這個部分是不是可以……因為在兒少權法已經有相關的規定。另外,教育部也已經有家庭教育法的相關規定,我們建議是不是有可能回到這兩個已經現行的法律來做相關的處理。

第二點是吳沛憶委員提案增訂直轄市、縣市在臨托的規劃,要增列臨托的規劃,執行、輔導、監督。目前臨托在行政實務執行管理的部分,其實就是在居家服務裡面,是托育服務型態的一種,已經可以在現行的條文裡面,其實它在現行條文第一款中已經可以納進去,所以是否需要單列一款,可能就看委員們這邊討論的結果。其他各委員的版本大概都是文字的部分和行政院的委員在事項上、文字敘寫的方式有稍微調整,以上說明。

主席:陳昭姿委員。

陳委員昭姿:謝謝主席,我對第六條條文本身及內容沒有特別的意見,但是其中在權責的部分,有一件事情我想請教衛福部,這是一個態度的問題,目前呈現一國多制的問題,因為直轄市、縣市政府是第一線負責監督、檢查跟開罰的人。現在根據兒少法的規定,有些地方政府在進行開罰時沒有依照情節輕重、次數等等去訂定裁罰基準表,通常都是用最低裁罰,從來沒有進行真正的加重處罰,只有少數,譬如說臺北市、臺中市,因為他們在議員的監督及要求下訂定了裁罰基準表,而且對於累犯進行加重處分,所以我在想,在權責這個部分,我想請教衛福部,對於這樣的現象,是不是應該要求各地方政府,他們自己至少要訂一個標準,有一個一致的標準,當然是由你們來監督或是了解設定標準的可行性、合法性,不要一國多制,不要大家的處罰都不一樣,至少有一個標準去依循,這是關於權責的部分,謝謝。

周代理署長道君:跟陳委員說明,在裁罰的處理上,理論上裁罰基準是由裁罰的主管機關來訂,所以現在托育專法的裁罰主管機關是直轄市、縣市政府,如同剛才委員所提到的,有些直轄市、縣市政府自己已經訂有裁罰基準,我們會持續督促各直轄市、縣市政府,就他們的主管法規跟社會福利的部分去訂定相關的裁罰基準。在托育服務法的部分,我們現在也有在做相關的準備,在立法通過之後,我們會針對各縣市在訂裁罰基準的時候,是不是先由中央去做一個裁罰處理的一般性原則,我們把這樣的原則處理出來,讓地方政府在做裁罰、訂定基準時有一個更一致性的參考,我們在立法完成之後會來做,先跟委員做報告。

陳委員昭姿:這樣的態度是更好的,中央政府如果有一套標準讓地方去依循,至少現在要有東西、有標準可以去進行,因為現在看到的都不一致。如果衛福部的態度是這樣,那我們應該不需要在……原則上不需要在立法說明或哪些地方做這樣的處理,我們可以信任你們是往這個方向做,首先你們自己要訂定一個……

周代理署長道君:關於這個部分,我們原來在規劃的時候就已經規劃進來……

陳委員昭姿:有規劃進來嗎?

周代理署長道君:對,我們在法律通過之後會來做研討。

陳委員昭姿:好,今天這個態度就是要清楚,謝謝。

主席:王正旭委員。

王委員正旭:是,針對第六條,吳沛憶委員有提到,希望增加第七款,就是剛剛講到的臨時托育服務,這部分我非常認同,因為臨托對於很多雙薪家庭,或者是在照顧孩子時突然有臨時狀況,他們很需要臨托,這部分大家也非常的努力,希望能夠讓這些臨時托育的需求透過好的方式來安排,所以我非常支持吳沛憶委員在第七款增加臨時托育的相關規劃、執行、輔導、監督及檢查,以上。

主席:陳培瑜委員。

陳委員培瑜:好,我其實也想要附和吳沛憶委員的提案,雖然我的版本沒有寫,但我猜想有一個困境應該是這樣,我們看到原來的版本沒有寫到臨時托育,可能很多人不會想到,原來臨時托育也歸這個管。如同衛福部剛剛講的,我們完全明白,可是那是因為我們現在在專業的立法會議上討論,如果吳沛憶委員加上這一條沒有影響原來的法益的話,我還是建議可以加入,而且我認為所有相關執行的地方政府或後續所有人要引用這個法條時,會更清楚知道臨時托育也是大家在這次修法所考慮的重點,謝謝。

主席:我在這邊也沒有列入,不過,我覺得地方政府或中央是不是有一個沒考慮進去的部分?你講保母要管理、你講托育機構要管理,但是獨漏一個要不要評鑑居家托育服務中心?因為管理保母的是居家托育服務中心,如果它的品質參差不齊,怎麼可能把保母管理好?但是,在這邊無論是地方政府或中央都沒有將居家托育服務中心列入,你的歸管是什麼?事實上,它又是負責管理保母的機構,保母是否OK、管理得好不好,至為關鍵的是居家托育服務中心,這裡面卻通通都沒提到居家托育服務中心的評鑑究竟是要放在中央或放在地方,可是托嬰中心有喔!然而管理保母的居家托育中心反而無論是第五條或第六條都沒有列入,是不是一併請衛福部提出說明,包含剛才提到沛憶委員的臨託這一塊?以上。

周代理署長道君:臨托的部分,如同剛才報告的,我們在行政院版條文的第一款原來寫的就是總體托育政策的方案規劃訂定宣導研究執行,所以它就包含了機構式托育或居家托育,當然臨托也可以包含在這整個大架構底下。至於是不是要單獨抽出來單列一款,我認為大家可以針對這個部分考慮看看,畢竟它是一個大家會有需求的新托育型態,是不是需要單獨拉出來,我覺得大家可以討論。

林委員剛才提到居家托育服務中心是不是要進行評鑑,在此也向委員做一個報告,因為我們在這次的托育服務法已經將居家托育服務中心做了一個比較明確的法制上的定位,未來它就是受直轄市縣市機關的委託執行相關的工作,所以它的性質類似於行使公權力,主管機關對它不一定需要做評鑑,而是等於在行政上對所屬做更嚴密的監督。我們是在立法結構上做這樣的設想,所以這次就沒有在條文中單獨對居家托育中心做評鑑的動作,因為評鑑大概還是有年度別,可能是多少年評鑑一次,它的密度可能不見得比直接的行政監督來得高,這是我們當初設計的想法,以上報告,謝謝。

主席:育敏委員。

王委員育敏:剛剛你特別提到居托中心將來會變成執行公權力的一環,我覺得這樣的轉變方向其實是好的,因為你們之前可能在定位上沒有那麼明確。如果將它納為你們的一環,的確它可能就不需要評鑑這件事,反而是在你的行政監督指導下,可能它就必須配合你更多的事項,完成你在法令上或它進一步監督管理保母的任務。如果你們是往這個方向走,基本上,我是可以同意這樣的方向,等於是你的手腳更多了,讓他們變成你們在全國的分身,執行該有的督導管理。

另外,剛剛也提到臨托的部分,之前我在臺中市擔任過副市長,了解臨託確實是現在實務上的需求,剛剛正旭委員也特別講過了。雖然實務上有需求,但是整體地方政府的量能不夠,當然你們中央的支持也不夠,坦白講,過去你們在臨託這一塊是比較忽略的,並沒有很用力的支持地方或希望地方大力擴展這一塊。但是你可以看到現在這些臨托服務都是因著家長的需求而陸陸續續慢慢發展出來,由此可知,第一個,全國各地方政府的步調不一,有的可能推得比較快、推得比較多、推得比較早,我猜可能也有縣市政府甚至是還沒有的,像嘉義縣比較偏鄉的地方或許臨托可能都還沒有長出來。這一塊比較重要的,除了立法之外,我覺得你們在政策面可能要有一個比較好的政策推動方向。都會區的需求會很高,但在比較偏鄉的地方需要的可能是另外一種形式,並不是都會區推展的形式。如果要將這部分的臨托納進來,應該也是可以考慮,但我看到的不是立法的問題,反而是你們現在光是鼓勵推行政策的量能其實都還相差滿遠。

主席:等下能否請衛福部做進一步的說明?我不是不贊成,過去居家托育服務中心的公權力不足時確實是很難執行,但是能否告訴我,你們的強度到什麼程度?因為很多縣市政府找不到受託機構的時候,大概就只能勉強有人來接即可,事實上,常常就會有參差不齊的大問題,甚至過去你們自己評鑑也曾有丁等的機構來接,最後也沒辦法讓他們先暫停提供服務。事實上,未來整個委託的方向會是怎麼樣?只有學校才能接,或是一般民間也可以?因為大部分來接的是很大的團體,但也有地方政府因為完全沒人來接就找了一個非常小的團體,他們自己的母機構可能就已經存在了一些問題,如果還要執行公權力,到底強度會達到多強?否則,再回來還是會影響到孩子的權益。

過去不是沒有縣市執行由居托中心評鑑保母,但評了優等之後仍然被揭發出兒虐的狀況,你要如何說服社會大眾?因此,我的意思是要讓我們放心,未來你們的強度會非常強,所以委託居托中心執行公權力沒有太大問題,否則,我們也很擔心,在參差不齊的情況下執行公權力,最後還是會影響到孩子。我覺得居托中心工作人員最難的地方是一方面要與保母合作、一方面又要監督保母,在他們具有雙重角色的狀況下,你要如何去做到?如果你要完全是監督的角色,那麼你又要怎麼做?畢竟它是160的量,不像一般兒少保的個案可能是120115,現在你們是160的量,如何確保工作人員執行工作時沒有太大的問題,尤其是它的母機構又要執行你的工作?因此,可不可以讓我知道到底你們現在準備怎麼做,才能讓我們認為即使不列在這裡也應該會有一些要求,而不是今天一句話就說接下來要讓他們執行公權力,可是品質呢?這是我們比較擔憂的地方。

周代理署長道君:報告委員,一旦這次的法案通過之後,居家托育中心的定位其實會有一個比較大的改變,它等於就是受託行使公權力,所以當它接受政府的委託之後,依照行政程序法的觀念,它在這中間其實就會有一個受託行使職權事項更明確、更完整的約定。當然在締約的過程中,直轄市縣市政府當然就需要找到一個適合執行這樣工作的團體,以現在的情況而言,確實我們也接到直轄市縣市政府的反映,它在尋找這樣的合作夥伴過程中是有遇到一些挑戰。關於這個部分,我們也會與直轄市縣市政府一併作更深入的了解,問題是在團體的意願或是在其他周邊委託的事項內容、或是在其他事項的操作上有相關的困擾。在未來的執行面上,我們會去了解地方政府在這個部分遇到的困擾,並協助地方政府解決尋找團體的困難,也會在締約的過程中讓直轄市縣市政府與未來的合作團體之間有一個更明確的約定內容,讓雙方的權限能夠更明確,也減少團體接這個工作時可能會有的一些疑慮,這個部分我們都會努力。

主席:淑芬委員。

林委員淑芬:我覺得月琴講的……請大家也稍微參考一下我們的版本,它是在第二章裡面的居家托育,事實上,比起行政院用嘴巴講的,未來的居托中心與現在會有什麼不一樣、會有什麼變革、會更完善,這些都是用嘴巴講的,但我們的版本在第十五條明定了居托中心的業務職掌、職責。我們也希望不是這樣就好,因為受公權力的委託,必須要去訪視、要去督導、要去評鑑,你就必須要有法源基礎,而且居托中心訪視、督導及評鑑人力的消極資格是什麼、積極資格是什麼,這些都要納管。然而今天你在這裡空口說白話,說你們以後會怎麼管、怎麼樣做會更好,那些都是假的,所以我們的版本直接就在法律中明定,從第十五條開始,將居托中心人員的積極資格、消極資格、以及居托中心的業務職掌與職責通通都寫下來。因此,是不是請主席參考我們的版本,到居家托育那一環的時候,我們可以來討論?至於臨托這個概念,其實是可以賦予地方政府要提供這樣的服務,對啦!

但是我們的居托中心不能像現在這樣妾身未明,也不能如衛福部署長剛才所講的未來會更好,光是用嘴說的沒用,一定要入法由法律明文規定,在法律通過之後再授權,需要法律保留原則的通通都要寫出來。你要讓它執行公權力,在法律授權、法律保留的都訂出來之後,擁有這麼高強度的權力,你們也應該將從業人員的消極資格與積極資格通通規範出來,這樣才對。在我們提出的第二章版本中,對於他們沒寫的、他們沒想到的,其實他們也不是沒想到,只是不願意入法,但是我們通通都寫進來了。

主席:目前居托中心的工作人員在資格上都已經沒什麼大的要求了,如果又講以後委託就能解決這個問題,以我過去參與評鑑的經驗而言,我認為這樣沒有辦法解決問題,因為我們最擔心的是工作人員無法對保母進行良好的監督管理,最後還是會出事的。因此,從這樣的角度來看,這一條是不是先行保留?淑芬委員說第十五條有版本……

林委員淑芬:抱歉!我們的第十四條是居托中心的業務職掌、第十五條是居托中心也要評鑑,我們放在第十五條。

主席:我們是不是等討論第十四條、第十五條時再回過頭來看第六條,這樣會比較……

林委員淑芬:好,這一條就先保留,絕對不能如署長及衛福部現在所講的……

主席:這點我也同意。

林委員淑芬:絕對不行。

主席:今天我們討論這部法都是攸關02歲年幼孩童的權益,所以我們必須要更謹慎。

林委員淑芬:現在我們要告訴衛福部,你們想要更便宜行事的方法,事實上是不行的!整個社會對於便宜行事已經很反彈,如果今天我們在法律上都是單純順從你們的架構、都是按照你們所說的,恐怕社會也接受不了。如果今天我們的立法都按照你們這樣簡單的便宜行事、按照你們的行政本位主義,這樣的立法會讓社會反彈。

主席:因為剛好告一個段落,也已經接近12點了,我們現在就休息用餐,下午2點繼續開會。

休息1154分)

繼續開會141分)

主席(劉委員建國):現在繼續開會。

下午會議從林淑芬委員提案第七條開始,因為林委員不在,我們就先保留。

接下來討論院版第七條,有修正動議第6案,還有其他委員的提案總共有20個版本,先請行政機關表示意見,就是針對院版的第七條。

林淑芬委員提案第七條和院版第七條不一樣,那一條保留,我們先處理院版第七條,還有修正動議第6案。

請衛福部說明。

周代理署長道君:有關行政院版第七條的部分,目前主要規範的內容,包括中央主管機關和直轄縣市主管機關需要成立有關托育事務的諮詢組織。這個部分委員提案比較不一樣的地方,第一個,林月琴委員、何欣純委員、王育敏委員、邱若華委員、陳素月委員、游顥委員等人提案增列最後一項,就是有關迴避的部分要準用行政程序法的規定。因為考慮到這樣的諮詢會在法律裡面已經有明文規定,就是適用行政程序法,如果未來這些諮詢會議的委員,因為涉及自身事務或者相關部分有迴避需要時,本來就是準用行政程序法有關迴避的規定。所以當時討論的時候,這個條文我們就沒有特別再敘明是否需迴避,因為這個部分本來就可以準用,這是當初立法時的想法,先做以上說明。

第二點,有關王育敏委員提案有增列諮詢委員會如果涉及原住民相關議題時,應該要邀集具原住民兒童權益倡議經驗或者從事原住民兒童托育服務的團體參與。因為這樣能夠關照到所有有需要的團體,這一點我們非常支持,只是在條文裡面只針對原住民這個類別,會不會還有其他類別的團體也需要明列?就法制技術是不是需要做這樣的處理?這個部分可能就是依照委員討論的結果,我們再來處理,大概先做以上說明,謝謝。

主席:好,謝謝。

請陳昭姿委員發言。

陳委員昭姿:謝謝主席。針對剛剛代署長的說法,衛福部對諮詢會的成員有沒有做利益迴避的設計?因為今年衛福部做了盤點,把所有民意代表、立法委員全部排除,本席就收到兩張通知,一張來自醫事司的藥師懲戒委員會,一張來自健保署的專家諮詢小組。

本席認為這不是有什麼原則的問題,因為那是他們新討論後才做出的決定,所以本席覺得,對裡面的成員有沒有做利益迴避的設計,這部分還是要說清楚,因為本席今年就收到兩張衛福部盤點後的通知,這是改變,而且是新的改變。民意代表可不可以擔任?民意代表和行政機關之間有沒有扞格之處?這部分你們還是要說清楚。

主席:好。再請林月琴委員表示意見。

林委員月琴:可不可以請衛福部說明一下?因為我們有幾位委員的版本都有列身心障礙團體代表,因為身障人士進入托育中心,或是到保母家的時候,會有一些不一樣的需求存在,所以才會希望這邊可以列入。你剛剛沒有說明為什麼這個部分不列入?這是一個問題。

另外,有沒有把這個委員會的工作講清楚、說明白?是諮詢嗎?諮詢只是問意見,和有列入是不同的。事實上過去在托育諮詢會通常會做審議,就是審議收退費等等。現在沒有列入這個部分,只是單純諮詢意見,還是未來會有一些審議的功能存在?這部分是不是也要講清楚、說明白你們不列這個部分的考量到底是什麼?以上。

主席:好。委員還有沒有其他意見?

請王正旭委員發言。王委員發言之後,再請署長一併回應,謝謝。

王委員正旭:剛好林委員也到了現場,因為第七條林委員也很關心。剛剛月琴委員有提到,除了這些協議、規劃、諮詢以外,似乎希望有更嚴謹的處理模式,尤其是未來針對一些相關事務,不管是收托方式,或者是有關薪資的處理,兩位林委員都希望包含審議的機制,本席也提供這樣的補充和支持。

主席:好,謝謝,林淑芬委員剛到場。

林淑芬委員,你還沒有到場之前,我們有審你的提案第七條,因為你還沒有到場,所以先保留,你的第七條和現在討論的院版第七條是不一樣的。你的是第八條啦!

林委員淑芬:我們也是第七條啊!

主席:你的是第八條,你看一下那個條文對照表。沒關係,等一下對一下啦!本席先請……

林委員淑芬:不是啦!因為行政院版沒有我們這個版本的概念,所以就沒有我們這一條。第七條不是在說諮詢會嗎?就是院版的諮詢會。對啊!我們的第七條也是審議會,為什麼我們的版本和它不一樣?其實是一樣的啊!架構是一樣的,只是內容不一樣啦!

他們在中央叫諮詢會,我們要改成審議會,這是有道理的。我們是同一條,怎麼會不同條?只是概念不一樣。為什麼說我們是第八條?我們是第七條啊!

主席:請次長回應。

呂次長建德:主席、在座各位委員,大家好。我了解淑芬委員說的,就是到底是諮議還是審議,對不對?重點是這個嘛!

林委員淑芬:我們是拆成兩個部分,第七條是中央要負責什麼,第八條是地方要負責什麼,你們只有一條而已。

呂次長建德:對。好,沒關係,我請署長說明。

主席:不好意思,本席先處理一下。如果要列入,剛才處理第七條時就要一起討論,因為對照表的第七條是……

林委員淑芬:本席的版本是分成兩條,就是第七條、第八條,他們只有一條。

主席:本席知道,先讓我說完,好不好?所以如果要列入,就是林淑芬委員的第七條、第八條和所有對照院版第七條的提案一起檢討,這樣好不好?這部分就一併回應,好不好?謝謝。

周代理署長道君:針對委員垂詢的幾個部分,簡單說明如下。林委員大概是把院版的第七條拆分,我們是統一規定各級主管機關要做的任務,林委員是分別針對中央主管機關和直轄市、縣市主管機關,分成兩條做相關規範。至於這個會議是諮詢或者審議?就目前來看,行政院版之所以會建議先用諮詢,主要是考慮到第一個,確實有很多部分需要做一些相關討論。第二個,即使像剛才委員提示的費用等議題,就這個部分,其實在這個會議裡面討論出結果之後,最後對外公布的時候,基本上大概都還是用行政機關的名義對外表示。所以就以往的行政面來看,以性質來說,其實最後對外負責的,不管是中央或者地方主管機關,都要承擔最後對外表示的結果。所以對內這個徵詢意見的過程,不管是用審議或者諮詢,其實最後都是由行政部門對外表示,大概是這樣的過程。

剛才有幾位委員提到,例如林月琴委員提到的身心障礙團體部分,這個部分如同剛才提到的王育敏委員版本中有關原住民兒童議題的部分,這主要是關係到立法技術,我們怎麼在未來的諮詢會裡面處理,畢竟委員還是會有一定的人數,為了讓會議比較順利進行,在這樣的前提之下會有人員的上限,所以這部分怎麼兼顧各類族群的需要?以往托育部分比較常聽到的,可能會包括原住民、身心障礙的部分,大概也會有新住民的部分,這幾個都是比較常聽到的,但是不是還有其他的族群可能也有類似的需求?針對這些族群,如果以院版條文來說,他如果兼具這些身分,不管是服務團體、學者或者家長團體等等,有這樣的身分本來就可以納入。如果選任的時候沒有考慮到這個部分,在個別議題討論的時候,仍然可以加邀這些團體或者相關人員列席一併討論,這在技術上可以做相對應的處理。

最後,有關委員關心的迴避部分,如同剛才做的說明,因為現在委員版的提案,主要是游顥委員及其他幾位委員有規定的版本,文字是「第一項委員之迴避,依行政程序法之規定辦理。」所以是不是有需要針對迴避事由再做額外的處理,我們……

陳委員昭姿:本席就直接問了,立法委員可不可以在裡面?因為立委也有很多專家。邱部長,今年衛福部才剛剛盤點所有委員會,把立法委員排除,這裡要不要排除?

林委員淑芬:當然要啊!中央主管機關設定的審議會或是諮詢會,如果立委還去參加,這樣又是行政、又是立法的,早就說不行了,這還用討論嗎?

陳委員昭姿:現在只是用嘴巴說不行。本席是學你的,就是要白紙黑字寫下來。

林委員淑芬:不用寫,因為就是不可以,還用得著說嗎?

陳委員昭姿:沒有啦!你說的不算數。

林委員淑芬:如果你要寫也可以啦!本席不反對。

陳委員昭姿:沒有,迴避的部分要說清楚。

林委員淑芬:這種事也要寫?因為根本就不可以這樣做。如果你要寫,本席不反對啦!但這樣就像脫褲子放屁。

陳委員昭姿:部長,你們今年才盤點喔!而且健保的部分是重新討論過的喔!你們和法務部重新討論,並不是以行政程序法為根據,因為行政程序法八百年前就存在了。你們是重新討論,後來又提出一條懲戒法,有關倫理方面的藥師懲戒法,還主動從醫事司把它排除掉,所以你們應該一視同仁。

林委員淑芬:不要扯到那裡。你現在就直接說立委不能擔任這裡面的委員就好了,不要再扯到其他事。

陳委員昭姿:請尊重本席的發言權。因為本席走過這條路,今年才剛處理這個部分。

林委員淑芬:不是啊!現在是討論這個部分,不要開花開到別的地方,現在不是在討論那個部分。

陳委員昭姿:我沒有開花!因為今天是討論第七條,諮詢委員要迴避什麼?這點要說清楚,將來這個部分搞不好是很大的工程或是很大的產業,這都有可能。

林委員淑芬:對啦!現在要迴避什麼?有什麼利益迴避原則?你們都要定出來,寫在立法說明。

陳委員昭姿:寫清楚啦!立法說明要寫清楚,民意代表直接排除。

呂次長建德:好,OK

陳委員昭姿:這是承諾嗎?

主席:請次長回應。

呂次長建德:我們就遵照委員的意思明定,好不好?是不是寫在說明欄?還是寫在主文?

林委員淑芬:沒有啦!你們也可以直接寫明委員應遵循利益迴避原則,把它寫在主文,然後再看說明欄要列哪個部分需要迴避。對啦!把它放上去,代表我們宣示產業業者不能進來,重點不是立委啦!因為立委本來就不能進去,重點是產業的業者是不是應該迴避?是誰需要迴避?需要迴避的,恐怕是產業業者這一類啦!

陳委員昭姿:立委一定要寫上去,因為有時候立委不見得比產業界乾淨啦!所以立委要放進去,因為做壞事的立委也很多。

呂次長建德:不會啦!大家都很好,真的。

陳委員昭姿:沒有啦!其實參差不齊啦!每個行業都一樣有好有壞。

呂次長建德:不然這樣,主席,我們是不是修一下文字?原則上把它放進來,這樣好不好?

陳委員昭姿:一定要放啊!

呂次長建德:這樣好,OK

陳委員昭姿:這樣才會一致啊!衛福部所有的諮詢會都要這樣做。

呂次長建德:好,感謝委員。那我們就……

陳委員昭姿:你這個承諾要放進去喔!

林委員淑芬:審議會裡面有托育機構代表,他就是產業界的人。

呂次長建德:對啊!

林委員淑芬:他可能是工會的人。好啦!本席不確定誰需要利益迴避,除了立委以外還有誰?到底是誰需要利益迴避?因為本來不管是行政院版或是我們的版本,其實都有從業人員的代表在裡面,不管審議會或諮詢會都一樣,但誰應該利益迴避?本席不知道,因為這是新跑出來的議題。

陳委員昭姿:產業界的部分也請衛福部、部長和大家討論看看,因為現在有很多團體,包括病人的部分也有,病人算不算利益團體?本席不知道。但他們也會直接相關,現在很多病人也有這樣的角色。

林委員淑芬:讓他們去想一下啦!

陳委員昭姿:所以你們思考一下,但是立委的部分要一致。

呂次長建德:好。這個我們……

陳委員昭姿:民意代表的部分要先一致,已經有兩、三個會為例。好嗎?

呂次長建德:好,OK,這個部分我們再修一下。

林委員淑芬:本席的重點不是這樣啦!

呂次長建德:我知道。我知道淑芬委員的重點就是兩個嘛,一個是中央和地方嘛!對不對?

林委員淑芬:但是本席要告訴你,本席個人絕對反對諮詢會啦!因為連兒少權法對委員會的名稱都沒有規定,各縣市至少也統一叫托育制度管理委員會。

呂次長建德:對,沒錯。

林委員淑芬:它有管理的權責。法律上的名詞關係到它的位階、屬性和定位,你們現在把它變成諮議會,等於只有諮詢的性質。事實上不管把它定為諮議會或諮詢會,都比兒少權法的管理委員會倒退,更不要說我們的版本,這是代表托盟提出來的版本,我們要的是審議會,這麼做當然是因為功能、職責、職掌不一樣。改成諮詢會絕對是「倒退嚕」,是權力倒退,本席個人沒有辦法接受諮詢會這三個字。

主席:好,謝謝。

再請王育敏委員發言。

王委員育敏:有關第七條,主管機關也要適度說明一下,這是屬於政策諮詢性質的會議嗎?還是要審議?因為審議是不一樣的。病主法才剛開過會議,如果是審議的性質,就是有案子時要一個、一個審,要決定過或不過。如果是屬於政策方面,例如目前托育方向的政策,當你們要施行這樣的政策,或者有一些共通議題要召集大家來開會或者協調,基本上這兩個屬性是不一樣的。

包括本席提出的版本,它是比較偏向諮詢會議的性質,就是相關的托育政策要廣泛邀請和這件事情有關的所有代表來表示意見。可能是一個新制度要上路,或者是現行制度有什麼問題,廣泛邀請大家表示意見做為政策參考,本席提出來的版本,重點是擺在這邊。如果是剛剛淑芬委員提的,那是審議會的性質,表示有案子要審,基本上屬性不一樣。

因為定位不一樣,邀請的代表當然就不一樣,如果是屬於政策諮詢性質,廣泛性當然很高,所以在本席的版本裡面有提到很多相關代表,例如兒童團體、家長團體、婦女團體、勞工團體,和這個事情有關的團體都要儘可能邀請,讓大家有公共參與的空間。這是我當時在看這個條文的時候在思考的問題,所以那個定位坦白講很重要,就是要擺在哪裡。如果是這樣的一個專法,過去的立法例裡面,都會廣泛的邀請大家定期開會,然後徵詢大家意見,會有這樣的一個委員會。那是不是因為「諮詢會」這幾個字比較會被誤解?剛剛淑芬委員提到的,你要的是審議會?

林委員淑芬:我稍後再跟你說明我們的制度。

王委員育敏:好,我覺得就是先定義清楚啦,然後成員就會不一樣嘛!

主席:請伍麗華委員,之後再請林淑芬委員。

伍麗華Saidhai Tahovecahe委員:謝謝主席。第七條有關托育服務,我自己的版本是用諮詢會,基本上,我本來也認為這是為了做整合、規劃、協調,但是我很在意的,也覺得一定要具體寫進去的,就是諮詢的議題如果涉及到原住民相關事項,一定要有原住民兒童權益倡議經驗或從事原住民兒童托育服務的團體代表,一定要有他們參與,要不然很多時候我們沒有辦法如實去反映地方的做法、聲音以及它的特殊性。我舉個例子,像那時候蔡英文總統的政策提出零到六歲國家養,就落掉了部落互助教保服務中心,他們因為完全沒有定位,所以沒有被接住。既然我們在成員上已經要求要有多元的代表,需要跨部會參與諮詢,所以這個部分希望一定要做到。

剛才部裡面的回應也讓大家要想一件事情,因為我們有性別主流化,所以會關注性別的比例部分,但是因為我們還沒有族群主流化,所以我們也沒有辦法規定一定要有什麼樣的族群成員去組成。而它是以臨時方式有議題才邀請呢?還是在成員當中就已經要有身心障礙代表?或是有原住民議題的這些專家學者代表?我還是想要聽一下部裡面對於這個部分的規劃,謝謝。

主席:林委員要不要一併補充?

林委員淑芬:我來跟各位委員解釋為什麼我們是以審議會,我們的制度跟整個衛福部的草案非常不一樣,是在於我們認為現在的居家托育裡面,費用都是由地方政府自己制定,今天陳培瑜委員來,他說馬祖地區托育一個幼兒,一個月好像11,000元而已,臺北市是18,000元。那天我們接到雲林從業工會理事長反映,我聽他在講他們覺得所獲得的報酬不對等,除了沒有尊嚴、沒有被尊重以外,其實會讓更多的從業人員不想再這做,顧一個12,000元,顧兩個24,000元,說實在有時候一般人並不願意做,現在年輕人都不願意做,寧願不做。所以在這種狀況裡面,我們在想要怎麼樣讓地方政府訂定合理的收費範疇,要地方政府定期去檢討,其實地方政府都不容易做到,像我們其實就不容易管得到。所以我們想中央應該在政策面上要扛起這個責任,但是我們知道各地方的可支配所得、物價水準在各區域都有不一樣,所以中央也很難訂出,我們本來想中央來訂收費標準,但我們知道中央也很難訂定,因為符合北部的可能就不符合金門、馬祖或是雲林,所以我們想是不是可以依據可支配所得、物價水準,我們提一個修正,就是中央應該是可以訂出收費的地板和天花板的上下限標準給地方政府去調整,最後決策要收多少還是地方政府決定,但是中央要訂一個上下限的標準。你知道顧一個小孩,如果從業人員有保障,勞動權益有保障,其實對小孩也是一種保障,但是你也要要顧及家長的可負擔性,所以要訂出一個上限,沒有上限的話,家長可能也是私托或什麼,也是很困擾,所以是不是在居家托育裡面訂出上下限的收費標準?其實我不強迫中央訂出來標準給地方收費,至少給地方審核收費的時候做參考,就是做參考。OK,我不強迫這個參考值的強度是高到要地方政府必須都依照這個,但是你要訂出一個給他們參考。

事實上,不是有法律就可以了,之所以後來覺得不用中央訂定費率的原因就是徒法不足以自行,中央訂出來如果沒辦法執行,地方政府會反彈,從業人員也會反彈,父母也會反彈,那我們訂這個標準要幹什麼?其實我們要問責的手段很多,地方政府對中央訂的上下限的標準是不是會遵守或是參考?這個不是只有法律的法律責任把它訂死,不是這樣,其實手段很多,還包括地方政府的議員可以問責,還包括社會可以集體問責的政治責任,所以這個費用要收多少?收多少讓家長不反彈,對從業人員有保障,對小孩也有保障,還是交給地方政府,但是我們中央一定要訂出北區、中區、南區等,就是北中南東或是離島,至少五種的收費,依據可支配所得物價水準去訂出上下限來,給地方政府參考,強度上我沒有要求中央幫地方訂費率,但是要訂一個參考的標準,所以我才想是不是應該要有一個審議會。

再者,對於收費、退費的項目,我們也應該訂一個中央級的行政指導給地方政府,否則什麼情況可以收費、什麼情況不允許退費或允許退費,這個應該要有全國一致性,就是收費及退費的項目和基準,這個中央應該可以訂得出來。基於如此,所以我們會有審議的機制,然後會召開審議會,會有這樣一個設計的功能,否則如果照中央政府所寫的,就是整合規劃、協調,然後召開諮詢會。另外還有一個叫「諮詢托育服務」,我不曉得中央版本的「諮詢托育服務」講的是什麼?那個諮詢會是被人家諮詢托育服務的是什麼東西?

在架構上及原則上是我上述所講這個樣子,所以這條規範的是中央主管機關要做什麼,後面我們才放地方主管機關要做什麼。

主席:謝謝林委員。

接下來請陳瑩委員。

陳委員瑩:我呼籲一下,剛才伍麗華委員有特別提到,除了性別主流化,當然我們也關心族群主流化還沒有落實得很好的這個問題,因為過去在我們遇到的一些案例當中,有一些文化跟語言上的呈現及表達的時候,確實會有需要我們原住民的代表在裡面可能會比較理想。我也了解在整個案件的比例上或區域上有關原住民人口分布的問題,那是不是有特殊狀況的時候,我們特別再請原住民代表進來,我是可以接受這樣的情況。

再來,第七條有關諮詢會召開的目的,由各級主管機關針對整合規劃、協調及諮詢托育服務,不過到底召開的要件是如何?要多久開一次?會議結果是不是需要公開?這些在草案裡面並沒有很明確規定,或許你們要放在細則裡面,但是我覺得起碼是不是可以考慮,對於諮詢會召開的頻率至少多久一次這件事情,我們是不是要把它放進去?避免未來各主管機關對於托育服務如果窒礙難行不曉得要怎麼處理,或不管是刻意或怎麼樣的狀態,結果就拖延了,這也是有可能,針對本席這樣的建議,我想大家可以討論一下。

主席:最後請林月琴委員表示意見,之後就請行政機關做綜合答復。

林委員月琴:本席的版本也是寫諮詢,可是現在中央沒有設,而地方有設的事實上是托育制度管理委員會,的確強度會比較強,比較像淑芬委員提的,在第七條事實上是有審議,確實現在地方也有一些審議的功能,我是寫諮詢,可是內容上比較像目前地方政府有審議的功能,不知道淑芬委員的想法如何,我會建議將第七條及第八條合併,中央跟地方政府都是用審議的角度來看。尤其托嬰中心的變化比較大,甚至互助式的,雖然中央有一個大方向,可是地方還是會加以審議,比較是以地方的權責,或者是以當地收入的狀態做一些規劃,我認為也許是可以做這樣的考量,所以我也想問一下衛福部這部分。

另外,淑芬委員的版本會有比較多的代表,這也是稍後需要討論的,因為中央只有寫居服,即居家托育服務團體和托育機構團體,可是淑芬委員版本是居家托育服務團體以外,還有居家服務托育人員和托育機構團體的代表,所以他增加了一列,就是居家托育人員代表,在前面還有托育人員的團體,等於是中央的有四類,地方的有三類,但是行政院版本只有兩類,就是只有機構,不管是居家托育服務團體,還有一個是托育機構團體,人員的並沒有列入,這部分是不是也應該做考量?以上。

王委員正旭:主席,我可不可以先……

主席:當然可以,請王委員。

王委員正旭:剛剛淑芬委員是把院版第七條拆分為第七條跟第八條,行政院版第七條是寫各級主管機關,為了要更明確一點,所以淑芬委員才會在第七條用中央主管機關,第八條的對象就是直轄市、縣(市)的地方主管機關。的確一開始的時候,淑芬委員是認為中央主管機關需要用審議的方式,比較能夠針對所要執行的項目去做更好的規範,至於地方主管機關就是用諮議的方式,希望能夠符合需求。不過剛剛月琴委員也提到諮議跟審議,如果地方主管機關也有審議功能的話,也比較能夠強化地方主管機關未來碰到問題的一些執行方式。所以就是看能不能針對第七條及第八條,把剛剛所討論的內容有機會再重新整合成為一條就可以,如果真的不行的話,看有什麼對應方式。以上。

林委員淑芬:我覺得第七條及第八條整合成一條寫在一起是可以的,不是很困難,可能條文內容會比較多項,但是首先我們必須要討論要不要課責中央審議會,它有責任要去訂出依臺灣分區,因為各區的生活物價水準不一樣,可支配所得不一樣,那他們應該要訂出一個收費及退費的項目和標準,然後訂出上下限,但是這個上下限並不是強度高到強迫地方政府全部都要聽中央的,並不是,我們本來是希望讓中央扛責,全部都聽中央,中央就訂起來,但我覺得現在要就務實面去討論,至少訂出一個上下限給地方參考,請地方要參考,因為就像有線電視的收費,其實中央有訂出收費的上限,地方決定有線電視一個月要收多少錢,但是不可以超出中央所訂的天花板,像這部分中央就有這樣做。另外,交通規費好像也有訂出上下限,給地方監理單位去執行時可以處理,類似這樣子。

所以這個東西我們要先討論要或不要,我個人是覺得這樣子好的原因是因為地方政府真的沒有壓力,地方議會對地方政府監督的強度跟不上我們立法院。再來就是他們通常都不檢討,地方政府就不檢討,因為多做多錯、少做少錯,所以我們就看到像馬祖帶一個小孩一個月11,000元,沒人要做了,沒人要做之後,人家就說住這裡沒人帶孩子,所以他也不住在這裡,之後導致整個村落都沒有年輕人住,整個村落就會沒落,可能連學校都要廢掉了,因為沒孩子就廢校嘛,廢校以後連村裡人口可能都一直持續流失,這會陷入惡性的循環。大家都知道從日本到臺灣都是如此,現在臺灣不要講偏鄉啊,你看很多地區,新北的山上遠一點的搞不好就有這樣的情形,廢校以後這個村大概就要廢掉了,都沒有人,大家搬出去,人口流失了。所以在這種狀況裡面,我們訂一個合理的、可以保障從業人員的標準,在保障從業人員之後,進而就保障了托育的品質。另外對家長而言,如果沒有訂一個上限,像私立的收費很高,家長負擔不起,或是變相的收費明目一大堆,家長無法負擔,這個也不行,所以訂一個參考標準,給地方政府參考,或是再強制地方政府每兩年就要檢討一次,每兩年就要跟著物價水準調整一次,類似這樣子,大家來一起幫助從業人員。

其實不管是諮詢會或審議會,我們在裡面增加的是居家托育人員團體代表,就是居家托育人員自己組成的社團,而居家托育服務團體代表,就是指居托中心的承辦團體代表,這個大家可以討論一下。一個就是居托中心的代表,一個就是從業人員的社團,看怎麼樣,大家可以討論一下,但是就是拜託大家,我們要課責於中央,諸如要怎麼收錢、什麼情況可以收費、什麼情況可以退費等等,不能讓地方各自為政,整個全國標準都不一致,這樣子不太好。所以是不是中央要扛起這個責任,訂一個標準給地方政府?收費標準是參考的,但是收費及退費項目是應該要強制規定的,這應該在幼照裡面有吧?

主席:好,我們要來處理了。次長,因為大家討論這麼久,我們現在就針對林淑芬委員的第七條、院版第七條,林淑芬委員的第八條,林委員另外還有兩個修正動議,也是針對第七條跟第八條,請次長一併答復,謝謝。

呂次長建德:主席、各位委員,大家好。我簡單以三點來答復各位委員。第一點,我贊成把第七條及第八條做整併。第二點,其實我的收穫很多,所謂審議會的設計就類似德國保險基金會的保費審議機制,德國的處理方式很簡單,就是聯邦眾議院訂出像林淑芬委員所說的上下限,訂出上下限之後,各個保險基金會自己再去訂個別的費率。比方說德國的費率現在是14%16%中間,但是14%16%要怎麼訂,由保險基金會自己去決定,但是這裡面會影響到的,就是你如果訂得高的話,當然你的給付範圍就要高,但聯邦這邊也會去訂定您剛剛所說的那整個收費項目,這個部分確實是中央要管。這一點如果是這樣的話,我們就朝審議會的方向來規劃,對此我也敬表同意,我覺得可以朝這個方向……

林委員淑芬:但是要訂上下限的參考。

呂次長建德:上下限的部分,委員剛才也說了,全臺灣那麼大,我們是不是可以回去分區,甚至你剛才說的離島部分可能需要另外一套,也就是東、西、南、北、中、離島等區,由中央來設訂好上下限、收費標準及收費項目,這樣就能夠達到管制型市場的目標。如果這樣的話,就不是諮議會而是審議會,同時也課以地方政府要整個扛起責任。但這裡會牽涉到一點,就是裡面所要產生的代表,代表的代表性,可能又是另外一個重點,我們會參考委員剛才所說的來進行。

林委員淑芬:對啦,收費、退費的項目應該要強制性的,全國統一一致性的,至於費用、收費,我們就訂參考值,讓他們參考。但是我們課責於他們也是要跟著物價水準,兩年調整一次。

呂次長建德:當然,當然!

林委員淑芬:要時時檢討。

呂次長建德:相關的期程……

林委員淑芬:我們後面要有一個條文,就是課責於中央要兩年調整,地方也要跟著兩年調整一次,參考物價水準變化啦!

呂次長建德:如果用這樣的設計,理論上會有一個效果,就是一方面整個薪資可以提高,品質也可以提高。這裡面某種程度可以形成一個良性循環,但是也要考慮到各個地方自己本身的個別差異。

林委員淑芬:對啦,所以我們就是讓他參考。

呂次長建德:是啦。

林委員淑芬:訂出五區──東、西、南、北、中,然後再加上離島,一共六區,分區定標準。

呂次長建德:如果大院是這樣一個方向,我們回去就朝這個方向來擬訂。

林委員淑芬:是不是大家可以同意?這個是從業人員,特別是居托人員拜託每一個立委支持的,都會地區可能無感,六都可能也無感,可是對非都會地區的這些從業人員,地方政府的品質有時候放得很爛。

主席:對啦,這說法很正確。如果照林委員所講的,就不是叫做北、中、南,你要訂的這樣一個目標跟方向,事實上你要考量的,就像針對中低收入戶跟低收入戶的部分,六都有六都的計算方式,每一都的計算方式都不一樣,然後一般縣市是一塊、六都是各一塊,離島又是一塊,如果單純分北、中、南,可能沒有辦法達到你想要的那個目標。所以你的那個依據,可能要思考清楚。

林委員淑芬:他們回去想想看,方向上若是大家同意的話,細節部分就讓他們去整合,去寫寫看,第七、八條也讓他們去整合在一起看看。

呂次長建德:好,我們朝這方向。

主席:對啦,方向就是這樣啦。

呂次長建德:另外像陳瑩委員還有伍麗華委員等等,也關心到我們的這個審議會,不管在中央或地方,原住民的代表可能也要放入一定的比例,我想我們就朝這個方向來……

林委員淑芬:抱歉,我再補充一句,我忘了審議會裡面還有一個功能,就是要開發居家托育人力資源。

主席:對啦!審議會要增加這個功能。

呂次長建德:我想居托的品質,確實也要有一個改善計畫,藉由這個derivative body來……

林委員淑芬:你們回去寫寫看,要怎麼放進來。

呂次長建德:OK

主席:所以林委員的第七條、第八條,跟院版第七條及所有委員的相對應條文,及兩個修正動議,就請協力機關彙整,提供最好的草案條文,給所有的委員參考之後,我們再來處理。這個部分就先做保留。

接下來處理的是陳培瑜委員的第八條跟林淑芬委員的第九條,請行政機關衛福部說明。

周代理署長道君:行政院版的第八條,主要是針對托育服務內容的一些……

主席:不是喔,你誤會了!

周代理署長道君:對不起!陳培瑜委員的第八條和林淑芬委員的第九條,在托育服務實施的過程中,對兒童要怎麼樣去滿足相關的一些要達成的目標,這部分目前在行政院的版本裡面是沒有相關的條文,因為它是一個比較原則性、通案性、目標性的條文,原來在第一條已經有一個立法的宗旨和目的,是不是需要在這邊額外再增加一個條文,我們覺得這個部分,可以看委員討論的結果。如果覺得還是需要做細節的規定,或是需有相關意見的話,我們也會尊重委員討討論的決定。以上。

主席:請提案委員林委員發言。

林委員淑芬:第一條講的是整部法律的開宗明義,是它的立法宗旨;看起來這一條好像跟第一條的方向很像,其實不一樣。這一條講的是,我們要設定托育服務的國家政策目標,要朝哪個方向前進,不是立法的宗旨,這裡講的是設定國家的目標政策。我們是參照幼照法第十一條,裡面有也有寫這樣的東西進去,幼照法這個法律有設定國家政策目標,我們的兒童托育服務法也應該要有,我們希望有一個更先進的立法,就是要像美國的居家托育品質指標一樣,把零到二歲更先進的國家政策寫上來,當然是宣示性的,但也希望政策要符合這些方向。

主席:我提供給委員會做參考。我們的第一條已經修正通過,請兩位提案委員再看一下,第一條的修正條文如果有符合你們提案的第八條、第九條,那就請你們再做思考。第一條修正完的版本,請給兩位委員參考一下。

林委員淑芬:但是第一條跟我的第九條其實是不一樣的。

主席:我說的是修正後的條文。

林委員淑芬:修正後的也沒有。

主席:你看一下。

林委員淑芬:也沒有啊!我說的是政策目標,你的這個是立法宗旨。第九條的政策目標包括滿足兒童生理需求的照顧;建構兒童合宜、安全的成長環境;建立兒童與照顧者正向依附關係;營造兒童平等、民主、尊重差異的學習環境;豐富兒童遊戲探索與體驗等等。就是在實施托育服務裡面,我們希望設定這種國家目標,而且這個目標是跟家庭功能、跟家庭社區是密切配合的,適合零到二歲,適齡適性發展的學習綱領。基本上跟宗旨是不太一樣,它比較像是政策發展上要怎麼設定出國家目標。

主席:陳委員要不要表示意見?剛剛林委員特別說到適齡適性的保育照顧,確保兒童得以服務的品質等等,其實這也是個目標,我們追求的目標就是品質嘛!請王委員。

王委員正旭:在林委員說明之前,我想談一下我自己個人的想法。這個看起來是很豐富的一種理想狀態,就是我們期待在這部法案裡面,讓這些目標能夠引導相關的機構來做這方面的處理。不過,我比較擔心的是,如果我們把這個想法放進來,未來要如何去要求?如果真想要求的時候,當然那個成本就會拉得非常高,我不是反對,我只是說如果我們對第八條有這麼豐富的這種期待,萬一執行上有落差,將來要怎麼去做相關的討論、改善,或者是檢討?這是我個人對增加這一條,目前的一些想法。

主席:王委員不是反對,只是覺得放進去怪怪的。接下來請林月琴委員。

林委員月琴:兩位委員提案的第八條、第九條,跟院版的第八條會不會有競合關係?如果前面目標達成的話,原來院版的第八條裡面規定「托育服務應以尊重……」然後提供這些照顧,那就回過頭來看這些東西能不能滿足上邊的目標?就以一個最簡單的「豐富兒童遊戲探索與體驗」來說,這個豐富又是什麼?居家保母會不會沒辦法達到?除非今天委員寫的第八條是整體性,臺灣所有的,包含家庭,可是目標又是寫托育服務的實施要跟家庭配合,我擔心的是保母,托育中心因為場地大還稍微容易一點,可是保母的話就沒有辦法,所以會不會讓更多保母退卻?因為底下的第八條本來就寫了他要做的這些工作內容,結果這些工作內容要回到這個目標,對這兩部分,真的要去思考怎麼來處理,否則的話,會不會沒有辦法做到?

主席:先請林委員發言,之後換陳菁徽委員,之後再換另外一位陳委員。

林委員淑芬:我覺得委員提出這樣的擔憂是很合理的;但我的意思是,這其實是托育服務內容最上位的概念,我們希望在政策設定的時候,它能夠在政策上去引導,不管是機構或是居家人員,朝向那個方向前進;但它不會直接變成評鑑的項目,不一定啊!我去評鑑的話,這些政策目標、國家發展的方向,都要全部一一滿足?並不是!但我們希望在制定最上位的托育服務,我們國家對托育服務最理想境界要達到什麼目的?零到二歲在適性適齡的發展上,他的身體動作、社會情緒、語言溝通、認知探索或是生活治理等等發展項目的需求,到底應該朝哪個方向去發展?國家在制定這個政策和目標的時候,其實就儘量要達成我們以下的這些目標,讓機構和這個從業人員去遵循;但是它不會直接等於評鑑項目,不會啦!

主席:接下來請陳菁徽委員,之後再陳培瑜委員。

陳委員菁徽:這條看起來是很理想性,根據右邊其他國家所制定出來的,我是覺得很理想性、宣示性;不過我剛看到衛福部修改後的第一條,我們是不是把比較宣示性的部分再合併進第一條?然後其他的部分,其實跟院版第八條是滿類似的,有可能把它整合進去嗎?

陳委員培瑜:我想不管是要整合,還是要怎麼調整,我沒有一定堅持第八條要這樣放;不過,參考臺灣「0-2適齡適性發展學習綱領」,我們當時決定要寫進去的時候,確實是希望有很多政策目標的想像可以放進來,但我沒有一定堅持要寫成條文,如果衛福部的建議是放進第一條的修正或是其他條的修正,我們可以接受,沒有問題。謝謝。

主席:請林淑芬委員。

林委員淑芬:很抱歉,我們的同仁,其實,我個人不同意。不同意的原因是,我們講第一條是立法的宗旨,而這一條講的不是立法的宗旨而已,這個是國際兒童權利公約的精神,是所有的全部,不管居家或機構,是這個國家要發展托育服務的時候該有的價值;這個價值是國家在訂定政策的時候,成為引導國家政策的方向,所以它是所有托育服務最上位的價值,這個價值要被標示出來。它不是立法的宗旨,它是國家政策發展的目標和最上位的托育服務的價值要符合這一些東西。懇請大家,我們是不是應該在國家政策目標發展上,要讓他們有方向,我們在透過立法程序的時候,就直接標示這些方向是不可或缺的。但我覺得我可能還有不足的地方,或許還有我們可能沒有想到的第十款,就怕掛萬漏一,我想應該還有其他沒有想到的價值也應該放進來。

主席:接下來請林月琴委員。

林委員月琴:我想問一下問衛福部,在第八條序文部分,我的修正動議有寫「托育服務,應以兒童為主體」,因為這個主體事實上是孩子,然後「秉持性別、族群、文化平等並重」,我加了這些字,不知道衛福部這邊在說明的時候,可不可以針對我的這個部分做回應?

主席:你是講你的修正動議?

林委員月琴:我講我的修正動議。

主席:你的修正動議沒有第八條。

林委員月琴:原提案的第八條。

主席:你現在把原提案第八條拿來跟現在陳委員跟林委員的第八條、第九條一併討論?還是怎樣?

林委員月琴:我現在講的是院版第八條,我原來的版本有加上「應以兒童為主體,秉持性別、族群、文化平等並重」的原則。跟衛福部的一併討論,也可以啊。

主席:現在就還沒有討論到院版跟你的第八條,現在只有單純在討論陳培瑜委員的第八條跟林淑芬委員的第九條。我們還沒進到院版還有各位委員的第八條。

陳委員培瑜:主席,我可以請教一下?剛剛衛福部要討論我的版本第八條的時候,突然丟了一張紙給我,是說我們把相關精神放在這個第一條是嗎?不是?

主席:第一條我們已經通過了,給各位參考。

陳委員培瑜:只是給我們參考,好,謝謝。

主席:我現在就請衛福部再來做回應,看整個怎麼來處理。

呂次長建德:感謝主席以及在座各位委員,我的收穫很多,如果委員有這個堅持,我也覺得很好,能有這一個理念,對於陳培瑜委員的第八條,還有林淑芬委員的第九條,我覺得這個都可以保留,沒有問題,我們不堅持。另外,林月琴委員如果覺得要以兒童為主體,那個部分如果有需要的話,事實上也可以寫在裡面。

主席:那個等一下會討論。所以,如果衛福部認同陳培瑜委員的第八條跟林淑芬委員的第九條,條次的部分,就由你們去調整,確定要增這一條,是不是這樣?

呂次長建德:好,OK

主席:請陳昭姿委員。

陳委員昭姿:主席,我可不可以請問一下?這個理想真的非常好,但是剛剛提到評鑑不一定會看這個,可是大部分評鑑會看這個,因為你是當目標,所以至少會問你離目標有多遠,我用醫院評鑑的概念,用很多機構評鑑的概念。因為這個很重要,這個東西真的非常完美,在評鑑的時候會不會納入?它可不可行?

呂次長建德:我簡單回復一下這個部分,我們現在根據這個理念,會在評鑑上的一些相關指標,也就是達成的那個指標上面去做設計,那個屬於整個評量指標,我們可以有一個根據……

陳委員昭姿:就是客觀的指標嘛!

林委員淑芬:陳委員,我先更正一下,我說不連結的的意思是說不直接啦,比如居家托育服務裡面,你叫他要有遊戲器材,要有團體探索,他就沒有一群小朋友一起探索,他也沒辦法在他家那個空間設計遊戲,或是探索的工具,可能沒有辦法做那麼多,當然居家服務式的,就沒有辦法跟機構式一樣,所以我們不會直接連結。衛福部評鑑的時候要自己去另外設計一套,但它的精神也是要符合這一邊,不是直接說這幾款每一款都要檢驗,不是直接拿這幾款來做評鑑啦!但是精神上是要朝這個方向,評鑑的內容就交給衛福部去執行。

陳委員昭姿:瞭解,因為剛剛次長說是以這個為一個目標,但是你設出來的東西要滿客觀、滿可行的,不然到時候都不及格了。

主席:請林月琴委員。

林委員月琴:我覺得還是要把院版第八條跟兩位委員提出來的第八條分清楚,院版第八條寫的也是「托育服務應該以……」,這是目標,但院版第八條寫的內容到底會不會能夠回應這些目標,還是像淑芬委員剛剛所說,這裡提出來的第八條事實上不是服務,是整體的托育政策,應該去滿足這個還是托育服務?因為都是「托育服務」這4個字,不過一個是托育服務應該要尊重孩子發展,可是內容是這些,然後上面又是目標,那這些內容到底要不要去達成這些目標?我會自己一直在這邊揣測,假設現在衛福部兩邊的第八條都要納入的話,那麼解讀法條的時候到底該怎麼去理解這兩個?

主席:我試著來做處理,請各位委員聽看看。陳培瑜委員的第八條跟林淑芬的第九條,基本上衛福部是敬表同意,但是還是要保留,因為這個條次要調在第幾條,等我們整個討論一遍之後再來做處理。

第二件事情是我們等一下要進入到院版的第八條,還有其他委員的版本,包括林月琴委員提案第八條、黃捷委員提案第八條、蔡易餘委員提案第八條、李坤城委員提案第八條、王育敏委員提案第八條、邱若華委員提案第八條、郭昱晴委員提案第八條、鄭天財委員提案第八條、王美惠委員提案第八條、吳沛憶委員提案第八條、王正旭委員提案第八條、范雲委員第八條、李彥秀委員提案第八條、羅廷瑋委員提案第八條,然後還有何欣純委員提案第九條、陳培瑜委員提案第九條、陳素月委員提案第九條、游顥委員提案第九條以及林淑芬委員提案第十條。我們現在就來討論這一條條文,討論這一條的時候請各位再思考一下林月琴委員剛才提醒的這個內容跟陳培瑜委員提案第八條還有林淑芬委員提案第九條有沒有扞格的問題或是其他什麼樣的問題,再請行政機關做一個回應。

現在我們就來處理這一條,請衛福部說明。

周代理署長道君:行政院版的第八條和其他各委員的版本之間,在文字上有比較不一樣的地方是吳沛憶委員的版本有增列「辨識兒童是否有受虐待、不當對待之跡象並協助通報」,這樣的一個行為義務,行政院版目前是規定在第四十八條,所以我們會建議這個部分也許可以在相關的條文來做處理。另外這個條文也有提到要強化托育人員相關知能,對這個部分,我們也會來做一些相關的處理。至於其他各位委員的版本,總體上來說,文字和行政院的版本大體上都還算相當,以上報告。

主席:好,請陳昭姿委員。

陳委員昭姿:謝謝!這一條開宗明義就說以尊重兒童發展為前提,因為我們從剴剴案得到了很多lesson,我想請教的問題是,這其中幾個環節符不符合所謂的「尊重兒童發展為前提」?譬如說剴剴案裡面重要的一個環節就是本來祖母聘請的是周姓保母,當然這個後來法院的判決書有記載,不在此贅述,剴剴的祖母本來是希望由周姓保母來照顧,也希望兒福能夠補助保母費,但是因為資格不符遭拒,之後就轉介給另外一個保母,然後就發生這樣的悲劇,所以也有人認為如果當初留在那個狀況下,就不會發生這個悲劇。我想問的是法條寫「托育服務應該以尊重兒童發展為前提」是OK的,但是在實際照顧者的變化方面,我想知道你們的態度,請問這樣是有尊重兒童發展嗎?還是說你只是單獨要去滿足那個補助資格,所以就去遷就,導致後來造成悲劇,這也是事實,那要怎麼避免?這個是活生生的例子,裡面有幾個重點,次長覺得這樣符合「尊重兒童發展為前提」嗎?還是這些要做一些修正?謝謝!重點就是怎麼避免。

主席:還有其他委員要表示意見嗎?

先請陳培瑜委員發言,之後再請林淑芬委員。

陳委員培瑜:如果我們來看院版第八條,要談的是服務內容,我想我還是以尊重兒童發展為前提,可是剛剛陳委員在談的是到底是不是轉介保母的問題,我覺得應該不是在這一條要處理,請衛福部一併回答。謝謝!

主席:來,請林淑芬委員。

林委員淑芬:我講了這麼多,不好意思喔!我們的版本其實都是希望中央扛的責任要多一點,我們的第十條跟院版第八條的不一樣之處其實很簡單,院版的服務內容有五款,我們跟它一樣,但中央只訂定前面一、二款的相關實施準則,其餘各款的就不訂了,但我們的不一樣,是規定中央應該把這一些的實施準則全部都訂出來,我不知道為什麼中央主管機關會認為其他各款的不需要訂。

主席:還有其他委員要表示意見嗎?請王正旭委員。

王委員正旭:剛剛在討論的第八條,如果要讓它有新的條次,我們不知道將來會怎麼訂,不過如果延伸到現在院版第八條的話,剛剛月琴委員已經提醒我們說這兩個其實是有一些連結性,就是我們之前討論的還沒有訂條次的兩個第八條或第九條,基本上就是一個目標,而我們現在討論的這個院版第八條則是在講服務內容,事實上兩者真的是可以連結,我們為了要達到那個目標,當然要有服務內容,所以院版第八條未來在書寫的時候,可能要把它連結進來,才能夠知道為什麼這兩個之間具有連結性,還有它的服務內容到底要包括哪些才能夠有機會去往那個目標前進,這個是非常重要的一部分,我相信大家的感受應該會很類似。

我也呼應淑芬委員提到的,院版裡面提到五款,在訂細則的時候到底哪幾款需要放進來,依照現在的五款來看,其中第一、二款看起來是相對比較好訂,至於第三、四款,在制定時如果會碰到困難的話,預期會有哪一些要面對的問題?這部分可能也要麻煩主管機關在這邊稍做說明。

主席:再請陳昭姿委員。

陳委員昭姿:主席,不好意思,我還是要再表達一下。剛剛陳培瑜就有點誤會,因為我後來有提到補助,你以為我的重點是放在補助,但是我的前提還是以尊重兒童發展為前提,因為這個孩子被轉來轉去,所以這個部分的重點是在你的服務內容裡面應該以孩子的利益為最優先,因為他要適應那麼多家庭,那後來真的就出事了。所以這其實就是在這個第八條裡面有沒有去落實那個精神,但是他為什麼會被轉來轉去?就是因為他不符合那個補助的資格,而且出不起錢,他就只好轉到另外一個地方去,然後就出事了。所以重點不是……補助當然是之後要討論的,那個很容易討論,我覺得補助是容易討論的,但這個精神是不容易的。所以我的意思是,次長,你們這個服務內容裡面有沒有考慮到把從剴剴案當中學到的東西納入,我的意思是這樣。謝謝!

主席:林淑芬委員第二次發言。

林委員淑芬:我覺得社家署可能覺得前面的第一、二款比較重要,其他的款不重要,那我們現在就舉一個例子,第四款是「提供育兒諮詢及家庭支持相關資訊」,像這個就需要有一些規範和指引,因為家庭和照顧如何銜接也是目前照顧的重點。在第三、四款裡面訂出中央的指引然後讓人家去遵循,我覺得這些其實也是很重要的。我們不知道為什麼不願意讓全國有一致性,然後讓各地方政府或是其他的服務機構人員可以遵循,請問這個由中央訂出來有什麼困難嗎?或者是覺得它不重要嗎?這些原則、準則我覺得是滿重要的。

主席:請林月琴委員。

林委員月琴:我也要呼應淑芬委員所言,尤其是第三款,轉介服務真的要有些準則,沒有的話那真的很可怕。

林委員淑芬:要中央訂出來啊!

林委員月琴:對,要訂出來。我覺得院版第八條跟剛才兩位委員提的那些真的要討論好,等一下看看要不要保留,如果今天要納入目標的話,要真的能夠回應到服務內容。

另外一個,這一條是在講托育服務,剛才陳昭姿委員講的那個早上我也有提了,安置兒童本來就不應該在這邊討論,應該在其他條文裡面去要求,怎麼可以把一般安置、緊急安置跟收出養安置安置在強度沒有這麼強要做保母管理的地方?因為居家托育第一年只是例訪,第二年過去只有一次例訪,居家托育工作人員一年去看保母一次,對於全日24小時都在那邊的孩子只是強度這麼低的方式這樣去做的話,那當然一定會出問題,這和一個每天被帶回家、爸媽都會看他身上有沒有傷的孩子不同,一個24小時、週一到週日都不會回家的,我覺得本來就不應該是在這邊討論,應該是在其他法條裡面去被要求,所以早上我才會這麼強烈要求說應該在其他條次裡面去做強度要求,而不是在這邊去討論這件事情。以上,謝謝!

主席:好,謝謝。

陳委員昭姿:這個小孩是住在後來那個保母家,他在那裡住了好幾個月。

陳委員培瑜:一天24小時都在保母家和當天被接回家的強度不一樣,而且他的狀況和內容及事發期間也不一樣,不應該……

陳委員昭姿:每個人的感受跟說法當然……

林委員月琴:這邊講的是托育服務內容要進行的生活照顧、衛生保健等要做什麼什麼事情,是按照他的發展需求去做什麼事情,跟你剛剛講的坦白講是沒什麼關係。

陳委員昭姿:我覺得每個人的感受不一樣,尊重每個委員對這件事情的看法,大家都關心嘛!而且這個案子是引發我們把這個法案寫好的一個最大的動機。

主席:是不是請行政機關來做回應?

呂次長建德:感謝各位委員非常寶貴的意見,我相信大家都希望把它做好。首先非常感謝陳昭姿委員的提示,我們也是因為檢討了剴剴案,覺得裡面有一些環節確實有必須要補足的,所以才希望能在這個法裡面更加完善化,特別是有關於出養必要性還有一些相關的SOP,我們也會在兒少法那邊做相關處理,所以這部分完全同意委員剛剛所說,我們要朝這個方向來學習。

另外一個部分就是剛剛淑芬委員所說的,我知道邏輯上是之前討論的第九條是一個理念,現在討論的這個部分,我知道委員是要課以中央這邊要有一個Standard Setting整個一些標準,……

林委員淑芬:要訂出一些行政準則出來,全部都要訂啦!你們只要訂第一、二款的,第三、四、五款的都不用喔?

呂次長建德:沒關係,這個部分我們也來強化,好不好?

林委員淑芬:照我們的版本通過就可以了,因為你們的版本是只要訂第一、二款的,其他的不要做,問題是我們在立一個托育服務法,因為中央不想管這麼多,所以我們就不課責它必須要訂出行政準則,這也未免太荒謬了吧!今天在社會高度期待之下立出來的托育服務法是一個中央不想管那麼多的法律,這不會很好笑嗎?

陳委員培瑜:次長,我請問一下,因為剛剛正旭委員有提到一個很重要的問題,也許你可以先回答。就是第三、四、五款訂準則,你們會遇到哪些困難?而且剛剛淑芬委員說到所謂的全國一致性這件事情,我稍微調整一下,我認為不會有全國一致性,有些事情可以全國一致性,可是有些問題一旦考慮到離島跟偏鄉,情況會非常、非常不一樣,尤其是在少子化的現在,所以可不可以請你們一併回答,訂準則可能會有哪些困難,我們可以回過來想一想。

主席:署長請說。

周代理署長道君:跟各位委員報告,當初在擬定第八條的時候,之所以只針對第一款和第二款的部分是因為它涵蓋的範圍都比較大,第一款包括清潔、衛生、安全,第二款包括營養、保健、生活照顧與學習,基本上在條文的文字上是一個比較廣泛、比較大的關照範圍,至於裡面具體實施的內容,當初在立法研擬的時候,我們覺得在細項的部分可能需要去做一個比較清楚的描述,所以在第二項規定相關的實施原則和相關事項的準則由中央主管機關來做一個律定。當初在針對第三款、第四款部分的考慮是因為從某個角度來講,兒童生活一般的狀態或者是育兒諮詢及家庭支持就只是一些詢問或者提供一些事項,對於家長和托育者中間的互動,我們當時在討論的時候是覺得家長和托育者在這中間的溝通是相對比較清楚的,所以當初沒有刻意把這個部分再額外納進去,主要只是這樣的一個考慮而已。所以如果等一下在討論的過程中覺得這部分還是有很多事項是需要納進準則的,我們到時候可以再做相關條文的整理,以上說明。

主席:請林月琴委員。

林委員月琴:剛剛這樣的講法聽起來有點道理但也沒道理,尤其是記錄兒童生活跟成長的部分,這個很重要,特別是零到二歲的變化非常的大,可是一直以來都沒有好好記錄,拍幾張照片就是記錄嗎?也不是,他的身高、體重等,生活中有很多必須要瞭解的東西,甚至在零到兩歲變化這麼大的狀態裡面,像頭圍要不要量?這些東西如果沒有一個準則依據的話,就會變成保母覺得拍兩張照片給你就行了,然後等評鑑的時候說要人家去做,保母很常抗拒說我幹嘛做,因為又沒有什麼罰則,又沒有什麼要求,以前是依據辦法行事,現在既然入法了,那是不是你們要有一些準則,讓行事有依據,否則我覺得最後還是苦了居托中心的工作人員,每次跟保母溝通的時候都非常難溝通,因為他們都不願意按照這樣子做,那為什麼就不乾脆規定一個準則讓人家來依循,而不是讓現場承接管理保母工作的工作人員相對的非常辛苦。

主席:再請林淑芬委員。

林委員淑芬:剛才聽了署長的講法,我覺得他並不是覺得說這個不重要,但認為這個可能是執行細節上的問題,所以沒有想到需要訂準則,但是在立法上,院版第二項這樣的寫法會有一個問題,就是除了第一款、第二款以外的其他各款中央都不訂了,會有這種排他性。我們的條文卻沒有提到五款,而是說「前項托育服務內容之實施準則」,至於這五款到底有哪些需要訂定準則,由中央來定,所以我們的條文沒有排除,也沒有強迫說每一款都一定要訂出什麼樣的準則,所以你的寫法有排他性我們的寫法沒有,但是到底是需要或不需要,其實可以考慮的就是月琴講的,記錄兒童生活和成長拍兩張照片,或者是說在兒童成長的部分,我們的國民健康署不是都有一本簿子,你們把準則訂出來,規定居家服務人員必須要在手冊上寫清楚,課以他責任,講得清楚一點。我們剛剛講的就是從家庭轉介到照顧如何銜接,銜接的時候要有哪些細節、要踐行哪些程序才能讓他完善的銜接過去,這個要不要訂準則?我覺得這個就有很多空間了。所以我現在不強迫你說哪一款要哪一款不要、哪一些要哪一些不用,只是要你們好好的去思考,然後找團體找專業人員去討論,當然我們寫的第二項才是比較好的寫法啦!不是我們自己在這裡說,事實上這是托盟的版本,老實說是第一線從業人員根據他們得到的經驗,他們覺得這樣子寫出來才不會有排他性,可是你們這樣寫,意思是第三、四、五款都不用了。

主席,我們的第九條,如果次長也同意的話,剛才林淑芬提案的第九條是不是也應該予以通過,然後第十條也這樣通過,條次再去自行調整。

主席:請回應。

呂次長建德:OK,我覺得這個意見很好,我們確實要做就一次做好一點。

林委員淑芬:那就不要排他啊!

呂次長建德:好,這樣好。

林委員淑芬:你們的版本就有排他啊!

呂次長建德:不會啦!

林委員淑芬:你們的版本就限縮在第一款、第二款而已,你們的版本就是中央只負責訂第一款、第二款,這個寫法並不是很恰當。

呂次長建德:瞭解。

林委員淑芬:那用我們的,我也沒有規定你全部每一款都要怎麼訂啊!

呂次長建德:好,我們尊照委員的意見,這樣好不好?

林委員淑芬:但是你也不能該訂的不訂。

呂次長建德:好,我們都會全面性的。

林委員淑芬:要找相關的團體與專業人士來討論。

呂次長建德:好。

主席:好,等一下。

請林月琴委員。

林委員月琴:剛才有聽清楚淑芬委員講的,但我要問的是,你們確定淑芬委員剛剛講的第九條,跟現在院版第八條都要按照這樣通過的話,未來是不是院版的第八條,所有東西都要滿足淑芬跟培瑜委員那些條次的目標?因為我還是認為,這兩者是有些競合關係的,所以我要先確定。因為我相信以後如果沒事當然沒有什麼事情,但假設有事的時候,民眾會說當初我聘請保母沒有達到這些目標,會不會?所以我覺得要先釐清。如果培瑜委員跟淑芬委員那條是國家的整體托育政策方向,我沒有意見,可是現在都是寫四個字,不管是院版第八條還是之前討論的都寫「托育服務」,一個是內容,一個是目標,未來這些內容都要回應你的目標。如果有一天民眾拿出來,說保母沒有回應到這些目標的時候,我們會不會被挑戰?所以我覺得要請你們先回答清楚才可以。否則通過的話,我有點擔心到時候會不會有競合關係,這是第一個。

第二個是我當初提的,你們還沒回答我,就是我的提案第八條有「應以兒童為主體」,因為我覺得這個托育政策本來主要照顧的就是以兒童為主體,然後還有「秉持性別、族群、文化平等並重」這幾個字,所以我有這兩個意見。

主席:行政機關要回應之前要不要再思考一下?因為陳培瑜委員的第八條跟林淑芬委員的第九條剛剛是講通過了,然後條次就請你們做調整。現在是院版的第八條和其他委員版本相對應的第八條、第九條、第十條等範疇,所以你們要怎麼處理?以訂準則來說,你們自己去設限了,委員提出來的版本是沒有所謂去針對哪幾項去做處理,反而是給你們有更多的空間去訂這幾項準則,該訂不訂你們自己決定,應該是這麼講。但是林月琴委員又說,陳委員的第八條、林委員的第九條,跟現在院版的第八條,還有其他委員的第八條或第九條或第十條,這個有沒有競合的關係?你們要思考清楚。你如果現在沒辦法馬上回答沒關係,我可以給你5分鐘。

呂次長建德:這個部分我們再想一下,好不好?

主席:是,我可以給你5分鐘。

呂次長建德:好,感謝。

主席:我有說要給你們5分鐘。

陳委員昭姿:主席不好意思,我就一個關心但也許不是非常內行的觀點,其中一個點是,因為兩位委員他們談的這個目標沒有人反對,但是條文裡面是有寫「應與家庭及社區密切配合,以達成下列目標」所以感覺這九款的目標是屬於三方要一起承擔完成的。因為今天我們的立法重點在托育服務,就是照顧者的這一方要做這些事,就是他把三個東西放在一起,才會有那個好的目標,因為這邊是這樣寫,所以那個競合關係可能就是這樣子。因為那個是要大家一起來做才做得到的目標,但是現在你又針對照顧者,我們要求要看他做什麼,我覺得那個競合問題是這樣跑出來的。

主席:你們想一下好不好?

呂次長建德:好。

主席:好,給你們5分鐘讓你們想一下,現在休息。

休息1525分)

繼續開會1538分)

主席:現在繼續開會。

剛剛有協調過了,請衛福部來說明一下,看怎麼處理。

周代理署長道君:我們大概整理了一下,有關陳培瑜委員的第八條和林淑芬委員的第九條,因為它的文字是一個比較上位的概念,我們建議在條次的部分做一個挪移。我們會把它往前挪到現在行政院版第四條的前面,就是插到第三條後面、第四條的前面,文字都不動,直接把委員版的文字放到前面去。

林委員淑芬:就是說我們的第九條改成第四條的第一項?

周代理署長道君:變成第四條,原來行政院版的第四條順移成第五條,其他條次就往後順移。

林委員淑芬:對啊!就是第四條的第一項,其他你們原來的就要照我們的也要修正喔。原來第四條變第五條嗎?

周代理署長道君:對,原來的第四條就變成第五條。

林委員淑芬:可以。

周代理署長道君:就是整個條次插到前面去而已。

林委員淑芬:好,可以。

林委員月琴:我可不可以建議,不知道淑芬委員覺得怎麼樣,這邊可不可以寫托育政策或托育服務政策,而不要只有托育服務四個字,我覺得會跟院版第八條產生扞格。因為一個是內容,如果這是整個政策的大方向要滿足這些事,那是不是可以加「政策」?

周代理署長道君:我們沒問題。

林委員淑芬:可以,因為是上位政策目標。

周代理署長道君:然後行政院版第八條第一項的序文,我們把林月琴委員版本的文字納進來,就是依照林月琴委員版本的文字,修正為「托育服務,應以兒童為主體,秉持性別、族群、文化平等並重,以尊重兒童發展及家長原則為前提,提供符合適齡適性之保育照顧;其服務內容如下:」,就是第一項的文字修改為引用林月琴委員版本的文字。

主席:請陳培瑜委員發言。

陳委員培瑜:感覺少一個,因為你前面是寫兒童發展,後面是家長什麼原則?家長需求嗎?還是家長什麼原則為前提?還是你是指尊重兒童及家長?月琴委員知道我的意思吧?要怎麼調?

主席:家長原則,家長什麼原則?

周代理署長道君:如果要加,我們會建議是不是以家長的「需求」?不用「原則」了,「以尊重兒童發展及家長需求為前提,提供符合適齡適性之保育照顧」。

主席:要求?這個還是要思考一下,原則有時候就很難掌握了,況且你還把它改為需求,原則你就會擔心了,你怎麼不擔心需求?這個有一點……

周代理署長道君:順便一併報告一下,在這條第二項的部分,就依照剛才委員們討論的結果,文字原則上依照林淑芬委員的版本。林淑芬委員版本和陳培瑜委員版本的文字不太一樣,我們是不是可以依照林淑芬委員版本的文字,第二項修正為「前項托育服務內容之實施準則,由中央主管機關定之。」?

林委員淑芬:對啊!就照我們的。

林委員月琴:如果覺得需求會太大的話,我也同意啦,因為我最主要是比較要前面的東西,所以把「及家長需求」拿掉也沒關係,就是以尊重兒童發展為前提,維持原來院版。

周代理署長道君:對,這樣的話第一項的文字修正我再宣讀一次,「托育服務應以兒童為主體,秉持性別、族群、文化平等並重,以尊重兒童發展為前提,提供符合適齡適性之保育照顧;其服務內容如下:」。

主席:好,現在我試著宣告,原陳培瑜委員提案第八條跟林淑芬委員提案第九條,挪移到本法的第四條,應該是這樣,然後按照他們的條文通過。原有保留的行政院第四條及其他委員相對應相容的條文持續保留,順延第五條,應該是這樣,對不對?好。

然後現在處理的院版第八條及其他委員版本一樣相容的第八條、有第九條、第十條等,剛剛署長是說文字做一些修正,第八條的序文是以林月琴委員的版本,最後這一項是依照林淑芬委員還有陳培瑜委員的版本,反正跟相關內容一樣的版本,人家提案我們還是要都講一下、要放進來。最後一項,所謂的「前項托育服務內容之實施準則,由中央主管定之。」因為林委員的是這樣,陳培瑜委員的也是這樣,還有其他委員提案如果有沒宣讀到的,再請議事組這邊來做紀錄,好不好?第八條我們就依照這樣來修正通過,各位委員有沒有其他意見?沒有了,謝謝。

呂次長建德:OK

主席:接續我們來審查院版的第九條。

其他委員提案條次同樣是第九條的提案有黃捷委員版、蔡易餘委員版、李坤城委員版、郭昱晴委員版、鄭天財Sra Kacaw委員版、王美惠委員版、吳沛憶委員版、王正旭委員版、范雲委員版、李彥秀委員版及羅廷瑋委員版;還有陳培瑜委員提案第十條;林淑芬委員提案第十一條,以及劉建國委員所提的修正動議,請行政機關說明。

周代理署長道君:行政院版第九條的部分,目前各委員提案的版本,大概只有文字上稍微一點點些許的不同,內容大概都跟行政院的版本一致,所以這部分我們建議是否可以就依照行政院版本的文字內容。另外,召委的修正動議第九條第一項有增列一個「或其他特殊情勢者」,除了「得視其家庭經濟條件」外增列了「其他特殊情勢者」,這個部分如果有需要我們可以尊重,一併補進來沒有問題。

主席:各位委員有沒有其他意見?請說。

王委員正旭:召委是增加幾個字對吧?

主席:對,請說。

王委員正旭:我只是比較好奇,情勢臺灣話叫做「情勢」,我是說這裡寫「特殊情勢」不知道有什麼特別的意思嗎?

主席:好,修正動議的說明我這邊做一個補充,這個最主要是參考社會救助法第四十四條、特殊境遇家庭扶助條例第十三條之一第一項、幼照法第七條第十項,以及司法院釋字第596號解釋理由書有關立法者基於憲法保障特定對象或社會政策之考量,於合於比例原則之限制範圍內,仍得以法律規範禁止執行特定債務人之財產意旨,爰第三項規定。以上為「特殊情勢者」的說明。

周代理署長道君:跟召委報告一下,委員建議增列文字的部分,可能就其他特殊情勢的「勢」那個字可能要改成事情的「事」。

主席:對。

周代理署長道君:文字做一個更正,內容的部分我們這邊都可以配合辦理。

主席:這個是助理的問題,我回去之後會處理。

好,是不是就照劉建國委員所提修正動議的文字修正通過?各位委員有沒有其他意見?沒有,我們就照這樣通過。

接下來繼續處理院版的第十條。

其他委員提案,條次同樣是第十條的有何欣純委員版、黃捷委員版、蔡易餘委員版、李坤城委員版、郭昱晴委員版、鄭天財Sra Kacaw委員版、王美惠委員版、陳素月委員版、吳沛憶委員版、王正旭委員版、范雲委員版、游顥委員版、李彥秀委員版以及羅廷瑋委員版,都是第十條;然後還有林月琴委員提案第九條、王育敏委員提案第四十二條、邱若華委員提案第九條、陳培瑜委員提案第十一條及林淑芬委員提案第十二條,還有劉建國委員所提的修正動議。請行政機關做說明。

周代理署長道君:第十條的部分,各委員的版本和行政院的提案內容有相對不一樣的地方,主要是差在對於這些辦理績效卓著的托育服務單位,行政院版是「得予以獎勵」,很多委員的版本是「應予以獎勵」。這個部分我們是覺得,因為考慮到獎勵的部分其實對於托育人員相關服務的士氣會有比較正面的激勵效果,我們是可以尊重,也接受委員們的意見,把「得」改成「應」,這個部分我們可以配合辦理。

另外有少數幾位委員,例如像邱若華委員和陳培瑜委員的提案內容,針對獎勵還要再授權去訂辦法的部分,因為這個等於是授予利益的處分,而且是由地方來操作的,而每個縣市有每個縣市自己因地制宜的做法,所以這個部分我們就建議,因為這類是屬於授予利益,不一定要用法規命令,可以不用以法規命令的形式來訂,我們建議在第十條的部分不要增訂相關的授權法規命令,請委員參考。

主席:好,請陳瑩委員,再來是陳菁徽委員、林淑芬委員以及陳培瑜委員發言,謝謝。

陳委員瑩:我想要舉一個實例,讓大家來思考一下這個問題。我以體育競賽為例,每一年或每兩年,我們全國的全運會或原運會,譬如臺東的代表都派出去,各縣市就開始比賽。每個縣市政府因為財政的問題,所以大家準備的獎勵方式跟獎金就差很多,而且差距很大,所以這樣子的獎勵,未來會不會造成一些落差?譬如說有些專業人員往外跑,都不想留在獎勵比較差的地方。

我這個是有一些超前的思考,剛剛衛福部這邊表達的也很有道理,就是因地制宜授權給各地方,但是我們總會遇到這種落差的問題,大家心裡會有很多的感慨。我就提出這樣子,如果有一套中央統一處理的方式,遴選各縣市辦理優良的單位或人員,這也是一種方式。可能大家沒有去思考到各縣市的財政問題,所以我只是提醒,也尊重大家意見,討論、討論。

主席:請陳菁徽委員發言。

陳委員菁徽:因為院版是寫「得予以獎勵」,感覺比較消極,我希望可以有更鼓勵的成分進去,就是明定會有獎勵,而且會有獎勵的辦法。這邊是參考立法院法制局的評估報告,他建議的版本是績效卓著應如何辦理,應該增訂第二項規定,得由直轄縣市主管機關訂定相關獎勵辦法,以茲明確,可以嗎?

主席:謝謝,接著請陳培瑜委員發言。

陳委員培瑜:謝謝主席,我自己是有提一個附帶決議,不過我覺得有很多細緻的事情,也想要拜託衛福部陪我們一起想一想,就是我希望有鼓勵的部分,而且還希望有獎勵的部分。確實,我們遇到這些有狀況的托育人員或保母,我們當然希望有相關懲罰的機制,確保孩子們的權益,可是對於做得好的這些人,我們可不可以有相關的獎勵機制?不過剛剛月琴委員用第一線的實務提醒我,會不會有不當提報的?

我舉個例子好了,例如說淑芬委員是大家都很熟的保母,然後我是評審委員,我可能過去跟她關係良好,如果現在有這個獎勵機制,那我就提報她。可是實際上,我一年可以去看她的次數可能就一次或兩次,但她在我去看的時候就故意做得很好,或者是她有些狀況但我平常是不知道的。可是我們又希望有獎勵機制,如何把這個獎勵機制真的可以做到對、做到好,我覺得實務上會有困難。雖然我有這個附帶決議的提案,但我還是希望我們可以就實務面來討論,在相關獎勵機制上,我們到底還可以做些什麼事情?謝謝。

主席:請林月琴委員發言。

林委員月琴:我覺得獎勵都是好事,可是過去在我們實務裡面的確曾經發生過被評為優等者結果是兒虐的狀態。因為我早上就有提過,本來承辦居托中心的單位就參差不齊,甚至過去有些縣市辦優質保母評選的時候,我們去當評選委員就發現,他就是有5個杯子、5個被子,重點是明明知道他超收,為什麼居托中心還會推薦出來說要作為優質保母評選的人選?因為本來去看的次數就不多,所以我覺得人員的獎勵部分,針對培瑜委員這樣的建議,有沒有更好的方法去減少可能存在的問題?否則會讓民眾,尤其是家長信心大崩盤,評比優的怎麼會事實上是兒虐?那就會讓人有所擔憂,所以如果要獎勵人員的話,你們有沒有比較多的好的考量?才可以按照培瑜委員列的附帶決議去做。

主席:請林淑芬委員發言。

林委員淑芬:我覺得第一現場的人,看的、想的可能就是比較仔細啦!但對我們來講,寫成「應予以獎勵」的狀況,就是現在因為少子化,大家對於願意幫我們照顧小孩……然後托育人員的待遇,老實說勞動條件真的是很辛苦、很辛苦。如果在這種狀況裡面做得好,我們給他獎勵,我本來是覺得應該的,在少子化國安危機這麼嚴重的時候,儘量正向的去給予他們獎勵。

月琴講的狀況並不是不可能發生,但這就不是獎不獎勵的問題了,因為每個人都會改變,現在完全沒問題的人,你怎麼知道三、五年後,他會不會轉性或是突然家庭有變故,整個人的個性不一樣,然後他從一個優良的變成一個恐怖的保母,這種東西本來就是很難……因為人不是生產一個產品,規格化、標準化,永遠都不會變的,所以不要講優良保母,就是優良的廠商也有可能會變,優良的什麼……其實每個人都會變,優良的立委也會變啊!

林委員月琴:我要說明,我不是反對,我只是說……

林委員淑芬:也可能啦!不是會啦,抱歉,我剛剛講錯,不是一定會變,優良的立委也可能會變化啊!也可能啦!

林委員月琴:我的意思是說那個機制要處理好,因為我剛剛提的那個事實上是時間很接近,並不是兩、三年後才發生,原先他也是被評為優等,只是我說評選他的這個人到底狀況是怎樣?所以我反而覺得整個評選方法這些東西要很確保,才不會到時候發生我剛剛講的那種事情。

林委員淑芬:這個聽起來都很像執行面的問題,如果原則上、精神上我們支持這個方向,那未來在執行面怎麼樣防弊、怎麼樣讓這個甄選制度,還有評選要不要利益迴避?利益迴避應遵循哪些東西?就交給行政部門,授權給他們自己去制定。如果這個方向大家確定了,那我們就先通過這樣子!

主席:好,可以。來,什麼方向要不要補充說明一下?

陳委員瑩:……什麼方向……

主席:來,署長,請把方向講清楚。

陳委員瑩:剛剛大家的意見彙整之後是什麼方向?麻煩請說明。

呂次長建德:我們就是朝向鼓勵,鼓勵這個方向,剛剛委員有說一些執行面,陳瑩委員也有說到城鄉差距的部分,我們在執行面的部分也來考慮這個因素,這樣好不好?這個我們就會綜合考量,這樣好不好?但是朝向鼓勵的那個方向,這樣好不好?好,感謝!

主席:好,我們來處理第十條,依照相關委員的提案將「得」改為「應」,各位委員應該沒有其他意見啦!那我們就照這樣通過。

這邊有陳培瑜委員的附帶決議,請議事組宣讀。

附帶決議

「兒童托育服務法」草案第十條規定「托育服務辦理績效卓著者,直轄市、縣(市)主管機關得予以獎勵。」。鑑於現行民眾已可於衛生福利部社會及家庭署之「托育媒合平臺」網站,查詢到合法持有證照之居家托育人員名單。爰請衛生福利部建立優良托育服務人員之獎勵機制時,可將優良、未違規之居家托育人員名單登載於「托育媒合平臺」網站,以利家長查詢,亦可達到公開表彰優良人員之目的。

提案人:陳培瑜

連署人:林淑芬  王正旭  黃秀芳  

主席:針對陳培瑜委員所提的附帶決議,行政機關有沒有要表示意見?

周代理署長道君:謝謝委員的提議。有關在媒合平臺做相關資料登載的部分,原則上行政部門會積極推動,唯一只有一個比較小的部分,跟委員有個小的請求,在委員提的附帶決議裡面有個「未違規」,一般是優良的我們會把它公布出來,第二個是有違規的會公告出來,未違規我們建議是不是可以刪掉?謝謝。

主席:陳培瑜委員的附帶動議就是把剛剛那個字眼刪掉。

周代理署長道君:就是「未違規」三個字把它刪掉,不列進來。

主席:好,「未違規」三個字刪掉,修正完之後通過。

各位有沒有其他意見?(無)沒有,附帶決議就照修正完後通過。

剛剛第十條還是重新宣告一下,我看到林淑芬委員也是「應」,然後我這邊所提的修正動議也是「應」,我們就照有提「應」的條文文字通過,謝謝。

接下來我們繼續處理委員王育敏第四十八條、委員陳培瑜第十二條、委員林淑芬第十三條,還有委員林淑芬的修正動議。請行政機關先做說明。

周代理署長道君:有關王委員、陳委員和林委員的部分,大體上來說,我們有查閱一下,在現行的幼照法裡面大概也有類似的規範,主要是家長或者監護人有跟做托育的或者照顧者中間有一些協力要配合的事項,原則上我們覺得在這邊要納進來,在文字上面我們是可以支持的,但我們現在有一個大概建議的文字,如果要列的話,是不是可以綜合一下各委員的版本?大概就是要履行的義務有以下這幾項:第一個是依照托育書面契約的規定繳費,第二個是……

林委員淑芬:我們現在討論你們沒有的版本,現在不是要先討論我們條文的第十三條。

主席:對啊,你的……

周代理署長道君:是啊!

林委員淑芬:行政院有版本嗎?

周代理署長道君:行政院沒有版本。

林委員淑芬:對啊!

周代理署長道君:陳委員的第十二條和王委員的第四十八條。

林委員淑芬:你那個條文的內容和我們的都完全不一樣。

主席:對啦!衛福部有提出建議條文在最左邊。

林委員淑芬:不是啊!建議的條文……

主席:它有建議條文啊!衛福部有建議的條文啦!

周代理署長道君:各位委員可以參考我們有整理一個發給各位委員的建議條文版本,應該在第4張。

主席:對,有發給個別委員建議的條文,看一下好不好?

周代理署長道君:早上有提供給各位委員,目前是……

主席:各位看一下那個條文。

周代理署長道君:我們有提供一份。主要是委員版的條文我們現在還沒有列條次,請各位委員參閱,我們現在建議的文字就如同現在投影在上面的,我們建議的文字是:「兒童之法定代理人或實際照顧兒童之人應履行下列義務:一、依托育書面契約規定繳費。二、參加托育機構因其兒童特殊需要舉辦之個案研討或相關活動。三、參加托育機構舉辦之親職活動。四、告知兒童特殊身心狀況,必要時並提供相關健康狀況資料,並與居家托育人員或托育機構共同協力改善兒童之身心健康。」。

主席:好,陳培瑜委員跟林淑芬委員所提的版本是相同的,現在衛福部這麼建議,兩位?請陳培瑜委員。

陳委員培瑜:謝謝主席。看起來衛福部覺得可以放進來,條次我們等一下再說,不過衛福部把我們建議關於如果居托人員發現或是家長發現孩子們有特殊身心狀況的時候,我們希望由相關主管機關提供資源協助,主要是因為這幾年很多早療的狀況,不管是量能的問題,或者是家長、法定代理人有沒有發現、有沒有責任感去面對這個狀況,或者是他有沒有能力、有沒有能量去應對這個狀況,所以我們才會提出希望應主動提供資源。但是我猜想在實務現場的困境,就是說這些主管機關如何對接到家長、法定代理人,可能會有困難,但是我們站在照顧兒少的立場,我們還是希望有這個可能性,所以也許請衛福部給我們建議,以上,謝謝。

主席:再請提案委員林淑芬作說明。

林委員淑芬:我覺得很荒謬,看起來好像把我們的第一項全放進去了,可是我覺得很荒謬,因為我們多了這一條在講的是,各級主管機關對於這一類特殊幼兒應該要主動提供資源給這些幼兒的法定代理人或是實際照顧人,我們的重點是第二項,就是說雖然法定代理人或是實際照顧兒童的人要履行第一項的義務,但是各級主管機關對有前項第四款兒童之法定代理人或實際照顧兒童之人,應該主動提供資源協助,這個是最核心啦!這個是我們條文的最核心。再來回到第一項,我要講這是第一線的人請我告訴你們的,為什麼兒童的法定代理人或是實際照顧的人要履行這一些義務?其實是有原因的。但我先講第三款,我個人覺得我這樣的強度會不會太高了?第三款對家長來講,強度會不會太高了?或者是說對於階級能力可能比較有問題的人……所以我對我自己的第三款覺得應該是儘量鼓勵,對於第三款,我自己也有一點點遲疑。第四款是要告訴大家,很多兒童有特殊的身心狀況,但是有家長不敢老實地說出來,因為怕說出來以後,保母不願意幫你帶孩子,甚至機構也不願意幫你帶孩子,在這種狀況裡面我們才扣合到第二項,政府要給予協助。這種狀況不說出來會有什麼影響?有的時候事情會很嚴重,就像孩子有癲癇,但不說出來,突然發作了,那個保母不會反應喔!或者是在機構裡面第一線的從業人員,他們有一個經驗,有些孩子如果一直哭,你不順從他,他就一直哭,哭到最後他會斷氣,這是第一線的人的實際經驗,他會斷氣耶,他沒辦法呼吸,他只要生氣就會哭,一哭絕對哭不停,哭到他斷氣,老師嚇死了。但是剛開始的時候,家長沒跟他們說這個狀況,到最後他們知道了,請問,這個孩子還要繼續照顧嗎?這個孩子的狀況知道了,家長也說了,還要繼續照顧嗎?所以在這種狀況裡面,家長跟托育服務機構到底要怎麼樣協調,也不是只有他們雙方的事,所以我們才覺得各級主管機關面臨這種狀況,要怎麼主動提供資源來協助他們?這一條看起來好像課責於家長要有責任,這個都是特殊兒童居多,兒童有特殊狀況,你要怎麼做?若要討論孩子的狀況,你要來開會喔!但實際是政府若真的遇到特殊兒童的狀況,政府的資源協助要進來,這個才是重點!社家署把我們的版本看一看,把每一條的核心跟重點都刪除。我覺得從今天從早上審到現在,你們就是不想做那麼多,給我就是這種觀感!

呂次長建德:不會啦!委員,你放心。

林委員淑芬:我都啼笑皆非,還說:你看這樣林委員第一項的版本全部納入了,「裝肖仔」!你完全沒有納入!這種孩子需要政府幫忙,這種服務機構、保母、這種家長需要政府伸出援手,所以我們才要在法律裡面課以政府要有這樣的資源協助,是這樣子!所以如果要放進去,你如果覺得我們說的是對的、也是需要的,就應該把第二項放進來,是這樣子才對。

主席:好,這種孩子要照顧好。請林月琴委員。

林委員月琴:如果是第三或是二跟三,可能要考慮,因為這個是「應」,沒有去考慮到家長因為工作上的需求沒辦法參加,這個「應」會不會變成……我覺得一跟四是一定有必要性,因為現在有時候保母會收不到錢,所以應該依書面契約規定繳費。的確剛剛淑芬委員提的,真的實務現場很多家長、醫務人員覺得還好啊,屏息症也沒怎麼樣,可是真的會把保母或者是托嬰中心的托育人員嚇壞了,因為根本沒有料想到孩子會突然沒有呼吸這樣的狀態,或者是有先天性心臟病。可是二跟三強度這麼強,當然我知道因為機構已經辦了……你的孩子特殊需要,我覺得如果是為了他自己本身的孩子開的個案研討會可以,可是「相關活動」我覺得太大,如果到時候家長沒辦法參加,會不會覺得家長就是應該要來參加,但家長可能會因為工作沒辦法參加,可是三一樣也是有這個問題。

林委員淑芬:好,三沒有放進去,但是我請求大家支持我們,如果把三的強度變成儘量參加,二的話的確就是for你的孩子,你自己的孩子有特殊需要,老師認為要個案研討了,也一定要來參加啦!對於一個特殊兒童,你知道有時候要早一點來一起討論我們要給予他什麼樣的支持、資源,比如說像發展遲緩,可能老師發現了,但家長不一定有能力發現,那老師發現了要一起討論,家長就一定要來參加,是不是這樣子?至少要這樣子!第二款的個案研討是針對自己的孩子,所以要來參加。第三款也留著,就是儘量要來參加。我知道這個東西的確樣態很多,所以就儘量,比較像是道德上希望,但是最重點是第二項,第二項一定要放進去。

主席:請王正旭委員。

王委員正旭:聽了淑芬委員的相關說明,比較清楚知道現在新增的,或者是培瑜委員的第十二條跟淑芬委員的第十三條具體內容的要求是這樣。針對於第二款、第三款,我覺得要參加的確會有一些困境,比如說他本來就有很多家庭要處理的事情,如果跟他不一定那麼相關,但我們就要求他參加,的確是有他的困難,所以如果在第二款跟第三款,尤其是在第三款前面加個「得」,得參加的話就表示可以參加也可以不參加,這樣的處理模式,我不知道等一下也許還可以再討論。

再來就是第二項「各級主管機關對有前項第四款兒童……」,的確有一些特殊身心狀況之下很希望能夠讓照顧者,就是這些托育的人員能夠掌握到個別狀況特殊需求之下,應該有更好的資源,或者是有需要家長配合的地方。這邊我比較擔心的就是最後寫到主管機關「應主動提供資源協助之」,怎麼樣才能夠叫做主動?當主管機關面臨這樣狀況的時候,什麼情形下它才能夠掌握到主動的資源發動,這個我想可能還要再麻煩大家再確認一下,以上。

主席:來,再請林淑芬委員。

林委員淑芬:抱歉!各位同仁,剛剛在討論的時候本來想說參加個案研討或相關活動,但相關活動這裡還是指涉到針對這一個個案,如果要他參加早療的活動或早療的評估活動,那就是相關活動,可能就不是個案研討,像早療的部分就是活動。但是第二款講的是自己的孩子,不是全校辦的活動或是班級辦的活動,就是for你自己的孩子,所以我們立法說明欄如果講清楚的話,你的孩子是一個特殊兒童或有特殊需要的,為這個孩子一起來討論要怎麼照顧,或者是要有一個早療計畫的話,這些活動你應該都要來參加,是這樣子!如果是特殊兒童,我想沒有這種家長不參與,全部都叫托育機構承擔起全部責任的,是這樣子。第三項的話就是儘量參加,因為如果不是for個案的話、不是為自己的孩子。

林委員月琴:我覺得可不可以建議二就寫「參加托育機構因其兒童之」?因為這樣子是我自己的小孩,「特殊需要所辦理」,不要用舉辦,舉辦我覺得感覺是比較大型的活動,「的個案會議」,不要用研討會,研討會比較是大型研討會的感覺,個案會議是要商討我的孩子,我覺得相關活動還是要拿掉啦!因為最主要是一對一找專家討論,像早療活動,如果家長確認孩子有特殊需求,本來其他單位就會辦早療活動,現在反而一定要強迫他來跟教保人員討論孩子狀況,跟專業人員一起討論才能處理。我覺得後續活動要不要參加,我並不認為。可是我覺得最難的是第三款,因為前面已經「應」了,可是第三款又說要參加,應盡量參加,我不知道淑芬委員的想法是什麼?否則會很難,因為前面已經講「應」了。

林委員淑芬:第三款我覺得可以討論,但是第一項一開始的義務都是「應」,不是「得」,對啦,應……

林委員月琴:把第三項放在後面會有一點宣示性意義,如果要放,不要放在這邊,第三項……

林委員淑芬:看可以怎麼調整,我覺得第三款可以看怎麼調整,我知道很多家庭有很多客觀條件,不見得每次都可以參加。但是第二款,除了研討以外還有相關的什麼?如果不是活動還有相關的什麼?我們也來想一想。但基本上,這些都是「應」,是應履行的義務。第一款、第二款的方向大家都確認,第四款也確認,第三款再討論。但第二項一定要留著,主動的概念很難界定,我也可以說應提供資源協助。

主席:好,再請陳培瑜委員來做說明。

陳委員培瑜:好,我想回到第三款參加托育機構舉辦之親職活動,我當然知道有所謂文化階級不利的家庭,確實「應」參加是有困難的。可是我也想要提醒大家,我們之前在處理非常多家庭教育中心或終身教育司的家庭教育活動,當我們進到小學階段來看,很多家長……主席,你站起來是我不能講話嗎?想說衛環的規矩我不懂。

主席:沒有。

陳委員培瑜:很多老師會告訴我們,很多孩子們小時候的問題如果沒有及早發現、及早解決,進了小學之後已經六、七歲,很多狀況是難以調整。那我們現在又回來談家庭教育是重要的話,可不可以第三款不要拔掉?但是因為前提是「應」,可不可以有比較友善的寫法,就視自己孩子的情況參加相關親子活動?也就是說,我們不要在這裡就把親子活動做退讓啦!因為很多現場的老師對於家長們自己有各種可能進修學習的方法這件事情上,現在老師們的困境很大,現在這個法如果這樣寫,我擔心會影響後續再做很多親子家庭教育活動。因為現在有很多線上,或者學校跟地方教育局處配合用一次性經費舉辦親子日,就完成親子活動。我完全理解,因為我自己就是一個文化不利家庭長大的小孩,我爸爸從來也沒有參加過親子活動,所以我理解文化不利的困境,但精神上,我們如何兼顧可能性好不好?謝謝。

主席:好,再請林月琴委員,之後我們就來處理。

林委員月琴:這條如果是宣示性意義,當然沒有太大問題。可是如果定「應」,反過來問,就是有沒有罰則?或要怎麼樣處理?如果他不參加,違反這個法令會怎麼樣?我把孩子送到保母家,居托中心或托嬰中心邀我參加活動,如果不參加會怎麼樣?如果是宣示性意義,我同意。可是用「應」,就是我一定要參加,不參加會怎樣?甚至不參與像剛剛講的,特殊身心狀況者要提供資料,我不知道列的時候後面有沒有搭配罰則?沒有罰則的話,除非訂到托育契約,托育契約也一樣要看有沒有罰則,否則訂這個就真的是宣示性意義,可是我們用的強度是「應」。

林委員淑芬:可以討論,因為我們的版本是沒有罰則,但可以討論,要強度很強的話,就必須要訂罰則,我們沒有訂罰則的話,當然是宣示性比較大,但可以用「應」,因為如果沒有罰則的話。

主席:好,請張雅琳委員。

張委員雅琳:雖然我沒有提案,但是我很好奇,想跟社家署確認一下。現在在02歲時,小朋友那時候可能都還沒有鑑定,因為我們之前講特殊需要時,這個特殊需要在還沒有鑑定的時候,實務上要怎麼進行相關的個案會議?通常在小學很多都是已經鑑定出來,才會產生這些相關的個案會議,但如果沒有被鑑定出來的時候,這邊講到特殊需求要如何產生個案會議,是我想釐清的部分,可以請社家署說明一下嗎?

主席:好,請次長綜合回復。

呂次長建德:抱歉,我先簡單說一個原則,委員關心的是第二項,這部分其實我們目前的早療原則上應該都有在進行,委員如果不放心沒關係,我們就放進來,我們也敬表同意,沒關係。但現在說應主動提供,是不是可以授權我們在文字上體現這個精神,好不好?第二項我們把它放進來,沒問題。第二點就是,第二款、第三款要「應」或怎麼樣,我們也尊重大家。第三個,張雅琳委員剛才所說的,我請署長來回答。

周代理署長道君:張委員剛才提到的部分,如果是疑似發展遲緩,其實不會有年齡限制問題,即使是很早期就可以進行通報,一通報之後就開始導入後面的鑑定或是相關的流程,所以如果他在早期就發現,在02歲就已經可以開始進入早療的相關服務。

張委員雅琳:我了解,我的問題是,我們今天指的特殊需要是已經鑑定的,還是疑似的都算認定在特殊需要上面?

周代理署長道君:對,他有需要的部分,就可以及早通報……

張委員雅琳:我想「特殊需要」這四個字,兒童之特殊需要,你們可能到時候要把它訂得很清楚,是說今天他還沒有完成鑑定,但是疑似,你們懂我的意思嗎?

呂次長建德:我知道委員所說的,一般來說就是三個階段,先早篩,再來聯評,然後就是治療。就是我們要訂清楚到底是哪個階段,這個部分我們回去會把它釐清,謝謝。

陳委員瑩:不好意思就是說……

主席:好,請陳委員。

陳委員瑩:有關於建議托育機構舉辦的相關親職活動這部分,我再補充一下。其實有很多單親家庭,我自己也是過來人,周遭的人力資源有時候未必那麼健全。所以我覺得除了鼓勵之外,大家在討論罰則時,我覺得有時候真的在一些特殊狀況下,這些人可能就很倒楣。剛剛有委員說宣示性的條文,因為沒有罰則,我認為這不應該有罰則。確實,小孩子早期有很多狀況,其實家長是不知道的,後來發現之後還會有一段掙扎的時間,要不要去拿手冊,再來就要去面對這件事情,很怕講了學校不收,這其實都是過去我個人實際面臨到的問題。所以這部分再請大家多琢磨、多注意,謝謝。

主席:那你們要怎麼處理?行政機關現在要不要馬上修一修,然後給……

陳委員培瑜:主席,我剛剛說我自己是來自文化不利的家庭,我可以理解舉辦親職活動,如果「應參加」對家長是很大的壓力,我可以拿掉,但只是我們如何在協助家長陪伴孩子成長的過程中,也有不斷增能的可能。其實各縣市政府在衛福部的預算協助支持之下,各地方政府辦很多親子講座,那些錢絕對很大部分來自中央政府。我只是想要在這個議題上,希望中央政府能持續有角色在協助家長增能這塊,但是又不要造成壓力,也不要有罰則。原則上是宣示性的作法,也給第一線保育人員一個方向,包含孩子們進了小學、國中之後,很多老師也都希望家長是持續跟著孩子一起成長,我覺得這件事情非常重要,至於怎麼寫,也許你們再給我們意見,謝謝。

主席:先請林月琴委員,再請林淑芬委員。

林委員月琴:我覺得整部法原則上是去規範托育服務中心、托嬰中心、互助式托育機構、居家托育服務人員。現在突然又轉個彎去規範家長,只有這一條去規範家長,主體上對我來講有點亂掉,所以我才一直說沒有罰則。如果主體還是回到機構或居家托育服務中心要辦理這些事情,然後鼓勵家長參加,我覺得是宣示性意義,可是最後又對他沒有辦法處罰,原本主體本來就是針對居托中心的保母或居托服務中心,或是托嬰、托育服務機構,可是現在又繞回家長,只有這一條是對家長,又沒有強度,也不知道沒有做會怎麼樣?反而是要不要規範居托中心、托嬰中心都要做這件事情,我覺得會比較清楚,因為是他本來工作上就要去涵蓋的部分,以上。

主席:請林淑芬委員,講完之後我們就處理,謝謝。

林委員淑芬:各位很抱歉,我再多講一點。托育服務的主體當然是托育人員、被托育的幼兒,最重要的還有家長,這三個主體是確定的。我們主要的規範都是在於提供托育服務的人或是機構,要課責他們有什麼樣的約束或是要求他做什麼托育服務,或是國家政策怎麼訂定。我們為什麼訂這個?是因為第一線從業人員他們經常感受到挫折,或經常遇到他們覺得很困擾的事情。所以才說托育的三個主體裡面,家長也應該課予一些責任,在這個責任裡面,我們不能強度太高、管得太多,所以強度沒有高到設一個罰則,但家長也要involve到托育服務裡面,這個是責任,因為孩子是家長的,責任要承擔到哪些,當然就是你要繳錢,或是這裡只限定在特殊兒童,兒童特殊需求的狀況,我們也只知道有疑似的狀態,因為02歲除非是先天疾病,否則不容易馬上就鑑定知道他是不是特殊兒童,很難。所以我們所謂的特殊兒童需求,是包含疑似的特殊需求,疑似有障礙或疑似有遲緩,還有已經確定有障礙或有遲緩的孩子,全部都包含在這裡面。

為什麼要講家長要告知?沒有告知的話,保母真的不知道怎麼應變。很多家長真的不告知,因為怕人家不要照顧你的孩子,所以在這部法律裡面,為什麼要特別強調這個?如果你沒有課責於他有告知責任的話,當遇到孩子一直哭,哭到最後斷氣,真的會嚇死人。或是有癲癇,如果保母沒準備,也不知道怎麼應對,我們的急救術裡面有包含癲癇嗎?當保母不是都要訓練嗎?資格訓練裡面有包含癲癇怎麼處理嗎?急救術有嗎?所以只有告知了這個義務,你的孩子真的有疑似特殊發展遲緩,當然要開研討會,這個研討會可能不是大家所界定的這麼嚴謹,是家長要有責任進來。所以強度是講家長的責任,但強度沒有高到要處分,這裡最核心是要請政府提供資源協助,這才是我們的重點,特殊兒童的特殊需求,政府提供資源進來才是重點。

主席:我試著處理,好,請說,慢慢說。

林委員月琴:如果剛剛淑芬委員這樣講,我覺得第一跟第四項的確是家長很重要的責任,反而要把它訂出來之後搭配罰則,第二跟第三項真的沒有必要性,否則你現在訂「應」,又覺得法律上訂了「應」又不要做。可是第四項坦白講對孩子的身心可能產生的傷害非常大,如果不知道孩子有屏息症、氣喘、先天性心臟病,這都是過去實務狀況有發生過的,如果不告知,當發生事情的時候讓托嬰中心或保母疲於奔命,若能搶救回來當然OK,如果沒有,孩子可能喪失性命,我覺得那個嚴重性非常大。

還有,應該要給費用結果不給,反而我覺得第一跟第四項在強度上要不要更強?如果等一下這條保留,我覺得第一跟第四項衛福部要去考慮,這對孩子的安全性有嚴重的影響,尤其是第四項。那第一項,本來就應該繳費。可是第二、三項要不要強度到「應」,我認為是不需要到這樣。否則訂了宣示性意義又做不到,又沒有搭配罰則,訂了也沒有意義,以上。

主席:好,再請林淑芬委員。我可以先提醒一下嗎?因為原本院版沒有這個條文,當然三位委員提出這個條文,我不知道當時院版為什麼沒有把這個條文納進來,這個條文是院版沒有的對不對?那你們就必須跟委員說明清楚,為什麼當時沒有把這個條文放在這次的草案裡面。現在兩個委員是站在針對兒童法定代理人的相關實際應該履行的義務,特別再把它規範出來,我們在規範裡面的內容,到底會不會為德不卒還是怎麼樣?我是不是給各位5分鐘,再溝通一下,好不好?

林委員淑芬:讓我講完啦!

主席:你一定會講完的,你放心,不然你再繼續講。

林委員淑芬:我們的意思是說,其實托盟還有這些團體為什麼要訂這樣的條文,雖然沒有罰則,但專業從業人員可以根據這條,利用這個條文跟家長說「這個法律規定的,你一定要來」。有些家長會想法律有規定,所以就覺得那我就去吧!有一種鼓勵屬性,也有一種讓第一線的人比較好說服家長參加。至於強度、要不要有罰則,我尊重大家,這種事情院版想不到,但事實上第一線人員遇到這種困擾,而我們知道了還不納進來,不一併放到托育服務法裡面來談,我覺得才是真正的為德不卒。

主席:不是啦!因為你們開宗明義叫做應履行下列義務,是你們把應履行義務冠上去。

林委員淑芬:對啊!我們沒有寫罰則。

主席:現在就是針對……當然你們沒有寫罰則,就在針對第幾款,大家意見已經相左到這種程度了,所以我才建議休息幾分鐘,你們再去討論一下,好不好?麻煩一下,謝謝。

休息1639分)

繼續開會1648分)

主席:繼續開會。

呂次長建德:報告總召,大概原則上就是……

主席:現在現場沒有總召。

呂次長建德:召委,不好意思。

主席:請說明。

周代理署長道君:剛才跟幾位委員說明,初步看起來比較傾向第一款和第四款對於家長課責的強度會比較高,二、三款比較有討論的空間。

林委員淑芬:沒有啦!第二款也要。

周代理署長道君:這幾個部分我們會根據強度的部分,回去會把文字再做個整理,整理完再跟各位委員說明,剛才委員是建議就根據這樣的方向,我們回去條文文字再重新做整理。

主席:原則上就是保留,等他們文字修正完之後,提供給提案委員參考,你們同意之後……

林委員淑芬:我盡量再講一個,我們訂這個行政院沒有的條例其實有一個很重要的精神在於讓家長在整個托育服務的關係當中,我們不是去買一個服務而已,我們家長的責任也不是一個消費者而已,其實讓家長在托育服務的關係當中課予他應盡的義務,其實就是托育服務的主體三者的一環,三個角色就是幼兒、家長和托育的提供者,在這個關係裡面,我們有應盡的義務,不只是一個服務的買賣,因為家長也是一個主體。為什麼要這樣立法?因為兒照法、幼照法裡面,幼兒教育及照顧法的第四十一條有寫,父母或監護人應該履行下列義務:一、依教保服務契約繳費。二、參加教保服務機構因其幼兒特殊需要所舉辦之個案研討會或相關活動。三、參加教保服務機構所舉辦之親職活動。四、告知幼兒特殊身心健康狀況,必要時並提供相關健康狀況資料,並與教保服務機構協力改善幼兒之身心健康。各級主管機關對有前項第四款幼兒之父母或監護人,應主動提供資源協助之。這個是教育部所主管的幼照法第四十一條,幾乎是一模一樣的架構和條文內容,如果我們對於比較大的孩子都課責父母有這些應盡的義務,而且主管機關有資源提供協助的責任,我們在更小的小孩不是更應該要有這樣的規範嗎?但是幼照法的體例也是一樣的狀況,他們也是沒有罰則,基本上是宣示和鼓勵的意義,如同我之前講過的,讓服務的提供者可以好好地去根據這條法律跟家長說這是法律規定的,法律規定你要來,真的有家長聽到法律規定,他的意願會稍微高一點,否則的話,他覺得政府也沒有規定,你叫我來,我就不來啊!不是我買一個服務,我交給你,就全部都你的事,不是,我們不是消費者,在整個幼兒托育服務裡面,家長不是一個買服務的消費者而已,我們要確立這個關係,透過這個條文,我們確認家長也是托育服務的三個主體之一。

主席:謝謝林淑芬委員再度發言,基本上行政機關還是希望保留,文字作一些調整之後,再呈給提案委員參考,我們再來討論。

我再重新宣告:陳培瑜委員所提的第八條、林淑芬委員所提的第十條納入在第四條,文字上也做一些調整,第四條是托育服務,增加「政策」兩個字,就是托育服務政策之實施,修正通過。

接下來委員王育敏所提第九條、第十條、第十一條、第十二條及第十三條。

陳委員昭姿:請求保留,謝謝。

主席:全部保留。

現在處理第二章章名。院版是居家托育,其他的委員有相同的就不再贅述。

林委員淑芬:章名沒意見。

主席:章名照行政院版本通過,第二章居家托育。

接下來處理林淑芬委員所提的第十四條。請行政機關先表示意見後,再請委員表達。

林委員淑芬:主席,因為只剩下半個小時,我們還要繼續把第二章處理也處理不完,這一條可能也處理不完,要不要下次再討論?

主席:我尊重各位委員的意見。

林委員淑芬:我個人支持下次再繼續討論。

主席:因為總共條文是78條,大家可能要算一下時間。

林委員淑芬:這是沒有辦法的事,該討論多久就討論多久。

主席:我知道,已經到第二章了,不然處理你的第十四條和第十五條,因為你這兩條的時間可能也會滿久的。

林委員淑芬:對啊,因為會占很多時間,所以我才建議下次再討論。

主席:這要看你的智慧。請行政機關先說明。

周代理署長道君:林委員版本的第十四條是明文規定居家托育中心應辦理的事項,這個部分行政院版條文並沒有特別去規範,原則上考慮到各縣市將來居家托育中心是要受直轄市、縣市政府的委託來從事相關工作,這裡把工作的內容、執掌的內容做更明確的規範,這個部分我們可以支持,也建議在文字上面可以做一個簡單的調整。

林委員淑芬:你有印出來嗎?

周代理署長道君:我們有提供給委員修正草案的版本,應該是在那一疊的第四張或第五張,現在還沒有列條次,我們把文字宣讀一下:居家托育服務中心應辦理下列事項:一、居家托育人員之招募、儲備、支持、交流、在職訓練、輔導、監督、管理及檢查。二、受理居家托育服務證書申請、變更及換發。三、受理居家托育人員收托異動之通報。四、托育服務媒合、轉介,協助簽訂托育書面契約。五、處理第五十五條第一項之調處事項。六、提供家長、社區育兒諮詢及托育服務宣導。七、其他配合中央及直轄市、縣(市)主管機關交辦或委託有關居家托育服務事項。

主席:林委員,可以嗎?

林委員淑芬:對嘛!他基本上支持我們的,但是除了第二項以外,我看不出來前面跟我們差別在哪裡,你可否告訴我這跟我的版本第一項裡面這幾款有哪裡不一樣?

周代理署長道君:跟委員稍微不一樣的地方,第一個是第四款的部分,我們的文字做了修正,協助簽訂托育書面契約的文字稍微做了整理。第二個是第五款,第一個是條次,因為版本不同,條次也不一樣,另外還有調處事項。最後一個是第七款,我們文字稍微做了一點處理,其他的部分還是要以有關居家托育服務的事項。

林委員淑芬:為什麼第二項沒有?我覺得你這樣修正是可以接受的,條次上的變動到底是第幾條,可能最後再來討論,就是第五款到底是第幾條,最後總的整理再來討論。再來,書面契約這個OK,第七款我們討論過,地方政府要叫他們去配合或委託的也是限縮在跟居家托育服務事項有關的才可以,才不會濫用。為什麼我們的第二項:「前項執行業務處理原則等相關辦法,由中央主管機關定之。」你們沒有放進來?

周代理署長道君:我們初步的想法是因為已經正面表列了七款,大概對於未來居托中心應該承擔的工作和內容已經有相對明確的表述。第二個,因為它將來是要接受直轄市、縣市政府公權力的委託,委託的過程中,對於委託的做法也會在契約裡面有相關的規範,所以我們建議在行政的操作面就不再額外訂一個相關的像事務處理原則的辦法,這是我們初步的想法。

林委員淑芬:他們不會有業務處理原則的相關需求嗎?就是說做這些東西不會有一些原則上要遵循的,不需要全國一致性地統一訂出處理原則嗎?全部所有的事項統統都不用嗎?或者說其實應該照我們的版本通過,有需要的時候,你們就可以訂,不需要的時候當然就不訂,這樣的話才不會……因為全國要一致性。

主席:沒有錯。接下來請林月琴委員。

林委員淑芬:執行的細節部分,這些都是執行細節要怎麼處理,當然要有一些處理原則。

主席:請林月琴委員。

林委員月琴:我這邊有疑慮的是「其他配合中央及直轄市、縣(市)政府交辦或委託事項」,假如要列這個,我覺得要講清楚、說明白,現在各縣市政府常常包山又包海的,要做育兒指導,又要做護苗計畫,很多東西放進去,如果只給一個內部的主管,即便你寫了工作人員,重點事項是本來的業務裡面他要去督的就已經很多事情,又要再外加這個,所以我不知道你這邊的意旨為何?是說開放到這種程度嗎?如果要放的話,我覺得淑芬委員後面的第二項就非常重要,第一個是原則,甚至有些東西要不要去定義你所謂的托育服務相關服務事項是什麼,育兒指導也會講跟托育服務、運用保母人員啊!護苗計畫也算是,像新北市的護苗計畫也算是,真的就包了很多東西進去,我比較擔心第七款增加的到底是什麼,如果要的話,真的就要配合第二項,把它講清楚、說明白。

主席:請林淑芬委員。

林委員淑芬:現場為什麼講要不要訂定處理原則的原因是因為在現場常見的有兩大問題的爭議,例如執行細節上要怎麼處理的時候,會問說去訪視的時候可以拍照嗎?有的地方政府說可以,有的說不可以,居服中心的人去到底是要拍照或不拍照?還有就是去看時候是托育地點是客廳,訪視員可以察看浴室或廚房嗎?保母主張說這是我的隱私權,你怎麼辦?就是說到底托育地的爭議或托育地訪視員到底要看哪裡?要不要訂一些準則?我的意思是說這些處理原則因為都很細節,看起來好像交給他們自行處理就好了,地方政府這裡如果認為你訪視的時候可以看客廳、可以看他的私人臥室,還可以看廚房、可以看浴室,另外一個政府說不用看、不可以看,因為保母也有隱私權,那到底要看還是不要看?要拍照,可以拍照嗎?看的時候可以拍保母的廚房、拍保母的浴室、拍保母的臥室嗎?還有一個判決,訪員去查看除了托育範圍以外的空間被告,因為他說這不是托育的空間,你為什麼看到托育範圍之外的空間?你如果還要拍照的話,怎麼辦?所以執行業務的大原則是中央主管機關一定要扛起業務處理的原則是什麼,全國一致性,否則各縣市不統整也是滿好笑的、滿荒謬的。我的意思是說,你照我的版本、照托盟的版本把第二項放進去,至少你到時候需要的話就訂出來,不需要的,我也沒有強迫你每一款都要訂。老實講,我們坐在辦公室,你們也是坐在辦公室,你沒有很多第一線的托育人員,不管是機構的或保母來跟你反映,我們的想像力沒有那麼豐富,你怎麼會想像居托中心的訪員去看一下托育範圍之外的地方就被告,想也沒想過,但現實就有啊!

呂次長建德:我們用指引的方式好不好?

林委員淑芬:現在不是講指引,你現在法律裡面要先把我們版本、托盟版本的第二項:「前項執行業務處理原則等相關辦法,由中央主管機關定之。」我們透過這個文字授權給你們,你們要訂什麼是自己決定的,我就不懂你們為什麼不要,我覺得這根本就不痛不癢的,有一個行政指導在那裡,制定一個處理原則出來,這個也可能只是一個行政指導,行政指導效力不足,你們還有什麼原則,你們目前是用行政指導,我們現在用辦法,像剛講的訪員要訪哪裡,授權給你們訂子法,不要用行政指導。

周代理署長道君:如同剛才委員所提到的,因為真的有很多是執行面上非常細節性的、實務操作上會遇到的,所以在列舉的時候,儘管我們在訂定的過程詳細地預先去設想,有時候不見得能夠非常完善,這邊其實考慮到實際上面執行的部分,我們還是建議是不是有可能容許由中央主管機關未來透過一個類似指引或行政上比較原則性的文件來做相關的處理,因為如果訂成法規命令的時候,一旦有需要增補的時候,其實會面臨要依照法制作業程序,相對來說,反而比較耗時。

林委員淑芬:不是啦!這也是你們法規命令自己可以去調整的。我在這裡只是告訴你,大的原則是中央主管機關去訂出來,我沒有叫你訂到多細的細節。我在這個條文裡面也沒有要求你要訂得多繁瑣、執行面要多細瑣,沒有!我們也是授權給你,而你訂的也是大原則,或是你要訂到執行細節多細節,這也是你們在決定的。

我剛剛講說這兩大爭議,一個就是托育地,或者是拍照,這個真的就是很大的爭議,也是現場所有居服中心的人經常遇到的,可是這個跟保母的隱私權和他的居家環境會有衝突,如果涉及到人家的隱私權的話,那當然要有法律的授權,而我在這裡授權給你去訂定你的子法,依此你們訂出來的子法才可以去做到這些動作,因為這是法律保留原則。我法律授權給你的,而你訂出來是有法律依據的。你去做這幾件事情,你才有辦法阻卻別人告你啊!因為我是法律明文規定,依法律授權給我,我訂出來的子法和法規,所以某種程度也是法律授權了,有法律授權的,才能夠到人家家裡說我要給你拍照啊!光是一個行政指導,跟人家說我要去你家拍照,人家要讓你拍嗎?你有資格拍嗎?請問現在有哪個法律允許你去人家家裡拍照?現在有哪一個法律可以允許居服中心的人去你家拍照?

呂次長建德:好啦!委員,這個部分我們接受……

林委員淑芬:所以難道不需要法律授權嗎?要法律保留原則啊!

呂次長建德:我們接受,我們裡面會簽到我們內部的法規命令,我們自己內部自己整合啦!這樣好不好?

林委員淑芬:好啦!

呂次長建德:好,謝謝!

林委員淑芬:這樣就是第一項的文字調整照你們的,第二項照我們的。

主席:第一項照衛福部的,第二項照你的,是不是?是這樣嗎?那怎麼……現在修嗎?

周代理署長道君:就是麻煩依照我們剛才所跟委員報告的我們建議的文字,增列第二項,就是「前項執行業務處理原則等相關辦法」,我們建議依照體例加一個逗點,然後「由中央主管機關定之」,以上。

主席:好,這個條文就照林淑芬委員所提的條文再修正通過,但是條次還是請你們……因為裡面還有牽涉到處理第五十條,這個或許還是要再調啦!

周代理署長道君:前面一定有條文要整理,是不是整個順完再順條文?

主席:好,OK。我知道,原則上還是保留啦!就把文字跟條次……算通過啦!條次部分再請你們做處理啦!但是裡面第五十幾條那個可能還是……條次就授權行政單位來做調整啦!OK,好,謝謝!那就照這樣修正後通過。

接下來處理第十五條,也是林淑芬委員所提,請衛福部表示意見。

周代理署長道君:林委員的第二十五條的部分……

主席:第十五條。

周代理署長道君:對不起!第十五條的部分,就是直轄市、縣(市)主管機關未來對於居家托育服務中心要進行的相關監督,有要求檢查輔導及評鑑等等,尤其是要求要做相關的評鑑。針對這個部分,因為我們在前面的條文已經提到,未來對於居托中心的定位,它等於是行政機關受託來行使相關的業務,所以等同是行政機關執行公權力的一個延伸了。一般對於接近行政機關、有公權力屬性的,大概在監督的部分可能就比較少去用到像評鑑這樣的一個機制,大概比較多的監督方式就是類似行政機關上下級中間的一個直接監督跟督導的關係,所以這個部分,我們建議這個條文是不是可以就免予增訂?謝謝。

主席:來,請提案委員回應。

林委員淑芬:它畢竟不是行政機關!老實說,大家都知道居托中心也有一些真的是良莠不齊啊!居托中心不管是主管或是訪員或是督導員,它的內部管理難道你們不需要去介入嗎?你們把公權力委託給它,它要去評人家的保母有沒有合格、要去訪視,那他們整個居托中心管理的能力,以及它的訪員和督導員的專業能力、他們自己內部行政管理的部分,你難道不用稍微看一下嗎?所以我們才說要監督居托中心的品質。但是如果你不要評鑑的話……我們其實不是要評鑑,而是說你要有一個機制去監督它的品質,不是嘴巴說你們會管理就好了,我們不相信你們嘴巴講說你們會管理。而在對於居家托育的保母這一環,居托中心扮演何等重要的角色!它代替了政府去做這麼多的事情,它的監督能力和品質難道不用被確認再確認嗎?

所以如果你不想要用評鑑這種機制,我覺得政府機構當然會覺得:「又要評鑑,我還要去辦理評鑑,真煩!」但如果你不想要評鑑這種機制,也沒關係,我們不堅持一定要用評鑑這種制度,可是你有辦法有什麼樣的機制可以類似評鑑,可以讓居托服務中心的人、他們的內部願意好好地把他們的品質還有他們的能力、專業,真的是確定、確保都是在我們所需要的一定程度上?

所以不要什麼事情都說這個是地方政府的責任,這個叫地方政府去做,叫他們去做,也要課責於說你有什麼機制要叫地方政府去執行。我覺得從早上審到現在,就是很多不想做,覺得這個就交給地方政府去做就好。其實我也不知道,我已經從早上說到現在了,我也是「有喙講甲無瀾」。

主席:來,請喝茶,再來請林月琴委員。

林委員月琴:早上我就提過,我今天早上滿驚訝聽到你們說要完全由居家托育服務中心來執行公權力,我就很好奇,那其他法律的強度上到底多強,去針對於團體來受你們委託?那這個團體又是誰?因為過去就一直是良莠不齊的狀態裡要執行公權力,而且裡面的工作人員本來就讓人家……以前是幼教跟社工,後來就一直放寬條件,那裡面的人的訓練又是什麼?它以後要代替你執行公權力,我不知道你給它的公權力的強度有多強?淑芬委員只是講說要評鑑耶!還有,我覺得我比較認同他說要檢查、輔導,因為如果你要執行公權力,可能強度不是只有評鑑。現在坦白講只有評鑑,你們平常事實上是不會有去監督管理,這是一個部分。更往前的話,如果要執行公權力,我覺得這些你們今天也要說明你們未來所謂的……如果以淑芬委員寫的是「專業機構、團體」哦!那才是會符合你們講的公權力執行哦!如果沒有這一條的話,我無法想像你們講的要執行公權力的這個單位跟人員到底能量如何。

坦白講,過往居家托育服務中心各縣市落差非常大。有些是完全沒有機構,所以它是拜託來的。既然是拜託來的,我不太可能管它,管它到時候它就不接了,那不接的時候怎麼辦?所以雖然它做得不太好,我也是勉予讓它去做。可是影響的是誰的權益?還是孩子的權益啊!所以我想說是不是衛福部可以針對這部分做解釋?除了剛剛淑芬委員提的那些要以外,我還更覺得前面那個機構到底你們怎麼去做選擇?你們要委託的時候怎麼做選擇?以上。

林委員淑芬:主席,我可以再補充一下嗎?

主席:可以啊!請林委員。

林委員淑芬:主席,不好意思!我再補充一下實務面的問題,然後再請衛福部社家署回答。我們都知道包括縣市政府本身業務承辦人員的異動性都很高耶!地方政府基層人員的異動性、流動性本身就很高,所以這些人一個換一個,他除了沒有經驗以外,連專業性都要打問號。所以你說地方政府的這一些人,他們誰能夠好好地監督居托中心的運作?一個換新人還沒上手,就又換一個人來,連地方政府的人都一直在流動,你仰賴他們去把關起這個責任,然後就說居托中心要去做那個負有公權力的使命和權力的工作,可是監督居托中心的縣市承辦又是新來的新手,什麼都不知道,很荒謬!

而且各地方政府對於居托服務中心的管理如果沒有一致的標準,我們第三項講說它的監督、檢查、輔導、評鑑、複評,中央要訂出相關的遵循事項和辦法。如果你不願意扛起這個責任,地方政府對於居家托育服務中心的管理各自做各自的會很麻煩,甚至有些地方政府,說難聽一點,兒虐事件發生的時候,或者是有一些比較高敏的狀況的時候,大家都知道會不會有一種……不是吃案啦!就是類似,有些縣市政府會不會有壓力,所以會阻止居托中心去做脆弱家庭的通報?如果發生了一件的話,事情也是很大條!有些地方政府如果沒有課責於居托中心做脆家的通報,它就不用做了,因為又沒規定要做啊!

所以我們才說,中央其實對於居托中心的業務職掌、職責要明訂以外,現在對於居托中心本身你要監督它、檢查它、輔導它、評鑑它。而要評鑑他們、輔導他們、監督他們,要遵循什麼事情,中央要訂出這一些遵循事項的辦法來,而不是讓地方政府各自為政,然後有壓力的,他們就說我們有些不要訂出來,好像掩耳盜鈴一樣,沒有訂出來就不用做,不用做的話,就不關我們的事。這事情也很大條!

所以我並不是要找中央麻煩,而是這件事情本來就不是一個容易的事,我們知道這些全部的責任要扛起來,真的也是很沉重。可是既然要法制面、要立一個專法,今天就是已經說我要破釜沉舟宣示國家重視托育服務這件事情了,你要訂出一些相關的辦法出來,讓地方政府遵循,全國一致性,然後扛起這個責任,以及確保這些居服中心的品質和專業,這個都是必要的,並不是我一直每件事都叫你們做,這就是沒辦法的,既然要做了,就是要這樣做,才是正確的,不是在找你麻煩啦!真的!

主席:好,行政機關應該也不會認為說委員去找麻煩,現在就是說要訂一套新的制度,然後就是臺灣社會對這事情大家都非常地關注,希望也是一個長治久安的制度。當然法律各個條文的面向都要兼顧到、去思考,也要去考量到法律訂之後是不是可以執行貫徹到位,這是最重要的一個立法的精神。我想這個是增列的條文,行政機關如果你們覺得還有討論空間,現在沒辦法直接答復,那我們就先保留,好不好?OK,好。

林委員淑芬:五點半了……沒聲音了啦!

主席:我們開會是到五點半……也是儘量讓你說啊!我們開會是到五點半嘛!各位委員OK啦?沒有要……沒有?好,謝謝!

林委員淑芬:就告一段落啦!現在就到這裡告一段落啦!

主席:是啊!我也要尊重各位委員的意見嘛!對不對?

林委員淑芬:對啦!對啦!

主席:你都沒聲音了,還說!

林委員淑芬:對啊!就沒聲音啊!

主席:那我們就做以下決議:兒童托育服務法草案等20案尚未審查完竣,我們要另擇期繼續審查。

我要宣布散會之前,我還是拜託部長、次長,還有代理署長,因為後面還有將近六十多條的條文,然後20個版本嘛!如果可以事先先進行溝通,尤其有的是跟院版不盡相容的,還是再增列的,你們有意見,我覺得應該是去找個別提案委員先進行溝通啦!好不好?不聽的話就是要到這裡才處理了,只能這樣嘛!

好,本日會議到此結束,現在散會,謝謝大家。

散會1724分)