立法院第11屆第3會期財政委員會第18次全體委員會議紀錄

時  間 中華民國114618日(星期三)98分至1035

地  點 本院群賢樓9樓大禮堂

主  席 賴委員士葆

議  程 報告事項

宣讀上次會議議事錄。

討論事項

一、繼續審查「貨物稅條例」6案:

()本院委員葉元之等21人擬具「貨物稅條例刪除部分條文草案」案。

()本院委員廖先翔等16人擬具「貨物稅條例刪除第八條條文草案」案。

()本院委員邱若華等20人擬具「貨物稅條例第十一條條文修正草案」案。

()本院委員邱鎮軍等19人、委員羅明才等19人、委員許宇甄等22人分別擬具「貨物稅條例第十二條之三條文修正草案」等3案。

二、審查「貨物稅條例」5案:

()本院委員鍾佳濱等23人、委員陳菁徽等16人分別擬具「貨物稅條例第八條條文修正草案」等2案。【本院委員陳菁徽等16人提案如經院會復議,本次會議不予審查】

()本院台灣民眾黨黨團擬具「貨物稅條例第十一條及第三十七條條文修正草案」案。【本院台灣民眾黨黨團提案須經各黨團簽署不復議同意書】

()本院委員王鴻薇等18人擬具「貨物稅條例第十二條之三條文修正草案」案。

()本院委員邱鎮軍等16人擬具「貨物稅條例第十二條之五條文修正草案」案。

主席:向委員會報告,我們現在進行開會,請主任秘書報告出席委員人數。

謝主任秘書淑津:報告委員會,出席委員已足法定人數。

主席:現在開始開會。

請議事人員宣讀上次會議議事錄。

立法院第11屆第3會期財政委員會第17次全體委員會議議事錄

時  間:中華民國114611日(星期三)91分至1019

地  點:群賢樓9樓大禮堂

出席委員:林德福  鍾佳濱  郭國文  李坤城  黃珊珊  林思銘  吳秉叡  賴士葆  賴惠員  王世堅  羅明才  李彥秀  陳玉珍

   委員出席13

列席委員:謝龍介  鄭正鈐  林楚茵  楊瓊瓔

   委員列席4

請假委員:顏寬恒

   委員請假1

列席官員:

金融監督管理委員會

主任委員

彭金隆


 法律事務處

處長

林志憲


 證券期貨局

局長

張振山


 保險局

局長

王麗惠


財團法人證券投資人及期貨交易人保護中心

董事長

張心悌



總經理

林俊宏


財政部賦稅署

署長

宋秀玲


中央銀行外匯局

副局長

洪櫻芬


司法院行政訴訟及懲戒廳

法官

陳彥霖


法務部法制司

副司長兼參事

謝志明

主  席:賴召集委員惠員

專門委員:林靜玟

主任秘書:謝淑津

紀  錄:秘 書 汪治國 研究員 蔡檳全 編 審 伍明清

   科 長 沈克彬 科 員 簡廷育

報 告 事 項

宣讀上次會議議事錄。

決定:議事錄確定。

討 論 事 項

一、繼續審查「國際金融業務條例」8案:

()本院委員沈發惠等18人、委員鍾佳濱等17人分別擬具「國際金融業務條例第十三條、第二十二條之七及第二十二條之十六條文修正草案」等2案。

()行政院函請審議、本院委員李坤城等20人、委員陳菁徽等16人、委員郭國文等19人、委員羅廷瑋等17人、委員陳玉珍等16人分別擬具「國際金融業務條例第二十二條之十六條文修正草案」等6案。

二、繼續審查「證券投資人及期貨交易人保護法」9案:

()行政院函請審議、本院委員鍾佳濱等20人、委員李坤城等19人、委員沈發惠等18人分別擬具「證券投資人及期貨交易人保護法部分條文修正草案」等4案。

()本院委員林楚茵等17人、委員王鴻薇等19人、委員郭國文等18人、委員賴士葆等32人分別擬具「證券投資人及期貨交易人保護法第十條之一條文修正草案」等4案。

()本院委員林思銘等18人擬具「證券投資人及期貨交易人保護法第十條之一及第二十條條文修正草案」案。

決議:

一、「國際金融業務條例」審查結果:

()第十三條及第二十二條之七,均維持現行條文。

()第二十二條之十六:照行政院提案通過。

()通過附帶決議2項:

1.請金融監督管理委員會於1個月內提出亞洲資產管理中心未來之法規鬆綁規劃及時程(包括國際保險業務分公司(OIU)商品及業務之推動)。

提案人:黃珊珊  王世堅  林思銘

2.請金融監督管理委員會於國際金融業務條例第二十二條之七(OSU租稅優惠)屆期前,會同財政部評估是否續行延長租稅優惠,並評估是否構成有害租稅慣例、不公平租稅及造成不公平競爭,納入稅式支出評估報告。

提案人:鍾佳濱  郭國文  李坤城  吳秉叡  林思銘  黃珊珊

()全案審查完竣,併案擬具審查報告,提報院會討論;院會討論前,不須交由黨團協商;院會討論時,由賴召集委員惠員補充說明。

二、「證券投資人及期貨交易人保護法」審查結果:

()第十條之一、第二十條、第四十條之一及第四十一條,均照行政院提案通過。

()第三十二條:維持現行條文。

()通過附帶決議1項:

針對證券投資人及期貨交易人保護法第十條之一之解任事由,是否擴及洗錢或貪污等不法態樣,請財團法人證券投資人及期貨交易人保護中心於6個月內研議納入證券投資人及期貨交易人保護法。

提案人:黃珊珊  賴惠員  林思銘  賴士葆  李彥秀

()全案審查完竣,併案擬具審查報告,提報院會討論;院會討論前,不須交由黨團協商;院會討論時,由賴召集委員惠員補充說明。

散會

主席:請教各位委員,對於上次會議議事錄有無異議?(無)沒有,我們通過,確定。

請議事人員宣讀今日議程。

討論事項

一、繼續審查「貨物稅條例」6案:

()本院委員葉元之等21人擬具「貨物稅條例刪除部分條文草案」案。

()本院委員廖先翔等16人擬具「貨物稅條例刪除第八條條文草案」案。

()本院委員邱若華等20人擬具「貨物稅條例第十一條條文修正草案」案。

()本院委員邱鎮軍等19人、委員羅明才等19人、委員許宇甄等22人分別擬具「貨物稅條例第十二條之三條文修正草案」等3案。

二、審查「貨物稅條例」5案:

()本院委員鍾佳濱等23人、委員陳菁徽等16人分別擬具「貨物稅條例第八條條文修正草案」等2案。

()本院台灣民眾黨黨團擬具「貨物稅條例第十一條及第三十七條條文修正草案」案。

()本院委員王鴻薇等18人擬具「貨物稅條例第十二條之三條文修正草案」案。

()本院委員邱鎮軍等16人擬具「貨物稅條例第十二條之五條文修正草案」案。

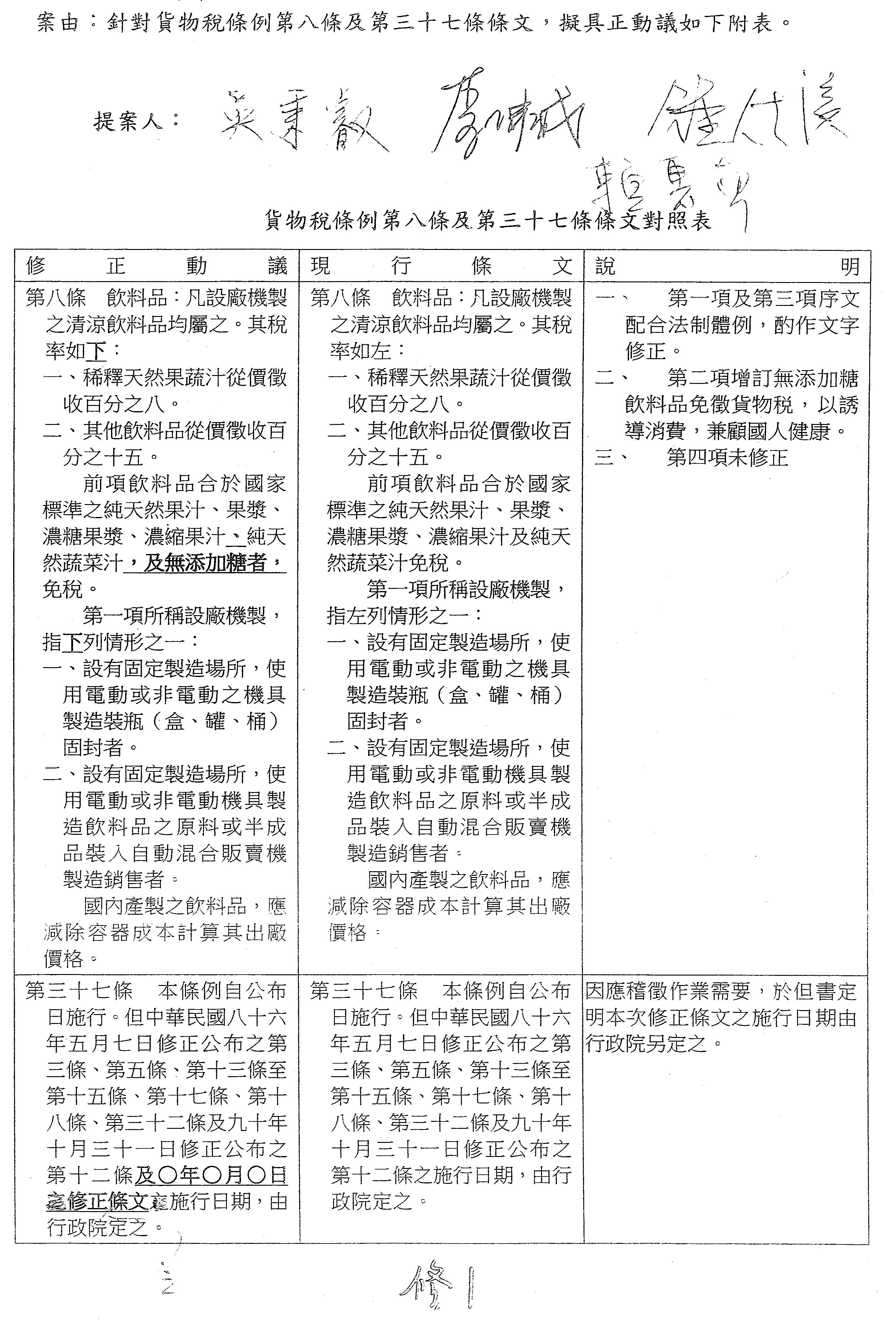
主席:向委員會報告,本日會議安排一、繼續審查葉元之等21人擬具貨物稅條例刪除部分條文草案等6案;二、審查委員鍾佳濱等23人擬具貨物稅條例第八條條文修正草案等5案。

委員葉元之等21人擬具貨物稅條例刪除部分條文草案等6案已於第9次全體會議宣讀完畢,現在請議事人員宣讀今日審查委員鍾佳濱等23人擬具貨物稅條例第八條條文修正草案等5案之條文內容,含修正動議共1案,預計宣讀完畢的時間為930分,所以930分以後,我們才繼續開會。



DrawObject1

二、修正動議:

1.

2.

案由:本院委員賴士葆等人,據貨物稅條例第十二條之五自105年增訂後確實有提升汽機車汰舊換新率,對汽機車市場之活絡及相關產業之稅賦增加亦有相當成效,短期內仍有持續減徵之必要。爰提案再予延長5年至12017日止,另對應徵之貨物稅每輛定額減徵汽車10萬元,機車8千元,應徵稅額未達前述以應徵稅額減徵之,以賡續鼓勵報廢或出口中古機車並換購新汽機車,期以促進相關產業發展及節能減碳之政府目標。是否有當,敬請公決!

提案人:賴士葆  黃珊珊  林思銘




DrawObject2

主席:報告委員會,我們就開始討論,因為時間到了。

現在有兩種討論方式看各位覺得怎麼樣,第一種討論方式就逐條討論;第二種方式,因為這個性質不一樣,我們就分三包,一包就是第八條、第十一條:第八條是茶飲料、無糖飲料,第十一條是家電,家電的部分,現在財政部跟黃委員大概有共識了,基本上也沒什麼太大問題,再來就是第三十七條的實施日期,這是一包;第二包就是第十二條之三電動車的貨物稅;第三包就是第十二條之五的汰舊換新。這個都是民生非常重要的問題,我今天來當主持人就是替大家服務,不分黨派,這是社會需要的,就是這三包,其他沒有處理到的,比如說葉元之的第十二條之五,那個案子因為太多了,我們就不處理,就這樣子。所以我就講這三包,可以嗎?好不好?

我們就開始處理第一包:第八條、第十一條、第三十七條。第八條有關無糖飲料的部分,財政部的意見怎麼樣?或者是提案委員你們開了記者會,要不要講一下?

鍾委員佳濱:其實這個案子我們私下了解,不分黨派都支持,就是有鑑於國民健康,也希望透過包裝飲料,我們針對無添加糖的部分,比照天然果汁,符合健康的我們採取0%的貨物稅,就是免貨物稅。原來這些無添加糖飲料可能歸類在8%的稀釋果汁,或是15%的其他飲料,如果說能夠把它移為0%,比照天然果汁促進健康這樣的概念,應該是符合財政部原來三級稅率的設計,也符合我們整個國家社會的公益成本,以上。

主席:吳秉叡委員有一個修正動議,要不要說明一下?

吳委員秉叡:我來解釋一下,我們還有作了另外一個附帶決議,還沒宣讀,但我先把那個概念闡述一下,就是我們降這個貨物稅,利益要歸消費者接受,而不是給廠商的一個好處,所以我們那個附帶決議大概就是這個意思。

主席:請宣讀附帶決議。

三、

一、無添加糖飲料品免徵貨物稅後,為使廠商將減稅利益回饋消費者,請財政部依進口及產製完稅價格級距提供飲料品課徵之貨物稅及營業稅稅額,並請產業主管機關會同消保機關(構)或團體追蹤廠商有無將減稅利益回饋消費者。

提案人:吳秉叡  李坤城  郭國文  鍾佳濱  賴惠員

二、電器類項目免徵貨物稅後,為使廠商將減稅利益回饋消費者,請財政部依進口及產製完稅價格級距提供電器類課徵之貨物稅及營業稅稅額,並請產業主管機關會同消保機關(構)或團體追蹤廠商有無將減稅利益回饋消費者。

提案人:吳秉叡  李坤城  郭國文  鍾佳濱  賴惠員

主席:現在請財政部說明,是不是同意無糖飲料免課貨物稅?第二個問題,怎麼樣向社會大眾說這個免課的貨物稅能夠回饋到消費者,而不是廠商就A掉了?這兩個問題。

莊部長翠雲:是,召委還有各位委員,財政部這邊先說明,貨物稅本來就有引導消費者朝向消費行為的一個功能在裡面,除了財政目的之外,還有引導的目的。現在有關建議對於無添加糖的飲料給予免徵貨物稅,這個部分我們尊重,也同意委員這樣的提案,這是第一個。第二個,既然它有鼓勵基於健康的因素,希望消費者朝向無糖飲料來做攝取,這個部分當然我們希望對於這樣的貨物稅免徵能夠實現在貨物上面,第一、也能達到引導消費者的一個效果;第二、也不希望因為減徵的貨物稅,事實上並沒有呈現在價格上,而喪失了引導的功能,也讓消費者知道,因為貨物稅的免徵,事實上他可以買到比原來價格來得低的東西,達到這樣的效果,而不會讓減徵的利益呈現在廠商那邊的獲取所以對於剛剛的提案我們遵照辦理。

另外,剛剛鍾委員原來的提案裡面,是對於按照含糖的比例不同調整其貨物稅的部分,可能在稽徵實務上會有一些困擾,所以我們認為原來的條文裡面有按照含糖比例課徵不同稅率的部分,是不是可以做一些調整?

主席:郭委員請。

郭委員國文:主席,剛剛財政部態度已經非常清楚,現在關鍵其實是在我們提案的內容當中,要如何將價格反映到消費者身上,而這部分其實經濟部是比較重要角色,經濟部應該出來表示一下意見跟看法,因為基本上主管機關是經濟部,經濟部跟這些相關的工會團體,或者包括跟消保團體要如何合作,讓這個免稅之後的價格得以回饋到消費者身上,這才是關鍵,我覺得經濟部要表示一下意見跟看法。

主席:好,我們請李坤城委員表示意見之後,再請經濟部長官表示意見。

李委員坤城:好,謝謝主席。所以昨天我們開的這個記者會,算是有臨門一腳,因為之前在討論第八條修正案的時候,其實財政部還是有比較不同的意見。昨天包含食藥署還有國健署都有來到我們的記者會,他們對我們這一條無添加糖的飲料品能夠免稅之修正案,其實都是支持。再接下來就是請產發署來努力,除了讓業者免稅之外,我們最重要是要還稅於民,要讓消費者有感覺得到無糖飲料的確有降價,願意多去選擇無添加糖的飲料,所以這部分未來要請產發署多努力,因為財政部會算出來這個部分大概降低多少的稅,接下來你們要努力,我們也會要求消保會來做市場上的調查,到底降稅之後有沒有降價,這個我們也會來要求的,以上。

主席:請經濟部產發署。

邱署長求慧:召委,還有各位委員,大家好。剛剛各位委員這樣的提醒,我是覺得非常有道理,就是怎麼樣能夠把這樣一個貨物稅的減免,真正能夠回饋到消費者,而不是給企業,我想這個是非常、非常重要的法律意旨,所以經濟部遵照委員的建議,我們一開始會先跟工會溝通,向廠商宣導;第二個,我們會配合財政部跟消保會去做市場價格的詢價跟查價,如果有發現價格沒有降的情形,我們就以主管機關的立場,直接跟廠商這邊溝通,要求他們做適當價格的調降…

主席:你做得到去查價喔?

邱署長求慧:對,我們都到市場,還有跟一些消保團體或財政部一起合作,大家來做調降前跟調降後的比較。

主席:我覺得這個提案就徵求吳委員的同意,你的附帶決議,一定回饋給消費者部分,是不是其他黨派可以簽?

吳委員秉叡:可以啊!

主席:好,來,我們大家都簽。

請黃委員。

黃委員珊珊:謝謝主席。我想這個提案大家應該不分黨派都會同意,但是我還是覺得過去行政院賦稅改革委員會其實有討論過碳稅,另外一個是糖稅,我們今天把不含糖飲料讓它免貨物稅,但是對於含糖的飲料並沒有加稅。另外,其實現在國人最大的飲品還是手搖飲,手搖飲的含糖量我覺得這可能接下來國健署或經濟部要關切的,從今天開始,我們對無糖鼓勵,希望它能降價,但相對的,將來在原來的綠色稅制,也就是碳稅跟健康稅,這部分要重新去整體思考,尤其是現在手搖飲的狀況,其實還是蠻嚴重的,雖然大家都知道無糖、多糖、少糖,但是糖的甜度……尤其國中生喝手搖飲的比例是每個禮拜7次,這是一個比較嚴重的狀況,所以我覺得今天除了這個之外,希望所有的單位,尤其是國健署,可能要跟經濟部一起討論含糖飲料或手搖飲,不在機製飲料、不在貨物稅,財政部沒辦法管到的部分,你們有其他什麼方法,好嗎?謝謝

主席:食藥署要不要回應一下黃委員的意見?

鍾委員佳濱:是國健署。

主席:對,國健署。

賈副署長淑麗:謝謝委員的提醒,我們會趁這一波,把無糖的飲料怎麼樣做更好的宣導,成為一個更好的普世價值。另外,對於減糖這件事,我們會積極來辦理,謝謝委員的提醒。

主席:好,謝謝。第八條就照吳秉叡委員所提的修正動議通過。

法務部的長官,請說你們有什麼問題?

謝副司長兼參事志明:主席、各位委員、與會各位先進。主要我們這邊是針對文字的部分,對於這個立法的方向,我們都很贊同,不過在文字上面,基於法制用語上比較固定的要求,是不是在第八條修正第二項的部分「,及無添加糖者」那個「,」一般我們是不會用「,」。

另外,待會會討論到第三十七條的部分……

主席:那個先等一下,就先講這條,好不好?

謝副司長兼參事志明:好,OK,謝謝。

主席:第八條按照吳秉叡委員的修正動議,以及第二項第4行的「然蔬菜汁,及無添加糖者」的「,」拿掉……

宋署長秀玲:報告委員,第二項的部分,前段是叫合於國家標準,所以包含了純天然果汁、果漿等等,這都要合於國家標準,可是無添加糖並沒有國家標準,所以我們才會用「,」來區隔,就是說我們只看「及」後面的有沒有添加糖,只要沒有添加糖就免稅,不需要符合國家標準,所以我們才會做這樣的區隔。

吳委員秉叡:所以你們在說明欄後面加一項,把這個觀念加進去。

宋署長秀玲:好!我們再補充。

吳委員秉叡:這樣以後要看立法意旨才看得懂它的意思。

宋署長秀玲:是!

吳委員秉叡:他是說這有一個區別。

宋署長秀玲:我們來修正說明欄部分。

主席:沒有,你這個「,」還是保留著啊!「,」本來就要保留,前面有一個「、」,這個「、」不要而已啊!要不要?他們沒有改啊!

謝副司長兼參事志明:報告主席,我這邊有一個建議,如果是在法制用語上面怕誤會的話,我們是把「無添加糖」放到前面,就是「前項飲料品無添加糖」,然後後面是「、合於國家標準……」,這樣顧及了財政部的要求,然後也比較沒有誤導性,提出以上這個建議。

主席:把文字給我們。

謝副司長兼參事志明:這樣就避開了剛剛部長所提到的這個疑慮,我念一下文字:「前項飲料品無添加糖者」,如果這邊是有意區分成兩個,我們也可以再加一個,就是「無添加糖者,及合於國家……」,然後後面是「蔬菜汁者」,等於會有兩個「者」,以這樣來處理。

主席:這樣聽起來很複雜,你把文字寫出來給我們看。

謝副司長兼參事志明:可以。

吳委員秉叡:在立法理由裡面還是要加進去。

謝副司長兼參事志明:是,當然。

主席:請法務部把新的文字給我們看一下,所以這一項原則上是這樣,我們最後再來確認。

第八條就按照吳秉叡委員的修正動議修正通過,第二項的修正文字我們等一下再讀,好不好?第八條就這樣處理。

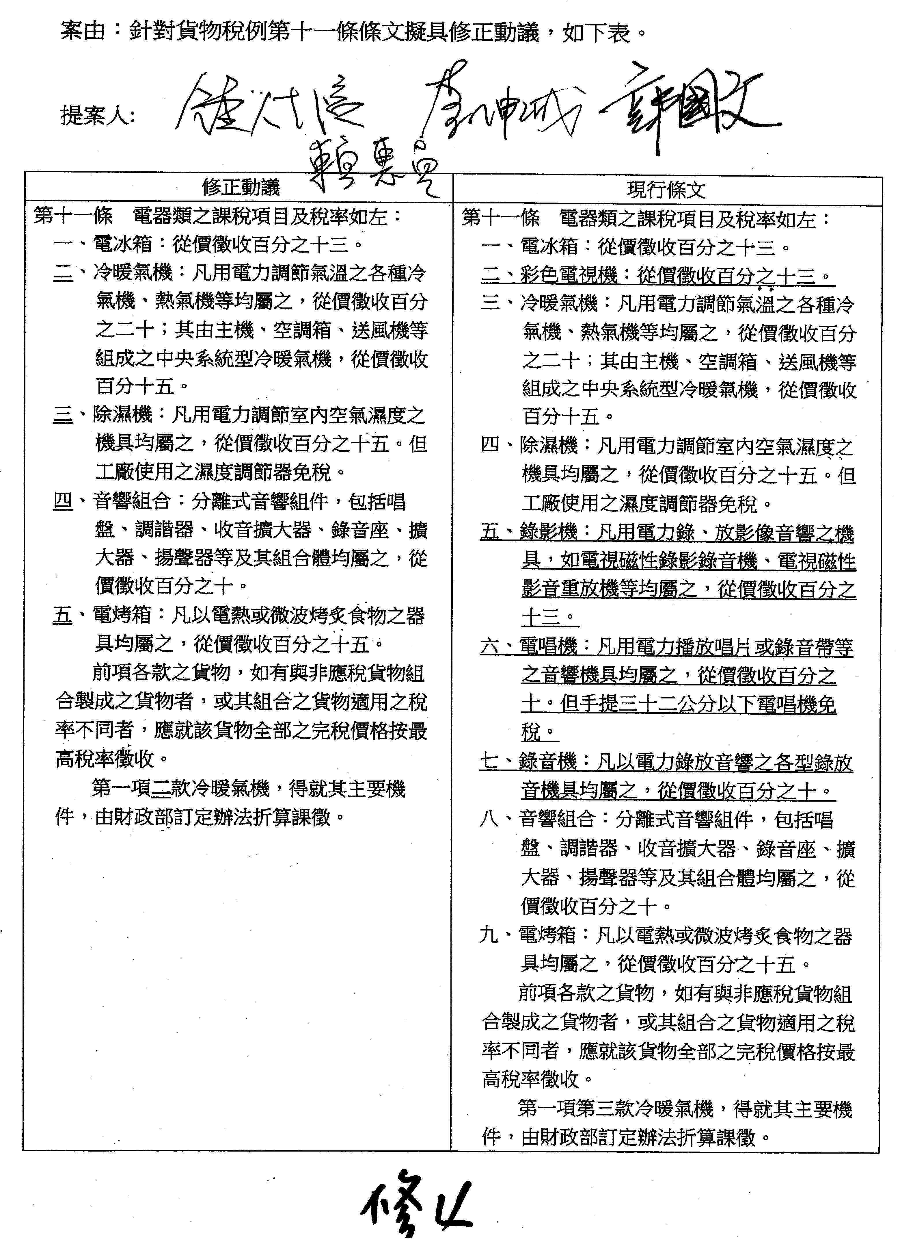
接下來是第十一條,黃珊珊委員要不要先說明一下?

黃委員珊珊:謝謝主席還有各位同仁,我們提案修正第十一條主要是因為這些是很久以前的電器類,對電器類已經有非常多高耗能電器都免貨物稅,我們看到裡面的項目有電視機、錄影機、電唱機、錄音機這些電器類,其實像錄影機、錄音機現在都已經成為3C產品了,電視機也有液晶顯示器,液晶顯示器是免稅,在這些已經成為人民生活必需品的情況下,它其實已經課不到什麼稅,所以我們認為直接把這些小家電先從貨物稅的項目裡面取消才是正道。我們有統計過財政部這邊的稅損到底有多少,在算出來之後,剛剛財政部也有同意一部分,因為音響組合跟電烤箱大概都還有6億到3億的稅收,所以這部分暫時不取消,那電視機、錄影機、電唱機、錄音機取消的話,可能加起來也不到1億,就只有大概三千多萬的稅收,我覺得也沒有必要再繼續課徵,所以我們希望把電視機、電唱機、錄影機、錄音機的部分取消,不要再課所謂的貨物稅,財政部對這部分也沒有什麼太大的意見,請各位委員支持,謝謝。

主席:我再講一遍,你剛剛說的就是有4項,一個是電視機、一個是電唱機、一個是錄音機、一個是錄影機。

黃委員珊珊:4項拿掉的稅損比較少,那音響組合跟電烤箱可以保留,謝謝。

主席:好,財政部可以同意嗎?請王委員。

王委員世堅:召委,第一點,早年這些小家電被視為奢侈品,但是這幾十年下來,不但是家戶必需,而且現在已經到了遞減的地步了,比方說,包括電視機、錄影機、電唱機、錄音機、音響組合、電烤箱等等,這麼多項目累計下來,105年才徵收13.49億,到了去年(113年)降到11.23億,可見是逐年降低中,再加上剛才珊珊委員也有提到,國產品牌把液晶顯示器跟視訊盒分開,液晶顯示器根本就不用打稅,這對於國外進口的電視品牌也是一種不公平的事情。加上既然整個小家電也才只有11億的貨物稅,其實整個刪除掉對稅損也根本沒有太大的影響,所以這個部分是不是就把它視為我們人民日常需要的一個小確幸,是不是把這整個稅金只有11.23億的小家電項目取消掉?謝謝。

主席:好,請鍾佳濱委員。

鍾委員佳濱:因為今天我們主要是考量整個貨物稅早年或許有奢侈稅的概念,但是現在它是一個社會外部成本,主要是基於排碳的考量,那我們希望財政部跟行政院趕快積極的從排碳的部分以碳稅的概念來建立,現在碳費先行,未來在碳費制度逐漸完備後,碳稅要跟著走,對那時候的貨物稅其實現在就可以先依據排碳的思維來構思。關於小家電類,剛剛幾位委員都說得很對,像電視機、電唱機、錄影機、錄音機這些除了使用少之外,用電量也不高,但是電烤箱跟組合音響不同,我們都知道電烤箱是高瓦數的電器,從家庭的小烤箱到專業型的大烤箱都很耗能。另外,關於音響組合,現在還會玩音響組合的很多都是真空管音響,那個擴大機一開下去是很耗能的,我覺得要從耗能的角度來思考,所以這兩項還是先保留在我們貨物稅的課徵範圍內,以上。

主席:我提醒一下黃珊珊委員,你們的提案沒有這些東西,你們的提案是電冰箱、冷暖氣機、除濕機,你要不要提修正動議還是怎麼樣?

黃委員珊珊:不是,請召委看一下,我們是把款次調整而已,我們的提案是把電冰箱、冷暖氣機、除濕機留下來,其他都刪掉。我們本來是全部刪掉,但剛剛算了一下,就是以稅損的角度,我們也希望如果可以的話,財政部就像剛剛講的應該從碳稅的角度……

主席:如果是這樣子的話,電烤箱跟音響組合還是要放進來了。

黃委員珊珊:可能要再調整回來,那就要有人提修正動議,我沒有意見,我當然希望按照我的版本,那他們如果要的話,是不要有人提修正動議?

主席:來,請郭國文委員。

郭委員國文:主席,黃珊珊委員他們黨團的版本只有保留電冰箱、冷暖氣機還有除濕機,剛剛鍾委員是說音響組合跟電烤箱從耗能的角度來看,也應該繼續保留在貨物稅課徵的項目中,所以簡單來講,就是把電視機、錄影機、電唱機跟錄音機排除掉了。

主席:請李坤城委員。

李委員坤城:現在要把第十一條的電視機、錄影機、電唱機、錄音機這4個拿掉,我有看了財政部給的資料,這4項其實每一年收到的貨物稅也是逐年遞減,像電視機從111年、112年、113年一直遞減,到113年變成0.66億;錄影機從0.72億降到0.19億;電唱機是沒什麼變;然後錄音機也從0.39億降到0.33億。其實都是在往下降,那就表示這個跟我們現在的生活型態已經不太一樣了,我是認為可以拿掉,但是就跟剛剛第八條第二項無糖飲料改成免稅一樣,這個也要回饋給消費者,我們認為也是要還稅於民,就是說如果我們免掉它的貨物稅,其實也是要還稅於民。剛剛也有一個附帶決議,就是要把減稅的利益回饋給消費者,這個是我們比較在乎的。

主席:好,我們請賴召委。

賴委員惠員:謝謝,我想民生家電免收貨物稅其實應該是與時俱進,因為我們也有看到資料,稅收都逐年遞減,其實我們鄰近的國家也都紛紛啟動消費稅的改革,例如,日本於1989年實施一般商品及服務稅,施行同時一併廢止實施近50年的物品稅,物品稅應稅貨物包含電器、家具、汽車及奢侈品;以韓國為例,韓國已於2017年停徵冷氣機、冰箱、電子洗衣機及電視接收器的個別消費稅;芬蘭的例子就不用講了,他們其實在2011年也提出甜食稅,所以還稅於民其實也是本席的主張,謝謝。

主席:現在第一大部分黃珊珊委員也讓步了,還有財政部這裡,王世堅委員是不是就不要堅持,可以嗎?就是只有這4項,電烤箱和音響組合不要,如何?

王委員世堅:我們國家一年稅收31,000億,這個部分加起來11億,電烤箱才3.6億,音響組合才6.4億,這個是我們國民的小確幸,你不用電烤箱還有其他替代方式去做的話,反而還增加民眾的困擾,所以我覺得不要考慮那麼多,既然是小家電要減,我們就把整個小家電取消掉,這個部分的稅損不大,現在分這個要徵、那個不徵,反而是擾民。

鍾委員佳濱:我們是不是儘量尋求在場委員的多數意見,包括原提案的民眾黨黨團黃珊珊委員,也是覺得拿掉4項,保留電烤箱、音響組合及其他高耗能的家電,都還是維持在貨物稅的課徵範圍,其他的4項如電唱機、電視機、錄影機及錄音機,事實上它的耗電其實相對是少的,是不是我們就把這4項拿掉?

主席:我們現在做個結論,因為主提案人跟財政部已經有共識了,電視機、電唱機、錄影機及錄音機這4項貨物稅歸零,其他還是維持原案,下一次有機會再修。

針對第十一條,鍾佳濱委員等提出修正動議。


主席:各位同意這個修正動議嗎?

請黃委員。

黃委員珊珊:針對這個條文,剛剛王世堅委員所說的其實也是我們原來的意思,的確現在音響組合和電烤箱還有大概10億的稅收,所以我還是認為財政部針對這些稅收應該要有相關的支出評估,也就是評估這些稅收將來還要不要再收,我還是希望你們在一、兩年之內再去做這些相關評估,因為這的確沒有什麼必要了。因為這部分現在還有10億左右,所以我同意暫時先保留,但是我還是認為慢慢這些東西都不應該再課貨物稅。尤其剛剛賴惠員委員就講了,像日本、韓國其實針對家電早就已經不收貨物稅了,所以這個部分我們可能要急起直追,好嗎?我希望財政部一、兩年之內有一個相關稅收的評估,來保障將來我們會往取消的方向走,好嗎?謝謝。

主席:請林思銘委員。

林委員思銘:謝謝主席,我想呼應一下珊珊的意見,其實我的意見跟王世堅委員的看法都是一致的,因為整個稅損按照三兆一千多億的稅收來講不大,並不是很多,但是對於我們人民來講,這是一個小確幸。現在如果把音響組合、電烤箱貨物稅全部都歸零,剛才賴召委也提到世界各國在這個部分很多都沒有課徵貨物稅,所以財政部還是要去研議一下,如果今天沒有辦法作成決定,短期之內,我覺得財政部還是要提出一個相對應的看法,我們最後的作法還是應該要把它取消掉。

主席:就下一次了取消,好不好?下一次取消,這次先4項。

郭委員國文:下一次沒有錯,我只是要提醒一下財政部,替代稅源的部分,還有新的碳稅部分,你們的速度還是要加快一點,這樣才能說服其他的委員同意你今天的作法。

主席:還有請民進黨委員是不是寫一個跟第八條一樣的附帶決議,降價一樣要給消費者,這個沒有寫。

李委員坤城:有啊!剛剛有一起唸。

主席:有嗎?剛剛唸的第八條,對不對?

李委員坤城:有。

主席:這個我們沒有簽到。

黃委員珊珊:等一下,主席,我還有補充。

主席:請黃珊珊委員。

黃委員珊珊:主席,我這一條最後還有一項,請大家看一下。

主席:我看到了,主秘認為這一項可不可以不要?

黃委員珊珊:因為我們要減少稅收的話還是要寫財源,我們還是要把它說明清楚,依照財政紀律法還是要說明清楚,今天把它拿掉之後的替代財源是什麼,所以我們才會有這樣的項目,如果主秘認為不需要,財政部也認為不需要,那麼在相關的財源上面,你們不要再說什麼稅收受到我們影響,我們亂砍你們的預算,亂砍你們的收入,不要變成這樣,好嗎?

主席:財政部,最後這一項根據財劃法第三十八條之一規定,減稅要提列出稅的來源。

黃委員珊珊:所以這一項是要說明這個減了以後,替代財源是什麼,我們說明了因為已經有財劃法,所以不需要中央政府補助,這樣的說明只是幫忙把它說清楚,那個無糖的部分也應該說明清楚。

主席:財政部解釋一下。因為民眾黨黨團提案的這一項就是錢的替代來源。

黃委員珊珊:我們只是幫你們找到一個說法。

主席:請部長先講一下。

莊部長翠雲:當然,這個調整以後會有一些稅損,我不太知道委員的意思是我要去哪裡說明這個財源的來源?這個部分最主要是因為財劃法,但是財劃法已經修正了,貨物稅本來就是有10%要給地方政府,如果減少貨物稅,會使中央統籌分配稅款減少,那是在財劃法修正之前,所以有這樣一個文字,目前財劃法已經修正了……

鍾委員佳濱:就沒有了。

莊部長翠雲:是。

黃委員珊珊:財劃法已經修正,但是你們現在不是在釋憲嗎?我現在的問題就是我們又背黑鍋了,不是嗎?我們又讓你們沒有錢,又讓你們要去釋憲,所以我幫你們講好說你不需要補足啦!

鍾委員佳濱:但還是要依照現行法。

郭委員國文:在釋憲之前還是要當做有這回事。

黃委員珊珊:這個不管釋憲成不成,當然,釋憲成了就要重來,那這個就很重要了,不是嗎?對啊,我們預計萬一怎麼樣的話,我們是預備著而已啊!所以對於我們的意見,至少要把立法理由講清楚吧!

主席:部長,我想這個留著沒有關係啦!這一段留著沒什麼關係啦!

李委員坤城:這樣之後每一條都要這樣了,不只這一條啊!

鍾委員佳濱:對啊!珊珊委員,我是覺得……

黃委員珊珊:因為地方有貨物稅的分成,所以才會有這一條啦!

鍾委員佳濱:這個要不要用附帶決議的方式來表達?因為我相信民眾黨黨團的立場要表達,但是放在法律條文裡面變成會是一個比較……因為幾乎每一條都要這樣重述一次。

李委員坤城:對啊,這一條有,其他條文也有啊!

鍾委員佳濱:這樣很奇怪,其他條文沒有,但如果我們舉一隅反三隅的話,加上「明示其一,排除其他」,這個有寫,其他沒寫的就統統不算了?所以我覺得還是用附帶決議的方式來表達這樣的精神,提醒大家注意,而不是寫在條文裡面,不然其他地方沒有加這一段文字的豈不都是不受財劃法的影響了!這樣的條文很多啊!但後面每一條都沒有寫啊!

主席:好啦、好啦、可以啦!鍾委員的意見聽得進去啦!

黃委員,是不是可以這樣子?我們就按照他們的修正動議,至於這個,我們就放在……

黃委員珊珊:變成附帶決議嗎?

主席:對,就變成附帶決議。

黃委員珊珊:就整條變成附帶決議嗎?

王委員世堅:好啦!謝謝!

主席:有關第十一條,就以鍾佳濱、賴惠員、李坤城、郭國文等委員修正動議稍做修正,第一項序文的「如左」修正為「如下」;第一項第二款是「百分之十五」;第三項修正為「第一項第二款冷暖氣機,得就其主要機件,由財政部訂定辦法折算課徵。」並增列立法說明,我們就這樣通過。

李委員坤城:召委,還有個附帶決議!

黃委員珊珊:召委,我們的那個要變成附帶決議,對不對?

主席:民眾黨黨團的最後一項要作成附帶決議。

黃委員珊珊:那我可以再加一個附帶決議嗎?

主席:可以。

黃委員珊珊:就是兩年內針對音響組合跟電烤箱,財政部應該予以檢討。

主席:好,民眾黨的二個附帶決議,一個就是條文的最後一項全部挪出來作成附帶決議,第二個就是兩年內檢討……

黃委員珊珊:一年內檢討啦!一年內檢討音響組合跟電烤箱的存續,好嗎?

主席:可以啦!一年可以啦!

鍾委員佳濱:一年可以啦,碳稅也要訂定啊。

主席:請你們一起擬,提兩個附帶決議。

第十二條暫不處理。

李委員坤城:主席,我先確定一下,第十一條有三個附帶決議嗎?

主席:對。第十二條之一也暫不處理。

黃委員珊珊:召委,你的第一包不是直接跳到第三十七條嗎?

主席:對,我們現在來看第三十七條,法務部好像有意見。

請法務部。

謝副司長兼參事志明:報告主席及各位先進,針對第三十七條的部分,因為這邊加了「及○年○月○日」,一般來講,我們的「及」在法制用語上不會重複出現,所以倒數第五行有一個「及九十年十月三十一日」應該要改成「、」,這是法制用語的問題。

另外,第三十七條部分,也不只包括第一包,因為第二包、第三包如果有施行日期的話,也會在這一條的含括範圍內。以上補充說明。

主席:財政部唸一遍,好嗎?

姚處長瑩:是,就是以吳委員等三人的修正動議版本,在倒數第五行「九十年」前面的「及」改為「、」;再來就是倒數第三行的「第十二條」後面修正為「及○年○月○日修正之條文施行日期,由行政院定之」,就是回歸一般三讀的體例。

主席:請你們打一份新的給我們重新confirm,好嗎?因為「花煞煞」了!

鍾委員佳濱:聽懂跟看懂了!

主席:聽懂、看懂,又似乎沒有懂!

好,各位委員,我來唸一遍,第三十七條修正為「本條例自公布日施行。但中華民國八十六年五月七日修正公布之第三條、第五條、第十三條至第十五條、第十七條、第十八條、第三十二條、九十年十月三十一日修正公布之第十二條及○年○月○日修正之條文施行日期,由行政院定之。」

這樣第八條、第十一條、第三十七條處理完畢了,就等三個附帶決議,其中一個附帶決議已經寫好了,現在就等另二個附帶決議的文字,民眾黨的二個附帶決議。

總共有四個附帶決議,第八條跟第十一條原本都有一個附帶決議,現在第十一條再加二個附帶決議。

這個是大家都同意的,所以不分黨派都可以簽啦!附帶決議的部分,我是鼓勵大家都簽啦!好,各位,除了附帶決議外,第八條、第十一條、第三十七條這一包,是不是就可以通過,不須協商,好不好?這個就不要協商了,好。

我們現在看第十二條之三。請李彥秀委員。

李委員彥秀:謝謝召委。之前在答詢的過程當中,這一次我們針對於汽車貨物稅是不是要調降或廢除,我還是要再次提醒財政部,因為整個行政院跟總統的政策,事實上是希望小客車要全面的電動化。對於節能減碳,這是當時我們整個國家,包括總統跟行政院的政策,這個方向我想是全國國人都支持的,但是目前我們電動車的掛牌,事實上只有8%10%,跟原來賴總統跟行政院的目標也有差距。

交通部也指出,事實上目前電動車的價格是比油電車高,而消費者在評估是否買電動車上,價錢仍舊會是很重要的考量。此處所謂的高不是指絕對的金額,而是跟油電車比較起來,你要選擇買同款的油車或電動車,看起來還是油車比較符合消費者能夠負擔的價格。我們這一次調降汽車貨物稅的同時,油車的稅務負擔是明顯的下降,但是油車下降,而電動車並沒有一起跟著調降,未來民眾(消費者)在選擇類似同款的要買2,000還是3,000CC的車子的時候,價格仍舊會是他的考量。看起來我們這一次降價的是油電車,但是電動車沒有下降,這對於未來小客車電動化的目標和整個國家的政策,整個賴總統的政策,整個行政院的政策事實上會有一點點背道而馳。

透過今天我們在修正第十二條之三的機會,我再一次主張,我們在檢討汽車貨物稅的同時,是否可以同步研議對於電動車新增租稅優惠或購車補助方式,這樣才能避免油車跟電動車的差距持續擴大。因為我們這一次調降的還是油車,電動車相對地我們沒有調降,同款的同樣可以負擔的,無論是2,000還是2,500還是3,000CC,這樣電動車的轉型才不會走回頭路。這是我要再一次提醒財政部,未來在考慮這一方面的時候,對於油電車租稅的下降,怎麼樣對於電動車也給予租稅的優惠補助,我要透過今天第十二條之三這一條的討論再次的提醒。以上。謝謝。

主席:現在這個是討論電動車的調降,油車沒有啦。

李委員彥秀:那幅度的部分,是不是有可以再調降的空間?以上,謝謝。

主席:財政部講一下。

莊部長翠雲:第十二條之三主要是對於電動車輛貨物稅的減免徵,這個部分的實施期限是到1141231號,然後經濟部也已經把相關的意見給我們了,我們財政部也會進一步再做審議,如果真的需要延長的話,會另外再提出修正案。至於剛剛李委員所提醒的部分,那是對於電動車以外的其他車輛貨物稅稅率調整的一些相關建議,這個部分因為目前臺美關稅談判小組正在進行相關的談判,未來會再做其他整體的配套調整,以上補充。

主席:現在就是我們答應了啦,因為臺美關稅的談判,所以油車(傳統汽車)的貨物稅要調降,至於怎麼調降,我們就暫時先put aside不予討論,等到他們談完了,我們再回來。其實老實講也可以倒過來做,我們談好了也不錯,因為這是一個貿易障礙、非關稅的貿易障礙,我們談完了代表我們的立場,我們的談判代表也好談,這是看你要怎麼看,財政部不能從你們角度,要從我們的角度。

來,請郭委員。

郭委員國文:主席,我也跟主席同樣的立場,尊重財政部現在在臺美貿易的談判,不然我們自己也有提案,好不好?這個案子就看你們談判的狀況以後再來處理,好不好?

主席:不是,電動車可以降,這個是電動車。

郭委員國文:電動車的部分,沒有……

主席:這個是電動車。

郭委員國文:沒有,就是我們在討論貨物稅的部分,油車的部分我們都沒有講,原因是這樣子,以前我們在質詢的時候都有講,就是尊重他們的態度。

主席:好啦,但是這一條,第十二條之三是電動車。

莊部長翠雲:對,第一個也是車輛類,然後第二個它的實施期限,就是減免徵的期限是到今年年底,我覺得這個不需要在此時另外再做討論,但後續我們會持續和經濟部一起再來討論。

主席:這個跟那個沒關係啦!

李委員坤城:第十二條之三是電動車,電動車的減免徵期限到年底,是不是到年底到期?經濟部也有提資料,所以我覺得那就給財政部再做個討論,因為其實本來我也有提案,但是我覺得就給他們時間做個討論,如果說要延長,應該是會延長,但是給他們再算精準一點,所以也不用急著在今天做決定啦。

主席:這樣子可不可以,我們這一案保留出去,反正等到談完了再來協商嘛,可以嗎?不要放這裡了,好不好?第十二條之三保留出去啦,保留出去啦!

郭委員國文:好啦,那就保留。

主席:好,第十二條之五,來。

莊部長翠雲:也是一樣,汰舊換新啦。

主席:不一樣啊!這跟汰舊換新不一樣啦!不一樣啦,跟汰舊換新不一樣啦!

莊部長翠雲:不是,汰舊換新……

主席:汰舊換新不一樣,汰舊換新是把原來的等於殺掉了去買新的,不一樣啦!

莊部長翠雲:我知道。汰舊換新第一個,目前相關的減徵金額跟實施期限大概都有規定,實施期限到115年的17號,所以這部分……

主席:所以不急?

莊部長翠雲:對。另外,對於減徵的部分,我們也會重新請經濟部提供資料,就政策實施的有效性等等再來做配套,所以這個並不需要在這個時間點來做一定的處理。

主席:這個不是要到115年,可是為什麼……

莊部長翠雲:115年、明年初,也就是說一個是在……

主席:可是為什麼我看到報導說,有些人就因為這樣子,車市就賣不動了,就被卡住了。

莊部長翠雲:當然消費者有他自己考量的因素。

主席:他說這個政策沒有再延的話,他不敢買什麼之類的。沒有,現在不買車,車市現在凍得很慘喔,車市凍喔、凍喔。

郭委員國文:舉凡有影響到關稅的你們就講出來,好不好?這樣我們才知道我們討論的範疇大概哪裡要尊重,你們要講得清楚一點,好不好?

宋署長秀玲:召委,我來報告一下。因為整個車輛類現在都是關稅談判的一部分,車輛類有電動車跟油車,這個包含汰舊換新跟電動車免稅,整個都會影響到車輛類的稅率結構。談到稅率結構,其實我們算稅率不是只有看名目稅率,還會看有效稅率,汰舊換新的減徵貨物稅,雖不影響名目稅率,但是會影響有效稅率,他們整個談的時候是看你最後課的結果,是看最後課的結果,這個就是為什麼我會建議說這一包……

主席:好啦,那第十二條之五就比照第十二條之三,一樣啦!保留出去啦,好不好?

郭委員國文:好啦!好啦!

宋署長秀玲:謝謝、謝謝。

主席:好。所以今天有三包,第一包有第八條、第十一條、第三十七條,裡面有三個附帶決議,三個附帶決議通通出門,然後就不協商,直接二讀、三讀……

王委員世堅:主席、主席,我做了這個修正動議,就是說希望……

鍾委員佳濱:附帶決議啦!

王委員世堅:把汰舊換新這部分延長5年,我剛剛聽財政部的解釋,因為我們跟美國關稅在談判等等這一些,我想不懂到底為什麼啦?我們自己國內鼓勵汰舊換新減免,可以退這5萬元的貨物稅,這個跟美國談判有什麼關係呢?那是兩回事嘛!我們增長對汰舊換新的鼓勵,是對國民消費者的鼓勵,兩者是兩回事,而且這個金額這麼小,我聽不懂,是不是財政部可以再解釋好嗎?

宋署長秀玲:我再跟委員說明,因為汰舊換新當然有其政策目標,但是我們當時推汰舊換新最後的結果是希望消滅舊車,同時也降低車輛類的稅率。因為整個在談的時候大家會談到稅率,稅率有兩種,一種是我們現在看到的法定稅率,就是剛才我們講第十二條的法定稅率,另外一種就是租稅優惠,包含電動車免稅,或是我講的汰舊換新、減徵貨物稅,這個影響到的是有效稅率,這在整個談判的過程當中,一般我們會把這個一起考量,不會只看名目稅率。名目稅率定得很高,但可能減了一大堆,最後就只課了一點或都沒課,它就不是障礙了,所以它會整包一起談。跟委員報告,是這樣的,一般我們是車輛類的一起看那個稅率。

郭委員國文:好啦!OK啦!

鍾委員佳濱:附帶決議就是這張。

主席:先唸附帶決議。

附帶決議:

請財政部於一年內研議音響組合及電烤箱等家電產品之貨物稅減免徵之評估報告。

提案人:黃珊珊  王世堅  賴士葆  林思銘  李彥秀  郭國文  李坤城  賴惠員

主席:向委員會報告,協商完成,請議事人員宣讀協商結論。

貨物稅協商結論:

第八條照委員吳秉叡等人所提修正動議修正通過。

第 八 條  飲料品:凡設廠機製之清涼飲料品均屬之。其稅率如下:

一、稀釋天然果蔬汁從價徵收百分之八。

二、其他飲料品從價徵收百分之十五。

前項飲料品無添加糖者,及合於國家標準之純天然果汁、果漿、濃糖果漿、濃縮果汁、純天然蔬菜汁者,免稅。

第一項所稱設廠機製,指下列情形之一:

一、設有固定製造場所,使用電動或非電動之機具製造裝瓶(盒、罐、桶)固封者。

二、設有固定製造場所,使用電動或非電動機具製造飲料品之原料或半成品裝入自動混合販賣機製造銷售者。

國內產製之飲料品,應減除容器成本計算其出廠價格。

本條並增列立法說明,另通過附帶決議一項。

第十一條照委員鍾佳濱等人所提修正動議修正通過。

第十一條  電器類之課稅項目及稅率如下:

一、電冰箱:從價徵收百分之十三。

二、冷暖氣機:凡用電力調節氣溫之各種冷氣機、熱氣機等均屬之,從價徵收百分之二十;其由主機、空調箱、送風機等組成之中央系統型冷暖氣機,從價徵收百分之十五。

三、除濕機:凡用電力調節室內空氣濕度之機具均屬之,從價徵收百分之十五。但工廠使用之濕度調節器免稅。

四、音響組合:分離式音響組件,包括唱盤、調諧器、收音擴大器、錄音座、擴大器、揚聲器等及其組合體均屬之,從價徵收百分之十。

五、電烤箱:凡以電熱或微波烤炙食物之器具均屬之,從價徵收百分之十五。

前項各款之貨物,如有與非應稅貨物組合製成之貨物者,或其組合之貨物適用之稅率不同者,應就該貨物全部之完稅價格按最高稅率徵收。

第一項第二款冷暖氣機,得就其主要機件,由財政部訂定辦法折算課徵。

本條並增列立法說明,另通過附帶決議二項。

第十二條、第十二條之一暫不處理;第十二條之三、第十二條之五均保留送院會處理。

第三十七條照委員吳秉叡等人所提修正動議修正通過。

第三十七條  本條例自公布日施行。但中華民國八十六年五月七日修正公布之第三條、第五條、第十三條至第十五條、第十七條、第十八條、第三十二條、九十年十月三十一日修正公布之第十二條及○年○月○日修正之條文施行日期,由行政院定之。

主席:請教各位委員,對協商結論有無異議?(無)沒有異議,我們照協商結論通過。

本日會議作如下決議:貨物稅條例部分條文修正草案等11案:委員廖先翔等16人擬具「貨物稅條例刪除第八條條文草案」案、委員鍾佳濱等23人擬具「貨物稅條例第八條條文修正草案」案、委員陳菁徽等16人擬具「貨物稅條例第八條條文修正草案」案、委員邱若華等20人擬具「貨物稅條例第十一條條文修正草案」案、台灣民眾黨黨團擬具「貨物稅條例第十一條及第三十七條條文修正草案」案;委員吳秉叡等5人修正動議、委員鍾佳濱等4人修正動議審查完竣,併案擬具審查報告,提報院會討論。院會討論前不須交由黨團協商,院會討論時由本席補充說明。請問各位委員,對以上決議有無異議?()沒有異議,我們通過。

委員邱鎮軍等19人擬具「貨物稅條例第十二條之三條文修正草案」案、委員羅明才等19人擬具「貨物稅條例第十二條之三條文修正草案」案、委員許宇甄等22人擬具「貨物稅條例第十二條之三條文修正草案」案、委員王鴻薇等18人擬具「貨物稅條例第十二條之三條文修正草案」案審查完竣,併案擬具審查報告,提報院會討論。院會討論前須交由黨團協商,院會討論時由本席補充說明。請問各位委員,對這個決議有無異議?(無)沒有,我們通過。

委員邱鎮軍等16人擬具「貨物稅條例第十二條之五條文修正草案」案;委員賴士葆等3人修正動議、委員王世堅等3人修正動議審查完竣,併案擬具審查報告,提報院會討論。院會討論前須交由黨團協商,院會討論時由本席補充說明。請問各位委員,對以上決議有無異議?(無)沒有異議,我們就通過。

委員葉元之等21人擬具「貨物稅條例刪除部分條文修正草案」案,另擇期繼續審查。請問各位委員,對以上決議有無異議?(無)沒有異議,我們就通過。

簡單來講,今天就是三包:第八條、第十一條、第三十七條,我們就通過,直接送院會二讀、三讀,不須經過協商,還有包括3個附帶決議。另外第十二條之三、第十二條之五我們保留送出委員會;其他葉元之委員的部分,則全部留在財委會,就是作這樣的結論。

本日議程到此,休息,謝謝。

休息1035分)