繼續開會1545分)

主席:報告院會,現在繼續開會。

依照上午黨團共識,本日院會處理之討論事項第一案完畢之後即行休息,另外討論事項第一案定於本日下午5點進行條文之表決處理。

現在進行討論事項第一案。

討 論 事 項

一、本院台灣民眾黨黨團擬具「法院組織法部分條文修正草案」,請審議案。(本案經提本院第11屆第3會期第11次會議決定:自司法及法制委員會抽出逕付二讀,並由台灣民眾黨黨團負責召集協商。爰於本次會議提出討論。)

主席:本案經第3會期第11次會議決定,自委員會抽出逕付二讀,並由台灣民眾黨黨團負責召集協商。

台灣民眾黨黨團提案:

案由:本院台灣民眾黨黨團,有鑑於總統府司改國是會議於一百零六年做成決議,要求法律審之言詞辯論應全面直播,並研議事實審特定案件進行直播;為推動公開透明之司法,落實總統府司改國是會議之決議,爰擬具「法院組織法部分條文修正草案」,明定法律審應採「原則公開、例外不公開」、事實審則採「原則不公開、例外公開」等方式公開播送,並定明於法庭空間無法容納合理人數進行旁聽時,法院得以科技設備將開庭之聲音、影像傳送至適當空間之延伸法庭公開行之。是否有當?敬請公決。

提案人:台灣民眾黨立法院黨團

黃國昌 張啓楷 陳昭姿

法院組織法部分條文修正草案對照表

DW6665242 正條文

現行條文

說明

第八十六條 訴訟之辯論及裁判之宣示,應公開法庭行之。但有妨害國家安全、公共秩序或善良風俗之虞時,法院得決定不予公開。

前項應公開之程序,於法庭空間無法容納合理人數時,法院得以科技設備將開庭之聲音、影像傳送至適當空間之延伸法庭公開行之。

第八十四條第四項、第八十八條、第八十九條、第九十一條、第九十四條及第九十五條之規定,於前項行公開程序之法庭準用之。

第八十六條 訴訟之辯論及裁判之宣示,應公開法庭行之。但有妨害國家安全、公共秩序或善良風俗之虞時,法院得決定不予公開。

一、依據現行條文,訴訟之辯論及裁判之宣示,除但書限制外,原則上應以公開法庭行之。惟實務上,因法庭空間大小之實質物理限制,於法定出席之人外,常無法提供或僅能提供少數公眾旁聽之席位,爰增訂第二項,於法庭空間無法容納合理人數時,法院得以科技設備將開庭之聲音、影像傳送至適當空間之延伸法庭公開行之。所謂合理人數,並非擔保每位有意願旁聽之民眾均有權利進入法庭,而係指本於法庭公開之目的而為判斷之一定數量旁聽人數。且所謂適當空間,應易於維持法庭尊嚴與秩序,確保公平審判及法庭活動者人性尊嚴之要求。

二、考量延伸法庭性質上仍屬法院進行法庭活動之場所,因此審判長之權責及在庭之人應受之相關規範,仍應一併準用之,爰增訂第三項。

第九十條 法庭開庭時,除法律另有規定外,應予錄音。必要時,得予錄影。

最高法院、大法庭於公開行訴訟之辯論及裁判之宣示時所為之錄音、錄影,應以適當方式實施公開播送。但有妨害國家安全、公共秩序、善良風俗,或造成個人生命、身體、隱私或營業秘密重大損害之虞者,得裁定不予公開播送。

高等法院、地方法院審理涉及重大公共利益或社會矚目之案件,於公開行訴訟之辯論及裁判之宣示時所為之錄音、錄影,得審酌與公共利益之關係、審判程序之公平性、程序參與人及他人權益之均衡維護等一切情狀後,依被告聲請或依職權裁定以適當方式實施公開播送。

前項之裁定,得為抗告。

除第二項及第三項情形或法律另有規定外,法庭錄音、錄影不得以任何形式為公開播送。

法庭錄音、錄影公開播送之辦法,由司法院定之。

第九十條 法庭開庭時,應保持肅靜,不得有大聲交談、鼓掌、攝影、吸煙、飲食物品及其他類似之行為。

法庭開庭時,除法律另有規定外,應予錄音。必要時,得予錄影。

在庭之人非經審判長許可,不得自行錄音、錄影;未經許可錄音、錄影者,審判長得命其消除該錄音、錄影內容。

前項處分,不得聲明不服。

一、現行條文第二項移列第一項。

二、為推動公開透明之司法,總統府司改國是會議於一百零六年做成以下決議:「大法官憲法法庭、最高法院及最高行政法院召開言詞辯論庭應予直播」,且要求司法院針對地方法院、高等法院以及高等行政法院、智慧財產法院第一、二審案件,例如:民刑事選舉案件、刑事貪瀆案件、危害公眾利益(例如重大經濟案件)、弱勢族群及邊緣文化的訴訟和集體訴訟、高度憲政爭議及政治重大矚目案件以及高等行政法院所有案件,尤其食品安全、環境保護、及稅法案件等,在權衡確保人民知的權利、訴訟當事人公平審判權、被告、證人及關係人的人格權與實現公開透明的正當法律程序原則之下,一年內研議法庭直播的範圍與條件。然而,至今僅憲法法庭言詞辯論,依據憲法訴訟法第二十七條,應以適當方式實施公開播送外,其他法庭直播仍未有明確法源。

三、依上開總統府司改國是會議決議之意旨,法律審與事實審兩者對外公開程度應做區分。相較於事實審,法律審所暴露與案件相關人隱私、個資或其他資訊導致侵害其等人格權、財產權之風險較小,應可認法律審應採「原則公開、例外不公開」、事實審則採「原則不公開、例外公開」之設計。爰增訂第二項、第三項及第四項,最高法院、大法庭於公開行訴訟之辯論及裁判之宣示時所為之錄音、錄影,除有妨害國家安全、公共秩序、善良風俗,或造成個人生命、身體、隱私或營業秘密重大損害之虞者,得裁定不予公開播送外,應以適當方式實施公開播送;高等法院、地方法院審理涉及重大公共利益或社會矚目之案件,於公開行訴訟之辯論及裁判之宣示時所為之錄音、錄影,得審酌與公共利益之關係、審判程序之公平性、程序參與人及他人權益之均衡維護等一切情狀後,依被告聲請或依職權裁定以適當方式實施公開播送,而若不服此裁定,得為抗告。至於所謂適當方式,端視該案件實際需求而定,不限於將錄音、錄影之內容即時公開播送,亦可選擇延遲公開播送。

四、第二項、第三項及第四項之規定,行政法院、智慧財產及商業法院、少年及家事法院及懲戒法院等專業法院,自應依據各該法院之組織法及所對應之審級準用之,併此敘明。

五、增訂第五項之規定,明定除第二項及第三項情形或法律另有規定外,法庭錄音、錄影不得以任何形式為公開播送。

六、增訂第六項之規定,有關法庭錄音、錄影公開播送之辦法,授權司法院定之。

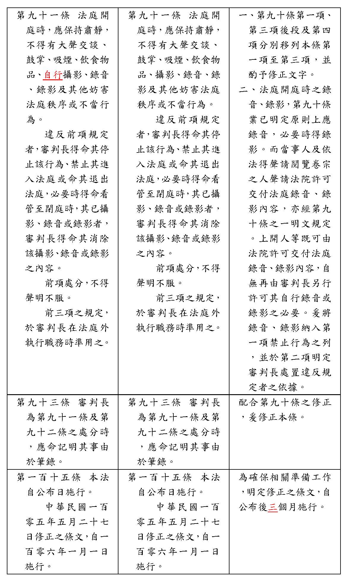
第九十一條 法庭開庭時,應保持肅靜,不得有大聲交談、鼓掌、吸煙、飲食物品、攝影、錄音、錄影及其他妨害法庭秩序或不當行為

違反前項規定者,審判長得命其停止該行為、禁止其進入法庭或命其退出法庭,必要時得命看管至開庭時,其已攝影、錄音或錄影者,審判長得命其消除該攝影、錄音或錄影之內容。

前項處分,不得聲明不服。

項之規定,於審判長在法庭外執行職務時準用之。

第九十一條 有妨害法庭秩序或其他不當行為者,審判長得禁止其進入法庭或命其退出法庭,必要時得命看管至閉庭時。

前項處分,不得聲明不服。

前二項之規定,於審判長在法庭外執行職務時準用之。

一、第九十條第一項、第三項後段及第四項分別移列本條第一項至第三項,並酌予修正文字。

二、法庭開庭時之錄音、錄影,第九十條業已明定原則上應錄音,必要時得錄影。而當事人及依法得聲請閱覽卷宗之人聲請法院許可交付法庭錄音、錄影內容,亦經第九十條之一明文規定。上開人等既可由法院許可交付法庭錄音、錄影內容,自無再由審判長另行許可其自行錄音或錄影之必要。爰將錄音、錄影納入第一項禁止行為之列,並於第二項明定審判長處置違反規定者之依據。

第九十三條 審判長為第九十一條及第九十二條之處分時,應命記明其事由於筆錄。

第九十三條 審判長為第九十條第三項、第九十一條及第九十二條之處分時,應命記明其事由於筆錄。

配合第九十條及第九十一條之修正,爰修正本條。

DW2443767 一百十五條 本法自公布日施行。

中華民國一百零五年五月二十七日修正之條文,自一百零六年一月一日施行。

中華民國一百零七年十二月七日修正之條文,自公布後六個月施行。

中華民國一百十年十一月二十三日修正之條文,除增訂第七條之一至第七條之十一,自一百十一年一月四日施行外,自公布日施行。

中華民國一百十一年五月三十一日修正之條文,除第十七條、第十七條之一、第十八條及第三十七條自公布日施行外,其施行日期由司法院定之。

中華民國○年○月○日修正之條文,自公布後三個月施行。

第一百十五條 本法自公布日施行。

中華民國一百零五年五月二十七日修正之條文,自一百零六年一月一日施行。

中華民國一百零七年十二月七日修正之條文,自公布後六個月施行。

中華民國一百十年十一月二十三日修正之條文,除增訂第七條之一至第七條之十一,自一百十一年一月四日施行外,自公布日施行。

中華民國一百十一年五月三十一日修正之條文,除第十七條、第十七條之一、第十八條及第三十七條自公布日施行外,其施行日期由司法院定之。

為確保相關準備工作,明定修正之條文,自公布後三個月施行。

DW6665242 席:報告院會,本案因協商已經超過一個月,沒有辦法達成共識,我們依照立法院職權行使法第七十一條之一規定,由院會定期處理,因此於本次會議提出討論。

現在進行廣泛討論,依照登記順序發言,並截止發言登記。

首先,我們請莊瑞雄委員發言,沈伯洋委員請準備。

莊委員瑞雄:1546分)謝謝主席、各位在場的媒體朋友、立法院的同仁。今天我看大家手上所拿到的再修正動議,我相信本院所有的委員在今天中午之前沒有人看過,也就是說這關係到整個法制的重大變革,沒有在我們的委員會裡面,曾經有任何一個立法委員好好地做討論,這很可惜!我們一直在強調的委員會中心主義,在台灣民眾黨今天所提出將對司法變革重大的一個議案裡面,它卻完全違背了。按照中華民國憲法第八十條規定,法官是要依照法律獨立審判,不受任何的干擾,如果今天我們這樣的一個條文通過了以後,我很擔心變成人民的公審。

在我國的法制裡面,不管是民事訴訟法或者在刑事訴訟法,如果是違背了公開審理,那一定是構成判決違背法令,都可以上訴到最高法院。可是我們今天特別要提出來的是,讓陽光照進法院,那是好事,可是如果變成人民的一個公審的話,本席倒期期以為不可,尤其是現行法制裡面,我們只要在訴訟當中把證人傳到法庭上來,審判長或訴訟代理人在詰問證人的時候,證人只要認為有特定人旁聽,他就沒有辦法完全做陳述,這個時候本來法官再命旁聽的人全部都退庭,也就是說要真實的發現,這個時候法官就發揮關鍵的力量。

這一部修法本來的目的就是,因為法院沒有公開審理,陽光沒有照進去,沒有辦法讓社會有所信任,但是我們卻又把社會重大案件或矚目案件到底可不可以公播?我們又把它交給法官。你不信任法官,你又把最後的權責又交給法官,這個實在是沒有在立法院裡面好好地討論,我相信這個疑慮沒有辦法解除。最高法院是一個法律審,法律審要來公播,各個政黨大家來好好討論,但是涉及到事實審,常常在審酌的是犯罪的一個事實,無罪推定,大家也不要忘記了,如果公播今天立法院把它給通過了,好了,檢察官起訴完以後,到法庭上是不是形同一個標籤,然後讓社會來公審?本席認為重大法制的改革,在野黨不要「食緊挵破碗」。

主席:謝謝莊瑞雄委員的發言。

接下來請沈伯洋委員發言,吳思瑤委員請準備。

沈委員伯洋:1550分)謝謝主席,因為這是一個非常複雜的議題,所以我就直接順著剛剛莊瑞雄委員講的繼續往下講。這個畢竟是一個複雜的議題,竟然是用這樣一個「嚕」過去的方式、協商過水的方式來討論,我覺得是期期不可。

我剛剛都有聽整個協商,協商的時候有說這是一個可以增加司法公信力的方式,其實我認為正正相反。因為現在民眾黨所提出的這個案子,最主要是限制在言詞辯論這方面的公開,言詞辯論這方面的公開在引述這些證人或者鑑定人說法的時候,其實就有可能是斟酌在法律上的爭點、證據法則等等之類的。當民眾在看這一些可能經過其他人剪輯過的或者單純這一方面的直播,卻沒有看到前面陳述的時候,他會認為法院怎麼會做出這個判斷?這跟我想的不太一樣!當這個感覺出現的時候未必是增加司法的公信力,所以到底開放的範圍應該是怎麼做,其實很有研討的必要。

當然民眾黨一直在講司改國是會議的時候有講到法庭直播,可能是在文字理解上有點錯誤,明明司改國是會議講的是要研議,研議之後有沒有研議?有啊!研議了一年之後發現認為憲法法庭是目前最適合直播的,所以做了憲法法庭的直播,這就是現在的結論啊!為什麼這一個結論不被接受?應該針對這個結論來討論,今天為什麼在法庭直播會有民粹的風險?為什麼會有剪輯的風險?會有證人跟鑑定人不能夠或不敢出來做證的風險?為什麼會有兒少還有這些婦女團體所提出的風險?理由很簡單,因為它是一個專業判斷,法官今天面對的其實是兩個人、三個人之間的一個正義之爭,當專業的判斷淪為直播、淪為每一個公審對象的時候,這並不是一個妥當的現象。

不然我來講,假設今天我很重視我的生命安全,我要動手術,請問我要不要要求我的手術做全國的直播?如果我今天坐飛機,我很重視飛航的安全,我要不要要求以後開飛機都要全程直播?聽起來好像很有道理,公開透明啊!但問題是,這就是一種侵犯專業的態度,以後大家會不會開始變成我不要犯錯,我只要按照SOP,稍微有點風險的行為我不做,為什麼?因為全程在直播。這樣的話就是把專業棄於不顧,反而是用一種人民直接用眼睛觀看的這種威嚇上的力量去影響整體的進行。

這跟立法院不一樣,立法院是政治責任,立法院要讓人民看到到底有沒有去代表選區的人民說話,立法院要有多元的討論,立法院必須要有政治的責任,所以立法院有直播。但法庭要處理的是個案的正義、處理的是當事人之間的關係,用這樣的一個方式貿然地直播,其實就是對當事人的不尊重,也是一種非常嚴重對正義的侵害。謝謝。

主席:謝謝沈伯洋委員的發言。

接下來請吳思瑤委員發言,林國成委員請準備。

吳委員思瑤:1553分)謝謝主席,我想問一個會率眾衝北檢、包圍北院、動員民粹、鬥臭司法,現在要變本加厲提出法庭直播這個政黨的主張、鼓吹媒體的公審有什麼正當性?我更要問立法委員非法取得偵訊的光碟,變造音檔上質詢臺來惡整官員、操弄司法,這種立法委員所主張的司法正義誰能相信?法庭直播等於司法透明嗎?錯、錯、錯,大錯特錯!直播不等於真相,公審絕對不是正義,不是每一個人都像黃國昌喜歡活在直播間,以為直播可以解決所有的問題。

民進黨三個反對:反對一人綁架全立院急就章式的法庭直播;民進黨反對全黨救一人,為柯文哲量身訂做的法庭直播;民進黨反對藍白合政治交易式的法庭直播。為什麼我說這是一人綁架全立院急就章式的修法呢?剛剛很多委員提到了司改國是會議只是要求研議,而不是決議,但是經過八年的討論,就是因為爭議過大沒有共識,所以在臺灣法庭直播沒有上路。但是黃國昌立委用一個人的意志,提出逕付二讀的法案,協商只是過水,要倉促地訴諸民粹來修法,這難道不是急就章、不是一人綁架全立院嗎?而這更是全黨救一人,為了柯文哲案,拿司法改革來遂行妨礙司法的政治目的,進行個案的全民公審,司馬昭之心,路人所知。

這更是一個赤裸裸政治交易的修法,我手上拿到一個吹哨者今天的爆料,國民黨團在今天12點多發布訊息給國民黨的立委說:今天下午法院組織法有關法庭直播的修法,此案關係重大,不但攸關藍、白合持續合作,更與大罷免息息相關,懇請國民黨委員共體時艱,進場來待命表決。這不是赤裸裸的政治交易嗎?拿司法改革來做救大罷免的政治交換,這樣子的修法有什麼正當性?

民進黨要再次說,直播不能解決所有的問題,請立法院三思再三思。

主席:謝謝吳思瑤委員的發言。

接下來請林國成委員發言,陳昭姿委員請準備。

林委員國成:1556分)院長、我們全國的人民,大家好。台灣民眾黨提出法庭直播的修法,只有讓法庭打開門戶來審查,做到的是公開審判、透明審判,讓大家看得到、讓大家聽得到、讓司法的陽光進入法庭。在立法院所討論的任何一個法案,沒有什麼暗盤,只有大家共同來商討。但是,法庭直播真的有那麼恐怖嗎?法庭直播不是個案通通可以直播,只有針對兩個議題:社會高度關注的案子,以及牽涉到公共利益有影響的案子。在有條件、有配套,經由聲請,由法庭法官來做裁定,這叫做什麼?這叫做有規律、有方法的法庭直播,不是今天你說要直播就直播。其實這些東西只有兩個重點,那為什麼要把它複雜化?

所以,我認為這次台灣民眾黨提出來的修法,它是回應司法的共識,補足現行法源的不足,所以我們提出這些修法。另外一個,也就是大家疑慮的,區分事實審查跟法律審查,這裡面都規定得很清楚,事實審跟法律審,這都分得很清楚、寫得很清楚,我不知道為什麼大家還要去誤解這個法有什麼陰謀。這個法通過,柯文哲用不到;這個法通過,也不是只有民眾黨在用,是臺灣人民在用。所以這個設計的防止機制都已經寫得這麼清楚了,我不曉得為什麼我們其他同仁一直還要把它扭曲事實?

司法改革要從直播開始做起,雖然不是萬能丹,但是最起碼讓陽光照進司法,這是很重要的。

主席:謝謝林國成委員的發言。

接下來請陳昭姿委員發言,劉書彬委員請準備。

陳委員昭姿:1559分)主席、各位同仁,司法是國家民主最後的一道防線,但是臺灣人民對司法的信任度相當低,根據民調近六成的民眾對於賴政府的司法改革是不滿意的,有七成的民眾支持法庭直播,其中民進黨的支持者是60.8%,高達六成。法庭直播跟柯文哲有什麼關係?是現在才有的嗎?2016年蔡英文就職演說得到最多掌聲及得到最多歡呼的那一句就是司法改革,半年後舉行司改國是會議,就做出了法庭直播的決議,但是8年執政過去了,現在是第10年。

我剛剛非常的驚訝,在院長主持的三黨協商中,司法院跟法務部竟然說:當年只是要研議,沒有要施行。難怪啊!難怪啊!我不管司法界如何努力,你們永遠成為執政黨最弱的一環,永遠是滿意度最差的一群。執政黨執政以後教會我們什麼事?執政代表髮夾彎、執政代表雙重標準、執政代表反改革,而民眾黨長期以來就主張要司法改革、讓司法變得更公開、讓人民可以相信司法,我們推動法律直播的目的就是在這裡,我們在談事實直播的部分,大家對法律直播比較沒有爭議,這個劃時代的修正案,我們其實是很有範圍限制的。

請大家聽清楚,不要老是拿這些芝麻小事來做比喻,涉及重大公共利益以及社會矚目的事件,而且涉有保護跟安全措施及依法不公開的審理,本刑5年以下以及商業審理等等都不會納入裡面,而且最重要一點是要經過法官的審酌跟同意,證人保護有很多的方法。我要說的是,法庭直播是一個民主的方向,無法回頭,如果有適當的案子,你也擋不住,如果沒有適當的案子,你也禁不了直播,我們希望陽光照進法院,讓臺灣人民可以看到法官是怎麼審理的、檢察官是怎麼主張的及律師是怎麼辯護的,全國人民都可以來檢驗啊!

司法是民主國家最後一道防線,不該關起門來審判,人民有權利知道真相。民進黨你們怕什麼?你們說要司法改革,你們怕什麼?你們怕我們看到法院裡的問題嗎?你們怕法官審理有瑕疵嗎?你們怕檢察官的證據站不住腳嗎?你們怕什麼呢?如果沒有政治干預、如果沒有不當的干預,你們在怕什麼呢?司法的進步要經得起考驗,絕對不是關起門來用黑箱作業,司法的進步也不是只靠法律的條文,它需要有公開的直播,為了讓這個社會更公平正義,為了找回人民對司法的信心,現在已經非常不及格的不及格了,頂多三成的信任度,民眾黨推動法庭直播就是希望更和諧,大家活得更安心,很多國家都已經在執行直播了,包含美國、加拿大、韓國、巴西、南韓、印度、印尼、紐澳及南非,到處都有直播,請查清楚。謝謝。

主席:謝謝陳昭姿委員的發言。拜託各位委員能夠尊重發言委員的權益。

接下來請劉書彬委員發言,張啓楷委員請準備。

劉委員書彬:164分)主席、各位同仁,長期以來大家關心的法庭直播,昨天在政黨協商當中終於有了進展,藍、綠、白三黨針對法院組織法的修正草案進行政黨協商,在62分鐘對5條條文的協商當中,司法院副秘書長王梅英和民進黨的代表充分表示意見,5條條文當中達成了3點的協議,但是在第九十條跟第一百十五條的關鍵條文當中,因為司法院跟民進黨的態度消極被迫保留,有些人擔心法庭直播會侵害隱私,事實上,我們在法案當中已經將範圍限縮到了重大公眾事件,並排除了家事案件、涉及隱私的案件,至於直播畫面的設定,如何保證證人都有前例可循,例如在南非的Pretoria高等法院就具體的指示直播是怎麼樣進行的、設備要怎麼擺放、鏡頭不能對特定的人進行特寫,訴訟程序的成因倒是可以全程的播送,就像許玉秀大法官所說的,法庭直播不是馬戲表演,也不是洪水猛獸。有些人一直以一些娛樂性的直播嘲弄法庭直播,是故意看不到法庭直播的莊重性還有嚴肅性,法庭直播的背後正是社會輿論的期待,可以大大的提升司法公正性,並消除司法的不透明而造成的負面印象,更重要的是社會法治教育。在520賴清德總統就職周年的時候,不滿意度最高的部分就是司法改革,我們不是要求全部的公開,而是在尊重國安、隱私、商業機密的前提之下,讓人民可以看見審判的過程,這不是獵巫,而是民主的基本要求,是對民主法治最基本的信任。法庭直播是臺灣司法改革的重要一步,我們不會停下腳步來,也不會把繼續研議當作拖延的藉口,要讓陽光照進到法庭來,也讓臺灣跟世界進一步的接軌,這一步我們一定要走下去,請大家支持在今天讓法庭直播的條文能夠三讀通過,謝謝大家。

主席:謝謝劉書彬委員發言。

接下來請張啓楷委員發言,吳秉叡委員請準備。

張委員啓楷:167分)民進黨為什麼這麼怕陽光照進法庭?民進黨到底要掩飾什麼呢?剛剛在朝野協商的時候,發現民進黨對法庭直播誤會大了,之前吳思瑤委員已經誤會了,說只有共產國家才有法庭直播,被糾正之後,剛剛的朝野協商,柯建銘總召竟然又講全世界只有共產國家才有法庭直播,事實上,加拿大、紐西蘭、英國、印度、印尼連非洲的南非都有,全世界七大洲除了南極洲之外,六大洲都有法庭直播,民進黨連總召柯建銘到今天都還搞不清楚人家已經是多麼進步,陽光早就射進法院了,民進黨到現在還在掩蓋!民進黨到底要掩蓋多少的弊案呢?

我們要特別強調,台灣民眾黨在20號到22號特別做了大型的民調,有高達71.1%的臺灣民眾是支持法庭直播的,裡面包括不偏任何黨派的72.3%,民進黨啊!雖然他們的立院黨團、民進黨政府到現在反對,可是民進黨的民眾高達60.8%是贊成的,民進黨的立法委員,你們要對不起你們的選民嗎?請看看民調,60.8%的民進黨支持者要求法庭直播,因為法庭直播是司法改革的一部分,也是符合全民期待的。剛剛民進黨立委還在強調,這會變成什麼全民公審,我唸一段大法官許玉秀在2017年司法改革會議第四組結論的時候的話,他說法庭直播這件事不是草率決定的,像他們的第四組大家早就討論過好幾輪,各種反對的聲音那時候也被提出來,有人說什麼擔心證人不敢作證,怕曝光、影片影響隱私還有什麼直播經費,這些問題都有委員回應說用技術都是可以解決的,可以打馬賽克、聲音可以變造,甚至限制涉及公益事件的某些事情都是可以做一些技術性的,最重要的他說什麼?是重大的法案,涉及重大的公益才直播,而且像食安、環保、集體訴訟、貪污、選舉這些案子,不涉及個人隱私,全民是期待的。

台灣民眾黨這次的提案非常溫和理性,就是以2017年國是會議的結論作為基準。

主席:好,謝謝。

張委員啓楷:我們只有重大的法案,還有社會公益,我們已經做了一個最理性的改革,請民進黨不要再擋陽光射進法庭。謝謝。

主席:好,謝謝。謝謝張啓楷委員發言。

接下來請吳秉叡委員發言。蔡易餘委員請準備。

吳委員秉叡:1611分)主席、各位同仁。我剛剛在臺下認真聽,聽得好難過,民國80111號本席就任地方法院的法官,被他們講成說現在法庭才要陽光照進去,我們的訴訟法你去看,我們是公開審理主義!任何人,只要不是特別的案件,都可以走進法庭去旁聽,當然如果法庭不夠大,旁聽的人太多太擠的時候,用其他方式來處理。我們開庭的過程中全部都是要錄音的,這些錄音檔從頭到尾將來你都可以聲請拿出來播放,如果你是當事人有權益問題的話,所以我們幾十年來都在踐行一個公開審理主義。結果民眾黨的委員到今天講我們要讓陽光照進法庭,以前好像都是黑雲密布、以前都是黑箱,是這樣嗎?你對訴訟的審理了解多少?

再說,司改國是會議得出的是法庭直播的研議,經過研議之後也有成果,並不是沒有。大家一致認為,憲法法庭的判決,因為不涉及個案,是涉及到整體制度的審理,最適合直播,所以我們現在憲法法庭的審判是有直播的。直播的結果呢?請問民眾黨跟國民黨對直播的結果有接受嗎?對憲法法庭的判決,直播之下你們還是反對啊!還是一直罵啊!所以直播不能夠造就當事人對於這個審判能不能同意,你們現在為了對於憲法法庭要下毒手,把憲法法庭等於實質廢掉啦!所以真正有在直播的你們也不滿意啊!結果大家來看看,將來要適用的跟它很有直接關係的,無論是法官的團體,無論是檢察官的團體,無論是律師的團體,無論是精神鑑定、法律鑑定的團體,無論是婦幼的團體,所有的團體都反對這個法庭直播。

我在這個地方誠懇地呼籲我們的同仁,我們立法委員是選民的付託,當然有的人是區域的,有的人是不分區的,可是無論如何我們都要謙遜,我們要去聽聽社會大多數的聲音,絕大多數的團體跟法律相關的法學界,包括教授們全部都反對的時候,你在這個地方一意孤行,別人的意見你完全聽不下去。今天中午才拿出修正案,又再搞突襲性的立法,到底要搞到什麼時候啊!謝謝大家。

主席:謝謝吳秉叡委員的發言。

接下來請蔡易餘委員發言。鍾佳濱委員請準備。

蔡委員易餘:1614分)主席、各位同仁,很遺憾的,這個禮拜要處理的法院組織法,是由黃國昌提出逕付二讀,沒有經過委員會的審議,直接想要強渡關山、想要在沒有委員會處理的情況之下,就要給它通過。要不是莊瑞雄委員在司法及法制委員會特地排了法院組織法的公聽會,事實上,這一案在委員會根本沒有被討論的機會,這就是黃國昌一路在講委員會中心主義嗎?胡說八道!委員會中心主義被你們糟踏至此!

在公聽會時現場很多的意見,包括我也有去發言,臺灣現在沒有法庭直播嗎?你們也是亂講!你們也剛去參加了憲法法庭,憲法法庭的法庭直播,很多人都有在看,那就是經過司改會後,現在憲法法庭有了法庭直播,是針對法律上的論戰,不涉及到個案,不涉及到當事人,所以這部分適合法庭直播,司法院就採納做法庭直播,所以臺灣現在就是有法庭直播。為什麼黃國昌、民眾黨,你們還要強推這樣的法案?你們就要把你們想像的法庭直播,伸到地方法院、伸到高等法院,甚至最高法院!在審理的過程,你們就想把你們的手伸到法院去,你們說是陽光照到法院,現在法院沒有公開審理嗎?

現在縱使是對於法院的偵查錄音帶,在法院都可以播送,你只要去旁聽,任何第三人也可以聽到偵查錄音帶的內容。所以民眾黨去旁聽,你們有聽到內容啊!我一直在想,很奇怪,臺灣現在就有法庭直播。適合法庭直播,不涉及到個案、不影響事實審的,有法庭直播,已經有事實審的,會影響到作證自由表達的狀態,或者是在當鑑定人時,他會不會受到外界的壓力?這個都是會遇到的,尤其很多醫療事件的鑑定人,他的壓力是很大的,所以不希望被公開播送。

我就覺得奇怪,為什麼民眾黨要強推?後來我才看到你們今天的版本,第九十條第八項,你們寫「經過法庭公開播送的錄音、錄影,不受第九十條之四的限制」。第九十條之四是什麼?持有法庭錄音、錄影的人,所取得的錄音內容,不得散布、公開播送或違反正當目的使用。所以你們的目的,就是黃國昌「烏白」用錄音內容,你們想脫罪,你的腳尾飯事件都不講清楚,現在就送這個版本來,要給自己脫罪,有夠丟臉!有夠可恥的!

主席:謝謝蔡易餘委員的發言。

接下來請鍾佳濱委員發言,沈發惠委員請準備。

鍾委員佳濱:1618分)主席、在場委員先進,大家看看周遭,有看到國民黨的委員或國民黨要上臺發言的委員嗎?沒有。有看到民眾黨的委員?40個委員中有這個案子的提案委員黃國昌委員嗎?主張這個案子的黃國昌委員嗎?沒有。他不在這40個登記發言名單當中,人家說有一好沒兩好,魚與熊掌難以兼得,但是人的文明在制度上,我們力求取其利避其弊,所以要有司法審判、司法公正,全國人民都希望得到。因此在憲法設計當中,我們要求獨立審判,不受外力干預,表達在哪裡?表達在法官是終身職,不受政治力影響。表達在哪裡?表達在集會遊行法當中,法院外面有禁制區,避免群眾暴力來干預。這是我們要求要審判獨立的,但是另一方面,我們也擔心法官獨裁,所以要公開審理、要開放旁聽、要能夠有外部監督。所以在這兩個之間我們去取捨,直播有錯嗎?直播只是個工具,放在哪裡對,放在哪裡就錯!

我們來看一下,主張要直播的人認為直播就是公開旁聽的一個延伸,不受旁聽空間的限制,任何地方都可以旁聽。聽起來十分美好。但是我們要來問一下,當科技有辦法錄影的時候,法庭有開放錄影嗎?有開放錄音嗎?有開放攝影嗎?有!但是限定於法庭為了確保審理的公正客觀所做的一種存證式的要求。美國的法院到現在一樣不可以在法庭裡面拍照,只能用手繪。所以在這個時候我們要問的是:直播要追求的是什麼?直播要追求的是真實。但是這個真實已經被提案的黃國昌委員扼殺掉了,他親身做了一個示範,他在應該以事實為基礎的國會質詢當中播出了一個模擬帶,到現在他也不願意說明哪些是真、哪些是假,因此在這個時候有人說:國會已經沒有真實了,直播的結果在黃國昌的作用之下,已經不能代表真實,就算你看到直播,你也不曉得那是不是真實。更何況我們現在法院的錄影錄音都是做為未來證據勘驗當中一個很重要的客觀標準,當有了直播,任何人取得這個素材,他任意剪接,法院沒有人可以保證什麼是真實。扼殺司法獨立公正莫此為甚!請黃國昌出來面對!

主席:好,謝謝鍾佳濱委員的發言。

接下來請沈發惠委員發言。陳亭妃委員請準備。

沈委員發惠:1622分)各位同仁,眼前我們大家討論的是台灣民眾黨黨團提案,由中國國民黨黨團、台灣民眾黨黨團聯手逕付二讀的法院組織法的修正案。這個修正案的條文包括第八十六條、第九十條、第九十一條、第九十三條、第一百十五條等5個條文,修法的核心就是法庭直播,剛剛大家都講了很多,但事實上現行的法院組織法第八十六條早就已經明定:「訴訟之辯論及裁判之宣示,應公開法庭行之。」也就是說,公開審判已經是我們現有法令的原則。不是說不直播就不是公開審判耶!也不是說公開審判就一定要法庭直播耶!不是說一定要開放黃國昌進去咆哮、要開放館長進去「訐譙」,這才叫做公開審判耶!

這幾天大家看到非常多團體,包括中華民國法官協會、中華民國女法官協會、臺北律師公會、台灣法學會、民間司改會、台灣刑事法學會、全國律師聯合會、劍青檢改會、中華民國檢察官協會、臺灣司法精神醫學會、台灣法醫學會、中華民國法醫師公會、婦女新知基金會、台灣伴侶權益推動聯盟等等,這麼多團體大家都提出質疑、大家都對這樣的修法有疑慮!你們現在要說這些團體統統都是綠營的側翼嗎?你們要罵這些團體都是「綠蛆」嗎?

大家為什麼有疑慮?非常簡單!因為在現在的狀況之下,開放法庭直播是有一些風險的,這些風險包括輿論公審,包括網路霸凌,包括造成案件的證人、鑑定人出庭的壓力甚至不願意出庭,甚至不利於事實的調查,影響公開審判、侵害訴訟當事人的訴訟權,甚至對無罪推定原則也都有侵害!對於引起司法界這麼多疑慮的法案,你們要說清楚!黃國昌站出來說清楚!張啓楷站出來說清楚!為什麼要逕付二讀?這個講清楚就好了!至於內容,如果不是逕付二讀,我們來司法及法制委員會好好辯論!講清楚啊!民眾黨!為什麼要逕付二讀?為什麼司法界有這麼多反對意見,你們要逕付二讀?為什麼?為什麼要逕付二讀?這一屆的國會就是這種惡例,為什麼現在大家想改變國會的結構?就是因為所有的案子你們都這麼幹,請司法界人士看清楚

主席:謝謝沈發惠委員的發言。

接下來請陳亭妃委員發言,黃捷委員請準備。

陳委員亭妃:1625分)謝謝院長,我們在立法院這麼久,我算是第五屆了,我第一次修法參與了一個完全沒討論,而且有那麼多人反對,從專家、學者到所有的團體,而且這些團體還包含了兒少、婦女、司改團體,他們都站出來反對,甚至公聽會也是幾乎一面倒,不是反對就是保留立場,結果我們今天居然要在立法院裡面來表決這樣極具爭議的案子,完全沒有討論,甚至是一面倒的反對與保留立場,我要說的是曾幾何時,我們的立法院已經變成是這樣的一言堂嗎?

我們所看到的法庭直播的問題是非常多,而且非常的複雜,現在就已經有很多的證人、鑑定人根本不敢上法庭,如果未來直播之後,請問這些人是不是要背負更多的輿論壓力而不敢說實話,甚至不敢擔任證人或鑑定人,請問,事實的真相如何查清楚?民眾黨所提的修正動議說可以變聲、可以變像、去識別化,請問,難道這樣就不能辨別出身分了嗎?為什麼要這麼的草率?我們大家可以好好的討論,不是不能討論,而是針對所有的問題來討論。

如果在案件審查之前必須吵一番是不是要裁定公開播送,那是不是經由這樣來來去去的過程,又延遲了整個訴訟程序,而讓整個訴訟程序延宕,造成審判更沒有效率,這都是我們所擔心,而且要去討論的,為什麼到今天我們根本都還沒有就事實討論就要表決了,到底是誰在搞鬼、到底是誰在堅持?

我們認為民眾黨應該懸崖勒馬,不要拿所有的訴訟、公開訴訟的程序來做兒戲處理。

主席:謝謝陳亭妃委員的發言。

接下來請黃捷委員發言,黃珊珊委員請準備。

黃委員捷:1629分)主席、各位同仁,大家午安。在今天中午之前,我不知道大家手上有沒有看過目前準備要通過的這個版本,我相信都沒有看過,因為大家手上目前拿到的再修正動議,直到今天中午才出現,所以又來了,黃國昌跟傅崐萁又來了!再次透過突襲式的立法,用這種粗暴的方式,委員會完全沒有討論過就要逕付二讀,甚至到今天中午才拿出這個最高機密的版本,這是你們要的委員會中心主義嗎?這麼爭議的法案,難道不需要在委員會好好討論嗎?要不是莊瑞雄委員排了一個公聽會,在此之前,這個法案是完全沒有被討論過的,更不用說現在有高達30個團體反對目前的這個提案,甚至包括法官協會,包括法學會,包括律師聯合會、檢察官協會,全部都反對,審、檢、辯、學四大類法界的團體全部都反對,現在黃國昌卻要強行通過,甚至他人都沒有來到這裡,甚至他人都沒有準備上來發言,這樣子的爭議法案是可以這樣隨便粗暴通過的嗎?到了今天中午黃國昌提出的這個修正版,其實是換湯不換藥,也沒有解決目前外界最核心的疑慮,因為他們說今天中午的版本新增了變聲、變像的保護條款,但請問這個有用嗎?證人光是想到他要上全國的直播,被像黃國昌、被像館長這樣的人來公審,請問他們還敢出庭嗎?而且從作證的內容,大概就可以猜到是哪一位證人,庭外他們可能遭到肉搜、被騷擾,甚至家人的安危,這些都是必須要保護的,請問這個法案有保護到他們嗎?完全沒有,他們還辯稱沒有啊,他們只針對社會重大矚目的案件而已。不就是這些重大的案件最容易淪為這些流量的秀場嗎?今天這個影片如果被播出去,明天可能會遇到什麼事情?除了證人被騷擾,最有可能就是被他們剪成各種的假訊息、剪成各種的抖音,到處去攻擊特定的人,把它做成梗圖,然後在網路上進行公審,到時候如果發生這樣的事情,誰來管、誰來罰?

所以我必須要說,全世界最喜歡法庭直播的是哪一個國家?就是中國,他們最喜歡用這種方式進行公開的羞辱和政治的審判,過去在中國被消失5年的李明哲就是一個血淋淋的例子,讓審判淪為表演、戲劇。所以拜託大家,我們司法有需要學全世界最壞的一個榜樣嗎?所以司法的直播、法庭的直播並不是打開透明的窗,而是打開地獄的大門!希望大家可以讓司法得以被尊重,尊重司法獨立以及司法的尊嚴,保護每一位證人跟受害者,請大家共同反對這個提案!

主席:謝謝黃捷委員的發言。

接下來請黃珊珊委員發言,王義川委員請準備。

黃委員珊珊:1633分)院長、各位同仁。我想今天修正的法院組織法,對台灣民眾黨來說,我們是要具體落實公開審理原則,法院公開審理原則本來就是我國審判實務上的重要原則,法院審理的過程基本上不會限制任何民眾來做旁聽,只有特殊的案件,例如性侵或兒少或攸關國家安全或國家機密等,本來依法就有限制,例外不公開,所以審理公開是讓法庭的審判過程可受公評、接受檢驗。同樣的,檢察官提起公訴,也要對所持有的理由跟證據,經過公開審理的過程中被檢驗,以往的公開審理開放民眾到法院旁聽,但是因為法院、法庭的空間有限,所以現在法院所行的都是所謂的延伸法庭,就是開放另外一個空間跟法庭現場同步連線,供民眾現場旁聽,但是因為受限於空間,所以還是有限制人數,同樣現在因為科技的進步,公開審理可以透過法庭不管是以直播,或公開播送的方式,或其他適當的方式,與延伸法庭意義是一樣的。

所以這次修法,民眾黨的版本清楚的表達了法律審原則上公開,例外不公開。長期以來憲法法庭已經實現了現場直播,但是攸關人民權利義務非常劇烈的,叫做最高法院所謂的大法庭,大法庭有做了幾個判決,造成了民眾權益嚴重的影響,首先保險可以作為強制執行的標的,這是最高法院的解釋,造成了非常多的影響,還需要我們立法院來修法善後;另外,最近刑事大法庭做成新的刑事裁定,對於打詐條例的見解,認為車手的犯罪所得只是他所得的那幾千塊錢,這個也要我們立法院善後;這也是為什麼我們認為法庭的法律審一定要公開,因為這些攸關人民權利義務的相關裁定,非常的劇烈,我們也希望了解引進國民法官制度,也就是我們現在的制度,國民要怎麼當法官?國民要有一定的法律素養才能夠當國民法官,如果社會重大矚目或重大公益事件能夠公開這些相關程序,讓民眾更進一步了解司法的程序,在他們被選為國民法官之後,才有辦法當一個更適任的國民法官。而事實審部分,我們認為原則上是不公開,例外才公開,所有例外條件,我們也已經在法條上解釋得很清楚,不會侵害到現有……或者是影響比較小的,所以不用擔心每個案子都會被公開。重要的是,這需要當事人聲請,還有法官的裁定。

主席:謝謝黃珊珊委員的發言。

接下來請王義川委員發言,林楚茵委員請準備。

王委員義川:1636分)謝謝主席。今天這個案子國民黨全部「閬港」,連一個都沒有來登記發言,你們現在在被罷免期間,法官說這條文不能通過,律師也說不能通過,檢察官也說不能通過,整群有讀書的這些人都說不能通過,你們還傻傻的支持,被罷免是剛好而已!

今天為什麼黃國昌、民眾黨這麼堅持要處理這條?白話文簡單講,就是「腳尾飯事件」要除罪化,偵訊光碟重製公開播放除罪化,改天法庭上的錄影重製示範帶除罪化,這就是他們的目的。奇怪!公開直播之後,有人拿去剪,如果要剪,大家都可以剪,沒辦法,因為「草仔」和「葱仔」剪這種帶子是專長,剪一剪之後,整個公審審到一半,連法官都要出去看直播,擔心等會一判下去,出去會有事情!直播的時候,「草仔」跟「蔥仔」整群人公審那個檢察官,說檢察官亂說,等下出來要把他怎樣、怎樣,這就是「草仔」跟「蔥仔」的專長。

簡單舉一個例子,假設有一個市長叫做阿伯,有一個生意人要送錢給這個阿伯,阿伯正在騎腳踏車,騎著騎著,當生意人要送錢的時候,阿伯說:我們沒有在收這種錢。送的人說:沒關係,你收啦!然後這個阿伯就沒說話了。結果這些「草仔」跟「蔥仔」會怎麼剪?這些「草仔」跟「蔥仔」會說那個人要送錢的時候,阿伯有說我們沒有在收這種錢。就剪到這裡而已,後來那個阿伯沒說話,對不對?但阿伯就說:嗯、嗯,放著、放著。這段是真實的,結果「草仔」跟「蔥仔」剪一剪播放下去,然後說:你看!阿伯就沒收錢啦!你說不是啊!後面那個阿伯有說:錢放著、放著,我在騎腳踏車,沒空,放著、放著。這段都沒有出現,你還要跟大家說沒有,是「草仔」跟「蔥仔」斷章取義,講這樣不通喔!來不及了,因為「草仔」跟「蔥仔」還有很多假帳號,一直拿來圍剿,這就是民眾黨這次提出這個案子的關鍵,所以你說要公開直播,遇到「草仔」跟「蔥仔」把人家的帶子亂剪,創造假訊息,然後公審法官、公審檢察官的時候,那這個案子在我們臺灣就沒用,所以國民黨等一下投票時要注意,如果你們再支持這個案子,就是替罷免添柴火,大罷免就大成功啦!

主席:謝謝王義川委員的發言。

接下來請林楚茵委員發言,范雲委員請準備。

林委員楚茵:1639分)謝謝主席,還有我們立法院所有同仁。今天早上可以說是萬里無雲、豔陽高照,可是就在我們今天下午三點多要準備開會之後,我想所有朋友都看到了,那就是外面突然烏雲密布,甚至是雷雨交加。我們希望現在審查的這個法案所代表的,就跟我們現在司法的前途一樣,民眾黨說要讓陽光照進來,但我要講,這是讓我們的司法更加堪憂,所以本席要強烈地反對。

所謂的公開審理並不表示就一定要隨時直播,臺灣本來就是公開審判啊!哪一個審判沒有公開?只有中國共產黨才會抓樣板來演給大家看,但是沒有想到民眾黨居然要提一個跟中國共產黨學習的公開審判直播。我要強調的是,臺灣的司法一直以來就是公開審判,所以本席要強烈地反對,因為法庭不是秀場,司法的審判不應該透過全程直播的方式進行。

今天早上我們看到國民黨的委員,你們到底知不知道,民眾黨在最後一刻、在今天中午才拿出來的法案,其內容到底是什麼?在這麼多法界人士都反對的時候,難道你們現在的一個表決真的就要淪為為黃國昌腳尾飯示範帶開綠燈的幫手嗎?要幫黃國昌的腳尾飯除罪化嗎?所以現在就變成是黃國昌示範帶未來就可以就地合法嗎?

我要提醒國民黨,如果你們怕罷免就不應該現在成為民眾黨的附隨小弟,對於這個充滿爭議、未來可能更會殘害到所有事件當事人,甚至是證人的法律跟權利義務的這樣一個法案,如果此刻、等一下5點鐘的表決你們同流合污,那就更坐實了過去這一直以來藍、白聯手不只是在法案、在預算上殘害國家,現在甚至要把手伸向司法。

我提醒藍、白這一陣子以來,聯手因為自己的私利所創造的國家亂象已經讓人民受不了了。如果今天在黃國昌的拜託、懇求之下,國民黨跟著一起聯手,那麼民眾只會覺得要終結藍、白亂象就只能大罷免、大成功!

主席:謝謝林楚茵委員的發言。

接下來我們請范雲委員發言,李柏毅委員請準備。

范委員雲:1643分)非常遺憾,黃國昌再次聯手國民黨綁架立法院,踐踏我們的民主、傷害我們的專業。民眾黨團提出法院組織法修法,4月一讀,5月逕付二讀,直到6月還是民進黨的莊瑞雄召委召開公聽會。這個法案從一讀到今天等一下的表決才短短70天,黃國昌宣稱他要推動司法公開透明,難道這個過程完全不需要民主討論嗎?根本沒有在委員會進行審查!

藍營因為怕罷免,剛剛沒有人敢上臺辯護,民眾黨剛剛有些人一直宣稱,有很多國家開放,然後又不斷地在講這樣子的理由,可是民眾黨沒有一個人可以好好地告訴我們,這種立法品質全民能夠接受嗎?司法界的質疑,你們回應了嗎?司法公開透明,跟法院直播是不一樣的,我們現在已經普遍實施公開旁聽、法庭全程錄音、判決書公開,即使是部分有開放的國家也有限制。

美國聯邦刑事訴訟程序規則規定,法庭禁止錄影、錄音或直播,有開放轉播的部分中,大部分排除兒童性侵、家庭糾紛等案件。荷蘭需要主審法官的許可,但是仍然不得對證人、鑑定人、被害人錄音及錄影,還明確規定不得向被告請求允許拍攝其影像。而歐洲最重視人權的國家多數是沒有這樣的一種直播的。

臺灣到底該怎麼做完全沒有討論,多達30個專業團體站出來反對!我聽到司法專業團體與學界非常擔憂,他們擔憂的幾個原因:第一點、恐怕影響公平審判;第二點、侵害當事人的隱私權、人格權;第三點、導致證言的萎縮效應;第四點、公開播放可能影響國民法官的心證及意願;第五點、相機視角的偏誤。法律系黃鼎軒教授還說,現行的旁聽措施已經符合公開審理的要求,不宜再擴大。日本的研究也發現,公開審判內容可能對被害人的精神安寧造成傷害,不利其回歸社會。

民眾黨在投票最後一刻提再修正動議,緊急排除我們最擔心的家事事件,包含家暴等,但我要以2022年新北市季姓婦人殺夫案為例,它名義上是國民法官審理的重大刑事案件,但實際上是家暴被害人長期受家暴的結果,如果根據民眾黨等一下要通過的條文,仍然可能被公開播送,請問他的子女未來如何在社會上生存?大罷免大成功!不要讓藍白綁架我們的國會。

主席:謝謝范雲委員的發言。

接下來請李柏毅委員發言,李坤城委員請準備。

李委員柏毅:1646分)謝謝。各位同仁,這一個法案赤裸裸的呈現台灣民眾黨與中國國民黨正在用最不民主的方式破壞臺灣的民主,更想要影響臺灣的法治,民主與法治是所有臺灣人最珍貴、賴以為生,喜歡這片土地、在這片土地可以安穩生活最重要的兩個指標。為什麼?民眾黨一樣用委員會沒有討論的版本,在今天早上一個修正動議,中午再一個再修正動議,國民黨在場沒有委員,他們沒有委員看過這個再修正動議,他們的訊息是共體時艱,務必今天下午4點半前進議場待命表決,通過再修正動議。都不演了!直接赤裸裸的要用直播企圖影響司法,交換他們大罷免得到民眾黨的支持。大家都知道,他們被鬼抓去了,沒救了!

這一個案子如果有經過委員會的審議,會有很多來自法律界各方,包含法官協會、女法官協會、劍青檢改協會(也就是檢察官協會)、全國律師聯合會,都出來表示這個案子不能通過,這是有很多問題的。黃國昌先生就說,法務部為什麼不提修正草案?因為所有法律人都認為這個案子有問題,你為什麼沒有辦法跟法律人好好務實的進行廣泛的深度討論,而要用今天這種方式聯合中國國民黨強行修過這個法案?其實法律人都知道,你已經被司法工作者排除在法律人之外,你也知道,你是一個表演工作者而已。

我們今天必須要很嚴肅的告訴全臺灣的社會,黃國昌、台灣民眾黨聯合中國國民黨,正在用跟國會擴權法案一模一樣的手段,企圖讓未來臺灣的司法案件可以透過直播公審證人,讓證人不敢出庭,讓證人降低作證的意願,甚至公審法官、檢察官,這個是他們聯合起來要破壞臺灣的民主與法治。拜託大家看著國民黨,大罷免大成功!

主席:謝謝李柏毅委員的發言。

接下來請李坤城委員發言,賴瑞隆委員請準備。

李委員坤城:1650分)謝謝主席,今天這個法院組織法的修法可以說是柯文哲的直播條款,是為柯文哲量身打造的條款,通過之後就可以全民來公審、干預京華城案的審判過程。這麼重大法案的修正案竟然又是透過再修正動議提出,這個再修正動議又是今天中午才提出來的,那是不是又跟去年國民黨、民眾黨要通過的國會擴權法案都是一樣的呢?一樣的粗糙,把這個再修正動議當成是一個最高的機密來處理,我們立法院的修法品質還要這麼的粗糙嗎?

其實在這個修法之前民眾黨的黃國昌委員已經先示範了,他在立法院質詢時公開播放所謂的京華城偵訊的音檔,用這個來批評檢察官問案的語氣,然後說這個只是一個示範帶。我跟大家講,這個法通過之後,類似這一種示範帶,以後只會更多,不會更少,因為以後都直播,直播之後,這些在法庭的影像,大家透過剪接、透過AI的加工、透過迷因的創作,就可以斷章取義、剪輯,並大量的放送來動搖司法的公正性,還有民眾對於司法的信任基礎。尤其在重大的刑事案件或是重大社會矚目的案件,證人或是鑑定人在直播的情況之下,有可能面對鏡頭所承受的心理壓力會大幅的增加,會影響到他作證的意願,還有他呈供的真實性,進一步妨害訴訟的功能。

所以如果今天二讀、三讀通過這個法院組織法修正的法案,通過之後,你我的隱私、個資都會被侵犯,個案的訴訟程序也會大受干擾,所以傷害最深的還是司法的公信力,還有民眾訴訟的權益。但是我看今天5點就要表決了,而且民眾黨已經拜託國民黨要來支持這個法案,交換什麼?交換在大罷免的時候來支持國民黨,但是我還是要說,大罷免!大成功!

主席:謝謝李坤城委員的發言。

接下來請賴瑞隆發言,林淑芬委員請準備。

賴委員瑞隆:1653分)主席、各位委員。憲法所規定的立法院的三讀程序就是希望能夠確保我們的法律非常嚴謹的立法,包括裡面的委員會中心主義都是這樣的精神,正常的程序應該經過委員會裡面充分的討論,然後再進到院會來二讀、三讀,這才是一個完整的程序,結果去年一整年的國會亂象,國會擴權法案就是不走這個程序而導致的亂象叢生;今天再次的證實,連法院組織法這麼重要的一個法律案,一樣又不在委員會內充分的討論,直接抽出逕付二讀,準備在今天直接完成二、三讀。我們今天才看到的版本,結果早上匆促再提出一個民眾黨的修正動議,然後中午再提出一個再修正動議,這樣的模式跟去年的狀況一模一樣,這就是人民無法接受的國會亂象。像這樣三個版本就是應該在委員會充分討論,這才是一個負責的立法院、這才是一個好的立法院,結果現在藍白國會所主導下的立法院,變成這些全部不在委員會內來討論,司法及法制委員會有充分、專業的意見,可以邀請更多的專家學者,可以邀請更多的法官、律師、檢察官、更多的學者來充分討論,把這個問題好好的談清楚,法庭直播怎麼做,把所有該有的相關配套、程序完備了以後再送到院會來二讀、三讀,但是民眾黨跟國民黨不走此途,每次都只想要直接逕付二讀,直接輾壓,然後裡面三個版本,恐怕國民黨委員都還沒有看清楚他們的版本,它就已經準備要來表決了,我們再次強調,這絕對是最糟糕的立法方式,而且是人民所無法接受的,也是人民要發動罷免的關鍵原因。

我們來看中華民國法官協會的聲明是怎麼說的,它說:日前立法院召開法庭直播的公聽會,高院法官文家倩受邀發表意見,結果在會後文法官的發言影片遭到網路的媒體剪輯,並與黃國昌委員的發言影片重組,附上「神仙打架!民進黨派出高等法院美女法官辯論!黃國昌正面對決!實力輾壓!全場燃爆!」的聳動標題上傳,下面就出現大量謾罵文法官的留言,不乏人身攻擊、性別歧視、污衊司法的言論。這個就是大家擔憂的問題,連法官都可以被這樣對待的時候,未來這個法庭的直播難道不會有這樣的問題嗎?而且他們也點到黃國昌的示範帶的問題,他們也認為有誤導視聽,同時間也藉由國會質詢來干擾個案之虞,所以包括法官協會、包括律師、包括檢察官,大家都反對這樣的匆促立法,我們希望國民黨、民眾黨改邪歸正、懸崖勒馬,不要通過這樣的惡法,不然人民絕對憤怒,大罷免絕對大成功!

主席:謝謝賴瑞隆委員的發言。

接下來請林淑芬委員發言,麥玉珍委員請準備。

更正,對不起,林委員稍等一下,我剛剛以為是555分,現在是57分,在林淑芬委員發言之前特別跟院會報告一下,依照黨團共識,本案定於下午5點進行條文之表決處理,廣泛討論我們就進行到林淑芬委員發言完畢為止,其餘已登記廣泛討論以及逐條討論發言之委員,未及發言者,其書面發言意見均補列入公報紀錄。

現在請林淑芬委員發言。

林委員淑芬:1657分)謝謝。這個直播的修法案,有人告訴我說,委員,你為什麼不支持?我們在法院裡面經常受到法官的欺負,很多事實的勘驗法官都不予裁理。我要告訴這些人說,其實你錯了,民眾黨所提的法庭直播,基本上一、二審的時候原則都不公開直播,你以為你的小案件、你的個人案件可以被直播,然後你的事實可以被發現,你可以因為公審法官、公審檢察官得到你的正義嗎?錯了,民眾黨的版本就只有兩個條件可以在一、二審的時候公開直播,第一個條件叫做重大的社會公益,第二個條件叫重大的社會矚目,可是我們都知道,高度的社會矚目指涉的是什麼?除了媒體報導的刑事犯罪案件、經濟犯罪案件等等之外,其實重大的社會矚目說穿了就是為政治人物量身訂製的,所謂的重大社會矚目,最得到便宜的就是讓政治人物得到特權,所以這個法庭直播其實是為了引進全民公審,為了強化輿論審判來介入司法審判,其實民眾黨的這個修法版本是為了讓法庭的審理成為表演的空間,成為政治人物的司法特權,說穿了其實就是為了他們的「阿伯」。

我們都看到了所謂的直播的示範帶,我們也看到了AI剪接動搖司法公信力的過程,在我們的立法院活脫脫、活生生的都演過了,所以在這裡我們知道,法院的審理是為了發現事實,可是民眾黨提案的版本,是為了妨礙真實的事實被發現,是為了助長民粹式的審理。我再說一遍,這個直播是為政治人物量身訂製的司法特權,是為了讓法庭審理再一次成為表演空間,所以這不是為人民的,這也不是為你認為司法制度不公而設計的。

我再請教一下民眾黨,如果你在乎人民,請問醫療糾紛現在沒有醫生願意鑑定,你為什麼不站出來馬上、立即修法?司法院透過修法的過程,把車禍的民事訴訟一律改為簡易訴訟審理,為什麼不修法?而是在修這個為政治人物特權的公開直播!

主席:謝謝林淑芬委員的發言。

報告院會,廣泛討論發言就到此告一段落,沒有發言的委員,誠如剛才跟大家所報告的,書面發言意見均補列入公報紀錄。

現在開始進行逐條討論。本案僅宣讀院會所收各黨團再修正動議版本,其餘提案內容均列入公報紀錄。

台灣民眾黨黨團修正動議提案:

案由:本院台灣民眾黨黨團,針對第11屆第3會期第18次會議討論事項第 案,提出修正動議。是否有當?敬請公決。

提案人:台灣民眾黨立法院黨團 黃國昌  

主席:各黨團版本進行表決的時候,依送案先後進行表決,如果有一案通過,我們就不再處理其他案。

法院組織法部分條文修正草案(二讀)

主席:現在進行第八十六條,請宣讀。

台灣民眾黨黨團再修正動議提案:

案由:本院台灣民眾黨黨團,針對第11屆第3會期第18次會議討論事項第 案,提出再修正動議。是否有當?敬請公決。

提案人:台灣民眾黨立法院黨團 黃國昌

台灣民眾黨黨團再修正動議:

第八十六條  訴訟之辯論及裁判之宣示,應公開法庭行之。但有妨害國家安全、公共秩序或善良風俗之虞時,法院得決定不予公開。

前項應公開之程序,於法庭空間無法容納合理人數時,法院得以科技設備將開庭之聲音、影像傳送至同法院內適當空間之旁聽席公開行之。

第八十四條第四項、第八十八條、第八十九條、第九十一條、第九十四條及第九十五條之規定,於前項行公開程序之法庭準用之。

主席:請問院會,本條照台灣民眾黨黨團再修正動議條文通過,有無異議?(有)有異議,我們要進行表決。現在開始按鈴7分鐘,並分發表決卡。

(按鈴)

主席:報告院會,我們現在進行處理台灣民眾黨黨團再修正動議,第八十六條照台灣民眾黨黨團再修正動議條文通過,請問院會,有無異議?(無)沒有異議,第八十六條照台灣民眾黨黨團再修正動議條文通過。

報告院會,現在進行第九十條之處理,請宣讀。

台灣民眾黨黨團再修正動議:

第九十條  法庭開庭時,除法律另有規定外,應予錄音。必要時,得予錄影。

最高法院、大法庭於公開行訴訟之言詞辯論及裁判之宣示時所為之錄音、錄影,應以適當方式實施公開播送。但有妨害國家安全、公共秩序、善良風俗,或造成個人生命、身體、隱私或營業秘密重大損害之虞者,得裁定不予公開播送。

高等法院、地方法院所為之錄音、錄影,不予公開播送。但審理涉及重大公共利益或社會矚目之案件,得審酌與公共利益之關係、審判程序之公平性、程序參與人及他人權益之均衡維護等一切情狀後,就於公開行訴訟之言詞辯論及裁判之宣示所為之錄音、錄影,依當事人聲請或依職權裁定以適當方式實施公開播送。

前項之裁定,得為抗告。抗告無理由者,抗告法院應以裁定駁回;抗告有理由者,抗告法院應以裁定將原裁定撤銷,並自為裁定。

前項抗告法院之裁定,不得再行抗告。

為第二項或第三項公開播送時,參與訴訟程序者有正當理由確信公開播送其錄音、錄影,有下列情形之一者,得依聲請或依職權,將其錄音、錄影予以變聲、變像或其他無法直接識別該個人之方式為之:

一、危害其生命、身體、自由、隱私或財產。

二、嚴重影響審判之公平性。

下列各款之案件,不得為第二項或第三項公開播送:

一、依法以不公開法庭審理之案件。

二、適用簡易或小額訴訟程序之民事案件。

三、適用簡易或交通裁決事件訴訟程序之行政訴訟案件。

四、最重本刑五年以下有期徒刑之刑事案件。

五、適用家事事件法、少年事件處理法、智慧財產案件審理法或商業事件審理法審理之案件。

經第二項、第三項合法公開播送之錄音、錄影,不受第九十條之四之限制。

法庭錄音、錄影公開播送相關事項之辦法,由司法院定之。

主席:報告院會,本條照台灣民眾黨黨團再修正動議條文通過,請問院會,有無異議?(有)有異議,我們進行表決。

現在開始進行表決台灣民眾黨黨團再修正動議條文,有民進黨黨團、台灣民眾黨黨團要求記名表決,我們記名表決,時間1分鐘,贊成台灣民眾黨黨團請按贊成,反對請按反對,現在開始。

(進行表決)

主席:報告院會,現在報告表決結果:現場出席108位委員,贊成59位,反對49位,贊成者多數,第九十條照台灣民眾黨黨團再修正動議條文通過。

表決結果名單:

會議名稱:立法院第11屆第3會期第18次會議  表決型態:記名表決

表決時間:中華民國114627日 下午51415

表決議題:法院組織法第九十條

     台灣民眾黨黨團再修正動議

表決結果:出席人數:108  贊成人數:59  反對人數:49  棄權人數:0

贊成:

傅崐萁  王鴻薇  羅智強  謝龍介  涂權吉  馬文君  林憶君  麥玉珍  劉書彬  林國成  陳昭姿  黃國昌  黃珊珊  張啓楷  高金素梅 林思銘  邱若華  鄭天財Sra Kacaw   鄭正鈐  謝衣鳯  張嘉郡  洪孟楷  林沛祥  呂玉玲  陳雪生  黃建賓  黃健豪  葉元之  陳永康  賴士葆  陳菁徽  萬美玲  廖偉翔  蘇清泉  黃 仁  魯明哲  李彥秀  吳宗憲  邱鎮軍  徐欣瑩  盧縣一  廖先翔  陳玉珍  林德福  楊瓊瓔  丁學忠  陳超明  林倩綺  顏寬恒  羅明才  翁曉玲  葛如鈞  張智倫  羅廷瑋  徐巧芯  許宇甄  柯志恩  牛煦庭  王育敏

反對:

郭昱晴  林月琴  陳培瑜  柯建銘  吳思瑤  伍麗華Saidhai Tahovecahe    李柏毅  范 雲  林楚茵  王義川  邱志偉  黃秀芳  何欣純  張雅琳  林俊憲  李坤城  陳秀寳  徐富癸  王世堅  羅美玲  蔡易餘  郭國文  陳俊宇  吳沛憶  賴瑞隆  陳素月  張宏陸  陳 瑩  陳冠廷  陳亭妃  王美惠  劉建國  林岱樺  賴惠員  黃 捷  林淑芬  王正旭  沈伯洋  王定宇  吳琪銘  許智傑  鍾佳濱  吳秉叡  李昆澤  蔡其昌  邱議瑩  林宜瑾  蘇巧慧  沈發惠

棄權:

主席:報告院會,現在進行第九十一條,請宣讀。

台灣民眾黨黨團再修正動議:

第九十一條  法庭開庭時,應保持肅靜,不得有大聲交談、鼓掌、吸煙、飲食物品、自行攝影、錄音、錄影及其他妨害法庭秩序或不當行為。

違反前項規定者,審判長得命其停止該行為、禁止其進入法庭或命其退出法庭,必要時得命看管至閉庭時,其已攝影、錄音或錄影者,審判長得命其消除該攝影、錄音或錄影之內容。

前項處分,不得聲明不服。

前三項之規定,於審判長在法庭外執行職務時準用之。

主席:報告院會,本條照台灣民眾黨黨團再修正動議條文通過,請問有無異議?(無)沒有異議,第九十一條照台灣民眾黨黨團再修正動議條文通過。

報告院會,現在進行第九十三條,請宣讀。

台灣民眾黨黨團再修正動議:

第九十三條  審判長為第九十一條及第九十二條之處分時,應命記明其事由於筆錄。

主席:報告院會,本條照台灣民眾黨黨團再修正動議條文通過,請問院會,有無異議?(無)沒有異議,第九十三條照台灣民眾黨黨團再修正動議條文通過。

報告院會,現在進行第一百十五條,請宣讀。

台灣民眾黨黨團再修正動議:

第一百十五條  本法自公布日施行。

中華民國一百零五年五月二十七日修正之條文,自一百零六年一月一日施行。

中華民國一百零七年十二月七日修正之條文,自公布後六個月施行。

中華民國一百十年十一月二十三日修正之條文,除增訂第七條之一至第七條之十一,自一百十一年一月四日施行外,自公布日施行。

中華民國一百十一年五月三十一日修正之條文,除第十七條、第十七條之一、第十八條及第三十七條自公布日施行外,其施行日期由司法院定之。

中華民國一百十四年六月二十七日修正之條文,自公布後三個月施行。

主席:請問院會,本條照台灣民眾黨黨團再修正動議條文通過,請問有無異議?(有)有異議,我們要進行表決。

現在開始進行表決台灣民眾黨黨團再修正動議條文,現在有民進黨黨團、台灣民眾黨黨團要求記名表決,我們開始記名表決,贊成台灣民眾黨黨團請按贊成,反對請按反對,時間1分鐘,現在開始。

(進行表決)

主席:報告院會,現在報告表決結果:出席108位委員,贊成59位,反對49位,贊成者多數,第一百十五條照台灣民眾黨黨團再修正動議條文通過。

表決結果名單:

會議名稱:立法院第11屆第3會期第18次會議  表決型態:記名表決

表決時間:2025627日 下午51851

表決議題:法院組織法第一百十五條

     台灣民眾黨黨團再修正動議

表決結果:出席人數:108  贊成人數:59  反對人數:49  棄權人數:0

贊成:

傅崐萁  王鴻薇  羅智強  謝龍介  涂權吉  馬文君  林憶君  麥玉珍  劉書彬  林國成  陳昭姿  黃國昌  黃珊珊  張啓楷  高金素梅 林思銘  邱若華  鄭天財Sra Kacaw   鄭正鈐  謝衣鳯  張嘉郡  洪孟楷  林沛祥  呂玉玲  陳雪生  黃建賓  黃健豪  葉元之  陳永康  賴士葆  陳菁徽  萬美玲  廖偉翔  蘇清泉  黃 仁  魯明哲  李彥秀  吳宗憲  邱鎮軍  徐欣瑩  盧縣一  廖先翔  陳玉珍  林德福  楊瓊瓔  丁學忠  陳超明  林倩綺  顏寬恒  羅明才  翁曉玲  葛如鈞  張智倫  羅廷瑋  徐巧芯  許宇甄  柯志恩  牛煦庭  王育敏

反對:

郭昱晴  林月琴  陳培瑜  柯建銘  吳思瑤  伍麗華Saidhai Tahovecahe    李柏毅  范 雲  林楚茵  王義川  邱志偉  黃秀芳  何欣純  張雅琳  林俊憲  李坤城  陳秀寳  徐富癸  王世堅  羅美玲  蔡易餘  郭國文  陳俊宇  吳沛憶  賴瑞隆  陳素月  張宏陸  陳 瑩  陳冠廷  陳亭妃  王美惠  劉建國  林岱樺  賴惠員  黃 捷  林淑芬  王正旭  沈伯洋  王定宇  吳琪銘  許智傑  鍾佳濱  吳秉叡  李昆澤  蔡其昌  邱議瑩  林宜瑾  蘇巧慧  沈發惠

棄權:

主席:報告院會,全案經過二讀,現有台灣民眾黨黨團提議繼續進行三讀,請問院會,有無異議?(有)有異議,現在進行表決。

針對台灣民眾黨黨團提議繼續進行三讀,現有民進黨黨團、台灣民眾黨黨團要求記名表決,我們記名表決,贊成台灣民眾黨黨團之提議請按贊成,反對請按反對,時間1分鐘,現在開始。

(進行表決)

主席:謝謝。現在報告表決結果:出席108位,贊成59位,反對49位,棄權0位,贊成者多數,現在作以下宣告:本案繼續進行三讀。

表決結果名單:

會議名稱:立法院第11屆第3會期第18次會議  表決型態:記名表決

表決時間:中華民國114627日 下午52116

表決議題:法院組織法部分條文修正草案

     台灣民眾黨黨團提議繼續進行三讀

表決結果:出席人數:108  贊成人數:59  反對人數:49  棄權人數:0

贊成:

傅崐萁  王鴻薇  羅智強  謝龍介  涂權吉  馬文君  林憶君  麥玉珍  劉書彬  林國成  陳昭姿  黃國昌  黃珊珊  張啓楷  高金素梅 林思銘  邱若華  鄭天財Sra Kacaw   鄭正鈐  謝衣鳯  張嘉郡  洪孟楷  林沛祥  呂玉玲  陳雪生  黃建賓  黃健豪  葉元之  陳永康  賴士葆  陳菁徽  萬美玲  廖偉翔  蘇清泉  黃 仁  魯明哲  李彥秀  吳宗憲  邱鎮軍  徐欣瑩  盧縣一  廖先翔  陳玉珍  林德福  楊瓊瓔  丁學忠  陳超明  林倩綺  顏寬恒  羅明才  翁曉玲  葛如鈞  張智倫  羅廷瑋  徐巧芯  許宇甄  柯志恩  牛煦庭  王育敏

反對:

郭昱晴  林月琴  陳培瑜  柯建銘  吳思瑤  伍麗華Saidhai Tahovecahe    李柏毅  范 雲  林楚茵  王義川  邱志偉  黃秀芳  何欣純  張雅琳  林俊憲  李坤城  陳秀寳  徐富癸  王世堅  羅美玲  蔡易餘  郭國文  陳俊宇  吳沛憶  賴瑞隆  陳素月  張宏陸  陳 瑩  陳冠廷  陳亭妃  王美惠  劉建國  林岱樺  賴惠員  黃 捷  林淑芬  王正旭  沈伯洋  王定宇  吳琪銘  許智傑  鍾佳濱  吳秉叡  李昆澤  蔡其昌  邱議瑩  林宜瑾  蘇巧慧  沈發惠

棄權:

主席:請宣讀經過二讀之條文。

法院組織法修正第八十六條、第九十條、第九十一條、第九十三條及第一百十五條條文(三讀)

與經過二讀內容同,略─

主席:報告院會,三讀條文已宣讀完畢,請問院會,有無文字修正?(無)沒有文字修正。

我們現在繼續進行處理,現有台灣民眾黨黨團依據立法院職權行使法第十一條規定,提請將全案付表決。

台灣民眾黨黨團提案:

案由:本院台灣民眾黨黨團,依據立法院職權行使法第十一條規定,提請將本案「全案付表決」。

提案人:台灣民眾黨立法院黨團 黃國昌

主席:我們現在進行全案表決,贊成全案通過者,請按贊成,反對者請按反對,棄權者請按棄權。現在有民進黨黨團、台灣民眾黨黨團要求記名表決,我們開始進行記名表決,時間1分鐘,現在開始。

(進行表決)

主席:報告院會,報告表決結果:在場委員108位,贊成59位、反對49位,贊成者多數,全案表決通過。

表決結果名單:

會議名稱:立法院第11屆第3會期第18次會議  表決型態:記名表決

表決時間:中華民國114627日 下午52832

表決議題:法院組織法部分條文修正草案

     全案付表決

表決結果:出席人數:108  贊成人數:59  反對人數:49  棄權人數:0

贊成:

傅崐萁  王鴻薇  羅智強  謝龍介  涂權吉  馬文君  林憶君  麥玉珍  劉書彬  林國成  陳昭姿  黃國昌  黃珊珊  張啓楷  高金素梅 林思銘  邱若華  鄭天財Sra Kacaw   鄭正鈐  謝衣鳯  張嘉郡  洪孟楷  林沛祥  呂玉玲  陳雪生  黃建賓  黃健豪  葉元之  陳永康  賴士葆  陳菁徽  萬美玲  廖偉翔  蘇清泉  黃 仁  魯明哲  李彥秀  吳宗憲  邱鎮軍  徐欣瑩  盧縣一  廖先翔  陳玉珍  林德福  楊瓊瓔  丁學忠  陳超明  林倩綺  顏寬恒  羅明才  翁曉玲  葛如鈞  張智倫  羅廷瑋  徐巧芯  許宇甄  柯志恩  牛煦庭  王育敏

反對:

郭昱晴  林月琴  陳培瑜  柯建銘  吳思瑤  伍麗華Saidhai Tahovecahe    李柏毅  范 雲  林楚茵  王義川  邱志偉  黃秀芳  何欣純  張雅琳  林俊憲  李坤城  陳秀寳  徐富癸  王世堅  羅美玲  蔡易餘  郭國文  陳俊宇  吳沛憶  賴瑞隆  陳素月  張宏陸  陳 瑩  陳冠廷  陳亭妃  王美惠  劉建國  林岱樺  賴惠員  黃 捷  林淑芬  王正旭  沈伯洋  王定宇  吳琪銘  許智傑  鍾佳濱  吳秉叡  李昆澤  蔡其昌  邱議瑩  林宜瑾  蘇巧慧  沈發惠

棄權:

主席:現在我們作以下決議:法院組織法第八十六條、第九十條、第九十一條、第九十三條及第一百十五條條文修正通過。

報告院會,現在本院有黃國昌委員等人針對本案三讀之決議提出復議,並請院會隨即表決處理。

委員黃國昌等提案:

DW3728144 由:本院委員黃國昌等31人,依立法院議事規則第42條,針對立法院第11屆第3會期第18次會議討論事項第1案(如下附表)院會所作決議,提出復議,並請院會立即處理復議動議。是否有當?敬請 公決。

DW2495035

案由


本院台灣民眾黨黨團擬具「法院組織法部分條文修正草案」,請審議案。

提案人:黃國昌

連署人:葉元之  黃 仁  張啓楷  賴士葆  林憶君  蘇清泉  麥玉珍  陳超明  羅廷瑋  陳昭姿  林國成  牛煦庭  黃珊珊  陳永康  劉書彬  丁學忠  王鴻薇  羅智強  林思銘  邱若華  黃建賓  鄭正鈐  涂權吉  廖偉翔  林沛祥  鄭天財Sra Kacaw   洪孟楷  萬美玲  陳菁徽  林倩綺  

主席:報告院會,我們現在處理本件復議案,現在進行表決。針對黃國昌委員等人所提復議案,現有民進黨黨團、台灣民眾黨黨團要求記名表決,我們記名表決,時間1分鐘,現在開始。

(進行表決)

主席:報告院會,報告表決結果:在場委員108位,贊成49位、反對59位,贊成者少數,復議案不通過。

表決結果名單:

會議名稱:立法院第11屆第3會期第18次會議  表決型態:記名表決

表決時間:中華民國114627日 下午53048

表決議題:法院組織法部分條文修正草案

     委員黃國昌等針對三讀之決議提出復議

表決結果:出席人數:108  贊成人數:49  反對人數:59  棄權人數:0

贊成:

郭昱晴  林月琴  陳培瑜  柯建銘  吳思瑤  伍麗華Saidhai Tahovecahe    李柏毅  范 雲  林楚茵  王義川  邱志偉  黃秀芳  何欣純  張雅琳  林俊憲  李坤城  陳秀寳  徐富癸  王世堅  羅美玲  蔡易餘  郭國文  陳俊宇  吳沛憶  賴瑞隆  陳素月  張宏陸  陳 瑩  陳冠廷  陳亭妃  王美惠  劉建國  林岱樺  賴惠員  黃 捷  林淑芬  王正旭  沈伯洋  王定宇  吳琪銘  許智傑  鍾佳濱  吳秉叡  李昆澤  蔡其昌  邱議瑩  林宜瑾  蘇巧慧  沈發惠

反對:

傅崐萁  王鴻薇  羅智強  謝龍介  涂權吉  馬文君  林憶君  麥玉珍  劉書彬  林國成  陳昭姿  黃國昌  黃珊珊  張啓楷  高金素梅 林思銘  邱若華  鄭天財Sra Kacaw   鄭正鈐  謝衣鳯  張嘉郡  洪孟楷  林沛祥  呂玉玲  陳雪生  黃建賓  黃健豪  葉元之  陳永康  賴士葆  陳菁徽  萬美玲  廖偉翔  蘇清泉  黃 仁  魯明哲  李彥秀  吳宗憲  邱鎮軍  徐欣瑩  盧縣一  廖先翔  陳玉珍  林德福  楊瓊瓔  丁學忠  陳超明  林倩綺  顏寬恒  羅明才  翁曉玲  葛如鈞  張智倫  羅廷瑋  徐巧芯  許宇甄  柯志恩  牛煦庭  王育敏

棄權:

主席:報告院會,我們現在進行完成立法程序後之委員發言,並截止登記。

第一位請陳培瑜委員發言,劉書彬委員請準備。

陳委員培瑜:1731分)謝謝院長。三讀後的發言我想民進黨團還是要堅決表達我們的立場,因為在立法院出現一個非常神奇的立法委員,那個人自詡為法學博士,他叫黃國昌,那個之前修國會擴權修到被大法官宣告違憲的也是黃國昌,在司法及法制委員會丟出示範帶、他的同事張啓楷說聽了很多次的那個人依然叫黃國昌!

黃國昌在今天跟國民黨一起提出這個修正法案,我們感到非常、非常地遺憾,所有法學專業的呼籲、所有法學專業的提醒他們完全不聽,他們不把法官、不把檢察官、不把律師、不把相關學者專家、不把所有人的呼籲放在心裡,也不願意聽進去,他們決意堅持這麼做,他們甚至還私下協議,認為這樣的修法有助於他們的大罷免,我真的不知道他們是怎麼想的,大概是因為他們不尊重專業、他們也不願意傾聽民意,所以才會有今天這個結果,我們當然感到非常地遺憾。我們也呼籲所有的公民、所有關心相關議題的學者專家持續站出來呼籲、持續站出來對話,因為傲慢的民眾黨還有傲慢的國民黨已經沒有把人民放在眼裡、沒有放在心裡!

而今天過後,所有可能發生的弊病都必須由他們概括承受!就像我想要問,關於之後所有被拿去做後製、剪接、濫用的這些影像,現在沒有相關的下架機制、沒有相關的檢核機制,如果有人因此被誤會了、有人因此被影響了,請問相關的公正、公義、公平是誰要還給他?

而民眾黨今天提出來的版本讓人感到非常地傷心跟失望,是他們加速司法的不透明、是他們加速司法的黑箱!黃國昌,你們口口聲聲說:陽光要照進司法。我想要問:陽光有照進我們司法及法制委員會了嗎?你們逕付二讀,你們也讓立法院更加黑箱!

主席:謝謝陳培瑜委員發言。

接下來我們請劉書彬委員發言,張啓楷委員請準備。

劉委員書彬:1734分)主席、各位委員。今天立法院三讀通過的法院組織法,有關於法庭直播的修正條文包括了第八十六條、第九十條、第九十一條、第九十三條和第一百十五條,標誌著我國的司法公開邁出了關鍵的一步!這次修法明確將直播的範圍限縮在重大的公共事件上面,並排除了國家安全、家事和個人隱私等敏感案件,是在保障人權和提升司法透明之間取得了平衡。

長期以來,人民對於司法不公開透明、判決難以理解,甚至懷疑有黑箱作業的疑慮,透過這項制度,法庭不再只是少數人的空間,而是全民都能夠見證的公共場域,這將有助於司法信任的提升,讓正義看得見也看得懂。更重要的是,法庭直播不只是技術的改變,更是一種民主政治、法治教育的實踐,讓年輕世代、社會大眾能夠直接觀察司法如何運作,深化對法治精神的理解,是司法改革的具體成果。

感謝所有參與立法修法工作審查的同仁委員,這是一個值得令人民肯定的進步,民進黨跳票、民眾黨做到,大家一起加油,促進司法改革走向第一步,謝謝。

主席:謝謝劉書彬委員的發言。

接下來請張啓楷委員發言,麥玉珍委員請準備。

張委員啓楷:1736分)陽光終於照進了法庭,民進黨跳票八年的承諾,今天台灣民眾黨幫它實現了,陽光照進法庭以後,很多的冤案、弊案終於重見天日了。遺憾的是,民進黨今天還一直在造謠,想把陽光擋在法院之外,現在為什麼要做司法的改革、要法庭直播呢?從民調裡面看得清清楚楚,高達接近六成的民眾認為政治干涉了司法,賴清德總統上任一週年的時候,民調中最被人民詬病、最不滿的就是司法改革,結果民進黨今天還一直造謠、一直擋陽光照進法庭,還一直「白白布染甲烏」!讓人家生氣的是,民進黨竟然到今天表決前還搞不清楚,全世界很多國家都已經有法庭直播了,全世界七大洲只有南極洲沒有,結果今天柯建銘總召竟然還在講只有共產國家有,一個阻擋國會改革、一個不願意站在多數民眾支持角度的民進黨,已經離民眾非常非常遙遠了,他們今天跳票了,台灣民眾黨做到了,以後包括最高法院、大法庭的錄音、錄影以公開為原則,而高等法院、地方法院的錄音、錄影以不公開為原則,可是如果涉及重大公益或者受社會重大矚目是可以公開的。

這次的法案我們是依照2017年的司法改革會議,做了非常理性、溫和的改革,很期待今天三讀過後,陽光射進法庭,讓我們的司法改革向前走一大步,可以保障所有臺灣人民的人權,謝謝。

主席:謝謝張啓楷委員的發言。

接下來請麥玉珍委員發言,黃國昌委員請準備。

麥委員玉珍:1739分)主席、各位親愛的家人,大家好。今天三讀通過的法院組織法,這不是新創概念,而是我們終於兌現了一個長年未竟的司法改革承諾。早在106年總統府司法改革國是會議就已決議,法院言詞辯論應全面直播,當時蔡英文總統也曾表態支持,可惜多年來這項共識始終沒有落實,甚至被執政黨冷處理。今天我們不是要把法庭變名嘴節目,也不是要直播所有的案件,我們主張的是有條件的公開播送:針對重大公共利益的案件,特別是在事實審理階段,給人民一個看見真相、理解司法的機會。

過去像馬英九總統洩密案就曾出現一位難求的排隊潮,旁聽制度根本無法應付人民對透明的渴望。如今,透過技術的手段,我們可以做到更好的司法公開。澳洲、新加坡早已走在前頭,臺灣沒理由自我設限。

人民有權知道,法官怎麼問、檢辯雙方怎麼辯、真相如何釐清。這不是對法官的保障,更是對人民知情權、公民權的具體實現。

司法改革不能只是口號,我們願意跨越黨派,共同為人民打開法庭的門。讓我們一起說:黑箱審判,不再有市場,公開透明才是改革的開始。臺灣加油,謝謝大家!

主席:謝謝麥玉珍委員的發言。

接下來我們請登記最後一位黃國昌委員發言。

黃委員國昌:1741分)院長、本院委員。2017年司改國是會議,針對有關法庭公開播送的問題,在許玉秀大法官擔任召集人的小組,作成了應該予以公開播送的決議。8年的時間過去了,當初承諾臺灣人民要讓陽光照進法庭的蔡英文總統,到了現在2025年,我們卻看到民主進步黨的立委為了要抗拒改革,什麼樣抹黑、什麼樣汙衊的話都說得出來,儘管如此,對於台灣民眾黨而言,對的事、人民支持的事,我們全力推動,這也是為什麼在過去這段期間當中,我們做了兩次大規模全國的民調,也虛心聆聽各界的意見,把有關法庭直播相關的考慮都融入了我們的再修正動議。

當年在沒有法律明確授權的情況下,有三位勇敢的法官裁定蘇炳坤的案子應該要法庭直播。今天我們給了這樣的陽光、明確的法律依據,我們希望陽光跟透明能夠重拾人民對司法的信心,謝謝。

主席:謝謝黃國昌委員的發言。

報告院會,依照黨團共識,本日會議進行到此為止。71號(星期二)上午9點繼續開會,進行後續討論事項。現在休息。

休息1744分)