委員會紀錄

立法院第11屆第3會期教育及文化委員會第17次全體委員會議紀錄

時  間 中華民國114625日(星期三)9時至1056

地  點 本院群賢樓101會議室

主  席 葛委員如鈞

議  程 報告事項

宣讀上次會議議事錄。

討論事項

一、繼續審查()委員柯志恩等22人擬具「運動產業發展條例第二十四條及第二十六條條文修正草案」案。()委員張智倫等18人擬具「運動產業發展條例第二十四條及第二十六條條文修正草案」案。()委員洪孟楷等17人擬具「運動產業發展條例第二十四條及第二十六條條文修正草案」案。()委員王鴻薇等19人擬具「運動產業發展條例第二十四條及第二十六條條文修正草案」案。()委員林倩綺等22人擬具「運動產業發展條例第四條條文修正草案」案。()委員沈發惠等19人擬具「運動產業發展條例第二條條文修正草案」案。()委員許宇甄等17人擬具「運動產業發展條例第二十四條及第二十六條條文修正草案」案。()委員萬美玲等19人擬具「運動產業發展條例第二條、第二十四條及第二十六條條文修正草案」案。()委員楊瓊瓔等27人擬具「運動產業發展條例第二十四條及第二十六條條文修正草案」案。

二、審查()行政院函請審議「運動產業發展條例第十三條、第二十六條及第二十六條之二條文修正草案」案。()委員林倩綺等18人擬具「運動產業發展條例第二十六條之二條文修正草案」案。()委員邱鎮軍等19人擬具「運動產業發展條例第二條、第二十四條及第二十六條條文修正草案」案。()委員黃捷等17人擬具「運動產業發展條例第二十六條之二條文修正草案」案。()委員張雅琳等17人擬具「運動產業發展條例部分條文修正草案」案。()委員吳沛憶等21人擬具「運動產業發展條例部分條文修正草案」案。()委員葉元之等18人擬具「運動產業發展條例第二十四條及第二十六條條文修正草案」案。()委員林宜瑾等28人擬具「運動產業發展條例第二十六條之二條文修正草案」案。()委員邱若華等18人擬具「運動產業發展條例第二條及第二十六條條文修正草案」案。()台灣民眾黨黨團擬具「運動產業發展條例第二十四條及第二十六條條文修正草案」案。(十一)委員陳秀寳等23人擬具「運動產業發展條例部分條文修正草案」案。(十二)委員羅廷瑋等17人擬具「運動產業發展條例第二條、第二十四條及第二十六條條文修正草案」案。(十三)委員徐巧芯等16人擬具「運動產業發展條例第二十四條及第二十六條條文修正草案」案。(十四)委員葛如鈞等17人擬具「運動產業發展條例第二十四條及第二十六條條文修正草案」案。(十五)委員徐欣瑩等22人擬具「運動產業發展條例部分條文修正草案」案。(十六)委員伍麗華Saidhai Tahovecahe18人擬具「運動產業發展條例部分條文修正草案」案。(十七)委員廖偉翔等16人擬具「運動產業發展條例第二十四條及第二十六條條文修正草案」案。(十八)委員蔡其昌等17人擬具「運動產業發展條例部分條文修正草案」案。(十九)委員張智倫等19人擬具「運動產業發展條例第十三條、第二十六條及第二十六條之二條文修正草案」案。(二十)委員李坤城等19人擬具「運動產業發展條例第十三條、第二十六條及第二十六條之二條文修正草案」案。(二十一)委員葉元之等19人擬具「運動產業發展條例第二十六條之二條文修正草案」案。(二十二)委員王美惠等18人擬具「運動產業發展條例第十三條、第二十六條及第二十六條之二條文修正草案」案。(二十三)委員吳琪銘等19人擬具「運動產業發展條例第十三條、第二十六條及第二十六條之二條文修正草案」案。(二十四)委員邱鎮軍等17人擬具「運動產業發展條例第十三條及第二十六條之二條文修正草案」案。

【進行逐條審查;第二案(二十三)(二十四)如經院會復議,則不予審查】

主席:報告委員會,出席委員10人已足法定人數,我們現在開會。

本週三、四為一次會,首先進行報告事項,請議事人員宣讀上次會議議事錄。

立法院第11屆第3會期教育及文化委員會第16次全體委員會議議事錄

時  間:中華民國114618日(星期三)上午91分至1148

地  點:本院群賢樓101會議室

出席委員:萬美玲  葛如鈞  劉書彬  吳沛憶  林宜瑾  陳秀寳  葉元之  謝龍介  張雅琳  羅廷瑋  范 雲  郭昱晴  伍麗華SaidhaiTahovecahe   林沛祥  柯志恩  

   委員出席15

列席委員:陳菁徽  楊瓊瓔  鍾佳濱  黃國昌  林德福  邱鎮軍  徐富癸  蘇清泉  何欣純  羅明才

   委員列席10

列席人員:國家科學及技術委員會副主任委員 林法正率同有關人員

主  席:林召集委員宜瑾

主任秘書:陳錫欽

專門委員:白智榮

紀  錄:簡任秘書 盧焜鑫 簡任編審 蔡淑珍 科長 楊永綨 薦任科員 陳怡安

報 告 事 項

一、宣讀上次會議議事錄。

決定:議事錄確定。

二、國家科學及技術委員會副主任委員林法正列席,就「競逐太空:國科會太空科技發展布局與未來藍圖」進行專題報告,並備質詢。

(本次議程有委員萬美玲、葛如鈞、劉書彬、吳沛憶、林宜瑾、陳秀寳、謝龍介、張雅琳、郭昱晴、葉元之、羅廷瑋、范雲、伍麗華SaidhaiTahovecahe、林沛祥、鍾佳濱、黃國昌、徐富癸及柯志恩等18人提出質詢,均經國家科學及技術委員會副主任委員林法正及相關人員即席答復說明。另有委員柯志恩、蘇清泉提出書面質詢。)

決定:

一、報告及詢答完畢。

二、委員所提書面質詢或相關資料,列入紀錄並刊登公報。

三、對於委員質詢要求提供相關資料或未及答復部分,請相關機關儘速以書面答復。

散會

主席:請問各位委員,上次會議議事錄有無錯誤或遺漏之處?(無)沒有遺漏喔!沒有的話,議事錄確定。

今日議程是繼續審查運動產業發展條例相關修正草案共9案,有委員柯志恩等22人、委員張智倫等18人、委員洪孟楷等17人、委員王鴻薇等19人、委員林倩綺等22人、委員沈發惠等19人、委員許宇甄等17人、委員萬美玲等19人、委員楊瓊瓔等27人提案;以及審查運動產業發展條例相關修正草案共24案,即行政院函請審議、委員林倩綺等18人、委員邱鎮軍等19人、委員黃捷等17人、委員張雅琳等17人、委員吳沛憶等21人、委員葉元之等18人、委員林宜瑾等28人、委員邱若華等18人、台灣民眾黨黨團、委員陳秀寳等23人、委員羅廷瑋等17人、委員徐巧芯等16人、委員葛如鈞等17人、委員徐欣瑩等22人、委員伍麗華等18人、委員廖偉翔等16人、委員蔡其昌等17人、委員張智倫等19人、委員李坤城等19人、委員葉元之等19人、委員王美惠等18人、委員吳琪銘等19人、委員邱鎮軍等17人提案,現在進行逐條審查。

本案已於民國114320號詢答完畢,新增行政院等24個提案版本,不再進行詢答,併入本次共同審查。請問提案委員是否有要進行說明?林倩綺委員、徐欣瑩委員已經有登記,還有陳秀寳委員,我們是不是先請林倩綺委員、徐欣瑩委員,待會再請陳秀寳委員?謝謝。

林委員倩綺:主席、府院同仁及媒體朋友,大家好。作為運動產業發展條例第二十六條之二的第一個提案人,由我來做一下提案說明,我是針對我們的政策思維跟制度轉型補充。近年來,我國體育產業很蓬勃,從職棒、職籃、網球到電競、極限運動等項目,人口跟觀眾數持續擴大,對於國民體能素質的提升也有很大的影響,也為整體國家經濟注入新的動能。各縣市也投入運動場館的改建增建、運動人才培育跟基層推廣和賽事招商,整個體育不是只有教育、文化活動,而是融合了科技、行銷、觀光、醫療、娛樂的綜合性產業,所以我們需要一套具有彈性跟誘因的稅制配套,來迎接邁向產業化跟國際化的運動產業。

本席這次提案的目的就是要強化企業投入運動產業的誘因,進一步推動公共與民間資源的協同合作。比較具體的是將現行營利事業透過專戶捐贈體育團體,從150%稅前扣除的規定提高到250%,而且對於主管機關核定的重點運動項目,希望能夠給予比較無上限的全額扣除,不是只有技術上條文的調整,而是對整個體育政策架構跟行政層級升格的制度回應。現行150%的扣除比例,是在主管機關為教育部體育署的階段所設計的,未來運動部要成立,我們希望透過提案,反映體育還沒有被獨立產業開發的政策體系,所以資源配置的權限跟政策整合的能量目前有一些侷限。運動產業目前的規模不斷擴大,行政院版也拍定要成立運動部,我們必須與時俱進,透過租稅誘因機制,全面重塑企業參與體育的動力結構。今天體育已經從次級的行政單位升格為中央部會,對應的制度設計也應該同時進行調整,原先因為風險控制下而設置的150%1,000萬元的稅扣上限,也應該順勢解除,或者是調整為浮動式管理,讓制度比較有彈性,也貼近現實,政策能夠更為精進。企業投入體育不僅是履行CSR,更是對品牌價值、社會形象跟青年文化的連結,是一個重要的投資,如果誘因不足的話,即使觀眾願意投入場館的命名權,賽事贊助或基層培訓計畫的相關企業會因此而卻步。所以本席在此主張,在特定的條件下,我們來放寬稅捐抵減比例到250%,也針對運動部專案認定的重大政策項目,可以採行無上限的抵稅,尤其是奧運、亞運的備戰,還有運動中心升級與跨縣市大型聯賽等重大建設,我們需要資源的集中,也希望它產生一些效益。我們同時也考量公平跟監理的原則,針對企業跟受贈單位具有控制或關係人身分者,仍維持100%的扣除,以防止稅基侵蝕跟濫用的空間,並要求運動部跟財政部共組一個審查機制,落實事前的核准、過程當中的監督跟事後的稽核,建構一個又有誘因但是又會防弊的制度體系。

最重要的是運動部即將正式運作,本案同步建議授權行政院得視年度的政策與財政狀況,以行政命令的方式調整扣除上限與比例,賦予政府在不同發展階段中調整誘因強度的空間,也確保整個制度可以隨著運動部政策重點滾動式修正,真正做到政策與財稅工具整合一致。

各位先進,今天的體育不是只有體育人的事業,而是一個強國的產業,制度的升級要從法規設計做起。本次修法就是為了行政體系升格配合與產業規模的成長銜接,這樣才能夠與國際競爭的態勢同步,所以請大家支持我們從制度面根本改善運動產業的體質,協助我國走向體育大國的願景,謝謝,以上說明。

主席:好,謝謝林倩綺委員提案說明。接下來有請徐欣瑩委員進行提案說明。

徐委員欣瑩:主席、各位委員、各位官員,大家好。針對運動產業發展條例部分條文修正草案,本席提案說明如下:首先第四條,國內體育蓬勃興盛,帶動運動產業向高值化、多元化發展,其中運動博弈業雖然能帶來經濟活力,但是卻也潛藏著賭博成癮等風險,甚至有些公司以科技公司名義登記,實際從事境外博弈平台代工。因此本席提案修法,要求運動產業中的運動博弈業須經政府核准後方能設立,並經政府監管,如此可以兼顧經濟效益以及企業應負之社會責任。另外,透過運動大數據與AI分析,可提升選手表現、預防傷害、優化訓練與裁判決策,推動運動產業數位轉型與智慧升級,創造新商機與價值。因此本席提案修法,特別在運動產業類別中新增運動大數據人工智慧分析相關產業,將此產業獨立為一類別,能促進規範與資源重分配,支持專業化發展,吸引民間更多企業投入發展。

針對第四條、第八條,為了加速運動產業的發展,各運動產業的內容、範圍、相關管理辦法或是輔導及獎助辦法,本席也提案修法,明定運動部成立後一年內,必須把相關配套措施訂定出來。針對第二十六條,為了明確劃分外部捐贈與企業內部員工專屬的體育活動經費不同,避免企業利用捐贈給自身員工的體育活動來達到減少稅務的目的,本席提案刪除推行事業單位本身員工體育活動之捐贈,得依所得稅法規定以費用列支,不受金額限制。本席另提案新增推廣促進全民運動發展之賽事或活動,得以列入所得稅的費用列支,並限定只有依法登記及合法資格、明確具公益性宗旨、資金專款專用及透明運用、定期接受審查與監督的團體及個人,才能被認定為合格的捐贈對象,從而防止捐贈濫用營利事業的稅務扣除優惠。以上敬請各位委員支持本席的提案,謝謝。

主席:謝謝徐欣瑩委員的提案說明。我們接下來有請陳秀寳委員進行提案說明。

陳委員秀寳:謝謝主席。各位關心運動產業的國民、企業以及從業人員大家好。為了落實並加強運動產業健全發展,我們先修正了運產條例及運彩條例中對於脅迫運動員打假球的規定,保障運動員的人身安全,現在我們要為增進運動產業環境發展提出相關修正草案。首先,為了促進運動產業發展,提升運動產業競爭力,要協助引進資金投資運動產業,又現行運動產業發展條例僅有融資輔導措施,因此,修正運產條例第十三條,增訂中央主管機關應提供優惠的措施,並引導民間資金投入,同時增訂國發基金應提撥一定的比例投資運動產業。第二,運產條例第二十六條第一項增訂第六款,本席的版本文字為「推行及提升全民運動發展之賽事及活動」,明確賽事項目內容及認可的範圍。第三,為加強鼓勵民間參與推動全民運動,修正運產條例第二十六條之二,本席之版本將抵稅額度由現行150%增加到250%,鼓勵更多的支持投入,以壯大運動產業。

為帶動並發展全民運動,運動部將於8月正式掛牌成立,目前臺灣的運動風氣高漲,相關的運動俱樂部、社團及團體等蓬勃發展,參與運動的門檻降低,運動人口增加,相關的運動產業、運動用品業將急速發展。我們應該要全力將競技運動全民化、全民運動產業化,透過加強投資及參與,使全民運動蓬勃發展,讓臺灣成為運動島,懇請各位委員支持本席的版本,讓我們一起為運動產業盡一份心力,謝謝。

主席:好,謝謝陳秀寳委員進行提案說明。

接下來有請黃捷委員進行提案說明。

黃委員捷:主席、各位同仁,大家早安。今天審查運動產業發展條例,我覺得非常好,因為這個對於我們的運動員來說是非常重要的進步,可以提升對運動產業的支持。在我的版本裡面跟院版比較不一樣的重點是,我針對性別的部分,假設企業捐助女子運動的賽事或是產業,我希望可以再享有額外25%的稅捐優惠,來吸引企業對於女子運動賽事的支持,促進實質的平等。為什麼強調這是實質的平等呢?因為其實我有看到包括署裡給我的意見是認為,如果給予女子賽事額外的優惠,反而會促進不平等。我必須要在這邊講,這個是大錯特錯,因為其實過去我在立法院擔任女子運動外交促進會的會長,就有接觸到非常多女子運動的賽事也好,女子運動的公會也好,他們都跟我反映過,在對於選手的後勤支援上,明顯存在男女隊伍資源不平等的問題;包括去年瓊斯盃的爭議,當時籃協甚至說男女的隊伍票房不同,把它當成一個理由來合理化女性運動員出賽費比較低的藉口。過去也有研究顯示,企業在尋找代言人的時候,會傾向優先把資源投注在男選手而非女選手身上,即便男女運動員的代言人的可信度都是一樣的,可是拿到的pay就是不一樣。這些案例其實就凸顯過去不管是在體育界的本身,還是企業在選擇投資對象的時候,他們長期以來不會把女性的運動列入優先考量,我認為這是非常可惜的。過去對於女性來說也非常不平等,因此應該要有更好的政策,引導女子運動更良善地發展,給予企業更多支持、鼓勵,讓他們可以有更多的賦稅獎勵,作為投資女子運動賽事產業的誘因,所以也希望大家可以慎重考慮如何促進女性參與運動產業這件事情,支持性別平等,讓運動的環境裡面是可以達到實質平等的。

當然在院版裡面有幾個重點,包括提升整體的稅捐優惠,還有把捐助促進全民運動賽事納入抵減的項目,還有引進國發基金。這幾個面向我都非常的支持,也希望這一次的修法可以呼應我們賴總統要推動全民運動的理念,讓體育署未來在成為體育部之後,有更多的政策工具發展運動產業,有多的資源可以舉辦臺灣品牌的國際級賽事,精進運動的外交,這是我的目標。以上敬請大家支持,謝謝。

主席:謝謝黃委員提案說明。

請問部會有無補充報告?(無)好,謝謝。

委員如果有臨時提案,請於上午1030分前提出,處理提案的時候,若提案委員及連署委員均不在場,援例不予處理。

現在審查運動產業發展條例相關修正草案,進行逐條審查。請議事人員宣讀條文內容,並進行討論與協商;討論時,如有新增修正動議,請議事人員一併宣讀。

一、條文內容:

二、修正動議:

三、附帶決議:

1.


2.

主席:我們從第二條開始。第二條一共有11個版本,分別有沈發惠委員等19人、萬美玲委員等19人、邱鎮軍委員等、張雅琳委員等、吳沛憶委員等、邱若華委員等、陳秀寳委員等、羅廷瑋委員等、徐欣瑩委員等、伍麗華委員等、蔡其昌委員等,共有11個委員版本。請問在場委員有沒有針對第二條要提出意見說明?

請吳沛憶委員。

吳委員沛憶:這一條跟我們當時討論運彩條例時一樣,一樣有主管機關的問題,所以我的提案版本當中已經把文字修正為「在中央為運動部」,但是我同意比照當時運彩條例的處理方式,就是以公告變更管轄的方式處理,謝謝。

主席:謝謝吳沛憶委員。還有沒有其他委員要提出說明?

請陳秀寳委員。

陳委員秀寳:謝謝主席。我也呼應剛才沛憶委員的說法,其實剛開始是因為8月我們運動部就會掛牌,而我們現在進行審查,大概三讀的時間也會在8月,所以當初我們覺得這個時間點應該就直接改成運動部,現在是因為有說要用公告的方式,這個我也可以接受。

主席:謝謝陳秀寳委員。

請郭昱晴委員。

郭委員昱晴:針對第二條,我在想如果法律的部分提前改名,而行政體系包含人事編制、預算科目還有公文系統卻還沒轉換的話,會不會在行政上會有一些障礙跟困難?

鄭署長世忠:不會。

郭委員昱晴:不會?

主席:署長說不會嘛?好。

請羅廷瑋委員發言,謝謝。

羅委員廷瑋:在這邊簡單表達,我個人是同意公告管轄變更的部分。

主席:好,我想大家的意見好像蠻一致的,請署長稍微做個說明。

鄭署長世忠:這邊就建議配合運動部99號成立的期程,我們再以公告管轄變更的方式辦理,所以這個部分是不是就先維持原條文?謝謝。

主席:好,我想這一條我們大家是有共識的,第二條就不予修正,維持現行條文,之後就以公告變更的方式做相關管轄機關的辦理。

接下來進行第四條,第四條一共有3個版本,分別是林倩綺委員等22人、徐欣瑩委員等22人、蔡其昌委員等17人,共有3個委員的版本。請問有沒有委員要進行相關說明?第四條在第2頁,有林倩綺委員版、徐欣瑩委員版及蔡其昌委員版。如果沒有委員要提出意見,我們就先請署長稍微說明一下,謝謝。

鄭署長世忠:針對林倩綺委員等22人提案增列「運動博弈業」的部分,因為博弈業在我國基本上就是一個違法的樣態,我們目前唯一特許的就是運動彩券發行條例,依據該條例的授權,也訂定了運動彩券管理辦法來管理運動彩券發行的相關事項,所以建議這個部分是不是可以維持現行條文?

請問我要一次講完還是一個一個講?

主席:你可以全部講完。

鄭署長世忠:至於林倩綺委員等提案對「運動經紀、管理顧問或行政管理業」等等,蔡其昌委員也有提到這個部分。本部考量運動經紀、管理顧問或行政管理業的運動產業人才多元且各具專業獨特性,我們建議尊重自由市場機制,因為每一個運動種類所面臨的運動經紀的情況都不一樣。以職棒來講,工會目前進行的也都不錯,市場並沒有混亂的情況,所以我們建議目前先不宜由政府介入去管理。至於修正運動顧問或運動管理業的部分,內容已經包含於現行條文所定「管理顧問或行政管理業」中,建議維持現行條文,相關定義內容及範圍部分將納入未來運動產業內容及範圍的研修評估。

徐欣瑩委員等22人將「運動大數據人工智慧分析產業」獨立為一個產業類別,蔡其昌委員增訂「運動數據與影像分析」相關產業內容部分,考量到這些技術在我們目前所有運動產業類別均可以使用,它比較像是個工具,所以我們是希望能夠維持現行條文,不需要再另做增列。以上。

主席:這一條雖然本席沒有提案,但是因為之前多次跟運動署溝通的時候,也都一直很鼓勵有AI或者影像分析,臺灣人才也很好,近期其實行政院團隊也不斷地在提AI新十大建設,未來這些AI產業的發展,又是AI內閣。徐欣瑩委員的這個AI,其實我也覺得還不錯;蔡其昌委員提案的運動數據與影像分析,確實也覺得蠻好的,不過因為在場委員好像也沒有特別提出意見,跟署長也溝通過了,也許條文上面沒有列,但是在發展上面,我本來想說今天如果我們有這個條文,蔡其昌委員的進去,加上一點AI,反而是運產條例在AI上面可以反映我們的這個精神,但如果在場委員都沒有意見的話,也許我們就按照體育署的意見,第四條是不是就不予修正,維持現行條文?委員有沒有其他的意見?

林委員宜瑾:沒有。

主席:好,沒有意見,第四條不予修正,維持現行條文。

接下來就進行第八條,第八條一共有2個版本,分別是徐欣瑩委員等22人的版本及蔡其昌委員等17人的版本,一共有2個委員的提案版本。請問委員有沒有要進行相關的說明?

請林宜瑾召委。

林委員宜瑾:謝謝主席。第八條我沒有提案,可是我支持蔡其昌委員的版本。他的版本裡頭有加一個第六款,第六款的內容有提及,要增加運用數位技術或資訊科技等運動科技,提升運動產業服務品質或提高運動產業競爭力。因為我們去年在12強會拿到冠軍,一個很致勝的關鍵就是我們的運科跟情蒐,這是最佳後盾。我想科技那麼發達,一定要運用先進的技術,協助提升我們全民跟專業運動員的運動經驗,不管是我們要推廣全民運動也好,或是提升運動產業也好,都要大力支持這部分的技術,所以我覺得這個必須要增列。我看院版好像也支持增列,這部分還請各位同仁多多支持。以上。

主席:好,請張雅琳委員發言,謝謝。

張委員雅琳:這一條其實我也沒有提案,不過我也是想要來支持一下,我覺得這樣的安排,就是蔡其昌委員的這個版本我覺得會更周全。我們現在要推廣運動科學、科技這件事情,其實更能夠幫助我們的基層運動,能夠讓我們的學生或是我們的孩子在基層的俱樂部,如果都可以有運動科技的產業進來的話,孩子在練習的過程之中會更安全,更不會提早就受傷,所以我也支持這個版本。謝謝。

主席:好,有沒有其他委員要進行意見表達或說明?這一條雖然本席沒有提案,但是我想大家應該也知道,在運動發展上,其實本席也是非常支持科技的導入。雖然我們這邊是更廣泛的數位技術、資訊科技等運動科技,並沒有特別提到人工智慧等等,我們的行政院還有我們全民期待發展的這個部分,但是我想這個範圍也夠廣,也許也能夠把它一起納進來。是不是這個部分就請署長稍微進行說明?

鄭署長世忠:有關第八條的修正草案,徐欣瑩委員等22人的提案修正第二項,明定運動部成立一年內,完成訂定輔導及獎勵辦法。由於本部目前就已經有運動產業輔導獎勵辦法,明定運動產業的輔導及獎勵對象、資格、審查基準、申請程序等等,所以這一項建議免予修正。委員蔡其昌等17人的提案,目前考量提案於實務執行尚無窒礙,所以建議參採。

主席:好,那我們可以看一下螢幕上面,看起來大家的意見大致是一致的,當然我自己作為AI發展的……我想大家都是支持者啦,前面其實像徐欣瑩委員有提到的大數據、人工智慧或影像分析等等,算是包含在裡面,但是畢竟以政策來講,說不定人工智慧是可以把它列進去,這樣子我們運產條例結合科技的願景,說不定還可以為我們AI內閣的發展提前盡一份心力嘛,因為我們這個算是比人工智慧基本法還更早響應,所以看有沒有委員要提想法啦,當然我還是中立的,我只是提這樣一個說法。

好,來,范雲委員,謝謝。然後劉書彬委員。

范委員雲:我支持蔡其昌委員的提案,他有加入運用數位技術或資訊科技等運動科技,因為我想剛剛幾位講到的,包含第四條大數據的部分,其實也可以包含在他的修正版本中,我想這個部分其實反而更有彈性,也希望能夠支持。

主席:謝謝范雲委員。接下來劉書彬委員,然後接下來伍麗華委員。

劉委員書彬:好,謝謝主席。這一部分因為是運用數位技術與資訊科技,對於運動產業科技的提升,這個的確非常重要。我們現在看到在職棒大聯盟當中,包括大谷翔平等等的,他們為什麼可以……包括他如果受傷的時候怎麼樣復健,還包括他怎麼對我們的選手,尤其是去年我們在12強獲得世界棒球冠軍的時候,就是看到我們的資料蒐集得很齊全,所以對於各種對手的隊伍、他們投手的風格等等都能夠因應。我們看到的是包括蔡其昌委員,還包括在中信金辜仲諒他們的大力支持之下才有這些的表現,所以我覺得應該把它入法,才可以呈現出這樣的效果,我覺得應該請大家也來支持這樣的發展。

主席:好,伍麗華委員,待會陳秀寳委員,謝謝。

伍麗華Saidhai Tahovecahe委員:好,謝謝主席。這個部分我也支持,因為我們談到運動產業並不只是職業運動,包括運動傳媒、電子電競業,還有運動科技業,都是非常重要的。特別是在2024年棒球12強奪冠的一個最主要的原因就是運動數據跟影像分析,所以在這個部分,既然我們現在要來討論運發條例,我覺得這個是非常重要的部分,所以支持這樣的一個條文。

主席:謝謝伍麗華委員。請陳秀寳委員,謝謝。

陳委員秀寳:謝謝主席。在這個部分,我也表達支持其昌委員的版本,因為運動員不管是在培訓中或是在比賽裡面,相關數據的整理以提供參考都非常重要。他本身在訓練的過程裡面,如果有相關的數據提供參考,讓他知道自己的優勢或者該加強的部分,然後面對比賽的時候,有這樣子相關的訊息能夠讓整個比賽的過程有所依據,我想不管是對運動員本身或整體賽事的成績,都應該會有很大的幫助,所以這個部分我也支持其昌委員的版本。

主席:好,那還有沒有其他委員進行發言?好,如果沒有的話,目前看起來大家的意見是照蔡其昌委員的提案版本通過。

我們看一下螢幕上面第六款紅字的部分,我們就加入「運用數位技術或資訊科技等運動科技」,也許給像剛剛范雲委員所提的彈性。蔡其昌委員重視數位技術跟科技,我覺得也很好。

好,那有沒有其他問題?如果沒有的話,我想第八條就照蔡其昌委員等17人提案通過。

我們接下來進入第十三條,一共有10個版本,行政院的提案有第十三條,然後張雅琳委員等17人、吳沛憶委員等21人、陳秀寳委員等23人、伍麗華委員等18人、張智倫委員等19人、李坤城委員等19人、王美惠委員等18人、吳琪銘委員等19人、邱鎮軍委員等17人都有提案版本,所以我們一共有一個行政機關以及9位立法委員的提案,頁次說明在第9頁。有沒有相關的說明?

好,從柯志恩委員先,然後等一下再輪回來,好不好?好,謝謝,我們先從柯志恩委員開始,然後一路過來。謝謝。

柯委員志恩:第十三條院版主要是參照文創法的作法,它有特別提到,國發基金應該提撥一定的比例投資我們的運動產業,我當然認為引進更多資金投入我們的運動產業提升產力,我覺得這是沒有問題的,但是只要看到過去國發基金投資文創產業的績效,我就覺得非常的擔心。各位可以看到,當初國發基金也是匡列了100億,執行了10年,由文化部主導相關文創產業的投資方案,最後結果怎麼樣?就是被糾察院糾正嘛。它認為申請的投資案很零星,而且執行成效很不彰,所以監委還特別講,國發基金還有文化部辦理的這個,當時根本沒有充分了解我國的文創產業,所以他們就提出一個糾正。我特別去查了,這裡面還包括被投資的都已經停止了,還發生了虧損,然後委託的管理公司沒有任何投資案件等狀況,但我們還是繼續來。

所以當你看到這部法案裡面又特別提到國家運動產業發展中心,應該也會有和文策院一樣的事實嘛!那我就要特別問一下,針對這個部分,是不是比照國發會已經開始研擬的?這個辦法是否比照過去文創產業的作法?如果是的話,你就要非常小心喔!當初國發基金投資文創產業的時候,文化部是委託給文策院來辦,結果卻誠如我剛剛所提到的。如果運動部要掛牌,還要成立行政法人國家運動產業發展中心,未來這個投資是不是也交由這個中心來做處理?那你如何說服我們說你們不會重蹈覆轍,發生像文策院這樣的過往?而且去年這個部分是史哲政委所提出來的,而你說運動部掛牌之後,國家運動產業發展中心要進一步來對接國發會的投資和融資,增進我們的軟實力,問題是他就走了啊!他跑到高鐵去了啊!那麼這個部分我要請問一下,你們到底誰來負責?我還是要強調,記取過去國發會每次投資的績效不佳,你要如何說服我們,成立這樣一個法人之後,你們可以做得更好?我覺得這是體育署要向我們所有委員回應的。

主席:好,謝謝。接下來請范雲委員。

范委員雲:就像剛剛柯委員講的,這是參考文化創意產業發展法訂的,對我來講,運動產業能夠得到擴大投資,應該是所有國人都樂見的方向,也是這一條的宗旨。只是想請問國發會,目前有沒有預計要提撥或匡列多少比例或者是基金來投資?因為文創法是在2010年投資藝文的相關文創產業,當時是匡列100億元,截至去年為止,14年來核准了60億元的投資,等於已經執行了六成,目前運動產業這邊規劃的情形為何?因為院版就有這個部分,應該會有一個方向。

另外也想請問署長,因為運動產業和文創產業還是不一樣,我們有運彩盈餘提撥的運發基金,除了扶植體育人才外,也能夠輔導運動事業發展的創新、研發和人才培育,要問署長的是,未來這個運發基金對運動產業的投資和補助是不是會跟國發基金的投資、補助做出一個什麼樣的區隔?

我要問的就是以上這兩個問題。

主席:謝謝范雲委員。請郭昱晴委員,謝謝。

郭委員昱晴:我們知道國發基金本身有一個比較嚴謹的投資審查制度,院版第十三條上面有寫「國家發展基金應提撥一定比例投資運動產業」,我想問一下,「一定比例」有沒有預計大概是多少?因為剛剛范雲委員有特別提到產業的特性不同,會不會反而在國發基金的支持上有一些困難?或者是我們要怎麼樣突破能夠讓他們支持的瓶頸?以上。

主席:謝謝郭昱晴委員。接下來請張雅琳委員。

張委員雅琳:我個人是非常支持透過國發基金來加大投資運動產業,雖然過去監察院有一些對文創產業的監督,可是那是在106年之前,是第一期、非常早期的時候,那時候的效益不佳,在107之後其實有逐漸去做一些調整。我覺得一開始的早期投資的確有可能存在比較高的風險,但也就是因為有比較高的風險,才需要更……應該是說有比較高的風險,但也是因為創業初期嘛,這當然都需要審慎地評估。所以這個部分我想要更瞭解的是,運動部現在跟國發基金這邊有去預估大概會提出一個什麼樣的資金規模嗎?或者是說有沒有一個運動產業的想法?待會兒是不是可以簡單說明一下?

主席:好,謝謝。接下來是陳秀寳委員。然後是林宜瑾委員、劉書彬委員,還有伍麗華委員。

陳委員秀寳:謝謝主席。第十三條我的版本跟院版很相似,院版是「相關政府機關」,我的版本是「相關政府機關(構)」。這一條是比照文創法,增加「國家發展基金應提撥一定比例投資運動產業」的規定,目的是希望由政府拋磚引玉,帶領運動產業的發展。本席想詢問的是,第三項授權訂定的國發基金投資事業辦法,體育署目前有沒有初步的版本可以供我們參考?如果沒有,你們預計什麼時候可以完成?

主席:好,謝謝陳秀寳委員。請林宜瑾召委。

林委員宜瑾:謝謝主席。第十三條基於運動部即將在9月掛牌成立,運動部成立其實有很大一項業務就是要推廣全民運動和扶植運動產業的發展,所以政府主導運動產業發展的角色就變得很強,於是我們就有更多責任要建立相關的投資管道,來協助引進更多的民間資金、資源來強化整體運動發展的根基。所以這一條剛剛很多委員都有提及,我們主要是參考文創法第九條及第十九條,所以立法的文字是有根據的。我看了一下各委員的版本,幾乎也都跟院版大同小異,所以我建議就照院版的文字通過。

主席:謝謝林宜瑾召委。接下來請劉書彬委員,然後是伍麗華委員。

劉委員書彬:謝謝主席。這一部分我們看到院版第十三條是把國發基金的提撥加進去,但是也提到「前項投資之審核、撥款機制及績效指標等相關事項之辦法,由中央主管機關會同相關目的事業主管機關定之」。如各位所說,國發會在文化方面有文策院這部分的情況之下,也是由國發基金撥入。可是因為我們發現有一些弊案,包括國發基金投資了如興和聯合再生,結果出現了弊案,後來也成立了一個國發基金的管理委員會,因此我建議未來運動部成立之後,這部分也要有一個類似國發基金……就是對於所謂運動產業基金的管理,應該也要成立這個委員會,而且針對的是監督投資計畫,還有考核投資績效。因為目前只看到績效,我覺得對於監督投資計畫這一部分也要加進去,另外一個是必須比照我說的國發基金資訊必須公開透明,我希望未來的運動部必須把這三個部分加進去。謝謝。

主席:謝謝劉書彬委員。接下來請伍麗華委員。

伍麗華Saidhai Tahovecahe委員:謝謝主席。本席提的第十三條也是有去參考文創法,希望能夠規定「國家發展基金應提撥一定比例投資運動產業」,最主要的原因也跟大家一樣,因為9月運動部就要掛牌,但是目前看起來,針對運動產業扶助大概只有融資獎勵這些措施,顯得比較為德不卒,希望能夠把這個一同帶動,其實最終目標只是希望建立一個通暢的投資管道,提供一些措施,引導民間資金投入。我們很希望的就是,因為過去如果投入的資源不足,經費多仰賴各運動協會,就容易造成類似最近發生的這些事情,或者是近年來才被發現的沉痾,像網協、桌協這樣的事件。所以我們還是很希望能夠有國家的引導。

主席:謝謝伍麗華委員。是否請部會做個回應?謝謝。

鄭署長世忠:謝謝各位委員。本條文主要是增修國家發展基金投資及鼓勵民間基金投資等相關規定,各位委員提出來的版本跟院版方向都一致,所以是不是建議維持院版?

也感謝委員們的提醒,一個政策可能剛上路,文策院當時在文化創意產業這部分當然會有一些狀況出現,但是在監察院的提醒之後,經過調整,目前應該算是滿穩健的。我們這次也不是只有參考文策院,而是還有請經濟部中小企業創新署一起來研議,我們目前跟國發會已經有一個初步投資運動產業的實施方案了,雖然是初步出來,但還是須要持續進行。我們在這個實施方案裡納入監督、管理的機制,這個部分我們目前還是在投資運動產業,運發基金主要是用在融資以及獎補助,所以這個不太一樣。我們初期執行是預計在運動部成立之後,先由產業及科技司來做這部分的業務,等到它比較穩健地進入狀況之後,我們再委由未來的國家運動產業發展中心做代理執行等等的事,這部分會由運動部先執行。以上報告。

主席:柯志恩委員,然後是范雲委員。

柯委員志恩:我還是要提醒署長,你們這個寫法就跟文策院的寫法幾乎是一樣的,好不好?完全一樣,我們剛才比對過了啦!完全都是一樣的,所以我才會提出我當初的質疑。這個文字一樣沒有問題,但是你們在運作上一定要記取文策院的教訓,因為不是都被監察院給糾正了嗎?難怪我們會不放心嘛!你們當初說要投資哪個標的,然後你在整個監管、監控上到底有什麼成效?這些如果發生一件就已經不行了,我覺得你們應該滾動式地趕快調整,不要等累積到一個數字之後由監察院來……我覺得這個東西還是要記取前車之鑑,好不好?

鄭署長世忠:好。

柯委員志恩:我還是要再一次提醒。

鄭署長世忠:謝謝柯委員,我們會記取這個教訓,持續跟國發會研議。

主席:這個很重大,所以范雲委員跟劉書彬委員還要表達意見。

范委員雲:剛剛我有一個問題,好像署長還沒有回答。我剛剛有問,就是目前有沒有預計提撥或匡列多少比例,或者是基金投資?因為文創法在2010年那個時候是匡列100億,現在是……

鄭署長世忠:原則上是100億分10年。

范委員雲:現在也是100億,分10年是不是?

鄭署長世忠:原則上。

范委員雲:瞭解。

主席:請劉書彬委員。

劉委員書彬:好,這一部分我剛剛聽到署長有提到,未來會用運發基金,應該是由運動產業發展中心來管理。這個部分……

鄭署長世忠:委員,不是。

劉委員書彬:是嗎?那請……

鄭署長世忠:對不起,我再強調一下,現有的運動產業,運動發展基金是用在融資以及獎補助,這次所提的國發基金是用在投資運動產業的部分,所以這兩個是有所區隔的。

劉委員書彬:好,這樣清楚了,謝謝。我們現在看到的是國發基金正在進行當中,所以以後的話是不是……因為是使用國發基金的這個來源,未來是不是也會比照國發基金所呈現出來的資訊公開、透明,也是會以年度的方式做報告?

鄭署長世忠:是。

劉委員書彬:好,這樣就沒問題了,謝謝。

主席:好,還有沒有委員要進行提問或者說明?如果沒有的話,我想我們可以看到螢幕上院版的修正,因為修正的地方還是比較多,我還是稍微幫大家唸一下。

第十三條「中央主管機關應會同或協調相關政府機關、金融機構及信用保證機構,建立運動產業發展投資、優惠融資管道及信用保證機制,並提供優惠措施引導民間資金投入,以協助各經營階段之運動事業取得推展運動業務所需資金」,這一段是有修正的。

下面有兩段也是新增進來修改的第二項:「國家發展基金應提撥一定比例投資運動產業。」第三項:「前項投資之審核、撥款機制及績效指標等相關事項之辦法,由中央主管機關會同相關目的事業主管機關定之」。

有沒有委員還有其他問題?好,如果沒有問題的話,我想第十三條就照行政院版本通過。這一條剛才有滿多委員都有提醒,相關在執行上面還有一些辦法、細則再麻煩部會來協助、多加注意。

好,我們接下來進入第二十四條。

第二十四條我們一共有15個版本,有柯志恩委員等22人、張智倫委員等18人、洪孟楷委員等17人、王鴻薇委員等19人、許宇甄委員等17人、萬美玲委員等19人、楊瓊瓔委員等27人、邱鎮軍委員等19人、葉元之委員等18人、台灣民眾黨黨團、羅廷瑋委員等17人、徐巧芯委員等16人、葛如鈞委員等17人、廖偉翔委員等16人、蔡其昌委員等17人。

第二十四條一共有15個版本,有一個黨團提案的版本跟14位委員的版本,有沒有委員要進行發言?好,請林宜瑾召委、柯志恩委員,謝謝。

林委員宜瑾:謝謝主席,這一條我看許多委員都把運動事業舉辦的賽事或活動也納入免徵營業稅的範疇,我會比較有疑慮的是,運動事業的定義是從事運動產業的法人、合夥、獨資或個人,運動產業在本法的第四條有包含13大項,整個範圍非常廣泛,到底有哪些運動賽事或活動包含在內?如果所有營利運動事業舉辦運動賽事或活動都要免徵營業稅的話,不曉得這樣的稅損要怎麼試算?

我們舉例來說,如果一個自行車的業者,它舉辦自行車的環島活動,本來這就應該屬於該公司營利的方法之一,如果免徵營業稅的話,似乎又不是很合理,這也是這條條文讓我最有疑慮的地方。以上。

主席:請柯志恩委員。

柯委員志恩:對啦!宜瑾委員的concern我也同意,但是我們想還是要提出一些大家可以擴大討論的,因為到目前為止是體育團體的活動,特別是在很多狀況之下,因為我們要鼓勵民間也能共同投入運動事業跟這些活動,所以我覺得由民間企業承接這樣的活動是否也可以把它納入?

當然我也同意體育署應該對這個運動事業有更完整的規劃,為什麼會是以這樣的方式?因為體育署也特別提出了說明,他說如果運動事業也透過這個體育團體……因為你們認為可以透過與體育團體合辦的方法,就是指協會嘛!然後達到這個門票收入免徵營業稅的目的,沒錯吧?像一些公關公司也可以跟棒協合作,也可以這樣免徵,這是體育署當初的說法,所以不須修法。

但是我還是要特別強調,我舉一個例子,像在2011年的時候,運動事業公司因為不想跟網協來合作,我只是舉其中的一個例子,所以他們就自掏腰包,請到外國非常多傳奇的人物來到臺灣。我想這件事情應該是那個時候體育界的大事,跟那個時候我們國內的選手,像盧彥勳、王宇佐進行邀請賽,像這種活動你到底要不要支持?

如果有到這麼大型、國際性,一般很多人不想……為什麼呢?因為你現在說要跟民間合作,但是就曾經發生過體育署因為不能補助民間好的一些營利單位,有公關公司為了減輕成本,然後就找到一些協會來合辦。以棒協來說,就會跟體育署申請補助,再允諾給棒協百分之十的服務費,然後有些時候就把棒協當作白手套。有些公關公司、國際公關公司就是比這些協會更強,它就是有辦法透過很多方法可以做得更好,所以你說如果要讓企業承辦運動賽事減稅,可以降低成本,然後也可以降低非常多文化機關的負擔,然後讓很多人更可以鼓勵,所以我個人認為,運動事業這個部分的界定,是否……剛剛發生的那些事情,我們只是因為有這些事情發生,所以在不影響剛剛宜瑾委員所說的,這樣範圍太廣、你也無所適從,但對這個部分你們可以透過一個規範,可以不要讓一些不想跟協會合作,真正比協會更有實力的、有國際性的這些運動事業也可以得到免稅,我想這就是我們為什麼要提出來的原因。並不是每一個運動事業都可以符合這個規定,但是有一些就是比我們目前的協會來得更加完善,而且他們更有這樣的條件,這個部分是否可以納入討論,好不好?

主席:好,謝謝柯志恩委員,還有沒有……

對,現在是第二十四條,伍麗華委員,謝謝。

伍麗華Saidhai Tahovecahe委員:因為運動事業本來就應該是營利事業,在營業稅法那邊也沒有將運動賽事列入免稅,所以我是想請教一下,如果這樣做的話,在財政收支上面會不會有什麼樣的影響?想瞭解一下,謝謝。

主席:請郭昱晴委員,謝謝。

郭委員昱晴:第二十四條運動事業,其實有時候是不限門票,就是免稅的部分,如果是成為……應該是說這個免徵營業稅,它會不會排擠到其他一些相關的部分,甚至影響到所謂的稅損,會影響到中央的財源,這是我的問題,好,以上。

主席:謝謝郭昱晴委員。還有沒有其他委員想要提問發言?本席也有提案,所以其他委員的說法跟提問我也都希望能夠稍微了解一下,因為我想運動事業還有相關的賽事活動,臺灣真的一直以來希望政府能夠在名義上給予多一點支持,待會我們會討論到第二十六條,其實修法理由行政院也都有寫了,要鼓勵民間企業參與推動全民運動。第二十六條之二也有提到,讓營利事業將相關的捐贈減除額增加,我想這種鼓勵民間參與的目的既然存在,是不是用更多元的方式鼓勵更好?像剛剛也有委員提到,過去好像一定要綁手綁腳的,一定要透過特定的組織合辦,這個作法有點多繞一手,有好有壞,是不是更多元的機制反而可以更容易鼓勵民間的參與?委員的提問,是不是能夠請部會稍微做個回應?謝謝。

鄭署長世忠:謝謝各位委員的提案,第二十四條的修正分為兩個部分,第一個部分是運動事業,我們等一下會請賦稅署的署長協助幫忙回應。第二個部分,蔡其昌委員明定的運動賽事活動投保公共意外責任等等,這部分依照現行規定,教育部有訂定「運動賽事票券定型化契約應記載及不得記載事項」,以及內政部訂定的「大型群聚活動安全管理要點」,都已經有舉辦運動競技賽事應投保公共意外責任險的相關規範。本部目前是研議就社區型這種運動賽事、小型的運動賽事,我們另外以行政規則來規範,建議這一項免予修正。

至於第一部分的運動事業有請署長協助說明。

宋署長秀玲:跟各位委員報告,這條主要是在講免營業稅的部分,事實上我們現在營業稅稅率5%是全世界有名的低,且基本上是由消費者負擔,目前我們給免稅這樣的優惠都是針對非營利事業。簡單講,如果你是屬於教育、文化、公益、慈善機關或團體,像第二十四條就是講體育團體,所以它以非營利為目的去辦理這樣的活動的時候,它收取的門票等於相對可以給它免營業稅、給予它補助。但如果你是以營利為目的,換句話說,我辦這個活動就是要賺錢的,賺錢當中拿一部分5%來繳稅,這從稅收的考量上,我們會覺得是比較公平合理的。

營業稅現在占我們政府稅收大概六千億左右,現在財政收支劃分法修正之後,大部分都已經變成地方政府的稅收,現在如果再免,其實我覺得對地方政府來講,變成它的財源也會受到影響。所以從財政部的角度來看,我們會覺得還是應該回歸……因為我們營業稅法第八條裡面都是在講非營利組織辦的。既然營利組織收門票是賺錢的,那就應該要繳營業稅,這是從公平合理的角度來看,請各位委員參考。

柯委員志恩:對啦,你剛剛提到會減少地方財稅,這有點說服我。但是我還是要提出,我剛剛說盧彥勳的例子,已經辦過幾個非常大的經典賽,他們都要透過協會才有辦法,然後這些民間單位辦了老半天,最後就是10%給協會,這好像協會變成白手套一樣,這部分到底要怎麼解決?而且署長也很清楚,很多最大型的活動其實都不是協會來做,都是那些比協會更強的民間單位來做,這部分你要怎麼樣解決?

鄭署長世忠:目前我們在運動發展基金部分,如果針對大型的賽事,我們對於營利事業,可以針對它的轉播,以及總會的授權金,這些我們會給予支持,我們目前先這樣,畢竟還是營利事業,所以還是希望要依照營業稅法進行比較好。

柯委員志恩:好,OK

主席:謝謝委員們的意見。

范雲委員。

范委員雲:我想問一下,蔡其昌委員的修正條文裡面,有一個「運動賽事或活動之舉辦應投保公共意外責任。」這樣的條文,雖然你們在回應的時候說,教育部或者是內政部已經有在別的地方訂定了。但我感覺還是在條文中大家最會看到,所以問一下體育署,為什麼不能夠接受這個增加?

鄭署長世忠:這個部分我們有跟蔡其昌委員先……

范委員雲:因為我想蔡會長提這個,他應該也非常的熟悉。

鄭署長世忠:對,我們之前有跟他溝通,我想是因為我們在社區型部分真的不太容易定義啦!所以目前就社區型這種很小型的部分,為了怕擾民,我們想說還是用行政規則做進一步的規範就好,不用在這邊直接訂進去。不然我們不管在監督方面等……

范委員雲:社區型也要辦嗎?如果你的行政命令……

鄭署長世忠:我們會從行政規則來規定。

范委員雲:可是既然你們都要規定的話,很多民眾都不會去看行政規則,對不對?會不會更看得到法律?

鄭署長世忠:如果直接寫在法中,我們擔心有些社區自己找來一些互相進行友誼賽這個我們也要去明定,不然它就違法,這個部分……

范委員雲:我懂,所以……

鄭署長世忠:我們會在行政規則上去做。

范委員雲:就是你們的行政規則,針對很小型的就沒有這個要求就對了?

鄭署長世忠:對。

范委員雲:好,了解。

主席:謝謝范雲委員追加提問。我想部會首長也都說明得差不多,還有沒有其他意見?如果沒有其他意見的話,我們第二十四條就不予修正,維持現行條文。我想多元鼓勵民間參與的精神也還在啦,也希望相關的部會一起來努力。

我們接下來進入第二十六條,一共有25個版本,有行政院的版本、柯志恩委員等22人、張智倫委員等18人、洪孟楷委員等17人、王鴻薇委員等19人、許宇甄委員等17人、萬美玲委員等19人、楊瓊瓔委員等27人、邱鎮軍委員等19人、張雅琳委員等17人、吳沛憶委員等21人、葉元之委員等18人、邱若華委員等18人、台灣民眾黨黨團、陳秀寳委員等23人、羅廷瑋委員等17人、徐巧芯委員等16人、葛如鈞委員等17人、徐欣瑩委員等22人、伍麗華委員等18人、廖偉翔委員等16人、張智倫委員等19人、李坤城委員等19人、王美惠委員等18人、吳琪銘委員等19人,所以我們第二十六條一共有25個版本,其中有包含一個行政機關,即行政院的版本;一個台灣民眾黨黨團的版本,以及23位委員的版本。

關於第二十六條有沒有相關說明?范雲委員、張雅琳委員、陳秀寳委員跟林宜瑾召委、柯志恩委員。

范委員雲:這條我精神上非常的支持,也是想要請問署長,目前新增可以費用列支的捐贈,是對中央主管機關認可促進全民運動的賽事,體育署或者是未來的運動部,目前有沒有匡定好標的賽事?因為這個賽事範圍從你的文字上,未來是要由主管機關會同財政部定之,如果我們現在修法的話,不知道認列的範圍會影響財政部的稅收計算嗎?這個部分是不是也可以讓我們知道一下?能不能也告訴大家,未來這個認列的子法有沒有一個明確訂定的時程?大概是什麼時候?讓所有對擴大投資運動產業的團體或者企業,在我們今天通過之後,有一個清楚的時程可以依循,謝謝。

主席:謝謝范雲委員。

接下來請張雅琳委員。

張委員雅琳:這個條文的修正,主要是希望可以鼓勵民間企業捐贈,支持我們全民運動發展的相關賽事,但是我也是要再強調一下,我們目前賽事的定義範圍不明,所以待會也是要請體育署明確說明可以適用這個規定進行所得稅折抵的賽事類型。是否限於全國性的體育賽事呢?還是包括一般社區的聯賽、俱樂部舉辦的活動、區域性的活動?這些都可以算是賽事的認列範圍嗎?

再來是第二個部分,我的版本其實有包含到活動,就是不僅只是賽事,也包含活動,其實民間俱樂部也有做一些活動,不管是跟其他國家俱樂部的一些交流活動,這些是不是也可以一併計入呢?所以我想請體育署待會做個說明,謝謝。

主席:謝謝張雅琳委員。

接下來請林宜瑾召委,然後是柯志恩委員……不好意思,陳秀寳委員先,柯志恩委員之後是郭昱晴委員跟劉書彬委員,謝謝。

陳委員秀寳:好,謝謝主席。在這第二十六條裡面,本席提案主要是考量由營利事業推行全民運動發展相關賽事活動,以增加運動賽事或是活動的方式,促使民眾有更多機會接觸運動,提升全民運動的參與率。為了提供營利事業辦理全民運動的誘因而增訂第一項第六款,規定營利事業辦理相關賽事或活動得以費用列支,且不受金額限制。教育部有針對稅損的部分提出評估報告,估算從114年到120年的稅損大概是1.84億,相較政府直接支出所需經費2.87億還少,所以其實財政部應該沒有不同的意見。雖然我的版本有一點點不太一樣,但我樂見全民運動可以順利推廣,所以我在條文的文字上面沒有堅持,我可以支持院版,以上。

主席:好,謝謝。

接下來請林宜瑾召委。

林委員宜瑾:謝謝主席。教育部的評估報告提到,2020年到2024年,民眾規律運動的人口比例從33%成長到35.3%,逐年都有些微的成長,但還是有很大的進步空間。我很清楚知道運動是國力的展現,推廣全民運動也是運動部成立之後最重要的任務。這條對民間企業捐贈促進全民運動發展之賽事或活動給予租稅優惠,在評估報告試算裡頭,平均每年的淨稅損大約有0.26億。雖然有稅損,可是我覺得金額不大,應該是財政部可以接受的範圍。如果藉此誘因可以讓運動風氣成長,讓規律運動的人口增加,讓人人都是運動員,整體來看是利大於弊,所以這條我支持院版的修正方向,以上。

主席:謝謝林宜瑾召委。

接下來請柯志恩委員。

柯委員志恩:謝謝,第二十六條我有提案,因為這主要是鼓勵民間企業在推行全民發展運動之後可以給予稅法的優惠,但我跟院版比較不一樣的地方是,體育署希望企業辦理運動賽事的任何方法還有賽事的範圍,都是由體育署來認定,但是這個認定的寬鬆與否,可能會影響到企業辦理賽事的意願。如果體育署過於限縮這個賽事的範圍,或是認定太過嚴苛的話,這樣對於鼓勵來說,的確會讓很多人裹足不前,而且辦理運動的准允或是不准採納有沒有相關的判定標準?是否是比較熱門的運動就可以,冷門的就不行?還是要以單項協會的運動為主?這部分會不會影響到不同運動項目推行的公平性?我覺得這個體育署可能要釐清,像象棋、圍棋這些屬於桌上運動,青少年喜歡的電競遊戲是屬於電子競技運動,還有衝浪、水肺潛水都是水上運動,這些到底可不可以?關於這些問題,我沒有說院版不行,但是我希望體育署對我剛剛提到的部分回應,因為應該有蠻多人關切的,你們應該進一步說明,好不好?

主席:好,謝謝柯志恩委員。

接下來是劉書彬委員,然後是郭昱晴委員。

劉委員書彬:謝謝主席。這部分是本黨提出來的,針對的是推行跟促進,這當然是有所本,根據未來運動部的全民運動署組織法當中第二條,提及全民運動的推廣跟推動,強調的是要有實際的行動,所以我們用了這樣的文字;更重要的是,我剛才聽到林宜瑾召委也提到,現在全民參與運動的狀況在提升,這蠻好的,但如果只限於賽事活動,例如有一些運動協會,特別像是路跑活動等等,它也是屬於NPO的,他們去贊助這樣的活動的話,當然對於全民運動的推廣是好事,可是如果沒有把這樣子的活動放進來的話,事實上是不是對於全民推廣的促進是沒有周全的?所以這邊想再提供一些本黨的意見,不過仍希望以大部分委員的意見為主去呈現,謝謝。

主席:謝謝劉書彬委員。

接下來請郭昱晴委員。

郭委員昱晴:好,關於第二十六條,我在想,如果只有把這個賽事列入條文,那其他全民運動的推動方式是不是可能會被排除在外?比方說全民運動署組織法的第二條其實有九項,這九項包含兒童、少年、青年、海洋水域等等,項目有很多,但我們如果只是focus在所謂的發展賽事,適用範圍跟對象會不會稍微狹隘一點?這是我的疑問。

主席:謝謝郭昱晴委員。我們是不是請部會官員做個說明?謝謝。

鄭署長世忠:謝謝委員們的提案,委員們提案針對第二十六條的修正給我們全民運動很大的支持,在此先謝謝各位委員。這次提案的修正分為三個部分,第一個部分是針對舉辦全民賽事體育活動等等,增列第一項第六款。我們目前的精神大概是希望未來運動部跟財政部能夠共同訂定子法,明確其認可的方式、賽事範圍以及保障稅基,同時促進全民運動發展。我們目前初步的想法是,希望能夠遵循競技運動全民化的精神,也就是我們在推行全民運動的過程當中,希望民眾可以透過一些不同層級的賽事,享受那個賽事,能夠揪眾養成一個規律運動的習慣,所以我們針對這樣的全民賽事,希望未來由我們政府機關來補助或指導屬於類似社區聯賽等等,而不是一次性的活動。我們希望能夠延續並促進全民規律性的參與運動這件事情,所以我們希望能夠維持舉辦全民賽事這部分,因此建議維持院版。

第二部分是針對吳沛憶委員等以及伍麗華委員等增列的第一項第七款,有關於防賭信託基金的部分,目前考量該基金收入都來自於球員簽約金以及自願加入工會的球員薪資,我們一樣必須強調,不打假球是身為球員對自己的基本要求,目前考量到這個基金非屬公益性質,也沒有辦理公益活動等共同支出的需求,所以營利事業不定期、不定額的捐款恐怕會對後續基金的管理、分配以及撥付造成窒礙難行之處,所以這部分建議免予增列。

至於第三個部分是徐欣瑩委員等22人提案刪除第一項第三款「推行事業單位本身員工體育活動」;另外提案修正第二項,以防止捐贈濫用營利事業之稅務扣除優惠。本部為了鼓勵全民運動,建議維持現行條文第一項第三款,以持續鼓勵企業負起社會責任推行運動,這部分也是建議免予修正,以上報告。

主席:好,謝謝相關部會的回應,還有沒有委員有提問?謝謝。

鄭署長世忠:我們預計在半年內會修訂子法,明確我們舉辦全民運動賽事的認可方式。

主席:謝謝署長,有沒有委員要進行進一步的詢問?如果沒有,我們看一下院版,因為我想這個大家也都有充分的溝通討論,我們看一下院版的第一項第六款「辦理經中央主管機關認可促進全民運動發展之賽事。」第七款「前項得以費用列支之捐贈,其實施方式與第六款之認可方式、賽事範圍及其他相關事項之辦法,由中央主管機關會同財政部定之。」修改的部分我們都有列出來了,有沒有委員有垂詢、提問或意見?好,如果沒有的話,我想剛剛也都充分討論過了,第二十六條就照行政院提案版本通過。

接下來進入第二十六條之二,在頁次上面是第19頁,一共有14個版本,有行政院版本、林倩綺委員等22人、黃捷委員等17人、張雅琳委員等17人、吳沛憶委員等21人、林宜瑾委員等28人、陳秀寳委員等23人、伍麗華委員等18人、張智倫委員等19人、李坤城委員等19人、葉元之委員等19人、王美惠委員等18人、吳琪銘委員等19人、邱鎮軍委員等17人。在第二十六條之二,張雅琳委員等人有修正動議,還有1個附帶決議,有3位提案人,分別是張雅琳委員、范雲委員跟林宜瑾委員,一併討論。這個部分有沒有委員發言?林宜瑾召委、張雅琳委員、柯志恩委員、林倩綺委員、陳秀寳委員、郭昱晴委員,謝謝。

林委員宜瑾:關於這一條,我的版本是在院版之前提出的,就是把企業捐贈減免營所稅的額度調到250%。我還是要論述一下,上一屆的時候我有提出250%的額度,在與部會來回溝通之後,最後是以150%的版本通過,雖然還是有進步的空間,但總比沒有好,先求有再求好。也因為這個租稅優惠,致使職棒第六隊台鋼雄鷹加入。今年職棒球隊變多,職籃也成立新聯盟,排球也正式職業化,就整個運動產業經濟、地方經濟的效益來看,還有運動部就要掛牌,所以應該是來調整額度的時候了。

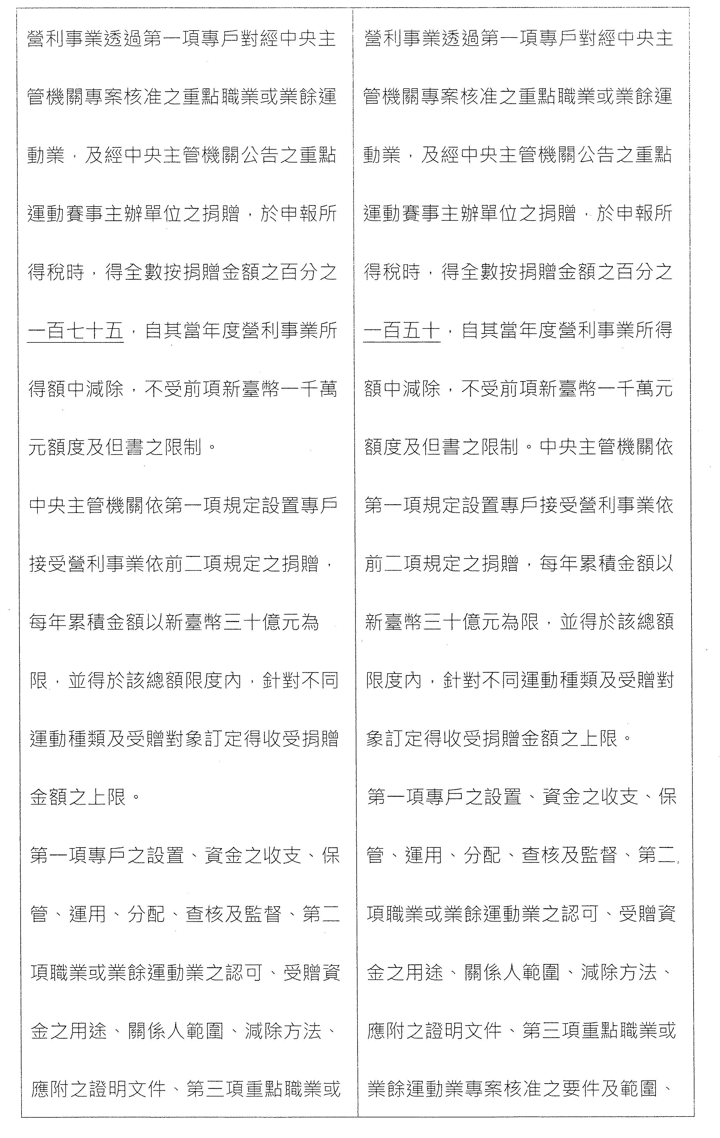
當然我也要講一下,雖然我的額度是250%,可是在這個會期初質詢、詢答的時候,財政部對這個數字還是有很多、很大的疑慮,因為其他的租稅優惠都沒有那麼高。我知道體育署很認真跟財政部溝通協調,最終協調出的版本就是參考中小企業發展條例中,就企業調高員工平均薪資水準的時候,可以減免營所稅額度175%,把這個額度搬到這裡來。雖然院版沒有達到我喊出的額度,可是已經有所進步,而且經過計算,稅損好像也是可以接受的範圍,所以我就尊重院版的175%

至於施行的期間,原本的條文是職業運動業捐贈10年,對於業餘運動跟重點賽事單位是捐贈5年,現在要推廣全民運動、扶植運動產業,我支持把業餘運動跟重點賽事單位的捐贈優惠期間延長到10年,以上。

主席:謝謝林宜瑾召委。

接下來是不是請張雅琳委員?

張委員雅琳:我之所以提出修正動議,最主要是因為我的版本也是在院版之前,但是我們後來也是有跟財政部再聯繫。誠如剛剛召委說的,我們希望折抵營利事業所得稅的額度,可以比照中小企業發展條例提升到175%,這樣才可以促進民間企業積極透過第二十六條之二的捐贈,協助運動產業發展。不過,我也提出了一個附帶決議,最主要是現在的條文文字並沒有清楚地說明捐贈應屬於無償的行為,與商業曝光所屬之對價交換行為應予區分。這件事情是不明確的,以至於過去造成一些民間企業的糾紛。所以我希望體育署跟財政部可以進行相關的討論,明確地將捐贈屬於無償之行為的定義及樣態於官方網站上進行公告,確保民間不管是贊助商或活動公司、公關公司跟贊助商拉贊助的時候,有一個更明確的依循,不會造成後續相關的糾紛,謝謝。

主席:謝謝張雅琳委員。

接下來請柯志恩委員。

柯委員志恩:院版這個部分大家比較爭議的是,到底要提高多少?目前為止是150%175%,我說實在的,250%應該是可以考慮的範圍,不過我想體育署還有財政部應該都有他們考量的空間。我在思考的是,這裡面修正有提到,扣除額175%是希望以穩健逐步調整的方法,持續提振整體的運動發展。請問一下,這個穩健逐步調整的方法寫得有點抽象,你們是規劃多少年會調整一次?是一年一次嗎?是根據物價指數嗎?還是根據什麼?如果提高到175%後,發現民間整體的捐贈對於體育產業有顯著的成長,會不會考慮再進一步調高?或者像遇到美國關稅等國際因素的影響,是不是導致營利事業捐贈運動產業的意願降低?這個時候是不是要調整?所以你們寫了一句穩健逐步調整,好像是告訴我們有個期望,但這個期望的值又在什麼地方?我覺得還是要請體育署說明一下。

主席:謝謝柯志恩委員。

接下來請林倩綺委員。

林委員倩綺:謝謝主席。本院同仁,運動產業發展條例第二十六條之二,因為我是第一個提案人,所以我再詳細解釋一下,補充一下我的想法。這一次不是只有調整稅捐比例,而是希望透過政策引導稅務的合理跟制度的正當性,來鼓勵企業的參與。我提幾個概念跟例子,如美國,我們知道,NBANFLMLB的職業聯盟每年創造的商機是很高的,它跟其他的異業,像廣播、旅遊、科技、教育產業的互相聯動是非常緊密的。尤其是日本跟韓國這兩個例子,他們在過去二十年,透過制度化的企業參與,培養了很多具有國際競爭力的職業運動聯盟跟基層的養成體系,也就是全民運動。

我們民間參與運動產業的熱度其實最近越來越高,但是制度性的門檻還是沒有突破,那當然是受限在現行稅制設計的誘因不足,這也就是我們這次提出來一個很重要的原則。特別是在專戶機制下的稅前扣除額比例還有金額的限制,都沒有辦法反映整個企業實質投入的風險跟資本成本。所以我提出三大制度性的調整:第一個部分是扣除的比例,從原本150%的比例提升至250%法規合理上限的檢討;第二個部分是關於關係人防弊條款的精準設計,以及有關未來運動部的監理機制;第三個部分是政策導向型的全額扣除條款跟多軌利益的評估。

最主要是這三大項,我簡單解釋一下,這個扣除額並不是隨意擴大租稅優惠,我們依據的是憲法第十九條的租稅法律主義與租稅優惠審議的原則,對公共利益明確、誘因設計精準,還有行政成本可以控制的基準,來構築這樣一個比較合理的基礎,而且體育是體育發展條例跟文化基本法明定的公共利益事項。第二個部分是企業捐助運動業務也應該在所得稅法第三十六條公益性支出的範圍,所以原則上應該還是滿符合稅制授權的架構。現在150%的這個部分,僅僅能夠補貼成本,不足以補償企業對非核心企業領域進行長期投資,然後來建構品牌。像英國的Creative industry taxrelief最高提供250%的抵減來扶植影視產業;日本Sports Commission法制對區域運動中心設備可以投資享受200%的扣除,皆印證在外部性跟公共性的產業當中,必須以高於成本的抵免幅度來驅動資金的流向。所以我在這個修正案將比例調升到250%,也是參考了OECD稅式支出衡平性的研究之後提出來的一個最小充分方案,這部分也算符合比例原則。

另外,這個額度目前我們還是維持在1,000萬,當然是考量到政府財政的負擔,還有行政的可行性,但是我還是在這邊強調,運動部在今年暑假即將掛牌,已經要開始營運了,所以整個預算編制還有計畫規模都會躍升,屆時配合整個組織法制化,我們希望或許可以考慮將這個額度提高到3,000萬或到5,000萬,然後授權行政院依據每年的財政狀況調整,確保上限設計有一些動態調整性,我在這邊也呼應剛才柯委員所講的滾動性原則。

第二個部分,在租稅誘因要設防火牆,要不然會變成資金繞流跟自行貼標的工具,損害課稅公平,所以本席沿襲現在關係人捐贈只能100%的扣除設計,再依據證券交易法,對控制、被控制跟相互控制實質判斷標準,明確要求捐贈企業要揭露幾個部分,第一個是股權結構和控制關係圖表,第二個部分是捐贈前後的資金流向,第三個部分是運動團體資金運用決算,這個部分也能真正落實誘因與責任的對價原則,如果企業規避稅額跟資金沒有依照計畫用途執行,我們除了補稅罰鍰,也可以在3年內限制這個企業再適用本條的優惠,也就是說後面可能再做更縝密的一些設計。

第三個部分,政策導向型的全額扣除跟多軌利益的評估。針對這個部分,我們賦予運動部在事前核准ex ante in progress過程的監測,還有事後的評估ex post,三階段的策略來駕馭民間投資的資金,聚焦在政府要推動高溢出效益的領域,衡量可以依據經濟面、社會面、國際面處理

我們舉例來說,企業如果全額資助臺灣頂級的職籃亞洲邀請賽,或是國際轉播權的收入、觀光經濟的外溢總額、青少年的籃球訓練等等,都可以用績效保本的評估報告,作為主管機關在次年的考量,這樣就可以創造一個循環治理的迴路。

本席這邊提到的最主要是運動部成立之後,預算的增加跟量能的擴大,所以本席是針對這3個基礎架構提出250%的免稅,然後也希望在資金的部分,或許能夠從1,000萬往3,000萬努力,看可不可以有機會達到5,000萬,以上是本席這邊的詳細補充,謝謝。

主席:謝謝林倩綺委員非常完整地說明。

接下來請陳秀寳委員,然後郭昱晴委員、范雲委員、羅廷瑋委員,謝謝。

陳委員秀寳:謝謝主席。第二十六條之二的部分,其實我們從租稅優惠提高之後對整個企業投入鼓勵,大家是有目共睹的,是很明顯的。我們為了達到競技運動全民化、全民運動產業化這個目標,其實我的提案是在院版之前,我提案是將150%提高到250%。當然財政部跟體育署有很審慎的評估,就是說現在以175%比較適宜,也提到以後會用穩健的方式逐步調整。這個部分我也可以同意,但是希望以後調整的空間是不是可以不要太被動?可以儘量給這些企業更多誘因投入相關的支持,對我們運動產業的幫助,應該是大家都很期待的。在這個部分我沒有堅持,我是可以支持院版的,只是希望為了這個全民運動的推廣,大家要繼續努力,以上。

主席:好。謝謝陳秀寳委員。

接下來請郭昱晴委員。

郭委員昱晴:這邊我當然也支持院版,不過,我在想企業捐贈運動賽事提供稅務上的優惠,當然也是要鼓勵很多民間資源的投入,我想這個是一個非常積極的措施,很多運動員應該也非常樂見這樣子的發展,但是我比較擔心的就是說,如果優惠的幅度一次提高太多,會不會對於財政平衡跟資源的分配上帶來一些壓力?是不是有初估,或者是有掌握在不同的優惠設計之下有一些具體的試算?以上是我的一些意見。

主席:謝謝郭昱晴委員。

接下來請范雲委員。

范委員雲:我要對黃捷委員的提案表達精神上的支持,我覺得相當有創意,原因是因為他希望能夠針對女子的賽事再多增加25%的額度,當然可能大家會覺得這樣會不會很奇怪,我想要幫忙說明一下,其實我們在奧運等國際賽事,女子運動員的表現是優於男性的,可是如果你看國內女子運動員的待遇,上次女足的事情我們有監督過,完全被……我懷疑就是有歧視的嫌疑,女子運動員很多的獎金也低於男性,不符合他們在國際上的實力、為國爭光的程度,所以我覺得是不是有些資源應該導向這裡,讓大家更重視?這是在結果不平等情況下的調整,當然還是尊重財政部的整體判斷,以上表達我的支持,我覺得是蠻有創意的一個條款,謝謝。

主席:謝謝范雲委員。

接下來羅廷瑋委員。

羅委員廷瑋:現在我們在討論這個部分,基本上150%175%,還有250%,我想大家對這個數字當然都是希望越多越好,大家都知道、一直在講,以前很多人都說讓孩子學習運動沒有未來,就是因為我們的整體環境,雖然我們有很棒的優秀選手,但是資源上能夠支援這些選手在賽事上也好、生活上也好,還是要很大的助力,所以我覺得院版的這個部分有待精進。基本上我蠻認同倩綺委員的版本,也希望能夠朝向這樣子的方向來努力,一起加油,以上。

主席:謝謝羅廷瑋委員。

接下來請黃捷委員。

黃委員捷:謝謝,其實早上提案說明的時候我就有講了一下,我認為在運動賽事當中要把性別平等的意識納入非常非常重要。我看了一下體育署給我提案的建議,我還是要再次解釋,因為體育署認為女子運動賦稅的優惠會造成性別的差別待遇,我認為這個說法其實完全誤解了什麼叫做實質平等。所謂的實質平等,就是看見真實的差異,然後給予適當的協助,讓不同的性別當中可以看見這個結構的困境,讓他們可以達到實質的平等,這個才是我們提案的用意,而不是因為我們提了這個提案,然後你們說會造成性別差異的待遇,這完全是本末倒置。

所以我希望接下來,如果可以的話,還是把這個提案的精神納入。如果你們覺得25%太高,或者是覺得如果真的沒有辦法在這邊達到因為不同的性別給予不同的賦稅優惠,那你們至少要給我其他的方案,告訴我你們在哪些方面做了實質的努力,倡議對女子運動的支持,因為過去我是看不到的,所以才會變成我常常在處理女子運動相關,不只是女籃、女足、女排,甚至是女壘,這些相關的工會或是相關的團體來跟我陳情的時候,我都感受到運動場域對女性真的很不友善,這就是我希望在這邊再次強調的。所以如果可以的話,我也希望體育署可以說明、告訴我,你們覺得這個提案可不可以支持?如果真的不能支持,你們其他的作法是什麼?因為我目前真的完全看不到。可不可以請體育署來說明一下?謝謝。

主席:好,謝謝黃捷委員,還有沒有其他委員有提問、說明?好,這個部分是不是請部會首長、署長來說明一下?謝謝。

鄭署長世忠:有關第二十六條之二這一條的修正草案,感謝各位委員的提案,都是為了給予我們運動產業的發展一個支持,特別感謝。我們這個案子的修正草案分為五大部分,我這邊會逐一做個說明。

第一部分是針對我們目前第二十六條之二提高捐贈金額,得減除所得額比率至150%調高到175%,甚至到250%不等。這部分我們基本上跟財政部以及許多具財經背景、會計師等等的這些專家學者一起討論,也做出了稅式支出評估,當然後續我們也有所謂的事後抽查,然後在整個捐贈方去識別的揭露,以及受捐贈方的揭露等等,我們都有評估。當然這對運動產業的支持很重要,但是國家的財稅也相當重要,我們這邊講的「以穩健逐步調整的方式」是希望這一次能夠比照、參考中小企業發展條例第三十六條之二第二項規定的修正,能夠比照先調到175%,後續我們再來看看整個運動產業捐贈這部分的狀況,然後再來逐步修正,因此我們建議維持院版,等一下如果有說明不夠、不足之處,我再請財政部署長協助回應。

第二項是針對業餘運動業及重點運動賽事捐贈的期限,希望能夠比照職業運動的期限,把它延長到10年,所以這部分委員們提案的修正方向與院版幾乎都是一致的,所以建議維持院版。

至於黃捷委員提案確保女子運動長期發展,這部分我們體育署其實是表示尊重;有關稅制的部分再請財政部說明。

第四部分是葉元之委員的提案,因為他的提案反而會造成受捐贈方能享受的租稅優惠降低,這可能會影響到受贈方的意願,所以本條例的制定跟財政部研商之後,我們建議不修正,維持現行的額度。

第五部分是吳沛憶委員等擬具運動產業發展條例修正草案的施行日期,因為我們在剛剛的第二條已經講了,會用公告管轄變更的方式處理,所以這部分也建議免予修正。以上再請賦稅署署長補充報告。

主席:請宋署長,謝謝。

宋署長秀玲:跟各位委員報告,我們現在來看這個第二十六條之二的加成減除,它主要是適用在捐贈,我們如果現在來看所謂的捐贈,有一種是對政府的捐贈,政府拿到錢就可以用在想要鼓勵的賽事或活動上,這是一種。但是給我們政府的捐贈,現在只有百分之百列費用,沒有加成減除。當時訂第二十六條之二是因為我們要鼓勵全民參與,所以希望企業也可以進來,因此當時的機制是先有專戶,有專戶以後,你捐給所謂中央主管機關認可的職業或業餘運動業的話,那你就是用加成150%去算,但是它有一個金額的限制。

另外,如果你是重點,我就講專案核准或重點的,那也是150%,但是它可以不受金額上限,總額在30億元這樣,這些就是目前整個鼓勵營利事業去參與全民運動在賦稅上的優惠。我現在要講的是,如果今天我們講加成減除的這個概念,因為原來營利事業對營利事業的不叫捐贈,從稅的角度來講,那叫贈與,贈與的話是不能報費用的。簡單來講,它本來是零費用可以列報,我們現在已經給它加到150%,院版是加到175%,其實已經讓它足足額外再增加35%了。如果以現在的院版來看,就是35%的減稅利益,等於它每贊助100萬,政府就出了35萬元,另外65萬元是由它實際負擔。

我們從這個角度來講,如果今天政府不減稅,這35萬元是政府可收到的稅,它可以統籌運用在所有的賽事活動上,透過在體育部編列預算就可以做各種的扶助措施,但是因為有第二十六條之二它卻可以依偏好,就是營利事業可以依自己的偏好,決定要捐給誰,就是贈與給誰或贊助給誰,所以我們一般會對於這種……如果今天營利事業可以依偏好決定要捐給誰或贊助給誰,這種給予的減稅利益,通常會稍微有一點限制。

但是當時我們體會到各位委員為了促進全民運動的決心,所以我們當時就跟教育部體育署整個重新盤點。因為剛好中小企業發展條例去年修正通過,已經把加成減除提高到175%,我們覺得加薪的這個政策,相信也是所有委員都覺得很好的政策方向,而我們也覺得全民運動是一個很好的政策方向,它是可以等同論之的,所以我們就同意提高到175%。它的意義是非常重大的,從零費用變成等於是可以報到175%,其實它的意義如果有凸顯的話,我覺得委員的努力營利事業應該是可以看得到的,所以我們現在是可以看到一些成績有出來,我們也樂觀其成。以上。

柯委員志恩:我們同意你剛剛講的,我只是說,你看所有委員的版本都是到250%,你現在是從150%175%。我們只是希望……我們真的希望讓大家更能振興運動產業,我剛剛只是說我同意你這個175%,但是你在穩健逐步調整的方法當中,我剛才提出來了,是不是可以用滾動式的?萬一真的不得了,我們臺灣得到了什麼,然後企業界每個都瘋狂地想投入的時候,你是否可以在字句上……因為我說實在的,175%對我們來說是一個突破,可是你又突然冒出一個穩健逐步調整,那又很保守,好不好?在這個意旨上還是有一點差別,所以我是覺得在穩健逐步調整裡面,是不是可以變成因應一些不同的方法,做一些滾動式的?我覺得這個東西更符合你剛剛的說法。至於175%的部分,我想到目前為止,委員都還是有被你說服到,好不好?所以在字句上面,如此而已。

宋署長秀玲:我針對柯委員講到逐步穩健的部分,其實現在納稅者權利保護法跟財政紀律法都有規定,我們在做租稅優惠減免的時候都有一個稅式支出評估,也就是要看時間,我們會配合主管機關,像這次就是體育署,它覺得委員的提案非常有正面性,也剛好是贊助體育部的成立,所以我們也完全配合,也找了一個現在剛通過的加成減除率。

另外,很抱歉我剛才忘了回應黃捷委員針對女子賽事的部分,我跟委員報告,因為我們的租稅是比較中性的,比較不會針對哪一種性別給予不同的租稅減免,這是從我財政部稅制設計的立場來說。但我覺得委員關切的是對的,因為我也身為女性,我覺得女性確實有一些可能在先天上跟男性還是有一點不同的地方。這個部分我是建議,因為政府的工具除了租稅優惠以外,還有政府的一些相關作為可用,這個我剛才其實有跟體育署署長講,以後其實主管部會對於這種有歧視性的作為,應該要糾正它才對,甚至應該要提出一些指示,告知這樣做是不對的。我是請委員支持,因為這次我們已經提高到175%了,跟委員所講的,就是原來的150%再加25%也是175%,其實我們也有回應到讓營利事業去贊助這樣的體育活動之類的。我覺得委員提的是不是就由體育署去做適當地處理?以上。

主席:好,謝謝署長。

黃捷委員。

黃委員捷:因為這樣講下來,好像有一點互踢皮球的感覺,沒有人要針對我的問題回答,還是說我們可以提一個臨時提案,要求體育署針對女子運動相關的賽事跟女子運動相關的產業做一些加強?還是體育署可不可以先來補充一下?因為目前我還是聽不到我們倡議想對女性運動環境的改善耶!

鄭署長世忠:報告委員,國內獎金的部分,目前只要是政府相關的、有補助的賽事,我們都要求獎金男女要一致。針對女子運動的部分,要跟我們申請經費補助,到目前為止我們審查的過程都是大力支持。再來就是,不管未來全民運動署在女子運動的課程或是可以參與運動的環境,目前我們都會在未來的政策中考量。這部分我們剛剛其實是尊重委員的提案,目前我們實質上其實是有在支持,但是稅法的部分,針對國家財稅我們還是尊重財政部。

主席:謝謝署長說明。

張雅琳委員。

張委員雅琳:我想詢問一下,因為我剛才有提一個附帶決議。這是關於「捐贈」應屬於無償這件事情,我認為體育署和財政部還是要進行討論,我剛剛沒有聽到這一題的回復,是不是可以回復一下?謝謝。

鄭署長世忠:這部分我們是不是就請委員用附帶決議的方式進行?我們會做,所以沒問題。

主席:謝謝。剛才我們已有非常完整的討論了,當然本席也是有提案的,因為真的是希望能夠有更多的鼓勵,不管是相關的獎勵,或者是一些激勵的措施。本席的提案也是250%,但是剛才的討論也非常地完整,還有包含各式各樣一些額外的協助。署長有沒有要額外補充?沒有嗎?好,那我們看一下螢幕上面有修改的部分。

第二項「按該金額之百分之一百七十五」;第三項一樣是「得全數按捐贈金額之百分之一百七十五」;第六項是對相關時間的修正「中華民國○年○月○日修正」,之後如果順利通過的話就會以這個日期為主,還有「自修正生效日起至一百二十年十二月二十三日止」。確定大家都沒有問題嗎?其實我看了財政部的協助,在金額上面其實都在可以理解的範圍之內,單年的稅損大概都是在千萬等級。好,所以沒有委員要堅持250%嗎?好,OK。如果委員沒有意見的話,我們是不是就以行政院版本為主?第二十六條之二就照行政院版本通過。

另外,我們有個附帶決議,針對附帶決議部會有沒有意見?

鄭署長世忠:報告委員,張雅琳委員提案的這個附帶決議,在最後一段的最後幾個字「明確將『捐贈』屬於無償之行之定義」,是不是可以把字改成「無償行為之定義」?

主席:好,「無償行為之定義」。那張雅琳委員呢?

張委員雅琳:沒問題。

主席:沒有問題的話,附帶決議就照剛才的修正意見通過。

第二十六條之二剛剛已經完成,附帶決議也完成。

我們接下來進入第三十三條,第三十三條有一個版本,就是吳沛憶委員等21人,這個部分有沒有委員要進行相關的提問或說明?沒有的話,是不是請部會官員表達一下意見?

鄭署長世忠:我們就不予修正了。

主席:不予修正是不是?好,第三十三條沒有特別意見,部會的建議是不予修正,第三十三條就不予修正,維持現行條文。

我們最後還有一個附帶決議,吳沛憶委員是提案人,連署人有范雲跟伍麗華委員,有沒有人要進行相關的說明?沒有就請署長稍微回應一下。

鄭署長世忠:我們配合辦理。

主席:好,沒有問題,那我們就照案通過。謝謝各位部會官員、各位委員,還有所有與會者。

我們今天的審查結果免予重複宣讀,在不影響條文文意的前提下,文字、條次及標點符號為統一體例,授權議事人員修改,列入紀錄;未予採納條文授權議事人員確認。

關於今天會議作如下決議:對於委員質詢要求提供相關資料或未及答復部分,請相關機關儘速以書面答復。運動產業發展條例已全部審查完竣,請問是否需要交黨團協商?不需要,那我們就不須交由黨團協商。併案擬具審查報告提請院會討論,院會討論時由葛召集委員如鈞補充說明。

報告委員會,今天議程處理完畢,現在散會,謝謝各位。

散會1056分)