立法院第11屆第3會期第4次全院委員會公聽會紀錄

時  間 中華民國11473日(星期四)9時至121

地  點 本院群賢樓9樓大禮堂

主  席 韓院長國瑜

議  程 「行使司法院院長、副院長及大法官同意權案」公聽會

學者專家 黃銘輝副教授(台灣民眾黨黨團推薦)

賴秉詳律師(民進黨黨團推薦)

胡博硯教授(民進黨黨團推薦)

林裕順教授(民進黨黨團推薦)

林騰鷂教授(國民黨黨團推薦)

黃國鐘律師(國民黨黨團推薦)

蘇子喬教授(國民黨黨團推薦)

主席:我們現在開始開會。

本院周秘書長、各位列席的學者專家、本院各位委員、女士、先生,還有本院所有的工作夥伴們、各位新聞界的好朋友。今天我們舉行的是司法院人事同意權公聽會,依照本會期第16次會議所作決定辦理。依據中華民國憲法及憲法增修條文之規定,司法院大法官職司解釋憲法、統一解釋法律及命令,並組成憲法法庭,審理總統、副總統之彈劾、政黨違憲解散等相關事項,在我國憲政制度上具有崇高地位,本院依憲法付託,代表人民行使同意權,針對每位被提名人之資格進行審查,因此舉辦本次公聽會以作為審查之參考。

本次受黨團推薦出席的學者專家均為領域內長期努力、深獲肯定之重要代表,具備豐富的法政學養,相信一定能夠為本院委員提供寶貴的意見,在此感謝各位為本次公聽會所作的準備與接下來的發言。

針對今天公聽會進行的程序,現在特別作以下宣告:一、發言時程:每位學者專家發表的時間為10分鐘,審查小組委員每位詢問時間同為10分鐘,本院委員發言完畢之後,再由學者專家代表綜合答復30分鐘;因此,請各位學者專家發表高見之後,也能聽取本院各黨團所推派之委員代表之詢問發言,最後還要請各位學者專家賜教答復,等今天整個會議議程圓滿結束之後,我們再行離開。二、發言順序:先由學者專家發言,本次審查小組委員發言,最後由學者專家綜合答復,相關的發言順序請參閱陳列於各位桌上的名單,各黨團所推薦的學者專家、審查小組委員如果不在場或必要時得調換次序;另外,在發言結束前1分鐘,我們會按一個短鈴,發言時間屆滿時,我們會再按一個長鈴。

現在我們首先要進行發言,請林騰鷂教授,敬請發言,時間10分鐘,請。

林教授騰鷂:謝謝主席。各位女士、各位先生,大家早。針對今天公聽會的主題,我寫了一篇「喚起民眾護憲政,春蠶到死絲方盡」,書面發言放在立法院所發的文件上,另外我也附上有關「賴清德三大惡政禍害人民」、「賴清德七大濫政,正失去人民信任」、賴清德這個礦工之子的稅改沒有為弱勢來發聲,另外還有一篇很重要的就是賴清德「全無反省、改革,當上總統就耍賴」;更重要的一篇就是臺灣民主的現況,「民主已成笑話,進步則免談」;總共有二十幾篇文章談到憲政敗壞的情況,這些文件請大家參閱並指教。

現在我來做一些深入的口頭表白跟說明,我們都知道憲政的破毁非常嚴重,所以我今天在這個國會的殿堂裡要公開譴責賴清德濫用總統權力,違反憲法忠誠義務的惡劣行徑,我認為他所提的大法官人選,不應該獲得國會的同意。我為什麼說賴清德濫用總統權力呢?因為在上次大法官提名時,他提名了他的選舉跑腿,所謂的競總主委姚立明副教授來當司法院副院長,大家都知道,姚立明沒有什麼著作可以升等正教授,不符合教授擔任大法官的資格,賴清德竟然用了戒嚴時期「研究法學,富有政治經驗」的條款,提名他擔任大法官兼司法院副院長,這實在是藐視法學界,恣意濫用總統的大法官提名權!

而這一次更加離譜了,賴清德變本加厲,竟然提名一個只任一、二審檢察署主任檢察官的蔡秋明,要來擔任司法院長,要來擔任憲法法庭的主席,顛倒了各級法院、各個法庭,檢察官應受法官指揮、節制的司法天理,這種濫用總統權力的惡行,應該受到人民的譴責。大家都知道現時檢察官的社會公信力很低,202332號「司法信心民意調查記者會」所公布資料,有84.7%人民認為檢察官辦案會受政治力影響,而司法官淪為當權者打手的現象,現在更日益明顯、更嚴重。

被民進黨奉為憲法國師的李鴻禧教授,20081122日在「臺灣,咱的國家」群眾大會上就曾表示:「很多法律學生去做那種不公不義的法官、不公不義的檢察官,所以我很痛苦,那些做法官的亂來,那些做檢察官的亂來,我要詛咒他們,詛咒他們一代、兩代、三代都不得好死。」所以真的很難過,他講出這麼沉痛的話。因此,賴清德破壞審檢分立原則,提名社會風評不好的檢察官來擔任司法院長,以及提名缺乏憲政學養、沒有什麼司法風骨的法官來擔任司法院副院長、大法官是不恰當的,是藐視國會多數、恣意濫用總統權力的惡行。

另外,這次所提大法官,來自學界的蕭文生、陳慈陽、詹鎮榮等三位教授,都自稱是憲法專家,但他們都缺乏憲政道德良知與靈魂,在蔡英文假論文事件以及許玉秀前大法官指稱蔡英文叫罵大法官、司法尊嚴被嚴重傷害的事件中,均未挺身指責蔡英文,而對賴清德這一年多來違反憲法忠誠義務、違憲亂政的種種惡劣行徑也都噤若寒蟬,毫不作聲,完全缺乏可以擔任大法官應有的司法風骨。前幾天我看到他們又像司法羔羊一般地被總統府人馬帶去立法院拜會黨團,難道他們不懂人事審議案,事前不可接觸審查人嗎?他們可以為了大法官名位,彎腰哈背地去拜票、求票嗎?

又蕭文生、陳慈陽、詹鎮榮也自稱是行政法專家,但對法治國的破毀,特別是行政程序法在蔡英文、賴清德總統任內被一再的踐踏,行政機關在防疫如作戰的事件中,濫用使用者付費歪理,強制人民購買政府用預算徵收來的口罩,以及在疫苗採購、超思壞蛋事件中,將公權力遁入私法,公然違反憲法、法律及行政程序法第四條至第十條所規定應遵守的一般法律原則之種種惡行,他們都沒有斥責、喝止之聲,完全缺乏法律人應有的憲政公義靈魂與道德良知!接下來,我為什麼要譴責賴清德違反憲法忠誠義務、違憲亂政呢?最明顯的是,他違反憲法明確性原則,恣意縱容行政院長違憲,違反依法行政的憲政天理。憲法增修條文第三條明確規定,行政院對立法院決議之法律案、預算案經提覆議而被否決時,行政院長應即接受該立法院所決議之法律案、預算案。但這一年來,賴清德不斷的縱容行政院長卓榮泰拒絕接受立法院所通過並經否決覆議之財政收支劃分法案、中央政府總預算案等違憲的行為,完全違反憲法第四十八條所明文規定的總統的憲法忠誠義務。憲法第四十八條要求總統應於就職時宣誓:「余謹以至誠,向全國人民宣誓,余必遵守憲法,盡忠職務……」,但是賴清德完全沒有遵守這一條。

我們都知道憲法是人民用來控制統治者的寶貝,但因憲法是綱要法,是漏洞最多、空隙最大的法律,為了防止總統投機取巧、鑽法律漏洞,所以設了三道防線,這幾道防線請大家參考文件。

最後我要談到就是賴清德玩弄當前大法官選拔制度的缺失,特別是耍弄大法官資格規範的缺失、濫用大法官提名的權力。因此我在這裡堅決主張,在不良大法官的推薦、選拔制度未被修正以前,對於賴清德所為敗壞民主、危害司法公正性的提名,均應加以否決。

各位女士、各位先生,我是一個看盡人世一切浮沉,也知國運興衰,行將就木的老人,看到賴清德濫用總統權力、違反憲法忠誠義務,還不認為自己是中國人的惡劣言行,不得不站出來,說出賴清德敗壞憲政、危害人民的真相。

最後,我要表示的是,對獨裁者的防範與反對是公民的義務,也是立法委員的天職。因此我在這裡公開呼籲,各位立法委員不要同意賴清德所提名的人擔任大法官,以免賴清德結合總統權、行政權、立法權、考試權、監察權、司法權及媒體權,淪為一頭七權合一的憲政野獸,禍害國家、傷害人民。謝謝大家。

主席:謝謝林教授的寶貴意見。

接下來請登記第二位黃銘輝教授,請發表10分鐘寶貴意見。

黃副教授銘輝:主席、在場的各位先進以及媒體朋友,大家好。以下我針對這一次大法官提名跟審查,身為一個憲法學者,在理想跟現實的部分來跟各位做一些分享,不過因為是學者,所以主要講的是理想,至於現實到時候會怎樣,我們就可以做一個對照。

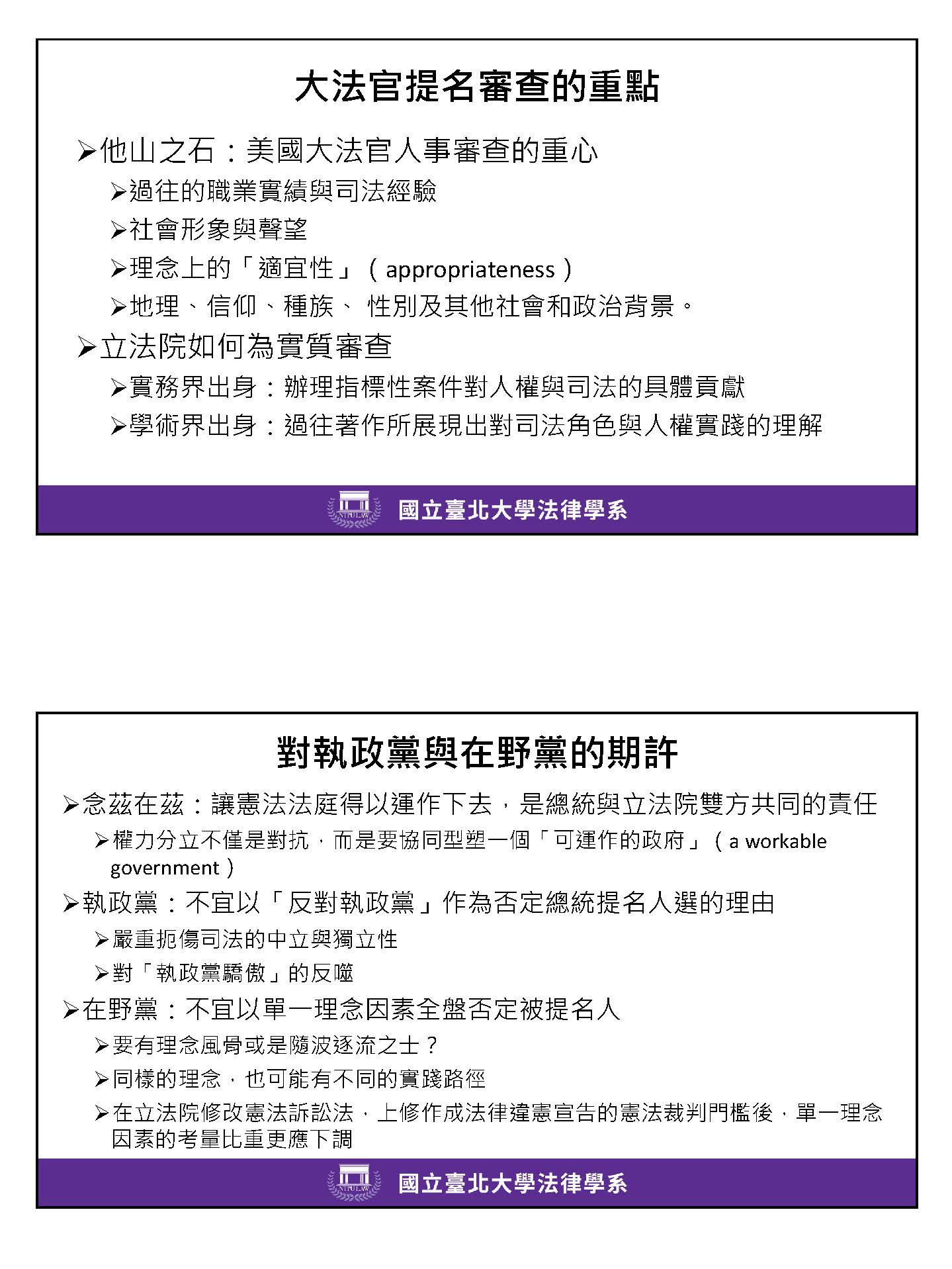
首先,我認為在談大法官提名的時候,一定要注意一件事情,一般會覺得人事權當然在行政部分有很大的掌控力,但是大法官作為一個獨立的憲政機關,在這樣的人事提名跟審查上,我覺得應該要儘量拋棄政黨競爭,這是一個共同為國舉才,所以政黨的成見應該要儘量的淡化,尤其之前已經有第一階段的攻防,這是第二次的補提名,我覺得這部分是朝野雙方都必須要有所認知要做收斂的共識。我們如果比較一下美國的制度,美國的制度其實跟臺灣很像,他們必須要經過總統提名、經過參議院的諮詢與同意才會成為大法官,這跟我們的程序是非常相似的。這個諮詢與同意的程序是不是就意味著我們一定只能把提名跟後面的人事同意權做一個截然的劃分?就是國內有一些學者會說,提名權在總統身上,所以立法院永遠不可能在前階段去介入,但是如果我們仔細去想一想,我們憲法之所以要設計這種所謂的提名跟同意的程序,就是希望把這樣一個重要的、獨立的憲政機關人事權交由國會與總統共享,既然是共享,它其實在政治上有很多的運作可能性。在美國,其實總統跟國會就人選做事前的諮商並不是不允許,甚至是很常見的事情,可以讓國會在前階段就有一定意見的參與,其實可以化解接下來的人選通過同意權的難度,這其實是一個很好的互動。目前看起來,尤其是從過去第一次的提名,看起來這個部分府院雙方的互動幾乎是不多,如果互動來說,我覺得責任可能在提名人這邊多一點,因為畢竟他是掌握主動,我不知道是不是有一些總統的憲政幕僚跟他說:千萬不能夠讓立法院在前階段介入,否則就是干涉總統的提名權。其實我想這是不至於的,尤其如果這是以一個非正式的方式來進行的話,我覺得權力分立本來就不是分立而對抗,應該還是要分立跟溝通才能夠取得協調。尤其你看美國是一次選、一次提名,一次審查一個大法官,而我們是一次多位大法官,在這樣的情況之下,其實更有必要做一個通盤的考量。總統在做通盤考量的時候,考量到立法院作為最高的民意機關,我覺得這個地方可以讓立法院有更多的參與,才可以化解接下來可能產生的這些相關人事上的僵局。在我們臺灣的這種實質總統制,或是有人喜歡講說是偏總統制的半總統制,不管你怎麼稱呼,總統在這邊有一定實際的主導權,我覺得這個部分其實是可以努力去建構一些政治性的機制,讓總統的提名與立法院的同意之間可以同步,可以有一定程度的協調性,而不只是充斥著對抗。

接下來是有關大法官提名的重點,如果我們看美國的話,美國的大法官人事審查的重心會著重在過往的執業實績、司法經驗,還有社會形象與聲望,當然還有理念上的適宜性。理念上的適宜性,當然特別指涉的是希望不要有太過於強烈、特定的意識形態,尤其在總統所屬政黨在國會的席次跟反對黨是接近的情況之下,更需要注意這樣一個人選的適宜性。當然還有其他的背景考慮,其中包括性別,對於這次總統的提名名單裡面,有高達一半是女性,我覺得這個部分是必須要給予高度肯定的。

立法院要怎麼做實質的審查呢?這邊也是覺得立法委員責任重大,因為總統跟立法院之間缺乏事前的協調,那麼接下來的審查就非常重要。實務界出身的,我會建議去爬梳他們過往實際辦理的指標性案件,他到底對人權跟司法有何具體貢獻?我當然知道我們今天的被提名人都有提出一些他們過往的經驗,但是其實我想立法委員可以做更細緻的梳理,而不是像流水帳一樣列出來就覺得好像做了很多事;而學術界出身的人,可以去爬梳他們的著作,他們展現出來對司法角色跟人權實踐的理解跟關懷,這都是可以作為主要考量的基準點。

另外,我對執政黨跟在野黨各自有期許,我希望兩邊都要知道讓憲法法庭運作下去是總統跟立法院雙方的責任,不是只有立法院這一方的,總統也有,因為我剛剛已經講了,這是一個共享的權力,兩邊都有責任,權力分立不是對抗,而是要共同協力去形塑一個可運作的政府。所以在這樣的情況之下,我們這次通過的人選,基本上在審查的時候,不能夠說設定只要1個或2個,其實真的就是要秉持著為國舉才做總體的考量,讓憲法法庭能夠以最健全的方式運作下去。

在這樣的前提下,我想執政黨真的不宜再以「反對執政黨」為理由去否定被提名人,因為這樣的作法會嚴重扼傷司法的中立跟獨立性,對於那些通過的人情何以堪;而且另外這也有可能是對「執政黨驕傲」的一種反噬,執政黨很喜歡說以前例如馬總統提名的某某大法官,現在也不見得贊同國民黨的立場,可見執政黨的立場是非常好、是很驕傲的,但是如果你自己在提名同意的時候,自己去否決這個曾經反對過你的人,請問你的驕傲何在?這豈不是擺明了你提名的、你同意的都是你的人,何必這樣子呢?法律的思考跟政治的思考本來就會有所差異,所以法律學者對政治的一些決策提出批評是很正常的事情,我反而不太能夠理解一個法律學者怎麼可能從頭到尾長期支持某一個單一政黨的政策跟理念,這才是讓人不理解的。

另外,我還是要強調在野黨不宜以單一的理念因素去全盤否定被提名人,尤其說因為你反對死刑,所以我打死都不讓你當大法官,我覺得如果一個法律學者或是實務家,他向來對於人權、生命權有一定的看法,然後他現在為了通過立法院的審查,改口說我覺得死刑是有條件贊成等等,大家不會覺得很可怕嗎?我們要的是有風骨的、有理念的,還是要這種隨波逐流的?我覺得這個部分是立法委員必須要仔細去思考的。

而且即使同樣的理念也有不同的實踐路徑,例如支持廢死,但是可能我認為廢死還是要透過民主程序,或者是在民主程序思辨還沒有成熟之前,要給政治力一定的尊重,這也是一種廢死的理念,他願意去跟其他的價值妥協,這個部分有沒有必要因為忠於廢死,然後就要全盤否定你?尤其是我們要注意,現在立法院已經自己修法把憲法訴訟法宣告法律違憲的門檻拉高了,既然已經把門檻拉高了,那麼單一的因素就應該要降低,之前可以說因為過半就會宣告法律違憲等等,就可以作成憲法裁判,所以人權理念要更加地單純化,絕對不可以有任何主張死刑在裡面,但是現在既然門檻已經拉高了,我想這個部分其實就應該要淡化,如果因為單一的理念而沒有通盤考慮其他的因素,不只對被提名人而言不公平,對國家也是一個損失,因為可能會讓一些優秀的法律人失去擔任大法官來實踐人權的機會。

最後我再利用這個時間提一個很大膽的建議,因為其實這兩次提名,大家對於院長、副院長提名人的司法特質大概沒有什麼太大的疑慮,但是對於他們擔任院長,例如說檢察體系來當司法院院長適合嗎?缺乏行政歷練的來擔任院長適合嗎?但是對於他們擔任大法官其實是沒有什麼太大的資格上疑慮,我覺得我們可以審慎思考,是不是可以把正副院長的司法行政職跟大法官的部分做一個分流?我在簡報裡面有提到了,在憲法裡面本來就是先有大法官身分,才有行政職,所以確實司法行政跟司法審判是可以分開的,而且我想立法院也應該可以有一定的程序自主性,這樣的作法也可以為朝野互動拉出更大的空間,期盼朝野以社稷為念,天佑臺灣。

主席:謝謝黃銘輝教授的發言,謝謝。

接下來我們請賴秉詳律師,請發言,時間10分鐘,謝謝。

賴律師秉詳:院長、在座各位,大家好。我受貴院邀請就大法官人選表示意見,我覺得可能資格上來講,這幾位大法官都是我在法學界的前輩,不管是院、檢,還有學者部分,尤其諸多學者都是我以前大學時期的老師,我認為說這些人在學經歷方面都非常具有資格,我一開始接到這個邀請的時候感到非常困惑,不過聽完前面兩位專家學者之後,才有一些理解,我覺得站在專家學者的立場上,有些部分必須要有一定的澄清,雖然我剛剛有聽到對於蔡英文前總統論文的看法,進而影響到對於大法官人選的選擇,我很訝異,因為我覺得今天不是已經2025年了,怎麼還會有論文的問題?

在這個論述之下,我覺得有幾個點要說明,第一個,對於覆議之後,行政院長是不是一定要受拘束?雖然可能跟貴院的立場不見得一致,但是就目前的憲法法庭跟多數學者的看法,看起來再行釋憲的空間跟正當性應該是具備的。蔡檢察官,也就是我們現在的司法院院長的被提名人會不會只是因為擔任檢方而不具有資格?我認為這個論述也是很難以理解,過往我們在憲法實務上,提名檢察官出身的作為大法官人選,這個一向都沒有任何疑義。

接著要提到,可不可以因為學者不就特定的議題來表達意見,就否定學者具有資格?我覺得為什麼學者一定要表示意見?這個論述我也無法理解啦,所以這是我跟第一位專家學者不一樣意見的地方。

我跟第二位黃教授比較一致或說我非常贊同他的意見就是,或許在大法官的審查部分,我們應該更多一點的是就司法行政跟司法專業部分進行探討,在司法專業部分,這幾位都是我的前輩,我沒有什麼資格去評論,我比較建議貴院可以去詳實討論的是,雖然我不知道這是不是一個單純形式的流程,但我認為目前在司法實務上最大的問題應該是司法上的過勞,就是司法人員,無論是法官、書記官、法助、檢察官等,有很嚴重的過勞情況,透過這個公聽會,我想要把過勞以及對人民權益的影響跟各位報告,也希望在審查大法官人選的時候,可以針對大法官人選,請在座的立委,因為各位才具有公權力可以去詢問大法官這個問題。

有一個案例,我先不要講特定是誰,不是我個人案例,有個案例是在地檢署,有個被告,他被告之後他的律師積極的替他舉證,舉證之後,很詳實的說明他的不在場證明,但是卻一直遲遲等不到不起訴,結果因為被告受到司法的壓力,後來就因病過世,家屬就很不了解,所以最後他得到的不是不起訴,而是其他刑事訴訟法的決定,導致家屬們覺得他是不是抑鬱而終。這個其實某種程度上來講,就是反映了司法實務上的過勞問題,就我去詢問目前從事司法實務的法界朋友,他們告訴我說,1個月大概要接6070件不等的案件,1個月至少平均要結掉12件才可以避免他的股別被認為有延遲的情況,所以我在這邊希望可以就司法行政的部分,由立法院來請教到時候的大法官人選,尤其這次比較特別的是由檢方來擔任院長,要請教他的是對於司法過勞的部分怎麼解決。除了司法過勞的解決之外,在目前的司法實務上,他們每個月的加班時數就是以20個小時為上限,這幾乎已經是脫離實務太久了,司法實務上幾乎不太可能只加班20個小時,他們基本上都絕對是203040個小時以上,這部分的加班費有沒有考慮給他們合理加班費的補償或補休?這才符合釋字第785號的大法官意旨。

接著,有沒有可能在斟酌員額不會受到太多衝擊的情況下,增補書記官、甚至是增補司法官人選?大家看新聞都知道,新北地檢署近期有大量的檢察官離開檢察官的職務,我想如果看一些新聞也知道他們的工作量非常繁重,甚至有些前檢察官在他的臉書上說,他們只要下班時間就沒有冷氣,甚至放卷證的櫃子都已經被壓壞了,都沒有辦法去更新他的櫃子。因此對於目前的司法官,有沒有就加班費或者最好的工作環境做一個改善跟調整?這一次比較特別的是以檢方出身的也就是以檢察官作為司法院院長的提名,有沒有考量就檢方目前工作環境的部分予以調整,針對這部分希望立法院的各位委員屆時可以請教一下。

接著提到的是,他們目前有幾個方向,這是我綜整目前學理跟實務大家會問的問題是,第一個,或許可以考量增加法官助理的人數,目前實務上,一位法官搭配一位法官助理,大家都知道,像各位委員平常工作繁忙,一定不可能對於所有的案件,包含所謂立法的法律內容等都親力親為,都會有助理協助。法官在每個月平均將近快六、七十件案件的情況下,有沒有考量第一個是增加法官助理人選?這邊可不可以透過司法院,尤其是院長跟副院長作為行政職的部分,配合立法院來增修並授予他們更多的權力?包含檢方目前已經開始在這幾年因應詐騙案件逐步增聘檢察官助理,有沒有可能擴大?

第二個是書記官的部分,有沒有可能擴大每個法官所配給的一股到兩股或到更多的書記官去協助?因為優秀的書記官甚至有實務經驗的書記官是非常重要,我舉一個實務上的案例,在司法執行案件的時候,書記官可能一年必須要做到將近數百件的執行案件,也就是要去做法院的拍賣,有時候在人民的資料,比如不管是他的分配或是進行拍賣過程裡,很多書記官是非常忙碌的,忙到連電話都沒辦法接,甚至有時候我們律師實務界寫書狀進去,書記官都沒有辦法即時了解,有時候遇到比較即時性的拍賣,或是即時性的執行的時候,都會有很大的困難。所以在實務分享上來講,有沒有考量增加法官、書記官、法官助理以及檢察官助理的人選?還有加班費的部分,這些都是我認為我們撇開政治因素,就很實務面的部分,對國人同胞來講,如果要讓國人同胞獲得一個有信任的司法品質跟可以信任的司法審判實務過程裡,時間不要太久,也不要讓法官乃至於檢察官幾乎沒有辦案的空間,這是第二個。

第三個,可能比較針對在未來就司法院長的提名部分,因為司法院長人選的提名來講,我認為資格並不如此前的學者所認為的沒有資格,我認為是具有資格的,但是有一個比較有趣的地方,因為在我國憲法實務上比較少見的是檢方出身作為司法院長的擔任,這會有一個很有趣的問題是,這不是說背景的出身不對,或者有任何疑義,我認為是符合資格而且沒有問題的,再度強調。我的疑問應該是假設有一天法務部檢方的立場跟司法院院方立場不一致的時候,因為大家在立法院都知道,有時候院方對某些法條的立場跟法務部檢方的立場不一致的時候,這時候到底院長會是以誰的立場為主?因為時間有限,我可以借花獻佛,在民間司改會其實都有列出很多的法條部分,我覺得這邊的這個問題煩請各位立委到時候可以請教未來的院長人選,如果有一天法務部對法條的見解跟司法院院版的見解不一致的時候,他會以誰的意見為主,這時候他會不會尊重同樣是院方出身的副院長或其他大法官的人選?這個是可以再做討論的。

總而言之,因為時間的因素,我認為各位大法官的人選,我覺得都具備學經歷或者他們在司法實務界的貢獻都是符合資格的,但是在很多議題上,尤其是比較困難的司法行政,跟如何很切實的改善司法過勞問題,讓民眾對於司法有感的部分,我覺得這部分可能要多加強。最後一個就院方跟檢方立場,未來會不會有一個比較……因為我不知道在中華民國憲政史上,有沒有檢方出身的司法院院長?這個我不確定,是比較少見,有沒有新的想法跟新的判斷?以上,謝謝。

主席:謝謝賴秉詳律師寶貴的發言。

接下來請黃國鐘律師表達寶貴意見。

黃律師國鐘:尊敬的韓院長、各位委員、周秘書長、各位貴賓及各位好朋友。司法改革是誰的責任?選項(A)監察委員,不要開玩笑了,聯考狀元、經濟學教授要調查司法案件,到最後「大水沖倒龍王殿」自己辭職,只差沒有跟他祖父一樣去跳汨羅江而已。答案是(B)總統嗎?總統開了兩次全國司改會議,沒有管理學者、社會學者、甚至統計學者的指導,法律人群聚一堂,至今仍然在加護病房。我今天藉著笛卡爾的座標系四個象限來分析我國司法的問題,民事訴訟法的技術性太高,國民進到法院第一句話都講不出來,第一句話就是你要告什麼,就是被告應給付原告什麼、什麼。再來,最高法院的部分,美國跟德國的最高法院還有聯邦法院,判決書都數十頁、幾百頁,擲地有聲,而日本跟臺灣的最高法院不詳解處理法律問題,覺得很麻煩,就用一紙裁定,說你沒有以違背法令當理由,也是擲地有聲,當事人一邊丟到地上,一邊一直罵。再來是刑事訴訟的問題,偽造文書,這個文書在暫行新刑律是指有權利義務的文書,所以輓聯、日記、書畫都不算,而偽造署押,我猜很多人不曉得署押就是簽名,所以連這個都還分不清楚。

我國刑事訴訟實務最嚴重的問題,就是犯罪從自己的嘴巴吐出來,這非常的歪曲人性、扭曲人性,所以我都建議當事人「白」口莫辯,戴白色的口罩,不要去講一大堆的事情,因為國家其實沒有訊問的權力,訊問是給嫌疑人一個辯白的機會,如果你不擔心當啞巴,那麼所講出來的每一句話都有可能作為呈堂證供。我們在電視跟電影上,不是看了很多嗎?所以我在這邊要強烈的建議,仿效日本的刑事訴訟法第一百九十八條,國民沒有應召也沒有奉召的義務到警察局跟調查站甚至檢察署,可以不要去,去了以後也可以隨時自由離開。你看日本在這方面就比我們進步很多,因為他們已經了解了國家訊問的本質。

去年12月,我在對面的臺大校友會館,陳冲行政院長主持的學術研討會,有對113年憲判字第9號就是國會改革法案提出批判,康德的所謂三大批判,批判是指徹底考察的意思,我們今天沒有時間詳細報告,我只是說事情都要深入的研究。我們智庫的高思博召集人也當過立法委員,很關心司法過動兒的問題,因為現在少數政府凡事都乞靈於大法官,剛好美國第一個違憲審查的案件就是馬不理(馬伯利)案件,我弄了一張麥迪遜的照片,5000塊的美鈔,大家都沒見過,那是銀行之間互相流通的。他是第一個違憲審查案的被告,第一個違憲審查案的內容是什麼?是最高法院沒有第一審的管轄權,剛剛好符合高思博委員的願望。而且我還要說,行政訴訟法的第二條有講到行政法院可以管公法上的爭議,所以很多行政院跟立法院的爭執,其實要先拿到行政法院去解決,這個就是憲法訴訟法所講的利用審級救濟程序的用盡原則,而且跟臺灣前途還有過去秘密息息相關的中美共同防禦條約,高金水(Goldwater)參議員去告卡特總統,也是到華盛頓特區的地方法院先起訴,最後才上訴到美國聯邦最高法院,所以不是每一件事情都可以先跑到大法官那邊。

再來我要講的第四象限問題,就是法院組織法。剛剛有講到法官助理的問題,法院組織法下級法官到上級法院去辦事,其實是侵害了國民的審級利益,因為上下審的法官彼此認識,這樣就會有人情問題,會設圈套鬥爭自己過去下級法院的同事,這一類的問題我們在甄嬛傳看多了,所以這個助理辦事不要找下級法院的法官,而要找耶魯、哈佛、北大、東大的優秀學生來當法官助理,我說的北大、東大是指臺北大學、東吳大學還有東海大學,大家都沒有想過法院組織法所帶來的侵害國民審級利益的問題。更重要的是,司法院院長掌控了全國的法官人事,你要到臺北上班、兒子要到臺中比較好的學校念書,都要經過人事審議委員會,人事審議委員會分兩派,一派叫做院長派,一派叫做海選派,照諾貝爾經濟學獎得主提出的「納許均衡」,他們兩派之間最重要的均衡是什麼?是互相交換、互相勾結,這是我國司法人事制度最重要的缺失,對於法官獨立審判的精神、對於孤鳥型的法官最不公平。

我花了很多篇幅列舉了各國的法官選任跟調動制度,但今天沒有辦法細講,就直接跳到維根斯坦的語言哲學,我為什麼要特別提維根斯坦那一張照片?是因為這些大法官留學德國,不敢欺師滅祖,立法院有調查權,立法院的院會可以組織調查委員會,所以113年憲判字第9號說立法院的委員會不可以成立調查委員會,這個大致上沒有錯,但是我要說的是,我們要看憲法裁判的內容。

再來就是Robert H. Bork,我在西門捷運站寶成門的精神像標上面看到法務部長李查遜,尼克森總統要李查遜免掉水門檢查案的特別檢察官,李查遜辭職,政務次長也辭職,Bork覺得法務部這間店還要開下去,於是他免掉這個特別檢察官的職務,後來Bork被提名最高法院大法官,兩次都沒有通過,許宗力的八字就比他好很多,可是一百年以後,我們忘掉誰誰誰當過大法官,可是「Bork」這個字還留在英文的字典裡面。謝謝。

主席:好,謝謝黃國鐘律師寶貴的意見。

接下來我們請胡博硯教授表達寶貴意見。

胡教授博硯:院長、各位委員、在座的各位女士先生、各位先進,大家好!我是東吳大學胡博硯。非常榮幸來參加這樣的憲法時刻,我們終於又可能再出現大法官!

我們到底需要一個怎麼樣的憲法法庭呢?現在這個制度,其實大家都知道,是憲法訴訟新制,我們從111年實施到現在已經是三年的期間了,我們從原來單純的解釋變成法院的裁判,從以前個案的解釋變成個案的審判,這其實是距離非常大的。

第二個部分是為了讓這個制度可以擴大的被適用,其實我們在當初也調整了所謂表決額度的問題,而這也成為我們的爭議所在,但是我們是希望這個制度被大家適用。我們來看這三年來,扣除去年,每年作成的憲法法院判決是20個,如果這個數字放在大法官解釋時代,最後一年是14個解釋,前一年是11個解釋,也就是我們這樣子增加6個、增加9個到底有沒有讓這個制度變得更好、發揮更大的功能呢?我們還可以從另外一個數字來看,100年到110年,大法官的聲請案件總共是5,972件,這個數字當然到憲法訴訟新制,由於制度的銜接,所以大量爆發,件數變多;到114年的5月為止,憲法訴訟新制所受理的案件是7,820件。大法官過去非常有效率的終結了7,442件,Perfect,很好!但是大部分都不受理。以113年為例,113年受理的案件是1,231件,作成不受理的是1,031件,作成判決的是多少件?11件,至少到10月為止,作成的是11件判決。總共處理的聲請案件是多少件呢?連同併案處理的案件是126件。

我們在講大法官那時候常常不受理,不受理的制度,基本上來講,機率是九成,到了憲法法庭時代變成八成多,我不知道這是進步嗎?我不知道這個進步有沒有符應我們當年要創造憲法訴訟這個制度的要求。以前我們常常講,行政法院是駁回法院,我記得吳東都院長上任的時候就說,在我們的努力之下,已經慢慢的解決這個問題,因為我們至少比德國的撤銷率還好。那我們就必須要講,如果行政法院擺脫了駁回法院的這個頭銜的話,這個頭銜應該就要送給憲法法庭了,因為憲法法庭基本上來講就專門在駁回大家的。

我要強調一件事情,沒有大法官很糟糕!但有了大法官,沒有辦法發揮功能,這是更糟糕的一件事情!而我們近期爭議的有關表決額度這件事情確實是一個大問題,為什麼?因為憲法法庭是解決憲政爭議的一部分,我們用法庭的方式來解決行政部門與立法部門棘手的政治問題,這又有一個困境,所以他的人數不足就會造成他的決定性一定會被質疑,因為連法院組織法都規定要有一定的額度了,結果大法官只有一部分的人來開會,這樣的話,外面的民眾一定會懷疑你們講的話算不算數這件事情,我們這次有機會把整個正當性的部分來補足,這是一件很重要的事情。但是既然要以司法的方式來進行一個類似政治部門的工作,我們揀選大法官要有怎麼樣的揀選方式?基本上來講,大法官要有憲政意識,所以審查政治立場其實是可以理解的,從美國到德國,基本上來講,我想每個被審查的人都會被詢問政治立場,只是政治立場的部分與憲法法庭目前要做的大宗判決其實是有距離的,因為基本權保障,我們剛剛講了,人民的聲請案件其實才是主要的重點所在。所以有時候如果我們用單一的立場,例如剛剛先進提到的支持死刑與否,甚或蔡總統的論文當中有沒有問題與否,來做為評斷這個人到底適不適當,有時候就會過於速斷。

當然我們要看的是過去這個人到底有沒有憲法上的知識,這也是很重要的一件事情,為什麼?因為現在大法官常常被批評用例稿的方式,剛剛有先進也提到,最高法院也常常用例稿的方式不受理,大法官也常常用例稿的方式說這個是主觀的陳述,也沒有講這有什麼基本權的重要性。每次看完不受理,我常常真的覺得大法官的素養是有問題的。當然憲法的意識不代表一定要鑽研憲法,不然就好像不是公法學者就不適當,其實是要看其在過往的工作當中對於憲法到底有沒有一定的敏感度,也不限於學者,因為憲法法庭跟國會一樣,也要有一個多元性的可能性存在,所以來自實務界的法官、檢察官,甚至律師都是可能的,這次除了學者,有法官、檢察官,這個多樣性其實是呈現的。大家疑惑的一件事情是,這次提名了由檢察官出身的人來擔任院長,這是很特別的,確實非常特別,但是過去律師可以當院長、學者可以當院長、政治人物可以當院長,我們怎麼樣去回應一件事情,檢察官不能當院長?只要他符合資格這件事情,因為任何人不管他此前的工作是學者、檢察官或者是法官或律師,去到司法院之後,他的身分就應該轉換為大法官或者院長或者副院長。

院長除了司法解釋之外,另外一個部分就是我們剛剛一直提到的司法行政的部分,副院長的被提名人在過去擔任廳長時的工作其實有目共睹,這個大家都可以理解,而這次的院長被提名人跟之前檢方出身的大法官不太一樣的是,基本上他長期以來都在做實務工作,也就是他沒有擔任過檢察首長,過去王和雄、林錫堯、吳陳鐶等大法官都有檢察首長的經驗,現在的蔡秋明被提名人其實是沒有的,但這特別的是,我認為一個實務工作者就不要脫離實務太久,就像學者要常常念書一樣。

不過剛剛大家都提到現行司法過勞問題非常嚴重,而這個嚴重性,其實整體的司法體系從法官到法警,從法院到檢察署,從警調到監所,每個人都負擔過重,或者甚至說整個公務機關包含立法院,大家都是負擔過重的狀況,這個部分其實應該要審查的是,院長、副院長的被提名人有沒有辦法提出一個司法行政改革的方向,否則我們幾百萬件的訴訟就讓大家過勞的情形沒辦法解決。實際上其實基層提出很多建議過,民事訴訟上來講,剛才有先進提到,其實很多當事人因為是素人不了解,但是我們藉由格式的統一,或者是裁判費繳納不要再命補正這件事情,是不是能節省法官一點時間?甚至有必要還是要研議一件事情,擴大律師強制代理的範圍,這也是很重要的;而刑事訴訟上來講,告訴乃論的範圍可以再討論,而獨任制的部分可能應該擴大,避免不必要人力的參與。而另外一個考量的點就是資訊的整合,不然法官坐在那邊看這個人到底有沒有前科,或者是這些案件有沒有被其他法院起訴,基本上來講,這就是一個困難的事情,而這個事情其實是有必要的。

這次的提名,如同剛剛先進有提到,兼具了性別平等,我們副院長提名人,以及另外兩位法官、檢察官同屬優秀的女性工作者,我們女性的法律工作者在過往或是現在不甚友善的工作環境之下,力求各方面平衡,這是很不容易的。同樣的,在立法院我們也看到非常多的立法委員,要平衡家庭跟生活之間其實很困難,院長跑去參加兒子的畢業典禮,卻沒有辦法跟其他的家長一樣,帶著子女出去玩,因為被大家盯著,一定要回來主持會議,我想這個困難性在每個工作的人都呈現,而這個對女性工作者其實是一個更嚴苛的挑戰,而這些人在這邊做這樣的平衡,我覺得這是一個不容易的事情。幾位公法學者我都非常的熟悉,像陳慈陽教授的基本權的核心理論,大概很多學生都會念;蕭文生老師在有關行政管制或者是地方自治當中的討論,其實也是國內非常重要的學者;最年輕的詹老師,他的經濟行政或者公私協力制度其實在國內都非常重要,而對我個人來講,他們在學術以及對學生的態度,也都是我長期以來學習的對象。

其實憲法法庭,我們要講的是,如同剛剛所說的是判決說理不足的問題,尤其在不受理的部分,有如例稿的方式就說人家過於主觀的描述,基本上來講,其實都讓這個制度沒有辦法發揮這樣的功能。未來如果這一批被提名人有幸成為大法官,應該要做的,也可以要做的就是強化這個部分,因為憲法法庭既然是最後一審的話,就必須要以判決呈現它的公信力,否則大家的狀況就會繼續的混亂下去。最後,我們懇請立法院的委員們不要放棄創造歷史的機會,我們揀選的不是偉大人格者,而是適當的憲法法庭法官,謝謝。

主席:謝謝胡教授寶貴的意見,謝謝。

接下來請蘇子喬教授發表寶貴的意見,請。

蘇教授子喬:院長、各位委員先進,還有在座各位媒體朋友,大家好。本人作為一個關注憲政運作的憲政研究者,非常榮幸有這個機會來出席今天的公聽會,就立法院行使司法院正、副院長及大法官同意權的審查來提供我個人的觀察跟建議。事實上大法官目前的任命制度,在我們目前憲法的規定之下,由於我們憲法有大法官不分各屆屆次、任期個別計算這樣的規定,這樣的制度用意其實是要使大法官的成員結構新舊混合、任期交錯,一方面也要透過這樣的制度去避免每四年一任的總統壟斷所有大法官的提名權,讓每四年一任的總統都有提名大法官的機會。不過在這樣的制度之下,也必然會出現一個現象,就是當總統連任或是當我們臺灣的藍綠政黨中有一方政黨的執政超過8年的情況之下,這個制度設計必然就會造成大法官是同樣同屬一個總統或是同屬某個政黨的總統提名這樣的現象,我想這是制度必然的結果,所以這個制度本身其實是值得去斟酌跟改善的,不過這個是憲法規範層次的問題,我只是把這個制度背景先提出來。

我這邊進一步要強調,在目前這樣的制度之下,2008年到2024年過去這16年間,由於總統跟立法院多數都是一致的,所以過去幾乎是總統提名的大法官,立法院都會全數通過,不要說幾乎,就是全數通過,所以過去的大法官常常會被批評或是被質疑,這有時候對大法官真的也不盡公平,就是馬總統提名的大法官就被認為是藍色大法官,這是一個貼標籤、不公平的說法;如果是蔡總統提名的,就會指稱他是綠色大法官,這是我們過去制度設計上所造成的問題。可是我覺得從去年開始,新的國會在這一年上任之後,由於朝小野大這樣的格局形成,在總統跟國會多數不一致的格局現象之下,總統提名的大法官要經由立法院多數陣營來行使同意權通過,在這樣的權力分享的制度設立之下,我覺得反而可以讓目前的大法官有機會更避免被貼上藍綠的標籤,也就是說,如果現在的大法官能夠被同意上任的話,這個大法官是由一個綠營的總統提名的,可是又是由一個不是屬於綠營的立法院多數所同意的,代表這個大法官的上任、他行使職權的正當性其實是更足夠的。當然在這樣的情況之下,有人會擔心憲政僵局,只是如果在這樣的制度結構之下大法官能夠被同意上任的話,我覺得反而更可以強化大法官本身制度上的正當性。

這裡我想要強調一個我比較關注的問題,當行政部門跟立法部門出現政治爭議的時候,這個政治爭議有可能是政策爭議,也有可能是憲政爭議,因為我們過去這一年看到很多這樣的爭執,當行政或立法部門出現政治爭議的時候,是否都適合由憲法法庭的大法官來解決?這個部分我覺得是一個很值得去思考的問題。在學說上跟實務上,關於這個問題其實有兩種觀點,因為在美國的實務運作上會強調所謂的政治問題原則,所謂政治問題原則就是政治問題不審查的原則、不處理的原則,這樣的立場其實是強調「司法自制」,我講的「司法自制」是指司法自我節制這種行使職權的態度。可是有另外一種立場,這可能是過去臺灣的大法官在實務運作上更主流的看法或更主流的運作現象,就是司法積極主義,司法積極主義這樣的立場是更強調只要行政、立法的爭議是與憲法有關的話,其實司法就要勇於介入、憲法法庭就要介入。

這個問題換一個比較學術的角度去想,到底行政跟立法部門的政治爭議是否都具有可適法性、可裁判性?我覺得這個議題是很值得關注的。這個議題如果從國際的比較角度來看,最近大家可能有看到這兩天的一個新聞事件,就是泰國的憲法法庭將總理停職了。當然,我們不宜對外國的政治做太多評價,不過我要從這個案例來提醒,因為一般會認為泰國憲法法庭介入政治爭議這樣的力道是很強的,這些司法介入的現象在表面上好像是維護了憲政秩序,其實反而是傷害了泰國的民主政治以及憲法法庭本身的司法威信,所以憲法解釋機關的介入如果缺乏超越黨派、政治中立這樣的精神,有可能會削弱民主,而且也會削弱司法本身的民眾信賴度。

關於剛剛我說的這個問題,我覺得可以作為接下來進行大法官審查的時候,詢問大法官提名人對這個議題的基本立場,也就是立法院應該特別關注被提名人對於政治爭議處理的角色,關於他們在行使職權時憲政爭議的處理角色是怎麼理解的,是否能夠在尊重司法過程自主性的同時,也能夠同時扮演憲政秩序維護者這樣的角色。我想這個之間的拿捏跟界限是重要的,關於大法官提名人對這個問題的理解、對這個議題的看法,是很值得關注的。

另外,因為還有一點時間,我還可以再進一步表達關於幾個問題的提醒跟觀察。大法官目前的成員結構誠如剛剛幾位專家學者所提到的,這一次總統提名七位大法官,有三位學者;有兩位是法官出身,一個是民事背景的,另一個是刑事背景的;有兩位檢察官。如果再加上目前已經在任大法官,這十五個大法官裡面……我是預測如果全部大法官被提名人都獲得同意可以上任,在整個結構裡面,這十五位大法官會有六位學者、五位法官、三位檢察官跟一位律師,整個結構看起來是蠻多元的,其實是值得肯定的。誠如前面幾位先進剛剛有提到的,在性別比例上會有七位女性大法官,這個比例也是過去很難得一見、這麼平衡的,這也是我覺得值得肯定的一個部分。

不過我想要提醒,我們看到大法官的成員結構裡面有一個現象,就是這六位學者有五位是留德的,都是具有德國的背景。我們作為一個歐陸法系國家,留德的法律學者比較多無可厚非,可是沒有留學美國或是其他國家背景的學者,我覺得這部分還是值得再去思考一下,這樣的結構是否會過度偏頗?因為過去學者出身的大法官,還是都會有留學美國或者其他國家的,特別是美國。因為我覺得具有留學美國背景的專家學者,在整個大法官的審查過程中,還是能夠提供相當程度的意見。譬如我剛剛提到的政治問題不審查、不處理原則,其實就是來自美國實務,如果未來的大法官在學界、尤其在公法的領域裡面,沒有這方面的學者的話,那是不是會太過偏頗特定一種國家的學說,或是學說的實務立場?我覺得這部分是值得關注的一個問題。

最後我也呼應剛剛前面專家學者所提到的,司法院正副院長兼大法官的審查跟其他大法官的審查應該要有一個不同的審查標準,因為司法院正副院長是要領導整個司法體系、法院體系,而且他具有司法行政監督這樣的作用,所以我覺得這部分其實應該要有另外一個審查標準。以上的意見,請各位指教,謝謝。

主席:謝謝蘇子喬教授寶貴的意見,謝謝。

接下來,我們請最後一位林裕順教授,請表達寶貴的意見。

林教授裕順:謝謝院長以及在場各位先進、記者媒體朋友,以及我們一起來參加審查的委員,大家早安、大家好。我是警察大學的老師林裕順,真的很高興可以來參加這樣一個盛會。我覺得司法這個問題其實大家都知道它是我們最後的防線,它也是我們人民或是民眾最後的救贖,所以它真的很重要。再來,司法不僅是解決內部的問題,尤其在民主、法治、多元的過程當中,它對於紛爭解決是相當重要的一個機制,尤其是國際競爭。這一次提名的大法官我都是相當敬重,我們如果在選任的過程當中沒有認真審查的話,我覺得對於我們的司法或是這些大家敬重的學者專家可能就是一種欺負。

我這邊一個最大的感想就是,我們先看一下有什麼東西可以幫我們去做這樣的一個……我們學習一下,現在的司法是一個國際競爭,而國際競爭有什麼指標?我這邊有個書面資料大家可以參考看看,在2023年有個全球性的評比制度「世界正義計畫」,它用一個標準及制式的方法與數據蒐集流程,評估142個國家地區,它發表了Rule of Law Index,用來衡量各國法制的實際運作過程,我們看同屬東亞國家的日本在全球排名第8,它在亞洲15個國家中排名第2,而韓國全球排名第16,區域排名是第5

再來,另外一個統計是針對各國人民對於司法的信任度,由GLOBAL NOTE這個組織所統計,日本的司法信任度是76%80%,位居全球第10,韓國位居全球第41。也就是我們在做這樣一個司法大法官的審查過程當中,我會想的就是我們大法官代表臺灣的司法,而這個選才過程或它所展現的大法官憲法判決的內涵,或它對人民、人權的保障或意識形態是有一個國際競爭的效果,所以我們如果嘗試了解一下其他國家、先進國家對於司法的評比或他們的司改政策或是司法運作的狀態,以他們的經驗作為參考的話,我相信對我們內部的司法完善性會有更大的幫忙。

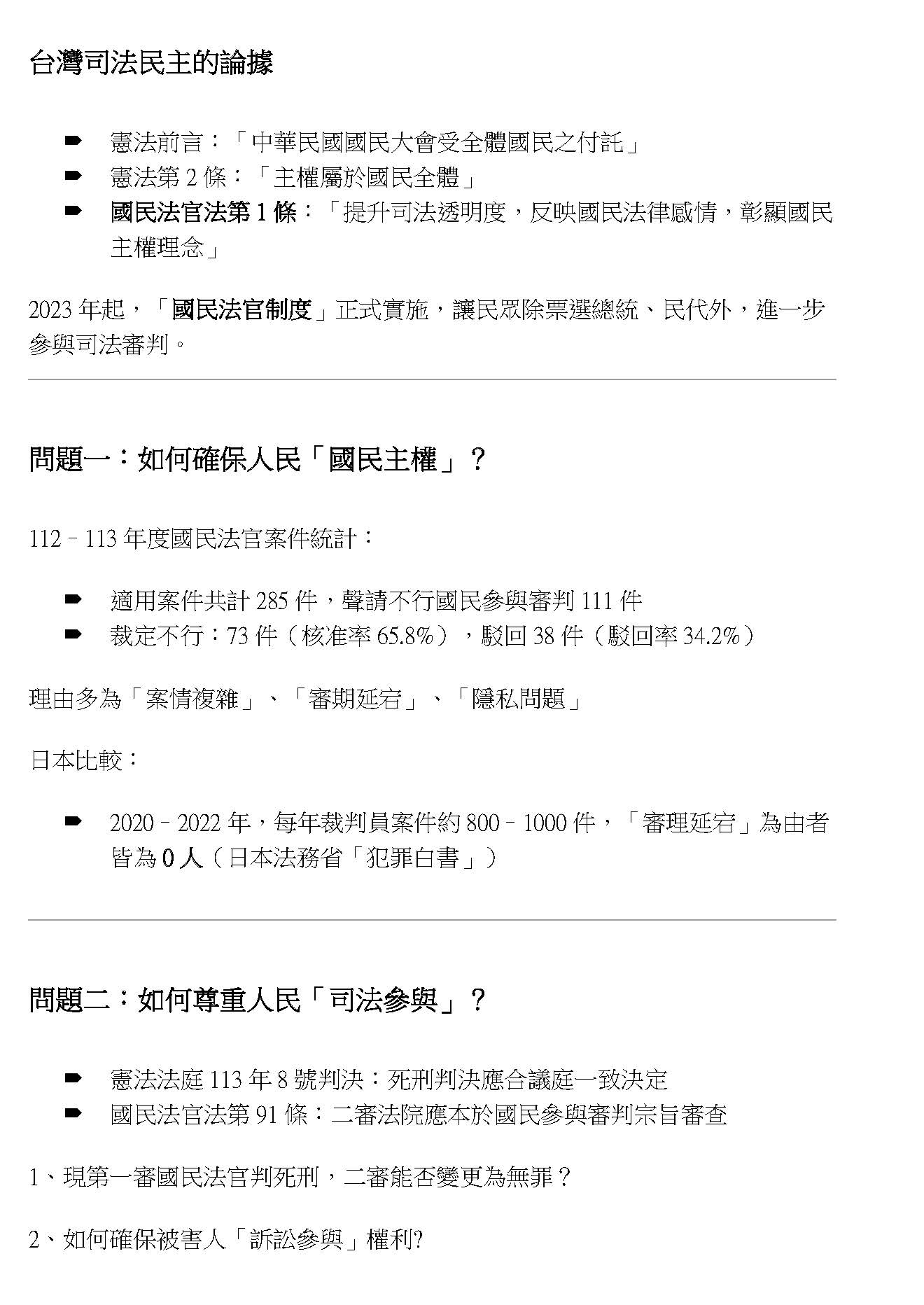
所以我這邊有幾個問題,我們常常聽到就像一個棒球選手要退休一樣,我們對他最大的敬重就是在球場上直球對決。同樣的,我們立法院對於司法院大法官的選才過程當中,我認為應該是要有一個實質的審查。然而,我們吸取國外先進國家的經驗,或是近鄰日韓相關的實務操作經驗或是他們的司法狀況,我覺得以下5個問題是值得未來我們在立法院院會的審查過程當中要請教一下這些被提名的人,包括院長、副院長或大法官的相關政策或是實際案件訴訟裁判的判斷者。第一個,我們看一下日、韓在進入21世紀之後,很重要的司法改革就是人民參與審判,在人民參與審判的過程當中,他們認為這是國民主權、司法民主的最主要事件,這也是剛才所提到的,它是國際競爭很重要的一個評比。我們評價法治先進國家常常看到G7,我們可以看到包括美國、加拿大、英國採行陪審,可是相對的,法國、德國、義大利、日本採行參審。臺灣終於在2020年通過立法,2023年開始正式實施裁判員制度,可是我們發現為了要實踐憲法所保障的國民主權或是要實踐所謂的司法民主,我們大費周章,大家可以回顧一下我們的人民參審制度,國民法官經歷了十幾年的功夫才成立。可是在2023年上路之後,我們去看一下統計數字,在112年、113年國民法官適用的案件有285件,可是我們卻看到有111件被聲請不適用,然後有73件真的裁定了不適用,也就是說,適用案件有65%的聲請合格率,大概有三分之一到四分之一的案件原本應該要適用國民法官的審理,結果卻沒有適用。我們剛才提到,我們希望落實司法民主、國民主權,希望人民一起陪著我們看案件的真假,然後做正確的刑法適用,可是我們看到我們某種程度排除適用,而排除適用其實是某種程序沒收了國民主權、沒收了司法民主的實踐。我們看一下我們隔鄰的日本,有關於類似的案件他們一年大概審1,000件,可是他們駁回的是個位數,而且他們的理由是為了保障這些參與審理的國民法官的人身安全,不像我們動不動就用案件複雜或所謂相關的隱私為由排除適用,這個不是當我們要落實保障國民實踐國民主權的時候、由參加的國民法官來實踐司法民主的時候,對他們應該有的保障嗎?可是我們卻反過來很輕易的就去排除適用。

其次,我想要請教未來這些大法官人選的第二個問題是,我們如何真的落實所謂的人民司法參與或是所謂的國民主權的行使?我們知道,去年一個最爭議的案件是113年憲判第8號判決,我們要求科處死刑的判決要經過各級法院法官的一致決,可是我們知道國民法官法第一條所強調的就是要彰顯國民主權,然後第九十一條也規定上級審妥適審理的審查權要尊重一審國民法官所做的判決,目前有這樣的制度宗旨。所以我們可以想見,今天如果一審的法官在國民參與的審判當中判了死刑,那二審的職業法官要怎麼去尊重一審人民參與的死刑判決呢?我想未來大法官一定要去面對這個問題。也就是說,憲判第8號的一致決如果與國民法官參與的判決衝突的話,你要怎麼做一個決定?另外,我們知道2017年司改國是會議對於被害人的程序參加及被害人的保障是特別關注的主要議題,我們這邊也提到因為對被害人的保障,我們有訴訟參與,可是我們發現現在的訴訟參與……這邊有相關的圖表可以看,我們的訴訟參與只是讓他發表意見,相對日本或德國的被害人訴訟參與,他可以詰問證人或是被告,我相信他參與的程度不一樣。我們說要保障人民的司法參與,可是在被害人的保障上,我們卻又輸人一截。

第三個,所謂筆錄審判的問題,我們現在常常看到最近很多政治牽涉案件一直在做偵訊筆錄的檢討或追究,之前許宗力前大法官就提到,國民法官制度的引進最主要就是採起訴狀一本主義,也就是我們希望看到的是眼前的證人、被告怎麼講,而不是看檢察官的筆錄或警察的筆錄怎麼說。就日本的看法,這種筆錄審判就是讓人絕望,覺得完全像是瞎子摸象在做判決。

我再占用2分鐘的時間跟大家分享司法一元化的問題。不管是2017年蔡英文總統主持的司改國是會議,或是1999年李登輝總統所主持的全國司改會議,都強調要司法一元化,就是司法院負責審判,甚至2001年大法官釋字第530號解釋也強調,希望在2年後(2003年)可以達到司法一元化,可是到現在一直沒有辦法。也就是說,不管是大法官的憲法判決、司法政策或最高領導人對於民眾的承諾,到現在還沒辦法解決。

有一點要跟大家分享的是,我們看隔壁的韓國,幾乎每任總統卸任之後都涉訟、甚至入獄,我覺得一個最大的問題就出在「司法韓國病」,也就是檢察官的權限。包括剛剛前面幾位先進也提到,現在檢察官的過勞其實背後就是權責分配不均,我覺得很重要的就是檢警是不是把一些偵查權限……或是讓檢察官專門認真地在法庭進行訴訟、追訴,我覺得在偵查、起訴、審判這個過程,我們司法的弊病要從上游去解決,而不是只是一直加工作,讓大家都過勞。

最後,我覺得司改、司法政策代表社會最後的良心,司法反映出來的是一個社會對於人權、文化、最底層的人或是大家最討厭的人怎麼去對待,所以我們在大法官被提名人審查過程當中,針對剛才跟大家報告的幾個問題,要好好地去問這些大法官被提名人的價值及看法,謝謝。

主席:非常感謝林裕順教授的寶貴發言。

跟各位報告一下,現在學者專家部分已經發言完畢,我們休息10分鐘,讓大家用一點咖啡、點心,10分鐘之後進行審查小組委員的詢問。現在休息。

休息1018分)

繼續開會1028分)

主席:好,謝謝。

各位審查小組委員、各位學者專家,接下來我們請審查小組委員進行詢問,每一位有10分鐘的時間。首先,我們請吳宗憲委員詢問,劉書彬委員請準備。

吳委員宗憲:主席以及在場的各位先進。發言一開始我想先請問大家,總統如果提名的是不中立的人來擔任大法官,甚至是院長,掌管所有法官的行政事務,然後又沒有人把關的話,那我們很難想像明年4月總統所提名的檢察總長會是什麼樣的人選;更何況賴總統曾經公開的說,中華民國憲法是災難,我們也要了解一下他到底是提名哪些人來守護他口中的災難,所以我們必須要做嚴格的把關,這個部分是我首先要論述的,當然我們對於所有擔任大法官的候選人,以及將來可能擔任首長、院長、副首長等等的人選,我們對他都有更多的期許存在。

我們回頭看看過去,在民國84年的時候,也就是30年前,當時的檢察官其實是可以自己決定要不要羈押的;在釋憲的過程中,當時的法務部也是說,如果檢察官有羈押權沒有違憲,因為當時的地檢署也被認為是法院的一個延伸,但是這樣的論述被當年的大法官用釋字第392號來宣告羈押權應該由獨立審判的法官來決定。隔沒有幾年,集會遊行法讓主管機關事前僅憑可能會發生危險就可以否決掉這個集會遊行的申請,因為有民眾聲請釋憲,當時的行政院也是主張集會遊行活動太容易感染而且不可控,對於治安可能會發生一些潛在的影響,所以需要事前的限制,而且這個沒有違憲,當時的大法官也做出了釋字第445號宣告對人民言論自由跟集會遊行自由的這種限制是違憲的。所以我們回過頭去看,當時的大法官不管是施啟揚、翁岳生、吳庚、王澤鑑,我們都是念這些人的書長大的,這些人是多麼勇於對抗當時的執政黨、當時的權貴,但是我們現在還有沒有這麼願意堅守憲法制度的大法官?這是我們要去重視的,當年我們存下來對於憲法、對於司法威信的這些老本是不是已經漸漸的都流失掉了?

更何況過去民進黨在野的時候曾經說,如果立法院沒有調查權,就像沒有牙齒的老虎,結果在這段時間,我們發現113年憲判字第9號大法官大開民主的倒車,他完全忽視釋字第585號已經宣示立法院有調查權,而且要求權力的關鍵是相互的制衡,結果憲判字第9號完全不談這個,甚至他把「責任政治」這四個字無限上綱到行政院的官員對於立法院的監督可以公然的說謊、給假的資料,都不用負責,這個就是憲判字第9號給大家的。

大法官對於這些政治議題在過往是有維持一定的距離,他不去觸碰政治議題,但是在現在我們看到的卻是執政黨拚命的濫用大法官去解決他的政治問題,那我們是不是整個走回以前的老路、走回威權的時代?我們用民主來包裝獨裁,把司法變成側翼,把行政變成獨裁,我們變成這樣了嗎?在這段時間我們看到的就是執政黨不停的走覆議、走憲法判決、走暫時處分,把大法官拉進來當打手,甚至在2月上旬司法院的代理院長謝銘洋大法官還跑去總統府會商國政,賴總統似乎把大法官當成是自己的幕僚團隊在使用,完全不顧外界的觀感,完全忘記了大法官應該超然的中立。所以今天我們希望的人選是希望他能夠像正義女神一樣,不帶偏見的解釋憲法,必須蒙上雙眼、持平的看待每一個憲法的問題,但是我們有沒有辦法得到這樣子的人選?這才是我們首重的核心。過去我們看到賴總統提名姚立明當大法官,這時候讓我們覺得:你到底要讓大法官多沾染政治色彩才開心啊?這是我們所在乎的。

這次司法院院長被提名人是我們的檢察官前輩蔡秋明先生,過往他對我也有非常非常多的照顧,我很感謝他,這也是司法院第一次在憲政史上首次提名檢察官出身的人,也許這是對於我們檢察界的一種肯定,但是我想核心的問題還是要了解他適不適合擔任,而不是他是否出身於檢察官體系,因為過往也有單純是律師背景的人擔任司法院院長。我想他既然是可能成為院長的身分,我還是要請問他幾個問題,就是他對於司法改革的期望以及具體的作為為何?再來,外界現在對於司法,尤其是刑事案件的偵查、審判,民眾都極度的不信任,對司法雙標這個問題要怎麼去改善?還有他在擔任憲法法庭的審判長時要怎麼樣維持中立、不影響其他獨立審判的大法官以及如何勇於跟現在的當權者對抗?對這位對我照顧很多的大前輩,我要請教他這些問題。

我們看現任的代理院長,他甚至曾經公開說對立法院三讀通過的憲訴法感覺到很遺憾,甚至把自己化身成聲請方民進黨的律師,這個都是很莫名其妙,大法官什麼時候變成是執政黨的律師了?甚至也甘願作為執政黨的政治幕僚,這個都不是我們對於大法官的期許。

再來,政府一直希望阻斷國會以及司法對於國家運作的監督,其實最簡單的方式就是先想辦法去抹黑在野黨,這段時間行政權利用政府網頁散布錯誤的資訊,政務官下鄉大量宣講,無所不用其極地把政黨之間本該的良性競爭,最後變成用國家的資源來攻擊在野黨。我們看到賴總統自稱為憲法的守護者,又稱憲法是災難,但是他最近所謂的團結十講,就像分裂十講一樣,他從第一講的長毛象、第二講的雜質說、第三講的不是表決多數就是贏,到第四講甚至用假數據來造謠,我真的看不出來這是憲法守護者或是一個總統高度者該有的氣度!我一直說古代的皇帝或現在的總統,他們所說的每一句話、公開的言論要載入史冊,這樣的狀況下,為什麼不重視自己所講出來的每一句話以及每一個數據呢?甚至你該團結的是國家,而不是分裂國家,所以我們也是期許作為法制最後一道守護者的大法官,能夠持平地看待我們的憲法制度,而不是陪著執政者在那邊玩弄國家的憲法制度。

立法院已經是國家唯一的中央民選機關,我們代表的是民意,民主國家的立法院本來就是透過這些代議士來表達多數民意的想法,所以對於民意多數決的法律案、預算案,其實政府在依法行政,這個都是民主國家該有的樣貌,但是現在在臺灣卻變得不一樣,甚至大法官還跳進來幫著執政黨在打壓在野黨,這個都不對,這個都不是一個大法官該有的樣子。這段時間執政黨又搞出獨步全球、世界歷史上從來沒有的無差別式大罷免,憲法法庭在面對這麼多問題的時候,他有沒有這個勇氣跳出來說真話?憲法法庭在遇到各院際之間的紛爭的時候,他有沒有這個勇氣去告訴總統你要先行使院際調解權,而不是一概受理,而不是直接跳出來,直接暫時凍結任何對執政黨可能不利的法案,甚至更讓判決導致行政權無限的擴張,這個都是我們要瞭解大法官到底適不適任、大法官知不知道自己在做什麼。

大法官雖然有告訴我們,機關之間要彼此尊重,但是大法官是不是忘記了,忘記看到行政權對立法權如此的不尊重?當你說各權之間要彼此尊重的時候,你卻忘了去看到執政者所掌握的行政權如此不尊重立法權、如此不尊重民意,大法官們,你們看到了嗎?立法委員之所以被稱呼為民意代表,就是我們代表的是民意,請記得古人說的「民為貴,社稷次之,君為輕」,最重要的是人民,所以我審查大法官的重點不是在乎他對於公共政策議題跟我是不是一樣,我在乎的一定是他知不知道大法官該做什麼以及能做什麼,而不要去侵害其他權限,不要自己當作自己是立法權在創設法律,否則人民會不知何去何從,謝謝各位。

主席:謝謝吳宗憲委員的發言。

接下來請劉書彬委員發言,鍾佳濱委員請準備。

劉委員書彬:謝謝主席,本席現在有兩個提問,第一個是少數總統如果未在提名大法官前向立法院徵詢,這對大法官的順利產出有什麼樣的影響?第二個問題是大法官作為憲法的守護者,請問學者專家們,你認為如果要選擇一個最重要的條件的話,會是什麼?針對剛才的兩個提問,我其實有兩個立場要在這邊說明,第一個是很遺憾,大法官人事同意權這麼重要的案子,總統並沒有正視國會多數,或在提名前徵詢各政黨的意見,不利於通過;第二個,被提名人都有一定的法學素養,但通過的關鍵是,只有司法獨立的堅持才能夠真正的捍衛權力分立、人權保障。我以下就針對這兩個立場來做說明。本席在還沒有擔任立法委員時,曾在去年的一場座談會當中指出立法院三黨不過半,執政的民進黨在國會只有51席,大家可以看一下,賴總統的政府將會受到更多的監督,因此政府不應該沿襲過去完全執政的邏輯來施政,而應該更頻繁地進行政黨溝通、協調。大法官人事是一個總統跟國會合作完成的行為,要經過這兩個憲政機關背後民意的肯認,絕非只是核對法定資格而已,抉擇點是被提名人能否同時被總統跟立法院多數接受,重點是「多數接受」,信任其能夠在憲政正義當中扮演公平裁判的角色。

總統跟國會抗衡又合作的制度是半總統制憲法精神的重點,重大的議案在國會三黨不過半的情勢之下,應該事前公開徵詢各政黨的意見再提案,但賴總統在3月底提出大法官的名單前並未徵詢在野黨意見;現在是7月了,國會就會排案嚴格來審查,總統實際上是忽略了他憲政的角色,這並非是最佳、最尊重國會的作法。本席在這邊要特別呼籲,由於立法院議事處已經匯集三黨提出的大法官問卷,在上週二(624號)都已經寄出了,被提名人對立法院的回應具備事後補救的效益,因此民眾黨特別要呼籲,請被提名人儘速、詳實地回答,讓立法院在下週三(79號)開始詢答程序之前,能夠有完整的資訊,儘速地亡羊補牢,顯示對立法院的尊重,這才是正途。

我們繼續再往下看,629號賴總統在團結十講的第三講裡面講到憲政體制,花了很多的篇幅在講歷次修憲及五院等的憲法機關,更不斷地去合理化他上任以來濫用覆議權對抗在野黨的情形,但是賴總統請你要注意喔!過去民進黨的很多前輩,像許信良、黃信介、黃煌雄在黨內曾經推動並通過了民主大憲章,其所蘊含的一個精神是要求總統要正視國會多數,而這個過程曾經也落實在第四次的修憲過程和內容當中,既然現在民進黨做不到,而且不能夠真誠地去做事前溝通,民眾黨絕對會嚴審大法官,審好、審滿。

我們現在看到另外第二個主題,外界曾戲稱本黨在去年底創下劉靜怡基準,只要對當權者有說「不」的勇氣,民眾黨就會支持。本席就以下三個事例來做觀察,被提名人是否能在關鍵的時刻說「不」:第一件事情,以被提名人陳慈陽來說,大家都知道,他在106年到去年8月的時候擔任考試委員,代表蔡英文總統推動年金改革,在卸任前夕,當時的考試委員們竟然荒腔走板,包括陳慈陽支持了賴總統對抗國會多數的路線,這個時候他修改了考試院的會議規則,以處理緊急事項為由,讓無須經國會同意的考銓三長就能代替考試委員召集並主持院會,這架空了立法院的人事同意權,也讓第12屆的考試委員黃錦堂投書批判,認為有違憲之虞,萬萬不可。後來雖然第14屆的考試委員人事同意權案通過了,也完成院會追認之前的會議,然而陳慈陽先生在院會通過修法時,沒有出現阻擋這破壞憲政秩序的相關作為,如今又獲得大法官提名,國人如何能夠期待他在關鍵時刻、面對權勢時,能夠捍衛憲政體制呢?

第二個案例,以立法院的職權來說,被提名人的蕭文生教授是國內針對此議題有深入研究的學者,在他的著作裡面,「立法委員的質詢權與行政院的答復義務」一文,還有「科長,咱們議會見!」的論文當中都詳加論述質詢的答復義務,甚至以德國法為例,指出個別的國會議員針對這種情形都可以向憲法法院提出訴訟,該文還指出,在我國反而不一樣,那時大法官的案件審理法沒有這樣的救濟途徑,使立法院的質詢權、監督制衡功能無法發揮。相較之下,在113年的憲判字第9號裡面,甚至發明出質詢權是政治義務,大家可以看,質詢權是政治義務,不能轉換成法律義務的這個見解,這與蕭教授的見解就完全不同,是南轅北轍的。由此可以見到,蕭教授應該是會認同官員答復質詢的義務可以修法來加以強制,然而這樣捍衛憲法本色的見解卻要面臨憲法判決多數意見的否定,可見見解能不能夠落實呢?挑戰不小。

更重要的是,我們再講另外一個許宗力大法官的案例,可以看出來憲法見解落實在實務上面的困境,根據憲法第七十七條規定,若干學說有憲法懲戒一元化的主張,過去許宗力大法官就這樣主張,他在釋字第583號的不同意意見書裡面明白指出,也可知道大法官係以委婉的方式指出憲法懲戒之外,同時存在著考績懲處的雙軌制,但是這是違憲的。結果111年憲判第9號的判決重新面對這個憲法的問題,這時許宗力已經是司法院長了,竟以司法院一紙公告迴避這個問題,判決結果也180度大轉彎,說憲法上沒有懲戒一元化這個事情。本席並非要再論斷懲戒一元化的對錯,而是要透過這個例子指出,93年的許宗力大法官獨排眾議、支持懲戒一元化;但到了111年的許宗力院長,他卻迴避了審理,最終判決也澈底地翻轉了。這是一個血淋淋的例子,展現了即使有司法素養、有獨到的見解、是法律學者,但是他當了大法官之後、擁有權力之後,轉變立場和當權者站在一起,而無法勝任憲法守護者的角色。

最後,本席要強調,大法官應該扮演的是維護憲法規則的公正裁判角色,在關鍵時刻當中,要對當權者說不,堅持司法獨立才是全民的期盼,民眾黨接下來也會站在這樣的立場,嚴審全體大法官的人事案,只有大法官能夠堅持司法獨立,這樣子民眾黨才會支持、讓他通過,謝謝。

主席:好,謝謝劉書彬委員的發言。

接下來請鍾佳濱委員發言,林倩綺委員請準備。

鍾委員佳濱:謝謝主席。今天也非常感謝在場的學者專家在公聽會上提供他們專業上的意見,也在這裡恭聆本院其他審查委員的意見、看法,在這裡我想首先要提出……對不起,這個PowerPoint好像不會動,有了,好。我們想先試著提出一個問題,這個問題是在法庭上的被告或原告可以選擇法官嗎?抱歉,院長,我這邊的操作有點距離,所以我常常沒有辦法,你看,因為我不曉得機器在哪裡。

主席:對面你可以看得到嗎?

鍾委員佳濱:我是不曉得機器在哪裡,因為我拿著遙控器,在那裡是吧?OK,好,我試著來做處理。

繼續,我試著提這個問題來思考目前我們大法官同意權審查面臨到的問題,原告跟被告不可能在法庭上挑選法官,但是現存的包括最高法院的分案流程,不管是民事或刑事,如果有特定事由是可以聲請法官迴避的,那麼這樣的制度就會確保我們雙方在法庭上的判決利益,不會因著法官特殊、特定的立場及偏見,或者一些利害關係而造成影響。

如果一般的法律訴訟是如此,那憲法法庭或者大法官本身是不是有這樣的機會?有的,在憲法訴訟法一樣可以要求迴避。但是除了迴避之外,可不可以預先就法官的任用來予以挑選呢?似乎在國外有陪審團的制度,雙方的訴訟代理人可以針對陪審團成員預先做過濾篩選,那也是要有足夠的事證、經過法院法官的認可才可以。但是在不是實施陪審團制度的臺灣,我們都很清楚,負責審判的人不可能在事先經過雙方的認可才能進行審理,這也是我們憲法第八十條規定,法官必須超出黨派之上,依據法律獨立審判。同時在釋字第601號解釋我們也看到了,其實大法官也是憲法上的法官。

因此我們要問一個問題,現在立法院在進行的大法官同意權審查可以實質上為現在、過去,甚至未來的憲法訴訟挑選法官嗎?我們來看一看,在場的民眾黨他們的張啓楷委員有提出廢監察院、法庭直播等,這都會在他們民眾黨審查大法官行使同意權的時候列入考量,甚至也有民眾黨委員陳昭姿表示,他對於大法官將國會改革判定太多違憲感到不滿,還有對一致決死刑有疑慮。憲判已經做出死刑在什麼樣的條件之下才合乎憲法,那麼未來的大法官他們可能要面對類似案件的憲法訴訟,而在進行同意權審查的時候,身為憲法訴訟一造的在野黨黨團,可以以此為條件作為他們審查大法官挑選的標準嗎?我們也看到了國民黨的立法院黨團總召表示,他希望未來的大法官會議可以尊重國會職權,表示死刑是國會詢答的必要考題。

在野黨對於過去在立法上發生的憲法爭議,經過依法聲請的憲法訴訟判決之後,仍然表示不滿,那麼在後續的大法官同意權審查當中,要透過這種方式來過濾對於憲法爭議符合他們預期結果的法官,這是可以允許的嗎?如果對憲法判決不滿意,甚至就來癱瘓憲法法庭,如果真的符合在野黨的意思,大法官的同意權會通過嗎?我們看一下,這是在去年的時候有位大法官被提名人說反廢死,結果主張反廢死的國民黨一樣全數封殺。這顯示著在我們大法官的同意權審查當中,在野黨對於過去或進行中的憲法訴訟,他們採取挑法官的立場是可以被接受的嗎?

我們來看一下,現在已經由憲法法庭受理的有,監察院認為預算案在在野黨居多數的國會當中所進行的預算刪減,將監察院的法定預算刪減到幾乎毫無所剩,那麼監察院認為有違憲之虞,要提出憲法訴訟。結果我們看到現在的在野黨在大法官同意權審查之前就開始放話,要求把是否支持廢除監察院列為對於大法官同意權審查的一個考量,何其荒謬啊!監察院留不留、五權憲法要不要改成三權憲法是修憲的問題,修憲的提案權在立法院,立法院要不要留監察院、要不要留考試院、要不要保留五權憲法?立法院當然可以來作主,難道還要把這個題目拿來問未來的準大法官同不同意,不同意就不接受?

甚至目前也有憲法訴訟法在憲法法庭待審理當中,憲法訴訟法就是最典型的,當無法事前去挑選大法官的時候,就透過事後將憲法訴訟法造成大法官缺額無法運作的情況,再藉由審查杯葛讓憲法法庭沒有足額的大法官來進行審查,而理由就是,如果未來提名的大法官不符合在野黨對於不同的憲政或法律見解就一律予以封殺,實質達到憲法法庭沒有符合他們意見的大法官可以來進行審理,實質癱瘓憲法法庭。

癱瘓憲法法庭受害的是人民,所以我們看到另外一個問題,即統一解釋法律權責拆分,憲法第七十八條談到司法院解釋憲法,並有統一解釋法律及命令之權;在過去大審法第二條的時代,是由司法院大法官會議,除了釋憲之外,也進行統一解釋法律及命令;到了憲訴法的時代就分開了,大法官組成憲法法庭,而法院組織法另外設有刑事跟民事的大法庭,為這些法律適用及裁判上的統一見解。

這樣的拆分之後,歷經已經6年了,我們看到大法庭在進行的時候,大概有從法律爭議的提出、30天的徵詢、言詞辯論、宣示裁定到終局裁判,關於終局裁判的結果,我們看到在108年之後就有一個108年度台抗大字第897號裁定,認為債權人可以針對債務人的保單聲請強制執行,這樣的大法庭裁定在2022年實施,實施之後造成的結果就是眾多執行業務大增,甚至癱瘓了臺北地方法院。在這種情況之下,身為立法院的一份子,我們去理解法院實況之後,我們努力透過保險法的修法,將大法庭這樣的統一見解做事後的補救。因此我們也應該來思考一下,大法庭制度實施6年,是不是比照國民法官法的規定進行成效評估?在國民法官法第一百零四條、第一百零五條第一項都有要它定期檢討精進,兼顧法理與實務。

因此藉由這一次大法官提名權同意審查的公聽會,本席也提出這個思維,在大審法過渡到憲訴法,民事、刑事大法庭進行這樣的統一法律見解或裁判規定時,我們未來是不是將過去6年的執行情況做一個檢討,做為未來制度因應的參考?也期許未來司法院大法官能夠對這個問題有所回應,以上。

主席:謝謝鍾佳濱委員的發言。

現在請林倩綺委員發言,陳培瑜委員請準備。

林委員倩綺:主席、立院同仁、專家學者及媒體朋友們,大家好。首先很感謝大家參與司法院院長、副院長及大法官被提名人同意權行使的公聽會,大法官職責之崇高,不僅在於憲法解釋的專業判斷,更攸關憲政秩序的穩定、人權保障的發展及國家整體法治信賴的建構,因此我們在行使同意權的過程當中,必須嚴肅審慎,秉持對全民負責的態度來提出我們關切的重要憲政議題。

本席在這邊提出幾項關注的面向,第一個部分是審檢分立的深化與落實,本席注意到此次司法院院長被提名人為現職的主任檢察官,此人事的安排已在社會上引發一定的討論,剛才幾位專家學者針對這個部分也有一些陳述,這個部分也涉及敏感的審檢分立制度之原則。我國雖然在制度設計上區分審判與檢察體系,但是在實務與人事的任命上,兩者仍存在著交錯與資源的流動性。院長作為全國最高司法行政機關之首,其背景來自檢察體系,極可能對未來的政策重點、人事決策、資源配置產生深遠的影響,尤其在當前社會質疑檢察體系偵查是否侵害人權、押人取供還有審檢是否受政治力介入、聯手辦案等問題之際,院長人選出身檢察系統,更須審慎地面對外界對司法獨立性的疑慮。

因此本席在這邊特別提出關切,大法官被提名人無論是否出身於檢察或審判體系,應該具備審檢分立的清楚自覺與制度想像,未來在制憲或制度設計上應更進一步的釐清並強化此一憲法保障的制度結構,來確保司法謹守分際、不偏不倚並維護人民對公平審判的信賴基礎。

第二個部分是有關於原住民族司法權之保障,原住民族司法關係到憲法增修條文第十條第十二款所揭示保障原住民族地位之精神,本席將持續關注原住民族專庭與司法官文化培訓實施的情形,並希望未來的司法院長謹記在心,完善符合原住民族秩序的司法架構,使司法自主權落實於原民生活經驗與文化脈絡當中,持續來向前邁進。

第三個部分是有關於安樂死與尊嚴終老的立場,在人口高齡化、醫療科技進展快速的背景下,越來越多民眾關心有尊嚴地離世是否屬於憲法保障的自主權利之一。本席認為,如何在保障生命權的同時釐清安樂死選擇權及其界限,將是憲政發展不可迴避的挑戰之一,屆時希望能夠聽到被提名人的立場與看法。本席認為,針對癌症末期病患長期臥床等處境,社會已經累積了足夠的討論素材,應由憲法層次的大法官來釐清態度、表明立場,有利於立法院梳理立法形成的這個空間。

第四個部分是有關於兒少的問題,我們在釋字664號看到兒少相關事件的處理,對於少年事件處理法當中少年虞犯的規定,大法官的解釋是有關於虞犯少年尤其是少年逃學、逃家等情形,少事法規定違反了少年人權,這個是大法官的解釋,立法院因此修法取消了虞犯的這個規定,增設了曝險少年的概念,並因此創立行政輔導先行的制度。但是實施以來有一些相關的實務性問題讓整個少年的犯罪激增,目前高達四成,這個部分我們要如何在律法的理想性跟實務的操作上取得平衡,我想這也是刻不容緩的議題。

最後一個是有關於死刑制度之憲法解釋,本席在這邊不得不嚴正地指出,憲法法庭在113年作出憲判字第8號,雖未宣告死刑違憲,但卻在死刑審判當中施加了一致決的程序門檻,在實務上的難度大幅增加,引起外界普遍的憂慮,這樣的趨勢是不是已經對宣告死刑違憲的方向做了一層的鋪路呢?這是很多人的質疑,所以對此本席要重申中國國民黨一概的主張、一貫的態度是保留死刑這樣的制度,這並非單純出於懲戒的觀點,而是基於捍衛司法正義,還被害人家屬以公道,以及端正社會秩序的考量。

死刑不僅是法律的爭議,更觸及社會基本價值與集體安全感的議題,所以人民有權知道未來八年內新任大法官們對於死刑的態度與看法,或者對於相關議題的研討是否有一些想法。因此,本席在這邊呼籲被提名人,應對死刑存廢的議題表達明確的立場與看法,甚至有一些方法提供,勿以抽象的語言來迴避社會的焦慮。每當重大刑案發生都非常令人痛心與悲憤,但是被害人也常常沒有辦法為自己發聲,人民會更期待國家以最終刑罰來彰顯正義,恢復人民的基本安全感,憲法法庭未來是否可以介入這樣一個制度根基,正是社會觀察與我們國會監督之所在。

憲法的生命不只在於條文,更在於制度運行當中的演進,大法官的職責是在憲政架構框架當中,為國家憲政秩序提出、指出一條明亮的道路,為人民基本權守住最後一道防線。本席誠摯的期盼,大法官被提名人皆能以憲法為志業,以人民為依歸;本席期待無論出身學界、審判或檢察體系,甚至專家學者,被提名人應該理解自身角色,並不是單一的法律詮釋與判決者,而是人民信賴的憲政秩序的守門人。

今日非常高興,有許多專家學者提出客觀、超然、批判,還有哲學底蘊和實務分享的學理與建議,本席在此非常受用,但是法律還有律法是人民信賴憲政秩序很重要的一環,未來在整體大法官的審查當中,本席會審慎聆聽各界的立場,負起國會對大法官人事的監督責任,謝謝各位。

主席:謝謝林倩綺委員的寶貴發言。

接下來我們請陳培瑜委員發言,鄭天財委員請準備。

陳委員培瑜:謝謝主席,在場的各位委員,還有在座的各位學者專家,大家早安。今天全院委員會召開公聽會,我想我們必須要以沉重嚴肅的態度來這邊發表我們的看法,為什麼沉重?為什麼嚴肅?第一個,我想要談現在臺灣正在面臨的憲政危機。剛剛鍾佳濱委員也已經提到了,相關的憲政危機基本上是從立法院開始的,立法院現在面臨的憲政危機實質上已經影響到了全臺灣的人民。

原本在2024的選舉之後,在野黨本來可以好好監督執政黨,這也是人民託付給予在野黨最重要的任務以及期盼,所以人民投下珍貴的一票,但是沒有想到在野黨一上臺就開始搞國會擴權。相關的法案,大家都看得非常的清楚,接下來繼續在憲法訴訟,因為吃鱉就搞憲法訴訟法的修法,企圖癱瘓司法院,還有憲法法庭;他們擔心自己被罷免,所以繼續惡修公職人員選舉罷免法;而目前為止又提案要修憲廢掉監察院。這就是我剛剛說的,為什麼我們要嚴肅並且沉重的來看待現在所有從立法院所引起的臺灣憲政危機。

再講到關於五權憲法、五權分立的概念,原來一個可以好好的被憲法、訴訟法保護的司法院,但是現在要被癱瘓,另外一個監察院又要即將被廢掉,原本好好的五權分立,是國民黨自己最重要的中心價值,現在看起來幾乎要變成3.5權。而這個3.5權之後,我們更擔心立法院會不會打算繼續肆無忌憚的擴張自己的權限?在未來我們無可得知,但是在過去,我們已經看到他們操作的痕跡,這樣的憲政危機不會只有立法院所有的立法委員同仁要面對,而是影響到臺灣的實質運作,對於這樣的憲政危機,以前我們覺得「毀憲亂政」可能只是一個形容詞,但現在已經真實發生在臺灣的社會,根本是既成事實,所以在今天的審查會當中,我要率先提出關於憲政危機的擔憂。

接下來要談到大法官懸缺的問題,我不確定大家有沒有想過,明明去年12月初的立法院,當時也是韓院長坐在這裡,當時舉行過司法院人事權的公聽會,我們也舉辦過大法官被提名人的審查,為什麼半年後的今天,我們要在這裡再開一個主題幾乎一模一樣的公聽會?答案非常的簡單,剛剛鍾佳濱委員也說得很清楚了,因為在野黨進行杯葛,杯葛的理由等一下再來說。我們看到立法院在人事權案上面空轉了半年,司法院也因為沒有院長、副院長,而且大法官懸缺7人空轉半年,如果這不叫憲政危機,那請問什麼叫做憲政危機?

而且我必須要提醒,司法院在我國五權憲法的架構當中是最重要的憲政守門人,大法官的工作要務除了要解釋法律命令之外,也是臺灣人民基本權利的守護者。過去有許多人權保障上的突破,例如同婚、通姦除罪、刑事受處分人的程序權益保障,都是透過大法官或者憲法法庭來解決。更重要的是,大法官受理的案件當中,有許多是因為人民沒有辦法透過一般的訴訟救濟,在窮盡了救濟手段之後,把最後的希望放在憲法法庭之上。因此,如果大法官人數持續不足的結果,會議可不可以開成?有沒有具備充足而且多元的意見?案子可不可以審完?整個憲法法庭是不是可以維持正常的運作?我所提出的問題都是問號,我不知道接下來,我們有沒有機會來解決這些問題。

回到大法官選擇的標準來看,我的立法委員資歷非常的淺,不到3年,但是相較於非常多資深的法律前輩,你們口口聲聲說自己有法律的專業,但我們真的要問,如何判斷一個人是不是適合擔任大法官的標準,我們如何看待、如何持平的討論?如何站在協助維護人民基本權利的位置上來看待一個大法官到底適不適任?如果用去年12月的公聽會,還有大法官人事權案審查來說,很多在野黨委員積極的表態,他們問大法官對於死刑存廢的意見,或者是對於113年度憲判字第8號的看法,如果按照這些在野黨委員的說法及看法,拿這個看法作為判斷一個人是不是適任大法官的標準,我覺得非常非常的奇特,我也感到疑惑,怎麼說?疑惑的原因在於憲法法院做出113年憲判字第8號的見解之後,難以想像後續憲法法庭會在短時間之內,或是極短的時間之內再做出另外一個死刑解釋,那為什麼我們要以被提名人對於過去案件的見解作為未來對他們評判的唯一標準?這樣合理嗎?更不要說大法官所會接觸到的案件類型、相關案由千千百百種;不要忘了,這是人民基本權利的最後一道守護線,而這個守護線必須看到的事情有千千百百種。我剛剛已經說了,我們怎麼能夠用被提名人對於一個議題的見解就去判斷他在未來面對各式各樣複雜多元議題時都會是一個適格的大法官?

當然,過去司法院人事審查時,每一個立法委員都可以透過各式各樣的議題去詢問大法官被提名人,但是我認為每一個被提名人是不是適任的標準並不是他的回答有沒有滿足每一個立法委員各自心中獨特的標準,我們必須要看他們的學術涵養,必須要看他們的操守,也必須要考慮是不是有足以成為我國憲法及人權守護者的人格!此外,整體大法官的專業背景是不是足夠多元,我們甚至還要考慮到性別比例,而這些也必須成為後續我們在討論一個大法官是否適任非常重要的標準。

最後一點點時間,我還是要提出呼籲,沉痛且嚴肅的呼籲:我希望後續所有在野黨的立法委員,請大家一起好好的進行司法院人事權的審查!如同我剛剛所提出的,臺灣正面臨的憲政危機,再加上立法院在在野黨委員的杯葛下,司法院院長、副院長及大法官的人事同意權一直遲遲無法通過。再次強調,現在司法院大法官已經空轉超過半年,許多會議及人民所提出的釋憲案,我再強調一次,是一般人民所提出的釋憲案都還在排隊等待。因此,我真心期盼在今天的公聽會後,在後續三天的質詢審查會議之後,相關的人事同意權可以儘速通過,儘快地選出司法院的院長、副院長及大法官。以上,謝謝。

主席:謝謝陳培瑜委員的發言。

接下來請鄭天財委員發言,蔡易餘委員請準備。

鄭天財Sra Kacaw委員:主席、我們院長,還有學者專家、在場所有的委員及所有的媒體。我們今天談司法院院長、副院長及大法官同意權。賴總統在十講當中特別提到,臺灣是五權憲法的體制,五院要相互尊重,相互制衡,很難得總統說要守護憲法。既然要守護憲法,那麼就不能在野時說不是五權憲法,像民進黨黨綱仍然不承認五權憲法,認為要有另外一套新的憲法,這是一個。不能在野的時候是這樣,現在執政的時候又講五權!好,我們樂觀以對,也拜託賴總統真的要守護五權憲法。

總統還特別提到,行政院對於立法院決議之法律案、預算案……如認為有窒礙難行時,得經總統之核可,於該決議案送達行政院十日內,移請立法院覆議。我要拜託賴總統不要只談到這一段,要看整個完整的條文。中華民國憲法增修條文第三條第二項規定的很明確,尤其第二款最後兩句話,「覆議時如經全體立法委員二分之一以上決議維持原案,行政院院長應即接受該決議」。請賴總統趕快跟卓榮泰院長說,既然財劃法及114年度總預算案已經送到立法院覆議,而立法院也已經做了決議要維持原案,所以行政院院長應該遵守中華民國憲法增修條文第三條第二項的最後一句話,「行政院院長應即接受該決議」,所以應該趕快把你的釋憲案撤回!趕快把你對財劃法的釋憲,對預算案的釋憲要撤回,請賴總統趕快要求卓榮泰院長。另外,司法院竟然還受理!要依照中華民國憲法增修條文第三條第二項第二款的最後一句話,行政院院長要接受立法院的決議,大法官應該要不受理才對啊,怎麼還受理呢?所以我們今天談到大法官到底有沒有遵守憲法,有沒有依立法院的決議,有沒有尊重立法院,這個都是我們必須要去思考、去討論的部分。

另外,賴總統在談到守護五權憲法的時候,特別提到考試院為國家最高考試機關,掌理考試、任用、銓敘、考績、級俸、陞遷,很重要的,他提到撫卹、退休等事項是考試院的權責,賴總統也特別提到下面兩句話很重要,就是「立法院不可以介入考試院的職權,運用多數來決定公務人員的退撫制度」,說的非常好。我們回顧蔡英文總統105年上任時在總統府特別成立了年金改革委員會,由當時的陳副總統召開,邀請各院以及各界來參與了這個年金改革委員會議,會議召開完之後,提出了草案送給考試院,考試院把公務人員退休資遣撫卹法送到立法院,但是當時在立法院居於絕對多數的民進黨立法委員並沒有依考試院所送來的公務人員退休資遣撫卹法進行審議,立法院通過的是什麼呢?是段宜康委員的版本,不是依考試院的版本喔,段宜康委員有這麼厲害,瞭解公務人員退休資遣撫卹這麼複雜的相關規定嗎?他不瞭解!很簡單,只要把考試院送來的再多砍、再大砍,就是用這種方式,當時民進黨在立法院是絕對多數,就通過了,我們怎麼去說明都沒有辦法,本席當時就是在司法及法制委員會去捍衛,主張要依考試院的法案來審議通過,但是沒有。所以今天總統特別提到「立法院不可以介入考試院的職權,運用多數來決定公務人員的退撫制度」,當時106年立法院所通過的公務人員退休資遣撫卹法完全……如果依賴總統的意見,應該要趕快重新修法,請賴總統再請考試院重新把這個法案送來,才符合你今天所要談的守護五權憲法。

憲法第六十二條規定「立法院為國家最高立法機關」,然後中華民國憲法增修條文第十二條規定「憲法之修改,須經立法院立法委員四分之一之提議,四分之三之出席,及出席委員四分之三之決議,提出憲法修正案,並於公告半年後,經中華民國自由地區選舉人投票複決」,是要由人民投票複決的,所以修憲是非常困難的,而且這個是立法院的職權,所以要請賴總統特別告訴現在的司法院,要守護五權憲法,要尊重立法院對於修憲的權力。

我們就講,憲法第七十八條規定「司法院解釋憲法,並有統一解釋法律及命令之權」,司法院只有解釋啊,不能修憲、不能造憲啊!如果我們看中華民國的總統從民選開始,從李登輝總統所提名的大法官到陳水扁總統所提名的大法官,雖然在陳水扁總統執政的時候,立法院是在野黨占多數,但是對於他所提名的大法官在解釋憲法的時候,大家不會認為他們是在修憲、造憲,把立法院的職權拿走,大家不會有這樣的質疑,而這九年來,卻是大家都質疑大法官在造法,而且是修憲,逾越了立法院的立法權跟修憲權。

我們就舉最簡單的例子,大家常講的例子──死刑,針對於死刑的部分,我們從刑法開始制定一直到非常多年、多次的修正刑法,都還是維持了死刑,大法官如果認為死刑要一致決,應該要建議立法院修刑法、修刑事訴訟法、修其他相關的法律,而不是直接就說「自本判決宣示之日起,均應依上開意旨辦理」,就是要一致決,這個就是逾越了憲法,沒有守護憲法,在這邊特別來跟大家做這樣的報告,謝謝。

主席:謝謝鄭天財委員。

接下來請最後一位蔡易餘委員,請發言。

蔡委員易餘:謝謝院長。各位學者專家、與會的各位審查委員。今天是針對大法官的公聽會,就是為了行使大法官同意權而在今天舉行這樣一個會談,我在想,針對大法官的審查,我們要分為三個層次,第一個是關於大法官的專業素養,第二個是憲法賦予大法官在憲法制度的角色,以及大法官應該要擔任社會信賴穩定的力量,所以大法官應具備法學專業素養,然後對於憲法應該要有高度的抽象性跟開放性,能夠在自由、人權、民主跟法治的基本原則下,進行價值的判斷以及論證,大法官應該也要立場超然,展現他的獨立性以及他對憲政的責任。對於大法官的遴選,我們不應該只是檢視他的政治背景,而應該關注他是否具備抗多數決的能力。第三個,大法官應該具備公信力以及要相當的人格操守。

也就是說,未來在審查大法官的時候,我們事實上也期待這一些大法官被提名人,他們也可以參考美國參議院參議員在對大法官做提名審查的時候,其中有一個很著名的案例,就是他們已經去世的大法官金斯伯格在聽證會上的一個相關發言。金斯伯格是在19936月的時候由柯林頓總統提名為美國最高法院的大法官,在當年(1993年)720日至23日審查的時候,這位大法官被詢問到是否支持死刑或者是廢除死刑的時候,金斯伯格是這樣回應的,他說:這是可能會出現在我面前的案件,我不認為在尚未聽取案情跟雙方的辯論前,應該公開表達我的意見,作為一個被提名的大法官,我的角色是根據憲法與法律來裁判,而不是預先立場或政策的傾向。所以金斯伯格也建立了所謂在大法官審查的時候,不會就……他雖然沒有回答問題,但是他主要是展現了不論斷案件的態度,這個充分的展現了司法的角色,也讓美國最高法院在遴選的時候樹立了所謂不表態原則的傳統。

臺灣在行使大法官同意權時,我們這些立法委員在質詢的時候常常會希望大法官表態,但是大法官在因應審查時,對於立法院的垂詢,他的表態是否會適當,這件事我覺得是大家要去思考的。當然,大法官被提名人在接受質詢時候的表態,可能會充分的反應在,現在立法院在行使大法官同意權投票係採記名投票的制度,我們立法院在修法之後,從過去的無記名改為記名投票,當然記名投票適用所有態樣的投票,在審查大法官被提名人的時候,記名投票卻往往讓大法官被提名人喪失了他們個別有不同的法律觀點,或者是個別委員對於支持特定被提名人的空間,常常變成所謂政黨一致性的投票。

在政黨一致性的投票之下,每一個大法官被提名人他們不同的背景或是不同的主張,卻沒辦法展現在最後對大法官同意權的投票,他所獲得的票數是否代表著他的理念,或者是他過去平常的表現獲得部分立委的個別支持,已經喪失了這樣的一個功能。

我們也希望在野黨,包括國民黨跟民眾黨,他們接下來跟我們三個黨都要一起行使大法官同意權的投票,我們也希望這一個投票可以實質有效,而不只是剛剛我講的黨團一致決,然後就直接說要把這一些被提名人一併封殺。一併封殺的結果會讓很多優秀的大法官被提名人,這些優秀的法界人士無法進入憲法法庭擔任大法官,讓這一些人才沒有辦法替國家服務,這是非常可惜的。

但是我們現在最擔心的就在於去年1220號三讀通過的憲法訴訟法,因為去年三讀通過的憲法訴訟法規定,憲法法庭做成判決或暫時處分,應該要有大法官現有總額10人以上參與評議,而違憲宣告則不得低於9人,也就是說現在總額只有8人的大法官沒有辦法進行評議,當然也沒有辦法做出是否合憲或者違憲的實質審查。

在這樣的情況下,我們看到從1111月憲法訴訟法上路以來,新收的聲請案是7,433件,但是其中有7,355件是人民所聲請,也就是說在這七千四百多件的聲請案中,有高達98%是屬於人民聲請的案件。但是我們看到從去年三讀通過憲法訴訟法之後,有新收案件566件,其中550件是人民的聲請案,百分比率也跟剛剛所講的差不多,有97%,但是今年通過的憲法判決是零案,就是零。

這個零就代表這個憲法訴訟法已經實質傷害了人民去聲請釋憲的機會以及他的釋憲權。當然,現在我們也看到了憲法法庭,他們針對憲法訴訟法是否違憲這件事情,現在也已經在審查當中,但是在審查結果尚未出來之前,我們看到的這個零還是會繼續掛在這邊。掛在這邊就是我剛剛講的,讓今年新收的這五百多個案件沒有辦法被審查,人民的權利沒有辦法獲得救濟的機會。

這樣的情況非常罕見,也是我們一直很不樂見在野黨強行通過這樣的憲法訴訟法,讓大法官沒有辦法行使他的權力。當然這個要解套,必須在這一次行使表決權的時候,我們希望實質有效的決定大法官是否適任,也就是說如果是適任的大法官,我們就應該要讓他趕快就定他的崗位來行使大法官的權限,替人民來捍衛憲法法庭。

我們回到實務上,最近我看到基隆地方法院,對於兩位法官處以所謂的申誡處分,一個是民事庭,另外一個是強制執行處的法院,其中強制執行處的法院這位法官受到懲戒是因為他在強制執行案件中拖延太久,單一個強制執行案拖延了五年多,所以我們也是希望說,未來就任的他們除了是大法官之外,也會身兼司法院院長的一個角色,所以我們也希望未來的司法院可以去盯好這樣的一個救濟權利,尤其像在民事的執行處,因為我們知道執行處代表最後正義的伸張跟實現,如果人民已經窮盡他的救濟,完成了所謂一審、二審、三審的判決,判決之後需要執行處來做最後的權利的實現,來做最後的完成的時候,卻因為執行處的拖延,造成他們沒有辦法依照判決內容來實現正義的話,這也不是人民所樂見的,所以我們希望未來的司法院在新的院長就任之後可以去督促這樣的事情。

當然我在講效率的問題之外,整個司法院過勞的問題也是大家要來注重的。士林地方法院刑事庭的李法官在今年412號凌晨從宿舍墜樓身亡,他生前傳給妻子的文字是:累了,我愛你,抱歉要離開了。震驚了整個法界以及整個社會,這也凸顯出法官長期過勞的狀況。以臺北地方法院來說,事實上我們知道這幾年來總共的案件數,從2013年大概平均每年的案件是27,000件,到了2023年已經暴增到35,000件,這中間就是以詐騙案件最多,既然暴增這麼多案件,代表法官的工作日、工作時間也不斷地拉長,我們希望未來的司法院院長也可以注重法官他們工作上過勞的問題。以上幾點是針對今天公聽會,我對未來審查的時候所提出相對應的期許,我最希望的就是在審查之後,我們大家在行使我們的表決權,我們是否要同意大法官就任的時候,大家必須要屏除立場,如果是優秀的司法界人員,我們就要讓他趕快上任來替我們國家的司法服務,謝謝。

主席:謝謝蔡易餘委員的發言。

報告所有參與的委員、各位學者專家,我們審查小組委員的詢問均已經發言完畢。現在我們進行最後一個程序,請學者專家針對剛才各位審查小組所提出的詢問提出綜合答復,每一位答復的時間為3分鐘,麻煩請掌握時間。

首先,我們請林騰鷂教授,林騰鷂教授請發言。

林教授騰鷂:謝謝。首先回應蔡易餘委員的講法,我對他是非常的生氣,今天國民黨跟民眾黨的委員是全程在座,蔡委員是1120分才到,我感覺很丟臉。

第二個,針對剛才陳培瑜委員所講的事情,他說當前的憲政危機是立法院造成的,這是一個不知憲政是非廉恥的說法,因為當前的憲政危機主要是因為賴清德違反了總統的憲法忠誠義務。賴清德這一年多來投機取巧、打壓立法院,他甚至還假借上世紀反共的國號,不斷的分裂國家、打壓異己,這裡說到反共,誰會比蔣中正、蔣經國還要反共?但是他們為了臺灣人民的安全跟福祉可以解除戒嚴,可以開放老兵回鄉探親,而所謂兩國論的臺獨之父──李登輝,甚至可以開啟兩岸三通,全面交流,他們為什麼這樣做呢?因為時代在變,環境在變,潮流也在變,特別是今天中華民國憲法所規定的大陸地區,已日漸在實施孫中山先生的建國大綱、建國方略、三民主義,兩岸實在可以透過中華民國憲法所規定的三民主義、一個中國的基本信念全面交流,來實現三民主義新中國的願景,達成子子孫孫、世世代代的和平與繁榮。因此,賴清德不應該為了自己權力的需要,拿著上世紀萬惡共匪境外敵對勢力的反共八股標籤,違反中華民國立法的立國精神煽惑人心,要求人民打城市焦土戰。謝謝。

主席:謝謝林教授寶貴的意見。

接下來我們請黃銘輝副教授,請發言。謝謝。

黃副教授銘輝:針對剛剛委員提問大法官人選最重要的條件是什麼,我想其實就是對憲政主義的堅持,而且這個堅持必須要大過於你對特定的個人、特定的政黨,乃至於特定意識形態的熱愛,在法律面前,我們都是法律的一個僕人,但能不能做到這一點,我覺得我們的被提名人都有很豐富的閱歷跟經驗,我想是有足夠的素材可以提供在座各位立委加以檢驗的。

至於剛剛有委員提到整個人事審查程序的問題,我為什麼一直要強調大法官雖然是總統提名,立法院行使同意權,但其實不要去太計較這個所謂階段性的劃分,因為這樣的設計它代表就是一個權力的共享,總統提名絕對不是人提出來就放生了,提名就是要獲得通過,所以必須要能夠跟立法院有非常、非常充分的溝通,事先越能夠有越多的溝通,就越能夠化解後面的阻力。但是當事前溝通不夠的時候,立法院後階段的審查自然會傾向從嚴,從嚴的結果當然就會流於對抗,所以這是我為什麼要在今天發言強調這個,日後我還是會希望總統這邊能夠建立一個制度性、非正式的協商機制,來化解事先……尤其一次提名那麼多人,所以其實應該要事先就潛在人選去進行更多的溝通跟協調,即使有事前溝通協調不代表事後的審查是放水的,我們當然還是可以在第二階段去做該有的一個檢驗,但是最起碼可以化解一些阻力。

另外,我剛剛非常同意幾位委員提到好像不應該讓大法官對於未來可能的問題表態,但是對於過去的案件,展現作為一個法律人的司法態度,我覺得這個是有必要的,不然我們要拿什麼來檢驗我們的被提名人呢?每一個議題我都覺得可以問,沒有什麼不能問,但是立法委員不適合用單一問題的答案來決定被提名人,因為我們要考量的是很多點,這是一個綜合的通盤考量,所以可以問,但是不要只糾結在單一的問題,例如說死刑與否,然後就把一個很優秀的人選澈底否定掉,這是很可惜的!

再來,我今天剩下15秒時間,我簡單說明一下,因為我剛剛有提到正副院長的同意權跟大法官可以分離,我指的意思是立法院可以先針對大法官的部分做一個同意權的行使,然後接下來再針對正、副院長的行政職去投票,因為總統的咨文也是這樣子,先提名所有人,並以蔡秋明先生為院長,所以我是覺得可以把這兩個分開來,那麼就可以給我們政治部門更多運作的彈性,以往雖然沒有這個先例,但我覺得我們可以做這個嘗試,以上。

主席:謝謝黃副教授的說明,謝謝。

接下來我們請賴秉詳賴律師,請。謝謝。

賴律師秉詳:謝謝院長,謝謝在座各位委員。我覺得大家在現場都有各自的政治跟各自的法律立場,甚至包含剛剛有在場先進提到雙偵查主體,就是由警方來負擔部分的偵查內容,就這個學說或法律制度見解,我就覺得要持保留態度。但因為今天貴(立法)院是在針對司法院長、副院長跟大法官同意權的公聽會,我覺得要鎖定會議主題,鎖定會議主題就是我們要針對大法官的人選去作說明跟表態,或說出自己的見解,我覺得今天不是在審查總統,也不是在審查過去的政治人物,我覺得這樣會比較尊重貴院跟尊重大法官人選。

我要特別強調的就是,我要呼籲貴院不要以大法官人選過去的見解去表態,也不要由何人來決定,我舉個例,釋字第617號解釋,大法官曾經要就男同志書籍的猥褻性言論進行放寬,可是大法官在看過男同志的這個書籍之後就限縮、就保守,因為他們看不下去,所以他們採合憲性解釋。

第二個,過去由執政黨多數以及執政黨提名的大法官人選,比如112年憲判字第3號,出現我國第一個雙主筆大法官,一個是詹森林大法官、一個是謝銘洋大法官,為什麼?因為他們就有不同立場,所以我覺得大法官由誰提名、由哪一個政黨多數決來表態,未必代表他都會跟這個政黨意志一樣,這要先說明,因為我覺得法學很多先進還是有他自己的價值判斷,包含貴院跟行政院最大爭議就是113年憲判字第9號也是有不同意見書,所以我覺得沒有以所謂提名的執政黨或提名的多數黨人選去做判斷他的價值立場。

剛剛有提到幾個脈絡跟問題,我還是要先呼籲院長、在場委員,以及可能收聽(看)的各位立法委員幕僚先進。我覺得撇除政治問題來講,現在目前司法最大問題就是司法的過勞,不管是司法官或書記官等過勞問題,我希望可以就這個問題去加以問各位所謂的大法官提名人選,尤其是司法院長跟副院長,包含之前在貴院所召開的少年事件之性質,少年收容人已經超過人數的部分,這對少年也是非常嚴重的,應該就這部分撇除政治立場,我們就這部分好好的問一下,當然就政治立場,大家要問也沒有問題,比如有些議題可能也沒有那麼政治,像剛剛林委員有提到的安樂死、尊嚴死,還有少年虞犯導致的少年犯罪問題,或說死刑制度,這都是可以展現出他們立場,可是在政治立場之外,我還是希望可以多問一些客觀、中立司法改革的部分,這才是國家千秋大業,我覺得這也才是可以讓大法官人選,不管未來大家同不同意,至少可以讓目前身處高位的司法人員,比如司法院長還有相關的廳長等,或說檢察方面的法務部長等,他們可以去反思目前基層人員是否過擔、負擔過重,謝謝。

主席:謝謝賴律師寶貴的發言。

接下來,我們請黃國鐘律師。

黃律師國鐘:我要跟蔡易餘委員報告,就是我今天的資料裡面也有最高法院的弟兄們,因為以前都是男性的大法官,金斯伯格是第二位,他在美國參議院不表態,是為了隱藏他的意識型態,因為在2015年的判決裡面,他就質疑死刑是否合憲。再來,鄭天財委員講到考試院,我覺得非常的有道理,今天周萬來秘書長說:他以前幫周弘憲院長作保,第一個工作幫他作保,因為周弘憲跟我同時考上高考。再來,陳培瑜委員所垂詢的說:是怎麼樣的標準?我要報告的是,顧立雄、高涌誠、李念祖都當過台北律師公會理事長,我當憲政委員會的主委,陳水扁總統提名16位黑貓當大法官,我們提名16位白貓,只要白貓的名次超過黑貓,我覺得就應該讓位給白貓當大法官,而且我們那時候做得很公平,有請東吳大學法研所整理大家以前的資料。林倩綺委員的發言很有啟發性,我要報告的是,德、日跟英、美的法學訓練不一樣,德、日就是我國這種法學派概念,英、美用歸納法的案例,所以比較能夠了解事情的全貌。我很佩服鍾佳濱委員歷史系畢業,能夠對大法庭跟大法官的制度了解那麼深刻,我非常贊成大法官還有全國的法官要有評價制度,我更主張每年要流動4%,這樣25年就可以輪迴再來一次。劉書彬委員說要國會參與提名,非常的有道理,在我資料裡面有德國跟西班牙的案例,就是先徵詢國會的意見。再來,吳宗憲委員所垂詢的問題,我跟各位報告,就是林永謀大法官刑事訴訟法的書,裡面有提到違反平等原則也是起訴不符合程式,應該諭知不受理的判決,我加以解釋就是「辦藍不辦綠,也是違反平等的原則」,謝謝。

主席:謝謝黃律師的寶貴意見。

接下來請胡博硯教授。

胡教授博硯:剛剛有委員提到,是不是在提名之前跟國會協商,從德國法上現在確實是有這樣的例子,但是德國法是一個比較純粹的議會民主制度,實際上來講,德國的政治穩定性當中,還有很多因素在我國法上目前是沒有的,例如妥協跟協調部分,其實在目前政治抗爭性這麼高當中,這是一個很難突破的困境,應該要朝向一個讓政治更穩定的方向來前進。陳培瑜委員提到目前的案件在排隊當中,實際上來講,我們的憲法法庭不是全然沒有功能,現在憲法法庭的審查庭還是有功能,就是專門在不受理大家的審查,也就是在排隊當中,沒有錯,排隊被不受理當中。但是也顯見一件事情,如果人數不夠,確實是想要做判決也沒辦法做出判決來,為什麼會變成是這個狀況?基本上來講,現在必須要去面對的問題是,如果不趕快把人數補齊,人民的怨言可能會越來越多,因為接下來,大家還是會持續地收到不受理的決定,這其實是一個很大的傷害。

我們剛剛所提的其實諸位先進都有提到,說實在的,每一個審查的人都會期待一件事情,就是被受審查的人基本上的觀點最好跟我一樣。這個其實是無可厚非的一件事情,因為大法官被提名當了大法官之後,他就放飛自我了,所以從總統到立法委員來講,這可以說是最後一次在政治上面,可以說是審查,也是可以說是一種干涉,為什麼?就是希望這個人想法跟我一樣嘛!這個其實在任何一個國家都是無可厚非,川普可能會去提名一個跟他意見不一樣的大法官嗎?這是不可能的事情。但是我覺得審查還是要避免一件事情,不要用單一的案件跟單一的標準去做,可能要整體性地觀察這個人到底適不適當。我剛剛講的是,真的不是要選擇一個人格上面有沒有缺陷,或者是缺陷多大的人,而是在選擇這個人適不適合擔任憲法法庭法官的角色。同樣的問題是在對於院長、副院長的候選人,因為他擔任的是司法行政的角色。

我常常講一句話,最近為了法庭直播問題爭執很大,我是部分支持。法庭直播不代表一定會讓程序上更具公開性,同樣的,國民法官也不代表這個制度就一定能讓整體的司法得到改革。但審判機關要負擔的角色,還是非常的重要,一個出身檢察官的院長,當然會受到大家質疑,但是檢察官的行政議題是因為他在檢察體系裡面,不然吳宗憲委員已經離開了檢察體系,他就不是檢察官了;同樣地,到了院裡面,蔡秋明也不是檢察官,憂慮感自然應該是消滅的,謝謝。

主席:非常感謝胡教授寶貴的意見。

接下來請蘇子喬教授。

蘇教授子喬:我回應一下剛剛委員提到的問題並做一些補充,我認為大法官被提名人是否適任大法官這個部分,有幾個重要的判斷標準,包含大法官的人格操守、憲政涵養、法律專業及對人權理念的堅持。我認為司法院正、副院長除了是大法官的身分之外,因為同時具有司法行政監督的職權,而且也是司法改革的主要引領者,所以關於司法院正、副院長人選的審查,也要更重視被提名人本身的治理能力、溝通協調能力,還有對領導法院體系的領導威信。另外一方面,還有包含對司法改革的認知跟承諾,我覺得這也是相當重要的。

因為剛剛各位委員提到一個重點,就是之前的憲法訴訟法的修法爭議跟修法的瑕疵,我覺得當時憲訴法的修法,確實是有滿多爭議跟值得商榷的問題,不過我認為這是兩個層面的事情,也就是說,如果當時憲法訴訟法修法有它錯誤的地方,在大法官同意權的審查上為了要避免憲法法庭的實質空轉,而在這個部分放水的話,其實我覺得這是錯上加錯。我覺得這個是兩個層面事情,當然我覺得大法官的審查還是應該做一個比較嚴格、實質的審查。

另外,如果還有一點時間,再提醒一下,我認為在大法官被提名人審查的時候,如果不要講正、副院長的話,就是針對大法官被提名人審查,應該避免對這些人選過度詢問政治性的質問跟政治忠誠的測試。對於具體案件的表態,我覺得認為還是可行的,不然要問什麼問題呢?只是說這些問題應該避免是是非題,而應該是申論題,而且我覺得就如同剛剛黃銘輝教授所說的,也應該避免就單一議題的立場而去對這個人選進行一個否定的決定。但我還是要提醒,大法官的被提名人也要避免實問虛答,申論題的部分不是要虛答,可以對一個比較大的理念做他的回復,然後也不要去拒絕回答,因為在上一輪的大法官被提名的審查過程當中,我們確實看到有些被提名人就拒絕回答某些問題,這樣的話就失去了立法院審查的一個意義了。

所以最後的一個結論,我會認為我們期待大法官是作為自由民主憲政體制的一個守護者,而不是特定政黨利益的守護者,這是我最後的一個結論,謝謝。

主席:謝謝蘇教授。接下來請最後一位林裕順林教授。

林教授裕順:謝謝主席。剛才劉書彬委員有垂詢少數總統能不能洽詢立法院關於人事的一些議題?其實這個問題可以稍微反過來想,因為立法院在立法的時候,有些可能涉及憲法解釋或是違憲問題的時候,立法院能不能跟司法院大法官問一下違憲的一個限度?合憲限度的問題?我想這個就是彼此尊重的問題。就是說如果我們互相尊重彼此的權限,我是贊成少數總統要問立法院相關一些人事的選才、舉才的標準。那相對的,我們立法院關於合憲的限度範圍,在某一個程度方面也可以去請教,我覺得是彼此尊重很重要的表徵。

第二個,對於被提名人應該要問的問題,我覺得要善用質詢權,或是所謂詰問的權利。人家說法院裡司法上最大的發明就是交互詰問,而立法院很重要的職權就是詰問。為什麼要做這些事情?就像我們常講的傳聞、傳說這件事情,他在什麼脈絡下去講那一句話,去表達意見,其實有他的背景、有他的狀況,甚至一句話他的語氣、他的用語,因為場景的設定不一樣,那是完全不一樣的意思!

所以我覺得應該要善用質詢權好好地問清楚,例如大法官在一些價值的取向,或是對一些法案的看法。比如說現在關於死刑,什麼叫做最嚴重的犯罪?這一個議題我是覺得要更進一步,不能再流落在之前的討論,到底大法官有沒有這個權力?我們現在很明確關於嚴重的犯罪,這些重大犯罪一定是國民法官審啊!現在面對的問題是,如果國民法官人民參與一審審判,他認為這是一個最嚴重的犯罪,現在法律又規定職業法官要尊重一審的判決,那我們要去問一下未來的大法官:你對於這個最嚴重的犯罪要尊重人民還是要用自己職業法官的判斷?這是馬上要遇到的問題,我相信只要把它的脈絡或場景設定住,我覺得這是必要的。

第二個問題,我要問的是我們看一下隔壁的韓國,檢察司法造就了他們每一任的卸任總統都涉訟,那怎麼辦呢?還是回到我們的智慧,剛才提到不管是李登輝總統的全國司改會議或是所謂的司改國是會議,都認為司法一元化,很重要的理由就是政治要跟司法分開,否則這樣冤冤相報,未來還是沒辦法解決,這是司法院或是歷屆總統對國民的承諾,我們要去追究這件事情,以上,謝謝。

主席:謝謝林教授的寶貴意見,謝謝各位學者專家綜合答復,我們進行到此為止。

今天公聽會非常感謝學者專家以及審查小組委員的寶貴意見,各位在本次公聽會針對本院行使同意權所發表的精闢見解,對本院所有委員在之後舉行的全院委員會審查,以及將來院會行使同意權投票的時候,都有極大的幫助;本次公聽會的發言紀錄以及書面資料,將依規定分送全體委員以及與會學者專家做參考,並列入本院公報紀錄,成為國會正式紀錄。

林騰鷂教授書面資料:

黃銘輝副教授書面資料:

黃國鐘律師書面資料:


林裕順教授書面資料:

主席:再次謝謝大家的出席,一起參加,非常感謝,我們現在散會。

散會121分)