立法院第11屆第3會期社會福利及衛生環境委員會第18次全體委員會議紀錄

時  間 中華民國114623日(星期一)9時至1424

地  點 本院群賢樓801會議室

主  席 劉委員建國

議  程 報告事項

宣讀上次會議議事錄。

討論事項

一、審查

()委員劉建國等17人擬具「老人福利法第四十八條條文修正草案」案。

()台灣民眾黨黨團擬具「老人福利法第四十八條條文修正草案」案。

二、審查

()委員許宇甄等18人擬具「身心障礙者權益保障法第五十三條條文修正草案」案。

()委員邱鎮軍等19人擬具「身心障礙者權益保障法第五十三條條文修正草案」案。

()委員林月琴等17人擬具「身心障礙者權益保障法第五十三條條文修正草案」案。

()委員陳菁徽等18人擬具「身心障礙者權益保障法第五十三條條文修正草案」案。

()台灣民眾黨黨團擬具「身心障礙者權益保障法第五十三條條文修正草案」案。

()委員范雲等17人擬具「身心障礙者權益保障法第五十三條條文修正草案」案。

()委員邱若華等17人擬具「身心障礙者權益保障法第五十三條條文修正草案」案。【提案第11006882號】

()委員魯明哲等19人擬具「身心障礙者權益保障法第五十三條條文修正草案」案。

()委員傅崐萁等24人擬具「身心障礙者權益保障法第五十三條條文修正草案」案。

()委員洪孟楷等17人擬具「身心障礙者權益保障法第五十三條條文修正草案」案。

(十一)委員邱若華等17人擬具「身心障礙者權益保障法第五十三條條文修正草案」案。【提案第11010755號】

三、審查

()委員范雲等17人擬具「身心障礙者權益保障法部分條文修正草案」案。

()委員郭昱晴等19人擬具「身心障礙者權益保障法第十六條條文修正草案」案。

()委員何欣純等17人擬具「身心障礙者權益保障法部分條文修正草案」案。

()委員陳冠廷等16人擬具「身心障礙者權益保障法第三十八條條文修正草案」案。

()委員陳冠廷等20人擬具「身心障礙者權益保障法第二條、第五十三條及第九十九條條文修正草案」案。

()委員徐富癸等18人擬具「身心障礙者權益保障法第十條條文修正草案」案。

()委員羅廷瑋等16人擬具「身心障礙者權益保障法部分條文修正草案」案。

()委員黃捷等17人擬具「身心障礙者權益保障法第七十一條條文修正草案」案。

()委員王鴻薇等20人擬具「身心障礙者權益保障法增訂第四十條之一條文草案」案。

()委員柯志恩等18人擬具「身心障礙者權益保障法增訂第四十條之一條文草案」案。

(十一)委員柯志恩等17人擬具「身心障礙者權益保障法第六十條之一條文修正草案」案。

(十二)委員馬文君等19人擬具「身心障礙者權益保障法第三十條之一、第五十條及第五十二條條文修正草案」案。

(十三)委員廖偉翔等21人擬具「身心障礙者權益保障法增訂第五十條之一條文草案」案。

(十四)委員廖偉翔等19人擬具「身心障礙者權益保障法部分條文修正草案」案。

(十五)委員林楚茵等20人擬具「身心障礙者權益保障法第十條條文修正草案」案。

(十六)委員陳菁徽等16人擬具「身心障礙者權益保障法部分條文修正草案」案。

(十七)委員洪孟楷等18人擬具「身心障礙者權益保障法增訂第四十條之一條文草案」案。

(十八)委員羅美玲等16人擬具「身心障礙者權益保障法部分條文修正草案」案。

(十九)委員陳俊宇等18人擬具「身心障礙者權益保障法第七十一條條文修正草案」案。

(二十)委員林楚茵等17人擬具「身心障礙者權益保障法第七十一條條文修正草案」案。

(二十一)委員劉建國等17人擬具「身心障礙者權益保障法第七十一條條文修正草案」案。

(二十二)委員邱若華等17人擬具「身心障礙者權益保障法第七十一條條文修正草案」案。

(二十三)委員劉建國等17人擬具「身心障礙者權益保障法部分條文修正草案」案。

【第一案至第三案採綜合詢答;本日僅處理第一案及第二案。】

答詢官員 衛生福利部部長邱泰源

衛生福利部政務次長呂建德

衛生福利部社會及家庭署代理署長周道君

衛生福利部限期照顧司司長祝健芳

衛生福利部心理健康司代理司長鄭淑心

衛生福利部中央健康保險署副署長陳亮妤

交通部公共運輸及監理司副司長胡廸琦

法務部矯正署主任秘書蘇坤銘

劉主任秘書厚連:報告委員會,出席委員11人,已足法定人數,請主席宣布開會。

主席:現在開會。

請議事人員宣讀上次會議議事錄。

立法院第11屆第3會期社會福利及衛生環境委員會第17次全體委員會議議事錄

時  間:114618日(星期三)91分至1342

地  點:群賢樓801會議室

出席委員:陳昭姿  林月琴  陳菁徽  王育敏  邱鎮軍  黃秀芳  涂權吉  劉建國  廖偉翔  蘇清泉  王正旭  林淑芬  陳 瑩  楊 曜

   (委員出席14人)

列席委員:林德福  郭國文  張啓楷  李坤城  鍾佳濱  楊瓊瓔  葉元之  謝龍介  張雅琳  羅廷瑋  徐欣瑩  何欣純 

   (委員列席12人)

列席官員:

勞動部

部長

洪申翰


 勞動力發展署

署長

黃齡玉


 勞動力發展署就業服務組

代理組長

黃巧婷


 勞動力發展署跨國勞動力管理組

副組長

莊國良


 勞工保險局

局長

白麗真


 職業安全衛生署

署長

林毓堂


 勞動關係司

司長

王厚偉


 勞動保險司

司長

陳美女


 勞動福祉退休司

司長

黃維琛


 勞動條件及就業平等司

司長

黃琦雅

主  席:蘇召集委員清泉

主任秘書:劉厚連

專門委員:游亦安

紀  錄:簡任秘書 林桂美 簡任編審 江建逸 專  員 許淑真薦任科員 何家豪

報 告 事 項

宣讀上次會議議事錄。

決定:確定。

邀請勞動部部長就「營造友善職場育兒環境,落實照顧不離職政策規劃」進行專題報告,並備質詢。

(本次會議由勞動部部長洪申翰報告後,委員陳昭姿、林月琴、陳菁徽、王育敏、邱鎮軍、黃秀芳、涂權吉、劉建國、廖偉翔、蘇清泉、林淑芬、王正旭、羅廷瑋、李坤城、張雅琳、張啓楷、陳瑩及楊曜等18人提出質詢,均經勞動部部長洪申翰暨各相關主管等即席答復。委員林德福及楊瓊瓔所提書面質詢,列入紀錄刊登公報。)

決定:

一、報告及詢答完畢。

二、委員質詢未及答復或請補充資料者,請相關機關於2週內以書面答復,委員另要求期限者,從其所定。

通過臨時提案2項:

一、有鑑於我國民間的緩衝車用以支援公務業務,執行在快速道路(含國道)所遭遇的事故案件數,近年乃越漸攀升;根據交通部高速公路局統計,光是國道的事故數呈現11066件事故、111101件事故、112121件事故,再至去年113年則為123件,換算近3年共計345件,平均3天就要高速被撞1台,已然造成執業人員高度安全風險,且亟待勞動部改善。然而,查當前中央政府規範中,卻缺乏如對於「高空工作車使用安全管理指引」一般,有對於緩衝車之使用安全管理規範依據;放諸所見,僅有交通部公路局訂定有「快速公路施工交通管制手冊」,並要求緩衝車工作區域最長以500公尺為限制等條件,除此之外對緩衝車操作人員在職安上之要求,則形同放生。是以,考量在快速道路與國道工作環境操作緩衝車時,往往遭遇車輛噪音甚大,或是高度可能面臨車輛濺起砂石噴進眼睛,影響完整之溝通聽覺與作業視覺,進而影響正確之緩衝車操作,徒增作業者本身與車輛駕駛發生重大傷亡車禍等可能,特決議勞動部應洽商交通部限期於3個月內訂定「緩衝車使用安全管理指引」,並落實規範主/被動式對緩衝車操作人員之人身防護標準,嗣後並向立法院社會福利及衛生環境委員會提交書面報告。

提案人:陳菁徽  蘇清泉  陳昭姿

二、有鑑於我國勞動檢查員之人力完整,乃深繫我國各就業民眾所享勞動條件最低標準規定、勞動權益保障、職業災害受防止,以及安全與健康等落實。是以,勞動部為因應近年來勞動檢查員因薪資、升遷及職涯發展受限,因而產生離(轉)職率高且人力難有效補足,致使工作負荷量加重,陷入惡性循環,進一步更難以透過業務執行,來真正確保勞動環境完善等情形,目前已有官方提出之「勞動檢查員專業能力及工作支持提升方案」,並規劃改善。爰此,特決議勞檢員不論是「勞動條件檢查員」或「職業安全衛生檢查員」任一,皆應平等享有官方積極於加給提升和獎金給予等工作支持措施,並請勞動部限期1個月內向立法院社會福利及衛生環境委員會提交書面報告。

提案人:陳菁徽  蘇清泉  陳昭姿

散會

主席:請問委員會,上次議事錄有無錯誤或遺漏之處?(無)沒有,議事錄確定。

本次會議第一案是審查委員劉建國等17人及台灣民眾黨黨團擬具「老人福利法第四十八條條文修正草案」計2案;第二案是審查委員及台灣民眾黨黨團分別擬具「身心障礙者權益保障法第五十三條條文修正草案」計11案;第三案是審查委員分別擬具「身心障礙者權益保障法部分條文修正草案」計23案。

以上議程採綜合詢答,其中第一案及第二案於本日進行處理。先作以下宣告:為了使聽語障的朋友們可以更加了解本日議案的審查過程,請委員及官員分別在質詢臺及備詢臺發言,以利手語翻譯員畫面的轉播。

現在請提案委員說明提案要旨,每位委員每案2分鐘。我們先請第一位陳昭姿委員代表台灣民眾黨團做說明。

陳委員昭姿:兩案一併說明?

主席:對,可以一併說明。

陳委員昭姿:謝謝主席。我先提身心障礙者權益保障法第五十三條的說明,民眾黨這次修法的核心是讓公共空間的設計更符合現代社會的包容性跟多元需求,我們不時都會在新聞上看到類似的新聞,像上禮拜新北市有一位國中男生在公車上其實已經讓座給他人,卻被一位大媽用好幾分鐘的時間惡言責罵,讓這個孩子在車上啜泣。臺北捷運長期以來也出現好多這樣的狀況,類似這樣的糾紛案件大概有幾百件。其實有實際需求的乘客,例如懷孕初期的婦女、罹患內科慢性疾病或身體不適但沒有辦法清楚辨識的民眾,常常因為外表看不出來而被指責、被要求讓位,甚至引發爭議,這會造成使用上的壓力,而且也偏離了座位設計的原意。

民眾黨參考了英國、日本及臺鐵的作法,建議將現行條文中的博愛座修正為優先座,並將適用對象擴大為有實際需求者,取代原來帶有刻板印象的「老弱婦孺」這種措辭,透過文字跟標示的調整讓公共運輸工具座位的使用更加清楚,避免產生不必要的道德審判跟誤會,在擁擠的車廂中,有任何需求的身影都不應該為了一個座位感到羞愧、躊躇或難堪,真正成熟的社會不應該把善意變成壓力,也不應該讓一張椅子成為道德審判的法庭。我們想修的不只是條文,而是社會看待需求者的眼光,這是選擇而不是義務,希望透過這次的修法還給每一個需要被照顧者一份安心跟尊嚴,懇請各位委員能夠支持我這個版本。

我接下來再繼續談老人福利法第四十八條的修法說明,我也謝謝劉召委這次能夠讓我們有機會提出這個修正案。我們這次提出第四十八條修正案,主要是為了導正目前不同的長照機構評鑑制度與行政處分依據不一致的問題,這幾天我有看到很多長照3.0的新聞,未來我國的長照政策有三大策略方向,包含放寬服務對象,擴充服務內容,導入智慧輔具等創新元素。其中今年9月將優先擴大聘僱外籍看護家庭可以使用日照、托顧、交通補助,並放寬喘息服務的場域,增加服務機構的彈性,這些措施跟我們修正案的理念不謀而合,都是關注實際的照顧體驗,給予需求者更多的彈性。

然而,在現行制度中,老人福利機構被評為丙等或丁等會面臨罰則和公告,等第制是根據子法所設,與長期照顧服務法或護理人員等法規所採之合格或不合格標準明顯脫節,就是一個有等第,另一個是合格或不合格。這樣的制度不僅造成評鑑制度的結果認定不一,也衍生出排名的壓力,機構為了過多的書面作業,實際照顧時間可能受到擠壓,更嚴重的是制度本身可能會誤導機構為了追求分數,譬如79分和80分就是不同等第,會偏離提高照顧品質的本質目標。所以台灣民眾黨的修法是把條文中的丙等或丁等明確改為不合格,作為行政處分的依據,也就是促使主管機關能夠修正子法,讓評鑑制度回歸單純及公平,讓所有的長期照顧體系有一致的標準,就是合格或不合格,而不是甲、乙、丙、丁等。真正讓機構能夠朝向品質提升、永續經營的方向邁進,這樣也才能夠落實對於高齡者的基本照顧權益保障,我也懇請在座的同事們能夠支持這次的修法,謝謝。

主席:謝謝陳昭姿委員的提案說明。

接下來請提案委員林月琴委員做說明。

林委員月琴:博愛座的概念源自於對蔣介石的紀念,民國65年臺北市公車業者為追思已故前總統蔣介石逝世週年,共同協議開始的措施;其後,在民國102年的時候,身心障礙者權益保障法第五十三條修法,規定大眾運輸工具應設立博愛座,提供給老弱婦孺優先乘坐,並且比例要達到總座位的15%,因此有了法源依據。而後交通部也在106年據此訂定了大眾運輸工具無障礙設施設置辦法,整體落實身權法第五十三條的規定。

不過,近來發生的博愛座之亂,其實社會已經爭議了一段時間,其中令人擔憂的現象在於,爭議事件在媒體所呈現的多半是老人硬逼著年輕人要讓座而發生衝突,這樣的訊息在世代間會造成老、青兩個世代各自受傷的結果,一方面營造老人倚老賣老、不講理的形象,同時也營造年輕人自私冷漠的樣貌。讓座本來是出自於乘客間的善意,但是因為不讓座而擴大為惡意的解讀,甚至造成世代間的爭議,這應該不是當時提出法律修正案委員的想法,我認為博愛座應該要設置,但是在法律上跟民眾的認知上有各自調整的必要。對於有善意的人來說,大眾運輸工具不需特別設立博愛座,也會自動讓座,而當民眾不讓座,並不意味著他沒有善意,而極有可能是他也需要這個座位。

基於這樣的觀念,我認為身權法規定的博愛座應該定義為優先座,強調因為身體不適有使用需要的人優先使用,換句話說,若沒有這樣的需求出現的時候,任何人都可以使用,隨著法律修正加上媒體宣傳,這樣的新觀念可以及時讓民眾獲得,產生出新的見解和新的社會共識,敬請各位委員支持,以上,謝謝。

主席:謝謝林月琴委員的提案說明。

接下來請陳菁徽委員做提案說明。

陳委員菁徽:主席、各位委員、各位官員、還有各位關心這個議題的朋友,大家早安。本席有兩個版本,因此一次進行兩案的提案說明,我提出的身心障礙者權益保障法有三個修法重點,首先,第五十三條有關博愛座的修法,近年來博愛座引起許多的社會爭議,有些人可能是身體不適或有隱形的障礙,當下真的需要坐下來休息,但因為看起來不像老弱婦孺就被懷疑,甚至被責難,這其實對當事人是一種傷害,所以我們把實際有需要的人明確寫進法律裡,就是希望社會能慢慢改變觀念,博愛座的精神不是你要看起來需要,而是你真的有需要,這才是重點。我們希望透過這樣的修法,讓大家知道每個人都可能有需要幫助的時候,不要太快用外表來判斷,也別因為對方不像你想像中的樣子,就覺得他不應該坐在博愛座上,這是我們要一起努力建立的社會氛圍。

第二,聯合國身障權利審查報告指出,我國過去對於教養院福利機構之規範仍有不足,也曾發生過多起不當對待,甚至人權侵害的事件,這樣的情況不該再被容忍,因此,我們這次增訂機構負責人的資格限制,並建立資格審查制度,同時明文規定發現虐待、遺棄等情況下的通報義務和罰則,讓每一位身障者在機構中都能獲得尊嚴與安全。

第三,我們也看到資源分配的不均是如何限制了身障朋友的生活參與及行動自由,無論是手語翻譯、同步聽打或是跨區交通協助,這些原本應該由政府積極提供的支持,卻因為城鄉差距、財政不均而有嚴重落差。我們此次的修法特別增訂主管機關應該設立整合平臺,推動橫向資源協調,還有資訊透明,讓身障者不受制於住在哪裡,而是真正平等地享有應有的權利和服務。

委員會的諸位同仁,我們所提出的這些修法,都是許多身障朋友的建議與呼籲,同時也是社會對平等還有人權的期待,希望不分朝野都可以支持這樣子的修法,謝謝。

主席:謝謝陳菁徽委員的提案說明。

其他提案委員還沒有來,有來的就叫做劉建國,我就在這邊做一個簡單的說明。關於老福法五十八條,我再補充一下,剛剛陳昭姿委員也講到了重點,最主要臺灣的住宿機構不只是老人福利機構,還包含長照機構及護理機構,現有的長照機構和護理機構的評鑑標準是合格或不合格,為什麼老人福利機構是分為甲、乙、丙、丁等?我們希望透過修法讓它趨於一致,簡單講,就是這個樣子,這樣行政機關在執行的時候,我覺得會有一致性的處理方式,這應該是一個非常正確的作為。

第二件事情,我必須要再特別提醒衛福部,因為身權法今天分為第二案、第三案,第二案是第五十三條,針對博愛座的事情,這是過去將近50年來訂定的制度,確實不只是這段時間,其實這四、五十年來還是累積很多爭議的狀況。主管機關衛福部必須要去審視、面對這個事情,應該如何做一個更積極的、符合社會大眾期待的博愛座定義、名稱、範圍及執行的認定,我想這個是一個非常重要的事情,所以我們把它抽出來在第二案。

第三案,我要特別再提醒衛福部,身權法這次有二十幾案,也就是有很多委員提出要大幅修正身權法的版本,身權法最主要還是要回應身心障礙者的需求,以及相關權利的保障,勢必會面對到很多的面向,我們要有更多的討論方式。我記得十來年前,應該是在1516年前,當時的身權法也大修了三十多個條文,那時候行政機關也積極地面對,我們甚至於沒有用到委員會的時間,從正式進到委員會逐條審查的時候,我是借隔壁的會議廳,邀請所有單位,就像今天這樣,因為身權法涉及的面向很廣,事權的機關也很多,所以我們從下午14時開始跟個別機關還有身心障礙者團體面對面、還有很多委員,大家開誠布公針對很多角度、很多現狀、很多執行面有鉅細靡遺的討論,所以我們從下午2點一直討論到晚上10點,我們才能讓身權法在那一次有這樣具體性進展的修法斬獲。

但是現在又已經過了十多年,各位委員也應所有身心障礙朋友的期待提出了意見,也希望我們可以快速進入實質上討論,不過院版的速度似乎有一點慢了,我還是希望提醒衛福部部長以及相關的主政機關,是不是可以儘速把回應身心障礙者期待的院版趕快提出來?讓我們可以跟所有的委員來替身心障礙者把相關的制度訂得更完善、更周全,讓這些委員有所回應,這部分我特別提醒衛福部。

最後,今天有很多身心障礙者朋友開了記者會,不管是針對個人助理支持服務還有自立生活支持,當我們有這樣的政策,但是實際上執行面確實打了大大的折扣,問題所在是在什麼地方?有訂制度卻沒有辦法按制度來執行,所以這有牽涉到一些相關配套還有一些相關監督機制,真的必須要快速地做一些相關調整跟修正,才能真正回應他們的需求,也讓政府真正的美意可以達到更好的進展。

所以我在這邊做一個補充,我還是希望期待衛福部可以儘速把院版提出來,以上跟委員會報告,謝謝。

接下來,我們就請衛福部邱部長就本日議程併案說明。

邱部長泰源:主席、各位委員、女士、先生。今天大院第11屆第3會期社會福利及衛生環境委員會召開全體委員會議,審查老人福利法第四十八條條文修正草案及身心障礙者權益保障法部分條文修正草案,本部承邀列席報告,敬請各位委員不吝指教。

壹、審查老人福利法第四十八條條文修正草案,有關委員建議將老人福利機構評鑑之評鑑結果調整為合格、不合格之修正方向,有利於本部各類住宿式機構評鑑結果之一致性,本部敬表支持。

貳、審查身心障礙者權益保障法部分條文修正草案,本部綜整委員提案版本,謹就共通性意見簡要說明:

一、委員徐富癸等18人、委員林楚茵等20人、委員范雲等17人、委員陳菁徽等16人、委員羅廷瑋等16人、委員何欣純等17人、委員廖偉翔等19人、委員羅美玲等16人、委員劉建國等17人提案增訂身心障礙者代表組成比例及受理申訴案件,正面表列身心障礙者參與人數比例,有利於身心障礙者積極參與政策決策過程,本部予以支持;但會議召開頻率、紀錄公開方式等執行細節可訂定行政規則落實辦理,無須於法律位階明定。另外,現行已有設立身心障礙者權益受損協調機制,可針對相關案件進行行政調查及裁處,無須再訂定申訴制度。

二、委員郭昱晴等16人、委員范雲等17人、委員陳菁徽等16人、委員羅廷瑋等16人、委員何欣純等17人、委員廖偉翔等19人、委員劉建國等17人提案增訂歧視範圍、合理調整及賠償請求權,有關擴大歧視規定及增加賠償請求權,行政院刻正研訂反歧視法草案,建議配合該法相關規定辦理為妥。另外,有關納入合理調整規定,本部敬表支持;惟合理調整屬於新的概念,尚須透過社會宣導及教育,如立即訂定罰則,恐引發負面效果,建請審慎考量。

三、委員范雲等17人、委員羅廷瑋等16人、委員何欣純等17人、委員廖偉翔等19人、委員廖偉翔等21人、委員劉建國等17人提案增訂同儕支持、個人助理與社區居住之專章或專條,委員所提專章、專條之個人協助定義與範圍未明確,可能與長期照顧、教育部門、就業部門及社政部門之服務人力與法令產生競合。其次,本法第五十條已有社區居住服務,其服務內涵併同個人助理服務之執行細節均規範於本法授權之子法「身心障礙者個人照顧服務辦法」,建議毋須於本法增訂。

四、委員陳冠廷等20人、委員邱鎮軍等19人、委員許宇甄等18人、委員陳菁徽等16人、委員邱若華等17人、委員林月琴等17人、委員范雲等17人、委員魯明哲等17人、委員洪孟楷等17人、委員傅崐萁等20人、委員廖偉翔等17人、委員何欣純等17人、委員劉建國等17人、台灣民眾黨黨團提案調整優先乘坐博愛座的對象、條件、座位名稱及設置比例,有關將乘坐博愛座對象擴大為其他實際需要者,並將博愛座之用語修正為優先席,本部予以支持。另有關將博愛座設置比例、大眾運輸工具設計概念等事涉交通部權責,宜請該部表示意見。

五、委員陳菁徽等16人、委員羅美玲等17人、委員劉建國等17人提案增訂身心障礙福利機構之院長、主任或工作人員之消極資格,有關建議增訂身心障礙福利機構業務負責人、院長、主任、工作人員消極資格及機構違反法規罰則以保障服務對象權益,並確保機構服務品質,本部敬表支持。

六、委員陳菁徽等16人、委員羅廷瑋等16人、委員何欣純等17人、委員廖偉翔等19人、委員劉建國等17人之提案明訂各類傳播媒體之報導不得使用歧視性稱呼或描述,並配合修訂罰則,有關明訂各類傳播媒體不得有歧視性報導,以落實平等與不歧視精神,本部敬表支持;惟有關規範對象增訂公職人員、民意代表參選人或個人等歧視之罰則,考量前開情形樣態多元,現階段仍應著重於社會宣導及教育,驟然增訂罰則恐產生負面效果,宜應審慎研議。

結語、有關各委員所提版本之條文請參閱書面報告,本部承大院各委員之指教及監督,在此敬致謝忱,並祈各位委員繼續予以支持。以上,謝謝。

主席:謝謝部長,有關本次會議各項書面資料均列入紀錄,刊登公報。

衛生福利部書面資料:

一、審查「老人福利法第四十八條條文修正草案」等2案書面報告

主席、各位委員女士、先生:

今天 大院第11屆第3會期社會福利及衛生環境委員會召開全體委員會議,本部承邀列席報告,深感榮幸。茲就審查一、委員劉建國等17人擬具「老人福利法第四十八條條文修正草案」案。二、台灣民眾黨立法院黨團擬具「老人福利法第四十八條條文修正草案」案,提出專案報告。敬請各位委員不吝惠予指教:

大院委員就本法提案修正共計2案(修正48條),謹彙整各委員版本所提修正條文,研提意見如下,建請各位委員考量:

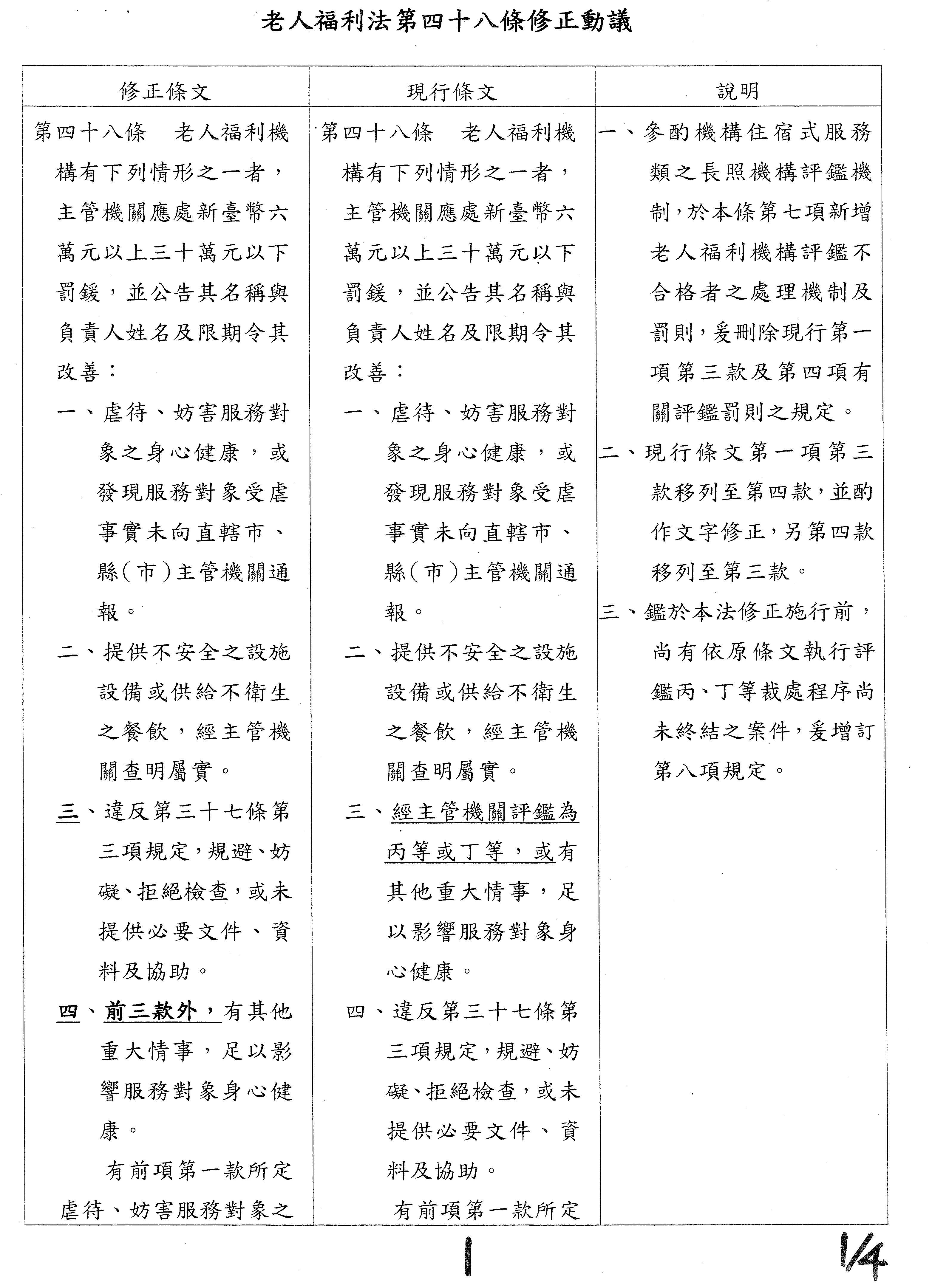
修正條文第48條(劉建國委員等17人、台灣民眾黨立法院黨團),有關老人福利機構評鑑之評鑑結果調整為合格、不合格部分,考量有利於本部各類住宿式機構評鑑結果之一致性,本部敬表支持,並建請刪除本條第一項第三款及第四項有關評鑑丙等或丁等罰則規定,參酌機構住宿式服務類之長照機構評鑑機制,及於本條第七項新增老人福利機構評鑑不合格者之處理機制,又鑑於本法修正施行前,尚有依現行條文規定執行評鑑丙、丁等處罰程序尚未終結之案件,增訂第八項規定,以資周全。

本部承 大院各委員之指教及監督,在此敬致謝忱,並祈各位委員繼續予以支持。

二、審查「身心障礙者權益保障法部分條文修正草案」等34案書面報告

主席、各位委員女士、先生:

今天 大院第11屆第3會期社會福利及衛生環境委員會召開第18次全體委員會議,審查:一、委員許宇甄等18人擬具「身心障礙者權益保障法第五十三條條文修正草案」,二、委員邱鎮軍等19人擬具「身心障礙者權益保障法第五十三條條文修正草案」,三、委員林月琴等17人擬具「身心障礙者權益保障法第五十三條條文修正草案」,四、委員陳菁徽等18人擬具「身心障礙者權益保障法第五十三條條文修正草案」,五、台灣民眾黨黨團擬具「身心障礙者權益保障法第五十三條條文修正草案」,六、委員范雲等17人擬具「身心障礙者權益保障法第五十三條條文修正草案」,七、委員邱若華等17人擬具「身心障礙者權益保障法第五十三條條文修正草案【提案第11006882號】,八、委員魯明哲等19人擬具「身心障礙者權益保障法第五十三條條文修正草案」,九、委員傅崐萁等24人擬具「身心障礙者權益保障法第五十三條條文修正草案」,十、委員洪孟楷等17人擬具「身心障礙者權益保障法第五十三條條文修正草案」,十一、委員邱若華等17人擬具「身心障礙者權益保障法第五十三條條文修正草案」【提案第11010755號】,十二、委員范雲等17人擬具「身心障礙者權益保障法部分條文修正草案」,十三、委員郭昱晴等19人擬具「身心障礙者權益保障法第十六條條文修正草案」,十四、委員何欣純等17人擬具「身心障礙者權益保障 法部分條文修正草案」,十五、委員陳冠廷等16人擬具「身心障礙者權益保障法第三十八條條文修正草案」,十六、委員陳冠廷等20人擬具「身心障礙者權益保障法第二條、第五十三條及第九十九條條文修正草案」,十七、委員徐富癸等18人擬具「身心障礙者權益保障法第十條條文修正草案」,十八、委員羅廷瑋等16人擬具「身心障礙者權益保障法部分條文修正草案」,十九、委員黃捷等17人擬具「身心障礙者權益保障法第七十一條條文修正草案」,二十、委員王鴻薇等20人擬具「身心障礙者權益保障法增訂第四十條之一條文草案」,二十一、委員柯志恩等18人擬具「身心障礙者權益保障法增訂第四十條之一條文草案」,二十二、委員柯志恩等17人擬具「身心障礙者權益保障法第六十條之一條文修正草案」,二十三、委員馬文君等19人擬具「身心障礙者權益保障法第三十條之一、第五十條及第五十二條條文修正草案」,二十四、委員廖偉翔等21人擬具「身心障礙者權益保障法增訂第五十條之一條文草案」,二十五、委員廖偉翔等19人擬具「身心障礙者權益保障法部分條文修正草案」,二十六、委員林楚茵等20人擬具「身心障礙者權益保障法第十條條文修正草案」,二十七、委員陳菁徽等16人擬具「身心障礙者權益保障法部分條文修正草案」,二十八、委員洪孟楷等18人擬具「身心障礙者權益保障法增訂第四十條之一條文草案」,二十九、委員羅美玲等16人擬具「身心障礙者權益保障法部分條文修正草案」,三十、委員陳俊宇等18人擬具「身心障礙者權益保障法第七十一條條文修正草案」,三十一、委員林楚茵等17人擬具「身心障礙者權益保障法第七十一條條文修正草案」,三十二、委員劉建國等17人擬具「身心障礙者權益保障法第七十一條條文修正草案」,三十三、委員邱若華等17人擬具「身心障礙者權益保障法第七十一條條文修正草案」,三十四、委員劉建國等17人擬具「身心障礙者權益保障法部分條文修正草案」等34案,本部承邀列席報告,至感榮幸,並對委員長期關注身心障礙者權益,表達由衷敬意,以下謹就各委員之提案版本提出報告,敬請各位委員不吝指教。

壹、各委員提案版本

大院委員就本法提案修正共計34案,本部意見綜合說明如下,建請各位委員考量:

一、修正條文第一條(委員羅廷瑋等16人、委員廖偉翔等19人)

()委員提案重點

建議於本法立法宗旨增加禁止一切形式之歧視,另於保障身心障礙者平等參與之機會面向增列公民二字。

()本部意見

考量禁止歧視之目的,即為確保身心障礙者得以平等行使公民權利,至參與社會、政治、經濟、文化等機會,已涵蓋公民權利之行使範圍,爰建議維持原條文。

二、修正條文第二條(委員陳冠廷等20人、委員陳菁徽等16人、委員羅廷瑋等16人、委員何欣純等17人、委員廖偉翔等19人、委員羅美玲等16人、委員劉建國等17人)

()委員提案重點

將衛生主管機關權責「保健醫療」修正為「身心健康」,修正交通主管機關權責包含無障礙電動大眾運輸工具、無障礙交通設施與運輸服務,另增訂司法主管機關負責身心障礙者權利救濟、司法保護等權益之規劃、推動及監督等。

()本部意見

保健醫療是較具體的業務內容,身心健康則相對抽象,建議維持原條文,其餘涉及交通部及司法院權責,宜由該單位審慎評估。

三、修正條文第六條(委員陳菁徽等16人、委員何欣純等17人、委員羅美玲等16人、委員劉建國等17人)

建議配合本法第十四條修正身心障礙者鑑定作業授權辦法規範事項,本部敬表支持。

四、修正條文第十條(委員徐富癸等18人、委員林楚茵等20人、委員范雲等17人、委員陳菁徽等16人、委員羅廷瑋等16人、委員何欣純等17人、委員廖偉翔等19人、委員羅美玲等16人、委員劉建國等17人)

()委員提案重點

增訂身心障礙兒少參與,明定身心障礙者參與人數比例並兼顧障別均衡,調整其代表比例及產生方式,會議提供必要適足之無障礙環境、合理調整,並於會議前公布議程、會議後公開會議紀錄。另增訂權益保障事項包括受理身心障礙者因歧視所提申訴或再申訴事件。

()本部意見

1.依本法現行條文第十條規定,中央機關(衛生福利部)及地方政府均有常設性身心障礙者權益保障推動機制,邀集政府機關代表、身心障礙福利專家學者及身心障礙者及其組織代表為委員,並以兼顧各障礙類別平衡為遴選原則,惟未明定身心障礙者參與人數比例。為使身心障礙者積極參與影響其生活相關立法與政策之決策過程,同時兼顧議事程序得以順利運作,建議可正面表列身心障礙者參與人數比例,不得少於身心障礙者代表、學者專家、民間相關機構及團體代表人數之二分之一,亦即,不得少於總數之四分之一。至增訂身心障礙兒少參與,本部敬表支持。

2.有關會議召開頻率、紀錄及出席成員之公開方式等屬實務執行細節,本部可邀集各地方政府協商訂定行政規則,並落實辦理,無須於法律位階明定。

3.有關明定代表產生方式採公開選舉、自主選出等形式,基於實務經驗,身心障礙者代表原本即由民間相關機構及團體推派產生,為保留各地方政府因地制宜之彈性,允應審慎研議。

4.現行已有受理身心障礙者權益受損協調機制,倘於協調過程中認有違反本法第十六條等情事,均本於權責進行行政調查及裁處,無須再重複訂定申訴與再申訴制度。

五、新增條文第十條之一(委員羅美玲等16人、委員劉建國等17人)

新增條文內容係為確保身心障礙者資訊近用及表意權,以落實身心障礙者權利公約精神,本部敬表支持。

六、修正條文第十一條(委員羅廷瑋等16人、委員廖偉翔等19人)

()委員提案重點

將身心障礙者生活狀況定期調查自每5年調整為每3年,全國人口普查自每10年調整為每5年,調查對象增加各原住民族身分之身心障礙者,另國家推動新政策應先通過身心障礙影響評估。

()本部意見

1.目前每5年辦理身心障礙者生活狀況調查已設計有性別、年齡、身分別(一般人口、原住民、新住民)、障礙別、地區別等問項,藉以瞭解不同群體障礙者之處境差異。經查全國原住民身心障礙者約2萬人,再區分族別、地區、障礙類別及障礙等級,具個案稀少特質,無法達足夠樣本代表性,恐影響資料正確度。另調查期間若縮短為3年,頻率過高恐過度擾民且政策效益不高,須審慎考量。

2.有關修正行政院辦理全國人口普查之頻率,宜由行政院主計總處審慎評估,以資周全。至於政策推行前應做身心障礙影響評估一節,本部予以尊重,惟建議採行政院114324日修正之「法案、人權及性別影響評估檢視表」辦理,以資周妥。

七、修正條文第十六條(委員郭昱晴等19人、委員范雲等17人、委員陳菁徽等16人、委員羅廷瑋等16人、委員何欣純等17人、委員廖偉翔等19人、委員劉建國等17人)

()委員提案重點

擴大歧視之範圍、定義及賠償請求權,將合理調整入法並納入歧視範圍,明定中央主管機關及中央目的事業主管機關訂定合理調整指引。

()本部意見

1.有關歧視規定,包含後續申訴機制及救濟程序等,兩公約國家報告國際審查專家均建議政府應制定一部綜合性平等法,CRPD第二次國家報告國際審查委員會則建議政府確保平等法案明確規定各種形式的歧視,為完善我國反歧視法律規範,行政院刻正研訂反歧視法(草案),爰本法之修正方向,建議配合該法相關規定辦理為妥。

2.有關納入合理調整規定,由中央主管機關及中央目的事業主管機關訂定合理調整指引,以利共同推動並落實身心障礙者權利公約精神,本部敬表支持。惟合理調整屬於新的概念,尚須透過社會宣導及教育,分階段逐步推動,如在社會溝通尚無共識前即訂定罰責,恐引發負面效果,建請審慎考量。

八、新增條文第十六條之一(委員范雲等17人)

()委員提案重點

將合理調整入法,至於必要及適當之合理調整所衍生之成本,由義務承擔人負擔,政府應提供義務承擔人提供經費與行政資源。

()本部意見

合理調整精神原本即是調整義務方應根據障礙者具體需要,於不造成調整義務方不成比例或過度負擔之情況下,進行必要及適當之修改與調整,依國際經驗,合理調整大多數不涉及產生費用(例如:工作流程調整、工作時間調整……等),倘有衍生成本亦應屬調整義務方可負擔範圍,有關增訂由各級政府應額外補助調整義務方,事涉國家整體財政,允宜審慎評估。

九、修正條文第二十一條(委員羅廷瑋等16人、委員何欣純等17人、委員廖偉翔等19人、委員羅美玲等16人、委員劉建國等17人)

()委員提案重點

修正授權辦法之權責主管機關,建議中央衛生主管機關應定期舉辦心理健康促進服務,並增訂心理健康促進概念。

()本部意見

有關配合組織改造,修正授權辦法之權責主管機關,本部敬表同意。另考量人民之心理健康促進相關措施已明定於精神衛生法,爰不建議增訂於本法。

十、修正條文第二十二條、第二十三條(委員羅廷瑋等16人、委員廖偉翔等19人)

()委員提案重點

新增各級衛生主管機關整合醫療資源時,應協助社區心理衛生中心提供身心障礙者所需之保健醫療服務,以及出院準備計畫內容包含社區醫療、復健與社區支持服務資源轉介服務等

()本部意見

心理健康促進及社區心理衛生中心等已在精神衛生法明定,無須重複訂定。至醫院出院準備計畫,現行條文詳列各款應辦事項且規定納入醫院評鑑,在實務運作較為可行,建議維持原條文。

十一、修正條文第三十之一條、第五十條及第五十二條(委員馬文君等18人、委員羅廷瑋等16人)

()委員提案重點

增列博物館亦應提供文化近用,提供各項符合身心障礙者特質之活動及展演服務,直轄市、縣(市)主管機關應依需求評估結果辦理文化近用服務等,以及目的事業主管機關應辦理協助身心障礙者參與社會之服務,包含資訊近用、科技近用、文化參與、無障礙運輸服務及住宅服務。

()本部意見

1.現行條文第三十條之一原立法目的係為保障視覺障礙者平等接受教育及完整圖書資源之權利,至近用文化資源之方式是否與本條文相同,且增列文化主管機關之適宜性為何,涉及文化部權責,宜請該部評估。

2.現行條文第五十條係為提供身心障礙者之照顧與支持服務,爰規定由直轄市、縣(市)主管機關(通常為社政單位)依需求評估結果提供服務。查委員所提「文化近用」應屬障礙者享有之權利,無須進行需求評估才得使用,建議維持原條文。

3.現行條文第五十二條明定提供「公共資訊無障礙」服務,已有資訊近用意涵,「科技近用」意涵倘指研發改良各項日常生活輔具及科技輔具,促進身心障礙者能完成生活中所有活動,則現有文字「輔助科技設備及服務」已可涵蓋。至無障礙運輸服務已於本法第五十三條規定,另住宅服務與社會參與似無直接關係,爰建議維持原條文。

十二、修正條文第三十八條(委員陳冠廷等16人、委員劉建國等17人)

有關建議公立義務單位之進用身心障礙者人數比例由百分之三提高至百分之四,將身心障礙者定額進用查核人數之計算基準日修正為末日,給予進用義務單位聘僱身心障礙者之彈性,並確保身心障礙者就業權益一節。考量公立義務機關構人員進用受組織規程及預算員額之規範及管制,且人員遴用亦須符合人事法規作業程序,本提案影響層面甚鉅,建議併同修正定額進用查核計算基準日部分,請勞動部表示意見。

十三、新增條文第四十條之一(委員王鴻薇等20人、委員柯志恩等17人、委員洪孟楷等16人)

()委員提案重點

進用身心障礙者之各級政府機關、公立學校及公營事業機構,應提供其執行業務基本所需之友善資訊及通訊傳播系統。

()本部意見

國家發展委員會106年訂定「政府機關公務系統無障礙指引」輔助進用重度視覺障礙者及重度肢體障礙者之機關完成公務系統無障礙設計(該業務於111827日移撥數位發展部持續推動)。另數位發展部前已協助行政院人事行政總處及國家發展委員會檔案管理局開發公文、差勤系統等無障礙公版系統,故目前已有相關機制推動。

十四、修正條文第五十條、新增第五十條之一或個人協助及社區居住專章(委員范雲等17人、委員羅廷瑋等16人、委員何欣純等17人、委員廖偉翔等19人、委員廖偉翔等21人、委員劉建國等17人)

()委員提案重點

將現行自立生活支持服務之同儕支持、個人助理單獨列出,並將個人協助、社區居住之相關執行規定,增訂為本法之專章。或是刪除自生生活支持服務,另以專條明定其辦理方式。

()本部意見

考量此專章/專條之個人協助定義與範圍未明確,可能與長期照顧之居家照顧服務員(長照)、教育部門之學生助理(教育)、就業部門之職場人力協助(就業)、社政部門之個人助理等有所重疊,與相關法令規定產生競合。其次,本法第五十條第四款已明定直轄市、縣(市)主管機關應提供「社區居住」服務,惟此次建議增訂之「社區居住」專章之定義、內涵是否相同,尚需釐清;又考量現行住宿式機構仍有服務使用需求,明定將住宿式照顧服務資源移轉至社區支持服務之妥適性,尚待凝聚社會共識。另查個人助理服務之服務內涵等執行細節,均已規範於本法授權子法「身心障礙者個人照顧服務辦法」,委員提案之專章/專條條文多屬執行面之規定,例如服務內容、自負額上限等,本部可諮詢民間團體及地方政府意見後,適時修正子法或相關規定,建議無需於本法增訂,以保持服務之彈性,並利實務執行。

十五、修正條文第五十二條之一(委員陳菁徽等16人、委員羅廷瑋等16人、委員何欣純等17人、委員劉建國等17人)

有關建議課予相關主管機關就公共建築物、公共設施與活動場所、無障礙交通設施與運輸服務、資訊、通訊技術與系統、網路平臺及生活通信,應依通用設計原則進行規劃之義務,以落實身心障礙者權利公約精神一節,本部敬表支持。至建議明定相關主管機關應訂定推廣及實施計畫,且應編列預算支應,以利於通用設計入法後順利執行,本部予以尊重。

十六、修正條文第五十二條之二(委員羅廷瑋等16人、委員廖偉翔等19人)

()委員提案重點

建議增列公法人團體、公營事業及政府捐助基金超過百分之五十之財團法人所建置網站,應通過無障礙檢測並取得認證標章,並將行動化應用軟體納入規範。另外,公私立金融服務業、大眾運輸業、通訊傳播事業、文化創意產業、醫療業及網路服務提供者準用之,另為鼓勵民間單位建置無障礙網站及行動化應用軟體,由各目的事業主管機關訂定獎助規定。

()本部意見

委員所提方向立意良善,惟無障礙網站之建置涉及各業者成本負擔、版面改版頻繁、效果是否顯著等,允宜通盤評估,建議先以鼓勵自主取得方式,逐步建立推動。至於無障礙標章與使用調查涉及數位發展部權責,宜請該部表示意見。

十七、修正條文第五十三條(委員陳冠廷等20人、委員邱鎮軍等19人、委員許宇甄等18人、委員陳菁徽等18人、委員邱若華等17人、委員林月琴等17人、委員范雲等17人、委員魯明哲等19人、委員洪孟楷等17人、委員傅崐萁等20人、委員廖偉翔等17人、委員何欣純等17人、委員劉建國等17人、台灣民眾黨黨團)

有關建議將優先乘坐博愛座對象之老弱婦孺修正為其他實際需要者,並將「博愛座」之用語修正為「優先席」,本部予以支持。另有關將「博愛座」設置比例自不低於總座位數之比例由百分之十五增加至百分之二十、大眾運輸工具應考量通用設計概念、大眾運輸工具之無障礙設施及設備不符規定者,應提具改善計畫於一定期限內調整為一年內,以及公車停靠站應依周遭環境配置並設置身心障礙者專用停靠搭車區等,事涉交通部權責,宜請該部表示意見。

十八、修正條文第五十七條及第八十八條(委員陳菁徽等16人、委員何欣純等17人、委員劉建國等17人)

有關參酌建築法相關規定,增訂使用人之改善義務,並配合修正第八十八條罰責,本部敬表支持。

十九、修正條文第五十八條之一(委員陳菁徽等16人、委員何欣純等17人、委員羅美玲等16人、委員劉建國等17人)

有關增訂直轄市、縣(市)政府應依身心障礙者實際需要,整合轄內各種交通服務資源,以促進身心障礙者行之便利,本部敬表支持。

二十、修正條文第六十條之一(委員柯志恩等17人)

有關增訂視障幼兒進入幼兒園之生活技能、定向行動及相關各項評估及訓練,教育部應提供協助一節,考量本條文立法目的,係為協助與支持中途視覺障礙者賦歸社會並維持經濟生活,至有關學前教育階段之視障幼兒,係以發展及訓練其生活能力為目的,且不以中途致障者為限,兩者服務內涵有異,爰建議另於教育專章增訂。

二十一、修正條文第六十一條(委員陳菁徽等16人、委員何欣純等17人、委員劉建國等17人)

有關增訂直轄市、縣(市)政府應設置同步聽打服務窗口,依聽覺或言語功能障礙者實際需求,提供其參與公共事務所需之服務,與實務運作情形相符,本部予以支持。至建議將「參與公共事務」修正為「社會參與」,並新增中央主管機關必要時應編列手語翻譯或同步聽打服務之補助經費,及訂定支持網絡之聯繫及運作辦法等節,基於資訊平權,本部業請各部會透過多元模式發展手語翻譯及同步聽打服務,譬如勞動部提供就業支持、教育部提供就學協助、金融監督管理委員會亦督請銀行業者逐步建置相關服務。故地方政府提供之手語翻譯及同步聽打服務仍應以保障聽、語障者參與公共事務權利為優先原則,若全面擴及至社會參與範疇,涉及政府有限預算之資源布建優先順序,允宜審慎評估。

二十二、修正條文第六十三條、第八十九條及第九十四條(委員劉建國等17人)

有關免辦財團法人登記之私立小型身心障礙福利機構,其因配合政府推動國家重要政策,辦理符合中央主管機關指定或公告之身心障礙福利政策之項目及基準者,有利政策推動及落實,增訂例外規定其得接受補助,並配合修正援引之處罰條文項次,本部予以支持。

二十三、修正條文第六十三條之一至第六十三條之七、第七十六條、第八十五條之一、第八十九條、第八十九條之一、第九十條、第九十二條至第九十四條(委員陳菁徽等16人、委員羅美玲等17人、委員劉建國等17人)

建議增訂身心障礙福利機構業務負責人院長(主任)、工作人員消極資格及機構違反法規罰責,係為藉由機構人員進用資格之把關,並透過機構違反法令規定之加重罰責,以維護機構服務對象之人身安全,及提升機構經營管理之品質與責任,保障服務對象權益,並確保機構服務品質,本部敬表支持。至針對終身不得擔任身心障礙福利機構院長(主任)之消極資格,新增「涉職場霸凌,情節重大,經有關機關調查屬實。」一節,考量工作權係為憲法第十五條保障之權益,故限制終身不得擔任機構院長(主任)之消極資格,應為具有法律明確性且情節重大或嚴重之情事,然現行針對「霸凌」尚未有法律明文解釋,另職業安全衛生法部分條文修正草案納入霸凌之相關規範,惟其裁罰僅針對雇主而非行為人,爰恐無行為人資料庫致難以納入消極資格。另若職場霸凌影響身心障礙者權益,可依修正條文第六十三條之二第四款規定辦理。

二十四、修正條文第七十一條(委員黃捷等17人、委員陳俊宇等17人、委員林楚茵等17人、委員劉建國等17人、委員邱若華等17人、委員陳菁徽等16人、委員何欣純等17人、委員范雲等17人、委員廖偉翔等19人、委員劉建國等17人)

()委員提案重點

增訂月經生理用品費用補助、其他必要之實物補助、相關補助經費申請辦法每年定期檢討,增訂輔具費用補助之項目及金額之定期檢討機制等。

()本部意見

有關生理用品補助,事屬月經貧窮議題,其他國家多係透過降低生理用品稅率,減輕民眾經濟負擔,或直接提供民眾生理用品等方式予以處理。目前不利處境民眾如有需求,可至各地實物銀行領取,爰建議不予增訂。另生活補助費已建立每4年定期調整調整機制;房屋租金及購屋貸款利息補貼等項目,內政部已每年視前一年度辦理情況,滾動式修正;至輔具產品技術進展快速及市場競爭,產品會隨市場供需情形降低或調漲售價,實務執行方向已朝向定期檢討輔具費用補助之項目及金額,以減輕身心障礙者負擔、滿足其多元需求。

二十五、修正條文第七十四條及第八十六條(委員陳菁徽等16人、委員羅廷瑋等16人、委員何欣純等17人、委員廖偉翔等19人、委員劉建國等17人)

建議明定宣傳品、出版品、廣播、電視、網際網路或其他媒體之報導,不得使用歧視性稱呼或描述,並配合修正第八十六條罰責一節,本部敬表支持。惟有關增訂公職人員、民意代表參選人或個人,不得於行使職權、執行職務、報導、節目或其他公開活動中,使用歧視性稱呼或描述,以及增訂不得對身心障礙者之配偶、親屬、家長、家屬等歧視,考量前開情形樣態多元,現階段仍應著重於社會宣導及教育,驟然增訂罰責,恐產生負面效果,允應審慎研議。

二十六、修正條文第七十七條、第七十八條、第七十九及第八十條(委員何欣純等17人、委員劉建國等17人)

增訂身心障礙者對違反本法第七十五條規定之行為人提出告訴或提起民事損害賠償訴訟時,直轄市、縣(市)主管機關應提供法律諮詢等協助,以及身心障礙者安置所需費用之追償及得減輕或免除之相關規定,立意良善,本部予以支持。

二十七、修正條文第八十四條及第八十五條(委員范雲等17人、委員羅廷瑋等16人)

有關委員建議身心障礙者於訴訟或偵查程序過程之相關程序調整及必要協助措施、矯正機關應保障身心障礙收容人在矯正機關內之無障礙權益與合理調整,以及前開領域人員之教育訓練,涉及司法院、法務部及內政部權責,宜請該等單位表示意見。

二十八、新增請求權基礎專章(委員羅廷瑋等16人、委員廖偉翔等19人)

()委員提案重點

建議增列身心障礙者對於受本法、身心障礙者權利公約或其他法令保障之權利遭受侵害、無法或難以實施者之相關救濟管道,以及請求損害賠償權利。

()本部意見

經查本法第十六條第一項規定對於身心障礙者不得有歧視之對待,以及第七十四條規定各類傳播媒體之報導,不得使用歧視性稱呼或描述誤導閱聽大眾對身心障礙者或疑似身心障礙者產生歧視或偏見之報導,均於本法第八十六條訂有罰責。復查本部已訂有衛生福利部身心障礙者權益保障事項運作及權益受損協調處理辦法,規定權益受損機制之運作,建議不予增訂。另外,相關救濟管道及請求損害賠償權利尚涉司法院、法務部權責,宜請司法院、法務部表示意見,以資周全。

貳、結語

未來本部本於身心障礙者權益保障法之中央主管機關立場,持續督導各地方政府落實本法內容,並依據實務執行情形予以檢討,以維護身心障礙者權益。以上謹就 大院委員所提修正案之本部意見進行報告。尚請委員繼續對本部予以支持及協助。

本部承 大院各委員之指教及監督,在此敬致謝忱,並祈各位委員繼續予以支持。

司法院書面資料:

一、審查:委員劉建國等17人、台灣民眾黨黨團擬具老人福利法第48條條文修正草案。

二、審查:委員許宇甄等18人、委員邱鎮軍等19人、委員林月琴等17人、委員陳菁徽等18人、台灣民眾黨黨團、委員范雲等17人、委員邱若華等17人、委員魯明哲等19人、委員傅崐萁等24人、委員洪孟楷等17人、委員邱若華等17人擬具身心障礙者權益保障法第53條條文修正草案等11案。

三、審查:委員范雲等17人、委員郭昱晴等19人、委員何欣純等17人、委員陳冠廷等16人、委員陳冠廷等20人、委員徐富癸等18人、委員羅廷瑋等16人、委員黃捷等17人、委員王鴻薇等20人、委員柯志恩等18人、委員柯志恩等17人、委員馬文君等19人、委員廖偉翔等21人、委員廖偉翔等19人、委員林楚茵等20人、委員陳菁徽等16人、委員洪孟楷等18人、委員羅美玲等16人、委員陳俊宇等18人、委員林楚茵等17人、委員劉建國等17人、委員邱若華等17人、委員劉建國等17人擬具身心障礙者權益保障法修正草案等23案。司法院書面報告。

主席、各位委員、各位先進:

今天奉邀列席貴委員會審查「老人福利法第48條條文修正草案」等2案、「身心障礙者權益保障法第53條條文修正草案」等11案,及「身心障礙者權益保障法其他條文修正草案」等23案,代表本院進行報告,深感榮幸,謹說明本院意見如下,敬請指教。

壹、審查老人福利法第48條條文修正案部分:

委員劉建國等17人及台灣民眾黨立法院黨團分別擬具「老人福利法第48條條文修正草案」等2案,將現行老人福利法第48條第1項第3款「經主管機關評鑑為丙等或丁等,或有其他重大情事,足以影響服務對象身心健康」,修正為「經主管機關評鑑為不合格,或有其他重大情事,足以影響服務對象身心健康」,本院並無意見,尊重大院及主管機關權責卓處。

貳、審查身心障礙者權益保障法第53條條文修正案部分:

委員許宇甄等18人、委員邱鎮軍等19人、委員林月琴等17人、委員陳菁徽等18人、台灣民眾黨黨團、委員范雲等17人、委員邱若華等17人【提案第11006882號】、委員魯明哲等19人、委員傅崐萁等24人、委員洪孟楷等17人、委員邱若華等17人【提案第11010755號】分別擬具「身心障礙者權益保障法第53條條文修正草案」等11案,就無障礙運輸服務及身心障礙者優先座位所為相關修正,本院並無意見,尊重大院及主管機關權責卓處。

參、審查身心障礙者權益保障法其他條文修正案部分

委員范雲等17人、委員何欣純等17人、委員羅廷瑋等16人、委員廖偉翔等19人、委員陳菁徽等16人、委員羅美玲等16人、委員劉建國等17人分別擬具「身心障礙者權益保障法部分條文修正草案」等7案,委員郭昱晴等19人擬具「身心障礙者權益保障法第16條條文修正草案」,委員陳冠廷等16人擬具「身心障礙者權益保障法第38條條文修正草案」,委員陳冠廷等20人擬具「身心障礙者權益保障法第2條、第53條及第99條條文修正草案」,委員徐富癸等18人擬具「身心障礙者權益保障法第10條條文修正草案」,委員黃捷等17人擬具「身心障礙者權益保障法第71條條文修正草案」,委員王鴻薇等20人擬具「身心障礙者權益保障法增訂第40條之1條文草案」,委員柯志恩等18人擬具「身心障礙者權益保障法增訂第40條之1條文草案」,委員柯志恩等17人擬具「身心障礙者權益保障法第60條之1條文修正草案」,委員馬文君等19人擬具「身心障礙者權益保障法第30條之1、第50條及第52條條文修正草案」,委員廖偉翔等21人擬具「身心障礙者權益保障法增訂第50條之1條文草案」,委員林楚茵等20人擬具「身心障礙者權益保障法第10條條文修正草案」,委員洪孟楷等18人擬具「身心障礙者權益保障法增訂第40條之1條文草案」,委員陳俊宇等18人擬具「身心障礙者權益保障法第71條條文修正草案」,委員林楚茵等17人擬具「身心障礙者權益保障法第71條條文修正草案」,委員劉建國等17人擬具「身心障礙者權益保障法第71條條文修正草案」案,委員邱若華等17人擬具「身心障礙者權益保障法第71條條文修正草案」部分,謹就本次會議關注之重點說明意見如下。

一、委員羅廷瑋等16人版本第2條第1項第10

()依憲法第77條規定,本院為國家最高司法機關,掌理審判事務及公務員之懲戒,其事務本質與一般法律所定中央主管機關或目的事業主管機關有別。又司法權獨立於行政權、立法權而存在,其目的在於實現審判獨立、公平審判,此乃自由民主憲政秩序、權力分立與制衡之重要原則,與一般行政機關基於專業分工而主管不同目的事業,且為實現特定目的而存在,有所不同。是此,若將本院列為保護特定群體之主管機關,非但與行政權、司法權分立制衡之憲政體制未合,亦未考慮本院不具有協調整合相關主管機關行政資源之權責,實不宜將本院列為相關業務之目的事業主管機關。

()本款所稱司法主管機關,是否專指掌管審判有關司法行政業務之本院?或含括偵查有關司法行政業務之法務部?其與第9款所稱法務主管機關之界分為何?有待釐清。

二、委員羅廷瑋等16人版本第16條第3項及第4

()本二項規定有關矯正措施之歧視行為,得向主管機關提起申訴,與草案第85條之3規定違反第16條第5項規定,得向地方身心障礙者權益保障委員會(下稱地方身權會)提起申訴,二者區別不明。又有關監獄受刑人處遇之矯正措施,監獄行刑法第93條定有得向監獄提起申訴之程序,此與草案第16條第4項及第85條之3所定申訴程序,究係處於併行或互斥之關係,建請釐清。

()所謂合理調整,依CRPD2條第4項定義為「根據需要,於不造成過度或不當負擔之情況下,進行必要及適當之修改與調整,以確保身心障礙者在與其他人平等基礎上享有或行使所有人權及基本自由。」據此,合理調整之內容,是依具體個別情況之需要而定,基本上並無定規,只要不造成過度負擔即可。從而,司法程序的合理調整,應由法院依具體個案情形,審酌身心障礙者提出之需求,是否已逾法院所能負擔的程度或有失比例而為適當的決定。上開審酌事項不僅涉及訴訟資源的合理分配,更涉及訴訟中兩造的武器平等、聽審權與正當法律程序等考量,屬法院對於個案審理之訴訟指揮權限的司法審判核心事項,應由法官本於審判獨立進行判斷。如對其決定不服,應循各訴訟法規定處理。旨揭版本及其他各版本草案中,文義上有使訴訟程序或審判活動涵攝至有關構成要件,產生損害賠償、行政罰及行政懲處(戒)等不利效果者,除與國家賠償法第13條規範意旨不符外,亦有由行政機關介入審查法院對於個案訴訟指揮之判斷,恐生妨礙法院獨立審判之疑義,建請慎酌。

三、委員羅廷瑋等16人版本第74

()1項及第2

草案將本項主體擴張為「公職人員、民意代表參選人、公民投票提案人、傳播媒體或個人」,然該文字所指係「公職人員與民意代表」之「參選人」,或係「公職人員(不含參選人)」與「民意代表參選人(不含已在任者)」,似有未明,建請釐清。如僅規範參選人而不規範現職者,其理由為何,亦宜說明,以免有違反平等原則之疑義。另草案中之「個人」所指為何,未見說明,如係指所有具備責任能力之自然人,則似無再列舉公職人員、民意代表參選人與公民投票提案人之必要。

()3

本項規範前2項之行為人「亦應負責」,然第74條第1項、第2項並無責任之規定,所謂「亦應負責」所指為何,有待釐清。如係指損害賠償部分,草案第83條之7已有明文,似無重複規範之必要。

四、委員羅廷瑋等16人版本第83條之1條文草案、委員廖偉翔等19人版本第85條之1條文草案部分

有關第2項規定政府機關(構)、其他公法人團體因怠於執行職務或未進行合理調整,致身心障礙者之權利遭受侵害所負之損害賠償責任,似屬國家賠償責任,其與國家賠償法之適用關係,恐有疑義,建請釐清。

五、委員范雲等17人版本第84條、委員羅廷瑋等16人版本第84條之1

()委員范雲等17人版本第84條第2

為落實身心障礙者權利公約(CRPD)第二次國家報告國際審查委員所提結論性意見第66點次意見,本院擬具「身心障礙者近用司法指引」(下稱本指引)草案,經113313日「身心障礙者司法協助指引諮詢會議」,聽取身心障礙團體等各界意見,修正草案內容後,已於113924日在本院全球資訊網(首頁─關於司法院─人權專區─身障公約近用司法)公告本指引。審酌CRPD具有國內法律效力,包含本院在內的各政府機關應依國際審查委員意見檢討及研擬施政方針,並定期追蹤管考實施成效,CRPD施行法第7條已有明文。現本院已依國際審查委員所提意見,完成本指引,並對外公告,有無新增草案第84條第2項規定之必要及實益,建請審酌。

()委員范雲等17人版本第84條第3

1.有關該項前段「因精神障礙或其他心智缺陷無法為完全之陳述」、「精神障礙或智能障礙者」部分:

按刑事訴訟法第35條第3項原規定:「被告或犯罪嫌疑人因精神障礙或其他心智缺陷無法為完全之陳述者……」,惟該無法為完全陳述之原因,僅限於精神障礙或其他心智缺陷,而未及於其餘身心障礙之情形,對被告或犯罪嫌疑人程序保障及訴訟照料難謂周妥,故參考身心障礙者權利公約第2條著眼於實質平等之合理調整、第13條平等及有效獲得司法保護之意旨,於112年修正其用語為「被告或犯罪嫌疑人因身心障礙,致無法為完全之陳述者……」,敬請參酌。

2.有關該項後段部分:

(1)查刑事訴訟法第31條第5項規定:「被告或犯罪嫌疑人因身心障礙,致無法為完全之陳述,或具原住民身分,於偵查中未經選任辯護人,檢察官、司法警察官或司法警察應通知依法設立之法律扶助機構指派律師到場為其辯護。但經被告或犯罪嫌疑人主動請求立即訊問或詢問,或等候律師逾四小時未到場者,得逕行訊問或詢問。」是刑事訴訟法已就被告或犯罪嫌疑人因身心障礙,致無法為完全之陳述者,定有強制辯護規定,本項後段是否仍有規定必要,建請再酌。

(2)「本刑三年以上之罪時」所指為何?是否為最輕本刑三年以上之罪?建請斟酌。

(3)另刑事訴訟法第31條第5項就因身心障礙,致無法為完全之陳述者,已明定偵查中強制辯護規定,且無條件之限制,惟本項後段設有「本刑三年以上之罪時」之條件,是否妥適,亦請斟酌。

(4)又刑事訴訟法第31條第5項但書規定「但經被告或犯罪嫌疑人主動請求立即訊問或詢問,或等候律師逾四小時未到場者,得逕行訊問或詢問。」惟本項後段未有類同之規定,是否宜有訂定之必要,亦請釐清。

六、委員羅廷瑋等16人版本第84條至第84條之13

()84

有關應就其障礙類別之特別需要,進行程序調整或提供必要之協助,其具體內容為何,尚有疑義,建請釐清。

()84條之3

本條規定法院應准當事人、告訴人或參加人為聽覺障礙或其他聽覺感知有障礙之人,於案件審理時自行攜同他人提供手語翻譯或同步聽打服務,謹提供以下意見:

1.為因應法庭傳譯需要,法院於無現職通譯、現職通譯不適宜或不敷應用時,應逐案約聘特約通譯,以維聽覺或語言障礙者或不通曉語言人士之訴訟權益。又得依聽覺或語言障礙者之需求,延攬通曉同步聽打之人,為特約通譯備選人。且法院於審理案件時,如特約通譯備選人因故均不能提供服務或人數不敷應用時,得因應需要,函請相關機關或單位協助指派熟諳該語言人員擔任臨時通譯。另當事人合意選任通譯並經法院認為適當者,亦得到庭為通譯。以上均為法院特約通譯約聘辦法第2條、第5條及第15條所明定。則對於手語翻譯及同步聽打服務部分,現行規定應已可供程序需求應用。

此部分草案考量當事人或參加人為視覺障礙、聽覺障礙、言語障礙、肢體障礙或其他身心障礙者,因無法透過上開知覺了解審理過程中之重要事證等,而明定法院應提供所需之設備或攜帶程序進行中所需之各項輔具等。惟本院所屬各級法院均已完成軟硬體之無障礙設施,且上開事項均屬法院訴訟指揮權行使之範疇,於現行實務,當事人提出聲請後,法院均會視其需要提供一定之協助,此部分有無增訂必要,建請再酌。

2.為確保其傳譯品質,維護聽覺障礙或其他聽覺感知有障礙之人之訴訟權益,依法院使用通譯作業規定第7點規定,當事人或關係人如自備傳譯人員,法院為選任前,應主動瞭解該傳譯人員之身分、傳譯能力及其與受訊問人之關係,故是否選任前開人士自行攜同他人提供手語翻譯或同步聽打服務,應由法院依具體個案審酌決定為宜。

()84條之10

本條規定審理身心障礙者案件時,均「應」請非本案之同類身心障礙之第三人到場說明該障別之實際生活經驗。然身心障礙者案件並非全部均有請第三人到場陳述之必要,如案件當事人之請求已經由法院適當處理,當事人亦無意見,似無必要請第三人到場說明。又如法院已經由審理相類案件,而累積相當之處理經驗,更無反覆於不同個案逐一徵詢意見之必要,徒增司法資源之浪費。如有訂定必要,宜授予法院決定是否聽取相關人員到場說明之權限,於必要時再請相關人員到場說明,始符合實際需求。

()84條之11

行政訴訟法第243條第2項已定有判決當然違背法令之事由。草案第84條之11將違反草案第84條至第84條之8及第84條之10規定者,亦視為當然違背法令。由於草案第84條至第84條之8規定多屬概括規範,須依個案情形判斷,且違反各該草案規定情形不必然影響裁判結果,一概視為當然違背法令事由,涵蓋過廣且判別不易,建請刪除。另民事訴訟法、刑事訴訟法亦均明定當然違背法令之事由,本條規定與現行訴訟法體例不合,且本法屬於對權利、義務加以規範之實體法,立法技術上是否適宜納入裁判違背法令事由之程序法規範,建請審慎斟酌。

七、委員羅廷瑋等16人版本第85條至第85條之35

()85條之3

違反草案第16條第1項、第5項、第74條規定者,草案已有損害賠償及行政罰等規範可資處理,草案第85條之3及第85條之4復規定得向地方身權會及中央主管機關身心障礙者權益保障委員會提起申訴及再申訴,實益為何?且依草案第85條之43項規定,再申訴決定視同訴願決定,將衍生民事法律紛爭透過申訴及再申訴程序而成為行政訴訟事件,徒增裁判歧異風險,以及地方身權會與主管機關或目的事業主管機關(草案第86條)的權限爭議,有無必要請斟酌。

()85條之34

行政訴訟法第98條第2項規定:「起訴,按件徵收裁判費新臺幣四千元。適用簡易訴訟程序之事件,徵收裁判費新臺幣二千元。」是行政訴訟應無立法理由所稱金額鉅大,致財團法人或公益社團法人無法負擔的程度。是否有排除行政訴訟法第101條規定的必要,請斟酌。

()85條之35

行政訴訟之當事人一造為行政機關,無假執行之必要,行政訴訟法亦無有關規定,草案第85條之35是否僅限於民事訴訟中始有適用,建請明文規範,或於立法理由補充,避免疑義。

八、委員羅廷瑋等16人版本第86條第2項第1

建請釐清本款係屬行政執行或行政罰之性質。如屬行政執行,草案第86條第2項第1款所稱「代金」,宜配合行政執行法規定修正為「怠金」;如屬按次連續處罰之性質,宜配合行政罰法規定修正為「罰鍰」,始不致產生誤解。

九、委員何欣純等17人版本第77條、委員劉建國等17人版本第79

()委員何欣純等17人版本第77條:

依本條立法說明四,對於身心障礙者負扶養義務之人,如經法院裁判減輕或免除扶養義務時,除減輕或免除扶養義務之事由發生在地方主管機關以書面行政處分通知返還安置費用之後者外,地方主管機關即得據以減輕或免除在裁判前已發生之安置費用,符合人民對於經裁判減輕或免除扶養義務之理解,本院敬表贊同。

()委員劉建國等17人版本第79條:本院意見同上。

最後,本院對 貴委員會及各位委員費心修法,表達感佩之意。以上報告,敬請各位委員、先進指教,謝謝各位。

交通部書面資料:

「身心障礙者權益保障法部分條文修正草案」處理意見報告

壹、前言

主席、各位委員、各位女士、各位先生:

今天應邀列席貴委員會,就貴委員會審查相關委員、黨團擬具身心障礙者權益保障法修正提案共34案,謹就委員提案涉及本部業務部分提出本部處理建議供貴委員會參採,謹報告說明如後,敬請指教。

貳、相關委員提案修正重點及本部建議處理意見

一、許委員宇甄、邱委員鎮軍、林委員月琴、陳委員菁徽、台灣民眾黨黨團、范委員雲、邱委員若華、魯委員明哲、傅委員崐萁、洪委員孟楷等相關委員、黨團擬具「身心障礙者權益保障法第五十三條條文修正草案」共11案修正提案:

()有關修正提案將大眾運工具設置博愛座之優先乘座對象之「老弱婦孺」修正為「其他實際需求者」,並將「博愛座」修正為「優先席」,若身心障礙者權益保障法修正公布後,本部將配合修正「大眾運輸工具無障礙設施設置辦法」。

()陳委員菁徽等18人提案將大眾運輸工具設置博愛座之比例,自現行不低於總座位數百分之15,增加至百分之20一節,博愛座係供有需要者優先使用,考量現行百分之15規定並無實務執行之窒礙,建議仍維持現行條文。

()至傅委員崐萁等24人提案增訂「公車停靠站應依周遭環境配置並設置身心障礙者專用停靠搭車區」一節,考量目前各地公車停靠站均須依照相關規範佈設無障礙環境,建議無須訂定身心障礙者專用停靠搭車區,避免限縮身心障礙者候車空間。

二、其餘各委員對身心障礙者權益保障法修正提案,其中第二條、第五十二條、第五十二條之一、第五十八條之一及第九十九條涉及交通運輸部分,交通部尊重主管機關意見及委員會審查結果。

參、結語

綜上,本部建議處理意見,尚請各委員參考,謝謝!

行政院人事行政總處書面資料:

行政院人事行政總處就審查「身心障礙者權益保障法部分條文修正草案」書面報告

主席、各位委員女士、先生:

今天大院第11屆第3會期社會福利及衛生環境委員會召開第18次全體委員會議,審查「身心障礙者權益保障法」(以下簡稱身權法)部分條文修正草案,請本總處列席,至感榮幸,謹提出簡要報告,敬請各位委員不吝指教。

衛生福利部為回應身心障礙者權利公約國家報告國際審查委員所提意見,落實身心障礙者權利公約精神,並因應身心障礙者需求,維護入住身心障礙福利機構者之權益及加強身心障礙者人身安全保護等,刻正研具身權法修正草案。

有關委員就修正身權法之提案,本總處意見如下:

一、有關委員陳冠廷等16人就修正身權法第38條第1項之提案

本總處致力推動身心障礙人員進用,並就進用情形定期追蹤,依「進用身心障礙人員作業要點」規定,就足額進用之機關,函請就有功人員核予獎勵,並積極協調各機關提列職缺,以增加政府機關學校進用身心障礙人員,截至目前進用比例達143.4%

另對未足額進用機關,如未足額情形超過2個月,本總處即函請其主管機關採行因應措施予以協助,並鼓勵身障特考職缺。必要時派員前往訪視協助,或邀集未足額運用身障人員之用人機關及其主管機關協商討論,以協助各用人機關足額進用。

二、有關委員羅廷瑋等16人就修正身權法新增第85條之18之提案

有關中央主管機關設立仲裁機構,並得視需要,於各直轄市、縣(市)設立分支機構一節:

()查中央行政機關組織基準法(以下簡稱基準法)第5

條第3項規定,本法施行後,除本法及各機關組織法規外,不得以作用法或其他法規規定機關之組織。

()又查現行作用法中訂有仲裁糾紛相關機制者,僅有勞資爭議處理法、國民體育法分別規範勞資爭議及體育紛爭仲裁機制,又經檢視上開仲裁糾紛之處理,係由主管機關依申請人之請求,選定獨任仲裁人、組成勞資爭議仲裁委員會,或由教育部認可並公告得辦理體育紛爭仲裁之公益性法人辦理,均未另設立新機關專責處理。

()基此,考量本條仲裁機構之設置與前開基準法第5條第3項規定未符,爰建議不另設立新機構,並參酌前開勞資爭議及體育紛爭仲裁機制,由主管機關依申請人之請求,選定獨任仲裁人、組成勞資爭議仲裁委員會,或法人辦理。

以上報告,敬請各位委員指教,謝謝!

數位發展部書面資料:

審查身心障礙者權益保障法修正草案書面報告

主席、各位委員、各位女士、先生,大家好:

今日大院召開會議,審查《身心障礙者權益保障法》修正草案(以下簡稱「身權法」)。本部就政府網站無障礙設計之推動與成果,向各委員報告,敬請委員們指導。

壹、法遵依據

本部依據身心障礙者權益保障法第522條規定「各級政府及其附屬機關(構)、學校所建置之網站,應通過第一優先等級以上之無障礙檢測,並取得認證標章。前項檢測標準、方式、頻率與認證標章核發辦法,由目的事業主管機關定之。」,辦理政府網站無障礙之檢測作業及標章核發等相關業務。

貳、推動現況

()本部已訂「各級機關機構學校網站無障礙檢測及認證標章核發辦法」、「網站無障礙規範」及「行動化應用軟體無障礙檢測指引」,提供各政府機關(構)、學校辦理網站及APP無障礙設計能有所依循。另開發及維護Freego無障礙網站軟體檢測工具,提供機關可自行檢測所建置之網站是否符合無障礙設計。

()本部每年辦理無障礙檢測及無障礙標章核發及管理,113年度人工檢測件數3,449件、身障人士抽測1,246件、客服諮詢案件2,803件,並提供「無障礙申訴」功能,提供各界反應政府機關(構)網站之無障礙設計及使用問題,自1114月上線迄今處理66件。

()為擴大政府行動化應用軟體(APP)納入無障礙推動範圍,並普及至民間企業及團體,本部已於1138月奉行政院核定推動「113-115年普及與深化政府網站與行動化應用軟體無障礙設計行動方案」,本方案訂有對外服務網站及行動化應用軟體之無障礙設計比率指標,並要求各機關依年度目標,自行規劃推動期程並落實執行,逐步推動普及無障礙設計。至1146月為止,已有22個政府APP通過無障礙設計檢測,包含本部「網詐通報查詢網」、交通部公路局「iBus_公路客運」、內政部國家公園署雪霸國家公園管理處「雪霸入園」等案例,成果初步展現。

()有關私部門推動無障礙網頁與APP之工作,本部目前已配合目的事業主管機關共同推動,例如與金融監督管理委員會合作,由金管會鼓勵金融機構辦理網站無障礙設計,本部則提供技術諮詢與輔導。截至1146月止,已有374家提供民生服務之企業取得網站無障礙認證標章,推動成效逐步擴大。

參、結語

本部將持續以落實數位平權為目標,推動政府網站與行動化應用軟體的無障礙檢測及設計工作,並與社會各界共同努力,營造一個真正友善、開放、無障礙的數位使用環境。

勞動部書面資料:

審議「身心障礙者權益保障法部分條文修正草案」及委員相關提案等8案書面報告

主席、各位委員、女士、先生:

今天大院召開社會福利及衛生環境委員會全體委員會議,審查委員所提「身心障礙者權益保障法部分條文修正草案」,謹就委員提案涉及本部業務部分簡要說明,敬請各位委員不吝指教。

壹、有關委員廖偉翔等19人就修正條文第11條之提案及本部意見

修正第1項各級政府應至少每3年舉辦各障別、各障礙程度、各原住民族身分之身心障礙者之就業與訓練等需求評估及服務調查研究一節,目前勞動部辦理之身心障礙者勞動狀況調查,已納查原住民族,以113年為例,身心障礙者母體中具原住民身分者1.8萬人,因僅占1.6%,抽樣數低於300份,若按各原住民族(16族)狀況調查,人數較少之族別恐因樣本過少,代表性不足,致統計結果偏差。現行各級政府每5年依其政策需求辦理相關調查,囿於各項調查及問項繁多,許多身心障礙者受限健康因素,受訪難度及負擔倍於他人,宜評估及研議。

貳、有關委員就修正條文第16條之提案及本部意見

一、有關委員范雲等17人增訂第16條之一第1項、委員郭昱晴等19人、委員何欣純等17人、委員羅廷瑋等16人、委員廖偉翔等19人、委員陳菁徽等16人、委員劉建國等17人就修正條文第16條,增訂機關(構)、學校、事業機構、法人或團體辦理招考外,教育、進用、就業、醫療服務、矯正措施等權益事項,應依身心障礙者個別障礙需求,於不造成不成比例或過度負擔之情況下,進行必要及適當之合理調整等提案之修法意旨,將有助於落實身心障礙者權益。

二、有關委員范雲等17人就修正條文第16條增訂歧視包括拒絕合理調整及委員羅廷瑋等16人就修正條文第16條增訂未提供合理調整,致權利受不法侵害者,視為歧視等提案,查雇主是否對於身心障礙者有就業歧視,依現行就業服務法所定之就業歧視申訴處理機制,由各地方主管機關之就業歧視評議委員會依具體個案事實認定之。如認雇主違反上開規定者,裁罰新臺幣30萬元以上150萬元以下罰鍰,並公布其姓名或名稱。因合理調整係首次修正納入身心障礙者權益保障法,對於我國仍是一項很新的概念,過去在勞動實務執行現場多未有經驗,爰本部尊重主管機關衛生福利部徵詢各界意見後所提之建議。

三、有關委員范雲等17人增列第16條之一第4項,就合理調整所衍生之成本,明定由政府提供經費及行政資源一節,因合理調整是於不造成不成比例或過度負擔之情況下進行必要及適當之調整,倘有衍生成本亦應為雇主可負擔範圍,有關增訂政府額外編列預算補助,事涉整體財政資源,允宜審慎評估。

參、有關委員就修正條文第38條之提案及本部意見

一、委員劉建國等17人提案修正現行第3項規定各義務機關(構)其員工總人數及進用身心障礙者人數之計算方式係以每月一日參加勞保、公保人數為準,調整為每月末日一節,倘調整為末日,有助於未足額單位提早於月底前補實身心障礙者,本部敬表同意。

二、有關委員陳冠廷等16人提案修正第1項,各級政府機關、公立學校及公營事業機構員工總人數在34人以上者,進用具有就業能力之身心障礙者人數,不得低於員工總人數百分之四一節,說明如下:

()本部致力推動身心障礙者就業並落實定額進用制度,於11229日核釋身心障礙者權益保障法第96條第2款所稱「無正當理由」,並自同年51日生效,以協助地方政府善用法律工具,加強督促私立學校、團體及民營事業機構未足額進用單位積極進用。113年每月平均義務單位足額之占比達到91.63%,較前一年度義務單位足額比率提高1.18%,未足額義務單位之減少202家,中央與地方將持續合作,促進身心障礙者就業。

()因公立義務機關(構)人員進用受組織規程及預算員額之規範及管制,且人員遴用亦須符合人事法規作業程序,如需透過身障特考進用等規定,且本案尚涉及銓敘部、行政院人事行政總處、教育部等業管,影響層面甚鉅,宜審慎評估及研議。

肆、結語

本部持續落實身心障礙者權利公約及身心障礙者權益保障法就業權益事項,偕同地方政府及相關民間團體共同推動各項身心障礙者權益保障措施,致力深化身心障礙者就業服務,落實定額進用制度,並向事業單位倡議職場融合及鼓勵進用身心障礙者,建構友善就業環境。

以上報告,敬請指教,並祝主席、各位委員身體健康,萬事如意。謝謝!

教育部書面資料:

審查「身心障礙者權益保障法修正草案」書面報告

主席、各位委員:大家好!

今天大院社會福利及衛生環境委員會審查「身心障礙者權益保障法修正草案」,本部承邀列席,深感榮幸。承蒙各位委員不吝指教與全力支持,讓整體身心障礙權益政策更臻完善,謹此致上誠摯的敬意與謝忱。以下謹就本部主管特殊教育部分提出報告,敬請各位委員惠予指教。

壹、前言

在身心障礙者教育權益保障方面,除了身心障礙者權益保障法的規定,本部制定之特殊教育法亦有完整之規範。特殊教育法從於73年制定公布施行至今,歷經多次修正,最近一次修正案係於112621日公布,主要係為符應社會及教育環境與資源之變遷,並兼顧各項國際人權公約的要求,做了大幅度的條文修正,其中包括對身心障礙學生及幼兒不得歧視、申訴管道、合理調整與各項支持服務等規定,以確保身心障礙學生獲得平等、適性之教育。

貳、強調不歧視、合理調整、個別化支持的精神

委員提案身心障礙者權益保障法第16條修正條文精神,對於不得歧視、合理調整等部分,與本部維護身心障礙學生權益之方向相同,本部尊重本法主管機關意見及大院審查結果。另有關不得歧視、合理調整等,在特殊教育法第10條、第24條、第25條等條文,均已修正或增訂相關規定,以確保身心障礙學生及幼兒之學習權益。特殊教育法相關條文之說明,略述如下:

身心障礙者權利公約第4號一般性意見有關締約國應當確保身心障礙者能夠在不受歧視和與其他人平等的基礎上,獲得中學後教育、職業訓練、成人教育和終生學習機會。各階段教育如果有各方面阻礙皆須查明並加以排除,以確保機會平等,且必須提供合理調整,以保障身心障礙者不受歧視。因此,在特殊教育法第10條,增訂特教學生及幼兒之人格及權益,應受尊重及保障,且對其學習相關權益及校內外實習、校內外教學活動參與,不得有歧視之對待,且在同法第24條,訂有申訴、再申訴之規定。另外,為使特殊幼兒融入幼兒園環境,協助安置於普通班與集中式特教班之特殊幼兒與一般幼兒良性互動,建構友善融合環境,使特殊幼兒於充分融合目標與個別化協助下,得以發展潛能,於特殊教育法第25條,修正增列幼兒園不得以身心障礙為由,拒絕幼兒入園。

另因應身心障礙者權利公約第24條第5項規定,締約國應確保向身心障礙者提供合理調整措施,以保障其學習權益之規定,因此,在特殊教育法第10條明定特殊教育與相關服務措施,應納入合理調整之精神,且責成本部應研擬各教育階段合理調整相關指引,並邀請身心障礙者及其代表性組織參與,以提供各教育階段學校參考運用,本部已於1135月委託研擬身心障礙學生合理調整參考指引,將於完成後請各級學校落實辦理。此外,在特殊教育法第25條,增訂各級學校及試務單位應提供考試適當服務及無障礙措施,且應考量身心障礙學生實際需要,提供合理調整。

在對身心障礙學生及幼兒之個人協助部分,特殊教育法第38條,明定學校及幼兒園應依身心障礙學生及幼兒之教育需求,提供各項支持服務,其中包括學習及生活人力協助,該等協助涵蓋學生教育需求及在校學習之生活適應,提供生活輔導、課業輔導及生涯輔導,包括身心障礙學生在校學習期間用藥、用餐指導或如廁指導等,以保障其學習權益。

參、結語

本部將持續落實特殊教育法、身心障礙者權益保障法及身心障礙者權利公約等相關規定,透過宣導不歧視、合理調整、個別化支持等觀念,強化保障特殊教育學生及幼兒學習權益,接受適性之特殊教育服務。

以上報告,敬請各位委員惠予指教。謝謝!

文化部書面資料:

審查《身心障礙者權益保障法》相關修正草案文化部書面報告

主席、各位委員、各位女士、先生:

今天應邀列席大院第11屆第3會期社會福利及衛生環境委員會「身心障礙者權益保障法部分條文修正草案」審查會議,深感榮幸。謹就本部推動身心障礙者文化權益等相關業務進行說明,敬請不吝指教。

壹、前言

文化生活係屬人民的基本權利,本部積極推動各項計畫,以確保人民的「文化近用」,不會因為身分、年齡、性別、地域、族群、身心障礙等原因產生落差。在文化上,肯認多元群體之文化差異,進而接納、欣賞彼此,避免各種形式的歧視與偏見。

貳、本部相關推動作為

一、本部優化及改善文化場館無障礙空間,訂定「文化展演場館友善服務暨設施(備)檢核表」,增設各館所無障礙座位、無障礙廁所、無障礙坡道等設施,建立無障礙的文化參觀環境。

二、本部推動各種無障礙服務,如語音導覽、手語導覽、口述影像、觸摸式展覽等,並持續培訓各附屬場館志工及導覽人員,讓身心障礙者能夠更方便地參與、體驗優質的文化活動,保障其文化近用權利。

三、依「文化部語言友善環境及創作應用與推廣補助作業要點」營造語言友善環境,增進面臨傳承危機國家語言學習管道及使用機會,2020年至2024年,補助臺灣手語相關計畫計38案,核定補助金額計新臺幣1,4109,742元。

四、訂定「輔導數位出版產業發展補助作要點」規定,為落實文化平權,提供視覺障礙者、學習障礙者、聽覺障礙者或其他感知著作有困難之障礙者使用數位出版品,獲補助者應將出版品無償提供國立臺灣圖書館運用。2023年起增加補助出版業者發行「無障礙版本電子書」,2023年已獲捐贈1,583種數位出版品(含電子書1,091種、無障礙版本電子書349種、有聲書143種),俾利無障礙資訊製作傳輸;另補助「臺灣數位出版聯盟」翻譯W3C電子書及無障礙電子書技術規範,以利出版業者製作數位出版品之參考運用。

五、本部委託「台北市報業商業同業公會」持續辦理平面媒體相關法規宣導活動,宣導對象為媒體從業人員,並函請各直轄市及縣市政府依相關法令加強輔導平面媒體,落實相關作用法之執行,並協助督促所轄平面媒體公協會轉知所屬會員業者,加強新聞自律及注重平等。

六、為鼓勵身心障礙者投稿創作,辦理文薈獎─全國身心障礙文藝獎,至2024年已辦理23屆,得獎人次逾千人,近年亦辦理產業交流會,讓文薈獎得獎者們與藝術及出版業交流,往專業藝文創作之路前進。

七、訂定「文化部辦理藝文表演票券售票業者優化身心障礙者線上購票系統補助作業要點」,鼓勵藝文表演票券售票業者改善現行身心障礙者購買藝文表演票券方式,讓所有人都能平等近用藝文,享有完整的文化生活。

八、本部影視及流行音樂產業局辦理「口述影像推廣計畫」,為提升口述影像質與量,以服務視覺障礙者,自2018年起推動「口述影像人才培訓計畫」,迄今計有987人參與口述影像推廣講座及課程,並補助民間單位辦理口述影像培訓課程;於2021年國產電影長片輔導金辦理要點新增對口述影像版本之製作補助,增加口述影像版製作量,2024年補助8部電影製作口述影像版;與金馬影展、台北電影節、高雄電影節合作,於影展期間放映口述影像電影,推廣「共融觀影」概念;2020年起,透過補助鼓勵電影院裝置設備並提供電影口述影像服務,北、中、南共8個影廳完成口述影像設備裝置,以提升文化近用權。

參、結語

為順應多元社會與族群發展,本部長期透過各種計畫及措施推動文化平權,期能弭平文化落差,未來亦將持續落實並推廣多元文化活動,維護民眾文化近用權益。

國家通訊傳播委員會書面資料:

「身心障礙者權益保障法草案」書面報告

主席、各位委員、各位女士、先生:

本會奉邀列席貴委員會就「身心障礙者權益保障法草案」之審查會議,提出書面報告如下,敬請指教:

隨著科技日新月異及社會結構變遷,我國身心障礙者權益保障日趨重要,且為落實憲法增修條文中所規定國家對於身心障礙者之保險與就醫、無障礙環境之建構、教育訓練與就業輔導及生活維護與救助應予以保障,並扶助其自立與發展之規定,國家有義務透過法令規章制度之建立,以建構身心障礙者完善之生活環境。

而本會作為通訊傳播主管機關,依據電信管理法、廣播電視法及衛星廣播電視法等相關規定辦理。針對「身心障礙者權益保障法草案」中有關因應身心障礙者需求以改善通訊傳播使用等規定,本會樂見其成,並將在職掌範圍內與政府各部會通力合作,以共同增進身心障礙者權益之保障。

原住民族委員會書面資料:

審查「身心障礙者權益保障法條文修正草案」書面報告

主席、各位委員女士、先生:

今天本會應邀至貴委員會列席就審查「身心障礙者權益保障法條文修正草案」進行書面報告。承蒙各位委員對此議案之關心,敬請各位委員先進惠予指導。

壹、前言

一、依據原住民族基本法第26條第1項規定,政府應積極辦理原住民族社會福利事項,規劃建立原住民族社會安全體系,並特別保障原住民族兒童、老人、婦女及身心障礙者之相關權益。

二、為制定完善身心障礙者權益保障法以確保身心障礙者權益,並回應社會期待,大院各委員擬具「身心障礙者權益保障法」修正草案,本會就本法草案與原住民相關業務提出說明。

貳、本法草案與原住民族相關條文意見如下

一、委員羅廷瑋等16人及委員廖偉翔等19人提案,第11條第1項:修正生活狀況調查區分以障礙類別與障礙程度作分類,並增加原住民身分各族身心障礙者的各項需求及人口調查,並縮短時程分別為三年及五年。

二、本會尊重大院決定及主管機關意見。

參、結語

未來本會將持續與衛生福利部等相關部會及民間團體共同努力,推動原住民族身心障礙者權益相關事務。

以上報告,謹請各位委員女士、先生指教,謝謝大家。

主席:現在開始詢答,作以下宣告:本會委員詢答時間62分鐘、列席委員41分鐘,十點半截止發言登記;委員如有書面質詢請於散會前提出,逾期不受理;暫定十點半休息10分鐘;依往例,審查法案不處理臨時提案。

現在請登記第1位陳昭姿委員詢答。

陳委員昭姿:929分)謝謝主席,麻煩部長。

主席:有請部長。

邱部長泰源:委員早安。

陳委員昭姿:部長早。部長,您上任一年多了,我相信您對自己所管轄的機構跟業務都有相當地掌握,平常跟轄下的官員應該有很多的開會。我想請問部長,目前您手下官員的職位代理情形您是否有掌握呢?現在的主秘劉玉娟原來兼任社保司司長,但是去年因為涉嫌霸凌,免兼之後他現在應該沒有再對同仁飆罵了吧?

邱部長泰源:沒有!我們現在一片祥和,共同為人民的健康努力。

陳委員昭姿:OK,很好!讓你的業務也能夠順利進行。依據我手邊掌握的資訊,目前代理的官員有社保司代理司長陳真慧,心健司代理司長鄭淑心、社家署代理署長周道君,請問資料正確嗎?就目前還有代理司長的部分?

邱部長泰源:是。

陳委員昭姿:我想請問部長,你這些人事聘用有窒礙嗎?因為他們都代理半年以上了,我其實沒有要否定代理主管他們的努力,但是持續代理沒有辦法轉正,或是你沒辦法找到適當的接任人選,我覺得在業務執行上還是會有一些彆扭,同仁們也會覺得有點群龍無首,會有點不安,而且這些都是專業領域,您身為臺灣社政、衛政的大家長,很多專業團體、民間團體,甚至他們想要做一些陳情,甚至一些討論、參與政策的參與,也會擔心沒有一個明確的官員能夠帶領他們來做這些溝通,如果有司長跟署長一起參與,我相信衛福部在業務執行上,也會比較有魄力。所以請問部長,你多久才能夠聘滿這些職務呢?

邱部長泰源:非常謝謝委員的關心,第一個,我首先保證我們的業務一定是層層督導,讓相關的及剛剛提到司、署運作無礙,而且我們很感謝代理的人,都非常優秀。

陳委員昭姿:對,我想前署長楊志良也特別提到用人要不分顏色,業界、民間專家、學者都有很多這樣的人才,我也是希望這些人能夠趕快幫助衛福部,能夠推動更多的政策跟福國利民的一些法案,我們是樂觀其成,部長,這個部分請加油,這個代理時間有點久了,像薛瑞元部長,衛福部一懸,懸了兩年多。

邱部長泰源:唯才適用,請放心。

陳委員昭姿:好,部長請記得,謝謝你。部長,這個身心障礙者權利公約,我以下簡稱CRPD,強調自立生活是障礙者的基本權利,很多團體一直很關心,剛剛召委也有提到個人助理服務究竟能否入法,所以我想請問部長,衛福部這次修法有沒有增訂條文,區分照顧服務跟個人助理服務,並且明文保障障礙者有選擇支持者跟服務方式的自主權?因為根據CRPD第五條的一般性意見,它個人助理服務的核心就是由障礙者主導,自主選擇支持者,可是現在實務有一個問題,因為現在有長照服務,障礙者沒有辦法使用個助服務,導致障礙者的生活被迫要去配合體制上的限制,部長知道我提的這個情形嗎?

邱部長泰源:我了解,但是目前來講,並沒有使用長照服務就不能使用個助服務的規定……

陳委員昭姿:等一下,我來舉例一些……

邱部長泰源:當然這樣的結合是不是在溝通上……我們都可以改,或者是制度上需要再改善,我們會更改善……

陳委員昭姿:所以你目前的設計並沒有把它區分開來?還沒有區分開來?

邱部長泰源:感謝委員對CRPD的了解跟指導,我想CRPD5號一般性意見是針對CRPD第十九條的一個補充說明,這個就強調……

陳委員昭姿:我想您的屬下他們應該是非常熟悉……

邱部長泰源:而我個人是很強調身心障礙者自立……

陳委員昭姿:部長,我想跟您分享,台灣身心障礙者自立生活聯盟在去年有針對個人助理服務進行問卷調查,這些資料也請你參考,結果顯示有五分之一的受訪者反映服務時數是不足的,個人助理的人力不足,也有一些受訪者指出會限制他的生活決定,或自負額過高、服務內容不符需求、評估結果跟實際需求不符等等,目前有一些縣市不提供例如洗澡、料理、煮東西、如廁、外出、陪伴等基本項目,但是這些正是障礙者每天生活的核心需求,因為已經有長照的服務項目,所以不列入補助項目等理由被排除掉,部長覺得這樣合適嗎?它被排除掉了。

邱部長泰源:其實長照跟個人助理的用意,絕對是要相輔相成,相得益彰……

陳委員昭姿:部長,正是,長照體系或個人助理體系的出發點都是協助跟支持,但是這個制度互相牴觸、互相排除時,障礙者無法獲得完整的服務,反而在兩個系統當中被推來推去,有點像皮球,被踢來踢去。

所以部長覺得這樣的制度有落實剛剛我提到的CRPD5號一般性意見所強調的支持障礙者自立生活跟自主選擇,這樣子的一個作法嗎?所以部長是不是願意考慮一下,想辦法讓個人助理服務從長照的邏輯,把它釋放出來,建立一套獨立的、以障礙者需求為主的一個支持制度?這個方向可以嗎?

邱部長泰源:好,我們……

陳委員昭姿:因為他們覺得有排除,互相牴觸。

邱部長泰源:我們很努力,但是還有需要改進的地方一定會努力來改進、研議……

陳委員昭姿:今天提出的意見就請衛福部……

邱部長泰源:至於個人助理的服務,其實已經都存在了,會依個人需要來給他服務,對於是不是要進一步、更具體來呈現……

陳委員昭姿:此其時也,就是要討論嘛!

邱部長泰源:就是要來好好的研議它所產生的需要性,跟委員報告,大概一、兩年前,我也是一樣,我當召委的時候……

陳委員昭姿:你也是關心這個議題嘛!

邱部長泰源:也是邀請到所有的手語老師、各種老師一起來這邊討論,相當的一個……

陳委員昭姿:部長……

邱部長泰源:因為這個部分有更多的討論需要性,所以才會現在又再繼續來討論,我相信我們一定能夠討論出一個更好的發展。

陳委員昭姿:好,部長,謝謝。台灣身心障礙者自立生活聯盟他們有提出三個訴求,第一個,就是個人助理不應該限制障礙者的生活跟決定,因為個人助理服務的精神就是透過障礙者的指示,安排工作內容,達到障礙者自主選擇,決定生活的目的,也不應該因為有長照項目,就切割他的服務或讓他中斷,造成他的生活有一些限制。

第二個訴求,個人助理服務是達成障礙者自立生活的一環,讓障礙者可以彈性的使用這個助理服務,可是目前好像有一個月就要排定所有的服務時間跟項目的規定,而且沒有辦法更動行程,沒有彈性。而且,降低障礙者個助服務的自負額也是他們的訴求,雖然有補助交通費,可是才100塊錢,他們常常有時會超過。

他們第三個訴求是個人助理服務要有督導、教育制度完整,讓他們能夠接受職前跟回訓制度,這樣可以建立他們的生活品質或是對於自立生活概念,這個概念是很重要的,在實務上,這些身障者他們有提出來,就是實務現場有一些服務人員會特定挑案做,甚至因為不想做,而表示他們不提供這個服務項目,或是常常請假,造成調度上的困難,當然我也了解很多是雙向的,就是障礙者的需求跟服務者,所以是不是對障礙者也要建立使用個人助理服務的權利跟義務認知,促進大家了解要怎麼來對等合作,這個部分也希望在立法的時候,你們可以有所顧慮到。

邱部長泰源:是。

陳委員昭姿:部長,我今天花很多時間談個人助理的改革,不是因為他做得不好,你看看這個數字,其實他做得很不錯,因為從這個表格可以看出來,近三年成績,在2022年將近20萬小時,2023年已經達到22.5萬小時,我們目前手邊只有2024年上半年的資料,就已經有13.8萬小時,一直在持續增加,所以我非常肯定社家署應該投注了相當的心力,包含地方的推動、制度的盤整還有預算支持,都很值得肯定。

但是我也希望您能夠重視一下障礙者的實際回饋,他們覺得服務時數還是不夠的,排班沒有彈性,自負額有點造成負擔、服務人力不足等,所以制度這次是有擴張、有擴大,但是離真正的人本還有距離。

所以最後我想要跟部長談,我要引用陽明交大周月清教授一段很重要的話,他說我們現在的政府雖然通過一個法,但我們要執行剛剛提到的聯合國身心障礙者權利公約,但我們政府對於身心障礙者服務的介入都停留在一個觀念,叫做慈善的觀點,但是現在整個聯合國的公約或是國際上在做這件事的時候,都已經建立在人權模式的觀點,但我們政府到目前為止,比較偏向用慈善的觀點,所以我希望本次修法是不是可以把個人助理服務入法?區別長照導向,跟照顧導向的長照服務去做彈性調整,那不是權利,而是福利。

部長,我要說的是,你還欠我一個代孕專法,我也要告訴你,它不是福利,也不是施捨,它是我們的一個權利,我們要做這件事情,所以基本上,我們不是要政府的同意跟允許,我們要政府來好好管理。部長,我們曾經一起參與民主運動的年代,我們當時就講,政府是公僕,人民才是頭家,所以民主國家沒有德政這件事,就是沒有福利,只有他們的權利,因為政府是受人民的委託,拿到選票,受到委託,那是拿人民的納稅錢去服務人民,所以我覺得基本上我們要在這個觀念上做改變,這是權利,部長,你還欠我一個代孕專法,請你繼續努力,好嗎?我們朝野也一起努力。

邱部長泰源:好,謝謝,我想我們對身心障礙者不只是在慈善的觀點,社會本來就是互相照顧,所以我們是建立在人權模式……

陳委員昭姿:人民是頭家,政府是公僕?

邱部長泰源:沒錯,委員的指導我們一定……

陳委員昭姿:我們一起努力過,就是這樣的觀念。

邱部長泰源:謝謝委員。

陳委員昭姿:謝謝部長,謝謝主席。

主席:謝謝陳委員,謝謝部長。

接下來請林月琴委員做詢答。

林委員月琴:940分)主席,麻煩請邱部長。

主席:請部長。

邱部長泰源:委員早。

林委員月琴:部長早。今天早上身心障礙團體在臺北市議會召開記者會,訴求自立生活申請應有合理標準,時數評估應該要透明,且強烈控訴專家委員會成員對身心障礙者沒有同理心。為什麼這麼講?一個24小時都需要人從旁全力協助者,而委員會委員竟然問,家人為什麼不幫忙處理?當家人都已經要24小時照顧時,總需要一個喘息時間吧?甚至還說,你們爭取自立生活時數是為了成為英雄,所以不能夠讓他得逞,免得各地的障礙者都群起效仿。部長,如果各地委員會都如此缺乏人權觀念,審查門檻又高,審查黑箱、服務斷裂,讓障礙者生活得沒尊嚴,這樣是否符合CRPD的精神?當然不符合!社會福利的提供,本來就必須依據被照顧者的需求程度給予足夠的服務,不要漏接任何一個人,更不要去羞辱任何一個人!所有的障礙都是社會造成的,是制度造成的,竟有審查委員如此羞辱政府應該有責任照顧卻又一直未能落實照顧的這群人。本席要問的是,在資源布建緩慢的狀況下,到底要怎麼實現平等?

邱部長泰源:跟委員報告,不管在衛政或醫政,其實國家及政府都很注重,尤其就社政來說,這是應該有的權益,故我們以此為立足點來努力。至於成果,像5月在日內瓦WHA大會召開期間,我們就呈現我們在社會福利上的努力,也得到各國的肯定。我想對於政府的努力,人民要有信心,國家的發展好還要更好,如果有任何一項做不好的,我們也會很謙卑地去改善。

林委員月琴:身心障礙者權益保障法在2015年大幅修正,但本法第五十條所規定的自立生活服務這十年來始終是不夠的。以本法第五十條規定身心障礙者自立生活相關之社區支持為例,在身心障礙者照顧服務資源布建計畫中提到,以障友本人為服務對象,補助據點跟人事費用,提供法定服務跟創新服務。部長,到今年為止,身心障礙者服務機構只有266家,公立的只有12家,其他239家為私立跟公設民營機構,且多數為住宿型機構,生活重建機構才7家而已,福利服務中心20家,服務1.6萬人。相較之下,現金補助對象是96.3萬人,但除了發現金跟提供住宿外,障友們所得到的服務項目少之又少。請問障友還可以得到什麼樣的支持?

邱部長泰源:謝謝委員提出這些數據讓我們來做研議跟檢討。這部分,我是不是請呂次長幫忙回答?

呂次長建德:非常感謝委員對這部分的關心。誠如委員剛才所說,我們在這部分有幾點說明。首先,在CRPD中,我們希望能夠擴建社區式服務,這是最重要的。至於涵蓋率,我跟委員報告,到2028年為止,我們希望可以達到29.02%的目標。不過去年的涵蓋率已經大概達到24%,所以我們現在是穩步前進,委員剛剛所說涵蓋率的問題,我們會趕快……

林委員月琴:時間點大概會抓什麼時候?為什麼?因為我們去看過長照跟身障,發現事實落差非常大,所以希望你們的速度應該要快一點!為什麼?對於需要生活自立、需要資源的障友們來說,幾乎只能獲得個人助理的服務。不過我剛剛提到,我希望審查委員可以有CRPD的精神,而不是在委員會議中讓身障者坐立難安15分鐘,且整個都用羞辱式的語言!所以拜託一下,也請你們儘早處理。

呂次長建德:報告委員,如果有這種情況發生,我們是絕對不允許的……

林委員月琴:這問題當然不是只有個助……現在除了發現金以外,其實個助才是比較實際的服務。但根據身障團體調查,有七成障友們所獲得的個助時數是不足的!部長,公共服務的貧瘠限制了障友的期待,本法推動10年,障友們各項資源都缺乏,以致現在只能對個助的時數提出要求,並期待增加時數。問題是:全國能提供服務的個助只有608位,而獲得服務的障友只有1,096人,平均每人每月獲得37.4小時的服務,請問你們怎麼理解這問題?時數真的非常低!我剛剛提到,有些人24小時都需要人力協助,如果家人已經付出大半時間,那麼有時候真的需要一個替代人手幫忙,可是你們所能提供的服務時數又非常低!

邱部長泰源:謝謝委員。對於照顧者的照顧,即喘息服務,也是未來政府很重視的部分,如長照3.0就非常重視這點,所以政府在這部分……

林委員月琴:現在長照所提供的服務遠比身心障礙者來得更完整。

邱部長泰源:但兩者其實可以並用,可否請呂次長補充一下?

呂次長建德:報告委員,三個重點說明:第一,臺灣與日本相較,日本只能二擇一,而臺灣的身心障礙者可以使用長照服務,也可以使用個人助理。至於使用率方面,如果有重疊的話,我記得應該有70%

林委員月琴:次長,這要真的懂且了解的人才有可能,但大部分身障者所了解的只有身障服務。確實,了解的人會將身障與長照並用……

呂次長建德:對,沒錯。

林委員月琴:所以我還是要問,什麼時候才能落實本法第五十條規定之多元服務?身心障礙者照顧服務布建計畫五年的目標可以產出哪些服務?服務人數與個助可以達到多少?

呂次長建德:有關個人助理這部分,我知道團體及各界都非常關心。跟委員報告,本部目前的修正草案有增訂第五十條之一,即增加一條專門的修正。現行的第五十條有十項,至於個人助理則授權子法處理。但現在為了回應民間的要求,所以以第五十條之一的方式來處理自立生活跟個助這部分,跟委員報告。

林委員月琴:法律規定個助需具備教保員、訓練員、生活服務員、照顧服務員、家庭托顧服務員或臨時及短期照顧服務員資格,非常多樣,而其實務上的工作內容包含協助外出照顧、身體照顧跟家事服務。部長,根據團體調查顯示,有7%的個助不提供外出服務,另外,身體照顧與家事服務也有不願意提供的狀況。所以我想請問,在各縣市個助服務項目不一致的前提下,你們怎麼處理?

邱部長泰源:當然要取得共識,不能讓不同的縣市有不同的服務狀況!我相信這部分我們都有在努力,呂次要不要說明一下?

林委員月琴:但這是身障團體所調查的,像不提供洗澡服務的最多,有22%,最少的則是不提供外出,有時候甚至連就醫都被拒絕!所以我想問,既然服務人員不夠,那麼量能就沒有辦法提升,所以雖然個人助理的薪資從去年調升到每小時250元,並補助勞健保,可是這項政策到底有沒有吸引到符合資格者來從事個助工作?畢竟現在才608位個助而已。對於提升個助人數的問題,你們有沒有其他策略?

呂次長建德:我想委員也知道,個人助理跟長照的目的是不一樣的!長照顧名思義主要是生活照顧……

林委員月琴:是。

呂次長建德:至於個人助理,主要是社會參與,所以我們以彼此之間、兩者……我們會以整合兩者為主,不過這又牽涉第二個問題。剛剛委員提到個助的數量及品質問題,在數量部分,我們會透過薪資提高來吸引更多人能夠投入到PA,這部分……

林委員月琴:可是現在薪資已經提高到250了,有吸引到更多人嗎?

呂次長建德:報告委員,當然這部分我們會來強化,我們現在還有一個作法,就是只要他受訓25小時,就可以來擔任我們的個人助理,我想這個部分也會對於身心障礙者,在很多的社會參與上面來說,會有很大的幫助,謝謝。

林委員月琴:新北市政府整合障友服務的個人助理跟長照服務的居家服務資源,可是實務上發生先天軟骨不全症障友具有申請個助的資格,可是在長照照顧服務需求等級評估卻只有二級的奇怪現象,這個問題我上次有質詢過,所以想問部長,這兩套評估制度有落差的問題,上次我就有質詢過,請問今天可以提出具體的解決方式了嗎?因為上次已經質詢過,現在已經有具體的解決方式嗎?

呂次長建德:報告委員,我們現在正在整合有關於身心障礙跟長照,我同意目前確實有些gap,但是我也提供一個數字給委員了解,我們現在其實在整個長照使用裡面,身心障礙者大概占47%,我們主要的長照使用者,身心障礙者的比例其實快要一半啦。

林委員月琴:次長,我想講的是,在評估時,長照跟身障評估同樣的人,也就是狀況是一樣的,結果評估的等級事實上卻不同,我要請你們去解決這個問題。

呂次長建德:對,但是我想委員你也了解,長照要使用時,其實最重要的是CMS嘛,就是你必須要符合disability失能的部分,你才能夠來申請。至於身心障礙的話,這裡面其實主要是各個面向,除了生活照顧之外,另外還有其他,包括他的整個社會參與,還有像就學、就醫等等這些不同的層面,所以這兩邊整個評估的指標,其實還是略略有一些不一樣啦。

林委員月琴:可是落差非常的大耶!

呂次長建德:是、是、是,我了解,所以我現在正在召集,目前社家署這邊有關身心障礙……

林委員月琴:大概什麼時候可以解決這個問題?你們什麼時候討論完成?

呂次長建德:報告委員,因為我們現在長照3.0也準備在明年上路嘛,其中有幾支計畫裡面,確實有一個部分就是有關於身心障礙者跟長照這邊的資源,還有各項整合的部分。

林委員月琴:另外一個問題,我剛剛唸了個助的一些資格裡面,事實上跟長照服務法對於照顧人員的資格認定,都有一些落差,甚至名稱不同的話,還會影響到他們的權益,所以工作上涉及到身體照顧的就應該謹慎。你們何時會針對人力資格去檢討並做整合?因為既然你接下來就是要走共照的話,當身障跟長照這邊人員的資格都已經不相容的話,你們什麼時候可以做檢討?

呂次長建德:報告委員,就誠如我剛剛說的,我們現在在3.0裡面會把長照跟身障這邊,在整個服務資格,還有人員的部分,我們來做整合,但是我要強調,中間的一個區別在於長照主要還是生活照顧嘛,個助則是社會參與,譬如剛剛委員有提到他們在記者會上有提到,就是他們可能不願意去幫他做洗澡等等那些,那其實主要還是屬於長照這邊,這並不是屬於個助要負責的工作,這個我還是必須要在這邊強調一下。

林委員月琴:可是人員資格的部分也不能落差到太大啊……

呂次長建德:我了解。

林委員月琴:甚至同樣是這樣的學經歷背景,跑到另外一個地方的時候,就反而變成是資格不太符合的,如果是生活照顧的話,應該事實上要是一樣的。

呂次長建德:是。

林委員月琴:在自立生活支持的服務底下,除了個助以外,事實上還有同儕支持員的服務,同儕支持員服務其實是具兩面性,他同時對於障友可以提供陪伴跟支持服務,可是也因為他具有身障的身分,而且他領有這個工作的話,可以讓他有一份收入,所以想問一下部長,這部法推動10年了,同儕支持員一直是沒有被專業化、職業化,甚至補助每小時230元的服務費,而且不補助勞健保的費用,同儕支持員不被視為勞工,你覺得這樣合理嗎?

邱部長泰源:我想委員提出這樣一個專業化,職業化,是一個很正向,也應該要這樣做的,我們都落實……

呂次長建德:報告委員,這個部分確實啦,我們會來朝向這個目標,這個確實也應該要讓它朝更專業化的方向去做。

林委員月琴:你們要可能去考慮啦,否則的話,中間如果有一些要出勤的時候受到損傷,這些情況可能要去考慮。然後去年從事服務的同儕支持員共計208人,提供服務的時數共計4,471小時,可是每人每月平均服務的時數大概只有21.49小時,服務量能非常低,比個助還要低,難道你們不認為這一項應該是要大力提升量能的服務項目嗎?我覺得這部分是不是你們接下來應該要去做的?因為我認為這個事實上是一份職業,又可以有助於障友的就業,為何勞動條件只給半套?所以請你們趕快做檢討,然後也希望這個部分的人力使用應該要提升量次。

邱部長泰源:好的。

林委員月琴:最後,當然就期待你們加速增加身心障礙者社區服務的支援項目,還有明確訂定個助的工作內容是什麼,不會被拒絕說,可能外出服務就醫部分不提供,並加速身心障礙者服務跟長期照顧資源的整合,還有推動同儕支持員的專業化跟職業化。以上,麻煩。

邱部長泰源:好,我們往這個方向來努力。

林委員月琴:好,謝謝部長。

呂次長建德:感謝委員。

主席:謝謝林委員的詢答。

接下來請陳菁徽委員做詢答。

陳委員菁徽:956分)謝謝主席,謝謝各位委員,我們請邱部長。

主席:有請部長。

邱部長泰源:委員好。

陳委員菁徽:部長,我們今天要審查身障權法第五十三條,其實很多委員的版本都有共識要加入實際需求者,這個當然是很有必要,因為生理痛或是我們看不見、隱形的不舒服都需要座位,所以把它入法,本席認為是好的。但之前我看了很多部長接受媒體的訪問,媒體有訪問您,為什麼要把博愛席可能接受改名為優先席等等,您講到的一個理由是,你覺得這樣做可以體現社會的愛與包容,讓真正有需要的乘客都可以乘坐,衛福部會支持這個改名還有制度調整,形成我們臺灣人愛與關懷的美好風景。但是我聽完你剛剛那一段的說法,聽起來好像比較像是博愛耶,因為我特別有去查了博愛的意思,博愛的含義是說強調人與人之間的互相關懷、友愛,還有同舟共濟的精神,社會成員之間的團結跟互助,反而不是要把它改為優先席,所以對於這個名稱,至今你有沒有什麼想法?

邱部長泰源:我想委員也是常到各國去,也很有經驗,像日本也是叫做priority,我想這個看起來是國際的一個趨勢,今天你在立法說明的時候講得非常好,我個人非常感動,你講得非常清楚。

陳委員菁徽:謝謝。

邱部長泰源:那個部分就是因為要避免產生一些不必要的困擾,所以改為priority seat這個部分先做起,這樣比較能夠按照實際上的需求,也不要互相在那邊引起不必要的爭議啦,真的讓有需要者可以坐。但是不要忘記,這樣的一個幫忙,這樣的一個體貼,還是存有體貼在裡面,愛與關懷永遠是我們社會要推動的,所以精神不變,可是我們實務上讓需要的人很自然的可以得到更多的照顧。

陳委員菁徽:等等我會叫出很多世界各國現在的作法,等一下再跟部長一起討論。

邱部長泰源:好,我們可以來討論。

陳委員菁徽:另外,也想知道說,現在有兩個版本,分別是要不要刪除老弱婦孺作為優先禮讓對象的這個版本,想要問部長,您的立場為何?你是想要刪除,或是您覺得可以不用刪除?

周代理署長道君:跟委員報告,今天如果是照多數委員的建議版本,如果它加進了其他有實際需求,其實前端原來現行條文的老弱婦孺,它就等於包含了,也就是它是有一個例示性的效果,不管它將來是不是保留,未來在實際執行面的時候,都會以不管是可見或者這些隱形的需求者為使用的對象,所以等一下在討論的時候,可以尊重大家一些討論的方向。

陳委員菁徽:部長,我們先看一下現在很多國內、國外的作法,這是高鐵的作法,我們去查了高鐵官網上的介紹,說這個「博愛座」是禮讓年長者、懷孕,還有行動不便的旅客優先入座,並且安排獨立的輪椅座位給身心障礙人士。如果像剛剛司長講的,你們真的把這4個字從身權法裡面刪掉,您認為高鐵的這些宣傳圖示有需要一起改掉嗎?還是保持原來這樣子?

邱部長泰源:如果我們大家針對這名詞已經有共識,我相信交通部的處理就會按照這樣的精神做整體的……

陳委員菁徽:所以針對這些圖示及網站上的解說,是要刪還是不要刪?

邱部長泰源:交通單位是會配合調整,我請呂次長說明。

呂次長建德:非常感謝委員的意見。其實我們在國外看到大概通常是priority seat,而priority的意思就是those in need,只要你有需求都可以坐,這第一個重點;第二個,在國外其實他們都會明列很多很多類似簡報上的這種圖示,不限於這三項,如果你去巴黎或是法蘭克福,我的印象大概會出現56種,但這只是個列示,列示主要是針對disability(身心障礙者)、pregnant(懷孕者),還有比較虛弱的老人,但是如果其他有需求者也都可以坐,所以按照各國的經驗,我們大概除了改名稱之外,priority seat英文沒問題嘛!我們現在只是改成「優先座」,但是列示的部分,我建議可以增加。

陳委員菁徽:你們要增加圖?

呂次長建德:對,沒錯。可以增加圖片。

陳委員菁徽:好。部長,我們來看一下簡報,這個是北捷會在廣播的時候告訴大家有哪些人是需要使用的旅客,請聽廣播。

(播放音檔)

陳委員菁徽:這是在解釋禮讓給需要的旅客,他們的圖示及Q版標示,其實都有包含你們剛提到想要刪除的老弱婦孺,所以基本上你們剛講的是要增加圖示,還是有涵蓋原本的這四個項目嘛!因為不得不說,他們真的需求量比較高。

剛剛次長有提到巴黎及倫敦等等,我們來看其他國家,簡報左上角是日本名古屋機場電車優先席的圖示、左下角是韓國地鐵、右邊是英國倫敦地鐵,他們其實都有涵蓋老弱婦孺,但也許他們還有增加身心障礙者,他們有增加一個……

邱部長泰源:有。

陳委員菁徽:尤其在日本還有增加身心障礙者,而原本的老弱婦都是被涵蓋進去的,所以有需求的人不僅止於我們原本限定的老弱婦孺,這個座位不應該變成一種情緒勒索或是道德綁架,我建議貴部是不是考量去做加法,而不是去做減法?因為與其把舊的東西刪除掉,而是應該去加強宣導實質的需求,讓全部的人有正確的觀念,是不是把這刪掉就可以把所有的紛爭隔除,你們真的是這樣覺得嗎?或者你們可以考慮加法的方式,增加擴充的文字以加強去宣導,你們覺得怎麼樣?

邱部長泰源:這個我們尊重委員們的討論,加法看起來有一些先進國家也是用這樣方式在處理。

陳委員菁徽:好,我們到時候再來逐條討論,好嗎?

邱部長泰源:好的。

陳委員菁徽:謝謝。下一個問題,這個新聞想必在前兩週全國都非常的關注,因為國人前10名的死因已經很久沒有自殺,但到今年發現1564歲的年齡層自殺率相較於112年是全面上升,尤其大家又更在意的,像臺灣大學中信兒家研究中心有發現針對青少年輕生的比例,從2021年每10萬人是4.5人輕生上升到2023年每10萬人是7人輕生,臺大也有很有名的教授去做一些研究發現,青少年的輕生率上升與父母的離婚率增加、網路的使用率,還有睡眠時間減少這三項有正面的相關,就是有正相關,同時也分析他們的自殺原因是非常多元和複雜的,我想要知道你們看到1564歲的自殺率全面上升,你們對於各年齡層自殺原因的分析為何?還有希望提供的解方為何?

邱部長泰源:好,謝謝委員關心。我們在14年前,我們當時很努力成立了自殺防治中心,我也是憂鬱症防治協會創始的理事,所以我們對自殺能夠離開十大死因,真的是非常高興。如今又重回十大死因,我們當然深切在檢討,因為我們這幾年已經很努力在做心理健康支持,譬如從去年下半年,我們增加了心理支持的年齡層,感覺這個的滿意度都很高,也應該有它的成效。

陳委員菁徽:我這邊給你看一下,滿意度很高沒錯,但是1131月到1136月當時你們有意識到自殺率是增加的,因此你們在81日有舉辦了一個活動,說要擴大它的年齡層,所以你們又把它延伸到45歲,我也有去參加這個81日的活動,雖然我個人對這個健康支持方案是很支持,但是你仔細觀察這個數據,你看一下,你覺得要擴大人數,所以一口氣你們增加了15歲,可是平均每月的服務量其實是減少的,這個很奇怪,你們一口氣增加15歲,應該服務量能要增加才對,結果從112年月均服務三千多人到最近月均是2,189人,是不是應該要去深究到底為什麼?因為你剛剛講1564歲,應該去分析一些raw data,這些高齡者有沒有跟慢性病有相關及性別的比例分布是如何等等,有沒有一些其他科別的就醫紀錄?這些都是可以從衛福部的database很簡單就可以抓出來的。

邱部長泰源:報告委員,我們都是醫療人員,我們都是以死因為重要的公共衛生題材來做相關的研究,所以這樣的一個變化,當然我們初步了解,像原本在十大死因裡面的COVID-19,現在跳到12名,因為我們在腎臟各方面的疾病及糖尿病方面的死亡數有降低,所以變成原本排在第11名的自殺死因就往前了,當然這部分絕對要檢討,等一下看司長針對這個部分的數字有沒有要說明的?我們會很努力來做,服務人數看起來是有增加,但是真的……

陳委員菁徽:沒有啦!實際上沒有增加。

邱部長泰源:其實我們對於心理健康支持絕對不是只有這樣,自殺防治是很複雜的,它有很多的原因,所以我們在場的很多委員當時也幫忙通過了自殺防治法,這個部分應該要整體性的來落實,我覺得我們社會或政府在整體多元化的方面應該整體一起來做,不是只有靠心理健康支持。關於人數的部分,我可不可以請代理司長回答一下?

陳委員菁徽:司長可以簡單的講一下嗎?

鄭代理司長淑心:跟委員報告,我們這個心理健康支持方案從去年81日開始有擴大我們服務的年齡。但是除了心理健康司推動的這個心理健康支持方案之外,其實其他的部會也有在推動心理健康支持方案,譬如勞動部有針對勞工的部分……

陳委員菁徽:勞動部做得很不好,我已經質詢過2次了。

鄭代理司長淑心:國防部也有針對他們的國軍的部分,以及內政部有針對警察同仁的部分,所以有關於心理健康支持的方案,相關的部會也都是跟衛福部一樣在努力,我們在不同的場域都是有持續的推動。至於有關於原因的部分,剛剛委員有特別提到,其實我們可以運用我們現在手上的資料可以去做進一步的分析,包含自殺死亡、自殺通報,跟我們心理健康支持的方案及其他資料的串聯後來分析,這個我們心健司也會持續來做。

陳委員菁徽:好,之後我會跟你們追這個報告。這邊也建議,因為我有在媒體上看到司長發言表示,青少年的自殺並非單一的原因,所以你們有跟一些網路電腦的同業公會合作,加強在臉書、Dcard等等使用率高的社群平臺去做自殺防治還有心理健康的促進。但本席在這邊要提醒你一件事情,青少年現在使用AI的比例非常高,用AI成為他們的心理支持,甚至今天很多雜誌都有講到每兩個人當中,其中一位的同理心就會比AI還要低。這是網路上實際發生的狀況,而這個母親已經提起訴訟,因為他的小孩本來就有憂鬱的傾向,他跟一位AI機器人聊天,聊天後AI比較順著他的意思,所以他最後就去執行了這件事情。我是希望衛福部可以去掌握對網路平臺的自殺防治宣導,可能你要與時俱進,加進AI的部分,現在很多青少年交了AI的男友或是女友,甚至還會在跨年前去跟這些公司提醒,希望他們不要休假,他要跟網路的男友、女友一起跨年。

邱部長泰源:這個是很重要的議題,我們一定來研議怎麼樣處理。

陳委員菁徽:最後想問一下,有3個承諾也是很多人關心的:第一,就是心理健康支持方案明年會不會繼續?

邱部長泰源:會的、會的。

陳委員菁徽:會繼續,所以希望你可以根據剛剛的那些數據,提供更加彈性或是更多次數的服務。再來,針對通訊的諮商,因為後來發現青少年的可近性也是很重要,尤其是在晚上、深夜,或者是有些比較內向的,他已經很習慣在網路上跟人家互動,是不是考慮可以增加這樣的彈性去研擬?

邱部長泰源:只要是對人民的健康有幫助的方向,我們一定來努力。

陳委員菁徽:最後,提醒您要在兩個月內給我1份書面報告,因為剛剛有講,青少年輕生有3個原因,還有潛在AI可能造成的風險,再請您提供1份書面報告,並不是只有心理支持方案去處理這些議題,謝謝。

邱部長泰源:好的,謝謝。

主席:謝謝。

接下來請邱鎮軍委員詢答。

邱委員鎮軍:1012分)主席好,一樣請邱部長。

主席:請部長。

邱部長泰源:委員好。

邱委員鎮軍:部長好。我請教一下,衛福部202487日就已經預告身心障礙者權益保障法部分條文修正草案,現在召委排審怎麼沒有看到你們的版本?是卡在行政院嗎?

邱部長泰源:在行政院審議。

邱委員鎮軍:已經這麼久了,怎麼到現在還沒有消息?行政院是在搞罷免,沒有空審?還是怎麼樣?

邱部長泰源:沒有,因為我想這個法案,我剛剛有跟邱委員報告,其實一、兩年前我在當召委的時候,也是一樣這樣的陣仗,我們也邀請了身心障礙團體的代表、手語老師熱切地討論,但還是很難達成一些共識。

邱委員鎮軍:是什麼原因?

邱部長泰源:可能有一些爭議的點需要再釐清,這樣才能夠對法案的……

邱委員鎮軍:現在是行政院在審,還是你們在弄?主管機關是誰?不是你們嗎?

邱部長泰源:我們是主管機關,但是要行政院審定,都有在溝通。

邱委員鎮軍:他也沒叫你們再修?

邱部長泰源:有啊,已經來回……

邱委員鎮軍:開過幾次會?

邱部長泰源:請呂次長說明。

呂次長建德:報告委員,其實這個部分我想是因為……

邱委員鎮軍:修了10個月了,你們來回幾次?開了幾次會?

呂次長建德:報告委員,這個因為茲事體大,也十幾年都沒修,應該要用最嚴謹的標準來進行,所以也跟……

邱委員鎮軍:你去年公告會議期嘛,然後到現在這麼久了,現在叫公民參與來重修,目前公開了沒?重修有公開嗎?

呂次長建德:程序?

邱委員鎮軍:我說重修,你在修這個部分有公開嗎?

呂次長建德:有啊,在送行政院前,都有法規的預告程序。

邱委員鎮軍:現在不是退回來嗎?不是還要再協調嗎?

呂次長建德:也給我們報告先……

邱委員鎮軍:協調內容有提出來嗎?

呂次長建德:有啊,我們當然就提給行政院,目前就是廣泛跟各界……像今天有很多委員也提到第五十條,有關於個人助理還有這一個……

邱委員鎮軍:現在退回來,是你們在寫嗎?有退回來給你們寫嗎?

呂次長建德:沒有,現在就是跟各界來廣泛諮商,這裡面確實還有很多不同的意見,也有必要跟大家做最廣泛的諮商,這個部分委員非常關心,大家也都非常希望這個法能夠修得更好,與時俱進,所以我們目前這個部分……

邱委員鎮軍:部長,我要提醒你們,身心障礙團體要的是自立生活、合理調整、通用設計。身心障礙團體從2017年的CRPD,在第一次國際審查就講到現在了,這些不是今年才有的需求,為什麼還要那麼久?去年衛福部8月的版本中關於這3件核心訴求,我看也沒有寫得非常清楚,行政院現在說要大修,是真的在修還是準備再拖延?

呂次長建德:報告委員,我們是真的在修,為了這個修法,從去年開始……

邱委員鎮軍:所以協調還沒結束就對了?

呂次長建德:跟各個身心障礙團體……

邱委員鎮軍:你們現在協調還沒結束?

呂次長建德:我們目前還要跟各界做廣泛的諮商。

邱委員鎮軍:協調的部分是卡在行政院,還是……

呂次長建德:因為我們目前都在跟社會各界尋求最大可能的共識,我知道委員對於這個部分非常關心,我們希望能夠修得更好,因為這裡面確實像剛剛委員說的有關合理調整、有關反歧視還有像有關於這一個……

邱委員鎮軍:對啦!大修要趕快,不是作為不送案的理由,如果行政院真的要大修,我覺得應該按照程行政程序提出修正意見表,還有彙整會議紀錄,回送主管機關修正,對不對?

呂次長建德:是,目前相關的程序確實都在進行當中。

邱委員鎮軍:10個月我感覺是空窗期,讓人家覺得你們沒在動,也沒有再送新的版本。

呂次長建德:我們在行政院那邊有身心障礙者權益保障法,在委員會有各式各樣的公聽會,另外也舉辦了很多的公民共識會議來跟各個身心障礙團體交流,我也親自出席來廣泛爭取各方的意見,自立生活協會的人員也來部裡面拜訪我兩次,這個都有紀錄可以提供給委員。

邱委員鎮軍:我舉個例子,今天審查的身心障礙者權益保障法有34個委員提案,其中就第五十三條我們跟幾位立委提案博愛座乘坐對象的文字修正,博愛座改成優先席,衛福部當時是表示支持的,對不對?其他的部分卻都要別的部門的意見,身心障礙者的權益不是只有座位的問題,身為主管機關,我覺得你們不應該都要別人來回答你們,你們的角色是負責整合,不要變成收發單位,好不好?我想儘快啦!好不好?所以草案什麼時候可以開始預告?

邱部長泰源:委員的意思是整個法,是不是?

邱委員鎮軍:修正後的。

邱部長泰源:整個法已經預告,也送到行政院審議。

邱委員鎮軍:你們還在協商,對不對?協商的結果,什麼時候出來?

邱部長泰源:這個部分我們當然會儘快。

邱委員鎮軍:要多久?1個月?2個月?

邱部長泰源:因為博愛座這個會比較有共識。

邱委員鎮軍:它不只是博愛座嘛!對不對?這個法大概還要多久才可以弄出來?1個月?2個月?3個月?

邱部長泰源:這個部分我們可能會跟行政院儘量溝通,因為這個……

邱委員鎮軍:那這樣啦!你預估的期程,兩個禮拜準備資料給我,好不好?

邱部長泰源:把我們過去這段時間的努力,好好寫個報告給委員。

邱委員鎮軍:部長,我再請教,有關80歲以上申請外籍看護免巴氏量表的部分,勞動部洪申翰部長說,難度相當高,要跨部會整合。請教部長,需要衛福部配合的有哪些部分?

邱部長泰源:請呂次長回答。

呂次長建德:非常感謝委員。跟委員報告,部長為了這個事情,特別指定我跟勞動部的次長協商,到目前為止,已經開了4次會議,本部這邊……

邱委員鎮軍:我現在講的是他要你們配合修正的部分。

呂次長建德:主要大概有關於巴氏量表,如果到時候是免評,但可能還是有一些相關的部分,我們會委託各地方政府的照管中心來協助。

邱委員鎮軍:項目開了很多嗎?配合的有哪些?他要你們配合的大概有幾項?

呂次長建德:我們這邊主要就是照管中心……

邱委員鎮軍:說你完成多少好了,幾成?

呂次長建德:目前最主要就是資訊系統的介接,到時候有案件進來的話……我也非常感謝勞動部,人力的部分給我們……

邱委員鎮軍:我現在是就責任。我要問的是,現在該衛福部處理的,你們完成了多少?

呂次長建德:根據雙次長會議,現在由我們來督導,勞動部發展署還有我們的長照司……

邱委員鎮軍:因為7月底就要實施了。

呂次長建德:對,沒錯。

邱委員鎮軍:7月底就要實施了,所以我要問的是……

呂次長建德:我們現在是緊鑼密鼓在做相關的工作。

邱委員鎮軍:未來如果出問題,當然責任就是在勞動部,對不對?你們到時候不要互踢皮球,我希望你們把自己該做的事情趕快完成,對不對?

呂次長建德:當然。

邱委員鎮軍:把這個責任釐清,不要到時候是你們在背這個黑鍋,可以嗎?

呂次長建德:不會,我們兩部都通力合作,大家都一體,都為民眾福利……

邱委員鎮軍:希望大家趕快合作,因為剩下的時間也不多。

呂次長建德:是,沒錯。

邱委員鎮軍:最後我再請教部長,2024年全臺大概有4,062人自殺死亡,自殺重登十大死因榜單。根據WHO跟臺灣醫學研究資料顯示,每完成一次自殺背後平均有1020次的自殺未遂,也就是以這個去推算,去年臺灣大概有6萬到8萬人次自殺,這幾年都是慢慢的在增加。面對這麼龐大的潛在高風險族群,政府目前用什麼樣的方式追蹤或是輔導?

邱部長泰源:我剛剛有報告過,自殺防治必須多元化,在自殺之前,基本上有憂鬱的人很多,所以憂鬱症防治也很重要。

邱委員鎮軍:你們有沒有實質介入?有沒有去關心?

邱部長泰源:當然在我們推動的自殺防治計畫裡面,這些都有在做,這幾個學會也很努力在進行……

邱委員鎮軍:為什麼這個數字一直降不下來?

邱部長泰源:今年是因為過去原來在裡面的COVID-19跳出十名以外,變成第十一名的自殺……我們14年前是這樣……

邱委員鎮軍:我們現在不講排名,但這個數字是確實存在的,對吧?為什麼數字沒辦法往下降?這才是重點,不是排名第幾名的問題。

邱部長泰源:這個不管醫學界、社會各界要共同努力的問題。

邱委員鎮軍:面對這樣的數字一直攀高,你們的態度是什麼?

邱部長泰源:我覺得這個要結合各相關部會,不管是從學校、職場,還有社會對憂鬱症方面的看待等等,整體來改善。

邱委員鎮軍:當然這是整體,這不是……

邱部長泰源:還有就是早期的偵防(detect)也很重要,我們過去、在10年前為什麼會退出?其實我們訓練很多自殺守門員,譬如在7-11,只要有一個人進來,明明不是烤肉的季節,為什麼來買炭,這個……

邱委員鎮軍:當然會自殺有很多原因,如果我們能夠把這個球接住就能拯救一個家庭,這是我們的態度。

邱部長泰源:我們一定要接住每一個人。

邱委員鎮軍:對,所以我的意思是,政府之前做的這些東西顯然是不夠的或者沒有落實,如果是沒有落實,怎麼樣讓它落實改進;如果做得不足,是不是有要提出新的辦法來解決這個問題?

邱部長泰源:是的,如果是舊問題,我們要提出更好的辦法;新的問題,我們要提出具體的辦法來解決,所以我們來分析……

邱委員鎮軍:對,前端的預防跟持續性的心理衛生輔導介入,我覺得非常有必要。我希望部裡能夠認真看待這個事情……

邱部長泰源:非常認真,這個是重要的問題。

邱委員鎮軍:然後儘快把新的措施擬定,這樣好不好?

邱部長泰源:好的,沒問題。

邱委員鎮軍:謝謝部長。

邱部長泰源:謝謝委員。

主席:謝謝邱委員。謝謝部長。委員會在這邊報告,待蘇清泉召委詢答結束之後再休息。

接下來請王育敏委員詢答。

王委員育敏:1024分)謝謝主席。有請部長。

主席:請部長。

邱部長泰源:委員好。

王委員育敏:部長好。今天要跟你討論有關我們已經邁向超高齡社會,現在住宿型機構的量能是不是足夠的問題。根據長期照顧產學媒合平臺統計,現在有一千七百多家長照機構提供住宿型服務,床數大概是十萬多張,但還是短缺13,000張床,這是他們的統計提出的,甚至有一些好一點的要排隊排很久。針對這種住宿型機構量能不足的問題,我要就教部長,你可以看到家庭照顧者關懷總會在113年底也做了一個調查,未來老人不見得都希望由家人或親友照顧,在他的希望、理想型,你看一下這個圖表,藍色的部分顯示未來有三成的老人家希望進到住宿型機構,如果機構是好的話。相較於現在實際入住比例14%,增加了將近16%,所以未來選擇機構的比例可能更高,量能可能要更多。針對不足的部分,衛福部要怎麼樣來因應?

邱部長泰源:謝謝委員的指教。人民的需求就是政府需要做的事情,至於做不到的,我們一定都來努力。謝謝委員提供這個重要的資料,我們都會密切注意,想要在家裡被照顧的,就好好在家裡被照顧;如果想在機構……這裡面當然有更多複雜的因素。因為我過去在東京大學寫的論文就是這方面,如果再問一下他真正的心願,到底是要在家裡或在機構,人力夠的話,他們的答案就不一樣,所以這個部分未來我們會更精細來了解。但是、anyway,不管是在家裡或機構,都要加強。

王委員育敏:是,我今天跟你討論的就是現在住宿型機構量能不足的問題跟困境,除了未來我們已經可以預見需求會增加之外,另外一個就是在機構裡面的工作人員,人力可不可以增加的部分。如果看這6年來的統計,機構裡面的工作人員人數都沒有成長,甚至你看112年到113年還微幅下降,所以這一些住宿型機構缺工的問題,其實也是現在他們在現場所看到的。如果未來還希望它提高量能,卻根本就沒有人,而沒有人就不會開出量,所以這個部分你們現在打算怎麼做,好去協助這些機構?

邱部長泰源:謝謝委員。其實這個也就是我們一直在努力的,長照3.0也會針對機構式的照護給更多的量能跟努力。至於現在怎麼努力,請呂次長幫我回答具體的部分。

王委員育敏:好,人力的部分,你要怎麼去補?

呂次長建德:誠如委員剛剛所說的這張圖,我們現在的作法是會引進外籍中階勞動力。最主要就是在機構,特別是夜間因為要輪班,老實說,本國居服員對這個部分大家比較不喜歡,所以夜間的部分我們目前就是從國外,其實就是從越南、印尼等新南向國家引進18歲以上的人來這邊念二技,之後如果在臺灣能夠服務6年以上,甚至還可以取得permanent stay,即永久居留權,讓他們有一個誘因,這是第一點。另外,第二點就是中階勞動力的薪資也比一般來得更高一點,我們希望能夠用這個部分對於機構……

王委員育敏:這部分你們有沒有預估過?你們希望從這一塊補充到的人力有多少?

呂次長建德:報告委員,我們去年已經在輔英科技大學先設了……本來是要開兩班,現在是一班。今年我們在慈濟、弘光等等也新開了,我們未來會強化,還有透過跟外交部、勞動部合作,趕快從新南向國家……

王委員育敏:我希望這一塊你們還是要持續改善。

呂次長建德:是。

王委員育敏:以你剛剛講的學校開一班、兩班,了不起就100個,對不對?

呂次長建德:對,沒錯,所以……

王委員育敏:100個人再扣掉有意願從事的,就剩幾十個。

呂次長建德:沒錯。

王委員育敏:幾十個恐怕跟未來人力需求的落差還是很大的。

呂次長建德:沒錯。

王委員育敏:這一塊我是提早預警,希望你們要儘早準備,光是你們現在設定這樣的方案,恐怕對未來量能的需求還是不足的。

呂次長建德:非常感謝委員提醒。

王委員育敏:接下來,我要讓你們看到的是,現在你們說已經升級到長照3.0,到底挹注在機構方面的資源,你們有沒有真的3.0,有沒有進一步去提升?因為其實我知道衛福部花了很大的心力在做社區式的、居家式的,但是在機構式這一方面,你們過去一直都比較是交給機構自行來營運負責,從你的預算分配可以看得到,你看114年在住宿型機構的資源布建計畫,只占你總體經費的4.389%而已,比例其實非常低,你後來有增加住宿型機構每個月補助1萬,這個部分占了11.593%。所以就整體來看,像114年七百多億當中,你一年挹注在這種住宿型機構的資源布建,坦白講在比例上是偏低的,因為你政策的關係,但是我剛剛前面已經講了,其實有些老人家的選擇不見得都是在家裡,他未來希望入住到機構,你怎麼樣去提升這一些住宿型機構的品質,補充它的人力,讓它有足夠的量能,我覺得這就是整個衛福部應該要看到未來的趨勢,整體的資源也要去做一些合理的調整跟分布,因為現在有一些住宿型機構的負責人在外面開會,他們就說政府對他們其實是沒有補助的,就是政府現在對於機構其實是沒有實質提供很多的協助跟幫忙,所以未來在你的政策裡面,這個部分是不是也應該適時做一些調整,無論是居家,無論是社區,無論是住宿型的機構,衛福部在整體政策上面都應該提供足夠的資源。

邱部長泰源:我非常同意委員的指導,尤其是我們現在特別在機構式的部分,一直在加強,也是長照3.0的重點之一。過去幾年來,的確我們也無可否認,在居家、在社區方面先深耕,接下來希望啟動社區的資源來互相資助,但是總是需要機構這個部分,最後還是需要機構來做最後的補強,這個部分我想就是我們未來的重點。

王委員育敏:好。

邱部長泰源:不曉得呂次長有沒有要補充,簡單補充一下。

呂次長建德:我三點補充,現在機構的部分,其實主要是供給面跟需求面,第一個,需求面的部分,目前就誠如委員剛剛說的,一個月1萬。第二個,供給面的部分,其實我們現在對於機構,主要是它的品質提升,包括它的感染管控,還有如果久任的話,我們長照基金這邊也會來補助,強化他們照服員的留任意願。對於機構的部分,另外還有關於智慧輔具補助的部分,目前在3.0這邊也都會來推動,因為其實你把輔具引進之後,對於照服員的單位生產力還有品質,也都會有很大的幫助,以上,謝謝。

王委員育敏:好,我是希望你們這一塊要持續去強化。

邱部長泰源:好。

王委員育敏:最後我要講的就是,如果3.0你有很多服務還要繼續往上加,你的支持也要增加,我必須坦白告訴衛福部,你的錢是不夠的,你114年的基金來源跟基金用途,其實已經呈現了短絀的情況。很多專家學者已經預估過,以臺灣現在高齡化的情況,長照基金每年的支出規模其實是1,000億,你們應該要知道如果你要做到好的話,讓大家都有感,覺得有受到支持跟幫助,其實應該是1,000億,但是你可以看到現在你所有長照的基金來源,它上上下下,其實大概都達不到千億的規模,114年還突然大幅下降,今年看起來,房地產的狀況也不會很好,政府的打房有某部分的成效,所以你的基金將來會不足以支應你的開支,對於這一塊,我希望衛福部還是要用一個比較長遠的眼光來看待未來整個長照的體系,除了長照基金之外,未來保險到底要不要開辦、要不要由更多的人民共同進來分攤,這一件事情,我覺得你們不要把話說死了,說絕對不開辦保險,我覺得也滿危險的,因為未來的挑戰很大,如果日本做不到,我很難想像臺灣,我們為什麼可以做得到?所以這一塊,我覺得你們現在是量入為出,就是有在控經費的支出,因為也知道經費、基金來源也不是水龍頭一打開,源源不絕,所以現在以量入為出的模式,我看到的是還有一些服務還沒有到位,一些該補助的其實還沒有,所以這一塊我請部長回去之後,你們還是要好好的研議,這個長照議題,我們以後都會遇到,所以在這個狀況底下,怎麼樣讓它是可長可久穩健的一個體系,我覺得這要拋開一些框架,真的好好來研議怎麼做是最好的,好不好?

邱部長泰源:好的。

王委員育敏:好,謝謝。

邱部長泰源:謝謝委員。

主席(蘇委員清泉代):謝謝王育敏委員、謝謝部長及次長。

接續請廖偉翔委員質詢。

廖委員偉翔:1035分)謝謝主席。請邱部長。

主席:請部長。

邱部長泰源:委員好。

廖委員偉翔:部長好。部長,障礙團體其實曾經跟我反映過,出門像出國,吃飯像打仗,我想這兩句話是顯示障礙者在臺灣生存、生活的困難,更有重度障礙者,例如為了申請自立生活核定時數不足的問題,而打贏行政訴訟的玉姐,因為政府核定給他的時數根本不足夠,所以像玉姐這樣的障礙者,根本不是在過生活,而是連生存都很辛苦、很困難。部長,你知道連生存都有困難是什麼感覺嗎?根據聯合國身心障礙者的權利公約CRPD的第十九條第b款,第5號一般性意見書,個人協助是障礙者自立生活與社區融入的重要條件,為了讓身心障礙者能夠使用各種居家、住所及其他的社區支持服務,包含必要的個人協助以支持社區生活跟融入,避免跟社區隔離。其實許多國家有不同的立法形式,有些是訂立專法,有些在障礙者相關的法律中列為專章,有些可能是專條,但是我國這項制度僅是以授權命令訂定的子辦法,在法律層級跟規範的密度上都相對落後。部長,我們既然自稱是一個很注重人權的人權大國,難道我們不該至少以專章或專條的形式來符合CRPD嗎?

邱部長泰源:謝謝委員的指教,回應身心障礙公約……

廖委員偉翔:這裡有各國的比較。

邱部長泰源:自立生活及融入社區的精神,這個的確非常需要,而且也是我們在努力的目標,我們現行個人助理的實施,其實是有依照身障者自立生活目標跟自立生活計畫在提供……

廖委員偉翔:部長,謝謝,我大概都猜到你的講法。部長,沒關係,國際上早已經邁向去機構化,對不對?社會主流是回歸社區、融入社區,要促成自立生活,需要很多制度的配合,例如無障礙、通用設計等等,但是個人協助制度其實是其中最關鍵的機制,跨國的研究也已經證實個人助理立法,不僅是影響社會的平等,更攸關障礙者的健康跟福祉,所以研究也顯示社會平等對於障礙者的健康福祉有正面影響,但這種效果只存在於有個人助理立法的國家。然而,今天報告裡面的第12頁卻說委員提案的專章或者是專條內容多屬於執行面的規定,建議無須納入本法。請問部長,這是否代表衛福部反對這項立法呢?

邱部長泰源:一個目標我們其實可以用多元性或者是其他的方式來達到,可能在最沒有爭議的情況之下,像您提的這個議題,其實在兩年前我當召委的時候,也同樣……

廖委員偉翔:我知道。

邱部長泰源:也是連續討論,可能兩天後,大家討論各方的意見,所以那些事情……

廖委員偉翔:好,部長……

邱部長泰源:priority seat都停下來了。

廖委員偉翔:沒關係,我繼續問下去。

邱部長泰源:所以我想怎麼樣取得大家的共識,我們完全是站在達到身心障礙權利公約的目標來努力,但是這個過程怎麼樣讓大家能夠接受……

廖委員偉翔:部長,我們雖然不是聯合國的會員國,但是透過這個施行法將國際公約納入我們臺灣的法制,政府也應該遵守相關的義務。其實在2017年和2022年時,我們兩度邀請國際審查委員來臺審查CRPD的執行情況,審查委員也兩度針對個人助理的制度提出改進建議,然而從2017年到2025年,除了2023年時將個人助理的時薪從200元提升到250元以外,我國好像並沒有其他明顯的進展,從數據上來看,我們全國個助的人數從2022年的625人,到2023年雖然增加至748人,但去年又下降到733人,顯現沒有大幅的增長,所以這說明只是單純提高時薪並不足以吸引人投入個助的工作。既然如此,我們是不是應該比照長照制度,以專法或專章的方式來建立完整的個人助理制度呢?再者,部長,你剛剛講的,你最清楚這件事情的來龍去脈,但是其實各障礙團體也在前年就有達成共識,從障盟在20239月發出支持修法、也支持個助入法的公告就可以看出來不是嗎?所以你剛剛說有很多不同意見,我想這個部分大家應該已經有共識。

最後,部長,你知道你們民進黨不分區排名第18位的重度身障者陳俊翰律師生前最關心的也是這個條文嗎?上一屆其實已經延宕修法,這一屆初期我們可以看到前行政院長陳建仁也承諾要在去年5月前提出身權法的修法版本,但是現在已經又過了一年半了,請問行政院的版本到底在哪裡?今天送來的報告是否否定你們的同志陳俊翰律師的遺願?衛福部真的要無視國際的趨勢,漠視障礙團體的需求,甚至背離自己的同志嗎?所以部長,這個議題,因為時間有限,我等一下還要放個影片,這個議題是關係到障礙者的生存。

邱部長泰源:是的。

廖委員偉翔:不只是生活品質的問題,讓每個人都有尊嚴的活著是我們國家最基本對他們的義務,也是基本的人權。接下來,我要放一個影片,這是獲得當事人同意的訪談紀錄,是我們辦公室同仁去訪問的,這是我剛剛前面提到的重度障礙者玉姐的故事,所以我希望看完這個,請部長要發揮人飢己飢的精神,希望部長不要忘記衛福部對於全國人民福祉跟維護基本人權的權責所在。請大家看一下玉姐這段影片,可以嗎?

邱部長泰源:謝謝。

(播放影片)

廖委員偉翔:部長,給你看這個影片就是希望我們為政者「民之所欲,常在我心」,你要看到他真實的需求,而不是用很多的理由或者是要時間再研議更多的共識來拖延,我覺得這部分希望部長可以看到,如果你有需要的話,這個影片再提供給你,希望你們可以真正理解到他們的需求,儘速的解決,好不好?

邱部長泰源:好,非常謝謝委員,也請呂次回應一下。

呂次長建德:我剛剛有提到三點,非常感謝委員的關心,但是那位玉姐小姐,我跟之前的洪申翰委員已經去新莊看過她兩次,也當場承諾我們會弄一個試辦方案,這是第一點。第二點,她剛才說的8小時是個助,但是我們長照也另外有8小時,所以他一天是使用16小時,但是永遠都不夠,沒關係,還有輔具的部分,還要做一個總體評估。

廖委員偉翔:次長,其實剛剛影片裡面有講到長照部分算是項目制,但個助有很多東西真的是他個人的需求,譬如你說長照制度,他來洗頭,可能洗完頭,但其他事不能做,吃完飯,其他事不能做,他還是需要有個助的部分,所以後面這個我是不太能接受,但你第一點說有個試辦方案,可能要拜託呂次看這部分究竟要怎麼處理。

呂次長建德:報告委員,我們已經在跟玉姐小姐弄這個試辦方案。

廖委員偉翔:現在的狀況就是……

呂次長建德:我們跟新北市政府共同合作。

廖委員偉翔:希望這個東西……因為不只有玉姐一個人是重度障礙者。

呂次長建德:當然。

廖委員偉翔:所以拜託部長和次長可以持續努力,謝謝,一起加油。

邱部長泰源:好,我們一定努力,謝謝委員。

呂次長建德:感謝委員,謝謝。

主席(劉委員建國):好,謝謝廖偉翔委員的詢答。

還是要提醒衛福部,今天很多委員已經提出個助以及自立生活的問題,剛剛這個影片是還可以申請到8小時,就我的理解,平均到8小時幾乎是微乎其微,平均應該是低於8小時,我相信衛福部應該很清楚。我想執行上應該沒有窒礙難行的問題,但是不要有評估障礙、核可障礙、執行障礙的問題,等一下應該還有其他委員會討論到,最主要我還是希望今天的委員會可以回應身心障礙朋友今天開記者會實質上的一些內容,針對這些內容衛福部是不是有相關的盲點到現在還沒有處理?

接下來請蘇召委。

蘇委員清泉:1050分)謝謝主席,我請部長跟次長。

主席:請邱部長及呂次長。

邱部長泰源:召委好。

蘇委員清泉:講臺灣話應該沒有問題吧!部長,今天很簡單只有討論兩條條文而已,第一個是老人福利法第四十八條的評鑑制度,另外一個是身心障礙者權益保障法第五十三條有關博愛座的問題,早上我很詳細的聽每一位委員的發言,部長本身也當過召委員,應該也都知道。我先問你,你老了之後會想要住安養院嗎?次長你有想要住嗎?

邱部長泰源:我到現在還沒有想到這個問題,拚到沒日沒夜。

蘇委員清泉:最好是做到老啦!我覺得醫療人員好像沒有什麼退休年齡,事實上我從第8屆、第9屆、第10屆到現在第11屆,第8屆我們搞長照服務法到現在,我跑北歐、哪裡都看了,我總歸一個結論,日本的狀況跟我們比較接近,所以日本的制度看起來比較貼切,至於北歐那邊只是去看爽的而已,因為實在差太多了。我跟部長講,我們到日本名古屋等地到處去看,也跟他們詳細討論,現在日本的安養院,像我們去看八王子區,他們的狀況都差不多,裡面蠻溫馨的,硬體設備也不錯,他們的四人房……關於他們的介護,在我看的時候一年的介護保險費用就已經高達10兆日幣,折合臺幣不知道多少了!日本政府「哀哀叫」,從安倍時代就想把介護保險和醫療保險mix在一起,結果搞到現在好像也沒有,兩者還是分開,為什麼?你知道是什麼原因嗎?

邱部長泰源:兩者性質不一樣啊!

蘇委員清泉:不一樣嘛!我看的那間床位有三百七十幾床,然後有一個退休醫師就到那邊當院民,順便當駐院醫生,他住不用錢,還可以拿一點薪水,因為他已經退休了;裡面的護理師也是一樣,退休之後就住在那邊當院民,同時也順便當護理師。我覺得這樣很好,老的照顧更老的,我們現在就是在推這個,包括儲存時數等等全都combine。這些老護理師就一直做,做到不能做為止,我覺得這樣很好,臺灣到最後可能也是這樣,我也跟屏東的護理師說,或是有醫生從衛生所退休時,我說你來我這裡上班,公共醫師、診所醫師65歲退休,隔天就來我們法人這邊上班了,護理師也是一樣,退休之後有的當志工,有的在長照那邊做,如果不這樣的話,根本找不到人啊!所以部長,這是可以考量的。

邱部長泰源:是。

蘇委員清泉:他們的四人房一個月合臺幣差不多36,00037,000,這和我們差不多,兩人房差不多臺幣52,000左右,單人房臺幣七萬多塊,政府付的差不多三萬多塊,你如果去看歐洲,那是不可能的事情!我跟你講,我們去芬蘭赫爾辛基和瑞典首都斯德哥爾摩看他們的安養院,政府付給業者一個人一個月差不多24萬臺幣,如果是精神科的nursing home(護理之家),一個月就要付35萬臺幣。我說我們的安養機構如果一個月付給我25萬,我每個都叫他爸爸,但是不可能,我們付不起嘛!他們的所得稅可以繳到60%,所以我們要去學北歐那個是亂搞啦,不要講那個。

現在回到日本這邊,它的住宿機構提供床數也差不多三成而已,那間三百多床的安養機構,外面排隊要進來的有八百多人,但只能死一個補一個,所以就我在名古屋看到的,他們的老人在家裡的比較多。因為他們的冬天很冷,而日本人的習性跟臺灣人不太一樣,臺灣人喜歡熱鬧,老人會可以唱歌、跳舞或互罵,比較不會失智,但他們不是這樣,都是一個人傻傻的在家裡看電視,死在家裡五天都沒人知道,所以他們的社工吃飽都一直在打電話而已。他們都關在家裡面不喜歡出門,他們的習性跟我們比較不一樣,他們長壽但不喜歡出門,加上天氣又冷,所以我們臺灣是蠻適合,我們有老人會叫他們出來,我覺得那個都非常好,但是住在我們的長照機構裡面,現在你們一個月是補助6,0008,0001萬?現在是補助1萬嗎?

邱部長泰源:對,1萬。

蘇委員清泉:一個月要三萬多塊,結果你們才補助1萬,所以你們的費用是遠遠不足,就像剛剛王育敏所說的,現在的規模實在太少了,如果有長照保險……在第8屆我跟劉建國、王育敏都曾努力過,但是那個時候有人反對,所以推不過,現在如果要推動長照3.0,規模越來越大,事實上應該要考量。

針對今天所要討論的老人福利法評鑑制度,因為很多人來陳情,我想每一個委員都談過了,我也開過協調會。醫院評鑑以前也是分為特優、優等、合格、不合格,後來改成合格及不合格而已,這樣比較簡單。現在長照有甲、乙、丙、丁和優等,那個是以前啦,現在應該要換了。

邱部長泰源:是。

蘇委員清泉:護理之家的評鑑也是用合格和不合格嗎?還是兩套標準?現在的情況到底是怎麼樣?

呂次長建德:跟委員報告,我也知道現在大家都覺得怎麼會是一國多制,所以我們現在提出的是全部一致,就是把它區分成合格和不合格,而不區分甲、乙、丙、丁,這部分已經確定了,我們就是用這種方式,這樣比較簡單,而且也簡單易行,這樣讓大家比較好做事,把時間用來好好照顧長輩,這樣比較重要。

蘇委員清泉:對啦,這樣好。

呂次長建德:謝謝。

蘇委員清泉:再來是與身心障礙者權益保障法有關博愛座,現在要改成優先座,部長你有意見嗎?以前我們在推動的時候,本來一個車廂裡面要10%,後來好像又提高到20%……

呂次長建德:15%

蘇委員清泉:15%是嗎?我每天通勤搭高鐵,高鐵前面的博愛座都沒有人坐,大家都不好意思進去坐,所以有時候年輕人坐在裡面,老人來了就倚老賣老要把他趕走,常常看到糾紛,所以你現在改成什麼?

邱部長泰源:priority seat(優先席)。

蘇委員清泉:包括懷孕或什麼的都可以嘛!

邱部長泰源:就是有需要的,有的人表面上看起來好好的,其實他是生病的、有慢性病的。

蘇委員清泉:主席不用煩惱,今天處理這兩條很簡單啦!其他「拉拉雜雜」的就不用審了,包括請助理或什麼的,那怎麼有可能?要到哪裡去籌錢?

邱部長泰源:我們會以人民的需求為最高點,然後整個國家的財政……

蘇委員清泉:現在住在機構安養的有10萬床,一個月補助1萬塊,現在如果叫你補助2萬塊,你就倒了,一年會多幾十億、上百億,所以我們要量力而為。

最後一個問題,我要問你的是失智,這兩天有夠嚴重,我自己的表姐、很多人都是這樣,現在65歲以上失智的有35萬人,65歲以下的Presenile Dementia差不多有多少人,你知道嗎?有的人五、六十歲就有了。

邱部長泰源:15%

蘇委員清泉:亮妤,你來回答,你是精神科的。

邱部長泰源:亮妤是精神科醫師。

蘇委員清泉:對、對!

陳副署長亮妤:我們早期是15%,委員關心的是失智症的新藥議題,是嗎?

蘇委員清泉:對,65歲以上叫dementia嘛?

陳副署長亮妤:是、是。

蘇委員清泉:65歲以下叫presenile,我講這樣沒錯吧?

陳副署長亮妤:是、是,完全正確。

蘇委員清泉:presenile有多少人?那裡是35萬,那這裡呢?

陳副署長亮妤:以臺灣的數據來講,跟65歲以上比起來大概是15%20%,就是35萬乘以15%20%

蘇委員清泉:所以早發性的差不多也有七、八萬人?

陳副署長亮妤:是。

蘇委員清泉:那很多欸!現在這個藥開始打了,自費,這個藥是每個禮拜打,還是怎樣?

陳副署長亮妤:跟委員報告,這個藥在美國是去年7月才上市,目前世界各國都在做精準評估,臺灣大概是今天在亞東醫院開打,還是用自費來做,它是需要在失智症的非常早期,這是第一個條件;第二個條件是他的APOE必須要陰性,如果是APOE陽性的話,他比較容易腦水腫;第三個部分是財務評估,我們石署長已經對外講了,這部分要啟動HDA來做評估。

蘇委員清泉:是每個月打一次,還是?

陳副署長亮妤:目前有兩個藥提出申請,因為我不能透露是哪個藥,其中一種藥是每個月打。後續還要追蹤MRI,看他amyloidplaques有沒有清除,就是類蛋白的堆積有沒有清除,以上。

蘇委員清泉:所以有的是一個月打一次,有的是打一次撐一年喔?

邱部長泰源:沒有,兩個禮拜啦!

陳副署長亮妤:對、對!有兩週的、有一個月的,但是因為我……

蘇委員清泉:是打皮下,還是打IV

陳副署長亮妤:IV。因為我不能透露是哪一個有申請,抱歉!

蘇委員清泉:沒關係啦,我們如果有需要,也都要打啊,對吧?我在看我這些親戚,還有看到林院長,林院長第8屆的時候站在那邊備詢,我看他比較內向,我跟他很熟,你們也很熟。林靜芸我更熟,我們是馬偕的嘛!林靜芸話比較多,林芳郁就很安靜,所以我覺得內向、安靜的人比較會得到喔!每天在發洩、罵人的人,我看比較不會……

陳副署長亮妤:跟委員報告,根據目前的研究,人格特質跟失智症的發生比較沒有關係,跟基因、環境及後天生活習慣關係性比較大,以上補充。

蘇委員清泉:所以還是類蛋白堆積(amyloid的堆積)在顳葉(temporal)的地方,是不是?

陳副署長亮妤:目前兩個理論,一個是amyloid的堆積,就是類蛋白,另外一個是tau protein的堆積。目前兩個理論都有在用,兩個都有藥物研發,以上。

蘇委員清泉:所以這個藥是清除類蛋白在腦部的堆積,現在是這樣嘛?

陳副署長亮妤:是!

蘇委員清泉:好,要做基因類型的檢測嗎?

陳副署長亮妤:是,要做基因的檢測,主要是為了副作用,擔心這個藥物引起腦水腫。目前美國研究是有33%,排除相關的基因型,他腦水腫的副作用會比較小,主要是為了病人安全,以上補充。

蘇委員清泉:所以我覺得每一個人都要保持頭腦動一動,像打麻將、找人吵架,這個也是有效的。所以部長,我現在每天找你吵架,你就不會失智了。這個很嚴重,我覺得非常非常嚴重,太多了,有的人是輕微,有的人就越來越嚴重,看了都很怕,所以這個藥出來真的是福音啦!自費,健保不給付,部長?

邱部長泰源:首先,我們要評估它本土的資料啦!

蘇委員清泉:OK,好。

邱部長泰源:這個也很重要,因為我們要驗證它的效果,再評估財務benefitburden,就是利弊得失。我覺得照顧失智者要多元化,如召委說的,腦筋要多動、多運動、睡飽一點、營養均衡,這個可能都是可以預防的。政府不管是在共照中心、據點,這個部分都已經有準備,其實我們那時候在醫師公會全國聯合會就辦很多長照的人員訓練,那個時候的題目就叫作失智的計畫,表示一、二十年前,我們就有在關心未來照顧失智者的議題,但那是後面的問題,我個人覺得怎麼樣早期診斷、早期預防可能也是一個重點,跟召委的意見一樣。

蘇委員清泉:好,我們大家一起努力啦!謝謝。

邱部長泰源:感謝。

主席:謝謝。蘇召委講的話,可能會造成內向的人心裡恐慌,還好副署長有即時的……

邱部長泰源:我很內向。

主席:你不會啦!副署長剛剛有解釋了,跟個性無關啦!跟蘇召委報告一下,個助不是沒有經費,而且已經執行一段時間,剛剛特別講到是他在評估、核可還有執行面相關的問題,個助不是沒錢啦!現在休息10分鐘,謝謝。

休息115分)

繼續開會1118分)

主席:我們繼續開會。

接下來請黃秀芳委員來做詢答。

黃委員秀芳:1118分)謝謝主席,我們請部長。

主席:請邱部長。

邱部長泰源:委員好。

黃委員秀芳:部長好。我先就今天要修老人福利法第四十八條條文修正草案的部分,我記得去年有邀請呂次長到地方跟所有的住宿機構做協調,因為我們知道所有老人福利機構的評鑑原本是有分等第,就是甲、乙、丙、丁,一般長照機構的評鑑是用合格跟不合格,那會造成住宿機構的一些困擾。當時地方的這些機構認為各類住宿機構的評鑑應該是要一致,所以我們看到衛福部這一次有提出老人福利法第四十八條的修正草案,那我們是樂見,因為你們已經提出來。另外,在這部法未來通過之前,可能會有一個過渡期,像這樣子的話,你們會有什麼樣的因應措施?

邱部長泰源:請呂次長回答。

呂次長建德:非常感謝委員對這個議題的關心,我也記得是去年有委員非常關心我們的長照,尤其是老人福利機構及各項機構相關的品質提升,機構有提出這裡面是不是可以把它簡化,護理之家及長服法的機構全部都是合格、不合格,唯獨只有老人福利法,即老人福利機構這邊還有甲、乙、丙、丁,我們目前就是從善如流,按照委員上次的建議,就把它簡化,讓機構可以專心來照顧長輩,這是第一點。第二點,目前整個通過還是有賴大院這邊予以修正及通過,在這之前,我們會來輔導各地方的業者儘量對相關的評鑑朝簡化的方向進行。以上,謝謝。

黃委員秀芳:好,我們希望這些老人福利機構應該把精神全部集中在照顧長輩或是照顧這些住民。評鑑的部分,我覺得應該簡化,這應該是大家的共識,也非常感謝衛福部真的是從善如流。

邱部長泰源:是的。

黃委員秀芳:接下來我想請教部長,我們今天有關身權法的部分,前一陣子媒體上面都有講到,不論是公車、捷運或是鐵路,也許都會有優先席,或者是我們講的博愛座,後來我們認為博愛座應該要有一些調整,讓有需要的人使用,我覺得這應該是大家的共識。因為我們沒有看到衛福部這邊的版本,可是委員的版本有提到博愛座改為優先席,用博愛座或改成優先席,我覺得差不了多少啦!我想聽聽衛福部這邊的想法,為什麼你們會同意博愛座改為優先席?你們認為預期的效果會是怎樣?

邱部長泰源:是的,因為博愛座這麼多年來,大家根深蒂固的觀念就是老弱婦孺嘛!所以才會引起可能有些人覺得……像年輕人可能生理期很不舒服,這樣的學生也很多,老實講,也有一些真的身體不舒服的,這樣會引起紛爭,當然我們希望我們的社會永遠都是互相關懷、互相支持,但是給實際上需要的人這才是核心精神。

黃委員秀芳:我也看到我們原本的博愛座底下有這樣一行字,就是請優先禮讓座位給需要的旅客,可是現在還是會有一些爭議,我們在媒體上面也看到很多,也許長輩他覺得博愛座應該是要優先禮讓給他。我們看到去年有一個民調是你認為博愛座是不是要廢除,有63%的人覺得應該要廢除。我們今天有關身權法的這個部分,有部分委員提出來,我想我最想要聽的是衛福部這邊會同意博愛座改為優先席,你們預期的效果是覺得博愛座改成優先席,大家看到優先席就會主動禮讓,或者是也許會變成像日本一樣?日本現在也是用優先席,可是他們還是有這樣的狀況出現,就是旁邊還有空位,應該是說喬治亞駐日的大使,他因為自己在網路上面po他坐捷運,在上面可以很悠閒地看書,可是就有網友直接對他做一些批評,就是上面寫優先席同樣也會有這樣的狀況。所以我想請教,未來臺灣如果由博愛座改為優先席的話,部長,你認為這種被「炎上」的狀況會減少嗎?或者是你們認為要怎麼做會更好?

邱部長泰源:第一個,謝謝委員關心、指導這個議題,我想既然目標就是實際上的需求者,這個部分可能有老人家有根深蒂固的觀念,這可能需要宣導啦,這個部分就是交通部會多元化來宣導。當然這個是因為可能是沒有人坐,他就坐了,我覺得不要用這樣一張圖就代表好像他不體貼這樣子,有時候整個車廂都沒人。

黃委員秀芳:當然是這樣子,可是可能很多網友或者其他的人對他有一些批評。我今天的這個議題最主要想要問,原本是博愛座,有部分委員提出改為優先席,衛福部這邊也寫說敬表支持,我想聽的就是衛福部這邊認為博愛座改為優先席,這種爭議就會減少嗎?

邱部長泰源:我相信如果宣導得好的話應該會減少爭議,大家更能夠注意到其實各年齡層都有他需求的一面,反而是世代間的互相照顧,更加促進世代的照顧,應該是一個正向的方向。

黃委員秀芳:我不知道部長在你年輕的時候,也許在學校會有一些宣導,就是看到需要的人或者是老人家或者是孕婦,看到之後即使不是在博愛座的話你也會禮讓,也許以前學校……

邱部長泰源:當然、當然。

黃委員秀芳:我不知道部長有沒有這樣的經驗,現在我覺得應該是讓所有的民眾有一個觀念,不一定是博愛座或者是優先席,只要是任何一個位置,在你周邊的民眾有需要的話,應該大家都要禮讓,我覺得應該要有這樣的觀念。

邱部長泰源:我非常支持這樣的理念。

黃委員秀芳:而不是弄一個博愛座改為優先席,會讓更多……這個我是存疑啦!大家可以討論。另外,我們也在這一次,設置的比例原本是不得低於總座位數的比例15%,可能要增加到20%,我不知道衛福部這邊的意見是怎樣?

邱部長泰源:我們尊重交通部,我們在這個部分都一直尊重交通部的規劃。

黃委員秀芳:交通部他們有沒有什麼樣的意見?

邱部長泰源:交通部有來,可不可以……

主席:副司長來。

胡副司長廸琦:跟委員報告,就如同委員講的,博愛座是給有需要的人來坐,我們覺得重要的工作其實還是在於宣導,所以我們一直覺得現在的15%已經不是問題了,就是大概也沒有所謂執行的窒礙,其實是宣導工作,我們是建議維持現行就好,不需要再增加到20%,以上。

黃委員秀芳:其實我剛剛的意見應該是要讓所有的民眾知道,不一定是博愛座改為優先席,而是一旦有民眾有這個需求的話,即使它不是博愛座、不是優先席,你還是要禮讓。我覺得應該是要有這樣的觀念存在,要不然我今天如果再提一個把總比例由15%改為20%,或者是由15%改為30%甚至100%,我覺得這應該也沒有多大的意義。我覺得應該是讓需要的人都可以去坐所有的位置,而不只是固定在博愛座或者是優先席。

邱部長泰源:對,我覺得這個優良的傳統應該是要留著啦,因為這的確也符合互相幫忙的,所以不管是博愛座或優先席,所有的座位,理論上看到需要的人,如果你自己覺得你可以的話,應該是讓座,是一個很好的……

黃委員秀芳:我現在是希望衛福部或者是交通部這邊,因為我也聽到在廣播上面也有在針對博愛座做一些宣傳,就是禮讓給需要的人,所以不需要特意去把博愛座改為優先席。其實我會存疑的是名字改完之後,後續還是會有一些爭議,這個是我的意見,所以我希望衛福部你們自己應該要提出你們自己未來要怎麼讓這樣的爭議減少,而不只是把名稱改掉而已。

邱部長泰源:所以委員,我想我們會仔細來研究人的想法,譬如說如果你區隔這個就是優先席,這是我個人的看法,其他的就不用……等於你坐了就可以安心看書或是休息,因為有些人還是非常非常善良,擔心有誰需要而我沒有讓位,我心裡不安,至少我們有一個優先席是給這些人,其實這個部分也是有它的意義存在,當然普遍性儘量能夠讓給需要的人,這不只在公車上,在任何地方都是應該要互相幫忙。

黃委員秀芳:好,我們希望不只是改名字而已,應該是要多宣傳,然後讓需要的人不只是在優先席或博愛座,在其他的位置,其實大家都可以這樣子禮讓給需要的人。

邱部長泰源:好的,謝謝委員。

黃委員秀芳:次長要補充?

呂次長建德:委員剛剛提到老人福利機構評鑑那邊的配套措施,我再補充一點,現在就是如果這個通過的話,下一次中央對老人福利機構的評鑑是116年,所以116年就可以開始適用,這是第一點,因為每4年一次。第二點,地方這邊如果有其他自己的自評的話,也適用這個辦法。以上兩點補充,謝謝。

黃委員秀芳:謝謝。

主席:謝謝黃委員、謝謝部長、次長。接下來請涂權吉委員來做詢答。

涂委員權吉:1131分)謝謝主席,請邱部長還有長照司祝司長。

主席(黃委員秀芳代):請邱部長跟祝司長。

邱部長泰源:委員好。

涂委員權吉:部長,今年農曆年我們有去桃園新屋小作所訪視,順便找廠商去採購他們的一些小禮品,當然,我們在現場遇到很多身心障礙的弱勢族群,就是大家俗稱的喜憨兒,也就是智能障礙者。今天我們就想來討論一下,當喜憨兒老了以後,誰要來照顧他們的問題。尤其喜憨兒在生理跟認知功能上的退化速度也比一般人快,智能障礙者在40歲以後大概就進入老化,比法定的65歲還要早20年,我們的制度如果用65歲才進入服務的門檻,等於這個族群的人就錯過了大概20年的黃金照顧期。

我請問一下部長,根據2022年教育部的特教通報資料,我們了解到中度智能障礙者在臺灣大概有7萬人,而20152025年臺灣智能障礙者在機構照顧的比例,部長大概知道是多少嗎?機構照顧臺灣智能障礙者的比例。沒關係,這簡報上面有,據我們的資料顯示,機構照顧的比例大概只有5%,表示照顧的主流還是要仰賴家庭來照顧。目前全臺的身心障礙福利機構,我們查了一下,大概有226家,從數據上顯示,我們可以了解到我們機構明顯不足,即便現在有推日間照顧及社區居住的替代服務,這部分也在發展、推廣,但是目前規模還是有限。如果這些智能障礙者到了40歲之後,還是要仰賴父母的照顧,我們想了解一下,40歲以後,他的父母親也老了,父母親也要人照顧,而這些智能障礙者自己也需要人照顧,這一部分衛福部有沒有什麼規劃來介入幫忙?

邱部長泰源:非常謝謝委員關心到這個非常重要,而且可以慢慢形成一個必須關注的問題。我們最近到一些相關的機構去看,的確也發現到這個相當重要的問題,所以真的很感謝。我們在身心障礙者的部分,其實是全齡的納入,在長照2.0就已經把全齡納入,基本上只要是身心障礙者,理論上都應該可以得到長照,沒有限制65歲。

涂委員權吉:可是我們剛才有講,機構照顧的其實只有5%,可以說95%還是仰賴家庭照顧,他們到40歲以後,其實整體智能障礙者的老化速度比一般人還快,他們到40歲之後,其父母親也老了,而機構只有照顧5%,那麼其他的部分怎麼辦?衛福部有沒有注意到這個問題?

邱部長泰源:謝謝委員,是不是這個部分我請社家署周代理署長來幫忙回答?

周代理署長道君:跟委員報告,我們從114年到117年有一個身心障礙者社區照顧服務資源布建計畫,預期在114年到117年會在社區增加相關對於身障者的服務據點,到今年3月底止,大概已經有1,127個據點,已經服務到兩萬人左右,我們的計畫期程到117年預計會再增加695個據點,可以再增加1500人左右,大概會到接近31,000人,這是我們整個對於……

涂委員權吉:剛剛我有講,現在日間照顧跟社區居住替代服務我知道有逐漸在發展、推廣,但是目前看起來,這個進度規模還是有限,我們今天提出來就是希望這一部分我們還是要好好替他們規劃,對於這些身障老者,我們希望基本上能夠有一個完整的規劃,然後衛福部能重視這件事情。

邱部長泰源:好,這個很重要,我們一定重視,把它做好。

涂委員權吉:請衛福部針對這部分幫我們好好規劃一下。

邱部長泰源:好的。

涂委員權吉:針對長照3.0,是透過巴氏量表來評估個案,評估重點為他是否有生活自理能力,可是一樣的,對於喜憨兒這一部分,他們很多生活可以自理,但是我們知道,他們在認知、情緒、社交各方面都有重重的障礙,可是我們在照服評估的部分,可能評估的結果是不符合失能,針對這一部分,因為評估的結果可能會沒有達到巴氏量表的標準,他們生活上可能可以自理,但是在認知、情緒、社交方面可能沒有辦法達到,這一部分我們要如何去照顧他們?

邱部長泰源:謝謝委員的指教,長照基本上是用CMS評估量表來處理,巴氏量表其實是在評估聘用外籍看護。至於委員所提到的這個部分,我們怎麼樣周全性的評估,這個請司長回答一下。

祝司長健芳:委員,長照的評估不是用所謂的巴氏量表,所以他其實是……

涂委員權吉:長照3.0不是用巴氏量表?

祝司長健芳:不是,如果您關心巴氏量表是不是可以做一些調整,基本上因為現在聘外看的那一塊有多元免評的機制,所以目前勞動部主管的相關法規跟衛福部一起合作的部分已經有非常多多元免評的對象,不見得要到醫院去做巴氏量表的評估,先做以上的說明。

涂委員權吉:我們提出的意思是說,針對他們是不是能夠自理、有沒有符合失能,這部分單就巴氏量表,可能這些身障老者就沒有辦法達到,所以我們也希望對於失能評估工具的指標,是不是可以納入非身體性障礙的功能性退化指標?這一部分是不是可以納入?

祝司長健芳:現況就已經有,我們的CMS評估量表就是多元評估量表,裡面對於有情緒困擾的,還有一些心智障礙類的部分已經都有納進去。

涂委員權吉:所以這部分已經有納入了嘛?

祝司長健芳:是。

涂委員權吉:好,希望這一部分好好加強一下。

祝司長健芳:是。

涂委員權吉:喜憨兒如果過了65歲,他們在身障體系裡面,日間照顧可能無法繼續使用,這些身障老人到長照老人日間照顧中心可能會被拒收。據我們了解,因為他們心智障礙,可能會吵鬧,甚至會有攻擊性的行為,所以對於這些身障老者,他們去照顧中心可能會被拒收,會不會面臨這樣的問題沒有辦法解決?

祝司長健芳:委員關心的這件事情,其實我們在長照2.0及支付制度上路的時候,針對有情緒困擾或者是不好照顧的對象,我們都有加成的給付,就是所謂A碼的政策性加成補助,幫忙讓這項服務提供單位有意願來照顧這些困難照顧的對象。後來又針對失智症有伴隨BPSD,就是所謂的情緒行為困擾對象,我們又額外再有一個加成,所以對於困難照顧的部分,其實都有兩個層次的相關加成。

涂委員權吉:據我們了解,很多機構要收喜憨兒這些老者其實也很困擾,我們會感覺他們是儘量不收,因為他也怕造成他的困擾,或者影響到其他人。所以我們說,針對身障長者,我們應該要有一個單一的服務窗口,可以統整日間照顧、喘息安置等福利的轉介,是不是可以針對他們這部分成立一個單一的服務窗口?

祝司長健芳:現階段其實包括是以障礙身分進到長照體系,或者以老人身分進到長照體系,本來就有一個橫向的聯繫平臺。

涂委員權吉:因為我們擔心他們會變成長照體系中的孤兒,雖然是規劃在裡面,但是機構是傾向不願意去收他們。

祝司長健芳:這一塊我們來努力,因為基本上目前日照中心全國有一千多家,如果要專收障礙者,尤其是心智障礙的話,基本上它的家數、它的可近性就不高,畢竟日照中心就是要方便交通接送,可以抵達得到的,所以目前我們的政策也不是在長照體系特別針對單一類型障礙者的日照,這樣其實它真的沒有辦法達到近便性,所以我們希望這一千多家都能夠服務各種不同類型的障礙者,採取共融的方式來使用這個資源。

涂委員權吉:對,據我們了解,對於身障長者,這些機構其實真的就是傾向儘量不收,所以我們擔心他們會成為我們長照體系中的孤兒,因為你看,這個機構裡面照顧他們的只有5%95%基本上都是家庭照顧,家庭照顧他到40歲,當他老了以後,他的父母親更老,父母親也需要人家照顧,他如何去照顧這些身障的長者?長照3.0既然強調要照顧全人、全齡、全責任,我希望衛福部能夠具體針對身障長者這部分做改善,也希望能夠納入我們後續的討論,針對這部分能夠著重……

邱部長泰源:好的,我們會來關注這個議題……

涂委員權吉:對,這部分其實我們在地方統統都知道,因為他們本身的一些情緒,甚至攻擊的行為,長照體系其實幾乎都是能不收就儘量不收,所以我們擔心他們會變成長照體系的孤兒,針對這部分,是不是能成立單一窗口特別來服務他們?

邱部長泰源:好,我們一定來設立這樣的一個機制,最好的機制、最方便的機制,讓他們真的不要被忽略掉,謝謝委員。

涂委員權吉:對啊,因為你們說要推長照3.0,全人、全齡、全責任,希望這部分能夠凸顯……

邱部長泰源:一定不能遺漏任何一個。

涂委員權吉:對,這部分希望衛福部重視。

邱部長泰源:好的,沒問題,謝謝委員。

涂委員權吉:好,感謝部長。

主席:謝謝涂權吉委員。

接下來請劉建國委員發言。

劉委員建國:1144分)謝謝主席,有請部長,還有交通部公共運輸及監理司胡副司長

主席:請邱部長、胡副司長。

邱部長泰源:召委好。

劉委員建國:部長好。今天主要安排身權法的審查及詢答,我剛剛看到你的報告裡面,其實你有很多部分經表達「本部敬表同意」,當然還有其他的條文是希望所屬機關表示意見,我看起來各個委員所提的版本,基本上貴部同意的應該已經占了近一半,然後其他是所屬機關要去表達意見,這之前你在當立委、當召委的時候也都處理過,因為身權法涉及的面向,還有相關單位滿多的,就像今天,交通部的副司長也都要到,所以我覺得這個應該是可以再加快,好不好?這個應該可以加快啦!

邱部長泰源:好,是的。

劉委員建國:因為如果大致上你們都有溝通過,各個面向跟執行面可能會有一些窒礙難行的部分,這個可以限縮範圍,也可以找個時間大家先坐下來趕快討論嘛。

邱部長泰源:好的。

劉委員建國:如果我們大家有共識,可能行政院的速度就不會再這麼緩慢,速度可能就會更快。

邱部長泰源:了解。

劉委員建國:甚至我們這個會期就可以把它提出來討論,經過審查之後讓它通過,儘早讓這些身心障礙者朋友的需求,可以透過我們修法的制度給予保障。

邱部長泰源:好,謝謝。

劉委員建國:我想這也是部長一直都在做的事情,所以我還是特別拜託啦!這個會期是不是可以儘快地提出來,到委員會來做討論?這是第一點。

部長,你今天看到這個第五十三條,剛剛黃秀芳委員提出的問題是非常具體實際的,我們今天要修博愛座,不要讓博愛座變成搏鬥座,這個報導你應該都有看過嘛,「國一生已讓出博愛座,仍被數落到哭,校長:會給他正能量」,這寫「讓出」用詞是有點奇怪啦!這是一個面向的問題,一個角度問題。第二個,我們今天為什麼要討論這個事情?剛剛部長有一席話我聽起來滿感動的,國家的政策不管是哪一個單位、哪一個面向,在規劃上它就是一定要事權統一,它的標準要一致,對不對?

邱部長泰源:是。

劉委員建國:我跟各位提供一些訊息,讓各位看一下,我們有太多種類,到現在統統沒有一致的標準,一國N制。高鐵的博愛座是寫這樣,三個圖卡,對不對?這第一個應該就是「老」,然後是「弱」。再來公車的博愛座就只有一個圖卡,捷運博愛座有四個。接下來你看臺鐵,臺鐵已經把博愛座又框了更大的一個標示,叫優先席,它已經走在大家前面了,走在你衛福部前面了,然後下面就是五個圖卡。我們有五個圖卡,有四個圖卡,有三個圖卡,有兩個圖卡,我不曉得這個是不是副司長你們交通部的節奏、你們的規範──高鐵,你就是這樣做;臺鐵,你就是這樣做;捷運,你就是這樣做;公車,你就是這樣做。請說明。

胡副司長迪琦:跟委員報告,因為其實過去博愛座的設置大概就是依照身權法,但是圖示的部分我們確實是沒有做整合,不過……

劉委員建國:為什麼沒有做整合?

胡副司長迪琦:應該是說……

劉委員建國:這個整合是你交通部轄管,還是衛福部要管?還是你們兩個都不曉得誰要管?

胡副司長迪琦:跟委員報告一下……

劉委員建國:我們先把責任確定清楚,好不好?因為身權法在修的時候,交通部一定是要列席,一定是有你業管的範圍要去處理、要去面對的,對不對?我現在講說這幾個公共運輸處理博愛座的方式,包含它的圖卡,統統都不一致,這個到底是誰的責任?

胡副司長迪琦:跟委員報告一下,其實現在各大眾運輸系統的所有圖卡,包括博愛座,包括其他的一些圖卡,我們部裡面現在都有在委託設計,之後……

劉委員建國:你們到現在才在委託設計?

胡副司長迪琦:應該是說已經有一段時間了,因為博愛座的部分我們有考慮到配合身權法已經要修正,所以博愛座的部分,我們內部已經有預先設計了一個圖卡,如果法規有修正,我們大概會做……

劉委員建國:你們預先設計的圖卡是五個的,還是三個的,還是兩個的,還是四個的?

胡副司長迪琦:我們是參考國際的,我印象中好像是四個還五個的。

劉委員建國:你還講「四個還五個」,你說參考國際的,到底是參考四個的,還是參考五個的?

胡副司長迪琦:應該比較像是現在……

劉委員建國:不要講什麼「比較」、「好像」。

胡副司長迪琦:我是不是……

劉委員建國:高鐵會跟你講說「比較好像」?

胡副司長迪琦:這個部分我是不是再另外提供給委員?因為這個部分是我們在委託設計的,現在我沒有帶過來,我是不是會後再提供給委員作參考?

劉委員建國:所以你轄管所有的公共運輸,基本上當你事權統一之後,你把圖卡同步做出來後,大家都要依照你公告的來做,要有一致性,對不對?

胡副司長迪琦:對。

劉委員建國:好,萬一你公告的是四個圖卡,臺鐵是不是要被抓起來打屁股?臺鐵已經做了博愛座──優先席,然後它是五個圖卡,它是不是全部要更換掉?這些錢是交通部要支持,還是臺鐵要自費?臺鐵現在已經民營了欸!

胡副司長迪琦:臺鐵是公司化,還沒有……

劉委員建國:對,已經公司化了,對不對?

胡副司長迪琦:還是國營……

劉委員建國:這是另外一個層次的營運方式,對不對?它已經做了啊!如果你是四個,它要不要改?錢誰花?

胡副司長迪琦:這個部分我們會來處理,我們再來……

劉委員建國:我知道你會處理,你一定要處理,你務必要處理,你再不處理,這樣就是一國多制啊!五、四、三、二,會不會再搞到一個一?還真的有一,公車博愛座就是一。

胡副司長迪琦:跟委員報告,我們會參考國際上的圖示,然後……

劉委員建國:對,你的國際圖示是要依照哪一國的?依照日本,還是依照英國?因為日本跟英國也不一樣啊!

胡副司長迪琦:應該說我們會……

劉委員建國:這個事情你應變速度要非常快,今天你來備詢就應該知道,可能很多委員會詢問你,可能你沒有意識到會被問到這種圖卡的標示,這種最簡單的、顯而易見的、很清楚的方式,日本就是五,英國就是三,對不對?你要選擇哪一國?

胡副司長廸琦:我們會儘量融入所有有需要者的圖示。

劉委員建國:其實臺灣的博愛座文化可以追溯到1972年,所以我剛剛在主席臺的時候有提到這個已經將近50年了,我們要面對的、我們要處理的、我們要改善的、我們要規格統一化及標準一致的,誠如剛剛邱部長所講的嘛,對不對?你今天來了,但是卻沒有辦法提出一致的說法來回應所有的委員,這個還不到剛剛黃秀芳委員講的那個層次的問題喔,今天不是你把它規格化之後,就不會發生之前所發生的那些事情,還是會持續發生喔!但是誠如部長所講的,所謂的道德勸說啦,所謂的愛心展現啦,很多人都是這麼做,但是極少數人就不是這麼做,所以問題就層出不窮嘛!公部門自己在管理公共運輸的時候,這些標示圖卡都不一致,你叫人民如何去遵循?你叫列車長怎麼去做有效的執行溝通?你叫公共運輸的服務人員要依照什麼樣的標準去做規勸及引導?那是統統不可能的事情啦!臺灣的公共運輸怎麼會搞成這個樣子?光是這個就有五、四、三、二、一喔?這個問題今天已經排專案了,然後等一下要審查了,如果到現在衛福部跟交通部還沒有辦法有一致的共識,身權法這麼多條要等到什麼時候才有辦法一切都以身心障礙者朋友的角度及需求去做處理,很難啦!很難啦!這是公部門的障礙!

邱部長泰源:好,我想交通部一定會弄成一致啦,如果大院審查通過的話,我相信交通部會很快弄出一個標準的版本。

劉委員建國:剛剛講宣傳啦,部長,你剛剛講宣傳,有關一致性的標準,可能今天法律通過之後,他就必須在一個星期內把這個標準弄出來了嘛,如果再拖就不叫公共運輸的標準化了,高鐵就變成慢鐵了,臺鐵就變成怪鐵了,因為臺鐵都已經比你們更優先了。我們等一下通過之後,我們最後的結論是怎樣,你要叫臺鐵把已經做好的這些全部撕掉重來,這樣對臺鐵交代得過去嗎?好意思這樣嗎?

我再說到宣傳,你們衛福部也沒有什麼錢啊,114年度的媒宣費被砍60%,剩下1,750萬,交通部也很可憐,一億多元的預算被砍兩千兩百多萬,但你們一定要宣傳,不宣傳一定會再出問題。

請看螢幕上的簡報,媒體報導的標題是「台北捷運『電扶梯兩側站立』成效不彰?兩派旅客掀戰火……藝人發聲:不要指責沒有錯的人」,部長知道這個新聞報導吧?副司長應該也知道,副司長,這個事情你應該知道嘛!

邱部長泰源:這個我們都很瞭解。

劉委員建國:對啊!我們以前的習慣就是都站在電扶梯的右手邊,左手邊則是留通道讓人走嘛,對不對?

邱部長泰源:是。

劉委員建國:你們沒事去公告兩側都可以站立,讓那些習慣了「右側站立、左側通行」的人,被兩個並排站立在電扶梯的人阻礙,導致發生爭吵,這個並沒有法律的規範,你只是做一個宣導而已喔,到現在還爭論不休,這個事情解決了嗎?

胡副司長廸琦:跟委員報告,這個主要是臺北捷運啦,當初他們為了效率,希望大家靠右側站立,可是後來發現站立者全在右側,留左側讓人通行,這也會造成旅客的不安全,所以他們現在已經在做宣導,就是不用特別站在右邊,而是兩邊都可以站。據我了解,這個觀念臺北捷運公司有持續一直在做宣導,但是因為大家習慣已久,這個過程可能需要一段時間來做改變,不過慢慢已經開始有在做一些改變了。

劉委員建國:慢慢改變嘛,要宣導嘛,對不對?

胡副司長廸琦:對。

劉委員建國:差不多需要多久的時間?

胡副司長廸琦:這個主要是臺北市的部分啦,我們會……

劉委員建國:臺北市有很多三鐵共構的站體嘛,對不對?

胡副司長廸琦:對,但是過去……

劉委員建國:搭捷運的時候是這樣,搭高鐵的時候是另外那樣,搭臺鐵又是另外一個樣子,我是臺灣人,怎麼會三種公共運輸的電扶梯的狀況都不一樣?搭捷運的電扶梯要這樣,搭高鐵的電扶梯不用這樣,搭臺鐵的電扶梯也不用這樣,光是電扶梯的事情就搞到這種程度,這要怎麼處理?所以我一直講黃委員剛剛提到的就是重中之重啊!你們今天來應該是準備好了啊!但你們這樣的答復,我們今天修這個法好像對你們的幫助也不是很大耶!

次長,你要再說明喔?注意!你一直叫我注意,你就注意這個事情,我看你怎麼答復。

呂次長建德:委員,我簡單講啦,有關於圖示的部分,其實各國規定的不一樣,例如法國,法國還有一個就是傷兵,他們非常注重受傷的部分,你看那五個圖示中有一個就是傷兵啦。

劉委員建國:是啦!

呂次長建德:各國的情況不一樣,我們也會趕快,當然這個主要是交通部那邊負責,但是身權法是我們轄管的,我們會趕快協調交通部儘快把相關的logo確定下來,這是第一點。

第二點是宣傳的部分,誠如剛才黃秀芳委員所講的,不是只有改名而已,我們也是要趕快來做宣傳,這個部分雖然……

劉委員建國:對!但你們只剩一千多萬而已,全部都要花在這邊嗎?你全部用在這裡也不一定看得到效果,但如果你要全部用在這裡,我全力支持。

呂次長建德:不會啦,我們……

劉委員建國:還是要處理啊!還是要處理!

呂次長建德:好,我們來……

劉委員建國:1,750萬還是要全部放在這個地方,不夠的就交通部一起來嘛,對不對?當然是這樣嘛!

呂次長建德:對,兩部一起。

邱部長泰源:是的。

劉委員建國:一個星期內啦,好不好?把你們具體的宣傳方式,還有統一的圖卡標示,甚至於每一個車廂在一定程度下都要定時去廣播等等等,諸如此類的相關詳細計畫,請提供給委員會做參考,好不好?拜託,儘速一致性啦!

邱部長泰源:好。

劉委員建國:第二個問題,抱歉,一樣還是要給部長看一下,剛剛次長講得很好啦,有關服務的內容,剛剛林月琴委員提供了很詳細的數據資料,要一致性,而次長特別提到,次長,你注意了,你特別提到個人助理是屬於……對不起,兩個層次嘛,一個是生活照顧,屬於長照這一塊來處理的;另外一個是屬於社會參與面向嘛。你看一下各縣市障礙者不提供個助協助項目的統計表,我們簡單講,以這七個項目來說,社會參與是哪幾項?你看是哪幾項?

呂次長建德:陪伴跟外出。

劉委員建國:陪伴跟外出嘛!新北市不提供,這樣他怎麼社會參與?你們剛剛為什麼沒有針對這個表去做答復?部長說要一致啊!以生活照顧來說,前四項應該都可以算是生活照顧,但這麼多縣市都不提供啊,你們剛剛針對這一塊怎麼都沒有做任何的答復?我們雲林縣幾乎全部都囊括耶!

呂次長建德:報告委員,現在我們對於這個部分主要是有一個自立生活計畫,這個計畫主要是社工跟身心障礙者共同討論,要先去做需求評估嘛,了解身障者的狀況之後,訂定出一個照顧計畫……

劉委員建國:我知道。

呂次長建德:但是委員剛剛說的,確實是這樣,新北市不提供的陪伴跟外出,這是社會參與中很重要的……

劉委員建國:沒有的事我怎麼會提出來?我會提出來就表示確實是這樣啊!對於這樣的情況,你們要去恢復啊,要看怎麼處理、怎麼應變啊!

呂次長建德:今天會議結束之後,我趕快來跟……

劉委員建國:為什麼全國就只有新北市在社會參與這方面讓這些身障者朋友被限制住了?

呂次長建德:我在會後會趕快向新北市政府那邊進行了解,好不好?然後也回復給委員。

劉委員建國:因為時間的關係,我最後再請教部長跟次長,你們要答復我,如果我們一個政策形成,規劃都已經完整,然後執行也差不多近……我講5年就好了啦,在整個執行的過程裡面,預算執行數基本上都不到六成,我要請教部長,對業管單位、業管主管及業管承辦,你們要怎麼處理?你們的處置方式是怎樣?

邱部長泰源:執行率低落一定要去檢討到底是什麼原因嘛。

劉委員建國:不是啦!原因一定會很多啦,真的有窒礙難行的原因,相信大家也可以理解,但是連續5年的情況之下,就像現在這個,我的助理馬上就現底牌了,這個是剛來的。

邱部長泰源:對,這個當然就要去看各種原因,如果是可以……

劉委員建國:不然你就回答我什麼原因啊。

次長,你注意,你馬上回答我什麼原因。

呂次長建德:報告委員,這個其實我們都有跟地方政府講,就是說在估的時候,我們希望能夠給身心障礙者用寬估的方式……

劉委員建國:對啊!

呂次長建德:我們核定的時數要讓人比較寬裕……

劉委員建國:是啦、是啦、是啦。

呂次長建德:讓他比較有餘裕,所以導致可能他在使用方面沒有那麼多。

劉委員建國:所以你核給他比較高,但是他使用就沒這麼多,所以你每一年都是這樣就對了?所以我們很有愛心,我們審查也放得很寬,但是實際上提出的需求就沒有這麼多,所以今年也這樣,去年也這樣,前年也這樣,再大前年也這樣,都不用檢討,原因就是這樣?

呂次長建德:沒有啦,也是要檢討。

劉委員建國:你若要回答我原因就是這樣,你如果很肯定的答復我,我就有另外一個問題要請教你了,是這樣嗎?

呂次長建德:報告委員,我想當然這部分我們也要來檢討一下,看是不是有可能有不好用的地方,像剛才……

劉委員建國:這個數字……

呂次長建德:剛才委員說的新北市那邊,他們假使說在社會參與,沒辦法弄陪伴的那個,這樣我們自己就要檢討,這個部分……

劉委員建國:新北市的個助服務項目不同意外出這個部分,這個你們要去找新北市看如何去討論,然後去對新北市需要的個助不能外出的情況,對這些身心障礙者朋友如何……坦白講,在日本叫做謝罪啦。

我現在就請教你,你的核定總時數110年是309111年是341112415113486,今年多少?你是節節上升喔,如果以113年對照112年,你是上升到將近百分之五十的成長,對不對?更寬的核定嘛,對啊,但是相對的實際使用時數,這邊表格都很清楚嘛,還是都占核定總數差不多五成多而已,一直都沒有超過嘛。所以代表的就是一句話:不好用啦,不好申請,應該是這樣,所以才有剛才廖委員放的那個8小時,我覺得事實上有辦法去凸顯每一個身心障礙者朋友在申請個助過程的真實狀況嗎?那倒未必。

你知道嗎?這個是對照,這個表格還不是很精細,前面一個叫預算嘛,對不對?我們的預算就是在這一個自立資源的大項裡面嘛……

呂次長建德:差不多3億。

劉委員建國:3億嘛,對啊,但是你知道你110年是多少嗎?現在114年是3億嘛,對不對?

呂次長建德:對。

劉委員建國:113年多少?

呂次長建德:差不多兩億多。

劉委員建國:對啊,112年是不是更少?

呂次長建德:對。

劉委員建國:對嘛!那110年是不是更少?簡單說就是逐年一直在增加,一直在增加,一直增加嘛,沒有錯,你如果要說實際使用的時數也有在增加……

呂次長建德:沒錯。

劉委員建國:但是這個增加跟你原本匡列多增加的預算相較起來合乎比例嗎?好像沒有喔。

呂次長建德:報告委員,確實照這樣說起來,可能我們在這部分有一些雖然核定,但是可能不好用等等,這個部分我們回去檢討。

劉委員建國:對啦,我拜託一下好不好?不要跟這些很有需要個助的身心障礙者朋友,跟他們就幾個小時在斤斤計較啦,真的真的真的不需要這樣啦。我們有這個制度,我們有這個預算,我們有這個計畫,但是執行起來,當然你可以用另外一個角度再做另外一個討論,我還是覺得,當有這些預算的時候,在整個執行上一直出問題,有明顯的落差,而且我們這個面向的預算是年年節節上升的喔!但是我們看不到實際上今天,所有身心障礙者朋友覺得現行的作法可以符合他們真正的需要,不然今天不會有這個記者會嘛,所以我剛才就提醒你們了,這確實有問題嘛。所以這部分是不是可以,因為這個也不用等修法嘛,對不對?是不是一個禮拜內可以針對應變措施做一些相關的調整方案,提供給委員會做參考,可以嗎?

邱部長泰源:好。

劉委員建國:謝謝部長、謝謝次長。

邱部長泰源:謝謝。

呂次長建德:謝謝委員。

主席(劉委員建國):接下來請王正旭委員進行詢答。

王委員正旭:127分)謝謝主席,我們還是請邱部長。

主席:請部長。

邱部長泰源:委員好。

王委員正旭:部長好。雖然今天修法的內容看起來簡單,可是如何能夠落實,如何讓它更精進,真的是需要大家共同努力,針對今天的老福法第四十八條修正條文,我們也提供一些想法,大家互相參考一下。今天大家都看到部裡面所提出來的書面報告,有關老福法為什麼要針對福利機構的評鑑做一些調整,我想已經講得非常清楚。包括召委也希望能夠把老福法跟目前長照法的機構評鑑一致化,就是以前會分等第,希望直接將兩者修為一致,就是合格或不合格。這部分部長表示支持,也希望能夠針對條文內容再做修正,把它弄得更周全,我想大家都會朝這個方向去努力。

在修法的過程中,民眾黨黨團的立法說明裡面也提到,目前的評鑑會造成一些行政壓力,機構在處理評鑑,希望得到高分的同時,會投入大量人力準備書面的資料跟報表,反而會壓縮照顧的時間,這個基本上是背離了長照服務品質提升的本質,所以才希望能夠做一些相關的配套措施,包括兩個法案的一致性。我們也了解,一致性是非常重要的,也期待能夠得到一些改善。不過請教一下,我們如果要簡化評鑑標準,減輕機構的壓力,還要同時兼顧評鑑品質,得到好的平衡的話,我們在具體的作法上,有沒有辦法透過修法來達到這樣的目標?請問部長或是次長,有沒有相關的意見可以提供給我們做參考?

邱部長泰源:我想評鑑是一種不得不的必須要做,就像醫院評鑑,大家「哀哀叫」,但是為了維護品質以及督導整個醫療院所,能夠注意到品質、安全等各方面,這是不得不的一個平衡的作法。謝謝大院能夠關心到這個問題,我們也覺得把它變成一致性會更好處理,大家也不用再「拚」那個甲、乙、丙、丁的,弄得大家壓力很大,最重要的是好好地把病人照顧好。這部分我相信如果能做到一致性以後,我們繼續來修正以及聽聽機構的聲音,相信會把評鑑的制度做得更好,有必要的話我們都可以成立小組來研議。

王委員正旭:是。我們知道目前為什麼要把它從甲乙丙丁的等第變成合格跟不合格,我們往下看就可以知道,目前老福法的評鑑標準裡面,現有的沒有修法之前就是分為優、甲、乙、丙,丁共5個等第,評鑑結果若是丙跟丁會受到影響,會被公布機構的名稱,同時會有一些懲處。評鑑項目裡面有五大面向,包括經營、專業照護、安全環境等等,有不同的占比。我們修法以後,如果兩個法案的評鑑標準要趨於一致的話,未來在執行的部分,包括老福法跟長照法裡面的評鑑標準,是否已經同步在做處置?這部分不知道目前部裡面有沒有相關的一些處理模式?

邱部長泰源:有關這個部分,請周代理署長來說明。

周代理署長道君:跟委員報告,搭配整個條文的修改,目前我們已經邀集了相關的專業團體,我們也有一個研究計畫在做下一輪評鑑的評鑑指標的修改,其中包含一個目標,就是怎麼樣把評鑑的項目,在能夠比較精準地去認定它的品質的情況之下,把指標的具體項目的部分一併做簡化,這個是在整個計畫裡面的一個重要方向。

王委員正旭:就好像剛剛召委一直在追問的,交通部如何能夠針對我們在提供給社會更公平、更能夠服務到不同的族群之下,可以有一致性的作法;相對的,如果我們未來也希望很多的服務內容都能夠趨於一致,或者是對各個單位的要求趨於一致的話,其實在不同的法律之間,也應該基於相同的要求朝這個方向來精進。所以我們很期待,如果衛福部有相關的服務內容分散在不同的法律裡面,也希望能夠從這個方向去檢討,不要讓各個單位在執行的時候造成一些困擾。

周代理署長道君:是,跟委員報告,研修的過程我們會邀請長照司一起來參與,就是大家一起來討論,讓兩邊的作法能夠趨近。

王委員正旭:好。因為我們比較擔心的是,等一下我們也許會討論到修正動議,會把原來是屬於丙等、丁等的這部分直接改成合格或不合格,當然那是要從子法裡面再去做確定。我們比較擔心的是,本來在一開始的時候,針對第四十八條第一項前面幾款,如果有不符合規定的話,就要公布它的名稱、負責人的姓名,而且是直接開罰,如果經過修正動議裡面的內文把它往後調,調到第八項的話,會變成說如果是不合格,要限期令其改善,如果不改善才要開始做處分。所以相對來講,這反而是相對的放寬。所以我們等一下在看修正動議的條文內容,我相信大家要提供更多的意見,或者是有更好的方式來把該有的,要讓我們的機構必須要遵守法令的部分,能夠有更周延的處置模式,這是等一下我們會再處理的地方。

邱部長泰源:好的。

王委員正旭:針對博愛座的相關定義跟規範的部分,我想關於身障法第五十三條,大家也非常期待有更好的方式來解決目前常常碰到的困境。我本身是在現有的博愛座的條件之下,每次搭捷運就很大方的坐在我該坐的位置,我現在不知道如果調整為優先席以後,我搭上捷運或者是到哪裡,應該怎麼樣去面對這樣的環境。就是這個法改變以後對我造成的一些影響,我相信應該有很多人會開始不知道怎麼樣去面對從博愛座變成優先席這樣概念上的處置,所以對使用需求跟精神上的處置,我相信衛福部應該是責無旁貸,要把這些要求或者是精神能夠灌注到日常生活裡面做適當的處置,不知道衛福部有沒有做哪些準備?

邱部長泰源:我想委員提的這個很重要,徒法不足以自行,所以看怎麼樣能夠做到周全性,不然的話,你本來應該坐在那邊,結果卻如坐針氈,的確會有這種擔心,所以我們可能要把所有的配套與宣導的內容做周全性的設計,讓該坐的人坐在那邊,若有更需要的人,這個時候可能就給更需要的人。我們希望整個設計到形成這樣的一個文化,文化是需要宣導的,這個部分我想我們會做,謝謝委員的提醒,我們會把它做周全性的處理。

王委員正旭:因為文化的養成需要比較長久的時間,這個部分當然也希望能夠有好的社會共識,也知道未來在執行的時候可以怎麼樣讓它更為優化。

最後一個部分不是很緊急,可是希望能夠儘速來處理的就是有關於公費疫苗的冷鏈運送問題。我們知道現在已經進入到夏季,天氣變得非常炎熱,對於疫情的改善,或者是目前針對疫情如何能夠有效管控,打疫苗應該是非常重要的一個需要提供給民眾的服務。目前我們很多的疫苗,包括流感疫苗、COVID疫苗、小兒疫苗等等,都需要透過冷藏配送讓品質可以得到好的保護,可是很多基層診所在領疫苗的時候,需要由醫事人員到當地的衛生局去取回疫苗,這個過程相對來講不僅耗時,而且如何能夠有好的保存模式,其實會讓人家擔心,所以如何能夠討論出一個好的方式,讓疫苗的冷鏈配送服務可以更為周全?其實在COVID流行期那段時間,很多縣市是有提供配套措施的,他可以透過好的冷鏈的配送,能夠讓這個疫苗很安全的、很有效率的抵達衛生所或者是到基層診所,讓這個疫苗的施打可以更為安全、更符合期待。目前還沒有一個很完整的標準,當然這需要經費,也需要一些好的措施跟方法,針對這部分,不知道有沒有辦法請部裡面儘速地來研商?是針對都會區先做呢?還是要從偏鄉或離島先把它處理到一個程度,讓全國未來在處理冷鏈配送疫苗的安全度,或者是各方面可以達到好的保護措施?部長這邊有沒有可以提供給我們的想法?

邱部長泰源:我想委員提的這個部分是非常重要的,在基層醫療長久以來發生的問題,尤其像COVID剛開始,當時我也擔任臺北市醫師公會理事長,王委員也擔任基隆市醫師公會理事長,其實在防疫當中,我們都花了很多心力。剛開始要打COVID疫苗的時候,政府是認為基層診所沒辦法打,當然他們認為有很多原因,包括冷鏈配送是一個很大的問題,但是後來經過專家的研議,認為大概怎麼樣的運送會沒有問題,然後果然這些螞蟻雄兵創造了7成的疫苗施打率,所以解決冷鏈的配送是很重要的。這跟衛生局有相當大的關係,我們部裡面會出面來關心有沒有需要幫忙的地方,因為這是相當的複雜,像臺北就有幾千家診所,真的有在打公費疫苗的,可能至少有幾百家以上,衛生局大概沒有這個人力可以配送,所以只好他們去領,而這個部分有沒有更好的方式?我們會來思考、研議。

王委員正旭:所以就要麻煩部裡面或者是CDC開始做一些統籌,要跟地方政府包括衛生局商討出一個好的方式,很期待部長可以趕快把這個事情做一個重要的處理模式。

邱部長泰源:好的。

王委員正旭:最後其實就是把今天三個部分跟部長來做一些討論,也期待能夠具體的落實,我們就繼續努力,謝謝。

邱部長泰源:是的,謝謝委員。

主席:謝謝王委員、謝謝部長。接下來請楊瓊瓔委員。楊瓊瓔委員,楊瓊瓔委員不在。

請陳培瑜委員來做詢答。

陳委員培瑜:1221分)謝謝主席。先請長照司,謝謝。

主席:請祝司長。

祝司長健芳:委員好。

陳委員培瑜:司長,我想要快速跟您討論關於照專的事情,我上次已經來談過,因為我們看到長照3.0即將上路,我之前有跟你討論過他們的個案量其實遠遠超過這個相關數字,當時你給我的回應是,我們有考慮要把照專從臨時人員改為政府聘僱人員。

祝司長健芳:已經改了。

陳委員培瑜:對,已經改了。可是我想跟你說,長照3.0之後,目前我們有一個很重要的規劃叫做醫療長照無縫接軌,當我們要做到這件事情的時候,我們其實需要第一線的照專協助我們對不對?好,這個您非常的清楚,結果很多照專看到這個就非常緊張,立刻來跟我們陳情,因為除了我們剛剛說解決那個聘僱制度之外,其實現場很多照專的聘用人力是不足的,當然是有很多人不願意來做這個工作,我們現在很擔心,假設醫療長照無縫接軌,在後續的推動上,我們到底可以做什麼樣的配套讓這件事情真的可以落實?而不是最後所有工作loading都落在照專跟A個管身上。因為我們現在不確定你們後續的規劃跟進度,如何補足人力、如何把相關配套做好,讓所有被服務、被照顧的人都有意識到中間這個照專、A個管他們其實承擔非常大的工作量跟業務量。

祝司長健芳:跟委員說明,我們在610號其實也針對不管是照專還是A的人力問題,有找了縣市政府來討論,我們目前在繼續教育辦法裡面,也針對照專的聘用必須要有兩年長照工作年資這個部分,在預告的版本已經放寬為只要一年,這個部分也都跟地方政府已經有達成共識,等於照專跟A拉齊為都是只要一年的工作年資就可以來擔任這樣一個工作,對於這個資格做了一些鬆綁,可以讓更多的人能夠投入這份工作。

陳委員培瑜:所以你們的研究跟討論是認為放寬這個資格,就有機會讓更多人來應徵嗎?可是你再看一下這張投影片最下方叫做充實照顧人力,確實我們有想到照服員的勞動條件要調整,或者是擴大外籍中階技術人力的進用,推動照顧分級派工,這些我都非常認同,確實可以改善現場的狀況,但是我們卻沒有想到照顧人力這一端,就是我剛剛說的,其實中間照專跟A個管承擔了非常大的工作量,那個是一般人沒有意識到的,那我們如何調整?可是我覺得剛剛你所說的從兩年年資變成一年年資,或者是你之前跟我說的從所謂臨時人員變成聘僱人員,勞動權益更有保障,我覺得都可能還不足以立刻改善現場的狀況,先不管長照3.0上路之後,光是現在的狀況,我都還是很擔心。因為我時間有限,我不要耽誤其他委員時間,我想我的具體要求非常明確,我要持續跟長照司討論,我希望我們在做長照無縫接軌,從病人出院要回到社區當中那個無縫接軌,我們必須同步確保照專跟A個管的量能是真的可以負荷的,否則如果工作業務量卡在他們這邊,病人會抱怨,醫院可能也會抱怨,不要到最後所有抱怨都到他們身上,如同我剛剛說的,我們在想照顧人力的時候完全忽略到這一群人。再來,我可不可以拜託你們兩個月內邀集照專跟A個管開會討論,聽取第一線基層人員的聲音?當然有你們相關部會在,我們來討論一個比較好的配套跟改善方案的可行性,有機會嗎?

祝司長健芳:我們其實610號就已經針對這個議題開過會。

陳委員培瑜:可是有請第一線的工作人員嗎?因為你請縣市政府的承辦,加上中央的承辦,但你沒有足夠的第一線工作人員,其實我們並不真的知道他們在每天接電話、他們在個案拜訪,我們並不真的知道他們在第一線工作的困境。

祝司長健芳:是。我們邀的縣市政府其實就是長照中心這些照專、照督,當然A的部分因為是地方政府特約的單位,所以是由地方政府……

陳委員培瑜:所以你覺得不需要再召開,相關意見都很夠了?

祝司長健芳:因為所有的照專跟A個管,全國的人數加起來有四千多人。

陳委員培瑜:我沒有說找這麼多人,當然不可能,我當然不可能要你們找這麼多人來,就像我們以前在教文,我們要聽取基層教師的聲音,我們有相關的工會或相關的團體,或是地方政府有邀請一些願意參與公民社會服務的基層工作人員,如果你覺得你們那個會議已經有了,那這樣,沒關係,你們會後把相關會議資料給我。

祝司長健芳:是,好。

陳委員培瑜:讓我確定一下你們真的有蒐集到足夠多的聲音,反映現場的狀況,如果沒有,我們後續再來討論,好不好?

祝司長健芳:好。

陳委員培瑜:謝謝,我覺得我們不要只有做這些事情,但是更多改善現場狀況其實非常重要。謝謝司長。

接下來請社家署,我之前在跟社家署討論相關議題的時候,就是關於自立生活個人助理服務的部分,我們其實已經找過社家署開會,因為時間有限,我就直接討論到下一個問題。第一個,社會局處進行自立生活需求評估時候的相關法源依據,其實這些質詢我在上一次58號的時候就有跟社家署積極討論,也有提醒你們,對不對?

周代理署長道君:是。

陳委員培瑜:我想知道目前我們所問的這些事情的進度為何?第一個,身心障礙者申請自立生活個人助理服務的審查制度,還有研議個人助理服務原則的相關文件,我們之前有請你們帶回去研議,不知道現在研議的進度是什麼。

周代理署長道君:跟委員報告,有關自立生活需求評估的部分,我們也有邀集縣市政府來做過相關的討論,在今年……

陳委員培瑜:是在58號之後嗎?

周代理署長道君:對不起,在58號之前。

陳委員培瑜:之前?好。

周代理署長道君:是在之前,我們跟縣市政府就有做過相關的討論,我們要求縣市政府能夠去建立在個案申請的時候有一個審查的機制,這個申請的機制裡面希望申請機制的人員包括學者專家、身心障礙團體代表、政府部門代表跟同儕支持員這樣多元的組成,能夠充分地在個案評估需求的時候有一個比較周延的認定。

陳委員培瑜:我在58號的質詢是跟您請教說,目前所有這些審查制度裡面,我們並沒有邀請相關申請人出席發表他們的意見,因為他們的申請書就是被很多專家學者評定就是這樣、就是這樣、就是這樣,最後的結果他們好像也只能默默地接受,沒有後續的救濟、沒有後續相關的流程,所以我們在58號的時候我是拜託你們帶回去研議,如何有可能邀請當事人參與會議,所以58號之後,其實並沒有針對我那天問的有往下追蹤,對不對?

周代理署長道君:跟委員報告,之後針對這部分我們沒有全面性的開會,但是個別的縣市,我們現在知道已經有跟部分個別縣市開始討論,怎麼樣讓身心障礙者在審查會議過程中能夠陳述意見這個部分能夠納進來,像臺中,就我們所知應該是已經能夠開始做這樣的處理,後續其他縣市的部分,我們會繼續協調和推動。另外在審核結果部分的時數,即使是經過當事人的意見陳述,也許核定的數量可能跟當事人的申請還是會有一些落差,這個部分的救濟,我們也會要求地方政府能夠給這些申請人一個類似申訴的機制,當然後續包括一般的行政救濟,他都可以使用。

陳委員培瑜:好,如果有你剛剛說的這些資料,會後再拜託提供給我們辦公室,我們確保一下相關的進度。還有之前有討論到現行的長照跨區,可不可以從月份跨區進階到以週或是以日提供跨區服務?上次我有問到這個事情,我不確定相關進度,但時間有限,你們可以再給我們後續的結論嗎?如果你們有進行相關會議的話,好不好?謝謝。

周代理署長道君:謝謝委員。

陳委員培瑜:接下來一樣是社家署,其實關於合理調整的部分,我們也發現了很多問題,而且這些問題可能還蠻棘手的。關於合理調整的部分,第一個問題是看衛福部的規劃,目前你們是要求這些機關自行進行合理調整,然後障礙者可以提出要求請這些機關進行改善的強度跟界限,我們目前其實看不大出來,我不確定你們這邊的進度是什麼。

周代理署長道君:針對合理調整的部分,目前……

陳委員培瑜:因為你們要機關自行進行。

周代理署長道君:是。我們對於合理調整的部分,現在是各機關去訂指引的原則,給各個目的事業主管機關去訂相關的合理調整的指引。所以這個部分,我們大概也有協調各目的事業主管機關怎麼樣去訂它的一些合理調整的具體作法,這個部分的話,怎麼樣去把裡面的細節納進去,當然,個別的場域會有一些個別狀況的部分。

陳委員培瑜:是。

周代理署長道君:那個就是由各目的事業主管機關在它的指引出來,然後讓各個場域去根據自己場域的狀況,視個別身心障礙者的需求做相關的調整。

陳委員培瑜:衛福部這邊會有一個比較大方向的規範跟指引,讓各個機關在訂的時候有些重要原則不要疏漏了?

周代理署長道君:有,我們在113年就已經先訂出來這樣一個各機關去訂定合理調整指引的原則,就是讓目的事業主管機關去訂指引的時候,我們在更上面有一個通案的原則。

陳委員培瑜:目前你們在看各個機關在訂的時候,相關進度或相關的問題,衛福部這邊也都會提供協助嗎?

周代理署長道君:目前我們已知的,像法務部、勞動部、人事行政總處都已經有了,教育部也在研訂中。

陳委員培瑜:好,這個我們會再跟你們索資,再請你們告訴我們。第二個,我想問目前草案上只有說合理調整,可是假設機關沒有積極動作,或者是他們後續所做出的調整不成比例、過度負擔,後續會有什麼結果?你們會如何協助?因為過去在修特教法的時候,我們就希望如果沒有合理調整,它可能造成一種歧視,當時沒有成功入法,可是我認為在身障權法裡面,如果我們沒有積極的態度,我覺得其實是不合理的,如果我們後續還要修所謂的反歧視法,我認為這個事情要一併考慮。

周代理署長道君:跟委員報告,目前我們在身權法裡面是沒有單獨針對合理調整去固定相關的救濟措施,但是現行身權法裡面包括當事人去做相關申訴的制度,如果在職場或相關場域裡面,它做一個不到位的調整,或者是對於調整的幅度是不是有超過場域能夠負擔的程度等等,這個部分他還是可以依照身權法現有的申訴機制來做處理。另外,如果合理調整的程度是達不到,當然如同剛剛委員所提示的,我們會配合行政院現在在研訂中的反歧視法,這個部分我們會併到反歧視法的部分一起來做討論。

陳委員培瑜:看起來是大工程,我覺得時間有限,我們就之後一起努力。

最後一個提問,在特教法第十條第四項規定,中央主管機關應針對各教育階段提供合理調整跟申請的相關指引。可是特教法修法到現在已經兩年,可是合理調整指引都還沒有出來,我只是想要追問後續的進度跟規劃。

周代理署長道君:就我們所知道,目前教育部是在研擬中。

陳委員培瑜:好,那衛福部如何協助他們?

周代理署長道君:進度的部分,我們會跟教育部一起來配合。

陳委員培瑜:你們有訂一個deadline嗎?因為其實已經兩年了,困境會是什麼?

周代理署長道君:這個部分我們也會搭配這一次身權法的進度跟教育部一起來做協調。

陳委員培瑜:好,這就是我擔心,如果要搭配身權法,當然後續我們修法進度要加快,否則這邊也會卡住,我就一併先把問題提出來,好嗎?

謝謝主席,不好意思超過時間,謝謝。

周代理署長道君:謝謝委員。

主席:謝謝陳委員的詢答,謝謝代理署長。

委員會在這邊報告:我們的聽打員還有手語員可以先用餐沒關係,但是我知道你們的手都要動,因為我們委員會會開到所有委員詢答完畢,我怕你們第一次來會嚇到,因為這邊是血汗型的,你們可以先用餐,應該還有剩下3位委員,所以再請各位委員控制時間,抱歉!

接下來請蔡易餘委員。蔡易餘委員,蔡易餘委員不在。

請范雲委員來做詢答,謝謝。

范委員雲:1234分)謝謝召委。有請部長。

主席:請部長。

邱部長泰源:委員好。

范委員雲:部長,你好。今天我們是針對障權法,會處理博愛座的部分改為優先席,因為這個部分我也有提案,全力支持,我想會是一個好的開始,我相信相關的問題衛福部也會排除。

邱部長泰源:是。

范委員雲:我想要針對障權法對個人助理服務的制度,還有障權法如何保障自立生活,希望衛福部能夠更加努力地爭取。因為部長你知道上一次大幅修改是2011110號,到今天14年沒有大修,邱部長還是邱委員的時候,應該記得我們上一屆,就是遇到衛福部的版本跟我們障權團體的落差很大,我知道衛福部到現在都還沒有準備好,我憂心忡忡,所以今天就再次質詢這一題。

我們目前都知道障權法裡面,障礙者申請個人助理服務的法源依據是第五十條第九款,當年這個條文其實就有很多問題,因為條文限制要促進社會參與,導致剛剛召委也有講到,就是在現實上個人助理服務的內容常常被限縮解釋,不管是社會參與,甚至把個人協助的服務包裹在自立生活的概念裡面解決,沒有辦法讓障礙者完整自覺地掌控服務,其實目前這整個法落實的情況,完全不符合CRPD(身心障礙者權利公約)第十九條,個人助理的問題很多,可是去年8月那個時候,您當部長了嗎?

邱部長泰源:去年8月?有。

范委員雲:可是那個版本我不知道,可能是前一屆部長任內完成的,所以去年8月公告的版本,預告草案完全沒有處理這一條,也讓障礙者非常地失望,所以我們今天對未來衛福部送到行政院、行政院送到立法院的版本期待很高。我就先講原來的問題,法律因為年久失修不完整,障礙者等於是被迫走上訴訟的路,2023年新北市的障礙者玉姐,他個人助理時數有60小時的上限,平均每天只有2小時,沒有辦法讓他符合我們法律的尊嚴地自立生活,所以他告了新北市社會局勝訴。判決出爐之後,各縣市核定個人助理時數雖然沒有明文上限,可是實際上核定的情況很不樂觀。

這個部分我要先講一下,也請我們召委一起監督,這個衛福部自己沒有統計耶!這是民間團體台自盟自己調查的,到底申請的需求多少?核定了多少?衛福部自己沒有叫縣市地方政府統計,這個是他們自己去做調查的,他們問了57個障礙者申請個人助理的需求。你從投影片左邊來看,720小時就是重症需要24小時服務了,日本跟韓國都有開放,可是在臺灣720小時第1號被訪問的結果,只有被核定5小時,核定需求比1%,你看到的情況是這樣,只要申請,然後投影片右下角,實際來看申請720小時的,結果核定時數5小時;申請610小時的,核定125小時,上面是台自盟統計的。我們看一下右上角,發現申請時數越高,核定比例越低。我想召委也非常地了解雲林縣的障礙者家庭,通常會申請這麼高的時數,因為它這個都要被核定是重症,日本、韓國都有全日24小時就會申請所謂720小時的服務,我看我們臺灣,衛福部如果有統計的話,等一下我會要求衛福部去統計,幾乎應該沒有核定成功的,為什麼日本、韓國可以有,臺灣卻沒有?

這個部分,剛剛召委也很關心這個問題,根據我們辦公室跟這些障礙團體的了解,就是因為時數用不完,衛福部過去會說時數還有剩。用不完是為什麼?幾個原因:第一個,個助安排限制多,而且有些地方政府規定,一個月前要提前預約,今天我們如果叫大家能夠預估自己一個月後的生活狀況的話,你就會發現困難很高,尤其是精神障礙者,就個人的計畫幾乎沒有辦法,而且服務事項有各種受限,障礙者還不能自己選定個助。依我知道的日本的制度,他是把錢發給障礙者自己,依照政府規定哪些是個人助理的資格,可以自己選擇。如果今天你還跟某些人不合的時候,配合不佳、別無選擇,所以現在臺灣的個助制度,地方政府幾乎都沒有以障礙者為核心,這也是違反CRPD的精神。你可以看到就以2024年全國1,326個人申請,平均核定的時數30個小時,等於是一天一小時,這比一個長者的長照服務還低,我想全國障礙者真實如果能夠需用的話,絕對不會是這樣,所以才會造成時數使用率這麼的低,這幾個都是目前制度的問題。

所以歸納來講,因為時間的緣故,我認為目前的申請制度就有5大問題。第一個是資格限制,如果今天有聘僱看護者,看護者不是也需要休息嗎?你為什麼限制他都不行?還有領有其他津貼者也不行。未考慮緊急個別需求,像我剛剛講的精神障礙者沒有辦法在一個月前做計畫等等;方式也是,對撰寫申請計畫書不利;另外是內容,剛剛召委質詢也有講到各縣市認定服務事項不同,嚴重影響核定結果;第四點,障礙者無法參與補助審議會議表達個案需求,就讓一群不知道是怎麼樣的專家紙上核定,這部分也不符合CRPD的精神,應該要讓審議的過程中,有一定比例的障礙者一起參與。最後是沒有辦法申訴!所以我們看到新北的那位,最後幾乎是要有律師協助行政訴訟、訴願,這讓他們申訴的成本非常高,這都是制度的問題。

所以我就五個要求,時間的緣故,最重要是第四點,我希望衛福部至少就障礙者申請時數跟核定結果的統計進行分析,後續修法的時候就可以依照這個時數來講。如果要增加個人助理的話,我知道衛福部擔心預算過高,可是你們統計出來的跟我們看到日本、韓國的都不一樣,以東京的人數2,000萬,接近臺灣,他們申請24小時的人數,我知道的大概是400人左右,所以不會像你們擔心的是一個天文數字。臺灣在經濟上已經是跟日、韓並駕齊驅,制度上不應該讓障礙者無法符合CRPD的國際精神。我想我們一定要務實,沒有統計就沒有發言權,我們一切都應該根據科學來規劃臺灣能夠做到多少。這五點,可以一個月內給我書面報告?然後如果評估OK的話,希望能夠納入你們的版本,好嗎?邱部長。

邱部長泰源:非常謝謝委員提這麼重要的建議,而且很具體,我們一定會一個一個來檢討,一個月給書面報告,也盡量能夠納入修法的參考。

范委員雲:書面報告也給所有的衛環委員一份,好嗎?

邱部長泰源:沒問題。

范委員雲:請召委跟我一起監督,感謝。謝謝邱部長。

邱部長泰源:謝謝委員。

主席:一個月,你對他們太寬鬆了,應該是兩個星期內。好,謝謝。

接下來請葉元之委員。葉元之委員,葉元之委員不在。

請陳瑩委員來做詢答。

陳委員瑩:1244分)謝謝主席,麻煩請法務部矯正署跟衛福部。

主席:請矯正署。衛福部要哪位?

陳委員瑩:部長。

主席:請邱部長。

邱部長泰源:委員好。

陳委員瑩:部長好。我想先看一下投影片這張圖,這部電影是1990年由已故金馬影帝陳松勇主演的電影,片名叫「我在死牢的日子」,這個影片中的畫面是一位死刑犯挾持監所護理師,雖然這是一部電影,但是沒想到這樣的畫面卻真實在監獄裡面上演,而且發生在我們臺東。

投影片是這個月的10號,東成監獄發生受刑人看診時勒住護理師的頸部,拿筆攻擊護理師的新聞。我們看一下當天發生事件時診間的示意圖,受刑人進入診間之後,坐在醫師的左邊,當時那支行兇的筆是放在醫師桌上的右手邊,那位受刑人先把醫師右手邊的筆緩緩拿到醫師的左手邊放在桌上,後來拿起筆就往護理師方向攻擊護理師,當時在診間沒有戒護人員,事件發生之後,診間走道上的兩位戒護人員就立即衝進去壓制受刑人。這裡有個重點是診間內為什麼沒有戒護人員?矯正署為什麼讓受刑人與醫護單獨處在一個空間內?這樣的戒護都沒有疏失嗎?

蘇主任秘書坤銘:主席還有委員。針對剛才委員的一個提問,就是東成監獄在10號發生受刑人攻擊醫護人員的事件,剛才委員提到,我們在診間其實都有戒護人員在戒護,但是他們戒護的不是只有單純幾個人,他整批帶過去看診大概也有數十個人,可能他站的位置當時是在外面的候診區,受刑人實際進入到診間去,這部分我們一般戒護人員並不會就直接跟著……

陳委員瑩:你說診間內有戒護人員?

蘇主任秘書坤銘:沒有,我是說候診區……

陳委員瑩:就走道嘛?沒關係,我不跟你討論細節,但是發生的當下,診間內或許空間狹小,確實沒有戒護人員在裡面,所以這個部分我在這裡點出來,這個也是未來你們要檢討的事情,畢竟只有一坪左右大小的空間,這樣的一個空間,你們是不是要繼續……如果發生這樣的事件,我想空間的大小也是你們未來要檢討的一個問題。

蘇主任秘書坤銘:是。

陳委員瑩:承辦這個業務的醫院其實非常憤慨,他們也揚言說如果未來繼續這個樣子都沒有改善的話,他們要退出這個服務。

根據台東縣護理師護士公會在615日發表的最新聲明,他們對這個事件也表達強烈不滿,並且提出四點具體訴求,包括要立即制定入監醫療安全指引,建立完善的醫療暴力通報與應變處理機制,而且要立法將第一線醫護人員納入保護範圍,以及全面檢討現行矯正機關的醫療服務契約內容,以確保醫護人員的執行安全。我想這些訴求不僅反映了基層的醫護人員切身的需求,更凸顯長期以來矯正機關在醫療服務中,安全保障機制嚴重不足的結構性問題,我不知道衛福部是不是在這個事件發生之後已經有立即跟矯正署共同討論、檢討如何改進了?你們是不是已經有開會了?有嗎?

邱部長泰源:其實我們一樣是非常嚴厲地譴責這樣的情況,衛福部也發表了聲明。

陳委員瑩:部長,我不是要衛福部發表聲明。我的問題是你們有沒有跟矯正署共同開會提出檢討方案?

邱部長泰源:我們當時新聞稿是說我們將會與相關的單位……

陳委員瑩:好,沒關係。如果「將會」,就不是唱歌的江蕙,我希望你們立刻,好不好?在最短的時間內。不然我跟你講,醫療體系退出服務是很嚴重的事,對受刑人權益也是一個傷害。

邱部長泰源:是、是、是。

陳委員瑩:可以快一點嗎?你能不能講個時間點?你要在什麼時候之內完成?

邱部長泰源:我們跟矯正單位馬上再檢討,我們本來有一個作業須知,我想……

陳委員瑩:你們是不是兩個禮拜內?因為畢竟這件事情已經發生一段時間了。

邱部長泰源:好,我們兩個禮拜內就馬上來召開相關的聯繫會議檢討流程,然後跟委員報告。

陳委員瑩:好,根據自由時報的報導,這已經不是單一的事件,因為近年來類似醫療暴力的事件,在全國各地的監所都陸續發生。例如去年臺北監獄跟高雄監獄都有類似的案例,所以這個已經是常年發生的問題,我們必須要很嚴肅地來看待。

我想聚焦在東成監獄這件令人痛心的暴力事件,當然在這個部分,剛剛有提到在管理的部分也出現一個很大的漏洞,在監所內對於危險物品的管理、儲存有重大的瑕疵,收容人能夠輕易取得這個尖尖的原子筆作為攻擊的工具,也反映出對高風險收容的風險評估,預警機制也是非常明顯不足的,在護理師公會的訴求當中已經有特別強調制定入監醫療安全指引這個部分。根據全民健康保險提供保險對象收容於矯正機關者醫療服務計畫裡面,特約醫療院所必須要承擔提供醫療服務的責任,但是契約的內容幾乎都沒有提到風險保障還有安全協助的具體條款,這個與現實執行環境的危險性看起來是明顯脫節。同時在醫療法第二十四條,還有第一百零六條,雖然已經明定醫療暴力的刑事責任,但是他們在矯正機關這樣的特殊環境執勤時,實際的保障、保護顯然是沒有辦法跟上法律的規範。5月的時候,莊瑞雄委員在質詢當中也有提出,類似的醫療暴力事件頻傳,也需要法務部與衛福部進行跨部會的合作和系統性的解決。

從第一個問題看起來,你們目前都還沒有聚在一起,所以就我剛剛提的一切,希望你們兩個禮拜內可以來啟動這個會議。

邱部長泰源:好。

陳委員瑩:另外還有兩個問題,就是我們要檢討一下現行的醫療服務執行規範,特別是矯正機關有要求醫療團隊在3天以上連續假期要設診,每天最多分為上午及下午兩個時段,每個時段原則上3個小時,並且至少要間隔半個小時。這項規定本來是要確保受刑人的醫療需求及穩定,但是在執行當中也發生了嚴重的問題。大家想想,3天以上連續假期要設診的高強度執勤,特別在戒護人力有限的情況下,顯著增加醫護人員身心上的負擔,他們也有可能因為3天以上連續假期要執勤,導致疲勞,降低警覺性,間接提升安全風險。

在東成監獄的事件當中,我們了解,這個護理師正處於連續執勤的第3天,或許這也是他未能及時察覺危險的其中一個因素,所以我特別點出這個部分。我不知道矯正署是不是也有針對這個3天以上連續假期要設診的規定進行系統性的評估?要有這個評估是因為如果有相關數據顯示這樣安排可以提升受刑人的醫療品質、減少疾病惡化、降低轉診的比率,當然這個是值得考慮的,但是你到底有沒有充分的數據能夠支持、證明這項規定的必要性?再反過來看,連續執勤導致醫護人員疲勞累積,也會影響診斷的準確性及應變能力。我不知道這個部分你們是不是有數據上的研究統計?

邱部長泰源:報告委員,從醫療的角度來看,醫院本身真的就已經業務繁重,在連續假期又要多增加這樣的服務……

陳委員瑩:對,而且害他們都沒有假了。

邱部長泰源:其實壓力會非常大,我想連所裡面的戒護人員恐怕人力都不一定有辦法來配合,我們……

陳委員瑩:這些都需要檢討。

邱部長泰源:我們也希望在看門診的時候都要保護醫及護,因為醫療暴力零容忍……

陳委員瑩:沒錯!

邱部長泰源:所以矯正機關裡面的人員應該更需要去關心,因為他可能情緒不好或怎麼樣,基本上,以前我們有很多學生到監獄裡面去看診,像雲林等等,臺大醫院分院也負責很多,其實他們都覺得很有意義,但是無形中還是有潛在的危險性。

陳委員瑩:對啦!但聽了那麼久,我聽不到部長有針對我的問題回答,因為要檢討,你剛剛講的這個問題我們都知道,所以我是不是在這裡具體……

邱部長泰源:要檢討,但因為這個是矯正機關……

陳委員瑩:對,我是問矯正機關……

邱部長泰源:矯正機關要求的,所以這個部分是不是……

陳委員瑩:對,我剛剛是問他們,但部長搶著回答,我也不知道你是怎樣,你也疲勞了!

蘇主任秘書坤銘:跟委員說明一下,針對有3天以上連續假期要請我們醫事服務契約的醫療機構來看診,根本的考量也是根據目前我們在……

陳委員瑩:我想我們不談需求,我這裡要講的是你有沒有什麼應變的方式,比如把現行規定改為彈性排班,或者是每週輪替的頻率增加,對不對?或者是你們要根據實際的醫療需求來做整個設診時段的調整?

蘇主任秘書坤銘:這個部分我們會跟衛福部再來研議,目前這個是根據我們不得連續3天不開封,為了……

陳委員瑩:不得什麼?

蘇主任秘書坤銘:連續3天不開封。

陳委員瑩:不開什麼?

蘇主任秘書坤銘:就是讓他們能夠從舍房出來到工廠去洗澡、運動,尤其遇到連假,像明年的過年有9天的假期,我們不可能都不讓他們出來洗澡,或是看電視、抽菸等等,因為這個假期的時間太長,趁這個時間,我們也希望安排醫療看診,一定有這樣的需求,所以我們才會有這樣的規範,請衛福部或是相關的醫療機構來……

陳委員瑩:對啦!但你們不能只考慮到受刑人的需求,現在就是發生這樣的問題,請你們一併檢討,我剛剛提供了幾個方法。

我已經沒有時間了,但我提一個最嚴重的問題,就是受刑人看診欠費的問題,截至目前為止,總共積欠了1,278萬元,這個統計只是現在在裡面的受刑人欠費的統計,他們一旦畢業出監之後,那些數據就一筆勾銷,全部都要醫院自己想辦法去追討,我想這個是非常不合理的!醫院已經派人冒著生命危險去監所裡面提供服務了,結果這些受刑人無力負擔,出監以後,矯正署又覺得事不關己。這個是天大的沒有道理!如果你們這個不改的話,我要呼籲,也不用我呼籲,我告訴你,已經有醫院的院長在跟我們講要全面退出,看你們怎麼辦啦!

蘇主任秘書坤銘:委員剛才講的這個在監部分的1,278萬是到今年4月底為止。

陳委員瑩:現在只是統計到4月而已喔。

蘇主任秘書坤銘:有關在監的部分,我們目前都有強制在跟他扣款,而且積極在扣款,也有聯繫他的家屬,如果他沒有錢,也會聯繫他的家屬來繳款。另外,我們也有告訴他可以根據相關的健保法申請這些減免,或是要貸款等等的補助。

陳委員瑩:所以,你的意思就是說,受刑人出監以後醫院自己繼續去跟他們追討?我在這邊提出具體的建議,第一個,我要求你們回頭統計已經出監的人積欠的費用到底有多少?我們很想看看,我們替這些醫院發聲一下,到底還有多少錢沒有收回來?我想看了以後搞不好都沒有醫院願意進去監所了。這個部分我提出建議,矯正署研議能否代墊受刑人的自付額,並且針對無力支付的個案進行後續的追討,你總不能叫醫院自己去討啊!醫院還要忙著救別人,對不對?難道醫院還要負責討債嗎?再來,能否在醫療服務契約當中增列欠費補償的機制,保障醫療機構的權益。我提出這兩個建議,剩下的你們就繼續研議。剛剛都說了,種種的一切,我們兩個禮拜內請衛福部跟矯正署啟動這樣的會議,至於欠費這個議題比較傷腦筋,我給你們一個月的時間,你們好好去研議,看要修哪裡以及你們的辦法要怎麼修,不要讓醫院進去承受這些風險,要出去討債,你覺得他們會遇到什麼?如果有人出去,我不知道他們出監以後是什麼樣的狀況,討債也是很恐怖的,好嗎?

蘇主任秘書坤銘:好。

邱部長泰源:好。

陳委員瑩:衛福部就給你們兩個禮拜,矯正署欠費的議題給一個月時間。謝謝。

蘇主任秘書坤銘:謝謝委員。

邱部長泰源:謝謝。

主席:謝謝。

接下來請楊曜委員詢答,請準時啊。

楊委員曜:133分)謝謝主席,請邱部長。

主席:請部長。

楊委員曜:部長好。

邱部長泰源:委員好。

楊委員曜:部長,衛福部去年預告修正身心障礙者權益保障法。

邱部長泰源:是的。

楊委員曜:有關無障礙設施,我們將合理調整跟通用設計這兩個概念入法,對不對?

邱部長泰源:是。

楊委員曜:我今天先跟你們的團隊討論一下合理調整跟通用設計,合理調整其實比較像處理個案,通用設計就是以後我們不管在環境、交通、資訊、通訊等各層面都要依照通用設計的原則來規劃,算是一個全面性的東西,對不對?現在有民團表示,合理調整會被誤用或是被當成阻礙長期規劃的擋箭牌,也就是說,政府對於各項設施長期規劃改善的計畫,讓國家邁向通用性無障礙環境,會不會因為導入合理調整而延緩?衛福部的看法是什麼?不一定要部長回答。

邱部長泰源:我想不管是合理調整或通用設計,都是國際的一個趨勢,也是CRPD所提出來的名詞。當然對於軟體、硬體的合理調整,整個通用設計有幾個原則在做整體性的處理,基本上委員所擔心的部分,請周代理署長說明。

周代理署長道君:跟委員報告,現在無障礙設施的部分,規定在身權法第五十七條,它是一個義務,一定要遵守,合理調整是這次在修法的過程裡面比較新引進來的作法,是國際上新的趨勢,目前在作法上面的話,我們是比較傾向於用一個指引的方式,讓各個相關的主要目的事業主管機關能夠在他的目的事業裡面去訂定怎麼樣合理調整。那通用設計也是一個……它無障礙的程度沒有到這麼高,但是它是一個讓更多人更方便去使用的觀念,其實和無障礙的觀念還是稍微有一點點不一樣。

楊委員曜:還是有一點差別?

周代理署長道君:是。

楊委員曜:我的下一題就是剛剛您講的,我們各項無障礙設施,其實它涉及很多不同的機關所屬權責,對不對?衛福部現在跟未來到底要怎麼去協調各部會把通用設計的理念逐步納入改善設施?

邱部長泰源:這個請代理署長回答一下。

楊委員曜:你們現在的作法是怎麼樣?

周代理署長道君:跟委員報告,目前有一些通用設計是比較一般性的概念,其實我們跟內政部已經在建築技術規則的建築物無障礙設施設計的規範裡面一步一步去做導入了,不是只有針對身心障礙者的使用,這部分都有一步一步導入。另外,在特殊教育法裡面,也把這些概念都一步一步的在導入。

楊委員曜:學校?

周代理署長道君:是,學校的部分,也在做逐步的導入,也有透過一些產業的活動或者競賽去做相關的觀念宣導或引入。

楊委員曜:我的意思是這個涉及跨部會的問題,我們修我們的法,可是同時也必須要橫向跟其他部會做統整的工作。

周代理署長道君:我們會跟相關部會一起來努力。

楊委員曜:身障者有一個個人助理制度,大概就是為了要照顧身心障礙者,所以身心障礙者是可以申請個人助理。現在多數的地方政府都設有每個月60小時的申請上限,這個應該不是中央規定的?

邱部長泰源:不是。

楊委員曜:不是中央規定的,可是地方政府多數都說是中央規定的,部長知道嗎?

周代理署長道君:我們目前是沒有去設定這樣60小時的上限。

楊委員曜:地方政府之所以會規定,大概是因為經費不足,對不對?

周代理署長道君:因為服務量能跟經費,然後因為個人助理的部分,如果個案是同時可以使用長照服務的話,其實在評估的過程,他會把各種服務一起綜合性的去評估個案的需求,可以用哪些各種各樣的服務。

楊委員曜:可是我在想地方政府規定60個小時上限,當然有多少人力、有多少預算才能支應多少服務量能,60個小時確實可能對於某一些有在使用的身心障礙者是明顯不足的,這個部分,請中央跟地方還是要做一定的溝通。

邱部長泰源:我們會檢討。

楊委員曜:最後問一個時事的題目,關於自殺率的問題。部長,在113年十大死因統計裡,自殺死亡人數首度突破4,000人,比前一年多了164人,特別是15歲到24歲的自殺率,從2014年每10萬人有5.1人攀升到2023年的10.9人,也就是從20142023年增加了一倍,你們衛福部有計畫再提供15歲到45歲每一個人每一年3次免費的諮詢服務,這個期限是到2025年,也就是今年年底會結束,會不會再延長?

邱部長泰源:這個一定會延長。

楊委員曜:一定會延長?

邱部長泰源:會繼續做。

楊委員曜:因為我看你們的統計,使用這項計畫的滿意度高達96%,表示這是一個很好的計畫。我最後再點出一點,這個方案在112年推行的時候,每個月平均可以服務到接近3,500人,可是從去年的7月到今年5月,這11個月的平均量能降到只剩下2,100人,雖然你們統計的服務滿意度很高,可是量能減少,自殺死亡的人數卻增加,部長懂我的意思嗎?

邱部長泰源:是。

楊委員曜:3個數據是有衝突的,因為時間的關係,所以我讓你們帶回去研究參考,好不好?

邱部長泰源:好。

楊委員曜:到底為什麼諮詢的效果我們覺得不錯,可是來使用這個計畫的人數降低,而自殺的人數卻增加?這個的盲點到底在哪裡?

邱部長泰源:報告委員,我可不可以請司長簡單地說明一下。

楊委員曜:可以。

鄭代理司長淑心:跟委員報告,我們去年8月份,的確有把這個心理健康支持方案的服務對象擴大到45歲,其實除了心健司這邊推動這個心理健康的支持方案之外,在教育部也透過修正學生輔導法增加校園的輔諮人力。另外其他相關部會也有推動他們自己的心理健康支持方案,所以剛剛委員特別提到,使用我們的心理健康支持方案的人數感覺上有減少,這個其中可能的原因是因為相關的部會也有提供心理健康支持的諮詢服務。

楊委員曜:各部會也有,所以你這樣的說法就是指其他的部會是從去年7月才推出,才會有這樣的落差。

鄭代理司長淑心:應該是說相關的部會,其實他們持續都有在推出這個心理健康支持的方案,而且有在做一些滾動的修正,也有可能大家的服務方案也越來越精進。所以除了衛福部的心理健康支持方案之外,其實求助的管道也變多了。

楊委員曜:你這樣的講法,我可能沒有辦法接受,不過我還是可以讓你們帶回去跟各部會討論看看,因為我剛才講的這3個數據確實是有衝突的,請你們把真正的原因找出來,好不好?

邱部長泰源:好。

楊委員曜:好,謝謝部長、謝謝主席。

邱部長泰源:謝謝委員。

主席:謝謝。本日會議詢答全部結束,委員謝龍介、楊瓊瓔及葉元之所提書面質詢列入紀錄,刊登公報。

委員謝龍介書面質詢:

根據衛福部健保署統計,近五年曾領有重大傷病證明的人數逐年上升,113年有近1677,842人,年齡層以6170歲為最多,高達38.1萬人;5160歲也有27萬人。值得注意的是,41歲至50歲領有重大傷病人數雖非最高,卻呈現增加趨勢,109163,048人,113年人數已達17817人。可見中年以後至60歲,重大傷病領證人數急遽增加。

從重大傷病項目來看,113年前十名疾病為癌症、慢性精神病.需終身治療之全身性自體免疫症候群、洗腎、先天畸形及染色體異常、器官移植、先天代謝異常疾病、罕見疾病、小兒麻痺或腦性麻痺、重大創傷。目前領有重大傷病卡民眾可免繳因該疾病就醫時的部分負擔,但沒有額外現金給付的各項社會福利。

許多重大傷病如癌症、洗腎患者,因為沒有影響生活功能,故無法領取身心障礙手冊。也因為年齡、身體狀況並非長照服務對象,亦無就醫或復健交通接送服務。

洗腎、癌症治療等患者,需要定期前往醫院接受治療,交通方式除了家人接送、搭乘大眾交通工具、計程車、自行駕車前往。偏鄉患者因為大眾運輸缺乏,就只剩下家人接送或自行駕車,相當不方便。且接受治療後有可能會產生昏眩、體力不支等身體不適情況,並不適合自行駕車。今年1月台北市南港區,一名56歲黃姓小黃運將,疑似洗腎完精神不濟,擦撞路旁小貨車,再撞倒5輛機車後,整輛車暴衝撞進國家文官學院大門。

建請衛福部一個月內研議針對領有重大傷病卡之患者,補助其就醫搭乘計程車之費用。患者可於治療期間提出申請,經審核通過並發給乘車券或點數,得持乘車券或點數搭乘指定車隊往返醫療院所進行治療,並制定補助金額上限與次數。

委員楊瓊瓔書面質詢:

一、「博愛座」立意良善,原本是美事一樁,但卻屢屢成為衝突導火線,近期又有國中生搭公車坐「博愛座」遭責難落淚。現行法規訂有「博愛座」設置比例與位置,但長年未調整,引發使用定義模糊、爭議頻傳等問題,讓原先設計給老弱婦孺優先使用的博愛座爭議不斷,也讓有需求的民眾變得不敢使用。請問部長,從去年開始衛福部就有表示希望可以藉由修法來改善博愛座引發的爭議,為何到現在還只有看到各委員的版本?行政院的版本呢?政府的立場是什麼?過去立法院法制局也曾建議以「優先席」取代博愛座,並將老弱婦孺改為「其他實際需要者」,衛福部的看法呢?也有人建議博愛座可以參考日本的模式,不只有顏色上的差異,更應有機能設計的區別,政府是否評估過相關可行性?

二、近期台劇《忘了我記得》播出後引發熱議,該劇以失智為題,描述女兒在父親失智後,在照顧責任與工作之間喘不過氣,疲累無助。就有專家指出,台灣人從失能到死亡平均約7年,但從失智到死亡,則是10幾年起跳,照顧歷程長,需要的資源也多。老人福利推動聯盟秘書長受訪中直言,無法滿足家庭需求,是當前長照一大課題,例如只提供單次性服務,被看護者還是得住進長照機構或請移工照顧;另一問題則是人力不足,除基層照服員缺乏外,住宿型機構護理師也極度缺乏,雖然有床位,卻可能因缺人開不出來。請問部長,住宿型機構短缺,純失智的機構也不足,面對超高齡化的社會,政府應該如何來因應?在治療失智症部分,食藥署今年核可美國與日本合作研發的「樂意保(LEQEMBI)」與美國禮來藥廠研發的「欣智樂(KISUNLA)」兩款針劑,分別有助延緩病程26%35%,但必須在醫院施打。請問部長,衛福部日前表示已有一款提出健保給付申請,目前進度為何?

三、行政院長卓榮泰公開宣示長照3.0明年正式上路,但就有學者擔憂恐怕面臨跳票!根據財政部統計,挹注長照基金最重要的四大稅收,今年前5月稅收挹注長照基金299億元、年減16.7%,占累計分配預算數比率為79.4%,達標率低,稅收入帳不如預期,四大稅收來源全面衰退,其中房地合一稅、遺產稅、贈與稅都呈雙位數年減。如果再不尋求解決之道,長照3.0未上路就面臨破產可能。請問部長,衛福部如何來因應?有專家籲政府盡速課徵加熱菸稅,政府的立場為何?

委員葉元之書面質詢:

立法院113716日三讀通過,要求衛生福利部應於114630日前,達成健保平均點值10.95元之主決議,將於本月底屆期,衛福部仍未提出具體、有效的執行方案,為此,特向衛生福利部提出書面質詢。

健保點值長期低落,絕非僅是醫護人員的「薪情」問題,而是直接衝擊醫療第一線的國安問題。各大醫院因為健保給付不足、財務壓力沉重,不得不縮減病床、關閉病房,導致急診室人滿為患,病患苦等數日仍無法入院。護理人員因低薪、高壓而大量流失,留下來的則要肩負更沉重的護病比,無法確保醫療品質。

爰請衛福部說明:

一、現況評估與進度說明:請衛福部提供截至今年五月底,健保各總額分區的平均點值最新數據。距離0.95元的目標尚有多大差距?衛福部評估,在現行政策下,六月底是否確定無法達標?其主要癥結點為何?

二、具體達標方案與財務規劃:衛福部預計投入多少經費,以填補點值缺口至0.95元?經費來源為何?是動用健保安全準備金、爭取公務預算挹注,抑或是採取其他財務手段?請提供詳細的財務規劃與執行時程表。

三、確保醫護實質獲益之機制:如何確保點值提升所增加的給付,能確實反映在第一線醫護人員的薪資待遇與勞動條件改善上,而非僅進入醫院的「大水庫」?衛福部是否有具體監督與查核機制?

主席:現在作以下決議:第一、說明及詢答完畢。第二、委員質詢未及答復或請補充資料者,請相關機關於兩週內以書面答復,委員另要求期限者,從其所定。第三、討論事項第三案有關於身心障礙者權益保障法部分條文修正草案暨23案,另擇期繼續審查。

我還是請部長針對這個部分的辦理速度要趕一下,拜託一下,因為剛剛聽到你跟楊委員講,是引用60個小時,等於是一天2個小時,范委員提供的是一天1個小時,廖委員剛剛提供的影帶是8小時,他還覺得不足,真的是非常有問題的一件事情,我覺得你們行政機關如果趕快去做一些調整,基本上對這些有需求者應該是可以及時做出一些更好的處置,你們一個大部面對一千多名的身障朋友所提出來的個人助理,既然有這麼多的狀況,我覺得要討論及積極因應的,謝謝。另外,我們另擇期繼續討論身心障礙者權益保障法部分條文修正草案等23案。

現在先休息10分鐘,讓各位用餐,用餐完之後,我們再針對討論事項的第一案及第二案進行審查。宣讀時間還會有十幾分鐘。

現在公告:非本案相關人員可以先行離席。也就是不是第一案的相關的官員可以先行離席,我看到很多人也已經吃飽了,沒有吃飽的可以留下來吃飯,現在休息10分鐘,10分鐘之後,我們再繼續開會,謝謝。

休息1316分)

繼續開會1330分)

主席:我們繼續開會。

請議事人員宣讀法案。

DrawObject1


DrawObject2

二、修正動議

1.

2.

主席:謝謝,現在進行老人福利法第四十八條條文修正草案暨兩案之討論,先請行政單位說明,接著再請委員表示意見。然後還有2個提案及1個修正動議,修正動議是行政機關認可的。

兩位委員,我們今天要在臺上,因為手譯員都還在現場,等一下如果有意見要表達的時候,請到備詢臺。

請說明。

周代理署長道君:跟各位委員報告,這一條在委員版的修正目的,主要就是希望讓現行老人福利法的條文和長照服務法的條文,對於這類收住在類似機構、同樣性質的類似個案,在管理機制上也能夠一致。所以我們建議,在方向上敬表尊重,在法制文字的技術部分,建議是不是考慮參採劉委員今天提出的修正動議?各位委員可以參看。

我簡單地說明一下,因為現行老人福利法,如果結果是評鑑不合格的,照原來的條文仍然會和長照服務法評鑑不合格的效果上在處理先後會稍微有點不一致,長服法會直接先限改再處罰鍰,但是照老人福利法原來提案修正的版本,會先處罰鍰同時命限改,兩邊的流程會不太一致。考慮到現在這兩類機構目前在市場上,第一個是行政機關有很多會把兩類機構都放在同一個單位管理,第二個也有很多的機構實際上是由同一個經營團隊在營運。

我們建議在法制上是不是儘可能取其完全一致,所以建議可以採劉建國委員修正動議的版本。主要的差距,就是把現行條文第三款的經主管機關評鑑為丙等、丁等的部分刪除;然後第三款、第四款對調,因為考慮到文字的關係而對調;另外在這一條後面增加兩項,就是把現行長服法對於評鑑不合格的狀況,後續的處理就全部規定在最後兩項裡面。也就是評鑑不合格的話,應限期改善;屆期未改善,處6萬以上30萬以下罰鍰;屆期未改善,按次處罰;情節重大者,得處1個月以上1年以下……對不起,我們建議這個文字稍微再調一下,就是「停業處分」改成「停辦處分」,因為老福法上的「停業」,專門使用在對機構自己申請暫時不營運;主管機關的處分,現在我們去檢索的話,大概都是用「停辦」。所以我們建議第三項後面,1個月以上1年以下處停辦處分;停辦期滿仍未改善者,得廢止其設立許可,其屬法人者得令其解散。我們大概會建議文字做這樣的處理。

另外考慮到一個過渡性的條文,就是後面會有一個修正條文施行前已經評定的部分,還是讓它評鑑效期可以處理,不然它會變成沒有評鑑效果。以上說明。

主席:謝謝代理署長的說明。第一位發言的是楊委員曜,第二位是林月琴委員。拜託都到臺上,今天的狀況比較特殊,因為很久沒有看到大家了。

楊委員曜:主席的指示。謝謝主席,我想要請問一下身心障礙者權益保障法第五十三條修正,部長……

主席:不好意思,現在在處理老人福利法。

楊委員曜:不是說兩個可以一起?

主席:但是條文的討論是一條一條來的,好不好?

楊委員曜:那你是要讓我講完,還是我先下去?

主席:請你先回座好了,不好意思。

楊委員曜:待會會再請我上來嗎?

主席:會的,會再請你上臺。不知道你怎麼會這樣?

現在進行老人福利法第四十八條條文修正草案的討論。

請林月琴委員。

林委員月琴:剛剛衛福部提出來的,我比較擔心的是,因為本來過去的評鑑,事實上是分甲、乙、丙、丁,有牽涉到後端的輔導,也就是與他們能不能再繼續辦教育訓練課程都有關聯性。當然我還是同意改為不合格,我想問的是後續如果改成不合格的話,未來要怎麼去處理?因為過去不管是各類的機構,大概已經是分甲、乙、丙、丁,事實上丁一定是要被停止,列甲、乙、丙的話,在個別的輔導機制上可能也不太相同,甚至獲得的辦理教育訓練額度上也不太一樣。在這樣狀況下,現在把它拿掉到底會不會有影響?還是說今天純就法條只是說因為不合格,不合格就六十分以下,就等於是丁嘛!那甲、乙、丙的話,你怎麼處理?可不可以先做說明,讓我們瞭解一下。

主席:請代理署長。

周代理署長道君:跟委員報告,目前如果直接把等第對接到合格、不合格的話,合格的部分應該會是指現行的優、甲、乙,丙、丁大概都會列到不合格。行政部門也已經做過盤點,針對這樣的制度調整之後,後續不管是委員所提示的教育訓練、公費安置資格,甚至會不會有一些相對應的補助計畫,以前是不是只針對優等、甲等這一類的整個補助計畫,可能會涉及到行政部分的一些後續操作,我們大概都先同步進行了盤點,如果制度在調整完之後,都會配合行政部分有些計畫或者是補助等等,大概都會做相對應的整理。

林委員月琴:過去我們在看機構大概優、甲、乙,尤其是甲、乙都還是會有個輔導機制在那邊,沒有用這樣子的話,未來還是會搭配執行嗎?

周代理署長道君:原則上現有,如果對於甲、乙部分,當然對到合格,措施能夠保留的我們就會盡可能保留,但有些必要……

林委員月琴:你講的保留是什麼?因為合格不代表事實上品質優。

周代理署長道君:不一定優秀。

林委員月琴:它只是最基本門檻,優當然沒有問題,甲、乙的話,不管過去是托嬰中心或幼兒園他們還是要被輔導的,你們這邊還是會持續做嗎?

周代理署長道君:未來原則上針對合格,現有甲、乙兩級,原來有的、會做的,變成合格之後,我們還是會繼續操作。

林委員月琴:好,以上。

主席:謝謝。對不起,昭姿委員,剛剛是王正旭先舉手,他之後再換你,好不好?

請王委員,結束之後換陳昭姿委員,再來是楊委員曜。

王委員正旭:針對第四十八條,透過修正動議我可能有一些事情要麻煩確認一下,我們把第四十八條從現行條文調整到修正動議以後的內容,包括本來有第一、二、三款在原現行條文裡面經主管機關評鑑為丙等或丁等的等等處分,需要公告名稱、負責人姓名跟限期改善;如果修正以後,變成第一項前面四款,就是如果有出現前四款這樣的狀況,就可以公告名稱、負責人姓名及限期令其改善,這部分沒有問題;後面第七項又增列老人福利機構經主管機關評鑑不合格者,應限期令其改善等等,就會變成如果被判定不合格,可是又沒有前面四款的狀況之下,反而變成是放寬,就是說要讓他有限期改善的機制,才進行處分跟公布,未來會不會有類似狀況出現,這點可能要麻煩先確認了解一下。

剛剛月琴委員也提到,福利機構評鑑現行分為優甲、乙、丙、丁,如果是優等,我們很希望讓社會多了解這家機構做得非常好,所以得到優等評鑑,讓外界知道它對於整個品質的自我要求,還有民眾到這個機構接受服務的話可以很放心。未來如果改成合格跟不合格,對於一個機構來講,會不會說反正合格就好了?社會也沒有辦法在當他們得到優等時,這樣的成果讓社會也能夠認同,讓機構更願意把品質作為持續要求、自我能夠服務到的部分。我是說這樣的調整非常好,但相對有哪些配套措施,也希望能夠同步來處置。

周代理署長道君:跟委員報告,因為現在看修正動議的內容,我們建議是未來能夠跟長服法的處理機制一致,確實現在內容跟老福法規定有些不一樣的地方,不過針對公告機構名稱的部分,因為評鑑部分本來就是不管合格或不合格,評鑑結果當然一定都會公告,合格的會公告,不合格的也會公告,所以民眾在知道評鑑結果的這一段,其實還是會維持,效果是一樣的。因為整個機制調整成不合格會限改,大概照一般法制的作法,限改期間不會馬上公布它的姓名,調整結果確實會跟現行長服法用一致的方式來處理。

委員提出的第二個部分,抱歉,委員是說有考慮到……一個是公告姓名,第二個……

王委員正旭:召委可能比較知道我在問什麼,就是說用現行條文的話,出問題……

周代理署長道君:優等的部分……

王委員正旭:不是,是可以立即就啟動處分,因為它已經違反相關要件,就可以立即啟動處分,如果我們現在調整以後,萬一它沒有違反第一項前面四款的狀態之下被判定屬於不合格,你反而給寬限期,這樣其實相對是……當然我們也要去確認一下有沒有可能出現這樣的狀況,如果是零機會的話,我們就不擔心,萬一是有機會出現這機構不合格,可是它又沒有違反第一、二、三、四款的狀態之下,這樣的放寬我們還是要很小心。

第二部分就是優等,以醫院評鑑為例,如果一家醫院被評鑑優等的時候,它很高興是優等,當然合格也是一種表達方式,只是說以前我們可以透過「優等」,讓社會知道機構品質是可以受到信賴的,比較優於只是用合格表達出大家評鑑的結果。

周代理署長道君:跟委員報告,評鑑優等的部分,站在跟老福法和長服法接軌,規定一致的角度來看的話,我們未來修正老人福利機構評鑑的規定,就是因為它也有授權制定評鑑作業辦法,在評鑑作業辦法裡面我們也會參考現在長照服務機關的評鑑作業規定,一樣在針對評鑑優等部分,另外有一個就是合格裡面特別好的,有一個優等的定義,原則上我們也會參考這樣的機制,後續在老福機構的評鑑裡面,把這樣的架構納進來。所以特別用心的老福機構,還是有一個可以表彰它做得很好的方向,這個我們未來會一併納進來在授權法規裡面處理。

王委員正旭:謝謝,針對第四十八條前面部分,就是我剛剛重複說明的那部分,還是要先確認看看有沒有可能出現這種不合格,可是又沒辦法第一時間讓社會知道把長者送到這個機構要注意的事情。報告召委,這樣對嗎?

主席:是啦,我覺得代理署長可能對你詢問的,從後面回應回來,他就忘記你前面問的,這可能會有點危險,「危險」知道嗎?今天特別有提到,記憶有些狀況可能就要小心一點,好不好?所以以後答復委員垂詢,他講一、二、三,你就直接回答一、二、三,不要從三、二、一回復,回到最後一就忘記了。

王委員意思是說好像感覺比現有的規範更鬆,現有規範是直接就告發了,現在感覺還有限期改善,但是後面有個但書,可以連續按次處罰,之前是只有一次罰,我可以這樣解釋,對不對?

周代理署長道君:對。

主席:這樣是不是有解除王委員的疑慮,看怎麼樣的解釋都可以,我是這樣解釋,最主要是比照護理之家跟長照機構的處理方式,原則上是這樣,對嗎?

周代理署長道君:謝謝委員。

主席:好,那我講的你還有辦法再講一次嗎……不用,沒關係。

請陳昭姿委員。

陳委員昭姿:謝謝召委跟衛福部很快地把評鑑辦法一致化,不要又有等第制、又有合格不合格、可以不可以,這樣有一致的評鑑方法。剛剛對於「停辦」跟「停業」的說明,我們現在也清楚了。

我想要請教一下,剛剛王正旭委員特別提到,對於優等部分的鼓勵措施,他以醫院評鑑為例,過去醫院評鑑如果被列為優等的時候,它被評鑑的時間或是享受它可以的那個時間是比較長的,請問現在對優等有任何鼓勵措施嗎?就是比較具體的鼓勵措施?謝謝代理署長。

主席:請代理署長。

周代理署長道君:跟委員報告,現行的老人福利機構評鑑效期是都一致的。

陳委員昭姿:請問是多久?

周代理署長道君:優、甲等跟乙等的效期還是一致的。

陳委員昭姿:請問現在多久評鑑一次?

周代理署長道君:四年評鑑一次。

陳委員昭姿:但是優等也是一樣?

周代理署長道君:也是一樣,目前優等沒有特別延長它的評鑑效期。

陳委員昭姿:四年評鑑一次是不是有點長?沒關係,這個可以再斟酌考慮,因為醫院一般是三年就要評鑑一次,這四年當中的變化、改革等等,可能還是再考慮一下,反正大家都是一致化,所有長照體系現在就是一致化管理,剛剛你說四年一次,我現在了解了。限期改善部分有沒有訂一個期限?當你發現有缺點的時候,就是那個限期有明定方法嗎?有明定它的時間嗎?可以改善幾次?是不是也有一致的作法?

周代理署長道君:目前限期改善是只有一次,改善的期間就看它當時評鑑不合格的項目,就是造成丙等或丁等最嚴重的項目,短的大概只有一個月,時間到就開始進行複評的動作,最長我記得有到六個月。

陳委員昭姿:六個月內讓它完成改善?

周代理署長道君:有的如果比較嚴重,尤其如果是涉及硬體的部分,給它的改善期間會稍微長一點。

陳委員昭姿:好,因為過去甲、乙、丙、丁,不管是形象問題,還是很多後來要申請的補助等等,有時候我們知道就差一分,7079和到80就完全是不一樣的等第,對他們來說整個壓力就是為了那一分,整個書面作業做得非常努力,這個部分,謝謝。但是我剛剛聽到四年評鑑一次,我真的請代理署長能夠好好的思考一下,四年很久,可能主管、工作人員都已經不知道換幾輪了,整個品質是否能夠繼續維持;或者因為這個需求越來越大,你們也可以有一些抽查的機制,那些抽查機制,就是讓它有機會能夠去改善,改善到底需要多少時間,我想我就尊重行政機關的作法,好嗎?

周代理署長道君:是。

陳委員昭姿:就是評鑑的頻率,然後有時候可以去抽查,或者是使用者有一些反映的時候,因為四年真的很久,好嗎?

周代理署長道君:好的。

陳委員昭姿:這個可以考慮一下嗎?在行政辦法當中。

周代理署長道君:到時候在評鑑辦法的設計裡面,我們再來做一點處理。另外也跟委員報告,目前評鑑雖然都是四年做一次,但是正常每年或者其他對於機構的一些支持性計畫,大概也都還是有搭配對於機構的一些檢查或輔導,這大概在四年間都會有一些隨機性……

陳委員昭姿:這樣非常好,當它有申請計畫的時候會再做一次,等於再做一次整個品質的確認。

周代理署長道君:對,這個部分也都有。

陳委員昭姿:這樣也很好,那就謝謝召委的提案跟衛福部及時修正,謝謝。

主席:謝謝陳昭姿委員的垂詢。

楊委員,你還要發言嗎?

楊委員曜:要啊!

主席:現在是處理老福法第四十八條。

楊委員曜:不要。

主席:老人福利法第四十八條條文就依劉委員等,在座應該都是,所有委員的修正動議再修正後通過,謝謝。

接下來作以下決議:老人福利法第四十八條條文修正草案計2案審查完竣,併案擬具審查報告,提報院會討論;院會討論本案時,由劉召集委員建國補充說明,請問本案是否須交由黨團協商?好,不需要,謝謝。

現在進行身心障礙者權益保障法第五十三條條文修正草案計11案之逐條審查。每條條文,先請行政單位說明,接著再請委員表示意見。

行政單位要不要先說明?

王委員正旭:對不起,剛剛有關第四十八條的立法說明也要列入相關的審查紀錄裡面。

主席:好,立法說明會一併,因為修正動議我們的說明都有在裡面,會一併列入。

先請行政機關針對身權法第五十三條作說明,然後再請楊委員和想要表示意見的委員接續垂詢。

周代理署長道君:跟召集委員和各位委員報告,這次身權法第五十三條,其實各個委員的版本基本上來說,觀念、方向都還算相近,大概在文字上會稍微有一點點不一樣的地方,第一個是現行條文的「老弱婦孺」是不是要刪除,有的委員版本有維持,有的委員版本大概還是先維持住;第二個是對於將來席次用的名稱,目前大概有使用「博愛座」、「優先座」或「優先席」三類,委員用的文字稍微有點不一樣,以「博愛座」來說,我們看到是許宇甄委員、邱鎮軍委員、陳亭妃委員、邱若華委員的版本,用「優先座」的部分,那是民眾黨黨團的版本和邱若華委員的另外一個版本,使用「優先席」的部分,目前看到是林月琴委員、范雲委員、魯明哲委員及洪孟楷委員的版本,以上三種稍有不同,唯一只有傅崐萁委員的版本在文字上面不太一樣,他還在第五十三條裡面納入一個通用設計的部分,我們的意見是,如果可能的話,是不是可以考慮第一從文字精簡的角度來看,我們建議「老弱婦孺」等字就不使用;關於文字統一,先前行政院在研擬的時候,我們建議是不是用「優先席」,一方面開玩笑說也是幫臺鐵,因為臺鐵已經貼上了「優先席」的標誌,這樣他們就可以少改一點點,這是我們初步的建議,請各位委員參考,謝謝。

主席:署長,你有回應不清楚的地方,「老弱婦孺」即便拿掉之後,還是會有其他文字代替,叫做「或有其他實際需要者」。

周代理署長道君:對,幾乎所有的委員都有這一句。

主席:對,就這樣,補充說明而已。

請楊委員曜,之後再請林月琴委員,再請陳昭姿委員。

楊委員曜:謝謝主席,請一下署長。

主席:請署長。

周代理署長道君:委員好。

楊委員曜:署長好。署長,我們這個修正案,不管老弱婦孺有沒有留著,都會有「或有其他實際需要者」。

周代理署長道君:是。

楊委員曜:剛剛我聽署長的的意思是「老弱婦孺」你們覺得可以刪掉?

周代理署長道君:我們建議可以刪除。

楊委員曜:好,「老弱婦孺」跟「或有其他實際需要者」,以我的看法,我覺得最大的差別就在主客觀認定。

周代理署長道君:是。

楊委員曜:譬如身心障礙、老弱婦孺可能是比較屬於客觀認定,有實際需求是我個人認為我有需求,對不對?其實我們之所以會修正這個條文,最主要是因為博愛座之前確實發生了一些爭端,我其實也是支持把有其他需要者優先乘坐這樣的概念入法,只是要跟署長講的是,很多東西只有透過法律的修正,並沒有辦法解決一切的問題,這個條文就最適用於剛才那一句話,就是還是必須透過教育跟宣導,要不然不管條文怎麼修,爭議都會存在,是不是?

周代理署長道君:是,確實如委員所說。剛才召委在詢答的時候有提示,我們有要求,我們就是跟交通部配合,未來執行面的部分,不管是宣導或者相關的標示,怎麼樣能夠做得更清楚、更完整,這個部分我們也會努力地朝這邊、讓未來操作的時候民眾使用會更方便。

楊委員曜:標示宣導還要加教育。

周代理署長道君:是。

楊委員曜:我覺得,我們這次修法只是把純客觀認定的東西又加了一個主觀、就個人主觀的認定我有沒有優先……

周代理署長道君:是。

楊委員曜:我覺得這個沒有加上教育跟宣導,問題會比原本的條文更容易產生糾紛,我是在修法的時候提醒你們一下。

周代理署長道君:是,謝謝委員提示,執行面、宣導的部分我們會努力加強,這個部分行政部門一定會努力做。

楊委員曜:好,謝謝。

周代理署長道君:謝謝委員。

主席:接下來請林月琴委員。

林委員月琴:本席還是主張改名為「優先席」,我想剛剛院版也是這樣,為什麼?引用澳日經驗的話,就是用優先席。不過剛剛楊曜委員提到,如果事實上是眼睛、肉眼可見的話,原來的「老弱婦孺」有些委員有放、有些委員沒放,可是我建議還是不要放,因為我覺得會有爭議。如果名字改成優先席的時候,老弱婦孺那個「老」又放在前面,這幾年發生的、媒體呈現的幾乎都是老人跟青年發生這樣子的狀況,一個是認為我年紀比較大,你要讓座;一個是覺得因為我有需求啊!

所以如果改成優先席的話,我認為在這邊應該是有實際需要的人,甚至很多時候博愛座在車子已經都很空,也沒有人坐的時候,大家也都不敢坐,所以這時候沒有其他人需要的話,沒有其他座位的時候,就可以優先坐了。我覺得應該要考量的是這個。因為有時候外表看不出來,可是有的時候空間上,就是我有需要的時候,我是不是就可以先坐,所以誰優先,這不是需要別人來認知,我自己認知我自己有需要的時候。那我當然也認為剛才楊曜委員提的很對,這個還是要透過教育,可是我覺得,衛福部後來能不能有搭配的措施,像宣導、以媒宣去強化這個概念,所以也希望你們能夠漸漸地減少掉,如果改為優先席的時候,要漸漸地把這個對立的狀況拿掉,以上。

周代理署長道君:是,謝謝委員。

主席:謝謝林委員。再來請昭姿委員,之後再請范雲委員,謝謝。

陳委員昭姿:謝謝主席。第一個,有關優先座,當然我不會非常地堅持,但是那個「座」,我們說你先坐,那個「座」就是代表名詞跟動詞,優先座很口語化;優先席,你說比較老的人等等,就是說席次,其實那個是比較文言文,所以我的版本裡面是優先座,你先坐嘛!你先來坐,所以名詞跟動詞都兼顧。當然剛剛代理署長說,已經有人先動了,對不對?但事實上你現在也同意說它的很多字、其他的字眼也是要改嘛?也是要改,這是第一個,我希望用優先座的理由是這個,我覺得很清楚、很簡單,你先坐啊!就是你可以先坐,是這樣子,這是第一個。

第二個,我也同意就老弱婦孺這個部分,因為很主觀,有人到七、八十歲還是很健康,有人可能四、五十歲……那個老的、包括壯世代等,大家都會對定義不清楚,這部分就這個字眼我也同意,就是不放進來,剛剛你也說明了。

第三個,我現在再確認一次,這個作法……雖然例子很多,放在捷運等等,但這個是公共運輸的座位,請問我可以請代理署長再確認一下,這是適用範圍嗎?就是我們今天改了這個以後的適用範圍,你可不可以稍微唸給我聽?適用範圍。

周代理署長道君:原則上我們常見的,不管是公車、鐵路、高鐵都會適用,這個部分都會適用。

陳委員昭姿:就是捷運。

周代理署長道君:對,捷運也會適用,是。

陳委員昭姿:應該沒有遺漏,這個就是……

周代理署長道君:對,這幾個我們常用的大眾運輸工具都會適用。

陳委員昭姿:常用的。有不常用的嗎?就是一體適用,曾經有被安上所謂博愛座的。

周代理署長道君:對,就是現在在適用的交通運輸工具的範圍。現在有在適用的,不會因為這一次的調整……

陳委員昭姿:好。另外,過去曾經有人戴著公益團體的名稱、穿著背心,他覺得就是扮演所謂叫別人做好事的,自己就叫人家站起來,就是他會說:你要站起來,讓這個人坐這兒。我想你聽過吧?

周代理署長道君:是。

陳委員昭姿:你聽過吧?對不對?那我們可不可以禁止這些行為?

周代理署長道君:目前在條文上面,我們是沒有禁止人家勸人家去那個……

陳委員昭姿:當然要明文禁止,基本上就是應該,站長……

周代理署長道君:這一段我們還是維持比較鼓勵的,第一個是坐在這種優先座位上的民眾,如果看到有比他更需要的,能夠主動地來處理。

陳委員昭姿:這個可以,他是主動來坐。

周代理署長道君:對,那一般的,其他的……

陳委員昭姿:但是我們不要別人來假好心,還是說你來做主……

周代理署長道君:這個就建立在大家公民素養跟民眾宣導的部分,我們來做這樣的宣導……

陳委員昭姿:這些穿背心的所謂公益團體,他也不知道那個坐的人是不是不舒服。你不能看他年輕就覺得他不會不舒服,要他站起來讓個坐。他是用眼睛去看的,所以我覺得這個行為還是儘量不要。

周代理署長道君:是。

陳委員昭姿:當然沒辦法明文禁止,但應該可以就是看到了就不准他們做,因為他們會上車,然後就在車上,一天到晚叫人家起來讓別人坐。次長,你也聽過嘛?

周代理署長道君:現在確實已經有一些宣導的訊息,確實在宣導說也要注意到有一些需求者,他也許是屬於隱性的需求,不要過分地去……

陳委員昭姿:是啊!也不是那個所謂的公益者他能看得懂的啊!

周代理署長道君:是,嗯。

陳委員昭姿:好,那就還是請考慮,但是這個優先座,我覺得這個動詞跟感受是很清楚,謝謝。

周代理署長道君:好,謝謝委員的指正,謝謝。

主席:謝謝昭姿委員的意見,謝謝代理署長。

請范雲委員來詢問,謝謝。

范委員雲:謝謝召委。我們今天審查的博愛座改優先席,看起來是跨黨派的共識,當然大家希望說,最近很多的衝突,包含前幾天才有基隆的學生讓座後被當眾飆罵的事情,在社群轉傳,可見這裡面有些世代間的衝突、讓座爭議,衛福部未來如何用教育或者推廣宣傳的方式跟交通部合作,也是大家的期待。我自己認為,優先席的設置,就應該是明文寫有需要的人優先使用,身體不適的年輕人有需要也可以坐,用優先席的名字更能夠符合設置的本意;老弱婦孺,譬如「婦」就有性別平等的問題,有懷孕的婦女當然需要,可是不是所有的「婦」,所以我覺得正名很重要。

目前我們可以看到,不管是日本、韓國,世界上非常多的大眾運輸都是設優先席,英文都是priority seats,直譯的話,優先席就是優先使用、你有這個優先權。很多人會發現「博愛座」的名稱好像是威權時代的產物,從轉型正義、民主國家與世界接軌的話,我想更名為「優先席」,也是我們大眾運輸,或者我們在概念上接軌世界的表現。以上。

周代理署長道君:是,好,謝謝委員。

主席:謝謝。還有其他委員要表示意見嗎?沒有的話,剛剛昭姿委員是建議他的要用優先「座」,然後其他是希望用優先席。

林月琴委員,怎麼樣?

林委員月琴:要按照這個來討論嗎?

主席:這個是修正動議……

可以啊!請上來,還是要依哪一個版本來講都可以。

林委員月琴:我不知道這是衛福部的版本嗎?我查過很多法規都叫社政主管機關,你這邊特別改成社會福利主管機關的考量是什麼?因為我不管查很多法都是社政主管機關,而你這部法特別要去改成社會福利主管機關,想就教你考量的是什麼?

周代理署長道君:跟委員報告,其實某個角度這也是接軌我們正在行政院審查中,但還沒有通過的身權法修正草案,目前在身權法修正草案裡面,第二條主管機關的部分有做一個調整,在我們報到行政院的那個條文裡面,已經不是用「社政主管機關」,而是「社會福利主管機關」,就是為了……

林委員月琴:不是為了銜接那個,而且現在還沒有通過嘛!

周代理署長道君:是。

林委員月琴:我現在想問的是,很多法律,包括我們看到的警政、衛政、社政和戶政都是這樣用,我不知道這個為什麼特別要在這邊做改變?

周代理署長道君:當初我們會建議做一個調整,就如同剛才向委員報告的,要和後續委員也很關心,希望趕快送進來的身權法部分條文修正草案做一個搭配。如果今天通過的話,當然我們還是參照現有的立法例,用「社政機關」這樣的文字的話,我們也會在行政院審查的過程裡面,跟行政院做一個報告……

林委員月琴:那我反過來問你,你們送去行政院的條文為什麼要用「社會福利主管機關」?可不可以說明?因為我查了很多之前的法,都沒有這樣做,不管是性侵害犯罪防治法等等,都是用「社政」。

周代理署長道君:因為現行主要的考慮是,講到「社政」,我們大概比較習慣稱之為「社會行政」,但是我們也考慮到前一、兩年剛剛通過社會福利基本法,它在主管機關的部分是希望針對社會福利的主管機關,而這是我們在社會福利基本法制定以後,第一個修正的比較大的主管法規,所以我們才想:是不是有可能搭配社會福利基本法,把主管機關的名稱改用「社會福利主管機關」這樣的文字?

林委員月琴:所以你的意思是說,社會福利基本法通過之後,未來所有的法都要改為「社會福利主管機關」嗎?

周代理署長道君:未來如果有可能的話,我們就會逐步處理。目前我們……

林委員月琴:我想問:社會福利基本法……

周代理署長道君:經過檢索,這兩個名詞都有在使用,不過傳統社政法規裡面,大概都是用「社政」比較多,其他……

林委員月琴:都是用「社政」,所以我才想問這邊為什麼特別改成這個。

周代理署長道君:其他的法規包括國籍法、洗錢防制法、監獄行刑法等等,甚至連先前我們所訂定的身心障礙鑑定作業辦法裡面,大概也都是用「社會福利主管機關」,也就是說,目前這兩個名詞都有在使用,坦白說,等於是一個不太統一的狀態。確實有點不太統一,所以我們希望……

林委員月琴:所以比較大比例是用「社政」?

周代理署長道君:對,「社政」比較多,「社會福利」相對少一點,但確實是兩個名詞都有在使用中。

林委員月琴:所以未來會因為社會福利基本法而去調修其他的法律?

周代理署長道君:可能的話,我們會一步一步來處理。

林委員月琴:好。

周代理署長道君:謝謝委員。

主席:各位同仁對這整個修正動議有沒有其他意見?剛剛有表達的就是陳昭姿委員提出所謂的「優先座」,給各位做參考,看各位同仁有沒有其他意見?有的是講「優先席」。其實「席位」、「席位」是連在一塊兒的啦!有時候說「一席」、「兩席」或是「一位」、「兩位」,還有「席位」、「席位」。

陳委員昭姿:現在是用「博愛座」啦!

主席:是啦!是啦!像臺鐵,我們都還沒講的時候,他們就已經採用……這是臺鐵的資料,給你參考一下。都沒有經過副司長同意,他們就敢做這樣的事情!所以這怎麼說?本席這邊的資料可以給各位委員參考;今天還有其他委員也提供了一些訊息。

高鐵是用「博愛座」,日本是用「優先席」,韓國好像也是。沒關係,這些資料給委員參考一下。不會因為一個字而搞得大家南轅北轍,不至於啦,不至於!大家看一下。這個字很重要,對在座每一「席」都非常重要,和每一「位」也都息息相關,所以大家都說「席位」、「席位」。

現在先宣讀附帶決議,同時讓大家思考一下。

現有附帶決議案,先請議事人員宣讀附帶決議內容,再請行政機關表示意見。謝謝。

附帶決議:

身心障礙者權益保障法附帶決議

請交通部會商衛福部,就優先席標示訂定統一圖示,供各大眾運輸工具業者運用,統一全國一致性標示。

並請交通部會同衛生福利部研議「優先席」多元宣導措施,請各大眾運輸工具業者共同宣導,並輔以人員廣播提醒,讓社會大眾發揮禮讓精神及同理心,並尊重他人使用權利。

提案人:劉建國

連署人:楊 曜  林月琴  王正旭  陳 瑩  陳昭姿  范 雲

主席:他們在討論那個字眼的時候,你們要不要先回應對這個附帶決議有沒有什麼樣的意見?可以先表達。

這個有點主客觀的問題啦!你們也可以「喬」完之後再回應,沒有關係。

王委員正旭:主席……

主席:請王正旭委員。是針對附帶決議,還是針對「席位」?

王委員正旭:席位。

主席:好,沒關係。

王委員正旭:我想大家對於「席位」還是「座位」本身,如果從英文來看,seat的第一個發音是s,跟「席」比較相近,所以我想如果我們從中英文等等的角度來看,也許請昭姿委員也可以針對這個字眼做一些認同,「優先席」聽起來會不會比較……

陳委員昭姿:……

王委員正旭:好,拜託!

主席:他們還在討論附帶決議,我們就來處理這一條。我們的修正動議各位委員都可以連署,各位如果認同,就可以連署,好不好?

身心障礙者權益保障法第五十三條條文就照劉建國等所有委員、現場委員之修正動議通過。謝謝。

現在處理附帶決議。

這件事情應該有三個層次的問題,今天大家針對很多面向都有提出來,不只是規格化、圖卡標準化,針對修法的內容做一些調整,最主要還是宣導,另外還有一個執行面。我有特別跟副司長和代理署長說,列車長、站務人員或車廂服務人員對於「其他實際需要者」的認定可能都要有一些相關的規範和作業流程。

請昭姿委員。

陳委員昭姿:請問有沒有百分比的限制?我並不是主張要有百分比,只是想要瞭解,像這個優先席,有沒有百分比的限制?謝謝。

周代理署長道君:跟委員說明,現行條文跟剛才按照修正動議通過的條文都是維持總座位數15%

陳委員昭姿:15%

周代理署長道君:是。

陳委員昭姿:這算多還少?我也不知道。應該是還不少。好,謝謝說明。

主席:謝謝陳委員。

周代理署長道君:也跟召委及各位委員報告,剛才召委領銜提出的這個附帶決議,我們會遵照辦理。

主席:好,謝謝。

其他委員沒有意見吧?本附帶決議就照案通過。謝謝。

作以下決議:身心障礙者權益保障法第五十三條條文修正草案計11案審查完竣,併案擬具審查報告,提報院會討論。院會討論本案時,由劉召集委員建國補充說明。請問本案是否交由黨團協商?好,不需要。謝謝。

本日會議到此結束,星期三早上9點繼續開會。現在休息,謝謝大家。

休息1424分)