立法院第11屆第3會期社會福利及衛生環境委員會第18次全體委員會議紀錄

時  間 中華民國114626日(星期四)9時至1657

地  點 本院群賢樓801會議室

主  席 劉委員建國

議  程 討論事項

一、繼續審查行政院函請審議「全民健康保險資料管理條例草案」案。

二、繼續審查委員林月琴等21人擬具「全民健康保險資料管理條例草案」案。

三、審查委員邱鎮軍等18人擬具「全民健康保險資料管理條例草案」案。

四、審查委員王育敏等24人擬具「全民健康保險資料管理條例草案」案。

五、審查委員許宇甄等18人擬具「全民健康保險資料管理條例草案」案。

六、審查委員林淑芬等22人擬具「全民健康保險資料管理條例草案」案。

七、審查委員劉建國等19人擬具「全民健康保險資料管理條例草案」案。

【第三案,如經復議則不予審查;第四至七案,如未經各黨團簽署不復議同意書,則不予審查】

【逐條討論】

繼續開會

主席:現在繼續開會。

本日會議議程為:一、繼續審查行政院函請審議及委員林月琴等21人擬具「全民健康保險資料管理條例草案」等2案;二、審查委員邱鎮軍等18人、委員王育敏等24人、委員許宇甄等18人、委員林淑芬等22人、委員劉建國等19人分別擬具「全民健康保險資料管理條例草案」等5案。

先作以下說明:本委員會在11469日第16次委員會議,已就行政院及委員林月琴等21人提案逐條討論至第十三條,審查結果計有第一條、第三條至第十一條先行保留,本日有再加委員邱鎮軍等、委員王育敏等、委員許宇甄等、委員林淑芬等及本席等共5個提案,與上述兩案併案審查。本次交付之提案,僅進行提案說明,我們就不另作詢答。

現在請提案委員說明提案要旨。

陳委員昭姿:先提案……

主席:先進行提案部分。

陳委員昭姿:修正的……

主席:修正的等一下,而且部長這邊還要再補充報告,報告完之後你要處理再處理,謝謝。

好,提案的委員只有我到,所以就不用了。

我現在繼續請部長來做補充說明,謝謝。

邱部長泰源:主席、各位委員女士、先生。今天大院第11屆第3會期社會福利及衛生環境委員會第18次全體委員會議,一、繼續審查行政院函請審議「全民健康保險資料管理條例草案」,二、繼續審查委員林月琴等21人擬具「全民健康保險資料管理條例草案」,三、審查委員邱鎮軍等18人擬具「全民健康保險資料管理條例草案」,四、審查委員王育敏等24人擬具「全民健康保險資料管理條例草案」,五、審查委員許宇甄等18人擬具「全民健康保險資料管理條例草案」,六、審查委員林淑芬等22人擬具「全民健康保險資料管理條例草案」,七、審查委員劉建國等19人擬具「全民健康保險資料管理條例草案」等7案,本部承邀列席報告,至感榮幸,以下謹就各委員之提案版本提出報告,敬請各位委員不吝惠予指教。

壹、各委員提案版本

貴委員會於11469日已就行政院提案及委員林月琴等21人提案,併同委員王正旭、王育敏、林淑芬、劉建國、陳昭姿、盧縣一等6人所提修正動議審查,逐條討論至草案第13條(通過條文3條、保留條文10條);大院委員就本條例提案新增共計5案,本部意見綜合說明如下,建請各位委員考量:

一、草案條文第1條(委員許宇甄等18人版本):

()委員提案重點

鑒於人工智慧、大數據分析、雲端運算等科技發展迅速,健保資料應用範圍日益擴大,建議於立法目的明示需兼顧智慧應用與個人隱私保護,並促進資料在醫療、公共衛生、社福、學術等合理運用。

()本部意見

行政院刻正審議「人工智慧基本法」草案,考量人工智慧係屬資料利用方式之一,建議回歸該法處理。

二、草案條文第3條(委員邱鎮軍等18人、委員許宇甄等18人版本):

()委員提案重點

1.建議將健保資料「假名化」用詞,改採用「去識別化」。

2.建議定明人工智慧應用之定義,因應人工智慧技術於醫療資料分析利用等領域之廣泛應用,為強化資料利用的合法性與監督機制,作為後續條文人工智慧風險評估、倫理審查等規範依據。

3.建議定明資料可攜性之定義,強化個資自主性與透明度,保障當事人可依本條例主張其資料於合法範圍內轉移至第三方機構使用之權利。

()本部意見

1.「去識別化」係指依資料加工程度之高低,可區分為匿名化(排除個資適格性的去識別化)、假名化(目的外利用的去識別化)兩種類型。如採用「去識別化」一詞將涵括「匿名化」,資料加工後已切斷資料與特定主體間的連結,其資料已喪失資料之個人屬性,已非屬個資,將無法按111年憲判字第13號判決(下稱憲判)主文一個人資料保護法(下稱個資法)第6條第1項但書第4款進行學術研究,又行政院版(下稱院版)所定「假名化」其資料加工後已「無從識別」,符合憲判主文一合憲規定,爰建議維持原條文用詞。

2.行政院刻正審議「人工智慧基本法」草案,考量人工智慧係屬資料利用方式之一,建議回歸該法處理。

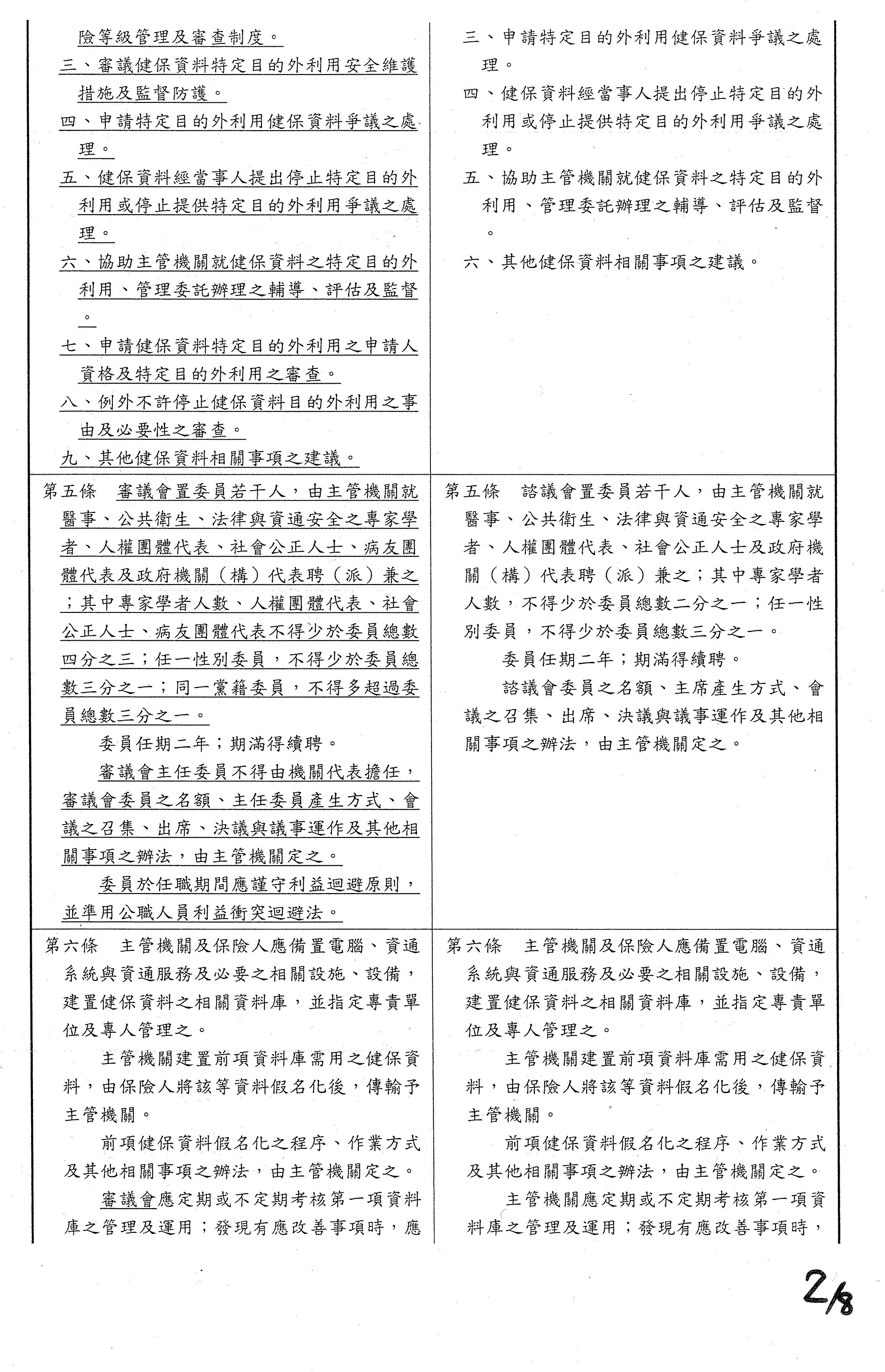
三、草案條文第4條、第5條(委員邱鎮軍等18人、委員許宇甄等18人、委員林淑芬等22人、委員劉建國等19人版本):

()委員提案重點

1.建議於定明行政院個人資料保護委員會(下稱個資會)委員代表為諮議會委員當然成員,併納入病友團體代表為諮議會委員組成之各類團體成員代表。

2.建議諮議會任務增列定期發布年度運作報告,並納入人工智慧應用倫理審查相關內容。

()本部意見

1.考量院版之「政府機關(構)代表」將於授權辦法納入當然成員(包括個資會、數位發展部等),爰建議維持原條文。

2.參採委員建議納入病友團體;惟各類成員之代表人數將於授權辦法中定明。

3.行政院刻正審議「人工智慧基本法」草案,考量人工智慧係屬資料利用方式之一,建議回歸該法處理。

四、草案條文第6條(委員邱鎮軍等18人、委員王育敏等24人、委員許宇甄等18人、委員林淑芬等22人版本):

()委員提案重點

1.配合委員提案之第3條「去識別化」用詞併同修正。

2.建議增訂主管機關應指派副首長兼任健保資料保護長,負責考核與資料保護相關事務,並指派適當人員擔任健保資料保護稽核人員協助辦理,且不得因健保資料保護長及健保資料保護稽核人員依法執行職務而予以不利之處分或管理措施;辦理績效優良者,應予獎勵。

3.建議定明主管機關應會同數位發展主管機關,考核資料庫之管理及運用。

4.建議定明主管機關或保險人應建置人工智慧異常監控模組,並指定專責單位及專人管理之,以持續強化健保資料之資安管控及防護措施,維護健保資料安全。

()本部意見

1.鑒於個資法第18條修正條文,已增訂公務機關應置個人資料保護長,負責統籌推動及督導考核機關內部及所屬之個人資料保護事務;另依資通安全管理法(下稱資安法)第11條規定,公務機關皆應設置資通安全長;資通安全長由機關首長指派副首長或適當人員兼任。爰健保資料之保護,亦應遵照個資法及資安法之規定辦理,應無須於本條例再予規定,爰建議維持原條文。

2.考量資料庫考核均依資安法規定,進行資安稽核,該法之主管機關為數位發展部,應無須於本條例再予規定,爰建議維持原條文。

3.行政院刻正審議「人工智慧基本法」草案,考量人工智慧係屬資料利用方式之一,建議回歸該法處理。

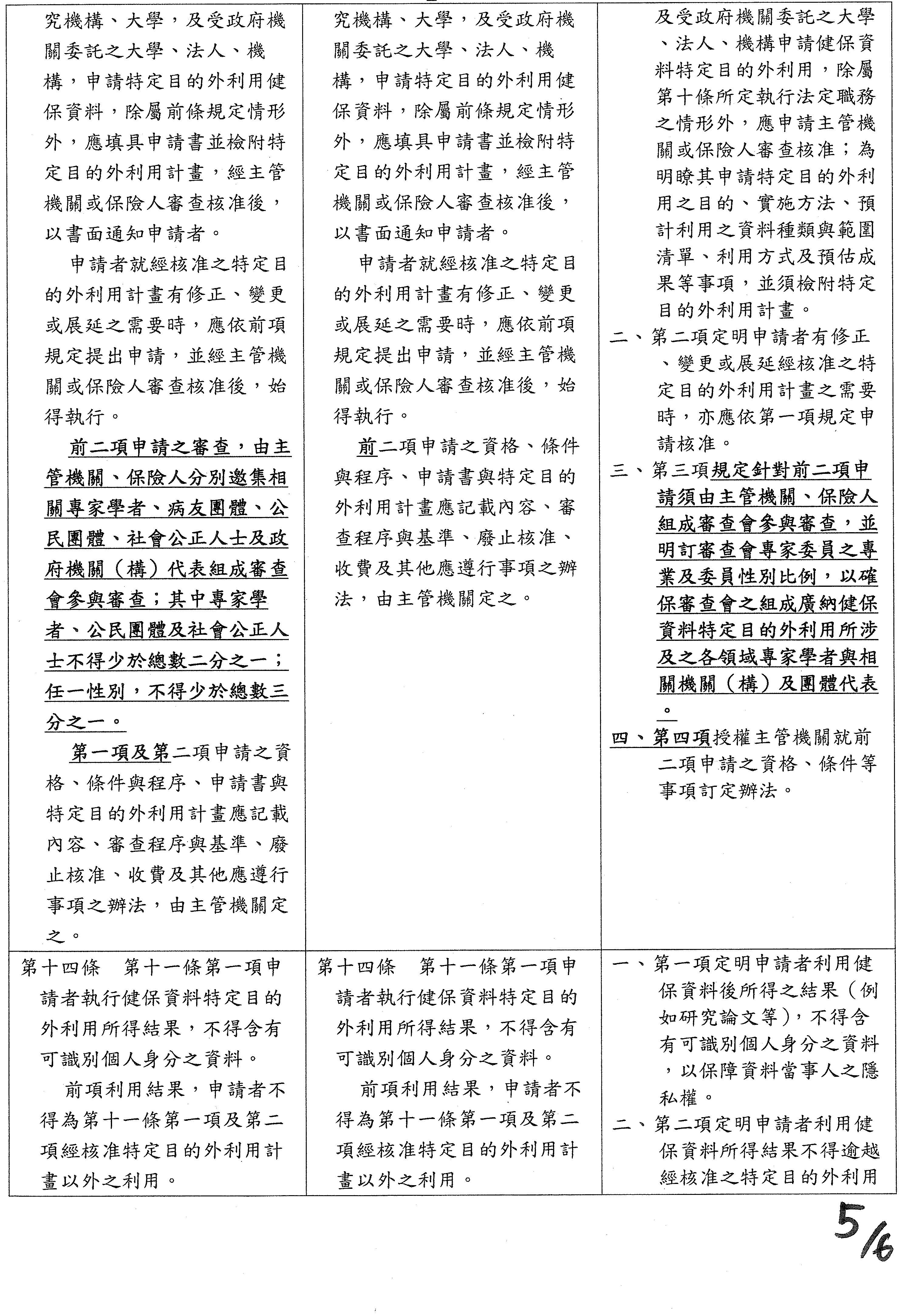
五、草案條文第7條(委員王育敏等24人版本):

()委員提案重點

建議於條文末項增訂主管機關及保險人應會同數位發展主管機關,對受託機構考核第1項之利用及管理;發現有應改善事項時,應通知受託機構立即或限期改善。

()本部意見

考量院版條文第2項另訂受託機關相關事項之辦法,將於授權辦法研訂,爰建議維持原條文。

六、草案條文第8條、第9條(委員許宇甄等18人版本):

()委員提案重點

建議定明健保資料不得用於商業保險、就業審查或個人化行銷之目的;境外機構、法人、研究單位等一律不得申請。

()本部意見

1.因院版條文已定明申請之目的限制,健保資料之特定目的外利用須具有特別重要公益目的,應無須增訂此項文字,爰建議維持原條文。

2.本條例為國內法,本質上為規範境內的機關(構)、學校等,並有規範申請者不得為特定目的外利用計畫以外之利用,包括不得移作他用,亦不得再提供他人利用,且訂有違反規定之罰則,爰建議維持原條文。

七、草案條文第10條(委員許宇甄等18人、委員林淑芬等22人版本):

()委員提案重點

1.建議定明申請者「政府機關(構)」執行法定職務應用大量健保資料之使用管理規範之內容;另刪除院版第1項「行政法人」。

2.為確保公部門調用個人敏感資料須符合比例原則與資料最小化原則,建議定明申請時應以書面形式提出,並檢附「必要性分析報告」,以彰顯資訊治理之正當性與透明度。

()本部意見

1.有關第10條申請者執行法定職務應用大量健保資料向保險人提出申請應檢附之文件等部分,可於授權辦法研議訂定,爰建議維持原條文。

2.另刪除院版第一項「行政法人」可再予討論。

八、草案條文第11條(委員許宇甄等18人、委員林淑芬等22人版本):

()委員提案重點

1.為強化健保資料特定目的外利用審查之專業性及公信力,建議納入外部專業審查之審查會議機制,並定明審查會組成人員類別及性別比例。

2.考量人工智慧技術日益廣泛應用於醫療與公共衛生領域,且其分析結果可能衍生高度風險與倫理爭議,建議於條文定明凡申請計畫涉及人工智慧應用時,應併附倫理與風險評估報告,提升AI應用對社會信任之回應機制。

()本部意見

1.目前多數委員希於母法定明審查小組或審查會,惟鑑於院版就「審查程序與基準」已另訂授權辦法,建議可於授權辦法中研訂審查小組之組成與機制;如需於母法中定明,將參採委員建議條文研議修正條文內容。

2.行政院刻正審議「人工智慧基本法」草案,考量人工智慧係屬資料利用方式之一,建議回歸該法處理。

九、草案條文第13條(委員許宇甄等18人版本):

()委員提案重點

為落實個資安全及資料可控原則,建議增訂嚴禁拍照、錄音與連網設備使用,以避免健保資料於利用過程中遭非法複製或外洩,強化資料使用之安全性。

()本部意見

將於授權辦法中研訂。

十、草案條文第14條(委員林淑芬等22人版本):

()委員提案重點

為保障資料當事人知情權,建議於條文定明主管機關或保險人應公開健保資料庫運用狀況、研究結果等資訊。

()本部意見

有關增訂第4項公開事項,將參採委員建議增訂。

十一、草案條文第15條(委員許宇甄等18人版本):

()委員提案重點

建議明確規範回饋金提撥「百分之十」,並列年度報告受立院監督。

()本部意見

有關回饋金比率將於授權辦法中研訂;又本部相關施政,本受立院監督,爰建議維持原條文。

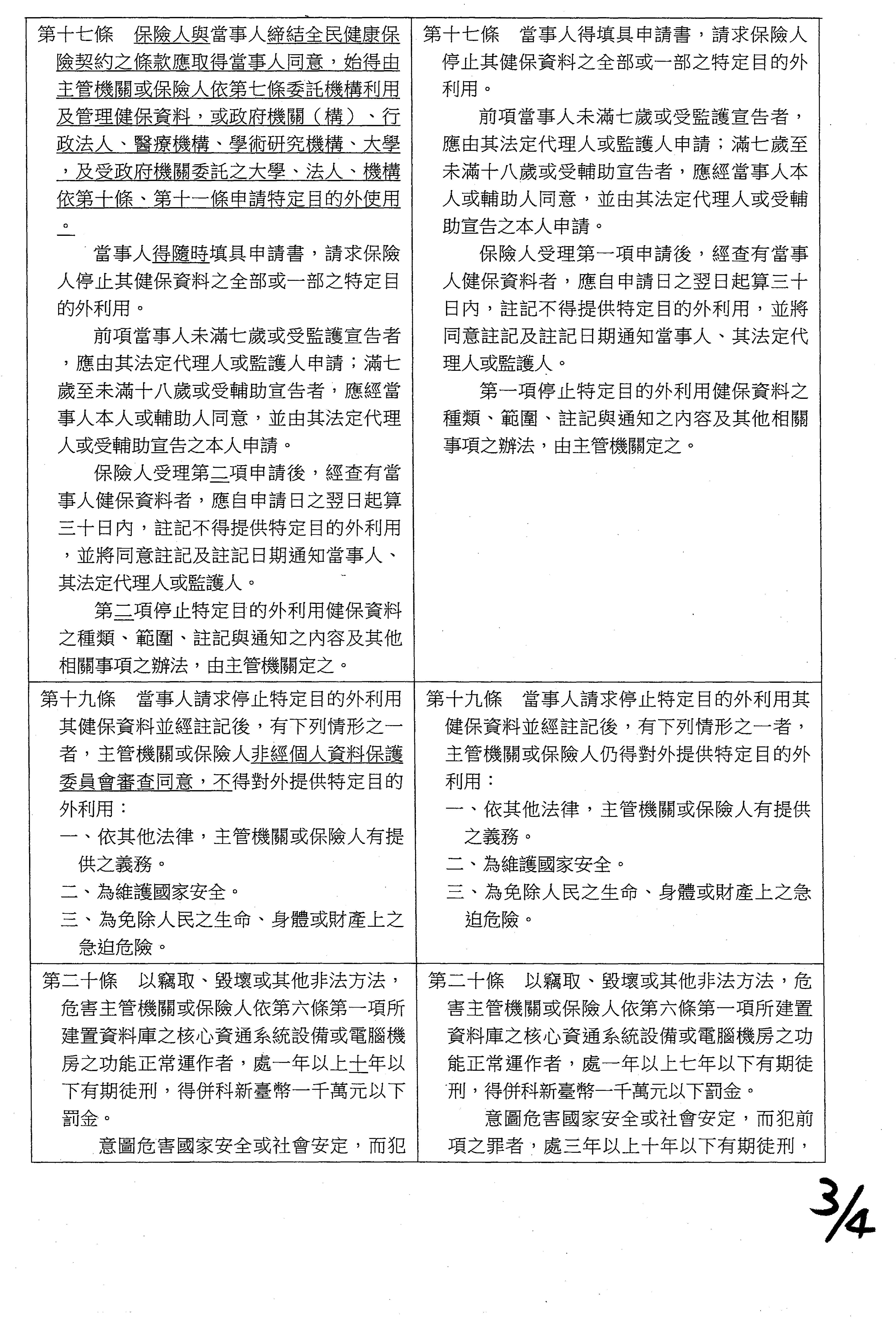
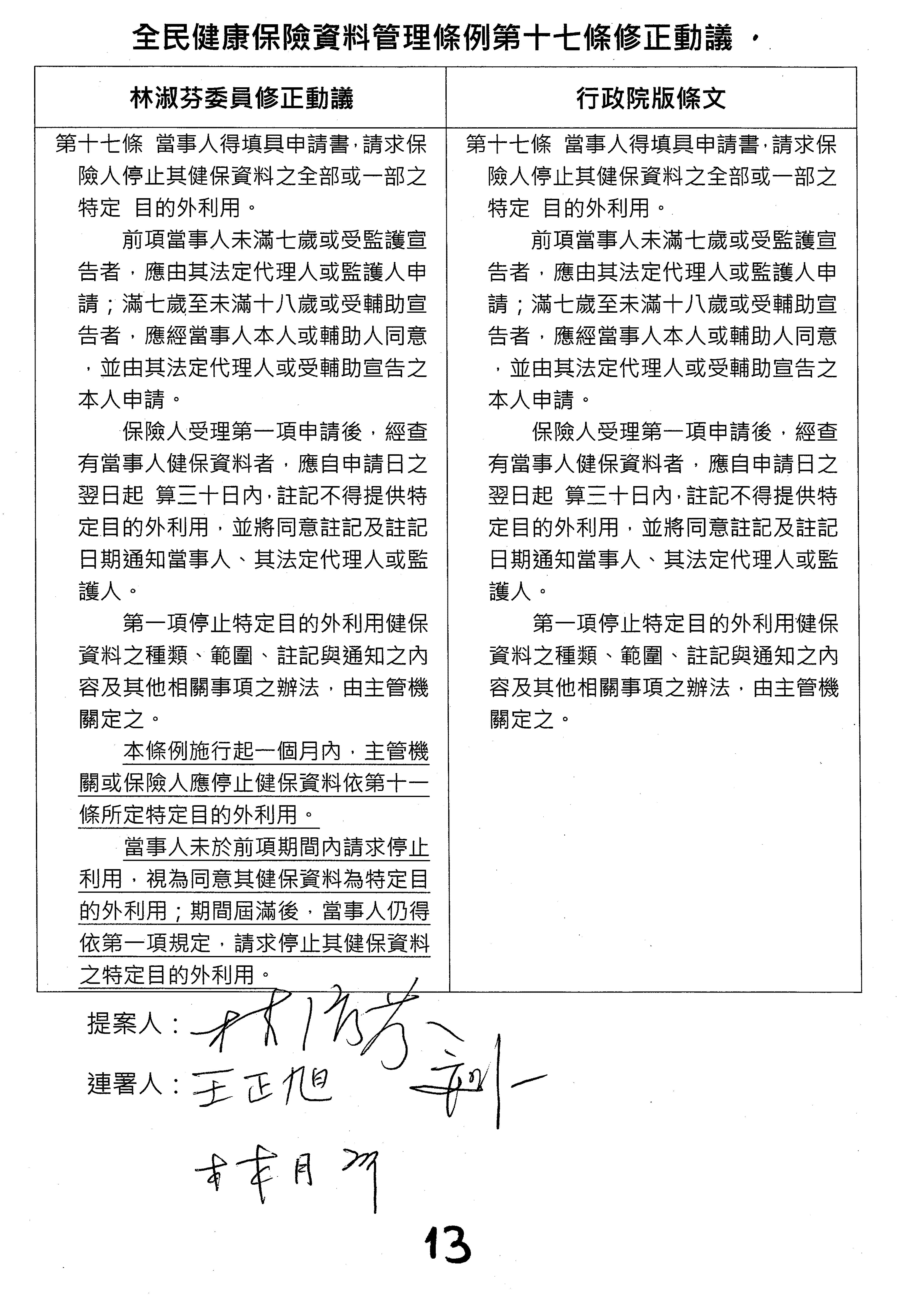
十二、草案條文第17條(委員王育敏等24人、委員林淑芬等22人版本):

()委員提案重點

1.健保資料為當事人之私隱資訊,依照個資法精神,未經當事人同意者不得公開之。然為平衡個人隱私及公益,建議定明當事人與保險人締結全民健康保險契約時,應於契約條款載明並主動徵求當事人同意。

2.為完備充分告知及事先同意機制,保障資料當事人於本條例生效後一定期間得選擇其健保資料是否提供特定目的外利用,建議定明「本條例施行起一個月內,主管機關或保險人應停止健保資料依第十一條所定特定目的外利用……」。

()本部意見

1.因健保為強制納保之社會保險,與商業保險需締結保險契約迥異,且健保開辦至今已30年,如需再經締結保險契約逐一簽署,實屬窒礙難行;又按憲判主文四,係要求定明退出權機制,賦予當事人事後控制權;判決理由第69段提及「個資法第6條第1項但書第4款規定,其合憲性經憲法法庭肯認。」又第70段闡明「該規定非以當事人同意為前提,故應為個資法第3條之特別規定,應優先適用。」其健保資料「特定目的外利用」毋需經當事人事前同意。

2.有關研訂事前同意採「一定期間讓民眾選擇是否退出」之方式,將參採委員建議討論。

十三、草案條文第19條(委員邱鎮軍等18人、委員許宇甄等18人、委員林淑芬等22人版本):

()委員提案重點

1.健保資料為個人醫療資訊,核與國家安全關係極微,第1項兩種情形已可涵蓋例外不予停止特定目的外利用情形,為避免政治力介入侵犯人權,爰建議條文不納入「為維護國家安全」項目。

2.建議修正第1款文字,將「依其他法律……」修正為「依第十條第一項規定……」。

3.參考國際資料治理趨勢,容許當事人在充分知情且明確同意下,自主將其資料移轉至其他合法機構使用,建議條文增列第4款強調資料可攜與跨機構移轉之例外情形。

()本部意見

1.參考我國其他法律,對於其管理事項例外情況之規範,如個資法、電信法、電信管理法、國家情報工作法、通訊保障及監察法等,均有列舉「為維護國家安全」,建議維持原條文。

2.因本條為例外不許停止利用之情形,考量條文文字需讓民眾容易瞭解,是否修正為「依第十條第一項規定……」之文字,可再予討論。

3.關於資料可攜性係個人健保資料之本人相關權利,與本條例草案規範有關第三人申請利用健保資料之請求,尚屬有別,建議維持原條文。

十四、草案條文第21條(委員許宇甄等18人版本):

()委員提案重點

主管機關或保險人依第6條第1項所建置資料庫之核心資通系統,針對危害其功能正常運作者之處罰,增列「妨害資料系統之行為人為衛福部或委外機構人員時,加重其罰責」。

()本部意見

因本條處罰對象為任何人(非僅申請者),委員所提對象已含在本條中,爰無須增訂,建議維持原條文。

十五、草案條文第23條(委員王育敏等24人、委員許宇甄等18人版本):

()委員提案重點

1.建議增列「符合前項情形者,除第七款外,其已取得之健保資料,應予銷毀」。

2.建議增列「重複違反前項規定者,除處罰外,並永久限制其申請健保資料之權利」。

()本部意見

因申請者無法攜出健保資料,僅能攜出統計結果,無須銷毀;另本條罰則已定明按次處罰,又處罰對象係為機構本身;似無須增訂重複處罰之規定,建議仍維持原條文。

貳、結語

大院審查之本條例草案,係依憲判意旨制定,本部將在保障個人資訊隱私權及自主權的基礎上,完善健保資料利用及管理之法律規範,推動健保資料之合理利用。以上謹就大院委員提案之本部意見進行報告。尚請委員繼續對本部予以支持,儘速通過本條例立法。

本部承大院各委員之指教及監督,在此敬致謝忱,並祈各位委員繼續予以支持。

主席:好,謝謝部長的補充報告,有關本次會議各項書面資料均列入紀錄,刊登公報。

衛福部書面資料:

審查「全民健康保險資料管理條例草案」等7案(書面報告)

主席、各位委員女士、先生:

今天 大院第11屆第3會期社會福利及衛生環境委員會第18次全體委員會議,一、繼續審查行政院函請審議「全民健康保險資料管理條例草案」,二、繼續審查委員林月琴等21人擬具「全民健康保險資料管理條例草案」,三、審查委員邱鎮軍等18人擬具「全民健康保險資料管理條例草案」,四、審查委員王育敏等24人擬具「全民健康保險資料管理條例草案」,五、審查委員許宇甄等18人擬具「全民健康保險資料管理條例草案」,六、審查委員林淑芬等22人擬具「全民健康保險資料管理條例草案」,七、審查委員劉建國等19人擬具「全民健康保險資料管理條例草案」等7案,本部承邀列席報告,至感榮幸,以下謹就各委員之提案版本提出報告,敬請各位委員不吝惠予指教。

壹、各委員提案版本

貴委員會於11469日已就行政院提案及委員林月琴等21人提案,併同委員王正旭、王育敏、林淑芬、劉建國、陳昭姿、盧縣一等6人所提修正動議審查,逐條討論至草案第13條(通過條文3條、保留條文10條);大院委員就本條例提案新增共計5案,本部意見綜合說明如下,建請各位委員考量:

一、草案條文第1條(委員許宇甄等18人版本):

()委員提案重點

鑒於人工智慧、大數據分析、雲端運算等科技發展迅速,健保資料應用範圍日益擴大,建議於立法目的明示需兼顧智慧應用與個人隱私保護,並促進資料在醫療、公共衛生、社福、學術等合理運用。

()本部意見

行政院刻正審議「人工智慧基本法」草案,考量人工智慧係屬資料利用方式之一,建議回歸該法處理。

二、草案條文第3條(委員邱鎮軍等18人、委員許宇甄等18人版本):

()委員提案重點

1.建議將健保資料「假名化」用詞,改採用「去識別化」。

2.建議定明人工智慧應用之定義,因應人工智慧技術於醫療資料分析利用等領域之廣泛應用,為強化資料利用的合法性與監督機制,作為後續條文人工智慧風險評估、倫理審查等規範依據。

3.建議定明資料可攜性之定義,強化個資自主性與透明度,保障當事人可依本條例主張其資料於合法範圍內轉移至第三方機構使用之權利。

()本部意見

1.「去識別化」係指依資料加工程度之高低,可區分為匿名化(排除個資適格性的去識別化)、假名化(目的外利用的去識別化)兩種類型。如採用「去識別化」一詞將涵括「匿名化」,資料加工後已切斷資料與特定主體間的連結,其資料已喪失資料之個人屬性,已非屬個資,將無法按111年憲判字第13號判決(下稱憲判)主文一個人資料保護法(下稱個資法)第6條第1項但書第4款進行學術研究,又行政院版(下稱院版)所定「假名化」其資料加工後已「無從識別」,符合憲判主文一合憲規定,爰建議維持原條文用詞。

2.行政院刻正審議「人工智慧基本法」草案,考量人工智慧係屬資料利用方式之一,建議回歸該法處理。

三、草案條文第4條、第5條(委員邱鎮軍等18人、委員許宇甄等18人、委員林淑芬等22人、委員劉建國等19人版本):

()委員提案重點

1.建議於定明行政院個人資料保護委員會(下稱個資會)委員代表為諮議會委員當然成員,併納入病友團體代表為諮議會委員組成之各類團體成員代表。

2.建議諮議會任務增列定期發布年度運作報告,並納入人工智慧應用倫理審查相關內容。

()本部意見

1.考量院版之「政府機關(構)代表」將於授權辦法納入當然成員(包括個資會、數位發展部等),爰建議維持原條文。

2.參採委員建議納入病友團體;惟各類成員之代表人數將於授權辦法中定明。

3.行政院刻正審議「人工智慧基本法」草案,考量人工智慧係屬資料利用方式之一,建議回歸該法處理。

四、草案條文第6條(委員邱鎮軍等18人、委員王育敏等24人、委員許宇甄等18人、委員林淑芬等22人版本):

()委員提案重點

1.配合委員提案之第3條「去識別化」用詞併同修正。

2.建議增訂主管機關應指派副首長兼任健保資料保護長,負責考核與資料保護相關事務,並指派適當人員擔任健保資料保護稽核人員協助辦理,且不得因健保資料保護長及健保資料保護稽核人員依法執行職務而予以不利之處分或管理措施;辦理績效優良者,應予獎勵。

3.建議定明主管機關應會同數位發展主管機關,考核資料庫之管理及運用。

4.建議定明主管機關或保險人應建置人工智慧異常監控模組,並指定專責單位及專人管理之,以持續強化健保資料之資安管控及防護措施,維護健保資料安全。

()本部意見

1.鑒於個資法第18條修正條文,已增訂公務機關應置個人資料保護長,負責統籌推動及督導考核機關內部及所屬之個人資料保護事務;另依資通安全管理法(下稱資安法)第11條規定,公務機關皆應設置資通安全長;資通安全長由機關首長指派副首長或適當人員兼任。爰健保資料之保護,亦應遵照個資法及資安法之規定辦理,應無須於本條例再予規定,爰建議維持原條文。

2.考量資料庫考核均依資安法規定,進行資安稽核,該法之主管機關為數位發展部,應無須於本條例再予規定,爰建議維持原條文。

3.行政院刻正審議「人工智慧基本法」草案,考量人工智慧係屬資料利用方式之一,建議回歸該法處理。

五、草案條文第7條(委員王育敏等24人版本):

()委員提案重點

建議於條文末項增訂主管機關及保險人應會同數位發展主管機關,對受託機構考核第1項之利用及管理;發現有應改善事項時,應通知受託機構立即或限期改善。

()本部意見

考量院版條文第2項另訂受託機關相關事項之辦法,將於授權辦法研訂,爰建議維持原條文。

六、草案條文第8條、第9條(委員許宇甄等18人版本):

()委員提案重點

建議定明健保資料不得用於商業保險、就業審查或個人化行銷之目的;境外機構、法人、研究單位等一律不得申請。

()本部意見

1.本條已定明申請之目的限制,健保資料之特定目的外利用須具有特別重要公益目的,應無須增訂此項文字,爰建議維持原條文。

2.本條例為國內法,本質上為規範境內的機關(構)、學校等,並有規範申請者不得為特定目的外利用計畫以外之利用,包括不得移作他用,亦不得再提供他人利用,且訂有違反規定之罰則,爰建議維持原條文。

七、草案條文第10條(委員許宇甄等18人、委員林淑芬等22人版本):

()委員提案重點

1.建議定明申請者「政府機關(構)」執行法定職務應用大量健保資料之使用管理規範之內容;另刪除院版第1項「行政法人」。

2.為確保公部門調用個人敏感資料須符合比例原則與資料最小化原則,建議定明申請時應以書面形式提出,並檢附「必要性分析報告」,以彰顯資訊治理之正當性與透明度。

()本部意見

1.有關第10條申請者執行法定職務應用大量健保資料向保險人提出申請應檢附之文件等部分,可於授權辦法研議訂定,爰建議維持原條文。

2.另刪除院版第一項「行政法人」可再予討論。

八、草案條文第11條(委員許宇甄等18人、委員林淑芬等22人版本):

()委員提案重點

1.為強化健保資料特定目的外利用審查之專業性及公信力,建議納入外部專業審查之審查會議機制,並定明審查會組成人員類別及性別比例。

2.考量人工智慧技術日益廣泛應用於醫療與公共衛生領域,且其分析結果可能衍生高度風險與倫理爭議,建議於條文定明凡申請計畫涉及人工智慧應用時,應併附倫理與風險評估報告,提升AI應用對社會信任之回應機制。

()本部意見

1.目前多數委員希於母法定明審查小組或審查會,惟鑑於院版就「審查程序與基準」已另訂授權辦法,建議可於授權辦法中研訂審查小組之組成與機制;如需於母法中定明,將參採委員建議條文研議修正條文內容。

2.行政院刻正審議「人工智慧基本法」草案,考量人工智慧係屬資料利用方式之一,建議回歸該法處理。

九、草案條文第12條(委員許宇甄等18人版本):

()委員提案重點

建議增列第3條第1項第6款(資料可攜性)。

()本部意見

行政院刻正審議「人工智慧基本法」草案,考量人工智慧係屬資料利用方式之一,建議回歸該法處理;如未參採委員提案第3條,則該款無須增訂。

十、草案條文第13條(委員許宇甄等18人版本):

()委員提案重點

為落實個資安全及資料可控原則,建議增訂嚴禁拍照、錄音與連網設備使用,以避免健保資料於利用過程中遭非法複製或外洩,強化資料使用之安全性。

()本部意見

將於授權辦法中定明相關事項。

十一、草案條文第14條(委員林淑芬等22人版本):

()委員提案重點

為保障資料當事人知情權,建議於條文定明主管機關或保險人應公開健保資料庫運用狀況、研究結果等資訊。

()本部意見

有關增訂第4項公開事項,將參採委員建議討論。

十二、草案條文第15條(委員許宇甄等18人版本):

()委員提案重點

建議明確規範回饋金提撥「百分之十」,並列年度報告受立院監督。

()本部意見

有關回饋金比率將於授權辦法中定明;又本部相關施政,本受立院監督,爰建議維持原條文。

十三、草案條文第16條(委員許宇甄等18人版本):

()委員提案重點

參酌國際資料可攜權之發展趨勢,賦予資料當事人自主選擇機構使用其個資之能力,有助於促進資料應用之流動性與市場競爭,建議定明允許當事人可請求將其健保資料移轉至第三方合法機構。

()本部意見

關於資料可攜性係個人健保資料之本人相關權利,與本條例草案規範有關第三人申請利用健保資料之請求,尚屬有別,建議維持原條文。

十四、草案條文第17條(委員王育敏等24人、委員林淑芬等22人版本):

()委員提案重點

1.健保資料為當事人之私隱資訊,依照個資法精神,未經當事人同意者不得公開之。然為平衡個人隱私及公益,建議定明當事人與保險人締結全民健康保險契約時,應於契約條款載明並主動徵求當事人同意。

2.為完備充分告知及事先同意機制,保障資料當事人於本條例生效後一定期間得選擇其健保資料是否提供特定目的外利用,建議定明「本條例施行起一個月內,主管機關或保險人應停止健保資料依第十一條所定特定目的外利用……」。

()本部意見

1.因健保為強制納保之社會保險,與商業保險需締結保險契約迥異,且健保開辦至今已30年,如需再經締結保險契約逐一簽署,實屬窒礙難行;又按憲判主文四,係要求定明退出權機制,賦予當事人事後控制權;判決理由第69段提及「個資法第6條第1項但書第4款規定,其合憲性經憲法法庭肯認。」又第70段闡明「該規定非以當事人同意為前提,故應為個資法第3條之特別規定,應優先適用。」其健保資料「特定目的外利用」毋需經當事人事前同意。

2.有關研訂事前同意採「一定期間讓民眾選擇是否退出」之方式,將參採委員建議討論。

十五、草案條文第19條(委員邱鎮軍等18人、委員許宇甄等18人、委員林淑芬等22人版本):

()委員提案重點

1.健保資料為個人醫療資訊,核與國家安全關係極微,第1項兩種情形已可涵蓋例外不予停止特定目的外利用情形,為避免政治力介入侵犯人權,爰建議條文不納入「為維護國家安全」項目。

2.建議修正第1款文字,將「依其他法律……」修正為「依第十條第一項規定……」。

3.參考國際資料治理趨勢,容許當事人在充分知情且明確同意下,自主將其資料移轉至其他合法機構使用,建議條文增列第4款強調資料可攜與跨機構移轉之例外情形。

()本部意見

1.參考我國其他法律,對於其管理事項例外情況之規範,如個資法、電信法、電信管理法、國家情報工作法、通訊保障及監察法等,均有列舉「為維護國家安全」,建議維持原條文。

2.因本條為例外不許停止利用之情形,考量條文文字需讓民眾容易瞭解,是否修正為「依第十條第一項規定……」之文字,可再予討論。

3.關於資料可攜性係個人健保資料之本人相關權利,與本條例草案規範有關第三人申請利用健保資料之請求,尚屬有別,建議維持原條文。

十六、草案條文第21條(委員許宇甄等18人版本):

()委員提案重點

主管機關或保險人依第6條第1項所建置資料庫之核心資通系統,針對危害其功能正常運作者之處罰,增列「妨害資料系統之行為人為衛福部或委外機構人員時,加重其罰責」。

()本部意見

因本條處罰對象為任何人(非僅申請者),委員所提對象已含在本條中,爰無須增訂,建議維持原條文。

十七、草案條文第23條(委員王育敏等24人、委員許宇甄等18人版本):

()委員提案重點

1.建議增列「符合前項情形者,除第七款外,其已取得之健保資料,應予銷毀」。

2.建議增列「重複違反前項規定者,除處罰外,並永久限制其申請健保資料之權利」。

()本部意見

因申請者無法攜出健保資料,僅能攜出所得利用結果,無須銷毀;另本條罰則已定明按次處罰,又處罰對象係為機構本身;似無須增訂重複處罰之規定,建議仍維持原條文。

十八、草案條文第25條(委員許宇甄等18人版本):

()委員提案重點

建議於條文增列「施行前已核准案應於一年內補正人工智慧倫理與資安說明,未補者不得續用」。

()本部意見

有關推動人工智慧發展所需的法規及機制,行政院正在審議「人工智慧基本法」草案,建議回歸該法處理。

貳、結語

大院審查之本條例草案,係依憲判意旨制定,本部將在保障個人資訊隱私權及自主權的基礎上,完善健保資料利用及管理之法律規範,推動健保資料之合理利用。以上謹就 大院委員提案之本部意見進行報告。尚請委員繼續對本部予以支持,儘速通過本條例立法。

本部承 大院各委員之指教及監督,在此敬致謝忱,並祈各位委員繼續予以支持。

主席:現在我們要繼續來審查「全民健康保險資料管理條例草案」等7案,其中5個提案版本為院會新增交付,提案條文內容均已列入條文對照表,一併審查,連同新收的修正動議,我們就不再宣讀,列入紀錄。請問委員委員會有沒有異議?(無)沒有,好,謝謝。

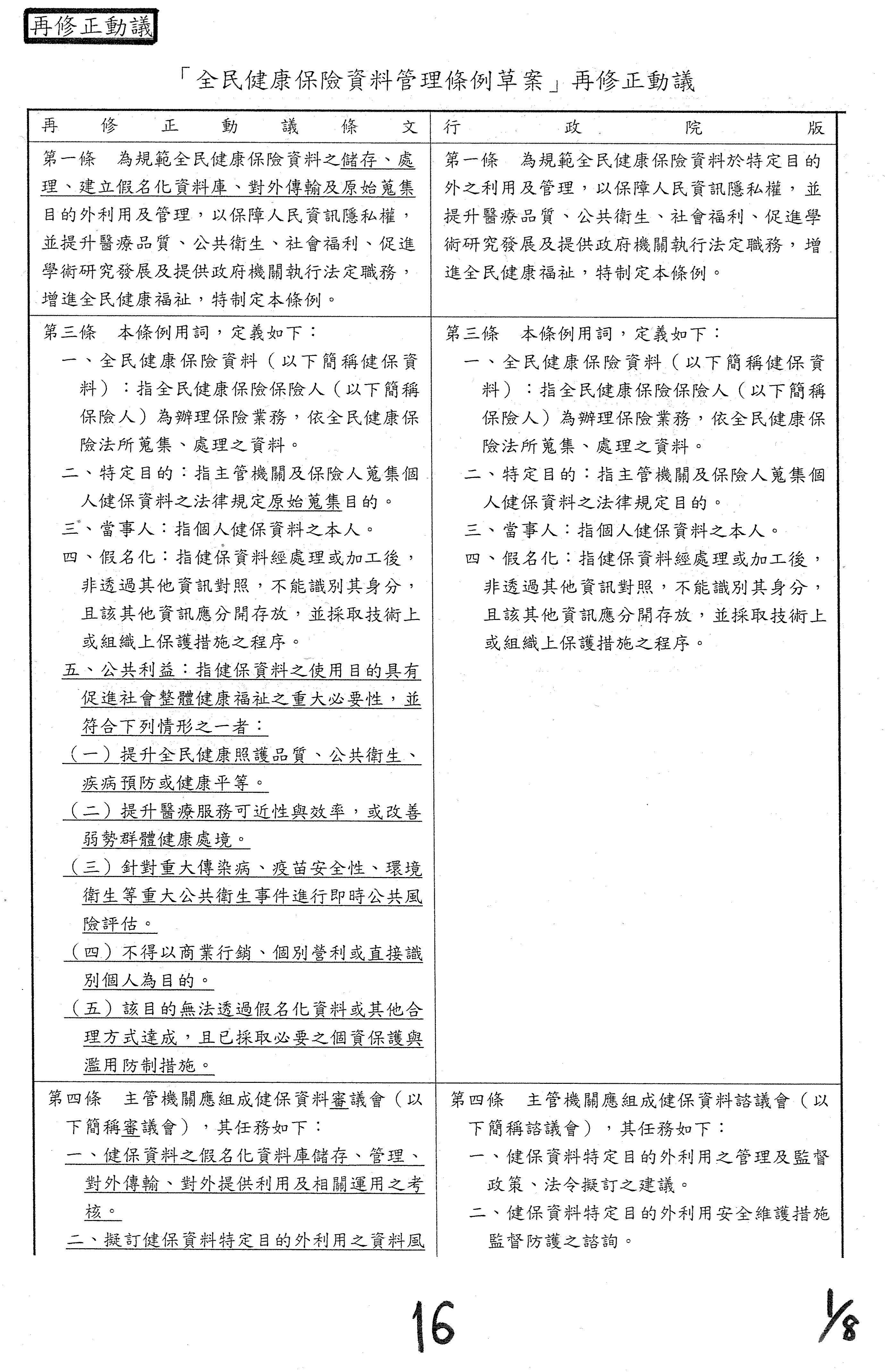
DrawObject1

二、修正動議及再修正動議:

1.

2.

3.

4.


5.

6.

7.

8.


9.

10.

11.


12.


13.


14.


15.

16.

17.

18.


19.

三、附帶決議:

1.

《全民健康保險資料管理條例草案》附帶決議

建請衛生福利部於本法三讀通過後,持續研議整體衛生福利資料管理法制化之可能性與時程,並請於本法實施一年後,向立法院社會福利及衛生環境委員會,提交衛生福利資料管理法制化可行性與立法時程規劃之書面報告。

提案人:王正旭

連署人:林月琴  黃秀芳

2.

《全民健康保險資料管理條例草案》附帶決議

建請衛生福利部針對全民健康保險資料管理機制,除法定之審議會外,若在子法或相關規範中設有「審議小組」等相關審議機制,其成員或外部學者專家,仍應納入醫療服務提供者之代表。

提案人:王正旭

連署人:林月琴  黃秀芳

3.

《全民健康保險資料管理條例草案》第十一條附帶決議

《全民健康保險資料管理條例草案》第十一條申請書之內容應至少載明下列事項:

一、申請者名稱、地址、代表人姓名等資訊。

二、執行資料特定目的外利用之相關人員資訊。

三、所申請之資料範圍、類型及期間。

四、申請之法規依據。

五、資料利用之特定目的、必要性及預期效益。

六、資料處理方式、預期可能風險、風險管控與安全維護措施。

提案人:王正旭

連署人:林月琴  林淑芬

4.

《全民健康保險資料管理條例草案》第十四條附帶決議

《全民健康保險資料管理條例草案》第十四條所定主管機關及保險人應定期公開之資訊,應至少包含主管機關或保險人決定通過之健保資料特定目的外利用計畫、通過案件之申請書、審查會會議紀錄及相關資料、諮議會會議紀錄及相關資料、申請者於特定目的外利用計畫執行完畢後,其利用結果報告或研究成果等相關資訊。

提案人:王正旭

連署人:林月琴  林淑芬

主席:上次審到第十三條,我們就接續從第十四條繼續審查,以行政院提案條次為準進行討論,每個條文我們還是先請行政單位說明,接著會再請委員表示意見。好,請陳昭姿委員。

陳委員昭姿:我想先跟召委報告一下,今天也有一些再修正動議有涉及之前討論過的條文,之前我們看院的版本,機關認為放入個人資料保護委員會,因為那個部分我都用保留的方式,但有窒礙難行部分,所以我也根據這個部分才去進行相應的修正,同時我也還是要符合憲法的判決,所以我才提出這個修正動議案,所以是不是請召委了解?我們今天是從頭看過一遍,因為別人也有提出從第一條的改變,還是說如果都不動的話,那就從第十二條、第十三條,因為我們覺得因應我的再修正動議要稍微微調一些東西,如果不處理的話,不好意思,可能我還是會採取保留態度,跟召委說明一下,謝謝。

主席:好。謝謝陳委員的提醒,基本上不會不處理,因為我們是從第一條審到第十三條,這中間有保留幾條,包含很多是你提出來的部分保留,我們從第十四條審,審到第二十七條完成之後等於是第一輪,我們會再回到第二輪,到時候就會處理到之前保留的相關條文,這樣好不好?你的部分一定會處理到,你放心,不可能不處理啦!OK

陳委員昭姿:謝謝。

主席:因為我看你有幾個條文基本上都有再提修正動議,對不對?有很多是這樣,所以你的修正動議要……

陳委員昭姿:就是說以再修正動議為主。

主席:對,以再修正動議為主。

陳委員昭姿:因為那天大家覺得有窒礙難行,我們又回去再研議一次提出我覺得比較可行的方法。

主席:好,沒關係,等一下逐條審的時候……

陳委員昭姿:麻煩今天用再修正動議的部分,謝謝。

主席:沒關係,好。我們現在就請各位委員參照衛福部有再提供一個對照版本給各位參考,我們現在來進行行政院第十四條的條文審查,對應的委員有林月琴等21人,邱鎮軍委員、王育敏委員,那個「等」我就不再唸了,還有許宇甄委員、林淑芬委員、還有劉建國委員。修正動議的部分有王正旭委員、劉建國委員的修正動議,還有林淑芬委員的修正動議,還有陳昭姿委員的修正動議,還有王正旭委員的修正動議。好,我們就併案審查,請衛福部先說明,謝謝。

陳代理司長真慧:召委、各位委員,大家好,行政機關報告。第十四條行政院的院版條文內容,我再唸一次:「第十一條第一項申請者執行健保資料特定目的外利用所得結果,不得含有可識別個人身分之資料。前項利用結果,申請者不得為第十一條第一項及第二項經核准特定目的外利用計畫以外之利用。申請者於特定目的外利用計畫執行完畢後,應將其利用結果報告提供予主管機關或保險人」。

林月琴委員的版本有提到多增加了一項是特別要旨,就是資料的使用必須要經過「被保險人事前同意之外,特定目的外利用健保資料之使用應即時告知被保險人該資料之使用方式、目的、期間、申請人及拒絕提供之方法」。

針對林月琴委員的版本,行政機關補充說明:委員提到要通知當事人,這應該是要通知資料的當事人,這個部分行政機關的意見是我們會在後面的條文予以說明,所以這裡先保留,希望委員可以讓我們採用第十四條的版本,因為要讓民眾知道這件事情我們會有一個公開的訊息去說明,並且讓民眾可以有選擇退出的機會。

接下來是林淑芬及王正旭兩位委員的版本都有多增加一項,林淑芬委員的版本是對於申請利用應該公開核准案件數與清冊及利用結果報告;王正旭委員提到的是應定期公布使用健保資料之目的外利用情形及其他資訊。針對這部分行政機關的意見是,原來第十四條的重點是申請者使用健保資料統計分析完畢之後的利用結果,我們希望他可以提供給主管機關或被保險人,而且裡面的資料不可以含有可識別的個人身分資料。至於幾位委員所提到應該要公開的資訊,行政機關的說明是我們認為可以增加第四項,也就是行政院版第四項的文字可以參考王正旭委員所提的,我再唸一次,我們增加的第四項是「主管機關及保險人應定期公開使用健保資料之目的外利用情形及相關資訊」,建議寫這樣的文字是因為這樣範圍會比較寬。林淑芬委員的版本只有提到核准案件數與清冊及利用結果報告,而我們寫的是公開使用健保資料目的外利用情形,我們會把林淑芬委員版本要求要公開的部分都納入,而且還會增加其他的相關資訊。我再補充一點,現在的清冊其實在衛福部的網站裡面都看得到,以上補充。

主席:衛福部表示意見之後,就請各位委員來表示意見,螢幕上都有衛福部提供的相關建議修正文字,等一下也會再發書面資料給各個委員參考。

請林淑芬委員。

林委員淑芬:最後一項我不太同意,因為「相關資訊和情形」這樣的字眼太抽象,本席建議我們的版本保留,因為唯恐有漏掉的部分,所以我們可以同意在本席的版本後面……你利用了這些健保資料作為目的外使用,而且所謂的行政法人、醫療機構、學術機構、大學等等,這一些範疇其實是很廣義的、很寬廣的,大家都可以來使用,但到底有沒有真正運用在學術研究之上或必要研究之上,抑或只是浮濫的在要資料?我覺得這種狀況就是要透明公開,讓民眾也有知情權,然後你把這些東西都給人民也一起看,所以大家幫政府一起共同來把關,我覺得這樣的東西就很簡單。這個機制要保留,重點在於政府核准的件數到底有沒有浮濫,你的清冊到底是什麼?至於利用結果報告則要建置一個網頁上的入口或是一看就明瞭的專區,然後讓我們可以進去裡面看。如果照本席的版本應該是公開核准件數、清冊、利用結果報告及相關資訊,我覺得「及相關資訊」這樣子才是對的,否則什麼叫「情形」?你今天說你們現在在其他地方已經有公開了,未來你也可以不公開啊!唯有法律明定上去,我們才會相信這是真的會被確保的,人民的知情權和透明度是被確保的,所以我想請大家支持,本席版本的最後一項是比較清楚的,最後再加上衛福部版本的「及相關資訊」,我認為不能直接用衛福部的版本,因為那個指涉的概念不清不楚,隨便衛福部要公開什麼,這樣子太抽象,恐怕未來知情權會被打折,他也可以不公開我們版本所要的那些東西。

石署長崇良:主席,我是不是可以補充一下?剛剛林淑芬委員建議的條文我們可以接受,而且我們剛剛提的沒有去quote第十一條第一項,所以我建議是不是可以以林淑芬委員的版本略修,就是新增最後跟行政院版本不同的第四項,亦即「主管機關或保險人對於依第十一條第一項申請利用應公開核准案件數、清冊、利用結果報告及其他相關資訊」,是不是可以這樣修正?因為其他委員的版本沒有quote第十一條第一項,那會變成所有的目的外利用都要公開,但是我們有涉及一些是司法檢調,就是行政院版本第十條的目的外利用,那是其他公務機關依相關職權來申請目的外利用,那部分有些並不適合公開,所以這邊應該公開的是屬於第十一條,就是由政府機關、學校、法人等等來申請利用的結果,我們會傾向把公開的部分聚焦在第十一條第一項的申請利用,讓公開的事項更明確化,我們可以支持林淑芬委員的版本,只是後面再加上「其他相關資訊」,讓它有點彈性,以上說明。

主席:差異應該有三項,第一個,林委員的版本是依第十一條第一項,對不對?第二個,原本你們是要定期,林委員的版本並沒有定期。第三個就是其他相關資訊。

請王正旭委員。

王委員正旭:謝謝主席。剛剛林淑芬委員講得很清楚,署長也做了補充說明,代理司長也針對我提出來的臨時動議,在第四項有關於主管機關及保險人應定期公開或公布使用健保資料之目的外利用情形及其他相關資訊,我們也在立法說明裡面闡明這個需求為什麼會納進來的理由。根據剛剛討論的結果,在第四項裡面把第十一條第一項申請利用的部分納進來,我覺得是比較完整,不過我還是建議應該要定期公開或定期公布,因為如果不定期的話,執行起來就會有一些困難,到底什麼時候才算是適當的公布時間或公開時間?所以我贊成重新把這些文字調整以後,再請各位委員共同來支持,以上。

主席:謝謝王委員的建議。

請陳昭姿委員。

陳委員昭姿:謝謝召委。剛剛林淑芬委員所提的修正動議我們都支持,我本來在今天的再修正動議的部分加了一條,也就是當時間屆滿的時候,我們希望他能夠主動通知,就是要主動通知健保署,讓健保署能夠掌握資料的去向及處理狀況,作為資料管理者必要的追蹤及盤點,等於是在補強行政可稽性及問責的基礎,就是要明確規範要通知健保署。簡單說,這一條我們只是確保要有借有還,然後還得通知健保署,讓管理者有資料使用的完整紀錄,避免行政濫用,除了尊重林淑芬委員的意見之外,我們的再修正動議有加這一條,使用者到期滿停止的時候要主動通知你們,還是你們可能隨時在監測嗎?不會嘛!所以我要求時間到了、屆滿、期滿要主動通知健保署,讓你們可以直接去處理後續的部分,我的再修正動議加這一個字而已。

石署長崇良:不用,跟委員報告,因為他們只能攜出的是統計結果,並沒有這些原始的資料本身,它帶出的是統計結果,所以沒有銷毀的問題,有銷毀問題的是第十條,第十條由其他的政府機關(構)依法、依其職權來申請目的外利用之後,我們會有銷毀的機制。因為那個有資料的傳輸,這個本身沒有資料的傳輸,第十一條的利用沒有資料的傳輸,它只有攜出統計的結果,所以沒有所謂使用期滿的問題,它已經發表成paper了,怎麼叫做使用期滿?所以第十一條的部分沒有這個問題。

陳代理司長真慧:我這裡再補充,不好意思,陳昭姿委員,你提的文字原來是寫在你的第九條,就是剛剛署長所提的第十條,署長已經有補充說明。另外,因為政府機關(構)要求要提供的資料都是依據職權、法律,所以那一塊基本上我們會在授權辦法裡面去明確訂定。它拿到資料之後到達它的使用期限就應該要銷毀,那個會在授權辦法裡面去明定。現有各個職權的法律都有相關的要求,包括個資法裡面也有提到類似的要求。

陳委員昭姿:你們有授權、有要求,你們也相信,OK,那就好啦!

林委員淑芬:沒有,我們上一次的討論有加上一條,如果那些機關(構)違反規定要如何處理和處分。

石署長崇良:那個是之後。

林委員淑芬:對,要記得。

石署長崇良:不是在這一條。

林委員淑芬:對,我是說要記得喔!

石署長崇良:有記得。

林委員淑芬:因為資料給你們了,你們那些機關(構)依職權要了別人要不到的資料,給你們之後去濫用或是沒有把關好就要處分機關,上次有講到要處分才是重點,沒有處分形同道德勸說、無效的法律。

主席:謝謝,文字就在螢幕上,各位委員看一下,這樣可不可以?如果可以的話,就等同是行政院跟林委員、王正旭委員等再修正動議都通過了,好不好?各位看一下文字。

石署長崇良:「清冊」的後面是「頓號」,「及」的後面要有「其他相關資訊」。

主席:這樣可以嗎?好,可以的話,照我們剛剛宣讀的,就以行政院、林淑芬委員及王正旭委員等所提再修正動議通過,謝謝。

接下來第十五條。跟各位報告:第十五條的部分有委員林月琴、邱鎮軍、王育敏、許宇甄、林淑芬、劉建國還有院版,還有盧縣一委員及陳昭姿委員所提的修正動議,請衛福部先說明。

陳代理司長真慧:行政機關說明,第十五條行政院院版條文的內容是「第十一條第一項申請者執行健保資料特定目的外利用所得結果,產生產業利益者,應提撥一定比率回饋金,納入全民健康保險基金。前項產業利益之認定、提撥回饋金之一定比率、方式及其他相關事項之辦法,由主管機關定之。」

林月琴委員的版本在第一項多增加了利用所得結果,自申請日起15年內產生產業利益者,應提撥一定比率回饋金;行政院院版原來寫的是一定比率,許宇甄委員所提的是應提撥百分之十回饋金,納入全民健康保險基金,也增列了並列年度報告受立院監督。行政機關的意見是因為要產生產業利益,事實上,它所要耗費的時間滿長的,我們也很難預估大概會多久,所以多少年會產生利益者這個部分,行政機關的意見是我們可以在授權辦法裡面去明定,包括提撥多少比率的回饋金,我們也會在第二項的授權辦法訂定產業利益之認定、提撥回饋金之一定比率、方式及其他相關事項,所以請委員可以支持院版的條文,以上說明。

主席:對不起,我先向委員會做一個補充說明,如果委員不在就不用特別針對那個提案委員再做說明。

接下來請林委員月琴。

林委員月琴:我的第八條本來就有加不能作為營利使用,因為我覺得有時候不是規定就好,後端可能有利益的產生,而且不是當下在申請的時候就會知道的,而是未來,因為這個資料而研發出商品之後,可能會有些利益的產出,所以我覺得這筆回饋金有時候只限定在申請時,當然是不對的,而是要設定一段期限。坦白講,如果拉很長、等了20年,他前面付出的整個成本也是很高,所以那時候我們才會說用15年。我認為還是要有個期限,否則好像會漫無目的,20年、30年後都還要……可是搞不好我投入的成本事實上是更高的,後來因為後利要來算我前面的,你也不會把我的成本算進去。我覺得抓15年事實上是合理的,所以才會在這邊特別去放15年,自申請日起15年產生的利益應繳回一定比率回饋金,以上。

陳代理司長真慧:行政機關回應,不好意思,我待會再補充,因為我剛剛漏了盧縣一委員。林月琴委員所講的15年內,行政機關這邊回應,因為每個研究可以產生的產業利益時間,我想應該是都不一樣的,可能有的短、有的長,所以那塊是不是容許我們在授權辦法裡面去訂一個range,就是剛剛委員說如果是15年,或許我們可以再訂個1015年,我們回去會再研究一下,希望有那個空間可以讓我們訂在授權辦法裡頭,因為相關產生產業利益的研究應該很多元,依照每個申請者申請的研究範圍和目的會有所不同,所以有的或許時間短,有的或許時間會比較長,讓我們可以訂一個range。委員,不知道這樣處理可不可以?

主席:請林淑芬委員。

林委員淑芬:我的版本是沒有,不過因為大家這樣討論,我覺得是不是應該可以朝這樣的方向?我自己想的,我不曉得是不是最適當的,這個就是為什麼我們對第十一條的規範要嚴謹的原因,而且要公開透明,讓人民有知情權的原因。我們雖然明著限定機關和學術機構可以做研究,其他都不行,可是事實上,我們卻允許它產出商業利益,其實這裡面大家沒有談的就是我們在這裡面允許技轉,而且也允許產學合作,事實上要作為研究之用,有時候也都是透過醫院或學術單位去進行所謂的研究,就是產和學必須經常在那裡相互的配合。所以要限定幾年,不如要不要講,如果以技轉或產學合作的方式產出商業利益或以其他方式而產出商業利益者就要提撥了,就是也不限幾年,除了技轉和產學合作之外,為了避免還有其他模式,再加上其他利用而產出產業利益者就要提撥等等的,我的意思是這樣子啦。其實我的意思是,我們這樣規定好像只能做學術,可是學術當中產跟學都在一起,學術到最後也會技轉,不如大家公開講清楚,技轉、產學合作或其他目的外利用而產出商業利益者就一定要繳回饋金。

主席:再請林月琴委員。

林委員月琴:我認為明定期間有兩面性,第一個,行政機關本來就有義務去追,沒有訂的話,雙方都不清不楚,而且我不認為你在訂子法的時候……剛剛講到你可以有一些期限,而每個產業不同,那你就預期它本來就有些利益,這個事實上是在不預期的狀況裡面,學術研究本來就不能作為營利,只是如果因為這樣的研究,後端去開發什麼藥而得到一些利益的時候,我們這時候應該要去要求繳回一定的比例。第二個,使用者也可預期負責任的期限是什麼時候,我覺得這樣子會比較好,以上。

林委員淑芬:或者這兩個通通都要放進去?雖然我們講不允許,可是事實上是允許的啦!

主席:請王正旭委員。

王委員正旭:關於第十五條,我個人之前在醫院工作或者是在大學任教的時候,其實我們很多利用健保資料庫所衍生的結果,除了能夠得到學術上的價值,同時有機會透過這些方式變成公共利益的一部分,這個公共利益的範圍當然非常大,包括產業利益其實最後也是公共利益的一部分。如果希望能夠讓這樣的公共利益可以得到最大化的話,我會建議一開始就不要訂在一定的範圍裡面,因為我們也了解對於所有的學術產出內容,有時候我們會回溯到10年、20年前曾經有哪一篇論文引用了什麼樣的資料,最後得出相關的結果。因此,如果我們把它訂在一定的範圍、一定的時間的話,可能會影響到未來利用所產生的最終公共利益,所以如果維持現在的文字,我覺得相對有彈性。

不過在訂這個事項辦法的時候,可能在裡面就要做比較完整的陳述,希望有比較好的規範。因為我們也了解,對於這些資料的產出,最終我們希望的是公共利益為導向,商業利益是其中的一部分,而商業利益的產出其實是產業利益的一部分,這樣聽起來有點繞口,不過我想概念上是這個樣子,以上。

主席:謝謝。

請盧委員。

盧委員縣一:上次我在第十五條裡面有增加,如果是因為研究原住民族健康資料所產生的產業利益,應該納入原住民族綜合發展基金。感謝衛福部有派員到辦公室,跟原民會的長官一起來。我有要求,希望這次的會議能夠邀請我們原民會,可是我看名單裡面還是沒有原民會,而上次他們有一些建議,看上次與會的官員能不能說一下我們上次的結論給大家知道,可以嗎?今天有出席嗎?

主席:來,請回應。

陳代理司長真慧:報告委員,您剛剛提的原住民部分是在第五條,如果是第十五條的部分,我們那天有說到,關於現在所有申請者來利用我們的資料跑出來的使用結果,如果未來有機會技術移轉或取得專利而產生產業利益,希望他能夠挹注到我的健保基金,因為挹注到健保基金是全民共享,不管是用哪些人,只要是用到全國2,300萬人民的資料所統計出來的資料,放到健保基金是供全民共享的,所以我們的建議是,就不用特別再納入原住民綜合發展基金。

另外,委員的版本裡面有提到,在第二項增加有關原住民族健保資料所生產業利益的認定與回饋事宜,由原民會會同本條例主管機關訂定之。那天跟委員溝通的時候,原民會的代表也有在場,這個部分我們在訂定的時候,會找原民會一起來研議內容,但是關於我們這裡所訂辦法裡面的細節,因為我們是針對所有健保資料分析,所以不會特別敘明原住民的部分。

另外再跟委員補充,那天有跟您提到,我們目前查衛福部資科中心裡面,原民會都有委託機構來跑原住民的統計年報,所以我們現在公布在網站上的清冊都可以明顯看出來,那個是統計年報之用,至於針對原住民的研究相對比較少,但是如果有,我們會到最後的審查機制那邊審查,所以基本上我們的建議是,希望委員還是同意讓我們可以採用院版,以上說明。

主席:林月琴委員,關於剛剛王委員的開示,他坐你旁邊,不曉得能不能認同之?如果你認同之,我們就好處理之。

林委員淑芬:不然我先說,我可以再講!

主席:沒有,他都講得差不多了啦。

林委員淑芬:還沒!

主席:好,不然你繼續講。

林委員淑芬:他們兩個討論一下,我再講一下。事實上,行政院版的這個版本就如同王正旭醫師講的,如果沒有限縮在一定程度,未來這篇論文、這篇paper如果被運用到產業界使用,那到底要限定在什麼時候?30年後被用到了也要提撥,40年後也要,50年後也要,是這樣的概念嗎?我的意思是這個是兩面刃,只要quote一次就算用到了嗎?所以我們才講,要不要限縮在技轉、產學合作或其他利用而產出產業利益者?這樣有限縮,當然限縮不見得是好,因為我自己也不確定這樣限縮到底是不是好。而所謂的利用要怎麼樣的利用才叫做利用?學術上引用到了就全部都算,這樣子好像也……照你們行政院版本好像是這樣子,那是無止無盡的喔!那要怎麼提撥?所以有限縮不見得是壞事,因此限縮在我剛剛講的概念或加上林月琴委員的概念不見得是壞事啦!但我自己也沒有把握這樣子是不是適當的,但沒有的話,反而好像無止無盡喔!

主席:你講到最後自己也沒有把握。

林委員淑芬:對!

主席:你還講,好,沒關係!

林委員淑芬:不行,你這樣講不公平,因為在這裡大家一起討論嘛,大家把所有的可能都拿出來、拋出來。

主席:是啦!知道啦!

林委員淑芬:怎麼樣對公共利益是最好的?事實上,醫藥界都一樣,產業利益、商業利益他也可以說這個全部都是公共利益,藥學界明明就藥廠賺得要死,他也說我這是為了大家的公共利益,我的藥是要救人的,到底這是產業利益還是公共利益?所以醫藥界所謂的產業利益都連結到公共利益,但是很不容易釐清!

主席:對!我是回應你剛剛講的最後那句話啦,最後請行政單位來……

林委員淑芬:我的那一句話是要……我不見得正確,但要大家一起討論啦!

主席:好啦!當然一起討論,現在也是一起討論呀。

請林月琴委員。

林委員月琴:如果是以王委員的意見,那就是跟行政部門的一樣,我還是堅持用我這個,除非有講出更……因為你訂在辦法的話,依我自己過去跟政府處理事情的經驗,很常訂在辦法卻沒有很落實去做,所以我覺得訂在母法裡面還是會有好處的,事實上我還是期待訂在母法裡面,以上。

主席:來,林委員要堅持,你要不要……

石署長崇良:跟主席還有委員報告,確實剛剛兩位林委員提的,我們也是覺得在執行面上要讓它法律明確,就是15年。一般來講,如果它是像剛剛技轉之後產生新藥,很多的研究最後產生新藥的話,大概1015年,所以15年大概也算是一個合理的期程。但是要不要只有技轉寫在裡面?我是建議把它放在我們第二項的授權法規。我們有一個前項產業利益之認定,從產業利益之認定還有提撥回饋金之一定比率或方式,這些都授權法規來訂定,因為它的樣態可能比較多,我們怕在這裡把它限縮在只有技轉的話又掛一漏萬。但是我覺得有一個年限應該對利用者來講,他也比較有一個可預期性,不然他……對行政單位的執行,也避免我們的責任無限延長,變成我們要追幾十年,所以用一個年限,我覺得行政單位應該是可以執行。

主席:所以你的建議是?

石署長崇良:就是採用林月琴委員的版本寫上年限,「自申請日起十五年內產生之產業利益者」……

主席:產生之產業?

石署長崇良:「自申請日起十五年內產生產業利益者」。

主席:這個是林委員的版本。

石署長崇良:對。

主席:所以你們的意見是可接受林委員所提的版本,是不是?應該這樣說,對不對?

好,來,請陳昭姿委員。

陳委員昭姿:謝謝。基本上剛剛討論的精神我都接受,但是我想請教健保署,這裡產業利益的認定,還有提撥一定比率回饋金的意見,請問這個部分是誰來做?就直接由……

石署長崇良:定這個由主管機關,這個法目前的主管機關是……

陳委員昭姿:那就是健保署囉?

石署長崇良:衛生福利部。

陳委員昭姿:衛福部?因為稍後我們可能要回到上次一直在討論的審議、諮議會,或是各保護法獨立性的一個想法。我現在先請教,在這個是衛福部?

石署長崇良:對,就是本法的主管機關定之。

陳委員昭姿:還是你們啊!就是你們定,還是你們在聘、在找人啊!還是你們在做嘛,對不對?健保署在執行啊!

石署長崇良:不是健保署,這部法的主管機關以行政院版本是衛生福利部。

陳委員昭姿:好,基本上這樣規範是很OK啦,只是說到時候認定就很多方法囉?很多標準、很多見解喔!怎麼認定?就像剛剛林委員說quote一次算不算?造成的貢獻那個不得了耶!最後的認定事情是一個大工程欸!你要回饋多少比率?一句話嘛,主審委員一句話你就還多少錢嘛!我如果放鬆一點,你就不還錢或者說……這件事還蠻大的,就是你們確定可行,你們在寫這條法條的時候,一定要有相當的一個想法吧?

石署長崇良:跟委員報告,照說這個還是會循法制程序,它也是要辦理預告、辦理公告,它是一個辦法,要訂辦法,不是一個委員會委員審查而已,它要訂一個辦法。

陳委員昭姿:好,就是要明確啦,一個認定老實說很廣泛、很空泛。好,我只是了解一下,謝謝。

主席:好,謝謝,我們第十五條就依照林月琴委員的版本通過。

接下來我們來處理第十六條。第十六條有行政院版;委員林月琴、邱鎮軍、王育敏、許宇甄、林淑芬、劉建國還有陳昭姿委員所提的修正動議兩個;還有陳昭姿委員所提的再修正動議,我們一併討論。請衛福部先說明。

陳代理司長真慧:第十六條行政院院版的文字是「主管機關及保險人依個人資料保護法第十七條公開其持有健保資料之有關事項時,應一併公開下列事項:一、當事人得就其健保資料之全部或一部,請求停止他人為特定目的外之利用。二、前款請求之方式、受理機關及其他相關事項。」這裡所有委員相關的版本大致上都同意院版的。行政機關再補充,待會在第十七條的部分,淑芬委員有提到另外一些文字,因為行政機關經過思考之後,覺得擺在第十六條會比較好,所以是不是我待會在第十七條的地方講,還是我現在先一併講?

好,我現在一併講,淑芬委員在第十七條的部分有提到「本條例施行起一個月內」,而我們行政機關考慮出來的文字是「本條例施行起三十日內,主管機關或保險人應停止受理依第十一條第一項申請特定目的外利用健保資料」然後再增加一項「當事人未於前項期間內請求停止利用,視為同意其健保資料為特定目的外利用;期間屆滿後,當事人仍得請求停止其健保資料之特定目的外利用」。我補充說明行政機關希望擺在這裡的原因。因為我們有關於民眾的退出權是從第十六條開始,第十六條、第十七條、第十八條、第十九條這4條都在講退出權,第十六條一開始就提到當事人是可以就健保資料的全部或一部,請求停止利用。因為這是我們首次做的,讓民眾可以知道有退出權這件事情,所以我們在這個條例施行起三十日內,主管機關跟保險人我們會停止……我們第十一條第一項所提的是指申請者來跟主管機關跟保險人申請學術研究的這些,因為它會利用到我的健保資料,我在本條例施行起三十日內,我就停止受理這一個學術研究來申請利用健保資料。至於當事人,我們就公開了三十日的時間,我們會向民眾宣告公布,當事人、民眾如果沒有在這三十日內來請求停止利用,我們就視同他同意健保資料為特定目的外利用;三十日後,雖然當事人可能之前沒有來跟我說不讓他的資料被他人使用,但是在這三十日以後,當事人仍然可以繼續請求停止其健保資料的特定目的外利用。接著第十七條就會去敘明當事人是如何跟我們申請的一些相關的程序,以上說明。

主席:所以現在第十六條,你們也建議因為連動第十七條嘛,所以你要依林委員的版本去做相關文字修正,對不對?

陳代理司長真慧:對,是,調整條次。

主席:好,請陳昭姿委員。

陳委員昭姿:我知道林委員一向很嚴格,不過現在我覺得還要做的一點,而且我們黨團比較堅持的一點,是因為這次大法官的裁決是說要經過同意,所以其實我們希望能夠先經過大家同意。我個人的再修正動議要請大家參考,原來第十七條既然要加入這個部分,我個人的再修正動議條文是寫,保險人與當事人締結全民健保契約之條款應取得當事人同意。這個跟退出不太一樣,這個是要取得他的同意,「始得由主管機關或保險人進行假名化或資料庫儲存、管理、對外傳輸,或提供依本法申請特定目的外利用」;當事人得隨時填具申請書,請求保險人停止其健保資料之全部或一部分之假名化資料等等的目的外利用。所以我們希望他是要求同意,不是你如果沒有表達同意就等於你同意,這個精神不太一樣,我們會比較堅持這一點,要徵求同意,這也是原來憲判的精神,要求同意跟……

陳代理司長真慧:跟委員補充,憲判的精神是憲法法庭肯認我們學術機關的合憲性,但是他沒有要求要獲得民眾的同意權,憲判沒有寫到這個。唯一有缺失的地方是,因為我們現行的相關法律沒有可以讓民眾申請特定目的例外的退出權,所以我們目前對於民眾有事前同意權跟事後控制權,憲判主文沒有提到民眾要有事前同意權,我們在後面的條文第十七條就會敘明,讓民眾可以申請退出。我剛剛敘明的文字是,因為這是首次讓民眾可以退出健保資料,我們覺得應該要有一定的期間,現在是訂30日內,我們公告周知所有的民眾,告訴他們現在你們如果覺得個人的資料不願意提出來,供第三方做學術研究的話,在這30日內可以來跟我們申請,如果你沒有來申請,那麼我們就視同你同意。這類似是我們主管機關……

陳委員昭姿:不好意思,這一點我比較堅持,一個是被動,一個是主動,一個是當作他不知道就過去了,我這邊主張、要求在個人明確同意下進行,而且他應該要有隨時可以持續的控制權,要有一個很方便的管道。當然這是比較細節部分,他隨時可以撤回、修改。我不希望它只是紙上談兵,我們要求取得當事人同意,始得進行後面一連串的工作作業。如果院版沒有辦法接受的話,主席,不好意思,我要保留這一條。

主席:司長要再回應,還是林委員要講?要不要等林委員講完再一併回應,好不好?謝謝。

林委員月琴:好,等一下再請行政機關一併回應。剛剛講的是要把我第十四條的第二項放到這邊,我的第十四條第二項事實上是基於特定目的外利用健保資料庫來做交叉比對,難以確保真的能夠達到去識別化的效果,尤其對人數不多的罕見疾病來講更是,所以我覺得特定目的外利用健保資料時,就資料之使用方式、目的、期間、申請人跟拒絕提供方法等應該都要告知。你們前面說所有人原則上都要同意,這沒問題,可是我認為尤其要考慮到每次使用的時候都要被通知。我們在做學術研究,通常我們都跟受訪的當事人講:如果你要,你隨時都有退出權。可是前面要告知的非常清楚,為什麼在使用這個的時候反而不用,認為他們都是同意?如果是罕病的話,交叉比對以後就很容易知道是誰,他們不同意被使用的話就可以退出。所以我當初第十四條第二項的目的是在這邊,不會是一次同意之後……你們一直在做研究,如果有一天我自己突然想到可以退出,可是有些人並不了解這樣的使用會不會涉及到他們的權益,尤其我剛剛提到罕病,事實上是會被交叉比對到的。

主席:所以第十四條才會在最後那款增加「應定期公開」啦!請林委員。

林委員淑芬:如果可以的話,這整個概念在事前同意的叫同意權,事後的叫做退出權,理想上可以的話,我們都希望事前要取得我們同意,理想上是這樣子,可是現實上我知道行政部門的行政成本,對他們來講,他們會抗拒,所以我才退而求其次,至少整部法律在施行以前給我們一個冷凍期,讓想要的人可以有真正的事前同意權,全部都退出,但一定有大多數人沒有辦法事前同意,大多數人也……因為老實說大多數人如果全部都退出了,也不值得研究了,會有這個問題。所以理想上我也支持陳昭姿委員的概念,但因為現實就是這麼現實,才會想到一個事前同意權的冷凍期和事後的退出權,因為大家都要取得同意;像第十條法定職權就不用取得同意了,法律要去調你的資料,司法審判就直接調了,還要取得你的同意是不可能的。但是對於第十一條醫院的、學術的還有產業界的產學利用,理論上如果可以事前同意當然是更好,但要事前同意的話,作業的人還是官方,每一次、每一案的事前同意要多久?事前同意沒有取得的、有取得的,到時候作業上也是官方的人要去篩選、要去跑,這就是行政成本的問題。對他們來講,我覺得可以聽聽行政部門,到底他們的行政成本會高到多高。如果沒有的話,我們當然最好每一件、每一案處理,一年三百多案,每一件、每一案都跑,那同意權要拉多長?大家回傳的時間會多長?他們整理要多少時間?這個行政成本、時間成本對申請研究的人會有什麼影響?可以聽聽看實務界的聲音。如果真的行政成本不高,我也支持每一次、每一件都是事前同意,事前同意的完整度當然比較高,行政部門也可以舉例看看外國是怎麼弄的。

主席:還沒有回應耶!要不要先等他們回應?好,請行政機關先回應三位委員剛才所提的問題,好不好?

石署長崇良:跟委員報告,我們揆諸憲法法庭的主文,第一點就有特別提到,我們為了學術研究或公共利益有它的必要,資料經過提供者處理後,或經蒐集者依其揭露方式而無從辨識特定之當事人,這個跟法律的明確性原則、比例原則尚屬無誤,不牴觸憲法第二十二條保障人民隱私權之意旨,所以以我們目前的使用方式,憲法法庭認為它是合法、合憲。但是在主文裡面的第四條提到,雖然我們就個人資料使用在原始蒐集目的外利用,由相關法制來看則是欠缺當事人得請求停止利用之相關規定,所以這個部分有違反憲法第二十二條保障人民隱私權之意旨,才需要有退出權的行使。對於我們目前的利用方式,憲法法庭也認為是可以的,是合法、合憲的,只不過欠缺當事人得請求停止利用之規定,因此我們這個條文的主要精神都聚焦在退出權的行使,而不是每一個人重新再去取得告知同意,因為我們在提供利用時已經把它做了一些處理,包含讓它無從辨識特定之當事人,這是第一個說明。

第二個,剛剛林月琴委員擔心,會不會串接之後就可以得知當事人?因為我們現在所提供的資料都是經過主管機關或保險人處理,不會把資料釋出,可能大家有時候還停留在多年前有資料可以釋出的狀況,但現在都是在指定地點、特定時間去跑資料,而且這個資料都已經去掉可辨識性、假名化了,所以不會再有串接、比對、勾稽,不可能有這個程序,即使是罕病,我想也不用擔心可以看出他是當事人。

另外,剛剛又有提到是不是除了冷凍期,以後……冷凍期的意思就是目前已經在接受健保服務的,我們都已經有這些資料,所以讓他們有30天的時間思考要不要行使退出使用權,這個我想是OK。但是如果未來每一個,以陳昭姿委員的版本叫做「締結全民健康保險契約之條款應取得當事人同意」,意思就是在申請健保卡的時候就要去告知同意行使這個資料的提供權……

陳委員昭姿:目的外使用。

石署長崇良:目的外使用,一般來說,發健保卡通常都是新生兒或者是移工。我們現在每年會新產生健保卡發出去的大概五、六十萬張,一年大概就是五、六十萬張,多數是移工,因為他們進來之後就會有健保,他們因為工作就可以依法取得健保的保障,但這個都是一段時間,他們可能兩年之後又回去了,所以進進出出,我們每年要製作很多新的健保卡,主要是這個。另外有一群就是新生兒,我們要發健保卡,那個部分現在就差不多十幾萬張,越來越少,所以這個行政成本確實是很高。至於它的效益,剛剛提到的移工部分,其實他們大概就是兩年,那個資料的可用性相對價值低;新生兒的部分通通都是要代理人同意,這個會造成我們的行政成本真的很困難。

所以我們是比較支持林淑芬委員的版本,給一個時間,讓現行已經有健保卡的國人,有一個月的時間思考要不要行使退出權,之後因為民眾都已經知道這個法律,在本法實施之後,民眾都知道有這個退出權的行使,就隨時可以退出,所以這是假設同意、事後退出,這個在其他國家的一些器官捐贈部分也有這種先例,就是假設同意、退出例外,我覺得這樣不論是在大法官釋憲,或者是我們行政單位的執行成本跟可行性上比較容易執行。以上說明。

陳委員昭姿:主席,不好意思,這一條就讓我們再思考,我們要求保留,因為它非常的關鍵,謝謝。

主席:好,陳委員建議保留,各位有沒有其他意見?

請王正旭委員。

王委員正旭:目前在討論第十六條,我想剛剛陳昭姿委員很擔心的事情就是,如果沒有辦法能夠每一次都取得同意權,未來在執行上會不會造成這些民眾的權益受損。我比較贊同的是,在實務上,我們如果真的要每次都取得同意權的話,事實上那個行政成本真的非常高,剛剛署長也跟我們報告有關於到底誰在除了第一時間取得同意權授權之外,什麼時候還要再追加他的同意權,這在實務上真的是有他的困難度。所以如果依照現在包括林淑芬委員所提供的,針對同意權,我們給一定的時間讓他去確認,退出權的部分也可以有額外的追加,隨時可以再追加的話,相對來講已經能夠保護到這些同意權人在執行過程當中委員所擔心的問題,所以我會同意如果能夠增加螢幕上紅字部分的第三項、第四項的話,就能夠符合當初大法官所期待的這些內容的具體要求。以上。

主席:在行政單位回應之前,我也跟陳昭姿委員提醒一下,你講的應取得當事人同意,那個應該是第十七條裡面……

陳委員昭姿:因為他剛剛移到……

主席:對,現在是在處理第十六條,等一下討論第十七條的時候,就會處理到你要講的這個範圍啦,應該是這樣。

現在請司長先回應。

陳代理司長真慧:我再補充一點,剛剛提到行政成本高,應該是說如果每一個學術案件都要通知當事人來取得他的同意,我一年有三百多件,我們2,300萬的人民就隨時會收到詢問要不要同意自己的資料被使用,所以對於民眾來講也是一個干擾。也就是說,除了我們行政成本高之外,對於民眾來說,幾乎常常就會收到詢問:有人要做研究,你的資料要不要同意讓某個學術研究去做研究?以上說明。

石署長崇良:針對這個條文,我再補充一下陳委員所擔心的部分。OECD在今年的6月有出版一個最新的報告,OECD Digital Economy Papers特別提到資料的二次利用來實現公共利益,裡面特別提到,鑑於個人健康資料利用的整體公共利益,多個國家已採用選擇退出(Opt-out)模式,在此模式下是預設為同意利用資料,除非個人明確選擇退出。這個就是我們現在這一部法律所採取的原則,因為每一個都要事前同意的話,其實行政成本會比較高,還有可行性是相對低的,所以已經有多個國家也都採取Opt-out,也就是我們現在的方式,假設、預設同意,個人可以選擇退出,這樣的模式會高於Opt-in的可行性,這個paper我們都可以提供給委員會參考,這個是OECD已經正式發布的規範。

主席:請陳昭姿委員。

陳委員昭姿:署長,您唸的這個我的資料就有,OECD發表這個關於健康資料治理的建議當中,並沒有說一定要你所謂的那個Opt-out,該建議指出政府若要在未經個人明確同意下進行健康資料再利用,必須具備強而有力的透明化程序、獨立審查機制,以及可供當事人查詢及控管的資訊公開制度。這就是為什麼我一直強調獨立審查機制,審查到其他條文時我們會討論到這件事。所以你剛剛談的那個行政成本,當然這個尊重你們行政成本的處理方式,但事實上就是你要設計完善的申請流程跟受理平臺,有很多地方啊,譬如健保快易通、網頁登入等等。如果他沒有辦法使用網路,你也要有替代途徑,包括電話、臨櫃等等。也就是說,其實他的精神並沒有……你說有些國家這樣做,但是也有些他並沒有說要往這樣的方向去做。

所以我覺得還是請大家再想想看,你用被動的,我先被納進去了,我知道了,我要退出了,還只是說你讓他同意,然後你們設計一個非常完善的、便利的申請跟受理的平臺跟流程,事實上還是可以回到我們今天為什麼要立專法的精神。

主席:好,我們現在來處理。

陳委員昭姿:有困難就保留。

主席:好啦,我們先保留。

接下來處理第十七條,可能這樣就會比較更清晰一點啦。第十七條有委員林月琴、委員邱鎮軍、委員王育敏、委員許宇甄、委員林淑芬、委員劉建國等所提條文,還有行政院版本;另外有王育敏委員等、劉建國委員等、林淑芬委員等、陳昭姿委員等所提修正動議,以及陳昭姿委員等所提再修正動議。

先請行政機關表示意見。

陳代理司長真慧:第十七條院版提到的有四項,重點是當事人可以填申請書請求停止其健保資料之利用;另外,如果當事人未滿7歲或是滿7歲到18歲,應該有當事人本人或輔助人同意的說明;第三項有提到保險人如果受理第一項申請之後,保險人會於申請日起30日內註記不得提供目的外的利用;最後一項就是關於這個程序裡面停止資料的種類、範圍、註記還有通知內容等等,我們會另訂授權辦法定之。淑芬委員的提案所提到的,增加凍結期的概念,我剛剛已經說明了,我們要移到第十六條。然後昭姿委員的提案裡面就是剛剛提到的,仍然是希望保險人跟當事人要締結契約的時候,要取得當事人的同意。以上說明。

主席:好,委員有沒有其他的意見要表示?沒有?來,請陳昭姿委員。

陳委員昭姿:我剛剛已經表達過了,謝謝。

主席:現在是第十七條。

陳委員昭姿:第十七條就保留,就剛剛我們討論的那個精神,到底是要同意還是退出權,這個部分我希望保留,謝謝。

主席:來,林委員。

林委員淑芬:因為我們現在是正式會議才會有紀錄,所以我想再表達一下。抱歉,因為我是看我自己的版本,我自己版本的最後一項,「第一項停止特定目的外利用健保資料的種類、範圍、註記及通知的內容及其他事項,由主管機關定之」,跟行政院版的一樣嗎?抱歉,我剛才講的,是一樣的嘛。因為這個種類,像CT檢驗這種範圍是不是涉及到特殊疾病、罕見疾病等等,這個健保資料是純粹的文字,那文字報告的資料、影片的資料、基因的資料、影像的資料是全部都在範圍裡面嗎?

石署長崇良:跟委員報告,目前這些資料我們的範圍都有,所以到時候都可以選擇要退出的是部分還是全部。至於說我們在提供利用的時候,即使是我們過去也有用這個影像去做AI協助診斷,他就是要用影像去訓練,但是都會把可辨識性的資料……因為CT片上面都會有一些名字還有身分證,那個部分都會掩蓋完之後才提供做AImachine learning,所以那個部分我們都一樣會採用假名化的方式去處理。

林委員淑芬:就是影像資料這種,都是可以去除的嘛?

石署長崇良:對,可以。

林委員淑芬:全部都是PDF檔嗎?

石署長崇良:不會,因為現在如果只用PDF檔,它的可利用性很低。PDF檔其實就好像是一張照片一樣……

林委員淑芬:我知道。

石署長崇良:它後面的運用會受限。

林委員淑芬:影像資料就是PDF檔啊?

石署長崇良:不是。

林委員淑芬:不是?

石署長崇良:不是,影像資料不是PDF檔。

主席:署長,我第十七條的修正動議,你沒有回應一下?「當事人得填具申請書,以臨櫃、郵寄或以網路線上方式」那一條。

石署長崇良:對,我們的方式是由授權法規來定,因為有各式各樣不同的方式都可以,未來也可能直接就用My Health Bank健保的app就可以來申請,那個都有可能,所以我們是用授權法規。

主席:好,授權法規,好。

來,各位同仁,還有沒有其他意見?還要保留?

陳委員昭姿:聲請保留,謝謝。

主席:好,那第十七條就照陳委員的建議先保留。

來,接續我們處理第十八條,除行政院版本及林月琴、邱鎮軍、王育敏、許宇甄、林淑芬、劉建國等委員所提的版本,還有陳昭姿委員的再修正動議,我們一併討論。請行政單位說明。

陳代理司長真慧:第十八條是指當事人如果經註記停止目的外利用之後,主管機關及保險人都不可以再對外提供特定目的外的利用,但是這裡還有加一個就是,停止目的外利用的效力不溯及既往,也就是在這個條例通過之後,意思就是只規範通過之後,如果之前的學術研究已經申請核准的部分就不溯既往,各委員的版本都同意院版。以上說明。

主席:好,這個應該沒有問題,因為昭姿委員是條次的問題而已,對啊!所以是不是就照行政院的版本通過,好不好?可以喔?好,謝謝。

我們接下來處理第十九條。

陳代理司長真慧:第十九條是在規範退出的例外情形,例外情形我們列了三款:第一款是依其他法律,主管機關或保險人有提供之義務;第二個是為維護國家安全;第三個是為免除人民之生命、身體或財產上的急迫危險。至於委員的部分,淑芬委員有提到,我們院版寫的是依其他法律,淑芬委員希望把它強化,改為「依第十條第一項規定,主管機關或保險人有提供之義務。」昭姿委員所提的部分還特別加了兩個條件的說明,行政院機關的意見是,如果要更明確化的話,我們同意採淑芬委員的版本,就是把其他法律改為依第十條第一項及我們多增加了一個第三項的規定,希望這樣更明確。以上說明。

主席:好,請陳昭姿委員。

陳委員昭姿:院版第十九條的部分我做了一些再修正動議,麻煩大家參考一下。當事人請求特定目的外利用其健保資料並經註記後,符合下列條件者,經審查會同意。審查會部分我們主席說等一下會再回去討論。經審查會同意後,主管機關或保險人始得對外提供特定目的外利用:第一,政府機構依第七條第一項各款規定,為執行具提升醫療品質、公共衛生或社會福利之分析利用以及科學研究,這個沒問題。第二個是政府機關無法即時有效透過其他方式取得所需資料,導致分析或研究結果將產生偏誤。

因為我們認為原來這個院版的字眼,維護國家安全、免除生命身體財產,我覺得太空泛了啦,這個幾乎都是憲法層次的說明,但我們寫的是比較具體的,為了執行提升醫療品質、公共衛生或社會福利之分析利用及科學研究,以及無法即時有效透過其他方式所取得的資料,導致分析或研究結果將產生偏誤,我們把它具體化、明確化,最重要的就是這個精神。請參考,謝謝。

主席:請行政機關回應一下。

陳代理司長真慧:有關於委員說明的部分,因為我們在原來院版的第八條裡面就寫得很清楚,申請特定目的外的利用就是用來提升醫療品質、公共衛生等社會福利,促進學術研究發展的公共利益,因為委員的版本裡面有特別再敘明什麼叫做重大的公共利益,共臚列了五款,這個待會回頭的時候再說明,但是這裡我們認為是不是可以不用再重述?因為我本來的目的就是為了公共利益去做研究。

至於第二點,就是政府機關無法即時有效透過其他方式取得所需資料,導致分析或研究結果產生偏差,這個部分是不是跟我這邊的意思,我好像比較無法……

陳委員昭姿:你們原來的條款「一、依其他法律,主管機關或保險人有提供之義務。二、為維護國家安全。」這怎麼寫得下去?「三、為免除人民之生命、身體或財產上之急迫危險。」這誰要講?誰說的算數?我寫的比較具體一點,讓你們有法源可以處理,是根據哪一條做這件事情,醫療品質為什麼全文只能提一次?「為執行具提升醫療品質、公共衛生或社會福利之分析利用及科學研究」,而且你沒辦法即時,這個精神也有點像再生醫療法的某一些狀況,「無法即時有效透過其他方式取得所需資料,導致分析或研究結果將產生偏誤」,對啊!如果你覺得是對於國家安全或有些急迫情形,我這樣寫是更具體啊!你那個是一個很空泛的形容詞,誰來認定呢?誰來認定「為維護國家安全」?這個話大家都可以談。請問參考我的第十九條再修正動議有困難嗎?有哪裡困難或難行的地方?

主席:換林淑芬委員,再請行政機關一併回應。

林委員淑芬:第十九條是很嚴肅的課題啦,因為這一條是連當事人事後的退出權都被剝奪掉了,在這種狀況裡面,我們就檢視這三款合不合理。所以光是第一款「依其他法律」,這個東西我在質詢的時候,我就說這行不通啊!「依其他法律」我就舉一個例子,這是學者提出來的例子,就癌症防治法,看起來好像有很高的正當性,癌症防治法就規定國家要提供充分資源,致力於推動包含辦理癌症防治的相關研究及建立癌症資料庫,以及推動癌症防治工作。聽起來好像,天啊!資料要提供、研究也要做、資料庫也要建立了,可是依據這幾個字,你就必須全部都給他們嗎?所以法律沒有清楚界定限制個人資訊自主的具體手段,我的意思是說,照這種概念,如果你們認為有這麼高強度,政府的所有資料庫有關人民的資料都不能退出,大家都要被研究的話,那麼你就在癌症防治法裡面清清楚楚的界定,國家要做研究,你們通通都不可以退出,這樣才是正本清源的,法律規範是要在這一個地方,否則的話,我們就限縮在……你這個是霸王條款,全部都不能退出。所以我才在第一款說要限制「依第十條第一項規定」既有職權的也有限縮的,而且第三項這樣子的,不是隨便一部法,等一下說:我依據道路交通管理條例,請你給我這一些東西,為什麼不可以?我要看一下有保險跟沒保險有多少人,然後出車禍用了多少資源,車禍跟資源使用的研究相關性,這是我亂講的一個例子,我可能說因為我利用某某法律。所以這個當然是不行。

第二個,第二款「為維護國家安全」;第三款「為免除人民之生命、身體或財產上之急迫危險」,但是我的意思是,社會上學界也有討論,我們要任意限制當事人的退出權的話,不能夠這樣子寫啦,你這樣子寫其實是不夠的,而是應該要什麼?比如說,傳染病的危機來了,我們要定一個特別法,主管機關對於特定事態的認定和公告,你在立這個特別法的時候,是不是要去做到對所有健保的被保險人,都要課責每個人有提供而且有不得拒絕的義務,都要把你的健保資料拿出來給人家去使用,才能夠說他們事後控制權被剝奪掉了?而不是這麼抽象幾個字,就任由資料控制者無條件剝奪當事人的權利,所以在國外通常是主管機關要在你的法律裡面明定,你們這邊才提供,這樣子才是比較適當的啦!所以「國家安全」的話,國家安全又很抽象,我們也可以要求一個機制,什麼樣的機制去設計出來,然後作為一個把關,但是因為個資保護會聽起來好像有道理,是不是用這個機制,那這個東西要送到……現在個資保護會的主管機是關誰?我也是很擔心,現在個資保護會的主管機關是誰,你知道嗎?陳委員,主管機關是誰?

陳委員昭姿:行政院。

林委員淑芬:什麼行政院,哪一個?個資保護會的主管機關是誰?

陳委員昭姿:我記得有一些修正,但是……

林委員淑芬:個資保護會的主管機關是誰啊?有時候我們也是要很擔心,所以到底是要用什麼機制,我覺得這裡真的是可以好好地再討論一下,但是第一款那樣子改就有限縮了;第二款要增加什麼可以討論;第三款的話,我們在這一、二、三之外,要不要增加一項?這一些霸王條款的使用,都必須要由來申請的這一些機關訂出嚴謹的程序、規定事實的認定,不是你說急迫就急迫,也不是你說威脅國家安全就是如此,對於危險、急迫之事實認定的正當法律程序,你必須要求申請資料的那一些主管機關要講清楚、要明定出來,你們才提供吧,類似這樣子。

主席:好,黃秀芳委員。

黃委員秀芳:針對第十九條,我想請教如果當事人已經請求,就是他已經簽了退出,如果遇到剛剛講的國家安全,這樣會不會有衝突啊?

林委員淑芬:就不能退,這個要很嚴謹啊!

陳委員昭姿:這就是霸王條款,不能退。

黃委員秀芳:對啊!那這樣子?

林委員淑芬:這一條就是講大家都不能退、不允許你退,管你有沒有Opt-out,這裡是不准的啦!

黃委員秀芳:可是如果不准的話,我覺得應該要更明確地去界定什麼樣的狀況是不……

陳委員昭姿:沒錯。

林委員淑芬:對啊,所以我們才說第一款是限縮這樣子了;第二款、第三款還是太抽象了,國家安全、對人民有危險,這樣的事實認定不是國家政府說一句話就算,所以我們才講要不要加第二項,第二項要來談申請的這些機關對於事實的認定,它不能夠太便宜行事,霸王條款動不動就拿出來,你們不准退,對於急迫危險的要件,事實認定的正當法律程序,用這兩款來要資料的機關,應該課責要有一定程序的把關,你們才可以允許給它,所以要增加第二項。至於第二項要怎麼寫,大家可以再思考,所以我覺得這一條不一定要馬上就……應該是可以保留,大家再思考。

主席:你要回應嗎?好,請署長,謝謝。

石署長崇良:跟召委及委員報告,陳昭姿委員所提出的條文,我們是有一些考慮,意思是說以陳委員的版本,如果當事人已經註記不對外提供,但是有「符合下列的條件者,經審查會同意後,主管機關或保險人仍然可以對外提供」,也就是說他的退出權無效啦!

陳委員昭姿:是。

石署長崇良:意思是這樣嘛,可是我們在檢視它的情形下,就會以現在的寫法,第一款跟第二款是指限定在政府機關(構),並沒有其他人可以使用,這是第一個,限定在政府機關(構)。可是回到政府機關(構),在本法行政院版本第十條都是依法令來申請,所以本來就沒有退出權的問題。那麼第十一條政府機關(構)跟其他法人、學校可以來申請目的外利用,所以變成在退出權的部分,政府機關(構)如果是依照行政院版本的第十一條來申請,又經過審查會同意之後,就沒有退出權,所以這個是一個放寬。以陳委員現在的文字上,我們必須排除第十條來的政府機關(構)根本沒有審查會需要同意的問題,因為它本來就是依法,所以不應該有審查會的機制再去卡一次。司法機關、檢調機關要來調目的外利用本來就要提供,所以沒有現在陳昭姿委員的第十八條。至於依照第十一條來申請的就變成透過這個機制,沒有辦法行使退出權了,所以這是不是要這樣子處理?我們是保留。

至於剛剛林淑芬委員,我們是覺得改成能對外提供,一個是第十條第一項及第三項,因為這個是本來就有提供義務,這個很清楚。至於第二款跟第三款,是不是參考陳昭姿委員的建議,透過上面諮議會或審查會同意之後,再來認定所謂的第二款跟第三款的排除、退出?這也許可以是一個參考的方向。

林委員淑芬:再想一下啦!

主席:署長講得鉅細靡遺……

林委員淑芬:再想一下。

主席:對啦,我知道,當然再想一下。時間也10點三十幾分,給各位休息10分鐘好不好?然後大家靜一下。請行政機關跟提案委員還有意見不一樣的委員再溝通一下,這條溝通一下應該會順利。好,謝謝,現在休息。

休息1037分)

繼續開會1050分)

主席:好,我們繼續開會。針對第十九條有沒有溝通了?有沒有共識?行政單位請說明。

石署長崇良:召委還有各位委員,我們是有第十九條的建議文字,是不是請同仁秀出來?剛剛也有跟陳昭姿委員說明,以陳委員現在第十八條的規範,它缺乏了我們在第十條政府機關(構)依法要來申請目的外使用,那個是絕對沒有退出權的問題。第二個,如果是按照第十一條來申請的才有退出權,這裡不得退出是針對第十一條,如果以行政院現在的版本是比較限縮性的,一定要在「國家安全」還有「免除人民之生命、身體或財產上之急迫危險」才可以不准退出,那是很限縮的。只是剛剛林淑芬委員說這個程序的認定應該要更嚴謹一點,我們修正一些文字,但是如果是以陳昭姿委員現在的版本就變成非常寬鬆,只要經過審查會同意的,因為醫療品質、公共衛生、社會福利,這個是非常廣泛的,反而變得很寬鬆,只要審查會同意就沒有退出權了,這個會不會跟大法官還有本法的設計意旨相悖?所以我們是比較保留這個想法,還是以行政院那幾個情況來考慮,只是讓機制嚴謹一點這樣。

主席:好,各位聽署長這樣的說明……

請陳昭姿委員,再換林淑芬委員。

陳委員昭姿:你說我原來寫的……你又多說了!本來就是要審查會同意,你現在也是審查會同意啊!你剛才多說了!多說了你覺得我不妥的地方。現在就是第一款有明文,第十條第一項跟第三項規定,大家都覺得為「維護國家安全」跟「為免除人民之生命、身體或財產上之急迫危險」這個是很空泛的,所以現在你是建議用前項第二款、第三款所定義,應該要經過誰來認定嘛!就是誰來認定啊!現在就是一個審查會。但是報告主席,審查會我們目前在前面的條文會提到,審查會的召集人、成員等等,我們要更嚴格保證它的獨立性等等等等,那個地方我們會非常強調。在這個前提之下,這裡跑出審查會同意後才得允許,我個人現在是接受,但是前提是審查會我們要盯著看,我們今天還沒有討論審查會的組成跟運作。

主席:換林淑芬委員。

林委員淑芬:不好意思,陳委員,確實你寫的第一項裡面「……非經個人資保護委員會審查同意,不得對外提供特定目的利用外……」,就是說經個資保護會審查同意就都可以提供了,所以的確是有一點風險啦。回到我剛剛講第一項裡面的三款,所以我才說要不要對於國家安全、人民生命財產的急迫危險認定踐行的程序,要增加第二項,這是我的想法,但是現在因為我們署長就很迅速的訂出這個審查會。我現在就是說……

石署長崇良:我們改成第四條,因為名稱還沒有確認,怕名稱會混淆,所以這裡應該是說應經第四條諮議會,之後我們再確認那個名稱,目前行政院的版本是諮議會。

林委員淑芬:我現在要講的意思是說,以COVID-19為例,會有一個特別條例嘛!遇到緊急狀況、重大危難的情形,你在訂特別條例的時候,其實就要在上面明文規定出來,讓我們每個人都有提供的義務,這樣子才是比較正本清源,你也不用背責任。但是第二款的「國家安全」,我不曉得到時候緊急狀況會到什麼程度,因為我們訂特別條例都需要一段時間,會不會來不及?這個國家安全我就不知道了,但是像涉及生命、身體這種屬於重大公共衛生傳染病的,我覺得時效性上還可以。我的意思是說,在他們的特條例裡面去界定,然後去要求,會比我們去幫它扛責好。在那裡有授權了,我們這裡其實就不用再審查了,我本來是這樣想的,國家安全如果不行的話,我們就回到……

哪有像我們這種等於是諮議會在審國家安全的,這也不太對,你知道嗎?第二款跟第三款,我們是在部的下面,搞不好是署裡下面的位階,這樣要去審國家安全、要去審查人民的生命、身體、財產的急迫危險,看起來,不管我再怎麼看都覺得怪怪的,因為是行政位階低的要去審查行政位階高的人所提出來的問題,要阻卻人民退出權的這個權利,你把它用這麼低的諮議會層級去阻卻它的正當性,還有急迫性,我覺得可能……老實說,是會被人質疑的,也不怎麼適當啦!

所以正本清源,都還是要到第二款、第三款去叫提出這個對國家安全有緊急需求的,對人民的生命、身體、財產有急迫、緊急需求的,提出這個需求的人要阻卻退出權的這一些機關,他們要訂特別法、要來要所有資料的時候,讓他們界定進去,然後我們就有提供的義務,這應該才是比較正本清源的方法,否則這樣寫,我覺得可能會被質疑。

主席:請王正旭委員。

王委員正旭:針對第十九條目前看起來的確要從……不要太急著去確認它的內容。我的意思就是,剛剛林淑芬委員其實講得非常清楚,我們如果用現在這個方式處理的話,可能會有滿多需要處理的地方,可是我們也希望他們未來能讓其他的法律在這部法律通過以後,能據以做相關的調整,所以我覺得在文字上應該還要更周延才能夠達到這樣的目的,因此這一條是不是就先行保留?

林委員淑芬:對,我再補充一下。事實上你用國家安全、社會緊急危險,叫衛福部的這些審議會、諮議會去扛責,他們會扛不住,最後都變成「只能同意」,他們是扛不住那個壓力的,也不應該是他們扛的啦!

石署長崇良:跟主席、各位委員報告,如果確實有特別條例的話,像COVID這樣,其實它會回到第十條第一項跟第三項的規定去,所以它就有法律授權了嘛!它會在法律上定出來之後……

林委員淑芬:對,因為特別條例上面就要有,如果沒有的話也是沒有喔!所以未來所有立法院的立法者要訂特別條例的時候,統統都要注意這個事情。其實也不是只有……因為個資保護會成立了,現在每一個法律都要拿出來一一檢視,每一部法律遇到就要檢視、遇到就要檢視了。

石署長崇良:不過,剛剛陳昭姿委員其實是希望有一個空間,除了國家重大國安問題,或者是人民危害的時候,有一個空間,所以我們有做一點文字修正,讓陳昭姿委員的好意不是變成開一個很大的門,但是還是有所限縮,也許可以不需要原來的第二款跟第三款,我們另有一個新的文字提供,待會再請各位委員看一下,就是第二款、第三款不要了,弄成第四款的文字,但還是要有一個機制去審查,就是不限制退出這樣。

林委員淑芬:這個不行啦!這個門開更大了,重大公共利益的健康促進,這個門開更大、更廣了,哪裡有限縮?這不行,每件都說重大公共利益,重大公共利益的健康風險,這太大了啦,不行啦,好像我在說的癌症防治法就可以用這款了啦,癌症防治法要叫人家負提供義務,就要在癌症防治法裡面把為什麼、而且要提供的時候要踐行什麼程序,這種東西都要定上去才可以,這一款我看起來是門開更大,可能就是暫時不要討論,這沒有辦法。

石署長崇良:跟委員報告,其實剛剛陳昭姿委員就是用政府機關(構),所以我們這個寫法也是這樣,重大公共利益的健康風險評估……

林委員淑芬:我剛剛講的癌症防治法就是這個概念。

石署長崇良:但是它是受政府機關委託……

林委員淑芬:一樣的。

石署長崇良:所以跟剛剛陳昭姿委員的,因為那個很大,我們把它稍微限縮在重大公共利益……

林委員淑芬:政府機關委託憑什麼讓我們沒有退出權,就因為政府機關委託了,我就沒有退出權,我為什麼要給你,只要政府機關委託的,我就通通沒有退出權嗎?你要告訴我為什麼是政府機關委託的,我們就通通都沒有退出權,為什麼?這不合理啦!這門開更大了。

主席:一個新的法律制定,坦白講是要非常嚴謹的,你們原有的第二款為維護國家安全,要把這個放上去,基本上就要有相關因應的一些更嚴謹的認定方式,對不對?你們被委員挑戰,這個你沒辦法處理,當時這個草案起草過程的起草人應該在現場好好地做個說明。

林委員淑芬:一個政府委託研究就比前面所有的東西都還要偉大,就通通不能退出,整部法到這裡,這一條就霸王條款中的最霸王了。

主席:請林月琴委員。

林委員月琴:我建議文字可不可以在第二項改成「前項第二款、第三款之行使,應為事件發生時,以特別條例定之」?你還是保留第二款、第三款,只是要有個但書。我贊成淑芬委員說的,你用諮議會審查,真的寬到不行,反而不見得是好事,我們認為要放第二款、第三款的話,因為我也不贊成你們後來講的第四款,所以增列「前項第二款、第三款之行使,應為事件發生時,以特別條例定之」。

主席:沒關係,林月琴委員建議的部分,你們可以思考把條文草案再弄出來,但要再增列第四款可能大家的擔憂會更大,所以是不是再想一下?第十九條先保留,繼續處理第二十條。

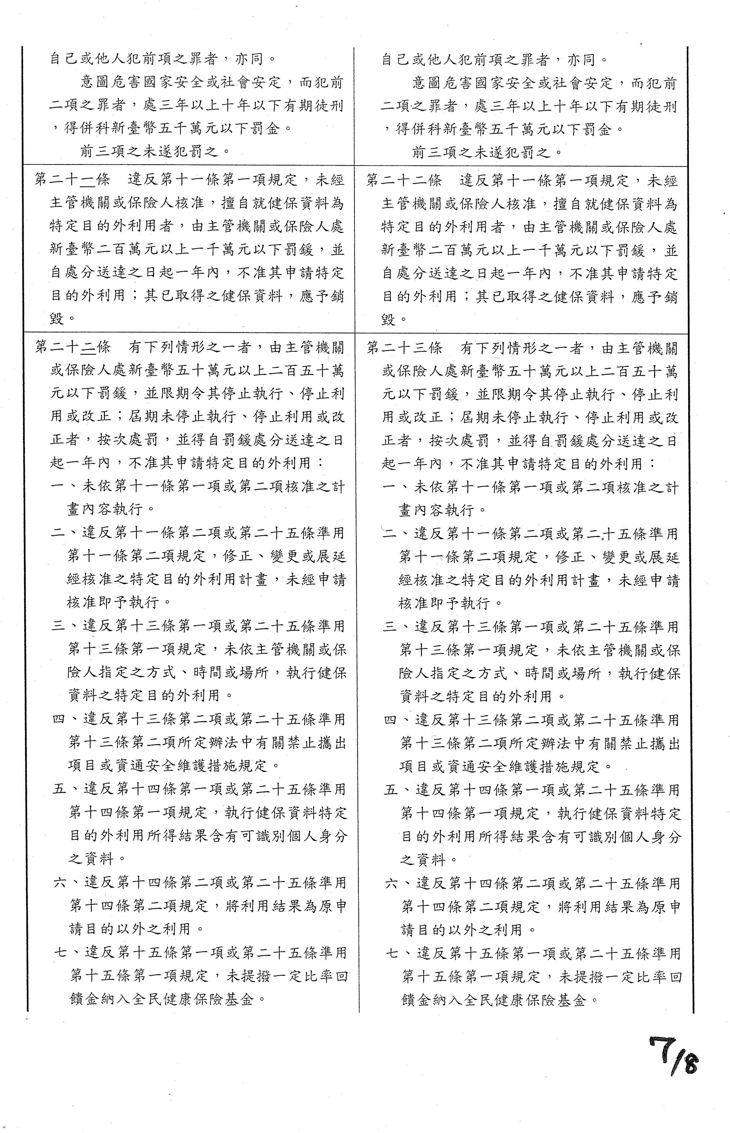
現在進行行政院第二十條條文審查,提案委員有林月琴、邱鎮軍、王育敏、許宇甄、林淑芬、劉建國等,還有陳昭姿委員的修正動議及再修正動議,一併討論,請行政單位表示意見。

陳代理司長真慧:第二十條之後就是罰則的部分,第二十條我們特別說明的是,以院版的說明是以竊取、毀壞或其他非法的方法危害所建置的健保資料庫,然後這個部分,月琴委員有提到要把刑責加大,我們是寫一年以上七年以下徒刑,月琴委員提到要處三年以上十年以下徒刑;然後罰金的部分,院版是寫1,000萬,月琴委員是希望提高到5,000萬元。

林委員淑芬:這樣危害國家安全要更重……第一項都加重了,那第二項要更重……光是竊取、毀壞或非法手段去弄的就三年以上了,那意圖危害國家的應該要處……

主席:請部長。

邱部長泰源:我想健保資料庫是一種關鍵基礎設施,所以在健保法具有一定的刑責。我們在這邊的罰則要不要跟健保法一致,目前行政院版是按照健保法,這樣才一致。是不是可以採用行政院版,可能法制單位也有意見要表示,謝謝。

主席:汪參事。

林委員淑芬:我可不可以聽一下,你們跟健保法是怎麼樣一致、健保法是怎麼規範的?

陳代理司長真慧:健保法第八十條之一跟第八十條之二,當初是為了因應關鍵基礎設施的部分,所以我們寫的竊取、毀壞,還有包括有期徒刑跟罰金,都是跟健保法一致,以上說明。

林委員淑芬:針對資料?

陳代理司長真慧:是,健保資料,因為那邊已經有了,健保資料在行政院裡面就是被列為關鍵基礎設施,以上說明。

主席:請法務部。

汪參事南均:主席跟各位委員。法務部這裡補充一些說明,行政院在112年的時候,已經就22部涉及保護關鍵基礎設施有加重刑責的修正草案,有關資通系統方面,核心資通系統也都有一併考量,所以有一致的立法原則跟模式,用專條方式做特別的罰則,這22部法令其實都有一致性的處理。

針對月琴委員的版本,看起來月琴委員的版本有增加意圖營利處三年以上十年以下、犯罪所得應全數沒收的條文,其他條文跟院版一樣,就意圖營利這個條文,我們做一點小小的補充說明,這個部分尊重委員增訂,但是也尊重主管機關的政策決定。如果有增訂必要的話,因為委員在這2個構成要件刑度都是一樣的,三年以上十年以下,如果真的要定、主管機關覺得也有需求的話,是不是能合併成一項?

另外就犯罪所得應全數沒收的部分,因為刑法第三十八條之一都已經有規範,而且依照刑法第三十八條之二、第四十條規定,在符合特定條件之下,我們可以估算認定犯罪所得,因為有些狀況沒辦法估算、沒辦法全數沒收的,是有追徵的條文規定,刑法的沒收條文有完整規範,也有事實上或法律上不能訴追或判決有罪的情形,我們也是可以單獨沒收犯罪所得,所以第二十條第二項就犯罪所得應全數沒收這部分,有沒有必要再特別指明列在這裡,我們認為可能需要再斟酌一下,以上。

主席:法務部的回應,請林淑芬委員。

林委員淑芬:我突然間想到一個結構的問題,這部法律的名稱叫什麼?全民健康保險資料管理條例,第二十條在講什麼?破壞基礎設施,我以為這一條在講的是破壞基礎設施,去竊取我們健康資料庫的資料,既然破壞基礎設施在健保法都有了,我們在這裡放這個幹嘛?這條講的應該是,你竊取、毀壞或是破壞系統而盜取資料,我要怎麼處分。盜取資料是以危害國家安全為目的而來盜取資料,元首的資料、全國被保險人的資料被盜,危害國家安全,要更重的處分,因為這裡講的是資料,結果你這裡跟我講基礎設施被破壞,基礎設施被破壞是本法要關心的嗎?你知道這是架構的問題。這裡講的是資料被竊取了,我們要怎麼處分,意圖顛覆國家造成國家安全危害,然後來竊取我們的資料,要怎麼處分,你跟我講破壞基礎設施要處分,破壞基礎設施是我們這部法要管的內容嗎?所以第二十條、第二十一條是不是有邏輯上、有整部法律架構上有必要放在這裡與否的問號啊?應該是不用啦,別的法律、健保法都有了,這裡不用放了,但是這裡要規定什麼?以竊取、毀壞或其他非法方式,偷竊我們的這些資料,利用我們的核心資通系統設備、電腦機房,去偷竊我們資料,我們課以刑責,這才是這部法要管的,而你們這部法沒有管這個,在給我管基礎設施,這樣會不會太好笑了?我突然間想到了,不好意思。

陳代理司長真慧:行政機關補充說明,其實我們在這部法案的第六條有敘明,主管機關跟保險人因為要備置電腦資通系統還有一些必要的相關設施,要建置健保資料的相關資料庫,所以,我們呼應為什麼會寫在第二十條,我所提到的關鍵基礎設施只是在佐證刑責跟罰金應該要有一致性。

林委員淑芬:那沒關係,你這樣子放著也可以,但我講了,如果是用非法手段竊取,另外也要從重處分。

陳代理司長真慧:就後面第二十一條的部分,一樣我們的刑度是……就是如果對主管機關或保險人依第六條,我剛剛補充的,剛剛第二十條是整體來說,因為他有竊取跟毀壞我的資通系統,其實目的就是要取得資料,概念上他就是要取得資料,所以那一塊就回歸……

林委員淑芬:可是你沒有取得資料這個描述的字眼,你認為他破壞資通系統就是要取得資料,這恐怕法律的明確性和保留原則需要再加強。

主席:不是啦,它開宗明義就是叫竊取,不然是要竊取什麼東西?

林委員淑芬:他竊取的目的是竊取後面建置的資通設備系統之功能正常運作者,它是講竊取、毀壞或以非法方式去危害它的功能正常運作者。

主席:竊取,不然要竊取什麼?

林委員淑芬:不是啦,那你要加上竊取資料啊!

主席:竊取,為什麼還要再……

林委員淑芬:竊取什麼東西,它的受詞,竊取、破壞是動詞,它的受詞是什麼?它的受詞是資通設備或電腦機房功能正常運作者。對,當然你會說竊取資料包含其中,但我們為什麼不要講得更明白呢?竊取的東西,受體是什麼?你說功能正常運作,他把資料竊取走了,功能也可以正常運作啊!設備功能還完整,我的意思是這樣子。

石署長崇良:跟委員報告,第二十條跟第二十一條主要是在處理硬體跟軟體,第二十條是在處理硬體,那些資通訊設備,第二十一條是在處理軟體,就是電腦系統、資訊系統,至於後面違法使用資料,那是在第二十二條以後,所以第二十條跟第二十一條……

林委員淑芬:我現在不是在講違法使用資料,我是講竊取系統裡面的資料。

石署長崇良:對,那個是在後面處理,第二十條跟第二十一條……

林委員淑芬:後面是講違法使用,違法使用跟竊取是兩種行為。

石署長崇良:那就在後面處理,因為這裡是在說……

林委員淑芬:但我的意思是第二十條講的是好像在妨礙硬體、破壞硬體,但我講的是偷竊資料啦。

石署長崇良:竊取資料是不是用後面的條文來處理?

林委員淑芬:但是我是說你這兩條都沒有明確的指出這一件事,你們就認為這樣就是,直接認為這樣做就是,但我說立法上明明就可以寫得更清楚、應該要寫得更清楚的,是不是應該要寫得更清楚?現在是破壞硬體罪,第二十條等於是破壞硬體。

主席:請王正旭委員。

王委員正旭:我就先發表一下意見,剛剛林淑芬委員所提到的第二十條跟第二十一條,在處理上、文字上可以更精準,包括剛剛署長所提到的,第二十條看起來是以破壞、毀壞或其他方式去影響硬體的完整性為主,第二十一條看起來是以竊取為主要的動機,影響到軟體造成資料外洩或其他影響,所以如果第二十條一開宗明義第一項就「以竊取……」,看起來就跟硬體沒有直接相關,或許這邊文字可以再做調整。那第二十一條有關於軟體的部分,應該有更完整的敘述來確保整個軟體相關措施,或者是內容可以更完整,這樣就能夠把第二十條跟第二十一條做比較明確的規範。

主席:請部長。

邱部長泰源:我想我們在講關鍵基礎設施,現在在很多地方都有提到,其實關鍵基礎設施CI後面那個Iinfrastructureinfrastructure比較可以寬廣的來解釋,所以怎麼樣去compatible到第二十條、第二十一條這個部分,我覺得大家可以再考慮,但是的確是有包括硬體跟軟體,infrastructure應該是這樣的解釋。

林委員淑芬:第二十條是硬體,第二十一條是軟體,第二十一條講的是入侵、干擾、無故取得,無故取得是什麼?因為第一款是講入侵,第二款是講干擾,第三款是……

石署長崇良:無故取得、刪除、變更。

林委員淑芬:無故取得,那硬體講竊取是講什麼?第二十條的硬體講的……

石署長崇良:第二十條整個搬走了。

林委員淑芬:整組搬走,OK。那第二十一條,我們在講竊取資料,在法律上用無故取得就可以了嗎?

石署長崇良:更寬!就是比如我們裡面有人不是因為業務的需要去取得資料就算,那不見得叫竊取,他還是裡面的人。

陳代理司長真慧:然後我們進去系統,一般是必須要輸入密碼,所以他如果破壞,像有些駭客就直接破壞進去入侵,破壞我使用電腦的保護措施,所以他會侵入我的電腦,這個部分,我們也一樣要比照第二十條的刑度跟罰則。

主席:請林月琴委員。

林委員月琴:可不可以釐清一下?因為第二十條如果講硬體,第二十一條講軟體,軟體事實上是講資通系統,和我拿到那裡邊的所有資料,應該也有點不太一樣,假設用Excel建立資料好了,可是資通系統跟我拿到的資料事實上不太一樣,所以我覺得第二十條跟第二十一條,行政主管機關要不要……

林委員淑芬:系統是作業系統。

林委員月琴:對啊。

林委員淑芬:資料是我們的資料。

林委員月琴:所以就搞不清楚你們在講……

石署長崇良:那就是紀錄,第三款。

林委員月琴:另外一個,因為像你剛剛講的,如果事實上是第二十條的話,我們擔心的是,過去還是有販賣個資的問題……

林委員淑芬:你是不是應該資通系統就直接加上所有整體的電磁紀錄?

林委員月琴:是,所以如果那樣的話,我的那部分,因為我覺得還是要處罰販賣資料的人,所以我才會要加這個。如果第二十條事實上是硬體,可能就是第二十一條要來考慮。如果第二十一條是資料,我可能就要放在第二十一條來考量,因為你販賣個資,對於我們給你們使用全國的這些資料,事實上也是受害,所以如果那樣考量,我會放在第二十一條,以上。

林委員淑芬:月琴委員這樣講,我再補充。第一項裡面講對於主管機關建置的核心資通系統要怎麼處罰,入侵、干擾、無故取得這一些要怎麼處罰,但是這個處罰第二項裡面提到,製造電腦程式供他人犯前項犯罪的也同罪,那麼販賣的也應該納入,的確是沒錯!販賣或是在外面做什麼的行為也一併要納入是沒有錯,但是所謂資通系統,你雖然第三款有講到電磁紀錄,那麼我們所建置資料庫的核心資通系統及資料,需要嗎?

林委員月琴:對,所以我……

林委員淑芬:第一項系統以外,還要加資料吧?

林委員月琴:對,要不要釐清?你的電磁紀錄這些是什麼?因為我們剛剛比較擔心我的所有資訊被竊取。

林委員淑芬:就是第一項第一句的系統,再加上所有的電磁資料,這樣是不是更完整?才不會產生誤解。再來就是第二項的製作電腦程式供他人犯前項或者是販賣電磁資料或是販賣什麼,通通也一併要「亦同」,竊取、破壞『破壞是前面……

林委員月琴:竊取、入侵、干擾……

林委員淑芬:販賣。

主席:我們現在是第二十條、第二十一條一併討論是不是?

林委員淑芬:第二十條好像就是……

林委員月琴:對,因為一個是講設備,一個是講軟體,可是我覺得這個軟體……

主席:對啦!就是兩條,兩條一併討論啦。

林委員月琴:軟體講的比較是系統,不是我剛剛講的那個資料。

石署長崇良:系統包含資料啊!

林委員淑芬:是系統包含資料嗎?

石署長崇良:對,系統包含資料啊!HIS系統裡面都是有資料,系統包含資料。

林委員月琴:系統有點像Excle或者Windows……

林委員淑芬:我們給它寫上去沒差啊!

主席:系統不是資料啦,含資料啦!

林委員淑芬:系統就像作業程式這樣……

主席:對啦,「含」啦!

林委員淑芬:對啊!我的意思是,這個法律還是要給人民看的,但人民所理解的,你當然說在後面法律說明欄裡面,立法說明欄可以寫系統包含什麼、什麼,通通都寫上去,但是如果你為了怕人民看不懂那種法律,當然系統就是包含所謂的整體電磁紀錄……

林委員月琴:你第二十一條……

林委員淑芬:還是加什麼資料兩個字,但後面的立法說明欄還是要把全部寫清楚。

林委員月琴:你前面寫的資通系統,可是你後邊的不管第一款、第二款、第三款講的都沒有讓人家理解真的在講的是資料,難道「資通系統」這四個字就代表有含到資料嗎?因為過往我們講系統、講軟體事實上是作業系統,可是你說是涵蓋,可是第一款、第二款、第三款都沒有讓人家理解那個是含資料的。

黃委員秀芳:主席,那我是不是……主席,我發言一下。

主席:好,你儘管說。

黃委員秀芳:好,我想說你沒看到我……

林委員淑芬:這應該要找數位部的人出來說。

黃委員秀芳:是。主席,我現在是針對第二十一條,針對危害功能正常運作的處罰,有一種情況就是管理者濫用的這種情況,所以我們是不是也要去研擬增列妨礙資料系統的行為人,如果是主管機關或者是委外機關人員的時候,是不是要加重罰則?有的是監守自盜,所以我覺得這個是不是要去……

林委員淑芬:監守自盜的人加重、從重!

黃委員秀芳:對,就是加重罰則,是不是也要把這個部分加進去?

林委員淑芬:監守自盜的人要比一般入侵的加更重,我這個要正式成為會議紀錄。

我支持黃秀芳委員講的,監守自盜的人,那個就是你所從事的業務,你還堅守自盜,一定要比一般人竊取的、入侵的,還要加更重,至少加重二分之一或三分之一,這樣子才能夠遏止這個犯罪率。但是我跟你說,外面的錢再花下去,拿錢將他收買,也是一樣。這樣的話,加重從二分之一起跳,至少二分之一。

陳代理司長真慧:行政單位說明,第二十條的部分,只要有竊取、毀壞的行為,這裡我是意指所有人,也是包含所有人,只要有這種行為,這裡的刑度跟罰金原來就已經比刑法還更重了。

林委員淑芬:我們在這裡就是要加另外一項,就是執行業務人員所犯該罪,加重二分之一,至少啦!

主席:這個建議行政單位可參考,這有嚇阻監守自盜的這一個人為的行徑……

林委員淑芬:不是……

主席:讓我講完,你不要這樣,講沒兩句,你就在插話。另外一個,在說明欄裡面,其實坦白講都已經有講到大家質疑的、擔心的相關資料,但我也不曉得為什麼在母法裡面,你這個「資料」兩個字都不提供,但是在說明欄裡面是有相關的一些很清楚的說明,以上補充。

來,林月琴委員。

林委員月琴:所以可不可以請行政單位整理加重處罰的條件跟處罰?

主席:對啊!剛剛我建議的啊!

林委員月琴:第一個,危害國家安全;第二個,意圖營利;第三個,執行業務的人員,這三項。

主席:剛才就建議了。

來,王正旭委員。

王委員正旭:看起來第二十條、第二十一條、第二十二條,我再稍微延伸到第二十二條,其實如果第二十條是硬體為主,那麼第二十一條是以軟體跟系統的處理為主,如果相關於資料的這些不當使用或者是造成不當影響的話,相關的罰則還有包括所提到如何針對於管理者造成不當影響,可以把它放在第二十三條,做一些相關處罰上的這些應用模式。這樣的話,三個放在一起就會相當的完整,以上。

主席:好,我們原則上還是第二十條、第二十一條先討論,好不好?當然王委員的建議,因為等一下還有林月琴委員個別的第二十二條跟第二十三條。

來,請林淑芬委員。

林委員淑芬:各位,我們是不是就具體建議,因為系統再加上資料兩個字,如果沒有不可的話,我們就給它寫上去,因為我一再講,法律是要讓人民看的,不是給立法者看的,這個法律的立法說明欄只有我們現在才可以看得到,一般人還要上網去查詢,所以那不是可近性相當高,也沒有幾個人會查詢立法說明欄。所以基本上就法律的可近性,要讓人民使用的法律越清楚越好,如果沒有不行,加上資料兩個字,讓人家一目了然,這個我認為是應該要的。第二個,大家講了很多遍,可是都沒有討論,你提供這一些犯罪電腦程式的人亦同罪,那麼拿去使用、販賣等等,非法使用、販賣等等的,難道不用嗎?在外面販售這些資料的、非法在使用的,也是要同罪啊!

數位部,講一下意見!

主席:請說明。

陳專門委員銘泓:跟召委、跟委員報告,因為第二十一條的體例是參照刑法第三十六章妨礙電腦使用罪,它的文字用語也都跟第三百五十八條到第三百六十條的文字是一樣的,如果我們這邊做文字不一樣的調整,比較擔心會對於實務上已經有的認定產生妨礙,以上。

林委員淑芬:這樣要叫法務部的來講。沒錯啊!他這樣講是為了銜接刑法第三十六章,那加上「資料」兩個字就會有認定上的問題嗎?請法務部說明。

汪參事南均:是,跟委員報告,當初在修訂這些法律文字的時候,我們都有考慮到立法的一致性,因為這些文字其實應該都有跟其他法律配套、配合,那電磁紀錄到底是不是含資料?看起來過去我們應該是認定電磁紀錄是指以電子、磁性、光學或其他相類之方式製成,供電腦處理的數位資料,包含網路資料、硬碟檔案、雲端資料、數位照片、影片等這些實質內容,所以我們過去大概會認為電磁紀錄本身是有包含資料,也是一種數位資訊的具體表現形式,當然,這個部分可能還是需要……過去我們一直都有這樣的認知,但如果委員們覺得這個電磁紀錄不足以表示資料而要加進去的話,剛剛數發部代表的意見,其實我們……

林委員淑芬:你可能沒有聽清楚,我們大家在講的是系統,而不是電磁紀錄,我們在講的是第一項第一句話,你去看第一項第一句話……

石署長崇良:第一項……

林委員淑芬:第一項第一句話「所建置之核心資通系統及資料」,我們知道電磁紀錄涵蓋所有……

石署長崇良:對啦!可以啦!委員,我們把它修正成「對主管機關或保險人依第六條第一項所建置之核心資通系統及資料庫」,這樣就清楚了。

林委員淑芬:喔!可以,應該是這樣比較清楚。

石署長崇良:就是「對主管機關或保險人依第六條第一項所建置之核心資通系統及資料庫」。

林委員淑芬:你這句話跟你們當時原始的版本是不一樣的,你們原始的條文是講資料庫的系統,這裡是建置系統加上資料庫,所以現在才是完整的,以前只有涵蓋系統而已。

主席:請林委員月琴。

林委員月琴:如果資料是放在第二十一條的話,那我把當時的第二十條第二項挪移到第二十一條,加在第三項,就是把意圖營利這一項放在第二十一條第三項,主管機關有沒有意見?就是我剛剛提的,把原來我寫在第二十條第二項的部分,移放在第二十一條第三項,可以嗎?

陳代理司長真慧:林委員所提的「意圖危害國家安全或社會安定,而犯前項之罪者」,加上「或營利」,可以放在第二十一條第三項,文字我再念一次,就是「意圖危害國家安全、社會安定或營利,而犯前二項之罪者」,其他文字都一樣。

林委員淑芬:法務部,這樣的字眼是好的嗎?

汪參事南均:這也是我們剛剛的建議,我們剛剛的建議是如果刑度一樣,合併成一條會比較合適。

林委員月琴:好,這個我同意,以上。

林委員淑芬:那加重的部分呢?

汪參事南均:請問一下,委員們的意思是,從事業務之人利用職務上機會犯前面幾項事由時,要加重嗎?如果是這樣,我們建議是不是比照刑法第二百零四條第二項的立法體例,「從事業務之人利用職務上機會犯前項之罪者,加重其刑至二分之一」。

林委員淑芬:從事業務之人涵蓋什麼?

汪參事南均:我的意思是說比照這個,前面三項的……

林委員淑芬:那個含公部門的嗎?也含學術跟那個……

石署長崇良:沒有。

林委員淑芬:只有公部門的?

石署長崇良:監守自盜……

林委員淑芬:對,監守自盜。

汪參事南均:這個我們就尊重主管機關。

陳代理司長真慧:報告委員,原來第七條就有明定,健保資料之特定目的外利用管理,由主管機關及保險人為之。所以這裡是指由主管機關和保險人為之。

林委員淑芬:對,那在立法說明欄寫上去,就是從事業務之人係指主管機關及所屬公務員等等。因為監守自盜是最可惡的,而且容易被利益所誘惑,那直接販賣就更可惡,那個太方便了!

汪參事南均:從事業務之人利用職務上機會。

林委員淑芬:但我相信現在所有公務員都不會做這種事啦!

石署長崇良:從事業務之人利用職務上機會,犯前三項之罪者,加重其刑至二分之一。

林委員淑芬:加重二分之一,還是加重其刑至二分之一?

石署長崇良:加重其刑至二分之一。

林委員淑芬:法務部,是這樣嗎?你可以舉例說明,加重二分之一其刑,和加重其刑至二分之一,兩者的差異是什麼?

汪參事南均:加重其刑至二分之一,就是原來的刑度再加重到二分……

林委員淑芬:譬如危害國家安全部分,會怎麼加重處罰?如果是三年以上十年以下刑期,會怎麼加重?

汪參事南均:刑度最高如果是十年,那就是十五年。

林委員淑芬:加重其刑至二分之一……

汪參事南均:對,最重應該是到十五年。

林委員淑芬:那加重二分之一的……

汪參事南均:立法體例上,大概都是加重其刑至二分之一。

林委員淑芬:好,OK,因為這好像有「眉角」,以前就有討論過,以前在一些修法上有討論過這是不一樣的概念。

陳委員昭姿:主席,我想請問一下名詞的部分。

主席:好,請說。

陳委員昭姿:請問署長,你那個從事業務之人,之前你們的前主秘葉逢明因為沒有權限取用那個資料,就唆使承保組組長去做那件事,這個事件已經大爆發了,那他是屬於從事業務之人嗎?是嗎?你的解釋範圍是喔!他本身沒有權限用資料,但他請有權限的人去用,這不能漏掉喔!這個要確認,好。

主席:各位同仁,請看修正的文字,還有什麼地方需要修正?來,請署長說明。

石署長崇良:「犯前三項」的「犯」字前面沒有「,」,應該直接連過來,就是「從事業務之人利用職務上機會犯前三項之罪者」,到這裡。

主席:好。

林委員淑芬:如果第二十一條是這樣子,那第二十條要不要?就是如果被收買,然後去破壞硬體,……健保法也要修,從事業務的人故意破壞硬體呢?

林委員月琴:如果這個是「至二分之一」的話,事實上加1天也叫做「至二分之一」,可是這一條本來是針對執行業務的人有更高的期許,他不可以做這種事情,這樣的話,我認為應該至少二分之一,可是現在變成「至二分之一」,最高就是到二分之一而已,意味著加1天、加1個月都可以,都是二分之一以內。

林委員淑芬:對,這個以前修法的時候就有被討論過了。「至少二分之一」啦!

石署長崇良:「至」變成再加一個「少」。

林委員月琴:對,要再加一個「少」。

林委員淑芬:這個之前就被討論過了,說這個有巧門啊!

汪參事南均:跟委員報告……

林委員月琴:1天也是二分之一以內,或加1個月都是,所以……

汪參事南均:這是我們過去的立法例,其實是不一樣啦!

林委員月琴:這個變成是最高上限……

汪參事南均:對、對,因為加重……

林委員月琴:那就變成沒有很大的差別,如果加1個月、加2天,也都是「至二分之一」啊!

汪參事南均:對、對、對,這是法官的裁量權。

林委員月琴:你說這是法官的裁量權,可是我們本來就是期待執行業務的人比較容易取得資料的話,不可以去做這種事情。

林委員淑芬:我們是要加重二分之一,不是加1天,也不是加1個月啦!

汪參事南均:如果是這樣,就是「加重其刑二分之一」,但是這樣的立法例過去很少見,大概只有一個法或兩個法有。

林委員淑芬:就是從重的才會這樣做啊!

林委員月琴:對啊!

林委員淑芬:所以你剛才糊弄我、騙我,我就是問你這個問題啊!你們當然都希望刑不要到公務員,不要加那麼重。

石署長崇良:這樣的話,就沒有裁量權。

汪參事南均:是,如果是「加重其刑二分之一」,法官就沒有裁量權,我們過去的立法體例的確都是「加重其刑至二分之一」……

石署長崇良:而且這樣不論比例,但是很多都有比例原則的問題,如果沒有「至」,「至」是最高上限的概念,我們不能訂「至少」,這是無上限,這樣的話,他加重之後,可能比本刑要高,加重至哪裡是一個上限的概念,就好像我們所有條文的處分都有幾年以上幾年以下,不然就會變無期徒刑。

林委員淑芬:這樣子的話,我們要不要用另外一項,就是從事業務之人利用職務上機會犯前二項之罪者,處五年以上十年以下?就特別條款,這樣也是有彈性。

汪參事南均:每種狀況的具體情節可能都不太一樣。

林委員淑芬:公務員利用職務之便去入侵、干擾、無故取得,就像當警察變成小偷,警察利用職務之便去拍人家的隱私照片,賣給創意私房,今天還是昨天的報導,他被判14年,這如果不判14年,我們都還嫌不夠!警察跟小女孩製作筆錄的時候說,你當時是怎麼被拍的,擺姿勢給我看。他再拍一遍,拿去賣給創意私房,活生生的例子就是這樣。這麼惡質的,而且是利用職務之便入侵、偷取資料,我們不給他加重,跟一般人一樣重的話,大家用錢就買走了,所以五年以上十年以下。

不會啦!我們的人不會犯法,不會做這種事情,所以這一條是備而不用,你們都用不到的,你們大家都用不到。就這樣寫,沒有人會用到,寫上去了,會怕就不要做,沒做就不會被這條刑法綁住,就不用怕,沒做壞事就不用怕。

汪參事南均:跟委員報告,這樣可能要考量一下整體的比例原則,就是跟其他條文……

林委員淑芬:你建議一下,我們可以聽。然後健保法一併修,健保法一併修,才可以立法體例上那個法律也這樣,這個法律也這樣,一樣的行為一樣的罪。因為你是職務之便,最容易拿到的,人家用錢跟你買就買走了,你就拿出去外面賣給人家,所以從事業務之人不用比外面的人更重嗎?

主席:對啦!再補充說明一下,參事,應該這麼講吧!因為刑法第二百零四條就已經有規範了,對不對?就是從事業務之人利用職務上機會犯前項之罪者等等,「前項」就是各個領域……

林委員淑芬:這個是特別法、這個是特別法,優於普通法,特別法要特別立法,從嚴……

主席:沒有啦!你不要……

林委員淑芬:我不要用普通的刑法,普通的刑法加1天也是至二分之一,加1個月也是至二分之一……

主席:中華民國的刑法有分普通還有什麼?

林委員淑芬:沒有,這個資料……

主席:中華民國的刑法有分普通跟不普通嗎?

林委員淑芬:刑法就是普通法,相對於全民健保資料管理條例……

主席:中華民國的刑法有分普通跟不普通嗎?

林委員淑芬:相對於全民健保資料管理條例,它就是普通法,你有概念嗎……

主席:中華民國的刑法有分普通跟不普通嗎?林委員、林委員……

林委員淑芬:這個條例才是特別法……

主席:林委員,特別法是特別法,但中華民國的刑法有分普通跟不普通嗎?

林委員淑芬:我們今天審理的是特別法……

主席:不是,我們現在要處理特別法沒有錯……

林委員淑芬:刑法是普通法……

主席:但是你不要去講什麼中華民國的普通刑法……

林委員淑芬:相對於今天的特別條例……

主席:中華民國的刑法沒有普通跟不普通……

林委員淑芬:刑法就是普通法,我們反對用刑法……

主席:不要創造沒有必要的名詞出來……

林委員淑芬:這個……不是創造名詞……

主席:大家在討論,你在講,沒有人插你的話……

林委員淑芬:你如果不懂,你去問專家……

主席:我們在講,你也應該尊重別人的講法……

林委員淑芬:你不要不懂裝懂……

主席:中華民國的刑法沒有分普通跟不普通!

林委員淑芬:這個管理條例就是特別法。

主席:休息,休息5分鐘,等一下再討論,謝謝。

休息1146分)

繼續開會1158分)

主席:我們繼續開會。

要不要把文字弄出來,再給各位委員參考?各位委員看這些文字還有什麼地方要修正的。

怎麼修成這樣,全部都「前二項」?

陳代理司長真慧:沒有,「加重其刑二分之一」是指第二項,加重其刑二分之一,「至」拿掉,改成「從事業務之人利用職務上機會犯前二項之罪者,加重其刑二分之一」。

主席:各位同仁看一下。

林委員月琴:這個OK啊!就是第二十條要加,第二十一條也要加。

陳代理司長真慧:對,那接下來第二十一條……

主席:我們一條一條處理好不好?先處理第二十條,看各位同仁有沒有什麼意見。

林委員月琴:沒有意見。

主席:好,第二十條沒有意見。那現在換第二十一條。

陳代理司長真慧:第二十一條的第三項改成「意圖危害國家安全、社會安定或營利……」,然後最後再加一項「從事業務之人利用職務上機會犯前三項之罪者,加重其刑二分之一」。

林委員月琴:所以那個「至」要拿掉?

陳代理司長真慧:對,「至」拿掉。

林委員月琴:好,沒有意見。

主席:其他委員有沒有意見?沒有,剛剛併案處理第二十條跟第二十一條,第二十條就照修正文字通過,第二十一條也是照這樣的文字修正通過,謝謝。

接下來處理林月琴委員的第二十二條,請行政機關表示意見。

陳代理司長真慧:月琴委員所提的這個部分,剛剛我們已經加在第二十一條,因為這裡是營利使用,所以我們在第二十一條已經有把營利的部分加在上面,而且現在也加重其刑二分之一,至於「犯罪所得應全數沒收」,因為剛剛法務部的參事有表示刑法那邊都有規範,所以我們可不可以就用這個版本?

林委員月琴:好,沒有問題。

主席:林委員的第二十二條就不予處理。

接下來處理林月琴委員所提的第二十三條。

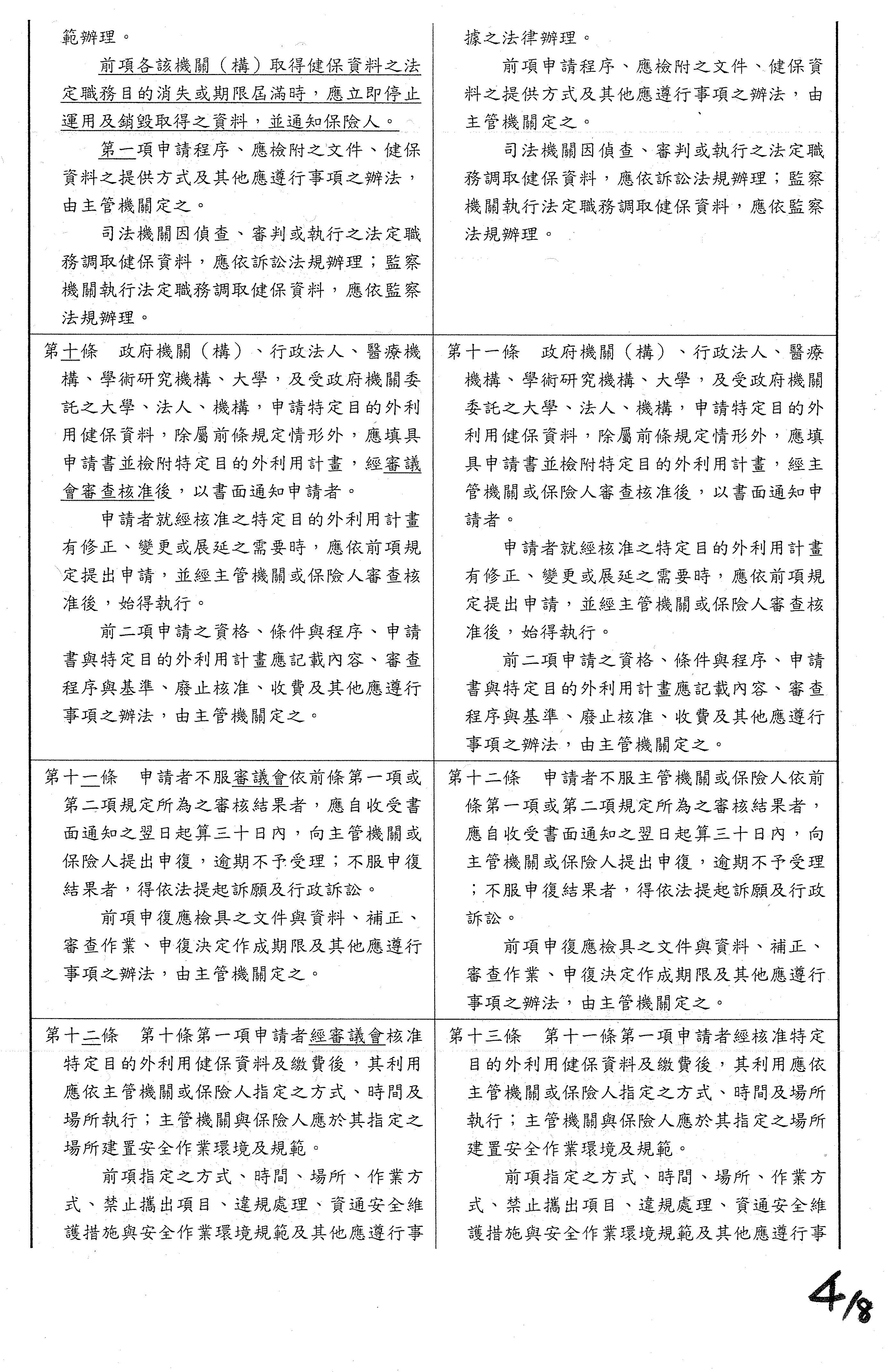
陳代理司長真慧:月琴委員所提的第二十三條,因為它會涉及到本條例的第九條關於申請者限定為大學、法人或學術研究機構等等,所以這個部分是不是保留,等回到第九條的時候再來討論?

主席:可以啦!那就先行保留。

接下來,我們處理第二十二條。林月琴委員是第二十四條,還有邱鎮軍委員、王育敏委員、許宇甄委員、林淑芬委員、劉建國委員等所提第二十二條,然後有陳昭姿委員所提的修正動議,我們一併討論,請行政機關表示意見。

陳代理司長真慧:有關於第二十二條違反本條例第十一條第一項規定這個部分,這邊採的是行政罰,各個委員的版本跟院版都是一樣的,所以是不是可以採院版通過?

主席:請林淑芬委員。

林委員淑芬:抱歉,我有疑問,這裡講的是民間,當然也有政府機關、行政法人、學術機關,還有醫院,違反第十一條第一項規定,未經主管機關或保險人核准,擅自就健保資料為特定目的外之利用。我的疑問是,你不是說他們不能將資料攜出嗎?一定是核准後才能進去裡面,為什麼會有還沒有核准就可以取得資料,然後擅自利用呢?

陳代理司長真慧:這條的說明是指,這是第十一條第一項規定,它如果沒有經過主管機關核准,擅自就健保資料為特定目的外利用。基本上,它本來就是要經過我核准才可以進來跑資料……

林委員淑芬:對啊!

陳代理司長真慧:對,現在這條寫的意思是,沒有經過我核准……

林委員淑芬:沒有經過你核准,怎麼可以進來跑資料呢?然後又做目的外的使用呢?我的疑問是在這裡。

石署長崇良:比如說,這些所謂的健保資料也有可能在醫院裡面,我們的健保資料來自醫院上傳的。

林委員淑芬:對,他們是第一手。

石署長崇良:對啊!那個也是目的外利用喔!它有可能變成目的外利用。

林委員淑芬:這種要不要課以刑責?你現在是行政罰,那這種要不要課以刑責?因為我覺得我們的個資被利用得太浮濫了,然後大家都沒有在處理,大家可以討論這要不要課以刑責。我們的第一手資料來自於醫院,然後醫院大量販賣出去,現在還發生醫院……當然那個媒體報導的不見得是真實的,現在發現醫院也沒有盡到保護的義務,被竊取個資,但也有可能醫院內神通外鬼,然後它就賣出去了,也有可能。我就跟你講,像我嘛!車貸中心的、銀行的,每一次去辦一個貸款出來以後,所有的簡訊都來了,很浮濫耶!這種狀況要不要課以刑責?大家要不要看一下?他們這種類似監守自盜,我們業務單位、公家機關監守自盜的還要再加重。如果是這裡的情況,這一種就是監守自盜,我去就醫,你就把我的資料全部都賣出去,但你的行政罰是罰醫院,所以那個監守自盜的人不痛不癢,因為這是罰醫院的、罰機構的、罰學校的,但是這個回到個資法,個資法有規範嗎?

陳代理司長真慧:行政單位這裡補充,所謂沒有經過主管機關或保險人核准,因為我們要核准,它送進來的時候一定有它的研究範圍跟研究目的,所以它一定要寫清楚,經過我核准之後,它應該要照它的研究範圍跟研究目的進來跑資料,結果它沒有,它擅自就健保資料去處理……

林委員淑芬:你現在說的跟剛剛署長說的不一樣,署長是說醫院自己拿出去做目的外利用了,你現在說的是核准的主題跟他真正做目的利用的用途不一樣,這是用途不一致,他講的是醫院,你講的是已經核准了,但它進來跑資料,跑的跟你核准的內容不一致。這是兩件事,所以說我才一開始就問你,這裡所要規範的那個對象,這個犯罪行為、這個違法行為到底是什麼,你要講清楚。是要規範跟審查會審核通過的研究計畫不符合要給予處分,還是說醫院自行把個資販賣出去做目的外利用?因為醫院也有一些臨床的,像細胞治療、再生醫療,這一些東西就直接拿去給藥廠,非法的就是看療效了,也有可能啊!還是這兩種通通都要規範下去?

石署長崇良:跟委員說明,剛剛那一種情形可以用個資法處理,那個有刑責。我們現在在處理的可能還是回到屬於本法第十一條第一項,它沒有經過核准,變更原本的研究計畫。

林委員淑芬:我聽懂了啦!所以第一時間你的回答是錯誤的嗎?

石署長崇良:對,那是另外一個。

林委員淑芬:你講這樣我聽得懂,但是你的法律條文沒有任何一個人看得懂,你的法律條文這樣子寫,沒有任何一個人知道你所指的擅自變更原核定的研究計畫為目的外之利用,你的法律條文寫得不清楚,你要再講得更清楚。

主席:請王委員。

王委員正旭:如果依照第二十二條這樣的寫法,真的會造成醫院或者是醫療機構很大的困擾或者是擔心,所以裡面應該要更加清楚,如果是針對於已經核准或者是預期的目的外利用,必須要規範得非常清楚,不然到時候做研究的人出問題的機會很大,你要用引用這一條來處理的話,風險會非常大,所以林淑芬委員講得非常正確,就是你如何把你本來要規範的事情規範得很完整,同時是超出當初規範的處理方式才是這條要定的精神。

陳代理司長真慧:跟委員補充報告,各位委員有記得我們在105年以前,當初的資料是委託給國衛院處理……

林委員淑芬:光碟……

陳代理司長真慧:光碟,對。

林委員淑芬:販賣光碟……

陳代理司長真慧:是,所以這一條其實概念上最主要是要防範,因為那個部分健保署後面都有在追蹤跟處理,現在是擔心……

林委員淑芬:你講的又是第三種犯罪樣態、違規樣態,你講的是說他到你裡面來,然後給你複製、重製,再拿出去外面。

陳代理司長真慧:所以就是未經主管機關跟保險人核准……

林委員淑芬:所以我跟你講就是說……

陳代理司長真慧:現在不會有這種情形,以我們現在在安全作業環境下去跑資料……

林委員淑芬:我聽懂啦!但道高一尺,魔高一丈,也有可能是重製,然後偷出去外面的嘛!有沒有可能?道高一尺,魔高一丈,你想像不到的,你會發現,但是都事後了,有沒有可能這種也是在你的規範範圍裡面?這種是不是要課以刑責?

林委員月琴:主席。

主席:來,林月琴委員。

林委員月琴:我想問一下,你的處罰對象是誰?如果是醫院的話,可能法律要明定到底誰受罰,是醫院負責人還是資料管理者還是行為者?這三個是不太一樣的,所以到底要誰受罰?

林委員淑芬:總的來說,你這條法律寫得非常不清楚,這樣的規範,我們不知道你講的違規樣態指涉的是什麼、你處分的對象要找誰,因為違規的樣態不一樣,所以也有討論到你非法重製、有沒有可能真的有辦法重製,這一種要不要課以刑責?因為在你們的空間裡面不能重製,結果他重製了,這一種非常惡質、惡性重大,而且他重製以後可以出去外面不斷地重製,這部分侵害的法益是相當強的,這個沒有課以刑責是不行的。如果我個人來看,但是你先就我們這三個問題好好講清楚,你到底要處罰的狀況是什麼違規樣態,你的違規樣態都沒有講清楚,講的好像是說,擅自就拿去做特定目的外利用者,這到底是什麼狀況?

陳代理司長真慧:不好意思,我再重述一次我們的立法說明,我們的立法說明寫的是「就健保資料特定目的外之利用,申請者除屬第十條規定情形外」,第十條規定就是政府機關依法定職掌,「應依第十一條第一項」,就是現在所說的學術研究,「備妥申請書及特定目的外利用計畫,並經過主管機關或保險人審查核准後,始得為之,定明擅自為健保資料特定目的外利用之處罰,並自處分送達之日起一年內,「管制其申請特定目的外利用;其已取得之健保資料,應予銷毀」,這個裡面的已取得的健保資料就是我剛剛提到的,之前因為國衛院……

林委員淑芬:我又聽不懂,我還是聽不懂,我唯一可以想像的是你們一再說謊的,我們說外面的光碟還有沒有,你們都說沒有了,事實上光碟還在外面流竄,你是不是在講要處罰這個?否則的話,沒有核准就不能到你們的小房間,就不能夠目的外利用,怎麼還會有這一條條款呢?所以以你們來講,是以前你們政府賣光碟的時代,那些光碟包括交通部,包括其他機關(構)、各學術機構來給你買的那些光碟還在外面非法使用,你就講清楚嘛!你就不願意正視這件事情。如果是從民國九十幾年到104年的這一件事,我就聽懂了,但你寫這樣曖曖昧昧,我們不知道你這一條到底要處分什麼違規樣態,看不懂啊!這條你們要解釋清楚,你們這樣講,我們聽不懂。

主席:來,接著請陳菁徽委員。

陳委員菁徽:我詢問一下署長,還有我們主管機關,這一條你們的意思應該是說如果他已經有繳交企劃書,但是他做了計畫書之外的內容運用,這條應該是針對這樣子的處罰,所以你們的意思是說,如果他還是把資料洩漏出去,本來就會有個資法跟刑法來處理,但是你這一條特別針對的樣態是他做了計畫書以外的範圍嗎?是這個意思嗎?

陳代理司長真慧:是、對,就是……

陳委員菁徽:好,理解。

林委員淑芬:你已經講四種樣態了,你從頭到現在講四種了……

石署長崇良:沒有、沒有,不好意思,我跟同仁在討論完之後,因為違反本來的計畫去執行在下一條第二十三條可以處理,這一條應該要處理的是剛剛林委員提到的,我們規定是不得攜出我們的資料,他只能攜出結果,但他如果攜出資料,應該這個是比較重的,這條是比較重的啦!這個處罰是比較高的,這個是到1,000萬的,後面第二十三條有違反使用規定、指定時間、地點去執行,或者是計畫內容,即第二十三條第二款,是原本的計畫內容,他沒有來做修正變更,沒有經過核准就執行,那個都在後面第二十三條處理,所以這邊我們再修正一下文字,因為這是比較重的,以擅自攜出利用來處理,就是他把資料copy出去,等於是……

林委員淑芬:你不是說不可能,你不是說不可以copy

石署長崇良:不可能啦!對啦!

林委員淑芬:所以我剛剛開始說,這個是不是在你們的小房間裡面擅自重製拿出去的?你們就告訴我們說不可能重製,這個到底是不是跟之前已經販賣出去的光碟仍然在外面流竄有關?

石署長崇良:那就刪掉,不可能就刪掉……

林委員淑芬:不要、不要,我不要說那個不可能,都要保留著,但是把它界定這條的違規樣態是什麼,講清楚,說明白,還有之前已經販賣出去那麼大量的光碟在外面,賣了10年,95年到104年吧,如果我沒記錯,這10年裡面那一些光碟還在外面流竄的部分要怎麼處分?那一些規定要銷毀而沒有銷毀的、還在外面流竄的,持有的、還在利用的,怎麼處分?我跟你說,這兩條他們講不清楚,讓他們再想一下。

主席:坦白講,你們行政單位對這個草案應該要很能夠理解,對委員的說明要很清楚才對啦,很多事情也不是法律訂了就什麼事情都不可能發生,很多事情都持續在……

林委員淑芬:你們回去問清楚,想清楚我剛剛講的,販賣的那些光碟應銷毀而未銷毀,在外面還不斷的重置,在外面不斷的利用,還在外面不斷流竄的那一些違法樣態,一併就這個機會納管且有處分的機制,是不是應該要一併討論進去?不然我們在這裡規定很嚴格,但他們賣出去的那些光碟還在外面亂用,跟他們都沒關係,這樣不行。

主席:好,請行政機關面對委員相關的一些擔憂跟質疑,要看有怎樣具體的方式,並透過法律的修正,去把它更嚴謹化,好不好?第二十二條我們先保留好不好?

接下來處理第二十三條,目前有院版第二十三條,林月琴委員版本第二十五條,邱鎮軍、王育敏、許宇甄、林淑芬、劉建國等第二十三條,另外還有王育敏委員的修正動議及陳昭姿委員的再修正動議。現在請機關先說明。

陳代理司長真慧:第二十三條是特別針對本條例所提到的第十一條第一項沒有經過核准計畫內容執行以及一些變更或展延經核准之特定目的外利用,未經申請核准即予執行,,以及我們有要求要指定的方式、時間來執行資料的特定目的外利用,另外也有禁止攜出的規定,原則上就是現在條例裡面所律定的,如果沒有依照條例的規範說明的話,我們依據第二十三條會處新臺幣五十萬元以上二百五十萬元以下罰鍰,並限期令其停止執行,這個部分可以按次處罰,並得自罰鍰處分送達之日起一年內不准他來繼續申請特定目的外的利用。幾位委員的版本都是跟院版相同,大概只有林淑芬委員版本的第五款及第六款把我們原來版本的一些逗點拿掉,但是意思上並沒有與院版有所不同。以上補充說明。

主席:各位有沒有其他意見?如果沒有,第二十三條就照院版的條文通過,謝謝。

接續處理第二十四條,目前有行政院所提版本,林月琴委員版本第二十六條,邱鎮軍委員、王育敏委員、許宇甄委員、林淑芬委員、劉建國委員等所提第二十四條,另外還有陳昭姿委員所提的再修正動議。現在請行政機關說明。

陳代理司長真慧:第二十四條是依照前面所提到的第二十二條及第二十三條規定處罰者,會由主管機關及保險人處其實際為行為之人新臺幣五萬元以上五十萬元以下罰鍰。第二項敘明如果前項行為之人具醫事人員資格,且違反醫事人員專門職業法律規定者,並依各該法律懲處之。這部分各委員的版本都與院版文字內容相同。以上說明。

主席:各位委員有沒有其他意見?如果沒有,第二十四條就照院版的條文通過,謝謝。

接下來處理行政院所提第二十五條,也就是林月琴委員版本第二十七條,邱鎮軍委員、王育敏委員、許宇甄委員、林淑芬委員、劉建國委員等所提第二十五條,另外還有陳昭姿委員所提的再修正動議,我們一併討論。現在請行政機關回應。

陳代理司長真慧:第二十五條我們所擬定的是一個過渡條款,也就是本條例施行以前,只要經過核准特定目的外利用健保資料,在本條例施行後仍然可以繼續利用,但是他雖然申請通過了,後面的繼續利用還是準用本條例第十一條第二項與第三項及第十二條至第十五條規定。簡單地說,後面不管是變更或展延,以及後面要求要繳交一些使用結果的報告,通通要依照本條文去處理。幾位委員的版本也都跟院版一樣,以上說明。

主席:請林淑芬委員。

林委員淑芬:這個是不是包含光碟?包含光碟嗎?即便不包含光碟,那我們的處分要不要也準用?

主席:請說明。

陳代理司長真慧:這裡所提的……

林委員淑芬:你講的是只準用第十一條、第十二條至第十五條。

陳代理司長真慧:對,這裡提的是在本條例施行以前已經經過主管機關及保險人核准特定目的外利用,也就是已經核准他的研究計畫跟研究範圍,那麼在本條例施行後,因為他還沒有run完,之前只是核准他來……

林委員淑芬:我問你的是這有沒有包含光碟?因為以前光碟是直接賣給他,資料在他手上,你通通都不知道啊!我們要不要訂一條光碟特別處理條款來專門處理光碟的部分?這個是沒有光碟的,也就是過去憲判違憲以前,你們就已經核定的研究計畫,是不是?這個在你們小房間裡面跑資料的是不是?

陳代理司長真慧:對。

林委員淑芬:對嘛,所以就是還在小房間,但這個不包含光碟,光碟跟這個不一樣喔!所以整部法律都沒有討論到光碟……

陳代理司長真慧:第二十五條所規範的是來跟我申請學術研究的申請單位。

林委員淑芬:對,那他要不要適用第二十二條?要不要適用第二十三條?

陳代理司長真慧:要啊!要準用,就是因為他……

林委員淑芬:沒有啊,你現在只準用第十一條、第十二條至第十五條啊!

陳代理司長真慧:那是指準用後面第十二條到十五條以及第十一條第二項的規定,但是我們在第二十二條及第二十三條都有敘明如果違反第十一條、第十二條……

林委員淑芬:好,我懂了。

陳代理司長真慧:對,違反了都要適用。

林委員淑芬:那為什麼不直接整部法律都準用了?這樣講就不會掛萬漏一了。

陳代理司長真慧:跟委員說明,因為我們現在有一個退出權,所以他……

林委員淑芬:除了退出權以外……是不是應該這樣講,除了什麼和什麼以外,其餘全部準用?這樣就不會掛萬漏一了。

陳代理司長真慧:所以我們這裡寫的是「核准特定目的外利用健保資料」,也就是他的計畫已經經過我們核准了,已經經過我們核准就表示他連的資料我們都確認了……

林委員淑芬:這個我都知道啦!我的意思是說,除了哪一條哪一項哪一款的狀況以外,其他都準用啦!然後接下來我們應該再訂一條光碟時代的光碟處理條款,光碟已經大量賣出去,那不是去小房間跑資料,而是資料全部都copy給別人,全臺灣都有這樣的情形,很多人啦!你叫他銷毀他還沒銷毀啦!應該要訂一條光碟特別條款,如果有在幾年到幾年之間透過國衛院買到這些光碟的資料,應該一律銷毀,如果不予銷毀的話,就要課以刑責之類的。

陳代理司長真慧:委員,我先說明我這裡講的核准特定目的外利用健保資料,關於適用的部分,他只要違反一些規定的話,那在第二十三條裡面都分別有違反第十一條、第十三條、第十四條…

林委員淑芬:我現在在講的是準用,先準用再來談違反,這有違反了嗎?

陳代理司長真慧:有。

石署長崇良:委員,因為這個就是過渡條款,所以他準用第十一條第二項這些使用規定,如果違反的話,在前面第二十三條那邊也都寫了罰則,這個是適用啦!準用我們已經核准過的,等於讓他能夠按照他後面的變更……

林委員淑芬:你們現在就是讓他不用……

石署長崇良:不用重新申請,但是變更還是要準用。

林委員淑芬:不用重新申請、不用退出權,然後現在就是也不用再審查計畫,你的意思是這樣子啦!

石署長崇良:變更還是要來,準用第十一條,也就是如果變更的話,他還是要準用。

林委員淑芬:所以你沒有準用全部,意思是說前面有一些程序讓他不用再跑了。

石署長崇良:對,這已經在做了。

林委員淑芬:但是我們還有一些更限縮的部分,像第十一條……我們也是怕你們沒有想到的、漏掉的、沒有規範到的。

陳代理司長真慧:第十一條第一項所講的是來申請的,而這裡規範的是第十一條第二項、第三項,也就是他變更、修正、展延,通通都要依照這個法案通過之後……

林委員淑芬:那機關單位的呢?

陳代理司長真慧:委員指的是我第十條所講的政府機關(構)嗎?

林委員淑芬:對啊!

陳代理司長真慧:政府機關(構),基本上只要它提的出來它所依據的那個職權的法律,那我們……

林委員淑芬:因為在本條例之前,政府機關(構)也有跟你們申請的嘛。

陳代理司長真慧:是,然後它都要依照它本有法定職掌的法律授權才能來跟我要。

林委員淑芬:他們都是依現行第十條第一項來的嗎?

陳代理司長真慧:對。

林委員淑芬:你本來有更開放的嗎?

陳代理司長真慧:沒有。

林委員淑芬:好啦,理論上如果是這樣子,就限定在這幾個,不用再重新跑前面的程序。

陳代理司長真慧:是。

林委員淑芬:不用再走同意權和退出權而已。

陳代理司長真慧:是。

林委員淑芬:類似信賴保護原則就是了。

石署長崇良:對。

林委員淑芬:好吧,暫時就先這樣子,那光碟要怎麼處理?光碟一併放在這裡?

石署長崇良:再來處理……

林委員淑芬:沒有,要入法,要課以刑責啦!

石署長崇良:對啊,就前面那一條……

林委員淑芬:不用啦,這一條啊,就是這個。

石署長崇良:不是啦!

林委員淑芬:這條就可以,第二十五條規定,本條例施行前……

石署長崇良:第二十二條啦!

陳代理司長真慧:剛剛第二十二條要保留。

石署長崇良:保留的那一條……

陳代理司長真慧:對。

林委員淑芬:沒有啦,我們在講的是本法施行前的啦!

石署長崇良:就是用第二十二條啦!因為第二十二條剛剛討論……

林委員淑芬:沒有啦!第二十二條講的其實就是核定的裡面,它違反了規定,但我們現在不是,我們現在講的是本法施行前已經買的光碟應一律銷毀,不銷毀的課以刑責,這樣就好了。簡單的講,就是不允許再使用以前舊光碟的那些資料,而且擁有的人應該要馬上銷毀,只要舊光碟拿出來用就違反法律,就課以刑責了。你們以前在舊光碟時代,有確定每一片光碟都銷毀嗎?有嗎?沒有?我們一定要利用這個機會讓那一些都變成非法。健保幾年了?

石署長崇良:30年。

林委員淑芬:30年。

石署長崇良:但是那些資料……

林委員淑芬:95年賣到104年、105年?賣了10年了,很多人手上有,叫他們要銷毀,我們那個人體基因庫,還是哪一部法律也是叫醫院把沒有取得同意的統統都銷毀,那些樣本統統都要銷毀啊!

石署長崇良:醫院生物資料庫……

林委員淑芬:對,醫院生物資料庫,醫院很捨不得,可是當時的法律就要求要銷毀,沒有取得同意就是這樣子。以前太誇張了,誇張到整片光碟賣出去,你還不叫他銷毀,那麼大量的資料,多大的侵害啊!我們在第二十五條裡面規定,本條例施行前,像什麼機構,像你們國衛院所販售的光碟、取得光碟,或者是在外面自行重製的,都一律要銷毀,如果沒有銷毀,經查獲發現的話,就課以刑責。而且他應該重製很多遍了,一直copy,唉唷!我有一個這個,既然你要,我給你。

主席:第二十五條我們是不是先保留?然後林委員建議的,你們就把那個條文弄出來,好不好?

好,我們接續來處理第二十六條。第二十六條有院版、林月琴委員所提第二十八條及邱鎮軍委員、王育敏委員、許宇甄委員、林淑芬委員、劉建國委員等所提第二十六條,還有陳昭姿委員所提的再修正動議。各位委員,這個應該沒有多大問題嘛。

陳代理司長真慧:這是施行細則。

主席:對啊,就照院版的條文通過,好不好?好,謝謝。

繼續第二十七條。

陳代理司長真慧:第二十七條寫的是「本條例施行日期,由行政院定之。」

主席:好,各位委員應該沒有其他意見,我們就照院版的條文通過。

好,第一輪完成了,我們等一下讓議事組還有相關的官員和同仁休息一下。第一輪有討論過的保留條文,還有一些條次的調整,是不是再用一個比較仔細的對照表出來?然後剛剛有委員建議的,在相關的一些條文,針對過去的這些情況把必須加以從嚴認定的法條草案也弄出來,跟所提的委員做一些討論,等一下我們再進入第二輪的討論。

我們是不是休息20分鐘?可以吧?20分鐘夠嗎?還是到1點?我們休息到1點再繼續開始,還是怎麼樣?看大家意見,因為資料也是要讓他們整理一下,還有條次和一些內容。好,我們休息到1點再繼續開會,進入第二輪的討論,謝謝。

休息1236分)

繼續開會133分)

主席:我們繼續開會。

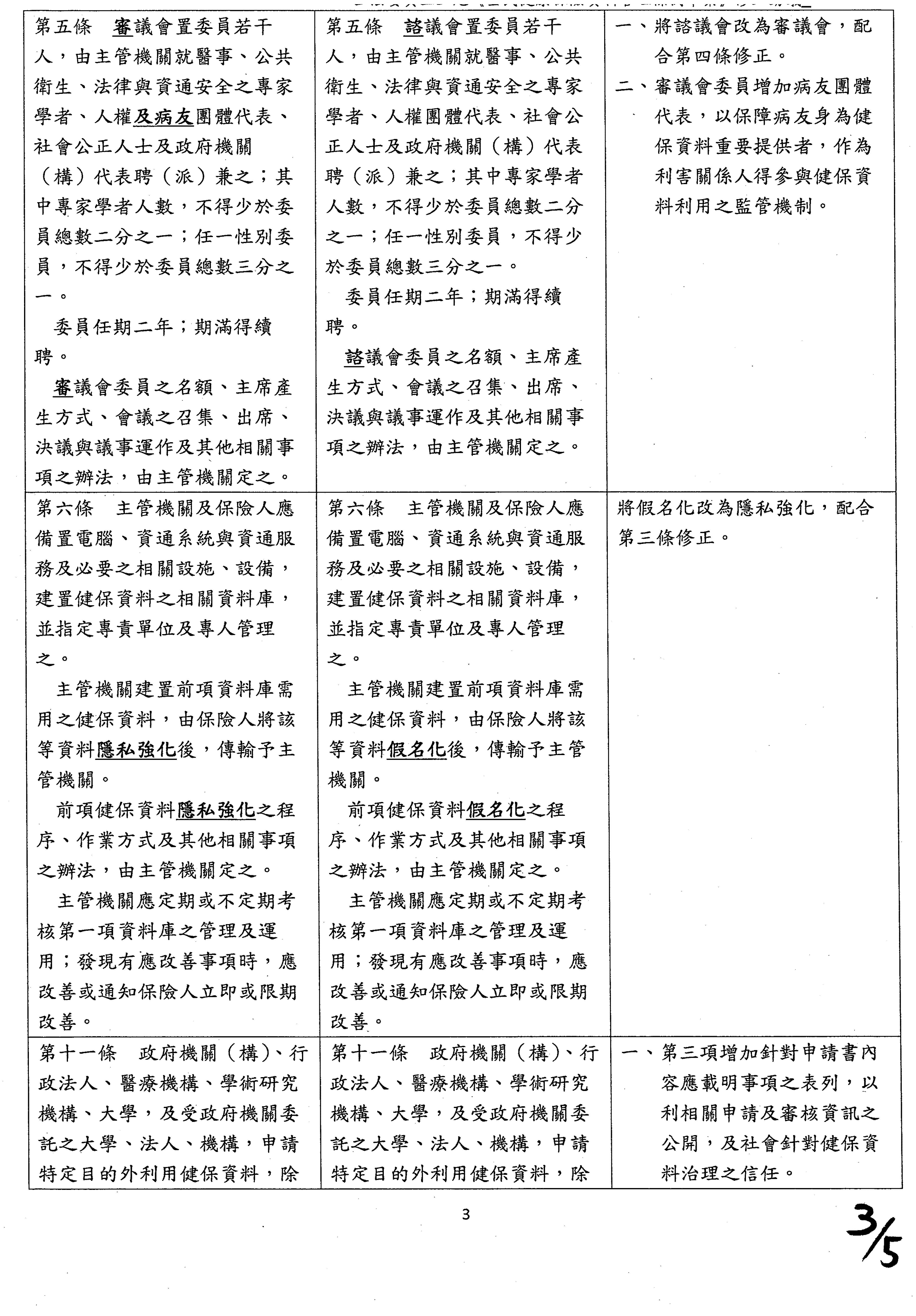
進行第二輪的討論,第一案的第一條,我就不再贅述委員的提案了,本條有保留,行政機關要不要再說明一下?有沒有溝通了?

陳委員昭姿:剛才有溝通了,請司長說明。

陳代理司長真慧:第一條我們有特別說明,原來院版的條文文字是「特定目的外之利用及管理」,昭姿委員是希望再加上一些文字,就是「為規範全民健康保險資料之儲存、處理、假名化、對外傳輸及原始蒐集」;原來院版只有寫「特定目的外之利用」,剛剛有跟委員溝通,我們的「蒐集、處理、假名化、對外傳輸」,其實在後面的條文都有寫,但是委員是希望把它更明確化,所以我再唸一次,就是「為規範全民健康保險資料之儲存、處理、假名化、對外傳輸及原始蒐集特定目的外之利用及管理,以保障……」,後面的文字跟院版文字是一樣的,以上補充,然後再看看其他委員的意見。

主席:沒關係,文字修好之後,請各位委員參酌。

陳委員昭姿:主席,容我說明一下。

主席:請說。

陳委員昭姿:我也很謝謝他,因為本來是寫「利用及管理」,這個很簡單,我們只是希望在利用過程的每個動作都要做,因為每個動作都會有一點問題,大法官釋憲案中它的第65段也提到,整個過程還包括了儲存,儲存就是個動作,儲存是準備做後面的動作,也許是假名化等等的處理,所以我才把那個動作切開來,而不是只寫「利用」,剛剛健保署他們也覺得可以接受,畢竟這只是把每個動作切開來予以明確化。作以上說明,謝謝。

主席:謝謝陳委員。其他委員針對第一條文字作這樣修正有沒有其他意見?文字修正為「為規範全民健康保險資料之儲存、處理、假名化、對外傳輸及原始蒐集特定目的外之利用及管理」,請行政機關表示意見,這樣可以嗎?

林委員月琴:這樣反而變得很瑣碎,這是一個開宗明義的條文,然後把它講得這麼細瑣,我不知道行政機關有何看法。

陳代理司長真慧:剛剛有跟召集委員說明,就是儲存、處理、假名化還有對外傳輸的部分,其實我們在後面的條文都有分別敘明,第一條是開宗明義,就直接寫出對整個健保資料特定目的外的利用及管理。

林委員月琴:對,所以我認為不需要再加什麼儲存、處理、假名化,畢竟後面一方面有一些定義了,而且第一條本來就是開宗明義在講這個法律一些相關的概念,我不知道為什麼還要把一些有點像是公共事項的文字加到前面去,甚至把定義加到前面去。

林委員淑芬:我們這裡有在規範儲存嗎?

陳委員昭姿:有。

林委員淑芬:整部法律有討論到怎麼儲存嗎?

陳委員昭姿:容我說明一下,因為憲判裡面有特別提到要區分資料處理階段這件事情。

林委員淑芬:對,有「處理」。

陳委員昭姿:就是區分資料處理的每一個procedure、每個階段,儲存就是為了後續的處理,例如假名化之前,就是要有這個動作。

林委員淑芬:關於儲存,這部法律裡面沒有任何作用法在管理儲存吧?有哪個法條是……

陳委員昭姿:我們也希望不要行政機關自己寫子法,所以就是把母法說得更清楚,即這些行為是被允許的但是有受到規範……

林委員淑芬:不要寫子法的意思是,法律條文裡面明文規定不要授權,這個叫做不要寫子法……

陳委員昭姿:就是不要讓他們自己再另外去寫……

林委員淑芬:就是不要授權他們去定子法,而是全部在法條裡面寫上去?

陳委員昭姿:所以我也是希望在第一條當中,這些行為是被允許但有規範的,也剛好符合憲判裡面用的wording、字眼,就是區分資料處理階段的這件事情,這是憲判裡面用的字眼。

林委員淑芬:如果要照這個概念來講,是不是應該這樣規定呢?就是為規範全民健康保險資料目的外之利用、處理、假名化及管理等等,以保障人民隱私權,也應該是這樣規定吧?

陳委員昭姿:如果可以利用資料,但是怎麼使用……

林委員淑芬:「特定目的外」的處理,假名的利用才有所謂的假名化,這樣子才比較順吧?

陳委員昭姿:把「特定目的外」拿到前面的意思嗎?

林委員淑芬:對啦!「特定目的外」,現在是一開宗明義就講「特定目的外」的這些利用、處理、假名化……

陳委員昭姿:清楚就好,放前面或是放後面……

林委員淑芬:這樣子才比較順啦!我的意思是說,如果硬要放上去也應該是這樣比較順。

石署長崇良:跟委員報告,我們建議就維持原本行政院的版本……

林委員月琴:我們也建議用……

石署長崇良:因為我們本來的條文裡面……

陳委員昭姿:那就保留!一開始的文字……

石署長崇良:本來的條文還有「委託其他……」,但後來後面的條文就不委託了,所以就沒有資料庫建立的問題,因為它本來就在健保資料庫……

陳委員昭姿:署長,剛才代理司長就已經談到這程度,我上次……

林委員月琴:規定得這麼細鎖,會不會有掛一漏萬的問題?

陳委員昭姿:在這裡的都是專家,每個動作他們都清楚,反而用「利用」這兩個字很奇怪、不夠清楚!

林委員淑芬:應該是這樣講,如果有「儲存」的話,後面條文應該就會有規範如何儲存的相關內容,可是沒有啊!如果是假名化的話,我們後面的法律條文也應該有講到假名化要遵循什麼原則、要訂出什麼樣的規範……

陳委員昭姿:它有定義……

林委員淑芬:沒有啦!我們條文裡面有定義,但是沒有管制假名化要怎麼進行的條文內容,都沒有啦!也就是說,如果後面所有管理的相關條文裡面沒有處理到,那前面其實就……

陳委員昭姿:我們這次就是為了規範這些事情,以至於開始立一個專法……

林委員淑芬:對啊!規範啊!

陳委員昭姿:這件事情是因為這幾個wording是在大法官的憲判當中用到的字眼……

林委員淑芬:對啦!那規範的這幾個事情對應到後面的法條條文在哪裡?

陳委員昭姿:所以我希望它開宗明義就放進去!

林委員淑芬:不是啊!那後面對應的法條條文在哪裡?沒有啊!像你提到的「儲存」,後面是哪一條在管理儲存?你的假名化是有定義,但哪一條是在管理假名化?

陳委員昭姿:如果這樣說的話,「利用」是誰在管理的?是在「利用」什麼?

林委員淑芬:所謂的利用管理,就是參照後面的所有條文,這都是在講利用上要怎麼管理等等,你再想一下啦,因為如果放進去了,後面應該要有對應的法律條文……

陳委員昭姿:淑芬委員,後面還是有啊!後面那個是「目的外之利用及管理」,就是把事情說完以後,後面還是有那幾個字啊!就是在原來的第3行,還是有啊!那個文字還是在啊!只是原來只寫到「目的外之利用及管理」,當中就沒有東西,其實「利用」跟「管理」那兩個還在,只是我覺得不夠清楚。

林委員月琴:我認為如果要寫,那就極盡所能,因為這也是有掛一漏萬的問題,你如果寫到「假名化」,當然後面有定義,可是「對外傳輸」呢?本來事實上是一個概括性的大概念,因為第一條大概都比較是開宗明義,後面當然有相關的定義,如果在這邊就要開始這樣寫的話,那要不要窮盡、把所有在後面有處理的都寫上去?

陳委員昭姿:我們要請教,如果原來寫的東西符合法律明確性,我覺得這本來是很明確的,大家是覺得寫利用、管理就已經很明確了嗎?是不是就夠清楚了?

石署長崇良:跟委員報告,通常第一條是立法意旨,所以只是一個意旨,明確的規範應該在後面逐條去建構,這個只是一個意旨。

陳委員昭姿:我們這個是特別的,這個是專法、特別法,是在有憲判之後才寫的法案,所以為什麼當時我也堅持再生醫療法一定要把醫學倫理放在第一章第一段宗旨裡面,就是要加那些字眼進去,有一點那種精神上的原則,那如果你覺得法律很明確的話,當然我也可以不堅持。其實它一點都不細瑣啊!因為每個階段都很重大,你就是每個動作都要管,不是嗎?每個動作都要管啊!

石署長崇良:跟委員報告,我們整個法律很明確,是就所有條文整體來看,第一條只是在闡述立法目的、意旨而已,對細節的東西我們都可以在後面逐條來處理。

主席:來,請王正旭委員。

王委員正旭:請大家參考一下個人資料保護法相關的規範,昭姿委員可以參考一下,因為在個資保護法裡面有提到什麼叫做處理、什麼叫利用,基本上這些名詞的定義其實都很清楚,所以如果我們在第一條已經有寫「目的外之利用及管理」,事實上,個資法是可以引用的,所以我們就不需要再用這些比較繁複式的文字來讓整個法條本身造成困擾,提供給昭姿委員參考。

陳委員昭姿:好啦!不過請不要說繁複、困擾,我是精準型的,就是很清楚,要把這個講清楚,這是個人的見解啦!

主席:你絕對是精準的,但是你剛剛用再生醫療法比喻,把醫學倫理開宗明義放在前面是OK……

陳委員昭姿:當時也有人說是多餘的。

主席:沒有,這是OK的,但是那個醫學倫理跟你現在講的儲存等等的層次是不一樣的。

陳委員昭姿:老實說,我是想把大法官在憲判中所強調的那幾個處理階段帶過來。

主席:對,我知道,但是在後面的法條有處理了,好不好?

陳委員昭姿:好啦!

主席:好,謝謝。第一條我們就照院版的條文來通過,謝謝。

接下來處理保留的第三條這個條文,行政機關有沒有進展?請說明。

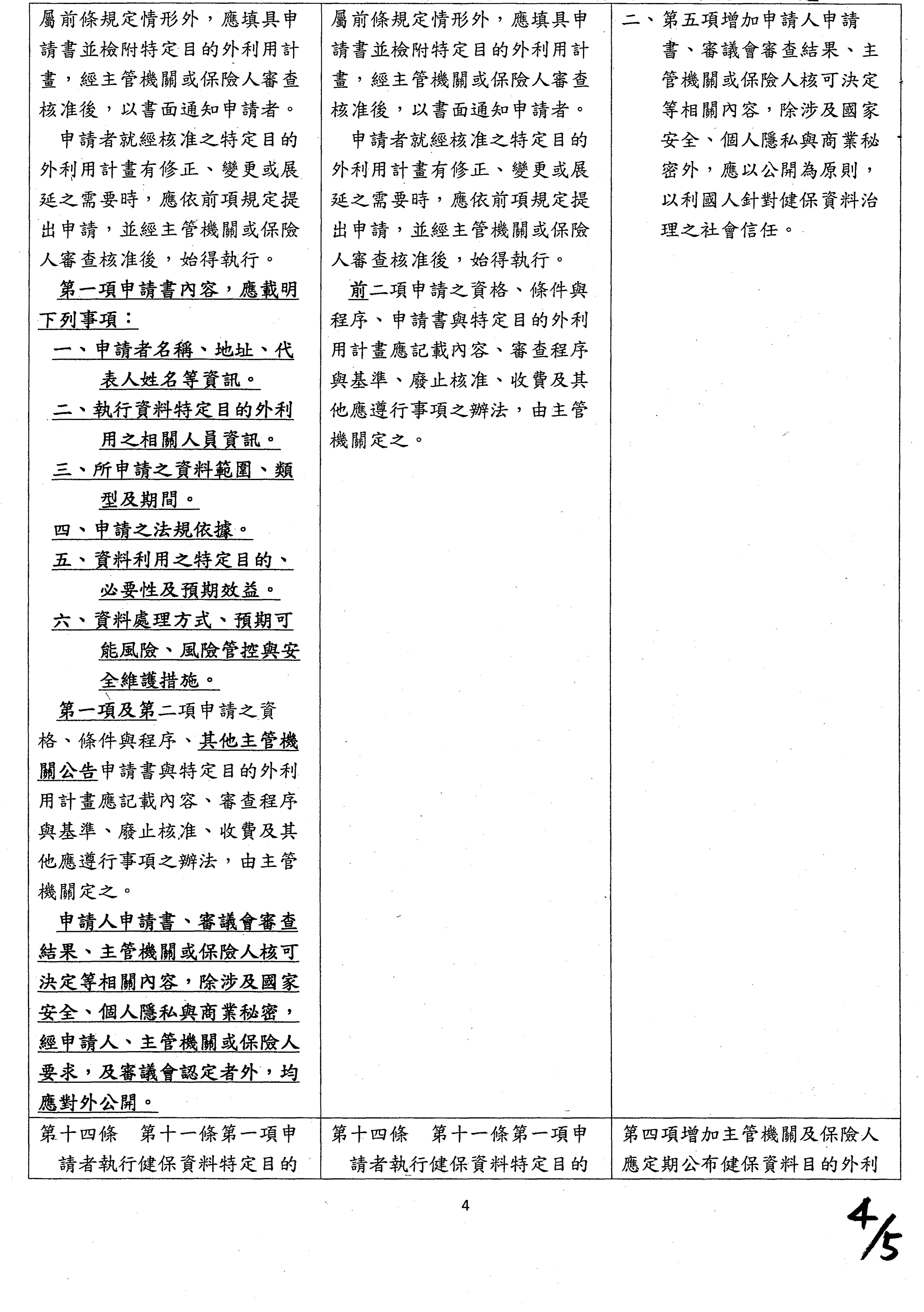
陳代理司長真慧:第三條是在說明本條例的一些用詞,所以去定義全民健康保險資料(健保資料),還有特定目的、當事人跟假名化。昭姿委員是希望在第二款的特定目的中在「蒐集個人健保資料之法律規定」和「目的」中間增加「原始蒐集」。另外再增訂第五款,明定「公共利益」這一款來定義什麼叫做公共利益,在昭姿委員版本裡面第五款公共利益裡面的()()()()其實本來就是在我們認知上面的公共利益,所以在有人申請用於學術研究的時候,我們就會依照()()()()來審查。至於()所指的是健保資料的使用目的無法透過假名化資料或其他合理方式達成,這一塊基本上我們會看使用的目的,其實我們都是把假名化的資料提供給申請者來做使用。而且在後面有寫「採取必要之個資保護與濫用防制措施」,我們原本在後面要來跑資料的時候,我們整體上就是為了要採取必要的個資保護,我們會有安全作業環境的控制,所以在這裡是否要再把公共利益通通寫出來,這個可以再討論,以上說明。

主席:來,請陳昭姿委員。

陳委員昭姿:謝謝主席。主席,因為整個條文裡面最常被提到的詞就是「公共利益」,但是對公共利益其實沒有明確的定義,也不能衛福部說是就是,所以我們才特別很努力的對公共利益做一個定義。剛剛真慧代理司長唸出了這幾個,我們同意第五目「該目的無法……」不用增訂,因為我們在後面有處理這個部分,但是要保留()()()(),因為公共利益很空泛啦!所以請各位委員參考一下,這不是只有政策的術語,是很具體而能夠據以審查的條件,就是有門檻、有審查、有界限,我們很努力的寫出這幾個,不然誰來認定這是不是公共利益呢?怎麼認定呢?

石署長崇良:跟委員報告,以行政院版本來講,並沒有在後面的條文以公共利益來做任何規範,我們是以實質的利用目的,是在第八條去明定,並沒有寫公共利益,所以在這裡去定義公共利益跟後面條文的關聯性不大。再者,以這個全民健康保險資料管理條例去定義公共利益,這個是非常社會通俗的名詞,這樣是否適當,也請委員考慮。

陳委員昭姿:通俗而模糊,讓人搞不清楚什麼叫公共利益,像國家安全,剛才你就說不出來了。

石署長崇良:所以我們行政院的版本裡面沒有用公共利益。

陳委員昭姿:我們這麼努力的寫出來,你們看一下嘛!我們希望有符合這樣子的一個……

林委員淑芬:但是後面沒有一條規定促進公共利益就可以做什麼的條文啊!沒有設定以促進公共利益為條件就可以做的任何事情,所以應該就不用去定義什麼叫公共利益。

陳委員昭姿:像院版第一條也是有規定「公共衛生、社會福利、促進……」,其實那個概念就跑到那裡面去了。

林委員淑芬:因為我們在講全民健保資料,那當然要定義,那我們講的是特定目的外,所以要先定義什麼叫特定目的嘛!因為有當事人,所以當然要講什麼是當事人,就是健保資料之本人。

陳委員昭姿:我再跟所有委員說明一下,因為我們第七條的修正動議裡面有寫「申請特定目的外利用健保資料,應符合下列條件,並限於具有重大公共利益」,所以是一致性的,然後我們的再修正動議第七條……

石署長崇良:對,只有在陳昭姿委員的版本有出現目的外利用要符合重大公共利益,所以才有定義公共利益的需要,現在回來看各個委員的版本,包含行政院的版本……

林委員淑芬:第八條啊!

石署長崇良:我們都是在第八條去規範使用目的,並沒有用「公共利益」這幾個字,所以我們建議不需要在這裡定義,如果要在實質上讓使用更明確,那可以在第八條裡面來處理。

陳委員昭姿:那就先保留啊!剛剛第七條就說要我先保留……

林委員淑芬:昭姿委員,我們翻遍全臺灣各個法律的名詞定義,應該都沒有任何一部法律會定義「公共利益」這4個字,也就是什麼叫做「公共利益」,所以我的意思是說,因為只有你的版本有搭配到那一句話,也只是一句話,那是不是把那一句話的概念放到第八條整合進來?

陳委員昭姿:那就配合你們,你們也有「公共衛生、社會福利、促進學術研究發展」……

林委員淑芬:沒有啦!沒有任何一部法律裡面的名詞定義是去定義公共利益的。

陳委員昭姿:署長,這幾條我們的建議內容,你想辦法看放在什麼地方處理。

石署長崇良:我們再從第八條來看,第八條現在是使用目的,陳昭姿委員的條文是希望讓它很明確,而不是用描述式……

林委員淑芬:我知道了,陳昭姿委員,是不是這樣子,你聽一下,照行政院版本是「申請特定目的外利用健保資料,應符合公共利益,應以提升……」包括行政院版的後面這些文字,在第八條放進公共利益,公共利益就是行政院版本後面那些。

陳委員昭姿:第八條放到公共利益,是不是?

林委員淑芬:公共利益放到第八條,因為第八條整體概念就是公共利益了。

陳委員昭姿:我這裡就可以留著囉?

林委員淑芬:應該就不用名詞定義了,因為第八條就等於是在定義公共利益了。

王委員正旭:主席,徵求發言。

主席:請王委員。

王委員正旭:如果我們希望在第三條把公共利益做完整定義的話,可能要麻煩法務部同仁,是不是在其他的法案上面有類似什麼是公共利益這樣的處理模式,因為我們知道其實公共利益很多元,是透過醫療的公共利益,還是屬於建設的公共利益,或者是哪一類的,所以這個部分法務部同仁可不可以幫我們釐清或者說明一下?

主席:請說明。

陳委員昭姿:很困難就保留。

汪參事南均:跟主席、各位委員報告一下,我剛剛查了一下,我們的法條內容有公共利益的文字大概有277筆,但是都只有公共利益這4個字,並不會在下面做一些說明。我們要做名詞定義通常都是有法院的實務判決、判例或大法官會議解釋,就各個不同的面向會有不同的案例、具體事件,來做公共利益的說明,可是在法條裡面大概就沒有辦法統一做一個定義,以上補充。

陳委員昭姿:以前做不到,不表示現在不能做,這是新的法。

汪參事南均:但是因為公共利益有很多面向。

陳委員昭姿:今天我們特指健保個資管理條例,我們這麼努力把這個東西寫出來……

林委員淑芬:陳委員,你看一下第八條,衛福部所講的那一些東西就是這一部法律裡面的公共利益,所以你要講公共利益應該就是這幾項而已,提升醫療品質、公共衛生、社會福利、促進學術研究,這一些就是這部法律主要促進的公共利益。

陳委員昭姿:我有提出再修正動議,也是很具體的。

石署長崇良:跟陳委員說明,因為你在第三條要做名詞定義,主要是要扣合你的第七條條文,申請目的外利用要符合下列要件,並具重大公共利益,所以其實它的實質是在你的第七條,所以那些實質的內容,我們可以用院版的第八條處理,不需要在這邊另定公共利益,因為那個是重複的,不需要去定,我們來處理。

陳委員昭姿:如果是重複,OK,問題是我們這樣寫出來的東西,你們能不能接受、有沒有辦法接受?你覺得看看要移到哪個地方。

石署長崇良:就是到第八條處理,因為你的第七條下面就有把這些寫出來,例如用於公共衛生什麼什麼……

陳委員昭姿:就是不要那麼空泛。

石署長崇良:我們現在第八條是比較概括性的論述,你的第七條是比較條列具體式的,我們把它併併看,併進第八條,這邊就不需要做名詞定義,免生混淆。

陳委員昭姿:好,謝謝署長。

主席:請王委員。

王委員正旭:經過大家剛剛的討論,其實我們在修正動議第八條也有增進公共利益,是要在裡面把它完整的陳述,還是要在立法說明裡面,把什麼是公共利益做非常完整的說明,等一下我們還可以再討論,所以這個部分陳委員是不是也可以確認、瞭解一下?

主席:已經講好了。

陳委員昭姿:剛剛署長已經把原則弄好。

王委員正旭:另外,在修正動議裡面,針對什麼是去名化要再加強說明的地方,在立法說明最後有增加了幾個文字,之前有跟大家討論過,就是以期與加密、去識別化等各類型隱私強化措施,共同降低資料主體可能面臨的風險,也請大家能夠支持把這個說明可以做得更完整,讓未來在假名化的過程裡面,可以確認不是只有假名化這樣的需求而已,以上。

主席:王委員是希望在立法說明裡面更明確的把那個定義講清楚就對了,可以嗎?

石署長崇良:可以。

主席:等一下就補立法說明的文字給大家參考。

石署長崇良:我們在立法說明裡面強化剛剛王委員所提的這一些說明。

主席:謝謝,所以第三條我們就照院版通過,謝謝大家。

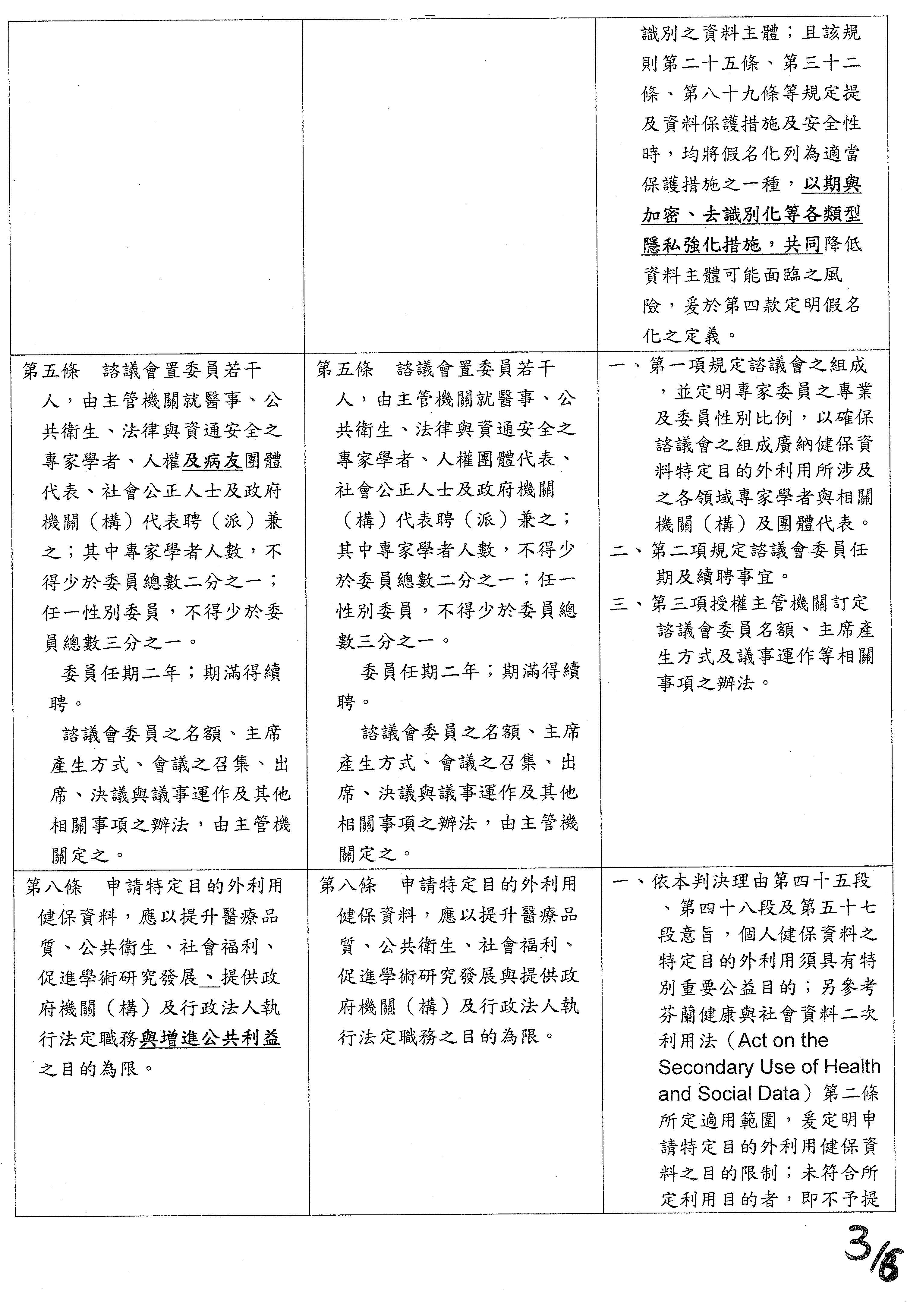
繼續處理第四條保留的條文,行政機關再說明一下。

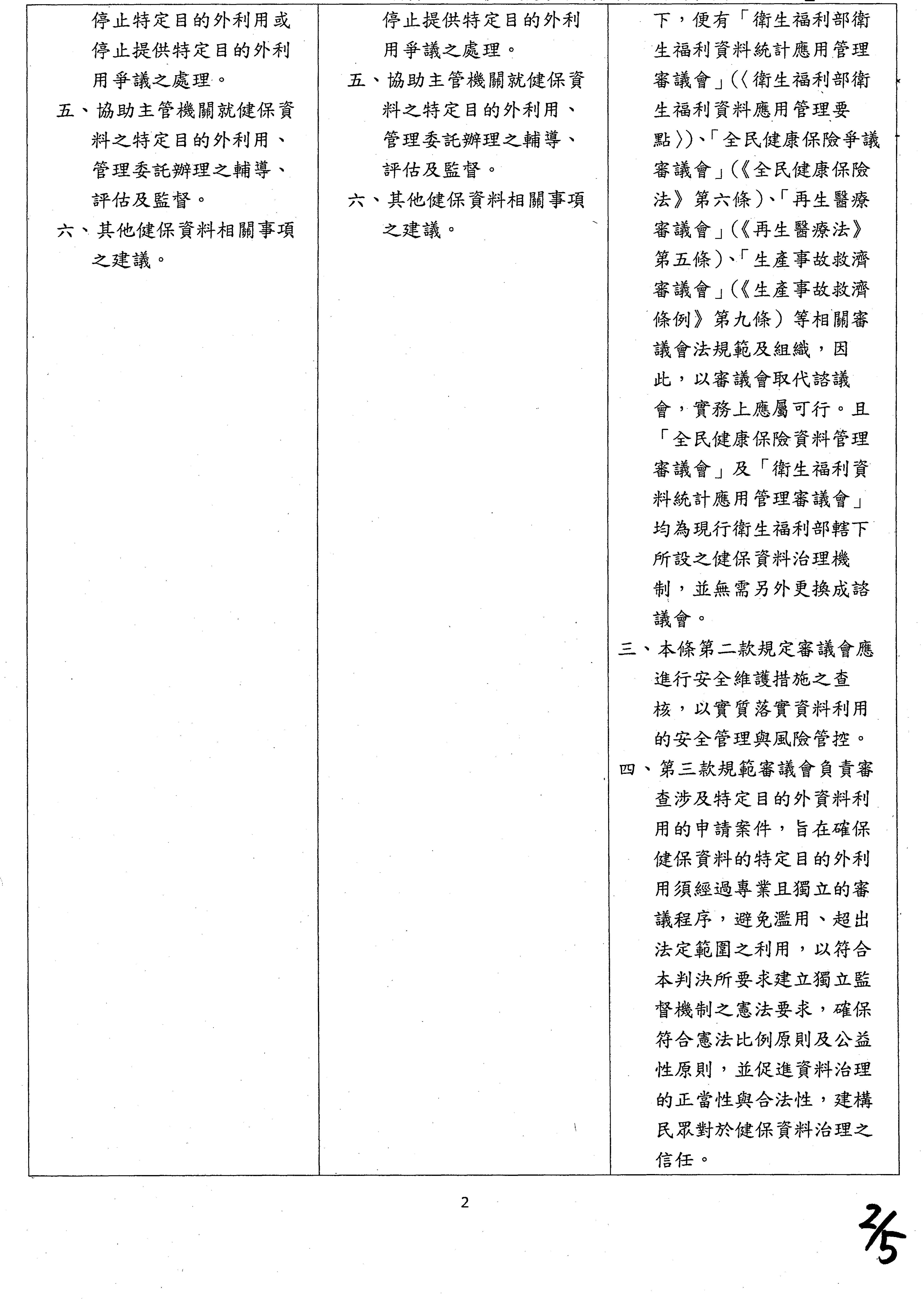
陳代理司長真慧:第四條院版是主管機關應該組成諮議會,我們院版提了六款,陳昭姿委員的部分希望諮議會改成審議會。另外,我們院版原本有六款,他增加了九款,有特別把申請資料特定目的外利用之申請人資格及特定目的外之審查,以及例外不許停止的必要性審查,前面還加了健保資料的資料儲存、管理、對外傳輸的考核,還有擬定健保資料特定目的外利用的資料風險等級。我再補充說明,因為這裡是講諮議會或審議會的任務,陳昭姿委員所加的這個部分,有一部分我們會在後面第十一條由審查程序機制那邊處理,這個部分是不是再容許委員們討論?

主席:請陳昭姿委員。

陳委員昭姿:主席,不好意思,這裡是整個法條裡面我最重視的部分,就是要有一個獨立的審查機制,因為之前我提的個資保護委員會,大家覺得有窒礙難行之處,所以這次我的再修正動議才改成第一個它絕對不能是諮議委員會,諮議委員會就是under健保署,最後是健保署決定,那就不符、就違憲了,這是會有問題的,會重寫就是因為要有一個獨立的機制,所以基本上要有審查的功能。

第二個,審查組成的成員等等,包括召集人不得為機關代表等等。我是一致的,緊接著後面就有這些規範,這是大法官裁示的,我們務必讓這個獨立的機制看得見,有這個實際的功能,所以很不好意思,如果這個地方還留在諮議的話,我就保留,謝謝。

主席:請說明一下,那天第一輪討論的時候是有諮議,也有審議,對不對?應該是這樣,不是說你想審議而沒有審議,這條是講諮議。

林委員淑芬:這個有審議是因為民間一年三百多案來申請,來申請的時候,每一個研究計畫目的大家都要審,每一案都要審,所以才會有審議會。這裡的諮議會看起來像是有爭議的時候,上升到上面的諮議會討論,或者是就政策上的方向,由諮議會討論,這是不同的層級。陳委員就是一直要把個資保護會拿進來,但是個資保護……

陳委員昭姿:修正了。

林委員淑芬:修正了?你現在審議的目標是什麼?如果你的審議是每一個來申請的個案都要審議的話,那麼後面就有了,是不是到後面再來討論?

陳委員昭姿:因為這個是關鍵,上次的關鍵就是留在這個地方。

主席:沒有錯,但是我只是提醒陳委員,這個是講諮議,因為你要的是審議,後面我們就會有審議,在第幾條?

石署長崇良:在第十一條。

主席:所以審議一樣會討論到。

石署長崇良:那個是審查會,會有一個審查會在第十一條,新增……

陳委員昭姿:我要的是一個獨立監督的機構,能夠制定所有的辦法跟成員,這是我們今天立這個專法的初衷。

林委員淑芬:好,我看到了。我覺得諮議會跟審議會的名稱當然是一個爭點,就昭姿委員的版本,他最新的再修正動議裡面提到假名化資料庫儲存、管理、對外傳輸,這個也是審議會的任務,目的外利用的資料風險等級管理和審查制度也是審議會的任務,還有什麼不一樣的?這一些東西會是需要審議會經常審議的嗎?比如說,特定目的外利用的資料風險等級管理和審查制度,他們總共也只有這個資料庫而已,怎麼管就一項而已,有常常需要審議嗎?應該也沒有啊!它的制度訂出來就一套而已,還需要再設一個審議會去審議?那你說要考核,要怎麼考核?

陳委員昭姿:我的版本沒有諮議啊!所以我只有一個審議會。

林委員淑芬:沒有,就用你審議的概念也一樣啊!對於特定目的外利用安全維護措施和監督防護,我就是要審議這個,它就一個資料庫、一個系統,難道你要常常去審核,你要審核什麼呢?

陳委員昭姿:我們就是在定義審議會的任務,它要做到哪些事情,就是現在正在定義,然後讓他們去執行啊!

林委員淑芬:對啦!比如說,審議特定目的外利用健保資料爭議之處理,因為可能爭議有很多,到底它有沒有符合研究計畫,或是有沒有符合擅自變更卻沒有申請,那有爭議嘛!大家在審議會來討論,這樣是有道理的。可是你的第一款每年考核或許有,但因為你的考核是類似外部稽核,他們有內稽,當然有外稽,或許第一款可以討論;像你第二款的管理及審查制度,制度你管理一次、審查一次就定了,也不可能常常需要審議,還有什麼?我們已經把爭議處理也放進去了,還有什麼不一樣的?還有哪一款不一樣?

陳代理司長真慧:第七款跟第八款。目的的審查,還有例外不許停止的,那個是個案審查……

林委員淑芬:這個到審查會裡面,我們就可以放進去了啊!現在就是你的第一款,我認為第二款應該是寫得多餘的啦!第三款安全的防護措施,第三款也一樣,他們也有啊!只有第一款、第二款不一樣而已,是嗎?

陳代理司長真慧:第三、第四、第五、第六款都跟院版一樣,然後昭姿委員……

林委員淑芬:對,第一、第二、第七款啊!

陳代理司長真慧:第一、第二、第七、第八款。

林委員淑芬:第七、第八款已經在後面,我們有個審議會,每一個個案來申請利用的時候,我們已經有把關的機制,剩下第一和第二款,及審議會還是諮議會的名稱問題。第二個,你要去考核它,要不要賦予審議會一個外部稽查的角色,這當然也可以討論,但第二款我是覺得不用了啦!第二款提到資料的管理和審查制度,你要審查什麼東西呢?我們也不能看他的資料要怎麼審查?

陳委員昭姿:可以建立方法學啊!這個我參與……

林委員淑芬:方法學一次建立就好了、就結束了啊!

陳委員昭姿:沒有,這個方法學也可以有一些修正。署長,你了解啊!包括新藥審查,過去大家在討論怎麼來做這些事情,後來PVMB也都是這樣加進來的,它有一定的方法學在處理事情,他們都……

林委員淑芬:這個應該是內稽的程度,內部管理就可以了。

石署長崇良:我們目前的型態是要利用這些資料,陳委員在第二款裡面想要建立的是,我們在對外提供這些資料要秉持最小揭露原則、適當性原則,意思就是你的研究目的跟你要的資料筆數、跟你要的資料欄位是不是相當,這個就在做風險管理,我們目前的風險管理是這樣子的。依你的研究目的,你要200萬人,我們審查的結果認為其實10萬人就夠了,因為你所做的這個疾病是很普及的,當然如果這個疾病的發生率很低,你要的sample size樣本數當然就要多一點,但要哪一些欄位跟你的研究目的相關,而不要多要,以最少揭露、適當原則來處理,所以那個都是在審查會逐案認定,我們沒有辦法馬上訂出原則。如果在這裡訂定原則,就是最小揭露、適當性這樣而已,但是每一個個案是在審查會去審查他的研究計畫時再去討論。

林委員淑芬:這樣講我們就聽懂了,陳委員,署長比你說得更清楚啦!委員,你要先設定你同不同意有兩個層次的審議或諮議,一個是大的方向,其任務就是行政院講的;第二個是每一個個案來申請一一把關的審議,當一一把關的審議有爭議的時候,再送到大的諮議會處理,你要先同意這一種架構,我們才能夠繼續討論。如果你不同意這種架構,把兩種架構混在一起,我們沒有一起討論、對話的基礎,因為你把它們都混在一起了;如果你同意這種架構,我們把你想要的放到審議會在每一個個案討論時具體討論,如此,我們可以對話的時候,你就可以再講如果不符合最小……當然審議會的成員,你很擔心專家可能偏頗行政部門,也偏頗業者或學術機關,他們審查研究計畫,明明就不符合目的外利用或者是最小揭露原則,不需要給他那麼大筆的資料,當有爭議的時候,再送上來上面,也可以再處理這個爭議,類似這樣的機制,它有個比較上位的爭議處理的諮議會,再加上把關政策目標的諮議會,你講的執行細節上所要的,一一把關再放到審議會,這兩種架構你同意了,我們才可以討論啦!因為你一個人跟大家都不一樣,大家都同意兩種層級,你一個人就一直主張把它們混在一起,這樣無法對話啦!老實說,我也不知道怎麼講了,而且你要講清楚,有時候你又講不清楚,我也聽不懂,署長講完,我們才比較清楚。

主席:先請王正旭委員。

王委員正旭:謝謝主席。針對這一部分,其實我一開始也很擔心諮議會跟審議會造成的一些影響,因為我們也了解諮議會的確在要求上不像審議會可以讓大家那麼放心,因為諮議會就是談一談,由主管機關做最後的確認,沒有一定的審議過程,或者是想要達到的目的,這是我當初比較擔心的。不過,後來經過幾番的討論以後,如果我們把諮議會跟後面的審查會進行同步處理跟區隔的話,希望能夠化解剛剛林淑芬委員所提供的內容,也希望昭姿委員能夠了解一下。

我自己後來也可以尊重有關於諮議會提供原來的名稱跟內部處理模式,在第十一條的部分再增加一個審查會,就不是審議會,我們希望審查會有一個比較具體完整的處理模式。我們本來希望在原來第五條裡面審議會在執行的時候,很擔心每一年有三百多案,審查會會不會事情做不完,大家沒有必要把一些本來就不是太需要經過審查會做完整討論的部分,可以簡化處理。所以審查會如果改成諮議會,的確可以減少這樣的困擾,我們很希望能夠訂一些辦法來處理。不過,如果我們現在第五條還是維持諮議會,可是在第十一條有一個審查會的內容,而且有訂定完整的辦法,我想大家就比較能夠同意,這樣的調整是可以符合期待的。

陳委員昭姿:王委員,你的架構是誰?誰高誰低?誰高誰低?你的諮議會跟審查會的架構是誰高、誰低?

王委員正旭:是,這個其實我們也有討論過……

陳委員昭姿:這就是一直的困擾啊!健保署我參與太久了。

王委員正旭:就是一部法裡面有諮議會、有審查會……

陳委員昭姿:第一個,一年300案不算多,任何一個專家委員會,每次我在主持的都是二十幾件,一年當中每個月都要開會,有時候加開會議,一年300案對一個委員會來說一點都不多。第二個,過去的諮議委員會,它的結果還是健保署在處理的,即便是共擬會,有點像我們final的那個,也是健保署在主導的,所以我一直認為獨立性就是不夠,我過去的經驗讓我知道,我參與太久了,讓我知道獨立性完全不夠,最後都是健保署拍板定案,所以我希望是真正有一個具有審查功能的,而且我不認為300個案件會嚇死人,這麼多人及一群專家,你也沒有兩批專家可以做啊!一批專家做諮議、一批專家做審查,根本沒有那麼多人熟悉這些運作,因為你還是要去熟悉、了解相關的規範、標準等等,就像健保的運作本身,也不是隨便抓一個名醫來就可以進入委員會討論的,所以有時候才會亂七八糟,完全失掉原來的準則。所以我的思考就是一個機構,它就是做審查,然後它的成員非常重要,我從頭到尾的思考都沒有改變過,但是因為一開始部長、署長都說這樣工作太重了、workload太重,都沒有,我自己進去就是一年處理幾百案,我主持過共擬會8年,每年都處理一、兩百案。

林委員淑芬:你支不支持兩種架構?

陳委員昭姿:所以兩種架構,我過去的經驗是過去都歸於健保署……

林委員淑芬:昭姿委員,這樣我具體向你建議,你就檢視你自己的審議會,你一共有9款,如果這9款透過兩種架構都可以被實際地運作出來,有的放到審議會、有的放到諮議會,你同意兩種架構,然後你的9款都被放進去了,實質上你要的都有了嘛!第一層級叫諮議會,諮議會也不是全部都諮詢和建議而已,諮議會裡面有第三款的爭議處理、第四款的爭議處理,這裡面明確地講了爭議的處理,那它顯然就不是建議了,如果不放心的話,我們也可以放進立法說明欄,遇到主管機關爭議的處理要交給諮議會,諮議會的開會就是決定了,你可以在立法說明欄把它放進去。

我覺得你這裡面有一點是真的很值得拿出來討論的,就是你的第一款,因為有內稽以外,要不要外稽、要不要考核?諮議會來給他們外稽、考核一下,這個考核要做什麼、依據、考核的強度要到哪裡可以再討論,。你的第二點,老實說這個很像行政管理的層級,很像他們內部的行政管理。你的第七點、第八點就交到審議會,而且後面的審查會還是審議會在審這的一年三百多案的時候,一定要踐行你所講的這幾個東西的話,你就實質都放進去了,你的東西、你要的統統都有了,只是把它拆成兩種架構,這樣子你能不能同意?因為你如果沒辦法接受,我們都沒辦法討論,你就只能保留而已。老實說,因為大家討論出來就兩種層次、兩種架構,任務跟組成的功能都不一樣,你硬要把它放在一起,然後由一個會去處理,這個會顯然也是無限大。對我來講很簡單,我要防弊的是業者還是學術團體要來申請、要關說,誰會被關說?我擔心這些人被關說,根本就不應該核准的也被核准怎麼辦?比如說類似這樣子。

石署長崇良:我跟陳委員說明,如果委員一直擔心健保署會恣意妄為,更應該分兩層,因為諮議會是主管機關,本法主管機關是衛生福利部,所以諮議會是由衛生福利部設置,審查是另外審查。剛剛說的如果把審查統統訂在同一個單位更有可能擅權,就是規則他們訂定,審查也是他們訂定。我們現在的設計是規則在上面諮議會討論,下面是個案審查的審查會,所以審查會如果有爭議,還會到諮議會討論,如果是歸於一尊,統統都是在所謂的審查會,什麼都包,反而少了監督機制,所以第四條是由主管機關,絕對不是在健保署,它是在衛福部裡面,審查的時候就會分兩個審查,一個是在部裡面,因為部裡面有一個資科中心在提供資料服務,它有審查會;一個部分是在健保署,只用到健保資料的,我們也有個審查會。每年的申請案,其實健保的量是少的,來跟健保申請的不過二、三十案,真正多的是在部裡面的資科中心,是三百多案,上面有一個諮議會來處理爭議跟相關的監督機制,我認為這樣更符合你的要求,它才有互相監督的機制。

陳委員昭姿:你把不同的功能……當然所有的……把不同的每個地方都有分配,但是事實上在運作的時候,譬如說你怎麼挑、你有什麼標準?一群人也有一群人的好處,同一群人,所以為什麼我把那一群人的整個資格、組成、利益衝突、迴避等等都緊接著寫在第五條,就是這個樣子,你用不同的方式,第一個,審查標準不一樣,有沒有一致,個別性也很高,然後最後要篩選什麼要往上送,有爭議的也是健保署決定的,也就是審查單位決定的,速度多快、什麼時候給?有沒有流程、速度要不要公開、有沒有一些透明度?我真的請你連新藥審查速度叫你公開上網、目前進度到哪裡,你已經搞了一年都不肯做這麼重要的事情,我們要透明、要公開……

石署長崇良:一碼歸一碼,那個就不是啊!現在的主管機關就是衛福部,所以就不會是設在健保署,現在就很清楚地跟您報告就是這樣。

主席:對不起,簡單再提醒說明一下,因為我們第一輪在討論的時候就已經有針對諮議跟審議、審查特別提過了,這部法條的主管機關叫衛福部,今天早上討論也都有提到,所以昭姿委員,剛剛也有這麼多委員特別建議你,不管你要審議、諮議,基本上這兩個法條裡面都有你要的東西,應該就不用focus說一定只有堅持在你的修正動議裡面來處理,你思考一下。來,請林委員。

林委員淑芬:但是有一個就是說第一款,我覺得諮議會如同昭姿委員說的,不要變成只是諮詢、建議而已,第一款是「特定目的外利用的管理、監督政策、法令擬訂」不要講「建議」,而是擬訂,事實上很多擬訂其實也是你們先行政準備出來的,諮議會的諮議大家看起來好像就覺得是建議的功能,所以……

石署長崇良:這不是獨立機關,因為一旦寫「擬訂」它就是獨立機關。

林委員淑芬:好吧。

石署長崇良:所以一定是建議,因為要發布法令的是主管機關,是衛福部,所以這個諮議會當然是提建議,我們會把這些法令送到諮議會討論,徵詢大家的意見,最後發布的一定是衛福部。如果這裡直接寫「擬訂」,那這不得了,它就是獨立機關,完全不一樣,架構是不同的。

林委員淑芬:好吧,那就是這樣子,我不堅持,但是他講的考核……

石署長崇良:考核可以。

林委員淑芬:可以啦!考核給它進去,就是昭姿委員要的每一款,我們都把你放進來了,每一款都有一個地方給你塞進來可以做了,你說執行起來不一樣,那已經不是法律的問題,徒法不足以自行,大家都知道,法律定得再完美,但是如果是沒辦法運作的那種法律也沒用,陳義過高的那種法律也沒用,有一種是定得可以執行,但是執行面會出問題的,那又是另外一件事。我們知道法制面把它定好了,執行面還會走樣,那是沒辦法的,你不能說要把行政部門定死、寫死,絕對不讓行政部門擴權、讓你單方面主導,我跟你說不可能有那種可能,你說我們要防弊、防止他們行政獨大,絕對不讓他們亂搞,問題是寫不出那種法律啦!行政權就是有相當的行政裁量權,它就有它的空間,你沒有辦法定到一個法律是他全部都要聽我的,不可能!所以執行面怎麼樣?你一直講執行面執行起來,過去你的經驗怎麼樣,那是另外一個問題了,而且要問責於行政權獨大的不是透過立法程序一個機制,問責於行政權獨大的,不要忘了還有政治問責,還有政治責任,他們如果這麼擅權、擴權,這麼無法無天,事實上有政治條件可以問責,有選舉機制,有很多問責機制,民主的監督和制衡不是只有法律寫出來就有辦法,徒法不足以自行,不是只有靠寫法律就有辦法,你想的問題我都整理過,我也都了解,但是真的不是說法律這樣就有辦法。

主席:請陳委員表示意見。

陳委員昭姿:我想再跟署長確認,署長,你現在如果要兩層級的處理方法,第一個層級是什麼、誰來訂這些審查標準等等?再來,你打算怎麼作法?不然,我現在真的連架構都跟其他委員有不同的意見。

石署長崇良:我再把行政院的版本說明一下,以及可能的調整,第一個,它的第一款任務就是「目的外利用之管理及監督政策、法令擬訂之建議」,意思就是我們不是後面會有一些子法嗎?授權法規會在這裡做諮詢,聽諮議會的建議,最後還是要行政機關去發布,所以這是第一個。第二個是「安全維護措施監督防護之諮詢」,如果要把考核放進去也OK,就變成是「安全維護措施監督防護之諮詢及考核」,這個我覺得可以,就是實際上由諮議會的委員去考核看看這個安全防護措施做得好不好。第三個是目的外利用資料爭議的處理,這個也有很大的實質功能,就是在審查那邊不予許可,或者是硬叫人家不能申請這麼多資料,我們就只給這麼多筆,它有爭議,或者是外部有爭議,對於我們所核准的認為過於寬鬆,那就到這裡來處理,那是第三個。第四個在處理停止,我們後面的條文有要停止利用或者是額外不准停止利用,可能在這裡做爭議的處理,大概是在這裡。第五個,協助主管機關對特定目的外利用,還有管理因為委託辦理的輔導、評估及監督,大概是這樣。所以……

陳委員昭姿:你說了半天都說你自己的條文而已……

石署長崇良:對,所以我現在就是在對應您第四條條文裡面第一款的考核,剛剛就是第二款,我剛剛提到第二款「之諮詢及考核」就可以符合您說的那一些……那都是屬於「安全維護措施監督防護之諮詢及考核」,可以符合您第一款的作用。第二款是在個案審查的部分,所以那個應該是放到審查會去做。第三個,剛剛我提到跟第二款已經涵納進去了。另外你的第七款都是個案審查,第八款有個案審查,就是不許停止,就要看後面那個有沒有審查……

陳委員昭姿:署長、署長,你說的……

石署長崇良:第八款到後面條文上,之前有保留,所以到最後再處理。

陳委員昭姿:署長,我不承認風險管理是個案,我根本不承認,你一定有個標準,任何的都有標準,你也知道我們新藥是怎麼分第1級、第2級:2A2B的,對不對?有沒有重大突破或類似,還是比現有好的?它有個基本的東西,我從來不認為那是個案……

石署長崇良:這個跟新藥審查不同。

陳委員昭姿:一個標準,本來那個標準就是要去定好,你剛剛一直說那是個案,那就把它下降到讓委員們……我也不知道你後來怎麼聘、聘誰去做決定,他都是亂喊,現在根本沒有人照那個規矩去做,現在法定的整個核准過程,沒有人照那個規矩做,都問你剩多少錢啊!沒有錢,我們就把它降級,就是這樣,因為我看到他們整個……

石署長崇良:不同啦!委員,您對新藥的審查很熟悉啦!

陳委員昭姿:諮議會如果連會議紀錄怎麼做……

石署長崇良:但是這個是研究計畫的申請,用的資料不一樣啦!

林委員淑芬:昭姿委員講的概念可能是共擬會議或是新藥會議審查的重點不一樣,因為……

陳委員昭姿:也是大案子,每個新藥都搞一、兩年以上,都審一、兩年以上喔!

林委員淑芬:不是一、兩年的問題,也不是大不大的案子,因為是兩種管理的審查內容不一樣的問題。現在是說目的外利用那些資料的風險管理很重要嘛!諮議會在第一款就有講「目的外利用之管理」,管理當然就包含風險管理,它就已經涵蓋在這裡面了。所以我還是回到我之前一再跟你講的,你這九款或這八款,實質上你覺得哪裡我們講的沒有放進去、你講的我們沒有放進去,或是哪裡你覺得還不夠好的,是不是你具體地這樣子討論?你先同意兩層架構再來說,然後我們才能討論審查會裡面哪裡不好、諮議會裡面哪裡不夠、你的條件還要增加什麼,這樣才有辦法討論,不然就都沒辦法討論,你到院際協商也是一樣要回到這個層次來討論。

陳委員昭姿:署長,我還是要請你把第一款到第九款,你剛剛唸了你自己的版本,你剛剛還是在唸你自己的版本,依照你講的,哪個是多餘的?哪個是不需要的?你先把它弄清楚。

石署長崇良:您的第四條條文……

陳委員昭姿:而且我們兩個解讀不一樣喔!你認為很個案的東西,我認為是很原則喔!我們兩個的解讀也都不一樣喔!

石署長崇良:您條文的第一款,我剛剛已經提到我們可以在行政院版本的第二款……

林委員淑芬:它放在第二款裡面。

石署長崇良:這裡放「之諮詢及考核」,你要的是考核嘛!所以就放進來了。第二個,你的資料風險等級管理及審查制度,因為剛剛提到我們的資料就是最小揭露、適當性原則,我們在後面有授權法規,第十一條有個授權法規,就是資料的類型、範圍等等我們會定出一個原則。譬如現在如果資料是少於30筆以下的,我們是不提供的,就是你申請研究抓出來的條件如果是少於30筆,這很容易被identify是哪一個,我們不提供利用;過多的我們也不提供,因為我們就要抽樣,不需要那麼多樣本數,我們也不會提供,所以那個都是屬於叫做資料風險的管理,這個都是定在後面的子法規,後面的子法規就會送到諮議會,在行政院版本的第一款討論,後面執行個案審查的時候,是審查會去按照這個規範、這個子法規去審查,概念是這樣。

林委員淑芬:好,這樣陳委員也可以同意你的第一款就是放到它的第二款裡面納入加上「考核」;你的第二款,我剛剛聽署長這樣子講,我覺得應該可以在審查會裡面納入審查會的應遵循……

石署長崇良:第十一條的授權辦法。

林委員淑芬:不是,在審查的辦法或原則應該要定出最小揭露、適當性原則,那就已經放進去了。

石署長崇良:對。

林委員淑芬:其實有一個我倒覺得大家……你在解釋的過程,我覺得可能是這整部法律沒有討論到的,沒有討論到的就是爭議啟動的機制,因為諮議會是針對爭議的處理嘛!可是審查會那邊或許會有些爭議產生,那爭議也要接受像公民訴訟那種概念,有一些爭議是兩造雙方沒爭議,但人民自己看了不爽,覺得你們兩造雙方合謀,然後濫權、擴權,就要給出他們的資料,有可能公民認為不行,他要提起爭議處理,不行的話,他要再打行政訴訟,類似這樣子。這啟動爭議的機制,我們好像整部法裡面都沒有……

石署長崇良:看第五條,諮議會的運作辦法在第五條的授權法規,第五條第三項。

林委員淑芬:但是我們都沒有談到所謂爭議啟動的機制,或是有爭議的時候……

石署長崇良:那已經在運作的辦法……

林委員淑芬:不是,這裡面也沒有,對於爭議啟動的機制,我們就授權……

石署長崇良:對,因為它的任務,第四條的委員會的第三款……

林委員淑芬:你的字眼叫做「其他相關事項之辦法」。

石署長崇良:就是第五條的授權法規要來處理現行第四條的這些任務。

林委員淑芬:對啦,但第四條的任務……

石署長崇良:就是爭議處理,所以就會在後面的授權辦法來訂。

林委員淑芬:本來我是想說諮議會的最後一項,諮議會委員的名額什麼什麼的,然後最後一項就是「決議與議事運作、爭議處理及其他相關事項」,就是把「爭議處理」也放進去。

石署長崇良:就是到第五條再來改。

林委員淑芬:對啦,在第五條放進去,因為就覺得爭議啟動的機制好像沒有被討論到,你上面有提到其他相關辦法,的確是可以涵蓋,但如果要再寫清楚一點,就是把爭議處理寫上去。陳委員,這樣你的第二款就解決了,第七款、第八款放到……署長,你們的審查會裡面,也是放在你剛才說的第十一條……

石署長崇良:對。

林委員淑芬:那就把他的第七款、第八款直接納入進去,可以嗎?因為如果是授權的,授權的他沒有看到……

石署長崇良:只有昭姿委員的第七款我們可以放到第十一條的授權法規,可是第八款還要再討論,因為第八款是對應陳昭姿委員後面第十九條的「不許停止利用之審查」,所以可能要等後面那個確定之後才會知道這個要放在哪裡,那是對應陳昭姿委員有一個是「不許停止健保目的外利用的審查」,他的條文裡面有這個審查,所以他才會有第八款的這個任務在,所以要看後面那個到底有沒有要有審……因為剛剛林委員又認為國安……

林委員淑芬:對啦,陳委員你忘記了……

石署長崇良:所以不能讓大家審查。

林委員淑芬:剛才在講霸王條款的時候我就有提到,不能說因為國家緊急危難、人民生命危險,然後就直接啟動。他不是說要訂一個內部的審查機制,給審查會去審,我說那機制不行,你這一款就是我講的那個問題,你的這一款跟我講的問題是一致的,我一直講我們到那時再來改,那個改的方法,我個人還是傾向交給各提出需求的政府機關以法律明文規定,遵循法律保留原則,把它寫出來,我們這邊就遵循了,這樣你聽得懂嗎?如果這樣可以的話,這裡的第八款就跟那個問題是一模一樣的,而且解決的方法也應該是放到霸王條款的第二十二條還是第幾條?第十九條,那時候再一起來討論,所以你不用放在這個諮議會,因為這個解決的方式不是在諮議會或是審議會層級解決的。國安問題,只是一個諮議會的這幾個人,或是你所謂的審議會是扛不住這個壓力的,也無能去處理,這部分要不要許可,國家安全的問題,一個審議會可以扛得住嗎?我覺得對於這樣的問題,這個層級也太低了。所以是不是同意這條合併,我們剛才討論那麼久,包括我個人的意見這麼多,那一條合併一起處理,你的第八款應該是不用放了。

石署長崇良:我們加了考核,那個很重要,有監督考核,第七款就放到後面的審查會,討論到審查會的時候會有。

陳委員昭姿:審查會的成員等等……

石署長崇良:後面會明定。

陳委員昭姿:那你這裡還是要叫諮議會嗎?

石署長崇良:這邊還是諮議會,才不會混淆。

陳委員昭姿:但是我實在是被你們「諮議」這兩字嚇到了,嚇死了。

石署長崇良:不會啦,不會嚇到啦,這個寫得很清楚。

陳委員昭姿:有啊,包括食藥署的諮議會都被人家推翻啊,都被人家推翻掉啊,那些東西都不算數啊,那個推翻的完全沒理由喔!

石署長崇良:不會,跟委員報告,因為您在意的是第一個嘛,所有管理的一些政策法令,即使是有這個審查會,也不代表它所做出的決定就不可以推翻,因為這些法令都還要經過預告、經過公眾的評析,最後才會由主管機關發布,所以也不是這個諮議會說了算,即使它是審議會……

林委員淑芬:他是怕諮議會說了不算啦,他是怕這樣啦。

陳委員昭姿:一直都說了不算。

林委員淑芬:他是怕諮議會說了不算啦。

石署長崇良:對,但這個說了也可能不算啊,因為還要經過公共政策的評析啊。

林委員淑芬:對啦。

石署長崇良:對啊,沒有錯,我們要尊重立法程序啊。

林委員淑芬:對啦,這個時代也的確是啦!

石署長崇良:可能這邊決定了,但立委或者是民……

林委員淑芬:審議會訂出來的條文,它拿出去給大家看,很多團體、人民都有意見說要改,到立法院來也會改,所以的確也不是只有審議會的人說了算啦,這有很多層次,但也相對有很多的配套層次可以問責,其實最大的還是立法院的立委。

主席:陳委員,可以嗎?

陳委員昭姿:可以啦,以前直接推翻諮議會的也包括立法委員啊,個人的推翻。

林委員淑芬:不行啦,現在諮議會不能啦。

陳委員昭姿:以前就這樣做了,經歷太多事了。

主席:好,我們這一條已經討論很久了,是不是看一下條文的……

陳委員昭姿:好啦,知道召委很辛苦啦,但是……

主席:跟辛苦沒有關係啦,因為都還是落在那個範疇,你現在看條文裡面的文字到底能不能接受,我們就儘快處理,就這樣而已嘛,好不好?

林委員淑芬:兩個監督的層次啦。

陳委員昭姿:兩個層次要是真的兩個層次。

林委員淑芬:好啦,要真的啦。

石署長崇良:真的、真的,發誓。

林委員淑芬:好啦,主席,他說可以。

主席:好,第四條就照院版的文字修正後通過。還有什麼問題?對啊,我就是要講院版的文字修正通過。好,照行政院版本的提案修正通過。

接下來,保留第五條。

陳代理司長真慧:第五條敘明的是諮議會委員若干人,由醫事、公共衛生、法律與資通安全的專家學者、人權團體等等組成。淑芬委員的版本有加上「病友團體」,原來院版是沒有加「病友團體」,還有王正旭委員也希望加「病友團體」。淑芬委員有特別敘明,除了政府機關以外的專家學者、社會公正人士等代表要各至少兩人,這是淑芬委員的版本,特別強調要「各至少兩人」,跟院版不同的地方,我們行政機關也認為那就把「病友團體」加進來;另外,是不是各個代表要至少兩人,這個也可以,我們就把它加進來。

林委員淑芬:還有我剛剛講的第二項……

石署長崇良:第三項。

林委員淑芬:第二項還是第三項?

陳代理司長真慧:「諮議會委員之名額、主席產生方式、會議之召集、出席、決議與議事運作、爭議處理及其他相關事項之辦法」。

林委員淑芬:對,加上「、爭議處理」。在立法說明欄的地方,我們是不是要講爭議處理的話需要訂出……類似公民訴訟那個概念叫什麼名字?就是提起爭議的主體也應該可以是非申請人以外的公民,你懂我的意思嗎?提起爭議處理的……我懂了,因為我講完我也有一點覺得……

石署長崇良:我建議是不是把那個寫在說明欄?

林委員淑芬:對啦,我講的是說明欄,因為你一開始說明時,你用的字眼是什麼?我也有點忘記了,就是提起爭議處理的可以是誰?好,沒關係,私底下再講好了啦,我沒有要放在條文裡面啦。

主席:請陳昭姿委員。

陳委員昭姿:我要請教署長,關於這個諮議委員會的召集人,我個人反對由機關代表擔任,所以在我自己的修正動議案裡面有提到,當然我過去用審議會啦,主任委員不得由機關代表來擔任,我自己也加了一個部分,就是社會公正人士、人權代表、專家學員人數不得少於四分之三,這個組成的部分請你參考一下修正動議,看有沒有可以配合的。

陳代理司長真慧:這裡補充說明,我們院版是寫二分之一、不得少於委員總數二分之一;昭姿委員是把它改成四分之三,另外委員又多增加了一個「同一黨籍委員,不得多超過委員總數三分之一」。我們原來的院版是二分之一,現在昭姿委員要修正為四分之三,然後再多……

陳委員昭姿:主任委員!

陳代理司長真慧:還有就是審議會的主任委員不得由機關代表擔任,關於同一黨籍委員不得超過一定比例部分,行政機關比較建議這不要寫,我們衡諸所有審查的部分,我們都不會特別去問…

陳委員昭姿:我們是因為看到NCC、公平交易委員會有這一條……

陳代理司長真慧:委員有提供資料……

陳委員昭姿:因為一直要讓它獨立起來嘛!

陳代理司長真慧:公平交易委員會是一個獨立的組織機構,而我們這個只是一個任務編組的諮詢單位……

陳委員昭姿:我剛開始就是擔心任務編組,本來我是希望有一個獨立的機構,但大家說窒礙難行,所以我是以一致的精神去把這個寫出來,就用那樣的想法,本來希望審議的任務大概由它來主導。

第一個,你能接受主任委員不由機關代表擔任嗎?不管叫什麼名字,叫召集人或是主委。署長,你可以嗎?

石署長崇良:跟委員說明一下,我們本來只是專家學者人數不少於二分之一,不得少於二分之一是因為專家學者要多一點的意思,現在把它變成專家學者加人權團體代表、社會公正人士跟病友團體代表不得少於委員總數四分之三。這也不是不行,意思為剩下四分之一就是政府機關代表,概念是這樣,所以也沒問題,要把這個提高也沒問題,也不是說不行,反正就是政府機關少於四分之一,因為都包了啦,等於把它通通包起來,包起來之後四分之三,我們實務執行上大概也是這樣,所以要這樣的話,我們覺得也可以接受!

但是也不要規定召集人不得由政府機關代表擔任,這樣好像很貶抑,但是可以規定召集人由專家學者或民間代表人士出任。

陳委員昭姿:沒有貶抑,是代表超然!

石署長崇良:是,可以,召集人要由民間、非政府機關代表任之也可以,因為前面有一個叫政府機關代表,而這只是這一位諮議會的主席由非政府機關的代表來任之,這個我們可以討論;不過最後那個「同一黨籍委員,不得多超過委員總數三分之一」,我們認為不要在這裡寫什麼黨籍不黨籍,這個是人權的問題,針對每一個人我們不要去談黨籍,但是民意代表不要擔任,我覺得是現在的趨勢,就是民意代表不要來擔任這個諮議會的委員,但是不要去討論黨籍委員的人數,我們是從前面考量他的代表性。

林委員月琴:我也同意行政機關講的,難道我今天擔任這個專家學者還要先被你調查我的黨籍身分嗎?到底這個……本來這個是中立……

林委員淑芬:沒有啦,憲法有結社自由。

林委員月琴:對啊,怎麼會是我要先讓你調查之後才可以參與,我覺得第一次看到這樣的體例耶。

林委員淑芬:陳委員,我跟你說,這條多寫的!

陳委員昭姿:我是參考NCC跟公平會。

林委員淑芬:我知道,但這條是多寫的,如果他騙你,你要怎麼問他?問說:你有沒有入黨?然後他就騙你。騙你以後你要出一個公文:請問一下,這個人有沒有你們國民黨黨籍、有沒有民進黨黨籍、有沒有民眾黨黨籍?假設民進黨說我沒有回答你的義務、國民黨說這個我查不出來。那你能怎麼樣?你也不能怎麼樣!所以這多寫的、這真的多寫的啦!寫出來你沒辦法把他怎麼樣,假設他偽造文書、騙你,你說要移送法辦,那這是為什麼?不想承認自己是哪一個政黨就要移送法辦,這也不對啊!再來就是憲法保障人民有結社自由,參加政黨是我的自由,因為我參加政黨,所以我不能夠擔任委員,這個也不對啊!所以這個東西……那無黨籍算不算一黨,假設大家都無黨籍,而無黨籍有超過三分之一,那無黨籍算不算一黨?無黨聯盟也很可怕,無黨聯盟也曾經有過黨團。所以這條多寫的,不要啦!我只說這條。這沒辦法執行,這種法律訂出來是無法執行的!不是說不好,是無法執行啦。

陳委員昭姿:不是不好喔!

主席:署長,這有兩件事情要處理,第一個就是剛剛講的黨籍,第二個是……

陳委員昭姿:一個是召集人!

主席:不是!你那個……

石署長崇良:那個叫主席。

主席:主席、召集人、主委都一樣,因為他是處理在審議會這個階段,等一下我們會處理到審議會,現在針對諮議會還是一樣……

石署長崇良:諮議會、諮議會主席!

主席:我知道啦,但他的條文是講審議會,所以現在你要請教陳昭姿委員的是,審議跟諮議是不是都不得由機關代表來擔任主委、召集人、主席?你要問清楚,我是提醒你這件事情。

石署長崇良:對!

陳委員昭姿:我剛開始只是一個level,所以我是一致性的,就是我要它有獨立性,而機關代表難免會礙於機關的限制,不然真的就是要很超然的做這件事情。帶領討論的時候主席會帶風向,主席完全帶風向啦!大家都知道,共擬會都這樣,要過不過都是主席帶風向啊!

主席:陳委員,請你也思考清楚,有時候雖然他不是機關代表,但是他去當主席還是機關代表聘他來當主席、召集人,如果……

陳委員昭姿:因為也有很多專家學者等等。

主席:是嘛。

林委員淑芬:陳委員,我跟你說,因為行政權就是行政權,那些委員也是他聘的,由他去聘來的人擔任,你覺得機關代表不要當召集人,那專家學者做召集人就不會出問題、就不會偏袒、就不會跟行政掛鉤嗎?其實沒辦法啦!我的意思是,真的太過分了、擅權了、擴權了或濫權了,其實還有政治責任可以問責,大家可以接受公評。但是行政權就是有一定的空間,你如果真的好像抓賊一樣,抓到讓他完全一點彈性就沒有,這個真的不是辦法!

陳委員昭姿:這次就真的抓賊抓起來了,人家要求釋憲釋出來了。

林委員淑芬:古人有一句話說:「嚴官府出厚賊」,所以我們這裡定的法律要適當。你就是很想要制衡行政權,你一直說行政權很濫權,但是那就是他的權力,而你的立法權要定到哪裡,不逾越了……我們現在的政治氛圍就是這樣,立法權逾越了行政權、行政又濫權,所以這個東西真的不是在這裡定法律可以處理的,不是在這裡法律定得出來,你講的這個問題是政治問題了,都不是法律上明定出來可以解決的,很多政治問題、社會問題都不是法律可以解決的啦!

陳委員昭姿:署長有困難嗎?主委不要由機關代表,有困難嗎?

石署長崇良:跟委員報告,我們在行政院版本的第三項有一個主席產生方式等等的辦法,我們還是得行法制程序,也會預告,定完之後也要送立法院備查啦!所以我們還是覺得,當然委員有您的經驗,所以會認為好像如果是機關代表就會比較……其實要跟委員報告,機關代表所受的約束比民間委員所受的約束更多,他除了一般的法律規定還有一些公務員相關需要遵守的,所以這個是不是讓它保留彈性?主席產生方式,我們在授權辦法裡面會定出來,讓大家……

陳委員昭姿:他有約束,他權力也是更大啊!他是兩邊,你們約束是一件事情,他權力更大啊!我就告訴你,主席就是在帶風向啊,主席可以主導議程,也可以更動啊!議程他決定,這個案件先處理,主席都可以做啊!我們今天就是……

林委員月琴:如果這樣的話,專家學者也可以做啊!如果一直在講帶風向,我覺得今天可能也要讓……就像剛剛署長講的,行政權是不是讓它有些彈性?而且我很少看到……因為第一個,尤其是諮議會那邊,事實上有很多是政策的擬定,有些相關的東西,可能要對這一個東西更了解的人才可以來帶討論。而主席就是一個……就像今天大家有覺得我們的劉建國委員在帶風向還幹嘛嗎?不是嘛!就是今天就討論嘛!討論的時候大家都可以表示意見啊,那一樣的,民主程序就是這樣子。他比較了解整個內容的時候,他可以帶著大家討論,他會相對比較熟悉,如果你一直在講帶風向的話,那我就不知道專家學者不會帶風向嗎?以上。

主席:好。

陳委員昭姿:署長,你知道我在講什麼,反正主席就是一定會把這個機關所有的……因為他就是代表,他就以機關的角度、方向……

主席:不好意思……

陳委員昭姿:沒有獨立性,沒有獨立性!

林委員淑芬:昭姿委員,你說的喔!我們都經歷過,都罵過……

主席:來,王正旭委員要講,好不好?給王委員講一下。

林委員淑芬:但是真的不是法律這樣訂就有辦法解決,你講的問題,我們都經歷過,我們都罵過,但真的不是透過這一種方式可以解決的啦!

主席:好,請王正旭委員。

王委員正旭:好,謝謝召委。剛剛在講的是第五條,所以我想審議會、諮議會應該還是以諮議會的名稱,先確認釐清一下。剛剛所討論的人數或者是總數的百分比,看是不是要依照院版,還是依照昭姿委員所希望能夠調整的地方?我覺得主席的問題,主任委員或主席等,是不是要寫不得由機關代表擔任?我不知道其他這些會議上面有沒有類似的這種規範說明?如果沒有的話,我們是不是儘量還是跟其他的一致性高比較好?不然我們為了一個條例,然後又定了這種比較特殊的方式,可能感覺起來就體例上不是那麼適合。我們也明白昭姿委員所擔心的,可是我們如果看組成裡面有至少二分之一、至少四分之三等等這種主席的產生方式,事實上那就是一個民主機制嘛!就是委員們可以用他們所制定的方式、制定的辦法讓主席產生,而不是由誰來指定,所以我覺得我們在法條內容裡面,如果讓它比較符合民主機制的話,可以解決很多不一樣的想法,以上的意見。

主席:好,謝謝王委員的說明。我想特別聽一下署長的說明,因為現在是討論到諮議的範疇,如果昭姿委員這樣的堅持,那可能等一下進入審議會的主席還是召集人,還是會有這樣的狀況,所以你們要講清楚一下,謝謝。

石署長崇良:跟委員報告,剛剛王委員有點出這一個條文的重點,第一個就是代表,代表我們有加入病人團體的代表,這個我們把它修正進去,每一類人各至少兩人,這個也OK,然後除了政府機關代表之外,其他的人合起來不得少於四分之三,這個我們也可以,這個都可以執行,都OK,就是「黨籍」那個不要。至於審議會的主席,我們還是認為要按照原來主席的方式去寫,因為這裡去寫不得由機關代表擔任,我很擔心這個立法說明要怎麼寫,為何機關代表不得擔任主席?

主席:因為會帶風向。

林委員淑芬:陳委員,對啦!陳委員,我跟你說,你寫下去也不會解決的,專家學者也是政府提名的啦,照理說,如果會帶風向,他也是提名跟他親近的啦!所以你這樣寫下去,專家學者你要叫哪一個都是政府提名、都是友好人士,也是一樣啦!我的意思是說,這樣寫上去真的不會解決你要說的那些問題啦!

主席:來,已經一個半鐘頭,我們先休5分鐘,好不好?讓陳委員也沉澱一下,也請行政機關再跟陳委員溝通一下,謝謝。

休息1428分)

繼續開會1434分)

主席:我們繼續開會。

針對這個條文,是不是再顯示出來?來,請各位委員看一下,看這樣可不可以。第五條,那個有劃掉的,要不要先拿掉?對,有劃掉先拿掉。

林委員淑芬:我看不懂耶!因為你前面有各兩人,後面又有不得少於四分之三,這樣子會不會排擠?

石署長崇良:什麼?

林委員淑芬:你看喔,醫事兩個、公共衛生兩個、法律兩個、資通安全兩個、人權及病友兩個、社會公正人士兩個,然後專家學者還有病友團體、社會公正……

石署長崇良:跟委員報告,我算給大家聽……

林委員淑芬:算得出來,不會有問題喔?

石署長崇良:對,因為前面的專家學者包含了四種專家學者,一個是醫事;一個是公共衛生;還有法律跟資通,所以專家學者一共有四種,如果各兩人的話就八個……

林委員淑芬:四種各兩人的話就八個。

石署長崇良:然後後面再加上人權跟病友,還有社會公正人士,這三類這樣就六個,六個再加……

林委員淑芬:這樣子就是四分之一的官方代表就對了?

石署長崇良:對、對,所以沒問題。

林委員淑芬:OK,好。

主席:各位委員,針對其他文字還有意見嗎?沒有?再看一下。不要看錯了,各至少兩人,不是二分之一。至少兩人那個「逗點」要不要拿掉?「各至少兩人,及……」那個逗點要不要拿掉?這樣可以吧?快一點,可以吧?

陳代理司長真慧:逗點還是保留。

主席:逗點要保留?

石署長崇良:不要逗點。

陳代理司長真慧:那就不要逗點。

主席:可以?

陳委員昭姿:請問「人權及病友」是兩個?

陳代理司長真慧:人權團體及病友團體各兩個。

陳委員昭姿:沒關係,我只是想瞭解。

主席:第五條以院版的再修正後文字通過,可以吧?謝謝。

接下來處理保留條文第六條。請行政機關表示意見。

陳代理署長真慧:第六條在說明主管機關及保險人應備置電腦、資通服務及必要設施,建置健保資料之相關資料庫,並指定專責單位專人管理。第二項敘明主管機關(係指衛福部)建置前項資料庫所需資料,由保險人將該等資料假名化後,傳輸予主管機關。有關於前項所指假名化的程序、作業方式則授權另外訂定辦法。最後一項,主管機關應定期或不定期考核第一項資料庫的管理及運用。在林淑芬委員的版本特別再加註,主管機關應指派副首長兼任健保資料保護長,負責前項考核與資料保護之相關事務;主管機關不得因健保資料保護長及健保資料保護稽核人員依法執行職務而予以不利之處分與管理,辦理績效優良者應予獎勵。行政機關要補充說明的是,未來會通過的個人資料保護法也明定要設置個人資料保護長,資通安全管理法也明定要設置資安長,所以衛福部或健保署要設置資安的資安長及個人資料保護長。為因應外部稽核……因為每年都會做稽核,所以主管機跟健保署內部也會做稽核。比如現在主管機關每年為因應資安考核,衛福部必須每半年針對資安做內部稽核。所以這部分是不是可以再跟委員溝通,也就是回歸原來的機制?因為我們本來就有內稽機制,之前林淑芬委員的確擔心我們本身因為沒有內稽而用外稽,但在實務作業上,目前就資訊部分,我們是有內稽作業,以上說明。

林委員淑芬:因為第一項提到要專責單位及專人管理之,請問「專人」是誰?

陳代理署長真慧:專人有兩個:一個是主管機關衛福部;一個是保險人健保署,所以這單位都要分別指定專責單位跟專人管理。

林委員淑芬:對,就是需要專責和專人,所以我們認為專責就是保護長,即指定保護長來負責做這個,否則專責和專人會不會到時候變成約聘僱或流動性高的人,且經常輪換?所以我們才會想到這點。

石署長崇良:跟委員報告,未來在執行上是這樣的。一個是在健保署裡有資料運作中心,一個是在部裡有資料運作中心,各有一個專責單位在處理。換句話說,如果是在部裡面就是統計處在處理,因此,這裡所謂的專責單位其實是我們的統計處……

林委員淑芬:對,什麼人?

石署長崇良:由統計處的專人,不要兼責的,是專門處理這些事情。至於健保署也是一樣,由健保署醫管組處理,此外,資訊組也會一起協助,所以指的是這個。不論是在……

林委員淑芬:但是人事編制……

石署長崇良:不管是在健保署或衛福部,都已經有資安長,所以這些資料庫本來就是資安長的責任,就不需要再另……

林委員淑芬:你們的資安長通常都由誰……

石署長崇良:副首長。

林委員淑芬:對,那就是同樣的意思。

石署長崇良:對,所以是一定有,而且現在就有了。

林委員淑芬:那你們就在第一項明定,因為人事行政上沒有一個專門職務在管理這件事情吧?所以我們會擔心。你們編制上有這種的嗎?沒有,你們都是兼的,沒有專任!哪有專任負責做資安的?沒有!

石署長崇良:資訊處。以單位來說就是我們的資訊組跟資訊處。至於林委員所提新增部分,是由副首長做保護長,其實他就是資安長……

林委員淑芬:就是資安長的概念。

石署長崇良:所以部裡面有資安長,署裡面也有資安長,均按照資通安全管理法辦理。

林委員淑芬:我知道,可以了。

陳委員菁徽:我想請問一下,現在多編的這兩個人,對於本來的組織跟人事會有什麼變化嗎?

石署長崇良:不會疊床架屋,這是本來就有的。資通安全管理法明定要設資安長,現在由副首長擔任資安長。

主席:各位同仁,第六條就照院版通過?好,謝謝,第六條照行政院版本通過。

接下來處理保留條文第七條,請行政機關先說明。

陳代理司長真慧:第七條是敘明健保資料的特定目的外之利用及管理,由主管機關及保險人為之。後面則預留未來的可能性,並得委託專業機構或法人辦理;第二項明定前項受託機構資格條件、委託事項,還有行政契約訂定等等另定辦法,由主管機關定之。陳昭姿委員的版本是把這條刪掉。

主席:陳委員應該……當時可能因為法條上的連動,對不對?

陳委員昭姿:對,連動。

主席:所以你才會把它刪掉。

第七條各位同仁應該沒有意見吧?請。

林委員淑芬:第七條?抱歉,我看錯了。

主席:各位委員,針對第七條有沒有意見?沒有意見的話,我們就照院版的版本來通過,謝謝。

林委員淑芬:我們有哪一條提到違反規定要處分?就是這一條?

陳代理司長真慧:在後面的罰則裡面……

林委員淑芬:有沒有納入這一條?機構?因為你們委託的機構……你們的資科中心算在這裡面嗎?資科中心算在這裡面嗎?

陳參事信誠:資科中心是編制內的。

陳代理司長真慧:資科中心跟健保署是現行……

林委員淑芬:這是委託專業機構或法人辦理?

陳代理司長真慧:對,等於現行是由資科中心跟健保署在做。

林委員淑芬:我記得好像不允許,不是嗎?我們上一次有討論到這個狀況不被允許,你們怎麼都沒有提到我們上次所說的?我們還要重新remind

陳代理司長真慧:關於上一次我再補充說明。也就是後面有預留未來的可能性,當資科中心跟健保署……

林委員淑芬:我們上次已經有共識,就是不要委託專業機構或法人,畢竟這是這麼慎重的事,而且還涉及刑責,如果委託外面的機構、委託外面機構的人,那些人阿貓阿狗來源不明!公務人員都無法管了,約聘僱都無法管了,還委託外面的機構,只為了……你們忘了,只是為了讓從高雄、臺中來查資料的人方便!當時我們就講高雄、臺中來這裡查資料、坐高鐵才一個半小時而已,不要開這個門啦!你為了一點點方便,然後把整個風險擴大成數百倍、數千倍、數萬倍。

石署長崇良:好,到「為之」,到「為之」就好,後面都不要委託。

林委員淑芬:上次就討論過了,還好我現在有想到。

石署長崇良:「健保資料之特定目的外利用及管理,由主管機關及保險人為之」,就寫到這裡。

主席:這樣可以喔?

林委員淑芬:對,上次討論過了。

主席:好,第一條就是留前面這些文字啦,看各位有沒有其他意見,如果沒有,第七條條文我們就照院版草案修正後通過,謝謝。

接下來,我們處理保留的第八條。我這邊提醒行政單位,逐條討論的時候,如果有相關的立法說明要再補強的,請務必在我們審查終了以前陸續提出來啦,好不好?要不然時間拖過去了,到時候又忘記了。

好,第八條請說明。

陳代理司長真慧:第八條院版是敘明申請特定目的外利用,應以提升醫療品質、公共衛生、社會福利、促進學術研究發展及提供政府機關(構)、行政法人執行法定職務目的為限。至於月琴委員的版本裡面要增加第二項「前項申請不得為營利使用」。還有昭姿委員的版本,他更加敘明申請目的外利用要符合下列要件,一共臚列了五項要件,去說明什麼是重大公共利益。第一個,他寫的是用於公共衛生及疾病防治相關之研究與規劃。第二個,用於健保制度或醫療服務之品質評估、風險監控及政策發展。第三個,用於具公益性之學術研究。第四個,用於政府機關或行政法人,依法定職責之統計、規劃、監督、評估或執行業務之需要。第五個,其他經資料利用監督機制認定符合公益,並無法以其他資料替代之目的。此外,又多增加了一項「前項之健保資料利用不得為商業利用,不得進行個人再識別行為,也不得與其他資料結合,致有再識別之虞」。

行政機關的意見是:針對昭姿委員明定的部分,我們建議,如果要寫進來,是不是將那個「無其他」,就是一開始「應符合下列要件,並限於具有重大公共利益……」,後面那個「、無其他替代資料可利用之情形」,這個是不是可以……

陳委員昭姿:我們已經討論過要將它刪掉啊。

陳代理司長真慧:對,刪掉,就「限於具有重大公共利益,始得為之」,然後第一款「用於公共衛生或疾病防治相關之研究與規劃」就保留,第二款也保留,就是也維持這樣的文字。第三款,用於具有公益性的學術研究,是否可以把「公益性」拿掉,因為我們就是用在學術研究。

陳委員昭姿:我們剛剛同意了。

陳代理司長真慧:好,就是用於學術研究。

第四款,維持昭姿委員的文字。第五款部分,我們是希望可以把它刪除,第五款就不用特別去寫。

陳委員昭姿:對,刪除。

陳代理司長真慧:然後最後一項「不得為商業利用」,因為我這裡寫的公共利益都已經寫清楚了,所以「不得再進行個人識別」這一項,是不是也整個刪除?以上說明。

陳委員昭姿:剛剛我們的溝通是如你所說的,是這樣子。

主席:請林月琴委員。

林委員月琴:行政機關沒有回應我的版本,我的那一項,也就是「前項申請不得為營利使用」。

主席:會放進去吧?

林委員月琴:所以我問他們啊,到底怎麼樣?

陳代理司長真慧:月琴委員版本裡面所提的是前項申請不得為營利使用嘛,如果照昭姿委員版本裡面的一、二、三、四款,裡面就是只有那些,包括為了做研究規劃,然後用於健保制度,這裡面就沒有提到學術使用。

林委員月琴:學術研究不見得後面一定就不可能會有,這也是我為什麼還是要再三強調,因為那個目的性,如果它真的是產學合作的時候,雖然也是學術研究,可是它事實上如果是受制於藥廠,或者是跟它有一個合作,所以我認為還是要敘明清楚,這跟後面討論的部分又不太一樣,所以我覺得這邊還是要把它講清楚。

主席:請王正旭委員。

王委員正旭:謝謝,現在在討論第八條,第一項裡面除了包括原來的文字以外,我們有一個修正動議,就是在倒數第二行追加「執行法定職務與增加公共利益之目的為限」,因為前面相關的字眼如果沒有含括進來的話,直接採用昭姿委員的版本,我擔心他的版本在文字表述上會有一些缺漏,把「與增加公共利益」放進來的話,相對會更完整。至於公共利益包括哪一些?就是剛剛大家有討論到,委員所提供的這些各款,這樣的話,期待能夠修正的更為完整,而且具體來體現我們在第八條所要呈現的,目的外利用的最佳體現方式,這個部分請大家再參考。

林委員淑芬:給我們一點時間再看一下。

陳代理司長真慧:行政機關再補充。因為剛剛有提到重大公共利益在其他國內的相關法規,其實沒有去明定重大公共利益,所以我們是不是就改為「應符合下列要件,始得為之」?就是不要再出現「公共利益」這樣的字眼,然後下面的條款可以再討論,文字內容可以再討論,就是不要再出現「重大公共利益」,就是「申請特定目的外利用健保資料應符合下列要件,始得為之」,下面就是一、二、三、四各款,至於裡面的內容就看委員是否還要再討論。

林委員淑芬:這樣是越寫越複雜。

陳代理司長真慧:其實我們原來的院版是「應以提升醫療品質」,而醫療品質其實就在昭姿委員寫的第二款「醫療服務品質的評估」。院版的「公共衛生」就在第一款「用於公共衛跟疾病防治」,我們又多加了一個「社會福利」,另外有「促進學術研究發展」,促進學術研究發展其實就跟昭姿委員第三款的意思是一樣的,至於後面提到「提供政府機關(構)及行政法人執行法定職務目的為限」,這個部分又跟昭姿委員裡面所提的第四款,其實意思也是有點雷同,所以是不是懇請昭姿委員可以讓我們維持原來的院版?

林委員淑芬:我們本來講的是將第三條公共利益的定義整合到第八條來,你現在又把第七條扯進來了,我們本來討論的是……

陳代理司長真慧:現在就是在講第八條,整合進來,就是在……

林委員淑芬:我們當時講到昭姿委員的版本是指他的第三條第五款公共利益的定義,然後把這個第五款公共利益的定義整合到第八條,不是指他的第七條整合到第八條,他的第七條跟第八條,兩件事情是不一樣的事情,而我們現在只是在談公共利益的定義而已,你現在把第七、第八條整合在一起,我們當時講的是第三條公共利益的定義整合到第八條而已,沒有講到第七條,他的第七條還沒被討論啦。

陳代理司長真慧:沒有、沒有,昭姿委員的第七條,就是我們院版的第八條,昭姿委員是第七條要把它刪掉,然後現在第七條的部分,就是要把他原來寫在第三條的文字,他臚列了五款公共利益的定義嘛,所以我剛剛有說明,他這裡又臚列了五款重大公共利益……

林委員淑芬:應該是第三條對公共利益的定義,跟院版第八條談好後再繼續來談昭姿委員的第七條,應該是這樣子,而不是直接把它整合在一起。

陳代理司長真慧:好,那我分別說明。原來在第三條的部分,昭姿委員所寫「公共利益」的第一目,它寫的是「提升全民健康照護品質、公共衛生、疾病預防或健康平等」。這裡如果我廣義地解讀院版裡面,其實原來就有公共衛生,做疾病預防就是在提升醫療品質,但疾病預防也有一部分是在促進學術研究發展以達到這個目的。

第二目裡面所寫的「提升醫療服務可近性與效率,或改善弱勢群體健康處境」,這個部分嚴格上來講,我是不是也可以把它解釋為提升我的醫療品質?

至於第三目「針對重大傳染病、疫苗安全性、環境衛生等重大公共衛生事件進行即時公共風險評估」,其實那個概泛性也含括在「公共衛生」裡頭了。

第四目「不得以商業行銷、個別營利或直接識別個人為目的」,在原來院版裡面提到的部分,本來就沒有寫到,本來就不能作商業行銷或個別營利。不過這個部分因為林月琴委員有提到,希望再增加前項申請,不得為營利使用,這待會可以討論。

第五目的部分,原來寫的是「該目的……」也就是健保資料的使用目的,「無法透過假名化資料或其他合理方式達成,且已採取必要之個資保護與濫用防制措施」,這個剛剛在跟昭姿委員溝通的時候,我們是希望第五款的部分是不是……感覺上跟目的好像比較……跟使用符合公共利益,感覺上好像比較搭不上,所以原來是希望第五款也不要列,原來陳昭姿委員寫在第七條的一、二、三、四,那個我剛剛也解讀了,就是其實我原來就有提升醫療品質、公共衛生還有促進學術研究發展,其實我原來的意境都有含括在裡面了,所以是不是能夠讓我們維持院版就好了?

石署長崇良:跟委員再補充說明,原本陳昭姿委員第三條的名詞定義「公共利益」,我們比較現在第八條的行政院版本,大概有幾個地方的落差,一個就是疾病預防跟傳染病防治,我們這裡面沒有特別寫出來,我們認為它是屬於公共衛生的一環,所以如果要去明列出來,也是更長一點而已,就是它有一個是屬於疾病預防跟傳染病防治的議題,像疫苗安全那個都是傳染病防治。

另外有一個是環境衛生的問題,在我們這裡面是沒有特別去點出。另外就是醫療服務的可近性跟效率,效率的部分可以是我們醫療品質的一環,還有可近性跟弱勢群體的健康處境,看我們要不要再把它明確一點、寫更多,我們不反對。

主席:請王正旭委員……陳委員完了之後換林月琴委員,之後再換王委員,再來是林淑芬委員,這樣好不好?

陳委員昭姿:因為大家都說這個法是給民眾看的,你用很精簡的文字,然後對比說其實講的是同一件事,我當然不會反對,但你不是說這個條文是給民眾看的嗎?看了就很虛,就是虛虛的嘛!公衛、品質、福利,我們是很認真想把它具體化,就是更清楚,讓民眾看了就懂,因為這次釋憲也是民眾提的,所以原來的想法是這樣,刪掉的那一條我們剛剛已經溝通好了,我基本上就是這樣說明,到底要不要用很簡單的四個字說其實我們已經表達了,還是稍微把它清楚寫一下,讓民眾更看得懂法條。

主席:請林月琴委員。

林委員月琴:我覺得如果要這樣子分款、項來設計,還是一樣,真的太過瑣碎的問題,為什麼呢?如果一樣掛一漏萬,你講改善弱勢群體的健康處境,可是如果不是弱勢的話,那到底要不要改善?還有什麼叫重大?一樣又回來重大公共衛生事件,但如果不重大,可是有些影響是……那就不處理嗎?所以這個我有點擔心,我覺得反而原來院版的是比較大的面向,可能未來在做的時候還比較可以涵蓋。

所以我比較建議採用王委員剛剛修正的第一項文字「增進公共利益」,並增列我的第二項「不得為營利使用」,以上。

石署長崇良:跟委員說明,就是我們不要分款,還是按照行政院的版本,然後去加,看看如果要更清楚的,像把傳染病防治這個寫進去,像把環境衛生寫進去,讓它更清楚,就用原來行政院的版本去加文字,含納陳昭姿委員說的那一些所謂的重大公共利益的精神,對照起來,在剛剛的定義裡面,大概就是這一些可以加進來。

主席:王正旭委員。

王委員正旭:謝謝主席。我想把「與增進公共利益」放在這個法律條文裡面,我是滿期待能夠把它放進來,就是除了原來院版的內容以外,在倒數第二行增加「與增進公共利益」,就像剛剛林月琴委員所提到的,因為在憲法第二條、第三條裡面,也把針對增進公共利益相關的一些規範做了一些確認、說明,所以希望能夠把「與增進公共利益」放到第八條來。

至於裡面很冗長的內容要不要寫在法條裡面,還是用立法說明把它完備,就是讓民眾將來可以了解什麼叫增進公共利益,包括我們今天所討論的這些內容都能夠含括進來的話,這樣在閱讀法條時就不會造成一些困擾或者是困難。我們期待是用這樣的方式來解決剛剛召委提到的一些……期待讓它完整,可是又不至於讓民眾未來在讀這個法條的時候會漏掉,因為沒有放在法條裡面,可以從這個立法說明去得到完整的內容,以上。

主席:請林委員。

林委員淑芬:從第三條第五款的名詞定義,和陳昭姿委員第七條的這個概念,我看到了爭點,大概可以整合成幾個概念,其他詳細的狀況我認為應該可以寫在立法說明欄。至於母法的條文裡面,我看到可以放進去的,當然就是要先宣示是促進公共利益。

再來,我覺得陳昭姿委員裡面講到醫療的可近性,這件事情很重要,什麼環境衛生其實都在公共衛生的範疇,所以就不用講,其實是促進公共利益、醫療的可近性。但還有一個大家沒有談到,其實陳昭姿委員裡面寫的很多是要改善健康不平等,其實改善健康不平等這個很重要,陳昭姿委員第七條裡面最關鍵的是,你要目的外利用,要作為最後的手段,你必須窮盡一切的研究方法都不可得了,最後的手段才是來申請這一些大量資料給你去利用。所以他的意思是,無法以其他資料替代了,意思是大量的健保資料庫其實是要作為最後手段來使用。其實就是這幾個概念,大家可以討論,就是陳昭姿委員在行政院院版之外,放進促進公共利益、增加醫療的可近性、改善健康不平等,且作為最後手段這樣子,看大家討論啦!就這樣的方向,然後就跟行政院版……

文字是這樣子,但立法說明欄這邊,把第五款的名詞定義和第七款的細節再放到立法說明欄,我覺得母法的條文應該是越精簡越好的概念沒錯,但一看也都知道,因為重複的東西一直講就是一樣,環境衛生跟公共衛生是連結的,類似這樣的狀況,但是改善健康不平等這個issue其實是很重要的,但醫療的可近性,行政院也都沒有談到這一件事,行政院沒有談到改善健康不平等,沒有談到醫療的可近性,沒有講到最後手段,當然最後手段這件事情要不要可以討論。我覺得整理起來有四個點是行政院版沒有談到的,宣示一個大的方向,促進公共利益,把陳昭姿委員的整合進來,也就是包括最後手段、可近性、改善健康不平等。

主席:還有林月琴委員的喔!林月琴委員的「不得為營利使用」。

石署長崇良:我們是不是從第八條行政院版本的文字,我們加幾個地方,來符合委員提到的,就是「應以提升……」在醫療品質的前面,因為這個是全民健康保險資料,陳昭姿委員特別有提到全民健保制度的改善,所以是不是把第一個寫成「應以提升全民健康保險制度、」,因為都是提升,它的頭都是提升,後面再加上「醫療品質、健康平等」,把健康平等……因為剛剛林委員是說改善健康不平等,我們是提升健康平等……

林委員淑芬:不要,我覺得這是不同的概念。

石署長崇良:那你要反過來,因為前面都是用提升,公共衛生等什麼都是,不然你就變成要寫在後面。

林委員淑芬:對啦!因為健康平等這是一個宣示的態度,但是我要告訴大家,其實存在著健康不平等,而我們要去改善它,這指涉的可能是同一件事情,但是觀看的角度不一樣,對於健康不平等,至少我個人希望凸顯的是健康不平等。

石署長崇良:好,那就會寫在後面一點,前面都是提升的。

林委員淑芬:健康平等不要放在前面,因為要改善健康不平等。

石署長崇良:好,那就寫在後面,全民健康保險制度、醫療品質還有公共衛生、社會福利,後面這裡再加一個改善健康不平等,在「促進」的前面加,因為是制度嘛,後面那個是另外一個,是「促進學術研究發展」,那又是另外一個了,最後再加上王正旭委員的「增進公共利益」,把它放在後面,這樣是不是都有含納到委員提到的?

主席:沒有,林月琴委員的你把它放棄了?

石署長崇良:那個是第二項。

主席:第二項?

林委員月琴:我支持現在改過來的版本,真的會比較完整。

主席:你支持改過來的?

林委員月琴:然後第二項要加我的,就這樣。

陳代理司長真慧:行政機關再補充說明,我再唸一次,「申請特定目的外利用健保資料,應以提升全民健康保險制度」之後是「、」,剛剛有漏掉一個「醫療服務可近性」,然後再「、」……那就是「應以提升醫療服務可近性」,把全民健保制度那個刪掉……好,「應以提升全民健康保險制度、醫療服務可近性、醫療品質、公共衛生、社會福利、改善健康不平等、促進學術研究發展、提升政府機關(構)及行政法人執行法定職務」後面增加王正旭委員提的,「以增進公共利益之目的為限」。至於剛剛林月琴委員寫到「申請不得為營利使用」,這個部分是不是可以容許我們在立法說明裡面再去把它敘明?因為包括陳昭姿委員也有寫到一些,我們儘可能把它濃縮,然後寫在立法說明裡面。

林委員月琴:這部分我不同意,還是要放在這。

林委員淑芬:基本上是這樣子的,基於法律保留原則,那就一定要給人家寫上去,沒有涉及到法律保留原則的,當然可以在立法說明欄,那什麼東西是基於法律保留原則所明定的?當然就是權利義務關係,到底「不得為營利使用」是不是權利義務關係?老實說,當然是啦!但是其他定義上的,當然可以在立法說明欄,要限制人家權利的當然要依法律保留原則。

主席:來,各位同仁看文字這樣可以嗎?

石署長崇良:因為這個頓號頓的太長,文字上可不可以稍微改一下?「應以提升全民健康保險制度、醫療服務可近性與醫療品質」,那個「醫療」就不要了,「可近性與醫療品質」的「醫療」就不用了,寫「與品質」,「醫療服務可近性與品質」,這樣文字可以短一點;然後「醫療品質與可近性」後面用「,」把它逗開,「增進公共衛生與社會福利」後再用「,」分開,之後是「改善健康不平等,促進學術研究發展與提供」這樣。

陳代理司長真慧:因為前面有加「增進」,所以是不是把「增進公共利益」搬到前面去?

石署長崇良:對。

陳代理司長真慧:就是「增進公共衛生、社會福利、公共利益、改善健康不平等、促進學術研究發展」,後面那個是另外,維持原來院版的,「與提供政府機關(構)及行政法人執行法定職務之目的為限」,那個是在後面第十條所敘明,前面那一段其實是在第十一條,第十一條是機關來跟我申請學術研究時應該要符合這些範圍。

主席:來,各位同仁看這樣可以嗎?來,請陳委員。

陳委員昭姿:好,謝謝。我再請教一下,因為既然已經放了「不得」,我原來也有講「不得為商業營利」,另外兩個我還是唸一下,因為我在再修正動議裡面有寫「不得進行個人再識別行為,亦不得與其他資料結合而致有再識別之虞」,已經多了一個「不得」,那我剩下那兩個「不得」就看大家的意見,看要不要再放回去?

林委員淑芬:有的會進行再識別?會嗎?

石署長崇良:不會。

林委員淑芬:去串接,如果沒有……

陳委員昭姿:你們好有把握喔!就說不會……

石署長崇良:因為那是……

林委員淑芬:機關要用的都要串接呢?

石署長崇良:機關會……

林委員淑芬:對啊,會串接阿!

石署長崇良:他們要串接……

林委員淑芬:對啊,第八條是含機關、含外面,所以……

陳委員昭姿:所以我有三個「不」……

林委員淑芬:全部都不能再識別嗎?如果不能再識別的話,就不能串接了。

陳委員昭姿:我有「不得進行個人再識別行為,亦不得與其他資料結合而致有再識別之虞」,我原來的資料有寫……

陳代理司長真慧:行政機關再次說明,第十條的政府機關(構)執行法定職務,他們本來拿到的就是可識別的個人資料,因為他們的依據是執行法定職務,所以那個部分不能把它放進來,因為政府機關(構)……比如說法院就是要針對個人來調查資料,那個部分原則上我們一定是用明碼提供給這些政府機關(構),只不過我在提供的過程當中,我們會做到保護措施,讓它不會有資料外洩的可能,所以那個部分會在第十條,政府機關(構)要用書面來申請,我們有授權的資料提供方式,那個部分我們會在授權辦法裡面去明定,以上說明。

主席:這樣可以嗎?來,請王正旭委員。

王委員正旭:針對第八條如果要追加第二項「前項申請不得為營利使用」,我提醒一下,我們中午在討論第十五條的時候,其實那個時候大家也知道,根據月琴委員所提到的,就是從申請日起十五年內產生產業利益者,應提撥回饋金等等,這個部分其實就是之前林委員常常擔心的部分,就是說你前面都沒有提到利益,後面突然又跑出一個產業利益。所以我的意思是,如何能夠讓這兩個概念在這部法律同時存在,到時候不至於有前後造成的衝突或困擾?所以如果我們再追加這一項的時候,主管機關這邊如何在後續解讀「前項申請不得為營利使用」跟後面的這個產業利益當中,能夠有一個比較好的可以連結的地方?

陳代理司長真慧:謝謝王委員,我這裡再補充說明。其實我們剛剛在修的第八條的目的,綜合來講,就是我要達到公共利益,那麼這裡所講的,因為都是在做學術研究,所以在做學術研究的時候,根本就不容許他有……確實他不會……因為他的研究範圍跟研究目的,他就是在做研究,所以不會有營利的行為;但是第十五條所提到的是,因為學術研究所蒐集到的使用結果,這些結果或許有機會、未來有機會可以申請專利,或者可以技術移轉,那個部分就會產生產業的利益,所以這兩條並不衝突,因此我前面其實已經敘明,當然是不會做,因為這個研究範圍、研究目的一定要告知,在填寫申請書的時候就要敘明他是要做什麼用的。但是第十五條的部分,未來真的有可能這個研究的結果或許可以跟資訊或是跟外界的公司有機會開發專利,或者是有技術移轉的機會,大概精神上是這樣。以上補充說明。

林委員月琴:我這邊也要說明,關於第八條第二項,我這個本來就是原則,第十五條本來就是有時候不可避免的,有時候是例外規定,因為有可能真的他後來拿著研究……我覺得不會有衝突的。

陳委員昭姿:不好意思,真慧代理司長,您剛剛沒有回答,你確定OK嗎?就是不會再發生個人再識別行為,也沒有辦法去跟別的資料結合,以致於有再識別之虞,這個會發生嗎?

石署長崇良:會再串檔的就只有政府機關(構),他申請去了之後,依法定職權,他需要去串,譬如說家戶調查,他們在做的就會需要串這個醫療利用情形,所以那個家戶……每年行政院發布的人口資料裡面,他就需要去串,之後去分析,那都是依法定職權,所以他是有需要的,不能夠說完全不可以串。至於說是依本法第十一條來申請出去的,都不會有這些個人資料可以再串的問題,他只把統計資料拿出去。

主席:各位同仁,針對……好,請王正旭委員。

王委員正旭:我現在是看到目前正在修正的部分,就是第八條前面「申請特定目的外利用健保資料,應以提升全民健康保險制度」,其中「提升全民健康保險制度」,這個制度本身好像會在這個地方有點難題,所以是不是再思索一下?是不是修正為改善全民健康保險制度,然後提升後面等等的?就是先改善全民健康保險制度,然後再提升醫療品質等等,這樣比較能夠符合期待,不然你現在要提升這個制度,不知道要怎麼提升。

主席:你不知道你的制度要改善嗎?

石署長崇良:不然就變成應以……那就再分成一組,就是「健全全民健康保險制度、提升醫療品質與可近性、改善……」這樣可以嗎?

主席:那不就是現在很不健全?

石署長崇良:永遠要一直健全……

主席:不是啦,你們自己要想清楚,其實第八條你應該要解釋得很清楚,第八條到底是要說什麼、目的是什麼?有時候立法前後呼應,然後你們自己提的法條的範疇,你應該要說明得非常清楚,不然一修一增就會越來越……全部都要包進來,越包越多就顯現出你的制度有很多需要調整的地方,所以你再做下去之後範疇就越來越廣,越廣就會看到你的毛病越多。

石署長崇良:「健全全民健康保險制度」不要嘛,就是還是從提升醫療品質開始,剛剛是希望可近性、改善健康不平等、增進公共衛生……

陳代理司長真慧:請容許行政機關來說明。其實我們這個條例就是要申請特定目的外的利用,利用我的健保資料,所以這個部分其實是要去做目的外的健保資料利用,那就是要去做學術的研究,所以這個部分我們原來寫了,我還是懇請委員可以支持我們原來院版的說法,它就是用來提升醫療的品質,然後提升公共衛生,當然還有一塊是社會福利、促進學術研究發展,因為這個部分其實嚴格上就是要申請特定目的外的利用健保資料。

林委員淑芬:學術單位要來申請健保資料的目的外利用,你就要審核,審核就是說要符合這些東西,我就予以核准,當他申請的是要改善健康不平等,不可以嗎?我要做什麼的,不可以嗎?講這個就是要界定什麼資格、什麼目的是可以申請的啊!其實大多數你們行政院版都涵蓋了,為什麼我會講可近性和健康不平等?因為你們沒有涵蓋啊!就是因為沒有涵蓋到,所以才要增加進去。

主席:各位委員看一下,第八條,行政院版本再修正。

林委員淑芬:因為有一個促進公共利益,其實就全部都涵蓋了。上面沒有寫的,後面就有一個,只要是跟公共利益有關的,也是授權他們可以同意。

陳代理司長真慧:已經有把「增進公共利益」也寫進來了。

林委員淑芬:對啦!其實都可以涵蓋了啦!

陳代理司長真慧:關於第二項,再跟月琴委員溝通一下,那個營利使用一定要寫進來嗎?因為營利使用本來就是……

主席:拿掉?沒關係啦!

陳代理司長真慧:因為我們第一項是以增進公共利益、什麼什麼為限,其實就沒有含營利使用。

林委員月琴:公共利益不代表沒有營利。

石署長崇良:跟委員報告,是不是可以加上一個「前項申請不得為商業營利使用」?學校有時候還是有智財權產生,他還是有利益,所以就是商業利益,就是昭姿委員寫的那樣,商業營利使用。

主席:可以嗎?可以喔?好,第八條最後一項「前項申請不得為商業營利使用。」增加「商業」兩個字,其他部分就以剛剛給各位同仁看了很久的文字,就是以院版的條文再修正後通過,謝謝。

接下來我們處理保留條文第九條。請說明。

陳代理司長真慧:第九條在敘明申請者以政府機關(構)、行政法人、醫療機構、學術研究機構、大學及受政府機關委託之大學、法人、機構為限。月琴委員的版本裡面多增加了兩項,一項是指非為中華民國境內登記設立之大學、法人、機構不得為前項之申請;第三項是同時在中華民國境內及外國、大陸地區、香港或澳門登記設立之大學、法人、機構,或未於外國、大陸地區、香港或澳門登記設立,但設有分支機構、辦事處、隸屬關係單位之大學、法人、機構不得為第一項之申請。王正旭委員也是有酌修。我這裡綜合說明行政機關建議的版本,第一項說明「前條申請者,以政府機關(構)、行政法人,或於中華民國境內設立之醫療機構、學術研究機構、大學,及受政府機關委託之大學、法人、機構為限。」至於月琴委員寫到的第三項,我待會是不是可以請教育部或國科會代表來說明?因為我們現在沒辦法確定是不是有大學雖然沒有在外國或大陸地區登記設立,但是設有分支機構,也就是說它有分校或辦事處,只要這條這樣寫進去之後,假設它真的有在那邊設立分支機構,那它都不能來申請健保資料的研究。當然我也尊重各大學院校那邊,但是我們現在不清楚是不是有這樣的情境,如果寫這條進來怕會有這種情況。至於醫療機構的部分,因為我們現在都有在做新南向計畫或什麼等等,其實有不少醫療機構也都有在協助,但是不是真的有醫療機構或者是大學學術研究團體在外國有登記設立?目前據我的了解,只要是公立學校目前大概是不可能在外面設的,這待會可以請教育部補充說明,至於學術研究團體大致上應該也是這樣。所以第三項的部分月琴委員是不是可以溝通不堅持放進去?那我們就把「或於中華民國境內設立」這個敘明是在中華民國境內設立的醫療機構、學術研究機構,還有大學等等。

林委員月琴:先請教育部說明,好不好?

主席:教育部。

吳專門委員志偉:主席、各位委員。教育部同意剛剛增列或於中華民國境內設立之大學這樣的規定,至於目前現況,國立大學確實沒有在國外設分校,私立大學目前是銘傳大學在美國有設分校,但銘傳大學並沒有設立醫學系,以上報告。

主席:各位同仁有沒有其他意見?

林委員月琴:那我同意把第一項跟第二項合併,第三項可以拿掉,沒有問題。

主席:林委員的建議可以嗎?

林委員月琴:把文字再……

陳代理司長真慧:委員的意見就是依照我們剛剛建議的文字。我再唸一次院版的修正:「前條申請者,以政府機關(構)、行政法人,或於中華民國境內設立之醫療機構、學術研究機構、大學,及受政府機關委託之大學、法人、機構為限。」

主席:這個就是王正旭委員的版本,對不對?這個修正動議。

陳代理司長真慧:是。

主席:好,各位委員沒有意見,我們就照王正旭委員所提的修正動議通過,謝謝。

我們繼續來處理保留條文第十條。請行政機關說明。

陳代理司長真慧:第十條是針對政府機關(構)及行政法人執行法定職務申請特定目的外利用的時候,它取得的健保資料之運用及管理要依各該政府機關(構)及行政法人所依據之法律辦理;第二項我們是敘明申請程序、應檢附之文件等等,我們會用辦法定之;第三項寫的是司法機關因為偵查、審判應依訴訟法規辦理,監察機關則是應依監察法規辦理。月琴委員多增加了未經被保險人於事前同意者,不得為第一項資料之提供。但是這裡因為我的主管機關本來的法定職掌就是依據法律執行,所以這個部分不用經過被保險人的事前同意。這個是不是就容許維持我們的院版?

林委員月琴:有,上次我們……

林委員淑芬:你把我的版本都丟掉了!

陳代理司長真慧:沒有、沒有,我再繼續說明,不好意思。

林委員月琴:我先表達,上次我們已經有溝通過,我覺得同意。

陳代理司長真慧:謝謝委員。接下來就是淑芬委員的版本,有再另外增加一項「第一項申請應用大量健保資料,申請者應訂定使用管理規範,其內容如下:……」,這個部分因為這裡所謂的申請應用大量資料,上一次69號在審查的時候好像有針對這個稍微討論,因為所謂大量健保資料很難定義,所以那時候我記得好像有討論到,是不是就改為非特定個人資料,這待會可以再討論;申請者應該訂定使用規範,淑芬委員裡面寫的資料使用目的及方式,還有資料接觸人員安全管理規範,因為這個是政府機關(構),而您這裡所寫資料使用的目的,本來就要說明政府機關依據的法律是什麼,所以我們才會提供給他,資料接觸人員基本上也都會在我們的授權辦法裡面明定資料提供方式有哪些,還有就是資料事件預防、通報及應變作業程序,以及資料蒐集之特定目的消失,這個資料蒐集的特定目的消失也會在我們的授權辦法裡面明定。因為每個政府機關依據的法律,還有要申請取得健保資料的目的都不同,所以也有他們分別各該法律裡面所訂的一些期限,即到底這個資料蒐集要多久,因此這個部分我們會回歸各該政府機關依據的法律去執行,所以是不是這一項就不用特別在這邊訂?

林委員淑芬:我個人是不同意的。因為他們依據法定職務申請目的外利用,他們有他們立法的用意,但是在目前所有我們所知道的法律裡面,他們的作用法絕對不會去管到資訊安全這一部分,因為過去個資的保護概念不發達,所以每一部作用法裡面都不會涉及人家提供資料之後,那些資料後續要怎麼處理,不會!都沒有任何一部法律有談到。我們現在就要課責,在我們要處理的目的外適用的時候要課責於這些機關,申請非特定個人資料大量使用的時候,要先訂定出使用的管理規範。你說要依法有據,第一款算依法有據,沒關係,已經依法有據就依法有據,本來就有,沒關係!但是接觸人員的安全管理規範,你說要授權辦法,你要什麼授權辦法?

石署長崇良:跟委員報告,這部分我們認為可行,只是說本來疑義的地方在「大量」,什麼叫「大量」?所以這邊……

林委員淑芬:那沒問題,就是非特定……

石署長崇良:把它改成「第一項申請應用非特定個人健保資料,申請者……」,這樣。

林委員淑芬:可以,那其他都照我們的。

石署長崇良:可以。

林委員淑芬:可以,那就好了。因為我剛才本來聽你們解釋,好像是說……

石署長崇良:沒有,就是那個「大量」……

林委員淑芬:沒有,你們剛才說明說要照你們的版本通過,不是照我的修正動議通過啊。

石署長崇良:沒有,照你的啦。

林委員淑芬:照我們的修正意見,把「大量健保資料」變成「非特定個人健保資料」。

陳代理司長真慧:法案通過之後,所有要來跟我申請健保資料的政府機關(構)就要訂定相關使用管理規範,內容就是包含這些。

石署長崇良:好,OK啦。

林委員淑芬:反正就照我們的版本去修正啊。

主席:好,各位有沒有其他意見?沒有,第十條我們就以林淑芬委員的修正動議通過,還是再修正?

石署長崇良:要再修正。

主席:要再修正嘛,就跟院版的……

陳代理司長真慧:陳昭姿委員所寫的也包含在淑芬委員的……就是資料的蒐集……

主席:那就是也有把陳昭姿委員所提文字的部分放進去?

石署長崇良:有。

主席:好,那就是林淑芬委員與陳昭姿委員的再修正動議後通過,謝謝。

陳代理司長真慧:要請教淑芬委員,因為我們原來寫的是政府機關,行政法人要刪除嗎?

林委員淑芬:我們講的行政法人刪除,是講幾條?第十一條還是第十條?

石署長崇良:第十條的行政法人執行法定職務,目前當然是沒有啦,但是因為我們目前在進行立法中的科技評估……

林委員淑芬:沒關係啦,第十條應該可以保留,第十一條才刪除吧?

石署長崇良:沒有啦,先保留啦,行政法人都保留啦!

林委員淑芬:因為行政法人的人都不是公務員,流動性又很強,我們擔心的是這個。

石署長崇良:可是他如果是執行法定職務,目前當然沒有,以目前的情形,如果第十條的行政法人刪除是OK啦,可是未來如果有行政法人,就是醫療科技評估……

林委員淑芬:好啦,先保留,到時候再說啦。

石署長崇良:先保留,因為他一定要有依法律……

林委員淑芬:你們現在衛福部要成立兩個行政法人,叫什麼行政法人?

石署長崇良:就是醫療科技評估中心行政法人。

林委員淑芬:還有一個呢?

石署長崇良:還有一個中醫藥研究所要變成行政法人。

林委員淑芬:你們就為了你們自己這兩個行政法人要加這個。

石署長崇良:對啊,因為他們都會依法,這都是要依照法定職務來做的,都是有法律依據的啦。

林委員淑芬:你們不會,但別人會啦。先保留再說好了。

石署長崇良:所以行政法人先保留啦,不要刪除啦,後面那個照列。

主席:請林月琴委員。

林委員月琴:不好意思,剛剛看第九條,後來再看到我的,因為上次你們在我們辦公室溝通說,如果現在用王正旭的版本,好像漏掉一個東西,就是因為「或於中華民國境內設立之醫療機構、學術研究機構、大學」,可是我希望非為中華民國境內登記設立的大學、法人跟機構都不可作為前項的申請,這有落差,至少法人這一塊。所以,如果用王正旭的版本不是我的原意,當初你們來我辦公室溝通說這兩個合併可以解決,我覺得同意合併,可是現在會有一個落差是在法人這一塊。

石署長崇良:法人也要在中華民國境內設立。

林委員月琴:是。

石署長崇良:沒錯。

林委員月琴:沒有,這樣的寫法是嗎?

石署長崇良:是,因為是用頓點區隔,所以他的讀法是「或於中華民國境內設立之醫療機構、學術研究機構、大學」,因為他用頓點,然後後面再逗點分開,所以這裡是一組。

林委員月琴:對,這裡一組,但我的寫法是說非為中華民國境內登記設立的有三個,大學、法人跟機構都不行。

石署長崇良:你這裡的法人是指財團法人?

林委員月琴:對啊,但我剛剛看,你說要用王正旭委員的版本,上次我們溝通是說兩個合併都要涵蓋在裡面,所以我同意第三項拿掉,可是不代表我的第二項可以漏掉。

主席:不好意思,我們在處理第十條,你的第九條你已經有提醒他了,等一下我們run過之後再……

林委員月琴:好。

主席:那我們就先處理第十條。第九條林委員有提出他的意見了,請行政機關注意一下。

第十條行政法人保留,對不對?好,那第十條就是以林淑芬委員跟陳昭姿委員的修正動議再修正後通過,再確認一次,這樣可以嗎?不要通過之後又回頭來討論。好,第十條通過。

接下來,處理保留條文第十一條,請行政機關先說明,就是審查會的部分。

陳代理司長真慧:第十一條的部分,就是來申請做學術研究的情形,依規定應該要填具申請書等等,核准之後,如果有修正、變更或展延之需要,也一樣再依前項的規定來提出申請。我們最後一項有敘明申請之資格、條件與程序,還有計畫應記載的內容、審查程序與基準、廢止核准、收費及其他應遵行事項之辦法,由主管機關定之。

這裡淑芬委員有特別把剛剛我們討論的審查會的機制放進來,我們行政機關的意見也是可以把它放進來,但是原來淑芬委員是放在最後一項,如果依照體例上來講的話,我們把它搬到第三項,也就是「前二項申請之審查,由主管機關、保險人分別邀集相關專家學者、公民團體、社會工作公正人士及政府機關(構)代表組成審查會參與審查;其中專家學者、公民團體及社會公正人士不得少於總數二分之一;任一性別,不得少於總數三分之一。」原來院版的前兩項,我們就改為「第一項及第二項之申請資格、條件與程序、申請書與特定目的外利用計畫應記載內容……」我們現在修正了,特別把……因為剛剛不管是昭姿委員或淑芬委員都有提到資料風險的管控,所以我們把資料類型的等級補充在這裡,因為他在填寫申請書的時候就要敘明他要的是什麼資料,所以我們這裡多加了「、資料類型等級、審查程序與基準、廢止核准、收費及其他應遵行事項之辦法,由主管機關定之。」以上說明。

主席:請陳委員。

陳委員昭姿:請問這邊二分之一跟四分之三會不會有扞格,還是OK的?因為現在分兩階了,還是可以分開?

陳代理司長真慧:對,因為這裡是審查會……

陳委員昭姿:我知道,因為現在分兩階了嘛。

陳代理司長真慧:對啊,所以那邊是寫四分之三,那這裡我們……還是不得少……

陳委員昭姿:我不知道,看其他委員。

林委員淑芬:這裡是實質審查。

陳代理司長真慧:對,實質審查。

林委員淑芬:個案審查。

陳委員昭姿:那要二分之一還是四分之三?

王委員正旭:主席,剛剛昭姿委員所提到有關於諮議會的組成跟審查會的組成是要一致都四分之三,還是由我們修正動議所提出來的二分之一就可以讓專家學者或相關的組成符合審查會的需求。我想如果依照我們討論到目前為止,諮議會所提供的是更為符合要求的組成的話,四分之三是OK的;而審查會基本上是要審查這些相關申請的案件,如何能夠讓它具體達到這個目標,我們認為二分之一其實是可以達到法定的需求,所以我們是提出不要少於二分之一就可以了,以上意見提供給大家參考。

陳委員昭姿:請問這樣剩下一半會不會都是機關代表?OK嗎?剩下一半都是機關代表。

王委員正旭:因為是不得少於二分之一,所以一定是超過二分之一了嘛!

陳委員昭姿:我知道,但是也可以說,將近有一半都是官方代表了,官方代表來審OK嗎?他們OK,我也OK,我看OKOK嘛?

王委員正旭:我認為是OK啦!

陳委員昭姿:諮議審查委員會很少有一半委員是官方代表、機關代表,很少有這麼高的比例。代理司長覺得呢?

主席:請行政機關表示意見。

陳代理司長真慧:這裡我們是寫「專家學者、公民團體及社會公正人士不得少於總數二分之一」,因為其實這些成員將來都是要參與實質審查的,我們會針對這裡面的成員……因為會個案審查,會就不同的申請目的及研究目的等不同,我們會配合從這裡面選擇適合的人來審查,符合所申請案件的專業度,所以這裡如果要把它修成四分之三……

陳委員昭姿:我只是問兩邊嘛!第二個,我現在聽你說明,好像不一定要開會審查,好像是分出去審查,對不對?你剛剛的說明是你們會挑選……

陳代理司長真慧:組成審查會參與審查,對,會參與審查。

陳委員昭姿:不一定要開會喔!

陳代理司長真慧:會。

林委員淑芬:就是全體合意審查,就改成「全體合意審查」因為組成審查會有可能2人就可以組成了,所以就改成「審查會全體合意審查」,這樣就大家都要參加,2人溝通好就可以了。

陳委員昭姿:請問署長,假設這審查會有一半是機關代表OK嗎?它在做實質審查,但是如果另外一邊只寫不少於二分之一,假設是二分之一,就有一半是機關代表做實質審查,署長覺得OK嗎?

石署長崇良:如果你問我個人的意見……

陳委員昭姿:OKOK

石署長崇良:我是認為這個地方應該去規範專家學者不要少於二分之一,因為這個是實質審查,其實是以專家學者為主的,所以應該是以專家學者不要少於二分之一,這樣的概念會比較符合啦!

陳委員昭姿:因為剛剛是四分之三,我只是提醒。

石署長崇良:四分之三是因為除了機關代表,剩下的全部加起來四分之三是OK,可是這是個案的實質審查,通常專家學者占的比例要比較高一點,所以定為二分之一,其他的當然就OK

陳委員昭姿:我可以接受,只是那段文字都是頓號就是了,你們還是放在同一包啊!

石署長崇良:對啊!我的意見是其中專家學者不得少於總數二分之一,公民團體跟社會公正人士本來就在裡面了,因為那是實質審查,這真的專家學者身分的比例要高一點。

陳委員昭姿:我沒有任何成見,我是請你們再想一下。

石署長崇良:凸顯它的專業性啦!這比較不一樣,這是真的在審個案。

王委員正旭:我再補充說明一下,如果是「其中專家學者、公民團體及社會公正人士不得少於總數二分之一」的話,基本上這個實質審查能夠符合期待,而且更重要的是,如果這邊審查後面有意見的話,諮議會還是會針對審查的結果做相對應的處理模式,所以這部分倒是不用太擔心是不是審查委員會這邊處理以後,如果不符合期待後面沒有把關的機制。以上。

主席:好,各位同仁有沒有其他意見?沒有。針對這條條文,我們現場的委員是不是給我們再修正動議?因為院版原本就沒有這個審議會嘛!每個委員都簽名,好不好?就我們現場委員所提的修正動議來通過啦,好不好?

王委員正旭:好。

主席:可以啦!可以,謝謝。

繼續審查……

石署長崇良:跟主席報告,剛剛林月琴委員針對第九條的部分,我們OK,就照剛剛討論的結果。

主席:好啦!OK。所以等一下我們run完之後再重新宣讀,好不好?還是現在……

石署長崇良:不用再重新宣讀,就是剛剛那樣,不用改。

主席:不用改喔?不用改你還講,好啦!謝謝。

石署長崇良:就照通過的版本。

主席:好啦!就通過的版本。就通過了,還要再說一次。

我們繼續來處理保留條文第十二條,請行政機關說明。對不起,是保留第十六條的條文,請行政機關來說明,這是今天早上審查的。

陳代理司長真慧:針對第十六條的部分,我們有把本條例施行起30日內的這個部分……

主席:你講錯了吧!第十六條是「主管機關及保險依個人資料保護法第十七條公開……」

陳代理司長真慧:剛剛沒有通過嗎?第十六條早上保留?

主席:是早上保留的啊!第十六條是「主管機關及保險依個人資料保護法第十七條公開其持有健保資料之有關事項時,應一併公開下列事項:……」

陳代理司長真慧:就目前在上面所寫的條文是我們行政機關擬出來的,也有把淑芬委員的意見放進來,並挪到第十六條。

石署長崇良:是不是這樣可以處理?

主席:這是第十六條嗎?

陳代理司長真慧:對,是第十六條。

主席:就是你們提供出來要照這樣修正嘛,對不對?

陳代理司長真慧:對。

主席:好,各位同仁看一下第十六條的修正條文。

陳代理司長真慧:早上有爭議的部分是在第十九條例外的那一塊。

主席:好。所以第十六條我們就以這個文字再修正後通過,對不對?

陳代理司長真慧:對。

主席:好,謝謝。

接續保留條文第十七條。

陳代理司長真慧:針對第十七條的部分,就是昭姿委員的部分是在第一項增訂「保險人與當事人締結全民健康保險契約之條款應取得當事人同意」,這個部分在早上的時候署長也有特別提到,因為我們現在所有的被保險人是強制保險,其實沒有再去締結契約,唯一就是新生兒的部分,會發給他健保卡,所以可不可以請昭姿委員就這個部分表示我們是不是就不要?

陳委員昭姿:我不是完全不接受,我請教你們一個技術上的問題,有沒有可能……因為你們講到好像300件,如果一年300件都要,我的概念不是這樣,因為既然有這個法,有這個法之後,其實大家可以去了解這個法對他的保護嘛!所以是不是可能做一次,因為已經有這個法當作後盾,這有可行性嗎?這技術性可行嗎?就你的東西將來會有這些狀況會被拿去使用,這個有沒有困難?

陳代理司長真慧:跟委員說明,這個不是一年300件,這是民眾他要來申請退出的概念,所以我們剛剛講的……

石署長崇良:委員,我們是這樣……

陳委員昭姿:您說是要申請退出,我本來是想說要同意嘛!法官也是用同意的……

石署長崇良:我們來增加他行使退出權的可近性,就是他很容易來申請退出權,用這樣的方式在我們行政執行上的行政成本也會比較低,也比較可行啦!我們來增加他的方便性,就是他要申請退出權的方便性。

陳委員昭姿:早上我也有講一些方法,讓他有各式各樣的方法。

石署長崇良:因為前面第十六條有一個凍結期,凍結期就讓大家來申請退出了嘛!過了這個30天的冷凍期,後面還是可以來申請退出,我們讓退出權的行使方便性高,這樣好不好?

陳委員昭姿:好。

石署長崇良:謝謝。

陳委員昭姿:退出權你要弄成多方便?

陳代理司長真慧:有授權辦法。

陳委員昭姿:我會一直要問這一條就是因為大法官講的是同意,講的不是退出,要徵得同意,他的裁判文書是這麼寫的,所以我才想說有沒有辦法簡化,不是說每一次有人申請就要再去問一次,那還得了?不是這樣子的,就是因為伴隨這個法的通過,大家知道有這件事情,你的資料會因為符合這些規範之後被拿去使用,但是你可以退出,有沒有可能做一次?做得到嗎?做一次,大家同意一次。

陳代理司長真慧:那個部分就是我們在第十六條已經有敘明這個條例施行後30日內……

陳委員昭姿:你還在講退出,一個是負面表列、一個是正面表列,我們兩個的出發點不一樣。

呂次長建德:報告委員,很簡單,按照憲判字的主文意思,大法官會議的意旨比較不是同意權,應該是那個退出權,它主要是賦予當事人事後控制權的概念,報告委員,照主文來說是這樣的,這是第一點。第二點,誠如剛剛石署長說的,關於退出權我們是不是可以儘量設計成讓它有一些近便性?這樣又能夠兼顧大法官的意旨,也對我們行政上比較方便。以上,謝謝。

陳委員昭姿:因為這件事很關鍵,次長,你剛剛講的,那憲判第37段就說,國家在沒有經過當事人同意的情況下,就可以用……這個已經構成對資料隱私權的限制,必須符合法律明確性、比例原則來加以審查,就是國家在沒有經過當事人同意的情況下,憲判第37段是這麼寫的。

呂次長建德:報告委員,法律上面的同意有兩種,一種是屬於明示,一種是屬於隱藏的,譬如我只要生下來就一定是中華民國國民,這個我不需要經過太多的……這是所謂的implied consent,我們目前就是……

陳委員昭姿:次長,我知道一個是比較積極的概念,就是正面表列跟負面表列,一個是你沒說不要,我就當作你要,一個是你說好才可以,但是本來的精神是要啦,但你們的同事都說忙死了、累死了,做不到啊!我才想說不可能大家都做一次嗎?因為以前沒有這個法啊!真的不行嗎?

陳代理司長真慧:跟委員再次說明,因為憲判的主文裡面所提的,雖然前面應該,但是它的前提是,如果做學術研究,健保法有明定可以不用經過當事人的同意,那一塊我們是可以優於要民眾同意的那塊,所以為什麼憲判主文1裡面敘明學術研究是合憲的,並不需要經過當事人的同意,但是因為欠缺退出的概念,所以我們才會訂定這個專法,後面的第十六條到第十九條都在敘明如何讓當事人可以退出。所以委員您寫的第36段那個部分,其實在憲判主文1還是回來,那是合憲的,不需要經過當事人同意的。

陳委員昭姿:主席,這件事讓我再思考一下,好不好?我再回去想一下,因為這件事滿關鍵的啦。你看你們在做,人家做IRB每個人都要寫同意書什麼的,都是要主動同意,同意是主動的啦,退出是有一點好像我先把你拉進來、算進來,你不肯再說啦,還是有差別。就這一條先保留啦,我覺得很關鍵。

林委員月琴:主席,是不是休息一下讓大家溝通?否則,再保留嗎?

主席:怎麼會這樣?

石署長崇良:應該是這樣說,就是所有的同意權行使有Opt-inOpt-out兩種,就是事前同意跟事後退出兩種方式,並不是說採事後退出就叫做合法、合憲,它是有配套的。因為我們在資料提供的時候都是去辨識化,所以才用事後退出,這是相配套的,如果你都提供原始資料,把它釋出,其實事後退出也不妥,這個從人體生物資料庫管理條例可知道,因為人體生物資料庫管理條例規範的是可辨識的資料,所以它一定要事前同意,那本條例在使用上,除了政府機關(構)依法律職掌可以有辨識性資料之外,其他依第十一條來申請的,我們都是提供去辨識後的所謂的假名化資料,同時還要指定地點、時間,不得攜出資料,只能拿到統計的結果攜出,它是由這麼多的配套做起來的,所以我們才用事後退出權來符合憲法法庭的判決意旨,是這樣。

主席:好,等一下,已經隔了兩個多鐘頭,我想還是要讓大家稍微清醒一點,休息5分鐘,請署長直接當面跟陳委員說明一下,謝謝。

休息166分)

繼續開會1614分)

主席:現在繼續開會。

剛剛是第十七條,署長有跟陳昭姿委員溝通了,我們再確認第十七條的條文。

陳委員昭姿:溝通結束,OK了。

主席:好,那就照現在螢幕上的文字?

陳委員昭姿:對,他們承諾在退出權的辦法裡面要……我也不知道什麼時候可以看,你那個退出權要做得很friendly,我不知道你要怎麼做。

石署長崇良:因為我們在授權法規裡面有退出權的方式,到時候可以網路申請,也可以臨櫃申請,因為有些人還是用網路,網路我們還會用app,我們的My Health Bank健康存摺也可以來申請,我們讓它的方便性、可近性高啦。

陳委員昭姿:你會寫在……

石署長崇良:它有個授權法規,授權法規還是會給大家看。

陳委員昭姿:好,了解。

主席:各位同仁,第十七條就照院版提案條文通過,謝謝。

繼續處理保留條文第十九條,請說明。

石署長崇良:跟主席報告,我們剛剛跟林淑芬委員、陳昭姿委員都有討論過,我們現在在擬文字,是不是待會再處理?

主席:好,這一條先擱置,我們先來處理保留條文第二十三條,林月琴委員的版本。

陳代理司長真慧:林月琴委員所提的,因為我們第九條第三項,剛剛月琴委員已經同意那個部分不放了,所以這個罰則其實就可以不用了。

主席:好,所以林月琴委員所提的第二十三條就不予處理,好,謝謝。

接下來我們處理保留條文第二十二條。

陳代理司長真慧:第二十二條剛剛我們討論的結果是,我們要把第二十二條刪除,整條條文刪除,另外再增訂……

石署長崇良:剛剛有跟淑芬委員討論過,這主要在處理過去有一些年度是有資料、光碟釋出的那一些,理論上我們都已經宣布要銷毀了,但是萬一有還沒銷毀的,那應該要有處分的條文。

主席:對。

石署長崇良:因為它是一個例外情形,所以把條文移到後面。因此第二十二條先刪除,然後在第二十四條處理。

林委員淑芬:第二十四條新增的是我知道的,但我們早上有講到第二十二條刪除嗎?

主席:沒有。

林委員淑芬:因為第二十二條……

石署長崇良:因為本來要處理的是,第二十二條是要處理那個……

林委員淑芬:沒有,你們早上講了有四種情形,四種違規的樣態。

主席:對。

林委員淑芬:現在變成沒有半項了?

石署長崇良:沒有,因為第一個,如果它是跟原本核定的計畫內容不符的使用,會在第二十三條處理。

林委員淑芬:對。

石署長崇良:第二個是……

林委員淑芬:本來你後來說copy資料出去……

石署長崇良:他會copy資料出去,後來我們了解之後,它是不可能的、不會發生的。

林委員淑芬:不可能……

石署長崇良:不可能,對。

林委員淑芬:不會發生,萬一發生怎麼辦?

石署長崇良:它就不會發生。

林委員淑芬:萬一發生怎麼辦?

石署長崇良:他只能拿到那個統計資料出去而已,他就不會把所有的資料拿出去。

林委員淑芬:你早上有講的,還有另一種是什麼?

石署長崇良:還有一種就是剛剛那一種的。

林委員淑芬:光碟。

石署長崇良:就是光碟。

林委員淑芬:我記得好像四種,早上是講四種。

主席:對,講四款,你現在才講兩、三款而已。

林委員淑芬:變三種了?

主席:對啊!

石署長崇良:還有一種是醫院的,醫院的就按照個資法處理了,醫院的也是健保資料,但是他目的外使用的時候,他應該要來申請的,他自己擅自就利用了。

林委員淑芬:個資法講的是刑責,但我們也要對醫院處以行政處分啊!醫院除了個資法的刑責,我們要對醫院,因為依據個資法處分的可能是洩漏個資的那個人,可是你對醫院要課責它有這個義務,也要予以處分,這樣它才會加強管理啊!一個是醫院洩漏出去的,還有一個是copy的。

主席:所以你第二十二條怎麼可能拿掉?

林委員淑芬:你們第二十二條可能要寫清楚喔!我覺得第二十二條真的是要保留啦!

主席:第二十二條……

林委員淑芬:我們到院會協商的時候再處理也可以,但第二十二條恐怕要保留,不是直接刪除。

主席:對啊。

林委員淑芬:醫院自己直接洩漏出去的,也是要規範;copy出去的也是要規範;然後販賣光碟的在第二十四條處理,還有什麼?

陳代理司長真慧:各醫院有自己的資料,但我們在講的是,我們這裡的健保資料,因為健保法的要求,所以醫療院所申報等於是到我們的健保資料庫這裡來,然後我就會依據這樣的資料,我核付給他費用。

林委員淑芬:我知道了,你的意思是說,你們健保資料庫的資料被違規使用了。

陳代理司長真慧:對,是。

林委員淑芬:所以醫院不算是你們健保資料庫,因為還沒進來,你的意思是這樣子。

陳代理司長真慧:是,因為醫院那邊有他的病歷資料等等的,他的範圍會比我多,而他是屬於符合個資法那邊所規範的,不管是公務機關或非公務機關都會設……

林委員淑芬:個資法有沒有行政處分機關(構)?

陳代理司長真慧:它有分公務機關跟非公務機關,都包含了。

林委員淑芬:好吧!

陳代理司長真慧:都包含在裡面,是。

林委員淑芬:對,好啦!我知道,這個法律的名稱,是健保資料庫,我懂了。

那剛剛講copy,你說絕對不會發生,奇怪,你們當初這一條是要幹嘛的?當初你們寫這一條條款是要做什麼的啦?

陳代理司長真慧:其實原來這條是真的要處理光碟。

林委員淑芬:我跟你說光碟……

陳代理司長真慧:處理光碟。

林委員淑芬:你現在說處理光碟,處理光碟怎麼會寫成這樣子,而後面第二十四條怎麼會寫成那樣子?

陳代理司長真慧:因為那個時間很久,然後健保署的確後面有來……但就是怕掛一漏萬,如果他真的沒有銷毀,那我們有這一條可以來予以罰……

林委員淑芬:那是我們做球給你,你才這樣說的,剛開始你都不是這樣說耶!因為我提出這個質疑了,然後你們就說:對、對、對,我們第二十二條就是for你講的那個質疑。可是我還沒提出質疑以前,你講的不是這個點耶!所以我真的很不懂你們第二十二條當初是要做什麼的。你要誠實地說,怎麼現在變成整條刪除呢?如果是要整條刪除,也應該是第二十二條,把你們新增的第二十四條置換到這裡來,可是這裡是可以罰到1,000萬,但後面的盜賣光碟是沒有處分的,是只到……

石署長崇良:1,000萬,一樣。

林委員淑芬:喔!1,000萬。你們到底當初第二十二條是要幹嘛的?

主席:不然你也不……放第二十四條嘛!第二十四條剛剛是過了喔!

石署長崇良:不,就是後面要調。

主席:對,要怎麼調?

石署長崇良:要調條次……

林委員淑芬:放到第二十二條就可以了,為什麼要第二十四條?

石署長崇良:……條次就會往前挪。

主席:喔!對,那你為什麼第二十二條一定要拿掉?

林委員淑芬:對啊!為什麼一定要拿掉?

主席:對啊!

林委員淑芬:你這麼突然拿掉……

主席:你們自恃立場……

林委員淑芬:不是自恃,我們就開始懷疑有鬼了。

主席:對啊。

林委員淑芬:你沒有拿掉,我們無感,你現在說要拿掉,我就開始懷疑有鬼耶!

主席:因為有鬼,他們才會自恃立場,被鬼附身。

林委員淑芬:對,應該是。

主席:你們很危險耶!

林委員淑芬:這條保留,不要刪除。

主席:對。

林委員淑芬:我們到時候再來看,等一下再嚴刑拷打。

主席:第二十二條條文我們還是先保留,好嗎?先保留。

剛剛第十九條還沒有宣讀嘛?第十九條先處理。

石署長崇良:第十九條我給……

主席:你們看一下,看是怎麼樣。第十九條,「為重大公共利益之健康風險評估,及受政府機關委託之公共衛生、醫療科技效益評估。前項第二款及第三款……」,你們剛剛怎麼都沒有處理好?第十九條,怎麼還在修!

那你們第二十五條有處理了嗎?有沒有什麼建議、要修正的文字?剛剛有討論到保留嘛!

好,各位委員,有的在處理第十九條,其他人聽我宣告一下,我們會議時間是到5點,但是因為我們條文只剩下2條大家還在討論,另外還有4個附帶決議,所以徵求大家的意見,是不是我們今天就把整個法案處理完成?好不好?有可能超過5點,我們就把它處理完成。

喔!會議時間是到5點半,那可能不會超過,抱歉!不過也不一定,因為自己提出來的問題,自己要把它消滅掉。

你們第二十五條的文字有沒有處理了?司長。

可以嗎?第十條第一項及第三項……

來,請林月琴委員。

林委員月琴:我只是要問,第十九條修正文字列的第十條第四項是什麼?

主席:是什麼就往前翻啊!

第十條第一項是「政府機關(構)及行政法人執行法定職務申請特定目的外利用健保資料,應以書面向保險人提出;其取得之健保資料之運用及管理,依各該機關(構)及行政法人所依據之法律辦理。」第三項是「司法機關因偵查、審判或執行之法定職務調取健保資料,應依訴訟法規辦理;監察機關執行法定職務調取健保資料,應依監察法規辦理。」這是多講的啊!怎麼樣?你有什麼意見?

好,第十九條怎樣?可以嗎?溝通完成了吧?好,正在打字。第十九條是講第十條第一項和第三項,剛剛怎麼會跟我說是第四項?是第一項和第三項啦!

陳代理司長真慧:原來是寫「依其他法律」,我們現在是把它明定為「第十條第一項及第三項」,因為第一項有講到「政府機關(構)」,第三項是講司法院跟監察院,這個就把它明定進來,這是法定職掌,所以不能退出。

主席:好。

陳代理司長真慧:至於現在的第二款和第三款因為……原則上第二款和第三款都是為了因應緊急狀況,比如說國家發生戰爭,或者是前幾年COVID的特殊疫情……

主席:對!

陳代理司長真慧:那個部分為了國家整體民眾的身體安全,所以我們不能讓他退出,因為退出的話,比如說以COVID為例,我們要分析資料,瞭解這些疫苗打了有沒有用,都沒有資料可以做分析,所以第二款、第三款是基於這樣的精神。而且現在的個資法其實有部分法條也都是維持這兩種寫法;其他的法律也有。

主席:好,所以第十九條要再修?

林委員淑芬:增加一個程序上的把關啦!增加一個第二和第三……沒有辦法把關的話,至少要公告給大家都知道。

主席:好啊!

林委員淑芬:這兩個條款給它……什麼叫急迫性?哪有一個國家戰爭是會需要健保資料庫的!健保……

主席:好,陳昭姿委員,請說。

陳委員昭姿:主席,不好意思,第十九條我要求保留。我們再回去想,我第十九條要求保留,謝謝。因為這個是外界矚目的條文啦!你讓一個人退出,再把他拉進來,我覺得大家要好好想一想,我們請求保留,謝謝。

主席:第十九條現在改成這樣,你也看一下!陳委員,你看一下,這樣是不是可以?有再修過啦!你看看是不是可以。

陳委員昭姿:這一條很關鍵、很關鍵、非常關鍵,所以要非常審慎,法界討論的重點都會在這一條。

林委員淑芬:這一條老實說,我覺得真的是很困難,困難的地方就是國家安全,還有人民生命、財產的急迫危險,當然我們就是說這又不是你說了算,但是真正碰到的時候到底是什麼狀況,理論上應該是採取法律保留原則,你碰到的時候,應該是定出一個法律,你定出一個法律,我們就遵循了,就是都不可以退出,但是有沒有那種急迫到連法律都來不及的國家安全的狀況,連定法律都程序太慢的狀況,所以我才會想至少應該是什麼啦!如果可以的話,我都希望是第二款、第三款就應踐行的程序最好都是法律定出來的,這樣最簡單,可是有時候如果是緊急狀況,沒有辦法來得及的話,至少應該做到申請的機關跟大家說明,再公告給大家知道到底是為什麼、這個需求是怎麼樣。所以我經常講其實這個責任就是,徒法不足以自行,有時候還有政治責任可以問責。這樣如果不完美的話,當然可以再討論,這是我能想像的,這個是妥協後的,我想不出來,老實說,最完美的我想不出來啦,或許大家可以再到院會保留,協商的時候再繼續討論。

陳委員昭姿:主席,我個人也主張就保留這條,其他可以出委員會。

主席:好啊,沒關係。

陳委員昭姿:就這一條保留,謝謝。

主席:沒關係、沒關係,但是還是請行政機關再說明,為什麼你們的條文訂出來之後,委員也有意見,也參考委員的意見之後,大家還是會有所擔憂,是不是要有一個說明?我們要保留沒關係,不然保留之後,下次協商還是會遇到。簡單說明一下,之後我們就要處理下兩條了。

石署長崇良:跟主席和委員報告,大家的爭議點主要是在第二款跟第三款,擔心它過於模糊,本來是要有一個會議的審查,可是又擔心這個諮議會不足以承擔這樣的審查任務,所以應該限縮可以使用的機關(構),並且要求它要很具體的,由它自己引述當時候為何需要使用人家退出之後,還要把它拉回來的這樣一個資料,所以它的使用目的是什麼、必要性是什麼,而且要對外揭露,最主要就是要對外揭露,因為國家安全、人民生命、財產的急迫危險,對公眾揭露的方式,確保它不會被隨便行使這樣的禁止退出,這個應該是禁止退出,所以才會跟淑芬委員討論之後,用這樣的文字呈現它的程序這樣。

林委員淑芬:對啦,我再補充,我剛才講過,如果最想要的其實應該是請求的機關(構)必須立一個法律,採取法律保留原則才是最好的,但我就是不知道有沒有那種狀況是非常緊急而必要的,或者是我們可以拆成兩個,就是如果可以的話,非急迫到那麼急迫,應該還是要以法律保留原則為之,因為你這是完全剝奪當事人的事後控制權,這個也是這次憲判裡面最核心的價值,憲判最核心的就是事後退出,其實都是在講事後控制權啊,但是你把它剝奪掉了,不准人家退出的狀況,它必須有相當的正當性、相當的急迫性、相當有國家安全的疑慮,可是這就不能浮濫使用的時候,我們到底要怎麼規範?所以我也是覺得可以保留到協商的時候再繼續討論,也可以啊!或是採取兩個階段。

石署長崇良:跟委員報告,如果它有特別條例,以我們COVID為例……

林委員淑芬:有特別條例的話?

石署長崇良:它有特別條例,它就會是第一款,它就會回到第十條去適用,因為它有特別條例了;但是像上次COVID還沒有特別條例之前,如果它真的有需要,就會用到第三款的用法,那就是第二項的程序。

林委員淑芬:那就是緊急、急迫。

石署長崇良:對,它的必要性跟這個目的……

林委員淑芬:就是法律還沒有完成以前,特別條例還沒有立好以前,它就緊急急迫要先用……

石署長崇良:它的必要性,它為什麼……

林委員淑芬:剛才講的國家安全,這個可以想像,你們可以想像的,你們這條法律的條文是從哪裡抄來的?因為健保資料庫跟國家安全,你們是哪裡有急迫到不准人家擁有事後控制權?不要跟我說戰爭,戰爭的時候才要看血型、輸血輸什麼型,有可能嗎?真的是為了輸血、看血型?

主席:這個是這樣啦!所以我才會說……

林委員淑芬:不然你們的條文是怎麼長出來的?

主席:我再提醒一下,行政機關自己提出來的草案,自己應該要有很有把握的認知跟說明,因為你原有條文是「依其他法律,主管機關或保險人有提供之義務」,我們當然有委員建議,把它改為「依第十條第一項及第三項規定」,這個當然是更明確的在講這個部分,但是相對的也算是縮小範圍去認定,不是行政機關可以授權用更廣泛的這樣去處理,這沒有對錯問題,我是想可能這個事情,你們當時定這個草案的時候,你們應該就知道人家會這樣挑戰你。

林委員淑芬:你們的想像是什麼啊?對啊!國家安全的必要性,到底想像是什麼?

石署長崇良:跟委員會報告,這不是什麼想像,這說起來就是用抄的,抄哪裡呢?個資法第十六條第一項特定目的外之利用,第一款叫法律明文規定;第二款叫為維護國家安全或增進公共利益所必要;第三款為免除當事人之生命、身體、自由或財產上之危險。所以其實個資法上有類似的規定,當然健保資料也是個資,所以才會把文字上先比同來使用。

林委員淑芬:那你們去查一下個資法定這一條所想像的。不過因為個資法範疇比較大,我馬上就要看,要救這個人,這個人叫什麼名字、他的戶籍資料、他們家住哪裡,可能要緊急聯絡他的家人有需要,可是我們這裡講的是健保資料庫,顯然叫做二手資料,所以它會連結到緊急、非常急迫的國家安全,我真的是……

石署長崇良:它是primary data……

主席:這條是講當事人要請求停止……

林委員淑芬:但是我是說它是研究上的二手資料,就研究上,它是二手資料。

石署長崇良:剛剛也跟委員說明,如果這個是由政府機關(構)處理的,政府機關(構)只能按照第十條,也就是有法律規定,這個在處理還沒有法律規定前,也就是剛才說的還沒有特別條例的時候,它就用這個先做啊!

林委員淑芬:對啦!

主席:對。

石署長崇良:對啊,不然它如果有法律規定,它就按照第一款,第一款就結束了,所以第二款、第三款就是法律還沒有制定之前,有這個目的……

林委員淑芬:還沒有法制以前,有這個急迫需要。

石署長崇良:有這個目的跟必要性就是用第二款、第三款啊!

林委員淑芬:所以我問你跟國家安全有的想像的課題會是什麼?你們雖然是抄的啦,但是因為在健保資料庫這裡,你能想像的連結會是什麼樣的需求?我再講一次,憲法法庭的判決裡面提到,即便沒有高強度的事前同意權,也要給人家事後的退出權,這叫事後控制權,我個人的資料,我要擁有完整的事後控制權,但你這一個條文重要是因為我剝奪掉你的事後控制權,你沒有所謂的個人的權利,因為國家還有公共利益比你個人的權利更重要,那麼你剝奪人家這個權利,所以我問的是,要定這麼高強度的規定的時候,你要給我一個想像說這個東西有可能是什麼、為什麼。

石署長崇良:我想像啦!如果今天有一個生化武器在井水下毒,一開始看起來像疾病,但是有可能也會危及國家安全。

林委員淑芬:好,這個比輸血的血型更有正當性了。

陳代理司長真慧:報告委員,我再說明第三款的部分,因為之前陳時中政委有舉一個例子,就是在面對重大傷亡事件時,因為要辨識這些人的身分、死亡的是誰,只能用齒模辨認,所以是協助罹難者的身分鑑定。

林委員淑芬:好,這樣我就可以有比較具體的想像,但如果遇到這種狀況,增加第二項這樣的規定夠不夠?就是我先告訴大家我要這樣做,因為很緊急,所以為什麼要這麼做、有什麼必要,我有先公告給大家知道,因為你們本來沒有這個程序,後來我覺得至少要有這樣的程序,但還必須要有什麼程序,我個人想不出來,但你們如果有意見的話,可以再討論。我是覺得他這樣講,我就可以想像得出來是什麼情境,那我們法律上要求這樣夠不夠,這樣大家就比較可以理解。

主席:建議先保留,好不好?因為這樣修起來也會牴觸前面幾個條文,所以可能請行政機關再弄清楚一點,怎麼樣規劃是比較正確的。

好,剛剛還有保留第二十二條條文,第二十二條怎麼辦?

林委員淑芬:就保留到院會討論。

主席:好,保留。接下來是保留條文第二十五條,行政機關是希望照原條文通過,各位委員有沒有其他意見?

陳代理司長真慧:第二十五條只是過渡條文,就是這個條例施行前,經核准特定目的外利用的話,還可以……

石署長崇良:這個是法律不溯及既往原則。

主席:好,那應該沒有問題吧?各位同仁,有沒有……

石署長崇良:這是信賴保護原則。

主席:好,大家應該沒有意見了。第二十五條各位同仁沒有意見的話,我們就照……

林委員淑芬:第二十五條沒有光碟,光碟是另外一條嗎?

石署長崇良:對,光碟是另外一條。

林委員淑芬:好,OK

主席:好,第二十五條就照院版條文通過,謝謝。

現在處理附帶決議,共4案,請一併宣讀。

石署長崇良:報告主席,剛剛光碟的那一條,要不要提修正動議?淑芬委員,就是剛才那個光碟部分。

林委員淑芬:要用修正動議嗎?因為本來沒有這一條,好,不然請你們拿來簽。

主席:我們先宣讀附帶決議,你們的修正動議等一下送上來,我們再宣讀,好不好?

來,請宣讀。

一、

《全民健康保險資料管理條例草案》附帶決議

建請衛生福利部於本法三讀通過後,持續研議整體衛生福利資料管理法制化之可能性與時程,並請於本法實施一年後,向立法院社會福利及衛生環境委員會,提交衛生福利資料管理法制化可行性與立法時程規劃之書面報告。

提案人:王正旭

連署人:林月琴 黃秀芳

二、

《全民健康保險資料管理條例草案》附帶決議

建請衛生福利部針對全民健康保險資料管理機制,除法定之審議會外,若在子法或相關規範中設有「審議小組」等相關審議機制,其成員或外部學者專家,仍應納入醫療服務提供者之代表。

提案人:王正旭

連署人:林月琴 黃秀芳

三、

《全民健康保險資料管理條例草案》第十一條附帶決議

《全民健康保險資料管理條例草案》第十一條申請書之內容應至少載明下列事項:

一、申請者名稱、地址、代表人姓名等資訊。

二、執行資料特定目的外利用之相關人員資訊。

三、所申請之資料範圍、類型及期間。

四、申請之法規依據。

五、資料利用之特定目的、必要性及預期效益。

六、資料處理方式、預期可能風險、風險管控與安全維護措施。

提案人:王正旭

連署人:林月琴 林淑芬

四、

《全民健康保險資料管理條例草案》第十四條附帶決議

《全民健康保險資料管理條例草案》第十四條所定主管機關及保險人應定期公開之資訊,應至少包含主管機關或保險人決定通過之健保資料特定目的外利用計畫、通過案件之申請書、審查會會議紀錄及相關資料、諮議會會議紀錄及相關資料、申請者於特定目的外利用計畫執行完畢後,其利用結果報告或研究成果等相關資訊。

提案人:王正旭

連署人:林月琴 林淑芬

主席:好,謝謝。針對第一案,請行政機關表示意見。

陳代理司長真慧:第一案沒有意見。

主席:好,沒有意見,第一案就照王委員所提附帶決議通過。

接下來第二案,請行政機關表示意見。

陳代理司長真慧:第二案有關「法定之審議會」部分,因為剛剛條文都已經是維持「諮議會」,所以在此建議修正為「建請衛生福利部針對全民健康保險資料管理機制,除法定之諮議會外,若在子法或相關規範中設有『審查會』等相關審議機制,其成員或外部學者專家,仍應納入醫療服務提供者之代表。」

主席:好,提案委員王正旭委員,建議這樣修正有沒有意見?

王委員正旭:這個部分基本上是審查會,不是諮議會,所以如果要調整的話,應該是改成審查會。

主席:就是「除法定之審查會外」,對不對?

王委員正旭:對。

主席:就是「……審查會外,若在子法或相關規範中設有『審議小組』」,這裡應該就不用改了。它是指審查會,不是諮議會。

王委員正旭:對,不是,不是我們原先認定的審議會,這是審查會,不是諮議會。

陳代理司長真慧:好,那就是審查會我們還是會納入醫療服務提供者的代表。王委員,因為審查會的組成有專家學者,是不是「其成員或外部學者專家,仍應納入醫療服務提供者之代表」?

王委員正旭:我修訂一下,請大家再作最後確認。就是「除法定之諮議會」,就是把「審議會」改成「諮議會」,後面的「審議小組」是指審查會的審議小組。

陳代理司長真慧:我剛剛就是這樣唸的,就是「除法定之諮議會」,就是把「審議會」修正為「諮議會」,然後後面的「審議小組」改成「審查會」。

王委員正旭:OK,這樣就同意。

主席:文字就照剛剛的建議通過,是不是?

王委員正旭:同意。

主席:好,謝謝。

繼續處理附帶決議第三案,請行政機關表示意見。

陳代理司長真慧:沒有意見。

主席:沒有意見,好,第三案就照王正旭委員所提附帶決議通過。

第四案請行政機關表示意見。

陳代理司長真慧:第四案行政機關遵照辦理。

主席:一樣是遵照辦理,好,那就照王委員所提附帶決議通過,謝謝。

繼續處理剛剛提出的修正動議。

我提醒一下,保留條文是第十九條跟第二十二條,其餘條文均已經委員會討論通過,所以針對有要增修或調整的,請把條次弄清楚。第二十五條剛剛已經通過了。

石署長崇良:跟主席和委員報告,就是把在一百零幾年間釋出的光碟健保資料,明定要銷毀,所以新增第二十五條第二項和第三項,也就是第二項:「本條例施行前已取得之健保資料,應予銷毀。但政府機關(構)執行法定職務,不在此限。」第三項:「違反前項規定未予銷毀者,處新臺幣二百萬元以上一千萬元以下罰鍰。」

主席:不是、不是,剛剛第二十五條已經通過了,現在你要把它放在第二十五條第二項、第三項,這樣不會怪怪的?

石署長崇良:對,本來是要新增第二十四條放修正動議,因為那時候有考慮拿掉第二十二條,所以條次上就會變成空出第二十四條,可是剛剛討論時第二十二條又保留,所以我們就把它併在第二十五條,它也是屬於落日條文,第二十五條其實就是信賴保護原則,把在本條例施行前的一併處理,當時這都是合法合規的使用,所以後面會有一些救濟措施。

主席:好,各位同仁有沒有意見?如果沒有,第二十五條就再提出來修正,提出修正動議,增列第二項、第三項,通過。

今天保留的條文就是第十九條和第二十二條。

作以下決議:第一,全民健康保險資料管理條例草案等7案審查完竣,併案擬具審查報告,提報院會討論;院會討論時,由劉召集委員建國補充說明。請問本案是否須交由黨團協商?要,好,要交由黨團協商。本法案條次及援引條次授權議事人員調整,立法說明授權行政機關提供。

本日會議到此結束,現在散會,謝謝大家。

散會1657分)