立法院第11屆第3會期經濟、社會福利及衛生環境、教育及文化三委員會第2次聯席會議紀錄

時  間 中華民國114630日(星期一)915分至1221

地  點 本院紅樓101會議室

主  席 蔡委員易餘

議  程 報告事項

宣讀上次會議議事錄。

討論事項

一、繼續審查:

(一)行政院函請審議「外國專業人才延攬及僱用法修正草案」案。

(二)本院委員何欣純等19人擬具「外國專業人才延攬及僱用法第十二條及第十四條條文修正草案」案。

(三)本院委員陳亭妃等16人擬具「外國專業人才延攬及僱用法第四條、第六條及第十四條條文修正草案」案。

(四)本院委員蔡易餘等17人擬具「外國專業人才延攬及僱用法修正草案」案。

(五)本院委員羅美玲等16人擬具「外國專業人才延攬及僱用法修正草案」案。

二、審查本院委員黃捷等16人擬具「外國專業人才延攬及僱用法修正草案」案。

主席:請主秘報告出席人數。

程主任秘書谷川:報告聯席會,出席委員15人,已足法定人數。

主席:現在開會。

進行報告事項。請宣讀上次會議議事錄。

立法院第11屆第3會期經濟、社會福利及衛生環境、教育及文化三委員會第1次聯席會議議事錄

時  間:114618日(星期三)910分至1521

地  點:紅樓101會議室

出席委員:邱議瑩  萬美玲  林月琴  葛如鈞  陳菁徽  楊瓊瓔  吳沛憶  張啓楷  林宜瑾  林岱樺  賴瑞隆  陳秀寳  謝龍介  陳昭姿  鄭天財Sra Kacaw   張雅琳  葉元之  伍麗華  邱鎮軍  鄭正鈐  黃秀芳  羅廷瑋  呂玉玲  劉建國  謝衣鳯  范 雲  郭昱晴  蘇清泉  王正旭  邱志偉  蔡易餘  陳超明  劉書彬  陳 瑩  陳亭妃  柯志恩  林淑芬  楊 曜  王育敏  張嘉郡  

   委員出席40

列席委員:鍾佳濱  林德福  羅美玲  麥玉珍  何欣純  林倩綺  羅明才  林思銘

   委員列席8

列席人員:國家發展委員會主任委員劉鏡清暨相關人員

經濟部政務次長江文若暨相關人員

內政部合作及人民團體司副司長陳佳容暨相關人員

外交部領事事務局副組長蕭輔鼓

財政部賦稅署副署長倪麗心

教育部國際教育司代理副司長藍先茜暨相關人員

法務部法制司檢察官楊石宇

勞動部勞動福祉退休司專門委員楊玫瑩暨相關人員

衛生福利部長期照顧司司長祝健芳暨相關人員

文化部綜合規劃司專門委員王瑞雯

數位發展部數位產業署簡任技正邱繼賢暨相關人員

國家科學及技術委員會中部科學園區管理局主任秘書江增彬

大陸委員會文教處副處長陳威豪暨相關人員

金融監督管理委員會專門委員葛映濤

僑務委員會僑生處簡任視察李美姿

主  席:蔡召集委員易餘

專門委員:游千慧

主任秘書:程谷川

紀  錄:簡任秘書 吳人寬  簡任編審 蔡明汝

   科  長 陳卉庭  專  員 余俊緯

討 論 事 項

審查:

一、行政院函請審議「外國專業人才延攬及僱用法修正草案」案。

(討論事項合併詢答。委員羅美玲說明提案要旨,國家發展委員會主任委員劉鏡清報告後,委員邱議瑩、萬美玲、葛如鈞、鄭正鈐、楊瓊瓔、吳沛憶、張啓楷、林宜瑾、林岱樺、賴瑞隆、陳秀寳、呂玉玲、陳菁徽、劉建國、葉元之、伍麗華、陳超明、黃秀芳、鄭天財、羅廷瑋、陳亭妃、張雅琳、范雲、郭昱晴、王正旭、蔡易餘、謝衣鳯、麥玉珍、邱志偉及林月琴等30人提出質詢,均由國家發展委員會主任委員劉鏡清、經濟部政務次長江文若、金融監督管理委員會專門委員葛映濤、教育部國際教育司代理副司長藍先茜、勞動部勞動力發展署跨國勞動力管理組組長蘇裕國、國家科學及技術委員會中部科學園區管理局主任秘書江增彬、內政部合作及人民團體司副司長陳佳容、大陸委員會文教處副處長陳威豪及衛生福利部長期照顧司司長祝健芳暨相關人員即席答復。登記發言委員除不在場者外,其餘均已發言完畢,詢答結束。委員張嘉郡、陳昭姿、蘇清泉、柯志恩、林淑芬、邱鎮軍及王育敏所提書面質詢列入紀錄,刊登公報。書面質詢和未及答復部分請相關單位於1週內以書面答復並副知本會。)

二、本院委員何欣純等19人擬具「外國專業人才延攬及僱用法第十二條及第十四條條文修正草案」案。

三、本院委員陳亭妃等16人擬具「外國專業人才延攬及僱用法第四條、第六條及第十四條條文修正草案」案。

四、本院委員蔡易餘等17人擬具「外國專業人才延攬及僱用法修正草案」案。

五、本院委員羅美玲等16人擬具「外國專業人才延攬及僱用法修正草案」案。

決議:詢答結束,另定期繼續審查。

散會

主席:請問各位同仁,上次會議議事錄有無錯誤?(無)沒有的話,議事錄確定。

繼續進行討論事項,請宣讀。

討論事項

一、繼續審查:

()行政院函請審議「外國專業人才延攬及僱用法修正草案」案。

()本院委員何欣純等19人擬具「外國專業人才延攬及僱用法第十二條及第十四條條文修正草案」案。

()本院委員陳亭妃等16人擬具「外國專業人才延攬及僱用法第四條、第六條及第十四條條文修正草案」案。

()本院委員蔡易餘等17人擬具「外國專業人才延攬及僱用法修正草案」案。

()本院委員羅美玲等16人擬具「外國專業人才延攬及僱用法修正草案」案。

二、審查本院委員黃捷等16人擬具「外國專業人才延攬及僱用法修正草案」案。

主席:本日議程討論事項所列議案,經濟、社會福利及衛生環境、教育及文化三個委員會在618日第一次聯席會議中已經詢答完畢,之後院會又交付黃捷委員提案版本,我們今日一起併案審查。

我們先請議事人員宣讀所有條文,若有修正動議及附帶決議,請一併宣讀,宣讀完畢後再進行協商。請宣讀。

DrawObject1

二、修正動議:

1.

2.

3.

主席:現在所有條文跟修正動議都已經宣讀完畢,現在進行協商。大家可以看協商的對照條文,我們就直接來協商。

先處理第一條。關於第一條,所有委員的提案跟行政院的版本都相同,對於第一條的處理,既然版本都一樣的話,我們是不是就依行政院的提案條文通過?

賴委員瑞隆:好。

主席:沒有意見的話,就按行政院條文通過。

處理第二條。

第二條也是有每一個委員的版本,跟行政院的修正版本相同,我們是不是也依照行政院提案條文通過?

賴委員瑞隆:好。

主席:好,那就依行政院條文通過。

現在處理第三條。第三條一樣,每位委員的提案跟行政院的版本相同,我們是不是也依照行政院的提案條文來通過?

賴委員瑞隆:好。

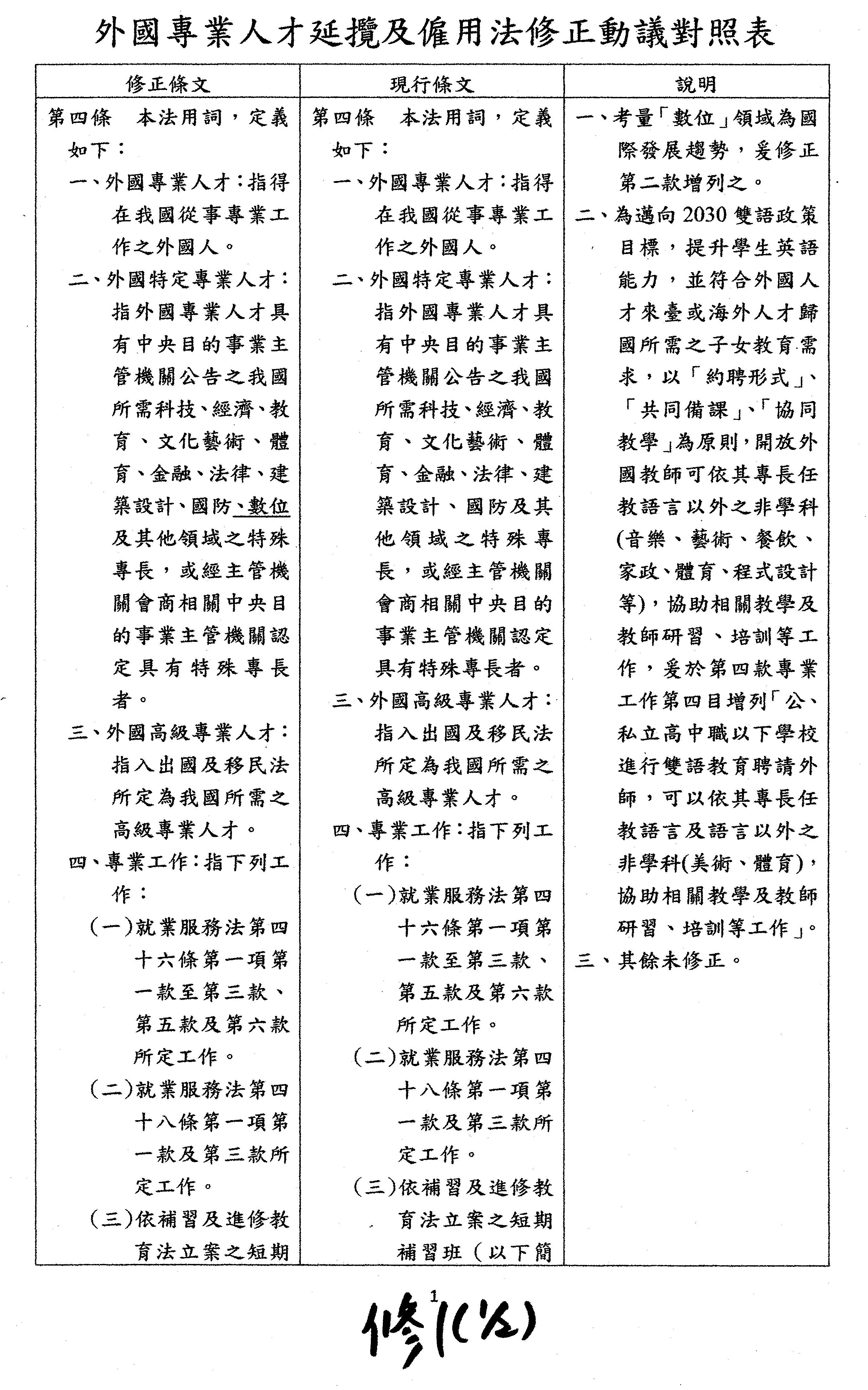
主席:我們現在來處理第四條。第四條有林岱樺委員、賴瑞隆委員、劉建國委員的修正動議,以及陳亭妃委員的版本,跟行政院是不一致的,我們是不是請各委員發言?請賴瑞隆委員發言。

賴委員瑞隆:謝謝。第四條的部分主要是因為裡面當然有提到數位,我認為特別是外國特定人才裡面,其實數位是未來一個重要的趨勢,我建議這個部分可以往前放,來強化我們對於數位科技這一塊的重視。另外趁這個機會也提一下,我的整個修正裡面主要也是希望能夠做更多的放寬,特別是在於前一千大,我希望能夠至少放寬到一千五,其他的部分,也希望包括國發會、包括經濟部、勞動部整體來思考,再做更多的放寬,以吸引國際優秀人才來到臺灣,以上說明。

主席:好,劉建國委員,接著是林岱樺委員。

劉委員建國:好,謝謝主席。我在第二款這個部分是特別把「體育」改為「運動」,因為我們政府的組改在99號就要把體育署改為運動部,運動也有相關的這些科系,包括健康運動師的培訓等等等,也配合「健康台灣」、全民運動的精神,所以我們不只是招攬體育的菁英,還有更多相關運動涵蓋的這些人才都可以投入在臺灣產業的發展當中,這是第一項,所以我把「體育」改為「運動」。

第二個,也增列「環境」,最主要是隨著全球的減碳及環保相關意識抬頭,順應而生的是所謂的綠領人才,環境部也在相關的報告特別提出,去年全臺將近3,600家企業釋出所謂的綠領職缺,平均每月的需求已經高達2.2萬,人才的缺口還直追AI產業的2.9萬人,我們預估臺灣未來5年的綠領職缺將有一到三倍的成長空間。環境部現在也積極在推動相關的綠領人才培育,所以我才在這邊提出這個修正動議,增加「環境」的領域,並把「體育」改為「運動」,以上跟各位委員說明,謝謝。

主席:好,謝謝劉建國委員。

下一位請林岱樺委員發言。

林委員岱樺:我針對我們引進外籍教師應該能夠在公私立高中職以下教授非學科的課程,而且我特別載明叫做「非學科」,我們外籍的英文老師要可以在非學科:體育、美術、音樂、家政、程式設計或者是設計相關的課程當中能夠教授英文。第二,這樣的外籍英文教師在非學科的教授並不是獨立運作,他一定要跟本國的老師來做協同教學而且事先備課,所以他不會單獨為之,希望藉著我們國家已經花了公資源、前瞻計畫當中的預算,百分百支持這樣的外籍教師所有的薪資,希望他能夠利用專業並使其最大化,而不是僅僅在英語課程來教授而已。第三,在我們雙語國家的目標,我相信教育部也不敢講得很清楚,為什麼?我個人認為在雙語國家的目標之下,真的要達到的是我們本國老師有全美語的教授能力,聽好,是本國老師要有全美語的教授能力,所以這個外籍老師的聘用會是個過渡期,而這個過渡期會多久呢?那就要看本國老師提升的職能如何。再來,教育部真的是在扼殺本國學生學習英文能力,是最大殺手,因為剛才他們的說法是在我們的教學現場當中,英語弱勢的學生可能因為導入外籍老師之後,弱勢英語學習的學生會更弱,你覺得這樣的論點聽起來不會有矛盾嗎?到底教育部對於弱勢英文學生或者對學習能力較弱的學生做了什麼事情?請提供出來,我林岱樺本席會告訴你怎麼做。

在針對弱勢英文學習能力的部分,你要導入以下:第一個叫做減量教學,把學生教會而不是把課程趕完,這個叫做操作型的教學,只有在一堂課當中分組的教學教材,同一班內的學習程度就不一樣,所以你只有靠著減量教學把學生教會,而不是把課程趕完,教育部,你敢不敢做?如果你再跟本席強調說,弱勢英文能力的部分是因為外國老師的導入會讓弱勢英文學習能力的學生更弱,第一個,你一定要全面導入我們的減量教學;第二個,全國都進行英語能力的評測,聽好,不要給我斷章取義,這樣的英文評測不對學校、不對老師做評鑑,這樣的評鑑完全只是給我們教學現場的老師明白,他這樣的教學方法對我們學生的進步程度如何。而且要分兩次,一個是在學期前的時候就要來做這樣的英文能力測驗,在學期後也做這樣的測驗,而且是不用告知的、不用準備的,在學校跟老師完全沒有任何的負擔情況之下、不會被苛責的情況之下就能夠來做這樣的評鑑。

再來,第四個,我再要求教育部在直轄市當中以每一個行政區、在非直轄市的縣市以每一個鄉鎮市為團體,做英語教師的工作坊。而實質的讓每一個鄉鎮市或者一個行政區在直轄市當中、行政區當中就成為一個團隊,我這個鄉鎮裡面有6個國小,甚至有6所國中、高中,他就是一個英文老師包括主責英文業務的主任,形成一個教學團體,這樣來落實我們每一個……你花了前瞻計畫每年45億以上,到底評效如何?我現在講的這幾點,請教育部直接告訴我,這樣能不能去拯救你擔心的外語人力導入教學現場之後,將英文學習弱勢的學生把他救起來?如果你認為本席剛才提出的4個教學現場的方法不夠好,請教育部也提出你的對應方案,而且就在此時此刻的法案審查當中,否則你就是不負責任,否則教育部就是在扼殺所有公立學校英語學習的教育平權、憲法的受教權利,以上,謝謝。

主席:剛剛賴瑞隆委員、劉建國委員及林岱樺委員都有針對第四條提出一些修正意見,是不是請相關部會就剛剛的意見做說明,以及你們對於這個條文本身的看法,也一併說明?請相關部會依序說明。

詹副主任委員方冠:主席、各位委員。非常謝謝賴瑞隆委員及劉建國委員對於專業領域的建議以及提出的修正動議,我們覺得這個滿能凸顯現在我們所需要的一些重點產業領域,所以我們尊重委員的修正動議。有關於林委員的提案,我們是不是可以麻煩教育部來做說明,謝謝。

主席:請教育部說明。

藍代理副司長先茜:首先,謝謝委員對我們雙語教學現場的關切,有關委員想要開放國中小公、私立學校非主科的科目由外師來協同教學,這部分主要是與我們現在學科沒有開放的政策有異,是不是可以讓我們先保留,我們先跟相關的教師團體溝通取得共識?

主席:請謝衣鳯委員。

謝委員衣鳯:不好意思,你是國際教育司的代理副司長嗎?

藍代理副司長先茜:對,我們國教署的同仁也在這邊。

謝委員衣鳯:我想請教一下,目前你說不能開放的理由是什麼?因為剛才林委員所說的只是在協助教學,而不是取代我們的學科教育,它是協助、輔助教學,對於非六都的公立學校是否有足夠的外師?因為也不一定是每個學校都會有協同教學,一定是對於外語教學有特別的要求,每個學校都有特色教學,現在公立學校只有在特色教學的時候才有可能導入外語協同老師。這為什麼跟今天的外國專業人才延攬及僱用法有相當的關係?我們希望國際人才來的時候,未來臺灣的整體環境一定要增加外語能力的就業人口,這對於一些偏鄉以及非六都的學生來說,也是尤為重要,尤其是六都現在的外語能力普遍都優於偏鄉的情況下,未來怎麼樣協助非六都的各縣市學生,都能夠擁有這樣的外語能力。我相信這一條一定是需要大家共同溝通。因為他所說的並不是由外語取代我們的學科,而是協助學科的輔助教育,我沒有弄錯這個條文的內容吧?我認為就這個部分教育部一定要提出相關的說法,讓我們瞭解,因為畢竟非六都的這些公立學校,相關的教育資源的確沒有像都會型的學校這麼好。

藍代理副司長先茜:謝謝委員,是不是可以容許我再說明?

主席:好,先回答。

藍代理副司長先茜:過去沒有開放的理由,是因為我們的國中小以下教育還是屬於國民教育的一環,主要還是以我國教師為主,他們也熟悉我們的課綱內涵和授課方式,所以過去才會有這樣子的政策,就是不開放外籍教師教授我們的學科科目。但是委員現在的調整就會涉及到我們政策的改變,所以我們非常希望是不是可以讓我們先跟相關的教師團體先來溝通?

主席:教育部,請你看林岱樺委員的修正條文,他並不是說要開放外師來教授學科,他的文字是「任教語言及語言以外之非學科,並協助相關教學及教師研習、培訓之教師之……」。

藍代理副司長先茜:報告主席,那還是學科,只是它不是主要的科目,就是體育那些還是……

林委員岱樺:對,這些就是非學科,所謂學科就是國文、數學、歷史、自然,這叫學科,非學科的部分才叫術科,我還沒講術科,那乾脆我講術科算了,我直接講術科,只是我不曉得到國、高中的時候,餐飲、家政是不是屬於術科,如果是在小學的話,術科是很明確的,就是音樂、藝術,包括程式設計跟設計等,程式設計一定要用外語,有關設計的課程也是會用到外語,這個為什麼幫我拿掉了?教育部,你們在幫我修的時候,這個新的版本有音樂、藝術、餐飲、家政、體育、程式設計,還有設計。

藍代理副司長先茜:委員,在我們相關的定義裡面,這些都還是屬於學科,沒有這樣子的區分……

林委員岱樺:什麼叫術科?你告訴我這些叫什麼科?我可以直接正面表列,我也不用叫非學科了。

主席:如果用正面表列,像學程式設計幾乎都是要用英語,它是一個在英語環境的術科,類似這樣的術科,如果我們要用外師來教學,教育部認為這件事還需要研議的原因是什麼?

林委員岱樺:我要講的是光是投球,在basketball裡面投球的投法和排球的投球就不一樣,還有躲避球的投球,他們的中文都一樣,但在體育課當中的這三個投球方式就不一樣,你不投入這個情境怎麼教小朋友?一個教英文課的英文老師那麼厲害,他能夠學嗎?而且我講明了,雙語教學真的要達到的是我剛才講的,本國老師可以有全美語授課的能力,所以我們必須藉助外籍老師,讓本國老師一起提升他的職能,到底什麼時候會落實?你們敢不敢做評鑑?你們統統都不敢。

第二個,我要報告的是,一定要做到雙語課綱,藉著外籍老師的導入,建立起我們各科目的課綱,你敢不敢做?你們不敢做,你們全部叫做怠惰,真的,你們什麼都不做,你們真的有做到嗎?你們只知道編錢和分配,就做這兩件事情而已,然後用審查去篩掉一些努力的國中小,像林園高中,它的英語實驗已經做了那麼久,你為什麼今年把它刪掉?一個偏鄉、工業區的鄉鎮,你們只會做這種事而已嗎?你們敢不敢評鑑他們……

主席:林岱樺委員,是不是讓他們有時間來充分回應?等一下讓陳亭妃委員和邱志偉委員講完……

林委員岱樺:我再補充一下,他講到弱勢,我們這邊即使是直轄市,因為我們來自縣區,我們的縣區就等同於非直轄市的縣區,是一樣的,所以我們是花了多大的心力,我剛才講的都是非直轄市,就是臺北市和高雄市之外的所有偏鄉,地方在執行減量教學、評鑑,而且不做學校的評鑑。我們有工作坊,你敢不敢這三個實質編經費下去全國實施,你敢不敢?你們不敢,你什麼事都不做,你敢不敢做課綱?你也不敢做課綱。

而且雙語教學從幾年就開始講,教育部2018年諮詢學者的時候就講了,本席還落後了4年,2011年的時候提出來,到現在2025年又過了3年,前後已經7年了,你把公立學校小朋友的英文能力放在哪裡?你只是圖利實驗學校、圖利科學園區的實驗小學,他們都是有錢人的學校。我今天要爭取討論的是所有全臺灣國小到高中公立學校的英文,現在主席要請你講,請你給我講方法,我林岱樺講得那麼清楚,今天我們是錄影、錄音喔!我所講的是有理論跟實驗的部分,但你講不出來,只有一句話說你帶回去研究?

主席:岱樺委員,我們等一下會再進行討論。

等陳亭妃委員發言完,請邱志偉委員,再來是范雲委員。

陳委員亭妃:謝謝主席,我覺得現在大家所擔心的就是既然要開放,我們會不會又自己綁手綁腳,因為一次修法,其實我們等很久,這也是所有委員從過去到現在一直希望的,既然要開放,我們可不可以能夠讓所有有專業能力的,真正讓我們自己國內的每一位不論是在受教或是在職場當中,他們都可以得到真正專業領域的人才?所以這應該也是岱樺委員在修正動議當中所強調的,即今天的雙語教學如果有專業人才要進到臺灣來做教學領域的時候,它的範圍,對這個部分,你可能要講得更清楚。我覺得你們有你們的考量,但是考量當中要如何能夠在專業人才跟教育領域有一個完整性,這個可能要拜託你做比較詳細的說明。

當然國發會希望原本在「其他因應產業發展有聘僱外國人之必要,經勞動部專案核定之工作」,你們現在是把這部分取消掉,可是我認為這個部分真的有它存在的必要,雖然我修正動議有把它拿掉了,可是你們要把它講得更清楚,因為你們說要尊重勞動部,可是怎麼尊重?你是不是要在立法意旨當中寫得更清楚?否則大家會覺得這有什麼問題,「其他因應產業發展有聘僱外國人之必要,經勞動部專案核定之工作」,這沒有問題啊!可是為什麼要把它拿掉,原因在哪裡?那是不是應該轉換在立法意旨裡面,把它正面表列?這個部分是我要求的,謝謝。

主席:好,請邱志偉委員。

邱委員志偉:謝謝。全世界各國都在搶人才,所以我們制定這部法律,從新經濟移民法到今天的外國專業人才延攬及僱用法是集中在專業,所謂專業的定義就是他在某項特殊領域有一定的專長,這個專長對國內的相關產業或者是教學能夠有所助益。我基本的立場是在不影響本國勞動力的前提之下,應該從寬、從速來擴大對外國專業人才的招募,我基本的立場是這樣子。今天在第四條,當然教學也是一種專業,我特別注意到有一些實驗班,比方說國立高中的體育專班,包括有棒球班、包括有足球班。我想請教一下教育部國際司,如果體育班想聘請專業的足球訓練老師或者是棒球的訓練老師,在現階段或者在未來你們能不能用這次修法、制定法律的內容來聘請更多在特殊領域專業,例如足球或棒球專業的外師來協助或教學,這部分是不是可以請……

主席:看起來公立學校就是不可以……

邱委員志偉:對,但是這個……

主席:所以才會有岱樺委員的提案。

邱委員志偉:像足球、棒球很多都要依賴中南美洲、澳洲……

主席:是啊!沒錯啊!

邱委員志偉:這些人才真的是撿來就是寶欸!如果從高中開始就能夠提振我們的運動水平,這個特殊項目可以去處理。

主席:好,志偉委員,這問題是等一下討論的重點。是不是范雲委員完,再請謝衣鳯委員?不好意思。還是謝衣鳯委員要先講?好,照順序來。

范委員雲:我想大家會有這個疑問,主要就是教育部雙語政策的執行方法跟目標一直很不明確,所以才會有人提到是不是課綱,然後科目像體育等這些教師是不是要聘英語,今天來的是副司長,是不是?你能否回答?我是懷疑你無法回答這個問題,因為這個應該是部長回答的。但我最近有看到新聞,部長好像重申雙語政策的方向要調整,前面潘部長時期說的是體育、美術等這些科目來用英語教學,引起很多人的反彈,像我知道的花蓮就是國文在徵招會英文的,但可能國文不好,所以當時的那波反彈教文委員都有質詢過,應該先徵招會國文的,那他有英文加分,就是不應該是不會國文的,然後收會英文的,對不對?可是最近你們部長是不是重新說要回歸,不是這種非英文科目要用英文教,而是英文科目要全英文,這是我看到的新聞。我們先釐清教育部的方法之後,才會來討論人才的部分,我想這個部分,如果不釐清的話,大家會糾結在這些事情上,以上。

主席:請謝衣鳯委員。

謝委員衣鳯:范雲委員講的應該是國中小……

范委員雲:國中小都是這樣。

謝委員衣鳯:其實我們今天不是在改課綱,因為講改課綱,我覺得太大了,可能需要所有的教師團體共同來討論,其實我們現在要解決的是目前中小學教育裡面遇到的問題,這是已經發生在所有的教育體系裡面。當一般公立學校要做特色教學的時候,例如體育、英語教學的時候,他沒有辦法去延攬外師來共同教學,我們今天的題目是協助相關教學,而不是取代正職老師。在這個情況下,因為這會涉及到非常多取得居留權或者是相關的議題,這是發生在教育工作的現場,我們沒有要取代正職的老師,而是當我們在發展雙語教育的時候,怎麼樣引入外師做協助的工作,我相信今天的法條是處理這個,而沒有涉及到課綱或其他的部分。我相信可以把問題單純化,我們比較容易解決這個問題,而不是擴大問題,我們希望解決目前教育現場的問題。

主席:好,謝謝謝衣鳯委員。等一下、等一下,葛委員,你要發言的也是教育……

葛委員如鈞:第四條?

主席:對!你是要針對教育嗎?我想我們先鎖定一個議題,不然會一直開花。

葛委員如鈞:人才的問題。

主席:人才,那是指教育嗎?這也是要跟教育部講,還是你可能會在其他的領域,如數位還是怎樣?

葛委員如鈞:對,數位對……

主席:如果是數位,我們是不是等一下再來講?不然我們現在會有點開花。岱樺委員,你簡單講,還是要讓他們回應,好不好?

林委員岱樺:我呼籲所有委員,簡單講,即使不是數學課,就是音樂、藝術、餐飲、家政、體育、程式設計等課程,這樣一個課程兩個老師在教,一個是本身的科任老師,另外一個是外籍英文老師,你告訴我全臺灣的家長願不願意在非學科的課程有兩個老師在教?這個叫做協同教學,以及他們之前要共同配課,以及岱樺所期待的,希望能夠建立課綱,你們不敢做的。所以坦白講,就是一個課程、兩個老師,我們不是協助,協助是兩個老師共同配課,教學現場有兩個老師,你問問全臺灣公立學校的家長們,他們要不要?

主席:教育部,請就剛剛幾位委員的發言,來做比較細的一個回答,不要只是回答待會討論這樣。

謝視察雅君:感謝各位委員剛剛的就教。剛剛有將各位委員的指教轉達給署長,署長其實對於剛剛林岱樺委員或謝衣鳯委員,或者是各位委員所提的有關要開放各公私立高級中等以下學校,如果有辦雙語教育的話,他聘請外師可以依外師的專長來協同教學非學科,包含我們目前提到的音樂、藝術、餐飲、家政、體育、程式設計等等,我們來配合辦理。不過,我們會後可以在說明欄的地方可以再加註一些,譬如說看還有沒有其他的學科、任教領域……

林委員岱樺:那你們把文字寫上來,因為我覺得我已經寫得……

主席:所以教育部的意思是,你們願意用正面表列的方式,比方體育、音樂、家政這一些項目,然後他們做協同教學?

謝視察雅君:對,協同教學。

主席:由外師來做協同教學。

謝視察雅君:是。

陳委員亭妃:也是在立法意旨裡面嗎?

主席:如果你們要正面表列的話,你們是不是可以先列舉……

謝視察雅君:對,我們用列舉的方式寫在立法意旨。

林委員岱樺:你現在馬上寫出來,因為我覺得我的說明欄已經寫得很清楚,你覺得這個叫做非學科……

主席:林岱樺委員,第四條我等一下會回過頭再討論,讓他們有時間把……

陳委員亭妃:它在立法意旨裡面……

主席:謝衣鳯委員有要發言嗎?沒有。

好,如果這一項教育部你們願意配合修正的方向,你們是不是先把文字擬出來?

謝視察雅君:是,馬上來處理。

主席:看是要在立法意旨還是要在第四款的條文直接去做文字的處理,就是哪些學科是願意用外師來做協同教學的,我覺得這教育部應該可以,剛剛的回應應該也符合林岱樺委員的期待,很正面。

林委員岱樺:好,那就看他們的文字……

陳委員亭妃:那個應該是在立法意旨,因為立法意旨會比較清楚,把所有的正面表列出來,這樣大家就沒有爭議了,在條文裡面可能他們很難……

主席:沒關係,讓教育部先去寫寫看,我們等一下會再回過頭,這一條我們會先讓它跳過去。

陳委員亭妃:這個部分我們希望比較清楚的讓大家知道。

主席:請葛如鈞委員。

葛委員如鈞:謝謝主席。第四條有提到新增數位專業的人才,我們一直非常的關注。我國自2018年起有推出就業金卡,不過每年延攬的國外人才總數大約只落在2,000人到3,000人之間,如果我們只看AI發展高度相關的科技領域,近五年取得就業金卡的平均人數只有426人,大家沒有聽錯,我沒有少寫一個0或兩個0,就是五年426人,相較之下,我國人才外流的數字是非常恐怖的,遠比我們國際攬才的人數要巨大非常多。

根據2024的臺灣人才白皮書,臺灣一年有1.2萬人從學校畢業就直接到日本去工作,去年美國發出技術人才簽證的數量,臺灣我們中華民國國籍的就有超過3,000人,澳洲也吸引臺灣的年輕人去度假打工,7,200個人,是亞洲第一,與流出的人才淨相比,我們對外攬才的數量真的是不太夠啊!我們臺灣作為人才淨出口國已經是不爭的事實,英國的牛津經濟學的公司也有用數學的模型來推估,我們是一個超級赤字,全球人才荒負1.5%,遠超過南韓的負0.9%、美國負0.8%,德國和新加坡負0.6%,臺灣是負1.5%

這一次行政院版修正的這個草案,當然精神上、方向上,我們是予以支持,但是其中有強調,將畢業生來臺工作免兩年經驗從排名五百大放寬成排名一千大,這是怎麼計算的?為什麼要多一點?為什麼少一點?為什麼不是八百?為什麼不是一千五?還是你乾脆全球前兩千算了,這是如何計算的?

從目前AI產業的市場概況來看,AI相關科技人才領域超級搶手,這一點我是真的想要提出,他們根本還在學校,但就已經被各大企業預定了,等到畢業還要有兩年工作經驗,我們才要敞開大門。我們其實看到像賈伯斯也好,很多這些非常厲害的矽谷工作者、創造者很可能大學也都還沒畢業,我們如果想要用這種方針去攬世界頂尖人才,尤其是科技,我們現在又是AI內閣,我們又要打造主權AI,還在僵化固守所謂的畢業後兩年、工作經驗,相信科技領域人才的赤字還會再節節上升,只會讓臺灣在AI科技的發展上面持續惡化,因為人才競爭力不足。

更不用講,大家可以上網google一下昨天的新聞,黃仁勳又聘用了什麼樣的人才,增加更多到他的公司裡面,他也說了,非常多的人才都聚集在一個特定的地方。我不想要講得太明白,但是我希望大家可以理解我們科技AI的人才一定要放寬來爭取,否則我想我們這樣的一個修法,會非常非常可惜,我們有一個好的機會,針對AI、針對數位科技的專才,應該要更加的放寬,更精進的攬才措施,才符合現在的需要,謝謝。

主席:謝謝葛委員。請國發會說明一下。

詹副主任委員方冠:謝謝剛剛幾位委員的指教,剛剛陳亭妃委員提到,謝謝您對行政院版本的支持,我們會在立法說明裡面加進去,謝謝委員。

有關於葛委員提到,我們在科技跟數位人才方面希望能夠加強,這點我們完全同意,我們除了這個法修正以外,就是為了配合這樣子。另外,其他有關於外國專業人才,怎麼去精準攬才,包含他進入臺灣以後,生活環境各方面的協助措施,我們都同步在精進中。

委員對各個條文如果有更多的指教,我們也會跟委員做一些正面的回應,以上。

主席:陳亭妃委員。

陳委員亭妃:謝謝主席。待會那個立法意旨要拜託,把它清楚表明出來,謝謝。

主席:好,第四條就這樣,教育部現在可能會針對第四條第四款的部分,就未來如何讓外師來做協同教學這裡的文字,以及立法說明的部分會先文字草擬,但是我們剛剛……今天的版本事實上也有劉建國、陳亭妃、賴瑞隆包括我自己,還有羅美玲等委員事實上也都有不同的文字,是不是教育部的文字出來後,再跟國發會對一下,就是剛剛劉建國委員有講到「體育」這兩個字,把它轉成「運動」,以及未來要有一些環境,可能綠領的國際人才,這是劉建國委員的部分。如果文字要做整合,是不是等教育部的文字,之後你們來做整併?我們第四條就等一下回過頭再來處理,這樣好不好?

好,那我先宣讀,因為陳亭妃委員有再提一個修正動議,是針對第四條,修正動議增加陳亭妃委員第四條條文的提案,我們就列入紀錄。

修正動議:


4.

主席:還有兩個附帶決議,附帶決議是其他條文的,那我們等一下再處理。

第四條就回過頭再回來處理。

我們現在處理第五條。第五條的條文,所有委員的版本都跟行政院版本一致,我們是不是就按照行政院的文字通過?好,沒有問題。

我們來處理第六條。關於第六條,除賴瑞隆委員的修正動議跟行政院不一樣外,其他都是一樣的。

請羅美玲委員發言。

羅委員美玲:謝謝主席。關於第六條的部分,我跟院版不一樣的地方就是除了世界大學排名前一千名大學之外,我還加了一個特殊專業優勢學院之學士以上學位者,為什麼我會加上特殊專業優勢學院?那是因為我們有看到,其實有很多獨立院校雖然沒有參加世界的排名,可是它在某些專業是頂尖的,舉個例子,像Curtis Institute of Music,是世界頂尖的音樂學府,還有倫敦大學科陶德藝術學院也是,它在藝術史專業的權威性是世界很重要的代表,可是我們擔心的是,像這樣子比較有專業性的院校沒有被列入,我們怕在人才方面有遺珠之憾,所以我有加了「特殊專業優勢學院之學士以上學位者」。我也想聽聽國發會的意見,你們雖然有來說明了,但還是看這部分有沒有……如果真的沒有辦法列入條文的話,我想在立法說明裡面是不是可以列進來?以上,謝謝。

主席:這部分是不是請國發會還是教育部來做一個說明?

詹副主任委員方冠:謝謝主席、謝謝委員。有關賴瑞隆委員的修正動議,我們也有跟教育部討論,我想賴委員是希望能夠引進更多的國外人才,所以他對於排名的建議有一些修正的想法,原則上我們尊重賴委員,我們等會會依照賴委員的方向,擬一個文字來跟各位委員報告。有關於剛剛羅委員提到的,的確沒錯,有些特殊的學院在很多特定的領域有蠻好的表現,這種人才當然本來也是我們需要的,不過我們的確是實務上的考慮,這點也請委員稍微見諒一下,因為一些特殊領域的獨立學院,我們怕在實務執行上比較難以有一個公認的標準,所以我們把目前一千大的範圍如果更放寬以後,也許可以符合委員希望多引進人才這樣的一個方向。

羅委員美玲:你們實務上難以執行的地方在哪裡,可以再說明一下嗎?

藍代理副司長先茜:報告委員,以現今專業領域的排名,因為我們綜合性的排名還是以那三個機構為主,包括QS、泰晤士報及U.S News & World Report,所以要找到相等同的公信力排名其實不容易。再者,這三個排行也有針對其學門領域做一些排名,而排名的結果,比如某些領域它可能只有排名到前二十,有的領域可以排名到五百,所以這其中差異也是非常大。我舉個例子好了,我想委員關切一些特殊領域,比如像Parsons Institute,它在設計方面非常有名,但是它原來的綜合排名是跟另外一個學校是一起的,是在七百多名,我們現在已經從五百大放寬到一千,所以其實已經有納進去這樣的學校。Parsons在設計領域的排名可以說是全球可能前十名,甚至百大,但是因為我們已經放寬了,它就已經被納進去了,所以這個排行的範圍已經是越來越大,可以包括這些特殊領域的學門,以上。

羅委員美玲:所以您的意思是,就算我們不把這些特殊專業優勢學院列到法條裡面,實際上它已經在前一千的大學……

藍代理副司長先茜:本來有一些遺珠可能被五百大排除,但是因為我們放寬到一千大,所以已經納進來更多。

羅委員美玲:所以其實它已經納入的意思嗎?

藍代理副司長先茜:當然委員擔心還是有一些遺珠,只是那個會增加很多複雜性,因為第一個,必須要有公信力,我們沒辦法……就是它有一些是很特別的,比如古典音樂或古典的一些教學,它有很特別的領域,它的排名數本來就很少,可能全世界只有20個,以這樣子來跟其他的學校比如排名到一千大來相比,其實是有複雜性的,我們變成要生出很多名冊來。

羅委員美玲:OK,好,了解。

主席:我再跟教育部及國發會確認,因為剛剛副主委的回應是說會參考賴瑞隆委員的文字,賴瑞隆的文字是「列入教育部外國大學參考名冊之大學校院」,而行政院的文字是「世界大學排名前一千名」,這兩個文字的差異在哪邊呢?

詹副主任委員方冠:跟主席報告,因為只要是教育部目前認可的學校都會寫在那個範圍裡面,其實是蠻大的,所以剛剛我們有跟賴委員報告,是不是雙方的共識是我們就把「一千名」改成「一千五百名」?這個文字我們等會會跟賴委員爭取他的同意。

主席:所以你們要從一千再放寬到一千五百?

詹副主任委員方冠:是,比較符合賴委員修正動議的方向。

主席:好,他還有一段文字是「符合法定薪資標準者」……

詹副主任委員方冠:那個他同意,應該是不需要。

主席:這不需要?

詹副主任委員方冠:是,我們的這個文字會給賴委員簽名同意。

主席:要不然你們還是一樣把你們的文字擬出來,這一條等一下回過頭再處理,好不好?先把文字都擬過來,除了給賴瑞隆委員以外,也要給在場每一位委員參考,好不好?好,第六條回過頭再處理。

我們先處理第七條,第七條的條文每位委員的提案都跟行政院版一致,是不是就按行政院條文文字通過?第七條如果沒有問題就按行政院的文字通過。

林委員岱樺:沒有。

主席:好。處理第八條,每位委員的提案也跟行政院的條文文字一致,是不是按行政院版本通過?

林委員岱樺:好。

主席:接下來處理第九條,有羅美玲委員的提案,是不是請羅委員可以先發言?

羅委員美玲:謝謝主席。第九條的部分,本席的文字裡面有增加了「並應查核申請人是否有入出國及移民法、其他法律或主管機關公告之限制入境、管制出入國等情形。」為什麼我會增加這段文字?針對申請就業金卡,過去在實務上我們就有看到,明明這位外籍人士已經取得了就業金卡,可是他因為其他的原因被限制入境,像之前有一個美國籍的YouTuber就獲得核發文化藝術類的就業金卡資格,可是他後來並沒有辦法入境,為什麼呢?因為這位美國籍的YouTuber先前在總統大選期間上政論節目,涉及非法工作,所以就被裁處管制一定時間沒有辦法入境,等於就算是我們核發了就業金卡,他一樣沒有辦法進到國內。我們覺得這個查核勾稽出了問題,這部分應該是在核發的時候就要查明這個人後續是否有沒有辦法入境的這些情形出現,我們發現之前就發生過兩次,當然國發會說這個是移民署的責任,可是問題是你們要如何去勾稽呢?這應該是你們的橫向出了問題吧!你們不能說這是移民署的責任,你們只負責核發金卡,可是因為他先前可能有一些狀況,所以移民署就不讓他入境,總不能發生這種事情吧!請問這如何勾稽?

主席:請相關部會針對羅委員的發言做回應。

詹副主任委員方冠:謝謝羅委員,有關於您提到的事情,我們事後有立刻做檢討,的確在行政上是有規定,為了避免再發生類似的情形,所以我們現在整個的電腦作業系統已經改了,有關於…

羅委員美玲:這部分說明一下,我就是想要了解,後來因為發生這種狀況,你們電腦有改,怎麼改呢?有連線嗎?

詹副主任委員方冠:是,有連線。

羅委員美玲:之前是完全沒有,是不是?

詹副主任委員方冠:本來的作業系統是承辦人員要去查詢有沒有註記一些違法的事情,在註記方面是有了,只不過有一、兩個個案是疏忽沒有去查詢。現在變成承辦人員在作業的時候電腦會自動判讀,只要有註記就會自動跳出來跟承辦同仁提醒說有這樣的狀況,以避免萬一有同仁一時疏忽而造成問題,因此我們在整個作業系統上已經做了處理。因為這個比較是行政作業系統上的問題,我們會持續強化,所以我們建議在法案上是不是還是按照行政院的版本?

羅委員美玲:反正法案是這樣子寫,你們以後就遵照這麼做嘛!你覺得需要拿掉的原因是什麼?你們本來就要這麼做了,你們就必須要這麼做啊!

詹副主任委員方冠:是,但我想還是立法體制的問題,就是有些行政部門本來應該做的事項,我們不會把每一個都寫在法律裡面,但是相關的事情已經有現在的規定,當然也會持續強化,所以這點還是……

羅委員美玲:把這部分放在立法說明,好不好?

詹副主任委員方冠:好。

羅委員美玲:你覺得放在法條不適合?

詹副主任委員方冠:我們就在立法說明特別再強調這一點,可以嗎?

羅委員美玲:OK,好。

詹副主任委員方冠:謝謝委員。

主席:針對這個部分,移民署要說明一下嗎?

李專門委員明芳:主席、委員好。有關這個案子,因為本署已經召開我們署內的會議,也跟署外的單位有做一些聯繫,確實誠如剛剛國發會長官所談的,目前為止,我們已經改善相關的系統,在我們註記的部分特別以明顯的顏色做區分,也請我們服務站所有的主管,針對有註記的部分,都應該由主管加註意見之後,才能去做核發及改善,希望以後不會再發生這種情況,以上。

主席:羅委員有要補充嗎?沒有,好。

果羅委員願意接受行政院剛剛的論述的話,針對文字的部分是不是按照行政院的條文通過

羅委員美玲:OK,文字按照行政院的條文通過,這我可以接受,可是剛剛我們所提到,這段文字可以放在立法說明裡面,這沒問題嘛?

主席:好,這部分把它放在立法說明,第九條條文就按行政院的文字通過。有關立法說明,請國發會草擬後,一樣先給我們委員會看一下,好不好?

詹副主任委員方冠:好。

主席:現在來處理第十條條文,所有委員的版本都跟行政院版本一致,我們是不是就按行政院條文的文字通過?好。

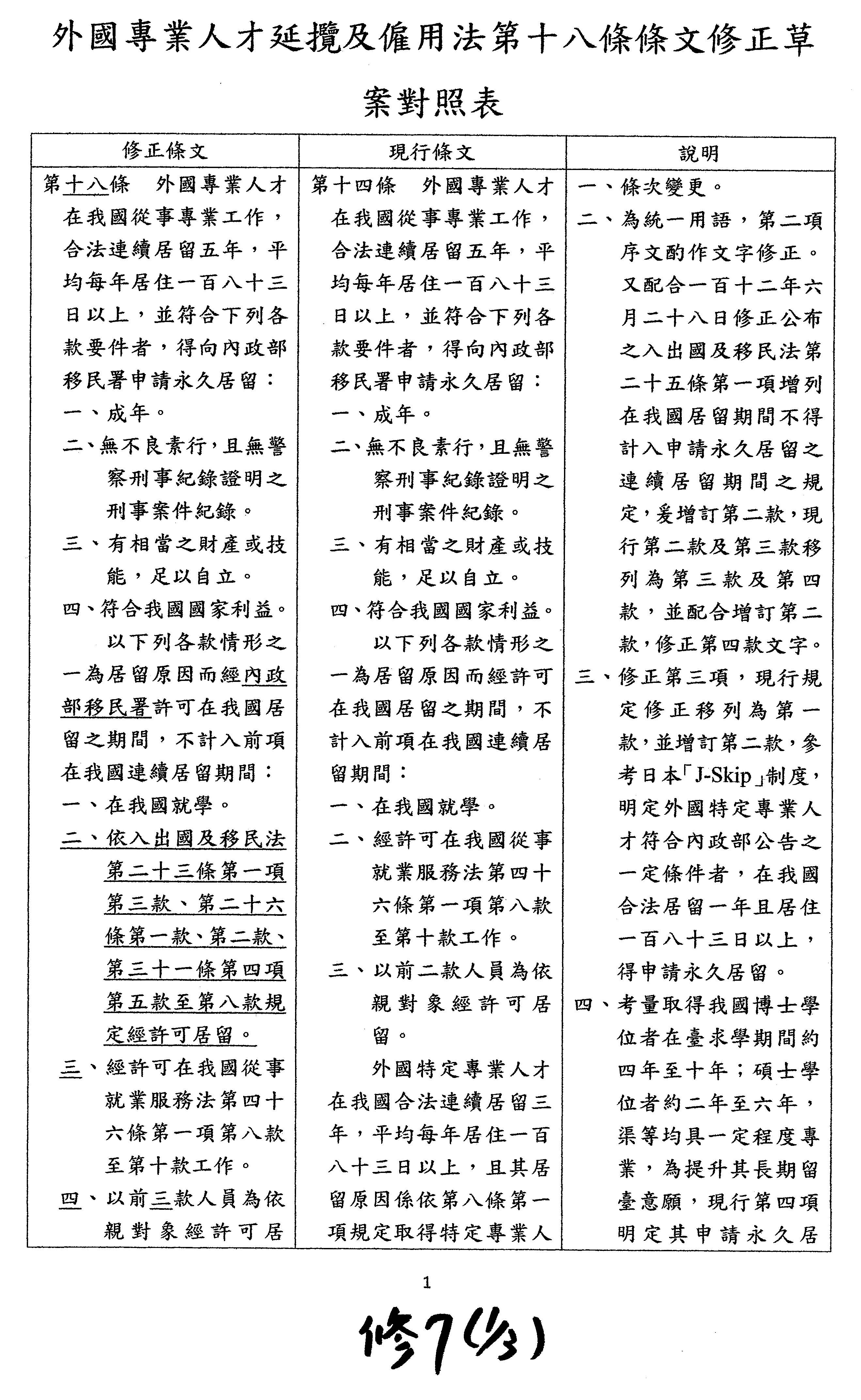
接下來處理第十一條條文,賴瑞隆委員有修正動議以及黃捷委員的文字跟行政院版本不一樣,還有我自己的文字。是不是請國發會說明?

詹副主任委員方冠:跟主席及各位委員報告,謝謝委員的建議。我們的版本主要是放寬世界排名前200大的大學畢業生可以在臺灣直接申請工作,但是我們規定是不得延期及重新申請;主席蔡委員的版本主要是提到不得延期,而沒有重新申請,我們覺得是不是還是可以按照行政院的版本

剛剛賴瑞隆委員的修正動議是建議把前200大放寬為500大,我們有跟賴委員溝通過,因為我們是參考世界其他國家,譬如英國是開放世界前50大,其他國家大概針對可以自由工作的這方面相對比較嚴謹,所以賴委員也同意我們可以做一些衡平的考量,我們建議是不是還是參考行政院的版本?

黃委員的版本也是提到這個排名的部分,另外特別再加了特定的專業領域或者考量國家重點產業。有關於這部分,其實在前面剛剛討論1,000大的部分時已經有說明,可能還是希望有比較一致性的標準,實務上可以比較容易推動,所以我們建議是不是按照行政院的版本?以上。

主席:我的提案就是如果他們要重新申請的話,你們也是不同意就對了?

詹副主任委員方冠:是。因為這算是已經……

謝處長佳宜:這已經出社會了,所以只能2年限期。

主席:就是2年限期,不能讓他們再重新申請?

詹副主任委員方冠:是。

主席:沒關係,我尊重國發會。

詹副主任委員方冠:謝謝。

主席:對第十一條的文字就按行政院的版本通過,看大家有無意見?

陳委員亭妃:沒有,OK

主席:好,第十一條條文就按行政院的文字通過。

第十二條所有委員版本一致,我們是不是按行政院的文字通過?

陳委員亭妃:OK,同意。

主席:好,按行政院的文字通過。

第十三條所有委員也是跟行政院版本一致,我們也按行政院的文字通過嗎?

陳委員亭妃:好。

范委員雲:抱歉!召委,因為剛剛我突然有事,針對第十二條,我可以補問一下問題嗎?

主席:好,請問。

范委員雲:因為第十二條是新增的嘛!不好意思,因為我的版本還在路上,所以我想問的問題是,因為這題是外國人取得我國副學士,我們看到這個是參採歐洲很多國家的留才制度,像英國、德國及荷蘭等等。可是歐洲這些國家的制度都是開放學士以上的畢業生,為什麼我們是放寬副學士?我覺得攬才的用意非常好,但是因為現在我們在教育及文化委員會裡一直在跟教育部處理大量外籍學生有2年的打黑工機會,甚至有少數學校好像跟公司或工廠合作,利用這個機會變成是一個風險,所以請問國發會可不可以先談一下,為什麼別的國家是開放學士,而我們是副學士?也請問教育部如何避免這種風險,以保障我們外籍畢業生的工作權?

主席:請國發會說明。

詹副主任委員方冠:謝謝范委員的問題。有關於副學士的部分,因為我們認為副學士也是在臺灣受教育嘛!所以像這些他們所習得的這些技術,我想也是我們企業所需要,所以當初在訂法律的時候,雖然第十二條在這次沒有修正,之前的我想立法理由就是希望這樣的人才還是能夠留下來為我們所用,所以才有這樣的規定啦!至於委員提到我們怎麼避免這些可能的一些弊病,是不是請教育部說明一下?謝謝。

主席:請教育部說明。

藍代理副司長先茜:跟委員報告,這個條文的意思是在我國已取得副學士以上,當然包括學士,他們在覓職有一定的覓職期間嘛!那是可以讓他們不用申請工作許可證的意思。

范委員雲:國發會好像剛剛沒有回應學士跟副學士差異的人是多少?大概在哪些人?教育部沒有回應你們現在打黑工的問題還沒有解決,對不對?這個副學士的開放對教育部來講,是影響哪些學校?哪些人?你們怎麼解決或補上大家擔心的……還有甚至成為奴工制度的問題?

詹副主任委員方冠:跟委員報告,有關確實的人數可能再跟委員另外再作說明,因為我手上目前沒有確實的人數,不過副學士大概主要就是像以前我們這些專科學校的啦!當然現在比較少了,但是還是有一些,而副學士最新的人數大概是266人。

范委員雲:266人會申請,是不是?

詹副主任委員方冠:是。

范委員雲:所以增加這266人,對你們來講很重要就對了?因為其他國家都用學士嘛!我們把它改成副學士。

詹副主任委員方冠:我想可能每個國家的制度不太一樣啦!歷年的畢業人數其實都在100人以下,112年只有85人。

范委員雲:好。

詹副主任委員方冠:這是打黑工的部分。

范委員雲:教育部剛剛也沒有回應我的問題啦!我基本上是尊重行政院全盤的考量,可是我們會擔心變成有些學校會不會要退場反而沒有,又變成是一個新的洞,教育部是不是可以寫一個附帶決議說你們要怎麼避免我們所擔心的問題,好不好?就是你們支持國發會對這個開放到副學士,可是現在看起來人很少,不代表未來會人很少,萬一變成是一個奇怪的地方的話,不是我們樂見的,因為我們是要專業攬才嘛!教育部可不可以寫一個附帶決議,針對第十二條跟其他國家不一樣要開放到副學士的部分,好不好?教育部OK吧?好,主席就這樣。

主席:好,謝謝。針對范雲委員剛剛提示的這附帶決議,是不是請你們提供?

詹副主任委員方冠:是。

主席:好,所以第十二條一樣是照剛剛宣讀,依照行政院的版本新增通過。

第十三條也宣讀過了。

第十四條新增條文,羅美玲委員的文字跟行政院版本有不一樣的,是不是請羅委員發言?

羅委員美玲:針對這個部分,國發會有來跟我討論過,我可以接受院版。

主席:OK,好。第十四條就按照行政院的版本新增通過,有異議嗎?(沒有)沒有的話,就按行政院版本新增通過。

接下來處理第十五條,有賴瑞隆委員的版本,請問國發會有溝通嗎?賴瑞隆委員的文字主要是在第十五條第一項的部分,他把第一項「該工作許可期間不得逾其依親居留期間」這樣的文字拿掉。

詹副主任委員方冠:是,了解。我們有跟賴委員溝通,因為我們文字後面還有一個「工作許可期間不得逾其依親居留期間」,這部分賴委員的版本是把它刪掉,不過這可能會造成一些困擾,我們有跟賴委員溝通,他也同意。

主席:有溝通?

詹副主任委員方冠:是。

主席:好,有溝通就好。第十五條就按照……

范委員雲:第十五條……

主席:第十五條?

范委員雲:對。

主席:好,請范雲委員。

范委員雲:第十五條,我是要問內政部問題,因為你這邊是經內政部移民署許可的高級專業人才之配偶可以在我國依親居留,我覺得依內政部許可是好的,我只是想問這個配偶的定義是不是包含同性婚姻,就是有合法的同性婚姻關係的,或者是在第三地合法婚姻關係的那個配偶?我看國發會代表是點頭嘛?好,如果點頭的話,是不是也有一個附帶決議把它說清楚,因為有些時候……

好,那個是內政部嗎?

主席:請內政部說明。

李專門委員明芳:主席、委員,我們對於所謂配偶定義的部分,因為外國人的配偶有可能是我國國人,也有可能是外國人,就是外依外,也有可能是同性配偶,這些都是包含在裡面的,以上。

范委員雲:好,內政部是不是也寫個附帶決議,把這個事項說清楚?

主席:配偶的定義。

范委員雲:也包含,讓大家知道沒有歧視,因為這裡面有一些複雜的規定,你們應該比我更了解,好不好?好,謝謝主席。

主席:所以第十五條也請這邊擬一下附帶決議,第十五條就按行政院的版本通過。

我們接下來處理第十六條。第十六條都一樣啦!

詹副主任委員方冠:就是因為我們修正條文寫的是「內政部移民署」,委員的版本比較沒有……主要是一些法制上的用語不太一樣,所以我們就是……

主席:就只有那個法制用語……

陳委員亭妃:就尊重行政院的版本啦,因為好像只有「內政部移民署」這個文字修正而已。

詹副主任委員方冠:對。

主席:好,那就按行政院的版本文字通過。

處理第十七條。

陳委員亭妃:好像也是一樣。

主席:對,就法制用語的部分而已。

陳委員亭妃:對。

主席:黃捷委員的……好,那就按照行政院的版本通過。

陳委員亭妃:OK,謝謝。

主席:處理第十八條。第十八條有賴瑞隆委員跟何欣純委員的版本,是不是請行政院說明一下?有沒有跟這些提案委員溝通了?

詹副主任委員方冠:有關於何委員的部分有一些差異,我有跟何委員說明,何委員表示支持,何委員是建議支持我們的行政院版本。

主席:那賴瑞隆委員?

詹副主任委員方冠:有關於賴委員的部分,剛剛這部分我們還在跟他溝通中。

主席:關於折抵的年限,你們是兩年,他的提案是三年。

詹副主任委員方冠:是。

主席:學士、副學士是折抵一年,他是折抵兩年。

詹副主任委員方冠:這部分我們……

主席:是碩士二年,學士、副學士一年。

詹副主任委員方冠:請我們同仁說明一下剛剛跟賴委員說明的結果。

主席:好。

謝處長佳宜:跟委員報告,有關賴委員的提案,博士學位折抵三年,碩士學位折抵二年,這個部分我們是可以支持,敬表同意。至於有關外國特定專業人才,碩士學位者要折抵一年六個月,這個部分我們已經跟移民署討論,這種六個月的部分在執行上是有困難的,所以我們建議還是維持一年,因為一年六個月這個部分在永居的認定上面是有困難的。

主席:好,所以關於折抵的部分,賴瑞隆委員版本折抵的年限,博士是三年,碩士是兩年,都比你們的原始版本要多一年,這個你們是同意的?

詹副主任委員方冠:是。

主席:但是他的文字有「具有多種學位者,僅得擇一折抵」,這樣的文字你們的看法?

陳委員亭妃:等一下,你們把整個可以修正的部分全部列出來好不好?

詹副主任委員方冠:好,謝謝。

陳委員亭妃:你全部列出來……

主席:對,因為這樣看起來滿亂的。

陳委員亭妃:對啊,你全部列出來,然後我們再回來處理。

詹副主任委員方冠:好,謝謝委員的建議。

主席:第十八條我們等一下回過頭再處理。

第十八條有謝衣鳯召委的附帶決議,請宣讀。

1.

第十八條附帶決議

鑑於我國勞動力短缺導因於少子女化與高齡化問題,由於產業人才短缺的急迫性,特別是中高階或掌握關鍵技術的人才,因此,對內打造培育產業人才需求的高教環境,對外進行攬才、留才,兩者應可並行不悖,此次為能立即爭取外籍人才留台服務,修法於我國就讀並取得學位者,放寬申請永久居留年限,惟鑑於政府資源有限、各類產業對專業人才需求的急迫性不一,為免法規遭不當濫用,形成移民漏洞而引發社會對立、影響國人權益,國發會應統籌相關部會依各類專業工作供需狀況分別訂定外籍專業人才每年申請永久居留名額,並適時檢討政策執行狀況滾動修正之。

提案人:謝衣鳯  陳超明  葛如鈞  

主席:這個附帶決議等條文處理後再來一併處理。

處理第十九條。第十九條有我跟羅美玲委員的版本,羅委員有要發言嗎?一樣啦!

陳委員亭妃:第十九條應該是一樣的。

主席:對啦,一樣,只是條文的架構……

陳委員亭妃:對。

主席:第十九條就按行政院的版本文字通過。

詹副主任委員方冠:謝謝。

主席:好,沒問題。接下來處理現行法第十七條,行政院提案是刪除,所有委員版本也一致,我們是不是就按照行政院的文字,然後把現行法第十七條刪除?

陳委員亭妃:好。

主席:好,沒有問題,那就依行政院的版本來做處理。

接下來處理第二十條。第二十條有我和羅美玲委員的版本。這部分羅委員有要發言嗎?

羅委員美玲:我可以照院版。

主席:那我也照院版。好,第二十條一樣是按行政院的版本、提案通過。

處理第二十一條。第二十一條也是全部的版本都跟行政院版本一樣,我們是不是按行政院版本文字通過?

陳委員亭妃:好。

主席:好,按行政院版本通過。

第二十二條。

陳委員亭妃:也是一樣。

主席:第二十二條有我的提案,這一條我就比較堅持了,因為行政院的文字是課三百萬,我的提案是改成二百萬,我的主要理由就是我們要增加國際競爭力,而且這些國際競爭力……他們來臺灣就業,他們要課多少稅,這個是他們會很計較的,我想每一個國家的人都一樣,到那個國家工作,那我要被課多少稅?我覺得這應該要比照新加坡甚至是香港,事實上,新加坡、香港課稅的額度都比我們現在低很多,我認為現在行政院所列的三百萬,這個競爭力仍然不夠,所以我具體建議把它改成二百萬的課稅額度起算五年來做免稅的部分,這部分國發會這邊是不是可以說明一下?

林委員岱樺:我們附議,我們附議召委的意見,因為這是跟國際搶人才,你的誘因不夠,既是鬆綁的幅度不夠,誘因又不足,我不曉得這要怎麼跟國際搶人才,所以我附議召委的意見。

主席:好,謝謝岱樺委員。

請國發會。

詹副主任委員方冠:謝謝委員的建議。的確我們也覺得租稅競爭力對我們引進人才當然有一定的幫助,我想這個方向上我們很肯定,不過,租稅的部分因為考慮的面向可能更多一點,所以是不是可以請賦稅署來做個說明?

主席:請賦稅署。

倪副署長麗心:賦稅署說明一下,這一條主要是為了我們吸引這些比較高階,而且具有特定專長的國際人才,所以我們給他租稅優惠,因為這種國際的人才大概是各國或者是各個企業競相爭取的,所以其實他的薪資會比較高,我們就是用三百萬元來認定這個是國際上競相爭取,我們也需要的人才,用三百萬元當作一個認定的基準。如果把這個三百萬元再往下修,因為這個租稅優惠條文很特別,其實這是一個超國民待遇,也就是說,我們國人不能適用,只有外國來臺的人才才可以適用,所以這是一個超國民待遇,如果把這個門檻往下修的話,那我們可能也要考慮到薪資所得二百多萬的人才,其實國內的人才也非常多,這個也要考慮到國內人才的衡平性,然後會不會造成國內人才不公平的競爭等等的問題,所以我們認為這個可能要再審慎的考量,以上說明。

主席:我的看法是,因為你們賦稅署可能是站在對國內人才的公平性問題,但是我比較著重的是跟外國的比較,也就是外國在免稅額度的制定,他們的金額是多少,我覺得臺灣應該要保持,至少我們要跟其他類似的國家,像日本、新加坡、香港同等的競爭力,我們不用比他們還要低沒關係,但至少要有一個同等的競爭力,是不是可以說明一下跟外國相比的狀況?

倪副署長麗心:以個人稅制而言,新加坡其實是比較特殊、比較低的,但是如果我們要去跟譬如日本、韓國、美國等等比,其實我們個人綜所稅的租稅待遇並沒有比較重,在國際上算是衡平的

主席:有整理嗎?你們有整理嗎?

倪副署長麗心:有,但是我現在手上沒有,我們可不可以等一下再補充?

林委員岱樺:我附議主席兩點:第一個,講到香港、新加坡,他們的國民所得來講,都比我們高,比我們高的情況之下,他們的扣稅額又比我們低,這是第一個;所以,你的講法就不攻自破了,人家的國民所得比我們高,但優惠的更低。第二個,我們臺灣的個人綜所稅是高稅率,高達40%,新加坡我了解的是17%,日本也沒有到40%,對於高所得這個部分。所以光是這兩點,在你所謂的租稅公平立基點上,我覺得是會被挑戰的。

倪副署長麗心:跟委員再說明一下,目前適用這一條租稅優惠的情形,我們有去統計,大概適用這個租稅優惠以後有效稅率已經降到15%,其實我們這樣子的稅制已經很有國際競爭力了。

主席:國發會呢?國發會要不要表示意見?200萬跟300萬的差異。

詹副主任委員方冠:其實就名目稅率而言,當然每個國家不一樣,如果在相同的條件下,我們希望我們更有競爭力的話,租稅也許是一個可以考慮的方向,所以我們在這方面的方向上,我想跟委員的想法是一致的,不過我們還是要尊重財政部衡平的結果,他剛剛提出兩點是有關國內的部分,還有實質稅率的部分,這點就是請委員再考慮。

主席:你現在說方向跟我們一致,我就會不知道要怎麼處理了,你們跟賦稅署這樣內部就打架了。

林委員岱樺:休息5分鐘啊!我們亭妃委員也正在……

主席:好,休息5分鐘。

林委員岱樺:休息5分鐘趕快就這個來協調一下。

休息1112分)

繼續開會1117分)

主席:現在繼續開會。

第二十二條經過剛剛我們休息討論,基於這是外國專業人才,所以這一些高階人才基本上薪資大概都會超過300萬,所以不管是訂200萬還是訂300萬,適用的大概是同樣一群人,不會因為改成200萬就會增加哪些,所以大概不會有影響競爭力的一個狀況,因此我願意接受。可是同樣的,回過頭,事實上他也不衝擊國內的專業人才,因為國內的專業人才薪水不可能會比外國的一定低到哪裡去,但是當然還是會有其他人的一些觀感問題,我就同意這個條文按行政院的版本通過,大家有無意見?(無)沒有意見,就按行政院的文字通過。

處理第二十三條。第二十三條……

陳委員亭妃:好像是一樣的。

主席:對,都一樣,我們就按行政院的版本文字通過。

陳委員亭妃:好。

主席:處理第二十四條。

陳委員亭妃:文字好像都差不多。

主席:對,大概就是法制用語而已。

陳委員亭妃:對。

主席:如果大家同意的話,我們是不是就按行政院的版本通過?

陳委員亭妃:好,同意。

主席:我們處理第二十五條,這是新增條文。新增條文的部分,我和羅美玲委員的版本事實上也是法制用語的差異。

陳委員亭妃:對,差不多。

主席:如果沒有問題的話,我們是按行政院的版本通過。

陳委員亭妃:同意。

主席:依行政院文字新增通過。

第二十六條。

陳委員亭妃:好像也一樣。

主席:也是文字……

陳委員亭妃:對,也是文字用語。

主席:好,也是法制用語的差異而已,我們也是按行政院的版本通過。

陳委員亭妃:好。

主席:處理第二十七條新增條文。一樣是法制用語的差異,第二十七條就依行政院的文字通過。

陳委員亭妃:好。

主席:處理第二十八條。

陳委員亭妃:好像一樣喔!

主席:請范雲委員發言。

范委員雲:第二十八條因為涉及目前很多身心障礙無法自理生活的人在爭取個人助理核發時數的時候,像我剛剛還去參加一個記者會就是涉及到臺北市政府怎麼認定的問題,政府這邊衛福部經常會說資源不足,其實就是錢的問題。我想從平等跟爭取外國專業人才來說,我們會希望第二十八條這個部分可以照院版通過,但是如何避免障權者擔心資源排擠,我想衛福部可能要講清楚。然後我剛剛看到有幾個委員有個附帶決議,關於這個部分,衛福部今天有代表在,是不是可以公開說明一下?因為我剛剛看那個附帶決議是要用額外的預算,這樣子能夠讓大家更清楚,也可以從預算中知道到底這方面使用的情況如何。因為一方面衛福部跟大家說資源不足,然後我們國內就覺得個人助理的時數太少,大家就會擔心排擠,可是從吸引人才來講,應該要有合理的開放,這部分衛福部可以講一下?

主席:請衛福部說明一下。

尤組長詒君:謝謝主席,謝謝委員的垂詢。有關於委員垂詢的自立生活的部分,如果我們以第二十八條條文來講,它的確是被放在裡面的,目前我們估算出來整體在第二十八條,114年我們推估可能會增加的預算大概是五百八十幾萬,115年大概是接近700萬這樣的預算,我們評估這樣的預算,衛福部編列預算來講是足以支應的。事實上在這樣的服務裡,我們跟地方政府是協力合作的,以委員所提的這些案例,的確它有很特殊的案例,也有很一般的案例,很特殊的案例我們大概會藉著專業團隊的審查,來跟障礙者之間拉近距離,最主要是我們的個人照顧服務辦法裡面是協助身心障礙者社會參與的部分,而現在身心障礙者比較多是個人身體照顧的生活部分,我們也儘量拉近這個距離,所以我想在這個部分,我們會持續的跟障礙團體做一個溝通,讓彼此的需求可以更為拉近,至於審查團隊的狀況,我們也會精進,讓他們整個審查是有所依據的,避免縣市之間有太大的差距,以上報告。

范委員雲:召委,我再追問一下。所以聽起來,你剛剛說外國人這邊需要的資源,目前好像年度沒有超過1,000萬,是不是?

尤組長詒君:我們的推估是這樣子,當然推估來講,還要看看實際落實的狀況。

范委員雲:好。因為我們的障權法也正在修改,理論上就是應該朝向更多社福資源的提供,對不對?我想如果你們推估是OK的話,在申請上,譬如說各地方政府是不是至少都會有英文版本的申請書等等,這部分目前應該是還沒有嘛,所以是不是衛福部這邊也寫一個附帶決議,讓大家知道如果真的開放了,制度上大家是用得到的,好不好?就是友善的。

主席:好。亭妃委員發言完是超明委員。

陳委員亭妃:謝謝召委。其實第二十八條跟第二十九條大家當時比較爭議的一點就是怕排擠到我們國內自己的身心障礙服務資源,所以我覺得這個部分請衛福部一定要在這個區塊,就是說怎麼能夠兼顧照顧專業人才相關的權益,可是也不排擠到我們自己國內長照的區塊,這可能是比較重要的。那我們就尊重你們的專業,但是這個部分還是要讓我們國內民眾安心,這是重點,謝謝。

主席:來,陳超明委員。

陳委員超明:這次外國專業人才延攬及僱用法的修正草案大概分為四個面向:工作、居留權、社會保障還有其他。主席,我比較晚到,但是行政院提案的第四條只增加數位,但是生物科技很重要,再增加一個生技,好不好?未來這可能是比台積電還要重要的一個產業,我希望這邊能很明確的納入生技產業,有沒有困難?不要只有點頭,點頭表示好與不好,因為這邊弱了,大家現在只想到AI很重要,其實臺灣的生技未來發展很重要,我希望能加上生技,有沒有困難?

詹副主任委員方冠:謝謝陳委員,我們實際上在處理的時候,的確生醫方面有滿多人來申請,但現在沒有這個領域,所以我們透過會商的方式處理,因為除了特定的領域之外,我們也會增加一個……

陳委員超明:一定要加上生技,你不要傻傻、瘋瘋癲癲的,好像現在AI在瘋狂,你跟著瘋狂,AI仍然有一段路要走,我們都很知道這個情形,但是生技產業一定要納進去,這是未來很重要的一個產業,因為它配合著AI,未來新藥、新的製程、新的方式出來,我希望能加上生技。

詹副主任委員方冠:好,謝謝。

陳委員超明:主席,我希望第四條能再加一個生技產業?好不好?這個很重要。

主席:第四條因為我們等一下會回過頭處理,所以你們在整理文字的時候,是不是把陳超明委員的意見列為考量?

詹副主任委員方冠:是,我們會納入。

主席:第四條還沒處理過,我們會再回過頭來處理。

陳委員超明:今天我們都會全力支持,放寬人才進來,臺灣是民主自由國家,但是你只放寬了這些,其實作用不大,現在像AI的人才,我們臺灣變成訓練所,我們還在洋洋得意,很多AI的人才都被挖走了,所以國發會要特別注意這一點。但是你吸引人才進來的話,我覺得租稅的優惠非常重要,你們現在300萬,請用頭腦去想,台積電的員工現在比較資深的,大概一個月在二十幾萬到三十萬出頭,但是在美國Google等幾個大公司,一進去月薪大概是臺幣五、六十萬,他們是這樣吸引人才的,所以租稅如果沒有降低,不足以吸引人才留在這邊,你這個租稅優惠這邊都弄出來了,看起來非常好,其實功效不大,財政部賦稅署在嗎?

主席:陳委員,這一條剛才也有討論,賦稅署有說明,他用300萬大概就是現在……

陳委員超明:25萬左右的月薪,300萬除以12,差不多25萬到28萬左右,你現在用台積電的水準去算,如果要再吸引人才進來,這邊有困難,你用這樣去換算,300萬不足以吸引人才,我覺得應該在200萬左右,我是跟你們說……

主席:你怎麼不早點進來?

陳委員超明:我這是針對我們臺灣實際的情形,我們是壓低工資,你看歐美的工資,鈔票他們自己印,薪水都特別的高,你怎麼抵擋得了?人往高處爬,水往低處流,人就跑到薪水高的地方去了。

主席:好,請賦稅署再說明一下,雖然剛剛這條已經通過。

陳委員超明:你們的觀念要改變啦,不要天天只想收錢啦!

主席:還是說明一下。

陳委員超明:請他們來替我們賺錢最重要啦!好不好?

主席:剛剛你們告訴我的那個計算方式,是不是再跟陳超明委員說明一下?

陳委員超明:我們現在用台積電,薪水大家最喜歡,不然用聯發科,用這兩個公司去比較,二十幾萬算很高啦,這樣怎麼吸引外國人來臺灣?你想到歐美,剛剛也有談到澳洲,他們薪水特別高,你要怎麼吸引人?你這邊沒有再優惠的話,怎麼樣吸引人才?考量一下啦!不要只想收入啦

主席:說明一下,賦稅署。

倪副署長麗心:好,賦稅署說明一下,我們這個租稅優惠其實是滿優惠的,我們有去統計過,適用這個租稅優惠的,實質有效稅率大概只剩下15%,也就是說本來名目稅率是40%,那用了這個優惠以後,它的實質有效稅率已經大幅降到15%。我們從107年度開始提供這個租稅優惠,到112年度這6年期間,整體而言已經減少了大概40億的稅收,用這個租稅優惠來吸引國際高階人才,其實是相當優惠的。

陳委員超明:40億差不多等於一億多美金而已,占臺灣整體GDP的比重非常少,我們是希望吸引人才創造臺灣未來更好的前景,我們一定要領先,你只要用這個改變,40億在這方面哪有什麼?你這樣斤斤計較會……

倪副署長麗心:因為會繼續實施,所以會繼續吸引。

陳委員超明:很多外國優秀的人才不會來,這個地方你再去考慮,40億不算多,我講真的,我們外銷現在很好,我們要永遠創造佳績,人才非常重要,考量一下,不要說少了40億,可能會創造出4,000億也不一定。

倪副署長麗心:好,謝謝委員。

陳委員超明:你不要看這樣,科技很難講,一個稍微的改變,整個都改變了,希望考量一下,好不好?

倪副署長麗心:好,謝謝委員。

陳委員超明:謝謝。

主席:200萬一年,就是一個月16萬,300萬就是一個月25萬,到底會影響多少人數,是不是賦稅署可以再具體說明?還是國發會說明一下?

陳委員亭妃:攬才是不是有一個最基本的?你不是有說嗎?一定要16萬,對不對?

倪副署長麗心:對,月薪16萬。

陳委員亭妃:月薪16萬再加年終,這樣他的年所得是多少?你要這樣說明啊!你在講級距,誰理你級距啦?

主席:我們現在在講競爭力,200萬除以12,你們最低就是一個月16萬。

倪副署長麗心:是。

主席:如果12個月的話,就是192萬,不算年終。

倪副署長麗心:對。

主席:所以我們才會以200萬來算,如果是200萬,看起來就是每個人都適用減稅,就是這個免稅額度。

陳委員超明:年終的話,你就課稅嘛,表示他賺得越多,課得越多,他們不會抱怨。

主席:所以200萬跟300萬的差距到底在哪裡,是不是賦稅署可以具體說明一下?就是你認為200萬跟300萬是沒有差的,所以我們剛剛照300萬的免稅額度來通過,因為你們告訴我是沒有差距的嘛,你是不是再跟陳委員具體說明一下?因為大家很在意這一點。

倪副署長麗心:應該是說現在適用的人年薪平均是七百多萬,都是比較高薪、高階的,把法律上的門檻從300萬降到200萬,當然會有更多的人進來用,只是說這是一個感受問題,因為這是超國民待遇,超國民待遇是不是還是維持一定的要求、一定的門檻比較適當?

主席:就是實際上現在的專業人才,他們的平均年薪是700萬,所以基本上,300萬這一個門檻幾乎都適用到了?

倪副署長麗心:是夠用的。

主席:賦稅署是這樣,國發會,你們的看法呢?

詹副主任委員方冠:跟委員報告,我們方向上當然還是希望稅制上有比較好的誘因,所以我們比較不是從國人的薪資衡平性來考量,是從吸引外國優秀人才這部分來考量,也許大家會覺得,剛剛有提到,會有些稅收的損失,但是我想之前跟委員說明都是希望,這些人如果不來臺灣,這些稅收原則上我們也沒有,所以希望儘量能夠在租稅上有競爭力,更多人來會比較好,我們會裡過去長期的立場應該都是這樣子。

主席:超明委員。

陳委員超明:賦稅署考量一下,如果你減了40億,你再反向可能創造400億、4,000億出來也不一定,永遠創新是現在最主要的科技的一個主流,不要以你們的立場,我稅收多收一點,我們超收那麼多,不差那40億,只要人才進來,能創造臺灣的競爭力最為重要,好不好?稍微改變一下,看這樣子……不要只是收錢而已。

主席:我想因為這條我們剛剛的討論已經照行政院的文字通過了,不過我覺得你們再想一下,確實,因為國發會講的,這些人不進來你根本課不到稅。我們這個條文的用意就是要創造誘因,要有足夠的誘因讓這些人來臺灣就業,所以既然要創造誘因的話,這個誘因就要把它做足,這個時候反而就不要再去講這是超國民待遇,我們要吸引他來就是創造誘因,有誘因讓他們來。所以沒關係,今天我們也是照行政院的版本,但是未來還有二讀……

林委員岱樺:等一下,主席,我現在還是聽不太懂,到底降低到200萬的課稅跟300萬課稅你有什麼差別?我還是回歸像陳超明委員問的,你們這樣討論下來結論是什麼?

倪副署長麗心:跟委員報告,因為行政院在討論的時候並沒有這個議題,並沒有說要降,所以目前國發會也沒有就這部分有相關的數據統計。因為如果要擴大租稅優惠,一般而言,其實會先做稅式支出評估,但是因為行政院版沒有定……

林委員岱樺:好,這樣的話,我附議就200萬,如果之後協商你們覺得你們有做足準備,你想要改再來改。我是覺得,我贊成國發會的立場,因為國發會的立場就是我們召委的立場,大家都在世界競爭人才,我都覺得我們的誘因其實是不足的、我們開放的條件是不夠的,那連你們現在都還沒有辦法告訴我們委員會的委員們說,我降低200萬的課稅到底是會減少多少,跟我訂在300萬的收入的時候,我會課多少,你都沒有實質的數據。既然沒有的話,表示你到底會損失多少的稅收,你也講不出來。那我們就站在跟世界各國競才的角度,我這邊主張,召委,是不是就直接能夠用200萬?等你們真的稅收上,覺得那個稅收是會大損失,但是就像超明委員講的,它真的所造成的經濟效益是什麼,每一個進來的科技人才所造成的科技產值,它的營業額是什麼,你們就精算嘛!如果現在你們算不出來,沒有做足功課你就來審查法案這裡,那是你們的問題,我覺得還是站在國際徵才的角度。

主席:岱樺委員,那如果大家同意的話,我們是不是回過頭來處理第二十二條?雖然剛剛宣讀過了,不過我們認為這是自外國攬才的一個很重要的爭點,因為要擴大讓外國人才來臺灣就業的誘因,所以我們希望是訂在200萬,這是我的提案,事實上也有岱樺委員跟超明委員的支持,那……

林委員岱樺:附議、附議。

主席:如果大家都同意的話,不然就按我的版本通過,好不好?

林委員岱樺:好,附議。附議召委的版本。

主席:來……

倪副署長麗心:報告委員,我們是希望,因為這個條文是超國民待遇,也就是外籍人才可以用,但是本國的勞工不能用。所以我們還是希望,我們就吸引高階的外國人才來,把我們整個產業提升了以後,然後讓更多國人可以領高薪,是這樣子,所以這個因為……

林委員岱樺:那如果他們不來,國人是不是還可以領高薪?以及他們不來,他們的專業,國人是不是可以替代?

倪副署長麗心:現在法律案上我們是用300萬元當作是吸引他、300萬元的人才……

林委員岱樺:包括你們稅式支出的……

倪副署長麗心:是……

林委員岱樺:他們來所創造的產值,他所擔任職位所創造的產值,跟本國的技術人才,如果是在同樣……所造成的產值,你們去算啊!你們去算,你們沒有辦法講出實質,你從國內的衡平性,這我也認同,問題是今天沒有這些特殊專業的人來。因為既然是高薪,沒有一個企業會笨到說我請一個高薪的,然後他是來重複做本國技術人才的專業部分,沒有這回事!就是本國人才的這些人,可能他的專業是很好的,但是我們希望再往高階去做的時候,他的專業是本國人才之外應該可以再做補充的,我們希望他來做,那他所創造的產值當然會比本國人更高。不會有一個企業說:好,我願意發高薪來做。全部都進來重複做本國人可以做的事情,沒有一個企業會笨到這個程度。所以你應該是從這個角度,你真的是要企業攬才,我相信你們腦子想的,跟大家想的,就是還是在半導體產業人才的競逐,這才是重點嘛!

主席:我請教一下賦稅署,照行政院原本的文字是300萬嘛!那300萬是不是超國民待遇?也是超國民待遇嘛!所以一樣都是,這個條文一旦定出來,就是跟本國人會有不一致,這個不一致,也許是你們說的不公平,原本條文的300萬就是這樣,所以200萬跟300萬只是一個級距。但站在國發會的立場是認為,把它改成200萬,對於讓外國專業人才來的誘因會比300萬來得好一點,看起來國發會是這樣認為。既然這樣,以及國發會、主管法案的機關,包括目前在場委員都認為用200萬一樣是超國民待遇,但是200萬的誘因比較足,那我們就照200萬的版本通過,好不好?

林委員岱樺:好,附議。

主席:啓楷委員。

張委員啓楷:主管機關是國發會嘛!現場立委都已經贊成,而且誘因也比較大,我就建議不要再堅持300萬,就訂200萬,好不好?

主席:好啦!那就這樣嘛!所以我就更正,第二十二條就按照我的版本、蔡易餘委員的版本修正通過,好。

第二十八條事實上剛剛也都有討論了,范雲委員也接受依……只是你希望他們有附帶決議嘛!現在先擬一下附帶決議。那第二十八條就按照行政院的文字新增通過。

接下來處理第二十九條。第二十九條有我和羅美玲委員的文字,這個文字大概也是一些屬於法制的用字用語,如果沒有意見的話,我們是不是按照行政院的版本新增通過?請問……

林委員岱樺:附議。

主席:沒問題嘛?好,第二十九條就按行政院的文字新增通過。

第二十八、二十九條,謝衣鳯委員、陳超明委員跟葛如鈞委員有提附帶決議,請宣讀附帶決議。

2.

第二十八條、第二十九條附帶決議

鑑於現行身心障礙照顧服務資源有限,為免因建立友善留臺環境卻產生排擠效應,從而降低國人原有照顧服務品質,針對外國專業人才本人、配偶、未成年子女及因身心障礙無法自理生活之成年子女,於獲許可永久居留,並經評估適用「身心障礙者權益保障法」第五十條及五十一條、「長期照顧服務法」第八條之一第四項規定所提供之服務而衍生之相關經費,衛福部應以外加方式編列支應,維持整體照顧服務品質與量能。

提案人:謝衣鳯  陳超明  葛如鈞

主席:針對謝衣鳯委員的附帶決議,請主管機關國發會說明一下。

詹副主任委員方冠:針對謝委員的附帶決議,原則上我們就是同意這樣子的文字,那我們建議在最後倒數第2行「衛福部應以外加方式編列支應」,這個文字能不能修正為「衛福部應編列預算支應」?就是把「外加方式」這幾個字,我們建議刪掉。

主席:提案陳超明委員這邊,如果照國發會的這個附帶決議修正……

陳委員超明:這樣就是直接說一定要編列預算來支應……

詹副主任委員方冠:是、是。

陳委員超明:那是最好的啊!這樣更明瞭,我們支持。

詹副主任委員方冠:謝謝。

主席:就是文字修正為:「衛福部應編列預算支應」。好不好?把「以外加方式」拿掉。

好,第二十八條、第二十九條的附帶決議就修正通過。

接下來處理第三十條。本條所有委員的版本都跟行政院版本一致,我們是不是按行政院版本的文字通過?

好,沒有問題的話,就按行政院版本的文字通過。

處理第三十一條。本條所有委員的版本也都跟行政院版本一致,我們是不是也按行政院提案條文的文字通過?

好,那就按行政院提案條文通過。

處理第三十二條。本條我和羅美玲委員的提案條文也是法制用字的差異性,如果各位委員沒有意見的話,我們是不是也按行政院提案條文的文字通過?

林委員岱樺:好,附議!

主席:好,依行政院提案條文通過。

接下來處理第三十三條。本條所有委員的版本都跟行政院版本一致,我們是不是按行政院提案條文的文字通過?

林委員岱樺:好,附議!

主席:好。

我們回過頭來處理第四條。本條大概是本法重中之重的條文。第四條新的版本提出來了嗎?

林委員岱樺:趕快拿出來。

主席:我們回過頭要處理的條文有第四條、第六條和第十八條。現在休息5分鐘,請把這3個條文的修正文字發到每位委員手上。今天的會議就進行到所有議案處理完畢再結束,現在休息5分鐘。

休息1147分)

繼續開會129分)

主席:現在繼續開會。

現在一併宣讀剛剛還沒有處理的修正條文和附帶決議,請宣讀。

二、修正動議:

5.

6.

7.

附帶決議:

3.

第十二條附帶決議

一、督導各校招收外國學生應審核財力及語文能力:外國學生來臺就學辦法於11112月修正明定,大專校院外國學生招生簡章應詳列招生方式、各學系(程)授課語言、學生應具備之語文能力基準、財力證明基準等事項。且大專校院辦理外國學生招生事務,除宣傳推廣及協助學生辦理來臺相關必要程序外,不得委由校外機構、法人、團體或個人辦理。教育部督導學校於外國學生招生作業時,應審查學生須具備一定之語文能力及經濟能力,並確認學生來臺就學真意。

二、推動專科以上學校维護外國學生受教權益查核計畫:教育部自111年起辦理本查核計畫,至大學校院就招生程序與文件、課程與教學品質、學生輔導與關懷等面向查核,以维護外國學生教學品質及受教權益。

三、跨部會查核工讀情形:教育部如接獲學生涉不當工讀等勞動情事檢舉,即函請學校查處,並函轉勞動部依權責辦理。如有到校實際查核或訪視外國學生時,亦邀集地方政府勞動局等同行,與學生及學校面談,以如實了解學生工讀情形。如學校未依相關規定處理,教育部將從嚴監督,視情形糾正及從嚴扣減該校招收外國學生名額及獎補助經費。

四、宣導工讀規定:教育部每年舉辦數場次境外學生輔導人員服務素養培訓課程及僑外生座談,持續宣導境外生就學及畢業後在臺工讀規定,並請學校應確實關懷工讀情形。

提案人:范 雲  蔡易餘  陳超明  

4.

第十五條附帶決議

外國特定專業人才及外國高級專業人才之配偶,包含可能是依據我國民法或司法院釋字第七四八號解釋施行法之具有我國國籍之國人或外國人(含外國同性配偶)。

有關外國專業人才延攬及僱用法第15條外國特定專業人才及外國高級專業人才規定之配偶,係指外國特定專業人才及外國高級專業人才其本人及配偶皆為外國人者,其婚姻之成立須符合涉外民事法律適用法第46條規定。申請人欲來臺依親居留者,應檢附經我國駐外館處驗證之結婚證明等文件,於入國後,向內政部移民署申請依親居留。

提案人:范 雲  陳超明  蔡易餘  張啓楷  

5.

第二十八條、第二十九條附帶決議

為友善外國專業人才申請及使用「外國專業人才延攬及僱用法」第28條及第29條服務,除預算編列以達不排擠本國人民權益外,請衛生福利部應製作相關英文申請表單或說明,以利其申請相關服務。

提案人:范 雲  蔡易餘  陳超明  張啓楷

6.

附帶決議

有鑑於曾發生申請人取得金卡後,實際入境時才發現遭管制,導致無法入境,影響申請人權益及政策執行的一致性,請內政部持續滾動檢討優化通報、註記流程,並於審查系統建立防呆機制,以加強申請人工作及入境紀錄等資料查驗之正確性,避免類似情事再次發生。另針對外國人免簽來臺,因參與臨時性活動未申請工作許可證而觸法部分,請勞動部檢討相關裁罰是否應評估比例原則,避免造成攬才負面影響。

提案人:羅美玲  蔡易餘  陳超明

主席:好,我們開始處理。

先處理第四條。本條如果按照剛剛大家所簽的修正動議條文通過,請問大家有無異議?(無)好,沒有異議,就按照修正動議通過。

接下來處理第六條。本條一樣是按照剛剛大家所簽的修正動議條文通過,請問大家有無異議?(無)沒有異議的話,就按照修正動議通過。

處理第十八條。本條一樣是按照剛剛的修正動議條文通過,請問大家有無異議?

好,請說明。

詹副主任委員方冠:不好意思,我們文字上可不可以再做個建議?這樣會更周延。就是在第四項第一款「外國專業人才:取得博士學位者折抵三年」,這個都OK,然後「碩士學位」後面我們建議增加「者折抵」等3字,修正為「碩士學位者折抵二年」。

主席:喔!少了一個「者」字。

詹副主任委員方冠:少了「者折抵」3個字。

主席:應該是「碩士學位者折抵二年」。

詹副主任委員方冠:是,謝謝。

主席:接下來第二款沒有問題。

那是不是就按照修正動議文字再修正通過?

好,沒有異議的話,就按照再修正文字通過。

現在處理附帶決議。

1案就按照修正文字通過。(參閱附錄)

2案已經通過。

3案有無異議?(無)沒有異議的話,就按照附帶決議的文字通過。

4案請問大家有無異議?(無)沒有異議的話,就按照附帶決議的文字通過。

5案是范雲委員所提的附帶決議,請問大家有無異議?(無)沒有異議的話,就按照附帶決議的文字通過。

6案是羅美玲委員所提的附帶決議,請問大家有無異議?(無)沒有異議的話,也是按照附帶決議文字通過。

現在宣讀協商結論。

協商結論:

「外國專業人才延攬及僱用法修正草案」協商結論:第一條照行政院提案通過;第二條照行政院提案通過;第三條照行政院提案通過;第四條照委員林岱樺等4人修正動議通過;第五條照行政院提案通過;第六條照委員蔡易餘等3人提案通過;第七條照行政院提案通過;第八條照行政院提案通過;第九條照行政院提案通過;第十條照行政院提案通過;增訂第十一條照行政院提案通過;增訂第十二條照行政院提案通過;第十三條照行政院提案通過;增訂第十四條照行政院提案通過;第十五條照行政院提案通過;第十六條照行政院提案通過;第十七條照行政院提案通過;第十八條照委員蔡易餘等3人提案修正通過;第十九條照行政院提案通過;刪除現行法第十七條,照行政院提案通過;第二十條照行政院提案通過;第二十一條照行政院提案通過;第二十二條照委員蔡易餘等17人提案通過;第二十三條照行政院提案通過;第二十四條照行政院提案通過;增訂第二十五條照行政院提案通過;第二十六條照行政院提案通過;增訂第二十七條照行政院提案通過;增訂第二十八條照行政院提案通過;增訂第二十九條照行政院提案通過;第三十條照行政院提案通過;第三十一條照行政院提案通過;第三十二條照行政院提案通過;第三十三條照行政院提案通過。附帶決議第1案修正通過;第2案修正通過;第3案照案通過;第4案照案通過;第5案照案通過;第6案照案通過。

主席:請問各位同仁,照剛才宣讀的協商結論通過,有無異議?(無)沒有異議的話,通過。

討論事項「外國專業人才延攬及僱用法修正草案」審查完竣,擬具審查報告提報院會討論,請問須不須交由黨團協商?本案因第二十二條條文財政部有不同意見,請財政部在協商前做妥善處理,那本案就交由黨團協商。院會討論時,由本席說明。通過之條文相關法制用語,授權主席及議事人員整理。

本日議程處理完畢,謝謝大家,現在散會。

散會1221分)

附錄:

第十八條附帶決議

鑑於我國勞動力短缺導因於少子女化與高齡化問題,由於產業人才短缺的急迫性,特別是中高階或掌握關鍵技術的人才,因此,對內打造培育產業人才需求的高教環境,對外進行攬才、留才,兩者應可並行不悖,此次為能立即爭取外籍人才留台服務,修法於我國就讀並取得學位者,放寬申請永久居留年限,惟鑑於政府資源有限,各類產業對專業人才需求的急迫性不一,為免法規遭不當濫用,形成移民漏洞而引發社會對立、影響國人權益,國發會應統籌相關部會依外國專業人才、外國特定專業人才每年申請永久居留情形,適時檢討政策執行狀況。

提案人:謝衣鳯  陳超明  葛如鈞