立法院第11屆第3會期司法及法制、內政委員會第4次聯席會議紀錄

時  間 中華民國114630日(星期一)9時至105

地  點 本院紅樓302會議室

主  席 吳委員宗憲

議  程 報告事項

宣讀上次會議議事錄。

討論事項

一、繼續併案審查()委員鄭天財Sra Kacaw21人、()台灣民眾黨黨團、()委員張智倫等17人、()委員葉元之等21人及()委員羅美玲等18人分別擬具「內政部組織法第五條條文修正草案」案。

二、繼續併案審查()台灣民眾黨黨團、()委員鄭天財Sra Kacaw21人、()國民黨黨團、()委員張智倫等17人、()委員葉元之等21人及()委員羅美玲等18人分別擬具「內政部新住民發展署組織法草案」案。

張主任秘書智為:報告聯席會,出席委員10人,已足法定人數,請主席宣布開會。

主席:現在開會。

進行報告事項,宣讀上次會議議事錄。

立法院第11屆第3會期司法及法制、內政委員會第3次聯席會議議事錄

時  間:中華民國114619日(星期四)上午9時至1218

地  點:本院紅樓302會議室

出席委員:黃國昌  張智倫  蘇巧慧  陳培瑜  麥玉珍  吳宗憲  張宏陸  王義川  王美惠  黃 捷  沈發惠  李柏毅  吳思瑤  羅智強  許宇甄  翁曉玲  王鴻薇  吳琪銘  莊瑞雄  高金素梅 徐欣瑩  丁學忠  牛煦庭  林倩綺  傅崐萁

   委員出席25

列席委員:鄭天財Sra Kacaw   鍾佳濱  羅美玲  葉元之  蘇清泉  

   委員列席5

請假委員:黃建賓

   委員請假1

列席官員:內政部常務次長 吳堂安(部長請假)

內政部移民署署長 林宏恩

行政院人事行政總處人事長 蘇俊榮

司法院司法行政廳法官 林靖淳

考選部綜合規劃司副司長 鄭育明

銓敘部法規司專門委員 張菀玲

國家人權委員會 (未到)

外交部人事處專門委員 陳右芬

教育部終身教育司專門委員 宋雯倩

法務部法制司專門委員 邱黎芬

經濟部投資促進司專門委員 林素玲

勞動部勞動力發展署身心障礙者及特定就業組副組長 王雅芬

衛生福利部國民健康署企劃組簡任技正 劉巧菁

文化部綜合規劃司專門委員 廖倪妮

國家發展委員會社會發展處專門委員 謝偉智

大陸委員會法政處處長 周鳴瑞

行政院主計總處公務預算處專門委員 李培源

國家通訊傳播委員會電臺與內容事務處處長 林慧玲

主  席:吳召集委員宗憲

專門委員:梁雯璍

主任秘書:張智為

紀  錄:簡任秘書 薛復寧

   簡任編審 蔡國治

   科  長 鮑夏明

   專  員 高念祖

報 告 事 項

宣讀上次會議議事錄。

決定:確定。

討 論 事 項

一、併案審查()委員鄭天財Sra Kacaw21人、()台灣民眾黨黨團、()委員張智倫等17人、()委員葉元之等21人及()委員羅美玲等18人分別擬具「內政部組織法第五條條文修正草案」案。

二、併案審查()台灣民眾黨黨團、()委員鄭天財Sra Kacaw21人、()國民黨黨團、()委員張智倫等17人、()委員葉元之等21人及()委員羅美玲等18人分別擬具「內政部新住民發展署組織法草案」案。

(本次會議有委員黃國昌、吳宗憲、張智倫、蘇巧慧、王義川、黃捷、張宏陸、麥玉珍、王美惠、陳培瑜、沈發惠、吳思瑤、李柏毅、羅智強、許宇甄、翁曉玲、王鴻薇、莊瑞雄、葉元之、徐欣瑩、牛煦庭提出質詢;委員牛煦庭、吳琪銘提出書面質詢。)

決議:

一、報告及詢答完畢。

二、第一案及第二案,均另定期繼續審查。

三、委員質詢時,要求提供相關資料或以書面答復者,請相關機關儘速送交個別委員及本聯席會。

散會

主席:議事錄稍後處理。

現在介紹到場委員麥玉珍委員,接著介紹到場官員:內政部吳堂安常次、內政部移民署林宏恩署長、行政院人事行政總處政務副人事長張秋元。其餘未及介紹列席代表請參閱名單,不再逐一介紹,並列入公報紀錄。

立法院司法及法制、內政委員會第11屆第3會期第4次聯席會議

列席政府官員名單               114630

DW3634110

職稱

姓名

內政部

(部長請假)常務次長

吳堂安

內政部移民署

署長

林宏恩

行政院人事行政總處

政務副人事長

張秋元

司法院

司法行政廳法官

林靖淳

考選部

綜合規劃司專門委員

翁千惠

銓敘部

法規司專門委員

黃佳慧

國家人權委員會

研究企劃組專門委員

林瑋浩

外交部

人事處專門委員

陳右芬

教育部

終身教育司專門委員

宋雯倩

法務部

法制司檢察官

李芷琪

經濟部

投資促進司副司長

呂貞慧

勞動部

勞動力發展署身心障礙者及特定就業組副組長

王雅芬

衛生福利部

國民健康署企劃組簡任技正

劉巧菁

社會保險司科長

林秋碧

文化部

綜合規劃司專門委員

王瑞雯

國家發展委員會

社會發展處專門委員

謝偉智

大陸委員會

法政處處長

周鳴瑞

港澳蒙藏處專門委員

黃廷輝

行政院主計總處

公務預算處專門委員

李培源

DW421511 家通訊傳播委員會

電臺與內容事務處簡任視察

黃財振

主席:本次議程討論事項兩案,分別排定:一、繼續併案審查「內政部組織法第五條條文修正草案」;二、繼續併案審查「內政部新住民發展署組織法草案」。前述兩案業經114619日司法及法制、內政委員會第3次聯席會議審查決議,報告及詢答完畢,均另定期繼續審查,爰於今日繼續併案審查。

現在進行討論事項,審查前先請議事人員宣讀提案條文,預估宣讀時間為7分鐘。另為利審查,如果有修正動議或附帶決議提出,請儘速將書面報告送交主席臺,以利印發現場進行討論,宣讀時如有已收到的修正動議亦一併宣讀,宣讀後即進行討論。現在補充介紹羅智強委員。

請問上次會議議事錄有無錯誤或遺漏?(無)沒有的話,議事錄確定。

現在宣讀條文及修正動議。

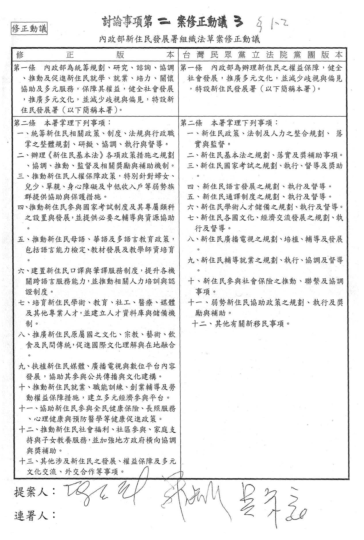
DrawObject2 DrawObject1

DrawObject3

二、修正動議:

1.

2.

3.


4.

5.

主席:條文及修正動議均已宣讀完畢,現在進行討論事項第一案:繼續併案審查「內政部組織法第五條條文修正草案」案。請問要不要進行大體討論?

林委員倩綺:不用。

主席:好,那我們就直接進入逐條審查。請教各位……

莊委員瑞雄:也是可以……

主席:上個禮拜不是都已經有講好?這樣就只有一條了,麻煩各位看一下排序一,針對第五條的部分有委員鄭天財、民眾黨黨團提案以及張智倫、葉元之、羅美玲等人提案,另外還有麥玉珍等人所提的修正動議,請問各位委員就條文的部分有沒有要補充?提案人有沒有要做提案說明?麥委員有修正動議也不用提案說明嗎?如果都沒有意見,機關有沒有要補充?

請副人事長。

張副人事長秋元:召委及各位委員,關於討論事項第一案的修正動議1,也就是麥委員提案針對內政部組織法第五條要增列最後一項「前項第四款於本條文修正公布後三個月施行」,這個部分我跟各位報告一下,以目前新設組織的施行日期,因為考量整個組織籌備的作業,包括經費籌措等等,其實這部分上次也有稍微討論,原則上都是讓行政院另訂施行的日期,只有少數例外,譬如行政院大規模的組織改造有特定施行日期是在10111號,不過特例的部分是比較少數的,為了讓機關籌備可以更順暢一點,讓新的組織上路馬上能夠發揮比較好的功能,我們建議是不是可以照一般的原則來處理?以上。

主席:請黃委員。

黃委員國昌:謝謝主席,剛剛本來要從名稱開始進行……

主席:現在是針對討論事項第一案,第一案只有一條而已。

黃委員國昌:是。第二個我要說明的事情是,上一次在質詢的時候,我們已經講得非常清楚了,新住民基本法通過是在去年716號,並不是今年3月,而是去年716號,我也直接問內政部做了什麼準備?內政部說他們的準備非常積極,一個月開一次會,搞到現在快一年了,結果是施行日期讓行政機關訂!下一個問題是什麼時候才會正式上路?按照他們這樣子拖延的態度,從過去的表現,沒有辦法讓大家有信心,拖了一年啊!這不是才剛開始成立的,這是已經拖了一年的法案,內政部也說他們準備得很積極,如果搞一個署搞了一年再加三個月還搞不出來,這個行政效率也低落得太嚴重了吧?所以就這項修正動議,我們是配合著另外一條施行的日期,三讀通過以後就給你們三個月,我們已經等得夠久了。

主席:謝謝。我就直接在這邊表示意見,因為我也是修正動議的提案人之一。我想到之前在審查NCC組織法的時候,我們也是滿善意地讓行政機關來訂,結果後來反而被行政機關拿日期的部分來搞我們立法院,既然這個案子很久以前就已經提出來了,我想行政機關應該也都準備得滿齊全的,所以我剛剛才會做那個提案的連署,這是我的意見。請問一下各位委員,還有沒有意見要提出來?

請王委員。

王委員鴻薇:我也是提案人之一。這個部分在相關詢答的時候,內政部跟我們說今年下半年就可以上路,所以我覺得這個「三個月」並沒有強人所難,因為那天詢答的時候,大家還特別問今年下半年是不是可以上路,而且今年也會編一些預算,明年的預算再編足,所以針對這個條文的修正動議,基本上我不認為有窒礙難行之處。以上跟大家報告。

主席:謝謝。請問各位委員還有沒有其他的意見?

吳次長堂安:謝謝主席,也謝謝各位委員。上次在質詢的時候,我也有報告我們目前作業進度大概就是4個組、12科。去年到現在開了7次會議,我想最重要的重點是,新機關成立之後,組織法一旦制定公布,在掛牌正式運作之前還有幾件事情要做,包括廳舍的租賃修繕及辦公資訊設備,因為在組織法施行之後,我們才能依照預算的採購來辦理、做一些建置,還有資訊系統及相關人員的移撥。

也特別謝謝各位委員談到三個月的部分,因為會涉及到採購招標還是要有一些時程,是不是可以維持現在的版本,還是由本法自公布日施行……本法自公布日施行或者三個月的部分,在以往的立法體例比較少見到,可不可以允宜、還是請各位委員幫我們考量一下,如果是建置時程的話,包括移民署所有的作業及人員移撥,這三個月是不可能做完的。以上。

主席:請問還有哪位委員要補充?如果這樣的話,大家的意見怎麼樣?

李委員柏毅:保留。

主席:好,第五條予以保留。

本案逐條已經處理完畢,作以下宣告:本案審查完竣,擬具審查報告,提請院會公決,本案須交由黨團協商,院會討論時由吳召集委員宗憲出席說明;條次引述條文部分,文字及法制用語授權主席及議事人員處理。

接著進行討論事項第二案:繼續併案審查「內政部新住民發展署組織法草案」案。請問各位,本案需不需要進行大體討論?不用,我們就直接進入逐條。

我們現在先審查名稱。名稱部分,因為所有提案的名稱都一樣,是不是就照提案通過?各個版本都一樣。好,沒有不同意見,名稱就照提案通過。

現在繼續審查第一條。本條有民眾黨黨團提案、委員鄭天財等21人提案、國民黨黨團提案、委員張智倫、委員葉元之、委員羅美玲等人提案,以及委員麥玉珍等人所提修正動議,請問各位委員,有沒有要補充說明?或提案人有沒有要提案說明?(無)沒有。

我請教一下,這次行政機關並沒有提出版本,針對第一條的部分,請問行政機關有沒有要提供意見?

吳次長堂安:謝謝主席。第一條的部分,建請保留「保障多元文化精神及新住民基本權益」等文字,其他的部分是不是則以「統籌規劃及辦理有關新住民事務」即可含括?至於各版本的意見,我沒有意見。

主席:請黃委員發言。

黃委員國昌:我說明一下。現在不同的版本裡面,其實歸納起來就兩個版本,一個是比較抽象的,就是「辦理新住民權益保障,健全社會發展,推廣多元文化,減少歧視與偏見」,這是第一種;第二種是「統籌規劃、研究、諮詢、協調、推動、促進新住民就業、就學、培力、關懷協助、多元服務相關事宜」。剛剛內政部的意見是,似乎這兩個版本你們都各取一個部分出來,如果是這樣的話,你要不要具體把你們的建議修正條文拿出來?有沒有準備?沒有準備?你這樣嘴巴講一講、出一張嘴,要立委幫你統合版本,是這樣嗎?

吳次長堂安:沒有,剛剛主席是問我們有沒有什麼看法,我就大概做說明而已。

黃委員國昌:所以你的看法就這樣?沒有具體的修正建議?沒有嗎?

吳次長堂安:我想這還是讓各位委員來做……

黃委員國昌:好,沒有關係,既然內政部自己沒有具體文字上面的堅持,連基本的建議修正條文都沒準備,我很少看到行政機關擺爛到這種程度。老實講,我很少看到行政機關擺爛到這種程度。我建議是不是就依照台灣民眾黨黨團提案及張智倫委員等17人提案通過?看看其他委員有沒有高見。如果中國國民黨黨團認為要用中國國民黨黨團提案,我們也沒有意見。

主席:因為有修正動議,我們當然是優先從修正動議開始討論。請問其他委員有沒有意見?

請沈委員。

沈委員發惠:我想大家就現在的提案文字來討論,至於行政機關有沒有意見,行政機關沒有修法意見,你就說人家擺爛,這個也是扣帽子。我認為對於本條到底要抽象式的規範、還是具體各個事項的條列,大家如果有意見,我建議這一條保留。

主席:第一條的部分就予以保留,看大家的意思怎麼樣。好,第一條予以保留。

我們現在審查第二條。第二條的部分有台灣民眾黨黨團提案、國民黨黨團提案,另外還有委員鄭天財、委員張智倫、委員葉元之、委員羅美玲等人提案,還有委員麥玉珍及委員王鴻薇等人的修正動議,請問一下各位委員,有沒有要做提案說明?

請羅委員說明。

羅委員美玲:謝謝主席。針對新住民發展署組織法第二條,我簡單說明一下我的版本。我想我跟大家比較不一樣的地方大概就是第二條第一項第三款,很多委員是把新住民國家考試之規劃、執行、督導及獎助放在第二條第一項第三款裡面,可是我跟鄭天財委員並沒有把這個納入,因為按照新住民基本法,所謂新住民的定義是怎麼定義呢?它說:「經許可在臺灣地區居留、依親居留、長期居留或永久居留之外國人、無國籍人民、大陸地區人民、香港或澳門居民,其配偶為居住臺灣地區設有戶籍國民」,所以新住民的定義有所謂的已設籍及未設籍,未設籍的部分如何去參加國家考試?新住民的範圍涵蓋是非常地廣,因為有設籍及未設籍的部分,所以這部分我們就沒有納入。其次,國家考試的權責是在考試院,並不是小小的三級機關、一個署可以來辦理的,這個部分可能跟憲法也不符。

再來還有一點,也就是在我的版本第七款「新住民媒體之規劃、執行、輔導及發展」,我看到其他的版本是用廣播及電視,那就只限於廣播及電視,我的版本使用「媒體」一詞,範圍會更廣。

此外,我的版本第九款「新住民社會福利之規劃、推動、協調及落實」,我用「社會福利」,我看到民眾黨的版本是用「社會保險」,社會保險是屬於社會福利的一部分,所以社會福利的範圍比較廣。以上幾點是我要說明的部分,謝謝主席。

主席:好,請問各位委員還有沒有?麥委員先舉手,讓麥委員先講完,然後再王委員,麥委員。

麥委員玉珍:好,謝謝主席。在第二條這邊的話,因為我有全部從第一條到第十三條都有修正,要跟大家說明一下,因為第一條就是我們為了新住民相關的政策,這裡都有說明制度、法規還有行政職掌的整體規劃、研議、協調等等。第二條我們就依據新住民基本法裡面各項的推動、協調、督導還有獎勵,都有在這個機制裡面。第三條因為本署是掌理這些工作,所以我們也是很重視這一塊,所以第三條就推動新住民人權保障的政策,特別是針對婦女、兒少、單親或者身心障礙、中低收補助的協助、保護措施。第四條,我修正的就是新住民與國家考試制度以及專屬類科之設置與發展,並提供要輔導還有資源協助,我說得很明確,不是在這個法裡面讓他們考,是這個署是不是要專門輔導、協助,要怎麼樣讓他們考試的時候有一些資源的協助或者輔導,是這樣子的目的,跟我們還沒有修正的一樣,不是針對有身分證、沒身分證都可以去考,當然考試是考試院規定,不是在我們這邊去認定身分去考試,所以這個我是講得很清楚了。

在推動母語的部分,華語或者多國語言是雙向的,就是我們新住民要學華語或者新住民要去教母語,這樣子的兩邊我們都要有語言的鑑定,還有教材的部分,我們讓小孩再去學不同的語言也覺得這個老師是合格又有證書,這樣對我們要讓小孩子去學母語更有幫助,還有加上我們自己要學華語也有更大的幫助。第六,我們要建置一個口譯或者筆譯的服務制度,針對各個機關或者移民署或者是警政署還有法院,我們的制度都沒有,連怎麼樣去給費用,很多項都不一樣,所以我們希望在這邊的話,發展署為了要發展讓新住民更專業,制度也更完善。第七,我們希望培育學術教育包含這一些,建立一個資料庫,怎麼樣去研究更好、儲備更多的人才,我們要讓大家學以致用。還有第八,我們要推動原屬國,大家都叫母國或者我們本國,所以我們就原屬國的文化、宗教這些,希望做一個交流還有促進國際對我們新住民的了解,像我們1218號雖然沒有放假,但是移民署都要求各地方都要辦這樣子的節日,所以我們也希望做一個融合。

第九的話,因為我們要有媒體,我們也認同不能只有廣播電視,我們要加入媒體這個部分,我們也是希望有一個平台讓大家即時收到不一樣的訊息,也栽培我們的新住民、新二代成為媒體或者公共電視、廣播的主持人,或者讓他們可以去發揮等等。第十,推動新住民就業這個部分,職能訓練或者創業都要有,因為現在在臺灣創業的人也很多,所以我們希望不管就業、創業多平台,還有關於多元經濟參與平台也共同納入在這個裡面。第十一,我希望我們參與全民的健康保險,這個社會保險包含的是長照服務、心理建設還有預防醫療等等健康促進政策,所以我們就把兩個分開,新住民社會福利跟社會保險是兩個不同的面向,還有服務更明確,讓他參與社區、家庭照顧或者家庭、子女的養育教育,並加強地方跟中央還有社區,產官學民這樣子的政府橫向協調、獎勵還有補助。第十三就是相關我們沒有提到的這一些,很多大家有需要的時候,我們就可以在第十三項額外地去協助,這個就是我提的修正動議,比較明確的職掌、工作範圍,以上報告,謝謝。

主席:好,謝謝,現在我們請王委員。

王委員鴻薇:好,謝謝主席。我這邊的修正動議主要是針對國民黨團提案條文的第二條第九款,有關於新住民的工作權保障要把它入法,因為大家也都知道,雖然我們對於新住民的就業權益、工作保障比過去事實上是有改進很多,但是不可諱言地,在很多一般的雇主還有一些用人的單位,對於外籍還是存在一些並沒有達到多元尊重的原則,所以很多新住民還是會因為比如他的身分、他的語言能力、口音等等面臨各項的困擾,甚至有些只要看到他的身分證、他的出生地就被婉拒了,像這個部分事實上都沒有充分地去保障新住民工作的權利,所以我們覺得在這次修法的過程裡面,應該要去比照原民會組織法第二條第一項第四款的內容,原民會就是把工作權的保障納入法條裡面,所以在這個修正動議裡面也把工作權的保障納入新住民發展署的組織法裡面,在這個部分我們特別予以強調跟加強,以上謝謝。

主席:好,謝謝,請問各位委員還有沒有要補充的?好,沈委員。

沈委員發惠:有關這一條,我個人特別在詢答的時候也談到了,有關於新住民國家考試是規劃、執行、督導及獎助,它是屬於考試權的範圍,你把它列入在內政部新住民發展署的組織,在組織法裡面把屬於考試權的部分納入到條文裡面是非常不妥,尤其是這裡面不只是規劃,還包括執行,考試的執行一定是考試院來辦理,這不可能是由內政部、由任何一個行政單位來辦理,所以我個人對於第二條第三款的部分,個人是反對啦,我個人反對把這一條列入,我是建議把這一款刪除。另外有關第八款,新住民廣播電視之規劃,我認為只有廣播電視也確實是比較狹窄,因為現在各式各樣的媒體,廣播電視……尤其是廣播已經不屬於主流,不算是在過去那麼強勢的媒體工具了,所以你把廣播跟電視單獨列出來,我覺得這個是已經有點比較過時的想法,所以我是比較贊同羅美玲委員的提案,把它改成媒體的部分,以上。

主席:好,那保留,王委員,你剛剛說修正動議的部分怎麼樣?你要保留還是說到協商再提?協商再提也可以,好,那就協商的時候再提修正動議,好的,那第二條的部分我們就予以保留。

現在審查排序三、第三條的部分,民眾黨黨團及國民黨黨團都有提案,另外有委員鄭天財、張智倫、葉元之、羅美玲等各自有提案。請問就第三條的部分,各位有無意見要補充?行政部門有沒有要補充?

請說。

吳次長堂安:謝謝主席。第三條的部分,我這邊簡單說明一下,這一次的修正版本裡面包括副署長2人的部分,依照中央行政機關組織基準法的規定,三級機關至多副首長3人。我們經盤點未來新住民發展署的業務,目前規劃412科,編制員額是100人,如果依照這個編制員額跟業務職掌,我們建議副署長1人就足夠使用,在人員編制及配屬上會比較適當,以上。

主席:因為各個委員的版本都一樣,大家的意見怎麼樣?我剛剛看了一下,從黨團提案到民進黨委員或國民黨委員,其實提案的內容都一樣,我們是不是第三條要照各提案通過,還是各位……

王委員鴻薇:同意,照各提案通過。

沈委員發惠:保留,因為行政機關他們有認為……

王委員鴻薇:你要不要把它……我是說很奇怪,如果以後有需要的話,你還要再來修法嗎?有沒有聘足是你的行政權限,對不對?因為有很多員額其實大家並沒有聘足。

沈委員發惠:我是主張保留。

王委員鴻薇:要不要請內政部……

主席:請內政部表示意見。

吳次長堂安:謝謝主席,謝謝王委員。也跟大家報告一下,因為編制員額的話,我們未來是移撥50人,由移民署移撥至新住民發展署,另外還要新增50人,所以這100個人如果以內政部相關的體例來講,100個員額的署大概都是設置副署長1人,以這個方式,譬如說國家公園署就是副署長1人,編制員額也是差不多這個規模,如果可以增加,我倒是希望可以增加員額而不是增加主管,這樣我們推展新住民業務應該會更順利。

主席:請麥委員。

麥委員玉珍:因為我們不是說……署是處理全國的……可以說民眾黨、國民黨、民進黨,還有羅美玲委員的提案都是一樣,就是2人,不能說內政部沒有提任何版本就否決大家都認同的,就一個人否決其他的。所以你們提案,你們都不認同是不是?

沈委員發惠:我沒有提案啊!

麥委員玉珍:你們有啊!

沈委員發惠:我沒有提案。

麥委員玉珍:你沒有提案,因為我看到你們……OK

莊委員瑞雄:主席,抱歉!我倒覺得行政部門在分官設職裡面有它一定的條件,行政機關其實也有講,變成大家認為該兩個,因為你說這樣對新住民會有比較好的照顧,這樣你乾脆給他3個、4個,那也不太對,就是真的需要跟其他部門來做比較,編制員額該多少,副署長就應該是幾位,現在每個機關都一個,只有這裡放兩個就好奇怪!也不會因為多一個就好像宣示對新住民是更好的照顧,倒也不是啦!你說又沒多設,但你設了之後,為設而設卻也不曉得在幹什麼,倒是行政部門剛剛這樣的解釋,我認為是合理的。但是因為涉及到其他委員的提案有不同的看法,我們也都尊重,不如就保留,待協商的時候,大家再討論一下,好不好?

王委員鴻薇:好,那就保留好了。

王委員美惠:主席,我們在這裡都尊重大家所提的意見,還有剛才政次說的,他說100個員額設副署長一個,我覺得今天討論的版本,通常我們常務任用是13職等嘛!在這當中,照顧新住民所有事務,我覺得要多一個的話,就像剛才莊瑞雄召委所說的,如果要照顧得比較好,你認為副署長越多照顧就越好,那每個單位副首長都要增加喔!而今天我們在討論的是要怎樣對新住民照顧得比較好,所以有提案兩個的,但我的意見是覺得1個就可以了,不過大家可以再討論看看有什麼方法,每個人有每個人的想法,不要去抹殺認真努力的人,不是我們不支持我們自己的條款,因為每個人有每個人的想法,不是說我們提出來我們就說他好,也可以商量一下,以上。抱歉!跑攤跑到聲音啞掉,可能聽不太清楚,謝謝。

主席:謝謝王委員。各位委員,因為既然有其他條文保留,就算這個通過,到協商也可以再拿出來討論,沒有通過要保留其實都一樣,因為我們其他條文已經保留,就算這一條今天大家沒意見通過,協商也是會拿出來討論,我覺得意義都一樣,不管保留或是直接通過其實作法都是一樣的,我不知道各位委員有沒有其他意見?

如果這樣的話,麥委員,剛剛王鴻薇委員有說同意保留,我不知道麥委員的意見怎麼樣?

麥委員玉珍:好,就保留。

主席:好,大家有共識,就是本條予以保留,謝謝。

現在審查排序四、第四條,有民眾黨黨團提案、國民黨黨團提案,還有委員鄭天財、張智倫、葉元之、羅美玲等4人各自有提案,請問就第四條的部分,各位委員有沒有意見?(無)沒有,如果沒有的話,我們就按照各提案通過。

第五條的部分,台灣民眾黨及國民黨黨團各自有提案,另外有委員鄭天財、張智倫、葉元之、羅美玲等4人各自有提案,請問各位委員有沒有意見?(無)沒有的話,我們就依照各提案通過。

現在審查第六條,有台灣民眾黨黨團提案、國民黨黨團提案,另外有委員鄭天財、張智倫、葉元之、羅美玲等4人各自有提案,此外還有麥玉珍委員所提的修正動議,請問各位委員有沒有意見?(無)沒有的話,是不是就依照修正動議通過?

行政機關要補充是不是?請內政部。

吳次長堂安:謝謝主席。第六條裡面有關人員的官職等以編制表定之,其中鄭天財委員有談到前項人員簡任、薦任、委任各官等應該要優先進用新住民,第一個,因為這個建議裡面,國家考試的升遷並沒有區隔新住民身分而給予其特殊之保障,因為新住民如果已經融入我國社會,就是我們中華民國的國民,所以這個地方建議不宜以優先進用或公務人員具新住民身分的比例,至於其他內容的部分都還尚符合相關的立法體例。

主席:請副人事長。

張副人事長秋元:召委,各位委員。我們覺得這一條的問題會比較大一點,我們有義務要提出來做提醒,如果看到討論事項二修正動議1,其第二項講到前項人員,簡任、薦任、委任各官等人員具新住民身分者,均不得低於百分之三十,跟後續的相關條款有一個比較嚴重的問題,剛剛吳次長其實已經講了,如果是我國國民的身分以後,在憲法上應該被同等對待,如果沒有同等對待,其實這個疑慮會比較大一點,目前我們國家各個部會的組織法裡面有這樣規定的,即訂有比例的,大概只有原民會組織法第六條有訂原住民比例,連客委會都沒有訂比例,原民會是源自憲法增修條文第十條第十二款,要求要保障原住民相關的權益,它是有憲法層次的依據,所以對原住民有這樣特別的規範,其他族群事實上目前都沒有這樣的規範。如果新住民朋友成為我們的國民之後,當然原則上他是要被同等對待的,這個是一個比較嚴肅的問題,在技術上也會有比較大的問題,因為參加國家考試可能就要有中華民國國籍,現在新住民的定義,其實它的類別有很多種,不一定都會具有中華民國國籍,你要當一個公務人員,除了符合考試法、國籍法、任用法等等,還有其他相關法規的規定,它是一個比較複雜的議題,如果這樣定,其實也會有一些誤解,可能新住民朋友說:法上面就規定我可以,現在如果我不行,其實會有一些紛擾。第三個,我們務實一點來看,像其他……原住民,因為是憲法上保障有原住民特考,所以他的來源是一個比較可以掌握的狀態;至於新住民,我們剛才講的考試法有考試法的規定,有國籍法的規定,其實有很多相關法令的限制在,如果這個條文要這樣過,在新住民組織法上路的時候,能不能找到具有這樣資格的人來執行,我們要幫助新住民朋友的工作,我們會認為這是比較嚴肅的課題,所以會比較具體建議,是不是照一般體例,那新增的部分是不是可以刪除?以上,請各位委員參考。

主席:麥委員先舉手,待會再沈委員。

麥委員玉珍:好,謝謝。我們要有這個部分,因為我們現在提的是新住民發展署,這個發展署大家都說自己照顧自己、自己服務自己、落地服務、在地服務,對不對?我們想要的是鼓勵大家來做這件事情,又要設一年多少錢去栽培,但是沒有一個地方讓大家發揮,這不是講的跟做的就不一樣嗎?所以我們一定要有一個新住民發展署,讓新住民來發展,我們這個部分有寫「應於本法通過五年內」,不是現在馬上,是我們希望通過這個法以後,我們要有這樣子的規定、有這樣子的優勢,才要真正的把它列出來,讓新住民可以有這個機會的優勢,給大家也往這個目標來努力,但是我們要考試或者成為這邊的工作人員,還要經過關關卡,對不對?要拿身分證10年以上,才能有資格去當公務人員、公職人員,還有我們兩岸關係也是一樣,你要取得10年以上,才能考公職人員、公務人員,所以不是我們有身分證馬上就可以考,所以這個是最後的一關,但是我們要讓新住民有這樣的機會,就是「受訓完成人員達一千人時,調整進用比例」,在我們的組織法裡面,一定要有人才還有研究的資料庫,所以這個部分一定要有「現有員額未達比例者,俟非新住民公務人員出缺後,再行進用補足」,這個部分彈性很大,但是我們要有這樣的一個機會、一個平臺,讓新住民新二代有優先的工作機會可以進來當公務人員,我們的目的是這樣子。所以不是馬上一定要這樣子,我們也可以說:只要新住民就好,新二代就好。沒有啊!我們是說:有這個方向、有這個目的、有這個機會,讓大家往這個目標走。以上,謝謝。

主席:好,請沈委員。

下一位莊委員。

沈委員發惠:有關於修正動議的部分,我上次在質詢的時候也大概有講過了,所以我們對於新住民的保障有一個很重要的觀念,就是它不能夠比照對原住民的保障。原住民一代是原住民,十代之後還是原住民,對於原住民的特殊保障,第一個,基於憲法;第二個,基於過去原住民的歷史遭遇、以時代來說依然具備原住民的血統,在過去歷史上所累積下來對他們不公平的對待,我們社會予以他保障;但是來的第一代他是新住民,保障到第二代新住民子女,可能因為他剛來,但到第三代、第四代、第五代,不能說十代之後他還是新住民,還必須擁有特殊的保障,這個不行!所以新住民的保障跟原住民的保障是不能類比,不能直接拿對原住民的保障,整套想要搬過來在新住民上面使用,這個是我在上次質詢的時候有提過,這樣的觀念是不對的。就像當初除了原住民、新住民以外,其他現在臺灣的這些漢人,他當初來的時候都是新住民,不能經過五代之後還說:我是新住民;外省人經過五代之後還說:我是外省人。沒有!而且臺灣現在已經沒有這種省籍的問題了,大家彼此也沒有在分本省、外省,所以你不能說來的第三代、第四代、第五代,還是要有特殊的待遇,我認為這個是不妥的。

所以這個法在這邊訂立說,各項公務人員的進用必須要優先有新住民身分,我認為這是不妥的,包括現在客委會也沒有這一條,客家委員會組織法第六條規定「本會各職稱之官等職等及員額,另以編制表定之。」,它也沒有說應該要優先進用客家人,沒有!所以在這裡增訂優先進用新住民的身分,我認為是有很大的疑慮,甚至有違背憲法的疑慮,所以我個人是……如果大家有各種不一樣的意見,我也尊重,我也是提案這條先予以保留。

主席:好,剛剛莊委員先舉手,再來王委員。

莊委員瑞雄:我是覺得保留啦,這麼多不同黨派的委員在這個地方,我們思考點會不同,這個議題我也許沒有跟上,但是我必須要講的,對於原住民的一個保障,確實在我們憲法增修條文裡面講得很清楚,把原住民的位階提升到憲法層次,有它特別的意義,尤其是過去的原住民和非原來講的話,在地位、經濟上各方面,確實是政府對原住民有所虧欠,所以會提升到原住民,這個有它特殊的意義,它有這個身分以後,那是受到國家的保障。

現在你反而去做一個思考,你說新住民進來以後,第一代新住民是不是要擁有像原住民一樣的保障?我認為層次不一樣的地方是,第一代進來、第二代進來,不能講說你的第二代、第三代還是新住民,不是!不能繼續這樣去講。你去看任何一個國家,去一個移民接收的國家,他也不行,像到美國、到英國,到其他國家,也不會講說:我移民來了以後,什麼都優先。不會喔!沒有一個國家會弄這樣的政策,只是成為我們的國民以後,他的基本人權當然要一樣,國家本來就是要去照顧他,所以我對於新住民優先這個部分要等同原住民,我認為這個要再考慮,所以我看先保留。

主席:王委員。

王委員鴻薇:好,這個條文討論到現在,我想也可能必須要保留,因為這個提案在這麼多原來的提案中,除了鄭天財委員,他可能是基於原住民族委員會組織法裡面,定了要優先進用具有新住民身分者之外,其他各黨團的提案,其實大家都有一致的共識。我的建議是內政部是不是跟麥玉珍委員再做一些溝通,好不好?在這個法條進行協商之前再做一些溝通,這個條文我們就先予以保留,謝謝。

主席:好,吳委員。

吳委員思瑤:這一條大家已經講了,我覺得憲法的原則,立法院真的要恪遵憲法,這跟新住民的狀況跟原住民的狀況當然不一樣,新住民未來取得國籍就是國人的身分,如果這裡再開了一個進用公務體系的特權跟後門,我覺得這個就違反了憲法的平等原則,我們真的不要輕易的再違反憲法的規範了,其實是這樣啦!我們在場的委員我聽了,連鴻薇代表國民黨的黨鞭,好像國民黨委員也都同意原本的條文,其實也是尊重鄭天財委員的第二項,麥玉珍委員當然一定會為你們的新住民族群來發言,如果現場要保留也是可以,只是我說在場大部分是希望維持原來多數委員的條文,就主席您看看要怎麼裁示,其實這一條也可以不保留的,我的意思是這樣,因為共識其實蠻高的,但尊重主席。

主席:好,張委員。

張委員宏陸:其實只要能夠參加國家考試,他一定已經拿到中華民國的身分證了,他已經從新住民的身分轉換為中華民國國民,是臺灣人了,所以你如果又再做優先進用或什麼的,這樣子是非常奇怪的,我覺得立法要有立法的品質,我們不能立法出去被人家笑,所以我是覺得看要保留也好或是要處理也好。

主席:我就看大家的意思,因為其實前幾條已經保留,保留跟通過到協商的時候都是可以拿出來討論,即使今天通過,協商的時候也是可以討論,所以其實我個人是覺得差別不大,我尊重各位的意見。好,我們第六條的部分就予以保留。

我們現在審查第七條,第七條有台灣民眾黨也有國民黨黨團有提案,另外有鄭天財、張智倫、葉元之、羅美玲等4人各自有提案;此外,還有黃國昌等4人所提的修正動議,請問各位委員,就本條部分有沒有要做提案說明或要補充?這個提案條文,大家都一樣。

王委員鴻薇:我補充一下,因為我們前面的內政部組織法是公布後三個月施行,這個條文我們已經做保留了,其實這個跟內政部組織法是連動的,我建議就是先予以保留,到時候我們一併來做處理,好不好?

主席:好,請問各位委員有沒有不同的意見?沒有的話,我們第七條的部分也予以保留。

好,本案逐條審查均已處理完畢,作以下宣告:本案審查完竣,擬具審查報告,提請院會公決,本案須交由黨團協商,院會討論時,由吳召集委員宗憲出席說明,條次引述條文部分文字及法制用語授權主席及議事人員處理。議程所列事項已處理完畢,本次會議到此結束,現在散會,謝謝大家,謝謝。

散會105分)