立法院第11屆第3會期司法及法制委員會「立意良善的少年事件處理法,錯了嗎?『行政輔導先行』制度之檢討與策進」公聽會紀錄

時  間 中華民國11472日(星期三)91分至1317

地  點 本院紅樓302會議室

主  席 吳委員宗憲

發言學者專家及機關團體代表

中華民國更生少年關懷協會秘書長江元凱

中華民國生命權平等協會理事長林志豪

中華民國生命權平等協會理事朱宴伶

台東基督教阿尼色弗兒童之家院長呂立漢

臺南市幸福城市發展協會理事長李伯利

更生關懷志工邱昱翔先生

高雄醫學大學醫學社會學與社會工作學系助理教授林美專

孩想陪你長大聯盟總召集人徐妮妮

中國文化大學法律學系副教授黃宗旻

全國家長團體聯盟輔導理事長彭淑燕

臺灣花蓮地方法院主任調查保護官鄭惠娟

中央警察大學犯罪防治學系助理教授潘怡宏

前立法委員謝啟大

臺灣大學法律學院教授謝煜偉

司法院少年及家事廳副廳長李昆霖

法務部檢察司司長張曉雯

衛生福利部保護服務司副司長郭彩榕

勞動部勞動力發展署主任秘書施淑惠

財團法人基督教更生團契總幹事黃明鎮

主席:我們現在開始開會,今天舉行「立意良善的少年事件處理法,錯了嗎?『行政輔導先行』制度之檢討與策進」公聽會。

首先,我們介紹出席的學者專家,按照簽到的順序介紹:徐妮妮總召集人、邱昱翔先生、呂立漢院長、林美專助理教授、彭淑燕輔導理事長、鄭惠娟主任調查保護官、謝啟大前立法委員、江元凱秘書長、李伯利理事長。在其餘學者專家陸續到場後,我們再介紹。

接著我們介紹到場的立法委員:陳培瑜委員、黃國昌委員。

接著我們再介紹列席的政府機關代表及列席人員:司法院少家廳李昆霖副廳長、法務部檢察司張曉雯司長、朱華君主任檢察官、矯正署林憲銘副署長、衛福部保護司張司長、教育部國民及學前教育署戴淑芬副署長、財團法人基督教更生團契黃明鎮總幹事、中華民國生命權平等協會林志豪理事長。

好,其餘機關代表不再逐一介紹,詳出席名單,並列入公報紀錄。

立意良善的少年事件處理法,錯了嗎?『行政輔導先行』制度之檢討與策進」公聽會出(列)席人員名單

一、出席學者專家

中華民國更生少年關懷協會秘書長江元凱

中華民國生命權平等協會理事朱宴伶

台東基督教阿尼色弗兒童之家院長呂立漢

臺南市幸福城市發展協會理事長李伯利

更生關懷志工邱昱翔先生

高雄醫學大學醫學社會學與社會工作學系助理教授林美專

孩想陪你長大聯盟總召集人徐妮妮

中國文化大學法律學系副教授黃宗旻

全國家長團體聯盟輔導理事長彭淑燕

臺灣花蓮地方法院主任調查保護官鄭惠娟

財團法人新北市基督教晨曦會總幹事劉民和

中央警察大學犯罪防治學系助理教授潘怡宏

前立法委員謝啟大

臺灣大學法律學院教授謝煜偉

二、政府機關代表及人員

司法院少年及家事廳副廳長李昆霖

法務部檢察司司長張曉雯

法務部檢察司主任檢察官朱華君

法務部矯正署副署長林憲銘

法務部廉政署綜合規劃組專門委員孫立杰

衛生福利部保護服務司司長張秀鴛(1030分前)

衛生福利部保護服務司副司長郭彩榕(1030分後)

衛生福利部社會及家庭署兒少福利組組長林資芮

教育部國民及學前教育署副署長戴淑芬

教育部學生事務及特殊教育司專門委員鄭文瑤

內政部警政署刑事警察局副局長蕭欽杰

勞動部勞動力發展署主任秘書施淑惠

勞動部勞動力發展署身心障礙者及特定對象就業組副組長王雅芬

財團法人基督教更生團契總幹事黃明鎮

中華民國生命權平等協會理事長林志豪

主席:請議事人員宣讀公聽會討論提綱。

「立意良善的少年事件處理法,錯了嗎?『行政輔導先行』制度之檢討與策進」公聽會討論提綱

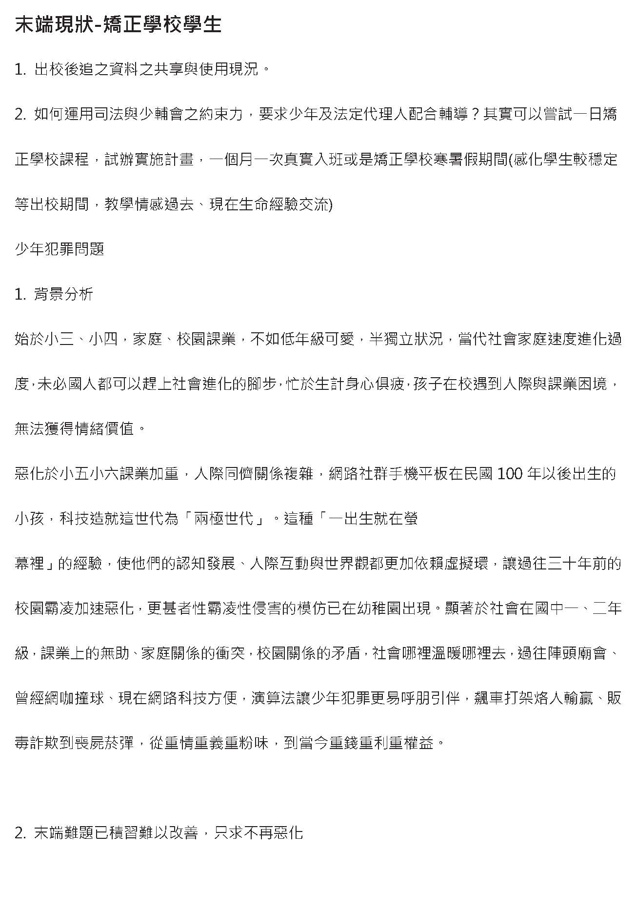
一、如何提升少年輔導、矯正效能?

包括校園霸凌處理機制、高關懷學生、安置輔導、保護管束、感化教育、職能訓練、更生系統、中介轉銜機制、追蹤輔導、逆境社工等。

二、《少年事件處理法》修法施行「行政輔導先行」迄今已兩年,相關制度之檢討與策進。

()如何連結司法、矯正、教育、社政、衛政、勞政、警政之政府與民間團體,建立資源網絡整合輔導平台?並強化培養資源網絡之聯繫經營,使偏差、曝險、更生少年不漏接。

()在少年保護優先主義下,是否或如何強化少年輔導委員會之約束力,要求少年及法定代理人配合接受輔導,協助兒少隔絕觸法危險源(例如:加入組織幫派),以降低偏差、曝險少年進入司法體系之可能性。

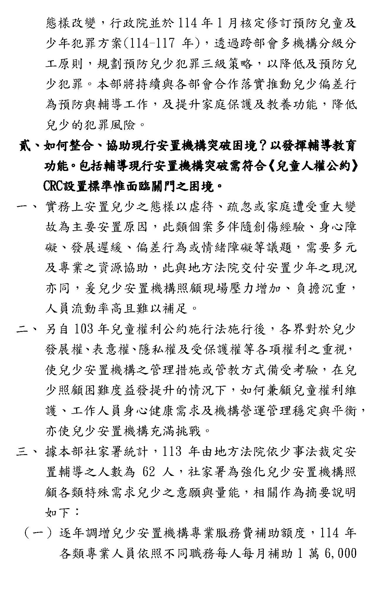
()如何整合、協助現行安置機構突破困境?以發揮輔導教育功能。

包括輔導現行安置機構突破需符合《兒童人權公約》CRC設置標準惟面臨關門之困境。

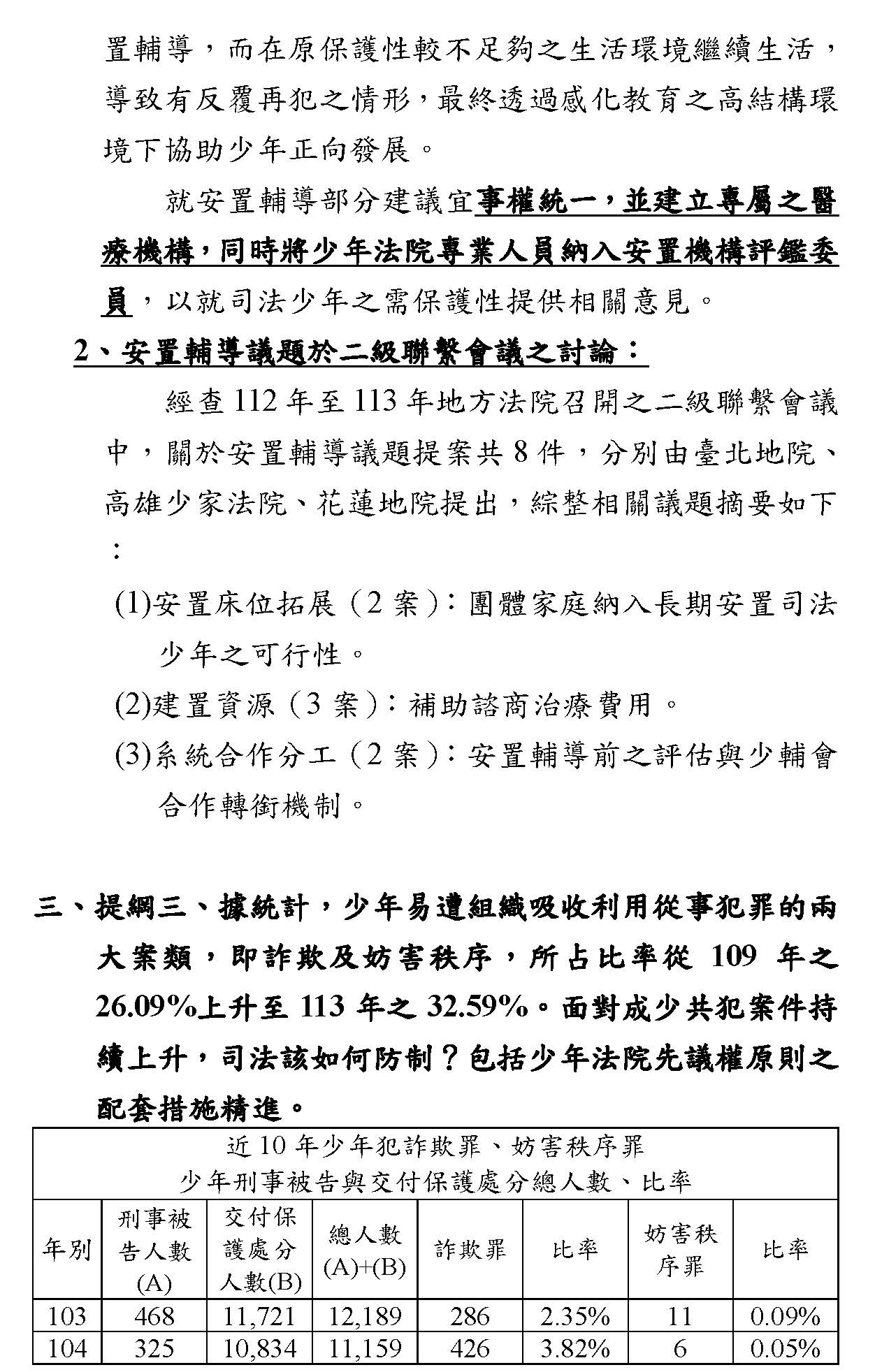
三、據統計,少年易遭組織吸收利用從事犯罪的兩大案類,即詐欺及妨害秩序,所占比率從109年之26.09%上升至113年之32.59%。面對成少共犯案件持續上升,司法該如何防制?包括少年法院先議權原則之配套措施精進。

四、少年調查業務與少年保護業務,調保合一或分離之利弊與配套建議。

主席:好,謝謝。

在各位發言之前,我們先說明公聽會進行的程序,首先我們請專家學者發言,發言的順序依據簽到的先後順序,如果有需要提前發言,請先告知主席臺,我們會視情況酌予調整;本會委員按照登記先後順序發言,如果陸續到場,會穿插安排委員發言;最後再請政府機關代表發言,針對學者專家及委員的意見加以回應。與會者到發言臺發言,在主席的右手邊是專家學者還有機關列席代表人員的發言臺,左手邊為委員的發言臺。

由於公聽會是在聽取專家學者的意見,所以每位專家學者發言的時間原則上為8分鐘,必要時延長2分鐘;本院委員發言的時間為5分鐘。

首先,我們請專家學者發言,第一位請徐妮妮總召集人發言。

徐總召集人妮妮:各級長官及委員,大家早。今天我們針對這個少年議題還要漠視多久?今天很榮幸可以在這裡討論少年事件處理法「行政輔導先行」制度的施行狀況以及它存在的問題,原本在618號有將少年事件處理法等相關議題排入議程,這也是我們期待很久的內容,但很可惜的是大家當時都著重於光碟和法庭直播,讓我們真的覺得十分可惜,希望今天大家可以專注在討論可以說是國安危機的少年議題之上。

首先,我想在這裡先代表媽媽們感謝民眾黨黨團在剴剴案之後有提出第二百七十二條之一的修正動議,雖然我們都還沒有看到實際的內容,但我們已經有接到通知了,也期待這個修正動議能獲得三黨委員的支持,更希望機關部門能儘快取得共識,期盼兒少的安全不會淪為政治鬥爭的工具。

我想起618號吳思瑤委員在會議上提出的內容,事實上,2024年縱使我們1217歲的少年犯罪以及嫌疑人數大概是11,785人,但這依然是近5年來的新高,犯罪人數持平這個說法本來就掩蓋了人口結構變化帶來的犯罪率上升這個事實,這是誤導公眾的煙霧彈,實際上,少年的犯罪率上升,而且涉案的總人數是暴增的,這說明了少年犯罪問題不但沒有改善,反而是更加惡化。我們只強調暴力犯罪下降,卻忽略了詐欺以及性犯罪等嚴重犯罪類型快速上升,這種片面的數據解讀只是掩蓋問題的真相,少年犯罪的問題不僅沒有減輕,反而因為犯罪型態變化而更難防制,更重要的是我們的相關單位卻沒有提出有效的因應策略,少子化確實會影響母數,但犯罪率上升反映的是防制策略失敗與社會結構的問題,用少子化當藉口掩蓋少年犯罪防制不足與制度缺陷,簡直是忽視了少年犯罪背後的制度、教育還有矯治問題。

少年事件處理法「行政輔導先行」的立意良善,強調以行政資源優先介入,以司法為後盾,我們避免少年進入司法體系,保障少年的最佳利益。然而實務端與最新的數據卻顯示,理想與現實看起來是落差巨大,資源的斷裂、輔導的無力、安置困境層出不窮,我們現行的法制與配套遠遠無法支撐這個理想,導致實務端疲於奔命,行政、司法、教育、社政、矯正等單位各自為政,橫向聯繫嚴重不足。至於司法院則是高高在上,制度設計只管法制完備的表面,把現場執行的困難跟後果都丟給第一線單位去擦屁股,無視於人力、資源與專業訓練的匱乏。

在開始講其他問題之前,我想要請司法院待會幫我們回應一下,目前北少家成立的進度是不是依然維持會在1157月開始運作?至於今天司法院提供的資料,我只能說是聽君一席話、如聽一席話,少年犯罪的樣態一直在改變,你們不但沒有快點行動,還在溝通、研商、協調,真的是令人無語至極。我想以一位家屬的真實經歷為例,他的女兒在轉學前多次跟學校反映霸凌,卻沒有見到校安通報或霸凌調查啟動,行政怠惰導致傷害擴大,家長建議對霸凌的班級進行輔導,校方卻沒有啟動,霸凌甚至在新的學校更加惡化,直到司法介入,學校才開始調查。更讓人痛心的是霸凌成立的學生只記小過,還被評為品性端正,當了班級代表去領校長獎,這種矛盾評價根本是在受害者的傷口上面撒鹽。學校對於受害學生的態度也很冷漠,只以「依規定辦理」來敷衍,沒有提供有效的輔導,在轉學之後,新學校也沒有接獲橫向聯繫電話,冷酷的忽視受害者,讓霸凌事件難以及時被發現跟妥善的處理。受害者沒辦法獲得應該有的保護與支持,甚至遭受了二次傷害,我們更應該去落實跨校、跨區的橫向聯繫平臺,以確保這些受害的轉學學生不會再因制度漏接,而成為霸凌延續的受害者。

此外,還有另外一位受害家長找到我們,他是前段時間上過新聞引起社會譁然的國小校內指侵案的家屬,那個爸爸跟我說:現在的自己感覺做不了什麼,都說修法要靠立委,很難去處理,我只想要女兒在學校安全,真的好難,我想得到的是公平正義以及孩子的安全,我是一名成年人,已經被教化到能夠接受公平正義,它不是一件簡單的事情,但孩子呢?容忍青少年的錯,初衷應該是良善之意,但我不能認同的是法律給了受害的孩子什麼?兒少除罪五年了,配套還是在說諮商輔導和民事求償,錢買不回傷害,大家都會說,但結果卻難以有所改變,法規真的能站在平等面看待嗎?真的很抱歉,我質疑的是兒少的社會新聞不算少,推動修法卻那麼難,我無知、不知道流程,只希望官員真的能理解,我們要的只是安全的環境,不是事後的求償。

再來,法院裁定收容少年,但現在少年的收容人數已經超出負荷,輔導及矯治量能都是失衡的,少年無法獲得完整的照顧以及處遇。以新竹誠正中學為例,今年比去年同期還要增加了一百多名的少年,司法院竟然還說實務上對於少年矯正的需求量增加,未來只會增加的更多更猛,當我們的少年收容人數已經遠超負荷的時候,你只會放一句尊重判決來推卸責任,忽略掉矯正署這邊已經無法承受更多的尊重法院判決了,而最可怕的是,不僅限於少年,連成人也是一樣,現場根本無法承接更多少年,這不是少年的問題,而是整個系統的崩壞。請問司法院,你們講這句話是想恐嚇誰?難道你們只知道裁定,後續的處遇就打算拍拍屁股當作沒事嗎?對於司法少年的收容困境,並不只是機構拒收的問題而已,而是他們沒有能力收容,司法少年有很多的樣態,對於收容單位來說,他們沒有受過完整的訓練,也沒有處遇司法少年的能力,司法少年可能發生逃跑、自傷、衝突風險等相關問題。不是社家署沒有努力,社家署也提出了很多優渥的方案,期待機構協助接住司法少年,但為什麼大家都還在制度內掙扎?很簡單,就是人力、訓練不足,有沒有相關的心輔人員支持,這是不用思考都會有的答案。

司法少年問題複雜,前線機構無法應付,即使你提出誘因,但缺乏基層的心輔人力,這是制度問題,我們嚴重缺乏的不僅僅是安置機構,還有司法少年專責安置體系,而且我們跨部門的橫向聯繫依然是脫鉤嚴重的。此外,少輔會人力不足、專業訓練缺乏,案件激增卻無法有效輔導,部分少年陷入更深的危機,他從曝險變成了司法少年,等到他觸法了才有資源進去。我們行政輔導先行的跨部會協作平臺尚未落實,教育、社政、衛政資源都沒有有效連結,偏鄉輔導量能不足,輔導淪為空洞的口號,每一位少輔同仁都在超額負荷下苦撐。我上次聽到的個案比是17080,請各位注意這個數字,我們無法給少年應得的支持和希望,少輔會不能只是數據測量的工具,我們要的是能夠接住每個少年的安全網,我們期盼給予少輔會更多的決策參與及資源調配,讓第一線的專業聲音能夠被看見以及重視。關於少輔會機制應該提升這點,我非常重視司法院剛剛紙本提出的內容,我們也希望待會可以聽到很詳細的說明。

少年並不是社會的障礙,而是體制的鏡子,保護管束內容如果淪為流程式的簽到,毫無輔導效果,法律對於安置輔導、保護管束、感化教育這些處遇的規範過於粗糙,缺乏明確的責任歸屬與協作流程,導致各單位推諉卸責,少年成為制度的最大受害者,聯繫會議於少事法內為得召開,而非應召開,我們給予彈性的同時,卻又讓孩子的權益受損,安置及矯正制度成為法院推卸責任的黑洞,實務無法承接少年,少年進入矯校就像是進入倉儲貨架一樣,首先被標籤,再來分類化,他們失去的是自我跟未來的可能,當他們的個別需求被忽略,成為流水作業中的一環,讓他們在出校後希望消失,司法院應該要把輔導量能的評估納入裁定條件,確認及盤點機構是不是有這個能力去做承接。

委員,不好意思,可以再讓我延長一下下嗎?

主席:請儘快。

徐總召集人妮妮:矯正署更因為少年犯罪的增加,竟然是以協調司法院即時裁定、免除或停止感化教育的執行與釋放,著實是荒唐至極,把問題回歸給沒能量承接的社會,我想問下一個受害者是誰?司法院只強調尊重法院判決,沒有建立裁定後可執行的機制,讓實務端成為制度失能的買單者。司法院設計制度時,自詡高瞻遠矚,卻從未下來瞭解第一線的困境,每一次的修法、每一紙的規範,都是實務端在幫司法院擦制度失能的屁股,當矯正署、社家署已經無力承接,司法院卻只會要求尊重判決、推卸責任,這才是我們認為最可惡的地方。孩子不應該是一串數字或一個個案,更不能是你們法條下的犧牲品,我們希望建立裁定後可執行的審核機制,法院也應該對少年負起責任。另外,法務部提出的書面內容有提到,檢察官不得就觸法少年進行偵查,我想做一個小提醒,關於少年觸法,他依然是孩子,請和司法院好好討論及協調,不要用對大人的那一套針對孩子,在有機會拯救他們的時候,我們誰都不應該放手。

行政輔導真的先行了嗎?還是先行崩盤了?教育端,高關懷學生的輔導量能低落;社政端,網絡不穩、個案漏接頻繁;衛政端,精神及健康資源沒辦法有效連結司法系統,我們想請行政院成立跨部會的介接平臺,以利資源共享。我們也期望賴清德總統回顧自己在2018128日以行政院院長身分出席中華民國兒童健康聯盟年會暨學術研討會時說的,兒童福利、健康是跨部會的事,成立兒童局或司並不足以成事,效力也不夠大,將在行政院成立專屬兒童的委員會,會議多由院長、政委主持,讓各部會一同討論,共同合作落實兒童事務,明年應該就可以舉行第一次的會議,結果似乎我們都沒有看到這些東西。

我們不求制度的完美,我們只希望不要再孤軍奮戰,我們希望在體制、法制、人力資源、專業訓練等面向澈底補強,否則我們的現場只會持續崩潰,我們希望有現場的聲音,讓每一個少年都能被網住、被接住,更希望法務部及司法院一定要重新考慮重啟少年矯正研究教育中心的討論,以實務經驗的積累去做調整,用這些經驗栽培未來會和孩子一起工作的人,孩子並不是因為叛逆走偏,是因為社會太慢看到他們的需要了,只要有一個人願意相信他們,給予一個機會、一份資源、一路陪伴,他們除了撐起自己,或許他們也有機會成為別人的光,謝謝委員。

我這邊有家長的陳情書。

主席:你要交給哪一個單位?

徐總召集人妮妮:這個應該是屬於教育部,就是剛剛我提到的個案。

主席:再麻煩教育部收一下這個陳情書。

徐總召集人妮妮:委員,謝謝。

主席:謝謝徐妮妮社工。

我先說明一下今天的會議,主要是延續上上週的專報,針對少年犯罪的議題,我們今天召開公聽會,現在國內嚴重的少子化,所以其實每一個小朋友、少年都是我們要很重視的,我們希望給他們最好的環境,也希望每個少年在我們用力的協助、關懷他,讓他好好的成長、茁壯,讓他對自己的人生或對國家都有最好的建設、最好的協助,這個是我們今天主要的議題。我希望政府不管朝野、不管專家、民間以及國家政府方面,都能夠齊心協力來接住這些已經有一些狀況的少年,所以我們今天設計的提綱其實是非常的廣,並不是聚焦在一個很小的區塊,主要目的是希望能夠觸及每個面向來廣泛討論,然後我們希望能夠號召更多專家學者,尤其是第一線的社工、實務工作者,我們再搭配這些民間資源及政府資源,能夠一起建構一個密集的網絡,對於一些非行少年等能夠把他接住,讓他得到最好的照顧。今天很感謝各位專家還有學者與會分享,也麻煩今天到場的每位官員能夠仔細聆聽,因為希望今天各官員能夠有一些回復。請行政機關於一個月內,把這些策進的報告送交司法及法制委員會,以利一些相關作為能夠具體落實或提供一些修法建議,我們念茲在茲的還是為了國家社會好,謝謝。

下一位請邱昱翔先生,並請陳培瑜委員準備。

邱昱翔先生:委員、各位長官,大家好。我現在要分享一些我自己親身經歷過的事情,也想表達一些意見和看法。更生不是結束,而是開始,今天站在這裡,我想和大家談談更生這件事,還有我們現在更生系統的不足。我曾經做錯過事,經歷過少觀所,接受過保護管束,也在監獄度過一段人生。很多人以為刑期結束就是重生的開始,但其實真正困難的是走出來之後的每一天。

在監所內,教誨師大概只有半年見一次面,次數真的是少得可憐,要說有什麼成效,可以說是幾乎沒有,更了解我們的人反而是工場主管,還有我們身邊的受刑人。很多人說政府有提供就業、輔導,協助我們重新融入社會,這話聽起來很好,但我實際出來之後,發現那些資源非常有限,雖然有工作媒合,但機會少得可憐。這種狀況就像要我們從谷底爬上來,但不給繩子、不給梯子,只說你要自己加油。現在更生系統最大的問題之一就是資源匱乏,不論是就業媒合、心理輔導等都嚴重不足,很多更生人出來之後,手上什麼都沒有,連要吃飯、找住的地方都成了問題。所謂的重新做人,對很多人來說只是理想,因為沒有資源就很難有選擇。我知道很多人對更生人還是充滿了疑慮,甚至當我們找工作的時候,只要知道我們有案底,面試馬上就會結束,就算你表現得再好、態度再真誠,那個「你有前科」的標籤一貼上就會撕不掉,我們說的回歸社會,但社會真的準備好讓我們回來了嗎?

很多人從監獄一出來孤軍奮戰,沒有人關心他這個禮拜過得怎麼樣、有沒有吃飯、有沒有困難、有沒有人陪他聊聊,也沒有人提醒他說:你做得到,你已經不一樣了。甚至還要面對家人的質疑,他們總是覺得你會再犯,但我也知道我自己做錯過事,這是我自己應該去面對的一個課題,但我也是人,我也會傷心,有次和家人產生爭執,他們始終覺得我還是有在施用毒品,於是我直接衝去警察局要求警察替我驗尿,或許有人會覺得這很好笑,但對我來說,卻是日復一日不被信任,被家人隔絕在外。

那我是怎麼找到我的梯子、繩子?其實都是我自己決定的,我想重新做人,想在這個社會上有立足之地,就算小小的也沒有關係,我想要把我在監獄裡浪費的時間找回來,更希望有天能做什麼來回饋社會,後來我發現只要我好好的生活就是對社會最大的幫助,如果有多的餘力,再去幫助需要幫助的人,於是我不再懼怕他人的眼光,就算知道我有前科又如何?只要不去理會,做好自己該做的事情,走在一條正確的道路上,不要回頭,只有面對自己犯過的錯,你才能走在陽光底下,重新開啟自己的人生。

更生並不只是出獄,而是重來的機會,而一個人要重新開始,需要的不是標籤,而是支持,希望我們的社會不要放棄給予我們一個可能。我不是要替更生人辯解什麼,而是想說給我們一個真正有資源、有陪伴、有希望的機會。很多人是真的可以去翻轉他的人生,而最大的問題在於你們願不願意當那個相信我們的人?你們願不願意讓更生不只是制度,而是真正活下去的未來?

我想對政府說更生不是關完就好,而是要有人接得住,我們不是不想改,是缺乏真正的資源與支持。請別只給教條,給我們活下去的空間和機會。不僅僅是在監所內的課程根本無法讓我們重新回歸社會,讓我們摺紙袋、用地下水洗澡、互相疾病感染等,沒有說監獄應該弄得像夏令營或者是渡假村,而是當你們沒有把人當人看的時候,我們又要怎麼相信自己能辦得到?人權和規範的拿捏是很大的議題,可以談論很久,希望在未來還有機會看到我們國家有所改變,要做真正的矯正機關,那就要給我們更多的方向。

至於怎麼避免少年加入幫派和遠離毒品,身為過來人,我有一些想法可以分享。如果家庭有辦法溝通、有辦法建立起聯繫,父母願意多陪陪孩子、多花時間和孩子說說話,而不是死死的逼著孩子讀書,只要家中有愛和關懷,誰會想去外面做違法犯罪的事情?我自己以前也是生長在不那麼好溝通的家庭,我的父母都忙於工作,也會要求我每天準時下課回家做作業、看書,突然某一天,我覺得我不想再這樣下去了,於是我往外尋找我所想要的家,接著我就墜落了。

接下來我想對正在迷惘的少年說,你們不是沒有救,只是還沒有學會怎麼站起來,錯了可以改,跌倒了也能再走,真正有種的人是敢為自己的人生負責,從今天開始不一樣,你可能聽過很多人在勸你,但我跟你講真的,你如果現在不做選擇,以後會有一堆人幫你決定你的人生,法院、監獄、社會都會替你選,而從現在開始,做一點小改變就好,你會發現你是可以選擇的,是可以讓人家刮目相看的。鐵門關得住人,但關不住你想要變好的心,謝謝大家。

主席:我們先謝謝邱先生願意挺身而出,當我們辦公室知道有一位更生人願意出來,而且他長期擔任志工,其實我們很感動,所以我們很誠摯的邀請邱先生一定要出來,而且也當作每位力求更生者一個很好的榜樣,所以我們今天非常謝謝邱先生願意挺身而出,我們也希望他的說明能夠讓大家更了解,然後讓這些有心更生的人更能有社會及政府的支援。

下一位請陳培瑜委員發言。

陳委員培瑜:謝謝主席,也非常感謝今天所有出席的學者專家,還有一起關心這些事情的立法委員。今天我要特別感謝謝啟大老師,從過往我們在做兒少工作的時候就知道,少事法跟相關事情的催生都是因為有謝老師,當然時間過了這麼久之後,有非常多現場的實務狀況真的是需要改變,所以我想一併謝謝主席排今天的公聽會,可以讓我們聽到更多第一線的聲音,還有目前我們必須很積極面對的困境。

我就簡單的說一些我過去的工作經驗,過去我也在還沒有改制成矯正學校的少年監獄當了非常多年的志工,所以剛剛這位先生的發言,我可以理解那個現場的選擇跟困難其實真的是來自於有太多現實的困境,不是一個孩子可以單獨面對的。當你還是一個孩子的時候,你可能以為你的世界即將要展開,但事實上這個世界還有很多的困境,在沒有原生家庭跟良好的社區環境支持下,可能學校也沒有辦法幫忙,你就得獨自面對。所以今天我們要面臨的問題,我必須說非常地沉重,但也非常地務實,所以我們願意很務實來面對,等一下我會提出一些我們的觀察跟看法,當然也希望後續在修法或相關政策的會議上可以與更多學者專家交流。

第一個,我們看到少矯校跟少年觀護所的一些困境,經過幾次的考察,以及我們辦公室研究很多資料之後,我們發現……我們之前也跟相關的部會討論過,收容人數持續上升這件事情可能是來自於現在詐騙集團盛行,另外一個就是外部的安置機構也不大願意收司法少年。我必須誠實地說,這是我們面對的困境,當矯校跟觀護所因為詐騙案收的學生、收的孩子變多,而外部安置機構又不願意收司法少年的時候,額外的孩子們該去哪裡,可能就造成現有收容機構人數暴增跟所有工作人員的壓力。

所以下一個我們要談的是師生比,當學生人數不斷上升,師生比就會變成非常、非常、非常驚人的數字,再加上原來的教師編制並不會因為學生的人數變多而瞬間變多,所以不管是教化人力也好,教師的編制也好,相關的還有代理教師的比例,我們其實都很擔心,而在面對外面現實世界環境多變導致孩子進到矯正機構,這些老師的相關知能有沒有真的跟上?如同剛剛這位更生志工所說的,你們需要的是更多正向的資源,而不是只有教條,這個事情我們如何在現場讓所有工作人員意識到?除了讓工作人員意識到之外,整個行政系統有沒有給予支持,這也很重要。

接下來我們要談的是輔導跟教化這件事情,現在因為談行政輔導先行,所以我知道我們在很多機構裡面有社工師、諮商心理師、臨床心理師,國教署跟矯正署還有衛福部其實也都給了很多的資源,但是這些資源有沒有辦法真的對位、對接到所有現場的需求?學生的需求很重要,而這些提供專業服務的人員,他們的需求也很重要,當要把兩邊的需求合併起來考慮的時候,我認為非常、非常地困難。我想不管是矯校或是少觀所,他們面對的務實困境是,所有這些專業人員進到現場之後,他們可能有心想做課程設計、有心想做專業的輔導規劃,但是因為現場資源的困境,或者是時間的問題,或者是學生的狀況非常多樣、多元及複雜,快速地變動,讓這整個專業系統跟受服務系統中間的對接其實發生困難,但是這個困難必須要兩端都一起來處理,我必須誠實地說。

接下來談少事法,少事法從108年修法之後,當然臺灣引入兒童權利公約的精神非常重要,有一個很重要的精神就是儘量避免兒童進入少年司法系統,但是在這個司法系統之餘,等一下謝老師可能會說到底是司法先行還是行政輔導先行,現在這個中間的對話,其實來自不同專業的人士都會有各自不同的觀點,但如果行政輔導也是需要的,而司法系統的協助也是需要的,這兩邊的比例跟對接到底又要如何做到,我認為需要跨部會的對話。

再來就是關於曝險少年身分的認定,在少事法修法之後,我們只留下三種樣態的孩子把他們認定為曝險少年,也就是沒有正當理由經常攜帶危險器械、施用毒品或是迷幻物品,還有預備犯罪或犯罪未遂。這原本都是為了保護少年的人權,但我們必須要說,壞人比好人聰明100倍、1萬倍,用功100倍、1萬倍,意思就是說,犯罪的樣態跟整個犯罪社群的樣態非常複雜,導致曝險身分的認定要不要重新考慮,我認為也很重要。主席,不好意思,再給我2分鐘,謝謝主席。所以曝險少年身分的認定,可能也是接下來我們必須面對而且需要討論的問題。

再來是關於前科塗銷,當然因為相關社會案件,大家非常關注少年前科塗銷的事情,但塗銷的事情對我來說並不是所謂的3年、5年或是什麼樣的情況下才可以塗銷,而是我們如何看待這些少年在成為罪犯之前,他到底面臨的社會困境、家庭困境、學校困境是什麼?我自己來自於一個單親家庭,在非常、非常辛苦的環境下長大,在你剛剛發言的時候,我也一直在想我當時是有了什麼契機,讓我做出跟我哥哥、姐姐不一樣的選擇,所以我現在可以站在這裡跟你對話,但我相信我的哥哥、姐姐當時面對的困難一定很難,而我有什麼好運讓我今天站在這裡?在過去當少年監獄志工的時候,很多孩子告訴我,他們只是比我運氣不好一點,這句話我從第一年聽到最後一年,因為越來越認識他們,所以我越來越相信那個可能,一直到現在,所以今天的公聽會我一定要來發言。因此我認為前科塗銷這件事情,我們當然必須配合社會的輿論進行實質的討論,但也不要忘了,每一個孩子在成為罪犯之前,他其實是一個人,他其實是一個想要被接住、想要被關心、想要被疼愛的人,就算在原生家庭很好的中產階級的孩子都有可能走上犯罪的路,更何況沒有良好原生家庭、社區環境、學校支持的孩子,他們又怎麼能夠避開那些危險?我再說一次,我們可能真的只是比他們運氣稍好一點。

最後進入少輔會,少輔會的困境我們知道來自於各縣市地方政府還有警政系統,其實也非常、非常辛苦,而少輔會的樣態,也有很多第一線的孩子們告訴我們,可能是因為開案率太低,可能是因為很多孩子在少輔會的階段就被篩掉了,那這部分到底怎麼解決?說實話我必須要聽更多現場的聲音,這可能真的不是我坐在辦公室跟同事研究就可以有結果,但是少輔系統在社政、教育、輔導的相關知能,還有結合司法的概念,如何合起來很困難。最後是跨機關的部分,我講了這麼多,因為它必須要跨部會、跨機關,所以後續的很多討論我相信時間必須拉得很長。

最後也是我在教育及文化委員會的時候一直拜託教育部的事情,過往大家都覺得家庭教育好像只是家長的責任,但我要說家庭教育從來都不應該只是家長的責任,因為所有從家庭出來的孩子,最終會成為社會的人力資源,而我們希望社會有好的人力資源之前,國家政府必須投資在家庭教育,所以要持續拜託教育部,在家庭教育這一塊,相關預算很不足,相關的視野跟思維可能還停留在過去我小時候的概念,認為教好一個小孩只是家庭的責任,不,現在教好一個小孩是整個國家的責任,在我以前修人類學的時候,老師告訴我們是全社區的責任,但我想這個社區必須擴張到整個國家。

非常謝謝主席今天召開這個公聽會,我只能用很簡單、快速的方法分享我的觀察以及我希望後續推動的事情,要拜託更多學者專家還有立法委員以及相關部會一起努力,謝謝。

主席:謝謝陳委員。

下一位我們請呂立漢院長。

呂院長立漢:主席,還有各位與會的學者專家,以及我們政府各部局、處的長官們,還有在座的各位先生、女士,大家早安。台東基督教阿尼色弗兒童之家,我們在民國80年的時候就已經開始接觸到兒少的工作,我講的兒少就是在司法上犯錯的這些兒少。在這邊我特別、特別要感謝謝啟大立法委員,在民國86年他討論這個事情的時候,我們有參與。這整個過程裡面,原諒我只是在這邊分享過去的實例,實例的實情有時候會傷害人,如果我講話有的地方不是太柔和的話,請多多原諒,我就是分享實情,集思廣益,我們大家把這個工作做好。人的工作大概是最複雜的,特別是兒少、青少年的,因為當他的荷爾蒙激素在轉變的時候,他整個的認知都還是需要被帶領、被框住,在座學者專家很多都比我更專業,我只是一個實務工作者,我只能分享我過去多年來的工作經驗。

我非常感謝司法單位有一些真的是有心的長官們,我不知道合不合適在這邊提到名字,但是我必須要分享一下,我們在臺東,臺東法院的長官們,法官或者保護官真的非常有心,在假日的時候,江法官穿著便衣跑來找我,跟我談這個事情,我說應該沒有什麼困難,因為我們在民國80年以前就開始有收這樣的孩子,當時收不是看他犯法,是看他有這種需要、有困難,是這種切入點,因為孩子就是孩子,孩子都是我們的寶貝,孩子也有犯錯的權利,所以我們怎麼樣陪他走這一段。我非常感謝保護官主任,好幾位,我跟各位報告,晚上840分他還趕到機構來處理孩子的事情,司法單位的長官說我們做得很成功,我真的不敢居功,我仔細想,是因為大家集思廣益、互補共同一起努力。所以立意良善的少年事件處理法,錯了嗎?沒有錯,百分之百是對的,但是我要說,行政輔導或是各個部會的相關接觸還有待提升,進步的空間還很大,我們可以努力的。

在整個過程裡面,我真的感受很深的是,一個公務人員晚上840分還可以趕來機構跟出狀況的孩子分享,假日的時候他還願意來,我們第一線的工作為什麼不能好好處理?在機構面,我們真的有壓力,因為經過分類歸納以後變成一個系統,這個孩子變成是有一種特殊身分。在我的工作經驗裡面,有一次我在籌建分院的時候,有一個老人家過來跟我講,講了半天,他說你們這些都是壞孩子,這邊好幾個機構都是壞孩子,我跟他說:對不起,不是壞孩子,而是壞父母,是父母沒有盡到責任,孩子是無辜的。但是說真的,這個就是我們面臨到孩子在基層上的挑戰,我們在工作上的專業領域、專業智能跟專業技術還有待提升很多,所以真的不是只有司法單位交出來,社政單位接手或不接手,這不太容易。

我在此分享一下,有一個機構成立的時候,專門是為兒少事件處理的,後來弄到他們裡面的孩子沒有辦法到學校讀書,可能有些長官也知道這個事情,好不容易、弄了很久,溝通再溝通,然後他們又解除掉這一個,解釋說不是只有專門收這類孩子,也還有收一般普通的孩子,如此學校教育單位才願意接受。但這不能怪教育單位,因為教育單位是面臨家長們的壓力,由於他們認為那些就是壞孩子,他的孩子怎麼要跟他一起讀書。這是一個很刻板的印象,我覺得對這些犯過錯的孩子是不公平的,孩子是我們的寶貝,有一些孩子很辛苦,他出生在原生家庭裡面,真的大概只有幾個字可以形容,他在這個家庭的成長過程裡面,其實我有點難過,我講的話可能會傷到人,就是先天不足,後天又失調,對這樣的孩子公平嗎?

雖然我們可以探討很多,如各個機關、各個機構的每一個想法,可是我們對這個孩子的愛夠不夠?我陪孩子看月亮、數星星不曉得多少次,孩子跟我講:叔叔,我知道你很愛我,可是我看到別人有爸爸媽媽來還是很羨慕。一句話說明了我們再怎麼做可能都補不過來,我們有沒有跟他們站在一起同理他們?我覺得愛是一個很大的動力。我以前要求我的工作人員,我也跟司法單位的長官報告,我說我們陪他走一段,後來我跟我的工作團隊講,陪他走一段不夠,要用溫度陪他走一段,因為他是人,他要感受到愛。

我剛剛有講到有些長官我很佩服,很敬佩他們,我覺得他們是那些犯錯孩子的貴人,但是說真的,下面這段話可能會得罪人,我也碰過司法單位的長官,我們跟他溝通分享的時候說,公部門拜託去調查一下這些東西,可是他跟我們講,已經委託給你們就是你們的事情,我說我們不是公權力單位。這我們真的碰過,而且我跟你們報告,不只一個案子,好幾個案子是這個樣子,我非常非常的不舒服,這也就是我為何講我們在溝通協調的地方還可以再進步一點點,因為孩子的成長我們每一個人都有責任,是國家的責任,也是我們每一個百姓的責任。孩子是我們的寶貝,很可愛的,不是嗎?小孩子很可愛,要怎麼樣才會讓他走到變成可憐沒人愛的狀態?我們要問問自己、我們要挑戰自己,我們能為這個制度、為這樣的孩子做什麼?我們能夠達到想要做的、給他什麼東西?不容易,真的是不容易,但是如果做成功了,真的會很有成就感,也感謝政府、感謝社會,謝謝。

主席:謝謝院長。

下一位請林美專助理教授發言。

林助理教授美專:主席、各位夥伴,大家平安。我想這是不容易的事情,先跟各位提,我家住高雄市大寮區,雖然早上鬧鐘沒響,響的時候已經是540分,但是我625分還是成功趕上了高鐵,希望回去不會接到很多罰單,我沒刷牙、沒洗臉。我為什麼特別簡單這樣提?我是覺得走在這個世代實在是越走越不容易,大家都非常辛苦。我簡單介紹一下自己的背景,我大學畢業之後,有三年半的時間從事保護管束,跟我主管的理念是非常不一樣的。

剛剛前面有夥伴特別提到標籤,對我來講,當少年來到我面前的時候,他們並不是現行犯,而是一個健康的孩子,我希望健康的孩子是能夠發揮他健康的功能,因此我希望安排這些孩子到伊甸基金會,如此就可以促成所謂的傷健一家親,因為孩子的身體是非常強壯的。但是伊甸基金會有很多身心不方便的朋友,所以我的主管跟我說:我們的孩子去,萬一搶了這些人,他們又不能跑,那怎麼辦?各位就會知道那個刻板的印象,剛剛有好幾位都提到標籤這件事情,所以我想我們確實是需要先拿掉這個標籤。

一個孩子會變成如今這個樣子,大環境也需要負很大的責任,就如同剛剛主席特別提到的,今天的議題非常廣闊,我已經有好久的時間不在一線,雖然還是跟一線有些接觸,但是在這麼廣闊的提綱範圍裡面,各位要知道,剛好學期結束,即使認真要備今天的課都不容易,我也在想,各位平常在業務上要常常面對這些事也都很艱難,但是我想各位剛剛才拿到這些資料,我們至少花一點時間,我就按我之前準備的資料大概稍微重點review一下、稍微吸收一下這些資料。

我的資料有一一回應提綱裡面所提到的,而提綱四的回應暫時主辦單位有屏蔽掉,但我待會還是會簡單提一下。各位follow我的書面資料,我們來看一下回應提綱一,這邊有提到幾個重點,這個重點裡面有非常重要的部分,我鎖定幾件事,包含回應到剛剛前面幾位講者所提到的。少年出現犯法或者是曝險的行為沒有錯,但是背後非常重要的是家庭的議題,所以我這邊提到學校依法要提供少年必要的協助,但不是只有少年,還有家庭,這邊從第1點到第2點大概都在強調這個重點,不是只有少年,少年跟家庭是在一起的,所以我們怎麼樣開始在未來能夠去調整,當我們提供服務的時候,重點不是只有少年,也要把家庭納入變成是一個服務的重點,這是第一個。

因此衍生出第3點,我這邊才會提到當我們依法要提出所謂個別化服務的時候,有沒有可能我們開始調整是以家庭為中心?所以是個別化的家庭服務計畫,這是第二個重點。我在來之前就隨機訪談小學五、六年級高年級的導師及國中的導師,以及高中、高職的學務主任與教務主任,以補我不在一線這一塊的不足,在這個裡面發現這幾位夥伴們共同的表達是,老師們的管教權已經被收回去了,因此我就在想,如果今天連老師都不能夠基於關心孩子而去看孩子書包的時候,我就不知道我們怎麼去達到預防這一件事。我看到這個部分就回想到,當我的孩子在高中一年級的時候,開始發生他的學業成績表現跟他的自我期待產生落差了,那個時候我就覺得怪怪的,但是各位,當我覺得怪怪的代表什麼?代表我這個母親是有能力發揮家庭教養責任的,所以我偷偷地去打開我孩子的書包,我赫然發現裡面有香菸!但是我在想我要怎麼處理呢?各位,我就是默默的把它拿掉,我並沒有跟我的孩子談這一件事,因為我認識我的孩子,我要強調的是,我認識我的孩子,但是現在有很多的家長已經不認識他的孩子了。當我偷偷拿掉後,我的孩子也發現書包裡面的菸不見了,他也警覺到媽媽注意到這件事了,而這個行為就disappear了。可是各位,當我們家長已經沒有這麼多的時間關注他的孩子,我們又把教師的管教權也移走的時候,預防這一件事恐怕就會出現很多的問題。

後面我要繼續提到的是,我們現在的家庭結構已經跟以往非常不一樣了,我剛剛提到我簡單請教了幾個現場的老師,包含我的家族裡面也有好幾個是學校的老師,他們共同發現一個班級裡面,現在不論是單親、隔代教養、新住民、雙薪忙得要死的家長等等,這樣的家庭已經越來越多,因此,家庭結構跟以往傳統我們在農村那個時代的家庭結構已經非常不一樣了。在這麼不一樣的情況底下,我們的家庭教育法、整體的配套是不是能夠真正支持家長跟支持孩子健康成長?這些事情是值得我們去思考的,這個衍生下來的就是我提到的家庭教育法,當然這個就會涉及到,當這些家庭沒有辦法關注到孩子成長的需要,因為光是要維持家庭的經濟支持都已經很困難的情況底下,我們的學校系統或者是社區等等又沒有這些多元的合適方案讓孩子去的時候,孩子就很容易被幫派吸收。

我是在1996年從臺北又回到我的故鄉高雄,到如今我看到高雄有一件事情,讓我覺得非常的驚訝,就是宮廟的串聯,宮廟串聯起來之後,在社區裡面或者在街道遊行,因為這樣一個狀況,我常常要把車停下來等候,在那個等候當中,我就在看那個群體裡面到底是誰在裡面。各位,其實我講這個的時候,我在起雞皮疙瘩,因為當我車停在那,我看到馬路上眾多的群眾都是青少年,而且這些青少年嚼檳榔、抽菸等等,各樣的現象非常多,我就想說難怪,因為剛剛前面那個原因,因此讓我們的孩子接觸到我剛剛提到的這些現象的時候,他們就很容易跟毒品等等接觸了,所以我以下提出了一些建議。剛剛我已經提到,怎麼樣從個別化的服務計畫衍生變成修法,有機會調整成個別化的家庭服務計畫?這裡強調的是改變青少年,更重要的是改變家庭那個整體的、原始的環境。

第二個部分,剛剛前面有夥伴特別提到,家長的管教能力增加這一件事,我在我自己的群組裡面也一樣有發現,就是把手機交給孩子是讓孩子不要吵鬧最好的方式,可是剛剛前面的夥伴也有提到,在青少年的這個階段,他們前額葉還沒有發展完成所導致的影響,因此,我這邊也建議,家庭教育法這一塊,我們也需要去修訂,增加讓家長有生育的權利,但是養育也是他的義務。家長有他的困境,我們怎麼樣透過法令這一塊的修改,真的支持家庭,讓他們能夠繼續接受到好的成長。至於學校方面,各位可以follow文件上的說明自己看。教師的管教權還有剛剛提到的行政負擔,這些恐怕都需要更多的來支持我們的老師。

剛剛提到廟會這一件事,各位,我並沒有排斥廟會,但是問題就是,當它如果跟抽菸這些所謂的毒品入門藥產生掛鉤時,那麼我們是不是應該還是要有所導正?也特別回應剛剛夥伴提到的,就是這種長期陪伴、愛的這些需要,怎麼樣能夠建構更多的非正式資源?包含社區其實有很多的教會願意陪伴這些孩子,這些也都可以再繼續去運用。學校的老師也特別跟我提到,當要家訪家庭的時候,其實他們也有無力感,因此也期盼保護官是不是也能夠定期的跟學校保持聯繫,在必要的時候能夠協同老師家訪?這是有關提綱一的部分。

提綱二的部分,各位,我們現在很多的議題因為都面對多重的問題,要跨體系去合作,這個就會涉及到社會工作裡面的個案管理工作方法。個案管理工作方法其實是因應我們要去機構教養化,要進入福利社區化,但是在現場身上掛個案管理工作者角色的這些夥伴,包含上面的長官,包含在座很多的朋友,我們不見得真正理解什麼是個案管理。如果我們真正認識個案管理的時候,會知道它是有很多層次的,其中一個層次是反映供需的落差,至於之後怎麼回應到體制上予以修改,因為時間有限,真的很難在短時間內講完,各位可以看這些文件資料,待會如果有第二輪發言的時候,或許還有機會再繼續發言,我就先發言到這裡,謝謝。

主席:謝謝林教授的分享,也請行政機關參考。

下一位請黃國昌委員發言。

黃委員國昌:謝謝主席。首先感謝我們的召委吳宗憲,針對這麼重要的議題召開了公聽會。我剛剛坐在臺下仔細地聆聽前面的先進所表達的意見,也拜讀了各位所提供的書面意見,我只想要誠摯的說一聲謝謝,謝謝你們對這個制度的付出,謝謝你們對這個議題的關注,也謝謝各位提出這麼寶貴的建議。

20191126號的時候,我走進明陽中學,我那時候去拜訪了涂校長,那是一個個人考察的行程,在我第一次當立法委員的時候,因為我想要知道,當整個制度都在說我們不應該漏接任何一個孩子的時候,當漏接了,我們怎麼把他救回來?我們怎麼給他一條路走?我相信這不是個人的問題,也不是家庭的問題,而是整個國家制度的問題。2020年離開立法院以後,我對整件事情有了更深的接觸,因為那個時候我以一個公民的身分,跟一群夥伴在研究臺灣的組織犯罪,特別是臺灣的黑幫跟我們政商集團的勾結,我再說一次,臺灣的黑幫跟我們政商集團的勾結。當那些孩子看到黑幫老大坐名車出入豪華的會所,甚至跟政治人物把酒言歡、稱兄道弟,這個國家、這個政府傳遞了什麼訊息給這個黑幫裡面所有的年輕人看?跟著大哥走,你會有前途,未來你是可以享受這種生活的,這就是你人生未來的發展。

但實際深入了解以後,我非常贊成謝啟大老師所講的,我剛剛看到他的書面資料,正是我這幾年在觀察這件事情的時候實際看到的真相,這個體制正在跟這些黑幫搶孩子。沒有道理,以國家的力量,沒有辦法把這些孩子救回來;也沒有道理,以國家的資源,沒有辦法幫這些孩子開一條路。今天前幾位的發言,相信對主管機關,特別是司法院提出了非常一針見血的建議,講批判可能太過強烈,但我希望主管機關要聽得下去。少事法修正施行後,因為時間關係,這些理念我相信在座的大家都比我還熟悉。司法院有公開的data,我大概抓了一下發現,少年嫌疑犯的人數從2022年到2024年不斷攀升。如果以少年的母數來算百分比,當連單純的數字都不斷攀升時,那麼我相信比例是節節升高的,這給我們一個非常深切的反省:制度變革了以後,我們到底改變了什麼?如果立法委員修完一個法律,在現實社會上沒有起積極效用,甚至看到現實社會上的問題越來越嚴重,這時我們必須要深刻冷靜下來澈底反省,是當初修法有問題?還是我們在實踐的時候出了狀況?尤其涉犯詐欺案件的比例越來越高,從過去的16%17%,到去年一整年已經達到27%了!今年截至5月的數字已上升到29%,與目前的組織犯罪中以詐欺犯罪為大宗的現象不謀而合。

在組織犯罪防制條例當中,針對這些組織吸收未滿十八歲的人訂有成罪規定,我一直在找數字,但我找不到,會後是不是請法務部跟司法院提供?也就是組織犯罪防制條例裡針對吸收未滿十八歲的人加入組織犯罪,你們每一個年度真正查獲的案件數、被告數及最後判決結果,麻煩法務部跟司法院會後提供資料。在過去那段時間當中,我看到太多這些所謂的大哥利用未成年人、利用我們的下一代來犯罪,結果小弟坐牢,大哥在外面吃香喝辣!我再說一次,小弟坐牢,大哥在外面吃香喝辣!我打破腦袋也想不懂,最該被關的在外面跟這些政商名流混在一起,甚至還有立法委員幫他們撐腰,我難以忍受!我難以忍受!我們的下一代、我們的未成年人被他們拿來當作犯罪工具,但關的都是小弟,在外面逍遙的都是大哥,我們是這樣在辦組織犯罪的嗎?如果是這樣辦組織犯罪,只會讓更多的年輕人、更多的未成年人被推進這個黑暗的深坑當中,問題永遠沒有辦法解決。

針對這個議題,我相信我們在法規面、在實際面有太多、太多該做的事情,必須要繼續努力共同去完成。我也再次感謝今天與會所有的學者專家,有任何我們可以做的事情、應該做的事情,但現在還做得不夠好的事情,我懇請大家可以跟台灣民眾黨立法院黨團聯絡,該做的事情我們一定全力以赴。也謝謝大家今天撥冗出席這場重要的公聽會,謝謝。

主席:謝謝黃委員。

下一位請彭輔導理事長發言。

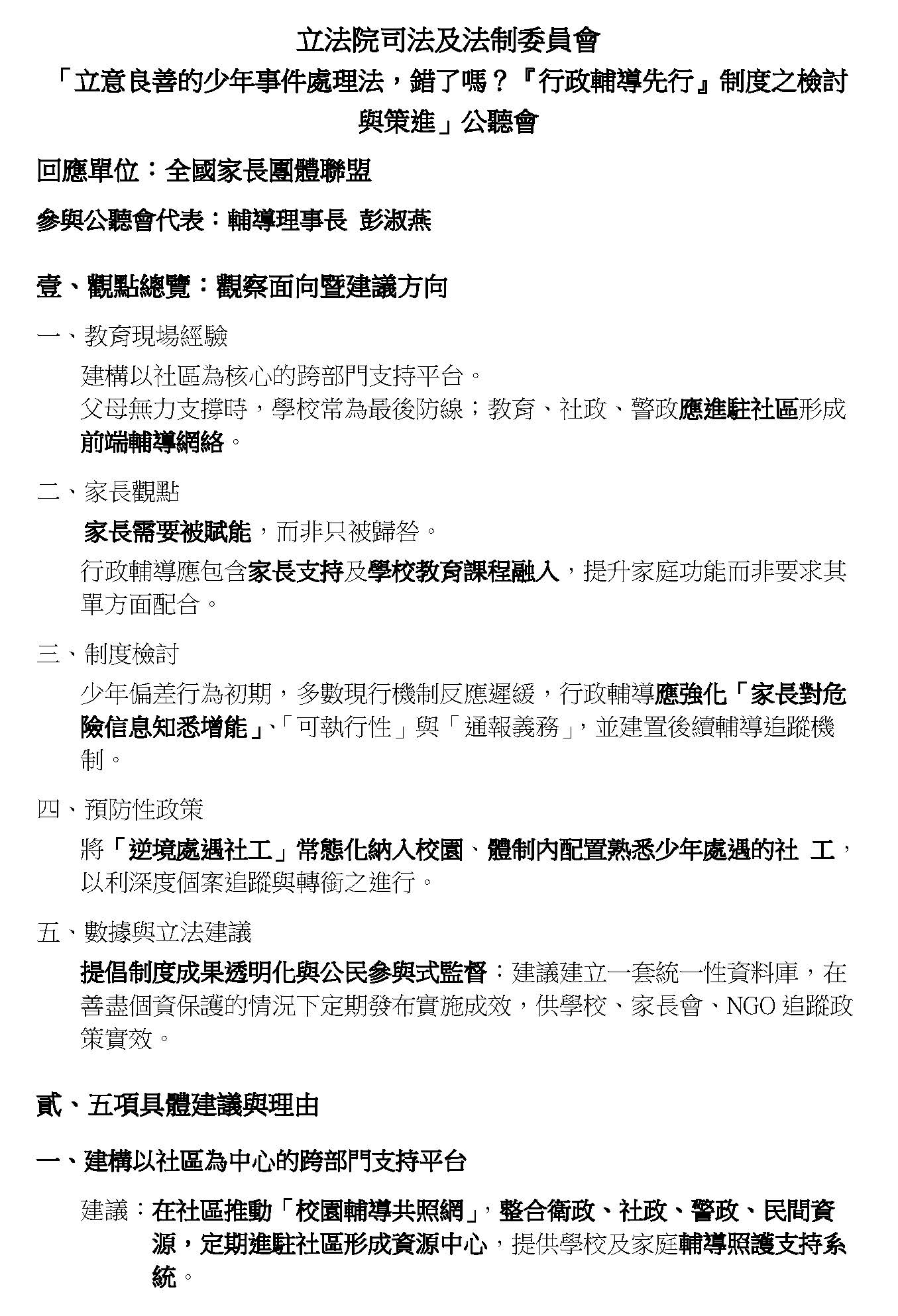
彭輔導理事長淑燕:主席、各位委員,還有政府各部會長官、現場的前輩先進,大家好,我是全國家長團體聯盟的輔導理事長。全家盟是全國家長團體聯盟的簡稱,我們過去對教育議題的關注非常不遺餘力,今天很感謝立院黨團讓家長有機會來這裡報告。

大家都知道、很多人也都會講到,只要講到小孩就會講到家長,所以家長絕對不可能把自己置身在這些議題之外。前面有非常多前輩已經針對議題做了論述與表達,我以一個長期在教育現場第一線志工、一個家長的角度綜整來看今天的議題。

我有五個面向及五個具體建議:

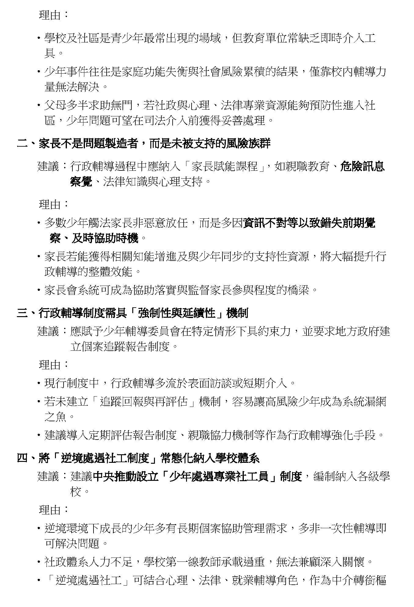
第一個面向是教育現場的經驗。通常在遇到很多曝險少年的問題時,會讓家長疲於奔命,非常心力交瘁、無力支撐,此時學校第一個要趕快上來銜接,作為防線。但通常這樣子沒有辦法解決我們所遇到的問題,基本上,我們非常需要教育、社政還有警政單位給予專業的協助。如果這些人力可以進駐社區,形成前端的輔導網路,我想這是多數家長非常期待的,尤其涉及霸凌、毒品、情緒困擾等各種議題,其實所牽扯的面向非常多。

第二個是家長的需求面。通常只要講到家長都會講到親師生要攜手協助,要成就每一個孩子。可是家長一出生、甚至他生了小孩,就會知道怎麼當一個稱職的家長嗎?沒有可能,他只能就他自己需要的地方做一點加強而已。所以在這些方面家長真的需要被賦予知能,而不是每次只要講到小朋友的問題時,都說家庭功能不彰。我們就只是家長而已,所以到底要怎麼樣才能全面向掌握這些議題及能力?這確實是一個很大的問題!因此,我們需要家長被賦能,主要是在對家長的支持上,並在學校教育課程上可以有一些基本融入,讓所有孩子都能有一些概念與了解,而不只是友善校園週的宣導而已,我認為這件事很重要。

再來就是制度面的檢討。針對少年偏差行為的初期,多數現行機制的反應是很遲緩的,真的很難立刻、馬上給予先期協助。現行政策除了通報及一些比較可執行的方法外,如果還需要行政輔導的話,到底要強化哪一種?我想是家長對危險訊息知悉增能,也就是我的孩子跟平常不一樣!他回來了,他的情緒不一樣,他很多的行為樣態不一樣,他到底面臨什麼情況?這些家長不知道!就只知道現在小孩跟以前不一樣,但我們不了解;若孩子不說,我們就不知道!所以能不能告訴他,孩子有可能在學校的人際關係相處上有霸凌的問題?或者有毒品的問題?或者有一些什麼問題?總之,一定會有一些不一樣的樣態。我們很希望家長可以在這些事項上得到增能,如此家長至少可以在第一線發現孩子到底哪裡有問題,並儘快尋求解決的方法。這些在前期可能都還滿有效的,之後要建置後續輔導追蹤機制,這是就制度來講。大家都知道,預防要勝於治療,所以怎麼樣讓孩子在發展的前期,甚至還沒發展出問題的時候,這個逆境處遇志工,我們會希望他可以常態的納入校園裡面,然後各級學校的體制內都可以配置熟悉少年處遇的社工,這有利於深入個案而且可以進行追蹤跟轉銜,這真的是非常重要的預防措施。

最後,當然我們是提倡制度的成果通常需要一個透明化的公民參與監督機制,中央是不是可以建置一個統一性的資料庫?在善盡個資保護的情況底下,看是要以學期為單位,或是以年度為單位,可以提供給學校、家長會,甚至NGO的團體來做政策的追蹤效果。

五個具體建議,第一個,因為學校跟社區是青少年最常出現的場域,但是教育單位常常……他們真的是沒有那麼多的人力跟工具可以即時介入,而少年事件往往是家庭功能失衡跟社會風險累積的結果,如果只靠學校校內的輔導力量,真的沒有辦法做比較根本的解決,然後父母在求助無門的窘境的時候,你想想看他能怎麼辦呢?所以社政、心理、法律專業知能如果可以預防性的進入社區的話,少年問題可望在司法介入前就可以得到一些解決跟處理,所以我們會具體的建議,在社區推動校園輔導共照網,整合衛政、社政、警政、民間資源系統,定期進駐在社區裡面,形成一個資源中心,提供學校還有家庭輔導照護支持系統。

第二個,家長其實多數都不是問題的製造者,而是未被支持的風險族群,多數的少年觸法,家長其實沒有想要惡意的放任,那是因為他資訊不對等,就像剛剛講的,他沒有辦法察覺,他沒有能力,所以他會錯失前期的察覺,還有即時給孩子協助的時機。家長如果可以獲得相關的知能增進,還有跟少年一樣可以得到一些支持性的資源,包括輔導、諮商種種的話,一定可以大幅提升行政輔導的整體效能,尤其各級學校都還有家長會,家長會可以成為落實這中間的橋梁,家長跟這些問題,還有各單位的橋梁。所以我們具體建議行政輔導過程要納入家長賦能的課程,像親職教育、危險訊息的察覺、法律知識,還有心理支持。

第三個,就是行政輔導……主席,再給我2分鐘就好,謝謝。

主席:時間還有。

彭輔導理事長淑燕:感謝、感謝!行政輔導制度需要強制性跟延續性的機制,在現行的制度裡面,行政輔導多流於表面訪談的短期介入,如果它沒有建立追蹤回報跟再評估機制的話,很容易讓高風險的少年成為這個系統的漏網之魚。所以我們建議要定期導入評估報告的制度,如果他是一個狀況比較多的孩子,我們還希望要有親職協力的機制,這些都要作為強化的手段。我們具體建議,這個少年輔導委員會在特定的情況底下應該要有一些約束力,而且要求地方政府可以建立一些個案追蹤報告的制度。

第四個,逆境環境下成長的少年,他有很多需要長期個案協助管理的需求,但是大多不是一次性就可以解決的,他的問題都不是一次性的諮商就能解決的。然後社政體系的人力其實真的也很不足,學校第一線的老師承載也非常重,沒有辦法兼顧深入關懷。所以逆境處遇社工可以結合心理、法律,甚至是就業輔導的角色,作為中介轉銜的樞紐。我們具體建議中央可以推動設立少年處遇專業社工制度,編制納入各級學校。

最後一個,資訊的透明跟民間的參與是制度完善的保護機制,我們希望中央可以建立一個行政輔導個案的統計資料,每學期或是每學年可以提供一些報告供各團體參考。

結語,總的來講,家長不是要為孩子的錯誤開脫,但我們希望社會體系不要在他們最需要幫助的時候選擇旁觀,少年偏差行為的背後,往往是家庭、學校跟社會制度的破網,如果行政輔導真的要成為轉化孩子的起點,它就必須更有力的連結每一個願意守護孩子的手,而不是讓學校跟家庭孤軍奮戰。以上,謝謝。

主席:謝謝。

下一位我們請鄭惠娟主任調查保護官。

鄭主任調查保護官惠娟:主席、各位委員、各位與會的專家學者,以及各級部門的長官,大家好。我是來自花蓮地方法院的主任調查保護官,感謝委員的邀請,以及在座與會貴賓對於我們少年議題的重視。我不敢以專家學者自居,在此就是以一位一線實務工作者的立場來表達關於安置輔導業務的實務經驗跟想法。

首先,我想要先從少年事件處理法的精神跟保護處分的種類說起。我國少年事件處理法的立法精神,主要就是在保障我們少年健全的自我成長,然後調整他的成長環境,還有矯治他的性格。法院在少年事件調查審理之後,依照少年的需保護性,還有最佳利益,會去裁定適當的保護處分,給予契合其健全成長的個別化處遇。依據少年事件處理法第四十二條第一項的規定,我們的少年保護處分分為下列四種,第一種是訓誡跟假日生活輔導。第二種是保護管束,並得命為勞動服務。第三種就是我待會要跟大家報告及介紹的安置輔導業務,就是交付安置於適當之福利、教養機構、醫療機構,執行過渡性教育措施,或者是在其他適當措施之處所進行輔導。第四個是令入感化教育處所施予感化教育。

在這邊要跟各位澄清一個觀念,就是我們少年調查官在建議保護處分的時候,並不是以少年非行程度的輕重來作為考量的標準,而是會去評估這個少年的最佳利益,還有需保護性,以及考量最後手段性的部分,去形成個別化的處遇建議。參照兒權公約第四十條,限制人身自由的處遇應該是屬於最後的手段,所以我們少年調查官在處遇建議的考量,還有法官在進行裁定的時候,我們都會以第一種跟第二種的這種社區型處遇為主,就是第一種的訓誡,並假日生活輔導,還有第二種的保護管束,以這種社區型的處遇意見為優先,這種在我們的案件裡面,大概是占我們保護處分九成的人次。

接下來要講的就是我們的安置輔導。大家可以看一下我們司法統計的案件,從我們的案件大家就可以看得出來,這是占我們少年保護事件處分裡面的人數比例,由人數的比例大家就可以看得出來,我們是以社區型處遇為優先的。

接下來要跟各位介紹一下安置輔導的處分,因為是把少年帶離家庭,然後破壞少年跟家庭及社區的情感連結,所以一直以來,它都不是我們少年調查官保護處分建議的首選。要說到安置輔導的起源,就是少年事件處理法在民國86年進行大修法,就是由我們在座的謝啟大委員大力推動的修法,當時就增訂了一個安置輔導的處分,是因應當時部分非行的少年因為社政體制的照顧不足而產生的,這項處分的設計使得我們的司法可以直接裁定安置少年,但是安置業務本來就不是我們少年司法的專業,司法也不是安置機構的主管機關,以致於我們司法安置的業務到現在發展都非常的困難,可能我們在座的呂院長大概可以理解啦!這一次我們少家廳提出來的少事法部分條文修正草案裡面,就有提到保護處分轉換一些相關條文的修訂,例如第五十五條、第五十五條之二,還有第五十六條。立意就是希望我們少調官在建議處遇的時候,可以有更多一些彈性的轉換跟選擇。可是實際上,只要遇到安置輔導這一塊處遇的話,對於我們來說,因為合適少年的安置機構並不容易找到,所以司法安置業務到現在還是我們少年法庭一直很難解決的一個困境。

接下來要跟各位介紹的是,我們少年調查官在遇到少年有安置需求的話,我們就必須依「法院遴選安置輔導機構要點」相關規定,從衛福部公布評鑑為乙等以上的機構中篩選合適的機構,再與機構討論少年的狀況並安排面談評估,甚至要安排家人去進行機構的參訪,以利未來之後這個少年跟家長進行親子的關係修復。簡單來說,這個安置輔導機構就是一個過渡性的,這個少年最終還是要回家的,所以我們有一句話在流傳,就是少年在進入安置機構的第一天,其實他就是在為返家之日倒數。

對不起!再回來這個流程的部分,在確定床位之後,我們就會進行法院的協商式審理,最後再由我們機構跟法院訂定安置輔導的協議書,並在執行階段的時候進行安置。但是這個床位的安排真的不是像我現在口頭跟各位報告的這麼順遂。我來自花蓮,以花蓮為例,我們現在花蓮其實並沒有收受男性少年的安置機構,所以我們必須要從其他的縣市去找尋,光找床位這件事情其實就耗費了很大的心力,因為我們不太知道其他縣市機構的屬性是如何、環境是如何,之後床位就算談成了,我們要把這個少年送到這個機構也是路途遙遠。另外也有礙於這個親子的關係修復,對我們來說,都是相當的困擾。

這邊也想要回應一下,剛剛有專家學者建議我們保護官是不是可以在執行的時候都去訪視學校?我一定要說,我們從調查開始就被要求一定要去實地訪查,這樣才能夠了解這個孩子真正家裡面的成長環境,我們才能夠給一個最適切的處遇,這是一定要有的。再來,除了在執行階段送這個少年去床位外,我們在執行其他處分的時候,我們要去做家訪,也是要去做工作地的訪視。不瞞大家說,我曾經頂個大肚子去一個吸毒的少年家裡作訪視,我不知道他已經吸完毒了,他從後面跑掉,等我回來跟我的主管報告的時候,他們都說這真的是太冒險了。但是我真的不知道,這就是我們少年保護官在一線執行實際的狀況,一定不會只有我,其實我們一線執行的保護官全部都是這樣的狀況,所以有一點點冒險。對不起!就分享到這邊,講到都有點難過。

接下來,大家就可以知道我們安置輔導業務執行的困境。最後我要跟大家分享的是,我們現在在執行安置少年的困境,司法安置的少年非行原因很多,但是安置的少年主要我們會考量的一個點是家庭失教、失養,這樣的少年在這樣的家庭上面長大,他的行為問題及情緒絕對是大有問題的。現在我們很多的安置機構在面對我們要安置少年的時候,常常是專業能力不足、少年跟機構的屬性不合,或者人力配置並沒有符合法定標準,尤其是遇到三種:一種是性議題的、一種是毒品的,還有一種是身心障礙的少年,這些我們一定都是被一口回絕。我們遇到這樣的少年,我真的不知道要把他送哪裡去,家庭功能又失功能,真的不知道要送哪裡去。雖然衛福部有開放全國兒少安置及追蹤個案管理系統,可以供我們查詢機構的床位,但是仍然沒有辦法解決這個司法安置的困境,因為有床,但是他們不會讓你進去。

剛剛提到108年的時候,我們少事法修法,雖然在第四十二條第一項第三款增訂了醫療機構、執行過渡性教育措施,或者其他適當措施之處所,可以作為安置輔導的措施,而過渡性教育措施有3所中途學校,分別是新北市的豐珠國民中小學、花蓮縣的南平中學,以及高雄市立楠梓特殊學校的瑞平分校,其實這些學校通通都沒有收男生,都是只收女生。另外,醫療機構的人力跟專業輔導的配備,並不符合我們安置機構的設置標準,所以這條訂在這裡,依然無解於我們安置業務的拓展。

第三點,跟各位分享的是衛福部社家署在114313日,兒少司法轉向安置輔導聯繫會議的決議,由地方政府協調司法安置床位,但是地方政府本身就面臨了社政安置資源不足的困境,已經很難再協調司法安置的需要了。花蓮是一個資源相較於西部比較貧瘠的地方,但我要說這個問題其實存在於全國的地院,不是只有花蓮才獨有的。

最後,我想要再利用一點點時間要跟在座的專家、學者及委員請求,我們這些一線的實務工作者真的很期待的第一個是希望安置業務可以事權統一。我們少年調查官在評估有安置輔導需求的少年,通常他都是具有兒童及少年福利與權益保障法第五十四條、第五十五條、第五十七條、第六十二條及六十四條的情況,所以法院在遇到這些安置輔導少年的時候……主席不好意思,可以再給我2分鐘嗎?我很快就會講完。

所以我們一個少年通常除了法院服務之外,也都還有可能是一個少保的個案,會跟縣府社會處有共案的狀況。參照兒少福權法第六十七條第一項:「直轄市、縣(市)主管機關對於依少年事件處理法以少年保護事件、少年刑事案件處理之兒童、少年及其家庭,應持續提供必要之福利服務。」的規定,在這個地方也順便回應一下剛剛專家學者有提到的,社會不要太慢看到我們這些少年的需要。我也要說,這些少年的問題不是進到法院之後才顯現的,他是進到法院之後才被我們看到的,所以真的不要再把責任放在我們法院說:唉!怎麼這個少年的問題沒有處理啊?

我再跳回來,我們的期待是司法安置業務,今天可以由主管機關整合相關的行政資源及協商機構,提供適當安置服務,並且同時可以提升安置機構的量能,進行機構的評鑑輔導,配合他們社政的福利服務及家庭處遇計畫,現在有流行的貫穿式服務方案,還有家外安置後續追蹤輔導的一些服務,是不是由這些主管機關來統整會是更適當的?第二個是經費的部分,可以一併由主管機關一起執行。另外,建議由行政院研議增設公立或者是公辦民營的安置機構,解決社政及司法安置資源雙重不足的問題;第三個部分,希望能夠增設可以收治未成年少年之醫療型戒癮機構,協助這些少年阻斷物質濫用的誘惑。

最後,做一個結語,目前我們安置機構不足跟資源的整合其實是很困難的,已經嚴重影響到我們少事法立意的輔導及教育的功能發揮,建議應該要事權統一、資源協調及設立一個專責機構,全面的檢討跟改進,希望社福單位可以先滿足我們少年的需保護性,司法處遇再來協助少年非行行為輔導的部分。最後,我想要在這個公開的機會向所有曾經用心還有現在用力在經營的這些安置機構表達最誠摯的謝意,謝謝你們對我們少年的照顧,還有給予他們嶄新生命的機會,謝謝。謝謝主席。

主席:謝謝。

下一位請朱宴伶理事。

朱理事宴伶:我有些緊張,請理事長先報告。

主席:好的,那要開麥克風。請理事長開始發言。

林理事長志豪:各位好。我們是中華民國生命權平等協會,我是理事長,他是朱宴伶理事,也是重大少年事件的被害人。因為他有點緊張,所以我先幫忙開頭。首先要感謝主席宗憲委員、各部會機關首長、學者專家們,還有記者女士、先生們,今天給我們這個機會,讓被害人可以來發聲。接下來請朱理事說明。

朱理事宴伶:大家好,我的主題是「殤 承勳 一個母親的請求」。弟弟,你今天來了嗎?媽媽在這裡等你,你來了嗎?可以回答我嗎?媽媽在這裡。

孩子的死亡已經是一個無比殘酷的事實,然而在這一年多來,少年司法程序中相關的制度與言論,卻一再給予這兩名殺人犯教育與輔導的機會。身為一個母親,我實在難以壓抑心中的悲痛與憤怒,每每熱淚盈眶,只能匆匆離開法庭現場。開庭結束後,我需要長時間調適,因為身心失調、情緒崩潰,甚至在深夜裡睡到一半因為呼吸中斷而驚醒,這種極端的生理反應不是脆弱,而是悲傷、創傷無處宣洩後的崩潰。一條活生生的生命,對這兩個殺人犯來說,真的只是人生中的一堂課嗎?上完課就翻篇了嗎?殺人犯輕描淡寫地說「我不應該那麼衝動!」,幾句話的回答就會被視為有悔意,彷彿一個簡單的念頭、一句空洞的懊悔,就已足夠抵消奪走一條年輕寶貴生命的代價。

可是那是我的孩子,是一個有夢想、有未來、有笑聲、有名字的孩子,不是你口中被衝動誤傷的對象;是我傾注一生的希望、用血汗和生命養大的孩子。你們拿衝動、誤傷當藉口,根本是一場掩飾罪行的謊言。從孩子倒下的那一幕起,我們家就再也站不起來,曾經圍坐一桌的幸福,從此只剩沉默與空位,一家幸福美好的瞬間被判了無期徒刑,然而這個刑期不會因為悔意而減輕,不會因為時間而淡化,更不會因為審判結束而結束。更讓我無法接受的是,殺人犯犯後態度良好,竟然也能夠成為量刑上的考量,難道今天的司法是在鼓勵大家:少年啊!沒關係你殺了人,只要在法庭上乖乖聽法官的話,表示一下後悔就能夠減刑?這樣的邏輯對被害人家庭來說是何等的殘酷跟羞辱!

事件發生後,整個校園沉浸在恐懼與哀痛中,許多同學、老師長期處於創傷壓力反應下,沒有辦法安心教學跟學習,甚至有些人至今仍不敢回到教室,不敢靠近事發地點。也有像我一樣的老師或同學,必須長期仰賴藥物控制情緒,才能勉強撐過每一個白天跟夜晚。我曾聽到一位同學說,他多麼希望當時死的是他,因為在他心中,那是一個善良、溫暖又優秀的人,如果還活著,一定能對社會有更大的貢獻。這位同學至今每天做惡夢,只是因為他出去倒個廚餘,加害人闖進教室,瞬間就奪走了一條生命。

另一位同學說,雖然努力強顏歡笑,但沒有人知道他心裡的一部分也跟著死去了,那是一種深層又持續的痛,一種活著的創傷。這個悲劇不是只發生在我的孩子身上,而是撕裂了一整個班級、一整所學校,甚至一整群年輕人原本對人生、對社會、對正義的信念,而司法制度若選擇忽略這些聲音,就是對這些年輕倖存者的二次傷害。今天出席這場公聽會,其實萬分不願意,因為每次公開發言,每次都要回顧傷痛,對我而言都是撕裂與重創。但是仍然勇敢站出來,因為我不願意再看到下一個無辜的孩子,就這樣孤單、無助的死去,也不願再有下一位父母承受我所承受的一切。

透過今天的公聽會,讓更多人真正看見少年犯罪後,受害者家庭的傷痛跟整個社會所付出的代價。我知道教育很重要,我知道教化很可貴,但那是社會應該在少年還未犯錯之前就要完成的任務,不是悲劇發生後用來減刑的藉口,保護社會安全是司法的基本責任。

林理事長志豪:我補充一下。非常感謝,我剛剛聽了,也非常支持林美專教授所講的見解和主張,就是要注重第一線的教師。我們生命權平等協會提供的這個資料,是第一線的教師跟校長所面臨的問題,而且資料是他們提供給我的,請你們認真參考一下。他剛剛是以被害人的親身經驗發言,我也非常認同,就是剛剛黃國昌委員引用謝啟大委員的見解,其實真正的問題是校園跟黑幫在搶人,成功有一百個父母,失敗你當然會成為孤兒,犯罪被害人就是在法庭上的一個司法孤兒,所以我們要真正的去解決問題,如果多頭馬車,當然就沒辦法解決問題。剛剛林美專教授講的,你連搜書包都不行,那老師能做什麼?老師現在每天所做的是在應付被告,學生家長告,昨天也有一個告老師30萬,法院很有勇氣,就直接把它駁回了,因為老師是行使正當的管教權。所以我今天非常感謝吳宗憲委員,他真的是非常有格局的政治家,我常常跟他溝通,他起心動念都是在為這個社會、為這個國家好,我也非常感謝。我們不能去苛責現場的所有機關、部門,因為如果有很多人都要來管這一塊,那就沒辦法做好,教師做教師的事,少保官做少保官的事,警政署也會去做,大家分工合作,就像我們這個講的,你利用現在的AI,建立一個資源平台來整合,這樣才能真正的解決問題,謝謝大家。

主席:謝謝楊媽媽,謝謝理事長。

現在請羅智強委員發言。

羅委員智強:主席、各位與會的專家、學者,以及列席的首長。今天這場公聽會其實令人沉重,我們社會安全網是越補越破洞。根據衛福部的統計,2024年青少年刑事嫌疑人的人數高達47,000名,是歷年的新高,顯示我們青少年犯罪的問題日益嚴峻;根據統計,少年一遭組織吸收、利用成為犯罪的兩大案類,就是詐欺跟妨害秩序。我還是要先強調一點,我們修法的初衷不是要擴大國家對少年的介入權力,更不是要把弱勢少年貼上風險的標籤,我們的初衷是要讓制度真正的來幫助少年,所以才會有今天的公聽會,我覺得出發點是這個。在修法實施過程當中,謝謝我們的宗憲召委,他真的非常的認真,廣泛的收取、彙整相關單位跟基層的聲音,包括「孩想陪你長大聯盟」所提出的意見。坦白說我們需要誠實面對,新制度在執行面如果出現理念落差的問題,也要儘速的檢討補正。關於風險評估,最近大家也發現可能會變成社經篩選的風險,違反比例原則。民間的專家也觀察到,有些地方政府會把家庭貧困、單親、學業表現不佳作為介入輔導的依據,有時候如果操作過度的話,也可能反而會讓曝險的法定內涵模糊,如果操作不當,所謂的行政介入也可能變成社會歧視的延伸,這些都是我覺得我們今天要特別注意的。所以在我所提的修法草案當中,第三條是針對參與或是與不良幫派分子往來的列入範疇,新增第三條之五,也就是明定主管機關應就第三條事件訂定曝險風險程度的判斷依據,要建立明確、客觀、可被檢視的標準,針對曝險少年建立系統化再犯預防與風險的預測機制;第九條修正案也明定,少年調查官跟少年保護官不得由同一人兼任。凡此種種,其實我們有非常多的面向,都需要我們大家今天一起來努力檢視、討論,也希望能夠真正做到保護少年,不要被尤其是一些組織犯罪所侵害、所影響,以上,謝謝。

主席:謝謝。

我剛剛本來是請羅委員,現在林委員來了,我們就請林委員代理主席,謝謝羅委員。

吳委員宗憲:我就簡要的說明一些部分,我主要分三個部分來討論,第一個就是矯正學校收容數的暴增,第二個是成少共犯的偵查問題,第三個是行政輔導先行的問題,我主要討論這三個部分。上一次我們在請法務部部長來的時候,有跟法務部部長請教到幾個問題,包括誠正中學,因為我們去現場的時候發現,它今年人數暴增,當時我們就有發現,少年犯罪的狀況沒有暴增,為什麼誠正中學的學生人數會暴增?當時部長的說法是因為矯正學校所收的是少年法庭法官裁定感化教育的小孩,可能發生幾起重大的少年事件以後,讓法官認為要用感化教育才能夠達到輔導作用,所以會導致人數大增。可是後來我們有去了解一下狀況,狀況其實不是這樣,不是這麼膚淺的,就是法務部部長說的那個理由其實不是現在實務上遇到的狀況,它的原因不是單純法院裁定的問題而已,其實問題是現在找不到安置機構去接收這些司法少年,這是一個很嚴重而且很根本的問題,這絕對不是單純法官的問題,所以我希望行政機關及法務部能夠了解一下問題是出在什麼地方。後來我們有考察新北地院的少家廳業務,我們發現問題是出在這個地方才對,因為現在很多安置機構真的找不到了,尤其最近我們還有跟剴剴網路爸媽群開協調會,我們也有詢問過衛福部相關的問題,也發現我們可能要從安置機構去理解到底發生了什麼事情。

我現在提出幾個狀況,第一個就是安置機構的資源越來越少,因為有一些安置機構甚至會被認為並不符合兒童權利公約的設置標準,所以它就面臨關閉的問題了,因此能夠輔導的人數就減少了。第二個就是在面對這些需要輔導的少年時,其實不是交付安置就能夠解決問題的,因為安置機構是提供一個硬體環境,但是我們真正要去思考的是,這些少年背後給他的力量是不是足夠?少年願不願意我們去接住他們?就是他們的意願怎麼樣,也是我們必須要去克服的一個很大的問題;然後司法少年背後的這些少保官或少年法官,他會不會有一個高權行政的態度,讓這些安置機構的人員感到非常非常不好?這些官員真的很難溝通,這些都會導致安置機構的服務人員,他們的熱情被消磨,導致這些機構的數量不足。

我比較驚訝的是,其實一個矯正學校在短短的時間內暴漲了70%的學生人數,結果各部會長官並沒有去了解幕後真正的原因,反而是我們去追出來,發現原來原因是這樣,並不是單純的推給司法院法官就可以的,我想這部分要麻煩行政機關各機關能夠理解,這不是跟我敷衍、虛應了事,不是告訴我一個簡單的答案,說法官裁定突然下太多,所以人數暴增,這樣跟沒有回答我答案一樣啊,公務員這種推責任的態度是不對的。所以麻煩行政機關要了解,因為我們是在為國家做事,我們是要解決國家的問題,不是應付立法委員的質詢,你不能用這種態度來對我。

再來,關於成少共犯的問題,我要點出一個很重要的點,我上一次有提出一個數據,現在暴增的成少共犯案件有兩大項,尤其是小朋友,一個是詐欺,一個是妨害秩序,這兩個東西大家有沒有重點打擊?有沒有真正去找到這個問題?

另外,我剛剛提到成少共犯,其實他會有一個很嚴重的問題就是偵查主體的割裂,成年犯是檢察官,少年是法官,這樣會不會造成偵查主體的割裂,然後更多偵查不公開資料的外洩?因為有的人你不能押,有的人要押,結果導致一些偵查的細節都被外面的人知道了。再來,如果你一昧地以保護少年為優先,我們會遇到一個狀況,這些犯罪的團體把小朋友當免洗筷,反正我這一批小朋友被帶走了,就算了嘛,我就跟他切割,我再去吸收一批新的小朋友,所以如果你一切以保障少年為優先,完全不管這個犯罪團體,不把他殲滅的話,到最後這個犯罪團體永遠存在那裡,然後這一批小朋友發生狀況了,你為了保護他,你把他帶走了,你以這個為優先,結果犯罪團體繼續存在,他繼續往下一批小朋友去處理,所以問題永遠無法解決。在偵查主體的部分,麻煩一定要注意到,你現在把它切割之後會造成實務上面偵查的問題,如果你沒有辦法解決這些犯罪團體的話,就是一批、一批更多的小朋友被利用而已,所以這部分請大家一定要注意到,之後看將來我們的政策、我們的法律要往哪一個方向去修。

再來就是行政輔導先行,我要再提到從這些今天的報告者,以及上一次來的很多實務工作者,我們聽到的一個狀況就是少輔會的工作真的非常吃重,他要處理一些偏差、曝險少年,還有很多這些觸法的少年,少年法官也會責付他們輔導,但是卻忘了給予多一點方案選擇,給予一些支持,譬如說,我們要不要增強個案少年的家屬一起參與?或是連結更多政府、民間的資源一起?這是少年法官作為制度後盾上面要一起考慮的,這部分也要請少家廳能夠注意一下。

我想少年輔導其實長期以來我們都理解,它比較沒有像對成年一樣那麼有強制力,很多時候甚至只能柔性勸導,他無力反制黑幫的滲透,這樣會不會反而我們都是治標不治本?我們就是讓更多年輕無知的小朋友一直繼續被吸收,而忘了我們在保護少年的同時,殲滅黑幫也是一個重要該做的事,而不是完全割裂,想殲滅黑幫丟給檢察官,法官在保護少年的時候,就完全忘記了要殲滅這些黑幫的重要。

最後我想談一個事情,我們的目標不是懲罰少年,我們是要接住他們,不要讓他變成國家的問題,成年之後變成社會更大的問題,所以我們要從源頭阻止他們被利用、被犧牲,所以犯罪集團的殲滅也是一個很重要的部分,偵查主體的割裂,或是輔導先行所造成的副作用,這要麻煩各機關還有一些社工團體能夠給我們多一點指教,讓我們在制度以及法律上面的修正能夠更完善,這樣對國家才是真正有幫助,謝謝各位。

主席(林委員倩綺代):謝謝吳委員。

接下來請謝啟大前立法委員發言。

因為我們公聽會進行到目前還沒有休息,所以稍後在謝啟大委員發言完畢之後休息5分鐘,謝謝。

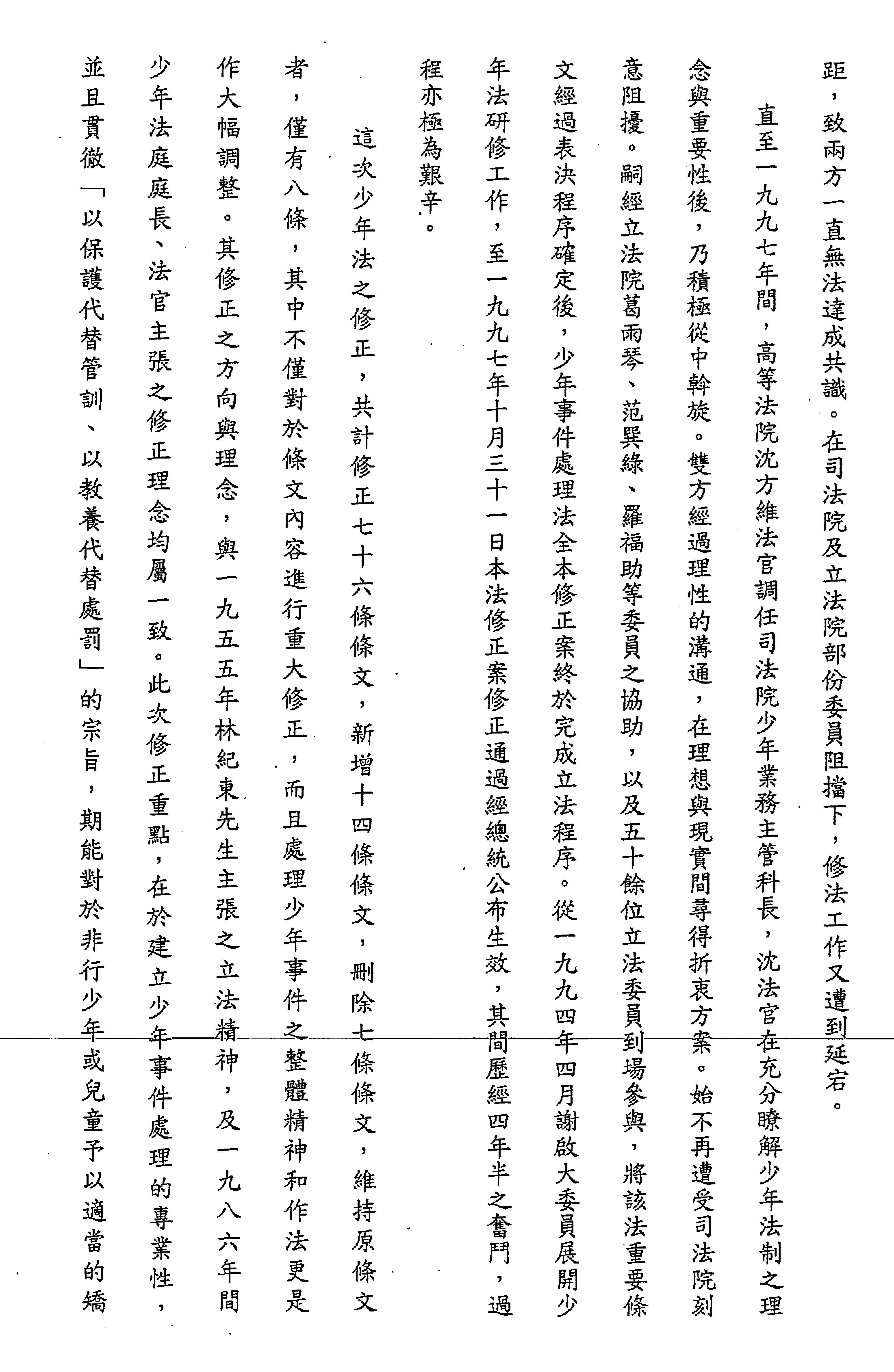
謝前立法委員啟大:謝謝。時間一定是不夠的,因為我有很多很多的話想說,包括剛剛前面聽到的很多問題,我都知道怎麼解決,我想這部分待會儘量能夠給我多少時間算多少。我先說,我們都知道一句話叫做「司法是最後的一道防線」,因為我們是行為刑法,也就是當成年人出現一個犯罪行為的時候,我們要用司法力量做最後的防堵,可是,有一個著名的法學家龐德曾經說過一句話:少年司法制度是人類有了大憲章以來最偉大的一個發明。他為什麼對於少年司法制度給予這樣大的評價?就是因為少年司法制度和成人司法是不一樣的,因為我們不是處罰少年,我們是藉著在他最危險的時候去保護他,不讓他再掉進去,也是在這個時候司法是第一道防線。我再一次強調,我也希望所有包括司法界的人都知道,在少年案件中間,司法是第一道防線,它是整合所有輔導機構、所有人員、家長,然後去保護、去跟黑道對抗,我們在跟黑道搶孩子,而這是不可能用輔導做到的。

那麼我也在這裡說,我是第2.0版少年法修法當時的提案人,也是幫它成立……一直到修法成功。我也是少年矯正學校觀念的產生人、提案人,到最後逼得法務部,包括行政機關,最後把這個法案制定。所以少年矯正學校,也就是把新竹少年監獄和3個感化院變成學校,也是當時我從概念提出然後一直到執行,這中間它是有一整套觀念的。當然剛剛我也聽到前面的說,包括調查保護官說我們的安置輔導機構不夠,那我都知道,我也必須告訴你,在我當少年法庭法官那時候沒有少年調查官、沒有少年保護官、沒有安置輔導機構,而且當時司法院認為還是要用法官的心態站在最後面,也就是法官不語,然後我們只是審判,可是因為我當過少年法庭法官,因為我當過小學老師,我是幾個孩子的母親,我自己知道如果我退居在後面的話,是不可能處理我的犯罪少年的,所以就變成我自己只好出來,我成為一個帶領者,我組成一個團隊,我這邊跟家長要求,我這邊跟校長要求,我這邊跟一些機構要求說:我的孩子我不願意把他送到感化院,我交給你好不好?你幫我輔導。包括很多團體、晨曦會,我都送過孩子,那個時候沒有法條依據,我也得做。

為什麼現在安置輔導機構不夠?我到時候再來談,我們這樣簡單講,我們現在依照要求一個安置輔導機構必須具備什麼樣的功能、具備什麼樣的設置,必須要有什麼樣的廳舍、要有多少空間?抱歉!今天安置輔導機構最需要的是什麼?是人的心,是帶領、是陪伴,而這些人極有可能是不具備這樣的資格的,而我們現在所要求的,你沒有具備這個資格就不能成為安置輔導機構,這就是一個問題。

好,我們再回到問題來說,今天我覺得最讓我傷心的是,我當時在立法的時候,我一再強調、一再強調,甚至我的附帶決議說,我們今天要培養足夠的、好的少年法庭法官,他要懂得這樣的立法精神,他可以成為一個領導者帶領、保護這些少年,結果很遺憾的,我在當立法委員的後兩年,這個法通過以後,因為那個時候司法院少年家事廳都是我設的,少年法院是我立法通過的,當時設立的時候,我就說:拜託,請培訓一些法官!前面兩期讓我去培訓,我可以參加兩個小時,而聽過我的課的法官都說他們終於懂了這個法的精神是什麼,於是會開始做,而也有人就做得很好,可是當我離開以後,我不是立法委員以後,我就再也不被邀請來參加,然後你們培養的法官就可以解釋虞犯是侵害少年的人權。這批大法官,我後來去找到司法院院長許宗力,我說你們怎麼會做這種解釋?他說他們不懂少年法,他說他也是其中之一,他也承認。那麼他們就解釋這是一個侵害少年人的行為,然後就把它拿掉了,現在即將出現一施行馬上出問題的狀況,輔導人員不夠,馬上離職那麼多,少年犯罪激增,當然激增也跟現在社會有詐欺犯有關係,可是同樣的,今天如果少年法庭的法官,你是高雄少年法院的法官,那也是我創立的,你當了少年法庭的法官,你居然會認為這種行為是一個侵害少年的行為,你就不夠格成為少年法庭的法官,你根本不懂少年法!我還碰過一個,我不講他名字了,他也是幾十年的少年法庭法官,他跟我說司法是最後一道防線,我說錯,司法在少年案件中,它是第一道防線,它是帶領著這個團隊去打仗的、去擋的、去保護的,因為輔導機構沒有辦法面對這樣的一個力量。當少年不聽話、不聽輔導的時候,如果你讓輔導機構去要求這孩子,這是不可能的。所以我當時就用這個方法,很簡單,我交給誰輔導?交給學校,我跟校長說這個孩子你必須給我接,校長說他接不下來,我說你接,有問題找我。這個孩子必須回學校,為什麼?因為學校都不要他,這個孩子我怎麼辦?我當然是管好了才敢教,然後這個孩子因為有我的強制力,所以學校、輔導機構、安置機構,包括如果有人敢出來要跟我搶孩子,我第一個對付他。今天如果少年法庭法官沒有這樣的認識、沒有這樣的魄力,其實他如果還是用法官不語躲在後面,只是裁決,那麼我告訴你,從我那個時候到現在,少年法庭法官可能都是最輕鬆的工作。他裁定很少,案件其實不複雜,他可以在那邊懷孕生孩子,可以在那邊寫碩士論文、博士論文,他可以在那邊做很多輕鬆的工作,甚至他當時就是認為他是行為不佳、操行不好,所以放到少年法院的。也就是說,你今天如果不培養一群願意為了這件事情去奮鬥努力的人,少年法庭的法官是最輕鬆的工作。

我這邊再來給大家稍微講一下,從37頁是我寫司法是少年案件的第一道防線,其實我就開始大概講了一些,今天因為我時間不太夠。第二個請你看41頁,這是當時我花了五年多,這是當時少年法修法的時候,所有雙黃線都是當時立法增加的,你看我們之前加上了少年調查官、少年保護官,有一個審前調查,這都是新加的,然後如果這個孩子,我們覺得沒有危險性,已經很安全,我可以直接不付審理,交給家長、代理人,不管他是犯了什麼罪,都可以處理掉,所以根本沒有侵害少年的問題。再過來,我加了勞動處分和交付福利機構安置輔導,也是我們增加的,因為當時我發現很多小孩我沒有辦法,我又不能夠只是保護管束,可是我又不願意把他放到感化院,我怎麼辦?我加了這個,所以安置輔導機構不夠是有問題,我等會再跟大家談這個問題。再過來,同時我知道在整個審理少年案件的過程之中,會有很多小孩可能改變,他可以改變的時候,我立刻加了一個不起訴處分或者直接再送回來。所以當時我記得我跟少年法庭法官第一、二期上課的時候,我告訴他們,他們說終於懂了,為什麼會有這麼多送回來,因為我永遠給他們一條路走。抱歉,我需要再增加時間。再過來,最後包括命令家長受教育,還有少年前科紀錄必須要塗銷,這些怎麼做,怎麼保護住?我們有一層一層的問題都可以做保護的

再來,我們的信念與堅持,我裡面說得很清楚,我們在跟黑道搶孩子,我們如果不把少年搶出來,他就是一個未來的成年犯,而且是一個可怕的成年犯。最重要的是,我們必須要說,我們對他多花一點心,我們就可能會讓一個加害人能夠改變,我們又搶回一個孩子。好,你再看後面的第48頁,這個是明陽中學當時的一個老師,考上了主任,後來再考上了校長,他當時調查了明陽中學18年再犯率的呈現。你看,從民國88年度再犯率58%,到了105年,再犯率2%年,18年來從58%降到2%,我拿給邱太三部長看的時候,他說太有說服力了。可是我也必須告訴你,一旦校長錯,整個學校馬上就會改變,校長錯、老師錯,可能又會回到百分之五十幾,也就是人對,事情就能做對。所以我們可以看到,因為當時明陽中學做得很好,後來明陽中學這位校長到了誠正中學當校長,我前兩天跟他打電話,後來終於監委幫忙,另外兩所輔育院因為出了大問題,監委幫忙再把這兩所輔育院改過來。

再來,我這邊有少年法的立法沿革,曾經我在做一個報告的時候,我有一個少年法的立法沿革及展望,這個部分基本上是整個立法的經過和一些情況,撰寫人是當時的司法院刑事廳副廳長,可是沈方維跟我說,拜託我別把他的名字搬出來,所以當時就只好用我的名字,現在我就不管他,反正他快退休了,他快從最高法院退休,他本來可以當最高法院院長的,他自己都推掉的。事實上,這個人是我認為少數非常好的司法官,我把他的名字寫出來,是他撰寫的,我是報告人,裡面講到我們少年法的立法沿革,大家有時間看一下。接著,監察院的調查報告,這一個是當時監察院因為沒有改變的一些少觀所又出了問題,所以當時他們請我去,我就跟他們談了,最後我的內容當中,我做了很大的調整和修改,包括怎麼設立這個學校,裡面經過的狀況,我都說出來了,所以這個部分大家如果有興趣,這幾個部分請大家看一下。

我在這邊要跟大家說,今天如果少年法庭的法官不了解少年法的精神,不能夠好好的防堵,我沒有否定高雄那個少年法院的法官是錯的,是他不懂,他還是用傳統刑事的理論在做事,所以就會做這樣一個錯誤的聲請大法官解釋,大法官就做了一個錯誤的解釋,造成了上一個修法,然後就修出現在這樣子一堆的問題。當然我也在這裡講,少年安置輔導機構真的非常困難,我認識一個非常好的安置輔導機構,我拜託過它,這邊也有一個晨曦會,我也曾經放過人進去,那個安置機構就在桃園,可是因為他們的設備各方面都不夠,所以最後他們當然不能成立,而且他們也不要這個錢,因為太麻煩了,可是那個人卻因為他曾經幫助過一對詐欺犯夫妻,詐欺犯夫妻發現這個錢很好賺,所以就告了他,檢察官就說他帳務不清而把他關起來,還判了重刑。那時候我為了這個事還跑去找檢察長,我說:檢察長,你們這些檢察官也許是所謂的正義感十足,可是是非根本搞不清楚。這一對夫妻後來被判了刑,他們現在在大陸,大陸重用他們,又重新開創事業,做得很好,而他留下來在桃園的機構現在還在做,可是他們永遠不會申請,也不會獲得申請成為安置輔導機構,可是它是一個非常好的安置輔導機構。

好,再過來,同樣曾經一個第一、二期聽過我的課,也真正想要當一個好的少年法庭法官,他做的也確實很好,連前幾天我跑去買東西,碰到一個全身是刺青的孩子,我一看就知道是裡面出來的孩子,我就稍微問了一下,那個孩子很平靜地跟我說一句話:我很感謝士林法院的姜麗香法官。可是他卻因為一個案子被牽連而被停職處分,差一點要摘掉法官職務,最近終於讓他回到了家事法院。也就是說在少年法院,如果司法院不改變心態,今天一個好法官會被認為是壞法官,明明操行、辦案成績都是8990分,卻被變成50分,然後說辦案成績太差,這是司法院幹的,所以我今天要在這邊強烈請求司法院,今後你們的少年法庭法官培訓,或者法官訓練所、法官培訓所有相關課程,請讓我去上課,我可以不要鐘點費,可是請你讓我去幫忙上課,不要逼得我非要再去選立法委員,因為我要想辦法當上立法委員,才能夠影響你們。真的是這樣的話,我會真的想辦法去當立法委員,雖然我很痛恨立法院,因為太累了!

在此我要特別說明,今天在整個第一線上真正能夠做的是少年法庭法官,我當少年法庭法官的那兩年,新竹、苗栗所有犯罪的孩子基本上都被我管過、關過、罵過、判過,可是所有的孩子到現在幾十年後看到我,對我還是非常尊敬,也非常怕我,一看到我就立正說:謝媽媽好。其實孩子是搶得回來的,只要及時、只要對,可是他後面必須要有一個很強大的所謂強制力,而這個強制力是不能給別人的,如果今天法官擁有這樣的強制力,而我們還認為他要站到最後一線,我告訴你,只會一路潰敗下來。還有這次我已經答應願意幫忙參與修法,我會想辦法再把它修改,我也拜託、請求司法院,讓我來參與少年法官的培訓和少年法官的一些課程講習,我要跟大家分享,因為我在外面看到了太多,今天我們的社會太了解法官、司法的問題,而司法卻不了解他們自己的問題,謝謝。

主席:謝謝謝委員,有一些相關的資料,就請大家參考。依照先前的宣告,我們休息5分鐘,謝謝

休息1114分)

繼續開會1120分)

主席:現在繼續開會。

請江元凱秘書長發言。

江秘書長元凱:主席、各位長官、各位與會先進,大家午安。因為時間有限,我就很快地報告。其實臺灣的兒少相關法規已經修了好幾輪,特別在103年還導入了兒童公約施行法,所有的法都要往兒童公約的精神靠攏,基本上就是四大原則和保障四大權利,所以後來也有一些修法,除了考量國內的實況外,也參考了兒童公約的施行。當然,今天其實要討論的是一個很重要的法,就是少年事件處理法,這個法大概經過兩次修法,而我也非常榮幸,剛剛可以看到謝啟大前立委,因為我就是在那個時候開始投入安置輔導,我大概是第一個做安置輔導的,其實當時還沒有安置輔導,就是有一些孩子可能是微罪,因為家長不提供餐食,他去偷了東西被移送,家長不願意責付,就交付給我們機構,所以我們就做了短暫的安置。第二個,今天其實也有另外一個問題,就是等一下我會提到的過渡性教育,其實有很多孩子進入到少觀所,出來後是回不到學校的,但我們也是接住他們,在社區裡面辦中途課程,後來因為白曉燕案,才有正式的合作式中途學園這樣的措施,當然在112年發生清水國中案件時,也提到了過渡性教育有需要積極實施,所以我今天的主題大概會分成三個大綱,第一個會討論到行政先行裡面一個很重要角色──少年輔導委員會在目前實作上的困境;第二個會提到過渡性教育措施的實施,反映在教學現場,想像跟實作上的一些落差;第三個會稍稍談到安置輔導與安置的一些相關議題。今天衛福部社家署也在,當然安置議題在社家署的這一塊過去有很密集的討論,也點出很多問題,但今天跟司法接軌的這一塊,還是有一些相關議題可以來思考。

我還是要先提一下少年事件處理法,從這個主體來看,少年事件處理法早期是從管訓到保護、從虞犯到曝險,然後過去是採取處分,到現在是輔導先行。少年事件處理法的精神,也就是第一條:為保障少年健全之自我成長,調整其成長環境,並矯治其性格,特制定本法。我們想一想,如果這是一個目標,那麼我們現在做的是不是符合這個目標?我們無論在收容、裁定、輔導及整個行政輔導先行的措施,是否有達到這些期望,包括真正能夠達到矯治其性格,而且能夠達到國際兒童權利公約第四十條所定,讓他能夠好好重返社會,並在社會承擔建設性角色的期待下,促進兒童的尊嚴及價值感,以增強其對他人之人權及基本自由之尊重。為確保這些部分,我們還需要做哪些措施?我想這個部分的法源,我們可以好好的思考,再想想我們現在到底在做什麼?

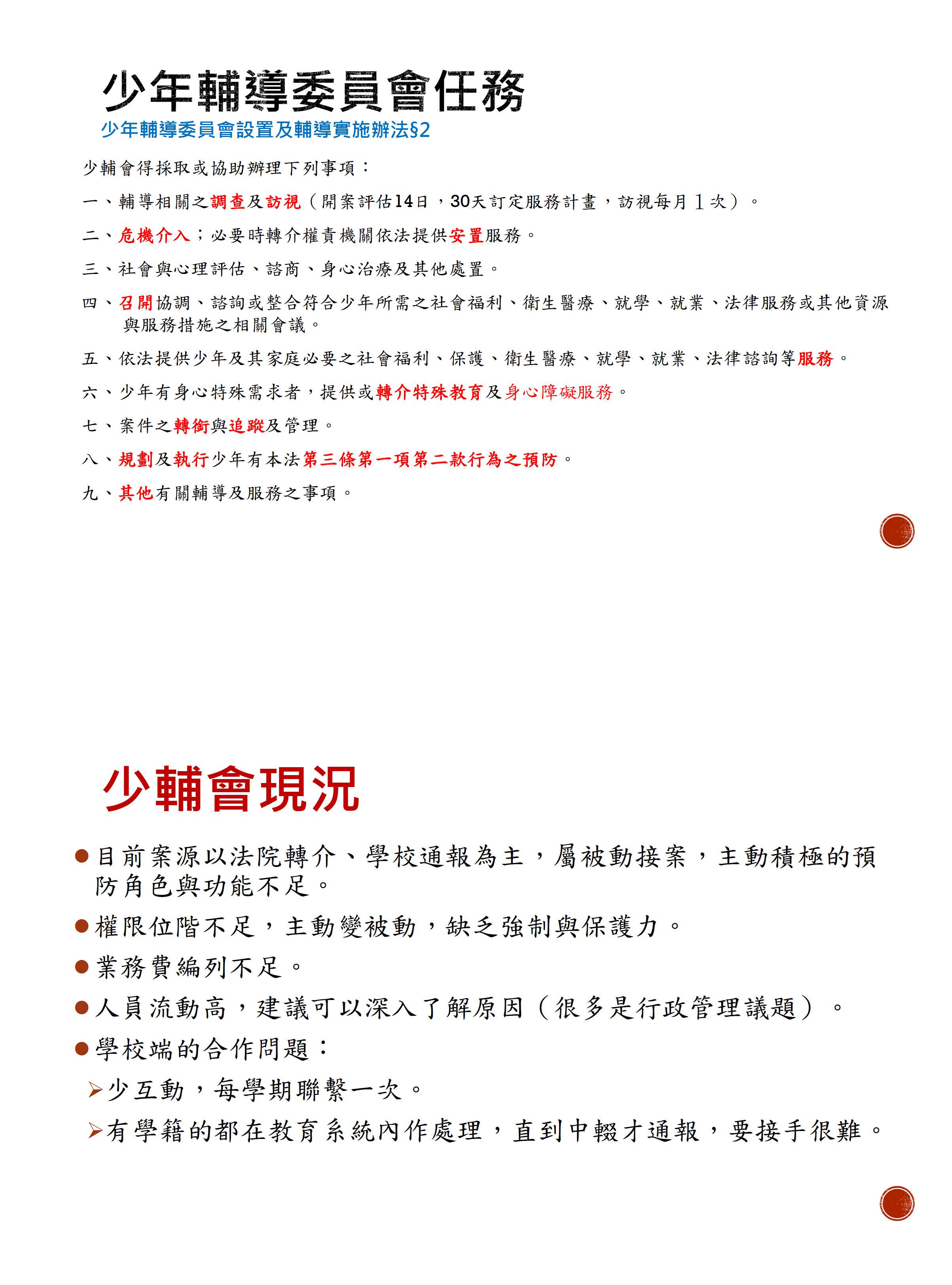
再來我們談到少年輔導委員會,我想這個法條大家都很熟悉,也就是這次修正少年事件處理法第三條的相關議題,將第三條第二款的相關業務,也就是我們所謂的曝險案件,目前是由法院輔導先行,會轉由少輔會來進行,而其實少輔會過去是警察在社區的協力設施,到現在接下了司法曝險的所有案件,它到底做了什麼樣的調整?其實目前單在組織的調整上面,我一直覺得少輔會現在的定位其實非常的尷尬,具體來講,你可以看看它的組織,組織的主委、副主委是市長、副市長,委員是各局處的首長,另外還有學者專家、少年法庭的法官、主任調保官,而真正在執行端設執行長1人,他其實不是這方面的相關專業,他只是市府的主秘;另外就是行政部分兼擔任監督的有社、教、衛、警等等的人;真正在執行、最需要權力、最需要行政執行的人,其實是在所謂的輔導組,裡面設有督導跟社工或者是輔導人員。再來目前在經費的部分也是有嚴重編列不足的問題。

我們可以看一下少輔會的任務,目前主要是輔導相關之調查、訪視,一開始它接到案件之後,評估要14天,然後30天訂計畫,每月要訪視一次,直到結案。第二個要做危機介入,事實上它沒有辦法全面性的危機介入,目前它只能夠做轉介案的危機介入,其實跟我們原來希望少年輔導委員會能夠做主動性的危機介入,就是有一個預防的概念,在這一塊來講,目前他們在有限的資源底下是沒有辦法做的。所以以下所有的工作都是針對現在從公部門,也就是說法院是主要的轉案單位,或者是學校的中輟案大概才會去做這一些工作。所以對於剛剛說到漏接的問題,只要沒有進入正式的轉介程序,它大概都沒有辦法有餘力去做實際上的服務。

以目前少輔會的現況有碰到哪些問題呢?目前他們大概都是以法院轉介還有學校通報為主,但學校通報案的案量其實是比較低的,屬於被動接案,所以主動積極的預防角色功能不足;第二個,它的權限位階不足,只能夠從主動變成被動,缺乏強制與保護力;第三個,業務費編列不足,我們有很多的社政少年輔導中心,他們的方案服務費、諮商費等等編列都可能是少輔會的好幾倍,有的中心說,它負責一個區,一年的活動費用只有10萬塊。10萬塊可以辦什麼?真的是能夠用的資源非常地有限。再來,他們現在面臨很高的人員流動,我真的建議可以深入了解一下原因,其實我知道,因為我認識非常多的少輔員,非常多都是行政管理的議題,導致他們有高的人員流動。再來是跟學校端的合作問題,其實學校是一個蠻封閉的環境,而學校最容易看到少年的問題,但等一下……因為今天時間比較少,我針對學校輔導的議題其實本來也有做一些準備,但我想今天可能時間不夠,也許之後有機會我們再來談。畢竟學校輔導的負荷量非常大,而且也包含班導、訓輔等等,中間有很多角色對少年處理立場的差異,更不要說轉介的功能,還有輔諮中心基本上只接受學校的轉案,是一個封閉的系統,所以其實很難在社區上面做比較好的合作。

再來我們來看一下過渡性教育,因為我們有機會接觸到過渡性教育,後來過渡性教育裡面有出現哪些問題。我想因為時間有限,我就大概簡單的、快速的說明,第一個,它的對象一定是由法院裁定有危害他人生命、身體之虞者;第二個,會由地方政府委由民間法人、團體來建置,而且進行方式要依照108課綱及上課時間要求跟內容來辦理;再接下來,它的期間是希望執行大概兩週,第三週就要評估復學的可能,然後按照少年事件處理法第五十五條之二規定,大概是兩個月得變更,所以希望能夠在兩個月內達到成效。

那我們來看看可行性,這個是教育部提供給地方政府過渡性教育的實施流程,這個文字很多,基本上在這裡面最主要的問題是,法院跟學校談定了,學生就直接被裁定到過渡性教育機構來實施過渡性教育,這會有什麼問題?第一個,我們認為針對這個對象標籤上「具有危害他人生命、身體之虞」,這個其實有涉及到歧視性標籤的處分,如果孩子知道自己是以這個身分進去,他其實很難認同,我們建議能夠以「就學適應困難的觸法少年」為對象即可。

第二個,在整個流程當中,並沒有讓孩子有參與討論的可能性。其實我們知道少年工作最大的特徵大部分都是非意願案主,非意願案主的可工作可能性非常低,所以我們前面需要讓孩子有意願,有意願之前需要做什麼?需要先跟孩子做關係上的建立,也就是說需要有初期的一些評估會談,在這個評估會談當中去了解孩子,給予正向的支持,也能夠建立可工作的關係,所以在這個部分孩子的參與是非常重要的,在這個流程當中並沒有讓孩子參與討論的過程。容許再給我2分鐘的時間。所以我們積極地希望未來所有的處遇能夠讓孩子參與,在所有流程的過程當中能夠加入兒少的意見,能夠討論後再進行。再來,因為有危害他人生命、身體之虞,事實上也忽視執行單位的風險,無論過渡性教育或安置輔導都是,其實現在安置現場或教育現場都有執行者面臨自身人身安全的問題,我覺得這一塊政府也有積極保護執行單位的責任跟義務。

第三個是未按少年屬性與特性來設計服務的內容。事實上有問題的孩子,第一個最典型的狀況就是他的作息必然是混亂或不穩定;第二個他通常來自於有創傷或者是暴力的生長環境,所以事實上他要能夠進入服務裡面,需要有這樣一個過渡性的階段,所以通常我們在任何的服務實施前,會先跟孩子建立初步的可工作關係;第二個會focus在作息,其實作息的調整需要有一些彈性,而且是要在鼓勵支持的結構下逐步達成;最後在服務的內容裡面,不要給予要求性太高的,要先從易達性的學習任務開始,建立他的一些正向經驗,慢慢的累積,來促成他的意願跟動機。這整個流程最快也要三個月才能夠達到一定的效果,所以在時間上的設定也是非常的重要。

再來,實際上在過渡性教育的實施裡面,就實務上對學校了解,事實上,孩子不回學校不是孩子不願意回學校,往往是學校不願意讓孩子回到學校,因此造成孩子真正要復學時會有被標籤、再次被歧視、再次被拒絕、被傷害的過程,所以我想復學的問題也需要進行學校端的部分。

我這邊有提供一個具可操作性的過渡性教育實施流程的建議,大家可以做一個參考,裡面最主要的重點就是,它是一個循環的封閉式流程,讓孩子在這個過程當中能夠反覆核對意願,如果真的不行的話,最後再回到少年法院做其他的處理,或者是處理的過程。

再過來是談到安置輔導的問題,抱歉,我最後提一下安置輔導,因為安置輔導的部分我們算第一個在做的。我第一個要提醒的就是,在當時設立安置輔導這樣的轉向制度的時候,並不是考慮孩子的處分,不是要多增加一個社區保護處分的選項,事實上它還是考量到,如果他真的有安置的需要,一定要考慮他的家庭失功能,而不是考慮他的犯行。為什麼安置輔導反覆失敗?都是以為是一種裁定處分的選項,這絕對會造成安置輔導的失敗,所以要以他的家庭功能有安置、保護的必要性作為裁定的考量。再來是講到目前還是有個問題,就是剛剛提到有非常多是安置輔導機構專業能力以及資源條件的問題,我想這個部分其實在社家署應該非常清楚,現在很多的安置機構,如果是私立的安置機構,願意收安置輔導的機構,他們需要的高人力大部分都要自籌,機構的人力,加上現在勞動條件要三班制輪班及加班,機構的財務壓力跟風險之高,專業配置不足,在量能不足底下,哪個單位敢收安置輔導的個案?以上供參,謝謝大家。

主席:謝謝江秘書長。

下一位是李伯利理事長,謝謝。

李理事長伯利:各位委員、各位長官先進、各位前輩,大家早安。我來自臺南,我有十幾年的時間,從十幾歲一直到27歲曾經成為一個曝險少年進到黑道,我在27歲因為信仰而重生,因此我對這個區塊的環境、家庭背景跟心態非常了解,我從27歲開始來幫助社會邊緣人及曝險少年能夠穩定的復歸社會。我在陪伴的過程當中發現到一個問題,一開始讓我非常納悶也覺得奇怪,有的父母親是教授、是醫生、是高成就的、是企業家,他們明明都非常關注孩子的成長過程,包含他們的教育,但是為什麼這些孩子最後還是會成為一個曝險少年,甚至成為一個社會邊緣人、成為社會的問題?後來我無意中因為大數據,做了十幾年的時間,我找出了三個脈絡,這三個都是家庭功能失調,第一個就是他們過度溺愛,第二個就是管教失當,第三個就是缺乏陪伴。所以我接到每一個case的時候,就會先從父母親著手,去跟他們諮商,去了解這個家庭,去把脈、診斷這個家庭在家庭功能失調、親子互動到底哪裡出了狀況。但是我也意識到父母親在孩子青少年時期之前,他們根本沒有病識感,因為孩子在青少年時期之前,他像一個海綿一樣,父母給他多少,他好的、壞的全部都吸收,等到孩子青年的階段,他才會開始反射、反映這十幾年來在這個家庭的溝通模式、互動模式,反映出來成為他在整個社會上的行為。所以在父母感受到病識感的時候其實已經來不及了,因為這是十幾年來他在這個家庭所養成、所結出來的果子。

所以其實我今天來並不是針對我們今天的主題,而是在對於主題裡面的問題,這個根深蒂固的問題到底如何根源性的去解決?我在幫助許多家長,他們其實非常痛苦,甚至想要去找藥頭,要請藥頭不要再賣毒品給孩子了。我說這根本不是藥頭的問題,而是你孩子的問題,你孩子的問題是來自於你家庭的問題,所以你如果把臺灣的黑幫全部都抓完了,但是家庭問題沒有解決,那些孩子還是會用其他的方式來反射出他的行為,所以我用這樣子做一個開頭,來請大家一起進到我的論文主題。因為我認識非常多特殊的社會邊緣人,所以我就採訪了15位,這15位裡面大概有將近半數的家長是高成就的家長,我這個論文的主題叫做初探社會邊緣人成長歷程:從子女角度看親職教育。

因為時間非常有限,所以我就快速的講過。我會討論我的文獻探討,還有第五章結論跟建議。首先是名詞解釋,「社會邊緣人」通常是長期缺乏正當工作、從事非法工作及反社會行為、在社會中邊緣化的非主流群體,該群體在生活當中可能總是面對缺乏支持、社會資源及孤單無助等問題。第二個是「親職教育」,父母是子女第一線的教育工作者,透過學習並落實才會有效的培育身心健康的下一代。林家興指出,親職教育是以父母為對象,以增進父母管教子女的知識能力和改善親子關係為目標,具備了自願、實用、即時、連續等特性之終身課程。第三個是「親子依附關係」,指的是孩童在嬰兒時期對主要照顧者產生依戀關係及情緒,是一種情感的連結。第四個是「自我概念」,是指一個人對自己的整體看法,包含外表、身體健康、自我接納、自我價值、態度和情緒情感的總和。第五個是「偏差行為」,講的是反社會行為,指違反社會、家庭、學校中的常理、標準、法律、規範、紀律或期待的行為。

接著進到第二章我的文獻探討,第一節是兒少成長經驗對他成長的發展影響。瑞士心理學家Jean Piaget1919年提出認知發展理論,認為幼兒期是個人認識能力迅速發展的關鍵階段。美國心理學家Erik Erikson1950年也提出了心理社會發展理論,指出幼兒期是個人身分認同和建立信任的重要時期。J.Donald Walters在「生命教育」一書提到,06歲是打地基的年齡。郭沛衡在2013年也提到,情緒教育關鍵期處於幼年成長階段。社會科學家Elder也提出了生命歷程理論,強調個人過去無論劣勢或優勢累積的生活經驗,早期之主動或被動的經驗會類似透過滾雪球的方式持續影響個人畢生生命每個歷程發展的結果。由上述研究可知,兒少早期成長經驗之家長親職教育、管教方式、親子依附關係對成人後期發展會帶來深遠的影響。

第二節是家庭管教方式影響青少年偏差行為。Travis Hirschi在控制理論學說中提到,人都是潛在犯罪者,人並非天生高道德的動物,會有自然犯罪的傾向,故此無須研究人犯罪的緣由,但人為什麼不犯罪的社會因素就有研究的價值。侯崇文在1996年研究發現,家庭因素為青少年偏差行為帶來的影響遠超過學校因素的影響。陳意文、曾淑萍的研究依照四種不同父母管教類型發現,管教方式造成子女嚴重偏差行為依序為忽視冷漠、專制威權、寬鬆放任、開明威權。劉俊良、張弘遠、陳意文研究發現,父母管教方式與青少年行為表現有密切的關係。

第三節是親子依附關係影響子女身心行為發展。Ainsworth1989年提出,雖然依附關係關鍵期於幼兒時期,但對個人行為影響卻是深遠重大,而嬰兒與主要照顧者的依附關係則是第一個連結。另外,自我概念是指個人對自己的整體看法。黃俊傑、王淑女指出,犯罪少年有較負面的自我概念,親子依附關係與學生自我概念有顯著的相關,家人依附關係越好的青少年會越喜歡自己,家人依附關係對其自我肯定、自我接納、自我價值的影響力就會越大。陳若喬、鄭麗珍研究多位在青少年時期經歷父母離異卻可以順利進入社會主流所讚許的大學成長經驗中發現,受訪者除了擁有相同的優勢性格特質之外,受訪者的家庭內親子關係品質及非監護家長關係互動品質都相對優質。因此,發展正向親子關係會為孩子帶來新的感受及成長,對於孩子的內在控制力、正向自我概念、生活負責的態度會有相當大的幫助。

第四節講的是家長教養方式代間傳遞是家長在不一定有意識的狀況之中,潛移默化影響下一代的教養態度與行為。其他的我就跳著講,家長在管教子女的方式上,非常容易在不自知的狀況中受上一代的影響。親職教育方案首當其衝的主要對象是先以促進家長本身的成長、自我覺察為主,學習教養方式、子女問題解決、親職知識與技巧為輔。有學者說,需要透過親職教育來學習增進管教子女的知識。

我最後一個總結,我的研究結論,社會邊緣人的原生家庭及親職教育的狀況:一、通常家長關愛子女,但親職教育有待改進;二、親職教育受到上一代的影響;三、親職教育影響依附關係。第二,社會邊緣人原生家庭親職教育對子女行為模式之影響:一、影響子女的溝通模式;二、影響子女求學階段的學習力;三、影響求學時期的交友狀況。第三,親職教育對子女的心理影響:影響子女的價值觀、影響子女的情緒發展、影響子女的自我概念。

所以我要建議,其實在環境因素跟個人因素之外,主要家庭照顧者之親職教育方式占非常重要的因素,而家長通常無自知、無自覺,不了解、不知道教養孩子需要透過學習,而負向親職教育卻會對子女一生帶來深遠的影響,並連動影響整個社會,因此本研究建議政府要開辦親職教育課程,並提供獎勵措施,普及化協助主要照顧者提早預備,所以我強力建議要修法、修家庭教育法,讓家庭教育法是有強制性的,讓每一個父母在孩子一出生的時候,政府就給資源、給方法,幫助他們能夠定期知道如何有效、正向地來做親職教育,以上,謝謝。

主席:好,謝謝李理事長。

在往下走之前,我現在先作一個會議程序宣告:整個早上的公聽會,我們要延長會議時間,所以我們繼續進行到所有發言均結束為止。

接著我們請黃宗旻副教授。

黃副教授宗旻:主席、各位先進,早安。剛剛聽完好多不同領域或不同背景的先進發言,其實我有一點百感交集,因為我感覺到我們這邊目前的問題是每個人都很希望事情變得很好、很努力,但是可能在不同的系統、不同的角色之間,剛好大家都差了那麼一點點,所以我不曉得我有沒有機會可以當不同系統、不同角色之間的潤滑劑,或者是一些轉譯的那種角色。

我目前除了在文化大學教法律系以外,我的專業是刑事法、刑事政策,但是我也有研究少年事件處理法,我們也有開設一些通識課在做法律知識的轉介,我目前也有擔任臺灣更生保護會的董事,我在外面接觸了蠻多志同道合的朋友之後,我開始發現有一些我們圈內覺得很理所當然或者是覺得很基本的一些想法,其實稍微跨出這個圈子以後變成很多人都不知道的事情,所以有時候因為這樣的預設不同,造成大家在溝通上面可能會有一些歧見。如果有機會的話,我們很希望可以多多跟不同的民間團體,不同的關心社會、關心少年問題的人員,也包含今天在座全部大家志同道合的朋友們,我們願意多做一些法律常識或者是一些刑事政策觀念的說明。

目前剛好「我們與惡的距離2」正在上演,大家看了那個戲劇以後,其實裡面會有非常多的啟發,因為它裡面呈現的剛好就是我們今天所談的主題,各個事態的發展其實是環環相扣的,我們目前也許聚焦在少年犯罪這樣的主題,但是往前倒推的時候,少年犯罪情勢的波動以及他的態樣,其實跟目前的社會狀況或者是家庭教育是扣在一起的,例如你只要有大批的教養失當家庭,就會比較大批的產生一些偏差行為,而當中的偏差行為,例如有的是罹患憂鬱症、有的是自殺、有的是加入幫派、有的是吸毒、有的是成癮,有一部分就會變成是司法的client,也就是司法其實是很後端倒推回去發現前端社會問題的一個部門而已,但是能夠解決這些問題的方法跟機制,可能不在司法這一關,應該說司法已經是最末端,它發現有這麼嚴重或者是已經走到這一步的少年出現在眼前了,現在針對手上的個案要看看怎麼樣可以讓他放回社會去,所以要倒推,把他前面那些欠缺或者是被不良對待,或者是命運的捉弄再彌補回來。但是我們另外可能會有一些更前瞻性的作法,是在社會上去防微杜漸或者針對已經發現有問題的少年做再犯預防,這些相關的資源以及工作的權責分配其實蠻多是在行政部門那邊。

所以第一個也許我們可以分享給大家的就是,有些時候是政府部門之間的分工關係可能太過繁複,所以對於一些民眾的期待沒有辦法馬上回應,也許我們政府部門之間的聯繫,如果可以的話就儘量加強,例如這個聯繫包含中央除了司法院直接處理已經出問題的少年之外,司法院和行政院所掌握的那些資源之間有沒有辦法串接,尤其是目前有太多眼光都聚焦在已經出問題的司法少年這一端,但是其實前端代表的是社會安全網漏接,也就是出現司法少年應該倒推回去,從衛福部或教育部的相關資源及權責那邊下手,看看前端到底哪邊可以亡羊補牢,而且針對目前已經出問題的犯罪少年處遇,其實如果不是要把他關進矯正學校裡面做某種機構式處遇的話,其他種類的處遇資源其實都在地方政府以及行政部門的業管範圍內,所以這個部分的確司法院沒有辦法處理全部的事情,也就是司法院如果不是少年這一塊,以成人那一塊來講,司法的核心功能其實是審判。

以少年來講,這其實是有一些時代的遺絮,也就是在民國86年版的少年事件處理法,那時候其實是關於少年犯罪或偏差行為該怎麼處理的認知上的一個調整,那時候開始有想到說,也許這個不是用嚴刑峻法可以應對的,它應該要用一些處遇或者是福利措施來調整少年後續的發展狀態,只是那時候可能行政部門尤其是社會福利部門還不夠健全,它可能連一些目前想像的,例如身心障礙者、老年福利等等的資源都還沒有到位,所以那時候是先以司法當作處理問題的句點,等於司法這一關就兼充了社會福利功能,也就是由少年法院來充當一下司法少年的個案管理工作。但是這樣的情勢在目前在架構上已經有點歪掉,也就是這個前進的一大步在民國86年來講是個創舉,但是畢竟司法的核心任務或者是專業訓練是在法律,不是在社工、不是在心理衛生、不是在教育,所以其他的比如個案需要一些資源連結、需要一些處遇方案,這個不是司法部門裡面例如調保官可以handle得住的,他必須要把他轉回社會資源上去,跟一般其他非司法少年的個案共用社會資源。這個共用的模式其實目前是慢慢從例如少年法院這邊放到或塞回一般的行政部門那邊去,只是因為民國86年少事法的那段時間,少年法院做得真的非常多,以至於目前有蠻多行政機關沒有意識到其實司法少年是他們的client,以至於現在有一些業務要推回社區或推回一般的地方政府的時候,會發生一些分工上的阻礙,這個其實在慢慢磨合當中

而且從這次少事法修法的行政先行以來,行政部門已經慢慢比較多意識到這個是行政任務,而不是司法任務,所以這方面的聯繫或者是分工關係,目前的確是在重新調整,算是陣痛期吧!但是大方向上來講,這樣的發展是好的,因為86年版少事法所思考的就是暫時、權宜之計由司法即法院來擔任個案管理工作,其實是不恰當的,應該說司法專業大概就是處理司法程序,頂多擴張到一點點少年矯正,但是其他的資源其實都是在社會上,而且如果我們本來就希望讓司法少年……不是常態化,而是讓他的處遇不要被司法框住,而把他當成一般社會福利缺乏的角度來處理司法少年問題的話,的確他本來就應該跟其他社會上有需求的民眾共用資源才對,所以目前其實比較大的重責當然可能是在地方政府,但是中央政府要如何跟地方政府磨合,讓地方政府的社會局處、教育局處,還有衛生主管機關願意擔起這個責任,目前其實都是單點作戰,可能是各地方的少年法院與各地方的行政部門之間在磨合協調,而且每個地方的主管,包含地方縣市首長對這方面觀念的強弱,都可能會影響到每個地方少輔會的運作成效,或者是少年法院處理司法少年的運作成效。針對這一點,如果可以的話,大家應該把眼光放到社區,而且社區的主導者其實是地方政府,中央政府能夠做的事情是協調、溝通或是推動政策,所以有蠻多問題不是立法可以解決的,你法律在那邊,如果地方政府不配合,或者是地方政府這樣的觀念沒有建立起來的話,它在細部的分工上或者是在個案的銜接上,一定都會出問題的。

目前少輔會跟少年法院的關係是還好,但因為目前少輔會是放在警政機關下,當然這是過渡時期,就是我們要把司法少年的處遇活動從司法再切回行政部門時的一個過渡階段,它會放在警政部門,就是以警政署來主管少輔會的相關業務。但是長期說起來,這個活動的本質其實是教育、輔導或是社會福利,它其實不是警政業務,而目前警察的工作也有點繁複,所以長期來講,當然如果它能夠移回各地方政府社會局處,甚至教育局處的話會更好,而且本質上它的名稱既然都叫做少輔會了,如果我們對於輔導這件事情的理解沒有誤認的話,它其實是教育工作的一環,所以我們會期待教育主管機關,也包含地方的教育局處,對教育這件事情的想像力要更擴張。我們現在對教育的主要期待已經不是學科教育了,因為考試考得好不好,可能只是一個很傳統或者是很制式的指標,我們希望的是他平安健康,在社會上是一個有功能的好國民,這方面本來就是學校教育的任務,只是以前對於輔導或者是資源連結這一塊,很多學校沒有放在心上,很多學校都管升學率,或是用升學率來讓它好招生,但是也許大家觀念都要轉換,包含很多家長對於學校的期待可能也要調整一下,也就是學校的功能不是只有課業而已,它其實是在培養小孩作為一個全人或是全方位公民,如果這些東西都能夠到位的話,那問題應該可以獲得很好的解決,謝謝。

主席:謝謝黃教授的發言。

接下來請麥玉珍委員發言。

麥委員玉珍:主席、各位專家先進及家人們,大家好。我叫麥玉珍,來自越南,我今天代表台灣民眾黨歡迎大家,也感謝大家在百忙之中願意出席參加這場公聽會,給我們很多的建議。剛才一直在聽大家講,為了孩子們發聲及包容,今天我們談的不只是制度,更是為了保護每一個孩子,尤其是為社會中最容易被忽略的少年,還有我們的新二代發出聲音,我們支持少年事件處理法的立意,孩子犯罪應以輔導代替懲罰,讓他們有機會回頭、重新開始,但我們也必須誠實面對理性與現實之間仍有太大的落差,今天校園霸凌沒有少,高關懷學生的問題依舊還是很嚴重,社工人力持續短缺,資源不到位,制度也不連貫,所謂的輔導先行,最後只淪為空話。更令人心痛的是,少年被幫派吸收,一旦出事,就被社會責怪、被司法拋棄,而真正犯罪的集團、那些操控少年的主謀仍逍遙法外,我們主張中央必須修法,加重這些吸收少年犯罪集團的刑責,讓法制真正的守護少年,而不是讓他們成為代罪羔羊,同時也應由中央統籌整合教育、社政與司法的資源,各部門不能各做各的,應該要有一致性及連續性的制度,調查歸誰?輔導歸誰?保護由誰來負責?這些都要有清楚的分工,不能互踢皮球。

我也要特別提到新二代,目前臺灣已經超過40萬人,他們是媽媽心目中的寶貝,也是臺灣未來的主人翁。我們常說孩子教不好要怪父母,過不好要怪政府,這聽起來像一個笑話,但卻是我們必須正視的現實,政府也應該積極面對。孩子需要的不只是父母和老師的教導,更需要國家的政策護航,尤其在AI與詐騙橫行的時代,沒有一個孩子應該被放棄,也沒有一個家庭應該孤軍奮戰,所以今天的公聽會不是形式,而是機會,我們希望透過這樣子的平臺,真正地討論出中央與地方如何落實依法行政的制度,不是只有紙上談兵,而是也能成為孩子成長的保護網。台灣民眾黨會持續監督,也會提出具體改革的方案,因為我們相信每一個孩子都有被愛、被保護、被引導的權利。

今天真的很謝謝大家,包括各位專家學者、各個老師、教授,希望我們共同為了下一代來努力,因為臺灣為數四十幾萬新住民的孩子,未來也可能是你們的媳婦、你們的女婿,我們為了下一代打造一個溫暖、安全、更有希望的臺灣,這樣子的環境才是我們應該真正為下一代來努力的,謝謝大家。

主席:謝謝麥玉珍委員的發言。

接下來請臺灣大學法律學院謝煜偉教授。

謝教授煜偉:主席、各位專家學者、各位委員及在座各位代表。我是臺大法律學院謝煜偉,今天非常榮幸能夠參加這一次公聽會,前面也聽到非常多先進的發言,大部分的意見我都蠻贊同的。因為今天時間有限,所以我只能針對討論提綱提到的幾個重點來簡單分享一下我個人的一些想法。

首先是關於移送前程序的問題,其實我們可以發現……諸如剛才吳宗憲委員以及一些先進發表的意見裡面所提及成少共犯的問題,其實最重要的問題還是在移送之前的偵查程序,特別是針對成人犯罪事實的調查,當然這個部分在實務上也可以有很多種解決的方法,比如有人提議是不是要設置所謂的少年檢察官,或者也有人提議直接創設固有偵查權限這樣子的概念,讓一般的檢察官去負責調查犯罪事實。不管想法如何,我們可以發現誠如法務部在書面意見裡面所提到的,少年事件處理最重要的就是少年需保護性的確認及評估,需保護性事實並不是在移送後才出現,它其實是在移送之前,當我們發現可能有少年涉入相關犯罪組織的合作當中,就有需要發動去提前介入。我們可以發現在制度設計上,無論今天是採取哪一種制度,重點是針對少年涉入可能相關犯罪事實第一線處理的人,他必須能夠充分了解少事法第一條的精神,從現有資源來看,我想與其我們花費非常多的時間去培訓所謂的少年檢察官或者是設置其他新的制度,不如善用現有充分瞭解少事法精神的少年法官,透過類似像司法院所建議的,用專責少年法官的方式或者加強聯繫管道,提供成少共犯相關犯罪事實認定及偵查的可能性,當然,這個是就成人的部分,少年的部分,仍然必須貫徹少事法保護優先主義的想法。

第二個,關於討論提綱第三點提到前案塗銷的草案,從一開始司法院因應民意輿論需求所提出的草案,一直到委員版本的草案,基本上我都是採取反對的意見,也就是說,現行法的規定其實不需要另行修正。但是如果我們真的要去修正的話,我們必須要設想一個問題,我們都說我們要跟黑道搶孩子,這個標題講得非常地正當、理所當然,可是我們有沒有想過,當我們今天把前案予以不塗銷的情況,其實就等於將少年推向了犯罪集團那邊,為什麼?因為社會不會接納他,這也是為什麼不管從CRC(兒童權利公約)或者是少事法86年的修正以來,我們所貫徹的精神就是盡可能地讓少年有社會復歸的機會,而這個機會要如何去展現?最重要的就是前案的塗銷制度。

因此,如果我們今天真的真的沒有辦法、擋不住了,立法委員一定要去做前案塗銷規定的修正,我個人認為應該要思考草案的部分至少要做前案類型的劃分及後案類型的劃分。也就是說,如果我們真的擋不住,一定要去做前案塗銷的修正,是不是至少能夠在再度違犯而受保護處分的案件當中,在5年之後仍然可以視為未承受前案的各該宣告?也就是最起碼就少年保護事件的部分,我們仍然還是要更充分地保有讓少年社會復歸的機會。當然,這個只是我後退的折衷、妥協方案的想法,但最終的想法還是認為第八十三條之一是不應該修正的,我必須在這個公聽會正式場合明確地表達個人的見解。簡單來講,國家在跟黑幫搶孩子,但是我們現在的草案正是將孩子或者少年推往犯罪集團的那一邊,因為社會會因為前案的存在,而很難去接納這些少年。

接下來我們看行政先行的部分,其實剛才黃宗旻副教授的發言,我都還滿贊同的,就是這個會牽涉到底事權要歸到誰那邊。我們也知道86年版的修正引入一個還滿新的概念,叫做司法福利系統,這個概念在世界各國裡面有所謂的問題解決型法庭,它也意識到很多時候到最後其實是社會福利提供的問題,而司法的功能不再只是單純地給予應報、責任的正確認定或者是審判的功能而已,更多的是資源協調、資源整合平臺的功能。

所以如果我們今天把握這個重點,就算放在現行法的架構之下、放在少年司法的環節裡面,我認為也還是有機會可以運作得非常好。從過去這20年來的運作經驗就可以知道,其實還是可以運作得不錯,但是就算今天移到地方政府、行政機關,是不是一定不行?當然也不是,重點就是少輔會的功能如何能夠健全,我們可以發現,目前很大的問題就是縣市之間的差異非常大,同時還有主管機關心態的調整。因此個人滿贊同如果能夠重新檢討少輔會的功能及權限,交由衛福部或各地方政府社會局去做整合式的處理應該是比較好的方式。

總結來看,少事法的定位不是單純刑事政策的一環,我們老是把少事法當成是預防再犯的利器,其實不然,它是針對做出非行行為的少年、看到冰山的一角,非行事實只不過是需保護性事實凸顯的特徵而已,這是非常重要的關鍵點,因此重點不在於再犯的防止,而在於福祉的提供。

大家常常說少事法是刑事訴訟法的特別法,其實錯了,我們看到釋字第805號解釋,大法官已經認清少事法並不是刑事訴訟法的特別規定,而是兒少福祉相關法規當中的重要一環。就安置機構的議題而言,我也贊同不應該區分司法少年與社政少年,而應該由社家署統籌進行安置體系的事權統一,這時候才比較有可能接住那些不斷在醫療、社政或者司法徘徊遊走的少年。

至於少年矯正學校收容狀況的惡化,我本身是誠正中學外部視察委員,剛才吳宗憲委員提到的那個議題,我們在外部視察的過程當中也清楚看到了這一點。當然,背後的問題非常多,除了涉及安置機構不足,同時也涉及社會輿論壓力、法官對於裁定感化教育的個人偏好,不管怎麼樣,我們都曉得遇到了問題,就一個一個來解決。從第一線的現場可以發現,雖然矯正學校目前運作的制度還算是上一定的軌道,可是因為收容壓力的問題,會使得裡面尤其是優秀的教導員沒有辦法留得住,流失的情況非常嚴重,而且其面臨的輔導壓力非常大,如果能夠從第一線現場的情況先去瞭解的話,我們才比較有機會一環一環地去改善。

最後20秒的時間,我想說的是,需保護性並不是再犯危險性的預防,而應該是保護欠缺性的確認及復原可能性的瞭解。所以從層層同心圓的角度來看,我們應該要確認少年的家庭功能、教育、親友或者人際關係可能出現哪些破損的情況,經過比較清楚的確認之後,我們才能夠提供比較適當的介入方式。以上是我的意見,謝謝。

主席:謝謝謝煜偉教授。

接下來請莊瑞雄委員發言。

莊委員瑞雄:謝謝主席。在場所有學者專家、媒體朋友,大家午安。剛剛聆聽了這麼多學者專家的意見,尤其是聽到謝教授的發言,我發現少年事件處理法如果真的要有意義的話,也確實要對上少年,尤其是涉及其犯罪的部分沒有做差別待遇的話,就失去了整個少年事件處理法著重於矯正及教育的部分。當然,我們也知道少年事件處理法行政輔導先行的制度從2019年上路以來,初衷非常良善,但是在立法院的立法裡面比較糟糕的一點,就是沒有辦法在冷靜之下大家好好思考對整個制度做安排及規劃,常常受迫於輿論或者整個民粹,在場所有學者專家都很清楚,所以有時候各位今天講完了以後,會發現你們原本非常強而有力地主張制度該朝向如何如何的走向,卻常常受到某個事件或者輿論的壓力之下,就偏離原來該有的制度設計。

以現在來看,我們想要讓曝險少年先接受行政的輔導,不要一開始就進入司法系統,但是少年事件處理法跑了這麼多年以後,問題當然還是一堆,而且很明顯發現了一些漏洞,我想其中有幾個重點。第一個,行政輔導的部分,大家很清楚,人力確實少,手段真的也是欠缺,空窗期長,少年輔導委員會雖然看起來好像很完整,地方首長又當主任委員,底下又有社工、警察、教育、衛政等人員,但第一線其實在做事的還是少年輔導員,那問題在什麼地方?人力確實是超缺,2024年全國有將近1,000個曝險少年,但不到300個輔導員,且各個縣市之間的資源差距真的很大,像新北跟臺南,一個人要顧2530個孩子;有些地方譬如說臺東,因為我認領臺東,我就特別去關注臺東,我發現只有3個輔導員,這跟人手多、資源多的相較,只有3個是要怎麼顧得來?

以手段少來看,譬如說,我們一直看到現在這個社會裡面,以少年拉K來看,這算是曝險少年了吧!此時少輔會會去接手,可是從開案到擬定計畫最長這四十幾天裡面可能什麼都做不了,相關的保護處分,像訓誡、保護管束、安置輔導,甚至於感化教育,這一些手段在這個階段裡面都用不上了;更麻煩的是,這些曝險少年有時候是同時吸食一級或二級毒品,這時又變成他不是一個曝險少年,而是一個觸法的少年,像這種灰色地帶,到底是幫少年遠離犯罪,還是讓他們更靠近犯罪,有時候我都覺得很懷疑。

我的建議是這樣,大家有談到中央機關應該負更大的責任,那當然!所以我倒認為衛福部是不是可以來主責,把這些資源整合,把學校的輔導體系也拉進來當主力?我是這樣來建議中央。此外,是不是也可以採取更為宣示的態度,譬如說在行政院裡面設置少年輔導辦公室?當然光有機關不足以讓整個少年事件處理法在這幾個階段裡面發揮更好的功效,但至少不要讓各個部會各搞各的,中央總是得統籌,同時參酌各國的經驗,像日本的制度是少年輔導員搭著少年警察;英國則是先警察調查,沒有犯罪再輔導,這些其實是不是也可以去試試?我相信大家最詬病的,同時在立法院也討論很久了,就是調查官跟保護官確實在角色上真的是衝突了,一個是要跟少年建立更信任的關係;一個其實是要把犯罪事實調查清楚的,這個角色上有所衝突的話,效果當然一定不會好。

而我們這次的考察裡面,像新北地院今年就試辦將調查跟保護的業務分流,我覺得這個方向就對了,也應該在全國推廣,在整個感化教育裡面,這到底是不是真的是有效,也是大家有很大質疑的地方,進入矯正學校裡面的少年,沒有安全感也缺了愛,變成他缺了很多,但是到了裡面以後,他就不缺這些壞朋友,很容易大家又和在一起了,所以對於這一些,他們的行為比他們的思考還快,這些情緒來得快又去得快,你用一般的教育方式,其實我倒覺得也教不動,大家都很清楚了,整個矯正學校裡面到底有沒有準備好,或者還有再提升的空間,尤其是整個師資的培訓,用共識營的方式,但講師是否真的真正了解少年的問題,還有訓練短、實務又不太夠。我乾脆這樣建議,矯正學校的老師至少要有一定的實務經驗,比如說至少要上過幾堂課或者幾個月的學習,至少少年相關的司法國際公約,或者少年保護的流程,對於確保少年司法有基本的掌握,這樣才可以真正幫助到我們的孩子。

我今天要特別感謝在場的謝啟大委員,要向謝啟大委員致敬,畢竟到現在整套制度上路這麼久,我們認真檢討跟精進,其實就是給少年一個更好的未來。從剛的發言到現在,我是認為整個前端的行政輔導到後端的教化,每一個環節確實不能出錯,現在的漏洞確實要去補好,行政輔導先行也不能只是一個口號,不然這些少年真的是接不住,也降低不了社會的風險。

我要特別引用李茂生老師的話,就是這部法不是沒有條件的尊重少年當下的決定,而是要尊重他們對未來自律跟自我決定的能力,國家跟成人社會會積極幫助他們去實現自我。

今天非常感謝這麼多學者專家提供的一些意見,我們立法院會很謙虛,至少我會很謙虛,尤其把前案銷除的部分,若沒有相關的配套或是更謹慎處理的話,其實我倒是擔心的,以上,謝謝大家。

主席:謝謝莊瑞雄委員的發言。

接下來我們請中央警察大學犯罪防治學系的潘怡宏教授發言。

潘助理教授怡宏:主席、各位先進,大家好。我是警察大學犯罪防治學系的潘怡宏,今天很榮幸能參加這場公聽會。首先,針對今天「立意良善的少年事件處理法,錯了嗎?行政輔導先行制度的檢討與策進」公聽會,我先說結論,我覺得我們今天所採認的行政輔導先行制度並沒有錯,而且應該是一個正確的立法模式,同時就結論來講,我認為應該把它擴大的使用,為什麼?因為按照現在的少年事件處理法第十八條第一項,如果少年有觸法行為的話,就變成一律要直接送交到少年法院做進一步的調查跟審理工作,可是少年可能有觸法行為,但他根本就沒有責任能力,比如說,他只是12歲以上未滿14歲,根本就沒有刑事責任,縱使有觸法行為,根本就不會構成犯罪,既然在不會構成犯罪的情況之下,你讓他直接進到少年司法系統,那是一個不當的措施。

我們從一般的認知角度來觀察,如果讓少年越早進入司法體系,他停在所謂司法體系的時間就越長,這基本上是共識問題,而這個共識的話,它具有實證的基礎,所以我們採行少年輔導先行制度是完全正確的,希望可以避免少年儘早進入司法體系、被標籤化,進而影響他身心正常的發展。

就少年事件目前的規範,有包括針對觸法的少年,還有曝險的少年。針對觸法少年,剛才說了,按照我們現行規定就直接進入司法法庭,這邊可能會有一些問題;針對曝險少年當然就是進入少輔會,然後有先行輔導的措施,如果輔導之後真的是沒有辦法,那就會再送到少年法庭。因此少年相關事件,縱使他是觸法少年,他可能有責任能力或可能沒有責任能力,有責任能力的少年跟無責任的少年同樣有觸法行為,應該是分屬不同的體系處理,就像剛剛黃宗旻副教授進一步提到的問題,我們今天要很明顯的區隔,到底哪些事件應該屬於司法事件處理;哪些應該屬於社會福利或社會安全網應該要接住的部分。特別是針對無責任少年跟曝險少年,老實說,應該是屬於社福機構加以保護、接住的對象,然後做進一步的教育跟輔導工作。

如果是從比較法的角度觀察的話,同樣的,我們今天比較的是德語系國家跟臺灣的法制,在德語系國家少年司法所處理的對象,只是14歲以上未滿18歲這些觸犯刑法法律的少年,才是歸屬於少年司法的領域。相對來講,我國的少事法其實管的範圍就蠻大的,在我們處理範圍蠻大的情況之下,第一個就造成今天少年的法官或是這些法官的輔助機構還有整個少年事件的處理執行機構有過度負擔的問題。我們看到臺灣少事法的處理包括觸法少年跟曝險少年,關於少輔會工作的部分,剛剛有很多先進有進一步的討論到,老實說,他們面臨很多苦處跟難處,特別是資源不足,這是一個很大的問題,都不夠用。

針對我們今天所要處理的部分,提綱的第一點就是如何提升少年輔導跟矯正的效能,我們認為應該要採取整合性跟多層次介入的策略,為了有效地提升少年的輔導、矯正、保護與再社會化的機能,個人認為應該從系統性出發,強化多層次介入的策略,涵蓋校園一些事件的處理,還有高度關懷學生的問題,重點是必須要契合兒童權利公約第四十條所要求的以保護兒童最佳利益為優先的原則。從德國跟奧地利經驗這個角度來觀察,這兩個國家的少事法雖然所處理的是有關於觸法的少年,可是並不是對少年觸犯法律的行為都一律進入少年司法體系,他們會儘量在前端的部分先行了解,比如說成立所謂的少年法之家,先行了解這個少年的狀況,一定是已經沒有辦法進行輔導,非得要進入少年司法,才能移送到司法單位裡面去。你看像德國跟奧地利是採多機關合作的模式,就成立所謂「社會教育家庭援助」制度,將學校、社工、心理師以及少年司法單位納入跨部門的合作平臺,發展強制跟自願參加混合模式的計畫,來做精準分流的措施,並提供最適當的個別化處遇措施。而瑞士的制度是強調以社會教育為核心的非刑事性引導制度,希望儘量避免少年馬上進入所謂的刑事司法體系。

至於採取行政輔導先行制度的檢討,剛剛有很多先進都已經有討論過,我大致上贊同,因為少年的輔導先行制度老實說就是貫徹早期預防介入,避免少年被司法給標籤化的問題。同樣的,在德語系國家針對觸法少年如果認為情節輕微的話,就儘量給予不起訴的處分為前提,除非說真的沒有辦法進行教育輔導的措施,才移送到少年法院去做介入的動作。

至於強化安置輔導機構體系與資源整合這個問題,剛剛有很多先進都已經有指教過,針對這樣的問題,老實說,資源不足是一個很重大的問題,可是在這裡最重要的問題應該是事責要能夠分明,基於憲法上的社會國原則以及機關功能最適原則,關於安置輔導這個部分,我個人贊同剛剛謝教授以及黃副教授的主張,這是屬於社會福利體系的一個部分,所以應該統一由衛福部來主導進行統籌跟規劃,這樣會比較妥當,因為這並不是少年司法業務的一部分,所以我在這邊是強烈的這樣建議。

其次,關於少年調查跟保護的業務,我也蠻贊同剛剛莊委員所提出的,應該要採保護優先主義,可是我們要顧慮到現實上可能人力會不足,這確實是一個困難的問題。因為這邊是涉及兩個完全不同的專業,少年調查的業務跟少年保護的業務是不同的,所以應該要分流來實施,這樣確實是比較妥當的策略。

好,以上就是我的報告,謝謝。

主席:謝謝潘教授的發言。

現在所有在場的學者專家均已發言完畢。原來預定出席的財團法人新北市基督教晨曦會劉民和總幹事因身體不適所以不克出席,之後他如果有提供書面的資料,我們將一併列入公報紀錄及公聽會的報告。

接下來我們請林月琴委員發言。

林委員月琴:各位關心少事法規跟實務運作的專家學者們、團體夥伴,大家好。今天司法及法制委員會安排這樣一個公聽會來關心我們少年司法的議題,我覺得很高興,少年事件處理法在108年進行調修,第一個是希望讓未滿12歲的兒童除罪化,第二個是希望行政輔導先行、司法處遇為後盾,對曝險少年的整個處理機制實踐到現在大概2年的時間,我覺得也到了應該檢討的時候。在過去要採行政輔導先行的時候,有討論到底要把少輔會定位為社政還是警政,看起來最終還是由警政署來承接這樣子的角色,那既然承接了,即便大家認為少輔會到底有多少的能量去連結資源,或者事實上是做輔導處遇的工作,可是它現在已經確定就是在警政署,所以我們應該不要再走回頭路,要看到底怎麼把那些障礙去除掉並做得更完善。所以我今天提出了四個問題點,第一個,在3月的時候,從衛福部對社安網人力檢討的報告當中看到整體人力的退出率,各位可以看到,在臺東也好、新北也好,甚至是臺中、嘉義縣,這幾個縣市都是人力退出超過三成以上。我實際詢問第一線的工作人員,就發現事實上縣市政府大概只申請人力的補助,完全沒有業務費可以支領,最後是誰掏腰包?就是工作人員自掏腰包,包含去訪視的時候,連加油的費用都要自掏腰包,像這樣的工作情境,怎麼可能會讓人才留下來?如果我每一趟出勤的交通費都要我自己支應的話,怎麼會讓專業人才願意留任?而且在上次委員會質詢當中,警政署自己也提到目前只有臺北市有自編預算來支應少輔會,其他縣市都僅靠中央社安網的經費預算,事實上經費預算是非常單薄的,不夠用的時候要怎麼辦?就會引發我剛剛講的問題,對於這樣子的狀態,我認為這個問題必須要儘速解決,才能讓人力方面長治久安,也才可以做傳承,否則事實上是沒有辦法的。

接下來是問題二,各位也可以看到少年事件處理法第十八條有規定,甚至少年輔導委員會設置及輔導實施辦法第七條也規定要有什麼樣的專業人員,前段「社會工作、心理、教育,家庭教育」規定得非常清楚,可是「其他相關專業」是什麼?不知道意指為何,也不知道那個人到底是誰,因為這非常的廣泛,雖然很廣泛,可是到底符不符合我們現場的實務需求也不確定。再來,我們看到居然還有6個縣市沒有聘用督導,事實上內部督導等同於是主管去增進工作人員的能力,甚至給予支持,依少事法應該是要配置專職或兼職的督導人員,上次警政署在委員會當中報告的時候說人力非常充足,如果人力非常充足的話,為什麼基隆市、新竹縣、嘉義市、澎湖縣、金門縣跟連江縣竟然在督導這一方面掛蛋?人力到底充不充足呢?少輔會要怎麼去爭取經費預算?事實上應該跟地方政府請求,不是只有社安網的錢,地方政府是不是應該去編列經費預算?

我在上次質詢的時候有特別提出這張圖,每次只要談到少年輔導處遇,我都要把這張圖拿出來看,我用紅線框出來的是少輔會教育跟社政請求支援或共案合作的規定,這張流程圖寫得非常清楚,遇到有哪些行為情狀的少年需要先判斷有無學籍,只要有學籍就是教育單位,沒有學籍的話可能就是少輔會,甚至有的事實上是社政。可是什麼叫做共案?大家都來,最後大家都沒有來,所以講得不清不楚的時候,通常沒有一些法律依循的話,大家就會很難做。後來政府提出來不要叫共案,叫一主責、多協力,一主責、多協力就是要有人來協力,誰主責又是另外一個問題了,就是到底誰主責?因為跨域分工不明、資訊難對接的時候,怎麼去落實實務工作者要求所謂的一主責、多協力?所以我們就會看到實務現場,司法說社政為什麼不來協助安置?社工就會講這是司法的案子,最後就是大家都不叫主責,共案的結果就是我剛剛提到的,誰都不知道誰是主導者,這就是我們有點擔心的地方。第一個,少輔會的功能目前經常讓人家詬病的就是呈現自我限縮的狀況,主責只在曝險個案。第二個,少事法第十八條有規定要請求,可是請求的依據和標準不明,也就是我到底要怎麼去請求支援,實務上就會有各自解讀的問題。第三個,教育、警政、司法及社政等資訊沒有辦法對接,所以少年整個受助歷程到底是什麼,通常都要自己去想辦法解決嗎?我接案的時候還要自己去探尋他前面到底接受了什麼樣的服務嗎?所以資訊不對接的狀況也會造成這個問題。

我要提出來的是,我們的法規僅輔導施用行為,可是持有毒品兒少卻落入三不管地帶,為什麼這樣提?少輔會所稱的第二類曝險行為少年裡面有特別提到,可是是指已經有施用的狀態;第三類偏差行為少年提的事實上也是,第3項有關或使用其他有害身心健康的物質。它沒有特別去講毒品,可是所謂使用也就是有在用,持有到底算不算?最後就會說適用第7項,也就是其他不利於健全自我成長之行為。又要分類有學籍或沒學籍的分屬於在誰的身上。可是目前法規針對少量持有第三級、第四級毒品沒有一個規範的話,到底要由誰來做?事實上,我認為這部分是法規的缺漏。如果持有毒品其實已經相當接近施用行為,尤其最近新興毒品的興起、氾濫,篩劑往往很難反應現在毒品狀態的辨識,所以施用行為難以具體特定出來的時候,我覺得持有應該就要適時介入所謂的輔導處遇,否則恐怕就會來不及。這個三不管地帶,我認為少輔會責無旁貸,不該因為事權分工強行割裂原先主責的業務。

最後,我有幾個主張,後面我也會要求相關業務單位要去處理,第一個,請警政署檢討我們的人力運用和經費編列執行情形,是不是要研商擴充經費使用來源,並協助地方政府申請?第二個,警政署和衛政衛福部是不是可以研商人力培訓跟核心知能到底要什麼?否則的話,其他的專業人員到底能不能符合現場需求?甚至他的職涯地圖的建構方向也要列出來。第三個,衛福部要建立所有少年的受助履歷查詢機制,真正落實一主責、多協力,要明確職掌分工。最後,相關主管機關對於持有第三、四級毒品可能要做相關法令的修正,以上,謝謝。

主席:謝謝林月琴委員的發言。

主席(王委員鴻薇代):現在請林倩綺委員發言。

林委員倩綺:謝謝主席,府院同仁,大家好。我們今天針對「立意良善的少年事件處理法,錯了嗎?」最主要是在行政輔導先行的部分,我們來整理跟檢討。本席今天針對幾個部分,一個是少年司法改革之初衷跟目前實施的現狀。第二個部分要談到中央應該強化整體政策的統籌,還有整個支持責任。第三個部分,我們來討論一下安置機構制度的困境與轉型建議。最後是跨部門的合作斷鏈與高風險個案的失聯。

我們今天在這邊討論的少事法,正式在20237月導入行政輔導先行制度,雖然開啟了少年司法處遇模式很大的改革,但是這幾年的執行也有一些令我們要檢討的空間。這個制度本來是要確立預防優於懲罰的核心精神,最主要在強調少年初次出現偏差行為或低度風險的情境時,我們就應該採取行政介入,而不是馬上進入刑事司法的程序,這是立法最主要的核心。目的最主要是希望降低司法標籤化對少年的長期負面影響,促成早期的識別及支持性的干預,藉由非刑罰的手段協助少年回歸社會。依照法條規定,行政輔導的主責單位是地方政府,所以有所謂少年輔導委員會的設置,這個委員會的平臺主要是在整合各部門的資源,包含教育處、社會處、衛生相關局處、警察機關、少年法院,還有觀護人、地方檢察署、勞政單位等相關機構,主要是要建立一個多元視角和跨領域能力的實務應對機制,也希望能夠從學校輔導、家庭功能重建、心理支持、社會資源導入一直到法律轉介,有一個很重要的橫向整合系統、縱向追蹤的青少年輔導體系。

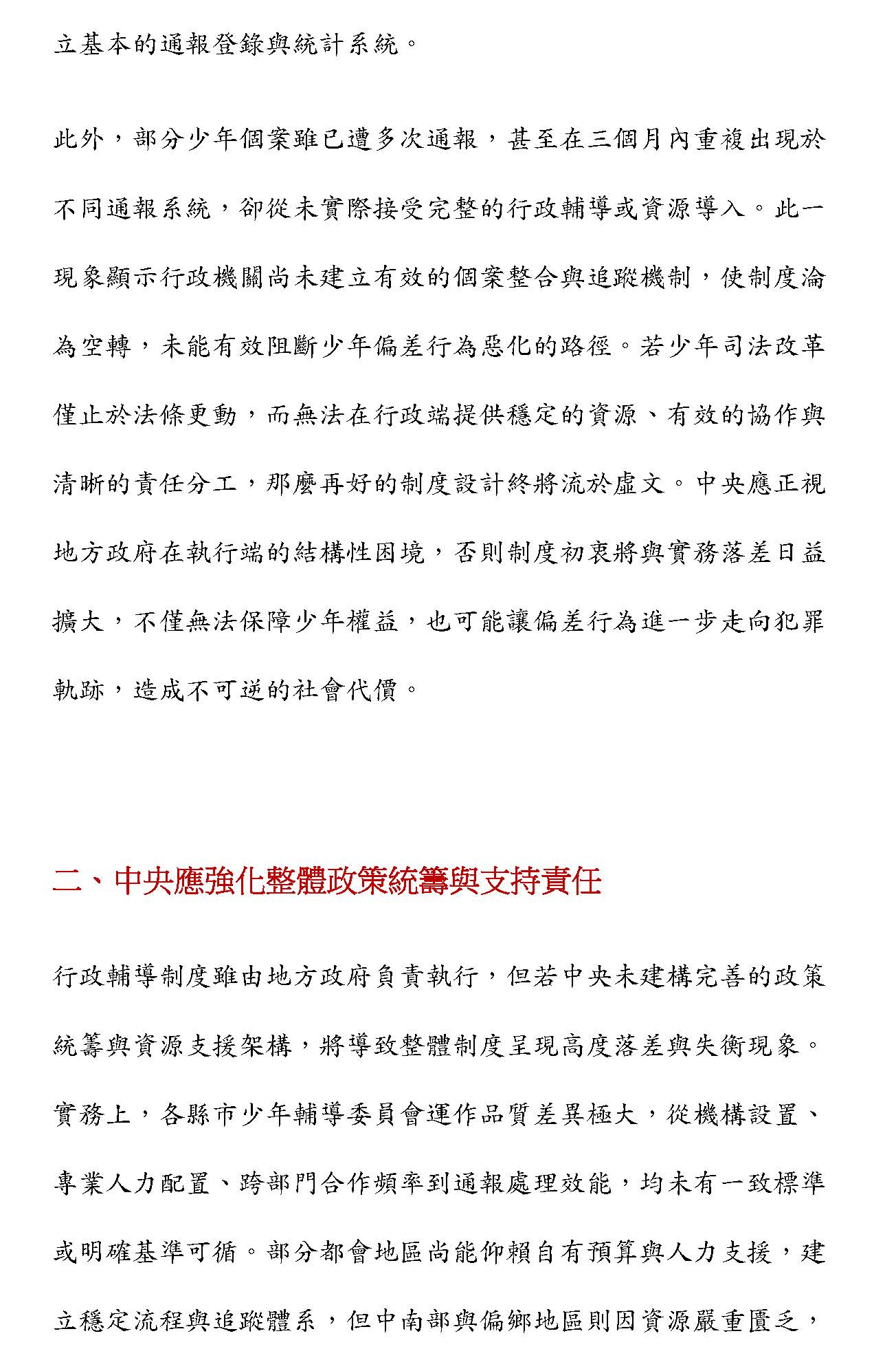
這樣的制度其實是對應兒童權利公約及聯合國的非刑罰處遇最低限度規則所主張的,以少年最佳利益為優先考量,司法介入作為最後的手段,讓社會體系先行承擔起保護、教育的功能、角色,這是原本的想法。但是實施兩年以來,原先的立法精神與實際上執行的落差就逐漸浮現,行政輔導先行包含三個環節,一個是前端的識別,這個識別是透過學校、家庭與社區的第一線人員發現偏差行為。第二個部分是中段介入,由少輔會統籌召集我們剛才所談過的各相關機關來參與會議,進行個案評估和介入計畫的制定。第三個部分是後端的追蹤,持續追蹤輔導整體成效,而且還要視情況動態調整處遇策略。但是實際上的執行,剛才其實許多專家學者,還有我們立院的同仁也都有談到,許多縣市在專業人力上配置明顯不足,城鄉差距非常大,特別是社工及臨床心理師長期短缺,所以很多通報的案件沒有辦法即時承接與進場。整個實務反映中南部和非都會區非常的明顯,剛才也有人指出某些縣市缺人的狀況,許多地方政府雖然有設立少輔會,但目前看起來比較流於形式,沒有常設的運作,最主要經費也沒有編列,甚至沒有基本的通報登錄和統計系統。所以許多少年個案已經被通報很多次,甚至在三個月內一直重複出現,但是還是沒有辦法做實質的行政輔導或資源介入。這個現象顯示行政機關沒有有效的個案整合與追蹤機制,這個部分也會讓整個偏差行為進一步走向犯罪的軌跡,所以中央應該要正視地方政府在執行面的結構性困境。

第二個部分我要談到,中央應該要強化整體政策統籌與支持責任,由地方政府執行,但是如果沒有中央的支援會產生很高度的落差,整個執行面會與原本的立意相差太多,所以實務上每個縣市的少輔會運作品質差異極大,從機關的設置、專業人力的配置,還有跨部門合作的處理效能,都沒有一套標準,最主要也是人力匱乏。部分都會地區還能夠自己編列預算跟人力的支援,相對比較穩定,但是中南部的偏鄉資源實在是非常嚴重地缺乏,導致高風險的個案沒有辦法承接,通報會成為空轉,整個制度功能形同虛設。這種都市治理、鄉村放生的現象,反映中央對少年行政輔導制度缺乏結構性統籌與落實機制,如果放任不管會違背立法的初衷,而且加劇社會整個結構的不正義。整個制度雖然已經賦予地方責任,但中央如果不協助來補助最低人力、財務與技術門檻,整個制度只會走向碎裂跟無效。法務部跟內政部作為少年事件處理與司法跟警政通報的主管機關,應該主動盤點各縣市少輔會目前實際的運作狀況,包括專業人力的配置、年度預算的編列,還有橫向會議召開的頻率、跨單位協作等成效指標,針對資源比較落後的地區訂出明確的改善期程跟配套的挹注方案,應該把它納入年度的督導與評鑑報告,因為現在也已經施行了幾年,我們其實缺乏一個能夠橫跨部會、具備政策整合,還有資料管理、實務支援功能的一個中央中樞機構。

少年輔導的範圍很廣,包括剛才有人認為教育部比較重要,還有法務部、內政部、衛福部、勞動部等等,都是權責分工單位,但是就會流於整個case出來了之後,不知道誰是主責,所以一般常設的機構負責整體政策協調跟資源的統合,各部會各自為政,沒有辦法合力執行。因此,本席在這邊正式地建議,中央應該儘速設置全國少年行政輔導評鑑與資源整合中心,作為跨部會整合與對地方支援中樞單位來對接。這樣一個中心要具備統籌標準作業流程的制定、通報資料平臺建立,還有制度執行評鑑與預警系統分析的職能,更應該直接承擔跨部會的政策協調責任,定期召開會議,像我們剛才提到的教育部、法務部、內政部、衛福部、勞動部等等的單位,共同研商少年政策之制度整合,還有整個系統性的議題。在這個中心裡面也應該要成立重大個案的支援小組,針對地方沒有辦法處理的高風險少年,中央即時介入支援方案。

我最後再講一個安置機構,對整個安置機構制度的困境跟轉型的建議。依據兒童權利公約對安置設施設下的空間、人員配置跟生活尊嚴的最高等要求,國內多數民間或半公立的機構已經陷入了制度的困境,常常會因為沒有辦法負擔而面臨倒閉,不合規定的又在沒有監督、低品質的情況下繼續營運這樣一個結構性狀況產生法條執行上的悖論,最主要的根源是中央政府長期沒有對少年安置機構的功能資源進行系統性的盤整,這已經是實施幾年來,我們看到很大的問題。而目前的定位模糊,導致不同風險、層級處遇需求的少年被混合安置,影響到輔導的成效,也會因此而產生一些次級的傷害,有一些例子,我在這邊不便贅述。所以我們在司法及法制委員會裡面,我這邊也正式建議依照少年需求,我們應該設三類的機構,第一個是短期危機安置中心;第二個是中長期的教養性機構;第三個是職能導向的訓練中心。我們能夠透過功能分區、服務對應績效導向原則,結合中央主導、地方執行、民間參與的三元架構,這整個政策方向才會比較清晰,讓安置成為重建,而不是只有收容的場所。

本席今天在這邊提到很重要的就是我們在這一段時間的討論,我記得司法院副秘書長也提到,如果中央應該設置單位的話,應該在行政院下面有這樣一個統籌的單位,來跟各縣市政府對接。在這幾年,我們看到的成效跟立意相差太遠的情況,至少能夠很實質的讓中央來帶領地方,有一個實質整合的系統,能夠解決我們目前所看到的困境。以上報告分享,謝謝。

主席:謝謝林倩綺委員。

主席(林委員倩綺代):我們接下來請王鴻薇委員發言。

王委員鴻薇:謝謝主席。先感謝這麼多的學者專家,今天來參加我們所舉辦的關心少事法以及有關於少年輔導的重要議題,大家一起共同來討論。我想大家剛才有非常多的寶貴意見,對於一個青少年的犯罪或犯錯,我們常常想是應該要先處罰,還是要先行輔導?這個制度立意是良善的,但是事情發展到今天會發現,我們還是出現了非常多的漏洞和不足。以我自己本身,我做了非常久的地方民意代表,比如說,提到安置機構或者學校的功能,事實上,大家時不時也會有所耳聞,有一些社福的安置機構或者輔導機構,當它要進入社區的時候,在社區裡面就會有強大的反彈跟反對的聲音,有的時候都可以搞很久,而且民意代表有時候還被迫必須要進入處理,或者是在學校裡面,大家也會質疑學校功能在哪裡?有一些被輔導的少年轉學了,為什麼原來的學校好像是不知情,或者好像也沒有做很清楚地處理?以我們在第一線做選民服務面臨到的狀況,如果有一個這樣轉學,因為是輔導而進入學校的話,可能家長就會出現非常非常大的反彈,也使得我們現在就是立意很良善,但是會發現怎麼處處都是漏洞呢?既然立意這麼良善,為什麼安置不能做呢?為什麼輔導不能做呢?學校為什麼這麼多的漏洞呢?這就是我剛才所講的,事實上,在第一線處理會出現這樣的問題。

我想剛才大家討論很多,現在少輔人員嚴重的不足,大家可以看到,可能也算是有錢一點的縣市,比如臺北市,因為臺北市的財政比較好,所以也願意花錢在這個部分,可是有一些縣市,說實在,他們沒有來自中央的補助,我跟大家報告,他們連薪水都發不出來,所以可能很多的縣市首長不一定願意把資金跟財源放在這裡,像少年輔導,他會認為在他的政績或者他未來連任獲得選票上,他覺得不一定有幫助的地方,這就是我們的困境。所以我在這邊不免還是要提上一句,比如說我們為什麼要修財劃法?很多人說這是搶錢啊!如果什麼事情都要由中央來分錢給地方,但是地方拿到錢的時候,他可能寧願去辦什麼節、什麼節,放一些煙火,可能寧願去蓋什麼路、什麼路,到時候他來剪綵、來動工,而不願意把錢放在我們覺得非常重要的少年輔導上面;尤其最近大家也看到中央又去砍地方的補助款,其實會使得這個問題更嚴重

另外一方面,我們過去比較常有的少年事件處理,我們都會說我們的學校、我們的家長簡直在跟黑道搶人啊!可是現在大家都知道,很多人說臺灣已經變成詐騙之島,每一天都有人被詐騙,平均一天可能有4億,所以現在詐騙成為少年犯罪最主要的一個樣態,而這個樣態其實很難讓父母察覺,也很難讓學校察覺,因為他不像是跟著黑道,然後每天晃來晃去、晃來晃去,你會發覺這個小孩子行跡非常可疑,他旁邊的朋友也非常可疑,但如果是跟詐騙集團的話,你可能覺得他跟平常無異啊!沒有什麼特別,但是一旦破獲一個詐騙集團,孩子就等於是一個受害者,所以現在我們的學校跟輔導單位事實上是在跟詐騙集團搶人。怎麼樣讓孩子免於上當受騙?尤其很多都是車手,作為車手之後,剛才講了,被接出去之後立刻又繼續當車手,所以這個詐騙可以一直不停的滾下去。

今天因為時間關係,現在也很晚了,其實我們有很多是來自於第一線上的困境,當然我們大家一起想辦法努力,我在這邊也特別跟學者專家們做這樣的分享,當我們未來想要去解決這些問題的時候,怎麼樣能夠從第一線上根本解決問題?我覺得或許我們能改善一些些。以上就跟大家分享,謝謝。

主席:謝謝王鴻薇委員的發言。

截至目前為止,所有學者專家以及登記發言的委員都已經發言完畢。接著我們就進行政府機關代表及列席人員的發言,請就所送書面資料以外的部分補充說明。除了請司法院、法務部、衛福部的機關代表及財團法人基督教更生團契黃總幹事進行說明發言外,主席會再詢問其餘列席各機關代表人員有沒有需要再補充說明。

現在進行發言,每位發言時間為5分鐘。我們先請司法院少年及家事廳李昆霖副廳長發言。

李副廳長昆霖:主席、各位委員,以及今天來參加公聽會的與會先進。我們都是少事法能不能做得更好這條路上共同的夥伴關係,所以各位的建言,我們司法院都聽在心裡面,我們會帶回去進一步再研議。不過針對有些委員提到的部分,我做一些重點說明,因為時間很有限。

首先就行政輔導先行而言,誠如與會很多先進都有提到,這是來自於108年兒權公約首次國家報告國際審查會議結論性意見第96點,有建議要廢除虞犯這個概念,改由兒少福權法處理偏差少年的一些必要性支持跟保護,所以在108年修法的時候才廢除虞犯,改為曝險行為,並且以行政輔導先行的概念處理。簡而言之就是我們儘量避免少年很快進入司法,因為剛剛先進有提到,進入司法,留在司法的時間可能就會更長了,這個部分就是屬於國家福利行政給付的部分,就要多點作為跟使力。當然少事法的主管機關是我們司法院,我們責無旁貸,我們也有我們的功能存在。所以我們跟地方政府之間,會同行政院也有一些聯繫辦法的規定,建立了三級聯繫機制,無非是透過這些聯繫機制進一步健全少年的自我成長。

另外除了這個部分之外,我們也會邀請相關專家持續辦理教育訓練,強化法官、少調保官運用少事法425平臺連接資源的整合能力,這個部分都是進一步要再去提升的。

再來就是在少年保護優先主義下,如何強化少年輔導委員會之拘束力這個部分。我們的看法跟與會許多先進專家的看法差不多是一致的,建議未觸法的曝險、偏差行為及少年還是要回歸兒少福權法予以規範,這個少輔會的設置,在組織的部分、資源強化的部分,可能要進一步再處理。我們也非常贊同如果主責機關不是警政單位,而是回到社福單位或者是教育單位可能會更好,因為我們不想漏接任何一個少年,我們今天在這邊無非都是為了這個目的,在少子化的情況之下,任何一個孩子都不能漏接,這是我們的功能,司法絕對責無旁貸,我們會做我們應該做的事情,但是只有司法不能解決一切,需要各個面向、行政單位、各個資源的整合跟配合才有辦法做到。少輔會因為流動率高,角色定位恐怕要重新再去檢視跟定位,以上我們也呼應許多先進的看法。

再來就是安置機構的部分,剛剛先進也都有提到,司法安置真的就是找不到安置的機構或者是床位,數量是非常少的,可能也是因為這樣的原因,所以很多少年就被迫採感化教育而進入矯正學校。我們也知道,進入矯正學校對少年個案的處遇不是最好的,所以這個部分恐怕需要我們進一步強化司法安置的資源,社政安置能不能由衛福部去做資源整合,提供更有效的資源利用,可能也是我們值得思考的一個方向。

因為時間很有限,我很快地再提到關於成少共犯,剛剛委員也一直有提到、也有關注成少共犯這個議題,其實我們跟高檢署也召開過會議,我們除了發了兩個函提醒少年法院要依照一定的準則去做,詳細內容大家可以參考我們的報告;另外我們也安排下半年度做一些研習,會邀請相關強制處分庭的法官或者是檢察官來授課,分享他們的工作經驗。核發的效能部分,可能沒辦法很詳細說明,不過我們進一步都有在規劃當中,也會在教育訓練課程中再提醒法官,儘量兼顧到成年偵查的取證問題,以及少年需保護性跟維護的部分能夠做一些平衡。以上做簡單的報告,謝謝。

主席:好,謝謝副廳長。接下來我們請法務部檢察司張曉雯司長發言。

張司長曉雯:主席、各位委員、各位先進。今天奉邀列席貴委員會召開這個公聽會,以下就提出本部的報告。少年事件處理法在112621號修正公布之後,其中檢察官在刑事偵查過程當中,就少年觸法的部分應該要移送少年法院處理,無法進行偵查,也因應少事法的修正,研商在偵查實務上查緝成少共犯的配套措施,包括行政院還有我們臺高檢署以及本部都召開相關的會議,希望能夠和各地方的少年法院或少年法庭,針對成少共犯案件類型做相關的聯繫機制,提升偵辦成少共犯案件的溯源。本部針對少年犯罪以及成少共犯的問題,其實非常贊同臺大的謝教授所提出的,就是應該要建立一個專責少年法官的機制,因為檢察官針對少年犯罪已經無法再進行相關的偵查,在實務上有非常多的司法警察也提醒我們,在少年犯罪的部分,如果沒有少年法官支持的話,他們很難做進一步的偵查作為,所以我們非常贊同臺大謝教授所提供的意見,也希望司法院能夠參考。

另外,本部針對校園法治的部分,也會持續跟各部會合作,提升少年的法律知能,希望透過多元宣導管道來減少少年的犯罪事件。另外補充,本部的矯正署也會持續和司法院、教育部、衛福部、勞動部合作,建立一個穩定、跨部會的合作機制。今天針對各專家學者以及與會代表的意見,本部未來也會持續做政策的研議以及精進,希望在少年犯罪的部分能夠有效降低,也希望未來少年可以很適切地在社會上發展,以上報告。

主席:好,謝謝司長的報告、補充。

接下來請衛生福利部保護服務司郭彩榕副司長。

郭副司長彩榕:主席、各位與會先進,大家好。今天在這裡聆聽了大家非常多寶貴的意見,衛福部的意見除了書面資料之外,再補充一些部分。其實從剛剛各位的發言當中,大概也可以知道少年司法的案件不是單一單位可以去回應的,因此今天在立法院給我們的提綱裡面,特別有提到怎麼去連結司法、矯正、教育、社政、衛政、勞政等等各方面公私部門的資源,來建立資源整合平台,也看到這樣子案件的特殊性跟資源需求的多元性,所以大概很難仰賴哪一個單位去扛起這麼大的責任,因此我們透過在少事法相關的規定、子法的規定,甚至是少年偏差行為預防辦法的規定,大概都有把這些機制建立起來,但是實務的執行上面可能還不是那麼周全、完善,這個部分我們都會跨單位把這樣子的落差補足。

另外也有提到對於少輔會應該要在哪一個部門,大家也都有非常多的意見,這個議題大概很難由我們今天出席會議的代表回應,但我們要反映的一件事情是,其實有關少年輔導,大概會想到的是應該要有一些社福、社工的專業背景來做這樣的工作會比較適當。社工這一個專業領域其實不是只有在社會局、社政單位,在醫療的現場有醫務社工,在學校的現場有學校社工,甚至在一些矯正機關也有矯正社工,現在在警政部門,國家會希望去發展警政系統有社工專業的一些包括司法或是警政社工,少輔會就相當於在警政體系社工輔導的角色。之所以在不同的部門都需要去發展社工專業這樣子的角色,大概也是因為我們在實務現場看到有一些個案的特殊性跟必要性,即便大家希望去標籤化,我們也希望,所以才會行政先行,行政先行裡面,為什麼少輔會會在警政系統底下,而不是在一般的社政單位?應該就是看到司法少年跟一般的脆弱家庭的少年,或者是家暴事件、兒虐事件的小孩,可能有一些議題還是不太一樣,這個部分也請各位先進可以再思考。另外對於安置機構支持的部分,我想包括我們的社家署、部裡面,這幾年不管在相關經費的補足還有人員的訓練,還有跟司法部門建立聯繫、合作的機制,我們會持續地加強,以上。

主席:好,謝謝郭副司長。

接下來請財團法人基督教更生團契總幹事黃明鎮先生。

黃總幹事明鎮:主席、各位委員、各位先進。我有一張A4的書面報告,可能今天在這裡的人裡,我年紀最大,我81歲了,看看老人有什麼建議。因為我過去讀了警大以後,做了幾年警官以後就到美國去了,回來後大概有將近40年回國服務,我就將這四十幾年來我服務的一些狀況跟各位報告一下,3分鐘。我過去在臺灣讀小學、中學、高中的時候,我都覺得我們臺灣的教育制度很好,因為我在美國也住了17年,有做一些比較,全世界各地我也跑了很多國家,就做了一些比較,臺灣過去對於我們青少年的教養是非常好的,所以我提供的建議就是,不但應該要有生活輔導、課業輔導、就業輔導,還有抗壓的輔導,因為現在臺灣更生團契的花蓮少年學園安置機構,就讓他們騎獨輪車,也就是一個輪子的車子,這是日本的犯罪學者研究的,地方法院的盧蘇偉觀護人提供的,所以我環島一圈以後,所有的輟學生都回去學校讀書了,輟學生變大學生,我們現在大學生也能夠到美國去留學,做留學生,回來以後可以教學生。日本所推廣的獨輪車,他們從小學就開始騎獨輪車,這是增強國力的秘密武器啊,所以現在連中共的小學都在學了,我們臺灣好像這方面比較慢一點,以致於我們的五體不勤,從小要給他們一些挫折的訓練。另外還有信仰的訓練,還有榜樣的訓練,這個我覺得有很多方面我們可以加強。臺灣的信仰很自由,我從小就在教會裡面長大,所以我對信仰的支持到老也不會偏離,以前小時候雖然爸爸媽媽很嚴格,可是因為我們有信仰,所以從信仰那邊得到真實的愛,這是第一個有關於青少年方面的。

第二個是有關監獄的矯正,我覺得現在的監獄也已經做得不錯了,有一樣東西,以前中正大學犯罪研究所的林瑞欽教授有研究出來為什麼菸毒犯一直改不了,就是因為他們還在抽菸,菸跟毒不分家,所以一定要明令臺灣監獄的受刑人要戒掉菸,因為吸毒犯那麼多,他們如果戒掉菸,大概比較有可能能夠戒掉毒。再來是他們的信仰,雖然現在增加了很多的心理師、社工師,可是牧師很少,所以我覺得應該要……像很多監獄有一些牧師,牧師講完一篇道以後,他們監獄人員就跟我們講,你們牧師講完以後,一個禮拜、一個月我們的囚情都非常穩定,信仰就是有很大的力量,真正信仰就是利他的,不只是利己的。我也提出了監獄的後門政策,就是讓表現比較好一點的可以趕快到外面去住中途之家,就像我去以色列參觀的時候,就發現他們有一個後門政策,就是讓他們早一點出獄,住在中途之家,如果情況OK就繼續住,情況不OK就回來住監獄;前門政策就是不要隨便判刑,應該判像美國的震撼緩刑,大概一個人犯關了兩個月的時候是最痛苦的,關太久他就麻痺了,他已經對監獄習慣,所以前門政策就是少判他們徒刑。

對於少年事件處理法,我提供的建議,就是要效法在我們年輕的時候,農委會叫我們參加四健會,就是要讓你的身心靈都能夠健康,還有養雞,現在小孩子可能連雞有幾隻腳都不知道,所以從小時候、從以前的農委會,讓我們初中的時候就養雞,我覺得從小就讓他們接觸生物、珍惜生命,他們長大以後就懂得珍惜生命,懂得奉獻生命。再來就是我們以前還有童子軍,所有的小孩子、所有的青少年都要做童子軍,童子軍是智仁勇,而且叫我們一定要日行一善,現在都日行一惡,要做詐騙集團那麼容易,因為從小沒有好好教導,沒有灌輸他們正確的思想。

所以我提出這幾點,希望委員們能夠……既然有委員提出來要讓衛福部多做一點事,如果中央有這樣一個機構回復到從前,我怎麼成長,我怎麼長大,到如今我可以從領受神的祝福,成為別人的祝福,貢獻社會一點點的作為。謝謝。

主席:謝謝黃總幹事的發言。

接下來,其餘各列席機關有沒有要再補充說明的?勞動部,謝謝,您是主秘嗎?

施主任秘書淑惠:是。主席好,各位專家學者大家好。我補充兩點,第一個,昱翔剛剛提到在就業服務的過程當中,我們所有的資源布建可以請大家參閱我們的書面資料。其實兩點,第一個就是我們能夠確實落實個案轉介不漏接,所以我們的就業服務e點通其實陸陸續續不管是在法政單位、衛政單位、社政、少輔、民間團體、教育單位,大概都會有六、七十個單位,在法政單位有六十幾個單位,衛政也有五十幾個單位,甚至有六十幾個民間團體,都在我們這個系統裡面,共同來做個案的轉介,只要他們在第一線有碰到服務的個案,就可以轉介到我們的就業服務e點通,我們會整合資源去做一些協助,可以鼓勵一些民間團體一起來參與這個轉介服務系統。

第二個就是剛剛昱翔有提到在服務的過程當中,我們有很多的津貼,但是有一項東西沒有在報告特別呈現的是,他有提到,去求職的時候需要有求職面試的服裝儀容準備,其實我們是有補助的,就是我們有補助一年有一定的額度,補助他服裝儀容的整備,如鞋襪、理頭髮等等之類;第二個,我們對於去求職的餐食、交通也是有補助的,這部分可以協助更生人復歸社會去求職,他進入我們的就業服務中心都可以做一整套完整的就業諮詢,一直到服務。剛剛還有提到一個是在職缺開發的部分,我們也有針對這些更生人或毒癮少年做友善職缺的開發,我們儘可能去協助他們復歸社會以及找到合適的工作。以上報告。

主席:謝謝主秘。

我們今天公聽會的發言就到此告一個段落,感謝所有的與會者,我們今天從不同的面向提供很多的寶貴意見,今天所有的發言內容與書面意見,以及委員沈發惠、林倩綺所提的書面資料均列入紀錄,刊登公報,並製作成公聽會報告送交本院全體委員以及本日出席人員參考。

總召集人徐妮妮書面資料:

邱昱翔先生書面資料:

理事朱宴伶書面資料:

主任調查保護官鄭惠娟書面資料:

前立法委員謝啟大書面資料:

助理教授潘怡宏書面資料:

助理教授林美專書面資料:

秘書長江元凱書面資料:

輔導理事長彭淑燕書面資料:

理事長李伯利書面資料:

總幹事黃明鎮書面資料:

理事長林志豪書面資料:

總幹事劉民和書面資料:

委員沈發惠書面資料:

委員林倩綺書面資料:

司法院書面資料:

「立意良善的少年事件處理法,錯了嗎?『行政輔導先行』制度之檢討與策進」公聽會司法院報告

法務部書面資料:

「立意良善的少年事件處理法,錯了嗎?『行政輔導先行』制度之檢討與策進」公聽會書面報告

法務部矯正署書面資料:

「立意良善的少年事件處理法,錯了嗎?『行政輔導先行』制度之檢討與策進」公聽會書面報告

衛生福利部書面資料:

立意良善的少年事件處理法,錯了嗎?『行政輔導先行』制度之檢討與策進」公聽會(書面報告)

教育部書面資料:

「立意良善的少年事件處理法,錯了嗎?『行政輔導先行』制度之檢討與策進」公聽會書面報告

內政部警政署書面資料:

「立意良善的少年事件處理法,錯了嗎?『行政輔導先行』制度之檢討與策進」公聽會書面報告

勞動部書面資料:

「立意良善的少年事件處理法,錯了嗎?『行政輔導先行』制度之檢討與策進」公聽會書面報告

主席:本次公聽會到此結束,謝謝大家,現在散會。

散會1317分)