立法院第11屆第3會期司法及法制委員會第22次全體委員會議紀錄

時  間 中華民國114716日(星期三)91分至1248

地  點 本院紅樓302會議室

主  席 吳委員宗憲

議  程 報告事項

一、宣讀上次會議議事錄。

二、邀請司法院副秘書長、法務部部長、衛生福利部部長、內政部警政署署長、教育部、勞動部、內政部移民署率所屬相關單位列席就「保護令不是萬能的?!如何避免憾事再度發生。家庭暴力防治法保護令核發,研析配套措施之檢討與精進,並提供相關統計數據」進行專題報告,並備質詢。

答詢官員 司法院副秘書長王梅英

司法院少年及家事廳廳長鍾宗霖

司法院少年及家事廳法官郭躍民

法務部部長鄭銘謙

法務部政務次長徐錫祥

衛生福利部部長邱泰源

衛生福利部政務次長呂建德

衛生福利部保護服務司司長張秀鴛

內政部警政署副署長廖美鈴

內政部移民署移民事務組專門委員劉保民

主席:請主秘報告出席人數。

張主任秘書智為:報告委員會,出席委員8人,已足法定人數,請主席宣布開會。

主席:現在開會。

進行報告事項,宣讀上次會議議事錄。

立法院第11屆第3會期司法及法制委員會第21次全體委員會議議事錄

時  間:中華民國114623日(星期一)上午91分至1214

地  點:本院紅樓302會議室

出席委員:王義川  黃國昌  羅智強  林倩綺  陳培瑜  莊瑞雄  沈發惠  吳思瑤  翁曉玲  王鴻薇  吳宗憲

   委員出席11

列席委員:鄭正鈐  楊瓊瓔  蘇清泉  蔡易餘

   委員列席4

列席官員:法務部政務次長 黃世杰(部長請假)

法務部矯正署署長 周輝煌

司法院行政訴訟及懲戒廳廳長 程怡怡

衛生福利部中央健康保險署署長 石崇良

主  席:莊召集委員瑞雄

專門委員:梁雯璍

主任秘書:張智為

紀  錄:簡任秘書 薛復寧

   簡任編審 蔡國治

   科  長 鮑夏明

報 告 事 項

一、宣讀上次會議議事錄。

決定:確定。

二、邀請法務部部長、法務部矯正署署長、司法院及衛生福利部就「現行獄政與受刑人處遇機制之制度檢討」進行專題報告,並備質詢。

(本次會議有委員王義川、黃國昌、林倩綺、陳培瑜、羅智強、莊瑞雄、沈發惠、吳思瑤、翁曉玲、王鴻薇、吳宗憲提出質詢;委員楊瓊瓔、蘇清泉提出書面質詢。)

決定:

一、報告及詢答完畢。

二、委員質詢時,要求提供相關資料或以書面答復者,請相關機關儘速送交個別委員及本會。

散會

主席:請問各位,上次會議議事錄有無錯誤或遺漏?(無)沒有的話,議事錄確定。

在此先宣告,因為待會兒兩位部長另有要公,所以法務部部長在10點半之後會離開,衛福部部長在9點半之後會離開,由次長來代理。其餘未及介紹的列席代表請參閱名單,不再逐一介紹,並列入公報紀錄。

立法院司法及法制委員會第11屆第3會期第22次全體委員會議列席政府官員名單                      114716

DW5886926

職稱

姓名

司法院

副秘書長

王梅英

少年及家事廳廳長

鍾宗霖

法務部

部長

鄭銘謙

政務次長(1030分後)

徐錫祥

檢察司司長

張曉雯

檢察司副司長

簡美慧

衛生福利部

930分後請假)部長

邱泰源

930分後代理部長)政務次長

呂建德

保護服務司司長

張秀鴛

心理健康司簡任技正

李炳樟

內政部警政署

(署長請假)副署長

廖美鈴

教育部

學生事務及特殊教育司副司長

許嘉倩

國民及學前教育署學務校安組組長

葉信村

勞動部

勞動力發展署身心障礙者及特定對象就業組組長

劉玉儀

職業安全衛生署職業衛生健康組簡任技正

葉沛杰

內政部移民署


移民事務組專門委員

劉保民

國際及執法事務組專門委員

魏良卉

DW7200937 席:本日議程排定專題報告並備質詢,現在進行報告,每位報告時間3分鐘,首先請司法院王副秘書長報告,接著請法務部,最後再請衛福部。

現在請王副秘書長報告。

王副秘書長梅英:主席、各位委員、各位先進,大家早安、大家好。本院奉邀前來貴委員會,謹代表司法院就保護令相關議題向貴委員會提出口頭報告,深感榮幸,敬請指教。

有關保護令核發及違反保護令罪的統計,今年1月到5月緊急保護令的核發率是94.05%,平均核發時間是2.08小時;暫時保護令的核發率是78.57%,平均核發日數是7.8日;通常保護令的核發率是72.88%,核發日數是59.19日。另外,在111年到1145月,各地方法院審理違反保護令罪及家庭暴力罪的案件,聲請羈押的被告人數是1,074人,准予羈押是789人,裁准羈押的比率是73.47%

法院對於家暴被害人採行友善出庭安全的措施,第一是寄送被害人權益保障事項說明書;第二是讓加害人及被害人使用不同的出入路線及不同的等候處;第三,採行隔別訊問;第四,社工及心理專家陪同出庭;第五,警察及法警安全護送被害人到院及離院;第六,轉介地方法院駐法院家暴服務處擬定被害人的安全計畫。

有關於精進措施方面,第一,各地方家事庭積極與家庭暴力防治網絡人員跨機關、跨領域密切溝通合作;第二,加強法官及司法事務官關於家庭暴力危險評估及家庭危險因子評估的教育訓練,以強化危險意識;第三,被害人撤回保護令聲請的時候,請家暴服務處協助評估安全風險;第四,被害人聲請延長保護令時,建置與警政、社政資訊的系統介接,以利再延長保護令時可以即時使網絡人員知悉該保護令;第五,在被告犯家庭暴力罪或違反保護令罪,被告被諭知拒絕交保的時候,依家暴法第三十一條第一項規定,審酌個案所需,發附條件的保護令,以防治家庭暴力的發生。

以上報告,敬請各委員及先進不吝指教,謝謝。

主席:下一位請法務部鄭部長報告。

鄭部長銘謙:主席、各位委員、各位女士、先生。今天奉邀列席貴委員會報告並備質詢,茲報告如下,敬請指教。

我國於民國87年制定家庭暴力防治法,將家庭暴力行為視為犯罪,本部所屬檢察機關均與司法警察機關共同合作、強力執法,嚴懲家庭暴力犯罪。本部所屬檢察官一旦知有家庭暴力犯罪行為,均即指揮司法警察機關積極介入偵辦,迅速蒐證,即時為必要之強制處分。對於無羈押必要之被告,亦視個案狀況,依家暴法相關規定,命被告遵守一定事項,並通知相關警察機關及家防中心。本部所屬臺高檢署及各檢察署均定期召開婦幼保護會議,從中央到地方建立督導機制及橫向聯繫平臺,強化家暴案件的偵辦及聯繫機制。各地檢署均按期派員參與各地方政府召開之高危機案件網絡會議,共同就此類案件進行檢視及討論,以提供相關保護措施。本部每年定期舉辦婦幼保護及性別平等研習會,以強化檢察官偵辦此類案件的敏感度。

依據本部統計,地檢署自111年至1145月,家暴案件起訴率約三成多,違反保護令罪的起訴率接近五成。自111年至113年,被告經解送案件當中,依家暴法通知比率將近百分之百,依法諭知附條件命令將近60%

本部所屬將持續努力嚴懲家庭暴力犯罪,與政府各部門共同維護社會大眾的生活安全,確保民眾權益獲得保障。以上報告,敬請指教。

主席:謝謝部長。下一位請邱部長報告。

邱部長泰源:主席、各位委員、各位女士、先生。本部承邀列席大院司法及法制委員會會議,深感榮幸。茲就今日主題提出專案報告,敬請各位委員不吝惠予指教。

一、背景:家庭暴力防治法(以下稱本法)除明定各直轄市、縣(市)主管機關應依被害人需求提供保護措施外,並設有民事保護令制度及相關刑事程序,俾透過強力司法作為,有效遏止暴力行為。本法實施迄今27年,本部致力於建構完善之保護服務三級預防體系,積極加強跨專業之網絡橫向聯繫與合作,督導地方政府落實推動家暴安全防護網計畫,布建各項中長程服務資源,協助被害人從創傷中復原。

二、民事保護令制度及相關刑事程序之檢討與精進:依研究顯示,保護令核發對八成加害人具有嚇阻作用,但加害人如有犯罪前科、精神疾病,或對被害人有嚴重暴力行為時,其違反保護令及再度施暴的可能性比較高。為因應複雜且多元化之暴力型態,本部積極強化與司法院、法務部、內政部、教育部、勞動部、國家通訊傳播委員會等之跨網絡機制,相關檢討與精進重點工作如下:一、落實輔導與刑事司法機制,強化加害人再犯預防。二、落實危險評估機制,強化被害人保護措施。三、強化初級預防,並深化性別平權意識。

三、結語:家庭暴力樣態多元且複雜,現行本法民事保護令制度及相關刑事程序,雖能對多數加害人產生嚇阻效果,但仍需網絡共同執行相關安全計畫,並輔以加害人處遇及輔導機制,方能積極防範。本部承 大院各委員之指教及監督,再次敬致謝忱,並祈各位委員繼續予以支持。以上,謝謝。

主席:請問其餘提出書面報告機關有無口頭補充?(無)沒有的話,機關代表報告完畢,相關書面請各位參閱,並列入公報紀錄。

司法院書面資料:

保護令不是萬能的?!如何避免憾事再度發生。家庭暴力防治法保護令核發,研析配套措施之檢討與精進,並提供相關統計數據

主席、各位委員、各位先進:

今天 貴院司法及法制委員會第22次全體委員會議,本院奉邀前來就「保護令不是萬能的?!如何避免憾事再度發生。家庭暴力防治法保護令核發,研析配套措施之檢討與精進,並提供相關統計數據」,進行專題報告,深感榮幸,茲就與本院業務有關部分,報告如下,敬請指教

壹、保護令核發及違反家庭暴力防治法刑事罪責統計與效能

一、全國地方(少年及家事)法院自111年起至今,民事保護令之收結件數詳如【表1】所示

()1141月至5月各法院之收結情形:

1.緊急保護令受理件數170件、新收件數170件、終結件數169件。在終結件數中,撤回1件,核發158件,駁回10件,緊急保護令核發率為94.05%158/158+10)】。

2.暫時保護令受理件數4,956件、新收件數4,393件、終結件數4,270件。在終結件數中,撤回547件(占終結件數12.81%),核發2,830件,駁回772件,暫時保護令核發率為78.57%2,830/2,830+772)】。

3.通常保護令受理件數11,532件、新收件數9,014件、終結件數8,496件。在終結件數中,撤回2,027件(占終結件數28.57%),核發4,692件,駁回1,746件,通常保護令核發率為72.88%4,692/4,692+1,746)】。

()111年至1145月間,各法院緊急保護令之核發率逾94%,暫時保護令逾76%,通常保護令逾74%

1】:地方法院受理民事保護令事件收結件數

二、法院辦理民事保護令平均核發及終結所需時間:

1.各法院受理緊急保護令事件,依家庭暴力防治法第16條第4項規定,應於4小時內核發。113年緊急保護令平均核發所需時數為2.11時,11415月為2.08時;113年平均終結所需時數為2.13時,11415月為2.08時。

【表2】:地方法院緊急保護令平均終結時間-終結情形分

年度別

平均終結時數

各終結情形平均終結時數

核准

駁回

撤回

其他

111

2.27

1.91

7.47

5.05

1.83

112

2.38

1.90

5.01

1.75

171.00

113

2.13

2.11

2.66

1.32

1.50

11415

2.08

2.08

1.99

3.00

--

2.各法院受理暫時保護令事件,113年平均核發所需日數為18.21日,11415月為17.8日;平均辦結所需日數,113年為23.8日、11415月為22.73日。

【表3】:地方法院暫時保護令平均終結時間-依終結情形分

年度別

平均終結日數

各終結情形平均終結日數

核准

駁回

撤回

其他

111

22.69

16.83

38.63

24.44

39.87

112

23.71

18.21

40.70

25.32

29.06

113

23.80

18.21

39.57

25.64

31.69

11415

22.73

17.80

38.03

24.89

30.74

3.各法院受理通常保護令事件,113年平均核發所需日數為58.77日,11415月則為59.19日;平均辦結所需日數,113年為52.72日、11415月為53.27日。

【表4】:地方法院通常保護令平均終結時間-依終結情形分

年度別

平均終結日數

各終結情形平均終結日數

核准

駁回

撤回

其他

111

51.72

57.55

64.95

31.05

26.17

112

50.37

56.25

61.03

30.69

30.02

113

52.72

58.77

61.60

31.58

28.95

11415

53.27

59.19

63.29

31.38

24.97

三、法院核發命加害人完成處遇計畫款項之保護令

1.法院核發命加害人完成處遇計畫款項之保護令,占核發通常保護令件數之比率,113年為23.71%11415月為28.30%

2.法院依聲請裁准處遇計畫款項保護令件數,占當事人聲請該款項件數,113年為46.77%11415月為51.67%

【表5】:地方法院民事通常保護令核發件數及處遇計畫核發情形

年度別

法院核發通保件數

A

當事人聲請處遇計畫件數

B

法院核發件數

合計

C


依聲請核發件數

D


占通保核發比率C/A*100

占當事人聲請該款項件數比率

D/B*100

111

11,726

3,858

3,147

26.84

1,985

51.45

112

12,508

3,860

2,917

23.32

1,897

49.15

113

12,457

4,159

2,954

23.71

1,945

46.77

11415

4,692

1,616

1,328

28.30

835

51.67

四、違反家庭暴力防治法第61條裁判結果

1.地方法院審理違反家庭暴力防治法第61條案件,111年至1145月終結件數計8,265件,被告總人數計8,309人,裁判結果如下,詳如【表6】所示:

(1)有罪部分科刑情形,判處6月以下有期徒刑者計有2,335罪次,判處逾6月有期徒刑者計有52罪次,判處拘役者計有7,787罪次,判處罰金者計有331罪次,免除其刑者計有10罪次。

(2)無罪及其他部分1 計有443人次;緩刑人數計有567人次;保護管束人數計有512人次。

【表6】:地方法院刑事第一審訴訟案件被告違反家庭暴力防治法第61條之裁判結果 單位:件;人;罪次;人次

資料期間

111

112

113

11415

2,354

2,342

2,512

1,057

 

 









(

)

2,360

2,357

2,526

1,066

緩刑人

173

156

169

69

 

保護管束人數

153

140

159

60








科刑情形

3,039

2,991

3,149

1,326

死刑

-

-

-

-

無期徒刑

-

-

-

-

有期徒刑

654

691

734

308

六月以下

642

676

718

299

逾六月至一年以下

11

15

15

9

逾一年至二年以下

-

-

1

-

逾二年至三年以下

1

-

-

-

逾三年至五年以下

-

-

-

-

逾五年至七年以下

-

-

-

-

逾七年至十年以下

-

-

-

-

逾十年至十五年以下

-

-

-

-

逾十五年

-

-

-

-

拘役

2,316

2,208

2,304

959

罰金

69

92

111

59

免除其刑

4

1

4

1

無罪及其他(人次)

無罪

63

83

70

36

免訴

2

3

4

4

不受理

35

42

31

7

管轄錯誤

-

2

2

1

通緝

19

12

14

4

撤回

2

2

-

-

駁回

-

-

-

-

其他

-

1

1

3

2.高等法院審理違反家庭暴力防治法第61條案件,111年至1145月終結件數計470件,被告總人數計472人,裁判結果如下,詳如【表7】所示:

(1)有罪部分科刑情形,判處6月以下有期徒刑者計有249罪次,判處逾6月有期徒刑者計有16罪次,判處拘役者計有307罪次,判處罰金者計有10罪次,免除其刑者計有2罪次。

(2)無罪及其他部分2計有185人次;緩刑人數計有33人次;保護管束人數計有32人次。

【表7】:高等法院刑事第二審訴訟案件被告違反家庭暴力防治法第61條之裁判結果 單位:件;人;罪次;人次

資料期間

111

112

113

11415

124

158

136

52

 

 

(

)

125

158

137

52

緩刑人

10

9

9

5

 

保護管束人數

9

9

9

5

科刑情形

151

230

124

77

死刑

-

-

-

-

無期徒刑

-

-

-

-

有期徒刑

65

111

45

44

六月以下

59

105

41

44

逾六月至一年以下

3

4

4

-

逾一年至二年以下

2

2

-

-

逾二年至三年以下

1

-

-

-

逾三年至五年以下

-

-

-

-

逾五年至七年以下

-

-

-

-

逾七年至十年以下

-

-

-

-

逾十年至十五年以下

-

-

-

-

逾十五年

-

-

-

-

拘役

84

116

77

30

罰金

2

3

2

3

免除其刑

-

2

-

-

無罪及其他(人次)

無罪

36

42

43

5

撤回

8

15

12

9

免訴

-

1

-

3

不受理

1

2

1

1

管轄錯誤

-

-

-

-

通緝

-

-

-

-

發回原審

-

1

2-

-

其他

1

1

1

-

3.最高法院審理違反家庭暴力防治法第61條案件,111年至1145月終結件數計19件,被告總人數計19人,裁判結果如下,詳如【表8】所示:

(1)有罪部分科刑情形,判處6月以下有期徒刑者計有12罪次,判處逾6月有期徒刑者計有2罪次,判處拘役者計有8罪次,判處罰金者計有2罪次,免除其刑者計有0罪次。

(2)無罪及其他部分3計有2人次;緩刑人數計有0人次;保護管束人數計有0人次。

【表8】:最高法院刑事上訴案件被告違反家庭暴力防治法第61條之裁判結果

單位:件;人;罪次;人次

資料期間

111

112

113

11415

5

8

3

3

 

 

(

)

5

8

3

3

緩刑人

-

-

-

-

 

保護管束人數

-

-

-

-

科刑情形

6

9

3

6

死刑

-

-

-

-

無期徒刑

-

-

-

-

有期徒刑

4

3

2

5

六月以下

4

2

2

4

逾六月至一年以下

-

-

-

1

逾一年至二年以下

-

1

-

-

逾二年至三年以下

-

-

-

-

逾三年至五年以下

-

-

-

-

逾五年至七年以下

-

-

-

-

逾七年至十年以下

-

-

-

-

逾十年至十五年以下

-

-

-

-

逾十五年

-

-

-

-

拘役

-

6

1

1

罰金

2

-

-

-

免除其刑

-

-

-

-

無罪及其他(人次)

無罪

-

1

-

-

免訴

-

-

-

-

不受理

-

-

-

-

管轄錯誤

-

-

-

-

通緝

-

-

-

-

撤回

-

-

-

-

駁回

-

-

-

-

其他

-

1

-

-

五、違反家庭暴力防治法(含違反保護令罪及家庭暴力罪)之羈押案件終結情形:

111年至1145月地方法院審理違反保護令罪及家庭暴力罪聲請羈押之被告人數數計有1,074人,其中准予羈押者計有789人;具保、責付或限制住居(含兩種情形以上)者計有154人;裁定駁回者計有131人(詳見【表9】)。

【表9】:地方法院刑事聲請羈押案件被告違反保護令罪之終結情形 單位:人

資料期間

111

112

113

1141-5

總計

265

311

346

152

准許

196

238

246

107

不能具保責付或限制住居予以羈押

-

-

2

-

命具保

16

9

18

5

命責付

-

1

1

-

命限制住居

14

19

28

17

命限制出境()

-

-

-

-

命具保並限制住居

6

5

9

3

命責付並限制住居

-

1

1

1

駁回

33

38

41

19

撤回

-

-

-

-

其他

-

-

-

-

貳、法院對民事保護令事件被害人等提供之友善及安全出庭保護措施

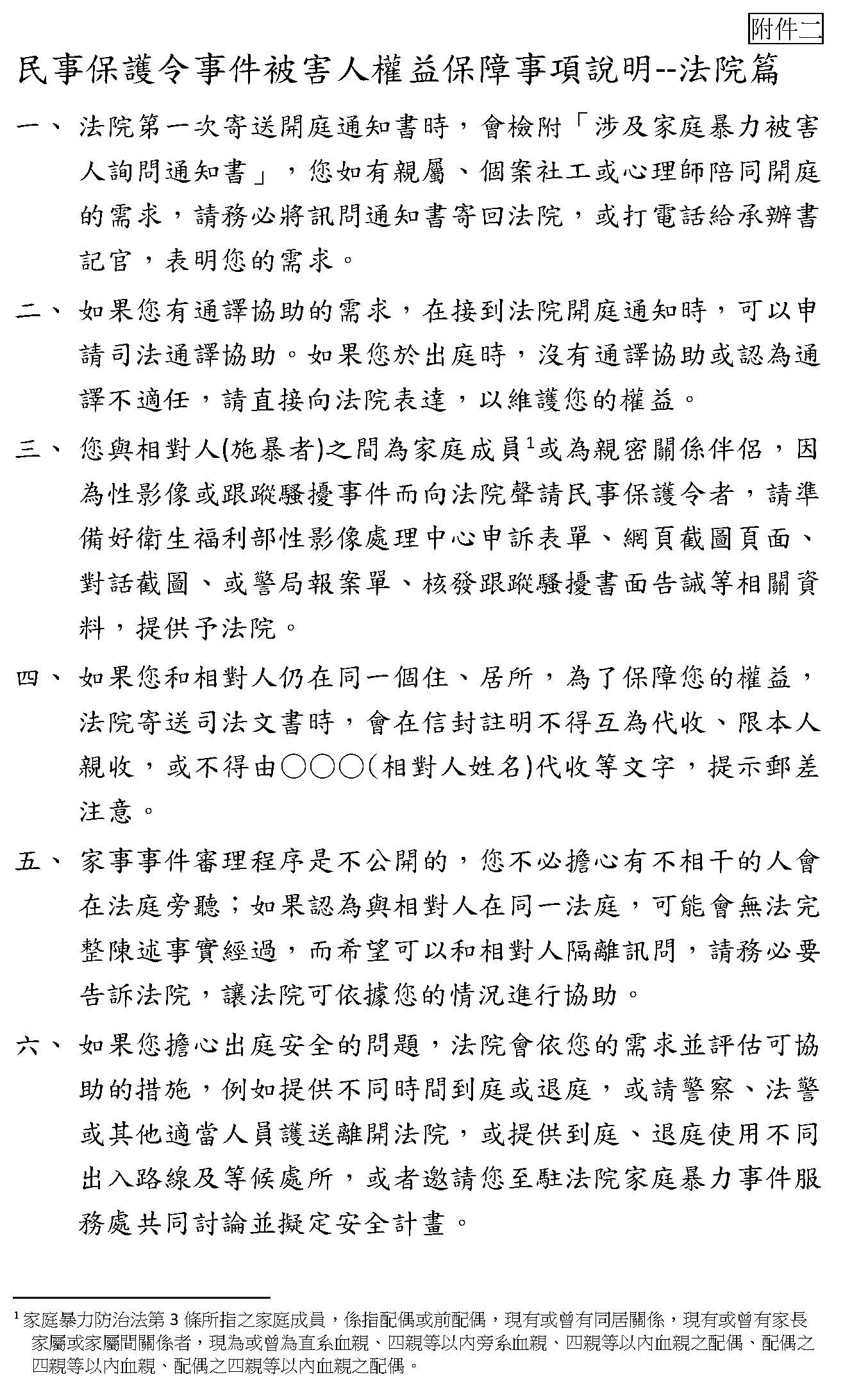
一、家庭暴力防治法第19條第1項規定:「法院應提供被害人或證人安全出庭之環境與措施。」本院為促使法院積極履行前開法定義務,亦於法院辦理家庭暴力案件應行注意事項第19點規定:「法院於保護令事件審理程序中,應切實注意被害人、其未成年子女及證人之友善安全出庭環境,令相對人與其等保持適當之安全距離;必要時,得行隔別訊問或採取下列保護安全措施:()不同時間到庭或退庭。()到庭、退庭使用不同之出入路線及等候處所。()請警察、法警或其他適當人員護送離開法院。()請社會工作人員陪同開庭。()使用有單面鏡設備或視訊審理之法庭。()轉介地方政府駐法院家庭暴力事件服務處協助擬定安全計畫或提供其他服務。()無障礙及其他適當措施」,並由各法院依據院區特性及資源,在個案中採行適當必要之方式,以維護被害人及證人之人身安全。

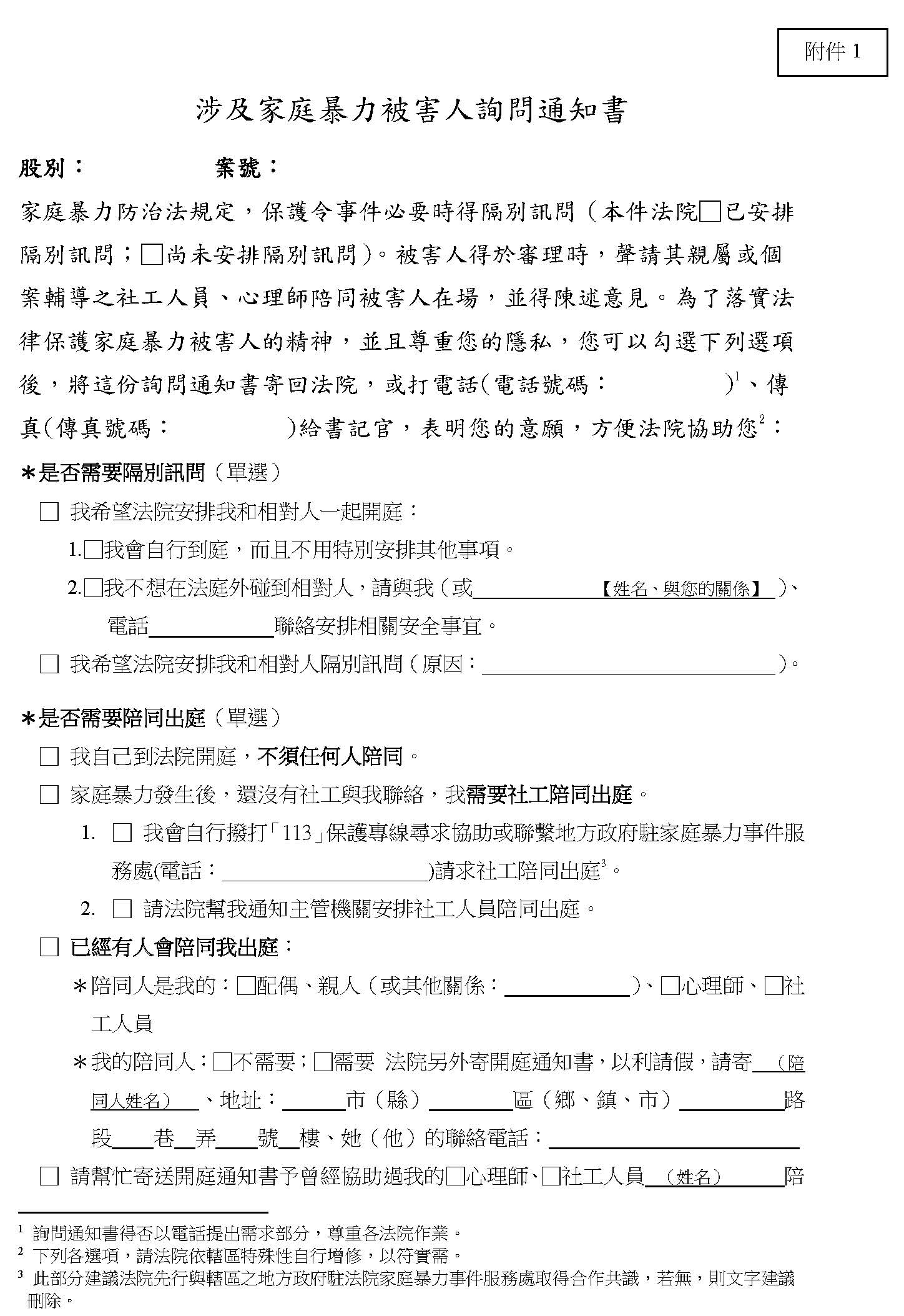
二、為落實上開人身安全保障之規定,法院辦理家庭暴力案件應行注意事項第15點第2項明定,法院須通知家暴被害人、關係人等出庭時,應併寄送「涉及家庭暴力被害人詢問通知書」及「民事保護令事件被害人權益保障事項說明--法院篇」(附件12),以利被害人知悉權益,並向法院提出安全出庭需求,協助法院評估後,採取符合被害人、關係人安全出行需求之適當措施。

參、強化與警政、社政等家暴防治網絡協力之精進措施

保護令制度之完善,無法僅單純仰賴法院核發保護令達成,仍迫切需要主管機關、家防中心、警察與社政等單位積極進行網絡合作,包括在審理前、中、後各階段具體評估被害人與未成年子女、家庭成員之危險,並在核發後落實保護令之執行與對被害人、相對人之追蹤輔導,更應正視加害人之再犯風險與被害人之長期保護需求,以有效提升對被害人之整體保護。在法院端方面,本院為妥善保護被害人權益與追求防治家庭暴力行為之目的,避免憾事再度發生,將積極採取如下之精進措施:

一、持續要求各法院民事保護令事件承辦人員,包括庭長、法官、司法事務官等,落實參加由地方主管機關定期召集駐法院家庭暴力事件服務處、各級家暴防治網絡人員舉辦之「家暴防治網絡聯繫會議」及家庭暴力保護之「跨網絡平台會議」,以促進法院與家庭暴力防治網絡人員間之溝通及合作,並在各會議中提請第一線之警政、社工人員等網絡人員注意下列事項,以利法院受理保護令事件後,得以妥善進行風險評估,判斷是否需依職權核發暫時保護令或迅速定期進行審理,並妥適決定應核發之暫時保護令及通常保護令內容:①提出保護令聲請時,務須有效蒐集及提供相對人是否曾實施家庭暴力行為,及有無酒癮、藥癮、情緒障礙或物質濫用傾向等高風險因子,並在聲請狀中詳為填載;②在危險評估表(TIPVDA)中,應對被害人之危險程度為具體之評估及記載。

二、加強教育訓練以強化法官與司法事務官之危險意識,提醒承辦法官及司法事務官在收案後,除參考危險評估表(TIPVDA)外,亦應審核聲請狀內容、通報表記載及警詢筆錄,妥適決定是否需依職權核發暫時保護令或迅速定期審理,以及應核發保護令時之令內容,必要時,亦可透過家暴服務處與被害人服務社工取得聯繫,藉以清楚掌握被害人之風險狀態。

三、提示各法院在程序中,應依個案需求轉介駐法院家庭暴力事件服務處擬定被害人保護之安全計畫。

四、發函提示法院如當事人或被害人撤回(銷)保護令聲請:(1)被害人親至法院聲請撤回(銷)保護令者,請駐法院家暴事件服務處協助撰寫聲請書狀,並評估其安全狀況與撤回聲請之妥適性。(2)被害人非親至法院聲請撤回(銷)者,法院將個案轉介至駐法院家暴事件服務處,以利協助擬定安全計畫與後續服務。

五、民事保護令事件終結後:法院除通知當事人及被害人外,並通知被害人及相對人轄區之家暴及性侵防治中心、警察機關,以利主管機關及警察機關適時提供安全及資源協助。

六、建置與警政、社政系統資訊介接:本院為落實家庭暴力防治法第15條第6項所定法院受理延長保護令聲請後之即時通知義務,刻正與警政署、衛福部建置電子資料介接系統,俾利法院線上即時通知,提升防護資訊整合與行動反應速度。

肆、結語

防治家庭暴力行為旨在保障人民不受身心傷害之身體權、行動自由及生活領域不受侵擾自由等重要基本權,亦屬國家應積極對人民履行之保護義務。然面對高風險家庭暴力案件以及多樣、突發之暴力型態,勢需仰賴跨機關與跨領域之協力工作,亦即透過法院、駐法院家庭暴力服務處,以及社政、警政、教育等網絡緊密合作,始能真正達到保護被害人權益與防治家庭暴力發生之目的。爰此,本院將持續檢討、強化相關配套措施,並積極參與跨部會相關會議,期能共建更周妥之家庭暴力網絡合作與保護。

最後,本院對貴委員會關切家庭暴力防治相關議題而召開本次專題報告,表達敬佩之意。以上報告,敬請各位委員指教,謝謝各位。

法務部書面資料:

「保護令不是萬能的?!如何避免憾事再度發生。家庭暴力防治法保護令核發,研析配套措施之檢討與精進,並提供相關統計數據」專題報告

主席、各位委員、各位女士、先生:

今日奉邀至貴委員會,就「保護令不是萬能的?!如何避免憾事再度發生。家庭暴力防治法保護令核發,研析配套措施之檢討與精進,並提供相關統計數據」,代表本部列席報告,並備質詢,茲報告如下,敬請各位委員指教。

壹、前言

我國於民國87年間制訂「家庭暴力防治法」(下稱家暴法),將家庭暴力行為視為犯罪,透過法定通報、保護令等機制,使過去為家庭和諧而遭隱忍或因弱勢而無從抗拒之家庭暴力行為,建立保護機制,使加害人獲得制裁以防止再犯。本部所屬各地方檢察署(下稱地檢署)為刑事犯罪偵查機關,均與各地司法警察機關共同合作、強力執法,提升嚴懲家庭暴力犯罪之力道,維護社會大眾人身安全,保障人民生活安寧。

貳、策進作為

一、對於家庭暴力案件速查嚴辦,及時遏阻不法

刑事訴訟法第228條規定:「檢察官因告訴、告發、自首或其他情事知有犯罪嫌疑者,應即開始偵查。」本部所屬檢察官一旦知有家庭暴力之犯罪嫌疑者,均即指揮司法警察積極介入偵辦,迅速蒐證,即時為必要之強制處分,以保全證據、防免被害人繼續受害。對於無羈押必要之被告,得依家暴法第31條規定命被告遵守一定事項,並依家暴法第34條之1規定即時通知被害人住居所在地之警察機關及家庭暴力防治中心,透過跨部會協力合作,綿密社會安全網絡。

二、從中央至地方,建立督導機制、橫向聯繫平臺,強化家庭暴力案件之偵辦及聯繫機制

臺灣高等檢察署(下稱臺高檢署)每半年召開「婦幼保護督導小組」會議,藉此督導各地檢署積極偵辦家庭暴力案件,並透過此等會議,作為各地檢署、各司法警察機關及衛生福利部等相關機關間相互交換意見之平台。各地檢署每季均召開「婦幼保護、兒童及少年性剝削暨人口販運防制執行小組」會議,透過該會議使婦幼專組檢察官與地方政府警政、社政、衛政、醫療機構等相關單位相互溝通、協調相關業務或案件處理機制。

三、積極參與高危機案件網絡會議

各地檢署均按期派員參與各地方政府主管機關所召開之高危機案件網絡會議,與警政、社政、衛政、醫療機構等相關單位,共同就高危機案件逐案進行檢視及討論,以提供相關保護服務措施。

四、定期舉辦教育訓練,強化檢察官之專業知能

本部每年辦理「婦幼保護及性別平等研習會」,並將家庭暴力、重大兒虐、性侵害等相關議題列入課程設計。例如:於111年研習會中,邀請專家學者講授「性侵者與家暴者的心理、風險評估與動態因素管理」;於112年研習會中,邀請檢察官分享「重大兒虐案件偵辦經驗分享」;於113年研習會中,邀請檢察官講授「人口販運防制法、少年事件處理法及家庭暴力防治法之修法簡介」等。本部將賡續辦理該研習會,以強化檢察官偵辦此類案件之敏感度及熟稔度。

參、執行成效

一、地檢署辦理家庭暴力案件之偵查收結統計

地檢署自112年至1145月,各年度家庭暴力罪、違反保護令罪之總偵查終結人數、起訴人數及緩起訴人數,如下表:

DW5967373

項目

總偵結人數

起訴人數

緩起訴人數

111

家庭暴力罪

11,633

4,003

89

違反保護令罪

5,461

2,574

130

112

家庭暴力罪

11,958

4,204

125

違反保護令罪

5,554

2,612

137

113

家庭暴力罪

13,617

4,445

110

違反保護令罪

6,050

2,895

133

1141月至5

家庭暴力罪

6,307

2,109

52

違反保護令罪

2,629

1,211

48

DW5387826 、地檢署辦理家庭暴力案件通知事項及諭知附條件命令之相關統計

地檢署自111年至113年,各年度有關被告經拘提、逮捕到案之總案件數、聲請羈押件數、經訊問後認無羈押必要而命具保、責付、限制住居或釋放之件數、依家暴法第34條之1辦理通知事項之件數及比率、依家暴法第31條諭知附條件命令之件數及比率,如下表:

肆、結語

家庭暴力防治,為防治性別暴力重要之一環,本部所屬檢察機關對於打擊家庭暴力犯罪,責無旁貸,為維護國人生命、身體、財產之安全,避免民眾遭受家庭暴力之威脅,將持續嚴正執法,並與政府各部門共同維護社會大眾之生活安寧,以確保民眾權益獲得保障。

以上報告,敬請 主席及各位委員指教,謝謝。


衛生福利部書面資料:

「保護令不是萬能的?!如何避免憾事再度發生。家庭暴力防治法保護令核發,研析配套措施之檢討與精進,並提供相關統計數據」專題報告

主席、各位委員女士、先生:

本部承邀列席大院司法及法制委員會委員會議,深感榮幸。茲就「保護令不是萬能的?!如何避免憾事再度發生。家庭暴力防治法保護令核發,研析配套措施之檢討與精進,並提供相關統計數據」,提出專案報告。敬請各位委員不吝惠予指教。

壹、背景

為防治家庭暴力及保護被害人權益,家庭暴力防治法(下稱本法)除明訂各直轄市、縣(市)主管機關應依法依被害人之需求,提供緊急救援、庇護安置、驗傷診療、法律服務、經濟扶助、就業服務、心理重建及子女問題協助等保護措施外,並設有民事保護令制度及相關刑事程序,包括:逕行逮捕、拘提(第29條)、預防性羈押(第30條之1)、具保、責付、限制住居或釋放時得附條件命令命被告遵守(第31條、第32條、第34條之1),及緩刑付保護管束應附條件命令命被告遵守(第38條)等規定,俾透過強力司法作為,有效遏止暴力行為。另為防止暴力行為再發生,民事保護令並納入命相對人完成加害人處遇計畫之款項,期透過認知教育輔導、親職教育輔導、心理輔導、精神治療、戒癮治療或其他輔導、治療,及早改善加害人暴力認知及行為。

本法實施迄今27年,為落實家庭暴力防治工作,本部致力於建構完善之保護服務三級預防體系,並積極透過多次修法周延法令規定,完善家庭暴力防治措施,其中112126日修法更周延保護令保護措施及效力,並擴大聲請預防性羈押之範圍,俾強化再犯預防措施。另本部亦積極加強警政、社政、衛生醫療、檢察、司法、教育、勞政、民政等跨專業之網絡橫向聯繫與合作,賡續督導各直轄市、縣(市)政府落實推動家庭暴力安全防護網計畫,透過跨網絡合作機制,有效維護被害人人身安全,並透過推動強化社會安全網計畫,協助地方政府充實保護性社工人力,並布建各項中長期服務資源,以提供被害人深化服務,協助被害人從創傷中復原。

貳、民事保護令制度及刑事司法作為之執行情形

一、民事保護令核發相關統計

DW6743434 司法院統計,111113年各地方法院平均每年度受理聲請案件為36,696件,核發案件為19,582件,以每年家庭暴力通報案件數168,100件來看,僅21.8%家庭暴力通報案件聲請民事保護令,11.7%獲核發民事保護令(詳表1)。

1 111113年民事保護令聲請事件收結情形           單位:件數

年度

家暴通報件數

受理件數

終結情形

新收件數

舊收件數

合計

核發

駁回

撤回

其他

合計

111

156,864

32,217

2,825

35,042

18,465

5,600

7,541

434

32,040

112

168,331

34,818

3,002

37,820

20,320

6,387

7,648

349

34,704

113

179,107

34,109

3,116

37,225

19,990

6,845

6,879

430

34,144

DW2176920

168,100

33,715

2,981

36,696

19,592

6,277

7,356

404

33,269

檢視民事保護令核發時間,111113年各地方法院平均終結一件民事保護令所需天數為41.71日,其中緊急保護令為2.26時,暫時保護令為23.4日,通常保護令為51.94日(詳表2)。進一步檢視法院核發民事保護令款項發現,核發款項以第1款及第2款禁止相對人實施家庭暴力、騷擾、接觸、跟蹤、通話、通信或其他非必要之聯絡行為為大宗,核發比率高達9成以上,亦有近3成案件核發第4款命相對人遠離特定場所特定距離。至法院核發第10款命相對人完成加害人處遇計畫之件數分別為3,147件、2,917件及2,954件,分別占該年度通常保護令件數之26.84%23.32%23.71%(詳表3)。

2:保護令聲請事件經過時間              單位:日(時)/

DW5363044

總計

通常保護令

暫時保護令

緊急保護令

111

41.64

51.72

22.69

2.27

112

40.87

50.37

23.71

2.38

113

42.63

52.72

23.80

2.13

DW819270

41.71

51.94

23.4

2.26



3 保護令核發情形及加害人處遇計畫裁定率             單位:件

DW2582412

通常保護令核發件數

命相對人完成加害人處遇計畫件數

裁定率

111

11,726

3,147

26.8%

112

12,508

2,917

23.3%

1DW3142937 13

19,900

2,954

23.7%

二、家庭暴力罪及違反保護令罪案件概況統計

DW6116546 司法院111113年各地方法院刑事第一審違反家庭暴力防治法案件被告裁判結果統計,其中家庭暴力罪每年平均計3,819人,違反保護令罪每年平均計2,280人(詳表4);前開2罪裁判結果以拘役為大宗,占5成以上,其次為1年以下有期徒刑,占20%

4 111-113年犯家庭暴力罪及違反保護令罪被告裁判情形       單位:人


家庭暴力罪人數

違反保護令罪人數

111

4,188

2,264

112

4,156

2,244

113

3,113

2,332

平均DW9497292

3,819

2,280

DW6244357 在刑事司法作為中,羈押係遏止嚴重暴力行為之重要手段,依法務部111113年地方檢察署處理家庭暴力罪案件及違反保護罪案件之檢察官諭知被告強制處分及聲請羈押法院裁定情形統計(詳表5),犯家庭暴力罪者每年平均計3,309人,其中聲請羈押者平均為223人,占6.7%,裁定羈押者平均為186人,占5.6%;犯違反保護令罪者每年平均計2,548人,其中聲請羈押者DW2955885 平均為178人,占7.0%,裁定羈押者平均為131人,占5.1%,顯示聲請羈押比率不高。

5 111-113年犯家庭暴力罪及違反保護令罪羈押情形 單位:人

DW2955885

家庭暴力罪

違反保護令罪

總人數

聲請羈押

裁定羈押

總人數

聲請羈押

裁定羈押

111

3,278

249

218

2,777

159

113

112

3,075

235

192

2,624

196

148

113

4,155

233

186

2,405

224

160

平均

3,309

223

186

2,548

178

131

參、民事保護令制度及相關刑事程序之檢討與精進

查本法在民事保護令、違反保護令罪、逮捕、拘提、預防性羈押、釋放附條件命令及即時通知機制等法制層面均已訂定相關規定及程序。有關社會大眾對民事保護令成效之質疑,依暨南國際大學家庭暴力研究中心王珮玲主任研究1顯示,在獲核發民事保護令之案件中,8成加害人未再有肢體暴力行為,顯示民事保護令對多數加害人具有嚇阻作用,但加害人如有犯罪前科、精神疾病,或對被害人有嚴重肢體暴力、性暴力、脅迫控制及跟蹤等行為時,加害人違反保護令及再度發生肢體暴力之可能性均顯著較高,須思考其他安全配套措施,以有效維護被害人人身安全。

為因應前述複雜且多元之暴力樣態,以及有效防治家庭暴力行為及維護被害人相關權益,本部將持續督導各直轄市、縣(市)政府落實各項保護措施,並積極強化與司法院、法務部、內政部、教育部、勞動部、國家通訊傳播委員會等之跨網絡機制,相關檢討與精進重點工作如下:

一、落實輔導與刑事司法機制,強化加害人再犯預防

鑑於加害人處遇計畫係藉由強制治療、輔導以改善加害人暴力認知及行為之重要關鍵,為及早讓加害人接受加害人處遇計畫,提高法院核發第10款加害人處遇之比率,112年本法修法已增訂暫時或緊急保護令聲請人為直轄市、縣(市)主管機關者,法院得依其聲請命相對人完成加害人處遇計畫,並於行政機關執行保護令及處理家庭暴力案件辦法部分條文修正草案增訂直轄市、縣(市)主管機關提出前開聲請時,應併提出加害人處遇計畫實施方式之建議,俾利法院參酌審理,本部將賡續督請各直轄市、縣(市)政府積極代為或協助被害人聲請命相對人完成加害人處遇計畫之保護令,並積極與司法院合作,提升法官對加害人處遇計畫實施內容與成效之瞭解,俾增加加害人處遇計畫之核發比率。

另考量多數家庭暴力通報案件未聲請民事保護令,無法透過加害人處遇計畫改變加害人暴力認知與行為,本部將持續透過公益彩券回饋金挹注各直轄市、縣(市)政府布建相對人處遇服務,113年計核定補助14案相對人預防性服務方案、17案相對人處遇服務方案,核定經費4,422萬元,114年則各核定17案,核定經費4,812萬元,俾輔導相對人以非暴力方式妥適因應婚姻、家庭或親子問題。

為有效遏止暴力行為,本部除賡續督導各直轄市、縣(市)政府落實推動家庭暴力安全防護網計畫,透過跨網絡合作機制,有效維護被害人人身安全外,並將持續加強與司法院、法務部及內政部合作機制,強化刑事司法介入機制,包括加強員警蒐證能力,針對高危機、高再犯之家庭暴力犯罪行為主動積極蒐證,並移請檢察官偵辦,亦建請法務部及司法院加強檢察官及法官有關辦理家庭暴力案件相關之專業訓練,促進其認識家庭暴力事件本質、加害人特質與再犯危險因子、刑事司法介入之因應策略等,俾提升刑事司法手段之執行效益。

二、落實危險評估機制,強化被害人保護措施

為從大量通報案件及早發現具致命風險之案件,本部賡續督導各直轄市、縣(市)政府落實親密關係暴力危險評估機制,針對經評估為高度致命風險案件,應按月召開家庭暴力高危機個案網絡會議,透過跨網絡合作機制,包括:警政單位進行約制告誡;社政提供強力安全計畫;衛生醫療提供心理衛生服務,及司法單位採取預防性羈押、核發民事保護令等措施,以遏止更嚴重之暴力發生。113年全國共辦理589場高危機個案網絡會議,討論12,574件高危機案件,其中因各防治網絡介入後危機程度下降而解除列管者共6,769件,占53.8%

針對經評估為中低致命風險案件,本部除賡續透過挹注經費,協助各直轄市、縣(市)政府結合民間團體發展被害人多元支持服務資源,並推動以家庭為中心之整合性服務方案,以協助被害人從創傷中復原自立,113年計補助38項整合性服務方案,提供被害人保護扶助、目睹家庭暴力兒少服務、被害人就業、家庭關係修復等服務達31萬餘人次;114賡續辦理,共核定38項方案,截至第一季服務逾67,000餘人次。鑑於實務上部分加害人知悉被害人對外求助,或面對分手、離婚、未成年子女監護權或會面交往等議題時,常會引發更激烈衝突,甚至採取更嚴重之暴力行為,尤其倘加害人合併有犯罪前科、精神疾病、嚴重肢體暴力或性暴力行為、脅迫控制及跟蹤行為時,恐衍生更嚴重之致命暴力風險。考量家庭暴力風險會隨著時間與情境變化,本部將持續透過教育訓練強化社工人員危險評估專業知能,以及早敏感家庭暴力風險之變化,並透過跨網絡合作機制,共同採取強力安全計畫,以維護被害人及其未成年子女人身安全。

三、強化初級預防,並深化性別平權意識

考量部分民眾遇到婚姻、家庭或親子關係問題,仍會受到傳統社會文化框架與父權迷思影響,不知如何自我調適與改變,並易採取暴力行為因應,以找回自己對於婚姻、家庭或親子關係的掌控感。為及早協助民眾妥適因應前述問題,本部業設置男性關懷專線0800-013-999,免費提供線上諮詢服務,傾聽來電者訴說情緒、討論其在伴侶相處、親子管教溝通或家庭互動所遇之困擾,並視需要提供專業法律諮詢與資源轉介,111年至113年話務量平均每年計8,935人次,去(113)年度進線主要問題以憂鬱傾向、憂鬱症狀或其他精神疾病(20.73%)、家庭成員問題(19.79%)及夫妻問題(16.35%)等居多,未來將持續透過多元管道宣導該專線,俾協助有需要的民眾及早接受專業協助。

另為強化社會大眾之性別平權及防暴意識,本部將持續挹注經費協助各直轄市、縣(市)政府結合在地社區組織深耕「暴力零容忍」的社區意識,並系統性培力社區防暴宣講師,透過至各社區鄰里進行防暴宣講,其中113年透過補助22個地方政府結合在地社區組織或民間團體辦理領航社區及宣導社區,共計補助238個計畫、涵括851個社區,並持續強化宣導量能;另系統性培力社區防暴宣講師,108年迄今累計約528人取得社區防暴宣講師證書,將防暴意識扎根社區,提升民眾對家庭暴力之辨識與通報。另本部將持續透過防暴社區分級認證制度,鼓勵各直轄市、縣(市)政府推動防暴社區工作,迄今計40個社區發展協會獲得紫絲帶社區初級預防認證。

肆、結語

家庭暴力樣態多元且複雜,且風險程度將隨時間與情境改變,現行本法民事保護令制度及相關刑事程序,雖能對多數家庭暴力加害人產生嚇阻效果,惟針對部分加害人,除透過前開強力司法行為外,仍需網絡共同執行相關安全計畫,並輔以加害人處遇及輔導機制,方能積極防治暴力再犯,俾周延對被害人、其未成年子女及特定家屬相關保障。

為有效防治家庭暴力行為及保護被害人權益,本部除將持續督促各直轄市、縣(市)政府提供被害人更完善之保護措施,積極與各相關部會協力合作,並結合民間單位及社區力量,落實家庭暴力防治及性別平權觀念扎根社區,從根本防治家庭暴力;賡續深化初級、次級、三級之各項保護服務工作,並透過民事保護令制度及強化相關刑事程序等司法作為,俾有效遏阻暴力危害,周延保護服務體系。

本部承 大院各委員之指教及監督,在此敬致謝忱,並祈各位委員繼續予以支持。

內政部警政署書面資料:

「保護令不是萬能的?如何避免憾事再度發生。家庭暴力防治法保護令核發,研析配套措施之檢討與精進,並提供相關統計數據」專題報告

主席、各位委員女士、先生:

今天應邀列席貴委員會專題報告並備質詢。首先,誠摯地感謝各位委員對於家庭暴力防治法及警政工作的關注與重視,期盼繼續給予策勵與指教。

壹、前言

我國的家庭暴力民事保護令制度,依據《家庭暴力防治法》設立,係在刑事制裁之外,提供另一種法律的保障,主要在避免被害人、目睹家庭暴力兒童及少年或特定家庭成員遭受更多的傷害,並提供即時且多元的法律保護。

貳、警察機關執行保護令流程及相關統計數據

一、警方執行保護令流程

保護令是由法院所核發以保護家庭暴力被害人人身安全與相關權益的命令,可以區分為通常保護令、暫時保護令及緊急保護令3種,能對相對人產生嚇阻效果。

法院核發並發送保護令,由接獲保護令之警察分局主辦,並派員執行保護令,以到場執行為原則。員警於執行保護令應告誡約制相對人確實遵守保護令相關內容;必要時,應會同分駐(派出)所社區家庭暴力防治官或警察分局家庭暴力防治官執行;執行未遇相對人時,應利用電話或以其他方式執行並完成告誡約制。分局家庭暴力防治官應檢視員警執行保護令相關資料有無疏漏,再將執行情形回復法院並陳報警察局婦幼警察隊備查。

二、警察機關執行保護令及偵辦違反保護令罪相關數據

統計近3年警察機關執行保護令相關數據,11124,094件、11227,119件、11326,228件,呈現約略持平情形;警察機關偵辦違反保護令罪,1113,721件、1124,148件、1134,497件,呈現逐年成長情形。

參、保護令配套措施之檢討與精進

保護令對多數相對人有嚇阻效果,能顯著降低被害人再度受暴風險。本署將積極配合家庭暴力防治之中央主管機關衛生福利部政策,持續透過教育訓練,提升員警對於是類案件的敏感度,要求所屬遇案應落實調查犯罪、協助被害人聲請民事保護令或依職權聲請保護令,採取必要的人身安全保護措施,並依法通報地方主管機關以啟動整合性保護服務,提供被害人及其家屬更完善周延的安全維護:

一、強化訓練、專業處理:

為強化婦幼保護工作,本署113年及114年函發各直轄市、縣(市)政府警察局,確實落實執行家庭暴力等婦幼重點工作,並將其納入年度工作評核指標,以精進保護婦幼安全保障作為,建構安全生活空間,預防被害案件發生。另為提升第一線執法人員同理心及專業知能,本署每年定期辦理「婦幼安全工作專業人員基礎訓練及進階班」,邀請外聘專家、學者,針對各直轄市、縣(市)政府警察局分局家庭暴力防治官、防治組組長、婦幼警察隊業務承辦人、隊長講授性別暴力案件處理要領及受(處)理注意事項,以落實被害人保護工作。藉由加強婦幼安全教育訓練,強化相關人員專業知能,並由各直轄市、縣(市)政府警察局婦幼警察隊統合警察分局家庭暴力防治官等專業人力,加強家庭暴力案件之防處管控,減少家庭暴力危害發生。

二、迅速受理、依法偵處:

警察機關受(處)理家庭暴力案件,依法通報主管機關,並協助被害人聲請保護令或依職權聲請保護令,提供被害人家庭暴力事件警察機關通報收執聯單暨被害人安全計畫書,提醒被害人預防危險、降低傷害,緊急時刻應變規劃以及家庭暴力防治中心、警察局、法律諮詢或庇護所等多元資源的聯絡方式、保護令核發後的注意事項(包括隨身攜帶保護令、相對人違反保護令時應立即報案、保護令到期前向法院聲請延長等),建立被害人支持與保護網絡,以提供持續性的保護。

員警到場後即時介入,相對人為刑事案件現行犯應逕行逮捕;或經研判犯家庭暴力罪或違反保護令罪嫌疑重大,且有繼續侵害家庭成員生命、身體或自由之危險,而情況急迫者,得逕行拘提之,並依法移送地方檢察署偵辦。如地方檢察署或法院認相對人無羈押之必要,而命具保、責付、限制住居或釋放時,將於相對人釋放前,同步傳真通知警察機關及家庭暴力防治中心,警察機關收到通知後應立即通知被害人,以降低被害人受暴風險。

三、團隊整合、全程管控:

配合中央主管機關衛生福利部推動「家庭暴力安全防護網計畫」,各直轄市、縣(市)政府警察局婦幼警察隊統合家庭暴力防治官等專業人力,與地方政府家庭暴力防治中心及社政、教育、衛生、勞工及其他機關等進行跨網絡密切合作,共同啟動被害人整合性保護服務措施,以避免高危機個案衍生危害。並由直轄市、縣(市)主管機關強化加害人處遇計畫,透過教育、治療及輔導等方法,協助加害人改變行為模式及學習正確的家庭互動方式、管理情緒、控制衝動,以及解決可能引發暴力的成因,如酒癮、精神疾病等因素,使其不再對家庭成員施以暴力,並重建和諧的家庭關係。

以上報告,敬請指教。

教育部書面資料:

「保護令不少萬能的?!如何避免憾事再度發生。家庭暴力防治法保護令核發,研析配套措施之檢討與精進,並提供相關統計數據」書面報告

壹、前言

為防治家庭暴力行為及保護被害者權益,家庭暴力防治法(以下簡稱家暴法)自87年立法施行。依據該法第4條規定,教育主管機關權責為:各級學校家庭暴力防治教育、目睹家庭暴力兒童及少年之輔導措施、家庭暴力被害人及其子女就學權益之維護等相關事宜。

為維護家庭暴力被害人及其子女就學權益,重大或危機案件及法院核發保護令,凡含家暴法第14條第1項第4款命相對人遠離其子女就讀學校者,均會經地方社政主管機關轉教育部或各地方教育局(處)交學校執行該子女之就學安全計畫事宜,以即時保護兒童及少年之人身安全並維護其利益。其中,經由教育部函轉之保護令案件,113年計67件,114年截至79日止計34件。

貳、現行作法

一、校園針對家庭暴力及親密關係暴力事件相關法規及處遇說明(以年齡區分)如下:

()16歲以下:適用法規為家暴法第3條,屬於兒童及少年保護(以下簡稱兒少保)案件,須於24小時內通報兒少保案件,個案管理者為兒少保社工;學校主要工作為:

1.完成法定通報。

2.個案危險及就學需求評估。

3.與社政單位合作,協助案件處遇及輔導工作。

4.配合執行保護令,協助學生規劃安全計畫。

()16-18歲:

1.依據家暴法第3條規定,倘為四親等家庭成員間暴力、同居親密關係暴力、非同居親密關係暴力問題等,適用或準用該法屬於兒少保案件,須於24小時內通報兒少保案件,個案管理者為兒少保社工;學校主要工作為:

(1)完成法定通報。

(2)個案危險及就學需求評估。

(3)與社政單位配合,協助案件處遇及輔導工作。

(4)配合執行保護令,協助學生規劃安全計畫。

2.如涉及性侵害案件,則依據性侵害犯罪防治法第11條第1項規定須進行性侵害防治通報,由性侵害防治社工擔任個案管理者;學校主要工作為:

(1)完成法定通報。

(2)個案危險及就學需求評估。

(3)與社政單位配合,協助案件處遇及輔導工作。

(4)配合執行保護令,協助學生規劃安全計畫。

(5)依據家暴法第63-1條規定,若案件樣態係屬校園親密關係暴力事件,倘無涉及校園性侵害、性騷擾或性霸凌,惟如對行為學生有教育輔導之必要,則由學校交由性別平等教育委員會啟動調查,於確認行為事實後,研議教育輔導措施之執行事宜。

()18歲以上:四親等家庭成員間、曾有或現有婚姻或同居關係,發生暴力問題,為家庭暴力事件,適用家暴法第3條,為成人保護案件,須於24小時內完成通報,由社政單位社工擔任個案管理者。非同居親密關係暴力事件,有就學者,由學校輔導單位擔任個案管理者,無就學者,則由社政家暴防治社工擔任個案管理者;學校主要工作為:

1.完成法定通報。

2.若屬家暴法第63-1條適用案件,則於「關懷e起來」網站填寫社政資源協助轉介單,協助學生取得相關保護扶助資源。

3.針對個案管理學生評估人身安全風險及擬定就學安全計畫並執行。

4.與社政單位配合,協助案件處遇及輔導工作。

5.協助保護令聲請及配合執行。

二、教育相關配套措施

()融入課程教學及教育宣導

依據家暴法第60條規定,學校應實施防治家庭暴力之課程或活動;高級中等以下學校每學年辦理4小時以上之家庭暴力防治課程,並得於總時數不變下,彈性安排於各學年實施;另辦理教師家庭教育知能研習活動,並將目睹家暴在學兒少等議題納入重點業務宣導。

()強化相關人員知能研習

1.教育部國教署邀集相關兒少保專家學者編撰「教育人員兒童及少年保護工作手冊」,提供第一線教育人員能有效評估目睹家暴在學兒少情緒、生理、行為等三大表徵並及時發現徵兆,並將該評估辨識指標、案件處置作為及相關案例,納入供各級學校參據運用,以提高教育人員的敏感度,即時維護兒少安全。本工作手冊已刊登於教育部國教署網站,並函知各地方政府及高級中等以下學校下載運用。

2.教育部主管高級中等學校初任輔導主任或組長、輔導教師及專業輔導人員職前研習,研習課程已納入「兒少目睹家暴辨識與輔導處遇實務及高關懷學生及家庭之特質、辨識與相關輔導措施」,教導初任人員增加覺察敏感度以即早辨別目睹家庭暴力兒童、少年,進而即時提供輔導相關之協處。

()提供個案學生輔導,盤整相關資源

1.依據目睹家庭暴力兒童及少年輔導處遇原則,倘教育主管機關受理防治中心轉知個案後,應轉請學校評估啟動三級輔導,由學校整合相關資源提供輔導處遇,經評估有深入輔導者,則轉由各地學生輔導諮商中心協助連結專業輔導資源,積極與社政、衛政、警政等相關單位連結,建立良好合作機制。

2.針對遭受家庭暴力之學生,學校應由專任輔導教師介入,訂定輔導計畫,並進行個案管理及輔導,或轉介心理師提供個別諮商或小團體輔導;並應與轄內防治中心或辦理家庭暴力兒少處遇服務之民間團體建立聯繫合作機制,以提升學生輔導工作成效。

()召集相關單位,擬定安全計畫

1.針對法院核發保護令請學校提供相關協處時,學校應遵守保密原則,嚴格保護受害者個人資料,並配合保護令內容,提供相關就學協助。

2.校內擬定該生之就學安全計畫時,應召集學校相關單位(如授課教師、導師、校安業管單位、學生輔導諮商單位等)召開就學安全計畫會議,確認學生安全保護機制、課業協助、輔導與心理支持機制等,以盤點與協調校內相關分工與資源,並聯繫社政單位之主責社工人員,以共同討論學生人身安全之保護事宜。

參、精進作為

一、強化教職員對家庭暴力辨識、通報與應對能力

依據學生輔導法第14條及高級中等以下學校輔導人員職前基礎培訓及在職進修實施要點規定,各級主管機關應妥善規劃專業培訓管道,加強推動教職員與專業輔導人員之輔導知能職前訓練及在職進修,結合學生輔導中心、家庭教育中心、少年輔導委員會等資源,邀請具心理、醫學、社會工作、法律等背景講師授課,透過專題演講、座談或研討、個案研討或督導、實務演練或其他助於提升輔導專業相關能力之方式進行。

二、提升輔導整體量能及品質

()學生輔導法於1131218日修正公布,本次修正以合理配置輔導人力、調整學生輔導諮商中心任務、增訂維護兒童及少年最佳利益作為學生輔導原則、強化跨專業、跨處室統合及相關人員專業知能,以提升學生輔導品質與成效,維護學生身心健康為主要方向。

()本次修法增訂第5-1條,納入聯合國權利公約精神,學生輔導應以維護兒童及少年最佳利益為原則,其決定涉及不同主體之權利衝突時,應優先考量兒童及少年權利之保障。此新增規定係強化學校單位對未成年學生遭受家庭暴力學生之保護,學校對未成年學生需執行輔導諮商業務時,經該學生同意,得在未經法定代理人同意下執行(不受心理師法第19條規定之限制),採取兒童及少年最佳利益之解釋與決定。

()另為因應實務現場學生輔導需求,本次修法合理調整及增加校園專業輔導人力,預估修法後國民中小學將再增加603位輔導教師;高級中等以下學校至多可增192位專業輔導人員,較現行增加約30%;大專校院專業輔導人員生師比也由1,2001修正為9001,預計增加216位,以強化介入性輔導及處遇性輔導之量能,充實各校輔導人力資源。

三、落實及強化網絡合作機制

()衛生福利部定期召開家庭暴力暨性侵害防治推動小組會議,以研擬、協調、督導、研究、諮詢及推動家庭暴力及各項保護性工作事項;另針對嚴重傷害或死亡個案等高危機案件,亦會召開重大家庭暴力案件個案研討會議。其中,涉及教育主管機關或學校之配合事項,教育部均會與該部共同研擬相關策略及計畫,以落實網絡合作及相關政策之執行。

()依據衛生福利部訂頒之「直轄市、縣(市)政府執行民事保護令有關命相對人遠離未成年子女就讀學校之注意事項」,各直轄市、縣(市)政府防治中心或分局家防官接獲民事保護令裁定,倘保護令核發款項含命相對人遠離被害人或未成年子女就讀學校,應將保護令影本及個案摘要表以密件方式通知教育主管機關轉知被害人或未成年子女所就讀學校,或逕通知其就讀學校,並由學校召集學務主任、班級導師及相關任課教師、輔導教師、學校駐衛警等擬定並執行就學安全計畫。

肆、結語

家庭暴力案件,需要各單位協力合作,由社政單位統籌,結合學校、警方、法院、醫療與心理衛生單位等資源進行通報、危機處理、保護令執行與心理輔導等跨單位合作,確保受害者安全,提供支持服務。

教育部將落實學生三級輔導工作,同時持續與社政、警政等相關單位合作,強化跨單位資源連結,以確保學生就學安全與身心健康。透過辦理家庭暴力相關議題研習,提升教師、專業輔導人員之專業知能與實務能力,以共同維護學生身心健康。

勞動部書面資料:

「保護不是萬能的?!如何避免憾事再度發生。家庭暴力防治法保護令核發研析配套措施之檢討與精進,並提供相關統計數據」專題報告

主席、各位委員、女士、先生:

今天大院司法及法制委員會就「保護不是萬能的?!如何避免憾事再度發生。家庭暴力防治法保護令核發研析配套措施之檢討與精進」進行專題報告,本部承邀列席,至感榮幸。謹就維護家庭暴力被害人職場安全、協助家庭暴力被害人就業及家事移工人身安全保障等相關面向提出報告,敬請各位委員不吝指教。

壹、有關維護家庭暴力被害人職場安全

為維護勞工權益,依職業安全衛生法第6條第2項及職業安全衛生設施規則第324條之3規定,雇主對於執行職務因他人行為遭受身體或精神不法侵害之預防,應妥為規劃並採取必要之安全衛生措施,本部訂有「執行職務遭受不法侵害預防指引」,以供事業單位參考訂定危害預防計畫並據以執行,其中包含事業單位應辨識及評估來自組織外部(包含家暴者)之不法侵害,本部並規劃執行專案檢查,督促事業單位遵守法令規定。

貳、有關協助家庭暴力被害人就業

為協助家庭暴力被害人經濟自立、脫離暴力循環,就業服務法第24條將家庭暴力被害人納入法令保障,本部結合民間團體及運用就業促進措施,積極協助其就(創)業,113年協助1,207人次求職、推介就業705人次、114年截至5月計協助464人次求職、推介就業282人次。

一、就業服務法第24條將家庭暴力被害人列為致力促進就業之特定對象,對於自行求職或經社政單位轉介之被害人,由公立就業服務機構提供一案到底就業服務,依其意願及需求,連結僱用獎助提高雇主僱用意願;運用職場學習及再適應津貼、臨時工作津貼等協助短期就業安置;提供求職交通津貼及求職面試整備服務,提升求職信心;提供創業諮詢及貸款利息補貼,協助創業自立。

二、為協助具就業意願而就業能力不足之被害人,本部訂定「家庭暴力被害人就業服務辦法」,結合民間團體共同協力擬訂個別化就業服務處遇計畫,整合就業諮詢、就業促進及成長團體課程、職前訓練、就業適應準備、情緒支持與輔導、開發友善職場、陪同面試、職場關懷支持及追蹤等服務資源,以排除就業障礙。

三、本部勞動力發展署所屬各分署以自辦、委辦或補助等方式辦理職業訓練,家庭暴力被害人參加職訓課程,全額補助訓練費用,並提供訓練生活津貼(依基本工資之60%計算),以減輕職業訓練期間經濟壓力,使其安心受訓。

四、建立跨網絡合作機制,公立就業服務機構受理地方政府家庭暴力防治中心或民間團體轉介有就業需求之被害人,並為掌握服務情形,本部112年已啟用就業服務e點通系統,確保個案轉介不漏接,提供即時服務。

參、有關家事移工人身安全及保障與協處措施

現行家庭暴力防治法對於家庭成員之定義,尚未包含受雇主聘僱從事工作之移工,惟考量家事移工工作場所主要於家戶內,為保障家事移工人身安全,本部已建置家事移工人身安全及保障與後續協處措施,說明如下:

一、預防措施:本部透過法定雇主聘前講習、一站式入國講習、機場法令講習、line@移點通、移工手冊、廣播、網站及各地方政府辦法法令宣導活動等多元管道,向雇主、移工及仲介宣導聘僱移工相關法令,保障移工人身安全及工作權益。

二、通報機制:本部1955勞工諮詢申訴專線雙語24小時服務,於接獲移工遭受人身侵害案件時,即通報各地方政府及所轄之警察機關進行緊急協助,並依移工意願提供安置保護、心理輔導、醫療、法律扶助及轉換雇主等協助。若受害移工無留臺工作意願,且無需配合司法案件偵辦,地方主管機關或安置單位將協助安排返國事宜。

三、違法管制措施:依就業服務法規定,雇主或其他親屬對移工有人身侵害行為,本部將廢止聘僱許可,並同意移工轉換雇主,管制後續聘僱移工申請案件不予許可;另仲介機構如有知悉移工疑似遭受雇主或相關親屬人身侵害情形,應依法於24小時內向主管機關等通報,違反者將處最高30萬元罰鍰,並將列入年度評鑑成績。

肆、結語

本部持續落實職業安全衛生法、就業服務法及家庭暴力被害人就業服務辦法,偕同地方政府及民間團體共同推動各項家庭暴力被害人職場安全維護及就業協助措施,強化其就業信心及就業能力,提供職場支持及就業適應輔導,並向事業單位宣導建構友善就業環境,使其安心穩定就業。

以上報告,敬請指教,並祝主席、各位委員身體健康,萬事如意。謝謝!

內政部移民署書面資料:

「保護令不是萬能的?!如何避免憾事再度發生。家庭暴力防治法保護令核發,研析配套措施之檢討與精進,並提供相關統計數據」書面報告

主席、各位委員女士、先生:

首先,感謝各位委員對於「保護令不是萬能的?!如何避免憾事再度發生。家庭暴力防治法保護令核發,研析配套措施之檢討與精進,並提供相關統計數據」議題之重視與關心,本署應邀列席報告及備詢,至感榮幸。

壹、現況說明

按家庭暴力防治法第4條規定略以,本署職司設籍前之外籍、大陸或港澳配偶因家庭暴力造成逾期停留、居留及協助其在臺居留或定居權益維護等相關事宜。又該法第50條規定略以,移民業務人員於執行職務時知有疑似家庭暴力情事,應立即通報當地直轄市、縣(市)主管機關,至遲不得逾24小時。統計本署111年至113年轉介家暴案件共41人次,另協助外來人口在臺居留或定居權益保障(含個案延期)計42人次。

為維護外來人口在臺權益,本署受理外來人口行方不明協尋報案或警察機關轉介案件,被協尋對象有遭受家庭暴力紀錄,仍得受理,註明其遭受家庭暴力紀錄並派員協尋,嗣將處理情形詳實錄存。倘被協尋對象持遭受家庭暴力相關證明文件,無須由其配偶陪同在場,可自行至本署各區事務大隊所屬專勤隊辦理撤銷協尋,經查證屬實後撤銷協尋,由專勤隊事後通知報案人,並確實保密家暴被害人(即被協尋對象)之現址。申請撤銷協尋案件若為家庭暴力所致,且無相關證明文件時,專勤隊隨即通報當地主管機關,最遲不得逾24小時。

貳、家庭暴力防治策略

一、補助地方政府辦理新住民社會安全網絡服務計畫

為推動新住民照顧服務,內政部設置新住民發展基金,其中「新住民社會安全網絡服務計畫」之「新住民人身安全保護計畫」和「設籍前新住民遭逢特殊境遇相關福利及扶助計畫」等2計畫,補助地方政府提供遭逢家庭暴力之新住民及其子女處遇服務。111年至113年總計核定補助新臺幣4,4652,558元。

二、加強移民業務人員防治家庭暴力在職教育

本署於113年辦理北區、中區、南區6場次移民服務社會工作人員實體教育訓練,講授家庭暴力(含性別平等)防治概念、處理流程及敏感度等,參加人員包含本署第一線同仁及移民服務社會工作人員,計84人次。現職人員亦透過線上數位學習平台修讀相關課程,提升責任通報人員敏感度;或藉由社會安全網,參與如地方政府家庭暴力暨性侵害防治中心所舉辦之教育訓練,強化相關專業知能。

三、多元管道提供新住民家庭暴力防治資訊

本署運用多元管道宣導新住民家庭暴力防治觀念,如編印多語版「入國前輔導手冊」及「外籍與大陸配偶在臺生活相關資訊簡冊」,建置多語版「新住民培力發展資訊網」,並製作懶人包及政策資訊圖卡,提供新住民人身安全資源、113保護專線及新住民權益法令等資訊。

對於初次入境之新住民,本署透過關懷訪視的方式,提供相關權益資訊,並作為高關懷個案辨識與後續追蹤轉介之依據,111年至113年提供相關服務計32,304人次。本署並結合地方家庭教育中心及NGO團體等網絡單位,辦理「新住民家庭教育及法令宣導」課程,邀請新住民及其家人參與,推廣跨國婚姻家庭尊重多元文化及性別平等等觀念,增進家庭互動關係,並宣導在臺居留法令及相關生活資訊,111年至113年共辦理925場次,計19,626人次參與。

參、策進作為

本署於全國22個直轄市、縣(市)建置新住民關懷網絡,邀集中央部會及轄內民政、社政、教育、勞政、衛政、民間團體、新住民家庭服務中心及新住民服務據點等相關單位,召開網絡會議串聯中央與地方移民輔導網絡,探討新住民人身安全等議題,並透過專題報告與個案討論等方式,精進跨專業領域協調,發揮資源整合功能,強化社會安全網絡。

肆、結語

本署將持續維護新住民權益保障,並與公私部門協力合作,積極防治家庭暴力,建構尊重多元、欣賞差異的友善移民環境,打造和諧共榮的多元社會。

以上報告,懇請委員惠予指教,並敬祝身體健康!萬事如意!謝謝!

主席:我先跟各位報告,今天的會議主要就是因為上個星期土城有一起殺害妻子及小姨子的命案,讓外界對於保護令的實質保護意義到底在哪裡有所質疑,所以我們今天召集各部會進行專報,希望各單位的書面報告要提供相關的數據,並檢討目前保護令制度有無可精進之處、有沒有辦法更強力及高密度地保障國人,期使類似憾事將來都不會再發生,這是我今天召開這場會議的主軸。

現在進行詢答。本會委員詢答時間為8分鐘,必要時得延長2分鐘,非本會委員詢答時間為5分鐘,並不再延長,上午1030分截止發言登記。

現在請登記第1位黃國昌委員發言。

黃委員國昌:912分)謝謝主席,有請司法院副秘書長、法務部部長及衛福部部長。

主席:麻煩副秘、法務部部長、衛福部部長。

王副秘書長梅英:委員早。

鄭部長銘謙:委員早。

邱部長泰源:委員好。

黃委員國昌:3位早。因為時間的關係,不一一問候。今天召委非常用心,針對上週所發生的人倫悲劇,竟然有一個家暴男違反家暴保護令以後,結果沒事,把他放掉,放掉了以後,他回去把妻子及妻子的妹妹殘忍地殺害,這件事情震驚全國,才會導致今天這個專案報告的發生。

首先請教衛福部部長,針對這起悲劇,衛福部認為有沒有什麼需要檢討的地方?請說明。快點,時間的關係,快點。

邱部長泰源:我想我們當然就是要更加地落實輔導以刑事司法機制強化加害人的再犯預防。

黃委員國昌:你講這個不會覺得很空洞嗎?針對這個案子,從衛福部的立場,有沒有認為需要檢討的地方?

邱部長泰源:可不可以請保護司補充?

黃委員國昌:請,快點。

張司長秀鴛:在法裡頭規定預防性羈押,這個案件的確做到,但是在羈押後的附條件,如果要釋放之前可以有附條件,但是沒做到,以及沒有向法院聲請羈押。以上是這個案件裡頭比較大的……

黃委員國昌:所以沒有向法院聲請,是誰要負的責任?

張司長秀鴛:檢察官。

黃委員國昌:檢察官應該要負的責任?OK,好。

呂次長建德:報告委員……

黃委員國昌:下一個請法務部。過去3年針對違反家暴保護令的案件,案件數是不是持續成長?

呂次長建德:報告委員,我覺得這裡面……其實發生這個事情真的是一個令……我們覺得……

黃委員國昌:不好意思,請你不用上來講廢話,請到旁邊去,我並沒有請你回答,請你到旁邊去。

呂次長建德:報告委員,這裡面還有我們社工的一些相關……

黃委員國昌:報告召委,是不是請制止他一下?什麼時候司法及法制委員會質詢的規矩變這樣?官員沒有受邀,可以自己上來插話喔?你插話如果有講建設性的話,我也就算了,上來講一堆廢話!來,請法務部部長,過去3年違反家暴保護令的案件數量是不是逐年增加?

鄭部長銘謙:這個統計的確是……111年是1,974112年是2,267113年是2,509……

黃委員國昌:來,我直接給你看,地檢署辦理家庭暴力案件起訴人數,自己看!20224,003件,20234,204件,20244,445件,這是家庭暴力罪;違反保護令罪,從2,574件,一直到去年已經有2,895件。針對這個案件數不斷地攀升,法務部有沒有研究背後形成的原因是什麼?

鄭部長銘謙:我們檢方是受理移送的家暴案件,因為家暴法的主管……

黃委員國昌:所以不關你們的事?

鄭部長銘謙:不是,我們是屬於偵辦的問題……

黃委員國昌:沒有,我的問題很具體……

鄭部長銘謙:這個是屬於衛福部主……

黃委員國昌:案件數不斷地攀升,理由是什麼?

鄭部長銘謙:這個是主管的部會……

黃委員國昌:主管的,來,請邱部長,法務部把鍋甩回給你了。違反保護令的案件、家庭暴力的案件每一年數量不斷攀升,衛福部有沒有瞭解背後的成因是什麼?

邱部長泰源:我想我們社會很關注這類的案件,所以我們應該特別……整個社會或者是相關的機關、部門都對……

黃委員國昌:部長,你覺得你有回答我的問題嗎?為什麼案件數每年持續增高?如果社會安全網有補起來,如果相關的家暴防治法、保護的機制有做到,為什麼每一年的案件數逐漸升高?現在啦!我不是要跟你檢討個案,針對個案的態度,剛剛司長講得很清楚了。

邱部長泰源:是。

黃委員國昌:現在大家更關心的是宏觀的角度嘛。

邱部長泰源:是的。

黃委員國昌:為什麼案件數每年不斷持續地升高?是這個社會變得更暴力了嗎?還是家暴防治法在衛福部主管的範圍之內有該做的事情沒有做?你如果不知道理由,不知道問題在哪裡,就根本不用期待你去解決任何問題,請教部長,我這樣說有錯嗎?

邱部長泰源:是的,應該要瞭解原因,澈底來解決……

黃委員國昌:你什麼時候要瞭解原因?需要多久瞭解原因?1個月,好不好?

邱部長泰源:1個月,好,沒問題。

黃委員國昌:1個月提書面報告出來,說明為什麼數字不斷地增加。

邱部長泰源:好的,沒問題。

黃委員國昌:接下來請法務部部長,按照目前家暴防治法的規定,觸犯家庭暴力罪,刑事處罰是什麼?

鄭部長銘謙:就是家庭暴力罪及違反保護令罪。

黃委員國昌:是,違反家庭暴力罪。我們是法律人,具體來講,違反家庭暴力罪的刑事處罰是什麼?

鄭部長銘謙:應該是刑法,因為家庭暴力罪有很多的類型,要回歸到普通刑法或一般法律……

黃委員國昌:所以就變成回歸到普通刑法,那多增了這個家庭暴力罪有什麼意義?家庭暴力罪在家暴防治法裡面沒有給特殊的刑罰規定,從法務部的立場來講,贊不贊成?

鄭部長銘謙:違反第六十一條……

黃委員國昌:第六十一條是違反保護令罪啦!不要混在一起嘛!

鄭部長銘謙:家庭暴力罪……

黃委員國昌:兩個不同的統計都給你做出來了,你還在混為一談!法務部部長對自己主管的法規要熟啦!家庭暴力罪在家暴防治法裡面沒有特殊的刑罰規定,站在法務部的立場,贊不贊成?還是覺得從法務部的立場來講,回歸普通刑法就可以了?

鄭部長銘謙:其實家暴法有特別的規定,有關於拘提、羈押或者是附條件……

黃委員國昌:那個是刑事程序,我現在在問你的是刑事實體法嘛!

鄭部長銘謙:刑事實體法就回歸到普通刑法,家庭暴力罪……

黃委員國昌:對,所以我就問你,針對沒有特殊的刑罰規定,回到普通刑法,法務部站在主管機關的立場贊不贊成?我只要問你政策立場的問題,在那邊閃來閃去的!贊不贊成?

鄭部長銘謙:這個在第二條……

黃委員國昌:對,第二條有家庭暴力罪,沒有特殊刑罰的規定嘛!

鄭部長銘謙:因為家庭暴力罪的主管機關是衛福部,這個我們尊重……

黃委員國昌:是,所以法務部沒有立場就對了?

鄭部長銘謙:沒有,我們尊重衛福部的立法政策。

黃委員國昌:好,第二個,就違反保護令罪,真正有執行刑罰的比例有多少,部長知不知道?違反保護令罪。我先直接請教你,就違反保護令罪,按照家暴防治法裡面刑罰的規範是怎麼規定的?

鄭部長銘謙:那個是依照家暴法第六十一條的規定來做處理。

黃委員國昌:是,它的法律效果是什麼?

鄭部長銘謙:有期徒刑三年以下。

黃委員國昌:三年以下有期徒刑,講得很好,旁邊的人一直來跟你打pass……

鄭部長銘謙:沒有,我這邊有法律條文,我有準備……

黃委員國昌:我們接下來再往下看,針對所有被判有罪的……

鄭部長銘謙:是三年以下、拘役或科或併科罰金嘛。

黃委員國昌:不好意思,請你回答問題,請你回答問題啦。針對違反家暴保護令,真的有執行刑罰的、真的有被關的,比例有多少?

鄭部長銘謙:113年的話,判決有罪的從……19,667人當中,判決有罪的是5,290人,這個比例是……

黃委員國昌:不是判決有罪的比例,是真的有去關的比例啦!

鄭部長銘謙:這個是判決確定執行,是有罪的嘛。

黃委員國昌:是,拘役需要關嗎?

鄭部長銘謙:這部分我這邊沒有統計資料,我手上沒有……

黃委員國昌:來,看一下螢幕前的資料,大家都「無要無緊」,自己主管的法規也不熟,相關執行的狀況也不知道,還要補社會安全網,笑掉人家大牙!來,看一下,我寫的算客氣的,95%以上,事實上大概97%98%都罰金了事,過去3年(2022年、2023年及2024年)全部都是這個樣子。針對這樣法院判決的結果,從法務部的立場,滿不滿意?

鄭部長銘謙:這個是法院法官的判決。

黃委員國昌:是呀,所以從法務部的立場,滿不滿意?

鄭部長銘謙:我們希望罪刑要相當……

黃委員國昌:你覺得這個罪刑有相當嗎?

鄭部長銘謙:這個可以再討論。

黃委員國昌:可以再討論,什麼時候要討論?

鄭部長銘謙:因為這個主管法規……

黃委員國昌:再出更多悲劇以後再來討論?今天就在討論這個問題嘛!今天不是就在討論這個問題嗎?還在那邊打官腔!

鄭部長銘謙:我沒有打官腔喔!

黃委員國昌:剛剛你講的是不是官腔?有直播啦!全部的人都可以做社會上面的評價。

鄭部長銘謙:我們當然是希望對被害人的保護要更澈底、更充實嘛!這是衛福部主管的法規,我們希望說……

黃委員國昌:針對這樣子刑罰的結果,從法務部的立場來講,滿不滿意?

鄭部長銘謙:我們希望能夠有更大的一個保護,如果說……

黃委員國昌:希望能夠更大的保護,針對你這樣子的希望要如何落實?請教部長,你來國會殿堂不能只講希望,我希望幹嘛、我希望幹嘛,公權力在你手上啊!針對這樣子的希望,你認為要如何落實?

鄭部長銘謙:立法政策我們尊重衛福部,但是我們希望刑度是不是可以酌量再做加重。

黃委員國昌:刑度酌量加重,今天部長講出關鍵詞了,請衛福部部長,針對法務部部長這樣講,衛福部立場贊不贊成?

邱部長泰源:我想我們會針對實際上整體的原因跟解決策略裡面來研究到……

黃委員國昌:需要多久?一樣,在你剛剛答應我的一個月的報告裡面。

邱部長泰源:沒問題,我們一定……

黃委員國昌:把它寫清楚。

邱部長泰源:好的。

黃委員國昌:家暴防治法規定在那邊。

邱部長泰源:是的。

黃委員國昌:我不要說你連法條都不熟啦,具體落實的狀況,今天要提專案報告了,一問三不知!原來來立法院裡面提報告、來備詢這麼輕鬆啊,大家都用混的!

沒有關係,繼續請法務部部長。我問你,廉政署可不可以認定個案有沒有違反行政中立?

鄭部長銘謙:行政中立是屬於內政部主管的……

黃委員國昌:錯!公務人員行政中立法的主管機關是誰?

鄭部長銘謙:是保訓會。

黃委員國昌:是考試院的權責!跟廉政署有什麼關係?來,我們接下來再往下看,廉政署提交給國會的報告沒有執掌行政中立的事項,這個是今年423號所提出來的報告,白紙黑字在上面寫得很清楚,但很奇怪,非常奇怪的事情,昨天新竹市罷團的領銜人出來講,說廉政署認證新竹市政府違反行政中立,大家看了是一片譁然。我們的廉政署管很寬,不是它法定職掌的事項,它發函給罷團的領銜人,說新竹市政府違反行政中立!現在廉政署是在助攻罷團是不是?我看廉政署自己就先違反行政中立啦!廉政署可以幹這種事喔?我們從事實層面來開始確認,廉政署有沒有發函給罷團的領銜人,有還是沒有?

鄭部長銘謙:這個有發。

黃委員國昌:有發嘛!是密件還是普通件?

鄭部長銘謙:是密件。

黃委員國昌:密件的內容可以公開嗎?

鄭部長銘謙:這個我不清楚。

黃委員國昌:密件的內容可不可以公開你不清楚喔?

鄭部長銘謙:密件的內容我不清楚。

黃委員國昌:對,密件內容你不清楚,這個我尊重。密件可不可以公開?講清楚喔!密件可以公開嗎?

鄭部長銘謙:這個密件是寄給領銜人的。

黃委員國昌:是,可以公開嗎?

鄭部長銘謙:這部分我……

黃委員國昌:你怎麼樣?連法律的原則都忘了喔!遇到綠色的罷團領銜人,講話支支吾吾的喔,密件內容可以公開嗎?來,請教部長,還是連這點基本的法律常識都沒有了?

鄭部長銘謙:這個密件內容我說實在我不知道。

黃委員國昌:對啦!我沒有問你密件內容嘛,我只問你密件內容可不可以公開?

鄭部長銘謙:這個密件的內容跟公開的是不是……這個我無從判斷。

黃委員國昌:對嘛!但是我只問你一個法律的原則,密件內容能不能公開?

鄭部長銘謙:這我無從判斷。

黃委員國昌:密件的內容能不能公開無從判斷?我的老天啊!這是我國的法務部部長喔?你連法律的基本原則都不敢捍衛喔!密件的內容能不能公開?

鄭部長銘謙:這個密件的公文可不可以公開就是依公文書的解密條件來做一個可不可以……

黃委員國昌:顯然沒有解密嘛!所以可不可以公開?

鄭部長銘謙:這個是不是有公開我並不知道。

黃委員國昌:我沒有問你有沒有公開嘛!我只問你密件的內容能不能公開嘛!

鄭部長銘謙:這個領銜人他所講的是不是屬於密件的內容,這個我不清楚嘛!

黃委員國昌:我沒有問你這個問題,我問你密件的內容能不能公開,連這麼基本的原則都不敢講喔!蛤?

鄭部長銘謙:我剛才有答復就是依公文書的解密條件……

黃委員國昌:你剛剛沒有答復啊!剛剛我問你密件的內容能不能公開?

鄭部長銘謙:依公文書的解密條件嘛!

黃委員國昌:所以呢?現在就沒有解密嘛!所以密件的內容可以公開嗎?

鄭部長銘謙:這個我不清楚。

黃委員國昌:這個你不清楚,沒有關係啦,全部的人,你現在在這邊的回答,我怎麼問的,你怎麼回答,你有沒有回答問題,全國人民都可以看,都可以來評價我們現在的法務部,難怪廉政署膽子這麼大,撈過界啦!不是它主管的法規,發函,然後讓罷團的領銜人大剌剌地說:哇,廉政署發函給我耶!內容上面寫什麼東西啊?清楚地指明新竹市政府違反行政中立。我的老天爺啊!廉政署給國會的報告說行政中立不關我的事,結果現在怎麼樣?為了要助攻大罷免,連法律人基本的原則、尊嚴全部丟在地上踐踏,法務部部長密件可不可以公開不敢回答,奇怪,中華民國刑法第一百三十二條不是規定得很清楚嗎?這不是國防以外應秘密的文書嗎?奇怪了,法務部部長連中華民國刑法這麼基本的規定都忘了喔?

鄭部長銘謙:這個領銜人不是公務員,他不是公務員,犯罪主體一定要是公務員嘛!

黃委員國昌:非公務員。

鄭部長銘謙:非公務員的話,業務上……這個領銜人他是……

黃委員國昌:所以這不是業務上?哇,難怪喔!法務部部長現在在司法及法制委員會,一向說他不處理個案的法務部部長,現在這麼具體地在幫個案開脫了?

鄭部長銘謙:沒有開脫喔!

黃委員國昌:聽了你這樣講了以後,新竹地檢署的檢察官哪裡敢不辦嘛!

鄭部長銘謙:你現在是問我個案的事情嘛!你每次都問我個案的事情,要逼我問個案的事情嘛!

黃委員國昌:剛剛我問你的是抽象的法律問題啊!

鄭部長銘謙:你每次都問個案的事情,當然我沒有辦法回答……

黃委員國昌:你公開密件有沒有違反法律的規定……

鄭部長銘謙:我每次講,你就說支支吾吾的……

黃委員國昌:你連這個都不敢回答,剛剛我問的不是抽象的法律問題嗎?

鄭部長銘謙:這個抽象的問題……你都一直在問我個案的問題,現在這是問我個案的問題啊!

黃委員國昌:剛剛是你急著幫那個領銜人開脫耶!

鄭部長銘謙:你是在問我……

黃委員國昌:拜託!

鄭部長銘謙:這是你問我的喔!

黃委員國昌:這個是廉政署的職掌項目嗎?密件可以公開嗎?哪一個不是抽象的法律問題啊!法務部長幹成這個樣子喔!

來,再接下來,請司法院,最後一題就好。金融重犯跑掉了,鍾文智,我說關係很好啦,案件還繫屬在法院的時候,民進黨的立委從案件繫屬中到最後全部都在幫他修法開脫,什麼叫個案的問題?什麼叫妨害司法公正?為了個案,幫民進黨的喔!麻吉喔!鍾文智在立法院推動修法,但問題來了,曾經逃亡過的鍾文智,結果後來什麼?不用羈押也就算了,連電子監控都不用了,人現在跑了啦!什麼時候查得回來?我不知道,人跑了啦,這個是確定的事實。我之前在問法務部的時候,你們也承認這個裁定根本一開始沒有做,等我質詢完了以後才匆匆補充做,但關鍵的是什麼?關鍵的是抽換電話紀錄,電話紀錄本來高等法院是A版,然後後來又抽換成B版,不予延長科技監控,檢察官有無意見,從A版抽換成B版。那個時候大家在質疑,高等法院膽子很大,自己職掌上面的文書可以說改就改,對此,高院發函說絕無偽造,不要妄加揣測,很兇啊!對提出質疑的人說沒有偽造,不要揣測。

我們來看一下法務部的調查報告,法務部的調查報告司法院有沒有收到?有還是沒有?有沒有收到?請司法院。

王副秘書長梅英:報告委員,這並沒有發給司法院。

黃委員國昌:所以到目前為止你都不知道嘛!

王副秘書長梅英:對,是。

黃委員國昌:那問題就來了,為什麼我跟你講問題就來?這有兩個層次的問題,他們的調查報告說,當初要徵詢高檢署的意見,檢察官跟書記官都說並沒有問到不予延長科技監控的部分,那等於是什麼?等於是大家之前在質疑高院篡改電話詢問的內容不是無的放矢喔!當初高院是恐嚇人民說絕無偽造,不要妄加揣測,現在是法務部的回函說沒有這件事。那沒有這件事情的話,他們卻在案件審理單上面做了這樣的記載,在通話紀錄上面做了這樣的記載,這樣公務員對執掌的文書有沒有內容登載不實的問題?

王副秘書長梅英:報告委員,我想分幾個層次回答,第一個,司法院依司法行政可以做的調查,我們確實有調查出來,當時書記官在其所記載的時間點有通聯紀錄,就是有曾經打到檢方的書記官……

黃委員國昌:通聯紀錄是一回事,通聯的內容是另外一回事……

王副秘書長梅英:我知道,我接下來要報告……

黃委員國昌:大家也沒有質疑通聯紀錄啊!

王副秘書長梅英:是。

黃委員國昌:通聯紀錄有啊!重點是內容的部分。

王副秘書長梅英:對,委員,我接下來報告的就是,到底會不會有涉及更嚴重的行政違失,或者是有沒有涉及犯罪化,就是要看實際上的內容是什麼,這個部分因為已經超過我們司法行政調查的範圍了,我想檢察官他們那邊也有立案,另外在法評這個地方也有案件……

黃委員國昌:來看一下,來、來、來,你先看一下螢幕上面法務部的回函。

王副秘書長梅英:是。

黃委員國昌:「……業經高院法官評鑑委員會處理……」,現在有在處理嗎?

王副秘書長梅英:司法院的評鑑委員會現在有受理這個案件。

黃委員國昌:所以現在正在處理當中,是嗎?這個是法務部回函給我的。你們整個內部的行政作業,外界無從得知,國會也無從得知嘛!

王副秘書長梅英:關於兩位……

黃委員國昌:但我老實跟你講,這件事情的責任我一定追究到底。

王副秘書長梅英:評鑑委員會現在在進行當中,已經密集開了非常多次會議了。

黃委員國昌:OK,我希望評鑑委員會的結果趕快出來。

王副秘書長梅英:是。

黃委員國昌:不要官官相護,很難看!當初新北檢八八會館縱放郭哲敏,檢察官評鑑委員會的結論是不用付評鑑,官官相護到這種程度,後來懲戒法院出來了,懲戒法院就認定違失重大要罰鍰。當初檢察官評鑑委員會講得理直氣壯,「情節不重大,不用移付懲戒」,結果最後出來的結果是什麼?被懲戒法院打臉!為什麼大家對評鑑制度現在又開始批評跟不滿?這就是理由嘛!檢察官評鑑委員會當初官官相護,希望相同的狀況不要發生在法官評鑑委員會。好,謝謝。

王副秘書長梅英:好,謝謝委員。

主席:接下來請黃國昌委員代理主席位。

主席(黃委員國昌代):謝謝,下一位請吳宗憲委員上臺質詢。

吳委員宗憲:935分)麻煩衛福部次長,然後法務部部長,還有警政署副署長。

主席:請衛福部次長、法務部部長、警政署副署長。

吳委員宗憲:最後可能再麻煩副秘上臺。

主席:OK,好。

副秘先休息一下,等一下輪到你的時候再上來。

吳委員宗憲:各位早安。一開始我還是要先提,今天主要是談到上禮拜在土城發生的這件事情,我想還是一樣,我覺得人民安居樂業是政府的義務,人民免於恐懼是憲法要求政府該做到的,這是人民的基本人權,所以今天讓人民在路上隨時都在擔心、害怕,社會治安沒有處理好,其實這是政府自己要深刻檢討的。我還要提的就是,因為這件事情之後,社會上面大家在討論到底保護令還有沒有用,保護令其實我自己的觀察,它還是有一定的效果,它對於八成的施暴者還是有嚇阻作用,只是我們有沒有跟人民宣導清楚,譬如有沒有跟他說發生什麼狀況、家裡有什麼狀況要趕快報警,然後在拿到保護令之前,其實警察就可以依據家暴法幫你了,這點我們有沒有跟人民多宣導?甚至陪你回去家裡拿東西,這都是警察有權力做的。在拿到保護令之後,對方想要靠近可以怎麼辦?其實檢察官還可以羈押他,這也要讓人民知道。再來,你經濟上有困難,你進行相關訴訟時,甚至可以要求對方負擔相關的律師費,這個我覺得都要讓人民知道,而且要讓受虐者有勇氣敢出來請求協助。我想請各位要記在心裡,一定要多宣導,今天不是政府整天都在花力氣宣導罷免,然後都沒有人在管國家民生、人民安全,這樣的政府我覺得很不負責任。

剛剛法務部長有提到確實這段時間違反保護令的案件數在上升,黃委員也有提到,截至去年已經有4,497件了,也就是違反保護令的家暴案其實一直在往上爬,今天我想要請教一下部長,上個禮拜在土城發生了這個案子,到底檢方有沒有依照規定通報?

鄭部長銘謙:跟委員報告,有依照家暴法第三十四條之一即時通報。

吳委員宗憲:跟哪些單位通報,你知道嗎?

鄭部長銘謙:有跟家防中心及警察機關。

吳委員宗憲:再問一下副署長,副署長,勤務中心接到這些通報之後,有沒有做後續查訪或追蹤的動作?

廖副署長美鈴:跟委員報告,這個案子我們接到報案之後,同仁去現場處理,依照相關的處理紀錄之後,我們也會協助被害人聲請保護令,而且也有通報。

吳委員宗憲:你們是一次性還是會持續追蹤?

廖副署長美鈴:我們有持續告訴被害人,如果還有其他施暴的狀況,可以跟警察機關報案。

吳委員宗憲:次長,你們接獲地檢署的家暴傳真之後,你們後續的處理機制是一次性還是持續追蹤?

呂次長建德:我們是持續追蹤。

吳委員宗憲:我再請教,你們都說是持續追蹤,請問你們的持續追蹤是怎麼樣的狀況下才會算結案?

張司長秀鴛:就被害人來說,他的案件如果……一個是走司法,這個部分我們會陪庭,另外他如果後續還有離婚案件,我們也會有一些專家來協助,以及他離婚之後所有的身心復原,或者他重返正常生活的工作,社工都會陪伴,一旦到他已經穩定了一段時間,我們就會視狀況跟被害人講,我們這樣的服務會告一段落。

吳委員宗憲:好,謝謝。這就是我們要讓人民知道大家都會持續追蹤嘛!

呂次長建德:沒錯。

吳委員宗憲:不是說一次性「搵豆油」,就是去看了一下就走,這個請各位要做到。

呂次長建德:當然。

吳委員宗憲:再來,我跟部長請問一下,部長,其實這段時間大家都有在批評檢察官,就是說檢察官沒有聲請羈押,包括媒體、包括民眾,像剛剛衛福部也有提到是因為檢方沒有羈押,所以如果連主管機關都說這個案子是檢方沒有羈押,我跟部長講,當然我個人覺得這個案子從案發到現在,我反而是幫檢方說了不少話,我說其實今天就算我去,在這麼短的時間內拿到有限的資料,有沒有辦法第一時間判斷他有問題,這也是一個困難點,但是這個也就是我們要去改善的地方,就是你能不能提供檢察官完整的資料,讓他能夠在那麼短的時間內去研判這個人有沒有需要羈押,但是到底聲不聲押確實已經變成外界對檢方的一個質疑點。

部長,對於現在社會發生了那麼多案子,很多人都說檢方司法的羈押標準不一,有一些案子大家都覺得這不可能押或過往都沒有押,但是最近都會押,也有一些案子大家覺得應該要押,可是都沒有押,然後反而後面發生了很多問題。部長,你有沒有辦法導正社會上對於司法羈押標準不一的質疑?你們有沒有什麼作為?

鄭部長銘謙:我想這個是因為……委員,你也當過檢察官,因為每個個案的犯罪情節不一,有相關的事證,譬如臺中的自殺案為例,當時外界也是質疑檢察官為什麼不押,為什麼交保15萬。但專案小組鍥而不捨,經過幾次的搜索跟約談,後來對人犯有聲請羈押獲准,所以這個是一個浮動性的證據狀態。有沒有合乎羈押要件?一定要合乎訴訟法裡面,要有犯罪嫌疑重大,要有羈押原因,以及它的必要性嘛!所以每個案件都不一樣,我也沒辦法去講說……

吳委員宗憲:但是人民不接受,對不對?我說人民不接受不是我空口,是最近公布的民調,我跟部長報告,人民對於司法的信任度其實是不高的,部長應該有看到這些數據。人民對司法信任度不高,然後我們的司法羈押標準又如此不一,就我剛剛說的,很多大家覺得以前從來沒有人押,或以前根本不可能押的案子,現在都會押,而且狂押,押了以後就一直延押,都出不來。有的人民覺得深惡痛絕,社會痛恨死的,卻都沒事。我跟部長說啦,人民對於司法的信任就是從一個、一個案子去累積的,你是要往好的方向去累積,還是要往壞的方向去累積,部長要想辦法解決啊!

鄭部長銘謙:委員也知道,羈押權是屬於法官的,有沒有羈押的必要性,以及合不合乎羈押的要件跟原因,或者是不是犯罪嫌疑重大,法官有審酌的……

吳委員宗憲:檢察官有的連聲押都沒聲押啊!

鄭部長銘謙:對,每個個案的情形都不一樣,那個時候沒有聲押不代表那個案件以後沒辦法……

吳委員宗憲:這樣喔!

鄭部長銘謙:我們這個也證明了,在鍥而不捨下,我們也聲押了。

吳委員宗憲:部長,我點出這個問題就好,因為您是部長,人民對司法的信任度要靠您,我們只能點出問題,因為行政權在你手上,這是你的義務,你必須要把它做好。不過,針對這個案子我還是有幾個想要提出來的,就是檢察官在辦理類似案子的時候,他能不能夠把一些重要的東西考量進去?譬如被告的心理狀態、報復心態、有沒有酒癮、藥癮,然後有情緒障礙或物質濫用等這些高風險因子,都要提供給檢察官,包括被害人,因為我們都知道在開庭的時候常常沒有時間傳被害人來,尤其內勤在受理現行犯的時候,我們沒有時間請被害人來,這個時候被害人在警察那邊所做的筆錄就是檢察官參考非常重要的資料,所以是不是法務部跟警政署溝通好,麻煩在警察的例稿裡面要特別提醒,他一定要去問被害人,被告對他有沒有長期虐待的行為,因為可能今天是第一次聲請保護令,但前面可能已經照三餐打了20年了,所以警方在問筆錄的時候要把這個部分加進去問,而不是單就那一次聲請保護令的行為。

因為我以前看筆錄,就只有附給我那一次要聲請保護令的原因,這樣我會以為只有那一次,而且通常被害人在檢察官審理這種案子的時候也不會來,我們就是看警察的被害人筆錄,結果我不知道他過往已經被痛扁了20年。所以這一塊是不是請法務部跟警政署這邊溝通好,以後警察在問家暴案件的時候,能夠就被害人過往的例子加進去問,也許不在這一次他要提告的範圍內,但是能夠論述清楚,讓檢察官能夠對於要不要依照家暴法聲請羈押去做判斷,請問部長跟副署長,這有沒有辦法做到?

鄭部長銘謙:跟委員報告,事實上,在714號法務部、衛福部等機關,有召開家庭暴力及性侵害防治推動小組會議。針對委員剛才關心的,就有建立一個家暴風險評估的機制,的確,這些高風險的因子有時候就有參考家暴情形,但是希望把這些相關的資訊提供給檢察官做聲請羈押的……

吳委員宗憲:所以可以嘛,對不對?

鄭部長銘謙:這個可以。

吳委員宗憲:麻煩要做到,這個我以後會盯著,因為我跟各位報告,被害人論述不夠詳細,我以前的實務經驗是如此,我希望將來可以改變,好不好?我們讓檢察官能夠有更多的資料,在這麼短的時間內能夠決定要不要聲押。這次我都幫檢方講話,因為以我過往的經驗,即使這個案子是我審理的,我也不敢說我一定會聲押,因為他是第一次被聲請家暴案件,但是過往他到底有沒有過,我不知道,當事人來可能也沒有講得那麼清楚,所以我沒有聲押,結果出去被害人被追殺死了,全部的人都罵檢方,檢方不就背了這個鍋?所以這一塊是不是能夠麻煩補清楚?我想這個是我們改善以及保障人民第一步該做的,好不好?

鄭部長銘謙:好,謝謝。

吳委員宗憲:這個部分麻煩一定要做,我想民眾不是要去聽你做過什麼,他只想看你還能做什麼,所以你一直跟人民說你們開過什麼會議,什麼什麼的,人民不甩你這個,他只看你還能做什麼。所以我這次聽到,譬如丹娜絲颱風走了以後,有一些地方說5天沒有電可以用,你講再多,人民不管,他只說:「我5天沒有電可以用,我很生氣,我氣政府!」人民只會這樣想,或是說嘉南平原有很多地方讓人家去種電,很多光電都是利用嘉南平原,結果反而最後缺電最嚴重的是他們,那他們心裡會不滿嘛,他不會去管你跟他說:「我為了你們做過什麼,我電網顧得多好。」他不會去管這個啦!到立法院我常聽到的幾句話叫做檢討、策進、研議,永遠是這幾句話,但這幾句話的意思就是「然後就沒有然後了」,所以這個還是要麻煩你們注意一下。

另外,司法院這次的報告只有提到警政署跟衛福部,沒有法務部,其實這點讓我滿驚訝的,因為法務部明明在家暴案件裡面是一個很重要的點,包括聲押等等,司法院這次怎麼沒有提到法務部?所以我看完資料之後也覺得滿訝異的,是法務部跟司法院這邊對接有問題嗎?請副秘。

王副秘書長梅英:報告委員,我想那個是觀點的問題,因為我們提到警政署跟社政主管機關,主要是從保護令核發的這個部分,也就是我們這次的主題。法務部的部分比較是在於當他已經又層升了到犯罪,就是違反家暴罪,或者是違反保護令罪的時候,才會有跟法務部、跟檢察官相關的這些議題。

吳委員宗憲:好吧,我只是說我看報告的時候就覺得很驚訝,因為司法院的報告裡面有提到警政署、衛福部,但是沒有提到法務部,我只是對這個點比較有疑問。

王副秘書長梅英:因為我們是側重保護令的部分。

吳委員宗憲:好,沒關係。

王副秘書長梅英:是。

吳委員宗憲:我想今天土城的這個事情,社會上面是質疑保護令沒有用,但是我覺得我過往的實務經驗告訴我,其實有它的用處,絕對有用,只是我們要繼續把不好的地方補齊一點,尤其是檢察官在聲不聲押這個事情上面,非常非常的重要,你必須提供給他完整的資料,否則他聲押也不會過,所以還是要麻煩大家能夠一起給檢方足夠的資料。

王副秘書長梅英:是。

吳委員宗憲:警政署跟衛福部可以先回座。我請教一下法務部長,這幾天有個調查官淪為收簿手,這個事情其實我還滿訝異的。去年有檢察官牽涉詐騙案件、有法官直接協助詐騙集團、有更多的律師跑去參加詐騙集團,這幾年發生很多。但是這次讓我比較驚訝的是,過往這些司法人員參加詐騙集團都是從事高位階的工作,可能是幕後的首腦,可能是很重要的成員。結果這一次連最基層的收簿手都有調查官去擔任,其實這個表示部裡面在控管上面出了嚴重的問題,因為收簿手是很低階的,調查官1個月至少8萬塊吧,怎麼會去當收簿手呢?過往檢察官或法官至少都還是最核心的人,所以這讓我很驚訝,我不知道部長有沒有去思考這個問題在哪裡?

第二個更重要的點是,我離開檢方之後嚴守一個點,就是我當年怎麼辦案的技巧,以及通訊監察等等技巧,我一律封口不對外說,我也不教別人怎麼躲檢方的偵查或躲檢方的監聽,我都不教別人這個,因為我覺得辦案的know-how是一件很重要的事情,這也是我對於過去職業的尊重以及我的職業道德。但是如果今天調查官直接加入,變成詐騙集團的收簿手、車手,或是首腦的時候,他會把我們檢方、調查官的偵辦手法全部告訴這些犯罪集團,這是國家的大災難!部長,你們有沒有在處理這件事?

鄭部長銘謙:這的確是令人非常痛心的一件事情,所以這件臺中地檢起訴了,調查局對這件事也非常的痛心,所以馬上就決議開考績會,一次記兩大過免職。我想這個是要引以為戒,絕對不可再有這種情形,尤其是我們執法人員,絕對不能去做,我們本來就是要抓的,絕對不能夠有加入詐團的這種事情,所以這部分我們會……

吳委員宗憲:部長,當一回事處理,好不好?

鄭部長銘謙:這個我們一定會,我會要求全部的、所屬的機關絕對不能去碰,而且有這種的話要全力一起來查緝,嫌犯一定要揪出來。

吳委員宗憲:我跟部長報告,這一次讓我驚訝的是連底層的收簿手都有調查官要去當,跟之前完全不一樣,之前是那幾個主嫌、首腦、重大獲利者,但收簿手收一本簿子才多少錢而已,他跟車手一樣都是最底層的人,結果竟然我們調查官會去當,其實這是一件很嚴重的事,國家怎麼了?我們的公務體系怎麼了?會讓我嚇一跳,好不好?部長,這個是很重要的一件事。

還有第二件事情,剛剛黃委員有問林志潔臉書的事情,我會重視這件事情是因為林志潔教授常常來我們這裡,我也認識他,他是一個法學素養很不錯的教授,但他怎麼會去提到說廉政署去認證行政不中立?因為我以為的行政中立法,它的主管機關是銓敘部耶!請問一下廉政署有權去認證你有沒有違反行政中立嗎?我請教部長,它有沒有權?

鄭部長銘謙:這個不是廉政署業管的權責。

吳委員宗憲:對,所以說這個論述可能有問題喔!因為我很尊敬林教授嘛,我以前當檢察官常常參加一些法學研討會都遇到他,但他竟然認為違反行政中立是廉政署認證,所以這個還蠻嚴重的,整個是大錯誤啦!還是說有修法?最近有修法說廉政署可以這樣嗎?應該沒有嘛!

鄭部長銘謙:目前行政中立法並沒有這樣的處理。

吳委員宗憲:好,第二個,我也覺得比較奇怪,可能要麻煩部長去了解一下,為什麼林教授會拿到這個資料?我們內部是不是有人洩密?如果有的話,那才是真正違反行政中立法,好不好?廉政署是常任文官嘛,我們是事務官,我們不能夠把資料提供給人家去做政治上面的攻防,部長,好不好?不然以後……我們都是法律系畢業嘛……

鄭部長銘謙:的確,行政中立是一個文官應該要做的基本的……我想不管是廉政署,各個機關都會去宣導要遵守行政中立,這個都會做的。

吳委員宗憲:好,部長,所以我跟你講,我們在座這麼多法律人,我們都法律系畢業,不要法律系以後被人家改名叫做政治鬥爭系,好不好?不要永遠都加入政治鬥爭,這個就不好看了啦!所以請法務部要去調查一下,看看到底有沒有人洩密,否則為什麼林教授會拿到這個密件,好不好?他的法律依據是什麼?也許他有法律依據可以拿,我不知道,但是你們要去調查一下,為什麼他可以拿到這個密件,好嗎?到底是誰給他的?但是你要回復我們到底是怎麼回事。還有,部裡面是不是也要澄清一下認證這件事以及密件可否公開啦?不然我跟你講大家鬧轟轟在講這個,又是法務部要背黑鍋了,你們是不是應該發個新聞稿,或請廉政署要去澄清這件事情?

鄭部長銘謙:這件是廉政署處理的……

吳委員宗憲:不是,處理案件的是廉政署嘛,但是廉政署沒有問題,我沒有看到問題,是林志潔教授寫的文章說廉政署認證違反行政中立嘛,這個東西就會讓我覺得奇怪,因為行政中立是銓敘部在管的,為什麼廉政署可以認證?這就是法規上面不對啊!而我不想讓法務部背黑鍋,所以我今天才會趕快點出來跟部長報告有這件事情,不要讓某一些人他們有錯誤的觀念,覺得法務部或廉政署配合政治人物在亂搞嘛,我是為了法務部著想,所以法務部是不是要把這件事情趕快釐清一下,好不好?謝謝,這部分真的要出來澄清啦!

最後,我請教副秘,不好意思再2分鐘就好。因為這個周末一直有很多網軍在帶風向,說711號三讀通過的「因應國際情勢強化經濟社會及民生國安韌性特別條例」是預算案,說依據憲法第七十條,立法院不能夠增加預算。我想請問一下副秘,我先講一個,大一我們都上過法學緒論的課,對不對?你也上過嘛!中央法規標準法規定「法律得定名為法、律、條例或通則」這四種,對不對?我想請問一下,「條例」是不是中央法規標準法第二條所認定的法律的一種?是不是?

王副秘書長梅英:謝謝委員垂詢,這是在立法院……司法院並不是這個條例的主管機關……

吳委員宗憲:不是啦,我是請教你大一的法學緒論啦!中央法規標準法第二條:「法律得定名為法、律、條例或通則」四種東西,請問一下條例是不是屬於法律?

好,算了,我看你可能不敢講,這是中央法規標準法第二條,大家都可以去翻啦!大一就念過了啦!

王副秘書長梅英:是。

吳委員宗憲:主要是這次有一些狀況,有委員出來講了一句很奇妙的話,他說特別條例的通過要編列預算,所以特別預算就是預算的一種,所以這叫做預算案。但我這邊東看西看,我覺得預算案跟法律案沒有那麼難分啦!因為條例就屬於法律的一種啦!所以沒有所謂的因為這個條例將來政府要編預算,所以叫做預算案,這些都胡說八道,這個委員的法律程度我已經是長期不敢恭維了,當然他自己要開記者會這樣講,我就尊重他的發言權利,但是我覺得這個法律是完全不及格,不然你們現在來打臉我說我哪裡講錯。既然審查條例,那就是法律案,不是預算案,立法院有權審查法律案以及預算案,這兩個東西都是法律規定,是立法院可以審查的,既然叫做條例那就是法律案。

過往也有很多,譬如說老農津貼暫行條例,它就是條例,所以是法律案,所以當年賴清德要求從4,000拉到5,000塊,也沒有人說賴清德違憲啦!同樣的理由到今天來變成違憲,這莫名其妙。再來,疫後特別條例發6,000塊,這個也都是條例,都是當年立法院過的,都是法律案,我不懂為什麼到今天條例會變成預算案,然後他的解釋更好笑,說這個條例過了以後政府要編列預算,所以這叫預算案。如果這個成立的話,那我跟你講,過往幾十年有非常多案子全部違憲,而且很多是民進黨完全執政時代通過的條例,都會違憲!2003年和2020年都有,我查到很多條例,所以我覺得很奇怪,這個國家已經瘋了,連最基本的法律都可以拿出來騙人。我再補充一個,董保城教授他是教憲法的嘛,昨天他出來講了一句話說這個就是法律案,就不是預算案啊!那為什麼會講這個是預算案不能夠通過,說違反憲法第七十條?

這段時間我看到行政院也提了一些東西,比如行政院說依據大法官會議解釋第264號跟第391號兩號解釋,這個不行。拜託!去看一下第264號跟第391號解釋的內容,第264號跟第391號就是預算,跟法律案完全無關,所以我不知道他引這幹嘛?引這個就是假裝、講得好像釋字講出來很專業來騙人民,事實上內容根本跟法律案完全無關,不知道在講什麼鬼東西。再來,行政院長說依據憲法第七十條以及預算法第九十一條,他認為他將來不會編列且不去執行,我想第一個,引憲法第七十條就完全錯誤了,因為憲法第七十條立法院完全沒有違反,因為我們審的就不是預算案,我們並沒有增加預算,我們審的是法律案,這第一個,沒有違反憲法第七十條。第二個,有沒有違反預算法第九十一條,沒有通知行政院?他說立法院沒有通知行政院,但我跟各位報告,73號韓院長召開的協商,郭智輝部長親自到這邊來而且還發表說明,院長還跟他說:「謝謝郭部長的說明,非常清楚」,因此今天是郭部長回去忘了跟院長報告?還是郭智輝整天在那邊想「崇越」的事情,最基本該向院長報告的事都忘記報告,害院長出來講錯話,說違反預算法第九十一條?請卓榮泰院長搞清楚,很多事情我覺得不能亂講話,你如果不知道就不能講啊!你今天講出來說立法院沒有向行政院說明,結果當天你的部長來這裡說了一大堆,還被立法院長感謝,所以國家不能這樣啦!不能連行政院院長等級的人都在帶頭騙人,都在帶頭說違反預算法第九十一條、違反憲法第七十條,這個都在騙人,這個都不對!

我想我們還是就法論法的時代,副秘書長剛剛說這個跟你無關嘛!好啦,那我也不為難你,我想你可能也不方便講。我也跟各位報告,過往老農津貼暫行條例以及疫後振興特別條例發6,000塊,其實都是以法律案的方式處理,所以拜託,有一些人不要再騙了。謝謝各位。

王副秘書長梅英:謝謝委員。

主席:謝謝吳宗憲委員。剛剛吳委員提到,一個調查官竟然跑去當收簿手,怎麼會幹這麼低階的事情,我想警政署應該知道理由。你們如果真的有去追這個案子的話,警政署就聽得懂我在說什麼。

好,我們接下來請召委回復主席位。

主席(吳委員宗憲):謝謝。我們下一位請林倩綺委員。

林委員倩綺:102分)謝謝召委。非常感謝主席今天讓我們一起來針對保護令是不是萬能,然後如何避免我們最近看到的這個個案的憾事再發生。本席這邊有一些看法,所以……

主席:不好意思。需要請官員上臺嗎?

林委員倩綺:可能待會第一個會先請衛福部長……

主席:待會再請嘛?

林委員倩綺:對、對、對,我先交代一下我們……

主席:那衛福部是次長,部長先離開。

林委員倩綺:部長已經先離開了嘛?好。

呂次長建德:委員好。

林委員倩綺:好,謝謝,沒關係。

因為土城這個案讓大家都非常矚目,今天的會議裡面大家在討論有關於保護令的重要與否,當然法界的專家都提到了檢察官聲押的重要性,今天我們就這個案件來討論,它不是一個單一個案,我們就從個案裡面來看,一個國家保護機制在維護人民安全的關鍵時刻失靈的制度性問題。

衛福部先前在2020年的家庭暴力通報案件就有大約15萬件……

呂次長建德:對,沒錯。

林委員倩綺:一直到2024年已經到18萬件了,剛才也有委員指出,這樣子的案件越來越多。然後這些案件當中,親密關係的暴力是最多的,幾乎占了通報的一半的數量……

呂次長建德:沒錯、沒錯。

林委員倩綺:被害人主要都以女性為主,占比已經到了七成。有一些研究指出,國內親密關係的暴力事件從發生到正式通報的時間,現在已經有點縮短,大概在平均4.2年,我的看法是,應該是社會大眾目前對於通報的意願有逐漸提高,所以也讓通報率有增加。

呂次長建德:是的,沒錯。

林委員倩綺:從這個數字,本席看到兩件事:第一個是國人對於家暴的敏感度有加強,拒絕沉默的觀念也比較普及了……

呂次長建德:沒錯、沒錯。

林委員倩綺:第二個部分,從現在開始,案件量也勢必提升,那麼國家是否已經準備好接受這樣高通報的時代,制度會面臨一些挑戰,風險又如何控管?我想這是我們今天在討論,本席待會要跟你們就教的核心問題。

呂次長建德:是的。

林委員倩綺:好,我們先談一下保護性社工的量能。在保護性社工量能跟落實的部分,根據全國資料跟時事新聞,目前整個國家應該要配置1,985名的保護性社工,但是到今年7月案件發生的時候,缺額還達到了610人,就是在編制裡面大概有三分之一的人員沒有補足。更有律師指出,一個社工平均要處理90件的家暴通報案件,扣除行政與管理人力後,實際的負荷是非常驚人的。

剛才我們也有提到,保護令不是發下去就結束,而是必須要有具體的人力將保護令的整個概念落實成行動。社工人力的不足其實有點像是我們對被害人說,你們自己小心一點、好自為之,所以就導致剛才我們也有人在討論,這個保護令到底有沒有用。

我要請教衛福部,社工缺額是否會結構性影響家暴案件的實質處理與風險介入?缺額如何補足?風險如何介入?這是第一個問題。目前你們有沒有補足缺額的改善計畫跟時程,是否考慮明定「保護性社工與案件數比例」,或納入家防中心評鑑與各縣市考核指標以確保案件處理品質?因為現在已經不是只有數量的問題。本席建議是否比照護理人員護病比的方式,將每位社工可承擔案件的上限制定出來,讓前線的志工有時間做真正的風險評估跟人身的保護,而不是永遠疲於奔命,他們其實還要處理一些行政的問題,就導致這樣的悲劇發生,我們又再來討論。

另外,第一線有督導指出,社會安全網的社工起薪約4萬,家防中心社工約四萬三,就新鮮人的起薪算尚可,但根據目前薪資制度漲幅有限,相關的配套還有機會精進,所以衛福部這邊是否檢討,增加投入社工領域的誘因跟保障?以上幾個問題,可不可以簡短做一個回應?

呂次長建德:非常感謝林委員對於這個問題的關心,我首先必須要說,土城這個案件我們真的非常痛心。我也跟委員報告,目前整個有關於保護性業務,比如說家暴,我也必須要在這邊非常感謝法務部的檢察官、警政還有法官,涉及的其實是整個網絡,這裡面當然主責是我們的保護性社工,但這事實上是一整個社會安全網的網絡……

林委員倩綺:所以我剛才指出來的這幾個問題,你們是不是已經有在做,或是已經在研議未來要做?

呂次長建德:有,是的。我跟委員報告,剛剛說的第一點就是網絡合作,另外第二個就是您剛剛有問社工的部分,您剛剛說是190,我們現在是這樣,如果是成人保護的案量,應該是130,兒保則是125。確實目前就像委員剛剛所說的,我們現在確實有整個社工overloading的問題,那我們現在……

林委員倩綺:所以你們現在的處理方式跟未來改善的方式……

呂次長建德:我們現在正在積極趕快來補足目前的社工……

林委員倩綺:有時程嗎?

呂次長建德:有。跟委員報告,目前我們的社安網1.0已經大概完成,現在準備要跟院那邊提出2.0,這裡面就有包括您剛剛所說的,有關於社工同仁整個人員的補齊……

林委員倩綺:現在缺了大約三分之一,在什麼時間內你們可以補足多少,這部分有一個進度嗎?

呂次長建德:有,我們現在整個社安網……

林委員倩綺:還是你們要不要提供一個比較詳細的書面資料給我……

呂次長建德:好,我們再跟……

林委員倩綺:就我剛才談的數據性的問題,跟實質薪酬制度上你們目前的作法。

呂次長建德:是、是、是。

林委員倩綺:所以我這邊有先提出跟提醒你們,在薪資漲幅這個部分,你們可能也要考慮進去……

呂次長建德:當然。

林委員倩綺:要不然就會跟你們其他,像護理人員這樣的問題一直都存在。

呂次長建德:沒錯、沒錯。我跟委員報告,我們的保護性社工比起一般的社工同仁,事實上我們是有一個加給,我們有一個……

林委員倩綺:好,所以加給這個部分,是不是你們也算一下跟我這邊講出來的落差,然後讓我知道,好不好?

呂次長建德:好的、好的。謝謝委員。

林委員倩綺:接下來我們來探討一下橫向通報跟高風險個案的識別問題。有一些學者提出,目前制度在最危險的72小時內,除了通知,對於實質防護介入與當事人雙方心理處遇的問題仍有待加強。

呂次長建德:對,沒錯。

林委員倩綺:我們這個制度改善的關鍵,針對有前科、自制力低,甚至可能有精神問題的對象,有無建立風險辨識與加強追蹤的系統?是不是先就這個部分來回應?

呂次長建德:是,我跟委員報告,我們現在事實上有一個TIPVDA(親密關係暴力危險評估)的量表,這事實上就是所謂的風險,就是說加害人……

林委員倩綺:對,所以針對這個量表評鑑出來的人,你們有一些追蹤系統嗎?

呂次長建德:報告委員,有。他有一個分數,分數大於5的話,我們就會有一個對於加害人的追蹤機制。

林委員倩綺:好。那你可不可以給我相關的細節,書面講比較清楚,因為你們口頭回應,我都沒有一個數據的概念,好不好?

呂次長建德:好,沒問題。

林委員倩綺:還有,僅靠社工跟警察在繁重的業務下來進行這樣一個經驗評估恰當嗎?土城殺人案當中就是檢方、警方還有社政單位,你們每一個單位都依法了,可是在處置上卻又發生了憾事。我想請教各部會,因為我今天可能著重在衛福部,你們認為目前的橫向通報溝通機制是很有效度的一個保護機制嗎?

有沒有高風險個案快速反應機制,讓檢警、社工、警察、醫療、心理方面的人能夠很快地建立這樣一個聯防系統?所以在保護令核發的72小時之內,高風險的監督可以進入預防性介入,你們目前有嗎?

呂次長建德:報告委員,有,如果一旦發生這個事情的時候,其實我們這裡面有一個通報還有一個橫向聯繫的機制,我也跟委員報告……

林委員倩綺:時間上?

呂次長建德:前天我們才剛剛開完一個檢討會議,我也必須要說,在整個保護令核發的過程裡面,其實我們警政同仁還有社工同仁這邊要提供給檢方這邊,我想我們的一些相關資料……

林委員倩綺:期待能夠聽到你的一個數據的回應。

呂次長建德:資料應該要再強化。

林委員倩綺:但是這個數據我今天都沒有聽到,請你務必再補書面資料。

呂次長建德:好,是、是、是。

林委員倩綺:因為時間的關係,我們是不是先談到這邊?

呂次長建德:好,感謝委員指教。

林委員倩綺:司法院的部分我有一個問題,我就很快來請教,上次也是因為時間的關係就沒有列入公報,這個問題是有關你們民事訴訟跟非訟事件裁判費的調整措施,49號的時候是你們的訴訟廳長在這邊,他說要給本席一個報告,然後10號的時候應該是副秘書長在這邊,但是你們廳長也沒有給我報告,這個問題其實是滿多的,我可能在這邊先提一下,未來有機會我還會再監督這件事。

上次我跟副秘書長談到你們這個訴訟費調整的措施,你那時候可能不太清楚這件事情,後來我相信你有去查了,所以其他委員詢問您的時候,您有做了一些回應。

王副秘書長梅英:是。

林委員倩綺:但是本席在這邊要提的是,雖然你們是因為物價跟行政成本上升,所以做了一個非訟事件跟民事訴訟裁判費的調整,但是這個措施其實有幾個狀況,本席這邊要提出來,若訴訟標的在新臺幣10萬元以下,裁判費就增加了五成,基本上就一半了;第二個部分是10萬到1,000萬之間是增加三成,非財產權事件、再審聲請跟抗告案件一律都加徵五成。雖然二十幾年沒有調,但是這樣的調升是不是對中小企業的衝擊非常大?當然企業如果比較大、資本比較雄厚,或許影響沒有那麼大,但是對中小企業的影響應該是非常大的,尤其對一般民眾的影響應該是更大。這是本席上次要提出來的,但是因為第一天(49號)是廳長列席,後來他也沒有來跟我做一個專案報告,而他當場承諾說應該要來做一個專案報告。

王副秘書長梅英:抱歉、抱歉。

林委員倩綺:但是隔一天是您在這邊,您大概也知道,那天我們也沒有機會討論、溝通。

王副秘書長梅英:是、是。

林委員倩綺:但是後續我就不知道這個部分您所了解的狀況,最主要是你們廳長沒有來跟我們做專案報告,民眾所碰到的這些問題,其實我們也希望藉這個機會來反映。所以以司法院來講,當然你們透過物價調升、成本導向的看法來調升這樣一個訴訟費,但是對一般民眾來講,像財產爭議、身分確認、家事的糾紛,或原本對裁判不服的救濟程序,都因為你們的調升而產生了影響,這個衝擊是非常大的,這是實質上的問題。

另外,你們以行政成本提高為由來調升,在調升的時候也沒有充分告知或是有一些討論,所以導致本席剛才講的,對一般民眾其實有一些影響,針對低收入戶、中低收入戶或者是公益訴訟當事人,我想影響更大,你們有沒有可能在這個部分有一些彈性的減免機制?

王副秘書長梅英:我先回答最後一個問題,就是如果當事人因為經濟上弱勢而沒有辦法來打訴訟的話,為了確保人民的司法近用權跟訴訟權,法律實質上都有設計訴訟救助的制度,他其實是可以來利用這部分的。

林委員倩綺:所以你們針對他們有一些彈性的減免機制的設計嗎?

王副秘書長梅英:是、是、是,有、有、有。

林委員倩綺:那你可以簡單的回應嗎?

王副秘書長梅英:他可以向法院聲請,剛開始的時候可以免納,就是訴訟救助的那個……

林委員倩綺:開始的時候免納,以後他再慢慢還的意思嗎?

郭法官躍民:跟委員報告,訴訟救助裁定准許以後就免納裁判費跟訴訟程序中所應繳交的費用。

林委員倩綺:是減掉一部分的費用就對了?

郭法官躍民:不是,是全免。

林委員倩綺:全免?好的。

郭法官躍民:然後等到訴訟結果出來以後,再依照訴訟判決的訴訟費用負擔去做最後的執行,例如說是被告負擔就直接向被告徵繳。

林委員倩綺:所以基本上就會有兩造,不是被告就是原告要負擔這個費用嗎?

郭法官躍民:對,因為民事訴訟都會有訴訟費用。

林委員倩綺:本席講的是因為你們調升了這個費用,但是可能在一開始,民眾就會因為這個費用而不去做這個處理,我的意思是說,因為費用很高,所以他可能連啟動都沒有啟動,或是他會擔心後續結果……

王副秘書長梅英:跟委員報告一下,其實所謂調升多少,事實上我們當時都有做過非常多的研究,就是說最大的幅度是……

林委員倩綺:你們研究的同時,有專家學者或者是民間……

王副秘書長梅英:10萬元以下的調成五成,聽起來好像非常龐大,可是實際上,它是1,000元……回到那個裁判費本身是1,000元變成了1,500元,就是多了500元。

林委員倩綺:你現在講1,000元嘛,如果他的那個費用基本上是高的,這個五成是很高吧!

王副秘書長梅英:所以五成就是10萬元以下的,就是標的是10萬元以下,其實一般民眾就是說……

林委員倩綺:我覺得增加一半也很多,通常我們在調升的時候……

王副秘書長梅英:就是500塊啊,就是10萬元以下的。

林委員倩綺:500塊對你來講可能是不多,但是對一般民眾來講,這就會成為一種考量,這個比例上是非常高的!

王副秘書長梅英:跟委員報告,其實做這個調整除了反映物價之外,有一個很大的……事實上是一個策略的考量,就是司法策略……

林委員倩綺:你的意思是說,你們的東西如果不是很重要的時候,你就不要來進入這個程序?

王副秘書長梅英:不是,因為事實上在我國有很多訴訟以外的ADR的一些制度,像鄉鎮調解,或者到法院來的時候,也有很多調解跟和解的機制,我們也希望民眾,如果他現在這些財產權的爭議是幾萬元,就是不龐大的話,他們可以先使用法院以外的、訴訟以外的這些制度。

林委員倩綺:本席這樣聽起來,你們把訴訟費調升也變成是對於民眾的一種門檻,民眾自己要去做一些分門別類的了解,然後不要就這條路線去處理他的訴訟跟救濟。

王副秘書長梅英:就是他可以去選擇,他可以去多……

林委員倩綺:講得好聽一點是他可以去選擇,講得比較實務的部分,民眾……

王副秘書長梅英:他可以多去想一想,因為進入訴訟事實上是一個非常複雜、龐雜的程序。

林委員倩綺:對、對,應該是滿複雜的,但是基本上你們也拿訴訟費的提高作為一個門檻……

王副秘書長梅英:我想那是一個比例原則,就是我們調高的事實上是額度,就是說他那個……

林委員倩綺:這樣好了,本席要請教,你們在這個過程當中有充分告知民眾,或者是在決定調升的過程當中有民眾的參與嗎?有學者的參與嗎?

王副秘書長梅英:委員,因為當時政策在形成的時候我還沒有到司法院來服務,所以這個部分我可能還要回去再準備多一些資料來跟委員報告。

林委員倩綺:對,那個專案報告不要忘了。

王副秘書長梅英:好,是的。

林委員倩綺:你們上次答應了,從4月到7月已經很久了。

王副秘書長梅英:真的很抱歉,我們不知道我們還沒有提出去。

林委員倩綺:第二個,我的重點就是說,你剛剛也提到這樣也是一個門檻,讓民眾自行先去了解、研析他要在哪一個程度就法律面或者是非法律的救濟途徑……

王副秘書長梅英:對。

林委員倩綺:那其實民眾就要在法律的概念上,基本上要提高很多,這個門檻是不是適用?這其實是……

王副秘書長梅英:我們司法院其實做滿多宣導了,就是說民眾可以多使用這些替代措施,就是所謂的ADR,像到鄉鎮調解……

林委員倩綺:專業來講,我們都知道這個是什麼,但是對於一般民眾,就像剛才有委員提出來,尤其吳委員、我們召委有講到一般民眾只管他的權益,也就是說,政府你能夠做什麼?但是政府不應該為了我們的這個……不能說我們的方便,你看那個訴訟費的增加成為一個門檻,民眾要做很多他們非專業的事情,他可能就會覺得有些東西有一點overloading,所以本席這邊要指出來的是,當你們覺得它可以是一個門檻的同時,對民眾來講可能就是一個障礙,這個部分是不是請您在了解相關過程的同時也納入考量?因為就本席所知,在這個案件的過程當中,你們宣告的時間可能也不夠長,再來,過程當中是不是有跟相關的實務界、學界、民間充分溝通?其實這是本席最關心的,但是因為你們去年就突然調升了,經常會使用到的人就會有很大的衝擊。

王副秘書長梅英:報告委員,我現在手上有兩個資料,一個是向委員報告的資料,在518號的時候就已經送達委員這邊。

林委員倩綺:你們說要來做一個專案報告啦!

王副秘書長梅英:就是口頭,是不是?

林委員倩綺:對。

王副秘書長梅英:好。

林委員倩綺:對,你們有相關的資料,但是廳長一直說要來作專案報告。

王副秘書長梅英:另外先前在政策形成的時候,有開過諮詢會議。

林委員倩綺:對,諮詢會議的比例跟結構,比如民間有多少人?實務界有多少人?

王副秘書長梅英:關於詳細的部分,我們會後再補充資料。

林委員倩綺:對,所以你們知道我的重點嗎?

王副秘書長梅英:是。

林委員倩綺:就是你們在這個過程中,有沒有充分考慮到各方面的衝擊?當然對你們來講,你說二十幾年沒有調升,在這個時候調升好像也是做一個整理跟檢討,但是在這個時間點一下調升的幅度那麼高,這樣合不合適?第二個部分是當它作為一個門檻,對民眾來講是不是增加了困難度?這是我的一個重點。

再來,剛才您說你們有做了一些宣導,這個宣導的效能……你們有時候講了,可是民眾知不知道它的困難點在哪裡?還是你們雖然講了,但是民眾的困難其實還一直存在,所以這是本席的幾個重點,好不好?如果您那個時候還沒有到職,可不可以請你回去看一下相關的資料,再給本席一個比較完整的回應,好嗎?

王副秘書長梅英:好的。

林委員倩綺:這件事情我會一直提,所以請你們還是確認一下這整個過程當中合不合適,尤其是對民眾的衝擊,這個是我們最關心的,好不好?

王副秘書長梅英:好。

林委員倩綺:好,謝謝。

王副秘書長梅英:謝謝委員。

主席:謝謝。

下一位請王義川委員發言。

王委員義川:1023分)謝謝召委。請衛福部及移民署。

主席:麻煩次長及移民署。

呂次長建德:委員好。

王委員義川:次長,請教一下,現在對法院核定的暫時保護令、通常保護令的時間是二十幾天跟五十幾天,站在衛福部的立場,你對於這個數字的感覺是什麼?

呂次長建德:報告委員,首先必須要講一下,就是所有這些我們真的都有網絡合作,大家都是齊心協力。關於這個部分,站在我們的立場,我們當然希望能夠加快啦!就是整個的時間上能夠來加快,但是這裡面我們也知道檢察官還有法官,他們在審酌相關的這部分確實需要更多的一些資料。

王委員義川:緊急的平均是23個小時。

呂次長建德:對,沒錯。緊急的話是23個小時。

王委員義川:暫時保護令要到23天,依照你的了解,或者部裡同仁的了解,為什麼要這麼久?

張司長秀鴛:緊急規定是4個小時以內,而且它就是有立即發生,可以在電話通訊上面處理,是快速的,也不用太多的舉證,但是暫時保護令跟通常保護令,如果他聲請的款項依據越多,他舉證及釋明的內容要更多,而且要開庭審理。

王委員義川:所以你們可以接受?

張司長秀鴛:站在被害人立場,當然是越快越好,但是法官在審理上面,他有他的職權,這個部分當然我們是一直有在要求,也在每次的會議裡跟司法院拜託。

王委員義川:司法院有他們的理由,我問你接不接受?

張司長秀鴛:我們可以理解啦!

王委員義川:你們可以理解?

呂次長建德:對。

王委員義川:針對這種暫時保護令跟通常保護令二十幾天到五十幾天,站在衛福部的角度,你們是可以接受的?

呂次長建德:不是。報告委員,我們對於被害人來說,當然是希望能夠趕快啦!但是這裡面確實是有一些相關……

王委員義川:「趕快」跟這個數字之間,你認為癥結在哪裡?

呂次長建德:我跟委員報告……

王委員義川:有關當事人,也就是這位被害人,他舉證或者提出了各式各樣的相關說明,或者他的聲請這一類的,對法官來說:你每次提供的都不完整,我還要調查,還要弄很久,我們法官也很忙,要叫我們裁定這個,但資料又不夠,你說的都是一個字、二個字的,當然時間會拖很久。是這樣嗎?

呂次長建德:對,沒錯。所以我們就是……

王委員義川:你就講是不是這樣嘛!

呂次長建德:是,沒錯。

王委員義川:是嘛?

張司長秀鴛:對。

王委員義川:是的話,問題就出在你們,你們要協助啊!

呂次長建德:是,沒錯啦!

王委員義川:如果讓當事人自己去跟法院對這些東西,他怎麼可能去對?所以這樣的時間當然會拉很長嘛,對不對?對法院來說,也不可能為了你這一個案件就專注處理起來,因為他們手上一定很多案子要裁定嘛!所以衛福部也要有協助當事人的機制啦!

呂次長建德:對啦!

王委員義川:要能縮短。我覺得這個縮短不在法院啦!縮短應該是衛福部協助的……

呂次長建德:提供相關資料。

王委員義川:能夠讓大家對起來的速度更快。

呂次長建德:是。

王委員義川:第二個,衛福部判斷應該聲請保護令而沒有去聲請的,是應該聲請保護令喔!而他沒有去聲請,他可能很怕去聲請,聲請了會繼續被打,就是我去聲請,結果被打我的人知道說:你竟然給我去聲請。他會怕嘛!或者這一個壞人、加害人直接跟被害人講:你去給我聲請看看,聽說你有要聲請,你去給我聲請看看,聲請一次打一次。依照你們的判斷,第一個他不知道要聲請,或者他被威脅不能聲請的黑數,現在司法院那裡都有統計,就是每年幾件、幾件嘛!你們衛福部站在你們的角度,你認為這個黑數大概會有多少?

張司長秀鴛:應該逐年有降低,因為大家開始有在宣導,但是的確還是有存在所謂的權控關係,甚至有威脅、恐嚇,特別是因為他們是一個家庭成員的關係,基於面子問題,當然有考量到一旦聲請之後,這件事情就已經是公諸於世了,可能後續會有一些擔心、疑慮,就如剛才委員所說的,的確是有。

王委員義川:我建議衛福部,看委託什麼學校的老師,把這個黑數了解一下。

呂次長建德:OK,好。

王委員義川:這個黑數一定存在。

呂次長建德:沒錯。

王委員義川:大概了解一下存在的原因,讓自己能夠知道,不要只看到司法院的那個數字,司法院那個數字都是已經拿進去聲請了,有一些是不敢去聲請嘛!好的,就這一些數字。

呂次長建德:好,OK

王委員義川:接下來,我要請教的是,因為我在很多部會的報告裡看到,你們都要督導直轄市政府、縣市政府,所以實際上負責這一些相關的這種保護令、相關的這種輔導,聽起來都在縣市政府,是這樣嗎?

呂次長建德:是的,沒錯。報告委員,目前就中央這邊,我們衛福部事實上是有關於制定相關的政策跟法律,但是實際的執行,就地方的話,有社會局還有家庭暴力防治中心,但事實上這是一個整個網絡,就是除了以家防為中心,事實上我們也需要警政同仁,還有一些……

王委員義川:好,各縣市政府對於這些個別的個案,如果沒有做好的話,你們要怎麼督導啊?

呂次長建德:報告委員,在這裡面我們會有相關的一些考核啦!像社政考核,主要還是教育訓練,我們是……

王委員義川:譬如今天召委排這個會議,像這樣一個很明確的個案,站在衛福部的角度,衛福部一定會問這個縣市政府嘛?

呂次長建德:沒錯。報告委員,我們在禮拜三才剛召開相關會議並請新北市政府來做報告……

王委員義川:你聽我講完……衛福部一定會請縣市政府來說明這一個個案嘛!

呂次長建德:這是重大案件。

王委員義川:了解這個縣市政府的社會局過去在這個個案裡做了什麼事,有什麼需要精進的作為。

呂次長建德:是。

王委員義川:請問針對這個個案,現在這個縣市政府的社會局過去處置的作為是一個通案的處理,還是這個案子有比較不一樣?

張司長秀鴛:跟委員說明,這個案子是一般案件,就是親密關係暴力案件的一個縮影,也就是它是一個通案,我們在處理上面分兩個部分,一個是……

王委員義川:我不是講你們,我說這個縣市政府他在……這個是一個通案。

張司長秀鴛:是。

王委員義川:就是發生在各個縣市政府,相關地方政府的社會局也都是這樣處理的,所以這一個案子在你們看起來,這一個縣市政府的社會局在這個案子裡就只是這個地方政府的通案之一啦!

張司長秀鴛:是。

王委員義川:是這樣講沒有錯嘛?

張司長秀鴛:是。

王委員義川:那這樣子的話,這是一個通案而且也發生了,所以站在部裡頭的立場,你們總是要有作為嘛!

張司長秀鴛:我們有訂一個重大家庭暴力案件的檢討計畫。

王委員義川:不是,我是說它是一個通案那也發生了……如果它今天是一個個案,我們沒有必要討論,討論個案是沒有意義的,討論個案大家就開始推說,這個縣市政府的社會局在搞什麼東西?這個衛福部在搞什麼?這是個案嘛!但是我們現在討論的是一個通案,那通案也發生悲劇,現在這個是一個通案結果也發生悲劇,所以站在部裡頭的立場總是要去改變,而不是找縣市政府大家來開個會,考核一下、評鑑一下,然後找幾個專家、學者去輔導,弄完之後做個會議紀錄就好了,結案!可是這個事情還是沒有解決,因為這一個通案還是發生了悲劇嘛!

呂次長建德:沒錯,報告委員,其實我們在事後有一些檢討,最主要就是誠如剛剛委員所說的通案的機制,這個機制裡面最主要就是,保護令當然是由法官來裁定,可是在檢察官到底要不要……法官、檢察官要不要提起之前,事實上有兩造的資料,一個是左邊,就是警察,警察要提供一些相關的案件,還有社工這邊也要提供更詳細的,譬如他的家庭背景,還有事件發生的頻率……

王委員義川:這個案子也有可能是社工都還沒介入,我不知道,我不知道這個案子啦!這種案子有可能社工從頭到尾也不知道,因為它就發生在家庭內部,社工也不知道,所以你要請社工提供什麼,其實難度也很高。這個案子既然是一個通案,最後也發生了悲劇,那顯然就是部裡頭相關的機制要調整。

呂次長建德:沒錯。謝謝委員。

王委員義川:接下來我請教移民署,因為你們的報告裡頭也有提到關於可能是新住民身分的人,他們有受到相關……他們有聲請保護令的這些課題嘛!我看你們的個案也都有四十幾件。

劉專門委員保民:是的,委員。

王委員義川:請問新住民朋友在臺灣受到家暴,他們知道聲請保護令嗎?

劉專門委員保民:我們都會宣導,在服務站都有辦理。新住民進來的時候,我們都會有關懷訪視,也會做一些相關的法令宣導,每個服務站定期會辦一些講座,有關家暴都是在那個講座裡面做這方面的宣導。

王委員義川:參與的人數很少嗎?

劉專門委員保民:另外,我們的培力網網站上也會有,包括新住民培力網,是網站跟實體上的……

王委員義川:多語言的?

劉專門委員保民:多語言的也有。

王委員義川:多語言的這些類似家暴保護令的聲請方式?

劉專門委員保民:有,我們在新住民的培力網上會有。

王委員義川:你們覺得現在四十幾件是合理的嗎?

劉專門委員保民:我們是儘量啦!因為就像委員講的可能會有些黑數存在,我們也是一樣,因為……

王委員義川:你們既然是移民署嘛!

劉專門委員保民:是。

王委員義川:新住民朋友來到臺灣,他未必拿到中華民國的身分證,他來到這個地方,可能對中華民國法令不熟,對這些可以保護他的措施也不熟,會去參加你們這些宣導活動的新住民朋友也許也不多。他可能在臺灣各個角落,可能也會遇到這些跟家暴有關的課題,他也求助無門,可能也不覺得應該求助,反正就是來到這裡了嘛,這裡就是這樣。也許有人是這樣認為。有些人要求救,他也不知道要向誰求救嘛!有一些可能去跟他原來國家的朋友,剛好大家聯絡上,說可以去聲請保護令,諸如此類的事情。

移民署在這件事情上要想辦法,因為畢竟中華民國的國民在這裡,不管在語言上、各式各樣的宣導上,大家是清楚的,可是新住民朋友可能對中華民國有在保護的這件事情不清楚,我知道移民署都有例行性在辦這些活動,但是整個新住民朋友參與的總人數在比例上還是比較低,所以我建議移民署在這一塊應該要能夠來協助,否則很多新住民朋友如果在家庭裡頭發生這些事情,我們真的也看不到,他也不太容易跟外界接觸到,說他被家暴這一類的事情,這一塊可能移民署要努力去想辦法來協助。

劉專門委員保民:會的,我們會的。

王委員義川:透過各地的協會,各個不同國家在這邊都有新住民相關的協會嘛!關懷的……

劉專門委員保民:機構、團體,包括機構、團體,我們都會。

王委員義川:對,就是請他們一些團體也來協助,然後也提醒他們,這個事情其實中華民國是有保護的,不要讓他們在這邊覺得很孤單,這樣子也不好,好不好?

劉專門委員保民:是。

王委員義川:希望移民署在這個題目上能夠努力,謝謝。

劉專門委員保民:謝謝委員指正。

主席:謝謝王委員。下一位請翁曉玲委員發言。

翁委員曉玲:1038分)謝謝主席。首先我先請徐次長,因為部長現在已經離開了嘛?

主席:對。

翁委員曉玲:徐次長還有檢察司的張司長。

主席:麻煩次長、司長。

徐次長錫祥:委員好。

翁委員曉玲:次長好。現在大罷免其實已經進入了最後的階段,在這段很緊張的時間裡面,我們也看到了目前陸陸續續就是有……其實一直以來都有很多造謠的文宣,還有也看到罷團現在因為在催票,所以也出現了一些可能涉及期約賄選的相關案件,以這兩天看到的新聞,就是農業信用保證基金的董事長賴坤成,他在臉書上面就po文說,如果花東罷免能成功,就會號召親朋好友包臺鐵專列,發起萬人遊花東,食、宿、伴手禮都會安排挺罷的商家。這段文字說實在的,其實已經構成了違反選罷法期約賄選的相關規定。還不只這個例子,後面也看到在花蓮縣議會的民進黨黨團總召張美慧議員,同樣的也是說,他願意出資包遊覽車載外漂的青年返鄉投罷免票。諸如此類的案件,請問檢察署是不是應該要有所動作?我當然不是只指這兩個個案,而是還有其他相關的案件。現在檢調單位應該是隨時都要去關注類似這樣可能涉及不法情事的案子,並且要積極地啟動調查,否則我覺得這已經是妨害罷免投票的問題。

徐次長錫祥:跟委員報告,委員指教的都是正確的,關於剛才委員所提到的這兩個案子,臺東地檢署已經剪報分案,那另外一件,花蓮地檢署是接獲電話檢舉,也都已經分案。我想這是具體的個案,在這裡我們也不方便干預、指示或指導。不過,委員提到一個重點,任何以外力干預罷免投票進行的都是違法行為,本部所屬的各檢察機關、調查局在接獲類似的情資時,一定會全力地進入瞭解、查察。

翁委員曉玲:好,謝謝次長。本席在這邊也要提醒另外一個案子,就是林志潔教授在今年大概34月的時候,到高雄一家咖啡廳請人家喝咖啡然後發連署書,這個案子其實已經舉發過,大概4月份的時候就已經舉發,可是到目前為止,其實也都沒有任何下文,雖然好像聽起來是有地檢署已經分案了。不過本席在這裡要提醒的就是,因為現在外界對於整個司法選擇性辦案,只辦藍不辦綠的印象非常之深,而且也多所批評,我認為法務部在這個事情上面要特別的謹慎,最好就是辦案的標準、做法、速度一致,那麼就不容易落人口實,讓人質疑司法是不是有雙標。

徐次長錫祥:報告委員,我們執法絕對沒有雙標,也沒有所謂的辦哪一個政黨、不辦哪一個政黨的問題。剛才委員所關心的這個案子,新竹地檢署在今年的326日就已經分案,目前是移轉到雄檢接續偵辦中,我想所有偵辦的進度、方向都按照檢察官所排定的期程在進行中,也因為是具體個案,本部也不方便干預、指示或者是指導。我想委員剛才所提醒的都是對的,我相信檢察官依法偵辦案件的話,絕對不會有任何特定的預設立場,我想這是大家可以放心的。

翁委員曉玲:好,謝謝次長這邊的回復,但是這些案子是全民都在看,全民都會去關注到底我們檢調單位的辦案進度如何,辦其他政黨的案子是如此的迅速,可是一旦涉及跟綠營有關的相關案子,速度又如此的緩慢,我想這是大家都會看在眼裡的,在這邊也提醒次長,要特別注意有關於司法雙標的問題,謝謝您,請您先回。

我接下來要請問的是司法院王副秘。

王副秘書長梅英:委員早。

翁委員曉玲:王副秘早。因為今天的專題報告主要是談保護令,所以在這邊本席有些問題想請教您,我們知道其實前些日子在新北市土城發生了憾事,一個有家暴紀錄的謝姓男子因為違反保護令,檢察官當時沒有向法院聲請羈押,也沒有責付等等強制處分,後來開庭後就無保釋回,但是違反保護令的謝姓男子隨即就砍殺了他的妻子,還有他的小姨子,目前謝男是在羈押當中。隔天又有另外一個也是有家暴紀錄的父親,他的太太雖然有聲請保護令獲准,可是這個有家暴紀錄的父親無視於保護令,還是當街對孩子施暴,只是因為他的小孩不小心打翻飲料,所以這父親就氣到當街拿著安全帽猛打等等。

像這些事情、這些案子其實讓我們一再重新檢視,到底家庭暴力防治法裡面所設置的保護令制度,在法制以及在實務的執行上,有沒有需要補強的地方?我們首先來看,其實從2023年家暴法修法之後,也擴大了保護範圍,還有強化數位性暴力防治以及預防性羈押等等一些措施,從衛福部相關通報案件的數據來看,也看到整個案件比例是上升的,這當然一方面也顯示了民眾通報的意識提升,但是另外一方面也顯示出家暴問題是越來越嚴重,我們可以看到不管是各個不同類型的家暴案件,從110年到113年其實都明顯的提升。但是在這裡有一個問題,其實法院在核發家暴令的程序當中,其實還有一些可以處置的不同措施,包含可以針對加害人實施處遇計畫,依照家暴法第十四條第三項的規定,可以針對家暴人,要求他要完成一定的處遇計畫,法院可以命相對人接受認知教育輔導、親職教育輔導、心理輔導及其他輔導,以及可以要求相對人接受有沒有必要實施精神治療、戒癮治療以及其他治療處遇計畫的鑑定評估,這是在我們法條裡面清楚的規定。可是現在在實務上面有出現一些可能對於法官來講比較難處理的問題,如果今天相對人不配合去進行處遇計畫的鑑定時,以目前來說,有沒有相關的處罰機制?

王副秘書長梅英:這個部分,我讓廳長來回復。

翁委員曉玲:好。

鍾廳長宗霖:謝謝委員。有關處遇計畫的鑑定叫審前鑑定,如果是加害人不願意到場,法官就會繼續開庭,強制他到庭,那麼地方主管機關所組成的鑑定小組有醫師、社工師、心理師等,我們法院有提供讓他鑑定的處所,所以是用這個方式,以通知書命他一定要到場。

翁委員曉玲:如果他不到場呢?

鍾廳長宗霖:如果他都不到場,因為我們已經調取了相關的資料,三位專家委員看到資料以後,有兩個處遇方式,一個就是這樣已經足以提出鑑定報告書給我們,所以相對人就沒有到場,另外一種一定要到場的,我們就會強制他到場,或到醫院去鑑定。以這兩個方式來進行,以上。

翁委員曉玲:其實我的問題很簡單,如果今天命當事人要來做鑑定,但他不做鑑定,如果依照剛剛廳長的解釋,好像還是沒有聽到他有沒有任何的罰責,還是只是……

鍾廳長宗霖:目前……

翁委員曉玲:因為強制他來,他不來嘛!

鍾廳長宗霖:目前沒有定罰則,但是法官的通知書裡面已經命他什麼時候到哪個地方,通常都是到法院鑑定,這個命令他如果違反,我們下一個部分就是會請他轄區的家防官去告知法官強制他到場。

翁委員曉玲:如果不到場呢?

鍾廳長宗霖:不到場的話,最後我們會交給主管機關組成的三人鑑定小組……

翁委員曉玲:就直接寫了這個鑑定報告?

鍾廳長宗霖:但要蒐集資料,我們會把他所有相關的資料都收齊,以上。

翁委員曉玲:好,因為這也是法界的法官有反映,沒有督促跟裁罰的機制其實會造成真的要求當事人要去做鑑定,可是他們就不從,後續的程序也很多,如果剛剛聽廳長那樣解釋的話,所以我認為這個部分可能建議司法院要研究看看是不是要增加相關的裁罰機制?

王副秘書長梅英:是。

翁委員曉玲:好,接下來還有第二個部分,現在依照家暴法第十四條第一項第三款的規定,命相對人遷出被害人、目睹家庭暴力兒童及少年或其特定家庭成員之住居所,這是法官可以要求可能有家暴嫌疑的相對人要遷出,那麼因為法院核發遷出令之後,可能當事人他也搬了,但是事實上當事人沒有義務去主動呈報他最新的住所,所以一旦發生了事情之後,其實法官也不知道,命相對人要搬出,他確實也搬了,但他搬到哪裡不知道,目前實務上面有沒有可以處理的機制?或是你們有沒有思考過這樣的問題,司法院要怎麼改進?

王副秘書長梅英:委員,這個實務的問題,我請廳長來回復。

鍾廳長宗霖:謝謝委員。這一部分我們發了遷出令以後,立即會通知分局的家防官去執行,分局家防官去執行的時候,就會要求他把東西弄好遷出來,這時候會有個執行書,上面會記載他遷到什麼地方、怎麼聯絡,然後再回復給我們。目前的機制是可以確認,才有辦法繼續通知他來繼續開庭,因為這時候……

翁委員曉玲:但是現在很多法官實際上就是在發通知的時候也找不到這個人,因為他可能只是說他搬出去、搬到哪個地方,但後續沒有追蹤,你沒有辦法追蹤。

鍾廳長宗霖:目前我們所有家事庭都是聯絡轄區的家防官去查核,回報給我們。

翁委員曉玲:好吧,反正就實務上來講,事實上執行機關是很難掌握到當事人的行蹤,也很難有效執行相關的通知。

還有一個問題,請問現在聲請保護令的案件收不收裁判費?

王副秘書長梅英:不收。

翁委員曉玲:是不收嘛?

王副秘書長梅英:對。

翁委員曉玲:就是目前保護令的案件是不收裁判費,所以當事人是可以比較容易地就提出聲請。

王副秘書長梅英:是。

翁委員曉玲:但是現在實務上也遇到這個問題,如果聲請之後,當事人不依照通知出庭,也就是法官可能庭期都安排好了,也告訴他什麼時候可以閱卷等等的,但是後來當事人臨時又撤回案子,實務上好像還蠻常發生這樣的問題,最後可能法院、法官也浪費時間,同時也可能會耗費很大量的時間、精力、郵資費用等等,多次去通知當事人,但是卻都聯繫不上,這是實務上常常會看到的狀況,這種情況是不是會造成司法資源的嚴重浪費,同時也增加了司法人員的工作量?也就是說,不收裁判費這件事情可能會造成濫行去聲請保護令?

王副秘書長梅英:謝謝委員垂詢,收不收裁判費這個政策一定有它考量的點,但是也會有它的弊端,當時確實也是經過了很多研議之後的策略。要另外跟委員報告,在實務上,其實有關撤回在實務端會有比較大的concern就是因為家暴的聲請人常常是處於弱勢,所以關於這個撤回到底是不是真意,在我們法院端接到撤回的時候,通常我們還會開啟後面的程序,把他轉介到駐法院的家暴中心,讓它去接觸並跟當事人真正再一次評估這個撤回是不是本於他的真意。

翁委員曉玲:好,了解。我最後一個問題基本上也要提醒,先回到剛剛的部分,因為不徵收裁判費,所以常常會看到有些已經安排好的保護令案件的庭期就突然之間又沒有辦法開,而且其實現在家事法庭的法官他們的壓力、負擔是非常重的。

王副秘書長梅英:負荷非常大。

翁委員曉玲:所以這個部分我認為應該通案檢討。

最後,有關於現在我們看到實務上要求加害人處遇計畫常常面臨到加害人的參與動機很低,中途脫落率很高。也就是說,你給他一些相關的處遇計畫,但實際上也沒有完成,這個事情我希望司法院可以給我一個報告,因為就你們現在的報告來講,只有提供違反保護令法院審理案件數已經裁判的結果,但是並沒有就違反強制處遇計畫的案件數進行統計的資料。

王副秘書長梅英:是。

翁委員曉玲:這部分是不是可以請司法院之後給我一個你們的統計資料,了解到底實際上它的完成率為什麼那麼低?實際上沒有看到相關案件的統計數。

王副秘書長梅英:是,報告委員,我們會後提供。

翁委員曉玲:那就請司法院會後再提供給我。

王副秘書長梅英:好。

翁委員曉玲:麻煩你們可以兩個星期之內提供給我嗎?麻煩兩個星期之內提供給我。

王副秘書長梅英:委員,這個完成率的資料主要是在衛福部,我們可以寫這份報告,但是我們可能還要再跨部會,所以時間是不是長一點?

翁委員曉玲:那就一個月,好不好?那就麻煩!

王副秘書長梅英:好,謝謝。

主席:謝謝,我們先作會議程序的宣告:稍後在李委員坤城詢答完畢後,休息5分鐘。

接下來我們請沈委員發惠進行詢答。

沈委員發惠:1055分)主席、各位同仁。我們今天就保護令的部分來討論,事實上,從早上詢答到現在,其實這個保護令問題,這次發生這樣的悲劇,社會各界當然都很重視,而且有很沉重的感覺,但是我們在這個委員會,我今天大概還是就整個保護令的問題有很多很多的環節,我希望能夠聚焦,而我個人聚焦在幾個環節,第一個,首先是有關保護令核發的部分,我可能要先請司法院。

主席:好,麻煩副秘。

沈委員發惠:等一下我們會再就違反保護令罪的量刑裁判,第三個部分是針對落實保護令的執行,可能要請衛福部這邊來討論。

我首先就保護令核發的部分,其實剛剛大家都有談到保護令分成通常的保護令,還有暫時的保護令及緊急的保護令,因為保護令有三種不一樣的型態,所以事實上它的核發率也都不一樣,從聲請到核發,我看有關保護令核發的統計,這也是我們今天的書面報告所列出來的數據。如果是緊急保護令,因為它緊急,所以核發率事實上是很高,到94%

王副秘書長梅英:很高。

沈委員發惠:但是暫時保護令和通常保護令的核發率就差不多掉到七成四到七成七之間,相當於有四分之一比例的案件是被駁回或者是被害人自行撤回也有可能,也會凸顯我們的核發標準在不同的地院、不同的法官可能會存在見解不一致,或者是對於證據門檻的要求不一致。這個部分,我想就教司法院是不是有掌握不同的地院、不同的法官在核發的標準上面有沒有不一致的狀況?我們有沒有一個審理的參考指引或者一個共通的判準?目前有沒有做這樣子的參考指引或者是共通判準的設計?

王副秘書長梅英:好,謝謝委員,這個部分因為涉及比較實務的問題,我請廳長來回復。

沈委員發惠:好。因為事實上幾年前也有輿論具體指出,某地院的某法官只要是保護令就一律不核發。

鍾廳長宗霖:謝謝委員的垂詢,通常保護令跟緊急保護令,我們都有核發法官審查的一個指引。

沈委員發惠:有這個指引?

鍾廳長宗霖:有這個具體的指引,同時我們也統計各法院核發的高低,然後……

沈委員發惠:好,這個就是我要問的,有統計各法院核發的高低?

鍾廳長宗霖:有。

沈委員發惠:各縣市地方法院核發率的落差或者是有異常的情形,有沒有?

鍾廳長宗霖:我們統計出來一看,兩個部分,一個就是核發率、速度,最後一個就是所謂處遇計畫令的核發,這三個數據我們都有去比較分析。

沈委員發惠:有沒有比較大的落差或是異常的情形?過去有沒有發現?

鍾廳長宗霖:一般……

沈委員發惠:我們不用具體指出……

鍾廳長宗霖:報告委員,倒沒有發現落差到10個百分點以上,沒有異常到10個百分點,大概都是36個百分點的落差,但是我們就在教育訓練裡面找了許多的專家來訓練。

沈委員發惠:這個部分就是我要講的重點,就是我們的內部教育跟內部改善的方向,雖然沒有差到10個百分點以上,但是可能這個地院的狀況及核發率就一直偏低,在這整個統計資料裡面,他的狀況就是偏低,是不是他對於證據的門檻要求比較嚴格,或者是他的見解可能跟其他地院有不一致的地方?我希望我們一定要針對各個地方法院做這樣的統計,如果有異常或落差比較大的狀況,我們要做內部教育來改善或者是去探討其原因。

我講到統一見解的部分,另外也是家暴防治法在認定上面有一個比較困難的地方,就是家暴防治法第三條第二款「現有或曾有同居關係、家長家屬或家屬間關係者」,對這個「同居關係」的認定,我們從2007年開始把「同居關係」放進家庭暴力防治法,但是事實上到現在為止,我們現在對這個「同居關係」的認定有沒有一個統一的見解?

鍾廳長宗霖:謝謝委員垂詢,目前因應大法官第748號解釋中所謂同性……

沈委員發惠:同居關係。

鍾廳長宗霖:對,同居關係,就是擴大,目前實務上所有家事法官在受訓以後……

沈委員發惠:我們都是採比較寬鬆的認定。

鍾廳長宗霖:採比較寬鬆的認定,只要曾經共同居住、同儕生活一小段時間都算入,以保護他們、避免危險。

沈委員發惠:這個部分判準要統一,不然常常會導致被害人沒有辦法及時獲得保護令,因為過去針對同居關係認定的標準一直都不是很一致,所以我希望對這個部分能夠統一標準。

接下來我要講的第二個問題是關於違反保護令的法律效果這個部分,就是違反保護令罪,家庭暴力防治法第六十一條有許多林林總總的規定,其實違反了這些條項款目就是所謂的違反保護令罪,關於家暴法第六十一條的違反保護令罪,我有看了統計數字,我們這個資料是從111年開始到今年5月的統計數字,你看一下我所提供的這個表,這也是你們書面報告裡面的統計表。從111年到今年5月,雖然第六十一條規定的刑度是三年以下有期徒刑,但是我們看這個統計數字,事實上,大多數的判決都是六個月以下的有期徒刑,有2,335個罪次;拘役有七千多個罪次;罰金有三百多個罪次;徒刑超過六個月的只有52個罪次;真正判到一年以上的只有2個人。副秘書長,像我們實務上這樣子的判刑,對於高風險的累犯會有足夠的嚇阻力嗎?

王副秘書長梅英:謝謝委員垂詢,確實在這一塊,因為違反保護令跟實施家庭暴力罪是不一樣的……

沈委員發惠:對,這是違反保護令罪。

王副秘書長梅英:對,其實司法院也有訂定給刑庭法官有關於這個部分量刑審酌事項的參考,我想這個部分最重要就是說法官要有這種危險的意識,就是他要有這種敏感度……

沈委員發惠:對,你看這四年多來拘役有七千多個罪次,但是真正判到一年以上的只有2個人,事實上,這一條規定的刑度是三年以下,可是被判一年以上的只有2個人而已。

王副秘書長梅英:是。

沈委員發惠:當然每一個個案有每一個個案的狀況,法官會就個案進行審酌、予以量刑,但是從這樣的統計結果來看,我個人認為對於高風險的累犯我們可能要規劃提升刑度的適用標準或參考指引,副秘書長,我們是不是可以研議針對重複違反保護令者強制併行保護管束?我們有沒有這樣的規劃?就是針對重複違反保護令者,我們可不可以同時強制併行保護管束?我們有沒有這方面的規劃?

王副秘書長梅英:我想對這個部分是可以再研議的,因為這個法規的主管機關並不是司法院……

沈委員發惠:因為對於大多數的案件我們都沒有搭配保護管束,甚至包括緩刑的輔導也都沒有,所以對於高風險累犯這個部分我們一直沒有辦法有效的遏阻。

王副秘書長梅英:跟委員報告,剛剛有講了,違反保護令罪跟實施家庭暴力罪不一樣……

沈委員發惠:我知道。

王副秘書長梅英:所以如果他是真的層升,違反了這個保護令,然後同時又去做暴力行為的時候……

沈委員發惠:但是你針對違反保護令本身就要對他科刑,因為這個法條已經規定處三年以下有期徒刑的刑度了,但是事實上在量刑上面跟這個刑度有很大的落差,判一年以上的只有2個人,這4年來只有2個人判到一年以上,我們並不是一定要等到發生家庭暴力之後才對他科刑,這個違反保護令罪本身就有它所保護的法益,我認為要提高對這個法益的保護強度,這樣才有辦法遏止後來真正發生家庭暴力的案件,這個邏輯應該是這樣子。

王副秘書長梅英:是。

沈委員發惠:司法院請回。我最後要講有關於落實保護令的執行這個部分,我要請衛福部,因為衛福部大概是這個部分最重要的主管機關。次長,因為在113年發生了一對母子當街罰跪的案件,引起社會高度關注,所以監察院在113717號做了113社調0011這個調查報告,在這裡面有針對衛福部執行保護令提出一些問題,次長之前有沒有了解監察院的這個調查報告?如果沒有的話,我大概提示幾個重點,第一個,就是有關加害人處遇計畫的開案比率逐年下降,從107年的5.08%110年降到3.33%,關於逐年下降這個問題,衛福部應該要去了解原因及進行資源的盤點。有關於審前鑑定的比例,能不能建立明確的啟動標準跟資源的配置計畫,以提升處遇的實效性?監察院這個報告的重點大概是這樣,關於這個部分,我希望你們能夠予以重視,因為時間的關係,我可能也沒有時間讓你回答,希望你能夠用書面答復我。

呂次長建德:好。

沈委員發惠:另外還有一個很大的重點,就是目前衛福部對很多案件都以被害人失聯為結案的理由,這個比例非常高,說被害人失聯了、聯絡不到被害人,所以就結案了。監察院的報告就直接指出,聯繫未果的案件占親密關係暴力案件再被通報的比率是65%65%非常高,這是不是顯示我們對失聯個案的追蹤機制都已經失靈了?這個部分是不是請衛福部就家庭暴力被害人失聯案件進行全面的盤點,並提出一個具體改進的書面報告,好不好?

呂次長建德:好的,非常感謝委員的指正,我們後續會提供委員報告,謝謝。

主席:謝謝沈委員。

下一位我們請羅智強委員發言。

羅委員智強:119分)有請法務部徐次長。

徐次長錫祥:委員早。

羅委員智強:次長好。我們社會近年來其實一直發生很多讓人家心痛的家暴案件,當然最近最讓大家痛心的就是在土城發生的這件案子,一個有家暴前科的男子違反保護令被捕,都已經被捕了,卻在檢方無保飭回後開車衝撞妻子跟小姨子,隨後當街砍死他們兩個人。其實這件事讓大家警醒到,我們的保護令制度存在非常大的漏洞,保護令制度還有非常多要加強、改進的地方。有許多案件的共通點就是被害人都已經多次向政府求助,可是相關機關在保護令的核發、執行及配套上卻沒有辦法及時有效介入,造成一些難以挽回的結果,所以這一點真的要拜託主管機關法務部面對問題,提出具體改進的作為。請問次長,你有掌握到地檢署執行家庭暴力案件裁判確定情形逐年變化的情形嗎?違反保護令罪的部分,近年是惡化還是減緩?

徐次長錫祥:根據我們的統計資料,從109年以來到113年案件數的確是有增加,從一萬出頭到17,000件,我們的起訴定罪率其實也都達到94%以上,定罪率也是非常高,所以案件量有增加,增加的原因很多項,除了法制面之外,可能還有社會救助或輔導各方面,還有家庭因素,這個因素很多。

羅委員智強:你剛剛講的是家暴案件總數也是增加的,我講的是執行家庭暴力案件裁判確定情形,就是違反保護令罪的部分也是增加,110年是1,758件,到去(113)年是2,389件,今年15月是1,034件,所以看起來全年可能會接近2,500件,會比去年還多。對於違反保護令的人,剛剛你有講過定罪率目前大概是多少?

徐次長錫祥:違反保護令罪是97.1%

羅委員智強:所以算是非常的高,也穩定,但是絕大部分的犯罪者都是怎麼判處的?

徐次長錫祥:剛才看到司法院提出來的資料,大概是以拘役為多。

羅委員智強:對,四分之三是判處拘役和罰金,以113年來說,2,405件的被告案件中有1,745人判處拘役,106件是罰金,你覺得像這樣的處分對於違反保護令的加害者有所謂的威嚇力嗎?他會因此畏懼嗎?

徐次長錫祥:跟委員報告,我想在我們的立場,我們當然希望一定的刑度對於被告才會有嚇阻作用,不過我們現在看到的大部分都是單純違反家暴法第六十一條,其實真正判重罪應該同時伴隨著殺人、殺人未遂、重傷害等等或者是恐嚇,這些重罪會把它吃掉了,所以看不出來其實有重罪的一部分在那裡,單就違反第六十一條,我們看到的情形是這樣。在我們的立場,當然是希望要有一定的嚇阻作用,不過這個是法官獨立審判的立場,我們不方便評論。

羅委員智強:這中間其實就形成一個矛盾點,我就拿土城這個案例來說,之前這位加害人的家暴型態是什麼?他被判處的狀況是什麼?

徐次長錫祥:他前面有一個是傷害罪,不過他的傷害罪還在偵查中,就是517日那個案子。

羅委員智強:我為什麼會講中間的矛盾點?你剛剛一直在講有些案件感覺是輕微或是怎麼樣,有些比較重的有處理,就是伴隨一些嚴重的犯罪會有更重的判刑,對不對?

徐次長錫祥:對。

羅委員智強:可是問題就在於,像土城這個案子,他的傷害罪還在偵查中,但他下一個就立刻跳到殺人,而且是兩條人命。

徐次長錫祥:第二個是違反保護令罪,檢察官當天受理的是違反保護令的那一起,現在經過我們開會的結果,如果有風險評估報告以及被害人願意提供給警察更多面向的資料,我們的檢察官絕對是有這個警覺性及敏感度,把比較具體的東西提供給檢察官,如果大家有這種期待,希望把他羈押起來,讓被害人有機會可以處理一些事情的話,要提供比較多的資料給檢察官參考。

羅委員智強:其實我現在看到比較擔心的問題是,有些家暴常常都有累犯的狀態,有些家暴會有這個狀態,對不對?

徐次長錫祥:是。

羅委員智強:初犯被告的平均刑度大概是1.5個月,累犯被告的平均刑度是2.3個月,也算是比較低的一個刑度,另外,如同我剛剛前面講的,對於加害人的威嚇力到底是什麼,就是一個最大的問題。說真的,社會上真的有很多被家暴的當事人惶惶不可終日,像這個土城的案例,那個被害者其實已經苦惱了很久,到最後也是聲請家暴保護令,但是保護令也一樣沒辦法保護到他,這是我第一個要問的問題。

另外,我想請衛福部也上來一下,請問次長,今年是家庭暴力防治法滿27週年。

呂次長建德:沒錯。

羅委員智強:你覺得我們目前成效如何?

呂次長建德:報告委員,有幾個部分,第一個,我們的通報數確實在成長,其實這也顯示有關於家庭暴力防治,因為過去是所謂法不入家門,現在經過這27年的努力,其實我覺得目前社會各界對於這個部分的敏感度有增加,所以通報數目也跟著增加,這是第一點。第二點,我們目前也在各個社區成立零暴力零容忍的防暴宣講師,總共有574位宣講師,我們希望也能夠連結地方,特別是民政這邊的里長、鄰長來注意這個部分。其實委員也知道這裡面有通報義務,包括學校、醫院、警察等,我們目前都有做全面的鋪設,還有社安網,我在這邊也要非常感謝法務部檢察官、法官以及警政的通力合作,所以27年下來,我認為目前社安網的相關鋪設,這一點我覺得算是一個成果。

羅委員智強:我先這樣講,案件的通報數確實是大幅增加,但是也可以看到現在好的方向是過去家醜不外揚的心態有一點改變……

呂次長建德:沒錯。

羅委員智強:大家願意把這個困境對外來求助,但是事實上你也可以看到,從整個案件呈現的狀況來講,其實也還是趨於嚴重,家暴案件還是趨於嚴重,我也看到衛福部說需要司法、警察、醫療、社福以及教育體系的合作,共同幫助被害人遠離傷害。

呂次長建德:對,通力合作。

羅委員智強:我再請問一下,在土城這個案件發生之後,我看到衛福部14號有召開跨部會會議檢討,你們認定該案件從保護令聲請到核發,其實程序都沒有問題,是不是?

呂次長建德:是。

羅委員智強:但是遺憾的是,最後沒有得到檢察官的認可,沒有聲請羈押,未來會對司法機關加強合作,遇到特殊狀況,在聲請羈押時會提供多一點有力的佐證,這個是衛福部的檢討態度,請問法務部,你認同衛福部的說法嗎?怎麼去防止未來類似的悲劇發生?因為檢察官遇到這個案件沒有羈押,衛福部也講會強化提供佐證資料,這個部分我想請法務部來說明,這個個案到底中間銜接出了什麼問題?

徐次長錫祥:這個合作絕對是跨部會的,首先就是要建立剛才講到的家暴風險評估機制,這個機制成立以後就是一個非常重要的佐證,才能夠讓檢察官有這個素材可以聲請法院同意羈押,如果沒有這個東西的話,我想要聲請羈押是非常非常困難。我們也會加強宣導和教育訓練,同時也要讓檢察官有這個敏感度,這樣的多方努力應該可以彌補這個遺憾。

羅委員智強:次長,其實我覺得這個悲劇有一個滿核心的問題,保護令核發後的執行力不足,法院核發保護令但執行面還是有非常多漏洞,造成防護不夠,才造成被害者遇到這樣的不幸,許多加害人是公然違反禁令,被害人多次報警,最後也只能等到法院的判決結果出爐,但就是那個時間差,釀成悲劇的可能性就在那個時間差裡面發生。

我倒是想提出一點,能不能請警政署上來一下?我想問警政署,有多少案件涉及加害人違反保護令但後來沒有被立即強制拘提,地方警察機關是不是存在不敢積極介入家庭糾紛的心態呢?有這個問題存在嗎?

廖副署長美鈴:以目前我們員警處理的經驗,我們對家暴案件都很重視,如果我們向檢察官聲請拘提沒有成功,我們還是會注意他是不是有持續施暴的狀況,我們不會去……

羅委員智強:我問的第一個問題其實是數字性的問題,就是有多少案件的加害者違反保護令,然後有多少案件是他沒有被強制拘提,這個比例是多少?就是他已經違反保護令但你也沒有強制拘提他,這個比例是多少?

廖副署長美鈴:我們目前查獲違反保護令案件的百分比大概有16%,我們逮捕現行犯的人數也將近一半,如果以114年來說,違反保護令案件是4,497件,但逮捕現行犯的人數有2,176人。

羅委員智強:所以還是有個落差,對不對?

廖副署長美鈴:是。

羅委員智強:我還想問一下,法院可以命令加害人佩戴電子腳鐐,對不對,可以嗎?

廖副署長美鈴:家暴的部分沒有,只有性侵害的部分才有。

羅委員智強:我覺得有些科技偵查手段可能也要稍微研究一下,因為我看到過去有些科技偵查手段對於一些犯罪案件類型可能會產生防止悲劇發生的現象,我想這個部分可能要請相關單位再多加研議。以上,謝謝。

廖副署長美鈴:好。

主席:謝謝。

下一位請李坤城委員發言。

李委員坤城:1122分)謝謝主席,我們請司法院的副秘書長以及法務部的次長、衛福部的次長。

主席:麻煩副秘、兩位次長。

李委員坤城:謝謝。

王副秘書長梅英:委員早。

李委員坤城:今天我們談論這個主題,主因是在77號土城的這個不幸事件,這件事情其實大家都知道,我現在想請問一下,包含司法院、法務部還有衛福部,如果有機會阻止悲劇的話,現在你們來想想,當時候哪一些程序、措施如果做下去有可能防止這個悲劇發生?我們先請副秘書長。

王副秘書長梅英:跟委員報告,關於家暴防治是一個全網絡的、有連結各機關,從一剛開始,譬如說要核發保護令的時候一定要有充分的資訊給法院,所以像警政機關的家防官或者是主管機關的社工要很精準地評估這個個案是不是屬於一個高風險的個案,其實現在都已經有一些相關的評估量表,針對這方面要非常精準地把風險因子抓出來,譬如說……

李委員坤城:就這件來講,在法院這部分當初有哪些環節疏忽掉了?

王副秘書長梅英:我現在要連結來講,像這一件進到法院的時候,事實上我們開庭對於所有的相關措施也都做了,像是保護措施、隔離等等,而77號當天被害人離開的時候也有社工護送他坐計程車離開,所以其實在法院端這些該做的都做了。

但我要提到一點就是連結到剛剛那個,這一件當時法院收案的時候,他的風險評估量表所評估的風險分數事實上是不高的。

李委員坤城:那這個是由誰來寫的?

王副秘書長梅英:這是由這件的家防官。

李委員坤城:家防官寫的?

王副秘書長梅英:是!

李委員坤城:家防官是依據被害人的陳述嗎?

王副秘書長梅英:警政機關。

李委員坤城:警政機關依據被害人的陳述嗎?警政機關怎麼樣做這件事情?徐次長要說明還是警政署要說明?

徐次長錫祥:這一個是警政署的業務。

李委員坤城:警政署,因為剛剛副秘有提到這一塊,我想瞭解有哪些環節可以把它補起來?

廖副署長美鈴:我跟委員報告一下,這個親密關係危險評估表叫TIPVDA量表,它有8項是要詢問被害人自己的感受,有5項是被害人自行陳述是不是覺得有危險的狀況,而這8項裡面都是很具體的,譬如說對方是不是曾經做出一些危險動作傷害等等。

李委員坤城:當初被害人在這個量表裡面所陳述出來的?

廖副署長美鈴:是很低的。

李委員坤城:是很低的?

廖副署長美鈴:初期的時候是很低,一直到72號,因為前幾天發生相對人還有打電話騷擾或者是到他工作場所騷擾的動作,當又重複再去報案的時候,他自己評估的危險程度就很高,所以那個時候我們就把他通報成一個高風險的個案,通報到社政系統。

李委員坤城:所以當時候有通報?

廖副署長美鈴:有通報給社政系統。

李委員坤城:那法院或是檢察官那邊知道這個情況嗎?

廖副署長美鈴:在這個通報階段還沒有進入到法院或者是檢察官,因為這個案子在初期5月份受理的時候……

李委員坤城:那在這邊就有出現一個斷層!

廖副署長美鈴:不是,因為這個案子初期的時候已經有聲請保護令在等待審核,而且……

李委員坤城:對,我指的是,後來你們也認為他是屬於高風險了,但是在法院端或是檢察官那邊還沒有得到這個訊息,是不是?

廖副署長美鈴:高危機的個案就是進入社政系統的評估跟我們在保護令執行……

李委員坤城:對,只有到社政系統而已,但是還沒有到法院端、還沒有到檢察官那邊?

廖副署長美鈴:到法院端就是依照他違反保護令罪的狀況,我們調查之後再送。

李委員坤城:我是說最新的那個情況,也就是說,剛開始被害人可能覺得風險沒那麼高,但是後來風險有提高了,那風險提高之後,除了社政單位知道之外,在法院、在檢察官那邊……

廖副署長美鈴:有,後來這個案件我們就有報檢察官指揮。

李委員坤城:是哪時候?

廖副署長美鈴:就是在72號受理之後,我們就馬上……

李委員坤城:所以檢察官知道這個訊息嗎?

徐次長錫祥:沒有,這個案子到77號我們才拿到相關的資料。

李委員坤城:對啊,所以斷層就是在這邊嘛!我這樣問,大家都在這邊,那斷層就在這邊,當受害人已經覺得他的先生(謝姓男子)已經有對他造成一些高風險傷害的可能性,但是法院或是檢察官這邊沒有得到這個訊息,他只有通報到社政系統。所以當你們知道這個訊息之後,你們要怎麼樣通報?目前沒有這條線,還是有,但你們沒有去做?

廖副署長美鈴:這個部分因為涉及到地檢署的管轄不同,土城分局的這個案子我們第一階段已經處理了,但是後來到工作場所去騷擾的時候是臺北市,所以我們是報臺北市的檢察官指揮,那是在72號,所以這個部分我們有通報,但是地檢署的管轄不同。

李委員坤城:所以你有通報給臺北地檢署?

廖副署長美鈴:我們通報的是社政系統裡面、在婦幼案件裡面。

李委員坤城:依我這樣問起來,這就是一個問題,當你們知道風險增加的時候,但是在檢察官或是法院這邊並不知道這件事情,我聽起來是這樣子。

我再請教一下徐次長,這件事情你們有做過檢討嗎?

徐次長錫祥:有,最主要有兩點,第一個,就是剛才問的這些網絡夥伴一定要建立高風險評估機制,各部會的資訊要能夠及時串接,以提供給檢察官。

李委員坤城:就這件事情來講。

徐次長錫祥:對,事後檢討就是這樣,其他人有這個狀況的話一定要趕快通報,每一次聯繫檢察官的時候一定要把所有的資料都附在裡面,包括76號那一天他毀損,你用違反保護令罪過來的時候,相關的評估報告跟所有的事證都要附在那一個案子裡。

李委員坤城:所以那時候沒有?

徐次長錫祥:當時是沒有。

李委員坤城:沒有附,所以你們也不知道?

徐次長錫祥:不知道。

李委員坤城:我請一下衛福部次長,針對這件事情你們前幾天也開過會嘛?

呂次長建德:是,沒錯。

李委員坤城:對於這件事情呢?

呂次長建德:就誠如剛剛徐次長所說的,我們現在認為,確實這一整個當然是社政,可是裡面有包括警察同仁,還有檢察官這邊,剛剛說的整個資料的串接,這個部分是我們事後檢討,認為應該要趕快來補齊的部分。

李委員坤城:所以這個斷層就發生了?

呂次長建德:沒錯,就剛剛說的整個高風險……

李委員坤城:訊息之間,彼此沒有流通。

呂次長建德:沒錯,就高風險的通報情況。

李委員坤城:好,我再請問一下,現在按照資料來講,發給保護令之後,有八成的加害人沒有再有肢體的暴力,但還是有兩成……

呂次長建德:對,沒錯。

李委員坤城:關於這兩成,你們要怎麼樣去做處理?就是能夠在已經核發保護令之後,我們還是希望加害人的這些肢體暴力的行為能夠降到最低?

呂次長建德:其實剛剛也有提到,第六十一條目前是三年以下,當天其實也有委員建議刑責方面,就嚇阻的部分,或許可以再來提高,比如現在是三年,可能提高到一定的年度,不過這當然會牽涉到整個修法的過程,還有另外一個……

李委員坤城:有提到違反家暴法是三年……

呂次長建德:對,沒錯,它整個嚇阻的這一個……

李委員坤城:那刑事訴訟法這方面呢?

呂次長建德:這個部分不是衛福部的權責,關於這個,我們就尊重司法院這邊的權責。

李委員坤城:好,我再請問一下,家暴法第三十條之一有所謂的預防性羈押。

呂次長建德:沒錯。

李委員坤城:關於預防性羈押,大家是不是覺得因為沒有足夠的證據或是怎麼樣,所以很少去用到這條預防性羈押?這部分是不是請副秘書長或是徐次長都回答一下?

徐次長錫祥:跟委員報告,預防性羈押當然就是要防止進一步的危害發生,但是它有一個要件是要重複,反覆實施的要件,我們才能跟法院聲請……

李委員坤城:所以這個案子是沒有……

徐次長錫祥:它現存的資料是沒有這樣,不符合……

李委員坤城:但是關於第三十條之一的預防性羈押,你們使用這一條的機會大嗎?因為我看檢察官聲請羈押獲准的大概一百多件而已。

徐次長錫祥:113年違反保護令罪的總共是6,048人,預防性羈押是153人。

李委員坤城:偏低。

徐次長錫祥:這個有要件的……

李委員坤城:對,我知道有要件……

徐次長錫祥:不是說……

李委員坤城:我的意思是,是不是因為它的要件就像次長所講的要反覆實施?

徐次長錫祥:對,要有危險才可以,因為羈押還是很慎重的。

李委員坤城:對啊,可是因為這個個案,大家又開始討論所謂預防性羈押在實際實施上,雖然法有訂這一條,但是好像實際上,能夠用到這一條的機會不多。

徐次長錫祥:所以我們就是要補那一塊,所謂的反覆實施,有立即再犯的風險,所以我們才會說高風險評估要隨著案件進來,檢察官才能夠判斷是不是符合預防性羈押,這個很重要。

李委員坤城:好,我最後再問,因為時間到,主席也站起來了。我問一下副秘書長,家暴法第三十一條有所謂的刑事保護令,刑事保護令核發的比例是不是也是偏低?比如說他問完之後發現他沒有羈押的必要,但是至少可以要求,包含第三十一條第一款到第五款,都有一些條件可以要求這一個被告要去遵守,像這個案件也沒有嘛?我的意思是,我們是不是可以為了增加嚇阻力來提高刑事保護令的核發比例?

王副秘書長梅英:報告委員,這個案件中,事實上,他沒有向法院聲請羈押,所以法院當然也無從去下這一些相關的保護令。

李委員坤城:那過去呢?就是核發刑事保護令的比例呢?請次長。

徐次長錫祥:我們在偵查中發這種刑事保護令目前大概是六成。

李委員坤城:六成?

徐次長錫祥:對。

李委員坤城:因為我看了一下你們的數字,大概五成五到六成左右,你說諭知的比率有六成,是按照下面哪些款項?比如說第一款到第五款,大概是有哪些範圍?

徐次長錫祥:通常是第二款。

李委員坤城:通常是第二款?

徐次長錫祥:第一款、第二款都有可能。

李委員坤城:第一款、第二款都有可能?

徐次長錫祥:對,那個比較有立即的危險。

李委員坤城:那我是希望啦!因為剛剛看也發生了一些斷層,剛才說第三十條之一預防性羈押的這部分,我是希望藉由這個個案,我們再去討論,你們怎麼樣把反覆實施、具有傷害性,不論是更明確化一點點或是看怎麼樣去做一個說明跟解釋,讓這一條在實際上有應用的機會。

徐次長錫祥:我們會加強宣導跟訓練。

李委員坤城:好,謝謝,謝謝主席。

主席:謝謝,依據先前宣告,我們休息5分鐘。

休息1135分)

繼續開會1140分)

主席:繼續開會。

我們先處理會議時間,上午會議時間持續進行至所有登記發言委員詢答結束為止。

接下來我們請吳思瑤委員發言。

吳委員思瑤:1141分)謝謝主席,有請王副秘、徐次長還有呂次長。

主席:麻煩王副秘、兩位次長。

王副秘書長梅英:委員早。

吳委員思瑤:大家早安。我們需要一個正確的、清楚的法治教育,不管是副秘或是徐次,今天在野黨的委員剛剛在其他委員會質詢時語出驚人。當然對於台電的李姓員工因為救災而受傷,全民為他集氣,但是剛剛有一個好消息,他慢慢地恢復心跳了,所以全民一起給我們辛苦的台電人員最高的祝福,希望他能夠挺過難關,能夠早日康復。

但是非常遺憾的,在野黨的委員剛剛在衛環委員會語出驚人,他說:臺灣葉克膜最厲害的是柯文哲醫師,所以不可以把柯文哲關著,要把柯文哲放出去救台電員工才對啊!台電董事長去醫院幹嘛?經濟部郭部長去醫院看要幹嘛?要把柯文哲放出去,去救台電員工才對!我們需要一個正確的法治教育,如果說醫生犯罪不能關,因為他要救人,一樣,立法委員犯罪不能關,因為他要去選民服務,有存在這種謬論嗎?請我們法界代表推派一位,等一下呂次長可能也想要回應一下,請徐次好了。

徐次長錫祥:委員好。

吳委員思瑤:你認同這種說法嗎?我們需要給國人正確的法治教育。

徐次長錫祥:跟委員報告,我們尊重陳委員的發言,任何人都可以講他想講的話,但是因為他所提到的柯市長現在因為還有其他的因素在羈押中,目前沒有辦法。

吳委員思瑤:是,不可能,也不應該,法律有法律的程序,因為他是被告、嫌疑人。

請問呂次長,柯醫師現在可以出去執業嗎?

呂次長建德:報告委員,我們也是如同剛剛次長說的,我們尊重陳委員的一個高見,但是法有明文,也有相關的規定,其實法治國家就應該按照法治國家的程序來進行,以上。

吳委員思瑤:是,我們同樣的,面對這樣的立委質詢,我們要清楚的向國人法治教育,否則今天可能網路上、社群上又有很多亂帶風向的作為,我們依循法治國家,任何被告嫌疑人當然有他的司法人權,可以透過任何方式去捍衛他的司法正義,但是循程序中,他現在在延押中,而且也剛開完延押庭,我們要相信司法檢調人員的獨立辦案,所以並不存在柯文哲的葉克膜很厲害,現在要救台電員工,要把柯文哲放出去,我們也再次呼籲,希望讓台電員工有更好的職場作業安全,我們應當一起來支持台電必要的預算,來強化國家的電網韌性,強化、優化人民的供電安全,謝謝。

今天質詢的主題,我們針對土城的不幸事件,讓我們從個案來檢視通案的制度。我剛剛有看到黃國昌委員的垂詢,他認為違反保護令的裁判情形恐怕是過輕了,因為拘役的有七成三,六個月以下有期徒刑是22.8%,但是整個定罪率是97%,對不對?我另外具體統計了近十年(從2015年到2024年)家暴案件執行裁判的情形,就是家暴案件經過司法程序偵辦,最終有罪判決的有68.75%,這十年來,拘役是四成,六個月以下是16%,當然也有無罪的,也有相當高的比率27%是不受理的,因為可能有人撤銷、撤回或是和解。所以如果就這個數字來看,可能會誤導了國人,認為即使有保護令的制度,即使有違反保護令罪,即使我們對於家暴案件也立了專法,大家投入偵辦,但是因為家暴真的是清官很難去斷家內事,還是要依循他犯罪的事實,而且我們要尊重司法個案的查辦,每個case狀況不一樣,要符合憲法第二十三條的比例原則,更要符合罪刑相當的原則,重罪不能輕放,但小罪也不能重罰,這是有憲法的比例原則跟罪刑相當原則。我們當然非常遺憾,我們都不希望有任何的家暴案件,更不容許發生這種在保護令期間就被傷害了,犧牲寶貴的生命,但是不要用極端的個案以為重罰、重罰、重罰就可以了事,我的論點你們都同意嗎?

徐次長錫祥:同意。

吳委員思瑤:好。你們三個都站得很遠,誰來代表一下?呂次,你要說嗎?

呂次長建德:我簡單回應委員,其實我們前幾天有開一個重大案件檢討會議,委員也有提到,該羈押當然要羈押,可是如果不該羈押,違反比例原則,反而會刺激到整個……

吳委員思瑤:加害者的情緒……

呂次長建德:對,沒錯……

吳委員思瑤:也許有人想要挽回家庭。

呂次長建德:是,沒錯,所以我覺得這當然確實一定要符合比例原則……

吳委員思瑤:有很多面向要考慮,我稍後在政策面會讓您回應。

呂次長建德:像吳宗憲委員之前也擔任過檢察官,我想確實也……

吳委員思瑤:我們的主席也應當能夠理解。

呂次長建德:是,沒錯。

吳委員思瑤:好,所以我要說,亂世用重典就對了嗎?亂世用重典的下一句話叫做攻心才是上策。

呂次長建德:沒錯。

吳委員思瑤:防治家暴,依我的看法,事前的防範、防治絕對是重於事後的重罰。

呂次長建德:沒錯。

吳委員思瑤:所以事前的防範是什麼?要從制度下手,尤其是你們714號的緊急擴大會議訂定了針對高風險的個案要啟動安全計畫……

呂次長建德:是。

吳委員思瑤:而且必須是跨系統的協作。

呂次長建德:沒錯。

吳委員思瑤:也就是不是只有衛福部的事,也不是只有社政機關的事,更不是只有警察機關的事,也不是推給司法機關就能了事。

呂次長建德:沒錯。

吳委員思瑤:所以民團的呼籲,我相信你們都聽進去了,高風險個案需個別化安全計畫與跨系統協作,而不是單一機制來單打獨鬥,我說的單一機制包括站在眼前的呂次長,衛福部常常被究責,但是這是一個跨系統的協作。

呂次長建德:沒錯、沒錯。

吳委員思瑤:再來,這是你們714號全面性跨部會檢討精進的五大結論。

呂次長建德:沒錯。

吳委員思瑤:其實這對於我這樣長期關心的人來講,我覺得很多都是我們一再強調的,只是執行要更落實。

呂次長建德:沒錯。

吳委員思瑤:你有沒有認為哪一項是新的指引要跟國人報告?

呂次長建德:報告委員,非常感謝委員對於我們這個推動小組的關注,這五大重點裡面,剛剛法務部徐次長有特別談到,未來在保護令核發的部分,其實我們警政的資料還有社工的資料一定要提供更詳實的information,老實說,檢察官也非常辛苦,他們一定要看這個相關的information,這是我們未來一定要強化的部分。

吳委員思瑤:也就是說,對於施暴者進一步的data,譬如說他是不是有犯罪前科……

呂次長建德:對,沒錯。

吳委員思瑤:他是不是有精神相關的疾病,是不是有酗酒、吸毒、各方面會更讓他在保護令的執行期間施以暴力的那個危險因子,所以這需要跨系統的協作。

我作為立法委員,但我過去在臺北市議會,我也分享一個我當時催生的機制,可以讓警政系統來協助我們。今天內政部副署長也在,我們知道地方每一季都會開地方的治安會議,對不對?

呂次長建德:對,治安會報。

吳委員思瑤:我當議員的期間幾乎都會去,治安會報就是包括各地的分局,譬如說在北投分局的治安會報、士林分局的治安會報,會邀請所有的派出所主管、所長,會邀請所有的里長、地方的重要人士,包括民意代表。我當時就催生了一件事情,請警政署的代表,在治安會報的時候,其實有幾個案類是每一次都要跟市民報告的,你知道有哪些案類嗎?就是重大刑事案件,有哪些類?竊盜……

廖副署長美鈴:對,重大的刑案,像殺人案、搶奪,或者是像詐騙、竊盜等等;家暴的部分,一般來說家防中心也有參加,所以有個案……

吳委員思瑤:我向副署長報告,當時我當臺北市議員,十多年前,我每一次參加治安會議,我發現這是一個很好的機制,每一次的治安會議,里長都在這裡,所以可以告訴大家,轄區內,譬如說北投區這一季發生了幾起竊盜案,發生了幾起刑事案件、傷害案件,發生了幾起詐騙案,詐騙案是現在新加入的data,讓大家都能夠互相有所警示,當時我就要求把家暴案列進去,因為里長的協防,他最知道這區裡面可能已經有家暴案發生的家庭,或者是潛在的高風險家庭,唯有透過各地一季一次的治安會議,所有的里長都在,鄰長也會參與的時候,讓他們知道這一季北投區發生了幾起家暴案,大家就會啟動預警的機制,大家就會互相通報、互相協力,因為治安會議也會有地方的醫院,像關渡醫院、地區醫院也都一起來參與,那是一個很好的場域,針對鄰里民政系統、社政系統、衛政系統跟警政系統的協力。在我那時候要求之後,臺北市開始啟動了,把家暴案類列為每一季治安會議追蹤管考的項目,而且要跟所有社區參與者報告及說明,我不知道這樣的經驗在臺灣有沒有被施行、被複製?還是您認為我們可以來推動?還是已經上路了?因為臺北市在郝龍斌的時候是我催生的,那時有照規矩來做,後來柯文哲之後就慢慢不照規矩做,我不知道現在的狀況是怎麼樣,我認為這是全國可以來推動的。

廖副署長美鈴:委員提的是我們警察局都會在社區辦理社區治安座談會……

吳委員思瑤:那有沒有列入家暴案?

廖副署長美鈴:現在臺北市有在實施,我們會通知其他縣市也可以參考、比照辦理。

吳委員思瑤:你認為這是不是一個好的方式?這就是社區協防。

廖副署長美鈴:這是一個很好的方式,可以讓社區了解他們的治安狀況。

吳委員思瑤:過去人家說不要介入人家的家務事,但是現在是我們一起來當管家婆,我們要繼續「雞婆」,為了社區的安寧,為了所有鄰居大家好生活,顧大家的安全,大家一起來做管家婆,好不好?所以我希望這是一個好機制,可以推行到全國,好不好?大家加油,辛苦了,謝謝。

主席:謝謝吳委員。

接下來請莊瑞雄委員發言。

莊委員瑞雄:1154分)謝謝主席。請司法院王副秘、衛福部呂次長。

主席:麻煩副秘、衛福部次長。

王副秘書長梅英:委員早。

莊委員瑞雄:剛剛前面委員答詢時,我在看衛福部跟司法院的報告,我發現司法院的報告跟衛福部的報告不一樣。司法院的報告提到,法院核發的通常保護令件數在113年是12,457件,我覺得很怪,我們不是在2023年就修法了?所以我認為這個通常保護令的數字有點誤導。修法後保護令分通常保護、暫時保護及緊急保護,但這部分你們並沒有加進來,以致算出來的是23.71%。不過比對衛福部,113年是19,900件,反而加進來了,所以通常保護令核發的數字就變成19,900件,包括暫時跟緊急,對不對?因為113年的兩個數字不一樣,就兜不起來了,兩個機關的數字完全不一樣!

呂次長建德:報告委員,衛福部是參考司法院所提供的數據……

莊委員瑞雄:我的意思是,你們在113年所寫的不一樣,對不對?兩個機關在113年所寫的,我一看怎麼會差那麼多?可是衛福部的算術也有問題!把2,954除母數19,900,怎麼會得到23.7,又去抄司法院的?你馬上用計算機按一下,才十八點多而已!

張司長秀鴛:跟委員報告,今天的報告都摘錄於推動小組每季的資料中,且該份資料係由司法院所提供的公開資料,以上說明。

莊委員瑞雄:不、不,我不講什麼公開資料,我在講的是哪一個正確!第一,兩個機關數字不同;第二,衛福部要仿照司法院,但現在衛福部的總數就跟司法院不一樣,不過後面的裁定率又一樣。怎麼會一樣呢?你們機關裡面有沒有其他人來?拿2,95419,900是多少?絕對不可能等於23.7!雖然今天ChatGPT當機,但我的計算機沒有當機,我再算一次。怎麼可以亂算?你們兩個機關送到我們這裡的資料明顯不對,2,95419,900,你們自己也算一下,才14而已,14.8,不是嗎?是不是這樣?不要開玩笑!衛福部的意思是,這是司法院提供的資料;若是司法院提供的資料,怎麼113年的數據會跟司法院不一樣?我一問之下發現,很明顯的,司法院原始提供的113年數據,只有法院所核發的通常保護令件數,所以一定沒有加入暫時跟緊急保護令。既然沒有加入,那麼我要問的是,既然還有暫時跟緊急兩種,為什麼這兩個沒有列進去?為什麼刻意排除?副秘,我第一個想法是誤導,這真的會誤導!會認為裁定率高了一點點,數字會比較好看,我擔心的是這個。所以你們兩個機關以後數字不要這樣,好不好?這次很明顯是機關之間的數字完全不同!

至於衛福部也有要打屁股的地方!你們把人家的數字抄過來,卻沒有實際去算。如果引用的母數是19,900的話,命相對人完成加害人處遇的件數既然是2,954,那麼結果就絕對不會是23.7!我不想再浪費時間了,我只是跟你們講機關的數字不能這樣!

我今天最主要是來就教有關家庭暴力防治的問題。在跨部會討論完以後得到一個結論,也就是要讓保護令有效,讓被害人及時獲得救援,同時對加害人做有效的處遇。當然,保護令真的不是仙丹,也不是核發保護令後就一定可以達成怎麼樣的效果。法官不是神,有些時候發生了不幸的案件,後來我們再往回推時會覺得,如果當時做了更嚴厲的強制處分,也許後面的事情都不會發生!重點是,當初的事證並沒有辦法讓法官達到這樣的心證!因此,到底該怎麼樣來處理,不管是補破網也好,還是要建立怎麼樣的機制,對此,本席倒有幾個看法。

以保護令核發的類型來看,大宗的包含強制遠離被害人居所、學校、工作場所,跟其他經常出入的特定場所。我想副秘應該很清楚,我們來看國外保護令的作法,即對於要不要加電子監控,以加強執行力跟即時反應。像英國,法院確實可以透過對施暴者的保護令輔以必要的電子監控。像法國,這幾年他們也對家暴加害人實施科技監控,當家暴加害人接近受害者一定距離時,整個系統就會發出警示給警方與被害人,以爭取反應的時間,也被證實有一定的嚇阻效果。不曉得我們有沒有可能像其他國家一樣,往這方面去立法?你們有沒有去做研議?請副秘。

王副秘書長梅英:謝謝委員提供這個方向。司法院目前並沒有就此做研議,畢竟司法院不是家暴防治法的主管機關。但在刑訴修正之後,在替代羈押處分上加上電子監控設備,目前實施的成效與效果是非常好的,所以委員所提出的方向我覺得可行性滿高的,確實可以加以研議。

莊委員瑞雄:我也不敢說一定要到這樣的強度,只是國外的立法例讓我相信,當然,最主要也是著眼於讓被害人有更堅強的後盾。

我還有一個問題要提出來。在2023年修法以前,通常保護令都可以裁定加害者的處遇計畫;修法後變成縣市主管機關聲請緊急跟暫時保護令時,也可以要求法院裁定加害者的處遇。不過看過就會發現,不管怎麼統計件數我都覺得變少了,這就很怪了!為什麼法院裁定加害人處遇的件數會變少?我們在2023年修法完以後,增加主管機關也可以聲請,但從數字來看,為什麼加害人處遇的件數反而變少?這是什麼原因?我到現在還想不通,有沒有辦法提供我一個想法?為什麼在增加地方機關可以聲請後,件數反而減少?什麼原因?有人可以跟我說明是什麼原因嗎?

王副秘書長梅英:請廳長說明。

莊委員瑞雄:請。

鍾廳長宗霖:謝謝委員的垂詢,我做一個報告。112126日修法增訂家暴法第十六條第三項,也就是主管機關聲請緊保令跟暫保令時,可依其職權同時聲請核發處遇計畫令。但我們統計的結果顯示,在11311,088件的件數中,只有255件由主管機關依新法提出聲請,占2.3%。今年1月到5月為4,270件,統計結果只有99件由主管機關依新法聲請,只有2.32%,聲請量很低。然緊保、暫保核發處遇計畫係依新法,非依職權所核發!通保令可以依職權核發,但暫保令要發處遇計畫,則由主管機關聲請,這個聲請量很低,所以才會有相關的互動因素。但我們在那個通保令……

莊委員瑞雄:聲請率低,但至少還增加了一個機關可以來聲請。我的意思就是說,理論上新法通過以後,這個件數應該增加才對啊。

鍾廳長宗霖:是。下面一個數據是113年依照第十六條第三項聲請核發處遇計畫14件,暫保8件,11415月核發處遇計畫的緊保9件,暫保是10件,這是我們統計出來的數據。

莊委員瑞雄:我看最主要的問題可能不在這個地方,我相信副秘可能也會很清楚,其實這可能會涉及到任何官員,尤其是法官在職教育訓練的問題。法官真的不是萬能的,譬如說家暴這一件,你說法官會比我們第一線的社政人員對於整個如何去做處遇更了解嗎?我都很懷疑。我去看了司法院所提供的書面報告裡面,你看第10到第11頁,大部分都是比較指導的心態,但實際上在第一線的社工、警政人員,恐怕更理解整個實際上的處遇。

我今天提出來的意思就是,衛福部等於也算執行機關,我今天提出來只能就法院端(司法端)的這些概念或數字來跟大家做比較表面性的探討。因為資料是你們提供的,但我都覺得這個問題必須要衛福部跟司法院,跟法院端這邊密切的合作並釐清強制處遇的相關作為,不然這個我們2023年通過,你看今天司法院的報告裡面,我就覺得講得很好。

司法院的報告裡面開宗明義就講,保護令不是萬能,雖然是點上一個問號而已,但確實保護令絕對不是萬能的。尤其大家都覺得這個是家務事,法官有時候也比較不喜歡裁這個,有時候雙方當事人都比較情緒性,連法官也很難在有比較充分的證據之下去做出很允當的一個裁定。這個東西沒有第一線的社政跟警政人員,光靠法官不夠,有時候在第一線的人反而是最關鍵的,可是真正到最後做決定的又是法官。

一定是這樣啊,副秘書長,所以我反而會覺得這個部分真的必須要再想一下。你好像都是用一個指導的心態這樣去看,我反而覺得法官在這個部分就他整個專業上或者職場上的在職訓練必須要去加強。法官沒那麼厲害,尤其遇到比較年輕的,大家學的幾乎都是法律,學的是法律,但是整個像這種相關的處遇,其實我倒覺得有點擔心。

我希望衛福部看這個地方要怎麼做,因為你們在第一線,法官是比較站在法律面。實際上他的認知跟他的接觸,法官也沒有那個時間,也沒有那個時間,他幾乎是比較把關型的,對他來說,你送上去的資料實際的情況是怎麼樣,他未必會清楚全貌,好不好?副秘,你簡單回應一下。

我沒有貶低的意思,但是問題我就覺得,法官真的沒有那麼厲害,你們不要把法官當作那麼厲害。像我常常看你們的裁定,除非有重大案件,不然大家也都是複製貼上而已,差不多都是這樣,覺得這樣就可以交代了,事實上也不用過度著墨太多,所以就簡單的出去了;除非社會重大矚目的案件,就開始勾稽一些事實,寫得很漂亮。大部分都是如此,這個我們不用諱言,但是涉及到相關處遇的部分,可能就不應該如此處理。

王副秘書長梅英:好,非常感謝委員的指導,我們的方向也是這樣子認為,因為家暴防治是一個網絡的合作,所以法院所做的判斷都要靠第一線提供的資料。譬如說像評估量表可以很精準的反映出加害人的危險因子,或者是說他是不是以前有再犯,有藥癮、酒癮等等這一些高風險,第一線能夠具體的提出來,這樣法院才有素材可以去做一個正確的裁定。第二個,委員所指導的正是我們這邊也一直強調,我們要對於辦理這類案件的法官還有司法事務官加強教育訓練,讓他們有這個敏感度。

莊委員瑞雄:當然。我的結論就是,我們的家庭暴力防治法在1998年立法通過,那可是亞洲第一部以保護被害人為核心的家暴防治專法。家暴事件現在不再是以前的那種觀念叫做家務事,這是整個社會的事,只要對於家暴加害人的制度性輔導的處遇方法設計得當的話,更有機會去回應法律跟社會的規範,進而去降低加害人再犯的風險。所以兩個機關,拜託,再加油一下。謝謝。

王副秘書長梅英:是,好,謝謝,謝謝委員。

呂次長建德:好,謝謝委員。

主席:謝謝莊委員。下一位我們請陳培瑜委員發言。

陳委員培瑜:1210分)謝謝主席對我的體貼,主席,我努力不要超時。我們先請衛福部,謝謝。還有司法院的代表。

主席:麻煩衛福部次長、司法院副秘。

呂次長建德:陳委員午安。

陳委員培瑜:兩位午安。今天非常多的委員都關注相關的比例跟數字,我們就直接切入重點。其實所有的問政,包含主席今天排這個專報,我們都是希望憾事不要再發生,所以如果我們來看一些比較細緻的東西,我們就來往這裡去想,如何做、做哪些事情,然後哪些是我們漏掉導致憾事一再地發生,那我們今天也許就有機會來討論。我知道你們其實很快地因應土城這個事件,你們立刻召開了跨部會的會議,我想這個動作非常的快。我現在想要知道一下,因為還沒有看到會議紀錄,可不可以簡單地說明一下?

我們只有看到新聞稿,目前說有五個決議,包含第一個強化第一線專業人員的教育訓練;還有研擬跨轄通報跟應變機制;盤點刑事程序的銜接處理;針對雙向加害或被害案件提出新指引;還有最後提供完整的心理輔導跟支持。這是目前在新聞稿看見的,可不可以請你們簡單補充說明一下,後續在這些事情上如何跟第一線的工作人員可以做對接,可以希望憾事不再發生。

呂次長建德:非常感謝委員對五大決議的關心,剛剛我在回應其他委員的時候,我也特別談到這五點裡面,我個人,因為我當天也是主席,我認為如果以後要避免,最重要的事實上就是以這個保護令為主。它的整個核發還有整個羈押情況的時候,我們要提供,就是左邊的警政的同仁,還有右邊的社工同仁,必須要提出必要的相關訊息,讓檢察官還有法官在裁定整個保護令的時候有必要的訊息(necessary information)。

其中必要的訊息包括幾個部分:第一個事件發生頻率;第二個家庭背景的陳述;還有第三個,剛剛所說的情節輕重;以及第四個,就是剛剛司法院副秘書長有特別提到的親密關係暴力的高風險量表,就是TIPVDA量表,我想這一些基本上都應該在第一時間儘速而且完整的提供給檢察官來做整個相關的判斷。

陳委員培瑜:好,如果你要談到保護令,我們等一下確實會談到這個部分,當然我們看到第一線,還有包含你們跨部會的會議結論,如果根據剛剛次長所說的事件頻率、背景陳述、情節輕重跟高風險量表這些東西,可以透過警政跟社工的努力快速交給檢察官做出後續的判斷。那我們來看一下,過去當然有一些憾事,這些憾事我們認為他們呈現了一些現在我們所看見不同的缺漏,我們來一一檢視一下,這些缺漏有沒有可能在你剛剛說那些措施當中去補足。

第一個,基隆5歲小孩被爸爸用枕頭悶殺,其實當時母親已經提出保護令的聲請,可是這個案件遇到的是保護令的空窗期,但因為新聞事件,我想我就不再多說。還有相關人員的知能跟敏感度,甚至我都會說,這個相關人員其實還包含這個孩子的媽媽,因為媽媽在通報的時候,其實沒有通報說孩子有受虐跟受到家暴的情況……

呂次長建德:是,沒錯。

陳委員培瑜:所以這裡的相關人員,我甚至還想提到的是被害人本身,他有沒有意識到他的孩子也需要求助。

第二個是畫室槍殺案,這個女子拒絕保護令,所以我們認為這裡的問題、可能潛在的問題是,其實資源有到位了,大家也都知道要投入,可是當事人拒絕的時候,國家有沒有什麼樣的角度跟可能性,我們想要積極協助他的時候,可以怎麼做?

第三個新聞是才剛撤銷保護令就被前男友砍殺,這個內湖的案子我們看見潛在的問題是,保護令失效或者是撤回後的人身安全、行為人處遇跟輔導機制,我認為這一題就相對複雜了,包含保護令失效、撤回後的人身安全,還有行為人處遇跟輔導機制,剛剛莊委員也提到行為人處遇的事情。

最後一個新聞是國民法官審新北殺夫案,季婦被判刑72個月,他長期被行為人制約。早上王義川委員也有提到這些事情,也就是說,我們不要看個案,我們來看通案,全面盤點新聞背後所看見的潛在問題。回應到您剛剛說的五大會議結論跟後續的相關配套,你認為我們有沒有機會把這一塊慢慢補起來?當然今天時間有限,我就先提出我們辦公室的研究跟觀察。

呂次長建德:OK

陳委員培瑜:可是確實我們是希望你們的跨部會會議跟後續的政策推動跟你剛剛說的所有配套,未來在看到類似事情或是避免類似事情發生的時候,這些潛在的問題可以獲得解決,當然我知道都還要再努力……

呂次長建德:沒錯。

陳委員培瑜:我們來看一個資料,其實這個我也很想跟您討論,這個統計數字是來自行政院的網站統計資料,我不確定你有沒有看過,不過沒關係,我跟你說,第一個,這個數字可以看到的是家暴的通報數量連年上升……

呂次長建德:沒錯、沒錯。

陳委員培瑜:各式各樣原因的家暴通報數量也都持續上升,其中親密關係占了5成,我在跟我的同仁討論的時候,我認為有一個很重要的原因是大家的意識提升了,所以就通報,但也有可能這是其中一個原因,第二個原因是雙向都有通報,就是加害人跟被害人在一個有爭執的情況下都會通報……

呂次長建德:對,都會通報。

陳委員培瑜:我們做過研究,你們一直點頭,代表我們想的是對的……

呂次長建德:沒錯。

陳委員培瑜:我不知道你們衛福部怎麼看這個數字,當然我們有我們的解讀,我也想聽聽看次長的看法。

呂次長建德:誠如剛剛委員所說的,我們從1998年通過之後迄今27年,其實大家整個防暴意識提升了,我也要跟委員報告,另外一方面,我們保護司其實在各個社區都有推所謂的防暴社區這個觀念,然後訓練防暴師來廣為宣講。誠如剛剛委員所說的,這個部分上升了,其實另外確實還有一個所謂的互為通報的部分,以土城這個案件為例,甚至他自己本身也聲請所謂的保護令。

陳委員培瑜:是,所以我剛剛說有雙向通報的問題。

呂次長建德:沒錯。

陳委員培瑜:沒有錯。我剛剛很開心聽到您說到防暴師,因為我也認識好幾位防暴宣講師,確實他們告訴我們第一線的狀況是,有講了之後,真的還滿多人就意識到,原來這個情況是屬於家暴的內容……

呂次長建德:沒錯、沒錯。

陳委員培瑜:所以可能通報案件上升,這個時候問題就來了,要問的是第一線社工現在你們的盤點情況,我其實懷疑會不會嚴重人數不足。

呂次長建德:報告委員,確實啦,因為通報案件上升,我也要跟委員報告……

陳委員培瑜:我們必須要承認這個現實,對不對?

呂次長建德:是,沒錯。就是說我們按照規定,像成人保護的話應該是130,兒童保護的話應該是125,目前確實都有社工案量過度負擔……

陳委員培瑜:過多,但是我們找不到這麼多社工?

呂次長建德:對,所以目前在社安網第二期、2.0的部分,我們現在就是要跟行政院這邊報上去,就是我們現在要趕快來補足這部分人力的gap,當然社工、各學校社工整個教育的部分,我們也要趕快來做相關的培訓工作。

陳委員培瑜:我很樂意、很開心聽到你剛剛說的,你們已經跟行政院討論,在社安網2.0……

呂次長建德:對,人力的部分。

陳委員培瑜:但是我想確定一下,就你們的規劃,大概預計什麼時候可以逐步跟上130或者是125這個數字?

呂次長建德:我們有提出一個……

陳委員培瑜:沒關係,還是可以讓司長來回復,謝謝。

張司長秀鴛:謝謝委員關心。其實處理家暴案件這麼大量的通報,我們更要精準地把人力用在該做對的事情上面,所以我們在分級、分流的部分做了一些處理,包括用TIPVDA量表來評估,或者是我們先做評估,篩選出高危機案件,然後把人力用在這個上面。另外,我們也結合民間團體,每年一共有37個民間團體幫我們做親密關係風險低的、中低度,但是有意願、有需要服務的案件,有37個團體幫政府在後端協助這些婦女,讓他們能夠脫離暴力,所以單純看130,我覺得可能還可以再看資源的布建以及案件的分流處理機制,這樣可能更有意義。

陳委員培瑜:從第一線工作角度,我完全支持您剛剛說的這麼多細緻的處理,確實也可以比較直接幫忙到所有的當事人,只是說確實第一時間社會大眾所看見的是人力比的匱乏,如果行政院有其意願也有其資源,當然我認為立法院絕對是大力支持,只是說我們如何真的可以把人補到位?而且補到位之後,因為前一陣子還有一個文章說,其實社安網前一個版本的困境是社工變很多了,資源好像也到位,可是好像彼此就固著在自己的工作崗位上,彼此之間的合作可能就少了一些過往的經驗,我相信也許在未來社安網2.0的版本當中,社工跟社工之間在服務同一個案子的過程當中,如何緊密地接軌、互助合作,我認為不會只有在兒少案件,當然因為我在衛環每次都問你們兒少的部分,可是今天在這邊,我們問的是家暴案件,剛剛司長說的我都認同,但後續的接軌,我知道也不要只追求人力,我們一起努力好不好?

呂次長建德:OK,我補充一下……

陳委員培瑜:好,給你補充,主席,都是他一直說喔!

呂次長建德:就是我們現在要分級、分流,對於這個高風險的部分,我們目前用TIPVDA量表測出來大概是10%,所以我們會把我們的社工主力放置重兵在所謂的這個10%的部分。

陳委員培瑜:等一下,這樣我就要幫社工多爭取了,如果是高風險,我相信社工的工作量跟心理負擔其實也很大。

呂次長建德:對,當然。

陳委員培瑜:我們後續也要積極協助這些第一線社工的心理素質……

呂次長建德:沒錯,保護性社工有風險加給……

陳委員培瑜:不要只有風險加給啦!次長,我們在他們的心理整備、心理素質也要給予協助。

呂次長建德:是、是、是,這部分我們應該要來強化。

陳委員培瑜:這個我們後續再跟你們討論。

呂次長建德:好的,謝謝。

陳委員培瑜:接下來看司法院統計關於家暴通報還有保護令事件的數量,一樣是持續攀升,這個是司法院的資料,關於聲請保護令的案件,我們來看一下,第一個,司法院現在一年有三萬多件聲請案,原因我們剛剛已經都說了,但是我擔心的是第一線法官他們過勞的情況,其實不是只有在家暴案件工作量這麼大,我們之前在屢次的質詢當中都不斷不斷地說,現在我想知道,不知道你手上有沒有資料,平均一個庭或者是一個法官在相關保護令要扛多少?如果以每一個庭或者是法官來算的話。沒關係,沒有嘛,沒有算這個平均,但是我說的一年三萬多件是對的?

王副秘書長梅英:對。

陳委員培瑜:好,但這個數字我相信你們應該有來自第一線的回饋跟聲音,體感上可不可以告訴我們,他們的工作量應該是壓力很大,然後案件也很多?

王副秘書長梅英:我可以讓第一線家事法官來回答嗎?

陳委員培瑜:可以、可以、可以,沒問題,讓我們知道實際的狀況。

郭法官躍民:主席、委員。我去年從士林地院過來,在士林地院,我們是6個法官加1個庭長辦四分之一股,所以大概是6.25股的能力,我們一年的通常保護令案件,我離開的那一年(112年)年底,我沒有記錯的話應該是1,300件,就光通常保護令,所以我們一個法官大概一個月要收……

陳委員培瑜:6.251,300

郭法官躍民:6.251,300,所以一個法官一年收200件左右……

陳委員培瑜:然後他上班天也大概就兩百多天,都還沒有算他加班時間。

郭法官躍民:對、對、對,然後一個月大概……

王副秘書長梅英:他還有家事……

郭法官躍民:對,還有其他……

陳委員培瑜:對,他還有其他……

郭法官躍民:我當時在士林地院的家事庭,整個總收案量一個法官一個月是80件左右。

陳委員培瑜:一個月,其實是算多,對不對?過多?超多?

郭法官躍民:很多。

陳委員培瑜:很多?你很客氣,我都已經幫你說超多了啦!其實是超多。我要講的是第一線的這個量,可不可以請司法院再回復一下?副秘書長,你們有沒有打算在這個事情上做什麼樣的調整?員額的部分或者是人力的部分。

王副秘書長梅英:謝謝委員關心這個事情。因為司法院各法院的人力真的負擔非常非常沉重,根據我們的總員額法,全國是15,000人,這個數字馬上就已經要爆表了,所以我們的法官必須是在三年前的時候就開始要算,就是今年的考試是三年之後到位,我們現在也陷入一個困境,因為就是加一個法官的話,其他還有書記官跟法助,還有像其他的輔助人力,法警什麼的……

陳委員培瑜:你們全部算在這15,000名?

王副秘書長梅英:是、是、是,而且是全國。所以就是說你要加法官的話,才能夠承受這一些案件……

陳委員培瑜:可是加了法官會不會就排擠其他的工作人員?正當我們今天要上臺質詢的時候,我們還看到一個臉書專頁叫「靠北法官助理」。我沒有在罵你髒話,我說那個臉書專頁叫「靠北法官助理」。

王副秘書長梅英:是。

陳委員培瑜:他們就有在說,你們最近是不是有個會議,要把約聘改成約用?是不是因為員額的問題?

王副秘書長梅英:是。

陳委員培瑜:這個可以後續再說。

王副秘書長梅英:是、是。

陳委員培瑜:但是我今天這一題我不知道我們可以怎麼解決,我們可不可以有機會回過頭來討論總員額的問題?你們自己這邊的傾向?我們當然可以回過頭再跟人總討論,但我想知道,你們自己在第一線希望反映給人總的聲音會是什麼?

王副秘書長梅英:是,這也是司法院的政策,我們現在正在很精準的做人力評估,也有委託外面的學校教授進到司法院精準地去幫我們看我們這些人力的評估,到底還需要增加多少人,然後有這些客觀的數據去爭取,能夠……

陳委員培瑜:大概多久要算出來?

王副秘書長梅英:當然我們基本的資料都已經有,現在彙整資料,我們希望可以立刻就去爭取。

陳委員培瑜:好,支持,拜託去爭取!因為光是「靠北法官助理」那個事情,都已經在講法官助理的部分……

王副秘書長梅英:是、是。

陳委員培瑜:更何況還有法官,還有剛剛來自第一線同仁的聲音。

衛福部先請回,不好意思。

呂次長建德:謝謝。

陳委員培瑜:司法院這邊稍等我一下。

王副秘書長梅英:好。

陳委員培瑜:所以我希望這個數字可以很快出來,你剛剛說你們已經找專家學者做了研究,我們辦公室可以跟你們要這個資料嗎?你們可以讓我們大概知道一下你們的計算跟你們希望跟人總討論的部分嗎?

王副秘書長梅英:我們回去彙整。

陳委員培瑜:對,好不好?謝謝。

王副秘書長梅英:好,謝謝。

陳委員培瑜:接下來我們來看一下,你看人這麼多,都還不要談通保、暫保,還有緊急保護令各自的一些狀況,可是如果我們把人事的部分解決,我們現在來看,我現在想問的是:第一個,保護令常常被詬病的時間,就是因為日期太長,那我認為人力不足絕對是一個部分。你剛剛說你們已經希望增加人力,所以這個我已經聽到答案了。可是第二個,暫時保護令,當時我們設立的目的是希望保護遭受家庭暴力的被害人,有一個所謂暫時性的措施、緊急性的臨時保護措施。可是目前我們算了這個時間,給我們的數字是二十二天,我很想知道這個程序為什麼需要這麼久?還是它其實還是卡在人力的問題?暫保的部分。暫保的部分,現在平均值是二十二天。沒關係,讓後面的同仁回答沒有關係。

鍾廳長宗霖:謝謝委員,我是鍾宗霖廳長。

陳委員培瑜:是,謝謝廳長。

鍾廳長宗霖:這一部分是這樣,根據家暴法的規定,暫時保護令是「得」,因為事證不足,得開庭審理。

陳委員培瑜:是。

鍾廳長宗霖:當我們受理這個案子的時候,一審查就會通知當事人補一些資料,但是遲遲未補,所以就會定期。因為有定期,所以產生所謂市民優勢證據的資料不夠,才會拖到二十幾天。一般通常都在七到十天,如果不需要……

陳委員培瑜:你說暫保的部分?暫保的部分平均是七到九。

鍾廳長宗霖:七到十天不開庭就發出去了……

陳委員培瑜:好,所以二十二天的數字之所以會這樣是你剛剛說事證……

鍾廳長宗霖:是包括開庭的,全部把它結案的。

陳委員培瑜:可是暫保不需要開庭,不是嗎?

鍾廳長宗霖:它是寫「得」開庭……

陳委員培瑜:所以什麼情況下?

鍾廳長宗霖:就是我們去調資料的時候,一直沒有補進來,所以不足以釋明他有高度危險性。

陳委員培瑜:所以剛剛衛福部才會說資料要趕快進來,最剛開始的時候。

鍾廳長宗霖:是的。

陳委員培瑜:好,我想後續確實需要衛福部協助司法院這邊,謝謝。那緊急保護令,因為法規規定是一天以內,對不對?

鍾廳長宗霖:四小時核發。

陳委員培瑜:四小時,然後現在我們一年大概一百多件,對不對?

鍾廳長宗霖:對。

陳委員培瑜:好,那我也很好奇,如果中間我們遇到空窗期該怎麼辦?我剛剛說的暫保這個空窗期。

王副秘書長梅英:還沒發暫保嗎?

陳委員培瑜:對、對、對、對、對。

王副秘書長梅英:因為只要發了暫保之後……

陳委員培瑜:對,我現在說的是還沒發暫保的空窗期,有沒有什麼因應或者是保護的措施?

鍾廳長宗霖:我來說明。

陳委員培瑜:請說、請說。

鍾廳長宗霖:委員好,我做一個報告,如果緊急保護令的話,不論何時,我們承辦的法官一律馬上四小時要發……

陳委員培瑜:這個我知道。那暫保呢?

鍾廳長宗霖:暫保有些直接就聲請進來,那有些是聲請通保,依規定,我們看到危險量表跟人格性格有暴力,我們是依職權發暫保,就是通保……

陳委員培瑜:依職權先發,OK……

鍾廳長宗霖:先依職權發暫保,這個是法有明文。所以法官的訓練在這個地方很重要,但是資料如果我們可以彙整,就是說網絡可以彙整,立即就會取得,就沒有空窗期。

陳委員培瑜:實務上的作法我聽懂了,但是你剛剛說沒有空窗期,真的嗎?不會有任何一個案件有空窗期嗎?我所謂的空窗期,就是指在發出這個保護令之前,就算他是暫保,發出保護令之前。還是你們認為相關案件,原本如果是聲請暫保,但是你們認為事態緊急,你們其實會自行改成緊急保護令,是這樣嗎?所以就不會有空窗期?

鍾廳長宗霖:不是,因為緊急保護令只有機關可以聲請。

陳委員培瑜:是。

鍾廳長宗霖:暫時保護令,當事人跟機關都可以聲請。

陳委員培瑜:對。

鍾廳長宗霖:剛剛說的空窗期會有,是通保在進行中,如果我們收集到的危險資料不夠,所以法官就沒有依職權核發馬上介入的保護,叫「暫保」,沒有發暫保,這個就空窗了。

陳委員培瑜:對啊,那怎麼辦?我現在就問你怎麼辦。

鍾廳長宗霖:我們有設計了三套給全國家事法官來進行,第一個就是立即連結駐法院家暴服務處的社工,立即去啟動做一個安全計畫給法官,就是有哪些危險性……

陳委員培瑜:所以這第一個。

鍾廳長宗霖:對,第一個。第二個就是我們知道,很多兒童都目睹,那目睹暴力的時候,因為他發的暫保有禁止接觸,就沒有辦法看到小孩,所以我們會立即發函給個管社工,就是家防中心的,請他迅速提出,三到五天提出一個最快的訪視跟監督會面計畫來保護兒童。

第三個就是說,如果風險裡面他是藥物濫用、人格異常等等,我們會立即啟動主動來進行所謂的處遇計畫鑑定。處遇計畫鑑定的同時,也依法律規定發函給家防官,就是分局裡面有家防官,請他安排所謂轄區派出所的巡邏跟安全維護。當然,第一個所謂駐家暴服務處做的安全計畫裡面,可能就已經有啟動跟個管社工去所謂的庇護跟安全離開庇護、保密住所。以上。

陳委員培瑜:好,謝謝你回答這麼仔細,我其實就是要聽你講這個。因為我認為剛剛空窗期的部分,一定有你們已經知道的,你們已經注意到,所以你們做了一些預防措施,但是現在社會大眾可能不理解,因為一定還是會有少數個案出現所謂空窗期。所以在您剛剛報告的三個作法當中,我們後續再來跟你們討論,還有哪些可能性是我們之後再透過法規範或是相關措施來補上,我們今天就不占用這邊的時間。但您剛剛回復我的那三個樣態,聽起來可能是一般人之前還不知道,但現在我們讓大家知道,後續還沒有的,我們再補上。

最後一個,當事人通報意願其實也是我剛剛有提到的部分,因為法不入家門、家醜不外揚這樣的概念,我們看到相關數字是,家暴當事人平均要4.2年才願意通報。我認為你們一定有做相關的宣導,剛剛說有防暴師的部分,我當然希望後續可以持續加強。因為我時間有限,我就不再多說。

另外一個,其實我還是要提醒你們,加害人處遇的部分,因為剛剛莊瑞雄也說,相關數字的比例其實是不合理的。加害人處遇,我認為衛福部應該會知道要花一些力氣再去調整,進行相關資源的調整,還有相關宣導。這個部分可不可以讓衛福部回應一下?因為確實以最近國人很擔心的土城那個事情,其實是加害人的部分。

呂次長建德:報告委員,我們現在確實誠如委員剛剛所說,這裡面有相對人還有被害人的部分。這兩個部分,我們都必須要作相關的處遇計畫。

陳委員培瑜:是。

呂次長建德:以土城這個案例,其實他們搬到屏東的時候,屏東社會處有社工去做,這裡面,未來我們對於保護性社工在相關處遇計畫的整個教育訓練應該要來強化。

陳委員培瑜:加害人處遇計畫我們應該還有努力的空間,簡單說就是這樣,好不好,先簡單……

呂次長建德:當然,還有另外一個,我也跟委員回報,其實另外一個最重要的還是里長、鄰長這個部分……

陳委員培瑜:這個部分,但是我們就要協助里長跟鄰長增加相關的知能……

呂次長建德:沒錯、沒錯……

陳委員培瑜:還有協助他們的資源配套……

呂次長建德:所以我們就用防暴師,沒錯……

陳委員培瑜:不然等到他開始有意識,然後他開始很雞婆,雞婆是好心,他開始好心去做這些事情的時候,他可能也會開始感到無助,因為後續的資源要接上。

呂次長建德:是、是,沒錯。

陳委員培瑜:這個部分,我們就一起努力。

最後一個,庇護所現在多處偏遠地帶,我們如何改善?因為就降低大家入住的意願,我們如何保護被害人的人身安全?

呂次長建德:報告委員,這個部分,其實我們目前跟社會住宅這邊也會來合作。譬如說像林口,林口社宅那邊就有一個……

陳委員培瑜:相關計畫再給我們。

呂次長建德:好,OK

陳委員培瑜:謝謝。最後我的結論講得很清楚。主席,我要結論了。我的結論就是這些,我剛剛所有問的問題,你們都回答,已經有做到了,跟還要努力的,我們就繼續努力,相關資料我們辦公室會再跟你們索資,就是人力的部分、聲請保護令的部分,還有家暴防護措施,3個月內提供書面報告,好不好?

呂次長建德:OK

陳委員培瑜:謝謝,謝謝主席。

呂次長建德:非常感謝委員,謝謝。

主席:下一位請林月琴委員發言。

林委員月琴:1234分)主席,麻煩有請法務部徐次長……

主席:請次長。

林委員月琴:跟內政部廖副署長,還有衛福部的呂次長。

徐次長錫祥:委員好。

林委員月琴:三位午安。我相信今天司法及法制委員會會排這個主題,因為我們77號發生了這樣一個重大事件,這不是第一起。拿到保護令對於受害人到底有沒有實質意義?過去也曾經發生跑到人家家裡,把人家娘家的人全家都殺了,所以保護令明明就已經核發了,如果沒有搭配人身安全的計畫,也沒有即時監控加害人的行蹤的話,事實上,這就是一張紙,這張紙到底有什麼用?只有對於守法的人才會有用,現在保護令在法律上有,可是有沒有實質發揮保護的效力?這根本就是形式上存在,實質上,我認為是有點失敗的。

為什麼這樣提?像這次的案子裡面,我們來討論三個問題。首先,第一個問題,這起案件也顯示我們的檢警在風險判斷上,事實上有明顯的失誤,還有資訊斷鏈的問題,導致刑事程序當然沒有辦法及時介入。加害人早就已經多次違反保護令,也有明確的威脅紀錄,可是當天法院開完庭之後,沒有拘提、沒有電子腳鐐等控制措施,就無保請回。這有一個很大的問題,就是土城分局資料提供得非常的少,通報內容也過於簡略,風險就被低估,讓值班的檢察官在做判斷的時候,根本就沒有辦法掌握到被害人真正面臨的危險程度,所以也沒有辦法馬上去啟動家庭暴力防治法第三章所有我今天這邊列的,第二十九條到第三十八條,如果沒有看到這些機制被落實,今天這個案子講保護令的話,根本就是一個空殼,所以想問廖副署長,土城分局是警員的訓練不夠?還是怎麼樣?既然他已經多次威脅,又有一些前面的狀況,為什麼資料提供這麼的少、通報內容又很簡略?

廖副署長美鈴:當時這個保護令核發在執行的時候,確實我們分局發現他有違反保護令狀的狀況,但是他們在執行的時候,因為雙方沒有碰面,就是雙方是做隔離,而且雙方都沒有接觸到……

林委員月琴:被害人有跟你們陳述他碰到的一些狀況,為什麼資料提供會這麼簡略?

廖副署長美鈴:在當時他因違反保護令罪被逮捕的時候,被害人對這方面的陳述還沒有很完整,我們以後會再加強訓練員警這方面的敏感度。

林委員月琴:因為你這邊前面的資料不夠多,就引發了後端的事情。我也要問徐次長,今天值班的檢察官,我們覺得他某種程度上是漏接,所以想問一下次長,你針對這一塊怎麼去做檢討?

徐次長錫祥:我們已經開過協調會議,我們希望高風險的評估報告一定要隨著卷進來,甚至於有其他的一些事證也要跟著進來,要增加一些素材,讓檢察官在判斷是不是聲請羈押的時候有所憑據,也可以說服法官來裁定羈押,這是一部分,就是限制加害人的行動自由,這個是有效的可以防止……

林委員月琴:因為你的資訊不夠,當然判斷就會失準,所以連值班的檢察官都這樣……

徐次長錫祥:對,所以現在問題出在這裡,我們內勤的檢察官手上沒有這些資料。

林委員月琴:為什麼我會特別提出這個問題?因為我之前看你們的報告說有訓練,如果員警有訓練的話,或是檢察官有訓練,我們就想問說,負責值班的,他不是婦幼保護的專責人員,那他到底受過什麼訓練?像你們提的這些訓練裡面,110年的確有性侵者跟家暴者的心理風險評估跟動態因素的管理,這是110年辦的訓練,如果這很重要,112年有沒有辦?113年有沒有辦?結果112年又是換另外一個課程,是重大兒虐偵辦的經驗分享,113年變成是人口販運防制法。所有這些檢察官都有受過這樣的特別訓練,如果不行的話,照理來講,應該有專責人員來做處理嘛,所以我想問說,當天值班的檢察官,他也不是婦幼的專責人員的話,對於家暴的動態跟殺人預兆的敏感度明顯不足,所以才會資料不齊全,又缺乏專業的視角,以致錯失了一個可以挽回的結果。

徐次長錫祥:報告委員,我們不斷的會對檢察官做專業上面的訓練,委員剛才提到一個問題就是內勤,因為我們的婦幼值班是由專組來值班,婦幼案件大部分都性侵害案件、虐童案,我們有特別的一個專責,可是這些人力不可能變成內勤,因為內勤的話,等於是每天都要有人值班,包括過年都要有人值班,有時候,因為違反保護令送進來的時候是內勤承接,不是婦幼的專組承接,所以會變成每個人都有可能接到……

林委員月琴:對,如果每個人都要的話,那你應不應該要去加強每一個人基礎性的專業?

徐次長錫祥:我想我們檢察官基本上都有這種敏感度,我們現在重點是在於我沒有東西判斷,不是在於說檢察官到底有沒有這個敏感度,而是我手上就是沒有資料,這樣子的話,檢察官誰來都一樣,婦幼組來也是一樣。

林委員月琴:如果你這樣講的話,那就是警政單位,當初是他們給出來的東西不夠嗎?

徐次長錫祥:不是,這個是大家的事,絕對不是推給誰的事,我們希望……

林委員月琴:可是只要有一個lose掉之後,今天是失去2條人命欸!

徐次長錫祥:是,有時候這種非理性的事情一發生,我們前面的努力真的就會被檢討,其實那種非理性的反應,我們辦案子辦那麼多,突然就發生我們預想不到的事情,這個很遺憾。

林委員月琴:可是還是建議你們,我覺得工作人員的訓練真的要強化……

徐次長錫祥:我們一直持續在做……

林委員月琴:看你們這樣的脈絡,我會認為有些人也沒有辦法去接受比較完整的訓練,畢竟婦幼、婦女跟孩子都是弱勢,他們是需要我們國家來給予保護。

徐次長錫祥:是,我們知道。

林委員月琴:一樣的,再來問衛福部次長,既然剛剛提到要將受害人先保護起來,就需要衛福部來配合。

呂次長建德:沒錯。

林委員月琴:我們剛剛講的這兩塊專業,你們有沒有提供相關的專業人員來當講師?因為你是主管機關,你是最了解這一方面,所以你們曾經有提供講師嗎?另外,對於受害人的保護,你的策略是什麼?

呂次長建德:跟委員報告,其實我們都有一些相關教育訓練跟宣導,也有跟司法院、法務部共同合作。另外,在重大家暴的案件,我們有整個處理機制,就是重大的會議,像我們前天就針對這個土城的案子做相關的了解。另外一部分,是剛剛委員有特別關心的,就是對於加害人還有受害者相關的處遇計畫,我承認,這裡面未來我們對於社工同仁的一些相關的……

林委員月琴:對,因為保護受害人事實上是你們的職責所在。

呂次長建德:是,沒錯,我們這邊的教育訓練,應該也要再進一步深化、強化。

林委員月琴:所以來問次長,問題三,角色很模糊、制度又沒有指引,就會很難去做。加害人一度反控自己是被害人,導致系統面臨互為相對人或互為被害人的情境的話,就會缺乏統一評估工具跟釐清機制,沒辦法分辨到底誰才是主動的施暴者?所以針對這樣的狀況,我想問次長,今天在一個家庭裡面疑似加害者及被害者兩邊互控的時候,你要社工顧哪一邊?兩邊都要顧的話,那是叫社工扮演一個調解的角色嗎?他怎麼做得來?

張司長秀鴛:現行法律並沒有規定誰才能夠通報,所以目前互為通報的確變成常態,但是我們也知道,應該要回到那個案件的本質,就是看家庭暴力──特別是親密關係暴力的本質是什麼,將來我們在指引上面會很清楚地讓第一線的社工人員知道,接下來這種案件到底是要誰為主、誰為輔,到底資源要怎麼樣配置,我想這個部分已經在我們的工作計畫裡頭……

林委員月琴:可能要快,因為實務界也有跟我反映,如果沒有這個指引的話,有時候他們事實上是蠻難處理的,所以就要問司長什麼時候會有,我剛剛也講過,這個不是第一起,像這種互告對方的案子應該也蠻多的,已經這麼多年了,我不知道你們的指引什麼時候要出來。

張司長秀鴛:我們對數據是有掌握,至於那個指引的內容,就給我們一些時間,那我建議……

林委員月琴:一些時間是多久的時間?

張司長秀鴛:3個月可以嗎?

林委員月琴:好,再麻煩3個月內把這個指引弄出來,也麻煩警政跟檢察、法院的資訊平臺要互通,像這些歷史性的資料應該是要完整的,而不是像土城分局送的資料比較少的時候,使得值班檢察官又漏接。互為相對人的話,麻煩在3個月內設計出評估工具,我認為今天整個刑事程序應該主動介入重大家暴案件,像這個案件看起來他已經多次反映這件事情,所以要明確地去訂定這些相關案件的規範,所以請法務部針對值班的檢察官還有警政單位要加強專業訓練。以上,謝謝。

主席:好,謝謝林委員。

我補充一下,就是剛剛林委員所提到的確實是實務上面的問題,那我們要跟法務部講,因為收案的內勤檢察官可能不是婦幼專組的,剛剛林委員有提到,就教育訓練的部分不能只專注在婦幼專組,我覺得這個有必要,在實務上面,這部分再麻煩次長能夠協助處理一下。另外,就是我們今天有提到,要麻煩警政署在製作筆錄的時候注意,因為檢察官在訊問時通常被害人不會到場,只有被告會到場,在這部分就可能會產生檢察官所拿到的歷史資料是不足的,就像我剛剛所提到的,可能已經有家暴20年了,但是送到地檢署的資料只有當次的,在檢察官來說,他會以為這是多年來偶發的一個事情,所以就沒有聲請羈押,這部分可能要麻煩警政署,要請警察在製作筆錄的時候一定要再問被害人他們跟被告相處的一些狀況,提供給檢察官據以判斷,好嗎?

最後,法務部這一次給的報告就策進作為的部分其實沒有內容,在裡面只有講到你們開了幾次會,然後做了怎麼樣的宣導以及適用的法條,但是這個東西是不足的,像司法院在策進作為裡面就有提到介接的部分,有詳細去論述這一塊,但是法務部的報告都沒有,所以請法務部在兩個禮拜內就策進作為的部分補一份資料給我,說明到底要怎麼做,好不好?不然你們原本給我的資料是只有論述你們過往開了幾次會,並沒有說明策進作為,好不好?

徐次長錫祥:好。

主席:謝謝。

今天所有登記發言的委員都已經發言完畢,詢答結束。委員質詢時要求提供相關資料或以書面答復者,請相關機關儘速送交個別委員及本會。委員范雲、王鴻薇、徐欣瑩所提書面質詢均列入紀錄,刊登公報,並請相關機關以書面答復。

委員范雲書面質詢:

委員王鴻薇書面質詢:

質詢日期:中華民國114716

質詢委員:王鴻薇

質詢對象:司法院、法務部

質詢題目:

針對土城兇殺案,兇嫌違反保護令,無保請回後犯行,根據法務部資料近年家暴起訴案件以及違反保護令逐年升高。社會風險攀升中,且針對當事人羈押標準是否調整,如何避免再度發生憾事,請予以檢討。

委員徐欣瑩書面質詢:

邀請司法院副秘書長、法務部部長、衛生福利部部長、內政部警政署署長、教育部、勞動部、內政部移民署率所屬相關單位列席就「保護令不是萬能的?!如何避免憾事再度發生。家庭暴力防治法保護令核發,研析配套措施之檢討與精進,並提供相關統計數據」進行專題報告,並備質詢。

🔹【一、引言:制度破口,為何無法止血?】

立法院通過法律,不是為了讓它躺在公報上好看的,而是為了在關鍵時刻能救人。

然而20257月的土城雙命案,卻像一記悶棍,狠狠地擊中了這部《家庭暴力防治法》的核心──保護令,真的保護了誰?

🔶「如果一紙保護令無法阻止悲劇,那我們對受害者的承諾,就淪為空話。」

🔶「法治不能只是宣示,必須是行動──而不是等到新聞播出,才又在喊改革。」

這起案件中,加害人不只早已違反保護令多次,還被警方逮捕過。但令人痛心的是,檢方在缺乏風險評估與社福背景資料下,竟選擇無保釋回。第二天,就發生了殺人事件。

為了被遺忘在制度夾縫中的受害人。本席要問:

「保護令不是萬能,那什麼能讓它真正發揮作用?」

🔹【二、主體論述一:保護令失效的制度成因──誰來啟動強制機制?】

根據內政部資料,113年全國保護令核發數約2萬件(19,990件),但違反保護令的裁罰與起訴案件卻只有2,389件,約僅有一成,顯示執行嚴重落差。

🔶「制度上畫了保護線,卻沒畫執行力,這樣的法治就是破網。」

謝姓加害人違反保護令後未即時羈押,檢方表示「風險難以評估」,但問題是:

我們有提供檢察官完整的家庭暴力通報紀錄嗎?

警政與社福是否同步建立「高風險案件特徵庫」?

🔹【三、主體論述二:資訊斷線、責任切割──我們的政府像個拼圖】

從彰化母子案看得更清楚,地方派出所根本不知道孩子曾多次被通報受虐,因為社福資料沒有同步更新給警方。社工一方,則認為「孩子只是目睹家暴,不屬於直接被害人」。

本席要求:

社福、警政、教育、衛生部門建立跨機關整合平台,形成『危機同步應變小組』。

增設『家暴個案督導員』制度,讓每起中重度風險案件有專責人追蹤。

🔶「防治機制不能只是分工,要責任共擔;不能只是通報,要行動跟上。」

🔹【四、主體論述三:預防與支持缺位──我們讓受害者孤軍作戰】

許多案件都反映出相同現象:加害者早有精神疾病、酒癮、經濟壓力,但地方政府缺乏足夠資源進行家庭支持與追蹤。

本席要問:

衛福部對高風險家庭的預算是否到位?

各縣市防治中心人力是否足以因應上萬件通報?

🔹【五、結語:從制度中清醒,從錯誤中前行】

法案三讀通過,不是任務結束,而是戰鬥開始。因為這不只是一堆文字,這是一條條性命的延長線,是主管機關任務的開始。

🔶「台灣不能再容許一張保護令,變成被害者最後的遺書。」

🔶「每一次新聞裡的死亡,都曾是一通被延誤的通報,一次被忽視的危險。」

🔶「如果制度不能保護受害人,那我們,就是共犯。」

用一段話作為總結,也是我們未來改革的起點:

「我們立法,是為了讓弱者能站起來;我們修法,是為了讓痛苦不再複製。」

主席:本次會議進行到此,現在散會,謝謝大家。

散會1248分)

1其他情形部分,係指免訴、不受理、管轄錯誤、通緝、撤回、駁回、其他等情形。

2同註1

3同註1

1王珮玲(2010)親密伴侶暴力案件保護令成效與相關因素之研究:以禁制、遷出及遠離令為例,社會政策與社會工作學刊,142期,Pp. 1-47