立法院第11屆第3會期內政委員會第29次全體委員會議紀錄

時  間 中華民國114717日(星期四)98分至1140

地  點 本院紅樓202會議室

主  席 牛委員煦庭

議  程 報告事項

宣讀上次會議議事錄。

討論事項

一、處理114年度中央政府總預算案有關原住民族委員會預算凍結專案報告案計2案。

()原住民族委員會函,為114年度中央政府總預算決議,檢送第1目「一般行政」預算繼續凍結2,000萬元專案報告,請查照案。

()原住民族委員會函,為114年度中央政府總預算決議,檢送第9目「原住民族教育推展─原住民族教育協調與發展經費」預算繼續凍結5,000萬元專案報告,請查照案。

【預算解凍案如經院會復議則不予處理。】

二、審查「平埔原住民族群身分法草案」等4案:

()繼續審查行政院函請審議「平埔原住民族群身分法草案」案。

()繼續審查委員林宜瑾等22人擬具「平埔原住民族群身分法草案」案。

()繼續審查委員賴惠員等21人擬具「平埔原住民族群身分法草案」案。

()審查委員鄭天財Sra Kacaw19人擬具「平埔原住民族群身分法草案」案。

主席:請主任秘書報告出席人數。

鄭主任秘書雪梅:報告委員會,出席委員7人,已足法定人數。

主席:報告委員會,現在開會。

進行報告事項。首先宣讀上次會議議事錄。

立法院第11屆第3會期內政委員會第28次全體委員會議議事錄

時  間:114630日(星期一)上午96分至1128

地  點:紅樓202會議室

出席委員:麥玉珍  張宏陸  王美惠  黃 捷  李柏毅  張智倫  許宇甄  吳琪銘  高金素梅 牛煦庭  徐欣瑩

   委員出席11

列席委員:鄭天財Sra Kacaw   鍾佳濱  林宜瑾  鄭正鈐

   委員列席4

請假委員:黃建賓  丁學忠  蘇巧慧

   委員請假3

列席官員:原住民族委員會主任委員曾智勇LjaucuZingrur暨相關人員

內政部戶政司司長陳永智

法務部參事廖江憲

教育部綜合規劃司簡任秘書魏仕哲暨相關人員

經濟部經濟法制司專門委員林雨歆暨相關人員

交通部法制處處長許宏達

衛生福利部護理及健康照顧司副司長陳青梅

文化部綜合規劃司專門委員廖倪妮

國家發展委員會社會發展處專門委員施乃元

主  席:牛召集委員煦庭

專門委員:王俊傑

主任秘書:鄭雪梅

紀  錄:簡任秘書 王珮瑛  簡任編審 葉淑婷

   科  長 林彥明  薦任科員 游秉睿

報 告 事 項

宣讀上次會議議事錄。

決定:確定。

討 論 事 項

一、審查行政院函請審議「平埔原住民族群身分法草案」案。

二、審查委員林宜瑾等22人擬具「平埔原住民族群身分法草案」案。

三、審查委員賴惠員等21人擬具「平埔原住民族群身分法草案」案。

(討論事項合併詢答,委員林宜瑾、賴惠員(書面)說明提案要旨,原住民族委員會主任委員曾智勇LjaucuZingrur報告,委員林宜瑾、王美惠、黃捷、李柏毅、張宏陸、許宇甄、高金素梅、牛煦庭、吳琪銘、鄭天財Sra Kacaw、麥玉珍、徐欣瑩等12人質詢,由原住民族委員會主任委員曾智勇LjaucuZingrur暨相關人員答復說明。登記發言委員除不在場者外,其餘均已發言完畢,詢答結束;委員張智倫、高金素梅、蘇巧慧、丁學忠所提書面質詢列入紀錄,刊登公報;書面質詢及未及答復部分請相關機關於1週內另以書面答復,並副知本會。)

決議:以上各案均另定期繼續審查。(條文已宣讀)

散會

主席:請問各位委員,上次會議議事錄有無錯誤或遺漏之處?(無)沒有,議事錄確定。

現在進行討論事項,請宣讀。

一、處理114年度中央政府總預算案有關原住民族委員會預算凍結專案報告案計2案。

()原住民族委員會函,為114年度中央政府總預算決議,檢送第1目「一般行政」預算繼續凍結2,000萬元專案報告,請查照案。

()原住民族委員會函,為114年度中央政府總預算決議,檢送第9目「原住民族教育推展─原住民族教育協調與發展經費」預算繼續凍結5,000萬元專案報告,請查照案。

二、審查「平埔原住民族群身分法草案」等4案:

()繼續審查行政院函請審議「平埔原住民族群身分法草案」案。

()繼續審查委員林宜瑾等22人擬具「平埔原住民族群身分法草案」案。

()繼續審查委員賴惠員等21人擬具「平埔原住民族群身分法草案」案。

()審查委員鄭天財Sra Kacaw19人擬具「平埔原住民族群身分法草案」案。

主席:謝謝。我們今天審查114年度中央政府總預算案有關原住民族委員會預算凍結專案報告,專案報告案業經本會於114522日第11屆第3會期第21次會議決議,另定期繼續審查;另外,平埔原住民族群身分法草案業經本會於114630日第11屆第3會期第28次會議決議,另定期繼續審查,爰此本次會議繼續進行審查。

跟委員會報告一下,本日議程有新增的審查法案,鄭天財委員有提出新的版本。

請提案委員說明提案要旨。

鄭天財委員不說明。

列席機關準備的書面報告就請各位委員自行參閱,並刊登公報。

DrawObject1

主席:現在進行討論事項一、繼續審查114年度中央政府總預算案有關原住民族委員會預算凍結專案報告案共計2案,請問各位委員,有關凍結案的部分有沒有意見,是否同意動支?

請高金素梅委員。

高金委員素梅:我想要就教原民會,是不是請主委到質詢臺說明一下?

主席:曾主委,有請。

高金委員素梅:對於基本設施維持費有凍結8%,確定拿掉,請問8%的額度是多少?請大概說明一下。

曾主任委員智勇:大概是5,000萬。

高金委員素梅:5,000萬你們一直以來都是怎麼用的?

曾主任委員智勇:也是撥給我們的鄉(區)公所,最主要是看他們災害的部分,比如像今年剛剛過的那個颱風,那瑪夏、桃源、茂林及滿州受傷比較嚴重,當然我們有一些經費就希望挹注在這裡,很即刻地幫忙他們。

高金委員素梅:所以是由原民會直接……

曾主任委員智勇:對。

高金委員素梅:所以這個就是在一般行政項下的部分,叫做災害準備金,對吧?

曾主任委員智勇:對,類似災害……

高金委員素梅:我記得這是在基本設施維持費裡面。

曾主任委員智勇:對。

高金委員素梅:我再就教主委,基本設施維持費本來就是原民會應該要給鄉公所的,對吧?

曾主任委員智勇:對,本來就要給鄉(區)公所。

高金委員素梅:長期以來每年都有,是不是?

曾主任委員智勇:是。

高金委員素梅:這次凍結8%的理由是什麼?

曾主任委員智勇:就是剛剛講的發生一些臨時事故,尤其是災害,我們希望能夠很快的來協助鄉(區)公所。

高金委員素梅:問題是這筆錢本來就是他們的預算,原民會以前從來沒有苛扣他們8%

曾主任委員智勇:我知道。

高金委員素梅:只有這一次原民會特別苛扣了這幾個地方的8%

曾主任委員智勇:跟委員報告,在我還沒有來以前就有這樣的預留了。

高金委員素梅:沒有耶,就我瞭解,你們這些都是給原鄉的,因為所謂的基本設施維持費,我講白了,從最早蘇貞昌的時候,我當立委,我們整個鄉公所鄉長去找他要的,然後一直維持到現在。原因是因為長期以來原鄉的經費不足,統籌分配款的部分在原鄉地區是不足的,所以我們希望中央能夠另外再給原鄉地區所謂的基本設施維持費,沒有錯吧?我講的這個歷史淵源,沒有錯吧?

曾主任委員智勇:是。

高金委員素梅:既然是這樣,長期以來都有,我希望你們把8%拿掉,好不好?你不要因為今天高雄有這個災害,然後你就覺得是OK的,我們覺得其他的鄉也應該拿掉,尤其這一陣子是風災最多的時候,你看到新聞了嗎?馬上第二個颱風就要來了,它會到哪裡不知道,所以你是不是可以在這邊跟我們55個原鄉地區的公所保證這筆錢一定會給他們?

曾主任委員智勇:跟委員報告,這個本來就是給地方,是不是容許我們來徵詢一下鄉(區)公所的意見?先讓我們跟他們做徵詢,如果把這個錢全部撥下去了,未來如果發生災害或有一些緊急狀況,我們就不知道要怎麼樣來協助鄉(區)公所。

高金委員素梅:你們原民會有災害預備金,你怎麼會這麼說?幕僚,你們不要在那邊隨便亂教主委,我們不要浪費那麼多時間了。所以主委,你現在能不能告訴我取消8%這個部分,可以嗎?

曾主任委員智勇:這樣好不好?委員,我們即刻來檢討,我們也徵詢鄉(區)公所的意見,我相信尤其是這幾個明星災區、比較容易受災的鄉(區)公所,我們也要尊重他們,這個是我們的…

高金委員素梅:所以你的意思是苛扣這8%要重新分配嗎?不像以前按照這樣的模式分配下去嗎?

曾主任委員智勇:跟委員報告,從以前就有預留一些準備緊急的時候,需要來協助……

高金委員素梅:我瞭解了,但是也沒有到那麼多啊!

曾主任委員智勇:是不是讓處長說明一下?

高金委員素梅:好,處長說明一下。

雅柏甦詠.博伊哲努處長:跟委員報告,從過去有基設費開始,原民會就一直有預留這樣的一筆經費,主要是因應鄉鎮市區公所的一些緊急需求。

高金委員素梅:我知道,但是那個時候你們並沒有用文字、用公文給,對不對?

雅柏甦詠.博伊哲努處長:我們本來……

高金委員素梅:大家都是有一個默契,可是你們這次是特別行文,所以才會造成原住民的立法委員,尤其是我,因為我很清楚這筆錢,這是我跟鄭天財兩個人去爭取的,蘇貞昌當行政院長的時候,鄭委員,對嗎?

張俊雄開始到蘇貞昌總共調了兩次,所以我們很清楚知道這筆預算,這筆預算等於就是鄉公所和區公所口袋裡面中央不足的部分,他們再有一些運用的,所以長期以來,對他們來講真的是非常重要的一筆預算,以前從來沒有用行文的規定要扣多少,但是你們這次特別用行文的規定,所以我們就把8%這個部分拿掉,然後你說要去跟公所溝通,好不好?

曾主任委員智勇:好。

高金委員素梅:你看五千多萬也不少,如果今天這樣同意的話,那這筆就OK,好嗎?我們就這樣處理,謝謝。

曾主任委員智勇:好。

主席:謝謝高金素梅委員。

請王美惠委員。

王委員美惠:主席,從剛剛的討論就看得出來以前民進黨的行政院對原住民的照顧,長久以來,不管是鄭天財立委還是高金素梅立委,都是為了給原住民關心和照顧,我相信在座即使不是原住民血統,不過看到原住民的辛苦,我們也應該去協助幫忙。不過剛才我聽到主委說「明星災區」,我聽起來覺得很難過,尤其是最近在嘉南的災害,說實在話,當聽到明星災區,主委,下次不要再說這句「明星災區」,真的這對災區當地人而言,說實在是很難過的。

曾主任委員智勇:好,我瞭解。

王委員美惠:還有在這個過程當中,剛才有談到這8%的問題,可以撥付給那些公所,依照我的意見是,這次的災害在嘉義縣阿里山區的原住民是縣政府協助他們,還是原住民委員會有來幫忙?請你回答這次的狀況,以前是以前的,你不用說了,單就這次的錢你們怎麼使用,是不是有什麼問題?請主委說明一下,但是明星災區不要再講了。

曾主任委員智勇:好,抱歉喔!不明星災區,不會再講明星災區,就是經常頻繁發生災區的地方,這次阿里山……

王委員美惠:你看這要如何改進,不是覺得這樣說很有趣,這是很不好的。

曾主任委員智勇:好,抱歉,謝謝。

王委員美惠:對最近發生的問題,請說明。

曾主任委員智勇:這次阿里山的部分,針對它的聯絡道路,即這個部落到那個部落中間的聯絡道路有坍方,這是一定有的……

王委員美惠:對!

曾主任委員智勇:有坍方,但是現在也都已經清除掉了,當時也有停電……

王委員美惠:我知道清除掉了,我現在是指在發生之後,原民會替他們做了什麼?你們的單位替他們做了什麼、關心什麼?我怎麼會不知道清除了沒有,不然我今天怎麼會去談嘉義縣阿里山區這裡呢?我是問你們如何關心啦!

曾主任委員智勇:好、好!請處長報告。

劉處長維哲:報告委員,針對災後復原重建,我們有三項措施,第一個是提供臨時工作機會;第二個是修繕住宅補助,每戶最高12萬;第三個是有關急難救助,每戶最高是2萬;另外還有原住民綜合發展基金融資部分的利息是減免,這四項……

王委員美惠:在這三項裡面,本席要跟你們提供意見,現在內政部包括這次賴總統跟院長有指示,之前的補助都是2萬至25,000,這次調整到5萬,你們要好好研究一下,這次說實在是很嚴重的,不要死板板依照之前的補助方式這樣走,因為物價也都漲價了,這次也很嚴重,所以主委跟你們的單位要去了解在不違法當中,怎麼去協助這次這麼嚴重的受災戶,好嗎?

劉處長維哲:報告委員,昨天剛好行政院陳金德政務委員已經邀請相關部會開會,據我所知,內政部針對住宅修繕有一個救助措施,等行政院通過之後,我們也會善用這個資源,協助族人來申請救助。

王委員美惠:好,以上,謝謝。

曾主任委員智勇:謝謝委員。

主席:請問各位委員,針對預算凍結案還有沒有什麼特別要補充或詢問嗎?(無)好,請問各位委員,這兩案我們是否均同意動支,讓它解凍?

王委員美惠:同意。

主席:好,謝謝。委員會無異議,均同意動支,我們就提報院會,謝謝。預算解凍案到此為止,現在我們處理法案。

報告委員會,現在進行法案處理。請宣讀新增提案條文,若有修正動議以及附帶決議,請一併宣讀。

一、提案條文:

委員鄭天財等提案:

平埔原住民族群身分法草案

DW287154

說明

第一條 為認定平埔原住民族群,保障平埔原住民身分認同權,特制定本法。

一、本法之立法目的。

二、依本判決意旨,對於平埔原住民族群之原住民族身分認同權提供法律保障。

第二條 行政院設平埔原住民族群委員會,為本法之中央主管機關,其組織另以法律定之,不受中央行政機關組織基準法規定之限制。

前項機關設立前,本法所定事項由原住民族委員會辦理。

明定本法之主管機關。

第三條 本法用詞,定義如下:

一、平埔原住民族群:指憲法增修條文第四條第二項第一款規定所稱山地原住民及平地原住民之外,既存於臺灣同屬南島語系民族之其他臺灣原住民族;其民族語言、習俗、傳統等文化特徵至今仍然存續,其成員仍維持族群認同,且有客觀歷史紀錄可稽,並依其民族意願,申請中央主管機關報請行政院核定者。

二、平埔原住民:指平埔原住民族群之個人,依本法規定登記取得平埔原住民身分者。

本法之用詞定義。

第四條 政府應辦理平埔原住民族群社會及經濟狀況調查,並應於各項調查統計及專題分析納入平埔原住民族群。

政府辦理平埔原住民族群相關事務時,應符合憲法增修條文特予保障原住民族文化之意旨,避免反於歷史事實及國際保護原住民族潮流。

一、依據本判決理由第四十四段所揭示立法者應充分考量「各原住民族及其成員之歷史發展脈絡及現況」及「斟酌國家資源分配」之原則,第一項定明政府應辦理平埔原住民族群相關社會及經濟狀況調查、統計、分析之義務。

二、第二項參酌本判決理由第二十六段意旨、聯合國原住民族權利宣言(以下簡稱原權宣言)前言第二段所揭示「承認所有民族均有權與其他民族不同,有權自認為與其他民族不同,並有權因而被尊重」以及原權宣言第九條所定「原住民族與原住民個人有權依據相關社群或民族的傳統及習俗,隸屬該原住民社群或民族」之精神,定明政府辦理平埔原住民族群相關事務之原則。

第五條 平埔原住民族群之核定,由申請人檢具申請書,釋明下列事項並檢附有關佐證資料,向中央主管機關提出:

一、該民族之語言、習俗、傳統等文化特徵至今仍然存續。

二、該民族之成員仍維持族群認同。

三、有客觀歷史紀錄佐證該民族為既存於臺灣之南島語系民族。

四、該民族成員之身分認定要件。

前項申請人為自然人者,應為成年並有三十人以上;為經合法立案之人民團體者,應附立案證書。

一、第一項定明申請平埔原住民族群核定之程序及應具備之佐證資料,說明如下:

()依本判決主文第一項所定民族文化特徵至今仍然存續之要件,要求申請人須提供得以釋明該民族之文化特徵至今仍然存續之相關資料以供審查。

()依本判決主文第一項所定民族成員仍維持族群認同之要件,要求申請人須提出相關客觀紀錄以佐證該民族成員就族群之主觀認同。

()依本判決主文第一項所定既存於臺灣之所有臺灣南島語系民族之要件,要求申請人須提出相關客觀歷史紀錄以佐證該民族為既存於臺灣之南島語系民族。

()依本判決主文所揭示客觀歷史紀錄可稽之原則,各族所提民族成員身分認定要件應以第八條各款規定所列態樣為原則。

二、第二項定明平埔原住民族群核定之申請主體及其資格條件。

第六條 前條第一項第一款所定文化特徵至今仍然存續之審查基準如下:

一、申請民族之民族語言、習俗、傳統及其他文化特徵具獨特性。

二、申請民族之成員間就前款文化特徵有持續實踐之民族文化活動或生活事實。

按本判決理由第三十六段明示,受憲法特予保障之「原住民族」,指既存於臺灣之原住民族,且尚未全然為其他民族同化,其民族語言、習俗、傳統等文化特徵至今仍然存續,得以永續傳承給下一代者,第五條第一項第一款業定為申請平埔原住民族群核定應釋明事項,爰定明所定文化特徵至今仍然存續之審查基準如下:

一、參考本判決黃昭元大法官協同意見書第二十八段意旨,歷史上各該平埔族群中,有因通婚、混居、遷徙、從屬、國家統治等因素,致與漢族或其他南島語系民族間產生文化交織甚至同化之情形,使各族群間之界限因而交錯、模糊或混同,爰於第一款定明審查申請之民族文化特徵確實至今仍有別於其他族群而具獨特性。

二、依本判決理由第三十六段所示,除須確認申請民族之語言、習俗、傳統及其他文化特徵仍具獨特性外,亦須確認該文化特徵是否仍為該民族之成員持續實踐,並展現在民族文化活動或生活事實之中,而得永續傳承給下一代,爰為第二款規定。

第七條 第五條第一項第二款所定維持族群認同之審查基準如下:

一、申請民族之成員有意願組成特定原住民族。

二、申請民族之成員有顯著認同自身為該群體成員之自我意識,並有與其文化認同有關之客觀事實可資證明。

配合第五條第一項第二款規定申請平埔原住民族群核定,應釋明其成員仍維持族群認同,爰定明所定維持族群認同之審查基準,舉例如下:

一、民族之成員形成共識之紀錄等。

二、由民族之成員所組成可運作之在地組織、語言文化復振活動之舉辦、傳統祭儀之舉辦等民族成員目前仍有反覆實踐之客觀行為或事實。

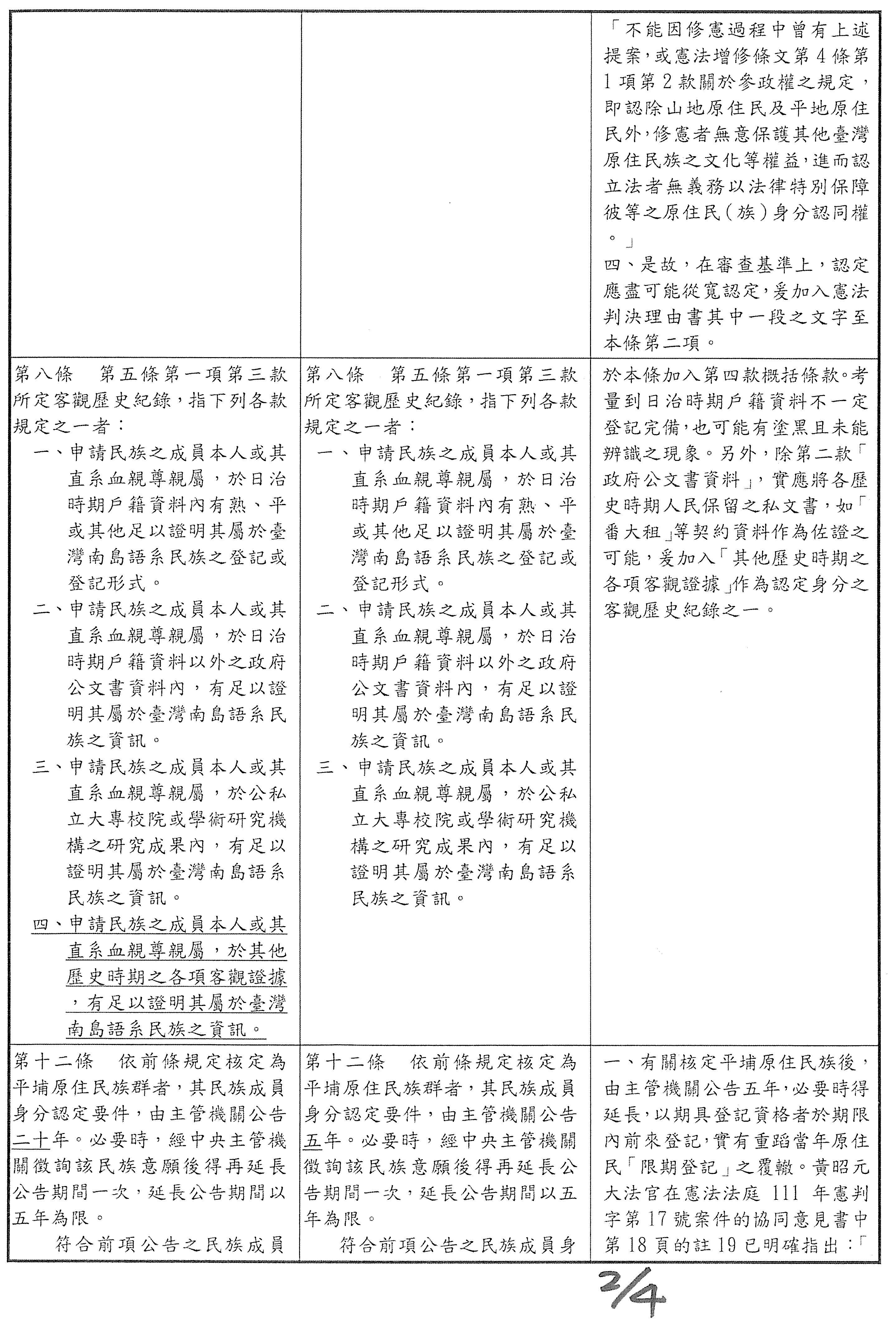
第八條 第五條第一項第三款所定客觀歷史紀錄,指下列各款規定之一者:

一、申請民族之成員本人或其直系血親尊親屬,於日治時期戶籍資料內有熟、平或其他足以證明其屬於臺灣南島語系民族之登記或登記形式。

二、申請民族之成員本人或其直系血親尊親屬,於日治時期戶籍資料以外之政府公文書資料內,有足以證明其屬於臺灣南島語系民族之資訊。

三、申請民族之成員本人或其直系血親尊親屬,於公私立大專校院或學術研究機構之研究成果內,有足以證明其屬於臺灣南島語系民族之資訊。

一、配合第五條第一項第三款規定申請平埔原住民族群核定,應釋明有客觀歷史紀錄佐證該民族為既存於臺灣之南島語系民族,爰定明所定客觀歷史紀錄之要件內涵。

二、參酌本判決黃昭元大法官協同意見書第二十五段及第二十六段意旨略以,日治時期戶口調查簿之種族註記為「熟」或「平」,此項指標應該不是可為依據之唯一歷史紀錄,畢竟日治時期戶口調查簿或容有錯誤或遺漏之可能。時至今日,如要以日治時期戶口調查簿為基礎,據以認定平埔族為原住民族,自仍需要其他證據或指標,始足以認定其特定民族別。依前開意旨,並參考總統府歷史正義及轉型正義委員會歷屆平埔代表委員相關提案建議,列舉三款客觀紀錄之態樣,具任何一款情形即可認定符合「有客觀歷史紀錄佐證」之要件:

()除日治時期戶口調查簿種族欄之熟、平註記外,其他登記形式例如以番語家名羅馬拼音漢譯之番姓或清代賜姓且有相關學術調查文獻記載。

()清代熟番地主與漢人佃戶間之番大租、日治時期北投凱達格蘭族頭目逕轉為保正、保甲之相關政府公文書等。

()語言學、歷史學、人類學等相關領域之學術權威著作。

第九條 第五條第一項第四款所定身分認定要件之審查基準如下:

一、要件應具體明確。

二、要件應有助於促進原住民族文化認同之目的。

三、要件應符合比例原則。

主管機關應將第五條第一項第四款事項於政府公報及機關網站公告周知,供任何人以書面或於指定網站表達意見;其公告期間不得少於三十日。

中央主管機關應彙集前項意見,轉交申請人就參採情形提供回應或說明,併入後續審議之參考。

一、依本判決理由及憲法保障原住民族權益之精神,定明第五條第一項第四款所定身分認定要件之審查基準:

()為使申請民族之成員得以清楚瞭解自身是否符合身分認定要件,爰為第一款規定。

()為促進文化認同,確保申請民族之成員對原住民族之文化、語言、傳統等具備實質歸屬感與認同,爰為第二款規定。

()基於憲法對原住民身分認同權之保障,避免該要件對申請民族之成員造成過度限制或不合理負擔,爰為第三款規定。

二、鑒於民族成員之身分認定要件為個人得否取得該特定民族成員身分之判斷標準,涉及身分權利事項,爰定明民族成員之身分認定要件應由中央主管機關及直轄市、縣(市)主管機關於政府公報及機關網站公告周知,任何人均得於公告期間表達意見,爰為第二項規定。

三、完成公告程序後,中央主管機關應彙集各界意見,轉交申請人提供參採與否之理由,作為後續審議之參考,爰為第三項規定。

第十條 中央主管機關為審議第五條之申請案件,應邀請相關領域之專家學者組成審議會,依第六條至第九條規定之審查基準進行審議。

前項審議會委員應為十一人以上,任一性別委員不得少於總額三分之一。

第一項之審議應經前項委員總額三分之二以上參與,委員現有總額過半數同意。

審議會作成審議結果前,應邀請申請人與申請民族之成員及直轄市、縣(市)主管機關陳述意見,並得召開公聽會。

一、考量平埔原住民族群之民族核定涉及民族語言、習俗、傳統等文化特徵存續、成員維持族群認同以及具客觀歷史紀錄等跨領域事項,宜由不同專業領域人員召開審議會審議,又平埔原住民族群各族歷史脈絡、文化特徵、社會現況相關條件與背景殊異,須因應不同申請案件,邀請適當專家學者參與,爰為第一項及第二項規定。

二、第三項定明審議會審議決定之門檻。

三、參酌行政程序法第三十九條規定,給予申請民族成員程序參與之權利,並考量第六條至第八條規定事項多涉直轄市、縣(市)主管機關權管事務,為利審議符合第四條第二項所定原則,爰為第四項規定。

第十一條 中央主管機關就前條第一項之審議結果應報請行政院核定,並將行政院核定結果通知申請人、刊登政府公報及公開於機關網站廣泛周知。

參考原住民族基本法第二條第一款規定,原住民族之核定由中央原住民族主管機關報請行政院核定,以及行政程序第一百十條規定應將核定結果通知申請人,並參考政府資訊公開法第八條所列資訊公開方式,爰為本條規定。

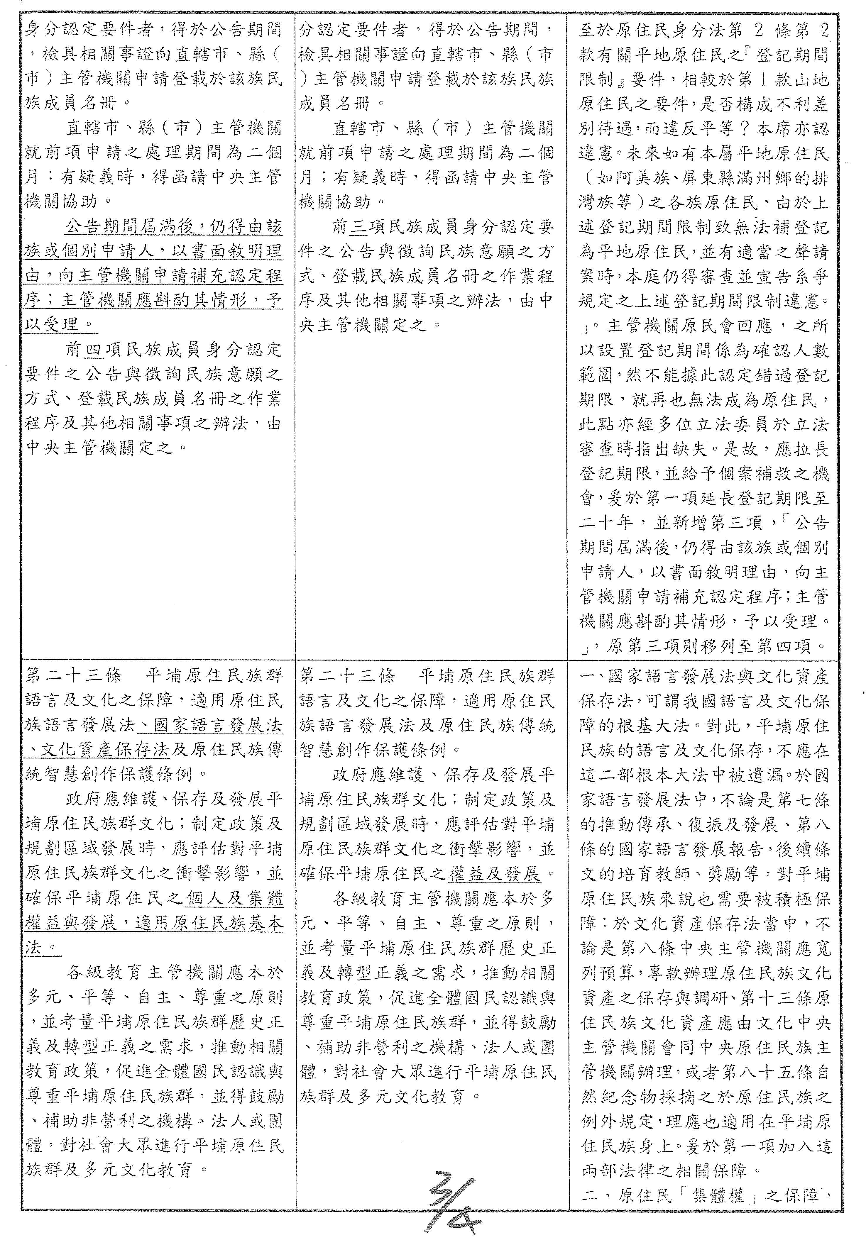
第十二條 依前條規定核定為平埔原住民族群者,其民族成員身分認定要件,由主管機關公告五年。必要時,經中央主管機關徵詢該民族意願後得再延長公告期間一次,延長公告期間以五年為限。

符合前項公告之民族成員身分認定要件者,得於公告期間,檢具相關事證向直轄市、縣(市)主管機關申請登載於該族民族成員名冊。

直轄市、縣(市)主管機關就前項申請之處理期間為二個月;有疑義時,得函請中央主管機關協助。

前三項民族成員身分認定要件之公告與徵詢民族意願之方式、登載民族成員名冊之作業程序及其他相關事項之辦法,由中央主管機關定之。

一、經行政院核定為平埔原住民族群者,由該族自主決定之民族成員身分認定要件即為確定,續由中央主管機關及直轄市、縣(市)主管機關公告一定期間,並為貫徹憲法明定國家應依民族意願保障原住民族權利之意旨,經中央主管機關徵詢該民族意願後得再行決定是否延長公告期間,爰為第一項規定。

二、自認符合第一項公告之民族成員身分認定要件之當事人,得於該項公告期間,檢具相關事證向直轄市、縣(市)主管機關提出申請,經直轄市、縣(市)主管機關審查符合要件後,登載於該族之民族成員名冊,爰為第二項規定。

三、參考行政程序法第五十一條規定,直轄市、縣(市)主管機關就第二項申請案之處理期間為二個月。另考量民族成員之身分認定要件倘涉及第八條第二款所定日治時期戶籍資料以外之政府公文書資料或第三款所定學術研究成果資料,其態樣多元、歧異,直轄市、縣(市)主管機關就該二款之民族成員身分認定要件審認有疑義時,得函請中央主管機關協助,爰為第三項規定。

四、第一項至第三項有關公告民族成員之身分認定要件方式、徵詢民族意願之方式及登載民族成員名冊等事項,授權由中央主管機關另定辦法規範,爰為第四項規定。

第十三條 本法施行前已依其他法令核定之民族別,其成員未依原住民身分法規定取得原住民身分者,得依本法申請取得平埔原住民族群成員之身分,並得不適用第五條第一項第一款至第三款規定。

本法施行前,已提出平埔原住民族群核定之申請,尚未經核定者,依第六條至第十二條規定辦理。

一、對於本法施行前已依其他法令規定完成民族認定(例如噶瑪蘭族),自認屬其所屬成員而未依原住民身分法規定取得山地原住民、平地原住民身分者,得簡化其申請要件,免釋明第五條第一項第一款至第三款事項及檢附有關佐證資料,依本法取得平埔原住民族群成員之身分,爰為第一項規定。

二、考量本判決作成後,於平埔原住民族群核定之法制完成之前,已有民族型之民間團體向中央主管機關申請核定為平埔原住民族群,中央主管機關依據原住民族委員會組織法第二條第二款之法定職權受理該申請案件,就本判決主文第一項所定民族認定要件進行相關調查研究,為援用已得確認某民族符合本判決主文第一項所列民族認定要件之相關調查研究結果,爰為第二項規定。

第十四條 經登載於第十二條規定之民族成員名冊者,得依第二十一條規定申請取得平埔原住民身分。

符合民族成員之身分認定要件而經直轄市、縣(市)主管機關登載於民族成員名冊者,具備申請取得平埔原住民身分之資格,當事人仍應依第二十一條規定,向戶政事務所申請登記為平埔原住民。

第十五條 父或母為平埔原住民,且符合下列各款規定之一者,得取得平埔原住民身分:

一、取用父或母所屬平埔原住民族群之傳統名字。

二、取用漢人姓名並以原住民族文字並列父或母所屬平埔原住民族群之傳統名字。

三、從具平埔原住民身分之父或母之姓。

依前項第二款規定取得平埔原住民身分,其子女從其姓者,應依同款規定取得平埔原住民身分。

一、參考原住民身分法採行血統兼認同主義之認定原則,即父母有一方具原住民身分,且符合一定認同表徵並願意申請者,得取得原住民身分,凡具平埔原住民血統者,得取得平埔原住民身分,爰為第一項規定。

二、取用漢人姓名且以原住民族文字並列其雙親之一所屬平埔原住民族群之傳統名字者,係採並列傳統名字作為認同表徵,其子女為取得平埔原住民身分者,應繼承其認同表徵,爰為第二項規定。

第十六條 非原住民經年滿四十歲且無子女之原住民雙親共同收養,雙親之一具平埔原住民身分,且符合下列各款規定者,得取得平埔原住民身分:

一、當事人被收養時未滿七歲。

二、取用或以原住民族文字並列具平埔原住民身分收養者所屬原住民族之傳統名字,或從具平埔原住民身分收養者之姓。

本法施行前,未滿七歲之非原住民為原住民雙親收養者,不受前項雙親須年滿四十歲且無子女規定之限制。

一、第一項規定如下:

()參考原住民身分法第四條規定,非原住民被具一定條件之山地原住民、平地原住民或平埔原住民雙親共同收養,雙親之一具平埔原住民身分,且符合一定認同表徵並願意申請者,得取得平埔原住民身分。

()查原住民身分法係採血統主義兼採認同主義,該法第四條係取得原住民身分之例外規定,所定「原住民雙親」指養父及養母均須具備山地原住民或平地原住民身分。因此,養父母僅一方具山地原住民或平地原住民身分,尚不得依原住民身分法規定取得原住民身分。惟併同考量本判決黃昭元大法官協同意見書第二十八段意旨,歷史上各該平埔族群中,有因通婚、混居、遷徙、從屬、國家統治等因素,致與漢族或其他南島語系民族間產生文化交織甚至同化之情形,使各族群間之界限因而交錯、模糊或混同之事實,故所定「原住民雙親」僅一方具備平埔原住民身分即為已足,毋須比照原住民身分法第四條規定,併予指明。

二、參考原住民身分法第四條第二項規定,為保障本法施行前已由原住民雙親收養之未滿七歲非原住民子女之權益,免受收養者年齡及無子女之限制,爰為第二項規定。

第十七條 平埔原住民有下列情形之一者,喪失平埔原住民身分:

一、依第十五條規定取得平埔原住民身分後,因變更姓名致未符合各該規定。

二、依前條規定取得平埔原住民身分後,終止收養關係。

三、成年後申請放棄平埔原住民身分。

曾依前項第三款規定申請放棄並喪失平埔原住民身分,且無同項第一款或第二款規定情事者,得申請回復平埔原住民身分;其回復以一次為限。

依第一項第三款規定申請喪失平埔原住民身分者,其申請時之直系血親卑親屬之平埔原住民身分不喪失。

一、第一項定明平埔原住民身分之喪失原因。

二、第二項定明有第一項第三款所定成年後申請放棄平埔原住民身分,且無同項第一款變更姓名或第二款終止收養情事者,得申請回復平埔原住民身分及回復次數限制。

三、個人因自我身分認同變動而自願放棄平埔原住民身分時,不因此影響其直系血親卑親屬之身分認同,爰為第三項規定。

第十八條 為取得平埔原住民身分,當事人依本法取用、並列平埔原住民族群之傳統名字或從姓,未成年時由法定代理人書面約定申請,成年後依個人意願申請,不受民法第一千零五十九條第一項、第四項、第一千零七十八條第一項、第二項及姓名條例第一條第二項規定之限制。

依前項規定申請取得平埔原住民身分,除出生登記外,未成年時及成年後各以一次為限。

一、第一項定明為取得平埔原住民身分而申請取用、並列原住民族傳統名字或申請登記從姓等程序。

二、身分關係涉及公益,不宜頻繁變更,依第一項規定申請取得平埔原住民身分者容有申請次數限制之必要,爰為第二項規定。

第十九條 平埔原住民身分別,非依法律規定不得變更。

父母屬於不同原住民身分別者,子女未成年時,由法定代理人書面約定,或成年後依個人意願登記或變更身分別。

前項規定,於依第十六條規定取得平埔原住民身分者,不適用之。

一、為落實身分恆定原則,爰第一項規定平埔原住民之身分別非依法律規定不得變更。

二、父母之原住民身分別倘分屬山地原住民、平地原住民或平埔原住民者,未成年時由法定代理人協議或成年後依個人意願初次登記後,亦得依其意願再申請變更身分別,係考量山地原住民與平地原住民身分別涉及政治參與及其各項權利保障事項,身分別應擇一登記,爰為第二項規定。

三、鑒於依第十六條規定因收養關係取得平埔原住民身分者,無從另依原住民身分法第四條規定取得山地原住民或平地原住民身分,當事人身分別無流動之可能性,爰為第三項規定。

第二十條 平埔原住民應依其父或母之所屬平埔原住民族群,登記其民族別;其平埔原住民傳統名字或從姓,應與其登記之民族別相關聯。

前項民族別之登記、變更及其他相關事項之辦法,由中央主管機關定之。

一、依第三條第二款規定,平埔原住民為平埔原住民族群之個人。因此,原住民身分之登記自應同時為民族別之登記。再依第十五條第一項規定,取用或以原住民族文字並列平埔原住民族群傳統名字或從姓以彰顯其對平埔原住民族群血緣來源者之認同意識,則民族別之登記應與其所取用或以原住民族文字並列傳統名字或其從姓者之所屬民族別相關聯,爰為第一項規定。

二、第二項定明平埔原住民族群之民族別登記、變更等事項,授權由中央主管機關另定辦法規範。

第二十一條 平埔原住民身分之取得、喪失、變更及回復之申請,由戶政事務所受理,審查符合規定後,於戶籍資料內登記其身分別及民族別,並於登記後發生效力。

依據本判決主文第三項意旨,定明平埔原住民身分之登記程序及生效時點。

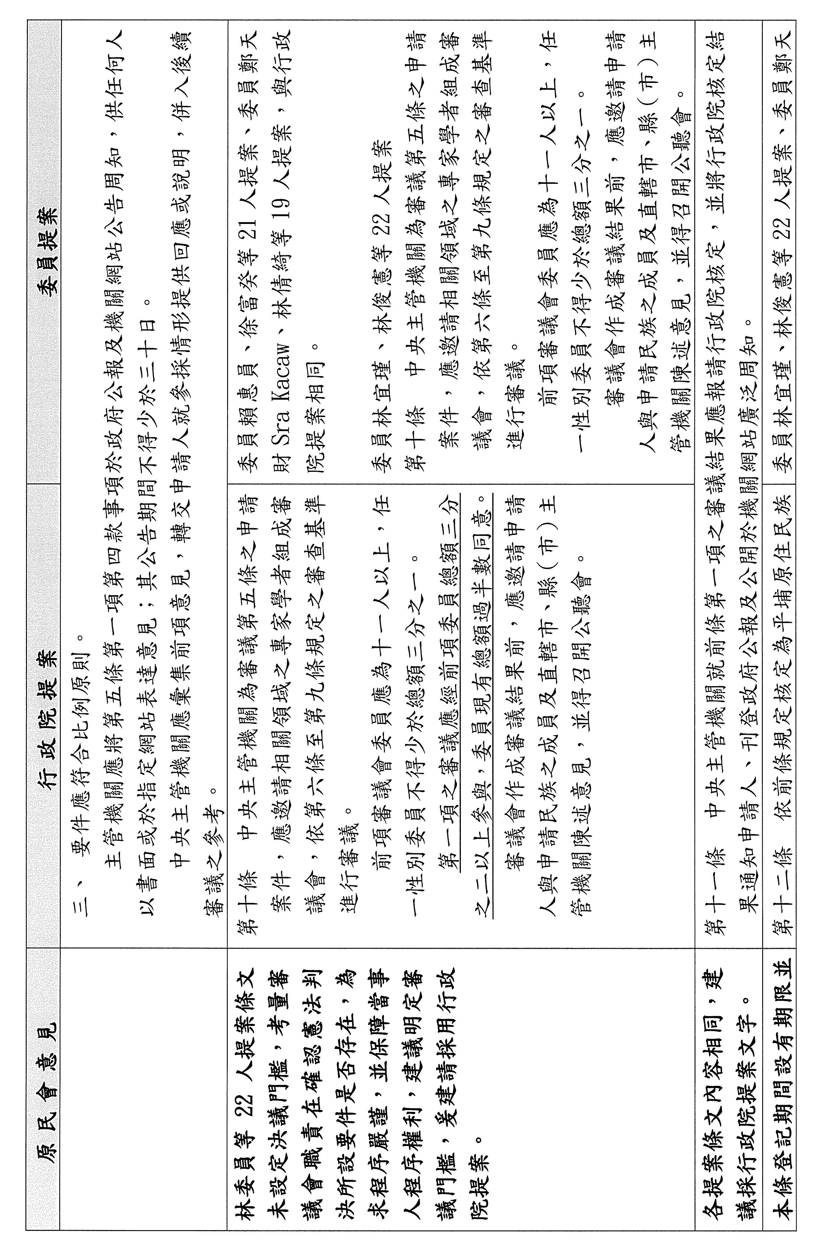
第二十二條 平埔原住民族群語言及文化之保障,準用原住民族語言發展法及原住民族傳統智慧創作保護條例。

政府應維護、保存及發展平埔原住民族群文化;制定政策及規劃區域發展時,應評估對平埔原住民族群文化之衝擊影響,並確保平埔原住民之權益及發展。

各級教育主管機關應本於多元、平等、自主、尊重之原則,並考量平埔原住民族群歷史正義及轉型正義之需求,推動相關教育政策,促進全體國民認識與尊重平埔原住民族群,並得鼓勵、補助非營利之機構、法人或團體,對社會大眾進行平埔原住民族群及多元文化教育。

一、依本判決意旨,有關保障平埔原住民族群權益之相關規定,應考量其歷史發展脈絡及現況,並斟酌國家資源分配,另以法律定之。然語言及文化傳承屬原住民族共同核心事項,並依本判決理由第四十四段及憲法增修條文第十條第十一項規定,國家負有積極維護與發展原住民族語言及文化之責,爰為第一項及第二項規定。

二、參酌原住民族教育法第二條第二項及第四十三條之立法意旨,各級教育主管機關應基於平埔原住民族群歷史正及轉型正義需求,積極推動相關教育政策及多元文化教育之義務,爰為第三項規定。

第二十三條 政府應於本法施行後三年內,充分考量各平埔原住民族群與其成員之歷史發展脈絡及現況,並斟酌國家資源分配,制定平埔原住民族群基本法等法律或修正相關法律保障其政治參與、交通水利、衛生醫療、經濟土地及社會福利等權利。

一、按本判決理由第四十四段指明,立法者應依憲法增修條文第十條第十一項及第十二項保障之意旨,充分考量各原住民族及其成員之歷史發展脈絡及現況,並斟酌國家資源分配,另以法律定之。至其保障內容及範圍,立法者自有一定之形成空間,不在本判決之審理範圍。

二、再按憲法法庭一百十一年憲判字第四號判決理由第五十段以「原住民身分之取得與原住民所得享有之優惠措施不當然等同;立法者就原住民優惠措施之設置固有裁量權,但仍應將原住民身分與原住民所得享有之優惠措施,依優惠措施之性質作適當之區分。」

三、承上所述,現行法令有關原住民(族)均係依照原住民身分法所稱山地原住民與平地原住民之歷史發展脈絡及發展現況所為之規定,平埔原住民取得身分後,並不當然直接適用現行法令含有原住民(族)之相關規定,而應留待立法者依第四條第一項規定調查確認平埔原住民族群之發展需求,進而維護成員個人所應保障之權益,制定平埔原住民族群基本法等法律或修正相關法律,爰為本條之規定。

DW2709750 二十四條 本法自公布日施行。

本法施行日期。


二、修正動議:

1.

2.

三、附帶決議:

有關本法第23條規定「三年內應制定或修正相關法律」以保障平埔族群權利一事,為落實立法意旨,請主管機關於本法施行後六個月內,盤點並提出應辦理法律制定或修正事項之具體細目,規劃執行期程及分工機制,以加速平埔族群權益推展。

高金素梅 鄭天財Sra Kacaw   許宇甄  牛煦庭

主席:謝謝。提案條文、修正動議及附帶決議都已宣讀完畢,我們現在進行討論。請問一下委員會各位委員,我們要不要進行大體討論?還是直接進行逐條?

張委員宏陸:逐條。

王委員美惠:逐條。

主席:好,謝謝,我們直接進行逐條協商。現在進行逐條協商,我們就以院版為母版,各個委員的版本參酌對照,這樣可以嗎?

王委員美惠:好。

主席:首先法案名稱「平埔原住民族群身分法」,請問各位委員有沒有意見?這大家都一樣啦!沒有意見,那我們就通過。

第一條,各提案條文內容都相同,「為認定平埔原住民族群,保障平埔原住民身分認同權,特制定本法。」請問這條大家有意見嗎?

王委員美惠:沒意見。

主席:沒有,好,我們就照院版通過。

第二條關於主管機關,大家有一點分歧,按照院版的說法主管機關在中央為原住民族委員會;在直轄市為直轄市政府;在縣(市)為縣(市)政府。林宜瑾委員等人提案、賴惠員委員等人提案跟行政院版本相同;鄭天財委員等人提案是要設平埔族群委員會;剛剛這邊又有修正動議,高金素梅委員提的修正動議是主管機關在中央應為行政院,顯然大家意見比較不一樣。針對第二條的部分,現在請各位委員發表看法,先請王美惠委員,然後林宜瑾委員,再來高金委員。

王委員美惠:主席,謝謝。我覺得本法最主要是規範平埔族原住民的身分認定,另外還有規定辦理平埔族社會跟經濟狀況調查、維護保存跟發展平埔族文化等等的工作,不管本法是不是在期間內先行立法,這些工作人員都是一定要做的,原民會是否有事先完成準備,包含增加多少人、經費多少、人力要如何精進使用,請原民會說明一下,因為組織是不是也要調整,以上。

主席:謝謝。請林宜瑾委員,然後是高金委員,待會委員講完,請政府機關統一回答,好不好?高金委員之後是鄭天財委員,有請林宜瑾委員。

林委員宜瑾:謝謝主席。主席,現在是第二條還是第一條?

王委員美惠:第二條。

林委員宜瑾:不好意思,因為我晚到,我可以第一條也補充說明一下?

主席:沒關係!因為第一條大家的版本都一樣,只是要講一下,留個紀錄無所謂。

林委員宜瑾:OK,了解。關於今天的法案審查,我一開始要先聲明立場,就是我是強烈支持我跟伍麗華委員等人有一同提出直接對原住民身分法的修法,我想高金委員也贊同來保障平埔原住民的身分認同權益,因為憲法法庭當初判決的時候有所保留,留給行政機關跟立法的空間,就是直接修原住民身分法或修身分法、專法都可以,所以才變成今天我們用「平埔原住民族群身分法」這個草案的情況。

從另一個角度來思考,既然大法官並沒有裁決一定要立專法,我覺得我們就要來好好地審思,是不是應該把伍麗華委員的版本拉進來一起審,才可以對得起這次憲法法庭最完備的處理?因為畢竟是本質上幾乎相同的東西,都是要照顧平埔原住民族的身分認同權。

我想再強調一次,平埔原住民族的身分認同經過大法官憲法判決的明文保障,我覺得作為立法者真的要絕對落實這樣的判決結果,所以今天我們選擇在憲法判決的框架下來進行這個法案的審查,我想該有的身分認同、保障絕對要周延,所以回復權利這件事情,我覺得要有毫無區別的保障,我想某個程度應該是要這樣子,才能回應憲法法庭的判決。

最後我再提一下,因為現在這個法案名稱叫做「平埔原住民族群身分法」,我比較納悶的是為什麼要加「族群」兩個字?為什麼不能直接用「平埔原住民族」來代之?主委應該很清楚,我們在臺南座談會的時候,萬正雄長老就跟你強烈建議說不該寫「平埔原住民族群」,「族群」這兩個字應該要拿掉,因為它在法律上就是有一些所謂的區分,你不把平埔原住民當作原住民來看,所以我覺得如果可以把「族群」這兩個字拿掉,這樣子會感覺跟全部的原住民族有共同政治命運的民族,所以我覺得是不是「平埔原住民族」這樣就好,這個部分我再講一下。

不好意思,第二條是這樣,我覺得最大的爭議還是來自鄭天財委員提案要設立平埔原住民族委員會,可是我覺得無論怎樣的立論,要把平埔原住民族跟原民會切開來管轄,我覺得不是很妥適,因為我們如果從憲法判決來看,其實很明顯不該這樣子區分。我想簡單講一下憲法法庭111年憲判字第17號的判決理由,它的理由書第27段大法官有指出,大法官解釋憲法應隨時代進步,拿捏時代脈動,做出符合時代需求的解釋,不該拘泥於憲法部分條文的用語形式,也不該囿於修憲過程的隻字片語,致失憲法保障人權之本旨,這個重點在哪裡?重點就是憲法跟憲法解釋都寫是要保障人權,所以我覺得我們應該有新的進步的寬容的展現。

所以憲法法庭這個判決理由書都已經有明確表示,還沒有身分的其他臺灣原住民族,理應在身分認定上被認定為都是原住民,所以我覺得就沒有設立平埔原住民族委員會的必要性,以上,謝謝。

主席:好,我們按照剛剛的順序,好不好?接著是高金委員、鄭天財委員、黃捷委員。

沒關係,那鄭天財委員先吧!

鄭天財Sra Kacaw委員:非常謝謝大家。第一個,剛剛提到是不是要重新修正原住民身分法這個部分,因為憲法判決是給了兩條路,一個是修原住民身分法,另外一個是另制定專法,所以原民會到各地區開了很多場的說明會,包括平埔族人的說明會,也包括了原住民的說明會,所以他們後來採納了憲法判決的第二種方法,就是另制定專法,這是第一個。

至於修原住民身分法,這個很重要,請大家聽一下。行政院在立法院第9屆的時候,提出過修正原住民身分法,增列平埔原住民。在106年開始,內政委員會審查,審查完出委員會,107年送到院會,當時民進黨是絕對多數,那是行政院版本喔!但是我不知道是什麼原因、什麼理由,並沒有把行政院版本二讀、三讀,從107年、108年到109年的131號第9屆結束,所以這個部分就必須要去深思。

既然現在行政院依憲法判決送了這個,另定專法,也就是現在的版本,所以我建議就是以現在行政院的版本,包括現在有的這些、已經提案的,一起來討論,這是第一個。

第二個,我的條文之所以會建議另外成立平埔原住民族群委員會,最主要是因為按照憲法的判決,平埔原住民的相關權益要另外去評估、去考量、去調查,然後要去決定他相關的權利,所以有這樣的一個情形,如果我們同意讓他成立一個平埔原住民族群委員會,即另外一個機關的話,對於平埔族人權益的爭取保障會更好,這個是我個人長期當公務員、當立委之後的一個思考,所以我才會提出這樣的條文。

也許大家會說為什麼都是原住民還要分成兩個機關呢?我跟大家報告,在陳水扁總統時代,曾經有政務委員建議要成立一個民族事務部,包含原住民的業務、客家的業務、蒙藏的業務,包括其他少數族群的業務,當初我們原住民是反對的,事實上,一個機關如果處理不同族的權益的時候,當主任委員的或是當主管的,常常都會有一些爭執,內部會有這樣的情形,所以我是認為,如果真的要去爭取保障平埔族人的權益,真的是要另外成立一個機關,譬如說同樣是漢族,為什麼有閩南、有客家,我們就願意讓客家委員會成立,這個就是有他不同的地方,就是因為有他的不同,所以我們怎麼樣去加強他的權益保障,就成立一個機關,當然我知道很難被接受,但是我願意讓大家知道我的立意,包括後面的條文我都會繼續跟大家說明,給大家做參考,以上,謝謝。

主席:謝謝。

請高金委員。

高金委員素梅:謝謝。據我了解,這個草案從蔡英文到現在已歷經了10年,也歷經了前夷將主委及現任的曾主委,我更了解的是曾主委對於現在行政院送出來的這個版本,其實跟賴清德總統也見過面,所以我們現在討論的是行政院的版本。剛剛第一條的名稱已經通過了,現在來談的是第二條,我記得在6月底的時候有非常多內政委員會的委員提出質詢,我們講得很清楚,平埔族群的權益不是原民會一個單位就能決定的事情,不單單是原住民的立委這樣認為,宏陸委員也是如此認為,很多在場的委員其實都認為這件事情是非常大的事情,所以不會是由原民會這麼一個小小單位就能決定,目前原民會在整個行政院的體制裡面,可能算是原住民的一個幕僚單位而已,因此它很難作一些決定。

我覺得行政院應該要負總責、要統籌的主要原因有三項,我今天的修正動議請大家看一下,我說主管機關要放在行政院的原因是這樣,有什麼原因呢?我提一下,大概有三點,第一個,本來原民會的業務能力就非常不足,怎麼可能還能夠再扛住更多,而且我們來看一下現在原住民族的人口是占全臺灣人口的2.59%,理論上中央應該要編列811億給原民會,可是現在原民會只分到126億,只占預算的0.39%,更不要講原民會裡的公務人員員額,到目前為止還沒有補足。若說白一點,原民會連現在原住民應該要有的員額及預算都爭取不到,我們又怎麼能夠期待平埔族群回來了之後,原民會可以幫他們爭取到應該要有的權益呢?上一次主委就講大概第一波會有10萬人,然後第二波、第三波還會更多。

我們認為平埔族的權利其實是分散在一大堆的部會,而原民會根本也沒有所謂的統整能力,我們把平埔族的權利跟法律攤開來看一下,我算過,至少散在各部會,包括考試院、文化部、教育部、海洋、環境、內政、衛福等等,這些部會都關係到平埔族鄉親們的權益,一個原民會怎麼能夠來做這件事情?原民會調查出平埔族的權益涉及了多少法條,總共有127條的法律、283條的法規命令,我在這邊要請問一下大家,一個原民會怎麼能夠統合呢?這樣是一個非常大且跨部會的工程,如果沒有上級機關行政院來統籌,我認為什麼都推不動,我們必須要務實來看這件事情。

第三個,就算有行政院的統籌,依我們的經驗,過去其實這個法案就拖了10年,94年原基法通過的時候,光是一個第三十四條,在裡面我們也要求在三年之內各部會要修法配合原基法,行政院透過原基法推動會來追蹤。結果大家知道嗎?光是原基法,在94年通過的原基法第三十四條,花了10年才把各部會要修法的都配合完畢,現在我們要叫原民會一個機關負責,而且它的員額真的很少,它又要管那麼多的事情,目前的事情都管不了了,而在這個法條裡面有訂三年之內要搞定平埔族群所有的權益。我在立法院已經23年了,我平心而論,請大家好好思考,真的能夠在三年內處理127條的法律、283條的法規命令嗎?至於經費的部分更不要講了,原民會到現在1公頃6萬塊的禁伐補償還不知道經費要從哪裡來,所以我相信在場的曾主委一定很頭大啦!

我剛剛說的修正動議版本,若我們務實來看,所以我才會參照離島建設條例,我們讓行政院做主管機關,由行政院統整、協商給資源,不然我認為平埔族群的保障只會繼續淪為空頭支票,以上是我的補充說明,謝謝。

主席:謝謝高金素梅委員。

黃捷委員有請。

黃委員捷:我認為第二條其實是這整部法裡面最關鍵的一條,因為我們必須要依照憲判字第17號來進行這一部法的討論,所以我認為這一條大家花時間討論是很好的一件事情。但是我在這邊還是要強調,其實在裡面有兩個版本,一個是鄭天財委員的版本,是希望另設平埔原住民族群委員會;在高金委員的版本裡面,是希望主管機關變成行政院。我覺得這個其實要想清楚,就是這部法修法的複雜之處,最讓人家擔心的,然後各界有疑慮的,其實就是擔心這部法到底修了之後是加深不同族群之間的隔閡,還是讓大家可以獲得自己的身分認同。我希望等一下主委可以先說明憲判字第17號的精神有沒有辦法透過這一條去展現,因為其實憲判字第17號裡面的精神就是平埔族是原住民族,既然這個意思這麼明確了,所以是不是主管機關就是原民會?這個主委應該要跟大家說明是不是這樣才是能夠保障平埔族身分認同最重要的一個關鍵。

當然目前政院、林宜瑾委員及賴惠員委員的版本都是直接說主管機關就是原民會,所以我覺得這個在這邊一定要清楚釐清,如果我們另外再設一個平埔原住民族群委員會,會不會反而加深不同族群之間的隔閡呢?我覺得這個一定要釐清楚。你們開了好幾場座談會,有徵詢大家的意見,我有看到6月的時候在臺南有開一場會議,裡面的紀錄有很多族人提到他們覺得社會福利跟政治代表的席次要怎麼設計都可以另外再討論,但目前最需要的其實就是要明確肯認他們的身分,要讓他們知道平埔族群就是原住民,這件事情要能夠被設計在條文裡面,這也是我認為憲判最重要的精神。我覺得不管怎麼樣,這一條一定要清楚地讓平埔族可以獲得這樣的身分認同,所以我希望這一條大家可以在這邊有一個共識,以上,謝謝。

主席:謝謝。

請蘇巧慧委員,然後是張宏陸召委。蘇委員有請。

蘇委員巧慧:非常感謝,在我前面有黃捷委員及高金委員的發言,我覺得都很有道理,尤其剛剛高金委員有提到一段話,他說如果我們要處理平埔族原住民這樣子的長年爭議議題、身分認定問題的話,其實我們要修正推動的會跨越非常非常多不同的部會,以及處理非常非常多的法條。沒錯!事情確實是這樣,這也不禁讓我想起上次在跟原民會質詢的時候,我是不是也說到其實現有的原民事務、原民問題本來就是方方面面,所有原住民的事務本來就是教育、文化、衛福、社政等所有通通都包括在內,所以一個原民會其實就是一個小行政院,你們的人力夠嗎?你們的預算夠嗎?當時原民會其實也是笑笑、點點頭啦,這是大家都知道的狀況嘛,因為員額就是這樣多,預算就是這樣多,但是要處理的事務卻那麼多。

剛剛高金委員提到平埔族原住民的問題,沒錯,我也同意問題有這麼多,但原民會難道就沒有嗎?這是第一個問題,所以你現在把平埔族放到行政院之下,對於我們原來既存的16族來說,還要原民會嗎?還是也要拉到行政院之下,不然兩者不是又產生新的不公平嗎?這樣不是有點奇怪嗎?

第二,反過來講,如果現在平埔原住民是一個我們要擴大認同、同意這個土地上其實就是有平埔族的朋友們,他們也應該具有原住民的身分,所以我們依照憲判對他們的身分重新確認之後,他們不就是臺灣的原住民嗎?只是他們是平埔族的朋友,所以他們跟原住民這個大家庭本來就應該在一起啊!

所以我的論點是這樣,我認為不管是現在大家所熟悉的原住民各族群,又或者是我們今天討論的平埔原住民,其實都是臺灣的主人、臺灣的原住民,他們應該是一樣的,不管是權利、義務或者種種的狀況,政府要給他們的所有措施其實都應該由同一個單位一起來執行,這個單位如果現在不夠力,應該是讓這個單位更大、更有力嘛!比如說上次也有人提過,是不是可以考慮在我們的政務委員當中增設一位,讓我們的原民會主委兼政務委員,這樣這個原民會主委就具有跨部會協調的能力,這是不是反而是比較容易解決問題的方法?我們是很認真在討論事情,是要解決原住民朋友長期的困境嘛!

再進一步而言,你把主管機關放到行政院,坦白講,行政院的事情有多少大家也不是不知道,行政院作為主管機關,它能夠把全部的心力放在處理原住民朋友的身上嗎?我覺得這也有一點難。事實上,大家也知道行政院這個單位本身真正的員額有多少,搞不好還沒有原民會多,我不是很清楚啦,我現在一時之間查不出來,可能大家可以看一下。所以行政院聽起來好像很大,但是行政院事實上也還是要交辦各部會才能處理事務,不是只掛「行政院」三個字,事情就會直接解決。

所以我是很誠意的、務實的懇請各位委員,我們朝著把事情做好的方向,爭取原住民族朋友,包括平埔族原住民朋友權益的部分,大家認真的思考一下,主管機關到底放在哪裡能夠把事情做好。謝謝。

主席:謝謝蘇巧慧委員。

請張宏陸召委。

張委員宏陸:其實大家已經講了很多,可是在這邊我還是必須要再說一下,我們現在處理的是臺灣既有的原住民族跟現在的平埔族,針對這個判決,我認為它解決的只是基因上的問題,他的DNA是流了什麼樣的血,是要去解決這個問題,但我們今天要解決的不只是這個,我們除了要解決基因上的問題之外,他的文化傳承及其他等等這些東西,我們有沒有考量在裡面?如果你要單純解決基因認同,然後去保障他,這個問題好解決,但整個平埔族的文化或其他什麼要不要去保留?我想光有基因是沒有用的,還要有文化及其他的東西,這個族群才能夠長長久久。基因很容易被同化,我們也必須要承認,平埔族在臺灣是很早就在這邊的,他的基因其實有一部分已經被其他族群同化了,我們臺灣人有一句話說「有唐山公,無唐山媽」,其實以平埔族的基因來說,你說要找到百分之百的,在臺灣我不知道有沒有啦,但我們今天要解決的不是只有基因的認同,如果要單純就基因來說,根本跟原住民族是不一樣的概念,跟我們現在臺灣既有的很多族是不一樣的概念,我要先提醒大家,這個概念完全不同。

再來,平埔族的文化等等我們要如何去保存,我認為要解決平埔族群最重要的核心點是在他的文化及其他什麼,對於他的文化或其他什麼,我覺得大家不用拘泥於主管機關是什麼,行政院只是一個督導,你在上面弄一個委員會去督導各部會能夠做得更好,這是目前比較可行的啦,你如果要在行政院下再設一個平埔族委員會,另外一個類似原民會的組織,我認為不切實際,這個也做不到啦,所以我覺得這個大家要思考一下。當然,原民會對於平埔族,我相信應該多多少少也有了解,但這跟現有的原住民,不管幾個族,我覺得那個概念是完全不一樣的,你們反而現階段要在原民會裡面先設一個單位,看是要設處或什麼三級單位來專責平埔族,我覺得這是目前短時間內最好的辦法,大家思考一下,請大家想一下。

主席:好,謝謝。剛剛在座各位委員都已經講過一輪,我看主委的筆記已經一大堆了……

高金委員素梅:主席,讓我補充一下就好了。

主席:好,我們讓委員補充一下,然後就讓原民會回答。

高金委員素梅:我補充一下,其實我也同意剛剛巧慧委員所說的,只是我記得在113年原民會組織法第三條修正的時候,我們其實就希望原民會的主委能夠兼政務委員,原因就是原民會要跨很多部會嘛,但是很遺憾的沒有通過,當時你們沒有支持啊!如果是這樣的話,大家可以思考一下,因為這個問題讓大家能來思考一下,我覺得也是好事。謝謝。

張委員宏陸:這個我也補充一句,以前只有單獨原民會,如果現在要把平埔族放進去,其實他兼政務委員,我覺得是OK的啊!

主席:不錯,至少我們開始有一點點共識了,這樣滿好的。

我們先請曾主任委員說明一下。

曾主任委員智勇:我請處長來說明。

雅柏甦詠.博伊哲努處長:各位委員,首先針對主管機關的部分,當時我們主要是考量到兩點,第一點是憲判字第17號有特別提到,現在這個所謂的平埔族群是屬於憲法增修條文第十條第十一項、第十二項所講的原住民族,按照原民會組織法,其實原民會主要的主責任務就是統合原住民族政策,保障原住民族權利跟執行原住民族事務,所以當時我們認為在整個行政院體制底下負責原住民族政策、負責憲法增修條文第十條第十一項、第十二項整個原住民族權利保障的機關就是原民會,所以當時我們就把這個主管機關訂為原民會,這是第一點說明。

第二點說明,針對王美惠委員特別提到,在平埔族群進來之後,我們的機關組織要如何調整以及資源要如何去挹注到平埔族群身上。這個部分我們也是參考111年兩個針對原住民身分的憲法判決,分別是第4號跟第17號,其實這兩個憲法判決都有一個特徵,像第4號就特別提到,原住民身分跟他所享的優惠措施並不是理所當然可以直接牽連在一塊;到了第17號其實寫得更清楚,是直接寫說,有關平埔原住民族群的權利,是要考量他的歷史條件,並且斟酌國家的資源,另以法律定之,它就寫得更清楚,可能不會跟現行的原住民完全一樣,是按照平埔族群的實際需求跟社會狀況來決定他的權益保障的實質內涵。

所以在這樣的前提之下,行政院版針對平埔族群未來的權益做了幾個設計,第一個設計,因為我們在徵詢平埔族群意見的時候,他們有提到,個人權利可以等,但是集體權利不能等,集體權利就包含了語言、文化,因為他們認為語言、文化不在的話,他們的族群就滅絕了,所以我們在院版第二十二條就特別規定,在本法通過之後,平埔族群一旦取得身分,就馬上適用原住民族語言發展法跟原住民傳統智慧創作保護條例,這是第一個設計。第二個設計是針對其他的權利,包含憲法增修條文第四條第十一項、第十二項所列舉的各項權利,我們會進行資源的盤點,進行平埔族群社會、經濟生活的基本調查,所以在我們的第四條有特別規定,我們要針對平埔族群定期去舉辦社會及經濟、文化的調查,根據這個調查結果去設計符合平埔族群的權利,所以未來這整個機關組織的組設跟資源的挹注會按照這樣的狀況去逐步落實。

另外,我們也知道平埔族群不會第一時間就馬上98萬人都來登記,應該是逐年增加,可能第一年10萬人,然後第二年又增加一些人,所以資源的投注也是按照人口的增加去逐步做調整。先做以上說明。

主席:請主委。

曾主任委員智勇:謝謝各位委員,最主要是行政院已經設立原民會作為原住民整個政策的統合機關,平埔原住民族群本來就是原住民,本來就應該由原住民事務委員會來做整個統籌。當然,我們還是建議也拜託委員採用行政院的版本,因為這也是最大公約數了,為避免又疊床架屋,我們這樣建議,因為平埔原住民族確實是我們自己原住民族,原民會責無旁貸,所以是不是建議採用原來行政院的提案?謝謝。

主席:我看大家問題很多,但你回答的好像有點精簡。我幫在野黨委員講一下,不管是把主管單位變成行政院,或者是要成立新的委員會,不外乎八個字嘛,就是拉高層級、增加資源,對不對?現在政府端雖然希望大家以院版來通過,這個我們都非常尊重,但請問原民會到底有沒有什麼針對拉高層級跟增加資源的規劃?你這樣講,我們比較容易達成共識啦!

曾主任委員智勇:謝謝主席。跟委員報告,平埔原住民進來之後,經費、資源的拉高是必然的,這個不是原民會的責任,這是整個國家在考量所有的情況,並在整體盤點資源之後,要院這邊來協助的,這個不是原民會一個會就能決定的,因為增加了這麼多人,不管是文化、語言,相關的一些預算一定會增加的,當然原民會的預算也就必須要增加,院裡面也知道這個狀況,這個部分我先做這樣的說明,謝謝。

主席:請問各位還有沒有想法要補充?好,請高金委員。

高金委員素梅:主委,您很有信心耶!哇,我在這邊聽你說明,感覺你真的很有信心,我也真的是太開心了!但實際上是如此嗎?不是如此,如果真是如此的話,今天行政院的版本提出來時就應該要有一條寫這些東西啊,讓大家放心嘛,但現在看到的完全沒有啊,對不對?只有在第二十三條規定了三年內要處理掉所有的東西,但這裡面都沒有講到預算啊。所以我坦白說,今天行政院的版本,在歷經快要十年後提出來的還是這樣的版本,這個本來就已經要被譴責了啦,是不是?現在因為憲法法庭的關係,我們必須要趕快、要加快腳步來處理這件事情。所以我的建議是這樣,因為整部法律案其實就是第二條跟第二十三條最有爭議,既然大家有爭議,我們就先保留第二條,好不好?我們先繼續往下,好嗎?因為真的是有時間的限制,謝謝。

主席:好,謝謝高金委員,我正有此意,我剛剛聽到大家也都說好,那第二條就先保留,我們往下走,可以嗎?好,第二條保留。

第三條,因為我手上有一份原住民族委員會提供的條文對照表,上面有寫明引用的部分到底是憲法增修條文第幾條第幾項第幾款,好像有一個引用錯誤的狀況,我們是不是先請原民會說明一下?

雅柏甦詠.博伊哲努處長:我想這個部分是行政院版誤植了,應該是委員賴惠員的提案是正確的,是第四條第一項第二款。

主席:好,所以引用的部分有誤植,應該是第四條第一項第二款,請問在場委員,是不是大家都反覆確認過了?好,所以就按照賴惠員委員的版本通過,因為其他的都一樣嘛,對不對?好,第三條照賴惠員委員版本通過。

第四條,請問大家有意見嗎?沒有,因為各提案條文內容相同,我們就照院版通過,可以嗎?好。

第五條,請問大家有意見嗎?沒有,同樣的,因為各提案條文內容相同,我們就按照行政院版通過。

第六條,請問大家有意見嗎?請林宜瑾委員。

林委員宜瑾:謝謝主席。有關這一條,本席針對審查基準提出修正動議,我們有看到草案第五條規定,平埔原住民族群的核定是要該民族的語言、習俗、傳統等文化特徵至今仍然存續,而第六條則是至今仍然存續之審查基準的規定。在西拉雅原住民身分案的這則憲判字判決理由書第26段有提到,為符合憲法增修條文特予保障原住民族文化等之意旨,就原住民族之意義及保護範圍,其認定應避免反於歷史事實、國際保護原住民(族)潮流,而失諸過度嚴格,所以應作較寬鬆的認定。重點是大法官就是認為不能過度嚴格,所以本席認為審查基準應給予寬鬆看待,因此我提出了修正動議,就是要把憲判理由書的這段文字加到第二項,目的當然就是要讓判決主文,就是有客觀歷史紀錄可稽,就是把這些主文弄進去,這樣子的話,我們從寬認定上會比較有理由基礎。當然啦,後續檢附資料怎麼樣來認定其身分,這當然不可或缺,不過作業上我覺得真的要從寬從簡,儘速讓被認定的原住民族獲得認定。以上,謝謝。

主席:謝謝,這份修正動議的資料大家有嗎?林宜瑾委員及我們內政委員簽名的修正動議,包括第六條、第八條、第十二條、第二十三條及第二十四條,這個確定大家手上都有嗎?好,那就請大家看一下。

主席:接下來請黃捷委員。

黃委員捷:謝謝。我也想要呼應一下宜瑾委員的這一條,我想要請主委說明一下,因為在上一次質詢的時候我有特別問到,尤其是在這個裡面,因為申請成為平埔原住民族的時候,族人必須要自己證明他是有文化特徵獨特性,這個文化特徵獨特性到底要怎麼去證明?我認為主委這邊應該要多加說明,因為在你們的立法說明裡面並沒有提到。其實根據憲判的精神,確實是應該要從寬,讓他可以用鬆綁的方式去認定自己的獨特性,而不是到時候你們列出一些有的沒的條件,反而阻礙了他們去證明自己是平埔原住民族這件事情。

而且我還有一個疑慮,假設現在有個A族透過自己的一些方式去認定他有獨特性了,而B族其實跟A族有類似的一些特徵,會不會因此你們說因為A族先認定了,所以B族沒有辦法透過這一條特徵去證明他自己?我擔心的是會有這個衝突的問題,所以你們應該要說明,接下來你們的審查方式大概是什麼,會不會有彼此競爭,或者是你們會用一些方式把人家篩掉,這個是你們要多加說明的。所以我認同宜瑾委員的修正動議,應該要把憲判的精神放進去。謝謝。

主席:好,謝謝。請張宏陸召委。

張委員宏陸:我不反對林宜瑾委員跟黃捷委員的看法,不過我先說一下,針對第六條,我建議我們可以先保留,為什麼?現有原住民族的豐年祭或什麼,他們的過年就跟我們不一樣,但平埔族大部分的過年就跟我們現在所有的臺灣人其實是同樣的,只是他有保留一些不一樣的文化,我舉一個例子,全臺灣所有人幾乎都有拜地基主,對不對?其實拜地基主就是平埔族文化的延伸啊!對不對?如果今天放寬鬆,有拜地基主的都可以變成平埔族民,這一點我們要考量一下,因為全臺灣每個人都有拜,但這個真的就是平埔族的文化嘛!所以平埔族其實跟這些在臺灣生活的既有文化很多都融合在一起。我不反對,我也支持林宜瑾委員的看法,但如何去判定?我覺得我們要多多思考,不然到時候2,350萬人當中,大概1,800萬有拜地基主的都是平埔族。我們在立法也要考量這一點,所以我建議這一條保留。我認同林宜瑾委員的看法,但我們要再思考一下,我覺得要先保留。

主席:請高金委員。

高金委員素梅:其實我也同意宏陸委員所說的,剛剛宏陸委員所說的,我相信大家也都清楚知道我們所擔心的跟我們的看法。我就請原民會來回應一下,目前最後兩族認定,一個是Hla'alua(拉阿魯哇族)、一個是Kanakanavu(卡那卡那富族),對不對?是不是按照第六條第一、第二項來做認定,回復他們的身分?如果是這樣子的話,事實上宜瑾委員修正動議的那一項,其實是不是不要放在法律裡面,我們就把它放在附帶決議裡面,然後讓這樣的精神也可以進去?以上是我的建議,謝謝。

主席:好,本席也是同意原民會來做一下說明,好不好?請。

雅柏甦詠.博伊哲努處長:首先說明林宜瑾委員所提第三項的修正動議,部分文字跟剛剛已經通過的第四條第二項是一樣的,就是「避免反於歷史事實及國際保護原住民族之潮流」。當然我們理解這個修正動議主要的目的是因為平埔族群四百年來有他很多文化特徵已經消失了,所以他希望做比較寬鬆的認定。但是如果要做這個修正動議,我們會建議就擺在第十條,因為在審查整個平埔族群民族認定的時候,第十條是一個比較程序性的規範,在這程序裡面有一個比較實質性的要求就是說在審查的過程當中,應該要遵照修正動議的這個原則,可能擺在第十條……因為這個不只是針對文化的審查,甚至後面的歷史特徵或是維持族群認同,甚至是客觀歷史紀錄等等,可能都會適用這樣的原則,這是第一個部分。

第二個部分,高金委員有特別詢問當時Hla'alua(拉阿魯哇族)跟Kanakanavu(卡那卡那富族)的審查過程是不是也跟第六條的過程一樣?確實我們當時雖然並沒有明文的規定,但是在審查的過程當中,我們也是經過了委託學者調查,調查的內容大體上就他們的語言是不是存在、他們的習俗是什麼、有哪些傳統、有哪些文化特徵等等,甚至他們的生活領域等等的都做了調查之後,當作一個佐證的基礎報到行政院去核定。所以基本上,過去從九族到十六族都是依循這樣的程序去做認定的。

主席:好,我們請宏陸召委補充一下。

張委員宏陸:剛剛處長講的有一個觀點我非常不認同,如果你們原民會用這種方式來處理這件事情,我覺得你們會出很多問題。他剛剛說:平埔族很多文化消失了。我的觀點跟你完全不一樣,其實是後來的移民被平埔族同化了;他沒有消失,而是我們後來的移民跟著被他同化了,他的文化還在!你們現在應該要把兩個分得很清楚,現在全臺灣很多習俗文化什麼的,哪一些本來就是平埔族的,只是後來的移民完全被同化了;然後還有一些平埔族裡面特別的族群,他們還保留原來更傳統的文化,那些他沒有同化後來的人。你這個歷史觀點跟這個立法的精神,我覺得我跟你完全不一樣。我覺得我看到的是一個歷史的事實,如果原民會是用這一種立場來做這件事情,我跟你講,今天審這個我覺得沒有必要了。

王委員美惠:對。

張委員宏陸:你們這種觀念是完全不對的。

主席:請林宜瑾委員。

林委員宜瑾:謝謝主席,我想因為剛剛有說明,其實我這個修正動議是真的想把憲判的精神放在這裡面。當然要保留我也同意,如果可以按照高金委員的提議,就是說不然用附帶決議的形式來展現,這樣子的話是不是更好?如果大家有共識,是不是也請原民會擬個附帶決議的文字出來讓大家來檢視,如果可以的話,是不是可以這樣來處理?

主席:好,我們請曾主委再補充一下,尤其剛剛宏陸召委講了,用詞上確實要小心,確實在漢化的過程,互相影響融在一起,對不對?這是本席對這事的了解。來,請主委。

曾主任委員智勇:謝謝張委員的指教,我們希望最起碼有一個基本條件怎麼認定,但是我們審議會採用比較寬鬆的方式來認定平埔族群,這個部分我們的原則是掌握在這裡,因為將來認定是不是平埔原住民族,這不是由原民會來決定。它會有一個審議會,他們自己的族自己來審他們的人是不是……比如說,西拉雅是西拉雅一個審議委員會來審你是不是西拉雅族群的人,是這樣來的。我想這個部分我們會堅持從寬,而且會比較寬鬆的來認定。

主席:所以我們用附帶決議的方式來處理可以嗎?是不是請原民會把相關精神用很精準的文字擬出來?因為剛剛原民會主委有承諾這是政策方向,寬鬆是政策方向,加上一個附帶決議讓它更清楚,好不好?這樣大家比較有具體的成果。第六條我們還是照院版條文通過,大家有意見嗎?宏陸委員,請。

張委員宏陸:我覺得第六條其實大家也沒有太大的反對,都有共同的看法。我覺得附帶決議當然是一個方式,如果你給它入法也是一個方式,當然入法是比較嚴謹,我覺得是這樣。我個人認為這個法是一個重要的法案,多討論一、兩次我覺得沒有關係,所以我覺得第六條要保留。我們也要給原民會一些壓力啊,對不對?你用附帶決議他沒壓力了啊,我覺得要給他們壓力啊!他們剛剛的那個歷史觀點跟那種主管機關的觀點,我真的非常不認同,要給他們壓力啊!

主席:好,沒關係,你們附帶決議照擬,好不好?但沒關係,本來我們今天就是把它先跑一輪,然後再看狀況來做處理,好不好?第六條一樣先保留,可以嗎?

林委員宜瑾:OK,好,謝謝。

主席:好,再來往下走,第七條的部分,請問大家有意見嗎?因為各提案條文內容相同,也沒有修正動議,對不對?

王委員美惠:沒有。

主席:那我們就照行政院版本通過可以嗎?好,謝謝。

接下來是第八條,第八條是不是林宜瑾委員有修正動議?我們就請您說明一下。

林委員宜瑾:謝謝主席。這一條是有關於原住民族認定的歷史紀錄,我提出修正動議加入一則概括條款在第四款,內容就是「申請民族之成員本人或其直系血親尊親屬,於其他歷史時期之各項客觀證據,有足以證明其屬於臺灣南島語系民族之資訊。」理由在於將客觀歷史紀錄嚴格地限定證據的適格性,這種限制實在是太過度狹隘,忽略了許多重要的歷史資料來源。雖然第三款學術研究資料或許可以補足這份缺陷,可是他容不容易取得,或者是否容易被人民得知這一點是存疑的。更何況臺灣歷史的漫漫長河,或許有些人的家族就留有幾百年的原住民、殖民者交易的私文書,這點好像就不一定有第二款或第三款的適格,但似乎又可以作為一種身分認定的證據佐證,所以本席主張加入這種概括條款,就是讓更多歷史的證據可以被使用,但採用與否當然要看審查會最後的決定。

黃昭元前大法官在憲判同意書結語有指出,只要是國家能夠維持戶籍登記制度,並採認日治時期戶口調查簿及後來官方紀錄為認定原住民的依據之一,所謂原住民族自我認同原則就必然受到制約。我覺得為了使這份制約有所鬆綁,並符合判決理由書第二十六段講到的不能過度嚴格,所以我覺得將其他足以證明的客觀歷史紀錄納入,也才符合大法官意見書的看法,這項動議請大家支持,謝謝。

主席:謝謝林宜瑾委員的說明,其實一樣嘛,在認定裡面應該要相對寬鬆,跟第二條邏輯一樣。

請鄭天財委員。

鄭天財Sra Kacaw委員:如果我們從行政院版的第八條來看,第八條第一項第一款「日據時期戶籍資料」,現在具有原住民身分的,都只有依日據時代戶籍資料。現在要增加第二款、第三款、第四款……而且第八條的規定是「之一」,也就是只要其中之一就可以了。當初內政部所調查的98萬人,只是依第一款日據時代的戶籍資料而已,他們算出來約98萬,如果再加上第二款、第三款、第四款,就包含更多人,這是我們必須去思考的,因為未來誰都沒有辦法認定,誰呢?就是審議會自己決定,剛剛曾主委講的嘛,西拉雅族就成立一個西拉雅族審議會,就是所謂的專家學者嘛,一定是這樣,誰有辦法去考古?沒有辦法,就是專家學者認定,所以這個部分必須去思考憲法判決裡面所考量的。

在這樣的情形之下,就會衍生到我剛才講的,在一個機關裡面,有不同認定的方式、不同的權益……因為我自己是老公務員,當久了,我才會說要成立一個自己的機關、自己的立委、自己的議員,相關權益的爭取,我都提了,憲法增修條文我也提了,平埔原住民的立法委員我也提了,我也提案了平埔原住民的議員,包括直轄市議員、縣議員,這樣整體才會有一貫性,我才會有這樣的建議,以上。

主席:請王美惠委員。

王委員美惠:主席,我覺得修這個法的時候,雖然是平埔族要……說比較難聽的,我們世俗人說認祖歸宗,讓他們知道他們是原住民,不過也要有一個限度,如果沒有一個限度,到最後認定的時候……到目前為止,我們調查出來差不多98萬人,如果像這樣下去,我相信150萬人也有可能,所以我們再討論一下,因為我覺得認祖歸宗,原住民本來就要讓他們回來,不過如果放寬的話,我覺得這個問題很大,所以主委,你們要審慎評估一下,以上。

主席:好,我們是不是先請原住民委員會說明一下?請針對第八條修正動議提供一下官方的意見。

雅柏甦詠.博伊哲努處長:這個修正動議裡面的文字,其實跟憲判的文字有一些……把各項客觀證據納進來,當然在憲判字第17號裡面,它的文字其實是以日治時期的文字為主,就是註記為「熟」「平」者,它是判斷標準之一,這樣可能會延伸到清朝,甚至荷治時期的一些客觀證據都會把它納入進來,這個方向我們基本上是表示肯定,但是要怎麼去做證明這件事情,操作上的一些方式,我們必須要再去做一些思考。

主席:需要再去做一些思考,是怎麼樣的思考法?

請問各位委員,還有沒有什麼意見要補充的嗎?針對第八條修正動議的部分。

張委員宏陸:我覺得保留。

主席:保留。

張委員宏陸:但保留前我還是要請原民會,方向大家都認同,但如何去定義、如何有一個標準,原民會目前手頭上有多少平埔族?他們的文化、他們的資料等等,你送一份給我們內政委員會。

主席:總要有個預估數據嘛,對不對?

張委員宏陸:讓我們看,也看你們到底有沒有認真去做這件事情嘛,如果原民會到現在連平埔族的文化都沒有掌握,我們來訂這些,以後只是更多事情沒辦法解決啊!你應該給我們一份這個資料。

主席:好,第八條先保留,可以嗎?

王委員美惠:好。

主席:謝謝。

第九條,沒有修正動議,大家都長得一樣。請問各位委員有意見嗎?我們照院版通過,OK嗎?好,謝謝。

第十條,提案條文好像有一些落差,對不對?王美惠委員有提修正動議,這條主要在討論審議會嘛,審議會人數、門檻到底什麼樣?行政院的提案跟委員的提案有若干的落差,還有我們新增的修正動議,請大家一併參酌。請問第十條大家有沒有特別要補充的?

請王美惠委員。

王委員美惠:主席,我會提出這個意見,是因為我們的規定是11人以上,但是以下都沒有定,所以我參考文化部跟許多的單位,我提出23人以下,因為我覺得要有限制才對,不然你只有寫說要11人以上,我覺得這樣修法比較不好,我們尊重提案跟行政院的11人以上,謝謝。

主席:好,這是把審議會成員上下限寫出來了,11人到23人,對不對?這是王美惠委員修正動議的精神。請問大家對於這樣子的說法有沒有意見?

請張宏陸召委。

張委員宏陸:王美惠委員的修正動議我是沒有意見啦,但第十條這樣子寫,我越看越覺得好像不夠完善,邀請專家學者組成審議委員會,這些專家學者是有准駁的……

主席:權力。

張委員宏陸:不只是權力,我講句難聽一點的,算或不算都在他手上。

主席:沒錯。

張委員宏陸:對啊,我覺得只這樣寫不對,我覺得這一條沒有其他的防弊條款。專家學者也不見得每個都很清楚平埔族的文化,人家有這些相關的條件可以申請的,你就只有這樣子……一個身分的認定,就由這幾個人認定他的身分,哇!他比法官還大,他比誰都還大耶!我覺得這一條是不是大家再思考一下,應該要有防弊條款,不應該就這樣子。

主席:原民會說明一下,你們那個審議委員會的組成,政策邏輯是什麼?你們本來預估的人數、執行的模式是什麼?好不好?原民會做一下補充說明。

雅柏甦詠.博伊哲努處長:這部分我們當時參考原住民族從9族到16族,在執行過程當中,我們委託研究之後就會召開這樣的審議會,大體上也是邀請專家學者組成這個會議去審查。最初設計這個條文,我們在處理不同族群的時候是會找不同的審議會委員,因為誠如張委員剛才提到的,其實不是每一位研究平埔族的委員他一定每一族都熟悉,所以我們會專門針對那一族去量身訂做一個審議會,然後去找比較熟悉這個族群的學者專家或者是一些民間人士參與審議。當時會把審議會訂為11人以上,主要是考量也希望有多一點人協助。

在審議會之前,我們也一定會先做一個委託研究,委託研究之後是當作審議會在審查的基礎資料。審議會的決議,是提供原民會當作要陳報行政院核定他的民族之基礎資料,所以審議會審查通過之後,我們就會把這個決定報到行政院去核定,程序是這樣、當初的設計是這樣。

主席:請王美惠委員。

王委員美惠:主席,關於這裡面的內容,就像剛才張宏陸召委說的,對於11人以上、23人以下,大家都沒有意見,而是現在專家要研議他是不是平埔族的人,原民會的人有沒有參加?原住民平埔族的代表是不是可以參加?因為參加的專業,說實在的,是依他的認定;現在我們比較擔心的是,你聘請專家是依什麼條例、依什麼專業去聘請的?是聘請幾個?剛才主委所說的,做為原住民的平埔族,就是由平埔族他們裡面的人來認定,你如果再請專家來,這樣就「霧煞煞」了,以上。

主席:高金委員先,好不好?高金委員,然後再請張召委。

高金委員素梅:我也同意美惠委員講的,因為我覺得第十條這樣看起來,原民會其實是有一些疏漏的地方。所謂應邀請相關領域之專家學者組成審議委員會,那請問一下這些「相關領域之專家學者」是誰?你怎麼遴聘、其標準是什麼?是不是你要在最後一項裡面說要另以辦法定之?就是你要聘請這些相關領域的專家學者,他的背景、他的專業程度到底是什麼?因為你只有講要邀請相關領域的專家學者組成審議會,但是這些人的權力太大了,他到底夠不夠專業?你沒有遴聘這些專家學者的一個辦法,這就很奇怪!那是誰邀請?是由原民會邀請、原民會認定他是相關領域的專家學者,就邀請他來了嗎?這個是有一點疏漏的地方,是不是請大家可以討論一下,在最後一項裡面可以加一下。「以辦法定之」?

主席:張宏陸召委有請。

張委員宏陸:我只是想請教原民會,你們現在認為平埔族裡面到底有幾族?我想請問一下這個問題。

雅柏甦詠.博伊哲努處長:目前至少有10族。

張委員宏陸:至少啦!那你們認為只有10族嗎?

雅柏甦詠.博伊哲努處長:其實還有其他的族,學者研究大概有到15族。

張委員宏陸:我跟你講,就我所認知的,不知道哪個族我忘了,只剩一個人會講他們原來的族語,對不對?人家文化學者有特別去錄音、去蒐集這個,就只有那一個人,針對那一族你去哪裡找專家來給我看?我想請問哪!這個問題是很複雜的,不是你們單純想的,對不對?針對這個問題,我認為這裡沒有防弊不對啦!有一些族群,就像我剛剛舉的那個,只剩一個人會講族語,對不對?那你要怎麼去認定?那一族只剩他一個人,其他的都沒有喔!那一個人可以成族嗎?如果專家學者說,你就只有一個人,我不認為你這個是,那要怎麼辦?我今天提出來的是這個問題,我覺得院版第十條,寫得也不夠完善,本席建議保留,你們再去改啦!你們再去改來給我們看!

主席:其實我覺得「相關領域」4個字太模糊了,因為你看以文資審議會而言,它有寫專家學者、民間團體代表應具備該審議會所涉文化資產類別之學術專長或實務經驗,然後才是人數之類的,它其實要很明確地界定到底要具備什麼樣的專業技能,或者是某一些什麼樣的身分條件,你才可以成為審議會的成員。

另外,因為每一族都可能會有申請案,那現在原民會裡面到底有沒有足夠的學者專家?這個我是用請教的心態,如果不夠,會不會變成同一群人決定非常多事情的狀況?我覺得原民會也做一下功課,提供一些相關的數據,你要讓大家比較放心,好不好?而方法上,到底是把它直接寫出來哪些領域,或者用高金委員的想法,就是我們另以辦法定之,可以讓它比較完整,那個辦法相關的方向要先出來,那麼這一條通過的機會就比較大。所以我們今天還是先保留,請原民會再補充一些資料,可以嗎?

王委員美惠:好。

主席:好,謝謝,那麼第十條我們保留。

第十一條,請問大家有意見嗎?各條都長得一樣,那我們照院版通過,可以嗎?

高金委員素梅:可以。

主席:好,謝謝。

第十二條,林宜瑾委員有修正動議,對不對?好,請說明。

林委員宜瑾:謝謝主席。關於這一條的限期登記,不管是學界或者律師界其實都有人批判,就連上次在詢答的時候也有多位委員提出質疑,當時主委也回復本席說5年如果不夠,是不是要延長到10年、15年或者20年,都可以再討論。所以本席在這裡就提出一個跟賴惠員委員版本一樣的修正,就是延長到20年。

不過我想另外新增一項,也就是「公告期間屆滿後,仍得由該族或個別申請人,以書面敘明理由,向主管機關申請補充認定程序;主管機關應斟酌其情形,予以受理。」我們可以看到,針對限期登記,黃昭元前大法官也在憲判的協同意見書提出質疑,他說如果未來再有這個登記期間的限制,讓原住民沒有辦法補登記的時候,憲法法庭還是會有權審查並宣告登記期間的限制是違憲的。可見大法官的專業意見也認為限期登記是有違憲疑慮的,我們試圖提出補救,所以才會提出這樣的動議,期待讓個案有辦法以書面敘明理由去補登記,主管機關也可以斟酌情形受理。謝謝,以上。

主席:有關於民族成員身分認定要件的公告時間,現在有五年的版本,對不對?修正動議跟賴惠員委員的提案是二十年的版本。請問各位委員,針對這個年限長度有沒有意見?因為我看原民會的意見是,「尊重大院審議結果」,原民會對於這件事情的想法,你要不要再補充說明一下?

曾主任委員智勇:尊重。

主席:延長5年這是沒有……都是一樣的,對不對?是前面第一個,到底要公告幾年嘛!來,美惠委員。

王委員美惠:主委,不是尊重啦!是要你們有作為,做完之後覺得時間不夠再延長,現在都還沒延長十年,我們說二十年,你就說尊重,這樣就都擺爛了,就沒辦法完成了。你也要說出你做主委對平埔族要怎麼協助,趕快立法、讓他們可以認祖歸宗。如果對公告二十年只會說「尊重」,那麼你就輕鬆了,可是卻枉費今天大家開會開到現在!開會是應該開的沒錯,不過聽到主委對公告二十年說「尊重」,說實在的,身為主委不應該這樣啦!以上。

主席:宏陸召委。

張委員宏陸:既然要尊重,我覺得有關二十年的部分就不用討論了啦!但我有一個想法就是,他是不是平埔族的哪一族,或者他是不是具有這個身分,政府無權對公告時間予以限制,從而剝奪他申請成為平埔族成員的權利,說不定會因為某件事情、某個考古等等,發現原來這個村莊的人其實就是平埔族的後代,甚至可能還保留他們的文化。如果發現的時候已經超過二十年,那他可不可以來申請?被你剝奪了耶!我覺得這一條的立法精神應該反過來,就是我們希望他在什麼期間內完成申請,但如果發現新的事證,要為他保留申請的權利。立法精神應該反過來,是這樣子才對啦!不知道主委的看法是怎樣?

主席:先請黃捷委員,然後是高金委員。

黃委員捷:我也認為主委真的要做點功課。其實前面在討論每個條文的時候,針對各個委員的意見,你們都應該要有自己的立場,說明自己做了多少研究,所以有充分的立論依據,這樣才對,而不是每個都說「尊重」、「尊重」!要執行的是你們耶!每一條你們都沒有認真地回復委員,大家會覺得你們很敷衍,而且真的滿不尊重今天的會議審查啦!其實我們每個委員都是做好功課才來的,請你們也做好功課,好不好?

你們的版本是寫「五年」,賴惠員委員的版本是寫「二十年」,其實在憲判字第17號的意見書中,有一位大法官特別提及到底需不需要有年限這件事情,這個是你們要回答的。他認為山地原住民取得身分是沒有時限的,平地原住民則有時限,如果有一個時限,是不是有違憲的疑慮。這個是你們要在這裡解釋的啊!你應該回答到底我們有沒有必要設定年限。例如很多平埔族群想要證明自己的身分,可能他要追溯的登記文件是很久、很久以前,甚至是日治時期的,那麼這樣的限制會不會對族人造成負擔?或者是說,在這個期限內登記跟他能不能取得原住民身分真的有關係嗎?以上這些問題都是你們應該要回答的。還有,如果他在你們設定的年限內還不是成人,就是他可能還沒滿20歲,這些人沒有辦法自己去登記,是不是就會因此而喪失他登記的條件呢?這些疑慮都是你們應該先在這邊跟大家說明的,而不是只說「尊重」、「尊重」,到底要尊重什麼?

主席:謝謝。請高金委員。

高金委員素梅:為了節省時間,我同意張宏陸委員說的,就是只要認定,他隨時都可以進來,不要寫時間限制啦!原民會可能要思考一下這個條文怎麼修會比較好,好不好?因為五年、十年、二十年那種期限真的是很奇怪的一件事情,你應該是……

王委員美惠:先保留。

高金委員素梅:對。這個先保留,請原民會修一下文字。好不好?謝謝。

主席:我可以先給原民會一點意見,就是剛剛也有討論的第二項:「符合前項公告之民族成員身分認定要件者,得於公告期間……」,這是關鍵,因為得於公告期間內申請,所以才有幾年的問題。但我也是認同張召委跟高金委員的想法,也就是說,如果要開放他申請,還設定一個時間,這不是很奇怪嗎?所以是不是檢討「得於公告期間」這句話?把它拿掉其實就沒有時間的問題了嘛!針對這個部分,請原民會到時候做一下功課,好不好?

這一條我們就先保留。

第十三條,每個版本都一樣,請問大家有意見嗎?(無)好,我們照院版通過。

第十四條,請問大家有意見嗎?(無)沒有,我們照院版通過。謝謝。

第十五條,請問大家有意見嗎?(無)好,我們照院版通過。

第十六條,請問大家有意見嗎?(無)沒有,我們照院版通過。

第十七條,請問大家有意見嗎?(無)好,我們照院版通過。

第十八條,請問大家有意見嗎?(無)沒有,我們一樣照院版通過。

第十九條都一樣,OK,我們照院版通過。

第二十條都一樣,也沒有修正動議,那我們照院版通過。

第二十一條,這都是一些技術的條文,好,我們照院版通過,可以嗎?好。

林宜瑾委員的版本裡面有第二十二條。現在請林宜瑾委員說明一下。

林委員宜瑾:謝謝主席。這一條是一個新增條文,我的提案內容是參考原住民身分法第十一條,我認為這一條應該要比照原住民身分法來寫入,原因是實際上戶籍登記可能有登記錯誤、遺漏或者是其他原因誤登記為原住民身分者,這需要被補正,所以確實需要戶政事務所在知悉後,書面通知當事人進行撤銷或更正登記,或者由當事人向戶籍所在地之戶政事務所申請查明,並為撤銷或更正之登記。

我在這裡要補充說明的是,像我們臺南市政府已經進行「熟」的身分註記很久了,也會特別註記平埔族民的族別,截至今年6月底以前,臺南市已經有8,045人主動來進行平埔族族別或「熟」這個身分的註記。根據瞭解,在蘇煥智前縣長的時代,就有更多族親來登記過,只是縣市合併後,大家沒有再來登記第二次。2008年新聞報導臺南縣政府那時的統計,日治時期戶口調查簿的種族欄註記為「熟」或者是「平」,這個平埔族的總人數是2248人,所以戶政機關應該有辦法清查,並通知相關人來進行登記或更正登記。因此我希望這一條可以獲得大家的支持,謝謝。

主席:這是新增條文。本來跟身分登記有關的條文就是第二十一條,只規定戶政事務所如何處理,並於登記後發生效力。但是林宜瑾委員等提案條文第二十二條是因為擔心有登記錯誤或疏漏的狀況,看怎麼來處理。

請高金素梅委員。

高金委員素梅:請問一下原民會,如果沒有多這一條的話,是不是可以處理剛剛林宜瑾委員所講的這個問題?其次是登記錯誤的人,如果他不來處理的話要怎麼辦?因為這是個人的問題啊!請原民會回答一下。

雅柏甦詠.博伊哲努處長:跟委員報告,這個部分……

主席:請張宏陸召委。

張委員宏陸:不好意思,剛剛我也一直在看第十七條的規定,其實這都和姓名有關,都是因為姓名而取得原住民族或平埔族的身分,我覺得你們原民會幾乎就是在抄現有的東西。你們就是抄原有的啊!但不要忘了一件事情,我剛剛一直在看第十七條,很多平埔族人早就都用漢名了,幾乎都是漢名了耶!對不對?你現在用原住民所有族群的思考邏輯去訂這些,我覺得是不對的,你們的邏輯就不對!你的第十七條第一項第一款規定「依第十五條規定取得平埔原住民身分後,因變更姓名致未符合各該規定。」而第十五條規定「取用父或母所屬平埔原住民族群之傳統名字。」所以你現在意思是所有平埔族群如果都要符合,要回歸身分證上除了有漢人的姓名之外,也要有平埔族的姓名,要跟現在所有原住民一樣。我覺得這個邏輯很奇怪,我覺得這個大家要思考一下。

鄭天財Sra Kacaw委員:第十五條還有第三款。

張委員宏陸:我知道第三款是從具平埔原住民身分之父或母之姓。但以現在臺灣的身分證,他要從母姓或從父姓,長大之後,他也可以改,不是跟以前一樣,一輩子都不能改,他也可以改,他如果依照相關的法令去改,他有沒有喪失平埔族的身分?他連姓都改了,對不對?這樣會不會有問題?剛剛大家一直在唸,而我一直在看第十五條、第十七條。

主席:你要講一下。

張委員宏陸:會出現這個問題喔!他的爸爸可能有平埔原住民身分,對不對?依血統,我剛剛講的,依DNA來講的話,他本來就是平埔族的身分了,但依現在的法令,又規定他可以從母姓,他一從母姓,就沒有平埔族的身分了,這樣對他來講是不對的,他沒有受到保障喔!各位委員,所以我們要思考一下這個問題。

高金委員素梅:宏陸委員……

主席:請。

高金委員素梅:我是覺得沒有問題,其實在技術性上是可以的,例如我叫高金,我還是把我爸爸和媽媽的姓給留下來……

張委員宏陸:你是留兩個嘛!

高金委員素梅:對……

張委員宏陸:問題是他沒有留兩個耶!

高金委員素梅:其實就我的了解,不論他是平埔,或者是山地原住民,或者是平地原住民,他要回復原住民身分的時候,通常都會跟家人討論,家人也會希望留下一個,畢竟他是有兩個不同的基因存在,所以這個可能比較沒有問題,就現在原住民回復山地原住民身分或平地原住民身分來講。所以大家就很容易看,四個字的,就清楚知道,原民會裡面也有很多人是四個字的名字,譬如杜張梅莊,副座,你就是其中之一,你也是一個。所以我們在恢復身分的時候,其實絕大部分還是會想要把父或母的姓留下來。

張委員宏陸:我知道,高金委員,你說的我懂,但很多平埔族後來都被同化了。還有一點,以前我們冠夫姓的很多……

主席:對,這個沒有錯。

張委員宏陸:我們以前有冠夫姓,只是現在年輕一輩不想,以前沒冠夫姓是不行的,我們現在還有存在很多冠夫姓的。我知道高金素梅委員講的,但我覺得這個問題未來可能會發生,原民會,所以我只是想要請教你們對這個問題有沒有解決的方法?你們能保證沒有問題嗎?這樣就好了,我只是要請教你們這個。

主席:原民會說明一下。

杜副主任委員張梅莊:跟委員報告,這個剛剛高金委員有特別強調,其實家裡面會討論。另外一個問題是他要有族群認同,我們希望原住民的傳統名字能夠持續傳承,也希望原住民要認同自己的族群與自己的文化、語言各方面,所以我們在這個裡面的設計是希望他要成為原住民,可能有一些部分還是要回到原住民傳統文化慣俗語言這一方面的認同,才會有後面……還有現行所有名字的使用是沒有困擾的,在實際的事務上是沒有什麼困擾。

鄭天財Sra Kacaw委員:我來說明啦!

主席:請鄭天財委員補充。

鄭天財Sra Kacaw委員:傳統名字這個時候還不會用到,我們就先從日據時代的戶口調查簿來查,只要拿出戶口調查簿,有「熟」是熟番,不管現在他姓什麼,就可以了。至於傳統名字,那是後面,後來他要不要改,我們沒有強制。所以現在只要戶口調查簿查出來有「熟」,不管他現在姓什麼,就可以登記了,後來如果他有通婚,跟沒有原住民身分的結婚,他的孩子要從父姓還是母姓,那是後面的部分,以現在來講……

張委員宏陸:我講的就是這個問題。

鄭天財Sra Kacaw委員:這個沒有問題。

張委員宏陸:我完全認同鄭委員的說法,我剛剛講的就是第二代,如果他沒有從具有平埔族身分的父或母的姓,以第十七條的規定,他就喪失了這個身分。剛剛高金委員的意思是他可以選兩個姓一起留,這是一個解決的方法,但我這樣說比較不好意思,平埔族的生活文化和我們現有原住民這十六族其實是有不一樣的,是有不一樣的。他們有冠夫姓的,現在又可以自己選擇從父姓或從母姓,我擔心的是未來會不會發生這個問題,所以我要請教原民會,你們認為未來有沒有這個問題?還是你們認為不會發生這個問題?這一點我要請教原民會。

主席:我分享一下,前幾天我接到一個選民服務,一樣是原住民的姓名和身分的問題,我覺得真實出現的狀況反而是基層對這個東西的了解不夠,就是原住民的爸爸生出小孩,那個小孩到底要用哪一條登記是原住民身分,結果登記錯了,到最後是出生證明要撤銷,重新登記,鬧到大家都不太愉快。我倒覺得在法律上面、法理上面,名字的部分應該是沒有問題的,但實務執行的宣導其實是不夠的,這是本席最近剛好觀察到、有談到的事。

原民會還有沒有什麼要補充?

雅柏甦詠.博伊哲努處長:依第十五條來看的話,其實已經有相當大的空間,包含取傳統名字,或是他不用改姓,只要並列傳統名字,或者是要改姓,大概這三種類型,可能比較大的問題是傳統名字這個部分,因為我們知道確實有些平埔族群的傳統名字不一定有全部傳承下來,這個部分當然原民會也可以協助,就是將來也會協助各族去恢復他們的傳統名字,像目前西拉雅族也已經開始在做調查了,其他族群我們也會協助慢慢把這些傳統名字找回來。

張委員宏陸:主席。

主席:請。

張委員宏陸:我個人覺得把第十七條第一項第一款「依第十五條規定取得平埔原住民身分後,因變更姓名致未符合各該規定」拿掉就沒有這個問題了,為什麼他改個名字就喪失身分?我覺得你這個拿掉不就問題都解決了!這是我個人的看法,我不知道大家的看法為何。

主席:請鄭天財委員。

鄭天財Sra Kacaw委員:第一次登記的絕對沒有問題,現在就是子女的子女以後的那個部分,他有時候會為了一個什麼權益就去改姓,然後他權益取得了之後又改回來,就是因為我們現在的原住民過去有這樣的案例,才會有這樣的條文。

主席:我請教一下原民立委和原民會,關於這個東西,我上次處理完那個選民服務案之後,我自己跟我太太討論了一下,然後他覺得很奇怪,他說:為什麼原住民的身分跟名字一定是掛鉤的?他丟了一個這樣的概念給我,所以我也滿好奇的,我們之所以在法條裡面這樣列,就是他一定要有原民身分,是基於文化保存嗎?還是有什麼樣的目的?然後才有了這樣子的立法邏輯,我用請教的心態,想聽一下大家的意見。因為如果我們在法條制定的時候,它也有政策導引的目的,也就是說,我們鼓勵大家使用傳統姓名,以利保存文化等等,那我覺得這個條文可能要保留的機會就比較高,但如果大家邏輯上是比較傾向身分可以歸身分,名字只是一個附加的,或者是沒有絕對掛鉤用意的,也許就有另外一種思考的方式。我們就聽聽大家的意見,主委要不要說明一下?

雅柏甦詠.博伊哲努處長:我這邊簡要說明,當時我們會做像第十五條或是原住民身分法相同的規定,主要是因為在111年憲判字第4號裡面有特別提到,取得原住民身分必須要有一個認同的表徵或是文化的連結性,所以當時我們就採用了這樣的方式,就是把姓名,不管是傳統姓名或是跟隨具有原住民身分的父或母之姓,當作一個很重要的認同表徵,來做這樣的設計。

主席:請鄭天財委員。

鄭天財Sra Kacaw委員:我來說明,過去原住民身分認定標準還沒有法律的時候,只有從父姓才可以,我們的民法都只有從父姓,所以父親不是原住民、母親是原住民這樣的情形,過去就沒辦法認定,所以我在制定原住民身分法的時候,因為原住民身分法草案是我提出來的,是我在當處長、陳水扁當總統、張俊雄當行政院院長的時候,當時我是處長,我提出了原住民身分法,因為法律可以排除民法,因為當時的民法就是從父姓,所以我當初制定原住民身分法的時候,讓原住民可以父母協議要從父姓還是從母姓,排除民法第一千零五十九條的規定,後來民法也跟著我們去改了,緣由是這樣。至於這個部分為什麼會做這麼嚴謹的規定?就是因為相關的資源,還是跟資源有關係,政府機關考量的是資源,就像我剛才講的,為什麼第9屆修原住民身分法的時候,當初民進黨團沒有把行政院版本二讀、三讀,就是考量很多,考量的真的是很多。所以這個部分我的建議就是,因為現在原住民的相關規定就是現在這樣,我們是不是先照這樣?以後如果還有什麼狀況,我們可以再討論。

主席:好,謝謝鄭天財委員。

請張宏陸召委。

張委員宏陸:我還是要提醒所有委員,如果現在原住民各族用這個是完全合乎我剛剛一直強調的原住民DNA、血統或是文化習俗,我覺得沒有問題,因為就我們現在所知,原住民族的命名方式其實是一代傳一代這樣子傳下去的,但現在所有在臺灣的平埔族,我認為幾乎只有那個姓是傳承的,其他都沒有了,就只有這樣而已,對不對?如果依第十七條第一款,他只要因變更姓名,然後他就沒有了,這個我認為是你們原民會太不認真,從原來的法案這樣子抄過來,沒有認真去做事情,所以才訂出這個條文,這個以後會損害很多平埔族的權益喔!

鄭天財Sra Kacaw委員:第一次登記不會。

張委員宏陸:第一次當然不會,但後來一定會的啦!鄭委員,一定會啦!一定會出問題,一定有問題。

鄭天財Sra Kacaw委員:不是,這個是……

張委員宏陸:鄭委員,我知道這個你很專業,第一代什麼這個絕對不會有問題,但到最後一定會出問題,我們訂一個法案,結果被人家笑說:你看,你們這些立法委員都沒有思考到100年後的事,就隨便訂一訂。這是我絕對不要這樣做的啦!所以我在這邊要說的是,其實時間還有啦!我點出問題來了,請各位委員,我剛剛所說的,比較不好意思,剛剛第十七條這些是通過了…

主席:沒關係,都討論。

張委員宏陸:我認為這個要保留,我跟你講,就算不要改,原民會也要給我們所有內政委員一個答案、一個說法,對不對?你說服我們,我們就同意啊!你不能一個法令這樣隨隨便便就過了。

主席:這個狀況比較特別,因為我們前面已經做了宣告,當然我個人是傾向充分討論,所以張宏陸召委提出這個意見,我是願意尊重,但如果要把這一條改回保留,我要徵得在場內政委員會委員的同意,大家有沒有什麼特別的意見?

林委員宜瑾:沒意見。

鄭天財Sra Kacaw委員:前面也有保留。

主席:沒關係,高金委員覺得還OK嗎?沒關係。

所以第十七條一樣就保留,主要的方向,剛剛經過一整輪的討論,張宏陸召委的意思其實是希望原民會提供比較完整的說法,也就是這件事情的政策脈絡、邏輯跟配套措施,以利後面再來通過。那我們就這樣處理,前面我們就不再更動了,好嗎?

林委員宜瑾:好。

主席:我重新宣告,第十七條改成保留。

再來是第二十二條,這是林宜瑾委員的新增條文。這個新增條文的部分,因戶籍登記錯誤、脫漏或其他原因,誤登或漏未登者,當事人戶籍所在地之戶政事務所應於知悉後,書面通知當事人為撤銷或更正之登記,或由當事人向戶籍所在地之戶政事務所申請查明,並為撤銷或更正之登記。

請高金委員。

高金委員素梅:我剛剛就請原民會來回應,沒有這一條是不是也可以處理剛剛林宜瑾委員……

主席:好,我們回到這一條。

鄭天財Sra Kacaw委員:我的建議是,那邊有登記,這邊也登記……

主席:請原民會。

雅柏甦詠.博伊哲努處長:目前這一條所規定的事項,其實按照戶籍法的現行規定,或者是相關子法的規定,其實都已經是可以處理了,甚至原住民身分法第十一條的文字雖然跟這個一樣,但是在實務上其實作法是更寬鬆,就是不一定要在戶籍地,所以這個部分我們建議應該是可以不用登記。

高金委員素梅:他的意思就是,依照現行的法律是OK的,你不要增訂這一個,他都可以處理,那就是看要不要增訂?

主席:請張宏陸召委。

張委員宏陸:林宜瑾委員,這一條我的看法是這樣,你現在這邊把它寫得很死,就是戶籍所在地,等於他所有的事情都要回去那裡處理,他如果在臺北上班,他就不用回去了……

主席:反倒是更麻煩。他們說,現行狀況使用是不需要的,所以反而他比較方便。

高金委員素梅:所以你增訂這個……是不是可以不要?你這樣更嚴格。

林委員宜瑾:了解。

主席:我問一下,林宜瑾委員,你的想法怎麼樣?

林委員宜瑾:OK

主席:沒關係,已經提了嘛,其實原民會也在這邊做了確認,都留下紀錄了,就是一定不會有撤銷等等沒有條文的問題,可以處理,而且是全臺都可以處理,好不好?

林委員宜瑾:是,因為我這個是參照原住民身分法,如果這條不需要,因為現行的法令已經修正到了,這樣子原住民身分法應該也要一併來檢討。

主席:沒關係,那是另外的部分,這邊我們就不堅持好不好?

林委員宜瑾:好,謝謝。

張委員宏陸:我覺得你們在立法說明裡面寫一下,然後給大家看,我覺得寫一下就好了,不用入法,不過在立法說明裡面要寫清楚。

主席:寫在第二十一條裡面,因為第二十一條談的是取得、喪失、回復等等,好不好?我們在第二十一條做立法補充的說明,然後第二十二條林宜瑾委員的提案,我們就不予處理,可以嗎?

林委員宜瑾:好,可以。

主席:謝謝。

現在是院版的第二十二條,請問大家有意見嗎?

鄭天財Sra Kacaw委員:有。

主席:請鄭天財委員,然後請林宜瑾委員。

鄭天財Sra Kacaw委員:關於第二十二條,我的條文是寫「準用」,就是「準用原住民族語言發展法及原住民傳統智慧創作保護條例。」為什麼會寫「準用」,而不是寫「適用」?最主要是因為原住民族語言發展法裡面的條文有特別規定,取得原住民的族語認證之後,就可以適用有關升學的保障或是原住民行政特考相關就業的這些規定,在這樣的情形之下,在相關配套措施都還沒有完成之前就直接去適用的時候,就會受到很大的影響。我特別要跟大家做一個說明,現在的原住民跟全國的人就讀大專校院的粗在學率的落差是百分之三十多,我們的少了百分之三十幾,原住民跟非原住民就讀大專校院的落差高達百分之三十幾,所以在其他的配套措施都還沒有完成之前,如果這樣子訂的話,會直接嚴重影響到現在具有原住民身分的原住民的權益,不論是就學保障或是就業保障,都會受到很大的影響,所以我建議用「準用」。

主席:所以鄭天財委員的提案是用「準用」。還有沒有委員要補充?請林宜瑾委員。

林委員宜瑾:第二十二條是我的動議的第二十三條,這一條我主要是針對保障語言跟文化的部分,並加入國家語言發展法跟文化資產保存法,然後在第二項強調平埔原住民的個人基本權跟集體權都要適用原基法的保障。第一項的修正理由是,因為國家語言發展法跟文化資產保存法這兩部語言跟文資的根本大法,不應遺漏平埔原住民族,尤其是原住民相關權益保障的條文文字也都有散見在這兩部法律當中,例如國家語言發展法第七條、第八條、第十條、第十四條,跟文資法第八條、第十三條、第八十五條,這些都有,也都相當重要。

我舉一個例子,像臺南在地的新化口埤國小,它就是全臺灣第一間西拉雅族的實驗小學,有關於族語的復振,他們就很積極地在push,所以我覺得這個不應該被國家語言發展法排除、遺漏,且族語的教學跟族語老師的培育也應該適用國家語言發展法的規定。再來,像臺南在地的吉貝耍部落,他們的吉貝耍西拉雅族夜祭也被文化部核定為國家重要民俗活動。所以我認為文化跟語言都要被這兩部法律來納入保障。

主席:謝謝。

原民會請說明。

雅柏甦詠.博伊哲努處長:我就這部分做幾個說明,第一個部分,針對「準用」或者「適用」的部分,當時我們會用「適用」,主要是因為像原住民族語言發展法裡面,可能會涉及到剛才鄭委員所提到的一些優惠措施的部分,而優惠措施的授予其實並不是依據原住民族語言發展法,而是依據比如說原住民族教育法或者其他法規的規範,在那個法規規範的基礎之下,然後在原住民族語言發展法裡面特別要求應該要有原住民族語言的認證。所以剛才委員所擔憂的,可能會因為適用原住民族語言發展法而導致原住民族權利受損的部分,我們認為應該是還不會發生這樣的狀況。

另外,林宜瑾委員的修正動議所提到國家語言發展法跟文化資產保存法的部分,國家語言發展法跟文化資產保存法的主管機關是文化部,但是據我們了解,國家語言發展法並沒有特別針對特定族群,文化資產保存法也一樣,它並不是特別針對特定族群,所以這兩部法律本來就涵蓋所有族群,包含平埔族群,他也適用這兩部法律。可能會有差異的部分就是,文化資產保存法有另外授權訂定,關於原住民族文化資產調查、研究的先行工作,我們有針對這個部分訂定一個法規命令,特別去扶植原住民族文化資產的保護。所以這部分是否要增列進去?我們可能要請教文化部的意見。

另外,第二項所提到的個人跟集體權益與發展的部分要直接適用原住民族基本法,關於這個部分,其實在憲判字第17號裡面已經有提到,臺灣原住民族是屬於憲法增修條文所提的原住民族,國家自應積極保障它的語言跟文化,而且就教育文化等事項予以適當的保障扶助。但是要怎麼樣去保障扶助?就是要充分考量各原住民族及其成員的歷史發展脈絡跟現況,並斟酌國家資源分配,另以法律定之。所以我們建議這個部分可能還是要按照憲判字第17號的要求,去斟酌他們整個歷史發展脈絡跟現況,來另以法律定之。至於原住民族基本法有哪些條文要直接適用,這部分可能還是要經過這樣的程序來予以確認。

主席:請問各位委員,有沒有什麼補充意見?

請林宜瑾委員。

林委員宜瑾:不好意思,我再補充一下,因為我剛剛沒有提到,在我的修正動議第二項有提到要適用原住民族基本法,其實很多平埔族親都很在意,到底平埔原住民能不能適用原基法?很多委員也都有主張,原住民就是原住民,不應該被差別對待,所以原基法的直接適用也應該是必須的。我想原基法有很多重要的條文,包括相關的社福、自然資源的利用或原住民的基本人權等等,這個也都不應該忽略對於平埔原住民族的保障。既然後面的條文都有提到各階段權利要分階段儘速檢討了,那為什麼原基法就不能直接適用?這是我的疑問。所以我是主張原基法現在就可以直接適用在平埔原住民身上,這應該是大家要有共識才對。

主席:請鄭天財委員。

鄭天財Sra Kacaw委員:第一個,第二十二條這個部分,因為跟林宜瑾委員的條文……如果談到適不適用原住民族基本法,在行政院版會是在第二十三條,所以是要一起談,還是要分開談?

我就第二十二條還是建議用「準用」,最主要是,雖然剛才原民會有做了說明,但我們還是要考慮到現在具有原住民身分的原住民,他們相關的就業,尤其像原住民行政特考的部分,這個跟就業有關係,它不像另外一個剛才你講的原住民族教育法就不一定適用,這不是這樣,所以就會產生這些問題,未來在解釋上就會產生很大的問題,所以這個部分我建議還是用「準用」。

至於林委員剛才講的基本法的部分,是不是我們在處理第二十三條的時候再來討論?至於這個要加文化資產保存法,我支持,可以加文化資產保存法;至於國家語言發展法,那個其實沒有分,沒有分族群,這個部分讓大家了解。以上。

主席:好,謝謝。各位委員還有沒有什麼意見要補充?看起來挺分歧的,對吧?到底哪些要適用,然後是適用還是準用,對不對?大概是這兩個爭點。

王委員美惠:對。

主席:我覺得我們可能需要一點點時間來凝聚一下共識,我們這一條先保留,可以嗎?我們先把它跑一輪嘛,好不好?好,所以院版第二十二條我們暫時先保留,待會再討論。

第二十三條,院版是「本法施行後三年內」,林宜瑾委員等人的提案是二年內,鄭天財委員的提案是三年內,但要制定平埔原住民族群基本法等相關法律,這個部分一樣有不同的意見。我們請鄭天財委員。

鄭天財Sra Kacaw委員:本席的整個脈絡就是怎麼樣讓平埔族群相關的這些權益,在身分定了之後,相關的權益能夠很快地去推動,所以我才會提出第一個是平埔原住民族群委員會,自己有自己的機關,自己有相關的民意代表共同去爭取自己的權益,會更快、更有保障,這是第一個。第二個,因為憲法判決裡面特別提到平埔原住民的相關權益是要另外去考量,所以行政院版才會寫制定或修正相關的法律,我因為公務員當久了,所以我是想說平埔族群的權益,這麼多的法律,剛剛唸了很多法律,到底要制定什麼法律,不明確,然後要修正什麼法律,大家要花時間來討論,因為都要跟相關部會溝通、協調,還不如直接就制定一個平埔原住民族群基本法,這個條文草案出來之後,大家一起討論到底哪些是可以、哪些是不可以,方向會很快,就像新住民基本法,有了這個草案之後,大家來討論就會很快,不然的話,到底是要制定什麼,然後要修正什麼,一條、一條、一個法、一個法,真的是會很慢。所以我的建議就是直接制定平埔原住民族群基本法,這樣的話,對權益的爭取、保障會更快。以上。

主席:好,謝謝。

我們請林宜瑾委員。我補充說明一下,剛剛的修正動議是一年嘛,對不對?好,我們請林宜瑾委員。

林委員宜瑾:謝謝。我的原提案是二年,後來修正動議改一年,為什麼會這樣?因為我覺得這件事情真的不能等,我講一下這個歷史淵源,在1994年臺灣原住民族的正名運動中,就有噶瑪蘭族、凱達格蘭族等平埔原住民族的隊伍參與抗爭,訴求正名,2001年就開始有復名復權的運動,2005年臺南縣政府率先承認西拉雅族為縣定原住民族,花蓮縣富里鄉也在2013年認定大武壠族為鄉定原住民,屏東縣政府也在2016年承認馬卡道族為縣定原住民,我想這數十年來訴求身分跟復權沒有停過,說了那麼多,要講什麼?就是數十年下來,政府難道都沒有盤點過嗎?就算沒有,也應該要在憲法法庭判決後就要初步盤點,而不是三年後才端出這樣一個所謂的身分法。

臺南市政府一直以來都相當支持西拉雅族跟平埔原住民族,所以我們臺南市有一個自治法叫做臺南市西拉雅族振興發展辦法,直接根據這個自治法規,給予臺南市的西拉雅族親各項教育文化、交通水利、經濟土地跟社會福利的優惠。我要表達的是,臺南市政府能在地方自治範圍內做到,那其他縣市甚至中央政府沒有道理不行,所以我懇請原民會要審慎思考一年內完成資源盤點的可能性,也是給殷殷期盼的族親們一個交代。以上。

主席:請高金素梅委員。

高金委員素梅:我們今天在審的是行政院的版本,當然各委員有權提出自己的看法跟想法,我覺得我們還是要看一下,我剛剛一直提到這個法大概10年了,在蔡英文時期也沒有提出來,賴清德總統上任到現在一年多,已經要到憲法時限的時候,現在又再提出來,所以事實上我認為原民會也好、政務委員也好,包括賴清德總統也好,他們應該都盤點過,我剛剛講到他的權益涉及到127條的法律、283條法規命令,你一年怎麼處理?我們真的要務實看這件事情,所以今天行政院版提出的是三年內,我覺得大家是可以接受的,我們務實地來看,我們自己在立法院修法、立法,我們的時程,那內政委員會或是其他委員會都不要排別的法案了嗎?然後通通都排這個嗎?也不太可能嘛,對不對?所以我們身為立法委員,我覺得我們要務實地來看,當然一年感覺是大家都能接受,聽了很爽,可是事實上有沒有可能?我覺得行政院的版本定三年內,應該有他們的考量。以上,謝謝。

主席:到底幾年比較能夠好好來執行跟安排相關的配套,原住民族委員會是不是提供一下說法?一次回答啦,因為這一條有兩個爭點,第一個,要在多少時間內處理完;第二個,方向上是否要明定?比如鄭委員是講說直接就修基本法,按照院版的話就是有一個方向,完善法規就好。針對這兩件事情,我們請原民會提出說明。

雅柏甦詠.博伊哲努處長:第一個,針對是一年還是三年的部分,我們覺得應該還是三年,誠如高金委員所提到的,因為這部分在盤點之後還要再去修法,在修法過程當中,就必須要去通盤考量平埔原住民族的實際需求,所以需要一點點時間,因此我們認為三年應該是比較合理的。

另外,針對鄭委員所提的平埔原住民族群基本法的部分,在法制作業上,比較不會在法律條文裡面看到一個還不存在的法律名稱,所以過去我們看到通常法律中規定要立法,就是針對哪些事項要另以法律定之,並不會直接把法律的名稱定出來,這是第一個。第二個就是在政治參與、交通水利、衛生醫療、經濟土地及社會福利這些領域的保障,在現行原住民族的權益保障,這些並不是都規定在同一個法律裡面,比如原住民的政治參與是規定在地方制度法跟公職人員選罷法,交通水利也可能是定在別的……像衛生醫療是定在原住民族健康法的部分,所以並不是制定一部原住民族群基本法就可以涵蓋這些項目,因此我們建議可能還是制定或修正相關法律來統籌這個概念會比較完整。

主席:好。請問各位委員,聽了原民會的說明之後,想法有沒有改變?

王委員美惠:沒有改變,問題更多。

主席:如果沒有改變,我們就要保留。

請王美惠委員。

王委員美惠:有關這個部分,我是覺得這個時間可能要再更多,因為第二十三條,我的想法是覺得政治參與、交通問題、衛生醫療、經濟土地、社會福利,還有語言、文化以及教育等等這麼多,你如果說一開始就已經有一個概念,在這個時間內百分之百能做到,不過聽起來都還沒有開始做,突然就要這樣規定,我的想法是要把它做好,這是最要緊的,所以有關這個時間,大家看要怎麼處理,我是認為剛剛本席所提到的這些問題,到目前為止,包括我問的那些都還沒做。以上。

主席:好,那麼這一條……

高金委員素梅:保留。

主席:好,那麼這一條保留嗎?第二十三條我們先保留。

進入到第二十四條,自公布日施行,這應該沒有問題吧?這是因為憲法法庭的判決所以有時間壓力,所以我們今天趕快來審,對於自公布日施行,大家有問題嗎?

王委員美惠:主席,沒問題,不過我在這裡要補充一下,就像剛剛本席所講的,這也不是他們自己就可以做的,有很多涉及交通部、衛福部及經濟部等等,說實在,他們喊不喊得動又是一個問題,我認為要解決問題,但是我們不要說得很好聽,他們喊不喊得動是最要緊的,不然就要拜託行政院院長幫忙協調一下,以上。

主席:好,我們條文照院版通過,好不好?好,我們第一輪跑完了,我們休息協商15分鐘,討論幾件事情,第一個,這些保留條文要不要再凝聚共識?第二個,相關的附帶決議,行政機關趕快與提案委員先做溝通。我們休息協商15分鐘,現在休息。

休息1131分)

繼續開會1137分)

主席:大家請坐。

蘇委員巧慧:張宏陸呢?

王委員美惠:等一下。

主席:關鍵人物不見了?他在洗手間,好!

我直接跟大家報告我們剛剛休息協商的結論,這樣比較快,好不好?徵得大家同意。因為今天我們經過第一輪的討論,其實也算滿有進度的,很多基本上是通過或有達成共識的條文,我們有通過,但是保留的部分有第二條、第六條、第八條、第十條、第十二條、第十七條、第二十二條、第二十三條,總共還有8個條文,有些是方向還沒有完全確定,有一些是委員希望原民會提供更清楚的說明及配套措施。我們今天就保留這8條,本席下一次排案的時候,下下週我會再來安排一次討論,下次的討論我們就只討論這8個條文,好不好?我們跟委員會有一個這樣子的共識,通過了就通過了,就不再處理。我們兼顧了法案的推進效率,但是也給了大家時間做周延的討論,要請原民會主委針對這8個條文的爭議、爭點詳細準備資料,最好可以提早跟各個委員,不管是提案委員、提修正動議的委員或者是提出意見的委員,提早向他們說明。

張委員宏陸:對啦!他們應該要……

主席:應該要提出說明,免得這個法案過不了關,因為這個法案是有一點時間壓力,所以我們要推進,我們就這樣子作為今天的結論,可以嗎?

王委員美惠:可以。

主席:另外我補充一下,剛剛議事人員說明我們有2個附帶決議,第1個是跟著第六條,第2個是跟著第二十三條,因為第六條及第二十三條都保留了,所以附帶決議就跟著在下一次一起處理,好嗎?今天就這樣子處理,好不好?我們還是要宣讀一下,對不對?

報告委員會,我們正式的模式還是要做一下,請宣讀今天的協商結論,請宣讀。

協商結論:法案名稱、第一條、第四條至第五條、第七條、第九條、第十一條、第十三條至第十六條、第十八條至第二十一條、第二十四條暫依行政院提案通過;第三條暫依賴惠員等委員提案通過;第二條、第六條、第八條、第十條、第十二條、第十七條、第二十二條、第二十三條保留;林宜瑾委員等提案第二十二條不予採納。

主席:請問各位委員,按照剛才的協商結論通過有無異議?(無)沒有,無異議通過。作以下決議:討論事項二所列議案,我們另定期繼續審查。本次會議到此結束,現在散會,謝謝大家。

散會1140分)