立法院第11屆第3會期經濟、財政兩委員會第4次聯席會議紀錄

時  間 中華民國114723日(星期三)97分至917

地  點 本院紅樓101會議室

主  席 謝委員衣鳯

議  程 報告事項

宣讀上次會議議事錄。

討論事項

一、繼續審查:

()本院委員謝衣鳯等16人擬具「農業保險法第十條條文修正草案」案。

()本院委員邱若華等21人擬具「農業保險法第二條及第十條條文修正草案」案。

()本院台灣民眾黨黨團擬具「農業保險法第二條及第十條條文修正草案」案。

二、審查本院委員鄭天財Sra Kacaw20人擬具「農業保險法第二條及第十條條文修正草案」案。(逐條審查)

主席:請報告出席人數。

程主任秘書谷川:報告聯席會,出席委員10人,已足法定人數。

主席:現在開會。

進行報告事項。請宣讀上次會議議事錄。

立法院第11屆第3會期經濟、財政兩委員會第3次聯席會議議事錄

時  間:114611日(星期三)91分至1333

地  點:紅樓101會議室

出席委員:邱議瑩  林德福  鄭正鈐  張啓楷  鄭天財Sra Kacaw   鍾佳濱  林岱樺  郭國文  陳亭妃  李坤城  謝衣鳯  張嘉郡  黃珊珊  陳超明  賴瑞隆  邱志偉  吳秉叡  林思銘  賴惠員  楊瓊瓔  賴士葆  蔡易餘  羅明才  李彥秀  呂玉玲  王世堅  

   委員出席26

列席委員:謝龍介  何欣純  麥玉珍  羅廷瑋  黃健豪  徐富癸  陳冠廷

   委員列席7

列席人員:農業部部長陳駿季暨相關人員

金融監督管理委員會保險局專門委員王綺華

財政部國庫署專門委員何惠莉

行政院主計總處專門委員吳婉玉

法務部法制司檢察官李芷琪

主  席:謝召集委員衣鳯

專門委員:游千慧

主任秘書:程谷川

紀  錄:簡任秘書 吳人寬  簡任編審 蔡明汝

   科  長 陳卉庭  專  員 余俊緯

報 告 事 項

宣讀上次會議議事錄。

決定:確定。

討 論 事 項

審查:

一、本院委員謝衣鳯等16人擬具「農業保險法第十條條文修正草案」案。

(討論事項合併詢答。委員謝衣鳯說明提案要旨,農業部部長陳駿季報告後,委員邱議瑩、林德福、鄭正鈐、張啓楷、鄭天財、賴瑞隆、林岱樺、郭國文、陳亭妃、李坤城、謝衣鳯、張嘉郡、蔡易餘、陳超明、鍾佳濱、邱志偉、徐富癸、楊瓊瓔、陳冠廷、李彥秀、麥玉珍及黃珊珊等22人提出質詢,均由農業部部長陳駿季及金融監督管理委員會保險局專門委員王綺華暨相關人員即席答復。登記發言委員除不在場者外,其餘均已發言完畢,詢答結束。委員呂玉玲、林思銘、羅明才及徐欣瑩所提書面質詢列入紀錄,刊登公報。書面質詢和未及答復部分請相關單位於1週內以書面答復並副知本會。)

二、本院委員邱若華等21人擬具「農業保險法第二條及第十條條文修正草案」案。

三、本院台灣民眾黨黨團擬具「農業保險法第二條及第十條條文修正草案」案。

決議:詢答結束,另定期繼續審查。

散會

主席:請問各位同仁,上次會議議事錄有無錯誤?(無)沒有的話,議事錄確定。

繼續進行討論事項,請宣讀。

討論事項

繼續審查:

一、本院委員謝衣鳯等16人擬具「農業保險法第十條條文修正草案」案。

二、本院委員邱若華等21人擬具「農業保險法第二條及第十條條文修正草案」案。

三、本院台灣民眾黨黨團擬具「農業保險法第二條及第十條條文修正草案」案。

主席:鄭天財委員有程序問題?

鄭天財Sra Kacaw委員:跟召委還有各位委員做說明,本席也有提農業保險法第二條及第十條,是在6月底的時候就付委了,是不是今天可以補列?6月底就付委了。

主席:好,如果大家都沒有意見,討論事項所列議案經濟、財政兩委員會在611日第3次聯席會議已經詢答完畢,之後院會又交付鄭天財委員提案版本,今天一起併案審查。

先請議事人員宣讀所有條文,若有修正動議及附帶決議請一併宣讀,宣讀完畢後進行協商,請宣讀。

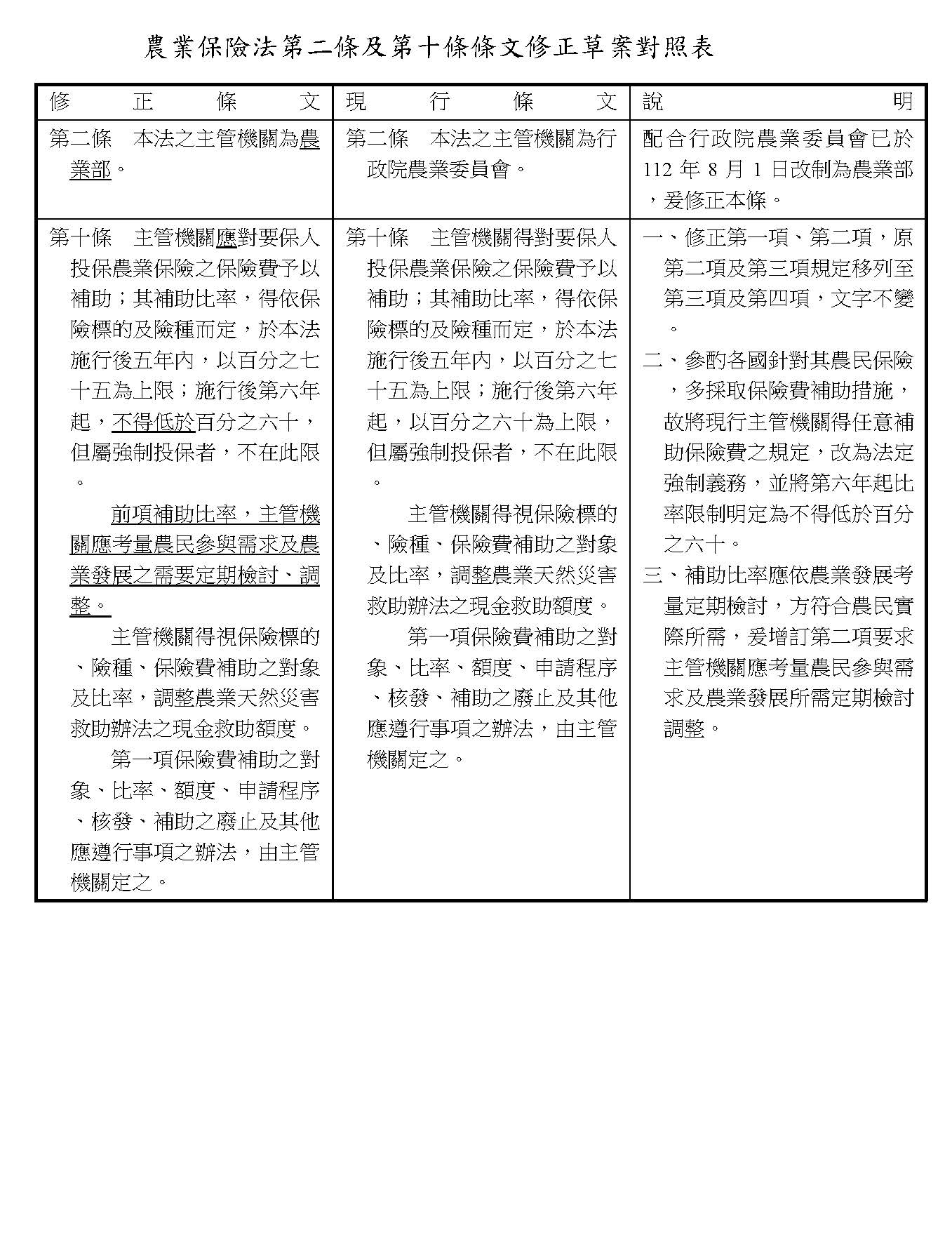
DrawObject1

2.委員鄭天財Sra Kacaw20人提案:

二、修正動議:

主席:現在進行協商。

先進行第二條條文,請主管機關先說明,好不好?

陳部長駿季:主席、各位委員,有關於農業保險法第二條的部分,最主要因為過去在訂法的時候,我們農業部的機關名稱是行政院農業委員會,改制了以後變成農業部,所以配合機關名稱改變而做相關的修正,我們同意用這樣的方式來處理。

主席:所以第二條條文就按照委員邱若華、台灣民眾黨黨團、鄭天財委員及委員謝衣鳯所提修正動議通過,大家有沒有意見?沒有意見是不是?

蔡委員易餘:沒有意見。

主席:好,謝謝。

我們現在進行第十條條文,是不是請農業部部長?

陳部長駿季:農業部是參照委員的這些版本,我們特別有提到因為原來的法是本法實施後五年內,以百分之七十五為上限,但第六年以後是百分之六十。考量到委員的這些版本跟委員修正這些條文的精神,我們建議因為已經實施五年了,所以第五年這個部分拿掉,就是「於本法實施後五年內」這個拿掉,因為五年內已經過了,然後「以百分之七十五為上限」,換句話說未來農業保險保費的補助都是以百分之七十五為上限,用這樣的一個方式。因為委員版本本來是說第六年以後刪掉,刪掉的話會變成我們在後面實施時候執行面的困擾,因為當你沒有規範的時候,可能是零,也可能是一百,造成一些在政策執行上的不確定性,所以我們建議全部是以百分之七十五為上限,用這樣的條文。

第二個,第二項的部分,委員都有提到前項補助的比例,主管機關應考量農業發展定期的檢討來調整,這個我們同意把它放進去,我想整個保險的補助,我們會因為時空的背景不一樣定期來做檢討,以上。

主席:因為我們農業保險明年度就要進行檢討,根據主管機關他們所提的意見,主席也提了一個修正動議,是不是就按照第十條的修正動議來通過?

蔡委員易餘:好,就按照大家剛剛一起提的這個修正動議。

主席:好,就按照大家一起提的這個修正動議共同來通過。

請宣讀協商結論。

協商結論:農業保險法第二條條文照委員邱若華等21人提案、台灣民眾黨黨團提案及委員謝衣鳯等3人所提修正動議通過;第十條照委員謝衣鳯、蔡易餘、邱議瑩、陳亭妃、鄭天財、鍾佳濱、郭國文、吳秉叡、賴瑞隆、林德福等10人所提修正動議通過,宣讀完畢。

主席:按照剛才協商結論通過,請問各位同仁有沒有意見?

鄭天財Sra Kacaw委員:沒有。

主席:好,討論事項農業保險法第二條跟第十條條文修正草案審查完竣,擬具審查報告,提報院會討論,請問需不需要交黨團協商?要不要?

賴委員瑞隆:不用。

主席:好,那民眾黨團呢?好,不需要交由黨團協商,院會討論時由本席說明,通過條文及相關法制用語授權主席及議事人員整理。

本日議程處理完畢,現在散會。

散會917分)