立法院第11屆第3會期社會福利及衛生環境委員會「人體生物資料庫管理條例修正草案」公聽會紀錄

時  間 中華民國114723日(星期三)92分至1220

地  點 本院群賢樓801會議室

主  席 蘇委員清泉

發言學者專家及機關團體代表

國立政治大學創新國際學院助理教授劉汗曦

台灣受試者保護協會理事長林綠紅

臺灣腦庫協會常務理事高宜鳳

中山醫學大學附設醫院人體研究發展辦公室副主任林志翰

財團法人醫院評鑑暨醫療品質策進會諮詢顧問林志六

大林慈濟醫院院長室顧問陳祖裕

臺北醫學大學附設醫院永續發展室主任黃仲毅

台灣私立醫院協會秘書長吳明彥

輔仁大學醫學院呼吸治療學系教授趙家佳

正修科技大學教授許綜升

中華民國醫師公會全國聯合會發言人吳欣席

臺灣腦庫協會理事張棟樑

國立臺北護理健康大學通識教育中心教授邱慧洳

衛生福利部政務次長林靜儀

衛生福利部醫事司司長劉越萍

衛生福利部國家衛生研究院研究員級主治醫師黃秀芬

教育部高等教育司司長廖高賢

教育部國立臺灣師範大學研究倫理審查委員會主任委員陳學志

國家科學及技術委員會生命科學研究發展處處長楊台鴻

中央研究院台灣人體生物資料庫代表人楊懷壹

主席:我們現在開始開會。

今天是立法院衛環委員會正式的公聽會,這個是委員會正式的公聽會,所有過程都是錄音、錄影永久保存,所以大家講話注意一下,立法委員在這裡講話沒有負責任,其他人都要負責任。

我們現在開始,今天本會舉行人體生物資料庫管理條例修正草案的公聽會,謝謝各位學者專家跟政府機關代表蒞臨指導,本次公聽會探討的議題以提綱為準,大家自行參閱。我先講一個背景,因為我們立法院現在正在做人體資料庫管理修正草案的法案審查,同時最近又發生一連串的事件,整個社會都非常的注目。事情發生了,我們要如何補齊它的不足?我想今天不是要來指責誰,也不是要來罵誰,我覺得那都無濟於事了。

備受爭議的臺師大的事情,在社會引起對學術倫理的廣泛討論,更凸顯了研究倫理委員會在審查監督機制上潛在的不足,我們在這個事件中看到研究計畫、學生的抽血等等,衛福部的看法跟教育部的看法又有一點出入,所以我們要嚴肅的思考這類作為是由誰來核准、誰來執行、過程中由誰來管理跟監督。更重要的是,受試者是學生,這個族群是最容易受傷害的,如何確保他們在研究過程中充分知道風險跟權益,並且能夠在任何時候主張撤回同意、退出研究計畫,這些都是他們的權利,不受任何的影響,這些都是我們保障受試者權益的關鍵環節。

好,我先開頭講到這樣,學校單位有IRB的有14家,醫療院所有IRB的有八十幾家,這八十幾家當中,臺大醫院本身就有4IRB,臺北榮總有3個,總共加起來是八十幾個。

現在開始,由行政官員先報告,我們待會請教育部,衛福部講完之後換教育部,好不好?請林次長。

林次長靜儀:謝謝主席、各位委員女士、先生。今天大院第11屆第3會期社會福利及衛生環境委員會舉行「人體生物資料庫管理條例修正草案」(以下簡稱本條例)公聽會,本部承邀列席報告,深感榮幸。茲就人體生物資料庫管理條例修正草案提出報告。敬請各位委員不吝惠予指教:

壹、背景

本條例自9923日公布施行迄今已逾十多年,帶動我國人體生物資料庫(以下簡稱生物資料庫)建置與發展,國內已成立39間生物資料庫,涵蓋多元且豐富的生物檢體資源及主題式資料,為精準醫療及生醫研究奠定堅實基礎。

現行生物資料庫適法基礎相對完備,並設有嚴謹之倫理監理機制。生物資料庫須明確告知參與者風險權益,並依參與者同意,蒐集其生物資料、生物檢體供生物醫學研究運用,參與者保有隨時撤回同意之權利,且生物資料、生物檢體應依其意願停止使用或銷毀。另生物資料庫有關生物資料、生物檢體之蒐集(包含抽血、採樣等)、處理、儲存、提供運用等各項作業及組織運作管理,皆須經所屬倫理委員會之審查、監督,本部亦定期或不定期辦理生物資料庫查核,以確保其運作品質及水準,保障參與者權益。

為持續健全生物資料庫多元生態之治理機制,及因應巨量生物資料所涉之個人隱私、國家安全及社會公共利益,本部擬具本條例修正草案,強化相關管理規範及促進跨庫資源整合共享,並於114423日報請行政院審查,俾符實務所需且回應生醫科技發展趨勢。本次公聽會將提出本部意見並廣泛蒐集各界建議,作為後續政策規劃之重要參據。

貳、本部意見

有關委員林月琴、莊瑞雄等18人及委員劉建國等18人擬具「人體生物資料庫管理條例修正草案」,本部說明如下:

一、修正條文第3條第4款定明生物檢體蒐集來源包括剩餘檢體、蒐集自胎兒或屍體之檢體。現行條文並無規範生物檢體之蒐集僅限於自然人,生物資料庫如需自屍體取得生物檢體,應於參與者生前告知並取得其同意,及取得參與者死亡後其生物檢體繼續儲存之同意,始得於參與者死亡後進行生物檢體採集、處理、儲存及使用,然針對胎兒部分,修正草案未明確規範由何人行使同意權,恐造成實務執行困難,且涉及醫學及研究倫理疑慮。

二、修正條文第15條第2項,增訂生物資料庫得於參與者死亡後自屍體蒐集生物資料、生物檢體之情形,包含取得參與者生前同意、關係人書面同意或經醫師2人書面證明參與者生前有提供研究之意思表示。惟依現行條文第6條及第7條規定,生物資料庫蒐集參與者生物資料、生物檢體,應向參與者善盡告知各事項並取得同意,修正條文第15條第2項所稱關係人或醫師皆非參與者當事人,與現行規定有所牴觸,恐將造成業務執行上之疑慮。

三、修正條文第23條第2項及第3項,增訂主管機關得編列經費支應生物資料庫於倡導、捐贈獎勵、喪葬補助、屍體運送、蒐集生物資料及生物檢體支出,並應就生物資料庫提供第三人使用生物資料、生物檢體時,訂定費用收取相關標準之辦法。上開補助或獎勵費用是否造成生物資料庫不當招募參與者,尚需政策深入研議與詳細預算規劃,為減少爭議,生物資料庫應有永續經營之規劃,而非主管機關編列預算就特定生物資料庫進行捐助或獎助;另考量各生物資料庫蒐集之生物資料、生物檢體態樣繁雜,其處理、儲存、提供運用所需成本不一,恐造成主管機關訂定相關規定有所困難。

參、結語

生物資料庫為我國推動生醫研究與精準醫療之關鍵基礎設施,本部多年來持續投入資源使我國生物資料庫之運作更臻健全,並確保參與者權益保障與倫理規範落實,積極促進我國研究環境發展與國際接軌。

有關委員所提修正條文草案,因涉及實務執行、潛在倫理風險與爭議,如未有全面性政策規劃及配套措施,恐造成政策推行及生物資料庫運作困難,另本部所擬修正草案版本業報請行政院審查,俟院版審查通過後,敬請委員繼續支持本部,共同促成本條例修法之順利完成。

本部承大院各委員之指教及監督,在此敬致謝忱,並祈各位委員繼續予以支持,以上報告,謝謝。

主席:謝謝次長,再來請教育部。

廖司長高賢:主席、各位委員以及各位先生、女士大家好。今天是立法院第11屆第3會期社會福利及衛生環境委員會舉行公聽會,本部承邀列席,至感榮幸。以下謹就今天的提綱簡要說明如下。

第一點,人體研究法在1001228日公布之後,教育部依照第十八條的規定,定有「教育部人體研究倫理審查委員會查核作業要點」、「教育部人體研究倫理審查委員會不定期追蹤查核作業要點」,以及設置大專校院研究倫理組織及運作指導委員會,邀集相關部會以及學者專家組成,共同討論相關的審查事宜,總共有13間大學所設的倫理審查委員會。目前臺師大的倫理審查委員會自本年的71號開始停止受理新案審查。

第二點,有關於臺師大執行國科會計畫,其計畫主持人陳忠慶教授以及計畫內所載的共同主持人周台英教授,依據臺師大倫理審查委員會所提的IRB報告指出,有違反人體研究法的部分,所以本部在114519號組成委員會,經過審查之後發現有幾項缺失。第一個是知情同意書未事先給受試者簽署,而是以事後補齊的方式;第二個是計畫執行期程並沒有在IRB審查當中,未依照所規定的期程來實施,以及在這份研究計畫當中未充分揭露周師為女足隊的教練,導致有可能產生受試學生與周師的不對等權力關係,讓學生成為易受傷害的研究對象,因此我們分別依照其違反了人體研究法的第十二條、第十四條、第十六條以及第十七條,所以予以裁罰陳忠慶教師以及周台英教師各新臺幣50萬元的行政罰鍰,以及臺師大110萬元的行政罰鍰,命其71號停止受理相關的新案申請,限期3個月內要完成改善,並報教育部。

本部已經主動邀集國科會、衛福部、體育署等相關單位組成跨部會的小組,由本部常務次長擔任召集人,已經在721號召開第一次會議,決議全面清查陳師與周師自任教起,於服務學校執行運用血液樣本的研究計畫,含教育部、體育署、國科會以及他本身自提的計畫全面清查;國科會也會以資訊技術盤查及函請執行機關查復的方式,以雙軌方式全面清查體育學門領域涉及人體研究之計畫;體育署也會比照相關方式清查運發基金所補助的運科支援計畫;後續本部將就清查結果發現新事證或違法的相關事實,依個案情節重新辦理裁罰。針對學生或外界所檢舉的研究計畫,本部也會請各個倫審會確認是否有違法情事,本部也會主動調查。目前我們的查核進度是已經召開了第一次會議,接續我們會定期召開後續的專案小組會議,與相關部會共同研商後續的一些處理情形,以上教育部謹就業務的部分說明、報告,謝謝。

主席:謝謝司長,我們現在就開始本次會議。

部會及學者專家所提供的相關書面資料均列入紀錄,刊登公報。與會人員發言前作以下宣告:第一,學者專家及本院委員每位發言時間6分鐘,為了簡報方便,學者專家請至主席臺右邊發言,原則上由學者專家依簽到順序發言,兩位專家、一位立法委員穿插,請到主席臺那邊登記。待全部人員發言完畢之後,再請行政機關做整體回應。

我們現在開始。第一位請中華民國醫師公會全國聯合會吳欣席發言人發言。

吳發言人欣席:敬愛的蘇委員、蘇主席,在場的所有立委及所有長官、各位先進,大家早安、大家好。昨天才收到通知,所以有點倉促,但還是趕緊整理資料。在此之前,醫師公會全國聯合會也針對人體生物資料庫條例做過很多討論,大部分都支持我們在這方面要多多發展。

就今天所討論的提綱,我就以簡報來做一個簡單的報告。首先,研究計畫中有關抽血等侵入性行為應該由誰執行、由誰管理?這部分所牽涉的範圍其實還滿廣的,醫療法、醫師法就醫療業務部分確有相關規定。除此之外,其實還是應該回歸對人民、對受試者來說,怎麼做才是最大、最妥善的保障?尤其受試者處於資訊或權勢不對等的情況下,很容易受到傷害。這點不管在國外抑或我國,對此要求均日益趨強,所以還是要回歸如何去面對並看待這件事。醫師公會全國聯合會向來以保障醫療品質及所有病人安全為最重要前提,雖然這些受測者本身不是病人,可能不受醫療業務範疇規範,卻屬於研究,依照衛福部,即以前的衛生署函釋內容來看似乎非屬醫療業務。但我們還是要去思考,此種侵入性行為,特別是在反覆執行的情況下,受試者的保障到底在哪裡?這已不僅止於醫療法或醫師法的規範,甚至可能牽涉刑法傷害罪。為保障受試者,還是應該慎重處理。也就是說,執行該項技術──即使不叫業務,但執行該項技術者應受一定認可,而不是任何人都可以輕易去做,我想這部分責任的確要釐清。當然,執行者或要求他去做的人,會受到不同的要求與規範,但站在保障受試者權益的情況下,這部分必須非常小心謹慎去看待。

基本上,在對人體具一定傷害性下要阻卻其違法,那麼充分告知也非常重要。當然,就個案來說,有關充分告知是不是應該在IRB審查時,其內容、形式、格式都應該要有完整妥善的規範?這其實是我們比較希望能夠看到的部分。所以IRB在審查時,不僅要做書面審查,人體研究法第七條亦有規定其組成,惟其組成並未要求必須由醫療專業人員進去,我們覺得這是人體研究法中比較遺憾的部分。爰此,是不是應該針對這部分加強?就算不屬於醫療業務或醫療輔助業務,還是應該非常慎重。

於此情形下,我們認為管理者應該分成三個區塊:第一個是計畫管理者應落實計畫規範及計畫保障內容的嚴格審查。其次,對於執行管理者,這次也看到在執行上似乎少了管理者這部分,這是我們比較擔憂的。至於接下來的部分,尤其是各項層面的監督管理,不管是引入第三方的監督管理,抑或內部機制監督管理,均可就此進行走勢討論,並研究該如何保障,這部分還有很大機會去處理。

另外,針對這次論理委員會的審查監督,我們認為不管事前、事中或事後的保障均應再做審慎的檢視與強化。從一開始IRB事前的組成計畫審查、風險評估、參與者的自願性審查均要落實,不管是書面、實際執行,甚至在告知時也要錄影、錄音,這對研究計畫者及參與受試者來說是一種互相的保障,所以這點非常重要。至於事中的審查也非常重要,這部分就請大家參考投影片。

基本上,我們認為這件事要從前、中、後三段一起檢討,因為在事中,對於知情同意撤回權這部分,這次受到很大的影響,特別是撤回之後應如何做適當的處理跟規劃,也許事後要再做詳細的……即使不是透過立法,但主管機關與相關部門是不是應擬定完整的規範及事後保障?其實,這次所抽的血後來到底去哪裡,也是大家非常關注的問題。

所以我們建議條文應規定委員至少要有一人具備臨床醫療背景,畢竟事涉人體研究,且可能不僅止於侵襲性、侵入性的部分。其實大家可以想想,進行精神層面的研究會不會對精神層面造成影響?這又是另外一個議題。所以這部分也許需要我們去共同了解與討論。實則國外有些研究顯示,精神層面的壓力是非常大的,因此,風險的分級審查與管理也非常重要。

第三,在損害補償部分,現在相關法律已有一些規定,但如何落實是非常重要的。基本上,我們認為應回歸人體研究中心對受試者的保護,包括事前知情、自願審查、中間的監督審查,以及最後如何補救──如果真的有問題要怎麼去處理。

最後最重要的一句話是:該研究計畫如果有問題,不管從IRB開始,抑或在執行中有問題,毒樹所長出的毒蘋果都是不可以用的!如同此次已發表到國際期刊上,對臺灣研究聲譽造成很大影響,所以希望大家能夠慎思。

以上報告,謝謝。

主席:謝謝吳發言人。

接下來請中山醫大附設醫院人體研究發展辦公室林志翰副主任發言。

林副主任志翰:主席、各位委員,還有各位主管長官,大家好,我是林志翰。針對今天公聽會所給的提綱提供一些個人見解、看法與經驗。

有關這次的抽血問題,個人認為應該從三個角度討論:人員角度、場所角度及管理角度。人員部分涉及專業跟品質,所以我個人認為抽血應回歸專業人員,如醫師、護理師、醫檢師等合格的專業人員來負責。場所的部分關乎衛生安全,這是很重要的部分,因此,場所理當於醫療機構或經過主管機關認可之場所執行。至於管理角度,基本上我呼應吳醫師的看法。從管理角度來說,機構絕對責無旁貸!至少我個人認為機構絕對責無旁貸!從目前的經驗來看,針對IRBREC的稽核、查核,目前辦理的有衛福部、教育部以及經濟部。就整個基準架構而言,其實幾年之前,在很多衛福部長官的努力之下,同意導入國際認證基準,所以機構責任非常明確,包括對研究主持人的規範在內。當然,在管理層面與查核部分,教育部跟經濟部大概比衛福部稍晚一點點。不過若能加強落實,那麼我相信對機構責任的體現應該會有相當程度的幫忙,這是針對提綱第一點的回應。

至於提綱第二點,即IRB對這次事件的監督管理。首先,我們還是有點像觀眾從外面看,至於實際的資料到底是怎麼樣,由於我這邊沒有足夠的資料,所以這部分我不評論。但就IRB的管理機制來看,有稽核、有查核,也有SOP,且對該案也做了實地稽核,也在IRB的權責範圍之內去做了一些對應的處分,當然主管機關和執行機構也做了對應的處分,所以基本上我認為在管理上就SOP的角度來看,的確各自都做到該做的事情,這是我個人的看法。

至於審查落實層面的問題,的確必須要從國外的一些經驗來看,還是需要透過很足量的教育訓練,因為這些主持人不斷地在做研究,不斷地去調整他的研究方向,的確有可能接觸到不同的受試者領域,所以必須要從教育訓練的角度來看。當然IRB也是一直在精進,我想這十幾年來,衛福部從民國92年、SARS那一年就開始推動這些查核,陸陸續續的到人體研究法,民國100年之後陸續上軌道,我想它就是一個learning curve,我們現在透過這些事件,其實美國也有很多的事件,我想在座很多人都知道,所以我們不用怕這些事件,而是要再從這些事件裡面去學習、去改善,讓後續有更好的發展,我們大家都在做,只是可能還是要再做得快一點。至於第三怎麼去確保受試者的權益,我想知情同意等等這些事情已經都是老生常談,在IRB裡面最在意的三個重點,其中一個就是知情同意,另外一個當然就是風險評估,還有易受傷害的問題。所以其實這些都是在IRB的教科書裡面,我們平常就會去看的事情,可是每一個人看的角度以及看的深度不太一樣,這個部分我們可以透過一些教育訓練及持續稽核,慢慢的把大家的觀念都導正下來。

其實可以看到在衛福部、經濟部、教育部的努力之下,這些REC已經陸續真的有做得比以前多一點,可是我們的速度還要再快一點。國際倫理宣言包括Declaration of Helsinki,大家所熟知的,其實在我們的法規裡面都有把這些意涵加進來,所以對於這一點的結論,我們目前在這一塊其實都有在做,可是可以透過教育訓練、查核的落實、審查的落實、委員觀念逐步加強的建立,還有主管機關一些資源的投入以及強化,我認為這一塊應該還是在現有的架構之下持續發展,不要怕事件,只要大家把這些事件檢討好、修改好,我相信我們做的其實在國際上暫時並不會太落後,可是一定會有這些事件,以上是我的分享,謝謝。

主席:謝謝林主任。

接下來請翁曉玲委員發言。

翁委員曉玲:主席、陳委員、在座的各位學者專家、次長及政府官員們,大家好,我是翁曉玲。近期臺灣師範大學發生了女足教練違規抽血以及脅迫學生配合的爭議事件,鬧得沸沸揚揚,它涉及到一場由國科會補助的精準運動科學研究計畫,在計畫執行過程當中出現了嚴重的程序和作法的缺失,甚至已經達到違法的情節,不僅引發了社會對於運動科學、學術倫理以及教育權威的討論,同時也再次凸顯人體生物資料蒐集及管理上,對於知情同意權和個資數據保障的重要性。當然這也提醒我們在追求學術研究、科學進步以及任何涉及到人體生物資料蒐集的時候,務必要將參與者的知情權和自主意願放在最核心的位置,嚴格遵守相關的法規,例如人體研究法、人體生物資料庫管理條例以及相關的倫理規範,確保所有的流程都是公開透明,並且獲得當事人完全自主以及充分的知情同意。

我剛剛很快地瀏覽了今天部會所提供的資料,坦白說,我對於國科會所提供的這份資料非常不滿,臺師大的研究計畫基本上應該是屬於國科會所委託的研究計畫,大家看看國科會今天的資料,針對所有的問題它都只是提法規,把法律的規定寫在上面,我們需要再請國科會來告訴我們相關的法規在哪裡嗎?規定在哪裡嗎?你們有認真的去檢討過去在委託相關這麼多研究計畫的時候,到底有沒有真正落實人體研究法以及人體生物資料庫管理條例裡面的相關規定?我感到很遺憾,其實臺師大發生的這件事情,我認為國科會應該要負起最大的責任,其次,也許是臺師大,他們在審查倫理委員會裡面有沒有好好善盡職責去審查?可是這個計畫的經費是國科會給的,所有的經費核銷難道不需要報國科會嗎?你們在這件事情上面,有好好認真出來負責、檢討你們在這個過程當中有盡到監督之責嗎?

接下來我要談的是,今天的公聽會其實還有另外一個重要的主題,就是討論在人體生物資料庫管理條例裡面,是不是要設置一個全國性國家級的人體生物資料庫整合平臺。我們知道目前臺灣國家級的臺灣人體生物資料庫,在中研院底下有所謂的Taiwan Biobank,這個資料庫本身就是一個大型的整合平臺,整合了內部的蒐集檢體和數位資料,並且也與健保資料庫串聯。除此之外,像各個醫療院所、學術機構也都有自行建立生物資料庫,大概有數十個,臺大醫學院、高醫、長庚、榮總等等本身也都有自己的生物資料庫,但是我們看到這些資料庫各自獨立運作就形成數據孤島,如果能夠有效整合,將有助於提升研究效率,推動精準醫療,同時也能夠強化國際競爭力。從學術以及科研的角度來看,設立整合平臺無疑能夠帶來巨大的潛在效益。實際上,在10810月行政院也有委由衛福部和國家衛生研究院,建置國家級的人體生物資料庫整合平臺,目前是由國家衛生研究院負責執行,並且設立中央辦公室。然而,這個整合平臺也欠缺法源基礎,對於人民的生物資訊隱私權的保障是否充足,這個部分是我們必須要去瞭解、檢討的。

師大事件的發生,讓社會對於人體生物資料蒐集以及運用產生更多疑慮,我們必須要解決民眾對於個資安全和倫理原則保障的疑慮。整合平臺成敗的關鍵基本上就在於管理的監督機制,包括要有健全的法律以及倫理框架,其次,更重要的是要有獨立具公信力的管理機構,必須要有嚴謹的資訊安全以及技術保障。因為我國個資外洩的問題一直未解,屢屢都讓詐騙集團拿來使用,不僅對於民眾造成嚴重的財產損失,同時也可能導致生命逝去。憲法法庭在111年憲判字第13號判決裡面其實就已經指出,現行法制有違反憲法第二十二條保障人民資訊隱私權的疑慮,因為它欠缺明確規定個人健康保險資料與資料庫儲存處理運作等方式,在組織上及程序上必須要有更良善的監督保護機制,同時,也對於現在個人健保資料提供給公務機關或是學術研究機構,除了原始蒐集目的以外的其他利用。

所以從這個部分來看,本席認為其實人體生物資料的蒐集使用都涉及到更為隱私的生理密碼,必須要更嚴格的資訊安全技術保障以及存取權的控管,因為一旦發生資料外洩,不僅會損害到個資主體的權益,更可能會導致公眾對資料庫的信任崩潰,阻礙它的永續發展,所以數據洩漏或者是資安事件發生的時候,立即啟動通報機制、補救措施或者是協助,這些都應該要一併考量。

今天很感謝主席召開這場公聽會,我也感謝各位專家學者的蒞臨,今天各位的寶貴意見都會是未來我們修法的重要參考,本席於會後也會好好拜讀各位所提出來的書面報告。謝謝。

主席:謝謝翁委員。

接續請北醫大黃仲毅主任發言。

黃主任仲毅:主席、各位委員、各位長官以及各位先進,大家早。我過去大概參與了滿長時間的受試者保護相關工作,包括體制的建立,我也必須先揭露我是師大畢業的,所以有利害關係,不過今天的發言應該不會特別針對個案。

的確,針對這個個案,我們過去曾經在很多新聞媒體上看到有很多的爭議,包括知情同意程序,還有醫事人員的身分,也就是抽血人員是不是具有醫事人員的身分;對於受試者權益,包括他的營養金或者是車馬費是否有完整的給予,IRB是不是有充分的申訴機制及申訴機制是不是有效,IRB實際的運作跟它的保護措施大概有哪些,以及最後的檢體流向,大概我們在很多媒體上都看到對這個個案的種種檢視,但因為我們並沒有得到第一手的資料,所以大概也沒有辦法做深入的評論。

我更想要跟各位分享的是觀念問題,就是我們在推行受試者保護機制的時候,其實我們一直在強調的是受試者保護的責任應該是研究機構,也就是說,這不是IRB的責任,也不是PI的責任,PI當然有責任,但不是他們單獨的責任。今天一個學術機構在推動研究的時候,就應該建立一個保護受試者的機制,必須在受試者的保護、追求科學成果以及學術績效這幾件事中取得平衡。這個問題其實我相信是很多學術機構都感到非常困難的事情,想要有更多的論文發表、有更多的教授升等,在追求這些研究能夠順利推行的同時,就會希望更快速、更有效率,如果希望IRB更快、更容易收到更多的受試者,相對的就會從比較有利害關係的人去找受試者,這也成為很多PI在不具有受試者保護觀念的情況下可能會採取的行為。其實我們有滿多需要透過體制方式來保護受試者的權益,這不是透過對個案檢討或對個別人員懲處的方式就可以解決這樣的問題。

剛剛林志翰副主任也提到,其實過去衛福部在導入對於人體研究倫理委員會的審查制度,以及進一步提升到對受試者保護的機制,我們就不只是成立IRB,我們甚至把臨床研究中心、把其他更多的研究單位都納入到人體研究發展處或者是人體研究處這樣一個保護機制之下,就是要避免我們在思考受試者保護議題的時候只考慮單一的問題,我們在考慮研究遂行的時候,不是只考慮到研究績效跟論文發表問題我們應該要去平衡思考受試者保護科學成果跟學術績效必須是要能夠齊頭並進的。

衛福部的確在歷年對於這些IRB審查外部機制的……就是由衛福部去審查各IRB的這個體制裡面,我們不斷在修正這個標準,也不斷提升對受試者保護的體制性要求。的確,我們在生醫領域的IRB一直有在成長,一直有在進步,Biobank的審查制度也已經逐步建立,各個Biobank的利用率也一直在提高,所以我還是建議我們應該在體制面去思考怎麼樣做一個制度性的保障。當然,個案仍然是要被檢討,仍然是要被保護,但是我們希望在個案的檢討之後,所獲得的結論應該是在體制的推進上能夠獲得更好的進步,這是我以上的建議。謝謝。

主席:謝謝黃仲毅主任。

接續我們請臺灣腦庫協會常務理事高宜鳳發言。

高常務理事宜鳳:主席、委員、各位長官、各位先進,大家好。我是臺灣腦庫協會常務理事高宜鳳,也是中華小腦萎縮症病友協會的前任理事長,今天在這邊跟大家報告腦庫在臺灣目前的現況及未來的挑戰,還有為什麼要成立腦庫。其實臺灣腦庫最早緣起於2003年,我們有一個病友叫張楚真,她遺傳自媽媽的小腦萎縮症,那個時候她很明確的知道這個疾病對家庭帶來的傷害跟痛苦,我們在座也有兩個病友團體的代表,一個是漸凍人協會的吳理事長,一個是帕金森氏症的理事長,我們這三個病友團體其實一直在push臺灣腦庫協會,為什麼我們要成立腦庫協會?其實是希望推動臺灣腦庫的健全發展,因為這三個病友團體都是罕見神經退化性疾病,世代的家族都會受到相關疾病的摧殘,這些病患非常需要醫療來照顧他們。這位張楚真在20年前就呼籲說她要捐腦來建置腦庫,可是當時的法規沒有辦法讓我們實現。她在懷中這個孩子14歲的時候不幸過世了,這個孩子在一個結構不健全,也就是單親媽媽的家庭長大,21歲又生下了兩個孩子,結果3年後離婚了,這兩個孩子目前分別是10歲、12歲,結果小的孩子在9歲的時候發病了,兩個孩子都遺傳到媽媽的小腦萎縮症,一家四代、五口都遺傳到這樣一個疾病,這是一個非常沉重的負擔,也是社會的責任,更是社會的損失,一個國家為什麼有家庭不斷的飽受這樣疾病的摧殘?四代!

我再來分享另一個個案,這個個案沒有放在簡報資料裡,是一位83歲的媽媽,她嫁進夫家後,公公就生病臥床,她生了4個孩子,先生後來也生病臥床,她跟我分享她過去必須要靠雙手來養全家9口人,她的雙手是做什麼?幫人家洗衣服,她才能夠養活全家9口人。在那樣艱苦的歲月裡面,她先生後來也過世了,她很奮力的把孩子培養到大學畢業,結果沒想到孩子在25歲進入銀行上班後,老大也發病了,老二、老三、老四也陸續發病,這一個有婦德的媽媽、這一個有慈愛的媽媽,卻因為小腦萎縮症這個疾病的摧殘,使得這個家族就像被洪水猛獸、被毒蛇猛獸摧殘一般,這個家庭導致她人生的歲月裡飽受困苦。這位媽媽在兩個孩子過世之後,跟著剩下的兩個孩子,但一個已經臥床,一個行動不方便,這位83歲的老媽媽現在罹患失智症。其實失智症跟我們這三個神經退化性疾病的團體一樣,也跟我們所有在座的每一個人、每一個家庭息息相關,因為現在是高齡化的社會,每一個家庭都有可能面臨失智症,腦庫的建立,運用腦庫進行藥物的研發就更不可退卻了。我們一直呼籲政府要建立腦庫,20178月份立法院有一個協調會,終於在2019年,衛福部通過行政解釋來採集腦神經組織設置腦庫,經過了4年,腦庫終於在臺大醫學院提供場地還有經費之下開始啟用了。

這個案例是捐贈者簽署同意書,還有家屬也要同意。這個是在一個颱風夜晚上8點,振興醫院通知臺大病理部,有一個病人過世了,他要捐腦,10點就送到解剖室,大家都趕往臺大醫院,關懷小組也全程陪伴他們家屬。將近晚上12點的時候解剖完成,把捐贈者的遺體送上接體車,然後到了晚上他們要把腦再送到腦庫裡面去,工作人員再花2個小時做切片、固定跟冰存,總共動員20個人力,這個捐腦的過程大概花了6個小時,我們也會經過家屬的同意去參加追思典禮跟告別式。

腦庫面臨最大的挑戰就是完整的法源,因為它是衛福部的一個行政解釋,法規尚待完備。因為腦庫需要永續經營,運作的經費其實有別於一般的生物資料庫,參與者的定期檢查跟遺體的運送及喪葬補助,其實都牽扯著腦庫對於捐贈者的一些補助,所以我們期待衛福部在運作經費上面,能夠提供有別於一般生物資料庫的經費。為了增進臺灣民眾的腦健康,懇請支持腦庫,感謝。以上。

主席:謝謝我們高宜鳳理事。我請問一下,你這個腦庫現在捐出來,是把它解剖拿出來,就把它冰起來?

高常務理事宜鳳:他要切片……

主席:喔,切片。現在有在做什麼研究嗎?

高常務理事宜鳳:目前是蒐集其他的,這一年半來有18個腦,已經捐了18個腦,有84位已經簽同意書的捐贈者,他們過世以後先簽同意書……

主席:那你現在是希望衛福部寬列經費,讓你們維持這個?

高常務理事宜鳳:對,衛福部本來就有撥經費,但是我們有別於……

主席:國衛院?

高常務理事宜鳳:因為我們的……

主席:林次長下面的國衛院買單,這樣就對了?

高常務理事宜鳳:……譬如說從高雄送到臺北來解剖,來回的運費……因為大家都非常辛苦,有的連喪葬費都沒有。

主席:好,謝謝高理事。

繼續我們請陳昭姿委員質詢。

陳委員昭姿:主席、各位專家學者還有政府機關的代表,今天先謝謝召委能夠安排這場公聽會。當然師大女足案的確引起社會高度關注,某個程度其實他也造成外界對高等教育體系內部倫理審查有某個程度信任度的動搖,不可否認。未來一段時間,我覺得合法、合規的一些研究者可能也會面臨執行上的困難,其實這對他們也不是公平的。為了釐清制度以及能夠做一些改善,我有一些觀察跟建議。

大家都知道,目前國內IRB的設置跟運作呈現高度分歧,不論是主管機關的屬性、審查案件的風險類型乃至於審查流程的嚴謹度,大學跟醫療機構有很大的差異。以大學為例,大部分的IRB是由教育部監督,受理的類型以問卷調查或是資料的分析等比較低風險的研究為主,普遍採取比較簡易的審查程序。但是醫院的IRB則受衛福部跟食藥署的監督,還要符合藥師法、醫療法,並遵循赫爾辛基宣言的國際倫理守則,加上還要接受GCP,即「良好藥品臨床試驗規範(Good Clinical Practice)」,所以整體的審查確實比較嚴謹。

如果大學的IRB有牽涉到要侵入性的,在這次我們談到抽血的操作,但是又不能夠比照生醫機構等等有完整的風險評估或是專業審查,沒有這個部分的話,這樣確實對受試者的保障是比較不夠的。目前雖然已經有風險分級送審的實務,但是重點還是由主持人自己來決定、判斷送審的對象,是有彈性空間的。我建議未來制度上應該要建立一套明確的風險分級原則,針對涉及人體侵入性的操作還有生理監測以及遺傳資料建置等研究類型,其實包括大腦也是屬於這樣的部分,應該強制送交具有臨床審查經驗的醫療機構或聯合(joint)的專業審查。

再來就是有關現在IRB的機制,對於同一個受試者同時參與多項研究的風險,目前是沒有有效監督的。如果受試者重複捐血而且長期暴露在不必要的實驗中,那他的健康事實上可能會受到實質的威脅,特別是在非臨床試驗類型的研究中。為什麼呢?因為他通常不需要做病歷的登錄,也沒有所謂的CROCRO就是所謂的臨床試驗受託的研究機構,CRO通常會去進行查核,他沒有病歷的登錄,也沒有查核的動作,所以他的風險防線可以說是零。

所以本席提出以下幾點建議:第一個,大學的IRB應該導入風險分級的審查制度,只要涉及侵入性的檢查、操作,應該比照醫療機構的規格進行完備的審查。第二個,如果審查能量不足的時候,可以考慮委由醫學中心,或是剛剛我講的跨機構合作平臺進行審查。第三個,我覺得要加強研究主持人對於倫理風險辨識的訓練,特別是針對容易受傷的族群,真的要建立更高敏感度還有整個招募審查的原則。第四點,我建議跨案受試者參與登錄系統,跨案件的臨床試驗要有一個登錄系統,以及IRB的實地稽核機制,保障受試者的健康安全,其實這樣也保護了研究主持人還有他機構信譽(reputation)

人體研究的發展是要被鼓勵的,但是當然不應該以忽視風險為代價。只有建立穩健的審查制度,強化執行監督機制還有某個程度的資訊透明,我覺得才有辦法兼顧研究自由跟人權保障,這兩件事情都是對國家非常重要的,當然很重要的也是要維繫社會對於科學研究的信任度。以上意見,謝謝。

主席:謝謝陳委員。接續我們請臺灣腦庫協會理事張棟樑發言。

張理事棟樑:我是臺灣腦庫協會的理事張棟樑,我們這個團體很怪異,是一個捐腦團體。大家聽到捐腦都嚇得要命,不禁問腦可以捐嗎?不是器官可以捐嗎?腦還可以捐喔?我說是啊!我們努力了二十多年,從法令上的禁止,經過二十多年的努力,像劉越萍司長也大力幫忙,還有中華民國醫師公會也是大力的幫忙,還有中研院、國家衛生研究院、法務部、衛福部,大家都集中力量,讓這個捐腦團體能夠順利推動臺灣腦庫的成立。

國家衛生研究院的院長司徒惠康院長就講,腦庫是人體生物資料庫最後一塊拼圖,少了腦庫,我們人體生物資料庫就有殘缺,但是我們在99年公布這個法律的時候,我們沒有臺灣腦庫的概念,當年沒有想到人體生物資料庫竟然還有腦庫,我們抽個血或是做一些生物資料的檢驗,時間都很快,但是一聽到腦庫,要動員二十幾個人來做,還要很漫長好幾天,有時候人在加護病房瀕臨死亡的時候,我們有時候要等五、六天,有時候到三更半夜,有時候做完以後、經過做了幾十個小時,回到家裡都已經清晨四、五點了,還要去參加他們的喪禮。如果屍體的運送是從高雄運到臺北來,剛開始的時候要20個小時,因為還要切片,還要放在液態氮,這個過程非常的複雜,出乎我們的想像,所以今天在這裡報告也是要讓大家了解什麼是腦庫、為什麼要修法。還有,請大家看,呼籲立法院關懷神經罕見疾病的捐腦團體:小腦萎縮症、漸凍人、巴金森氏症、雷特氏症,請大家用一種悲憫的態度來看待這件事情,為什麼要有這種捐腦的生物資料庫。

人體生物資料庫的修正案是由林月琴、莊瑞雄等18位立法委員提案連署,現在已經完成一讀,也要謝謝立法院立法委員的幫忙,已經完成了一讀,我們也希望能夠不分藍綠,趕快通過這個人體生物資料庫的修正案。

現在的罕見疾病已經超過一萬種,其中將近50%是神經罕見疾病。沒有人沒事幹說我要捐腦,沒有啊!這些捐腦的人都是人生經歷那種苦難,生命對他們來講是一個苦難,我這一代得了這種神經罕病,受過人生的折磨,生不如死,但是有些還是遺傳性的,像小腦萎縮症,一家都慘,有的一家8個人,7個是小腦萎縮症,都是成年後發病,有時候他發病的時候還有兒子、還有孫子,那怎麼辦呢?甚至一個家族有四十幾個都得了小腦萎縮症,你說可怕不可怕呢?所以這種特殊的人體生物資料庫靠的就是捐腦團體,捐腦團體在推動,我們希望能夠用很憐憫的態度來看待這些捐腦團體,沒有人願意捐腦,是因為沒有辦法在苦難中走出一個充滿血淚的路。

在我們整個推動捐腦的過程中也發生了一些困難,人體生物資料庫開宗明義講的是「自然人」,參與者都要是自然人。腦庫是從死人的腦、脊髓、腸神經還有周邊神經拿出來的,不是光只有腦,還有脊髓、腸、周邊的神經,因為很多神經罕見疾病,他的周邊神經也是病變。我就以小腦萎縮症的例子來講,我們的創會理事長他們一家8口,7口是小腦萎縮症,有的弟弟、妹妹死亡的時候,下面的嘴唇是變成兩半,為什麼?因為周邊神經病變,痛啊!他不能動又不能講話,只有咬、咬、咬,把嘴唇咬成兩半,這個就是捐腦大戶,神經罕見疾病像漸凍人、小腦萎縮症等,他們是捐腦大戶,沒有人願意做捐腦大戶,希望能夠做股票大戶,沒有人願意去做捐腦大戶。

我們現在在這個修正案裡面、已經通過一讀的修正案裡面,其實重點就是兩個,第一個,自然人的生物資料庫再增加一個特殊的生物資料庫,也就是說,自然人已經沒辦法涵蓋這個腦庫,所以我們就要有一個從屍體裡面取得腦神經組織的人體生物資料庫,要把這個法律完備化。因為民國99年公布的人體生物資料庫管理條例,並沒有想到我們臺灣有一天竟然能夠跟歐美國家同步,也建立了全世界第151個腦庫,這是我們的進步,經過幾十年努力的進步。

我們在第二十三條第二項,在這個修正草案的第二十三條第二項,我們這些捐腦團體是這樣建議:取自屍體的特殊人體生物資料庫,主管機關應編列經費支應倡導、捐贈獎勵、喪葬補助、屍體運送、蒐集生物資料及生物檢體等支出。因為它跟一般的生物資料庫完完全全不一樣、完完全全不一樣,它的耗費很大,要做一個腦的捐贈,有時候五、六天,有時候會做到三更半夜,如果屍體從高雄來,又要把屍體送回高雄,這整個大工程還有屍體的運送,還有喪葬的補助,因為這些人捐了腦,我們都會比照器官移植條例的喪葬補助費,器官移植條例的喪葬補助費是地方政府都配合,就是殯儀館的設施使用免費,除了墓地以外,其他都免費,所以我們也希望喪葬補助費也能夠不分政府的級別,都能夠來支持。

此外,蒐集生物資料很重要,他如果說生前有簽了,在他生前固定的時間就來做檢查、身體健康的檢查,留下這些很重要的資訊,還有這些生物檢體,生物檢體要怎麼儲存?這個要怎麼拿、保存?什麼人來申請?這個都是要政府來幫忙。

因為時間的關係,我簡單扼要的講一下,我們希望取腦不要被「自然人」這3個字困住了,就是從屍體裡面取腦,把它當作一個特殊的人體生物資料庫,我們希望這個關卡一定要想辦法突破,我們也希望在座的每一個人能夠用悲憫的心情來看待這些捐腦大戶。為什麼要捐腦?沒有人天生想捐腦,這是苦難中的呼籲,呼籲了幾十年,請政府准許我們捐腦,這個是病人主動要求的,不是去強制的,是主動要求幾十年,請政府准許我們捐腦。我今天代表這些捐腦團體,對主席及各位在座的委員以及學者專家致十二萬分的謝意,拜託你們能夠來支持,支持這次林月琴委員等所提出來的人體生物資料庫管理條例修正草案。很感謝大家的幫忙,已經一讀通過了,我們希望能夠在最快的時間趕快二讀跟三讀,因為還有很多受苦受難的捐腦團體在等待立法院的幫忙,謝謝各位。

主席:謝謝張棟樑理事。

繼續我們請大林慈濟醫院陳祖裕教授。

陳顧問祖裕:主席、委員、各部會長官,還有在座的先進,大家早安。我先自我介紹一下,我是陳祖裕,目前在大林慈濟醫院服務,我本身是一個腸胃科醫生,之前也做人體實驗,不過我投入IRB或人體研究保護的工作已經二十多年了,我本身是在臺北榮總受訓,兩年之後我就已經考過美國IRB專業人員的資格,跟著也在彰化基督教醫院幫忙做評鑑,現在在大林慈濟醫院是負責整個人體研究保護計畫的總負責人,如果出了事,醫院任何一個人、任何一個研究計畫出了事,我就像大學校長一樣要負責任,所以今天是站在一個人體研究保護工作者的立場來回應提綱的三個問題。

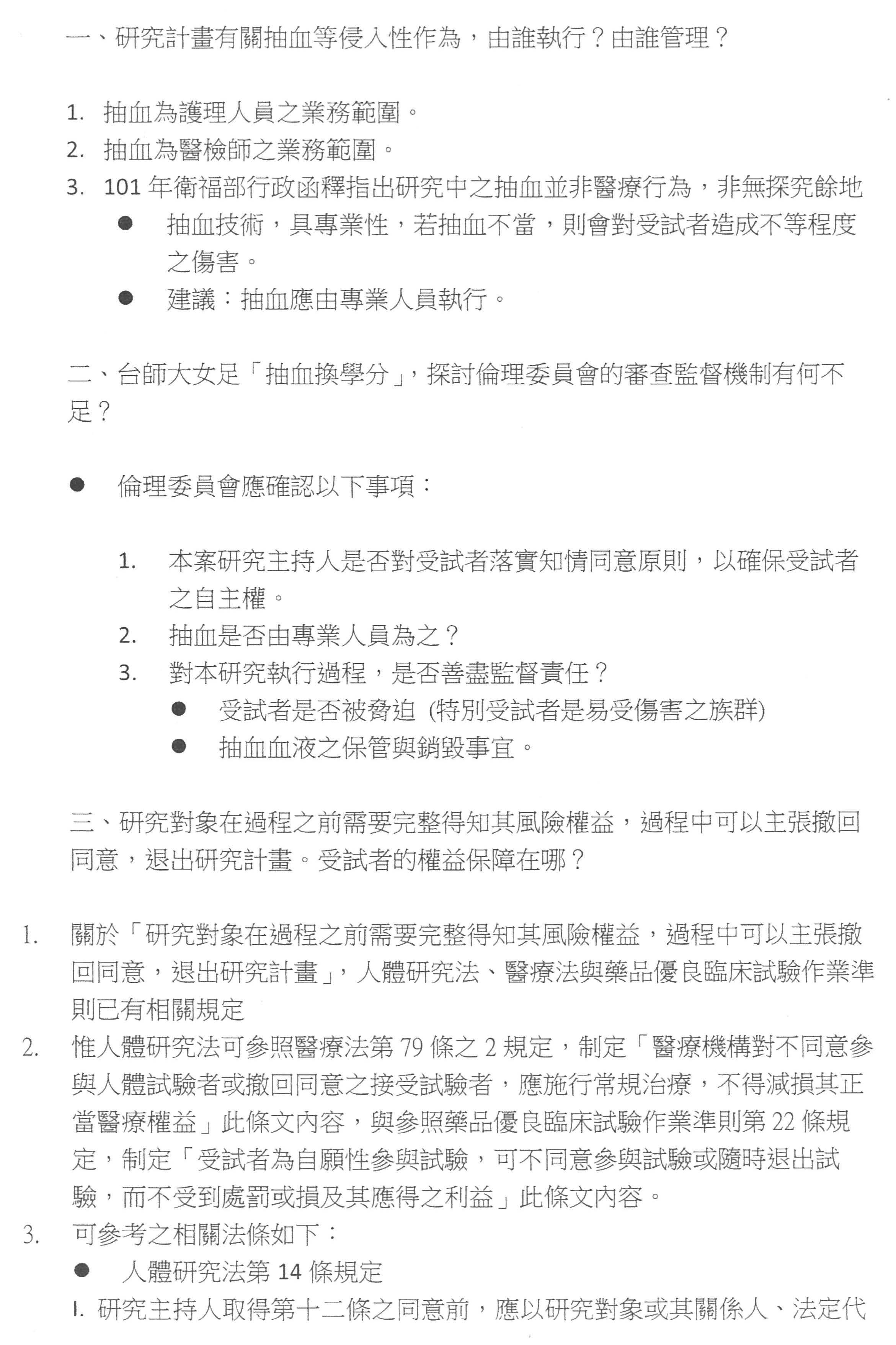
第一個提綱是抽血的問題,不好意思,因為時間關係,容許我用唸的方式比較快。研究計畫有關抽血侵入的行為應該有什麼資格?我想就算不是醫療行為或醫療輔助行為,在IRB審查,以行善的立場,一定是把風險降到最低,所以一定要求要有資格的或有經驗的人,因此最簡單的,醫師、護理師、醫檢師可能是基本的,如果還有另外其他符合資格的,我們不清楚,也許可以,但是IRB在審查的時候這是一個重點。至於管理方面,IRB如果審過了,它還要管,但管理其實並不是一個單位,而是整個學校,所以IRB不能用某一個方法來管理,應該有四個層面或四個階段。第一個是平時的耕耘,這個是機構的責任,就要做教育訓練;主持人要教育訓練,學生,還有被研究的人,甚至社區民眾也要教育訓練,讓他知道,如果有一天參與人體研究,我的權益在哪裡、我可以跟誰申訴,我想這個是基本的。

再來就是計畫送審的時候,計畫主持人和審查會有責任,主持人應該了解人體研究申請過程,他要知道誰來負責,比如抽血,要敘明資格,以及怎麼去選這些人。然後審查會會做審查,在計畫執行的時候,不管主持人機構或審查會其實都有責任,主持人當然要遵循當初送審核可的計畫,誰來抽血就得要誰來抽,跟著的還有機構和審查會的責任。其實主持人做研究,我不會去看著他做研究,可能我們會有一個期中審查、期末審查以外,還有一個就是稽核,就是直接到研究地點去看執行狀況,包括知情同意,以及像抽血這些行為。稽核有預防性稽核和因事故的稽核,預防性稽核是因為研究計畫的因素或主持人因素來訂的,就是審查的時候,如果這個計畫風險比較大,比如說第一期臨床試驗,或是執行程序很繁複、很容易產生偏差的,我們可能在審查會就會決定這個要去做稽核,看看他做得好不好。人為因素或主持人因素就是主持人曾經違反研究倫理,只要申請研究案通過了,可能就會稽核。再來就是先前有比較多偏離的案件,或者是第一次主持的,有的機構也會去做稽核,或是一個主持人主持太多案件,很可能容易產生一些偏差的也會稽核。

因為事故的稽核在人體研究法都講得滿清楚的,比如說有人檢舉、懷疑,或已經發生違反研究倫理的情事,如果顯有影響研究對象權益、安全或福祉之事實,以及不良事件之發生頻率或嚴重程度顯有異常,再來是發生了其他影響研究風險與利益評估之情事,這些都是要去稽核的一個狀況。所以,如果發生這種事情,審查會沒有去稽核,那就是失職了。

再來就是計畫執行之後並不是沒事,因為後續可能也會有嚴重的晚發不良事件,或是有人檢舉、懷疑,或已經發生一些違反倫理的情事,雖然結束,還得要去,還有一個是嚴重影響研究對象權益的情事,這些在人體研究法裡面講得非常清楚,都是審查會必須要做的事。如果審查會有做,其實就沒有太多問題,做得不好又是另外一個議題了。

,第二個提綱談到的抽血換學分,其實像前面所說的,整個管理機制就是要管理這樣的事情,讓它不要發生。所以保護人體研究參與者的權益和安全,剛剛志翰委員也講過了,其實是機構、審查會和主持人三方共同的責任,任何一方都沒辦法負全責,所以我們提到審查會有責任、機構有責任,主持人其實責任是最大的。

我們談審查會的責任好了,審查會的責任就是審查計畫。目前人體研究法也好,審查也好,都是按照Belmont Report三個原則,就是尊重人格、行善和正義的原則來做初次、期中和結案的審查,應該不會有抽血換學分的狀況,也不會容許。我在大學也做過行政職務,這個不太可能會發生換學分的事情,所以那個細節我們還要再繼續了解,應該是一些誤導或是講得不清楚而已。不過我們談到要不要做稽核,像我們從媒體知道的這樣一個案子是抽個血,如果他是一天抽三次,而且是由非專業人員抽,可能這個稽核就會做,但是如果計畫可能是合理的抽血,那麼這種案件審查會就不會做稽核,到最後發生了事情,審查會才會知道,因為審查會不是神仙,所以我講這一點,我們一定要了解這樣的立場。如果同學去申訴,審查會不受理,那審查會就有責任了!再來就是如果沒有人反映,其實審查會可能不知道,會知道第一個是媒體報導,或是委員揭發,可能審查會到那個時候才知道,而倫理委員會審查監督機制是否不足,應該對這個案件再深入了解才能下定論,所以目前我們民間人士都不太清楚。

至於第三個議題,依據人體研究法,其實送審的研究計畫應該載明參與者權益保障知情同意的方式及內容,以及研究人員利益衝突事項的揭露等,這個是人體研究法的要求,所以IRB要審,如果沒審就不對了。參與同意書也是要審的,因為裡面要敘明參與者權益和個人的資料保護機制,這非常重要,IRB會審,同時一定會寫:參與者得不具理由隨時撤回同意,不會受到任何懲罰或有不愉快的狀況,甚至如果是醫療的,醫療權益完全不能受影響,不能說你退出研究,就不要掛我的診,這種話絕對不能說的。其實在這個過程裡面就看IRB有沒有去審到這些內容,如果有,但主持人沒有按照這個來執行,那就是主持人的問題,所以這個案件我覺得有很多地方有待釐清。

再來就是我們會提到主持人在這個過程裡不可以以強迫、利誘或其他不正當行為為之。這個所謂的抽血換學分,顯然就是違反,而這個違反錯誤在哪一個點?當然也有同學反映說老師好像沒這樣,所以我想這個還要再去釐清!其實,如果計畫主持人沒有遵循審查會核可的計畫執行,雖然審查會進行所謂的期中或結案的審查,但是可能會毫不知情,因為審查會不是所謂的倫理警察,其實我們曾經討論過審查會有沒有警察權,目前國內、國外大部分都認為是沒有的,它是教育訓練、它是指導,然後收到訊息,被動知道以後去訪查。所以在這個案件裡面,審查會到底要負多少責任,還得要好好去釐清。

在這個過程裡面大家都很痛、大家都受傷,其中有一個事情就是當我們的研究,不管是醫療的或學術的,產生了一些重大事件,很可能會引起公共信任的崩壞,以後我們做研究就寸步難行!所以目前我覺得除了對受傷害的學生或受試者給一些補償或補助,以及做一些懲處以外,如何讓社會大眾對我們研究人員建立信心,可能也是當務之急。以上,謝謝。

主席:謝謝陳祖裕教授。陳祖裕教授在臺灣醫療界的IRB非常資深,我很欽佩他,因為他非常的academic,希望幫忙教育部,要幫忙他們,我看他們很鬆散的樣子。

繼續我們請林月琴委員發言。

林委員月琴:各位與會的專家學者,大家早安。今天的題目是人體生物資料庫管理條例修正草案公聽會,這場公聽會源自於2023年行政院預告人體生物資料庫管理條例修正案,以及至兩年前預告資金的討論,順著這個脈絡,今日修正重點有5大項目:包括保護個人資訊、建立同意制度、人體生物資料庫整合平臺法制化、健全審查機制跟倫理委員會、規範提取、再利用跟境外輸出、明定罰則。這5個項目事實上特別是在個資保護、個人同意權跟退出權的行使跟境外使用的問題,我認為相當重要。上個月26號本委員會完成全民健康保險資料管理條例草案的審查,審查過程當中,我便極力關注這些資訊安全的議題。

此外,我也要特別提醒大家,一直以來我們相關法令就欠缺自屍體採集腦組織管理規定,也因此無法避免我們資料庫在運作上遇到的法令限制,所以我所提出的人體生物資料庫管理條例草案裡面,便鎖定這個問題處理,藉著這次公聽會跟各位說明我的觀點。現行國家級人體生物資料庫整合平臺已經有37個生物資料庫加入,其中31個是屬於醫院、3個屬於研究機構、1個屬於政府單位、2個屬於大學,累積個案數總共是1083,100例,其中腦腫瘤個案是192,987例、非腫瘤個案是89,113例,包括國立臺灣大學醫學院的臺灣腦神經組織人體資料庫,也就是我們的腦庫也在其中,臺灣腦庫附屬於臺灣大學醫學院,自2000年開始並有陸續……我想前面剛剛張理事也有說明,就是陸續表達捐腦的意願,呼籲捐腦建腦庫的長期倡議之下,歷經了二十幾年催生,在2023115號正式成立。到目前為止全世界大概總共有150個腦庫,美國大概有27個,其中腦神經資料庫有6個,澳洲有6個、11個歐盟國家建置腦庫共有19個、英國10個、日本10個。

臺灣今年已經進入超高齡社會,我們接下來要面對的問題,除了在超高齡社會裡面,我們比較需要有完善的長照跟醫療整合體系以外,特別要針對失智症的預防延緩,照顧復能跟治療更是刻不容緩,可是根據我們的研究,神經退化疾病的盛行率在80歲以後大幅增加,特別是中風跟失智症。衛福部在2023年的時候,進行臺灣社區失智症流行病學的一個調查,全國社區65歲以上長者失智症盛行率在7.99%,其中阿茲海默型失智症大概56.88%,血管型失智症22.91%,巴金森氏症失智症大概7.12%,如果用這樣推估的話,大概我們2031年就會超過47萬人,2041年就將近68萬人,對臺灣來講將是一個極大的挑戰。

腦庫可以提供腦組織帶動失智症藥物的研發,這就是腦研究的重要性,1990年研發用於減緩認知功能退化的乙醯膽鹼藥物,還有衛福部剛核准的類澱粉抗體藥物,都是腦神經系統研究的成果所在,所以臺灣腦庫現在提供在地的資料還有幾個重要性,包括國家研究發展是需要的,不管是生物科技產業跟學術研究,還有臨床上精準醫學需求,比如神經病理診斷,還有病人生前提供臨床診斷跟支持,甚至病人死後還可以繼續提供病理診斷回饋家屬跟醫院。要因應臺灣人的特殊基因、族群跟地域特性的話,只有臺灣腦庫才有辦法提供適合我們臺灣人研究需求的腦組織,解決臺灣人腦疾病治療的需求。

現在全國有37個人體生物資料庫,只有腦庫所存的腦組織取之於屍體,所以跟其他自活人身上採取檢體資料庫的差異在於:第一、捐贈者跟其家屬於病人生前就要有同意的意思表示;第二、病人往生時的通知、大體的運輸、病理的診斷、解剖摘取腦組織跟依據腦區將組織切片、保存、固定跟冰存;第三、捐贈者要辦喪事;第四、提供腦組織者、申請者,可是所有費用健保都是不支付的,所以為了成立臺灣第一個腦組織資料庫,衛福部在2019916號,誠如剛剛張理事所談已經頒布行政解釋令,讓這所資料庫得以成立,可是至今相關法令都還是沒有完備。

為了解決這個問題,我同時提出三部互為解套的法律修正案:第一個,首先是今天所討論的人體生物資料庫管理條例要修正處理,許可自胎兒或屍體蒐集之檢體、捐贈者同意捐贈的效力及於家屬對遺體的處分權、捐贈者同意權行使的方式、非營利的捐贈跟使用,還有主管機關得編列經費預算來支應倡導、捐贈獎勵、喪葬補助、屍體運送、蒐集生物資料及生物檢體等支出的問題;第二個,我提出解剖屍體條例修正草案,制定非病死的屍體於死亡後6小時內得執行解剖特殊樣態;第三個、人體器官移植條例修正案,規定自屍體蒐集器官、組織、血液、體液跟細胞等生物檢體,準用事先同意並加註於健保卡的規定。

最後,當然就呼籲行政院的版本應該儘速送進立法院,因為我們已經一讀了;第二個是期待未來審查人體生物資料庫管理條例時,同步審查解剖屍體條例跟人體器官移植條例,完善資料庫運作與腦組織捐贈法制。不過今天的題目跟提綱我也覺得蠻特別的,就是讓人家非常地混淆,因為今天題目叫做什麼呢?叫做「人體生物資料庫管理條例修正草案」,可是提綱卻是「研究計畫有關抽血等侵入性作為,由誰執行?由誰管理?」所以我不知道在座的專家學者,對於我們的題目跟提綱會不會混淆?至少我是混淆的,以上,謝謝。

主席:謝謝林月琴委員。我說明一下,因為我們依法要辦公聽會,一定要有現在送審的案子,這個人體資料庫的草案有cover到各方面,所以我們沒有送審的待審法案的話,我們是沒有辦法辦公聽會的,以上跟大家說明。

接續我們請台灣受試者保護協會理事長林綠紅發言。

林理事長綠紅:主席大家好。我也先作一下宣告:以下的發言是基於人體研究法的脈絡發言,針對目前的三個議題就分別發言。第一個,關於抽血的事情,其實在101年的時候,當時衛生署確實做了一個函釋,就是定義研究中的抽血非屬於醫療行為,也非屬於醫療輔助行為。這件事情其實造成實務上非常多的困擾,以至於在研究當中的抽血沒有辦法定性。當然我們看到在IRB實務審查上面遇到的時候,確實會提醒必須要找醫事人員,但是醫事人員會遇到另外一個關卡,因為醫事人員有執業登記的要求。假設今天有一個在醫療機構工作的護理師要支援到校園去抽血的時候,會不會違反護理人員法相關的規定?所以還是希望衛福部針對101年的這個函釋能夠好好地再把它講完整一點,不要讓實務在審查的時候,常常在這邊會必須要跟PI做很大的爭執,因為PI說:法律沒有規定,你們憑什麼要求我?所以在說明上面希望這個函釋可以澈底地翻轉。

第二個問題上面,就是有關這一次的臺師大女足案,我自己覺得這個案子裡面大概牽涉到四個很主要的倫理問題,前面兩個,一個是群體上面易受傷害群體的問題。易受傷害群體的問題大家在實務工作上都非常清楚,他需要特別保護,根據赫爾辛基宣言以下,我們都知道要特別保護。但是這裡面的特殊性就在於,共同主持人同時又是老師又是教練,然後手裡握了32個專長學分。他如何能夠期待學生可以執行他的受試者權益,坦率地說:我不要參加研究?我覺得這是強人所難,所以一般在這種研究裡面,我們都會在排除條件上面要求這樣的對象不可以參加。所以這個也是在個案的討論上面,必須要去確認為什麼這種情況還會納入研究。

另外一個在醫療院所近期的IRB還會做一件事情,就是我們會做利益衝突的揭露,利益衝突的揭露不是只有財產的,其實也包含非財產,像這種關係上的利益衝突。所以像這樣的情況,通常這個主持人在送案的過程當中,他就必須要去揭露他會招募的對象可能是他的學生,所以他會有什麼樣的情況。如果這樣子的話,對IRB審查、REC審查的時候,他就會特別去注意這一點。我不知道師大這個部分有沒有這樣做,所以這個是個案上面可以貢獻意見的。

接續的部分是在通案上,我自己也有參加大學的IRB,我覺得很困難的點是學校的老師在看待他做研究的態度上面,他招募學生的時候並沒有種意識,所以前面幾位先進談到教育訓練的部分,我覺得至關重要。教育訓練現在有很多人會拿的學分都是拿不要抄襲的,學術倫理的學分來頂替,研究上面的受試者保護反而變少,我覺得這是個警訊。

第二個部分是與其IRB費盡口舌,不斷地去告訴他說:這樣的人不適合做研究,不適合納入當受試者,希望教育部可以思考是不是有一個仿照校園當中性別事件互動的指引,規範學校裡面他只要要招募學生做受試者的時候,老師應該注意的事情是什麼,然後哪一些人是絕對禁止不能招募的,再好的研究都不行。因為你沒有辦法期待人性說我的學分在你手裡的時候,前一秒很開心告訴你說我同意研究,可是我其實心裡在滴血。我們目前接到的,受試保護協會目前常接到的投訴案都是這樣,就是學分拿到之後學生就來投訴說他其實不願意,可是老師在考試前一天告訴他說有一個研究,你會參加嗎?大部分的人都會說會參加,可是他心裡並不同意,所以這一點是通案可以處理的。

另外一個部分是,這個案子同時也牽涉到疑似有重複參加研究的情況,我覺得這個部分臺師大REC其實揹了黑鍋,因為他重複參加審查,在目前的這個制度下面沒有一個REC能夠知道他在外面有ABC的子案,其實我只審到A案,然後BC全部都是用同一群人,我不會知道。這個時候應該怎麼亡羊補牢,我覺得是要思考的,就是那種跨IRB,然後有同一個大的案子下面各個子案子分別送審,以至於招募的又是同一群人,你就會發現這個受試者不斷在參加研究、不斷在抽血,跟現在的事實對不起來。我覺得這件事情必須要想辦法處理,因為我們目前並沒有登錄制度,其他國家有登錄制度的話我們就會曉得。

第四個部分是應送審未送審,這個部分就只能夠落實各位先進之前的發言,就是強化主持人的教育訓練,要告訴他我們人體研究法已經通過15年了,所有的案子其實都應該送審。

最後一點就是有關受試者保護的部分,提綱上面談的其實是就受試者本人,他確實有個權利可以自由參加、自由退出,不附具理由,他也不會因為退出研究有任何不當的擔心,這個是一個受試者的基本權,應該要被保有、應該可以落實的。我們現在談的其實是這一群受試者很可憐,他已經沒有辦法去主張了,因為他不敢講這些話,所以怎麼辦?這裡還有一個這一次討論裡面大家都沒有很仔細討論的。根據人體研究法,研究機構也就是臺師大,它作為一個研究機構,在人體研究法上面應該做必要監督,只要他的研究案在學校開始執行的那一天,它就有必要履行監督的義務,而且必要的時候可以做一些處置。我想要問的是,現在各個大學到底有沒有意識到它是作為人體研究法裡面的研究機構?它必須要做必要的監督。他知不知道他的學校裡面有多少案子在進行?然後有哪些PIfollow規定?哪些PI沒有follow規定?恐怕很多大學都不知道。這個大學不只是有設REC的大學,所有的大學因為沒有設REC他就送到其他學校去。所以到底他們每一個研究機構有沒有這種意識?它其實是作為研究機構,不只是大學,他除了看到他的教學上面、他的研究上面,在國際上排名往上之外,他要知道他有責任要負擔。我覺得這個也是教育部應該要去促成各個大學理解,它作為研究機構的這個角色應該跟醫院認知自己一樣,就是他在這個地方要做哪些事情。以上的發言,謝謝。

主席:講得非常多,謝謝林理事長。

繼續我們請醫策會的林志六諮詢顧問。

林諮詢顧問志六:主席、委員、政府機關長官,以及各位先進,大家好,我是林志六。個人在醫策會長期擔任IRB查核的作業有一段時間,也在幾個醫院的IRB擔任委員,所以今天就從這些個人的經驗,對於以上三個提案的內容,發表一些個人的見解。

首先,在抽血這些侵入性作為,在研究程序裡面做這些侵入性的作為,我想前面幾位先進也有提到過了。因為這些具有一定的風險,對於執行者的資格應該是要有一些具體的規範。目前如果研究計畫是以醫療為目的,依照衛福部的函釋,他會受到醫療法規的規範,所以對於這些執行者的規範是相對明確的。但是相對的,如果這個研究計畫不是以醫療為目的,現在看起來可能沒有規定可以去規範這樣的一個執行者等等這些作為。

而我們目前實際的作法,就是IRB在審查案子的時候,會憑IRB自己的決議去要求主持人要遵守,譬如說抽血要符合一定的醫事資格等等。但是基本上,這是IRB的決議,並沒有法規的規範做依據。如同剛剛綠紅理事長所提的,有些主持人可能會不太服氣。個人建議是不是應該可以考慮在人體研究法去增訂相當的規定,讓執行的時候有一個依據。個人的見解是可以在人體研究法裡面增訂,譬如說研究計畫的內容有主管機關公告的一些侵入性程序的時候,執行者應該具備適當的資格,而且要遵循一些注意事項。這些資格以及執行應該注意的事項就由主管機關制定,以因應可能在不同情況下會有需要不同的要求。如果由主管機關做這樣的一個行政命令,到時候IRB就可以要求執行者,這是個人的一個建議。

針對第二個議題,就是有關於倫理委員會的審查監督機制是不是有所不足,因為我個人對今天所提的臺師大這個個案其實並不是非常了解,所以我就從整個機制的角度發表一些個人的看法。我覺得我們把重點放在倫理委員會的監督管理是不是有所不足?可能有點不夠,我們是不是可以把這個議題的角度提高到整個受試者保護的角度來看?我們在國際上,因為我們許多的醫療機構其實都有參加美國的AAHRPP,也導入了相關受試者保護機制的這種觀念。前面有幾位先進,像陳祖裕教授、林志翰主任都有提到,在國際上先進國家的受試者保護機制裡面,其實有3個重要的支柱,IRB只是其中一個。這3個支柱,第1個就是IRB,第2個是機構,第3個是主持人,必須要這3個支柱都很健全,整個受試者保護的機制才會完整。

大家如果去看我們的人體研究,其實你可以看到絕大部分的內容都在規範IRB,這3個機制裡面完全沒有提到主持人,對於研究機構的責任也只有在第十六條有規範說研究機構對執行中的計畫要有監督,至於怎麼監督以及相關的規範,其實並沒有什麼著墨。這當然有歷史的淵源,因為人體研究法是在民國100年制定的,距離現在已經比較久了,後續因為參與國際的這些受試者保護機制研究的醫療機構,慢慢把這些觀念導入我們的觀念裡面來,所以在衛福部,我個人參與IRB的查核,其實已經在幾年前就有把HRPP(受試者保護機制)的觀念導入我們的IRB查核裡面來。只是困難的地方在於,我們並沒有一個明確的法律規範,因為我們的規範是IRB查核,所以還是以IRB查核為中心,制定相關的查核規範,其實對於主持人以及試驗研究機構的規範,查核的項目事實上是比較少的,所以個人在這裡也是建議,是不是對於人體研究法的內容,也要適度的在研究機構,以及主持人的面向要增定一些規範?未來可以作為整體運作的規範參考。

第三個議題,有關於受試者撤回同意的這些權益保障,個人其實覺得它也是所謂HRPP受試者保護其中的一環。如果在機構、主持人、IRB3個面向都能夠完整的予以規劃,讓受試者保護的機制可以完整的話,自然這個問題也應該可以獲得解決。以上。

主席:謝謝林志六教授。

接下來,請王育敏委員發言。

王委員育敏:謝謝主席,還有今天出席的專家學者。我想這次臺師大的女足案,讓整個社會看到學生在學校這個體系,一旦權力不對等,他被壓迫,這些遭遇他都必須等到他離開這個環境之後才有勇氣說出來,但是大家會感同身受的是,那個過程的每一天,他如何辛苦的對抗這樣不公平的環境跟待遇,所以,我覺得從臺師大女足的這個案子,我們今天召開這樣的一個公聽會是非常有意義的。

我個人特別關注的是受試者保護這一塊,因為從這次的女足案,我們看到學生在那個過程的無力感,這個教練掌握他的生殺大權,他想說不,但是沒有辦法去抵抗,有勇氣的人少之又少。所以在這個過程當中,我們就應該回過頭去檢討,其中一個是我們人體研究法裡面,我們法有定,但是沒有落實,這個部分到底應該要怎麼做?因為在人體研究法第三條裡面講得非常清楚,你要得到受試者的同意,要以最小侵害為原則,但是,在臺師大女足案我們都沒有看到。

我們先講同意權這個部分,我覺得特別現在由教育部跟國科會主導這一類型的研究,它會涉及到受試的學生跟老師之間有權力地位不對等的關係,他特別容易遭受到壓迫,所以他沒有辦法講出不同意,這樣的權力不對等,還有涉及到利益衝突,我覺得這一塊是……今天教育部的代表有來、國科會代表也在,我覺得特別要去敏感這樣的問題,未來類似這樣的人體研究,涉及是老師的研究,他要找他的學生來參與,我覺得是不是有什麼樣的機制可以去處理,未來避免這樣的現象?剛剛也有代表提到,因為研究你可以不用找你自己教的學生,如果撇開這樣的權力關係,是不是就可以避免掉這樣的現象?讓學生在一個沒有被壓迫的環境底下,更能用自己的意願來表達他要不要參與這個研究,我覺得這樣才有意義,要不然被壓迫出來簽的同意書一點意義都沒有。

所以,我希望這個部分,今天教育部跟國科會在這邊,未來類似這樣人體研究涉及到學生的,都要非常敏感,而且應該要把老師對他有這種上下關係,可以打學分這一類型的,我認為都應該要避免,要不然女足案的情況可能會再複製、再發生。

第二個,我要講的是整個機制的問題,人體研究法裡面IRB的設置講得很清楚,提出來的機構要設置IRB。剛剛上一位專家學者講得很好,國際上,我們針對受試者保護,它是用3個面向:用IRB、機構加主持人,三方來架構、規範、要求,確保受試者保護權益。的確現在臺灣做的還不夠,我們看到這次爆發這個事件之後,第一個我要問的是,臺師大的IRB有沒有善盡審查的義務跟責任?以這次我來看的話,他為了達到他的研究目的,是不是有點不擇手段?他那麼密集的要求學生,學生被當成是一個物品、物件,為了滿足他的研究,所以他沒有考慮到學生的狀態,他只考慮他要達成研究目的,他必須密集的抽血監測,但是他完全忽略了學生是一個人,這樣的研究方法跟過程到底合不合理?這個就是IRB在做監督審查的時候應該去審查的,所以我們也希望國科會跟教育部儘快給大家一個答案,到底他在那個過程當中,是因為計畫主持人掩蓋,他沒有提出來?還是他有提出來,但是IRB同意了?這部分,我覺得倫理委員會監督管理不足的這個問題,在這次事件當中也應該提出來一併討論。

我們發現設在不同部會底下的對象,像教育部底下的IRB,跟國衛院同樣有類似抽血這樣的研究計畫,我們就找到一個資料,衛福部轄下國衛院,他們IRB敏感度就比較高,我不曉得為什麼會有這樣的落差。去年4月,國衛院IRB在審查一樣是涉及到抽血研究的時候,他直接給出的建議是,根據醫療法規定,抽血是醫療輔助行為,必須具有職業執照之醫護人員執行,而且需要在醫療場所執行。我不曉得為什麼同樣是IRB但呈現這樣的差異,一個是放任,沒有醫療資格也做了;一個是國衛院就講得非常清楚,IRB就下指導說,這是醫療輔助行為。剛剛國策院的代表也有講到,我在想是不是不同的機關之間,你找的專家學者對於議題的敏感度,其實還是有落差的?所以,我覺得教育部要去強化你們自己各個大專院校所組成的IRB,你們對於專業醫療的敏感度夠不夠?我自己是有看到已經呈現這樣的落差。如果機構這部分的知識不足,他要怎麼去監督跟管理?所以我很同意剛剛所說的,我們現在對於自己提出這樣的計畫,對於機構的要求,我覺得恐怕還要更多,定的規範要更完整。

另外就是計畫主持人自己有沒有這樣相關的專業跟敏感度,我覺得我們未來在人體研究法可以去修法。對應到今天人體生物資料庫管理條例的修法,我認為就是因為現在爆發這件事情,所以未來的修法,我個人比較傾向要更謹慎、更小心,因為我已經看到有一些主張是要把現行人體生物資料庫的可做對象擴大到大學、要擴大到更大,他們有沒有這樣的能力?因為現在都是醫院,將來還要再擴大到大學嘛!我覺得如果這件事情未來是要再走擴大的方向,在修法的過程當中真的都要非常審慎、小心的處理。希望透過今天的公聽會,各個專家學者及大家的意見能集思廣益,我們未來對於受試者有一個更好的保護。以上,謝謝。

主席:好,謝謝王育敏委員。

接下來,請臺北護理健康大學邱慧洳教授。

邱教授慧洳:主席、各位先進大家好,我是國立臺北護理健康大學的邱慧洳老師。關於今天的三個議題,我先跟大家分享關於第一個議題,我的一些淺見,就是關於研究中抽血的問題,到底要由誰來執行?我想抽血是一個非常具有專業性的技術,如果抽血不當的話,可能會對被抽血的人導致什麼樣的傷害?有可能是血管破損、有可能是感染,或者有可能其他更嚴重的結果產生,所以抽血這麼專業的事情,應該由專業人員為之。我們的護理人員法及醫檢師法就把抽血這項項目規範給護理人員及醫檢師來執行。

換言之,這麼專業的事情,如果不是由護理人員、醫檢師等專業人員來執行,執行的人可能會觸犯密護罪及密醫檢師罪。以臺師大這個案例來看,抽血的人並不是護理人員,也不是醫檢師,好像是什麼學長,還是誰,他們不具備這兩種專業人員的資格,所以可能會成立密護罪及密醫檢師罪。現在把層次拉得再更高一點,我們來討論密醫罪,為什麼這個案件有討論密醫罪的餘地?因為我們剛剛有提到護理人員,他要執行抽血這個醫療輔助行為的前提是要有醫師指示,醫檢師要執行醫檢業務的前提也是要有醫師的指示,才能夠執行醫檢的業務。如果沒有醫師的指示,護理師跟醫檢師做了抽血的業務,可能就會成立密醫罪。

我們以這個概念來看,臺師大這個案例,他們沒有醫師的指示就做了抽血的業務,所以可能有密醫罪的問題,這個案件到底有沒有密護罪?到底有沒有密醫罪呢?我們來看一下行政機關衛福部的看法是什麼。剛剛其實很多先進有提到101年衛福部有提出一個行政函釋,衛福部把研究的抽血定性成非醫療行為,也非屬醫療輔助行為;換言之,這個抽血的技術未必要由護理人員來執行,縱使不是護理人員或醫檢師來執行,可能都不會有密護或密醫檢師的問題,因為它不是醫療行為,沒有醫師的指示,可能也不會有密醫罪的問題。但是,事實真的是如此嗎?因為如果今天要判斷密護罪、密醫檢師罪,或者是密醫罪,權責機關還是在我們的司法單位。

我們來看一下法院的見解是什麼,法院會對這則函釋買單嗎?我覺得我們後續可以觀察一下,法院會對這則函釋買單嗎?法院的見解會怎麼看呢?我不知道,因為這個案件沒有具體的進入刑事法院,所以我們不知道,但是我們可以從以前大法官的解釋跟實際的案例略知一二。我們來看一下釋字第216號解釋有提到,法官本來就是依法獨立審判,對於行政機關所提出的行政函釋,對於函釋的法規命令是可以引用的,但是法官可以本於對法律的認識,表達不同的法律意見,並不受到行政規則、行政函釋的約束。

所以意思就是法官會不會對這則函釋買單?他願意買單,他可以買單,但是如果他本於對法律的認識,例如這則函釋可能有牴觸護理人員法、有牴觸醫檢師法、有牴觸醫師法密醫罪的規定,他也可以選擇不買單,這樣的案例以前確實有發生過。大約在民國96年的時候,我們衛生所的護理人員在沒有醫師的指示之下,就去執行疫苗注射,這個案件就被檢察官起訴密醫罪。為什麼衛生所的護理人員會在沒有醫師指示之下,就去執行疫苗注射?因為我們的衛福部有出過一則函釋,衛生所的護理人員沒有醫師的指示是可以去打疫苗的,沒有醫師的指示去打疫苗,不是會成立密醫罪嗎?衛福部的函釋就解釋說:沒關係,我們出一則函釋給你們,你們只要有衛生機關的衛生計畫或公函去打疫苗,就可以視同有醫師的指示,你就放心地去打吧!結果這個案件就被檢察官起訴密醫罪,顯然檢察官對這則函釋是本於自己法律的見解提出不同的看法,法官也是提出不同的看法,這是一個案例。我想這個案例,因為時間有限,不再贅言。從這個案例我們就可以知道,法官對於行政函釋,他是可以引用,但是他也可以表達不同的意見,不受行政函釋的約束。

接著我們來看一下,到底研究中抽血的性質是什麼?我知道,因為我看過新聞的報導,好像醫師全聯會認為它是一個醫療行為,如果是一個醫療行為應該要有醫師指示,執行的人應該是專業人員,例如護理人員或者是醫檢師才能夠執行。如果不是這些專業人員的把關而執行了,可能會有密護罪、密醫檢師罪及密醫罪的問題,我了解的新聞報導中,看到的似乎是這樣。我們先不要去爭執它到底是不是醫療行為,我覺得我們應該要從這件事的結果論來看,大家試想在大學的一個情境當中,這個受試者可以被計畫主持人抽血,抽血的人又是一些什麼學長或不具專業人員的資格,大家會覺得這是一個很恐怖的畫面嘛!一想到就覺得非常的恐怖,所以在這種情況之下,我們應該要主張,在這種大學情境的抽血,其實執行抽血的人應該要具有專業的資格,如果不具專業的資格,執行了可能就會有密護罪的問題,甚至再往上拉一個層次,這樣的一個情形,應該要有醫師的把關,醫療行為的執行要有醫師的指示。在我們這個情境倒是不要求要有醫師的指示,但是至少要有醫師的參與、醫師的把關、醫師的確認及醫師的監督,可能這對受試者才是一個嚴密的及完整的保障。

有了這個認知之後,我們再回過頭去想,研究中的抽血到底是一個什麼樣的行為?我個人認為它是一個醫療行為嘛!我覺得它不是一個嚴格的醫療行為,我個人認為它是一個侵入人體的研究行為,如果真的要講它是一個醫療行為,可能就是具有研究目的的醫療行為,我也不反對。但我認為它比較像一個侵入人體的研究行為,如果是這樣,因為侵入了人體,所以還是要醫師的參與、醫師的確認及醫師的把關,執行的人員應該具有專業的資格。

接著來講第二個問題,就是IRB在這個系爭個案當中,它的監督責任有沒有違反的問題?我想本案很明顯就是違反「知情同意」的原則,沒有落實受試者的自主原則,這個一望即知、肉眼可見、不待多言。我要講的第二個問題,就是IRB有沒有把關到本案的抽血,是不是由專業人員為之?分享我一個淺見,因為我自己本身也在某一家醫院擔任IRB的委員,曾經有一個案例是某個研究計畫提到,這個研究計畫當中的心電圖是由護理人員執行,那時候腦中的雷達就閃起了,我就想我們護理人員可以執行心電圖嗎?各位先進,大家覺得如何?我為什麼會有這個腦中的小雷達閃起?因為我看過衛福部很多函釋,關於心電圖的執行,護理人員可不可以執行?有很多函釋,有些函釋寫得模糊不清,讓你解讀不出來護理人員可不可以執行。終於解讀出來,好像護理人員可以執行的情況之下,又看到另外一則函釋,前後矛盾不一,導致最後還是解讀不出護理人員可不可以執行心電圖,所以我在那個審查會上,我就提出這個計畫由護理人員執行合適嗎?可能要確認一下。我的意思是,現場有20IRB的委員,但並沒有其他人員提出疑問,我提出了,是因為我身為護理人員,有護理人員的背景,我稍微知道這個可能有一點踩到其他醫事人員的紅線,所以我提出來,當然他們最後也做了確認。我這邊要提的一件事,就是IRB的審查委員對於專業人員的執業界限或者是專業權限,可能也要有一點基本的認知,才能夠對臺師大女足案由學長抽血的情形把關,杜絕這麼荒唐的事情發生。

這個研究執行過程當中,IRB還有沒有其他未善盡職責的地方?例如受試者很明顯就是被脅迫而IRB不知道。剛剛先進有提到,IRB要當警察嗎?有辦法這麼深入去瞭解受試者有沒有被脅迫嗎?我們都是看有沒有填同意書,可是同意書只是一個形式的同意,從同意書無法看到受試者是被脅迫,特別學生是容易受傷害的族群,應該要加以嚴正地保護。所以是不是應該建立一個機制,如何去瞭解受試者是不是被脅迫了?我想方法有很多,也許實地訪查是一個,或者有沒有一些更好的方法?就有待形成更好的共識來推動。再來,本案當中,因為我看新聞報導,好像抽血的血液有些不知去向,IRB對於這個檢體的保管跟檢體的銷毀事宜,應該也有一些把關跟監督的責任,如果血液不知去向,IRB可能在這邊有一些失職的地方。

最後,不好意思,有點超時,我把第3個問題講完。第3個問題就是知情權還有撤回權,臺師大案應該是適用人體研究法,人體研究法對於知情權跟撤回權其實都有規範。當然,這個案件很離譜,學生根本沒有行使到他們的知情權,也根本沒有機會行使撤回權,因為學生根本都不知道有這些權利。縱使有知情權跟撤回權,可是學生真的不想執行了、不想參與了,他可能也不敢去行使撤回權,為什麼?因為擔心會影響到自己的成績,或者是造成跟老師之間尷尬的狀況,損及自己的權益。人體研究法沒有這樣的規定,但是醫療法和藥品優良臨床試驗準則有相關規範。如果受試者撤回了,依醫療法規定,以人體試驗情境而言,原來的常規治療還是要給予受試者,而且不能夠減損他們的正當權益;藥品優良臨床試驗準則也有提到,如果受試者退出,不會受到處罰,也不會損及到他們的權益。人體研究法似乎沒有這一條,是不是人體研究法應該也要把這一條補足?但我想補足是不夠的,而是要真正的落實、要真正的執行。以上的淺見,謝謝。

主席(王委員育敏代):非常謝謝邱慧洳教授。接下來請台灣私立醫院協會秘書長吳明彥。

吳秘書長明彥:謝謝王委員、蘇立委,還有各位委員能召開這個公聽會,也很高興參加「人體生物資料庫管理條例修正草案」公聽會。基本上針對這三個議題,我有一些建議,也做了一些研究,對一些法案怎麼立法?怎麼修法?我把它做出來了,但是今天不講這個部分,另交給相關單位去整理。

針對第一個議題,研究計畫有關抽血等侵入性的行為,我的第一個建議是一定要限定執行者的資格。事實上大家都知道IRB是在醫療機構中做得最早、最先開始的,在衛福部的督導下,還有醫策會每年來評鑑醫療機構,醫院的IRB機制都已經非常完整了,但是在其他的政府機構,我們就不敢講。這一次在教育部,因為他們可能沒有碰到人體相關的資料,也許管理制度上面比較不完整,而產生今天的這個漏洞。第一個,一定要限定執行者的資格,抽血等侵入性的行為應該由合法執業登記的護理師、醫檢師來執行。當然大部分都不是由醫生,因為醫生很忙,不可能來做這個事情,但也不得交由非專業機構,如學生來執行。事實上,連抽血的機構最好都還是來醫院抽,為什麼?因為運輸的過程就會有污染,既然要好好做這個研究,這些檢體的正確性很重要嘛!雖然現在法律規定派護理師到學校去抽是可以的,但我們還是建議,如果這個研究很大、很重要,最好還是辛苦一下來醫院抽,檢體才不會被污染。第二點,管理單位應為醫療機構或設IRB的研究機構,並設有執行人員的訓練跟稽核機制。這個部分很重要,也就是執行的這些人一定要有資格,而且要有稽核的機制。第三點,我覺得最缺的是明確的法律責任,也就是應該要增訂,如果有違規的行為,研究機構或執行的主持人應該負民事賠償或行政責任。我們現在看到媒體大概只是說,搞不好教練證被拿掉,或者是解聘老師而已,他沒有賠償這些受試者。如果法律訂定主持人違規要賠償這些受試者,我保證這些主持人或監督機構臺師大一定很緊張。如果規定臺師大要賠償這些學生,臺師大的IRB一定做得很完整。所以立法者很簡單,只要把這些民事賠償寫進去,只要有民事賠償,大家都很緊張。我做一個計畫一、兩百萬,卻要賠200萬,我要慘了,我就會管理得很好!我一個計畫拿100萬,卻要賠200萬,我瘋了嗎?我一定會做得很好。這個是法律上的責任,但是現在沒有相關規定,就是看立法委員要不要訂。

第二點是臺師大「抽血換學分」事件,討論到倫理委員會的審查機制。第一點,是關於IRB的監督機制,即使有IRB,還是要有監督機制,應該建立期中的稽核或者研究進行中的抽查制度,避免審查機制流於形式,特別是關於非醫療機構。現在醫療機構因為專家容易請到,我們都懂醫療,所以醫療機構的IRB大概都做得很完整,但是非醫療機構像教育部或其他學校的IRB,一定要有抽查制度,或者計畫大到某個地步、受試者人數達某一個群體那麼大,一定要有抽查制度。為什麼臺灣的醫院管理得這麼好?就是因為醫策會、衛福部3年來審查1次,如果3年被審查1次沒過,就沒錢了,所以醫院在這3年內都很緊張,人的本性就是這樣,如果有抽查制度,保證他會緊張,他會緊張就會管理得很好,這是人的本性。第二點,是權力結構的審查。這些學生當然很無辜,因為權力跟病人的從屬關係,受試者應該加強保護,不得以學分或升遷作為誘因,這個大概是滿多的。第三點,是外部的監督跟申訴制度。應該建立中央主管機關IRB的稽核認證制度,建立透明通報的平臺跟救濟,這個是看中央主管機關要不要設立,比如醫策會很懂這些稽查,要不要讓中央設立一個稽查機制,讓醫策會去稽查各部會的IRB?這個部分衛福部可以考量。第四點,我覺得這一次最大的問題是這些受試者沒有拿到錢。受試者今天願意配合,就是因為可以拿一些錢,這些錢一定要用匯款的方式匯到他的帳戶去,因為匯款就表示他收到了,一方面也是銀貨兩訖,拿現金常常會出問題。這個部分就看立法者的考量。

關於第三點,我的建議第一個是一定要強化知情同意,也就是要說明得很清楚,包括資料的流用、未來使用等等,還有對於特別弱勢族群進行關於計畫的說明。第二點,大家有提到撤回保障入法,這一點麻煩了,因為我曾經有個朋友參與一個國際藥廠的白血病治療,他被抽脊髓抽到痛得要命,到第二次、第三次想撤回的時候,麻煩了,同意書簽了不能撤回,因為國際藥廠說這個計畫這麼大,期間要34年,如果第2年、第3年你撤回了,這個計畫就毀掉,人數不夠啊!這也有道理啊!哇,麻煩啊!所以撤回保障的平衡點在哪邊?立法者們自己要用智慧去解決。國際藥廠一個計畫花幾百萬美金去做研究,一、兩個人撤回,人數不夠,這個計畫就完蛋了。因為撤回之後,所有的資料都不能用了,所以這個倒是立法者要去考量,關於撤回保障我們認為好像是可以的,但是這個平衡點在哪邊?第三點,要建立申訴跟補償的機制。應該要建立專責的申訴管道,特別明定研究機構是不是要投保,如果某一個計畫金額太高,是不是要投保保險?萬一出問題至少保險公司可以來賠償,也許壓力就會少一點。謝謝大家,相關條文我就不特別解釋了,包括第六條、第五條、第十二條的建議條文,在這邊就給相關單位參考,謝謝。

主席(陳委員昭姿代):好,謝謝秘書長的意見。下一位講者我們邀請正修科技大學許綜升教授。

許教授綜升:主席、各位專家學者先進。我今天以研究學者的立場,來談談我對這個事件的看法。事件發生之後,雖然這過程有非常多的不嚴謹,我們大學端的這些研究主持人、研究人員,我個人認為也有不夠嚴謹之處,或者是對於相關醫學研究倫理敏感度不夠的問題,未來修正法規的時候,應該還是要有一些考量。

現在很多老師做研究的時候都會想,我還要不要繼續再做這個研究?如果整個法規沒有一些分級制度,或者是沒有一些彈性的話,可能大家在研究執行上會遇到很大的限制跟困難,所以我有下面三點建議。

第一點,我們依照研究的風險,應該把它區分為中高低三個審查機制,如果是低風險,其實現在從事的很多都是比較低的風險,像一些非侵入式的生理數據蒐集,這應該要簡化整個流程,譬如說把基本的倫理計畫寫清楚,詳細地去提交,這樣可以縮短審批的時間。如果是中高風險,當然也非常認同各位專家學者的意見,訂定更嚴格的標準跟流程,而且能夠執行,其實也是對研究者的一個保護機制,避免再遭受到打擊。如果是比較低度的風險,我們就可以比照像美國的IRB制度,有些豁免的審查,讓審批時間能夠縮短,這是第一點。

第二點是動態監督跟豁免的機制,當然高風險的,我們必須要建立一個動態的監督機制,也要有定時的,譬如說每季監督,這樣才能夠落實監督機制。如果低風險的,是不是就可以豁免?低風險的,我的角度是希望能夠避免造成研究學者、研究人員的負擔,這個可以參考歐盟的GDPR,允許低風險資料處理的一些相關免除規範跟辦法來辦理。

第三點是鼓勵倫理教育,不是只有懲罰,我個人認為包含計畫主持人、相關的研究人員,對於倫理的教育普遍認知不足,應該要更落實加強,這樣才能夠更保護這些相關的研究人員,當然也要考慮對於沒有合法規的,必須要嚴格懲處,但是如果對一些初犯的、情節輕的,應該是請他補正,不要完全都是用處罰,我覺得這樣會比較均衡一點。

以上三點,我的基本立場就是我們要有一個嚴謹的制度,但是也要考慮到在學術上有比較好的操作性能夠達成,這也是很重要的,以上發言,謝謝。

主席:好,謝謝許教授。議事人員提醒我,我們今天9點到現在為止,都沒有讓大家休息一下,是不是讓專家學者,還有政府機關代表上洗手間或者休息一下?我們10分鐘後回來,如果大家都回來,我們就提前開始,好,我們休息10分鐘。

休息1115分)

繼續開會1125分)

主席:現在繼續開會。

好,我們休息的10分鐘到了,請大家就座,謝謝大家,我想這10分鐘讓大家休息,也交換一下意見了,謝謝議事人員的提醒。好,請大家就座,謝謝。

邀請下一位講者,輔仁大學醫學院呼吸治療學系趙家佳教授,趙教授麻煩你。

趙教授家佳:主席、各位委員、各位先進,大家好。我自我介紹一下,我是輔仁大學呼吸治療學系趙家佳老師,今天針對人體生物資料庫管理條例的修正,還有三個提綱的部分回應。

在我講之前,其實前面的委員已經提到非常多精闢的意見,都非常地受用。不管是在大學端,還是在各個機構裡面,其實IRB計畫的送出有一定的程序在,每一個機構,例如我們輔仁大學的話,基本上會依循現行這些人體的醫療法,然後還有人體研究法、委員會組織章程的運作辦法去制定,所以剛剛前面的一些發言人都提到的,在每一個計畫案送出的時候,各個計畫主持人自己其實都會再自審,就是我現在這個研究是不是需要送IRB審查?這裡面的一些機制都是相當、非常的完善。

再來的話,我們在審查的過程當中,還有一些委員上的找尋,譬如說這次的案件,它可能需要加入一些醫療醫事人員,給的建議可能相對來講也會比較精闢,才會避免犯錯。

目前的人體生物資料庫管理條例修正部分,其實我們現在很多的醫療會進步,跟基礎研究、臨床實驗研究是相輔相成的,所以這些框架是包在一起的,在這個管理條例修正草案裡面提到一些像檢體、biologicaldata、人體基因序列、生物標記等等資料,有所謂去識別化和去連結,等於是保障受試者,因為他可能會有一些data、一些私密的東西,其實是有被去識別化的、去連結的,這部分相對來講是非常好的。

再來就是針對Biobankdata,基本上應該要有一個層級審查的管理機制,當然衛福部是最高的主管機關,上次的草案有提到建置生物資料庫委員會的部分,從這個層級下來,比如可能還有Biobank的平台,剛剛前面的委員也有提到,所以基本上人體資料庫所有的細則、條例,每個機構都會做詳細的審查,我覺得Biobank的設立,對於執行計畫來講,可能就不會再重複做一樣的事情,等於血不用再抽這麼多,這個部分相對來講會非常好,以白話文來講就是這樣。

剛剛前面大家都有建議這個研究團隊裡面計畫主持人的申請資格,在每一個IRB會議裡面基本上都會去做審查,最基本的原則是每3年要參加人體相關研究的課程起碼8小時以上,如果這個最基本的概念沒有成立的話就是退件,你的計畫是完全都沒有辦法執行的,協同主持人也是一樣,5年內要參加人體相關的課程6小時以上,證明都必須要提出。回過頭來看,就以現在討論最熱門的臺師大的案子來說,如果主持人跟協同主持人都有接受相關課程的訓練的話,那是不是還要再討論課程的內容是否需要做調整?

再來我們前面一直有提到知情同意這件事情,參與的受試者基本上必須要有知情同意的完整性,他必須知道他什麼時候可以退出,而且他任何時間都可以退出,這是沒有問題的。

關於今天的三個提綱,前面其實很多先進都有提到一些重點,我就不再重複了,基本上誰來執行?我講得比較白話一點,在醫事人員養成的部分,不管在抽血或一些侵入性的檢查上,我們需要花4年、6年或7年的時間去帶他們,可是在執行抽血這件事情上,受試者會不會害怕?你如果有這樣一個證照,受試者會感到安心、放心;關於管理的部分我就不再提,主要是由機關、IRB和各個研究機構去把關,我在這裡提出一個小小的建議,大家提到是不是要給IRB更高的權力,讓它可以有獨立自主的能力,可以不定期的去做實地訪查,他們說的話對於計畫主持人、對於執行計畫的研究單位基本上有一個執行力在,他們可以做一些裁撤的,這是給它的一個權力。

剛剛委員有提到權力不對等的狀況,對於提綱二的部分,就是抽血換學分,我有一個小小的建議,就是在一個功能很健全的IRB審查過程中,我其實可以看得出來,老師請同學來抽血,這個部分是一個權力不對等的好例子,所以我們必須在審查過程中強烈的提出來,你如何去解除權力不對等這件事情,這是當他在簽知情同意書時的一個策略,那個策略其實要提出來的,我想到以前是學生的時候,老師請我做這件事情,我要如何去拒絕,這是在簽同意書的時候,後面要附帶讓他知道什麼時候可以抽離這個計畫,然後當你覺得不舒服或怎麼樣的狀況之下,是可以馬上停止的,就等於有一個投訴的機制,就像性別平等委員會的概念一樣,他可以立即去反映,同學才不會拖到這麼多年以後,因為他不知道什麼時候可以說不。

最後,關於提綱三,我們需要得知完整的風險,原則上分為兩個概念,事前跟事中,事前你必須讓他完全知道受試者的權益,必須要白紙黑字寫下來,不管是電子的還是簽名的部分,都要讓他確實知道;而且建議在各個IRB做一個淺顯易懂的圖像,因為我們通常在講解的時候太冗長了,同學沒有辦法理解,甚至受試者沒有辦法理解你在說什麼,所以是不是可以有一個簡易的圖像讓他可以完全理解;而且還要有feedback的設計,確定受試者知道這些東西他是理解的才簽下去,這才不會流於形式,我只要他簽名。最後就講一下,現在研究人員基本上就是有這樣一個環境,可以讓我們的醫療越來越進步,所以我們也要尊重每一個參與者,生物研究環境也要保護他們。以上是我小小的建議,謝謝。

主席(蘇委員清泉):謝謝趙教授。

接下來請國立政治大學創新國際學院劉汗曦助理教授。

劉助理教授汗曦:主席、長官、各位先進,大家好。我是政大創新國際學院的劉汗曦老師,因為我本身有法律跟公衛雙重背景,也有擔任IRB委員和Biobank的倫理委員,所以想就這部分做一點分享。前面先進其實講過很多,所以因為時間關係,我就直接跳到我的結論,在結論部分,我只想quote二戰時期英國邱吉爾首相的一句話:"Never let a good crisis go to waste."千萬不要浪費一場好的危機。我覺得這次的師大女足事件,以及今天主席特別排了人體生物資料庫管理條例公聽會,其實某方面也是回應之前中研院TPMI臺灣精準醫療計畫資料蒐集危機的一個修法的動作。為什麼說這是一場危機呢?剛才先進也提到,這是一場現在臺灣社會對於整個研究、醫療跟資訊利用的重大信任危機,我們先承認這是一個危機的存在,我們再來想想看怎麼樣好好利用這場危機,化危機為轉機來做改變。為什麼說這個東西是一個信任危機?其實各個媒體也都報導了,這涉及了剛剛先進提到的有沒有未知情同意、違法抽血、資料利用及經費的發放等等,經過媒體報導,在這個事件之後,我們可以看到社會對於這些資料、這些研究有很大的不信任。剛才腦庫及各個研究單位的代表也提到,我們非常需要人家捐器官、捐血、捐腦、捐資料來做更大的研究,這都是對的,研究對臺灣人民跟社會也是好的,但是當有這樣的危機產生之後,大家就開始不信任這些研究,不信任直接提供這些東西,不願意提供這些東西,所以,你必須要解決這個信任危機,這整個機制才能夠順利的進行。那要怎麼樣來重建我們的信任呢?首先,調查還是要做得澈底,包含問責機制要建立、調查怎麼樣公開、透明,社會溝通非常重要,必須對民眾,現在已經不信任這些研究機構包括師大甚至政府單位的民眾,讓他們知道調查結果是什麼,要說清楚、講明白,要把結果清楚透明的告知;另外,我覺得該處罰的部分,也應該不手下留情的重罰,處罰這邊我要特別講一點,因為我自己也在學校教書,然後也有當委員,我們每年都上非常多的倫理課程,甚至線上課,但是這件事情還是發生了,所以不要讓這件事情導致後來問責的結果是讓大家上更多的課程,甚至更繁瑣、更花錢、更花時間,換言之,你是處罰到那些不會違反的人,絕大多數不會違反的人,你只要好好處理師大這個事件,它就變一個經典的案例,所有的人都知道師大這個案例之後,不要再犯同樣的錯誤,而不是連坐罰,讓大家上更多的倫理課程,我們都知道,很多時候這些倫理課程也是流於形式,不要說要處罰到更多本來就遵守規範、好好做研究的這些研究人員,讓他們負擔更多行政或各種時間的成本,這樣其實是沒有意義的。你只要把這個案子調查好、公開處罰得好,就變成是臺灣一個經典的案例。

剛才很多先進提到生命倫理、研究主義這些原則,那都是過去歐美發生的危機,紐倫堡的規則是來自於納粹醫生的研究,紐倫堡的審判建立了這些;美國也是因為Tuskegee在阿拉巴馬州針對黑人的梅毒試驗,等於是他沒有真的治療,給予安慰劑的醜聞爆發之後,才有貝爾蒙特報告書出來而制定這些規範。這些都是他們發生的醜聞,但醜聞的危機沒有白費,他們後來就建立很清楚的guideline,大家都讀過這些案例,知道這些事情發生了,不要再犯同樣的錯誤。

所以我覺得臺灣今天這個事情看起來,如果根據媒體報導來講的確是非常嚴重,而且是非常大的一個研究倫理或生命倫理上的重大錯誤或危機,我們怎麼樣好好利用這個危機把事情調查清楚,該罰的罰、該問責的問責,然後讓這個案例變成研究裡面的一個經典,做為我們改善的一個標準?好好利用這場危機,讓師大這個女足事件成為以後臺灣研究倫理或生命倫理的一個經典案例,甚至國際上也知道這個事情,但是我們之後做了什麼,我們事後把它做得更好,我們好好利用這場危機改善,重新獲得民眾對於整個政府、對於研究機構、對於研究人員的信任,那就是化危機為轉機。

所以我們只是在這邊呼籲,不要浪費這場good crisis,不要浪費這個好的危機,然後做一些該做的事情。剛才很多先進都提了很多建議,我們往這個方向走,讓這件事情成為未來臺灣不管是人體生物資料庫的修法,或是人體研究法修法的一個好的參考跟好的典範,以上,謝謝。

主席:謝謝劉教授,講得很好。

接續請國家衛生研究院黃秀芬醫師。

黃研究員級主治醫師秀芬:很榮幸可以來這邊發言,我本身也是國家級人體生物資料庫整合平臺的執行長,很高興今天有好幾個人引用,包括翁曉玲委員,還有陳昭姿委員等都提到我們的這個整合平臺。我們的整合平臺目前有38Biobank,總收案例已經登錄到108萬了。

剛剛翁委員提到,這個整合平臺成立,目前還在草案階段、還沒有法源,它對於個資保護,跟大家報告,我們的Biobank本身的個資保護,所有東西進到整合平臺都算出庫,它所有個資都已經去除了,都只有編碼,所以我們都有非常注意個資的保護,而且Biobank的法律條例就是個資保護很嚴格。同時每個Biobank檢體的SOP也訂定了,所以現在對於Biobank,我們的整合平臺出庫的Biobank檢體都有標準的流程。而且醫策會的話,核可只有3年,每次都來查核、很嚴,他到時候會隨便抽一個檢體,請你拿出同意書,所以它的同意書都是有拿到的。而且Biobank設立,其罰則最高到1,000萬,IRB最高才到110萬,那是研究罰,所以其實各個機構都……而且目前有兩個大學是成立Biobank,一個腦庫是臺灣大學的,一個是臺北醫學大學,不過它下面都是來自醫院。未來大學如果要設的話當然就要符合法規,可是法規是比較嚴的。而且人體生物資料庫管理條例草案修正以後,生物資料也納管的話會更好,因為它很嚴格、很完備,這比較符合民眾的期待。

剛剛有人提到國科會,我是覺得,國科會如果就生物醫學研究,很多也要收檢體,那你讓每個PI自己收,有時候就會出現不知道他收的流程合不合……當然他們都有交出IRB的核可,可是也不能都靠IRB,因為有時候不一定看得到,如果裡面有一些沒有很特定情況的話,我們的整合平臺現在有108萬人次的檢體,希望可以好好利用,鼓勵一下,沒有說強迫,可是鼓勵一下,我覺得應該對於參與者、對於研究者都很有保障。因為研究者拿到這些Biobank、出庫之前,完全去識別化,他絕對沒有洩漏個資或者去欺負參與者的資料;而所有Biobank如果有任何個資洩漏的,補救措施該怎麼做法規都有定、SOP都有訂,所以這個都比較不用擔心。

另外,關於這一次的大案件,委員都有提到我們國衛院的那個IRB判例,因為我本身也在IRB當執行秘書跟委員,現在是委員,那個案例我們很注意,討論很久。剛剛那個函釋其實有提到,最大的決定權在審查會,審查會決定怎麼抽、要怎麼做就怎麼做。我們那次IRB的決議,因為國衛院大部分的研究案很多都不是醫院的,可是是一般的基礎研究,他們還是都到醫院去收抽血,最主要的是安全,因為萬一病人暈針什麼的突然躺下來,你要找誰來救?你如果在學校,這個就有危險,所以我們要求要在醫療場所,也是為了參與者的保障。抽血也是要求有執業的,退休了20年的都不能算,要有執業執照,而且最好的話,醫療場所一定有醫師,合規嘛!你到學校就是保健室,都還是要有醫生、有報備支援的話才行,所以這個定義還挺嚴的。

關於師大這個案件我們不會評論,不過我覺得真的是很難為,剛剛有好幾個講者都說機構要來承擔,然後是不是老師,這個都是要看……我想這個IRB的審查,前輩都有提到該注意的事情。

不過就Biobank這一件事情,我覺得我們推廣到現在,醫事司也給我們很強力的支持,現在又要成立那個……修正草案,整合平臺都要入法了嘛!入法以後就是,現在我們跟各個機構是簽一個合作協議,像民法規範,我們有互訂權利義務,所以都還有一個法律規範,各醫院願意來簽,然後合作分享,現在的話申請案例已經有兩百多。而且最主要的,人體生物資料庫管理條例還對產業友善,因為當初立法委員就考慮到這個有商業利益產出,所以規定就商業利益產出,現在產業界來申請的話,他們只要願意回饋商業利益的話……所以目前我們的整合平臺之商業利益回饋有好幾百萬,而各個Biobank都有回饋他們的相關群體,因此是蠻好的。謝謝。

主席:所以錢很多?

劉司長越萍:錢很少。

王委員正旭:錢少事多。

黃研究員級主治醫師秀芬:不是,那個錢一點點的話,Biobank要花幾億了……

主席:所以司長不用擔心了。我請問一下,學校的IRB跟醫院這邊的IRB,因為醫院的IRB是由醫策會評鑑,而且評鑑是蠻「貓毛」、非常嚴格的。像陳祖裕,他們這幾個都「嘰嘰歪歪」的、很嚴格喔!學校的IRB是誰在評鑑?

廖司長高賢:跟主席報告,我們的IRB相關查核作業是委託醫策會在執行。

主席:這樣喔!好,那司長等一下要回答。他們的IRB也是你們去評鑑?

廖司長高賢:那是查核。

林次長靜儀:去年才開始。

主席:去年才開始,這樣子。

再來請中研院Biobank的代表人楊懷壹。

楊代表人懷壹:謝謝主席。主席、各位委員、各位長官以及各位先進,大家好。今天非常榮幸有機會代表Taiwan Biobank(下稱TW-Biobank)來這邊發言,首先要非常同意剛剛劉教授提到的,這是公眾信任、對於生物醫學研究的一個危機,但也因為有大院召開這個公聽會,所以是危機化為轉機。

身為一個科學家,事實上我們也非常擔心因為這一次的事件,對於生物醫學研究造成不利的影響,所以我今天來簡要報告一下臺灣人體生物資料庫的現況與法令遵循的部分。臺灣人體生物資料庫從民國101年設置到今天,在各界的支持之下,已經完成了20萬名參與者的基線收案,目前我們持續追蹤這20萬名參與者,目的是建立一個完整、長期追蹤且具有時序性的生醫資料庫,提供研究人員申請使用。

我們的收案內容包括血液跟尿液檢體的蒐集、問卷訪視,還有各項身體檢測與生化檢驗,並且從檢體中去萃取DNA,進一步產出多體學(multiomics)的資料。所有的檢體跟DNA樣本,我們都很嚴謹地存放在國家生技研究園區的專屬空間,問卷與多體學資料則存放於TW-Biobank的資訊系統。到今年6月為止,我們的收案人次已經突破30萬,在研究利用方面,到今年6月為止,核准使用本資料庫的研究計畫總數達到623件,釋出超過30萬管的檢體、超過5億筆的生醫資料,累積研究成果將近800件。

接下來我想跟各位先進簡要說明TW-Biobank在設置、檢體採集、管理以及運用上的法令遵循和內控機制。首先是關於資料庫的設置,TW-Biobank是依據人體生物資料庫管理條例第四條,由中央研究院向主管機關申請設置,每3年接受一次主管機關的定期查核。除此之外,我們也依據同條例的第五條,設置了專屬的倫理委員會,負責審查與監督資料庫的管理等相關事項。倫理委員會原則上每3個月會召開一次會議,並訂有相關的作業規範。

其次,在檢體採集與參與者保護方面,根據管理條例第六條跟第七條,我們建立完整的告知和同意的流程,並且確實執行,所有的抽血作業都是由合格的護理師和醫檢師來執行,這些人員都受聘於中央研究院,並且依法執業登記在護理師公會及醫檢師公會。依據管理條例第八條,參與者可以隨時而且無條件退出計畫,而我們也會在律師的見證下,依規定銷毀他們的檢體跟資料。所有的流程不僅接受內部的稽核和倫理委員會的查核,也通過第三方ISO 27701個資保護管理系統的國際認證,每年都會重新審視並且更新流程。此外,我們也會公開倫理委員會的聯絡方式,為的就是確保參與者在需要的時候可以直接尋求協助。

另外,關於資料庫的管理方面,依據管理條例第十一條,我們訂定了嚴謹的資安跟個資的應變流程,確保即便發生緊急事件,也能妥善地處理。根據同法第十二條,我們對於資訊和收案人員採取嚴格的權限區隔,並要求全數人員簽署保密切結書。

我們的資訊安全系統剛剛提到是27701,資訊安全系統也通過ISO 27001的國際標準,並且定期接受第三方的稽核,符合管理條例第十三條的要求。所有這些管理工作都持續在倫理委員會的監督下來執行。

最後,關於資料庫的運用方面,我們依據管理條例第十八條,TW-Biobank所釋出的僅限於研究用的生醫資料,所有可辨識的個人資訊,例如姓名、身分證字號等等,都不會釋出,而且這些資訊會以加密的方式存放於沒有連網的主機,而提供給研究人員的檢體跟資料都會以隨機編碼的方式來處理。此外,根據同法第十九條、第二十一條和第二十二條,我們訂定了利益衝突迴避、商業運用利益回饋等相關規範,而且在官網定期公布使用狀況和研究結果。

以上所有工作不光是接受倫理委員會的監督,也會由TW-Biobank內部持續檢視它的合規性,主管機關衛福部的醫事司也會定期拜託醫策會進行實地查核,確保各項作業完全符合法規。敬請各位委員、長官與先進未來繼續不吝指導。謝謝。

主席:謝謝楊懷壹代表人。

接下來請王正旭委員發表。

王委員正旭:謝謝主席,也非常感謝今天到場的各位專家學者,也謝謝各個主管機關的官員。很高興透過今天的公聽會,除了有機會聽到各位專家學者的意見以外,也很期待等一下來自主管機關的回應。

今天很佩服主席,他也是一個臨床醫師,跟我一樣,平常都在擔任一些醫療工作。針對如何能夠讓這個主題還有相關的提綱得到大家的回饋跟檢討,就如同剛剛汗曦律師所提到的,怎麼樣把這個危機變成轉機,來協助我們的公眾可以認同未來的研究必須在符合完全規定的狀況下來執行。我本身其實也從事滿久的醫學研究工作,對IRB的工作也不陌生,所以就提供一點意見,針對這個主題還有提綱來說一些最後的想法。

我們也瞭解,目前對於任何研究的信條就是:沒有倫理,就沒有科學。沒有倫理,就沒有科學!剛剛很辛苦的醫策會認為:一個出錢的單位還需要負哪些責任?因為大部分的研究,從提供經費到瞭解這個科學研究本身的目的,醫策會基本上是一個最重要的單位。那麼,有關科學和倫理之間如何能夠被共同守護,就授權或者是聯合各個醫院、各相關單位做好的倫理的審查。這是從科學性和倫理性來做相關的共同處理。可是我們也知道,目前有生物醫療領域,還有社會科學領域,針對不同的領域,如何能夠在不同的目的事業主管機關得到對相關研究的一個好的保護措施?這就是我們今天討論的重點。

有關人體生物資料庫管理條例修正草案的部分,謝謝專家學者能夠針對這個需求,提出未來修法的相關依據或者是有哪一些需要再擴展的部分。可是從提綱來講,其實就只有兩個重點,就是針對臺師大這個個案,一個是抽血本身對受試者的影響,第二個是有關受試者的保護如何能夠更嚴謹。

就抽血這個部分,剛剛大家已經討論得非常多,衛福部本身是人體研究法的主管機關,所以必須要回應的就是:衛福部如何能夠確保此類非醫療抽血的執行品質和安全性?這是第一個部分。第二部分就是要從制度上的風險控管和人員執行的規範,看看未來在人體研究法這邊如何做更好的規範。再過來就是掌握研究計畫之人體抽血採樣的實際情形,未來如何能夠有效地監控。所以這個部分要麻煩衛福部針對人體研究法之下的研究計畫所涉及的抽血採樣行為,必須要有更明確、可執行的相關規範,讓各目的事業主管機關統一遵循,因為我們知道包括教育部和其他單位可能也都會有相關研究在執行當中,如果涉及抽血或者是檢體處理的話,需要麻煩衛福部以更積極的作為來提供相關的依循。

接下來是受試者保護的部分,如果是在醫療相關機構,其實可以很清楚地知道衛福部所轄的人體研究倫理委員會暨受試者保護有很嚴謹的查核基準,它訂出一本非常厚的相關作業準則,可以讓所有在做生物醫療、醫學相關研究的人來依循,可是我們也瞭解,教育部可能很多都是以社會科學為主,像臺師大這個案例可能會牽扯到與抽血相關的事情,可是當初訂定查核基準的時候,事實上相對來講,它的嚴謹度並不如衛福部這邊所訂出來的,所以我們必須要期待有更好的處理模式,不管是在衛福部或者是教育部,針對這個審查基準要有更好的處理模式,剛剛有提到醫策會,其實在去年開始也同步針對教育部還有經濟部,如果有相關的研究也都要有好的審查基準,以確保研究過程當中,如同剛剛提到的,它要有科學性,同時也要注意它的倫理,這個倫理裡面最重要就是我們所有受試者的保護。臺灣其實有十幾個機構已經參加AAHRPP認證,這個認證最重要的概念就是要保護受試者,它唯一的前提就是一定要把受試者保護好,如果沒有把受試者保護好,基本上剛剛所提到的,沒有倫理就沒有科學,這個是非常重要的信條。所以在第四章裡面,我們期待衛福部作為人體研究法的主管機關,必須要提供審查基準的相關指引,供各個目的的主管機關參考、修改它的審查基準,並且要督促所落實的審查跟受試者權益的保護是要非常嚴謹的,所以很期待等一下我們可以聽到主管機關對這方面的回應,未來在國會,請各位專家學者提供更多的意見,我會持續監督我們在落實的部分能不能夠符合全民的期待,以上。

主席:謝謝王正旭委員,學了很多。

所以現在的結論是經濟部、教育部,還有衛福部所管的,只要是跟人體有相關的,現在都納入醫策會來管還是怎麼樣?

林次長靜儀:他們要找到別人來委託也不是不行,但是他們居然都委託醫策會……

劉司長越萍:現在都已經委託醫策會。

主席:因為現在醫策會的被信任度是最高的,也比較不會脫序。

所有的專家、委員都發言完畢,我們請行政機關回應,我會請衛福部、教育部、國科會,還有師大陳學志主任委員,你要起來講一下,到底你要怎樣處理。

我們請次長先跟大家回應。

林次長靜儀:謝謝主席,謝謝今天各位委員跟所有的學者專家所提供的意見,所以兩個部分,第一,針對人體生物資料庫管理條例修正草案的部分,今天感謝各位專家、學者,還有委員所提供的意見,現在進度的話,行政院對於我們部版的草案正在審查當中,所以我們也會儘速參考大家的意見,不論是各位委員所提出來的草案,或者是部版的草案,最終也希望能夠有一個比較妥適的版本,大家到時候在委員會裡面討論。當然,其實人體生物資料庫管理條例的目的就是能夠作為一個比較好,而且比較有規範的相關平臺,讓相關人體研究都能夠兼顧我們的倫理隱私,以及在跨不同資料庫的研究過程之中,讓相關的研究者都能夠完整的或者是順利的完成相關的研究,這是第一個部分。

第二個部分,也請主席再給我一個時間,我再針對今天的提綱有提到這次臺師大相關抽血案的幾個部分,在這邊補充,把一些相關的法令跟各位做個報告。第一個部分,其實在人體研究法第五條跟第六條都有規定,研究主持人在實施研究之前,必須擬定計畫,經過倫理審查委員會審查通過才可以為之。這些研究計畫必須要載明下列事項,包含:一、計畫名稱、主持人及研究機構;二、計畫摘要、研究對象及實施方法;三、計畫預定進度;四、研究對象權益之保障、同意之方式及內容;五、研究人力及相關設備需求;六、研究經費需求及其來源;七、預期成果及主要效益;八、研發成果之歸屬及運用;九、研究人員利益衝突事項之揭露。另外,在人體研究法也訂定了研究對象權益保障,第十四條第一項第六款跟七款有載明研究主持人取得同法第十二條之同意前,應以研究對象或其關係人、法定代理人、監護人、輔助人可理解之方式,告知研究對象得隨時撤回同意之權利及撤回之方式,以及可預見之風險及造成損害時之救濟措施。這個部分當然今天也有很多的先進提到,在相關的研究主持人跟被研究對象之間,有權利義務不對等的情況,其實在人體研究法裡面就有特別提到,它其實在人體倫理試驗審查的過程中,事實上就應該要被討論,也應該要在這個過程要求主持人確保不對受試者的權益造成剝奪,這是第一個部分。

另外,在研究用人體檢體採集與使用注意事項的第五點有明定採集檢體供研究使用,除法律有規定之外,應告知檢體提供者下列的事項,並取得其同意,包括:()檢體採集之目的及其可能使用範圍與使用期間;()檢體採集之方法、種類、數量及採集部位;()檢體採集可能發生之併發症與危險;()檢體提供者之權益與檢體使用者、保管者之義務;()研究之重要性;()被選為參與者的原因;()預期之研究成果;()合理範圍內可預見之風險或不便;()保障檢體提供者個人隱私的機制;()檢體提供者得拒絕參與研究,並得隨時退出研究,及其退出之程序。檢體提供者之拒絕或退出,不影響其應有之醫療照顧;(十一)研究檢體所得資訊對檢體提供者及其親屬或族群可能造成的影響;(十二)檢體保管者與檢體使用者;(十三)檢體是否有提供、讓與或授權國內或國外之他人使用檢體之情形;(十四)剩餘檢體之處理情形;(十五)研究經費來源及所有參與研究之機構;(十六)其他依各研究計畫之需要,與檢體採集、病歷檢閱、追蹤檢查檢驗或病情資訊相關之重要事項。在人體研究法第十九條也明定了研究材料於研究結束或第十四條第一項第八款所定之保存期限屆至後,應即銷毀。但經當事人同意,或已去連結者,不在此限。

另外,也補充這次大家很關注的學生權益以及相關抽血條件的這個部分,第一,其實在原來IRB研究的過程中,就應該要明定剛剛講的抽血單位怎麼抽、相關經費從哪裡來。其實不是只有抽血這個行為,抽完之後,這個血液檢體會送到哪裡,誰來做分析,分析之後,這個分析結果歸誰所用,相關的受試者能不能取得,這個部分其實在IRB裡面,研究計畫都應該載明。現在大家所提到的,之前的函釋也跟大家補充,其實在醫療行為的情況之下,護理師或醫檢師必須要經過醫囑才能夠來執行醫療行為,就是抽血的行為,我們之前的函釋是針對它假設是在IRB所通過的研究,護理師或者是醫檢師可以在沒有醫囑的情況之下進行抽血,是因為它在IRB通過,這不是一個醫療行為,但是是IRB所通過所謂的研究行為。這個部分是之前函釋的背景,當然因為這次很多相關的單位可能會有所誤解,或者是不理解,所以我們衛福部、醫事司會儘速把相關函釋做一個盤整跟整理,讓大家有更好的參採機會。但是也再補充,假設它不是醫療行為,它也不是經過IRB所審查通過的研究行為,在這個狀況之下,由沒有任何醫師資格、沒有任何醫療人員資格的人去抽血,他當然就會牽涉到密醫罪的部分。但是這邊也補充,在現在進行調查的情況之下,不論是被做研究的同學,或在這個過程中參與的同學,我想衛福部的立場,我們會跟教育部一起來協助,最優先的是來保障學生的權益,保護這些學生,不論是受試者或在這個過程被迫參與的同學,其實我們第一件應該做的事情,是先保護這些學生,我們也會配合,就是跟教育部還有國科會一起,在調查之後,如果其中有對於涉及到醫療相關的行為,或者是醫療相關法令所規定的部分,我們在後續會再進行一些相關的調查跟處理。以上這幾個部分,也跟主席,還有跟各位做個報告,謝謝。

主席:謝謝次長。

繼續請教育部廖司長。

廖司長高賢:召委、還有各位學者專家。鑑於臺師大女足的爭議,已經顯示部分高等教育場域對於研究倫理以及學生權益保障的疏忽,引發各界的關注,本部透過跨部會的專案小組,持續調查本案的爭議外,也將提供單一窗口,提供學生相關的法律資源以及諮商輔導的一些作為,我們也在昨天組成專案小組進入到臺師大進行相關訪視、輔導,協助學校完備相關機制,提供這次受害的學生相關方面的支持、輔導,並杜絕類似事情再次發生。

第二個部分是有關於如何強化大學倫理審查機制的部分。其實從6月起,教育部就邀集相關學者專家針對如何精進有關人體研究倫理審查機制的部分進行相關討論,未來將擇定運作較佳的學校作為示範學校,以作為示範、觀摩之用。另外,我們也會強化辦理相關人員的教育倫理訓練,強化大學倫理審查機制,尤其針對受試者為易受害族群的時候,學校應該要有的作為,以及相關注意事項。然後我們也會配合相關部會所訂出來的行政指引,強化所謂的學校機制。

最後,針對陳師以及周師的教師資格,以及周師的博士學位及教練證,我們也會依法究責。以上是教育部的說明,謝謝。

主席:希望能危機化為轉機。

再來請國科會。

楊處長台鴻:謝謝主席。國科會有三點跟各位報告:第一點,就本案,即臺師大案,國科會一定會跟教育部、衛福部、體育署等好好努力把這個案子釐清清楚,對社會大眾有個交代。第二點,外界一直很關心這是不是只是個案,還是可能會有其他案子?我想國科會對於國科會所補助的計畫責無旁貸,我們一定會詳查這個精準運動專案,還有跟臺師大相關的案件,如果有類似情形,或是可能比較讓人有疑慮的地方,國科會責無旁貸,一定會把問題釐清清楚,這是我的第二點報告。第三點,這次這個案子對國科會是一個提醒,也是一個鞭策,國科會雖然是計畫資金的補助者,但我們在審查的時候,常常學者的研究會有關動物實驗、人體實驗,涉及很多目的事業主管機關,比方農業部、衛福部等等,今後國科會一定會配合目的事業主管機關所制定的所有辦法,努力遵循,並詳加審查,就像剛剛講的,本來不是要懲罰守法的人,但以後所有人在申請計畫的時候,免不了審核機制一定會比較嚴格,不會說好像沒有事情發生,所以在這個時候,我們就是大家一起努力,把所有可能跟計畫本身以外,跟人體實驗或動物實驗或是其他等等實驗相關的法規,我們都會提醒學者遵守,而以後的審查也會比較嚴格。以上三點,謝謝。

主席:好,謝謝。不要只是傻傻的出錢而已,都沒有考核。

最後一位回應,我們請臺灣師範大學IRB主委陳學志。

陳主任委員學志:召委、各位立委、各位長官、各位先進。對於最近臺師大女足案學生受到的傷害,我們深深感到難過,也努力想要改進,誠如剛剛委員提到的,這是一個危機,也是一個轉機,對於這件事情我們是誠實面對、勇敢承擔,其他單位可能沒有像我們那麼痛,但這件事情過了之後,我們一定會痛加反省,這樣以後我們就會變得是審查最好,而且倫理做得最好的一個學校,希望可以浴火重生,持續精進。不過我也藉這個機會跟各位長官報告,誠如剛剛很多委員提到的,這個事情涉及三個方面,就是IRB、主持人跟機構之間,事實上都有部分相關。這件事情去年1128號立委質詢之後,我們就開始啟動查核小組進行了解,也抽查這件案子,是111年、112年的精準案,第一個部分,大家想說當初那個案件送審的時候,有沒有嚴謹?其實臺師大IRB21位委員,一半以上都是校外人士,其中有2位醫生、2位法律專家,還有社會公正人士,所以在成員的組成上是沒有問題的,我們查到這個案子是送給一個校外醫生及一個IRB專家審查,都是校外人士,我們沒有自己審查,但審查之後,為什麼會出這樣的問題呢?我們後來有去看最後通過的知情同意書,各位說抽血要不要正式醫護人員?一定要,而且主持人的計畫書裡也寫說要聘請有執照且有抽血經驗之護理人員進行抽血,這個在他的計畫書裡都有寫,當然我們是基於相信主持人的原則來做。

第二個部分是他招募的對象是否有權力不對等?根據他的計畫書所寫,他的研究對象是招募大專足球及一級木蘭企業聯賽的現役選手,並沒有講到臺師大女足隊,所以我們看了之後,也沒有辦法判斷其中是不是真的會有不對等關係,而且在申請的過程中,我們會要求填寫易受傷害族群,比如是不是未成年、是不是原住民、或是會不會有權力不對等關係等,他也都沒有勾選,所以這個在當初判斷上就沒有辦法知道,以我們現在來看,如果他勾了是師生關係,我們就會特別嚴謹,像現在很多老師以學生做為研究的時候,他如果勾這項,我們IRB委員會反覆跟他確認會不會影響到學生成績,還有施測時,他會在場還是先離開,由別人來當主事者?這樣學生就比較不會有疑慮,這個都是我們最關心的部分,我們也知道這個要做,所以我想跟各位委員說明,當初在審查……而且除了這個以外,我們也有聯合醫院的醫生協助,如果出現問題的時候,可以採取協助行動,最後我們在IRB裡面也設有申訴電話,都可以利用,但是因為我們不知道這個當初是一個權力不對等的關係,所以我們在審查時就沒有特別注意,但是當立委提出來後,我們馬上發動實地查核,在三天之內就啟動實地查核,在了解過程中才知道這些問題,但是他也有交知情同意書,雖然後來知道這是事後補簽的。

在上次講的時候,我們就立即終止那個計畫,還有剛剛委員提到一個我們可能需要注重的事,因為這個計畫有四個子計畫,只有陳忠慶老師有送我們IRB,其他是送其他學校審查,但他們共同用了我們女足隊的學員,那個資料當初是沒有的,所以我們立即修正我們的SOP,以後如果是跨單位的多重案件,一定要送到我們這邊來。但是這個是道德問題,他有沒有送過來,事實上,我們也沒辦法一個……因為他們有沒有用到我們的學生,我們也不一定知道,但至少我們宣示了這部分,而且我們也跟運動代表隊說,以後有人要用你們的部分,一定要讓我們知道,我們可以去查,我們就是用這樣子來確保多單位受試者不會因為重複被抽血而造成傷害。另外,大家提到追蹤的查核,當然在第一關審查的時候,一定要確保他符合倫理,事實上,我們也訂有三個月、六個月跟一年的審查期限,我們會去追蹤,以前大部分都是用書面查核,書面查核就是研究者提供的知情同意書還有報告,知情同意書如果受試者都簽了,原則上我們會相信他是自願,但這部分以後也不見得可信,所以我們要增加實地查核頻率,而實地查核的頻率,經由這個事件,我們也比較有底氣,以前我們去實地查核,很多老師都會質疑幹嘛查他們、憑什麼查他們,但是經過這件事情之後,我們就比較有權力對老師說是基於保護研究者,有必要實地去看看有沒有出現什麼事情,所以我們的SOP也調整了實地查核的頻率。

最後是在這件事情之後,我們也設定一個受試者保護中心,這個在醫學院裡面都有,除了RIC以外,還有保護中心,但是在大學設置我們可能是第一個,因為我們明明有寫申訴電話,但學生竟然沒有找我們,所以我們是不是應該要有一個獨立的、學生更能信任的單位,跟我們一起獨立統籌受試者的一些保護和其他措施,使得這件事情能夠做得更好?針對這件事情,我想抽血一定要是醫護人員,而且一定要合法,而且要尊重學生,我們也有管理之責。謝謝各位讓我有這個機會來說明一下我們執行的狀況,我們有很多檢討,我們也要更加改進,謝謝大家。

主席:我要請教次長,你現在讓IRB通過之後就開始做了,那現在的期中報告、期末報告都是書面,你有那個能力去考核嗎?第二個,你們有沒有權力把IRB喊停?我發現他違反倫理了,有沒有權力可能是以後要考慮的,不然的話,這個社會上的信任會出問題,就是他如果做到「凸槌」,你就喊停,有沒有權力現在就可以喊停?

林次長靜儀:現在就已經喊停了,臺師大的案子……

廖司長高賢:現在已經停了,這個案子已經停了,所以他們是有權力可以停的。

主席:所以有權力可以喊停,那這樣追蹤、考核就真的要去現場看,不是只有交書面報告,他又跟你嗆說你來查我做什麼?這樣就沒意思了。

最後一個,衛福部的解釋函要趕快改,那個真的是不行啦!你是叫校護去抽,還是要請外面的人進去抽,還是去醫院抽,這些都要寫清楚。今天大家真的希望亡羊補牢,讓危機變轉機,這句話是是真的。

另外,委員陳菁徽所提書面資料,列入公報紀錄。

委員陳菁徽書面資料:

114723日立法院第11屆第3會期社會福利及衛生環境委員會「人體生物資料庫管理條例修正草案」公聽會

一、人體生物資料庫管理條例,除規範人體生物資料庫之設置、管理及運用外,尚有保障生物資料庫參與者之權益,促進醫學發展,增進入民健康福祉等法定目的。是以,主管機關衛生福利部應當發揮本法業務督導之責,落實對於其他中央主管機關如中研院近年發生之TPMI計畫管理不周,更甚遭監察院調查報告證實中研院辦理TPMI計畫,確有合作醫院陸續發展子計畫並使用TPMI相關資料,卻將其院內TPMI資料提供「非」TPMI計畫於中研院IRB申請書上所載協同主持人之內部研究人員申請使用之情事。同時,並應就其使用TPMI資料之研究人員範圍未予明確,督導予以檢討改進,並向外界公布改善與精進之法制作業為何。

二、參酌當前個人資料保護法第48條,略以規範非公務機關若未依個人資料保護法規定處理個人資料,主管機關可處新台幣2萬元以上200萬元以下罰鍰,至於情節重大者,則可處15萬元以上1,500萬元以下罰鍰之規定。是以主管機關衛生福利部對於當前如有違反人體生物資料庫管理條例第26條規範,對於人體生物資料庫設置者以外之採集、處理、儲存或使用生物檢體人員,因洩漏業務而知悉或持有參與者之秘密或其他個人資料、資訊等情形,法定僅能處30萬元以下之罰鍰,容有罰則過輕,允宜修法改善。

三、當前公部門與與民間單位在資安管理業務上,遇科技發展所面臨之挑戰益加嚴峻。是以,考量保障因不可預料,或不可抗力之事故所致之損害,負擔賠償財物之行為,亦屬於人體生物資料庫管理條例應盡之法定責任,爰要求主管機關衛生福利部,限期於二個月內完成對於人體生物資料庫管理條例啟動研議作業,評估應增訂納強制資安險(俗稱資訊系統不法行為保險)之必要,俟後向本院衛環委員會提交書面報告。

主席:我們作以下結論:根據立法院職權行使法規定,委員會應提出公聽會報告,送交本院全體委員及出席者,公聽會報告作為審查特定議案之參考,我們會把各位的寶貴意見全部都以書面資料彙編成冊,分送給本院的全體委員以及今天與會的政府機關代表、學者專家參閱。

常務理事高宜鳳書面資料:

諮詢顧問林志六書面資料:

顧問陳祖裕書面資料:

教授邱慧洳書面資料:

衛生福利部書面資料:

教育部書面資料:

國家科學及技術委員會書面資料:

中央研究院書面資料:

主席:今天非常感謝各位的出席,並提供寶貴意見,本次公聽會到此結束,散會。

散會1220分)