立法院第11屆第3會期內政委員會第32次全體委員會議紀錄

時  間 中華民國114730日(星期三)95分至1154

地  點 本院紅樓202會議室

主  席 牛委員煦庭

議  程 報告事項

宣讀上次會議議事錄。

討論事項

一、繼續審查行政院函請審議「平埔原住民族群身分法草案」案。

二、繼續審查委員林宜瑾等22人擬具「平埔原住民族群身分法草案」案。

三、繼續審查委員賴惠員等21人擬具「平埔原住民族群身分法草案」案。

四、繼續審查委員鄭天財Sra Kacaw19人擬具「平埔原住民族群身分法草案」案。

730日及31日二天一次會】

主席:大家早安,請主任秘書報告出席人數。

鄭主任秘書雪梅:出席委員7人,已足法定人數。

主席:報告委員會,我們現在開會。

進行報告事項,首先請宣讀上次會議議事錄。

立法院第11屆第3會期內政委員會第31次全體委員會議議事錄

時  間:114728日(星期一)上午912分至1023

地  點:紅樓202會議室

出席委員:麥玉珍  王美惠  黃 捷  丁學忠  張智倫  許宇甄  高金素梅 李柏毅  張宏陸  吳琪銘  牛煦庭  蘇巧慧  

   委員出席12

請假委員:徐欣瑩  黃建賓

   委員請假2

列席官員:內政部常務次長吳堂安暨相關人員

中央選舉委員會選務處處長王曉麟

海洋委員會海洋資源處簡任技正洪國堯

原住民族委員會副主任委員杜張梅莊Adralriw Abaliusu暨相關人員

銓敘部法規司專門委員蕭麗蓉

環境部綜合規劃司簡任技正陳彥男

農業部資源永續利用司副司長黃新達暨相關人員

文化部綜合規劃司專門委員廖倪妮

經濟部經濟法制司專門委員林雨歆暨相關人員

交通部綜合規劃司簡任秘書楊茂森

教育部國民及學前教育署專門委員許珊蓉

財政部國庫署副署長林秀燕暨相關人員

法務部參事廖江憲

國家科學及技術委員會新竹科學園區管理局主任秘書曾信忠

國家發展委員會國土區域離島發展處參事呂登元暨相關人員

行政院人事行政總處組編人力處專門委員廖鎮文

行政院主計總處公務預算處專門委員張正輝

主  席:牛召集委員煦庭

專門委員:王俊傑

主任秘書:鄭雪梅

紀  錄:簡任秘書 王珮瑛  簡任編審 葉淑婷

   科  長 林彥明  專  員 徐雪茹

報 告 事 項

宣讀上次會議議事錄。

決定:確定。

討 論 事 項

一、繼續審查委員牛煦庭等17人擬具「行政區劃法草案」案。

二、繼續審查委員邱鎮軍等18人擬具「行政區劃法草案」案。

決議:

()針對行政院版草案與委員提案版本主要差異,及本次會議大體討論時委員所提相關意見,請行政機關於一週內彙整完畢,作為後續審查之參考。

()討論事項所列議案,均另定期繼續審查。

散會

主席:請問各位委員,上次會議議事錄有無錯誤或遺漏之處?(無)沒有錯誤,議事錄確定。

我們繼續進行討論事項,請宣讀。

繼續審查行政院函請審議、委員林宜瑾等22人、委員賴惠員等21人、委員鄭天財Sra Kacaw19人分別擬具「平埔原住民族群身分法草案」案。

主席:跟委員會報告一下,今天審查的法案經本會於114717日本會期第29次全體委員會議報告及詢答結束,並決議均另定期繼續審查,爰此本次會議繼續進行審查。

列席機關準備的書面資料請委員參閱,我們都會刊登公報。

原住民族委員會書面資料:

《平埔原住民族群身分法》保留條文對照表









主席:報告委員會,按照上次會議結論,我們針對上次會議保留的8個條文進行協商,現在協商。

各位委員,大家手上有這份保留條文對照表,我們有整理,就剩下這8條,我們就照這個跑,那我們就開始吧!

首先第1頁是第二條的部分,行政院的提案、林宜瑾委員等人的提案是「本法所稱主管機關:在中央為原住民族委員會;在直轄市為直轄市政府;在縣(市)為縣(市)政府」;鄭天財委員有提案平埔原住民族群委員會,但他上次應該有講過;高金素梅委員是主張在中央為行政院,在地方,直轄市為直轄市政府,在縣(市)為縣(市)政府。針對第二條,請高金素梅委員。

高金委員素梅:我的第二條,其實我就不堅持了,我就支持鄭天財委員,謝謝。

主席:好,沒關係,請蘇巧慧委員,還有林宜瑾委員。

蘇委員巧慧:謝謝。高金委員,我剛剛只是說:高金委員,上次會議不是最後是支持我的建議嗎?我的建議就是不是另外設置一個平埔族委員會,照你的概念,不管是原住民的現有族群或未來的平埔族群,其實都是跨部會的,所以並不是需要一個另設的單位,而是要加強其綜合綜整、橫向性聯繫的能力。所以當時我的建議是,我同意你要用比較高的高度來做,讓原民會未來可以更打通各部會的關節,但如果是把它放在行政院,坦白講,如果單純以行政院來做的話,行政院的事務那麼多,這樣也不是很合適。所以我認為繼續讓平埔族一樣是在原民會,但我們建議在政務委員的部分,讓原民會主委可以兼政務委員,你說這個以前就有講過,只是沒有成功,但如果這樣的話其實不錯。現在原民會的意見,今天他們提出來的也是說建議採納行政院的提案,但是我們委員會可以用附帶決議的方式處理,就是我們上次說的,必要時應指派政務委員協助主管機關辦理跨部會協調事宜。他們提出了這樣的方式,我們有沒有要照這個方式,也就是用附帶決議的方式,比他的強度更強,這個我們可以討論。我幫大家回憶一下,以上也是我的建議和版本,我依然提議這樣。

主席:謝謝巧慧。林宜瑾委員要講一下,他剛剛有舉手,林宜瑾委員講完,高金委員再補充一下。

高金委員素梅:因為剛剛有講到我,所以我還想補充。

蘇委員巧慧:你上次不是支持我嗎?

鄭天財Sra Kacaw委員:沒有提到「支持」兩個字。

主席:林宜瑾委員,請。

林委員宜瑾:謝謝主席,有關這一條的主管機關,我認為從大法官的論理來看就可以得知,還沒有被認定為法定原住民族的平埔原住民族本來就應該是由原民會來管轄,不需要再另立主管機關,因為原住民就是原住民,不能因為登記錯漏或者當初的疏失,主管機關就有不同的差別。剛剛巧慧委員所提的我很認同,像以前我在擔任臺南市議員的時候,其實我們就有質詢臺南市政府,因為我們臺南市政府那時候有平埔原住民正名的問題。我把它納入臺南市原民會的管轄,就是要把餅做大,把預算寬列,用這樣來面對原民會目前可能編制預算不夠的問題,所以是就資源的分配把它做大,而不是把它分成兩個,因此我還是堅持原住民的業務就該由原民會來管轄。以上。

主席:謝謝。高金委員先補充一下,然後請鄭天財委員。

高金委員素梅:我必須要說明一下,因為巧慧委員剛剛講到我,我覺得這是很好的意見,但是我要提醒大家,為什麼我這一次會支持鄭天財委員?因為巧慧委員剛剛說原民會可能會有一個,不管是主委也好,會兼任政務委員,或是你還在原民會裡面跟政務委員在協調,這個部分其實在103年原民組織法朝野協商,那個時候是王金平院長,我們本來是希望能夠通過讓原民會的主委兼政務委員,但是沒有被通過,去年我提原住民組織法的時候,也沒有被通過,這是我要提醒在場的大家的。今天如果這件事情沒有被確定或者在法條上被明確的同時,我真的很擔心原民會現在的業務量,跟未來我們平埔族群的家人進來之後,到底行政院會不會給你這樣的人力員額以及充足的財源、資源,這些都是我們在看這個法律的時候,要幫我們的平埔族人顧到、想到的。

因此為什麼我會同意,如果不用我的版本,也就是主管機關在中央為行政院這部分大家有意見的話,那沒有問題,我就轉而支持鄭天財委員的版本,要麼就是在法條上能夠更加保障原民會的職權,未來我們的平埔族家人進來之後,不管是資源、員額都能夠被保障到。以上,謝謝。

主席:謝謝。我們請鄭天財委員說明。

鄭天財Sra Kacaw委員:現在的原住民族委員會職掌非常廣,幾乎是跟各部會都有關係,而且是要自己做,跟各部會有關係,但是很多是要自己做,這是一個。

第二個,從憲法的判決來看,沒有錯,平埔原住民也是臺灣的原住民族,這個是明確的;但是憲法判決裡面也特別敘明平埔原住民的這些權益要視他們相關的實際現況另外制定,這是很重要的兩點。因為這樣,所以當同一個機關處理不同權益的時候,可想而知,未來內部會產生一些衝突或是很多的意見分歧,例如:為什麼你有,我沒有?為什麼你可以,我不可以?內部會這樣。

至於是不是臺灣原住民族就一定要一個原住民族委員會?大家不一定認同我的用詞,有時候是關於用詞,例如:中華民族為什麼會成立客家委員會?就是有差異,跟所謂的閩南還是有差異,所以政府讓他成立了客家委員會。從這樣的一個事實來看,從憲法的判決、目前的現況、目前原民會的人力跟工作量等等業務範圍廣泛,我才會認為對於平埔族群的權益保障,以我自己擔任公務員30年的經驗,能夠成立平埔原住民族群委員會對他們是最有利的!

剛剛大家談人數,內政部的實際估算是從什麼呢?從日據時期戶口調查簿裡面有「熟」或「平」的是98萬人;別忘了我們還有另外一款就是客觀的調查資料,雖然在日據時期戶口調查簿沒有,我們現在的版本從其他客觀條件還是可以認定,所以這會比那個98萬還多,是這樣的情形。

所以依我個人在政府機關服務這麼多年的經驗,唯有自己成立一個平埔原住民族群委員會,包含後面的條文單獨制定平埔原住民族群基本法,這樣的話才會更有效地保障他們的權益。以上,謝謝。

主席:謝謝鄭天財委員。

請王美惠委員。

王委員美惠:針對剛剛所說的,是不是先讓主委解釋一下?

主席:我想說委員先講一下,好不好?

黃捷委員請補充,然後高金委員,高金委員發言完之後,我們請曾主委說明一下。

黃委員捷:關於這條,其實我這邊有接到一些平埔族人的意見,他們的想法是,如果尊重他們的話,確實有一些聲音希望不要另設平埔原住民族委員會,他們認為這會有一種被切割的感覺,也會覺得好像被當另外一個族群看待而不是原住民。我覺得這個是他們的擔心,所以我也在這邊替他們表達。這個到底是不是他們族人想要的設立機關方式?有沒有尊重族人的意願?我覺得這部分等一下可以請主委回復你們跟族人溝通到現在的狀況。

我上次其實也有提到,我也擔心特別再設一個平埔原住民族委員會會不會有違憲的疑慮?這個也要討論一下,也不是違憲,應該是違反上次的憲法判決。

另外,關於主管機關定為行政院這件事情,我也擔心如果變成是行政院的話,會不會反而整合不容易或者有沒有其他的方式?例如指派一個政委或是一個政院的負責人來統合這些工作、來進行協調會不會更好?以上是我的意見,謝謝。

主席:謝謝,請高金委員。

高金委員素梅:不好意思,我還是再說明一下我的看法,大家看一下我們今天的草案,名稱叫做平埔原住民族群身分法,對不對?已經通過了,對嗎?第二個,第一條「為認定平埔原住民族群,保障平埔原住民身分認同權,特制定本法。」這是我要講的,如果按照鄭天財委員所提的這個其實是沒有違和的。

再者,我們看一下原民會的第二條建議,它的建議文字如下:「行政院辦理平埔原住民族群之事務,應尊重平埔原住民族群之主體性」,就如同黃捷委員剛剛講的,我知道他的意見;然後「必要時,應指派政務委員協助主管機關辦理跨部會協調事宜,並得依平埔原住民族群人口之增長及其民族意願,設置以平埔原住民族群為首長之專責機關,辦理平埔原住民族群事務」。今天原民會為什麼會有這個意見?他也是如此設想,按照剛剛鄭天財委員所說的,現在內政部的資料顯示從以前日據時代開始到現在有98萬人口,按照我們今天要審的這個法案,會比當時登記的還多,所以以後他不僅僅98萬人,他有可能一百多萬人,一百多萬人、一個原民會!如果只用一個附帶決議來決定平埔族人加入我們這個大家庭,那個資源真的有被保障到嗎?

所以我覺得今天大家要討論的是,未來如果只有10萬人,我們認為原民會應該還可以,或20萬人他還可以,待會原民會可以表達意見。但是按照內政部所講的人口數就已經是很龐大的人口數,按照現在原民會的員額,我們都很清楚知道,原民會待會可以跟大家報告你們到底有多少的人、員額,然後你們實際上有多少的公務預算,也讓大家知道一下。這樣子我覺得大家會比較清楚知道,為什麼今天鄭天財委員的第二條,希望長久保障平埔族人加入我們這個原住民大家庭以後的運作?立一個法就是要可長可久,對吧?更何況我們今天的法條就是平埔原住民族群身分法,然後第一條就規定:「為認定平埔原住民族群,保障平埔原住民身分認同權,特制定本法。」既然特地設這個法,你再讓他有一個更有保障的條文,有什麼不好呢?好不好?以上是我再一次的說明,謝謝。

主席:謝謝。

林宜瑾委員要再補充一下嗎?好不好?

林委員宜瑾:謝謝主席。我還是要強調,其實另立專法已經引起很多平埔原住民很多的不滿,就是設這個專法而不是修改原住民身分法。我覺得我們不能再進一步把屬於臺灣南島語系所有的原住民進行區隔,我們當初承擔了日本政府留下來「生」跟「熟」這個歷史不正義的分類,我覺得我們現在基於憲判的精神應該要匡正錯誤才對,所以我覺得主管機關還是原民會,不能有區隔。

主席:郭國文委員有請。

郭委員國文:謝謝主席。我對於剛剛林宜瑾發言的內容深表贊同,不過主席的安排也沒有把原住民身分法一併討論,現在只是就專法的部分討論。如果在專法的討論過程當中把那個精神落入會比較重要而且關鍵,否則的話,在單純專法的討論當中就遺漏了許許多多平埔族群的一些聲音。包括我們西拉雅族群一再地反映,他們希望透過原住民身分法來修改,而不是另立一個所謂的平埔原住民身分法,另立專法。

主席:好,謝謝郭國文委員。我綜整一下,其實不管是行政院也好,或者是執政黨這邊的意見,理論上當然是說應該按照院版的邏輯往下走,對不對?也就是說原則上相信政府的安排。我想我表達一下在野黨這邊的關切,在野黨關切的不外乎就是當平埔族的人加入原住民大家庭之後,萬一人口大量增加,政府到底要投注多少資源、會增加多少業務,要如何因應,可以確保本來原住民的資源不會因為這樣受到排擠。這其實就是關心的原因,所以才會透過,不管是講要設立獨立的委員會也好,或者是拉高層級也好,其實都是為了避免這樣的狀況。我們是不是請原住民族委員會做一個清楚的說明,如果增加多少人,你要多投入多少資源,我覺得這個法條我們大家比較容易找到共識,好不好?我們請曾主委針對剛剛委員們的意見做一下補充說明,謝謝。

曾主任委員智勇:好,謝謝。我想針對第二條我們會裡面還是要有一個說明。平埔原住民的事務當然是涉及到各部會,既然本會是一個政策的統合機關,這個業務應該本來就是在我們原民會,大家討論的結果若是還要再另外設一個平埔原住民族群委員會,其實我想目前我們原民會是可以做一些決定的,而且按照過去的經驗,處理原住民的業務也是我們比較熟悉。我們也在這邊建議,真的要做一些附帶決議的話,我們這裡也有一個附帶決議建議的方式,我們還是要依平埔原住民的意願,是不是要再設置平埔原住民族群為首長的這個專責機構,來辦理平埔原住民族的業務,這個要依照平埔原住民的意願。如果他們還是希望在我們會裡面,我們當然也還是在本會裡面處理。以上報告。

主席:好,請張宏陸召委。

張委員宏陸:我覺得我還是必須要講一下,主委這樣子的回答等於沒有回答,我必須要很客觀的講,你等於沒有回答。你看,我們的法案名稱是平埔原住民族群身分法,我們今天是要解決他的身分,然後身分確定之後,後續如何去照顧或什麼的,原民會責無旁貸啊!現在就是只有你原民會,你責無旁貸啊!你現在還說你要尊重平埔原住民什麼的,然後怎麼樣,然後再專責機構,我覺得這樣不對。

你身為一個原住民族委員會的主委,本來就是要照顧,不管是平埔族、什麼族、什麼族的,你都要照顧啊!這個本來就是你的業務,對不對?我個人覺得不應該把臺灣的原住民族群這樣一直切、一直切、一直切,你如果這個例子一開了,以後其他的族群說他也要設置專責機構,他們有沒有這個權利?如果依這個立法的架構,這樣子以後臺灣是要有多少個專責機構?我是鄒族,我也可以要求啊!我是邵族,我也可以要求啊!身為主委,你應該要有你的擔當,對不對?這個法如果照你這樣子講,以後會不會這樣子?

各位同仁,我個人覺得大家要想一下,我們是要去解決釋憲之後通過的問題,我們要去解決,而不是一直在切割臺灣的族群,這點我覺得大家要想清楚。如果這樣子做,以後客委會還分南客、北客,還分什麼、什麼,臺灣這樣不得了了!都要有專責機構,我覺得不應該欸!部會首長就是要扛起那個責任,你要照顧跟你相關的、所有的,我覺得我剛剛聽了,實在是覺得我必須要跟主委說一下。

主席:好,我們先請高金委員,然後再請原民會補充說明,好不好?高金委員有請。

高金委員素梅:我幫原民會補充一下,之後我的決議是說送朝野協商,因為這個問題真的是滿大的,而且憲法判決下來,到現在時間已經快接近了,如果立法院不趕快訂的話,我們就是違憲嘛,這是第一個我要談的。第二個我要談的是,目前我們原住民的人口是占全國的2.59%,本來按照人口的比例,原民會應該要有811億的,可是現在原民會只有126億,只有占0.39%。坦白講,原民會連現在山地原住民跟平地原住民的預算都沒有辦法爭取到應該要有的預算編列、員額編列,我們怎麼相信你?以最近的禁伐補償來講好了,法律都通過了要6萬塊,但行政院只給我們4萬塊,後來卓榮泰院長終於說好,用追加預算,可是現在幾月了?已經7月底了,快要8月了欸!行政院裡面的追加預算送來了嗎?原民會,剩下的2萬,你們要怎麼處理?又是你們自己吞嗎?這是我毫不客氣的要跟原民會主委說的。當然,原住民的事務你要都攬在身上,目前你都已經沒有攬在身上了,以後你怎麼攬在身上?

我接著還要講的就是,原民會的事務真的是散在各部會,提醒大家,考試院、文化部、教育部、海洋部、環境部、內政部、衛福部、運動部等等,全部都有,然後我們現在也調查出來了,有關平埔族的權益,要修的法是多少呢?127條法律、283條的法規命令欸!請問一下原民會,你怎麼統合?這是跨部會、很大的工程,沒有上級機關在你們這邊統籌,什麼都推不動。所以再回到我原來的,我希望主管機關是行政院,既然大家覺得行政院不行的話,那麼是不是你就明確的在法條上講原民會主委兼政務委員嘛,那OK,我們也接受,這個也是我們曾經推過的法律,只不過很抱歉,去年沒有通過。所以民進黨委員們,你們在這邊講平埔族群權益的同時,我覺得我們要切實際啦,好不好?以上我還是做這樣子的發言,如果大家沒有意見的話,我覺得我們已經討論太久了,我們第二條就送朝野協商。謝謝。

主席:好,謝謝。我們先請原民會做一下回應跟說明。

杜副主任委員張梅莊:謝謝各位委員的關心,我這邊做一個補充。剛剛會裡面有特別強調原則上是按照院版,院版原民會就是主管機關,統籌所有的原住民事務,包含平埔族群,未來都是在原民會,這個是院版,所以我們是希望用院版通過啦!當然,因為委員有提了非常多的意見,不管是要政務委員,或者要另外成立平埔原住民族群委員會,但我要跟你講,會裡面提出來的這個附帶決議的內容,其實是整合了大家的意見,我們有優先順序,現在原則上就是以原民會為統籌機關,原民會就是主管機關,必要的時候,如果真的有那個需要,未來統計發覺……

高金委員素梅:什麼叫必要?你要說明一下。

杜副主任委員張梅莊:所謂的必要是說如果加入的平埔族群人數可能是50萬、60萬,後來發覺這些人數已經超越我們有辦法處理的面向了……

高金委員素梅:內政部說有98萬人啊!

杜副主任委員張梅莊:不是,委員那個還要看最後登記的結果。

高金委員素梅:不能夠這樣講,政府……

杜副主任委員張梅莊:不是,如果我們確定98萬,我們還要訂這些嗎?我們就直接說那些拿來訂,拿來清一清,就是98萬人了,也不能這樣子處理。

高金委員素梅:行政院的版本……

杜副主任委員張梅莊:所以我的意思是說必要的時候……

高金委員素梅:不能……

杜副主任委員張梅莊:沒有,這個是我們的一個附帶建議,給委員參考,就是可以指派政務委員來跨部會協商。另外,如果到一定的人口數,或者依他們的意願,認為平埔族群應該要有自己的權責機關,他們願意設立,我們只是說他們可以有這樣的選項,不是說我們同意他們就一定要,如果他們願意這樣的話,當然,我們要尊重他。我們的意思是這樣,所以我們才提這個附帶決議來給各個委員參考,如果可以的話,按照我們的附帶決議來同意,如果委員覺得文字有什麼……但是我們覺得原則上還是應該要以行政院的版本為主,畢竟行政院版本透過了不管是族群的溝通、各項的研討、跨部會的協商種種,有一些資料、法律的盤整,都在這裡面有一些討論,請委員參酌。以上。

主席:好,謝謝。現在問題是在野黨對於他們自己的條文比較堅持,如果要找到共識的話,本來總需要一個互相說服的過程。我聽來聽去講白了還是資源分配的問題嘛,到底會有多少人加入?比如說如果最後算出來是30萬人平埔原住民族的時候,整個原民會要增加多少資源?增加多少人力?如果是98萬人要增加多少資源與人力?剛剛主委沒有回答到這個問題。當然,你一時半刻要馬上回答這個問題也很困難,這個本席都了解,大家也都了解,好不好?既然這樣,這一條我們先緩一緩,我們先往下一條走,我們一樣儘量稍微把法條縮小一下,然後我們再來處理。

張宏陸委員做最後補充,好不好?

張委員宏陸:不是,我不是要做最後補充,我是覺得剛剛大家講的其實都有道理,可是身為主管機關,這些增加的業務不管是資源分配或是什麼的,身為主管機關應該就是要大聲說這些我都會去爭取、會去做到,這一句話就解決了,就是這樣而已嘛,對不對?如果你能說我一定做得到,這就是負責任嘛,對不對?大家吵來吵去,也不要說吵來吵去,大家講這些其實就是為了這個啊!你現在身為主管機關,大聲說我能做到,那還有什麼好說?

鄭天財Sra Kacaw委員:人力的部分涉及到行政院啦!預算也是涉及到行政……

張委員宏陸:不是,不是,你跟我都在行政機關啦,你是前輩……

高金委員素梅:主委隨時都會換,他現在答應你了……

張委員宏陸:高金委員,這個本來就是一個責任政治,我覺得是這樣,不要因為……我還是覺得我們在立法,不要因為這一個把很多東西切切切,這樣子是一個長治久安的方式嗎?大家要想清楚。

主席:好,郭國文委員,然後高金委員。

郭委員國文:我是覺得剛剛宏陸所說的沒有錯,其實站在主管機關的基本立場,你既然是捍衛目前草案的版本,主管機關是你的話,那你的態度就應該更加的明確跟果斷。其實高金委員當然是有一些擔憂啦,所以才提出把管理位階的層級提高到行政院,問題是行政院本身並沒有既有業務執行的量能,因此最終還是要到原民會啊,對不對?如果是這樣子的話,站在行政院,它不過是一個統籌不同部會的單位而已。當需要其他的單位進行協調,橫向溝通沒有效的話,行政院當然會派政委或類似職務的人進來協調,這是既有行政程序運作的原理原則嘛。其實真的無須把主管機關拉高到行政院,拉高到行政院的結果恐怕就會變成類似委員會任務編組的編制,這樣不是又回到當初鄭天財委員提的版本一般嘛?最後結果只是一個橫向,而且可能是不定期的溝通協調平臺,變成落入沒有人管的狀態,把平埔這個族群特例化,又跟原來原住民的主管機關不同,這樣其實對既有信賴權力的爭取跟落實會有問題,也會有困難。

主席:好,謝謝郭國文委員。

高金委員還有補充嗎?

高金委員素梅:好啦,我再說一下啦,我也同意宏陸召委說是政治責任,的確如此。

主席:其實態度要出來嘛,對不對?

高金委員素梅:對,態度要出來,的確是。但是我們也要回到現實面,有多少個政治責任真的是在我們中華民國法律上面去落實啦!我還是再講,今天要保障的是未來平埔家人怎麼進入到我們這邊來,然後他們的權益會被顧到,這個最切實際、最重要。如果大家沒有意見我們就送朝野協商,朝野協商之後我們看要加什麼法條或者是什麼條文文字在裡面。就如剛剛原民會講的,目前可能沒有那麼多人,可能10萬人、20萬人,然後到了多少萬人的時候我們再增加多少的員額,這個都要很明確的讓平埔族人和我們都清楚知道啊!如果只是在附帶決議或者在說明欄上面大家都清楚知道,這是沒有任何約束力的。你在立法院那麼久了,對不對?所以我真的希望今天大家是考慮到、思考到未來我們平埔家人真正的權益,而不是進入我們這個家之後,大家都在用目前的資源跟原民會的員額來做事情,那真的很慘啊。以上,謝謝。

主席:好,謝謝高金委員。這一條,我們就先保留好不好?

往下一條走,第六條,我跟大家說明一下,本來行政院的院版其實在討論哪些人可以納入平埔原住民族,對不對?就是說要有一些文化特徵,然後要有一些審查的基準,而林宜瑾委員有提修正動議說,希望審查基準要避免違反歷史事實跟國際保護原住民之潮流,而失諸過度嚴格,意思就是認定上面要比較寬鬆,而現在原民會希望用附帶決議的方式來處理。我們聽一下大家的意見,請大家自由發言。

首先我們請林宜瑾委員。

林委員宜瑾:謝謝主席。本席的這項修正動議,在討論時其實可以放在第六條,也可以移到第十條,或者用附帶決議來處理。我想這種原則性跟指引性的文字,我還是希望可以放在第六條,因為第一項的第一、二款都是一些原則性的規定,本席是希望「應作較寬鬆之認定」這句話應該並列在同一條。至於文字上有跟第四條重複的部分,我想因為都是引用大法官憲判的文字,所以這邊可以留下重要部分把重複的文字刪掉,也就是可以改成用前項之審查基準,不應過度嚴格,應作較寬鬆的認定,這是我可以接受的寫法,這樣是不是會相對簡單一點?以上。

主席:請問各位委員有沒有想法?

我們請原民會說明一下,好不好?

曾專門委員興中:原民會報告,在平埔族群進入的審查過程中,審查的事項一共有三個基準,一個是這邊關切的文化特徵;另外還有客觀歷史紀錄的內涵;第三個是有沒有民族認同的存續,這三個都是審查會要審查的事項。所以依照我們現在條文已經通過的第四條第二項的精神,其實都應該要避免反於歷史事實跟國際潮流的要求,應當作比較寬鬆的認定。假設需要針對這個事項作比較寬鬆的認定,我們初步的建議,因為第四條第二項其實已經有了準則性、指導全部平埔族群事務,包含認定程序的一個規範,所以我們才會建議既然我們要提醒,把它放到附帶決議裡面其效力仍然是相同的,因為附帶決議引用的仍然是通過的條文。

另外,第二個要補充的是從9族到16族,其實都是由原民會採職權調查的方式處理,也就是族人提出他們民族認定的申請,我們從來不會要求族人提出很多複雜的資料,都是由原民會委託專業機構或學者專家幫族人去調查,幫族人去找歷史資料,幫族人去確認他們的身分,所以實務上申請者的舉證責任以及負擔其實是很低的,我們都是希望用行政的力量來幫助族人。所以在附帶決議裡面也特別提到了,如果有申請案的話,其實還是要由主管機關、行政機關提出必要的一些協助,這個是我們的一些意見,請委員酌參。

主席:林宜瑾委員有請。

林委員宜瑾:謝謝。原則上如果可以放在條文上,我是覺得比較周全,如果原民會認為有重複,我其實也可以接受就是用附帶決議。上次我們討論的時候就有說,也把附帶決議的文字列出來了,所以可以用附帶決議的方式來處理。這是底線啦,如果可以的話,就是用附帶決議來處理我增列的這些文字,這樣好不好?

主席:請鄭天財委員。

鄭天財Sra Kacaw委員:我同意原民會的說明,因為在第四條第二項其實已經有明確提到「避免反於歷史事實及國際保護原住民族潮流」,而第六條行政院版還有本席的條文之所以會這樣規定,最主要第六條是針對第五條第一項第一款再做一個比較詳細的說明,所以這個部分我是建議照行政院版的條文,如果還有需要可以做附帶決議,如果可以更明確的話,可以做成附帶決議。以上。

主席:好,謝謝林宜瑾委員願意稍微讓步一下。

黃捷委員要補充嗎?好,請。

黃委員捷:對,我也是支持這個附帶決議,只是我想要詢問一下,因為確實我這邊有接到一些族人的疑問,他們擔心的是,接下來的審查看起來是由一個專業機構來調查,然後進行審查,這樣會不會因為有不同專家學者而導致認定標準不一的情況?因為確實看起來這個是滿籠統的,所謂的獨特性到底是什麼?這個其實沒有一個很直接的標準,如果審查標準不一導致審查結果不同的話,族人有沒有其他的救濟管道,或者是你們會不會有其他讓他們可以再重新審查的機會?這個是族人請我詢問的,謝謝。

主席:好,我們原民會……

鄭天財Sra Kacaw委員:我來補充說明。

主席:好,請鄭天財委員。

鄭天財Sra Kacaw委員:現在臺灣的原住民族從原來的9族變成現在這麼多族,是從我當處長開始,我在原民會當企劃處處長的時候開始的,因為我自己從高中的時候就發現我的同學是阿美族,但是語言都完全不一樣,是這樣開始的。後來我到省政府服務,到了日月潭,那時候邵族被稱為鄒族,又不一樣,所以我當處長之後、到中央之後開始去推動這個部分。這個部分原民會已經很有經驗了,我們的專家學者也都很有經驗,然後專家學者不是自己閉門造車,一樣會去徵詢所有提案認為他是一個民族的人,譬如馬卡道族,說自己是馬卡道族的這些人,他們都會去訪視,何況現在其實都有……學界本來就已經有不只10族了,學界本來就已經有這個認定,平埔族群已經不只10族了,所以大家放心啦!

主席:好,謝謝。我們是不是請原民會說明一下,既然林宜瑾委員願意考慮附帶決議,那麼針對附帶決議的內容,我們先有個概念,這一條我們就有機會達成共識。

曾主委有請。

曾主任委員智勇:我請同仁先說明。

曾專門委員興中:原民會這邊再做一次說明,剛剛黃捷委員提醒的這個部分其實是兩個階段的議題,第一個階段是我們委託學者專家來進行調查,這邊的學者專家所做的調查是他文化特徵的內涵,我們去查他們的語言、查他們的習俗、查他們的文化,以及他們的語言、習俗、文化的這些事項與其他鄰近或接近的民族有沒有可辨識性、有沒有區隔。

以我自己承辦過的卡那卡那富族和拉阿魯哇兩族的認定案來舉例,我們在認定的時候就發現,其實南鄒的語言跟鄒族的語言是有落差的,但是也有接近的地方,而學者就是要去指出他有差異,接下來就進入下一個專家學者審查的委員會,那邊就有更多的學者專家來共同確認這樣的差異足不足以成為一種所謂民族的邊界,這個所謂民族的邊界,在民族學裡面自然就會有一些他們的想法跟說詞。所以即便他的語言差異也許並不大,但是民族認同的意識非常強烈,像撒奇拉雅族跟阿美族的語言落差相當接近,但是因為撒奇拉雅族確實在歷史上跟認同上有極大的差異,所以最後行政院的專家學者審查會還是讓撒奇拉雅族核定為原住民族。

所以這邊的獨特性並沒有要求高到必須是舉世無雙、完全獨立,並沒有到這個強度,只要能夠看出他與鄰近認同民族的邊界,就足以讓我們相信他應當是一個民族,這是客觀要件的部分。主觀要件是民族認同,這個都是要併同審查的事項。這邊做一個補充。

主席:曾主委,還有要補充的嗎?

曾主任委員智勇:這個主要有一個重點,就是不管專家學者或什麼來判斷,不是說同一個語言而已,還外加一個是他自己要對這個族群的認同,這個也很重要,即便是語言有差異,可是他自己對這個族群如果沒有認同,當然就沒有辦法去認定,這個還是有其他的、外加的,不是只有語言的部分而已。就這一點,我們也處理過很多小的族,在會裡面都有這樣的經驗,請大家放心。

主席:好,謝謝。條文的部分我們照行政院院版通過,好不好?至於附帶決議的部分,我們做一下討論,可以嗎?

鄭天財Sra Kacaw委員:好。

林委員宜瑾:好。

主席:文字的部分有印給大家嗎?還沒有?好,請議事人員幫忙印一下,附帶決議我們就放在後面討論,好不好?附帶決議放到後面再討論,我們先把條文跑完。

針對第六條,謝謝大家,大家都有表達意見,第六條就照行政院院版通過。謝謝。

再往下是第八條,第八條是討論所謂的客觀歷史紀錄,行政院的提案大家就自行酌參,同樣的,林宜瑾委員有提修正動議,多了第四款「申請民族之成員本人或其直系血親尊親屬,於其他歷史時期之各項客觀證據,有足以證明其屬於臺灣南島語系民族之資訊。」這個部分是不是請林宜委員說明一下?

林委員宜瑾:謝謝。多增訂這一個概括條款的規定,其實主要想針對的是像新港文書或者是岸裡社文書等,原住民跟殖民者的這種交易契約能不能成為認定的佐證資料?我們可以看到,你如果到國家文化記憶庫的網站去搜尋平埔族契約,寫出這樣的關鍵字,會跑出一大堆平埔原住民跟漢人在清代時候的土地交易契約。這些契約經過史學家的解讀,通常都能辨認出交易的另一方就是平埔原住民族。我想這些文書的持有者,如果他有辦法識明文書上交易的一方是自己的祖先、是原住民,我就認為這個概括條款也應該是一個認定的途徑。當然啦,這些人也可能可以從日治時代戶籍謄本調得到上頭有寫「熟」或「平」的祖先資料。日本的戶口清查當然是做得非常澈底,我們現在又有全方位的電子建檔,只是我真的想要避免掛一漏萬,就是說我們加入這個概括條款也不失為一種佐證的方式。我認為重點還是在於你要釋明這個文書資料跟你的血統的連結,還有你自身是否仍有族群的自我認同,就像剛剛主委講的,所以我主張要從寬認定,可是該有的資料不可或缺。

原民會的回覆是說在第三款的立法理由所稱「公私立大專校院或學術研究機構之研究成果」就可以涵蓋,可是我還是怕掛一漏萬,就像國家文化記憶庫這些是在文化典藏機構,而不是在學術典藏機構。所以如果你說用這些學術研究機構的研究成果就足以涵蓋,問題是它這個是在文化典藏機構,怕因為這樣而會漏掉,所以我還是主張這個概括條款無傷大雅,應該是可以納入才對。以上。

主席:謝謝林宜瑾委員。

請鄭天財委員補充。

鄭天財Sra Kacaw委員:我的提案條文跟行政院版是一樣的,我要談的是,我要再去說明前面,包括後面,從行政院版的條文就可以看得出來,行政院版第八條第一項第一款「申請民族之成員本人或其直系血親尊親屬,於日治時期戶籍資料內有熟、平」,到這裡為止就是現在所謂的山地原住民跟平地原住民,只有到這裡而已喔,只有到我剛剛唸的這邊,而後面的,現在的山原跟平原沒有。所以增加這些我沒有反對,我支持,只要是對平埔族群有利的、有幫助的,我都支持。這後面的都跟現在的山原、平原不一樣,所以我才會認為平埔原住民族委員會有成立的必要,這個也給大家參考。以上,謝謝。

主席:好,謝謝。我們還是請原民會說明一下,好不好?就是第八條的部分,要不要再補充?請原民會說明。

曾專門委員興中:原民會報告,我們回顧大法官判決的理由,大法官判決理由的第三十四段特別解釋什麼叫做客觀歷史紀錄。大法官指出,因為日治時期的戶籍資料是由官方所進行的全面調查,所以這個資料符合客觀完整性;第二個,因為日治時期的戶籍資料,今天山、平原的認定也是採用這樣的基準,所以它符合一致性。所以在符合客觀完整性跟一致性的要求下,大法官覺得日治時期的戶籍資料可以是一個客觀歷史紀錄之一,他是說之一。

我們徵詢了平埔族群社會的多數意見之後,平埔族群的鄉親們跟我們指出,像南投地區的埔里,那邊有大量的平埔族人,平地人也是一樣,有大量的平埔族人,他們的種族欄的註記被塗黑,以至於無法判定他們到底是熟、平、生、熟,還是福還是廣,完全無法判識,那個地方都被塗黑了。所以很多族人希望我們跳脫山平原的這個要求,能夠更加擴大來證明他們是原住民。我們也覺得平埔族人在歷史上最先遭受外來殖民集團的迫害,在登記上,即便在日治時期的登記,可能就已經有部分的族人被迫或是不小心登記為福或廣了,也有可能有這樣的情況存在,所以我們才加了第一款,就是鄭委員所提示的後面那個原來山平原沒有的文字段落,以及第二款,如果日治戶籍資料不夠,我們就再向外擴大到政府公文書,如果政府公文書不夠,我們再向外擴大到學術研究機構,至少學術研究機構在資料的蒐集跟處理上,具備大法官所建議的,應該有客觀完整性這樣一個基本的要求,所以我們才在文字上的用詞寫到學術研究機構。這裡的學術研究機構並不限於日治時期,就是林宜瑾委員特別關切的,其實日治時期以外的也值得我們把它納入考量,所以我們才說其實第三款已經將其他歷史時期的客觀證據也已經納入,而且經過學術研究機構在研究上的初步篩檢,可能在後續的審查上會比較有審查上的準據,也比較能夠獲得大家的認同跟支持,所以我們的規範才是如此,敬請委員再審酌。以上。

主席:好,謝謝。

請林宜瑾委員,然後是張宏陸召委。

林委員宜瑾:謝謝。不然這樣好不好,因為其實我剛剛強調的理由就是說,像我剛剛舉例的國家文化記憶庫網站,你如果去搜尋,其實會有很多資料出來,可是這樣的資料,如果按照我們現在臚列的這幾款來看,我剛剛舉例的文化典藏機構是不是在所謂的學術研究機構裡面?我們比較害怕的就是掛一漏萬的問題;還是說在第三款的「於公私立大專院校或學術研究機構」這裡是不是再多加一個「文化典藏機構」之類的文字,這樣子是不是就含括在內了?因為我擔心的是這些東西,這樣是不是會更簡單一點?

主席:謝謝林宜瑾委員。

張宏陸召委,有請。

張委員宏陸:我要說的是,我要提醒原民會,很多平埔族在清代的時候,有的就被同化,有的就被怎麼了,所以如果照你剛剛講的,你們要有一個……專家學者有的也沒有研究到那裡吧,對不對?像剛剛林宜瑾委員講的,其實有很多,比如我舉個岸裡社好了,岸裡社在地的那些人也不是專家學者,可能是退休老師或什麼的,他對這個有興趣,然後就去找了很多資料來證明,比如說那時候的岸裡社張達京怎樣、幾百年前怎樣怎樣,這樣子,那些資料比專家學者還多喔,對不對?那些資料足不足以認定?如果以你剛剛的說法好像沒有喔,對不對?但以我的了解,我不知道,因為我也不是專家學者,但對岸裡社或巴宰族來說,岸理社他們的研究絕對比專家學者還多,而且還有歷史的物件在那裡,我覺得這個你們不能掛一漏萬啊,我真的覺得各位同仁大家要想清楚這一點,很多的在地研究者都比專家學者還清楚、還明確,所以這一點,我認同林宜瑾委員的說法,這點我們要去解決啦!

主席:謝謝。原民會是不是要再說明一下?因為林宜瑾委員的意思是說,文化典藏的部分要予以納入,讓範圍稍微再大一些嘛,好不好?如果用這樣的方式,是不是可以解決張宏陸召委提的掛一漏萬的問題?這個請原民會說明。

杜副主任委員張梅莊:我想林委員的顧慮是認為或許有其他的客觀證據沒有辦法呈現,原則上委員提的,剛剛張委員也提到可能族群個人有一些自己的研究,這都可以提出來,我想在審查委員審查時,這些應該都會被納入啦,也會請他們來開會,我想在機制上沒有問題。如果委員特別擔心這個在文字上沒有呈現的話可能會掛一漏萬,會裡面原則上就是看看在第三款的部分是不是可以加入一些文字,這個我們來研究,好不好?這樣子可以嗎?

林委員宜瑾:好啊!

張委員宏陸:我覺得可以啦,我覺得你們加一些文字看看怎樣,我覺得可以啦。

主席:把文化典藏加進去,這樣是足夠的嗎?

張委員宏陸:不一定叫文化典藏……

主席:不一定叫文化典藏嘛,對嘛!因為……

張委員宏陸:你們不要把它變成……文字的部分你們去寫清楚。

杜副主任委員張梅莊:實際加了文字後我們會……

張委員宏陸:對、對!不是只有文化典藏四個字,不是喔!

主席:因為剛剛張宏陸召委舉的例子其實比較像田野調查,你也不能講田野調查沒有意義,它也許是有意義的嘛,對不對?所以不見得只是學術研究機構啦,看文字上面怎麼樣把學術研究機構以外的部分做一下擴大,讓範圍變得更完整,請原民會稍微想一下。我們這一條就先保留一下,先往下走,但基本上大家有共識嘛,只要文字提出來之後,我們就按照文字修正來處理,好不好?

好,接下來是第十條,審議會要邀請相關領域之專家學者來組成,至於委員的人數,行政院版的提案是11人以上,任一性別委員不得少於總額三分之一,第一項之審議經前項委員總額三分之二以上參與,也就是要有三分之二的出席率啦,總額過半為同意;林宜瑾委員的提案是一樣的;王美惠委員有提修正動議,針對11人的部分,本來原民會只有規定11人以上,沒有講最多的人數數量,王美惠委員是希望11人到23人,其餘部分一樣。

針對這個部分,委員還要再補充嗎?還是直接請原民會來回答?好,請原民會說明一下。

曾專門委員興中:原民會報告,首先跟各位委員再次報告,我們這個審議會的功能就是依個案組成,審查每一個申請個案的要件是不是符合憲法判決所指出的三項指標,所以審議會的專家學者要處理的就是本法所通過第六條到第九條規定的那些事項,包含了他們的文化特徵,像是語言專家或文化習俗、宗教祭儀這些領域的。另外,跟認同有關的可能就會有他們活動的內容,宗教祭儀或傳統組織等這些領域的學者專家跟地方上的文史工作者,都可能是我們邀請來成為審議會專家學者的範疇。

王委員所提的建議,希望有委員人數的上限,一般通常、正常的法制體例都是如此的,謝謝委員的提醒。行政院之所以後來沒有訂定委員人數上限的原因,就是因為在院內審查的過程中,我們發現平埔原住民族群內的各民族狀況落差真的滿大的,可能有很大的民族,也可能有比較小的民族,它的複雜度可能也不一,所以一開始我們通過的條文就是只有訂定人數下限,讓未來這個組織的規模可以有一些彈性,這個部分就建請委員再審酌,這個彈性是不是要給行政機關?

第三個部分,就是剛剛委員有特別提示審議會的審查過程中若有當事人對審議會的結果不服、不滿或程序上有瑕疵等事項,是不是有救濟之機會?雖然本法並沒有明定所謂的救濟,但是審議會通過之結果,經行政機關核定之後,自然就是訴願法所稱的行政處分,行政處分後續就會有訴願、訴訟等機制;在審查過程中,我們的提案裡面也提到了,申請人跟申請民族的成員可以向其陳述意見,給予充分的程序參與機會。所以在這個事項上,我們目前的設計就是以通常的法制體例,訴願、訴訟以及程序參與這兩個機制,來確保審議會的審議過程有符合本法要求的一些事項。

最後委員有提示說,目前審議會的這個條文似乎不夠完整,因為依照通常體例的話,這屬於機關的內部任務編組,未來我們會訂定設置要點,在要點當中明定組織的任務、委員的要件、遴聘的作業、審查程序及其他一些事項,作為未來的一些補充內容,以上報告。

主席:好,謝謝。

請王美惠委員。

王委員美惠:主席,剛才我聽到他的解釋,我覺得剛開始他覺得很簡單,有辦法做原民會所做的工作,不過,現在他的解釋是覺得很忙碌、很複雜,所以訂定23個怕不夠,不過我從開始開會到現在,我第一次聽是覺得原民會有作為,只有它有辦法擔當,但到真的要設定人數的時候,他又覺得說有很多,怕做不起來。對於我的臨時提案,不是說一定要堅持,只是你的解釋無法說服我,你如果這麼忙,為什麼剛才你覺得原民會有辦法承擔起來?現在我訂23個是很寬鬆的了,你還說不夠,說會很複雜、我們的族群很多。我就是跟你說族群多,所以才限制在11人到23人,因為這樣你也比較好做事情。如果沒有一個規定,這次請50個,下次請60個,大家都有意見,你就做不完了。是不是這件事再仔細想想看?是要讓你們更好做事情,不是越做越複雜。以上。

主席:好,謝謝。

請張宏陸召委。

張委員宏陸:除了王美惠委員講的,我覺得人數如果無上限的話,其實也辦不了事情,反而更複雜。我覺得可能大家思考一下,我們很贊成性別要平衡,從以前到現在都是這樣追求的,不過關於平埔族,我說真的,研究的人不多。研究的人真的不多喔,剛剛我說的那些田野調查反而更多。你們今天如果說對於任一性別不得少於三分之一,到時候找不找得到人?你如果找不到人,因為這個性別人數,沒有辦法很精準地找到真的了解這些的人,對這個法案的通過、對申請人是不是不公平?我們平常是一定要有性別比例,但因為研究平埔族的人真的太少了,真的達得到嗎?我想這一點,原民會要先給所有委員知道你們是怎麼看的。

主席:我再補充一個問題,通常我們討論審議會,譬如說多少人、原則、開會規則等等,大部分法條訂定的時候,是不是可能會有一個授權條款?也就是說審議會之職掌、組成、利益迴避等相關事項,有辦法讓主管機關定之,這一部分有沒有必要補充到這個條文裡面?這是我剛剛討論出來的一個疑問,是不是請原民會一併說明?

杜副主任委員張梅莊:好,我這邊再補充說明,剛剛張委員講的性別問題,原則上現在幾乎所有的委員會都會要求,就是整個行政院裡面相關的委員會都會要求,要組織的一些委員都會要求三分之一,目前在實務上,譬如說平埔族,他們女性學者可能沒有三分之一,政府部門就會調節官方代表的部分,要求儘量派女性,我跟委員報告目前實務上是以這樣的方式來解決。

張委員宏陸:我先打岔一下,你說調節官方,那調節的官方代表,他也不了解啊!如果以你這樣子的說法,我剛剛就是特別提出來,大家要來看這個問題,現在所有的性別比例,我們都贊同,我們也都認同,但因為平埔族是特殊的,剛剛你自己也講了,女性的部分幾乎很少,對不對?就是因為很少,我們今天要請你跟我們講,要解決這個問題,你要跟我們講啊,不然這麼好做,以後就AI來當主管就好了啊,你就AI的回答啊,你回答我這個是AI的回答啊……

杜副主任委員張梅莊:跟委員報告,因為這個我們現在很多法律上……

張委員宏陸:以後就是所有都這樣啊,也不用人來做啦。

主席:我補充一下,張宏陸召委的意思是實務上會不會出現,因為研究平埔族的學者專家人數不夠,導致審議會組成困難的狀況?你針對這事回答就好了嘛。

張委員宏陸:他剛剛已經講了,他剛剛已經講了……

杜副主任委員張梅莊:行政院性平委員會他們都會要求要有這樣的條文……

張委員宏陸:我在講話,你要讓我講啊。他剛剛已經講了,女性確實是很少,沒有辦法,他要調節官方的比例代表,這是開玩笑嗎?這是AI的回答吧……

杜副主任委員張梅莊:不是啦,委員。

張委員宏陸:這麼重要的事情,我提出這個問題,你也承認有這個問題,我們今天是要解決,而不是回答我說你就要怎樣調節官方代表,政府做事怎麼可以這樣子啦。

杜副主任委員張梅莊:不是,委員,我是跟你說實務上目前是這樣子,因為我們沒有辦法說拒絕這個條文置入,其實在任何委員會都會這樣子要求,在行政院的性別委員會都會有這種要求啦,所以我們當時放了以後,當然在執行上會有一些困擾,就做了一些調整。如果委員們覺得在立法上不需要放這個,其實我們是尊重,因為我們自己原民會的很多傳統文化、土地的委員會,也遇到這樣的困擾嘛,就是要求比例制,但是就原住民土地來講,男性比較了解土地,甚至很多族群並不是母系社會,原則上都是男性在處理土地這塊,也會造成困擾,我們也是儘可能地去符合這些規定,我說的是實務上我們是這樣子做。

另外剛剛王委員提到說,這個業務是不是我們做不來?不是,我們的意思不是這樣,我們只是說設定這個下限,當然會看實際狀況,因為它是一個類似審查的會議機制,我們邀請多少人依它有什麼複雜度,會邀請更多人來呈現一個客觀的事實,來做最後的決定,並不是說這件事情我們做不來,是做得來,只是認為是不是有更高的彈性給我們,當然如果要設定23個人,我們也不覺得……可能有的不到,可能有的會需要再多一點,我們希望有一點點的彈性,這樣而已,並不是說我們沒有辦法執行,我想這個要跟委員說明。以上。

主席:好,請鄭天財委員。

鄭天財Sra Kacaw委員:宏陸說得很務實啦,但是我們在過去從來沒有刪掉,今天把它刪掉,很難對外說明,我建議還是留著,真的很難,因為好像從第8屆開始,立法院都加這一條……

主席:幾乎都是有這個條款,沒有也滿奇怪的。

鄭天財Sra Kacaw委員:現在我們突然把它刪掉,這個很難說明啦,我建議還是留著。

主席:好,謝謝天財委員。

來,王美惠委員。

王委員美惠:23人就堅持放著了啦。

主席:好,美惠委員希望堅持23人上限。你還有一個問題沒回答到,我說有一個授權條款,因為審議會一定都有子法嘛,我們要不要把這個授權辦法也寫進去?

杜副主任委員張梅莊:因為我們本來認為像這些組織編制,行政規則都會去訂,如果委員覺得必須在法上面直接入法,我們尊重。

王委員美惠:好啦,尊重啦。

主席:好,我們先保留一下。授權條款的部分,我這邊有一個建議給你們,如果文字OK,把它加進去好不好?我們先往下條走。

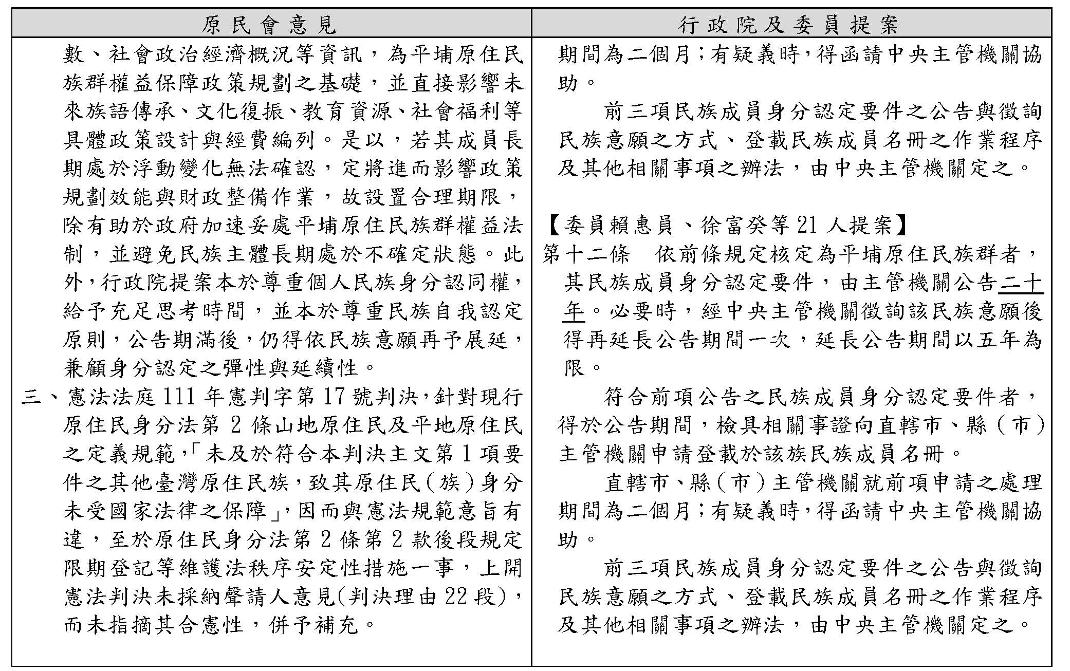
第十二條「依前項規定核定為平埔原住民族群者,其民族成員身分認定要件,由主管機關公告五年……」,差異是賴惠員委員、徐富癸委員有提要把它改成二十年,還有林宜瑾委員提修正動議也是改成二十年,並且加上一個條文,「公告期間屆滿後,仍得由該族或個別申請人,以書面敘明理由,主管機關應斟酌其情形,予以受理。」

針對第十二條修正動議跟各條文,請林宜瑾委員發言。

林委員宜瑾:謝謝主席。我上次就有提到,限制時間的這個登記制度本來就應該破除。上次我跟黃捷委員都引用黃昭元前大法官的憲判協同意見書,就個別大法官觀點來看還是有違憲的可能,原民會不能僅僅以維護法的安定性或避免民族主義什麼的、長期處於不確定的狀態,反正就以這種說法帶過,所以我才想透過個案補登記的方式試圖補救,畢竟展延後還是會有漏掉無法登記的可能性。這個其實殷鑑不遠,我們看到當年1950年代到1960年代曾經公告4次補辦登記,還是有很多原住民沒有登記到。我覺得原民會也要很尊重、重視兒少的表意權,原住民兒少身分認同權的這件事情,因為有可能在我們這一輩,他可能不認為必須要去登記,可是到我的孩子那時候,就是再過了二、三十年,我的孩子認為他想要去登記他是原住民身分的時候,已經過了所謂的登記期限。

我覺得登記期限本來就應該要長,所以我才會加入這個動議說還有補登記的機制,我覺得我們還是要討論真的要有期限之限制嗎?如果真的要有期限之限制,當然時間必須要先拉長才對。以上。

主席:謝謝。請高金素梅委員。

高金委員素梅:我同意幾個委員所談到的部分,行政院的版本寫五年,我其實看的時候就覺得很怪,我就覺得很怪。其他委員說二十年,那當然是延長,但是對於我們現在平原也好,山原也好,也沒有年限,所以行政院弄一個年限出來,我真的就覺得很怪,是不是就不要年限了呢?以上建議,謝謝。原民會,你們的看法是什麼?

主席:原民會當初……

高金委員素梅:行政院當初為什麼會講五年,這個五年的概念是什麼?

主席:我們請鄭天財委員補充,然後是黃捷委員,之後再請原民會說明。

鄭天財Sra Kacaw委員:應該是這樣,以我的理解,一開始,就是我前面所講的,現在的山原、平原是依日據時期的調查簿,那個很清楚,現在因為增加了其他的學術這方面,所以就必須考量相關的這些因素。五年確實是太短了,當初我的版本也寫五年,也是有錯誤,所以這個要延長,到底要延長多久才適當,大家可以討論,我們就以二十年為基礎來討論,是不是這樣?

主席:黃捷委員。

黃委員捷:我也是呼應幾位委員的意見,我也覺得設年限這件事情本身就有點奇怪,我不太知道這個年限的理由是什麼,是為了希望在短時間內可以馬上完成平埔原住民族的調查跟人數的基本掌握嗎?如果是這樣的話,其實你們可以同步去做,不需要因為這樣子設了這個年限。我覺得設年限不應該是為了讓你們行政上更簡便,而是要站在族人的立場考慮,他們如果有這個需求,想要在什麼時候去表達他們的身分認同,都應該要給他們這樣的權利才對,這個跟什麼時間是沒有關係的。所以我也是支持,要麼你們可以先延長二十年,並且補上宜瑾委員的這個,就是他們可以有自己再另外補件的權利,要麼就不要設年限。

主席:王美惠委員。

王委員美惠:主席,在這裡差不多大家都說,因為五年延十年,這次延五年,最多是十年,在原住民的認定是這樣,不過你看到過去就原住民,剛才高金委員所說的,以前種種的已經錯了,因為登記的期限,對於沒辦法去登記平地原住民身分的有很多要求,不過它的記載裡面,都不應該限制它的年限,像黃昭元大法官認為,他要登記,你還加以限制,構成不利的差別待遇,反而未達平等原則,一樣會錯誤,不應該再發生這種問題。所以最重要的是一定要好好宣傳這個工作、要如何登記,讓當事人知道相關消息。你說五年、十年,有的不知道,有的發生了,不過他本身的身分地位,應該是要保障,哪有說他五年內來、十年內來,剩下的就沒有了,他的身分說實在是非常珍貴,你限制他的期限,我會認為比較不好。以上。

主席:謝謝。這個我們要請原民會好好說明,因為其實講白了那是一個公平正義的問題,既然是身分的,哪裡可以有期限,對不對?這是很直觀的想法。你要說服大家非得有期限不可的理由,要不然我們是一樣調整,好不好?請原民會說明一下。

曾專門委員興中:是,原民會報告,我先做我們立法理由的說明,等一下再請我們副主委補充。這個條文規範的是這樣子,族人申請要認定為平埔原住民族的時候,他會提出誰是這個民族成員的標準,所以誰是這個民族的標準是由這個民族自己決定的,我們希望這個叫做民族自我認同、自我認定原則,而這個標準就會進入我們前面的審查會裡面做最後確認,然後我們就會公告。所以現在全臺各地覺得自己符合這個民族標準的個人,以及有意願成為這個民族的個人,就可以向地方政府機關登記為這個民族。

我們就以西拉雅族為例,你覺得符合西拉雅的標準,那就登記為西拉雅族,登記完以後就會出現一個名冊,叫做族群成員名冊,這個名冊裡的成員,一般是原住民身分法這裡面講的,就是第一代的西拉雅族。接下來,他們的小孩要如何繼續當西拉雅族呢?這個時候就回到憲判字第4號大法官判決指出的,應該要有血緣跟文化認同。而這裡的文化認同在原住民身分法的法體系裡面講的就是,你要彰顯你對這個族群的文化認同的話,就是你要從那個姓或者是傳統名字彰顯,接下來這一代人下面的就要用另外一個標準了,所以這是第一代跟第二代的差別。

第一代這件事情,在法制上是不是應該要有一個關門的機制呢?其實這邊就是有兩個立法政策的途徑,我們目前採取的,之所以這裡會有一個關門機制的原因是,過去我們推動原住民尤其是平埔身分法的過程中,也有族人提醒我們這件事情,就是如果我的五代前、六代前是熟番登記,我隨時都可以當平埔原住民,假設這個條件是存在的話,那就會讓很多空有血緣但無文化參與的人進入我們的族群裡面。所以我們希望不要那麼寬鬆,它應該要有一個關門的機制,但是原民會自己覺得我來決定關門機制也不合理,應該要尊重族群的認同。就像剛剛黃捷委員提到,族群自己對自己的認同應該是很重要的,所以我們這邊的設計是,先設計一個門,這個門大概就是五年,這個門可以再寬,我們都可以再繼續討論。如果這個民族覺得這個門要立刻關上,不要再延長了,那我們就關上;如果這個民族覺得這個門還要再開,那我們的設計就是可以再開,可以再開個五年,但是這個再開的機制應該如何再開,我們還可以再做後續討論。

所以我第一個要解釋的就是,這個機制是尊重族群自己的決定。剛剛前面也有委員提到,是不是原住民自己,山原、平原沒有關門啊?其實山原、平原已經關門了,山原、平原的登記就是看熟番或者是生番的登記,看生番或者高砂的登記,當年登記的時候,是由日本警察、戶籍人員到家裡去詢問你是哪一個種族的類別,由他來申報,所以申報一登記之後,後面的族人們即便覺得爸爸媽媽登記錯了,後端也無從再更正,所以山平原的門已經關上了,在日治時期就關上了。現在的平埔族人,我們希望門不要馬上關上,還是應該開著,只是這個開關的機制,如何在彈性上讓族人有決定權,我想這應該是我們現在立法的宗旨和目的,大概補充到這邊。以上。

杜副主任委員張梅莊:我跟委員再補充說明,其實這個概念有點像總登記的概念,我必須強調,就是一定要有一個時間去抓出到底有多少人口數、文化什麼各方面,就像剛剛高金委員講的,未來有一百多條法律、兩百多個法規,在修法的時候,如果沒有母體,而且永遠都可以登記,那麼族人可能會覺得反正隨時可以登記,就慢慢來,但如果後來法條制定以後,發現母體增加30萬,那怎麼有預算去支撐這個部分?所以就不可能……

高金委員素梅:……

杜副主任委員張梅莊:不是,我的意思是說這有點像是總登記,但不是就關門,像現在還有很多人在總登記完後,後面有一些問題產生,他要再回復,我們還是繼續的透過解釋、透過相關條件的修正,讓他可以回復,他只要符合標準,我們都願意讓他回復,而不是以後就完全不可以登記,但是它的條件是存在的,就這只是一個總登記的概念,希望這五年能夠抓得到那個基礎數目,未來所有的,不管是預算、法制、計畫的執行,才不會到後來是……比如推出來以後,今年又加入5萬人,那你根本就推不動,我是覺得這個在行政上是肯定的,而且它不會阻斷後面如果要繼續……未來有條件符合,你要進來,就像山原、平原現在還是有很多人在申請,如果他的條件符合,我們還是會讓他回復,所以這應該不是說五年一到完完全全切斷,所有東西都會……因為總登記完,他後面的小孩會有身分一直延續,可能有一些特殊的,要透過其他法令的修正或解釋讓他再回復,我想應該不是大家想的,就完完全全鎖死。以上。

主席:好,謝謝,我們請高金素梅委員,然後鄭天財委員。

高金委員素梅:聽到原民會這樣的說法,你看平埔族人要回到我們這個大家庭,第六條及第八條規定已經非常寬鬆,包括專家學者,對不對?所以你才會說沒有人口的限定,我也才告訴你第二條就是要以這個考慮為先,但你這樣的說法不是很奇怪嗎?你的邏輯是錯誤的,你怕太多人,所以要關門,然後你又沒有辦法在權利義務上、資源上給他保障。好,我也同意你們的說法,山原跟平原就是以日據時代的熟番跟生番來認定,我們沒有講說專家學者這些東西,對吧?但是平埔的家人,我們就有講專家學者,包括剛剛林宜瑾委員說的文化典藏機構等等,那些東西都要出來的時候,一定會比現在我們看到的內政部資料98萬人還更多,因此我們在此立法的時候,真的就要想到以後,所以我們才會說第二條很有關係,然後當中的這些大家都可以討論,如果你要以當時行政院的版本五年為期限,可能就如現在原民會的說法,要有一個關門機制,如果我們認為五年不夠,二十年也OK,我也同意,但是原民會的說法、邏輯要一致,好不好?不然會讓人家聽得「霧煞煞」,前面講的是這樣,後面又講那樣,那平埔家人的權益要怎樣被保障到?好不好?謝謝。

主席:好,謝謝,請鄭天財委員。

鄭天財Sra Kacaw委員:這個部分之所以會有一個期限的規定,就要回到剛才我們討論的,我也提過了,就是第八條第一款,現在的山原、平原,就是只有以日治時期的戶籍資料有生番的才可以,而現在平埔族群的部分,除了熟、平之外,還增加第二款跟第三款,可以有比較寬鬆的規定,這個我們都支持,就因為有比較寬鬆的其他條件,所以我們在談第十二條有關行政院版本的五年時,覺得有必要再延長十年,那現在大家就來討論,所以我剛才才會建議是不是就以二十年到五年之間,到底哪個適當?然後這個規定也不是永遠,大家都知道法律是一直在修正,我們不是一天到晚修法嗎?所以就是五年到二十年之間取得一個平衡點,這個部分是大家可以討論的,直接這樣討論會比較快啦!

主席:好,針對條文,大家還有沒有什麼不同意見?原民會要不要補充?現在有兩個爭點,第一個,要不要把時間延長?另外一個,要不要有特別條款,也就是斟酌情形予以受理的特別條款?

請蘇巧慧委員。

蘇委員巧慧:我覺得大家講的都非常有道理,但如果要折衷的話,也許不是五加二十除以二這種折衷法,因為我們也處理過其他政策,知道母體就是了解社會上跟這個政策相關的人等有多少數字,以此作為政策處理的基礎,所以這個母體數字其實是重要的,越快得到母體數字,就越能夠做出適當的應對政策,基此,我可以了解原民會說當時設定五年是很重要的事情,我們就趕快用五年時間把最基礎的母數構建出來,加快大家的意願和腳步,因為這是很現實的問題,大家都處理過各式各樣的政策事務,連學生交考卷的時候,都是等到時間到了才要交,這很清楚,所以那個期間不要放太遠,這部分我同意,但我覺得折衷版是什麼呢?未來如果大家越做越好,將來的下一代等等之類的有一天突然翻出一個歷史文件,然後又受到什麼感召,覺得說自己有這樣的身分,是不是可以有再申請的門?這個再申請的門,不管是設一個十年檢討一次,二十年再怎麼樣之類,要有那個門可以重新回來登記,或者就像目前既有原住民的狀況,自始至終都保有一個門,讓他可以進來,我個人覺得這就是折衷,而不是五年一到門都封得死死的,再也不打開。所以應該趕快在五年內先把架構做起來,但留一個門,這個門不管是永遠開著的一個小門,或者是每五年開一次大門或怎麼樣,我不知道,但我覺得是可以考慮這樣的作法,而不是五加二十除以二。

主席:好,謝謝。我補充一下,其實剛剛這樣的說明是長了一點,雖然這樣講有一點點不禮貌,但講白了,當初有個五年條款,就是因為要趕快算出人數,這是比較從政治實務上的角度來看,但如果用這種方式,又不兼顧族群的公平正義,也很可惜,所以我覺得蘇巧慧委員的建議還蠻中肯的,就是制定一個年限,然後加一個……其實就是林宜瑾委員的條款,也就是斟酌情形來受理,用這樣的方式來斟酌,大家的意見怎麼樣?

請張宏陸召委發言。

張委員宏陸:其實大家現在都有共識了,我支持不管是幾年,一定要有一個條款讓人家後續還可以繼續,不能把門直接關掉。剛剛原民會講得也不錯,不過血緣跟文化民族的認同都是他本身要不要成為這個族群的一個非常重要的原因,你們剛剛講,為了血緣、為了文化認同怎樣,所以要訂一個期間或什麼的,我覺得那是不對的,文化認同永遠會有變化的,這個大家都很清楚。臺灣是個移民的社會,很多人移居過來,現在認同臺灣的,你要說他不是臺灣人嗎?

同樣地,平埔族也是一樣,他可能在五、六代前……他後來從國外回臺灣才發現,不對呀!我從小接受的教育我就是平埔族人,這個門絕對不能關,就是這麼簡單。

王委員美惠:最主要的是門不要關啦!

主席:好,林宜瑾委員。

林委員宜瑾:謝謝主席。在我們審查的資料這本裡面,我的文字好像有一點漏了,我原本的動議是寫「公告期間屆滿後,仍得由該族或個別申請人,以書面敘明理由,向主管機關『申請補充認定程序』;主管機關應斟酌其情形,予以受理」,漏掉這幾個文字。

主席:對,這樣才完整,沒錯。

林委員宜瑾:謝謝主席。綜歸大家的看法,我覺得一開始要公布幾年,這個大家可以再討論一下,可是是不是可以參採我的版本,就是要加這幾個文字?這個就是後面如果有人……就是隨時開這個門,讓這個小門隨時是開著的,如果有想要再登記的,就可以補充資料去認定。

主席:謝謝,鄭天財委員。

鄭天財Sra Kacaw委員:我建議就以行政院版的五年延長到十年,再加林委員的這一款,就是由主管機關來認定。

主席:對,各位看一下上面,一輪聽下來就是五加五嘛!五年後可以延長五年,然後加上一個補充條款、授權條款,大家看一下這樣的文字OKOK

「由主管機關公告五年。必要時,經中央主管機關徵詢該民族意願後得再延長公告期間一次,延長公告期間以五年為限」;「公告期間屆滿後,仍得由該族或個別申請人,以書面敘明理由,向主管機關申請補充認定程序;主管機關應斟酌其情形,予以受理」。請問各位委員,這樣OK嗎?好,我們先請張宏陸召委。

張委員宏陸:我認為「主管機關應斟酌其情形,予以受理」中的「應斟酌其情形」應該要刪掉,主管機關就應該要受理啊!他如果不符合規定,你就說他不符合,哪有斟酌什麼的?你沒有斟酌的權力啦!是人家要申請,你是他申請完之後再去核定他是不是,而不是在還沒有審議前,你就斟酌其情形決定是否受理,不應該這樣啦!

主席:贊成,對,我覺得就這樣。

鄭天財Sra Kacaw委員:應予受理就很難,應予受理就是要同意的意思……

張委員宏陸:不是、不是,是受理他的申請而已啦!

主席:受理要審查啦!

張委員宏陸:它是受理後要審查,不可以斟酌要不要受理。

主席:就是交給審查嘛!謝謝召委補充,我覺得這一點是非常……

鄭天財Sra Kacaw委員:加兩個字……

張委員宏陸:沒有啦!鄭委員……

主席:「應予以受理」就好了嘛!

張委員宏陸:對,「應斟酌其情形」刪掉啦!

主席:對,刪掉,「應予以受理」就好了,受理就是審查嘛!

原民會,來。

杜副主任委員張梅莊:跟各位委員報告,我先回顧一下,在山原跟平原這一塊,山地原住民其實是從日據時期到國民政府那時他就是原住民了,這個沒有問題。平地原住民是在民國43年到47年之間去做過登記的,發文過4次,每次是2個月,登記時間只有2個月,所以我的意思是說,這當然不能跟現在比,因為現在有一個認同的過程,還有一些文化需要審議的過程,剛剛委員也一直希望它能夠以更寬廣的方式認定,所以是不是一定是98萬人,不知道,但是如果時間拉太長,在未來的法制上、計畫上,我覺得這個總登記讓它先確認,既然後面已經有講它是要受理的,就等於這個門是一直開著的,只是那個要在五年內去完成這件事情,我覺得對未來整個制度、法制的推動是有幫助的。如果拉很長,大家就會繼續看……

主席:抱歉,我打斷一下,五加五當然沒有問題,我們都支持啊!

蘇委員巧慧:對啊!

主席:五加五沒有問題,我們現在討論的是這個,講這個條款就好了。

杜副主任委員張梅莊:我的意思是說,是不是就公告五年?但如果委員的決議要五加五,我們當然是……只是會裡面……

主席:五加五就是你的條文啊!得延長五年就是你的條文啊!我們都支持啊!

杜副主任委員張梅莊:所以現在就是五加五,就是按照……

主席:對,就是按照院版。

杜副主任委員張梅莊:謝謝。

主席:後面加林宜瑾委員的補充條款。

杜副主任委員張梅莊:因為那個後面開了,我是說不要再拉太長的意思啦!謝謝。

王委員美惠:沒有啦,只有小小的門而已啦!

主席:對,我知道,這是始終都有的嘛!

杜副主任委員張梅莊:我剛才有一點誤會,因為我以為你們是講要拉到全部十年……

主席:沒有、沒有。

王委員美惠:沒有啦!

杜副主任委員張梅莊:所以我的意思是這樣,我可能是誤會了。

王委員美惠:你累了,喝個茶。

主席:各位委員要休息一下嗎?

王委員美惠:不用。

主席:原民會還有沒有要補充的?針對這個條款,好不好?來,請。

曾專門委員興中:是,原民會報告,針對這個部分,我們原民會這邊建議,我們認同應當要有再開門的機制,不應該完全鎖死,所以我們的建議文字是增加一項,跟委員的這個版本接近。我們的用詞是「前項公告期間,由中央主管機關徵詢該民族意願後定之,最短不得少於五年,並得依該民族意願延長終止或再公告」,意思就是說,這個公告期間結束了,如果有人還想要,我們原民會不能自己決定要不要再開門,而是要回頭去問那個民族說,還有很多族人想來……

王委員美惠:那樣太複雜了啦!

張委員宏陸:主席,我覺得不要浪費時間了,大家都不同意。

主席:不要再複雜化了。

張委員宏陸:大家也不贊成,你這是在寫作文啦!有些平埔族的人哪看得懂,不要在法條上寫作文,我反對!

王委員美惠:沒有啦,如果你這樣講的話就會變成,要是他們不同意,就進不了這樣的小門。

主席:對,問題就是這樣。

王委員美惠:問題是這樣,所以我認為這樣寫是不對的。以上。

高金委員素梅:我們都不同意……

王委員美惠:對啦!就用這個啦!召委,就用這個。

主席:看起來,委員會達成了共識,第十二條就按照電腦上面show的,我們就照委員會審查結果通過,不做文字修正,好不好?好,謝謝。

繼續往下。

第十七條「平埔原住民有下列情形之一者,喪失平埔原住民身分」,包括變更姓名等等。沒有其他委員提案,大家從上一次針對院版條文可能有一些想法,請……因為是變更姓名,另外一個是終止收養關係,或是主動放棄,這是院版的3個邏輯,然後就會喪失相關的身分。

現在針對第十七條,大家還有沒有什麼補充意見?沒有?那我們就照院版通過,可以嗎?好,謝謝。

行政院提案第二十二條。

請鄭天財委員。

鄭天財Sra Kacaw委員:我的條文跟行政院版主要的不同就是,行政院版是用「適用」原住民族語言發展法、原住民族傳統智慧創作保護條例,而我是用「準用」兩字。最主要是,因為在原住民族語言發展法裡面,它所涉及的條文會間接涉及到原住民族教育法,還有工作權保障法,還有考試院相關的這些原住民行政特考,也就是會影響到跟就業有關的部分,尤其是現在原住民就讀大專校院的粗在學率跟一般全國國民差距了百分之三十幾,現在一般國民就讀大專校院的粗在學率是百分之九十,我們只有百分之五十幾,所以這個部分會有很大的影響,包括其他就業的部分,所以我是建議「適用」兩個字改為「準用」,請大家能夠支持。以上。

主席:好。

請林宜瑾委員補充說明。

林委員宜瑾:謝謝。這一條我們可以分兩個階段來討論,一個是平埔原住民族可不可以直接來適用原基法?第二個是有關於語言跟文化的保障,要擴及到哪些法律?首先,針對平埔原住民族應適用原基法的保障,我想引用許志雄前大法官在憲判協同意見書中的幾句話,「原住民族權利之內容,本不以原住民族身分認同權為限」,接著他說,「取徑於『少數群體』要素時,原住民族作為少數民族,基於平等原則,常有賴國家採取某些措施,於消極面上消除歧視待遇,於積極面上提供優惠性待遇,維護發展原住民族獨特之文化。」基於以上這樣的立論,我們可以得出平埔原住民族不該排除在原基法的體系外的結論。重點在於所謂的平等原則以及國家要採取什麼樣的積極作為,難道原民會會覺得把平埔原住民族排除在原基法的適用是合乎平等原則的嗎?所以我深深覺得平埔原住民族應該要立即適用原基法,也絕對不是另外立一個平埔原住民族基本法就可以解決。我想要再強調,原住民就是原住民,因為歷史的錯誤而沒有被認定的平埔原住民,他們不該被原基法遺漏而成為孤兒。所以我也想拜託主委,對於平埔原住民族的各族來說,原基法第九條的語言認證非常重要,第十條的文化扶植也很重要,所以我的法案裡面有強調要增加國家語言發展法跟文化資產保存法,就是這個用意。我先簡單說到此,等一下再補充。

主席:好,謝謝。

請高金素梅委員。

高金委員素梅:行政院版本的第二十二條是針對原住民族語言發展法跟原住民族傳統智慧創作保護條例,剛剛宜瑾委員把第二十二條跟第二十三條都放在一起,按照行政院的提案,第二十二條是「適用原住民族語言發展法及原住民族傳統智慧創作保護條例」,我覺得用鄭天財委員的「準用」比較好。「適用」跟「準用」的意義是不一樣的,我覺得「準用」是更保障我們平埔家人要用我們的原住民族語言發展法跟原住民傳統智慧創作保護條例,我想原民會教文處的處長也在現場,所以第二十二條行政院的版本是在保障這個。而宜瑾委員講的原基法那個部分其實是另外第二十三條的,所以我們是不是把它切割開來,就針對第二十二條行政院的版本是要用「適用」還是「準用」?我個人是認為「準用」比較好,更何況原住民族語言發展法跟原住民族傳統智慧創作保護條例全都是原基法裡面的子法,所以你準用原基法裡面的子法,就等於也是被保障到原基法裡面的權益了,好嗎?以上,謝謝。

主席:好,謝謝。

請鄭天財委員。

鄭天財Sra Kacaw委員:有關「準用」、「適用」的部分,我剛剛已經說明過了,就是建議大家能夠支持「準用」。現在行政院版提的是原住民族語言發展法及原住民族傳統智慧創作保護條例的部分,我可以接受林宜瑾委員之前的修正動議條文,就是「文化資產保存法」可以增加進去,然後希望可以用「準用」,即「準用原住民族語言發展法、原住民族傳統智慧創作保護條例及文化資產保存法」,準用這三個,可以嗎?原民會可以吧?

主席:好,現在有兩個爭點,第一個是要「適用」還是「準用」,哪一個強度比較高,對不對?第二個是到底要適用或準用哪些法律?我們請原民會說明一下,有請原民會。

曾專門委員興中:原民會在這邊先花多一點點時間再解釋一下,因為委員可能對於為什麼我們沒有直接把原住民族基本法放進來做討論的這個部分有一些疑慮,我們是……

高金委員素梅:你先講第二十二條,再講什麼……

鄭天財Sra Kacaw委員:第二十三條在……

曾專門委員興中:好。第二十二條的部分,因為我們現在條次是第二十二條,林宜瑾委員其實是針對同樣的第二十二條,但是因為林宜瑾委員的修正動議條次是第二十三條,所以其實是同一條。「適用」跟「準用」的部分,其實上次有大概再跟委員做過說明,就是原住民族語言發展法裡面有類似這樣的條文,說原住民要先取得族語的認證,然後才有升學的優待,類似像這樣的規定,因此好像我們就解讀成,一旦我適用了這個法條,平埔族群只要有了語言認證,就可以有升學優待。但是其實這裡指的是取得升學優待、公費留學或者是其他的權益保障措施的「條件」,也就是說,他其實增加了族人們必須要去傳承族語這樣子的請求,所以並不是我有了族語認證,我就可以擁有後端那些行政上的給付。今天我有了族語認證,我能不能有後端的其他給付呢?比方說,我要升學優待,那我還要回頭去看原住民族教育法及授權的升學優待辦法裡面,我能不能適用?我能不能考國家考試呢?我要考了族語認證之後,再去看考試法以及公務員特種考試考試規則裡面的規定,我能不能符合那邊的規定?而我們這邊沒有讓平埔族人直接適用到考試法或者是……

高金委員素梅:所以用「適用」比較好,是不是?

曾專門委員興中:我們之所以使用「適用」的原因,是因為我們覺得這個法律效果是一樣的,所以如果用「準用」……

高金委員素梅:「適用」跟「準用」是一樣的?

曾專門委員興中:我們覺得在解釋上其實是一樣的,它在法律效果上的落差其實並不大,這是第一個要說明的部分。

高金委員素梅:所以呢?「適用」也可以嗎?

曾專門委員興中:我們是講「適用」,如果後來院內審查的結果是用「準用」的話,這邊我們是一直……

高金委員素梅:沒有,現在鄭天財委員是用「準用」,你認為「準用」會影響到嗎?

鄭天財Sra Kacaw委員:不會影響啊!

曾專門委員興中:是,不會影響,我們只是去解釋我們為什麼會用「適用」,並不是……

高金委員素梅:那「準用」可不可以?

鄭天財Sra Kacaw委員:好,我來說。

主席:請鄭天財委員。

鄭天財Sra Kacaw委員:剛才原民會的說明是要看原住民族教育法,原住民族教育法就只有寫「原住民」三個字,對不對?就只有講三個字「原住民」,你用適用的話,不就是適用了嗎?會有這樣的解釋喔!因為原住民族語言發展法裡面是,你有族語認證,你就可以怎麼樣、怎麼樣,就會有原住民族教育法的規定,你就可以適用啦!我可以這樣解釋啊!也就可以適用考試院所訂的原住民行政特考,還有就業保障等等,你可以這樣解釋啊!因為你這樣就適用了嘛!他去爭取說:我通過啦,所以我要適用那個,因為你這邊是寫適用啊!會有這樣的疑慮啦!所以寫「準用」會更明確,因為你後面第二十三條條文才是真正在談權益,這個權益制定或修正相關的法律,好不好?我建議還是用「準用」啦!

主席:謝謝鄭天財委員。我們要請老朋友法務部廖江憲參事說明一下適用跟準用的差異,好不好?謝謝。

廖參事江憲:主席、各位委員。適用跟準用,我簡單講適用就是指……

主席:我們聽一下,好不好?謝謝。

廖參事江憲:適用,就是百分百不用再判斷,也不用再去區別了;所謂準用,這比較特殊,準用就是性質相容的時候可以去適用它,但是性質不相容或有牴觸的時候,可以不去適用它。如果從結果來看,適用的話主管機關沒有判斷的空間,它就是完全比照原住民的規定百分百適用;但是如果是用鄭委版本準用的話,等於是給主管機關中間還有一個判斷的空間,它認為這個事務跟法律規定是相容的話,它才可以去適用,但是它也有可能判斷結果認為不相容、不適用,等於是主管機關再多留一個空間,有可能審酌結果是不適用的。如果用院版的是不用去判斷,就是百分之百依原住民的規定劃齊就對了。

主席:好,謝謝廖江憲參事清楚的說明。所以適用的強度比較高,準用的彈性比較大。現在我們要討論的事情是,如果用「適用」這兩個字,後面要用哪些法律,我們就要多稍微討論一下;如果用「準用」空間比較大,也許後面的法律數量會比較多,對不對?我覺得我們可以往這個方向討論。請問各位委員,用適用比較好,還是準用比較好?我們繼續聽聽大家的意見。

來,林宜瑾委員。

林委員宜瑾:如果就剛剛法務部的解釋,感覺適用就是沒有任何的例外,可是準用要依照行政機關,變成準用範圍比較小,感覺應該是這樣。我覺得如果在這邊的精神,就說平埔原住民,他就是原住民,只是因為歷史的錯誤,我們現在要來補正,所以當然原住民就是原住民,就是適用;如果用準用的話,是不是範圍又縮小,又要主管單位來認定或怎麼樣?所以我是支持要適用。

主席:好,我補充說明,因為第二十二條前面有一個前提條件,也就是平埔原住民族群語言及文化之保障,我們是討論這個事情,如果它前面範圍是有所限縮的話,我覺得用適用其實是OK的,就是把強度拉高一點,好不好?後面哪幾個法?聽聽大家的意見,可以嗎?

請鄭天財委員。

鄭天財Sra Kacaw委員:這樣啦,為了加快討論,我建議原民會將我剛剛講的那些疑慮,你說不會有這個疑慮,把它寫在附帶決議,好不好?可以嗎?用附帶決議。

主席:好,我們可以商量一下看這件事情怎麼辦。

鄭天財Sra Kacaw委員:用適用,然後……

主席:用適用,法條就用適用,但是有一些說明也好,或什麼的要做一下釐清,對不對?

鄭天財Sra Kacaw委員:因為我們原住民當然……尤其是升學保障、就業保障的部分弄成一個附帶決議。

張委員宏陸:好,就這樣啦!這一條講太久了,就這樣。

主席:就用適用,好不好?

張委員宏陸:用適用。

主席:但問題是後面哪些法,對不對?大家還是有不同意見。

來,林宜瑾委員。

林委員宜瑾:謝謝。我是主張文資法跟國家語言發展法的適用都要並存,既然院版條文有直接講到語言跟文化的保障,我覺得這兩部法就有寫入適用的必要。我再講一個例子,像我們新化有西拉雅的實驗小學,但是西拉雅的孩子們,如果去其他小學就讀的時候,母語學習的課程,卻沒有西拉雅語可以勾選,這就違反國家語言發展法第九條第二項:中央教育主管機關應於國民基本教育各階段,將國家語言列為部定課程的精神。不論是第八條建置國家語言資料庫或第十條培育國家語言師資,對於語言文化流失很嚴重的平埔原住民族來說更顯得迫切,所以我覺得無論如何,國家語言發展法必須要列入。文資法的部分,因為鄭天財委員有提及他支持放進去,所以我覺得是不是可以參採國家語言發展法跟文化資產保存法都放進去?謝謝。

主席:好,謝謝,各位委員還有要補充嗎?要適用哪些法律?現在有4個,院版是原住民族語言發展法及原住民族傳統智慧創作保護條例;林宜瑾委員提的修正動議把國家語言發展法跟文化資產保存法加進去,請問大家對於這樣子的修正有沒有什麼想法?來,鄭天財委員。

鄭天財Sra Kacaw委員:我不會很堅持國家語言發展法,因為國家語言發展法不分族群。

主席:因為不分族群,對,本來就要用嘛!

鄭天財Sra Kacaw委員:本來就用,所以沒有分族群,國家語言發展法沒有特別針對原住民。

主席:對,沒錯。

鄭天財Sra Kacaw委員:所以這個部分有特別規定的就是在原住民族語言發展法,還有文化資產保存法,還有這個……

主席:傳統智慧創作保護條例。

鄭天財Sra Kacaw委員:尤其是以文化資產保存法的話,還有針對原住民條款,那個是直接適用,就OK

主席:就比較沒有問題,好。

鄭天財Sra Kacaw委員:國家語言發展法其實不分族群的。

主席:好,請蘇巧慧委員。

蘇委員巧慧:對不起,我想說我剛剛跟鄭委員再討論一下以後,我想要把這個問題提出來,現在這件事情,就是我現在講的這個跟法條的設計已經脫離關係了,大家大概都覺得可以適用,也就這樣通過,但是剛剛鄭委員提到要原民會在這個法條通過的時候有一個附帶決議,說明這一條法條通過之後,不會影響現在既有的原住民族族人朋友的教育、升學及就業的權利保障,我想我再把它說明清楚一點,我跟一下啦!我覺得是這樣子,我們大家都知道,確實現在原住民族的族人朋友們在升學以及就業的時候有一種制度性的保障,這是基於過去歷史的關係、族群正義的關係,所以我們有這樣的優惠性措施,沒有問題,大家也行之有年,大家也都認同這樣的狀況,講得直白一點的話,比如現在高中考試、大學考試都會另有其他名額,我們有一個外加的升學制度,這個升學制度優惠性措施同時也附加了一個負擔,就是你要通過族語認證,這個是其中之一的負擔,表示我對這個族群真的有認同,所以我也享有這個優惠性措施。好啦!我們現在其實最關心的問題應該是現在這個優惠性措施,比如這間學校就是8個外加名額,現在平埔族加進來之後,是否還是8個名額?這8個名額是現有的原住民族和未來的平埔族人共同分享嗎?共同一起做嗎?我們不得不正視一個更深層的、很現實的問題,就是平埔族朋友當然應該要回復身分,可是他們也有很多數的人,他們的漢化程度以及現在的社經地位條件,相較於現有要被保障、拉拔的原住民族朋友可能又相對好一點,未來會不會又產生什麼樣的變化,擠壓了現在最需要被拉拔起來的原住民族朋友呢?這部分我覺得未來政策要非常認真的思考,到底是名額要增加,還是用什麼樣的機制考量?我覺得我們現在在這裡提出的是問題,我們不反對這個法條通過,沒有委員反對這個法條通過,但是這個法條通過以後所產生的後續變化,我覺得一年、兩年不一定看得出來,但是幾年以後會不會有更大的影響?原民會要預做考量,然後我們要先來討論了,對啊!

主席:好,謝謝,我覺得附帶決議的時候,大家稍微集思廣益一下,看誰來寫?你們現在有想法嗎?原民會稍微做一下思考,因為其實第二十二條沒有談到,就我的了解,跟升學有掛上關係嗎?其實……

鄭天財Sra Kacaw委員:會間接解釋到……

主席:間接解釋會有問題就對了,是因為語言發展法的關係是不是?OK!好啦,我們把問題收縮一下,第二十二條就這樣,原則上適用已經確定了,我覺得我們就按照院版,只是要不要再增加文化資產保存法,至於國家語言發展法部分,宜瑾委員,您覺得怎麼樣?

林委員宜瑾:沒有、沒有,我的意思是說,因為像現在的話,你說國家語言資料庫跟國家語言教師根本沒有平埔族語,確實,我剛剛說的,我們西拉雅的孩子如果在西拉雅的實驗小學當然就可以學到平埔族語,可是你如果去其他一般小學,他選擇所謂自己的族語時,就沒有這個選項可以選,所以假設你把國家語言發展法納入的話,是不是……

高金委員素梅:國家語言發展法沒有分……

林委員宜瑾:是,可是這樣子的話就變得更有保障,就是說我們在平埔族,對……

王委員美惠:有沒有寫平埔族語……

高金委員素梅:國家語言發展法裡面沒有分,平埔族也可以……

林委員宜瑾:是,可是目前是沒有,所以我的意思是說這是強化,把國家語言發展法放進去之後,等於是大家會同步,等於教育部在國家語言資料庫或者國家語言教師都會增加,所以我覺得就是有放會強化這個東西……

蘇委員巧慧:我們都同意放,是說後續它的影響,蝴蝶效應會一直出去,要先提醒……

鄭天財Sra Kacaw委員:反正還要朝野協商,我們先放,然後再請文化部……

主席:我問一下,原民會還是說明一下,適用已經沒有問題了,哪幾部法?好不好?差別是什麼?

曾專門委員興中:跟委員報告,院版條文這一項的部分是針對語言跟文化的保障,目前既有的法律裡面語言的保障,原住民語言發展法當然是其中一個,另外是國家語言發展法,國家語言發展法裡面所稱之國家語言是指臺灣的自然語言,理論上應當包含平埔族群的語言,所以國家語言發展法在我們的觀點裡面,它已經包含了,因此院版的條文才沒有列進去。

至於文化的部分,我們列的是傳統智慧創作保護條例,它是針對文化成果特別強化的一種保障機制,一般通常機制是在文化資產保存法裡面,所以如果文化資產保存法再加入的話,我們原民會基本上也是樂觀其成,因為它也是屬於文化的事項,以上。

主席:所以意思是國家語言發展法其實本來就會包含,如果我們希望國家語言發展法裡面針對平埔族再做更好的配套的話,應該是往這個方向修或要求教育部、文化部針對這個地方提出一些政策,對不對?如果是這樣,我們就只把文化資產保存法放進來,是不是能夠達成一個共識?這條我們可以通過,好不好?我徵詢一下大家意見,可以這樣處理嗎?第二十二條按照上面這樣的說法:「平埔原住民族群語言及文化之保障,適用原住民族語言發展法、文化資產保存法及原住民族傳統智慧創作保護條例。」後面跟院版一樣,請問各位委員,我們這樣修正可以嗎?

王委員美惠:好。

主席:我們就按委員會修正版本通過,謝謝大家。

好,再來是最後一條嗎?對,行政院提案第二十三條:「政府應於本法施行後三年內,充分考量各平埔原住民族群及其成員之歷史發展脈絡及現況,並斟酌國家資源分配,制定或修正相關法律保障其政治參與、交通水利、衛生醫療、經濟土地及社會福利等權利。」林宜瑾委員的提案版本是說二年之內,就是時間再短一點;鄭天財委員希望制定平埔原住民族群基本法等法律,把它直接寫;林宜瑾委員後來又提了修正動議是一年之內。我們針對這一條,大家再發表一下意見吧!來,請鄭天財委員。

鄭天財Sra Kacaw委員:好,這條條文是非常重要的條文,第一個,我們從前面的條文就可以知道平埔族人的這些認定比山原、平原更寬鬆,他的認定條件更寬鬆,這是第一個,前面的條文我們已經確認了。第二個,根據憲法法庭的判決,有關平埔族人的權益,要斟酌他們的現況以及相關政府資源,這是兩個很重要的憲法判決,所以行政院版本才會提出「制定或修正相關法令」,行政院版這樣寫並沒有違反憲法判決。但是以這樣的文字,就我自己長期當公務員以及當立法委員之後的經驗,要制定或修正都要去盤點,時間非常非常漫長,所以我才會提出直接制定平埔原住民族群基本法,直接制定就可以直接盤點,我們就可以用原住民族基本法去對照、直接盤點,這樣就一勞永逸了,這是對平埔族人有更快的權益保障,所以請大家能夠支持。以上,謝謝。

主席:請林宜瑾委員。

林委員宜瑾:我覺得這部法通過之後,其實有很多是必須要即刻適用的地方,如果還要再花三年盤點,我覺得這某種程度是原民會的怠惰,其實上一次審查的時候,我就有提過原權運動那麼多年,然後平埔正名也那麼多年,難道原民會都沒有有所作為嗎?或者是對相關法令都沒有盤點嗎?照理說應該早就要準備好了,等到這部法一過就能直接出來,如果還要再拖三年的時間才來制定相關法令的話,我覺得確實是拖太久了。當然我後來的動議是主張一年,我真的是想要push原民會對於相關的子法及相關權益要即刻去處理。我舉兩個例子好了,像對於身分相關的部分,我們是不是要立刻透過行政函釋去擴張解釋適用?譬如依據姓名條例的相關規定,傳統名字能不能在身分證上直接列上或者並列?畢竟並列族名大大攸關原住民的自我身分認同權,這個優先完成當然有其必要性。另外,有關原住民文學、音樂、藝術創作的評比,過去有些比賽可能會限定資格,導致平埔原住民族沒有辦法參賽,他明明是原住民,可是他卻沒有辦法參賽,因為相關子法還要三年才能做一些認定。我的意思是說,以金曲獎這些東西來講就好,平埔原住民可不可以明年就參加金曲獎原住民相關的獎項?如果要等你們這三年盤點相關的子法,那是不是三年後金曲獎才會出現平埔原住民優秀的作品?我舉這些例子,就是要說明為什麼我們一直強調時間要快一點,不要說給三年,那就是某種程度給原民會有怠惰的機會,我覺得這件事情大家真的要討論,之前就應該要做好準備,而不是這個法實施之後,你們再來好好研究有哪些法令要盤點或制定,應該不是這樣子。

主席:有請高金委員。

高金委員素梅:司法院大法官111年憲判字第17號解釋的重點:相關機關應於本判決宣示之日起三年內,依本判決意旨,修正原住民身分法或另定特別法。我們現在在定的就是特別法,至於宜瑾委員所擔憂的部分,其實我認為可以讓原民會先盤點您剛剛所想要的。但是就我剛剛跟大家說明的,這個法律一出來之後,涉及到平埔家人權益的已經有127條法律,然後有283條法規命令,光是一個原民會就可以嗎?所以把它規定在一年內是不合理的。我們就非常務實地來看原民會自己目前的能力,剛剛說有那麼多相關的部分,它包含到教文,也有關係到健康的衛福部,所以我認為一年內是不可能的,也因此今天行政院的版本才會說三年,我覺得行政院考量的三年我理解,因為現在被盤點出來的的確就是有這麼多,包括考試院、文化部、教育部、海洋、環境、內政、衛福、體育等等,你說這些對平埔家人重不重要?當然重要啊!關於宜瑾委員比較想要的,或者是平埔家人所講的金曲獎,就趕快先來修嘛!我認為原民會可能要聽一下在場的委員們認為哪一些想要修的就趕快先修,但是我認為不要在年限上面只寫一年,這是很務實的看這一部法律。以上,謝謝。

主席:謝謝,各位委員還有要補充的嗎?高金素梅委員跟鄭天財委員有提附帶決議,因為有一個三年的條款,我們希望的是6個月內至少要把計畫做出來,也就是哪些東西先後順序等等先做安排。沒關係,大家的意見都很重要,我們商量一下,請原民會說明一下吧!

高金委員素梅:我跟你說,光是一個原基法……

主席:就搞好幾年了是嗎?

請原民會先說明一下好不好?

曾專門委員興中:謝謝委員,我們再跟委員報告,其實大法官一開始的時候做了一個判決,也就是請我們訂定平埔的身分規範,這只是處理平埔的議題,但是大法官也覺得這個議題真的很複雜,所以他給了我們三年的時間。其實我們只有處理身分議題,連大法官自己都說我們還沒有處理到其他權利,只有身分議題,大法官就給我們三年的時間,所以我們後來回頭想一想,我們自己也應該給自己一些加強、給自己一些督促,所以雖然沒有大法官後續的要求,我們也給自己強化說我們希望在三年內把這些事情做好,其實這對我們來說已經是有點吃力了,未來還是要仰賴院內的長官以及各部會的幫助。我們願意在三年的期限上,再給我們一些程序上的督促加強,所以我們同意是不是可以用附帶決議方式來加強對政府的督促,其實我們也有一些相關的建議文字,請委員參酌。

主席:請鄭天財委員,然後林宜瑾委員。

鄭天財Sra Kacaw委員:我們還是要回顧106年,當時行政院的版本送到立法院是修正原住民身分法,要把平埔原住民加上去。106年在內政委員會討論之後,送出委員會要朝野協商,而且也朝野協商完成,從107年開始,經過108年,到109131號,第9屆的立法院,民進黨那時候是絕對多數,而且是行政院版本,那為什麼沒有三讀通過?在野黨沒有擋,其實也擋不了啊,那為什麼會沒有三讀通過?只有用四個字「茲事體大」,行政院跟民進黨立法院黨團都認為茲事體大,所以後來不得不釋憲,才會有釋憲的結果,就是現在的憲法判決,現在憲法判決所定的時間馬上要到期了,所以我們這個月一定要完成才有辦法來得及,因為9月、10月院會就沒有處理法案了,所以我們在這個月一定要三讀通過,這樣才符合憲法判決的意旨。好,這是前面的一個說明,讓大家了解茲事體大,這個問題涉及到很多,而要最快保障平埔族人的權益就是直接制定平埔原住民族群基本法,馬上就可以盤點了,不然到底是要修正哪一條,剛剛高金素梅委員講了有多少的法律要修,他們到底要制定什麼?寫「制定」兩個字寫起來很容易,但是到底要制定什麼?當然制定平埔原住民族群基本法是最快的,可以直接盤點,所以我建議第二十三條規定「制定平埔原住民族群基本法」,這是最快的,當然今天可能還是很難有共識,那就送出去再協商。

主席:好,謝謝鄭天財委員。林宜瑾委員有請。

林委員宜瑾:我對年限真的希望不要三年那麼久,你看憲法法庭在三年前做這樣的判決,結果我們現在拖到在10月這個deadline之前才在討論,第一個就是平埔原住民族群身分法,就是說我給你三年,可是卻拖到最後,對不對?說比較粗魯的,就是屎都到屁股了才要拉。所以我如果給你三年,你們還是會一樣,一定是拖到第三年的deadline才又開始非常倉促的把一些子法送出來。當然,我覺得討論這個法的過程就是一個push,就是期待原民會不要對於這個法令那麼怠惰。你們這個審查資料裡面有一個附帶決議,對不對?是你們自己的建議,就是原民會的意見,因為我也希望這個法令趕快通過,所以如果大家對於三年都很堅持,也比較體諒原民會的話,那我支持這個附帶決議,可是要趕快把這個附帶決議寫出來讓我們來連署。

另外,鄭天財委員剛剛有提到,你認為正本清源就是制定平埔原住民族群基本法,可是我真的覺得這個是分化原住民,因為大家都認為平埔原住民就是原住民啊!那他適用原住民族基本法就好了,為什麼還要制定一個平埔原住民族群基本法?你懂我的意思嗎?基本上,我其實比較贊同一開始我們來修原住民身分法就好了,為什麼還要制定一個平埔原住民族群身分法,就是立一個類似專法的法律?看起來行政院可能有一些壓力或者大家有一些顧慮,好,沒關係,反正我們就先求有、再求好,我的意思是說,如果沒有辦法直接修原住民身分法,那我們現在來定平埔原住民族群身分法,可是我覺得既然已經有原基法,而且我覺得大家都很認同平埔原住民就是原住民,在這個前提之下,那就是適用原基法的精神嘛!我覺得應該是這樣子來看待。至於年限的問題,如果大家覺得還是要三年才能把這些相關的法規弄好,是不是附帶決議要寫出來?就是你們寫的這個意見,以上。

主席:好,謝謝林宜瑾委員,他的意思是對年限的部分並不一定要堅持,但是希望有一個明確的附帶決議,大家把這個配套措施講好。至於基本法的部分,鄭天財委員是不是一定要堅持,是不是也說明一下意見?先請鄭天財委員,然後是高金委員。

鄭天財Sra Kacaw委員:好,為什麼說要直接制定平埔原住民族群基本法?第一個最主要的就是,因為憲法判決就很明確的說其權益要另以法律來定,而要定的話,最快的就是直接制定平埔原住民族群基本法,因為依憲法判決,他就不可能直接適用原住民族基本法,依憲法判決是這樣。所以在這樣的前提之下,為了平埔族人的權益要能夠很快獲得保障,也是因為宜瑾委員認為三年太長了,真的最快的方式就是直接制定,不然就還要去盤點,你說要定一年還是二年,他要盤點這麼多條文,我來跟大家說明,原民會提出的法案,很多的部會都有意見,要跟相關部會溝通,在我當副主委的時候,曾經一個法案就開會開了十幾次,因為各部會都有很多的意見,所以你要去盤點每一個法律,每個部會絕對都有不同的意見,大部分的部會都是反對,所以在這樣的情形之下,直接就定一個法律,各部會直接去盤點,不然你一個、一個法律去盤點,你要跟各部會談,原民會也送不出去,因為各部會有意見,所以用直接盤點的方式,最快的就是制定平埔原住民族群基本法,所有的部會就一起談,這樣最快。

至於到底三年能不能達成,如果是就各個法律去盤點,我會說沒有辦法達成;如果是直接制定平埔原住民族群基本法,就會比較快。我舉一個例子,像原住民族基本法是在民國9425號通過,依第三十四條規定,三年內要依原住民族基本法之原則修正或是制定相關法令,很明確的說要制定原住民族語言發展法,語言是最單純的,跟國家權益沒有很大的關係,可是花了多少年?12年才三讀通過,12年喔!所以我很誠摯的建議,為了平埔族人的權益,直接制定平埔原住民族群基本法是最快的,也對他們最有保障,以上,謝謝。

主席:好,謝謝。我們請高金委員。

高金委員素梅:好,我還是要請在場的大家,我們就是心平氣和的來談這件事情,我們沒有人要分化誰,這個一定要先講一下,而且我也認同平埔族人本來就是我們原住民的家人,我覺得今天怎麼樣來保障我們的家人才是核心。我們來看一下,在這個憲判裡面已經有講了,就是要修正原住民身分法或另定特別法,但是行政院是選擇另定特別法,所以行政院才會送出這個行政院的版本,對不對?今天行政院推出了這個行政院的版本,我們也接受,所以今天才會談所謂的平埔原住民族群身分法,才會回歸到怎麼樣來保障平埔家人的核心利益嘛!我剛剛為什麼會說第二條跟第二十三條是連動的?如果大家同意在三年之內要修這些法律的話,我就很想問原民會待會能不能講一下,鄭天財委員當時要制定這個平埔的基本法,你們自己內心裡面有沒有覺得有多少相關法律要修正、有多少條例要修?不僅僅只有法律,還有條例喔!然後這又跨到多少的族群?今天我們如果不盤點這個的話,我們三年內也沒有辦法完成基本法啦!所以我覺得鄭天財委員是非常務實的,我剛開始的時候也覺得可能平埔族人會不同意定一個基本法,可是我們真的,我們是立法者,我們大家在立法院都有經驗,也有談法律的歷程,我們都清楚知道你如果沒有聚焦在一個法律的時候,就會憑空有太多法律是我們族人真的沒有辦法享受到的,如果真的只有原基法的話是不夠的,是不是?所以我認為平埔的基本法一定要定,在這邊訂定平埔族的家人與目前平地原住民及山地原住民的權益是不可以不一樣的,我覺得這是最快的,而且與第二條也有連動的關係,所以我才會認為如果大家都同意的話,第二十三條和第二條都一樣保留,主席,好不好?

因為行政院的版本是沒有的,請大家看一下,行政院第二十三條的規定是「政府應於本法施行後三年內,充分考量各平埔原住民族群與其成員之歷史發展脈絡及現況,並斟酌國家資源分配,制定或修正相關法律保障其政治參與、交通水利、衛生醫療、經濟土地及社會福利等權利。」行政院的版本是更天馬行空,而鄭天財委員的版本是本法訂定之後三年內要訂定基本法,基本法裡面包含平埔家人應該要有的權利是什麼。第二條,我們要求你要成立一個平埔族群委員會,因為未來會有非常多的平埔家人加入,所以不是現在的原民會可以去handle的,所以我認為第二條和第二十三條鄭天財委員的考量是對的。我們現在先不要用分化這樣子的立場在這邊說,這是不公平的,這對鄭天財委員或者是我現在所講的這些話是不公平的,一直在分化,真的是沒有必要找敵人,我們就是切實際的,身為一個立法委員,保障平埔家人趕快在三年內有什麼權益,以上,謝謝。

主席:謝謝,各位委員還有沒有要補充?基本上,在野黨對於第二十三條有堅持,鄭天財委員堅持希望要修基本法。我跟大家報告,因為我們也收到一些相關的陳情,確實大家有不同的說法,有一種說法是希望乾脆直接用身分法把它處理完。但是重點是院版,最後行政機關考量的可能比較務實或者是怎麼樣,選擇用特別法的方式處理。如果照這個邏輯推動這件事的話,需不需要一部基本法來加強權益的保障?我覺得這是大家要思考一下的事情,今天因為時間的關係,我們這一條就先保留,好不好?

我們回到剛剛前面講的第八條、第十條的文字修正,現在已經有版本出來了,第二十三條我們就先保留。回到第八條,螢幕可以借我們看一下嗎?第八條第三項「申請民族之成員本人或其直系血親尊親屬,於公私立大專院校或學術研究機構之研究成果或其他具客觀完整性及一致性之臺灣歷史紀錄內,有足以證明其屬於臺灣南島語系民族之資訊。」我們就把它納入範圍。林宜瑾委員,可以嗎?

林委員宜瑾:OK,謝謝。

主席:這一條照委員會審查版本通過,大家有沒有問題?

王委員美惠:沒有。

主席:OK嗎?

王委員美惠:OK

主席:我們就照修正文字通過,謝謝。

第十條後面增加「前三項審議會之任務、組織、運作、委員之遴聘、任期、迴避及其他相關事項之辦法,由中央主管機關定之。」

王委員美惠:召委……

主席:等一下,王美惠委員的要求要放進去,他很堅持二十三人,原民會也尊重,我們就把它補充進去,我有看到。後面的文字修正一下,是「前四項」,我們再看一次,修正為「前項審議會委員應為十一人至二十三人,任一性別委員不得少於總額三分之一。」

後面應該是「前四項」,因為前面第一段就有寫到審議會,最後面修正為「前四項審議會之任務、組織、運作、委員之遴聘、任期、迴避及其他相關事項之辦法,由中央主管機關定之。」也就是有個授權條款,讓它好處理,各位委員有沒有問題?

王委員美惠:沒有。

主席:這就是委員會修正版本,我們照委員會修正版本通過,謝謝。

我們休息5分鐘,上個洗手間,然後再來處理附帶決議,另外2條我們再商量一下,各黨團溝通一下,休息5分鐘。

休息1135分)

繼續開會1148分)

主席:報告委員會,我們繼續開會。

針對法條的部分,剛剛朝野各黨團交換意見之後,第二條和第二十三條的部分,我們就保留,其他的部分,剛剛都已經有一定的結果,我們待會就一併宣讀。

現在處理附帶決議,含之前提案的3個及今天討論的2個合併法條的附帶決議,總共5案。

一、

有關本法第23條規定「三年内應制定或修正相關法律」以保障平埔族群權利一事,為落實立法意旨,請主管機閼於本法施行後六個月肉,盤點並提出應辦理法律制定或修正事項之具體細目,規劃執行期程及分工機制,以加速平埔族群權益推展。

高金素梅 許宇甄  牛煦庭 鄭天財Sra Kacaw  

二、

鑒於諸多地方自治法規皆涉及原住民之權利義務,平埔原住民族不應被排除規範,請原住民族委員會於本法施行後,會同有關部會發函至全國各地方政府,以臺南市西拉雅族振興發展辦法為例,以恪遵憲法判決之精神,進行相關地方自治法規之制定與修正。

提案人:李柏毅  蘇巧慧  黃 捷  王美惠  張宏陸  高金素梅 牛煦庭  林宜瑾  郭國文

三、

國家必須正視其繼承之殖民結構與歷史責任,進而積極匡正歷史錯誤、正視歷史正義。現有法定原住民族,與尚未被認定之其他臺灣南島語系民族在身分與權利的待遇上,本即不應有所不同。請原住民族委員會評估當前分軌規範之情形,檢討所有法規與政策「合流規範」之可能,於一年內完成相關子法草案制定提出書面報告說明。

提案人:李柏毅  蘇巧慧  黃 捷  王美惠  張宏陸  高金素梅 牛煦庭  林宜瑾  郭國文

四、

鑒於平埔原住民族群在歷史上最先遭到外來殖民集團迫害,政府對於其文化特徵之確認,應積極提供協助,並依本法第四條第二項規定,予以從寬認定。

牛煦庭  張宏陸  黃 捷  蘇巧慧  王美惠  高金素梅 麥玉珍  林宜瑾  鄭天財Sra Kacaw   

五、

原住民族語言發展法、文化資產保存法及原住民傳統智慧創作保護條例為維護及保存原住民族語言、文化所必須,故其適用於平埔原住民族群乃服膺憲法判決之要求。但政府應保障不因上開三部法律之適用,而影響山地原住民與平地原住民之教育及就業等權益。

牛煦庭  張宏陸  黃 捷  蘇巧慧  王美惠  高金素梅 麥玉珍  林宜瑾  鄭天財Sra Kacaw   

主席:附帶決議第一案,有關本法第二十三條規定「三年內應制定或修正相關法律」以保障平埔族群權利一事,為落實立法意旨,請主管機關於本法施行後六個月內,盤點並提出應辦理法律制定或修正事項之具體細目,規劃執行期程及分工機制,以加速平埔族群權益推展。剛剛經過商量,原民會沒有問題,請問各位委員,附帶決議第一案有意見嗎?沒有,我們照案通過,謝謝。

附帶決議第二案,鑑於諸多地方自治法規皆涉及原住民之權利義務,平埔原住民族不應被排除規範,請原住民族委員會於本法施行後,會同有關部會發函至全國各地方政府,以臺南市西拉雅族振興發展辦法為例,以恪遵憲法判決之精神,進行相關地方自治法規之制定與修正。原民會也沒有問題,請問各位委員,對第二案有無意見?

王委員美惠:沒有。

主席:沒有,我們照案通過。

附帶決議第三案有一個小小的文字修正,我直接唸修正的版本:國家必須正視其繼承之殖民結構與歷史責任,進而積極匡正歷史錯誤、正視歷史正義。現有法定原住民族,與尚未被認定之其他臺灣南島語系民族,在身分與權利的待遇上,本即不應有所不同。請原住民族委員會評估當前分軌規範之情形,檢討所有法規與政策「合流規範」之可能,於六個月內完成相關立法計畫並提出書面報告。這跟原民會商量過了,所以有一點文字修正,附帶決議第三案按照文字修正通過,請問各位有無異議?

王委員美惠:沒有。

主席:好,我們照文字修正通過。

再來是剛剛我們在討論法條時,跟第六條有關的附帶決議,第六條的決議內容是鑑於平埔原住民族群在歷史上最先遭受外來殖民集團迫害,政府對於其文化特徵之確認,應積極提供協助,並依本法第四條第二項規定,予以從寬認定。大家都簽名了,應該沒有問題吧?好,第六條附帶決議照案通過。

最後是第二十二條的附帶決議,原住民族語言發展法、文化資產保存法及原住民傳統智慧創作保護條例為維護及保存原住民族語言、文化所必須,故其適用於平埔原住民族群乃服膺憲法判決之要求。但政府應保障不因上開三部法律之適用,而影響山地原住民與平地原住民之教育及就業等權益。這也是經過協商之後大家的共識,請問有無異議?(無)沒有,我們照案通過。謝謝。

現在請議事人員宣讀協商結論,請宣讀。

協商結論:名稱依行政院提案通過;第一條依行政院提案通過;第二條保留;第三條依賴惠員等委員提案通過;第四至七條依行政院提案通過;第八條修正通過;第九條依行政院提案通過;第十條修正通過;第十一條依行政院提案通過;第十二條修正通過;第十三至二十一條依行政院提案通過;第二十二條修正通過;第二十三條保留;第二十四條依行政院提案通過。

林宜瑾委員提案第二十二條不予採納。

第二條高金素梅等委員修正動議、第二十四條林宜瑾等委員修正動議保留。

通過附帶決議5項。

主席:請問委員會,我們照剛才的協商結論通過,請問有無異議?(無)好,沒有異議,謝謝。

我們作以下決議:討論事項平埔原住民族群身分法草案等四案併案審查完竣,擬具審查報告,提報院會討論。

請問在場委員,需不需要經過黨團協商?我們還有兩個保留條文嘛,對不對?那就須經黨團協商,好不好?謝謝。

本案於院會討論時由本席牛召集委員煦庭補充說明,審查通過之條文條次、引述條文部分文字及相關之法制用語,授權主席及議事人員整理。本次修正之條文,行政機關如有補充立法說明,會後請儘速送至內政委員會並納入審查報告。

本次會議到此結束,現在散會。謝謝。

散會1154分)