立法院第11屆第3會期教育及文化委員會「偏遠地區學校教育發展條例修正草案」公聽會紀錄

時  間 中華民國11486日(星期三)91分至1222

地  點 本院群賢樓101會議室

主  席 葛委員如鈞

發言學者專家及機關團體代表

財團法人為台灣而教教育基金會執行長施惠文

全國教師職業工會總聯合會政策研究員陳佩瑩

KIST:樟湖生態國民中小學校長陳清圳

社團法人臺灣一滴優教育協會理事長蔡其曄

屏東縣僑勇國民小學教師吳家儀

台北大學社會學系教授陳婉琪

社團法人中華民國瑩光教育協會專案企劃組專員廖婕妤

國家教育研究院教育制度及政策研究中心研究員曾大千

國立屏東大學教育行政研究所副教授王慧蘭

國立臺中教育大學副教授侯世昌

國立臺灣師範大學教育學系暨教育政策與行政研究所教授王麗雲

全國代理暨代課教師產業工會理事長黃湘仙

南投縣萬豐國民小學代理校長曹峻昌

國立臺南大學教育系教授兼主任秘書李郁緻

台東縣寶桑國民中學教師辜鴻霖

苗栗縣僑成國小校長邱慧玲

教育部政務次長張廖萬堅

主席:各位與會的專家學者、部會代表以及全國關心偏鄉教育的朋友,大家早安。民國106年偏遠地區學校教育發展條例立法三讀以前,當時偏遠地區教育所面臨的困境是學校教師員額不足、難聘、流動率高、缺乏專業發展的機會、行政負擔過重、優秀教職人員無法長期服務和地方政府教育資源不足等等。當時社會各界期待透過這部法案的三讀,可以有效解決偏遠地區教育所面臨的問題,然而七年多過去了,我們回頭檢視施行後的成效,許多大家期待改善的面向還是不如預期,偏鄉教師還是難聘,流動率還是高,再加上少子化的影響,招生成了校長們面臨的首要挑戰,另外,行政工作的負擔還是很重,這些問題依然持續成為偏遠地區學校教師們的困擾。

2023年全國新生兒人數135,571人來看,粗略地除以2,600個國小,平均一個學校大概只有五十出頭個學生,再加上城鄉差距,偏遠地區學校的經營沒有最困難,只有更困難。此外,現在多數的縣市以學生人數作為討論改為分校或停辦與否的量化指標,學生人數低於指標50人的恐怕將會愈來愈常見,偏遠地區學校的人數太少,甚至可能出現老師比學生還多的情況,對此,當時立法其實就有廢校等於廢村的擔憂。考量到學校往往是鄉村聚落的文化中心,一旦裁撤了學校,將加速青年人口的外流,使得偏鄉人口外移的情況更加惡化。因此,如何在少子女化的浪潮底下調整現行廢校、併校的原則,以避免影響學生受教權,同時也兼顧偏遠地區的發展是本次公聽會希望討論的題目之一。

接下來我們還是想要談一下如何優化偏鄉教師的勞動條件、減少偏鄉教師的行政工作負擔。偏遠地區的小校好不容易存活下來,老師已經很難找了,好不容易找到適任的,又可能因為工作負荷過重而留不住,我想這對學生和家長來說都是再一次的衝擊。我們今天有一位以錄影的方式呈現分享相關內容的就是苗栗縣三義鄉僑成國小的邱慧玲校長,邱校長將會分享他與均一教育平台長期合作的經驗,如何藉由數位科技的力量,也是我們非常多立法委員非常認同的科技力量,幫助學生養成良好的自主學習能力與習慣,也協助老師減輕學習輔導與教學上的負擔,讓老師們可以將重點放在班級經營與親師溝通。同時這些數位平台上的教學資源也可以彌補師資培育當中的不足,讓新手教師可以更快上手,讓偏鄉教育的發展更加地完善健全。

剛好禮拜一的時候我們也在教育及文化委員會與交通委員會聯席,在跨黨派委員的攜手同心之下,我們把AI基本法第一次送出委員會,在AI基本法當中,也有非常多關於數位平權、智慧平權、教育引領的相關條文,我們也都支持利用科技來做教育的普及,讓整個臺灣可以更加地健全。同時我們也認為在人工智慧基本法的公聽會當中,我們剛剛提到的均一教育平台也提出了所謂的人工智慧教育飛輪,我們或許可以有更多的青年朋友運用AI製作、用AI協助教育的工具,教出一批能夠運用AI的青年,同時這批青年又可以再運用AI去協助教育出更多的青年,我想這種運用科技去創造的智慧飛輪將有機會能夠帶來更好的教育平權。

最後談到教育資源上的落差,近期數位平權的議題受到世界各國的重視,昨天剛送出委員會的是我們剛剛提到的人工智慧基本法,它就是在揭示數位平權的精神,同時我們也希望教育部針對各級學校制定人工智慧使用與學習指引,予以明文入法,並希望教育部逐年增加數位資源的投入,以達成所有學生不分城鄉,在數位學習上一律平等的目標。過去文化部有文化幣的政策,有了AI基本法、有了平權的法案、有了偏遠地區學校教育發展條例,我們進一步地來討論跟優化,看有沒有機會可以探討所謂AI幣的概念,在更多的地方讓所有的人都能夠更平均地感受到AI、科技可以帶來的協助。

總而言之,我們希望藉由今天的公聽會來傾聽各位專家學者以及立院同仁寶貴的意見,作為接下來修正偏遠地區學校教育發展條例的參考,我們再次謝謝大家。

今天的討論提綱有以下幾個參考:

一、討論現行偏遠地區學校之分類,是否符合現場需求?如何涵蓋非山非市、偏遠、特偏及極偏等多元類型?

二、是否研議訂定公共參與機制,定期納入偏鄉教育之多元、現場觀點?

三、如何優化勞動條件、教學環境與職涯發展管道,強化師資培育內容與偏鄉教育現場實際需求的連結,提升整體待遇與支持系統,以吸引並留任更多優秀教師?

四、如何在確保教育品質的前提下,維持偏鄉學校特色課程之運作,以滿足學校多元發展的需求?

五、在少子女化浪潮下,如何調整現行廢併校原則,以避免影響學生受教權?

六、如何跳脫單一學校視角,以區域為單位落實資源整合,發展共好永續方案,以提升偏鄉現場的整體教育量能?

七、如何落實辦理偏鄉教育調查及研究,進而建立並公開資料庫,以利學術研究、政策制定與社會監督,以精準掌握偏鄉教育現況並優化資源配置?

我們非常感謝大家的關心與關注,以及本次的列席。本次我們邀請的與會貴賓苗栗縣三義鄉僑成國小邱慧玲校長已將意見先行錄影,將於與會委員、貴賓均發言以後播放影帶。另外,今天我們有手語老師來做翻譯,也有同步的聽打服務,待會需要表達意見的時候,請到我右手邊的質詢臺發言,因為我們只有2位手語老師,這樣他們就不用一直移動,所以要拜託大家幫忙配合,以利手語老師翻譯的畫面轉播;如果需要觀看聽打的服務,請到立法院議事轉播網際網路多媒體隨選視訊系統,也就是IVOD頁面當中,我們有提供連結,便於收看即時字幕。

今天安排的3位聽打員是陳敬家,我們給他掌聲一下,好不好?陳敬家、葉慧慈、游於藝,2位手譯員是李振輝老師、張俊仁老師。

為了讓大家能夠順利表達意見,我們作如下處理:每位貴賓發言時間為7分鐘,在第6分鐘時,我們會有鈴聲提醒,7分鐘結束時,會有一個結束鈴聲;專家學者發言以簽名先後順序為準;現場發言以及書面資料,立法院會做成紀錄,刊登公報;在場立法委員如果有意見要發表,請於10點以前登記,10點以前登記者,我們也會在會議當中進行穿插,並以在場委員登記順序發言,超過10點,如果委員有要發言,也一樣可以至主席臺登記。

現在有請教育部張廖政務次長就現行規定、執行狀況、相關問題提出說明,時間8分鐘,其他相關機關的書面資料,請大家可以一併參閱。有請張廖次長,謝謝。

張廖次長萬堅:謝謝。主席、各位委員、各位女士、先生,大家好!感謝各界對偏遠地區學校教育發展的關心。今天大院教育及文化委員會召開「偏遠地區學校教育發展條例修正草案」公聽會,本部應邀列席,並得聆聽各位委員、各界先進、專家學者的意見,至感榮幸!本條例及相關法令與配套執行到現在已經超過7年,每年投入約四十億元改善偏遠地區學校整體環境。本部依序就偏遠地區學校教育發展條例執行情形以及本次公聽會提綱進行簡要報告,敬請各界先進予以指正並支持。

壹、本條例執行到現在的說明

一、偏遠地區學校核定方式

本部業已依本條例及偏遠地區學校分級及認定標準規定,透過交通、文化、生活機能、數位環境及社會經濟條件等面向,予以分級認定偏遠地區學校,而且每三年檢討之。另外,本部自110年起每年辦理全國偏遠地區教育會議,廣徵各界意見,作為調整偏遠地區學校相關教育政策的參考。

二、相關配套執行方面

本部在108129日訂定「教育部補助偏遠地區學校及非山非市學校教育經費作業要點」(以下稱本要點),分就師資人力、設施設備及學生學習、教師專業發展等全面性協助偏遠地區學校發展,說明如下:

()師資人力方面

為充足及穩定偏遠地區學校師資,本部透過補助各地方政府增置偏遠地區學校專任教師,達成合理教師員額、降低教師員額管控比率、落實公費生培育制度、推動合聘及巡迴教師聘任機制、補助國中小圖書館閱讀推動教師、學校專業輔導人力以及宿舍管理員、訂定正式專任教師留任年限、開設偏遠地區學校學士後專班、提供校長及教師特別獎勵及久任獎金等措施協助學校。

()設施設備及教學資源方面

為充實偏遠地區學校設施設備及教學資源,本部持續補助偏遠地區學校數位資訊、藝文及體育設施,並推動偏鄉學校中央廚房計畫、偏遠地區學校及非山非市學校設施設備計畫、改善偏遠地區國民中小學宿舍計畫、學校廁所計畫以及離島地區學校國民教育建設計畫等,整體協助偏遠地區學校完善教學設施設備。

()學生學習與教師專業發展方面

為協助偏遠地區學校發展,並提升學生學習與教師專業發展的動機與效能,確保學生基本學力,本部透過多元試探活動、發展課程與教師專業支持、偏遠學校學生美感體驗教育、兒童課後照顧服務、夜光天使點燈專案計畫、學生學習扶助計畫、混齡教學與混齡編班、偏遠地區學校教學訪問教師計畫、偏遠地區學校及非山非市學校整合性計畫等相關政策,支援偏遠地區學校學生多元發展與教師專業發展。

公聽會等一下要播放的、請苗栗僑成國小邱校長來分享的就是我們的補助計畫之一。

貳、本公聽會提綱的回應說明

一、為提升偏遠地區學校教育資源配置的效益,本部依據本條例第四條訂定偏遠地區學校之定義及分級標準,並於107530日發布全國一致之認定標準,明確界定極度偏遠、特殊偏遠、偏遠等三級,作為後續教育資源投入與政策規劃之依據。各地方政府應於本部計算之校數範圍內,自行認定各級別的偏遠地區學校名單後,報部審查核定。此外,為因應部分地區雖非屬偏遠地區、亦非屬都會區,在資源配置上仍有相對不利的情形,本部亦依相關評估指標,另行訂定非山非市學校校數,並加以協助,確保教育資源分配之公平性與精準性。

二、本部自110年起每年定期辦理全國偏遠地區教育會議,廣泛蒐集各界意見,作為滾動調整偏鄉教育政策的重要依據。111年度到113年度,每年均有辦理,114年度將在8月(本月)辦理1場實體會議。透過每年召集會議的機制,廣徵各界意見,作為調整偏鄉教育相關政策之參考。

三、本條例透過強化偏遠地區學校教育措施、寬列經費、彈性運用人事以及提高教師福利措施等方式,協助解決辦學的困境,保障偏遠地區學校學生受教權益,使這些學校能夠永續發展

四、有關裁併校的部分,為了確保學生就學權益,地方政府辦理學校合併、停辦前,可先朝小型學校轉型發展評估,如混齡編班教學以及委託私人辦理等方式,倘若有裁撤的必要,地方主管機關得調整學區,將學生改分發至鄰近學校或輔導轉學,或提供補助交通費、交通保險費、安排學生交通接送以及住宿相關事宜,並追蹤其學習情況,必要時也給予生活及課業輔導。

五、本部訂定教育部補助偏遠地區學校及非山非市學校教育經費作業要點,地方政府得以促進學生學習為目標,提具偏遠地區學校及非山非市學校整體發展計畫。從113學年度起,本部引導地方政府確實發揮區域教育資源中心的功能,以偏遠地區學校為中心,鏈結地方社政單位以及家庭教育中心,營造友善溫馨的學習環境。另外可以透過區域教育資源中心,整合各校行政人力及資源,共同辦理例行性的學習活動,同步增加教師與學生跨校交流的機會。

六、本部透過定期評估資源挹注的效益,定期辦理全國偏遠地區教育會議,以蒐集全國交通、文化、生活機能、數位環境、社會經濟條件、資訊等相關措施,來掌握偏遠地區的教育現況,優化資源的配置。

最後,本條例為推動偏遠地區學校教育政策之基本法,受到各界的關注,為了促進與保障偏遠地區學校學生受教權,以及強化偏遠地區學校整體發展,落實教育均等的政策目標,本部秉持中央主管機關之權責,依循本條例完善體制,以推動偏遠地區學校教育政策,讓偏遠地區學校教育更趨完善,後續本部也會持續定期蒐集偏遠地區學校現場的建議,調整相關政策與措施,並持續與偏遠地區學校對話,蒐集相關政策意見與建議,作為偏遠地區學校政策調整的參考。以上報告敬請各界予以指導,謝謝各位。

主席:謝謝張廖次長的說明,

接下來請簽名順序第一位的專家學者國家教育研究院教育制度及政策研究中心曾大千研究員發言。

曾研究員大千:主席、各位委員、各位師長,大家好。我不是簽名順序第一位,而是因為沒有人要第一位發言,所以我就第一位發言。今天時間很有限,我大概就今天修法重點來做一些個人見解的報告。

8年前在訂偏鄉教育條例的時候,我也曾來參加過兩次公聽會,那時候鍾佳濱立委著力甚深。但是從去年開始,因為我在寫報告,我很注意立法院的立法院公報有關於偏鄉的一些意見跟看法,我非常擔心立法院把偏鄉教育條例給修惡了,所以我今年的期中報告出來之後,也分別傳送給三黨的立委及師藝司武曉霞司長作為參考。以目前的專聘教師而言,事實上就是在當年的公聽會當中,由當時的嘉義縣王建龍處長提出來的概念,我在8年前也撰寫了一篇小文章,今天也放在書面資料裡面,就是偏鄉師資優質才是關鍵。我前幾天拿出來看一看,其實目前還是一樣,該解決的問題沒有解決,大家還是想用舊方法來解決存在已久的問題,那當然是無解。我個人在偏鄉實地服務過5年,我從大學就開始擔任偏鄉的課業輔導,這十幾年來也在做偏鄉研究,目前是在做偏鄉師資的研究,我越發覺得偏鄉的問題其實就是師資的問題,師資解決了,其實其他問題也沒那麼大,臺灣的偏鄉其實也沒那麼偏鄉。

事實上,看這次修法的草案,不分政黨有志一同要把偏鄉代理教師變成沒有修教育學分的那些代理老師的終南捷徑,這樣的路到底對嗎?值得思考!因為偏鄉、偏遠地區分太多不同類型了,照理講,理想的模式應該是嫁接目前的師資培育體系,譬如師資培育大學很多學生修師資培育課程,修完之後,讓他們知道偏鄉有哪些資源、哪些學校,可以讓他們修完學分就直接去那邊代理,代理結束之後,依照師培法規定,可以代理抵實習,就可以直接取得教師證,這樣才是對的,而不是已經有那麼多流浪教師,有那麼多人在修教育學程,結果今天竟然還要大開後門,讓某些偏鄉學校的代理老師來修教育學程,這一點請各位委員參考。偏鄉教育條例當初在立法的時候,我看那時候的立法院公報,當立法制定通過的那一天,委員上臺發表感言都說偏鄉師資終於找到一個解決方式,偏鄉的師資透過專聘教師可以提升偏鄉的教育品質,而不要讓偏鄉都讓沒有教師資格的代理老師來擔任教師,結果今天竟然又要走回頭路。我看這次的提案,當年著力甚深的委員也在提案連署名單裡面,要把專聘教師修掉,要讓偏鄉充斥著沒有教師資格的代理教師,這對嗎?可以思考一下。

我今天的責任是來盡言責,可能也改變不了什麼事情。偏鄉的問題不是學校的問題,它是區域性的問題,應該用區域性的方法來解決,所以有學者一直主張日本的教師輪調制度應該引進臺灣,8年前就在講了,甚至更早,可是按照目前教師法的規定,這是不可能的,所以如果可以透過偏鄉教育條例的專法制定,讓專聘教師就等於另外一種正式教師,而建立某個縣市轄下的各種偏遠教師的聘任制度,建立縣聘教師的概念,也許可以解決。

降低偏鄉師資資格,到底是一個傷害,還是一個幫助?事實上,目前依照教育人員任用條例第二十條就有降低偏鄉師資的規定,只是實務上已經不敢用了,民國85年之後就不用了,為什麼?因為偏鄉師資降低資格絕對不是一個幫助,而是一個傷害,所以現在當務之急應該是怎麼讓地方願意用偏鄉的專聘教師,這對個人具有誘因。經過研究顯示,目前偏鄉教育條例有關專聘教師的規定只少了一個重要環節,就是讓這些老師提高他們的工作條件,關鍵就是長聘制度,簡單來講,你如果讓他適用勞基法的不定期契約,就會非常具有誘因。事實上,目前教師退休跟勞工已經是同一種計算基礎嘛!所以偏鄉如果可以透過偏鄉條例,讓專聘教師能夠取得長聘的資格,這才是長久之計,而且那些人都具有合格教師資格,也不會降低偏鄉的教育品質。只不過有一點,雖然目前的偏鄉教育條例規定每個縣市可以就轄下偏遠學校人事經費的三分之一進用專聘教師或代理教師,但教育部卻在施行細則規定要適用員額編制準則的8%,也就是法律規定三分之一的人事經費之上限,教育部在施行細則的規定却訂了8%的上限,這個應該去檢討一下。

偏鄉自辦教師甄試問題非常多,目前偏鄉人數很少,教評會組織也非常單純,如果為了要讓師資在地化,這是一個很值得思考的事情,我走偏鄉,發現有某個極偏學校全校的教職員工通通都是同一家人,這樣是好事嗎?所以目前用縣市辦教師甄試,至少有一個把關的動作,這才是未來長久之計。與其思考讓校聘的代理可以跟縣聘的代理都一樣公平,我看委員是這麼講的,倒不如思考一下,現在讓沒有資格的老師在偏鄉待4個學期就可以修教育學分,這是對的嗎?修完之後這些人哪裡去了?會不會變成一個漂白的工具而已?偏鄉條例問題滿多的,但這不是最大的問題,以上,謝謝。

主席:非常感謝曾大千研究員。

接下來有請柯志恩委員發言。

柯委員志恩:謝謝主席。我想今天就由我來發言,特別是在曾大千主任發言完之後,有很多的事情我們可以來做一些討論。首先,今天是談有關於偏鄉的教育,在第9屆當立法委員的時候,剛好張廖萬堅次長也在這邊跟我們一起修所謂的偏遠地區學校教育發展條例,也的確就像曾大千主任所提到的,在三讀的時候,我們非常樂觀認為這樣可以解決偏鄉問題的時候,我們是非常的與有榮焉!可是誠如你自己所提到的,現在即使條例通過了,但是我們還是要面對難招募、難教好、難留任等三難的問題,這絕對是一個事實。

所以今天我們在這個地方還是要再一次針對未來要修法的部分來做討論,希望能夠更符合現況。特別是就我是一個擔任師資培育20年以上的教師,我的學生都在站在第一線上。過去我們或許覺得不管是修完中等教育學程26個學分,或者小學教育學程40個學分,這些學生具有所謂教師的專業,然後透過一個合格的考試,這是一個非常正常的道路,但是可能在物換星移之後,說實在的,以淡江大學為例,以前通常有3班,每班50個人,這150個人都是全校最頂尖的人來報考,但現在連1班都招不滿,如果連1班都招不滿,顯然大家對於教師這個工作,其實熱情度不像過去那麼高,所以如果讓他們到偏遠地區,同時也願意留下來,然後讓他們能夠久聘,我覺得這是一個非常棒的想法。問題是,當這些學生如果都沒有辦法的時候,是否可以考慮讓已經有熱情留在那個地方的學生,讓他們透過一些不同的管道,以獲得一個正式的資格?但是我也同意,所謂的漂白,一個人如果沒有心待在這個地方,任何的制度,不管你的借聘制度,不管你的久任制度,如果他不有心的話,漂白的情況任何地方都會發生。

我只是要強調,這一次再回來修法,特別是第八條的修法當中,純粹是基於看到現在的現況,像我的學生常常是在一個偏遠地區當校長,他的學校不僅13聘、14聘,連週聘都還聘不到老師;他的學生就不斷告訴他:好不容易我投入了感情在老師身上,結果又跑掉了,這對學生來說,他們是不斷地在情感轉移上沒有辦法被接住。所以為什麼今天再走回來,但我不認為這是走回頭路,我覺得這叫做面對現實,這不叫開後門,這個是一個可以讓我們在留任老師上,特別是有非常多熱心的老師,有一個再一次的思考,但是否要這樣子呢?我覺得我們都有一個很大的討論空間。今天要特別強調的就是我們希望在入學機會均等之下,讓他們不要在資源、師資穩定跟文化認同上面,始終是處於不平等的對待,這才是我們今天討論的重點。

針對今天所謂長期的狀況,已經有這麼多的提綱,我就很快、簡單地說,伍麗華委員長期當過校長,也長期非常關注原住民教育,所以我認為原住民師資培育的機制,讓在地學生的師資名額能夠在地化,來做為文化回應的能力,我覺得有其很大的必要之處。

然後我的學生也告訴我:老師,你們給我加薪其實沒有用,我在那個地方孤苦一個人,旁邊都是老人,就只有我一個年輕的學生;我要去參加教師研習,要花一天的時間!這表示他的那種孤立感跟學生是一樣的,對此,我們目前為止的確有建立支援的系統,也希望能夠做行政減量,但是這些還是沒有辦法讓他不是處在一個孤立的環境當中,對於那種年輕雀躍的心,他其實不是在乎所謂提高多少的獎金,他要的是能夠有一個team,有一個可以一起、共同為偏鄉教育努力的team,所以我們如何讓他覺得自己不孤獨?在精神層面就像剛剛提到的,透過AI、透過很多的遠距教學,透過很多遠距的學習,這個我也完全同意,而學習的層面沒有問題,畢竟技術層面可以克服,但是這些偏鄉孩子,他們就是需要「人」,就是需要「人」跟他們擁抱、跟一個人的互動,他們要的是實體的「人」,要把這些「人」留住,我覺得這跟AI的學習是並行的。

我們今天要討論的是把實體的人可以留住,不是透過漂白,不是透過走後門,這就是我們要面對的教育現實。所以我們也提到了幾個方式,比如說推動偏鄉的教育證,讓我們的教師能夠在地化;然後就流動率的減少如何來做一個提升;還有,提供很多的誘因讓老師願意留下來。所以我個人覺得第八條的部分,我剛剛聽了曾主任的發言,我覺得這有一個很大的討論空間。我只是要強調,過去我們都太制度化了,但是當都沒有人的狀況之下,這個制度的彈性度是否可以更開放,讓那些在偏鄉已經工作了幾年,讓他們以學校自辦甄選的方式,針對現職的代理老師,讓他們有不同的管道,同樣都是要留下優質的師資,但是我們現在連「量」都沒有,請問「質」要如何來做要求?

而且在優質的條件當中,不是來自於他是如何從一個正式、不開後門的管道而來,而是你願意留下來,然後我們如何能夠再幫你強化,讓你能夠變成正式的。至於背後是不是要漂白,說實在的,任何的制度都沒有辦法阻止要漂白的這一群人,我們只能夠讓一個更有彈性的制度可以篩選留下來的人,這是為什麼要修第八條,就是讓我們再一次地思考,我剛才說了,我們都是採開放式的,我們剛剛已經承認了,從第9屆到現在,的確面臨很多現實的問題。有關於公共參與的部分,我也是完全認同,因為過去都是從上而下,今天有這麼多偏遠的老師、校長過來,他們更能夠告訴我們他們需要什麼,所以能夠廣開這樣一個參與度,我覺得是有其必要性的,所以偏鄉教育諮詢平臺的建立是很重要的。

至於優化的條件,我剛才講了這麼多,像我的學生所面對的孤獨,我沒有辦法解決,而且我覺得制度上的獎勵,可能也沒辦法解決他們有這樣的問題,但是如何透過一個友善的環境,讓他們能夠形成一個最強大的系統,我看到在場有非常多年輕朋友投入了偏鄉的教育,他們就秉持這樣一個熱情,而這樣的熱情能夠讓他們更擴散到不同的、真正駐足在偏鄉的教育團體,大家形成一個最棒的team,我覺得這樣或許可以解決,不管是學生需要人或是老師需要同儕彼此之間互相支援的系統,我覺得這很重要。當然還有很多的系統,當我們真正逐條討論到偏鄉條例的時候,我們再來一一就教、討論。

這是一個在師資培育擔任超過20年的老師,我們跟學生永遠站在第一線,我們不斷地在優化,我們也不斷地在彈性上做一個調整。我也謝謝在場有非常多的同伴,特別是師大的王麗雲老師,HelloHi!好久不見,二十幾年前,我們都在寫國科會的計畫,現在你繼續放到我們在制度面,我們一起共同努力,這就是一個team,謝謝。

主席:謝謝柯志恩委員發自肺腑的發言。

接下來有請財團法人為台灣而教教育基金會施惠文執行長發言。

施執行長惠文:各位關心偏鄉教育議題的委員、長官還有各位夥伴,大家好,我是為台灣而教的執行長施惠文。很開心今天有機會代表組織來跟大家分享我們長期在第一線的一些觀察以及對於政策的一些想法。

在正式開始今天的討論主題之前,我想還是先簡單介紹一下Teach for Taiwan、為台灣而教這個組織,TFT是一個非營利組織,我們對於偏鄉教育的核心關懷,假設我們覺得偏鄉最重要,也最需要的資源其實是人才的投入跟穩定的陪伴,有人才有優質教育的可能性,因此在過去的10年當中,我們跟全臺超過9個縣市、累積大概一百所的偏鄉小學合作所謂的TFT兩年教師計畫,透過我們公開的招聘,累積超過了7,000份的申請書,透過這個管道來申請,希望能夠進入這個計畫當中,我們用我們相對嚴謹的甄選跟培育過程支持其中超過400位來自於多元領域的專業人才,透過這個兩年計畫投入偏鄉的代理、代課老師全職工作至少兩年的時間,完成這兩年服務計畫的比例超過95%,其中有超過八成的計畫成員在兩年之後選擇繼續留任在偏鄉的教育工作或是教育生態相關的職涯工作當中。

也因為這樣子對人才培育的關懷跟投入,我們透過師藝司跟國北教大的合作,也在探討偏鄉師培所需要的課程內容專業設計;另外,針對在地第一線的現場老師,我們也跟教育局處合作,不管是新進教師的研習或是精進教師的研習,提供這一些偏鄉第一線老師所需要的專業發展跟相應支持。因為有這一些長期以來陪伴偏鄉第一線老師的經驗,我們覺得在思考偏遠教育條例下一步的時候有三個重點題目值得探討。

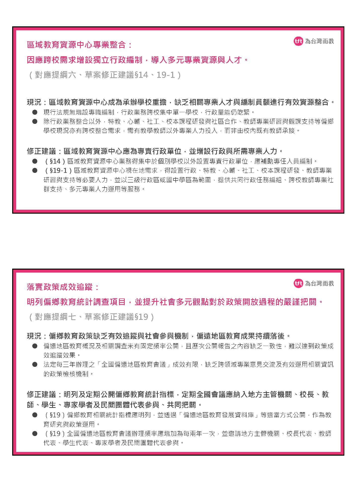
第一個是我們怎麼樣支持願意來的人可以有效地留任?剛剛其實有委員講到,確實偏鄉的人才招聘是很困難的,可是也透過我們過去10年的經驗累積,看到的是其實還是有人願意進入到偏鄉,只是針對這些願意來的人我們怎麼樣在制度上更積極地爭取,讓他有一個機會跟管道可以留任下來,這可能是我們在制度上可以思考的事情;第二個是在條例中有規範的區域資源中心,其實對於偏鄉小校來講會是一個跨校整合非常重要的機制跟平臺,那怎麼樣落實它的專業功能?這也是我們今天想要討論的;最後就是如何更有效地落實這些政策成效的追蹤跟公開討論機制。

首先,針對怎麼樣支持願意來的人?我們看到條例現況,關於8年前的這個專聘教師其實在現場我們看到的是,這對於過去已經有教師證的老師來講並沒有一個明確的差別跟誘因來報考,所以目前為止就我們所知,全臺灣已經沒有任何一位現場老師是透過專聘教師這個管道進入現場。

另外在條例中的續聘以及學程公費進修措施,它所針對的對象其實是縣市教育局處聯合甄選的代理老師,但是實務上我們看到是,除了離島縣市以外,其實多數的偏鄉學校在各縣市都是透過學校的獨自公開甄選來招聘老師,所以這些老師會因為一開始聘用資格的差異,就完全錯過這個進修專業的機會。

我們看到這個東西的重要性是因為我們都知道,一個老師進入偏鄉會遇到的文化衝擊、生活適應、教學困難,其實在他任教的前兩到三年是最劇烈也是最需要專業投入、支持的時候,如果在這時候他沒有這樣子的管道,對於在現場的任教品質、對學生的權益也是有很大的傷害。因此我們建議偏鄉條例的第八條應該要正視這樣子的實務現場人才樣貌,開放各校獨招的無證代理老師比照原本條例裡面三年內任滿四學期後,可以自費參加偏遠學士後專班的教育學分進修,讓他可以即時獲得他所需要的專業訓練。

針對這樣的師培專班,我們想要談的是,偏鄉師資以及他已經在現場教學所需要的專業訓練內容、需求與授課模式其實跟既有的師培是很不一樣的,這不應該是一個捷徑、也不應該是一個比較簡單的管道,應該要針對這樣子的工作任務跟需求去設計他所需要的專業訓練內容,所以我們建議在第八條裡面可以明定學士後專班學分班的開課形式、時間、內容,要考量到修課對象是偏鄉在職教師而予以調整。假設有這個法規依據,可能也會讓師藝司以及各師培大學有一個比較明確的遵循依據,可以去開設一個針對這方面人才培育所需要的師培樣貌。

再來,我們看到偏鄉學校因為編制的問題,在一些特定的專長科目上,長期以來沒有辦法獨立聘用一個專任的編制,需要仰賴鐘點代課老師的授課,但是現在鐘點老師的時薪待遇對應起需要付出的交通成本跟時間成本,其實是完全不成比例的,所以這會導致學校在這些特定專長上長期以來面對招聘困難的現象。因此針對這樣子的特定專長代課老師,我們是不是能夠在鐘點費用或交通津貼上酌予相應的待遇保障或是提升,以提高這一些特定專長鐘點代課老師的任教誘因跟穩定性?這也是我們希望在制度上可以思考的。

第二個是區域資源中心的整合,其實現在在條例中已經有,這對於偏鄉行政量能非常缺乏的學校是非常重要的,可是如果這個區域資源中心只是由既有承辦學校校內的校長或者是主任、老師來兼任,其實這是另外一個行政過量的開始,另外這裡面所需要的專業人才需求跟編制沒有辦法做有效的資源整合。所以我們會建議區域資源中心接下來應該可以設立一個專責的行政單位,無論在校內或獨立於校外的機構,以及透過特別經費去增設裡面所需要的行政跟專業人力編制員額,這是我們希望在區域資源中心可以去思考的。

最後就是政策的檢核跟落實討論,很遺憾在過去的8年之間,我們很少透過公開管道可以知道偏鄉條例在施政過程中的成效以及相關議題的討論,所以未來可以明定這樣子的參與機制,可能對於對話的穩定性以及對政策的即時修正會更有幫助。

比較細節的相關資料都有在書面會議資料中提供,會後如果有機會跟各位專家學者繼續針對這個議題就教,TFT很願意跟大家一起討論,謝謝大家。

主席:謝謝施惠文執行長發言。

接下來有請伍麗華委員。

伍麗華Saidhai Tahovecahe委員:謝謝主席,在場的所有教育先進,大家早安。今天來到這邊其實是盼了好久,因為在201712月偏鄉教育條例三讀上路之後,我得講,當年很多我們的意見沒有被納入,所以這不是走回頭路,而是當年有很多菁英本位的想法,使得這部法就只能長成這個樣子,所以很多我們當時預期改善的問題其實在這將近8年來並沒有獲得改善,現場有很多長期陪伴偏鄉教育的學者、校長、主任、老師們,我相信等一下,大家也會陸續上來這邊發言,我們可以聽聽看到底我們何去何從,我想這是今天辦理公聽會非常重要的一個目標。

我也要說,其實我們一直在講:教育無他,唯愛與榜樣。真的在偏鄉服務超過20年以上的校長、主任、老師應該會覺得這句話真的是真理,唯愛與榜樣!對一個在地人來說,如果他能夠留下來服務自己的孩子,這個就是愛與榜樣,而不是一個外地的菁英帶著救世主的心態來到偏鄉潛移默化孩子,然後離開。所以我們看到有很多電影在提醒我們,像是王政忠老師的「老師,你會不會回來?」,像是文國士老師的「走過愛的蠻荒」,甚至國外有非常多的電影都在提醒這件事情,例如中國張藝謀導演很著名的一部代課老師電影「一個都不能少」,這都是在提醒我們全球化在少子化之後對於偏鄉的一個窘境,所以我們應該透過好不容易立法的偏鄉教育條例來改善這些問題。因此這一次我的修法版本有幾個主要的目標:第一個,放寬偏鄉專聘教師的資格;第二個,強化專聘教師的在職培訓:第三個,促進原住民族地區教學場域設置的彈性;第四個,健全我們在上次偏鄉教育條例的政策美意──久任獎勵制度。

首先在第七條,我得說這8年來我們實施偏鄉條例的現況就是,偏鄉主要的師資來源仍然是無證代理,我們同樣不認為充斥無證代理是好的狀況,所以這次修法才必須讓這些無證代理受到好的培訓,成為一個有證的老師,繼續留在偏鄉提供好的教學,所以這不是走回頭路,這是正視我們偏鄉的現況需求。所以我把第七條跟第八條不合時宜、不合現況的法條把它修掉,讓這些無證代理變成有證,真正嘉惠到現在的偏鄉現場,也才能夠達到讓偏鄉有證老師比例提高的目標。

另外,在第八條的部分,關於代理教師的續聘跟偏鄉學士後的學分班進修,我得說,原本的條文在第七條的專聘教師能夠享有再聘,不限次數,結果符合的狀況幾乎不存在,但是配合第七條的開放規定,在偏鄉任教的代理只要經過校內決議,都能夠不受再聘次數的限制。

它更大的突破是原本只有主管機關甄選進用的這些無證代理能夠受到全額補助的偏鄉師培,也就是說,目前我們的法條,只有澎湖縣聯合甄選進去的代理教師能夠就讀臺南大學的偏鄉學士後師培學分班,但是我們的修法框架之後,所有聘任方式的代理教師,不限於主管機關的甄選,學校甄選也可以,只要符合三年四學期的門檻,都可以受到補助,參與職前教育課程,這個就是我們講的,我們就要想辦法讓這些無證的代理教師可以受到好的培訓。

這裡還有一個問題,就是我們很關心偏鄉學士後學分班,今年很高興,教育部在我也不斷地關心之下,終於除了臺南大學以外,總共有12間兼顧各區位的大學有開設,我們就是希望為偏鄉教育注入一個師資培育的新活水,但是當我們看到各校的課程內容,其實我們又很擔心是不是會重蹈現行師培不符合現場需求的覆轍。偏鄉教育的現場跟一般的學校其實有很大的差距,主要體現在兩點,第一是混齡教學、差異化教學的需求在偏鄉顯得特別重要;第二個,地處偏遠是老師進修最大的阻力,所以當我們在設計這些偏鄉師培的時候,就必須要根據那個來做課程設計。

再來是第十二條,偏鄉小校設置需要有彈性,我希望把原來規定的學齡兒童要十五人以上予以刪除,要改採行政裁量認定需求,並且很多原、偏鄉學校因為地形、地勢、距離還有傳統文化特色,所以其合法既有建物,我都希望可以放寬,因為目前我們的長照都已經放寬了。

此外,我也希望在第二十一條的久任獎勵能夠擴大適用,因為偏鄉學校人力的尋找不易,不是只有老師,而是整體人力都需要穩定、都需要被鼓勵。所以我們希望能夠擴及到原、偏鄉這些辛苦的教練,還有這些願意留下來的教練、願意留下來的護理師,還有各類的,像是宿舍的舍監、幹事、司機還有廚工等等,我都希望能夠去注意。

最後是關於公費的師培,我們確實看到111112年公費償還的人數高達六十多人,這個原因就是逾期不報到致撤銷分發,或是分發之後沒有服務期滿,而且這幾年越演越烈。這個部分的解方我覺得不在於大老遠地調度公費生來到偏鄉,而是應該回過頭來看在地人才培育的可能性,我相信這些人對無證代理……但很重要,如何讓這些有愛與榜樣的人從無證變有證,擁有更好的薪酬,讓大家願意在地留任,這個部分需要大家一起來形成共識,一起來達成我們修法的目標,謝謝大家。

主席:謝謝伍麗華委員。

接下來請陳佩瑩研究員發言。

陳政策研究員佩瑩:主席、各位委員以及與會的專家學者早安,我是全國教師工會總聯合會政策部的研究員陳佩瑩。我本身也是在嘉義縣服務,過去20年服務的學校類型都是非山非市類型的學校,今天以基層教師的角度來提供一些建議跟觀察。

首先,我對偏鄉教育的現況分析是這樣的,我的第一個觀察是,造成教育資源不足的狀況其實很多元,分級的情形沒有辦法確實地反映需求。我們這次討論的條例鎖定了偏遠地區學校,是指因為各種原因導致教育資源不足的公立高級中等以下的學校,但我們檢視最新的偏遠名冊,有一些劃分到非山非市或者是一般類型的學校,實際上它確實存在著因為地理環境或者是資源分配不利,造成學校的教育資源不足或者是不便利。譬如說,我們可以看到的是像畫面上這樣子的新聞,最近的颱風、豪雨造成嘉義縣沿海地區的學校淹水很多天,有一些初任老師也是開玩笑地說,幸好自己還是沒有分發到這樣的中心小學或是中心國中,因為像這樣子總是淹水、不方便的非山非市的學校,其實比起平地地區的偏遠學校,實在也沒有比較方便,也沒有比較安全。

接下來,第二個狀況是,有些情形是因為教育資源的不足導致資源分配不均造成的。譬如說在非山非市的學校裡面,其涵蓋很廣,從7班以上甚至到24班的規模通通都有,我們來講數位學習就好了,生生有平板,6班以下的學校是每個學生可以有1部電腦使用,可是在24班以上的學校,譬如我自己的學校,我們是34個學生共用1部,每一次使用要排隊、要登記、要登入帳號密碼,還要擔心自己的作業被別人竊取或刪除,所以這真的很不方便,這明顯是不患寡而患不均的資源分配不足所造成的狀況。像這樣子的分析報導其實這幾年也不算少見,但一直沒有解決,這種粗糙的一線之隔的劃分,就讓我們這種非山非市或者是在邊緣的學校在夾縫中求生存。

我的第二個觀察是,我們偏鄉老師的待遇其實沒有優勢,教職缺乏穩定的支持。我們知道是有一些偏鄉學校會有地域加給表,會按月來發給加給,但是以我們嘉義縣為例的話,在符合發放資格的學校,國中小只有20所,可是我們對照最新的偏遠地區學校名冊,其實我們嘉義縣列在偏遠、特偏、極偏學校的,總共就有97所,也就是說,其實有將近八成的學校雖然是屬於偏遠地區,可是我們卻沒有按月得到加給來補貼。當然,這是因為學校不符合這個加給表所列,譬如我們可以看到偏遠地區第一級,它必須要是你服務處所到最近的公車招呼站或火車站,步行距離要在5公里以上,但是以目前大家社會上對交通的需求來看,一個服務處所離公車招呼站4公里,難道不算交通不便嗎?我其實不太理解,那不便的程度難道不足以發給在這邊服務的老師其交通成本的補貼嗎?我想這個加給條件已經不符合我們現在的社會期待了。我知道地域加給表不在我們今天的討論範圍內,但我想強調的是,既然學校被列為是偏遠學校,它就存在實質的不利狀況,所以我認為大部分偏鄉老師的交通成本跟風險,都應該要在每個月的薪資裡面得到實質的補貼才對。

接著,我就要針對上面的兩個觀察來提供建議。第一個建議是我們要檢視分級的狀況,然後要切實地實際給予他們資源,細緻地去劃分學校的類型,譬如說提高待遇,或者是提高因為交通時數所產生的成本;如果是資源不利的學校的話,譬如我剛剛所提的非山非市或邊緣型的一般類型的學校,應該要依據學校的需求提供給他;譬如說生生有平板,那就應該真的是每一個學生都有一部平板才對。非山非市的學校目前的經費補助是3100萬,可是這真的是杯水車薪,我們要把學生的需求擺在最前面,各處室要來搶資源,最後犧牲的就是檯面上看不到的,譬如我們老師們用的電腦是10年前買的,開機就要5分鐘;再來,很多科任教室都還沒有換成大屏電視,我們還在使用必須有遮光才能看清楚的投影機,這就是非山非市類型的學校。所以我要建議,應該更精緻去呼應各種類型偏遠學校的需求,缺鋤頭的就要給足鋤頭,缺釣竿的就要給足釣竿,如此偏鄉教育才會有真正豐收的那一天。

第二個建議是,我認為要提高偏鄉教師的每個月待遇,並補足正式教師及行政人力。現在地域加給發放所涵蓋範圍真的太少,所以應該納入更多學校,按月補貼老師交通成本、食宿成本、生活成本。我知道有久任獎金,可是久任獎金是持續服務多年以後的獎勵,所以這個制度應該優化。以兩者來說,一個是即時的補償,一個是長期的正向增強,而兩者應該同步推進。

除提高待遇之外,偏遠地區的學校缺額,個人認為仍應以正式教師職缺為優先,因為以代理老師缺額來招聘的工作其實並沒有保障,且一年一聘留不住人。因此,如果是專長科目,譬如英語、自然專長等等,應該以正式老師的缺額來招聘。如為小校,可以考慮與鄰近學校共聘,以專長師資來提升教學品質,以正式職缺來穩定師資。

此外,非山非市學校在行政人力部分其實也有分配不均的狀況。目前國民小學班級數在720班的,會外加1名行政人員,這點非常重要,但不知為什麼,20班以上的國小卻沒有這樣做。至於21班以上的國小班級數多,行政工作當然更多,但外加行政人力卻被排除在外。相較於讓教師兼任行政工作而言,外加的行政人力才能專責於行政不影響教學,更能真正提升教學品質。所以我認為應該傾聽學校的需求,給予外加行政人力來辦理行政業務,如此才能弭平這種落差。

以上是全教總政策研究員陳佩瑩代表發言,謝謝大家。

主席:謝謝陳佩瑩研究員的發言。

接下來請郭昱晴委員發言。

郭委員昱晴:主席,還有各位教育先進,大家早安。偏遠學校長期以來一直都面臨多重挑戰,包含師資不足、流動性高,或教育資源分配不均等等,因此,利用這次公聽會來傾聽大家的意見並納入偏遠學校教育條例修法以為改進。

首先,偏遠學校的認定標準應更為精準。以往我們可能認為偏遠學校的認定係根據其地理位置、交通狀況或學生人數等指標,但這些指標通常都是靜態條件,未必能反映出各校實際上所遭遇的困難。現在有些學校雖不具備傳統偏遠學校條件,卻因人口快速外移或交通中斷,甚至因為師資的嚴重斷層,造成準偏遠化,卻未被納入。另外,有些學校雖然被列為偏遠,其資源實則不虞匱乏。因此,在缺乏動態指標的前提下,難免使資源的分配更為不均,所以我認為對偏遠學校的認定標準要更精準。

其次,如何活化師資聘用制度?學校雖然有編員額,事實上卻常常招不到人,以致很多學校被迫長期依賴所謂的代理或代課老師,甚至校長、主任都來兼任、代課、做行政,我想這會影響學生的受教權益,所以該如何賦予偏遠學校有更大的聘任彈性?學校是不是可以跟區域的教育資源中心合作,與地方連結,用專案來延攬、返聘退休老師?同時針對特定師資,不管是在本土語言或藝術或其他技藝類,也可以開放聘用兼任教師,以彈性工時來安排的機制補足師資不足的問題。

最重要的是,我剛剛聽到很多先進都特別提到偏遠教師加給制度,我想這是重中之重,即在待遇跟生活條件上有實質誘因,但究竟應如何納入?比如提高交通補貼、住宿津貼、租屋協助或設計獎勵保障制度,以維持偏遠教師師資資源的穩定性跟尊嚴。

第三點,很多人提到應完善教師師培跟留任機制,讓更多老師、人才願意來,也能夠留,同時可以在地發展。目前在偏鄉服務的教師碰到許多狀況,比方有老師尚未具備正式的教師資格,雖然他之前已經取得資格,卻因為代理聘期或聘任規則的限制,無法穩定被續聘,也沒有辦法參與專業進修,遑論接受升遷評鑑,我想這也會削弱偏鄉教師的教學動能,讓偏鄉學生學習的連續性處於比較不穩定的狀態下。所以我建議,對於偏鄉老師所面臨的,比如混齡教學或多元文化,或處於資源不足的環境下,其實更需要高度的彈性與實務能力。但現行教師甄試制度對長期在偏鄉任教,或具備實務經驗的代課或代理老師來講,反而是不利的!因此,如何合理地讓他們加分,或具備優先資格,使其實際經驗可以被看到?我想,讓偏鄉經驗成為一種累積,也就是成為累積教學能量與職涯成就的場域,這樣老師才願意長期投入這樣的教育工作。

再來,現在許多偏鄉小校還是有一人多職的現象,我想這不僅止於偏鄉小校,目前有很多學校根本招不到老師,以致老師除了教學以外,還要兼任很多的行政工作,嚴重壓縮到教學及輔導學生的時間與品質。就這部分來說,是不是可以明定每個區域的教育資源中心至少要配置一個專任的行政人員,負責偏鄉小校的行政工作,分擔基層人員的壓力?除了讓行政工作更具有專業性外,也可以讓老師專心在教學上。

另外,要建立全面性偏鄉教育調查與評估機制。推動有效政策的前提就是先掌握偏鄉教育現場的實際狀況,評估項目包含學生的基本資料、老師人力的流動現象、學校校務與財務狀況,以及學習的成效指標等等,還有一些其他的特殊需求,如家庭支持、語言環境或地方文化等等,這些除了納入行政參考外,也應該定期公開,之後亦應成為政策評估的依據。

最後一點,代課老師的待遇是不是應該要合理調整?目前很多偏鄉學校大量依賴代課老師,但代課老師的薪資待遇往往低於正職教師,甚至有些連生活的基本支持都有困難。不僅如此,有些代課老師每週代課的時數不穩定,再加上收入無法預期、年資無法累積,凡此種種,會讓很多年輕教師不敢久留,而資深教師也不願意投入,我想這是偏鄉教育中有關師資部分所面臨的最大的問題。

最後我要強調的是,偏鄉教育的挑戰已經不再只是地理環境或者是交通上的問題,而是我們在制度上、政策上與結構上怎麼樣能夠來補足,然後給予更多的支持,我想這才是一個比較長期的建議。以上,謝謝。

主席:謝謝郭昱晴委員的發言。

接下來有請KIST:樟湖生態國民中小學陳清圳校長。

陳校長清圳:主席、各位委員、各位教育先進,大家好,我是雲林縣立樟湖生態國民中小學的校長陳清圳。我個人在偏鄉服務已經超過20年,在這20年的期間裡面,我歷經了不同的小校轉型、裁併校,以及公辦公營、公辦民營等各個不同的階段,對於整個偏鄉教育條例,我也曾經參與過這樣一個條例的研擬。

在這邊我代表我們KIST聯盟,我們在全國大概有13所學校,分布在花蓮、臺中、屏東,以及嘉義縣、雲林縣、新北市等各個不同的偏鄉地區,今天我來代表這個聯盟發言,我提出三個很重要的政策,第一個是支持,第二個是落實,第三個是鬆綁。

針對今天這七個提綱,我這邊有一些建議,第一個建議是,偏遠地區的學校分類,第四條裡面有關偏遠地區的分級問題,這個問題來自於第一個,中央有訂出一個很明確的認定標準,可是地方在執行的時候會有一些執行的狀況,譬如說,同一條街兩所學校,一個學校是一般,一個學校是偏遠,我們一直在探究為什麼會有這樣的問題發生,其實這牽扯到資源分配跟國中會考的問題。你知道,有些區域的國中會考,小校只要是納入偏遠是可以加分的,所以它在這樣一個地方自治提報給中央的過程裡面,造成無法落實,所以這樣一個所謂偏遠地區的認定,包含未來如果我們把非山非市也納入到更細緻的所謂的落實點,這個部分,我覺得教育部應該要去做一個很嚴謹的把關,避免產生一牆之隔的兩校會有不同的認定標準,這是第一個建議。

第二個建議,在這樣一個偏遠地區標準認定的時候,你會發現有很多平地的偏遠學校,以致於教育部在補助偏遠地區師資的時候,很多老師在招考時還是往平地的偏遠學校去集中,因此,在山區或者海邊的實際狀況,是沒辦法找到一個合格的師資。所以回應提綱三有關如何優化勞動條件來吸引更多優秀的老師,我非常贊成伍麗華委員在講的愛與榜樣,因為我在偏鄉服務的過程裡面,我發現很多人來到偏鄉,帶著一種他的文化傲慢,以及這樣的一個過程,然後35年後他就離開了,其實這對學校來說是一種剝奪。當孩子想要在這邊有一個高品質教育的時候,我們往往看見師資的流動都是往都會去集中。所以從第一條的分級制,到第三條裡面如何去納入更多的優秀老師,我這邊有一個建議,就是與其讓他在那邊流浪,倒不如進入到我們所謂學士後師培的過程,真正把關是在哪裡?從一個代理老師要考上一個正式老師的那個甄試,才是真正的把關。所以在甄選正式老師的教甄那一塊,其實可以用更多元、更彈性、符合學校偏遠地區學校的特色去做甄選,而不是在前端的任何一種所謂的培訓,或者是把他納入的過程底下,我們把他變成應該要回到師培機構。其實我們自己看到在很多的招考過程裡面,很多老師在招考的時候都趨於理論,而無法符應到學校現場的需求,這對我們偏遠地區學校來說是一個很大的傷害,他來到學校以後,面對班級經營、面對學校的親師溝通,其實是沒有任何能力的,這也是我們在偏遠地區一直遇到的很大的困境。所以提綱三裡面,我們很期待未來在偏鄉教育條例第七條、第九條及第二十一條,能夠在這樣一個過程底下,把老師專業的過程納入進來。

另外,在偏鄉教育條例第七條、第九條及第二十一條裡面,不應該只包含到老師。我自己曾經為了招考廚工,3個月找不到任何一個廚工,所以對於所謂的支持的過程裡面,我們很期待把行政人員、護理人員、廚工、甚至宿舍輔導員都納入進來,更多元、更廣泛地去支持偏鄉整個學校的運作,這是回應提綱三的部分。

另外,回應提綱五少子化浪潮裡面,其實這一點我滿感慨的,很多學校被併校了,最近我看到很多的縣市說併校以後直接用交通車去載學生,或者是把他提運到更遠的學校去住宿,但是這個東西有一個很大的問題,就是說,我們看到很多的學校如果校跟校之間距離很遠,譬如通勤的時間要到1個小時或者40分鐘以上,或者是它的距離可能是二、三十公里的山區,如果讓一、二年級的孩子去住宿,其實這個對他的家庭歸屬感是有剝奪的。我自己曾經在學校的宿舍裡面有接受過一、二年級或三、四年級的學生住宿,後來都沒有很好的結果。所以拜託,如果真的要併校的話,可以從分班、分校這樣的制度去做起。教育這個東西不是在談論資源成本而已,更重要的是無私的付出。

最後回應到區域資源教育中心,資源教育中心現在就設在學校裡面,而且是「得設」,我們認為應該要把它改成「應設」,而且我們建議要朝向多樣、多元、多方面的方式去做,譬如說,可能是所謂專門校務運作的、師資培訓的。這樣的區域資源中心其實是在做支持系統,因為老師到偏鄉去服務的時候,他其實在支持的這一塊是零,所以如果未來在一個縣裡面有不同的區域中心,針對不同的方式去處理,我覺得未來這對老師來說是一個很大的支持。這樣的區域中心應該配置專案人力,包含情緒諮商的老師,甚至大學機構,或者是一個好的基金會,都可以來擔任這些區域中心的委任。所以針對這樣的狀況,我提出這樣的建議,也把這樣的提案單交給委員會,未來如果需要再討論的話,後續我們可以再繼續進行相關的說明,謝謝。

主席:謝謝陳校長。

接下來請張雅琳委員發言。

張委員雅琳:主席好,以及在場的先進,還有一些團體的好朋友,大家早安!我想今年1月的時候,當時就有民間團體針對偏鄉條例提出了一些意見,其中就有提到師資短缺是大家普遍認為亟需解決的問題。根據TFT的計畫,他們發現在過去10年其實累積了大概有6,000位有意到偏鄉服務的申請者,所以看起來是其實有人願意去偏鄉任教,可是我們如何去完善師培和支持系統?當時民間團體也提出了許多的建議,例如學校是不是可以自辦甄選教師的進修管道,或者是不是可以放寬師資培育員額的上限,以及邀請及鼓勵各地師培大學開設偏鄉專班等等具體的建議。剛剛也有聽到一些意見,我覺得都是我們可以來去好好地思考,看看是不是可以納入條例去做一些討論。

現在我自己簡單地就現況跟挑戰,還有一些可能修法的建議上面來跟大家做個分享。依據教育部現在的資料顯示,從113年到115學年度,全國核定偏遠學校大概是1,191所,其中國小大概是八成,國中大概是兩成,高中只有2%;三級分布約七成是偏遠,兩成是特殊偏遠,一成為極度偏遠,雖然校數較107年到109年有一點增加,但背後是少子化和城鄉差距交錯帶來的一個新挑戰。教育部近年來也投入了大規模的經費,例如109年到113年補助國小合理員額32.9億元、國中21.3億元,增聘了差不多8,000名的教師,並且推動了公費生合聘與巡迴制度,但是我們也可以看見教師留任率仍然非常不理想,大概只有國小流動率降了1%,其實也是因為強制性的6年服務規定,並不是吸引力的提升。除此之外,也有老師有提到生活不便、進修機會很少、工作壓力很大,並不是只有學科,還要涵蓋小孩一些其他的生活等等,都是讓老師們決定離開的原因。其實還有一個就是代理教師長期處於一年一聘、暑假無薪的狀態,也讓偏鄉教育團隊難以穩定。

在設施、設備方面,108年到112年教育部也投入40億用於校舍修繕,數位與硬體設備改善,雖然有明顯的進步,但是仍然有學校反映網路的訊號不穩、專科教室不足。在學生學習層面,偏鄉國中小參與學習扶助後的學力進步率大概是八成,到了高中大概只剩下57%,及格率更是只有40%,顯示學到越高,落差越大,學習支持仍然是非常需要加強的。

昨天我也去參加了EdYouth臺灣一滴優教育協會舉辦的108課綱的一個民間論壇,有個篇章也是講到偏鄉學校的資源,特別是資訊課、本土語言課、藝才課,老師的專業不足、留任困難,很多也都是用視訊教學的方式,其實也是非常需要主管機關以及我們所有立法委員一起好好想辦法來面對。

針對這個條例修法的意見,條例從106年施行至今,相關子法如合聘教師辦法、久任獎金機制、偏鄉專班等其實都已經逐步地在實踐,今年8月也會發放首批的久任獎金,大概有8,500名教師受惠。不過我想這個對於初入職場的年輕教師,吸引力還是有限,偏鄉專班雖然擴大招生,但師培與實務需求還是有落差。

所以我提出三點建議,第一點就是我們還是要去強化留任的誘因以及職涯的支持。我們必須去檢討現在的久任獎金門檻,可以考慮分階段提前發放,或擴及行政輔導人員,並且針對代理教師保障一年聘期與年資累積,改善偏鄉的教師斷層。第二點就是擴大基礎設施與數位資源。偏鄉學校每3200萬的補助是基礎,未來應該提高額度,並給予地方更大的彈性,以解決網路、交通、宿舍等等一些急迫性的問題。第三個還是回應到關注高中階段多元學習。偏鄉高中的學習落差明顯,建議在學習扶助之外,也應該要引入藝術、體育、技職等等的多元課程,協助孩子去探索,並且連結社區的資源,讓學生看得見未來,保有學習的動機。

偏鄉教育發展條例是落實教育機會均等的基本法,我們現在已經走過8年,我也認為是時候來啟動相關的討論,讓師資穩定、資源均衡,讓不管是偏遠地區的孩子,或是身處於山區離島、非山非市的學生都能夠擁有相同的學習權利與未來想像。謝謝。

主席:謝謝張雅琳委員的發言。

接下來請曹峻昌代理校長發言。

曹代理校長峻昌:主席、各位與會的所有先進,大家早安。我是南投縣仁愛鄉萬豐國小代理校長曹峻昌,今天很高興有這個機會來參加這樣子的公聽會,我想就我在偏鄉待的過程跟各位進行我的教育第一現場的分享。

23年前我是嘉義大學的公費生分發,我分發的學校是在南投縣仁愛鄉最偏遠的翠巒分校,我記得我們那一年分發的學生總共有7位公費生,我們分發過去的時候,整個部落的村民都非常開心,因為他們學校的老師已經很久沒有那麼穩定了,但是他們開心也沒有很多年,大概是三、四年後,當兵的當兵、調下山的調下山,所以過了一陣子之後,學校的師資又趨於不穩定,我一樣是留在力行國小翠巒分校。到今天為止,我已經在偏鄉待了23年。這23年間,偏鄉的老師無法穩定的甄選到或者是留任一直是一個問題,這個問題讓我們一定要去思考一下。想想看20年前有兩千多個流浪教師拿著皮箱,全臺灣在找老師的工作,到今天竟然臺灣缺那麼多老師,這樣一個轉變到底是為什麼?這真的是國家一個很大的問題,大家好好思考一下。

首先,在這邊我覺得我們要感謝我們的國家為偏鄉做了那麼多事情,所以我今天就想用一些我的感想來跟各位報告、分享。我覺得針對偏鄉公共政策的制定,不應該只有在辦公室討論,我在這邊建議委員,還有與會的所有官員跟我們的夥伴們,有機會就到偏鄉走走,聽聽偏鄉的、 部落的村民的聲音,聽聽學校校長的話,聽聽老師們的建議,這會是最直接的!去了解一下為什麼我們偏鄉留不住人才?如果說今天有一堆菁英願意往山上跑,那我們今天就不用討論這些問題。

我就針對幾點提出我個人的見解,也是跟幾個代理老師討論之後的一個結果跟各位報告。他們認為薪資不是很漂亮,為什麼?因為現在連搖飲料、7-11,甚至外賣,薪水都有可能超越代理老師,你們知道嗎?所以一個初任老師為什麼一定要選擇當老師?一樣是師字輩,我們當老師的師字輩的薪資其實真的不算漂亮!我在這邊建議,如果可以的話,真的我們要鼓勵這一些願意進入到教育現場的老師們,初任老師的薪資應該要提高一點。因為我現在看下來,願意參加教師甄選的大概有兩種人,第一種人就是真的對教育很有熱情,第二種人是走投無路的,他沒有事做,剛好大學畢業也不知道要幹嘛,那就考考代課老師或者是爸爸媽媽推著他,還是誰就帶著他做,他並沒有太多的想法。所以我覺得初任老師的薪資應該要能夠符合社會中產階級生活的水平去做調整,要高一點,不然他們去打工就可以了。

第二個就是要降低新進老師的陣亡率。剛剛伍麗華委員還有KIST的校長都有提到,現在讓人家很痛心的一件事情,就是老師是很需要專業的一個工作,我們培育了那麼久,然後讓他們去參加實習,回到學校之後,都紛紛地不想當老師,那是為什麼?這要去思考一下!一個國家花那麼多心力、那麼多時間去培養這樣子一個老師人力,結果都還沒到教育現場就夭折了,我覺得這已經是接近國難了。

然後可能有幾點,我認為是這樣子,剛剛KIST的校長有提到,很多老師在專業上的培養是偏向於寫課程,還有他的教學能力,可是到現場之後,小朋友就是不聽話,什麼樣奇奇怪怪的小朋友都有,或者是他們有被鑑定出來的,或者是他原生家庭有問題的,一個家長衝到學校裡面對老師罵三字經,我們很多新進老師是無法去應變的,甚至他會害怕。再來就是還沒進去之前就聽到一些行政工作的壓力,就讓他打退堂鼓,就沒辦法在這個教育現場繼續待下去。而且還有很多家長是比老師還要厲害,他們很懂現在的教師法跟性平法,三不五時就揚言要告老師,我也被威脅過啊!所以我覺得我們現在國家有什麼樣的方式可以去協助現場的老師。不好意思,蠻多心情的講不完。

再來,我講一下我學校目前的狀況好了。我們有培養一批老師很久了,也寫了十二年國教的校本課程,但是很不好意思,他沒辦法繼續留任,明年我要重新再聘,之後重新再聘的老師,他對新的課程沒辦法銜接,所以造成學校斷層。我現在講的是我們要留住偏鄉關鍵的人,什麼樣的人叫「關鍵的人」?我認為是有愛心的人,是願意對部落孩子用心的人,我們希望能夠把這樣的人跟孩子留在一起。所以我要幫一些已經有家庭、無法拋家棄子投入的公費生,或者現行有師資培育制度的夥伴提一下要求,今天也講了有12間大學願意開出這樣的學士後學分班,讓他們有辦法去進修,但除此之外,我幫這些老師提一下他們的需求,他們希望能夠有一個更順暢、多元的管道,這不是我講的,是老師講的,他希望能夠就地扶正,因為他們在當地像我們原鄉有文化課程,這些文化課程不是每個人都可以上的,他們已經培養那麼久,然後因為甄選沒上,就無法讓這個課程繼續,所以他們希望能不能有個就地扶正的機制,譬如我們可以請外聘教育大學的委員、還是有誰可以幫忙寫推薦函,讓他們能夠在原學校繼續服務,這樣對學校來說才是有利的。以上是我的分享報告,謝謝大家。

主席:謝謝曹峻昌代理校長的發言。

接下來請劉書彬委員發言。

劉委員書彬:主席、各位學術跟教育先進,大家早安。今天我們看到的問題是在促進偏遠學校的教育,我們看到的是經過在106年偏遠地區學校教育發展條例的修正,還有包括本來就有公費生派到偏遠地區去,但是經過這麼多年來,還是出現以代理教師為主要的師資,所以我們應該討論、想想看到底是發生了什麼問題?偏鄉教育長期存在三大問題,第一個是勞動條件不佳,第二個是教學支持不足,第三個是職涯發展缺乏機會。這些問題的形成的不只是影響教師是否願意留任,更重要的是我們要注意學生公平受教的機會。

首先,針對勞動條件不足的問題,偏鄉地區師資留任困難其實不在薪資的高低,更重要的是整體支持系統的缺乏。從過去的幾次,尤其今年1月有做過一個公聽會,都有主張應該提升久任獎金、擴及教育支持人員,還有透過在地培力計畫來鼓勵返鄉任教,特別是特定專長的鐘點費不足,所以應該給予偏鄉教師合理的差別待遇。特別在生活條件上造成教師流失的關鍵因素是一個重點,譬如如果在偏鄉要長期作為生活的工作場域的話,必須對住宿跟交通做一個支持。我們之前有看到一個社團組織提到,目前公教人員地域加給分為偏鄉跟高山地區,加給的範圍到達3,000元到9,000元之多,看起來是有照顧,可是若加上附帶條件,譬如4公里長的距離,事實上是看得到卻吃不到的情況。

第二個部分,上次公聽會當中也有教育協會指出,偏鄉地區不只是正式人員不足,在行政編制上更因為很多縣市的經費差異而產生不平等。過去瑩光教育協會提出以屏東跟臺東共推的區域人才培育模式的實務經驗,透過跨域、跨校合作跟行政資源共享,來降低教師在前線的孤立感,有效提升留任率,也讓縣市和學校之間有交流經驗,可以促進偏鄉教育有非常好、穩定的發展。所以偏鄉教育應該從個別學校去看,把它脫離這個概念,轉向區域協作的系統性規劃去進行,才能真正地去改善。

第三個部分,在職涯發展當中,鑑於師資培育與現場需求之間的落差,必須談到現行這個版本事實上是以都市學校作為藍本,不能對偏鄉學生常常出現的混齡教學、文化差異跟資源不足的情況去做因應。TFT(為台灣而教教育基金會)執行長之前也提出過,包括學校自辦甄選教師進修管道、放寬師資培育員額上限、鼓勵各地師培大學開設偏鄉專班,還有開放師資進修等配套服務等等,今天剛剛幾位民間學者專家都提出這樣的建議,我覺得要正視當原來培育師資管道不通的時候,是不是讓現在已經在當地培育有熱情的師資可以符合我們一般所說的師資水準之後繼續留任下來,因為他們都有地緣關係跟熱情,這才是最重要的。所以應該注意到偏鄉教育現場的多元性,在課程當中加入教學差異化的能力,讓更多願意深耕原鄉的老師看得到可以長期發展的規劃。目前合格教師人員都還有6萬人,但是他們不願意投入的時候,真的要好好去思考這個問題,怎麼樣讓教師能夠留下來。

我們民眾黨的版本也針對剛剛前述的這些問題,對於第七條跟第八條做了一些修訂,修訂主旨是要放寬專聘教師的資格,並補助由偏遠地區學校自辦甄選方式進用現職的代理教師,以提升偏遠地區專業合格教師的素質、強化偏遠地區師資久任的誘因,因為這些人是真正願意留下來,而且跟偏遠地區有師資地感情因素,這是非常重要的,因此提升他們合乎實質的水準之後,就可以繼續久任下去,這讓我們再去思考,也可以實現教育機會平等的原則,確保偏遠地區的教育能夠做均衡的發展。

最後,我們要強調,應該正視這些長年已久的問題,也應該擴大區域的住宿、交通、培訓管道跟建立職涯規劃制度,從系統面處理整個偏鄉教育的結構性問題。我們期盼這次修法不只是加強補助,大家想想看,8年了,等於學校念大學都可以念到兩次,希望大家好好地針對國教在偏遠地區的人員,從開始的時候就讓他們安心、願意留下來,且有熱誠跟建立感情,這才是真正對整個學校教育體系、對偏鄉地區的學生跟老師最重要的支持。所以為了這樣的因素,包括重新設計教育活動、教育治理跟資源的配置是非常重要的,讓偏鄉教育從支離破碎走向制度穩定、區域協作跟永續發展,謝謝大家。

主席:謝謝劉書彬委員的發言。

接下來請李郁緻教授兼主任秘書發言。

李教授兼主任秘書郁緻:主席、各位教育先進,大家好。今天針對「偏遠地區學校教育發展條例」的修正,還有包括我們事前所收到的討論提綱,我在這邊就師培的立場提供幾個建議:第一個,事實上,這幾年我們可以看到整個師資量能的穩定,才是整個師資無論是培育、任用、進修等各種制度規劃的重中之重。以今天所討論偏遠地區的教育發展來說,如果我們思考整個偏遠地區教育的永續發展,其實就必須要重新思考如何穩定且有一定品質的整個師資系統的建立,師資的培育、任用、進修、甚至留任,必須是環環相扣、密不可分地作為一體的政策架構來加以思考。

這幾年我們可以看到少子化的關係,加上整個教育資源的重分配,還有政策的變動,很多縣市在學校教師的招聘名額還有方式上做了蠻大幅度的調整,這種過大幅度的調整,反而會更嚴重地造成整個師資無論是質或量的不足或者不穩定的問題。這個問題不只反映在偏鄉,在城鄉都會看到相關的現象出現,影響的也不是只有今天剛剛主委、先進所討論的無證代理教師,其實有證的培訓儲備教師也有面臨這樣的困境。

所以第二個我會建議,偏鄉教師在透過整個在職進修取得教師證,包含偏遠地區學校教育、就是學士後教育學分班的相關規定,尤其是針對他們的資格,事實上是不宜過度放寬的。當然我們都很重視偏鄉教育,也因為很重視,所以我們更應該要提出完整的配套及挹注資源的方式,來吸引合格的教師進入偏鄉服務,以解決偏鄉教育的問題,不是讓偏鄉因為我們的修法,陷入好像有人願意教課就好的困境。

剛剛有教育先進提到師資培育大學、更長期陪伴的想法,我認為身為師資培育端,這個確實是責無旁貸。國立臺南大學其實長期都透過各種管道,包含我們有偏鄉的學程及開設學分班,在師資職前教育上也做了一些相關的努力,透過各種管道來陪伴偏鄉學校和教師,當然未來我們也會持續繼續跟現場一起努力。

第三個是關於提綱中所提到的偏鄉師資職涯發展管道的相關規劃,其實我認為這個是非常、非常重要的一個建議,如何讓偏鄉教師在在校教師人數少的情況之下,仍然能有機會來參加好的進修研習管道,透過這樣的思考跟規劃,我們才能能夠持續提升教師的教學品質。以上,謝謝。

主席:謝謝李郁緻教授兼主任秘書的發言。

接下來請辜鴻霖老師發言。

辜教師鴻霖:主席及各位與會的學者專家早安,我是南投縣教育產業工會前任理事長辜鴻霖。我目前在臺東縣的縣立寶桑國中服務,其實我是生長在信義鄉,所以我在偏遠地區大概服務了十多年的時間。我在擔任理事長這些年的期間,事實上,我把南投縣所有的國中小學全部都跑過,唯獨一所我沒去過的是剛剛曹校長的(力行國小)翠巒分校,所以基本上,大家覺得偏遠地區遠不遠?真的要跑過一次,你才知道遠不遠,翠巒分校為什麼去不了?因為車要上去的時候,路壞掉;路修好了,我車壞掉,所以這是一個還蠻不湊巧的狀態。

不過今天真的有這個機會來參與這樣的一個公聽會,我希望來表達基層教師就實務觀察跟現行制度的問題,我所觀察到的一些思考方向,其中大概我會分兩個大方向,一個是從大環境來看,第二個部分是從我們這個條例提綱的面向。首先,我要先提的是,單從偏遠地區師資的結構這樣一個沒有辦法銜接的問題來討論,是有點不太現實,為什麼這樣講?因為事實上師資結構雪崩式的流失這種東西不是在偏遠地區才這樣,而是所有整個教育現場都是這樣,這是一個反映到教育體制整個信任崩解的問題,所以我會覺得偏遠地區留不住老師不是單點災害,它是整個教育現場師資結構的土石流。各位知道土石流,你要去探討一個山溝的整治是不現實的,土石流不用去探討山溝整治,因為它流下來是會讓整個村落都不見。我現在的問題是覺得職場風氣惡化很重要,因為像校事會議這樣的制度其實立意算是良善,但是它實行出來之後,在現場它就是災難,這個災難已經造成整個行政過載,因為程序非常繁複,這種無差別的投訴會讓現場上的大家沒有辦法繼續好好地想要在這裡安心的教書,老師已經變高風險行業。

第二個是政策信任落差,就是老師們不再相信制度能夠保障基本的尊嚴跟安全,沒有基本尊嚴跟安全,其實講錢,錢很現實,但是有的人就是要尊嚴,不一定要錢,錢夠用就好,所以這個部分很多都會地區都有缺額,等一下會提到。再來,老師會從想教變成不敢教,為什麼呢?因為體制沒有辦法有一個基本的信任跟尊重的時候,年輕人不會來。我講白一點,如果進到這個職場裡面風險很大,動不動要被投訴、動不動要面對一種準司法調查的時候,在市區都不願意去了,既然要被調查,為什麼還跑到偏遠地區去被調查,對不對?千里迢迢去那裡被……我不想講糟蹋,但是就是那個狀態,所以這個部分是第二個。

第三個部分是人才流動會趨向一種正常選擇,什麼叫正常選擇?就是有更好的地方,我就往更好的地方去,所以偏遠地方不會有人去,偏遠地區就是很像教育資源的……教育資源如果是一個老師、是一個大水庫的話,偏遠地區就是高灘地,那個地方水不見得就第一個露出來,就這樣而已,這很自然。為什麼我會這樣講?你們看,偏遠地區不誘人是基本的,但是有個地方更誘人,比如市區好了,前一陣子我才……前兩天而已,桃園市某國中小學在中和新蘆線的捷運站旁邊,他們招考四十幾次,快要五十次了,那個是桃園市啊!那南投就不用講了,去年我們南投縣很多國中小學、特別是國中招考數學跟理化老師,像我本身的學校,我就不講我之前的學校是什麼,招考二十幾次了,你們知道招考二十幾次是什麼概念嗎?二十幾招就是一直在招考,其實整個學校的教評委員、整個人事,還有行政體系全部都在辦招考,二十幾招就已經很誇張了,這個四十幾招,我不曉得怎麼做的?再來,教師人力資源會全部都流向業界,特別是數學、理化,理工科基本上因為薪水太優渥、滋潤,所以我覺得這個部分,我們沒有競爭力

第四個是回到我們這個制度面,我們偏向在留人的設計,各位!沒有人進去就沒有留人的需求,沒有人要去,你留不住人,因為沒有人可以讓你留啊!為什麼我說留人?就是我們的制度上面是同一個偏遠學校連續服務6年才能介聘,連續要8年才能夠領久任獎金,可是各位要想,如果他都在偏遠地區流動及服務,他從偏遠地區的A校流到B校,再流到C校,事實上,他還是為偏遠地區奉獻他的心力,為什麼會去限制要在同一個學校?我覺得這個東西當然還有一個師資結構穩定的考量,這個我們不是沒想到,但是這個東西你還是要去思考到這個地方只要有人願意去,我們應該要鼓勵他啦!人性基本上應該是這樣。所以沒有人想去,就不會有留人的需求,我針對這個部分的具體建議是應該要鬆綁,鬆綁就是不一定要在同校。再來一個就介聘,介聘這個東西很講人性,大家會覺得去了就給你綁6年,可是萬一家庭有發生重大變故,這樣會沒有人敢去,這失去人性。

再來,接著是有關偏遠地區的認定,這個部分我們也會覺得應該跟地方現實的脈絡對齊,這就是要參考地方觀點,像剛剛政次提到有在做偏遠地區的一些會議,事實上,我們在偏遠地區真的沒有聽過這樣的會議,我不曉得都是誰去,這個部分可能要擴大參與。

再來就是偏遠地區的認定標準,簡單講,其實平溪、內灣、集集這種線路不能把它拿來跟捷運線、輕軌、共軌那些東西作為同一個標準,這當然有分級,我知道,但這些東西基本上要剔除,為什麼?這些都是以前在運木材、運物資的,載人只是觀光,那真的不是交通線路,坐一次你就知道,我自己開車都來回了,那個火車才到,那個不叫交通線!我們在南投有遇過這樣的狀態,有便利店的不用講,大家都有便利店,高山、海拔多高、多遠都有便利店,但是有肯德基、麥當勞、電影院、區域醫院、地方醫院等等的地方,有34所學校屬於偏鄉,然後麥當勞、肯德基、很厲害的便利店、大型家樂福等等1所都沒有的,卻不是偏鄉、不是偏遠地區,所以這個設計上面需要再精緻化。歸納起來,穩定偏鄉教育要回復到人性。

最後我具體的說明就是,要重設介聘久任年資變成偏鄉服務總年資來提高彈性;第二個部分,要精緻化偏遠地區的認定標準,一定要納入現場觀點,有些線路已經斷掉了,你還在說它是交通方便的地方,那是完全不對的;長遠來看,應該要立即檢討校事會議的制度,重視教師的職業尊嚴跟安全保障,恢復這種信任基礎,有人來,自然水滿起來了,偏鄉就有人,要不然偏鄉找不到人;最後要強化師資的補充體系。以上,謝謝。

主席:謝謝臺東縣寶桑國民中學的辜鴻霖老師發言。

接下來有請中華民國瑩光教育協會專案企劃組廖婕妤專員發言。

廖專員婕妤:主席、在場的各位先進,大家好,我是瑩光教育協會專案企劃組的專員廖婕妤。我今天會透過瑩光教育協會在現場實作的經驗來回應公聽會的討論提綱,做為更多可能性的參考,同時也會提出具體的建議說明。

瑩光是一個非營利組織,我們自2019年創立至今走訪全臺各校,不斷累積與現場對話的經驗,與學校老師一同發展課程、實際的共備,並與專家學者進行訪談,訪談學校人員、行政人員與基層教師。在這個過程當中,我們發現學校是一個極為複雜的場域,現行的分類確實有助於資源的評估與整體的規劃,然而以客觀的條件作為指標,可能難以全面掌握現場需求,我們認為學校的發展需要考量更多可能難以量化但是卻十分重要的因素。

我們在與現場互動的過程當中也留意到一些結構性的問題。我們發現臺灣偏遠地區的學校除了面臨少子女化、減班、廢併校、地方文化無法傳承的問題之外,其實學校也長期受限於教師人力不足的問題,近年來有越來越多的學校聘任未具教師證照卻實際承擔教學任務的無教師證代理教師,這些無教師證代理教師也逐漸成為部分地區穩定師資的關鍵方式。然而這些無教師證代理教師因為沒有受過正規的師資職前訓練,缺乏相關的經驗,以至於在教學工作當中遇到許多的挑戰及困難,學校即便有心想要協助校內的無教師證代理教師,卻因為受限於人力而無法提供實質的支持。目前也缺乏一套系統化的培力機制,使得這些老師在現場受挫而離開,不僅影響教學和學生的學習品質,也使得教育現場形成一種高流動、低穩定的惡性循環。

為了因應上述的現象,瑩光教育協會在教育現場透過多元的實作、匯聚教學現場的力量,希望推動一些具回應性的解方。我們透過長期入校陪伴計畫與學校一同發展特色課程,例如我們與原民小學一起發展文化跨領域課程,讓族群文化融入固定課程當中,我們發現學生對於族群文化的認同度提升了,學生的學力也成長了。

我們每年會辦理區域性的入校學校課程分享會,透過課程分享會,讓不同學校的教師有機會可以與他校分享校內課程實踐的經驗,讓跨校間的彼此經驗能夠交流和互動。

我們也與縣市合作,培育區域性的陪伴者人才,這些陪伴者或許是以入校的方式來陪伴學校發展課程,也有部分的陪伴者則是專注在無教師證代理教師的支持,為地方建立了無證教師的專業發展支持系統和夥伴網絡。

在無教師證代理教師支持專案當中的共學團計畫,我們以小組的方式聚集無教師證代理教師。我們在小組共備固定課程或者是線上課程的實作當中,也會邀請來自各地的無證老師,將學校的特色融入在固定課程的實作當中,讓不同區域的老師能夠有機會學習彼此的經驗,交流更多不同的做法。

最後,我們建立了無教師證教師與學校支持平臺,希望透過資訊的流通,可以讓優秀的人才留在地方,提升師資的穩定性。然而在推動這些計畫的同時我們發現,其實很多的事情仍然需要透過政策的推動與改革,才能夠帶來實質的轉變。因此,真的是亟需在座的各位委員以及政府單位的先進一同來努力。

為此,我們提出以下的建議,現在來進行說明,第一,我們建議能夠借鏡醫界的住院醫師制度,建立學士後準教師實作制度,讓在職實作與專業支持能夠相結合,作為取得教師資格的途徑之一;第二,我們建議將無教師證代理教師支持的系統列入偏鄉教育人力政策,作為偏遠地區教師補位人力的策略性方案,提升師資的穩定性;第三,針對在偏遠地區學校任教多年的無教師證代理教師,我們建議為其設計歷程式教師資格認證管道,以這個認證管道,與學校評估、陪伴機構的成長紀錄、課程實作成果等等結合,作為現行考試導向制度的替代或者是補充的方案,讓這些在教學現場具備多年教學經驗的無教師證代理教師的在職教學能力能夠被認可;第四,我們建議推動教育陪伴者制度的常態化,由具經驗的現場教師擔任陪伴者,支持初任或準教師發展,教育部可以提供訓練或補助,讓這些陪伴的職能能夠正式地制度化,建立現場教師傳承與扶持的機制。

期待這些建議能夠作為未來政策的參考,也希望我們臺灣的教育能夠越來越好。以上說明,謝謝聆聽。

主席:謝謝廖婕妤專員的發言。

接下來有請國立屏東大學教育行政研究所王慧蘭副教授發言。

王副教授慧蘭:主席、各位教育先進,大家好。我個人代表國立屏東大學,其實我們也是一個偏鄉的大學,我有二十幾年的師資培育者經驗,還有3年半借調到屏東縣政府教育處的經驗,與很多現場的教育工作者一起工作,這幾年我也跟均一、TFT還有城市教育基金會這些致力於臺灣偏鄉教育改革的基金會一起合作,所以臺灣偏鄉教育的問題是否只能由政府來解決,我覺得這是一個很大的問題,它不只是一個教育問題,它也是一個社會問題,所以修法是重要的,但是落實更重要,這個落實很多時候其實需要中央跟地方一起合作,以及如何傾聽學校現場的聲音。剛才很多與會者的發言大概都針對偏鄉現有的問題,不管從結構性問題、師資或學生各種的問題來討論,但是問題的解決其實很難只用單一制度,因為以公共行政來講,現在很大的問題都是中央的課程體制到地方,基本上很多資源都是空頭,但是地方尤其是個別學校的需求如何個別去解決,需要很多的創新回應的策略,還有長期在地系統性的教育生態建構,而這個生態建構絕對不可能只有教育系統,因為我們在縣政府服務的時候發現教育跟環教、社會福利等等非常相關,所以,如果這些基本的跨領域合作沒有辦法出來的時候,那教育領域的資源往往不見得會受到加值性的運用。

我們都會談偏鄉是弱勢,但是臺灣這麼小,真的有偏鄉嗎?事實上,它是一個國土整體規劃的問題,它不只是一個弱勢問題,它也是一個永續發展的問題。剛才樟湖國中小,我們會發現臺灣很多的偏鄉事實上是臺灣生態城鄉發展最重要的基地,它可以跟林務局也可以跟非常多的公共政策資源結合,它不應該只談人口少,它應該談的是自然資源如何保育,以及更多的優質教育如何進行,所以小校裁併是其中一個,就是怎麼樣讓活化逆轉勝,還包含偏鄉高齡的問題如何進行整合,所以小校的發展不是只有裁併的問題,裁併是教育本身針對經費的部分去考量,但是如果以再生來講,其實需要多方去考慮在地問題的全面解決,所以不能把偏鄉條例只認為是教育問題的解決,它應該更全面的去談,如果偏鄉要永續發展的話,我們需要有哪些更積極的作為。

所以以教育部來講,教育部在國教署其實有偏鄉教育及實驗教育科,這個科有一個非常重要的精神就是,我們的師資培育在師藝司,但是我們的任用是在國教署,國教署面對偏鄉是一個空間治理的問題,要怎麼樣能夠真正去回應它的問題,如果現有的法規很難改,如果教師法、偏鄉條例基本上都有其限制的話,那實驗教育可能是一個解決的方案,但是它不是一個長久的方案,因為畢竟校數有限,所以這個所謂的創新,包含原住民、包含很多補助怎麼樣可以統整來看,我想這是未來教育創生如何讓地方永續發展一個非常重要的節點。實驗教育來自創新,所以剛剛講如果有哪些創新的作為是可以討論的話,我想包含現在KIST學校,或是有非常多的原民實驗教育、偏鄉實驗教育,到底有哪些真正的需求可以作為借鏡。

臺灣其實不大,但是臺灣偏鄉條例的發展階段只有7年,教育部有沒有做很多的回應?我想教育部其實做了非常多各方面的努力,包含像偏鄉學歷、很多的補助。日本在這個部分從1952年到現在已經發展了快70年,這70年裡面我想絕對不會只有教育,事實上還涉及地方創生,全面的去回應地方的需求,在這裡日本的法條不多,還不到10條,而我們有24條,但重點是我們的24條有沒有落實,以及在很多的細微的法規裡面是不是真的回應了地方的需求,所以落實的部分我想才是更重要的。我們會看到日本偏鄉教育的發展包含公費生、地域定向師資就是我們所謂的專科稀缺教師,還有像策略點,他的老師基本上津貼跟社群服務要能夠同步提升,也就是目前的師資培育如果要回應偏鄉的實質需求,它其實還有很多可以借鏡的部分。所以臺灣地方創生一直在談我們要跟日本借鏡,事實上,教育創生一樣也是要借鏡的,還有很多實質要去觀察跟入法的部分。所以看起來國際的共同目標,你說臺灣有沒有做?有;有沒有名詞?有;有沒有落實?有待努力。今天為什麼很多的非營利組織會一起來幫忙?事實上在發展趨勢裡面,公私協力、跨區資源共享甚至跨領域的公共資源分享其實非常的重要,如果一直在談師資,我想師資的孤立無援或師資的走掉,這就會涉及到非常多有關人力的整合和調整。

我們再回到今天的討論重點,整個偏鄉條例看起來第八條全部在師資、代理、代課,我覺得偏鄉的多元人才是重要的,如果我們要談偏鄉一個小校如何能夠回應整個偏鄉地區發展的需求,你如何只靠師培的人才?所以,整個偏鄉政策的檢視跟定期會議是非常重要的,不是只有研究數據,而是政策產生的效應,中央要跟地方一起談,學校跟地方政府到底怎麼樣做銜接,包含像校長久任,事實上現在有很多縣市政府也不見得會支持,我想這裡有非常多的問題。還有很多不是資源的問題,而是資源善用及整合真實問題回應的問題。所以大概六個點,就是學校治理的支持系統如何出來;提升師資品質跟穩定留任,沒有人就沒有留,但是那個人從哪裡來?我比較相信要多元師資;再來就是發展數位跟多元課程,這個部分絕對不是只有現有,目前其實有非常多非營利組織包含剛剛講的均一在這個部分也非常的支持;然後學校的支持跟家庭的連結,我們不會只有專輔老師,因為事實上專輔老師、輔資中心還是不夠的,事實上,幾乎需要所有人都要有這樣的輔導知能,所以評估怎麼樣從數量導向轉變成質量跟影響力;還有整合所有多元政策的面向,這個整合,我覺得我們談偏鄉教育不是弱勢教育,它是臺灣永續發展、城鄉均衡一個非常重要的面向,值得大家一起來注意,謝謝。

主席:謝謝王慧蘭副教授。

接下來請師大教育系暨教育政策與行政研究所王麗雲教授發言。

王教授麗雲:主席、各位先進,大家好。我是臺師大教育系王麗雲老師,我會在這個地方的原因是我教教育機會均等課,以及我長期在國科會從事偏鄉或教育機會均等的相關研究,以下謹就個人一些教學及研究心得來跟各位分享,因為那個鈴聲很恐怖,所以我先講結論,然後再講細項好了。第一個結論是,我覺得偏鄉教育大概是有三項重點,第一個是師資的有效性,第二個是經費的有效性,第三個是作法的有效性,我覺得這三點是關鍵。師資這個部分,我們從師範教育法到師資培育法已經越走越多元,今天各位先進所提出來的部分,是朝向更多元的發展,我覺得不管是在組成或任用管道,更多元是好的,沒有什麼問題,但是我們對於師資的想像,我覺得不能夠打折,就是我們所謂的老師應該具備哪一些能力、具備哪一些意願或職志,這是不能打折的。我們對於學校、偏鄉學校這個schooling institution的想像也是不能夠打折的,所以這邊要能夠把持好,但是問題是對它的組成、對它的管道多元,個人覺得是OK的。那麼在國外有maturity,他們的師培管道跟我們不太一樣,我們是大學畢業之後大概就順理成章的去當老師,在國外mature teacher進到教育現場這個部分是OK的,但是他所應該接受的培訓、他所應該具備的資格、能力這部分,個人覺得可能還是要把持住。再來就是經費的有效性,能夠兩百塊解決的事情不要三百塊解決,兩百塊做A比做B有效,那我們就不要去做B,所以在這個地方也是大家要去思考的。再來是作法的有效性,因為這是立法院,我一直在想說法會不會綁更多,所以我是期待法的部分能夠有更多鬆綁,就是給學校、給偏鄉學校更多一些自主彈性。

接下來我就進到細項部分來做說明,第一、關於師資培力這個部分,其實我覺得我們國家師資是非常優質的,在國外的一些研究報告也都有肯定我們臺灣師培的一些優秀性,但是我覺得目前缺乏的是所謂的專業成就感,我們進到偏鄉之後,發現這個不能做、那個不能做,這就會讓一個具有師培熱忱的人覺得在這個地方他沒辦法對學生有貢獻,就會影響他專業投入的熱忱,所以如果能夠有一些解套,讓老師在現場能夠發揮他對學生的一些影響力,這樣子他的專業成就感提升,在偏鄉教書變成是一個尊榮。

另外在法令解套這個部分,我們覺得,因為我個人做了一些研究,發現我們有些法令事實上是在消磨偏鄉老師的意志。我碰過一個偏鄉老師,他得在下課之後把學生帶到鄉的圖書館,在那邊繼續教導學生。因為他如果在學校教就是違反教學正常化政策,所以他只好把學生帶到圖書館去,是鄉的圖書館,不是學校圖書館,去那裡繼續輔導學生,完全是免費的。校長因為太尊敬這個老師了,所以幫他爭取各種資源,以支持這個老師。所以是不是能夠在偏鄉的相關法令規範部分,考量各個偏鄉在條件上的不同?老師會這樣做一定有他的原因,學生回家之後,沒有人可以照顧這個小孩子。所以是不是能夠讓偏鄉的學校、讓偏鄉老師在一些部分能夠更有些彈性?

第二個是討論到相關法令的修正,也要考慮到公費生的心態,甲案跟乙案接受政府的補助金額其實是不一的,畢業之後如果限制很多的話,那麼感覺就不是一個尊榮,也不是一個責任,而比較像是一個限制。所以相關法令修正的部分,能不能夠考量到衡平性?

第三個,我同意就偏遠地區的優秀人才,他回偏遠地區繼續服務的可能性是比一般的更高,所以如何能夠鼓勵偏遠地區優秀人才成為師資返鄉服務,這個也是很重要的。

再來要強調一個比較重要的概念,可能跟今天各位所發言的有點不太一樣,還請見諒,我覺得我們好像都沒有考量到學校的最適規模這個部分。最適規模影響到師資結構、師資組成,影響到學生的學習機會,今天如果我們不能夠確保每一間學校的最適規模的話,那就會影響到師資結構、影響到學生的學習機會。我跟日本的教授討論到,因為少子化不是臺灣的問題、偏鄉不是臺灣的問題,也是全世界的問題,日本家長們對於學校合併是非常歡迎的,他們覺得只要能夠對小孩子好,我都可以接受。但是在臺灣好像學校合併後則是被欺負的、是被犧牲的,所以我覺得,能不能夠去了解學校規模的重要性,並且跟家長做適當的說明?併校跟社區發展之間不必然是衝突的情況,讓家長能夠理解,這樣子我們其實很多的問題可能就可以解決跟消失。所以希望將來的修法,對於學校最適規模的這個部分也能夠考量,這樣才能夠保障學生的學習權益。

最後一點我想提的是,我昨天在看那個資料,有好多法、好多方案,一堆、林林總總的,但是我們對於這些方案並沒有進行任何的評鑑。針對「評鑑」這個字,大家都好害怕,可是我們今天講的評鑑,不是評鑑學校、不是評鑑老師,也不是評鑑教育部或地方政府教育局,而是對我們這些方案本身所進行的一些了解跟評估,我們真正了解就一些重要的方案,是應該規定它必須要提出專業、中立的評鑑報告,去了解我們目前這個作法到底有沒有效。因為臺灣沒有留級制度,但問題是我們每個人都只有一次一年級、每個人都只有一次國三或高三的機會,所以如果在學生身上所做的這些思維,我們不了解它的有效性的話,其實我們也對不起學生。所以我們希望能夠透過這些政策或方案的評鑑,找出有效的一些作法來真正協助學生。

我舉個例子來講好了,譬如我們的量化模型,我們知道戶籍不等於常住人口,也不等於就學人口。曾經到一個偏鄉去,它的高社經家長超過偏鄉學校的一半,原因是什麼,那就讓各位去思考一下。以上,謝謝。

主席:謝謝王麗雲教授的發言。

接下來請國立臺中教育大學侯世昌副教授。

侯副教授世昌:主席、各位教育先進,大家好,我是臺中教育大學已經退休的侯世昌。剛剛聽了很多先進的發言,第一個,我想提到的大概都是人跟錢的部分,所以第一個問題我要提出來的就是,到底什麼樣的學校叫偏遠學校?剛剛王教授也提到,其實臺灣到底有沒有這麼多偏遠學校?我們偏遠學校的分級,還分了三級的偏遠學校,加上非山非市學校的偏遠學校,我們將學校分成五級,我們有需要分得這麼細嗎?所以我的建議是,回到以前分三級就可以了,就是一般學校、偏遠學校跟特偏學校,這樣就可以了,不用分到那麼細。

第二個,我們好像有一個誤解,只要偏遠學校一定是有很多資源不足的問題、有很多問題,只要不是偏遠學校,什麼問題都沒有了,所以大家都要擠進偏遠學校,然後才能得到資源。事實上不管哪一級的學校都有它不同的問題,大型學校有大型學校的問題,中型學校有中型學校的問題,小型學校有小型學校的問題,市區學校有市區學校的問題,偏遠學校有偏遠學校的問題。不同的學校要去解決它所面對的教育困境,這是我們整體教育應該去處理的。所以當提到我是非山非市學校,我希望變成偏遠學校;我是一般學校,我希望變成非山非市學校,其實還不如說我希望解決我現在的教育現場問題。有一個教育先進講的也很好,應該實際到學校去了解每一個學校所遇到的問題是什麼,去解決那個學校的問題,就算都是偏遠學校,它所遭遇到的問題也不一樣。剛剛好像有提到偏遠學校校產的問題,有的學校就有校產問題,沒有建造、沒有使照能不能使用,宿舍變成不能用等等的這些問題,所以不同的學校要解決的問題是不一樣的。

第二個我想要提到的是,講到經費,剛剛大家提到的,譬如偏遠學校,現在教育部對它有3200萬的硬體經費支持,然後對非山非市學校有3100萬的經費支持。可是都沒有人提到對偏遠學校經常門有150萬的經費支持,包括我自己到偏遠學校去,很多的校長、主任都還不知道這個部分。這就是我們輕軟體、重硬體的一個問題,也就是偏遠學校,現在我們的學校是真的資源不足嗎?你去看日本、美國的學校,哪一個學校的操場都是PU的?很多都是泥土、沙土的,可是我們的學校,就算偏遠學校、一般學校,大部分都是PU的,我們花了很多錢在硬體,可是我們為什麼不把那些錢拿來放在軟體上面呢?我們給偏遠學校150萬的軟體經費,可以請教育部查一查,到底有多少學校根本沒有善用這筆錢,根本都沒有申請,或是申請的錢根本不足額?因為它是足額編列的,那怎麼讓這個錢用到比較有效的地方?

剛剛大家都在講怎麼提高師資、怎麼去做教育資源中心的整合,事實上我一直建議,偏遠學校自己,不管以前的策略聯盟,各種學校的部分要自己想辦法去結合彼此的力量,縣市的策略聯盟一弄出來,三、四十所學校,那個資源中心怎麼能夠去協助那些學校?通常我們以前做的所謂成功專案或教育行動區,都是3所到8所的學校結合起來一起去解決這個小區域的問題。一個縣市四、五十所學校,二、三十所學校要一起解決的話,它的問題已經都是不同種類的,所以怎麼讓我們的資源有效去做一些運用的部分,這是很重要的。

接下來,大概很多的教育先進提到的是師資問題,這個部分是兩難,在學校來講,它要找到適合學校的人;在行政單位來講,在學者來講,我希望有受過嚴格教育訓練的人能進到職場,而不要讓沒有受過嚴格教育訓練的人進來,兩個都是對的。重點來了,我們的社會就是這樣,大家都往都會地方擠,你看我們的6都占多少人口?超過50%的人口都在6都,其他的人口數很少,這是社會現實。所以不要期待我們的學校留下來可以幫忙什麼社區發展,那是不可能的啦!絕對不會因為有一所學校在,這個社區就發展了。所以重點應該回到我們應該怎麼去幫助學校找到適合、有資格的老師,一個最簡單的方法就是開正式教師缺,我跟你講一定聘得到老師,因為你保證他終生有職業。可是我們現在為什麼不控留名額呢?因為我們怕少子化會減少教師名額,所以要控留員額,這個東西就是一個混雜在一起的問題。所以我認為偏遠學校要優先開正式老師缺,解決這些基本問題,然後偏遠學校任教的老師一定要任滿6年,這是很簡單的道理,那他的流動率就不會太高。可是我們也不希望偏遠學校都沒有流動率,所以久任獎金我是建議可以不要,為什麼?你真的讓他都留任在那裡,那裡都沒流動率了,其實一個學校要有好的發展是要有適度的流動率、要有適度的衝突,不是完全不衝突、完全沒有流動率,這個是不好的!而且真的有老師因為那一點點的久任獎金,就留下來6年、9年,然後拿到那一點點錢嗎?我相信也沒有。

我再講縣市的資源中心,當然大家都認為要增加人力,但是我認為也不必要,其實把偏遠小學的資源去做一個好的整理,不用增加人力,可以做得更好,前提是縣市政府要配合。譬如五峰、尖石,當時縣市政府就是讓這個資源中心可以研習等各方面都只要派1個人,整個區域只要派1個人就好,所以他就可以減少很多人力,他的總務集中1個學校做,教務統一1個學校做,所以為什麼需要增加人力?你可以把人力做好的統整,要做策略聯盟。

最後一個,我贊成剛剛王麗雲教授所講的,最適規模的學校要去做,因為我之前也做過這個研究,被罵得很慘!我們這裡好像只要講到要併校就會被罵,其實是提供孩子更好的教育環境,當然像離島的把他廢校,讓他坐船出去,那是不適合的,謝謝。

主席:謝謝侯世昌副教授的發言。接下來有請屏東縣僑勇國民小學吳家儀老師發言。

吳教師家儀:主席、各位與會的長官,大家好!我是一個很平凡的老師,但是我今天很高興受邀來這場公聽會是要講一下我們第一線偏鄉老師真實的心聲。

誠如我的簡報所呈現的,我想先跟大家介紹一下我的背景。其實我就不是一個完整師培大學出生的人,而偏鄉這麼多老師就是這些背景的人。我以前是高雄醫學大學畢業的,畢業後也去從事了一份政治工作,成為議員助理,但是在做了這麼多之後,我發現自己很喜歡服務人群,所以我就透過了TFT的計畫回到偏鄉當了老師。我在2019年的時候,到恆春國小代理了2年,然後我覺得在偏鄉很多都是返鄉青年,他其實不知道自己要做什麼工作,所以決定要回到教職現場,可是他在教職現場當2年的過程中,和孩子的互動,還有在教書得到的成就感,其實是會讓他想要走得更長久的動力,而我就是這樣的一位老師。所以我就選擇參加了國北教的教創評碩士班,也參加了偏鄉專班,為什麼選擇偏鄉專班?就是因為它讓我在碩一的時候就能修教程,讓我能夠以最短的時間取得正式老師這個資格。但是在過程中真的很辛苦,因為我必須讀完32學分的研究所,還有46學分的教育學程,還要完成1個碩士論文,這些東西都必須壓縮在3年內完成,在這3年內完成之後,我還要做什麼事情呢?我還要到現場去進行半年實習,因為我那2年的代理經驗在沒有教師證的情況底下是不被認可的、是不能抵免實習的,所以我還必須再花半年實習的時間,才能再取得教師證,才能在今年6月的時候考取了正式老師。

我想告訴大家什麼?我想告訴大家,像我一樣的這種返鄉青年從一個無證代理的三招老師走到一個正式老師要花多久時間。我已經算很快了,但是我們至少要花4年以上,而且在這4年以上裡面,我還必須花的是我的成本,我在研究所所花的所有學費粗估就是約20萬,但是我在這4年進修的過程中是完全沒有任何工作收入的,所以以1個三招代理老師的月薪來算的話,38,000再乘以12個月,以及年終來說,4年算起來,我其實大概減少了大約200萬的機會成本。這件事情我想要告訴大家的是就偏鄉,剛剛大家提到了很多關於人的問題,但是你看,人就是現在的我,我就很想要進教學現場,可是現在的門檻這麼的高,我還遇到了什麼?在我當年,還有我現在回到現場,我看到了很多偏鄉代理老師在偏鄉遇到的困境,真的很多。

第一個、學生的學力落差大。這個會帶來什麼?其實大家剛剛都有提到,就是教學挑戰很高,而且會面臨到比較大的教學壓力,這個教學壓力會引來什麼問題?就是剛剛大家所提的,也是我今天最想回應的提綱三,叫做支持系統。

過去在忙碌的現場中,其實我入校時有被配1個叫做薪傳教師,但是我只能說大家都太忙了,根本沒有1個人有空到可以手把手教我怎麼出作業、教我怎麼上課等等,所以大家其實過去還是用什麼?我以前怎麼學,我就怎麼教學生,所以在我第1年當代理老師的時候,我在入校2個月時超級想放棄的,我覺得這個現場實在太痛苦了!可是我怎麼撐過來的?我必須說,就是當時TFT有引入督導支援,那個督導支援會每週陪我們線上共備,而且有班級經營的問題,也可以及時問,他們陪伴我走過那2年的代班生涯。所以我想回應的是以現在很多新任老師進到現場來說,第一個、研習地點太遠,我們光要到屏東市,就要開1個半小時的車;第二個、我覺得現在的研習多數都還是一次性研習,我覺得一次性研習只是單點的吸收到了知識,可是偏鄉老師更需要的支持系統其實是後續追蹤與支持。所以其實我後來在半年的實習還有參與教育部的訪問教師計畫,我覺得有1個專業的前輩進到現場,每週陪我共備、每週陪我解決真的在現場遇到的問題的時候,對我來說,也是第二個很大的幫助。

再來是行政業務繁重,剛剛前面很多前輩也都有說了,我想提的是另外一個點,其實很多現場因為都缺老師,所以代理老師都很需要兼任行政職,我必須說一個很殘酷的現實是同工不同酬,因為代理老師的學術研究費就是必須被打8折,每1個月的月薪換算起來也才38,000,領38,000,我要做的事情和正式老師其實一樣多,正式老師的卻不用被打8折。連我現在是正式老師,我已經進到一個現場,我已經是一個五年級的導師,但是因為我在偏鄉現場,我還要再兼任網管人員,還要兼帶科展。所以在偏鄉人力這麼少的情況底下,其實業務量根本沒有減少,大家要做的事情是一樣多的,我覺得這也是需要提出來讓大家知道,讓我們如何去做行政減量。

再來提到的就是進修管道不易這件事情,今年在114學年度開了很多學士後學分班,其實名額太有限了,如果各位長官們有去看現在的正取名單的話,每個學校都招45名,好像很多,好像四百多名很多,但是你去看備取名單都是一百多名,代表有太多老師還想要進入這個學分班,但是現在其實是供不應求。而且我想要提的第二個問題是在這個學分班裡面的正取標準一就已經打掉很多年輕的像我這樣的老師,因為正取標準一是希望你有在現場服務5年以上的經驗,可是剛剛前面很多老師提到,其實代理老師要活著,平均大概只有35年而已,你要他活到5年以上,才能再取得這個資格,他怎麼可能還會想要繼續在這條路前進,還沒包含他考上之後還要念書,所以這是我想要提的。

最後,在這裡想要告訴大家的是我今天不是代表我一個人發言,我今天是代表所有現場和我有一樣需求的老師來發聲,想要告訴你們,我們其實很有熱誠地想要進入現場,但是門檻真的很高,導致現在很多人都卻步,不敢往前進,我期待可以透過今天這個修法公聽會,把現場的狀況帶給大家,讓我們的教育工作者能夠回到現場服務,能夠為孩子更好的願景持續發聲。以上是我的分享,謝謝大家。

主席:謝謝吳家儀老師。接下來有請臺北大學社會學系陳婉琪教授。

陳教授婉琪:主席、各位教育先進,大家好!我是臺北大學社會學系陳婉琪,我過去的研究除了與城鄉對教育的效應有相關之外,我看到很多都市優勢,也和TFT(為台灣而教基金會)合作過進行偏鄉地區的學校調查,由此可以看到教師的投入程度及任教意願,還有教師背後的支持系統,都是非常重要的。我今天等一下會針對四個重點,第一個是師資人力,第二個是公共參與機制,第三個是心理健康與多元支持,第四個是資料庫,這也是比較少人談到的。

第一點、師資人力。這剛剛很多教育先進已經談得非常多了,基本上我大致同意有滿多位先進所提到的偏鄉教育師資人才留不下來的問題,一位花蓮的校長曾經說,要讓對的人在對的時間點來到對的地方。所謂「對的人」,除了過去法規很重視的資格之外,另外一個就是有意願來的人,這一點其實剛剛大家提到很多,這代表兩件事,一個是要減少不必要的限制,譬如進修制度太死板,或者年資不承認;第二個是要增加足夠的支持與誘因,譬如合理的待遇、進修加給、職涯發展保障等等,由於這一點前面先進講了很多,我這邊先簡單帶過。另外,我們也可以從源頭做起,現行偏鄉條例第六條提到師資培育,我們可以新增第六條之一之類的,建立與地方大學合設偏鄉在地師資養成專班,優先錄取在地青年,並結合在地實習與就業留任保證,這樣可以讓偏鄉不只是派人來,而是自己培養出來。

第二點,關於偏鄉議題的公共參與機制,也就是回應提綱的第二點,這部分的確是目前偏鄉議題比較缺乏的事情,但是其他部會針對其他議題其實已經有建立一些運作模式,舉例來說,文化部針對社區營造、地方創生已經建立一套審議民主的參與模式,也就是不是由中央直接決定該做什麼,而是讓在地的人一起參與討論和決策,讓政策更貼近地方需要,也鼓勵大家一起參與公共事務。既然其他區塊已經在做,我們就至少有兩個方式可以嘗試思考,第一個是參考仿作,第二個是跨單位合作,前者比較簡單,後者比較困難,但是更有機會節省資源,而且領域整合式的公民討論更有機會討論出有限資源高度利用的方案。關於這一點的修法建議就會是增訂參與治理條文,譬如第十三條之一,中央主管機關應建立偏遠地區教育公共參與與審議機制,作為偏遠地區教育政策與實施計畫之擬定、執行與評估的依據。具體作法建議我還是會朝著鼓勵跨單位合作的方向,雖然難度比較高,以日本為例,文部科學省強調,教育政策需與文化、福利、勞動等其他部會協作。這個我們可以思考一下如何促進跨單位合作,同時又能利用已經建立起來的審議民主機制。

第三點,心理健康與多元支持,在座很多只要在高教現場的都會很清楚,青年、兒少的心理健康議題是越來越重要,我簡單的講建議修正跟增補方向,現行條文第九條、第十一條、第十六條主要提及補救教學、衛生保健等,但是在心理健康還有創傷照護、文化融合這些議題都是不足的,會建議條文中合理配置教師、行政人員、護理人員、專業輔導人員與社工,並應擴增為「並定期辦理精神健康與創傷敏感訓練」。又譬如增設第九條之一,中央應補助設置偏鄉學生心理健康行動支援團隊,由心理師、社工師、原民、新住民文化背景者組成,巡迴提供在地化心理輔導與家長支援課程。

最後一點,建立並公開資料,強化偏鄉議題的循證治理,這個是回應討論提綱的第七點,雖然針對這一點有一種簡單的作法是將條例修法調整得更詳細一點,譬如新增每兩年需辦理高需求地區學校教育狀況調查等等,但是事實上偏鄉教育已經早就累積了很多資料,不管是各縣市的學力測驗結果、學生流動狀況還是校園資源配置等等,這些都有人在紀錄,但是始終缺乏穩定、公開、廣納學術專業的資料利用方法。更完整地說,事實上有三個問題一直沒有被解決,第一個,資料分散又封閉;第二個,資料只是統計,不是決策依據;第三個,缺乏穩定機制與學術參與。在這裡現行條文的確已經有中央主管機關應編列預算辦理相關調查等等,我建議針對剛剛的問題應修正條文,指定得更清楚,舉例來說,中央主管機關應編列預算,每兩年定期辦理偏遠地區教育狀況調查,並建立高需求地區教育資料庫,資料應涵蓋學力表現、學習資源、師資流動、學生流動、文化融入、社區參與等指標。實務作法上建議三項可行的具體行動,第一個,建立偏鄉教育公開儀表板;第二個,推動偏鄉資料開放研究計畫;第三個,發展偏鄉教育指標系統。一句話總結,有資料不代表有治理,資料用得好才會有改變。以上,謝謝。

主席:謝謝陳婉琪教授發言。

接下來有請社團法人臺灣一滴優教育協會蔡其曄理事長。

蔡理事長其曄:召委、各位與會先進,還有各位關心教育的朋友們,大家早安、大家好。我是臺灣一滴優教育協會的理事長蔡其曄,我本身也是一個土生土長的金門小孩,其實「EdYouth一滴優」是一個由一群高中生跟大學生組成的學生團體,我們在昨天也剛發布了第四年度的108課綱觀察報告,我想對我們來說,如何讓學生的聲音在教育現場能夠被聽見,是我們最在意、也最核心的訴求,也因此今天我的分享主要聚焦在提綱的第二點,也就是如何建立有效的公共參與機制,特別是我們要怎麼樣讓學生的表意權能夠真正落實;第三點,如何優化留任的誘因,滿足師資需求;第五點,在少子化的浪潮下,我們應該要如何調整現行裁併校的原則,以及第六點,怎麼樣透過區域整合建立共好、共學的教育網絡。

首先從第一個學生參與決策這個部分談起,其實目前裁併校的決策普遍上還是屬於高度由上而下的模式,學校在面臨裁校或併校或停辦這些轉折時,其實學生在教育的討論跟表意的場域往往是被缺席的,我們覺得學校的存在與否,其實在本質上學生是最直接有關聯的主體,學生本來就應該被納入在這個決策之中,也因為這樣子,所以我們呼籲,在推動廢校、併校或者是校務轉型的討論過程中必須要聆聽學生的聲音、建立友善的兒少表意機制,並且在前期充分做兒少培力跟協作的支援,符合兒童權益公約中針對兒少參與跟表意的精神。我想特別提及,其實依據國教法第十條第四項規定,主管機關在推動學校合併或停辦的時候,應該要邀請學校專家、家長代表、教職員代表跟社區人士共同進行評估,但其實目前的條文沒有提到學生代表的部分,所以我們建議這個部分應該要朝向修法的方向來努力。

接著談到偏教條例試圖透過六年服務的限制來穩定師資,可是在現實中其實這樣的規定反而可能降低了年輕老師的報考意願,很多老師因為生活條件的挑戰或是職涯的規劃,可能沒有辦法真心地投入偏鄉教育,舉我過去在金門就學的例子來說,其實碰到有非常非常多的老師,不管是家庭、生活或者是個人規劃的原因,可能在第二年、第三年就選擇重考,就算多了離島加給,他也不一定願意在金門待滿六年,所以我覺得雖然條例的立意是良善的,但是依然無法解決現在教師流動率高居不下的問題,我也非常同意剛才伍麗華委員講到的,我們要解決偏遠地區學校的師資流動問題,培育在地的人才非常的重要,像是離島有所謂的師保制度,就是因為在地的老師除了更熟悉、本身有地方的連結以外,他也有來自在地社群的支持。

緊接著我想要談到的是,目前113學年度全臺灣就有18所國小停辦,是十年以來最多的一年,我們認為對偏遠地區學校來說,不能只用成本及效益來考量,評估裁併校的標準除了學生人數以外,更應該包括學校在社區的角色及功能、在地的課程及文化的延續等等。

除此之外,地方政府在討論裁併校的問題時,也應該避免突擊式的併校及倉卒的討論。比如以臺南市西埔國小為例,該校在114年度被併入南化國小的時候,根據停辦專案評估公聽會紀錄,有議員反映合併的程序非常倉卒、資訊傳遞不足,所以我們建議未來在這個部分應該可以設計緩衝期。就像監察院2024年葉大華委員及施錦芳委員的報告有提到,針對裁併校的問題應該採取漸進式的處理策略,比如設立分校、實施共學或試辦轉型計畫等等,減少突擊式併校對學校或社區帶來的衝擊。特別是教育部及國教署應該積極督導地方教育局追蹤整併後學校、學生的發展狀況,包括學生的學習情形、行政系統的整合、資源有沒有辦法達到實際的共享及提升,以及最重要的是學生的適應情形、心理狀況及情緒支持。我想追蹤整併後學校、學生的後續發展,特別是針對學生身心健康的支持,應該是教育部必須積極努力的。

最後,推動學區聯盟也是非常重要的事情,偏遠地區的學校不一定要單打獨鬥。比如以城鄉差距極大的新北市來說,北海岸的5所小學在2012年就組了策略聯盟,以1校就讀、5校共學的概念推動學區聯盟制,鼓勵跨校間的師資共聘、教師共備。我們認為應該考量跨校的課務安排、跨年級的學習進度、評量系統及交通接送,重點是政策的重心應該以學生需求為主,不宜過度地躁進,也必須循序漸進來逐步推動,並且定期檢討。

另外,教育部在推動數位學習精進方案的時候,也應該更有策略性地投入偏遠地區的學校,作為跨校教學同步共授的基礎。我們也建議應該持續整合大學端USR計畫、社區大學及公私立協力組織,共同發展在地的課程,形塑偏遠地區學校在社區所發揮的價值。

最後,偏遠地區的教育永續不能只是維持在學校的存在,更應該讓孩子能夠在其中有選擇、有表意、有連結,而且有未來,讓每一間學校都不只是地圖上的一個點,而是學生築夢的起點。以上,謝謝大家。

主席:謝謝蔡其曄理事長的發言。

接下來有請全國代理暨代課教師產業工會黃湘仙理事長發言,謝謝。

黃理事長湘仙:謝謝。主席及現場各位先進,大家好,我是全國代理暨代課教師產業工會理事長黃湘仙。這次第一次來參加「偏遠地區學校教育發展條例修正草案」公聽會,先自我介紹一下。我畢業於彰化師範大學生物學系,後來在彰化擔任半年的巡迴老師,在臺北私立某女中任職過2年,去私立小學任職過1年,後來到了澎湖擔任過資訊巡迴教師,那一年上班都要搭船,再來就回到自己的家鄉當南投國中自然教師代理2年,後來就到工會直到今天。我國中以前的學歷是南投縣明潭國小、南投縣清境國小、南投縣溪南國小,後來家人把我送到私立中學就讀,後來以就近入學、高分入學就讀暨南大學附屬高中,所以我算是一個在偏鄉長大的小孩。

滿特別的是,我的國小學歷有3間學校的原因是什麼?其實就是來自於這個。簡報上是我家人(父親)的教學經歷,他從民國87年無證代理教師進入教育現場,他學習的背景是牙技,但是因為熱忱而進入教育現場,後來在臺中師範大學(現為臺中教育大學)修習了師資班,那個時候他在假日修習的時候,是我跟著一起去修的。後來他取得教師證,爾後就一直在偏遠及極偏的學校服務。下面是他的行政經歷,為了保護他個人的隱私,所以簡單呈現給大家參考。

我的生命歷程見證了27年一個「約聘」偏鄉教育工作者的奉獻,所以我很能理解一個代理教師在教育現場、尤其是偏鄉的貢獻有多大。很多人都會以為在教育現場當中,每個老師唯一的目標就是想要考上正式,沒有考上正式就不是正式,但是我想說的是,這27年的約聘工作都沒有價值嗎?他沒有對這些孩子有影響力嗎?

長年在偏鄉擔任代理教師是值得驕傲的事嗎?我可以說不是。在我的成長期間,曾經也懷疑過父親為什麼78月都沒有薪水,我們都要面臨家庭的經濟困境?但是在長大之後,看到他的學生在偏鄉的時候,可能在家庭功能不彰的狀況下至少有一個好的老師,在國中的時候可以回頭諮詢,所以我就見證了我父親在工作職場上的意義,我相信有很多如同我的父親在偏鄉支撐著偏鄉的代理老師們也是如此。

我很想問,我們今天講偏鄉待遇條例,為什麼要鼓勵年輕人去偏鄉當代理教師?簡報上是一個正常的老師當老師的歷程,從師培生、實習教師、代理教師到考上正式教師。考正式教師的過程是一個很煎熬的過程,以正式教師為目標的人,說真的,正常都不會去偏鄉。在考教甄的時候,46月光是車資就不知道要付出多少,我想問:誰會去偏鄉?

我想說的是,我在澎湖任教過1年,我曾經在澎湖那一年也有考過正式,我考正式那一次要先搭船,再搭飛機、搭車、再搭船、再搭飛機回家,這就是為什麼偏鄉沒有老師的原因,一般師範體系培育出來的老師是不會去偏鄉的,因為這對他的職涯上是非常不利的。

考上正式教師是教育圈的終極之道,沒有考試正式,你就是低人一階、廢材?社會上會怎麼看待在偏鄉擔任代理教師的人?不好意思,他就是不穩定,不值得託付終身。如果你跟人家說「我在NVIDIA工作」跟「我在某某偏鄉當代理教師」,在社會上的價值觀是什麼?這是我覺得在文化上應該要去改變的事情。

我想要跟現場每一個偏鄉代理教師說,考不上正式,在偏鄉擔任代理教師就是不優秀的嗎?我想要跟大家說:不是。只要你願意留在偏鄉,承受那種風險……最近在中南部及南投地區(我來自南投)發生大雨、土石流的時候,這個風險是有生命的風險。我跟我父親在清境國小的時候,那時候下雨就會有土石流,那個土石流是車子開過去就會熄火、可能會被淹過去的,我們曾經坐在挖土機上的車斗渡過,這個風險是坐在都市研究室裡面的人可以批評他們優秀或不優秀的嗎?我非常譴責說「偏鄉代理教師是品質不佳」這句話,我嚴重地在這裡譴責!對不起,講得有點太多。

我快速地講一下我們工會。之前最主要是我們工會成立,然後全年聘才會釋憲,我其實也很想問教育現場現在缺失的狀況,如果沒有全年聘、沒有年資提敘,我們現在的現況可能會更嚴重。對不起,有點離題。簡報的資料有一些都提供了,我就不再提。

比較重要的是如何優化教育環境及職涯發展的管道、強化師資的培育,講真的,就是錢,沒有什麼。大家說提高錢不會吸引到人,不好意思,很現實地,只要提高錢就會有人。再來,除了再多的錢,還有什麼?文化。現場的文化是不是支持現場的年輕代理教師?第二個是工作尊嚴。我是真的希望像剛剛吳老師說的,為什麼還需要被打八折?學術研究費的八折已經是過時的狀態,我們還要用這樣的薪資去對待沒有師培的背景、但願意投入教育現場的人,給予這樣的差別待遇嗎?這個部分可不可以先去討論?這是就是我想說的:錢、錢、錢、錢、錢,錢真的是對這件事情很重要。

今天的主席在很久之前有講過,35年前的筆如今都已經漲了18元,但是我們的鐘點費一直都沒有漲,我已經從2023年就一直在呼籲代課教師的鐘點費應該提漲。

再來是職業風險。就職業風險來說,正式教師、代理教師是簡報的左邊,正式教師的職業風險最低,代理教師其次,再來是代課教師,可是在我們臺灣薪資保障上是顛倒的。所以其實我想說的這句話是,偏鄉代理教師的薪資應該高於正式教師,因為他可能明年就沒有工作,所以應該以薪資去替代補償缺失的職業保障。

再來,好的教育領導人也很重要,因為在很多偏鄉,我們其實有看到很多不適任的校長,這也是逼走偏鄉老師很重要的一環。還有,我希望以教學品質為優先,不要為了特色而特色,不要把學校當作政策人力免費提款機。

再來是廢校,我真的一定要為這些孩子在這裡講一些話,彰化縣潭墘國小當初廢校的時候,2月辦公聽會,8月就廢校,2024(隔)年遭監察院糾正,但他們的訴願還是被駁回,這些孩子其實就像剛剛前一個理事長所說的,他們就是被這個制度霸凌、被剝奪,在廢校的時候,有基於兒童權利公約問過學校學生的意見嗎?大人的立場覺得很好,但真的是對學生很好嗎?以上是我的報告,謝謝大家。

主席:謝謝黃湘仙理事長的發言。接下來是本席的發言時間,因為時間非常寶貴,也非常難得有機會邀請到離線與會、非同步與會的貴賓──苗栗縣三義鄉僑成國小邱慧玲校長,他透過先行錄影的方式來和與會委員跟貴賓進行分享,我們就請委員會這邊來協助播放。謝謝。

邱校長慧玲:大家好,我是苗栗縣僑成國小校長邱慧玲,同時也是國教署補助數學深化模式實驗計畫的專案主持人暨中心學校校長,我們想從這個實驗計畫來談教育科技與偏鄉師資的轉型,這項計畫是由我所在的學校帶領苗栗縣10所學校,幫忙孩子從基本學力的成績提升,到建立自主學習的能力與習慣的養成;合作的單位,除了受到國教署的專案補助外,與均一教育平臺有長期的合作。另外,在113學年度TFT也加入我們的行列一起協助。

目前這項專案已經邁入第9年,關於這項專案,我們是從過去傳統班級教學中,把有學習困難的孩子做課中抽離來成立專班,透過這樣的模式協助孩子學習,畫面上這樣的模式看起來跟教育部學習輔助課程中抽離的模式有很大的雷同,但其實這個專案有三大特色與眾不同,包含一,我們的學生學習輔導模式,除了課中抽離外,在106學年度,我們就應用了數位與實體學習混成的模式進行學習輔導,目的除了幫助學生提升基本學力的成績之外,更重要是幫助學生建立自主學習的能力與習慣,也就是讓這群孩子從落後到達標,希望他自主超前。

二項特色是在師資人力的配置,每一所學校當中會配1位代理老師,負責這些脫離孩子的學習輔導與教學,10所學校會共同聘一位行政編餘的助理缺,而助理老師會蒐集實證資料、數據分析,提供學校參考,並且協助學校引進相關的資源,而這項專案最重要的核心是我們運用數位平臺的後臺數據持續追蹤學生的學習,也提供老師教學輔導、學生學習輔導一個重要參考。

現在大家從畫面上看到的是其中一所學校,從接近五成的未通過率,一直到110甚至113學年度,未通過率降低至5%;而我們以縮短到一個班級來看,這個班級是從小一到小六完整接觸自主學習這樣一個學習模式的指導,在小六畢業前,我們透過後臺的數據資料追蹤發現,孩子們暑假的自主學習,國小已經全數精熟,甚至有4位已經到達國中精熟,而這些孩子其實有絕大部分的背景都來自於需要協助、辛苦的背景,我們也很開心這樣的成果也獲得教學卓越全國第一名的肯定。

回過頭來,我們再來談「看見偏鄉教育的現況與痛點」,感謝教育部及社會大眾的支持,目前偏鄉學校在物資設備上尚足,但是最重要的核心痛點,仍舊是師資的缺乏與不穩定。而過去這樣的專案經驗,讓我去思考師資培育轉型,我們過去在師培當中,非常側重的是各類教材教法,然後去培養會教學的老師。但是目前偏鄉學校的狀況是,不但聘不到會教學的老師,甚至是老師本身也聘不到,我們思考面臨教學現場中,很有可能都是代理老師或者是新手老師這樣的窘境底下,我們是否可以把師資培育的重點,甚至是在職老師的培育,轉換成一、如何利用數位工具去培養偏鄉孩子自學,也就在目前數位平臺上已經把很多的教學影片、教學資源都放在平臺裡,老師如果能充分運用,其實可以降低本身在師資培育當中的不足;二、如何運用數據等資料追蹤學生的學習;三、加強孩子學生輔導與班級經營,我們想數位科技時代的來臨,其實不能取代的是人性的互動與關懷,尤其在偏鄉的孩子當中,更需要老師這樣的支持和鼓勵,所以我們期待在偏鄉的師資培育當中,是否能透過這樣的重點轉移,去培育更具影響力的老師,而這樣的影響也發生在孩子身上,如果孩子的自主學習能力提升之後,相對的因應老師的變動,產生的影響也會大幅降低。

而在這個想法底下,我對偏鄉教育條例的修正建議有兩大區塊的建言,包括第一類師資養成與培育,就目前現階段開設偏鄉學分專班,但是就授課內容當中,可能與目前師大師院大學生學習內容無異,我們期待就目前數位科技時代的來臨,以偏鄉師資的應用條件或者是不足的狀況底下,期待能將師資培育的內容轉向數位工具的應用與自主學習的建立,並且把偏鄉需要的學生輔導、班級經營、親師溝通列入重點培育事項。

此外,在政策成效追蹤方面,我們也不期待數據應用變成壓垮教育現場的最後一根稻草,而是用健康模式去看待數據,如何運用這樣的一個參考資料,去建立一套更具支持與夥伴關係的追蹤模式。而這樣的模式具有四大特點,包括一、善用學生學習既有的事實資料來作為一個資料,以幫助學校自己做一個評估;二、以終為始,清楚學生的需求,時時善用這樣的數據,為自己做一個把脈與調整;三、轉變思維,將績效考核的壓力變成健康檢查,以這樣的健康思維幫助學生學習與學校的轉變;四、人員編制,除了代理老師的師資培育轉型之外,我們也期待能透過行政人力額外的編制,做資料的蒐集與數據的追蹤分析,還有學生資料的處理,幫助學校和老師更有效地運用這樣的資源,我的建言到此結束,感謝大家。

主席:謝謝剛剛在播放影片當中邱慧玲校長的發言。

現在專家學者、委員均已發言完畢,另有高金素梅委員、陳培瑜委員提出書面意見。

委員高金素梅書面資料:

「偏遠地區學校教育發展條例修正草案」公聽會

「原住民族」係原本居住在這一塊土地上的主人。「部落」的定義則是存在相延承襲並共同遵守之生活規範,以及歷史沿革及傳統制度。所以,部落就是原住民族世居的地方。但是,中華民國政府在民國63年通過《區域計畫法》及民國65年通過《非都市土地使用管制規則》後,原住民地區房舍都變成違建。

因此,為解決政府不當政策迫使原住民族地區房舍就地違法困境,應在《偏遠地區學校教育發展條例》第十二條增加第五至第七項,並參照民國101年制定《社區互助式及部落互助式教保服務實施辦法》第四條規定:於原住民地區取得建物使用執照或實施建築管理前合法房屋證明文件前,經直轄市、縣(市)主管機關認定確無危險之虞者,得以結構安全鑑定證明替代之

俾利保障原住民族地區學生之受教權益,並推進落實原住民族轉型正義。

另,偏遠地區學校師資政策,應以穩定師資為規畫主軸,俾利保障偏鄉學生受教權。其中,針對《偏遠地區學校教育發展條例》第八條代理教師之甄選,應研議讓偏鄉學校自辦,讓代理教師前進學校熟悉環境且願意留下來授業,如此才能強化穩定師資。

查教育部辦理「偏遠地區學士後教育學分班」係以解決偏鄉師資困境,請教育部研議擴大辦理、分區辦理,以保障各地區偏遠學校所需師資。

請教育部兩週內提出偏遠地區學校師資及原住民族教育師資二項規劃報告。

委員陳培瑜書面資料:

《偏遠地區學校教育發展條例》於106年公布施行,至今已經邁入第八個年,這部法律制定的目的,是希望可以實踐教育機會平等、確保各地區教育均衡法展以及因應偏遠地區學校教育的特性及需求。

惟《偏遠地區學校教育發展條例》近幾年運作之結果,可能因為法規框架限制、缺乏政策配套或者欠缺通盤規劃的因素,導致許多政策措施運作情形並不理想。本辦已接獲不少陳情,指出現行偏鄉教育環境已經面臨諸多問題,亟需透過法規的修訂以及政策的改變解決問題,例如

一、非山非市

由於教育部使用配額的方式限定每個縣市有多少偏鄉學校,致使部分學校列為「非山非市」學校範疇,但非山非市學校所得到的政策關注、教育資源、民間單位支持均遠遠低於偏鄉學校。

二、師資招聘管道名存實亡

《偏遠地區學校教育發展條例》立法增設「專聘教師制度」,卻因為制度設計問題,自立法以來僅有兩個縣市曾辦理專聘教師招考,目前全國專聘教師人數為0人,等同整套制度形同具文。

三、師培體系無法對症下藥

目前師培體系課程多半仍以都會區、大班教學為核心,但並為考量108課綱的素養課程、偏鄉小校的教學樣態(如小班、混班、混齡教學),造成許多教師前往偏鄉,發現與自己所學不同,進而萌生退意。

四、偏鄉教師支持系統不足

偏鄉教師除課務外,亦要兼任校內行政職,下班後可能亦須扛下學生課後輔導、家庭支持等工作,工作壓力並非都會區教師所能比擬,但教師的支持資源的數量以及品質可能都不如都會地區。

五、學校員額與行政卡死教師

偏鄉學校教師人數少,但要做的行政工作還是必須進行,導致偏鄉教師行政工作的占比遠高於都會區學校教師。而教育部以及其他行政部門,往往發函要求學校配合政策,造成基層教師疲於奔命。

主席:現在有請教育部張廖次長進行回應,謝謝。

張廖次長萬堅:主席、各位與會先進。今天上午我聽了非常多的寶貴意見,在此也要跟大家分享,2016年的時候,剛好是我進入立法院的第一年,我們都非常關心偏鄉教育條例的制定,今天聽起來大家有很多意見,但我沒辦法逐一回應,因為會議快要結束,主席給我的時間有限,但是我們都會一一記錄下來,作為將來在修法或是在跟大家討論的時候,可以提出來作為一個焦點,大家來看看有沒有什麼好的方法能夠解決。

至少我聽到一些讓人比較印象深刻的,就是七、八年前我們在訂法的時候,談到最多就是師資的投入,依據偏鄉條例,我們每年投入大概四十億,在師資跟員額的部分,我們給的都比一般學校多,就這部分的改善,其實投入還滿多的,每年大概占了四成、十幾億,譬如說一般學校國中的編制如果是2;可能在偏鄉學校的部分,這幾年透過經費的挹注,有的甚至小校3班是調到13,就是讓偏鄉的員額有所增加。

今天大家提到比較多就是增加後到底留得住還留不住的問題;而增加之後,是不是又有更多的缺額但進不去呢?我聽到現場老師普遍都有提到職場友善的問題;還有偏鄉裡面專業支持的問題;此外,包括學者專家、老師或者是很多的代表也提到,學士後偏鄉專班裡面師培內容是不是符合偏鄉那些老師的需要,好像跟一般的師培生沒有什麼不一樣,其實今天我們師資司也有來,我相信他們針對這部分也都記錄了,將來如果修法的時候要予以入法,或者是要做成附帶決議,讓這些學士後專班將來能夠更符合偏鄉老師的需要,我想這是可以做的。

關於考證照的部分,很多老師有提到,我也聽到有一個屏東的老師說,他2019年回到現場,到現在、今年6月才考到正式老師,當中大概投入了約200萬,像這個部分我們會請師資司去考慮,其實我到教育部這一年多來,我們一直在討論怎麼樣讓取得資格這個部分能夠更有效、更好,這部分我們會來改善。

現在我們有18個縣市針對偏鄉學校成立了很多的教育資源中心,大概有四十多個,每個縣市大概補助400600萬,有一些學者專家也認為裡面沒有專責的人力,是由學校校長或主任兼任的這個部分,基於我們尊重地方,所以未來是不是要朝向有專任的人力,也勢必要投入更多的資源,這部分其實大家也可以來考慮。

另外,我也聽到屏東大學王教授提到,其實偏鄉有時候是一個空間治理的問題,也就是說,我們要解決那邊的教育問題,可是有很多是整體環境的問題,所以很難透過一個條例要來解決所有的問題。針對這個部分,我相信在場的包括民意代表也好,或者學者專家也好,也會透過譬如說剛才提到我們有一個學校最適規模的問題,可能也不是教育部要訂定怎麼樣的標準來廢校或者要併校或者要怎麼樣就可以,這可能也會牽涉到比較大的範疇,譬如說國發會(以前的經建會)那邊是不是要出來整合各部門,針對這些偏鄉空間治理的問題、相關外部的資源能不能投入的問題等等,以解決偏鄉的問題,我想這也不是只靠一個偏鄉條例就能夠來解決的。

還有很多學者專家、教授提出的意見,我自己都有記錄很多,也受教很多,將來在條例修正的時候,相信各位立法委員也會依據各位學者專家、團體代表,包括學生團體提到公共參與的問題,很多學者專家也提到了這部分,我們會有很多計畫,包括將來怎麼樣在每年的偏鄉教育會議的時候,能夠增加這部分。

另外,有些計畫的追蹤,剛才我們分享的這些學校,其在教育部投入資源之後,他們還是有一些建議,所以我想每年就是要不斷的透過這些偏鄉教育會議,藉由大家的提出,然後我們來做酌修。當然還有侯教授也提到,偏鄉要不要分成那麼多級,即從三級又變成好幾級,這個部分當然也是可以考慮。

在外在環境不斷的變化跟衝擊下,我們究竟要怎麼樣來因應偏鄉學校的一些問題,這也是我今天所聽到的,將來我們在修法討論的時候,也會一一來回應。

今天大家的意見都非常寶貴,我們相關各單位今天也都來了,不管是師資司或者是國教署,或者是相關的部門,甚至有其他部會的部門,因為時間的關係沒有辦法一一來做表達。不過,我想大家也都聽到了,包括現場的老師也好、非營利的團體代表也好、學者專家、教授也好,大家都提供很多寶貴的意見,謝謝。

主席:謝謝張廖次長的發言。

現在是主席結語的時間,也真的是非常誠心感謝今天所有與會的專家學者,還有部會官員,我們在場伍麗華委員也還在這邊跟大家一起來關注這個議題;也感謝大家對於我們國家偏鄉地區教育未來的發展,真的提出了非常多寶貴的意見還有現場的經驗。我想呼應一下一開始柯志恩委員所說的,各位在座的、在場的或者在線上看直播或者錄影的老師們,真的要非常感謝你們秉持著教學的熱忱與初心持續在教育的第一線服務,無論這些學校、這些學生在哪裡。我們立法委員在國會的殿堂確實也應該要負起責任,從制度面的改善來著手,讓大家能夠一起來改善偏鄉教育,讓偏鄉教育的未來能夠更好,為了這樣的方向一起努力。當然,柯志恩委員一開始有點名張廖次長,張廖次長自己剛剛也說了2016年這個條例在立法院討論的時候,次長其實就在立法院,所以我想真的是再適合不過了,可以說是全村的希望,也希望接下來這個條例修正的時候,有更多的看法、觀點能夠被次長所了解,也讓教育部可以採納。

偏鄉教育條例施行7年以來,各界一再反映有許多的地方需要調整,我想偏鄉教育條例需要修法已經是具有高度社會共識,目前立法院已經有多達15個提案的版本。今天與會的張廖次長也曾經在去年6月,再講一次是去年的6月,承諾將在半年內提出院版的條文,也就是理論上去年應該是有機會提出行政院院版的條文。然而,一年多的時間過去了,我們到今天仍然沒有看到行政院將修正草案送到立法院來審查,我們當然是有點擔憂行政部門在社會關注的這個議題上面,是不是有缺席、神隱的狀態?相信今天與會的專家學者,以及全國關心偏鄉教育的群眾、民眾,大家可能都會沒有辦法接受行政院這樣消極的作法。我想如果沒有一個修法的時程、沒有一個草案,其實非常多專家學者還有前線的觀點,就很難被進一步的放進這個法規。張廖次長剛剛又說可能有時間的限制,可是因為很多專家都遠道而來,所以我想待會能不能請張廖次長再就行政院版修正草案的進度,再來跟我們所有全國民眾還有到場的專家學者們說明修正草案的進度?

另外,除了修法的進度要加速以外,有些可以從現行政策面進行調整的項目,本席認為,教育部應該要參採專家學者的說法馬上進行調整,不能再等。其中有一些例子,譬如說教育部推出生生用平板的計畫,2022年起連續4年投入200億元,目標是要達到偏遠地區的學校師生平板11,普通學校16的配比,讓偏遠地區學校每位學生都可以使用1臺平板,因為這個是弭平不管是教育落差、城鄉落差、學習落差上面一個非常好、科技上的輔助。但是我們剛剛有出席的研究員就提到,他所任教的非山非市的學校同樣需要數位資源來幫助學生學習,但是只能34位學生共用1個平板,學生使用上可能會有所不便。既然教育部希望透過資源的布建來弭平所謂的城鄉落差、數位落差,第一線教師直接提出的問題和需求,我們就希望教育部要儘快的研議將數位資源真的是要普及布建到具有高度需要性的地方。一樣,次長,待會可能再請您稍微做個簡單回應的第二個部分,就是教育部能不能研議將非山非市的學校也朝向11平板的方向來規劃?待會就請次長簡要回應。

當然,我也真的非常感動所有出席的專家、與會貴賓都有提到非常多點,我們剛剛講的平板是硬體的部分,其實還有軟體的部分也應該是可以加強的。剛剛有專家學者、老師提到每個學校、偏鄉的學校、偏遠地區的學校可能有一些軟體的經費,而這些經費各校使用的狀況、推廣的情況如何,也希望教育部做個統整,了解一下到底有沒有被用到?或者有運用率不足的問題

另外,教師的薪資,我再講一次,教師的薪資真的要拜託教育部一定要非常非常的關注,因為現在整體不管是社會的經濟、通膨以及少子化影響,整個專業人才的搶人大戰跟缺乏,我們第一線的教育人員跟人才是最不能流失的,怎麼樣能夠從教師的薪資、競爭力、能力去做平衡跟調和,我相信這會是一個非常大的重點,因此何不從偏遠地區的學校開始呢?剛剛也有專家學者提到,偏遠地區的學校有非常多需要幫助的地方,也應該要有一些額外的誘因,當然我們有看到一些久任獎金等等,但是如果未來有一些教師薪資的調整,有沒有可能讓偏鄉、偏遠地區的教師可以在薪資調整上還有一些額外的幅度?這個也希望教育部來做評議。剛才也有提到偏遠地區學校教育施政的儀表板等等,我覺得也是非常好的,現在政府有一些關鍵的行政項目,是有立線上儀表板,也幫助全民來關注,也幫助前線的教師、學校來關注,當然,也幫助教育部自己來關注,所以我覺得確實這個是不是能夠研議一下?

同時,有提到轉正教師的議題,剛剛有提到非常多具體面臨到的挑戰,甚至包含費用,包含移動的時間、車資等等,我也真的是希望教育部能不能討論跟考慮一下,在轉正的整個過程當中,當然效率上面能不能加強、加速,除了確保品質之外,同時能不能有一些額外的補助、補貼,我也希望教育部能夠來具體的研議。

當然,有提到文化的問題,我也非常認同。因為我們是教育及文化委員會,故宮也是在我們這個委員會,其實故宮就有拍攝一些修復文物的影片,我們現在有很多很精彩的影集也都剛上線,也都有一些政府資源的挹注跟補助,而我們臺灣有非常多優秀的導演、說故事的人,或者我們也有非常多優異前線的經驗可以分享。馬上就要進入預算會期了,何不安排一些這種文化上面的預算,把偏鄉教師遇到的挑戰跟故事,讓更多人可以知道,這個也是希望教育部跟文化部有沒有機會來合作。

最後,作為一個科技宅,我理解前線教育絕對是需要人性的,當然,科技絕對也只是一個輔助。剛剛也有老師提到行政量能的問題,偏鄉人已經少了,事情如果還一樣多,甚至更多的話,當然也就特別辛苦。既然教育部認同行政減量的原則,科技數位也是行政減量的好幫手,能不能讓全臺、全世界最好的行政減量的科技優先套用在偏鄉、偏遠地區的學校?我是希望教育部真的能夠審慎地來研議,我們立法院、所有前線的老師、所有的公協會、所有關注的專家也一定會一起來協助幫忙。

我們最後再次感謝今天所有與會的專家學者、部會代表以及立院同僚,在我做最後最後的結語之前,因為我剛剛想說大家遠道而來,我們是不是能請張廖次長,不好意思讓您再次移動,因為我們有手語老師,所以位置上如果可以的話,能不能再請您到這個臺上?剛剛兩個主要的問題,一個是草案的進度,一個是生生有平板,而其他的事宜也許我們可以再研議,請張廖次長回應,謝謝。

張廖次長萬堅:好。有關草案的部分,8月中旬還有一場偏鄉教育會議在臺中舉行,過去開的會裡面大概都是針對條例所立計畫的執行面問題,今天修偏鄉條例,大家其實有提到很多制度面的問題,我們回去也會好好地再就這個條例上碰到制度的部分看看能不能去做一些修正,我們會把原先有的草案再做一些修正。

至於進度的問題,我們會儘速,但是我覺得當時被講說半年,其實是真的很想要做,但是有時候整個大環境的變化滿快的。我們去年其實也是在差不多6月或8月的時候開過一次會,我想我們會儘量提出一些想法,繼續蒐集意見,儘速提出來,也會參酌現在已經提的15個委員版本做一些考慮,有些版本是互相不一樣的,所以這個部分我們會儘早來處理。

第二個,關於生生有平板,因為偏鄉的學校數比較多、學生數比較少,所以過去大概每個人都能夠使用,現在有提到非山非市,這個部分的學校比較多,有些學校是不是有那個需要?我們目前每年40億裡面,大概每3年在硬體方面會補助偏鄉學校每年200萬,也就是3200萬。軟體的部分,大家有提到有關教師專業成長或者是學生個別計畫,大概每年也有50萬,分別是25萬、25萬,其實大概也有七、八成的偏鄉學校是有來申請、我們有核給的。非山非市的學校如果有些學校確實有在執行一些計畫,必須提出計畫來申請的話,我相信提出來以後,我們會請資科司優先編列,然後請他們提計畫,否則的話,現在資源上有些學校需要、有些學校不需要,如果一律全部都編給的話,可能也有資源投入過度的問題,這個也會被主計總處檢討。

第三個,其實我很認同主席提到教師待遇的問題,今天人總也有來,這個應該是全國性軍公教人員的問題,我覺得可以去思考。但是站在教育單位的立場,我們當然希望如果人事制度面對薪資待遇的部分能夠整體來考慮的話,我覺得來提高是必要的。另外,偏鄉老師的待遇部分,當然也應該有一些不同,譬如在各種交通上,剛剛有提到交通的部分或其他的部分來增加的話,我覺得這個也可以考慮。

以上簡單跟大家回應,沒有回應的地方我們會有書面的東西,謝謝。

主席:謝謝次長,感謝次長很認真地給我們回應。

最後,今天還是要再一次感謝所有專家所提出的建議及問題,立法院一定會積極要求相關部會處理,需要修法的部分,我們立法委員也一定會不分黨派共同來關心,積極地提案,也盡可能地儘速排審。當然,也希望行政院、教育部要拿出應有的態度,趕快提出院版的條文。

我相信次長是做事的次長,但是如果院版沒有提出條文,卻說我們立法院的版本有衝突、版本不一致,其實院版沒有提出版本的條文就會造成這樣的結果。所以我想版本有一些差異,並不是部版或院版不提出的理由,真的還是希望行政院及相關單位來積極配合,集合眾人之力,一起讓未來偏鄉教育的發展更完善。

至於剛剛提到軟體的費用,七、八成的學校有請領,另外二、三成的學校會不會是不知道,或者是行政程序太複雜?也希望教育單位要盡可能去關心他們為什麼沒有來領用,我覺得這個也是要主動積極的部分,畢竟這次的內閣是主動積極(Active and Innovative)內閣,也希望用主動、積極、創新的精神來應對現場所有提到的問題。

剛才有提到薪資的問題,人事行政總處也有提出今天這份報告,專家學者們如果回去看了以後,覺得有不夠完整的地方,也歡迎提出,我們立法院會善盡監督之責,盡可能呼籲或者鼓勵政府來協助大家。我今天的結語就到這裡,非常感謝。

依據立法院職權行使法第五十八條規定,委員會應於公聽會終結後10日內依出席者所提供之正反意見提出公聽會報告,送交本會全體委員及出席者;第五十九條規定,公聽會報告作為審查該特定議案之參考。我們會把各位的發言意見及今天所有的書面資料綜合歸納、彙編成冊,送交本院全體委員及所有出席的與會貴賓,這也是我們在立法院進行公聽會非常重要且特殊的意義。

執行長施惠文書面資料:

校長陳清圳書面資料:

副教授王慧蘭書面資料:

主任曾大千書面資料:

教師辜鴻霖書面資料:

校長邱慧玲書面資料:

從數學深化模式實驗計畫(均一專案)─談教育科技與偏鄉師資轉型

教育部書面資料:

「偏遠地區學校教育發展條例修正草案」公聽會書面報告

壹、前言

為落實教育均等之政策目標,因應偏遠地區學校之特性與需求,改善其師資與學習條件,提升偏遠地區學校學生學習品質,並平衡城鄉教育,總統前於106126日公布「偏遠地區學校教育發展條例」(下稱本條例),本部依本條例授權完成「偏遠地區學校分級及認定標準」、「偏遠地區學校專案聘任教師甄選聘任辦法」、「偏遠地區學校合聘教師及巡迴教師聘任辦法」、「高級中等以下學校及各該主管機關專業輔導人員設置辦法」、「自願服務偏遠地區學校校長及教師特別獎勵辦法」、「公立學校教師獎金發給辦法」、「偏遠地區國民小學附設幼兒園招收幼兒辦法」及「偏遠地區學校教育發展條例施行細則」共8部子法。

本條例及相關法令與配套執行迄今已逾7年,已逐步改善偏遠地區學校整體教育環境。另為持續檢討及調整執行策略,本部定期召開全國偏遠地區教育會議,廣泛蒐集偏遠地區學校建議,作為政策調整之參據。

貳、本條例執行成效說明

一、偏遠地區學校核定方式及校數

本部業依本條例及偏遠地區學校分級及認定標準(以下簡稱認定標準)規定,透過交通、文化、生活機能、數位環境及社會經濟條件等面向,予以分級認定偏遠地區學校,並每三年檢討之;本部自108年起廣徵各界建議並綜合考量評估其可行性後修正認定標準,將原有9項評估指標修正為16項評估指標。

經統計107年迄今,偏遠地區學校核定情形,說明如下:

()107-109學年度:核定校數計1,177校,國小941校(80%)、國中212校(18%)及高中24校(2%)。其中偏遠、特殊偏遠與極度偏遠學校之核定校數分別為825校(70.1%)、212校(18.0%)、140校(11.9%)。

()110-112學年度:核定校數計1,206所,國小963校(79.9%)、國中214校(17.7%)及高中29校(2.4%)。其中偏遠、特殊偏遠與極度偏遠學校之核定校數分別為850校(70.5%)、215校(17.8%)、141校(11.7%)。

()113-115學年度:核定校數計1,191所,國小950校(79.8%)、國中212校(17.8%)及高中29校(2.4%)。其中偏遠、特殊偏遠與極度偏遠學校之核定校數分別為842校(70.7%)、209校(17.5%)、140校(11.8%)。

二、偏遠地區學校教育發展條例相關配套執行情形

本條例公布後,本部於108129日訂定「教育部補助偏遠地區學校及非山非市學校經費作業要點」,每年度約編列預算新臺幣(以下同)40億元,分就師資人力、設施設備及學生學習、教師專業發展等全面性地協助偏遠地區學校發展,說明如下:

()充實師資人力

為充足及穩定偏遠地區學校師資,本部透過補助各地方政府增置偏遠地區學校專任教師,達成合理教師員額、降低教師員額控留比率、落實公費生培育制度、推動合聘及巡迴教師聘任機制、補助國中小圖書館閱讀推動教師、學校專業輔導人力及宿舍管理員、訂定正式專任教師留任年限、開設偏遠地區學校學士後專班、提供校長及教師特別獎勵與久任獎金等措施協助學校。

()增購偏遠地區學校設施設備

為充實偏遠地區學校設施設備及教學資源,本部持續補助偏遠地區學校數位資訊、藝文及體育設施,並推動偏鄉學校中央廚房計畫、偏遠地區學校及非山非市學校設施設備計畫、改善偏遠地區國民中小學宿舍計畫、學校廁所計畫及離島地區學校國民教育建設計畫,整體協助偏遠地區學校完善教學設施設備。

()支持偏遠地區學校學生學習與教師專業發展

為協助偏遠地區學校發展,並提升學生學習與教師專業發展之動機與效能,確保學生基本學力,透由多元試探活動及發展課程與教師專業支持、偏遠學校學生美感體驗教育、兒童課後照顧服務、夜光天使點燈專案計畫、學生學習扶助計畫、混齡教學與混齡編班、偏遠地區學校教學訪問教師計畫、偏遠地區學校及非山非市學校整合性計畫等相關政策,支持偏遠地區學校學生多元發展與教師專業發展。

參、相關討論議題

一、討論現行偏遠地區學校之分類,是否符合現場需求?如何涵蓋非山非市、偏遠、特偏及極偏等多元類型?

()訂定偏遠地區學校之定義,以提升偏鄉教育資源的有效分配與應用

106126日公布之「偏遠地區學校教育發展條例」(以下簡稱本條例)第4條規定:「(第1項)本條例所稱偏遠地區學校,指因交通、文化、生活機能、數位環境、社會經濟條件或其他因素,致有教育資源不足情形之公立高級中等以下學校;(第2項)前項偏遠地區學校應予分級;其分級及認定標準,由中央主管機關會商原住民族委員會、地方主管機關訂定,並每三年檢討之。」;另本部前於107530日發布認定標準,作為全國一致性之偏遠地區學校分級及認定之準據,俾使教育資源投入更為公平、集中,並有明確的適用對象。

()地方政府於本部計算校數內,提供偏遠地區學校及非山非市學校名單

偏遠地區學校分為極度偏遠、特殊偏遠、偏遠等三級,其中離島地區(金門縣、連江縣、澎湖縣、屏東縣琉球鄉、臺東縣綠島鄉及蘭嶼鄉)均為偏遠地區學校。另考量各地方政府所轄學校仍有其殊異性,為保留其因地制宜之認定空間,並符應教育現場之需求,本部按認定標準之計量模型,計算臺灣本島高級中等以下各教育階段之極度偏遠、特殊偏遠及偏遠各級別學校數予各地方政府,地方政府應於本部計算之各級別學校數範圍內,分級認定並擬具偏遠地區學校名單後,報本部審查核定。

()除三級偏遠地區學校外,本部額外協助非山非市學校

考量部分非屬偏遠地區、亦非位於都會地區之學校,在教育資源分配方面易產生被忽略之情事,為解決前揭情形,本部參考本標準之各項評估指標,額外訂定各縣市「非山非市學校」校數,並額外提供教育經費及資源予以協助。

二、是否研議訂定公共參與機制,定期納入偏鄉教育之多元、現場觀點?

()3年辦理全國偏遠地區教育會議,以公共參與方式蒐集各界對於偏鄉教育之建議

依本條例第4條第2項規定,本標準由中央主管機關會商原住民族委員會、地方主管機關訂定,並每三年檢討之;又本條例第19條第3項規定,中央主管機關應每3年辦理全國偏遠地區教育會議。是以,本部應每3年檢討偏遠地區學校分級及認定標準,並每3年召開全國偏遠地區教育會議,廣納各界意見。

()本部自110年起每年辦理全國偏遠地區教育會議,作為滾動調整偏鄉教育政策之參據

1.為瞭解全國偏遠地區學校推動情形,以及蒐集偏遠地區學校之意見,自110年起,本部每年辦理全國偏遠地區教育會議,並邀集全國各地方政府與偏遠地區學校參與,廣徵各界意見,並作為調整偏遠地區學校相關教育政策之參考。

2.歷年辦理情形如下:

(1)111年度:原應於110年下半年辦理,惟適逢疫情延後至1118月份共辦理12場次實體座談會。

(2)112年度:為即時掌握偏遠學校意見與現況,業於1128月份共辦理3場次線上視訊座談會。

(3)113年度:鑒於110112學年度第2輪偏遠學校名單即將屆期,業於1138月份辦理3場次實體座談會及1場次線上視訊會議。

(4)114年度:已規劃於8月辦理1場實體會議。

三、如何優化勞動條件、教學環境與職涯發展管道,強化師資培育內容與偏鄉教育現場實際需求的連結,提升整體待遇與支持系統,以吸引並留任更多優秀教師?

本條例透過強化偏遠地區學校教育措施、寬列經費、彈性運用人事及提高教師福利措施等方式,協助解決其辦學困境,保障偏遠地區學校學生受教權益,使其得以永續發展。其中「充足偏遠地區學校師資人力」及「穩定偏遠地區學校教師留任」部分,說明如下:

()充足偏遠地區學校師資人力

1.提高偏遠地區學校專任教師,達成合理教師員額:除置校長及必要之行政人力外,其教師員額編制,應依教師授課節數滿足學生學習節數定之。本部110113學年度補助偏遠地區「國小」合理教師員額約32.92億元、4,652人、「國中」合理教師員額約21.32億元、3,103人,促進偏遠地區學校教師授課節數與學生學習時數達成衡平。

2.降低教師員額控留比率:以員額控留比率8%為目標,透過一般性補助款考核,引導各地方政府逐年穩定釋出正式教師缺額,以利學校逐步補足正式教師,111113學年度各地方政府辦理國中小教甄,全國約釋出14,500個缺額。

3.落實公費生培育制度:依各地方政府轄管學校之師資需求,核定公費生名額,於107年修正公費義務服務年限由4年改為6年,以穩定偏鄉學校師資來源。並為吸引更多優秀學生投入公費師資行列,113年修正公費生義務服務期間不得進修年限由4年調降為3年,並於1148月起調高公費生待遇,每年增補助約7.2萬元。

4.推動合聘及巡迴教師聘任機制:訂定「偏遠地區學校合聘教師及巡迴教師聘任辦法」,明定學校得就學習節數不足聘任專任教師1人之領域(或科目、學科、群科),跨同級或不同級學校聘任合聘教師或巡迴教師,以解決偏遠地區學科教師招聘不易問題。經統計111113學年共計有240名合聘教師、55名巡迴教師。

5.補助國中小圖書館閱讀推動教師:持續補助各國民中小學圖書館閱讀推動教師,經統計自109學年度至113學年度共計補助2,889人次(國小1,880人次、國中1,009人次)偏遠地區學校閱讀推動教師。

6.增置學校專業輔導人力:依本條例第11條規定,增置專業輔導人員,並逐步完善相關措施,如新增補助偏遠地區專業輔導人員交通費最高每年16,000元。

7.協助學校進用編制外學生宿舍生活輔導人員:補助偏遠地區高中進用編制外學生宿舍生活輔導人員經費,109113學年度已補助178校,合計補助經費達1.9億元。

()穩定偏遠地區學校教師留任

1.訂定偏遠地區學校專任教師留任年限:針對透過公費生分發或專為偏遠地區學校辦理之專任教師甄選錄取者,規定應服務滿6年以上,始能提出申請介聘至非偏遠地區學校服務之規定,降低專任教師短期間流動情形;至教師流動率部分,107學年偏遠地區學校專任教師流動率為國小階段2.1%、國中階段1.9%、高中階段0.5%,至113年度偏遠地區專任教師流動率國小為1.02%、國中階段為1.39%、高中階段為0.5%,國中及國小部分皆有下降。

2.開設偏遠地區學校學士後專班:本部持續依本條例及師資培育法第8條之1規定,提供符合偏遠地區學校具備一定服務年資之代理教師自費進修,並適度擴大偏鄉專班國小教育階段進修名額、依偏鄉學校中等教育師資不足類科評估開班。經統計109學年度至113學年度共計126名偏遠地區學校代理教師修習偏遠地區教育學分專班。114學年度起經評估人數及調查需求後,擴大偏鄉專班國小教育階段進修名額計10450人、中等師資不足類科計490人。

3.訂定自願服務於偏遠地區學校校長及教師特別獎勵機制:本部依「自願服務偏遠地區學校校長及教師特別獎勵辦法」,對於自願在原校留職停薪借調至偏遠地區學校服務之校長與教師,明定其待遇及福利適用偏遠地區學校之規定,並提供經自願赴偏遠地區學校服務之校長及教師傷害保險補助,經統計109113學年度共計補助544人次。

4.發放偏遠地區學校教師久任獎金:對於久任且表現優良者,在法定薪給外,增給獎勵久任其職之獎金,規定自本條例施行後,偏遠地區學校校長與教師於服務滿8年,給與第1次久任獎金;服務滿11年,給與第2次久任獎金,以鼓勵校長與教師久任,並預計於114年發放第一批符合資格教師,依據地方政府初步回報約有8,500名人員符合請領資格。

5.改善偏遠地區學校宿舍住宿條件:為落實本條例第18條規定,訂定相關補助要點,持續協助偏遠地區學校改善教職員工及學生宿舍環境與居住品質,提高教師至偏遠地區學校任教意願,維護學生學習品質與效能,達到穩定偏鄉學校師資。104113年度累計補助1,632校次、14億元,並持續督導各地方政府應落實偏遠地區學校教職員宿舍減免收宿舍使用費、管理費及租金之規定。

6.支持偏遠地區學校教師專業發展:補助偏遠地區國中小辦理教師專業學習社群、教師共備、觀課、議課、教師培力增能研習等活動,每校每學年合計最高補助25萬元,107113學年度補助發展課程與教師專業支持(子計畫三)共計3,154校次。

7.補助偏遠地區學校教學訪問教師計畫:107113學年度計媒合152名教師至187所偏遠地區學校進行教學訪問,提供偏遠地區學校教師與一般地區教師交流的機會。

8.補助地方政府偏遠地區學校及非山非市學校整合性計畫:108113學年度計補助約4.5億元,協助偏遠地區學校整合人力,落實行政減量。

四、如何在確保教育品質的前提下,維持偏鄉學校特色課程之運作,以滿足學校多元發展的需求?

本條例透過強化偏遠地區學校教育措施、寬列經費、彈性運用人事及提高教師福利措施等方式,協助解決其辦學困境,保障偏遠地區學校學生受教權益,使其得以永續發展。其中「發展學校特色課程」部分,說明如下:

()學生多元試探活動及發展課程與教師專業支持:為符應本條例之規範,本部業制定「教育部補助偏遠地區學校及非山非市學校教育經費作業要點」,並透過「活化教學與多元學習計畫」,協助偏遠地區學校發展學生多元試探活動(子計畫四)」及協助偏遠地區學校發展課程與教師專業支持(子計畫三),每校每學年合計最高補助50萬元,補助偏遠地區學校得視學校辦學與學生需求,並結合在地文化,發展具地方特色的校訂課程;亦可用於發展課程與教師專業支持,教師可藉由社群運作與教學實踐分享,提升課程設計及建構教師專業發展能力。107113學年度補助學生多元試探活動(子計畫四)共計3,800校次、補助發展課程與教師專業支持(子計畫三)共計3,154校次。

()教學訪問教師計畫:依本條例第15條第2項規定:「各該主管機關得規劃一般地區學校之優秀教師至偏遠地區學校進行教學訪問,促進教學交流;其實施計畫,由中央主管機關定之。」。本部國教署自107年起推動教學訪問教師計畫,建置短期偏鄉教育服務制度,提供一般地區學校優秀教師發揮教學專長服務偏遠地區學校機會,協助並陪伴偏遠地區學校教師進行經驗傳承與教育創新;每學年補助教學訪問教師原服務學校及受訪學校課程與教學發展經費、另補助教學訪問教師原服務學校之代理教師經費,107113學年度共計媒合152名教師至187所偏遠地區學校進行教學訪問。

()推動多元學習扶助模式:本部國教署與博幼基金會、永齡基金會、均一基金會與部分縣市合作,以多元模式協助學生奠基。112學年度參與之偏遠地區學校學生各科進步率皆約8成,顯示確具成效。

()推動鹿樂平臺媒合人力機制:透過將偏遠地區學校需求以溫暖打動人心之故事包裝呈現,為偏遠地區學校與社會大眾或企業團體組織,提供城鄉交流共好的場域,透過「群眾協力」模式,媒合志工、企業與學校,促進城鄉教育資源的互助與共好,且本署偏遠地區國民中小學教學換宿計畫於鹿樂平臺之招募頗具成效。截至114430日總計媒合超過680個專案、合作學校數超過1,500校次、媒合超過4,400名志工到校服務及超過89,000名學生受惠。

五、在少子女化浪潮下,如何調整現行廢併校原則,以避免影響學生受教權?

()本部訂定「公立國民小學及國民中學變更或停辦準則」,以規範學校合併或停辦程序:

1.依「國民教育法」第10條規定,本部訂定「公立國民小學及國民中學合併或停辦準則」(以下稱變更停辦準則),規範公立學校變更、停辦之條件、程序、審查、學校學生與教職員工之安置及其他相關事項。地方政府應依據前開準則之規定,訂定有關變更或停辦之自治法規。

2.變更停辦準則第8條規定:「學校有下列情形之一者,不得停辦。但經學區內設有戶籍之選舉權人書面連署達二分之一以上同意,或確實已無適齡學生者,不在此限:一、同一鄉(鎮、市、區)只有一所國民小學(國小部)或國民中學(國中部)。二、到鄰近同級學校之交通,有重大安全顧慮。」

3.承上,地方政府需經專案評估及辦理公聽會,並經地方政府所屬教育審議委員會審議通過等程序,始得合併或停辦學校,透過學校合併或停辦作業之法制化,以落實保障小校學生之受教權。

()鼓勵小型學校轉型創新

1.變更停辦準則第7條第1項規定:「學校之合併或停辦應確保學生就學權益,規模較小之學校,地方主管機關得鼓勵學校依偏遠地區學校教育發展條例、國民小學與國民中學混齡教學及混齡編班實施辦法相關規定,採取混齡編班、混齡教學之方式,或將學校委託私人辦理。」

2.因此,地方政府辦理學校合併、停辦前,可先朝小型學校轉型發展評估,如混齡編班教學及委託私人辦理等方式。

()地方政府須提供學生必要之就學協助

1.變更停辦準則第10條第1項規定:「教審會審議結果,認有合併必要者,地方主管機關得調整學區,將原學校併入擬合併學校,為分校或學部;原學校學生總人數不足十人者,得為分班。」。

2.變更停辦準則第11條第1項規定:「教審會審議結果,認有停辦必要者,地方主管機關得調整學區,將學生改分發至鄰近學校或輔導轉學。」。

3.變更停辦準則第12條第1項規定:「學校或其分校、分班、學部停辦後,學生改分發至鄰近學校或回本校就讀者,地方主管機關應補助交通費、交通保險費、安排學生交通接送或住宿相關事宜,並追蹤其學習狀況;必要時,應給予生活及課業輔導。」。

()除本部訂有裁併校相關規定外,本條例亦規範偏遠地區設立國民小學分校或分班或協助學生就學相關措施。本條例第12條規定:「(第1項)地方主管機關轄內之村、里或部落,未設學校而有下列情形者,應設立國民小學分校或分班:一、最近公立國民小學距離村、里或部落辦公處所五公里以上,且無大眾運輸或免費交通工具可到達。二、村、里或部落內有國民小學學齡兒童十五人以上。(第2項)村、里或部落有前項第一款情形,其轄內有國民小學學齡兒童未滿十五人者,地方主管機關應就下列措施,依序評估辦理:一、設立國民小學分校、分班或教學場所。二、安排交通工具或補助交通費及學生上下學保險費,協助學生就學。三、經家長同意,安排學生住校或寄宿。」

()為協助學生就學,本部國教署「教育優先區計畫」補助交通不便地區學校租車費、學生交通費或交通車,112-114年計補助306校次。

六、如何跳脫單一學校視角,以區域為單位落實資源整合,發展共好永續方案,以提升偏鄉現場的整體教育量能?

()本條例第13條規定:「地方主管機關得以偏遠地區學校為中心,於學校既有空間、人員及資源外,結合該地區其他自治行政、教育、文化、衛生、環保、社政、農政、原住民、災害防救之單位或機關(構)、非營利組織之空間、人員及資源,相互支援與集中運用,以充分發揮學校之教育、文化及社會功能。」;另第19條規定:「(第1項)中央主管機關應編列預算,辦理偏遠地區學校教育狀況調查、研究;其結果得作為調整偏遠地區學校教育政策之參考。(第2項)中央主管機關為提升偏遠地區之教育水準,應鼓勵並補助地方主管機關設立任務編組性質之區域教育資源中心,對偏遠地區學校提供課程與教學之研究及行政支援。」。

()本部訂定「教育部補助偏遠地區學校及非山非市學校教育經費作業要點」規定,其中補助地方政府辦理「整合性計畫」,地方政府得以促進學生學習為目標,提具偏遠地區學校及非山非市學校整體發展計畫。經查18縣市共建置39個偏遠地區學校區域資源中心,主要任務如下:

1.支持偏遠地區學校發展,結合社政、警政、衛政等相關單位,強化親職教育與家庭教育功能,促進學校、學生與家長之間的互動與合作。

2.另針對因學校裁併而轉學的學生,持續關注其學習適應情形,並建立長期追蹤與輔導機制,以確保學生的學習權益。

3.行政方面,透過資源中心協調偏遠地區學校所需人力,聯合辦理共通性業務,以降低學校行政負荷,並辦理區域內的教師跨校備課及學生交流活動,以促進學生的多元學習與互動交流。

()113學年度起,本部引導地方政府確實發揮區域教育資源中心之功能,以偏遠地區學校為中心,鏈結地方社政單位及家庭教育中心,營造友善溫馨學習環境:另可透由區域教育資源中心,整合各校行政人力及資源,共同辦理例行性學習活動,同步增加教師與學生跨校交流機會。

七、如何落實辦理偏鄉教育調查及研究,進而建立並公開資料庫,以利學術研究、政策制定與社會監督,以精準掌握偏鄉教育現況並優化資源配置?

()本條例第19條第1項規定:「中央主管機關應編列預算,辦理偏遠地區學校教育狀況調查、研究;其結果得作為調整偏遠地區學校教育政策之參考。」。

()透由下列措施,本部可掌握偏鄉教育現況,並優化資源配置,說明如下:

1.定期評估資源挹注效益:本部每年度約編列預算40億元補助偏遠地區學校,並定期評估該經費之運用情形,透由相關補助成果蒐羅評估偏遠地區學校執行情形及整體效益,藉以瞭解並掌握我國偏遠地區學校發展,落實教育均等發展之政策目標。

2.定期辦理全國偏遠地區教育會議,掌握偏遠地區教育現況:依本條例第4條第2項規定,本部每年辦理全國偏遠地區教育會議,並邀集全國各地方政府與偏遠地區學校參與,廣徵各界意見,並作為調整偏遠地區學校相關教育政策之參考。

3.定期蒐集全國交通、文化、生活機能、數位環境、社會經濟條件等資訊,優化資源配置:依本條例第4條及本標準規定,蒐集16項指標之全國數據,投入本標準之計量模型,得出本模型各項認定指標對應之係數,計算出臺灣本島各校之偏遠地區學校指數,以全面且客觀之方式據以認定偏遠地區學校,爰非以單一指標即決定學校類型。

肆、結語

本條例為推動偏遠地區學校教育政策之基本法,廣受各界關注,為促進與保障偏遠地區學校學生受教權,及強化偏遠地區學校整體發展,落實教育均等之政策目標,本部秉持中央主管機關之權責,依循本條例完善體制,以推動偏遠地區學校教育政策,讓偏遠地區學校教育更趨完善。後續本部亦將定期蒐集偏遠地區學校現場建議,調整相關政策與措施,並持續與偏遠地區學校對話,蒐集相關政策意見與建議,作為偏遠地區學校政策調整之參據。

內政部書面資料:

「偏遠地區學校教育發展條例修正草案」公聽會報告

主席、各位委員先進,大家好:

今日貴委員會召開「偏遠地區學校教育發展條例修正草案」公聽會,謹就大院相關議案關係文書及公聽會資料內容涉及本部業務部分,意見說明如下:

一、查學校依消防法第6條第1項及各類場所消防安全設備設置標準第12條規定,係屬應設置及維護消防安全設備之場所,又消防法第7條規定,消防安全設備之設計、監造應由消防設備師為之,測試、檢修應由消防設備師或消防設備士為之。另「消防設備人員法」業於112621日公布施行,定明消防設備人員執業、業務、責任與罰則等事項。基此,消防安全設備係由消防設備人員依消防法及消防設備人員法等相關規定執行消防安全設備之設計、監造、測試、檢修等業務。

二、爰本次會議所附議案關係文書第4案、第5案及第15案議案修正草案之第12條修正條文,其中有關證明學校消防安全設備合格以「地方主管機關查驗合格之簡易消防安全設備配置平面圖替代之」之文字,考量「消防設備人員法」已公布施行,復鑑於同條修正草案有關「結構安全鑑定證明文件」係由建築師、土木工程科技師及結構工程科技師等出具,為回歸消防檢修專業及使程序具一致性,建議前揭議案修正草案第12條修正條文有關「經地方主管機關查驗合格之簡易消防安全設備配置平面圖替代之」之文字修正為「經執業之消防設備人員出具之消防安全設備符合規定證明文件替代之。」

三、另為保障原住民住地區學生受教權益及公共安全考量,地方主管機關仍應造冊列管限期取得使用執照為妥。

四、另就其餘修正草案內容,本部尊重貴委員會審查意見。

以上說明,敬請指教,謝謝!

法務部書面資料:

「偏遠地區學校教育發展條例修正草案」公聽會書面資料

主席、各位委員、各位女士、先生:

今天奉邀列席 貴委員會「偏遠地區學校教育發展條例修正草案」公聽會,謹代表法務部列席並提出相關意見如下,敬請指教:

一、前言

大院委員擬具「偏遠地區學校教育發展條例修正草案」係為促進教育機會均等之立意,本部深表感佩。鑑於本次公聽會討論議題部分涉及教育人力資源、校務調整及資料應用等面向,雖非屬本部主管事項,惟基於法律制度、公平正義及人權保障之關切,爰就部分可能具法制面考量之議題,提出初步意見供立法及主管機關參酌。

二、關於教育人力保障與教師權益

有關偏遠地區教師之聘任條件、職涯發展與服務環境等議題,係屬「教師法」等相關教育法規規範範圍。本部尊重教育主管機關之權責,惟就教師因工作環境差異可能產生之公平性或差別待遇問題,若涉及憲法上平等原則或人權保障事項,建議於修法時審慎評估現行法制是否已能涵蓋偏鄉特殊性,或有無調整空間,以強化師資穩定與學生受教權益之保障。

三、關於學校整併與學生受教權保障

在少子化趨勢下,學校整併與廢校議題可能牽涉學生基本受教權與程序正義保障。有關決策過程之公開透明、利害關係人意見表達及爭議處理機制,建議主管機關於草案研修過程中一併考量,俾符合法律程序原則。

四、關於資料調查與個資保護

推動偏鄉教育資料庫之蒐集與研究,有助於政策制定與資源分配。惟如涉及教師與學生個人資料,應留意「個人資料保護法」之適用,確保資訊蒐集目的正當、範圍適當,並落實必要之保護措施。

五、結語

偏鄉教育議題涉及層面廣泛,亟需教育及相關主管機關整合資源、通盤規劃。本部尊重主管機關職權,未來如有涉及法律制度之修正或跨機關協調需求,亦將配合提供所需之法律協助。俟主管機關研議評估並作成政策決定,於整體配套考量並研擬相關草案條文後,本部將協助提供法制意見。

以上報告,敬請

主席及各位委員、女士、先生指教,謝謝!

行政院人事行政總處書面資料:

「偏遠地區學校教育發展條例修正草案公聽會」書面報告

主席、各位委員、女士、先生:

有關貴委員會召開「偏遠地區學校教育發展條例修正草案」公聽會,本總處奉邀列席,謹就涉及本總處業務部分提出意見如下:

一、為留任偏遠地區學校人力,部分版本「偏遠地區學校教育發展條例」(以下簡稱偏遠條例)第21條修正草案(委員盧縣一等20人擬具偏遠條例第8條、第12條及第21條條文修正草案;委員伍麗華Saidhai Tahovecahe16人擬具偏遠條例部分條文修正草案)增訂教練、護理師或護士、依第11條第1項聘用之行政人力等為給與鼓勵久任之獎金及其他激勵措施之準用對象。

二、查偏遠條例第21條規定:「(第1項)偏遠地區學校校長、教師,依教師待遇條例給與鼓勵久任之獎金及其他激勵措施;獎金發給之對象、類別、條件、程序及其他相關事項之辦法,由中央主管機關擬訂,報行政院核定。(第2項)偏遠地區學校專聘教師、代理教師、專業輔導人員及社會工作人員,準用前項規定給與鼓勵久任之獎金及其他激勵措施」。其立法意旨係審酌偏遠地區學校有其個殊性,為增加校長及教師之久任誘因,爰依「教師待遇條例」給與鼓勵久任之獎金及其他激勵措施(如交通費、育兒獎勵或其他補助);另考量偏遠地區學校專聘教師、代理教師、專業輔導人員及社會工作人員非屬「教師待遇條例」適用對象,惟仍有鼓勵久任之必要,爰予準用。

三、復查「教師待遇條例」第18條規定,公立學校教師之獎金,政府得視財政狀況發給;其發給之對象、類別、條件及程序等有關事項之辦法,除其他法律另有規定外,由教育部會商其他相關機關後擬訂,報行政院核定。再查該條例授權訂定之「公立學校教師獎金發給辦法」第3條規定略以,為獎勵教學、研究、輔導與年度服務績效,以激勵教師士氣及鼓勵久任偏遠地區,發給公立學校教師獎金,其類別包含「偏遠地區學校教師久任獎金」(以下簡稱久任獎金),依偏遠地區學校分級及服務年資,服務屆滿8年及11年者,每人一次發給新臺幣(以下同)7萬至22萬元不等之獎金。

四、茲以偏遠條例係為全盤處理偏遠地區學校問題,期透過強化教育措施、寬列經費、彈性運用人事及提高教師福利措施等,解決偏遠地區學校辦學的困境,保障偏遠地區學童受教的權益而訂定。現行久任獎金適用對象除校長及教師外,尚有專聘教師、代理教師、專業輔導人員及社會工作人員等準用對象,其人力類型包含公務人員、聘用人員、約用人員等於學校任職之主要教學、心輔及社工人力,是否再增列前開教練、護理師或護士、依第11條第1項聘用之行政人力,宜由主管機關教育部基於偏遠條例及久任獎金訂定意旨,衡酌偏遠地區學校教育之個殊性、是類人員實際進用情形與留任需求、各類偏遠學校人員待遇支給之合理性及衡平性等各面向,通盤審慎評估,本總處原則尊重主管機關教育部意見。

以上報告,敬請各位委員參考指教,謝謝!

行政院主計總處書面資料:

「偏遠地區學校教育發展條例修正草案」書面報告

主席、各位委員女士、先生:

今天應邀列席貴委員會,就「偏遠地區學校教育發展條例修正草案」公聽會進行專案報告,至感榮幸。以下謹就本條例辦理內容及相關預算編列情形,提出簡要報告如下:

一、偏遠地區學校教育發展條例

()為全面改善偏遠地區學校辦學困境,偏遠地區學校教育發展條例於106126日經總統公布施行,透過強化偏遠地區學校教育措施、彈性運用人事及提高教師福利等方式,協助解決其辦學困境,保障偏遠地區學校學生受教權益,使其得以永續發展。

()本條例及相關法令與配套執行迄今已逾7年,已逐步改善偏遠地區學校整體教育環境,如國小及國中階段偏遠地區學校專任教師流動率,已分別由107學年度2.1%1.9%,均於112學年度降低為1.2%107112學年度共分發859名公費生至偏遠地區學校服務、聘任528名專業輔導人員等,並將持續引導地方政府確實發揮區域教育資源中心之功能,連結社區資源,營造學童友善溫馨的學習環境。

二、114年度偏遠地區學校教育發展相關經費編列情形

依偏遠地區學校教育發展條例第9條規定,中央主管機關應依地方政府財力級次及偏遠地區學校級別(由教育部會商原住民委員會、地方政府每3年檢討1次),優予補助,並應專款專用,查教育部114年度編列相關經費39.9億元,主要編列項目包括學校設施設備經費17.1億元、久任獎金11.8億元、學生學習及輔導經費5.3億元、教師專業發展經費3.4億元、行政及輔導人力經費1.4億元。以上114年度編列數較113年度增列12.7億元或46.7%

三、結語:

政府為實踐教育機會平等原則,確保各地區教育均衡發展,除對於降低教師流動率及提升學生學習品質訂定積極措施外,並從行政減量、校長連任、教職員專業發展、住宿設施、激勵措施等面向多管齊下,相關預算規模由107年度之3億元,增至114年度39.9億元,成長約13倍,未來政府將持續投入相關預算資源,提升偏遠地區學校教育品質。

以上報告,敬請

各位委員指教。謝謝!

主席:今天非常感謝各位出席我們所舉辦的公聽會,對於各位所提供的所有寶貴意見,我們會非常審慎地考量,作為未來修法之依據,謝謝大家。

散會1222分)