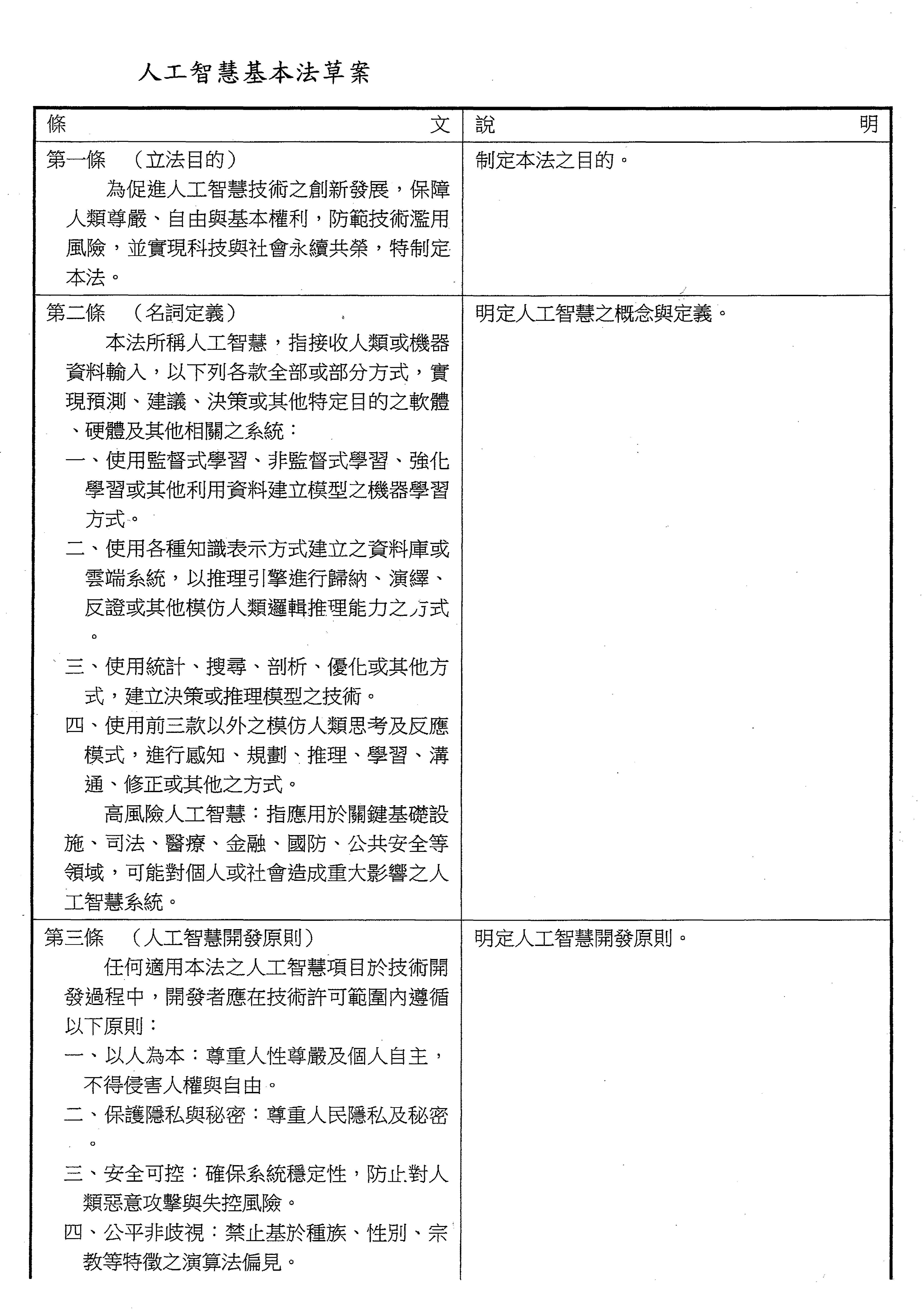
委員會紀

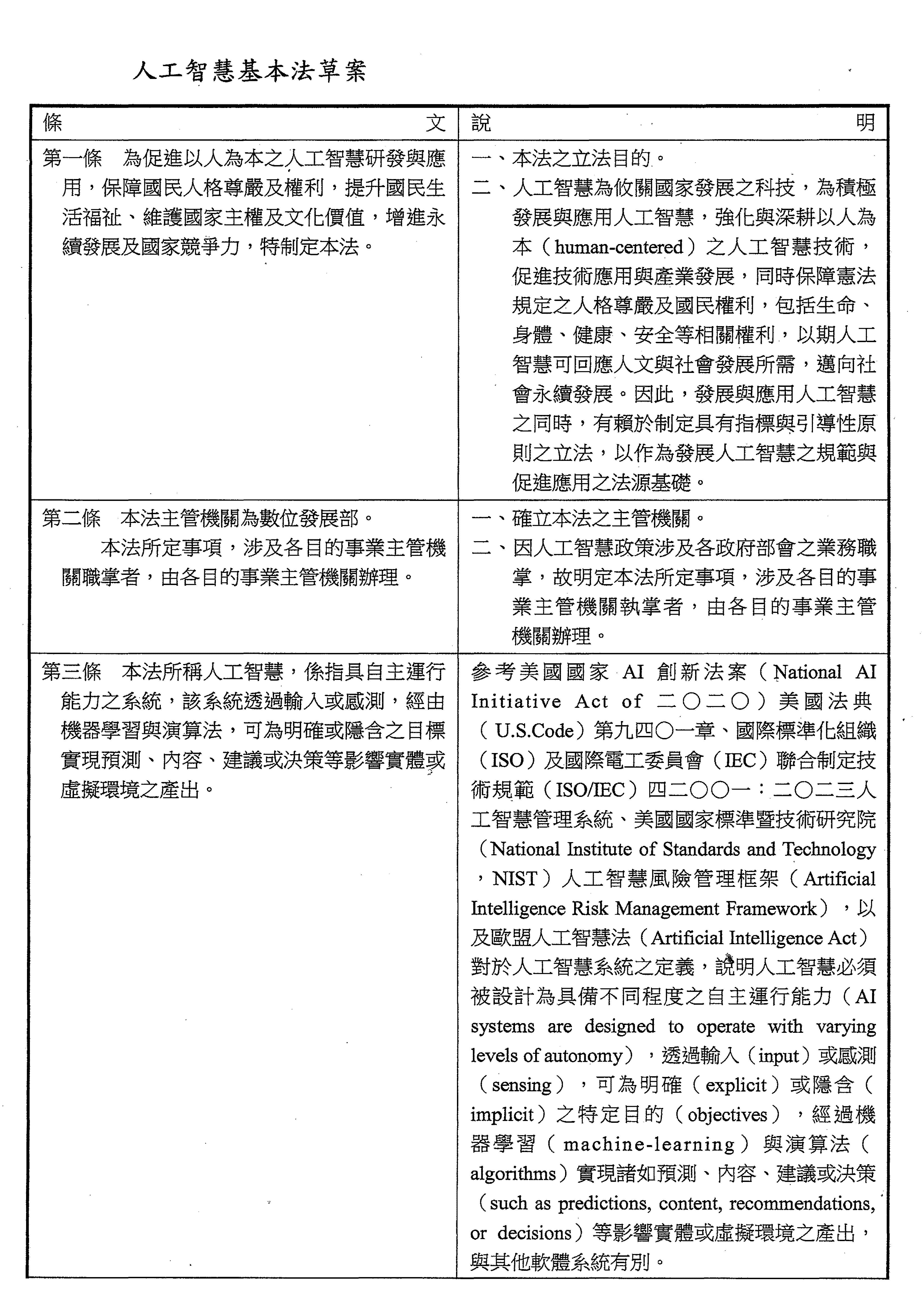
立法院第11屆第3會期教育及文化、交通委員會第3次聯席會議紀錄

時  間 中華民國11484日(星期一)9時至1145

地  點 本院群賢樓101會議室

主  席 葛委員如鈞

議  程 報告事項

宣讀上次會議議事錄。

討論事項

一、繼續審查()委員葛如鈞等37人擬具「人工智慧基本法草案」案。()委員邱若華等17人擬具「人工智慧基本法草案」案。()委員羅廷瑋等17人擬具「人工智慧基本法草案」案。()委員萬美玲等18人擬具「人工智慧基本法草案」案。()委員許宇甄等20人擬具「人工智慧基本法草案」案。()委員張嘉郡等21人擬具「人工智慧基本法草案」案。()委員林倩綺等23人擬具「人工智慧基本法草案」案。()委員邱議瑩等20人擬具「人工智慧基本法草案」案。()委員吳宗憲等17人擬具「人工智慧基本法草案」案。()委員賴士葆等28人擬具「人工智慧基本法草案」案。(十一)委員楊瓊瓔等26人擬具「人工智慧基本法草案」案。(十二)台灣民眾黨黨團擬具「人工智慧發展及管理條例草案」案。(十三)委員許智傑等27人擬具「人工智慧基本法草案」案。(十四)委員林宜瑾等26人擬具「人工智慧基本法草案」案。

二、審查()委員張雅琳等18人擬具「人工智慧基本法草案」案。()委員謝衣鳯等17人擬具「人工智慧基本法草案」案。()委員陳秀寳等25人擬具「人工智慧基本法草案」案。()委員林思銘等17人擬具「人工智慧基本法草案」案。()委員范雲等18人擬具「人工智慧基本法草案」案。

【進行逐條審查】

主席:報告委員會,出席委員14人,已足法定人數,現在開會。

首先進行報告事項,請議事人員宣讀上次會議議事錄。

立法院第11屆第3會期教育及文化、交通委員會第2次聯席會議議事錄

時  間:中華民國114611日(星期三)上午91分至1227

地  點:本院群賢樓101會議室

出席委員:洪孟楷  謝龍介  林國成  許智傑  陳素月  何欣純  魯明哲  葛如鈞  林沛祥  蔡其昌  邱若華  陳雪生  羅廷瑋  黃健豪  李昆澤  柯志恩  徐富癸  游 顥  林宜瑾  陳秀寳  郭昱晴  范 雲  劉書彬  張雅琳  吳沛憶  葉元之  廖先翔  伍麗華SaidhaiTahovecahe   林俊憲  萬美玲

   委員出席30

列席委員:林德福  邱議瑩  鄭正鈐  鍾佳濱  謝衣鳯  許宇甄  楊瓊瓔  林思銘  陳培瑜  吳宗憲  吳思瑤

   委員列席11

列席人員:

國家科學及技術委員會主任委員

吳誠文率同有關人員


數位發展部部長

黃彥男率同有關人員


教育部資訊及科技教育司司長

吳穎沺


行政院教育科學文化處參議

謝勝隆


財政部賦稅署專門委員

劉旭峯


法務部參事

汪南均


經濟部產業技術司專門委員

張明芳


勞動部綜合規劃司專門委員

林永裕


文化部綜合規劃司副司長

陳宜靜


行政院人事行政總處培訓考用處專門委員

陳怡君


個人資料保護委員會籌備處隱私科技組組長

林逸塵


考選部參研室研究委員

黃立賢


銓敘部法規司簡任視察

黃佳慧


行政院主計總處公務預算處專門委員

吳銘修

主  席:葛召集委員如鈞

主任秘書:陳錫欽

專門委員:白智榮

紀  錄:簡任秘書 盧焜鑫 簡任編審 蔡淑珍 科長 楊永綨

   薦任科員 陳怡安

報 告 事 項

宣讀上次會議議事錄。

決定:議事錄確定。

討 論 事 項

一、繼續審查()委員葛如鈞等37人擬具「人工智慧基本法草案」案。()委員邱若華等17人擬具「人工智慧基本法草案」案。()委員羅廷瑋等17人擬具「人工智慧基本法草案」案。()委員萬美玲等18人擬具「人工智慧基本法草案」案。()委員許宇甄等20人擬具「人工智慧基本法草案」案。()委員張嘉郡等21人擬具「人工智慧基本法草案」案。()委員林倩綺等23人擬具「人工智慧基本法草案」案。

二、審查()委員邱議瑩等20人擬具「人工智慧基本法草案」案。()委員吳宗憲等17人擬具「人工智慧基本法草案」案。()委員賴士葆等28人擬具「人工智慧基本法草案」案。()委員楊瓊瓔等26人擬具「人工智慧基本法草案」案。()台灣民眾黨黨團擬具「人工智慧發展及管理條例草案」案。()委員許智傑等27人擬具「人工智慧基本法草案」案。()委員林宜瑾等26人擬具「人工智慧基本法草案」案。

(進行逐條審查)

決議:

一、對於委員質詢要求提供相關資料或未及答復部分,請相關機關儘速以書面答復。

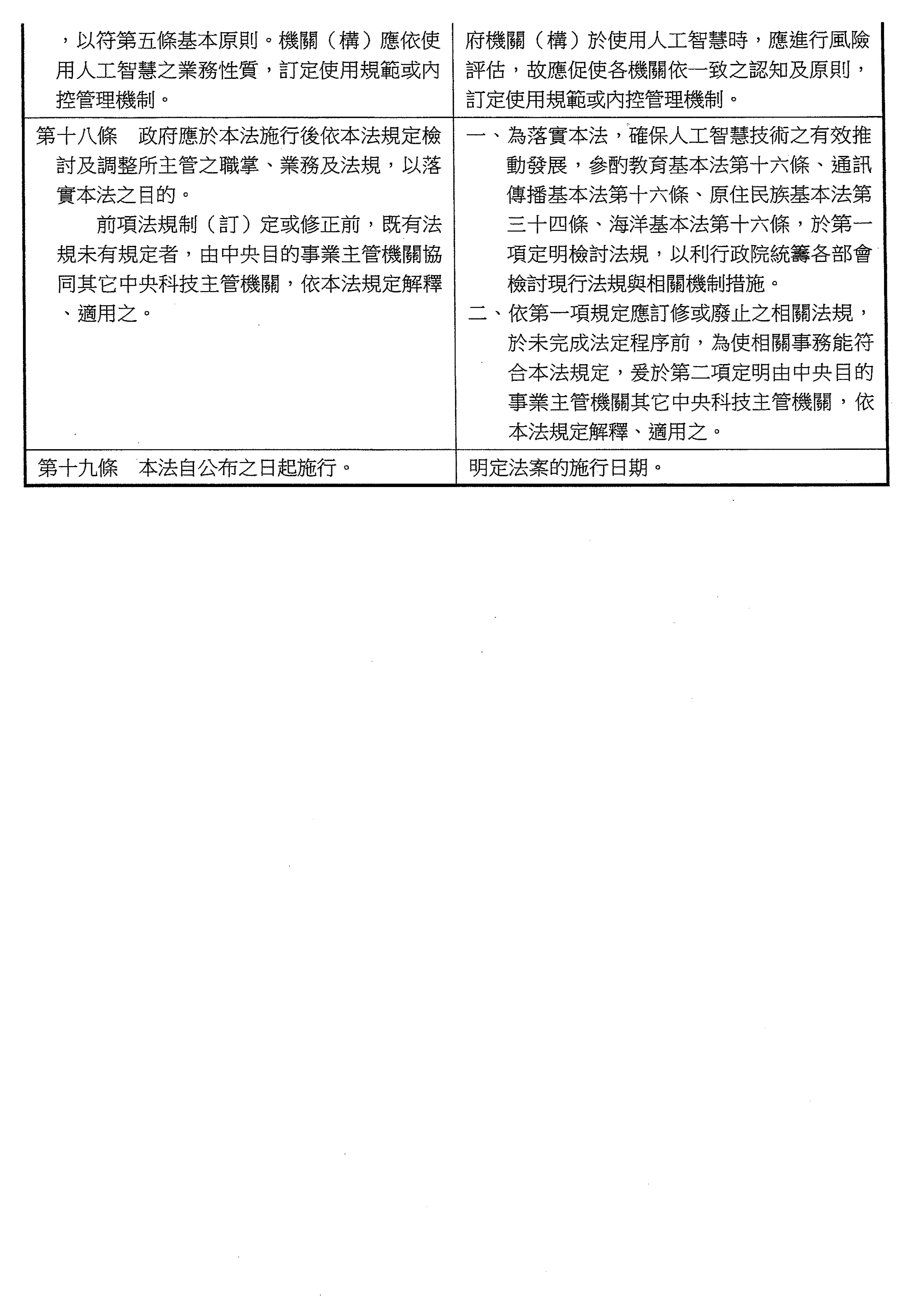
二、「人工智慧基本法草案」相關草案,另定期繼續審查。請數位發展部於114715日以前提出部版建議條文,並定於114721日當週排審。審查結果如下:

委員葛如鈞等37人提案名稱、第一條至第十一條(含對應之各提案條文);委員賴士葆等28人提案第一章至第三章章名;台灣民眾黨黨團提案第一章至第二章章名,均暫保留。

三、委員萬美玲提出書面資料1份。

四、本次會議議事錄,授權主席確認後,即上傳立法院全球資訊網公開。

通過提案1項:

建議本案停止討論,進行逐條討論。

提案人:謝龍介  林沛祥  葛如鈞  羅廷瑋

散會

主席:請問各位委員,上次會議議事錄有無錯誤或遺漏之處?(無)好,沒有的話,我們就議事錄確定。

今天的議程是繼續審查人工智慧基本法草案相關草案共14案,有委員葛如鈞等37人、委員邱若華等17人、委員羅廷瑋等17人、委員萬美玲等18人、委員許宇甄等20人、委員張嘉郡等21人、委員林倩綺等23人、委員邱議瑩等20人、委員吳宗憲等17人、委員賴士葆等28人、委員楊瓊瓔等26人、台灣民眾黨黨團、委員許智傑等27人、委員林宜瑾等26人;同時也審查人工智慧基本法草案相關草案共5案,有委員張雅琳等18人、委員謝衣鳯等17人、委員陳秀寳等25人、委員林思銘等17人、委員范雲等18人。

謝謝大家的參與。本案已於114514日詢答完畢,並且於611日進行逐條審查,我們在611日進行逐條審查會議之後有要求相關草案另定期繼續審查,同時也請數位發展部於114715日以前提出部版建議條文,並且定於後續來排審。不過我們看到在715號的時候,數位發展部發函來說提供資料,結果提供的是說明的意見而已,完全沒有部版的條文,教育及文化委員會也就在729號的時候發文請數位發展部在81號(星期五)下午5點以前,希望能提供部版的條文,最後我們是在81號又收得數位發展部的函,再次完全沒有提供。那我們一樣,到今天已經是84號的早上98分,我們尚未收到數位發展部的人工智慧基本法草案的建議條文。所以到現在,行政院除了去年10月國科會曾經依約提出預告版的草案條文,但是之後又被收回,主管機關由行政院單方面希望轉交數發部,而過程當中,我們也都看到了,我們729號的時候也善盡提醒之責發文,希望81號下午以前能夠提供草案的部版條文,數發部在81號發文回文說,經考量人工智慧事務涉及跨部會領域,仍建議等行政院版本條文送到大院後再行併各委員版本進行審議。所以意思就是數發部請我們等行政院,行政院希望我們等數發部,數發部再請我們等行政院,大概這樣一個概念。

我想今天我們也謝謝非常多位委員,跨黨派的,也都希望能夠有推進,相關的情事我們剛才就簡略地做個說明。我們今天在條文審議上面新增委員張雅琳等5個提案版本,不再進行詢答,5個新增提案有張雅琳委員等18人、謝衣鳯委員等17人、陳秀寳委員等25人、林思銘委員等17人、范雲委員等18人,有沒有委員要進行提案說明?如果沒有的話,就併入本次共同審查;委員如果有臨時提案,請於上午1030分前提出,處理提案時,若提案委員及連署委員均不在場,援例不予處理。

現在進行人工智慧基本法草案逐條審查,並進行討論與協商;討論時如有新增修正動議,請議事人員宣讀。

一、提案內容:

1.委員張雅琳等18人提案:

2.委員謝衣鳯等17人提案:

3.委員陳秀寳等25人提案:

4.委員林思銘等17人提案:

5.委員范雲等18人提案:

二、修正動議

1.

2.


3.

4.

5.

6.

7.

8.

9.

10.

11.

12.

13.

14.

15.

三、再修正動議:

1.

2.

3.

四、附帶決議:

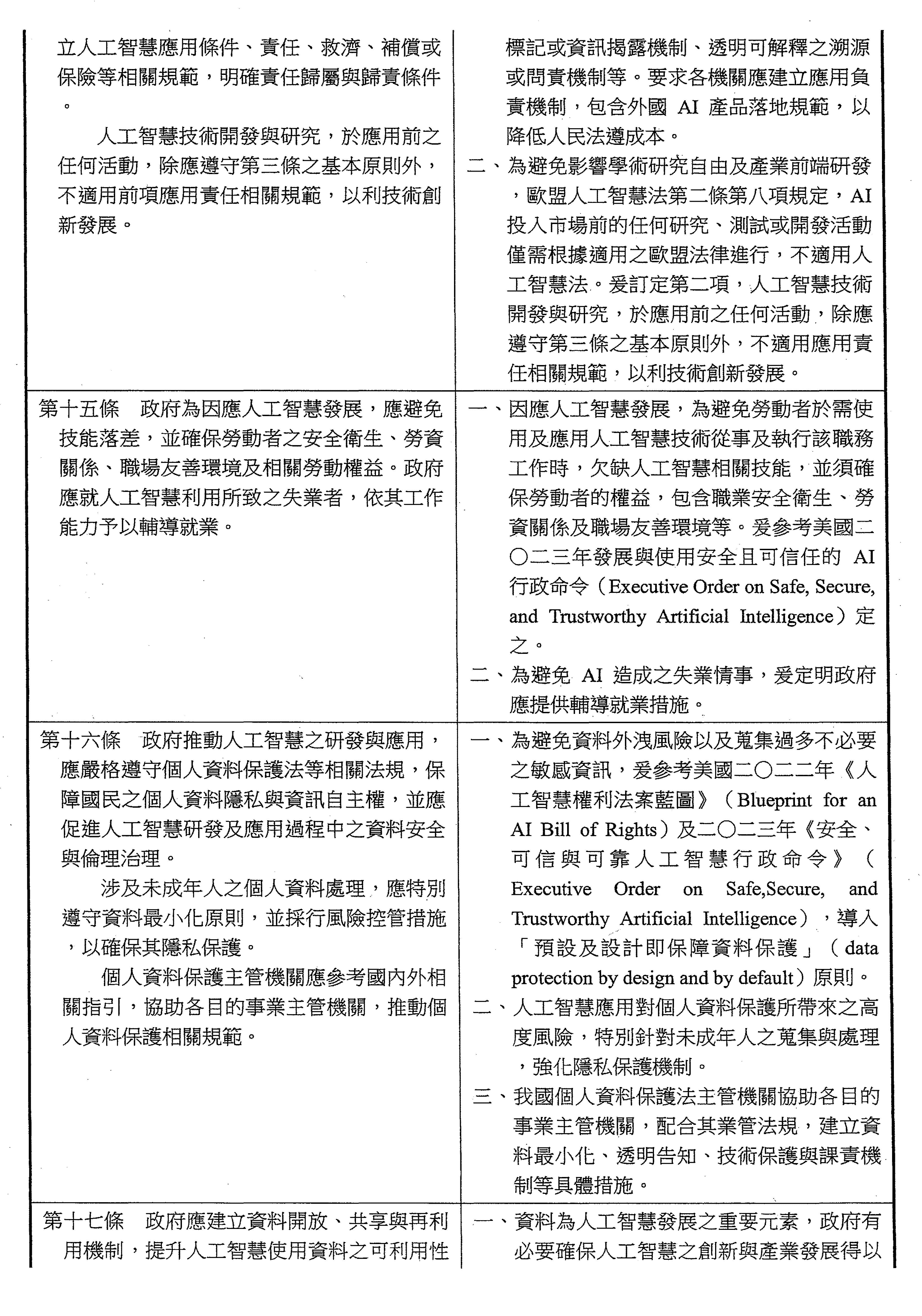
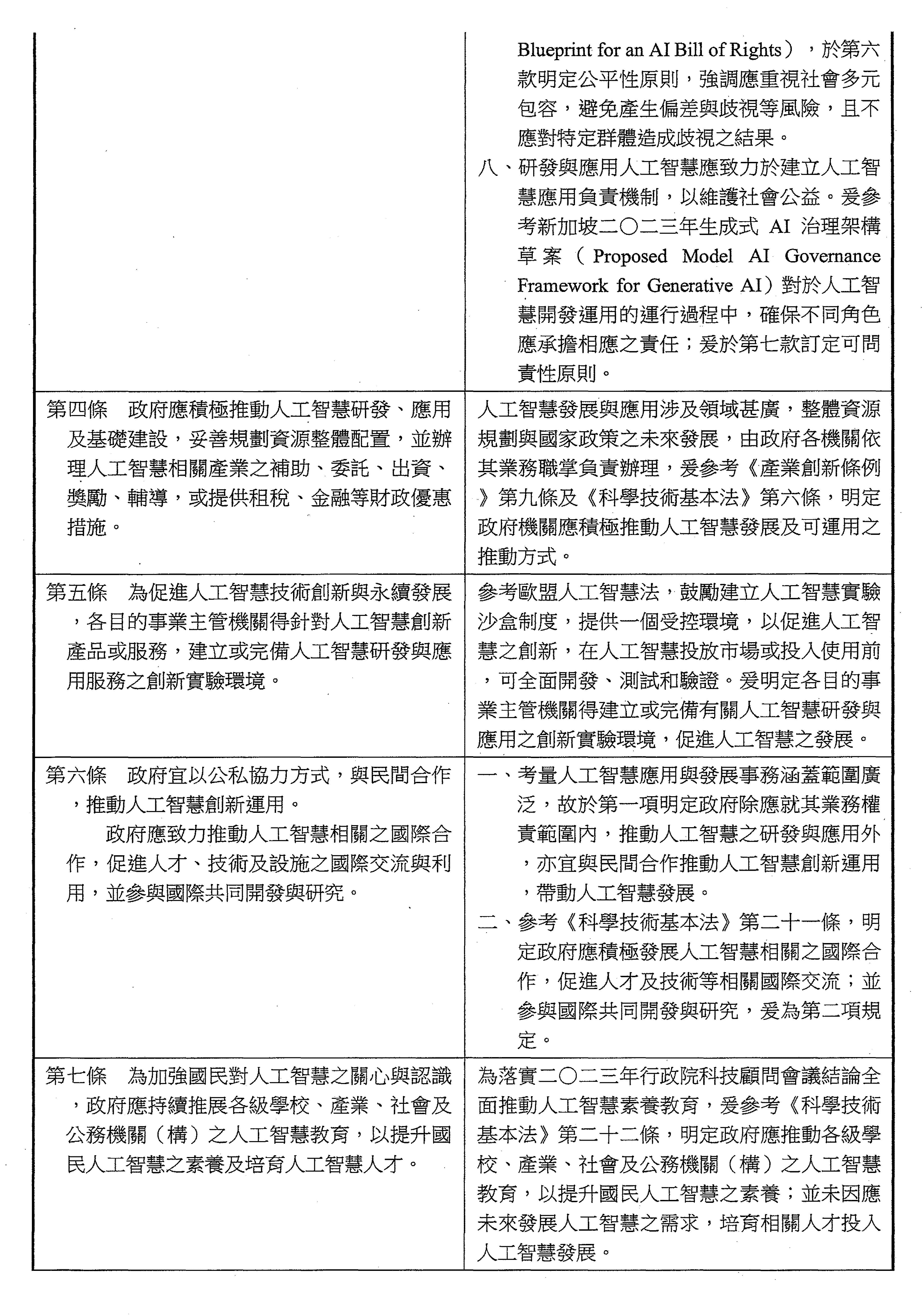
1.第七條 附帶決議

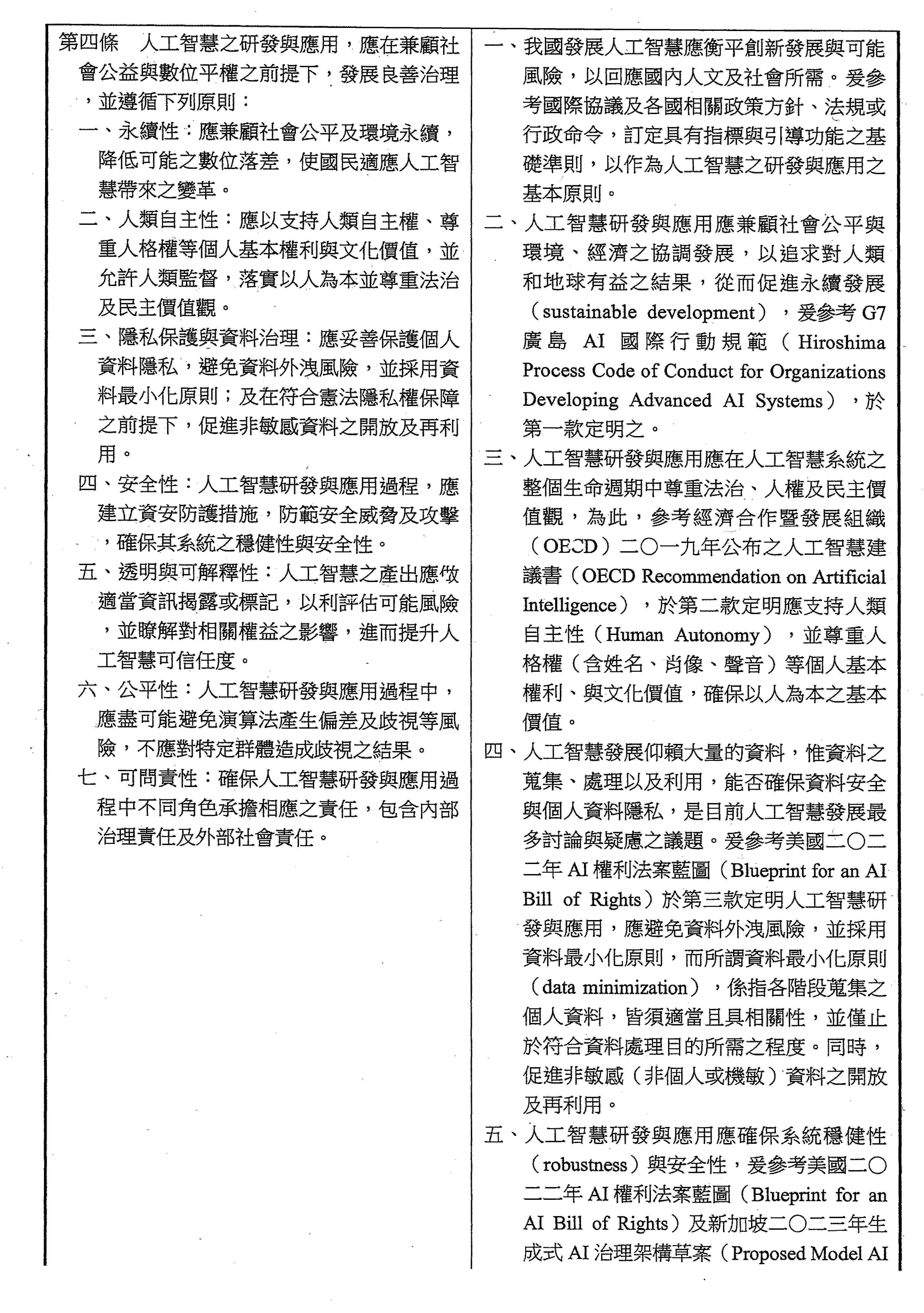
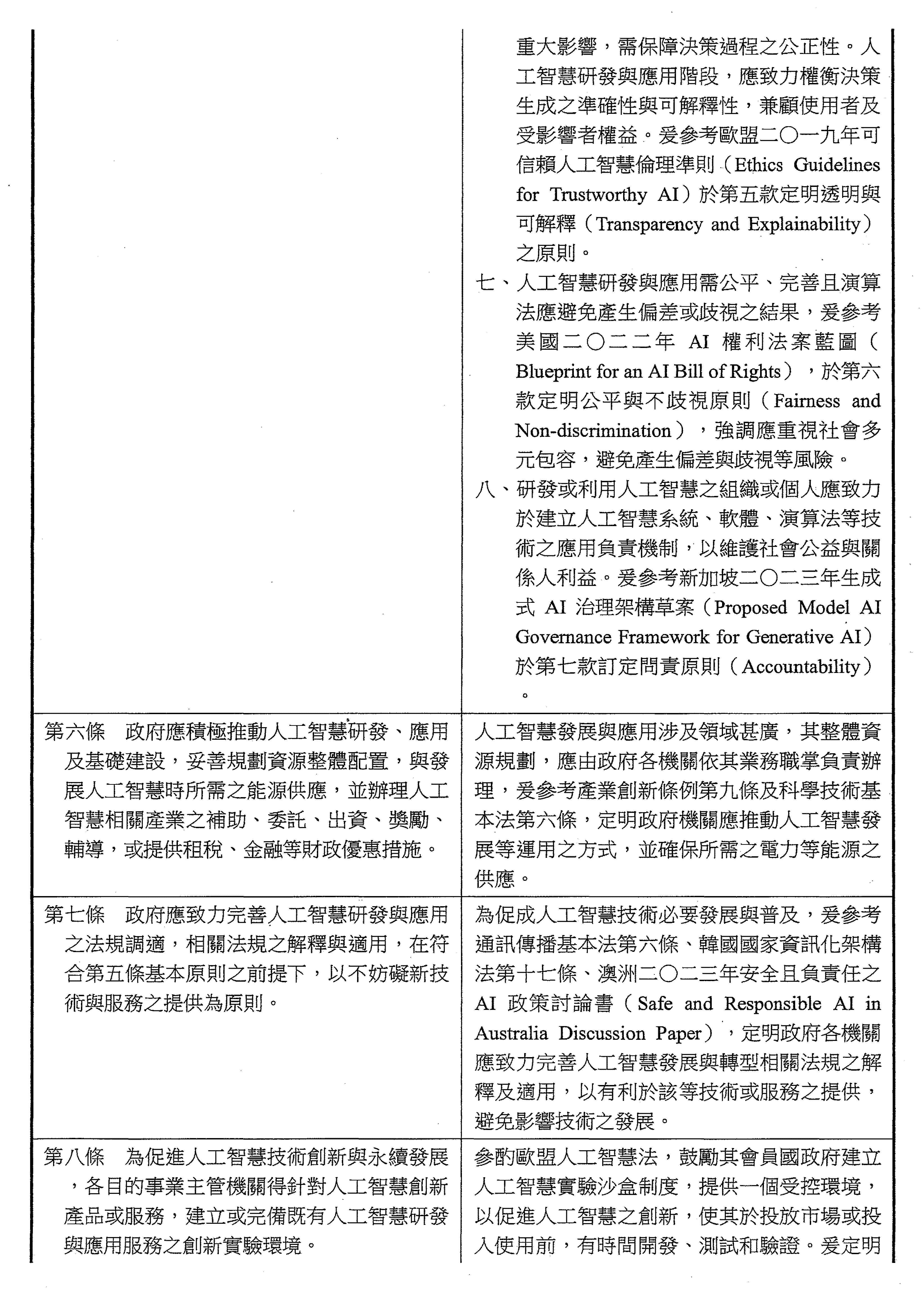
「國家人工智慧戰略特別委員會」為《人工智慧基本法》之關鍵制度設計,扮演政策協調、監督與整合的樞紐角色。為使該委員會有效執行並發揮功能,後續施行細則中應明定其具有「協調權、審議權、建議權」,並可要求各部會提出報告與配合。為使該委員會組成具備多元性與平衡性,防止由行政官員主導失衡,避免變成「部會首長內閣內部溝通會」,應規定委員會不得過半為現職公務人員,且應納入AI產業與學研界專家、法律與倫理學者、NGO代表與教育及家長團體代表、和地方政府代表。該委員會每年至少召開會議兩次,並於會後一個月內公布會議紀要與決議摘要(除涉國安者外),同時設置民眾參與機制,如書面意見徵詢、公聽會或意見平台,俾利開放社會參與。

提案人:柯志恩  謝龍介  葛如鈞  劉書彬  林沛祥

2.附帶決議

要求國家科學及技術委員會會同數位發展部及教育部,於本法三讀後三個月內,針對AI科技之應用完成「兒少影響性評估」並公開相關報告以供各界參考,並研議建立相關機制,以便未來定期進行相關評估及調查,以保障兒少身心健康及權益。

提案人:葛如鈞  葉元之  洪孟楷  柯志恩  萬美玲  吳宗憲  羅廷瑋  劉書彬

3.附帶決議

為確保人工智慧應用同時兼顧兒童及少年的身心發展與人權福祉,請國家科學及技術委員會會同數位發展部、教育部和衛福部及其他相關機關,於本法三讀通過後三個月內,完成「兒少影響評估」、「人權影響評估」、「性別影響評估」,並將評估報告公開發布,供社會各界參考。

另請國家科學及技術委員會研議建立常設性評估與調查機制,以定期檢視人工智慧技術發展對兒少權益、人權以及性別之影響,持續強化其保護措施。

提案人:張雅琳  范 雲  陳秀寳  林宜瑾  郭昱晴  

主席:謝謝與會官員跟所有委員,我們上一次審查到第十一條,前面是予以保留的,今天從第十二條接續進行討論。今天新增加的修正動議應該都有影印送到各位手上,葛如鈞委員等提案條文是統整了十幾份跨黨派委員的版本,可以說是兼容並蓄的概念,同時第十二條也有林宜瑾委員提案版本的修正動議,我們就從第十二條開始進行討論。非常感謝教育及文化委員會編製這份條文對照表,大家翻到第189頁,因為葛如鈞委員的版本後續還有提一份新的,我們有投影出來,大家在螢幕上也可以看到,但是其他委員的版本也都由教文委員會幫忙整理出來,以及第十二條有林宜瑾召委所提出的修正動議。針對第十二條,大家有沒有意見?我們給大家一點時間,謝謝。

我簡要說明,就是葛如鈞委員今天的修正動議有參採611日逐條審查的時候跨黨派委員所提出的各項建議,包含各種不同的版本,所以像第十二條原先葛如鈞委員的版本,也就是我這邊的版本是用「國家」,我們現在統一使用「政府」來做一致性。

請柯志恩委員。

柯委員志恩:不好意思,我剛剛看了一下,我要提出一個修正動議,現在立即請他們簽名,因為我個人覺得這個部分除了訂立補助評估準則跟公開審查機制之外,要讓整個法規更完整化,應該還是要再設立一個年度成效報告的制度,等一下文字會馬上出來,因為我個人認為要確保資源運用的效能,中央主管機關除了訂立補助跟投資評估準則,還要建構公平、公開的審查機制,而且最重要的是要設立執行成效的報告制度,因為你還是要定期對外來公布相關的成果跟評估的意見,這樣才有辦法持續推動政策,完全不違反立意,但是讓整個條文更趨於完整化,既然要修的話,我個人認為是否也可以做這樣的處理,我現在請他們馬上把它印出來。

主席:謝謝柯志恩委員。

還有沒有委員有相關意見?有沒有委員要發言的?或是部會有沒有意見?

請范雲委員,謝謝。

范委員雲:因為還沒看到柯志恩委員的文字,聽起來是一個合理的訴求,現在就是體例上要不要這麼細,是不是可以請數發部表達一下意見好嗎?

主席:也謝謝數發部林宜敬次長,次長,有沒有要針對這條說明,或者是針對貴部在過去這段時間,草案提出部版的部分有沒有遇到什麼困難或挑戰?還有柯志恩委員這裡有第十二條的修正動議。

林次長宜敬:關於這個部分,非常感謝柯委員提出來的這些建議,原則上我們並不反對這些想法,但是這本來就是各部會會做的事情,而人工智慧基本法應該是一個基本的政策法令,我們是認為可能不需要把它列到基本法裡面,這本來就是各部會會進行的事情,謝謝。

主席:我們看一下第十二條,現在上面這一條也不是我們修正版的,我們的版本是「政府」,有稍微改過了。

柯委員志恩:我個人覺得雖然這都是各部會該做的,但是整個基本法就是上位大法,把它制定得更加地清楚。你們回到剛剛用紅字寫的部分好不好?你們剛才打上去了。還是再次地強調,既然是上位大法,基本上這一次強調的是公平、公正的審核機制,而且最重要的是你要定期對外公布成果與評估意見,這個不是各部會都該做就不訂,你沒有訂的話,就像你開會一樣,有些時候一年說要開會一次,結果連一年開會一次都做不到。你明文規定在那個地方只是讓各部會更能有具體的行動出來,所以如果可以的話,我個人認為即使是各部會都該做的,把它明文規定出來的話,應該不違反體例,只要不違反這個體例的話,應該把它放上去,讓大家未來有可以遵照的標準。

主席:好,還有沒有委員有意見?好,請劉書彬委員。

劉委員書彬:今天審查的第十二條是對應到民眾黨的第六條跟第七條,本黨特別重視AI基本法裡面有關AI發展的促進,我們認為財源上面應該要有一定的部分,所以本黨是主張國家發展基金應該提撥一定比例,不然這個沒有一些保障的話,也許會根據政府自己內部的財務做調整,甚至就犧牲掉AI作為我國未來關鍵產業的部分,因此本黨是主張在國家發展基金中應提撥一定比例,至於比例到底是多少,就根據財政狀況,尊重行政院的決定。

主席:好,謝謝劉書彬委員。

請萬美玲委員。

萬委員美玲:謝謝召委。我只是表達一下,其實我非常支持志恩所提出來的,雖然現在回應都說你們會做,但是如果能夠在條文上面明白地去闡述清楚,我覺得它是更有保障、更清晰的,所以我認為我們應該還是要明列,待會條文的文字大家可以看看怎麼去修正,但是我認為應該還是要明列。

主席:好,謝謝萬美玲委員。

請范雲委員。

范委員雲:民眾黨版本的精神上次我們好像就有討論到,我個人比較希望是一部基本法,民眾黨那個部分比較偏向作用法,我會擔心現在就提到以國發基金提撥一定比例,會不會反而限縮了更多未來政府出資的彈性或是什麼的,所以建議不需要放在這,因為這個比較是一部基本法。柯志恩委員的那個部分,精神上我支持,但是我是覺得這個能不能縮短一點點?因為通常政府出資一定都會有自己的一些行政命令,我覺得這邊最關鍵的就是年度的報告、執行報告對外公開這個部分,如果可以簡化的話,放在這兒是不是就比較能夠回到基本法的精神?以上。

柯委員志恩:是不是可以這樣子?根據范委員的建議,就是把前面都去掉,然後在原有的條文之下,「金融等財政優惠措施」後面加「並應設置年度執行成效報告制度,定期對外公布」等等,可不可以?前面把它刪掉,措施後面加並應設置年度……

主席:好,滑鼠能運作嗎?你在「為」那個地方點一下滑鼠左鍵,然後拖曳你的滑鼠,一路到機制的「制」那個地方旁邊的逗點,然後再按一下鍵盤的delete,很好,謝謝!那我來唸一下條文,大家也可以看上面,「第十二條 政府應積極推動人工智慧研發、應用及基礎建設,妥善規劃資源整體配置,並辦理人工智慧相關產業之補助、委託、出資、投資、獎勵、輔導,或提供租稅、金融等財政優惠措施」,前面的「政府」謝謝林宜瑾召委的修正動議,我們把「國家」改成「政府」。後面這一段是柯志恩委員的修正動議,「並應設置年度執行成效報告制度,定期對外公布相關成果與評估意見,以作為政策持續推動與資源調整之依據。」好,有沒有委員有意見?如果沒有意見,我們就修正通過,謝謝。

接下來是第十三條,第十三條的部分是在大本的第199頁,我們現在一樣可以看上面,謝謝教文委員會還有數發部的同仁。這裡的「國家」應該也是有微幅修改,我的版本本來是「國家」,但因為我的版本本來「國家」、「政府」有混用的狀況,我們都統一改成「政府」,大致上並沒有太多的調整,有沒有委員針對第十三條有意見?有沒有建議?

范委員雲:這邊許智傑跟我們很多委員的版本是比較簡短的,因為葛如鈞委員的版本比較長,我們這邊的版本是希望能夠更精簡一點,後面那些什麼相關法規之解釋與適用,如與其他法規扞格等等,我這裡是希望能夠精簡一點,不知道葛如鈞委員可不可以說明一下,為什麼後面要這麼長,然後也請數發部表達一下意見,好嗎?

主席:謝謝。我想近期我們都有看到人工智慧的創新跟研發在臺灣有受到一些限制跟影響,在新興技術去做突破的過程當中,其實是有可能要去做其他法律的修正,我們也看到了,我手上現在有一份臺灣四個新創相關的協會做的聯合聲明──台灣新創環境與科技法律發展的省思,其中在第三段有提到,臺灣積極推動AI產業發展,然而如果對新創環境不友善,法律框架無法與時俱進,則可能讓本土優秀的AI人才與技術流失,讓臺灣在國際AI發展的浪潮中被邊緣化。這四個協會是台灣虛擬及擴增實境產業協會、台灣新經濟聯盟協會、台灣網路暨電子商務產業發展協會(TiEA)及台灣觀光策略發展協會。其實提到這麼多,就是希望在第四條原則的前提之下,能夠給AI人工智慧的創新跟新創去做其他必要的法律修正。以上回應,謝謝。

范委員雲:我自己會滿擔憂的,葛如鈞委員後面這個就是,如果與其他法規扞格,在符合第四條的前提下都應該優先保障,因為我們很多條都在講弱勢、歧視等等,如果這樣這邊特別給一個條文好像是霸王條款,我們的一些弱勢、我們關心權益隱私的這些條文會不會反而就變成不重要了?所以這會有一點點憂慮,因為就你說的發展這個部分,第十二條剛剛通過的精神已經有了,這邊許智傑跟我們一些委員的版本是比較簡潔的,葛如鈞委員後面的那個優先保障,我覺得會有一些衝突,所以我個人比較支持許智傑委員跟我們這些委員的提案、修正動議。

主席:好,謝謝范雲委員。

請林宜瑾召委。

林委員宜瑾:謝謝主席。針對第十三條,其實是我個人版本的第十條跟第十七條。在法規調適的這一條,本席想要針對葛召委的版本提出一些想法。

首先,相關法規的調適確實很重要,但孰先孰後,也就是說誰應該優先適用,我覺得這個遊戲規則絕對要先講好。葛召委的版本是「相關法規之解釋與適用,如與其他法規扞格,在符合本法第四條基本原則之前提下,應優先保障新興技術與服務之提供。如有必要,應修正其他法律。」但是基本法的草案並非特別法,並未排除其他法律,草案的這一條如果賦予了新興AI技術發展較高的優先度,但若優先保障的範圍過大,可能會導致對現行法律的架空,甚至會潛在侵害其他受憲法保障的基本權利。例如說經濟委員會在審查個資法的修正案,如果妨礙了AI的發展,到底是人民的個資比較重要?還是AI發展比較重要?這點就變成要慎思,這條並不是絕對的帝王條款,所以本席認為不應該用這樣的寫法,與其強調AI基本法的特殊性,我覺得不如就加強來檢視如何調整各個主管機關主掌的相關法規。當然,葛委員也有提到要完善法規,可是本席認為如果因此就把AI基本法當作最上位法要求修改其他的法規,這不大對,應該是所有的法規都要相輔相成才是一個健康的觀念,以上。

主席:好,謝謝,還有沒有其他委員有提建議?

郭昱晴委員,待會數發部次長可以表達意見。

郭委員昱晴:其實人工智慧的研發應該要嚴守兩個原則:第一個原則要保障它的創新,再來就是要維持它的秩序。我想這一條,如果是在不妨害新技術發展作為的前提之下進行必要的法規的調適,然後再由各個目的事業主管機關去建立創新實驗的環境,在一個安全的環境當中加速發展,同時也能夠保障社會大眾的權益,我想這個可能比單純的去強調法規的優先順序跟保障新興技術較有一些建設性跟實踐性,這個是我的建議,以上。

主席:好,謝謝。

請林宜敬次長。

林次長宜敬:OK,我們數發部認為AI的發展應該是要強調健康產業生態系的建立,而不是在強調政府的補助與扶助。因為軟體產業有個特性,軟體產業的創新與發展大部分都是來自於民間的自由競爭,而不是來自於政府大規模的主導,我們知道在美國像ChatGPTGeminiGrokClaude等這些AI大的LLM其實都是來自於民間產業,即使在中國大陸,中國大陸一向是相信政府的大規模主導,但是他們的DeepSeek還有「千問」事實上也都是來自於民間,所以我們認為這個條文不應該去強調政府的補助與扶助,而是應該去強調產業生態系的建立。

主席:對不起,次長,我們現在第十三條,您現在講的補助是第十二條,我們現在是用這一份,是用大本的。

林次長宜敬:上面不是有,第二行啊!

主席:扶助是不是?好,沒關係,這樣還有沒有委員有意見?

劉書彬委員。

劉委員書彬:關於范雲委員或是民進黨委員所提到的這部分,我覺得在第十三條的內容也許可以做一個小小修訂,因為葛委員您所提出來的修正版本有所謂「扞格」,可能字眼已經太強烈了,這個部分也許可以說,相關法規的適用與解釋,在符合本法第四條基本原則之前提下等等,後面就是照原來就好,把「扞格」的部分拿掉,因為第四條這部分的原則就很清楚了,我覺得是可以考慮往這邊去進行啦!

主席:好,還有沒有委員有建議?

范雲委員。

范委員雲:我是不太同意劉書彬委員這個想法啦,因為他這條非常的有力量,會變帝王條款耶!它說「相關法規之解釋與適用,如與其他法規扞格,在符合本法第四條基本原則之前提下,應優先保障……」但我們剛剛通過那麼多別條,譬如說第五條有弱勢族群等等,那些就會變成都不重要了耶!都要「優先保障新興技術與服務之提供」,就是這樣解釋,沒錯嘛?我覺得這樣變得第三條跟第四條最重要,其他跟第十三條新興科技衝突的,只要符合第四條,其他條都不重要了,這樣子好像不太對吧?

主席:好,謝謝。

劉書彬委員。

劉委員書彬:請重視這一個部分,本來所有的條文、法規就是會有要調適的部分,因為在這一條已經明定,第四條裡面包括人類自主、智慧財產權的保護、資通安全還包括透明跟可解釋性,而范雲委員你所提到的公平跟不歧視、問責,都已經在第四條把前提列出來了,沒有所謂誰優先的部分。只是說在這個時期當中、在這個情形當中,因為現在是在AI發展的重要階段,如果我們不趕快趕上的話,其實是沒辦法去保護到我們,最重要的原則是要去發展AI的技術,我想這個是階段性的任務,所以必須要這樣的呈現,而且是在其他部分並沒有衝突的情況之下。

主席:好,謝謝劉書彬委員。

陳秀寳委員,謝謝。

陳委員秀寳:謝謝主席。這一條在我的版本裡面是放在第五條,我們要如何兼顧人工智慧的開發,又要降低人工智慧研發對社會的影響。其實剛剛書彬委員提到,在第四條基本原則的前提之下,但是難保沒有掛一漏萬,在上面沒有提到的情況之下,萬一有什麼是我們沒有去注意到的部分,你只要把新興技術跟服務放在最前面,甚至是說有必要要修正其他法律,對於其他相關的一些群體、一些相關的民眾、一些相關的團體,我覺得這樣子好像在新興科技的發展之下,只有科技發展是最重要的,相關的權益、相關在社會上我們本來有的共識,好像就已經不重要了,這個部分我覺得對社會會有一個很大的疑慮,以上。

主席:好,謝謝。因為本席也有提出條文,我簡單做個回應,在7月份美國推出AI Action Plan,其中就有講到要做法規的調適,做限制的鬆綁,只有創新、透明、問責才有可能去應對所謂專制的AI,或者是不安全的AI,所以我想做相關法規調適的精神是這一條最主要的,也希望能夠鼓勵新興的產業。我想如果這一條有委員覺得是霸王條款;也有委員是認同;而數發部次長表達根本不要靠政府,不要有「扶助」相關的文字,所以從這條上面看來可能沒有共識,也許第十三條我們就先保留,謝謝。

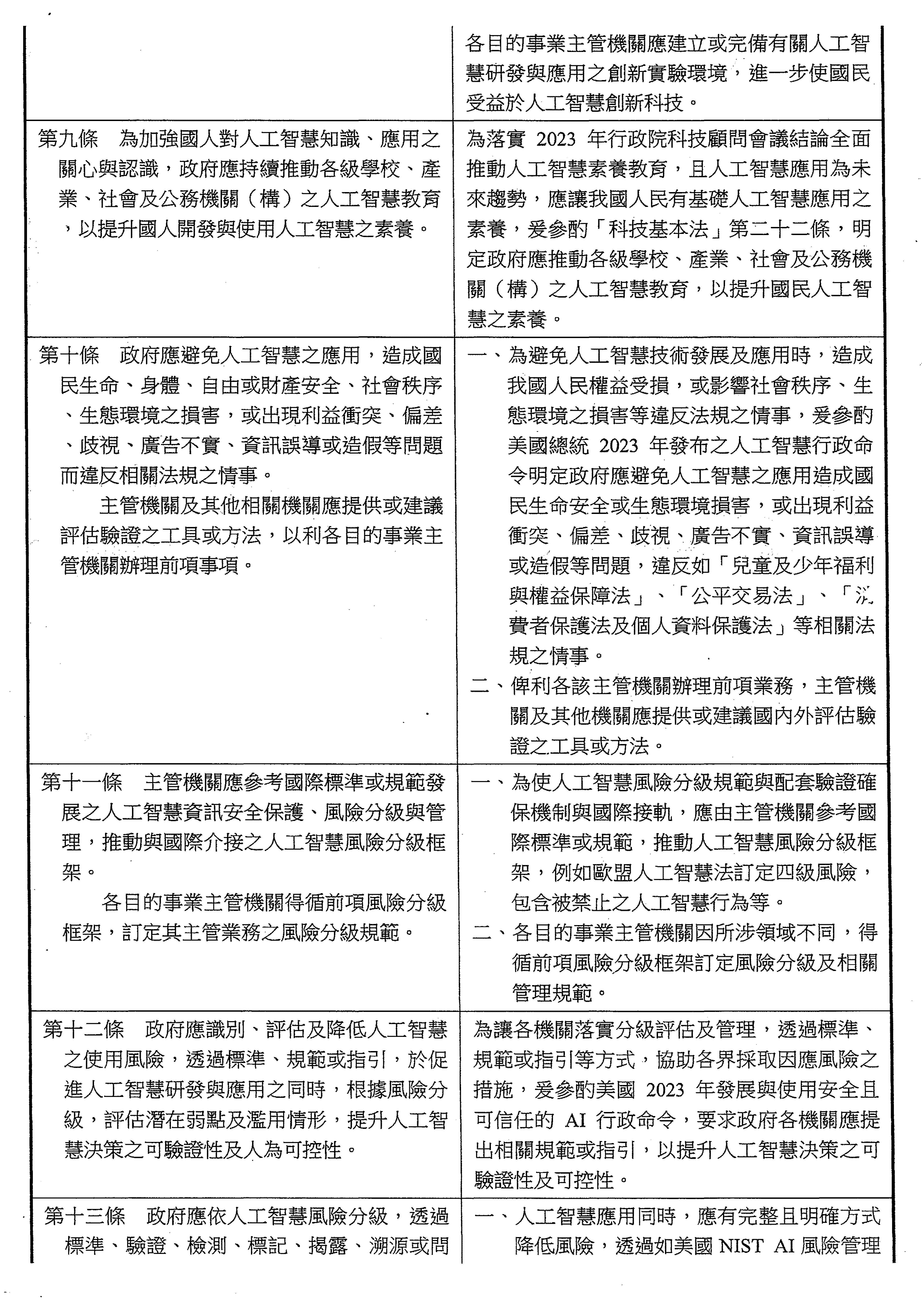
接下來我們進入第十四條。第十四條的部分可以看到大本這一本的第212頁,這一條有沒有委員要提出意見?郭昱晴委員、張雅琳委員、柯志恩委員跟林宜瑾召委。

請郭昱晴委員。

郭委員昱晴:這一條主要在講公私協力的方式跟民間的合作,但我覺得除了跟民間的合作之外,其實也應該要把國際的合作納進去,可能會更加的全面。我想可以強調政府應該積極推動人才、技術跟國際的一些交流,也有包含跟國際共同開發及研究,我覺得應該是可以兼顧國內、外兩大合作的面向去考慮所有,包含國際的一些視野,就原條文來講可能會再更完整一點,好,以上。

主席:接下來是張雅琳委員。

張委員雅琳:我的版本是在第九條,我一樣強調因為國際的進步非常非常快,發展也非常快,我們應該要強調「政府應致力推動人工智慧相關之國際合作,促進人才、技術及設施之國際交流與利用,並參與國際共同開發與研究」,所以我還是希望強調這個部分。

主席:好,柯志恩委員。

柯委員志恩:我贊同前面兩位委員所提到的,就是除了國內之外,國際也是非常的重要。我剛剛聽到次長也特別提到我們很多AI都是來自於民間,這個大概是國際的趨勢,民間常常先於政府,但是既然第十四條是以政府為主詞,要跟民間共同來推動人工智慧的話,基於過去的一些實際案例,就是一些突發的狀況,我建議應該增加第二項,因為你這邊有提到政府要跟民間共同合作,我們很害怕到時候是不是會有一些圖利或者這些狀況,如果在這裡面把它明列公開徵選、合作制度,你要跟民間合作的時候,有一些更透明化的制度。我提出了這個修正動議,我建議增加第二項:各級主管機關應建立公開徵選、合作審查與透明報告機制,確保合作案之公平性與公共利益,並鼓勵中小企業、新創團隊等多元主體參與,提升全民創新能量。我認為應該把共同合作的部分更明確化。

主席:好,謝謝。

請林宜瑾召委。

林委員宜瑾:謝謝主席。我們討論的第十四條是本席版本的第五條跟第六條,大家的條次真的差很多。本席在第五條有寫明,政府要建立一個人工智慧的沙盒制度,也就是說要有一個受控的實驗環境,所以條文是寫:為促進人工智慧技術創新與永續發展,各目的事業主管機關得針對人工智慧創新產品或服務,建立或完備人工智慧研發與應用服務之創新實驗環境。這個沙盒制度的建立,我想也是在創新實驗上相當重要的,在可受控的環境內來加以研發跟實驗,這會是促進人工智慧前端應用的關鍵過程,所以請大家支持。以上,謝謝。

主席:好,陳秀寳委員、范雲委員。陳秀寳委員先請,謝謝。

陳委員秀寳:謝謝主席。在這一條裡面,我的版本是放在第六條,當然我們立這個法就會希望促進人工智慧發展,所以希望政府跟民間要保持密切聯繫,結合雙方的資源來共同發展。舉例來說,去年輝達提供超級電腦的算力給各學研單位來申請,其中我們國科會跟中研院就有執行TAIDE計畫,這也是一個產官學合作很好的示範,能夠由民間提供足夠算力的情況之下,我們學研單位就可以先行投入研發,對於相關的人工智慧開發,也能夠跟上世界的腳步,所以在這個部分,我也很期待後續數發部跟民間合作能夠繼續有一個比較快的發展,以上。

主席:好,謝謝陳秀寳委員。

范雲委員、洪孟楷委員,然後再請次長。

范委員雲:葛如鈞委員的版本是第十四條,我的版本是在第七條,比照一下,葛如鈞委員的版本是,國家應基於公私協力原則……

主席:現在換成「政府」。

范委員雲:你的是「政府」。我的版本是政府宜以公私協力,所以一個是「應」,一個是「宜」,「應」跟「宜」的差異,我們委員應該很清楚,所以我的版本會給政府多一點點空間。我剛剛看到許智傑委員的版本是「得」,跟我的比較接近,所以我想要問一下,因為我的想法是,像有些部分政府可以獨立做或數發部可以獨立做的,其實就不一定要公私協力,如果需要公私協力的,我們當然就去協力,這是第一個差異;第二個差異是在本席版本的第二段,關於國際合作的部分是「政府應」,許智傑委員這邊也是「政府應」,所以是不是能請數發部表達一下,前面我們有差異的部分,葛如鈞委員的版本是「應」公私協力,我的部分是「宜」,然後許智傑等委員是「得」,林宜瑾的版本我還沒有做比較,這到底會對你們有什麼影響?

主席:好,謝謝范雲委員。

請洪孟楷委員,然後再來是萬美玲委員。不好意思,可否幫孟楷委員遞一下麥克風?謝謝。

洪委員孟楷:感謝召委。第十四條我想還是要先講一下,很多委員都講說他的版本在第五條、第六條、第幾條,為什麼會有這樣的狀況?真的還是要譴責數發部,因為你的版本沒有出來,就會讓我們委員要各自為各自的版本來捍衛跟辯護,但是我們回歸到宗旨,以原本不管是我們召委的版本,或是說比較多委員的版本,其實我覺得第十四條的立法精神非常明確,就是公私協力,中央跟地方也好,或是政府跟民間也好,共同積極推動人工智慧基本的創新運用,我想這個立法宗旨絕對沒有問題,而且立法宗旨也應該就是如同現在我們大家一起共同推動,後續是不是要再加上更細的部分?不管是中小企業、創新團隊,甚至是國際接軌,我想國際上,因為AI這個東西本來就不是只有臺灣能置身事外,我們也不可能閉門造車,所以國際接軌本來也就是我們共同的目標,要學習國際所長,大家共同來運用,所以我建議是不是可以把這幾個部分、委員好的意見都納入?然後還是一樣,數發部應該要有一個版本出來給我們來做一個最終,如果說沒有的話,這一條是不是就先保留?以上,謝謝。

主席:好,謝謝洪孟楷委員。

請萬美玲委員,謝謝。

萬委員美玲:謝謝召委。我想政府宜以公私協力的方式跟民間合作,這個應該是大家都沒有問題,也都有共識,我想加上人工智慧相關的國際合作這件事情,其實我個人的版本也有提,我也覺得非常的重要,不管在人才、技術或是設施上面,如果我們可以在國際交流跟利用上面更擴大、更深入一點,然後參與國際共同研究跟開發,我想這樣會更完整,所以這是我個人的版本。

主席:好,謝謝萬美玲委員。

請林宜敬次長。

林次長宜敬:數發部這邊認為,第一個,首先針對范雲委員所提的是要「得」或者是「應」,我們認為「得」會比較有彈性,因為人工智慧的發展日新月異,不是說每年有新的發展,事實上是每個月、每週都有新的發展,所以我們希望在人工智慧基本法立法的時候能給我們更多的彈性。

另外,我們數發部認為這一條的立法精神是強調公私協力,會跟國際合作比較有關係,所以應該是搭配政府應致力於推動人工智慧相關之國際合作這一類的條文會比較合適,而不是一些比較細節的鼓勵中小企業等條文。

主席:謝謝次長。我這邊稍微做個回應,我覺得政府「應」確實也可以改為「宜」,因為剛剛萬美玲委員也有提到,所以電腦這邊我覺得我們可以試著修改看看,我們是不是把「應」改成「宜」?剛剛次長也有提到,就是我們把國際合作放在前面,那這樣就又沒辦法,我們就是:宜基於公私協力原則,積極進行國際合作,並與民間共同推動。對不起,野人獻曝一下,看有沒有機會取得大家的共識,底下的紅字部分,柯志恩委員有提出修正動議,是說要簡化或者拿掉都可以,我是覺得也不錯,但是確實……

范委員雲:主席。

主席:請范雲委員,謝謝。

范委員雲:國際合作放在這邊,意義有點變得不一樣。

主席:不一樣?

范委員雲:因為我們版本的國際合作反而是政府應致力於推動,就是政府應致力推動人工智慧相關之國際合作,促進人才、技術與設施之國際交流及利用,並參與國際共同開發及研究。這邊政府變成是「應」了,然後就不需要強調公私協力,公私協力是在前面,與民間合作,推動人工智慧創新運用。所以這個主體變不一樣,你這邊又變成國際合作也要宜公私協力。

主席:好,那我們再試一次。政府應積極進行等等就放前面?政府應積極什麼?再唸一次……

范委員雲:應致力推動人工智慧相關之國際合作。

主席:好,這一句先把它key進去。

范委員雲:後面應該是分號,就是說宜或政府應或得以公私協力……

主席:對、對、對,我唸一次,從第一個字開始:政府應致力推動人工智慧相關之國際合作;並基於公私協力原則。「積極進行國際合作」可以拿掉了。並宜……

范委員雲:「並得」或者「並宜」。

主席:「並宜」,先這樣。

范委員雲:「並宜」,「宜」的強制性就沒有那麼高。

主席:也可以不用「宜」,有點贅字,我覺得不用啦!

范委員雲:沒有、沒有,法律上「宜」沒有的話就變成「應」的意思。

主席:沒有、沒有,「基於」就已經不是「應」了,好不好?

范委員雲:這個是不是數發部表達一下?

主席:我們就把「宜」先拿掉。並基於公私協力原則,積極與民間共同推動人工智慧之創新運用。

范委員雲:召委,這樣子強度會有差,數發部表達一下,「並宜」或者是「並得」,就是弱一點點,彈性大一點。

主席:先請次長。

林次長宜敬:我們是認為應該用「並得」,因為前面是「應致力於」,這樣會比較有彈性。

主席:本來就「得」,沒關係,法制處張處長可不可以表達一下?就是說,基於這個原則就已經不是強制性了,因為基於原則嘛,難道是不基於這個原則嗎?因為剛剛次長已經表達了人工智慧的發展不應該是靠政府啊,所以基於公私協力的原則有什麼問題呢?次長OK喔?謝謝。那我們就「並基於」,這條……

林次長宜敬:等一下,但是後面第二段,因為這裡是講公開徵選、合作審查……

柯委員志恩:那是指國內而已。

林次長宜敬:對。

柯委員志恩:但放到國際的時候就不需要了。

主席:好。

林次長宜敬:當然,但回到我們前面講的,這樣會讓整個立法方向變成是政府在主導……

主席:好,謝謝。

林次長宜敬:所以我們建議第二段整個不要。

柯委員志恩:好……

主席:好,那就後面紅字的部分可以拿掉了,就是第二項可以拿掉……

柯委員志恩:在立法說明……

主席:好,那就放在立法說明這邊,謝謝柯志恩委員。

第十四條我再唸一遍:第十四條 政府應致力推動人工智慧相關之國際合作;並基於公私協力原則,積極與民間共同推動人工智慧之創新運用。這一條有沒有委員有意見?如果沒有的話,這一條是不是就照修正通過?

洪委員孟楷:好,可以。

主席:同時我們把柯志恩委員的修正動議視情況參採移至說明欄位。好,我們這邊就照修正通過,謝謝,這是第十四條。

接下來進入第十五條。我們看大本的第218頁,本來葛如鈞的版本「國家」,在這邊我們也改成「政府」,以保持它的一致性。有沒有委員有意見?林宜瑾召委,然後郭昱晴委員、張雅琳委員、伍麗華委員、柯志恩委員、羅廷瑋委員。

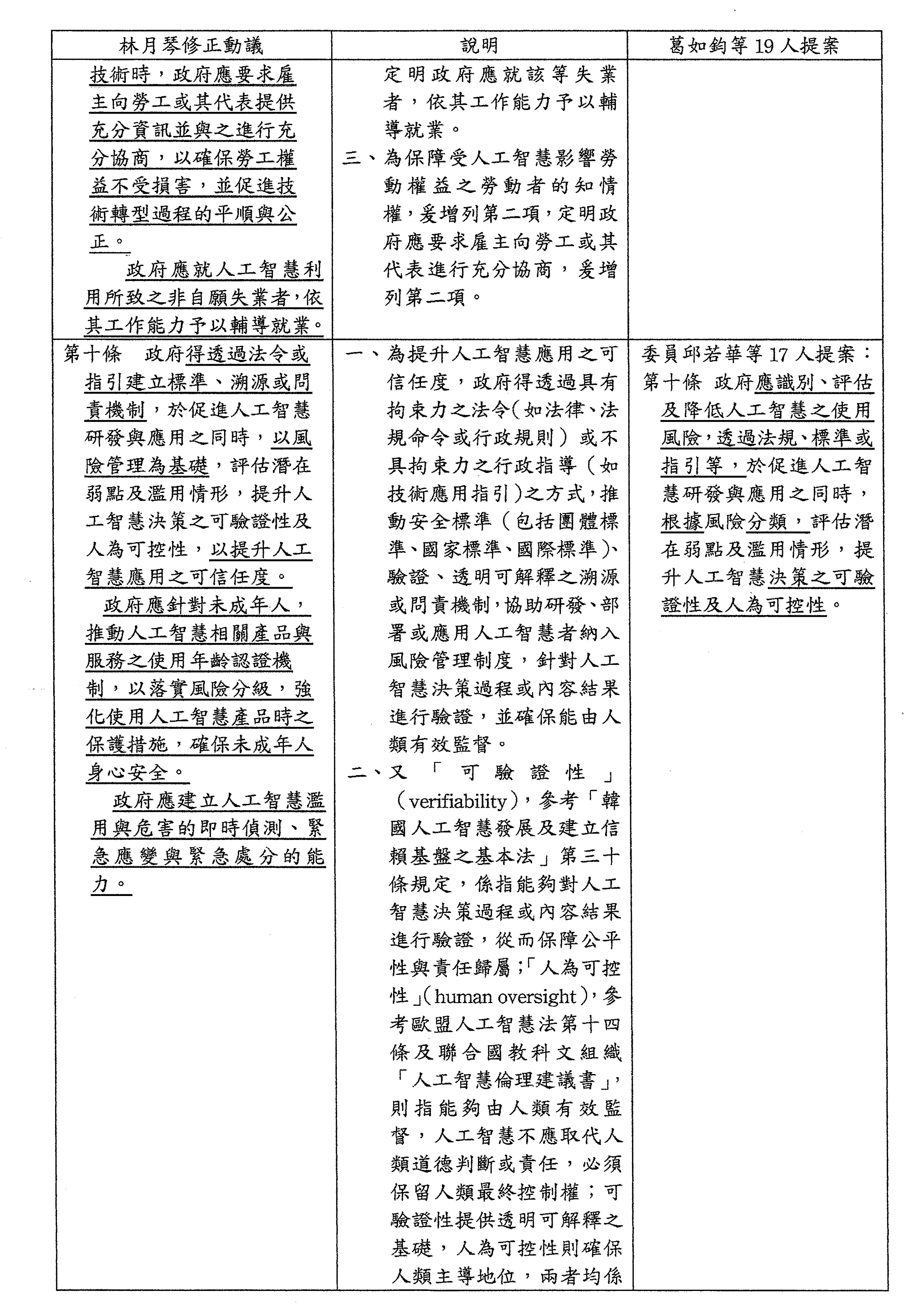
林委員宜瑾:謝謝主席。好不容易這一條葛如鈞召委的版本第十五條跟我的版本第十五條剛好契合,可喜可賀!根據上次我們AI基本法的公聽會許多專家學者的意見,我們這一條是討論資料開放跟利用,我想這是各界最重視的一點,本席在這一條也有提出一個修正動議,我是加最後一項:政府於資料之應用時,應同時採取促進智慧財產保護之相關措施或機制。因為根據智慧財產相關專長的律師給我們的意見,他認為資料的利用可能會衍生很多智慧財產的爭議,所以應用資料的時候也要留意智慧財產保護的相關事宜,政府應該要採取相關的措施或者機制來防止智慧財產權受損或衍生的相關爭議,所以我的修正動議有加最後一項。還有,葛委員的版本有一個是政府應致力提升我國人工智慧使用資料等等。葛委員的版本是「確保」,本來修正動議裡面是寫「以利」,我還是認為「確保」是比較OK的,以上。

主席:好,謝謝林宜瑾召委。我們接下來請郭昱晴委員。

郭委員昱晴:這一條我也有提修正動議,因為它講的是人工智慧使用資料的可再利用性,這個部分我跟宜瑾的差不多,就是特別增加,採取措施避免人工智慧在開發前後的資料處理、訓練跟學習過程發生智慧財產權的侵害。

我舉例來講,2023年好萊塢編劇工會大罷工的時候,當初他們都非常擔心AI對於編劇工作的影響,劇本可能會被利用來再訓練AI,這對所謂的智慧財產權也會造成一定程度的侵害。這個部分,在制定人工智慧基本法的時候,我覺得應該要增加避免人工智慧在開發前後的資料處理、訓練跟學習過程侵害到智慧財產權的部分,所以我跟林月琴委員有特別再提一個修正動議,以上。

主席:謝謝郭昱晴委員。

接下來請伍麗華委員。然後張雅琳委員、羅廷瑋委員。

伍麗華Saidhai Tahovecahe委員:謝謝主席。對,這一條確實是各界最重視的一條,因為涉及到維護智慧財產權,所以這個部分,我的意見也是一樣的,就是希望特別在這一條再把怎麼維護智慧財產權這個部分能夠單獨列一項,來促進智慧財產權保護的相關措施。因為我們都看到,現在在AI應用的時候,不管是學術成果,或者是新聞的成果,最近這些年都會傳出沒有經授權就使用這些資料,或者餵養AI模型的爭議,所以我也特別希望能夠在這一條當中特別去獨立一項,我自己也有修正動議,希望特別強調智慧財產權的保障措施。所以像林宜瑾召委的第十五條有增加第三項:政府應採取措施避免人工智慧開發前後之資料處理、訓練、學習過程發生智慧財產權之侵害。我大概支持這樣的一個文字,謝謝。

主席:謝謝伍麗華委員。

接下來請張雅琳委員。

張委員雅琳:其實我的部分跟大家都差不多,就是要建立資料的開放、共享及再利用制度,並且定期檢視與調整相關的法令。此外,資料治理必須兼顧多元文化價值與智慧財產權,所以我們是希望AI的訓練資料能反映臺灣多元族群的特性,避免產生偏差或傷害弱勢群體,同時維護人民的智慧財產權,透過這樣子的機制兼顧創新發展與權益保障。不過對於葛召委的第十五條有兩個名詞,我可能看得不是很理解,待會兒可能要請葛召委幫我們科普一下,就是可加解密之再利用性以及價值可追溯紀錄之特性,這兩個名詞我有點不太確定它的意思是什麼。

主席:謝謝張雅琳委員,待會兒再做回復。

接下來是柯志恩委員,然後羅廷瑋委員、陳秀寳委員、范雲委員、劉書彬委員。

柯委員志恩:我覺得每個人都非常在乎這一個條文裡面特別是對於再利用,還有資料的開放性,我想等一下請數發部是不是跟我們回應一下,有關於開放共享的等級分類,到底是誰去做?因為這裡面涵蓋這樣一個概念。我本來是想要提一個修正動議,就是應該建立資料開放跟共享等級的分類,還有它的標準格式跟授權管理的制度,因為大家會非常關切,萬一不同年齡層的孩子看到這樣一個資訊,是否有需要更加以防衛,我想非常多民間團體都會有這樣的問題,所以關於這個等級的分類,到底是誰來做?教育部、數發部還是其他等等之類的?我想這個部分要先把它釐定清楚,才有辦法不管是在再利用或開放的時候做把關,而這些把關的機制,我覺得是非常重要的。關於等級分類,只問一個,是誰去做?不要東西一放,到最後沒人做,一個基本法放下去卻沒有執行單位,我覺得這個是相當嚴重的。

主席:謝謝柯志恩委員,接下來請羅廷瑋委員。

羅委員廷瑋:我想呼應柯志恩委員所說的,資料庫的建立是需要非常完善,而且在這樣子的一個基本法裡面,如果沒有訂定得清楚,我也非常地擔憂,是不是後續在這個分層的時候,大家互推,又會有這樣子的狀況產生,最後都沒有人願意做,所以我覺得在這個部分上,今天應該來釐清一下,謝謝。

主席:謝謝羅廷瑋委員,接下來請陳秀寳委員、范雲委員、劉書彬委員、洪孟楷委員。

陳委員秀寳:謝謝主席。這條在本席的提案裡面是在第十四條,政府應建立資料開放、共享與再利用機制,提升人工智慧使用資料之可利用性,並定期檢視與調整相關法令及規範。本席這邊的想法跟葛召委滿相似,就是我也認為政府應該提升人工智慧使用資料之品質與數量,避免使用錯誤或虛偽之資料,導致人工智慧生成之內容有混淆民眾的情況,甚至產生損害,並也應該同時兼顧人工智慧的訓練及生成結果,來維繫多元文化價值與保障智慧財產權。所以這個部分,我的條文是寫,「政府應致力提升我國人工智慧使用資料之品質與數量並避免使用錯誤或虛偽之資料,確保人工智慧訓練及生成結果維繫國家多元文化價值與維護智慧財產權」。以上。

主席:謝謝陳秀寳委員,接下來請范雲委員。

范委員雲:這條大概有兩個部分,第一個部分,大家有共同意見的就是要建立資料開放、共享及再利用機制等等,以這個部分來講,就是葛如鈞等很多委員提出來的修正,前面多了一個為什麼。為什麼就是政府應本於什麼永久性、可加密、價值可追溯紀錄,可是這個原因其實就立法技術來講不一定需要寫在這裡,只要寫建立什麼機制就好,而且這個原因可能會有些爭議,譬如有人會認為有些資料不用加密再利用、解密再利用、有些資料不需要追溯紀錄。這個資料是不是具有這些性質反而引起爭議,所以是不是前面那個部分可以刪掉?就是政府應該建立資料開放、共享及再利用機制,因為這個部分也是大家共識最高的,不需要去詮釋為什麼原因,因為立法技術上有時候原因放在說明就好了,這是我的第一個意見。

第二個是這個條文的第二段部分,我想大家都有共同的價值,譬如國家多元文化、維護智慧財產權,我們也知道美國很多報社去告那些什麼ChatGPT等等,而且也有告成,所以智慧財產權這個部分很重要。但是我發現條文的差別是葛如鈞委員跟很多委員今天的修正版,就只有寫到確保訓練結果,我跟一些委員的版本除了訓練結果之外,後面多了一個「及產出」。我是覺得「及產出」要寫進去,不要只有訓練,因為只有訓練的話,萬一沒有產出呢?大家是不是可以在「確保訓練結果」後面加上「及產出」?以上就這兩個意見,謝謝。

主席:謝謝,接下來請劉書彬委員。

劉委員書彬:第十五條的重點在於人工智慧的資料使用是具可利用性還有開放性,這個部分沒有問題,但很重要的一點是,如果要具可利用性及開放性的情況之下,可能要有一個資料平臺且需要通用格式,因為如果沒有通用格式的話,這部分會造成很多時候在適用上是有問題的。但是在通用格式當中,更重要是在於也配合到葛委員第十五條的內容當中提到的價值可追溯紀錄之特性,關於價值的部分。因為後來呈現出來的,包括像所謂健保等等或是更重要的一些相關資料,事實上是相當有價值的。這個部分本黨強調的是,應該要建立所謂的資料資產化的概念,但是這部分因為有涉及到公共利益,所以數發部在訂定的時候,必須要把資產價值化,鼓勵私人企業如果在運用這個資料的時候,受到數發部AI基本法的規範之下,有一個適當利益的價值可以得到保障,這樣子才能夠促使引進私人機構的加入參與,謝謝。

主席:謝謝劉書彬委員,接下來請洪孟楷委員。

洪委員孟楷:謝謝召委。關於第十五條,大家剛剛討論這一些,我想概念跟核心價值沒有問題,但是我必須要直接請教數發部,你們應該要說明一下,在第十五條你們的想像跟未來政府或是國家要負的責任是什麼?為什麼這樣講?因為第十五條不管大家各自條文、版本不太相同,但其實開宗明義都說政府或國家應該要本於資料的永久性、加密等等的特性,然後建立資料開放、共享跟再利用機制,未來如果通過之後,是政府要主導一個資料庫嗎?是政府要主導一個資料庫的概念,才能夠建立一個資料開放、共享跟再利用的機制,這是不是政府未來要走的方向?等一下請數發部直接說明,不然這條條文看起來是這樣的。

第二段的部分是說政府要致力提升人工智慧使用資料的品質跟數量,我覺得葛如鈞召委的版本在修正之後用字比較精準,就是確保訓練結果是展現國家多元文化跟維護智慧財產權。展現國家多元文化跟維護智慧財產權是絕對沒有問題,這是普世價值,可是如果以剛剛好幾位委員的版本看起來,是政府要來做這件事情,政府要來確保人工智慧使用資料之後,要展現國家多元文化價值跟維護智慧財產權。如果這一條依照很多委員版本的寫法,將來有任何人因為人工智慧的運用而智慧財產權受損,是不是也可以找政府當作求償的單位?這個是數發部應該要說明清楚的。你們的立法精神在這條的討論裡面,因為這是母法、是基本法,當然應該要更嚴謹一點,所以數發部的態度很重要,請讓我們知道。以上,謝謝。

主席:謝謝洪孟楷委員,請葉元之委員。

葉委員元之:我也是呼應洪孟楷委員,也是請數發部考慮一下,因為民間現在很在乎的是,他們有很多模型,要做訓練的時候,會去抓一些資料,但是抓資料之後又怕那些資料可能有侵權的問題,所以他們的法務常常也很頭痛,這個資料到底可以抓,還是不可以抓?我不曉得這個母法定下來之後,這個問題能不能解決?請數發部回應一下,謝謝。

主席:謝謝葉元之委員。我也稍微做個說明,關於第十五條,真的非常感動,看到有超過10位委員都非常關心,這一條真的是AI基本法的靈魂所在,但是在這裡我也要用靈魂來再次譴責數發部,因為數發部沒有提出部版的草案,我們也譴責行政院沒有提出行政院的版本。其實跨黨派的委員都有共同一致認同的精神,在公聽會當中所有的學界跟專家都提出資料進行訓練以及尊重版權這件事情,也是大家都認可的,但是我們沒有一個一致的版本,導致非常多的委員都有共同的關心,但是條次不同、文字略有不同等等,所以這一點我們還是要再次譴責。

本席也有提出一些版本,就稍微簡單、快速地說明。絕對尊重智慧財產權,所以在這一條的最後一段也提到了一定要維護智慧財產權;同時在第四條,就是我們的修正版(跨黨派委員的修正版)、我們今天提出修正動議的第四條,其中也非常重要的採納了包括萬美玲委員還有多位委員在內的第四項,也就是智慧財產之保護,所以這一點精神是已經納入本法。同時剛剛張雅琳委員提到可加解密,還有價值可追溯等等,其實我們希望能夠明確地讓大家知道,資料開放不是就被看光光,可以用技術的做法加密,也就是內容不會因為被政府開放了,所有人就免費閱讀、免費下載;同時價值可以保存追溯,也就是如果你的資料被運用了,可是政府的訓練機構在訓練的過程,不一定能夠直接支付、代償等等,也許訓練的點數或紀錄可以被保存下來,之後再進行相關的compensation,就是所謂的補償。在日本進行相關的法令修正,就是訓練的部分,可以儘可能地訓練,可是在產出的時候,依照訓練過程來進行所謂的價值討論,這一點我們放在這裡,也是希望能夠讓大家理解,我們所採取的路線是有價而且可加密的開放,也希望大家可以支持這樣的做法。

同時剛剛有委員提到授權,還有分級、分類等等,其實我們的綜合版第六條有相關的保護,有未成年人的保護,也有第九條關於學校、教育單位,主管機關要進行的指引,所以我們這裡都有相關的條文提到。

剛剛范雲委員有表示,只提到訓練結果,沒有提到「產出」,我也覺得這個建議非常好,所以如果待會有機會進到細節文字的時候,我覺得把「產出」放進來,也是可以考慮的,因為非常多委員都希望數發部回應,是不是請次長?

林次長宜敬:OK,剛才感謝許多委員的意見,對於數發部來講,我們認為政府應該建立資料開放、共享及再利用機制,這個部分是沒有問題的,但是關於永久性,事實上這個很難定義,我們不曉得如何操作,就像二、三十年前,我們都認為只要燒成光碟就可以永久保存,但是現在光碟都讀不到,因為沒有在賣光碟機了。永久性是整個數位產業都想要追求的,但是在立法裡面講要做永久性,我們真不知道這個,定義可能太模糊,我是建議不要提永久性。

再利用性這個地方,我們也都覺得沒有問題,但是「可加解密之再利用性」,我們認為太技術性了,剛剛包含張雅琳委員等等也提到,事實上這些文字我們都看不太懂,我想不單單是非電腦專業人士覺得看不太懂。我一輩子都在這個領域裡面,我覺得我也不是很了解「可加解密之再利用性」具體是什麼意思。

再來是「價值可追溯紀錄」,坦白講我們也覺得事實上定義有點太技術性了,而且這不是學界或者是產業界常用的,就是說取得共識的概念,所以建議把這個文字移除,用一些大家都能同意,而且能具體實施的一些條文,謝謝。

柯委員志恩:我的分類部分?

主席:次長,請回應。

柯委員志恩:資料共享的分類等級,誰來?

林次長宜敬:資料分類的共享等級,這個也是一樣,坦白講我還沒聽過資料分類的共享……

柯委員志恩:不是,資料分類這部分是誰來做處理?

林次長宜敬:等級,我就說資料分類的……

柯委員志恩:次長,我覺得你的措辭,大家都是來自學界,不能因為你一己的部分就否定,說這些你也看不懂,這對召委的文字來說,我覺得有點disgraced……

林次長宜敬:我是來自產業界,不是來自於學界。

柯委員志恩:還是一樣嘛,有人來自學界,有人來自產業界,不能因為你沒有聽過,就完全否定,說它的意思到底是怎麼樣,我覺得這樣的措辭可能需要更和善一點。

產業界裡面還是一句話,你有很多的分類,電也有分類,這些資料也會需要有一些分類,我們只是額外問分類的標準,就是說這部分是由數發部去做,還是國科會來做,還是由教育部做?我覺得這部分應該可以做一個回應。

回顧剛剛召委所說的第六條,它說有一些認定的高風險應用者,應該明確標示注意、要放出警語,這個高風險AI應用就需要明確的警語,警語具體到底是怎麼樣做等等,我現在只是說剛剛召委有特別提到說,第六條跟第十五條彼此之間可以互換來看,雖然我們在討論第十五條,但是召委剛剛也提到,很多我們所關切、我跟羅廷瑋委員所關切的,對於一些年齡層次,這些所謂的資料分類,他告訴我們要回顧到第六條,那我就回顧看第六條啊,可是依第六條這個層次顯示,我還是不清楚第六條的具體作法是怎麼樣,認定跟審查程序需要制度化,教育部跟數位部有沒有共同的認定等等,所以我總認為第十五條雖然是上法,但是有些執行層面,透過文字把它界定得更清楚,更能夠保護到不同層級、不同看這個資料的這個等等。我覺得數發部可以在這個地方,用我的語言「分類」,好不好?次長,誰來做資料分類的標準?

林次長宜敬:資料哪一方面的分類?

柯委員志恩:你這邊……

林次長宜敬:是什麼樣的分類?是風險等級的分類?還是說是那個PG-13?還是那種……

柯委員志恩:我不曉得PG-13OKI really have no idea what is about PG-13,但你這個……

林次長宜敬:就是兒少保護的分類,還是哪一方面的分類?這個要講清楚,坦白講我並不是很了解委員的意思,就是說做資料分類,事實上我們每天都在做資料的分類,但是這個到底是指哪一方面的資料分類?

柯委員志恩:我個人認為說,在這條文上面,我們應該要建立資料開放跟共享等級的分類、標準格式跟授權的管理,我現在只是care開放資料的時候,要透過不同的方法,什麼樣的人、什麼樣的方式、什麼樣的族群,可以把資料的這部分更清楚,好吧!我覺得我跟次長溝通上有一些問題,我要請最原始做的,資料分類你們總要聽得懂吧?國科會,誰告訴我,誰不懂什麼叫資料分類?跟產業界說一下吧。

主席:范雲委員,然後可能國科會來做個回應。

范委員雲:我是覺得我們還是回到修法律文字,不知道柯志恩委員講的資料分類在哪裡,因為我沒有看到柯志恩委員的條文,是在你的版本中嗎?是今天提出來的,還是原本就有的?

主席:加進去的。

范委員雲:是今天提出來,因為我手上沒有柯志恩委員的條文。

柯委員志恩:沒有嘛,我是想說為了節省時間,問未來執行的方法……

范委員雲:講未來的執行方法,所以其實跟今天的條文沒有直接關係,他是問未來的資料分類是誰做,如果有的話,應該就主管機關吧,因為待會兒好像第十八條、第十九條,針對風險分類有明文規定,我們可以到那邊再討論。

這邊我聽到次長建議說,把產業界等等會稍微有些不同意見的國家為什麼原因或政府為什麼原因刪掉,我也覺得蠻好的,因為就法律技術,以前我們會被告訴說不一定要講為什麼原因,也可以講到說明文字中,最重要是要做什麼事,所以不需要在為什麼原因中有一些沒有共識的文字,最重要是多數委員的版本都有建立資料開放、共享及再利用的機制,這個有就好了。另外,我們剛剛講到的,謝謝主席召委接受除了訓練結果之外,再加「產出」,也許我們就回到法律文字。

柯志恩委員只是想問你問題,次長不要覺得好像大家都不對,這樣聽起來不太舒服,我想就是就回應的方式有一些建議,以上。

主席:謝謝范雲委員。國科會這邊有沒有要補充說明?我們還是非常感謝國科會在去年10月,曾經一度提出預告的草案版本,這一點我們表達感謝。

吳主任委員誠文:我想柯委員關心的就是說,資料開放運用是為了創新,但是不能夠不保障人權,我們還有人權的議題,這個就牽涉到風險。風險的部分,其實數發部也是建議,我們會有風險分類,譬如說在人體的資料,或者是一般……

柯委員志恩:誰來認定?

吳主任委員誠文:那就是會有主管部會,會有主管部會,資料治理的部分,其實數發部也在制定作用法,這個會搭配在一起。

主席:好,謝謝主委。國科會主委也兼政務委員,我想剛剛的討論,非常多委員都是本於理性跟法條內容,柯志恩委員還有多位委員針對法條提出的看法,也希望從數發部這裡得到一些數發部的觀點,之所以要在這裡詢問,是因為我們在數發部這裡得到的意見非常有限,草案條文也沒有提出,所以希望藉由這樣的交流,能夠知道數發部未來執行的想法,雖然我們的版本條文是希望國科會作為主管機關,但是行政院一直說是由數發部主導,數發部就算沒有提出草案條文,但對於後續執行應該有一些想法,所以我們想藉由對話的過程,就誠如范雲委員所提的,我們可以和數發部很平和的針對法條來討論。

這裡我做兩點簡要說明,第一,關於所謂的資料具有永久性,現在是2025年,自從2008年出現一個叫區塊鏈的技術以後,其實資料永久性就已經有機會被解決了,現在包含所謂的星際檔案系統(IPFS)等等的一些技術,都能夠幫助資料做更永續、更分散式的儲存,我想之所以加註這些技術性的方式,當然也包含臺灣其實是科技之島,我們有非常多優異的團隊,對於這些資料處理跟保護的技術,是非常非常能夠支持與理解的,如果我們只用了共享、再利用以及資料開放,我們也會擔心產業界以及版權方是不是會誤會他們沒有受到相關的價值存續性,以及是不是會被看光光,所以這樣的文字加進來,是有它的考量存在。

現在我們就回過頭來討論,我想是不是至少范雲委員的意見可以試著放進來,在最後第二項,確保訓練及產出結果,好不好?

范委員雲:召委,因為後面那個資料開放、共享及再利用,大家都有共識,那前面要不要寫資料的那幾個特性,如果放在說明文字是不是OK?數發部覺得如何?如果可以,數發部也覺得OK,我們就把它移到說明文字,這樣這條就可以通過,要不然就先保留,如何?因為這條我們討論很久了。

主席:謝謝范雲委員。我先簡要地再做個說明,其實資料開放的部分全球都關注,日本的處理是完全開放,沒有任何有償的機制,也不一定去探討資料的價值,那我們臺灣能不能夠有一個臺灣價值的AI基本法,把它放在本文,有它的技術性意義,當然在這裡我們就先聽聽看數發部次長的說法。次長請,謝謝。

林次長宜敬:建議有兩個方法,第一個,把永久性、可加解密,以及價值可追溯紀錄等這幾個字放到立法說明裡,不要放在本文,這是一個方法;另外一個方法就是保留。

主席:還有沒有其他委員有意見?好,我們這一條是不是試著修修看,政府應建立資料開放……

范委員雲:建立資料開放,其他就……

主席:好,我這邊唸一下:「政府應建立資料開放、共享及再利用機制,以提升人工智慧使用資料之可利用性,並定期檢視與調整相關法令及規範。

政府應致力提升我國人工智慧使用資料之品質與數量,確保訓練及產出結果足以展現國家多元文化價值與維護智慧財產權。」本來前述的一些描述性、技術性文字,就放到說明欄位。

請郭昱晴委員。

郭委員昱晴:我有一個建議,就是維護智慧財產權的部分,是不是可以把它寫成是避免那個過程會侵害到智慧財產權,就是避免智慧財產權之侵害……

主席:智慧財產權部分在第四條有提到,就是智慧財產權之保護:人工智慧之發展及應用,應遵守智慧財產權相關條文,使其不受侵害。這在第四條第四項,謝謝委員提出。

郭委員昱晴:好,OK

主席:如果大家沒有意見,人工智慧基本法的靈魂第十五條就修正通過。我們這一次的討論,我相信整個產業界都在看,全世界也都在看,希望今天這個修正的結果,所有委員可以一起共同維護,包含教文委員會委員、交通委員會委員,還有今天列席的所有官員,也希望這個精神要確定落實,幫助我們的產業積極發展。好,第十五條就修正通過。

再來進入第十六條。第十六條在大本的這本第229頁。有沒有委員針對第十六條有意見、建議或說明?

請張雅琳委員,謝謝。

張委員雅琳:這條我有增加第二項,主要是強調未成年人的個資保護,因為針對未成年人的個資保護,應該強調少收、少用,也就是遵守資料最小化原則,並且採取風險控管措施,確保他們這些資料不會輕易外洩或者被濫用。這條也提到負責個資保護的主管機關應該主動協助其他部會,根據國內外的資料保護標準和指引,一起把個資保護的制度建立起來,讓不管是哪個領域在用AI,都有一套完整的隱私保護機制。簡單來說,這條就是在提醒政府AI可以推,但是人民的隱私要顧,尤其是小孩的部分,謝謝。

主席:好,謝謝張雅琳委員。

接下來郭昱晴委員,然後林宜瑾召委,謝謝。

郭委員昱晴:第十六條其實是在強調隱私權的保障非常重要,也呼應剛剛張雅琳委員的意見,這個部分我也特別提出修正動議,就是在取用個人資料的當下,應該要得到當事人的同意,但如果被取用資料的當事人是未成年人,也必須要有當事人知情跟明確自主表示之同意,並訂定自主同意之最低年齡限制,若為不符合限制者,就應該取得監護人的授權或同意,而且在人工智慧研發跟應用過程所蒐集、產出的這些未成年人的個資,不得用於商業目的。我特別提出這樣的修正動議,把這部分增加進去,就是我們可能要把訂定自主同意的最低年紀限制寫進去,這樣會比較完整,以上。

主席:謝謝郭昱晴委員。

接下來請林宜瑾召委,然後黃健豪委員、范雲委員,謝謝。

林委員宜瑾:謝謝主席。第十六條是我的版本第十四條,這條牽涉到的是個資保護機關,就是可能未來的個人資料保護委員會,也就是現在的籌備處,本席在這一條有相當大幅度修正的修正動議,首先,我在第一項裡面有加一些文字,就是「避免公務機關與非公務機關為不必要之個人資料蒐集、處理或利用……」,為什麼要加「公務機關與非公務機關」呢?基本上是為了符合憲法法庭111年憲判第13號的文字,所以加上這個後可能在法律上會更加完整。

接著在第二項跟第三項,本席希望在基本法就建立基本的AI濫用的避免原則,這個是有關於即時遠端生物辨識系統執法的部分,「政府除基於重大犯罪偵查、預防重大犯罪威脅,及為防止國家遭受重大國家安全危害之目的,不得於公共場合使用即時遠端生物辨識系統執法。」而什麼範圍該當?就放在第三項,就需參酌司法院、法務部、全國律師聯合會以及相關全國性之社會團體的意見後定之。加上這些文字,在某個程度是確保它的正當程序、它整個法規的調適,因為它涉及高度的法律專業,所以真的需要有法律的專業社群來參與這個規範設計,才能符合憲法保障的人權架構跟正當的程序原則,所以我有加第二項跟第三項。

主席:謝謝林宜瑾召委。

接下來請黃健豪委員,再來請范雲委員。

黃委員健豪:謝謝召委。第十六條一開始就提到個人資料保護主管機關,因為按照個人資料保護法,其主管機關是個人資料保護委員會,但是個人資料保護委員會目前看起來還在籌備,還沒有真正成為一個主管機關,所以關於這一條,我個人建議是不是要修正,就不用特別去強調誰是主管機關,然後由主管機關來協助各目的事業主管機關,因為就我的認知,各目的事業主管機關本來就應該要遵守個人資料保護法,而不是還要再有一個上位的或是其他單位的主管機關來監管任何一個單一的事業單位。如果有主管機關,它本來就會來管這個事情,就不用特別去強調、去把它寫在法律裡面,法律裡面要強調的是後面的條文,所以我覺得第一段話是可以省去的,以上是我的見解,謝謝。

主席:謝謝黃健豪委員。

接下來有請范雲委員。

范委員雲:關於這個部分,我的版本跟葛如鈞等,就是今天那個版本相比,我看到的差異是在於倒數的兩句話,葛如鈞委員的是「並促進個人資料保護納入預設及設計相關措施或機制,以維護當事人權益」,我的版本多了一個「應」,即「並應促進個人資料保護納入預設及設計」。我是覺得預設及設計相關措施非常重要,因為像一般的隱私保護,如果設計的時候就預設它沒有的話,那就會很危險,所以這邊是不是強化,把那個「應」字加進來就好了,因為本來葛如鈞等委員的版本都有「促進」,但「促進」在我們立委看來,有時候就會弱了一點,如果到時候個人資料保護主管機關說它有促進,可是做得不夠怎麼辦?所以我們覺得加個「應」字會更好。

主管機關的部分,我是有點不確定剛剛黃健豪委員的意見是不是可行?等一下也請數發部等表達意見,謝謝。

主席:謝謝范雲委員。我簡要做個回應,剛才有委員提到兒少的資料、個資,關於這一點,我的意見是,如果要針對兒少的資料、個資做特別保護的話,反而對於他們的個資是有風險的,因為他很可能必須被特別標記,很可能就會造成未來有不肖業者或資訊在處理、傳輸的過程當中,反而有更多的隱患,所以我想不一定需要區分,我們也相信主管機關應該會一致性的保護,以憲法的平等為原則,保護所有人的個資,這是第一點。第二點,范雲委員所說的「應」這件事,我反而覺得可能會過強的原因是,現在很多人在討論所謂的資料可攜,所謂的可攜,也是屬於個資的保護,也就是說,你所產出的資料是屬於你的,但是這很可能也會有資料標記或儲存的問題,所以我想這個也許過嚴或過鬆都不宜,或許我們就不一定要加註文字。

我們是不是先來聽聽數發部的意見,再來看這一條是要修正或保留?

林次長宜敬:關於這一條,數發部基本上沒有特別的意見,我們會尊重委員。至於剛才范委員提的要不要加入「應」這件事情,我們也尊重立法院大家的意見,謝謝。

主席:好。

請張雅琳。

張委員雅琳:我想問一下,未成年的個資化其實是遵守一個資料最小化原則,我想請數發部來回應一下,這個部分到底為什麼會造成所謂標記的問題?因為其實後面還有再加註「採行風險控管措施」,我的條文裡面是有這樣子的文字。

主席:請次長。

林次長宜敬:這個是個資籌備處的權限,這個可能……

主席:今天有個資籌備處的人員列席,次長是要表達意見嗎?還是要讓籌備處來說明?個資籌備處今天有兩位列席,有林逸塵組長跟曾傑科長。你是組長嘛?謝謝,你們都經常來列席,有沒有意見來回應一下張雅琳委員?請林逸塵組長。

林組長逸塵:各位委員好,籌備處稍微做個回應。個資保護的最小化原則是屬於一般性的通用性原則,所以它基本上是屬於普遍、通用性的規範,它可能是特定目的的蒐集或者是一些法定事由的最小化保護資料原則,所以不會去限制一些特定專屬的對象,這邊稍微做個說明。

主席:請范雲委員,謝謝。

范委員雲:在精神上,我是滿支持張雅琳委員把兒少個資最小化原則放進去,但是我有點不知道它的影響,然後您剛剛講那是通用化的原則,因為剛剛我又有主張要「應」,然後召委覺得不要,所以我建議這條保留好不好?因為那個相關的影響,大家可以再去找各方專家多一點討論,就是如果這條沒有共識的話。

主席:謝謝范雲委員。我想個資真的也是靈魂啦!所以這一塊,我這邊是可以用「並應」,我可以把「應」加進去,把范雲委員的意見納入進來。至於個人資料保護的主管機關,因為黃健豪委員剛剛有提一個建議,所以林組長要不要回應一下,你們的角色到底是什麼?因為有的委員會很尊重你們,覺得你們是主管機關,你們要來協助其他主管機關;但是也有委員發表看法說,未必需要。所以您是不是再針對黃健豪委員的意見來提出一下看法?這樣說不定這一條我們就可以修正通過,不一定要保留。

林組長逸塵:謝謝召委,這邊做個說明,主管機關的立場基本上也是以協助各部會目的事業主管機關來做個資保護法令上的諮詢跟解釋,那些通用性原則的話,我們會來做協助。

主席:好,黃健豪委員的意見應該也是要參採、討論一下啦!看黃健豪委員要不要再提出一下看法?

黃委員健豪:好,謝謝召委。我的意思是,個資保護籌備處或是未來的個資保護委員會的職責本來就是要做這件事情,今天把個人資料保護主管機關應協助各目的事業主管機關入法,當然這件事情是本來就應該做的,今天在這個法律裡面把它入法,那其他的法律沒有寫這條的時候,會不會就意味著它不需要處理這件事情?就是說它會拿這條法律裡面有講說個資保護委員會需要來協助,其他法律沒有叫它協助,所以它就不用協助了嗎?好不好?謝謝。

主席:謝謝。牛煦庭委員然後張雅琳委員。

牛委員煦庭:我出個意見,因為應該是各目的事業主管機關都有機會用到AI基本法對不對?所以把各目的事業主管機關變主詞,各目的事業主管機關應會同個人資料保護主管機關,然後後面一樣,就變成在處理這件事的時候,要有一個會同的過程,然後變得大家都共同參與,就可以完成後面的這些內容,我覺得這樣寫起來可能會比較流暢一些,我出個建議給大家參考,謝謝。

主席:好,我們先往這邊修改看看好不好?各目的事業主管機關會同個人資料保護主管機關,然後要「應」嗎?也不用,就是「在」,好,我們先這樣試試看。然後剛剛有張雅琳委員跟范雲委員。

張委員雅琳:這一條我想要先保留一下,因為這條是團體的意見,我想要先跟團體討論一下。

主席:范雲委員。

范委員雲:就關於未成年人那個部分,是不是也可以請國科會主委表達一下?另外,剛剛召委說後面那個「應」要放進去,後面漏掉了,我說倒數第二句。

主席:但因為大家現在要保留了,我們也許保留到時候一起加,謝謝范雲委員。國科會主委這邊,謝謝。

吳主任委員誠文:我想好幾位委員,包含張委員,非常關心兒少的個資保護,但是我其實也要強調一點,就是如果我們兒少個資相關的一些研究不進行的話,反而對他們是不利的,將來我們在訓練AI模型的時候,如果空了這一塊會有很嚴重的影響,反而做出了壞事,我們都不知道原因是什麼,所以我們在研究的過程是資料儘量齊全會比較好,但是我們要管的是在應用的時候,怎麼樣讓保護能夠做得更周全,這一部分的話其實很多技術性的問題,也許數發部在制定資料應用的相關作用法的時候可以再強調一點。

主席:好,謝謝主委。我想這一條,因為大家還是有一些不同的看法,我也說明一下,就是張雅琳委員這邊對兒少的關注,我想所有的委員都是一致的,我們在第四條的第四項就有很明確的,所有人的個資都要最小化,這是第三項,對不起,第三項是資料最小化原則,不僅只套用於兒少,而是每一個人的資料都應該是最小化原則,所以這一塊在跟相關單位溝通的時候,也許我們可以一起參採進來。如果這一條大家的意見比較不一致的話,我們稍微有做一點修改,但是因為還是有委員有一些意見,我們是不是就先保留?好,我們第十六條進行保留。

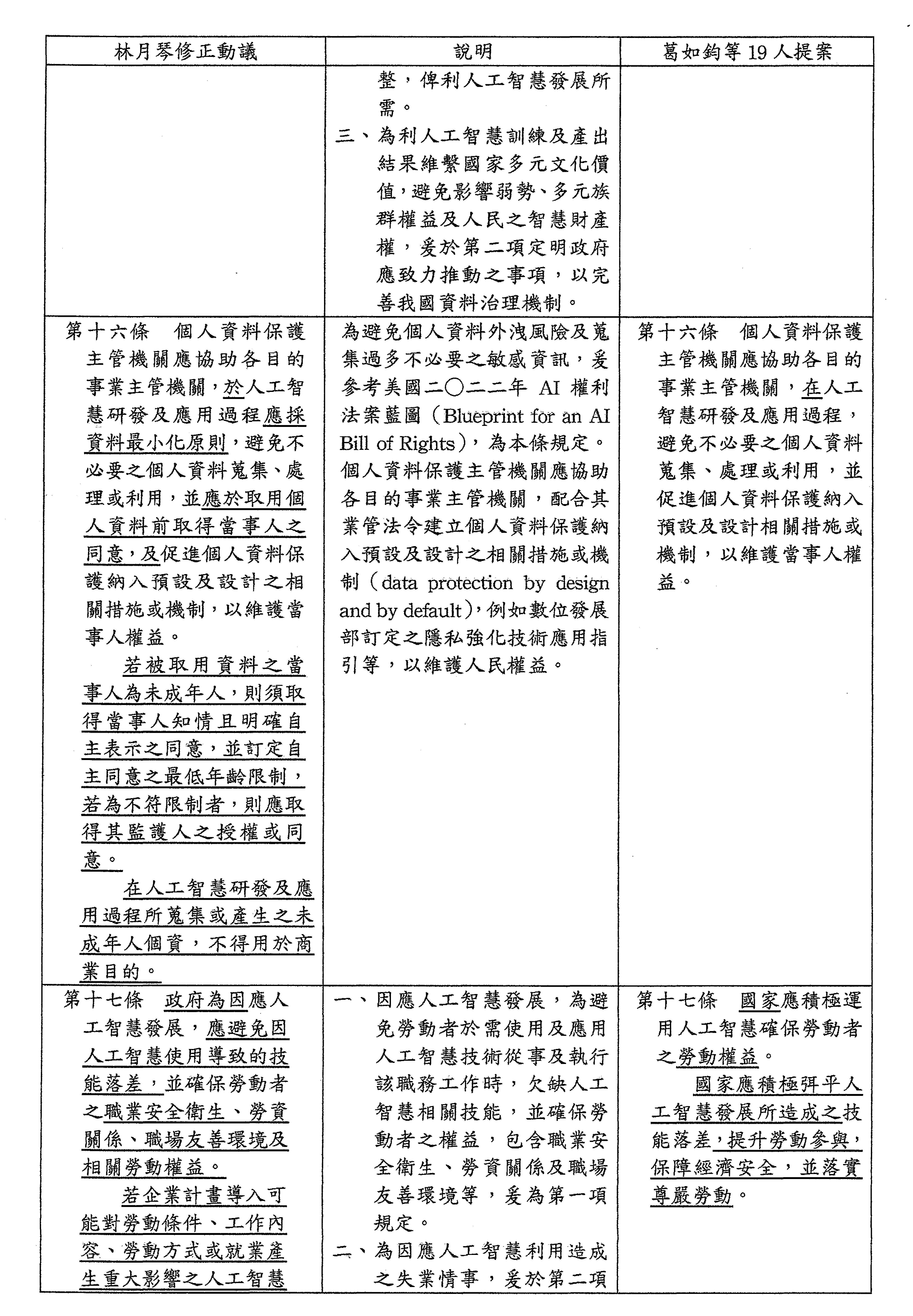
我們進入第十七條,第十七條是241頁,謝謝。李昆澤委員,謝謝。

李委員昆澤:謝謝召委。第十七條是有關於勞工權益保障,等一下也請數位部針對相關法令制定之後,對於勞工權益保障的基本原則跟精神。針對勞工權益保障,我們不能只把焦點放在失業或者是技能的落差,我們更應該要看到工作內容其實是被拆解或者是被重構,OECD就指出,在AI的浪潮之下,有14%的工作可能會消失,更重要的是,有三成的工作會被AI重新設計,就是重塑工作內容,這代表政府未來不是只有輔導失業者,而且主要還要盤點各種行業當中中高風險行業的任務,要推動技能重訓跟職能轉型,這個要跟勞動部好好地討論一下。其實各單位我認為應該要積極地盤整AI發展對勞工可能產生的影響跟衝擊,而且要針對工作可能被AI取代,工作可能需要重組或再設計,針對性地提出因應的作法,確保勞工的權益在AI快速發展上得到保障。我們對於勞工權益保障的方式不限於運用人工智慧,針對人工智慧可能造成的就業衝擊,政府也應該要提供相關的協助跟就業的輔導,請數發部說明一下,針對第十七條,你認為足夠保障勞工的基本權益嗎?還是要再跟勞動部進行相關的對話、協調,提出更具體的說明?以上。

主席:謝謝李昆澤委員,剛剛好像有林宜瑾召委,然後接下來柯志恩委員,請次長待會準備回應,謝謝。

林委員宜瑾:謝謝主席。這條是我的版本第十二條,我想大家應該都非常關心人工智慧會不會造成勞動權益受損的問題,所以國家如何確保在人工智慧的浪潮下,勞動者的職業安全衛生、勞資關係、職場友善環境跟勞動的相關權益,怎麼確保這些東西就是一件很重要的任務。所以我的修正動議有增添第二項,就是寫到「政府為因應人工智慧發展,應提升國民之人工智慧協作能力、避免技能落差,並確保勞動者之職業安全衛生、勞資關係、職場友善環境及相關勞動權益」。我自己提出的動議有建議「政府及公立就業服務機構應定期蒐集、整理、分析並公布其業務區域內受人工智慧利用所影響之行業與職業分布、薪資變動、人力供需及未來展望等資料」,且要依據它的調查結果來訂定工作機會的開發計畫。這樣的例示其實是要求政府要資料化,掌握我國受人工智慧影響的勞工族群,定期要提供評估。最後的第三項我有做一些修正,就是「政府應就人工智慧利用所致之失業者,依其工作能力予以輔導就業」,再加上「或提供相關補助」,這個在於政府對於人工智慧發展對失業者照顧的強化,以上。

主席:謝謝林宜瑾委員,柯志恩委員。

柯委員志恩:有關於勞工權益的維護,我想大家都非常關切,特別是弭平技能的落差,對於失業者的不管是輔導或是就業,所以我的建議,我有提出我的修正動議,我認為第一項應該增加的文字是「政府應積極運用人工智慧確保勞動者之勞動權益,並防範人工智慧系統對勞動者產生過度監控、演算法解雇、剝奪工作尊嚴等情形」。然後第二項我沒有修正。原定的第三項改為第四項,就是第三項我們把它增列,因為我們看到這個條文欠缺具體執行的機制,所以我個人認為應該建議增加應推動人工智慧轉型下之產業職能盤點制度,建立再就業職訓補助跟追蹤的制度。我想勞動部應該會同教育部跟數發部推動人工智慧轉型之下的產業職能盤點,並且能夠推動就業訓練補助與媒合的服務,最重要的是也要建立年度職能落差分析報告的制度,這樣才能夠真的應付整個大浪潮之下,我們一些工人、勞工的權益。

主席:謝謝柯志恩委員,接下來請陳秀寳委員。

陳委員秀寳:謝謝主席。在這條我的版本是寫「政府為因應人工智慧發展,應避免技能落差,並確保勞動者之職業安全衛生、勞資關係、職場友善環境及相關勞動權益。政府應就人工智慧利用所致之失業者,依其工作能力予以輔導就業」。在這個部分,我們因應人工智慧的發展應用可能提升產業的產線效率,搭載機器人投入產線生產也可能導致勞工失業,這個部分我也呼應一下剛才昆澤委員的發言,我們應該要從寬認定因人工智慧所致之失業者,並且提供輔導、提升技能等相關課程,除了請勞動部盤點相關的行業、職業可能因為人工智慧的投入而導致失業的這些群體之外,相關的一些部會資源,例如像教育部在什麼時候應該要參與跟投入,以利失業者再度進入職場,保障民眾的工作權,我覺得這應該要擴大層面了解,我們如何協助可能因為人工智慧投入而失去工作的這些人,讓他們可以根據本來的專業或興趣再投入工作,或是再投入比較符合其生活性質相關的工作,我們如何協助他再投入,我想這應該要有一個比較全面的討論,謝謝。

主席:謝謝陳秀寳委員。

請次長,然後勞動部因為也有同仁列席,勞動部有沒有什麼看法?

林次長宜敬:謝謝各位委員。剛才許多委員都有提到人工智慧導致失業的風險,的確是一個非常嚴重必須認真對待的事情,所以我是贊同就如同第二段文字應該加入「政府應就人工智慧利用所致之失業者,依其工作能力予以輔導就業」,這段文字數發部是贊同的。另外也要回應一下李昆澤委員剛才有提到,關於勞工這部分應該納入職業安全衛生,還有勞資關係、職場友善環境,以及勞動權益等文字,確保在保障勞工權益的時候也兼顧到這幾項,以上,謝謝。

主席:勞動部這邊有沒有簡要……

柯委員志恩:不好意思,次長,剛剛昆澤委員那個部分我們都贊同,不過在第二項裡面已經特別提到技能落差,還有保障經濟安全,文字上面其實本來就有,我們比較關切的就是,你應該會同教育部跟勞動部對於產業職能的盤點、訓練、媒合,還有分析報告,如果你要更詳細的話就應該把它納入,這個東西稍微簡略了一點,好不好?

主席:勞動部這邊有沒有簡要說明?林專委。

林專門委員佳世:主席、各位委員。勞動部這邊基本上就是誠如剛剛數發部次長已經提到,我們建議要考量技能落差的問題,包括勞動權益的保障,當然也希望把它周延化,就是把職安衛、勞資關係等這些勞動權益都一併納進來之外,剛剛針對輔導就業,我們覺得也很重要,其實剛剛幾位委員關切到一些議題,有的擔心執行面會不會比較有問題,但是其實針對因為AI演算法導致的解僱問題,基本上勞動部現在都有機制在處理,當然因應過度監控這個問題,我們有關注,但是牽涉到執行面有沒有不夠明確的問題,這些原則勞動部都會去處理。另外就訓練這一塊,才能、職能盤點等也都很重要,因為目前數發部的確有針對AI人才基準建立規範,我們是建議這邊的文字是不是不要特別寫勞動部,因為現在AI的議題會跨部會,像產創條例也牽涉到勞動部與其他部會都有在做職能基準,所以如果一定要提這些職能基準等等是不是用「政府」這個字就好,不要特別寫勞動部?因為內部有些分工考量,比如說政府就就服等等的部分,我們一起來努力,謝謝。

柯委員志恩:不好意思,就是因為你們分工常常不太明確,所以我們才會希望條文裡面把它放進去。

主席:請簡要。

范委員雲:因為我還沒講這條,這條其實我的版本跟幾位委員的版本比較起來,我覺得林宜瑾委員要求報告,然後柯志恩委員要求跨部會及注意監控的部分,還有陳秀寳委員也強調教育部要進來,就是因為勞動部不想進來,所以我們就要你們進來,我們立委常常在開協調會,這樣就應該寫在法條中,因為這件事情真的需要跨部會合作,所以我也贊同剛剛召委覺得這條有點繁複,是不是能夠保留,讓他把大家這幾個很重要的精神納入,因為AI時代勞動者的權益怎麼保障?不會只有職業訓練,有好幾個面向。

主席:謝謝范雲委員。我們要對行政院還有數發部再次嚴厲的表達譴責之意,勞工是所有人心裡最軟的一塊肉,人工智慧最有可能衝擊到的就是就業的問題,到現在20258月份了,臺灣還沒有一個AI基本法,連草案都還沒有送進來,然後讓我們所有委員在這邊,每一個人的條文都非常棒,我剛剛特別找林宜瑾委員講的協作,很好啊!有提到勞動部要負責,很好啊!你們沒有一條草案進來,我覺得真的是希望行政院要負起責任,AI內閣是不是明天招牌要拆掉?所以這一條就予以保留,好不好?保留,好,謝謝。我們在保留的同時,還是要說明這條保留的原因是因為勞工跟勞動非常重要,而我們中華民國政府到目前為止沒有提出任何一條人工智慧保護勞工的草案送到立法院來,我們在此保留,謝謝。

接下來進到第十八條、第249頁,第十七條是保留,有沒有委員有建議或說明?

吳宗憲召委,謝謝。

吳委員宗憲:有關第十八條的部分,我希望能夠增訂第三項,因為我自己的版本第二十二條的部分,我希望政府能夠鼓勵多元參與,協助產業訂定比較符合產業現況、需求的指引規範,我主要的考量是一些中小企業,因為我們看了一下2024年中小企業白皮書,中小企業家數在2023年已經突破了1674,000家,比前一年1633,000家多了2.5%,也就是占整體企業的98%以上。但是因為中小企業本身有沒有能力去訂定,我們希望政府要能夠進來協助,所以我這邊建議增訂第三項,就是政府應協助相關產業自行訂定產業指引及行為規範,我們課與政府一個義務能夠協助中小企業做指引還有行為規範的訂定,這是我的補充,謝謝。

主席:謝謝吳宗憲召委。如果有文字也可以提出來,說不定我們今天就可以把它納進去。

吳委員宗憲:我再唸一下,麻煩議事人員……

主席:好,請你打一下,好不好?謝謝。

吳委員宗憲:「政府應協助相關產業自行訂定產業指引及行為規範」,我們課與政府這個義務,謝謝。

主席:謝謝吳宗憲召委。有沒有其他委員有建議?張雅琳委員、郭昱晴委員、劉書彬委員。

張委員雅琳:這部分我的文字是說,政府要建立一套AI風險分級制度,像哪些AI應用比較安全、哪些是高風險?這部分應該要參考國際的作法來主導,讓臺灣的AI政策能和國際接軌,各部會再根據這套分級架構針對自己負責的領域制訂更細的管理辦法,特別是如果AI應用會使用到未成年的部分,像學生的學習系統或社群的互動平臺,就必須進一步的設計預防、限制,甚至禁止的措施,所以我這一部分其實是在第二項後面有增加,原本是「各目的事業主管機關得依前項分級框架,訂定其主管業務之風險分級規範」,我新增了「並得就涉及未成年人之高風險應用,制定預防、限制或禁止措施」。

主席:謝謝張雅琳委員。

接下來請郭昱晴委員,然後劉書彬委員。

郭委員昱晴:這一條我們也有提修正動議,也是針對未成年人,我增訂的部分是政府應針對未成年人,推動人工智慧相關產品與服務之使用年齡認證機制,以落實風險分級,強化使用人工智慧產品時之保護措施,確保未成年人身心安全,我們是把它增訂在這個部分,就是比較重視在兒少或者是未成年人的部分,以上。

主席:謝謝郭昱晴委員。請劉書彬委員,接下來范雲委員、許宇甄委員。

劉委員書彬:在第十八條當中,民眾黨的意見是有重視到……剛才大家都有講到風險的框架,但是我們覺得更重要的是,風險必須要有評估機制,所以必須要把風險的評估機制放進去的。

另外,本黨針對這些部分,關於在風險的部分,我希望不是只有官方的代表,希望能成立一個委員會,由主管機關召集人工智慧,包括之前有說過的一些委員會,來做一個風險評估諮詢會議,這個諮詢會議就可以把包括產業代表也放進去,對於評估的部分,就能夠呈現出比較多元而且適合業界的意見。

主席:謝謝劉書彬委員。請范雲委員,接著許宇甄委員,謝謝。

范委員雲:關於風險這部分,因為葛如鈞委員等是一條,第十八條嘛?但我跟好幾位委員其實都更細,像我的是在第十條、第十一條、第十二條,我看林宜瑾委員等的也是,因為風險管控其實就是目前最大的問題,我自己認為應該要用更嚴謹的態度,我們知道不管是歐盟還是其他的都是更嚴謹的,所以這個級別,加上用什麼樣的方式去識別等等,因為這部分我有三條,所以我是建議這個保留,因為我覺得第十八條只用一個簡要的,好像太簡化一點,因為我認為風險分類是一個很重要的治理啦!這部分我就不一一講了,謝謝。

主席:謝謝范雲委員。請許宇甄委員,謝謝。

許委員宇甄:謝謝召委。第十八條是有關風險分級框架的一個條文設計,當然它的核心精神是在全球AI治理還沒有形成固定的模式之際,讓臺灣能夠提前跟國際接軌,建立科學分級,還有可調適的監理體系,避免沒有秩序的創新或監管真空,對人民的權利、社會秩序跟國家安全造成潛在的風險。

當然我們知道人工智慧的應用範圍非常的廣,每個領域面對的風險型態也截然不同,有的關乎資訊的隱私,有的操縱市場的穩定或輿論的操控,所以面對這麼多龐雜、多元的AI應用場景,如果政府沒有辦法依風險程度做出分級管理,只用一體適用的方式,這樣不是過度的箝制創新,就是放任風險的蔓延。

因此,我要求主管機關應該主導建立國家級的風險分級制度,並與國際接軌,確保我們的制度能被世界接受與信任。當然未來無論是跨境的數據或者技術出口或人才交流,臺灣都能夠站在同樣的治理語言跟法規的準則上進行對話,同時我們也知道各部會面對AI應用的情境也不同,所以也沒有單一的標準可以一體適用。因此,本條文也明文授權各目的事業主管機關能夠依據主框架設計自己的風險分類跟管理辦法,例如衛福部可以針對AI診斷工具制訂安全跟透明的要求,交通部可以對自駕車感知與決策系統訂定風險分類,金管會也可以對AI理財跟信評模型設下監管的門檻,這種設計就有統一的原則,但保有彈性,這才是真正符合治理邏輯的制度安排,謝謝。

主席:謝謝許宇甄委員。我想在這邊簡要的回復,有非常多委員都提出非常好的建議,我們的統合版這裡也把「分級」改成「分類」,當然各種的討論也都有,同時剛剛有委員提到現在歐盟做風險有非常多條等等,我在這裡也要跟各位分享,6月份日本通過的是AI促進法,是以競爭力為優先,7月份美國通過的AI Action Plan也是以競爭為優先,到7月之後,美國發布之後的5天,中國大陸也推動了所謂的人工智慧的全球治理,當然他們就是以管控為主,同時我們還是要回過頭來,歐盟的法規在8月理論上要上路,但是他們對於過去的保護框架也有所疑慮,可能在各國之間也會有不一樣的狀態出現。

所以我想這條我們是不是就予以保留,好不好?第十八條我們就保留,因為風險的部分我們理解,如何在開放促進的同時,我們也做到風險的保護。但是剛剛所提到的兒少在第六條有提到,我們待會都還會回去前面的條文,所以大家就會發現有非常多保護的條款在前面。

關於第十九條,我個人的建議是這樣,因為剛剛已經有提到非常多風險分類、風險分級還有各種的檢測、條件、部會等等,第十九條其實跟第十八條算是一個延伸關係,既然第十八條我們予以保留了,我想第十九條我們就保留吧!就等於是風險的部分,我們待會還會再回去review,我想大家對後續的風險條文也會比較有掌握,好不好?那我們是不是……請張雅琳委員。

張委員雅琳:因為我在這一條裡面看到大家有人講「分級」,有人講「分類」,數發部或是國科會可不可以說明一下,你們自己覺得怎樣子的方式比較好?

主席:好,是不是請次長?

林次長宜敬:關於「分級」與「分類」,最主要的來源是在於美國跟歐盟對於AI控管的想法非常不一樣,我們都知道歐盟幾年前就推出了EU AI Act,在歐盟的這個法案裡面,對於風險有非常明確的分級,但是後來發現在實際使用上會有一些疑慮,尤其以美國那邊為首,他們認為過多的法律規範會阻礙創新。

再來,因為歐盟當初在訂他們的EU AI Act的時候,其實還沒有LLMChatGPT還沒有訂出來,雖然他們通過是在ChatGPT出來之後,但是他們在擬這個法案的時候,並沒有考慮到LLM造成的衝擊,所以美國那邊的看法一直認為是要做風險的分類框架,就是政府只出一個分類框架,並不做明確的限制,像歐盟有明確的訂出哪些類型的AI是屬於不可接受,也就是禁止的,包含潛意識監控,包含利用臉部辨識來判斷一個人的種族,包含用AI進行社會信用等等,它是明確禁止的,後來也如同剛才葛委員講到的,日本、韓國還有新加坡後來的立法也都是偏向於美國式的,就是做分類而不做分級,這個是整個大的概念。

現在數發部在進行的方式是在AI基本法裡面做比較一般性的宣示與規範,然後數發部這邊會做風險分類的框架,在AI實際應用上,關於風險實際的立法、作用法,也如同剛剛許宇甄委員所講的,那個就是數發部現在的想法,譬如說關於自動駕駛的風險應該由誰規範,這個應該是由交通部去定,就是萬一自動駕駛的車輛出現車禍的時候,到底是車廠要負責任還是駕駛員要負責任,同樣衛福部在用AI輔助醫療的時候,它怎樣去設定哪些是禁止的、哪些是可以允許的,同樣的,到時候如果發生糾紛的時候,到底是醫生要負責還是由這個AI廠商負責;同樣的,金管會等等其他的也都是由部會各自去做實際作用法的立法,這是目前數發部的規劃,以上報告,謝謝。

主席:謝謝林宜敬次長。我想第十九條這個條次有點不一樣,但我想也就是做風險的分類還有相關,這一條我們就先保留,但我在此還是要再次的對行政院及數發部提出提醒跟譴責,因為剛才次長的說明非常完整,顯見數發部以及次長……雖然部長今天沒有來,但我們相信也對於這些問題都做過很深入的研究。究竟什麼原因草案到現在沒有辦法送進立法院?外界甚至傳言說有的政黨有擋案魔人,但今天大家都很和平地在這裡討論條文,顯然可能不存在擋案魔人在立法院,是擋住的「擋」,是不是有擋案魔人在其他地方?我們是真的不希望看到,所以再拜託,我想這一條就先保留,但是風險,我們大家都希望討論,也謝謝次長剛剛的發表,確實國際風向是希望能夠以創新為主,風險還是要顧,但以創新為主,這個也謝謝次長提出。

我們進入第二十條,就是原本的第十九條,在第313頁,這一條是「政府應於本法施行後……」,這是一個比較基本的條文,有沒有委員要說明意見?請吳宗憲召委。

林委員宜瑾:我增訂第二十條……

主席:保留了,我們剛剛保留了。

林委員宜瑾:第二十條?

主席:對,保留了,就是我們今天併到修正動議的第十九條,但是因為這個都是風險的。

林委員宜瑾:第二十條也是風險的?

主席:對,因為剛剛的第十八條保留了,我們再次譴責行政單位沒有草案送出來,現在是2025年的84號,沒有草案送出來,導致我們的條次真的非常辛苦,所有的委員不分黨派,我想我們都非常希望政府趕快提一個草案出來。

請吳宗憲召委,謝謝。

吳委員宗憲:謝謝。關於第二十條的部分……

林委員宜瑾:就保留啦!

吳委員宗憲:不是,第二十條耶!

主席:我們現在修訂的,政府應於本法施行後……

林委員宜瑾:可是條次……

主席:對,我們現在的條次……

柯委員志恩:亂了啦!

林委員宜瑾:因為有增訂第二十條跟第二十一條,所以變成……宗憲委員想要提的應該是所謂的最後一條,就是第二十……

吳委員宗憲:沒有,我現在就是……

洪委員孟楷:現在討論是倒數第二條啦!

主席:宗憲委員,是這個嘛,對不對?

吳委員宗憲:對,我現在要討論的就是這一條。

黃委員健豪:313頁。

吳委員宗憲:因為這條是提到「於本法施行後」,我覺得很不錯,但是你們看一下海洋基本法第十六條,它對於這個部分是有一個時間的規定,關於海洋基本法第十六條,其實這個法令是不會讓你漫無目的、什麼時候要做什麼都沒有。第十六條有提到「各級政府應於本法施行後二年內」,我覺得既然海洋基本法有這個規範,那麼人工智慧基本法第二十條是不是也可以加一個時間限制?請各位看一下大本的315頁,我原本提的第二十三條草案:「政府應依本法規定……」這一段開始,我想因為跟第二十條第一項的內容類似,可不可以用我這個草案第二十三條第一項的內容?我們把它加一個時間「自本法施行後三年內」,麻煩看一下315頁我的第二十三條第一項的文字,現在螢幕上顯示出來的第二十條第一項可不可以換成我這個草案的第一項?能有一個時限的規定,因為在其他基本法有這樣的規定,但是人工智慧基本法卻沒有,變成它愛怎麼樣,比如三、五年後我不知道,是不是我們就訂定一個規範?

主席:謝謝吳宗憲召委。

文字上要不要先修正一下?幫忙修正一下,然後我們試試看,我現在一邊唸,等於第一項的部分改成吳宗憲委員的文字:「政府應依本法規定,檢討所主管之法規及行政措施;有妨礙人工智慧政策推動、不符合本法規定或無法規可資適用者,應自本法施行後三年內,完成法令之制(訂)定、修正或廢止,及行政措施之改進。」各位委員可以看大本的第315頁。

吳委員宗憲:我補充說明一下,就是……

主席:沒關係,我們先寫,反正會保留啦!

吳委員宗憲:我補充說明一下為什麼要這樣,是因為就像剛剛主席說要譴責行政機關一直都沒有任何動作,再加上之前在審查法條的時候,我們在面對行政機關時,它常常都是再研議,然後就沒有……

主席:對。

吳委員宗憲:就沒有然後了,所以我認為我們有一些要求是要訂一個期限,不能開放式的讓它愛做不做都可以。

主席:剛剛您是提二年,現在這裡是三年,我甚至還想要一年。

吳委員宗憲:三年,我剛剛說的海洋基本法是二年,我想我們就訂定三年。

主席:三年有點長。

吳委員宗憲:不是,因為我們給它更寬的……

主席:好,沒關係,我們只是在這邊給大家參考,因為這一條看起來大家好像也還覺得要討論,我們是不是就先保留,好不好?我們先保留,謝謝吳宗憲召委,我們是不是這一條就保留?我們就保留。

修正版的第二十一條是「本法自公布之日起施行」,這也是標準條文,這一條有要……

請范雲委員。

范委員雲:我剛剛看一下第326頁的資料,其實也有蠻多委員,包含民眾黨版、邱若華版、張嘉郡版,還有我跟我們很多委員的版本是提到「由行政院定之」,為什麼是這樣子?因為其實現在的主管機關個資委員會都還沒成立,所以這邊是不是有點彈性?而且11個委員的版本是「由行政院定之」,只有8個委員的版本是「公布之日起施行」,好嗎?

主席:謝謝范雲委員。

第二十一條有沒有其他委員有意見?好,牛煦庭委員。

牛委員煦庭:我看了一下召委的修正動議,大家都簽名了嘛!國民黨黨內基本上都簽名了,所以應該是「公布之日起施行」,當然確實會有個資委員會還沒有成立的問題,但我覺得不能因小失大,基本法本來就是規範原則性的綱領,政府本來就要在通過之後趕快制定相關的配套措施,所以我想「公布之日起施行」應該是沒有關係,我比較傾向是「公布之日起施行」,以上,謝謝。

主席:這一條我也是支持我們的修正版本「本法自公布之日起施行」,我要再表達一次,對於行政單位,我們是希望鼓勵,但對於有不少委員提出版本以後又撤回,到現在已經是2025年的84號了,我們在施行日的這一條,竟然還沒辦法設立出去,我真的非常擔憂,真的會變成國際笑話,所以我建議是不是這一條可以通過?

請許宇甄委員,謝謝。

許委員宇甄:謝謝召委。請問一下召委,我們現在討論的是您還有我們的第二十條嗎?

主席:是我們修正版本的第二十一條。

許委員宇甄:第二十條,修正版本是第二十一條?

主席:對、對、對……

許委員宇甄:所以現在就是第二十一條。

主席:第二十一條,不好意思,我們再次嚴厲地譴責我們的行政單位沒有送任何草案進來。

請羅廷瑋委員,謝謝。

羅委員廷瑋:我支持召委,希望今天能夠用這個版本通過。

主席:好,劉書彬委員。

劉委員書彬:我要特別澄清一下,剛才范雲委員提到民眾黨黨團的提案,其實這是上屆吳欣盈委員所提內容,本黨以為目前我們的AI基本法已經落後國際,若想以創新為主的話,那麼就應改為公布後生效,謝謝。

主席:請次長。

林次長宜敬:因為這件事牽涉個資委員會的成立,所以數發部還是希望能保留,謝謝。

主席:雖然吳宗憲委員臨時不在,但我還是要講,數發部的草案到現在都沒有送來,現在居然還有理由希望最後公布時不依公告日來施行?如此,臺灣在AI管理上就持續沒有法制了!剛剛大家對風險的討論、勞工保護、兒少保護,全部就因為個資保護委員會,而讓我們交由行政院來決定什麼時候施行嗎?所以我真的希望……這一條是不是可以通過?

許委員宇甄:同意。

主席:是不是?

羅委員廷瑋:同意。

主席:同意!這樣的話這一條就予以通過。我們希望行政單位能爭取時間,也不應該用任何理由來拖延應該要進行的行政責任!我們再一次分享給各位,2018年賴清德總統擔任行政院長時提到臺灣AI行動計畫;2019年草案就出來了,即人工智慧基本法草案。現在已經2025年,所以我們希望這一條可以通過。好,我們是不是這一條……

林委員宜瑾:沒有,保留啦!最後一條了,大家意見不同……

主席:林宜瑾召委,我真的要再次表達,如果法案沒有辦法在通過後施行的話,那麼這部法對兒少的保護、個資的保護、勞工的保護,我們剛剛到底在討論什麼?

林委員宜瑾:對,可是法令要完善……

主席:法令完善?行政單位到現在都還沒有辦法把草案送進來……

林委員宜瑾:對,所以我的意思是……其實一開始很多委員也是有提本法施行日由行政院定之,所以我的意思是,其實不是只有民進黨委員的版本是這樣……反正大家意見不同,今天也那麼和諧,所以是不是最後一條也就保留?好不好?

許委員宇甄:最後一條相對單純……

主席:相對單純。

許委員宇甄:自公布日起施行,我覺得這應該也符合現在的世界趨勢。

主席:林沛祥委員。

林委員沛祥:本案的最後一條如果因為這種枝微末節而阻擋了整個法案,我會覺得很可惜。所以我支持葛召委的想法,應該自公布日施行。時間不等人,當全世界都在快速變動時,這樣做其實對我們非常不利。

主席:謝謝林沛祥委員。

請萬美玲委員,然後黃健豪委員。

萬委員美玲:我簡單表達支持召委的意見,即本法自公布之日起施行。

主席:謝謝萬美玲委員。請黃健豪委員。

黃委員健豪:我有簽修正動議,所以我當然支持本法自公布之日起施行。如果又要等行政院定之,不知道要拖到民國幾年。前面的法條已經保留這麼多條,到時候保留完、討論完有共識送出,就可以自公布日施行了,不用再等,甚至要另外再排時間看什麼時候定之。所以我認為就是按照本法自公布之日起施行,以上。

主席:現在這份葛如鈞委員等所提之修正動議,剛剛有提到張嘉郡委員也有簽這份新的修正動議,即第二十一條「本法自公布之日起施行。」我們照葛如鈞委員等修正動議通過。

林委員宜瑾:召委,可否容數發部再發表一下意見,好不好?也就是對於公布日施行或行政院定之,是不是……

主席:可以講,但我要再次說明,行政院到目前為止,沒有送任何一個草案進來!數發部到目前為止,沒有送任何一個草案到立法院!我想立法院每一位立法委員要堅持的是人民的權益……

林委員宜瑾:是,可是……

主席:以及對人民的保護。請次長,謝謝。

林委員宜瑾:可是我們要力求立法的完善,請說明一下。

林次長宜敬:數發部這邊還是希望能保留,不過這件事還是要尊重各位委員的意見,謝謝。

范委員雲:我們來看原本的版本。除了邱若華、張嘉郡不在場之外,羅廷瑋版本也是寫由行政院定之……

主席:都簽修正動議了!

范委員雲:萬美玲、還有民眾黨等等,大家是……

主席:都簽修正動議了!剛才民眾黨也表達支持……

范委員雲:寫條文草案時都沒有想清楚嗎?

主席:羅廷瑋委員請說,謝謝。

范委員雲:所以我覺得剛剛講個資會如果沒有通過成立的話,那我們硬公布施行到底是什麼意思?主管機關都還沒有確定啊!

主席:謝謝范雲委員。羅廷瑋委員。

羅委員廷瑋:謝謝范雲委員點名到我。幫范雲委員更新一下,我有簽修正動議,所以我支持葛如鈞委員。對於數發部及行政部門現在的態度,我非常沒有信心!我覺得以現在版本的修正動議是最佳的,所以我支持。

主席:謝謝羅廷瑋委員。萬美玲委員,謝謝。

萬委員美玲:謝謝召委。兩點說明:第一,我們本來就在做審查討論,而且我們也簽了修正動議,這本來就是可以調整跟改變的,我想這是每一位委員在這裡審查時應該有的基本知識;第二,數發部次長,其實剛剛召委……次長,剛剛召委請您回答,其實是要聽您到底怎麼看?是要從公布之日起施行?還是有別的想法?但你沒有說出半個原因跟想法,以及你想法的根據。你就只有說贊成,我覺得稍嫌草率!是不是能夠請你說明得更清楚一點,好不好?

范委員雲:召委……

主席:我們先讓次長說明好不好?范雲委員的意見我們都非常清楚。

范委員雲:不是,我是要提議休息5分鐘,大家討論一下,到底這條……

主席:AI沒辦法休息了!

范委員雲:不是!過去教文委員會有不同的意見我們都會尊重,為什麼這條是要強硬……

萬委員美玲:對不起,請范雲委員也尊重我這邊好不好?我希望能讓次長說明白,其實他剛才並沒有回答到問題的核心,就是輕率帶過,這樣我們不能理解。所以我們還是請次長做說明,謝謝。

主席:麻煩次長。

林次長宜敬:我想我已經表達數發部的看法。抱歉,因為今天我們部長不在,然後我在這邊……部長去參加APEC部長會議,由於是五年才辦一次,加上上次遇到疫情,已經十年沒辦了,所以今天部長沒有來。至於今天這件事,作為次長我已經表達我的看法,但在沒有得到充分授權的狀況下,我只能講到這裡……

萬委員美玲:所以次長今天是在沒有得到充分授權的情況下就來開會,是這樣嗎?

林次長宜敬:不是完全沒有授權……

萬委員美玲:到底授權到什麼程度?我不太理解你講的意思。部長請假,我們已經覺得……因為這個會議這麼重要,請假也沒關係,但你來到這個地方,你卻說沒有被充分授權?到底授權到什麼程度?我們應該跟你討論到什麼樣的程度?

主席:次長請回應,謝謝。

林次長宜敬:我再次表達我們部的立場。我們部的立場就希望這一條保留,或援用行政院公布的版本,這是我們部的立場。

羅委員廷瑋:主席!

主席:羅廷瑋委員。

羅委員廷瑋:謝謝數發部表達他們的立場,我也要表達我們自己的立場。我們立場就是希望這一條應該要通過,因為我們已經等不及了!我們尊重部長去參加APEC,那很重要,但現在的AI基本法也很重要,所以我們在這邊會堅持到底!我們從6月就一直等,可是等不到!我們不是沒有等待,也不是沒尊重。事不宜遲,是不是請召委趕緊處理?

主席:謝謝。主席在這邊裁示,第二十一條依照葛如鈞委員等所提修正動議通過。

范委員雲:主席,教文委員會過去從來不會這樣強硬裁示,因為明顯有不同的意見……

主席:過去沒有人工智慧!

范委員雲:我可不可以提議休息5分鐘,大家討論一下好不好?之後如果大家還是這樣的意見,我們就尊重召委。

主席:范雲委員,請尊重召委……先讓我說完……

范委員雲:過去四年民進黨是多數的時候,我們也沒有不保留就裁示的,好不好?我們就尊重大家,好好討論,就是盡量以共識出去。

主席:范雲委員,過去可能也不會有這樣子的情況,一個法案7年了,一個草案提不出來!上一次6月……

范委員雲:7年是怎麼算的?

主席:2018年,行政院院長賴清德推出AI行動計畫……

范委員雲:今天次長明明是有準備嘛,他每條都有他的意見啊。

主席:他們沒有提出來啊!

范委員雲:不是,那我們每一個委員都有版本……

主席:他們沒有提出他們的草案啊!

范委員雲:我們很多委員有版本啊。

林委員宜瑾:召委,不好意思啦,因為我們今天這樣一路下來,其實都非常的平和。

主席:對不起,我提醒,對不起,謝謝召委,我們待會還有……

林委員宜瑾:我們有不同的意見,你也可以保留。

主席:謝謝,我們待會還要回去討論名稱,各位知道為什麼嗎?因為6月份我們在做審議的時候,有某一些委員用各種的理由來推遲我們相關議案的審議,連名稱都要討論!連章節第一章都要討論!到現在我們還沒有辦法往前推進,所以……

范委員雲:名稱難道不重要嗎?不應該討論哪裡有問題嗎?

許委員宇甄:是不是尊重一下召委,讓召委講完好不好?

主席:所以我們想要……對不起,我提醒……

許委員宇甄:尊重召委,讓召委講完好嗎?

主席:謝謝,我提醒一下,因為我們待會還要回過頭去討論名稱,我們還有第一條到第十一條的保留。

范委員雲:召委,我建議休息5分鐘好嗎?

許委員宇甄:范雲委員,是不是尊重一下召委,讓他講完好不好?

范委員雲:召委不尊重我們教文委員會過去好好討論的傳統嘛,你可不可以問一下柯志恩委員過去教文委員會會這樣子嗎?好嗎?

許委員宇甄:麻煩尊重召委。

柯委員志恩:每一個召委有不同的作法。

主席:好,謝謝。我想第二十一條的部分,主席裁示就是照葛如鈞委員等提案之修正動議通過。

我們現在……

劉委員書彬:主席,有一個問題,因為目前已經討論到主席版本的第二十一條,看起來好像結束了,不過……

主席:我們還要回過頭去,我們會回過頭去。

劉委員書彬:我現在只想說,我希望……因為本黨還有從第三十三條到第三十九條的版本,我們希望這邊也保留,因為到時候可能有協商等等的可以再繼續。

主席:沒有,我們先回去討論……

劉委員書彬:整個還會再進行嗎?

主席:對、對、對,雖然我也很想休息,但是我想AI真的等不了我們啦,產業跟學界,還有全世界都在關注,臺灣一直在賣AI的設備、晶片,但是我們臺灣完全沒有任何一個AI的法制框架,所以我們是不是讓范雲委員簡要發言,然後我們就回到名稱?

范委員雲:我要聲明,我對召委不尊重教文委員會過去好好討論,就是明明知道有不同的意見卻不願意保留,就裁決強硬通過這件事情表達抗議!這是我個人的聲明。

主席:好,謝謝范雲委員。

接下來我們回到先前我們保留的部分,包括章節、名稱,還有第一條到第十一條保留的部分,以及我們今天有討論的第十三條保留,第十六條保留,第十七條保留,我現在唸的條次是依據葛如鈞委員等提案人之修正動議的條次。

第十八條保留,第十九條保留,跟第二十條保留,以及各章名,謝謝。還有民眾黨黨團的第三十三條到第三十九條。

我們現在先回去討論法案的名稱,謝謝教文委員會有相關的整理,我們先處理法案名稱的部分,法案名稱我們在6月份的討論時是保留的,有沒有其他委員還有另外要提出的建議?如果沒有,有關「人工智慧基本法」,我們就照修正通過,這個法案的名稱就是「人工智慧基本法」。

再來,處理第一章的章名,請看第46頁,賴士葆委員有提一個「總則」,民眾黨黨團有提一個「總則」,因為賴士葆委員也有簽我們這份修正動議,所以看民眾黨這邊有沒有特別的意見,或者我們就保留。好,如果民眾黨沒有特別意見,我們也許就照修正通過,我們就不處理,我們就不予採納。好,謝謝。

接下來進入第一條,第一條的話……

范委員雲:之前不是都保留嗎?

主席:我想協商也是很需要效率的,我們希望不管是在行政院還是立法院,都不會有擋案魔人、協商魔人,我想本來保留的賴士葆委員已經簽修正動議了,我們再回到這個……所以我們就進入第一條,好不好?剛剛第一章章名我們已經是不予採納了,我們現在是處理第一條,第46頁,請張雅琳委員。

張委員雅琳:我知道,我想要提醒召委啦,就是說,大家、每一個委員對於上一次的討論其實都會有不同的意見,因為有不同的版本嘛,所以我覺得儘量不要用擋案魔人這個字來稱呼,因為我覺得這樣子對於大家要來好好討論,這不是一個有幫助的方式。

主席:好,謝謝,謝謝張雅琳委員。

范委員雲:我要講一下,如果有擋案魔人的話,上次我們那個不義遺址的部分是怎麼樣討論的,我們是不是尊重在場不同的意見?請召委你不要失憶,這不是上一屆,而是這一屆的事情。

主席:好,謝謝范雲委員。我們現在進行第一條的討論。

柯委員志恩:不好意思,召委,我們想了解一下,你現在是要把保留的部分在這個委員會,今天再一次review一遍嗎?

主席:我們先過一次,如果還是要保留,我們還是可以保留。

柯委員志恩:可是問題是我還是要提出來,因為我們今天被告知是從第十三條開始,所以第一條到第十二條保留的部分,我們勢必也還要再回去做一些review

主席:我們現在再回去了,第一條。

柯委員志恩:我覺得保留通常以過去的方法,當你做保留,我想主秘在這邊,做保留就是到出委員會的時候,那才是叫保留的定義,不是在這個地方,我還是先提示一下過去我們的作法,好不好?

范委員雲:召委還是可以召集協商啊,就不一定要到院的協商,你可以先召集協商。

主席:好,謝謝。也謝謝非常多位委員,還有先進提出的想法、建議,我們剛剛有提到名稱跟這個……我再唸一次,上一次針對名稱,以及第一條到第十一條,我們上一次的會議是保留的,然後包含今天討論的第十三條、第十六條、第十七條、第十八條、第十九條、第二十條,以及各章名,還有台灣民眾黨的第三十三條到第三十九條,如果委員沒有意見的話,我們過去保留的包含第一條到第十一條,還有名稱,以及各章名,我們就保留,然後我們送院會處理,就是協商,對,送協商。這樣子,大家有沒有意見?

好,謝謝、謝謝各位委員。另外還有三個附帶決議,螢幕上有展示出三份附帶決議,從附帶決議,我相信大家也都可以看得出來,不分黨派所有委員都非常積極的希望人工智慧基本法可以通過。

第一個附帶決議是由柯志恩委員提出,以及謝龍介委員、葛如鈞委員、劉書彬委員、林沛祥委員等連署提案,部會沒有意見,這個附帶決議就通過。

另外,螢幕上這一個是張雅琳委員的附帶決議,是關於兒少,兒童及少年的身心發展及人權福祉,要進行相關的評估,這個我們是非常認可的,也希望部會可以儘快的來進行,這個附帶決議部會應該沒有意見吧?請主委。

吳主任委員誠文:報告召委,如果是照建議修正,那就OK

主席:照建議修正。

吳主任委員誠文:我們建議修正,因為國科會是負責研發,是我們的業務,而這個是在施行、應用的時候會碰到的問題,所以我們回到行政院,我希望就是以行政院科技政委的身分來督導我們的數發部、國科會、衛福部、教育部等等,就是這幾個部會要在行政院去做討論,來處理這個事情,就依照這個修正的意見。

主席:好,謝謝。我們這個附帶決議有建議修正,請林宜瑾召委。

林委員宜瑾:主席,不好意思,剛剛你有宣告說第七條的附帶決議,就是柯志恩委員的附帶決議,你有宣告通過,可是第七條本文我們是保留的,所以附帶決議也應該一起保留才對啊!本文沒有通過,但附帶決議通過,這也很怪,好不好?

柯委員志恩:對啦!

主席:柯志恩委員的附帶決議也就予以保留,謝謝林宜瑾召委的提出;張雅琳委員提到的附帶決議,因為他沒有提到條文特別的名稱、特別的條文,而是「為確保人工智慧……」,然後也稍微做了建議修正,就是「行政院科技政委指導數位發展部會同國科會、教育部、衛福部以及其他機關……」,關於修正後的內容……「科技政委」沒放進來啊!這個不是啊!我們同仁的手上好像沒有。好,我來代唸建議修正的附帶決議。

附帶決議:

為確保人工智慧應用同時兼顧兒童及少年的身心發展與人權福祉,請行政院科技政委督導數位發展部會同國科會、教育部和衛福部及其他相關機關,於本法三讀通過後三個月內,完成「兒少影響評估」、「人權影響評估」、「性別影響評估」,並將評估報告公開發布,供社會各界參考。

另請數位發展部研議建立常設性評估機制,以定期檢視人工智慧應用對兒少權益、人權以及性別之影響,持續強化其保護措施。

提案人:張雅琳  林宜瑾  范 雲  陳秀寳  郭昱晴

主席:是不是這個附帶決議案就按建議修正通過?好。

還有另外一份附帶決議也是建議修正過的。

建議修正

附帶決議

要求行政院科技政委督導數位發展部會同國科會、教育部、衛福部,於本法三讀後三個月內,針對AI之應用完成「兒少影響性評估」及公開相關報告以供各界參考,並研議建立相關機制,以便未來定期進行相關評估,以保障兒少身心健康及權益。

提案人:葛如鈞  葉元之  柯志恩  吳宗憲  羅廷瑋  洪孟楷  萬美玲  劉書彬  

主席:我想我們求同存異,這兩個附帶決議是稍微有點相近的,對此,次長有沒有相關意見?

林次長宜敬:沒有其他意見,謝謝。

主席:這個附帶決議也按照建議修正通過,謝謝。

我們今天的審查結果免予宣讀,在不影響條文文意前提下,文字、條次以及標點符號為統一體例,授權議事人員修改,列入紀錄,未予採納條文授權議事人員確認。

關於今天會議作如下決議:對於委員質詢要求提供相關資料或未及答復部分,請相關機關儘速以書面答復。

人工智慧基本法草案已全部審查完竣,請問是否須交黨團協商?要,本案須交黨團協商。併案擬具審查報告,提請院會討論;院會討論時,由葛召集委員如鈞補充說明。

本次會議議事錄授權主席確認後,即上傳立法院全球資訊網公開。

報告委員會,今天議程處理完畢,現在散會,謝謝各位。

散會1145分)