院會紀錄

立法院第11屆第3會期第25次會議紀錄

時  間 中華民國114815日(星期五)9

地  點 本院議場

主  席 韓院長國瑜

秘書 周萬來

副秘書長 張裕榮

答詢官員 行政院院長卓榮泰

內政部部長劉世芳

法務部部長鄭銘謙

衛生福利部部長邱泰源

數位發展部部長黃彥男

金融監督管理委員會主任委員彭金隆

國家通訊傳播委員會代理主任委員陳崇樹

主席:報告院會,請秘書長報告出席人數。

周秘書長萬來:報告院會,出席委員49人,已足法定人數。

主席:現在開會。

報告院會,依照協商結論,今天報告事項處理完畢之後,先進行處理「丹娜絲颱風及七二八豪雨災後復原重建特別條例草案」一案,並於處理完畢之後再請行政院卓院長及相關部會首長依原定議程列席報告並備質詢。今天院會後續就依照協商結論進行。

現在進行報告事項。請秘書長宣讀第3會期第24次會議議事錄。

報 告 事 項

一、宣讀本院第11屆第3會期第24次會議議事錄。(全文見本期議事錄)

主席:報告院會,針對第3會期第24次會議議事錄,並沒有委員或黨團提出錯誤及遺漏之處。現在作以下決定:第3會期第24次會議議事錄確定。

請宣讀第二案。

二、總統咨,為審計部審計長陳瑞敏任期於114101日屆滿,茲依據憲法第一百零四條規定,提名陳瑞敏續任審計部審計長,咨請同意案。

程序委員會意見:擬請院會將本案交全院委員會審查。

主席:請問院會,對本案照程序委員會意見處理,有無異議?(無)無異議,通過。

三、本院委員黃健豪等22人擬具「海關進口稅則部分稅則修正草案」,請審議案。

程序委員會意見:擬請院會將本案交財政委員會審查。

主席:請問院會,對本案照程序委員會意見處理,有無異議?(無)無異議,通過。

四、本院委員郭國文等19人擬具「災害防救法部分條文修正草案」,請審議案。

程序委員會意見:擬請院會將本案交內政委員會審查。

主席:請問院會,對本案照程序委員會意見處理,有無異議?(無)無異議,通過。

五、本院委員陳冠廷等18人擬具「安樂死法草案」,請審議案。

程序委員會意見:擬請院會將本案交社會福利及衛生環境委員會審查。

主席:請問院會,對本案照程序委員會意見處理,有無異議?(無)無異議,通過。

六、本院委員牛煦庭等17人擬具「文化創意產業發展法第十條之一條文修正草案」,請審議案。

程序委員會意見:擬請院會將本案交教育及文化委員會審查。

主席:請問院會,對本案照程序委員會意見處理,有無異議?(無)無異議,通過。

七、本院委員林月琴等24人擬具「少年事件處理法第八十三條之一條文修正草案」,請審議案。

程序委員會意見:擬請院會將本案交司法及法制委員會審查。

主席:請問院會,對本案照程序委員會意見處理,有無異議?(無)無異議,通過。

八、本院委員徐巧芯等16人擬具「人工智慧基本法草案」,請審議案。

程序委員會意見:擬請院會將本案交教育及文化、交通兩委員會審查。

主席:國民黨黨團提議本案逕付二讀,與相關提案併案協商,請問院會,有無異議?(無)無異議,本案逕付二讀,與相關提案併案協商。

九、本院委員賴士葆等27人擬具「貨物稅條例第十二條之五條文修正草案」,請審議案。

程序委員會意見:擬請院會將本案交財政委員會審查。

主席:國民黨黨團提議本案逕付二讀,與相關提案併案協商,請問院會,有無異議?(無)無異議,本案逕付二讀,與相關提案併案協商。

十、本院委員王育敏等16人擬具「家庭暴力防治法部分條文修正草案」,請審議案。

程序委員會意見:擬請院會將本案交社會福利及衛生環境、司法及法制兩委員會審查。

主席:請問院會,對本案照程序委員會意見處理,有無異議?(無)無異議,通過。

十一、本院委員鄭天財Sra Kacaw18人擬具「社會救助法部分條文修正草案」,請審議案。

程序委員會意見:擬請院會將本案交社會福利及衛生環境委員會審查。

主席:請問院會,對本案照程序委員會意見處理,有無異議?(無)無異議,通過。

十二、本院委員高金素梅等19人擬具「原住民族委員會組織法第三條、第四條及第六條之一條文修正草案」,請審議案。

程序委員會意見:擬請院會將本案交司法及法制、內政兩委員會審查。

主席:請問院會,對本案照程序委員會意見處理,有無異議?(無)無異議,通過。

十三、本院國民黨黨團擬具「新聞媒體與數位平臺強制議價法草案」,請審議案。

程序委員會意見:擬請院會將本案交交通、教育及文化兩委員會審查。

主席:國民黨黨團提議本案逕付二讀,與相關提案併案協商,請問院會,有無異議?(無)無異議,本案逕付二讀,與相關提案併案協商。

十四、本院委員王美惠等17人擬具「丹娜絲颱風及七二八豪雨災後復原重建特別條例草案」,請審議案。

程序委員會意見:擬請院會依黨團協商結論,逕付二讀,與相關提案併案協商。

主席:請問院會,對本案照程序委員會意見處理,有無異議?(無)無異議,通過。

十五、本院委員蔡易餘等32人擬具「丹娜絲颱風及七二八豪雨災後復原重建特別條例草案」,請審議案。

程序委員會意見:擬請院會依黨團協商結論,逕付二讀,與相關提案併案協商。

主席:請問院會,對本案照程序委員會意見處理,有無異議?(無)無異議,通過。

十六、本院委員邱議瑩等23人擬具「丹娜絲颱風及七二八豪雨災後復原重建特別條例草案」,請審議案。

程序委員會意見:擬請院會依黨團協商結論,逕付二讀,與相關提案併案協商。

主席:請問院會,對本案照程序委員會意見處理,有無異議?(無)無異議,通過。

十七、本院委員賴惠員等20人擬具「丹娜絲颱風災後重建特別條例草案」,請審議案。

程序委員會意見:擬請院會依黨團協商結論,逕付二讀,與相關提案併案協商。

主席:請問院會,對本案照程序委員會意見處理,有無異議?(無)無異議,通過。

十八、本院委員伍麗華Saidhai Tahovecahe21人擬具「丹娜絲颱風及七二八豪雨災後復原重建特別條例草案」,請審議案。

程序委員會意見:擬請院會依黨團協商結論,逕付二讀,與相關提案併案協商。

主席:請問院會,對本案照程序委員會意見處理,有無異議?(無)無異議,通過。

十九、本院委員伍麗華Saidhai Tahovecahe21人擬具「行政區劃程序法草案」,請審議案。

程序委員會意見:擬請院會將本案交內政委員會審查。

主席:請問院會,對本案照程序委員會意見處理,有無異議?(無)無異議,通過。

二十、本院台灣民眾黨黨團擬具「法官法第九十條條文修正草案」,請審議案。

程序委員會意見:擬請院會將本案交司法及法制委員會審查。

主席:請問院會,對本案照程序委員會意見處理,有無異議?(無)無異議,通過。

二十一、大陸委員會函送「臺灣與澳門避免航空企業雙重課稅協議」114年第2季暨上半年成效報告,請查照案。

程序委員會意見:擬請院會將本案交內政委員會處理。

主席:請問院會,對本案照程序委員會意見處理,有無異議?(無)無異議,通過。

二十二、行政院函送公告「中華民國一百十四年丹娜絲颱風風災災區範圍」為臺南市,並自11475日生效,請查照案。

程序委員會意見:擬請院會將本案交內政委員會。

主席:請問院會,對本案照程序委員會意見處理,有無異議?(無)無異議,通過。

二十三、行政院函送公告「中華民國一百十四年丹娜絲颱風風災災區範圍」(新增嘉義縣、嘉義市及高雄市部分),並自11475日生效,請查照案。

程序委員會意見:擬請院會將本案交內政委員會。

主席:請問院會,對本案照程序委員會意見處理,有無異議?(無)無異議,通過。

二十四、行政院函送「臺英提升貿易夥伴關係」之數位貿易、能源與淨零排放及投資三項領域協議英文本影本及中譯文,請查照案。

程序委員會意見:擬請院會將本案交經濟、外交及國防兩委員會。

主席:台灣民眾黨黨團提議本案改交經濟、外交及國防兩委員會審查,請問院會,有無異議?(無)無異議,本案改交經濟、外交及國防兩委員會審查。

二十五、行政院函,為修正「依所得基本稅額條例第八條第一項所定營利事業所得基本稅額之徵收率」,並自114年度生效,請查照案。

程序委員會意見:擬請院會將本案交財政委員會。

主席:請問院會,對本案照程序委員會意見處理,有無異議?(無)無異議,通過。

二十六、行政院函,為修正「行政院處務規程」部分條文及「行政院編制表」,請查照案。

程序委員會意見:擬請院會將本案交司法及法制委員會。

主席:請問院會,對本案照程序委員會意見處理,有無異議?(無)無異議,通過。

二十七、行政院函送「總統府軍人權益申訴事件處理辦法」,請查照案。

程序委員會意見:擬請院會將本案交司法及法制委員會。

主席:請問院會,對本案照程序委員會意見處理,有無異議?(無)無異議,通過。

二十八、行政院函,為修正「毒品之分級及品項」部分分級及品項,並自11473日生效,請查照案。

程序委員會意見:擬請院會將本案交司法及法制委員會。

主席:請問院會,對本案照程序委員會意見處理,有無異議?(無)無異議,通過。

二十九、行政院函,為修正「中華民國刑法第一百八十五條之三第一項第三款尿液確認檢驗判定檢出毒品品項及濃度值」,並自114712日生效,請查照案。

程序委員會意見:擬請院會將本案交司法及法制委員會。

主席:請問院會,對本案照程序委員會意見處理,有無異議?(無)無異議,通過。

三十、行政院函,為修正「陸海空軍刑法第五十四條第一項第三款尿液確認檢驗判定檢出毒品品項及濃度值」,並自114712日生效,請查照案。

程序委員會意見:擬請院會將本案交司法及法制、外交及國防兩委員會。

主席:請問院會,對本案照程序委員會意見處理,有無異議?(無)無異議,通過。

三十一、海洋委員會函送「中華民國(臺灣)政府與索馬利蘭共和國政府海巡合作協定」影本,請查照案。

程序委員會意見:擬請院會將本案交內政、外交及國防兩委員會。

主席:台灣民眾黨黨團提議本案改交內政、外交及國防兩委員會審查,請問院會,有無異議?(無)無異議,本案改交內政、外交及國防兩委員會審查。

三十二、海洋委員會函送「海洋保育法海洋庇護區申請案件收費標準」,請查照案。

程序委員會意見:擬請院會將本案交內政委員會。

主席:請問院會,對本案照程序委員會意見處理,有無異議?(無)無異議,通過。

三十三、海洋委員會函送「海洋庇護區劃定辦法」,請查照案。

程序委員會意見:擬請院會將本案交內政委員會。

主席:請問院會,對本案照程序委員會意見處理,有無異議?(無)無異議,通過。

三十四、海洋委員會函送「海洋庇護區之核心區從事科學研究監測或調查活動同意辦法」,請查照案。

程序委員會意見:擬請院會將本案交內政委員會。

主席:請問院會,對本案照程序委員會意見處理,有無異議?(無)無異議,通過。

三十五、海洋委員會函送「海洋保育法施行細則」,請查照案。

程序委員會意見:擬請院會將本案交內政委員會。

主席:請問院會,對本案照程序委員會意見處理,有無異議?(無)無異議,通過。

三十六、海洋委員會函送「海洋保育講習課程實施辦法」,請查照案。

程序委員會意見:擬請院會將本案交內政委員會。

主席:請問院會,對本案照程序委員會意見處理,有無異議?(無)無異議,通過。

三十七、海洋委員會函送「劃定海洋庇護區之核心區損失補償辦法」,請查照案。

程序委員會意見:擬請院會將本案交內政委員會。

主席:請問院會,對本案照程序委員會意見處理,有無異議?(無)無異議,通過。

三十八、海洋委員會函送「海洋委員會海洋保育審議會設置辦法」,請查照案。

程序委員會意見:擬請院會將本案交內政委員會。

主席:請問院會,對本案照程序委員會意見處理,有無異議?(無)無異議,通過。

三十九、海洋委員會函送「海洋保護區以外海洋其他有效保育措施之區域認定辦法」,請查照案。

程序委員會意見:擬請院會將本案交內政委員會。

主席:請問院會,對本案照程序委員會意見處理,有無異議?(無)無異議,通過。

四十、海洋委員會函送公告「海洋保育法第二十八條第三項之書面告知格式」,請查照案。

程序委員會意見:擬請院會將本案交內政委員會。

主席:請問院會,對本案照程序委員會意見處理,有無異議?(無)無異議,通過。

四十一、海洋委員會函送「海洋保育觀察員資格取得及管理辦法」,請查照案。

程序委員會意見:擬請院會將本案交內政委員會。

主席:請問院會,對本案照程序委員會意見處理,有無異議?(無)無異議,通過。

四十二、海洋委員會函送「海洋庇護區之緩衝區及永續利用區內申請許可辦法」,請查照案。

程序委員會意見:擬請院會將本案交內政委員會。

主席:請問院會,對本案照程序委員會意見處理,有無異議?(無)無異議,通過。

四十三、海洋委員會函送「海洋生物資源調查及保育措施執行辦法」,請查照案。

程序委員會意見:擬請院會將本案交內政委員會。

主席:請問院會,對本案照程序委員會意見處理,有無異議?(無)無異議,通過。

四十四、海洋委員會函送「海洋動物培育或野放執行人員教育訓練證書費收費標準」,請查照案。

程序委員會意見:擬請院會將本案交內政委員會。

主席:請問院會,對本案照程序委員會意見處理,有無異議?(無)無異議,通過。

四十五、海洋委員會函送「取締或舉發違反海洋保育法案件獎勵辦法」,請查照案。

程序委員會意見:擬請院會將本案交內政委員會。

主席:請問院會,對本案照程序委員會意見處理,有無異議?(無)無異議,通過。

四十六、海洋委員會、農業部函送「海洋生物復育措施辦理原則及實施辦法」,請查照案。

程序委員會意見:擬請院會將本案交內政、經濟兩委員會。

主席:請問院會,對本案照程序委員會意見處理,有無異議?(無)無異議,通過。

四十七、農業部函,為修正「政府部門執勤犬照護管理規則」第六條之一及第八條條文,請查照案。

程序委員會意見:擬請院會將本案交經濟委員會。

主席:請問院會,對本案照程序委員會意見處理,有無異議?(無)無異議,通過。

四十八、金融監督管理委員會函,為修正「公開發行公司財務報告及營運情形公告申報特殊適用範圍辦法」第三條條文,請查照案。

程序委員會意見:擬請院會將本案交財政委員會。

主席:請問院會,對本案照程序委員會意見處理,有無異議?(無)無異議,通過。

四十九、金融監督管理委員會函,為修正「住宅地震保險危險分散機制實施辦法」部分條文,請查照案。

程序委員會意見:擬請院會將本案交財政委員會。

主席:請問院會,對本案照程序委員會意見處理,有無異議?(無)無異議,通過。

五十、金融監督管理委員會函,為修正「金融消費者保護法第四條第二項授權規定」,請查照案。

程序委員會意見:擬請院會將本案交財政委員會。

主席:請問院會,對本案照程序委員會意見處理,有無異議?(無)無異議,通過。

五十一、財政部函,為修正「財政部國有財產署編制表」,請查照案。

程序委員會意見:擬請院會將本案交司法及法制、財政兩委員會。

主席:請問院會,對本案照程序委員會意見處理,有無異議?(無)無異議,通過。

五十二、教育部函,為修正「教保服務人員條例施行細則」第九條及第十二條條文,請查照案。

程序委員會意見:擬請院會將本案交教育及文化委員會。

主席:請問院會,對本案照程序委員會意見處理,有無異議?(無)無異議,通過。

五十三、教育部、原住民族委員會函,為修正「高級中等以下學校及幼兒園原住民族語師資培育及聘用辦法」,請查照案。

程序委員會意見:擬請院會將本案交教育及文化、內政兩委員會。

主席:請問院會,對本案照程序委員會意見處理,有無異議?(無)無異議,通過。

五十四、文化部函送「國家鐵道博物館籌備處門票收費標準」,請查照案。

程序委員會意見:擬請院會將本案交教育及文化委員會。

主席:請問院會,對本案照程序委員會意見處理,有無異議?(無)無異議,通過。

五十五、文化部函,為修正「文化創意產業發展法第十條之一檢舉案件處理及獎勵辦法」,請查照案。

程序委員會意見:擬請院會將本案交教育及文化委員會。

主席:請問院會,對本案照程序委員會意見處理,有無異議?(無)無異議,通過。

五十六、文化部函,為修正「古蹟修復及再利用辦法」第十一條條文,請查照案。

程序委員會意見:擬請院會將本案交教育及文化委員會。

主席:請問院會,對本案照程序委員會意見處理,有無異議?(無)無異議,通過。

五十七、文化部函,為修正「水下文化資產保護區劃設及管理辦法」第二十五條之六條文,請查照案。

程序委員會意見:擬請院會將本案交教育及文化委員會。

主席:請問院會,對本案照程序委員會意見處理,有無異議?(無)無異議,通過。

五十八、交通部、內政部函,為修正「違反道路交通管理事件統一裁罰基準及處理細則」第二條附表,並自114630日施行,請查照案。

程序委員會意見:擬請院會將本案交交通、內政兩委員會。

主席:請問院會,對本案照程序委員會意見處理,有無異議?(無)無異議,通過。

五十九、交通部、內政部函,為修正「道路交通標誌標線號誌設置規則」第一百七十條條文,請查照案。

程序委員會意見:擬請院會將本案交交通、內政兩委員會。

主席:請問院會,對本案照程序委員會意見處理,有無異議?(無)無異議,通過。

六十、數位發展部函,為修正「電信事業申請無線電頻率核配審查收費標準」,請查照案。

程序委員會意見:擬請院會將本案交交通委員會。

主席:請問院會,對本案照程序委員會意見處理,有無異議?(無)無異議,通過。

六十一、國家運輸安全調查委員會函,為修正「重大公路事故調查作業處理規則」部分條文,請查照案。

程序委員會意見:擬請院會將本案交交通委員會。

主席:請問院會,對本案照程序委員會意見處理,有無異議?(無)無異議,通過。

六十二、考試院、行政院函,為「公務人員安全及衛生防護辦法」名稱修正為「公務人員執行職務安全及衛生防護辦法」,並修正條文,請查照案。

程序委員會意見:擬請院會將本案交司法及法制委員會。

主席:請問院會,對本案照程序委員會意見處理,有無異議?(無)無異議,通過。

六十三、考試院、行政院函,為修正「各機關適用醫事人員人事條例職務一覽表」,請查照案。

程序委員會意見:擬請院會將本案交司法及法制委員會。

主席:請問院會,對本案照程序委員會意見處理,有無異議?(無)無異議,通過。

六十四、考試院、行政院函,為114515日修正「各機關學校聘僱人員離職給與辦法」第三條條文之施行日期,定自11471日施行,請查照案。

程序委員會意見:擬請院會將本案交司法及法制委員會。

主席:請問院會,對本案照程序委員會意見處理,有無異議?(無)無異議,通過。

六十五、環境部函,為廢止「水中生化需氧量檢測方法(NIEA W510.55B)」,請查照案。

程序委員會意見:擬請院會將本案交社會福利及衛生環境委員會。

主席:請問院會,對本案照程序委員會意見處理,有無異議?(無)無異議,通過。

六十六、環境部函送「排放管道中總碳氫化合物等自動檢測方法─線上火燄離子化偵測法(NIEA A723.77B)」,請查照案。

程序委員會意見:擬請院會將本案交社會福利及衛生環境委員會。

主席:請問院會,對本案照程序委員會意見處理,有無異議?(無)無異議,通過。

六十七、環境部函,為廢止「排放管道中總碳氫化合物等自動檢測方法─線上火燄離子化偵測法(NIEA A723.76B)」,請查照案。

程序委員會意見:擬請院會將本案交社會福利及衛生環境委員會。

主席:請問院會,對本案照程序委員會意見處理,有無異議?(無)無異議,通過。

六十八、環境部函送「水中生化需氧量檢測方法(NIEA W510.56B)」,請查照案。

程序委員會意見:擬請院會將本案交社會福利及衛生環境委員會。

主席:請問院會,對本案照程序委員會意見處理,有無異議?(無)無異議,通過。

六十九、環境部函,為修正「乾電池回收清除處理費費率」,請查照案。

程序委員會意見:擬請院會將本案交社會福利及衛生環境委員會。

主席:請問院會,對本案照程序委員會意見處理,有無異議?(無)無異議,通過。

七十、環境部函,為修正「容器回收清除處理費費率」公告事項第一項附表,請查照案。

程序委員會意見:擬請院會將本案交社會福利及衛生環境委員會。

主席:請問院會,對本案照程序委員會意見處理,有無異議?(無)無異議,通過。

七十一、環境部函,為修正「物品或其包裝容器及其應負回收清除處理責任之業者範圍」公告事項第六項、第六項之一及第一項表一、第二項表二,請查照案。

程序委員會意見:擬請院會將本案交社會福利及衛生環境委員會。

主席:請問院會,對本案照程序委員會意見處理,有無異議?(無)無異議,通過。

報告院會,第72案至第540案,請依序宣讀,其中第7283889091130132134149156177219225232457473481486529案,台灣民眾黨黨團提議改交審查;宣讀後,以上提案均改交相關委員會審查,其餘議案均照程序委員會意見通過。請問院會,有無異議?(無)無異議。宣讀後,通過。

請宣讀。

七十二、內政部函,為114年度中央政府總預算決議,檢送強化預售屋建案稽查及宣導書面報告,請查照案。

程序委員會意見:擬請院會將本案交內政委員會。

七十三、內政部函,為114年度中央政府總預算決議,檢送替代役備役召集初級救護員(EMT1)繼續教育訓練預算說明書面報告,請查照案。

程序委員會意見:擬請院會將本案交內政委員會。

七十四、內政部函,為114年度中央政府總預算決議,檢送督促需用機關及地方政府落實演訓召集書面報告,請查照案。

程序委員會意見:擬請院會將本案交內政委員會。

七十五、內政部函,為114年度中央政府總預算決議,檢送台中市烏日區前竹區段徵收開發案函轉臺中市政府暫緩執行之書面報告,請查照案。

程序委員會意見:擬請院會將本案交內政委員會。

七十六、內政部函,為114年度中央政府總預算決議,檢送國土管理署「下水道管理業務」項下「都市總合治水建設計畫」書面報告,請查照案。

程序委員會意見:擬請院會將本案交內政委員會。

七十七、內政部函,為114年度中央政府總預算決議,檢送設置公共服務設施臨時攤販集中場之辦理情形,請查照案。

程序委員會意見:擬請院會將本案交內政委員會。

七十八、內政部函,為114年度中央政府總預算決議,檢送歲出第7款第1項決議(十三)辦理情形,請查照案。

程序委員會意見:擬請院會將本案交內政委員會。

七十九、內政部函,為114年度中央政府總預算決議,檢送歲出第7款第1項決議(十八)書面報告,請查照案。

程序委員會意見:擬請院會將本案交內政委員會。

八十、內政部函,為114年度中央政府總預算決議,檢送減化非警勤務書面報告,請查照案。

程序委員會意見:擬請院會將本案交內政委員會。

八十一、內政部函,為114年度中央政府總預算決議,檢送歲出第7款第1項決議(四十二)(四十三)書面報告,請查照案。

程序委員會意見:擬請院會將本案交內政委員會。

八十二、內政部函,為114年度中央政府總預算決議,檢送整合國內現有資源加速高精地圖關鍵技術開發書面報告,請查照案。

程序委員會意見:擬請院會將本案交內政委員會。

八十三、內政部函,為114年度中央政府總預算決議,檢送強化預售屋建案稽查與宣導管理書面報告,請查照案。

程序委員會意見:擬請院會將本案交內政委員會。

八十四、內政部函,為114年度中央政府總預算決議,檢送強化預售屋建案稽查與違規態樣宣導書面報告,請查照案。

程序委員會意見:擬請院會將本案交內政委員會。

八十五、內政部函,為114年度中央政府總預算決議,檢送保障弱勢租屋具體改革措施書面報告,請查照案。

程序委員會意見:擬請院會將本案交內政委員會。

八十六、內政部函,為114年度中央政府總預算決議,檢送臺南市社會住宅執行情形之書面報告,請查照案。

程序委員會意見:擬請院會將本案交內政委員會。

八十七、內政部函,為114年度中央政府總預算決議,檢送推行300億元中央擴大租金補貼、租賃市場透明化及溢詐領機制書面報告,請查照案。

程序委員會意見:擬請院會將本案交內政委員會。

八十八、內政部函,為114年度中央政府總預算決議,檢送精進租金統計資訊專區書面報告,請查照案。

程序委員會意見:擬請院會將本案交內政委員會。

八十九、內政部函,為114年度中央政府總預算決議,檢送國土管理署「下水道業務管理」項下「污水下水道建設計畫」書面報告,請查照案。

程序委員會意見:擬請院會將本案交內政委員會。

九十、內政部函,為114年度中央政府總預算決議,檢送國土管理署「都市總合治水建設計畫」之「業務費─委辦費」書面報告,請查照案。

程序委員會意見:擬請院會將本案交內政委員會。

九十一、內政部函,為114年度中央政府總預算決議,檢送「都市總合治水建設計畫」之「設備投資」書面報告,請查照案。

程序委員會意見:擬請院會將本案交內政委員會。

九十二、內政部函,為114年度中央政府總預算決議,檢送警政署民眾對治安滿意度調查辦理情形書面報告,請查照案。

程序委員會意見:擬請院會將本案交內政委員會。

九十三、內政部函,為114年度中央政府總預算決議,檢送警政署精簡警察勤務及合理規範員警工時書面報告,請查照案。

程序委員會意見:擬請院會將本案交內政委員會。

九十四、內政部函,為114年度中央政府總預算決議,檢送警政署兒虐預防及案件調查書面報告,請查照案。

程序委員會意見:擬請院會將本案交內政委員會。

九十五、內政部函,為114年度中央政府總預算決議,檢送警政署精進民力任務隊編組訓練服勤中程計畫書面報告,請查照案。

程序委員會意見:擬請院會將本案交內政委員會。

九十六、內政部函,為114年度中央政府總預算決議,檢送警政署法治教育書面報告,請查照案。

程序委員會意見:擬請院會將本案交內政委員會。

九十七、內政部函,為114年度中央政府總預算決議,檢送警政署警察養成教育強化刑事訴訟法書面報告,請查照案。

程序委員會意見:擬請院會將本案交內政委員會。

九十八、內政部函,為114年度中央政府總預算決議,檢送中央警察大學「報考及應屆畢業生人數遞減原因檢討與策進案」書面報告,請查照案。

程序委員會意見:擬請院會將本案交內政委員會。

九十九、內政部函,為114年度中央政府總預算決議,檢送中央警察大學「報考人數下降及退學人數增加原因檢討與策進案」書面報告,請查照案。

程序委員會意見:擬請院會將本案交內政委員會。

一○○、內政部函,為114年度中央政府總預算決議,檢送中央警察大學「報考人數下降及退學人數增加原因檢討與策進案」之書面報告,請查照案。

程序委員會意見:擬請院會將本案交內政委員會。

一○一、內政部函,為114年度中央政府總預算決議,檢送中央警察大學「資訊軟硬體設備費預算編列檢討改善說明」書面報告,請查照案。

程序委員會意見:擬請院會將本案交內政委員會。

一○二、內政部函,為114年度中央政府總預算決議,檢送中央警察大學「針對新型態犯罪提升教學量能,持續培養優秀警察人才方案」書面報告,請查照案。

程序委員會意見:擬請院會將本案交內政委員會。

一○三、內政部函,為114年度中央政府總預算決議,檢送該部主管第5項決議()書面報告,請查照案。

程序委員會意見:擬請院會將本案交內政委員會。

一○四、內政部函,為114年度中央政府總預算決議,檢送該部主管第5項決議()書面報告,請查照案。

程序委員會意見:擬請院會將本案交內政委員會。

一○五、內政部函,為114年度中央政府總預算決議,檢送該部主管第5項決議()書面報告,請查照案。

程序委員會意見:擬請院會將本案交內政委員會。

一○六、內政部函,為114年度中央政府總預算決議,檢送該部主管第5項決議(十一)書面報告,請查照案。

程序委員會意見:擬請院會將本案交內政委員會。

一○七、內政部函,為114年度中央政府總預算決議,檢送該部主管第5項決議(十二)書面報告,請查照案。

程序委員會意見:擬請院會將本案交內政委員會。

一○八、內政部函,為114年度中央政府總預算決議,檢送該部主管第5項決議(十三)書面報告,請查照案。

程序委員會意見:擬請院會將本案交內政委員會。

一○九、內政部函,為114年度中央政府總預算決議,檢送該部主管第5項決議(十九)書面報告,請查照案。

程序委員會意見:擬請院會將本案交內政委員會。

一一○、內政部函,為114年度中央政府總預算決議,檢送該部主管第5項決議(二十)書面報告,請查照案。

程序委員會意見:擬請院會將本案交內政委員會。

一一一、內政部函,為114年度中央政府總預算決議,檢送該部主管第5項決議(二十一)書面報告,請查照案。

程序委員會意見:擬請院會將本案交內政委員會。

一一二、內政部函,為114年度中央政府總預算決議,檢送該部主管第5項決議(二十七)書面報告,請查照案。

程序委員會意見:擬請院會將本案交內政委員會。

一一三、內政部函,為114年度中央政府總預算決議,檢送該部主管第5項決議(二十八)(五十九)書面報告,請查照案。

程序委員會意見:擬請院會將本案交內政委員會。

一一四、內政部函,為114年度中央政府總預算決議,檢送該部主管第5項決議(三十七)書面報告,請查照案。

程序委員會意見:擬請院會將本案交內政委員會。

一一五、內政部函,為114年度中央政府總預算決議,檢送該部主管第5項決議(三十九)書面報告,請查照案。

程序委員會意見:擬請院會將本案交內政委員會。

一一六、內政部函,為114年度中央政府總預算決議,檢送該部主管第5項決議(四十五)書面報告,請查照案。

程序委員會意見:擬請院會將本案交內政委員會。

一一七、內政部函,為114年度中央政府總預算決議,檢送該部主管第5項決議(四十六)書面報告,請查照案。

程序委員會意見:擬請院會將本案交內政委員會。

一一八、內政部函,為114年度中央政府總預算決議,檢送該部主管第5項決議(四十八)書面報告,請查照案。

程序委員會意見:擬請院會將本案交內政委員會。

一一九、內政部函,為114年度中央政府總預算決議,檢送該部主管第7項決議()書面報告,請查照案。

程序委員會意見:擬請院會將本案交內政委員會。

一二○、內政部函,為114年度中央政府總預算決議,檢送該部主管第7項決議()書面報告,請查照案。

程序委員會意見:擬請院會將本案交內政委員會。

一二一、內政部函,為114年度中央政府總預算決議,檢送該部主管第7項決議()書面報告,請查照案。

程序委員會意見:擬請院會將本案交內政委員會。

一二二、內政部函,為114年度中央政府總預算決議,檢送該部主管第7項決議(十二)書面報告,請查照案。

程序委員會意見:擬請院會將本案交內政委員會。

一二三、內政部函,為114年度中央政府總預算決議,檢送該部主管第7項決議(十四)書面報告,請查照案。

程序委員會意見:擬請院會將本案交內政委員會。

一二四、內政部函,為114年度中央政府總預算決議,檢送該部主管第7項決議(十六)書面報告,請查照案。

程序委員會意見:擬請院會將本案交內政委員會。

一二五、內政部函,為114年度中央政府總預算決議,檢送該部主管第7項決議(十九)書面報告,請查照案。

程序委員會意見:擬請院會將本案交內政委員會。

一二六、內政部函,為114年度中央政府總預算決議,檢送該部主管第7項決議(二十)書面報告,請查照案。

程序委員會意見:擬請院會將本案交內政委員會。

一二七、內政部函,為114年度中央政府總預算決議,檢送中央警察大學「報名、應屆畢業生人數遞減及112年度退學人數攀升原因檢討與策進案」書面報告,請查照案。

程序委員會意見:擬請院會將本案交內政委員會。

一二八、內政部函,為114年度中央政府總預算決議,檢送防止移工失聯政策書面報告,請查照案。

程序委員會意見:擬請院會將本案交內政委員會。

一二九、內政部函,為114年度中央政府總預算決議,檢送輔導威權象徵清除及社會溝通規劃辦理情形書面報告,請查照案。

程序委員會意見:擬請院會將本案交內政委員會。

一三○、內政部函,為114年度中央政府總預算決議,檢送房屋租賃糾紛設立統一諮詢窗口,請查照案。

程序委員會意見:擬請院會將本案交內政委員會。

一三一、內政部函,為114年度中央政府總預算決議,檢送中央警察大學「學生(員)獎懲規則及組織法修正草案辦理情形」書面報告,請查照案。

程序委員會意見:擬請院會將本案交內政委員會。

一三二、內政部函,為114年度中央政府總預算決議,檢送新住民事務中央三級行政機關籌備進度書面報告,請查照案。

程序委員會意見:擬請院會將本案交內政委員會。

一三三、內政部函,為114年度中央政府總預算決議,檢送該部主管第1項決議(二十四)書面報告,請查照案。

程序委員會意見:擬請院會將本案交內政委員會。

一三四、內政部函,為114年度中央政府總預算決議,檢送該部第1目「水電費」預算編列說明書面報告,請查照案。

程序委員會意見:擬請院會將本案交內政委員會。

一三五、內政部函,為114年度中央政府總預算決議,檢送研議保障原住民投票秘密書面報告,請查照案。

程序委員會意見:擬請院會將本案交內政委員會。

一三六、內政部函,為114年度中央政府總預算決議,檢送該部主管第1項決議(三十二)書面報告,請查照案。

程序委員會意見:擬請院會將本案交內政委員會。

一三七、內政部函,為114年度中央政府總預算決議,檢送出國考察日本之考察事項及重點規劃書面報告,請查照案。

程序委員會意見:擬請院會將本案交內政委員會。

一三八、內政部函,為114年度中央政府總預算決議,檢送提升財團法人威權統治時期國家不法行為被害者權利回復基金會辦理賠償效率案書面報告,請查照案。

程序委員會意見:擬請院會將本案交內政委員會。

一三九、內政部函,為114年度中央政府總預算決議,檢送提升財團法人威權統治時期國家不法行為被害者權利回復基金會辦理賠償效率案之書面報告,請查照案。

程序委員會意見:擬請院會將本案交內政委員會。

一四○、內政部函,為114年度中央政府總預算決議,檢送該部主管第1項決議(三十九)書面報告,請查照案。

程序委員會意見:擬請院會將本案交內政委員會。

一四一、內政部函,為114年度中央政府總預算決議,檢送該部主管第1項決議(四十一)書面報告,請查照案。

程序委員會意見:擬請院會將本案交內政委員會。

一四二、內政部函,為114年度中央政府總預算決議,檢送歲出第7款第1項決議(四十四)書面報告,請查照案。

程序委員會意見:擬請院會將本案交內政委員會。

一四三、內政部函,為114年度中央政府總預算決議,檢送海域測繪圖資建置及應用推廣情形書面報告,請查照案。

程序委員會意見:擬請院會將本案交內政委員會。

一四四、內政部函,為114年度中央政府總預算決議,檢送智慧三維測繪技術研發及應用推廣計畫精進書面報告,請查照案。

程序委員會意見:擬請院會將本案交內政委員會。

一四五、內政部函,為114年度中央政府總預算決議,檢送未辦繼承登記土地及建物管理系統經費增列說明書面報告,請查照案。

程序委員會意見:擬請院會將本案交內政委員會。

一四六、內政部函,為114年度中央政府總預算決議,檢送替代役演訓召集改善措施書面報告,請查照案。

程序委員會意見:擬請院會將本案交內政委員會。

一四七、內政部函,為114年度中央政府總預算決議,檢送考察新加坡兵役制度及民防訓練體系等所需經費之書面報告,請查照案。

程序委員會意見:擬請院會將本案交內政委員會。

一四八、內政部函,為114年度中央政府總預算決議,檢送歲出第7款第1項決議(六十八)書面報告,請查照案。

程序委員會意見:擬請院會將本案交內政委員會。

一四九、內政部函,為114年度中央政府總預算決議,檢送國土管理署推動租屋市場透明化書面報告,請查照案。

程序委員會意見:擬請院會將本案交內政委員會。

一五○、內政部函,為114年度中央政府總預算決議,檢送國土管理署「下水道管理業務」項下「基本行政工作維持」之書面報告,請查照案。

程序委員會意見:擬請院會將本案交內政委員會。

一五一、內政部函,為114年度中央政府總預算決議,檢送警政署防制與識別網路詐騙執行情形書面報告,請查照案。

程序委員會意見:擬請院會將本案交內政委員會。

一五二、內政部函,為114年度中央政府總預算決議,檢送檢討加強地下水監測網絡書面報告,請查照案。

程序委員會意見:擬請院會將本案交內政委員會。

一五三、內政部函,為114年度中央政府總預算決議,檢送委託辦理不動產經紀營業員登錄及發證撙節支用之說明,請查照案。

程序委員會意見:擬請院會將本案交內政委員會。

一五四、內政部函,為114年度中央政府總預算決議,檢送113年度不動產智慧決策系統建置計畫預算執行與電腦大量估價模型整體精準度仍未符國際規範標準書面報告,請查照案。

程序委員會意見:擬請院會將本案交內政委員會。

一五五、內政部函,為114年度中央政府總預算決議,檢送應用電腦大量估價作業系統書面報告,請查照案。

程序委員會意見:擬請院會將本案交內政委員會。

一五六、內政部函,為114年度中央政府總預算決議,檢送社宅需求登記平台之可行性書面報告,請查照案。

程序委員會意見:擬請院會將本案交內政委員會。

一五七、內政部函,為114年度中央政府總預算決議,檢送國土管理署「營建管理與城鄉行政」中「設備及投資」預算執行檢討書面報告,請查照案。

程序委員會意見:擬請院會將本案交內政委員會。

一五八、內政部函,為114年度中央政府總預算決議,檢送歲出第7款第3項決議(十一)(十二)書面報告,請查照案。

程序委員會意見:擬請院會將本案交內政委員會。

一五九、內政部函,為114年度中央政府總預算決議,檢送該部主管第5項決議()書面報告,請查照案。

程序委員會意見:擬請院會將本案交內政委員會。

一六○、內政部函,為114年度中央政府總預算決議,檢送該部主管第5項決議(十五)書面報告,請查照案。

程序委員會意見:擬請院會將本案交內政委員會。

一六一、內政部函,為114年度中央政府總預算決議,檢送該部主管第5項決議(十七)書面報告,請查照案。

程序委員會意見:擬請院會將本案交內政委員會。

一六二、內政部函,為114年度中央政府總預算決議,檢送該部主管第7項決議()書面報告,請查照案。

程序委員會意見:擬請院會將本案交內政委員會。

一六三、內政部函,為114年度中央政府總預算決議,檢送該部主管第7項決議()書面報告,請查照案。

程序委員會意見:擬請院會將本案交內政委員會。

一六四、內政部函,為114年度中央政府總預算決議,檢送該部主管第7項決議()書面報告,請查照案。

程序委員會意見:擬請院會將本案交內政委員會。

一六五、內政部函,為114年度中央政府總預算決議,檢送該部主管第7項決議(十一)書面報告,請查照案。

程序委員會意見:擬請院會將本案交內政委員會。

一六六、內政部函,為114年度中央政府總預算決議,檢送該部主管第7項決議(十三)書面報告,請查照案。

程序委員會意見:擬請院會將本案交內政委員會。

一六七、原住民族委員會函,為114年度中央政府總預算決議,檢送該會決議(三十五)書面報告,請查照案。

程序委員會意見:擬請院會將本案交內政委員會。

一六八、海洋委員會函,為114年度中央政府總預算決議,檢送海巡署「國家中山科學研究院研發鎮海火箭彈系統相關教育訓練及使用作業程序」書面報告,請查照案。

程序委員會意見:擬請院會將本案交內政委員會。

一六九、海洋委員會函,為114年度中央政府總預算決議,檢送海巡署「中國籍船隻侵犯我國海域之嚇阻機制」書面報告,請查照案。

程序委員會意見:擬請院會將本案交內政委員會。

一七○、海洋委員會函,為114年度中央政府總預算決議,檢送海巡署「海巡節設立表揚儀式、頒發特殊慰勞金」書面報告,請查照案。

程序委員會意見:擬請院會將本案交內政委員會。

一七一、海洋委員會函,為114年度中央政府總預算決議,檢送海巡署「招募人力方式並檢討海巡軍職待遇福利」之書面報告,請查照案。

程序委員會意見:擬請院會將本案交內政委員會。

一七二、海洋委員會函,為114年度中央政府總預算決議,檢送海巡署「擴大船艦規模之碼頭整建規劃」書面報告,請查照案。

程序委員會意見:擬請院會將本案交內政委員會。

一七三、海洋委員會函,為114年度中央政府總預算決議,檢送海巡署「有效人力增長策略」書面報告,請查照案。

程序委員會意見:擬請院會將本案交內政委員會。

一七四、海洋委員會函,為114年度中央政府總預算決議,檢送海巡署「積極改善人員外語能力」書面報告,請查照案。

程序委員會意見:擬請院會將本案交內政委員會。

一七五、海洋委員會函,為114年度中央政府總預算決議,檢送海巡署「支應性別平等及性騷擾防治相關經費酬金」書面報告,請查照案。

程序委員會意見:擬請院會將本案交內政委員會。

一七六、海洋委員會函,為114年度中央政府總預算決議,檢送海巡署「落實層級負責概念、以輔訪替代督導」之書面報告,請查照案。

程序委員會意見:擬請院會將本案交內政委員會。

一七七、海洋委員會函,為114年度中央政府總預算決議,檢送海巡署「無人機驗收作業延遲檢討」書面報告,請查照案。

程序委員會意見:擬請院會將本案交內政委員會。

一七八、海洋委員會函,為114年度中央政府總預算決議,檢送海巡署「節能減碳之積極作為」書面報告,請查照案。

程序委員會意見:擬請院會將本案交內政委員會。

一七九、海洋委員會函,為114年度中央政府總預算決議,檢送海巡署「加強新二代招募計畫之可行性」書面報告,請查照案。

程序委員會意見:擬請院會將本案交內政委員會。

一八○、海洋委員會函,為114年度中央政府總預算決議,檢送海巡署「查緝走私電子煙成效」書面報告,請查照案。

程序委員會意見:擬請院會將本案交內政委員會。

一八一、海洋委員會函,為114年度中央政府總預算決議,檢送海巡署「0214專案新購密錄器籌補情形及錄影時間等資料」書面報告,請查照案。

程序委員會意見:擬請院會將本案交內政委員會。

一八二、海洋委員會函,為114年度中央政府總預算決議,檢送海巡署「偵搜犬區隊犬隻數量與年度編列預算顯有比例不當問題」之書面報告,請查照案。

程序委員會意見:擬請院會將本案交內政委員會。

一八三、海洋委員會函,為114年度中央政府總預算決議,檢送海巡署「特勤隊擴編人員甄補進度」書面報告,請查照案。

程序委員會意見:擬請院會將本案交內政委員會。

一八四、海洋委員會函,為114年度中央政府總預算決議,檢送海巡署「鎮海火箭彈存放地點安全疑慮」書面報告,請查照案。

程序委員會意見:擬請院會將本案交內政委員會。

一八五、海洋委員會函,為114年度中央政府總預算決議,檢送海巡署「無人船科技可行性評估」書面報告,請查照案。

程序委員會意見:擬請院會將本案交內政委員會。

一八六、海洋委員會函,為114年度中央政府總預算決議,檢送海巡署「檢討現行巡防偵測設備及人員配置狀況」書面報告,請查照案。

程序委員會意見:擬請院會將本案交內政委員會。

一八七、海洋委員會函,為114年度中央政府總預算決議,檢送海巡署「王功安檢所等2處基層廳舍新整建計畫」書面報告,請查照案。

程序委員會意見:擬請院會將本案交內政委員會。

一八八、海洋委員會函,為114年度中央政府總預算決議,檢送海巡署「四草漁港安檢所等3處基層廳舍新整建計畫」書面報告,請查照案。

程序委員會意見:擬請院會將本案交內政委員會。

一八九、海洋委員會函,為114年度中央政府總預算決議,檢送海巡署「金樽安檢所基層廳舍新整建計畫」書面報告,請查照案。

程序委員會意見:擬請院會將本案交內政委員會。

一九○、海洋委員會函,為114年度中央政府總預算決議,檢送海巡署「0214專案新購密錄器籌補情形」書面報告,請查照案。

程序委員會意見:擬請院會將本案交內政委員會。

一九一、海洋委員會函,為114年度中央政府總預算決議,檢送海巡署「東沙營區專案工程進度」書面報告,請查照案。

程序委員會意見:擬請院會將本案交內政委員會。

一九二、海洋委員會函,為114年度中央政府總預算決議,檢送海巡署「檢討執法作業程序及籌補偵蒐裝備規劃」書面報告,請查照案。

程序委員會意見:擬請院會將本案交內政委員會。

一九三、海洋委員會函,為114年度中央政府總預算決議,檢送海巡署「113年度交通及運輸設備預算執行問題」書面報告,請查照案。

程序委員會意見:擬請院會將本案交內政委員會。

一九四、海洋委員會函,為114年度中央政府總預算決議,檢送海洋保育署「我國海洋污染清除策略之再精進」書面報告,請查照案。

程序委員會意見:擬請院會將本案交內政委員會。

一九五、海洋委員會函,為114年度中央政府總預算決議,檢送海洋保育署「污染防治潔淨海洋計畫」書面報告,請查照案。

程序委員會意見:擬請院會將本案交內政委員會。

一九六、海洋委員會函,為114年度中央政府總預算決議,檢送海洋保育署「海洋保育法相關子法研議進度」書面報告,請查照案。

程序委員會意見:擬請院會將本案交內政委員會。

一九七、海洋委員會函,為114年度中央政府總預算決議,檢送海洋保育署「辦理離島海漂(底)垃圾清除工作補助執行率」書面報告,請查照案。

程序委員會意見:擬請院會將本案交內政委員會。

一九八、海洋委員會函,為114年度中央政府總預算決議,檢送海洋保育署「如何提升海洋保護區管理成效」書面報告,請查照案。

程序委員會意見:擬請院會將本案交內政委員會。

一九九、海洋委員會函,為114年度中央政府總預算決議,檢送國家海洋研究院「我國海洋能發展現況及未來發展對策」書面報告,請查照案。

程序委員會意見:擬請院會將本案交內政委員會。

二○○、海洋委員會函,為114年度中央政府總預算決議,檢送國家海洋研究院「建構國家調查研究船隊規劃」書面報告,請查照案。

程序委員會意見:擬請院會將本案交內政委員會。

二○一、海洋委員會函,為114年度中央政府總預算決議,檢送國家海洋研究院「提升國家船模實驗室多功能水槽建置計畫進度」書面報告,請查照案。

程序委員會意見:擬請院會將本案交內政委員會。

二○二、海洋委員會函,為114年度中央政府總預算決議,檢送國家海洋研究院「黑潮所衍生之海流發電及波浪發電設施之規劃進度」書面報告,請查照案。

程序委員會意見:擬請院會將本案交內政委員會。

二○三、海洋委員會函,為114年度中央政府總預算決議,檢送國家海洋研究院「為確保研究資源能有效支持國家海洋發展目標」之書面報告,請查照案。

程序委員會意見:擬請院會將本案交內政委員會。

二○四、海洋委員會函,為114年度中央政府總預算決議,檢送國家海洋研究院「國家全海域基礎調查與海洋大數據建置計畫」書面報告,請查照案。

程序委員會意見:擬請院會將本案交內政委員會。

二○五、海洋委員會函,為114年度中央政府總預算決議,檢送國家海洋研究院「全國海岸傳統地名及海洋文化調查研究納入原住民傳統知識研究,並協助教育推廣」之書面報告,請查照案。

程序委員會意見:擬請院會將本案交內政委員會。

二○六、海洋委員會函,為114年度中央政府總預算決議,檢送國家海洋研究院「NODASS使用率原訂目標及達成情況」之書面報告,請查照案。

程序委員會意見:擬請院會將本案交內政委員會。

二○七、海洋委員會函,為114年度中央政府總預算決議,檢送國家海洋研究院「馬祖海域地形與環境調查計畫執行效益加強說明」書面報告,請查照案。

程序委員會意見:擬請院會將本案交內政委員會。

二○八、海洋委員會函,為114年度中央政府總預算決議,檢送國家海洋研究院「臺灣及南海海洋數位孿生發展計畫新增列宣導費」之書面報告,請查照案。

程序委員會意見:擬請院會將本案交內政委員會。

二○九、海洋委員會函,為114年度中央政府總預算決議,檢送國家海洋研究院「建置沿近岸有害弧菌及總菌濃度自動監測系統」書面報告,請查照案。

程序委員會意見:擬請院會將本案交內政委員會。

二一○、海洋委員會函,為114年度中央政府總預算決議,檢送國家海洋研究院「114年度海洋生態國際合作研究及出國計畫規劃」之書面報告,請查照案。

程序委員會意見:擬請院會將本案交內政委員會。

二一一、海洋委員會函,為114年度中央政府總預算決議,檢送國家海洋研究院「黑潮示範電廠暨百瓩黑潮發電商轉原型機研製計畫檢討」書面報告,請查照案。

程序委員會意見:擬請院會將本案交內政委員會。

二一二、海洋委員會函,為114年度中央政府總預算決議,檢送國家海洋研究院「國家船模實驗室多功能水槽建置計畫財務規劃及政策目標」書面報告,請查照案。

程序委員會意見:擬請院會將本案交內政委員會。

二一三、海洋委員會函,為114年度中央政府總預算決議,檢送國家海洋研究院「國家船模實驗室多功能水槽建置計畫精進工程進度管控」書面報告,請查照案。

程序委員會意見:擬請院會將本案交內政委員會。

二一四、海洋委員會函,為114年度中央政府總預算決議,檢送國家海洋研究院「海洋基礎資料調查船興建計畫113年度預算檢討」書面報告,請查照案。

程序委員會意見:擬請院會將本案交內政委員會。

二一五、國防部函,為114年度中央政府總預算決議,檢送陸軍司令部「訓練設施工程」書面報告,請查照案。

程序委員會意見:擬請院會將本案交外交及國防委員會。

二一六、財政部函,為114年度中央政府總預算決議,檢送歲出部分第10款第1項決議第17項對公教人員保險養老給付補助110年度至114年度不減反增情形書面報告,請查照案。

程序委員會意見:擬請院會將本案交財政委員會。

二一七、財政部函,為114年度中央政府總預算決議,檢送歲出部分第10款第1項決議第22項檢討調整年度個人綜合所得稅免稅額書面報告,請查照案。

程序委員會意見:擬請院會將本案交財政委員會。

二一八、財政部函,為114年度中央政府總預算決議,檢送歲出部分第10款第1項決議第23項提高幼兒學前特別扣除額書面報告,請查照案。

程序委員會意見:擬請院會將本案交財政委員會。

二一九、財政部函,為114年度中央政府總預算決議,檢送歲出部分第10款第1項決議第24項關稅變動策略及協助降低衝擊措施書面報告,請查照案。

程序委員會意見:擬請院會將本案交財政委員會。

二二○、財政部函,為114年度中央政府總預算決議,檢送歲出部分第10款第1項決議第27項網路平臺暫停廣告投放辦理情形之說明,請查照案。

程序委員會意見:擬請院會將本案交財政委員會。

二二一、財政部函,為114年度中央政府總預算決議,檢送歲出部分第10款第3項決議第15項賦稅署身心障礙者免徵使用牌照稅精進措施書面報告,請查照案。

程序委員會意見:擬請院會將本案交財政委員會。

二二二、財政部函,為114年度中央政府總預算決議,檢送歲出部分第10款第3項決議第19項賦稅署促進離島地區產業發展減徵營利事業所得稅之可行性書面報告,請查照案。

程序委員會意見:擬請院會將本案交財政委員會。

二二三、財政部函,為114年度中央政府總預算決議,檢送歲出部分第10款第3項決議第20項賦稅署調整綜合所得稅免稅額及相關扣除額政策方向辦理情形書面報告,請查照案。

程序委員會意見:擬請院會將本案交財政委員會。

二二四、財政部函,為114年度中央政府總預算決議,檢送歲出部分第10款第3項決議第21項賦稅署遺產及贈與稅稅率檢討書面報告,請查照案。

程序委員會意見:擬請院會將本案交財政委員會。

二二五、財政部函,為114年度中央政府總預算決議,檢送歲出部分第10款第3項決議第22項賦稅署囤房稅2.0新制之全國宣導、輔導計畫書面報告,請查照案。

程序委員會意見:擬請院會將本案交財政委員會。

二二六、財政部函,為114年度中央政府總預算決議,檢送歲出部分第10款第3項決議第25項賦稅署汽機車貨物稅、印花稅及娛樂稅稅制(政)檢討書面報告,請查照案。

程序委員會意見:擬請院會將本案交財政委員會。

二二七、財政部函,為114年度中央政府總預算決議,檢送歲出部分第10款第3項決議第30項賦稅署身心障礙者免徵使用牌照稅精進措施書面報告,請查照案。

程序委員會意見:擬請院會將本案交財政委員會。

二二八、財政部函,為114年度中央政府總預算決議,檢送歲出部分第10款第3項決議第31項賦稅署稅務違章案件落實合義務性裁量書面報告,請查照案。

程序委員會意見:擬請院會將本案交財政委員會。

二二九、財政部函,為114年度中央政府總預算決議,檢送歲出部分第10款第3項決議第35項賦稅署檢討相關免稅額、扣除額及課稅級距調整機制書面報告,請查照案。

程序委員會意見:擬請院會將本案交財政委員會。

二三○、財政部函,為114年度中央政府總預算決議,檢送歲出部分第10款第3項決議第37項賦稅署114年度中央政府總預算案遺產稅及贈與稅預算編列原則檢討書面報告,請查照案。

程序委員會意見:擬請院會將本案交財政委員會。

二三一、財政部函,為114年度中央政府總預算決議,檢送歲出部分第10款第7項決議第2項中區國稅局加速審理復查案件及精進原查核定品質書面報告,請查照案。

程序委員會意見:擬請院會將本案交財政委員會。

二三二、財政部函,為114年度中央政府總預算決議,檢送歲出部分第10款第9項決議第12項臺灣加入CPTPP調降車輛關稅之關稅預估及產業影響書面報告,請查照案。

程序委員會意見:擬請院會將本案交財政委員會。

二三三、財政部函,為114年度中央政府總預算決議,檢送歲出部分第10款第9項決議第20項次世代人工智慧輔助緝私計畫導入生成式AI技術之書面報告,請查照案。

程序委員會意見:擬請院會將本案交財政委員會。

二三四、金融監督管理委員會函,為114年度中央政府總預算決議,檢送該會主管第1項決議(十四)書面報告,請查照案。

程序委員會意見:擬請院會將本案交財政委員會。

二三五、金融監督管理委員會函,為114年度中央政府總預算決議,檢送該會主管第1項決議(十六)書面報告,請查照案。

程序委員會意見:擬請院會將本案交財政委員會。

二三六、金融監督管理委員會函,為114年度中央政府總預算決議,檢送該會主管第1項決議(十九)書面報告,請查照案。

程序委員會意見:擬請院會將本案交財政委員會。

二三七、金融監督管理委員會函,為114年度中央政府總預算決議,檢送該會主管第1項決議(二十)書面報告,請查照案。

程序委員會意見:擬請院會將本案交財政委員會。

二三八、金融監督管理委員會函,為114年度中央政府總預算決議,檢送該會主管第1項決議(二十三)書面報告,請查照案。

程序委員會意見:擬請院會將本案交財政委員會。

二三九、金融監督管理委員會函,為114年度中央政府總預算決議,檢送該會主管第1項決議(二十四)書面報告,請查照案。

程序委員會意見:擬請院會將本案交財政委員會。

二四○、金融監督管理委員會函,為114年度中央政府總預算決議,檢送該會主管第1項決議(二十七)書面報告,請查照案。

程序委員會意見:擬請院會將本案交財政委員會。

二四一、金融監督管理委員會函,為114年度中央政府總預算決議,檢送該會主管第1項決議(二十八)書面報告,請查照案。

程序委員會意見:擬請院會將本案交財政委員會。

二四二、金融監督管理委員會函,為114年度中央政府總預算決議,檢送該會主管第1項決議(二十九)書面報告,請查照案。

程序委員會意見:擬請院會將本案交財政委員會。

二四三、金融監督管理委員會函,為114年度中央政府總預算決議,檢送該會主管第1項決議(三十)書面報告,請查照案。

程序委員會意見:擬請院會將本案交財政委員會。

二四四、金融監督管理委員會函,為114年度中央政府總預算決議,檢送該會主管第1項決議(三十三)書面報告,請查照案。

程序委員會意見:擬請院會將本案交財政委員會。

二四五、金融監督管理委員會函,為114年度中央政府總預算決議,檢送該會主管第1項決議(四十)書面報告,請查照案。

程序委員會意見:擬請院會將本案交財政委員會。

二四六、金融監督管理委員會函,為114年度中央政府總預算決議,檢送該會主管第1項決議(四十二)書面報告,請查照案。

程序委員會意見:擬請院會將本案交財政委員會。

二四七、金融監督管理委員會函,為114年度中央政府總預算決議,檢送該會主管第1項決議(四十三)書面報告,請查照案。

程序委員會意見:擬請院會將本案交財政委員會。

二四八、金融監督管理委員會函,為114年度中央政府總預算決議,檢送該會主管第2項決議(十一)書面報告,請查照案。

程序委員會意見:擬請院會將本案交財政委員會。

二四九、金融監督管理委員會函,為114年度中央政府總預算決議,檢送該會主管第2項決議(十二)書面報告,請查照案。

程序委員會意見:擬請院會將本案交財政委員會。

二五○、金融監督管理委員會函,為114年度中央政府總預算決議,檢送該會主管第2項決議(十五)書面報告,請查照案。

程序委員會意見:擬請院會將本案交財政委員會。

二五一、金融監督管理委員會函,為114年度中央政府總預算決議,檢送該會主管第2項決議(十七)書面報告,請查照案。

程序委員會意見:擬請院會將本案交財政委員會。

二五二、金融監督管理委員會函,為114年度中央政府總預算決議,檢送該會主管第2項決議(十八)書面報告,請查照案。

程序委員會意見:擬請院會將本案交財政委員會。

二五三、金融監督管理委員會函,為114年度中央政府總預算決議,檢送該會主管第2項決議(二十一)書面報告,請查照案。

程序委員會意見:擬請院會將本案交財政委員會。

二五四、金融監督管理委員會函,為114年度中央政府總預算決議,檢送該會主管第2項決議(二十五)書面報告,請查照案。

程序委員會意見:擬請院會將本案交財政委員會。

二五五、金融監督管理委員會函,為114年度中央政府總預算決議,檢送該會主管第2項決議(二十六)書面報告,請查照案。

程序委員會意見:擬請院會將本案交財政委員會。

二五六、金融監督管理委員會函,為114年度中央政府總預算決議,檢送該會主管第3項決議(十三)書面報告,請查照案。

程序委員會意見:擬請院會將本案交財政委員會。

二五七、金融監督管理委員會函,為114年度中央政府總預算決議,檢送該會主管第3項決議(十四)書面報告,請查照案。

程序委員會意見:擬請院會將本案交財政委員會。

二五八、金融監督管理委員會函,為114年度中央政府總預算決議,檢送該會主管第3項決議(十七)書面報告,請查照案。

程序委員會意見:擬請院會將本案交財政委員會。

二五九、金融監督管理委員會函,為114年度中央政府總預算決議,檢送該會主管第3項決議(二十四)書面報告,請查照案。

程序委員會意見:擬請院會將本案交財政委員會。

二六○、金融監督管理委員會函,為114年度中央政府總預算決議,檢送該會主管第3項決議(二十五)書面報告,請查照案。

程序委員會意見:擬請院會將本案交財政委員會。

二六一、金融監督管理委員會函,為114年度中央政府總預算決議,檢送該會主管第3項決議(二十六)書面報告,請查照案。

程序委員會意見:擬請院會將本案交財政委員會。

二六二、金融監督管理委員會函,為114年度中央政府總預算決議,檢送該會主管第4項決議()書面報告,請查照案。

程序委員會意見:擬請院會將本案交財政委員會。

二六三、金融監督管理委員會函,為114年度中央政府總預算決議,檢送該會主管第4項決議()書面報告,請查照案。

程序委員會意見:擬請院會將本案交財政委員會。

二六四、金融監督管理委員會函,為114年度中央政府總預算決議,檢送該會主管第4項決議()書面報告,請查照案。

程序委員會意見:擬請院會將本案交財政委員會。

二六五、金融監督管理委員會函,為114年度中央政府總預算決議,檢送該會主管第5項決議()書面報告,請查照案。

程序委員會意見:擬請院會將本案交財政委員會。

二六六、金融監督管理委員會函,為114年度中央政府總預算決議,檢送該會主管第5項決議()書面報告,請查照案。

程序委員會意見:擬請院會將本案交財政委員會。

二六七、金融監督管理委員會函,為114年度中央政府總預算決議,檢送該會主管第5項決議()書面報告,請查照案。

程序委員會意見:擬請院會將本案交財政委員會。

二六八、金融監督管理委員會函,為114年度中央政府總預算決議,檢送該會主管第5項決議(十一)書面報告,請查照案。

程序委員會意見:擬請院會將本案交財政委員會。

二六九、金融監督管理委員會函,為114年度中央政府總預算決議,檢送該會主管第5項決議(十二)書面報告,請查照案。

程序委員會意見:擬請院會將本案交財政委員會。

二七○、金融監督管理委員會函,為114年度中央政府總預算決議,檢送該會主管第5項決議(十三)書面報告,請查照案。

程序委員會意見:擬請院會將本案交財政委員會。

二七一、金融監督管理委員會函,為114年度中央政府總預算決議,檢送該會主管第5項決議(十四)書面報告,請查照案。

程序委員會意見:擬請院會將本案交財政委員會。

二七二、金融監督管理委員會函,為114年度中央政府總預算決議,檢送該會主管第5項決議(十五)書面報告,請查照案。

程序委員會意見:擬請院會將本案交財政委員會。

二七三、金融監督管理委員會函,為114年度中央政府總預算決議,檢送該會主管第5項決議(十六)書面報告,請查照案。

程序委員會意見:擬請院會將本案交財政委員會。

二七四、行政院主計總處函,為114年度中央政府總預算決議,檢送經費流用上限從20%調降至5%可行性研究報告,請查照案。

程序委員會意見:擬請院會將本案交財政委員會。

二七五、行政院主計總處函,為114年度中央政府總預算決議,檢送歲出第2款第2項決議(二十二)(二十五)書面報告,請查照案。

程序委員會意見:擬請院會將本案交財政委員會。

二七六、行政院主計總處函,為114年度中央政府總預算決議,檢送節能用電計畫書面報告,請查照案。

程序委員會意見:擬請院會將本案交財政委員會。

二七七、教育部函,為114年度中央政府總預算決議,檢送該部決議(九十二)書面報告,請查照案。

程序委員會意見:擬請院會將本案交教育及文化委員會。

二七八、教育部函,為114年度中央政府總預算決議,檢送該部決議(一二○)書面報告,請查照案。

程序委員會意見:擬請院會將本案交教育及文化委員會。

二七九、教育部函,為114年度中央政府總預算決議,檢送體育署決議()書面報告,請查照案。

程序委員會意見:擬請院會將本案交教育及文化委員會。

二八○、教育部函,為114年度中央政府總預算決議,檢送體育署決議(二十二)書面報告,請查照案。

程序委員會意見:擬請院會將本案交教育及文化委員會。

二八一、教育部函,為114年度中央政府總預算決議,檢送體育署決議(三十七)書面報告,請查照案。

程序委員會意見:擬請院會將本案交教育及文化委員會。

二八二、教育部函,為114年度中央政府總預算決議,檢送國家圖書館決議()書面報告,請查照案。

程序委員會意見:擬請院會將本案交教育及文化委員會。

二八三、教育部函,為114年度中央政府總預算決議,檢送國家教育研究院決議()書面報告,請查照案。

程序委員會意見:擬請院會將本案交教育及文化委員會。

二八四、教育部函,為114年度中央政府總預算決議,檢送國家教育研究院決議()書面報告,請查照案。

程序委員會意見:擬請院會將本案交教育及文化委員會。

二八五、教育部函,為114年度中央政府總預算決議,檢送國家教育研究院決議()書面報告,請查照案。

程序委員會意見:擬請院會將本案交教育及文化委員會。

二八六、教育部函,為114年度中央政府總預算決議,檢送國家教育研究院決議()書面報告,請查照案。

程序委員會意見:擬請院會將本案交教育及文化委員會。

二八七、教育部函,為114年度中央政府總預算決議,檢送國家教育研究院決議()書面報告,請查照案。

程序委員會意見:擬請院會將本案交教育及文化委員會。

二八八、核能安全委員會函,為114年度中央政府總預算決議,檢送歲出第2款第12項決議()()書面報告,請查照案。

程序委員會意見:擬請院會將本案交教育及文化委員會。

二八九、核能安全委員會函,為114年度中央政府總預算決議,檢送歲出第2款第12項決議()(十一)書面報告,請查照案。

程序委員會意見:擬請院會將本案交教育及文化委員會。

二九○、核能安全委員會函,為114年度中央政府總預算決議,檢送歲出第2款第12項決議(十二)(十四)書面報告,請查照案。

程序委員會意見:擬請院會將本案交教育及文化委員會。

二九一、核能安全委員會函,為114年度中央政府總預算決議,檢送歲出第2款第12項決議(十三)書面報告,請查照案。

程序委員會意見:擬請院會將本案交教育及文化委員會。

二九二、核能安全委員會函,為114年度中央政府總預算決議,檢送歲出第2款第12項決議(十五)(十六)書面報告,請查照案。

程序委員會意見:擬請院會將本案交教育及文化委員會。

二九三、核能安全委員會函,為114年度中央政府總預算決議,檢送歲出第2款第12項決議(十七)書面報告,請查照案。

程序委員會意見:擬請院會將本案交教育及文化委員會。

二九四、核能安全委員會函,為114年度中央政府總預算決議,檢送歲出第2款第12項決議(十八)書面報告,請查照案。

程序委員會意見:擬請院會將本案交教育及文化委員會。

二九五、核能安全委員會函,為114年度中央政府總預算決議,檢送歲出第2款第12項決議(二十一)書面報告,請查照案。

程序委員會意見:擬請院會將本案交教育及文化委員會。

二九六、核能安全委員會函,為114年度中央政府總預算決議,檢送歲出第2款第12項決議(二十二)書面報告,請查照案。

程序委員會意見:擬請院會將本案交教育及文化委員會。

二九七、核能安全委員會函,為114年度中央政府總預算決議,檢送歲出第2款第12項決議(二十三)書面報告,請查照案。

程序委員會意見:擬請院會將本案交教育及文化委員會。

二九八、核能安全委員會函,為114年度中央政府總預算決議,檢送歲出第2款第12項決議(二十四)書面報告,請查照案。

程序委員會意見:擬請院會將本案交教育及文化委員會。

二九九、核能安全委員會函,為114年度中央政府總預算決議,檢送歲出第2款第12項決議(二十五)書面報告,請查照案。

程序委員會意見:擬請院會將本案交教育及文化委員會。

三○○、核能安全委員會函,為114年度中央政府總預算決議,檢送歲出第2款第12項決議(二十六)(二十七)(三十六)書面報告,請查照案。

程序委員會意見:擬請院會將本案交教育及文化委員會。

三○一、核能安全委員會函,為114年度中央政府總預算決議,檢送歲出第2款第12項決議(二十八)(三十四)(三十七)書面報告,請查照案。

程序委員會意見:擬請院會將本案交教育及文化委員會。

三○二、核能安全委員會函,為114年度中央政府總預算決議,檢送歲出第2款第12項決議(二十九)書面報告,請查照案。

程序委員會意見:擬請院會將本案交教育及文化委員會。

三○三、核能安全委員會函,為114年度中央政府總預算決議,檢送歲出第2款第12項決議(三十)書面報告,請查照案。

程序委員會意見:擬請院會將本案交教育及文化委員會。

三○四、核能安全委員會函,為114年度中央政府總預算決議,檢送歲出第2款第12項決議(三十一)書面報告,請查照案。

程序委員會意見:擬請院會將本案交教育及文化委員會。

三○五、核能安全委員會函,為114年度中央政府總預算決議,檢送歲出第2款第12項決議(三十二)書面報告,請查照案。

程序委員會意見:擬請院會將本案交教育及文化委員會。

三○六、核能安全委員會函,為114年度中央政府總預算決議,檢送歲出第2款第12項決議(三十三)書面報告,請查照案。

程序委員會意見:擬請院會將本案交教育及文化委員會。

三○七、核能安全委員會函,為114年度中央政府總預算決議,檢送歲出第2款第12項決議(三十五)書面報告,請查照案。

程序委員會意見:擬請院會將本案交教育及文化委員會。

三○八、核能安全委員會函,為114年度中央政府總預算決議,檢送歲出第2款第12項決議(三十八)書面報告,請查照案。

程序委員會意見:擬請院會將本案交教育及文化委員會。

三○九、核能安全委員會函,為114年度中央政府總預算決議,檢送歲出第2款第12項決議(三十九)(四十)書面報告,請查照案。

程序委員會意見:擬請院會將本案交教育及文化委員會。

三一○、核能安全委員會函,為114年度中央政府總預算決議,檢送歲出第2款第12項決議(四十一)書面報告,請查照案。

程序委員會意見:擬請院會將本案交教育及文化委員會。

三一一、核能安全委員會函,為114年度中央政府總預算決議,檢送歲出第2款第12項決議(四十二)書面報告,請查照案。

程序委員會意見:擬請院會將本案交教育及文化委員會。

三一二、國家科學及技術委員會函,為114年度中央政府總預算決議,檢送「協調我國人工智慧應用環境完備法制」書面報告,請查照案。

程序委員會意見:擬請院會將本案交教育及文化委員會。

三一三、國家科學及技術委員會函,為114年度中央政府總預算決議,檢送「生成式AI之使用年齡相關規範」書面報告,請查照案。

程序委員會意見:擬請院會將本案交教育及文化委員會。

三一四、國家科學及技術委員會函,為114年度中央政府總預算決議,檢送「國科會學門調整決策機制」書面報告,請查照案。

程序委員會意見:擬請院會將本案交教育及文化委員會。

三一五、國家科學及技術委員會函,為114年度中央政府總預算決議,檢送「強化『高齡科技產業行動計畫』結合高齡者實際需求」書面報告,請查照案。

程序委員會意見:擬請院會將本案交教育及文化委員會。

三一六、國家科學及技術委員會函,為114年度中央政府總預算決議,檢送「如何與國際合作因應超高齡社會對策之研究」書面報告,請查照案。

程序委員會意見:擬請院會將本案交教育及文化委員會。

三一七、國家科學及技術委員會函,為114年度中央政府總預算決議,檢送「氣候變遷下複合式災害防減災策略與指引」書面報告,請查照案。

程序委員會意見:擬請院會將本案交教育及文化委員會。

三一八、國家科學及技術委員會函,為114年度中央政府總預算決議,檢送「境外敵對勢力人工智慧數位滲透防制對策」書面報告,請查照案。

程序委員會意見:擬請院會將本案交教育及文化委員會。

三一九、國家科學及技術委員會函,為114年度中央政府總預算決議,檢送「加速數位醫療科技科研成果產業化」書面報告,請查照案。

程序委員會意見:擬請院會將本案交教育及文化委員會。

三二○、國家科學及技術委員會函,為114年度中央政府總預算決議,檢送「改善數位落差精進報告」,請查照案。

程序委員會意見:擬請院會將本案交教育及文化委員會。

三二一、國家科學及技術委員會函,為114年度中央政府總預算決議,檢送「『超高齡社會之精準再生醫學啟航計畫』及『臺灣智慧醫療創新加值推動計畫』推動醫療科技之發展應用」書面報告,請查照案。

程序委員會意見:擬請院會將本案交教育及文化委員會。

三二二、國家科學及技術委員會函,為114年度中央政府總預算決議,檢送「人工智慧基本法與著作權保護間扞格」之書面報告,請查照案。

程序委員會意見:擬請院會將本案交教育及文化委員會。

三二三、中央研究院函,為114年度中央政府總預算決議,檢送歲出第1款第5項決議()()(十四)(十五)(十九)(二十)(二十九)(三十一)(三十四)(三十六)(三十八)(四十一)(四十五)(四十九)(五十一)(五十四)(五十七)(五十八)及新增決議()書面報告,請查照案。

程序委員會意見:擬請院會將本案交教育及文化委員會。

三二四、中央研究院函,為114年度中央政府總預算決議,檢送歲出第1款第5項決議()(十三)(十七)(十八)(二十一)(二十三)(三十)(三十五)(四十二)(四十六)(四十八)(五十)(五十六)(五十九)(六十)書面報告,請查照案。

程序委員會意見:擬請院會將本案交教育及文化委員會。

三二五、交通部函,為114年度中央政府總預算決議,檢送中央氣象署決議(三十五)優化臺南市地震測報效能與警報傳遞效率之精進計畫書面報告,請查照案。

程序委員會意見:擬請院會將本案交交通委員會。

三二六、交通部函,為114年度中央政府總預算決議,檢送觀光署及所屬決議()檢討國際觀光政策目標與執行方式書面報告,請查照案。

程序委員會意見:擬請院會將本案交交通委員會。

三二七、交通部函,為114年度中央政府總預算決議,檢送觀光署及所屬決議()以觀光結合多元國際行銷活動規劃書面報告,請查照案。

程序委員會意見:擬請院會將本案交交通委員會。

三二八、交通部函,為114年度中央政府總預算決議,檢送觀光署及所屬決議()推動性別友善旅遊環境書面報告,請查照案。

程序委員會意見:擬請院會將本案交交通委員會。

三二九、交通部函,為114年度中央政府總預算決議,檢送觀光署及所屬決議()領隊、導遊職前訓練等方案之書面報告,請查照案。

程序委員會意見:擬請院會將本案交交通委員會。

三三○、交通部函,為114年度中央政府總預算決議,檢送觀光署及所屬決議()推動北橫風景區計畫書面報告,請查照案。

程序委員會意見:擬請院會將本案交交通委員會。

三三一、交通部函,為114年度中央政府總預算決議,檢送觀光署及所屬決議()網站登錄店家資訊正確性之書面報告,請查照案。

程序委員會意見:擬請院會將本案交交通委員會。

三三二、交通部函,為114年度中央政府總預算決議,檢送觀光署及所屬決議(十一)TPASS 2.0及現有Taiwan PASS交通優惠部分整合之可行性書面報告,請查照案。

程序委員會意見:擬請院會將本案交交通委員會。

三三三、交通部函,為114年度中央政府總預算決議,檢送觀光署及所屬決議(十二)研議兩岸客輪開放書面報告,請查照案。

程序委員會意見:擬請院會將本案交交通委員會。

三三四、交通部函,為114年度中央政府總預算決議,檢送觀光署及所屬決議(十三)私有遊憩區開發回饋機制及設置公共設施書面報告,請查照案。

程序委員會意見:擬請院會將本案交交通委員會。

三三五、交通部函,為114年度中央政府總預算決議,檢送觀光署及所屬決議(十四)協助復甦墾丁觀光量能書面報告,請查照案。

程序委員會意見:擬請院會將本案交交通委員會。

三三六、交通部函,為114年度中央政府總預算決議,檢送觀光署及所屬決議(十五)打造永續共好地方創生計畫補助分配至各縣市之具體細項書面報告,請查照案。

程序委員會意見:擬請院會將本案交交通委員會。

三三七、交通部函,為114年度中央政府總預算決議,檢送觀光署及所屬決議(十八)觀光發展策略書面報告,請查照案。

程序委員會意見:擬請院會將本案交交通委員會。

三三八、交通部函,為114年度中央政府總預算決議,檢送觀光署及所屬決議(十九)精進霸凌防制作業與優化現行申訴管道之具體作為書面報告,請查照案。

程序委員會意見:擬請院會將本案交交通委員會。

三三九、交通部函,為114年度中央政府總預算決議,檢送觀光署及所屬決議(二十一)與觀光業者溝通協調書面報告,請查照案。

程序委員會意見:擬請院會將本案交交通委員會。

三四○、交通部函,為114年度中央政府總預算決議,檢送觀光署及所屬決議(二十二)旅館業平均房價計算書面報告,請查照案。

程序委員會意見:擬請院會將本案交交通委員會。

三四一、交通部函,為114年度中央政府總預算決議,檢送觀光署及所屬決議(二十三)部落觀光之檢討書面報告,請查照案。

程序委員會意見:擬請院會將本案交交通委員會。

三四二、交通部函,為114年度中央政府總預算決議,檢送觀光署及所屬決議(二十四)原住民族地區輔導經營住宿產業書面報告,請查照案。

程序委員會意見:擬請院會將本案交交通委員會。

三四三、交通部函,為114年度中央政府總預算決議,檢送觀光署及所屬決議(二十五)非法旅宿管理保障旅客住宿安全書面報告,請查照案。

程序委員會意見:擬請院會將本案交交通委員會。

三四四、交通部函,為114年度中央政府總預算決議,檢送觀光署及所屬決議(二十六)研擬具體觀光發展計畫之書面報告,請查照案。

程序委員會意見:擬請院會將本案交交通委員會。

三四五、交通部函,為114年度中央政府總預算決議,檢送觀光署及所屬決議(二十七)打造永續共好地方創生計畫輔導方案之書面報告,請查照案。

程序委員會意見:擬請院會將本案交交通委員會。

三四六、交通部函,為114年度中央政府總預算決議,檢送觀光署及所屬決議(二十八)東石鰲鼓濕地至布袋好美里規劃書面報告,請查照案。

程序委員會意見:擬請院會將本案交交通委員會。

三四七、交通部函,為114年度中央政府總預算決議,檢送觀光署及所屬決議(二十九)國家風景管理處預算編列說明書面報告,請查照案。

程序委員會意見:擬請院會將本案交交通委員會。

三四八、交通部函,為114年度中央政府總預算決議,檢送觀光署及所屬決議(三十)國家風景區與在地部落社區共管共好之規劃書面報告,請查照案。

程序委員會意見:擬請院會將本案交交通委員會。

三四九、交通部函,為114年度中央政府總預算決議,檢送觀光署及所屬決議(三十一)東部海岸國家風景區管理處與在地部落、社區共管共好之規劃書面報告,請查照案。

程序委員會意見:擬請院會將本案交交通委員會。

三五○、交通部函,為114年度中央政府總預算決議,檢送觀光署及所屬決議(三十二)花東縱谷國家風景區管理處與在地部落、社區共管共好之規劃書面報告,請查照案。

程序委員會意見:擬請院會將本案交交通委員會。

三五一、交通部函,為114年度中央政府總預算決議,檢送觀光署及所屬決議(三十三)日月潭國家風景區管理處如何與在地部落、社區共管共好之規劃書面報告,請查照案。

程序委員會意見:擬請院會將本案交交通委員會。

三五二、交通部函,為114年度中央政府總預算決議,檢送觀光署及所屬決議(三十四)阿里山國家風景區管理處與在地部落、社區共管共好規劃書面報告,請查照案。

程序委員會意見:擬請院會將本案交交通委員會。

三五三、交通部函,為114年度中央政府總預算決議,檢送觀光署及所屬決議(三十五)茂林國家風景區如何與在地部落、社區共管共好之規劃書面報告,請查照案。

程序委員會意見:擬請院會將本案交交通委員會。

三五四、交通部函,為114年度中央政府總預算決議,檢送觀光署及所屬決議(三十六)觀光景點建設中程計畫優化重點書面報告,請查照案。

程序委員會意見:擬請院會將本案交交通委員會。

三五五、交通部函,為114年度中央政府總預算決議,檢送觀光署及所屬決議(三十七)針對參山國家風景區建設計畫具體改進措施書面報告,請查照案。

程序委員會意見:擬請院會將本案交交通委員會。

三五六、交通部函,為114年度中央政府總預算決議,檢送觀光署及所屬決議(三十八)融入原住民族文化策略及環境風險科學化管理書面報告,請查照案。

程序委員會意見:擬請院會將本案交交通委員會。

三五七、交通部函,為114年度中央政府總預算決議,檢送觀光署及所屬決議(三十九)優化阿里山觀光策略書面報告,請查照案。

程序委員會意見:擬請院會將本案交交通委員會。

三五八、交通部函,為114年度中央政府總預算決議,檢送觀光署及所屬決議(四十)雲嘉南濱海國家風景區建設計畫具體改善措施書面報告,請查照案。

程序委員會意見:擬請院會將本案交交通委員會。

三五九、交通部函,為114年度中央政府總預算決議,檢送觀光署及所屬決議(四十一)西拉雅國家風景區建設計畫書面報告,請查照案。

程序委員會意見:擬請院會將本案交交通委員會。

三六○、交通部函,為114年度中央政府總預算決議,檢送觀光署及所屬決議(四十二)提升旅遊規劃與國際行銷能力書面報告,請查照案。

程序委員會意見:擬請院會將本案交交通委員會。

三六一、交通部函,為114年度中央政府總預算決議,檢送觀光署及所屬決議(四十三)大鵬灣國家風景區招商計畫書面報告,請查照案。

程序委員會意見:擬請院會將本案交交通委員會。

三六二、交通部函,為114年度中央政府總預算決議,檢送觀光署及所屬決議(四十四)阿里山國家風景區管理處辦理大阿里山軸帶百年躍升建設計畫書面報告,請查照案。

程序委員會意見:擬請院會將本案交交通委員會。

三六三、交通部函,為114年度中央政府總預算決議,檢送運輸研究所決議()「運輸科技應用研究業務」項下新增「智慧道路技術應用與效率升級計畫」編列第1年經費1,600萬元書面報告,請查照案。

程序委員會意見:擬請院會將本案交交通委員會。

三六四、交通部函,為114年度中央政府總預算決議,檢送運輸研究所決議()精進霸凌防治作業與優化現行申訴管道之具體作為書面報告,請查照案。

程序委員會意見:擬請院會將本案交交通委員會。

三六五、交通部函,為114年度中央政府總預算決議,檢送運輸研究所決議(十一)易肇事地點改善措施研擬流程之精進策略書面報告,請查照案。

程序委員會意見:擬請院會將本案交交通委員會。

三六六、交通部函,為114年度中央政府總預算決議,檢送公路局及所屬決議()防偽變造車牌策進作為書面報告,請查照案。

程序委員會意見:擬請院會將本案交交通委員會。

三六七、交通部函,為114年度中央政府總預算決議,檢送公路局及所屬決議()邊坡體檢工作加強及檢討書面報告,請查照案。

程序委員會意見:擬請院會將本案交交通委員會。

三六八、交通部函,為114年度中央政府總預算決議,檢送公路局及所屬決議()針對電動公車所需之儲能設備、電能補充不足滾動式檢討書面報告,請查照案。

程序委員會意見:擬請院會將本案交交通委員會。

三六九、交通部函,為114年度中央政府總預算決議,檢送公路局及所屬決議()桃園機場深夜時段有效疏運旅客書面報告,請查照案。

程序委員會意見:擬請院會將本案交交通委員會。

三七○、交通部函,為114年度中央政府總預算決議,檢送公路局及所屬決議()霸凌案件調查檢討書面報告,請查照案。

程序委員會意見:擬請院會將本案交交通委員會。

三七一、交通部函,為114年度中央政府總預算決議,檢送公路局及所屬決議(十一)「公路監理資料庫暨基礎建設升級計畫」籌謀與具體執行書面報告,請查照案。

程序委員會意見:擬請院會將本案交交通委員會。

三七二、交通部函,為114年度中央政府總預算決議,檢送公路局及所屬決議(十二)公路公共運輸計畫預算執行檢討書面報告,請查照案。

程序委員會意見:擬請院會將本案交交通委員會。

三七三、交通部函,為114年度中央政府總預算決議,檢送公路局及所屬決議(十三),有關「省道改善計畫(114118年)」辦理情形及提升邊坡防護韌性書面報告,請查照案。

程序委員會意見:擬請院會將本案交交通委員會。

三七四、交通部函,為114年度中央政府總預算決議,檢送公路局及所屬決議(十四)省道邊坡管理書面報告,請查照案。

程序委員會意見:擬請院會將本案交交通委員會。

三七五、交通部函,為114年度中央政府總預算決議,檢送公路局及所屬決議(十五)轄管省道公路系統橋梁受損判定、橋梁管理資訊系統稽核及預警機制書面報告,請查照案。

程序委員會意見:擬請院會將本案交交通委員會。

三七六、交通部函,為114年度中央政府總預算決議,檢送公路局及所屬決議(十六)與地方政府溝通道路生活圈計畫之研擬書面報告,請查照案。

程序委員會意見:擬請院會將本案交交通委員會。

三七七、交通部函,為114年度中央政府總預算決議,檢送公路局及所屬決議(十八)改善台2線整體路廊,強化瑞芳與貢寮路段車禍防制措施書面報告,請查照案。

程序委員會意見:擬請院會將本案交交通委員會。

三七八、交通部函,為114年度中央政府總預算決議,檢送公路局及所屬決議(十九)協助公路公共運輸業者延攬及培育駕駛人才書面報告,請查照案。

程序委員會意見:擬請院會將本案交交通委員會。

三七九、交通部函,為114年度中央政府總預算決議,檢送公路局及所屬決議(二十)生活圈通勤月票推動成效書面報告,請查照案。

程序委員會意見:擬請院會將本案交交通委員會。

三八○、交通部函,為114年度中央政府總預算決議,檢送公路局及所屬決議(二十一)轄管省道之邊坡監測及管理系統精進作為書面報告,請查照案。

程序委員會意見:擬請院會將本案交交通委員會。

三八一、交通部函,為114年度中央政府總預算決議,檢送公路局及所屬決議(二十二)精進霸凌防制作業與優化現行申訴管道之具體作為書面報告,請查照案。

程序委員會意見:擬請院會將本案交交通委員會。

三八二、交通部函,為114年度中央政府總預算決議,檢送公路局及所屬決議(二十三)終身不得考領駕照規範檢討書面報告,請查照案。

程序委員會意見:擬請院會將本案交交通委員會。

三八三、交通部函,為114年度中央政府總預算決議,檢送公路局及所屬決議(二十四)道路交通管理處罰條例之相關子法、函釋適用及救濟事宜之書面報告,請查照案。

程序委員會意見:擬請院會將本案交交通委員會。

三八四、交通部函,為114年度中央政府總預算決議,檢送公路局及所屬決議(二十六)友善行人空間及易肇事路口改善書面報告,請查照案。

程序委員會意見:擬請院會將本案交交通委員會。

三八五、交通部函,為114年度中央政府總預算決議,檢送公路局及所屬決議(二十七)8線中橫公路改善工程書面報告,請查照案。

程序委員會意見:擬請院會將本案交交通委員會。

三八六、交通部函,為114年度中央政府總預算決議,檢送公路局及所屬決議(二十八)規劃偏鄉公共運輸服務型態書面報告,請查照案。

程序委員會意見:擬請院會將本案交交通委員會。

三八七、交通部函,為114年度中央政府總預算決議,檢送公路局及所屬決議(二十九)多次地震及大雨等特殊情形研議列為特別檢測及巡查條件之書面報告,請查照案。

程序委員會意見:擬請院會將本案交交通委員會。

三八八、交通部函,為114年度中央政府總預算決議,檢送公路局及所屬決議(三十)補助嘉嘉南TPASS之票證系統建置費用書面報告,請查照案。

程序委員會意見:擬請院會將本案交交通委員會。

三八九、交通部函,為114年度中央政府總預算決議,檢送公路局及所屬決議(三十三)9線蘇花公路東澳至南澳段、和平至和中段及和仁至崇德段安全提升工程對周遭部落之影響及因應措施書面報告,請查照案。

程序委員會意見:擬請院會將本案交交通委員會。

三九○、交通部函,為114年度中央政府總預算決議,檢送公路局及所屬決議(三十四)生活圈道路交通暨基礎建設計畫多元專案管理委託技術服務相關業務之執行狀況及細節書面報告,請查照案。

程序委員會意見:擬請院會將本案交交通委員會。

三九一、交通部函,為114年度中央政府總預算決議,檢送公路局及所屬決議(三十五)原鄉地區省道橋梁、隧道現況盤點及提升原鄉道路韌性之書面報告,請查照案。

程序委員會意見:擬請院會將本案交交通委員會。

三九二、交通部函,為114年度中央政府總預算決議,檢送公路局及所屬決議(三十六)全臺所轄台1線通盤檢討及路況改善書面報告,請查照案。

程序委員會意見:擬請院會將本案交交通委員會。

三九三、交通部函,為114年度中央政府總預算決議,檢送公路局及所屬決議(三十七)公路客運業之安全管理制度與精進作為書面報告,請查照案。

程序委員會意見:擬請院會將本案交交通委員會。

三九四、交通部函,為114年度中央政府總預算決議,檢送公路局及所屬決議(三十八)防偽變造車牌策進作為書面報告,請查照案。

程序委員會意見:擬請院會將本案交交通委員會。

三九五、交通部函,為114年度中央政府總預算決議,檢送公路局及所屬決議(四十一)改善公路客運跨縣市及偏鄉運輸書面報告,請查照案。

程序委員會意見:擬請院會將本案交交通委員會。

三九六、交通部函,為114年度中央政府總預算決議,檢送公路局及所屬決議(四十二)防偽變造車牌策進作為書面報告,請查照案。

程序委員會意見:擬請院會將本案交交通委員會。

三九七、交通部函,為114年度中央政府總預算決議,檢送公路局及所屬決議(四十三)大客車駕駛訓練、駕照考核及在職教育訓練制度書面報告,請查照案。

程序委員會意見:擬請院會將本案交交通委員會。

三九八、交通部函,為114年度中央政府總預算決議,檢送公路局及所屬決議(四十四)督促汽車運輸業落實用戶個資維護書面報告,請查照案。

程序委員會意見:擬請院會將本案交交通委員會。

三九九、交通部函,為114年度中央政府總預算決議,檢送公路局及所屬決議(四十八)客運車輛電動化推動計畫精進作為書面報告,請查照案。

程序委員會意見:擬請院會將本案交交通委員會。

四○○、交通部函,為114年度中央政府總預算決議,檢送公路局及所屬決議(四十九)加速推動台37線延伸評估辦理情形之書面報告,請查照案。

程序委員會意見:擬請院會將本案交交通委員會。

四○一、交通部函,為114年度中央政府總預算決議,檢送公路局及所屬決議(五十一)114年度國內旅費預算編列說明書面報告,請查照案。

程序委員會意見:擬請院會將本案交交通委員會。

四○二、交通部函,為114年度中央政府總預算決議,檢送公路局及所屬決議(五十二)相關照明規範修正及推廣行人穿越區雙色溫路燈之書面報告,請查照案。

程序委員會意見:擬請院會將本案交交通委員會。

四○三、交通部函,為114年度中央政府總預算決議,檢送鐵道局及所屬決議()高鐵手機購票機制導入親子票書面報告,請查照案。

程序委員會意見:擬請院會將本案交交通委員會。

四○四、交通部函,為114年度中央政府總預算決議,檢送鐵道局及所屬決議()彰化市鐵路高架化計畫及臺中捷運綠線延伸彰化段之書面報告,請查照案。

程序委員會意見:擬請院會將本案交交通委員會。

四○五、交通部函,為114年度中央政府總預算決議,檢送鐵道局及所屬決議()督導鐵路機構改善列管件數書面報告,請查照案。

程序委員會意見:擬請院會將本案交交通委員會。

四○六、交通部函,為114年度中央政府總預算決議,檢送鐵道局及所屬決議(十一)協助地方發展建設書面報告,請查照案。

程序委員會意見:擬請院會將本案交交通委員會。

四○七、交通部函,為114年度中央政府總預算決議,檢送鐵道局及所屬決議(十二)落實執行各項作業書面報告,請查照案。

程序委員會意見:擬請院會將本案交交通委員會。

四○八、交通部函,為114年度中央政府總預算決議,檢送鐵道局及所屬決議(十三)機場捷運號誌系統整合或新設具體處理方案之書面報告,請查照案。

程序委員會意見:擬請院會將本案交交通委員會。

四○九、交通部函,為114年度中央政府總預算決議,檢送鐵道局及所屬決議(十四)鐵道事故之改善意見辦理情形書面報告,請查照案。

程序委員會意見:擬請院會將本案交交通委員會。

四一○、交通部函,為114年度中央政府總預算決議,檢送鐵道局及所屬決議(十五)重大鐵道建設計畫之工安改善書面報告,請查照案。

程序委員會意見:擬請院會將本案交交通委員會。

四一一、交通部函,為114年度中央政府總預算決議,檢送鐵道局及所屬決議(十六)臺鐵局撥入資產及債務管理基金清償債務規劃書面報告,請查照案。

程序委員會意見:擬請院會將本案交交通委員會。

四一二、交通部函,為114年度中央政府總預算決議,檢送鐵道局及所屬決議(十七)臺鐵局撥入資產及債務管理基金債務利息規劃書面報告,請查照案。

程序委員會意見:擬請院會將本案交交通委員會。

四一三、交通部函,為114年度中央政府總預算決議,檢送航港局決議()如何積極輔導我國航運業淨零轉型書面報告,請查照案。

程序委員會意見:擬請院會將本案交交通委員會。

四一四、交通部函,為114年度中央政府總預算決議,檢送航港局決議()具國安疑慮船舶進入我國際商港之因應作為書面報告,請查照案。

程序委員會意見:擬請院會將本案交交通委員會。

四一五、交通部函,為114年度中央政府總預算決議,檢送航港局決議()對岸軍演標準作業流程書面報告,請查照案。

程序委員會意見:擬請院會將本案交交通委員會。

四一六、交通部函,為114年度中央政府總預算決議,檢送航港局決議()1131111日高雄港水泥船險撞事件檢討書面報告,請查照案。

程序委員會意見:擬請院會將本案交交通委員會。

四一七、交通部函,為114年度中央政府總預算決議,檢送航港局決議(十一)基隆港四接之興建與基隆港進出船舶風險評估書面報告,請查照案。

程序委員會意見:擬請院會將本案交交通委員會。

四一八、交通部函,為114年度中央政府總預算決議,檢送航港局決議(十二)花蓮地區天然災害之海運因應措施書面報告,請查照案。

程序委員會意見:擬請院會將本案交交通委員會。

四一九、交通部函,為114年度中央政府總預算決議,檢送航港局決議(十三)離島綜合建設實施方案民船汰舊換新購船補助之書面報告,請查照案。

程序委員會意見:擬請院會將本案交交通委員會。

四二○、交通部函,為114年度中央政府總預算決議,檢送航港局決議(十四)2050淨零轉型「電動船推行」現況改善計畫書面報告,請查照案。

程序委員會意見:擬請院會將本案交交通委員會。

四二一、交通部函,為114年度中央政府總預算決議,檢送航港局決議(十五)促進臺中港國際郵輪靠泊書面報告,請查照案。

程序委員會意見:擬請院會將本案交交通委員會。

四二二、交通部函,為114年度中央政府總預算決議,檢送航港局決議(十七)屏東縣政府提報「東琉線交通碼頭旅運設施改善建設計畫」書面報告,請查照案。

程序委員會意見:擬請院會將本案交交通委員會。

四二三、交通部函,為114年度中央政府總預算決議,檢送航港局決議(十八)營業盈餘及事業收入較113年短少,且逐年下降書面報告,請查照案。

程序委員會意見:擬請院會將本案交交通委員會。

四二四、交通部函,為114年度中央政府總預算決議,檢送航港局決議(十九)具國安疑慮船舶進入我國商港之聯防通報機制因應作為書面報告,請查照案。

程序委員會意見:擬請院會將本案交交通委員會。

四二五、交通部函,為114年度中央政府總預算決議,檢送航港局決議(二十一)防止國安疑慮船舶進入我國際商港之防範機制書面報告,請查照案。

程序委員會意見:擬請院會將本案交交通委員會。

四二六、交通部函,為114年度中央政府總預算決議,檢送民用航空局決議()提升臺中機場運量書面報告,請查照案。

程序委員會意見:擬請院會將本案交交通委員會。

四二七、交通部函,為114年度中央政府總預算決議,檢送民用航空局決議(二十二)臺中機場國際航點規劃書面報告,請查照案。

程序委員會意見:擬請院會將本案交交通委員會。

四二八、交通部函,為114年度中央政府總預算決議,檢送該部決議(十三)防偽變造車牌策進作為書面報告,請查照案。

程序委員會意見:擬請院會將本案交交通委員會。

四二九、交通部函,為114年度中央政府總預算決議,檢送該部決議(十六)外籍駕駛教育訓練及權益政策書面報告,請查照案。

程序委員會意見:擬請院會將本案交交通委員會。

四三○、交通部函,為114年度中央政府總預算決議,檢送該部決議(三十一)高鐵延伸至屏東路廊方案規劃書面報告,請查照案。

程序委員會意見:擬請院會將本案交交通委員會。

四三一、交通部函,為114年度中央政府總預算決議,檢送該部決議(四十)專案補助大慶至烏日鐵路高架化等經費相關計畫流程之書面報告,請查照案。

程序委員會意見:擬請院會將本案交交通委員會。

四三二、交通部函,為114年度中央政府總預算決議,檢送民用航空局決議()針對對岸軍演研擬標準作業流程確保我方空域民航機飛行安全書面報告,請查照案。

程序委員會意見:擬請院會將本案交交通委員會。

四三三、行政院公共工程委員會函,為114年度中央政府總預算決議,檢送決議()未依規定辦理生態檢核之案件檢討書面報告,請查照案。

程序委員會意見:擬請院會將本案交交通委員會。

四三四、行政院公共工程委員會函,為114年度中央政府總預算決議,檢送決議()減項發包問題檢討書面報告,請查照案。

程序委員會意見:擬請院會將本案交交通委員會。

四三五、行政院公共工程委員會函,為114年度中央政府總預算決議,檢送決議()建立減碳工程落實檢核之訪視機制書面報告,請查照案。

程序委員會意見:擬請院會將本案交交通委員會。

四三六、行政院公共工程委員會函,為114年度中央政府總預算決議,檢送決議(十一)原物料價格上漲對應措施及警訊書面報告,請查照案。

程序委員會意見:擬請院會將本案交交通委員會。

四三七、行政院公共工程委員會函,為114年度中央政府總預算決議,檢送決議(十二)訂定相關履約或驗收作業規定之書面報告,請查照案。

程序委員會意見:擬請院會將本案交交通委員會。

四三八、行政院公共工程委員會函,為114年度中央政府總預算決議,檢送決議(十三)完善公共工程價格資料庫書面報告,請查照案。

程序委員會意見:擬請院會將本案交交通委員會。

四三九、行政院公共工程委員會函,為114年度中央政府總預算決議,檢送決議(十四)提升工項編碼正確性等訴求之解決方案書面報告,請查照案。

程序委員會意見:擬請院會將本案交交通委員會。

四四○、行政院公共工程委員會函,為114年度中央政府總預算決議,檢送決議(十五)改善公共工程流標情形之具體措施書面報告,請查照案。

程序委員會意見:擬請院會將本案交交通委員會。

四四一、行政院公共工程委員會函,為114年度中央政府總預算決議,檢送決議(十六)改善公共工程流標情形之具體措施書面報告,請查照案。

程序委員會意見:擬請院會將本案交交通委員會。

四四二、行政院公共工程委員會函,為114年度中央政府總預算決議,檢送決議(十七)精進霸凌防制作業與優化現行申訴管道之具體作為書面報告,請查照案。

程序委員會意見:擬請院會將本案交交通委員會。

四四三、行政院公共工程委員會函,為114年度中央政府總預算決議,檢送決議(十八)研議修正政府採購法書面報告,請查照案。

程序委員會意見:擬請院會將本案交交通委員會。

四四四、行政院公共工程委員會函,為114年度中央政府總預算決議,檢送決議(十九)協助臺南市改善工程類招標案流廢標情形書面報告,請查照案。

程序委員會意見:擬請院會將本案交交通委員會。

四四五、行政院公共工程委員會函,為114年度中央政府總預算決議,檢送決議(二十)研議修正勞務採購契約範本書面報告,請查照案。

程序委員會意見:擬請院會將本案交交通委員會。

四四六、行政院公共工程委員會函,為114年度中央政府總預算決議,檢送決議(二十一)協助建立災後復建及加速經費撥補審議機制書面報告,請查照案。

程序委員會意見:擬請院會將本案交交通委員會。

四四七、行政院公共工程委員會函,為114年度中央政府總預算決議,檢送決議(二十二)水電費預算編列書面報告,請查照案。

程序委員會意見:擬請院會將本案交交通委員會。

四四八、行政院公共工程委員會函,為114年度中央政府總預算決議,檢送決議(二十三)不公開諮詢委員名單理由之書面報告,請查照案。

程序委員會意見:擬請院會將本案交交通委員會。

四四九、行政院公共工程委員會函,為114年度中央政府總預算決議,檢送決議(二十四)採購申訴審議委員會諮詢委員名單公開書面報告,請查照案。

程序委員會意見:擬請院會將本案交交通委員會。

四五○、行政院公共工程委員會函,為114年度中央政府總預算決議,檢送決議(二十五)辦理公共工程金質獎預算及實質效益書面報告,請查照案。

程序委員會意見:擬請院會將本案交交通委員會。

四五一、行政院公共工程委員會函,為114年度中央政府總預算決議,檢送決議(二十六)檢討道路工程查核標準書面報告,請查照案。

程序委員會意見:擬請院會將本案交交通委員會。

四五二、司法院函,為114年度中央政府總預算決議,檢送歲出第4款第1項決議(十四)書面報告,請查照案。

程序委員會意見:擬請院會將本案交司法及法制委員會。

四五三、司法院函,為114年度中央政府總預算決議,檢送歲出第4款第1項決議(十六)書面報告,請查照案。

程序委員會意見:擬請院會將本案交司法及法制委員會。

四五四、司法院函,為114年度中央政府總預算決議,檢送歲出第4款第1項決議(十九)書面報告,請查照案。

程序委員會意見:擬請院會將本案交司法及法制委員會。

四五五、司法院函,為114年度中央政府總預算決議,檢送歲出第4款第1項決議(二十一)(二十六)(二十八)書面報告,請查照案。

程序委員會意見:擬請院會將本案交司法及法制委員會。

四五六、司法院函,為114年度中央政府總預算決議,檢送歲出第4款第1項決議(二十三)(二十七)書面報告,請查照案。

程序委員會意見:擬請院會將本案交司法及法制委員會。

四五七、監察院函,為114年度中央政府總預算決議,檢送歲出第6款第1項決議()()()()(十一)(十六)書面報告,請查照案。

程序委員會意見:擬請院會將本案交司法及法制委員會。

四五八、監察院函,為114年度中央政府總預算決議,檢送歲出第6款第1項決議()書面報告,請查照案。

程序委員會意見:擬請院會將本案交司法及法制委員會。

四五九、考試院函,為114年度中央政府總預算決議,檢送歲入部分決議()及歲出部分決議()(十一)書面報告,請查照案。

程序委員會意見:擬請院會將本案交司法及法制委員會。

四六○、立法院秘書長函,為114年度中央政府總預算決議,檢送本院單位預算歲出部分決議()(二十)(二十六)(二十八)(三十五)書面報告,請查照案。

程序委員會意見:擬請院會將本案交司法及法制委員會。

四六一、立法院秘書長函,為114年度中央政府總預算決議,檢送本院單位預算歲出部分決議()()(十四)(十五)書面報告,請查照案。

程序委員會意見:擬請院會將本案交司法及法制委員會。

四六二、立法院秘書長函,為114年度中央政府總預算決議,檢送本院單位預算歲出部分決議(十一)(十二)書面報告,請查照案。

程序委員會意見:擬請院會將本案交司法及法制委員會。

四六三、立法院秘書長函,為114年度中央政府總預算決議,檢送本院單位預算歲出部分決議(十三)(三十九)書面報告,請查照案。

程序委員會意見:擬請院會將本案交司法及法制委員會。

四六四、立法院秘書長函,為114年度中央政府總預算決議,檢送本院單位預算歲出部分決議(十六)(二十四)(三十)(三十八)書面報告,請查照案。

程序委員會意見:擬請院會將本案交司法及法制委員會。

四六五、立法院秘書長函,為114年度中央政府總預算決議,檢送本院單位預算歲出部分決議(十七)(二十三)書面報告,請查照案。

程序委員會意見:擬請院會將本案交司法及法制委員會。

四六六、立法院秘書長函,為114年度中央政府總預算決議,檢送本院單位預算歲出部分決議(十八)(十九)書面報告,請查照案。

程序委員會意見:擬請院會將本案交司法及法制委員會。

四六七、立法院秘書長函,為114年度中央政府總預算決議,檢送本院單位預算歲出部分決議(二十一)(三十二)(三十六)書面報告,請查照案。

程序委員會意見:擬請院會將本案交司法及法制委員會。

四六八、立法院秘書長函,為114年度中央政府總預算決議,檢送本院單位預算歲出部分決議(二十二)(三十三)書面報告,請查照案。

程序委員會意見:擬請院會將本案交司法及法制委員會。

四六九、立法院秘書長函,為114年度中央政府總預算決議,檢送本院單位預算歲出部分決議(二十五)(三十四)(三十七)書面報告,請查照案。

程序委員會意見:擬請院會將本案交司法及法制委員會。

四七○、立法院秘書長函,為114年度中央政府總預算決議,檢送本院單位預算歲出部分決議(二十九)書面報告,請查照案。

程序委員會意見:擬請院會將本案交司法及法制委員會。

四七一、銓敘部函,為114年度中央政府總預算決議,檢送「規劃114年赴瑞典考察之必要性與實踐方式」書面報告,請查照案。

程序委員會意見:擬請院會將本案交司法及法制委員會。

四七二、銓敘部函,為114年度中央政府總預算決議,檢送公務人員退休撫卹基金管理局「辦理機房周邊設備汰換作業規劃」書面報告,請查照案。

程序委員會意見:擬請院會將本案交司法及法制委員會。

四七三、法務部函,為114年度中央政府總預算決議,檢送第12款第1項決議()書面報告,請查照案。

程序委員會意見:擬請院會將本案交司法及法制委員會。

四七四、法務部函,為114年度中央政府總預算決議,檢送第12款第1項決議()書面報告,請查照案。

程序委員會意見:擬請院會將本案交司法及法制委員會。

四七五、法務部函,為114年度中央政府總預算決議,檢送第12款第1項決議(十二)書面報告,請查照案。

程序委員會意見:擬請院會將本案交司法及法制委員會。

四七六、法務部函,為114年度中央政府總預算決議,檢送第12款第1項決議(二十一)書面報告,請查照案。

程序委員會意見:擬請院會將本案交司法及法制委員會。

四七七、法務部函,為114年度中央政府總預算決議,檢送第12款第1項決議(二十三)書面報告,請查照案。

程序委員會意見:擬請院會將本案交司法及法制委員會。

四七八、法務部函,為114年度中央政府總預算決議,檢送第12款第1項決議(二十五)書面報告,請查照案。

程序委員會意見:擬請院會將本案交司法及法制委員會。

四七九、法務部函,為114年度中央政府總預算決議,檢送第12款第1項決議(二十六)及第5項決議()書面報告,請查照案。

程序委員會意見:擬請院會將本案交司法及法制委員會。

四八○、法務部函,為114年度中央政府總預算決議,檢送第12款第1項決議(二十七)書面報告,請查照案。

程序委員會意見:擬請院會將本案交司法及法制委員會。

四八一、法務部函,為114年度中央政府總預算決議,檢送第12款第1項決議(二十九)書面報告,請查照案。

程序委員會意見:擬請院會將本案交司法及法制委員會。

四八二、法務部函,為114年度中央政府總預算決議,檢送第12款第1項決議(三十)書面報告,請查照案。

程序委員會意見:擬請院會將本案交司法及法制委員會。

四八三、法務部函,為114年度中央政府總預算決議,檢送第12款第1項決議(三十一)書面報告,請查照案。

程序委員會意見:擬請院會將本案交司法及法制委員會。

四八四、法務部函,為114年度中央政府總預算決議,檢送第12款第5項決議()書面報告,請查照案。

程序委員會意見:擬請院會將本案交司法及法制委員會。

四八五、法務部函,為114年度中央政府總預算決議,檢送第12款第5項決議()書面報告,請查照案。

程序委員會意見:擬請院會將本案交司法及法制委員會。

四八六、法務部函,為114年度中央政府總預算決議,檢送第12款第8項決議()書面報告,請查照案。

程序委員會意見:擬請院會將本案交司法及法制委員會。

四八七、法務部函,為114年度中央政府總預算決議,檢送第12款第37項決議()書面報告,請查照案。

程序委員會意見:擬請院會將本案交司法及法制委員會。

四八八、法務部函,為114年度中央政府總預算決議,檢送第12款第37項決議()書面報告,請查照案。

程序委員會意見:擬請院會將本案交司法及法制委員會。

四八九、法務部函,為114年度中央政府總預算決議,檢送第12款第4項決議()書面報告,請查照案。

程序委員會意見:擬請院會將本案交司法及法制委員會。

四九○、國史館函,為114年度中央政府總預算決議,檢送歲出第1款第3項決議()擴大總統副總統文物於國際之能見度書面報告,請查照案。

程序委員會意見:擬請院會將本案交司法及法制委員會。

四九一、國史館函,為114年度中央政府總預算決議,檢送歲出第1款第3項決議()總統副總統文物資訊揭露改善書面報告,請查照案。

程序委員會意見:擬請院會將本案交司法及法制委員會。

四九二、財政部函,為114年度中央政府總預算決議,檢送歲出部分第10款第4項決議第2項臺北國稅局就裁罰案件落實合義務性裁量書面報告,請查照案。

程序委員會意見:擬請院會將本案交財政委員會。

四九三、財政部函,為114年度中央政府總預算決議,檢送歲出部分第10款第4項決議第3項臺北國稅局加速審理復查案件及精進原查核定品質書面報告,請查照案。

程序委員會意見:擬請院會將本案交財政委員會。

四九四、金融監督管理委員會函,為114年度中央政府總預算決議,檢送該會主管第3項決議(十二)書面報告,請查照案。

程序委員會意見:擬請院會將本案交財政委員會。

四九五、金融監督管理委員會函,為114年度中央政府總預算決議,檢送該會主管第4項決議()強化各產險公司永續保險推動揭露並研議綠色保險商品統計分類方式之書面報告,請查照案。

程序委員會意見:擬請院會將本案交財政委員會。

四九六、金融監督管理委員會函,為114年度中央政府總預算決議,檢送該會主管第4項決議(十一)保單遭強制執行爭議加速提出保險法修法草案書面報告,請查照案。

程序委員會意見:擬請院會將本案交財政委員會。

四九七、金融監督管理委員會函,為114年度中央政府總預算決議,檢送該會主管第5項決議()書面報告,請查照案。

程序委員會意見:擬請院會將本案交財政委員會。

四九八、文化部函,為114年度中央政府總預算決議,檢送歲出第19款第1項決議(二十一)書面報告,請查照案。

程序委員會意見:擬請院會將本案交教育及文化委員會。

四九九、文化部函,為114年度中央政府總預算決議,檢送歲出第19款第1項決議(二十七)書面報告,請查照案。

程序委員會意見:擬請院會將本案交教育及文化委員會。

五○○、文化部函,為114年度中央政府總預算決議,檢送歲出第19款第1項決議(三十二)書面報告,請查照案。

程序委員會意見:擬請院會將本案交教育及文化委員會。

五○一、文化部函,為114年度中央政府總預算決議,檢送歲出第19款第1項決議(四十)書面報告,請查照案。

程序委員會意見:擬請院會將本案交教育及文化委員會。

五○二、文化部函,為114年度中央政府總預算決議,檢送歲出第19款第1項決議(五十)(五十六)及第9項決議()()書面報告,請查照案。

程序委員會意見:擬請院會將本案交教育及文化委員會。

五○三、文化部函,為114年度中央政府總預算決議,檢送歲出第19款第1項決議(六十九)書面報告,請查照案。

程序委員會意見:擬請院會將本案交教育及文化委員會。

五○四、文化部函,為114年度中央政府總預算決議,檢送歲出第19款第1項決議(九十五)書面報告,請查照案。

程序委員會意見:擬請院會將本案交教育及文化委員會。

五○五、文化部函,為114年度中央政府總預算決議,檢送歲出第19款第2項決議()書面報告,請查照案。

程序委員會意見:擬請院會將本案交教育及文化委員會。

五○六、文化部函,為114年度中央政府總預算決議,檢送歲出第19款第2項決議()書面報告,請查照案。

程序委員會意見:擬請院會將本案交教育及文化委員會。

五○七、文化部函,為114年度中央政府總預算決議,檢送歲出第19款第2項決議()書面報告,請查照案。

程序委員會意見:擬請院會將本案交教育及文化委員會。

五○八、文化部函,為114年度中央政府總預算決議,檢送歲出第19款第2項決議()書面報告,請查照案。

程序委員會意見:擬請院會將本案交教育及文化委員會。

五○九、文化部函,為114年度中央政府總預算決議,檢送歲出第19款第2項決議()書面報告,請查照案。

程序委員會意見:擬請院會將本案交教育及文化委員會。

五一○、文化部函,為114年度中央政府總預算決議,檢送歲出第19款第2項決議(十二)書面報告,請查照案。

程序委員會意見:擬請院會將本案交教育及文化委員會。

五一一、文化部函,為114年度中央政府總預算決議,檢送歲出第19款第2項決議(十四)書面報告,請查照案。

程序委員會意見:擬請院會將本案交教育及文化委員會。

五一二、文化部函,為114年度中央政府總預算決議,檢送歲出第19款第2項決議(十五)書面報告,請查照案。

程序委員會意見:擬請院會將本案交教育及文化委員會。

五一三、文化部函,為114年度中央政府總預算決議,檢送歲出第19款第2項決議(十六)書面報告,請查照案。

程序委員會意見:擬請院會將本案交教育及文化委員會。

五一四、文化部函,為114年度中央政府總預算決議,檢送歲出第19款第2項決議(十八)書面報告,請查照案。

程序委員會意見:擬請院會將本案交教育及文化委員會。

五一五、文化部函,為114年度中央政府總預算決議,檢送歲出第19款第2項決議(二十二)書面報告,請查照案。

程序委員會意見:擬請院會將本案交教育及文化委員會。

五一六、數位發展部函,為114年度中央政府總預算決議,檢送該部決議()個人化資料自主運用(MyData)平臺推廣發展書面報告,請查照案。

程序委員會意見:擬請院會將本案交交通委員會。

五一七、數位發展部函,為114年度中央政府總預算決議,檢送該部決議(十八)防範國人於對岸網路平臺取得偽造車牌書面報告,請查照案。

程序委員會意見:擬請院會將本案交交通委員會。

五一八、數位發展部函,為114年度中央政府總預算決議,檢送該部決議(二十)詐欺犯罪危害防制相關作為、成效書面報告,請查照案。

程序委員會意見:擬請院會將本案交交通委員會。

五一九、數位發展部函,為114年度中央政府總預算決議,檢送該部決議(二十一)詐欺防阻機制之積極改善方案書面報告,請查照案。

程序委員會意見:擬請院會將本案交交通委員會。

五二○、數位發展部函,為114年度中央政府總預算決議,檢送該部決議(二十七)近來三起疑似職場霸凌事件之補充說明及精進作為書面報告,請查照案。

程序委員會意見:擬請院會將本案交交通委員會。

五二一、數位發展部函,為114年度中央政府總預算決議,檢送資通安全署決議(十三)「資安稽核待改善事項及對機關之督導協助措施」書面報告,請查照案。

程序委員會意見:擬請院會將本案交交通委員會。

五二二、數位發展部函,為114年度中央政府總預算決議,檢送數位產業署決議()協助我國遊戲產業發展書面報告,請查照案。

程序委員會意見:擬請院會將本案交交通委員會。

五二三、數位發展部函,為114年度中央政府總預算決議,檢送數位產業署決議()精進霸凌防制作業與優化現行申訴管道之具體作為書面報告,請查照案。

程序委員會意見:擬請院會將本案交交通委員會。

五二四、數位發展部函,為114年度中央政府總預算決議,檢送數位產業署決議(十五)針對電商及網路廣告平臺販售違法商品之因應作為書面報告,請查照案。

程序委員會意見:擬請院會將本案交交通委員會。

五二五、數位發展部函,為114年度中央政府總預算決議,檢送數位產業署決議(十八)針對電商平臺之管理書面報告,請查照案。

程序委員會意見:擬請院會將本案交交通委員會。

五二六、數位發展部函,為114年度中央政府總預算決議,檢送數位產業署決議(二十一)確保業者遵循數位經濟防詐措施書面報告,請查照案。

程序委員會意見:擬請院會將本案交交通委員會。

五二七、衛生福利部函,為114年度中央政府總預算決議,檢送藥品新價調整原則之檢討書面報告,請查照案。

程序委員會意見:擬請院會將本案交社會福利及衛生環境委員會。

五二八、衛生福利部函,為114年度中央政府總預算決議,檢送管控資訊軟硬體設備費執行之書面報告,請查照案。

程序委員會意見:擬請院會將本案交社會福利及衛生環境委員會。

五二九、衛生福利部函,為114年度中央政府總預算決議,檢送國民年金制度之永續發展書面報告,請查照案。

程序委員會意見:擬請院會將本案交社會福利及衛生環境委員會。

五三○、衛生福利部函,為114年度中央政府總預算決議,檢送改善我國法定貧窮低於實際社會貧窮情形及社會救助法修法進度書面報告,請查照案。

程序委員會意見:擬請院會將本案交社會福利及衛生環境委員會。

五三一、衛生福利部函,為114年度中央政府總預算決議,檢送協助低(中低)收入戶就業書面報告,請查照案。

程序委員會意見:擬請院會將本案交社會福利及衛生環境委員會。

五三二、衛生福利部函,為114年度中央政府總預算決議,檢送社會救助政策標的人口書面報告,請查照案。

程序委員會意見:擬請院會將本案交社會福利及衛生環境委員會。

五三三、衛生福利部函,為114年度中央政府總預算決議,檢送檢討社會救助標準、協助措施及社會救助法修法進度書面報告,請查照案。

程序委員會意見:擬請院會將本案交社會福利及衛生環境委員會。

五三四、衛生福利部函,為114年度中央政府總預算決議,檢送「建立社會工作專業」之「委辦費」編列說明及執行核心業務之書面報告,請查照案。

程序委員會意見:擬請院會將本案交社會福利及衛生環境委員會。

五三五、衛生福利部函,為114年度中央政府總預算決議,檢送「強化社會安全網第二期計畫」之委辦費編列說明書面報告,請查照案。

程序委員會意見:擬請院會將本案交社會福利及衛生環境委員會。

五三六、國家發展委員會函,為中央政府前瞻基礎建設計畫第5期特別預算決議,檢送第2目「人才培育促進就業建設」預算凍結十分之一書面報告,請查照案。

程序委員會意見:擬請院會將本案交財政及相關委員會處理。

五三七、國立故宮博物院函,為中央政府前瞻基礎建設計畫第5期特別預算決議,檢送決議()預算凍結十分之一書面報告,請查照案。

程序委員會意見:擬請院會將本案交財政及相關委員會處理。

五三八、國立故宮博物院函,為中央政府前瞻基礎建設計畫第5期特別預算決議,檢送決議()預算凍結十分之一書面報告,請查照案。

程序委員會意見:擬請院會將本案交財政及相關委員會處理。

五三九、國立故宮博物院函,為中央政府前瞻基礎建設計畫第5期特別預算決議,檢送決議()預算凍結十分之一書面報告,請查照案。

程序委員會意見:擬請院會將本案交財政及相關委員會處理。

五四○、國立故宮博物院函,為中央政府前瞻基礎建設計畫第5期特別預算決議,檢送決議()預算凍結十分之一書面報告,請查照案。

程序委員會意見:擬請院會將本案交財政及相關委員會處理。

主席:541案以下一併宣讀,宣讀後均准予備查。

請宣讀。

五四一、本院司法及法制委員會函,為院會交付審查司法院函為「智慧財產及商業法院民事訴訟及強制執行費用提高徵收額數標準」名稱修正為「智慧財產及商業法院民事訴訟與非訟事件及強制執行費用提高徵收額數標準」,並修正條文案,已逾立法院職權行使法第61條所定審查期限,請查照案。

五四二、本院司法及法制委員會函,為院會交付審查司法院函為「臺灣高等法院民事訴訟、強制執行費用提高徵收額數標準」名稱修正為「臺灣高等法院民事訴訟與非訟事件及強制執行費用提高徵收額數標準」,並修正條文案,已逾立法院職權行使法第61條所定審查期限,請查照案。

五四三、本院司法及法制委員會函,為院會交付審查司法院函為「福建高等法院金門分院民事訴訟、強制執行費用提高徵收額數標準」名稱修正為「福建高等法院金門分院民事訴訟與非訟事件及強制執行費用提高徵收額數標準」,並修正條文案,已逾立法院職權行使法第61條所定審查期限,請查照案。

質 詢 事 項

甲、行政院答復部分

一、行政院函送羅委員智強就國立臺灣師範大學「建構新世代精準女性足球運動生心理、傷害及表現的智慧感測與衡鑑平台」研究計畫學倫爭議問題所提質詢之書面答復,請查照案。

乙、本院委員質詢部分

一、本院鍾委員佳濱,鑑於近日中南部連日大雨,導致偏鄉連通道路中斷,使得偏鄉出現孤島效應,造成當地居民藥物補給困難,故衛生福利部啟動「偏鄉災後藥品運送無人機支援計畫」,以運輸藥品至有藥物需求的偏鄉,不過需求單位送出申請後,仍需進行可行性評估及相關行政審查程序,難以即時進行緊急藥物運送,特向行政院提出質詢。

(以上質詢事項,詳見本期質詢事項全文)


主席:好,謝謝。

報告院會,現在進行討論事項。

討 論 事 項

一、()行政院函請審議「丹娜絲颱風及七二八豪雨災後復原重建特別條例草案」案。

()本院國民黨黨團擬具「丹娜絲颱風及七二六至七二八豪雨災後復原重建特別條例草案」,請審議案。

()本院台灣民眾黨黨團擬具「丹娜絲颱風及七二八豪雨災後復原重建特別條例草案」,請審議案。

()本院委員陳亭妃等17人擬具「丹娜絲颱風及七二八豪雨災後復原重建特別條例草案」,請審議案。

()本院委員林俊憲等32人擬具「丹娜絲颱風及七二八豪雨災後復原重建特別條例草案」,請審議案。(以上五案經提本院第11屆第3會期第24次會議報告決定:併案逕付二讀,由院長召集協商。爰於本次會議提出討論。)

()本院委員王美惠等17人擬具「丹娜絲颱風及七二八豪雨災後復原重建特別條例草案」,請審議案。

()本院委員蔡易餘等32人擬具「丹娜絲颱風及七二八豪雨災後復原重建特別條例草案」,請審議案。

()本院委員邱議瑩等23人擬具「丹娜絲颱風及七二八豪雨災後復原重建特別條例草案」,請審議案。

()本院委員賴惠員等20人擬具「丹娜絲颱風災後重建特別條例草案」,請審議案。

()本院委員伍麗華Saidhai Tahovecahe21人擬具「丹娜絲颱風及七二八豪雨災後復原重建特別條例草案」,請審議案。(以上五案經提本院第11屆第3會期第25次會議報告決定:依黨團協商結論,逕付二讀,與相關提案併案協商。爰於本次會議提出討論。)

主席:丹娜絲颱風及七二八豪雨災後復原重建特別條例草案,行政院函請審議及本院國民黨黨團、台灣民眾黨黨團、陳亭妃委員等、林俊憲委員等分別提案,經第3會期第24次會議決定,併案逕付二讀,並請本席負責召集協商。王美惠委員等、蔡易餘委員等、邱議瑩委員等、賴惠員委員等、伍麗華Saidhai Tahovecahe委員等分別提案,經第3會期第25次會議決定,逕付二讀,與相關提案併案協商。

行政院提案:

案由:行政院函請審議「丹娜絲颱風及七二八豪雨災後復原重建特別條例草案」案。

行政院函

受文者:立法院

發文日期:中華民國11487

發文字號:院臺工字第1145016204

速別:最速件

密等及解密條件或保密期限:

附件:如文

主旨:函送「丹娜絲颱風及七二八豪雨災後復原重建特別條例」草案,請查照審議。

說明:

一、本案經提本(114)年87日本院第3964次會議決議:通過,函請立法院審議。

二、檢送「丹娜絲颱風及七二八豪雨災後復原重建特別條例」草案(含總說明)1份。

正本:立法院

副本:內政部、本院公共工程委員會(均含附件)

丹娜絲颱風及七二八豪雨災後復原重建特別條例草案總說明

一百十四年七月間,丹娜絲颱風席捲嘉南沿海地區,除瞬間強風造成建築物、電力及電信系統等毀損外,所夾帶之豪雨導致淹水、積水狀況,使多數地區電力、通訊中斷,對民眾生活產生重大影響,而於颱風期間及後續接續不斷之西南氣流帶來持續強降雨,以及自一百十四年七月二十八日起連續數日,更在臺南市、高雄市、嘉義縣(市)及屏東縣等縣(市);以及臺中市、彰化縣、南投縣及雲林縣等縣(市)部分地區,降下豪雨、大豪雨,使道路、水利設施、農牧業等受損嚴重,因災情益發擴大,估計各級政府依災害防救法相關規定辦理丹娜絲颱風及七二八豪雨災後復原重建所需經費已不足支應,為加速推動受災地區之各項復原重建工作,籌措所需經費,爰擬具「丹娜絲颱風及七二八豪雨災後復原重建特別條例」(以下簡稱本條例)草案,其要點如下:

一、本條例之立法目的及與其他法律之適用關係。(草案第一條)

二、本條例所定災區範圍;本條例之主管機關及執行機關。(草案第二條及第三條)

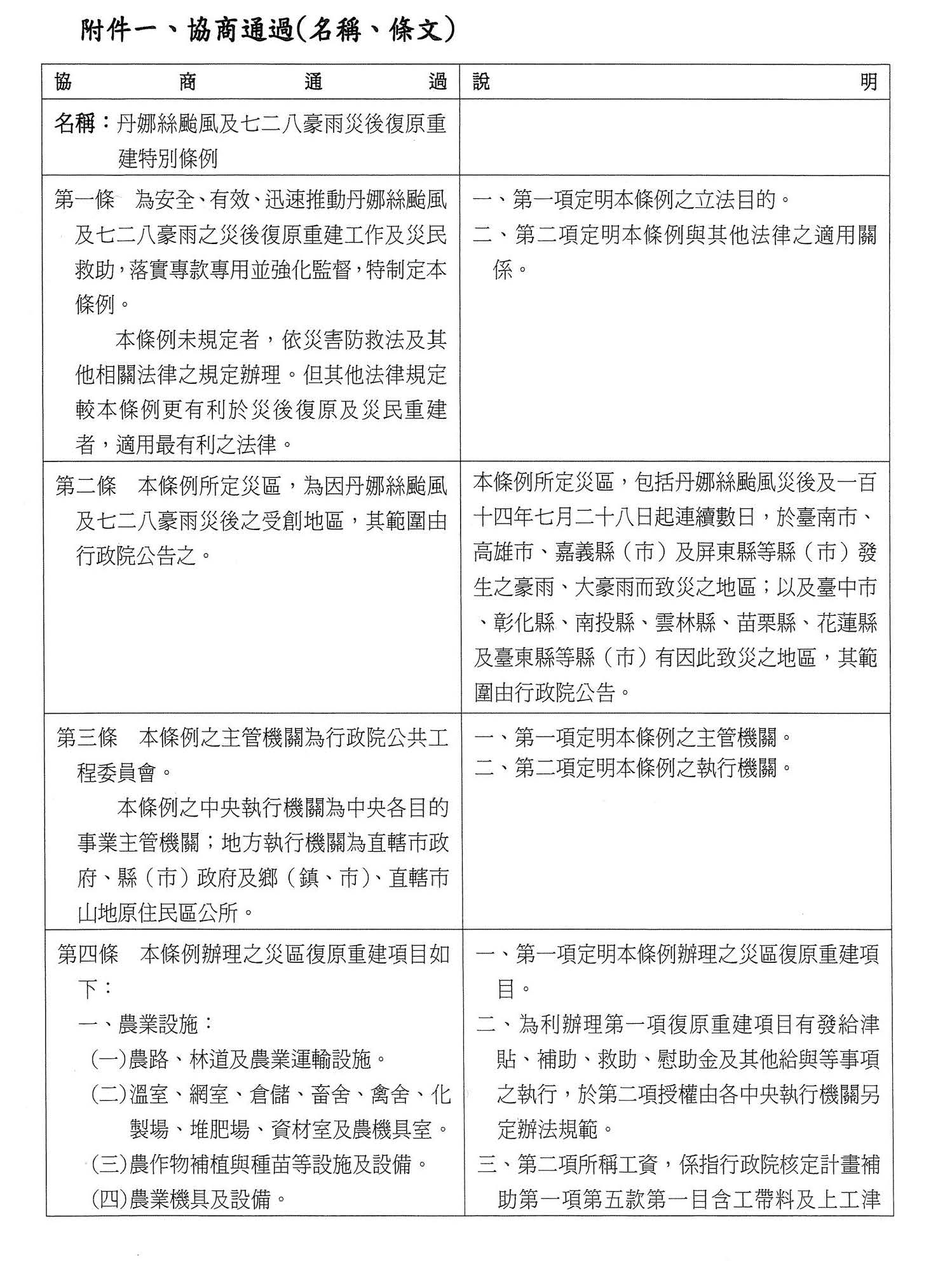
三、本條例辦理之災區復原重建項目;辦理本條例災區復原重建項目發給津貼、補助等給與之資格條件、基準、金額等事項,授權由各中央執行機關定之。(草案第四條)

四、本條例所需經費上限、採特別預算編列及其經費來源;中央政府對地方執行機關所需經費之覈實補助,並得同意受補助之地方政府以代收代付方式執行,以及因應緊急復原重建需要,於特別預算未完成法定程序前得先行支付一部分。(草案第五條)

五、本條例所定災區,不在依災害防救法第五十一條規定公告之災區範圍者,其復原重建準用該法有關災區之規定。(草案第六條)

六、依本條例自各執行機關領取之津貼、補助等給與免納所得稅及不得作為抵銷、扣押、供擔保或強制執行之標的。(草案第七條)

七、本條例及其特別預算之施行期間。(草案第八條)

丹娜絲颱風及七二八豪雨災後復原重建特別條例草案

DW4188740

說明

第一條 為有效、迅速推動丹娜絲颱風及七二八豪雨災後之災區復原重建工作,特制定本條例。

本條例未規定者,適用災害防救法及其他相關法律之規定。但其他法律規定較本條例更有利於災後復原重建者,適用最有利之法律。

一、第一項定明本條例之立法目的。

二、第二項定明本條例與其他法律之適用關係。

第二條 本條例所定災區,為因丹娜絲颱風及七二八豪雨災後之受創地區,其範圍由行政院公告之。

本條例所定災區,包括丹娜絲颱風災後及一百十四年七月二十八日起連續數日,於臺南市、高雄市、嘉義縣(市)及屏東縣等縣(市)發生之豪雨、大豪雨而致災之地區;以及臺中市、彰化縣、南投縣及雲林縣等縣(市)有因此致災之地區,其範圍由行政院公告。

第三條 本條例之主管機關為行政院公共工程委員會。

本條例之中央執行機關為中央各目的事業主管機關;地方執行機關為直轄市政府、縣(市)政府及鄉(鎮、市)、直轄市山地原住民區公所。

一、第一項定明本條例之主管機關。

二、第二項定明本條例之執行機關。

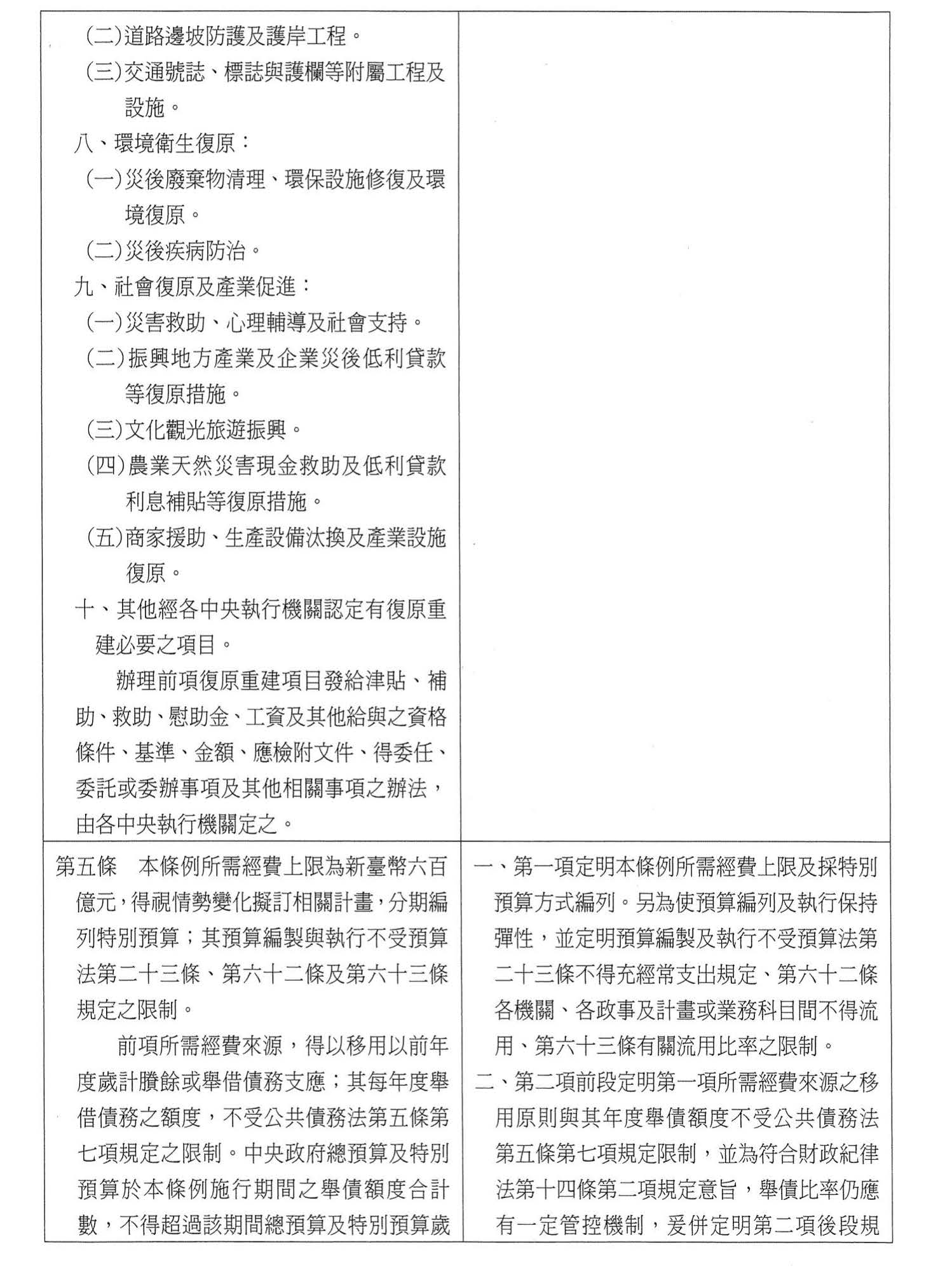
第四條 本條例辦理之災區復原重建項目如下:

一、農業設施:

()農路、林道及農業運輸設施。

()溫室、網室、倉儲、畜舍、禽舍、化製場、堆肥場、資材室及農機具室。

()農作物補植與種苗等設施及設備。

()農業機具及設備。

()漁港、漁船及養殖設施。

二、電力系統:

()變電所及特高壓以上輸電線路。

()配電網防災韌性。

()路燈及公共照明設施。

()緊急備用電力系統、移動式電源、自發自用電源及儲能等微電網設施。

三、電信系統及有線廣播電視系統:

()公眾電信網路。

()行動通信基地臺車。

()衛星通信備援設施。

()有線廣播電視系統。

四、自來水、瓦斯及燃氣設施:

()自來水及簡易自來水設備。

()瓦斯及燃氣管線。

五、家園及公共設施:

()災損住宅拆除、修繕補助及租金補貼。

()公共建築、學校及政府機關(構)設施。

()文化資產與原住民族文化健康站之緊急搶修及修復。

六、水利設施:

()河川、排水上中下游系統性治理、農田水利灌排系統及海岸防護設施。

()雨污水下水道及道路排水。

()山坡地整治及土石流防治。

()逕流分擔、出流管制及在地滯洪措施。

()縣(市)管河川、排水設施災後復原重建工程及跨越中央管河川、排水瓶頸段橋梁改建。

七、道路及交通:

()道路、橋梁及隧道。

()道路邊坡防護及護岸工程。

()交通號誌、標誌與護欄等附屬工程及設施。

八、環境衛生復原:

()災後廢棄物清理、環保設施修復及環境復原。

()災後疾病防治。

九、社會復原及產業促進:

()災害救助、心理輔導及社會支持。

()振興地方產業及企業災後低利貸款等復原措施。

()文化觀光旅遊振興。

()農業天然災害現金救助及低利貸款利息補貼等復原措施。

()商家援助、生產設備汰換及產業設施復原。

十、其他經各中央執行機關認定有復原重建必要之項目。

辦理前項復原重建項目發給津貼、補助、救助、慰助金及其他給與之資格條件、基準、金額、應檢附文件、得委任、委託或委辦事項及其他相關事項之辦法,由各中央執行機關定之。

一、第一項定明本條例辦理之災區復原重建項目。

二、為利辦理第一項復原重建項目有發給津貼、補助、救助、慰助金及其他給與等事項之執行,於第二項授權由各中央執行機關另定辦法規範。

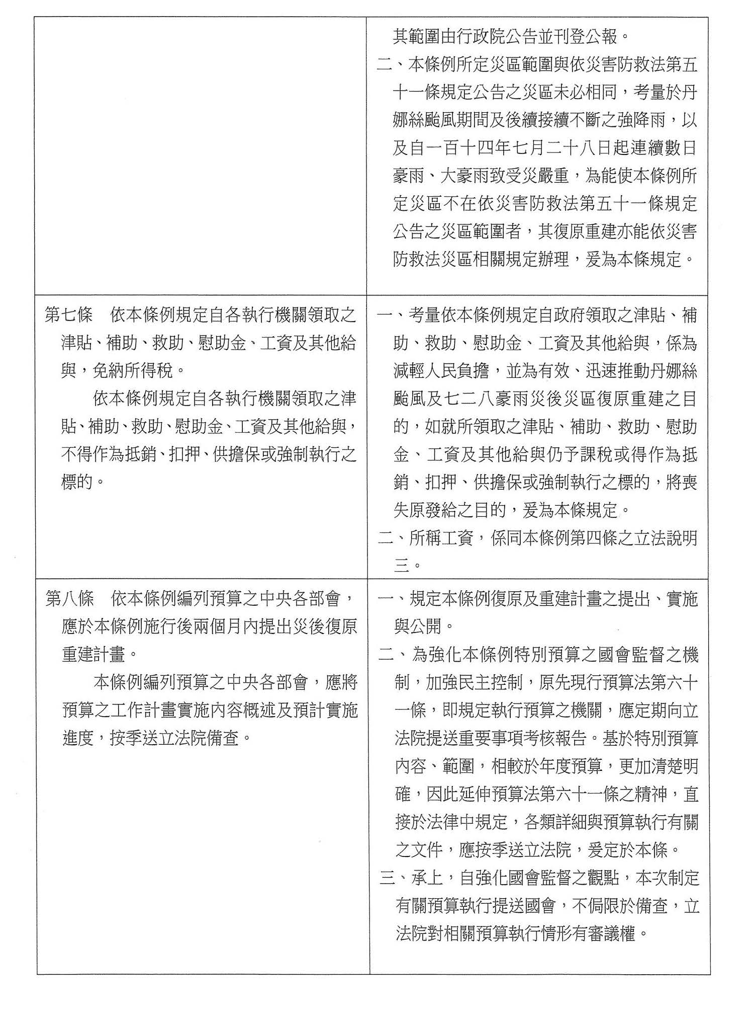
第五條 本條例所需經費上限為新臺幣五百六十億元,得視情勢變化擬訂相關計畫,分期編列特別預算;其預算編製與執行不受預算法第二十三條、第六十二條及第六十三條規定之限制。

前項所需經費來源,得以移用以前年度歲計賸餘或舉借債務支應;其每年度舉借債務之額度,不受公共債務法第五條第七項規定之限制。中央政府總預算及特別預算於本條例施行期間之舉債額度合計數,不得超過該期間總預算及特別預算歲出總額度合計數之百分之十五。

本條例施行期間,中央政府所舉借之一年以上公共債務未償餘額預算數,應依公共債務法第五條第一項規定辦理。

地方執行機關辦理本條例及災害防救法規定事項所需經費,中央政府得覈實給予補助。中央執行機關並得同意受補助之地方政府以代收代付方式執行。

為因應各項災區救災及復原重建工作之緊急需要,中央執行機關得報經行政院同意後,於第一項特別預算案未完成法定程序前,先行支付其一部分。

一、第一項定明本條例所需經費上限及採特別預算方式編列。另為使預算編列及執行保持彈性,並定明預算編製及執行不受預算法第二十三條不得充經常支出規定、第六十二條各機關、各政事及計畫或業務科目間不得流用、第六十三條有關流用比率之限制。

二、第二項前段定明第一項所需經費來源之移用原則與其年度舉債額度不受公共債務法第五條第七項規定限制,並為符合財政紀律法第十四條第二項規定意旨,舉債比率仍應有一定管控機制,爰併定明第二項後段規定。

三、第三項定明本條例施行期間,中央政府舉借之一年以上公共債務未償餘額預算數,仍應依公共債務法第五條第一項規定辦理,以符財政紀律法第十四條第三項規定意旨。

四、第四項明定中央政府得覈實給予地方執行機關辦理本條例及災害防救法規定事項所需經費,並得同意受補助之地方政府以代收代付方式執行。

五、因應各項災區復原重建工作之緊急需要,於第五項定明中央執行機關於報經行政院同意後,得於第一項特別預算案未完成法定程序前,先行支付其一部分。

第六條 本條例所定災區,不在依災害防救法第五十一條規定公告之災區範圍者,其復原重建準用該法有關災區之規定。

一、災害防救法第四十二條至第五十條針對災區定有借款償還期限展延及利息免收、購屋貸款利息補貼、產業企業紓困、社會保險保費由政府負擔、農業設施擔保品毀損由金融機構承受等復原重建措施,而上開規定所稱災區,依同法第五十一條規定,指因災害造成嚴重人命傷亡或建物毀損等之受創地區,其範圍由行政院公告並刊登公報。

二、本條例所定災區範圍與依災害防救法第五十一條規定公告之災區未必相同,考量於丹娜絲颱風期間及後續接續不斷之強降雨,以及自一百十四年七月二十八日起連續數日豪雨、大豪雨致受災嚴重,為能使本條例所定災區不在依災害防救法第五十一條規定公告之災區範圍者,其復原重建亦能依災害防救法災區相關規定辦理,爰為本條規定。

第七條 依本條例規定自各執行機關領取之津貼、補助、救助、慰助金及其他給與,免納所得稅。

依本條例規定自各執行機關領取之津貼、補助、救助、慰助金及其他給與,不得作為抵銷、扣押、供擔保或強制執行之標的。

考量依本條例規定自政府領取之津貼、補助、救助、慰助金及其他給與,係為減輕人民負擔,並為有效、迅速推動丹娜絲颱風及七二八豪雨災後災區復原重建之目的,如就所領取之津貼、補助、救助、慰助金及其他給與仍予課稅或得作為抵銷、扣押、供擔保或強制執行之標的,將喪失原發給之目的,爰為本條規定。

DW5824810 八條 本條例及其特別預算施行期間,自公布日施行至中華民國一百十六年十二月三十一日止。

本條例及其特別預算施行期間屆滿,得經立法院同意延長之。

一、第一項規定本條例及其特別預算之施行期間。

二、為利彈性執行復原重建工作,避免本條例及其特別預算施行期間屆滿仍有繼續適用之必要,爰於第二項明定得經立法院同意延長施行期間。

國民黨黨團提案:

案由:本院國民黨黨團,有鑒於一百十四年七月間,丹娜絲颱風席捲嘉南沿海地區,除瞬間強風造成建築物、電力及電信系統等毀損外,所夾帶之豪雨導致淹水、積水狀況,使多數地區電力、通訊中斷,對民眾生活產生重大影響,而於颱風期間及後續接續不斷之西南氣流帶來持續強降雨,以及自一百十四年七月二十六至二十八日起連續數日,更在臺南市、高雄市、嘉義縣(市)及屏東縣等縣(市);以及臺中市全區、彰化縣、南投縣、雲林縣、花蓮縣、臺東縣、苗栗縣等縣(市)部分地區,降下豪雨、大豪雨,使道路、水利設施、農牧業等受損嚴重,因災情益發擴大,估計各級政府依災害防救法相關規定辦理丹娜絲颱風及七二六至七二八豪雨災後復原重建所需經費已不足支應,為加速推動受災地區之各項復原重建工作,籌措所需經費,爰擬具「丹娜絲颱風及七二六至七二八豪雨災後復原重建特別條例草案」。是否有當?敬請公決。

提案人:中國國民黨立法院黨團

傅崐萁 王鴻薇 羅智強

娜絲颱風及七二六至七二八豪雨災後復原重建特別條例草案總說明

百十四年七月間,丹娜絲颱風席捲嘉南沿海地區,除瞬間強風造成建築物、電力及電信系統等毀損外,所夾帶之豪雨導致淹水、積水狀況,使多數地區電力、通訊中斷,對民眾生活產生重大影響,而於颱風期間及後續接續不斷之西南氣流帶來持續強降雨,以及自一百十四年七月二十六至二十八日起連續數日,更在臺南市、高雄市、嘉義縣(市)及屏東縣等縣(市);以及臺中市全區、彰化縣、南投縣、雲林縣、花蓮縣、臺東縣、苗栗縣等縣(市)部分地區,降下豪雨、大豪雨,使道路、水利設施、農牧業等受損嚴重,因災情益發擴大,估計各級政府依災害防救法相關規定辦理丹娜絲颱風及七二六至七二八豪雨災後復原重建所需經費已不足支應,為加速推動受災地區之各項復原重建工作,籌措所需經費,爰擬具「丹娜絲颱風及七二六至七二八豪雨災後復原重建特別條例」(以下簡稱本條例)草案,其要點如下:

一、本條例之立法目的及與其他法律之適用關係。(草案第一條)

二、本條例所定災區範圍;本條例之主管機關及執行機關。(草案第二條及第三條)

三、本條例辦理之災區復原重建項目;辦理本條例災區復原重建項目發給津貼、補助等給與之資格條件、基準、金額等事項,授權由各中央執行機關定之。(草案第四條)

四、本條例所需經費上限、採特別預算編列及其經費來源;中央政府對地方執行機關所需經費之覈實補助,並得同意受補助之地方政府以代收代付方式執行,以及因應緊急復原重建需要,於特別預算未完成法定程序前得先行支付一部分。(草案第五條)

五、本條例所定災區,不在依災害防救法第五十一條規定公告之災區範圍者,其復原重建準用該法有關災區之規定。(草案第六條)

六、依本條例自各執行機關領取之津貼、補助等給與免納所得稅及不得作為抵銷、扣押、供擔保或強制執行之標的。(草案第七條)

七、本條例及其特別預算之施行期間。(草案第八條)

丹娜絲颱風及七二六至七二八豪雨災後復原重建特別條例草案

DW1574757

說明

第一條 為有效、迅速推動丹娜絲颱風及七二六至七二八豪雨災後之災區復原重建工作,特制定本條例。

本條例未規定者,適用災害防救法及其他相關法律之規定。但其他法律規定較本條例更有利於災後復原重建者,適用最有利之法律。

一、第一項定明本條例之立法目的。

二、第二項定明本條例與其他法律之適用關係。

第二條 本條例所定災區,為因丹娜絲颱風及七二六至七二八豪雨災後之受創地區,其範圍由行政院公告之。

本條例所定災區,包括丹娜絲颱風災後及一百十四年七月二十八日起連續數日,於臺南市、高雄市、嘉義縣(市)及屏東縣等縣(市)發生之豪雨、大豪雨而致災之地區;以及臺中市全區、彰化縣、南投縣及雲林縣、花蓮縣、臺東縣、苗栗縣等縣(市)有因此致災之地區,其範圍由行政院公告。

第三條 本條例之主管機關為行政院公共工程委員會。

DW4400554 條例之中央執行機關為中央各目的事業主管機關;地方執行機關為直轄市政府、縣(市)政府及鄉(鎮、市)、直轄市山地原住民區公所。

一、第一項定明本條例之主管機關。

二、第二項定明本條例之執行機關。

第四條 本條例辦理之災區復原重建項目如下:

一、農業設施:

()農路、林道及農業運輸設施。

()溫室、網室、倉儲、畜舍、禽舍、化製場、堆肥場、資材室及農機具室。

()農作物補植與種苗等設施及設備。

()農業機具及設備。

()漁港、漁船及養殖設施。

二、電力系統:

()變電所及特高壓以上輸電線路。

()配電網防災韌性。

()路燈及公共照明設施。

()緊急備用電力系統、移動式電源、自發自用電源及儲能等微電網設施。

三、電信系統及有線廣播電視系統:

()公眾電信網路。

()行動通信基地臺車。

()衛星通信備援設施。

()有線廣播電視系統。

四、自來水、瓦斯及燃氣設施:

()自來水及簡易自來水設備。

()瓦斯及燃氣管線。

五、家園及公共設施:

()災損住宅拆除、修繕補助及租金補貼。

()公共建築、學校及政府機關(構)設施。

()文化資產與原住民族文化健康站之緊急搶修及修復。

六、水利設施:

()河川、排水上中下游系統性治理、農田水利灌排系統及海岸防護設施。

()雨污水下水道及道路排水。

()山坡地整治及土石流防治。

()逕流分擔、出流管制及在地滯洪措施。

()縣(市)管河川、排水設施災後復原重建工程及跨越中央管河川、排水瓶頸段橋梁改建。

七、道路及交通:

()道路、橋梁及隧道。

()道路邊坡防護及護岸工程。

()交通號誌、標誌與護欄等附屬工程及設施。

八、環境衛生復原:

()災後廢棄物清理、環保設施修復及環境復原。

()災後疾病防治。

九、社會復原及產業促進:

()災害救助、心理輔導及社會支持。

()振興地方產業及企業災後低利貸款等復原措施。

()文化觀光旅遊振興。

()農業天然災害現金救助及低利貸款利息補貼等復原措施。

()商家援助、生產設備汰換及產業設施復原。

十、其他經各中央執行機關認定有復原重建必要之項目。

DW4400554 理前項復原重建項目發給津貼、補助、救助、慰助金、工資及其他給與之資格條件、基準、金額、應檢附文件、得委任、委託或委辦事項及其他相關事項之辦法,由各中央執行機關定之。

一、第一項定明本條例辦理之災區復原重建項目。

二、為利辦理第一項復原重建項目有發給津貼、補助、救助、慰助金、工資及其他給與等事項之執行,於第二項授權由各中央執行機關另定辦法規範。

第五條 本條例所需經費上限為新臺幣六百億元,得視情勢變化擬訂相關計畫,分期編列特別預算;其預算編製與執行不受預算法第二十三條、第六十二條及第六十三條規定之限制。

前項所需經費來源,得以移用以前年度歲計賸餘或舉借債務支應;其每年度舉借債務之額度,不受公共債務法第五條第七項規定之限制。中央政府總預算及特別預算於本條例施行期間之舉債額度合計數,不得超過該期間總預算及特別預算歲出總額度合計數之百分之十五。

本條例施行期間,中央政府所舉借之一年以上公共債務未償餘額預算數,應依公共債務法第五條第一項規定辦理。

地方執行機關辦理本條例及災害防救法規定事項所需經費,中央政府得覈實給予補助。中央執行機關並得同意受補助之地方政府以代收代付方式執行。

為因應各項災區救災及復原重建工作之緊急需要,中央執行機關得報經行政院同意後,於第一項特別預算案未完成法定程序前,先行支付其一部分。

一、第一項定明本條例所需經費上限及採特別預算方式編列。另為使預算編列及執行保持彈性,並定明預算編製及執行不受預算法第二十三條不得充經常支出規定、第六十二條各機關、各政事及計畫或業務科目間不得流用、第六十三條有關流用比率之限制。

二、第二項前段定明第一項所需經費來源之移用原則與其年度舉債額度不受公共債務法第五條第七項規定限制,並為符合財政紀律法第十四條第二項規定意旨,舉債比率仍應有一定管控機制,爰併定明第二項後段規定。

三、第三項定明本條例施行期間,中央政府舉借之一年以上公共債務未償餘額預算數,仍應依公共債務法第五條第一項規定辦理,以符財政紀律法第十四條第三項規定意旨。

四、第四項明定中央政府得覈實給予地方執行機關辦理本條例及災害防救法規定事項所需經費,並得同意受補助之地方政府以代收代付方式執行。

五、因應各項災區復原重建工作之緊急需要,於第五項定明中央執行機關於報經行政院同意後,得於第一項特別預算案未完成法定程序前,先行支付其一部分。

第六條 本條例所定災區,不在依災害防救法第五十一條規定公告之災區範圍者,其復原重建準用該法有關災區之規定。

一、災害防救法第四十二條至第五十條針對災區定有借款償還期限展延及利息免收、購屋貸款利息補貼、產業企業紓困、社會保險保費由政府負擔、農業設施擔保品毀損由金融機構承受等復原重建措施,而上開規定所稱災區,依同法第五十一條規定,指因災害造成嚴重人命傷亡或建物毀損等之受創地區,其範圍由行政院公告並刊登公報。

二、本條例所定災區範圍與依災害防救法第五十一條規定公告之災區未必相同,考量於丹娜絲颱風期間及後續接續不斷之強降雨,以及自一百十四年七月二十八日起連續數日豪雨、大豪雨致受災嚴重,為能使本條例所定災區不在依災害防救法第五十一條規定公告之災區範圍者,其復原重建亦能依災害防救法災區相關規定辦理,爰為本條規定。

第七條 依本條例規定自各執行機關領取之津貼、補助、救助、慰助金、工資及其他給與,免納所得稅。

依本條例規定自各執行機關領取之津貼、補助、救助、慰助金、工資及其他給與,不得作為抵銷、扣押、供擔保或強制執行之標的。

考量依本條例規定自政府領取之津貼、補助、救助、慰助金、工資及其他給與,係為減輕人民負擔,並為有效、迅速推動丹娜絲颱風及七二八豪雨災後災區復原重建之目的,如就所領取之津貼、補助、救助、慰助金、工資及其他給與仍予課稅或得作為抵銷、扣押、供擔保或強制執行之標的,將喪失原發給之目的,爰為本條規定。

第八條 本條例及其特別預算施行期間,自公布日施行至中華民國一百十五年十二月三十一日止。

本條例及其特別預算施行期間屆滿,得經立法院同意延長之。

一、第一項規定本條例及其特別預算之施行期間。

二、為利彈性執行復原重建工作,避免本條例及其特別預算施行期間屆滿仍有繼續適用之必要,爰於第二項明定得經立法院同意延長施行期間。

DW4400554 灣民眾黨黨團提案:

案由:本院台灣民眾黨黨團,有鑑於丹娜絲颱風及七二八豪雨,造成嚴重災情,導致農業產物損失、民間設施損失、大規模停電、通訊中斷、淹水,影響正常生活。為利災民盡早進行復原重建工作,恢復正常生活減少災後損失,爰擬具「丹娜絲颱風及七二八豪雨災後復原重建特別條例草案」。是否有當?敬請公決。

提案人:台灣民眾黨立法院黨團

黃國昌 張啓楷 陳昭姿 黃珊珊 

麥玉珍 林國成 林憶君 劉書彬 

丹娜絲颱風及七二八豪雨災後復原重建特別條例草案

DW6420038

說明

第一條 為安全、有效、迅速推動丹娜絲颱風及七二八豪雨之災後復原重建工作及災民救助,落實專款專用並強化監督,特制定本條例。

本條例未規定者,依災害防救法及其他相關法律之規定辦理。但其他法律規定較本條例更有利於災後復原及災民重建者,適用最有利之法律。

一、第一項定明本條例之立法目的。

二、第二項定明本條例與其他法律之適用關係。

第二條 本條例所定災區,係指因丹娜絲颱風及七二八豪雨致災受創之地區,包括因發生連續豪雨、大豪雨而致災之臺南市、高雄市、嘉義縣市、屏東縣、臺中市、彰化縣、南投縣、雲林縣及台東縣等縣(市),其各該縣市內之具體範圍由行政院公告之。

本條例所定災區,包括丹娜絲颱風災後及一百十四年七月二十八日起連續數日,於臺南市、高雄市、嘉義縣市及屏東縣等縣(市)發生之豪雨、大豪雨而致災之地區;以及臺中市、彰化縣、南投縣、雲林縣及台東縣等縣(市)有因此致災之地區其範圍由行政院公告。

第三條 本條例之主管機關為行政院公共工程委員會。

本條例之中央執行機關為中央各目的事業主管機關;地方執行機關為直轄市政府、縣(市)政府及鄉(鎮、市)、直轄市山地原住民區公所。

一、第一項定明本條例之主管機關。

二、第二項定明本條例之執行機關。

第四條 本條例辦理之災區復原重建項目如下:

一、農業設施:

()農路、林道及農業運輸設施。

()溫室、網室、倉儲、畜舍、禽舍、化製場、堆肥場、資材室及農機具室。

()農作物補植與種苗等設施及設備。

()農業機具及設備。

()漁港、漁船及養殖設施。

二、電力系統:

()變電所及特高壓以上輸電線路。

()配電網防災韌性。

()路燈及公共照明設施。

()緊急備用電力系統、移動式電源、自發自用電源及儲能等微電網設施。

三、電信系統及有線廣播電視系統:

()公眾電信網路。

()行動通信基地臺車。

()衛星通信備援設施。

()有線廣播電視系統。

四、自來水、瓦斯及燃氣設施:

()自來水及簡易自來水設備。

()瓦斯及燃氣管線。

五、家園及公共設施:

()災損住宅拆除、修繕補助及租金補貼。

()公共建築、學校及政府機關(構)設施。

()文化資產與原住民族文化健康站之緊急搶修及修復。

六、水利設施:

()河川、排水上中下游系統性治理、農田水利灌排系統及海岸防護設施。

()雨污水下水道及道路排水。

()山坡地整治及土石流防治。

()逕流分擔、出流管制及在地滯洪措施。

()縣(市)管河川、排水設施災後復原重建工程及跨越中央管河川、排水瓶頸段橋梁改建。

七、道路及交通:

()道路、橋梁及隧道。

()道路邊坡防護及護岸工程。

()交通號誌、標誌與護欄等附屬工程及設施。

八、環境衛生復原:

()災後廢棄物清理、環保設施修復及環境復原。

()災後疾病防治。

九、社會復原及產業促進:

()災害救助、心理輔導及社會支持。

()振興地方產業及企業災後低利貸款等復原措施。

()文化觀光旅遊振興。

()農業天然災害現金救助及低利貸款利息補貼等復原措施。

()商家援助、生產設備汰換及產業設施復原。

十、其他經各中央執行機關認定有復原重建必要之項目。

辦理前項復原重建項目發給津貼、補助、救助、慰助金及其他給與之資格條件、基準、金額、應檢附文件、得委任、委託或委辦事項及其他相關事項之辦法,由各中央執行機關定之。

一、第一項定明本條例辦理之災區復原重建項目。

二、為利辦理第一項復原重建項目有發給津貼、補助、救助、慰助金及其他給與等事項之執行,於第二項授權由各中央執行機關另定辦法規範。

第五條 本條例所需經費上限為新臺幣五百六十億元,得視情勢變化擬定相關計畫,分期編列特別預算;其預算編制與執行不受預算法第二十三條之限制。

前項所需經費來源,得以移用以前年度歲計賸餘或舉借債務支應;其每年度舉借債務之額度,不受公共債務法第五條第七項規定之限制。中央政府總預算及特別預算於本條例施行期間之舉債額度合計數,不得超過該期間總預算及特別預算歲出總額度合計數之百分之十五。

本條例施行期間,中央政府所舉借之一年以上公共債務未償餘額預算數,應依公共債務法第五條第一項規定辦理。

地方執行機關辦理本條例及災害防救法規定事項所需經費,中央政府應覈實給予補助,中央執行機關並得同意受補助之地方政府以代收代付方式執行。

為因應各項災區救災及復原重建工作之緊急需要,中央執行機關得報經行政院同意後,於第一項特別預算案未完成法定程序前,先行支付其一部分,並送立法院備查。

中央政府補助地方執行機關之經費,地方執行機關應依補助之目的及項目支用,不得移作他用。

一、明定本法之經費來源,以特別預算之方式編列、審議及執行。

二、為避免本條例所定,用於災害復原及重建之經費,另定明預算編製及執行不受預算法第二十三條,不得充經常支出規定限制。

三、所需經費來源之移用原則,與其年度舉債額度,不受公共債務法第五條第七項規定限制,並為符合財政紀律法第十四條第二項規定意旨,舉債比率仍應有一定管控機制。

四、本條例施行期間,中央政府舉借之一年以上公共債務未償餘額預算數,仍應依公共債務法第五條第一項規定辦理,以符財政紀律法第十四條第三項規定意旨。

五、中央政府應覈實給予地方執行機關,辦理本條例及災害防救法規定事項所需經費,並得同意受補助之地方政府,以代收代付方式執行。另仍為避免本條例所定,用於災害復原及重建之經費,遭挪用為其他用途,有關中央支給地方經費,仍應依據財政收支劃分法第三十條及第三十七條辦理。並為強化限制,參考經濟部水利署辦理一般性補助款疏濬清淤工程執行作業要點第三點,與內政部國土管理署辦理一般性補助款雨水下水道疏濬清淤工程作業要點第四點之規定,提升為法律位階,明定補助經費專款專用,不得移作他用。

六、因應各災區復原重建工作之緊急需要,並兼顧尊重立法院之預算審議權,定明特別預算案立法程序尚未完成前,中央執行機關得於報經行政院同意後,先行支付一部分,惟須同時送立法院備查。

第六條 本條例所定災區,不在依災害防救法第五十一條規定公告之災區範圍者,其復原重建準用該法有關災區之規定。

一、災害防救法第四十二條至第五十條針對災區定有借款償還期限展延及利息免收、購屋貸款利息補貼、產業企業紓困、社會保險保費由政府負擔、農業設施擔保品毀損由金融機構承受等復原重建措施,而上開規定所稱災區,依同法第五十一條規定,指因災害造成嚴重人命傷亡或建物毀損等之受創地區,其範圍由行政院公告並刊登公報。

二、本條例所定災區範圍與依災害防救法第五十一條規定公告之災區未必相同,考量於丹娜絲颱風期間及後續接續不斷之強降雨,以及自一百十四年七月二十八日起連續數日豪雨、大豪雨致受災嚴重,為能使本條例所定災區不在依災害防救法第五十一條規定公告之災區範圍者其復原重建亦能依災害防救法災區相關規定辦理,爰為本條規定。

第七條 因水災致住戶淹水之救助,以一門牌一戶計算,淹水達五十公分以上者,除依現有法規發放救助外,依本條例每戶發給新臺幣二萬元;具低收入戶或中低收入戶資格者,每戶發給新臺幣三萬元。

前項發給辦法,由主管機關定之。

因水災致住戶淹水達五十公分以上者,除依現有法規發放救助外,每戶發給救助金新臺幣二萬元;具低收入戶或中低收入戶資格者,每戶發給新臺幣三萬元。

第八條 依本條例規定自各執行機關領取之津貼、補助、救助、慰助金及其他給與,免納所得稅。

依本條例規定自各執行機關領取之津貼、補助、救助、慰助金及其他給與,不得作為抵銷、扣押、供擔保或強制執行之標的。

考量依本條例規定自政府領取之津貼、補助、救助、慰助金及其他給與,係為減輕人民負擔,並為有效、迅速推動丹娜絲颱風及七二八豪雨災後災區復原重建之目的,如就所領取之津貼、補助、救助、慰助金及其他給與仍予課稅或得作為抵銷、扣押、供擔保或強制執行之標的,將喪失原發給之目的,爰為本條規定。

第九條 依本條例編列預算之中央各部會,應於本條例施行後兩個月內提出災後復原重建計畫。

本條例編列預算之中央各部會,應將預算執行情形之工作計畫實施成果概述、計畫提要及分支計畫概況表,並說明實施進度及預算執行數額,按季送立法院審議。

一、規定本條例復原及重建計畫之提出、實施與公開。

二、為強化本條例特別預算之國會監督之機制,加強民主控制,原先現行預算法第六十一條,即規定執行預算之機關,應定期向立法院提送重要事項考核報告。基於特別預算內容、範圍,相較於年度預算,更加清楚明確,因此延伸預算法第六十一條之精神,直接於法律中規定,各類詳細與預算執行有關之文件,應按季送立法院,爰定於本條。

三、承上,自強化國會監督之觀點,本次制定有關預算執行提送國會,不侷限於備查,立法院對相關預算執行情形有審議權。

第十條 主管機關應設置資訊網站專區,提供便於搜尋、得以理解之完整資訊,主動按月定期公開本條例下列執行進度及成果:

一、第二條所定災區之公告。

二、第四條第二項及第七條第一項,由主管機關及各中央執行機關訂定之各類給與辦法。

三、前條所定之內容。

明定本法之監督機制,包含資訊網站公開,及明定主管機關應設置資訊網站專區,詳列應主動定期公開之本條例執行進度及成果。

DW2097544 十一條 本條例及其特別預算施行期間,自公布日施行至中華民國一百十五年十二月三十一日止。

本條例及其特別預算施行期間屆滿,得經立法院同意延長之。

一、第一項規定本條例及其特別預算之施行期間。

二、為利彈性執行復原重建工作,避免本條例及其特別預算施行期間屆滿仍有繼續適用之必要,爰於第二項明定得經立法院同意延長。

委員陳亭妃等提案:

案由:本院委員陳亭妃、王美惠、許智傑、王義川、王定宇等17人,鑒於丹娜絲颱風重創臺灣,造成公共建設及人民財產重大損失,颱風過境造成逾百萬戶停電、數萬戶停水,另造成通訊中斷、民宅與各項產業重要設備設施嚴重毀損,以及農、林、漁、牧業之嚴重損害。另於颱風期間及後續接續不斷之西南氣流帶來持續強降雨,以及自728日起連續數日於嘉南、高屏地區各縣市降下超大豪雨,使道路、水利設施、農漁牧業等後續追加損害嚴重,因災情益發擴大,估計各級政府依災害防救法相關規定辦理丹娜絲颱風及728豪雨災後復原重建所需經費已不足支應。為加速推動受災地區之各項復原重建工作,籌措所需經費。整合中央地方各級政府及目的事業主管機關之權責,協助災民儘速恢復日常生活,爰擬具「丹娜絲颱風及七二八豪雨災後復原重建特別條例草案」。是否有當?敬請公決。

提案人:陳亭妃  王美惠  許智傑  王義川  王定宇  

連署人:林淑芬  林月琴  莊瑞雄  沈伯洋  劉建國  郭昱晴  黃 捷  陳俊宇  吳沛憶  張雅琳  鍾佳濱  陳 瑩  

丹娜絲颱風及七二八豪雨災後復原重建特別條例草案對照表

DW6792414

說明

第一條 為有效、迅速推動丹娜絲颱風及七二八豪雨災後之災區復原重建工作,特制定本條例。

本條例未規定者,適用災害防救法及其他相關法律之規定。但其他法律規定較本條例更有利於災後復原重建者,適用最有利之法律。

一、第一項定明本條例之立法目的。

二、第二項定明本條例與其他法律之適用關係。

第二條 本條例所定災區,為因丹娜絲颱風及七二八豪雨災後之受創地區,其範圍由行政院公告之。

本條例所定災區,包括丹娜絲颱風災後及一百十四年七月二十八日起連續數日,於臺南市、高雄市、嘉義縣(市)及屏東縣等縣(市)發生之豪雨、大豪雨而致災之地區,其範圍由行政院公告。

第三條 本條例之主管機關為行政院公共工程委員會。

本條例之中央執行機關為中央各目的事業主管機關;地方執行機關為直轄市政府、縣(市)政府及鄉(鎮、市)、直轄市山地原住民區公所。

一、第一項定明本條例之主管機關。

二、第二項定明本條例之執行機關。

第四條 本條例辦理之災區復原重建項目如下:

一、農業設施:

()農路、林道及農業運輸設施。

()溫室、網室、倉儲、畜舍、禽舍、化製場、堆肥場、資材室及農機具室。

()農作物補植與種苗等設施及設備。

()農業機具及設備。

()漁港、漁船及養殖設施。

二、電力系統:

()變電所及特高壓以上輸電線路。

()配電網防災韌性。

()路燈及公共照明設施。

()緊急備用電力系統、移動式電源、自發自用電源及儲能等微電網設施。

三、電信系統及有線廣播電視系統:

()公眾電信網路。

()行動通信基地臺車。

()衛星通信備援設施。

()有線廣播電視系統。

四、自來水、瓦斯及燃氣設施:

()自來水及簡易自來水設備。

()瓦斯及燃氣管線。

五、家園及公共設施:

()災損住宅拆除、修繕補助及租金補貼。

()公共建築、學校及政府機關(構)設施。

()文化資產與原住民族文化健康站之緊急搶修及修復。

六、水利設施:

()河川、排水上中下游系統性治理、農田水利灌排系統及海岸防護設施。

()雨污水下水道及道路排水。

()山坡地整治及土石流防治。

()逕流分擔、出流管制及在地滯洪措施。

()縣(市)管河川、排水設施災後復原重建工程及跨越中央管河川、排水瓶頸段橋梁改建。

七、道路及交通:

()道路、橋梁及隧道。

()道路邊坡防護及護岸工程。

()交通號誌、標誌與護欄等附屬工程及設施。

八、環境衛生復原:

()災後廢棄物清理、環保設施修復及環境復原。

()災後疾病防治。

九、社會復原及產業促進:

()災害救助、心理輔導及社會支持。

()振興地方產業及企業災後低利貸款等復原措施。

()文化觀光旅遊振興。

()農業天然災害現金救助及低利貸款利息補貼等復原措施。

()商家援助、生產設備汰換及產業設施復原。

十、其他經各中央執行機關認定有復原重建必要之項目。

辦理前項復原重建項目發給津貼、補助、救助、慰助金及其他給與之資格條件、基準、金額、應檢附文件、得委任、委託或委辦事項及其他相關事項之辦法,由各中央執行機關定之。

一、第一項定明本條例辦理之災區復原重建項目。

二、為利辦理第一項復原重建項目有發給津貼、補助、救助、慰助金及其他給與等事項之執行,於第二項授權由各中央執行機關另定辦法規範。

第五條 前條因水災致住戶淹水之救助,以實際受災戶數為救助對象,不受一門牌一戶之限制,其救助按淹水達五十公分以上者,每戶最高發給新臺幣三萬元;淹水達二十公分至五十公分者,每戶最高發給新臺幣一萬元;另由財團法人賑災基金會再發放救助金新臺幣二萬元。

一、依據2009年《莫拉克颱風災後重建特別條例》第八條規定,住家若淹水達50公分以上,中央政府將發放2萬元救助金。然而,該標準訂定至今已超過16年,當年消費者物價指數(CPI)為89.0720256月的CPI則已上升至109.19,漲幅超過20%。在物價、人工與建材成本大幅上漲的情況下,若補助金額仍停留在2萬元,恐無法實際協助災民完成基本的家屋修繕與生活重建。

二、另實務上不論淹水深度為20公分或50公分,家具與家電往往都已損毀,家庭經濟因此受到嚴重衝擊。以16年前的2萬元來看,當時能夠購買的修繕與生活用品,如今金額早已不足以支應,導致補助效果大打折扣。為反映物價變動與實際生活成本,發揮政府救助的真正效益,協助災民盡快重建家園,應依近年物價變動調整淹水救助之金額。

第六條 各級政府執行因此次災害致水利設施毀損之改建或修護,得逕行變更其水道治理計畫線、堤防預定線,並設置相關設施,不受水利法第八十二條規定之限制。

各級政府得依前項設施之範圍,修正公告河川區域,並得就河川區域外洪氾可能所及之範圍,劃定公告洪氾區,限制或禁止洪氾區內土地之使用;其限制或禁止事項、管制程度、拆除或剷除違反限制或禁止事項之設施與其補償及其他應遵行事項之辦法,由經濟部定之。

為加速復原重建因此次災害毀損之水利設施,放寬各級政府之改建或修護以及洪氾可能所及之範圍之管制法規。

第七條 各級政府機關執行災區交通及其他公共工程之重建或輸電線路之重建、興建、保護工程,得於河川區域內施設跨河之便橋、便道,或改建、修復、拆除既有跨、穿越水道、水利設施底部建築物或疏導河道,得簡化水利法規有關河川區域使用之行政程序。

前項簡化程序、審查原則及其他應遵行事項之辦法,由經濟部會商交通部定之。

為加速復原重建因此次災害毀損之交通、其他公共工程及輸電線路,放寬、簡化各級政府之重建、興建、保護工程之管制法規。

第八條 因此次災害受損須進行輸電線路或自來水管線之興建、架設及交通重建,得依既有或規劃路線先行使用土地及進行重建工程;其因塔基、管線、路基流失或短期無法復建完成者,得移位重建,不受國有財產法第五十條及電業法第五十條、第五十一條規定之限制;其工程用地之取得,不受都市計畫法第五十二條及土地法第二十五條規定之限制。

辦理前項重建工程,依水土保持法第十二條及第十四條規定應先擬具水土保持計畫者,得以簡易水土保持申報書代替水土保持計畫,由各該目的事業主管機關審核及監督。

若需用土地機關因情況緊急,如遲延使用公、私有土地或土地改良物,公共利益有受重大危害之虞時,得先行徵得土地所有權人同意使用後,再依土地徵收條例、土地法及國有財產法規定補辦程序。

為加速復原重建因此次災害毀損之輸電線路或自來水管線,放寬、簡化各級政府之興建、架設及交通重建之管制法規。

第九條 各級政府因此次災害辦理或經其核准辦理之災害防救緊急性與重建工程、計畫或處理災害之土石、河川淤泥所需之緊急清理方法、設施及處所,不受環境影響評估法規定之限制。

因此次災害致現有廢棄物貯存、回收、清除、處理設施能量不足,而有污染環境或影響人體健康之虞時,中央環境保護主管機關得免會同其他中央執行機關、有關機關及報請行政院核准之程序,逕依廢棄物清理法第八條規定指定廢棄物緊急清理方法、設施及處所,或允許在不增加該處所設備及原核准容量之情形下,增加其月處理量。

環境污染防治設施因此次災害所造成損害致影響正常運作,未能符合環境保護法規者,得自本條例施行之日起三個月內,檢具證明文件,並提出改善計畫,申請環境保護主管機關核定改善期限,改善期限最長不得逾六個月,必要時得申請延長,並以一次為限;改善期間免予處罰。

前項改善期間,免依環境保護法規規定辦理檢測申報;土壤及地下水污染整治法第九條指定公告之事業,因此次災害所造成損害致停業、歇業者,免依該條規定辦理。

為加速復原重建,放寬、簡化各級政府辦理相關計畫之環境管制及廢棄物清理管制法規。

第十條 本條例所需經費上限為新臺幣五百六十億元,得視情勢變化擬訂相關計畫,分期編列特別預算;其預算編製與執行不受預算法第二十三條、第六十二條及第六十三條規定之限制。

前項所需經費來源,得以移用以前年度歲計賸餘或舉借債務支應;其每年度舉借債務之額度,不受公共債務法第五條第七項規定之限制。中央政府總預算及特別預算於本條例施行期間之舉債額度合計數,不得超過該期間總預算及特別預算歲出總額度合計數之百分之十五。

本條例施行期間,中央政府所舉借之一年以上公共債務未償餘額預算數,應依公共債務法第五條第一項規定辦理。

地方執行機關辦理本條例及災害防救法規定事項所需經費,中央政府得覈實給予補助。中央執行機關並得同意受補助之地方政府以代收代付方式執行。

為因應各項災區救災及復原重建工作之緊急需要,中央執行機關得報經行政院同意後,於第一項特別預算案未完成法定程序前,先行支付其一部分。

一、第一項定明本條例所需經費上限及採特別預算方式編列。另為使預算編列及執行保持彈性,並定明預算編製及執行不受預算法第二十三條不得充經常支出規定、第六十二條各機關、各政事及計畫或業務科目間不得流用、第六十三條有關流用比率之限制。

二、第二項前段定明第一項所需經費來源之移用原則與其年度舉債額度不受公共債務法第五條第七項規定限制,並為符合財政紀律法第十四條第二項規定意旨,舉債比率仍應有一定管控機制,爰併定明第二項後段規定。

三、第三項定明本條例施行期間,中央政府舉借之一年以上公共債務未償餘額預算數,仍應依公共債務法第五條第一項規定辦理,以符財政紀律法第十四條第三項規定意旨。

四、第四項明定中央政府得覈實給予地方執行機關辦理本條例及災害防救法規定事項所需經費,並得同意受補助之地方政府以代收代付方式執行。

五、因應各項災區復原重建工作之緊急需要,於第五項定明中央執行機關於報經行政院同意後,得於第一項特別預算案未完成法定程序前,先行支付其一部分。

第十一條 本條例所定災區,不在依災害防救法第五十一條規定公告之災區範圍者,其復原重建準用該法有關災區之規定。

一、災害防救法第四十二條至第五十條針對災區定有借款償還期限展延及利息免收、購屋貸款利息補貼、產業企業紓困、社會保險保費由政府負擔、農業設施擔保品毀損由金融機構承受等復原重建措施,而上開規定所稱災區,依同法第五十一條規定,指因災害造成嚴重人命傷亡或建物毀損等之受創地區,其範圍由行政院公告並刊登公報。

二、本條例所定災區範圍與依災害防救法第五十一條規定公告之災區未必相同,考量於丹娜絲颱風期間及後續接續不斷之強降雨,以及自一百十四年七月二十八日起連續數日豪雨、大豪雨致受災嚴重,為能使本條例所定災區不在依災害防救法第五十一條規定公告之災區範圍者,其復原重建亦能依災害防救法災區相關規定辦理,爰為本條規定。

第十二條 依本條例規定自各執行機關領取之津貼、補助、救助、慰助金及其他給與,免納所得稅。

依本條例規定自各執行機關領取之津貼、補助、救助、慰助金及其他給與,不得作為抵銷、扣押、供擔保或強制執行之標的。

考量依本條例規定自政府領取之津貼、補助、救助、慰助金及其他給與,係為減輕人民負擔,並為有效、迅速推動丹娜絲颱風及七二八豪雨災後災區復原重建之目的,如就所領取之津貼、補助、救助、慰助金及其他給與仍予課稅或得作為抵銷、扣押、供擔保或強制執行之標的,將喪失原發給之目的,爰為本條規定。

DW318349 十三條 本條例及其特別預算施行期間,自公布日施行至中華民國一百十六年十二月三十一日止。

本條例及其特別預算施行期間屆滿,得經立法院同意延長之。

一、第一項規定本條例及其特別預算之施行期間。

二、為利彈性執行復原重建工作,避免本條例及其特別預算施行期間屆滿仍有繼續適用之必要,爰於第二項明定得經立法院同意延長施行期間。

委員林俊憲等提案:

案由:本院委員林俊憲、郭國文、賴惠員、林宜瑾、邱議瑩、賴瑞隆、伍麗華Saidhai Tahovecahe32人,丹娜絲颱風(以下簡稱本颱風)以及七二八豪雨侵襲臺灣期間,重創西南部地區,不僅造成人民生命及財產損失,亦對基礎設施、住宅建築、農漁產業、觀光經濟及地方整體造成災損。此外,災區水、電、通訊及交通均中斷,災後復原所需資源龐大,地方政府難以獨立負荷,亟需中央政府統籌規劃,並給予經費支持。爰為迅速推動災後重建工作,協助災民儘速重建家園,並振興地方產業與基礎設施,爰擬具「丹娜絲颱風及七二八豪雨災後復原重建特別條例」(以下簡稱本條例)草案。是否有當?敬請公決。

提案人:林俊憲  郭國文  賴惠員  林宜瑾  邱議瑩  賴瑞隆  伍麗華Saidhai Tahovecahe

連署人:蘇巧慧  范 雲  沈伯洋  鍾佳濱  莊瑞雄  王正旭  蔡其昌  張宏陸  陳俊宇  陳培瑜  李昆澤  吳秉叡  陳素月  王美惠  林月琴  黃 捷  羅美玲  王世堅  李坤城  邱志偉  吳沛憶  陳冠廷  張雅琳  郭昱晴  陳秀寳  

丹娜絲颱風及七二八豪雨災後復原重建特別條例草案總說明

202576日丹娜絲颱風自嘉義布袋登陸以及728日豪雨災情侵襲南部以來,造成彰化、雲林、嘉義、臺南、高雄以及屏東等嘉南平原地區強風豪雨襲擊,平均風速達16級,並導致產業及民生用電中斷,全台累計停電戶數逾百萬戶、累計停水戶超過8萬戶、累計通訊中斷市話12,258戶,且基礎設施毀損空前嚴重,造成積淹水災情超過千件,亦導致災民房屋嚴重受損,亟需修繕或重建。另外,農林漁牧業因連日豪雨及洪淹災情,造成嘉南地區農作物與文旦損失,漁業養殖設施及農業生產機具亦大量受創,直接衝擊農民生計,累計農損超過35億;同時,中小企業廠房、設備及商圈店面受淹受損,難以支撐營運恢復,將不利地方產業結構與就業穩定。

災區亟需政府統籌調度資源迅速搶修復原,以確保社會正常運作、恢復民眾信心及生產活動之復甦。為此,特制定本條例,以便政府迅速動員、綜合規劃,確保受災戶、農民及企業能夠及時獲得所需支援,並提升災後地區長期韌性與防災能力。爰擬具「丹娜絲颱風及七二八豪雨災後復原重建特別條例」(以下簡稱本條例)草案,其要點如下:

一、本條例之立法目的及適用。(草案第一條)

二、本條例之適用範圍。(草案第二條)

三、本條例之主管機關及執行機關。(草案第三條)

四、本條例負責災後重建之規劃、預算編列及推動之執行機關。(草案第四條)

五、本條例所定災後重建計畫之項目。(草案第五條)

六、本條例之執行方式授權中央各部會擬訂辦法,以利執行。(草案第六條)

七、本條例所需之經費上限、採特別預算編列及其經費來源。中央政府對地方執行機關所需經費之覈實補助,並得同意受補助之地方政府以代收代付方式執行,以及因應緊急復原重建需要,於特別預算完成法定程序前得先行支付一部分。(草案第七條)

八、本條例所定災區,不在依災害防救法第五十一條規定公告之災區範圍者,其復原重建準用該法有關災區之規定。(草案第八條)

九、依本條例自各執行機關領取之津貼、補助等給與免納所得稅及不得作為抵銷、扣押、供擔保或強制執行之標的。(草案第九條)

十、本條例及其特別預算之施行期間。(草案第十條)

丹娜絲颱風及七二八豪雨災後復原重建特別條例草案

DW8548853

說明

第一條 為有效、迅速推動丹娜絲颱風及七二八豪雨之災區災後復原重建工作,特制定本條例。

本條例未規定者,依災害防救法及其他相關法律之規定辦理。但其他法律規定較本條例更有利於災後重建者,適用最有利之法律。重建地區位於原住民族地區者,應依原住民族基本法相關規定辦理。

本條例之立法目的及與其他法律之適用順序。

第二條 本條例所稱災區,指因丹娜絲颱風及七二八豪雨造成嚴重人命傷亡或建物毀損等之受創地區,其範圍由行政院公告並刊登政府公報。

本條例所定災區,包括丹娜絲颱風災後及七二八豪雨所致災之地區,由行政院明定災區範圍,公告並刊登政府公報。

第三條 本條例之主管機關為行政院公共工程委員會;中央執行機關為中央各目的事業主管機關;地方執行機關為直轄市政府、縣(市)政府。

各執行機關執行本條例、災害防救法及其他相關法律規定之事項,得委任或委託其他機關(構)、法人或團體辦理。

明定本條例主管機關、執行機關;各執行機關並得委任或委託其他機關(構)、法人或團體辦理本條例、災害防救法及其他相關法律規定之執行事項。

第四條 依本條例編列預算之中央執行機關,負責災區災後重建之規劃、預算編列及推動。

明定由中央執行機關負責災後重建之規劃、預算編列及推動。

第五條 本條例所定災區災後重建計畫之項目如下:

一、公共設施之修復、重建及強化。

二、電力、自來水、電信、油料、氣體等公用事業設施之修復及強化。

三、受災民眾之安置、民宅受損拆除與重建之補助、受災民眾之救助金與災後輔導。

四、災區產業與觀光振興及受災企業紓困方案。

五、農業災損之救助、農業設施重建補助、生產環境與農村生態之復原重建。

六、受災區域之災後環境衛生復原。

七、文化資產修復、地方藝文團體紓困與補助、在地文化生活圈重建。

八、其他經行政院核可之災區復原重建相關事項。

本條例所定事項涉及行政院各部會等相關機關之職掌,爰於本條例明定各部會應負責事項如下:

一、第一款及第二款規定包含政府機構、公共建築、學校、水利設施、觀光設施、交通設施及道路與原住民文化健康站等公共設施重建復原工作。

二、第二款規定,其電力設施包含變電所及特高壓以上輸電線路、配電網防災韌性、路燈及公共照明設施、緊急備用電源、移動式電源、自發自用電源及儲能微電網設施;電信系統包括公眾電信網路、行動通信基地臺車、衛星通信備援設施以及有線廣播電視系統;其他公用事業設施包括自來水設施以及瓦斯及燃氣管線等公用事業設施復原重建。

三、第三款規定包含災害慰問金、賑助金、受災戶租金補貼、受災戶旅宿安置、安遷賑助及修繕補助、受災戶住宅貸款利息補貼、災損住宅拆除、受災居民得申請債務展延期間免繳息、各項社會保險及稅費減免、融資紓困、就業協助措施及創業貸款戶之貸款利息補貼等。

四、第四款規定包含提供中小企業災後低利貸款、夜市商圈復原振興、災區文化旅遊觀光振興以及商家援助、生產設備汰換及產業設施復原等。

五、第五款規定包含農、漁、林、畜牧業天然災害現金救助以及無息貸款、休閒農產業交通受阻期間經營協助、協助農產品行銷以及農業設施復原重建,其農業設施包括農路、林道及農業運輸設施、溫室、網室、倉儲、畜舍、禽舍、化製場、堆肥場、資材室、農機具室、農作物補植與種苗等設施、農業機具、漁港、漁船及養殖設施等。

六、第六款規定包含災後廢棄物清理、環保設施修復、環境復原以及災後疾病防治。

七、第七款規定包含災區文化資產修復以及振興災區地方藝文團體。

八、第八款考量上述災後復原政策可能掛一漏萬,為使行政院及相關主管機關制定及執行政策有足夠彈性空間,爰列第八款規定。

第六條 前條各款復原重建項目發給津貼、補助、救助、慰助金及其他給與之執行方式、期間、基準、金額、資格條件、應檢附文件、得委任、委託或委辦事項及其他相關事項之辦法,由編列預算之中央各執行機關定之。

有關第五條各款復原重建項目發給津貼、補助、救助、慰助金及其他給與之執行方式期間、基準、金額、資格條件、應檢附文件、得委任、委託或委辦事項及其他相關事項之具體內容,授權編列預算之中央各部會擬訂辦法,以利執行。

第七條 本條例所需經費上限為新臺幣六百億元,得視情勢變化擬定相關計畫,分期編列特別預算;其預算編製與執行不受預算法第二十三條、第六十二條及第六十三條規定之限制。

前項所需經費來源,得以移用以前年度歲計賸餘或舉借債務支應;其每年度舉借債務之額度,不受公共債務法第五條第七項規定之限制。中央政府總預算及特別預算於本條例施行期間之舉債額度合計數,不得超過該期間總預算及特別預算歲出總額度合計數之百分之十五。

本條例施行期間,中央政府所舉借之一年以上公共債務未償餘額預算數,應依公共債務法第五條第一項規定辦理。

地方執行機關辦理本條例及災害防救法規定事項所需經費,中央政府得覈實給予補助。中央執行機關並得同意受補助之地方政府以代收代付方式執行。

為因應各項災區救災及復原重建工作之緊急需要,中央執行機關得報經行政院同意後,於第一項特別預算案未完成法定程序前,先行支付其一部分。

第一項特別預算之使用,限於本條例所定之災區推動第五條所列復原重建事項,不得為其他使用。

一、第一項明定本條例所需之經費上限及採特別預算方式編列。另為使預算編列與執行保持彈性,並明定預算編製及執行不受預算法第二十三條不得充經常支出規定、第六十二條各機關、各政事及計畫或業務科目間不得流用、第六十三條有關流用比率之限制。

二、第二項明定辦理本條例所需經費來源,得以移用以前年度歲計賸餘或舉借債務支應,不受公共債務法第五條第七項每年度舉債額度之流量限制,並為符合財政紀律法第十四條第二項規定意旨,舉債比率仍應有一定控管機制。

三、第三項明定本條例施行期間,中央政府所舉借之一年以上公共債務未償餘額預算數,仍應依公共債務法第五條第一項規定辦理。

四、第四項明定中央政府得覈實給予地方執行機關辦理本條例及災害防救法規定事項所需經費,並得同意受補助之地方政府以代收代付方式執行。

五、因應各項災區復原重建工作之緊急需要,於第五項定明中央執行機關於報經行政院同意後,得於第一項特別預算案未完成法定程序前,先行支付其一部分。

六、第六項明定該特別預算之使用範圍,僅限於復原重建事項。

第八條 本條例所定災區,不在依災害防救法第五十一條規定公告之災區範圍者,其復原重建準用該法有關災區之規定。

一、災害防救法第四十二條至第五十條針對災區定有借款償還期限展延及利息免收、購屋貸款利息補貼、產業企業紓困、社會保險保費由政府負擔、農業設施擔保品毀損由金融機構承受等復原重建措施,而上開規定所稱災區,依同法第五十一條規定,指因災害造成嚴重人命傷亡或建物毀損等之受創地區,其範圍由行政院公告並刊登公報。

二、本條例所定災區範圍與依災害防救法第五十一條規定公告之災區未必相同,考量於丹娜絲颱風期間及後續接續不斷之強降雨,以及自一百十四年七月二十八日起連續數日豪雨、大豪雨致受災嚴重,為能使本條例所定災區不在依災害防救法第五十一條規定公告之災區範圍者,其復原重建亦能依災害防救法災區相關規定辦理,爰為本條規定。

第九條 依本條例規定自各執行機關領取之津貼、補助、救助、慰助金及其他給與,免納所得稅。

依本條例規定自各執行機關領取之津貼、補助、救助、慰助金及其他給與,不得作為抵銷、扣押、供擔保或強制執行之標的。

考量依本條例規定自政府領取之補助及其他給與,係為減輕災民負擔、重建災區經濟、扶持災區產業等目的,如就所領取之補助及其他給與仍予課稅或得業為抵銷、扣押、供擔保或強制執行之標的,將喪失原發給之目的,爰為本條規定。

DW6763203 十條 本條例施行期間,自中華民國一百十四年七月六日起至一百十六年十二月三十一日止。

本條例施行期間屆滿,得經立法院同意延長之。

明定本條例之施行期間。

DW5741845 員王美惠等提案:

案由:本院委員王美惠、陳冠廷、蔡易餘、莊瑞雄、許智傑、林月琴等17人,因一百十四年七月間,丹娜絲颱風侵襲台灣嘉南沿海地區,及後來七月二十八日開始連續數日的豪大雨,導致民眾嚴重財產損失,以及生活諸多不便。為能有效且迅速推動受災地區各項復原重建工作,讓民眾生活儘快回歸正軌,爰擬具「丹娜絲颱風及七二八豪雨災後復原重建特別條例草案」。是否有當?敬請公決。

提案人:王美惠  陳冠廷  蔡易餘  莊瑞雄  許智傑  林月琴  

連署人:陳 瑩  蘇巧慧  張宏陸  李柏毅  吳琪銘  王正旭  黃 捷  伍麗華Saidhai Tahovecahe      張雅琳  吳思瑤  王義川

丹娜絲颱風及七二八豪雨災後復原重建特別條例草案總說明

一百十四年七月間,丹娜絲颱風席捲嘉南沿海地區,除瞬間強風造成建築物、電力及電信系統等毀損外,所夾帶之豪雨導致淹水、積水狀況,使多數地區電力、通訊中斷,對民眾生活產生重大影響,而於颱風期間及後續接續不斷之西南氣流帶來持續強降雨,以及自一百十四年七月二十八日起連續數日,更在臺南市、高雄市、嘉義縣(市)及屏東縣等縣(市)降下豪雨、大豪雨,使道路、水利設施、農牧業等受損嚴重,因災情益發擴大,估計各級政府依災害防救法相關規定辦理丹娜絲颱風及七二八豪雨災後復原重建所需經費已不足支應,為加速推動受災地區之各項復原重建工作,籌措所需經費,爰擬具「丹娜絲颱風及七二八豪雨災後復原重建特別條例」(以下簡稱本條例)草案,其要點如下:

一、本條例之立法目的及與其他法律之適用關係。(草案第一條)

二、本條例所定災區範圍;本條例之主管機關及執行機關。(草案第二條及第三條)

三、本條例辦理之災區復原重建項目;辦理本條例災區復原重建項目發給津貼、補助等給與之資格條件、基準、金額等事項,授權由各中央執行機關定之。(草案第四條)

四、本條例所需經費上限、採特別預算編列及其經費來源;中央政府對地方執行機關所需經費之覈實補助,並得同意受補助之地方政府以代收代付方式執行,以及因應緊急復原重建需要,於特別預算完成法定程序前得先行支付一部分。(草案第五條)

五、本條例所定災區,其復原重建準用該法有關災區之規定。(草案第六條)

六、依本條例自各執行機關領取之津貼、補助等給與免納所得稅及不得作為抵銷、扣押、供擔保或強制執行之標的。(草案第七條)

七、本條例及其特別預算之施行期間。(草案第八條)

丹娜絲颱風及七二八豪雨災後復原重建特別條例草案

DW3817257

說明

第一條 為有效、迅速推動丹娜絲颱風及七二八豪雨災後之災區復原重建工作,特制定本條例。

本條例未規定者,適用災害防救法及其他相關法律之規定。但其他法律規定較本條例更有利於災後復原重建者,適用最有利之法律。

一、第一項定明本條例之立法目的。

二、第二項定明本條例與其他法律之適用關係。

第二條 本條例所定災區,為因丹娜絲颱風及七二八豪雨災後之受創地區,其範圍由行政院公告之。

本條例所定災區,包括丹娜絲颱風災後及一百十四年七月二十八日起連續數日,於臺南市、高雄市、嘉義縣(市)及屏東縣等縣(市)發生之豪雨、大豪雨而致災之地區,其範圍由行政院公告。

第三條 本條例之主管機關為行政院公共工程委員會。

本條例之中央執行機關為中央各目的事業主管機關;地方執行機關為直轄市政府、縣(市)政府及鄉(鎮、市)、直轄市山地原住民區公所。

一、第一項定明本條例之主管機關。

二、第二項定明本條例之執行機關。

第四條 本條例辦理之災區復原重建項目如下:

一、農業設施:

()農路、林道及農業運輸設施。

()溫室、網室、倉儲、畜舍、禽舍、化製場、堆肥場、資材室及農機具室。

()農作物補植與種苗等設施及設備。

()農業機具及設備。

()漁港、漁船及養殖設施。

二、電力系統:

()變電所及特高壓以上輸電線路。

()配電網防災韌性。

()路燈及公共照明設施。

()緊急備用電力系統、移動式電源、自發自用電源及儲能等微電網設施。

三、電信系統及有線廣播電視系統:

()公眾電信網路。

()行動通信基地臺車。

()衛星通信備援設施。

()有線廣播電視系統。

四、自來水、瓦斯及燃氣設施:

()自來水及簡易自來水設備。

()瓦斯及燃氣管線。

五、家園及公共設施:

()災損住宅拆除、修繕與重建補助及租金補貼。

()公共建築、學校及政府機關(構)設施。

()文化資產與原住民族文化健康站之緊急搶修及修復。

六、水利設施:

()河川、排水上中下游系統性治理、農田水利灌排系統及海岸防護設施。

()雨污水下水道及道路排水。

()山坡地整治及土石流防治。

()逕流分擔、出流管制及在地滯洪措施。

()縣(市)管河川、排水設施災後復原重建工程及跨越中央管河川、排水瓶頸段橋梁改建。

七、道路及交通:

()道路、橋梁及隧道。

()道路邊坡防護及護岸工程。

()交通號誌、標誌與護欄等附屬工程及設施。

八、環境衛生復原:

()住家與工廠之石棉瓦拆除清運與災後廢棄物清理、環保設施修復及環境復原。

()災後疾病防治。

九、社會復原及產業促進:

()災害救助、心理輔導及社會支持。

()振興地方產業及企業災後低利貸款等復原措施。

()文化觀光旅遊振興。

()農業天然災害現金救助及低利貸款利息補貼等復原措施。

()商家援助與生財器具修繕購置、生產廠房修繕與設備汰換及產業設施復原。

十、其他經各中央執行機關認定有復原重建必要之項目。

辦理前項復原重建項目發給津貼、補助、救助、慰助金及其他給與之資格條件、基準、金額、應檢附文件、得委任、委託或委辦事項及其他相關事項之辦法,由各中央執行機關定之。

一、第一項定明本條例辦理之災區復原重建項目。

二、為利辦理第一項復原重建項目有發給津貼、補助、救助、慰助金及其他給與等事項之執行,於第二項授權由各中央執行機關另定辦法規範。

第五條 本條例所需經費上限為新臺幣五百六十億元,得視情勢變化擬訂相關計畫,分期編列特別預算;其預算編製與執行不受預算法第二十三條、第六十二條及第六十三條規定之限制。

前項所需經費來源,得以移用以前年度歲計賸餘或舉借債務支應;其每年度舉借債務之額度,不受公共債務法第五條第七項規定之限制。中央政府總預算及特別預算於本條例施行期間之舉債額度合計數,不得超過該期間總預算及特別預算歲出總額度合計數之百分之十五。

本條例施行期間,中央政府所舉借之一年以上公共債務未償餘額預算數,應依公共債務法第五條第一項規定辦理。

地方執行機關辦理本條例及災害防救法規定事項所需經費,中央政府得覈實給予補助。中央執行機關並得同意受補助之地方政府以代收代付方式執行。

為因應各項災區救災及復原重建工作之緊急需要,中央執行機關得報經行政院同意後,於第一項特別預算案未完成法定程序前,先行支付其一部分。

一、第一項定明本條例所需經費上限及採特別預算方式編列。另為使預算編列及執行保持彈性,並定明預算編製及執行不受預算法第二十三條不得充經常支出規定、第六十二條各機關、各政事及計畫或業務科目間不得流用、第六十三條有關流用比率之限制。

二、第二項前段定明第一項所需經費來源之移用原則與其年度舉債額度不受公共債務法第五條第七項規定限制,並為符合財政紀律法第十四條第二項規定意旨,舉債比率仍應有一定管控機制,爰併定明第二項後段規定。

三、第三項定明本條例施行期間,中央政府舉借之一年以上公共債務未償餘額預算數,仍應依公共債務法第五條第一項規定辦理,以符財政紀律法第十四條第三項規定意旨。

四、第四項明定中央政府得覈實給予地方執行機關辦理本條例及災害防救法規定事項所需經費,並得同意受補助之地方政府以代收代付方式執行。

五、因應各項災區復原重建工作之緊急需要,於第五項定明中央執行機關於報經行政院同意後,得於第一項特別預算案未完成法定程序前,先行支付其一部分。

第六條 本條例所定災區,不在依災害防救法第五十一條規定公告之災區範圍者,其復原重建準用該法有關災區之規定。

一、災害防救法第四十二條至第五十條針對災區定有借款償還期限展延及利息免收、購屋貸款利息補貼、產業企業紓困、社會保險保費由政府負擔、農業設施擔保品毀損由金融機構承受等復原重建措施,而上開規定所稱災區,依同法第五十一條規定,指因災害造成嚴重人命傷亡或建物毀損等之受創地區,其範圍由行政院公告並刊登公報。

二、本條例所定災區範圍與依災害防救法第五十一條規定公告之災區未必相同,考量於丹娜絲颱風期間及後續接續不斷之強降雨,以及自一百十四年七月二十八日起連續數日豪雨、大豪雨致受災嚴重,為能使本條例所定災區不在依災害防救法第五十一條規定公告之災區範圍者,其復原重建亦能依災害防救法災區相關規定辦理,爰為本條規定。

第七條 依本條例規定自各執行機關領取之津貼、補助、救助、慰助金及其他給與,免納所得稅。

依本條例規定自各執行機關領取之津貼、補助、救助、慰助金及其他給與,不得作為抵銷、扣押、供擔保或強制執行之標的。

考量依本條例規定自政府領取之津貼、補助、救助、慰助金及其他給與,係為減輕人民負擔,並為有效、迅速推動丹娜絲颱風及七二八豪雨災後災區復原重建之目的,如就所領取之津貼、補助、救助、慰助金及其他給與仍予課稅或得作為抵銷、扣押、供擔保或強制執行之標的,將喪失原發給之目的,爰為本條規定。

DW83820 八條 本條例及其特別預算施行期間,自公布日施行至中華民國一百十六年十二月三十一日止。

本條例及其特別預算施行期間屆滿,得經立法院同意延長之。

一、第一項規定本條例及其特別預算之施行期間。

二、為利彈性執行復原重建工作,避免本條例及其特別預算施行期間屆滿仍有繼續適用之必要,爰於第二項明定得經立法院同意延長施行期間。

委員蔡易餘等提案:

案由:本院委員蔡易餘、莊瑞雄、陳冠廷、王美惠、賴惠員、陳亭妃、陳素月、賴瑞隆、林宜瑾、許智傑、邱議瑩等32人,丹娜絲颱風為120年來首次自嘉義登陸,所造成之強風與暴雨,導致人民生命財產、電力、農林漁牧設施與產品、道路及各項公共設施蒙受重大損失。惟災區重建工作展開之際,隨即又遭西南氣流帶來致災性豪雨侵襲,南臺灣多處地區出現淹水、道路中斷等災情,對地方復原造成更大挑戰。目前災區復建刻不容緩,為加速行政資源統籌並投入災後重建作業,爰擬具「丹娜絲颱風及七二八豪雨災後復原重建特別條例草案」。是否有當?敬請公決。

提案人:蔡易餘  莊瑞雄  陳冠廷  王美惠  賴惠員  陳亭妃  陳素月  賴瑞隆  林宜瑾  許智傑  邱議瑩  

連署人:陳秀寳  郭國文  吳秉叡  楊 曜  蘇巧慧  郭昱晴  林岱樺  李昆澤  吳沛憶  林淑芬  蔡其昌  張雅琳  羅美玲  劉建國  陳 瑩  陳俊宇  王正旭  沈發惠  黃 捷  張宏陸  鍾佳濱  

丹娜絲颱風及七二八豪雨災後復原重建特別條例草案總說明

百十四年七月間,丹娜絲颱風席捲嘉南沿海地區,除瞬間強風造成建築物、電力及電信系統等毀損外,所夾帶之豪雨導致淹水、積水狀況,使多數地區電力、通訊中斷,對民眾生活產生重大影響,而於颱風期間及後續接續不斷之西南氣流帶來持續強降雨,以及自一百十四年七月二十八日起連續數日,更在臺南市、高雄市、嘉義縣(市)及屏東縣等縣(市)降下豪雨、大豪雨,使道路、水利設施、農牧業等受損嚴重,因災情益發擴大,估計各級政府依災害防救法相關規定辦理丹娜絲颱風及七二八豪雨災後復原重建所需經費已不足支應,為加速推動受災地區之各項復原重建工作,籌措所需經費,爰擬具「丹娜絲颱風及七二八豪雨災後復原重建特別條例」(以下簡稱本條例)草案,其要點如下:

一、本條例之立法目的及與其他法律之適用關係。(草案第一條)

二、本條例所定災區範圍;本條例之主管機關及執行機關。(草案第二條及第三條)

三、本條例辦理之災區復原重建項目;辦理本條例災區復原重建項目發給津貼、補助等給與之資格條件、基準、金額等事項,授權由各中央執行機關定之。(草案第四條)

四、本條例所需經費上限、採特別預算編列及其經費來源;中央政府對地方執行機關所需經費之覈實補助,並得同意受補助之地方政府以代收代付方式執行,以及因應緊急復原重建需要,於特別預算完成法定程序前得先行支付一部分。(草案第五條)

五、本條例所定災區,不在依災害防救法第五十一條規定公告之災區範圍者,其復原重建準用該法有關災區之規定。(草案第六條)

六、依本條例自各執行機關領取之津貼、補助等給與免納所得稅及不得作為抵銷、扣押、供擔保或強制執行之標的。(草案第七條)

DW5878199 、本條例及其特別預算之施行期間。(草案第八條)

丹娜絲颱風及七二八豪雨災後復原重建特別條例草案

DW5878199

說明

第一條 為有效、迅速推動丹娜絲颱風及七二八豪雨災後之災區復原重建工作,特制定本條例。

本條例未規定者,適用災害防救法及其他相關法律之規定。但其他法律規定較本條例更有利於災後復原重建者,適用最有利之法律。

一、第一項定明本條例之立法目的。

二、第二項定明本條例與其他法律之適用關係。

第二條 本條例所定災區,為因丹娜絲颱風及七二八豪雨災後之受創地區,其範圍由行政院公告之。

本條例所定災區,包括丹娜絲颱風災後及一百十四年七月二十八日起連續數日,於臺南市、高雄市、嘉義縣(市)及屏東縣等縣(市)發生之豪雨、大豪雨而致災之地區,其範圍由行政院公告。

第三條 本條例之主管機關為行政院公共工程委員會。

本條例之中央執行機關為中央各目的事業主管機關;地方執行機關為直轄市政府、縣(市)政府及鄉(鎮、市)、直轄市山地原住民區公所。

一、第一項定明本條例之主管機關。

二、第二項定明本條例之執行機關。

第四條 本條例辦理之災區復原重建項目如下:

一、農業設施:

()農路、林道及農業運輸設施。

()溫室、網室、倉儲、畜舍、禽舍、化製場、堆肥場、資材室及農機具室。

()農作物補植與種苗等設施及設備。

()農業機具及設備。

()漁港、漁船及養殖設施。

二、電力系統:

()變電所及特高壓以上輸電線路。

()配電網防災韌性。

()路燈及公共照明設施。

()緊急備用電力系統、移動式電源、自發自用電源及儲能等微電網設施。

三、電信系統及有線廣播電視系統:

()公眾電信網路。

()行動通信基地臺車。

()衛星通信備援設施。

()有線廣播電視系統。

四、自來水、瓦斯及燃氣設施:

()自來水及簡易自來水設備。

()瓦斯及燃氣管線。

五、家園及公共設施:

()災損住宅拆除、修繕補助及租金補貼。

()公共建築、學校及政府機關(構)設施。

()文化資產與原住民族文化健康站之緊急搶修及修復。

六、水利設施:

()河川、排水上中下游系統性治理與清淤、農田水利灌排系統、海岸防護設施、土方清運。

()雨污水下水道及道路排水。

()山坡地整治及土石流防治。

()逕流分擔、出流管制及在地滯洪措施。

()縣(市)管河川、排水設施災後復原重建工程及跨越中央管河川、排水瓶頸段橋梁改建。

七、道路及交通:

()道路、橋梁及隧道。

()道路邊坡防護及護岸工程。

()交通號誌、標誌與護欄等附屬工程及設施。

八、環境衛生復原:

()災後廢棄物清理、環保設施修復及環境復原。

()災後疾病防治。

九、社會復原及產業促進:

()災害救助、心理輔導及社會支持。

()振興地方產業及企業災後低利貸款等復原措施。

()文化觀光旅遊振興。

()農業天然災害現金救助及低利貸款利息補貼等復原措施。

()商家援助、生產設備汰換及產業設施復原。

十、災害期間協助救災、修復人員之獎勵。

十一、其他經各中央執行機關認定有復原重建必要之項目。

DW5878199 理前項復原重建項目發給津貼、補助、救助、慰助金及其他給與之資格條件、基準、金額、應檢附文件、得委任、委託或委辦事項及其他相關事項之辦法,由各中央執行機關定之。

一、第一項定明本條例辦理之災區復原重建項目。

二、為利辦理第一項復原重建項目有發給津貼、補助、救助、慰助金及其他給與等事項之執行,於第二項授權由各中央執行機關另定辦法規範。

第五條 本條例所需經費上限為新臺幣五百六十億元,得視情勢變化擬訂相關計畫,分期編列特別預算;其預算編製與執行不受預算法第二十三條、第六十二條及第六十三條規定之限制。

前項所需經費來源,得以移用以前年度歲計賸餘或舉借債務支應;其每年度舉借債務之額度,不受公共債務法第五條第七項規定之限制。中央政府總預算及特別預算於本條例施行期間之舉債額度合計數,不得超過該期間總預算及特別預算歲出總額度合計數之百分之十五。

本條例施行期間,中央政府所舉借之一年以上公共債務未償餘額預算數,應依公共債務法第五條第一項規定辦理。

地方執行機關辦理本條例及災害防救法規定事項所需經費,中央政府得覈實給予補助。中央執行機關並得同意受補助之地方政府以代收代付方式執行。

為因應各項災區救災及復原重建工作之緊急需要,中央執行機關得報經行政院同意後,於第一項特別預算案未完成法定程序前,先行支付其一部分。

一、第一項定明本條例所需經費上限及採特別預算方式編列。另為使預算編列及執行保持彈性,並定明預算編製及執行不受預算法第二十三條不得充經常支出規定、第六十二條各機關、各政事及計畫或業務科目間不得流用、第六十三條有關流用比率之限制。

二、第二項前段定明第一項所需經費來源之移用原則與其年度舉債額度不受公共債務法第五條第七項規定限制,並為符合財政紀律法第十四條第二項規定意旨,舉債比率仍應有一定管控機制,爰併定明第二項後段規定。

三、第三項定明本條例施行期間,中央政府舉借之一年以上公共債務未償餘額預算數,仍應依公共債務法第五條第一項規定辦理,以符財政紀律法第十四條第三項規定意旨。

四、第四項明定中央政府得覈實給予地方執行機關辦理本條例及災害防救法規定事項所需經費,並得同意受補助之地方政府以代收代付方式執行。

五、因應各項災區復原重建工作之緊急需要,於第五項定明中央執行機關於報經行政院同意後,得於第一項特別預算案未完成法定程序前,先行支付其一部分。

第六條 本條例所定災區,不在依災害防救法第五十一條規定公告之災區範圍者,其復原重建準用該法有關災區之規定。

一、災害防救法第四十二條至第五十條針對災區定有借款償還期限展延及利息免收、購屋貸款利息補貼、產業企業紓困、社會保險保費由政府負擔、農業設施擔保品毀損由金融機構承受等復原重建措施,而上開規定所稱災區,依同法第五十一條規定,指因災害造成嚴重人命傷亡或建物毀損等之受創地區,其範圍由行政院公告並刊登公報。

二、本條例所定災區範圍與依災害防救法第五十一條規定公告之災區未必相同,考量於丹娜絲颱風期間及後續接續不斷之強降雨,以及自一百十四年七月二十八日起連續數日豪雨、大豪雨致受災嚴重,為能使本條例所定災區不在依災害防救法第五十一條規定公告之災區範圍者,其復原重建亦能依災害防救法災區相關規定辦理,爰為本條規定。

第七條 依本條例規定自各執行機關領取之津貼、補助、救助、慰助金及其他給與,免納所得稅。

依本條例規定自各執行機關領取之津貼、補助、救助、慰助金及其他給與,不得作為抵銷、扣押、供擔保或強制執行之標的。

考量依本條例規定自政府領取之津貼、補助、救助、慰助金及其他給與,係為減輕人民負擔,並為有效、迅速推動丹娜絲颱風及七二八豪雨災後災區復原重建之目的,如就所領取之津貼、補助、救助、慰助金及其他給與仍予課稅或得作為抵銷、扣押、供擔保或強制執行之標的,將喪失原發給之目的,爰為本條規定。

DW4119638 八條 本條例及其特別預算施行期間,自公布日施行至中華民國一百十六年十二月三十一日止。

本條例及其特別預算施行期間屆滿,得經立法院同意延長之。

一、第一項規定本條例及其特別預算之施行期間。

二、為利彈性執行復原重建工作,避免本條例及其特別預算施行期間屆滿仍有繼續適用之必要,爰於第二項明定得經立法院同意延長施行期間。

委員邱議瑩等提案:

案由:本院委員邱議瑩、黃捷、李柏毅、蔡易餘、李昆澤、林宜瑾等23人,有鑒於今年7月間,丹娜絲颱風重創台灣南部地區,造成建築物、電力及電信系統等毀損,所夾帶之豪雨導致淹水、積水,使多數地區電力、通訊中斷,對民眾生活產生重大影響,而於颱風期間及後續接續不斷之西南氣流帶來持續強降雨,及自728日起連續數日,更在台南市、高雄市、嘉義縣、屏東縣等降下豪雨、大豪雨,使道路、水利設施、農牧業等受損嚴重,因災情益發擴大,估計各級政府依災害防救法相關規定辦理丹娜絲颱風及728豪雨災後復原重建所需經費已不足支應,為加速推動受災地區之各項復原重建工作,籌措所需經費,爰擬具「丹娜絲颱風及七二八豪雨災後復原重建特別條例草案」。是否有當?敬請公決。

提案人:邱議瑩  黃 捷  李柏毅  蔡易餘  李昆澤  林宜瑾            

連署人:王定宇  徐富癸  范 雲  陳培瑜  王世堅  蔡其昌  沈伯洋  吳秉叡  王義川  蘇巧慧  吳沛憶  林淑芬  陳素月  郭昱晴  林楚茵  王美惠  吳思瑤            

丹娜絲颱風及七二八豪雨災後復原重建特別條例草案總說明

20257月間,丹娜絲颱風重創台灣南部地區,造成建築物、電力及電信系統等毀損,所夾帶之豪雨導致淹水、積水,使多數地區電力、通訊中斷,對民眾生活產生重大影響,而於颱風期間及後續接續不斷之西南氣流帶來持續強降雨,及自728日起連續數日,更在台南市、高雄市、嘉義縣、屏東縣等降下豪雨、大豪雨,使道路、水利設施、農牧業等受損嚴重,因災情益發擴大,估計各級政府依災害防救法相關規定辦理丹娜絲颱風及728豪雨災後復原重建所需經費已不足支應,為加速推動受災地區之各項復原重建工作,籌措所需經費。

災區亟需政府統籌調度資源迅速搶修復原,以確保社會正常運作、恢復民眾信心及生產活動之復甦。為此,特制定本條例,以便政府迅速動員、綜合規劃,確保受災戶、農民及企業能夠及時獲得所需支援,並提升災後地區長期韌性與防災能力。爰擬具「丹娜絲颱風及七二八豪雨災後復原重建特別條例」(以下簡稱本條例)草案,其要點如下:

一、本條例之立法目的及與其他法律之適用關係。(草案第一條)

二、本條例所定災區範圍;本條例之主管機關及執行機關。(草案第二條及第三條)

三、本條例辦理之災區復原重建項目;辦理本條例災區復原重建項目發給津貼、補助等給與之資格條件、基準、金額等事項,授權由各中央執行機關定之。(草案第四條)

四、本條例所需經費上限、採特別預算編列及其經費來源;中央政府對地方執行機關所需經費之覈實補助,並得同意受補助之地方政府以代收代付方式執行,以及因應緊急復原重建需要,於特別預算未完成法定程序前得先行支付一部分。(草案第五條)

五、本條例所定災區,不在依災害防救法第五十一條規定公告之災區範圍者,其復原重建準用該法有關災區之規定。(草案第六條)

六、依本條例自各執行機關領取之津貼、補助等給與免納所得稅及不得作為抵銷、扣押、供擔保或強制執行之標的。(草案第七條)

七、本條例及其特別預算之施行期間。(草案第八條)

丹娜絲颱風及七二八豪雨災後復原重建特別條例草案

DW9377484

說明

第一條 為有效、迅速推動丹娜絲颱風及七二八豪雨災後之災區復原重建工作,特制定本條例。

本條例未規定者,適用災害防救法及其他相關法律之規定。但其他法律規定較本條例更有利於災後復原重建者,適用最有利之法律。

一、第一項定明本條例之立法目的。

二、第二項定明本條例與其他法律之適用關係。

第二條 本條例所定災區,為因丹娜絲颱風及七二八豪雨災後之受創地區,其範圍由行政院公告之。

本條例所定災區,包括丹娜絲颱風災後及2025728日起連續數日,於台南市、高雄市、嘉義縣(市)及屏東縣等縣(市)發生之豪雨、大豪雨而致災之地區;以及台中市、彰化縣、南投縣雲林縣、及台東縣等縣(市)有因此致災之地區,其範圍由行政院公告。

第三條 本條例之主管機關為行政院公共工程委員會。

DW5878199 條例之中央執行機關為中央各目的事業主管機關;地方執行機關為直轄市政府、縣(市)政府及鄉(鎮、市)、直轄市山地原住民區公所。

一、第一項定明本條例之主管機關。

二、第二項定明本條例之執行機關。

第四條 本條例辦理之災區復原重建項目如下:

一、農業設施:

()農路、林道及農業運輸設施。

()溫室、網室、倉儲、畜舍、禽舍、化製場、堆肥場、資材室及農機具室。

()農作物補植與種苗等設施及設備。

()農業機具及設備。

()漁港、漁船及養殖設施。

二、電力系統:

()變電所及特高壓以上輸電線路。

()配電網防災韌性。

()路燈及公共照明設施。

()緊急備用電力系統、移動式電源、自發自用電源及儲能等微電網設施。

三、電信系統及有線廣播電視系統:

()公眾電信網路。

()行動通信基地臺車。

()衛星通信備援設施。

()有線廣播電視系統。

四、自來水、瓦斯及燃氣設施:

()自來水及簡易自來水設備。

()瓦斯及燃氣管線。

五、家園及公共設施:

()災損住宅拆除、修繕補助及租金補貼。

()公共建築、學校及政府機關(構)設施。

()文化資產與原住民族文化健康站之緊急搶修及修復。

六、水利設施:

()河川、排水上中下游系統性治理、農田水利灌排系統及海岸防護設施。

()雨污水下水道及道路排水。

()山坡地整治及土石流防治。

()逕流分擔、出流管制及在地滯洪措施。

()縣(市)管河川、排水設施災後復原重建工程及跨越中央管河川、排水瓶頸段橋梁改建。

七、道路及交通:

()道路、橋梁及隧道。

()道路邊坡防護及護岸工程。

()交通號誌、標誌與護欄等附屬工程及設施。

八、環境衛生復原:

()災後廢棄物清理、環保設施修復及環境復原。

()災後疾病防治。

九、社會復原及產業促進:

()災害救助、心理輔導及社會支持。

()振興地方產業及企業災後低利貸款等復原措施。

()文化觀光旅遊振興。

()農業天然災害現金救助及低利貸款利息補貼等復原措施。

()商家援助、生產設備汰換及產業設施復原。

十、其他經各中央執行機關認定有復原重建必要之項目。

DW5878199 理前項復原重建項目發給津貼、補助、救助、慰助金及其他給與之資格條件、基準、金額、應檢附文件、得委任、委託或委辦事項及其他相關事項之辦法,由各中央執行機關定之。

一、第一項定明本條例辦理之災區復原重建項目。

二、為利辦理第一項復原重建項目有發給津貼、補助、救助、慰助金及其他給與等事項之執行,於第二項授權由各中央執行機關另定辦法規範。

DW5878199 五條 本條例所需經費上限為新臺幣五百六十億元,得視情勢變化擬訂相關計畫,分期編列特別預算;其預算編製與執行不受預算法第二十三條、第六十二條及第六十三條規定之限制。

前項所需經費來源,得以移用以前年度歲計賸餘或舉借債務支應;其每年度舉借債務之額度,不受公共債務法第五條第七項規民之限制。中央政府總預算及特別預算於本條例施行期間之舉債額度合計數,不得超過該期間總預算及特別預算歲出總額度合計數之百分之十五。

地方執行機關辦理本條例及災害防救法規定事項所需經費,中央政府得覈實給予補助。中央執行機關並得同意受補助之地方政府以代收代付方式執行。

為因應各項災區救災及復原重建工作之緊急需要,中央執行機關得報經行政院同意後,於第一項特別預算案未完成法定程序前,先行支付其一部分。

一、第一項定明本條例所需經費上限及採特別預算方式編列。另為使預算編列及執行保持彈性,並定明預算編製及執行不受預算法第二十三條不得充經常支出規定、第六十二條各機關、各政事及計畫或業務科目間不得流用、第六十三條有關流用比率之限制。

二、第二項明定辦理本條例所需經費來源,得以移用以前年度歲計賸餘或舉借債務支應,不受公共債務法第五條第七項每年度舉債額度之流量限制,並為符合財政紀律法第十四條第二項規定意旨,舉債比率仍應有一定控管機制。

三、第四項明定中央政府得覈實給予地方執行機關辦理本條例及災害防救法規定事項所需經費,並得同意受補助之地方政府以代收代付方式執行。

四、因應各項災區復原重建工作之緊急需要,於第五項定明中央執行機關於報經行政院同意後,得於第一項特別預算案未完成法定程序前,先行支付其一部分。

第六條 本條例所定災區,不在依災害防救法第五十一條規定公告之災區範圍者,其復原重建準用該法有關災區之規定。

一、災害防救法第四十二條至第五十條針對災區定有借款償還期限展延及利息免收、購屋貸款利息補貼、產業企業紓困、社會保險保費由政府負擔、農業設施擔保品毀損由金融機構承受等復原重建措施,而上開規定所稱災區,依同法第五十一條規定,指因災害造成嚴重人命傷亡或建物毀損等之受創地區,其範圍由行政院公告並刊登公報。

二、本條例所定災區範圍與依災害防救法第五十一條規定公告之災區未必相同,考量於丹娜絲颱風期間及後續接續不斷之強降雨,以及自一百十四年七月二十八日起連續數日豪雨、大豪雨致受災嚴重,為能使本條例所定災區不在依災害防救法第五十一條規定公告之災區範圍者,其復原重建亦能依災害防救法災區相關規定辦理,爰為本條規定。

第七條 依本條例規定自各執行機關領取之津貼、補助、救助、慰助金及其他給與,免納所得稅。

依本條例規定自各執行機關領取之津貼、補助、救助、慰助金及其他給與,不得作為抵銷、扣押、供擔保或強制執行之標的。

考量依本條例規定自政府領取之補助及其他給與,係為減輕災民負擔、重建災區經濟、扶持災區產業等目的,如就所領取之補助及其他給與仍予課稅或得業為抵銷、扣押、供擔保或強制執行之標的,將喪失原發給之目的,爰為本條規定。

第八條 本條例及其特別預算施行期間,自公布日施行至中華民國一百十六年十二月三十一日止。

本條例及其特別預算施行期間屆滿,得經立法院同意延長之。

一、第一項規定本條例及其特別預算之施行期間。

二、為利彈性執行復原重建工作,避免本條例及其特別預算施行期間屆滿仍有繼續適用之必要,爰於第二項明定得經立法院同意延長施行期間。

DW8969801 員賴惠員等提案:

案由:本院委員賴惠員、王義川、陳亭妃等20人,有鑑於中度颱風丹娜絲於一百十四年七月六日在嘉義布袋登陸,對居住於溪北地區之國民造成生命、身體、財產等諸多嚴重影響,爰擬具「丹娜絲颱風災後重建特別條例草案」,以協助受災國民重建家園、度過難關。是否有當?敬請公決。

提案人:賴惠員  王義川  陳亭妃  

連署人:王正旭  徐富癸  沈發惠  林月琴  郭昱晴  黃秀芳  陳培瑜  羅美玲  陳俊宇  陳素月  李柏毅  莊瑞雄  黃 捷  張雅琳  范 雲  陳秀寳  李坤城  

丹娜絲颱風災後重建特別條例草案總說明

度颱風丹娜絲於一百十四年七月六日在嘉義布袋登陸,除瞬間強風造成建築物、電力及電信系統等毀損外,所夾帶之豪雨導致淹水、積水狀況,使多數地區電力、通訊中斷,對居住於溪北地區之國民造成生命、身體、財產等諸多嚴重影響,而於颱風期間及後續接續不斷之西南氣流帶來持續強降雨,以及自一百十四年七月二十八日起連續數日更在臺南市、高雄市、嘉義縣(市)、屏東縣縣(市)以及臺中市、彰化縣、南投縣及雲林縣等縣(市)部分地區降下豪雨、大豪雨使道路、水利設施、農牧業等受損嚴重,因災情益發擴大,估計各級政府依災害防救法相關規定辦理丹娜絲颱風及七二八豪雨災後復原重建所需經費已不足支應,為加速推動受災地區之各項復原重建工作,籌措所需經費,爰擬具「丹娜絲颱風災後重建特別條例」草案,以協助受災國民重建家園、度過難關,其要點如下:

一、本條例之立法目的及適用順序。(草案第一條)

二、本條例所定災區範圍本條例之主管機關及執行機關。(草案第二條及第三條)

三、本條例辦理之災區復原重建項目;辦理本條例災區復原重建項目發給津貼、補助等給與之資格條件、基準、金額等事項,授權由各中央執行機關定之。(草案第四條)

四、本條例所需經費上限、採特別預算編列及其經費來源;中央政府對地方執行機關所需經費之覈實補助,並得同意受補助之地方政府以代收代付方式執行,以及因應緊急復原重建需要,於特別預算完成法定程序前得先行支付一部分。(草案第五條)

五、本條例所定災區,不在依災害防救法第五十一條規定公告之災區範圍者,其復原重建準用該法有關災區之規定。(草案第六條)

六、依本條例自各執行機關領取之津貼、補助等給與免納所得稅及不得作為抵銷、扣押、供擔保或強制執行之標的。(草案第七條)

七、本條例及其特別預算之施行期間。(草案第八條)

丹娜絲颱風災後重建特別條例草案

DW4712900

說明

第一條 為有效、迅速推動丹娜絲颱風及七二八豪雨災後之災區復原重建工作,特制定本條例。

本條例未規定者,適用災害防救法及其他相關法律之規定。但其他法律規定較本條例更有利於災後重建者,適用最有利之法律。

一、鑒於中度颱風丹娜絲一百十四年七月六日於嘉義布袋登陸,瞬間強風造成建築物、電力及電信系統等毀損,夾帶之豪雨導致淹水、積水狀況,使多數地區電力、通訊中斷,對居住於溪北地區之國民造成生命、身體、財產等諸多嚴重影響。後續又自一百十四年七月二十八日起連續數日在臺南市等地區降下豪雨、大豪雨使道路、水利設施、農牧業等受損嚴重,爰制定本條例。

二、本條定明本條例之立法目的及與其他法律之適用順序。

第二條 本條例所定災區,指因丹娜絲颱風及七二八豪雨災後之受創地區,其範圍由行政院公告之。

本條例所定災區,包括丹娜絲颱風災後及一百十四年七月二十八日起連續數日,於臺南市、高雄市、嘉義縣(市)、屏東縣(市)以及臺中市、彰化縣、南投縣及雲林縣等縣(市)部分地區發生之豪雨、大豪雨而致災之地區,其範圍由行政院公告。

第三條 本條例之主管機關為行政院公共工程委員會。

本條例之中央執行機關為中央各目的事業主管機關;地方執行機關為直轄市政府、縣(市)政府及鄉(鎮、市)、直轄市山地原住民區公所。

一、第一項定明本條例之主管機關。

二、第二項定明本條例之執行機關。

第四條 本條例辦理之災區復原重建項目如下:

一、農業設施:

()農路、林道及農業運輸設施。

()溫室、網室、倉儲、畜舍、禽舍、化製場、堆肥場、資材室及農機具室。

()農作物補植與種苗等設施及設備。

()農業機具及設備。

()漁港、漁船及養殖設施。

二、電力系統:

()變電所及特高壓以上輸電線路。

()配電網防災韌性。

()路燈及公共照明設施。

()緊急備用電力系統、移動式電源、自發自用電源及儲能等微電網設施。

三、電信系統及有線廣播電視系統:

()公眾電信網路。

()行動通信基地臺車。

()衛星通信備援設施。

()有線廣播電視系統。

四、自來水、瓦斯及然氣設施:

()自來水及簡易自來水設備。

()瓦斯及燃氣管線。

五、家園及公共設施:

()災損住宅拆除、修繕補助及租金補貼。

()公共建築、學校及政府機關(構)設施。

()文化資產與原住民族文化健康站之緊急搶修及修復。

六、水利設施:

()河川、排水上中下游系統性治理、農田水利灌排系統及海岸防護設施。

()雨污水下水道及道路排水。

()山坡地整治及土石流防治。

()逕流分擔、出流管制及在地滯洪措施。

()縣(市)管河川、排水設施災後復原重建工程及跨越中央管河川、排水瓶頸段橋梁改建。

七、道路及交通:

()道路、橋梁及隧道。

()道路邊坡防護及護岸工程。

()交通號誌、標誌與護欄等附屬工程及設施。

八、環境衛生復原:

()災後廢棄物清理、環保設施修復及環境復原。

()災後疾病防治。

九、社會復原及產業促進:

()災害救助、心理輔導及社會支持。

()振興地方產業及企業災後低利貸款等復原措施。

()文化觀光旅遊振興。

()農業天然災害現金救助及低利貸款利息補貼等復原措施。

()商家援助、生產設備汰換及產業設施復原。

()災區民眾社會保險之保險費支應。

十、其他經中央執行機關認定有復原重建必要之項目。

辦理前項復原重建項目發給津貼、補助、救助、慰助金及其他給與之資格條件、基準、金額、應檢附文件、得委任、委託或委辦事項及其他相關事項之辦法,由各中央執行機關定之。

辦理第一項第二款第一目變電所及特高壓以上輸電線路之復原重建,應優先考量主幹線之地下化,其地區、執行方式、經費補助原則及相關辦法,由經濟部會商內政部及交通部定之。

一、第一項定明本條例辦理之災區復原重建項目。

二、為利辦理第一項復原重建項目有發給津貼、補助、救助、慰助金及其他給與等事項之執行於第二項授權由各中央執行機關另定辦法規範。

三、鑒於一百十四年七月間,丹娜絲颱風造成嘉南沿海地區嚴重災損,目前統計強風導致電線桿毀損逾三千五百支,民生用電受到嚴峻挑戰。為避免相同情形再次發生,爰於第三項規定辦理變電所及特高壓以上輸電線路之復原重建,應優先考量主幹線之地下化,並授權主管機關訂定相關辦法,以確保民生用電運行無虞。

第五條 本條例所需經費上限為新臺幣五百六十億元,得視情勢變化擬訂相關計畫,分期編列特別預算;其預算編製與執行不受預算法第二十三條、第六十二條及第六十三條規定之限制。

前項所需經費來源,得以移用以前年度歲計賸餘或舉借債務支應;其每年度舉借債務之額度,不受公共債務法第五條第七項規定之限制。中央政府總預算及特別預算於本條例施行期間之舉債額度合計數,不得超過該期間總預算及特別預算歲出總額度合計數之百分之十五。

本條例施行期間,中央政府所舉借之一年以上公共債務未償餘額預算數,應依公共債務法第五條第一項規定辦理。

地方執行機關辦理本條例及災害防救法規定事項所需經費,中央政府得覈實給予補助。中央執行機關並得同意受補助之地方政府以代收代付方式執行。

為因應各項災區救災及復原重建工作之緊急需要,中央執行機關得報經行政院同意後,於第一項特別預算案未完成法定程序前,先行支付其一部分。

一、第一項定明本條例所需經費上限及採特別預算方式編列。另為使預算編列及執行保持彈性,並定明預算編製及執行不受預算法第二十三條不得充經常支出規定、第六十二條各機關、各政事及計畫或業務科目間不得流用、第六十三條有關流用比率之限制。

二、第二項前段定明第一項所需經費來源之移用原則與其年度舉債額度不受公共債務法第五條第七項規定限制,並為符合財政紀律法第十四條第二項規定意旨,舉債比率仍應有一定管控機制,爰併定明第二項後段規定。

三、第三項定明本條例施行期間,中央政府舉借之一年以上公共債務未償餘額預算數,仍應依公共債務法第五條第一項規定辦理,以符財政紀律法第十四條第三項規定意旨。

四、第四項明定中央政府得覈實給予地方執行機關辦理本條例及災害防救法規定事項所需經費,並得同意受補助之地方政府以代收代付方式執行。

五、因應各項災區復原重建工作之緊急需要,於第五項定明中央執行機關於報經行政院同意後,得於第一項特別預算案未完成法定程序前,先行支付其一部分。

第六條 本條例所定災區不在依災害防救法第五十一條規定公告之災區範圍者,其復原重建準用該法有關災區之規定。

一、災害防救法第四十二條至第五十條針對災區定有借款償還期限展延及利息免收、購屋貸款利息補貼、產業企業紓困、社會保險保費由政府負擔、農業設施擔保品毀損由金融機構承受等復原重建措施,而上開規定所稱災區,依同法第五十一條規定,指因災害造成嚴重人命傷亡或建物毀損等之受創地區,其範圍由行政院公告並刊登公報。

二、本條例所定災區範圍與依災害防救法第五十一條規定公告之災區未必相同,考量於丹娜絲颱風期間及後續接續不斷之強降雨,以及自一百十四年七月二十八日起連續數日豪雨、大豪雨致受災嚴重,為能使本條例所定災區不在依災害防救法第五十一條規定公告之災區範圍者,其復原重建亦能依災害防救法災區相關規定辦理,爰為本條規定。

第七條 依本條例規定自各執行機關領取之津貼、補助、救助、慰助金及其他給與,免納所得稅。

依本條例規定自各執行機關領取之津貼、補助、救助、慰助金及其他給與,不得作為抵銷、扣押、供擔保或強制執行之標的。

考量依本條例規定自政府領取之津貼、補助、救助、慰助金及其他給與,係為減輕人民負擔,並為有效、迅速推動丹娜絲颱風及七二八豪雨災後災區復原重建之目的,如就所領取之津貼、補助、救助、慰助金及其他給與仍予課稅或得作為抵銷、扣押、供擔保或強制執行之標的,將喪失原發給之目的,爰為本條規定。

DW7815515 八條 本條例及其特別預算施行期間,自公布日施行至中華民國一百十六年十二月三十一日止。

本條例及其特別預算施行期間屆滿,得經立法院同意延長之。

一、第一項規定本條例及其特別預算之施行期間。

二、為利彈性執行復原重建工作,避免本條例及其特別預算施行期間屆滿仍有繼續適用之必要,爰於第二項明定得經立法院同意延長施行期間。

DW7521435 員伍麗華Saidhai Tahovecahe等提案:

案由:本院委員伍麗華Saidhai Tahovecahe、賴惠員等21人,為迅速統籌中央與地方資源,加速執行丹娜絲颱風及七二八豪雨災後復原與重建作業,協助受災戶、農民及企業儘速恢復生產與生活秩序,並提升災區防災韌性與調適能力,爰參考歷次重大災後特別條例(如八八風災、九二一地震等)立法經驗,爰擬具「丹娜絲颱風及七二八豪雨災後復原重建特別條例草案」。是否有當?敬請公決。

提案人:伍麗華Saidhai Tahovecahe    賴惠員  

連署人:范 雲  張雅琳  陳秀寳  莊瑞雄  黃秀芳  陳素月  王正旭  黃 捷  陳 瑩  林月琴  林淑芬  林俊憲  吳沛憶  李坤城  王美惠  陳俊宇  王世堅  郭昱晴  鍾佳濱  

丹娜絲颱風及七二八豪雨災後復原重建特別條例草案總說明

條例草案係因應202576日丹娜絲颱風自嘉義布袋登陸,以及728日西南氣流引發豪雨重創南部地區所造成之重大災情。此次災害影響範圍涵蓋彰化、雲林、嘉義、臺南、高雄、屏東等嘉南平原地區,災害型態為強風、豪雨、積淹水及基礎設施全面癱瘓。根據初步統計,風速高達16級,全台累計停電戶數逾百萬、停水戶超過8萬戶,市話通訊中斷戶達12,258戶。

次災情對受災地區之民眾生活與產業運作造成嚴重衝擊,包括:房屋毀損逾千件,民眾亟需修繕或重建支援;農林漁牧業損失慘重,文旦等高經濟作物收成泡湯,漁業養殖設施與機具損毀,農損金額初估逾新臺幣35億元;中小企業店面、工廠、商圈因淹水受損,營運中斷,生計困難,將影響地方經濟與就業穩定;基礎設施如電力、通訊、水利、交通等大幅受損,需亟速修復,以確保社會基本運作。

為迅速統籌中央與地方資源,加速執行災後復原與重建作業,協助受災戶、農民及企業儘速恢復生產與生活秩序,並提升災區防災韌性與調適能力,爰參考歷次重大災後特別條例(如八八風災、九二一地震等)立法經驗,擬具「丹娜絲颱風及七二八豪雨災後復原重建特別條例」(以下簡稱本條例)草案,其要點如下:

一、本條例之立法目的及與其他法律之適用關係。(草案第一條)

二、本條例所定災區範圍;本條例之主管機關及執行機關。(草案第二條及第三條)

三、本條例負責災後重建規劃、預算編列及推動之執行機關。(草案第四條)

四、本條例辦理之災區復原重建項目;辦理本條例災區復原重建項目發給津貼、補助等給與之資格條件、基準、金額等事項,授權由各中央執行機關定之。(草案第五條)

五、本條例辦理安全堪虞災區遷居、遷村之事宜規定;其土地變更事項,得有條件不受相關法規限制,並授權主管機關訂定辦法處理。(草案第六條及第七條)

六、本條例所需經費上限、採特別預算編列及其經費來源;中央政府對地方執行機關所需經費之覈實補助,並得同意受補助之地方政府以代收代付方式執行,以及因應緊急復原重建需要,於特別預算完成法定程序前得先行支付一部分。(草案第八條)

七、本條例所定災區,不在依災害防救法第五十一條規定公告之災區範圍者,其復原重建準用該法有關災區之規定。(草案第九條)

八、依本條例自各執行機關領取之津貼、補助等給與免納所得稅及不得作為抵銷、扣押、供擔保或強制執行之標的。(草案第十條)

九、本條例及其特別預算之施行期間。(草案第十一條)

丹娜絲颱風及七二八豪雨災後復原重建特別條例草案

DW25532

說明

第一條 為有效、迅速推動丹娜絲颱風及七二八豪雨災後之災區復原重建工作,特制定本條例。

本條例未規定者,適用災害防救法及其他相關法律之規定。但其他法律規定較本條例更有利於災後復原重建者,適用最有利之法律。

一、第一項說明本條例制定的目的,主要在於因應災後復原重建之需要。

二、第二項說明本條例與其他法律之相關適用關係。

第二條 本條例所定災區,為因丹娜絲颱風及七二八豪雨災後之受創地區,其範圍由行政院公告之。

本條例所定災區,包括丹娜絲颱風災後及一百十四年七月二十八日起連續數日,於台灣南部地區所發生之豪雨致災之地區,其範圍由行政院公告並刊登政府公報。

第三條 本條例之主管機關為行政院公共工程委員會。

本條例之中央執行機關為中央各目的事業主管機關;地方執行機關為直轄市政府、縣(市)政府及鄉(鎮、市)、直轄市山地原住民區公所。

一、第一項定明本條例之主管機關。

二、第二項定明本條例之執行機關,包含中央執行機關及地方執行機關。

第四條 依本條例編列預算之中央執行機關,負責災區災後重建之規劃、預算編列及推動。

明確規定由中央執行機關負責災後重建的整體規劃、經費預算之編列,以及各項重建工作的推動與執行。

第五條 本條例辦理之災區復原重建項目如下:

一、農業設施:

()農路、林道及農業運輸設施。

()溫室、網室、倉儲、畜舍、禽舍、化製場、堆肥場、資材室及農機具室。

()農作物補植與種苗等設施及設備。

()農業機具及設備。

()漁港、漁船及養殖設施。

二、電力系統:

()變電所及特高壓以上輸電線路。

()配電網防災韌性。

()路燈及公共照明設施。

()緊急備用電力系統、移動式電源、自發自用電源及儲能等微電網設施。

三、電信系統及有線廣播電視系統:

()公眾電信網路。

()行動通信基地臺車。

()衛星通信備援設施。

()有線廣播電視系統。

四、自來水、瓦斯及燃氣設施:

()自來水及簡易自來水設備。

()瓦斯及燃氣管線。

五、家園及公共設施:

()災損住宅拆除、修繕補助及租金補貼。

()公共建築、學校及政府機關(構)設施。

()文化資產與原住民族文化健康站之緊急搶修及修復。

()安全堪虞災區遷居、遷村。

六、水利設施:

()河川、排水上中下游系統性治理、農田水利灌排系統及海岸防護設施。

()雨污水下水道及道路排水。

()山坡地整治及土石流防治。

()逕流分擔、出流管制及在地滯洪措施。

()縣(市)管河川、排水設施災後復原重建工程及跨越中央管河川、排水瓶頸段橋梁改建。

七、道路及交通:

()道路、橋梁及隧道。

()道路邊坡防護及護岸工程。

()交通號誌、標誌與護欄等附屬工程及設施。

八、環境衛生復原:

()災後廢棄物清理、環保設施修復及環境復原。

()災後疾病防治。

九、社會復原及產業促進:

()災害救助、心理輔導及社會支持。

()振興地方產業及企業災後低利貸款等復原措施。

()文化觀光旅遊振興。

()農業天然災害現金救助及低利貸款利息補貼等復原措施。

()商家援助、生產設備汰換及產業設施復原。

十、其他經各中央執行機關認定有復原重建必要之項目。

辦理前項復原重建項目發給津貼、補助、救助、慰助金及其他給與之資格條件、基準、金額、應檢附文件、得委任、委託或委辦事項及其他相關事項之辦法,由各中央執行機關定之。

一、第一項定明本條例辦理之災區復原重建項目,包含農業設施、電力系統、電信系統及有線廣播電視系統、自來水、瓦斯及燃氣設施、家園及公共設施、水利設施、道路及交通、環境衛生復原、社會復原及產業促進等。

二、為順利執行第一項所定之復原重建項目中,涉及發放津貼、補助、救助、慰助金及其他給與之相關事項,第二項授權由各中央執行機關另行訂定辦法,以資規範。

第六條 中央政府、直轄市政府、縣(市)政府得就安全堪虞災區,依國土計畫法劃定為國土復育促進地區,並辦理遷居、遷村。

前項遷居或遷村所需土地,得徵收或申請撥用。取得公有土地後之處理,不受國有財產法第二十八條、土地法第二十五條及地方公產管理法規之限制。

第一項措施之辦理方式、安置用地勘選、變更、利用、遷建房地之計價、分配、繳款及其他應遵行事項之辦法,由內政部定之。

有鑑於莫拉克風災後,高雄市、屏東縣原住民族鄉、鎮、區內少數部落(如高雄市茂林區萬山部落、屏東縣滿州鄉分水嶺部落、春日鄉士文部落、三地門鄉德文部落等)重複致災嚴重,現居地區已經審定為安全堪虞地區,遭逢本次丹娜絲颱風及0728豪雨災情,加遽居民災害危險,惟地方政府囿於無法規配套,長期未能解決遷居用地問題,爰參考莫拉克颱風災後重建特別條例及國土計畫法之規定,俾利地方政府加速辦理遷居、遷村事宜。

DW25532 七條 辦理災區災民遷居、遷村所需土地,合於取代環境影響說明書之環境保育對策,於一定規模以下,經土地使用、地質、環境影響評估、水土保持及水利等機關會勘認定安全無虞者,有關土地變更、開發事項,不受區域計畫法、都市計畫法、國家公園法、環境影響評估法、水土保持法及其他相關法規規定之限制;其環境保育對策、一定規模、安全無虞之認定原則、不受有關法規限制之範圍及其他應遵行事項之辦法,由內政部會商相關機關定之。

為使安置災民所需土地順利取得,爰規定辦理災民遷居、遷村所需土地,其土地變更事項,得有條件不受相關法規限制,並授權主管機關訂定辦法處理。

第八條 本條例所需經費上限為新臺幣六百億元,得視情勢變化擬訂相關計畫,分期編列特別預算;其預算編製與執行不受預算法第二十三條、第六十二條及第六十三條規定之限制。

前項所需經費來源,得以移用以前年度歲計賸餘或舉借債務支應;其每年度舉借債務之額度,不受公共債務法第五條第七項規定之限制。中央政府總預算及特別預算於本條例施行期間之舉債額度合計數,不得超過該期間總預算及特別預算歲出總額度合計數之百分之十五。

本條例施行期間,中央政府所舉借之一年以上公共債務未償餘額預算數,應依公共債務法第五條第一項規定辦理。

地方執行機關辦理本條例及災害防救法規定事項所需經費,中央政府得覈實給予補助。中央執行機關並得同意受補助之地方政府以代收代付方式執行。

DW25532 因應各項災區救災及復原重建工作之緊急需要,中央執行機關得報經行政院同意後,於第一項特別預算案未完成法定程序前,先行支付其一部分。

一、第一項明定本條例所需經費之上限,並採特別預算方式編列。為確保預算執行具備彈性,並明確排除適用預算法第二十三條(不得充經常支出)、第六十二條(不得流用不同機關、政事及業務科目)及第六十三條(流用比率限制)之規定。

二、第二項前段規範第一項所需經費得以移用前年度歲計賸餘或舉借債務支應,並明定其年度舉債額度不受公共債務法第五條第七項限制;為落實財政紀律法第十四條第二項之精神,後段進一步設有舉債比率之控管規定。

三、第三項明定本條例施行期間,中央政府所舉借之一年以上公共債務未償餘額之預算數,仍應依公共債務法第五條第一項辦理,以符財政紀律法第十四條第三項之要求。

四、第四項規定,地方執行機關辦理本條例事項及災害防救法相關業務所需經費,中央政府得覈實補助,並得同意地方政府以代收代付方式辦理,以利行政執行。

五、第五項為因應災區復原重建之急迫需求,明定在特別預算尚未完成法定程序前,中央執行機關得報經行政院同意後,先行撥付部分經費,以確保即時應變與救助得以展開。

第九條 本條例所定災區,不在依災害防救法第五十一條規定公告之災區範圍者,其復原重建準用該法有關災區之規定。

一、《災害防救法》第四十二條至第五十條已針對災區提供多項復原重建措施,包括:借款償還期限展延與免收利息、購屋貸款利息補貼、產業與企業紓困、社會保險保費由政府負擔,以及農業設施擔保品毀損由金融機構承擔等。依同法第五十一條規定,「災區」係指因災害造成嚴重人命傷亡或建物毀損等情形之地區,其範圍由行政院公告並刊登於政府公報。

二、惟本條例所定災區範圍,未必與依《災害防救法》第五十一條所公告者完全一致。考量本次自丹娜絲颱風期間起,接續出現強降雨與七月二十八日起連續豪雨,造成災情廣泛而嚴重,為使未被列入《災害防救法》災區公告範圍內之地區,亦得適用該法有關災區之各項復原重建措施,爰設本條,以保障受災地區均能獲得必要支援與協助。

第十條 依本條例規定自各執行機關領取之津貼、補助、救助、慰助金及其他給與,免納所得稅。

依本條例規定自各執行機關領取之津貼、補助、救助、慰助金及其他給與,不得作為抵銷、扣押、供擔保或強制執行之標的。

考量依本條例規定由政府發給之津貼、補助、救助、慰助金及其他給與,係為協助災民減輕生活與經濟負擔,並有效且迅速推動丹娜絲颱風及七二八豪雨災後之復原重建工作,若就上述款項仍課徵所得稅,或允其作為抵銷、扣押、擔保或強制執行之標的,將有違原本發給之公益目的,並可能削弱救助效果。

第十一條 本條例及其特別預算施行期間,自公布日施行至中華民國一百十六年十二月三十一日止。

本條例及其特別預算施行期間屆滿,得經立法院同意延長之。

一、第一項明定本條例及其所依據編列之特別預算的施行期間,以確保災後復原重建工作有明確的執行時程。

二、考量復原重建工作內容繁重且具延續性,為確保執行彈性,避免本條例及特別預算施行期間屆滿時仍有未竟事項無法處理,第二項規定得經立法院同意後延長施行期間,以符實務需要。

DW8459850 席:報告院會,本案現已完成協商,請宣讀協商結論。

立法院黨團協商結論

時間:114813日(星期三)下午232分至721

地點:立法院紅樓302會議室

協商主題:

一、院會逕付二讀併案協商:

()行政院函請審議「丹娜絲颱風及七二八豪雨災後復原重建特別條例草案」案。

()國民黨黨團擬具「丹娜絲颱風及七二六至七二八豪雨災後復原重建特別條例草案」案。

()台灣民眾黨黨團擬具「丹娜絲颱風及七二八豪雨災後復原重建特別條例草案」案。

()委員陳亭妃等17人擬具「丹娜絲颱風及七二八豪雨災後復原重建特別條例草案」案。

()委員林俊憲等32人擬具「丹娜絲颱風及七二八豪雨災後復原重建特別條例草案」案。

二、院會依11488日(星期五)黨團協商結論於811日(星期一)中午12時前提出之草案,均併案協商:

()委員王美惠等17人擬具「丹娜絲颱風及七二八豪雨災後復原重建特別條例草案」案。

()委員蔡易餘等32人擬具「丹娜絲颱風及七二八豪雨災後復原重建特別條例草案」案。

()委員邱議瑩等23人擬具「丹娜絲颱風及七二八豪雨災後復原重建特別條例草案」案。

()委員賴惠員等20人擬具「丹娜絲颱風災後重建特別條例草案」案。

()委員伍麗華Saidhai Tahovecahe21人擬具「丹娜絲颱風及七二八豪雨災後復原重建特別條例草案」案。

協商結論:

一、協商通過:名稱、第1條至第8條及台灣民眾黨黨團提案第9條、第10條(均含立法說明),如附件一。

二、通過附帶決議10項,如附件二。

三、院會不再新收附帶決議。

四、各黨團、委員提案及修正動議,均列入公報紀錄(含台灣民眾黨黨團提案第7條、委員陳亭妃等17人提案第5條至第9條、委員伍麗華Saidhai Tahovecahe21人提案第6條、第7條等)。

五、本案於815日(星期五)院會上午報告事項畢進行處理,處理畢,再請行政院院長及相關部會首長依原定議程,於同日列席報告備詢。

六、各黨團同意本案於同日完成三讀,並不提出復議。條次、引述條文部分文字及援引條次,授權議事人員整理。本案三讀後發言,由台灣民眾黨黨團推派1人、民進黨黨團推派2人、國民黨黨團推派2人,輪流交叉發言,順序授權議事處處理。

協商主持人:韓國瑜   江啟臣

協商代表:傅崐萁   王鴻薇   羅智強() 鄭天財Sra Kacaw

柯建銘   吳思瑤   陳培瑜   黃國昌 

張啓楷   陳昭姿




主席:請問院會,對以上協商結論有無異議?(無)沒有異議,本案逐條討論時,逕依協商結論處理。

丹娜絲颱風及七二八豪雨災後復原重建特別條例草案(二讀)

主席:請宣讀名稱。

名稱:丹娜絲颱風及七二八豪雨災後復原重建特別條例

主席:照協商名稱通過。

請宣讀第一條。

第 一 條  為安全、有效、迅速推動丹娜絲颱風及七二八豪雨之災後復原重建工作及災民救助,落實專款專用並強化監督,特制定本條例。

本條例未規定者,依災害防救法及其他相關法律之規定辦理。但其他法律規定較本條例更有利於災後復原及災民重建者,適用最有利之法律。

主席:照協商條文通過。

請宣讀第二條。

第 二 條  本條例所定災區,為因丹娜絲颱風及七二八豪雨災後之受創地區,其範圍由行政院公告之。

主席:照協商條文通過。

請宣讀第三條。

第 三 條  本條例之主管機關為行政院公共工程委員會。

本條例之中央執行機關為中央各目的事業主管機關;地方執行機關為直轄市政府、縣(市)政府及鄉(鎮、市)、直轄市山地原住民區公所。

主席:照協商條文通過。

請宣讀第四條。

第 四 條  本條例辦理之災區復原重建項目如下:

一、農業設施:

()農路、林道及農業運輸設施。

()溫室、網室、倉儲、畜舍、禽舍、化製場、堆肥場、資材室及農機具室。

()農作物補植與種苗等設施及設備。

()農業機具及設備。

()漁港、漁船及養殖設施。

二、電力系統:

()變電所及特高壓以上輸電線路。

()配電網防災韌性。

()路燈及公共照明設施。

()緊急備用電力系統、移動式電源、自發自用電源及儲能等微電網設施。

三、電信系統及有線廣播電視系統:

()公眾電信網路。

()行動通信基地臺車。

()衛星通信備援設施。

()有線廣播電視系統。

四、自來水、瓦斯及燃氣設施:

()自來水及簡易自來水設備。

()瓦斯及燃氣管線。

五、家園及公共設施:

()災損住宅拆除、修繕補助及租金補貼。

()公共建築、學校及政府機關(構)設施。

()文化資產與原住民族文化健康站之緊急搶修及修復。

六、水利設施:

()河川、排水上中下游系統性治理、農田水利灌排系統、海岸防護設施、疏濬、清淤及土方清運處理。

()雨污水下水道及道路排水。

()山坡地整治及土石流防治。

()逕流分擔、出流管制及在地滯洪措施。

()縣(市)管河川、排水設施災後復原重建工程及跨越中央管河川、排水瓶頸段橋梁改建。

七、道路及交通:

()道路、橋梁及隧道。

()道路邊坡防護及護岸工程。

()交通號誌、標誌與護欄等附屬工程及設施。

八、環境衛生復原:

()災後廢棄物清理、環保設施修復及環境復原。

()災後疾病防治。

九、社會復原及產業促進:

()災害救助、心理輔導及社會支持。

()振興地方產業及企業災後低利貸款等復原措施。

()文化觀光旅遊振興。

()農業天然災害現金救助及低利貸款利息補貼等復原措施。

()商家援助、生產設備汰換及產業設施復原。

十、其他經各中央執行機關認定有復原重建必要之項目。

辦理前項復原重建項目發給津貼、補助、救助、慰助金、工資及其他給與之資格條件、基準、金額、應檢附文件、得委任、委託或委辦事項及其他相關事項之辦法,由各中央執行機關定之。

主席:照協商條文通過。

請宣讀第五條。

第 五 條  本條例所需經費上限為新臺幣六百億元,得視情勢變化擬訂相關計畫,分期編列特別預算;其預算編製與執行不受預算法第二十三條、第六十二條及第六十三條規定之限制。

前項所需經費來源,得以移用以前年度歲計賸餘或舉借債務支應;其每年度舉借債務之額度,不受公共債務法第五條第七項規定之限制。中央政府總預算及特別預算於本條例施行期間之舉債額度合計數,不得超過該期間總預算及特別預算歲出總額度合計數之百分之十五。

本條例施行期間,中央政府所舉借之一年以上公共債務未償餘額預算數,應依公共債務法第五條第一項規定辦理。

地方執行機關辦理本條例及災害防救法規定事項所需經費,中央政府得覈實給予補助。中央執行機關並得同意受補助之地方政府以代收代付方式執行。

為因應各項災區救災及復原重建工作之緊急需要,中央執行機關得報經行政院同意後,於第一項特別預算案未完成法定程序前,先行支付其一部分,並送立法院備查。

中央政府補助地方執行機關之經費,地方執行機關應依補助之目的及項目支用,不得移作他用。

主席:照協商條文通過。

請宣讀第六條。

第 六 條  本條例所定災區,不在依災害防救法第五十一條規定公告之災區範圍者,其復原重建準用該法有關災區之規定。

主席:照協商條文通過。

請宣讀第七條。

第 七 條  依本條例規定自各執行機關領取之津貼、補助、救助、慰助金、工資及其他給與,免納所得稅。

依本條例規定自各執行機關領取之津貼、補助、救助、慰助金、工資及其他給與,不得作為抵銷、扣押、供擔保或強制執行之標的。

主席:照協商條文通過。

請宣讀第八條。

第 八 條  依本條例編列預算之中央各部會,應於本條例施行後兩個月內提出災後復原重建計畫。

本條例編列預算之中央各部會,應將預算之工作計畫實施內容概述及預計實施進度,按季送立法院備查。

主席:照協商條文通過。

請宣讀第九條。

第 九 條  主管機關應設置資訊網站專區,提供便於搜尋、得以理解之完整資訊,主動按月定期公開本條例下列執行進度及內容:

一、第二條所定災區之公告。

二、第四條第二項由各中央執行機關訂定之辦法。

三、前條所定之內容。

主席:照協商條文通過。

請宣讀第十條。

第 十 條  本條例及其特別預算施行期間,自公布日施行至中華民國一百十五年十二月三十一日止。但第四條第一項第二款、第三款及第六款施行至中華民國一百十六年十二月三十一日止。

本條例及其特別預算施行期間屆滿,得經立法院同意延長之。

主席:照協商條文通過。

報告院會,全案已經過二讀,現在依照協商結論,繼續進行三讀,請宣讀經過二讀之條文。

丹娜絲颱風及七二八豪雨災後復原重建特別條例(三讀)

與經過二讀內容同,略─

主席:報告院會,三讀條文已經宣讀完畢,請問院會,有無文字修正?(無)沒有文字修正。

現在作以下決議:丹娜絲颱風及七二八豪雨災後復原重建特別條例制定通過。

報告院會,本條例條次及條文中之條次,授權議事人員調整。

繼續處理朝野協商通過之附帶決議,共10項,請議事人員一併宣讀附帶決議之內容。

附帶決議:

一、花蓮馬太鞍溪上游堰塞湖的形成過程最開始是92年至108年蝕溝局部崩塌,109年起崩塌範圍逐漸擴大,113年康芮颱風下邊坡崩塌擴大,114719日薇帕颱風解除之後,727日直升機空勘影像,綜合比對災害範圍及初步成因判釋,災前地表崩塌裸露面積約300公頃,災後裸露面積約500公頃,壩體上游集水區面積6323公頃,崩塌區高程11002500公尺,壩頂未來溢流口高程1140公尺,85日蓄水量約2100萬立方公尺,假設無大雨情況下,一日蓄水量約95萬噸;86日水位高程約1059公尺,尚有81公尺高差,堰塞湖最大蓄水量約8600萬立方公尺。

為因應花蓮馬太鞍堰塞湖的重大問題,請行政院督導行政院公共工程委員會、農業部、經濟部及花蓮縣政府研提減災、監測、疏散和工程方案。減災包括建立預警系統、加強監測、評估天然壩體穩定性,並預測潰壩影響範圍。監測方面,利用雨量站、水位計等設備監測水位變化,並利用通訊系統及時通報。疏散計畫則包括撤離受影響地區居民,並進行演練。工程措施則包含評估規劃開挖溢洪道、修築堤防、固床工等,以降低潰壩風險並保護下游地區,所需經費應納入災後復原重建特別預算辦理。

二、1.災後重建應以人為本,以恢復原有生活秩序為原則,並應尊重該地區人民、社區組織、文化及生活方式,保障社區參與,兼顧國土保安與環境資源保育。

2.主管機關應協助災區地方政府,篩選合格修繕合作廠商與專技人員清單,建立修繕媒合平台,協助媒合災民修繕事宜。

房屋或地上物之修繕與復原,應致力恢復原有生活秩序,由災區地方政府建立建材銀行,蒐集舊屋可用建材。

災區住宅或地上物受損,應予補助以原地復原為原則。

3.災區重建工程簽訂合約廠商須僱用人員時,優先僱用災區失業者;其優先僱用者,政府應予獎勵。相關辦法由中央主管機關定之。

災區因缺工影響重建工作之進行時,直轄市、縣(市)得評估需求,向中央主管機關申請引進短期臨時外籍勞工。中央主管機關應視重建需要,並評估勞動供需狀況辦理之。

4.因災害造成之光電設施損毀物,有嚴重污染環境之虞者,主管機關應限期命業者移除,屆期未移除者,得依法處罰。主管機關並得委託第三人或指定人員代為移除,並命業者繳納代履行之費用。

環境污染風險解除前,主管機關得限制業者修復、重建設施。

三、現行災害救助法規,對於淹水戶的補助金額普遍偏低,爰此,針對淹水50公分以下的住屋,請經濟部水利署邀集地方政府研議納入予以救助。

四、查近年來極端氣候態勢日益嚴峻,本院審查「丹娜絲颱風及七二八豪雨災後復原重建特別條例」草案時,適值楊柳颱風及其伴隨豪雨重創台東等地,致農林漁牧、公共設施及民生基礎設施均受重大損害,顯見災害復原及重建之需求,已非僅限於前述二次災害事件。

爰此,行政院於本特別條例之適用範圍內,應一併涵蓋楊柳颱風襲台所造成之災區,得依本條例規定支應,以確保中央資源得以即時挹注,周全維護受災地區人民生命、財產及生計之保障,並體現災後救助之公平性與一致性。

五、考量楊柳颱風直接衝擊台東,爰準用丹娜絲颱風及七二八豪雨災後復原重建特別條例,以利儘速復原。

六、盤點原住民地區此次風災期間配合政府撤離族人,依其處境給予從優從速之專案急難救助。

七、有關家園及公共設施項目的災損住宅拆除、修繕補助及租金補貼,因此次災情嚴重,政府金額補助修繕對象除中低收入戶以外,應納入經地方政府列冊之關懷戶(特殊境遇及脆弱家庭),完成災後復原重建。

八、針對災損住宅、建築物之拆除、修繕與重建補助,應考量弱勢戶經濟困難,政府應主動協助無償修繕,請行政院研議提高補助金額,以加速災後復原重建。

九、有鑑於極端氣候日益嚴峻,本院審查「丹娜絲颱風及七二八豪雨災後復原重建特別條例」草案時,楊柳颱風及其帶來之豪雨繼續重創台東等地區,致農林漁牧、公共設施及民生基礎設施均受重大損害,職是之故,行政院於本特別條例之適用範圍應一併納入楊柳颱風襲台之災區,依本條例規定支應,以保障災區民眾生命、財產之權益。

十、現行災害救助法規,對於淹水戶的補助金額普遍偏低,爰此,針對因水災致住戶淹水之救助,不受一門牌一戶計算,淹水達50cm以上者,除依水災災害救助種類及標準第7條發放救助外,依本條例每戶發給新臺幣二萬元;具低收入戶或中低收入戶資格者,每戶發給新臺幣三萬元,行政院承諾遵守本附帶決議。

主席:報告院會,依照協商結論均照案通過。

現在進行完成立法程序後之發言,依照協商結論由各黨團推派代表發言。

首先請張啓楷委員發言,王美惠委員請準備。

張委員啓楷:941分)感謝大家不分黨派,我們快馬加鞭,今天完成了丹娜絲及七二八豪雨災後復原重建特別條例,這裡面有非常多各黨各派、也包括台灣民眾黨對災民的關懷跟我們的堅持。今天通過的三讀條文有台灣民眾黨提出的四大堅持跟重點:第一個,加碼補助;第二個,加速重建;第三個,避免非法移用,要專款專用,所以我們訂了黃偉哲條款;第四,要求要公開透明、國會監督。

在加碼補助這個區塊,我們明定:第一個,要排除一個門牌只有一戶,因為這次受災的很多民眾一個門牌裡面可能有好幾戶。另外,補助的標準除了現有的規定之外,我們要求每一戶再增加,只要是淹水超過50公分的,一戶增加2萬塊,中低收入戶跟低收入戶增加3萬塊錢。第二個,加速重建,明確要求在明年底之前要完成所有的重建,只有在電力、通訊還有水力的部分延後一年,到後年要完成。第三個,訂定黃偉哲條款是因為審計部明確提出,發現臺南市用於地下道的清淤預算竟然非法挪用了九千多萬,所以我們明定一定要專款專用,這是中央補助給地方救災、復建、整個復原重建的錢,一定要依照目的跟項目,不能夠有任何非法的挪用。第四個,我們要求公開透明、國會監督,中央部會在兩個月內要提出整個重建計畫,且中央部會要把每一季的執行狀況送到立法院來備查,而且要設置資訊網站專區,每個月公開。

我們希望今天是復原重建的開始,我們關懷所有的災民,有600億的特別預算,透過我們的四大堅持跟重點,請加速復原重建,讓災民早日安居樂業,回到以前的生活,謝謝。

主席:謝謝張啓楷委員發言。

接下來請王美惠委員發言,王育敏委員請準備。

王委員美惠:943分)感謝所有電視機前的朋友、我們的鄉親兄姐。大家看到今天在院會裡面為了這個風災制定的條例經過三讀,也在這個禮拜三經過院長的朝野協商之後儘快完成,尤其剛剛我聽到院長喊三讀通過的時候,想到7月時發生的兩個災害,我相信無論哪一黨都是為了百姓來努力、來爭取預算,所以在這個過程當中,我們編列的經費從560億提高到600億。在朝野協商裡面,有很多地方我們都覺得不需要、做得不夠,不過在這個過程當中,我們可以在朝野協商裡面提出加強的九個項目,我覺得很久沒有看到我們這一屆這麼諧和、這麼打拼、這麼有效率來通過案子。雖然天災無情,不過我們的團結有愛,在這個過程當中,我們可以早日幫助這些災民,因為在這個災害當中,百姓非常困苦、非常痛苦,所以今天的三讀不是只有你我會開心,而是災民可以獲得更好的補助。以上。

主席:謝謝王美惠委員的發言。

接下來請王育敏委員發言,賴惠員委員請準備。

王委員育敏:946分)院長、各位委員,大家好。很高興今天丹娜絲颱風災後重建條例順利三讀通過,國民黨黨團在第一時間率先提出了整個災後重建條例,也積極地召集協商,更感謝韓院長在禮拜三召集的協商當中,大家迅速有了共識,也在今天順利完成三讀。

在這當中,國民黨堅持從速的原則,就是救災、重建一定要儘速完成。有太多的災民,無論是嘉義、臺南的民眾,他們還住在帆布遮蓋的房屋當中,下大雨、下一個颱風來,他們都焦慮無比。所以我們要求所有的重建單位在重建的過程當中一定要秉持從速的原則,儘快完成。

第二點,我們也給予最高的預算,在這個條例當中,我們把560億的重建預算提高到600億,就是希望所有受災的災民、農民以及企業都可以得到應有的補助。所以我們也希望之後行政院提出的相關預算,都必須秉持從寬的原則,因為國會已經給了你們最高的預算。

第三點,加速雲嘉南地區防災韌性體系的建置跟打造,包括電力、水力及通訊,這一次的預算也統統給了相關的預算,可以讓政府機關來執行。我們希望透過這樣的條例,可以打造更堅韌的防災體系,讓災區的所有災民儘快回到正常的生活。我們一起努力加油!謝謝。

主席:謝謝王育敏委員的發言。

接下來請賴惠員委員發言。

賴委員惠員:948分)院長、各位同仁,大家早。78日丹娜絲風災和728日豪雨重創了臺南及嘉義,在這兩個區域裡頭有很多的農作物及基礎設施、我們的家園、我們的產業都受到很嚴重的衝擊。今天立法院三讀通過丹娜絲颱風及七二八豪雨災後復原重建特別條例,我們也謝謝將特別預算由本來行政院版的560億提升到現今的600億,對災區、我的故鄉而言,這是一個非常重要且及時的支持。

在這裡我希望、也謝謝,因為這個條例不僅加大了經費規模,甚至囊括的項目更大,也讓地方政府在執行災後重建更具有彈性;同時,也規劃了整體施行期間的各種中、長期及遠程的基礎建設,不管是電力、電信還是水力;我們也謝謝可以延長到1161231號,為災後的韌性建設預留了充足的時間。也謝謝各位黨團支持附帶決議,對淹水50公分以上的住戶,不再是以一個門牌號為限,並且加碼救助金,一般住戶是兩萬塊,低收入跟中低收入是每戶三萬塊,對弱勢家庭來講,這個是非常重要的,也更貼切救災實際的需要。

再次感謝大家,整個過程裡頭有很多很多的協助,謝謝社會大眾。我們為中低收入戶爭取了現金加碼,希望重建之路不再孤單。再一次感謝大家,謝謝。

主席:謝謝賴惠員委員發言。

接下來,請登記最後一位第5號張嘉郡委員發言。

張委員嘉郡:950分)院長、各位同仁,早安。風雨無情人間有愛,風雨無情人間有愛。今天立法院完成丹娜絲颱風及七二八豪雨災後復原重建特別條例三讀,特別感謝韓院長的主持與協商,促使朝野合作,將多項核心條文與補強措施納入,也證明了朝野團結合作能夠產生非常大的力量。

這段時間我們看到無數家園被摧毀,生活陷入混亂與不安,我們知道那一份傷痛與焦慮,只有親歷過的人才明白有多沉重。我們心中惦記的是努力恢復家園的鄉親們,特別條例的通過不只是一份法案,更是給予他們實質的幫助與重建的希望。

在原有的條文基礎上,我們更進一步爭取更多的加碼與補強,把經費上限從560億提高到600億,讓所有的資源能夠更加即時投入。我們也支持淹水救助,淹水50公分以上者,每戶多加發兩萬元,低收入戶或中低收入戶加發至三萬元,50公分以下者,也應該研議給予補助。此外,我們也要求重建必須優先聘用災區的失業者,參與復建的工資也必須納入免稅與免扣押的範圍內。同時,我們也要求中央部會必須每季向立法院報告重建的經費與使用的情況。

重建之路或許漫長,但我們相信只要我們共同努力,就能度過難關。重建特別條例是我們給予災區的實質幫助與承諾,我們會持續監督,讓大家早日重回安穩的生活與家園。

主席:謝謝張嘉郡委員的發言。

報告院會,討論事項已經處理完畢,現在休息6分鐘,休息之後10點整準時開會,請行政院卓院長專案報告並備質詢,請行政院院長及相關部會首長一起列席。現在休息。

休息953分)

繼續開會104分)

主席:現在繼續開會。

進行行政院卓院長所提出「新世代打擊詐欺策略行動綱領2.0執行成效」專案報告並備質詢。

行政院院長提出「新世代打擊詐欺策略行動綱領2.0執行成效」專案報告並備質詢。

主席:現在請卓院長進行報告。

卓院長榮泰:104分)韓院長、江副院長、各位委員先進。我知道今天在這裡報告的這個事項──關於打擊詐欺的工作,國人一定不會滿意現在工作的進度,但是我要利用報告的時間感謝一群一直在努力工作的工作同仁,他們也許是檢、警、調的同仁,也許是銀行的臨櫃人員,也許是超商的服務人員,也許是散布在各個社區裡面的相關人員,這一段期間以來,確實全心全力的投入了整個打詐的工作。我雖然不敢期待這個報告讓所有的國人滿意,但我誠懇的希望給予這一群工作的朋友們、夥伴們多一點的鼓勵,我也要求給我們多一點的時間,我們會把該做的事情做得更多、做得更好,我們期待一步一步的把這個全球性共同的犯罪行為,當各國都使出了渾身解數,在面對犯罪集團的時候,臺灣在這個工作上,我們願意努力的達到我們所設定的目標。以及今天我要向大家報告的是把這一群默默工作的夥伴們,在這一段時間的工作成果,我不敢說成績,我只能說工作成果,向大院以及國人做一些綜合性的整理。

面對這種新型態的詐欺犯罪趨勢,行政院今年也提出了打詐綱領2.0,我們從策略、法制及組織三方面分別來做各種措施,尤其重點在於從上游的源頭防制,到下游的溯源查緝,更重要的是我們在精準宣傳以及保護被害人方面有了新的措施跟方法,我們利用人工智慧分析被詐欺受害人主要族群的背景及特徵,包含他可能是學生,他可能是退休人員,也可能是某些特定行業的從業人員。過去7個月來,發送了5000萬則政府專屬的短碼簡訊來提醒及告警各位,讓大家能夠了解當你身處在這種新型犯罪時代當中,如何提高警覺。同時我們跟全國13,000家便利商店及16萬名金融機構第一線服務人員通力合作,共同推動識詐、堵詐、防詐及阻詐的各種工作,今年17月,我們就攔阻了八十三億六千四百多元的可能犯罪金額,也協助警方逮捕了數百名車手,因此我要再一次利用今天在大院報告的機會,向全國共同參與這項打詐工作的便利商店店長、店員、銀行、信用合作社、農漁會櫃檯人員以及檢警調同仁再致上最高的感謝。

在中央跟地方政府通力合作之下,與相關產業公私協力合作,我們每個月受理詐欺案件的數量,從去年的19,000件一直到今年的7月下降到15,000件,下降的幅度是22.5%,財損的金額也從131億下降到81億,下降的幅度是37.7%。到底有哪些詐騙的行為是我們現在主力打擊的對象?第一個是假投資,第二個是假交友投資,第三個是假網購,第四個是假買家騙賣家,第五個是假檢警,這五項犯罪型態已占受理案件的60%,而且就財損金額來看,光這五項加起來就達到90%。因此,這五大類型是政府主要打擊詐欺的目標。

根據我們統計,民眾從遭到詐欺到報案的期間,各種樣態有它的時間差,以假投資詐欺為例,將近有95%的受害者可能要6個月,他才會發覺自己受騙,因為一開始可能會用各種的話術、甜言蜜語、投資等等的假象,所以平均來講,6個月才知道自己受騙。因此,相關打詐的作為要在半年之後,才能呈現出它打擊犯罪的一些成效。

假投資詐騙在20248月高峰期的時候,每個月有175件,到今年的7月已經降到86件;同期間詐騙的金額,最高峰期20248月是2.8億,到今年7月降到1.3億,這都有明顯的下降,也就是我們實施打詐綱領2.0以及所有工作夥伴的共同努力,確實得到一些看得到的數字的改變,但打詐是一個長期的抗戰,詐騙手法日新月異、千變萬化,所以打詐工作我們也會與時俱進,不斷地翻新。

另外,在五個打詐的行為上,我們分別有不同的做法,第一個是識詐,就是認識詐騙,我們從受害人背景來做分析,分年齡、分群眾、分族群來強化宣導。今年的17月觸及了9,872萬人次,同時加強金融機構行員、超商店員的識詐能力,就是有這麼多的人次,我們給他們進行了解,讓他們了解何謂詐欺的行為,這也幫助了主動發現來通報員警共同攔阻的成效。

第二個是堵詐,就是怎麼樣防堵詐騙,政府已經跟LINE這個數位平臺合作,我們已經下架了7.3萬個可能涉及詐欺的異常帳號,並持續與網路通訊平臺跟社交平臺合作,主動偵測下架這些可能涉詐的帳號,這個工作會持續進行。

第三個是防詐,就是防止詐騙,現在大家最常用的MetaIGGoogle以及YouTube這四大平臺,在新的打詐四法經大院審議通過之後,我們利用這個手上的法律工具強力地要求他們將廣告實名制一一落實、落地化,目前新興起來的Threads也在9月份會納入管理,因此這些打詐平臺都會在新的法律當中有效地予以防制,我們不僅要求它廣告要實名制,甚至要求它在詐騙廣告發現之後,要在我們給它的通知期限內,必定要下架,它一定要履行這樣的義務跟責任,並且每個年底要發布一個透明度的報告,讓所有國人對這幾個平臺,即在個人以及公眾的評斷下,什麼樣的平臺對社會盡了它的社會責任,值得我們信賴、值得我們支持,我們有大院通過的新四法,就讓我們手上有這樣的工具。也因此,對於Meta在過去這段時間違反了一些實名制的作法,我們已經對Meta開罰1,600萬,而且它也會依照我們未來、以後相關的規定一一來落實跟執行。

第四點,在阻詐也就是怎麼樣阻止詐騙上,政府已經建立了一套疑似詐騙境內金融帳戶的預警機制,透過這個所謂的鷹眼系統,可以阻止民眾將資金匯往可疑的帳戶,銀行端會幫大家做這樣的控管。針對詐騙集團的勾結,我們也有新的作法,現在詐騙集團勾結一些不守法、不肖的律師或是地政士來騙取一些房地產,所以我們也推動了地政作業的新制度,會增加一些銀行或是不動產交易方面在處理上的麻煩,這是真的,但我們都要相信,我們也都要感謝,這些所帶來的麻煩是一時的,可能保障的權利卻是永遠的,希望能夠在這些新的制度底下為國人守護大家自己辛辛苦苦得來的財產,讓財產的安全沒有受到威脅。

另外,對大家所關心的虛擬貨幣跟洗錢,我們也輔導業者要強化關於風險預警的聯防作業。在20248月,我們涉及詐騙在虛擬資產的金額有30億元左右,到了今年7月稍稍下降到26億,因為這個到底是一個新興的詐騙手法,我們還在做全面的防堵,未來隨著我們對這些虛擬貨幣服務的幣商加強管理之後,我們有能力可以降低這個數字,再往更進步的方向去做更多的努力,希望大院也能在相關的制度上、法制上給予支持。

最後一點是懲詐,就是如何懲罰這些詐騙集團,截至今年7月,檢警調已經查獲詐騙集團2,025團,人員15,000人左右,查扣的不法犯罪所得也達到了40億元,並深化了跨境合作,我們在執行跟國外跨境合作的打擊犯罪方面,一共有1,271件,除了以上這幾項之外,我們充分運用科技手法來分析,並滾動檢討。而且面對外籍人士,政府針對外籍旅客來臺,我們已經在各機場提供了各種外語的宣導,提醒旅客幾點:第一個是不要以身試法,第二個是要謹記對一些行為應該要提高警覺。同時,對於外籍的移工,除了在國際的平臺上加強宣導之外,我們也會配合外籍移工是來自於各個不同的國家,我們用他的母語來做一些識詐的宣導,我們會廣泛的來做這些工作,讓來我們國家的人是守法的在這裡幫助我們的家庭、幫助我們的產業,我們也協助他,保護他基本的經濟安全。所以在這些過程上面,強化源頭管理,完成網路詐騙通報查詢網的建置,也是我們在這一年多來所做的一個相當大的進展,每個月民眾會通報3萬則以上的可疑詐騙訊息給這個源頭的查詢網。另外,我們有打詐儀表板,165專線每天會把所有的行為態樣分析之後一一列舉,國人如果進去看,就會知道有哪些行為是我們沒有想到的,可是它確實是一個詐騙的行為,用這樣的方式教育讓國人知道不要陷入到這種陷阱裡面。在過去一年多以來這個打詐儀表板在我們持續要求之下有相當好的進展,我們也希望國人多多的、充分的利用這個打詐儀表板。

此外,我們還有利用科技的分析來做一項工作,就是尋找潛在的被害人,剛剛說過,也許是學生,也許是退休而且可能比較有閒錢的這些朋友們,我們把這些潛在的被害人找出來,我們提出預警,告知他在面臨各種詐騙陷阱的時候要提高警覺,我們已經向這些對象通報了25,000件,主要的型態有相當多,有族群不同、有時間差的,對案件的了解不同。而且對於打詐綱領2.0各項精進作為,我看到了這些數字的表現,我仍然知道這種數字不代表成果,但是我至少看到了這一群工作夥伴的努力,我也知道如果是政府的策略不夠完整、不夠全面、不夠積極,那我們會積極的、全力的改進,但是這一群默默工作的同仁們一定要得到社會給他們更多的努力跟支持,他們才會持續在他們的崗位上,檢警調的崗位上、銀行員的崗位上、超商服務人員的崗位上以及所有社區裡面的崗位上,繼續陪著、幫著每一個國人來防止詐騙集團橫行。

今天我做以上的報告,我知道我們的路還很遠,因為詐騙集團一直一直冒出來、新興的手法一直一直出現,但是只要我們有這一群工作同仁存在,政府能夠積極的提出一些策略跟措施,大院能夠適時的給予各種法制面上的支持,臺灣全力打擊詐騙集團,將這個全球共同的犯罪行為在臺灣降到最低的目標,我們有能力跟信心一定要達到,謝謝大家!

行政院書面資料:

新世代打擊詐欺策略行動綱領2.0執行成效專案報告

壹、前言

為防制及打擊詐騙危害,保障民眾財產安全,本院在1117月核定「新世代打擊詐欺犯罪行動綱領」(下稱打詐綱領),組成「打詐國家隊」,透過整合各部會力量,群策群力研擬策略,維護民眾安居樂業生活環境。

面對資通訊發達及金融便利性衍生新型態詐欺犯罪趨勢,今(114年,以下同)年推出打詐綱領2.0,從策略面、法制面、組織面全面強化打詐量能,以「抑制詐欺犯罪」為宗旨,設定「強化防詐意識、減少發生數及降低財損數」為3大目標、並將金融機構、虛擬資產服務提供、電信事業、網路廣告平臺、第三方支付服務、電商及網路連線遊戲業者等7個防詐關鍵產業納入公私協力,全力推行識詐、堵詐、防詐、阻詐及懲詐等5個面向及相關指標,並將「運用AI防制、深化跨境合作、監管關鍵產業、加強被害保護」作為規劃重點,新增各項具體措施,透過「上游源頭防制、下游溯源查緝、精準宣導、保護被害人」等相關具體作為,加強金融、電信及網路工具之管理機制。

策略面自堵詐及阻詐面向中,將「數位經濟產業」相關事項統合,新設「防詐」專項(數位經濟面),由數發部統籌。法制面上結合詐欺犯罪危害防制條例(以下簡稱詐防條例)、刑事訴訟法(特殊強制處分章)、洗錢防制法與通訊保障及監察法等「打詐新4法」,以落實執行各項措施。組織面部分,本院為建立跨部會協調平臺,打擊詐欺辦公室轉型為打詐指揮中心,除延續既有任務外,更擔任府院、各部會地方政府間協調、通報角色,並肩負規劃前瞻性對策。

貳、詐欺犯罪數據分析與趨勢

一、詐欺案件受理數變化趨勢

去(113年,以下同)年731日詐防條例公布施行,政府並於8月設置165打詐儀錶板逐日公布詐欺犯罪統計數據。在扣除交易糾紛、債務不履行等假性財產犯罪案件後,每月受理案件數由去年819,590件下降至今年715,177件,降幅22.5%。統計模型計算結果顯示受理案件數長期以每月減少350件趨勢緩步下降。

二、財產損失金額趨勢

去年8月至今年7月期間,在扣除假性財產犯罪案件後,每月財損金額由去年8月新臺幣(以下同)1311,047萬元,下降至今年7817,261萬元,降幅達37.7%。統計模型計算結果顯示,財損金額以每月減少5億元趨勢逐漸下降。

三、5大主要詐騙類型

詐騙犯罪類型變化多端,就受理案件數及財損金額而言,假投資詐騙、假交友投資詐騙、網路購物詐騙、假買家騙賣家詐騙及假檢警詐騙等,占扣除假性財產犯罪案件後受理案件數59%、全體財損金額91%,是最主要的5大詐騙類型。




其中假投資詐騙受理案件數占扣除假性財產犯罪案件後總數23%、財損金額占總數64%最高,假交友投資詐騙受理案件數占7%、財損金額占14%次之。兩者合計占扣除假性財產犯罪案件後總案件數30%、財損金額78%。這兩種類型不僅包括透過網路平臺、社群網站的電信詐騙,也包括了不透過電信途徑的熟人投資詐騙、陌生人交友投資詐騙等,都是取信被害人後誘騙投資股票、虛擬貨幣等,危害性最高。

假買家騙賣家詐騙及網路購物詐騙均發生於網路購物過程中,前者是歹徒詐騙賣東西的受害者,後者是歹徒詐騙買東西的受害者,兩者合計占扣除假性財產犯罪案件後總數26%,但僅占總財損金額3%

假冒檢察官、警察、銀行、醫院、電信公司、戶政事務所等的假檢警類詐騙受理案件數占扣除假性財產犯罪案件後3%,卻占總財損金額10%,與歷年來各次個資外洩事件高度相關。

四、投資類與非投資類詐騙特徵

各類型詐騙可進一步分類為投資類詐騙與非投資類詐騙兩大類。

投資類詐騙包括前述假投資詐騙、假交友投資詐騙,都是以各種不同手段逐步取得被害人信任後,逐次用小利誘騙被害人投入更大量金錢。只要當事人無法或不願認知上當受騙,就會持續投入更多金錢。

據內政部警政署受理民眾報案資料顯示,投資類詐騙受害者半數在30天內發覺自己受害,近95受害者在6個月內發覺遭詐。

相較而言,非投資類詐騙中假檢警詐騙案件30%會在3日內報案,60%在半個月內報案。網路購物詐騙案件44%3日內報案,近60%會在1週內報案。

民眾從遭詐到報案間存在時間差,7成以上非投資類詐騙受害者會在1個月內報案,但大部分投資類詐騙受害者要6個月時間才知道遭詐。

1、投資類受害者受騙至報案間隔時間

DW556499 案間隔

天數

假投資詐騙

假交友投資詐騙

人數

百分比

人數

百分比

7天內

7,998

22.2%

2,784

23.8%

8-15

3,444

9.6%

1,539

13.1%

16-30

6,555

18.2%

2,215

18.9%

1-3個月

12,451

34.6%

3,593

30.7%

3-6個月

3,034

8.4%

903

7.7%

6個月-1

1,232

3.4%

358

3.1%

1-3

883

2.5%

231

2.0%

3-5

191

0.5%

29

0.2%

5-10

118

0.3%

13

0.1%

10-20

36

0.1%

47

0.4%

2DW219659 0年以上

84

0.2%

0

0

DW9874404 解不同類型詐騙有報案時間差,才能更精確評估各項打詐作為實際效能。與投資類詐騙相關的打詐作為要經過6個月才能看到成效,與非投資類詐騙相關作為至少要1個月才能看到成效。

參、打詐綱領2.0執行成效

打詐綱領2.0從今年1月實施,檢視165打詐儀錶板案件受理及財損情形,考量各類型詐騙報案時間差,自6月起已逐漸顯現詐欺犯罪抑制成效,在特定詐騙類型上尤為明顯。

多年來每年78月都是詐騙高峰,這是因為民眾在12月領到年終後進行各項投資,經過半年時間才驚覺遭詐後報案造成。

相較於假投資詐騙1138月高峰值每日平均175.8件、每日平均財損28,737萬元,今年7月假投資詐騙受理案件數已下降51%、每日平均86.7件,損失金額減少52%、每日平均財損13,833萬元。

1138月假買家騙賣家詐騙高峰值,受理案件數平均每日75.3件、每日平均財損金額850.8萬元,今年7月受理案件數平均每日29.1件、下降61%,日平均損失金額298.6萬元、減少65%。顯示打詐綱領2.0已顯現出綜效。

以下分就識詐、堵詐、防詐、阻詐、懲詐等五大面向概述執行成效:

一、識詐:

透過多元管道,分齡、分眾針對高發詐欺犯罪案類強化宣導,今年17月已觸及9,872萬人次。同時增強金融機構行員、超商店員識詐能力,主動發現、通報員警共同攔阻,統計攔阻被害款項836,402萬元。

二、堵詐:

為避免民眾接觸詐騙電話,17月已攔阻境外詐騙來話247萬通、透過AI分析攔阻詐騙簡訊149萬則,主動分析篩檢商業簡訊共11.1萬件,拒發2,403萬則可疑簡訊。

指導各電信業者強化認識客戶風險管理機制,停斷話人頭門號2,446門,持續研商語音及簡訊詐騙問題精進方案,並針對未顯示來電號碼詐騙研議防制作法。

在網路通訊平臺上,政府已與LINE合作下架7.3萬個涉詐異常帳號,並持續與網路通訊平臺及社交網站業者合作,主動偵測下架涉詐帳號。

三、防詐:

防止民眾接觸網路詐騙資訊,11417月網路蒐報可疑詐騙訊息155,486件,主動通報攔阻涉詐網域58,529件,下架涉詐廣告92,670則,避免民眾接觸詐騙資訊。同時透過政府專屬短碼發送逾5,000萬則簡訊,以便於民眾辨識真偽。

政府亦針對美商元宇宙公司所屬臉書網站廣告管理系統性缺失,情節重大,依詐防條例先後開罰1,600萬元。同時推動多家國際網路平臺業者高層來臺會談,促進防詐分工與資源共享,自平臺端推動源頭防詐。

就業者部分,辦理電商個資行政檢查,同時針對第三方支付業者進行洗錢防制聯防查核,辦理跨部會遊戲點數防詐聯席會議,輔導業者強化防詐能力。

四、阻詐:

本國全體銀行已完成建置「疑涉詐騙境內金融帳戶預警機制」,防止客戶將資金匯往疑似涉及詐騙的境內帳戶。同時輔導財團法人聯合信用卡處理中心建置「信用卡詐欺犯罪防制電子化通報平臺」,發揮即時阻詐的效果。另透過與超商、中華郵政及貨運業者建立爭議包裹協處機制,今年已協處206,966件、退還16,853萬餘元。

五、懲詐:

持續針對各電信網路詐欺類型實施查緝專案,今年17月檢警調已查獲詐騙集團2,025團,查獲人員15,912人次,查扣不法犯罪所得超過40億元。

同時深化跨境合作交流,就執行跨境詐欺打擊與合作進行聯繫、晤談或情資交換共1,271件。

肆、其他打擊詐欺精進作為

除了上述打詐綱領2.0各面向具體措施,我們也因應詐欺罪趨勢與手法,運用科技分析手段滾動檢討、推動各項精進作為,茲就現行推動其他打擊詐欺精進工作報告如下:

一、跨部會研商重點打擊詐欺犯罪節點

針對詐欺犯罪鏈重要節點,定期跨部會研商精準打擊措施,包括:

()防制外籍人士擔任車手或出借人頭帳戶,強化外籍旅客入境識詐宣導,控管高風險外籍人士帳戶交易功能,並推動外籍配偶、移工母語識詐宣導。

()防制青少年成為詐欺車手或出借帳戶,結合警政及教育資料庫,強化未成年涉詐或犯罪情資交換,研擬因應對策。

()4大便利超商體系、美容美髮業者合作,針對高風險族群強化識詐宣導。

()針對物流業遭詐騙集團偽冒網頁及運送金融卡等犯罪行為,跨部會研議精進防制作為。

二、中央結合地方、公私協力聯手打詐

()定期舉辦中央與各直轄市、縣(市)政府聯繫會議,分享成功經驗並針對各地方特殊高發詐騙類型研商精進作為。

()完備金融阻詐機制,責請金融機構設置打詐專責主管及單位,協助金融機構辦理人員打詐專精課程,輔導成立聯防體系,推動警示帳戶通報電子化,精進機構間資訊交換與照會作業,建立AI系統預判可疑帳戶及交易,提高臨櫃攔阻及帳戶控管成效。

()輔導電商業者建立情報交換體系,快速查察可疑網路詐騙行為,迅速下架偽冒網站及涉詐帳號。

()輔導虛擬資產業者建立跨業詐欺風險預警體系,快速攔阻詐騙集團金流。

()輔導第三方支付業者成立公會,推動自主管理防詐工作。

三、強化數位源頭管理防制詐欺資訊流竄

()發展AI人工智慧偵測系統,掃描網路通訊平台、社群網站,主動判斷涉詐帳號、社群、粉絲團、聊天室等,並通知相關業者停權、關閉。

()要求相關業者建置詐欺防制計畫,於國內配置詐欺防制專責人員,強化源頭管理、落實自律機制。

()建置「網路詐騙通報查詢網」,提供民眾即時性、可追蹤、可回應的防詐工具。

四、強化犯罪被害保護

()擴大清查各類詐騙管道潛在被害人,以早期預警方式中斷被害歷程,避免高額財損案件發生。統計11417月「查找潛在被害人」已累計通報2.5萬件,其中約7成被害人意識到遭詐而停止匯款,成功攔阻14,128萬餘元,並誘捕查獲車手175名,平均可減少約6成財產損失,有效降低受害者損失並提升防詐成效。

()公私協力填補被害損失,今年16月地檢署辦理贓款返還14528萬餘元;警察機關與金融機構及虛擬通貨業者建立機制,今年17月已返還15,162萬餘元,落實犯罪被害保護核心價值。

五、國際合作協力推動打詐業務

()與外國駐臺機構及跨國企業合作舉辦多場研商會,瞭解各國打擊詐欺配套法規,交流線上安全執法經驗與挑戰,及利用當前北約(NATO)軍規等級網路安全技術進行洗錢防制、犯罪集團追蹤等各項技術及成果。

()與相關國際企業、非政府組織舉辦定期、不定期業務研商檢討會議,分享最新詐騙集團技術情報及AI人工智慧技術運用。

伍、結語

受主要詐騙類型報案時間差影響,打詐綱領2.0各項精進作為近期逐漸展現成效。但詐騙集團為求不法利益,挾高科技器材與AI人工智慧科技,如病毒般不斷進化,數週便能發現新的詐騙模式。我們不能坐等詐騙集團破解我們的打詐作為,而要時刻檢討各項工作成效,結合創意、科技與政府工作能量,公私協力,全力守護民眾財產,提高詐騙集團犯罪成本,使歹徒無利可圖。目前本院正強化落實詐防條例,懇請各位委員大力支持,並祝各位委員身體健康,萬事如意。謝謝!

主席:謝謝卓院長的報告。

報告院會,我們現在開始進行委員質詢,每位委員詢答時間不得超過15分鐘,輪到質詢委員如果不在場,我們視為放棄。

首先請傅崐萁委員質詢,黃珊珊委員請準備。

傅委員崐萁:1022分)主席,請院長。

主席:麻煩請卓院長備詢。

卓院長榮泰:傅委員好。

傅委員崐萁:院長好。在今天為了打詐到本院做報告之後,下禮拜二針對一般性補助款也要請卓院長到立法院做相關的說明。我想今天很重要的就是,臺灣現在面臨兩岸的不和平還有對美關稅的問題,讓人民惶惶不安,畢竟臺灣85%的產業都是以外銷為主,此時此刻,臺灣人心必須要安定。詐騙集團橫行已經行之多年,立法院不斷的配合行政院給予必要的工具跟立法,國會都是全面支持配合,但是到現在為止,1148月了,請問卓院長,你剛剛報告完畢,到底我們打詐有沒有成效?行政院卓院長身為閣揆,你滿不滿意?現在打詐有沒有成效?政府機關滿不滿意?

卓院長榮泰:報告委員,我覺得沒有國人會滿意現在的打詐工作,但是我剛剛說過,這一群工作同仁還是值得鼓勵。

傅委員崐萁:國人不滿意的話,那院長滿不滿意?

卓院長榮泰:我自己要求我們從政策上多給予更多的支持,我們也給這些工作同仁更多的鼓勵,我們從數字下降來看是有進展的。

傅委員崐萁:沒關係,院長不回答,我們就來看一下「詐騙逼死一家五口,敲醒政府警鐘」,詐騙集團逼死臺中一家五口,政府如何重視還是有曾經關心過詐騙案嗎?「北市內湖雙屍,母女遭詐騙輕生」為了謀財,不惜害命;再來,累積600個詐騙案嫌犯被遣送大陸,這個真的是臺灣之光,是嗎?臺灣的詐騙已經橫行到全世界,在海外設機房,在臺灣訓練好之後到海外去行騙全世界,不只騙臺灣人,也騙全世界的人,全世界只要有華人的地方,就是他們下手的目標,然後這個被押解到大陸去,如果沒有被判死刑,大概一輩子也出不來。

接著,詐團橫跨北中南,警察攻堅又逮獲25人,院長可以看一下,再過來,現在不是詐團而已,還囚禁被害人,然後凌虐致死,這是自由時報登的;臺灣多處驚見浮屍,詐團黑吃黑,殺人滅口;再來,短短兩週,臺灣三地又看到3具浮屍。從2020年到2023年,大概警政署很懼怕人民看這些資料,2023年以後,本席跟警政署要,但他們不做這個資料,也不提供了,以前在民國60年、70年的時候,臺灣民風有多麼善良,有1件浮屍案,全國查,抓到為止,我們現在一年幾百件的浮屍案,院長,本席再請教一次,您對現在整個政府體系打詐的成果滿意嗎?

卓院長榮泰:我認為我跟國人一樣,都不會滿意現在呈現出來的成果,但是委員剛剛說的那些治安問題,確實是問題,但它跟打詐之間有沒有百分之百直接的關聯,這個值得我們再去分析,但是我願意面對治安的問題,我們從這個方向來做自我的檢討。

傅委員崐萁:治安也是行政院的問題,打詐也是行政院的問題,這個數字讓院長了解,就是難辭其咎,必須睜大眼睛,好好來研究要怎麼解決。

為什麼我們臺灣的詐騙如此猖獗?臺灣只有6%的人沒有被詐騙過,臺灣為什麼成為詐騙之島?這都是媒體的報導。剛剛院長在報告有提到,希望立法院能夠全力支持、配合,去年打詐四法,我們是不是配合了行政院、配合了法務部,打詐新四法也通過了,我們完全配合法務部、配合行政院、配合警政署,所有需要的工具、所有司法情治單位需要的立法,立法院通過以後,卻越打越詐,院長。

卓院長榮泰:報告委員,我剛剛的數字已經有說明了,案件下降了22%,金額下降了37.5%

傅委員崐萁:是不是下降,我們一步一步來討論……

卓院長榮泰:我知道這個數字不代表總……

傅委員崐萁:本席也謝謝你,你在院會這裡告訴全民說我們的詐騙案有下降,那我們就慢慢來看,您剛剛也特別提醒大家要去看打詐儀表板。好,我們繼續來看,臺灣為什麼一直被國際點名是詐騙王國跟洗錢中心?臺灣是善良的寶島,曾幾何時會變成為國際的詐騙王國跟洗錢中心?請您看清楚,聯合國點名臺灣是詐騙洗錢中心,院長,這都是今年聯合國於422號發布的報告。

卓院長榮泰:所以打詐四法中,我們會盡力發揮洗錢防制法的效率。

傅委員崐萁:要的工具,國會都支持;要的經費,國會也支持。113年(去年)打詐行動綱領預算數是13.9億,今年是73.5億,一次增加5.6倍,院長,增加了這麼多錢,我們來看一看成果。20202024年,2024年新政府上臺,詐騙金額從2020年的42億到去年的487億,今年上半年就有480億,現在是確確實實聯合國的報告,臺灣是全世界第一名的詐騙王國。院長,這個數字有點諷刺,院長看一下2024年(去年)跟2020年,遭詐騙金額在2020年是42億、2024年是487億,今年16月是480億,這是不是歷史的偶然?

卓院長榮泰:統計方式不一樣。

鄭部長銘謙:跟委員報告,這個是統計方式……

傅委員崐萁:資料來源……

鄭部長銘謙:這個是165……

傅委員崐萁:就是剛剛……

鄭部長銘謙:統計的方式不一樣……

傅委員崐萁:不要跟本席解釋,本席沒有請你說明。

鄭部長銘謙:所以委員不能夠就這樣的數據來呈現說這個是詐騙越來越嚴重。

傅委員崐萁:部長,本席沒有請你發言。

卓院長榮泰:委員,我講一句。

傅委員崐萁:院長,本席再跟你討論……

卓院長榮泰:統計方式不一樣。

傅委員崐萁:沒有關係,因為剛剛院長的報告本席聽得很清楚,我們看打詐儀錶板所顯示出來的,這是不是歷史的偶然?看一下今年1月到6月份,竟然是88,888件,這數字怎麼會這麼偶然?這是打詐儀錶板公布的,上半年的詐騙金額就有480億。院長,再過來看審計部的資料,不要再講什麼資料又錯誤,看到沒有?112年是89億,113年是487億,審計部資料也錯誤嗎?

卓院長榮泰:不是審計部錯誤……

傅委員崐萁:部長請回,本席沒有請你發言。

卓院長榮泰:是統計的方式不一樣。

鄭部長銘謙:這個是屬於一個統計的,因為審計部是用……

傅委員崐萁:你可以講……

鄭部長銘謙:打詐儀錶板的那個……

傅委員崐萁:糾正監察院、糾正審計部,它的數字寫錯了。再來,青少年犯案增加,集中在詐欺,院長,我們的下一代也淪落至此,現在車手……看它成長的幅度,現在孩子們當車手比跑foodpanda賺的還多,跑foodpanda是靠自己的勞力努力去打拼,詐騙車手卻是用這種方式來賺錢,是我們的孩子趨之若鶩的工作行列。

鄭部長銘謙:這個是不是我可以來說明一下?

傅委員崐萁:不需要,你可以到委員會去好好說明。院長,我們今天是在跟院長探討,資料都不是本席的,都是正式公告的。為什麼滿意度會下降這麼多?一個行政團隊應該整體來看為什麼有這些問題,這些相關的人是不是有足夠的能力來處理這些問題?院長,本席今天是語重心長,本席很客氣,希望院長能夠解決問題,今天國會議員在這裡懇切的呼喊,請院長拿出辦法來讓臺灣不要成為詐騙之島,國民黨黨團、立法院都願意全力支持,但是辦法要拿出來、能力要拿出來。

再來,我們希望執政者要把心思放在人民身上,停止其他的政治動作。院長,可以嗎?

卓院長榮泰:行政院一直將推動業務列為我們優先且唯一重要的方向。

傅委員崐萁:本席希望共勉之,好不好?本席希望請院長共勉之。

卓院長榮泰:是。

傅委員崐萁:把心思放在人民身上,不要放在政治身上。

再來,藍白刪預算的這個事情,其實各部會首長都說明得很清楚了,請行政院各部會的官員對於這種欺騙社會的行為,不要再講了,再講就難看了,不要再講了!不要再講了。

卓院長榮泰:不是,一句話……

傅委員崐萁:不要再講了。

卓院長榮泰:因為有新增業務,所以增加預算。

傅委員崐萁:我們會配合嘛,就講嘛!可以辦追加嘛,你們下禮拜不是要送進來了嗎?

卓院長榮泰:我們今年已經增加在裡面了……

傅委員崐萁:院長,昨天院會不是通過了?下禮拜要送進來了,對不對?

卓院長榮泰:是。

傅委員崐萁:我們會很良善的來看待,只要行政院方有需要,也符合人民的需求,我們會給予支持。

卓院長榮泰:一句話,就是剛剛說……

傅委員崐萁:不要再講這個沒有的事情,不要再說了,好不好?

卓院長榮泰:不是,每個有增加的部會是因為他們已經列了新增業務。

傅委員崐萁:昨天行政院院會通過普發1萬塊,這真的跟院長來共勉之,我們面對美國這麼強大的經濟壓力,各國先進國家都在擴大內需、普發現金,謝謝院長從善如流送到立法院來,我們會在時程上儘量予以配合。

卓院長榮泰:期待整個韌性的特別條例能夠儘速通過。

傅委員崐萁:我知道還有一些軍購嘛!我想……

卓院長榮泰:我們會依據來編列預算。

傅委員崐萁:我們整體來一起討論,好不好?

卓院長榮泰:謝謝委員支持。

傅委員崐萁:當然卓院長會再來報告,我們也就謝謝了。

我想蘇花安也正式核定了,讓花東人有安全回家的路,也謝謝院長已經核定了,我想擴大內需是很重要的,當外在經濟有危機的時候,我們內部就要全面來提升,所以在這裡請院長,本席還會再就教花東快的部分,臺灣島就這麼小,花東快、環島高速公路要儘快來做,本席會全力的支持,也全力的配合,謝謝院長。

卓院長榮泰:我們再做分析,謝謝委員。

主席:好,謝謝。謝謝傅崐萁委員的質詢,謝謝卓院長及相關部會首長的備詢。

接下來請黃珊珊委員質詢,陳培瑜委員請準備。

黃委員珊珊:1038分)謝謝主席,我請卓院長。

主席:麻煩再請卓院長備詢。

卓院長榮泰:黃委員好。

黃委員珊珊:院長早。我想今天打詐專報,其實國人都非常的關心,尤其我認為詐騙正在傷害臺灣,您同意嗎?

卓院長榮泰:這是一個全球性的犯罪行為,臺灣在這個工作上面還要持續的……

黃委員珊珊:還要更加油。

卓院長榮泰:是。

黃委員珊珊:院長上任之後有所謂的打詐2.0政策,從識詐、堵詐、阻詐、懲詐,您剛剛說了很多數字,我想剛剛大家也都看到了數字,現在的問題在於懲詐。一年前,院長記得嗎?我們在立法院通過了打詐專法,這個專法通過了整整一年,這一年來您覺得成效怎麼樣?

卓院長榮泰:我們在識詐跟防詐、阻詐方面有相當的成效……

黃委員珊珊:前面做很多,懲詐呢?

卓院長榮泰:但是懲詐可能還需要在刑事訴訟法……

黃委員珊珊:懲詐的部分,院長知道刑事法庭跟法務部還有我們立法院,甚至跟行政院的立場完全不一樣,我們通過的專法被司法院打臉,院長知道嗎?

卓院長榮泰:我覺得爭點在於如何能夠把犯罪的金額取回,以及對被害人如何加強……

黃委員珊珊:這個比較有趣,院長,我們去年7月通過了打詐專法,經過一年到今年的1月份,最高法院開了所謂的刑事大法庭解釋我們當時為什麼立這個法,立這個法的目的是什麼,所以我們立法意旨講得很清楚,如果自白或自首,並繳回犯罪所得就可以減刑。但法院認為繳回的犯罪所得是他得到的酬勞,所以一個車手繳回三千塊、五千塊就可以減刑了!

卓院長榮泰:不成比例!

黃委員珊珊:今天這條法條已經被最高法院大法庭解釋成這樣,打臉行政院,打臉法務部,打臉立法院!法務部長,今年5月我問你,你說你會修法……

鄭部長銘謙:有。

黃委員珊珊:立法院的委員都已經提案了,法務部雖然有草案卻不敢拿出來,院長,你知道為什麼嗎?

鄭部長銘謙:跟委員報告……

黃委員珊珊:為什麼不敢拿出來?

鄭部長銘謙:法案現在還在……

黃委員珊珊:因為還在行政院審查!院長,法案送到你桌上了沒?

鄭部長銘謙:因為還要請司法院來一起討論……

黃委員珊珊:我要問院長。院長,你看到了沒?要修法,你知道嗎?

卓院長榮泰:部裡面送出來的草案,通常程序上要經過政委來……

黃委員珊珊:521日說要修法,且一個月之後就修了;621日內政委員會已經排了,他也拿出草案了,但到今天815日,仍不見任何影子,院長,這叫打詐打一半!

卓院長榮泰:修法的方向應該是明確且可以進行的。

黃委員珊珊:是,什麼時候要送來?立法意旨這麼清楚,你們卻完全不聯絡司法院?院長,我再告訴你更可笑的。621日當天內政部排審法案時,法務拿出草案,司法院代表告訴我們這是他第一次看到!你們事先不聯絡嗎?你們在立這個法之前沒有告訴司法院你們的態度嗎?

鄭部長銘謙:這部分是在行政院……

黃委員珊珊:第二,修草案前有沒有跟他們討論過?

鄭部長銘謙:在行政院審查中,一定會請司法院表示意見……

黃委員珊珊:院長,我現在要說的是,一個行政院、一個法務部,如果法案不跟司法院討論,即使你再送過來也是白搭!

鄭部長銘謙:現在行政院正在審查中,有請司法院代表表達意見……

黃委員珊珊:你該做的事你都做了,我知道,可是司法院不理你!你要不要去協調一下?院長,你要不要就司法院跟行政院不聯絡這件事情協調一下?

鄭部長銘謙:就這次修法,我們就修法的方向會參酌德國的立法例來做處理……

黃委員珊珊:部長,我在問院長!主席,我要問院長!

卓院長榮泰:報告委員,包括保護被害人以及……

黃委員珊珊:我要說的是,行政院跟司法院要不要聯絡?

卓院長榮泰:當然,我是說……

黃委員珊珊:要不要溝通?

卓院長榮泰:包括保護被害人的修法以及成效……

黃委員珊珊:這次你再修,立法院再幫你通過,然後司法院照樣不判?

卓院長榮泰:我都還沒講完!保護被害人以及成效部分……

黃委員珊珊:院長,你回答我,你要不要跟司法院溝通?

卓院長榮泰:對,我們都會積極跟司法院溝通……

黃委員珊珊:會積極跟司法院溝通就不會發生這種事!我給你一個時間,現在是815日……

卓院長榮泰:草案在今年6月已經送到行政院審查,審查完會送司法院……

黃委員珊珊:你什麼時候送到立法院?

卓院長榮泰:審查必須經過政委……

黃委員珊珊:打詐要打真的!今天的專報完了之後,法院還是這樣判,你懲什麼詐?下個會期送過來可以嗎?

卓院長榮泰:打詐當然要打真的,你我都可能受害,我們旁邊的親人都可能受害……

黃委員珊珊:下個會期可以送來吧?

卓院長榮泰:現在已經在行政院審查……

黃委員珊珊:9月份可以送來吧?

卓院長榮泰:9月份?下個會期一定可以送來。

黃委員珊珊:院長,這很重要,懲詐就在這裡面!

鄭部長銘謙:我們也贊成委員的想法,這的確很重要,所以我們的草案不是只針對個人的報酬跟被害人的損害……

黃委員珊珊:我現在要給院長看影片。

(播放影片)

黃委員珊珊:這是一個車手,他交保了,結果居然出來教人家怎麼詐騙。他還在假釋中,他說拿著判決書去詐騙集團一定會百分之百被錄取。院長,這是詐騙犯,一個詐騙犯居然這麼囂張!交保出來還在假釋期間,居然拍這種影片?然後告訴大家他的判決書就是他的履歷表,這在臺灣!這個人很年輕,現在臺灣的年輕人可能認為加入詐騙集團很光榮,這才是問題!

鄭部長銘謙:這是很可惡的行為!

黃委員珊珊:很可怕!

鄭部長銘謙:很可惡!

黃委員珊珊:你把這個假釋犯查出來好不好?

鄭部長銘謙:我們要求具體求刑……

黃委員珊珊:這個個案去查出來有沒有這樣的事情!

鄭部長銘謙:我們希望輕判的這個部分能夠做一個改善。

黃委員珊珊:院長,這個個案查出來,把這個在假釋的人查出來……

卓院長榮泰:我剛剛已經請部長要把這個個案找出來,這樣的行為如果還放在社會上讓他犯案是不應該。

鄭部長銘謙:我想我們……

黃委員珊珊:這個先處理吧!懲詐要懲真的啦!

卓院長榮泰:未來針對被害人的保護以及具體的求刑,乃至於考慮到未來對這些人的禁奢令,我們都是在修法的概念當中。

黃委員珊珊:趕快送進來吧!我們趕快幫你修吧!

卓院長榮泰:都有這個方向。

黃委員珊珊:不要再等了,一年了,成效如果只有這樣,而且還有這麼一個影片的話,我是覺得成效真的很不好啦。

鄭部長銘謙:跟委員報告……

黃委員珊珊:好,這是第一個。接下來,今天大家都在談數字,那就來看一下,這個數字剛剛部長一直說這是統計方法的問題,我同意,統計方法有問題,不過這叫做之前都在當遮羞布……

鄭部長銘謙:跟委員報告,這個沒有遮羞布……

黃委員珊珊:遮羞修布掀開之後,所有的金額出來就不一樣了!

鄭部長銘謙:那個統計我要說明一下,原本的統計數字是以警方做初步調查之後才……

黃委員珊珊:我知道,所以我同意……

鄭部長銘謙:才出來的數字,現在是報案的數字,……

黃委員珊珊:我同意,本來就應該這樣!

鄭部長銘謙:這個是沒有查證過的數字,所以才會有落差。

黃委員珊珊:本來就應該這樣!之前就是在那邊遮羞、吃案!

鄭部長銘謙:這個不能講說遮羞、吃案,這個反正就是還在調查釐清嘛!

黃委員珊珊:我的意思是說,之前就是故意不報嘛,現在就是按照被害人說的算……

鄭部長銘謙:這個不是啊!沒有這種講法啦!

卓院長榮泰:不是。

鄭部長銘謙:不是這樣的啦!

黃委員珊珊:接下來,院長,你看這個數字還是令人怵目驚心,第一個,你們的數字我不知道,而這個是打詐儀錶板8月份的統計數字,2024年到502億、12.2萬件,而202517月就有566億耶,你剛剛說的下降,我同意,可能是逐步在下降,但是統計起來還是很可怕。

鄭部長銘謙:而且我要跟委員報告,因為整個詐團的詐欺型態有了改變,以前是電話詐欺,所以那個金額比較小,現在的件數其實是有在下降的……

黃委員珊珊:件數小、數字大。

鄭部長銘謙:這也是投資的詐欺,所以那個數額會比較高,這個我們都知道……

黃委員珊珊:所以不要再自我感覺良好,它是在增加的。

鄭部長銘謙:其實這個件數是一直有在減少,所以單看詐騙數額也不能夠窺全貌,所以我們檢視被害人跟被害件數是有下降的一個趨勢啦!

黃委員珊珊:所以我現在再跟院長說,我們要有數字概念沒有錯,我同意大家努力的……

卓院長榮泰:簡單的說,那個是去年8月的數字,這裡是今年7月的數字,下降的幅度當然緩慢,但趨勢是有的,我們會再努力。

黃委員珊珊:如果做了這麼多事還沒有下降,真的是不應該!

鄭部長銘謙:而且我要跟委員報告,說實在的,我們打詐是全方面的,我們也是有跟……

黃委員珊珊:部長,你為什麼要一直搶我的話呢?我還沒有問問題耶!請尊重一下質詢的委員,好嗎?

所以這個數字我希望看到的是它逐步下降,不管任何統計方式都不應該有這麼大的偏差。

卓院長榮泰:是,趨勢是如此。

黃委員珊珊:最嚴重的是在詐騙裡面,投資詐騙占了多數,我看到你們的報告提到,投資詐騙占了所有詐騙案件的23%,財損占了64%,也就是說金額很高,件數不見得最多,但是投資詐騙裡面很多都是所謂6個月才發現,有九成五,30天之內是半數。意思就是養套殺的狀況很嚴重,養套殺是因為他對金融不了解,或者是他對現在的金融商品不清楚,很容易受到所謂的社群、很容易受到所謂廣告的影響。

卓院長榮泰:是的。

黃委員珊珊:所以剛剛講了很多的社群軟體要管理。第二個,我們現在最大的問題是虛擬資產,虛擬資產是金管會的管轄,113年度審計部的總決算審核報告針對所謂虛擬資產的管理,院長,針對虛擬資產,你知道現在的進度到哪裡了嗎?

卓院長榮泰:我請金管會答復。

黃委員珊珊:不知道?

卓院長榮泰:是由公會來管理。

黃委員珊珊:用公會來管理,所以虛擬資產有一個專法,也一樣送進行政院了,請問什麼時候要送來立法院?

彭主任委員金隆:報告委員,我們627號送進院裡面,政務委員已經開始審查,已經開過會了。

黃委員珊珊:院長,你該去催啊,要快一點!

卓院長榮泰:好,一定催。

黃委員珊珊:為什麼大家都不知道在臺灣有哪些業者是合法的,搞不清楚狀況,每天在那裡被人家騙!

彭主任委員金隆:這個我們在網頁上都有公布現在所有的合法業者。

黃委員珊珊:是,可以趕快讓專法進來,讓所有願意在臺灣落地合法的業者能夠儘快的被納入管理……

卓院長榮泰:是的,這是我們的方向。

黃委員珊珊:讓所有的民眾知道要去哪裡買虛擬資產,不是現在這樣到處被人家亂騙一通啦。院長,金管會6月就送進來了,所以院長,下個會期送來吧!快吧!快馬加鞭!

卓院長榮泰:沒有問題。

彭主任委員金隆:好,沒有問題。

黃委員珊珊:案子都在,我就在等院長講了,在你桌上你就趕快核啊!

卓院長榮泰:儘快!

黃委員珊珊:要趕快送到你桌上,你要催啊!

卓院長榮泰:好,儘快把它審查完。

彭主任委員金隆:現在已經在審查中了。

黃委員珊珊:他們都送了啦,就是你們行政院,我不知道啦,動作慢半拍還是怎樣,打詐……

卓院長榮泰:政委還在審查中。

黃委員珊珊:打詐在你所有的施政裡面,我認為是最急要的,而且都有法案了,只是還沒有送到院長桌上。

接下來是剛剛講的打詐成效,院長,你覺得我們接下來還可以改善什麼?對於打詐的成效,審計部其實有講過耶!你覺得現在還可以改善的是哪些?

卓院長榮泰:我覺得還是要從剛剛委員有提到的懲詐後端,也就是被害人保護這方面應該再加強。

黃委員珊珊:是。第二個,我剛才說審計部其實說過了,他說最嚴重的是我們「165」的人力不穩定,第二個是沒有建立打詐成效的量化指標,現在好像建立了;第三個是「165」的量能不足,每年仍然有將近5萬通電話被漏接了。所以院長,「165」可能是一個需要改進的地方。

卓院長榮泰:我會跟內政部及「165」專線來檢討是不是要擴充……

黃委員珊珊:人力不足、漏接電話,造成了後端沒有辦法懲詐……

卓院長榮泰:或者是我們用AI的方式,儘量看看能不能技術導入。

黃委員珊珊:這個可能要快。

卓院長榮泰:好。

黃委員珊珊:再接下來的是,院長剛剛也看到大家都說了,之前發生了臺中豐原的5口命案,不管他們的原因是什麼,最嚴重的是他們求助無門、走投無路、家破人亡,這是臺灣人最深切的悲哀,為什麼他們沒有辦法得到幫助,找不到人協助,甚至到最後走上絕路?我想這個是一個很嚴重的。另外一個就是他們碰到了更嚴重的事情,就是你剛剛講的地震,拿房子去抵押,詐團還幫他介紹金主去貸款,再借、永無止境的借,所以今天另外一個問題叫做融資公司。

融資公司已經成為詐騙集團的共犯,甚至有一些當舖、有一些相關的人,都變成跟詐騙集團合作,由你借他錢,然後他繼續被騙,但因為你是善良的第三人,你借他錢你沒事啊!所以現在的融資公司,一樣是金管會所管,我們在立法院也提了融資公司專法,然後監察院在1144月就告訴大家,監察院認為現在公股銀行融資給這些所謂的民營租賃公司是有問題的。第二個,接下來是行政院應該要有專法。院長,這件事情你知道嗎?

卓院長榮泰:是,我們也在往這個方向在做……

黃委員珊珊:專法!

卓院長榮泰:金管會一直努力,也時常跟我做說明……

黃委員珊珊:現在金管會只管大不管小啦,當然主委很幫忙,已經納入金保法。

彭主任委員金隆:對,我們是逐步納管啦,因為這已經成為今年的政策,馬上就要生效了。

黃委員珊珊:接下來,主委,我還是要講,院長,這件事情可能也跟打詐有關,如果融資公司,我要先講,馬來西亞在7月份通過了他們的專法,馬來西亞針對非銀行的借貸業者全部納入管理,而且有監管條例,這是臺灣可以學習、可以借鏡的,可以嗎?

卓院長榮泰:好的,我們……

黃委員珊珊:院長,至少要納入你的打詐長期目標。

卓院長榮泰:我們不僅跨境合作打擊犯罪,我們也希望吸取更多的國際上好的經驗。

黃委員珊珊:最後,我覺得政府的資訊公開是人民比較不會受到詐騙的重要關鍵,包括1萬塊、包括這些資訊,都要完整的揭露,好嗎?

卓院長榮泰:好,發放的問題,我們會謹慎來處理,謝謝。

黃委員珊珊:謝謝。

主席:好,謝謝黃珊珊委員質詢,謝謝卓院長及相關部會首長備詢,謝謝。

接下來請陳培瑜委員質詢,羅智強委員請準備。

陳委員培瑜:1054分)謝謝院長,有請卓院長。

主席:麻煩再請卓院長備詢。

卓院長榮泰:陳委員好。

陳委員培瑜:卓院長,早安。我想我就接著剛剛黃珊珊委員提到的「165」這個部分,請看這一張,這是內政部警政署的「165打詐儀錶板」,我必須要說,這個資訊其實對於非常多人想要認識詐騙是真的很有幫助,現在我的截圖上所顯現的數字是詐騙案件受理數,也就是每一個當天有收到報案的電話,我說的是有收到報案。然後當時我們阻止了多少的金額?其實相關的數字都非常非常清楚,我想我要鼓勵這個部分,因為剛剛院長在做業務報告的時候有提到,然後在回答傅崐萁委員的詢答時也有說,我們必須要持續給予現場工作人員鼓勵這件事情,因為詐騙的科技、詐騙的新法,說實話是日新月異。而且從古至今,不管是童話故事、民間真實的生活,其實壞人走得都比好人還要快,這個現實是我們目前在做打詐業務最大的困境。所以要拜託行政院,繼續支持這個打詐儀錶板的工作,我認為這個非常重要。

下一張,我覺得這個也很棒,就是最新的詐騙案例,然後有非常非常多的故事,甚至還有語音播放。這一次為了要做這個打詐專報跟院長您的對話,我自己很認真看了這個網站,看了很多,我覺得這件事情,我們還有沒有機會透過數位影音化?因為說實話,大家現在每天回到家滑手機,可能沒有力氣看這麼多文字。我不確定像這樣的文字內容,或者是原來這麼多奇奇怪怪的詐騙案例,我們可以怎麼樣讓更多國人看見,讓更多國人知道。

我先跟部長和院長分享一個案例,這個「另一種注目」是一個電視公司拍的專輯,大概有30分鐘。他們說這個記者在這裡面連續拍了48個小時,他們紀錄了165接線人員的辛勞跟他們所面對的困境。我想我必須要幫他們拜託部長跟院長,有沒有可能,我自己從這個片子裡面發現,後來也上網查了一些困境。一個是他們其實在第一線每天平均要接超過1,500通電話,這是有接進來的,然後在這個電話當中他們不只是告訴當事人說:「你真的被騙囉,你真的被騙了。」他們還得去說服當事人說:「沒有啦!他真的是騙你的。」我覺得我光是看那個螢光幕前的故事,我都覺得心累。這個30分鐘的紀錄片裡面還拍到,長官為了照顧他們的身心健康,還有放了一些例如夾娃娃機,然後現場如何讓他們的工作狀態是舒適的。可是說實話,在接到這麼多詐騙電話的過程當中,我認為他們不僅心累,身體也勞累,但我們有沒有機會再增加現場的服務量能?這是第一個。

第二個,我知道內政部其實長期有在關心員警的身心健康,這個非常重要。但我也很想跟部長您討論,我認為在165專線第一線接電話的這些同仁,他們的身心健康所需要的服務可能跟第一線員警的狀態是不一樣的。例如這裡面有好幾個工作人員講的話令我非常印象深刻,其中有一個人說,他下班騎摩托車回家的時候都覺得自己有幻聽,一直聽到電話聲。我也可以想見,如果我每天在那邊排班要810個小時,電話一進來我就要立刻按,平均一通電話可能20分鐘,我要勸那個人,甚至我要教那個人怎麼報案,甚至樓上還有負責比較高科技處理的人還要下來應對現場接到的那些狀況。也就是說,他們在現場接到的狀況是已經看得懂的詐騙,還有看不懂的詐騙,還有打電話進來的人的身心疲勞這件事情,其實讓所有的工作人員非常非常辛苦。所以我想,在針對相關議題進行討論實質政策我們可以做什麼之前,我可不可以拜託部長跟院長,我們如何協助165這些現場的工作同仁,可以有更好的身心健康支援?

劉部長世芳:謝謝委員的關心。我想我們165第一線的同仁基本上是警政署的保一總隊,我們現在已經增加到47人,這些人員分三班都非常辛苦的在工作。院長也多次到現場去慰問。而且我們採取的是多國語言,包括我們要協助移工或是其他的外國人也都包含在內。我們現在除了人力要增強以外,還要增加有關技術面的部分。譬如說,我們把圈存的通報電子化,從今年年初的時候已經開始了,就是說把它改為由系統的線上作業,不需要再用紙本的傳真。

另外一個就是接通率,目前為止已經提升到86.6%。再來就是我們要建置一個新的系統,這個新的系統就是剛剛院長有跟各位委員報告的,就是我們想要導入AI人工智慧的技術,重建原有165的系統功能,這個就是為了服務這些165的進線電話裡面,能夠馬上得到警政署的協助。

另外一個也非常謝謝陳委員的關心,有關在第一線處理反詐或是接聽電話同仁的身心健康。我們本來就有關注到這一點,我們會來持續加強,如果有必要的話,我們還會請專業的心理諮商師來介入,希望他們能夠在職場上保持一個健康的狀態。

陳委員培瑜:對,因為我真的看了這個片子,我重複看了兩遍,我真的很心疼他們。因為坐在那邊真的壓力山大,而且可能打電話進來的那個人的錢其實已經匯款出去了,因為現在有非常多詐騙其實是線上匯款,尤其是剛剛院長有講到,我們有第一線的銀行人員在阻詐,確實已經收到成效,可是其實更多的是數位科技,甚至當我們好人端這邊在運用AI,不要忘了壞人也在運用AI,所以其實有90%是透過線上,所以真的要拜託部長跟院長,我想就身心健康這件事情也好,技術層面也好,或者是多國語言,這些他們現場所增加的服務,我們在後端給予他們更多的支持好不好?

劉部長世芳:是,謝謝委員。

陳委員培瑜:謝謝部長、謝謝院長。我們接下來看下一張,這個數據會說話,其實剛剛兩位委員都提到相關數字,我要先提醒大家,如果我們看111年跟112年跟113年,其實數字是又上升又下來,這個數字背後一定代表一些趨勢,那趨勢的原因到底是什麼?我認為原因非常的複雜、多元,大概沒有辦法用單一的原因來看,可是我要談的是,這確實是全世界的人民在面對的現實,如果願意關心國際新聞就知道,其實美國這幾年從疫情開始就非常多,而且針對不同國家、不同語言的詐騙也非常非常多,如果我們回到臺灣,我比較關心的是兒少的部分,從詐騙來看兒少,怎麼說呢?請看投影片左手邊矯正學校的數字,有29.3%都是跟詐騙有關,右手邊是少觀所所收容的學生,數字最高的也都跟詐騙有關,也就是說,不管是少矯校或是……部長請回,不好意思。不管是少矯校或是少觀所,其實都是跟詐騙有關的學生收容最多。關於學生犯罪的部分,我認為可以分幾個部分,一個是事前預防,第二個是行為的處遇,第三是後續追蹤。

我們來看下一張,這一張是我們看到少事法的修法,目前針對事前預防的部分,我知道現在我們要增加少年前科三年內沒有再因為故意觸犯刑罰法律而受保護處分或刑之宣告者,這個門檻我知道我們要調整,對不對?部長。

鄭部長銘謙:是,這個一定是要做三級的預防,這是屬於少矯校裡面非常重要的一個機制,我想這可以預防,也可以在少年矯正學校做好,以後出校的時候能夠跟社會做銜接,再就學、就業,可以做一個比較好的處理,避免再犯。

陳委員培瑜:部長,你覺得我們做了這個修法,真的可以幫助少年詐欺犯罪的預防嗎?怎麼說?因為我認為詐欺這件事情的背後因素真的非常非常多,容我先往後說,第一個,我知道行政院在今年3月的時候核定了一筆經費,是四年內我們要投入76億,關於預防兒童及少年犯罪方案(114117年),我覺得這件事情非常非常重要,為什麼要從修法開始談起?因為少年、青少年現在儼然成為各式犯罪集團非常重要的工具人,因為孩子有這個豁免的條款,所以導致於這些黑道、這些詐騙集團的大人,他們直覺想到可以利用青少年。我知道我們相關的規劃是希望可以從初級預防、二級預防到後續孩子們回歸社會、回歸家庭、回歸社區的時候,有一個好的路可以選擇,可是我看到相關的困境是,當孩子們在面對自己可能變成詐騙集團,或是走進去之後發現好像真的有利可圖、有甜頭,比起他去打工、比起他做正常的工作好像容易得多,我認為我看見的是孩子們生活的困境,他可能是因為家庭的需求,家裡面沒有錢、急需用錢,或者是個人消費慾望的需求,他可能很羨慕同學有新的手機、新的球鞋。部長不要懷疑,新的球鞋可能五、六千塊,孩子們很想要,或者是情感的需求,例如說,詐騙集團這些大人真的很會接住小孩的情緒,種種的困難其實都不是我們處在光明面的大人可以看得見、可以接得住的,所以我才會問說,我們如何在未來114年到117年的76億防止青少年犯罪這一塊,我們加入一個這個部分,就是我剛剛講的,如何接住這些孩子原生社區、原生家庭、在學校的需求跟困境,讓他們提早理解更多,假設我真的加入詐團,假設我真的成為其中犯罪的一分子,或是我被關進去之後,我在少矯校、我在少觀所會發生什麼樣的事情,我出來還會面對什麼樣的困境?剛剛黃珊珊委員播的那個影片,大家只有看見快樂的一面,可是壞人都是這樣啊!他騙你吃蘋果之前,他跟你說蘋果很好吃,可是他沒有告訴你,你吃了毒蘋果你會發生什麼事情,我認為我們要讓孩子及早知道這些事情,雖然看起來有點像恐嚇,但我們轉換一個語法、轉換一個說法,讓孩子知道他犯了錯、犯了罪,我們不會因為他是少年就不告訴他可能會有的後果。我想拜託法務部在後續114117年這個4年防制計畫當中如何加入這個部分,也就是在三級預防的前兩級──初級預防跟二級預防,我們提早加入這個觀念給小孩,我想聽一下部長您的回應。

鄭部長銘謙:謝謝。委員對這個問題很深入了解,當然提到宣導面,一定要讓小朋友、讓學生、兒童、少年清楚知道絕對不能夠去吃毒蘋果,不要被詐團所利用當車手、當收簿手,甚至提供一些個資,我想這部分我們會全力宣導,我們也會跟主管機關合作。

陳委員培瑜:主管機關一定還有教育部對不對?

鄭部長銘謙:教育部,還有衛福部、內政部、勞動部,當然還有法務部,這幾個部會,以法務部來講,重要是在少矯校跟少觀所,以及學校這部分。

陳委員培瑜:是。

鄭部長銘謙:因為懲詐少年這部分,委員也清楚對於少年事件處理法,我們法務部是沒辦法碰這個區塊的。

陳委員培瑜:我知道、我知道,但是我們有更多初級預防跟二級預防。

鄭部長銘謙:對。

陳委員培瑜:這個本來就是需要跨部會一起努力的,好不好?

鄭部長銘謙:好。

陳委員培瑜:我就提出我們的觀察跟問題,因為少矯校跟少觀所這幾年也確實被詐騙的孩子們充滿了。

鄭部長銘謙:的確是詐欺的最多。

陳委員培瑜:都是詐欺的部分,所以你們也會很辛苦。我們來看,假設他們真的發生了這些行為,然後被放進少矯校跟少觀所,目前我們看到你們相關的輔導內容,我看到有弟子規影片、生命重塑、靈性生命,我知道因為孩子們進來的時間或長或短,你們可以發生影響力的時間也或長或短,有非常多的變數,但我要說,我認為相關的課程真的必須要與時俱進,到底弟子規……我知道我們上次去考察的時候,你們跟我說弟子規的老師是有證照的老師,但是,部長,我真心要說,弟子規真的是我們這個世代的孩子他們聽得下去的嗎?與其教他們弟子規,搞不好我們黃珊珊委員剛剛那個影片更有效,他們看完之後,你們好好地告訴他們,在前面做了這個壞事看似光鮮亮麗,但陰暗面、黑暗的那一面,孩子們必須承受什麼!我認為這個事情搞不好更實際。也就是說,相關的矯正課程在做行為處遇的階段,我認為我們要更加與時俱進、更靠近他們,不要忘了他們在被放進少矯校跟少觀所之前,他們可是每天拿著手機看短影片的小孩,你突然讓他回到我們上一個時代在看的弟子規,我覺得有嚴重的落差,他們根本在裡面就是把眼睛閉起來、把耳朵關起來,這個要拜託部長。

所以我認為,如果要把這麼多課程安排放進來,我們的教化人力就要調整、輔導人力就要調整,可是現行我知道國教署有在協助你們,但我認為人力是不夠的,其實你們自己也非常清楚。而且說實話,這些小孩如果在一般校園裡面,他們會被放在所謂二級跟三級的輔導,回到學輔法的角度,他們是屬於二級輔導跟三級輔導的對象,而二級輔導跟三級輔導是極需要高度的專業去同理他、支持他、接納他,他才有可能跟我們大人站在一起說:好,我試試看!我來改邪歸正!我來努力看看!而這個部分可能也是你們現在缺乏的人力。我時間有限,我是不是就先把問題提出到這裡,拜託部長把相關的意見帶回去,不管是少矯校、少觀所,我們在初級、二級、三級,每一個階段我們都需要足夠多的專業人力來協助這些已經走上不好的路的孩子,他們回過頭來,他們想要回頭的時候,我們大人接得住,好不好?拜託部長。

鄭部長銘謙:好,這部分我們回去……

卓院長榮泰:報告委員,我曾經要求法務部,對於經過這些少年處遇的少年犯,結束處遇之後進到社會,他的再犯率有多高?研究一下跟原來這些矯正或是觀護制度、內容是不是相關,是不是我們必須從這裡改善,讓他們回去社會之後降低他們再犯率?這個是值得我們研究的,我曾經指示他們去做。

陳委員培瑜:好,謝謝院長。所以我很謝謝你們收到我的訊息,我對於孩子們的關心,希望他們還來得及在成年之前回頭是岸,要拜託我們大人一起努力,好嗎?謝謝院長。

卓院長榮泰:好,謝謝委員。

主席:謝謝陳培瑜委員質詢,謝謝卓院長、相關部會首長的備詢,謝謝。

報告院會,現在在議場二樓旁聽來自屏東縣旅居臺北的鄉親團,各位好朋友,我們掌聲熱烈歡迎。謝謝。

接下來請羅智強委員質詢,劉書彬委員請準備。

羅委員智強:119分)主席,有請院長。

主席:麻煩再請卓院長備詢。

卓院長榮泰:委員好。

羅委員智強:院長好。在正式進入主題之前,我想先說一個減一加二的小故事,我在總統府擔任副秘書長期間,大概每個月12次,都會陪馬英九總統聽取警政署長的治安報告,這也是馬總統8年執政幾乎每個月都一定會做的事情,每一次治安報告中馬總統一定會要警政署長報告一個統計數字,就是酒駕肇事致死的統計數字。我每次都看著他對著署長講,還有辦法再降嗎?到底酒駕肇事致死的人數要用什麼方法把它減少呢?這個月又增加的原因是什麼?就這樣子一直陪著他聽著治安簡報,日復一日,重複一模一樣的場景,可是有一天,馬總統在跟警政署長聽報告的時候,他突然嘆了一口氣說:署長,你知道嗎?這個數字每降個「1」就代表拯救了兩個家庭的幸福。我其實聽了這句話的時候非常感動,那時候馬總統還沒有注意到,每降1可能救的不只是被害者的家庭,其實也是救了肇事者的家庭,一個酒駕肇事致死毀掉是兩個家庭,那麼馬總統這麼執著在這件事情上,有沒有功效呢?我分享給院長,事實上根據交通部道安會的統計,酒駕肇事致死的人數最高峰是2008年陳水扁總統,那時候高峰是一年948人;到馬總統2016年卸任的時候,下降到399人,減少549人,降幅超過將近60%,代表這一連串的反酒駕措施拯救了549條生命,也就是將近1,000個家庭。這一加二的體貼,就跟韓院長曾經說過:「莫忘世上苦人多」,其實是同一個心情。

我現在就要進入主題了,我想請教院長,你對民進黨執政9年打詐成績,你打幾分?

卓院長榮泰:拜託委員,不要讓我自己打這樣的分數,我剛剛已經說過,數字不代表任何一個滿意的程度。

羅委員智強:我知道院長的原則都不會自己打自己分數,但是我告訴你……

卓院長榮泰:這個我更不敢打。

羅委員智強:這一題,如果你去問陳歐珀的話,他會跟你講100分,畢竟陳歐珀住處搜索到一個關鍵筆記本,裡面標註曾經收受im.B吸金高達八十三億多的詐騙案主嫌曾耀鋒800萬元,他可能很滿意我們民進黨執政9年的打詐成績,所以這一題如果是由陳歐珀、由詐團來打分數,我想應該可以拿到100分。我再問,如果這個問題拿去問2022年臺版柬埔寨案當中,被詐欺集團集體拘禁、關押、虐待的61個被害者,請問院長,你覺得他們會打幾分?

卓院長榮泰:絕對是非常不好的分數。

羅委員智強:答對了,非常不好的分數。那我問你,如果是問其中那3位被虐待死亡的38歲黃姓男子拘禁12天,因為被毆打、凌虐,受不了跳樓身亡;45歲黃姓婦人被毆打、凌虐,因為肝硬化腹腔積水、腫脹發炎出血,24天休克死亡,死亡前還跟同樣被拘禁的受虐人說:拜託你出去跟我的兒子講,媽媽對不起你,媽媽沒有辦法陪你到最後;患慢性病57歲林姓男子,被拘禁、虐待,腿部受傷延誤治療,腿部潰爛非常痛地哀嚎,結果被餵毒噤聲,最後心肌梗塞死亡。詐團殘暴到令人髮指,你認同吧?

卓院長榮泰:我們都非常痛恨這樣的行為,也覺得應該有大的力道能夠阻止重複發生,繼續來打擊犯罪。

羅委員智強:你覺得對這些被活活虐死的黃姓男子、黃姓婦人、林姓男子,他們對政府打詐會打幾分?

卓院長榮泰:應該完全沒有分數。

羅委員智強:我告訴你啦!答對了,零分,零分啦!我再問你喔……

卓院長榮泰:委員,我只有一句話,這些個案我都承認,都是事實……

羅委員智強:非常好。

卓院長榮泰:但討論的時候,還是要給很多夥伴們多一點的打氣。

羅委員智強:我從來不會否認或否定今天打詐前線同仁的努力。

卓院長榮泰:謝謝。

羅委員智強:但我要提醒你,莫忘世上苦人多,甚至莫忘世上冤魂多。上個月臺中市豐原發現一家五口陳屍屋內,屋主、妻子、大女兒、二女兒及小兒子,全部倒臥房內死亡多日,您知道他們是怎麼死亡的嗎?這新聞很大喔!我想部長知道吧?

鄭部長銘謙:這件事臺中地檢偵辦中,主嫌也收押偵辦……

羅委員智強:散盡家財,倒欠五百萬,因為遇到投資詐騙,舉家被活活逼死,又請問他們會打幾分呢?積蓄全沒了,因為陷投資詐騙損失250萬,汐止老夫婦輕生;臺北市內湖區一對母女被騙1,200萬,在家輕生;情侶慘被騙走七百多萬,雙雙輕生;基隆許姓女子被騙走畢生積蓄551萬,輕生死亡。院長,還需要我繼續說下去嗎?

卓院長榮泰:我知道案件確實很多,這個表格我只強調一點,因為2024年統計數字改變,所以會增加很多案件,表格是事實、是對的……

羅委員智強:我待會會跟你講表格,院長要知道,我不會突襲你,我表格要放上去。

卓院長榮泰:這是事實,我只是要提醒因為統計的方式改變……

羅委員智強:我現在還在講案件,數字我等等再告訴你,我也聽到前面你答詢的回答,你有什麼話要對這些受害者家屬說?對在天之靈的受害者說?請問他們會打幾分?

卓院長榮泰:我們當然非常不捨,政府應該更有所作為,在臺灣,我們不能置於全球犯罪行為之外。

羅委員智強:院長,我告訴你,零分、零分、零分!好,剛剛院長跟我講不能只看個案,所以數字拿給你看,這數字我不一一念,如果按照內政部警政署的打詐儀錶板,我只能用怵目驚心來形容,當然我也聽到剛剛部長的解釋,統計方法不同。

卓院長榮泰:是的。

羅委員智強:統計方法不同,但是數字總是真的吧?不是假消息吧!

卓院長榮泰:數字是正確的,因為統計方式不同,呈現出來不同。

羅委員智強:那我告訴你,我也聽到剛剛部長跟院長回答的數字,很抱歉,我也不客氣地說,來看看人民相信的是法務部的數字,還是警政署打詐儀錶板的數字,哪個數字更接近?我剛剛前面講的這一群,因為政府打詐沒有做到好,結果被詐騙集團詐騙到走投無路、舉家輕生,你問問他們,他們相信這個數字還是相信法務部的數字?人民的感受是什麼?而且重點,這打詐儀錶板,你們有講說下半年統計嘛,對不對?去年,是嗎?所以回溯以前的東西嘛,是不是?

卓院長榮泰:不是回溯,是改變計算方式,本來是以犯罪者詐團來算一個案件,現在以受害者來算,可能有10個、可能有30個案件。

羅委員智強:無論如何,我告訴院長跟部長,當然賴總統上任才一年多,其實說真的這打詐問題,我們已經關心很久了,民進黨執政九年了!要嘛今天賴清德總統沒做好,要嘛蔡英文總統沒做好,但不管哪個總統沒做好,都是民進黨政府沒做好,這一點我希望能夠記在心上。我要問一下,政府真的百分之百用心在打擊詐騙嗎?

卓院長榮泰:我們很積極在做這個事情……

羅委員智強:我告訴你,也許你很積極,但有一個人……

鄭部長銘謙:跟委員報告,你要不要讓我講?事實上我們是全方位在處理,全方位在打詐……

羅委員智強:部長,我跟你在司法及法制委員會……

鄭部長銘謙:譬如說,臺北地檢署最近不是有一件斬金專案查到五千多人……

羅委員智強:我的質詢時間有限,不是刻意要打斷你,我沒有否定今天第一線人員的努力啊,我剛有否定嗎?

鄭部長銘謙:羈押了五十幾個人,所以我們在懲詐交出一個……我們是全力的溯源來查辦這些詐團。

羅委員智強:部長,我沒有否定,讓我問問題,好不好?讓我問問題,我沒有否定,你不用急著defend,真的不用急,我又沒有否定辦案人員的辛勞,我們都知道,我也肯定啊!

鄭部長銘謙:因為法務部是負責懲詐的這部分。

羅委員智強:我要問的只有一個人,不是你、也不是卓院長,我要問的是賴清德總統,當這些枉死的人,期待政府交出詐騙成績單,過去一年多,賴總統忙什麼,你告訴我!忙三件事情:大罷免、大罷免、大罷免!

卓院長榮泰:總統對於……

羅委員智強:我跟你講,院長,聽我講完,你再評論。如果他用大罷免十分之一的心思,好好打詐,也許枉死的幽魂可以少一些啊!我要謝謝臺灣人民用250敲醒執政者、敲醒賴總統,謝謝他們!院長,你跟總統都要謝謝臺灣人民,為什麼是250你知道嗎?我走在路上,每天站在路上,早上五點多出門,晚上十一、十二點回家,民眾心心念念,盼望的是政府好好打詐,不要搞大鬥爭,250就是提醒我們的政府,把所有的心思、百分之百的心思放來好好打詐、放來做關稅的應變、放來治理國政啊!

卓院長榮泰:委員,我只要說一句話,去年520之前,總統只告訴我,強化治安、發展經濟是兩項最重要的工作,他沒有做其他的交代,所以我們也在做這樣的工作。

羅委員智強:說到、心沒到,心不在焉啊!

卓院長榮泰:我們是全力在做。

羅委員智強:我不敢講說百分之百不在焉,但他的心起碼被匡了90%在大罷免上。

卓院長榮泰:並沒有這樣子。

羅委員智強:你說沒有,那就讓民眾判斷,沒有關係,因為我講的這件事不可能跟你達成共識,我知道。我為什麼在質詢的時候要講馬總統防制酒駕的故事?當酒駕肇事歷史新高的包袱交到馬總統手上的時候,他是用什麼心思在降酒駕肇事啊?8年任內降幅60%,每個月、每個月、每個月的盯。拜託,我真的拜託院長,也許總統做不到,拜託你做到,這本來是一件不可能完成的任務,你知道嗎?但是一個有心的總統就可以做到。

我告訴你,我也不客氣的說,今天民進黨9年打詐不力,還創造另外一個慘不忍睹的成績單,你知道是什麼嗎?衛福部6月公布2024年國人十大死因,蓄意自我傷害,也就是自殺,在14年後重回十大死因,自殺排名第十,專家說跟詐騙有關,因為很多人的人生無望,選擇輕生。

我告訴你,關於自殺防治,我要再講一個馬總統莫忘世上苦人多、親自督導的故事。臺灣自殺人數在2006年陳水扁執政的時候達到高峰4,406人,歷史新高,也一直在國人十大死因當中;馬總統上任後,積極推動自殺防治工作,在他的任內有效降低死亡人數,2010年自殺終於退出國人十大死因,我在當總統府副秘書長那一年,比2006年少了700人。我要講的事情其實很簡單,總統的用心、院長的用心、部長的用心,你們多一份用心,就少一個家庭破碎,你們多一份用心、就少一個詐騙去傷害無辜的老百姓。至少有一件事,我相信院長,你一定可以跟我達成共識,現在詐騙真的是國恥,沒錯吧?是不是?

卓院長榮泰:這也是全球性的犯罪。

羅委員智強:沒錯啊!我們臺灣真的是……國際上也很多在講臺灣的詐欺啊!

卓院長榮泰:不只臺灣,全球性都有這樣的詐騙,我們身在其中,我們要努力……

羅委員智強:院長拜託放在心上,謝謝你。

卓院長榮泰:我們會努力,謝謝羅委員。

主席:謝謝羅智強委員的質詢,謝謝卓院長及相關部會首長的備詢,謝謝。

接下來劉書彬委員質詢之後,我們會休息10分鐘,休息完畢以後,王義川委員請準備。

現在請劉書彬委員質詢。

劉委員書彬:1125分)主席好,請卓院長。

主席:麻煩再請卓院長備詢。

卓院長榮泰:劉委員好。

劉委員書彬:院長好。本席今天就行政院的打詐政策跟民進黨政府的誠信問題,還有造成財損的部分來請教您。我們看一下民進黨在109年的時候,就宣告了打詐元年,您去年就任就已經通過了「打詐新4法」嘛!後來2.0的版本也出現了,但是我們可以看到,到上個月的財損還是有85.4億;下一頁,我們可以看到每天都還是超過了2億的財損,最重要的在本黨的一個診斷當中,發現到打詐成效有限是因為民眾對政府誠信充滿了不信任,施政有過度包裝跟話術的問題。行政院自己本身的打詐組織架構當中,有識詐、堵詐、防詐、阻詐跟懲詐的部分,當然最重要的是識詐,請問院長這5個步驟裡面,哪一個是最重要的?是不是識詐?

卓院長榮泰:每一個環節都重要,由源頭到下游全部都重要,有識詐就會降低案件的發生,有懲詐才會有……

劉委員書彬:我知道,從第一步來講沒錯,第一部您說到識詐非常重要,所以我們就必須要來了解識詐的重點是什麼?包括打詐成果及你強調的源頭管理。我們現在看到識詐竟然預防於先,在識詐的基本內容當中,詐騙本身有幾個部分:第一個部分是誇大的謊言製造、第二個部分是設計騙局、第三個是導致財損,這是非常重要的情況。我們就用這樣的架構來看看民進黨本身及卓院長的相關政策,這當中看到很多項,包括在財劃法當中造成非常多的民怨,還包括雖重視光電,但是卻造成臺南的光電爐渣案,也就是郭再欽的非法掩埋,而非法獲利21億等等。

下一頁,特別看到的是現在進入到非核家園,執政黨強調2025年一定達成,但還要20%的再生能源。實際上,現在只有16%的再生能源,還造成了很多企業配電的影響。再繼續往下看,在這次的颱風當中,在新塭光電場有這麼多毀損的光電板,颱風後的12天都還沒有清理完。繼續再往下看……

卓院長榮泰:它都已經清理完畢,已經集中在一個暫置場。

劉委員書彬:對,但是它沒有處理完備。繼續往下看,在民進黨的話術呈現在2025年的這次颱風當中,強調風光發電瞬時最大值是非常高的,有到15.2%等等。但事實上,剛才提到的在臺南跟嘉義兩個光電場受損的光電板,在清理的預算部分,包括之前他們實驗性的都要花到35億不等,還造成環境污染。剛才所提的部分,大家可以看到是一個誇大的說法:很好、很好,光電很好。再生能源有它的好處,但是被誇大了,這部分造成很多的災損。我們往下看,在再生能源的部分,行政院卓榮泰院長你在當初在2024的這個新聞當中,就說再生能源的成本一定會降下來,這部分我們可以看到根本就禁不起在風災上面的檢驗,根本還沒有準備好。測試當中還沒有準備好發電,都已經有虧損的情況出現了……

卓院長榮泰:報告委員,風災檢驗不堪一擊這句話,可能要調整一下……

劉委員書彬:實驗性質的設備吧!

卓院長榮泰:可能要調整一下。

劉委員書彬:不需要,事實上我們看到就是我特別指剛剛那兩個養魚種電的場合,所以沒有問題。我們繼續往下看。以現在台電的發電成本數據來看,在最近的台電網站所呈現的數據當中,平均的發電購電成本是3.19,但是再生能源還是到5.6,而且特別是針對外部的購電成本這些部分。請問卓院長一個問題,再生能源的成本是需要考量沒有錯,可是重要的是核電成本這部分,請問您知道核電是唯一的後端處理基金都已經計入電價的能源嗎?

卓院長榮泰:核後端的基金有相當累積。

劉委員書彬:有放進去嘛!對不對?

卓院長榮泰:是。

劉委員書彬:所以它現在的價格已經像剛才那張圖上呈現出來的,是不是才一點多塊錢?而且它已經加入了這個計價當中,把後端處理基金放進去,這部分是不是這樣子?

卓院長榮泰:報告委員,除了處理之外,它呈現的有關安全上的部分是我們要優先考量的,所以有核安、有核廢的處理,還有全民的高度共識,是我們現在對傳統能源的看法以及對新式能源願意接觸的一個態度。

劉委員書彬:好,沒有錯,你這樣講,再把你的政策宣示一下是好事情,但是我們現在繼續看剛才就出現的,在撥補台電1,000億遭刪的情況之下,院長,你自己說調整電價恐釀成……就是刪了1,000億之後會調整電價而釀成物價上漲,但是民眾看起來是怎麼樣?就是你在恐嚇民眾!因為在野黨對這部分把它刪除掉了,再來你們因刪除了、不做撥補之後,電價會上漲而造成物價上漲。就像剛才我說的,整個詐騙的過程當中,就是在一個誇大的說法之後而事實上不是這樣,最後造成了災損。當然,我們很清楚的知道,今天我用這個方式要跟大家講的是,卓榮泰政府所做的事……當然是一個政府,但是最重要的是他所做的行為,其實跟詐騙集團的手法是很相近的。

卓院長榮泰:委員剛剛那句話的邏輯應該是很簡單,一般人都會懂,因為它就是一個邏輯。我們讓台電的財務狀況比較健全,在電價審議委員會裡面的討論,就會認為台電可以抑制,但如果不是的話,電價委員會有它的考量……

劉委員書彬:好,沒問題,我現在讓你看下一頁,2020年蔡總統說2025年再生能源可以創造1兆的投資額、1.2兆的產值跟2萬個工作機會,把臺灣打造成「亞洲綠能發展中心」,這是他2020年說的,我們繼續往下看……

卓院長榮泰:報告委員,我們現在風電的增加量,經經濟部統計那個時候到現在是世界第一位,但我們不是以此自滿,我們要做更多安全的能源分布。

劉委員書彬:就算是這樣子,也只要部分,可是其他的工作機會、產值等等通通……而且再生能源,你剛才只講到風電,再生能源有非常多種,所以你誇大不實的這部分,就跟詐騙集團所做的很相近。

第二部分,上個月本席在國科會的質詢當中,要他呈現科學園區的用水用電,包括再生能源是不是能夠供應臺灣科學園區的需求,結果拿到3頁這樣的內容,事實上看出來對於再生能源的供應,他沒辦法說清楚。更重要的是在下一個部分,看到的是在科學園區的部分,我們看到這張圖是非常重要的,可以看到再生能源發展在這邊呈現出來的事實資料,在2025年的時候是330億度左右,我們可以看到台積電本身在臺灣就要用到250億度電,如果在科學園區的話,事實上要更多了,而且目前只供應到25%的部分。如果到2030年的話再生能源是400億度,但台積電就要450億度,本身就不能供給台積電的需求,這地方就呈現了再生能源不足。卓院長,你知道再生能源不足,對廠商會有什麼樣的影響,尤其是外銷導向的?

卓院長榮泰:所以我們要開發更多的再生能源。

劉委員書彬:是,沒錯,但是我跟你講,同樣的可能又是在製造騙局了,我們看看這張圖呈現出來的是,現在的電網部分,再生能源生產不出來,但是你要把電輸到廠商那邊去,可是在國科會的網站呈現出來的是再生能源的電網要到2032年之後才能達成,7年之後,所以現在再生能源,對廠商而言是很大的問題,沒辦法達成的,饋線在科學園區的供應上是有問題的。還有很多事情沒說,我們繼續往下看。

卓院長榮泰:所以我們拜託給台電多一點支持,就是要增加電網的韌性。

劉委員書彬:但是現在就是不足,最重要的是,我現在看到再生能源的問題還包括下面這裡,可以看到的是……

主席:時間暫停,劉委員,容許我提醒一下,我們今天根據立法院職權行使法第十七條,邀請行政院院長率閣員來報告,題目是打詐策略。

劉委員書彬:院長,我們有考慮過這個問題,我說明一下,因為行政院就是一個非常重要的、要能夠讓人家信任,而且在政策部分要能夠說明的機關。

主席:我知道。

劉委員書彬:所以如果行政院、卓院長本身就在製造謊言,誇大其辭,甚至還造成人民財損,他本身不就是最大的一個詐騙中心嗎?我想就尊重……

主席:容我提醒你,如果你針對能源問題,我們立法院大家形成共識,再請卓院長來報告能源問題,我覺得這樣子比較名實相符。

劉委員書彬:好,我可以很快嗎?

主席:今天我們的題目是打詐,全部問到能源,我覺得這是名實不符,過去可能有很多積非成是,容我特別提醒你,我希望你還是能夠回到我們請卓院長來的主題打詐策略,好不好?謝謝,請繼續。

卓院長榮泰:謝謝韓院長裁示。

劉委員書彬:好,我尊重院長的裁示,但是我這部分很快的就會帶過去,好不好?這裡我們看到再生能源的部分,再生能源因為饋線網路的差異性,它沒辦法供給,最重要的是,大家都知道上午9點到下午2點當中,就是非常多的再生能源呈現出來,但是這個部分,台電就是要付費給發電業者,其他在晚上跟凌晨的時候,就是會補上火力發電,這就是造成台電虧損最重要的原因。我必須要從企業的部分去講,企業出口到國外的時候,必須要有再生能源憑證,可是再生能源憑證必須要這個電力是真正有用的,目前的再生能源憑證,因為饋線真的沒辦法到達,所以它只能在臺灣用,所以像台積電,輸出國外的、外銷的廠商就沒辦法拿到符合國際標準的再生能源憑證,那就會出現非常大的問題。臺灣現在的再生能源環境並沒有辦法去支撐廠商出口國際,沒辦法達到廠商的需求。更重要的還有一點,我剛才已經說了,再生能源是屬於一般的我們看到的再生能源,可是再生能源的量因為受制於地形,當地環境的差異性,更重要的是我們現在是要有所謂的非碳的、全時的、24小時、7天能夠用的能源,它可能要因應國際間的需求,但是這部分也是由聯合國、國際能源總署跟產業客戶所達成的。在這個情況下,之前的國科會也提到了廠商的外移,我們看到台積電的外移是非常重要的,台積電的外移雖然涉及關稅問題,可是更重要的是台積電沒說的事實,在全球的分布當中,台積電要去德國了,德國完整的跟它講,可以的,我們可以百分之百的供應再生能源;日本的部分在熊本,它用九州的電網供應再生能源,也是沒有問題的;然後在亞利桑那當中,整個州這部分,核能因為供給它基載電力之後,它的再生能源也是可以的。最重要的是要跟大家講,大家知道芬蘭在北歐是非常重要的一個重視環保的國家,他現在更是全世界第二大核電生產國,降低了75%電價成本,這部分也供參考。當然這一部分,林昶佐代表已經到芬蘭去了,可是他在那邊如果有機會跟全民共樂的時候可以講到,他在核電方面這麼高的一個地方,事實上是要去了解的。

最重要的,講到這邊是要給大家、院長一項資訊,因為您行政院、民進黨的這個政府當中,就是為了政策選票在說謊並誇大不實,導致錯誤政策出現,導致了國家財損還會繼續、台電方面的擴大,那企業就必然出走。包括我剛才說的台積電是一個非常典型的例子,因為剛才所說的,臺灣並沒有辦法提供足夠的再生能源,如果又沒有所謂非碳的電力,而且24時、7天這樣……是不行的。所以在剛才的這部分,詐騙行為當中,就是誇大不實,事實上是相反,還包括後面這個部分,當然人民就會覺得民進黨政府可能就是非常大的一個詐騙集團,也就是因為在這樣的情況之下,他沒有辦法去得到……包括剛才羅智強委員也說了,當你的心思沒有完全在你的政策上面,就沒有辦法達成這個效果。

我們繼續看到,目前臺灣最大的民怨是什麼?是對等關稅、能源問題跟詐騙的問題,因為人民缺乏對政府的信任,「只講優點的謊言」,而且忽視財損的事實,那老實講就是「詐騙」的這種情形。這個地方怎麼樣去改變呢?打詐最重要的是在這裡,希望能夠誠實地去處理……

卓院長榮泰:對不起,委員,你剛剛的這一席講話,不僅違反院長的裁示,也完全沒有邏輯,我實在沒有辦法理解。謝謝劉委員。

主席:謝謝,辛苦了,劉書彬委員,謝謝你的質詢。也謝謝卓院長、相關首長的備詢,謝謝。

報告院會,我們現在休息10分鐘。10分鐘之後,我們請王義川委員準備質詢,現在休息。

休息1142分)

繼續開會1152分)

主席:報告院會,現在繼續開會。

接下來請王義川委員質詢,洪孟楷委員請準備。

王委員義川:1153分)謝謝院長。我們請卓院長。

主席:麻煩再請卓院長備詢。

卓院長榮泰:王委員好。

王委員義川:卓院長好。剛剛聽了很多委員的質詢,相關訊息、統計資料,包括法務部部長對這些統計資料的調查方式和時間點,當然有一些要做說明。但我是覺得這樣,這些統計數字,包括這些曲線的上上下下,在人民的角度是無感的。

卓院長榮泰:是,這在報告裡面有講過。

王委員義川:就是1萬件、2萬件、幾百億,這個數字對任何一個個人、被詐騙的那個人而言,他看到這個數字是無感的。

第二個是,在跟人民宣傳的很多公共政策當中都有打詐儀錶板,關於這個儀錶板,我也常常接到朋友反映說,弄了這些東西,詐騙還是那麼多,而且弄了這麼久,還有一個辦公室,還是在詐騙啊!我說:沒有啊!打詐已經有在進步了,你看那個數字就知道。可是這樣講有時人民聽不進去。所以我覺得這個困境要想辦法突破。譬如說剛剛有人講到酒駕,你說現在酒駕的量有減少,但還是有酒駕,也還有酒駕致死。

所以我跟院長交流一個概念,剛才院長報告的時候,你說現在詐騙有5大類型,這樣聽起來很危險的是說,我們知道有這5大類型,你們按照AI去分析,包括打電話進來的說話內容,然後第6個正在形成中,我們花很多時間在處理這5個,可是對詐騙集團的人來說,我都知道中華民國政府知道這5個了,當然不會再用這5個啊!我會再形成第6個、形成第7個。所以我請卓院長跟打詐辦公室或相關同仁,就這部分可能要再精進,要能夠提早因應正在形成中的詐騙型態。

卓院長榮泰:委員所說的這些,就是我剛剛說的假投資、假交友、假網購、假買家騙賣家,還有假檢警這5大,這5大是受理案件的60%、財損90%,其他當然還有很多,各種型態都有,在打詐儀錶板上面就會很辛苦地把內容態樣化,我們不會放掉其他小的。

王委員義川:我知道,我的意思是20年前可能沒有詐騙這種事情,以前可能有金光黨什麼的,現在這10年有詐騙這件事情,技術、方法一直變。

卓院長榮泰:因為數位平台的發展。

王委員義川:他一直變的時候,可能要醞釀12年,很多人被騙了,才發現原來這種也是詐騙,就被我們政府收錄到詐騙的型態……

卓院長榮泰:是。

王委員義川:然後我們就開始研究怎麼樣防止、怎麼告訴大家說這種叫做詐騙,我意思是像這種東西要做在前面,我用方法論來想這件事情,如果要想在前面,是不是世界各國也有很多詐騙?世界各國有沒有正在形成中的詐騙型態,而臺灣現在沒有,可是我們總是有專業人員,全世界你們都有交流,交流之後想說這種詐騙有可能會在臺灣發生,就提早把這件事情說破,或是在前面提早防範,不然我覺得政府現在都是做已經發生的事情,然後來處理。

卓院長榮泰:我們還有一個就是預警,中斷他的詐騙,所以我剛剛報告中有提到尋找潛在的被害人,而且我們已經通報了25,000件,就是把可能受騙的人,還不是很大眾化的行為,但是我們認為他身分特殊或是環境特殊等等,還有他可能在某一種平台上有一些接觸,把他找出來,提醒不要涉入詐騙陷阱。

王委員義川:卓院長,我請問你,可以跟大家講潛在被害人有哪些類型嗎?

卓院長榮泰:因為潛在被害人通報有25,000件,從裡面再去分析。

王委員義川:好,我現在就是要提醒卓院長,中華民國政府如果跟社會說潛在被害人是這幾類,詐騙集團一聽到,因為你說詐騙集團會聽到啊,網路上說了就看到了,這些人被注意到了,他就轉個方向啊。

卓院長榮泰:至少我們保護了25,000人的安全。

王委員義川:所以我說為什麼在這件事情上,民眾還是會被詐騙,當然很多關啦,第一關,有可能他貪,有時候是一個陷阱,什麼有的沒的一大堆,這一塊我覺得要跟世界比較好地交流一下,看人家新型態的詐騙,不要再讓它進來臺灣,大家互相勉勵。

卓院長榮泰:一起努力,好。

王委員義川:第二個,洗錢,最近有人在分析臺灣跟詐騙有關的3件事情:一種叫人力輸出,就是說他被帶去別的國家做詐騙,不管去了之後,騙臺灣人、騙中國人,騙什麼人;第二種叫做金錢轉運;第三種叫做幫派轉型,因為到最後要討錢就要靠幫派。中間這個金錢的轉運就是洗錢,這件事情我們到底要怎麼處理?我跟院長說一個實際的案例,有個朋友,算是朋友他們家的人去洗錢,現在被抓走了,整群在問他們家人:你老公怎麼在做這個什麼詐騙的,這樣對嗎?騙那麼多人,害那麼多人,這樣對嗎?他家人回答:沒有啦,他是在洗錢,他不是在詐騙。然後整場的人都說那不一樣,洗錢跟詐騙不一樣,所以你家人沒有在做詐騙?他家人回答:沒有,我家人是在做洗錢。聽起來洗錢比較高級,詐騙聽起來比較可惡,我為什麼提這件事情?就是他詐騙來的錢總是要把它洗乾淨,洗錢這件事情在臺灣,到底我們政府現在是怎麼處理?你總是要處理這些錢,我假設有一個人被詐騙10萬塊,匯過去了,匯進某一個戶頭,那個戶頭也是中華民國的戶頭嗎,這個錢之後又被洗出來,不管是叫車手領出來,還是網路轉一轉就轉出去了,防不勝防啊!又經過洗錢,洗一洗,洗完了、洗乾淨了,乾淨之後,有可能這些錢回來之後,他買豪宅、買豪車什麼一大堆的,洗錢這件事情,卓院長跟大家講一下,我們現在處理洗錢是怎麼做?洗錢怎麼防制?我們現在到底做了什麼樣的努力?因為洗錢會是詐騙過程中滿重要的一環,洗錢這件事如果可以擋的,可能詐騙的錢在這一關也許可以擋住滿多的。

卓院長榮泰:是,所以打詐四法當中,有一個就是洗錢防制法,目前的措施請部長說明。

鄭部長銘謙:跟委員報告,最主要洗錢的部分,委員剛剛提到那個案例,說他兒子在洗錢的那個案例,那就是提供人頭帳戶都是用洗錢防制法來起訴的,因為洗錢防制法是第二十一條跟第二十二條,一個是蒐集這些人頭帳戶或人頭帳號,另外第二十二條就是賣、提供這種人頭帳戶,所以如果是提供人頭帳戶、帳號的這一種行為的話,就是適用洗錢防制法第二十二條來處罰。

王委員義川:你說的這些都是很小條的啦。

鄭部長銘謙:對,另外還有一個……

王委員義川:譬如我再提供一個郵局的簿子,假設我交出去,你給我3,000,錢就隨便你去洗,這個錢隨便你去那邊轉來轉去,可是這個應該郵局很快就會發現這個戶頭怎麼這麼奇怪,5年沒有進出,突然進來10萬又出去5萬,這個我覺得現有的金融體系,這個事情我判斷應該有守住,而且現在因為很多人沒有去櫃檯了,手機按一按,錢就轉來轉去了,所以我們第一線的金融機構人員很努力,我們常常看電視報導什麼阿婆、歐吉桑去到那邊,金融人員去阻擋他,叫他們不要領,說這個是詐騙,那些報導我們都有看到,但是其實應該是有滿多根本就沒有接觸到人,他就在網路上手機按一按、電腦按一按,錢就轉出去了,後來他才驚覺,他跟他朋友說的時候才驚覺那個就是詐騙啊!

卓院長榮泰:這個可疑……

王委員義川:我覺得這個事情,現在人民認為政府總是要想一個辦法,沒錯!那個當事人可能當時被騙,或者是為了貪啦,什麼投資10萬,一個禮拜領1萬回來,好康逗相報啦!我告訴這一個、告訴那一個,說現在再投入20萬,限期3天,如果沒有,這機會就沒了。這種我們都聽很多,但是這種金額數字不大,可是現在很多人是透過網路,錢就出去了,他也救不回來。

卓院長榮泰:報告委員,這個是可疑帳戶,我等一下請主委說明,我知道他在一定時間內重複的使用、固定的金額,或是在短時間內不同地區一直使用,我們都有列入可疑帳戶。詳細狀況再請主委說明。

彭主任委員金隆:是,報告委員,有關帳戶的管理,如果今天已經確實有被害人現在是警示帳戶,會全面凍結,再來,如果是可疑帳戶的話,他們透過通報,他就會採取必要行為,因為他還沒有犯罪行為,但他會去做一些管制,如果他覺得可疑,他會通報警察,他可以把這個帳戶作為一個警示。

王委員義川:主委,你剛剛講的,前面有一個叫被害人啦!

彭主任委員金隆:對,要有被害人去報案。

王委員義川:問題就出在這裡嘛!他就被害了,他錢被弄走了。

彭主任委員金隆:是。

王委員義川:人民會問一件事情,他們覺得奇怪,家裡的長輩平常和郵局的往來,也沒有在往來5萬、10萬的,每次去領也領個3,0002,000而已,他現在要轉5萬、10萬,郵局也讓他轉走,這些歐吉桑、歐巴桑都是去郵局領錢,怎麼會被轉出去呢?如果是這樣被轉出去,他就應該報案,報案之後,你們再幫他處理,這樣聽起來好像不太通啦!

彭主任委員金隆:有關這部分,誠如剛才委員講的,我們正在做一些……現在不方便在這邊說,我可以私底下再跟委員報告,確實有些銀行已經跟法務部合作做這些事情,細節的部分,我們已經在進行中。

王委員義川:很好!我今天就是要聽這句話,剛剛我們聽卓院長的報告,裡面寫得鉅細靡遺,這對詐騙集團來說叫做寶典,讓他們知道中華民國政府已經知道這些,詐騙集團之所以可以當詐騙集團,頭腦可能跟我們不太一樣。如果像主委剛剛說的,有些事情現在已經在做了,但沒有說出來,防範在前,所以當詐騙集團決定要往那條路走的時候,發現被我們堵住了。

彭主任委員金隆:報告委員,我們是全方位做很多事情,但我們不會對外說明。

王委員義川:OK,這很好。最後我還是要建議卓院長跟我們的團隊,不要再糾結在這些統計金額、數量、圖表上,不要再糾結在這些事情。

卓院長榮泰:這是一段時間我們對於工作人員的檢查報告,我剛剛有說過,這個數字不代表任何成果。

王委員義川:因為這些數字會上上下下,可能一個突發事件,數字就忽然跳上來,有可能我們很努力就降下去,可是不代表這個……

卓院長榮泰:但是我們內部必須做一些考核,用這個來考核,但對外絕不承認它是一個什麼樣的成果。

王委員義川:對啦!就是院長不用糾結這個,很多委員會問你要打幾分?到底有在做嗎?有進步嗎?有改善嗎?這些數字內部參考……

卓院長榮泰:是。

王委員義川:也不用特別去說:唉唷!針對詐騙已經成功攔阻幾件、已經是多少金額、減少多少人被害。對被詐騙的人和被詐騙的家庭來說,這些數字對他沒有意義。

卓院長榮泰:了解,我有重複強調這個部分。

王委員義川:對他有意義的是兩件事;第一,被騙的錢可以討回來;第二,不希望有人再像他一樣被騙了。所以他會問政府,既然我的案子已經發生了,那以後會不會有別人再被騙?政府到底做了什麼事情?剛才彭主委也說了,很多事情現在正在做,就是我們努力去做,把事情做好,但真的不要再計較圖表上的那些數字跟KPI,以免搞到最後大家都在做表面功夫。

卓院長榮泰:是,謝謝委員。

王委員義川:這些事情跟院長提醒,謝謝。

卓院長榮泰:謝謝委員,謝謝。

主席:謝謝王義川委員的質詢,謝謝卓院長和相關部會首長的備詢。

接下來請洪孟楷委員質詢,鍾佳濱委員請準備。

洪委員孟楷:128分)主席謝謝。麻煩請卓榮泰院長。

主席:麻煩再請卓院長備詢。

卓院長榮泰:洪委員好。

洪委員孟楷:院長好。院長,上任一年多以來,國人一直希望政府是做實事、做真事、做對的事,而詐騙是沒有任何一個人可以接受的。我剛剛聽到好幾位委員向你質詢及就教後,發覺你也開始改口願意稱這些數字其實是沒有太大意義……

卓院長榮泰:我在報告裡面就講過了。

洪委員孟楷:是,因為每一個數字,即便你說從去年到今年有減少,但對於被害者來講,每一個案件就是百分之百的詐騙……

卓院長榮泰:沒錯、沒錯。

洪委員孟楷:每一個案件就是沒有辦法拿回來被騙的錢,而更重要的是態度問題,本席第一線長期跟我們所有的警務同仁以及相關人員在一起,本席非常肯定我們第一線的員警同仁,大家對於打擊詐騙的辛苦、辛勞。

卓院長榮泰:謝謝。

洪委員孟楷:但是有沒有讓全國國人看到現在的政府帶頭從上到下在拼打詐?院長,你自己怎麼看?

卓院長榮泰:我們會……

洪委員孟楷;你有讓國人感受到我們全國所有的部會首長,大家都真真正正放心思在拼打擊詐騙嗎?

卓院長榮泰:外表態樣上來看,我們對這些打詐的相關人員,我們予以鼓勵、重視、感謝;內部而言,我們從政策上來強化;法制面而言,我們希望有所不足的地方,我們再透過更強大的修法……

洪委員孟楷:院長,你沒有回答本席的問題。

卓院長榮泰:所以我們從政策、組織、法律、法制等各方面都在進行。

洪委員孟楷:院長,你還是沒有回答本席的問題,過去這幾個月,國人普遍印象裡面認為政府在幹嘛?

卓院長榮泰:行政院還是在做行政院該做的事。

洪委員孟楷:行政院在做行政院的事,但是國人普遍印象裡面,從不管是政論節目、新聞媒體以及相關各部會下鄉去做宣講……

卓院長榮泰:宣講是講……

洪委員孟楷:國人認為政府在做什麼?

卓院長榮泰:宣講是跟預算相關的話題,在行政院的範圍裡面,我們跟國人來做說明。

洪委員孟楷:說實在話,院長,本席在經歷過726號再一次的選舉,我想我應該是很有資格在這邊講這個話,從上到下,其實全國國人可能都認為今年三分之二的時間,政府從上到下帶頭都在搞罷免,沒有真真正正地在做其他國人真的關心的,我常說……

卓院長榮泰:絕大部分的部會首長都……

洪委員孟楷:人民最希望看到的是拚經濟、拚民生、拚打詐,但絕對不是拚政治。

卓院長榮泰:絕大部分的部會首長都在努力自己的工作。

洪委員孟楷:所以新聞畫面,你看一下,7個人在7月因為詐騙而喪命,全力大罷免的政府何時才能全力打詐?當媒體用這樣一個標語的時候,其實我們是心痛的。我身為在野黨的委員,我一樣非常心痛,因為代表連媒體都認為現在這個政府完全沒有在針對民眾想要了解的問題來解決。

卓院長榮泰:我們每個月都有打詐的實績,當然這不能……

洪委員孟楷:你看,你又要回來講數字了。

卓院長榮泰:不是……

洪委員孟楷:剛剛王義川委員才跟你苦口婆心講說不要再講數字……

卓院長榮泰:你說我們從來沒有做。

洪委員孟楷:你現在又要拿數字來救援?

卓院長榮泰:不是,是委員說我們都沒有在做,我說我有在做,做得不夠多、不夠好是事實。

洪委員孟楷:非常好,來,院長,如果你真的要講數字,我們來講數字,什麼樣的數字,在你心目中你有沒有概念?現在一天有多少國人被詐騙?

卓院長榮泰:從去年到現在,我們每天減少的案件大概有350件。

洪委員孟楷:今天、昨天在打詐儀表板上面,昨天統計有多少的詐騙案件?

卓院長榮泰:今天、昨天我是沒有看,我們每天下降的數字……

洪委員孟楷:這個禮拜從禮拜一到禮拜四,今天禮拜五還沒有統計出來,這個禮拜一到禮拜四,有多少金額被詐騙?

卓院長榮泰:我只能跟你說,這一年以來,我們每天統計下降的數字,每天有350件。

洪委員孟楷:院長,如果你真的念茲在茲的話,其實我覺得這些數字應該都會在你心目中,每天想著怎麼樣來降低一點一滴,而不是到目前為止,還是只能拿這本報告來救援。禮拜一到禮拜四,本席剛剛看了一下,總共有112,000萬被詐騙,4天裡面就有112,000萬被詐騙的金額,算不算高?

卓院長榮泰:因為我們一年……現在降到7月份是有81億,這個比例上我是覺得……

洪委員孟楷:院長,就你的報告我們來討論,其實本席今天很希望是很持平的,因為我們都是要一起面對詐騙、打擊詐騙,人人有責。來,我們來看一下數字,本席也跟你就數字討論數字,因為這很客觀跟科學。來,看一下,這是您的報告,對不對?詐騙案件你上面畫了一個紅線,是逐年下降的概念、逐月下降的概念,對不對?

卓院長榮泰:是。

洪委員孟楷:院長,有沒有發現有一個盲點?從今年的3月到現在的7月,其實它沒有下降,它其實完全是一個持平的概念。

卓院長榮泰:對。

洪委員孟楷:上一張你看,如果說從去年,因為你一直強調說去年8月才開始有改變登記的方式…

卓院長榮泰:統計的方式。

洪委員孟楷:所以8月以前你們先不計,好,本席也同意。來,我們先看一下,8月到今年的7月,快一年的時間每個月的數字,可是你真的看過去這5個月,從3月到7月它是呈水平,等於是每個月有差不多15,000件,它沒有繼續往下,我們就講,這類似選舉有所謂的基本盤,難道詐騙也有詐騙基本盤嗎?國人一個月有一萬五千多件可能會被詐騙,過去這5個月發生了什麼問題?

卓院長榮泰:委員,我講兩句話,政府對這個數字從來沒有滿意過;第二個……

洪委員孟楷:不是,我現在……我不滿意,你也不滿意沒有錯,但我要找的是問題啊!

卓院長榮泰:對,第二個是,它每個月都有每個月的因素,譬如你看……

洪委員孟楷:院長,我可不可以請教一下這個問題在哪裡?這5個月以來,每個月有15,000件。

卓院長榮泰:每個月我們都有分析,2月就特別低,因為是過年期間……

洪委員孟楷:我現在在問的是3月到7月。

卓院長榮泰:7月會比較高,因為進入到暑假期間。

洪委員孟楷:我現在在問的是3月到7月,院長……

卓院長榮泰:所以我們特別對青少年的事情……

洪委員孟楷:院長,您沒有針對本席的問題回答。

卓院長榮泰:有啊!7月會比較高,因為是暑假期間。

洪委員孟楷:院長,7月有比較高嗎?

卓院長榮泰:對,7月……

洪委員孟楷:7月有比6月高嗎?

卓院長榮泰:7月沒有下降,因為它是暑假期間。

洪委員孟楷:是嘛!

卓院長榮泰:所以我們……

洪委員孟楷:對,院長,本席現在在跟你討論的是,我們現在國內有一個所謂的詐騙基本盤,就是一個月有15,000件,已經持續了5個月,有沒有注意到這個數字?

卓院長榮泰:我們是逐月在分析,看要如何把它下降……

洪委員孟楷:是,所以本席才會問,在這5個月裡面沒有下降的問題點在哪裡?

卓院長榮泰:有些案件是遞延6個月發生,這個是一直遞延下來的,我也覺得一直維持……我首先要求的是不能往上升,再來維持平衡之後就要往下降。

洪委員孟楷:院長,我們再看下一個金額。

卓院長榮泰:讓我們按部就班地來。

洪委員孟楷:來,我們再看金額的數字。院長,本席希望可以好好跟你就事論事,就事情討論事情。來看一下這個詐騙的金額,你的報告也是畫了一條紅線往下,代表這是逐年往下,對不對?

卓院長榮泰:131億到81億。

洪委員孟楷:逐月往下嘛!但實際上是這個樣子嗎?

卓院長榮泰:是逐月往下,但是……

洪委員孟楷:實際上是這個樣子嗎?我們看一下過去這5個月。

卓院長榮泰:當然中間有高高低低啊!它一樣……

洪委員孟楷:我們看一下過去這5個月嘛!來,你看一下過去這5個月。過去這5個月從2月,就像你剛剛講的,因為農曆……2月天數比較少,第二,農曆過年放假比較多,所以2月比較低,但從3月一直到7月,它其實是呈現逐步往上的數字。

卓院長榮泰:2月不是天數比較少而是詐團在休息。

洪委員孟楷:放連假嘛!但3月到7月是不是逐步往上?

卓院長榮泰:是,但我的要求是不能往上升,一定要先……

洪委員孟楷:現在往上升了,所以你的要求看起來是破功了!

鄭部長銘謙:是不是可以跟委員報告?就是我們要看從去年跟……

洪委員孟楷:院長……我現在在請教院長。部長,除非你想篡位,否則的話先讓我請院長回答好不好?

鄭部長銘謙:那是一個急速的下降。

洪委員孟楷:院長、院長……

卓院長榮泰:圖形有所不同,但我不爭執這個事情。

洪委員孟楷:我現在都是拿你今天的報告在跟你就教,我拿的都是你今天的報告,我不是要美化數字,數字是科學、數字是理性、數字是務實,但重點是本席現在看到的數字就是有問題,你不能拿出數字之後,然後給我一個圖表,畫一條橫線往下就以為可以催眠國人現在是往下,不對啊!每個月有八十幾億,5月是85億、6月是89億、7月是86億,有八十幾億的金額在被詐騙,平均一天是2億到3億。

鄭部長銘謙:經過我們打詐團隊的努力,像去年8月到12月都是一百多億嘛!

洪委員孟楷:結果你現在一直在跟我吵,你不覺得這樣就是不理性、不科學的作法嗎?

鄭部長銘謙:現在都是八十幾億,當然我們不滿意,但我想這個以長期來看就是有下降趨勢,代表我們打詐有看到一些成果……

洪委員孟楷:部長,你還要跟我扯趨勢是不是,是不是?

鄭部長銘謙:但是我認為我們還是不能滿足這樣的數字。

洪委員孟楷:你還要跟我扯趨勢嗎?這個是什麼趨勢?3歲小孩都看得懂的趨勢,你跟我扯趨勢!

卓院長榮泰:跟去年的比較上,它是下降的,現在逐月是高高低低,我們不滿意。

洪委員孟楷:部長、院長,看來……

卓院長榮泰:我們在這裡的對話不要讓外界覺得您不滿意、我滿意,絕對不是,我們都不滿意。

洪委員孟楷:大家都不滿意。

卓院長榮泰:所以我們會努力往下降。

洪委員孟楷:所以民眾的民怨才會那麼高,所以民眾才會希望大家好好地做實事、做真事、做對的事情,而不是浪費時間、浪費精力在搞其他的政治。部長,剛剛我有聽到黃珊珊委員有詢問到,因為我們認為每一個詐騙都是一個血淋淋的案例,但是我們也看到刑事警察局給本席的資料,今年1月到6月已經財損561億。如果看這個趨勢繼續下去,很有可能今年會破千億。院長,有什麼方法可以處理?

卓院長榮泰:我剛剛在報告裡面都把基本上的方法講了,這些方法只會愈來愈精進,該橫向聯繫、該跨境合作、該加強懲詐的效果、跟司法院互相就法制面來強化等等,我們都會做,這個都已經在進行當中。

洪委員孟楷:好,我們就法制面來處理法制面的問題。我先請教,因為剛剛黃珊珊委員也有提到一個案例,這是四天前的一個新聞……

鄭部長銘謙:我要不要跟委員說明……

洪委員孟楷:詐騙300萬被抓,車手假釋還高調拍片,說沒有想賠。我們看一下內容,因為剛剛聽起來是院長和部長沒有看到這個影片,對不對?

卓院長榮泰:我剛剛也請部長要把這個影片找出來,看到底這個人是誰、是真是假、如何處理。

洪委員孟楷:好,他說錢已經被他花光了,法院只跟他強制扣留七千多塊,但是他花光了300萬,他本來不打算賠錢,認為錢關出來之後可以繼續花,但是因為要爭取假釋,所以他才要去和解。院長,如果到最後臺灣變成是笑貧不笑娼,如果臺灣社會變成是這種詐騙集團的車手可以這樣高調,用社群媒體平臺,還這樣肆無忌憚地把他的犯罪過程及犯罪狀況po在網路上,你可以允許、可以認同嗎?

卓院長榮泰:不允許、不認同,我們會處理……

鄭部長銘謙:這個我們還要再查證……

洪委員孟楷:所以我們現在才來講是不是能夠針對騙多少、欠多少、罰多少修法?他騙了三百多萬,結果到最後他只被強制扣押七千多塊,可能是因為他三百多萬全部都已經花光了,所以他名下沒有這些財產。我們一般的民間借款,借了多少錢,可能都要還多少錢,欠款都要還款,但沒想到詐騙集團可以騙多少錢,卻不用還他騙的金額。院長,有沒有修法的空間?

卓院長榮泰:我們要啟動修法,請部長說明。

鄭部長銘謙:委員關心的這個部分是在詐危條例第四十三條裡面,我們有就高額詐欺,以現在的來講的話,五百萬元是三到十年,一億元是五到十二年,現在我們要再多一個級距,我們是想要在中間增加,如果一千萬的話,就五到十二年,一億以上就七年以上。我想高額詐欺這個部分的確是要遏止,一定要嚴辦。現在這個修正草案在行政院審查中,這個……

洪委員孟楷:什麼時候可以出來?

鄭部長銘謙:我們儘快,因為這個部分還要跟司法院來做一個討論,我們希望能夠儘快達成共識,把這個法案送到立法院來審議。

洪委員孟楷:院長,剛剛部長回答的是針對詐騙嫌犯,但是本席剛剛有提到另外一部分,是針對他騙的錢,因為現在很多案件其實被騙的金額到最後也是拿不回來,對不對?

鄭部長銘謙:這個部分跟委員報告,委員關心的是在詐危條例第四十六條和第四十七條,以現在刑事大法庭來講的話,他是採報酬說,所以他騙300萬,才扣押七千塊,這是很不公平,我想我們當初的立法本來就是要以被害人交付的被害金額說,我們現在有修正草案,在第四十六條、第四十七條,這個部分仿照德國立法例,我們……

洪委員孟楷:什麼時候可以出來?

鄭部長銘謙:我們現在是……

洪委員孟楷:也是草案?

鄭部長銘謙:這是同時,因為我們這個修了好幾條……

卓院長榮泰:814日有開會……

鄭部長銘謙:對,我們6月送過去,最近密集地在開會、做審……

卓院長榮泰:最近就在開會。

鄭部長銘謙:密集開會。

洪委員孟楷:院長,還是強調,你不能全部都積在行政院,你什麼時候可以來到立法院,我們共同討論?

卓院長榮泰:因為這個還要跟司法院做討論……

洪委員孟楷:是。

卓院長榮泰:但我記得8月十幾日已經開過一次會了,開過會,如果有具體結論,我們就把它法制化完成,送交大院。

洪委員孟楷:院長,3個月內有沒有辦法?現在是8月底了,9月、10月……

卓院長榮泰:好,下個會期一定提出來,好不好?一定提出來。

洪委員孟楷:下個會期是到12月。

卓院長榮泰:一定提出來讓大院有審議……

洪委員孟楷:我們希望是在總質詢結束之後,我們就可以來處理,所以才會定出3個月。

卓院長榮泰:好,我們一定提出來,讓大院有審議的時間。

洪委員孟楷:好,院長,其實本席還有很多的問題、還有很多的意見,尤其是針對我們現在所謂的融資公司專法,因為大家看到很多新聞案件,融資公司現在也是有可能變成詐騙集團的一環,不要讓劣幣驅逐良幣。如果是合法的融資公司可以持續經營,但是很多非法的融資公司,它沒有受到法的管理的時候,很有可能就變成犯罪溫床。我們看到之前被逼死的那些民眾,很大部分也都是有融資公司在背後的影子。

卓院長榮泰:我們會立法,把它加入納管。

洪委員孟楷:會立法納管?

卓院長榮泰:往這個方向,已經在努力了。

洪委員孟楷:金管會講的不是這樣子。院長,這是你的態度問題,本席還會再追這個議題,本席以及很多委員,不分藍綠、不分朝野都希望這個真的應該要納管,唯有納管……

卓院長榮泰:一定要這樣做。

洪委員孟楷:才能夠真真正正把良幣保留,把劣幣去除,而不是像現在的狀況,亂象橫生。

卓院長榮泰:是。

洪委員孟楷:謝謝。

卓院長榮泰:謝謝委員。

主席:謝謝洪孟楷委員的質詢,也謝謝卓院長、相關部會首長的備詢。

接下來請鍾佳濱委員質詢,張智倫委員請準備。

鍾委員佳濱:1225分)主席、在場委員先進、列席的政府機關首長官員、會場工作夥伴、媒體記者女士、先生。有請卓院長以及先邀請法務部部長跟金管會彭主委。

主席:麻煩請卓院長、法務部、金管會備詢。

卓院長榮泰:鍾委員好。

鍾委員佳濱:院長好、部長好、主委好。今天上午許多委員的質詢都關切國人最痛恨的打詐,這也是今天院長的專報,就這麼巧,在前幾天有一個「2025年亞洲詐騙報告」,當中提到亞洲14個國家或地區,院長,你覺得哪些國家的詐騙最頻繁?猜猜看。

卓院長榮泰:抱歉,我倒沒有看到這個內容。

鍾委員佳濱:好,香港跟泰國被詐騙的頻率最頻繁,但是臺灣有高達七成的民眾在過去一年前曾經遭遇過詐騙,所以可以理解為什麼民眾對於詐騙這麼深惡痛絕,因為很多人都有類似的經驗,結果中國的網路也不遑多讓,他們說詐騙猖獗是因為A.騙子太多,還是B.傻子太多?院長,你覺得呢?我想這是網路上以一種笑謔的方式來進行,但是我們嚴肅來看待。請教法務部鄭部長,就您的經驗,你認為引發竊盜的主要原因是因為受害人疏於防範他的財物,還是因為贓物容易脫手變現,引發了竊盜?

鄭部長銘謙:犯罪的類型很多,應該也不限於這兩種。

鍾委員佳濱:不限於這兩種,但是有人說,鼓勵竊盜是因為贓物很好脫手,如果贓物賣不掉,他偷了也沒用。請教彭主委,你認為詐欺超越竊盜成為犯罪大宗的原因有可能是什麼?直接提示啦!因為網路交易已經取代了當面交付,虛擬資產取代了實體貨幣,以前你偷要偷鈔票、偷金銀珠寶,還要銷贓、還要變現,現在虛擬貨幣來無影去無蹤,而且以前要到你身旁才能扒,現在不用,你直接在網路上按個鍵,在網路上就交易了,這就是詐騙的原因。最近我們看到幾件事情,第一個,臺灣有超過4家業者成立第三方支付的公會,彭主委,這是不是一個正面的訊息?雖然我知道第三方支付不是您的業管。

彭主任委員金隆:是,任何一個公會它有自律,當然會比沒有公會好很多。

鍾委員佳濱:另外也要請部長看一下,上週財委會到國泰世華跟華南銀行去實際考察他們銀行的臨櫃阻詐跟他們與警方配合辦案的情況,結果調查局的簡報說,假三支可以詐騙很多錢。我們來看一下詐騙了多少錢,第三方支付洗錢高達50億,結果裁罰30萬,民眾說太輕了。院長,你會不會覺得民眾會這樣感覺,洗錢洗那麼多,那個案子部長應該了解,那是調查局辦的,結果數發部裁罰30萬,院長,你覺得是什麼原因呢?民眾有什麼感覺呢?

卓院長榮泰:不成比例。

鍾委員佳濱:對,不成比例,但是往往我們忽略一點,因為我們目前看到的洗錢防制法,不管是第八條還是第十三條,它都是行政罰,都是程序上對這些參與洗錢的業者,在它的刑事司法審理之前,行政機關先祭出的罰鍰。以第三方支付來講,罰鍰是多少?5萬到500萬啊!相較洗錢的金額當然是不成比例,為什麼?院長,我要跟您說明,我們在宣傳打詐的時候為什麼民眾還是有這樣的錯覺?因為我們在新聞媒體呈現出來的是龐大的洗錢金額跟少少的行政罰鍰,事實上最重要的是哪一個部分?是後面這個部分,是洗錢防制法第二條、第十九條跟第二十條,第十九條針對犯罪所得、第二十條針對無合理來源,可以處三年以上十年以下,或者六個月以上五年以下有期徒刑,部長,是不是這樣子?

鄭部長銘謙:是。

鍾委員佳濱:像這樣一個刑罰的處罰,是不是要等到法院審理完才能確定?

鄭部長銘謙:這一定要判決才能夠確定。

鍾委員佳濱:是的,所以院長了解原因了沒有?我聽了很多委員的質詢、很多民眾的抱怨,都說判太輕了,為什麼認為判太輕?洗錢50億才罰50萬。其實這是一個誤解,因為行政裁罰先,後面的司法審理、刑罰在後,但是目前是不是普遍人民認為就算刑罰判了也不夠?院長,你的看法呢?

卓院長榮泰:刑度應該調整合理,而且它的判決時間也應該速審速決。

鍾委員佳濱:對於司法院的判決,我們尊重也期待,但儘管如此,行政院還是可以有所作為。舉例來講,我曾經問過彭主委類似的問題,其實詐團都利用人頭去開戶,但是現在的銀行、金融機構,不管你是證券戶要開交割戶,到銀行要KYC,銀行本身自然人開戶也要KYC,甚至你是電子支付業者,這是金管會管的,也要KYCKYC就是認識你的客戶,只要你臨櫃辦理,大概很難用人頭辦,為什麼?因為有一個叫財金資訊公司的,如果你拿人頭來辦,他只要一查,你這個名字以前申請帳號的行動電話跟你現在不同一個,為什麼行動電話不同?因為詐團用人頭,就會叫他用同一支行動電話,比較好控制,因此跟原來那個人頭留存的電話號碼就不一樣了,就抓到了。但是目前第三方支付業者跟虛幣交易所沒有被這樣要求,在開戶的時候,沒有辦法透過財金資訊公司去自行查核,因為財金資訊公司會告訴原來的用戶,比如說告訴鍾佳濱,我發一個OTP給你,你是不是來開戶?他沒有這個查核,院長了解了嗎?所以可不可以請彭主委說明,為什麼你認為財金資訊公司沒有辦法對於三支跟虛幣交易所進行這樣的照會?

彭主任委員金隆:這也是這一次打詐專法在檢討、修法的時候,比如說我們有一個同業照會機制,這很重要……

鍾委員佳濱:是,那怎麼辦?

彭主任委員金隆:因為他不同業,所以我們這次也提出了修法建議。

鍾委員佳濱:好,同業照會,那要誰來修法?請劉世芳部長跟黃彥男部長,因為這就是他們的業務了。時間暫停。

主席:麻煩請。

鍾委員佳濱:院長,因為打詐非常繁瑣,希望透過您來聽我們質詢,了解到各部會的合作很重要。剛剛金管會要管,法務部要罰,但是法要修,修哪一個法?修詐欺犯罪危害防制條例,這個是哪個部會主管的?

劉部長世芳:沒有,是很多部會一起主管,要看……

鍾委員佳濱:對,但是主責的是內政部。

劉部長世芳:有內政部、法務部還有金管會,都有。

鍾委員佳濱:金管會提出要修法,請問院長,您覺得哪個部會要趕快提出來?哪個部會要趕快提出詐防條例的修法?要修改第八條啊!要把其中的「金融機構及提供虛擬資產服務之事業或人員」也納入照會的機制,是不是請行政院趕快提出修法法案?

劉部長世芳:報告委員,其實詐防條例有若干條文現在已經在內政委員會討論,即現在的立法院內政委員會,而您所提到的第八條,如果要增刪下去的話,我們要按照行政程序或按照立法程序來提出。

鍾委員佳濱:好,為什麼請黃部長來?因為剛剛講到,目前洗錢最多的就是假冒第三方支付業者的,黃部長,是不是?第三方支付是不是數發部管的?

黃部長彥男:對,第三方支付現在是我們納管的。

鍾委員佳濱:是的。那我們來看一下,當我們要去透過這些洗錢的途徑防止詐騙來的金額逃竄、無法追回,我們有很多的動作要做,政府有在執行防詐措施,但是在第一線,不管是數發部在監看網路網頁的人,還是內政部警政署的第一線員警,他們往往要公文的層層決行,因此怕錯過時效。以基層來講,如果沒有獎勵,他幹嘛做那麼多的事情?另外,公務人員執行這些,請問數發部黃部長,有沒有遇過同仁跟你說,當他們要執行這些業務的時候,也擔心被業者提告,有沒有?

黃部長彥男:難免會有這樣的擔心。

鍾委員佳濱:好,那我要告訴院長問題出在哪裡,詐防條例第三十八條規定,當我們要協助打詐的時候,這些金融機構、網路廣告平臺業者、第三方支付業者、電商業者可以有一個免責條款,免除它業務上應守的秘密,它來配合檢警調偵辦,會有一個免責條款,所以業者可以說:我提供給警方辦,我不用擔心被客戶告,因為有這個免責條款。但是公務員沒有,公務員沒有類似的設計。以數發部來講,它主管的業務當中,因為是管網路,如果它配合辦案,萬一被這些平臺業者告,公務員會受不了。院長要不要支持我們透過修法,也讓公務員有這個機制,讓他可以配合檢警調進行詐騙的防詐、堵詐以及相關的偵辦作為?

卓院長榮泰:我一向主張公務人員在從事任何保障人民權利跟自己業務的時候,要用積極的方向來做,如果他願意積極來做一些事情,我們再課以他重責,顯然是不宜的,所以如何朝這個方向來做,我們從這裡做合理的調整,我覺得是好的辦法。

鍾委員佳濱:那就請指示行政院要有相關的免責保障。其次,目前防制詐騙,基層員警很重要,其中有一個叫做165專線。劉部長,這是一個任務編組,還是一個常態編制?

劉部長世芳:現在是一個任務編組。

鍾委員佳濱:是的,這些人的記功、嘉獎及各種敘獎都要回到原機關辦理,所以我們希望行政院協助這些辦案有功人員能夠得到積極的鼓勵,好不好?院長要不要支持他們?

卓院長榮泰:我請內政部整合出來……

劉部長世芳:好,謝謝。

卓院長榮泰:到底這個要怎麼樣來處理,對這些第一線很辛苦的員警們是最佳的鼓勵,我們願意朝這個方向即刻來處理。

鍾委員佳濱:謝謝院長的肯定。我們今天看這個表很多次了,行政院認為打詐有成,趨勢是往下,沒有錯,我們看到這條紅線是詐騙金額,條塊則是詐騙的案件量。我們注意到在1142月非常有效、急速下降,那個時候是因為社群網路平臺實施了廣告實名制,這也是因為法令通過之後,數發部動手了,詐團受到阻礙,但是他馬上又找到對策,所以案件又上升了。雖然長期看趨勢是下滑,但是有高有低,就看我們有沒有持續提出有效的防詐作為。院長,你說對不對?要不要持之以恆嘛?

卓院長榮泰:有關這個圖表,每一週行政院政務委員的政務會議,林明昕政委每個禮拜都會提出一個數字,我只要求他:第一個、不能往上升,這要努力。再來,平緩往下降……

鍾委員佳濱:了解,您剛剛說了很多次,我的意思是不能只靠一招一式,因為詐團的手法千變萬化,要持之以恆,對不對?

卓院長榮泰:是。

鍾委員佳濱:所以持之以恆要怎麼辦?現在刑事警察局底下要設一個詐欺犯罪防制中心,要推動組織法制化,但是要推動組織法制化在行政院要先形成共識,取得相關主管機關的同意。請問劉部長,內政部刑事警察局的這個中心是不是已經得到行政院內部的同意了?

劉部長世芳:是的,我們在討論的過程當中,包括行政院政務委員也覺得把165法制化是一個非常可行的方向。

鍾委員佳濱:法制化之後,行政院還要送到考試院,院長是不是可以承諾9月底之前完成兩院的會銜,把這個法制化工作完成?

卓院長榮泰:好,我要跟內政部好好談。法制化的功用是在提升整體的效率跟對所有第一線工作同仁在工作上的尊重,如果這兩個要同時達到要求的目標,我才願意這樣考慮。

鍾委員佳濱:所以9月底前有沒有把握?因為你們……

卓院長榮泰:我們會就內容來討論。

劉部長世芳:我們來研擬。

鍾委員佳濱:我知道,因為已經到院長辦公室了、到行政院了,我們希望後續能夠……我昨天也問過考試院、銓敘部,他們也是全力支持,但是為什麼我會這樣詢問呢?我們看一下,因為刑事警察局過去有37個內部單位,有時候被質疑機關龐雜需要整併,因此我也提醒內政部跟行政院,根據中央行政機關組織基準法第十條,任務性已經完成或政策改變,或者業務功能萎縮或重疊者,要予以整併,所以當新設詐防中心的同時,也要注意到刑事警察局內部這些分支機關的效能,請一併做出檢討,好不好?

卓院長榮泰:好的,謝謝。

劉部長世芳:是,謝謝。

鍾委員佳濱:怎麼檢討呢?我就提一個例子,讓你們知道一下,我們看到國民參與審判制度就是俗稱的國民法官法,在五年前推動的時候,其實就很清楚地設定每年要提評估報告,而且執行滿六年之後要整個通盤檢討,如果有效,繼續推;如果效益不彰,就把它拿掉,所以我們在立法的時候就把這樣的檢討機制放進去,是不是也請行政院注意到推動打詐也要講求效率?誠如剛剛院長所說的要有效,我們來實質檢討,好不好?

卓院長榮泰:好的。

鍾委員佳濱:刑事警察局詐欺犯罪防制中心的組織法制化,也請行政院參照國民參與審判制度把成效評估辦法訂出來。我一方面希望促成你們成立,二方面也責成行政院要經常查核他們的成效,院長可以嗎?

卓院長榮泰:謝謝委員,這個建議很寶貴,謝謝。

鍾委員佳濱:最後,我今天對行政院打詐提出質詢,針對下列事項提出有關詐欺犯罪危害防制條例修正相關辦法,以有效打擊詐欺犯罪:第一、提供跨業照會法據,這要在詐防法當中去修改。第二、行政機關參考免責條款設計,提供公務員保障機制。第三、第一線基層及165專線員警能夠領到防詐獎勵。最後,請儘速推動警政署刑事警察局詐欺犯罪防制中心組織法制化,並比照國民參與審判制度訂定成效評估相關辦法,以利後續的組織整併跟監偵效能。院長,您接受嗎?

卓院長榮泰:好的,我請內政部詳細研議,我們來處理。

劉部長世芳:我們來努力。

鍾委員佳濱:謝謝院長,謝謝兩位部長。

卓院長榮泰:謝謝委員。

主席:謝謝鍾佳濱委員質詢,也謝謝卓院長及相關部會首長備詢。

報告院會,今天中午以前最後一位是張智倫委員即將質詢。謝謝臺中選區的黃健豪委員,從早上專案報告參與到現在,再一次致謝。接下來,張智倫委員結束質詢之後,我們會進行午休。

現在請張智倫委員質詢。

張委員智倫:1241分)謝謝韓院長。各位委員、各位官員,大家午安,大家辛苦了!有請卓榮泰院長。

主席:麻煩再請卓院長備詢。

卓院長榮泰:張委員好。

張委員智倫:卓院長好,辛苦了!我是今天早上最後一位質詢的。今天要請教院長有關打詐行動綱領2.0的執行成效,首先還是要跟院長拜託,因為大家知道現在全臺灣詐騙案件的數量跟金額還是很高,每一個被詐騙的家庭跟受害者常常家破人亡,或者被詐騙了以後,心神不寧、寢食難安,甚至有後遺症,就是恐懼下產生後遺症造成影響,所以還是要拜託院長,大家一起來努力,讓打詐更有成效,讓詐騙金額逐漸減少。

今天我提供一些資料給院長,跟院長報告,從1117月核定打詐綱領以後,到112年我們有了打詐綱領1.5,以及到這次的2.0版本,我們看到行政院的預算從112年的1.28億到112113年的15億,以及現在的114年到115年,整個經費已經高達33億。基本上,我們希望給行政院足夠的打詐經費,從上一次的1.52.0,已經增加了兩倍的經費。可是我們看到政府投入打詐的金額越高,民眾被詐騙的金額也越高,今天專案報告的資料也顯示,從去(113)年8月到1147月,其實也剛好滿周年,警方共受理了十九萬八千多件詐欺案,民眾的財損已經達到了1,194億左右,等於國人一年被詐騙的金額已經超過了千億。

本席要在這邊跟院長報告,其實這個金額是有意義的,代表現在詐騙產值的實際數字已經超過千億,我們一定要好好努力把這樣的金額下降。據人民對於政府打詐的民調顯示,我相信人民普遍也認為詐騙越來越嚴重而且問題逐漸惡化,所以我要來請教,也要跟院長報告。本席認為打詐有六個字應該要做,才能有效降低詐騙,就是應該要「嚴查」、「嚴辦」以及「重罰」,院長支持我這樣的說法嗎?

卓院長榮泰:我覺得對於猖獗的犯罪行為,公權力一定要張揚出來,才能夠保障人民的安全,所以嚴查、嚴辦當然是要的。至於重罰的部分,我們要經過修法讓整個罰則、所受到的傷害以及財產損失要成相當的比例。

張委員智倫:好,謝謝院長。可是首先我要跟您報告有關於審計部所提出來的資料,審計部的報告裡面提到,法官過去的量刑似乎有過輕的狀況,導致車手繳回不法所得後就輕輕放下。根據審計部的報告,我不知道院長有沒有看過,從108年截至1138月底,法院依照刑法第三百三十九條之四加重詐欺罪科處的刑期大多是在三年以下,科處三年以上刑期的只有1%,尤其審計部在這邊也特別提到這樣子會不會讓人民認為法院有輕判的狀況。就很多在民間一起努力打詐的好朋友所反映給我的,他們說基本上很多詐騙的人詐騙完以後,並不是被判三年以上,判三年以上的不到1%,他們很多都是判六個月以下,然後都在服勞動服務,他們怎麼做勞動服務呢?他們就是在法院外面掃地,所以我是不是可以請院長幫我做一份統計資料,看看詐騙的人過去所判的刑責到底是不是像審計部說的都是輕判,或甚至有些都是判六個月以下、都是在做勞動服務?這份資料是不是可以提供給本席參考?

卓院長榮泰:據統計出來的數字跟態樣確實是如此,所以我們經過層層的修法,包括打詐四法,我們也希望第一個加重它的罰則,未來我們覺得還不足,我們還要啟動新的修法程序,我請部長答復。

張委員智倫:請簡單說明,謝謝。

鄭部長銘謙:這部分我來補充說明,關於是不是判得太輕,剛才委員有提到大部分都判六個月以下……

張委員智倫:對啊,在法院外面掃地做勞動服務嘛!

鄭部長銘謙:這個要跟委員報告,事實上,因為絕大部分的網路電信詐欺案件都是透過車手及提供人頭帳戶,當然這個刑度是低,但是我們要處罰的是詐團那一部分。如果要回應的話,其實我們有一個要求,也就是依據詐危條例第五十條來要求檢察機關具體求刑,臺高檢署也有提供具體求刑的標準,另外……

張委員智倫:你說的是刑事案件妥適量刑法嗎?剛剛其他委員有提出來了對不對?

鄭部長銘謙:這個就是我們有做現有的處理,剛才院長有提到要修法,因為我們認為高額詐欺還要再加強。另外我們也有跟司法院協調,因為這就是法官判的,所以我們也跟司法院協調,就是由我們提出量刑標準供司法院做為調整量刑的參考。

張委員智倫:審計部提出來的報告認為判刑稍微過輕,事實上應該是有這樣的情形,希望未來還是可以提供給本席這樣的資料,到底詐騙犯所判刑的大多數比率是判多久,還是要提供這樣的資料可以嗎?

鄭部長銘謙:好,這個我們再提供。

張委員智倫:第二個,就是因為審計部提出這樣的資訊說判刑過低,所以再犯比率相當高,我問了很多基層在查詐欺的警員,他們跟我分享,他說每次抓到詐欺犯都是同一批人、都是同樣的人,我請教院長跟部長,你認為這些詐騙犯的再犯比率有多高?

鄭部長銘謙:這部分我們再做一個數據和資料……

張委員智倫:我收到的資料……

鄭部長銘謙:但是針對辦案不力的部分,這個沒有!我們現在辦案的部分也有詐團……

張委員智倫:再犯比率其實超過八成,詳細的數字我想請部長好好統計一下。剛剛我們有提到在量刑的部分是不是有需要重罰?所以我也希望刑事案件妥適量刑法是不是可以儘速立法?

鄭部長銘謙:這部分我們再來提供。另外做一個補充,其實現在針對假釋的部分,我們根據詐危條例,初犯刑期要執行三分之二才會假釋,沒有執行三分之二就不假釋了。

張委員智倫:OK,現在我們來看一個剛剛很多委員給院長看的影片,我們簡單快速看一下。

(播放影片)

張委員智倫:好,謝謝院長跟部長。我相信你們應該看過這個影片很多次了,我的問題跟其他委員的問題可能不太一樣,這裡面提到了很多的元素:第一個是被害人的財損金額是300萬,其實我覺得這個影片是有設計過的,就是低於嚴重裁罰的500萬之內,到底被害者的損失金額是多少錢,這沒有一個準確的金額,可是這教學影片裡面提到了幾個重點,首先,它要求車手或是詐騙集團把詐騙的錢花掉,花到最後能查到的金額只有7,213塊,這就是被認定的犯罪所得。

第二個重點,為了要尋求保釋,所以他就跟法官請求說:如果把除了我自己的犯罪所得以外,我再多繳一點錢給這些被害人,是否就可以聲請假釋或減除其刑?我想要請教,針對這樣的重點,部長跟院長要如何來回應這些詐騙集團已經在網路上宣傳、教導這些未來可能、潛在的車手這樣的行為?我覺得這是一個非常嚴重的問題。

鄭部長銘謙:我認為這個影片真的很糟糕,裡面的車手詐騙金額就是剛才委員提到的,就是要規避詐危條例第四十三條高額詐欺的徒刑;現在如果是低於300萬還是會回到刑法第三百三十九條,就是加重詐欺,那是處一年以上七年以下有期徒刑;就詐危的部分,其實詐騙金額300萬也是滿高的,我們會就具體來求刑。

另外,車手把錢花掉剩下7,213塊的部分,剛才有幾位委員提到,刑事大法庭採用的說法,認為這是個人的報酬說,而不是整個被害人損害說,這部分我們有做一個修法的修正草案;還有,關於500萬的規避等等,這部分我們會另外做一個修法……

張委員智倫:所以我要請教……

鄭部長銘謙:另外什麼和解、假釋等等的,剛才有跟委員報告過了,依詐危條例,若是初犯,一定要到三分之二才有辦法合乎假釋的門檻,而且也不一定要給他假釋。再來,若有累犯的話,就是委員關心的,這部分則是要達到四分之三;如果第三次犯的話,就完全沒有假釋的機會了,所以其實是這樣的,我們在審核這些詐團……

張委員智倫:好,謝謝部長……

鄭部長銘謙:我們還是會嚴加審核,而這是一個教學影片……

張委員智倫:對,就像部長講的,我們希望……

卓院長榮泰:幾件事情跟委員報告,剛剛看到的那個影片,我也跟部長在研究,如果是現在我們已經可以將它落地的四大平臺,即MetaIGGoogle以及YouTube,乃至於Threads,我們都可以要求它,而剛剛看的是TikTok,就無法落地,不讓我們管理,所以這個平臺絕對有它的問題,如果是其他平臺,我們馬上就有著力點可以出去了。

張委員智倫:對,其實院長跟部長可以去坊間查問一下,車手所拿到的報酬大概是犯罪所得的百分之多少,絕對不會像他們講的這麼低,有時候車手嘴巴講的這麼低,但未來還是有可能跟詐騙集團以使用虛擬貨幣的方式來交錢,還有這樣的問題存在,所以我們才說還有很多相關的法令要來實施,比如說虛擬貨幣專法等等,也希望院長跟部長來加強一下。

時間的關係,我要特別講的是,現在第一線的人員很辛苦,不管是警察同仁在抓車手或抓詐騙集團的部分,或是後面在做監聽等等這樣的工作的人員都非常辛苦,現在內政部已經提出一個防制詐欺犯罪有功人員檢舉獎勵辦法等等,其實是可以讓我們第一線執勤人員在遇到危險狀態的時候,是有一個獎酬的機制,我聽說這個草案還在行政院核准當中,是不是應該要趕快來通過,讓我們基層的警察同仁或是在執勤的人員,有一個更強力的獎勵方式,讓他們來執勤?

卓院長榮泰:是,我知道內政部有提出這樣一個草案出來,看到這樣的內容後,我覺得應讓它更精進,所以今天早上報告的時候我一直強調,對於這些第一線的工作夥伴應給予更多的感謝跟鼓勵,我想我的用意也在這裡,我們會加速,接著我請內政部說明。

張委員智倫:好,謝謝。

劉部長世芳:委員,我們除了法制化以外,其實我們從7月開始已經有這些獎勵金的核發原則,按照比例,現在大概是發給2,0001萬元。

張委員智倫:好,拜託部長把這個草案的內容跟你現在實際有發放的金額做一個對比,讓我們知道這個草案……

卓院長榮泰:跟委員報告,這已經彙整各部會的意見,目前正在審議中。

張委員智倫:好。最後我還是要拜託,其實詐騙集團他們有一個很單純的手法,就像剛剛院長講的,他們會設立一個群組,不管是用LINEFB的群組,他們會設立一個聊天群,當車手被抓的時候,他們就會把這個車手從這個聊天群裡面剔除掉。所以有一個很重要的機制,就是我們是不是可以溯源到這些平臺業者?有很多業者都是在國外,他們願不願意提供我們這些相關的聊天紀錄等資料?就我的了解,要向他們取得這些部分是有困難的,請問是這樣嗎?所以我要問院長跟部長,我們跨國合作的進度到底是如何?還有我們跟這些平臺業者到底拿不拿得到這些聊天紀錄等資料,是不是有遇到相關的困難等問題?我們有沒有一個明確的時間表讓我們可以跟這些平臺業者來做一個很好的溝通?部長、院長,是不是有拿不到資料的問題?

劉部長世芳:報告委員,我們在去年一整年當中陸續到日本去請LINEMeta這些平臺能夠做決策的人告訴我們,如果臺灣要實施這個實名制,要落地的時候,他們能不能夠做到。到目前為止,我們按照這樣子的時程跟數位部一起來努力,有慢慢在做到了,希望用實名制的方式來落實,這是第一點。第二個,有關網路廣告平臺的部分也是一樣,你必須要落實,如果你沒有用很快的速度來落實的話,這些東西詐騙集團一下子就解決了,就沒辦法處理。

張委員智倫:你們有沒有一個時程表?

卓院長榮泰:已經在開始做了。

劉部長世芳:其實在剛剛的報告裡面就有了,我們再把詳細的資料送給委員參考。

卓院長榮泰:會更廣泛、更有效地來做,已經在做了。

張委員智倫:好,謝謝院長、部長。

卓院長榮泰:謝謝委員。

主席:好,謝謝張智倫委員的質詢,謝謝卓院長及相關部會首長的備詢,謝謝。

報告院會,我們上午會議進行到此為止,下午230分繼續開會。再一次呼籲各黨團能夠敦促所有委員在下午儘量多多參與專案報告,也再一次謝謝臺中選區的黃健豪委員從早上一直陪到現在參與專案報告會議,非常感謝。

我們現在休息,下午2點半繼續開會,謝謝。

休息1257分)