立法院第11屆第3會期財政委員會第20次全體委員會議紀錄

時  間 中華民國114814日(星期四)931分至1019

地  點 本院群賢樓9樓大禮堂

主  席 賴委員士葆

議  程 報告事項

宣讀上次會議議事錄。

討論事項

繼續審查「所得稅法」11案:

一、審查本院委員羅明才等23人擬具「所得稅法第十五條條文修正草案」案。

二、審查本院國民黨黨團、委員馬文君等16人、委員魯明哲等23人、委員謝龍介等20人、委員賴士葆等17人、委員賴士葆等18人、委員林德福等21人、委員楊瓊瓔等16人、委員賴士葆等28人、委員王正旭等17人分別擬具「所得稅法第十七條條文修正草案」等10案。

主席:報告委員會,現在出席人數已經達法定人數,本席宣布我們正式開會。

請主秘報告出席委員人數。

謝主任秘書淑津:報告委員會,出席委員已足法定人數。

主席:我們現在開會。

請議事人員宣讀上一次會議議事錄。

立法院第11屆第3會期財政委員會第19次全體委員會議議事錄

時  間:中華民國114731日(星期四)91分至1213

地  點:群賢樓9樓大禮堂

出席委員:吳秉叡  賴士葆  林德福  郭國文  李彥秀  鍾佳濱  賴惠員  李坤城  黃珊珊  王世堅  陳玉珍  林思銘  羅明才  顏寬恒  

   委員出席14

列席委員:黃國昌  蘇清泉  牛煦庭  

   委員列席3

列席官員:

金融監督管理委員會

主任委員

彭金隆


 法律事務處

處長

林志憲


 銀行局

局長

童政彰


 證券期貨局

局長

張振山


 保險局

局長

王麗惠


 檢查局

局長

賴欣國


勞動部

政務次長

黃玲娜



(部長洪申翰請假)


 勞動關係司

司長

王厚偉


法務部法制司

檢察官

楊石宇


經濟部商業發展署

副署長

劉雅娟

主  席:賴召集委員士葆

專門委員:林靜玟

主任秘書:謝淑津

紀  錄:秘 書 汪治國 研究員 蔡檳全 編 審 伍明清 

科 長 沈克彬 專 員 陳治豪 

報 告 事 項

宣讀上次會議議事錄。

決定:議事錄確定。

討 論 事 項

審查本院委員牛煦庭等17人擬具「金融機構合併法部分條文修正草案」案:

(經委員賴士葆說明提案要旨,金融監督管理委員會主任委員彭金隆回應委員提案後,計有委員吳秉叡、賴士葆、郭國文、李彥秀、鍾佳濱、賴惠員、林德福、李坤城、黃珊珊、王世堅、羅明才、陳玉珍、牛煦庭、黃國昌等14人提出質詢,均經金融監督管理委員會主任委員彭金隆、勞動部政務次長黃玲娜及相關人員予以答復。)

決議:

一、說明及詢答完畢。

二、委員質詢未及答復或請補充資訊,請相關部會於一週內以書面答復;委員另要求期限者,從其所定。

三、委員林思銘、顏寬恒所提書面質詢,列入紀錄,刊登公報,並請相關部會以書面答復。

四、「金融機構合併法部分條文修正草案」案,另擇期繼續審查。

散會

主席:請問各位,對議事錄有無異議?(無)沒有異議,我們確定議事錄。

我跟各位報告一下,今天我們原來排的是繼續審查,所以沒有詢答。沒有詢答我們一個主要的目的,就是希望今天能夠把相關的案子有共識的部分送出去,所以我們只列了上一次詢答完畢的案子,這次就繼續審查。至今這段時間也有一些案子進來,等一下我們看各位委員的意見怎麼樣,我們等一下先談這10個裡面有共識的部分,然後再把其他委員跟這裡面有共識的,如果有提案的話,一起併進來,我們那時候再來處理,好不好?就是這個樣子,好不好?現在我們就不要詢答,但是讓每一個委員可以發言,好不好?

現在各位先舉手,哪一位要發言的先舉手。林思銘委員第一個;第二個黃珊珊;第三個郭國文;第四個吳秉叡;第五個李坤城。

沒關係,我們就去台上講,每個人講3分鐘,好不好?沒關係啦,先講一下沒關係啦。

每一個人講3分鐘,先表達意見,表達3分鐘以後,我們就開始往下進行。

林委員思銘:謝謝主席。部長、還有我們在座的各位委員同仁。今天針對所得稅法第十七條的修正,我的意見是有關於長照的部分,我們認為要適度的提高扣除額。我們知道臺灣社會現在已經進入超高齡社會,衛福部也指出,臺灣今年每五個人之中就有一位是長者,所以對於我們一般家庭有關老人以及其他失能照顧者的經濟壓力,可以說是負擔越來越重。因此這一次我們修法提案提高長期照顧的特別扣除額,我想這對於我們民眾是最直接有效的一個方法,我們希望多少能夠減輕國人在長照方面的負擔。

我們委員的提案有從12萬提高到20萬,或者有24萬、36萬,針對這部分待會我們也想聽財政部的意見,到底財政部斟酌整個消費者物價指數上漲的程度,特別扣除額能夠增加多少是最適當的?請財政部這邊能夠幫我們作一個非常精算的參考依據,大家彼此坐下來討論。

另外,有關未成年子女扶養的部分,謝龍介委員所提案的納稅義務人扶養12歲以下子女免稅額應增加50%,這部分是為因應少子化問題,對於國家未來的發展,我們的出生率一直降低,如何鼓勵年輕人生孩子,希望透過修法讓納稅義務人所扶養的12歲以下子女免稅額能增加50%,幫助國人敢生能養,所以這部分我想財政部也應該要用更長遠的眼光去看待這樣一個修法提案。

最後就是針對保費與健檢的扣除額,這部分我們是認為國人因為人身、家庭保障與健康意識的提升,都會投保許多不同的保險,以及定期進行身體健康檢查,衛福部也積極推廣成人健檢,因此不管是個人的人身保險或是定期的健康檢查,除了是國人保障自身家庭經濟或是健康狀況外,其實相對的也是可以降低相關社會資源的支出,例如降低國家在健保或者是長照費用的支出。因此,魯明哲委員提案將保險費的列舉扣除額從現行的24,000元提高到48,000元,以及召委所提的增列健康檢查費每人每年列舉扣除額5萬元,若是從國家長期投資的角度去看,這應該是要支持才對,為了將來能減少社會的支出,可能會比稅額的短收還要多,所以本席希望財政部都能夠支持。以上,謝謝。

主席:謝謝林委員的發言。

下一位請黃珊珊委員發言。

黃委員珊珊:謝謝主席,還有各位同仁。我想今天這個所得稅法修正是非常重要的,因為大家都知道國人的長照壓力日益沉重,而且我們有少子化,還有超高齡化的問題。長照的問題跟少子化問題都是國安問題,現在長照2.0最大的問題是採取所謂的稅收不穩定制,也就是房地合一稅,還有菸酒捐,在這些稅收不穩定的情況下,反而會造成政府的預算將來總有一天會入不敷出。另外,根據中華民國家庭照顧者關懷協會的調查,超過50%的家庭每個月額外支出有關長照的費用將近超過2萬元,包括長照2.0,他們還是必須有一部分自付額,如果聘請外籍看護工,或者是機構的照顧費用、營養品、耗材,更有7.63%的家庭每個月照顧花費超過新臺幣4萬元。

長遠而言,台灣民眾黨希望推動的是長照社會保險制,但在此之前,長照3.0上路的時候,目前為止針對重症的部分還是沒有辦法做好完整的照顧,所以針對所得稅的部分,我們希望提高長照特別扣除額到20萬,因為幼兒特別扣除額已經提高到15萬,而且第二胎還高達22萬,但是長照特別扣除額還是停滯在12萬,這樣的情況,我們認為有失公平。

第二個部分,我們今天會提修正動議,希望提高到20萬,因為20萬是提高了8萬元的扣除額,對國家來說,整體稅損大概才35億;也就是說,影響稅損並不嚴重,但是對一個需要長照的家庭來說,留下的每一分錢都可能是他們的救命錢。所以就相關的案例,我們希望等一下提的修正動議也可以得到大家的支持。

另外,對於增加健康保險的特別扣除額,台灣民眾黨這邊也表示支持,而且每人每年的1.2萬元,現在已經有相關的版本,我們訂有排富條款,也會希望這個部分能夠讓國人大舉來參加所謂的健康檢查。這兩點都已經有跨黨派的共識,我再補充一下,我剛剛跟召委所說的,羅明才委員跟台灣民眾黨還有股利及盈餘的相關修正案也在委員會審查,我們也希望在今天的案子裡面能夠增列。以上,謝謝。

主席:好,下一位請郭國文委員發言。

郭委員國文:謝謝主席。主席今天所排審所得稅法扣除額的部分,其實相關的條文,就本席的統計應該有37案之多,今天是排了11案,不過剛剛私底下我跟主席溝通、討論相關版本的時候,把相關委員的案子提出討論,我覺得這樣子處理是比較好,因為在第十七條的版本當中,本席有兩個案子,一個是社會保險費的特別扣除,另外是長照扣除額的提高,希望這兩個案子都有機會受到討論。我認為在討論所得稅扣除額的時候,必須要體悟到目前財劃法之後,整個中央稅收的主要來源只剩下所得稅,所得稅扣除額這個案子的提出,最好是有普及性、公平性,也就是任何一個案子的條文應該考慮到這一點,所以本席是依照這個原則提出這兩個案子,第一個社會保險的部分,有它的普及性,希望有機會也能夠再納入討論來爭取大家的認同。

第二個長照的部分,本席所提的案子為何從12萬到18萬?主要原因是因為過往政府從長照2.03.0的過程當中,也就是每年的補助金額從12萬到18萬,一般而言在長照的支出當中,當然二萬多到八萬多是居多,但是就理解的部分大概都三萬多,也就是說,當政府從原來補助三分之一變成二分之一的時候,剩下二分之一的部分,還是由所有長照家庭去承擔,這個金額是不是交由政府用另外一種政策工具──所得稅扣除額的部分來納入,也就是說18萬由政府補助,另外18萬納入所得稅扣除額,這會讓整個長照3.0制度感受到更加的精實。這是本席主要提案的內容,希望待會在討論的過程當中,12萬到18萬,為什麼到18萬,而不是到其他的數字,這就是本席所主張18萬的理由。以上,就教於各位。

主席:好,謝謝。請吳秉叡委員。

吳委員秉叡:主席、各位同仁,剛剛我們幾位委員有提出一個修正動議,針對長照扣除額,我們希望能夠增加提高到18萬,主要的邏輯是,既然現在進入超高齡社會,尤其是當長輩身體需要長照的時候,可以減輕很多家庭的負擔,尤其是對於弱勢家庭應該是會更有幫助,所以大家也是贊成這樣的提案,希望大家能夠共同支持,把長照的特別扣除額提高,我們的目標是18萬,如果18萬大家都有共識通過的話,我們要照顧全體弱勢家庭的美意就得以實現。以上,謝謝。

主席:好,謝謝。吳委員的提案跟我一樣18萬。

下一位請李坤城委員發言,再來是鍾佳濱、王世堅、王正旭,好不好?既然來了,我們就給你們發言,每一個人3分鐘。

李委員坤城:好,謝謝主席。今天針對所得稅法第十七條,本席也有提出一個修正案,特別是針對長照的部分,其實我是在3月份就提案了,希望能夠列入今天的討論。當然,扣除額有15萬、18萬到20萬不等,本席的提案是希望長照扣除額從12萬調升到20萬,主要的理由在於從今年開始,臺灣已經進入超高齡社會,按照民調來看,在2023年年底,每個月對於長照的照顧費平均超過2萬塊,大概是22,000塊,其中有7.63%超過4萬塊,所以其實對於滿多家庭來講,已經造成照顧上面的負擔。也有超過八成的民眾,對於未來長照花費感到憂心。既然現在政府的長照政策已經從2.0過渡到3.0,本席也希望長照扣除額能夠從12萬調升到20萬,這對於許多家庭來講,都是一個利多的政策,也能夠減輕他們照顧長者的負擔。尤其長照的免稅扣除額其實是有排富的,我相信計算下去,對於整個國家財政也不至於會有太大的影響。

有關長照扣除額減免的部分,既然與會的立委,包含執政黨還有在野黨,如果大家有共識要調升,我希望能夠按照這個方式進行,能夠讓照顧長者的家庭至少有一些喘息的機會,且最好能夠從今年度就開始實施。以上說明,謝謝。

主席:謝謝李坤城委員的發言。

下一位請鍾佳濱委員發言,3分鐘。

鍾委員佳濱:謝謝主席召委的排案。所得稅法可以說在財政委員會裡面是重中之重,因為經過財劃法大幅修正之後,目前中央的主要稅收,所得稅是一個非常主要的部分,因為所得稅關係到每一個納稅義務人,所以每一個家庭大家都非常關注所得稅法是不是能夠因應現在國人家庭負擔沉重,進而減輕家庭的負擔,這就涉及到所得稅法當中的列扣、標扣跟特扣。

在今天的提案當中,召委主席排了包括第十五條以及第十七條等10個案子,坦白說,這11個案子要在今天全部加以討論,恐怕有實質上的困難,因為這當中包括第十五條所提到的要將股利可抵減稅額提高。第十七條的部分,包括對於子女的免稅額要提高,也包括對於保險費的列舉扣除額提高。還有對於健康檢查分別有兩個提案,一個是在列舉扣除額,一個是特別扣除額提高。另外包括有投資支出的列舉扣除額要提高,以及最後以國民黨為主有多達6個委員提案,都是針對長照特別扣除額。

剛剛前面幾位委員都已經發言表達兩件事情,第一個,希望今天能夠聚焦在長照特別扣除額。第二個,長照特別扣除額提出相關修法的意見,不是只有今天這6個案子而已還有其他委員提出的,也希望今天能夠併同討論,但是我們尊重召委主席的排案,希望聚焦在長照特別扣除額的部分。

我們來思考一下,對於有報稅的家庭都很清楚,其實列舉扣除額大概必須是所得較高者才會適用,一般多數的受薪家庭都是以標準扣除額,但在標準扣除額之外的特別扣除額,就成為每個家庭所關注的,有子女在學齡前的,會關心學前特扣額;有子女在念大學的,會關心其他的教育支出負擔;最重要的就是三明治世代,上有老、下有小的這些家庭當中,除了幼兒之外,長輩長期照顧所需要的支出,也是他們非常關切的。因此,在政府除了將大量稅收投入到對於國人長照的服務之外,也應該讓這些所得能力有辦法負擔的家庭,能夠透過長照特別扣除額,自行去尋覓符合、滿足他服務需求的長照,來幫助他的長輩得到適當的照顧。有資力的人、有所得的人,能夠自行付費得到長照的照顧,國家才能將長照的資源照顧所得能力較低的經濟弱勢家庭,因此本席在這裡也呼應前面幾位委員,希望第一,今天聚焦討論長照的特別扣除額;第二,我們希望將原來的12萬提高,至少要提高到18萬以上,才能彰顯政府照顧每一個受薪家庭真正的用心良苦,以上。

主席:謝謝鍾委員的發言,感謝。

下一位請王世堅委員發言,3分鐘。

王委員世堅:主席、各位同仁。我完全支持剛才提出的這個修正案,就是針對長照的扣除額增列到18萬元,甚至我們多數委員都認為其實這個數額還應該再更高才有道理。現在國家有一個大方向,也是各位委員未來要去努力修正的,就是我們的稅收裡面,財產所得、財產投資、財產交易所得這一部分的稅收,占總稅收大概35%,而我們有高達65%的稅收是來自於辛苦的上班族的月俸、薪資,以及來自於勞工階層的工資所得,這個比例變成我們變相鼓勵以財產所得去賺錢,而比較輕鬆容易、以額外金錢去賺的這一部分的錢,竟然它的稅負遠低於薪資所得,這個是未來我們要修法的方向,謝謝。

主席:好,謝謝王世堅委員的發言。

接下來請王正旭委員發言。

下一位請賴惠員委員。

王委員正旭:謝謝主席讓我有機會在這邊發表一些相關意見。大家好,剛剛包括吳秉叡委員、李坤城委員、郭國文委員、賴惠員委員、王世堅委員,還有我一起共同支持有關於長照的扣除額,我們是非常同意有這樣的作法,也期待能夠對於臺灣的長照有更大的一些助益。我之前曾經提案在所得稅法第十七條增加1萬元的健康檢查特別扣除額,主要原因是因為這是一個國家政策的鼓勵,我們很期待透過一些好的健康檢查,達成預防勝於治療、早期發現、早期治療的效果,尤其是跟癌症相關的一些政策目標,因為這個是賴總統很重要的國家願景,希望在2030年讓癌症的死亡率減少三分之一,要達到這樣的量能一定要有更好的方法,除了現在國健署所推出來的一些相關的篩檢措施以外,如果有更好的誘因,可以讓國民在這個過程裡面,透過健康檢查能夠有更好掌握到早期癌症的機會。我們知道很多的癌症篩檢,除了現有的機制以外,以我們昨天參加的肺癌早篩早治的號召為例,臺大的陳晉興教授也期待只要是40歲到65歲這個年齡層的國民,理論上不管男女都應該有機會接受我們稱為低劑量電腦斷層攝影的健康檢查,因為這個對於找出早期的肺癌效果非常好,這個是獨步於全球,臺灣在肺癌篩檢上一個很大的貢獻,所以我們希望有健檢特別扣除額來幫助民眾從這個方向來得到更大的保障。以上這些意見,麻煩大家共同來支持,謝謝。

主席:好,謝謝王委員的發言。

最後一位請賴惠員賴召委發言。

賴委員惠員:謝謝召委今天有關所得稅法的排案。有關長照特別扣除額的部分,臺灣在今年已經邁入了老年化人口超過20%的超高齡社會,根據國發會的資料顯示,2045年老年人即將逼近35%,高齡化是絕對可以預見到的長期壓力。除了高齡化,2024年我國新生兒只有134,856人,連續9年下滑,生得少、老得快,這代表未來每一個勞動人口要承擔更多的長照責任,家庭照顧的壓力絕對是越來越大的。目前每一個人每年12萬的扣除額,在物價跟照護成本上升的今天,顯然已經沒有辦法反映真實的負擔。本席曾在去年質詢衛福部長照司有關扶老比跟申報比不成比例的問題,我來說明一下,110年只有5%的申報跟受益,衛福部審查的標準是不是太嚴苛呢?顯然是太嚴苛,所以我在這裡也必須要提醒財政部部長,單純提高扣除額不是真正解決事情的問題,民眾花在長照的錢到底能不能符合到衛福部長照扣除額標準才是真正的問題,不然我們調高了扣除額,結果衛福部認為民眾花的錢不是花在長照,那我們顯然是白做工。原則上,本席支持長照扣除額的提高,但是相對的設計跟配套以及衛福部的標準,我認為要跨部會一併地檢視跟檢討,才能真正減輕民眾在長照的負擔。同樣地,有關健康檢查的扣除額增訂,本席原則上也支持,我們希望國人把自己的身體照顧好,才有餘力去照顧別人,或者不需要別人的照顧。至於每年應該有多少扣除額,我想尊重衛福部跟財政部的意見,謝謝主席。

主席:好,謝謝賴召委的發言,我們再往下走。

請議事人員宣讀今日的議程。

繼續審查「所得稅法」11案:

一、審查本院委員羅明才等23人擬具「所得稅法第十五條條文修正草案」案。

二、審查本院國民黨黨團、委員馬文君等16人、委員魯明哲等23人、委員謝龍介等20人、委員賴士葆等17人、委員賴士葆等18人、委員林德福等21人、委員楊瓊瓔等16人、委員賴士葆等28人、委員王正旭等17人分別擬具「所得稅法第十七條條文修正草案」等10案。

主席:報告委員會,本次會議安排繼續審查委員羅明才等23人擬具所得稅法第十五條條文修正草案;國民黨黨團、委員馬文君等16人分別擬具所得稅法第十七條條文修正草案等11案。現在因為有所得稅法第十五條、第十七條的條文修正草案等11案條文以及修正動議2案,我們請議事人員宣讀,宣讀時間大概10分鐘,所以請各位委員先不要跑,因為今天非常重要,好不好?今天很重要,今天會有共識,可以往前跨一步,請各位委員先不要跑,大概唸10分鐘,請議事人員宣讀。

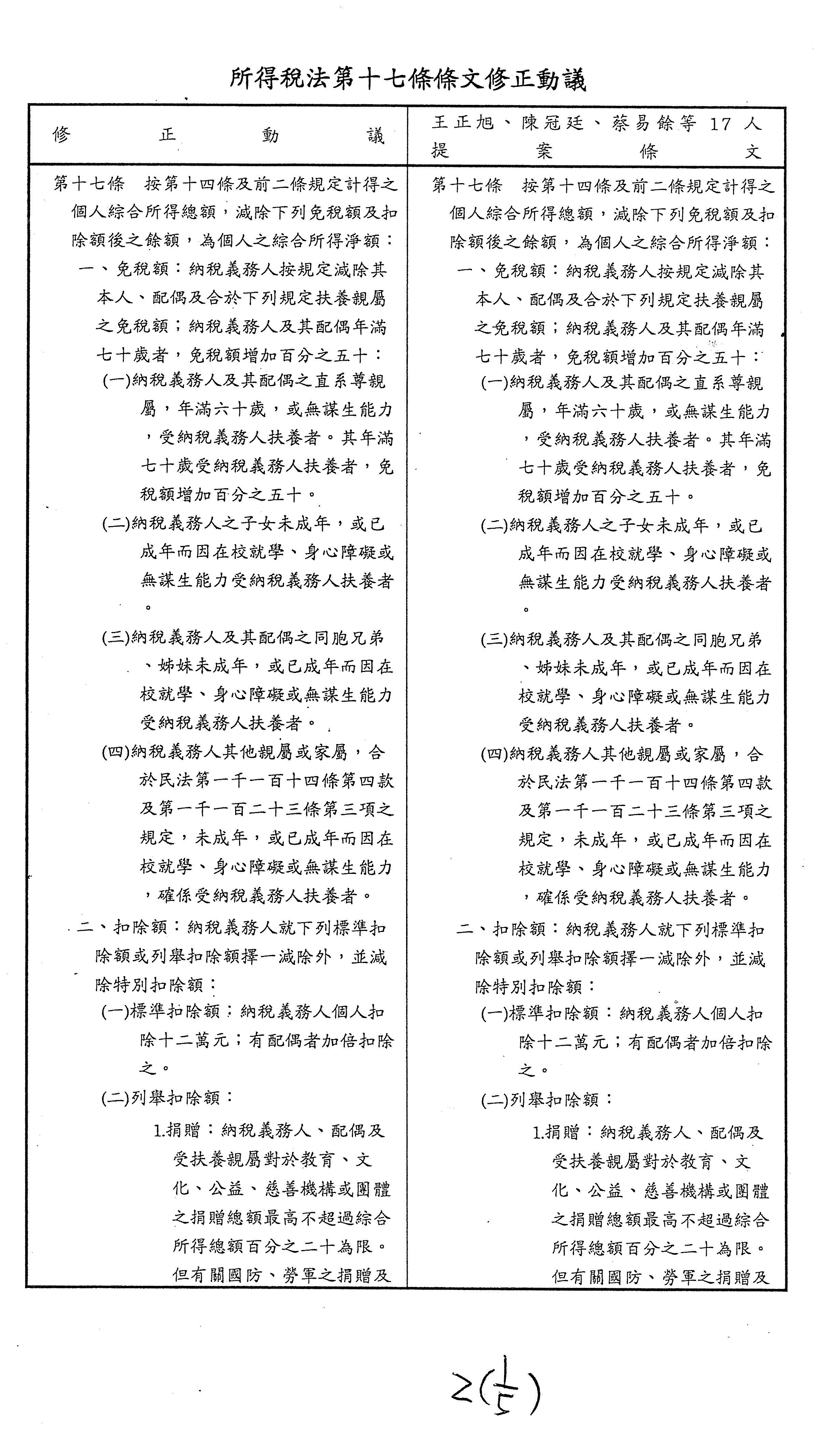
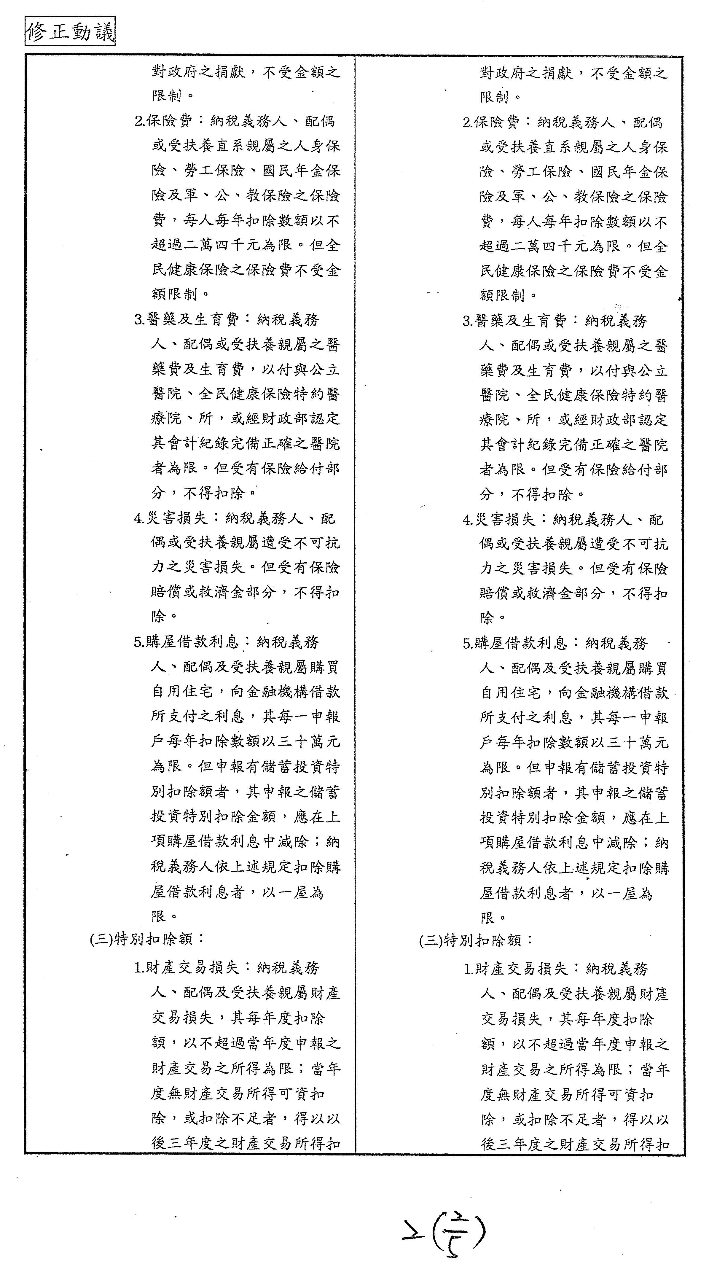
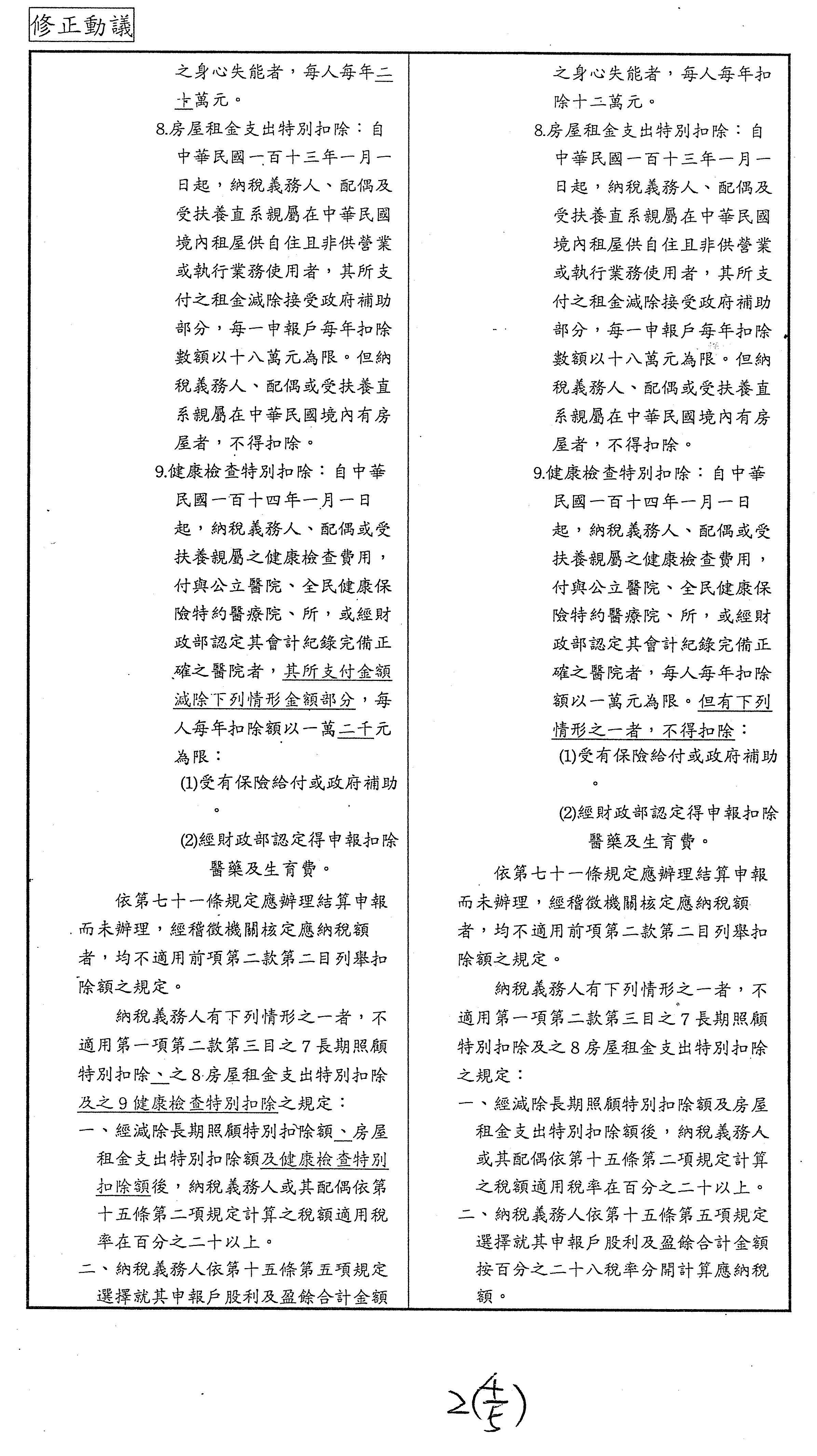
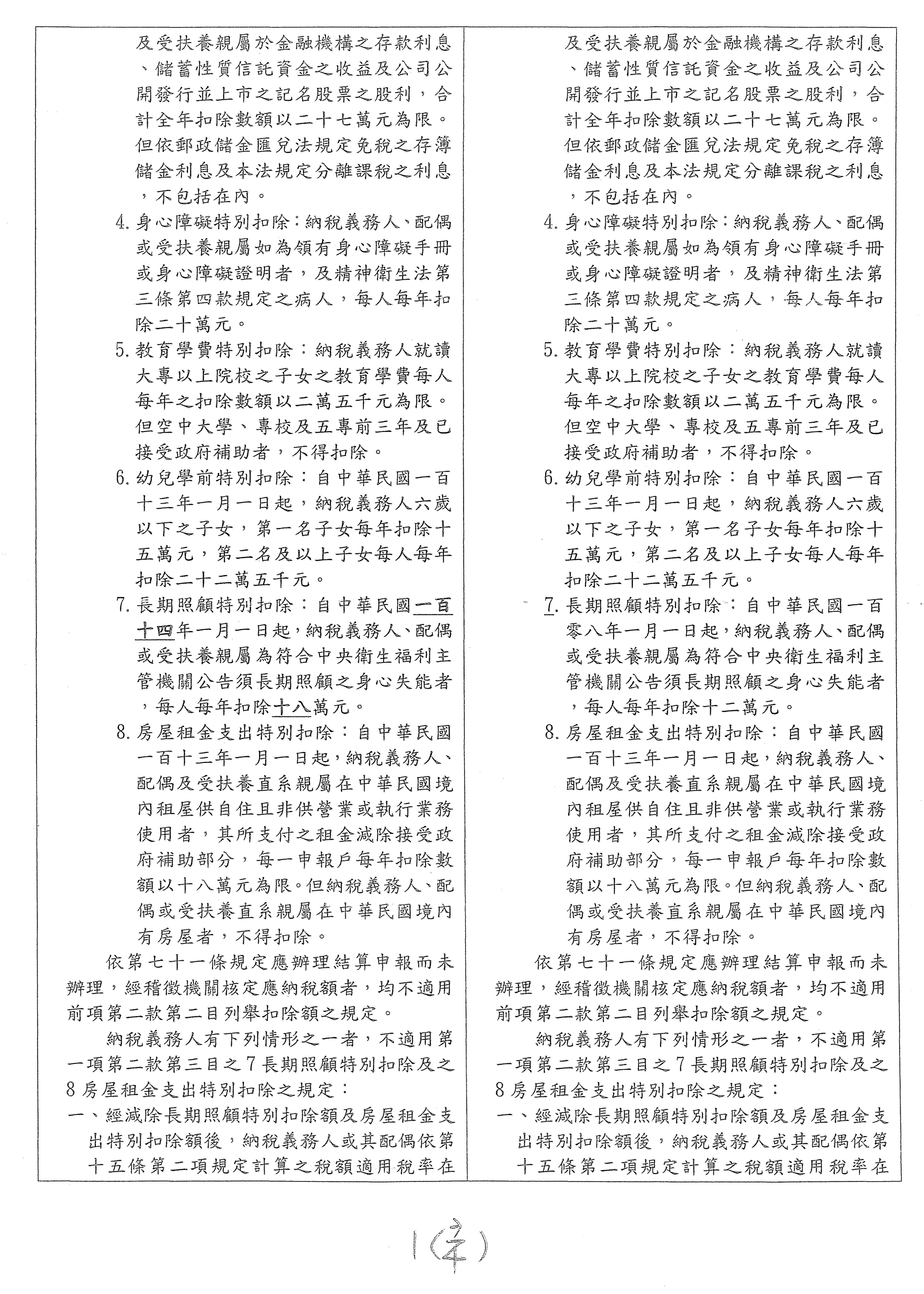
DrawObject1

二、修正動議:

1.案由:針對所得稅法第十七條條文擬具修正動議,如下表。

2.委員黃珊珊等人所提修正動議:

主席:謝謝議事人員的宣讀。我們現在就開始處理,在處理之前,我有兩件事跟各位報告,特別是莊部長,你們幕僚人員反對我們立委的提案,你看一下,對於賴士葆委員的提案及王正旭委員的提案,你們裡面理由寫醫藥費涉基本生存權的問題,這個話唸起來很不舒服,好像我們都不懂生存權,你們不要忘了,王正旭是執業醫生,幾十年的醫生出來的,你把他打槍,對不對?好像我們都不懂這個東西,你們的用字遣詞怎麼會這樣寫呢?你們跟立委不同意見沒有關係,但是請你們以後用字遣詞不要傷到立委的自尊心,我們醫生出身的王正旭的提案,你就一巴掌打過去,這個不好,生存權好像他都不知道,只有你們知道而已,這是第一個。第二個,跟各位報告,因為委員大家都希望我們就聚焦在長照上,現在就很簡單,提高到多少?現在有提案15萬、18萬、20萬的,有3個版本,請各位重點式的發表意見,然後我們就處理,如果能夠有共識,我跟各位報告,處理完了我們就要整包出去,出去以後,各位如果第十七條還有其他提案,你要重新連署、重新送,因為我整包出去了,等於說其他的案子都……比如賴士葆委員、我自己的提案,有投資支出列舉3.6萬沒有過,那就沒有了,如果我要,我就要重新提案,因此各位如果有其他案子在第十七條裡面,但我們今天只有處理長照,所以第十七條會整條出去,因為第十七條就是第十七條,等於說其他的就是維持現狀,你要就要重新再提案,好不好?

鍾委員佳濱:全部都出去了?

主席:對,全部都出去了,第十七條不管什麼版本,通通出去了,你要的話……

黃委員珊珊:沒有列案的呢?

主席:什麼東西?沒有,現在就已經列案了,不是嗎?

黃委員珊珊:剛剛有列我的案了嗎?

主席:都已經進來了。

黃委員珊珊:民眾黨的版本,還有羅明才委員股利的部分有列嗎?

吳委員秉叡:剛剛有講等一下我們全部共識決之後,大家都沒有意見了,但是我們會附加一句說還要送政黨協商,這就是為了讓大家的版本在政黨協商的時候可以進來。

黃委員珊珊:召委,我們的案今天可以列進來也一起出去嗎?來不及嗎?

吳委員秉叡:就是在協商的時候進來。

主席:我們今天只要出去,就會很快排協商,好不好?

黃委員珊珊:好。

主席:協商的時候就可以進來了,好不好?

黃委員珊珊:協商的時候就麻煩……

主席:對、對、對,現在不能進來。

黃委員珊珊:幫我們的版本也放進來。

主席:對,委員黃珊珊等所提的修正動議我們下一次進來,好不好?好,請各位看15萬、18萬、20萬。

吳委員秉叡:剛剛民進黨黨團基本上成員的提案就是18萬,就是提高到18萬,我知道主席的提案也是18萬,國民黨黨團的提案也是18萬,所以基本上18萬應該是大多數人的共識,我建議就用18萬。

主席:好,黃珊珊委員的提20萬。

吳委員秉叡:對,他提20萬。

主席:請黃珊珊委員講一下?18萬你可以嗎?

黃委員珊珊:主席,我們今天是跟王正旭委員……健康檢查部分今天不討論是嗎?

主席:今天健康檢查部分就不討論了,好不好?

黃委員珊珊:我們是提案修正……

主席:對,我有提案,但是因為……

黃委員珊珊:大概算過稅損,如果提高到20萬,大概稅損是35億,我不知道長照提高到18萬,稅損大概是多少錢?

主席:宋署長要不要回答一下?18萬的話,稅損是多少?

宋署長秀玲:跟各位委員報告,我們現在估的稅損是用現在的條件,如果提高到18萬,稅損大概10億元。然後現在就是因為條件有些放寬,因為那個是定額,現在放寬很多,它的範圍一定會再擴大,所以應該不只10億,未來衍生效果會不只,就是最起碼、最少最少10億,用現在的條件去估算,過去的資料估算是10億元起跳。

主席:我跟各位報告,部長,你說一下。

莊部長翠雲:剛剛我們也看了委員們的提案、黨團提案,還有民進黨及民眾黨的提案,都是對於長照的部分,長照特別扣除額是在107年法案修正了以後增加的,我們也知道人口結構的變動,老人化是現在的情況,家庭如果有需要照顧的人的話,確實是辛苦,當然支出也會增加,所以當時就有一個特別扣除額12萬,也經過一段時間,委員們都非常理解家庭的需求而提案,提案內容都是以18萬為主,所以我們還是建議18萬的額度,因為這個稅損未來可能會超過10億以上,目前只是以現在的金額來算就至少有10億,我想這個部分是不是請委員都能夠理解,在稅損可控的情況下做調整?以上。

主席:謝謝。這個事先我有跟部長溝通,部長是很開明的、很open來跟我們溝通,就是現在財政部的立場是,要開新的門基本上要很謹慎,健檢的部分是屬於新的門,他要很謹慎,這個我們今天不容易取得共識,所以就先擺著,我自己也有提案,就先擺著,其他的案子也都先擺著,但第十七條他們同意把長照的部分放寬,現在他也同意18萬,所以是不是我們就訂18萬?黃委員這邊可以吧?18萬好不好?

黃委員珊珊:所以健檢的部分,財政部要多久時間可以給我們一個初步的答案?我覺得這也是重要的。

宋署長秀玲:我跟委員報告我們現在會怎麼處理?就是委員這個提案提醒我們這件事情,以前的健檢費用因為不是屬於醫藥費,後來放寬只有放寬到以健檢發現有疾病相關的檢查跟醫療費才可以扣,我們這次會把前面的健檢費用一起扣,我們會先處理這一部分。

郭委員國文:署長,他是說什麼時候處理會比較好……

黃委員珊珊:什麼時候要處理啦!

郭委員國文:他是問你程序,不是在問內容啦!

黃委員珊珊:對,給我們法案有個時程表。

郭委員國文:程序上,我也跟黃委員講一下,我們還有其他第十七條相關條文要處理,我也是期待將來還有機會討論,只是今天單純化一點,就單純處理長照特別扣除額。

黃委員珊珊:比如說下個會期什麼時候,大概10月、11月可以給我們一個初步的方向,這樣我們提案接下來還有討論的空間。

主席:3個月可以吧?宋署長,3個月吧?3個月給我們評估報告,好不好?11月底。

黃委員珊珊:好,3個月。

主席:11月底好不好?

黃委員珊珊:那我們就同意18萬。

吳委員秉叡:3個月評估,你們要怎麼處理,你們想清楚,我覺得這一件事情,行政院要有對案,好不好?然後把道理講清楚、理由講清楚,其他的就照主席講的18萬,謝謝。

主席:好,謝謝。

第一個,我們金額就提高到18萬,感謝各個黨團、委員的支持,我們很不容易,大家在寫歷史,因為所得稅法第十七條是非常難修的,你看,幾個召委排了都沒有結果,我們今天排了就有結果出去,長照提高到18萬,實施日期從11411日開始實施,所以明年的報稅就可以用得到了。

我們就回台上宣讀,謝謝,最少留2兩位委員,民進黨的最少留2位委員在這裡。

我再次提醒各位,今天只有處理長照,跟長照沒有關係的其他第十七條的提案,比如王正旭委員、黃珊珊委員還有我的都一樣,健康檢查扣除額的部分要重新連署、重新送進來,今天出去就沒有了喔!第十七條只有這個部分通過,其他都維持原案,好不好?

王委員正旭:好,同意,尊重大家的意見,謝謝。

主席:好,謝謝。請宣讀協商結論。

所得稅法協商結論:第十五條另擇期繼續審查。

第十七條修正通過;修正第一項第二款第三目之七「長期照顧特別扣除:自中華民國一百十四年一月一日起,納稅義務人、配偶或受扶養親屬為符合中央衛生福利主管機關公告須長期照顧之身心失能者,每人每年扣除十八萬元。」

主席:報告委員會,請問對於協商結論有無異議?(無)沒有異議,我們照協商結論通過。

本日會議作如下決議:國民黨黨團擬具所得稅法第十七條條文修正草案、委員馬文君等16人擬具所得稅法第十七條條文修正草案、委員魯明哲等23人擬具所得稅法第十七條條文修正草案、委員謝龍介等20人擬具所得稅法第十七條條文修正草案、委員賴士葆等17人、委員賴士葆等18人擬具所得稅法第十七條條文修正草案、委員林德福等21人擬具所得稅法第十七條條文修正草案、委員楊瓊瓔等16人擬具所得稅法第十七條條文修正草案、委員賴士葆等28人擬具所得稅法第十七條條文修正草案、委員王正旭第17人擬具所得稅法第十七條條文修正草案等10案審查完竣,併案擬具審查報告,提報院會討論;院會討論以前,須交由黨團協商。主要是希望讓今天這些其他沒有併進來但事實上已經在那裡的提案,可以進到協商會議裡面,然後我們再進到院會二讀、三讀。院會討論的時候,由本席補充說明。請問各位委員,對以上決議有無異議?(無)沒有異議,我們就通過。

委員羅明才等23人擬具「所得稅法第十五條條文修正草案」案,另擇期繼續審查。請問各位委員,對以上決議有無異議?(無)沒有,謝謝。

本次會議議事錄授權召委核定,請問各位委員,有無異議?(無)沒有異議,我們就通過。

報告委員會,我們就散會,謝謝大家、謝謝各位委員、謝謝財政部的長官,感謝。

散會1019分)