立法院第11屆第3會期內政委員會第33次全體委員會議紀錄

時  間 中華民國114814日(星期四)910分至129

地  點 本院紅樓202會議室

主  席 牛委員煦庭

議  程 討論事項

一、審查「行政區劃法草案」等2案:

()繼續審查委員牛煦庭等17人擬具「行政區劃法草案」案。

()繼續審查委員邱鎮軍等18人擬具「行政區劃法草案」案。

二、審查「住宅法」修正草案等40案:

()繼續審查委員郭昱晴等17人擬具「住宅法第四條條文修正草案」案。

()繼續審查委員黃健豪等16人擬具「住宅法第四條條文修正草案」案。

()繼續審查委員徐巧芯等20人擬具「住宅法第二十三條條文修正草案」案。

()繼續審查委員林岱樺等17人擬具「住宅法第二十五條條文修正草案」案。

()繼續審查委員賴士葆等17人擬具「住宅法第十五條及第二十三條條文修正草案」案。

()繼續審查委員牛煦庭等16人擬具「住宅法第十條及第五十七條之一條文修正草案」案。

()繼續審查委員翁曉玲等16人擬具「住宅法第四條條文修正草案」案。

()繼續審查委員李彥秀等17人擬具「住宅法第十五條及第二十三條條文修正草案」案。

()繼續審查委員羅智強等16人擬具「住宅法第二十五條條文修正草案」案。

()繼續審查台灣民眾黨黨團擬具「住宅法部分條文修正草案」案。

(十一)繼續審查委員蘇巧慧等17人擬具「住宅法第四條條文修正草案」案。

(十二)繼續審查委員牛煦庭等17人擬具「住宅法增訂第二十一條之一條文草案」案。

(十三)繼續審查委員林思銘等21人擬具「住宅法部分條文修正草案」案。

(十四)繼續審查委員李坤城等24人擬具「住宅法第四條條文修正草案」案。

(十五)繼續審查委員徐欣瑩等26人擬具「住宅法部分條文修正草案」案。

(十六)繼續審查委員馬文君等19人擬具「住宅法第四條條文修正草案」案。

(十七)繼續審查委員高金素梅等27人擬具「住宅法部分條文修正草案」案。

(十八)繼續審查委員鄭天財Sra Kacaw18人擬具「住宅法第二條條文修正草案」案。

(十九)繼續審查委員吳沛憶等17人擬具「住宅法第二十二條及第二十三條條文修正草案」案。

(二十)繼續審查委員林倩綺等23人擬具「住宅法部分條文修正草案」案。

(二十一)繼續審查委員王鴻薇等20人擬具「住宅法第四條條文修正草案」案。

(二十二)繼續審查委員陳素月等17人擬具「住宅法第四條條文修正草案」案。

(二十三)繼續審查委員陳菁徽等18人擬具「住宅法第四條條文修正草案」案。

(二十四)繼續審查委員許宇甄等20人擬具「住宅法部分條文修正草案」案。

(二十五)繼續審查委員范雲等17人擬具「住宅法部分條文修正草案」案。

(二十六)繼續審查委員林月琴等19人擬具「住宅法部分條文修正草案」案。

(二十七)繼續審查委員楊曜等22人擬具「住宅法第二十五條條文修正草案」案。

(二十八)繼續審查委員羅廷瑋等17人擬具「住宅法第四條、第十五條及第二十三條條文修正草案」案。

(二十九)繼續審查委員王美惠等17人擬具「住宅法第四條條文修正草案」案。

(三十)繼續審查委員邱鎮軍等19人擬具「住宅法第四條條文修正草案」案。

(三十一)繼續審查委員蘇巧慧等17人擬具「住宅法部分條文修正草案」案。

(三十二)繼續審查委員羅明才等16人擬具「住宅法第四條條文修正草案」案。

(三十三)繼續審查委員李柏毅等16人擬具「住宅法增訂第四條之一條文草案」案。

(三十四)繼續審查委員王育敏等17人擬具「住宅法第四條、第十九條及第二十條條文修正草案」案。

(三十五)繼續審查委員楊瓊瓔等21人擬具「住宅法第四條條文修正草案」案。

(三十六)繼續審查委員游顥等17人擬具「住宅法第四條條文修正草案」案。

(三十七)繼續審查委員羅智強等16人擬具「住宅法第四十條及第四十三條條文修正草案」案。

(三十八)繼續審查委員葉元之等19人擬具「住宅法第四條條文修正草案」案。

(三十九)審查委員蘇清泉等18人擬具「住宅法第四條條文修正草案」案。

(四十)審查委員許智傑等42人擬具「住宅法第四條條文修正草案」案。

【三天一次會;811日僅處理第一案,13日及14日會議進度待本會委員討論後依主席之宣告辦理。】

繼續開會

主席:大家早安。報告委員會,我們現在繼續開會。

請宣讀本日議程。

一、審查「行政區劃法草案」等2案:

()繼續審查委員牛煦庭等17人擬具「行政區劃法草案」案。

()繼續審查委員邱鎮軍等18人擬具「行政區劃法草案」案。

二、審查「住宅法」修正草案等40案:

()繼續審查委員郭昱晴等17人擬具「住宅法第四條條文修正草案」案。

()繼續審查委員黃健豪等16人擬具「住宅法第四條條文修正草案」案。

()繼續審查委員徐巧芯等20人擬具「住宅法第二十三條條文修正草案」案。

()繼續審查委員林岱樺等17人擬具「住宅法第二十五條條文修正草案」案。

()繼續審查委員賴士葆等17人擬具「住宅法第十五條及第二十三條條文修正草案」案。

()繼續審查委員牛煦庭等16人擬具「住宅法第十條及第五十七條之一條文修正草案」案。

()繼續審查委員翁曉玲等16人擬具「住宅法第四條條文修正草案」案。

()繼續審查委員李彥秀等17人擬具「住宅法第十五條及第二十三條條文修正草案」案。

()繼續審查委員羅智強等16人擬具「住宅法第二十五條條文修正草案」案。

()繼續審查台灣民眾黨黨團擬具「住宅法部分條文修正草案」案。

(十一)繼續審查委員蘇巧慧等17人擬具「住宅法第四條條文修正草案」案。

(十二)繼續審查委員牛煦庭等17人擬具「住宅法增訂第二十一條之一條文草案」案。

(十三)繼續審查委員林思銘等21人擬具「住宅法部分條文修正草案」案。

(十四)繼續審查委員李坤城等24人擬具「住宅法第四條條文修正草案」案。

(十五)繼續審查委員徐欣瑩等26人擬具「住宅法部分條文修正草案」案。

(十六)繼續審查委員馬文君等19人擬具「住宅法第四條條文修正草案」案。

(十七)繼續審查委員高金素梅等27人擬具「住宅法部分條文修正草案」案。

(十八)繼續審查委員鄭天財Sra Kacaw18人擬具「住宅法第二條條文修正草案」案。

(十九)繼續審查委員吳沛憶等17人擬具「住宅法第二十二條及第二十三條條文修正草案」案。

(二十)繼續審查委員林倩綺等23人擬具「住宅法部分條文修正草案」案。

(二十一)繼續審查委員王鴻薇等20人擬具「住宅法第四條條文修正草案」案。

(二十二)繼續審查委員陳素月等17人擬具「住宅法第四條條文修正草案」案。

(二十三)繼續審查委員陳菁徽等18人擬具「住宅法第四條條文修正草案」案。

(二十四)繼續審查委員許宇甄等20人擬具「住宅法部分條文修正草案」案。

(二十五)繼續審查委員范雲等17人擬具「住宅法部分條文修正草案」案。

(二十六)繼續審查委員林月琴等19人擬具「住宅法部分條文修正草案」案。

(二十七)繼續審查委員楊曜等22人擬具「住宅法第二十五條條文修正草案」案。

(二十八)繼續審查委員羅廷瑋等17人擬具「住宅法第四條、第十五條及第二十三條條文修正草案」案。

(二十九)繼續審查委員王美惠等17人擬具「住宅法第四條條文修正草案」案。

(三十)繼續審查委員邱鎮軍等19人擬具「住宅法第四條條文修正草案」案。

(三十一)繼續審查委員蘇巧慧等17人擬具「住宅法部分條文修正草案」案。

(三十二)繼續審查委員羅明才等16人擬具「住宅法第四條條文修正草案」案。

(三十三)繼續審查委員李柏毅等16人擬具「住宅法增訂第四條之一條文草案」案。

(三十四)繼續審查委員王育敏等17人擬具「住宅法第四條、第十九條及第二十條條文修正草案」案。

(三十五)繼續審查委員楊瓊瓔等21人擬具「住宅法第四條條文修正草案」案。

(三十六)繼續審查委員游顥等17人擬具「住宅法第四條條文修正草案」案。

(三十七)繼續審查委員羅智強等16人擬具「住宅法第四十條及第四十三條條文修正草案」案。

(三十八)繼續審查委員葉元之等19人擬具「住宅法第四條條文修正草案」案。

(三十九)審查委員蘇清泉等18人擬具「住宅法第四條條文修正草案」案。

(四十)審查委員許智傑等42人擬具「住宅法第四條條文修正草案」案。

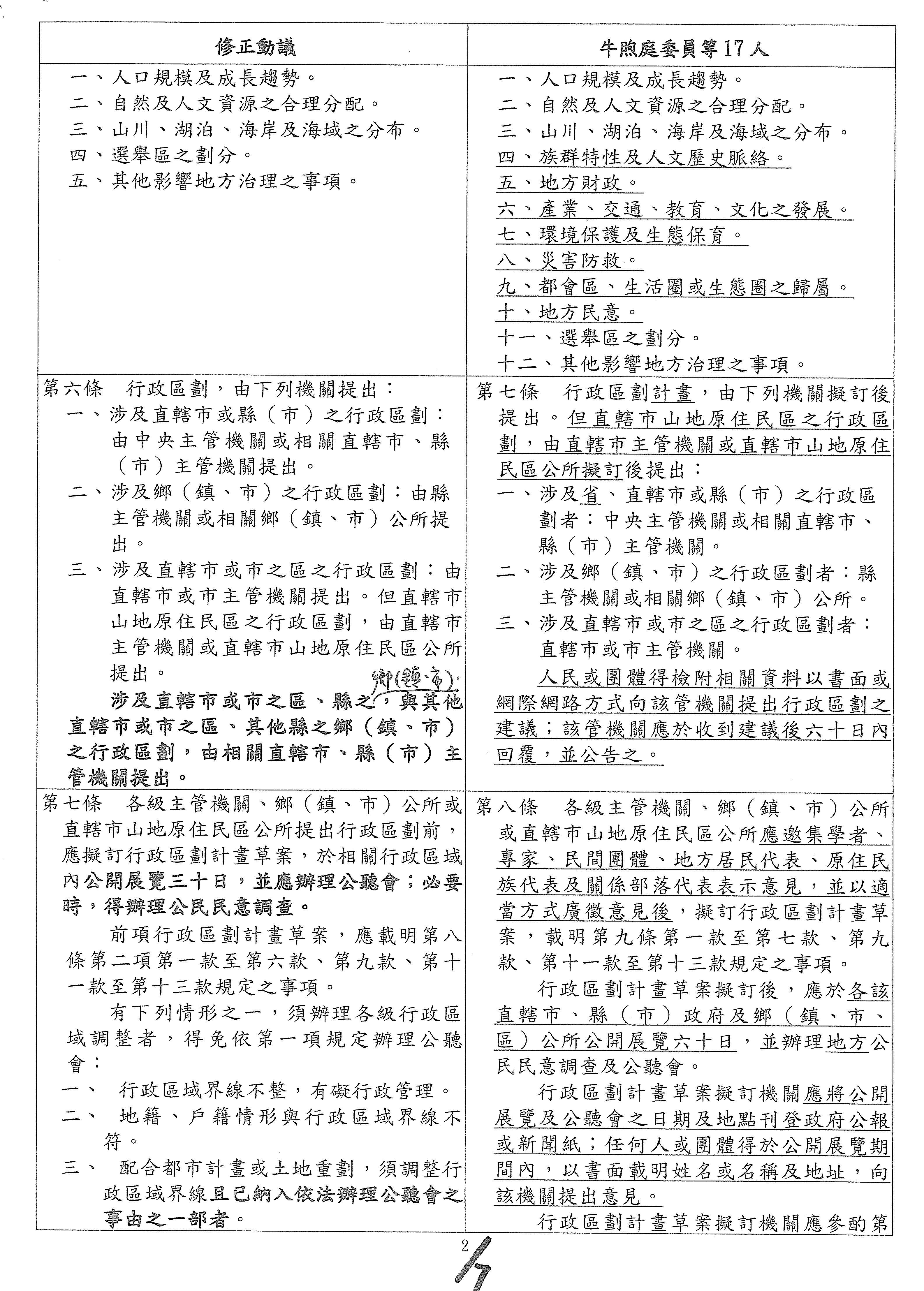
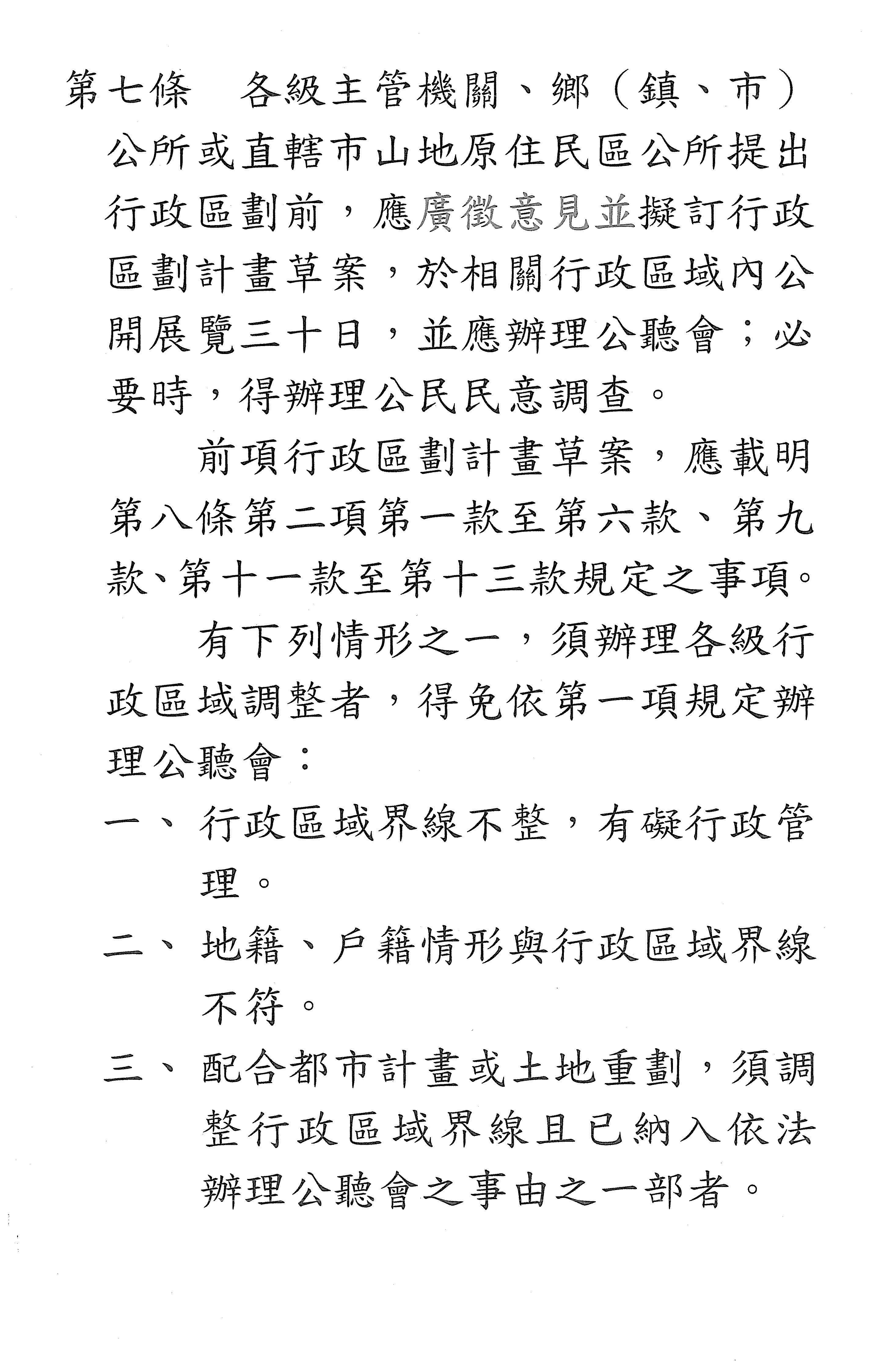
主席:本日審查之「住宅法」修正草案業經本會於114424日本會期第13次全體委員會議報告及詢答結束,並於114619日本會期第26次全體委員會會議進行大體討論,決議另定期繼續審查。爰此,本次會議繼續進行審查。

本日審查之法案順序為,第一,先處理本週一「行政區劃法」的7個保留條文,再來進行「住宅法」修正草案的審查。

官員的部分我特別跟大家報告一下,內政部劉世芳部長現在依然坐鎮在災害應變中心,已經事先跟本席打過招呼。我想救災完全沒有問題,可以體諒,所以今天內政部由吳堂安常務次長代表。

報告委員會,現在針對「行政區劃法」的保留條文進行處理,請宣讀新增的修正動議以及相關附帶決議。








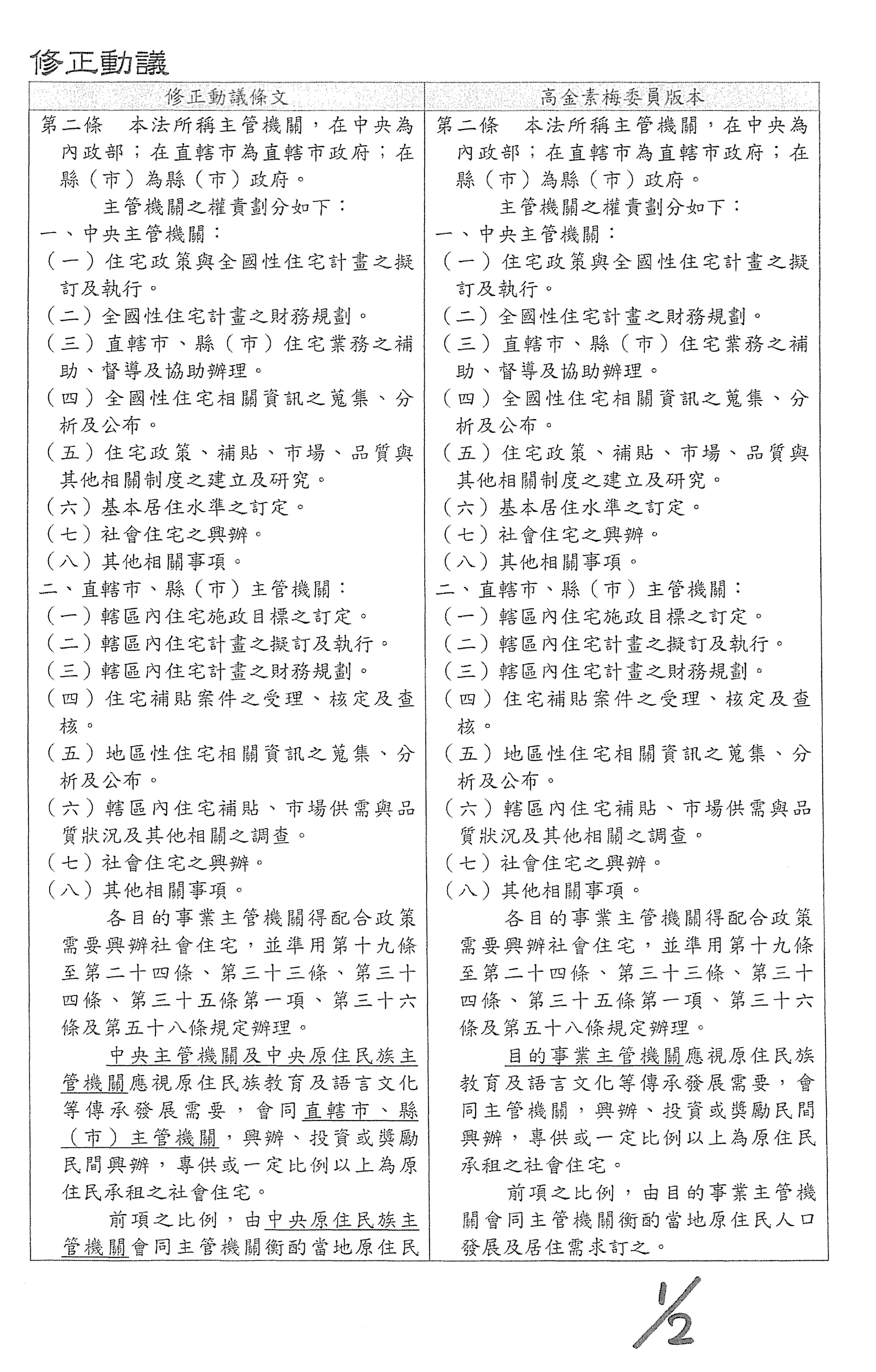
委員高金素梅等修正動議:

附帶決議

行政區劃事關國土資源的合理配置與永續發展,更攸關原住民族語言文化與集體生活型態的延續。原住民族在台灣居住超過六千年,然而國民政府遷台後,未能充分理解原住民族的社會結構與族群特性,在行政劃設時,忽視其「同一民族、同一語言」的集體性,將其分割於不同鄉鎮,使得族群聚落被切割、文化傳承斷裂,嚴重影響其社會發展與文化保存。

因此,《行政區劃程序法》通過後,未來在實際劃設行政區時,考量「族群特性及人文歷史脈絡」與「因政治、經濟、社會、文化或其他特殊情勢變更」等因素時,應明確納入對原住民族集體生活型態與語言文化的尊重與保障,確保其文化延續、社會結構與空間權益不被忽視或侵害,建立尊重多元族群、兼顧歷史正義與區域平衡發展的行政區劃體系、還原原住民族應有的空間權與發展權。

提案人:高金素梅 牛煦庭  黃建賓  許宇甄

























主席:謝謝。剛剛本席還有提出再修正動議,但沒關係,現在正在影印跟發放。

委員牛煦庭等再修正動議:

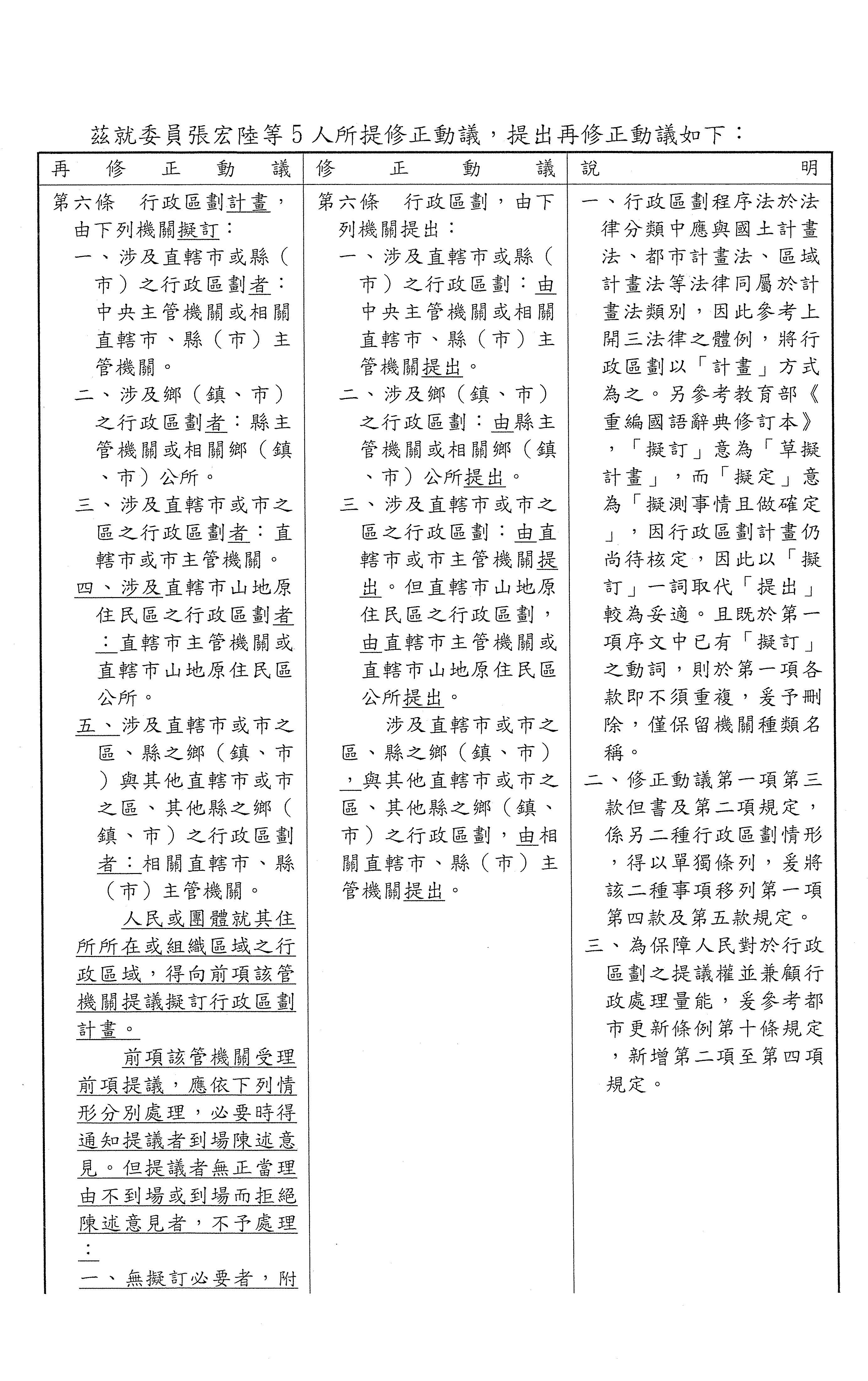
主席:第五條的部分我們可以先開始來做討論。我們現在進行逐條協商。

(進行協商)

主席:各位委員辛苦了,張宏陸委員的第五條修正動議及本席提案條文的第六條是有關於啟動行政區劃之前的考量因素,本席的提案是寫得比較多,修正動議的部分是比較少,上次的部分討論到一半,看看各位委員對於這個條文還有沒有什麼補充的意見?我們來進行討論。還有嗎?還是我先講?大家手上有條文對照表嗎?為了方便,剩下7個條文的對照表,大家應該有吧?

委員張宏陸等修正動議:


主席:我先跟大家做一下說明,提案是行政區劃應配合國土整體規劃,並且考量下列的因素,有一、二、三、四、五、六、七到十二,本席後來認為大家在討論的過程中互相體諒,然後儘量也達成共識。本席提這個案子其實擺明來講,最希望就是生活圈的部分能夠納入整合,所以對於第九點的「都會區、生活圈或生態圈之歸屬」,本席是比較堅持;至於其他的部分,像上次劉部長有講,災害防救、環保及生態保育等等是比較細項的部分,可以不考慮納入,這個本席也願意接受。其他的部分看看大家還有沒有什麼想法?比如族群特性、人文歷史脈絡、財政、民意的部分,看看大家還有沒有什麼特別的想法?我們看看有沒有辦法推進一下。

請張宏陸召委。

張委員宏陸:我覺得牛召委的第九點可以放進去,其他的我認為就真的有點細。如果可以的話,在我的提案裡面,把它變成第五款。

主席:就是多一款的意思?

張委員宏陸:對,你覺得呢?

主席:原本的第五款變成第六款?

張委員宏陸:對,不知道大家的看法如何?

主席:各位委員還有沒有什麼看法要補充?

請高金委員。

高金委員素梅:對於第六條這個部分,我覺得族群特性和人文歷史脈絡是蠻重要的,我記得在當天的公聽會裡面有非常多的專家學者及原住民族人其實都蠻在乎這個部分,就是族群特性及人文歷史脈絡,我覺得這個部分不應該省略掉,這個部分如果放在第五款「其他影響地方治理之事項」好像又很怪。你看有「人口規模及成長趨勢」、「自然及人文資源之合理分配」、「山川、湖泊、海岸及海域之分布」、「選舉區之劃分」及「其他影響地方治理之事項」,但是沒有講到族群特性,尤其是原住民族。

我跟大家舉一個例子,在臺東的金崙部落,它的一條巷子裡面都是排灣族人,下面的人就不可以投給山地原住民,他們是投給平地原住民,同樣是排灣族人,就一條巷子的上下部落這樣子,因此我覺得族群的問題應該要被考量進去,好不好?以上補充說明,謝謝。

主席:謝謝。我也覺得族群特性可能……因為我們有原住民的部落等等,它剛好就在行政區劃比較粗略的地方,所以我覺得應該有一定的必要。

張委員宏陸:那就再加一款,把它移過去啊!

主席:好,我們把它改成……

張委員宏陸:移過去啊!

高金委員素梅:對。

主席:我覺得第四……

張委員宏陸:加五、六就好了。

主席:對,加五、六。

張委員宏陸:對啊!

主席:我們把修正動議再做討論,變委員會修正版本,我唸一下:「行政區劃應配合國土整體規劃,並考量下列因素:一、人口規模及成長趨勢。二、自然及人文資源之合理分配。三、山川、湖泊、海岸及海域之分布。四、族群特性及人文歷史脈絡。五、都會區、生活圈或生態圈之歸屬。」四是「族群特性及人文歷史脈絡」,五是「都會區、生活圈或生態圈之歸屬」,六是「選舉區之劃分」,七是「其他影響地方治理之事項」,這樣好不好?這樣應該比較平衡一點,這樣調整一下,內政部應該OK?好,謝謝吳堂安次長。大家再看一下,四是「族群特性及人文歷史脈絡」,五不是「地方財政」,是「都會區、生活圈或生態圈之歸屬」,六是「選舉區之劃分」。好,就這樣。因為這個大概是比較積極的要件,所以我們抓比較重要的,就是做行政區劃之前一定要考量的一些事項,其他比較細項的我們就併在其他條款裡面。好,那我們就印出來,就照委員會審查通過,可以嗎?

張委員宏陸:好。

主席:好,謝謝。

往下走,大家手上有拿到再修正動議嗎?剛剛發下去的,沒關係,等大家整理一下。

王委員美惠:有,剛剛就發了。

主席:第六條的部分,上一次討論的差異我跟大家報告一下,行政區劃的提出當然是由政府機關為主,這我想我們大家都已經有充分的共識,但本席的提案裡面其實是滿強調公民參與的部分,所以我希望人民有相關建議的權利部分可以列入法條,當然這個建議的回復跟准駁都還是在政府機關,避免因為個人的許願造成勞師動眾的情況,所以只有建議之權,但政府有審核跟回應的責任,我們有提再修正動議,希望大家稍作參考。其實前面的部分只是文字上跟法律用語上的調整而已,內容上是沒有差的,只是多一段「人民或團體就其住所所在或組織區域之行政區域,得向前項該管機關提議擬訂行政區劃計畫。」主管機關受理之後,依下列要件分別處理,可以邀請提議者到場陳述意見,但如果你不到場、不陳述意見、不把理由交代清楚,當然就不予處理。大家看一下文字的部分,也聽一聽大家的意見。先問官方意見好了,來,內政部。

吳次長堂安:好,謝謝主席。新增的這兩項部分,其實在行政程序法規定中,只要是人民或團體有建議,都可以照這個規定來申請跟提出,所以如果放在這邊,是不是不寫也OK?依照行政程序法本來就是可以這樣做。

主席:請張宏陸召委。

張委員宏陸:其他委員如果沒有要……我覺得講的這些都合理啦,但你把它放在條文裡面,我覺得……我們可不可以把它放在立法說明裡面?因為你條文這樣寫,好像變成不像條文的感覺了。

吳次長堂安:感覺像作業規定。

張委員宏陸:對,不像條文的感覺。

主席:我跟次長和宏陸召委說明一下,我們這樣寫體例基本上是參照都更條例,因為我覺得行政區劃等等,它其實跟人民的生活滿密切相關的,所以我覺得把這個東西寫進去是比較完整的,當然你講說既有的,包含部長信箱等等,它都可以受理,但我覺得在強度上跟專門性上有一些些落差。

張委員宏陸:不是、不是。

主席:沒有、沒有,你要看再修正動議。

張委員宏陸:不是,再修正動議……

蘇委員巧慧:對啊,兩個都有。

張委員宏陸:兩個都有,沒有啦!我的意思是,你的第五款下面是「人民或團體就其住所所在或組織區域之行政區域,得向前項該管機關提議擬訂行政區劃計畫。」我覺得到這裡就好了,其他的後面那一些……

主席:我們討論一下。

蘇委員巧慧:召委,你的版本是哪一個?

主席:再修正動議。

蘇委員巧慧:這上面寫的是茲就委員張宏陸等……

張委員宏陸:對啦,因為……

主席:我針對他的修正動議,因為上一次是宏陸委員提議修正動議。

張委員宏陸:討論版本啦!

主席:我針對他的版本提再修正動議,其實一樣啦!

張委員宏陸:沒錯啦、沒錯啦!

主席:這樣對啦!

張委員宏陸:沒錯啦!

主席:對,我們來討論啦!

張委員宏陸:對啦,我的意思是這樣啦!

蘇委員巧慧:我聽不懂為什麼是你在為這個辯護,但他覺得還好。

主席:對啊,因為原始版本在最左邊嘛,寫簡單一點。

張委員宏陸:就到這裡就好了啦,這邊後面放在說明,這樣就好了,這個放在說明,不然你會太……

主席:我請教一下次長還有民政司,我們上一次討論的時候其實有提到,這個法通過之後它一定會有一些辦法跟子法嘛,對不對?我們能不能在相關的辦法跟子法裡面做比較詳細的說明跟報告?用這樣子的方向,就是說我們在這裡保留提議權這樣子的法律文字說明,但是相關的細項裡面,我們讓它放在辦法裡面,大概會放在哪些辦法裡面?是不是請內政部稍微說明一下?

吳次長堂安:謝謝主席。我想後面的第二項,這些比較像作業規定跟後續比較細項程序的陳述及如何處理,這個部分我是覺得可以放到後續有四個子法裡面去把它做一個明確規範,這樣應該會比較簡單啦,不然放在這邊每一樣東西作業的規定都寫在我們這個法內,感覺太細了。

主席:沒有,這些准駁不能寫在辦法裡面嘛?它如果可以寫在辦法裡面,我覺得就OK啊!因為他現在是說這一段留著,可以讓他提,但因為你寫上去其實滿長的。

吳次長堂安:主席,我建議在第七條裡面,這一份資料,就在修正動議、再修正動議的第七條裡面,最後一項請大家過閱,「第一項公開展覽,公聽會與公民民意調查之辦理方式、人民陳述意見之處理及其他相關事項之辦法,由中央主管機關定之。」這個我們把它定在後面相關的子法裡面去、做處理,應該是可以的。

張委員宏陸:對啦,我覺得這個主法你寫得太細好像變成施行細則或什麼的,不好。

許委員宇甄:張召委……這不是你提的嗎?

張委員宏陸:不是啦,不是啦!那他提的。

主席:沒有,再修正動議是我提的;修正動議是張召委提的。對,再修正動議是我寫的。

張委員宏陸:是牛召委提的,你看最後面。

主席:對,表頭是針對他寫的「再修正動議」,那是我提的。

張委員宏陸:對啦!

蘇委員巧慧:我們覺得為什麼張宏陸和牛煦庭的立場有點顛倒……

主席:沒有,沒有。

張委員宏陸:不,不。

主席:我們都商量得非常愉快,好不好?

張委員宏陸:因為上禮拜我們就是照這個的版本啦!

主席:我們是照修正動議做討論。

張委員宏陸:沒錯啦,他是照版本再繼續的啦!

主席:好,請李柏毅委員。

李委員柏毅:次長,你剛剛跳得有點快,我們現在還在第六條,你剛剛跳到第七條,我先講回來第六條。針對你對於第二項的這些意見,我也覺得可以支持、比較支持內政部的說法,因為這些相關行政程序法可能我們之後還有4個子法以及這些作業規定裡面來寫,我覺得會比較清楚一點啦!第二個,我想要請問你,針對前面這幾項,包含牛召委的版本,這些機關變成主持然後來提出這些,內政部有沒有什麼相關的意見?謝謝。

主席:我們請蘇巧慧委員補充,再來請內政部一起回答。

蘇委員巧慧:我也只是針對……因為我剛剛舉手了以後,跟柏毅的意見幾乎是一樣的,不過既然柏毅講完那我就擴大講一下。好,我現在搞懂了,我手上這份是牛召委的,不是上面寫的「張宏陸」3個字,害我有點confuse。沒關係,我覺得這一份再修正動議可以看出來,其實牛召委是對第六條、第七條、第八條、第十條、第十一條、第十九條都提出了修正的狀態,可是綜觀來講,其實您修正的部分意義上都差不多啦!就是把這個程序都寫得比較清楚完整,有一個方向,然後把它放進條文內,所以條文幾乎是原來修正動議的變成兩倍長,或者是1.5倍長。可是我想表達的意見,其實是我贊成內政部的方向,就是今天在定行政區劃法,未來一定有相關的子法、甚至作業要點等等,其實不管是行政程序法或是公民投票法,都是我們已經行之有年的既定法律,所以今天會新定的行政區劃法是直接可以適用行政程序法或適用公民投票法的,在今天新定的法律條文當中,我個人的措辭比較硬一點的話,就是我認為不應該;如果講得和緩一點的話,就是我不建議在這裡再贅述,我覺得這樣會是比較漂亮的條文。所以對於今天的再修正動議,我都可以明白方向,也支持這個方向,就是好好地來決定這個狀態,但我不建議放在這些條文內。

主席:請內政部再次做說明。

吳次長堂安:謝謝主席。第六條其實一開始是指行政區劃的計畫是由機關來擬訂,主要原來的內容應該是這樣講,所以才會有上面是直轄市、縣(市)主管機關,如果涉及鄉(鎮、市、區)、涉及跨區等等,才會有這個規定。把人民或團體這兩項放進去,剛剛李委員在問把這個放在這邊的看法,其實我覺得那個在第七條再做個討論就可以了。而且剛剛蘇委員也有談到,行政程序法及公民投票法相關規定對於民眾的受理、申請、異議其實都有所規定,我們如果把這兩項加進來的話,等於這一條的內容都在談擬訂機關,但是把人民或團體、受理的東西寫在這一條,就會比較奇怪。而且大家注意看,我們當時是希望行政區劃由下列機關「提出」,這邊是寫「擬訂」,我覺得應該還是用「提出」這個計畫的部分,明定由哪一些機關,例如直轄市、縣(市)政府、鄉公所等等。至於最後那兩項加的部分,我覺得可以在第七條裡面訂定相關子法就可以來做說明了。

主席:我覺得是這樣子,不管是擬訂或提出,本席沒有意見,都是OK的。第六條的核心概念基本上是在講行政區劃的發動者,我希望在明定發動者的過程之中,也不想再另外加一條去寫,因為現在這一段是寫發動,第七條是開始寫後續的一些程序,對不對?人民如果主動有想法,我就希望這件事情在專業與民意間取得平衡,我希望人民的參與從一開始就有一定的角色,所以我才會比較強調人民或團體有提議之權。

請張召委。

張委員宏陸:牛召委,我剛剛就是把這個……

主席:這一段保留嘛。

張委員宏陸:這一段保留,後面的……

主席:後面的省略嘛。

吳次長堂安:那個未來我們子法會去規定。

張委員宏陸:對啦。

主席:子法規定。

張委員宏陸:這樣比較快。

主席:對,我知道。

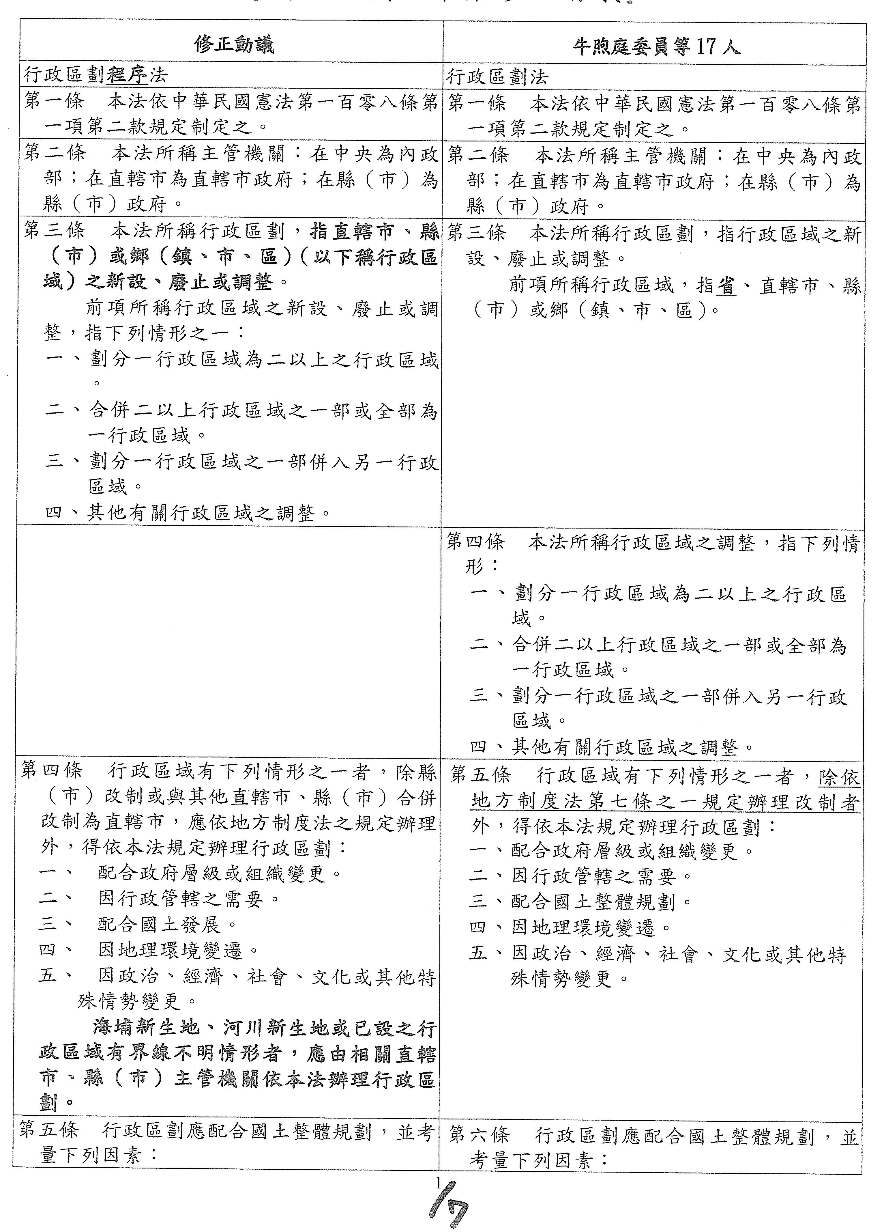
我跟堂安次長交換一下意見,我們之所以把它調成「擬訂」的原因,是因為大概整個行政區劃程序法的體例上應該跟國土計畫法、都市計畫法、區域計畫法等等比較類似,他們是用「擬訂」,所以我們用「擬訂」,這是我的想法,大家討論一下。

張委員宏陸:我個人覺得不一樣。都市計畫法或什麼的是政府主動擬訂一個計畫,可是行政區劃法既然要把人民納入,我認為要用「提出」。而且我們本來是由下列機關提出,提出不一定會過,擬訂的意思……都市計畫法的「擬訂」,是政府已經提出一個計畫了,讓大家討論會不會過,可是現在的行政區劃程序法是用「提出」,還要經過人民的討論,沒有一個案子或是政府有很明確的態度在那裡,這是完全不一樣的。政府有很明確的態度用「擬訂」,這個是沒有明確態度,不能讓政府有明確態度,所以我才會覺得要用「提出」。

主席:我跟召委講一下,這個關鍵是哪個「ㄉ一ㄥˋ」,如果是定案的「定」,那就是你講的政府已經有非常明確的方案,但如果是「擬訂」的話,應該是草擬計畫的概念,我覺得應該沒有關係。

張委員宏陸:不是啦,我覺得我們如果在這邊僵持沒有意思……

主席:對啦,我知道。

張委員宏陸:其實提出跟擬訂,我認為提出會比較寬、會比較好,如果後面要加那一段的話,人民怎麼擬訂?人民只能提出,法條的前後還是要有連貫,我覺得是這樣。

吳次長堂安:這邊跟主席建議……

主席:好,請。

吳次長堂安:第七條那邊就會談到行政區劃的擬訂計畫草案。

主席:對呀。

吳次長堂安:所以第六條是它先提出,是誰有權可以提出。

蘇委員巧慧:有順序的。

主席:好,沒關係,我覺得文字上……其實在實務上操作應該不會有太多影響。不然這樣,我們就一樣用「提出」,好不好?但是剩下的文字就照再修正動議,然後保留人民或團體這一項,大家看一下……提出……人民或團體……對呀。

張委員宏陸:對,就這樣啊。

高金委員素梅:「該管機關」應該是「該主管機關」?

主席:「主管機關」,對不對?我是不是有漏字?

高金委員素梅:你漏了一個「主」字。

主席:對,漏了一個「主」,把它補上去。用再修正動議這個版本。

顏科長信吉:主席……

主席:請。

顏科長信吉:修正動議的文字跟這次提再修正動議的文字有點不一樣……

主席:有點不一樣,行為有點不一樣。

顏科長信吉:可不可以用我們修正動議的文字,然後加第二項,就是人民或團體那一項?這樣會不會比較……

蘇委員巧慧:對,因為上面從行政區劃……有沒有「計畫」兩個字去……

吳次長堂安:對。

蘇委員巧慧:對呀。

吳次長堂安:因為行政區劃的計畫是在第七條裡面會談到如何擬訂,是這樣子,所以才會說……只要把剛剛新增的人民或團體那一項加在原本修正動議的第三項。

張委員宏陸:沒什麼差別。

主席:好。

蘇委員巧慧:沒什麼差別……

張委員宏陸:不是,我的意思是,照內政部的……對啦,跟牛召委的沒什麼差別。

蘇委員巧慧:但是我覺得內政部的是最有差別的,因為他們有條次的順序,是整個……

主席:好,你如果有這樣的邏輯,我不會不能接受,因為只要方向有確定、人民的參與有確保,我們的心態開放一點是無所謂的,好不好?就這樣,大家再看一下,以下是按照修正動議,但是加了一項,對不對?

張委員宏陸:對,要用修正動議。

主席:用修正動議,然後再加一項,變成委員會審查結論嘛。

張委員宏陸:對。

蘇委員巧慧:但是那一項的文字應該跟前面是一樣的。

主席:對,現在是一樣的。

蘇委員巧慧:前項主管機關提出吧?

主席:我覺得提議……

蘇委員巧慧:是提出吧?

顏科長信吉:提出行政區劃計畫建議。

主席:你再說一次。提出……

顏科長信吉:行政……

主席:用麥克風收一下音。

顏科長信吉:提出行政區劃計畫建議。

主席:對,建議啦,大家沒有意見。

顏科長信吉:意思是說人民或團體有建議權……

主席:對啦,應該是建議權。

顏科長信吉:提案權是在機關的部分。

主席:提案權在機關。

蘇委員巧慧:這樣有符合行政程序法嗎?

顏科長信吉:意思會類似。就是行政區劃……

主席:你講「類似」,很危險。

王委員美惠:主席,意思類似?立法不是這樣啦。

主席:我有提醒,我說他如果說類似,會危險。

王委員美惠:這樣不行啦。

主席:到底效果一不一樣?一樣就一樣,就這樣子嘛。

王委員美惠:效果……講起來意思不一樣的話,可能是天差地遠。

蘇委員巧慧:我們加這一段的意思是為了要能夠符合剛剛牛召委提出的想法,我們也覺得可以參考,就是人民也可以提出、發動,但是這樣子的話,後面是由該管機關去處理、去審議要或不要……

主席:對,該管機關。

蘇委員巧慧:但因為文字太長了,所以不用寫在這裡,我們就照行政程序法就好了,所以只要確保那一段的文字可以配合行政程序法去發動。

主席:我覺得這樣OK,應該沒有問題。

吳次長堂安:如果是提出建議會比較簡單,因為確實我們在談提出的機關,人民或團體也可以提出建議,我覺得這個應該是可以的。

蘇委員巧慧:要跟政府提出建議。

主席:我覺得可以,這本來就可以,我覺得本來就可以。

王委員美惠:主席,法務部來解釋一下,好不好?就是改成提出。拜託,謝謝。

主席:廖參事,有請。

廖參事江憲:主席。我剛剛這樣聽下來,委員大概對再修正動議的第二項應該是沒有歧見,不是反對啦!只是說條文設計上怎麼寫的問題,那牛委員最早的版本也是使用「建議」……

主席:對。

廖參事江憲:那我看這一項的立法目的大概就是讓人民或團體在計畫擬訂的過程當中可以參與,提出意見供主管機關來參考而已,所以大概使用最原始的版本,像剛剛內政部的這個意見,我想應該是沒有問題的,就是提出建議,因為它不是一個有拘束力的程序。

高金委員素梅:你看一下這個文字是不是……

主席:他剛剛說這個文字沒有問題啊!

廖參事江憲:我剛剛有看……

蘇委員巧慧:可以嘛?

主席:可以。

廖參事江憲:就是像剛剛內政部主管機關這邊的意見,我覺得沒什麼問題。

主席:好,請許宇甄委員。

許委員宇甄:我想請教一下,就是第六條規定:「行政區劃,由下列機關提出:」,現在張宏陸召委的這個修正動議第一項既然前面已經有「提出」,那為什麼第一、二、三款都還要再加上「提出」呢?既然是規定「由下列機關提出」,就只要列出機關就好了,為什麼第一、二、三款都還要再加上「提出」?對不對?

主席:對,所以我的再修正動議有把它變成冒號跟……

許委員宇甄:那個「提出」應該可以拿掉吧?

主席:文字上要不要洗鍊一點嘛!其實就是這樣。

許委員宇甄:對啊!因為都已經規定「由下列機關提出」,所以第一、二、三款只要列機關就可以了,沒有必要再規定「提出」,是嗎?

張委員宏陸:這個我沒意見,我覺得OK啦!

王委員美惠:沒意見啦!

許委員宇甄:這感覺上已經是贅字了,因為就已經規定「由下列機關提出」,所以下面第一、二、三款應該是寫出機關名稱就可以了。

主席:好,那我們就調整一下好不好?

張委員宏陸:讓大家看一下。

黃委員捷:在前一項……

主席:對啦!就是「者」後面接冒號,然後「由」跟「提出」拿掉,就是把「由」跟「提出」拿掉,「者」留著,「由」要拿掉,然後後面的就比照。

蘇委員巧慧:主席,因為現在已經進行到文字的整理了,如果是這樣子的話,確實是參考您的再修正動議,我們來看現在這個版本,在區公所之後是「涉及直轄市或市之區、縣之鄉……」,這為什麼不是第四款?就是和再修正動議一樣。

主席:對,我比較傾向這樣,如果可以的話就一起調。

蘇委員巧慧:然後這樣的話,下面這裡才會叫做「前項」。

主席:對,巧慧委員說的沒錯。

蘇委員巧慧:假如反過來不是這樣的話,就變成是……

主席:前二項。

蘇委員巧慧:變成「該主管機關」之類的。

主席:好,那就一樣調吧!就把那一項變成第四款。

蘇委員巧慧:就是可能要看一下內政部當時的狀況,還有宏陸委員提出這個版本的構想。

主席:對,就文字把格式做……花一點時間調整一下。

高金委員素梅:這個當時有沒有討論……

張委員宏陸:我覺得如果要變成第四款,因為現在多了牛召委所提的「人民或團體」那一項,在後面有多那一個,所以你要把它變成第四款,我覺得也OK

主席:對,沒有問題啊!

張委員宏陸:因為本來是沒有你的那一項。

主席:沒有關係,就一起處理。

蘇委員巧慧:我想起來了,關於這個第二項,我們當時把它分項的原因是它會有跨縣市。

主席:對。

蘇委員巧慧:我們當時的狀況是因為這一段是跨縣市,前面是屬於現有的同一個……

主席:現有內部的調整。

蘇委員巧慧:對,所以內政部主管機關要不要看一下怎麼分比較好?

主席:這是很細節的東西。

蘇委員巧慧:我想起來了,前面是同一個,後面是跨縣市。

主席:請吳堂安次長看一下好不好?

吳次長堂安:好。

主席:現在是這樣子嗎?

王委員美惠:這很簡單,他們在那邊想,好像很害怕的樣子,放輕鬆,不要緊張,我覺得他們都很緊張,其實很簡單,就是改一下。

主席:你現在是要把「涉及直轄市或市之區、縣之鄉……」這一段變成第四款,還是保留現在這個變成一項?就是要用款還是項?其實就是這樣。我覺得規定成第四款可能比較簡單一點,對不對?把它變第四款好了。

張委員宏陸:我覺得都可以。

主席:都可以對不對?

王委員美惠:主席,規定成第四款會不會比較清楚?

主席:我的版本好像比較清楚,就把它變成第四款好了。

張委員宏陸:就是文字有「涉及」,跟其他幾款……

主席:對,「涉及」那個部分變第四款,然後格式跟前面統一。

王委員美惠:對,那沒有什麼差別,就是比較清楚而已。

吳次長堂安:另外,跟主席建議,紅字的部分「人民或團體就其住所所在或組織區域」,我不知這個「組織」的意思是如何,照我的看法,應該是「人民或團體就其住所所在之行政區域」就可以了,因為在我們的行政體例裡面並沒有所謂的組織區域。

主席:沒有,組織區域是人民團體法裡面的寫法,因為組織用「住所」很奇怪嘛!對不對?如果社團要的話,應該是社團註冊的地方,就是註冊的縣市,比如說登記在桃園或登記在臺北。

吳次長堂安:如果寫「就其所在之行政區域」,其實應該也不會有誤解。

張委員宏陸:哪裡?

吳次長堂安:不好意思,是在下面,就是紅字的部分,就「或組織區域」去把它框定是這個人民團體所登記之區域,其實也不用啊!只要「或其所在之行政區域」,其實這個廣義解釋上就是那個……

主席:「所在之行政區域」啦!好不好?

吳次長堂安:對,「所在之行政區域」就可以了。

主席:這樣就OK嘛!

吳次長堂安:對。

主席:改成「人民或團體就其所在之行政區域」,這樣就好了,這樣法律效果會不會……我徵詢一下大家的意見。

蘇委員巧慧:改成「就其所在之行政區域」,那如果我是北漂青年呢?

鄭司長英弘:那是另外一個,因為在這裡面有「團體」。

蘇委員巧慧:我是北漂青年,我設籍高雄,這樣我可以來發動我住的新北,可以嗎?

黃委員捷:可以嗎?

主席:我們當初寫「住所」,應該是要以戶籍,就是你老家所在地,我們本來想說寫清楚一點,是這樣。

王委員美惠:應該是寫住所,這樣比較清楚吧!

吳次長堂安:如果放在說明裡面呢?所在就是指人民住所及團體登記之所在。

主席:對啊!補充說明應該不影響。

吳次長堂安:在說明內去寫。

張委員宏陸:我覺得還是寫「人民或團體就其戶籍所在」。

高金委員素梅:戶籍寫上去比較好一點嗎?

張委員宏陸:戶籍就很清楚啊!你們認為呢?

王委員美惠:我同意,把戶籍寫下去就好了,簡單扼要。

吳次長堂安:團體沒有戶籍,團體只有登記。

張委員宏陸:團體也是有登記的縣市嘛!

主席:對啦!要有登記的縣市嘛!

張委員宏陸:你也不能去跨縣市啊!所以我覺得把戶籍……

蘇委員巧慧:登記所在縣市。

張委員宏陸:對,把它寫進去不就好了!

蘇委員巧慧:就是「人民或團體就其戶籍或登記所在」。

主席:巧慧委員,你用麥克風講一下好不好?我覺得聽起來好像還不錯。

蘇委員巧慧:如果是這樣,因為前面是「人民或團體」,所以後面就是「就其戶籍或登記所在地」。

高金委員素梅:戶籍跟登記……

蘇委員巧慧:不一樣。

高金委員素梅:喔!你是在講團體……

吳次長堂安:團體,因為多了「團體」。

主席:好吧!那就這樣吧!辛苦了,文字的部分做了很多調整。好,再看一下,沒關係!

張委員宏陸:我跟你講,你這樣寫……

王委員美惠:來,再一次。

張委員宏陸:你這樣寫,大家看一下,應該是「人民就其戶籍或團體就其登記所在地」,這樣子會比較明確啦!

主席:我們要再請廖參事支援一下嗎?總是要尊重一下專業的意見。

廖參事江憲:跟委員說明一下,像剛剛有人提到只用「所在」,因為「所在」的解釋有好幾個,住所、居所、法人的登記有不同的解釋空間,所以如果是後半段這邊,委員的共識,我想加人民、加戶籍,因為人民團體依人民團體法的主管機關核准之後,他們還要向法院辦理登記,登記事項裡面就有他們的會址,類似人民的戶籍地,所以用登記是沒有問題,針對人民、自然人的話,就是對戶籍所在地,人民團體就對登記所在地,我想這個是符合法制上的……

主席:所以現在的文字是OK的嗎?

吳次長堂安:文字OK,人民或團體……

王委員美惠:現在就是文字……現在是說這裡可以還是不可以?

廖參事江憲:召委認為應該要一個對一個,如果是這樣,我想他的問題比較簡單,把那個「或」改成「頓點」就好了。

王委員美惠:「或」?

廖參事江憲:「人民或團體」,就表示這兩個人都可以嘛!後面就是「就其戶籍、登記所在地」。

主席:好,就這樣,可以嗎?

王委員美惠:好。

主席:好,列印劃押,照委員會版本。

許委員宇甄:等一下、等一下,前面第三、第四點的最後「提出」還是沒有拿掉。

主席:有。

許委員宇甄:第三,第四沒有,你看第三點,有沒有?最後「提出」。

主席:那是但書。跟委員報告,那是但書。

許委員宇甄:OK,好。第四也是嘛?

主席:我看,第四拿掉了吧?第四拿掉了,調整好了。好,那就這樣囉!我們照委員會審查意見通過,謝謝。

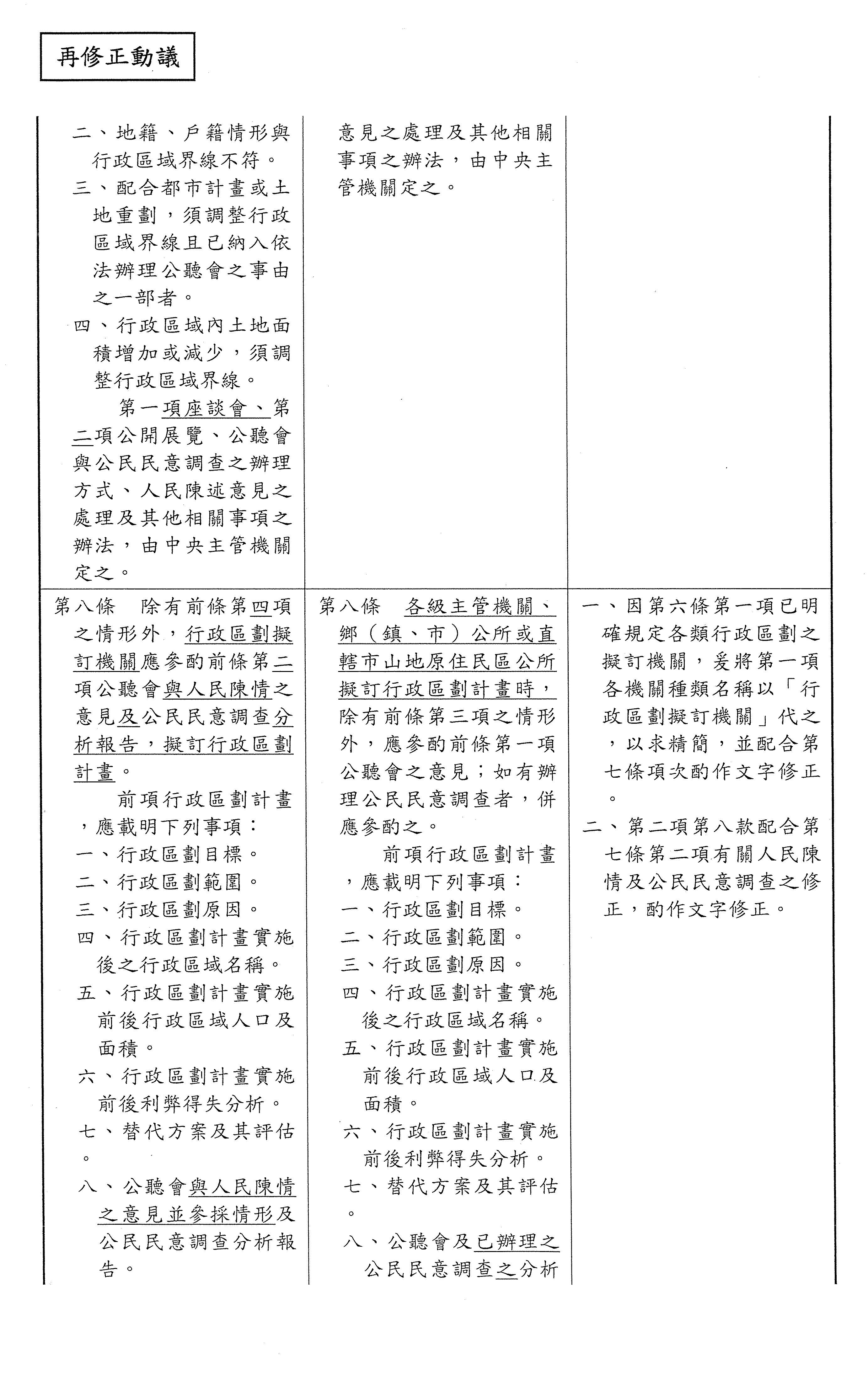
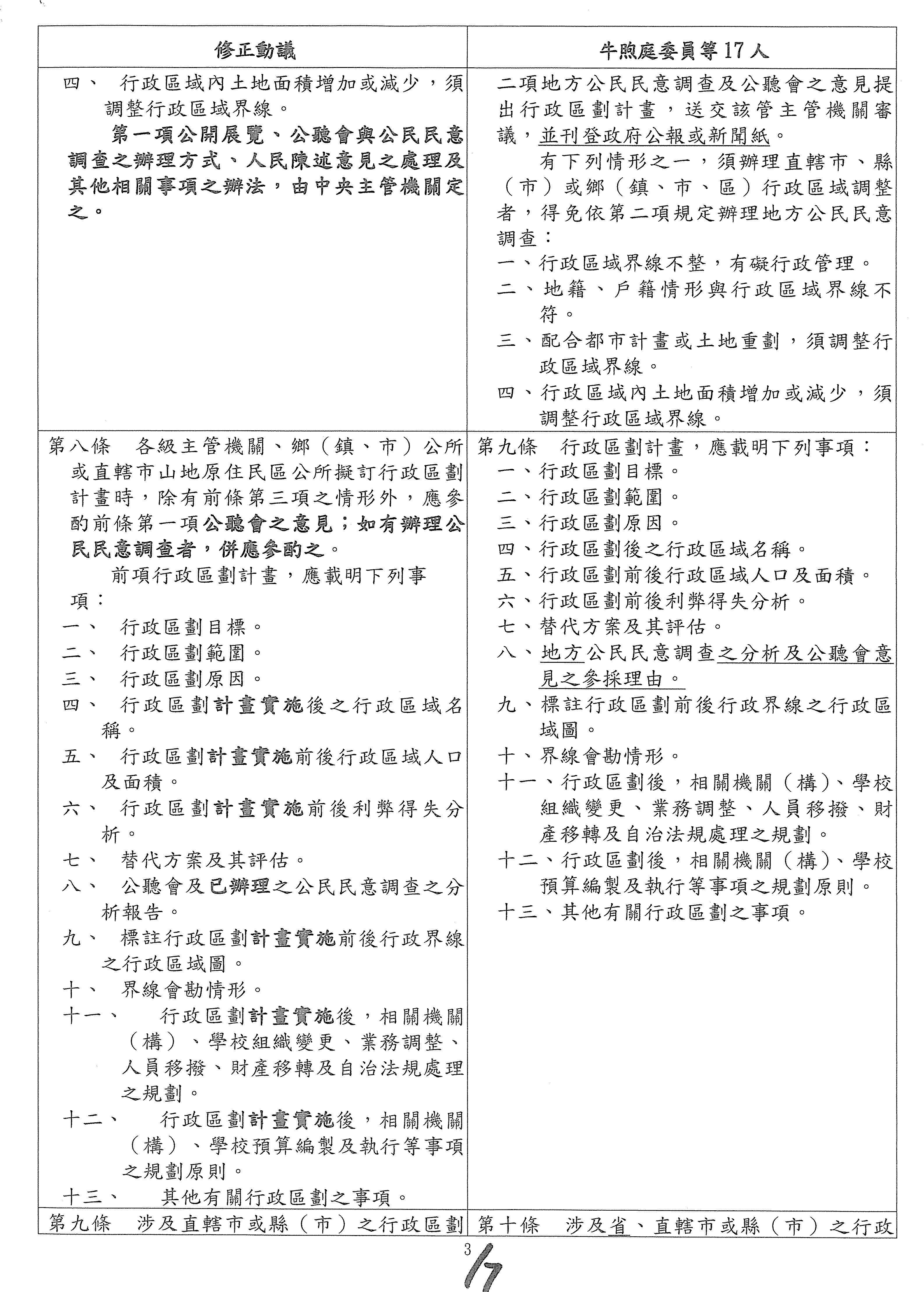
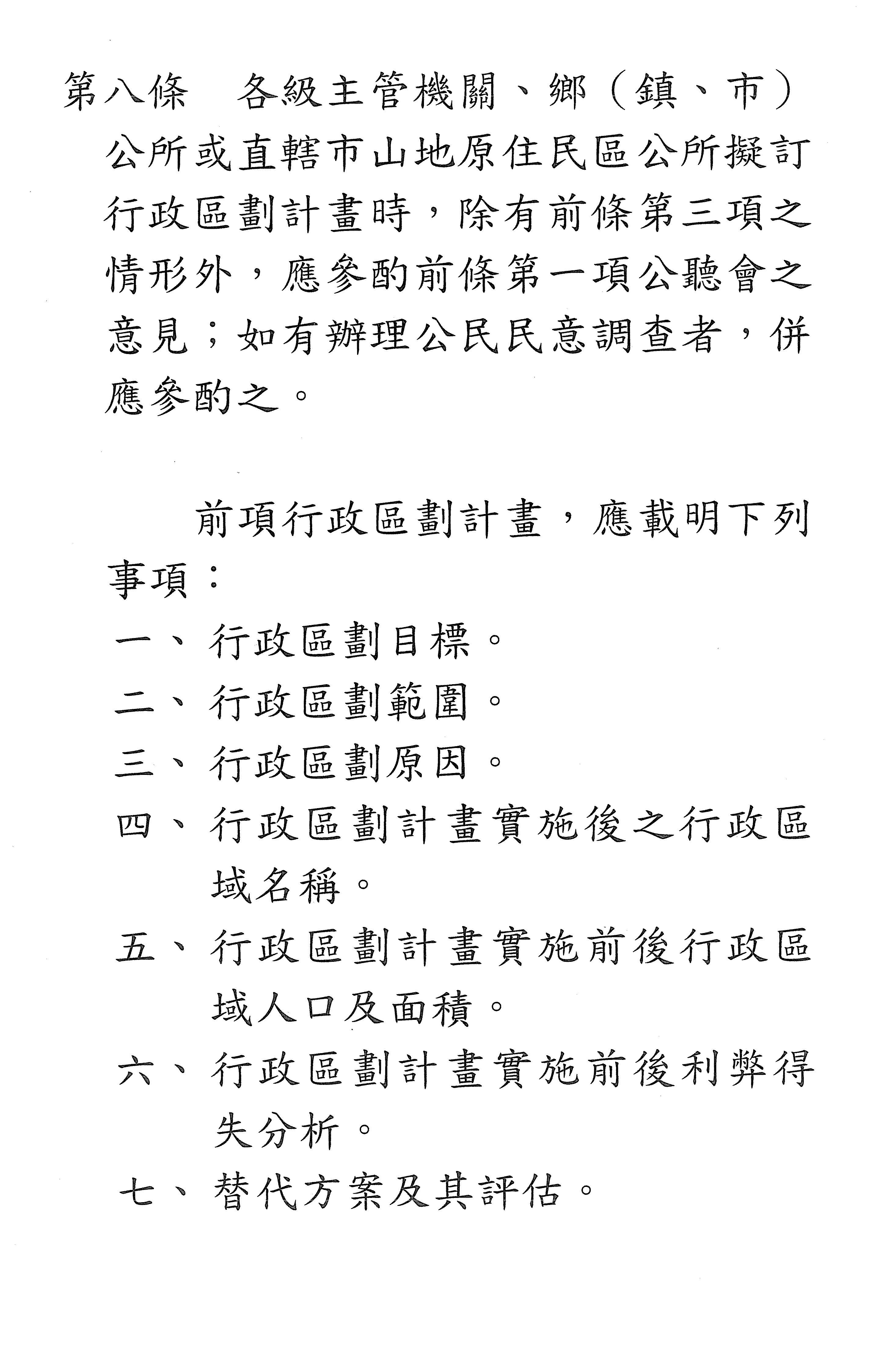
原條文第八條,修正動議第七條跟再修正動議的部分,我們繼續往下,我們看一下再修正動議的部分,「行政區劃計畫之擬定,應邀集學者、專家、行政區劃範圍內之民間團體、各級民意代表及村(里)長舉辦座談會或以其他適當方法廣詢意見,作成紀錄,以為擬定計畫之參考。」;行政區劃計畫擬定後送審議前,公展三十日及舉行公聽會,並辦理公民民意調查。後面是講資料揭露的部分,公展、公聽會的時間、地點應該要讓人民周知,人民或團體得於公展期間內,以書面載明姓名、名稱、地址,向擬定機關提出意見。這也一樣是談公民參與,大概就是這個條文的另外一個要多花點時間討論的部分,到底在擬訂的過程中要吸納多少民意,本席也希望在民意的部分可以有比較多的彰顯,所以寫的東西稍微多了。我一樣聽聽大家的意見,看看大家的想法。來,請黃捷委員。

黃委員捷:這條我回去看了一下,其實我蠻支持牛召委的版本,因為在自來水相關的規定,水資源裡面也有說,如果當地要設置一些專戶或是運用小組的話,要邀集當地的主管機關,也有把居民代表跟社會公正人士放進去。我認為把居民代表放進去沒有什麼問題,而且這也是民意的展現,所以這一條我是蠻支持牛召委的版本,以上。

主席:謝謝,我們看一下好不好?因為再修正動議寫得比較長,但精神上跟原始提案版本也都類似,我們看一下,大家也許在文字上或者是一些尺度上……內政部要不要表達一下?請吳次長。

吳次長堂安:謝謝主席,我想一開始這個代表的內容……各級民意代表……

主席:沒關係,都可以討論一下,請……

許委員宇甄:這真的很容易被搞混。

黃委員捷:對,我這是錯的耶!我覺得是原本的版本,結果再修正動議沒有。

吳次長堂安:好,我先講一下,我現在講的是再修正動議的內容。

主席:再修正動議,對。

吳次長堂安:因為這邊寫到這些計畫的擬訂要邀集學者專家等,這些要做成紀錄,這個部分是不是應該……我會建議這個部分……

黃委員捷:對。

吳次長堂安:我們建議維持原來張宏陸委員的版本,就是各級只要提出就要辦理公聽會,不然我還要去找學者專家,這些都一定要這樣做,然後再做成紀錄,反而我們擬訂之後會有草案,照原本版本是草案之後就會公開三十日,三十日之後自然就會有民眾提出意見。如果照再修正的版本,我還要去找學者專家,這還要做很多程序,我不是說做程序不好,是這個程序應該先公展,公展之後有意見大家就可以提出,而不是我這邊再來擬,大概是這樣子。

第二項的部分,因為我們之前是談辦理公展跟公聽會,必要時得辦理民意調查,如果照再修正的版本談到「並辦理公民民意調查」,因為民意調查有大有小,行政區劃範圍可能有的很大,那這個可能有必要,可是如果是非常小的範圍,例如跨鄉鎮的,這個部分就不是每一件都要做民意調查。我是不是可以建議在這個內容「並辦理公民民意調查」等到最後,加的文字……我可以定到辦法裡面,子法相關裡面我都可以把它訂定,剛好在這條的尾巴也是希望來訂定相關子法、在下一條。

主席:請張宏陸召委。

張委員宏陸:我還是比較傾向用我的提案版本,牛委員的這個不是不好,但寫得太細了,真的是太細了,我們可以放在立法說明或是什麼,而且如果要照再修正動議寫的這樣,次長,我不知道以後如果村里合併要不要走這些程序?現在是市政府、區公所可以直接處理……

吳次長堂安:第一次……

張委員宏陸:村里是第一次,如果是這樣,若要合併,我是人民,我也可以照你這個反對啊!我有不同意見,你這個修法過了,人民也可以這樣子,我考量到的是這個。

吳次長堂安:例如跨不同縣市的,大家都可以這樣子。

張委員宏陸:對啊,反正你已經定成這樣了,你說你要村里合併,我就是不要啊!對不對?我有很多不同意見啊!

主席:剛剛黃捷委員有提到居民代表的部分,我在這邊補充說明一下,因為在上一次逐條審查時,我們有針對居民代表的定義,那個有比較難定義的問題,本席不管是原始提案或者現在再修正動議的精神都一樣,其實不外乎就是多一點民意的角度,這個尺度捏拿要寫得多詳細,這我們用開放的心態來跟大家討論,我在這邊補充說明一下。

張委員宏陸:我完全同意啦,所以我建議你把這些放在立法說明,也是可以寫得很細,這樣子會比較快。

高金委員素梅:先盤點第七條再修正動議……

主席:對。

高金委員素梅:張宏陸召委……

張委員宏陸:沒有、沒有,他以我的修正動議版本再去修正動議啦。

高金委員素梅:你們兩個私底下沒有討論?

張委員宏陸:沒有、沒有,沒有版權問題,我沒有收版權。所以我現在的意思是,第七條我建議還是用我原來修正動議的版本,然後把牛煦庭召委講的那一些放在立法說明,才不會一個法條寫得那麼細,規定得太那個……

蘇委員巧慧:主席……

主席:請。

蘇委員巧慧:對啦,我再重申一次,我們都支持你今天提的,我們看得懂,也算支持今天你提再修正動議的方向,希望把事情講清楚,可是我真的覺得,這些文字直接訂定到今天的行政區劃程序法裡面,會讓整個法條太瑣碎了,會失去法條原本的架構與模樣。所以我真的建議放在立法說明或者怎麼精簡,就像我們前面處理第六條一樣,我覺得這樣會比較好,方向大家都已經贊成了,這樣好不好?

張委員宏陸:我具體建議,第七條如果可以用我的修正動議,最後再加一款,就是牛煦庭召委的最後一款「第一項座談會、第二項公開展覽、公聽會……由中央主管機關定之。」你前面的那些就放在立法說明,我覺得這樣也符合牛召委的意思,然後法條也不會太瑣碎。我必須再說一次,我們今天審的行政區劃法應該是母法性質。

主席:確實。

張委員宏陸:這是母法性質,所以我們不要把它變成太細。

主席:我是擔心強度的問題。我跟大家報告一下,所寫的這些東西我們都是參考都市計畫法或者相關的,它也是母法,所以在某些層面把比較重要的寫進來。沒關係,我想大家再商量一下。請高金素梅委員。

高金委員素梅:我大概看了一下,張宏陸召委原來是說要擬定這些時,必要時得辦公民民意調查,就是「必要」而已。但牛召委則是說辦理這些時必須「廣詢意見,作成紀錄」,變成主動與被告知的狀況不太一樣。

蘇委員巧慧:高金委員,張宏陸委員版本的第一項倒數第三行,並應辦理公聽會……

高金委員素梅:「並應辦理公聽會」,但後面則是「必要時,得辦理公民民意調查」。

蘇委員巧慧:對。但牛煦庭委員的版本就比較類似公聽會,所以兩者是都用「應」來處理,不是嗎?

許委員宇甄:張召委是說「必要時,得辦理公民民意調查」,牛煦庭召委是說「並辦理公民民意調查」,所以一個是要,一個是必要。張召委的是必要時,牛召委的是一定要。

張委員宏陸:我的前面是「應辦理公聽會;」……

許委員宇甄:對,但現在講的是民意調查。

張委員宏陸:對,必要時得辦理。

許委員宇甄:對,現在講的是民意調查。也就是公聽會都要辦,至於民意調查要不要辦,我們現在是在討論這個。

吳次長堂安:各位委員,有關辦理公民民意調查,就是我剛剛跟大家報告的,由於規模有大有小,所以並非每一件都要辦。如果真的規模夠大,還是會辦民意調查……

高金委員素梅:所以是必要的時候?

吳次長堂安:對。

高金委員素梅:那就看召委同不同意。

吳次長堂安:不是大大小小都要辦民意調查。

主席:這條大概有兩個地方比較分歧:第一個,本席之所以提再修正動議,為的就是在擬訂之前還是要有廣徵專業意見的程序,所以這些要不要明定入法?這是第一個,內政部是希望簡單一點,授權大一點。第二個,民意調查的尺度,我們一件一件來。

高金委員素梅:辦理公聽會……

主席:公聽會是一定要辦的,我覺得一定要辦。

高金委員素梅:還要辦理……

吳次長堂安:民意調查,而且看規模。

主席:我覺得這裡的民意調查不限於電話民意調查。剛剛次長有講,比如很小的村里里界調整或者是鄉鎮,可能抽樣會很麻煩,對不對?既然抽樣很麻煩,反而在愈細的地方,就要換一種方式調查。比如做街訪抽樣或什麼的,這也不是不行,對不對?我覺得這程序是有必要的,對不對?難道規模小的就可以跳過這程序嗎?這樣會不會有一點點草率?

蘇委員巧慧:我覺得不能這樣講,畢竟在實務工作上都進行這麼久了。其實公聽會就是一種民意匯集,也是很大的調查民意程序,這麼多年來都這樣走過。在座各位有當過地方議員的會更清楚。如果這裡不寫「應」,要加公民調查,就表示不尊重民意,我覺得反而不能這樣說。因為有過實務經驗,所以我們深知在法條定義上有「應」和「得」,在這個地方讓行政機關有裁量空間,我反而覺得,這樣是不是比較能夠務實來處理各項事務?我覺得大家應該要很具體、很誠實的奠基於大家這麼多年的經驗與人民託付的責任,好好想一下這個文字該怎麼寫。

主席:李柏毅委員,然後張宏陸召委、高金委員。

李委員柏毅:回到第六條。我們讓人民或團體可以提出了,而在人民或團體提出之後,如果每一項都不用經過行政機關……認為必要的時候,每一項都進入公民民意調查,我覺得業務上會變得非常冗長且龐大。所以授予行政機關於必要時辦理公民民意調查,對所謂的「必要時」還是要有點斟酌,不然會變成無限大,無法負荷。我覺得可以參考張宏陸委員修正動議的文字,我們當然要尊重所有公民的意見,也在第六條放進來了,至於第七條是不是還需要全部都進入民意調查?我覺得大家可以再討論一下。

吳次長堂安:主席,我先講我的看法……

主席:等一下,先讓委員講完,好不好?

張委員宏陸:為什麼第七條我要寫「應辦理公聽會;必要時,得辦理公民民意調查」?就像次長講的,小型的,譬如村里或是很小型,公聽會是應辦理,這種公聽會有意見的應該都會來參加,因為區域就非常小。所以我說應辦理公聽會,大概是這個意思。至於必要時得辦理公民民意調查,比如以後如果牽扯到縣市合併,這是很大的題,就要辦民意調查;但如果是村里合併或村里的什麼事要辦民意調查就很難,我寫「應辦理公聽會」就是民意調查的意思。

主席:公聽會大家已經有共識,就是非辦不可。

請高金委員,然後許宇甄委員。

高金委員素梅:對不起,我再釐清一下。第六條是人民或團體可以提出行政區劃,對不對?第七條是各級主管機關提出行政區劃前,要擬訂草案,然後公開展覽三十天,並於這三十天內辦理公聽會,對不對?必要時可以辦理民意調查。至於牛召委的版本是,行政區劃計畫的擬訂要邀集專家學者,用這種方式作成紀錄,以為擬訂計畫之參考。也就是說,各級主管機關在擬訂計畫時,專家學者還有這些人就可以提出意見跟看法了,牛召委的意思是這樣,第七條是這樣。但張宏陸召委的意思是,主管機關他們提出行政區劃,擬訂的時候,要公開展覽三十天。我還是再講,一個是在這三十天之內,專家學者、村民代表能不能跟行政機關講好有一個方法,或是他的意見可以在這邊提出來?一個是先,一個是後,我提出我的看法跟想法供在場的大家來討論思考一下,看怎麼更完整,也就是行政主管機關提出時,這些人就可以有意見,而不是已經提出了、公告三十天之後才有意見,對吧?

主席:沒錯,我的核心概念就是這樣。

高金委員素梅:對啊。

主席:我補充說明一下。我們之所以把它放在第一項的原因,是因為行政區劃計畫在擬訂的過程中就要邀請學者專家先做初步討論。

蘇委員巧慧:對啊!

高金委員素梅:所以牛召委……

主席:許宇甄委員先發言,好不好?再來是蘇巧慧委員。

許委員宇甄:謝謝召委。公聽會必要舉辦的這件事情,大家都有共識,現在是民意調查的部分,張宏陸召委提到的是「必要時,得辦理公民民意調查」,其實這個「必要時」,我覺得有很大的彈性空間,到最後會不會全部都不必要,都不必舉行民意調查?所以為什麼我們會提出再修正動議,就是「並辦理公民民意調查」,主要的原因在於不管合併的區域大小,其實還是有民意調查的必要性,不能因為區域小,然後就不尊重所有的民意,所以除非我們定義的「必要時」能夠定義得比較嚴謹一點,否則「必要時」我覺得可能到最後就每一項都不必要了。謝謝。

主席:請張宏陸召委。

張委員宏陸:其實大家的看法都一樣,我說的重點就是母法不要寫得那麼細,我具體的建議就是以我的修正動議,加上牛煦庭召委第七條的最後一項把它加進去,把大家所關心的問題定在子法,而不是把母法寫得這麼細,像是施行細則。

許委員宇甄:比如說……

高金委員素梅:不是必要的問題……

許委員宇甄:是不是?那有兩個……

高金委員素梅:這是提出行政區劃……

主席:前或後的問題啦!還有實際上操作是怎麼樣?

高金委員素梅:所以牛召委的意思是提出這個前,專家、學者就要加入了啦!就把你的精神跟他的放在一起就好了。

主席:要合在一起要看什麼……

蘇委員巧慧:委員看一下,他們的再修正動議和他原來這個……

高金委員素梅:這個是三十天後。

蘇委員巧慧:他的三十天也是在這裡嘛!所以差別就是藍筆圈出來的這一塊和後面這一塊,我們只是覺得現在其實都有規定,規定在其他的很細,是不是可以不要寫在這裡面?這個本來就都有,這是他們的意思。

高金委員素梅:那我的想法是,行政機關提出行政區劃法前……

蘇委員巧慧:「前」可不可以參與?有沒有?有嘛!因為不可能政府就自己幾個人做起來就那樣啦!

張委員宏陸:加牛煦庭召委的最後一項……

吳次長堂安:把它放到最後一項……

主席:報告委員會……

吳次長堂安:相關公展,公聽會、民意代表的這些部分,我在我的辦法裡面把它講清楚。

蘇委員巧慧:對。

吳次長堂安:再修正動議前面剛剛框藍色的地方,就是行政區關於邀集學者的部分,其實可以把它放到說明裡面要我們做這個事,然後我就會在子法中把它訂定之。

主席:子法裡面,現在是子法的方向。

蘇委員巧慧:這是技術嘛!我想要請內政部具體回答,依現行我們等一下技術上可以把文字做調整,是不是就是會這樣做?擬訂前……

主席:之所以寫,就是怕擬訂的時候沒有做這些事嘛!就怕這個事嘛!

蘇委員巧慧:我現在的目的是要你留下會議紀錄,告訴我們……

主席:他要你說明一定會做啦!

蘇委員巧慧:你現在在擬訂區劃計畫的時候,是不是就有專家、學者及民意代表意見會進來?

鄭司長英弘:依照以往的經驗,當然都會廣徵……

蘇委員巧慧:一定會的啊!

鄭司長英弘:廣徵意見。廣徵意見的各個形式都有。

蘇委員巧慧:不然誰是政府?哪有人那麼聰明,坐在那裡就寫下來?這是一定會有的啊!

高金委員素梅:麻煩你講一定會有,因為必須要……

蘇委員巧慧:現在會把它列成文字了。

鄭司長英弘:一定會廣徵意見,但是形式上每一個行政區採取徵詢意見的方式,可能會有一些差異。

主席:報告委員會,針對這個條文,文字上我們要做一下統整。我覺得開始有一點點靠近了,因為我提案不外乎就是希望在這個過程中專業跟民意並存。到底文字上要寫到什麼樣的程度,現在休息5分鐘,大家針對這個內容商量一下文字的部分。大家上上廁所、喘口氣也可以,好不好?休息5分鐘,我們協商一下。

休息1014分)

繼續開會1018分)

主席:大家看一下,剛剛經過商量之後,其實不外乎就是希望草擬的過程中,有一個廣徵意見的程序,所以我們就把這個寫進法條,應廣徵意見並擬訂相關草案,前面用比較簡單的方式,好不好?我們就採納張召委跟內政部比較希望的一個方式。

最後作一項補充,第一項廣徵意見的方式,公展、公聽會、公民民意調查、人民陳述意見之處理跟有關事項之辦法由中央主管定之。我們待會可能會擬一個附帶決議,包含大小及哪些情況下要做民意調查?這個部分還是很堅持,但保留一定的彈性,本席願意讓步,好不好?我們就照委員會修正條文通過,請問大家有沒有意見?

王委員美惠:沒意見,這樣好。

主席:謝謝。再來是第八條。

高金委員素梅:主席,第八條本來我是有一些關於原住民地區的部分,但已經放在第六條了,所以第八條我就不堅持。

主席:好,謝謝。我還是做一些文字的調整,稍微看一下好不好?有一些小差異,現在高金說原住民等等的就沒有關係,已經都溝通好了嘛!對不對?

高金委員素梅:在第六條裡面已經有了。

主席:「前條第四項……擬訂機關應參酌前條第二項公聽會與人民陳情之意見及公民民意調查分析報告」,擬訂計畫,內政部看一下再修正動議的部分,因為跟前條是有一點點掛鉤,所以我們稍微花一點時間看一下,好不好?

主席:次長有請。

吳次長堂安:主席跟各位委員,因為前面那條是照原本的再加「廣徵意見」,我這邊對上去覺得照原來的應該就夠了,因為這邊也是針對人民的陳情做說明,如果照原來中間張宏陸委員的版本其實應該就夠了,我是搭前面第七條兩個一起看,因為你的是「人民陳情之意見及……調查分析報告,擬訂行政……計畫」,就看委員大家的意見。

高金委員素梅:如果按照剛剛次長所說的,第八條前面那一項原住民部分就拿掉,因為那部分在第六條的第四款已經有了。

吳次長堂安:瞭解。

主席:給我一點時間,我會也來看一下,好不好?「公聽會及已辦理之公民民意調查之分析報告」,你有寫在後面嘛!對不對?

本席建議第八款做一下補充就好,螢幕上先秀出宏陸委員的修正動議好不好?因為我們是前後條掛鉤嘛!前面應該沒有問題,原住民還是保留嘛!對不對?因為前面有寫,後面就應該要寫。然後「應參酌……第一項……如有辦理……併應參酌之。」對不對?我想要做一個補充,第八款「公聽會與人民陳情之意見並參採情形」及公民民意調查分析報告,這樣好不好?因為我們前面都希望有建議權等等,就做一個簡單的補充,我想內政部剛剛也OK嘛!

張委員宏陸:這沒差啦。

主席:與人民陳情之意見,我們做一點文字修正,好不好?

王委員美惠:沒意見。

主席:人民陳情之意見並參採情形,我們寫得詳細一點,就採或不採做說明,其他就是會議紀錄,講白了就是這樣。「與人民陳情之意見並參採情形」,其他就照本來的修正動議,我們就作文字修正。委員會審查結果通過,請問這樣OK嗎?

王委員美惠:OK

主席:好,謝謝。

張委員宏陸:等一下……

主席:好,等一下。「意見並參採情形」,也就是針對這個意見的回復。

張委員宏陸:你的內容我同意啦。

主席:你了解喔!

張委員宏陸:我只是說這個文字,感覺法律條文這樣寫,有點不知道哪裡……

主席:好,想一下吧。

張委員宏陸:我覺得那個「並」字不要,用頓號或什麼的,「與人民陳情之意見」,然後是「參採」,這樣子才順。

主席:OK,沒有問題,公聽會與人民陳情之意見、參採情形,「並」改成頓號嘛!

張委員宏陸:會不會比較順?

主席:OK,沒有問題,我們就照委員會版本通過,謝謝。請印出來,大家畫押。

再來是第十條,我們上次是不是有一個初步審查?不是這條嗎?有啦,是這條啦……抱歉,我們沒有提再修正動議。

第九條,這一樣是原住民族地區,前面應該都放了就放吧,其實就是這樣,對不對?

高金委員素梅:對。

王委員美惠:沒意見啦,沒有錯。

主席:內政部做一下確認,第九條,上一次我們有一個初步審查版本。

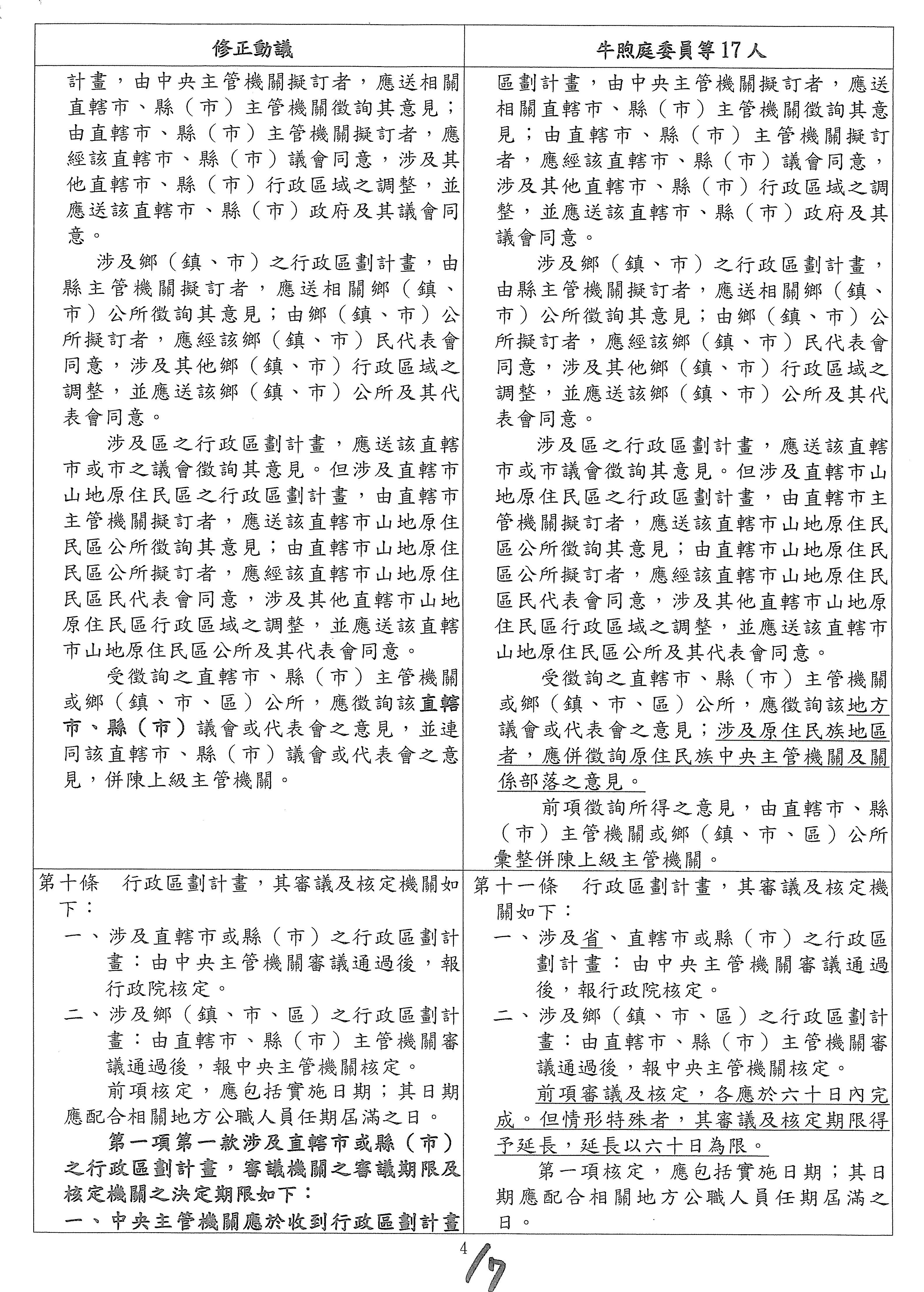
吳次長堂安:主席、各位委員,我們這邊有些建議,可不可以在「併陳上級主管機關」後面再加幾個字,應該是以張宏陸委員版本的後面再加「涉及原住民族地區之鄉(鎮、市、區)者,應併徵詢該計畫範圍之原住民部落代表之意見」,可以嗎?

主席:「應併徵詢該計畫範圍內之……」,要不要再念一下?

吳次長堂安:是放在最後面,抱歉,「之意見」,然後是「併陳」,我是加在最後面,不是改上面的文字,原來那個文字我沒有意見。最主要是原住民地區,還有一些鄉鎮市區,我想把這些文字再加上去,要徵詢他們的意見。這樣比較不會亂,看了比較清楚。

主席:他把它寫在最後一句,用另外一句來處理,對不對?

吳次長堂安:這樣會更明確。

張委員宏陸:好啦,OK

高金委員素梅:(鎮、市、區)者,應併徵詢該計畫範圍內之原住民族部落……

主席:這樣可以嗎?

張委員宏陸:好。

主席:好,我們照委員會修正通過,謝謝。

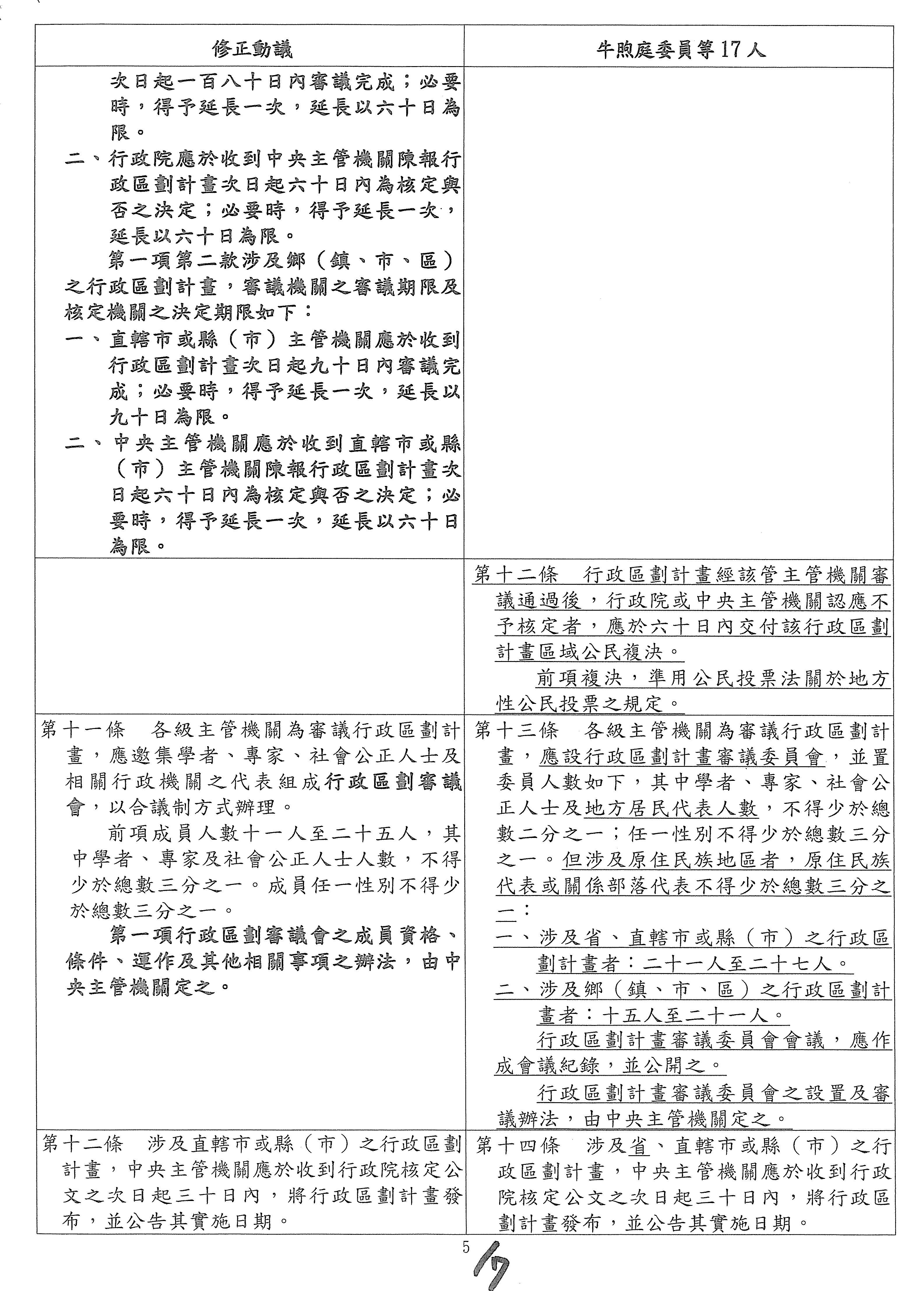
本席提案第十二條,因為這個法案先上路,我們其實在前面的條文把提議權、公民參與都讓它比較詳細,還要不要做公民複決,我覺得這一步就先不用跨那麼大,我們參採一下學者專家的意見。

王委員美惠:好。

主席:本席不堅持,我們就先不處理,可以嗎?好,這樣比較快。

第十條,我們看一下再修正動議,為求周延,第十條我有加一項。第十條是審議跟核定的一些規則,其實這些規則跟上次的內容都差不多,但本席要求「行政區劃計畫審議之進度、結果、人民陳情意見參採情形及其他有關資訊,應公開……」,就是資訊透明,我們把它一併寫進去,好不好?如果大家願意成全的話,我們就是這樣,可不可以照再修正動議通過?

吳次長堂安:跟主席報告,其實這些不寫,我們也是會公開,我想說把它列在附帶決議也可以,不然很多事情都寫得好細,我覺得區劃法裡面寫的東西太過於像細則了,或者是放在說明欄也可以。

主席:這是最後的准駁嗎?進度、結果……

在場人員:這個不是最後結果。

主席:這不是准駁,這是審查……

吳次長堂安:審議的過程。

主席:我寫在審議會裡面好了。我跟次長溝通一下,因為這兩條,就是這一條跟下面一條的審議會規則,我覺得審議會規則的會議紀錄做公開,這樣好不好?這邊我們就不堅持,這樣比較快。

顏科長信吉:好。

主席:好,那看起來就沒有爭議了,我們就照宏陸委員的修正動議通過,可以嗎?

張委員宏陸:好,謝謝。

吳次長堂安:好,謝謝。

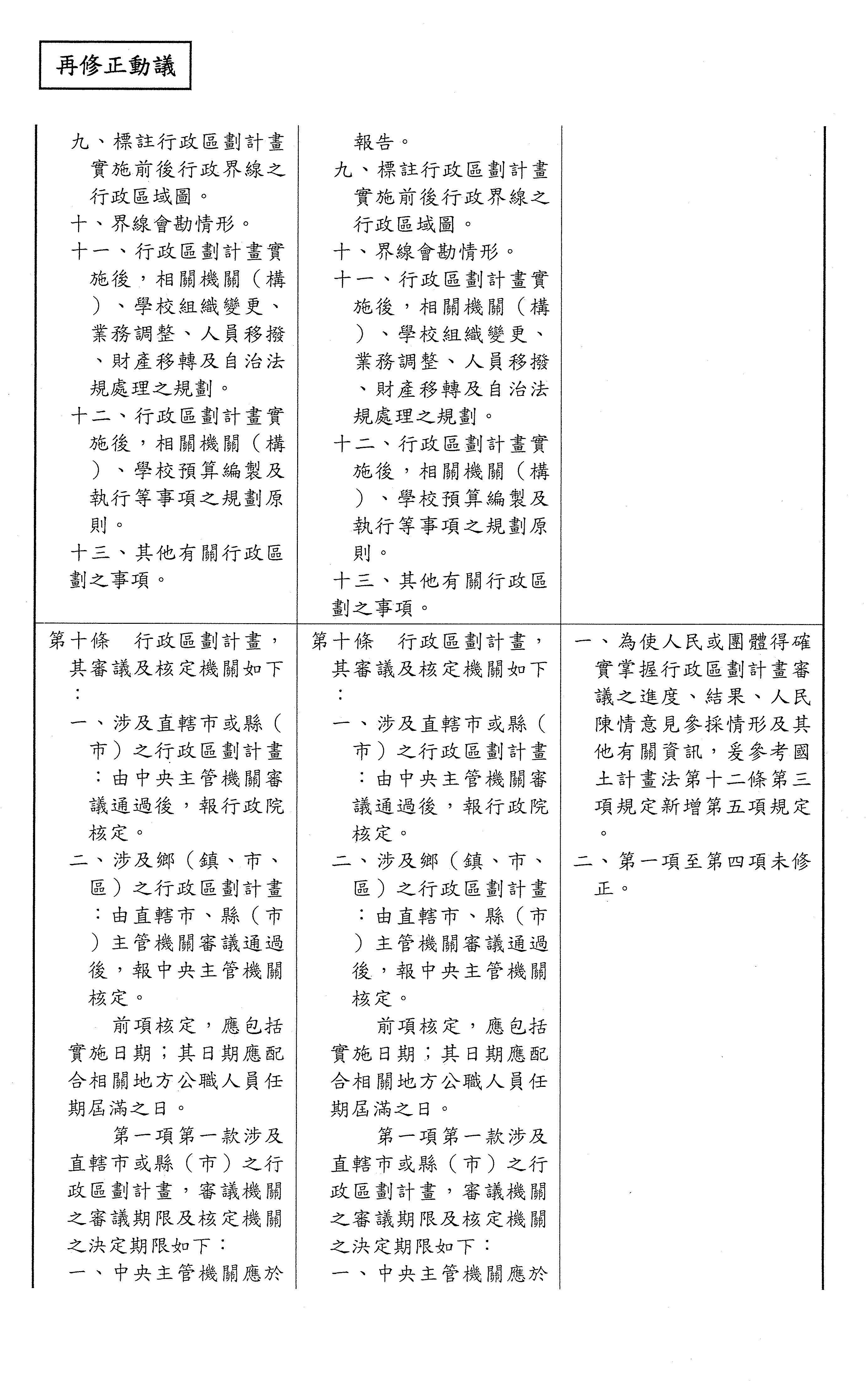
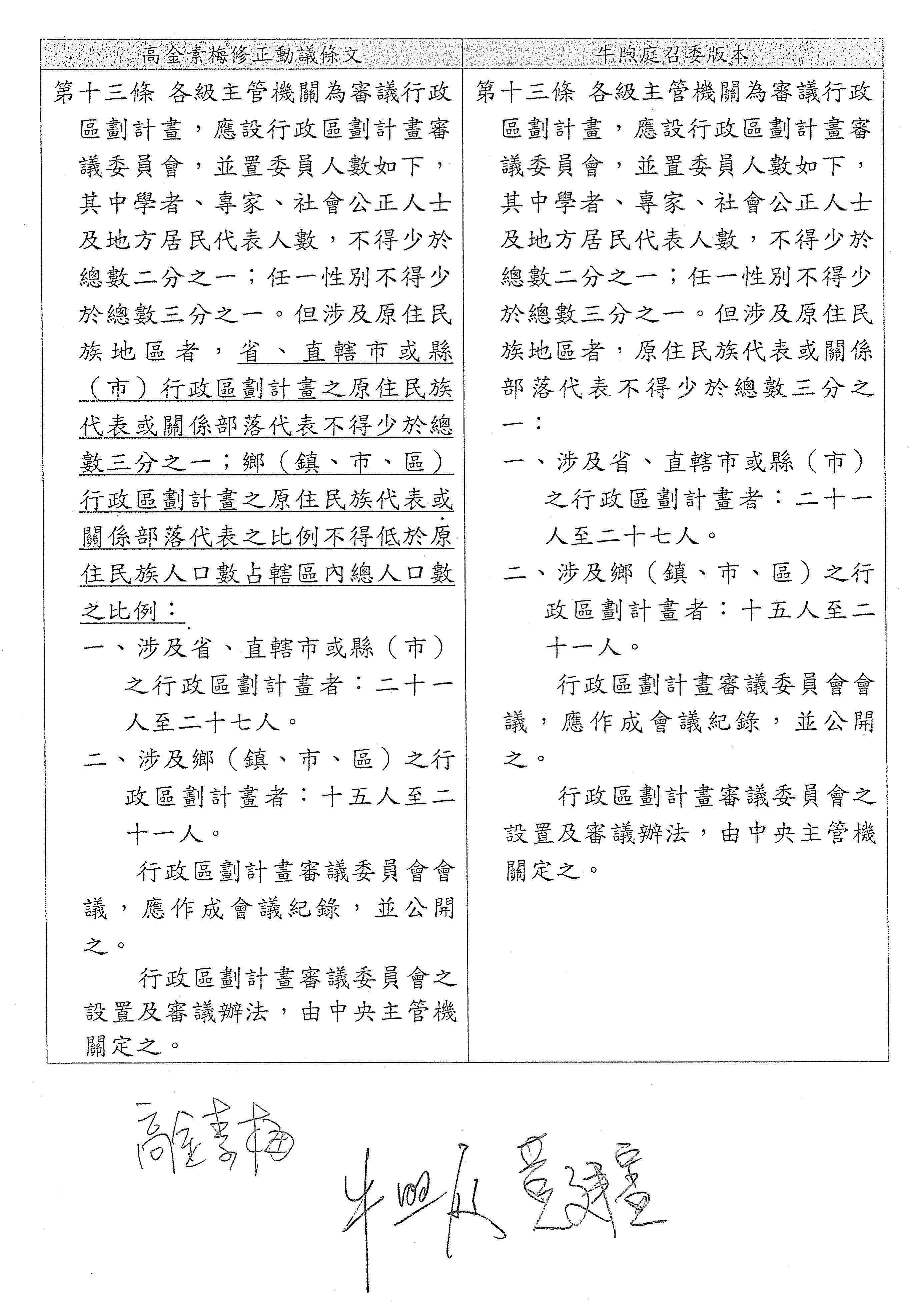
主席:謝謝。第十一條,終於到最後了,大家辛苦了。第十一條是有關於審議會,有兩個爭點,有一個剛剛內政部已經答應我了,前面這個我們來討論。一個是我們要不要針對不同層級、不同大小的行政區劃,在審議會的規模上做出一些區別;第二個就是我要求審議會的會議紀錄要公開,剛剛內政部已經說OK嘛,公開部分的文字我們就保留。但審議會的大小是保留一定的彈性還是要明定,我聽一聽各位委員的意見。

高金委員素梅:報告主席。

主席:請高金委員。

高金委員素梅:對於第十一條再修正動議有涉及到原住民的地方,就是第二項後面的文字「但涉及原住民族地區者,原住民族專家學者……」,你的「原住民族代表」及後面的文字能不能改成「原住民族專家學者以及當地部落代表不得少於總數三分之一」?對不起,大家再看一下,就是「但涉及原住民族地區者,原住民族專家學者以及當地部落代表不得少於總數三分之一」,文字這樣修改。

主席:對,我忘了說明,不好意思,高金委員也有提修正動議版本,所以還有一個爭點是原住民的部分要特案做處理,這一點本席是覺得原住民至少要特案做處理,我們商量一下。

  次長,你們應該有高金委員的修正動議版本,對不對?或者是再看一下再修正動議,我們有寫嘛!我們是寫部落代表,再修正動議也有寫,那你看再修正動議就好了。

高金委員素梅:就是在牛煦庭委員的再修正動議的第二項後面……

主席:但是討論一下,剛剛是用專家學者來做補充。

高金委員素梅:對,文字是「但涉及原住民族地區者,原住民族專家學者以及當地部落代表不得少於總數三分之一」,就是這個區域裡面的部落代表也要參與,然後原住民族的專家學者也必須要參與,是這樣的意思。因為原來是說原住民族代表或關係部落代表,這個關係部落代表上次副主委就有講過,我們就直接寫有關係到的部落代表,就是當地部落代表。

主席:好,美惠委員。

王委員美惠:主席,因為這裡說到涉及部落的原住民就有三分之一,本席的意見是,你的規劃有21個到27個,不過專家、社會人士跟地方居民大概有11個到14個,剩下的10個至13個是要請什麼人,是不是講清楚讓我們了解?因為我覺得每一個地方都要讓他們可以表達意見,像在原住民的地區就有三分之一的原住民,不過在地方的代表部分,我覺得這種專家學者、社會公正人士,要講清楚。

主席:沒關係,我們待會就大家有疑問或是有想法的地方再一起去溝通。

王委員美惠:因為我覺得要講清楚,下次你們要委託來開會也比較清楚,以上。

主席:請蘇巧慧委員。

蘇委員巧慧:我也是順著王美惠委員的發言,在關於原住民的這個題目部分我們想確認一下,我們設計這樣的規則是真正能夠保障到原住民的聲音,還是反而增加了開會的障礙?這個一定要講清楚,所以剛剛我雖然私下請教了一下高金委員,因為他剛剛提議把原住民族代表換成原住民專家學者,那我們就想要確認一下什麼叫做原住民專家學者,是研究原住民領域的相關學者即可,還是要有原住民血統的專家學者?如果要by blood,還要是原住民的專家學者,那人可能會更不容易找到,所以這個我是覺得大家要講清楚,這樣未來操作的時候讓執行的人不會困難。

高金委員素梅:我跟原民會的意思都是只要是對原住民的專家學者都可以,而不是只有原住民血統的專家學者。原住民族領域……

主席:相關領域,還是領域?

高金委員素梅:其實我們有時候在其他的法規也是講原住民族專家學者,有講領域嗎?請問一下副主委,其他相關法律上面的文字好像沒有講領域或者是其他,應該都是用原住民族專家學者。

主席:原住民族專家學者比較廣嘛!原民會的意思是這樣嘛?好,那就這樣。內政部要不要統一回答一下到目前為止的提問?

吳次長堂安:跟主席及各位委員報告,我在想這個學者專家、公正人士要二分之一,然後原住民又要三分之一,所以這樣下去的話,第一個,會不會身分重疊了?同時我是原民身分,我可能也是學者專家,這也是一種,我重複計的話,這個以後執行上會不會困難?

高金委員素梅:次長,你看一下,它是一個句號,然後只要是涉及原住民地區,所以我們談的是原住民地區,如果你提出來的是有涉及到原住民地區的這些行政區,原住民的相關學者還有當地部落代表,當然必須要有當地部落代表啊!因為有關他的權益啊!所以它不會跟上面那個有關係,因為我們講到的是原住民地區。

主席:請原民會說明一下,請用麥克風,要收音、要列入紀錄。

高金委員素梅:對不起,次長,我跟您說,當地部落代表很少有專家學者啦!

杜張副主任委員梅莊:對啦!

高金委員素梅:對啦!你的原住民族的專家學者其實是很廣泛的,按照我們現在行之有年的法規是很廣泛的,重點是我們還需要這個被劃成的當地的部落代表,因為有關他的權益,部落的代表當然也要出席啊!所以兩個加起來不可以少於三分之一。

鄭司長英弘:跟委員報告,以我們以往改制直轄市的審議方式,大概包含各個領域,如財政、文化、經濟發展等等各個部會的政府機關或者專家學者,它的範圍就已經很廣,如果依照牛委員的再修正版本,這些要二分之一,然後三分之一要原住民的這種情況,變成擠壓了其他相關各種不同領域都要有代表性的代表進來的人數,可能會很難全面性的顧到包含經濟發展、文化發展或財政等等各方面領域的討論,會有壓縮其他各個不同領域的代表的這個問題。是不是可以參照張委員的修正動議,然後涉及原住民族地區者,應有原住民族專家學者及當地部落代表?就是有代表,但是名額不要寫,三分之一真的是太高了。

高金委員素梅:不同意。

主席:內政部思考一下有沒有辦法用外加條款,用特殊方式處理好不好?我剛剛稍微思考了一下,就是它不受什麼人數限制之類的,有沒有一些這樣的體例可以參考,大家想一下好不好?

報告委員會,我們現在針對這個條文稍微有一點點進展,那就用外加的方式特別處理,但我們需要一點點時間把文字做補充,所以我們休息5分鐘,大家再喘口氣,我們把文字的部分討論出來,現在休息,謝謝。

休息1043分)

繼續開會11時)

主席:大家辛苦了!好,現在繞了一圈,最後又回來,大體上都OK啦!審議會的人數我們就按照院版草案,也就是張宏陸委員的修正動議來處理,就是十一人到二十五人,我們就看大小,授權行政機關來做彈性調整,但是因為原住民區本來就應該要有特殊處理,所以剛剛經過協商,因為前面又有什麼部落代表等等的一些名詞嘛,所以最後修正為「但涉及原住民族地區者,原住民族專家學者及當地部落代表不得少於總數三分之一」。另外,我剛剛講說把審議會的公開透明寫在這個條文裡面,所以修正為「各級主管機關應於第一項審議會會議結束後三十日內,於該機關網站公開會議資料及紀錄」。其他就照修正動議,好不好?我們把它變成委員會修正的版本通過,大家OK嗎?好,謝謝。

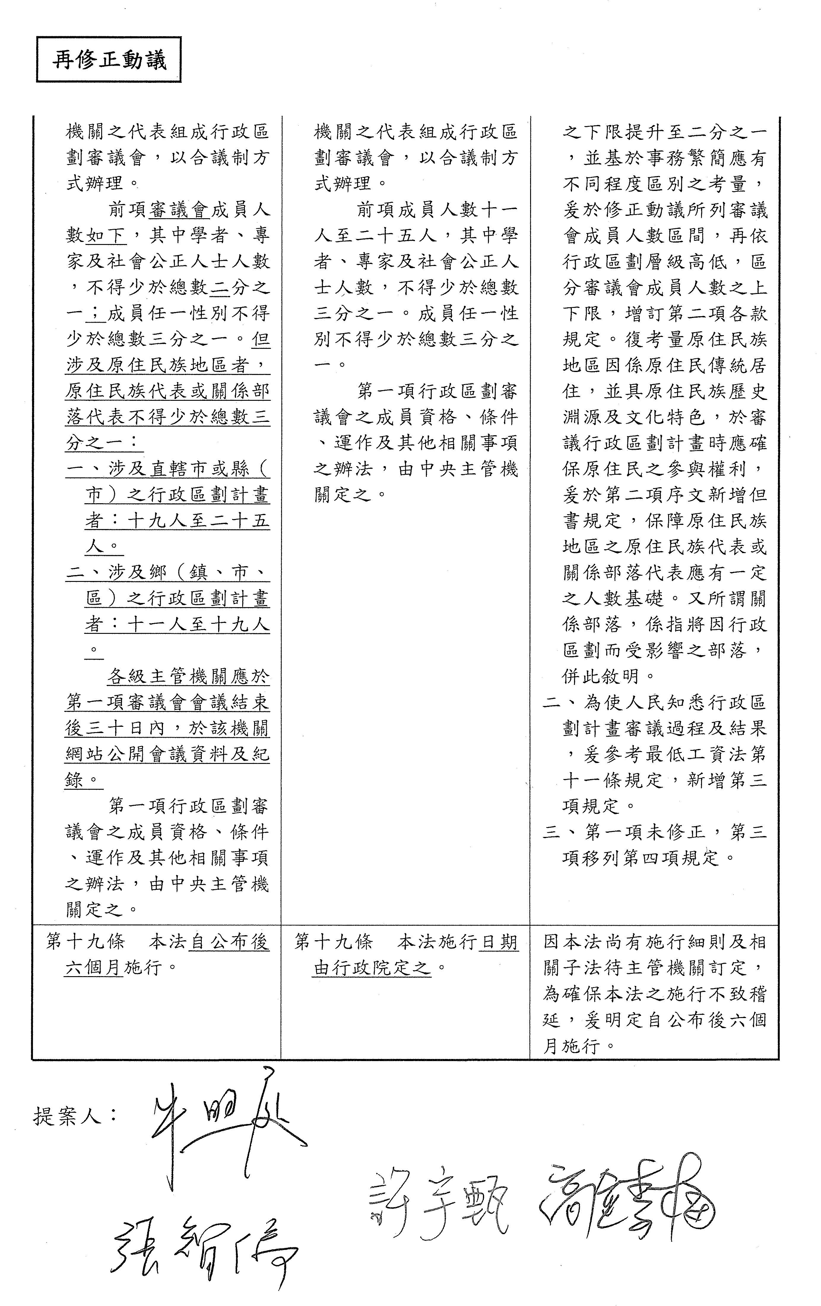
最後,公布日的部分,因為有四個子法,我們剛剛其實有加一些條件,對不對?我們希望有日出條款,當時有請內政部回去思考一下,內政部有沒有明確的想法?

吳次長堂安:謝謝主席。公布日施行的部分,因為我們後續還有好多子法要做配合訂定,包括公展、公聽、民調、審議會議作業程序施行細則,我們建議是不是可以允於在明年71號,可以嗎?給我們一點作業時間,因為我們還要預告,還要徵求意見等等的。

主席:明年71號,明確一點嘛,因為本來修正動議是要授權,但我們也怕沒完沒了,如果用公布日好像對內政部又有點殘忍,通常體例上11號跟71號都是政令宣導的好時機嘛,好不好?本席覺得OK

張委員宏陸:沒有意見,但我是不是跟大家報告一下,還是由行政院定之啦?但我們在立法說明裡面寫71號啦,法令裡面直接規定幾月幾號的好像比較少吧。

主席:有啦,可以啦,日出條款都有這樣寫啦。

張委員宏陸:比較少啦,比較少啦。

吳次長堂安:比較少、比較少。

張委員宏陸:對啦!如果是母法,這樣的寫法比較少啦,所以立法說明裡面寫71號就好了啦。

主席:但我怕立法說明沒有拘束力,我是擔心這一點。

請李柏毅委員。

李委員柏毅:我們一起開會,然後在立法說明裡面寫71號,它還不要照71號,這才奇怪了啦!我覺得可以參考,而且明年71號我覺得也是可以同意的,因為明年是選舉年嘛,也不會遇到相關選制或者是選區的這些問題,也給他們充裕一點的時間,6個月包含要公展、子法等,確實剛好修好可能就要趕著上路,我覺得有一點急迫性,所以我是同意71號寫在立法說明裡面,謝謝。

主席:沒有啦,我覺得不要這樣,還是把它訂定好,如果用一年呢?一年內嘛,還是怎麼樣?公布後一年啦,我們都已經走到這裡了,最後一條保留協商實在太殘忍了。

李委員柏毅:一年其實比71號還要長。

主席:對啦,我覺得要嘛就把日期寫出來。

張委員宏陸:我完全支持牛召委的看法,只是說在訂定法令時很少這樣子寫啦,我覺得我們大家都有這個共識,我們都已經決定要這樣了,我覺得用附帶決議或立法說明的方式來處理啦,至於母法的部分,我們把它訂定得漂亮一點,不然這個法律訂定之後是一輩子喔。

蘇委員巧慧:不是一輩子,是你死了它還在啊!

主席:對,超過一輩子。我是覺得還是要寫,不過我覺得我們不要在這個題目上再那個,請內政部想一下有沒有折衷的方法?

吳次長堂安:那幾個子法都要修,當然我可以儘量趕,但是如果允於在那個行政作業上,有沒有機會還是由行政院定之?然後這邊用附帶決議的方式寫明希望我在什麼時候把它做完,這樣我也比較好代表啦,畢竟我代表內政部,我也不能代表行政院。

主席:萬一到最後出來以後,你有很多窒礙難行之處要怎麼辦呢?我們就擔心這個事嘛,因為附帶決議沒有拘束力,也沒有強制力啊,對不對?我是覺得這比較麻煩一點啦。

吳次長堂安:還好吧,因為雙方都有共識啊。

張委員宏陸:大家都講好了!

吳次長堂安:大家都有共識了。

張委員宏陸:他如果沒有照做,我們都幫你罵他!

吳次長堂安:我建議列到附帶決議啦,一樣由行政院定之,反正我的目標就是71號嘛,好不好?

王委員美惠:你看我們民進黨多有禮貌,向你們拜託耶!

主席:我是希望你們剛剛私下講的都能列入紀錄,說你們要一起釘他!

張委員宏陸:用附帶決議就是這個意思啊。

李委員柏毅:我們都簽了啊。

張委員宏陸:我們全部都簽了,附帶決議就是這個意思。

主席:好,那就簽吧,我們用附帶決議的方式,花一點點時間來寫,因為我們不容易有一部法案可以非常理性、從頭到尾,而且順利的每一個條文都達成共識,也算是滿不錯的,好不好?那就這樣,就是11571號啦,我們要看到詳細的,包含一些宣導上路等等,讓這個延宕三十幾年的法案終於有一定的成果嘛。好,那我們就寫一下附帶決議吧。

在寫施行日期的附帶決議的時候,我們先處理手邊這個由高金委員提出來的附帶決議,請大家看一下。行政院有沒有意見?內政部有沒有意見?

高金委員素梅:行政部門有沒有意見?

主席:先看一下嘛。

吳次長堂安:主席、各位委員。我確認一下,這個在張宏陸委員版本的第五條裡面不是已經加進來了嗎?把族群特性跟人文歷史脈絡放入,因為這邊是寫族群特性跟人文歷史脈絡,這些已經放進來了,原住民的話,那將來要怎麼修?

高金委員素梅:對啦,所以我是透過附帶決議把它講得更清楚一點啦!

吳次長堂安:喔,附帶決議,瞭解了。

主席:對,是附帶決議,可以鬆一口氣。

高金委員素梅:就是在行政區劃法通過之後,未來實際在劃設行政區時,要考量族群特性及人文歷史脈絡,還有政治經濟,我把它寫得比較完整一點,因為你們說在法裡面不要寫那麼多嘛,所以我就把一些我們的概念放在附帶決議裡面,這樣比較完整。

吳次長堂安:可以啦,附帶決議可以。

高金委員素梅:附帶決議應該沒問題。

吳次長堂安:可以,謝謝委員。

主席:這個附帶決議我們就照案通過,OK嗎?好,謝謝。

我們現在等一下剛剛有關於施行日期的附帶決議。

張委員宏陸:高金委員,名稱應該是行政區劃程序法。

主席:修一下,這個沒問題啦。

好,那就照文字修正通過,OK嗎?好,謝謝。

好,終於千呼萬喚,我唸一下第二個附帶決議。

附帶決議

行政區劃程序法自公布後,行政院應於中華民國一百十五年七月一日前實施,內政部應儘速研訂相關子法,並每三個月將研訂進度函知立法院內政委員會。

牛煦庭  張宏陸  許宇甄  黃 捷  蘇巧慧  王美惠  高金素梅 李柏毅  麥玉珍  

主席:文字為「行政區劃程序法自公布後,行政院應於中華民國一百十五年七月一日前實施,內政部應儘速研訂相關子法,並每三個月將研訂進度函知立法院內政委員會。」好不好?過程中我們也可以監督進度,確保施行順利。請問這個附帶決議照案通過可以嗎?好,謝謝,大家畫押。

謝謝大家的充分討論、理性討論,我們現在宣讀協商結論,請宣讀。

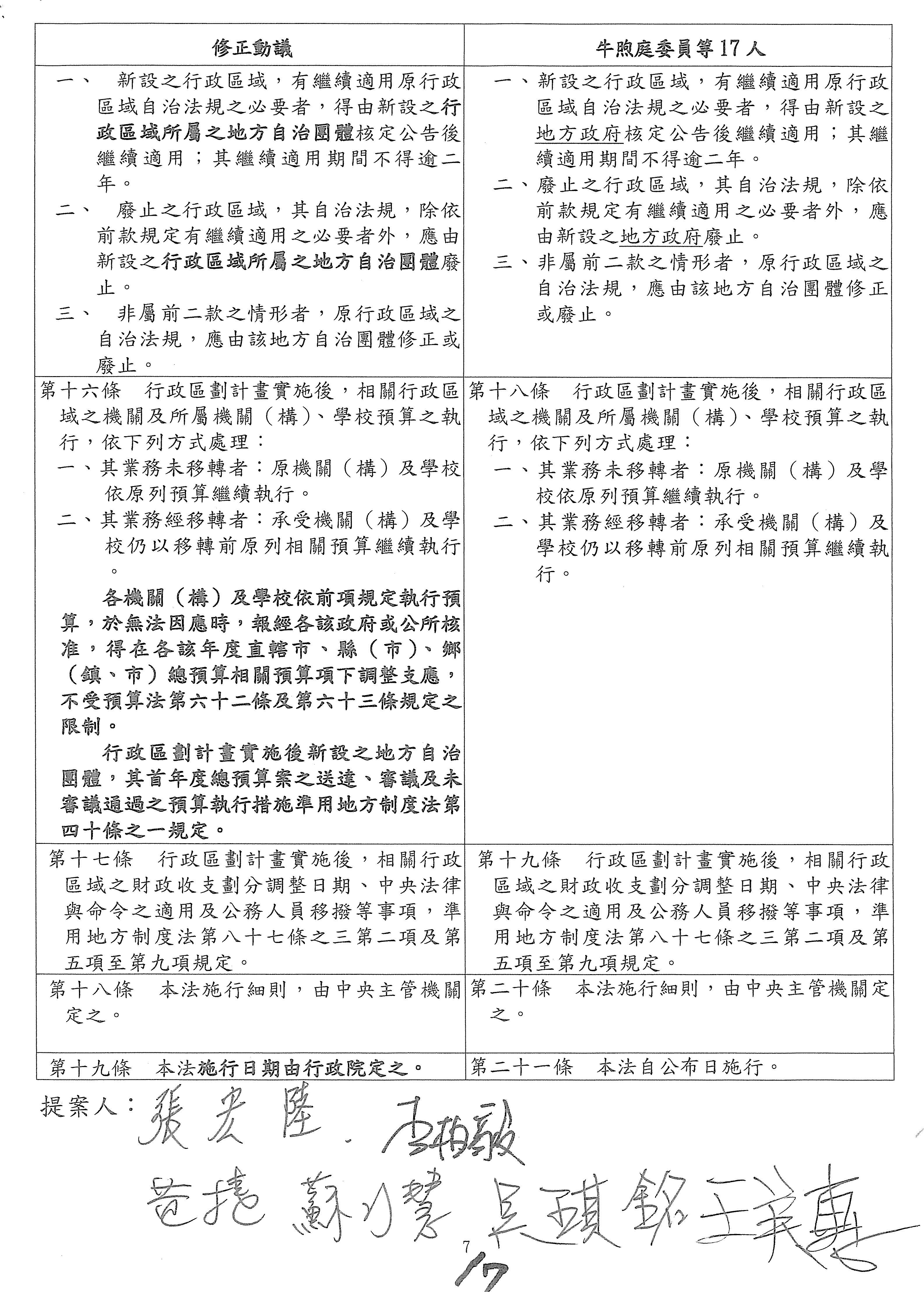
協商結論:法案名稱、第三條、第四條、第十條、第十二至第十六條、第十九條照委員張宏陸等修正動議通過;第一條、第二條、第十七條、第十八條照委員牛煦庭等、委員邱鎮軍等提案、委員張宏陸等修正動議通過;第五條至第九條、第十一條照委員會審查條文修正通過;委員牛煦庭等提案、委員邱鎮軍等提案第四條不予採納;委員牛煦庭等提案第十二條不予採納;通過附帶決議二項。

主席:請問各位委員,照剛剛協商結論通過,請問有無異議?(無)好,無異議,通過。謝謝。

作以下決議:討論事項「行政區劃法草案」等2案已併案審查完竣,擬具審查報告,提報院會討論。統統達成共識了,請問在場委員,本案是否須交黨團協商?

王委員美惠:不用!

主席:好,謝謝。

本案於院會討論時,由牛召集委員煦庭做補充說明。審查通過之條文、條次、引述條文部分文字及相關法制用語,授權主席及議事人員整理。本次修正之條文,行政機關如有補充立法說明,會後請儘速送至內政委員會,俾利納入審查報告。

現在第一階段結束,跟行政區劃法有關的列席單位人員可以先行離席。

我們休息5分鐘換場,接下來進行「住宅法修正草案」的逐條審查,現在休息。

休息1115分)

繼續開會1122分)

主席:報告委員會,我們繼續開會。「住宅法修正草案」於上次會議已經進行大體討論,針對大體討論所涉議題,財政部、內政部分別於630號、75號、811號函送說明資料予本會委員。

報告委員會,我們現在先宣讀兩個新增提案條文,以及相關的修正動議跟附帶決議,請一併宣讀,宣讀完畢後進行協商,請宣讀。

一、新增提案條文:

1DW3042675 .委員蘇清泉等18人提案:

住宅法第四條條文修正草案對照表

DW4445241 正條文

現行條文

說明

第四條 主管機關及民間興辦之社會住宅,應以直轄市、縣(市)轄區為計算範圍,提供至少百分之四十以上比率出租予經濟或社會弱勢者,提供百分之五十比率出租予育有未成年子女之家庭,另提供一定比率予未設籍於當地且在該地區就學、就業有居住需求者。

前項經濟或社會弱勢者身分,指家庭總收入平均分配全家人口之金額及家庭財產,未超過主管機關公告之一定標準,且符合下列規定之一者:

一、低收入戶或中低收入戶。

二、特殊境遇家庭。

三、育有未成年子女。

四、於安置教養機構或寄養家庭結束安置無法返家,未滿二十五歲。

五、六十五歲以上之老人。

六、受家庭暴力或性侵害之受害者及其子女。

七、身心障礙者。

八、感染人類免疫缺乏病毒者或罹患後天免疫缺乏症候群者。

九、原住民。

十、災民。

十一、遊民。

十二、因懷孕或生育而遭遇困境之未成年人。

十三、其他經主管機關認定者。

第四條 主管機關及民間興辦之社會住宅,應以直轄市、縣(市)轄區為計算範圍,提供至少百分之四十以上比率出租予經濟或社會弱勢者,另提供一定比率予未設籍於當地且在該地區就學、就業有居住需求者。

前項經濟或社會弱勢者身分,指家庭總收入平均分配全家人口之金額及家庭財產,未超過主管機關公告之一定標準,且符合下列規定之一者:

一、低收入戶或中低收入戶。

二、特殊境遇家庭。

三、育有未成年子女二人以上

四、於安置教養機構或寄養家庭結束安置無法返家,未滿二十五歲。

五、六十五歲以上之老人。

六、受家庭暴力或性侵害之受害者及其子女。

七、身心障礙者。

八、感染人類免疫缺乏病毒者或罹患後天免疫缺乏症候群者。

九、原住民。

十、災民。

十一、遊民。

十二、因懷孕或生育而遭遇困境之未成年人。

十三、其他經主管機關認定者。

一、修正本條第一項及第二項第三款部分文字。

二、造成生育率低迷的原因錯綜複雜,其中養育幼兒的沉重負擔被視為關鍵因素。高房價更是多數民眾認為主要阻礙之一,許多家庭因為購屋壓力,無力負擔組建家庭和養育子女的龐大開銷,進而降低生育意願。例如,有研究指出,當房價每增加1%時,總生育率可能下降0.45%。爰修正本條第一項文字,增加社會住宅比率給育有未成年子女家庭。

三、少子女化是國安危機,依行政院核定之「300億元中央擴大租金補貼專案計畫」,育有未成年子女符合補貼資格之意旨,故刪除第二項第三款育有未成年子女之人數。

2.委員許智傑等42人提案:

住宅法第四條條文修正草案對照表

DW7875264 正條文

現行條文

說明

DW8965374 四條 主管機關及民間興辦之社會住宅,應以直轄市、縣(市)轄區為計算範圍,提供至少百分之十以上比率出租予經濟或社會弱勢者,另提供一定比率予未設籍於當地且在該地區就學、就業有居住需求者。

前項經濟或社會弱勢者身分,指家庭總收入平均分配全家人口之金額及家庭財產,未超過主管機關公告之一定標準,且符合下列規定之一者:

一、低收入戶或中低收入戶。

二、特殊境遇家庭。

三、育有未成年子女。

四、於安置教養機構或寄養家庭結束安置無法返家,未滿二十五歲。

五、六十五歲以上之老人。

六、受家庭暴力或性侵害之受害者及其子女。

七、身心障礙者。

八、感染人類免疫缺乏病毒者或罹患後天免疫缺乏症候群者。

九、原住民。

十、災民。

十一、遊民。

十二、因懷孕或生育而遭遇困境之未成年人。

十三、其他經主管機關認定者。

第四條 主管機關及民間興辦之社會住宅,應以直轄市、縣(市)轄區為計算範圍,提供至少百分之十以上比率出租予經濟或社會弱勢者,另提供一定比率予未設籍於當地且在該地區就學、就業有居住需求者。

前項經濟或社會弱勢者身分,指家庭總收入平均分配全家人口之金額及家庭財產,未超過主管機關公告之一定標準,且符合下列規定之一者:

一、低收入戶或中低收入戶。

二、特殊境遇家庭。

三、育有未成年子女二人以上

四、於安置教養機構或寄養家庭結束安置無法返家,未滿二十五歲。

五、六十五歲以上之老人。

六、受家庭暴力或性侵害之受害者及其子女。

七、身心障礙者。

八、感染人類免疫缺乏病毒者或罹患後天免疫缺乏症候群者。

九、原住民。

十、災民。

十一、遊民。

十二、因懷孕或生育而遭遇困境之未成年人。

十三、其他經主管機關認定者。

一、依主計總處公布的房租指數,2022年增1.68%2023年增2.16%2024年增率高達2.45%,顯見經濟弱勢族群、青年族群所面臨居住困境。

二、為保障特定族群居住權益,爰修正第一項,提高出租社會住宅予經濟或社會弱勢者的比率。

三、我國少子化危機加劇,根據美國統計,臺灣2024年生育率為1.11,為全球最低,由此推估獨生子女家庭是我國社會常態,爰修正第二項第三款,刪除育有未成年子女之人數限制。


二、修正動議:

1.

2.

3.



三、附帶決議

1.

《住宅法》105年修法時,即強調原住民族應有充分參與社會住宅規劃與設計,並尊重其文化與生活型態。然而實務上,專供原住民族承租的社會住宅推動困難,且多數族人並不執著於「專用性」,反而傾向原漢混居,以促進理解、共融與文化交流。

因此,為務實回應原住民族的居住需求,本次修法後,請原民會應與主管機關協商、規劃以參建方式,換取提高一定比例原住民可承租戶數的方式,創造原民可負擔、可選擇且具文化尊重的居住選項。

提案人:高金素梅 牛煦庭  黃建賓

主席:好,謝謝,現在進行協商。

跟委員會報告,大部法案的修正,版本非常非常的多,我們就儘量,能走到哪裡是哪裡,好不好?其實如果大家有閱讀過各個委員的提案版本,就可以知道,事涉比較大的一個大概是社會住宅入住資格的調整,這是在第四條;再來還有土地儲備機制,這是在比較後面,第十九條、第二十一條等等,還有跟租屋市場透明的相關條文,這大概是這次法案修正比較大的三個重點。考量時間的關係,我們今天原則上先處理社會住宅的入住資格。因為是逐條協商,我們還是一條、一條來跑。

第一條是林月琴委員的提案,各位委員,我徵詢一下大家的意見,是不是提案委員沒有在場的,我們就不予處理,還是說民進黨要用代表的方式來處理?我徵詢一下大家的意見。

王委員美惠:主席,我們照以前的規定來做,這樣比較公平。

主席:好,謝謝,如果沒有找到代理的委員,那就不予處理,好不好?第一條的部分……好,嚴格一點,第一條因為委員不在場,我們就不予處理。

第二條高金素梅委員剛剛有講改成附帶決議,他已經跟行政單位先行溝通,我們就不予處理。

再來第四條,那我們就針對第四條好好來討論一下。

請李柏毅委員。

李委員柏毅:我跟各位委員說明一下,我的提案是增列第四條之一,原本是沒有第四條之一。第四條主要是在講社會住宅大概有百分之多少包含下面這些身分者可以入住,現行的版本是40%,那也有提出要50%,或者增訂哪一些身分的人可以入住社會住宅,但是我是想要幫地方政府來提出一個意見,因為都市在快速的成長,需要完整的安置配套,尤其是面臨區段徵收、市地重劃、都市更新等這些案例,通常還是會有一些漏掉的居民沒有辦法有居住正義,我舉我的選區為例,就是舊左宗、右昌宿舍還有崇實新村為例,附近相關的社會住宅已經開始建造,有一定基礎的數量,但是還是有相關的居民沒有辦法入住他原本居住的這個環境,所以我針對住宅遭徵收或拆除,而且因應政策變遷,導致原定的補償跟安置方案無法落實的住戶,主管機關應提供社會住宅予以安置,且不受住宅法第四條第二項家庭總收入的限制。這個提案的目的主要是這個地方都市更新了,樣貌雖然變了,但是原本居住的人還可以住在那裡,它是一個活文化,它也是一個情感;另外,我還是要增訂,為了防止不當利益交換,核定入住者的資格不得轉讓、繼承,以確保公共資源可以最大化,以上我的提案說明給各位參考,謝謝。

主席:好,謝謝李柏毅委員。

請蘇巧慧委員。

蘇委員巧慧:謝謝主席,我是在第四條裡增加了一個第八款,所以後面的款次也有變動,但我就是只有增加第八款,也就是育有未成年身心障礙者一人以上,也可以成為入住的資格之一,為什麼是這樣?我看到很多委員也都有提出相同的版本,我們是根據實際上的陳情案來的,有未成年子女兩人以上是可以的,然後身心障礙者在第七款也是可以的,可是這裡沒有講就表示他是成年人,所以如果你只有一個小孩,但偏偏剛好他是未成年身心障礙者,這樣到底能不能符合第七款呢?其實顯然這就是一個漏洞,所以我們在這裡增列了這個條文,以上是我對我自己版本的說明。另外,我也想要確認一下,因為有這麼多的版本,內政部應該有做過整理了,所以等一下是不是可以請內政部說明,我們要用哪一個版本為主進行審查,哪些是你們已經看過了,可以收納進去的,我們這樣討論起來會不會比較快一點?

主席:請黃健豪委員,然後許宇甄委員,然後王美惠委員。

黃委員健豪:謝謝召委,我提的也是第四條,現行條文是說50%以上的比例要出租給經濟或社會弱勢者,然後規定了各項的資格,那我是針對育有未成年子女的部分,過去我們把育有未成年子女訂在所謂的弱勢資格裡面,我想育有未成年子女跟弱勢在定義上不太一致,所以我想把育有未成年子女部分獨立出來,這在某種程度上也符合內政部之前提到想要做婚育宅的這種構想,所以第一個除了把育有未成年子女的部分獨立出來之外,還有訂定年齡,比如育有一位未滿12歲子女的家庭就可以優先入租社會住宅,我想這也是希望鼓勵現在年輕的新手爸媽能夠摒除掉經濟條件的問題,因為現在很多人不生小孩,在很多原因中,第一個就是房子跟孩子只能選一個,就是房子跟孩子的衝突性也蠻強的,所以如果能夠幫他解決房子的問題,或許有機會讓他能夠在小朋友成長的時候有一個比較穩定的居住住所。以現行的法規來講,我長期以來很想解決的問題就是現在只能住33年,等於小孩進入國小以後,他的居住問題還是會成為家庭很大的一個負擔,所以我想把未成年子女的部分,明定育有未滿12歲子女的家庭也有資格,不要占用弱勢的這一部分,謝謝。

主席:好,謝謝。請許宇甄委員。

許委員宇甄:謝謝召委,本席所提出來的版本,有關第四條的部分,主要是因為我國的房價持續飆升,從111年到113年漲幅已經超過三成,而且112年全年的實質總薪資也呈現了負成長,針對這個部分,為了落實社會住宅的居住正義功能,我覺得應該要提高分配給經濟或社會弱勢的比例,因此,將現行規定的至少40%提高到50%,以強化對弱勢族群居住權益的保障。另外,面對少子化日趨嚴峻,我們有近五成的民眾表示不願意生育,顯示育兒成本已經成為家庭重大的壓力之一,所以為了減輕育兒家庭的居住負擔,還有配合行政院已經推動核定的300億元中央擴大租金補貼專案計畫,其精神為凡育有未成年子女者即可申請補助,修正現行條文中的「育有未成年子女二人以上」為「育有未成年子女」,讓更多有育兒需求的家庭能夠實際受益,謝謝。

主席:請王美惠委員。

王委員美惠:謝謝主席,第四條本席也有提出修正案,不過我覺得其中有不足的地方,所以我今天又提出修正動議,增加青年婚育家庭,就是為了減輕國內要生小孩國民的負擔。我覺得應該在第一項加入這個規定,協助特定的對象,讓年輕人敢生小孩,減輕他們的負擔。這段時間我們都看到年輕人不敢生,或者想生但要住在一個比較好的地方,是不是我們政府可以幫忙協助?本席在修正動議中提出的意見是不是可以納入?

主席:謝謝王美惠委員,我也跟大家說明一下,我們有針對黃健豪委員的第四條條文提出修正動議,大家桌上應該有。這個題目是這樣子啦,就是大部分委員的提案版本都是希望社會住宅也有一部分鼓勵生育的功能,解決少子化危機,因為高房價影響年輕世代的婚育意願,其實已經是一個嚴重的社會問題,所以很多人都希望把子女的部分放寬。我們前面跟公民團體或者內政部溝通的時候,關鍵其實在於,因為現行就社會住宅的資格大概分兩塊:一塊叫做所謂的弱勢戶或者政策戶,也就是現行條文百分之四十保障的部分,另外一個百分之六十是所謂的一般戶。如果我們現在要按照大部分委員的修正版本,只要有小孩就把他納入所謂的弱勢戶,那有可能會排擠到真正需要的人,這就是一個問題需要被解決。後來我們自己黨團裡面討論的時候,是要把婚育這件事情納入考量,但要用的缺不應該用弱勢的缺,而是用一般戶的缺。

因此我們後來提的修正動議版本是這樣子,大家參考一下,「提供百分之四十以上比率出租予經濟或社會弱勢者」這個維持不變,至少都還有百分之四十是所謂的弱勢戶;然後我寫提供至少百分之十五比率出租予育有未成年子女之家庭,也就是任何有小孩的都可以,另外再獨立出一個類別,就是婚育宅這樣子的一個概念,剩下的就是所謂的一般戶,這是我們最後黨團整合的修正動議版本。美惠委員的版本剛剛是講婚育家庭,亦即是不是要把結婚這件事情直接納入,讓居住上先買房再結婚的這種壓力先稍微減輕一點,至少有一個穩定的地方可以住,促進結婚的意願,也促進生育的意願,我覺得這個方向也非常好,好不好?現在有這幾個方向,我們聽一聽內政部的意見,然後我們做一下討論。內政部也要特別回應一下,因為李柏毅委員的第四條之一是針對安置戶搬遷等等的狀況,法條修正上怎麼來做處理是一個比較適合的狀況,我們請內政部統一回答,吳次長有請。

吳次長堂安:謝謝主席,我是不是先看那個修正動議……

主席:好。

吳次長堂安:剛剛有談到,是不是要提供百分之十五給育有未成年子女的部分。這邊也簡單跟委員報告,因為依照住都中心目前受理民眾申請租屋的部分,就是一般戶還有弱勢戶部分,我們都是三年一租,如果第一個,還要從一般戶裡面再劃百分之十五給所謂育有未成年子女之家庭,確實還是會有一些排擠的效果。另外,三年一租裡面,目前百分之四十給弱勢戶的部分跟一般戶,都是訂有租約,如果這邊要做的話,其實應該也是要逐年去處理,大概我是先就這個部分給大家參考一下。

此外,剛剛李柏毅委員有談到把被徵收、拆遷放進來的這個部分,先簡單講一下我的看法,因為有些可能是區段徵收或市地重劃,或者是一般徵收,確實在實際上,這邊如果要再提供劃設的話,政府還要另外再找地。重劃區段可能還有機會,重劃區段我們現在都是用所謂取得的可建築土地或者抵費地,提供一定%數做社會住宅,目前各縣市政府大概都有這樣操作。如果要讓他再去申請、入住相關社會住宅的部分,可能會有一點重複的概念,因為徵收其實是一個對價補償,區段徵收領有土地、領回去了,對於裡面可能原本合法居住的、合法工廠,都另有安置跟處理。那我比較會建議這一條的部分應該還要再多討論看看,實務上地方政府其實都會有預留。

主席:請問各位委員……李柏毅委員,待會兒是黃捷委員。

李委員柏毅:各位委員、次長,所以故事會很多啦!剛剛次長講的就是,因為這裡地方要做區段徵收,他可能拿到補償了,所以區段徵收有空間來蓋一個社會住宅,我講的不是喔!我講的是,可能就是區段徵收的旁邊已經有社會住宅、正要申請了,那政府的這一個公共政策要不要繼續?要不要繼續牽涉到這裡的居民有沒有辦法安置、這裡的居民未來有沒有看到希望。我的選區也有,就在目前的「崇實安居」,崇實安居怎麼來的?崇實安居是從眷改來的,後面還有一大片未來要做區段徵收,還有很多的退役老兵,這些人不是活文化嗎?這些人在崇實安居繼續住在這裡,就是崇實的一個情感啊!整個區段徵收以後,這個地方有沒有過去的這些故事,就是要靠這些人。所以這段時間我們也不斷地跟住都中心、不斷地跟內政部做相關的溝通。

另外,我的選區還有一個中油的宿舍,中油宿舍你沒有讓他看到一個未來,那他們永遠也沒有辦法就現況做改變。

所以次長講的先有區段徵收之後,這個抵費地跟現有的社會住宅,可能即將招租了,又或者可能這一年內、兩年內即將有了,但是附近的這些公共建設的推動能不能順利,其實要靠這一條,讓附近的這些人看到希望。因此次長,故事還會很多,我光舉我的選區,故事就已經講不完了,希望大家還是可以比較嚴肅地來討論這一題。

當然,對於如果申請到社會住宅的這一些原住民,我稱之為原本住在那裡的人,如果就這個認定標準,他受到安置了,對於他的最長的安置年限,其實我們也可以授權地方政府跟內政部來協調。以上做這些說明,再請內政部比較細一點地去討論,我都可以開放相關的討論,謝謝。

主席:謝謝。我們請黃捷委員,然後是黃健豪委員、麥玉珍委員。

黃委員捷:謝謝。那我的疑問是,我們現在是要以有許多國民黨委員簽的這個修正動議為版本來討論嗎?還是我們現在主條文是要看哪一個?因為這樣大家才可以參照,然後說還有什麼要加進去……

主席:我報告一下,現在因為各個方向不太一樣……

黃委員捷:對,而且版本太多了。

主席:我都可以,因為修正動議的位階是一樣的。大家看美惠委員的修正動議,然後看國民黨黨團這邊的一個修正動議,原則上看這兩版為主,因為修正動議先處理,好不好?

黃委員捷:好,那我的第一個意見是,其實剛剛巧慧委員提的那個建議非常好,因為我也有遇到類似的案子。所以我會希望如果要提的話,把巧慧委員版本裡面的「育有未成年身心障礙者一人以上」這個身分別的條件可以放寬,並且明確放進去。如果要放進修正動議的話,希望這一條可以加。

再來,美惠委員的這個版本裡面的婚育宅概念其實跟剛剛國民黨委員裡面的百分之十五以上、未成年子女家庭的概念是差不多的。這個我想要請內政部說明的是,如果你們認為百分之十五、未成年子女的家庭會排擠掉其他的身分別,那你們有什麼方式可以來保障這一些其實也是內政部目前在主推的方向,就是婚育宅的這些家庭?這其實也是你們現在在推的。既然你們都說這是社會住宅目前很重要的對象,這樣的TA,你們說沒有辦法放進去,那你們要提其他的版本、其他的建議啊!可不可以給我們明確的文字跟版本?

主席:謝謝。我們請黃健豪委員。

黃委員健豪:謝謝召委。我要回應一下內政部剛剛的說明,今天我們提第四條的修正,包含未成年子女的部分,這個版本很早就提出來,剛好內政部今年又講婚育宅的部分。其實這個精神我覺得跟婚育宅的精神是一致的,因為你們在當初的說帖裡面也講要提供給婚育的子女,甚至是不一定有……只要有小孩就好了,就能夠放進優先的比例裡面。如果今天我們把它訂為百分之十五,你們覺得太高,那多少你們覺得合理?因為我覺得至少你要保障這一部分的人有優先入住權,現在你是把他混在所謂百分之四十的弱勢裡面,但是我覺得有小孩跟弱勢是要分開處理的,這是兩個不同的概念、不同的層級。所以有小孩的這件事情,如果要把它放在所謂婚育宅的概念裡面,我們把它放在住宅法第四條裡面,只要有小孩,就有一定的比例能夠優先入住,保障他入住的權益。

至於排擠,我不太知道內政部認為排擠會排到誰,我講了我們還是保障百分之四十,在原有的弱勢條件裡面,百分之四十是不影響的喔!是另外新增一個名稱、新增一個項目是因為有小孩,所以讓你有入住權,剩餘的、其他的可能是因為就學或就業,那個是現行本來就在租屋市場裡面競爭的關係,不是國家一定要特別保障的部分吧!如果我們國家今天特別要保障的是弱勢,要鼓勵大家生小孩,這應該是社會住宅政策應該要做的事情。以上,謝謝。

主席:謝謝。請麥玉珍委員,然後是蘇巧慧委員。

麥委員玉珍:謝謝主席,針對弱勢比例還有育兒的條件,近期房價飆漲21.4%,所以租金指標也是106.34%,所以弱勢租屋的負擔也非常重,且生育率是0.87,已成為國安的危機了,所以我們堅持住宅50%租給低收入戶、身心障礙者或這些弱勢,還要讓有小孩的家庭,不限小孩數量多少都可以申請,這樣的話,年輕人養小孩的壓力就減少一點,大家也比較想要再生,符合行政院300億租金補貼的精神。內政部說40%夠,但是弱勢的中籤真的機率比較低,所以修法就是能擴大一些弱勢族群的保障。因此我們民眾黨這邊的主張希望大家支持,就不要分……因為我們條文裡面都有去分了,所以我們如果還要分得更細,這樣的話審查單位還要去審,不如我們全部就是50%,關於這樣的一個族群去分就好,我們的主張是這樣,以上,謝謝。

主席:謝謝,請蘇巧慧委員。

蘇委員巧慧:好,謝謝。主席,我想要表示的意見有兩個,一個是程序上面的,一個是實質內容上面,我先說程序的部分,剛剛如果大家有共識是以現在此刻坐在這裡的人來討論這樣的版本,我們是不是……雖然我們現在看起來第四條有快20個版本吧!

主席:那一大本裡面大概有一半是第四條。

蘇委員巧慧:對,有一半是第四條。

主席:對啦!

蘇委員巧慧:這樣的話,我們是不是應該就此刻的狀態,先把不在場委員的版本有可能就是擱置了?

主席:同意,沒有問題。

蘇委員巧慧:好不好?這是第一個。第二個,國民黨委員的版本,照剛剛召委您的意見是,你們已經經過黨團討論濃縮成……

主席:修正動議,對。

蘇委員巧慧:那是不是其他國民黨委員的也都先擱置,好不好?

主席:可以、是的。

蘇委員巧慧:我們用「擱置」這樣來說明。這樣的話,理論上版本就會剩比較少一些,內政部你們的意見是什麼狀況?針對在場這幾個人,其實他們的意見大概也就幾個,比如育有未成年身心障礙者子女一人,這是不是就可以直接討論?

主席:放入弱勢嘛,對啊!

蘇委員巧慧:好,這樣爭點就會變少了。我剛剛看到內政部提供一份給所有在場委員的資料,就是:「非營利私法人承租轉租社會住宅情形」及「社會住宅弱勢戶中籤率分析」說明,我覺得大家也許可以參考一下這份文件的第3頁,它其實把我們的全國社會住宅、一般戶和弱勢戶的申請中籤率寫得很清楚,尤其是六都、六個直轄市其實都有寫出來。我想表達一下我的立場,第一,我也贊成婚育青年因為要撫養小孩,所以他們可以再增加機會去取得社會住宅的入住資格,好,這個方向我們可以同意,不過剛剛大家在講說會排擠到誰,其實我們在這裡有高雄的委員、臺中的委員、新北的委員,大家可以看一下,像我們新北一般戶現在的中籤率只有10%,弱勢戶也只有15%,所以弱勢戶確實已經比一般戶高一些了,我們現在如果再調整這個比率的話,也有可能我們的一般戶會比10%更少。如果我們來看臺中的話,臺中現在一般戶的中籤率只有16%而已,以這樣子的狀況,哇!桃園好像好一點點,所以我們現在要調整條文,其實不只是看條文,然後大家在這邊寫一寫、數字喊一喊,好像有增加就馬上可以解決生育率的問題,我覺得我們贊成這個方向,但到底要調到什麼程度,我現在這一輪的發言也沒有定論,我也沒有說我天縱英明,就知道應該要調到百分之多少,但我覺得大家可以再參考一下現在的中籤率到底是多少,所以大家也可以在心中衡量一下所謂排擠的程度來覺得是否合理,大家可以參考一下。

主席:好,謝謝,還有委員要補充意見嗎?張宏陸召委。

張委員宏陸:我覺得這個版本太多了,其實內政部有沒有你們的想法或什麼的?你要跟所有委員說一下,不然你在討論這一條,討論三天三夜也不會有結果。

主席:這一條大概就是整本裡面會討論最久的一條,所以我們總要開始嘛!好不好?

張委員宏陸:對,但我是覺得內政部……

主席:內政部要有說法。

張委員宏陸:是,至少要給個方向,不然現在就會變成大家各說各的了。

主席:沒關係,我們第一輪就是讓大家……因為很多人是提案委員,總是把那個方向做一下說明,當然在討論的過程中,我們就希望能夠整合意見,其實就不外乎如此,來吧!內政部,今天國土署署長因為調度救災,他前面事先有請假,包含主秘等等都可以做補充。好,請吳次長。

吳次長堂安:好,我先講婚育宅,等一下其他委員的部分再麻煩主秘簡單說明一下。這一次針對我國少子女化的對策裡面,有關婚育宅,我們的想法是去推動,以減輕國人養育幼兒的負擔,所以我們會建議在第四條裡面把青年婚育家庭有居住需求的放進來,至於這個是不是屬於經濟跟社會弱勢的部分,其實我們比較傾向應該是說經濟、社會弱勢還是要優先保障,就是照原本內容的部分,至於如果要把婚育宅放進來的話,我們覺得反正就是100%,要嘛就是調40、要嘛就是調50,但是一定會擠壓到一般戶的部分,這個東西我認為還是要以循序漸進的方式來處理,也就是我剛剛跟大家報告的三年一租,如果這個調整之後,也是往後來做為適用。

再來,我們的想法,有關婚育宅部分的比例可能會動到5%8%左右,大概在這個額度裡面,但是這個額度裡面是不是會擠壓到所謂經濟社會弱勢戶?我覺得應該不是,應該會從另外那60%裡面去做微調,就是放到一般戶裡面去做微調,這大概是我們初步的想法。

再來就是剛剛委員還有談到是不是要一人可以納入的部分,就是育有未成年兩人以上調整為一人以上,我覺得這個可以討論、一樣都可以討論,因為大家也知道我們現在全國年出生率,一個家庭其實生不到一個小孩,如果兩個以上的話當然是最好,如果是一人以上,我是覺得可以討論。另外,我是不是請主秘就剛剛其他比較細項的部分來做說明?

主席:來,歐主秘有請。

歐主任秘書正興:好,謝謝。謝謝各位委員剛剛所提的部分,我們先把整個架構跟大家做說明,目前剛剛委員特別有提到會有兩塊,一塊就是要提高弱勢的比率,第二塊就是……

主席:有啦,民眾黨講要調成50%

歐主任秘書正興:對,就是弱勢的部分有一個50%,剛剛有提到的部分。

主席:有,委員都在。

歐主任秘書正興:我講的是一個架構的部分,第二塊就是在講我們在目前的弱勢裡面要加兩個部分,第一個就是育有未成年子女的部分要加入弱勢,第二塊就是蘇委員這邊所提到的,對於身障未成年弱勢的這一塊要不要再加進來,這整體來講,我們就整個弱勢的身分上面,剛剛所提到育有未成年子女,次長也特別提到,育有未成年子女這邊有一個數字給委員做參考,在我們去年7月份有一個統計,就是育有子女兩人以上的部分目前大概有96.3萬戶,如果以委員現在所建議的,只要育有未成年子女一人以上的部分,就會提高到213萬這樣的戶數,原本兩人以上的戶數是96.3萬,但是如果你現在把它變成只要育有未成年子女一人以上的部分就會達到213萬,所以這件事情,如果你要把它放到我們現在的弱勢裡面來處理的時候,就會變成我們剛剛一直在強調會讓育有未成年子女的這一塊排擠到其他所列的十二項弱勢的部分,所以剛剛次長有特別提到針對這一塊我們是持比較保留的態度。

第二個部分就是蘇委員剛剛所提到,如果在家庭裡面育有身障者的未成年子女,其實我會覺得雖然在我們的弱勢裡面已經有一個身障的弱勢,但是這個部分其實是可以來思考一下,看能不能把它再做一個處理,這件事情是可以討論的,就是在育有未成年子女的部分,只要他是身障的話,是不是就可以把他當作是我們現在所稱的弱勢的身分?我想這個部分是可以來做考慮的。

第二個重點是委員都很關切的一件事情,也就是少子化及增加婚育的主張。針對這部分,其實我們這一次主要的想法是針對少子化這一塊,怎麼樣增加未來生育的狀況,我們希望從結婚開始就增加承租社宅的比率,所以剛剛次長特別提到我們希望能夠在60%……我們不要占到弱勢的的額度,我們把它放到60%的額度裡面來,從結婚就鼓勵他入住到社宅裡面,而不是等到育有未成年子女。是從他結婚就進到社宅裡面,我希望他進入社宅能夠去生小孩,小孩子能夠生了更多,以這樣的概念我們來置入。至於置入的部分,我們希望能夠在非弱勢的那60%來加一定的比率,在原先的住宅法裡面,其實就已經有提到提供一定比率予未設籍於當地且在該地區就學就業者,目前已經有這樣的規定了,未來我們希望把青年婚育家庭的部分放到這裡面來,也就是提供一定比率予婚育家庭承租。我們所定義的婚育家庭大致上是這樣,就是結婚兩年內還沒有小孩,這是就結婚的部分;第二個是你已經有小孩,而且是在六歲以下,也就是所謂的學齡前。這就是這邊所提到的婚育家庭的概念,我們希望把這部分放到那60%裡面,以提供一定比率的方式來做處理,這樣的話,剛剛所提到的這些內容,或許比較能夠符合目前社宅的政策。另外有關弱勢的比率,我們還是希望能夠維持在40%,在這樣的概念底下,讓我們少子化的問題未來能夠得到一些解決,以上。

主席:我說明一下,綜合剛剛吳次長及歐主秘的說法,第一,婚育的部分同意放入,對不對?第二,希望分流處理,就是不希望跟本來的社會弱勢搞在一起,對不對?第三,希望有一個適用時間,對不對?因為你現在還有租約,你要走完,我們再看後面的法條怎麼來做安排。第四,你們抓的比率大概是5%8%,對不對?如果是以這幾個方向來講的話,其實用我們的修正動議來做文字上的調整,應該是有機會達成共識的,我問一下大家的意見。當然巧慧委員所講的身心障礙我也支持,在社會弱勢的部分來做一定的調整,讓它可以更周延,好不好?我們有稍微一點點往比較有共識的方向來前進,還有沒有哪一位委員要補充意見的?

請蘇巧慧委員。

蘇委員巧慧:剛剛這樣聽起來的話,內政部的意見是不是比較接近王美惠委員的版本?因為王美惠委員的版本本來就動得很少,他一共就只在第一項裡面加了「青年婚育家庭」這幾個字,這樣解釋起來,其實就是弱勢戶的40%完全不動,對不對?然後另提供一定比率予未設籍……加了青年婚育家庭在這一塊裡面,也就是在那個60%裡面,但又沒有直接把數字寫明,也就是……

主席:差就差在這裡,沒錯!

蘇委員巧慧:也就是說,因為修法很麻煩,所以他就是可以隨著政策或地區或什麼樣的狀況去調整,因為可能全國也不一定是完全一樣的比率或是這樣子的狀況,所以剛剛這樣聽起來的話,內政部不曉得是否同意我的理解,是不是你們的意見比較接近王美惠委員的版本?如果是這樣的話,那我們就幾乎可以用王美惠委員的版本和牛委員的版本兩相對照來做比較下去討論,會不會是這樣的狀況?

主席:請許宇甄委員。

許委員宇甄:牛召委提出的修正動議跟剛剛歐主秘講的其實大致上是吻合,現在只是有關比率的問題,然後我們也同意把婚育宅的概念放進去,鼓勵他們生育,我想這個大家都同意,現在就是這個部分要不要先針對未成年子女提供多少百分比的比率,或者是另外提供一定比率的部分來做討論。我想前面那40%就是給予經濟跟社會弱勢,這個大家是同意的,只是後面到底要提撥多少,不過現在看起來,前面有關經濟弱勢的部分總共有十三項,我不曉得這樣子涵蓋的人數大概是多少?不曉得內政部這邊有沒有統計?因為你剛剛提到的是未成年一人的總共有213萬戶,會不會到時候你剛剛所講的5%8%,反而那個比率還比真正經濟弱勢戶的比率還要高?所以我覺得這可能要一併來考慮,謝謝。

主席:請麥玉珍委員。

麥委員玉珍:謝謝召委。針對對象的部分,民眾黨在第四十條裡面還挑出來弱勢優先,就是中低收入的部分優先,剛才內政部說很多都是生一個,把這部分放在裡面的話,就會變成我們審查時會有增加,第四十四條就是要優先,雖然是生一個優先,但是最優先的就是中低收入、身心障礙、低收,這些先選之後,再去選擇年輕的,我們在第四十條有強調這一塊,因為原來的法都沒有強調,但是我們在第四十條是有強調這一塊。照內政部剛才這麼說的話,是不是弱勢家庭優先選擇,年輕人則是排在第二個選擇,還是怎麼樣比較合理,可以幫助真正有需要的弱勢家庭。以上是我提供的意見,大家可以再討論怎麼樣是對大家最好的,謝謝。

主席:謝謝麥玉珍委員,還有委員要補充嗎?

請王美惠委員。

王委員美惠:我在這裡要向內政部提出建議,針對這個問題,每一個人都為了弱勢在爭取,剛才也說得很清楚,因為弱勢的40%並沒有把少子化的部分算在裡面,現在他們的意思是有關少子化的部分可能是5%8%而已,我覺得這部分民意代表所想的和他們所想的落差太大,所以我建議是不是讓他們再回去研議一下?我覺得嘴裡所說的,也要實際去做,老實說,像嘉義市就蓋得太少,如果蓋得比較多一點,你們趕快再蓋,那麼差3%5%的部分就可以補足了,不過現在的戶數實在不夠,所以本席在這裡也要鼓勵你們趕快處理、趕快蓋啦!不然說一說之後,如果戶數不夠,你在這邊分15%或是多少,其實蠻辛苦的,讓弱勢團體有一個地方可住,讓中央政策也可以實現對百姓的承諾,以上。

主席:謝謝,請黃健豪委員。

黃委員健豪:謝謝召委。我也認同王美惠委員的意見,我幫王美惠委員講啦,其實核心就是蓋太少了!不過因為我們不是新加坡,這個議題就算了。今天我覺得還是要聚焦一點,後續討論我就要聚焦一下,我覺得弱勢40%這部分是不是建議大家就不要再動了?

主席:對啦!

黃委員健豪:因為40%也行之有年,弱勢的部分就是有這麼多民眾需要被保障,所以40%的部分不動。今天我們要處理的是一般戶要不要再分比率出來去做婚育宅的部分,所以我們要理解所謂的弱勢戶,本來裡面一定也有婚育的部分,弱勢裡面本來也有小孩子,他們也有家庭的組成,所以那部分受到弱勢戶的保障已經有保障到了,今天講的是針對一般戶的部分,所以可能也需要內政部給我們數據,看看一般戶裡面有多少是屬於有家庭的戶數來抽的,這個在一般戶裡面占多少?在一般戶的比率裡面又有多少可以分出來?因為我們目前修正的是指扣掉40%以後,從剩下的60%當中拿15%出來做所謂的婚育宅,如果內政部覺得這樣的數字太高的話,想請問一下到底一般戶的人口組成長怎麼樣?如果人口組成本來就有很多是屬於婚育的部分,其實這個條文某種程度上更保障大家,也是鼓勵大家生小孩,它並沒有排擠到其他人,除非在60%裡面婚育的人非常非常少,都是單身的,都是頂客族在住,當然會對這些人造成衝擊。如果本來比率沒有差這麼多,反而15%或是百分之多少的數字能夠保障大家,讓大家為了可以解決住的問題,他願意生小孩,甚至一個變兩個等等,我覺得這才是政府在政策上應該要鼓勵的,我想這也才符合內政部之前所提要推婚育宅的精神。以上,謝謝。

主席:謝謝,我補充說明一下,我是覺得要推婚育宅就要有明確的數字,你才能知道有沒有達標,還有後續的一些狀況,但沒關係,因為今天很多委員都有提出來希望有更詳細的資料,我們請內政部再來詳加說明。我做個建議,大家參考一下,現在看起來大家討論的結論是原則上不動40%,然後動一般戶,但是到底要寫到多詳細,大家還有一點點歧見,就我們在議事上面的處理,我建議我們就是保留,針對黃健豪委員所提的修正動議以及王美惠委員所提的修正動議,我們就這兩個版本來做保留,下次開會的時候,我們就針對這兩個來討論,這樣第四條聚焦的速度就比較快,好不好?我用這樣的方式來處理,請問大家同不同意?

王委員美惠:同意。

主席:如果同意,那我們今天就先到這裡,因為我們本來就想第四條要有一個共識,因為是逐條走,現在第四條卡在這個地方,資料也不夠,又沒辦法達成共識,但已經凝聚了一定的共識,不然我們就先做這樣子的處理,好不好?如果大家同意,那我們就來宣讀協商結論可以嗎?

王委員美惠:可以。

主席:好,那我們來宣讀協商結論,請宣讀協商結論。

協商結論:第一條、第二條不予處理,維持原條文;第四條委員牛煦庭、黃健豪等、委員王美惠等修正動議保留;其餘條文另定期處理。

主席:照剛剛協商結論通過,請問有無異議?

王委員美惠:沒有。

主席:好,無異議通過。

現作以下決議:討論事項所列「住宅法」修正草案等40案另定期繼續審查。

本次會議到此結束,現在散會。

散會129分)

附錄:

修正通過條文: