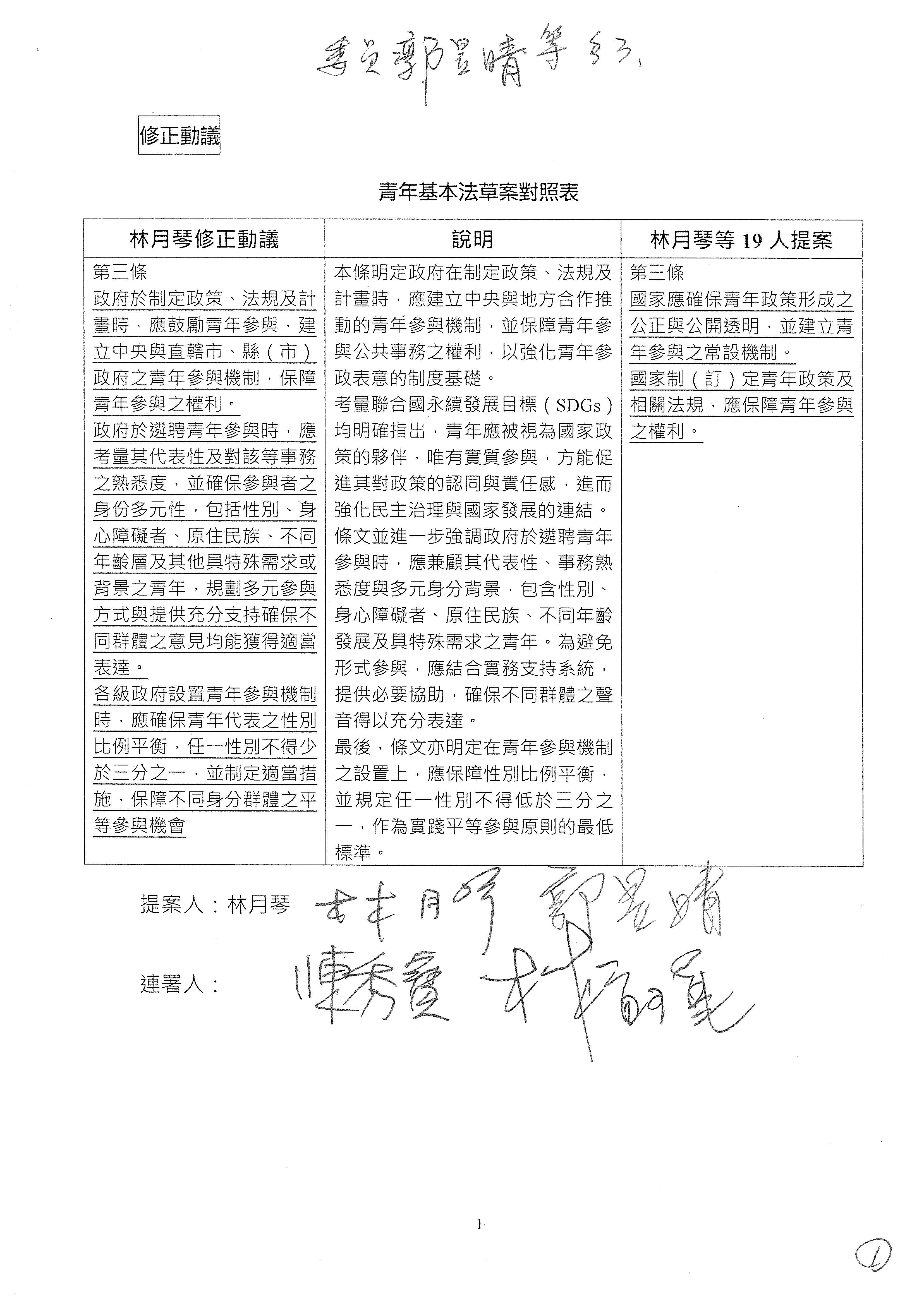
立法院第11屆第3會期教育及文化委員會第19次全體委員會議紀錄

時  間 中華民國114814日(星期四)94分至1716

地  點 本院群賢樓101會議室

主  席 林委員宜瑾

議  程 報告事項

宣讀上次會議議事錄。

討論事項

一、繼續審查()委員黃捷等17人擬具「青年基本法草案」案。()委員林楚茵等21人擬具「青年基本法草案」案。()委員林宜瑾等22人擬具「青年基本法草案」案。()委員吳思瑤等47人擬具「青年基本法草案」案。()委員陳培瑜等17人擬具「青年基本法草案」案。()委員范雲等16人擬具「青年基本法草案」案。()委員陳秀寳等21人擬具「青年基本法草案」案。()委員吳沛憶等24人擬具「青年基本法草案」案。()委員王美惠等17人擬具「青年基本法草案」案。()委員郭昱晴等18人擬具「青年基本法草案」案。(十一)委員林月琴等19人擬具「青年基本法草案」案。(十二)委員葛如鈞等19人擬具「青年基本法草案」案。(十三)委員李坤城等19人擬具「青年基本法草案」案。(十四)委員魯明哲等17人擬具「青年基本法草案」案。(十五)委員陳亭妃等16人擬具「青年基本法草案」案。(十六)委員葉元之等20人擬具「青年基本法草案」案。(十七)委員林德福等20人擬具「青年發展基本法草案」案。(十八)委員羅廷瑋等16人擬具「青年基本法草案」案。

二、審查()行政院函請審議「青年基本法草案」案。()委員伍麗華Saidhai Tahovecahe18人擬具「青年基本法草案」案。()委員柯志恩等19人擬具「青年基本法草案」案。()委員林俊憲等19人擬具「青年基本法草案」案。()委員邱若華等18人擬具「青年基本法草案」案。()委員王育敏等27人擬具「青年基本法草案」案。()委員張嘉郡等20人擬具「青年基本法草案」案。()委員賴瑞隆等18人擬具「青年基本法草案」案。()委員萬美玲等16人擬具「青年基本法草案」案。()委員翁曉玲等20人擬具「青年基本法草案」案。(十一)委員許宇甄等19人擬具「青年基本法草案」案。(十二)委員洪孟楷等16人擬具「青年基本法草案」案。(十三)委員范雲等24人擬具「青年基本法草案」案。(十四)委員鄭天財Sra Kacaw18人擬具「青年基本法草案」案。(十五)委員王鴻薇等17人擬具「青年基本法草案」案。(十六)委員徐巧芯等16人擬具「青年基本法草案」案。(十七)委員楊瓊瓔等19人擬具「青年基本法草案」案。(十八)委員蔡易餘等17人擬具「青年基本法草案」案。(十九)委員邱鎮軍等23人擬具「青年基本法草案」案。(二十)委員張雅琳等18人擬具「青年基本法草案」案。(二十一)委員張宏陸等21人擬具「青年基本法草案」案。(二十二)台灣民眾黨黨團擬具「青年基本法草案」案。(二十三)委員王正旭等23人擬具「青年基本法草案」案。

【進行逐條審查】

主席:報告委員會,出席委員10人已足法定人數,現在開會。

首先進行報告事項。請議事人員宣讀上次會議議事錄。

立法院第11屆第3會期教育及文化委員會第18次全體委員會議議事錄

時  間:中華民國11487日(星期四)上午9時至下午21

地  點:本院群賢樓101會議室

出席委員:柯志恩  萬美玲  劉書彬  葛如鈞  陳秀寳  張雅琳  郭昱晴  吳沛憶  林宜瑾  范 雲  羅廷瑋  葉元之  伍麗華SaidhaiTahovecahe   

   委員出席13

請假委員:林沛祥  

   委員請假1

列席委員:鄭正鈐  李坤城  黃 捷  陳培瑜  廖先翔  高金素梅 黃國昌  鍾佳濱  

   委員列席8

列席人員:

教育部部長

鄭英耀率同有關人員


國家科學及技術委員會副主任委員

蘇振綱


衛生福利部醫事司司長

劉越萍


國立臺灣師範大學校長

吳正己


行政院人事行政總處組編人力處處長

邱怡璋


行政院主計總處公務預算處專門委員

張正輝


法務部參事

汪南均

主  席:葛召集委員如鈞

主任秘書:陳錫欽

專門委員:白智榮

紀  錄:簡任秘書 盧焜鑫 簡任編審 蔡淑珍  科長 楊永綨

薦任科員 陳怡安

報 告 事 項

一、宣讀上次會議議事錄。

決定:議事錄確定。

二、教育部部長列席就「全國中小學教師人力不足現況與具體因應對策」進行專題報告並備質詢。

三、教育部部長、國家科學及技術委員會、衛生福利部列席就「如何強化研究計畫之人體研究倫理把關機制,以保障人權,捍衛科研價值,並避免類似台師大女足抽血違反研究倫理之案件再次發生」進行專題報告,並備質詢。

四、教育部部長、行政院人事行政總處及行政院主計總處列席就「99日運動部成立籌備情形與後續推動規劃」進行專題報告並備質詢。

(本次議程有委員柯志恩、葛如鈞、劉書彬、萬美玲、陳秀寳、張雅琳、林宜瑾、伍麗華SaidhaiTahovecahe、吳沛憶、郭昱晴、范雲、李坤城、黃捷、羅廷瑋、廖先翔、陳培瑜、葉元之及黃國昌等18人提出質詢,均經教育部部長鄭英耀、國家科學及技術委員會副主任委員蘇振綱及相關人員即席答復說明。另有委員高金素梅、徐欣瑩提出書面質詢。)

決定:

一、報告及詢答完畢。

二、委員所提書面質詢或相關資料,列入紀錄並刊登公報。

三、對於委員質詢要求提供相關資料或未及答復部分,請相關機關儘速以書面答復。

通過臨時提案1項:

為因應人工智慧科技快速發展,提升我國青少年AI素養與應用能力,請政府積極推動高中生AI工具普及與教學,作為我國培育未來AI應用人才之關鍵基礎,並朝向打造台灣為「全球最會使用AI的國家」之政策目標努力。請教育部會同國家科學及技術委員會、數位發展部及其他相關機關,於3個月內,完成「高中階段AI教育推動成效評估」、「學校數位落差影響評估」以及於年底前完成「AI素養學習指引」,並將相關內容公開發布,以作為後續政策調整與資源配置依據。另請教育部研議建立常設性推動小組,負責規劃高中階段AI工具與教學資源的長期推動機制,持續提升AI教育內容之實務應用性、與時俱進性,並確保偏鄉與資源不足學校之可近性,以落實教育公平,強化青少年之數位韌性與未來競爭力。

提案人:葛如鈞  羅廷瑋  葉元之  劉書彬  萬美玲

散會

主席:請問各位委員,上次會議議事錄有無錯誤或遺漏之處?(無)沒有,議事錄確定。

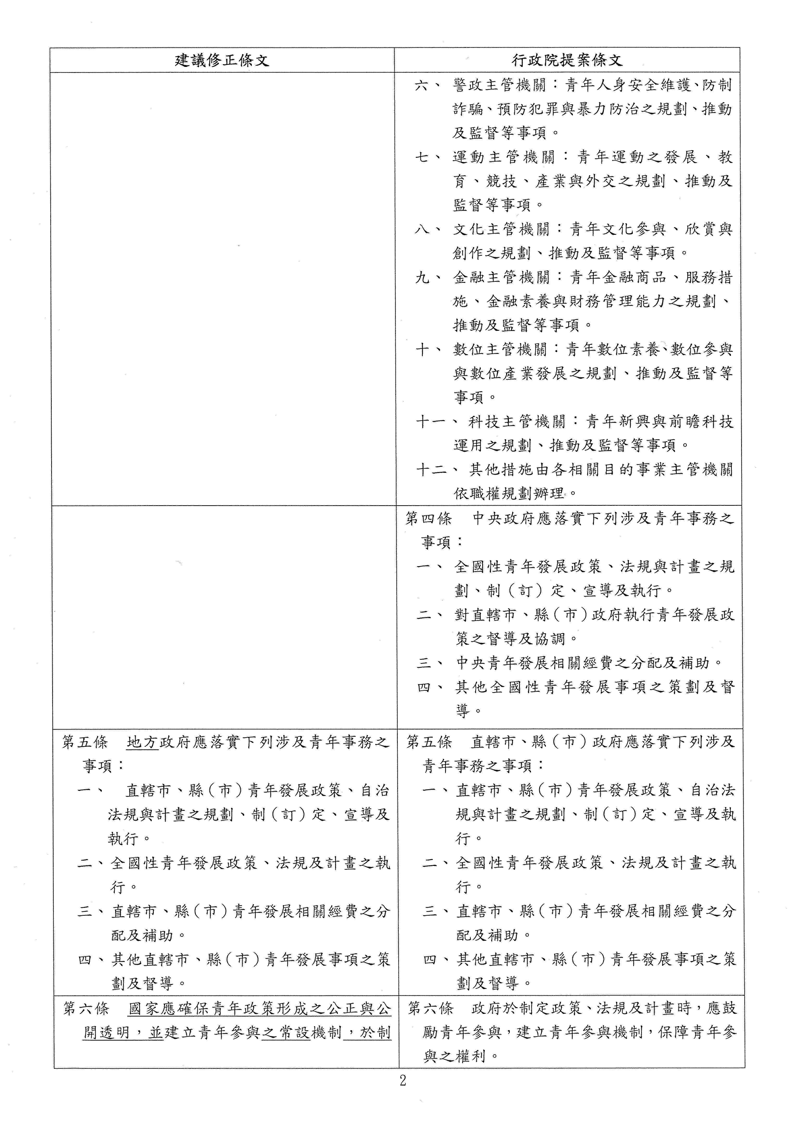
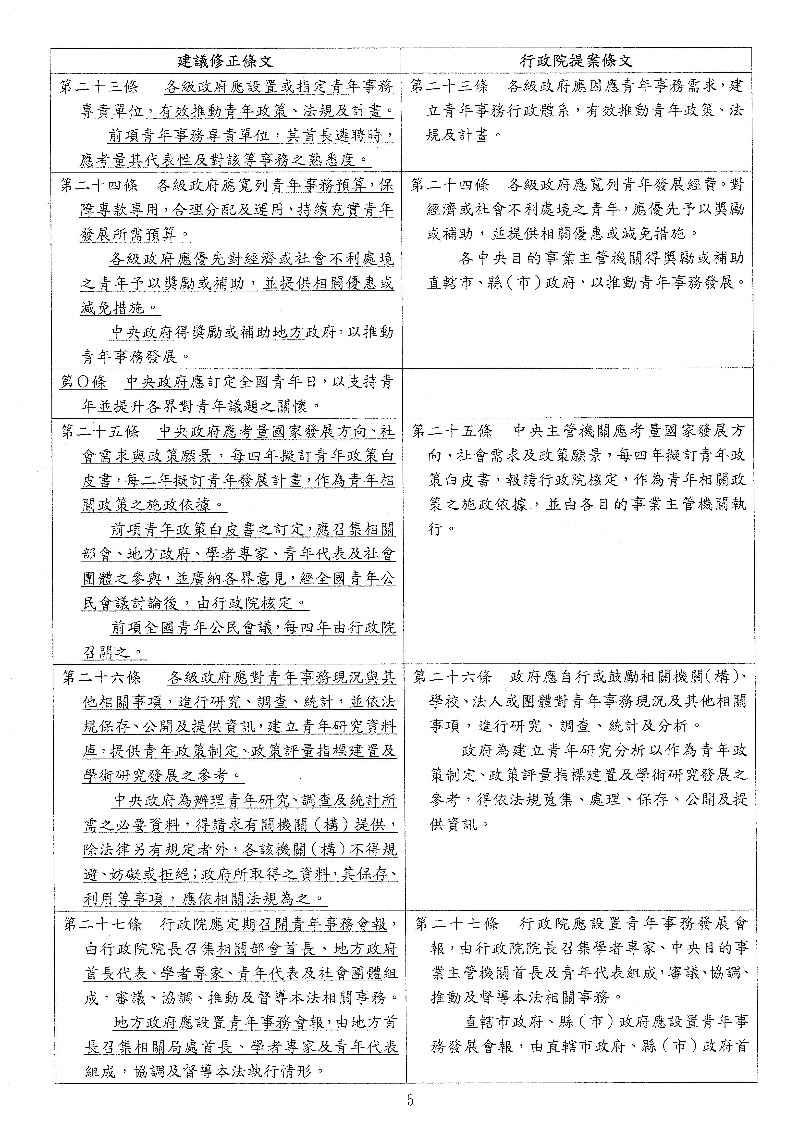
今天的議程是:一、繼續審查青年基本法草案相關草案共18案,有委員黃捷等17人、委員林楚茵等21人、委員林宜瑾等22人、委員吳思瑤等47人、委員陳培瑜等17人、委員范雲等16人、委員陳秀寳等21人、委員吳沛憶等24人、委員王美惠等17人、委員郭昱晴等18人、委員林月琴等19人、委員葛如鈞等19人、委員李坤城等19人、委員魯明哲等17人、委員陳亭妃等16人、委員葉元之等20人、委員林德福等20人、委員羅廷瑋等16人。

二、審查青年基本法草案相關草案共23案,第1案是行政院函請審議青年基本法草案;第2案是委員伍麗華等18人擬具青年基本法草案,及委員柯志恩等19人、委員林俊憲等19人、委員邱若華等18人、委員王育敏等27人、委員張嘉郡等20人、委員賴瑞隆等18人、委員萬美玲等16人、委員翁曉玲等20人、委員許宇甄等19人、委員洪孟楷等16人、委員范雲等24人、委員鄭天財等18人、委員王鴻薇等17人、委員徐巧芯等16人、委員楊瓊瓔等19人、委員蔡易餘等17人,委員邱鎮軍等23人、委員張雅琳等18人、委員張宏陸等21人、台灣民眾黨黨團、委員王正旭等23人擬具青年基本法草案。

今天要進行逐條審查與會的官員相當多,因為青年基本法牽涉到相當多的部會。本案已於114313日詢答完畢,新增的行政院函請審議等23個提案版本,我們就不再進行詢答,併入本次共同審查,請問有無提案委員要進行提案說明?如果沒有的話,因為這次新增了行政院審議版本,我們請主管機關進行簡單的說明,時間2分鐘。

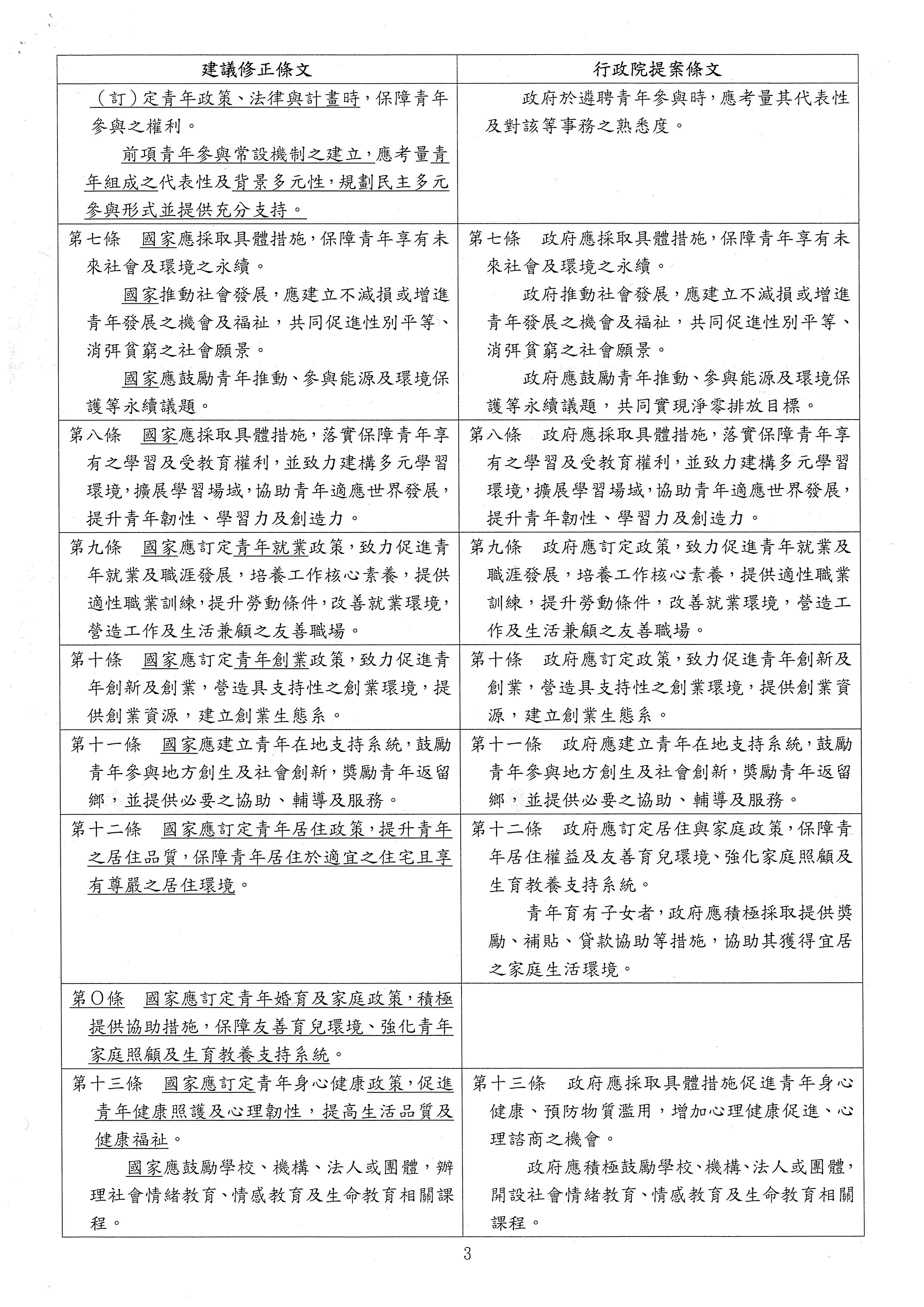
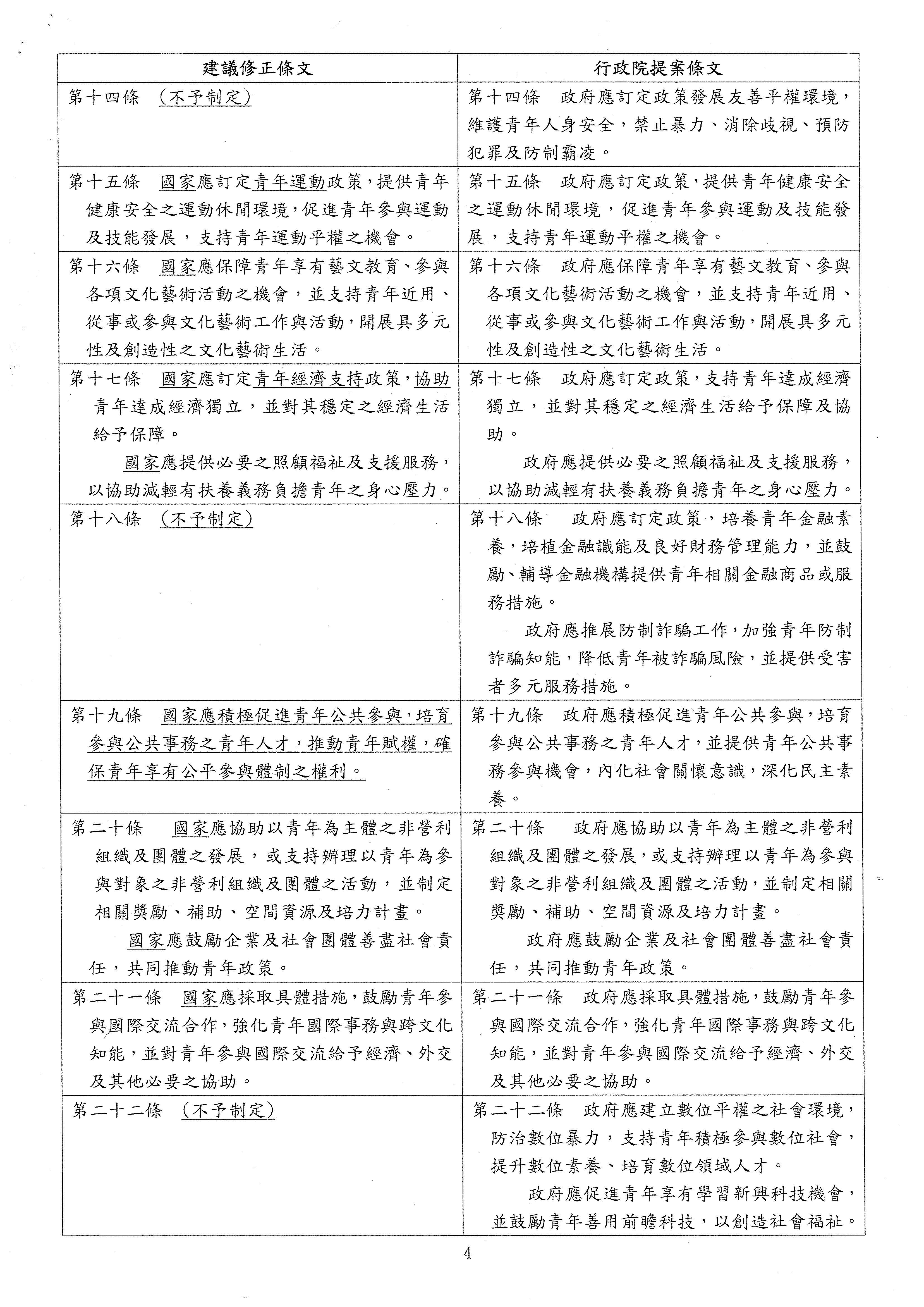
鄭部長英耀:主席、各位委員。感謝教文委員會對於訂定青年基本法的關心,我們知道青年是促進社會進步、經濟繁榮及科技創新的關鍵動力,在113年行政院青年諮詢委員會,陳前院長裁示應該要針對青年相關權益以專法保障,教育部也根據這個決議積極審慎地研議,協助青年自我實現及保障青年權益,並培育青年成為健康、堅韌的世界公民,以致力於社會永續發展。從11334日開始啟動,迄今將近一年半的時間,感謝這期間各位委員的指導,以及來自於社會大眾跟地方縣市政府的指教。

這次的法令總共包含28條,有五大重點,第一是定義青年年齡為18歲到35歲;第二是保障青年各種權益,全面向地照顧青年;第三是各級政府建立青年事務行政體系;第四是規範每4年擬定青年政策白皮書;第五是行政院及地方政府設置青年事務發展會報。以上報告,請各位委員給我們指導,希望能夠給予支持,讓青年基本法能夠順利通過,全力、全面地支持年輕人在升學、就業、結婚、生子、育兒到創業,還有公民參與等方面,謝謝。

主席:謝謝部長的口頭說明。

委員如果有臨時提案,請於上午1030分前提出,處理提案時,如果提案委員及連署委員均不在場,援例不予處理。

現在進行青年基本法草案相關草案逐條審查,並進行討論與協商。

劉委員書彬:主席,請問一下,需要大體討論嗎?

主席:我剛剛就有詢問了,我有看你們,沒有人舉手。

劉委員書彬:你是說對方……

主席:在部長口頭報告之前,我就有說請問有無提案委員要進行提案說明。

劉委員書彬:但是說明跟現在的大體討論是不一樣的,主席你剛才自己有說了喔,你剛才是問說有沒有要提案說明,我覺得你應該……

主席:我還沒有下去討論,現在程序還沒有走完啊,對不對?我應該是下去主持逐條審查的時候,你再提出你要討論的方式,對不對?我還在宣告這個程序啊!

劉委員書彬:那這樣子,謝謝,因為你剛剛已經說要進入到逐條討論,所以我才想是不是應該有個大體討論在前面,我在做詢問,謝謝。

主席:好,我們現在進行逐條審查,並進行討論與協商,討論時,如有新增修正動議,就請議事人員宣讀。



一、修正動議:

二、附帶決議

主席:現在就進行逐條審查,剛剛有委員說要大體討論,請問有哪位?劉書彬嗎?好,劉書彬委員。

劉委員書彬:謝謝主席。現在我們進行到的是大體討論,我現在先把民眾黨這部分的重點先跟大家來做一下說明,第一個,我們民眾黨這部分並沒有採取教育部作為一個主管機關,因為青年在就學、就業、社福、住宅、養育子女方面,這些問題都不是單一的部會,尤其是只由教育部來就能夠主責,因此民眾黨認為教育部作為一個主管機關,從國家的教育上面去做就有說教的意味在,但是我們的主張是以國發會為主管機關,請注意到!是以國發會為主管機關,因為它本身就有作為管制、考核的功能,也負責人力資源跟人才政策,民眾黨認為它更適合作為本法的主管機關。

第二個部分,民眾黨應用基本法常見的限期檢討的法規這個機制,把三種的民間進步改革的議題納入到本法當中,分別是十八歲公民權要修訂,而且是在公布之後施行本法,兩年之內要修正總統副總統選舉罷免法以及公職人員選舉罷免法,把它納入到公民權,也就等於是在現在公民投票法當中十八歲公民投票權的行使,把它併為一個政府的義務來進行。另外,對於反歧視立法,也利用本法來制定,因為民進黨政府在去年提出來之後,到現在都沒有下文,這是青年非常重視的議題。另外社會住宅,我們也利用基本法的這個限期討論的規範,還有資訊定期公開的機制來落實居住正義的這個概念。

第三個部分,本黨民眾黨青年基本法的特點是,要在二十一個各級地方政府的青年諮詢組織,讓這個已經有大量青年人員進入的這個組織能夠熟悉政府運作。因此民眾黨是借助青年為主體的力量,以青年發展行動綱領為核心作為依據,在專業資訊跟行政院會報的參與式民主,還有立法院審議的代議民主這三個層次,來做完善的治理體系,青年在這三個層次當中都有一定的角色跟權限,我們相信當青年在主體上面,在決策過程當中為自己發聲,會比其他的政策機制設計更能凸顯本法的特色。

當然,我們也希望,我們想出來的這些部分,當然跟行政院版、跟其他各黨有一些稍微差異,但是我們主要精神是相同的,我們希望在等一下的審查當中,能尊重差異的精神,至少要以保留的方式,如果有差異的話,請用保留方式,也就是民進黨委員常常強調的,有差異的就是做保留的方式,所以後續如果召委召開協商,甚至做院長協商的時候,有些條文還能夠做後續的討論、彙整,也是希望在討論當中,本席是秉持和諧的立場,尤其我們是教文委員會,不要有太多酸言酸語的情況之下,我們秉持著在正常的議事程序討論,讓這樣眾所期待的青年基本法完成,謝謝。

主席:好。劉書彬委員,您剛剛的說明非常詳盡,可是這個應該就是所謂的提案說明,剛剛我詢問有沒有提案說明,沒有人反應,您現在就是用大體討論的方式來闡述你的提案說明,我想您可能是新來的,我要跟您說一聲。

一部法從無到有,也經過一個漫長而複雜的過程,所以我今天要特別感謝青年團體長期的倡議,還有我們各位的共同參與,今天才有四十一個版本的法案。為了更好的國家,每個立委善盡我們的天職,本來就沒有好爭功搶勞的,不過相當遺憾,民眾黨在這之前召開了一場記者會,在沒有任何播一顆種子的狀況之下,就要歡喜收割大家努力的成果,我滿遺憾的是,今天實際法案的推動過程,其實青年基本法在民進黨跟國民黨委員各自提案,給予行政機關壓力,我們在跟行政機關溝通之後,產生了院版的條文,我想這也是今天大家共同的努力,而民眾黨的版本是直到今年6月才拿出來的,那麼這個品質的狀況,我們等一下討論的時候,還可以再討論。所以我想我們第一次有這個情況,至少我進來立法院第6年,我們教文委員會第一次有本委在要審法案之前,開記者會批評本委,我覺得這是滿遺憾的事情,我先這樣子做一個說明。

我想我們就直接進入逐條,我覺得這樣噴政治口水很沒有意義……

劉委員書彬:主席,我就做一下議事上面的回應,我們也不噴口水好嗎?直接再讓我回應一下好嗎?可以嗎?謝謝。

這一次的討論、排審這部分的確是在7月中旬的時候,我們在開院會,我問了林宜瑾召委,我就問他下個禮拜應該就可以排青年基本法了?他說沒有啊,我說怎麼可能沒有?院版都已經出來了……

主席:我本來就有要排了。

劉委員書彬:沒有……

主席:我有義務跟你說我什麼時候要排嗎?

劉委員書彬:沒有,你是說下下禮拜、下下禮拜或是下一次等等的。

主席:對啊,我就有打算要排,可是因為我還在蒐集一些資料……

劉委員書彬:沒有,你當初是說……

主席:我覺得我們不要在這裡爭辯這個事情……

劉委員書彬:我是澄清這個事情……

主席:時間要把握。

劉委員書彬:好,謝謝。

主席:我們現在進入逐條。

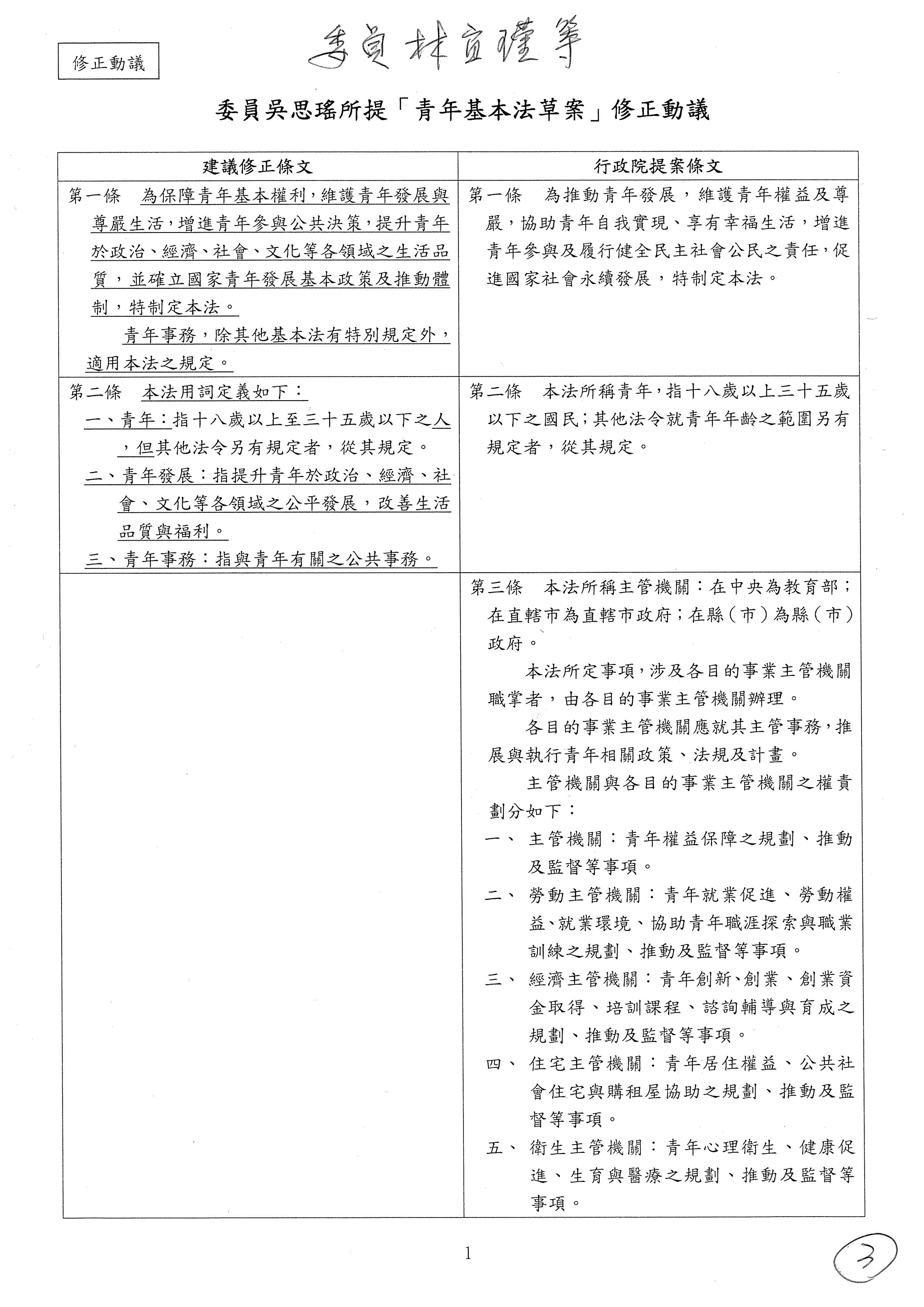
首先是法案名稱。法案名稱基本上只有林德福委員有寫「青年發展基本法」,跟大家不一樣,其他委員都是「青年基本法」,這條大家有沒有意見?沒有。我們名稱就通過「青年基本法」。我們再來進行第一條,第一條應該就是所謂的各種原則,我想行政院的文字有涵蓋很多的面向,一些委員也有提到青年事務或除其他基本法有特別規定者,適用本法之規定,我想這就參考文化基本法的寫法,想說為了釐清本法跟其他法律的適用關係才這樣寫,這點等一下看要不要請教育部說明一下,其他委員有沒有意見?好。

劉委員書彬:有。

主席:我們先請吳思瑤委員、張雅琳委員,然後劉書彬委員、郭昱晴委員、葛如鈞召委、陳秀寳委員。

我們就先請吳思瑤委員,最後再請教育部做說明。

吳委員思瑤:謝謝主席。其實思瑤的版本是20231213號就提出,到今天是610天,利用這610天,我們擴大跟非常多青年團體的座談,大概有超過50場次,跟教育部門或是行政院的磋商也至少有20場以上,所以即便個別委員有各自的文字,當然我自己也提出了我的修正動議,我有揭櫫要在政治、經濟、社會、文化等領域的生活品質等等,每一個委員都有自己期待、想像的更好文字,但是我想行政院的版本是綜整了大家共同的意見,所以在青年發展,維護青年權益及尊嚴,協助青年自我實現、享有幸福生活,更重要的是增進青年的參與,履行健全民主社會公民之責任,促進國家社會永續發展,我認為行政院的版本綜整了很多委員的版本,因為目前有40個版本,我也都逐一核對了,我是代表我個人,但是我想民進黨的委員我們也都討論過,行政院的版本是綜整性的,也非常地完整,並沒有遺漏掉各委員的意見,所以希望大家可以支持,我也願意調整我自己的版本,來接受行政院的版本,謝謝。

主席:好。我們再請張雅琳委員,接下來請葛如鈞召委,不是啦,張雅琳委員之後是劉書彬,然後是郭昱晴、葛如鈞召委,最後是陳秀寳委員,不好意思。

張委員雅琳:我的第一條文字的話,我還是想要來爭取,因為現在的院版部分是寫推動跟維護,可是我覺得有一個保障是最基本的,我希望它是可以建立至少的底線,所以是「為保障青年發展權利,促進其參與決策」,我就是修改了「為推動青年發展」的這句話,變成是這樣,我也希望可以爭取大家的支持,讓這個提案裡面有基本的保障,也有一個更好的促進的動力,謝謝。

主席:好。我們接下來請劉書彬委員。

劉委員書彬:謝謝召委。本黨的意見當中跟院版有一些不一樣的部分,就是特別強調落實世代正義的這部分,在這部分青年要非常強調的就是,目前各種要求都是現在的決策者所要求的,是最主要的決策者,而青年很少進入到這個部分,包括環境、資源共享、資源分配等等,如果在這些部分都沒有注意,尤其是如果沒有在基本法中落實的話,就會變成現在我們所造成的後果,將來就會由世世代代的子孫去承接。所以這邊我們有提到落實世代正義,這個概念必須把它放進去,也必須澄清,落實世代正義並不是無中生有的,過去在氣候變遷因應法當中也強調了這個部分,甚至在國外,我們可以看到是有女青年們自己就到國會裡面、到國際間去抗議,也就是有關氣候變遷的問題,包括現在化石燃料太多而造成這種極端的二氧化碳、溫室氣體排放提升的問題。因此國際間的這些問題,我們的青年也都知道,這麼重要的事情,也都引以為榜樣,在這樣的情況下,臺灣更不能排除在外,尤其是我們的排碳問題在全世界名列前20名,所以必須更加重視,因此我們堅持落實世代正義的這部分,我們把這樣的意見提出來,看等一下後續是怎麼發展,謝謝。

主席:好。我們接下來請郭昱晴委員。

郭委員昱晴:在這邊雖然我自己有自己的版本,但是我非常支持院版特別把維護青年的尊嚴寫進立法目的,大法官釋字第372號跟第603號其實也都特別指出人性尊嚴是憲法保障的一個非常重要的核心價值,青年其實也是社會的參與者,不只是被動接受政策的對象,我想有把這一塊特別寫進第一條的立法目的當中,其實後續的一些措施才有更多方向,也讓青年能夠感受到國家對他們的重視跟信任,在這邊我也echo一下,我非常支持院版。以上。

主席:好。我們再來請葛如鈞召委,最後是陳秀寳委員。

葛委員如鈞:謝謝主席。我想第一條是希望建議能夠參採其他諸多委員的提案版本,包括本席以及柯志恩委員、萬美玲委員、洪孟楷委員等等,我們一起連署的提案版本裡面有提到要「促進青年在政治、經濟、社會、文化與數位科技等層面之參與」,因為其實現在因應整個科技發展,臺灣的定調、定位其實跟科技的整合非常高,我們臺灣的青年跟世界的青年在數位科技方面,應該是可以有非常、非常大的一個示範跟躍進,所以也希望有機會的話,是不是可以參採我們提到的數位科技的版本?待會是否能夠請教育部回應一下,有機會的話,現場整合一個版本,把一些我們的部分條文文字放進去?謝謝。

主席:好。我們請陳秀寳委員。

陳委員秀寳:謝謝主席。青年基本法的核心價值主要就是為了我們下一代打造適合發展的環境,包含保障青年權益、促進青年發展、提升青年公共參與、改善青年生活品質等等,促進青年自我實現、實踐青年主流化的這個願景,臺灣受少子化影響,其實青年人數也逐漸下降,需要有一部整合青年政策的目標及推動完整的相關法規,並且是可以從中央到地方統一時間來執行。秀寳的版本是在1131018號,第二個會期的時候就提出了,在這當中因為時勢變化非常迅速,我們也一直在接收相關青年團體的意見,而且也不停地隨著時勢在修正,我想修一部法,尤其是要保障青年的基本法,應該是要相當謹慎,而且是符合、貼切青年的需求,我想召委現在排審,也是因為相關各單位的意見都進來了之後,我們一起來整納。我自己的版本其實跟院版是有一點點不太相同,我這邊尊重院版的文字,因為我們為青年打造一個這樣的環境、這樣的發展空間是大家都一致的,所以這邊我尊重院版的文字。以上。

主席:好。我們再請萬美玲委員。

萬委員美玲:謝謝召委。我想院版跟各委員的版本,今天可以來做討論,我們找出一個最好的版本來。但是有幾個部分我想特別把它提出來,當我們今天要去討論青年基本法的時候,第一個,我呼應一下剛剛葛如鈞委員提的,當然在這個青年基本法草案裡面可能要包含的面向會相當地多,能不能全部涵蓋、做到一百分,我們儘量來努力,不過剛剛提到數位科技的部分,我是覺得大家待會可以看一下是不是能夠來做一個調整。不過我想,第一個,我們所討論的這些相關條文裡面,青年政策應該要能夠跨部會來協力,因為過去我們看到,不管是在創業貸款、就業輔導或是青年參與公共事務的部分,可能都會分散在不同的部會,各做各的,缺乏整合,這一次既然我們要進行青年基本法的條文審查,我想我們是不是應該要看到的是要在將來落實為可執行的面向,才不會說這個條文修了,將來卻變成一紙空文,很難去執行或落實,這個部分很重要。

第二個,我們要能夠真正去保障青年發展的權利,我想現在青年其實很辛苦,面臨三高一低壓力,也就是高失業率、高物價、高房價但是卻低薪資等等,這都是我們將來必須要為他們解決的,但是怎麼樣在我們修完這些法條之後能夠真正去落實、去保障,這也是我們等一下審查時候要注意的。

最後一個我特別提到,我們相關的青年政策可能要去注意到城鄉跟弱勢的差距,因為我們知道偏鄉青年或者勞動階層的青年其實在資源取得各方面跟在都市的同齡青年比較起來可能是比較辛苦的,所以我想將來在數位落差、教育資源、文化參與還有很多公共事務的參與度上,我們要有更明確的一些平衡、幫忙協助措施在裡面。以上,謝謝。

主席:現在請林沛祥委員,再來柯志恩委員。

林委員沛祥:謝謝召委。針對青年基本法,其實數位科技這一塊是未來的趨勢,而且更重要的是,未來青年如何去問問題,而不只是回答問題,我認為在青年基本法裡面以及未來在教育上、各方面來講,這是很重要的一塊。以前我們需要寫程式,現在當AI已經進步到自己可以generate code的時候,那我們就應該想辦法在我們的青年基本法裡面把這個面向放進去、把這個傾向放進去,這樣才會讓我們未來的青年具有一定的競爭力,尤其是面對我們旁邊日本、韓國這些先進國家的時候,如果我們沒有主動把這個方向放進去的話,未來對我們的青年、對我們的下一代是非常吃虧的。以上。

主席:再來請柯志恩委員。

柯委員志恩:因為現在進入到第一條,我們也知道基本法就是一個上位大法,所以行政院為什麼會把各委員的版本濃縮到一個比較是大方向的部分,這個我完全同意。但是我看到民眾黨剛剛所提到的,他們提出了非常多年輕人非常在乎的一些問題,也包括剛剛葛委員、萬委員、沛祥委員都特別提到的數位科技,我也了解其實除了數位科技之外,還有包括資源分配、青年居住正義等等,這些東西完全寫上去的話,可能對於行政院希望能夠在第一條裡面揭櫫的宗旨來說有點太細節。

但是我只提出一個比較大的,為什麼要提出青年基本法?其實很大的一個原因就是我們希望能夠落實世代正義,因為不管我們提出什麼,可能是對於老人或對於其他部分,但年輕人這塊很被大家所忽略。所以我覺得在行政院的版本裡面是否有機會改為「促進國家社會永續發展,落實世代正義,特制定本法」,能夠把「落實世代正義」這樣一個基本放進去,然後再結合行政院版本,我覺得這樣子的一個寫法可能更能夠凸顯我們在制定這個法的時候,對於不同世代我們希望能夠達到的目的,這可能會是比較完整的,好不好?

主席:吳思瑤委員再發言。

吳委員思瑤:跟主席先建議一下程序,因為今天來關心的委員很多,請教委會同仁去多找一些麥克風來讓大家使用,好不好?這個應該可以克服,不然傳來傳去,這個是可以處理的。

我剛剛也很仔細聆聽了大家第一條的建議,不好意思,因為思瑤的版本很早提、也是最早提,其實在立法院都這樣,我沒有別的意思,就是有哪些法案由哪些委員先提,後面大家可能都會依據一些相關的意見,其實都這樣,我沒有別的意思,我們過去研擬某個法案時也會將已經提出來的委員的意見一起做參考。我剛剛已經說了,因為我的條文裡頭有政治、社會、經濟、文化等等,後面很多委員大概也都沿用這個東西,我非常理解也非常謝謝大家一起分享這個概念。

我的建議是這樣,因為我自己都覺得我可以接受行政院的版本,我也非常同意葛如鈞委員,因為您的版本有把前面我所提的政治、經濟、社會、文化,然後再……但是科技的面向也很多元,葛委員,抱歉,科技的面向也很多元,你點了一個數位科技。我的建議是,第一個,如果要參採這個意見的話,科技就放科技,也不需要數位科技,因為第二十二條有特別提到數位科技,一個建議是這樣。

而我可以放棄我的意見,回到剛剛柯委員所說的,把劉書彬委員的意見跟行政院的版本就直接取其精髓,加上「落實世代正義」就好,然後前面的政治、經濟、文化等等我覺得都可以不需要放,這樣大家會比較有共識,好不好?把書彬委員的這個「落實世代正義」放進來就好。其他的意見、大家的意見都很好,但是為了精簡,是不是請行政院就接受這樣,然後看大家的意見,就往前推進,要不然第一條就……

主席:好,葛如鈞召委講完之後我們就請部長回答。

葛委員如鈞:謝謝主席,也非常感謝吳思瑤委員的說明。第一點,文字上面接近不代表我們就是參採誰的,一些資訊跟想法大家有共識是好事,不用一定說誰參考誰,這是第一點。

第二點,我還是說明一下為什麼我們想要把數位科技放進來的原因,是因為臺灣現在的詐騙非常嚴重,我們教育的前線一直在講數位素養需要加強,加上數位科技這一塊其實也是我們臺灣非常重要的一個底蘊及核心競爭力,所以我們才希望能夠在上位的基本法把這樣一個關鍵字放進去。但是我們也理解共識的凝聚需要大家的努力,所以這個部分在關鍵字上我是不堅持,但待會是不是先聽部會的意見,有機會的話,也許我們就在文字調整上再即時做一些滾動式修正,有機會放就放,如果沒有機會的話,可能條文變得太長,我們可能也覺得可以予以調整,謝謝。

主席:我們就請部長說明。

鄭部長英耀:主席,謝謝各位委員關心青年的權益怎麼樣去訂定。第一條剛才柯委員也特別提的很清楚,關於法條的訂定,第一條通常是比較上位性的,是一個宗旨、目標,那一些實際要落實的層面在第二條以後再去討論。至於剛才柯委員跟劉委員特別提到落實世代正義,我們今天所討論的本來就都在落實世代正義。如果這幾個名詞要進去,因為我們終極的目標還是在促進國家社會永續發展,所以我還是建議微調一下,落實世代正義是不是放在促進國家前面?因為這個之前是「增進青年參與及履行健全民主社會公民之責任」,加上「落實世代正義」,接著才是「促進國家社會永續發展」作為結束,是不是用這樣比較……

柯委員志恩:可以。

吳委員思瑤:同意。

鄭部長英耀:謝謝。

主席:對於部長剛剛的建議,我看大家都點頭,文字先加上去,在責任的後面是「落實世代正義,促進國家社會永續發展」,這樣有沒有意見?葛如鈞召委?

葛委員如鈞:現在加上落實世代正義,我覺得有一個很好的修正了,其他不管是吳思瑤委員或者我們有多位委員都有提到的政治、經濟、社會文化或數位科技等等的宗旨性文字,如果沒有辦法放進去,我們是不是放到說明欄位?也彰顯我們對於數位公民權利或素養上面的支持跟推動。

吳委員思瑤:同意。

主席:好,如果大家都沒有意見的話,我們就在立法說明加上促進青年在政治、經濟、社會、文化、科技的參與,好不好?這部分就授權教育部來寫立法說明的文字,好不好?好,我們進入第二條。第一條就按照現在大家看到的,我再唸一次好了,「為推動青年發展,維護青年權益及尊嚴,協助青年自我實現、享有幸福生活,增進青年參與及履行健全民主社會公民之責任,落實世代正義,促進國家社會永續發展,特制定本法。」,我們就修正通過。接下來是第二條,第二條要發言的,來,我們從後面好了,劉書彬先,然後葛如鈞,然後沛憶,然後張雅琳,雅琳有舉手?沒有,好,再來就是吳思瑤、伍麗華、范雲。

那我們就先請劉書彬。

劉委員書彬:好,謝謝召委。第二條所涉及的是「青年」的對象,如果就院版來講的話,還包括其他法令關於青年的適用範圍。這部分本黨有不同的意見在於,本黨所說的青年係指16歲到以上到35歲以下的國民,最主要的理由是,16歲代表的是在高中以上就算了,這個部分涉及到現實當中,非常多青年朋友在高中時期就開始重視到青年組織跟社會公共議題的參與。尤其此處關係到在政黨法當中已經明定的,參與政黨的最低年齡在16歲以上就可以參與政黨,因此,青年黨員也是很重要的一環,這部分他們就可以參與中共政策的時候,那應該在青年基本法當中,也要落實到這樣子的一個實際青年參與、關心公共政策的議題,因此,應該下修到從16歲開始進行。

第二個部分,院版的後半部提到「其他法令就青年年齡之範圍另有規定者,從其規定。」這個部分其實是看起來有必要,但是因為在各個不同的範圍當中,各個部會對青年的規定上面有不同的年齡,不過不宜因為本法要通過就通過一致的標準,那就反正再從其他的規定就好了,但是本法是青年基本法,是青年政策法規的體現,年齡的定義是一個政策的核心,其他法令的用語代表的不只是包括法律授權的法規命令,連沒有法律授權的行政規則都可以排除年齡上面的定義,這是十分不妥當的,可能缺乏法令的正當性。因此,本黨是利用到說以一個部分在,我們的規定上是在第二十八條,不過我這邊是可以跟大家就提出來這個討論的部分,因為他涉及到是法規上面的適用。我們的意思是說從優規定,如果其他法令的規定優於目前青年基本法草案的規定,就用概括性的讓他在法令上面就這樣做規定。所以,只要在年齡範圍、措施、優惠程度都優於本法的規定,才能夠適用,這樣不單能維護到本法作為青年基本法的定位,也不會害怕後續影響到各部會對青年措施的實施。

另外,我們也強調弱勢青年的部分,為什麼需要強調弱勢青年呢?因為青年本身大部分都還在就學的階段,或者剛剛進入到職場上面,他在經濟、社會、文化、族群、宗教、身心障礙、地域,甚至還有其他領域都屬於不利地位的這個部分的青年,都應該特別把他列出來的時候,在青年基本法當中把他實現出來,把他呈現出來。那呈現出來的情況,這樣子這邊也是參考到,有所法源的一個參考在於說,社會福利基本法第三條跟第四條當中也有這樣子的一個意涵在裡面。特別需要的,青年基本法的目的就是應該把青年所遇到的問題要把他凸顯出來,因此弱勢青年的這個定義特別的需求,還有這個道理還把社會包容的一個學理納入,不要把青年都當作是無知,然後甚至是需要被照顧的。青年甚至在未來的情況之下,我們都看到,這個青年基本法修訂的過程當中也看到說,他們都要參與到有關於他們的相關政策的擬訂。所以這個部分,民眾黨這邊是強調也把弱勢青年放入的一個重要性意義。謝謝。

主席:我們再來請葛如鈞召委。

葛委員如鈞:好,謝謝。本席的提案版本有關青年的定義,我們希望是指18歲以上跟未滿45歲之人,其實也是考量我國現行的政策跟法規。對於未滿12歲的兒童和12歲以上未滿18歲的少年,其實有非常多的法令,包含兒童以及少年福利及權益保障法。當然民眾黨提的是16歲,我們也看一下,其實1516是可以有條件的打工,16歲以上其實也可以去做相關的工讀。當然我覺得相關的討論是可以來討論的,不過本席的版本主要是說,我們希望把青年延伸到以45歲作為上限,也希望能夠涵蓋更完整的年齡層,不要讓這一群變成是被國家遺忘的所謂的弱世代,強弱的弱,所以我們也希望能夠涵蓋至少可以到45歲。

本席的提案有一個claim,有一個理由也是科技的發展,也謝謝剛剛有非常多委員都呼應,其實醫療科技也是日新月異,我們的平均餘命正在逐年的增長。我們先看國際的趨勢,1900年的時候,全球平均的年齡壽命大概只有在三十幾歲,到了2000年的時候,我們的平均年齡大概已經到六、七十歲。我們可以看到在1970年,我們臺灣的平均壽命是69.1歲,但是到了2025年,我們的平均餘命是到81.5歲,也就是55年來我們的平均餘命增加了12年。

其實我們的國發會有推估,2050年臺灣人口的平均餘命將達到85歲,我個人覺得這是低估的,因為目前科技趨勢的專家都預估,在2030年左右,新世代的平均餘命是有可能增加幅度非常廣的,甚至現在剛出生的新生兒都有可能活到,大家不要太驚訝,可能可以活到250500歲。當然這是科技專家的樂觀預估,可是從一個理性的科技預估來看,我們都有可能是「呷百二」,活到120歲都是有可能的,依據這個角度來看,其實所謂青年的定義也應該照比例來拉升。我想我們制定的法律應該要面向未來而不是面向現在,所以我們就算以現在的平均餘命八十多歲來看,其實我們把1845歲納入進來也是非常合理的。

同時,根據勞動部的統計,113年非學生的青年勞工初次就業的平均年齡就已經是21.8歲了。我們現在大家結婚的年齡也較晚,工作的年齡也較晚,納入學歷的條件,大學學歷的青年勞工初次就業的年齡是22.8歲,所以,青年勞工初次就業的年齡正在逐年增加,所以等於是如果我們把這個門檻設得太低,我們社會照顧青年的年份就會變得非常的短。我們受僱勞工的平均年齡是40.4歲,也就是幾乎所有的青壯的勞工就已經是40歲了,已經超過了我們行政院版本的35歲,所以後面的這5年他是一個還在成長的青壯過程,馬上就已經被我們忽略了。我們也幫忙計算,25歲到44歲的勞工占全體勞工還有全體青壯的成長人口是57.7%,其實他們肩負我們成長的非常重要的一個階段。衛福部自己其實也把3145歲的年齡群列為「三明治族群」,什麼意思?就是他們的心理健康經常受到經濟負擔、角色衝突緊張跟工作狀態的耗損。

所以我要再一次的強調,這不是一個政治的攻防,這是一個真正要照顧社會,理性而且面向未來平均餘命正在延長,而且大家的成長時間正在延後發展這樣的一個社會軌跡來看。所以我們希望,我們行政院還有我們政府單位以及諸多的委員,希望能夠支持我們這裡所表達的強烈的意見,希望能夠將青年的上限門檻提高到45歲,也就是45歲以下的民眾都應該納入青年基本法。再一次強調,平均餘命正在提升已經要到85歲甚至未來到95歲,甚至破百、「呷百二」都是有可能的,所以45歲在未來就是一個未來青年的年紀,希望我們可以考慮讓這樣子的年齡層的權益跟福利可以受到國家的保障,謝謝。

主席:好,謝謝。再來請吳思瑤委員,吳思瑤委員之後是吳沛憶委員。

萬委員美玲:召委,您漏了我。

主席:美玲,因為你比較晚舉手,你是最後,不好意思。

吳委員思瑤:好,我快速說明一下,謝謝主席。

其實在年齡的部分,確實我們在討論的過程參照了很多不同國家的經驗,每一個國家,甚至聯合國,聯合國規定青年的定義是1524歲,我們也參照世界第一個訂定的芬蘭,芬蘭青年基本法是29歲以下,韓國是世界上第二個訂定的國家,他們是1934歲,所以我們都有參照其他的國際經驗。

我簡單跟大家說明一下,我也核對了今天40個版本裡頭,最多的版本,我自己的就是1835歲,另外有19個版本的委員,不分黨派,19個版本的委員意見是1835歲,剛剛如葛如鈞委員所說的有6個委員是1845歲,有兩位委員是1834歲,包括沛憶委員,也有柯志恩、王育敏跟張嘉郡三位委員是1840歲,然後林德福委員是比較特別,他是1535歲,所以有幾個東西讓大家可以參照一下,年齡起算的時間是從18歲開始,還是劉書彬委員的16歲,或是林德福委員的15歲?至於上限,多數委員19個版本是35歲,第二多數的是45歲,這都可以討論,我只是以不同國家的經驗,每一個國家在政策配套上對於青年政策的適用者,可能要去參採多數法令所規範的對象為大宗。當然,我們有排除條款,如果是在經濟部國發會的創業、就業或是勞動部的部分,就是視其他條文所規定,我們還是要很綜整地看到臺灣中華民國政府長期以來的多數法令、多數法規,還有現在政府各層級青年參與團體代表的年齡是落在什麼樣子的年齡那個range。所以我的版本最後就是用1835歲,最主要的原因是現行行政院青諮會青年諮詢代表的年齡就是1835歲,而各個地方政府多數青年諮詢代表的那個單位的年齡也都是1835歲。

所以跟大家說明一下,國際的經驗也好,國內的法令適用跟現在青年參與團體的主要大宗年齡是1835歲,光是這一題,我們跟青年團體真的討論很久,所以分析綜整一下,我個人的主張是1835歲,這好像也應當是行政院的意見,大家參考看看,謝謝。

主席:我們再請吳沛憶委員。

吳委員沛憶:第二條關於青年的定義,我的版本是15歲以上34歲以下,我覺得在這幾年期間我們看到在青年公共事務討論實務上,從課綱開始到這一次包括校園裡面高中以下的手機管理,其實有關於公共政策的青年討論,對於將15歲以上高中生期間納入,我覺得有其必要。尤其這一次的青年基本法是民間團體倡議多年,民間團體最主要倡議就是在於青年的定義。剛剛有講到因為其他法規已經有1517歲能夠涵蓋,但事實上,我們這一次之所以要訂定青年基本法,就是希望對青年能夠更加重視,而且在實務上面,各個部會提出相關的福利以及協助有其必要,例如我們的勞動基準法,勞動法規的童工定義是在15歲以上,所以15歲以上的青年職訓跟青年就業相關的政策,其實勞動部就是有提出來支持的,所以我還是主張今天是青年基本法的修法,既然在青年權益的保障上面是這麼重要的一個里程碑,在青年年齡的訂定上,我還是主張從15歲以上到34歲以下,這是我的版本,我希望這個法規的提出對於青年參與公共事務在實質上是可以達到真正的幫助,謝謝。

主席:好,謝謝。再來請伍麗華委員。

伍麗華Saidhai Tahovecahe委員:謝謝主席。關於第二條青年的定義,我是認為放諸國際,當然關於年齡的劃分,它並沒有一個一致的標準,關乎的就是這個國家社會的文化、心理層面等等等。以我們原住民族群來講,因為剛才有談到平均餘命,光是以原住民來講,我們先不談我們跟全體國民的差距,光是山地原住民跟平地原住民的差距就相當大,山地原住民的男性、女性、平地原住民的男性、女性差距也非常大,大到什麼程度?以山地原住民來講,男性是67歲,女性是76歲,你看差距就非常大,平地原住民男性是71歲,女性是79歲。所以整個國家社會不同族群的年齡到底什麼樣的階段要落在什麼樣的年紀,我想這個沒有一成不變的。但是如果我綜括來看,我是支持院版,一般的原因就是因為在其他法令裡面,像兒少福利權益保障法就已經囊括18歲以下的族群。

如果我們今天有了一部青年基本法,從這個位置接上去,我覺得在部會之間的各個法令之間應該是一個很好的連接。甚至剛剛有提到行政院的青諮會,因為青年也是落在那邊,然後更重要的是我有去算了一下,1835歲,如果按照院版,到底在目前我們中華民國的人口裡面占多少比例?我算出來大概是占41%,所以我覺得這個比例其實已經算是一個還不錯的範圍。它也有提到每一個法都有其不同的服務對象,當然法律要另定之,包括現在社會上我們所談的、大家很重視的十大傑出青年,年齡落在幾歲,我覺得如果能夠很一致的話就比較不會有爭議的空間,如果有不同的法令或不同的機構,有不同的服務對象,我看院版也有提到可以用子法另外規定,所以基本上我的態度是可以接受院版,謝謝。

主席:好,我們再來請范雲委員,最後是萬美玲委員,謝謝。

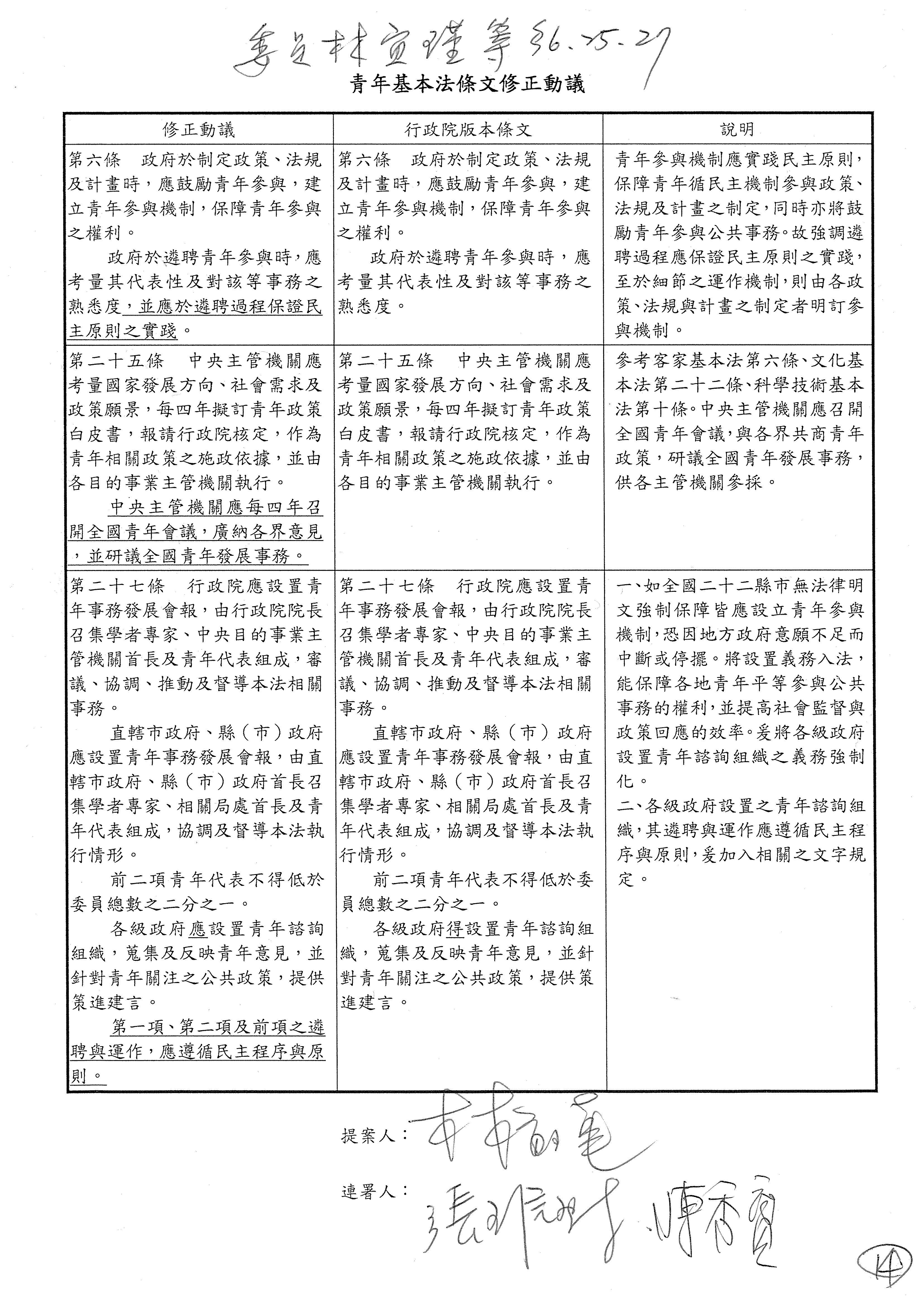
范委員雲:這一題我們主要是在講這個法規所講的青年的定義,關於年齡的部分,我的版本跟教育部一樣是18歲以上35歲以下,但是我多了一句話是院版沒有的,就是:但其他法令另有規定者,得向下延伸至15歲以上,或向上延伸至45歲以下之人;不知道這樣是不是能夠處理有些委員希望降到15歲,或者是往上的部分?為什麼要這樣寫?因為教育部沒有寫的時候是:其他法令就青年年齡之範圍另有規定者,從其規定;這個範圍就有可能無限大,沒有天花板跟地板,有些青年團體會擔心,如果還超過45歲,那可能就太長了,所以覺得我的版本,其他法令如果本來就有規定,向下延伸到15歲,向上延伸到45歲,寫在法條裡面可能會有一點擴大,但就是又有一個限縮,所以不知道教育部願不願意參考?這是第一點。

第二個就是我發現大概有超過10個委員跟我的版本一樣,我們的青年的定義是寫人,教育部這邊是寫國民,為什麼我的版本是寫人?因為兒少權法對兒少的定義是權利為主,因為是兒少權法,而老人福利法是福利為主,對老人的定義都是人,而不是國民,所以我當時想為了體系的一貫性,譬如像銜轉生在臺灣的交流、學習等等,就可能會是人才能夠有的。所以這部分教育部是不是能夠說明一下,為什麼跟兒少權法、跟老人福利法不一樣,要用國民,而不是人?這裡如果用人會不會更好一點?這是第二個意見。最後就是十五歲到十八歲這個部分,其實我也想了很久,因為聯合國對青年的定義的確是從十五歲開始。我知道教育部的考慮好像是為了避免和兒少權法重複,因為我們之前在詢答的時候也有討論過這一題,所以才從十八歲開始。可是有個意見,就是兒少權法其實是以保護為主,所以對十五歲到十八歲的就業、創業、居住、社會參與這些發展性的權益就比較沒有,青年基本法則比較有這個部分,所以這部分我不會堅持,因為我自己的版本是十八歲到三十五歲,但是有多一個上下框限,如果最後大家是要院版的十八歲到三十五歲的話,我有一個附帶決議,就是教育部如何針對十五歲到十八歲的權益進行全面盤點,讓需要的這些十五歲到十八歲的人也能夠在本法通過之後有比較完整的規劃。我想這些是不少青年或青少年團體關注的議題。以上。

主席:謝謝。

接下來請萬美玲委員。

萬委員美玲:謝謝召委。我們都有看到行政院的版本跟很多位委員的版本都是十八歲到三十五歲,不過這個年齡的上下限真的可以好好地來討論一下。本席的版本是十八歲以上到四十五歲,主要考量是希望各項法律對於各年齡層的保障和照顧能夠予以全面的涵蓋。

現行法制對於未滿十二歲的兒童跟十二歲以上未滿十八歲的少年訂有兒童及少年福利與權益保障法,也有兒童及少年未來教育與發展帳戶條例等相關立法,來保障那個年齡層的國民;另外,對於四十五歲以上的中高齡及高齡者,也有中高齡者及高齡者就業促進法、老人福利法等等的法律制度,唯獨十八歲到四十五歲之間的青年沒有專屬的法規。但是如果我們現在只有把它調整為三十五歲到四十五歲這中間叫做青年,那麼我想就沒有辦法去做一個全面年齡層的照顧。所以本席也參考了……因為剛剛都有提到像行政院的青諮會就有界定十八歲到三十五歲是青年,不過本席也看到農業發展條例施行細則第十八條所稱的青年講的就是十八歲以上四十五歲以下,還有青年創業貸款所適用的年齡標準也是十八歲到四十五歲,所以也有很多不同的條例跟法則是採取十八歲到四十五歲的。

最後,其實剛才葛如鈞委員也有拿出很多詳細的數字,提到現在醫療科技的發達,讓我們的平均餘命真的在逐漸增長當中,再加上現在高等教育的普遍,青年踏入社會事實上是比較晚一點的,所以在三十五歲到四十五歲這個年齡層正好是我們國家經濟等等各方面的主力。為了能夠全面涵蓋,不要讓哪個年齡層被漏掉,所以對於青年的定義,本席的版本是十八歲以上四十五歲以下。

主席:好,我們再請羅廷瑋委員。劉書彬委員,因為第二條你是第一個發言的,所以我們是不是等羅廷瑋委員講完之後,請教育部先回答,然後再進行第二次發言,好不好?

羅委員廷瑋:謝謝召委。大家對這個年齡的定義都有滿多見解,我也想提供一些青商的建議。我們從青商裡面可以看到它是十八歲到四十歲,所以我覺得行政院版十八歲到三十五歲是有所侷限的。剛剛萬委員有提到十八歲到四十五歲,我覺得這個部分大家可以再多做一點討論。以上是我想提供青商的部分給大家參考,謝謝。

主席:第二條本席也是建議按照院版的十八歲到三十五歲來通過。我是建議這樣啦!我們的理由是因為兒少權法有明定兒童跟少年是指未滿十八歲的人,之前行政院青年諮詢委員會當中的青年代表就是十八歲到三十五歲,當然,很多國際間的會議也都是這樣訂定。

再來就是我跟范雲委員比較不同的想法,我是寫「國民」,理由是青年事務本來就具有普世人權的成分,他的文化體驗也好、國際交流也好,其實他國青年來到臺灣自然一定要受到保障,可是如果綜觀今天討論的這個法令,有許多部分是屬於我國國民才得以享有的權利或得以參與的決策,例如優惠我國國民的社會福利政策等等,或提供青年公共事務的參與機會等等,所以我覺得寫「國民」還是比較OK一點。以上是我的意見。

現在請署長回答。

陳署長雪玉:我來說明一下,也謝謝剛才委員就不同的範圍提出一些說明,針對這個年齡的部分,目前行政院的青年諮詢委員會已經到第5屆了,整個年齡大概是以十八歲到三十五歲為範圍,各國確實也有不同的狀況,聯合國是十五歲到二十四歲,芬蘭是二十九歲以下,韓國是十九歲到三十四歲,我國目前兒童及少年福利與權益保障法的定義是十八歲以下。我們在實際推動的過程當中也瞭解,確實如委員剛才所提的,有些部會或是有些青商設定的年齡範圍都有一些上下,我們也考慮到整個適用年齡確實是會有不同的實際需求,但是如果就這個基本法的適用範圍先做一個原則規範的話,我們希望還是能有一些執行的彈性。現在院版的但書其實就規定「其他法令就青年年齡之範圍另有規定者,從其規定」,我們認為這樣已可兼顧各界意見及需求。剛剛有提到像是要到十五歲的或是要到四十五歲的,我們在相關的部分會有一個彈性在裡面,所以我們希望還是能夠維持院版的文字。以上說明。

主席:請劉書彬委員第二次發言,然後是葛如鈞召委、吳沛憶委員。

劉委員書彬:謝謝召委。本黨團提案第二條的部分有強調弱勢青年。弱勢青年目前的問題為什麼還是這麼多?其實剛才也有說到,各縣市都有了,包括中央也都有了,問題這麼多就在於,需要幫助的弱勢青年並沒有被放到裡面去!這裡面我們看到的是,在本黨團提案第六條有關決策機制的部分特別強調,各種參與機制的青年代表當中必須納入弱勢青年,第二十四條第二項也規定,各級政府應訂定辦法來協助弱勢青年,這些都是要的。另外我們還有一個配套措施,就是每年國發會要彙整、公開針對弱勢青年問題的研析資訊,這些部分都強調,如果制定青年基本法沒有把弱勢青年特別拿出來,概括地做一個規範、做一個抽象性的界定,來瞭解弱勢青年困境的話,那麼第一條所說的世代正義、合理資源分配和青年整體的部分其實是沒辦法真正落實的,因為你立法時還是依照過去的慣性來呈現。

另外是,為什麼本黨團要強調十六歲?我很高興剛才范雲委員也有提到,現在很多公共事務十六歲的青年都已經有積極參與了,尤其是政黨法當中的黨員是十六歲以上就可以入黨,而且各個政黨都要吸收新血,這個時候,就給予他們合法的相關權益保障,在這邊就特別要去強調,應該在十六歲這個部分,才呈現出跟過去法規上面的一種……甚至沒有基本法,但是我們呈現出來是在現在這個基本法當中有一個重要意義在,從十六歲到三十五歲,謝謝。

主席:好,我們再來請葛如鈞召委,再來是沛憶。

葛委員如鈞:好,謝謝主席。我還是要表達,本席的版本是十八歲起,當然我們也尊重往下,原因也是跟科技有關,因為科技讓我們青年有更早的機會去接觸這個世界跟成長的機會,至於這個上限,我們還是希望是四十五歲或至少往上提升的原因,我剛剛講的一些年齡的成長,我剛剛聽到大家有很多驚呼聲,怕大家覺得我是在亂講,我稍微唸一下這個明確的消息,中央社的報導谷歌的科學家就說了,2032年以後,AI可以讓人停止老化,延年益壽到500歲,這個是谷歌科學家的計算。現在全球前三大AI服務的公司之一AnthropicAnthropic的執行長也在2024年的10月發表因為AI科技正在進入Biomedical生物科技跟醫療,所以接下來的這段時間,人類壽命將會倍增到150歲。所以我在這裡特別把它念出來的原因是因為我怕給大家一些誤會,好像我們在講科幻小說,這些都是事實,也是現實。

另外,我們看到第十條有提到青年的創業,我們也看到相關的數據,根據美國的統計,四十五歲創業才開始,這個也是我們相關的工具機公會所做的一些分享跟報導。所以如果我們要真正的照顧青年,如果我們把時序限制得太前面,其實會非常可惜,當然我們也理解部會的思維可能會覺得資源不夠、人力不夠,但是我們也看了行政院的版本,第十九條就有提到政府應該要積極的促進相關的公共參與等等,其實就應該會有人力跟資源進來。第二十條,政府應該促進青年有關的非營利組織跟團體,所以也會有一些外部的協助。第二十三條,各級政府應因應青年事務需求,建立相關的行政體系跟規劃,必然也會有資源的補足。我現在唸的都是院版,第二十四條更重要,各級政府應寬列青年發展經費,所以也是有財源的。我在此要呼籲我們的部長、署長,不用因為把年齡層放寬了就說我們人不夠、錢不夠,我們還是要看一個大局大勢,我們院版的法條也會在資源上面予以寬列,這個是院版的法條第二十四條,所以我希望我們的政府部會在討論這個年齡層的時候,不用侷限在好像資源、人力上的不足,我們的社會進展是怎麼樣,我們就應該在這樣一個尚未法制的框架去應對接下來的5年、10年,甚至更長的時間,我們好多法條很可能20年都沒有修,所以我們這個法一旦定了,很可能就要應對我們剛剛所聽到的,2032年年齡會持續飆漲,這是一個幸福的社會,我們讓這些青年世代的人、國民,能夠受到政府更好的照顧,我想這不是任何政治的攻防,我們的政府單位也不要因為侷限於現在人力、現在的資源,我們要看的是未來的人力、未來的資源,我們這部法就是要予以保障,謝謝。

主席:好,我們再來請吳沛憶委員。

吳委員沛憶:討論到這個年齡,因為我的主張版本是十五歲以上,剛剛青發署的說明是因為行政院青諮會是十八歲以上開始起算,但是因為我們青年基本法立法的說明目的當中,其中很重要就是要整合中央跟地方政府機關的業務。但是地方的青年局、地方的青諮會,目前現行的臺中跟新北市都是以十五歲以上就納入青年的定義,全國第一個成立青年局的桃園市,從104年開始,對青年的定義就是十六歲以上,所以我會非常的擔心,原先我們青年基本法的訂定是希望可以擴大以及更加支持青年,現在如果這個法通過,你的定義是從十八歲起算,會不會對於目前是以十五歲就當作青年定義的這些地方縣市政府來說,十五到十七歲的權益保障跟發展會不會反而被排擠到了呢?也就是現在地方政府如果是十五歲以上就納入他們青年的定義在青諮會的服務範圍跟公共參與的範圍之內,會不會因為法通過,它就通通都變十八歲以上起算了呢?這一個我希望不要去影響到,因為這樣反而會變成青年權益的倒退,人家桃園本來從104年開始,十六歲以上就算青年,現在青年基本法通過,會不會變成十六歲以上不算了,十八歲以上才可以參與,會不會變成這樣?我希望在實務上,我們一定要去注意,這個青年基本法應該是要提供更多的支持。如果是上限的話,我自己個人是認為如果是十八歲以上起算,那麼你的上限要從三十五歲延伸到四十歲或四十五歲,我個人會擔心這在資源會不會排擠到更加年輕的族群,因為如果你看四十歲到四十五歲,我也算是青年了,以我這個年齡層的跟十八歲的青年來說,他們所需要的支持顯然一定是不相同的,肯定每一個年齡層都需要政府來支持、關懷跟輔導,其實是有其他的法律可以來支持,我還是希望青年基本法回歸到我們對青年這個族群,因為過去兒少法只有權益的保障,並沒有公共參與,有很多部分需要這個法來提供支持。

主席:謝謝吳沛憶委員。

接下來是郭昱晴委員,再來是范雲委員、吳思瑤委員,謝謝。

郭委員昱晴:有關這個部分,其實我是贊成院版,就是我們把年齡的部分定義在十八歲以上到三十五歲以下,另外就是剛剛針對民眾黨有特別提到弱勢青年的部分,我想這個年齡應該就整個含括了弱勢的部分,不用特別再寫,因為基本上基本法其實是上位法,我們到現在為止討論到第二條,是名詞的定義,我想這個涵蓋的年齡部分,一定也涵蓋所謂的弱勢族群,所以我是覺得不用在這邊畫蛇添足,另外再寫,後面其實還有很多的部分是可以討論的,以上。

主席:好,再來請范委員。

范委員雲:其實我的意見跟剛剛郭昱晴委員很像,因為我剛剛研究一下民眾黨的版本,你說你這邊要定義弱勢青年是因為後面有很多地方出現,可是我看你好像只有第二十四條有出現,第二十四條你是說針對弱勢青年要有特別的政策,我覺得也許到那邊的時候再來定義弱勢,要不然你的第六條強調要性別三分之一,第八條又強調族群、地域,就變成像我們剛剛講的,青年本來就是弱勢、經濟上的弱勢等等各方面,有些委員是用多元性等等,我們就到具體想要三分之一性別或者強調族群、地域的時候,再個別來討論好了,因為我看只有影響你的第二十四條,那就不需要放在這個定義中,你到第二十四條的時候,可以針對要透過多元性、性別、族群,然後身障,那個部分再具體來談,以上。

主席:現在請吳思瑤委員。

吳委員思瑤:這一題、這一條大家討論了很久,我個人綜整很簡短的講,我還是認為十八到三十五歲是最合宜的,如果選擇要向下延伸或向上,向上到四十五歲,我覺得那會排擠了太多的青年資源了,所以往上不管到四十歲或四十五歲,我是真的覺得不宜、不宜、不宜。如果向下要到十六歲、十五歲,我覺得這讓行政部門想一下,我們也想一下,所以我個人覺得十八歲到三十五歲是最合適的,因為有十九個版本都是這個主張,往上是萬萬不宜,往下是可以討論。

主席,因為這一題已經講很久,還是我們保留,最後再回來?因為等一下看了很多條文,大家可以更清楚知道這個條文照顧的面向到哪裡,好不好?謝謝。

主席:好。思瑤委員建議就保留,先保留啦!我們最後再回來,大家想一下,好不好?這樣的速度,我繼續走下去?OK。再來我們進行第三條,我們第二條先暫保留,第三條是主管機關,主管機關有誰要發言?好,那我們這次從前面,范雲、伍麗華、吳思瑤、郭昱晴、陳秀寳、張雅琳、吳沛憶、劉書彬、葛如鈞,謝謝。

范委員雲:這條是關於主管機關……

主席:萬美玲,不好意思。

范委員雲:等一下從那邊開始,下一回,下一回合從你那兒開始。第三條是在講主管機關,我原本的版本是中央希望有一個青年事務專責部會,因為滿多青年團體都希望要比現在的青年署能夠有更好的層級,然後就是資源、人力、預算等等,後來我詢問了教育部,教育部是希望中央由教育部作為主管機關,配合第二十七條院級的青年事務發展會報,地方也配合青年事務發展會報以及第二十五條的青年政策白皮書來達成青年團體們希望的部分,但是我還是有個疑問,希望待會教育部可以說明,因為大家還是會很擔心。在現行的架構下,因為本來就有青年署,是不是會增加足夠的人力、預算等資源來統籌跨部會青年政策的規劃、協調跟檢核?我覺得就人力跟預算上是大家希望能夠增加的,教育部待會是不是可以說明一下你們目前新的規劃,以回應外界的疑問?以上。

主席:好,再來請伍麗華委員。

伍麗華Saidhai Tahovecahe委員:謝謝。這一條是關於主管機關,我的想法是,因為目前在處理青年事務的本來就是教育部的青發署,但是如果說我們在這部法裡面,第二條會有所謂的青年的年齡段,假設他的年齡段是到35歲,在這個部分就擴大了層面,而且也擴大很多部會的相關業務,因為在第二條也有提到,就是另有規定的其實也都會在其他的法令規定,所以青年事務如果在這樣的單一機關依權責處理,我跟范雲委員的想法是一樣的,就是我們必須要更明確地知道未來整個組織的發展、人力到底是怎麼樣的狀況,目前是因為在法條中有看到院版說,如果各目的事業主管機關推出跟法律相關的青年政策,這個部分也是希望權責要很清楚,讓各部會都能夠照顧到青年人在各部會的相關權益,所以希望等一下教育部這邊能夠再把這個部分的意見說明得更清楚,謝謝。

主席:好,我們再來請吳思瑤委員。

吳委員思瑤:謝謝主席。主管機關這一條恐怕也是要討論很久,我們在跟很多團體討論的這一年多以來,到底教育部能不能夠承擔這個重責大任,或者是說有沒有比教育部更適合的單位,現在有不同的主張,分別是有人主張要行政院來做,但是如果行政院來做,我反而認為由行政院來做會沒有一個主管的部會,沒有辦法實質去監督、沒有辦法實質去落實在一個統整性的……因為我們很現實嘛!我們在教育及文化委員會,我相信教育及文化委員會最常質詢的是教育部,關心青年政策、青發署也是大家這麼多年來都投入的,所以如果就監督的強度來講,我覺得教育部也準備好來承擔這個責任的話,它是一個相對合宜的,如果你把它拉到行政院,反而真的很難有直接對應的部會,講白就是這樣,反而就空了啦,就空中樓閣啦!而現在行政院有青諮會的功能來做統整新的青年意見的收攏;第二個,後面的條文我們也可能會處理到青年會報,所以青年會報就像當初我們在做文化基本法的時候,美玲委員是我們同一屆的,修文化基本法的時候也是用一個文化會報,能夠讓行政院督導跨部會的業務,所以文化會報有行政院的高度,有設在行政院的青諮會來綜整青年意見、不同團體的意見,然後一個落實可以執行、強而有力的主管部會叫教育部,我認為這個是目前討論出來最好的方案。

至於民眾黨的版本說要國發會,其實國發會的主體業務跟青年比較相關的就會落在青創、創投的那一塊,比較經濟層面的,但是我們剛剛在第一條的條文已經講到了,對於政治、經濟、文化、科技權利、社會權、住居的權利都是更全面性的,如果在國發會,跟青年業務的match真的相對就narrow了很多,所以我還是認為最好的就是教育部,然後大家不用擔心,在行政院後面的條文有跨部會的文化會報,是由行政院院長主持的,還有現行的青諮會來作為所有青年意見的收集、參與,我覺得這樣的制度設計是最好的,也建議主席,如果這題大家有不同意見,我們還是保留到後面再回來,因為我相信每一個條文看過之後都有利於我們作出最終的決定。

主席:好,謝謝,我們接下來請郭昱晴委員。

郭委員昱晴:好,因為青年議題其實橫跨了像是教育、勞動、文化甚至運動還有數位等等不同的部會,建議是不是也有一個所謂的專責機關,可以來集中權責、加快一些回應,讓青年政策在各個部會當中不要被稀釋或者是被延誤。其實呼應一下思瑤委員所講的,因為行政院有設置一個青年事務發展會報,我想這個部分如果是可以當成所謂的專責機關,作為幕僚,那也可以參考轉型正義會報,就是到時候也會有專責的單位,就是像這樣子的機制,當然這個部分我沒有提版本,但我想等一下可以聽聽看大家的一些意見,因為它橫跨的部會、涉及的事務其實部會很多,到底是由誰來當主管機關,等一下如果有一些共識是最好,沒有的話其實我們可以等下回過頭再來討論,以上。

主席:好,我們接下來請陳秀寳委員。

陳委員秀寳:謝謝主席。第三條的部分,其實跟其他委員剛才的發言一樣,本席原本是希望青年署要獨立出來,不管是在業務上、在預算上都成為一個青年事務的專責單位,而且當青年事務專責單位辦理青年發展相關政策如果牽涉到其他主管機關事項的時候,應該由青年事務這個專責單位會商該主管機關來辦理。但是因為現在考量到行政院員額及編制,目前是沒有將青年署獨立出來成為部會,這點我還是尊重,也可以尊重我們院版的文字,但是我希望等一下可以說明一下,目前青年署的編制是不是足夠來支應青年事務的推動、之後會不會再有調整?青年署作為三級機關有沒有辦法去檢視其他目的事業主管機關辦理青年事務的成效?行政院這邊來統籌規劃青年事務的執行時,除了有青年發展會報之外,青發署署長這邊,你在職務上、在業務執行上的經驗來看,應該怎麼做或怎麼補足,才能消除這些青年團體所提出的疑慮,等一下我希望署長這邊可以說明一下,以上。

主席:好,接下來請雅琳委員。

張委員雅琳:好,針對於主管機關的部分,我建議就是由教育部,因為現在作為青年事務的專責機關就是在青年署,考量到未來有跨領域、跨部會的一些合作需求,我覺得以現在最熟悉的部會去執行會是比較有效率,而且會比較能夠精準,因為今天如果把它放到國發會,我的擔心是這樣,提供給大家參考,因為它可能並不是那麼熟悉相關的事務,等於是它還要花相對多的時間,然後甚至它會不會有相對多的心力可以去做這件事情?我覺得這會是一個大家要考量的部分,如果擔心青年署是不是沒有辦法做跨部會的話,因為在後面其實有提到一個青年會報,我覺得是可以……因為現在有些是半年到一年嘛!大家如果擔心的話,我們可以提升強度、頻率,讓它更多次,不過待會我還是要請青年署做個說明,因為大家還是concern跨部會的這些協調人力、預算,還是要做個清楚的說明,讓大家比較安心。

再來第二個部分是,我之前原本在第三項裡面是有提到要執行青年相關政策法規、計劃及研究,但這部分我不堅持,在第二十六條我有提一個修正動議,就是要求我們的政府應該要設立青年發展研究機構,並且依法進行相關的研究調查,如果這部分可以支持的話,那這邊我就不堅持。

第三個部分就是,因為現在條列了所有各目的事業主管機關一些相對的工作,但是現在羅列在下面的卻缺乏教育主管機關的權責,所以我這邊是有增加了教育部的相關工作,來強化青年適性發展、多元學習之精神,我這邊的建議是這樣子,要嘛你就全部都寫出來,要嘛你要不要乾脆就是用精簡的版本?謝謝。

主席:好。我們接下來請吳沛憶委員。

吳委員沛憶:我的版本跟行政院一樣,主管機關是教育部,不過我想剛剛大家也提到,還有青年團體很擔心的就是會不會跟現行的狀況一樣,因為如果涉及到這麼多跨部會的業務,倘若未來教育部還是把青年的事務通通都交給青發署,有沒有辦法去協調其他跨部會涉及到預算、人事相關的資源整合,會不會變成這樣?這是大家最擔心的,所以我們會主張必須要有一個專責的機構,雖然有提到會有青年諮詢會報,但是像我們政府對性別平等非常重視,所以行政院除了性平會之外,行政院的14個業務單位裡面是有性別平等處,性平處就是作為性平會的幕僚單位,除了有諮詢意見的平臺之外,更重要的是幕僚單位,誰去協調、誰去聯繫、誰去整合,這一點還是希望等會兒教育部要能夠提出說明,否則我們會很擔心這個基本法如果流於形式,那麼就枉費了我們花費這麼多的心思來訂定青年基本法的專法,謝謝。

主席:好。我們再來請……因為您剛剛沒舉手,是不是就先繞過?不好意思。再來請劉書彬委員。

劉委員書彬:謝謝主席。很高興剛才有吳沛憶委員還有吳思瑤委員也提到了在青年基本法當中,對於主管機關如果還是用到教育部,就會出現它無法做相關事務的整合,本黨這邊當然是反對的,也是看到這個問題,所以反對以教育部作為主管機關,主要的原因有三,第一個是……

吳委員思瑤:我沒這樣講啊!

劉委員書彬:因為你剛才有發言,請尊重我的發言權。現行的部分,以院版來講,它是把這個權力分到教育部,青輔會目前已經都被降級為青發署,公務體系如果再繼續因循舊制、路徑依賴,把主管機關放在青發署,這對於青年的就業、居住正義還有經濟獨立等各層面的問題,其實是沒有辦法涉及到的,教育部也沒有辦法,很難做協調。第二個是因為教育政策如果歸屬到教育部,青年事務如果歸屬到教育部主管,有上對下說教的意涵在。第三個,青年政策跟各部會的業務都有相關,以政策領域來做劃分而作為主管機關,可能會產生其他目的事業主管機關事不關己而無法負責的問題,因此本黨提出主管機關為國發會,最重要的是本來研考業務就是國發會的權責,反而會更適宜這部分;當然我們也看到,這不只是國發會而已,包括其他委員的版本都有提到青年事務發展會報的部分,這個部分的會報當然就是需要有個主管機關去支持,更重要的是,這個機關當然是包括資料彙整,還包括定期把資訊彙整之後做會報的非常重要的機關。另外,除了這個會報之外,民眾黨也提出,在氣候變遷因應法當中,也有一個在行政院之下的氣候變遷因應辦公室,因此現有的機制已經可以實行的部分就是在行政院之下的青年事務辦公室,更可以把跨部會的議題做一個整合及協調,這部分也是因應到目前機關都有在做這樣的事情。所以本席的重點,包括民眾黨的意見就是把主管機關列為國發會,相關配套措施的進行才不會疊床架屋,但是在原有的機構上面也呈現出來,政府的確有心在青年政策上面,能夠用跨部會的方式來整合,有這樣的協調機制,所以國發會作為主管機關最重要的意義就在這裡,謝謝。

主席:好。我們再請葛如鈞召委。

葛委員如鈞:謝謝主席。這一條本來本席的版本是放在說明欄位裡面,希望能夠對於主管機關跟權責機關做更明確的定義,我們這裡也是非常鼓勵,也支持院版把很多細項、細節確實明訂在法條當中,所以我想我們也是很理性地來支持目前這部分的修正,謝謝。

主席:我們再請萬美玲委員,再來柯志恩委員,再來林月琴委員,謝謝。

萬委員美玲:謝謝召委。我的版本跟行政院版本不同的地方在於行政院版的主管機關是教育部,但是本席的版本是中央主管機關是在行政院,當然我有幾個理由如下,第一個,我想本法所涉及的青年事務其實非常、非常地廣泛,當中就像大家所認知的一樣,有很多地方需要跨部會的合作,包括青年政策跟法規制定,還有降低數位落差及參與各項文化活動,同時要強化青年就業品質、保障青年居住權,還有提升青年生活的品質,以及協助青年擁有穩定的經濟生活,也鼓勵參與國際的活動跟交流等等,這些相關業務其實散布在各部會當中,教育部其實只占了一部分而已,如果以教育部作為主管機關,其實我也擔心,我不知道部長自己會不會其實也會擔心、也有壓力,就是跟其他平行機關的橫向溝通等等恐怕沒有那麼容易。所以除了可能會讓相關青年業務的推展進度緩慢,再加上青年政策的複雜性、專業多元及具變化性,所以本席認為如果由行政院來做主管機關,可以政院的高度統一事權跟指揮,我認為是可以加速青年業務的推動。其實我們可以看到以行政院為法律主管機關其實早有先例,不管是花東地區發展條例、離島建設條例等等,主管機關其實也都是行政院,所以過去也有這樣的先例在。

我們再看,目前行政院版本的中央主管機關是教育部,但是我們看到其實在第二十七條當中,又有規定行政院應該要設置青年事務發展會報,所以這代表其實行政院有認同要用院的高度跟層級來推動青年相關事務,因此在我的版本當中,我還是認為中央主管機關在行政院其實會比較合適一些。以上。

主席:好。我們再請柯志恩委員。

柯委員志恩:大家對於主管機關有不同的看法,我個人基本上是支持行政院的版本,是由教育部來做主責,大家關切的問題就是怕青年發展署以目前的層級,其預算跟經費,要統領這麼多部會,不管是勞動部、數位發展部等等,實在是很困難,這是為難我們青發署的署長。但是我個人認為,在第二十七條,我看各委員的版本都已經提出來,如果由教育部來主責,大家看看第二十七條裡面,行政院裡面會有個會報,每個人對於這個會報,有人認為是三個月開一次、六個月開一次,或是一年開一次,這個我們到時候都可以來討論,但是在這個會報當中,大家知道一定要有一個主責的單位,萬一發生橫向溝通有問題,可以利用這個會報時間,由行政院再來作一個權責上的決定。因此個人認為,在第三條當中雖各有說法,但是在這個過程中就尊重行政院的版本,任何的修正就在第二十七條當中看如何來做監督跟一個更大的強調,我覺得這樣會比較好,大家如果要在這個裡面涵蓋,涵蓋不完啦,真的是涵蓋不完。各位,青年基本法是上位大法,請大家永遠記住這個,你要把作用法什麼的全部放到裡面去,那我們今天就討論不完了,所以本席建議第三條就是讓行政院版本通過,然後其他部分到第二十七條再來討論,以上。

主席:好,我們先請林月琴委員發言,再來我們就請部長。

林委員月琴:剛剛我們的第一條本來就已經有講到要加個落實世代正義,再加上第七條特別有提到環境永續,所以也要問教育部,今天如果講到這個,在2023年兒權公約就有所謂的環境權這一塊,如果今天第一條跟第七條有加這個,那我就回來問,假設要有各部會的角色的話,會落掉一個部會,也就是環境部,才可以呼應你的第一條跟後來的第七條。的確我說2023年人家在講環境權的時候,講到世代正義,講到環境永續,事實上是必須要把環境部的角色放進去,所以我想問,為什麼這邊沒有特別考量?以上,謝謝。

主席:好。本席的想法跟柯志恩委員不謀而合,基本上就是希望大家來支持院版,因為重點是就是第二十七條,第二十七條有考慮到跨部會協調的問題,也承諾行政院會設置青年事務發展會報,這是行政院長擔任召集人,然後邀請專家學者、相關部會首長、青年代表跨部會的會議。我覺得跨部會聯繫這個部分應該是不用擔心,所以主責單位還是回到教育部,而且教育部也是眾所公認全國上下最清楚青年事務的部會,我想這個部分還是請大家支持教育部。

我們是不是先請部長來回答?

鄭部長英耀:謝謝委員的支持,事實上,教育部目前看到地方22個縣市,雖然我們青年基本法還沒有正式通過,以我們青諮會跟青年署目前所推動的22個縣市,除了有1個縣還沒有外,大概整個從地方的model也都是局、處或科,然後上面由縣市長設立類似委員會這樣一個跨局處的單位來統籌會報,所以終要有一個負責單位,教育部勇於承擔。我想今天青年的問題,他有經濟、有內政、有房屋居住正義、有太多的衛福教養的東西,終究還是要有一個主管,我們也不能所有的東西……因為院長在跨部會的部分已經有一個會報,如果我們還要在院裡面……事實上設那麼多的部會,本來就是希望能夠透過科層體制、責任分工嘛,所以以現階段來看,確實在這個部分我們有青年署、教育部來勇於承擔,這是相對在政策上,我們對青年政策權益的關注。我想我們是不是先以院版的方式來通過?然後未來實施青年署要再更擴大或變成中央的一個部會,我想那也許是另外第二個階段,我們委員也保留彈性,這個部分是不是也拜託各位委員支持第三條以院版的方式來通過?謝謝。

主席:好,我們接下來先請萬美玲委員,再來劉書彬委員,再來張雅琳委員,我們發言之後就來討論怎麼辦啦,OK

萬委員美玲:謝謝召委。我也非常的謝謝部長勇於承擔,讓我覺得非常地敬佩,但是我想除了有這個勇氣之外,最重要是執行力。剛剛所有委員都有提到跨部會,到時候領域的事項非常的多,我們知道其實教育部是一個非常大的部會,事情也非常的多,所以將來在青年基本法確認了以後,我們有這麼多跨部會事項,我想請教一下部長,除了勇氣之外,有沒有去思考過遇到跨部會時,我們在人力、在執行力、在方法上面的規劃,能不能請部長說明?我覺得還是給他個二、三分鐘闡述,讓我們對他更有信心,同時不要到時候造成他更大的壓力的時候,勇於承擔變成無法承擔,我覺得這個就也不太好。所以除了勇氣,是不是到時候請召委給部長三、五分鐘的時間說明一下,好不好?謝謝。

主席:好,謝謝。

我們再來請劉書彬委員。

劉委員書彬:謝謝主席。也謝謝剛才教育部鄭部長勇於去承擔,說這部分在青發署去進行業務就好。但是您所提到的這一部分,我們看到22個縣市,基本上每一個縣市都有青年諮詢會議等等的,但是也不要忘記,更重要的是各個縣市也設置了青年事務局或是青年局。這表示它已經都跟教育部、在各縣市的教育局與教育處都已經有相關了,如果能夠解決問題的話,各個縣市政府可能就直接設在教育處或教育局下面就夠了啊!這表示目前隨著時代的發展、資訊的促進就有這樣的發展,當然青年事務局有其必要性,沒有錯,青年事務發展會報的確是很重要,它要做到這個部分,但是剛才萬美玲還有包括柯志恩委員都有提到,在業務上面,未來的青發署要能夠有這樣子的能力、制度、預算等等的,如果新瓶要裝舊酒這是沒辦法去達成的。因此,民眾黨的意見是希望這一條能夠保留,等接收到更廣範的意見、協商之後,能夠去支持,謝謝。

主席:好,謝謝。

請張雅琳委員。

張委員雅琳:也跟部長更新一個消息,金門在上個禮拜五成立了,對,終於拼上了最後一塊拼圖。不過,我還是想要了解,在我們現在的法規裡面,我們把相對多的局處、一些機關的權責劃分都寫出來了,可是我們在教育部的部分卻沒有寫。我建議還是這樣子啦,第一個,先回答我,為什麼我們那時候沒有把教育部放進去?第二個,我們是不是可以用更精簡的方式來寫?不然我真的擔心是掛一漏萬啦,就像剛剛提到的環境部,可能有相對多的一些部會可能就因此而沒有被列到。

主席:好,我們再請林月琴委員。

林委員月琴:剛剛部長沒有回應我這邊講到有關環境部,因為我說兒權公約已經有提出來針對氣候權,我剛剛提到你們前面第一條已經講要落實世代正義了,然後後面又講環境永續,都會有牽扯到,可是這邊又沒有特別去提,所以等一下可不可以請部長回應一下?以上,謝謝。

主席:好。部長,對於很多委員的意見,要不要再回應?

鄭部長英耀:謝謝委員。有關環境部這個部分,因為我們在第十二款、第七條都會有,當然這裡有其他沒有列舉的,事實上它也做了一個概括在第十二款裡面。另外,委員也關心教育部以現有的青年署是不是能夠足以承擔那麼大的、未來的一些工作,及所增加的工作的業務量?我想主要還是涉及到人力跟經費,我們也會跟行政院積極爭取,做這樣的補充說明。

再來,其實委員剛才在談環境那一個部分,我們在第一條裡面,也特別就最後「促進國家社會永續發展」,這個永續的發展在國家社會裡面基本上包含環境的永續,這當然是在概念上已經有的,如果說我們在第三條第四項第十二款還沒有辦法具體的去包含環境的部分,也可以請委員……因為譬如說第七條是「政府應採取具體措施,保障青年享有未來社會及環境之永續。」在第三項裡面也都有再談到環境永續的一些議題,也許等一下委員也可以再來參酌,看怎麼樣有一個更周全的……

張委員雅琳:抱歉,剛剛好像沒有回答到我的問題,為什麼你訂定了相對多的部會,可是教育部的部分卻沒有把它列進去?

主席:好,沒關係,請林月琴委員再發言之後,我們再請部長回答。

林委員月琴:部長,因為你的第一條、第七條,尤其第七條講得非常明確,要能夠參與能源及環境保護等永續議題,所以才會建議你……而且我說加上過去連兒少權法也都漏掉這個,未來修兒少權法,我們一定會認為環境權要加進去。因此一樣地,既然講了這麼多這個議題要做的,反而在目的事業主管機關裡面,你不應該把環境部加進去讓它可以去承擔嗎?當然等一下如果大家同意院版的話,就要考慮到用附帶決議,我不認為在第十二款可以包含,因為它不明確,以上。

主席:好,大家充分發言,部長也有懇請大家支持院版,因為大家擔心跨部會的協調應該也就在第二十七條有訂定,剛剛柯志恩委員也講得非常明白,所以是不是大家來支持第三條就照院版來通過?如果……

陳委員秀寳:主席,等一下,支持我沒有意見,但是我本來是想要請署長做說明,但剛才主席您說在第二十七條就會來討論這個部分……

主席:對,有一些部會協調……

陳委員秀寳:那到第二十七條的時候,我請署長一定要充分的說明,因為有些青年團體他們還是有些疑慮,謝謝。

主席:好,劉書彬委員。

劉委員書彬:謝謝主席。我們可以看到第三條列出來這麼多的主管機關跟其他部會的關係,其實呈現出來的是教育部沒辦法去完成這個工作,你們說有一個會報放在第二十七條,沒有錯,但是這部分它如果是這樣子大權旁落……而且真正有整合經驗的、部會協調經驗的就是國發會,所以本黨還是認為國發會是比較適當的。但是如果大家現在有不同的意見,這部分我認為還是保留,而且希望是以過去教文委員會對於不同意見的方式處理,我們代表的是一個政黨的聲音,所以這邊我建議是要進入到保留階段,謝謝。

主席:好,署長,你要說明嗎?

陳署長雪玉:以上我想謝謝各位委員一些指教的意見,我這邊特別說明一下,其實在第三條的第一項我們已經有提到「本法所稱主管機關:在中央為教育部;在直轄市為直轄市政府;在縣(市)為縣(市)政府。」所以主管機關其實有明定了。剛才有提到青年的相關權益,包括一些環境永續等等,那個都是在各個目的事業主管機關裡面去規範,也就是說在後面的條文開始,大概從第八條到十七條都會就各目的事業主管機關相關的、有關青年權益的部分,以及我們要重視的一起涵蓋在裡面。

剛才很多委員也關心到整個運作問題,青年署過去是青輔會,不過現在我們整個青年署也非常支持青年的培力,所以在整個業務推動部分,我們因應整個青年法,如果未來通過的話,當然,我們在一些法上面所訂定要推動的業務部分,會再爭取一些員額跟經費來大力支持。其實目前整個運作,包括行政院的青年諮詢委員會議,都是青年署在做幕僚的業務,然後也跟跨部會做協調,實際運作目前我們跟各縣市政府之間的青年事務專責單位,都有全國的青年事務首長會報,到今年已經辦理第二屆了。同時目前21個縣市政府都有青年的諮詢組織,這一塊青年署每年也都會召開中央跟地方的青年諮詢組織、青年諮詢委員的全國會報,所以所有的青年意見,我們都可以在這個會報跟我們交流,也由青年提出對相關部會的一些建議。同時在未來運作部分,剛才第二十七條有提到的行政院青年事務發展會報,以及縣市、直轄市政府也有縣市的青年事務發展會報,所以這個相關部分,未來在整個運作方面,其實不管是在諮詢性質或決策性質,我想我們的條文已經有提到主管機關是在教育部,所以青年署會扮演好所有溝通、協調跟幕僚的角色,我們也期盼各位委員就未來可能需要的員額跟經費部分再予以大力支持,我們一起共同努力來培育青年,謝謝。

主席:請吳思瑤委員。

吳委員思瑤:聽了一輪,主席也讓各位委員都充分表達意見,其實多數的委員是支持行政院的版本,我也再次說明,將近兩年的時間我們跟這麼多團體的討論,大家都接受教育部是跟青年事務職掌最直接相關的部會,大家擔心能不能夠有效整合,所以補強了青年事務發展會報的部分,我想國民黨的委員也接受,民進黨委員也都接受院版,我是在盡最後的努力,我希望讓這條可以往前走。民眾黨的劉委員,如果您質疑教育部沒有辦法承擔青年政策的主責大任,我可能也想要問國發會做得到嗎?國發會是更適合的單位嗎?我們可以看看國發會的組織法,書彬委員也可以參照一下,國發會掌理的事項確實是有國家發展政策,但是國家發展政策是所有面向的國家發展政策,如果能源也要國家發展政策、住宅也要國家發展政策、環境也要國家發展政策,所有東西部會都不用做,都由國發會去做就好啦!國發會的組織法也非常清楚地議定它其實更偏重於經濟發展、產業發展、人力資源、國土綜合規劃等等,所以如果要選擇教育部跟國發會誰是跟青年事務最貼近、跟青年人的業務接觸最多的部會,相較起來,那絕對是教育部,所以我覺得這個沒有誰對誰錯、誰輸誰贏,我們共同是在考量誰對於青年政策的掌握最能夠到位。

我還是誠摯的認為,如果在場多數的委員都認同,教育部也願意承擔責任,真的就讓它往前走。我再說一次,我們真的都希望這個條文是各黨有共識,不要送院會表決幹嘛的,為了青年的事務,它是一個基本法,所以請大家都能夠捐棄自己的一些既定看法,我是建議主席,在這一條多數的意見是非常地明確,剛剛18歲、35歲、45歲那個還有一點歧異,還可以再收攏大家的意見,但是這一條相對多數意見是很明確的,我是建議能夠讓它通過,再次請求大家。

主席:請范雲委員。

范委員雲:我是要提醒民眾黨委員,上次AI基本法的最後一條葛如鈞裁決的時候,當時在場明顯好幾位委員是不同的意見,葛如鈞召委應該記得當時我抗議,那今天支持由國發會主責的在場委員應該是只有一位,然後民眾黨就希望大家要尊重、保留,我是覺得這個情況不一致,上次在場有好多位委員,不是只有一位對最後的條文有不同的意見,結果就被葛如鈞召委裁決了,所以我想這個明顯地不一致,我也要提出來提醒一下。

主席:好,最後劉書彬委員講完這一條就不發言了,好不好?葛如鈞、羅廷瑋也要發言?好,等一下全部講完,這一條我們就來裁決了,好不好?看是要保留,還是要通過?然後休息5分鐘,謝謝。

劉委員書彬:謝謝主席。針對這個部分,現在剛好也有國家發展委員會的行政官員在現場,我想請國發會社會處處長來做一下回應。因為這本身就是非常需要協調的部分,剛才范雲委員說在上次有一些不同意見,但是不要忘記現在在場有這麼多政黨,其實就是民進黨的聲音跟國民黨的聲音、民眾黨的聲音,各有三分之一,但我的重點不是在這裡,我並不是否定,而是希望能夠有機會進入到保留的部分來說明,讓政黨協商來……因為我是代表我們政黨黨團的力量,請尊重我現在在教文委員會,還包括黨團的立場,所以這部分我認為保留到協商的時候,尤其是如果國民黨或民進黨都有共同意見的話,也許真的保留到協商後就沒有問題啦!只是我必須在現階段堅持,因為這是非常特殊的,如果這樣的意見還在用教育部作為主管機關的話,等今天會議結束之後,你怎麼面對我們的青年團體、青年朋友們?他就說:又是上面說,我們下面在接受意見。這樣的情況,我想可能是大家不能承受之重,如果多一個保留的機會,我們再透過比較完善的政黨協商機制,就可以讓這樣的問題,甚至再跟我們內部溝通來跟大家講,這個情況之下,甚至我覺得民進黨的委員也認為支持保留事實上是有意義的,不然教育部仍舊是主管機關的時候,怎麼面對大家各自支持的青年團體之需求,我想這是讓整個決策過程比較完備的情況,有多一點時間讓共識能夠形成,謝謝。

主席:好,我們請委員講完之後,再請國發會列席的張處長說明。

葛委員如鈞:謝謝召委。我想在這裡每一位委員的意見都是平等的,有委員有這樣的意見,我想不同的法條有不同的狀態,所以我希望不要有特定的委員說:A法條是這樣處理的,B法條也應該這樣處理;A草案這樣處理,B草案也要這樣處理。我覺得每一個草案都有每一個草案非常重要的地位及狀態,所以這是我需要強調的。第二個,每一位委員的意見都應該是平等的,我相信召委也是支持。

第三點,既然有特定委員提到AI基本法,我真的要再次強烈地譴責行政院,現在已經814號了,都還沒有送AI基本法草案到立法院審議,已經跳票一個月了,我在這裡就正式回復范雲委員,您提到上一次我們的施行日期,您說要由行政院定之,行政院跳票一個月送不進來草案,這樣的單位我們要讓它來定AI基本法的施行日期,當然我們要予以處理。我們今天在審的是青年基本法,每個法有每個法不同的情況,應該要尊重每位委員的意見,既然您提出了AI基本法,我要為我們支持AI基本法以及當時支持這個決議的所有委員,我必須在這裡講話,再次鄭重地呼籲行政院趕快把AI基本法草案送到立法院來,謝謝。

主席:好,請羅廷瑋委員,再來請范雲委員。

羅委員廷瑋:其實劉書彬委員所提出的版本我個人也蠻支持的,當然今天能夠推進院版的版本是前進一步,但是就算為了劉書彬委員的版本,我們暫且保留,我個人認為也不是退步,他也是用不同的層面來幫青年發聲。我還是要再次強調在上次的質詢,我也是非常鼓勵教育部,尤其部長非常有能力,今天勇於承擔,我們當然也給予鼓勵,但是不要忘記國發會本身也在做一些獎勵青年投入地方創生計畫、青年培力工作站等補助計畫,所以也不能抹滅國發會平時就有跟青年站在一起。有更多的權責機關能夠一起為青年發聲,我個人認為沒有任何的問題,所以我覺得今天走到這個部分,如果保留的話,讓大家再更加積極地討論,也是幫助青年很大的動力,以上。

主席:請范雲委員。范雲委員發言之後請國發會說明,再來是張雅琳跟郭昱晴。

范委員雲:我要提醒一下,那天AI基本法召委主持的方式跟今天林宜瑾委員非常不一樣,我們現在不同,你看我們討論了多久?針對AI基本法,大家都記得有多少條文是保留的,我們當然希望數發部趕快提出來,數發部提到國際情勢的不一致,那麼多條文關鍵不一樣,都是保留、沒辦法實質討論的時候,然後最後一條條文召委根本沒有讓大家發言就直接裁決,我們印象很深刻,那時候我當場抗議說,教文委員的傳統都是有好好討論的,是針對好好討論,而不是針對實質的內容……

葛委員如鈞:我們希望針對青年基本法討論,謝謝。

范委員雲:沒關係,我現在要講的是主持風格,民眾黨希望保留,大家在遊說他們,我們到現在還在遊說,主席到現在都沒有任意裁決,我要提醒葛如鈞,是你破壞教文委員會的優良傳統,今天就算林宜瑾委員裁決,也是比你好很多啦!

葛委員如鈞:不好意思,主席,我還是要提出抗議。教文委員會的優良傳統,怎麼可以是范雲委員一個人說了算呢?主席,這個你同意嗎?這是民主嗎?

主席:不是啦,他是在強調上一次大家有不同意見,大家也是尊重你的裁決……

葛委員如鈞:我還是要提出抗議,主席尊重每一位委員,委員也應該都尊重主席嘛!所以范雲委員,我覺得您在這裡……我真的希望趕快回來審青年基本法……

范委員雲:我說我在立法院5年所看到的,好嗎?我把主觀加進來。

葛委員如鈞:青年基本法,謝謝。

主席:先請國發會好不好?

萬委員美玲:召委,不好意思,我們可不可以請范雲委員、葛如鈞委員,不要再談這個部分了?每個召委有每個召委的風格,我們都尊重嘛,但我們不要再談這個事情,比較可以進入到今天正確的主題,好不好?

主席:OK。好,從現在開始不能講非關青年基本法的事情。

請國發會回答。

張處長富林:報告各位委員,這個案子基本上在行政院都已經討論過,對於大家所關心的問題,在院內都有特別考量。第一個,從組織法的觀點來看,組織法的職掌各有職司是很明確的,尤其教育部負責青年政策、青年參與,還有青年發展,這些政策的協調跟規劃推動都在教育部,而且明確有個職司司掌就是在青年發展署,所以這個部分有上位的規劃、下位的執行,都有明確的組織體系運作,基本上這個運作是順遂的。

第二個,從剛剛大家所關切的協調統合,或者是資源分配協調的部分,因為在現在的方案裡面,不管是委員的或行政院版本,都有設計所謂的青年發展會報,甚至所謂的青年諮詢委員會,以目前行政院青年發展諮詢委員會的機制來講,是由院長主持,所以相關部會所提參與的部分,在資源協調跟政策統合上來講,行政院level的會報都可以做彈性的調整處理,所以應該也沒有委員所擔心的教育部單純由它自己提就OK,不是的,因為在整個法規的設計上,相關各部會都會配合這個會報,在院長主持會報的機制所推動的政策或資源的賦予上來全力合作,所以這個部分應該也是運作順遂。

而且目前來講,在所謂基本法的規範,必須各部會一起共同努力,而不是單一部會去處理,以目前資源有限的狀況底下,國發會相關的人力、職掌上或範圍上,可能還是有一點必須要考量,就是比較難執行這個部分,但是如果涉及到部會提出來有關青年發展的計畫,或者是相關資源需要由國發會幫忙做計畫的資源協調、審議的部分,我們都還是會來幫忙支持的,以上報告。

主席:國發會說明得非常清楚,張雅琳委員你還要發言嗎?

張委員雅琳:好,簡單說明一下,我還是想要提醒一下,今天放在國發會的話,基本上教文委員會就很難去監督,這個還是要調整一下,因為畢竟國發會要不要排案,會是由經濟委員會監督,如果我們今天想要積極去監督相關事務的話,我還是建議劉書彬委員可不可以考量留在教文委員會的教育部,這樣子我們的監督力道會比較強。

再來第二個部分,我想不只是青年團體,大家都希望這部法儘快通過三讀,如果歧異不大的話,是不是這一條就讓它通過,這是我的建議啦!

主席:劉書彬委員你還要發言?

劉委員書彬:我簡單回應一下。

主席:拜託要簡單,因為你都講很久。

劉委員書彬:不會、不會,剛才羅廷瑋委員講得非常對,目前持保留的狀況,並不會是一種退步,而是讓民進黨委員跟國民黨委員透過程序再去跟你們內部或是支持你的青年團體再好好溝通說明,教育部看起來好像是承襲現在的制度,但是如果青年基本法還是由教育部作為主管機關的話,是不是合宜?我想這地方就是給一個時間,讓大家去做內部的溝通等等,這樣的情況之下……

吳委員沛憶:溝通過了啊,給什麼時間?你為什麼要要求我們去溝通?我們的團體是主張教育部啊!

劉委員書彬:但是……

吳委員沛憶:你不要對我發言,我跟我的團體溝通過了啊!為什麼要要求我去做什麼事呢?

劉委員書彬:請尊重我的發言權,吳沛憶委員……

吳委員沛憶:你尊重其他委員嗎?

劉委員書彬:沒有,這個是我們教文的傳統啊!

吳委員沛憶:你在要求我們啊!

劉委員書彬:我是說各政黨可以回去……因為他過去可能沒有聽到民眾黨的意見,這是民眾黨版本的意見,內容在今天公告了,讓大家透過教文委員會的審議,可以讓大家知道,所以這並不是一個退步的情況,只是有一個程序再把它走完,這個部分希望能夠保留,謝謝。

主席:請吳思瑤委員,再來就不發言了,好不好?

吳委員思瑤:好,不發言了,這是最後了。因為剛剛國發會也清楚地說明他們沒有想要接這個重責大任,他們也沒有能力承擔這個責任,所以這就是非常務實的,誰做好準備、誰有意願、誰有意志,如果支持青年政策能夠做得到位,至少教育部今天彰顯了他們的ready、他們的態度。至於溝通這件事情,我們跟青年團體溝通了六百多天,民眾黨版本是613號提出,早上你們不是開記者會說青年基本法拖嗎?那不就是趕快前進嗎?現在還要再溝通?再次跟大家報告,我們溝通了六百多天,匯聚了共同的意見,真的拜託,因為現在很現實,人家國發會不接,如果推給他,做得好嗎?我想這也不是書彬委員的原意嘛,對不對?您推動也是希望能夠找到一個願意承擔、做得好、有心的部會,就這個議題上,教育委員會能夠直接監督的是教育部,否則我現在司法及法制委員會,我也很想讓法務部來做,也有青年犯罪的問題要防範,可是我不會這樣主張嘛,誰能做得到位、有力,這是最重要的。再次懇請主席,如果這條多數的意見確實是這樣,可不可以推進一下下?不然要怎麼辦?國發會就不要嘛!

劉委員書彬:這部分民眾黨還是……

主席:好了,你的想法、你的態度,我們都非常了解……

劉委員書彬:我的意思是需要溝通,再保留一下下,謝謝、謝謝……

主席:休息五分鐘,我們也該休息了,謝謝。

休息1119分)

繼續開會1126分)

主席:好,休息時間到了,大家就座好不好?

第三條,經過相當充分的溝通,只有民眾黨很堅持要保留,其他包括國民黨、民進黨,其實大家意見都相對一致,都期待教育部是主責單位,所以我想這一條是不是就按照院版通過?

羅委員廷瑋:等一下……

主席:後面……

羅委員廷瑋:我是國民黨啊!

主席:好,請羅廷瑋委員。

羅委員廷瑋:剛剛已經有休息5分鐘,我有跟劉書彬委員溝通,他願意現在先保留在委員會,我們先進行下一條,後面回頭再來討論這一條,剛剛吳思瑤委員也有說這個部分可不可以,所以我想也請主席不要裁決,就用這樣子的方式,大家先順著下一條,等到我們討論完整體的樣貌以後,可能劉書彬委員也有看到,可能民眾黨黨團也有看到,主責單位是教育部或國發會,我們再來討論,但有關這個部分,我個人要捍衛他發言的權利,我也覺得他講這個部分是有他自己的依據……

主席:我是充分給予劉書彬很多發言的權利,這條因為他講的時間又最多……

羅委員廷瑋:所以也不要一次就說國民黨跟民進黨直接就支持。

主席:好,謝謝廷瑋委員。我理解……

羅委員廷瑋:可以嗎?

主席:我理解,我現在來處理,反正就保留,先保留,我們回過頭再處理,因為第二條就是這樣,我們採取跟第二條一樣的模式,我們回過頭再來討論,大家想一下,好不好?我們大家想一下,第三條就先保留,我們回頭再來看。

現在處理第四條,第四條跟第五條其實都是中央政府及直轄市、縣市政府的權責事項,我想是不是就放在一起討論?

柯委員志恩:不好意思,主席,我有個第四條之一的臨時提案。

主席:OK,我現在看到,不好意思。好,我們就個別處理好了,我本來是想相對一樣……

柯委員志恩:第四條跟第四條之一要一起討論,還是分別處理?因為我第四條所提出來的……第四條之一,主席,我先徵求是要分別處理,還是一起處理?

主席:一起處理好了。好,請柯志恩委員。

柯委員志恩:第四條之一我是增訂一個版本,我相信不管是任何的委員跟青年團體都有充分溝通,第四條所提出來的,我認為應該是重中之重。我的第四條之一是「為促進青年參與公共政策、關心國家發展,國民年滿十八歲者,有依法行使選舉、罷免、創制、複決之權。」我想這個問題其實應該是青年團體最在乎的,因為我們現在也有所謂的修憲小組即將成立,但本人認為所謂青年基本法透過這樣一個宣示性的法案,跟所謂的修憲應該是兩碼的事情,應該是可以並軌執行,而且過去有非常多公法專家也特別提出來,這個部分有關十八歲的公民權、選舉權,在我們上次的公投當中,同意票很多,但是很不幸的沒有通過門檻,因為門檻實在是非常的高,我個人認為既然要制定青年基本法,本身的宣示性也就是我們要揭示重視青年這個精神的原則,對於青年的公民參與,真的是不要蜻蜓點水,也不要沒有實質的牛肉。就這個部分,過去不管藍綠都有提出這樣的說法,這已經是一個共識,2022年全國公民複決的時候,因為修憲的門檻過高,沒有獲得半數通過,但是很多公法專家認為十八歲公民權,說實在的,也不必透過修憲,你藉由修法就可以實現,因為憲法所保障人民的基本權利,它是保障人民應享有的最低基本門檻。所以我覺得在這個過程當中,其實跟憲法是不互相牴觸的,所以今天為什麼要特別提出來,不管用什麼樣的方式,這個宣示的層面,而且我們後面也可以訂立日出條款,這個日出條款的意思是,我們提出宣示的這樣一個過程當中,至於相關的法律,包括選罷法,包括其他法令,都可以給予時間來做。今天青年基本法就是來做這樣的宣示,而且我說實在的,過去大家認為因為這個部分可能跟我們的憲法有互相牴觸,我還是要特別提到,過去憲法裡面有特別提到,你看憲法第一百六十條,六歲到十二歲的學齡兒童一律受基本教育,但是我們在教育基本法當中,因為一些社會的變遷,也規定了國民基本教育應該隨著社會發展延長其年限,即使憲法規定是六到十二歲,但是我們還是有延長到九年、十二年,所以這不違反憲法的精神。4月多的時候,好像民進黨委員也特別跟青年團體都有召開這樣的會議,非常感謝,而且在這個過程當中,他們也提出來,這跟修憲是完全不互相違背的。所以本人認為如果要對於青年真的有實質上的層面來說,第四條之一應該給予青年最關切,而且是在整個青年基本法裡面的重中之重的,要賦予他這樣子的權利,所以本席提出的第四條之一,也懇請所有的委員能夠呼應過去不分朝野讓十八歲年輕人都可以享有選舉、罷免、創制、複決的這些權利,以上。

主席:好,柯志恩表達是他有增訂第四條之一,對於本文第四條,大家有沒有意見,或者針對柯志恩的第四條之一,有何意見?請吳思瑤委員,等一下是葛如鈞委員。

吳委員思瑤:因為如果直接跳到第四條之一,那個會卡很久,是不是可以先講第四條?有關第四條的部分,為什麼剛剛第三條要保留,因為國發會的不可行其實第四條就會顯現出來了,第四條我是主張可以參照院版,中央政府應落實下列涉及青年事務之事項,第一款是青年發展的政策法規什麼的,第二款是直轄縣市,第三款是青年經費的分配,第四個是其他全國性青年政策的督導。講回來,這都跟剛剛前一條的主管機關相關,因為現在直轄市、縣市政府對於青年政策的督導協調,其實就都是教育部一直在做的事情,國發會並沒有針對青年主題跟各個縣市青諮會青年的組織單位在對話,所以如果單純看第四條,我是可以支持行政院的院版,但也會回饋到剛剛主管機關還是要教育部比較合宜。

剛剛柯志恩委員提的第四條之一,這件事情真的是茲事體大,要用一個法律的層面來凌駕憲法的規範,這個真的有很多要考量的。民進黨長期支持十八歲的公民權,所以在上一次的修憲委員會,我也是修憲委員會的成員,修憲委員會在十八歲公民權,從頭到尾排案、討論都是民進黨的委員站在支持的角度,但最後一刻,當然這個過程就不用講了,哪個政黨當時支持或不支持,或是消極杯葛,這個查一下議事錄都知道,但最終修憲沒有辦法達成。現在已經組成了新的修憲委員會,825日就要開第一次會,我是誠懇地呼籲各黨,對於修憲委員會的組成是民眾黨倡議在這個會期延會的期末就要組成,既然如此,代表我們修憲可以往前推進,修憲有很多個面向,如果國民黨、民眾黨委員支持,我們在修憲委員會裡頭就把十八歲公民權正式再次列案,凝聚大家的共識,沒有什麼比憲法層級的保障更穩固,同樣的,我們立法委員也不能違背憲法,現在的憲法規定在那裡,二十歲有選舉、罷免、創制、複決,當然公民投票是降到十八歲,但是這還是要回到憲法的規定,所以志恩委員的這一條真的茲事體大,但是現在開了一個機會之窗,讓修憲委員會好好來讓公民權的部分下降到十八歲,我們用憲法的部分來處理它,所以我一併表達我的意見,但是第四條,我建議可以用行政院的版本。

主席:好,請葛如鈞委員,然後是范雲委員。

葛委員如鈞:謝謝主席。這裡要呼應一下柯志恩委員剛剛所提出的,其實這個基本法是一個上位的、精神性的法規,我們也希望在整體的法令框架裡面持續收攏最新的民意、世界的變遷以及變動。我一開始在前面的條文就有提到,其實青年的發展是提前的,以及整體發展的年齡層是往後延的,所以這個範圍是我本身也認同的精神。我們先不討論這個機制如何設定、在哪一個地方設定,但是我想在這個精神上,我們還是希望給予支持,也希望更多委員一起支持能有更多青年投入民主事務。

這個基本法裡面也有非常多法條提到所謂的公共事務,所以我想剛剛柯志恩委員提到的這些權利本來就是公共事務的一部分,我希望在精神上完全給予支持,謝謝。

主席:再來是范雲委員、羅廷瑋委員,然後還有柯志恩。

范委員雲:這個十八歲公民權我在民間不管是跟台少盟還是青年團體也推動超過10年了,我非常記得上一屆在修憲委員會中,民進黨是最大力推動的,當時這是唯一一個有出立法院的修憲條文,不過很不幸地,在最後公投的階段……至少我個人是有去好多地方演講,可是也有一些政黨並沒有在推公投,當然我們今天就不再講這個部分。

我一直非常支持這個部分,但是現在的困擾就是,公法界對於應該修憲還是修法就有不同的意見,我覺得這個部分,我們就是要一起面對,不管是在修憲委員會當中,還是在之後的公投,抑或只要修法就好,那個已經被癱瘓的憲法法庭,我想這個部分就是大家必須一起面對這個問題。以上。

我個人當然是非常、非常支持十八歲就有公民權,因為有些國家是十六歲或更早,謝謝。

主席:好,接下來是羅廷瑋委員。

羅委員廷瑋:我想呼應柯志恩委員所提的,我個人也認為青年參與公共政策、關心國家大事是非常重要的。修憲重不重要?修憲當然重要。既然我們已經有修憲委員會,大家也在這邊初步談論當中,可以看到修憲未來應該會有一定的決議,會朝這個方向努力。至於修法,我覺得要雙管齊下,何樂而不為?這個部分應該要讓更多十八歲的青年看到,我們為了他們,一起在這個地方努力,而不是擇一而已。既然是好事,我認為應該雙管齊下,所以我覺得要呼應這個部分,要一起支持柯志恩委員的修正動議版本。

主席:再來是柯志恩委員。

柯委員志恩:的確是啦,剛才范雲委員也特別提到,這一塊在公法學者裡面有不同的意見,我們當然也知道這個是屬於憲法的層級,但也不要忘了公法學者也特別提到,因為十八歲的門檻很高,但你也不會特別……這個部分我們要求十八歲也並沒有違反憲法所賦予的權益。我剛才已經特別提到了,藉由修法就可以實現的事情,是因為憲法對人民基本權利的保障,保障的是人民所享有最低的基本門檻。

既然民法已經告訴我們十八歲就已經被賦予公民權,它並沒有在憲法裡面告訴我們,十八歲不能夠擁有這些權利啊,它只是很擔心,你如果不條列這個二十歲,搞不好他們會將其認定在三十歲等等之類的。他們在對憲法的解釋上面並沒有說十八歲擁有這些選舉權是違憲的,所以在公法的學者裡面,都有不同的想法。

本人為什麼要在這邊把它提出來?我只是認為,既然青年基本法本身就有宣示性,我們如果能夠把這個東西放進去,然後設定日出條款,起碼已經把它放進去了,也設了日出條款,這裡面就可以把一些相關的問題,透過這樣的時間點,不管是兩年、四年等等之類的,你可以透過這樣的方式,把這個法規修得更完備。重點是我要強調十八歲的人具有選舉、創制、複……其中選舉權並不違反憲法的解釋,既然公法有兩種不同的方法,為什麼我們只執著於它可能需要透過修憲來解決?為什麼不尊重另外一方,他們在這個看法上面其實也是非常、非常強大的。

而且我記得4月多時,范雲委員在這方面著力很多,還有吳沛憶委員已經看出憲法的修憲門檻過高,已經直指這個問題,所以他們跟很多青年團體站在一起,希望能夠透過青年基本法的修法來完成給青年一個交代。大家都已經看出這個問題了,我只是覺得很可惜,後來就是撤案了,但是我個人認為,在不違憲的狀況之下把它放入,至於你要用什麼樣的方法,我想民眾黨也有在未來的地方提出來,他們在第十九條裡面比較是軟性的,他們提出的是政府應達成十八歲的公民權,這具有宣示的效果,但是我們可以用一個稍微直接的,十八歲生效這個日出條款,然後牴觸者應該修法。我覺得這個比當初范雲委員所提出的十八歲公民權生效,牴觸者直接失效應該更有緩和的空間,所以我只是認為對於這樣部分,我們應該直球對決,讓青年人知道,不要每次都透過修憲的方法。用修憲的方法,大家都很清楚它的困難點在哪裡,既然大家這麼重視所謂青年的問題,就應該把它放進來,至於細節該怎麼處理,我剛剛特別強調了,不管是日出條款,或者是以宣示的方式,這一點應該要讓大家知道,我們是真正有在關切他們最重視的權益。

主席:請劉書彬委員。

劉委員書彬:謝謝主席。在公民權降到十八歲這個部分,本黨的確是在第十九條有呼應到院版當中的第十九條,就是在促進公共政策的參與。本黨的條文是在說十八歲公民權應該列入基本法當中,而且要配合其他條,在有修訂需要的時候要在兩年內把它完成,我們提出的是「應」。

剛才有民進黨的委員特別提到,上次修憲有困難的這個部分沒有通過,大家花了很多力氣,其實大家也看得到,當初三黨都支持這樣的修憲條文,但是它沒通過的原因就真的是門檻太高,它通過的條件是在有效同意票必須是應投票者的二分之一以上,所以才功虧一簣。這就表示我們的修憲門檻實在太高了,而且過去我們看到的是,公民權當中有選舉、創制、複決,在創制、複決的部分就是呈現在我們的公民投票法,公民投票法在上次剛開始修訂的時候就已經訂定了十八歲公民權,所以包括好幾次的公投、包括下個禮拜要進行的823公投,統統都是用這個地方,難道那時候各個政黨在修這些部分的時候都沒有提到違憲的問題嗎?

所以這個部分是不成理由的,並沒有違憲之虞,因為像本黨就這部分在第十九條講到的就是,十八歲公民權是應部分修憲,用實際上修總統副總統選舉罷免法及公職人員選舉罷免法的部分就可以達到這樣的目的。現在這個部分在青年基本法第四條之一裡是提出一個意象,包括國民黨這樣的一個意象,基本上我們也是支持的,但是如果要配合條文的話,也許要配合原來第十九條這個條文才更為合宜,就提出以上說明,請大家支持,謝謝。

主席:好,再來是葛如鈞召委。

葛委員如鈞:謝謝主席。我簡要地講,第一點,AI和科技讓青年發展的時間提前了,他們的成熟度的發展速度比我們過去要來得更快、也更高,這是第一點。第二點,也非常感謝范雲委員,還有非常多的委員都長期支持,剛剛也很明確地提到,公法學者也確實都有說這樣子的作法是可以的,柯志恩委員也非常明確做了非常深入的功課,柯志恩委員在長期研究這個議題之下,現在提出這樣的支持,我覺得是共識的一部分。第三點,有人說我們是不是修憲就好,我想這個真的會讓人非常憂心,因為修憲的難度真的很高,這個也是共識,現在既然有共識,我們也支持,我們是不是就不要排除,也許就把這個精神保留下來,讓它有一個機會,也許可以用青年基本法的方式提供公民參與一個非常明確的方案,謝謝。

主席:因為牽扯到公法的問題,我們是不是請法務部汪參事來做一下說明?

汪參事南均:召委、各位委員、各位先進,大家好。有關這個部分就誠如剛剛許多委員已經提到的,事實上,在選舉年齡從二十歲降到十八歲這個憲法修正案之前,委員們都講得很清楚,我們20223月通過而且提交公民複決,但是11月的公民複決投票中沒有通過。這個部分立法院已經批准這個修憲案,但是因為複決沒有通過,如果下一次我們還希望再調降,這樣的提案是不是要再度推動,現在已經有憲法小組要重新再做審議。但是因為這個部分涉及修憲的爭議,我們是不是能夠同步另外用法律層次的基本法來做修正,這個解釋的層次可能需要更高一點,以法務部的權責來講,是沒有辦法來做是不是合適或者是妥當的解釋,所以還是建議這個部分如果需要再做確認的話,是不是由選罷法相關的主管機關,就是由內政部先做評估,然後進入修憲小組來做討論,在這個地方用法律的層次來處理,就法務部的權責來講沒有辦法做這樣的解釋。

主席:我們先請范雲,然後再請柯志恩。

范委員雲:因為剛剛柯志恩委員也有講到,之前我的確和吳沛憶委員有跟青年團體一起開記者會,倡議把十八歲公民權放到青年基本法中,我不知道在座的立委有沒有人真的請教過公法學者,當時我們開這個記者會的確請教了一些我認識的公法學者,他們認為這是可行的。但是也要跟大家報告一下,記者會開完我後來提案出去之後,我們又接到另外一群法學者就主張應該要修憲,他們覺得這還是有違憲之虞,我為了希望我的法條不要提出來有違憲之虞,我是因為這樣才把那個版本撤掉重新提了一個,讓其他部分也更周延,跟大家說明一下。我想這個部分是專業的問題,我建議保留,如果在政黨協商這邊,因為大家知道十八歲公民權應該是跨黨派都有共識、理念上支持,上一屆也是唯一出立法院進行公投的修憲條文,既然是這樣子的話,我們是不是就保留,不用在這邊辯論,然後看政黨協商的結果,好嗎?以上。

柯委員志恩:我認為可以保留,這點我可以接受,但是我對於法務部剛才的說法還是有點意見,當你認為要通過這個法令一定完全是取決於修憲的層次,你當然會覺得法務部的層級不夠。但今天我們就是要突破這一點,很多公法學者也認為這樣的作法,在青年基本法裡面定義或許是一個可行的方法,但是我還是要強調,你從頭到尾都是把他取決於在修憲的層次當中,當然會困難重重。青年基本法就是一個宣示的基本大法,我剛剛特別提到你可以在這個東西揭示出來之後,透過日出條款,迫使大家能夠重視這個法條之外,細節部分不管是在選罷法或是其他的部分,大家共同來做配合。因為也有很多公法學者特別提到基本上這是不違憲的,剛剛我已經講出非常多的理由,我們也請教了非常多的公法學者,所以我認為可以保留,但是不要把他完全取決或推到所謂的憲法層次,否則這個東西永遠是無解的,好不好?所以我的底線是,我認為可以保留,但是在這個保留的範圍當中,不管是透過各種的公聽會或方法,千萬不要認為這個基本原則是只有修憲才有辦法保障十八歲公民權,否則的話就會讓這個條文完全陷入死胡同當中。

主席:請葛如鈞召委。

葛委員如鈞:謝謝主席。其實在最一開始有委員提出這樣子的提案的時候,青年朋友也覺得很受激勵,也有一些委員覺得怎麼不是我們自己來把他放進去,結果提案委員後來竟然撤回了,我覺得這本來應該是有共識的,也是有機會的。柯志恩委員也請教了很多青年和學者,我自己也負責很多青年事務,所以我覺得這個應該有機會用增訂第四條之一的方式把它放進來,尤其剛剛聽到很多意見是我們就把它放到修憲,其實我個人是覺得非常危險,因為我們現在有很多共識的法條,不管是要照顧兒少的權益,或是要照顧勞工的權益,本來就已經有多年共識的東西,我們都把它拖延,說我們之後就會處理,萬一之後修憲沒有過呢?我們又沒有放這條,青年朋友們殷殷期盼是不是又落空?我覺得其實我們應該要拋開朝野,用共識的方式去討論,當然我剛剛也提了贊成用保留的方式,我們希望在青年基本法有機會對青年參與公共事務有更具體的貢獻,謝謝。

主席:我們剛剛討論的幾乎就是柯志恩委員的第四條之一,第四條的本文大家如果沒有意見,是不是就按照院版通過?第四條之一我們就保留,好不好?好。

我們進行第五條。第五條其實跟第四條一樣都是職掌的問題,大家有沒有意見?如果沒有其他意見,我們是不是就按照院版通過,好不好?好,第五條也按照院版通過。

我們進行第六條。第六條是討論政府應建立青年參與機制,這應該是青基法裡面青年公共參與的核心條文,大家有沒有意見?

請陳秀寳發言,再來請張雅琳、柯志恩、劉書彬、郭昱晴、范雲、羅廷瑋及林月琴。

先請陳秀寳委員。

陳委員秀寳:謝謝主席。關於這一條,因為我的提案條次是放在第四條,沒關係,我的條文內容是「政府應確保青年發展政策形成之公正與公開透明,建立青年參與之常設機制並保障青年參與青年事務之權利。」這一條是希望政府在制定青年發展政策的時候,可以確實地傾聽青年的意見,擴大青年公共參與,讓青年政策能夠更符合青年的需求。我也尊重院版,因為院版的文字及規範也是經過很仔細審酌過,但是我會很希望強調青年參與機制還是應該要常設,才能夠真正落實青年參與,這個部分等一下是不是請署長也說明一下?以上。

主席:謝謝。

張委員雅琳:我的第六條主要是針對第二項,政府於遴選青年參與時,應考量其代表性及對該等事務之熟悉度,請問「該等事務之熟悉度」到底要如何去衡量?因為這個字眼非常的模糊。再來,針對代表性的部分,我把它定義得更清楚,應該要考量其區域平衡、年齡以及族群代表性,我有提一個修正動議把性別加進去,這個部分我希望大家可以支持。另外,我也參考了原基法,原基法在講原住民族代表的時候,其實也是看人口比例而已,所以我認為代表性及熟悉度應該要做文字上面的調整,謝謝。

主席:接下來請柯志恩委員。

柯委員志恩:我這邊有提出一個修正動議,修正第二項、增列第三項,我覺得應該考量代表性及對該等事務的熟悉度,這個規範的力道我覺得不太夠,所以我建議應該把它更明確一點。當時我就提出要確保身分的多元性,包括性別、身心障礙者、原住民族及其他具有特殊需求或背景之青年,這樣才能達到讓不同群體的意見都能夠獲得適當地表達,還有我們也認為任一性別不得少於三分之一,我增訂的是「並制定適當措施,保障不同身分群體之平等參與機會。」我認為這樣的作法才可以讓規範上面的明確度、熟悉度能夠更完整一點,謝謝。

主席:再來請劉書彬委員。

劉委員書彬:謝謝主席。民眾黨這邊的意見,非常感謝有第六條公共參與機制的部分,我們特別花了一個比較大的篇幅來呈現,因為目前的參與機制當中,對於參與範圍,即參與公共機制上並沒有明確性,所以我們在條文當中特別強調在中央跟地方青年的發展會報必須要有。第二個部分是在各級政府的青年諮詢組織當中要呈現出來。另外在參與資格的部分,剛才有委員也提到不只是年齡的部分,即年齡要平均,各個年齡都要平均的分布,還包括性別比例、弱勢青年,這是當初我們在第二條定義當中出現的,因為目前的機制就是沒有把弱勢青年放進去,都是現在的優勢青年,他們沒辦法好好地解決問題,才會到現在還有很多歧視、不平等的情況出現。另外針對參與方式,我們還增加參與人,這些青年代表有權請求召開臨時會,因為平時是定期,但有特殊必要的臨時要求情形,應該也給予青年代表這樣的權利,所以我們強調在這三項上面的重點,希望各政黨代表、委員們能夠來支持,這才是真正能夠落實、保障到青年公共參與機制的實現,謝謝。

主席:再來請郭昱晴委員。

郭委員昱晴:聆聽青年們的意見並加以適當採納,我想是這一條的重點跟精神。我的版本是放在第三條的部分,強調政府應該要保障青年政策的形成是公正且公開透明,也希望時下青年們所期盼的是能夠讓他們對於政府的青年政策給予信任,所以這部分我是放在第三條,就是在保障青年參與權利的部分,以上。

主席:我們接下來請范雲委員。

范委員雲:這一條就是青年參與權的部分,我有幾個意見,主要是四個意見,第一個,就是政府的部分,我的版本是前面加「各級」,因為「各級」非常地重要,剛剛部長有講現在地方政府,包含原本只有一個沒有嘛!這兩天那個沒有的已經也有青年諮詢的相關機制,現在把「各級」加進去,其實現狀已經幾乎都有了,所以建議為「各級政府」,要不然看起來會很像只在規範中央政府。第二個,我的版本有講到「相關部會或局處並得提出世代影響分析報告」,這部分主要是因為永續權,我們可以仿效性別人權評估跟人權影響評估,因為其他的部會也有做過相關的部分,我看了別的委員的版本,包含在場林月琴委員的第二十條也有,及吳思瑤委員的第十九條,所以這部分也希望教育部可以接受,這是第二個意見。第三個意見,關於我的版本的第二段有加一個「本法所定目的事業主管機關制定青年相關政策、法規及計畫時,應納入青年參與。」這個部分其實就會規範到別的部會,例如內政部的青年住宅、社會住宅等,我覺得也非常地重要,因為我們現在講的是青年參與機制,既然這麼多主管機關都有相關的事務,我們要青年主流化的話,你要有方法,也希望把本法所定、前面所講的目的事業主管機關制定青年相關政策時要納入青年參與的部分應該要明定。第四個,關於滿多委員有提到產生方式及組成,我是參考現在中央兒少代表的制度,它其實是有一個滿好的、可以透過民主機制運作,這部分林宜瑾委員的修正動議我滿支持的;張雅琳委員對於區域平衡的部分,剛才她有發言到,我也滿支持的;我看到吳思瑤委員的提案也有把這個東西放進去,即多元、區域平衡,還有林宜瑾委員的修正動議,就是用一個民主方式能夠產生青年代表,希望教育部能接受,因為大家非常在意去參與的權利到底是被指定,還是能不能夠有更大的代表性?像民眾黨很關心的弱勢,如果這邊是多元民主的,其實空間就會很大,所以希望教育部也可以接受,以上。

主席:接下來請羅廷瑋,再來請林月琴、萬美玲。

羅委員廷瑋:對於院版的內容,我想大家所提到的代表性如何判斷、青年的意見如何落實到政策,大家都非常的關心,到底是用什麼樣的形式參與,其代表性以及機制,我希望還能夠有更具體的政策,不要說青年意見如何落實到整個政府政策裡面,這也是我們後續很關注的,到底要怎麼參與,而參與完以後,他的東西可以直接落實到政策,這才是真正能夠關注青年參與公共事務,並且落實公共事務最重要的,所以我們希望不要只是形式上的參與,以上。

主席:接下來請林月琴委員。

林委員月琴:我這裡提出一個新條文的版本,早上就有修正動議,不管是政院版,還是我的版本,前提都是要落實中央跟地方共同推動。在聯合國永續發展策略當中,青年對於國家政策議題的參與事實上是重中之重,只有充分參與,青年對於國家政策才能夠認同、才能夠成為國家發展的夥伴,所以我的條文裡面非常強調增加保障多元代表,我希望能夠增加多元代表,包括性別、身心障礙者、原住民,可是更重要的是我的條文裡面認為要有多元的配套、參與策略跟友善機制;同時也要注意青年基本法年齡跨度從十八到三十五歲,應該要有一些不同年齡層,所以我這邊也特別提出應該要規劃多元參與方式,因為按照年齡不同,還有其他特殊需求、背景的青年,要規劃多元參與方式跟提供充分地支持,來確保不同群體的意見均能夠獲得適當地表達,這才是完備的、非常強調多元性,我剛剛提到從十八到三十五歲,事實上年齡層本來就不同。最後增加第三項,各級政府針對性別比例應該要做考量,以上,謝謝。

主席:接下來請萬美玲委員。

萬委員美玲:謝謝召委。我的版本說明有三點,第一個部分,我們談到公正跟公開透明,還有青年參與的常設機制,我們要避免流於形式,這是非常重要的一點。目前雖然在中央行政院設有行政院青諮會,但是我們看到各縣市也有青年諮詢會,不過普遍看起來好像都屬於建言、建議的性質,而沒有真正參與相關政策的討論或者決策,我們希望青年參與不是在相關的時候作為點綴用,而是要有實質的影響力,從政策的設定到決策的過程當中,都應該要確保青年意見被聽見,並且更重要的是被採納。第二個部分,從2015年開始,行政院核定青年發展政策綱領,其中明確揭示健康力、創學力、公民力、全球力、就業力跟幸福力等六大面向,也訂定相關的具體推動策略,同時也透過附表清楚地揭示各項推動策略的主責部會,但是青年發展政策綱領核定到現在,其實已經超過8年了,儘管各部會都個別想辦法要努力執行青年政策,不過卻缺乏跨部會的整合機制,以及對這個綱領各項施政目標的追蹤與檢討的機制,這些都是過去我們看到所缺乏的。同時,我們希望中央不要只有鼓勵地方,用鼓勵的方式不夠,我們應該要提供明確的指引及相關的資源,來協助地方建立可以持續有效運作的青年參與平台,要不然地方如果沒有一個可以統一依循的指引,各地方各自行事,恐怕將來難以跟中央有系統的合作,所以在我提案的版本當中,這幾個是我比較在意的重點。

主席:好。因為我覺得第六條是一個青年公共參與的核心條文,所以我針對這一條也有提一個修正動議。我今天想要跟大家討論比較細節的內容,像具體的性別比例保障,是不是可以交給行政規則的某某組織設置要點?這樣比較合適。或者是在基本法這裡,是不是應該列出比較精神上的條文規定?列原則性的規範就好,因為它就是一個基本法、一個上位法。另外,我的修正動議有提到,遴聘青年參與時,要注重民主原則的實踐,例如遴聘過程應該公開透明,或循各類民主程序產生。這份修正動議再請教育部參考。

民進黨團有多位委員也有提出一個修正動議,在第二項有進行大幅度的修改,在遴聘青年參與時,除了考量其代表性與對事務的熟悉性等,加入背景多元性、區域平衡,另外也有加入規劃民主多元參與方式及提供充分的支持,我想這個就可以一併來討論。

好,大家那麼多的意見,是不是請教育部來做一些綜合的回應?

陳署長雪玉:謝謝委員以上的相關建議,就這個部分我來說明一下。目前在院版的條文裡,其實第二十七條我們也有提到,在行政院、直轄市及縣市政府應設置青年事務發展會報,這邊也有提到青年代表不得低於委員總數的二分之一。第二十七條第三項也有提到各級政府設置青年諮詢組織,積極透過各項機制,保障青年參與的權益。所以剛才委員所關心的,要有性別或多元的代表、民主程序等等,我們是比較傾向在未來我們所定的一些會報或規範,在常設機制代表的細節,還有會議召開的期程,我們可以透過訂定設置要點,來做比較細部的規範,剛才委員有提出一些修正動議或建議,我們建議在這個部分補充進去。其實目前整個青年署在青年的公共參與,我們也非常的重視,目前除了行政院的青諮會之外,在各地的青年諮詢組織,我們都有全國的青年諮詢組織的交流會,同時也鼓勵青年進行所謂的「青年好政─Let's Talk」的參與,這個部分目前大概就是各個相關的公共議題也都由青年來暢所欲言,同時在之後所提出的一些策略建議,也就最後的結論建言跟各部會對接,也納入各部會的相關政策裡面,一起去推動。所以在這個部分,在未來的青年公共參與機制部分,我們希望在我們的訂定要點裡面來訂定規範,然後來持續支持落實推動。以上補充。

主席:好,那部長先做回應,再請柯志恩委員及林月琴委員發言。

鄭部長英耀:好,謝謝各位委員。針對第六條,怎麼樣去確保青年的充分參與跟公平參與,建立公平的參與機制,考量剛才委員所說的背景的多樣性、區域的平衡,就這一條裡面有一些委員的具體建議,我綜參各位委員剛才所提的非常有價值的建議,我想是不是第六條確實可以納進「各級政府」,然後鼓勵青年充分參與,建立青年公平參與的機制。然後在第二款第二項,把「代表性」後面納進背景的多元性、區域的平衡,以及對該等事務的熟悉性,規劃民主多元參與方式,來提供充分的一些支持。參酌委員所提的,我想這樣的條文把這些納進來,有相對的完整性。以上。

主席:好,部長有提出一些文字的修正。沒關係,柯志恩委員要表達。

柯委員志恩:對。在部長沒有講話之前,我舉手,我就是覺得雖然我提的比較細節,但是我主要是認為,當初送過來的版本裡面的「代表性」跟所謂的「熟悉程度」,規範力道不夠。我本來想說,我剛剛看到林宜瑾委員所提的修正動議的最後一款,我個人認為是可以去做一個討論,因為我這邊也提到了背景的多元,只是我把這個多元包括了很多項,既然是大法的話,我認為是可以用一個綜觀的方式,只要是有提出背景的多元性,然後有民主的多元參與形式,只要把這個精神比原本的條文更加顯現的話,我是可以支持的,所以我在舉手之後,才看到部長所寫的。

對不起,我是老人家,可以把字放大一點。你要我們坐這麼後面,我們看不到,字體放大一點,可不可以?那個紅字,那個剛剛說的「各級」,這個部分裡面有多少反映出來?因為你有一個背景的多元度,所以這個部分裡面,我只是希望能夠把那個背景的層面,還有區域的平衡,最主要多元的參與,這是部長剛剛所特別提到的,我覺得這個版本本質上面這個方向是可以接受的。謝謝。

主席:請林月琴委員發言。

林委員月琴:我覺得現在看起來有把我的意見部分納進去,說規劃多元參與方式跟提供充分支持,可是我這個的前提是,因為十八歲的部分,甚至前面那一條還沒討論到,是要跨到四十五歲,那就會變成是我們現在兒少委員會的那種狀況,國小的很難參與,國中的也很難參與,高中的很容易參與。所以我為什麼會寫不同年齡層跟其他特殊需求跟背景的青年,才會要求說要規劃多元,少掉這些字的話,就會差異很大,你雖然是講規劃多元,你沒有去考慮到不同年齡層的參與方式,也沒有考慮到具有特殊需求的背景的青年的參與,否則就會變成參與的還是大多數……就像我們現在看兒少,幾乎都是高中,很難讓國中、國小的參與,為什麼?因為你的方式多元,可是現在漏掉這些字,我擔心的是,最後還是沒有達到我們想要的。

主席:好,請雅琳委員,然後最後請劉書彬委員,然後還有范雲委員。

不好意思,我插一下話,因為剛剛月琴委員講的,我覺得有道理,可是如果再加上文字,會不會比較雜?可不可以用附帶決議來處理?月琴委員,我說你剛剛的建議,如果用附帶決議來處理,你覺得怎麼樣?

林委員月琴:也可以。我覺得最主要考慮後面那些。

主席:那是不是請教育部就月琴委員的附帶決議,我們來看文字?

好,再來請張雅琳委員,然後請劉書彬,然後范雲。

張委員雅琳:我還是兩個問題,就是說考量其代表性跟熟悉度這兩件事,這兩個詞其實是相對模糊的,這到底要如何去實務上運用呢?怎麼樣才叫做代表性?什麼才叫有熟悉度?對我來說,我覺得這兩個詞放在這裡,就會變成是每一個各級單位、各級政府在平衡的時候,這一把尺是非常不一致的,所以我們是不是可以不要寫「代表性」跟「熟悉度」呢?

主席:部長說「代表性」拿掉沒差,因為後面有寫「多元」,有多元及區域平衡,所以那個已經有涵蓋了。

張委員雅琳:對,對。那熟悉度的部分呢?什麼樣叫做夠熟悉?這個各級政府會非常不一樣。

主席:就會說你問他什麼他都不知道,還來參與。

張委員雅琳:可是這個熟悉度到底是怎麼樣?

主席:對對對。

再來等一下要請誰?書彬。先請劉書彬,然後再來是范雲。

劉委員書彬:好,謝謝主席。他剛剛還叫我一聲「書彬」,我覺得備感親切。

這一部分,我也呼應一下林月琴委員,這個部分他有提到各個年齡層的代表性其實真的要去加入,因為目前的優勢可能就是集中在參與的部分,可能是在比較年輕的,或者是在年紀大的部分,在這邊是不是有代表性參與,也是很重要的。另外,我也想到有關弱勢的部分,我一直想到弱勢青年是不是也包括在這個多元性當中?因為這個部分是大家所堅持的,就是目前對於現階段參與機制的代表多元性其實是有疑義的,所以我在想是不是也要有附帶決議的方式?就是未來教育部在做多元參與的辦法的時候,這可能是行政命令的部分,那是不是也應該要讓立法院有一個有關充分參與的附帶決議,才可以把委員這麼多的意見納入,而且將目前所呈現且已經被注意到的這些問題落實,所以我是希望剛才主席所提到林月琴委員的這個部分,我希望這個辦法到時候能夠把代表性納入,或者是多元性的這個辦法,關於教育部所提出來的這些部分,到時候讓立法院能夠來審議。謝謝。

主席:就是說要參考我們的意見,把它放進去。謝謝。

好。再來請范雲,然後吳思瑤,然後月琴委員。

第六條討論完之後,我們就休息吃午飯,謝謝。

范委員雲:我剛剛發言有提到有些部分放進去,就是產生方式民主、多元的部分。我是建議把不管是年齡、性別、族群、障礙等不利處境,就是所謂弱勢的部分,可以在立法說明裡頭用說明文字把它點一下。

另外,我剛剛的版本還漏掉了一個,就是世代影響評估,因為這個部分思瑤委員跟林月琴委員也都有提到,不知道教育部覺得能不能放在法條中。

還有另外一個就是我有多加一個,我想問大家是不是能夠在「各級政府」後面加上「本法所定目的事業主管機關」,因為如果沒有這個的話,那我們前面定義的像內政部的社會住宅等跟青年相關事務的部分,就都沒有一個參與機制了,就是能不能在制定相關部分的時候,在「各級政府」後面加上「本法所定目的事業主管機關」,那這部分就比較能夠做到真的青年主流化,請教育部回應一下。

主席:我們再請思瑤,然後請月琴。

吳委員思瑤:謝謝。我提供一點點參考,大家看看怎麼樣。我去思考了,因為有很多東西是規範各級政府、地方政府或是中央目的事業主管機關,所以我自己是放在第六條,因為這個部分要做的不只是中央,也不只是地方,所以我把它分了幾個層次,一個叫做國家,我自己在第六條,我是用「國家」,然後後面有一些東西是中央跟各級政府或地方政府,所以如果用一個「國家」,因為這也是文化基本法的經驗來的,一些都要做的事情就用「國家」,你就不會落入剛剛范雲委員說的是不是要中央目的事業主管機關,所以大家如果同意的話,把它層次分清楚,用「國家」來處理,這是文化基本法的經驗。

第二個,我的版本裡的「世代影響評估」拿掉了,我後來覺得不用了,但是在第二項的部分請大家再思考一下,我認為「代表性」三個字是需要的,這裡的代表性指的是也許我們要面對很多青年團體,團體推派的那個代表性,它跟背景多元性不一定一樣,背景多元性是剛剛講的有弱勢的,有不同的背景,有專業的,所以這個代表性,我是認為真的就是青年團體非常在乎的那個部分,所以大家是不是能夠把「代表性」放回來?因為它真的跟背景多元性是不一樣的事情,我真的覺得這是團體們非常在意的,所以是不是可以把「代表性」放進來?然後其他如「事務之熟悉度」,我的條文有,但我覺得那可以拿掉沒關係。願意來的,他有代表性,又有多元性,他勢必對於公共事務、青年事務是關心的,所以第二項能不能夠把「代表性」放回來?我試圖說明一下,說服一下大家,然後把「各級政府」就改成「國家」,因為後面很多條都會面對同樣的問題,就教於大家,謝謝。

主席:再請月琴委員。

林委員月琴:我也很支持剛才思瑤講的,要用「國家」,這樣層級才會出來,而且的確整個政策應該是基於國家,所以我也同意。

至於我剛剛提的這些東西,我本來就已經同意是附帶決議,剛剛書彬委員講到的,因為我覺得基本法寫得太雜也是一個問題,所以我認為我的部分這些我都同意,而且這邊已經有把我認為很重要的,像多元性、多元參與及提供充分支持,都有納入了,所以我反而認為不同年齡層這個部分可以放到後面。以上。

主席:好。那先請雅琳,然後再請范雲。

張委員雅琳:應該是說我覺得代表性要放的話,就變成是實務上、執行上要怎麼樣具體地去呈現,就是實務上到底要怎麼樣才叫做代表性,這件事情我是比較不太確定,實務上教育部跟青年署在執行的時候要怎麼去定義這件事情?這是定義的問題。

主席:好,再來請范雲。

范委員雲:謝謝思瑤委員剛剛的發言,用「國家」我可以接受,用它來涵蓋,就是目的事業主管機關只要制定青年相關政策的時候,就要納入青年的參與,這是第一個。

至於世代影響評估,教育部這邊如果覺得放在條文中不行的話,我這邊有準備一個附帶決議,讓教育部看一下怎麼修改。多元跟弱勢的部分,我剛剛有建議放在立法說明,如果教育部可以同意的話,你們就可以去擬,然後大家也可以再看,以上。

主席:好,請劉書彬委員。

劉委員書彬:謝謝主席。關於剛才所說的這些,包括有弱勢,還有多元背景等等,還包括代表性,還有各個年齡層的部分,當然都是很重要,可是這個部分現在是一個空白的授權。剛才林月琴委員的發言,我可能沒有完全聽清楚,就是應該有一個附帶決議,那現在我想問一下教育部,對於用一個附帶決議,在未來制定這樣的參與程序機制當中,是否可以讓立法院教文委員會來做一個動作,至少是備查,就是尊重立法院教文委員會的意見,這樣的附帶決議,是不是可以把它放進來?我想要聽聽看教育部的意見是怎麼樣,謝謝。

主席:好。再來請吳思瑤。

吳委員思瑤:不好意思,我如果沒有聽錯的話,月琴講的附帶決議跟書彬委員講的不一樣,我認為如果組成的東西用附帶決議,又把立法院教文委員會的意見審查或什麼「備查」放進來,我是覺得真的不要,我們要去掉政治的干預,去掉這些東西,所以這些組成真的不要有什麼東西要送立法院,否則就會有政治力的干預了,所以再思考一下,好嗎?

就我的理解,月琴的附帶決議跟書彬委員說什麼要透過立法院才能夠做的,好像是完全不一樣的事情。

林委員月琴:我說明一下,我原來的修正動議有些沒辦法列進去的,我用附帶決議來做說明之後再提出來,以上。

主席:好,那我們現在來看本文好不好?

第六條有一些附帶決議的部分,我們等一下再來討論。如果大家同意本文的話,我們看一下,就是「各級政府」改「國家」,OK嗎?大家如果覺得OK的話,就是一個中央一致性的。好,那就改成「國家」。第六條改成「國家於制定政策、法規及計畫時,應鼓勵青年充分參與,建立青年公平參與機制,保障青年參與之權利。」、「國家於遴聘青年參與時,應考量其代表性、背景多元性及區域平衡,並規劃民主多元參與方式及提供充分支持。」大家如果對這些修正之後的文字沒有什麼太大意見……

劉委員書彬:主席!我講一下意見。我覺得第一項是沒問題,可是在第二項「國家於遴聘青年參與時」中,國家是一個……是例如中華民國在遴聘?

主席:不是國家啦!應該……

劉委員書彬:所以第二項應該是「政府」嘛!

主席:應該是「政府」。

劉委員書彬:對吧?是啊!

主席:對,書彬所言甚是啊!是「政府」。

范委員雲:那就把「各級」加回來。

主席:用「各級政府」啦!好嗎?好,那第二項就是「各級政府於遴聘青年參與時……」,大家覺得OK吧?

請張雅琳委員。

張委員雅琳:我還是希望教育部簡單說明一下,對於這個代表性的定義,到時候你們會怎麼操作,因為這是一個實務上的問題啦!是不是可以簡單說明一下?

主席:好,那請教育部說明一下。

陳署長雪玉:關於這個部分,以院青諮來講的話,就比如各部會會考量青年的性別、專業之比例、年齡等等,所以針對代表性的話,我們未來比較會就他的性別、年齡、族群、地區或是障礙等不同身分別一併考量。

鄭部長英耀:不同部會是照部會裡的專業,譬如剛才大家關心的人權、氣候變遷或者青年創業。事實上,來自不同部會的代表就有許多不同領域,對於剛才委員所關心的,我們也希望他們能充分反映來自不同部會領域青年所關心的議題,以顯示其代表性。

陳署長雪玉:所以這裡面也凸顯出青年主流化,未來各相關專業、領域、性別、年齡都會一併考量。

張委員雅琳:不好意思,我有一個小小的建議想問一下:聽起來是跟……如果這樣,改成「應考量其背景多元性及區域平衡之代表性」呢?聽起來比較像是這樣。依照您剛剛的解釋,語句聽起來比較像這樣,跟吳思瑤委員講的好像不太一樣。

吳委員思瑤:我說的是團體的代表性。

吳委員沛憶:你是指對青年議題熟悉的代表性還是對於各個專業領域背景的代表性?這兩個完全不一樣,我們講的應該是青年的代表性啦!畢竟這條是要促進青年的公共事務參與。

張委員雅琳:直接寫進去呢?不然我覺得這樣會……你看,現在對這個代表性的解釋就不太一樣了。

主席:我個人認為這樣寫彈性比較大啦!寫得愈死,彈性愈小。

張委員雅琳:但是實務上的操作可能回到背景專業的代表性,就會變成原本的立意……

主席:可是照他們剛剛所回答的,好像是青年團體的代表性。

鄭部長英耀:跟委員報告,因為不同團體所關心的議題事實上是不同的,譬如說有人關心性別,有的關心人權,有的關心氣候變遷,有的關心青年創業。也就是說,不同青年團體本來就會有一些主題訴求,這也是為什麼我們今天在討論青年基本法時,事實上是從他的學習到就業,我想這裡面事實上也反映到不同團體的關切。

張委員雅琳:部長,其實我的意見只是這條條文定下去之後,各級主管機關執行時可能就會在這裡confused了,如果這裡的代表性不是非常明確的話。

主席:請范雲委員,還有葉元之委員。

范委員雲:我建議在立法說明裡面就代表性跟背景多元性先列舉一些比較常見的,包括年齡、性別、族群、障礙等不利處境或議題關注等,這樣是不是可以?用說明文字嘛!再加個「等」就有空間,大家覺得嚴重、忽略的就放進來。剛剛大家提到的就是這幾點嘛!年齡、性別、族群、障礙等不利處境或議題關注之類的,再加上「等」。

主席:好,就是用在立法說明上嘛!OK。那立法說明是不是要由教育部處理?要擬給我們看嗎?還是我們就授權他們?

再來請葉元之委員,然後是吳思瑤委員。

葉委員元之:這一條以我原本的版本是政府訂定青年政策的時候應該鼓勵青年參與,現在因為改成制定政策、法規及計畫都要鼓勵青年參與,所以應該是各部會或是各縣市政府的各局處,只要是制定各種政策、法規、計畫的時候,都要青年參與,而且青年參與要考量其代表性、背景多元性與區域平衡,這樣要怎麼執行啊?

范委員雲:現在各地方政府都有啊!

葉委員元之:是這樣嗎?就是各個政策統統都要有青年參與?

吳委員思瑤:現在就有,各政府就是這樣。

葉委員元之:所以各部會在訂定各種政策時都要請青年參與?

吳委員思瑤:中央跟地方都要。

葉委員元之:都要請青年來參與?

吳委員思瑤:青年的政策。

葉委員元之:這邊沒有寫跟青年有關欸!原本條文是寫跟青年有關的政策,但這邊是寫制定各種政策。

主席:因為這是青年基本法裡面的政策啊!

張委員雅琳:第一項有寫。

葉委員元之:我知道,但條文這樣寫會不會讓人家誤會?

主席:如果加個「相關」呢?

葉委員元之:會不會讓人家以為國家只要制定各種政策都要……因為我們希望青年參與,所以各種政策都要有青年參與?

吳委員思瑤:當然!這就是青年主流化啊!這就是我們在推動的青年主流化啊!因為各個部會─文化部也好、國發會也好、數發部也好,在制定相關的東西時都會有青年的觀點。

葉委員元之:對,但沒有「相關」啊!這裡沒有講「相關」。

范委員雲:比如說環境也會跟青年有關啊!

吳委員思瑤:對啊!所以第一大項處理的是讓青年主流化落實在中央各部會跟地方各級政府的跨局處,這就是青年主流化的意義,第一項在處理這個。

張委員雅琳:你回去看一下第一條,第一條就開宗明義講了啦!

吳委員思瑤:然後是第二項。因為剛剛大家對於代表性有點糾結,我再提供一個思考的方式,但尊重大家共同的決定。大家看看行政院原始提案的第二項,它其實就寫得很清楚。行政院原始提案的第二項寫的是「政府於遴聘青年參與時,應考量其代表性及對該等事務之熟悉度,所以它同時在處理兩件事,一個是青年團體的代表性」,這表示青年本身這個年齡層的代表性以及另外一種代表性,就是用對該等事務的熟悉度來看,可能是人權的、可能是文化的、可能是環境永續的、可能是性平的。

回到剛剛委員提到的代表性指的是什麼,我自己對代表性的認知是including兩個層面,一個是對於青年這個身分的代表性,另一個層面是對於青年現在所關切之跨領域議題本身的代表性,所以用行政院原本條文的第二項有助於我們理解所謂代表性這件事情。部長剛剛講的是一半啦!事實上回到你們原本的條文就是這個意思。至於到底要不要放進條文、要用附帶決議或用說明文字,這些都可以,我認為大家知道那是怎麼回事,重點在執行。所以對於有人覺得代表性不要放,我是覺得有點可惜啦!但我尊重大家。

張委員雅琳:我再說明一下。我是認為「代表性」這三個字不確定,如果可以在立法說明中列舉清楚的話,我覺得會更能幫助各級政府解讀。

主席:好,這個沒問題。

請劉書彬委員。

劉委員書彬:謝謝主席。剛才張雅琳委員跟吳思瑤委員都提到這個部分,就是這邊的「代表性」其實真的很抽象、模糊沒有錯。目前都用「代表性」呈現,但是在實際操作上,如果有幾十名名額或一、二十名名額,在當中怎麼呈現?所以才要如召委所說的,把它放在立法意旨上呈現出來,或者用附帶決議,吳思瑤委員好像也並不反對嘛!對不對?對於這部分,我覺得這才是重點啊!這是重中之重,如果沒有把這些放進去、代表性完全是由行政單位教育部決定的話,可能又重蹈覆輒,因為不用修訂就是最好的方法啊!我覺得就這部分,我們身為教文委員會的委員就是要監督,這才是決策上真正的核心。或是請教育部提供這部分的意見、要怎麼處理我們的關心點。

主席:好。

因為這個條文還有6個附帶決議等一下要處理,所以現在還是確認一下,如果對於本條文沒有問題,我們現在就討論立法說明部分好不好?

請部長說明一下。

鄭部長英耀:感謝各位委員,充分討論確實有助於法條上的周延性。不過,對於基本法,我們基本上還真的都會用比較上位階的、概括性的、抽象性的條文,然後再來做原則性的指引,至於後端的代表性,其實是公部門在執行時要反映代表性的精神。雖然把代表性納進來很多時候在字義上確實會比較抽象,但是實際執行時,它也讓公部門在執行上一定要把這個精神納進來。我看到有許多委員對代表性還是有一些主張,而我認為並沒有衝突,因為從法令精神上來講,它確實有其價值性,所以也請委員支持,大概是這樣。

另外,剛才在談世代影響評估這個研究,我覺得對許多年輕族群政策的推動來說,或者許多社會發展對年輕世代有什麼樣的衝擊,公部門本來就應該有與時俱進的評估、一段時間就應該評估影響,做政策的滾動式修正。對於這部分在行政上持續作為,我覺得可以納入附帶決議呈現。以上補充,謝謝。

主席:基於時間的關係,如果大家對於這個條文沒有意見,那就這樣修正通過,好不好?好,謝謝大家。立法說明就授權教育部,可是要顧及剛剛提到的年齡、性別、族群、障礙等不利處境,還有議題關注,這些相關因素都要考量,立法說明要寫一下。

那我們來討論附帶決議,共有6個,大家手上有資料吧!范雲委員就有3個附帶決議,是不是請范雲委員說明一下?

范委員雲:第一個是針對剛剛講到的世代影響評估機制,有鑑於行政院有人權影響評估,但是對於青年整體世代並沒有影響評估。我本來是訂三個月,而教育部剛剛說九個月,我可以接受,就是在九個月內規劃並提出以青年世代正義為目的之世代影響評估機制,這是我的第一個提案。

第二個是剛剛提到的青年主流化怎麼運作。因為青年事務分散於各個部會,為了落實這件事,我也請行政院……我是寫三個月內於本法所定目的事業主管機關──就像內政部或其他,以及青年事務相關委員會,就未聘任者聘任青年代表,因為現在有一些部會的青年相關事務沒有聘任,這部分剛剛教育部也修正過,就是就未聘任者聘任青年代表。時限可以讓啦!三個月如果太短的話,你們可以延長。

第三個就是剛剛大家講的代表性,有鑑於青年參與機制應保障多元身分,並以民主機制運作為宜例如參考過去中央兒少代表制度等等,爰請教育部會同地方政府處理。我本來是寫三個月,教育部則希望是六個月,我可以接受,於六個月內針對青年代表多元組成和民主運作提出機制規劃,這樣大家就可以針對設置要點等等跟教育部再行協商、討論。以上,謝謝。

主席:針對范雲委員的附帶決議,教育部意見如何?我們先從范雲委員這3個案來講,好不好?教育部有什麼意見嗎?除了三個月改為六個月之外呢?

鄭部長英耀:第一個附帶決議,也就是世代影響評估機制的規劃並提出是九個月。

范委員雲:九個月OK

主席:變成九個月?好。

鄭部長英耀:第二個是……

陳署長雪玉:三個月內是不是可以改為六個月內?

范委員雲:六個月喔?可以啦!

鄭部長英耀:第二個六個月,第三個也是六個月,其他我們遵照辦理。

主席:好。這個案有六個月嗎?

范委員雲:第一個是九個月,第二個六個月,第三個也是六個月。

鄭部長英耀:第一個是九個月,第二、三個都是六個月。

主席:好,范雲委員這3個附帶決議就這樣,修正通過。

另外,吳思瑤委員有2個附帶決議,吳思瑤委員,你要不要說明一下或者讓教育部說明?

吳委員思瑤:因為這是為了補強條文,本來在條文裡寫得比較細的我就沒有放了,而是用附帶決議來執行,看看教育部的意見。如果可以的話,就照著處理。

主席:你沒有寫時間,所以教育部應該不會有意見。

吳委員思瑤:對啊!我覺得應該不會有意見吧!因為我是把條文裡面比較細的拿到附帶決議來。

主席:好,部長、教育部說OK,那就這樣子,通過。

還有林月琴委員的附帶決議,教育部還沒有來喔?林月琴委員呢?

劉委員書彬:第三條有附帶決議,要不要發下去?

主席:是第六條的嗎?

劉委員書彬:不,是針對第三條的。

主席:那下午再處理好了……第三條是保留的欸!本文保留。

劉委員書彬:不,我現在就是要先針對剛才保留的部分做附帶說明。

主席:你願意不保留?

劉委員書彬:不是,對於我的附帶決議,如果可以的話,我們就……

主席:但本文已經保留了,討論附帶決議就沒意義啊!

劉委員書彬:雖然保留了,但是……

吳委員思瑤:如果你就本文同意教育部,就能現在看你的附帶決議。

主席:對啊!好嗎?

吳委員思瑤:你要同意教育部的條文嗎?

主席:本文的文本要先過,然後才能討論附帶決議?

吳委員思瑤:如果你可以支持教育部,現在就看這一條。

主席:OK是不是?

吳委員思瑤:支持教育部是不是?好啊!那可以回頭看,在早上會議結束之前,這條能躍進也不錯。

主席:那就把劉書彬委員的附帶決議印給大家。有了?那本文方面……等一下!現在還是第六條,趕快處理一下,第六條還有林月琴委員的案。還在簽喔?既然還在簽,我們就回頭喔!那第六條本文就這樣,修正通過。第六條的附帶決議剛剛也修正通過5個,剩下1個等林月琴委員的。

現在回到第三條,本文就是由教育部為主管機關,這部分大家同意,那就這樣。

劉委員書彬:什麼?我們有附帶決議要討論啊!

主席:對,本文先過關,再處理附帶決議啊!

劉委員書彬:不,先看附帶決議再確定本文好不好?

主席:好,都聽你的。

劉委員書彬:要是附帶決議沒過,本文過了就完了,不是嗎?

吳委員思瑤:照程序來講,是條文過了才會處理附帶決議。

主席:條文要先過啦!

吳委員思瑤:但沒有關係,我們先看附帶決議。照程序是條文過了才處理,但沒問題,我們特別配合。

主席:現在教育部在看,文字上是不是再修正一下?

吳委員思瑤:文字上是國發會協同教育部啦!後面那個部分是不是改為「請教育部、國發會共同於三個月內,制定跨部會溝通及政策協調實施辦法」?好不好?

劉委員書彬:好,就這樣,謝謝。

鄭部長英耀:「協調機制」。

吳委員思瑤:好,改為「協調機制」。

劉委員書彬:就是兩方面真的必須合作、協調。

鄭部長英耀:建立協調機制。

主席:對。

時間是不是也維持三個月?

吳委員思瑤:半年可以嗎?好啦,六個月啦!請教育部、國發會於六個月內制定跨部會溝通與政策實施協調機制,這樣好嗎?

主席:對,機制。好,那就這樣。

劉委員書彬:時間是六個月嗎?還是三個月?

主席:對。

吳委員思瑤:六個月。因為一般條例通過的子法也都是六個月的時間。

劉委員書彬:好,謝謝說明。

主席:謝謝書彬委員。文字我再作最後的確認,第四行「因國發會有研考列管之權責」就刪掉了,好不好?就直接寫「請教育部、國發會於六個月內」,有沒有要「相關政策主管」?

吳委員思瑤:不用啦!兩個部會就好了。

劉委員書彬:要、要、要,這其實都會涉及到,如果教育部的青發署是主責的主管機關,這邊絕對是要跟其他如勞動部等等之類的,到時候的協調機制透過這部分把它確定下來還是重要的。

吳委員思瑤:好、好、好,那請教育部、國發會與相………

主席:好,我再唸一次,就是第四行改成「請教育部、國發會與相關政策主管機關於六個月內,制定跨部會溝通及政策實施協調機制」OK嗎?

劉委員書彬:可以,謝謝。

主席:好,劉書彬委員的附帶決議就修正通過。

第三條就按照院版通過。

現在休……等一下!還有林月琴的附帶決議,林月琴人呢?不然就先休息了,好不好?下午再處理了,休息1個小時,好不好?140分我們繼續開會。

休息1248分)

繼續開會1342分)

主席:現在繼續開會。

早上我們討論到第六條,還有一個林月琴委員的附帶決議,現在我放在各位的桌子上讓大家看一下。本席認為,剛剛討論時已將本文的「各級政府」改為「國家」,現在是否就與本文一樣,將第一行的「各級政府」改為「國家」,其餘的就都一樣,這是林月琴的附帶決議。因為月琴委員還未到場,所以……

郭委員昱晴:我能代表她發言嗎?

主席:好,昱晴委員。

郭委員昱晴:因為我也有連署,現在就代替她發言一下。針對第二段的部分,「各級政府於遴聘青年參與時……」後面應該都是一樣,沒有什麼太大的問題,所以我們就按照這個版本。

主席:第一行改成「國家」是OK的嗎?

郭委員昱晴:對,那個地方就改成「國家」,剛剛大家都討論過了,第一行的部分改成「國家」,第二段就是「各級政府」,以上。

主席:好,林月琴的附帶決議就這樣修正通過。

再來是第七條,大部分委員的提案都與院版相同,但是民眾黨比較不同,所以民眾黨是否要發言?

書彬委員。

劉委員書彬:好,謝謝主席。關於第七條的部分,其實很像第一條所面對的情況,院版提出政府應該採取具體措施,保障青年享有社會環境之永續等等、消弭貧窮等等,等於是提出一些政策目標,但本黨版本最重要的是提出落實世代正義的部分。另外,我們還提出了第三項,促進平等、反對歧視之政策與措施,相較於院版只提到促進性別平等,我們很重要的是將各種的不平等都呈現出來,不是只有性別平等而已。因此,我們希望也許可以把落實世代正義沿用在第一條,也就是大家今天早上通過的部分,其次是將促進平等、反歧視的部分拉進來,謝謝。

主席:關於民眾黨的版本,如果單純看你們的第二十八條,當然是OK的,問題是你們綁了第二十八條第一項的規定,直接要求特定條文必須依據第二十八條來修法或立法,此時就會出現幾個問題。第一,這個基本法真的管太細,變得好像作用法,但我們自己就是立委,若真覺得有明確的問題需要修法或立法,直接做就好,何必還要立一條要求修法的法,這是我的納悶啦!因此,我建議還是授權各級政府未來依據青年基本法自行判斷調整法規的彈性即可,這是我個人的看法。看看其他委員是否有什麼意見,不然就請部裡來回答?

我們請教育部來回應。

陳署長雪玉:針對第七條要再加入一些促進平等、反對歧視的政策措施,目前行政院人權處其實就有反歧視法的草案,這個部分是不是應該要由行政院人權處進行評估?此外,第七條提到環境永續及針對未來社會的環境保護及淨零排碳,其實在相關的部分也提到共同促進性別平等及消弭貧窮等等的社會願景,因此,涉及反歧視的部分是不是可以請行政院人權處再做進一步評估?比較不適合在我們的作用法中訂定要修法的部分。

主席:先請吳思瑤委員發言,再請劉書彬委員發言。

吳委員思瑤:第七條的部分,其實我們民進黨團也與行政部門討論過很多次,到底哪些面向可以含括在第七條的3項之中?其實有一個綜整的統合,大家可以看到我們的第七條都是正向的陳述,政府要對於哪些重要的要項採取具體措施,所以我們都是用正向的說明,而且也是現在大家最關切的。第一項處理的是保障青年享有未來社會及環境之永續、第二項就是平等發展,促進性別平等及消弭貧窮、第三項是永續的議題,因此,我們將它分成3項。至於民眾黨版本所提反歧視的部分,如果要將反歧視放為一項,除了反對性別歧視之外,還包括反對很多的霸凌、反對很多的剝削,是不是要把反的東西都放上來?過去我們也有一些委員有這種陳述的意見,後來大家都收攏在正向表列,因為該反的這些東西太多了,你會掛一漏萬。剛好反歧視法或稱為平等法都正在研議當中,因此,是不是請民眾黨的委員在這個部分可以支持行政院的版本?

第二個,我也要提醒一下,剛剛討論第六條時提到國家、政府、各級政府的面向,我個人建議,是否將第七條的3項都回到國家、國家、國家,看看大家是不是同意?它是一個比較高位的,including各級政府及跨部會,因此,3項是否可以改成國家、國家、國家,就教於大家?

主席:好,我們再請劉書彬委員。

劉委員書彬:好,謝謝主席。第七條有3項,大家對於第一項應該是沒有問題,因為我們在第一條都已經處理過了,加上落實世代正義,配合之前教育部鄭部長所言,把落實世代正義放在永續之前去進行。在第三項屬於平等、反歧視的部分,我們也確定行政院有公告自己的反歧視法,但是好像沒有送進我們立法院審議。關於這個部分,等一下會請我們自己的辦公室做一份附帶決議,希望將這個部分拉進來,因為照這樣看來,一年多都可以這樣拖延,真的是曠日廢時。這邊就是想要透過這次的修法、透過第二十八條的程序,將它訂為法定的條文,其實是配合原來就有院版的部分,如果我們有做成附帶決議,當然這個部分就依照後來所擬的去進行,第二十八條的部分就一起適用,應該做一個調適,我想就照這樣處理,好嗎?

主席:好,那就先擬出來,我們等一下再來處理。

劉委員書彬:好,我請我們辦公室處理一下。

主席:思瑤委員提的「政府」改「國家」,大家沒有意見吧?

劉委員書彬:第一項是政府應採取具體措施,如果變成國家應採取具體措施,這樣就與剛才那個部分一樣,究竟是國家採取具體措施或是政府?採取措施的絕對是一個法人團體,我覺得這邊還是要保留,應該是用「政府」而不是用「國家」。第二項由「國家」推動,我覺得是無疑的。

主席:好,我們尊重劉教授的專業,第一項是「政府」,第二項及第三項都是「國家」。

劉委員書彬:等一下,我們剛剛說到世代正義的部分,是不是要……

主席:你不是要擬附帶決議嗎?

劉委員書彬:沒有、沒有,附帶決議是第三項,第一項世代正義的部分,剛才我有提出建議,尊重當初部長對第一條的修訂,將世代正義的部分放在環境永續之前,我想大家當初也已經對第一條有共識了,看要如何將它放進去?

主席:其他委員的看法呢?要放嗎?

柯委員志恩:我了解劉書彬委員的想法,當然她非常的重視世代正義,不過,在第一條的大靶上就已經揭示世代正義,我想第一條大靶揭示的世代正義應該是貫穿全部的法條,如果不是非常具體,而是一個大靶的概念,我是否可以建議這個地方不用放世代正義,因為大家都已經很清楚了,這樣好不好?因為第一條已經涵蓋這樣的精神了。

主席:如果劉委員沒意見……

劉委員書彬:好,這條就先保留第三項的部分。

主席:我們讓本條文先過關,等附帶決議擬好之後再來處理,所以我們就先走下去,這樣好不好?

吳委員思瑤:但第一項是「政府」,第二、三項是「國家」,這樣不是很怪嗎?應當是一致吧?我不曉得書彬委員認為第一項放「國家」有什麼樣的疑慮,因為我認為「國家」是更高位的,including各級政府及跨部會?

主席:法務部……

吳委員思瑤:反而第一項是很重要的。

主席:汪參事能否提供一些意見給我們?

汪參事南均:報告召委及委員,簡單說明國家及政府的概念區別,國家應該是指法律上的一個整體概念,它含括國家的主權、制度及各個機關,本質是政治共同體,但政府指的是國家行使行政權的機構、是國家權力的一部分。通常我們如果需要強調國家整體權或主權的意志時就會用國家,但如果是具體規範行政作為時,我們通常用政府會比較精確,因為這個時候我們關注的是行政權的行使。

吳委員思瑤:好,3項都放「政府」,這樣就好,一致嘛!那可以、那可以、那可以,沒問題。

汪參事南均:是。

主席:這樣還有沒有意見?沒有意見就按照院版通過,等一下再處理書彬委員的附帶決議。第七條還有月琴委員的附帶決議,要不要聽聽昱晴委員的說明,還是大家看看有沒有問題?他的附帶決議是關於環境永續及兒少……

郭委員昱晴:我幫忙說明一下,這個條文是比較清楚提到環境的保護及永續,希望讓青年在政策上能夠真正的參與,也就是共同的參與及認同,因此,是不是請環境部發揮權責機關的功能,依照本法的精神,把多元參與的理念繼續延伸下去,設計不同的參與方式,讓兒少及青年都可以投入環境部門相關法規及政策的討論?之後可以定期追蹤或回溯他們的一些意見,讓條文不是只有寫在紙上,而是能夠真正落實。這是月琴委員的附帶決議,我幫忙闡述一下,以上。

主席:因為最後要爰請環境部於本法正式實施後3個月內……所以是不是要請環境部表示意見?

環境部鄭高級環境技術師,你要不要說明一下?你有看到這個嗎?時間上3個月,還是內文?

鄭聘用高級環境技術師祖壽:謝謝主席及林月琴委員。關於3個月的部分,我回去後再確認這個時間,是不是能夠再長一點,因為我們前陣子才召開過兒少的相關會議,如果能夠的話,是不是可以6個月?

郭委員昱晴:6個月,可以。

主席:OK喔?

郭委員昱晴:可以。

主席:那就改成6個月,好不好?

郭委員昱晴:好。

鄭聘用高級環境技術師祖壽:謝謝。

主席:這個附帶決議就修正通過。

第八條,關於青年的學習及受教權,大家有沒有意見?因為大部分也都與院版大同小異,請雅琳、秀寳、書彬及麗華發言。

張委員雅琳:第八條的部分,其實我只有增加2個字,在第二句的「落實保障青年享有之學習」加了「公平」2個字,還是想要強調非山非市或偏鄉學生也是可以得到相對的資源,所以強調了「公平」2個字,謝謝。

主席:再來是秀寳委員。

陳委員秀寳:謝謝主席。第八條這個部分在本席的版本中其實是放在第六個條次,條文的內容是政府應打造良好之學習環境,提供青年多元學習管道,積極保障青年學習權及受教育權。其實我這個條文的用意是青年發展的重點,包含青年良好的學習環境以保障他們的受教權,並且促進青年的教育。除了義務教育之外,本席是希望各目的事業主管機關可以提供多元學習管道,例如與臺灣相關的人文、地理及風俗民情等,讓青年可以有機會多元發展,創造無限的可能。提供青年多元學習管道的意義就在於我們的主管機關應該是更積極、更主動的提供,而不是只建構一個有利的環境,在拓展這樣的場域之外,應該要有更積極的作為,開設讓青年學習的管道,我會希望有這樣比較主動的、積極的方向,以上。

主席:請書彬委員。

劉委員書彬:好,謝謝主席。關於第八條,本黨的版本與院版的差別在於討論要注意適性探索的內容。這邊的差異性在考量文化、族群、地域差異分配資源、重視學生心理健康等等,但是我們提到一個很重要的要點就是適性探索,而不是像現在都是一個往上要適應世界發展,提升青年韌性等等。根據目前高級中等學校課程諮詢教師設置要點規定,選課性向及未來發展需由諮詢教師提供學生輔導進行整體性的生涯發展,但是我們看到全教總最近的問卷調查顯示,只有49.4%的教師認為這個制度有幫助,但有一半以上並未發覺到有幫助,這是有待加強的。我們就會想到這個地方特別要去強調,身為教育部,對於這種所謂適性探索的意涵,特別是對應到剛才所提的辦法設置要點的落實必須要被呈現出來。如果沒有辦法呈現出來,青年基本法,包括108課綱所呈現出來的效益都會大打折扣,也沒辦法真的達到在中等學校階段就能發展適性。未來作為成年人要為自己負責、要成為國家的棟樑,卻在適性發展這個部分沒辦法落實,所以我們會強調這個部分,希望能支持將這個部分放進去。

主席:好,謝謝。

請伍麗華委員。

伍麗華Saidhai Tahovecahe委員:好,謝謝主席。剛才我們在第六條就特別提到考量青年遴選代表性的時候也希望能注意到像是原住民族群的代表,因此,接下來像是第七條談到青年參與能源及環境保護、消弭貧窮等等,我認為在未來的能源及環境永續的願景中就有很多與原住民族非常密切相關的議題。原住民很不希望我們的青年返鄉回到自己的土地去當別人的工人,包括像是綠領人才的培育,既然這是青年基本法,我們希望也能注意到這個議題。因此,回到第八條,當提到我們要致力於建構多元學習環境、擴展學習場域、協助青年怎麼樣怎麼樣的時候,其實原鄉地區的空間與都會地區很不同,他們可能連基礎的學習空間都很難找到,更何況地處偏遠,所以要怎麼落實這上面說的?甚至連師資也很難找到,怎麼能有多元的學習內容?包括很多原民青年在都會區,想找到屬於他們的學習空間也很困難。所以在這裡要特別提醒,當法條文字提到這些的時候,因為我們很重視,所以特別在第六條把族群代表放進來,希望不管是條文中的文字,或是後續的附帶決議也好,大家能夠重視這些規劃,謝謝。

主席:剛剛雅琳委員有提到要加「公平」兩個字,「公平學習」、「落實保障青年……」,大家看一下前面的螢幕。想要有「公平之學習」,不用加「之」吧?就是用「公平學習」吧?如果加上這兩個字的話,本席認為是有涵蓋民眾黨的版本,因為致力建構多元學習環境,考量文化、族群等等,其實就是一個公平學習的機會,本席覺得就某個程度來說是這樣的,因為基本法的文字要精簡,這當然是最大的目標嘛!

請劉書彬委員發言。

劉委員書彬:謝謝主席。對照本黨的條文和院版之後,本席建議在「擴展學習場域」之後加上「協助青年適性探索」,後面的都沒有問題。就是加「協助青年適性探索、適應世界發展」,它必須要真的做到適性發展,這樣才能達到適應世界的狀態,因為一樣米養百樣人,這樣本席覺得就可以達到效果。

主席:本席個人認為OK啦!大家覺得呢?沒意見嗎?第八條修正通過,謝謝大家。

進行第九條。這一條和青年就業、職涯發展相關,有民眾黨的提案,好像還是牽涉到細節的規範,是不是要做一下說明?還是就按照院版通過?

請書彬委員發言。

劉委員書彬:本席還是先說明,後續再看怎麼處理。這邊是針對青年的就業和職涯發展,其中有一些基本的原則性、工作核心素養、適性的職業訓練等等,還有改善環境。民眾黨版本的具體意義是在於,因為目前青年很多工作場域是在餐旅、外送等產業,當然,他們希望未來能有更多元的發展,我們認為勞動檢查這部分,剛剛所說的那些領域都是非常基本的。

在勞動檢查法當中,各縣市都有勞動檢查機構的計畫,包括他們必須怎麼進行勞動檢查的程序,這些都應該有真正的青年代表參與,如果沒有的話,那個勞動檢查可能就會流於形式,而且可能是由一個資深、有經驗的人去看,事情就會很快帶過。當年輕人沒有參與這個勞動檢查計畫,有些問題就沒辦法凸顯,而且年輕人可能很容易發生職災,一旦發生職災可能會有人受傷,甚至會有工傷事件出現。

因此我們特別想到,是不是可以加強勞動檢查法的相關規定?關於這個部分,本席把本黨的版本內容提出來,大家能不能考慮該怎麼把這部分放到法條裡面,或者有其他辦法?

主席:請吳思瑤委員發言。

吳委員思瑤:本席想要提醒一下,這是一個基本法,不是作用法,這一條是在處理青年的勞動權益,提升勞動條件、改善就業環境,營造一個友善的職場,本席認為這是大方向。剛剛劉書彬委員所提的,第一項其實差不多啦!不過本席覺得其中有一些寫的比較細,其實這部分可以用行政院的版本。但是民眾黨的第二項,本席真的覺得有一點疑義啦!可以請勞動部說明一下。

因為在一個基本法裡頭,針對勞動檢查權做細緻的要求,而且在勞動檢查時要有青年代表參與,勞動檢查如何有青年代表參與?這部分勞動部要說明一下吧?本席認為這是執行面的問題。因為勞動檢查是針對各個職場是否具有安全、平等的職場環境,它是要求所有的人都有平等的工作權,如果只針對青年,加入青年的勞動檢查,本席不知道這個面向的意義是什麼?如何執行?

本席支持行政院的版本,希望勞動部說明一下,也許可以說服劉書彬委員。

主席:請勞動部勞動力發展署主任秘書陳昌邦。人呢?

請職安署王科長說明。

王科長聖堯:召集人、各位先進,大家好。針對這個提案,我們是有一些建議,各檢查機構其實是依據我們的勞動檢查方針去做檢查,他們必須考慮自己轄區內的特性,針對常發生的職災類型去做檢查,但青年朋友可能對這方面的經驗比較不夠啦!所以如果他們加進來做這個檢查的話,我們認為不是很妥適啦!

我們是建議,如果這些青年朋友有意見的話,其實他可以把意見反映給各地的檢查機構,讓他們針對這個部分去做檢查,以上是職安署的說明,謝謝。

主席:本席的看法是這樣啦!因為這是基本法,所以我們用相對原則性或方向性的文字訂定,這樣比較有寬廣的空間。如果現在就修的很細,會把一些未來可以改革的可能性踩死。您的這些建議如果用附帶決議發函給地方政府,看有沒有這樣做的可能,因為執行者是地方政府,大家研議看看。

先請郭昱晴委員發言,然後是陳秀寳委員。

郭委員昱晴:其實這部分本席是支持院版,只是在條文的部分,就是最後那一句,因為它說的既然是職場、職涯,「營造工作……之友善職場」,那個「生活兼顧」是不是可以稍微再簡略,把它修掉,因為它指的畢竟是工作職場,所以什麼叫做生活……

主席:這裡寫的是兼顧,它的意義不同,因為……

郭委員昱晴:OK!也是啦!以上,本席只是提供意見。

主席:請陳秀寳委員發言。

陳委員秀寳:謝謝主席。現在這個第九條,本席的版本是第五條,本席也尊重行政院的文字。但是這一條主要是為了促進青年就業及創業,政府應該強化專業人才培育,並建構有利於青年職涯發展的環境。但是人才培育的主管機關是教育部,提升勞動條件則是勞動部的業務,所以本席還是要再強調,跨部會的橫向聯繫非常重要。

剛才我們也有一直討論,不只是青年署這邊,我們如何檢視其他目的事業主管機關辦理相關事務的成效?所以希望行政院可以很妥善的協調,當其他目的事業主管機關在執行相關業務的時候,我們該如何監督?也不是監督,而是就成效來說該如何分工合作?這個部分還是要提醒一下,以上。

主席:請劉書彬委員發言。

劉委員書彬:謝謝主席。關於剛才的一些建議,我們討論的時候有提供一個意見,第一項的部分就是適性的職業發展和適性的職業訓練、探索,這邊可以把探索放進來。另外就是提升勞動條件,本席覺得應該注意勞工的身心健康,這部分加上這幾個字就好,這些可以在第一項呈現出來。

第二項的部分,我們馬上詢問黨團,這邊是不是暫時保留,等一下再回來討論的時候可能就有回應,我們再看是不是做附帶決議或是怎麼處理,好不好?但是第一項這邊,是不是可以把提升勞工身心健康這個部分拉進來?因為現在看起來,勞動條件可能很多時候是物質上的,但是心理健康的部分也很重要,很多委員都很重視心理衛生、心理健康。

主席:關於第一項,劉書彬委員是要加什麼?有委員說在其他條次也有。

劉委員書彬:這樣的話,就是在「致力促進青年就業及職涯發展」前面再加「職場探索」,好不好?就是這部分要提供職涯探索,因為前面的……

吳委員思瑤:請問職場探索是什麼?

劉委員書彬:本席看一下,抱歉。

吳委員思瑤:什麼是職場探索?是指每一個工作讓他先去探索一下,然後再決定要不要來上班?

柯委員志恩:書彬委員非常在乎這個部分,因為在學校,我們就是先有探索再訓練,這完全是職涯發展一個必要的階段,包括培養工作核心能力。所以本席個人認為,院版的「致力促進青年就業及職涯發展」,在這個職涯發展裡面就應該涵蓋探索的層面啦!不過還是肯定書彬委員對學校裡面的每一個步驟都很重視,認為要面面俱到啦!但是院版針對這個訓練的一致化,精神上應該是涵蓋的,好不好?這應該是涵蓋的。

劉委員書彬:謝謝。因為志恩委員本身也在學校教書,她知道這個程序的確是這樣做的,謝謝志恩委員的補充,這部分就結束,謝謝。

主席:OK,謝謝。

劉委員書彬:但是第二個部分先保留一下,看我們黨團怎麼處理,好嗎?很快就會回應。

主席:本席覺得第二個部分很細,你是不是用附帶決議處理?

劉委員書彬:好,對,應該是。

主席:因為這是基本法,說真的,好不好?

劉委員書彬:好。但是這部分暫時先不處理。

主席:我們就是按照院版通過,然後再處理你的附帶決議,這樣好不好?

劉委員書彬:好,5分鐘之後再處理附帶決議。

主席:謝謝。第九條就按照院版通過。

吳委員思瑤:不用再問黨團,書彬委員就可以決定了。

主席:不然以後你要帶你們黨團的黨鞭一起來開會。

進行第十條。這一條是有關於青年創業,多數的委員提案精神是一致的,就是為政府施政指出一些方向性,民眾黨的版本還是比較複雜一點。沒有意見嗎?好,感謝。其他委員有沒有需要說明的地方?沒有嗎?好,第十條就按照院版通過,謝謝。

進行第十一條。這一條是有關於青年在地支持系統,院版的條文就是要鼓勵青年的地方參與,包括返鄉、留鄉,其實本席真的非常贊同這樣的施政規劃。大家有沒有需要說明的地方?

請吳思瑤委員發言。

吳委員思瑤:行政院的版本已經含括多數版本,其實多數版本都和行政院的版本幾乎一致啦!所以本席覺得大家可以支持行政院的版本,因為已經把各方面的事情都考慮進去,包括地方創生啦!社會創新啦!返鄉、留鄉,這些關鍵字都有提到。大家是不是可以支持院版?

主席:請陳秀寳委員發言。

陳委員秀寳:謝謝主席。院版第十一條,本席的版本是第十八條,本席的原條文是「政府應設立區域性青年支持機構,促進青年交流與合作,建立青年與在地支持系統,協助青年生涯發展及公共參與,提供青年必要之援助與服務。」這個部分本席尊重行政院的版本。但是這一條本席還是要再說一下,因為本席覺得這個部分非常重要,尤其是針對非都市鄉鎮,青年如果沒有返鄉發展,就會造成城鄉差距越來越大。

像本席的選區鹿港有很豐富的歷史古蹟,也有很多獨特的民俗風情,非常適合結合地方創生吸引青年回鄉發展,繼續歷史的傳承。所以本席希望後續青年署和文化部、觀光署,要一起研議鼓勵青年參與地方創生的相關方案,並提出更多這樣的方案,鼓勵年輕人返鄉發展,以上。

主席:請伍麗華委員發言,再來是郭昱晴委員。

伍麗華Saidhai Tahovecahe委員:謝謝主席。其實這一條對我們原青來說也非常重要,說到在地支持系統、獎勵青年返鄉,提供協助、輔導及服務,本席覺得真的需要有一個專法,或者適度做一些沙盒計畫或法規鬆綁,因為地方創生、返鄉喊了很多年,但是本席覺得法令、法規部分還是有所不足,所以希望這一條能夠就這些文字加強,未來也針對一些相關法令進行鬆綁,謝謝。

主席:請郭昱晴委員發言。

郭委員昱晴:這一條其實本席也非常認同院版,本席的版本是放在第十七條,秀寳委員是放在第十八條。本席非常認同院版這個部分,其實這也是在呼應政府近年所推行的地方創生政策。像目前政府推動的地方創生3.0,打造永續共好地方創生計畫,相信都可以促進青年返鄉參與之後,能夠強化地方的創生動能,讓青年和地方的發展能夠共好啦!所以這個部分本席非常認同院版,放在這裡是OK的,以上。

主席:謝謝。這一條大部分都支持院版,我們是不是就照院版通過,好不好?范雲有兩個附帶決議,讓范雲說明一下。

請范委員雲發言。

范委員雲:不好意思,本席有兩個附帶決議,第一個是關於銜轉生,因為本席和青年團體討論過,他們有一些人很擔心。銜轉生是指從國中到大學以上的學生,目前是由學校教師端主動填報個案需求,主管機關才會提供資源。可是實務上很多老師根本就不知道有這套機制,所以也沒有填報,導致學生個案被漏接。這些青年學生回國後,例如家長在國外留學或是工作回來,希望教育部能夠全面檢討,提出更主動、有效的措施。這比較屬於檢討,因為前面不是用「國民」嘛!沒有用「人」,這個部分就可以幫他們補上。

另外,因為這邊說到地方創生,關於地方創生,本席也聽到不少意見反映,包括目前大學生從學校課程發展出來的地方創生行動,比較缺乏後續的支持系統,其實有點可惜。一般地方青年的地方創生,缺乏足夠的相關資源、資訊流通或媒合,政府也沒有一個有效的意見反映和協助機制。

另外,它的獎補助計畫方面,其實在經濟價值之外,應該還要強化文化的傳承、社會參與和環境永續,讓青年培力和溝通在這一塊能夠有比較好的發展,因為這和青年相關,雖然我們知道這部分主要是國發會的業務。所以針對地方創生的青年支持,我們希望做附帶決議,請相關單位提出一個比較全面的規劃,因為本席覺得這對青年的在地社會參與、經濟都有幫助。

教育部的部分,我們也有溝通過,教育部覺得應該要把國發會拉進來,我們覺得OK,這樣非常好,因為這兩件事情,第一個是跟教育部比較有關的,第二個就是教育部跟國發會能夠一起合作,把它做得更好,以上。

主席:好,這兩個教育部文字上有沒有意見?沒有意見,那三個月都變六個月好不好?可以,這兩個附帶決議修正通過。第二個加「爰請教育部會同國發會」是嗎?

范委員雲:第一個可以改成高中以下,第二個是教育部會同國發會是不是?

主席:國中至高中喔?沒大學就對了?然後第二個怎麼改?

范委員雲:教育部會同國發會,然後六個月。

主席:OK,那我們再確認一下,第一個就是第一段「有鑑於國中至高中之銜轉生」將大學改成高中,然後最後一段爰請教育部……三個月改六個月,那我們就修正通過。第二個附帶決議,就是最後一段「爰請教育部會同國發會,於六個月內」。

范委員雲:OK

主席:好,那就這樣修正通過。

現在處理第十二條。這條是青年居住政策、育兒政策相關,多數委員都方向一致,民眾黨的提案好像有牽涉到賦稅的優惠,等一下我們請財政部說明。那我們先請吳思瑤委員發言,接續請陳秀寳委員、劉書彬委員、王正旭委員、郭昱晴委員發言。

吳委員思瑤:這一條我有修正動議,大家聽看看、參考看看,因為行政院的版本是2 in 1,把兩個事情寫在同一個條文,第一項講的是住居的權利,第二項講的是育兒婚育的鼓勵。我認為住居的權利跟育兒等這些青年家庭支持的部分都很重要,所以我自己的修正動議是把它拆成兩個條文。第十二條就是專門在處理青年居住政策,提升青年之居住品質,保障青年居住於適宜之住宅且享有尊嚴之居住環境。

我的這個條文是參照住宅法來寫,但是強化青年的支持,我建議青年的居住權、居住正義很重要,是不是可以專一個條文來處理?然後第二項的部分再另起一條,可以是在它的下一條,我的條文大致跟院版差不多,就是國家應訂定青年婚育及家庭政策,積極提供協助的措施。第二項的部分我覺得如果大家同意拆兩條,我是可以用行政院的條文啦!因為意思就是文字的差別而已,重要的核心都在。

所以懇請大家,因為青年的居住正義是大家非常重視的,婚育的支持也是非常重要的,我們把它分成兩條,彰顯它不同的目的,是不是也請行政院可以支持?不好意思之前在溝通的時候沒有提出來,是今天討論的時候,用修正動議的方式更周延一點,請大家參考,謝謝。

主席:接下來請劉書彬委員發言。

劉委員書彬:第十二條的部分,的確就是院版裡面把居住政策跟家庭的政策混在一起,本黨這邊也是特別重視,居住跟婚育其實是兩件不同的事情。尤其是前者是不管有沒有婚育,最重要是他自己能夠居住到安全合宜的環境,才有可能考慮未來婚育的可能性,因此本席也認為應該要分成兩條處理。居住正義的部分,我們認為政府應該訂定居住政策,保障青年的居住權益,以健全資訊、賦稅優惠、租金補貼或其他的措施來落實居住正義,是採取這些方式。另外家庭政策或是婚育政策的部分,沿用的是目前院版的內容,把它做一個整合,都是適宜的,謝謝。

主席:接下來請郭昱晴委員發言。接續為張雅琳委員、王正旭委員。不好意思,雅琳委員沒有,是陳秀寳委員。

郭委員昱晴:這一條我的版本是放在第六條,就是政府應該要訂定青年居住政策,積極保障青年居住權利跟居住品質。世界人權宣言跟兩公約其實都有明確的規範保障居住權,規定政府應該要建立家庭政策跟支持的系統,都應該受到國家保護。現在其實還是有不少的青年朋友,他們的居住環境無論是狹小或環境不佳,甚至在品質上一些租屋空間也令人擔憂。我想政府訂定青年居住政策,主要也是要保障青年朋友,他們享有比較安全、和平,同時還有尊嚴的居住權。當然這部分我們的院版已經有這樣的條文出來,但剛剛思瑤委員也有說,應該把它拆成兩個部分,我也滿認同的,以上。

主席:接下來請陳秀寳委員發言。

陳委員秀寳:謝謝主席,院版第十二條我是放在第七條,我的條文跟昱晴委員比較相似,政府應訂定青年居住政策,積極保障青年居住權益,維護青年居住正義。因為我訂的只是針對青年居住的政策,院版的包含比較廣,還有友善育兒環境及生育教養支持系統,所以我支持院版這個部分。但我還是要講一下,連剛才有通過的第十條也要講一下,第十條的部分我們是支持創業環境,提供創業資源這個部分,我希望在青年基本法通過之後,像我們青年創業資源這部分,除了青年創業貸款之外,我們應該聽取青年的意見,到底在青年創業這個部分,我們應該有什麼新的規劃,提供他們一個比較多樣化的資源來源。

第十二條我也希望在青基法通過之後,青年對於居住家庭育兒相關的需求,一定要有他們參與意見的表達。因為他們自身比較知道自己所要的,有時候跟行政部門所訂的相關規範也許是有落差的。所以要提醒的就是,應該還是要廣納青年意見,才能夠真正的協助到青年相關的需求,以上提醒。

主席:接下來請王正旭委員發言。

王委員正旭:謝謝主席,很抱歉今天討論第一條的時候,因為我正在參加社環委員會,所以沒辦法來參與早上的討論。針對第十二條,我們是認為針對居住家庭政策、居住權益相關所帶來對青年有益的育兒環境等等,其實都分散在各個不同的部會裡,所以想要強化跨部會整合,加強其可近性。因為我們知道很多資源存在,可是如果可近性不夠理想的話,事實上對於青年照顧的同時,也會無法讓這些年輕人即時取得相關的資源。所以我們在條文裡面改善青年友善育兒環境的同時,也把相關資源的可近性納進來,在立法說明中,我們也針對這部分加強了說明。

另外一個很重要的部分就是青年懷孕期間,或是育有子女者,我們了解青年族群的生育期剛好就是決定臺灣少子化非常重要的過程。事實上在孕程期間,他就需要開始得到大家的關注,無論是各方的獎勵、補貼等相關的措施,都應該在這個時候就納入考量。當然主管機關會認為,會不會因為範圍太廣,影響到資源的分配,其實孕期跟早期育兒的支持是預防性的投資,預防性投資的重點,就是可以減少後續的醫療跟社會成本,提升少子化對策的成效。

因此,我們很希望懷孕期間也能納為第十二條條文的一部分。在第二項裡面,針對青年懷孕期間或育有子女者,這樣的條文可以納入相關的內容,麻煩大家共同來支持,謝謝。

主席:接下來請范雲委員發言。

范委員雲:這條我支持剛剛吳思瑤委員的修正,因為我也希望居住議題就非常重要了,應該不要直接扣在友善育兒,會讓人誤解只有處理友善育兒的青年,所以這兩個應該可以分為兩個部分。另外,因為現在我們可以看到內政部給的租金補貼,並沒有針對學生……有?好的。因為臺北市好像才3,600元是不是?那沒關係,因為其實還是挺不夠的,我們知道現在私立大學有學費補助,但如果是在臺北市的話,其實生活費加起來是滿高的。

所以我有一個附帶決議,希望教育部跟內政部能夠再去檢討如何針對在學的青年,主要是單身還有初離校、初就業青年的補貼,能夠有個等級。因為現在是一刀切40歲以下,事實上有經濟能力、剛畢業的,以及在學學生,三者的負擔能力是不一樣的,條文的部分我剛剛講了,就支持思瑤委員的修正動議。

主席:好,針對思瑤委員提議的拆成兩條,把居住政策跟育兒政策分成兩塊,以及王正旭委員有提到他的另外一條,就是育兒政策的部分還要加上「懷孕期間」這個字眼,然後積極提供獎勵等措施,針對這幾項是不是請……不好意思,請伍麗華委員發言。

伍麗華Saidhai Tahovecahe委員:其實我也是跟思瑤委員還有其他委員的意見一樣,因為關於訂定這個政策,居住權跟友善育兒,我跟大家意見一樣,都是很重要的兩個主題,希望分開。我要特別提醒的是,光是一個居住權,簡單的名詞,但是在不同的區域,其實就有不同的問題。我要特別講,像我們原住民青年,因為我們的原保地沒有辦法當作擔保品,沒有任何金融機關願意承貸,所以特別的困難。因此,我覺得原青在都會地區的居住權,我希望能夠有一個特別的規劃。

原鄉的部分也是很困難,因為我們光是建地的取得就不容易,所以很多的法規,其實青年要能夠蓋房子,對他們來講是非常不公平的一件事。所以這個部分,我們也會逐條提一些附帶決議,我會希望各個目的事業主管機關,就這些特殊族群的部分,能夠有一個規劃出來,謝謝。

主席:好,那是不是請青發署做個回答?就剛剛所提的拆成兩條,大家如果同意的話,文字怎麼樣建構?再來就是針對伍麗華委員和王正旭委員的問題做個說明。

陳署長雪玉:這個部分我想拆成兩條是更清楚,不過因為涉及到育兒跟住宅,是不是可以請內政部來表示一下意見?我們是支持啦!但是……

主席:好,等一下,剛剛王正旭委員的部分要加入?那我們先討論第十二條,再來就變成第十三條?好,第十二條就是青年居住的問題啦!條文內容就是「政府應訂定青年居住政策,提升青年之居住品質,保障青年居住於適宜之住宅且享有尊嚴之居住環境」,修正動議是這樣的內文,有沒有其他的建議?

陳署長雪玉:這部分內政部有沒有建議?

主席:請內政部國土署說明。

張專門委員渝欣:主席、各位委員、各位先進大家好。有關這部分的條文,我們尊重委員這邊的討論,其實我們目前正積極推動社會住宅、包租代管還有租金補貼。剛剛委員有提到懷孕期間的部分,其實我們現行的政策對於懷孕的部分就有納入,當然我們也會再持續精進相關的措施,提供給年輕人更好的居住環境,以上。

主席:好,所以內政部是相當同意也相當支持,那我們來看第十二條的文字好不好?大家先對第十二條的文字提出意見好不好?我們focus一下,這樣有意見嗎?

劉委員書彬:有。

主席:劉書彬委員請說。

劉委員書彬:這部分如果是這樣就太抽象,我覺得加上提升青年居住品質之前,應該要把「資訊健全」補上。因為資訊是非常重要的,如果資訊不透明的話,就會讓很多像仲介有上下其手的空間,這部分我覺得再加上這一句,可能會……

主席:要怎麼加?你的建議是?

劉委員書彬:政府應訂定青年居住政策,健全租屋資訊,或健全房市資訊。

吳委員思瑤:這個太細了啦!

主席:因為我們這個是基本法,我想說……

郭委員昱晴:我剛剛有講我的版本是第六條啦!就是在居住品質之前有一個「積極保障青年居住權利」,我覺得這個部分可能就會比較含括,因為我們是上位法,這樣會不會比較好?

主席:可是跟後面最後一句,是不是有一些字義上的重複?

郭委員昱晴:保障青年居住權利與居住品質……

主席:因為跟後面「保障青年居住於適宜之住宅……

吳委員思瑤:這樣好了,因為後面有保障嘛!對不對?大家都應該很支持居住正義吧?

劉委員書彬:對,居住正義應該要放進去。

吳委員思瑤:「落實青年居住正義」這樣好不好?

劉委員書彬:「居住正義」請放進去。

吳委員思瑤:「落實青年居住正義」在第二句話就好了。

主席:訂定青年居住政策,落實青年……

吳委員思瑤:「落實青年居住正義」,好不好?

郭委員昱晴:這樣就OK啦!

主席:提升青年之居住品質,保障青年居住於適宜之住宅且享有尊嚴之居住環境,這樣好不好?因為有居住正義……

柯委員志恩:都已經居住正義了,我覺得後面那個尊嚴其實滿抽象的,我覺得這部分可以不要了啦!

陳委員秀寳:可不可以簡單一點?「政府應訂定青年居住政策,提升青年之居住品質,落實青年居住正義」。

柯委員志恩:這樣就可以了吧?

陳委員秀寳:比較精簡一點。

郭委員昱晴:最後那一整句,其實尊嚴那句可以不要啦!

主席:好,那就按照秀寳說的,我們再改一下,「政府應訂定青年居住政策,提升青年之居住品質,落實青年居住正義」。

吳委員思瑤:好,可以。

主席:第十二條修正通過。

現在處理第十三條。政府應訂定居住與家庭政策,保障青年……沒有,他還沒有改,應該是「政府應訂定青年婚育及家庭政策,積極提供協助措施,保障友善育兒環境,強化青年家庭照顧及生育教養支持系統」,後面的「青年育有子女者,政府應積極採取提供獎勵、補貼、貸款協助……

柯委員志恩:那個就已經是生育教養的支持系統了,那就是支持系統,所以如果你要這樣處理的話,後面的部分可以不要,因為那邊就已經屬於支持系統了,包括一些獎勵、補助、貸款這些,如果是大法的話,我認為後面如果再加上這些就有點太細了。

主席:沒錯,後面就去掉,到生育教養支持系統就好了。好,大家再看一次「政府應訂定青年婚育及家庭政策,積極提供協助措施,保障青年友善育兒環境,強化家庭照顧及生育教養支持系統」這樣OK吧!好,第十三條就這樣增訂通過。

王委員正旭:主席。

主席:好,正旭委員。

王委員正旭:謝謝。我想這樣的修正看起來是非常完整,可是在立法說明裡面,能不能把婚育的部分再強加說明有關於懷孕……

主席:懷孕期間就要開始提供協助、補助。

王委員正旭:對,就是相關字眼也可以把它放進來,好不好?這樣可以保證在懷孕過程裡面事實上是得到重視的。

主席:好,是不是授權教育部在立法說明加上王正旭委員的條文內容?就是青年懷孕期間或育有子女者,政府怎麼樣提供獎勵措施。

郭委員昱晴:對,放在說明裡面。

主席:放在立法說明,好不好?OK

第十二條有附帶決議,你這個是租屋的,房屋的是第十二條,生育的是第十三條,第十二條范雲要不要說明?

范委員雲:我剛剛有說明過了。

鄭部長英耀:可以。

主席:3個月。

范委員雲:他們說OK

主席:范雲的附帶決議就照案通過。

陳委員秀寳:主席,我想大家討論一下。

主席:好。

陳委員秀寳:第十三條它寫「政府應訂定青年婚育及家庭政策」,這樣子會不會造成說是結婚、育子,如果我們純粹講「政府應訂定青年育子及家庭政策」,不是限定說婚育的,有的他……

主席:差在那個「婚」啦!

郭委員昱晴:因為有的是單親,但他是青年,他也育有孩子。

主席:「生育及家庭政策」。

范委員雲:「友善青年生育」。

郭委員昱晴:友善青年……

主席:「友善青年生育及家庭政策」,不一定要婚,對啦!

范委員雲:對,「友善青年生育」。

張委員雅琳:友善更多的狀態。

主席:好。

王委員正旭:甚至把它當作以後,現在單親的時候會這樣。

范委員雲:因為原本是只有說青年育養子女者。

郭委員昱晴:是這樣子啦!

陳委員秀寳:生育。

郭委員昱晴:可能會包含更多的樣態寫出來。

范委員雲:重點是養小孩……

張委員雅琳:青年生育更加能夠針對。

主席:對對對,是生小孩跟養小孩的問題。

范委員雲:「友善青年生育及家庭」。

主席:可是後面已經「保障青年友善育兒環境」了,不要那麼多「友善」啦!已經很友善了,好不好?

張委員雅琳:後面都已經有「友善育兒環境」。

主席:它前面是一個原則要訂什麼政策,後面說怎麼樣怎麼樣怎麼樣,形容詞在後面。

張委員雅琳:好,可以。

主席:第十三條增訂通過,就是「政府應訂定青年生育及家庭政策,積極提供協助措施,保障青年友善育兒環境,強化家庭照顧及生育教養支持系統」。

第十二條的附帶決議照案通過。

伍麗華委員,你有第十二條附帶決議,那個是立法說明吧?

伍麗華Saidhai Tahovecahe委員:沒有,是附帶決議,他還沒寫出來。

主席:不然等一下再處理,文字趕快先出來。

第十三條有附帶決議,范雲委員的,OK嗎?

范委員雲:第十三條身心健康……

主席:你這個已經變成第十四條了,失禮、失禮。

我們還是依照院版這樣講,實際上是第十四條啦!可是為了避免我們自己混亂,現在就是討論院版第十三條,從柯志恩委員、劉書彬委員、張雅琳委員、郭昱晴委員、吳思瑤委員、范雲委員、王正旭委員。

柯委員志恩:我想院版這個部分是明定政府要促進青年身心健康、提升生活品質的政策,但是我關注到你這邊有寫一個「預防物質濫用」,我覺得身心健康是很重要,但是我可能要請教育部討論一下什麼叫做「預防物質濫用」,這個有一點語意不清啊!為什麼?因為這個部分,身心健康在條文上面應該避免跟所謂……這個感覺起來好像是有點毒品濫用,這應該是當初教育部的版本裡面有毒品濫用,你現在把身心健康跟物質濫用混為一談,這個應該是沒有直接的關聯,可是你把它放在一起可能會讓人家誤解這兩者是有直接相關的,所以不應該放在同一條。

更進一步來說,我覺得青年基本法是作為青年事務的根本大法,你不需要強力地去論證,不應該特別針對這些所謂的物質、毒品、藥物濫用等來制定這個條文,大家都知道很重要,所以我個人認為在法條上面,「預防物質濫用」這個詞應該刪除,這樣比較明確乾淨,而且不會讓人家覺得它們有關聯性,這樣有點太標籤化了,其實這個在後面也都會有這樣的感覺,好不好?

主席:接下來請劉書彬委員。

劉委員書彬:謝謝主席。在現在院版的第十三條部分,同樣也是針對「預防物質濫用」這邊本黨有意見,是因為這邊的物質濫用有藥物、毒品等等,是有污名化的這種意涵,尤其是整個基本法的特質是用鼓勵及協助的方式在進行。至於其他的部分,這邊本來就有促進身心健康的一般性寫法,就算是你沒有這樣規範的時候,都是可以作為物質濫用的預防,因此我們不要特別有這樣子一個暗示作用。在拉近政府與青年之間的關係的部分,我覺得這邊大可不必用這樣的方式去處理,當然也是強調出青年的一個主體性意涵,避免教育部有這種又是在說教的意義存在,謝謝。

主席:再來請雅琳委員。

張委員雅琳:其實大家的意見都滿接近的,因為整體的法案在這個基本法裡面有好幾條都應該是用正面表述的方式,採取積極性的措施來協助青年得到相關的資源,所以我認為這邊的「預防物質濫用」字眼是屬於負面表述,而且也有一點點污名化的疑慮,建議直接移除。

另外一個,在我的版本裡面,原本是「增加心理健康促進、心理諮商之機會」,我是改成「增加心理諮商及休閒之機會」,因為要促進青年的身心健康,我想休閒是一個滿重要的部分,好,謝謝。

主席:接下來請郭昱晴委員。

郭委員昱晴:這個部分我跟大家的意見差不多,「預防物質濫用」是比較讓人容易產生一些負面的影響和想法,我想應該用正面表述來代替比較好。當然我們也認為所謂的物質濫用其實是屬於比較像刑事啦!治安啦!或者是一些公共衛生的領域,那我的版本是放在第七條,很簡單,就是「政府應訂定促進青年身心健康、提高生活品質之福利政策」,就是這樣子很簡單的一個表述,因為它是上位法的關係、基本法的關係,我想這個應該有涵蓋很多的面向,以上。

主席:接下來請思瑤委員。

吳委員思瑤:我同樣支持把「預防物質濫用」刪除,然後我認為「增加心理健康促進」已經非常涵蓋整個內涵,所以如果寫到比較細的諮商什麼的,因為對心理健康促進還有很多,像我們爭取的健康調適假,所以有「心理諮商之機會」,當然剛剛有其他委員說休閒什麼的,我是覺得心理健康之促進就可以完整,但是沒關係,我不堅持,就聽大家的意見,然後「物質濫用」是一定要拿掉的。

主席:接下來請范雲委員,等一下秀寳委員。

范委員雲:我也跟前面幾位一樣……

主席:先王正旭委員再秀寳委員。

范委員雲:就是在心理健康、身心健康的部分,不要把「物質濫用」放在這兒,反而對青年會有一個污名化的問題,所以把它拿掉,以上。

主席:再來請正旭委員。

王委員正旭:好,謝謝主席。

主席:這是目前唯一的男委員。

王委員正旭:少數民族,謝謝。針對這一條,就是原第十三條,因為我是醫療專科,所以我提供一些數據給大家參考,為什麼我們會把自殺防治當作一個重要的入法需求?因為這是一個上位法,根據衛福部提供的資料,最近這1018歲到35歲的青年自殺死亡率,不是自殺的機會比率而已,每10萬人從104年的11.7%攀升到113年的16.4%,攀升的比例非常地快,而且非常地驚人。第二個數據就是在衛福部113年國人死因統計裡面,不管是從15歲到24歲,或者是從25歲到44歲,在這個年齡層的死亡原因裡面,自殺都是排名第二,代表這些青年人如果因為情緒各方面的問題導致他會尋求自殺,甚至自殺身亡,這是一個非常重要的議題,所以我們在促進身心健康的同時,也必須要在這個基本法裡面把自殺防治納進來,很期待大家共同來努力。

另外,除了剛剛大家提到「預防物質濫用」在這個地方的確不太適合,對於心理諮商與諮詢,其實這是有層次上的差異,心理諮商基本上是屬於精神科醫師或者是心理醫師他們去執行的,可是年輕人他不一定會去到這個地方,所以我們如果有諮商加上諮詢的機會的話,理論上就可以更廣泛地讓這些青年人在有這個困擾的時候可以得到大家的幫忙。這個其實也有數據,剛剛提到的自殺死亡裡面,如果有1個人自殺死亡,其實就代表另外有20個案件他曾經試著自殺過,只是沒有死亡或者是沒有被注意到,所以這個部分就需要有更多諮詢的機會和諮商的機會。

我們也知道衛福部有推出「年輕族群心理健康支持方案」,可是畢竟這是一個方案,方案通常是短期,所以如果我們希望讓這個基本法能夠永續地去關懷年輕人的話,用這個方案做短期支持事實上是不夠的,所以我們才會把諮詢也納進來,那為什麼我們還要加上培育相關人才呢?因為在2023年推出了這個支持方案,那個時候有提供了一些讓年輕人可以在學校裡面得到支持的部分,但是在很短的時間裡面,將近3,000名的名額一下子就用完了,表示我們服務的面向還要再擴大的同時,我們需要培育更多的人才來協助,不管是針對身心的健康或者自殺防治,能夠有更好、更完整的上位法來做保障,所以我們才會在原來的第十三條裡面增加了有關於自殺防治還有諮詢,還有如何能夠培育相關人才,希望能夠入法,讓這個上位法更完整。以上,請大家共同來支持,謝謝。

主席:秀寳委員先,再來柯志恩委員。

陳委員秀寳:謝謝主席。我也要呼應前面發言委員他們表達的意見,對於「預防物質濫用」這樣會引起誤解的字眼,其實不太適合放在這裡。關於第十三條,我自己的版本是放在第八條,我的條文內容與昱晴委員很相似,「政府應訂定促進青年身心健康及提高青年生活品質之福利政策」,其實剛才正旭委員所提到的,衛福部推動的「青壯世代心理健康支持方案」從上路以來很受好評,對青年的身心健康產生很大的助益,所以希望將來青年署針對各目的事業主管機關辦理的青年政策,如果有受到青年肯定,而且像這樣子真的是符合年輕人的需求,也真的是非常需要的,應該要協助爭取繼續辦理,是持續的,不是短期的那一種,就是持續的一個政策來協助我們的青年,以上。

主席:再來請柯志恩委員。

柯委員志恩:剛剛我們特別提到了「預防物質濫用」,大家都認為要把它刪掉,不過我還是要特別提到,諮詢跟諮商是不一樣的,「增加心理健康促進」裡面就涵蓋了心理的諮詢,但是心理諮商是一個term,不見得要透過精神科醫師。一般來說,我簡單來講,精神科醫師是屬於第三類組,心理諮商是屬於第一類組,所以這兩個完全是不同的概念。

心理諮商就是像你們一般做的非常多的方案當中,你是可以透過一些心理諮商的方式讓他負面的情緒能夠得到正向的宣洩,至於剛剛其他額外所提到的,不管是諮詢或是怎麼樣的方案,都已經涵蓋在心理健康促進的範圍當中,至於人才培育那又是另外一個story了,所以我認為目前為止,第十三條院版就已經涵蓋所有的部分,所以本人支持院版所有的條文。

主席:我也說一下我的看法,因為我的條文第二項是有加說「政府應建立對青年持續性的心理健康支持政策」,基本上,如果這些文字再加上政府應增加心理健康促進及心理諮商的機會相搭配,我認為會讓立法相對完備啦!當然院版是有情感教育還有生命教育,不過我是想提醒,這兩個要從小做起,如果到青年才開始教就太晚了。好,所以第十三條的條文,柯志恩委員是完全支持院版,就不需要再修。

鄭部長英耀:沒有、沒有,要預防……

主席:對對對,所以「預防物質濫用」,這個字眼,我們看一下修正的第十四條,「政府應採取具體措施促進青年身心健康,增加心理健康促進」,是這樣嗎?「心理健康促進」。

范委員雲:「增加心理健康促進」。

主席:是喔?

范委員雲:它是這樣沒錯。

主席:「、心理諮商之機會。政府應積極鼓勵學校、機構、法人或團體,開設社會情緒教育、情感教育及生命教育相關課程。」這是院版的修正,大家有沒有意見?

劉委員書彬:目前看到「增加心理健康促進」,「心理健康」是要頓號還是逗號之後,然後要「促進心理諮商之機會」?

柯委員志恩:因為在很多的條文當中,大家應該知道都有心理健康促進協會、心理健康促進等等,所以說「心理健康促進」某種程度上也可以把它當作是一個名詞,就誠如我剛剛所提到的,心理諮詢等等都屬於心理健康促進,好不好?「促進」可以不用是一個動詞,「心理健康促進」是有一個專業的用法,「心理諮商」都是各自的專業用法,所以院版本身在這種用詞上面並沒有太大的瑕疵。

王委員正旭:主席。

主席:正旭委員。

王委員正旭:謝謝剛剛志恩委員所提供的一些訊息,不過我還是會認為自殺防治是一個重要議題,因為即使我們很希望能夠促進青年的身心健康,可是在促進的過程裡面有沒有辦法達到所謂的自殺防治,事實上這是有層次上的不同,根據上位法,我們如果只是在促進身心健康,可是你達不到自殺防治的話,其實這是非常可惜的,所以為什麼我會很期待、很希望大家共同來支持自殺防治?因為剛剛有向大家報告相關的數據,這個不是促進健康就能夠達到的目標,所以我們如何能夠具體地讓這個上位法可以真的去保護到青年在這一方面帶來的衝擊和影響,很希望大家能支持。

主席:吳思瑤委員。

王委員正旭:或者是說看我們主管機關那邊有什麼說明。

主席:好,等一下再請教育部回答,先請吳思瑤委員。

吳委員思瑤:王醫師,你參考看看啦!因為我們是覺得連「預防物質濫用」這種有可能把青年貼上一些標籤的用語都儘量避免,那自殺防治都是對的,但是感覺青年就是比較會自殺,所以第一項我們在心理健康促進是一個general的,第二項還有SELSocial Emotional Learning),然後還有生命教育,其實在含括同樣的、我們預防的那個事情,所以我是建議撕下那些……你的用意我們都理解,只是我們一直很希望條文的列舉是正向的,不然在說明欄來加強,這樣子好不好?因為真的條文上……

主席:這樣好嗎?說明欄。

王委員正旭:謝謝啦!如果進入到立法說明當然是一個方式,我最近5月份去瑞士開世界衛生大會,在當地有跟他們國會議員交流,他說現在年輕人自殺是他們第1名,所以這個不是臺灣議題,是國際議題。

主席:是啦!是國際。

王委員正旭:所以如何能夠讓自殺防治真的好好去保護到年輕人,看是用什麼方法,如果不能入法,至少立法說明裡面可以來加強。

主席:請張雅琳委員。

張委員雅琳:我還是想爭取「及休閒」啦!其實在很多人權報告裡都特別提到休憩的不足,所以我還是希望在這件事情上用「增進心理健康、促進心理諮商及休閒之機會」,是不是可以這樣修?

主席:大家的看法如何?

請教育部。

鄭部長英耀:謝謝。我想剛才委員確實也都考慮到怎麼依照政策上立法的精神從正面表述,所以拿掉「物質濫用」。我們確實也看到國內外現在有許多證據,剛才委員特別提到衛福部的data,事實上,以美國或歐盟而言,我們也看到了一些這方面的data。對於怎麼透過健康的促進、社會情緒教育、情感教育跟生命教育相關課程來降低、預防年輕人可能的自殺情況,讓他們心理更健康,在立法精神上,我還是會傾向在「預防物質濫用」拿掉以後,就不要再加自殺防治。但是怎麼樣在立法精神裡把這些概念說明清楚,以表示我們在立法精神上的重視,我想這是我們可以做的,建議就維持剛才多數委員主張的第十四條,也就是行政院版原來的第十三條。

至於休憩的部分,因為接著在院版第十五條就會提到,所以是否還是維持我們大家比較多數的共識?

主席:對於部長的說明,大家點頭了,所以就按照現在螢幕上呈現的文字修正。至於王正旭委員的意見是不是用立法說明處理?好,那就按照這樣修正通過,謝謝大家。

附帶決議寫的是第十三條附帶決議,這是范雲委員的。

范委員雲:我有幾個附帶決議,就簡短講。其一,雖然我們把物質濫用刪掉了,但是在物質濫用部分現在遇到的問題,以衛福部來講的話,其實就是沒有納入青年參與,所以效果就不夠好。對於多聽青年意見,我希望衛福部跟教育部一起處理。

另外,關於諮商的資源,有青年團體反映目前衛福部跟教育部對於學校跟社區提供的相關資源還是不大有性別與族群多樣性的敏感度,看看能不能夠就這方面增強或增加相關資訊,讓這些困擾的學生知道自己可以求助,譬如說不用全面,而是提供一些比較有這些敏感度的資源。這部分也希望衛福部跟教育部可以一起再努力強化。

最後一個就是關於情感教育跟情緒的部分,其實青年特別容易有問題,因為他們對親密關係的摸索跟挫折,現在的青年在這方面的困擾其實滿多的,所以我也希望能夠處理。特別是在高中、高教階段,針對親密關係的挫折跟情感的經驗這些部分,也希望教育部跟衛福部都能夠強化。以上。

主席:針對范雲委員的附帶決議,教育部有什麼意見嗎?

陳署長雪玉:關於剛才范委員提到情緒、情感教育這部分,請衛福部跟教育部在3個月內辦理,我們建議改為6個月。

主席:6個月?

范委員雲:OK

主席:OK喔?好,那就這樣。衛福部要說明嗎?他們說可以,那就這樣,改為6個月,修正通過。

現在先回頭處理第七條跟第九條的附帶決議,好嗎?第七條早上討論很久,第七條就是在裡面加入劉書彬委員主張的反歧視法精神,大家在桌上有看見吧?劉書彬委員是否還要再說明,或者請教育部做意見陳述?

劉委員書彬:人權促進會已經做了協商,我是在聽取他們的意見之後才提出這個附帶決議的。關於反歧視法,去年已經提出草案,也做了公開意見徵詢、公聽會等等,就是為了使它更為完備,也就是要完備反歧視法的相關規定。就整體程序而言,由於民間期盼這樣的進步立法,這也是青年基本法草案的相關具體立法,所以為了展現對反歧視法的重視,我們就要求行政院,我這邊的協議是將原來文字中的「四個月」改為「六個月」,6個月內將反歧視法草案送到立法院來審。

主席:行政院人權及轉型正義處謝參議要不要回應一下?

謝參議旻芬:我們配合辦理。

主席:OK,好,那就配合辦理。

劉書彬委員,第5行「但整體立法程序」之後,你是寫「就停止在這邊」,這樣太白。

劉委員書彬:「整體立法程序」這邊就……

主席:就改為「亟需加速」。

劉委員書彬:對,「亟需加速」。

主席:好不好?

劉委員書彬:好。

主席:那就改了,還有「四個月」改為「六個月」。「就停止在這邊」改成「亟需加速」,「四個月」改為「六個月」,這個附帶決議修正通過。

再來處理第九條的附帶決議,也是劉書彬委員的提案,內容是為保障青年勞動權益,請勞動部研議依勞動檢查法第六條第二項擬定勞動監督檢查計畫時,研議彙整納入青年代表的意見,另請強化青年職涯探索措施。勞動部的意見?沒有意見,那就這樣。

劉委員書彬:好,謝謝。

主席:第九條附帶決議就通過。

再來處理第十二條的附帶決議。這是伍麗華委員的提案,針對青年生養子女之相關補貼與獎勵,政府應考慮原住民族群之需求,酌以制定符合原住民青年生育之相關措施,以提升原住民之家庭支持度。

陳委員秀寳:「家庭支持」,「度」不要啦!

主席:對啊!不用「度」吧!就是「以提升原住民之家庭支持」。

伍麗華Saidhai Tahovecahe委員:OK啊!

主席:因為原民會沒有人列席,教育部應該……原住民的相關政策其實由原民會主管,可是這邊又有「酌以」,不然就用「建請」好不好?加個「建請」來轉。伍麗華委員,你的提案第2行「酌以」前面寫「建請」好不好?

伍麗華Saidhai Tahovecahe委員:好,可以。

主席:「建請原民會酌以制定符合原住民青年生育之相關措施」,這樣呢?你看一下。

伍麗華Saidhai Tahovecahe委員:可以啊!

主席:可以喔?

伍麗華Saidhai Tahovecahe委員:好。

主席:最後改為「家庭支持」,「度」就不要了啦!文字上這樣比較通順啦!好,那就這樣修正通過。針對第十二條,伍麗華委員的附帶決議修正通過。

回到本文,院版第十四條。院版第十四條是關於平權友善環境的問題,請陳秀寳委員、伍麗華委員、范雲委員。

陳委員秀寳:謝謝主席。關於第十四條條文,本席的版本沒有對應條文,而是有點疑問。這一條訂定的是推動友善平權環境,維護青年人身安全,禁止暴力等等,但這些不應該是對每位臺灣人民基本權的維護嗎?為什麼要特別強調青年的部分呢?因為這不是針對青年制定適宜的相關福利政策啊!政府本來就應該保障人民的基本權利,為什麼會特別放這一條?請教育部等一下說明,謝謝。

主席:先讓大家講完,不好意思。

請范雲委員。

范委員雲:我其實只有一個意見。雖然我沒有提出這個條文,但我覺得放在這兒特別強化教育也OK。只是因為歧視跟暴力不是只涉及人身安全,那麼「人身安全」是不是可以改成「身心安全」?事實上,歧視造成比較多的其實是心理傷害,所以「維護青年的人身安全」可以調整為「維護青年的身心安全」嗎?以上。

主席:請伍麗華委員。

伍麗華Saidhai Tahovecahe委員:第十四條是關於歧視,剛才也提到附帶決議。我要先說,我們在退出聯合國以前,好像在1966年,反歧視法就是我國第一個簽署的聯合國人權公約,所以到了明(2026)年就滿60年啦!但是我們的反歧視法、消除一切形式種族歧視的人權公約,大家至今都在等。我想行政院好不容易也已經預告了,所以在這個部分就特別希望處理青年基本法,特別是原住民青年的部分。像是中華職棒最近有好幾個例子,即便是擔任中華職棒工會理事長的吉力吉撈.鞏冠,當他揮出全壘打的時候,網路上還是有「番仔自嗨」之類的言論。對於這些大學生、高中生而言,他們已經很痛苦了,像臺大之前有很多這樣的事件,在言論自由月拉布條諷刺所有原住民同學,說他們「火冒4.05丈」之類的,就是在取笑加分。甚至像去年也有臺中一中園遊會「死番仔」事件,又或者前年在臺中也有一名國三的孩子因為被人家笑「死原住民」而打同學,同學的家長來學校,他就從4樓跳樓自殺,但也沒有被社會重視。我的意思是說,對原住民青年來講,這是幾十年來很痛苦的一件事,所以在青年基本法第十四條討論歧視這件事情的時候,我們特別希望就這部分立刻推進反歧視法以避免歧視,因為反歧視法處理的是群體性的歧視。當然個別性的歧視可以用民法處理,但是這種族群性的法規,對原住民,特別是青年這個族群是很重要的,所以針對這個部分,我也做出附帶決議,就是希望提出相關措施規劃,謝謝。

主席:請吳思瑤委員。

吳委員思瑤:對於這一條,我本身是建議不予制定啦!理由是前面所說的,我希望這是正向的立法。我不是說這些要防治的事情不重要,而是對於這些比較負面的字眼,包括反歧視在內,有另外的法律處理,所以我認為這一條請大家思考看看,好像很多委員也都沒有放啦!我是建議不予制定。

我非常同意剛剛伍麗華委員講的反歧視法要加速處理,剛剛也有一項附帶決議已經寫到請行政院在6個月內提出。確實,伍麗華委員是立法院裡很早就開始倡議的。一開始是內政部要就族群的部分提出反歧視法規,後來改成法務部,因為法務部認為要用更全面的方式。現在行政院則提升到行政院的平等處,代表在整個政策上更全面地、跨部會看待多元的歧視行為,有性別的、有族群的、有經濟地位弱勢,各種都有。我們非常支持反歧視法,也希望行政部門在這裡聽到,對於要做附帶決議,我們都很支持麗華委員。對於第十四條,我個人建議不予制定,但尊重大家,好嗎?也看看行政部門的意見。

主席:請行政部門發表意見。

陳署長雪玉:我說明一下。原先在擬定的時候是考量現在不管在校園或社會環境裡都有很多暴力或霸凌等等,所以我們希望就這個部分在條文裡做一些理念上的宣示跟提醒,有這樣的考量,但如果反歧視法或友善環境等相關條文也都有提的話,我們也可以尊重委員的建議。或者看一下行政院人權處有沒有特別的想法,因為這可能比較涉及跨部會業務,比如說之前也有些青年被騙到國外等等,所以希望比較多面地協助保護青年的人身安全。原先大概是有這樣的考量,但這部分仍尊重委員意見。

主席:大家看法怎麼樣?對於院版第十四條,有委員建議不予訂定,因為文字都屬於比較負面的表述,例如禁止暴力、消除歧視等。

吳委員思瑤:如果不予制定,就把它改寫成附帶決議,讓大家簽,這樣好不好?

主席:可是沒有條文可以做附帶決議嗎?

吳委員思瑤:可以啊!綜整整個法的附帶決議是可以的。

主席:那就是把這個內容……不只反歧視啦!

吳委員思瑤:還有很多,像是人身安全。

主席:對,就是把這個院版條文內容寫成附帶決議啦!大家有沒有意見?如果沒意見,是不是院版……

請王正旭委員。

王委員正旭:我是沒有提出相關文字修正,不過依照剛剛吳思瑤委員提供的訊息,如果留下第十五條前面兩句,也就是只有「政府應訂定政策發展友善平權環境,維護青年身心安全」,後面都不用寫,這樣就不會有相關文字。

主席:就是都正向表述,到「維護青年身心安全」,至於「禁止」後面就都不要了?好,我們再來改,先把後面去掉,就是到「維護青年身心安全」為止。大家看法如何?「政府應訂定政策發展友善平權環境,維護青年身心安全」,OK嗎?

請張雅琳委員。

張委員雅琳:不好意思,「身心安全」跟「身心健康」的差別到底在哪裡?會不會跟前面那一條稍微重複?

主席:「健康」跟「安全」?有不一樣的感覺啦!不過……

王委員正旭:對不起,如果從我身為醫療人員的角度,安全跟健康事實上還是有層次上的差異,安全不見得健康,健康也不見得安全,所以對於安全跟健康,我想還是可以稍微加以區隔。

主席:OK,那就這樣囉!條次到最後都會處理啦!

至於這一條的附帶決議就是伍麗華委員的,也是針對反歧視法,「三個月」改成跟劉書彬委員提案一樣的「六個月」好不好?因為劉書彬委員也有一樣的主張,就是反歧視法要儘速立法,所以就改為「六個月」,照這樣修正通過。

進入院版第十五條。院版第十五條是運動平權相關條文,基本上,委員的提案都提到運動休閒環境、支持青年運動平權等,張雅琳委員特別提到普設場地,吳沛憶委員提到提供合宜措施。關於運動平權,因為我是個運動迷,運動平權真的很重要。對於這一點,大家有沒有要補充的地方?

先請王正旭委員,再請吳沛憶委員,單一性別優先。

吳委員沛憶:這一條大家都很重視,運動部也即將成立。我看前面其他幾條條文在促進項目的文字裡,有些有「協助」、有些有「輔導」。我認為強度比較強也是要具體,所以我的建議是這一條在「促進青年參與」中的「促進」後面改為「促進並輔導青年參與運動及技能發展」,也就是加上「並輔導」三個字。

主席:我們先寫上去,待會再討論。

請王正旭委員。

王委員正旭:謝謝。對於原第十五條,我是希望裡面把常態納為重點。因為我們知道,如果運動不是常態運動,只是三不五時去運動一下,就當作好像有參與運動,事實上不夠具體,所以我希望第十五條的第三行改為「促進青年常態參與運動與技能發展」。在剛剛吳沛憶委員提到的運動部成立以後,常態的運動事實上也是非常重要的一部分,所以我期待在立法說明提及「並且推動運動常態化生活型態的建立」,因為在青年人參與運動的過程裡面,需要透過常態化讓他們的運動更符合需求。

為什麼會有這樣的提議呢?因為世界衛生組織在2022年全球身體活動狀況報告裡提到很多,人如果沒有常態運動的話,就很容易造成NCD,也就是非傳染性疾病導致三高問題。估計會有5億人因為沒有運動造成這類問題,每年會有270億美元的損失,所以常態化是重要的,不只是要強調運動,而且要強調是常態運動。以上。

主席:請吳思瑤委員。

吳委員思瑤:對,我就屬於那種不常態運動的老青年。尊重啦!剛剛吳沛憶委員跟王醫師的意見都可以。但我提醒一下,是不是可以在政府應訂定政策裡頭清楚講明這一條是青年運動政策?因為剛剛在處理青年居住政策那一條也提及政府應制定青年居住政策,在婚育部分,第一句話也提到「青年婚育政策」什麼的。既然運動這麼重要嘛!這一條就要看得很清楚政府應訂定青年運動政策,至於後面是要輔導、要常態,這些都OK,看大家意思。

主席:「常態」好像比較專業喔!「持續」好像比較不專業。

吳委員思瑤:我也覺得「常態」好像針對我。

主席:所以是「促進並輔導青年常態參與運動及技能發展」?可是它跟「持續」的意思是一樣的啦!「常態」與「持續」,到底哪個名詞比較好?

吳委員思瑤:「常態」啦!

主席:「常態」好了。

王委員正旭:對,「常態」的英文是「regular」啦!代表「規律」或「常態」。

主席:喔!「規律」好像……

吳委員思瑤:「規律」很好。

主席:如果運動不常態好像就是不正常,怪怪的,有批評的意思。

吳委員思瑤:我覺得規律比常態重要。

王委員正旭:對。

主席:請張雅琳委員。

張委員雅琳:關於我的部分,原版本是提供青年健康安全之運動休閒環境,我是把「安全」拿掉,最主要是因為有一些青年運動項目屬於極限運動,這到底符不符合所謂「安全」的定義?所以我就加以改變。現在院版是「提供健康安全之運動休閒環境」,可是很多青年的運動其實是相對比較有挑戰性的,像極限運動是不是絕對安全?所以我想這裡的「安全」是不是要拿掉,改為「健康之運動」?

主席:可是除了健康,我們通常也都希望它是安全的,健康不一定安全?

吳委員思瑤:極限運動也要安全,不是嗎?

張委員雅琳:應該說沒有絕對安全的事情嘛!特別是他們的……

主席:所以你覺得「安全」要拿掉喔?

張委員雅琳:我只是在想這個「安全」的定義到底是什麼啦!因為對他們來說是有風險的休閒運動嘛!例如相較於登山這些。

主席:我懂,可是安全還是很重要啊!不管什麼樣的運動都有風險,可是安全還是很重要的。

張委員雅琳:我只是提出來討論啦!

吳委員思瑤:就安全地從事極限運動。

主席:我是覺得如部長剛剛提到,最後一句是不是能改成「落實青年運動平權」?用「落實」,至於「機會」就不要了,這樣整體斷句是不是有力很多?那就這樣喔!我再念一次第十六條,「政府應訂定青年運動政策,提供青年健康安全之運動休閒環境,促進並輔導青年規律參與運動及技能發展,落實青年運動平權。」修正通過。

張委員雅琳:我有一個附帶決議。

主席:對,有一個附帶決議,張雅琳委員,你要說明嗎?教育部修正了,你要看嗎?

張委員雅琳:我這個提案就是主張還是要確保全國青年均能平等近用,所以要求教育部協同內政部定期盤點各縣市可用之公共運動與休閒設施,並將相關資訊公布於網路上,鼓勵青年參與運動休閒,因為還是要有一些相關設施,才能確保常態使用啦!

主席:好,那就這樣修正通過。

進入院版第十六條,這一條是保障青年的藝文參與。

先請郭昱晴委員。

郭委員昱晴:針對第十六條,我的版本在第九條,講的是政府應保障青年參與文化活動,支持青年開展具創造性之文化生活。但對於院版,我也抱持著支持的態度,支持明定政府應保障青年享有藝文教育、參與藝文文化藝術活動、保障青年的文化權,增加多元性跟創造性的文化藝術活動,以促進青年跟地方文化的連結,我想這也可以幫助更多青年,因為藝文這部分可以增加他們的身心發展,我的版本放在第九條。但我覺得院版在這部分其實也寫得還滿完整的,所以表示支持。以上。

主席:請陳秀寳委員。

陳委員秀寳:謝謝主席。對應院版第十六條,我自己的條文是第十條,希望結合我剛剛所講第十一條的地方創生。我們應該讓青年對在地風俗民情、在地文化熟悉之後,啟發青年返鄉的意願,讓非都會地區的相關發展條件比較能改善且友善,使青年願意回鄉發展,為家鄉盡一份心力。所以在我們青基法通過之後,我也希望青年署要會同文化部來研議相關的……來鼓勵我們的青年朋友們參加藝文之外,對我們在地的民情、文化有了解,然後願意返鄉,以上。

主席:好,請思瑤委員。

吳委員思瑤:我支持院版,因為這個條文我們討論過很多次了。在藝文的教育面向、參與藝文活動的面向,還有文化的近用權,也就是文化的平權,還有多元性跟創造性,還有文化藝術生活,我覺得關鍵字都有被放進來,所以我個人是支持。我本來自己的條文更簡單啦!我覺得還是大方向簡單就好,但是院裡也很用心,很多面向都放進去了,所以我是支持院版。

主席:好,OK。如果大家沒意見,那我們就院版第十六條通過,變成是第十七條。

我們現在看部裡頭的第十七條,即院版第十七條。這是一個支持青年達成經濟獨立的條文,我看各委員的條文都差不多,民眾黨有提到「對有需求者辦理積極自立脫貧」。沒關係,等一下我們請大家一起來發言。先請吳思瑤,再請張雅琳,再請陳秀寳。

吳委員思瑤:謝謝主席。就小地方……

主席:郭昱晴,抱歉!

吳委員思瑤:內部的條文兩項我都支持,只是說跟剛剛一樣,青年運動政策第一句話可以看到這一條在彰顯什麼,所以我是建議第一句話「國家應訂定青年經濟支持政策」,就是這個小地方,那後面文字都可以支持。

主席:好,再來是張雅琳委員。

張委員雅琳:我的部分其實是針對因為青年所負擔的身心壓力不一定是只有扶養義務,所以是希望可以移除在第二項的「扶養義務負擔」的相關字眼,這樣子會讓對於青年的支持更為全面。

主席:好,接下來請秀寳委員,秀寳完之後郭昱晴,郭昱晴完劉書彬,劉書彬完之後伍麗華,謝謝。

陳委員秀寳:謝謝主席。第十七條的部分,我呼應一下剛才思瑤委員的發言,就是政府應訂定青年經濟政策。我本身的條文是放在第九條,我的原條文是「政府應積極支持青年經濟獨立,提供青年必要之援助,並保障其穩定之經濟生活」。這條我覺得對青年來講是一個很重要的條文,因為現在的物價波動起伏非常地大,而且面對現在有美國關稅的壓力,還有全球局勢的不穩定,所以青年在經濟的發展上更需要國家的支持。本席覺得青年的福利政策跟年長者是一樣地重要,所以這些相關的青年福利政策也請相關的部會要一起來研議,對我們的青年提供最大的經濟支持,以上。

主席:好,接下來請郭昱晴委員。

郭委員昱晴:這個第十七條我有自己的版本,是放在第八條,但我的版本更簡單。在這邊其實我認為院版第十七條是政府應該支持青年經濟獨立跟穩定,並盡量能夠滿足青年他們在經濟自由的基本條件。這個部分其實我也非常認同,就是有特別把協助減輕有扶養義務負擔的青年的身心壓力這個部分寫進去啦!我的版本第八條其實寫得更簡單,就是「政府應支持青年獨立與穩定之經濟生活」,但是我們看到院版的部分其實含括的面向可能更廣一點,我想這個可能更全面,表示支持,以上。

主席(范委員雲代):謝謝郭昱晴委員,再請劉書彬委員發言。

劉委員書彬:好,謝謝代理主席。在第十七條這一部分,政府應訂定的政策是像青年的經濟支持政策,但是它這邊強調要經濟獨立,可是對於另外一個就是所謂扶植的部分,本黨的意見是在於,對於應該有需求者要辦理積極自立脫貧。經濟獨立當然是好,更重要的是可能要把貧窮的狀況脫離出來。你給他扶助,可是扶助這部分跟自立脫貧的部分當然還有一些程度上面的差距,所以本席這邊強調的是積極讓他自立脫貧的能力是非常重要的,希望能夠加入這內容,謝謝。

主席:好,謝謝劉書彬委員,再來請伍麗華委員發言。

伍麗華Saidhai Tahovecahe委員:謝謝主席。關於第十七條青年的經濟政策,法條文字有說就是要「協助減輕有扶養義務負擔青年之身心壓力」,我在這邊發言其實也是要再次地提醒相關的目的事業主管機關,就是像原鄉有一些很特殊的現象一定要注意。原鄉有一個特殊的議題叫做兒少家庭照顧者,意思就是說他年紀很輕,就已經做整個照顧家庭的義務,特別很多還是青少年。

其實原鄉的青年很辛苦,就是讀書靠學貸,所以一畢業就承擔貸款的壓力,出去賺錢又有義務要給家人錢,這是原住民青年很特殊的一個狀況。相對各種的壓力下來,其實對他們未來的職涯規劃、生涯發展是面臨一個很重大的障礙。所以我是希望如果這一條通過,衛福部作為主管機關,要有全盤規劃政策的能力,不可以忽視一些原鄉地區不同的族群需求。這個部分一樣,我們也希望能夠提個附帶決議,謝謝。

主席(林委員宜瑾):好,是不是請行政機關做個回應?剛剛那麼多委員的發言。

陳署長雪玉:因為也有涉及到經濟部的部分,我們也請經濟部跟衛福部表示一下意見。這個部分我們是支持啦!支持!

主席:有關於民眾黨的……

劉委員書彬:我說明一下,再說清楚。經濟獨立是比較高的一個層次,是好的,目前是這樣講。第二項的部分針對的是他要給予扶助,照顧他、能夠支援等等的,就本黨的條文是屬於第三類者。中間的部分就是他不需要扶助,但是他可以自己自立脫貧,這是在中間部分,我們希望把這三個層次說清楚。等於說最好的情況是經濟獨立,第二部分就在自立脫貧,第三個就是給他協助、支持。所以這三種如果層次拉出來的話,就會循序漸進的,從輔助他可以自立更生,到自己就可以脫貧,然後是第三個經濟獨立,這三個層次如果能夠建立,這樣就會非常完整,也是一個循序漸進的扶助方式,所以希望這邊可以加入「獨立脫貧」。

主席:脫貧有負面表述的感覺啦!從頭到尾我們都是用正面表述,而不要用負面表述的方式,因為我們不要標籤化青年嘛!所以剛剛像「禁止暴力」等等,我們都沒用嘛!或是就用附帶決議處理,你這個部分的意義、立意很好,問題是我們要有一貫性啦!好不好?

劉委員書彬:好,不然就用附帶決議的方式。

主席:好。

劉委員書彬:請勞動部協助一下嗎?對,應該是經濟部。

主席:經濟部?好,拜託。我們再來看一下本文,好不好?「政府應訂定青年經濟支持政策,支持青年達成經濟獨立,並對其穩定之經濟生活給予保障及協助。政府應提供必要之照顧福祉及支援服務,以協助減輕有扶養義務負擔青年之身心壓力。」

吳委員思瑤:因為本文中有好多「支持」嘛!把「支持青年」改成「協助青年」啦!好不好?

主席:好,因為唸起來也很拗口。如果沒問題,我們就先這樣修正通過。我們等書彬委員,等一下再處理你的附帶決議,也請經濟部中小及新創企業署處理一下那個附帶決議。

接下來進行第十八條。院版的第十八條防詐,這個也是負面表述的寫法啦!大家是不是討論看看?

請吳思瑤委員、吳沛憶委員、劉書彬委員、陳秀寳委員、郭昱晴委員發言。

吳委員思瑤:抱歉,主席,剛才有一個贅語,我們回頭處理一下,就是第十九條的最後一句。

主席:好。

吳委員思瑤:因為已經有很多「協助」了嘛!最後一個改成「以減輕」就好了,不用再加「協助」。

主席:好。大家有沒有意見?

吳委員思瑤:或是把哪一個「協助」拿掉?第一項嗎?改成「給予保障」啦!不用再加「及協助」,因為已經協助。

主席:已經有保障,保障比協助更強。

吳委員思瑤:好。後面那一句要加「協助」嗎?「以減輕」還是「以協助減輕」?

主席:不用加「協助」了啦!

吳委員思瑤:好啦!就改成「減輕」啦!好不好?

主席:對啊!OK

吳委員思瑤:對不起,回到第十八條。

主席:本席再宣讀一下,好不好?「政府應訂定青年經濟支持政策,協助青年達成經濟獨立,並對其穩定之經濟生活給予保障。政府應提供必要之照顧福祉及支援服務,以減輕有扶養義務負擔青年之身心壓力。」好,就這樣修正通過。

還有一個附帶決議,是伍麗華的提案。關於部落高齡化、照顧公共化的提案,3個月改6個月,OK嗎?好,伍麗華第十七條的附帶決議修正通過。我們來處理院版第十八條,剛剛有說過發言順序,我們就按照這個順序發言。

先請思瑤委員發言。

吳委員思瑤:謝謝主席。本席建議第十九條第二項的防制詐騙就不要了啦!是不是請大家一併思考院版的第十八條和後面的第二十二條?本席個人建議都是不予制定,理由是什麼呢?因為金融的素養的確很重要,這點沒有錯,第二十二條關於數位的素養也很重要,這點也沒有錯,如果特別把金融素養、數位素養列出來,那麼其他各類型的能力呢?

分享一下本席的觀點,就整體的文字看下來,關於金融素養和數位素養,本席認為不需要特別用條文列出來啦!因為整部青年基本法,要落實的就是政治、經濟、生活、文化,當然還有剛剛說的居住、育兒,這些都是大家有共識的,是生活面向的協助。至於素養的部分,不管是金融、數位都很重要,只是這樣做會不會掛一漏萬?這是本席的想法,大家可以討論。

如果第十八條要保留的話,因為本席覺得第十八條和第二十二條應該併在一起討論,如果這個素養要放,另外一個素養也要放,如果不放,那就都不放。如果保留第十八條第一項的話,本席覺得第二項的打詐就應該回到打詐專法。

本席另外一個理由是第二十二條數位素養的部分,其實這部分科技基本法有處理到,人工AI基本法也有處理到數位素養,所以本席覺得因為各自有其他專法處理,這裡是不是就不用了?不然還有很多素養,這樣列並不是很完整。

主席:OK,好。再來請沛憶委員發言。

吳委員沛憶:青年金融素養這一條,本席是受林楚茵委託,過去她在財政委會長期推動。因為金融研訓院有一個研究,其實七成以上國人的金融素養都需要加強,所以希望我們的金融素養教育推廣可以向下延伸。目前財政部已經有鼓勵金融機構做金融素養推廣的計畫,金管會也表達會全力支持,所以在實務上,這個跨部會的整合應該已經有初步成果,也是可行的。所以建議這一條還是保留,希望青年素養的推廣可以加強進行。

主席:接下來請劉書彬委員發言。

劉委員書彬:謝謝主席。院版的第十八條,我們的意見是前面的部分都沒有問題,但是第二項的部分,關於負面的防制詐騙等等,這一段可能要拿掉,因為我們是要呈現正面表述的能力培養。但是這邊本黨有提出來,在「良好財務管理能力」之後,應該再加入「提升識詐知能」,只要再加入這個部分,還有納入各級學校。

這個部分非常重要,而且這也是比較中立的,是一種知能的提升,應該不涉及負面的意涵,請各位委員支持這個部分。因為青年要面對很多情況,包括前面的金融識能,和他本身各種普遍性的金融知能提升,但是識詐的部分是另外一種了解、能力,本席提供這樣的訊息,希望各位委員能夠支持,謝謝。

主席:接下來請秀寳委員發言。

陳委員秀寳:謝謝主席。關於第十八條,政府應訂定政策,就是青年金融政策,這個部分本席的提案沒有對應條文,但本席覺得這也很重要,年輕人對相關的金融常識、金融知識、金融素養,應該要做比較政策性的培養。本席也認同沛憶委員說的,這些金融教育應該往下延伸,而不是只在青年時期才進行相關的金融教育和法治教育。

金融的概念對年輕人非常重要,因為本席現在接到滿多服務案件,就是剛剛大學畢業就去當車手,在他從事這樣的行為之前,他不覺得那是很嚴重的事情,可見他們對這個概念的認知不足,像書彬委員說的識詐,或者如何防制,如何知道自己做了什麼,他們對相關的法治概念是很薄弱的。所以本席希望在相關的金融政策裡面,包括他們的概念、觀念都需要列入培養,因為這些都很重要,以上。

主席:接下來請郭昱晴委員發言。

郭委員昱晴:第十八條第一項關於青年的金融素養和知識,這是為了因應社會的快速變化,本席對第一項沒有太多意見,也沒有提相對應的版本。但是第二項的部分,因為它有特別寫到「降低青年被詐騙風險」,感覺上好像青年比較容易被詐騙,這是比較負面的表述,本席建議第二項可以整塊拿掉。因為現在並沒有研究數據顯示,青年詐騙加害者或被害者的比例較高,是任何族群都有可能會被詐騙,而且也有合適的法規規範,所以本席認為第二項可以不用納入,以上。

主席:好。部長……

吳委員思瑤:我補充一下。

主席:好。

吳委員思瑤:本席沒有堅持說不放,只是表達一下意見。大家認為金融素養和數位素養都要放,沒關係,那就都放,本席只是表達一下意見。

主席:如果要放的話,文字是不是要修正?就是第二項不要列。第一項的部分,「培養青年金融素養」,「培植」就不要了,然後是增進金融與識詐知能。

吳委員思瑤:詐騙有很多種,這樣寫好像詐騙就是專指金融的部分。因為有金融知能就是識詐了嘛!對不對?

主席:部長,改成增進金融與識詐知能?

劉委員書彬:要的,識詐很重要。金融識能的意思不一樣,金融識能就是你對各種投資管道的了解,可是識詐知能也非常重要,包括剛才說到車手不知道自己犯法,還以為他在賺錢之類的,這兩者是不一樣的內容。

主席:然後是「及良好財務管理能力」,後面就是一樣的。

吳委員思瑤:似乎有點標籤化年輕人比較容易被騙,其實長輩比較需要識詐。書彬委員,本席覺得詐騙也不是只有金融詐騙,當然它是大宗,但是詐騙還有其他的方式,例如情感詐騙也是一種。

主席:對喔!只有在青年這個部分做這樣的規定……

吳委員思瑤:不要貼上這個標籤。

范委員雲:本席建議「培養青年金融素養」的後面寫「增進財務知能」就好啦!因為這類的知能也包含防詐。因為前面是金融素養,就不要再寫金融知能了嘛!好不好?這樣還比較簡短,財務知能就包含防詐。

主席:增進財務知能及良好財務管理能力。

范委員雲:財務知能,「能」就是指能力了嘛!

主席:對啊!所以後面要怎麼改?

范委員雲:增進財務知能就好啦!

主席:後面的「良好」……

范委員雲:「知」就是知識、辨識詐,「能」就是指能力嘛!

主席:改成「增進財務知能」,「及良好財務管理能力」去掉?

范委員雲:對,留後面的「並鼓勵……」就好。

主席:對,好。

范委員雲:這樣就簡短了。

吳委員思瑤:可以!這樣有涵蓋。

主席:這樣是不是有涵蓋劉書彬委員關於識詐的意見?好不好?好啦!OK,院版第十八條就這樣通過。

下一條,進行院版第十九條,這條是促進青年公共參與。

請劉書彬委員、陳秀寳委員、郭昱晴委員、吳思瑤委員發言。

劉委員書彬:院版第十九條是促進青年的公共參與,這邊的公共參與,最直接的就是所謂的選舉、罷免。關於選舉、罷免,大家也都知道,之前公民投票法已經達成18歲公民投票權利的立法,而且已經實施。公民投票權就是選舉、罷免、創制、複決,因此前面選舉和罷免的部分,應該也要配合公民投票法,所謂的創制、複決也要一起落實。

這邊本黨的意見是「應達成」,18歲以上應該有國民被選舉權、罷免權利,當然也包括時間的部分,也許等一下可以根據我們提案的第二十六條修法。這邊有一個很重要的說明,這部分沒有違憲之虞,本席剛剛已經說了,公民投票法的落實已經有了先例,大家也都知道,上次的修憲關於18歲公民權入憲這個部分,其實大家都很努力,而且是三黨的共識,只是它的門檻太高,同意票必須達到應投票人數的50%以上,這是非常高的門檻。

所以基於剛才本席說的,公民投票法這部分已經落實立法,而且已經執行,這部分請大家支持。包括過去范雲委員等都支持18歲公民投票入相關的法,相關法律就涉及總統副總統選舉罷免法和公職人員選舉罷免法,因此我們的設定主要是針對這兩個部分,以上說明,謝謝,請大家多支持。因為上次修憲的時候,事實上三黨都沒有異議,才會通過立法院的修憲案,進入公民投票的階段,這部分本席做以上說明,請大家支持,謝謝。

主席:再來請秀寳委員發言。

陳委員秀寳:謝謝主席。第十九條的部分,本席的版本是第十二條,本席的原條文是「政府應積極培育參與公共事務之青年人才,確保青年公平參與體制之權利。」當然,院版這個部分的文字,本席尊重,也是同意的。本席要特別強調的是青年政策的推行,本席認為傾聽青年意見非常重要,在公共事務上有青年的意見參與,可以讓討論更多元。

因為你以行政、業務的角度看待青年相關的公共事務,和以青年的思維參與,其實會有不一樣的立場,也會提供我們比較不一樣的見解。對於青年來說,參與公共事務也是培養民主素養一個很重要的管道,提供青年公共參與的機會,促進政策討論,也協助政策的執行,所以本席支持院版,也覺得這是非常重要的,以上。

主席:再來請郭昱晴委員發言。

郭委員昱晴:關於第十九條,本席認為政府應落實青年公共參與權,積極培育並提供公共參與的機會,重點是賦予青年實質的影響力和參與感,才能夠促進更多青年參與公共政策,或者深化臺灣的民主素養。本席的版本和秀寳委員一模一樣,本席是放在第十一條,但是這個部分剛剛有提到,就是關於選舉權年齡,是不是應該在憲法和選罷法討論?放在這個地方好像有點怪怪的,以上。

主席:再來請吳思瑤委員發言。

吳委員思瑤:這一條是關於青年的公共事務參與,我們現在討論的青年基本法,其實就是在踐行青年的公共參與。因為我們在這裡所主張的每一個版本、每一個條文,都是經過非常多青年朋友的心血投入,給我們非常進步且具有開創性的意見。所以這個條文,我們一定都是100%支持,現在的問題是文字怎麼臚列、呈現。

但本席建議主席,既然民眾黨把18歲公民權和憲法的部分擺在這一條,這顯然不是短時間可以釐清的。因為剛剛柯志恩委員的第四條之一也保留了,所以這一條我們要不要一併保留,之後再來處理?先把條文往前推進,謝謝。

主席:OK嗎?

劉委員書彬:這部分和剛才柯志恩委員的第四條之一相比,它有一些政治性,但我們認為保留是可以接受的。

主席:好,院版第十九條保留。

范委員雲:附帶決議一起保留。

主席:附帶決議也一併保留。

現在討論院版第二十條。第二十條是有關於協助與支持青年團體的條文,有沒有委員要說明?請吳思瑤委員發言。

吳委員思瑤:這一條我們和行政部門討論過很多次,本席支持院版,也把意見收攏、濃縮在院版,包括對青年NGO和團體的參與和支持,所以這兩項,就是第一項和第二項,其實都寫的非常完整,本席個人支持院版。

主席:OK。請伍麗華委員發言。

伍麗華Saidhai Tahovecahe委員:看到這一條很高興,因為很多青年很需要。但是想要了解一下,因為這邊有提到「非營利組織及團體」,又提到會有相關的獎勵、補助、空間資源、培力計畫,所以一般來講,就青年對於空間的需求,現在一些人民團體法都很複雜,他們大部分可能是屬於社團、結社等等,所以想要聽聽對於這所謂的團體是怎麼樣的定義。謝謝。

主席:好,請范雲委員。

范委員雲:這條院版跟我的版本蠻接近的,院版寫得更細,我現在比較擔心的是,我是可以支持院版,但是蠻多青年團體反映實質上的問題,所以我有寫個附帶決議,也就一起說明。目前我們的人團法,比如包括組織、㝷覓登記會址,然後包含年齡,因為現在政黨只要16歲,可是青年結社相對是更困難,所以希望教育部如果真的支持青年的團體跟結社的話,應該要去考慮相關的檢討報告,所以我有一個附帶決議。條文的部分,我可以支持院版的條文。

主席:教育部要不要說明一下?

陳署長雪玉:這部分對NGO及社會團體的支持,特別是團體的部分,因為會涉及到內政部人團法,內政部對這個部分有沒有一些看法?

主席:內政部沒有人列席,原則上這個方向是OK的嘛,那就本條文大家再看一下,如果沒有意見,我們就按照院版通過。OK,按照院版通過。

現在我們處理范雲委員附帶決議,說明完了,好,那沒問題,3個月OK嗎?還是36

范委員雲:教育部青年署跟內政部一起啦,好不好?因為內政部今天不在,所以你們跟他們一起好嗎?一起解決問題好不好?

主席:那時間就是3個月改6個月,好,OK。范雲委員的第二十條附帶決議修正通過。

現在進行院版第二十一條。這一條是鼓勵青年參與國際交流合作的條文,我看院版的條文都涵蓋了各種精神,所以大家都給予支持,那我們就以院版照案通過。

進行第二十二條。第二十二條是支持青年積極參與數位社會,善用前瞻科技的條文,因為剛剛我們有把金融素養納進去,所以我看這部分也要進去啦,不能顧此失彼。

請吳思瑤委員。

吳委員思瑤:這兩項所寫的,我覺得應該聽聽行政院,也都可以支持是不是?因為我個人認為,我們一直在教育面,我們對於數位平權、減少數位落差是第一個要項。第二個,要防制數位可能發生諸如詐騙及數位網路世界的霸凌等等,所以會著重在平權的面向跟防止,簡單來講就是數位素養,是沒有錯,行政院提案的這個文字,我是沒有提啦,好啦!因為我一直很煎熬,我覺得好多素養都需要,如果大家覺得要放,院版的條文我是可以支持。

主席:好,請劉書彬委員。

劉委員書彬:謝謝主席。我現在是被委託,目前討論完畢我才想到他有提一個附帶決議,我什麼時候再提出來?是等到目前討論完一會兒再提出附帶決議,是不是?

主席:對。

劉委員書彬:好,那我就先等一下。

主席:OK,等一下再來說明附帶決議。

好,第二十二條大家看一下,如果沒有意見,我們就按照院版通過,OK

好,現在進行附帶決議。首先請范雲委員說明。

范委員雲:主要是蠻多青年團體反映數位霸凌,譬如敵意環境,尤其是跟性別有關的數位性暴力,這對青年的傷害很大,所以我希望數位素養的部分可以特別強化,教育部可以提出如何精進的作法,也是在三個月內。

主席:教育部三個月可以嗎?六個月?OK,三改六,修正通過。

繼續請劉書彬委員說明葛如鈞委員的附帶決議。

劉委員書彬:謝謝主席。我說明一下重點,在早上討論這一本的第16頁,為了建立數位平權的社會,要支持青年參與數位,提升數位素養,促進青年能夠平等享有新興科技機會及前瞻科技的使用等等,建議參考現行的文化幣,以增進青年對文化的近用權,達到文化平權的政策。因此請教育部會同國科會及數發部及經濟部等相關部會,共同研議針對青年族群發放數位幣政策的可行性,以彌平青年數位落差,促進青年數位近用,以達成數位平權的目標,並於三個月內提出相關研議報告。不過,事實上時間上面是可以,就是研議啦,這部分請大家來看看意見怎麼樣。

主席:教育部說三改六,OK,三個月改六個月。

劉委員書彬:好。

主席:好,那就修正通過,謝謝。

接下來進行政院版第二十三條,院版文字是各級政府應因應青年事務需求,建立青年事務行政體系等等的相關規定。請吳思瑤委員。

吳委員思瑤:民進黨團對這個條文有一個共同的修正動議,因為我覺得行政院版確實文字沒有太清楚,比如各級政府因應青年事務需求是做什麼呢?關鍵在第二句,你們叫做「建立青年事務行政體系」,這句話我們覺得不夠明確,所以民進黨委員有個共同的修正動議,是「各級政府應因應青年事務需求,設置或指定青年事務專責單位,以有效推動青年政策法規及計畫。」這個會更明確,然後對於各級政府有一個比較清楚的依循,否則那個行政體系太抽象了,是不是可以支持民進黨團共同的修正動議?

主席:文字先修改。另外,民進黨團的修正動議有第二項?

吳委員思瑤:沒有,因為第二項的代表性和过悉度,大家覺得不用了。

主席:好,這樣好,請范雲委員。

范委員雲:剛剛有講到地方政府已經有一些設置青年事務局,所以「設置或指定青年事務專責單位」,事實上是比原本的文字更有保障性,以上。

主席:大家看一下,第二十三條修正為「設置或指定青年事務專責單位,有效推動青年政策、法規及計畫」,沒問題的話就照這樣修正通過,謝謝大家。

下一條第二十四條談的是各級政府應寬列青年發展的費用,優先獎勵或補助經濟跟社會不利處境的青年,我想經濟跟社會不利處境就有涵蓋委員提案講到的特殊或偏遠地區以及弱勢青年。請吳思瑤委員、郭昱晴委員、劉書彬委員。

吳委員思瑤:這一條會是蠻重要的一個爭議條文,大家發表完意見以後,也許就可能用保留的方式,因為我不曉得今天能不能夠有共識,在野黨的委員現在是書彬委員在場,能夠支持的話就可以推進。主要是要不要設青年發展基金,向大家報告,就2019年最新的財政紀律法頒布之後,任何各級政府都要適用,如果要新設任何的基金,都需要去籌措財源才能夠新設基金,否則每一個法律,認為青年很重要,要有青年發展基金,當時文化基本法就卡到這一條,文化發展需要發展基金,可是就卡到財政紀律法,因為是同一年立法的,後來為了設文化發展基金是歷盡千辛萬苦,爾後的每一個部會都必然要遵從財政紀律法,所以都沒有新設基金,除非有財源。我們的目標都是希望政府對於青年發展要寬列預算,事實上,這幾年來政府對於青年事務投入的預算是史上新高,譬如租金補貼或是對婚育的投入,又譬如對於學費的減免,還有對於心理健康的投入,這些是史上最高投入,因為這也是社會的需求。所以政府對於寬列青年發展的相關經費都努力做到,希望大家能夠不要堅持違反財政紀律法的新設基金,因為這就是違反財政紀律法,我們不希望這一條卡在這裡,最後又讓財政部跳出來,或者是財政部等一下可以說明一下,現在對於新設基金應當都是除非有自帶財源。所以寬列預算這部分,我想教育部的部版、行政院的院版就是比較合宜的文字敘述,也能夠做得到,真的是懇求大家為了青年好,我們就不能去做出違反財政紀律法對新設基金的要求,這是現在最新的法規,各級政府都要遵守,也可以請財政部說明一下。

主席:好,感謝吳思瑤委員的苦口婆心。

接下來請郭昱晴委員。

郭委員昱晴:第二十四條是有關青年發展的經費,我支持這樣的方向,就是我認為各級政府應該要寬列支持青年事務的預算,保障青年事務預算充足,在中央主管機關也應該要獎勵推動青年政策的地方政府,來促進地方政府也願意投入更多的資源。我的版本是放在第十三條「各級政府應寬列青年事務預算,保障專款專用,合理分配及運用,持續充實青年發展所需預算。」這個部分我還是正向支持院版的部分,然後再來看要不要再做一些細部的修正,以上。

主席:請劉書彬委員。

劉委員書彬:謝謝主席。第二十四條的確都是跟各位委員一樣,各級政府應該要寬列各項經費,我們特別強調在很多部分對於弱勢青年的獎勵,事實上是沒有特別再……可能都有,但不是特別針對弱勢青年,所以我們會強調這個部分。

另外,對於基金來源一事,我們當然也希望國家的財政紀律能夠維持住,但是這邊也呈現出來,在寬列經費的情況之下,我們還是有提出來青年發展基金,也同意在國家財政經費紀律完成之下,還是我現在先把我的意見講出來之後,再看看可能採取保留的方法,因為還是要有明確的財源,包括有要求基金管理委員會等等,而且這個管理委員會當中要有青年代表,這是我們具體的主張。但是講完之後我們還是希望以整體來講,可能要做保留的方式去處理,謝謝。

主席:如果書彬委員建議要保留,就是不能支持寬列青年發展經費,好,那沒關係,如果要保留,本來我想請財政部國庫署來說明一下。

劉委員書彬:其實還是可以說明,至少我們未來如果保留要做協商的時候,可以做為基準,所以對此可以先聽聽政府部門官員的說法。

主席:現在因為時間的關係,我看就保留了啦,就不用再說明了,我們協商的時候再來說明。請陳秀寳委員。

陳委員秀寳:不好意思,既然說要保留,附帶決議也應該要保留,但是我要幫張雅琳委員講一下,我覺得這個很重要,他就是希望政府每年編列青年發展相關預算的概況可以是很友善的,比如在同一個頁面之上我們有彙整,各部會的青年發展相關預算是有彙整,可以很友善在同一個頁面上就可以查詢得到。以一個青年的身分上去網站上,不用每個網站、每個部會、每個單位去搜尋,只要在同一個頁面上就可以彙整到我所需要的協助及所需要的資源,這一點我希望你們可以研議,這是雅琳跟我們共同的意見。以上。

主席:好,那這一條就保留啦,包含附帶決議就一起保留,有兩個附帶決議。

再來進行第二十五條。第二十五條是訂定青年政策白皮書的規定,也是現在行政院青年諮詢委員會有在做的,我看各委員的提案有青年發展政策綱領,也有國家青年發展計畫等稱呼,不過我想本意就是要政府發布國家高度的青年發展政策的相關文件,其實我覺得可以參考客家基本法及文化基本法等等來著手這一條。請教各位委員有什麼要發表的嗎?請范雲委員及劉書彬委員。

范委員雲:對於這一條,吳思瑤委員跟我們大家有一個版本的修正動議,就是希望這個青年政策的白皮書能夠是由全國青年會議,譬如比照文化基本法四年召開一次的那個文化的基本會議,廣納各界青年的意見再訂定出來,至於這個部分的文字,我們黨團有吳思瑤委員帶領提的提案文字,已經有一個修正版,希望教育部可以接受,以上。

主席:請劉書彬委員。

劉委員書彬:院版第二十五條是以訂定青年政策白皮書為主,四年訂定一次,因為政策白皮書很重要的一個性質,它是屬於政策的諮詢性質,這部分可能沒有辦法滿足目前青年在議題上面的需求,本黨的意見是提出青年發展行動綱領,而且還結合了剛才也有委員提到這個綱領當然是行政院提出來,可是這個綱領到時候必須要經過立法院的審議,即所謂有代議民主的基礎。而在進入審議之後,就是青年發展行動綱領由行政院提出來時,必須有青年代表在裡面,包括有諮詢代表在裡面呈現意見,所以也包括納入了青年的代表。另外,在立法院委員會審查的時候也具備公聽會的性質,所以具有民意代表性,而不是只是行政院單方面所提出來的意見,這是本黨特別重視的部分,在此特別提出來,謝謝。

主席:請吳思瑤委員。

吳委員思瑤:大家請參照民進黨團共同的修正動議條文有兩項,第一項就是每四年擬定青年政策白皮書,報請行政院核定,作為青年相關政策之施政依據,並由各目的事業主管機關執行,因為它會規範跨部會的。第二項,每四年召開全國青年會議,就是青年擴大參與,廣納各界意見,研議全國青年發展事務。這是民進黨團經過多次討論,大家彙總出來的共同意見,有幾個部分分享給書彬委員,剛好我參與了文化基本法跟科技基本法的制定,每年因為有文化基本法,所以有全國的文化政策,一樣是四年進行一次,所以國家的文化政策白皮書就是行政院最重要的政策都要來做。立法院可以用立法院在任何文化部門的監督去遂行立法院想要表達的民意,把珍貴意見提出來。科技政策白皮書也是一樣,都是行政院來核定,立法院還是透過監督的權限來精進國家的科技政策。如果要特別針對青年政策的白皮書要送立法院來訂定,那麼立法院可能會高於所有的青年團體,我們還是希望讓青年政策回歸青年的主體,而不是立法院不可避免的一些政治參與。

不過大家可以放心,民進黨團的第二項特別把全國青年會議入法,本來行政院的版本並沒有,民進黨團特別慎重的去參酌了文化基本法的執行,我們認為全國文化會議的召開,是有助於文化部提出全國的文化政策白皮書,所以我們沿用這樣的經驗,也督促行政院應當也同意每四年來召開全國青年會議。但是青年參與政策絕對不是只有這樣四年一次而已,我們行政院的青資會,各級政府剛剛通過的條文要設置或是指定青年的專責單位,這些都是平常讓青年作為青年政策制定最主要的actor,所以真的不要讓立法院又成為一個青年政策的太上機關,我相信這也不是大家的期待,也不是民眾黨的原意,我想也不是啦。所以是不是能夠回到青年政策白皮書,就是比照文化政策白皮書及科技政策白皮書,都是如此。至於青年的國是會議是這一次我們共同加入入法,我想這是各黨爭取全國青年國是會議定期的召開,這是給年輕人一個很大很大的參與機會,所以藉由這個說明,希望能夠爭取書彬委員的支持。

主席:好,行政部門有沒有要回應?針對修正的版本寫在這裡,然後把行政院每四年召開全國青年會議入法。

陳署長雪玉:青年署都同意,擬定之後的青年政策白皮書會由院裡面發布,之後會請相關部會再納入相對應的推動策略及措施去推動,所以這個部分我們尊重今天共同的共識。謝謝。

主席:請陳秀寳委員。

陳委員秀寳:謝謝主席。針對這一條,我原本的條文裡面有寫到中央主管機關應該根據青年政策白皮書,每兩年來擬定青年發展政策綱領,因為白皮書是四年才發布一次,有時候可能會比較無法及時的調整,因應相關一些時事的變遷,我沒有堅持一定要這樣子訂,但是也希望可以要求行政院訂一個檢視青年政策執行成效的機制,讓我們相關的政策可以及時調整。在此我也幫張雅琳委員說明一下,他的修正動議提到因為政策白皮書是四年才檢視一次,如果能夠兩年來擬定青年發展政策綱領,這個部分希望是可以及時來回應青年的需求,我們沒有一定這樣堅持啦,就是要有能夠檢視相關執行成效的機制,這樣子才能夠讓青年政策落實,以上。

主席:請劉書彬委員。

劉委員書彬:謝謝,剛才秀寳委員有提到,不管是白皮書或是本黨所說的青年發展行動綱領,甚至我們在現在的條文當中也有看到應該是林月琴委員、范雲委員、葛如鈞委員及洪孟楷委員都有提到青年發展政策綱領這個部分,這個當然是行政院提出來,可是也要有青年代表在內做意見及參與決策這部分。後面我們的重點是在於,既然是這麼重要的情況之下,當然不只是在四年要提出,包括下面的第二十五條、第二十六條及第二十七條這部分都有涉及到青年事務發展會報的情況,那就一起來討論。可是我剛才聽到陳秀寳委員提到,關於行動綱領或是政策白皮書的預期成果及績效指標等等,通通都必須要把列清楚,否則其實就是一個大拜拜所呈現出來的,雖然有做且四年一次,其實沒有辦法確實的落實。因此本黨有關於青年行動綱領,包括後面的會報是有比較大的一個整體性規劃,包括半年要開一次會等等的情況,還有包括很多資料的蒐集都是非常重要的,我想這必須是一套整體的配套做法,因此本黨及本席會主張這一條保留。以上。

主席:好,請教育部做說明,好不好?就有關於每兩年擬定青年發展綱領這個事情。

陳署長雪玉:其實我們已經有青年發展政策白皮書的研擬,我們會在報請行政院公布之後,作為各部會在擬定相關措施跟推動的依據,所以這時候就不太需要再有這個綱領的部分,而政策白皮書到時候是可以再納入各部會的年度施政計畫,一起去推動。

主席:請范雲委員。

范委員雲:我的版本的確原本有兩年一次青年發展政策綱領,四年一次青年政策白皮書,不過我後來跟教育部詢問了之後,我有被說服了,就是四年一次青年政策白皮書,然後產生方式由青年國是會議訂定出來比較重要,那個兩年的部分教育部還是可以做,就不需要訂在這裡面了,以上。

主席:請陳秀寳委員。

陳委員秀寳:其實我跟雅琳委員沒有很堅持是這樣,我們只是有這樣子的建議,因為我們必須要有一個可以檢視的機制,如果你們也是包含在裡面,雖然是四年一次的白皮書,但是你們平常所做的相關措施也有這樣機制的話,那我們是可以接受,我們沒有一定堅持。

主席:書彬委員,這樣子的話,秀寳委員不堅持,而且剛剛青發署也有說明了,好不好?往前推進,我們快結束了!

陳署長雪玉:我稍微再補充一下,其實那個政策白皮書作為各部會推動的依據,會每年滾動修正。

劉委員書彬:因為目前國民黨的委員沒有來,所以這邊我真的建議保留,因為這是一個配套的措施,不是只有照第二十五條,還包括第二十六條及第二十七條都這樣,所以我想真的就保留。

主席:瞭解啦,放在附帶決議。其實我們之前在討論條文的時候,除了行政院召開青年會報之外,這個每四年還有青年白皮書,而且還是青年會議的喔,所以我覺得這已經夠詳實了,如果還有青年行動綱領,基本上可以用附帶決議來處理嘛,反正都是關心青年事務啦。

劉委員書彬:那先等一下,同樣的先暫時保留,我們現在……

主席:好、好,那我們先往前走,好不好?先往前走。

劉委員書彬:先往前走,這一條目前就保留。

主席:好,先往前走,這一條就先保留,我們回頭再來看。

繼續進行第二十六條,第二十六條有關於青年研究的規定。請吳思瑤委員。

吳委員思瑤:這一條民進黨團也多次的討論,然後也跟行政部門做了一些修正的方向,所以大家可以看民進黨團的修正動議條文,第一項就是研究要鼓勵相關機關(構)、學校、法人或團體對青年事務現況進行研究、調查、統計及分析,這是第一項,我想各黨大概意見都一致。第二項,為了建立青年研究分析作為青年政策的制定、政策評量指標的建置,及學術研究發展之參考,所以政府為了這些事情,得以依法規去蒐集、處理、保存、公開及提供資訊。也非常的完整,這大概也是院版的核心,各政黨應當也都同意。民進黨修正動議是針對再加了第三項,就是做青年現況之統計,有一個統計的參照,就可以作為不管是第一項或第二項研究參考政策評量的根據,所以我們有加列了第三項,爭取大家的支持。

主席:請范雲委員,再來是劉書彬委員。

范委員雲:我原來的版本是青年的生活現況調查,但是如果這個部分可以包含在我們黨團版本修正動議當中的話,那我可以接受,我有一個附帶決議要把它具體寫得更清楚一點。以上,謝謝。

主席:請劉書彬委員,之後之秀寳委員。

劉委員書彬:謝謝主席。院版的第二十六條,我們看到第一句呈現是政府應自行或鼓勵相關機關(構)、學校等做相關的研究、調查、統計、分析等,這個部分跟本黨最大的差異是,本黨是強調自行或委由,因為如果是用鼓勵的情況之下,就是可做可不做,可是這裡有「或」字,就是可以自行或鼓勵,因為有「或」,可能他就不採自行,而是採取鼓勵,可能就沒有這樣一個義務了。所以這個部分就有很大的差異性了,我們重點是在於應該要做,只是你自己不做,你可以委由其他機關去做,這是非常重要的差異性。

另外,就是做出來的這些資料當然是公開的資訊,應該把它公告在網站當中,讓這個資訊的分析結果等等可以作為青年發展行動綱領當中審議時很重要的政策參考,因為政策絕對是要有一些研究準備等等的分析,如果沒有這些,這就是我剛才為什麼會針對像第二十五條所呈現出來的部分,應該是要把那個預期成果績效指標,包括研究、調查等等那些結果分析,要回應到我們現階段很多的青年政策當中,包括我們說的第二十六條第二項其他的款當中所呈現的這些問題等等都要做回應,如果沒有做這樣回應的話,其實還是沒辦法落實到真正問題的解決。過去就是因為看起來有這樣的問題,可是沒有提供有效的一些資訊,然後讓分析結果作為後面的……政府就算有心要去做這些政策的規劃,但是缺乏資料的依據,當然就沒辦法去做,所以這邊也是本黨回應第二十六條當中一個重要的說明內涵,所以我們真的希望能夠爭取大家的支持,而且如果不行的話,我們希望能夠再保留,謝謝。

主席:好,先請陳秀寳委員,再吳思瑤委員。

陳委員秀寳:謝謝主席。第二十六條院版條文是「政府應自行或鼓勵相關機關(構)、學校、法人或團體對青年事務現況及其他相關事項,進行研究、調查、統計及分析。」本席的條文是在第十七條,本來我跟雅琳委員的修正動議都有提到,政府應設立青年發展研究機構,對青年事務現況與其他相關事項,進行研究、調查、統計與分析,並且應該建立青年研究資料庫,提供青年政策制定、政策評量指標建置及學術研究發展之參考。我看院版的條文是可以自行或是鼓勵相關的機關(構)來進行青年相關事務的研究,我也沒有堅持,因為我覺得不管是政府自行來研究,或是鼓勵相關機關(構)研究,都是希望我們有固定的研究產出,讓我們的青年政策可以更符合世界的趨勢,提供青年更好的發展環境,所以這個部分我沒有堅持,以上。

主席:請思瑤委員。

吳委員思瑤:剛剛陳秀寳委員提及的資料庫啦這些,我原本的條文也有,我看如果不堅持的話,我們用附帶決議來處理也可以。

接續來回應一下書彬委員的幾個指教。第一項裡頭,民進黨跟行政院是用自行或鼓勵這些機關去做這些研究,第一個,政府的自行其實多數是委外,因為行政部門不可能自己去做什麼什麼,他的人力可能也要透過委由給其他的大學及研究機構,所以所謂的「政府自行」其實就include委由了。第二個,鼓勵這些學術機關、法人學校去做,這是一個新的,反而是更重要的,不是只有政府自己做,政府委由別人做,政府更要用各種方式去鼓勵民間的機構一起來做對青年有利的這些資料的統整。所以行政院的版本的第一項,我認為政府自行或鼓勵是更全面,也更積極,也更多元,這是我的第一個回應。

第二個,民眾黨主張所謂的公開,其實您仔細看行政院的版本或民進黨的修正動議都強調了公開,我們增加的第三項,就是這個統計也是要公開,那公開的意思就有各種的公開,在現在最熟悉的方法當然是網路的公開,所以這也包含了您剛所說的所謂網路公開部分,也都含括在行政院版跟民進黨團的修正動議裡頭,所以公開是我們重視的。

最後一個,因為這是一個基本法,再次要拜託民眾黨的委員,請你們仔細看你們的第二十六條第三項,要求所做的總共有七款,這已經是比作用法更作用法的細項了,這已經幾乎是施行要點的那種內容了,如果您同意的話,這些東西可以用附帶決議把它放進去,因為也可能在基本法裡頭放這麼多,也真的會掛一漏萬,譬如你們認為要做求學階段青年問題的研究、就業階段青年問題的研究,那還有其他青年同樣面對的問題的研究,你真的會掛一漏萬,所以你們的第三項下面很多很細的這些寫法是不適宜在基本法裡頭來羅列的,可以用附帶決議來督促行政部門,所以希望能夠爭取民眾黨的委員來支持民進黨團的修正動議,不論在鼓勵多元的機關(構)來做青年政策的研究、統計什麼什麼的,以及公開的部分,這些都已經踐行在我們的條文裡頭了。

主席:請劉書彬委員繼續發言。

劉委員書彬:謝謝思瑤委員提出來更具體的說明,這個部分在貴黨新的修訂版本當中,還是用院版裡面的自行或鼓勵,那您已經說了自行其實就有委託的意思,但是如果說鼓勵,那是一定會嗎?就是不自己委託,也是鼓勵有人來做,這就是「either……or」的意思?就是反正一定會辦就對了?就是一定會辦的意思?

吳委員思瑤:而且會更有誘因……。

劉委員書彬:好,那這個部分主管機關變成是政府,我們就確定今天有附帶決議呈現出來……

主席:書彬委員,我插一下話,不好意思。如果要履行你的意思的話,就是「應自行、委託或鼓勵」這樣會不會比較符合你的意思?

劉委員書彬:可以。

主席:好,OK嗎?好,那再看一下其他的,OK嗎?

劉委員書彬:剛才吳思瑤委員有提出來的意見是第三項的部分就用附帶決議的方式,謝謝。

主席:好,第二十七條就照現在螢幕上的文字修正通過,那我們來等附帶決議,謝謝。

進行第二十八條。

劉委員書彬:問一下,不好意思,剛才那個第三項是由誰進行附帶決議的擬文?有協助嗎?還是我們自己本辦提出?教育部可以協助嗎?

范委員雲:剛剛我有一個附帶決議意思跟你很接近,就是把青年生活的現況調查放進去,你可以參考一下要不要一起。

劉委員書彬:教育部這邊能協助更好,不然我們同時進行好嗎?謝謝!

主席:好,我先處理第二十六條有一個范雲委員的附帶決議「爰請行政院於三個月內,提出上述現況調查之具體規劃。」請相關單位……

鄭部長英耀:改為期程好不好?三個月內……

陳署長雪玉:這邊我們說明一下,如果說三個月內要提出生活現況調查的部分可能沒那麼快,我們建議改成三個月內提出上述現況調查的期程規劃,因為調查要做一些規劃。

主席:OK,好,沒問題的話,第二十六條的附帶決議就修正通過。剛剛秀寳委員有舉手,請發言。

陳委員秀寳:關於這條本席沒有意見,我同意院版的條文,我只是幫雅琳說一下,他有一個修正動議,就是在這條裡面他有寫到「各級政府應建立青年參與之常設機制」,其中他希望「組成單一性別比不得少於三分之一,且應保障較低年齡層、學生及各類不利處境者參與」這個我幫他表達,以上。

主席:好,我們先處理第二十七條,因為伍麗華委員有提第七條、第八條、第九條、第十條、第十一條、第十二條、第二十條、第二十一條,還有第六條的附帶決議,我等一下再來處理,我們先處理第二十七條。先請吳思瑤委員發言,接著請伍麗華委員、范雲委員發言。

吳委員思瑤:第二十七條大家也可以參照一下民進黨團共同的修正動議,這個也是跟教育部跨部會討論的結果。第一項跟行政院版是一樣的,就是行政院要設置青年事務發展會報,比照文化會報的機制,召集人是行政院院長、學者專家、各個跨部會中央目的事業主管機關首長,以及青年代表組成。負責的功能是審議、協調、推動及督導本法的相關事務,我覺得這個大家意見應該一致。

第二項是針對地方政府的要求,所以行政院會要求直轄市政府、縣市政府應設置青年事物發展會報,地方的level也同樣要組成由市政府首長召集學者、專家、相關局處首長及青年代表組成,一樣的作法,只是第二項在處理地方政府。

第三項其實有回應剛剛雅琳委員的意見,民進黨團的修正動議,對於前兩項青年代表應廣納不同背景青年,以民主運作機制為原則,不是上對下的我挑你,而是以一個民主的機制產生來邀請這些青年代表,且「不得低於委員總數之二分之一」,是非常高的。無論在中央的青年事務發展會報,或是地方level的,都要有不得低於委員總數二分之一的青年代表,且單一性別不得少於三分之一。所以在青年代表組成的人數、性別,跟背景多元,我們在第三項來含括。

最後一項是把行政部門的意見挪到第四項,各級政府設置除了剛剛說的青年會報之外,也要另外設置青年諮詢組織,譬如說青諮會,然後蒐集及反映青年意見。所以我們很周延的思考,也很多元的討論,精煉在這一條的這四個項次,希望爭取大家的支持,報告完畢,我們快要結束了,謝謝大家。

主席:非常感謝,接著請伍麗華委員,再來是范雲、劉書彬委員。

伍麗華Saidhai Tahovecahe委員:謝謝主席,基本上第二十八條跟院版我是支持的,但是在第三項的部分,大家已經有討論到增加性別比例。我除了有做性別比例的文字調整之外,還有特別寫「前二項青年代表不得低於委員總數之二分之一,且任一性別比例不得低於三分之一,並應涵蓋各族群」正如我剛才所說,這麼多議題討論上,那麼多的條文,原住民其實每一個問題都有其非常特殊的脈絡,所以我希望這個部分就是要涵蓋各族群,希望大家支持,謝謝。

吳委員思瑤:我建議一下,應含括各族群我們很支持,「應含括各族群為原則」好不好?因為各族群有時候組成的……所以最後加一句「應含括各族群為原則」這樣子,行政部門應該OK啦!因為還要顧及性別和其他,有時候……所以這應該是OK,「含括」兩個字是這樣寫嗎?看大家的意見。

伍麗華Saidhai Tahovecahe委員:要「並」!「並」含括各族群為原則。

范委員雲:我現在發言就是支持黨團版的修正,第一個就是民主的機制運作,第二個就是青年為主體,所以是委員會總數的二分之一,然後比照現在政府部門所有的委員會任一性別比例不得少於三分之一,當然剛剛伍麗華委員的提議、思瑤的修正我也支持。

性別的部分我要特別講,現在大專院校的公共參與,女性的比例非常低落,這個部分其實跟我們整個性別平等的方向是讓人憂心的,所以這部分是相對弱勢的性別保障。另外,各級政府應設置青年諮詢組織,也要跟大家講,原本22個縣市中有21個,86日的時候金門縣也已經公告青年諮詢會設置要領,所以這邊從「得」改成「應」也是剛剛好。

最後,我的版本有一個就是開會的頻率,希望能夠比照食安會報每三個月一次,把文字放進去,因為行政院的版本沒有,所以這部分不知道教育部能不能考慮,萬一不行的時候,是不是至少能夠放在立法說明裡面?可以依此為原則。因為如果半年才開一次跟三個月開一次,還是讓大家感覺到重要性是不一樣的,以上。

主席:謝謝,接下來請劉書彬委員。

劉委員書彬:謝謝主席,很高興今天聽到民進黨的修正版本,就是要定期召開青年事務委員會報等等相關的修訂,還包括青年比例不得低於二分之一的規定。但是跟本黨最大的差異就是在於這個定期是什麼時候?並沒有一個規律性的規範。剛剛范雲委員提到了三個月,本黨是至少每半年要召開會議,我覺得這是合適的,如果要再進行都沒有問題……

吳委員思瑤:說明欄。

劉委員書彬:說明欄?沒有……

主席:立法說明。

劉委員書彬:沒有,我們是說應該要呈現出來,大家想想看,今年42日之前,大家哪裡知道川普要發起關稅大戰,就不到三個月而已啊!所以至少半年舉行一次,應該不是太離譜的事情。尤其現在瞬息萬變,沒有什麼事情是定律,這也是給予一個可以規律性召開的可能性,時間召開的部分我覺得應該可以訂定。如果要三個月一次我也覺得可以,只是依照會期,像立法院每半年一個會期去考慮是一個比較合宜的時間點,提供給各位委員參考。這樣子更有效,而不是只是定期,太鬆散了,不然一年也是一個定期,那就太遠了,沒辦法因應現在的情況,謝謝。

范委員雲:我是覺得如果一定要放入文字的話,是不是就至少每季召開一次?就是在那個代表組成後面,因為我的版本是三個月,每季不覺得很久嗎?因為這個是青年會報,是很重要的,食安會報是三個月一次。

劉委員書彬:這其實可以支持,照范雲委員所說的,如果有食安會報為例,或者就……

主席:食安是立即牽涉到人的,有其迫切性。

劉委員書彬:食安是有立即性的,所以我才說半年啊!

主席:就半年好嗎?好!

范委員雲:就「至少」,有一個彈性在,「至少」每半年舉行會議一次。

主席:好,那放在哪裡?

范委員雲:就是在「機關首長及青年代表組成」的逗號後面「至少每半年舉行會議一次」。

主席:好,「至少每半年舉行會議一次,審議、協調、推動及督導本法相關事務」看一下。

吳委員思瑤:應當文字調整一下,你的每半年舉行會議放到第一項的最後,為什麼呢?因為「審議、協調、推動及督導本法相關事務」是在講青年會報在做什麼,對不對?它是要做這些事情,放到後面「上開會報應至少每半年召開一次」這樣好不好?上開會報應至少每半年舉行……「召開」就好了,「召開」一次,這樣可以嗎?法制。

主席:好!OK嗎?

吳委員思瑤:上開、上該、上述?法律系的。

主席:汪參事,都可以?那就不用再改了,好,沒問題我們就這樣修正通過,謝謝大家!下一條……抱歉還有沛憶的附帶決議。可是附帶決議跟這個是牴觸的,他是至少每三個月召開青年事務發展會報,這個我們就不予處理了。再來看吳思瑤委員的附帶決議,講得更詳細一點,「由行政院院長召集學者專家……」大家有沒有意見?沒有意見就照案通過。

劉委員書彬:請問現在在說第幾條?

主席:第二十七條的附帶決議,我現在在處理附帶決議。

劉委員書彬:OK,好。

主席:現在處理第二十八條。有關施行日,應該沒什麼意見吧!就按照本法自公布日施行。

劉委員書彬:等一下,第二十八條還有一個法律調適的問題,如果青基法公布施行之後,跟其他法調適問題的部分,有沒有這個……

吳委員思瑤:就是說其他法律要不要廢止啦!行政部門不需要……

劉委員書彬:對,因為現在院版這邊有關於調適的問題……

吳委員思瑤:因為現在沒有其他的,所以沒有這個,這是新定的法律。

劉委員書彬:沒有啊!但是其他的部分……

吳委員思瑤:我的版本本來也有提這題,就是說如果這個新法公布了,那其他相關的法律是不是要廢止?那我問過……

劉委員書彬:不是廢止,是可能修訂、調適。

吳委員思瑤:但是我問過,因為沒有其他,所以不需要放這一條,沒有其他相關的法律有扞格。因為青年基本法是新立的法,所以沒有。

劉委員書彬:有啊!如果是在其他的像新青安,或者是在勞動等等……

吳委員思瑤:新青安不在這裡啦!

劉委員書彬:是勞動嗎?

吳委員思瑤:新青安是目的事業主管機關管的,不是這個,請安心,這個我們問過了,請法制人員說明一下。

鄭處長乃文:跟委員報告,因為這是一個新制訂的法律,它沒有相關的子法或者法規命令,所以它基本上沒有這個問題。

劉委員書彬:所以它不會跟其他部會相關的法律有一些衝突嗎?不會嗎?

吳委員思瑤:沒有……

主席:OK嗎?那就這樣喔!AI基本法也是這樣。好,院版第二十八條照案通過。

劉委員書彬:等一下,我們自己有一個條文也要跟大家說明一下,因為目前有青年節……

主席:等一下,還沒有到那裡,我先宣告這裡通過。

劉委員書彬:你剛剛不是說施行日期,我想說施行日期不就最後一條了?

主席:沒有,再來還有新增的,現在要討論新增的,要按照院版的條文這樣看下來,好嗎?

劉委員書彬:好的。

主席:現在處理新增條文第十七條。這個本席也有,第十七條是有關書彬說的青年日,我們現在談青年日,先請吳思瑤委員、郭昱晴委員、劉書彬委員發言。

吳委員思瑤:謝謝大家,因為我在20231213日提出的時候就有這一條,然後大家都很關注,並獲得大家的支持,黨團的修正動議是政府應訂定全國青年日,以支持青年並提升各界對青年議題之關懷。如果大家都支持的話,我們就是訂定全國青年日,至於要訂哪一天,就讓各個青年代表的單位讓他們去討論,我們不要用立法院指定的方式為年輕人決定全國青年日是哪一天,這就是讓青年團體去做公共參與一個很好的題目,所以我們是不是可以訂定全國青年日?

主席:好,接下來請郭昱晴委員發言。

郭委員昱晴:這條我自己的版本是放在第十四條,也是政府應該要訂定全國青年日,支持青年並提升各界對青年議題的關懷。另外echo一下思瑤委員,因為我想除了我以外,宜瑾委員、范雲委員也有提,我們其實都是支持跟肯定,至於要哪一天,由青年他們自己來做決定是最好的,以上。

主席:好,接下來請劉書彬委員,再來是范雲委員、雅琳委員。

劉委員書彬:好,這邊院版是沒有的,本黨的版本特別針對青年不是用青年日,而是用青年週,是因為平常的時間,各級政府都有在辦公共青年參與、青年國際合作等事項,如果只用一天來做成果表現和紀念,其實是不太夠的。為彰顯青年的主體性跟自我探索的精神,因此我們主張要有一個青年週,但是也尊重主管機關。另外,青年週的部分跟放假並沒有做連結,而是鼓勵青年事務性成果的展現,鼓勵各級政府或機關或是公民營的事業機關、機構,對於青年人提供一個適度性的休假,但只是一個建議鼓勵性質而已,以上說明本黨版本的特色,謝謝。

主席:好,接下來請范雲委員、雅琳委員。

范委員雲:因為有青年團體跟我講希望能夠接軌國際,所以我是用聯合國的812日,但是我支持本黨剛剛吳思瑤委員的提案版本,我覺得由青年自己來訂更有意義,大家更能夠認同,所以我支持我們民進黨的修正動議。

主席:好,接下來請雅琳委員。

張委員雅琳:我的版本是在第二十五條,其實跟前面都是一樣的,我認為還是應該訂定一個相關的青年日,讓全國國家對於青年族群的相關需求能特別地重視。因為整個青年基本法的精神就是要鼓勵青年參與公共事務,所以我也認為這個日子應該是由青年們自己討論來決定,而不是由大人來擅自做主張。

主席:OK,好,這個青年日看起來大家很有共識。因為有16個委員的版本都有說要訂定青年日,當然民眾黨的是青年週啦!所以大家來看一下,就是我們增訂在第二十九條,因為大家的條次都很不同,那我們就訂在第二十九條:「政府應訂定全國青年日,以支持青年並提升各界對青年議題之關懷。」這樣好不好?書彬委員,我們從日開始啦!從青年日先開始,而且這個是青年自己決定的青年日,而不是政府規定的青年日,這個很進步!先求有再求好啦!好不好?

劉委員書彬:所以我們才保留啦!因為如果你現在就先改成日,而且我們並沒有要放假這種情況……

主席:沒有!沒有!

劉委員書彬:成果的展現是一個週,所以都沒有影響到它作息和工作時程的話,展現一個青年週是讓他們的表現跟成果能夠好好地去進行啊!

主席:可是這樣人家會有意見啊!像我是婦女,我也要有婦女週。

吳委員思瑤:重陽週!

主席:我們目前儘量都是日嘛!

張委員雅琳:我們有沒有可能所有人權相關的紀念都是以日為單位,你可以活動辦一整週,都沒有問題。

主席:對啊!兒童週、兒童季。

張委員雅琳:對啊!你活動辦一整個禮拜、一個月都沒有問題,但是相關的人權都是……

劉委員書彬:因為青年的活動力是比較強的,其他的部分……

張委員雅琳:那兒童呢?婦女呢?

郭委員昱晴:日比較聚焦啦!要用日。

張委員雅琳:這樣子不好吧?我覺得沒一個一致性啦!

主席:好啦!教育部要回答。來!教育部來講一下。

鄭部長英耀:感謝委員的關心。事實上,就我們現在看,所有世界各國大概都是用日,但是為了慶祝這一個特別的節慶,會有一系列的festival、研討會,或者活動,可能一個禮拜、兩個禮拜,甚至一個月,這是可能的。也就是說,我們是不是就日裡邊來確定這一個精神,但是它本來是可以有系列性的、一系列的活動慶祝,並沒有排斥啦!大概是這樣的。

劉委員書彬:謝謝部長的說明。那這個可以把它放到立法精神上面在這一條當中去呈現,類似有這樣的……我覺得你已經體會到本黨當初要提供這樣一個設計的意涵在,我覺得這點非常重要,是不是怎樣可以把這個精神放到我們的立法旨意上面?

鄭部長英耀:我想是可以的,就是透過日裡面,我們可以規劃一系列的慶祝活動,大概類似這樣。

劉委員書彬:好,那怎麼呈現法?是在主旨上面呈現嗎?

主席:用立法說明處理。

劉委員書彬:確定會寫在立法說明?

主席:會!授權教育部來寫那些文字。

劉委員書彬:好,OK

主席:OK,好。那我們這條就增訂……內政部要說明,請唐專委。

唐專門委員根深:內政部說明一下。現行的紀念日及節日實施條例,之前通過的第五條第七項已明定329日為青年節,屬於紀念但不放假的節日,且該節日行之有年,要再訂青年日的話,會有點混淆,建請衡酌。

吳委員思瑤:不會!這是基本法,紀念日是一個條例。

唐專門委員根深:對,紀念日及節日實施條例有……

吳委員思瑤:沒關係,之後有了讓青年團體去訂定所謂的青年日是什麼,我們再回來思考紀念日條例是不是要跟著調整。這是基本法,好嗎?

唐專門委員根深:好。

吳委員思瑤:謝謝你的提醒。

主席:好,那我們這一條就這樣增訂通過。條次的話,施行日期當然一定是最後一條,所以條次部分我們再授權議事人員來調整。

我們來處理附帶決議。思瑤的就不予處理了,因為你是「應訂定全國青年日」,我們在條文就已經處理了,OK,好。

然後伍麗華的……好,追認第六條的附帶決議,我一併處理第六、七、八、九、十、十一、十二、二十、二十一條的附帶決議。第二十一條教育部有修正,第二十一條的附帶決議就修正通過,其餘第六、七、八、九、十、十一、十二、二十條就照案通過。

伍麗華Saidhai Tahovecahe委員:都同意。

主席:劉書彬的第十八條附帶決議就按照這個文字上……「經濟獨立」耶!就按照這個文字照案通過。

劉委員書彬:對。

主席:OK,好。

劉委員書彬:還有第二十六條不是嗎?還有第二十六條的部分。等一下!還有一個第二十五條。

主席:還有什麼附帶決議要處理的嗎?

劉委員書彬:第二十五條柯志恩委員有附帶決議,其實已經在早上的第二十五條這裡……

主席:好,等一下!書彬等一下!我先處理伍麗華剛才處理過的,他的第七條附帶決議裡面的文字要稍微修正:「爰請經濟部及環境部……」說要環境部在前面,改為「爰請環境部及經濟部……」。

吳委員思瑤:可以,可以。

主席:OK。第七條伍麗華的附帶決議就這樣,時間要3個月改6個月?

吳委員思瑤:可以,可以。

主席:好,那我們第七條伍麗華委員的附帶決議就修正通過,就是「爰請環境部及經濟部針對……6個月內提出後續相關規劃」。好,修正通過。

我們回過來,第六條的附帶決議文字有修正:「為達成族群主流化之目標,青年參與公共事務之成員組成,應有一定比例之原住民青年……」好,第六條伍麗華的附帶決議修正通過。

伍麗華Saidhai Tahovecahe委員:第八條。

主席:第八條也有修正喔?

鄭部長英耀:第八條有,3個月改成9個月。

主席:第八條伍麗華的附帶決議改成9個月,修正通過。

第十條,後面文字本來是「並提升原住民青年創業成功率」,改成「追蹤、輔導原住民青年創業成功率」,這樣嗎?這個也修正通過。

第十一條沒有修正吧?有?第十一條第2行「爰請……」加「原民會會同國發會及相關主管機關,針對如何促進原鄉地區地方創生、獎勵原住民青年返留鄉,研議法規鬆綁可行性,6個月內提出後續措施」。好,如此修正修正通過,OK

伍麗華的第二十條也要修正,就是在第1行的最後面:「爰請原民會、內政部、青發署……」就修正這些文字。好,我們修正通過。

OK,好。我在這邊宣告一下:沒有對應到我們院版的第一條到第二十九條的相對應版本,我們就不予採納、不予處理。

剛剛第二十六條劉書彬的附帶決議,我唸一下:

「請教育部結合各相關部會,於九個月內,研議下列資訊之調查規劃:一、青年發展政策之預算成果、績效指標及達成情形,績效指標並以成果效益型指標為宜。二、求學階段之青年問題。三、就業階段之青年問題。四、弱勢青年問題。五、社會住宅需求資訊、住宅市場資訊及其他相關之青年住宅問題。六、各級政府依第二十條第一項獎勵、補助或提供其他行政資訊之彙總。七、中央主管機關擬定、行政院青年事務發展會報核定、立法院審議或各方提出其他重要之青年問題。」

這個是第二十六條的附帶決議。沒問題,我們就這樣照案通過。

第十七條伍麗華的附帶決議取消,那就把它撤掉。

我們回到本條文第二十五條保留的,好不好?快結束了,快結束了!

吳委員思瑤:書彬委員剛剛的附帶決議就是把你的條文第三項的好幾款用附帶決議處理,所以就照第二十五條剛剛我們討論的條文通過啊!

主席:OK喔?好。

劉委員書彬:我的沒有問題,但是柯志恩委員好像早上就有一個附帶決議在我們的這個文件上面,這部分……

主席:那是第四條之一。

劉委員書彬:沒有!第二十五條的附帶決議,上面是寫第二十五條的附帶決議,請大家看一下,就是屬於柯志恩委員相關的整個部分。

主席:你那邊是第幾條啊?因為條次有點亂。

劉委員書彬:好像有一本……就是剛才早上有完全是民進黨修正的相關版本,還有……

吳委員思瑤:OK,其實志恩委員第二十五條的附帶決議就是我們剛剛條文裡面處理過的,青年政策白皮書四年發布一次,然後全國青年國是會議,我們剛剛入法了。

主席:對,條文裡頭都有了,那就不予處理。OK!那我們回頭處理第二十五條,那第二十五條就……

吳委員思瑤:剛剛那樣。

主席:第二十五條秀出來一下好不好?就這個?不是!

吳委員思瑤:那個啦!第二十六條。

主席:這邊的第二十六條。

吳委員思瑤:對啦!

主席:好,那就這樣修正通過。

吳委員思瑤:好。

主席:OK!因為院版的條次跟修改後的條次不一樣,我說了院版為主,他們再自行調整。

劉委員書彬:請問一下,第二十四條的第二項,民眾黨版的部分有沒有保留?

主席:第二十四條保留。

劉委員書彬:是嗎?保留嗎?OK,好,謝謝!確認。

主席:第二十四條是關於基金的啊!我們保留好了。

劉委員書彬:謝謝。

主席:好,那我來宣告,保留條文:第二條、第四條之一、第十九條含附帶決議、第二十四條含附帶決議。我們保留條文就這4條。

好,我們處理臨時提案,有修正。

1.

113學年第二學期,世新大學傳出調高選專業修課開課人數門檻下限至30人,又配合下修每學期修習學分數上限及超修上限,引發學生及教師抗議。

經查公立大學專業選修開課人數門檻多5-10人,私立大學多10-15人以上,顯示私立開課門檻整體較公立高、公私立大學學生選課資源存在差距,亦導致學生專業選修修課權保障不一。

根據教育部高教司20256月函覆報告,目前專業選修開課人數門檻較高、超過20人或設定較高比例之學校共有13所,包含世新大學和康寧大學,以及明新科大、健行科大、正修科大、大仁科大、中臺科大、中華醫事科大、德明財經科大、中華科大、僑光科大、致理科大、崇右影藝科大等科技大學。

然而根據前述報告,國際主要公私立大學設有專業選修開課門檻者,普遍最高未超過15人,例如美國公立大學8-12人、私立大學5-10人,德國公私立大學5-6人,法國10-15人,韓國公立大學班級人數25%-33%、私立大學班級人數13%-22%等。

為保障學生修課權益與教師工作權,並提升整體高等教育資源、縮小公私校資源差異,教育部應3個月內,與上述開課門檻較高學校溝通降低專業選修開課人數下限至20人(含)以下,以及修習學分數上限應視學生求合理調整,並納入下一年度獎補助審查項目。

提案人:范 雲

連署人:張雅琳  陳秀寳

2.

據報載,國立臺灣大學於今年六月公布完成「台大校友創業投資管理顧問股份有限公司」成立先前作業,於公司現金增資時於1,000萬資本額中出資450萬元,以籌備後續募資及投資事宜。

然而臺大教師質疑臺大以校務基金投數創投、開設公司並成立基金的國際先例與正當性,和委任林之晨總經理擔任董事長可能有利益衝突問題,以及校務會議代表提問及要求揭露資訊皆未獲得具體回覆使得本案未受校務會議監督等。

據國發會函覆內容,校友創投主要係參考日本國立大學成立大學子公司投資先例。然而日本先例之政策背景為何、臺灣是否可直接比照,教育部尚未提出研究與評估。又據前述報告,其投資主要配置於全球股票與債券等,其監管機制包含投資須經過文部省同意、運用業務理事需經文科大臣認可、監視委員會任命外部專家及設置三道防線制度等監理機制,教育部也未進行審慎比較與本土制度設計。

爰教育部應先行就日本文部科學省相關法令進行比較研究,作為後續研議評估校務基金監理機制之參考。

提案人:范 雲  

連署人:張雅琳  陳秀寳  

主席:還有臨時提案,范雲委員的,大家看一下好不好?有修正哦!前面的「114學年」改成「113」,然後最後一行:「並納入下一年度獎補助審查項目」,增訂「下一年度」,OK喔?

范委員雲:簡單說明一下。

主席:好。

范委員雲:我有兩個臨時提案,第一個就是,因為現在有幾個私立大學他們針對選修課的門檻訂得太高,而且還有超過20人以上,跟公立大學形成強烈的差距。根據我辦公室的研究,不管是美國、德國、法國或是韓國的公私立大學都沒有這麼地高,這樣其實影響學生的修課權益,也影響老師的開課權,所以我們請教育部去檢討,然後納入下一年度獎補助的審查。

主席:好,第一個的部分,它「2個月」改「3個月」。

范委員雲:對,它修正的我都接受。

主席:OK,好,第二個。

范委員雲:第二個是關於臺灣大學今年6月成立一個校友創投的管理顧問公司,引起臺大的教師滿多的爭議跟投書。他們在校務會議的時候提出來,校長並沒有好好地回應。據了解,這是跟國發會的函復有關,國發會是說是依照日本國立大學的制度,所以我希望教育部去研究日本的文部科學省,就是日本的教育部是怎麼規範相關的,就是如果公立大學要成立類似的這種創投公司,在做為未來的校務基金監理機制的參考,我想這樣子有個比較的制度,大家比較能夠好好地討論相關的監督問題,以上。

主席:好,這兩個臨時提案都修正通過,OK,好。

我們今天的審查結果免予重複宣讀,在不影響條文文意的前提下,文字、條次跟標點符號為統一的體例,我們就授權議事人員來修改,列入紀錄;未予採納的條文也授權議事人員來確認。剛剛的臨時提案如有委員要補簽,也請議事人員詳細登載在議事錄。

關於今天的會議作如下決議:第一、對於委員質詢要求提供相關資料或未及答復的部分,請相關機關儘速答復。第二、青年基本法草案已全部審查完竣,須交由黨團協商,併案擬具審查報告,提請院會討論。院會討論時,由林召集委員宜瑾補充說明。

報告委員會,今天議程處理完畢,現在散會,謝謝各位。

散會1716分)