立法院第11屆第3會期司法及法制委員會第24次全體委員會議紀錄

時  間 中華民國114813日(星期三)98分至953

地  點 本院紅樓302會議室

主  席 吳委員宗憲

議  程 報告事項

宣讀上次會議議事錄。

討論事項

一、繼續併案審查()委員羅智強等25人、()委員謝衣鳯等16人分別擬具「刑事訴訟法第一百十六條之二條文修正草案」案。

二、繼續併案審查

()司法院、行政院函請審議「刑事訴訟法部分條文修正草案」案。

()委員羅智強等17人擬具「刑事訴訟法第二百零五條之二條文修正草案」案。

()委員莊瑞雄等18人擬具「刑事訴訟法第二百零五條之二、第二百零五條之三及第二百零五條之四條文修正草案」案。

()委員林楚茵等17人擬具「刑事訴訟法第二百零五條之二條文修正草案」案。

()委員沈發惠等18人擬具「刑事訴訟法第二百零五條之二、第二百零五條之三及第二百零五條之四條文修正草案」案。

()委員陳素月等19人擬具「刑事訴訟法第二百零五條之二、第二百零五條之三及第二百零五條之四條文修正草案」案。

梁專門委員雯璍:報告委員會,出席委員5人,已足法定人數,請主席宣布開會。

主席:現在開會。

現在進行報告事項。宣讀上次會議事錄。

立法院第11屆第3會期司法及法制委員會第23次全體委員會議議事錄

時  間:中華民國114730日(星期三)上午92分至下午132

地  點:本院紅樓302會議室

出席委員:黃國昌  陳培瑜  吳宗憲  王義川  林倩綺  莊瑞雄  王鴻薇  沈發惠  翁曉玲  羅智強  吳思瑤  傅崐萁  柯建銘

   委員出席13

列席委員:陳昭姿  林國成  麥玉珍  李坤城  徐欣瑩  陳冠廷  

   委員列席6

列席官員:司法院副秘書長 王梅英

法務部部長 鄭銘謙

行政院打擊詐欺指揮中心執行秘書 黃國師

衛生福利部保護服務司副司長 郭彩榕

勞動部勞動力發展署身心障礙者及特定就業對象組副組長 王雅芬

內政部警政署防治組副組長 黃南山

財團法人犯罪被害人保護協會董事長 張斗輝

財團法人法律扶助基金會董事長 莊秋桃

財團法人民間司法改革基金會法律政策部主任 呂政諺

主  席:吳召集委員宗憲

專門委員:梁雯璍

主任秘書:張智為

紀  錄:簡任秘書 薛復寧

   簡任編審 蔡國治

   科  長 鮑夏明

   專  員 高念祖

報 告 事 項

一、宣讀上次會議議事錄。

決定:確定。

二、邀請司法院副秘書長、法務部部長、行政院打擊詐欺指揮中心、衛生福利部、勞動部、內政部警政署率所屬相關單位及財團法人犯罪被害人保護協會、財團法人法律扶助基金會列席就「《犯罪被害人權益保障法》修正施行迄今兩年,相關制度之檢討與策進;《詐欺犯罪危害防制條例》就被害人保護之成效與精進;如何強化《刑事訴訟法》、《國民法官法》、《少年事件處理法》、《法律扶助法》相關法制,以完整保障被害人訴訟權益。並提供相關統計數據」進行專題報告,並備質詢。

(本次會議有委員黃國昌、陳培瑜、吳宗憲、王義川、林倩綺、莊瑞雄、沈發惠、王鴻薇、翁曉玲、林國成、羅智強、李坤城、吳思瑤、陳昭姿、麥玉珍、陳冠廷提出質詢;委員徐欣瑩提出書面質詢。)

決定:

一、報告及詢答完畢。

二、委員質詢時,要求提供相關資料或以書面答復者,請相關機關儘速送交個別委員及本會。

散會

主席:請問各位,就上次會議議事錄有無錯誤或遺漏?(無)好,沒有錯誤或遺漏,議事錄確定。

我們現在介紹到場委員,羅智強委員、陳培瑜委員、莊瑞雄委員。接著介紹應邀列席官員,我們擇要介紹,司法院王副秘書長、法務部黃常務次長,其餘未及介紹的列席代表,請參閱名單,不再逐一介紹,並列入公報紀錄。

立法院司法及法制委員會第11屆第3會期第24次全體委員會議

列席政府官員名單               114813

DW9171259

職稱

姓名

司法院

(秘書長退職)副秘書長

王梅英

刑事廳廳長

李釱任

法務部

常務次長

黃謀信

檢察司副司長

簡美慧

外交部

條約法律司專門委員

黃仁良

衛生福利部

心理健康司科長

許育華

食品藥物管理署品質監督管理組

認證鑑定管理科代理科長

邱雅琦

內政部移民署

國際及執法事務組專門委員

魏良卉

內政部警政署

刑事警察局副局長

林故廷

DW1287739 洋委員會海巡署

情報組副組長

黃永璋

主席:本次會議排定兩天一次會,本日議程所列討論事項兩案分別為:第一案,繼續併案審查委員羅智強等25人擬具「刑事訴訟法第一百十六條之二條文修正草案」等2案;第二案,併案審查司法院及行政院函請審議「刑事訴訟法部分條文修正草案」等6案。

本日議程討論事項兩案分別經過114424日本會期第11次會議及114326日本會期第4次會議報告及詢答完畢,決議另定期繼續審查,爰於今日分別繼續審查。

針對討論事項第二案,因為有新的併案審查提案尚未進行提案說明,現在進行委員提案說明,每位時間3分鐘。

我們首先請提案人陳委員素月進行提案說明,不在。沈委員也不在。

現在進行討論事項,請議事人員宣讀討論事項所列二案全部提案條文,預估宣讀時間為6分鐘。另為利審查,如有修正動議或附帶決議提出,請儘速將書面送交主席臺,以利現場印發並進行討論,如有已收到修正動議,一併宣讀,宣讀後即進行討論,請宣讀條文。




DrawObject1

DrawObject2

二、修正動議:

主席:條文已經宣讀完畢。現在進行討論事項第一案,繼續併案審查羅智強委員等25人擬具「刑事訴訟法第一百十六條之二條文修正草案」等2案,請問要不要進行大體討論?

莊委員瑞雄:不用。

主席:好,那我們就直接進入逐條……請說。

莊委員瑞雄:主席,我看這樣子啦,颱風天大家也不簡單啦!這一題也沒有什麼藍綠的問題,但問題就是有兩個版嘛,是不是可以讓他們先表達看看?不要讓他們自己打架,大家來支持,這看起來就是一個進步的法案,這是好事。

主席:好,沒問題。請羅委員。

羅委員智強:完全認同莊委員,就讓主管機關來表達意見。

主席:請問法務部、司法院,你們哪一位要先說明?請司法院副秘。

王副秘書長梅英:主席還有各位委員早安。今天有兩個部分,一個是第一百十六條之二的修正草案,本院是建議採取羅委員的版本,因為廢止原核發護照的處分是註銷護照的前階段行為,應該不用再列了,就直接明文規定註銷,這一個我想法務部也是相同的;至於第二百零五條之二以下,之前本院的立場都已經報告過了,這個部分我們就不再贅述,其中,我們目前和行政院版本會有不一樣的……

主席:副秘,第二案我們等一下再談,先談第一案。

王副秘書長梅英:好。

主席:請問副秘,就第一案部分還有要補充嗎?

王副秘書長梅英:沒有。

主席:好,謝謝。麻煩次長。

黃次長謀信:主席、各位委員,大家好。法務部就第一百十六條之二的部分也是支持羅委員的版本,條文的部分就寫註銷這個事實行為就好了,至於其行政處分的部分,就必須要由他的主管機關去做行政處分,而不是法院叫他做行政處分,所以我們做的事實上是叫他註銷的這個事實上行為,所以我們是支持羅委員的版本,謝謝。

主席:好,謝謝,請問各位委員有沒有不同的意見?沒有?好,我們就直接進入逐條審查。

我們審查第一百十六條之二,有羅智強委員等25人提案、謝衣鳯委員等16人提案,請問一下,我們是不是就照羅智強委員等25人提案通過?

羅委員智強:同意。

主席:好,同意。本案逐條已經處理完畢,作以下宣告:本案審查完竣,擬具審查報告,提請院會公決。本案還要不要交黨團協商?不用?好。院會討論時,由吳召集委員宗憲出席說明。條次、引述條文部分文字及法制用字用語,授權主席及議事人員處理。

現在進行討論事項第二案,繼續併案審查司法院、行政院函請審議「刑事訴訟法部分條文修正草案」等6案,請問各位要不要進行大體討論?不用?那我們就直接進入逐條審查。

現在先審查第七十條之一,請參照第10頁。關於第七十條之一的部分,現行法已經有規範了,是不是維持現行條文?請問各位委員有沒有不同的意見?第七十條之一是否維持現行條文?請副秘。

王副秘書長梅英:同意主席的建議。

主席:好,司法院的意思也是認同維持現行條文。請問各位委員有沒有不同的意見?(無)沒有,第七十條之一我們維持現行條文通過。

現在審查第二百零五條之二,有司法院、行政院提案,還有委員羅智強等17人提案、莊瑞雄等18人提案、林楚茵等17人提案、沈發惠等18人提案、陳素月等19人提案。請問各位委員有無意見要補充?(無)沒有。請問法務部、司法院有沒有意見補充?

王副秘書長梅英:我們建議採取司法院和行政院的版本。

黃次長謀信:建議採司法院與行政院版本,謝謝。

主席:羅委員,你同意採司法院嗎?同意,好,因為大家沒有不同的意見,所以第二百零五條之二就依照司法院及行政院提案通過。

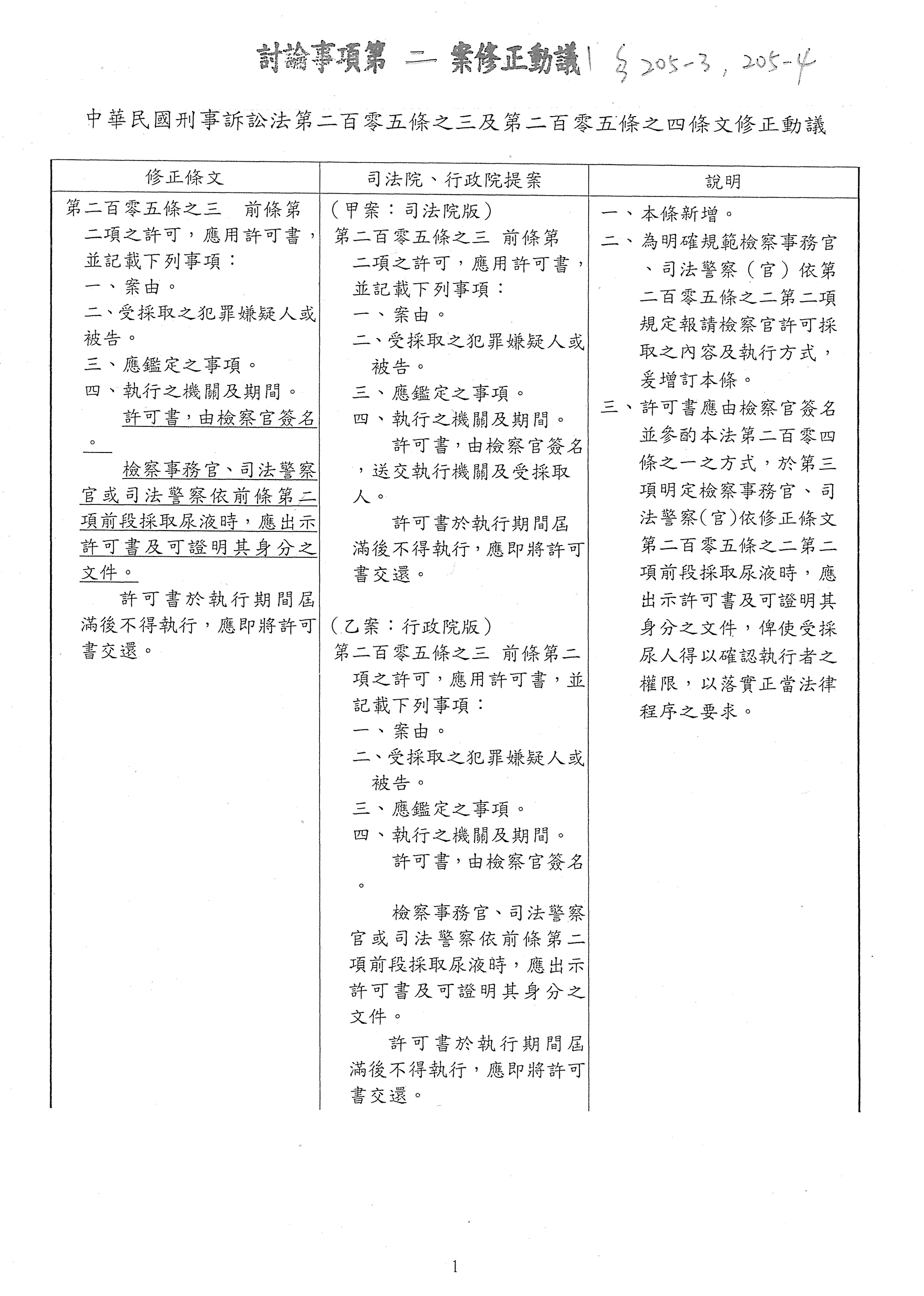
現在審查增訂第二百零五條之三,在第18頁,有司法院、行政院提案的甲案,這是司法院版,還有司法院及行政院提案的乙案,這是行政院院版;委員莊瑞雄等18人提案、沈發惠等18人提案、陳素月等19人提案,以及委員吳宗憲等3人所提修正動議。

跟各位委員及委員會報告,我現在就修正動議的部分簡要說明一下,有關我這次提的修正動議,主要是延續我之前質詢時所提過的,以我自己的實務經驗來看,我支持行政院的版本,也就是乙案,原因如下:第一個,針對草案的第二百零五條之三,司法院版要求採尿許可書要送交執行機關及採尿人,這就表示吸毒犯被抓的時候,執行機關還要送達許可書給他,再讓他自己排尿出來,這在真正實務的處理上,如果每一個採尿書都要送達給執行機關及當事人,這絕對會造成第一線檢警執行時候的困擾,而且這個其實是沒有任何價值的行政成本,這在第一線實務上跟立法理論上其實還是有一個落差,因為這是處理實務的案子,所以我們希望還是要考量到實務執行的可能性。

第二個,違反被告的意願要採其毛髮跟口水都可以不需要許可書了,但是要他自己排尿卻要警察交付許可書,這對第一線的警察造成很多困擾,而且這個其實非常奇怪,因為就如我剛剛提到的,採毛髮、口水不用許可書,但是要他自己排尿卻要警察交付許可書,這個在適用上面其實也是有一點奇怪、有一點矛盾,而且就如同剛剛所說的,容易造成第一線執法員警的困擾。

第三個,許可書送達的目的其實主要是在於起算救濟時間,我想何時起算救濟時間才是一個最重點,但是從我的修訂版本來看,警察出示證件告知要採尿的時候就可以起算了,所以我的版本反而更有利於當事人,能夠更保障訴訟時候的救濟權,因為我的起算時間點更早,比所謂的送達許可書更早,而且這個出示動作都是有時間點,譬如筆錄的記載、搜索時的錄影都可以看到到底什麼時候起算,所以我想在實務上面這個絕對就已經足夠了,而且對於當事人更保障。至於第二百零五條之四,我是參考行政院版本,我改了一個「及」字,這大概可以從修正動議上看到,讓可否抗告、救濟加以明確化,避免實務上適用的混淆,以上是我修正動議的說明。

就增訂第二百零五條之三的部分,請問委員有沒有意見要補充?好,莊委員。

莊委員瑞雄:我比較想要聽司法院的意見,我比較相信司法院。

主席:那就法務部,法務部比較熟悉。麻煩次長。

黃次長謀信:跟各位委員報告,基本上行政院的立場是採跟司法院不同的版本,本部認為在這種狀況之下,只要出示許可書跟本身的身分證明文件就好,理由有底下幾點,第一點,我跟各位委員報告,現行這個許可書、採尿許可,現行法上有兩種,一個是檢察官職權發動的,職權發動的規定在現行法第二百零五條之一;另外一個是我們現在要修的,它是司法警察發動的,實務上都做同樣的行為,但是我們現行法上檢察官發動的採尿,事實上它是用什麼方式來進行?各位委員可以看一下第二百零四條之二的規定,出示證件及許可書就可以進行採尿,由檢察官發動交由司法警察去做。為什麼現在由司法警察發動的第二百零五條之二的部分要做不一樣的處理?反而又要司法警察拿著許可書送達給受採尿人,這在實務上會非常地困擾,因為司法警察畢竟是第一線執法者,他搞不清楚這個票有時候要交給受採尿人,有時候又不需要交給受採尿人,事實上都是他在執行的,為什麼做不一樣的標準?採不一樣的標準、不一樣的方式之後,未來可能會影響的是這個採尿有沒有證據能力的問題,因為他有可能違反刑訴法規定,而被第一百五十八條之四宣告沒有證據能力,基本上會造成實務上證據能力的紛擾,這是第一點。

第二點,我們今天要修的法律規定,其實是我們現行作法把它明文化而已,現行作法就是剛剛我跟各位委員報告的,我們實務上就是一張票,檢察官勾這是他職權發動的,要不然另外一個就是司法警察發動的,就只有一張票、就一個作法而已,若未來採分流不同作法之後,會顛覆我們目前實務上的作法,這是第二點要跟各位委員報告。

第三個,我們檢查身體之採尿,在訴訟法上的定性其實比較像搜索,我們現在司法警察官拿搜索票去搜索,只是提示啊!他也沒有把一份票說要給受搜索人,它是一個許可的概念,它跟拘票、押票不一樣,拘票、押票要有一個票給受處分人,因為他人身自由被拘束了,搜索跟今天我們要處理的採尿是一個許可的概念,所以我們主張只要出示身分證件、出示許可書,就可以進行相關的程序。

最後一點,是程序上救濟的問題,各位委員一定最在意程序上救濟會不會對受採尿人不利?我跟各位委員報告,未來按照我們行政院的版本通過之後,他什麼時候可以開始救濟?其實第二百零五條之四規定的清清楚楚,什麼時候開始救濟就是開始救濟,不會有問題;第二個,其實對受採尿的人來講,現在的救濟是有雙重的救濟,第一個救濟,司法警察採了之後,檢察官認為它不妥當,3天內就把它撤銷,這第一個。第二個,按照未來的修法,如果違法採尿的話,他10天內照樣可以跟法院聲請撤銷,所以基本上是檢察官可以救濟、他自己又可以向法官救濟的這種雙軌救濟了。所以採行政院版本,無論是從法規的規定不要互相歧異,或是從符合現行的作法來看,從搜索的性質、從救濟的途徑在在都顯示按照行政院的版本比較符合現狀跟法理,以上說明,謝謝。

主席:謝謝。請問各位委員還有沒有意見要補充?沒有的話,增訂第二百零五條之三是不是就以司法院、行政院提案的乙案,也就是行政院……莊委員。

莊委員瑞雄:聽起來還是有點怪怪的,這看起來都言之成理,可是次長你把採尿定性成是一個搜索,這層次上看起來好像也……你想想看,警察說去旁邊尿尿,這個跟搜索又不太一樣,你會不會覺得怪怪的?司法院李廳長,聽一下你的意見。

王副秘書長梅英:主席還有各位委員,我向大家報告,司法院所採的版本是「送交」,為什麼會做這樣子的立法?最主要是因為基本權的干預程度各有不同,所以我們做一個層級化的區別。干預程度比較高的時候,給當事人比較高密度的權益保障,在相同的立法體系上,我們比較第二百零四條之二跟現在要加的第二百零五條之二。第二百零四條之二是鑑定人在偵查跟審理中的鑑定許可書是用「出示」,就是用出示就可以,這兩個有什麼不一樣?就是第二百零四條之二的當事人事實上還有拒絕做鑑定的可能,依第二百零四條之三的規定,只有在沒有正當理由拒絕的時候,才會對他處罰鍰,接下來又不配合的情形下,法官跟檢察官才會率同鑑定人要求他配合檢查,所以第二百零四條之二的鑑定許可書只有用出示,被告其實還有拒絕的可能。

但是第二百零五條之二要發動的時候,是要違反他的意願,他就是不願意嘛!就一定是違反他的意願,而且這個時候他已經被拘提或逮捕,人身自由完全受限制了,因此我們在這部分做了一個層級化的不同區別。在立法例上我們找到比較相近的,譬如第二百零三條之二執行鑑定留置,這是對人身自由被拘束的留置票,還有第一百零三條執行羈押的押票,這個都是有一定強制力的處分書,所以立法例上都是用「送交」這樣子的規範,這個是第一點,是干預程度的不同。

第二點是主體部分,第二百零四條之二執行採檢的是鑑定人,而第二百零五條之二執行採檢的是司法警察,它的主體是不同的,所以司法院認為這裡應該不會有混淆之虞。

另外,到底在執行上有沒有窒礙難行?就是我們去想像這個什麼時候會用到?其實被告都已經被拘提跟逮捕,人已經在這裡了,今天要叫他去採尿液,人都已經在面前,所以警察就可以直接把許可書親自交付給他,這個在執行上面應該也不會有窒礙難行之處。

所以司法院是從執行主體、適用對象跟干預程度的不同,做不同的處理。我們非常感佩主席還有行政院,考慮了各項層次的觀點,確實也都非常地詳盡,司法院尊重立法院立法的選擇,司法院對於我們所採的版本事實上並不堅持,以上報告。

主席:謝謝。我再補充一下,關於許可書的送達,我覺得它的核心重點是在於救濟起算的時間點,如果說依照我剛剛的修正動議或是行政院這邊的想法,反而對於當事人的保障更全面,因為我們的起算時間點更早。

然後第二個,我主要是考量到實務上面的作法,因為實務運作沒有像我們在辦公室想像得那麼輕鬆,有鑑於現場的混亂等等,我們再加重行政上的一些要求,或者是在不同的項目,譬如說我剛剛講的口水跟毛髮就不用,然後尿液就要,其實對第一線員警在執行的時候會非常的混亂。

我再報告另外一個實務問題,其實現在警界沒有人想當刑警,跟30年前完全不一樣,30年前是大家搶著要當刑警,資深、厲害的才能當刑警,現在沒有人想當,所以刑警的流動率很高,甚至很多時候是警專剛出來的或者是派出所來支援,這時候如果再加重他程序上很多的要求,甚至所要求的其實沒有太大的法律上意義,反而會容易造成混亂,這是目前實務上的情形,可能大家也要注意。因為我跑了很多警察局,還有自己的實務經驗,現在刑警真的沒有人要當,那沒有人要當的時候,他們的經驗值夠不夠負擔越來越複雜的行政程序,也是我們要考量的,謝謝各位。

好,請莊委員。

莊委員瑞雄:這個我就跟召委的看法不一樣,我反而看到很多人都要當警察,社會百態,每一個人人各有志,在修法的過程裡面,倒不是因為這樣子就不想當了,好像不能為所欲為,限制更多了,但掌握權力的人本來就要受到更多的制約,這個才是我們在立法院立法的一個核心重點。

譬如說,3天撤銷的意義真的只在於它的起算嗎?其實有時候倒也不是,真正起算點你說3天、4天,差別倒不是很大,它是宣示意義。對當事人來講的話,如果你不是站在一個行政官員、不是站在立法者的心態去看這部法律,你站在民眾的心態來看的話,想法會完全有所不同,這是選擇的問題,就像司法院剛剛提到是選擇的問題,否則的話,弄兩個版本讓我們在這邊打架,讓我們在這裡難選,實在是……李廳長,你的看法呢?我想聽聽你的看法,可以嗎?

李廳長釱任:委員好。有關於剛剛主席所提到的救濟問題,就實務經驗上來講,採尿當時既然已經被拘束在警所裡面了,司法警察要執行採尿的話,警察出示許可書的同時並交付給他,這個剛剛副秘已經報告過,實際上並沒有困難,而且就救濟起算點來講,採尿當時就是受處分之時的起算點,所以不管是送達或者是採尿,這個時間點幾乎是在24小時內要完成,不會有不同日期的問題,這是實務上的建議。因為前提已經focus在被逮捕或是拘禁之人,所以不會有超過24小時、不同日期起算點的問題,以上補充。

主席:看大家的意思,其實我們都蠻尊重這一次行政院跟司法院的版本,這是版本上面的考量,因為我們走過實務的人,很清楚實務運作上其實真的很辛苦,基層員警很辛苦,採尿確實也是他們的一個負擔,各位委員還有沒有其他不同的意見?

陳委員培瑜:主席,我們休息3分鐘,大家私下討論一下。

主席:好啊,沒問題,我們現在休息3分鐘,大家討論一下,謝謝。

休息942分)

繼續開會945分)

主席:現在繼續開會。

請警政署刑事警察局表示一下意見。

林副局長故廷:主席、各位委員。第二百零五條之二的前提就已經是在逮捕、拘提之下,所以不管是用搜索的概念或鑑定的概念,第二百零五條之二在逮捕的前提下非侵入性的,事實上當事人還是可以拒絕,警方持鑑定許可書強制採尿,因為是非侵入式的,他不尿還是不尿啊。所以這個部分我贊成行政院的版本,因為在執行上,行政院版本在實務上第一個可以減少我們的程序,第二個是考慮對當事人(被採尿人)的保障有沒有損失,如果沒有,那在程序上我覺得可以簡化就簡化,以便順利進行,甚至說當事人說他不尿,他不尿你還是沒辦法,因為是非侵入式的啊,我還是把他送到檢察官那邊去。所以事實上有多重保障的話,我還是贊成行政院的版本,以上報告。

主席:好,謝謝。是不是第二百零五條之三就照行政院版本通過?不知道各位委員有沒有意見?好,司法院還有沒有要補充?如果沒有的話,就依照行政院版本通過,簡化整個流程。

王副秘書長梅英:我們尊重立法院的立法選擇。

主席:好,謝謝司法院。那第二百零五條之三就依據行政院院版通過。

現在審查增列第二百零五條之四,這有司法院、行政院提的甲案(司法院版本)、司法院、行政院提的乙案(行政院版本)、莊瑞雄委員等18人提案、沈發惠委員等18人提案、陳素月委員等19人提案及委員吳宗憲等3人所提修正動議。請問各位委員,就第二百零五條之四有沒有要補充?沒有的話,請問機關有沒有要補充?

王副秘書長梅英:跟主席報告,司法院和行政院的版本其實兩個實質上是一樣的,只是立法模式的論述方式不同。至於主席所提的這個修正動議,就是把頓號改成「及」,因為在第二百四十五條之一有相同的規定,就是現行條文已經有相同的規定,現行法那個地方是用頓號,所以如果要讓整部刑事訴訟法的體例一致的話,是不是還是採原來行政院的版本,就是用頓號?

主席:好,我想請問一下警政署,如果沿用頓號的話,在抗告跟救濟的部分會不會容易造成混淆?還有法務部是不是也要表示意見?就是如果用頓號的話,會不會造成混淆?

黃次長謀信:跟委員報告,這個版本基本上是一個立法技術上的規範而已,那行政院是支持行政院原來的版本,因為這種立法技術,第二百四十五條之一去年才剛修而已,所以在行政院版本我們就一字不差的採這樣的立法體例。至於要不要改成「及」或是仍用頓號,本部也是支持司法院的意見,因為我們第二百四十五條之一已經做同樣、一模一樣的處理,剛剛才修而已,是不是這次在立法技術上,也比照第二百四十五條之一的立法方式,也就是用頓號的方式;至於會不會混淆,我看條文本身,應該是不至於啦,這就是把全部的法條做列舉而已。

主席:好。請問警政署這裡有沒有……

林副局長故廷:沒有意見。

主席:沒有意見,好。各位委員還有沒有要補充的?請翁委員。

翁委員曉玲:我對於第二百零五條之四這裡的規定是沒有意見,可是我覺得就通盤來講,我希望司法院還有法務部未來能夠針對除了驗尿處分之外的其他這種侵入性或調查的處分,其救濟途徑應該是要一致的,現在看起來就是分開,對不對?針對驗尿處分有特別規定,像第二百零五條之一,如果是針對像其他的什麼指紋、掌紋、腳印等等這些措施,當事人如果有不服,現在救濟管道是什麼?

王副秘書長梅英:跟委員報告,第二百零五條之一,因為它所用的是一個處分,所以現行法在第四百十六條已經有救濟途徑,它就是一個準抗告,就是對於處分的……

翁委員曉玲:對,所以我的意思就是現在針對驗尿的部分,等於說又拉出來另外一條救濟途徑,我是認為接下來司法院跟法務部可能要通盤檢討這邊的救濟途徑是不是要整個拉齊,要不然的話,這好像是特別針對大法官所作的解釋,另外又再特別去規範、設立的一個救濟規定,會讓人家覺得很奇怪。

王副秘書長梅英:好,司法院會帶回去研議,整個通盤再檢討。

翁委員曉玲:對,我希望是如此。

王副秘書長梅英:好,謝謝。

主席:謝謝。請問各位還有沒有意見要補充?沒有的話,是不是增訂第二百零五條之四就依據司法院、行政院所提的乙案(行政院院版)通過?請問各位同意嗎?好,同意的話,我們就依據行政院院版通過。

本案逐條均已處理完畢,作以下宣告:本案審查完竣,擬具審查報告,提請院會公決。請問一下,本案是否須交黨團協商?好,本案就不交由黨團協商,應該沒意見吧?好。院會討論時,由吳召集委員宗憲出席說明。條次、引述條文部分文字及法制用字用語,授權主席及議事人員處理。

本日議程所列討論事項均已處理完畢,進行到此,現在休息,謝謝大家。

休息953分)