委員會紀

立法院第11屆第3會期社會福利及衛生環境委員會第25次全體委員會議紀錄

時  間 中華民國114818日(星期一)91分至1723

地  點 本院群賢樓801會議室

主  席 劉委員建國

議  程 報告事項

宣讀上次會議議事錄。

討論事項

繼續審查

一、行政院函請審議「兒童托育服務法草案」案。

二、委員林月琴等16人擬具「兒童托育服務法草案」案。

三、委員何欣純等16人擬具「兒童托育服務法草案」案。

四、委員王育敏等24人擬具「兒童托育服務法草案」案。

五、委員邱若華等16人擬具「兒童托育服務法草案」案。

六、委員黃捷等21人擬具「兒童托育服務法草案」案。

七、委員蔡易餘等17人擬具「兒童托育服務法草案」案。

八、委員李坤城等22人擬具「兒童托育服務法草案」案。

九、委員陳培瑜等19人擬具「兒童托育服務法草案」案。

十、委員郭昱晴等21人擬具「兒童托育服務法草案」案。

十一、委員陳素月等16人擬具「兒童托育服務法草案」案。

十二、委員鄭天財Sra Kacaw18人擬具「兒童托育服務法草案」案。

十三、委員王美惠等19人擬具「兒童托育服務法草案」案。

十四、委員林淑芬等25人擬具「兒童托育服務法草案」案。

十五、委員王正旭等18人擬具「兒童托育服務法草案」案。

十六、委員吳沛憶等19人擬具「兒童托育服務法草案」案。

十七、委員游顥等17人擬具「兒童托育多元服務法草案」案。

十八、委員范雲等17人擬具「兒童托育服務法草案」案。

十九、委員李彥秀等16人擬具「兒童托育服務法草案」案。

二十、委員羅廷瑋等17人擬具「兒童托育服務法草案」案。

二十一、委員張雅琳等16人擬具「兒童托育服務法草案」案。

二十二、委員吳琪銘等19人擬具「兒童托育服務法草案」案。

二十三、委員伍麗華Saidhai Tahovecahe26人擬具「兒童托育服務法草案」案。

二十四、委員陳菁徽等17人擬具「兒童托育服務法草案」案。

二十五、委員蘇巧慧等16人擬具「兒童托育服務法草案」案。

二十六、委員顏寬恒等16人擬具「兒童托育服務法草案」案。

二十七、委員劉建國等18人擬具「兒童托育服務法草案」案。

二十八、委員黃健豪等17人擬具「兒童托育服務法草案」案。

二十九、委員洪孟楷等21人擬具「兒童托育服務法草案」案。

【逐條討論】

劉主任秘書厚連:報告委員會,出席委員人數已足法定人數,請主席宣布開會。

主席:現在開會。

請議事人員宣讀上次會議議事錄。

立法院第11屆第3會期社會福利及衛生環境委員會第24次全體委員會議議事錄

時  間:114814日(星期四)91分至1255

地  點:群賢樓801會議室

出席委員:陳昭姿  林月琴  陳菁徽  邱鎮軍  王育敏  廖偉翔  涂權吉  盧縣一  蘇清泉  林淑芬  黃秀芳  王正旭  劉建國  陳 瑩

   (委員出席14人)

列席委員:林德福  葉元之  陳培瑜

   (委員列席3人)

列席官員:

衛生福利部

部長

邱泰源


 食品藥物管理署

署長

姜至剛


 中央健康保險署

署長

石崇良


 心理健康司

司長

陳柏熹


 醫事司

副司長

劉玉菁


 中醫藥司

副司長

黃純英


 附屬醫療及社會福利機構管理會

副執行長

王裕煒


 社會及家庭署

組長

李育穎


經濟部產業發展署

副署長

鄒宇新


 產業技術司

簡任技正

戴建丞


 國際貿易署

科長

黃昭蓉


財政部關務署

簡任稽核

陳美智


 賦稅署

專門委員

林美慧

主  席:蘇召集委員清泉

主任秘書:劉厚連

專門委員:游亦安

紀  錄:簡任秘書 林桂美 簡任編審 江建逸 科  長 賴映潔

   薦任科員 莊鴻基

報 告 事 項

宣讀上次會議議事錄。

決定:確定。

邀請衛生福利部、經濟部、財政部就「美國針對進口藥品、原料藥課稅對我國產業造成影響」進行專題報告,並備質詢。

(本次會議由衛生福利部部長邱泰源及經濟部產業發展署副署長鄒宇新報告後,委員陳昭姿、林月琴、陳菁徽、邱鎮軍、王育敏、廖偉翔、蘇清泉、盧縣一、林淑芬、黃秀芳、王正旭、葉元之、陳瑩及劉建國等14人提出質詢,均經衛生福利部部長邱泰源及經濟部產業發展署副署長鄒宇新暨各相關主管等即席答復。委員楊曜及涂權吉所提書面質詢,列入紀錄刊登公報。)

決定:

一、報告及詢答完畢。

二、委員質詢未及答復或請補充資料者,請相關機關於2週內以書面答復,委員另要求期限者,從其所定。

散會

主席:請問委員會,上次議事錄有無錯誤或遺漏之處?(無)沒有,議事錄確定。

本日會議議程為繼續審查行政院函請審議、委員分別擬具「兒童托育服務法草案」等29案,先作以下說明:本委員會先前就行政院及委員所提「兒童托育服務法草案」等29案進行逐條審查,經決議保留條文及第十九條以下條文,另擇期繼續審查。有關本次會議各項書面資料均列入紀錄,刊登公報。













一、修正動議:

1.

2.




3.



4.

5.

6.

7.

8.

9.


10.


11.

12.

二、附帶決議:

1.


2.

3.


4.

5.


主席:現在繼續審查「兒童托育服務法草案」等29案,自院版第十九條以下條文及保留條文接續進行審查,一樣以行政院提案條次為準進行討論,每條條文先請行政單位說明,接著請委員表示意見。

我們繼續審查第十九條,請社家署先做說明。

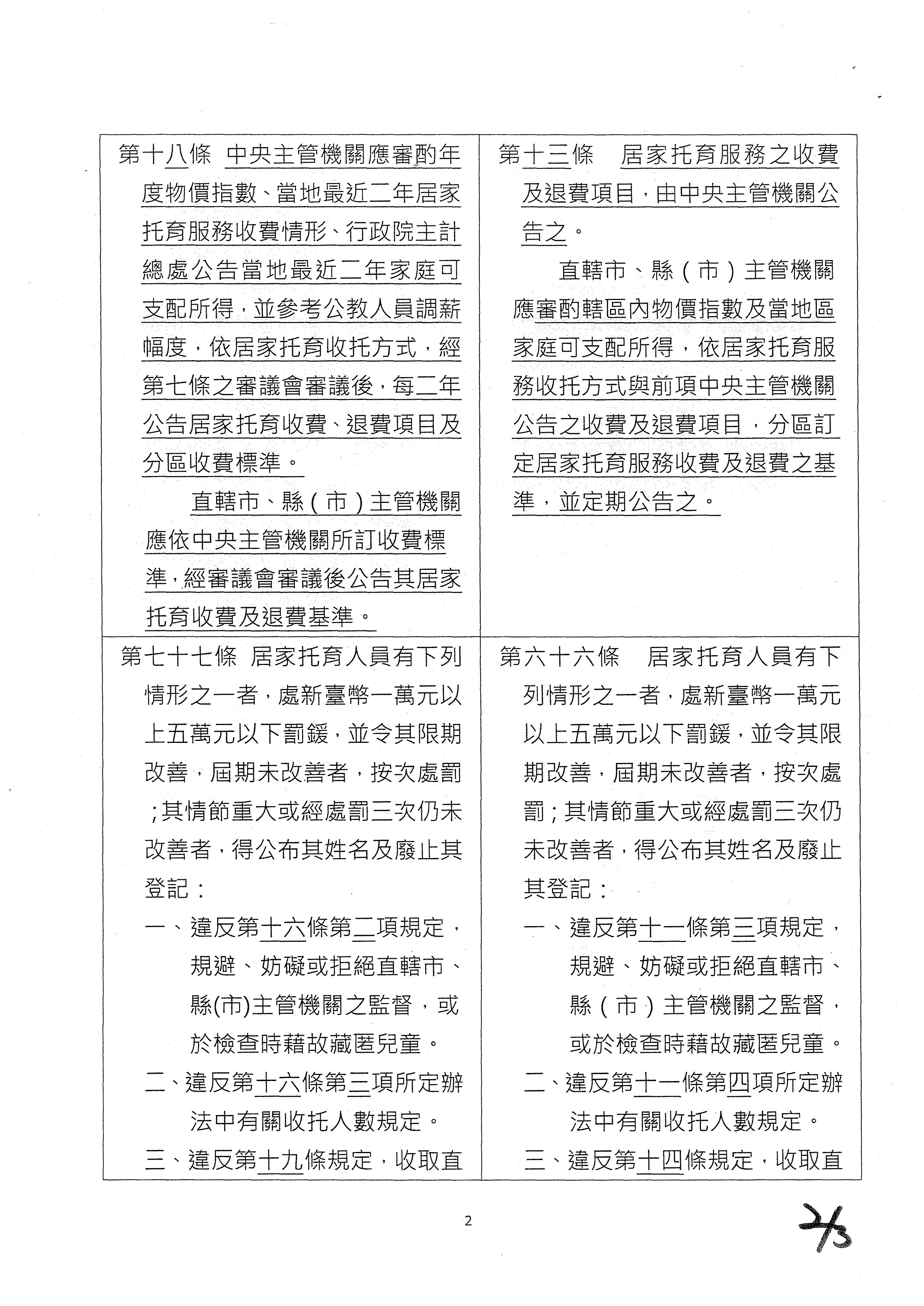
周代理署長道君:行政院版草案第十九條主要是針對我們會規範一些非營利性質法人可以去設立相關的托育場所,現在跟各委員版本之間比較有差異的地方是,第一點,有關黃捷委員原來在提案有一個附帶決議,對於設立的時候如果事實有侵害兒童狀況的話,是不是可以去駁回其申請?有關這個部分,因為我們認為本條在第四項已經有訂定設立許可相關的授權要件,所以建議未來在訂定授權法規的時候,對於不予許可的條件部分,可以在裡面做一個規範,因此我們建議不納入條文。第二點,有關伍麗華委員的提案是建議可以增列優先收托對象的部分,另外林淑芬委員的提案也是一樣,是建議優先收托從業人員的部分,這個部分大概都跟行政院版第十八條條文相關,我們建議可以先不要在這個條文做相關的處理。另外,林淑芬委員的提案除了第二十五條之外,在第四十三條還有一些內容跟本條有關係,是有關居家托育服務人員的工作資格,這個在上一次討論前一章的時候,我們把它拆到單獨訂立相關的條文,會在下一個章節做統一的處理,我們也建議先不納入這裡,也就是在授權托育人員的資格部分,我們建議不用在這個條文裡面做處理。至於其他部分大概都跟院版大致相近,所以我們建議第十九條是否可以就依照行政院版的條文通過?

我們有一個建議,文字上參考了各位委員所建議的,在第四項授權內容的部分,因為在先前討論的時候已經跟委員溝通過,人員資格部分我們會把它做一個移列,所以第四項的文字我們建議酌做處理,我們已經把建議的條文文字呈現在螢幕上,也有提供給在場各位委員。我們建議第四項改為「托嬰中心及公共托育家園設立許可之要件、程序、廢止許可、擴充、遷移、停業、歇業、復業、面積、設施設備、托育相關人員配置……」把「資格與」三個字修正為「配置」,托育人員以下的文字還是依照原來行政院版的文字,因此就是改兩個字,以上。

主席:行政院有再提一個修正版本,應該有發放在各位的桌上,就是第十九條的第四項剛剛署長已經有跟各位做說明,各位委員是否有其他的意見?

請王委員。

王委員正旭:剛才署長有說要將「資格與」直接改成「配置」,為什麼想要把「資格」這兩個字拿掉?雖然你剛剛有說明,不過人員的資格還是有其一定的重要性,不知道為什麼想要把「資格」拿掉?它的重要理由?

周代理署長道君:跟委員報告,原來行政院版的條文,我們在上一次討論前一章居家托育跟這一章機構托育的部分都分別去規定了托育人員資格,但實質上,托育人員的資格目前在實務上是一致的,但是散在兩個條文裡面,所以這個在先前跟各位委員溝通的時候,大家的討論是說是不是把人員資格的部分做統一的規範?所以現在我們會把這樣的條文放到下一章,它不是不規範,它有規範,會放到下一章裡面,有關托育人員資格的部分會在那個條文裡面統一來做處理。以上跟委員做說明。

主席:好,謝謝。其他委員還有其他意見嗎?如果沒有,我們第十九條是不是依照……

林委員淑芬:等一下,黃捷委員請求保留,他請我代他保留。抱歉,有委員有意見,是不是可以保留?他晚一點會來,反正我們就一輪跑完以後再繼續討論嘛。

主席:是啦,不過沒來的人在這裡透過別的委員喊保留……

林委員淑芬:這樣委員會以後都比照就可以了,如果不允許,都比照沒關係,因為曾經有委員也是代其他沒有來的委員請求保留。保留也不是說沒有審查,我們第二輪回來再討論的時候,讓他在委員會還有討論的空間,這樣子而已。

主席:是可以啦,不是不可以。

林委員淑芬:不是,我的意思是,委員會如果未來不要這麼做,我們就全部都不要;以前有,我們就繼續,這樣子而已。

主席:我傾向是不要這樣啦!

林委員淑芬:對啦!

主席:第一條審查就這樣,對委員會在審查法案的問題……

林委員淑芬:不是我的問題。

主席:對,不是你的問題,那你也應該跟他講一下,因為是你要接受他的委託嘛。

林委員淑芬:因為有時候每個委員都有不便之處。

主席:好,我們第十九條就保留。

繼續審查第二十條。

周代理署長道君:行政院版第二十條主要是針對離島、偏遠地區……

主席:對不起,我宣讀一下,第二十條的部分,月琴委員是第三十八條,林淑芬委員是第二十六條,還有王正旭委員的修正動議,有在現場的我就宣讀。以上跟各位做個報告。

對不起,請署長說明。

周代理署長道君:是,第二十條是在托嬰中心以外,離島、偏僻地區可以設立社區互助式托育機構。另外,政府機關(構)以及公營事業或者民間公司,可以設立職場互助式的托育機構。

現在各委員跟行政院版本稍微有相異的地方:第一個,張雅琳委員、伍麗華委員、盧縣一委員動議的部分,是因為考慮到這些離島、偏遠原住民地區互助式托育的部分,希望能夠再延長托育的年齡到六歲。這個部分經過討論,我們是覺得可以參採,我們也提出建議條文的文字,會修正在第四項。

第二個,盧縣一委員、陳培瑜委員、林淑芬委員也建議,中央主管機關或原住民族主管機關,對於在部落辦理的互助式托育機構可以酌予補助,我們把這個部分的文字增補在第二項。

第三點,郭昱晴委員有提議中央主管機關每四年要辦理托育資源調查,這個部分因為在前兩次會議的時候,跟行政院版的第五條比較有相關,所以已經增列在第五條。

我們大概綜整下來,在這個條文的第二項以及第四項的部分文字會酌作調整,我們也有把建議做文字調整的文字單張提供給委員,也有放在大螢幕上,請各位委員參考。以上。

主席:請各位委員表示意見,有無意見?請陳昭姿委員。

陳委員昭姿:目前因為臺灣有少子化的狀況,職場互助式托育的部分原先僅限於公部門職場,112年開始推動職場互助的教保服務中心,當然在兒托法裡面增加一般公司跟非政府組織,相信應該能夠被視為是一種促進職場福利的好事情,也希望重視兒童學齡前教育的功課,能夠慢慢培養成一種企業的良好文化。

但是我想請教的是,根據勞動部的調查結果,到2023年臺灣百人以上的企業直接附設托兒機構的比例長期不到1.5%1.5%等於就是沒有,所以我想請教衛福部要怎麼樣解決這個問題?就是如何針對互助式的機構,管理跟規範有更明確的指引跟誘因,提供民間企業及團體申請及後續服務的依歸?這個部分我希望了解衛福部有沒有在想辦法處理,你有這樣的鼓勵,但是那個數字是非常的低,等於是沒有,謝謝。

主席:好,請次長說明。

呂次長建德:OK,非常感謝陳昭姿委員對於這個問題的垂詢。我跟委員報告,其實這個問題在我們剛上任的時候,有一次在我們幾個部長跟次長的聯席會議裡面有就這個問題進行討論,當時鄭麗君副院長也有指示。我先跟委員報告,這裡面會牽涉到幾個部分,就是我們跟經濟部,還有勞動部。跟經濟部主要是兩個部分,第一個,我們當然是希望在企業那邊來加強推動,可是我想各位委員也知道,這裡面有牽涉到企業規模的問題,因為跟整個設置空間有關,所以這裡面可能必須要區分,一個是您剛剛說的大型、中型,還有中小型。我們老實說啦,中小型的部分可能現階段會比較困難,所以我們現在是優先從大型的部分著手。大型的部分主要有三個重點:第一個,最好是企業內部就能夠設立。第二個,在工業區,像王育敏委員過去在臺中擔任過副市長,我們在臺中精密工業園區就有一個類似的,這是過去在林佳龍擔任市長的時候,我們跟經發局共同合作的,我們也希望將這個模式推廣到其他的工業區,像中科、南科等等。我們希望能夠先用工業區那邊的public space,還有大企業裡面自己的空間,所以這個部分其實我跟郭智輝部長在當時就有在做相關的推動。至於誘因的部分,我們希望看能不能跟金管會討論,有一些屬於像上市櫃,他們有ESG的部分,這可以用來做加分,來做相關的誘因。第三個,就是剛剛委員有垂詢的,有關設置標準的部分,等一下我再請署長回應。

有關中小型的部分,特別是小型企業,比如在30人以下的,這裡面可能會牽涉到一個問題,它自己企業內部恐怕空間不足,因為這裡面有相關的設施要設置,所以我們可能會儘量看看,比較屬於密集的,比如臺中潭子工業區,或者彰化的彰濱工業區,我覺得工業區比較密集的地方,可能由企業跟外面的托育業者來共同合作,這些是我們目前正在研擬的幾個相關方向。至於具體的設置標準跟內容部分,我是不是再請道君代理署長跟委員說明?謝謝。

主席:署長再清楚說明一下。

周代理署長道君:跟各位委員報告,有關托育機構設置的部分,目前實際設置主要是對於企業的部分,在設置的時候:第一個,當然會跟企業的規模有一定的關係,因為會涉及員工子女的人數。第二個,其實目前我們看到設置的時候跟地點的選擇也會有一些關聯,主要是我們現在的設置標準考慮到嬰幼兒的安全,要求它要設置在3樓以下。有一些機構確實因為考慮到營業空間或者是營運的空間是不是能夠調配得過來,所以在空間的選擇上面,確實有些在設置上面也會有一些一定程度的……在選擇上,是不是有辦法調度出合適的空間,這也是在推動上面實際面臨到的、所看到的一些狀況,以上報告。

陳委員昭姿:謝謝兩位說明,因為連百人以上的企業都不到1.5%耶,你們剛剛在講更小型的、30人等等,但是100人應該有相當的規模,它的場域應該也有相當的空間,所以這個部分還是要請衛福部多努力。

主席:對不起,林委員完之後再換王委員,謝謝。

林委員淑芬:對於第二項我們有一點意見,其實我們的版本提的就是對於離島、偏遠地區,大家都知道強者越強、弱者越弱,如果我們對於兒托上面不給予更多資源補助的話,有可能他們經營上是更辛苦的,因為人數是越來越少,大家都往都會地區、有資源的地區去集中。所以在部落裡面,我們希望不是只有原住民族主管機關有這個責任得辦理,而且還是一個「得」字而已,所以依照我們的精神中央主管機關也應該是可以放進來的,共同一起來承擔啦!所以第二項,我們建議照我們的版本「中央主管機關或原住民族主管機關得補助辦理」。

主席:請王委員。

王委員育敏:我想補充說明剛剛陳昭姿委員提到的,100人以上要設置托育機構或者是相關補助措施,事實上這個是我進立法院之後所立的法,之前從250人以上的企業應該要設置,後來又修到100人以上應該要設置。的確法通過之後,事實上在實務推動上面,我覺得是非常的緩慢,這件事情不只是衛福部,事實上它的主管機關勞動部也應該要負起相對的責任,應該一起,而你剛剛也提到了經濟部,甚至我們現在很多的公家機關也都沒有在做相關的,我就問衛福部,你們那棟樓裡面有沒有?你們有嘛?那勞動部應該是……你們去年才設嘛,對不對?去年10月設的?對,我的意思就是事實上包括公家機關很多自己都沒有去盤點,也沒有好好的來落實,所以我建議這個部分是不是可以有一個專案?應該有個專案,而且是跨部會,既然你說行政院鄭副院長還有關切這件事情,我覺得就應該要有一個專案,設定一個目標,然後去推動。我是認為在企業的部分,你們給的誘因還不夠,應該可以給更大的誘因,除了場地之外,像它一開始的這些設施設備,你們本來也有一些補助款,但是如果沒有到位的話,事實上就不容易蓋起來,這個真的要有點決心啦,就像當時立法院好不容易找到一個場地,然後把托嬰中心設起來,現在運作得非常的好。所以我覺得這件事情是要有目標、有期程、有一個計畫去推動的,如果只是法通過然後大家各行其是,想到的時候再回過頭來看,就會看到這麼低的一個執行率,所以我希望這個部分其實要放進去,要不然我們法再怎麼訂都沒有用。

包括現在這邊訂定於各該場址設立職場互助式托育機構,我覺得法是訂了,但是實務上可能做不到,現在少子化這麼的嚴重,我認為多一些友善托育的設施或是機構,真的是有助於減輕這一些年輕朋友生了孩子之後的托育負擔,現在的托育負擔對他們來說可能是最關鍵的議題,所以我覺得要打造一個更友善的托育環境。我們剛好在修托育服務專法,這一塊其實應該是衛福部要聯合其他的部會好好地來推動的,以上補充。

主席:好,謝謝,請王正旭委員。

王委員正旭:有關修正動議的部分,因為伍麗華委員今天沒有在現場,而我是共同來提出這個修正動議。根據那個時候所提出修正動議的第二項裡面,希望能夠有部落互助式的教保中心,可以依照需要經過直轄市主管機關核准以後提供未滿兩歲托育服務。這部分看起來行政院版經過調整以後有把六歲以下即包括兩歲含括進來,所以看起來比較沒什麼困擾。

比較重要的是有關於第二十條第五項,事實上在第二十條第五項裡面還希望能夠有混齡式托育的同時,也希望提供臨時托育服務,我們也知道在不同的縣市,包括離島、偏遠地區很有可能都有需要臨時托育,我們政院版的修正動議裡面沒有把這一條含括進來,所以未來在處理的時候,針對於臨時托育如何能夠有效的含括進來,是不是等一下也麻煩部再做一個說明?因為我們知道臨時托育不只是在都會區有需要,我相信在各個地方都可能有這樣的困難,所以為什麼當初修正動議會把這個臨托也納進來,重要的精神就是希望能夠一次就解決這些問題,以上。

主席:好,謝謝,請次長再回應。

呂次長建德:首先非常感謝王育敏委員、陳昭姿委員、淑芬委員對於這個問題的垂詢。這個確實是非常重要,我回去會馬上跟鄭麗君副院長回報,確實有必要聯合勞動部跟經濟部,然後要有一個具體期程啦,要不然老實說確實這個數目出來真的不好看,我們會趕快來做一個報告,我們三部共同。

另外我也必須要跟委員說,不瞞委員說,其實對業者而言,他們還是希望能托育到他們那邊啦,你如果設在企業裡面總是會有一些影響。但是我是覺得這沒關係,我們可以跟業者協調一下,就是它可以來這裡設分部等等,我想這個也都可以來討論。但是確實在企業裡面,爸爸媽媽在工作可以放心看到自己小朋友,而且你剛剛說的延托的問題,我想這個確實也可以,在企業內部會比較可行。等一下我們代理署長會跟各位報告,會牽涉到設立標準的部分。

至於還有王正旭委員剛剛有特別提到臨托的部分,我們目前在各個地方政府有試辦,特別是有一些像高雄六合夜市附近攤販等等,他們可能有夜間托育需求,雖然有幾個方案,但是那個時間托育,願意照顧的保母可能比較有限,所以這裡面有牽涉到誘因啦,這個部分我也會跟地方政府趕快加強協調,具體的部分再請我們道君代理署長跟各位回報。

周代理署長道君:跟王委員報告,有關臨托的部分,現行我們在管理其實就是在托育的時段和人數,以及托育人員配比的比例上面去做相關的規定,所以我們之所以沒有特別在文字上再把委員提案的臨時托育放進去,其實是因為我們現在在最後一項授權的法規裡面,對於托育相關人員的資格配置、托育人員的收托比例、托育人數等等,這個部分其實就會根據收托的型態,也許收托白天、收托夜間、收托全日或者是臨托,這邊本來在相關授權的辦法裡面,包括臨托的部分,我們都會根據它收托的型態跟人數做相關的管理,所以我們沒有額外在母法的條文裡面再去增加。不過實際上委員的建議我們都會參採,也會放在授權的法規裡面做統一的規範,以上報告。

王委員正旭:可不可以就先把文字落到立法說明裡面?

周代理署長道君:可以,我們可以在說明欄裡面把這個部分補進來。剛才林淑芬委員提案的部分,有關於第二項對於原住民族部落互助式托育機構,我們覺得這如果要的話,我們也是可以參採林委員的版本,等於最後一段文字修正為「中央主管機關或原住民族主管機關得補助辦理」,就是前面多加幾個字「中央主管機關或」。

主席:各位委員看螢幕上的文字修正,各位委員有沒有其他意見?剛才王委員也提到相關說明,可能要補充一下,好不好?第二十條如果以此做文字修正,各位委員有沒有其他意見?有嗎?如果沒有的話,我們第二十條就以院版文字再修正後通過,謝謝。

我們繼續審查第二十一條,院版第二十一條,王育敏委員是第二十條,林淑芬委員是第二十七條。請行政機關來做說明。

周代理署長道君:行政院版第二十一條主要是規範托育機構,為了要讓被托育的兒童可以銜接後續的幼托服務,所以我們規定他可以收托到滿三歲前一天,大體上來說,各委員的條文文字在總體上的內容都還算相近,我們建議是不是可以直接依照行政院版的條文通過?以上。

主席:好,謝謝。各位委員有沒有要針對第二十一條表示意見?如果沒有,我們就照院版的版本來通過,謝謝。

繼續審查院版的第二十二條,林月琴委員是第二十三條,林淑芬委員是第二十八條。請行政機關來做說明。

周代理署長道君:行政院版第二十二條主要規範的是,如果是用學校場所來辦理托育機構的話,這個機構在建築法使用類組的部分可以不用依照建築法第七十三條再去做變更使用執照的規定,也簡化設立的流程和程序,各委員的版本基本上內容都相當,所以我們建議是不是可以依照行政院的版本通過?

主席:各位有沒有其他意見?如果沒有的話,第二十二條就照院版來通過。補充說明一下,剛剛我們在第二十一條進入到第二十二條時有黃健豪委員的第十八條,因為黃委員不在現場,第十八條我們是不是就不予處理?各位委員有沒有其他意見?沒有,黃健豪委員所提第十八條就不予處理。

繼續審查院版第二十三條,林月琴委員是第二十二條,王育敏委員是第二十一條跟第三十一條,林淑芬委員是第二十九條。請行政機關來做說明。

周代理署長道君:行政院版第二十三條主要針對的是,如果是政府機關、公立學校配合國家政策委託給非盈利性質的法人來辦理這些托育機構,他們如果要用到經管的公有不動產時,應該要用無償的方式來提供給這些非盈利的法人使用,使用的財產可以辦理撥用,或者是經營管理的機關同意就可以無償提供,這邊各委員版本的內容大體都相當,主要稍微有不同的一點是王育敏委員版本的提案有包括到第二十一條,相關部落式機構等等的文字部分,在前面的相關條文裡面大概都已經有處理過,我們建議是不是還是可以依照行政院版的條文來通過?以上。

主席:好,謝謝。各位委員有沒有其他意見?沒有,我們第二十三條就依照院版的版本來通過,謝謝。

繼續審查第二十四條,院版是第二十四條,林月琴委員是第四十一條,王育敏委員是第三十二條,林淑芬委員是第三十條,還有盧縣一委員所提的修正動議第10案。我們一併來審查,請行政機關做說明。

周代理署長道君:行政院版第二十四條是規範了剛才所提到的離島、偏遠地區或者原住民地區有設立相關的互助式托育機構的話,這些托育機構如果要用到公有的不動產,可以由公有機關以出租的方式提供,但是他們的年租金基準原則上是依照不動產當期的房屋稅跟地價稅來計收,也就是不算房屋的使用成本,只有相關的稅收規定,這個條文在總體上來說就是希望降低未來這些社區互助式機構的成本,這個部分的話,大體上來說,各委員的內容都相當,主要不同的部分是在盧縣一委員的修正動議有增訂互助式的托育機構,這個其實也已經訂定到現在的條文裡面去,所以大體上各委員的版本跟修正動議的內容都算一致,所以我們建議是不是可以依照行政院的提案通過?以上。

主席:好,請林淑芬委員。

林委員淑芬:我想這一條還是在談離島、偏鄉、原住民族地區辦理社區互助式托育機構,所以它就是限縮在這麼少的地方,我們剛才講過,這幾個地區可能連法人、專業機構或團體……其實在很多的偏鄉,我們難以想像的是,可能連他們都不願意去,無利可圖的地方沒有人去,沒有經濟規模的也沒有人要去,沒有使命感的也沒有人要去。所以我的版本,署長,我們的版本有一個托育專業,是不是開放托育專業人員?我們所想像的法人、專業機構和團體到原住民族地區去,事實上對於這種互助式托育服務,我剛剛講過,他們如果沒有人要去的話,在那種偏鄉、離島或原住民族地區能不能開放到托育專業人員?有人想要去、有心想要去、有人願意辦,老實說我們都要感謝,我認為要納入托育專業人員的這個條件。

主席:署長,請回應。

周代理署長道君:原來行政院版的條文是希望,即使是在一些相對偏遠的地區,我們還是能夠找到一個相關的專業團體來設這樣的機構,給他們相關的優惠,主要這個部分我們是考慮到,如果是由自然人來設立的話,這個部分如果還是一樣依照……只有算這個……

林委員淑芬:沒有啦,我們所想像的……

周代理署長道君:關於稅的部分……

林委員淑芬:我們所想像的第一個就是租金比較便宜,地價稅、房屋稅比較便宜,就是這樣子而已,有什麼有利可圖的嗎?如果沒有的話,你所想像的法人、專業團體……我們所擔心的是,沒有法人、也沒有團體,畢竟原住民族地區的一個部落能有幾個人?有哪幾個團體願意去做?而且有生意可做、有錢可賺?如果有專業執照的在地人願意且有心去做,想在自己的社區辦理互助式托育,可是他們沒有成立團體,也沒有法人機構的組織,但他們有心想做,為什麼不呢?政府能損失什麼?況且租金方面也沒有比較便宜,就比照公有財產出租方式租給他們,頂多在地價稅、房屋稅減免,就是這樣子而已,所以還擔心什麼?還有什麼利可圖?還是你擔心他成為二房東?那就設條件,一旦成為二房東就馬上收回。這是在講離島、偏鄉、原住民族地區辦理互助式的托育機構,所以他們可以使用公用不動產,也可以給他們一些優惠。現在我們擔心的是沒有團體要去!我們擔心的是沒有團體要去,畢竟是偏鄉。

王委員育敏:現在承辦部落互助式托育機構需要什麼資格?一定要團體嗎?如果是幾個個人組起來願意去做呢?現在部落有沒有這樣子的?

周代理署長道君:目前就我們所知是沒有!

王委員育敏:至少要一個組織就對了?

周代理署長道君:主要是由組織來……

王委員育敏:就是在地的部落組織?到目前為止沒有個人?如果有個人的話,就會有林淑芬委員所講的情況發生;但如果你們目前並沒有開放個人,也不會有那樣的問題。

林委員淑芬:因為現在沒有開放個人,所以我們就可以看到部落裡有問題發生,他們就是看到問題了,所以希望可以開放!

王委員育敏:如果是剛剛林淑芬委員所講的問題,應該是說到目前為止,在偏遠部落衛福部還是認為要由組織來承辦互助式托育服務。還是在這一波的修法,你們有考慮放寬剛剛林淑芬委員所講的專業個人?因為找不到組織,所以專業個人也一樣可以承辦部落互助式的托育機構?我覺得這問題要釐清。如果政策上完全不開放,那麼剛剛林淑芬委員建議開放個人就沒有意義,因為不會有這種情形出現,在你們的法是不允許的!但如果你們覺得現在真的有很多偏鄉很困難,團體真的很難尋,在找不到的情況下,那麼在政策上不妨保有彈性,願意開放讓個人來,如此本法第二十四條的開放才有意義,我覺得這點要先釐清。

林委員淑芬:我可不可以再補充一點?請次長聽聽看。先不要說原住民族地區,其實很多非偏鄉,即非山非市的地區……大家都知道父母為了小孩有學校唸,如果該地區的學校廢校了,那麼小孩子就得舟車勞頓,搭車到更遠的其他地方去唸書,於是年輕的父母就會離開、就會搬走,就為了小孩的教育、為了小孩沒有人顧,會離開那個部落或離開村子,非山非市就會這樣子。可想而知,如果要鼓勵原住民年輕人回部落、回家鄉,他們第一個考量的會是什麼?誰幫我帶小孩?唸書怎麼辦?至少會考慮到這幾點。如果我們把條件放寬了,有心人士覺得專業人員可以來這裡,幾個年輕人也可以就近自己組成或找一個保母,至少有人願意做了,那麼他們就會有回去的意願,這樣就會有一個好的循環。如果連托育的地方都沒有,連幼兒園都沒有的話,我想就沒辦法開啟循環,還是零,甚至連想都不想!如果有一個機會的話,讓大家有個發想的開始,有個開始的動力,這樣就可能比較有利於留住年輕的父母。

主席:請林委員。

林委員月琴:我的版本跟林淑芬委員不太一樣,我是寫居家托育人員,我覺得這是可以考慮的,為什麼?像復興鄉,過去即便原鄉有開放要做,但如果用團體的方式,幾乎找不到人,遑論五峰這些地方!如果我們真的要照顧偏鄉,應該考量納入這點,否則他們找了很久,我也幫他們找團體,但根本完全找不到團體入駐。至於對個人的擔心,未來如果照顧上有什麼問題,那麼是不是在配套或子法裡加強,而不是讓他們有……其實我們討論過,如果在地的人願意取得居家保母證照或托育人員證照,可是一樣,只要不是團體就沒有辦法做。所以我覺得應該做這樣的考量。

林委員淑芬:次長,我想應該這樣說。之所以立兒托法專法,就是為了解決現行、現況的問題,而現行、現況就林月琴委員、還有我們大家版本所提的,需要開放這個條件。如果在這條件上不願意開放的話,就沒有辦法解決現行、現狀已經產生的問題,也就失去了兒托法這次立法所要變革的基本精神,就沒有……

林委員月琴:我覺得要考慮教育平權問題的話,那麼托育也一樣要考慮這問題,所以不知道衛福部擔心的到底是什麼?一旦這樣做,可能會有什麼樣的……這畢竟是個人,所以要考慮的到底是什麼?可不可以在這邊也讓我們知道你們考量的是什麼?如果所考量的問題是可以一一解決的,那就應該增列,我過去一直關注偏鄉問題,幾乎整個大半年,甚至一、兩年都處於找不到人的狀態!如果找不到團體入駐的話,如此托育服務就沒有辦法到位!可否請次長說明?

主席:請王委員先講完,再請次長一併回應。

王委員正旭:就相關討論我稍微補充一下。林淑芬委員第三十條、還有林月琴委員第四十一條都把居家托育人員或托育專業人員納進來。但前後文讀下來,可能要麻煩主管機關確認一下。前面多了專業人員,不管是居家或托育本身,但後面講的是在離島、偏鄉地區及原住民族地區辦理社區互助式的托育機構……後面講機構,前面又把個人納進來的話,我覺得前後文怪怪的,所以這部分要如何把精神融入?文字上有沒有好的作法可以讓前後文更完整?以上。

主席:謝謝王委員的提醒。請次長說明,我也覺得文字怪怪的。

呂次長建德:非常感謝召委及各位委員對於本條文,還有偏鄉、原住民地區的關心。我先說明,原則上我們支持政策開放,原因是什麼?前一段時間我們跟幾位委員一起到蘭嶼,跟各位報告,我們在機場碰到一位全蘭嶼唯一的一個居家護理所,專門負責全蘭嶼的居家護理、居家照護及安寧等業務。跟各位報告,他們就是用個人方式,而且負責人就是達悟族,然後再搭配另外一位從彰化過去的年輕人,兩人搭配得非常好,我覺得這就是一個最明顯的案例!人家這樣長照都可以做起來,沒有理由我們這邊不行!如同剛才各位委員所說,很多機構其實真的沒有意願過去,在這個情形下,先開放個人來做,why not?想當初馬偕醫師也是一個人來臺灣,當初也是這樣!就從一個人發展到成為組織……其實很多時候創新真的就是這樣。所以政策上開放,我覺得這是好事,而且應該用這種方式來鼓勵很多有理想的年輕人,他們也希望能夠來這邊。至於具體的配套以及剛剛提到的條文部分,我想誠如剛剛委員還有召委員所說的,如果確實是這樣的話,那我們前後文就必須要來配合。

我剛剛也已經跟財政部那邊詢問過,財政部基本上也可以配合,他們認為沒有什麼太大的問題。

至於相關配套的部分,我再請代理署長說明一下。

林委員淑芬:我再表示一下意見,因為大家討論到文字上要怎麼寫,我再跟大家說明,也跟月琴委員再溝通一下,就是我們版本托育專業人員的範圍比較大,因為我們包含了居家托育人員、機構托育人員、主管人員都可以,所以按照我們版本的邏輯,主管人員也是要有托育人員資格的,就是說我們的主管人員也是有托育人員資格,居家的也可以,以及機構的托育人員,只要是托育專業人員,除了資格以外,其實就匡定自然人也可以……

呂次長建德:對啦!

林委員淑芬:主要是自然人,但這不是一個普通的自然人,是有托育專業的、有執照的人,所以條件是這兩個,自然人加上有執照的,開放讓他們可以去。

主席:好,請陳菁徽委員。

陳委員菁徽:我想問一下次長,因為剛剛次長講到很多例子都是個人的案例,但是這一整段都是在講社區互助式托育或者是部落互助式托育,你要怎麼樣修改才可以開啟由個人去經營這樣的托育機構?

呂次長建德:回復陳菁徽委員的意見,確實我們原條文基本上就是法人,目前我們在這邊可能要加上一個自然人,可是這個自然人應該是有經過托育人員相關的……

林委員淑芬:照我們的版本就好了,第三十條看一下。

主席:托育專業人員。

林委員淑芬:是不是看一下我們版本的第三十條?林月琴委員的版本好像限縮在居家托育,但我們的不是,連機構托育的也可以,連主管人員也可以,但我們的主管人員在我們這個版本裡面是要有執照的啦,所以……對啦,但就是托育專業人員,我們指涉的範圍可能比較廣一點。

好,沒關係,這個可以再討論啦,我們版本第三十條的架構看起來好像還可以。

主席:先保留?

呂次長建德:讓代理署長說明一下,因為剛剛有一些配套……

主席:可以啊,你現在如果可以說明,我們就馬上來處理嘛。

周代理署長道君:跟委員報告,當初之所以做這樣的設計,其實一方面是希望能夠跟教育部現行的法規做相關的配套,目前教育部幼托的部分,在原住民地區設立的互助組織也是一樣,就是並沒有開放到自然人,所以當時我們這邊主要是考慮到,如果未來,尤其像是這些比較偏遠的地區要開放到六歲,在處理的時候,兩邊的法規基本上要能夠做比較一致性的銜接。所以原來在設計上,我們就沒有把托育人員設立的部分納進來,如果現在這邊要納進來,當然零到二歲的部分一定是會解決,只是二歲以上的部分可能另外需要再跟教育部那邊協調一下,看看有沒有辦法可以突破,這個部分可能會稍微有一點點不確定性。但至少這邊納進來的話,零到二歲是一定可以來設立,不會有問題,只是同一個場域裡面能不能擴大、往上拉到六歲,這個部分我們可能會需要另外再跟教育部確定一下,因為教育部的法規並沒有開放到自然人可以來設立幼托的部分。

主席:教育部的人有在嘛,請表示意見,好不好?

郭副組長芝穎:委員好。各位委員針對零到二歲的部分開放個人來做設立,的確,現在社區(部落)互助教保服務中心在我們的子法、辦法裡面是規範只有財團法人、社團法人跟團體,就是依法規登記的團體才可以設立,所以剛剛代理署長提到的部分,因為後續要銜接零到六歲的部分,我們會後也會再跟衛福部來做一個審慎的研議。以上。

林委員淑芬:我有一點不清楚耶!抱歉!因為我們在審第二十條的時候,明明就說同一場址的可以混齡照顧了吧,是不是?部落互助式托育在同一場址已經可以混齡照顧,這裡講的是公有不動產的出租優惠給自然人去申請,就只是這樣子而已,這一條只是講自然人的條件,為了離島、偏鄉和原住民族地區,要去辦這種社區或部落互助式托育機構,這裡講的只是公有不動產也可以將優惠開放給自然人,讓有托育專業資格的人去承租並給予優惠,這裡只是講這個。至於你說混齡的問題,其實不是這一條啦,這一條只是講也一樣享有國有公用不動產的出租優惠而已啊!

王委員育敏:……要去承攬……

林委員淑芬:要去承攬的話就不是這一條,可能是在別條了,部落式、互助式托育……對,那個是不是在第二十條裡面就有講了?是不是?共用……

主席:第二十條?

呂次長建德:現在是先處理資格……

林委員淑芬:現在是場所的問題而已。

呂次長建德:場所跟資格。

林委員淑芬:對啊,是你們署長自己講到那裡去的啊!

呂次長建德:沒有關係,原則上是這樣,衛福部這邊願意開放啦,至於教育部也表示願意協調……

林委員淑芬:好,先開放啦!

王委員育敏:三歲以下……

林委員淑芬:應該是這樣講,我們至少在場所上、場地上,國有不動產上,我們願意開放了,接下來再討論互助式機構能不能怎麼樣的……因為這一條是租不動產而已耶!

王委員育敏:沒有,但是前提是承辦人要去……

林委員淑芬:他沒有承辦,他有可能自己主動要辦,這個不是承辦了,不是只有政府,他是配合國家政策,但我們的國家政策可能是鼓勵部落互助式,那我就自己說我要來申請、我要辦,所以他不是受政府委託喔,這不見得是受政府委託的,這種部落互助式的……

王委員育敏:配合國家政策。

林委員淑芬:配合國家政策,但不見得是國家委託的啊!每樣都是配合國家政策,因為我們現在少子化,所以這個都變成國家政策了啊!

王委員育敏:這是連動的。

林委員淑芬:連動沒關係,但在場地上先同意可以自然人承租……

王委員育敏:對啊,剛剛次長已經講了嘛,現在就是同意可以開放,就是個人也一樣可以來承辦這樣的服務嘛,所以一樣可以享有優惠,至少我們如果把這個條文……可能你們之後再看文字怎麼修正,至少我們可以滿足……因為現混齡可以最多到三歲嘛,就是針對三歲以下的這種,個人也可以有能力來承辦這樣一個互助式托育服務,然後也可以享有政府的不動產的租金優惠。

林委員淑芬:這個沒有矛盾啦!署長,你自己沒有想清楚啦!這一條是講他可以承租這個不動產,我剛剛講第二十條第四項,你們都已經開放了,第二十條第四項的規定是只要地方政府主管機關許可,可以在這一個場址內提供未滿六歲的、混齡在一起啦,沒錯啊,所以有什麼困難?你說這裡有教育部的子法,但我們這裡是法律,教育部只是一個子法,有扞格之處嗎?我看起來是沒有,法律上已經授權零到六歲,只要是部落式、互助式的,而且得到地方主管機關許可,就可以在同一場址提供零到六歲的服務,共用、混用在那個場所裡面,這是我們剛才通過的第二十條第四項,如果不是走這個的話,也不見得跟教育部有接軌的問題,但我的意思是說,這個地方這樣規定的話是不會有扞格了,我們的法律已經授權了。

王委員正旭:主席,我可以再發言嗎?

主席:當然可以啊!請說。

王委員正旭:我現在聽懂淑芬委員想要表達的重點,就是針對托育專業人員在這些情形之下可以承攬或者來主辦相關互助式托育機構的所有業務,但是這邊我有一個擔心,如果他是一個個體戶、自然人,他說要辦就來辦,萬一他哪一天有身體狀況或者其他因素造成突然中斷的時候,有沒有相關的配套?這個應該要一起考量進來,當然這個可能是很不得已的例外啦,只是如果是一個機構,相對來講就比較有完整的、可以信賴的地方,但如果是一個個體戶的話,這種風險可能要考量進來。以上。

主席:王委員擔心的是另外一個層次的問題。

請陳菁徽委員。

陳委員菁徽:我剛剛聽王委員講完,我在想,如果你們可以輔導一到三人,比如說兩個或是三個,可以輔導他們成立法人,這樣是不是會比較有利於衛福部去監管?如果是個人的話,你們反而很不容易去監管。

主席:這個又是另外一個層次的問題了。

林委員淑芬:抱歉喔!這個問題就是我們現在講的、想的,這幾十年來人家早就想要這麼做但都做不到、也做不起來了,現在因為所有的路、所有的方法都走過、都想過,但是實務面就是完全都沒有人要這樣做,也沒有人兩、三人去組一個團體,因為辦團體還有團體的會務要處理,就已經夠麻煩了,然後沒有機構、沒有經濟規模,也沒有任何誘因,通通都沒有,所以我們才要開放個人式的,你說個人生病了就停托了,這種事情也是沒有辦法的,因為法人團體、社團通通都沒有人要來做,你讓個人去辦其實是有總比沒有好,等到他生病的時候再說了,也只能這樣子,聊勝於無啦,不然現在就是通通沒有、是零,這幾十年來都是零。

林委員月琴:我覺得這個規定,坦白講,就算加了我們的托育專業人員,我認為到時候也很難,為什麼這麼講?就像剛剛淑芬委員講的,今天只要是偏鄉,不管是復興鄉、五峰鄉、尖石鄉,團體幾乎都沒有了,更何況是個人,而且那是政府想要委託的,而現在這個是主動喔,我之前寫的時候是想說,不管是機構或者個人,就給他們一條路,看未來有沒有可能,可是我也在想,這一條到最後大概也是形同虛設啦!為什麼這麼講?因為偏鄉幾乎沒有政府的資源,而這個還要自己付租金耶,政府就算是把場地弄好,個人跟團體都不願意去做了,之前我們在處理復興鄉的情況就是這樣,完全沒有團體要去做,更何況現在是個人要自己付租金來跟政府租,這個就是難處。但如同我剛剛所講的,以托育平權的角度來看,政府應該大力去做協助,而這個部分我們只是在想,預想後邊如果有人要這樣做,你不要只限制團體,如果有個人要做的話,是不是也讓他……如果他想回鄉去造福他的鄰里、部落的話,他上了保母課程後要回到部落去做,我們應該要開放這個條件,否則連團體都不要去了。以上。

林委員淑芬:抱歉!我再講最後一句,真的,你必須要有照顧小孩的地方,有小孩可以念書的地方,否則年輕人不能回去、沒辦法回去,更何況年輕人也不想生了!

主席:好,我們來處理好不好?衛福部,這個可以吧?講到這樣應該很清楚了,基本上也不用去擔心感冒沒有辦法顧下去的問題啦,既然人家都願意走在前面,感冒的時候政府就必須要介入了,所以文字上……

呂次長建德:是不是授權我們回去再做文字調整?

主席:好啦,調到署長不擔心為止。好,這一條我們先保留,等他們把文字提出來,我們再來處理。

我們繼續審查院版第二十五條,王育敏委員等是第三十五條、林淑芬委員等是第三十一條,我們併案討論。

請行政機關先做說明。

周代理署長道君:行政院版第二十五條主要是要求托育機構要把它的設立許可證書懸掛於機構內的明顯處所,針對這個部分,大體上來說,各委員的版本內容大概都相當,所以我們建議是不是可以依照行政院版的條文來通過?

這個部分,在各委員的提案當中,唯一看起來稍微有一點不同的應該是黃捷委員的版本,黃捷委員版本第二十五條第二項規定,如果在設立許可日起回溯五年內曾有其他托育機構設立紀錄者,主管機關應該要公開相關資訊。這個部分我們評估了一下,在實體的調查及處理上確實要考慮到底是不是同一個人或者是相關的人在這個地點上,五年前、五年後所設立的機構,也有可能是不同的經營團隊單純的頂讓,所以這個是另外去處理是不是准許它設立的部分,這裡考慮到文字的處理,所以這個條文我們就不再額外去處理是不是要去公布以前曾經有其他機構設立的紀錄,大概是做這樣的建議,所以我們還是建議是不是可以依照行政院版條文通過?以上。

主席:好,各位有沒有其他意見?如果沒有,第二十五條就照院版通過。謝謝。

繼續審查院版第二十六條,林月琴委員等是第二十四條、王育敏委員等是第二十三條、林淑芬委員等是第三十二條,然後還有林月琴委員的修正動議。

請行政機關先做說明。

周代理署長道君:行政院版第二十六條主要是針對托育機構要辦理相關的管理、監督、檢查、輔導及評鑑,針對這個部分,各委員的版本在內容上面都有一些相關的建議,以及在操作方面一些比較細部的規範。張雅琳委員等有提修正動議,建議新任的托育機構負責人或主管人員不可以跟原違規機構有三親等的關係。黃捷委員有提案增列要加強查核托育機構的一些態樣,就是以往是不是曾經有一些嚴重違規的消極事項。另外,郭昱晴委員有建議要將違規處分紀錄公告於網站。林月琴委員有建議委託部分在文字上是不是可以再做一些精簡。

我們在綜合考量各委員的版本之後有提出一個建議文字,主要是我們會在院版第二十六條增列第二項,第二項規定機構如果有一些情況的話,要特別去做相關的加強管理、監督跟查核,這個部分我們增列了兩款事由,一個是在同一個地址新設立的機構,在這個地址之前曾經有托育機構被主管機關廢止、撤銷設立許可或者自行歇業,然後還不滿五年。第二個是機構負責人的配偶、三親等內的血親或姻親,如果涉及到第三十六條、第三十八條至第四十條第一項這些消極資格所列情事的時候,主管機關要去做相關加強查核的動作。

我們綜合了各委員的相關提案內容,大概建議增加第二項的文字,請各位委員參考,我們的建議文字有提供紙本給各位委員,以及現在有投影在大螢幕上。以上。

主席:請張雅琳委員。

張委員雅琳:我這個提案最主要是因為高雄市有一個案例,就是楠梓天使星托嬰中心在三年前被踢爆有燙傷、虐待嬰兒,這個楊姓女負責人被處罰停業之後,今年4月又在原地點改由他的先生重新登記營業為貝隺佳托嬰中心,楊女又借用了其他人的保母證照再次虐嬰,有8個小孩被呼巴掌、強灌副食品,社會局現在重罰楊女48萬並公告姓名,限制其最長30年不得擔任兒少福利機構負責人或工作人員。我認為,針對高雄這個案例,我們因此才要對於違法的托育機構有更強的法律管束,才會希望是否可以要求他主動揭示跟工作人員三等親的一些相關資訊,如果沒有據實申報的話,就會視為重大不實,主管機關得撤銷其設立登記或補助。

其實這裡面的重點都是在講說,因為我們現在的現行條文修改之後,還是只有加強管理、監督跟檢查,主管機關還是沒有辦法撤銷,還是沒有辦法廢證,那面對高雄市這樣子的案例,到底應該如何去做呢?因為依照現在的法律,我們還是沒有辦法對他有更積極的廢證的處置啦!所以想要請教社家署。

林委員月琴:第一個,你們的提案是「直轄市、縣(市)主管機關得自行或委託專業機構、團體辦理托育機構之管理、監督、檢查、輔導及評鑑」這個我不同意的原因在於,如果要公權力介入的時候,我不認為可以由團體來做。尤其事實上有些時候學校的教授,搞不好這個負責人就是他的學生。我覺得評鑑是一回事,可是在管理的時候,我不同意,為什麼?事實上這是幼教現場一直歷來的一個很大的問題,因為有時候很多業者去上課,跟學校教授有師生關係,我覺得這很難。你若要在管理上有比較強的強度,這個真的不適宜,可能要加以考慮,這也是過去在實務現場最為人詬病的問題。

第二個是就剛剛提出來的,我要就教的是,的確過去借屍還魂的問題蠻多的,針對借屍還魂的部分,我不是不同意剛剛你們建議修改成的內容,可是假設今天如果是我自行歇業,我想轉讓給別人,你這樣寫的話會變成,如果是被你廢止,搞不好他是出了問題被你廢止,然後他要再轉讓給別人,你怕他透過三等親以內的人借屍還魂。可是如果是我自己累了,我不想做想要轉讓,我覺得這樣子寫,是不是也就不行轉讓,那就會變成五年內。那我們也要考慮到現場的業者,他現在不想做,他想轉讓給別人的時候,結果也做不了,這個可能要去考慮。

另外,第二項第二款規定「機構負責人之配偶、三等親以內之血親或姻親,涉及第三十六條、第三十八條至第四十條所列情事之一。」過去事實上保母跟機構都沒有管他的親人,但因為保母的親人也會加入不當對待孩子,所以對保母親人的消極資格有管。可是你現在等於機構的消極資格要管的話,那不是應該在前頭一開始就管,為什麼等到他,假設如果要轉讓,要再去設的時候才要管?這讓我覺得有點confused,否則的話,應該是一開始我就比照保母,一開始連他的配偶誰、誰、誰我都要管,這個可能要去考慮。以上。謝謝。

主席:再來請陳菁徽委員。

陳委員菁徽:剛剛有仔細比較衛福部一開始提出來的版本,跟今天列出來有加這些紅字的版本,前面還有後面你都一直很強調「加強」這兩個字,因為原本可能只有管理、監督、檢查、評鑑。我想要知道的是,你特別加是因為你想要再更提高標準,還是你要增加訪視的頻率?那其他的後面,對於這些可能曾經廢止過又重新開立的這些,我的疑問跟剛剛其他委員的一樣。謝謝。

主席:請署長說明。

周代理署長道君:跟各位委員報告,我們了解今年高雄所發生的情況,但是在立法上,行政部門也確實面臨到,行政機關在面臨後一個托育機構在設立的時候,一方面當然我們會要求,未來我們可以在文件的設計上,如果他是屬於在同一個地點,然後之前有機構曾經有停歇業或者被處分的話,我們可以要求後面的申請人做一些聲明的動作,也許類似切結或是聲明,這個部分就是我們剛才提到,是不是可以去做一些相關的加強管理的措施。但是實務上去做查證跟管理的時候,行政機關也面臨到一個實際的困難就是,如果他曾經是配偶或者是有親屬的關係,我們不太可能在法律上面,單純因為有這樣的關係就認定他們是串通的,他要借屍還魂。

有親屬關係不一定等同於借屍還魂,這是行政機關所面臨到的一個比較困難的情況。但是這一次,至少我們很努力的想辦法,把這樣的情況先拉出來,對於這類情況,我們未來在申請設立的時候,在文件的聲明、在查核的力度上面,我們力求去做相關的加強,以避免未來可能還會發生像這一次高雄這樣的事件,透過管理力度的加強去做一些相對應的處理,也回應這邊各個委員所提的,相關在查核上或是申請設立上或是管理上的一些不一樣的提案內容,我們試圖用這樣的方式,先來做一個回應。先跟各位委員做以上的報告,謝謝。

主席:謝謝署長,各位委員有沒有其他意見?

請王正旭委員做說明。

王委員正旭:我對於月琴委員所提到的蠻有感的,包括第二十六條第一項裡面,團體的部分如何能夠去針對管理,假設這個團體跟他後面所要處理的這些機構有某種關聯性,導致在處理上無法很公正,或者是造成的影響,那這部分應該要怎麼處理,這是第一點。

第二點,有關第二項第一款後面的自行歇業,我們知道如果這個單位曾經被廢止或者撤銷設立許可,的確應該要好好的去處理,如果他是自行歇業,現在五年內那個地方都不能……他本來就是一個適當的地方,只是因為個人因素自行歇業,你現在就說那個地方都不能再處理,這個好像也有過當的問題,這部分看要怎麼樣再來調理。以上。

主席:接下來請郭委員。

郭委員昱晴:關於第二十六條,我的提案主要是在於家長的知情權,也就是說地方政府是不是應該每個月定期把托育機構的違規處分等相關的資訊公布在一個網站上面?就是針對在調查當中的托育機構違規相關事件,在家長還不確定整個事件的緣由或是理由的狀況之下,保障家長的知情權。所以,在不影響調查的進行跟保護個資的情況之下,讓家長可以選擇他的孩子是不是可以繼續留在這個托育機構當中,也避免資訊不對等可能會帶來的風險。我有提一個附帶決議,也是針對這一項來做修正。以上。

主席:請林委員,之後再請張委員。

林委員淑芬:我們的版本是在「評鑑的類別、項目、指標」之後,增加了「對象、評鑑人員資格」,並在「實施方式、結果公布、申復、申訴、複評」之後,再加一個「追蹤輔導」然後才接續「及其他相關事項之辦法,由中央主管機關定之。」主要的原因就是,其實複評之後我們還是要追蹤輔導,它的品質還是要被確認。再來就是這個評鑑制度,你的評鑑人員要不要定資格,要不要定剛才講的利益迴避等等,所以我們就想說把這個放上去,或者你在子法裡面也要有類似這樣子的規範。

主席:請張委員,之後再請黃秀芳委員。

張委員雅琳:我也理解剛剛所說的,不能單純因為三親等就直接斷定,它後面可能對於小朋友會有一些不當的處置,我也可以理解這部分的說明。我只是在想,我們到底有沒有可能去授權主管機關,因為現在高雄市面臨的這個問題就是說,不管怎麼樣它最後還是沒有辦法廢證嘛,所以我們到底有沒有可能在這裡面去授權主管機關,相對的去做一些稽核,然後最後可以做廢證這件事情,想請教。

主席:請黃秀芳委員。

黃委員秀芳:我想請教,托育機構經主管機關廢止或撤銷設立許可,另外一個是自行歇業,這個部分我覺得應該要拆開,因為有的自行歇業可能就是剛剛月琴講的,我可能年紀大了就不想經營,跟那種可能做得不好或者是出事情,經過主管機關廢止或撤銷設立的應該要有所區別。

林委員月琴:不過,當然要提醒政府部門,因為有些地方政府真的出了這種事情還讓它自行歇業,我知道要訂在這邊,可是你訂在這邊又妨礙到一群人,是所謂的我真的不想做了,然後我想說要去給人家做,我覺得這可能都要去綜整考慮,可是你這樣的字眼訂下去,到底會不會妨礙到其他人,都要去酌予考量,除非你強力要求縣市政府,當遇到這種事情的時候、在司法訴訟的時候不是讓它自行歇業,然後就讓它轉讓,到時候民眾、家長取得賠償的時候,搞不好它因為說我們在做,那它困難度比較高一點,可能都要去綜整考慮,以上。

主席:請署長面對。

周代理署長道君:跟各位委員報告,委員剛才所提到的幾個問題,我們大概做這樣的說明,為什麼我們當初會把自行歇業也納進來?我們主要也是考慮到有的機構……因為我們現在在管理強度上面,對於未來新設的機構,我們大概沒有訂到直接不准它設立,而是用一個加強查核的方式來處理,所以我們才會在要件上面,我們的設立也稍微寬一點,我們也希望去處理的是,如果有些機構可能是這種大過不犯、小錯不斷,不斷的在累積的時候,累積到最後可能它會覺得是不是地方政府會加強對它處理的時候,它就歇業,另外找一個人來開,但是它可能還沒有到被處分廢止或者撤銷原來的設立許可的程度,它可能就直接找人來處理了,我們也在避免有這樣的情形,當然其中有一些個案可能會如同委員所說,它只是很單純的頂讓、換手經營,這樣的情形會有,但是實務上,我們也希望透過加強查核的動作去處理一些在邊緣,可能快要被……覺得已經可能會被主管機關加強處理的一些機構,它透過換人經營的方式,想要去逃避主管機關對它的一些行政上的管理跟稽查,所以我們原來在想是不是有可能在這邊,透過把這樣的文字加進來,這是一個背景。

第二個,以高雄這次這樣的個案來講,是不是能夠去廢止證書的部分?當然,如果用現在這個草案來看,因為現行的托嬰中心是適用兒少法,要看現在兒少法的規定,是不是達到能夠去撤銷、廢止他的設立許可的要件,在這裡來看的時候,如果是以現行的、現在新的托育服務法的草案來看,如果我們覺得以現在新的、他去重新設立的話,那麼第一個,當然是我們在一開始設立的階段,就可以對他去做一個強度比較高的管理,因為前後任負責人中間有一定的親屬關係;第二個,如果是發生在新任負責人任內,發生了這樣比較重大的違規事件的時候,我們現在的條文也會設計一些相對應的處罰機制,如果稍後審查到有關罰則的條文,如果認為這個處罰的程度還不夠的話,我們都願意聽取各位委員的意見,看看在罰則上面是不是有需要再做一些調整和處理。

另外,剛才郭委員有提到有關相關處分或者等等的公開部分,目前在托育服務法的草案裡面,在後面的條文、相對應的條文裡面,我們大概都有一些相對應的設計,對一些違規的條文,如果他是對於家長有……尤其是對於小朋友的部分有一些比較嚴重的、不當的行為的話,我們大概都有設計這些行為是要公告的,未來我們在執行面也會搭配類似現行兒少法的作法,我們會讓這些縣市政府把這些違規的處分統一……我們會讓它上傳放到中央主管機關CRC兒童權利公約這個網站裡面做統一的公開,讓所有家長在查詢的時候,不用一個一個縣市去找、一個一個縣市去看,有一個比較統一的資料讓家長在資訊蒐集上可以更加的方便,先做以上的說明。

主席:好,請林月琴委員。

林委員月琴:到現在社家署還是沒回應我一點,就是我不同意你們要所謂的自行或委託專業機構執行政府原來應該要執行更強的強度,甚至這樣子的話,你的第二項我也覺得沒有實質意義,因為你現在都把民間團想得很……在執行這樣的公權力的時候,它的力道能夠有多強?我不太贊同。如果是評鑑,我同意,可是你把監督、管理、檢查的責任都丟到所謂的專業團體,事實上,這本來是政府要負的責任,怎麼會變成是到團體?以我現在的了解,要嘛就是民間機構的兒少單位去接,要嘛就是學校去接,那學校就一個計畫主持人,然後去組成一些老師去做這些事情,所以我比較不同意這個部分,因為這連帶跟第二項有關聯性,這個要考量,所以我不知道社家署你們這邊的考慮是什麼,既然是政府公權力要做的,評鑑歷來過去的確有地方政府做,後來是委託專業團體,由專業團體來做,可是所謂的管理、監督跟檢查這件事情,怎麼會是團體在做?

周代理署長道君:有關林委員所提到的部分,第一個是針對第二項有關自行歇業的部分,當然,如果最後討論的結果是不要納進來,這個部分我們當然都接受,這個沒有問題,在第一項有關提到對於托育機構的評鑑是不是適合……對不起,是管理、監督、檢查的部分適不適合去做委託?如果最後討論是不要委託的話,我想在條文的部分,我們是可以去把它拆開,這個部分我們是可以配合做處理,至於評鑑的部分,目前實務上有些縣市是有透過委託來處理,而有關管理、監督、檢查的部分,就是主管機關自己來做,這個部分我們可以配合來做一個條文文字的整理。

林委員月琴:我還是在這邊也徵求其他委員能夠支持,甚至我覺得在現場我們自己在看,連輔導、評鑑都不可以由同一個單位做,一個是要去輔導的,然後他輔導,最後評鑑的分數會影響的時候,反而是同一個機構,過去也都會有這種球員兼裁判的狀況,我們都不太同意,我認為管理、監督跟檢查不可以委託,但我覺得不需要訂到這麼細,輔導跟評鑑不要同一個專業機構來執行會是比較好,可是我覺得未來你們在政策導引的時候可以去做導引,而在這邊的話,希望管理、監督跟檢查不要去委託,所謂的委託專業機構跟團體,以上。

主席:請張雅琳委員。

張委員雅琳:我剛剛去看一下,我剛剛聽署長回答,就是說看到後面第三十六條到第三十八條、第四十條有相關的罰則,可是這個都還是對於托育專業人員,跟對於托育機構能不能廢證還是沒有任何關係,所以我們好像還是沒有辦法回到這個部分來處理,我在想這個部分如果我們現在好像都還有一些爭議,是不是可以先保留?我作這樣的建議。

主席:好,各位委員沒有其他意見?署長,你等一下再回應好不好?因為已經10點半了,讓各位休息一下,因為次長剛剛已經離開我們了,休息10分鐘,謝謝。

休息1030分)

繼續開會1042分)

主席:我們繼續開會。

繼續審查第二十六條。署長要不要回應,看怎麼處理?

周代理署長道君:跟委員報告,有關第二十六條,謝謝剛才張委員給我們的提示,我們建議第二十六條的部分是不是可以先照現在的條文架構來處理,我們會在後面罰則的部分做補強,會後再把補強的罰則條文跟委員討論?我們初步的方向是,如果可能的話,在第六十條有關對於機構回歸處罰的部分,針對第二十六條例如有三親等內的親屬關係,我們嘗試著寫寫看,在第六十條裡面就直接當作情節重大、直接往後面跳,所以一開始起跳就可以到停收,然後往後面走,等於是在處罰的部分,前端經過罰鍰、限改一次一次處理的部分就跳過,直接從比較重的部分開始起跳,用這樣來做條文的設計,如果這個方向是可以的,我們會後就趕快把條文整理一下,跟委員做報告,審到的時候我們把條文準備好,再給委員會審查。

張委員雅琳:謝謝,沒問題。

主席:可以啦?

張委員雅琳:可以。

主席:OK,所以就先保留,還是……

張委員雅琳:我這邊對條文沒有問題。

主席:這條沒問題?

周代理署長道君:我們建議第二十六條是不是可以先用現在委員會討論的版本?如果要修的話,主要是針對剛才林月琴委員關心評鑑那個部分要拆開,如果要拆開的話,我們建議第一項的部分可能要拆成兩項。剛才同仁有先整理文字,因為來不及印出來,我們現在把文字放在螢幕上,就如同剛才所提到的,我們把管理、監督、檢查的部分擺在第一項……

林委員月琴:所以第一項可不可以用我寫的修正動議?就是「直轄市、縣(市)主管機關應對托育機構進行管理、監督、檢查」。

周代理署長道君:我們建議最後用「及」,就是頓號、頓號之後,最後用「及」,這是一般的法制習慣,大概就是用委員版本……

林委員月琴:可是你那邊不能還要用「或委託專業機構……」,這些統統要拿掉,是「應」,不是「得」。

周代理署長道君:「應自行或委託專業……團體」那幾個文字拿掉。

林委員月琴:對,然後寫「應」。

周代理署長道君:主管機關應……

林委員月琴:其他都拿掉,從「得」開始就……

周代理署長道君:就是「主管機關應辦理托育機構之管理、監督及檢查」。

林委員月琴:應該進行……可不可以用「進行托育機構……」,不是「辦理托育機構……」?應該用「進行」,不要用「辦理」,可以嗎?

周代理署長道君:如果是事項的話,一般文字上好像比較多會用「辦理」,是不是可以?

林委員月琴:「辦理……管理」喔?「辦理……管理」,我覺得有點怪,「辦理」好像是一個活動或……

周代理署長道君:然後第二項的話,就是它可以自行或委託這些專業的機構、團體來辦理托育機構之輔導及評鑑,其評鑑的報告及結果應公布於機關網站。就是把我們原來提案的第一項文字拆開。

林委員月琴:「辦理……監督」,我覺得「辦理」這兩個字還是很怪。「辦理……管理、監督」,很少人用「辦理……管理」、「辦理……管理、監督」,我不知道這邊有沒有法制的人員?檢查當然是可以辦理,可是監督,我覺得不是用「辦理」這個字眼。

主席:誰可以來說明林委員提出來的意見?

林委員月琴:現在只剩這兩個字。

主席:「應辦理托育機構之管理、監督及檢查」。

林委員月琴:我覺得「檢查」是一個動態,所以可以用「辦理」,可是「監督……」怎麼會是辦理監督和管理?我會用「進行」。

主席:也很少用「進行」。

林委員月琴:否則用什麼?「執行」也可以,可是不會是「辦理」。可以用「執行」嗎?好,那用「執行」,謝謝。

主席:「直轄市、縣(市)主管機關應執行托育機構之管理、監督及檢查」。你不是法規會?法規會也表示一下意見。法規會是來……可以啦?

呂次長建德:剛才法規會說「執行」可以。

主席:我知道他剛才一直點頭,但是點頭也不一定代表是。

呂次長建德:主席,我說明一下。剛剛在中間休息時間也有跟張雅琳委員報告,也取得他的理解。我想類似高雄這個案例,也不光是高雄,臺北其實也有發生類似的案例,這個對於家長或小朋友確實會有安全的疑慮,所以我們目前的具體做法就是剛才講的,相關的部分會在第六十條有關罰則的部分,我們當然會先有幾次的行政裁處,行政裁處如果真的再不行,最後我們會針對如果有三親等以內、還有重大案件的話,就會有撤銷的動作。這個部分其實最重要的就是要讓行政機關、地方政府在行政的部分就有一個法令可以處理,審查到第六十條的時候,我們會把文字端出來供各位委員參採。以上,謝謝。

林委員月琴:你還有一項沒有回答我。我剛剛在講管理的部分,就是第二項的第二款,如果配偶、三親等以內的血親及姻親涉及第三十六條、第三十八條到第四十條的情形,都要加強管理、監督及檢查。我想問的是,如果配偶及三親等的人就不能進來這個托育機關,你要去加強管理……就是剛剛跟你講的,我很混淆,他就不能進來,他的配偶……因為配偶有這樣子,你就要來加強管理,問題是配偶就不在這個托育機構,他在其他的公司行號,我不懂這個……所以配偶跟三親等的人在我這邊工作,本來消極資格就已經有規定了,為什麼在這時候又要跟我講只要有配偶這樣,我就要被加強管理?保母當初會被規範,是因為保母的家人就是會在家裡,所以消極資格會要求保母不能有毒品、不能有精神的狀況,甚至有沒有暴力的情形,可是現在這一條你們要去加強管理,到底意欲何為?所以我剛剛有問過你們,針對這一條,你們還是沒有回答我。以上。

主席:請署長。

周代理署長道君:跟委員報告,當時會把第二款列進來,主要是因為看到這一次在高雄發生的事件,相關的行為當事人一方面有這樣的親屬關係;第二個,因為這樣的親屬關係並沒有在政府機關的登記工作人員裡面放進來,但是他實際上有到托嬰機構裡面去提供服務。所以我們在想的是,如果有這樣狀況的時候,因為我們現在設計的是未來在它設立的時候,我們會要求機構去做聲明或切結,對於有這樣的狀況,主管機關對於機構裡面的狀況可以有更深的掌握,等於是提前預防是否有沒有列入登記的人員實際上跑到機構裡面接觸到兒童的狀況。

林委員月琴:署長,今天要解決的是沒有登記的人員不能夠隨便進入到現場,而你把所有的人都當成嫌疑人,只要配偶有什麼問題我就一直要加強管理,可是他就沒有進來,反而掛一漏萬;如果有些人不是配偶,可是他也進入到這個場域,他也有你講的這些東西,那你要怎麼管理?這邊沒有列啊!你要不要加強管理?我就是搞不懂,所以我才會一直說我覺得很混淆,如果配偶跟三親等的人有這些問題,就要開始加強管理,可是他就沒有進來,反而是如果有進來的人,搞不好不是三親等的人,結果你反而沒有管理,所以我才會一直覺得你們列的這一條,讓我有點混淆。不能因為高雄的案子,但本來就不應該讓他進來,現在是以後親人裡面有這樣的人都要管理,問題是這些人又沒有進來的話,這樣做會不會也是一樣?另外一個增加很多的時間,但有沒有管理好?不見得有管理好。如果進來的不是三親等的人,但他一樣進來了,我覺得這才是要加強管理的,而不是用這種方式,否則就會讓人家覺得很混淆,因為主要是進來的人要被管理,而不是也要管理這些沒進來的親人,不是會讓我們覺得真的有點混淆,甚至又限制親等;如果沒親等的人進來,可不可以?也是一樣不行啊!反而你又沒有要管理他,所以我才會說我有點混淆,如果要訂這一條的話,你們要不要清楚地說明,到底要解決的是什麼問題?

主席:署長可以回應嗎?

呂次長建德:我們目前訂得太寬了是不是?你只要有這個……

主席:不是啦、不是啦!他的意思……

林委員月琴:假設這個配偶也沒進來,高雄的案例是有這樣的親人進來了,可是本來他就不應該進來,他不是這邊的工作人員就不能進來,結果你現在是只要親屬關係有這些狀況的,即第三十六條、第三十八條到第四十條所列情事之一,通通一律都檢查他,或者是去加強督導他,可是如果他不是三親等的人,一樣也有這些問題的人跑進來,那你要不要管理他?你也沒有加強督導啊!所以才會讓我覺得有點混淆啊!本來他們這些人就不可以進來,你加強督導跟監督管理的時候,有些根本也沒進來的人,結果你加強督導管理,你設計的又是要有親等關係,但沒有親等關係的你要不要加強管理,所以我才會說你們訂這一條我會很混淆。

周代理署長道君:確實如同委員所提到的,沒有登錄在機構的人員本來就不應該在機構去提供服務,這個是沒有問題的,所以對於任何人來說,本來就應該要去做處罰,對有提供服務的也應該要去處理。在第二十六條第二項第二款裡面,我們把範圍稍微做一些相對應的限縮,也就是說,他一定是機構負責人的親屬去做到這樣,一方面是回應到因為負責人一定的親屬,如果搭配前一款規定,他以往曾經有一些類似、相關的違規案件,或者是這個機構負責人的親屬有違規時,如果他一旦進入托育機構,當然除了這個人沒有登錄應該處罰之外,同時,搭配如同剛剛張雅琳委員所提示的,我們在第六十條對於罰則部分去拉高的話,如果是機構負責人的親屬有這樣行為的話,除了單純沒有登錄去提供服務以外,這個時候,我們等於會直接有一個更重的罰則,對於以往曾經發生過這樣的狀況,可以有一個更明確的回應,其實這兩者某個角度來講……應該說它並不算是有衝突啦!

主席:請王正旭委員先說,好不好?

王委員正旭:我把我理解的稍微確認一下,就是剛剛月琴委員一直在強調第二項的第二款,到底放在這裡的適當性如何,因為看起來這些人本來就不會是……他應該是要被排除的,既然他被排除了,你又要再加強管理,你到底是要管理什麼樣的對象?這是第一個。

第二個,如果我們希望針對於有可能造成後面第三十六條的那些影響,假設他本來是托育人員的同居人或者是相關的朋友,他本身不一定具有托育相關的訓練,可是他有機會去加害到這些人的時候,假設他曾經因為有案件被確認了,關於這一部分,對於這個機構我們要如何去加強管理,我想重點好像是比較偏向這裡,所以這些人我們怎麼樣去規範他,這個可能是月琴委員一直覺得混淆的地方。

主席:請郭昱晴委員,再來是林淑芬委員。

郭委員昱晴:剛剛月琴委員的意思應該是,本來這些人就不應該在被核備的範圍裡面,你在立法時又特別在第二十六條把這些人放進去,這個邏輯其實是很混淆又有點錯亂,就是這些人本來就不應該在這邊了,但你現在又特別把這些人標示出來,這個放在這裡,我是覺得有點奇怪。

主席:好。請林委員,再來是王委員。

林委員淑芬:應該是這樣講,我自己聽這麼久的感覺,徒法不足以自行,有些是法律面需要,先有法律來規範,有一些是執行面,政府要去加強執行面的執法。第二款看起來好像不是法律面上的問題,第二款看起來其實是執行面的問題,他本來就不可以,那你在執行面上去強化,說還要再加強,他的意思是這樣,爭點是在這裡,第一款是說因為行政面、行政層次的話,應該是可以放進來,然後強化監督,所以第一款看起來好像也需要在法規上強化它的監督、禁止,所以權力、義務關係是要用法律保留原則定出來,第一款是沒問題。第二款其實是執行面的問題,那執行面的問題還需要在法律上寫嗎?因為本來就不可以,政府的執行面本來就要去確認都不可以,任何人也不可以,第一款是需要法制面來明文規定啦,第二款其實是執行面的問題。

主席:來,請王育敏委員。

王委員育敏:第二十六條我們討論很久,我兩個意見,第一個,第二十六條原本要規範的到底是評鑑,還是包含管理、監督、輔導?好像討論到最後就有點混淆了;第二個,剛剛提到就機構負責人的配偶、三等親涉及第三十六條、第三十八條至第四十條所列情事之一,這個其實剛剛已經指出,為什麼張雅琳委員特別提出在高雄,而且臺北其實也有,就是實務上的確有這樣的情況。列出來我個人覺得沒有什麼不好,因為實務上已經出現,這個是要求主管機關特別對這樣的情勢要敏感,就是我們不能忽略實務運作出現這樣的問題。只是我覺得這些的情況,我們用列舉式的條列在第二十六條,這是一個好的作法嗎?還是在你們管理的子法相關規定裡面,因為有掛一漏萬的問題,你只舉了這個,就會有剛剛林月琴委員講的,其他不是有血緣關係的也一樣要管理啊!就是說僅列這兩個,你所有管理裡面需要敏感去強化管理、監督、檢查,只有這兩項嗎?即地址及血親或姻親嗎?就是說你所有管理面向應該是一個很大的管理面向,但討論到現在,我會覺得特別只舉這兩個就會有這個問題,大家就會質疑說只有這兩個重要。

周代理署長道君:就是掛一漏萬……

王委員育敏:對,有掛一漏萬的問題,還是你應該回到……你這邊應該是一個原則,第二十六條就監督管理是一個原則,然後其他回到你整個管理面向都涵蓋進來,就不會有剛剛大家委員在質疑說:為什麼是血親、姻親,它本來就不應該進來,而其他沒有血親、姻親的,如果有涉及這樣的情勢也是一樣不應該。我是建議法務人員要不要給一點意見?我就這樣修起來,看起來就是很混亂。

周代理署長道君:是,了解。

主席:陳參事剛剛就要講了,陳參事,請你說大家都聽得懂的,好不好?

陳參事信誠:各位委員,第二項是一個加強監督條款,一般性的監督以外,有這兩款事情的時候,直轄市、縣(市)政府要去加強它,第一款就是同址更換以後,它被撤銷跟廢止後,它又回來設了,因為它被撤銷跟廢止一定可能有對兒童不利的情形,為了避免他再同址換人頭繼續營運,也持續再對兒童有不利的情形,所以加強監督,就是說可能監督的密度要提高了。第二款是家族的經營,有一些人是不納入到工作人員範圍裡面,但是他常常出入在那邊協助,這群人如果他工作了,我們用其他罰則去處罰他以外,對這個場所要去加強監督,因為這群人有去犯到虐兒等等這些事了,所以是對這個機構的地址去加強監督,防止這個家族的其他人又回來了,目的是這樣子。所以跟處罰人、跟機構的加強監督是兩件事情。

王委員育敏:只會有這兩點……

林委員月琴:我覺得要講清楚,如果這樣的話,消極資格本來就都不能進來。話再說回來,假設他親屬沒有這樣子的狀況,那就可以進來嗎?有時候兒虐也不是他過去一定有歷往的……他搞不好也是第一次,如果那時候是他第一次,到時候不是講說你沒有監督管理?話再說回來,本來不能進來的人就是不能進來,怎麼會說這些人可能進來,我來加強管理這些機構?所以才會讓我一直覺得很混淆,而且本來我們就已經明定某些消極資格的人不能認為是專業人員,不是在這邊工作的人本來就不能進來。

陳參事信誠:報告委員,理論上就是不能進來,但是實務上就是有這群人會進來,包括臺北的那件事情,還有高雄都是這種情形,所以這一條條款就是要去加強這件事情。

林委員月琴:我覺得另外一個,要不要後面真的是重罰?否則的話,如果這樣子,縣市政府是不是只要有這樣的,甚至它的檢查密度是不是要比一般更高到什麼程度,也要去考慮。可是如果這些人的配偶也都沒有進來,我們還是要去加強管理,或者是他的三等親,我剛才講說如果要加強管理的話,應該要擔心的是非這些人而已,因為現在很多……有些事實上不是他的親等,可是他邀的是非合格人員進來的時候,如果他過往也有這種問題的話,那你怎麼辦咧?

陳參事信誠:對,那個是另外要處理的問題,現在這條本來就是家族經營的,家族成員沒有列入到工作人員,但是他常常進出的,這可能在實務上也會發生,所以用這一條來加強……

林委員月琴:你怎麼去認可、覺得他是家族經營的?因為我是負責人,其他人本來就不應該進出啊!除非像培諾米達,他的小孩有拿到這樣的資格,他就在這邊任職啊!

主席:這樣好不好?因為你們再怎麼講還是很難聚焦,所以是不是保留,之後你們再處理一下、再討論一下?

林委員淑芬:保留啦!

主席:好,郭委員所提的第二十六條附帶決議也一併保留,謝謝。

繼續我們審查第二十七條,院版是第二十七條、林月琴委員是第二十六條、王育敏是第三十七條、林淑芬委員是第三十三條,我們併案一起討論,請行政機關做說明。

周代理署長道君:好,行政院版的第二十七條,主要是針對托育機構的收退費項目跟用途、相關管理,以及私立托育機構的收退費部分,是由直轄市、縣(市)主管機關核定。目前各委員的版本,在收退費的要求上面大概都跟行政院版的條文內容大體上都相當的,所以我們建議是不是可以直接照行政院院版的條文通過?以上。

主席:請林淑芬委員。

林委員淑芬:我講一下我們的版本,其實我們的版本參照幼照法,主要是托育機構不得以推銷、宣傳、廣告或其他方式,要求兒童之法定代理人或實際照顧兒童的人購買收費項目及金額以外的教材、教具或其他物品及服務。這個其實是參照兒照法寫的。幼照法,抱歉!我講錯了,是幼照法。簡單的說,機構不得推銷啦!

周代理署長道君:是,跟委員說明,委員版本最後一項的部分,我們也有去對照過,這個部分確實跟目前教育部幼照法的部分內容大體上是相當的,為什麼我們在托育服務法裡面沒有特別納進來?主要是我們大概去對照了一下目前衛福部跟教育部兩邊行政上在操作的部分,因為實質上我們現在已經把這樣的文字放在托育的契約範本裡面。

林委員淑芬:喔、喔。

周代理署長道君:因為我們前面有提到,而且在托育機構部分的話,現在已經有一個定型化契約,所以這個條文是已經放到定型化契約裡面,就沒有在母法單獨去列,以上說明。

林委員淑芬:好,那可以。定型化契約已經有了?

周代理署長道君:已經有了。

林委員淑芬:OK,好。

主席(王委員正旭代):其他委員有沒有問題?如果沒有的話,就按照行政院的提案通過。

往下進行第二十八條。

周代理署長道君:行政院版第二十八條,主要內容是針對托育的時候,家長或實際照顧兒童之人,要跟托育機構訂定書面的契約,而且這個部分要求訂定定型化契約。目前各委員的版本文字內容和行政院版本的內容都很相近,文字上大概都相當,建議是不是可以依照行政院版本條文通過?以上。

主席:針對第二十八條,請問大家有沒有什麼特別意見?就是月琴委員第二十七條、培瑜委員是第三十二條,淑芬委員是第三十四條。如果沒有相關意見的話,第二十八條是不是就按照院版通過?好。

請往下第二十九條。

周代理署長道君:行政院版第二十九條是規範,托育機構對於收托的兒童應該辦理團體保險,並且授權團體保險一些相關的內容。目前各委員的版本和行政院版本大體上文字都還算相當,所以建議是不是可以直接依照行政院版本條文通過?以上。

林委員淑芬:好。

主席:各位委員,聽起來都能同意行政院的版本,第二十九條就按照行政院的提案通過。

第三十條,看起來比較會有一些需要討論的地方。包括月琴委員是第三十一條、育敏委員是第四十一條、培瑜委員是第三十四條、淑芬委員是第三十六條,還有林月琴等4人修正第九案的部分。

先進行報告。

周代理署長道君:行政院版草案第三十條規範的是,對於托育機構應該裝設監視錄影設備,而且要保存最低的年限,同時,錄影的資料應該要傳送到直轄市、(縣)市主管機關建置之網際網路系統儲存。

針對這個部分,其實各委員的版本內容或多或少大概都有一些不太一樣的設計,有些委員的版本是沒有傳到中央的系統;有些委員的版本是傳到中央系統以外,對於存儲期間的部分……現在我們規定是三十天,目前各委員的版本,有的是要到六十天,甚至到九十天。

另外,對於未來資料調閱跟處理的部分,也有一些委員有不同的設計。像林月琴委員的版本,針對第一項機構自己錄下來的部分,也要求縣(市)政府可以定期查閱,隨機地做相關的抽查。所以總體上來說,各個委員的版本有些比行政院版的條文,相對來說規範得更細密,也有一些對於是不是要放到雲端,有不太一樣的設計,這個部分,以總體的條文來看,現在行政院版相對來說等於有點類似在中間,不過這個部分確實各委員的版本有非常多不太一樣的地方,目前可能還要聽一下各委員討論的結果,以上。

主席:我先看到育敏委員、菁徽委員,我依照看到的順序啦,昱晴委員、雅琳委員,最後是昭姿委員。好,請。

王委員育敏:我想第三十條是這一次托育服務專法非常關鍵的條文,也就是外界高度關注監管雲的事情。當然之前大家也知道有很多托育機構是反彈的,他們有很大的一些聲音,一個是在設施設備方面怕來不及準備,或者是這部分政府會不會給予協助。

第二個,可能在感受上會覺得好像他們都是會犯錯的人,所以用高強度的管理。不過我要講,因為這件事情涉及到的是孩子的權益,特別是兩歲以下的幼兒,他們的確沒有自我表達的能力,所以大人的角色必須是比較重的,機構或者是中央地方政府都要負起相對的一些責任。

基本上,行政院的版本,我個人是支持的,他們比較持平,有綜合各方的一些意見跟聲音,但是我要提醒衛福部,在執行的過程,第一個,這一些托育機構業者,他們畢竟還是第一線,怎麼樣去溝通,讓他們理解立法的善意,還有一些造成他們成本上的困難或執行上的困難,你們都有責任去協助他們,做相對的因應。第二個,對於地方政府現在配合執行上面可能會產生一些行政成本或者是困難,我覺得作為中央主管機關,因為你們要負比較大的責任嘛!立法通過之後,很重要的是,它可以順利上路。

另外一個,我要問的是,立法通過之後,你們有設定什麼樣的期限?預計什麼時候完成整備工作,然後監管雲可以到位?以上這幾個問題,謝謝。

陳委員菁徽:謝謝主席。我這邊想問的是,看到行政院的版本是保存三十天,但是其他委員可能在日期上有一些差別,所以我想要請主管機關來答復,技術面來看,幾天是你們認為比較合理的?可以做一個解釋,讓大家理解。

第二個想要詢問主管機關的是,是否已經有跟各縣市政府溝通?因為如果要統一平臺的話,可能大家一起上傳會比較容易,如果自己做自己的,差異性會非常大,我不太知道如果是自己做自己的,是不是各縣市做出來的品質會有一些落差?還有監視器平臺的規格,是不是有跟縣市機關溝通了?以上是我詢問的問題,謝謝。

主席:昱晴委員。

郭委員昱晴:第三十條,我們看到行政院的草案,保存天數是三十天,我的版本雖然希望能夠拉到六十天,但在執行的部分,等一下還是想請你們說明一下,如果是到六十天的話,困難之處在哪裡?

我想這個部分,當家長發現自己的孩子真的有一些狀況的時候,因為幼童的表達能力沒有那麼得好,難免都有類似擠牙膏或剝洋蔥式的一個狀況,從孩子回到家之後的一些情緒,家長才慢慢意識到,他在機構當中可能受到一些比較不當的對待,所以當發現的時候,其實有一些比較嚴重的個案,可能都已經超過三十天的……應該是說超過他們影像紀錄的一個期限了啦,所以我才會希望可以拉到六十天,讓孩子有最基本的保障。在技術性上面,我想六十天應該不會是問題,但可能還是有些其他困難,執行面的部分等一下可以請主管機關說明。

另外,其實我還有特別加強一塊,這些監視錄影的設備如果發生一些狀況、問題或壞掉損毀的時候,應該在影像中斷二十四小時之內通報主管機關,並在四十八小時內馬上完成修復,主要是這個部分。另外,如果有一些東西我們沒有辦法寫在條文上面的,我有提一個附帶決議,等一下可以來討論一下,以上。

主席:謝謝。再來依序先請雅琳委員、昭姿委員、月琴委員,再來淑芬委員。

張委員雅琳:我想托育監管雲最重要的意義就是在於當發生重大事件的時候,家長跟學校雙方都有依據可以讓證據來說話,因為畢竟還是要保障比較年幼的孩子,那現在在一些調查的過程之中,有時候家長其實並不是第一時間就會知道,所以才會希望可以保留30天的時間,讓學校跟家長都有時間可以去調存相關的證據,來解決我們現在可能遇到的一些托育的爭議,如果真的有一些不當對待的時候,也可以釐清到底事件的當下是發生了什麼事情,所以我目前是支持院版的條文。

不過我也想要請教,因為其實有一些老師們非常擔心,如果家長想要調就調,會不會造成他們在實務上面的一些困擾?學校的老師等於每天都在處理這些事情,沒有辦法好好照顧小孩,所以相關的一些配套跟執行的辦法,待會是不是可以請社家署說明一下?謝謝。

抱歉,我補充一點,剛剛在第二十六條保留的那個文字,我後來對了一下條文,這個條文好像是黃捷委員的文字,待會可能也可以跟黃捷委員溝通一下,謝謝。

主席:請昭姿委員。

陳委員昭姿:謝謝。在我們做這個討論最後的完成審議之前,我想提幾個問題,等一下再請衛福部做一個說明或是考慮。針對保護司提供110年到112年當中各場域兒少保護的案件統計,托育場所的案件確實是逐年在增加,但是在數據中顯示居家托育的部分,其實它的通報量是比機構高出五成,所以居家的場域在立法時可能也需要一些規範,本條所提及的監視相關規範,如果是居家托育的情形該如何規範?我也請衛福部思考。當然,我們不是要針對特定族群,而是為了像剴剴案的事情發生,我們必須從源頭去做起,如果對居家或到宅的托育等等非機構內的托育服務情形,是否也要適用監視錄影相關的規範?如果沒有的話,是不是還有一些相對應的管控?

有關監管雲,我們知道過去很多托嬰中心發生兒虐、不當對待致死事件等等,之前透過兒少法的子法去要求業者要裝設監視錄影設備,並保留30天,但是後來卻持續發生托育爭議事件時,家長要去調閱的時候,發現影像不見了,所以上傳政府的監管雲就成為一個討論議題,這個當然兩邊的意見都有。確實發生過事情發生要去查的時候,這個影像不見了,所以下面有幾個問題,既然主席決定統問統答,我本來是要一題一題問,麻煩衛服部稍微聽我以下提出的幾個點。

第一個,對於托嬰業者對於自己保管影像的資安防護標準是什麼?因為過去要查的時候就有影像不見了、壞掉的狀況。第二個,政府部門如何確保監管雲資安的防護?要怎麼避免影像被不當的外流或使用?對於反對監管雲的疑慮,包括托育人員的疏失、嬰兒隱私權侵害,衛福制度設計上要怎麼處理?讓他們的疑慮能夠有一些削減。另外,衛福部有沒有考慮過,除了監管雲之外,有其他要備份等等這樣子的措施,但又可以減少一些隱私侵害的疑慮?還有一點,家長如果遇到托育的爭議事件時,可不可以直接跟地方政府調閱監管雲的影音紀錄?這幾個點請考慮,基本上,我們覺得這個方向是對的,院版的方向是OK的,謝謝。

主席:好。再來請月琴委員。

林委員月琴:我看衛福部的統計,從110年到112年托嬰中心涉及到不當對待總共114件,大概10件是因為設施設備操作不當或損毀,所以影像沒有辦法使用,而31件是在稽查的時候發現設備損毀,也是沒有辦法看到一些影像。

現在說要放監管雲,可是我覺得有幾點要考慮的,第一個是真的要避免濫用,因為我覺得營運者他們擔心的事實上是隱私會被受到侵犯,所以調閱要有調閱的一個機制,等一下請社家署要綜整去考慮,監視器管理辦法裡面是不是應該要統一由中央主管機關去規定整個審閱的辦法?另外,我加了第四項主要是為了強化我們對托嬰中心的兒童照顧品質跟安全的監督,應該要去明定一些關於定期查閱跟隨機抽查托嬰中心的監視畫面,這是為了管理,否則的話,目前看到的幾乎都是因為有一個家長通報了,看了監視器後搞不好有78個小孩或甚至有10個孩子都有受虐的狀況,若這中間沒有發現的話,就沒有辦法預防,最後就是因為有一個家長發現後往前推,竟然有這麼多孩子受害。所以可能要去考慮的是,既然已經留了,如果配合評鑑或者是檢查的時候……且檢查不是檢查此時此刻而已。所以過去被人家質疑為什麼優、甲等的機構竟然兒虐,因為當評鑑的時候,他不會在評鑑老師來評鑑的時候對孩子有不當對待,可是後面怎麼會發生很嚴重的不當對待、虐待的問題?如果這樣往前推,有沒有在配合檢查的時候,可以去做這樣的抽查機制?所以我才會加一個定期查閱的條件,或者隨機抽查的機制放在裡面,以上。

主席:在修正動議裡面也有列進來。

再來,麻煩淑芬委員。

林委員淑芬:好,我弱弱的問一件事,因為第三項寫中央主管機關應補助直轄市、縣(市)政府建置前項網際網路系統的經費,我弱弱的問的原因是因為第一個我們的統籌款已經少了三千七百多億,第二個在財政收支劃分法裡面,各地方政府的預算又大幅膨脹,中央可支配的統籌款也縮水了,所以第三項講「應」會不會有問題?如果沒有問題的話,那我也沒意見。

我也弱弱的問另外一件事,因為剛剛講說,當發生事情要去調閱的時候影像不見了,或者是設備毀損了的這種狀況。當托育機構上傳檔案,可是他沒想到上傳到一半當機或是停電等等,結果遺失了怎麼辦?另外,地方政府儲存的時候,結果檔案壞掉了,光是要求他們要這麼做,可是當他們真的找不到的時候,要怎麼辦?要不要想一下?謝謝。

主席:謝謝,如何讓權責相符,這是未來很難處理的部分。我這邊也有幾個意見提供,包括在第三十條的第一項跟第二項,我傾向支持院版,剛剛的理由已經講得很清楚,就是過去有那麼多的案件,監視設備因為人為操作不當或損壞,至少我們已經有看到10件以上,例行稽查發現損毀限期改善有31件,這部分的確需要針對保存跟傳送至網路系統做加強,這是在院版上有所規範的。

在第三十條的第四項裡面,我們也認同需要政府應該要定期追蹤檢查本身影像是否有好的處理模式,不至於突然就當機,或者發生其他的問題。另外,到底要保存多久?我們這邊是建議要到3個月,就是至少到調查或法律程序終結後3個月,因為30天的確是短了一點,2個月也是另外一個選項,不過,有時候如果事件造成的影響很重大的話,希望不再增加成本之下可以保存到3個月,讓整體的評估或者後續的處理可以更完整。有關第三十條第五項,剛剛大家也有提到的是,我們必須要讓有需要且有嚴謹規範之下,才能夠調閱這些資料,所以要用正面表列的方式,讓家長可以透過必要的機制來調閱這些影音資料,我相信我們主管機關具有AI的頭腦,請機關就剛剛那麼多的問題,是不是一併回應?謝謝。

呂次長建德:主席及在座各位委員,非常感謝各位委員對於第三十條的相關垂詢。我先做一些原則性的回答,對於這個部分,我想社會各界及大家都非常關心,我們本部的基本原則就是「CRPD」,以兒童最佳利益,這是我們最念茲在茲的。現在小孩子這麼少,每個都是我們的心頭肉,所以我們一定是把兒童最佳安全放在這個前面,在這個原則之下,事實上,我們在整個法案的對外公告,還有整個公聽會的過程裡,其實我們也聽到各方的意見,特別是托育業者也確實對這個部分的執行也有一些相關疑慮。

針對這個部分,誠如剛剛育敏委員、雅琳委員,還有幾位委員共同關心的,我們就這個部分在「CRPD」最高原則之下,一定是求取兒童、家長及機構,三方共同的最佳利益。對於機構這邊,我想大家一定放心,像剛剛雅琳委員所說的,其實這個就是保全證據,事實上,也是保護我們的托育人員,他們在這裡面不要受到一些不當的誤解。但是在這相關執行裡面,確實會牽涉到剛剛委員關心的就是保存時限,還有他的隱私權等等。另外,剛剛幾位委員也有特別關心的一些相關問題,等一下我再請我們的代理署長來予以回應。

最後有一個部分,我真的必須要強調,也非常感謝剛剛委員有提到關於經費的部分,我必須要說,雖然是弱弱的提問,但是我必須要很強強的回答,這裡面確實現在在我們中央這邊,目前經費上是有限的,所以我建議是不是在這邊「中央主管機關及地方應共同補助」,改為「得」啦!「得補助」。因為老實說,這個部分我們整個設施及設備,我想也是我們中央跟地方共同的一個責任啦!是不是在這邊做這樣建議?而裡面的一些相關配套,是不是請我們代理署長來跟各位委員做相關的說明?謝謝。

周代理署長道君:跟各位委員報告,我們這次在草案第三十條設計的第一個基本的想定,其實就是把托育機構除了在錄影完之後,機構本身要保存之外,它再上傳到縣市主管機關去的時候,這個上傳的部分,基本上就定位成是一個雲端的備份。所以在雲端的部分,我們在整個條文的設計構想,一開始就沒有要把它當作是一個直接在網路上做監看,或者甚至類似科技執法,大概基本上都沒有做這樣的設計。只有在一旦發生重大爭議,且在證據保存必要的情況之下,才會動用縣市儲存這樣的影像去做當時案情的還原動作,這是原來我們的設計,所以針對這個部分,回應剛才委員所提到的,在調閱事由的部分,現在我們在第四項裡大概都有做一個授權,將來調閱的事由,我們也會依循原來我們剛才所跟各位委員報告的雲端備份的角度、證據保存的觀念底下,並不是一個隨時隨地或者是任何沒有事由限制就可以做調閱,我們現在設計上面不會朝這樣的方式做處理,這個部分先跟委員做一個簡單的報告。

第二個,確實如同剛才王育敏委員所提示的,在訂定這樣的一個條文,尤其要上傳的時候,確實我們也有聽到有業者、托育人員對於隱私等等部分是有一些顧慮的,這個部分如果條文通過了,我們會做加強溝通跟處理。目前對於影像上傳的相關資訊規格部分,先前我們已經有做過一些討論,所以未來在縣市政府去設置的時候,我們大概都會把所蒐集到的一些總體架構,或者資訊處理的方向,我們會在通案性的跟所有的縣市來做一些討論,也提供縣市後續在做建置設備的時候做一個參考。針對這個部分,我們大概都會跟地方政府來做處理。

另外,如果是個別的托育機構,它原來的攝錄影設備有故障而沒有辦法上傳,或者上傳的時候傳不出去等等的問題,是不是在一定的時間要去做修復等等,我們現在的想法是,因為在第四項裡大概都有做一些相關的管理,或者是要求授權。第四項裡針對已經有一些行為,我們有訂定在後面的罰則章裡,可能它會帶到一些罰則,如果有不足的地方,我們可以根據等一下委員討論的結果,再來看是不是要在這個條文裡細緻的規範,像月琴委員所提到的部分是不是要做?我想我們等一下可以來討論,例如主管機關是不是可以對於機構在第一項裡面所錄製的影像去做不定期的查核?針對這部分,我想大方向我們是可以支持。對於是不是要做定期檢查的部分,因為現在主管機關對於所有的托嬰機構,本來就有做定期的檢查跟管理,這個檢查管理目前在實務運作上,檢查跟稽查的管理事項裡本來就已經有包括影像及錄影的功能是不是正常運作,現在就已經有列在裡面了,這個部分也跟委員做一個報告。

另外,陳昭姿委員提到在錄影的部分是不是有考慮要擴充到居家托育,或者是到宅托育的部分?我們確實先前曾經有做過一些討論,不過像這一類的話,等於是住宅家內的部分,在討論的時候,它隱私權的爭議確實是比托育機構來得更高,所以當時在立法的時候,我們並沒有把居家托育的部分納進來,這是當時大家在討論的一個過程,也跟委員做一個報告。即使是托育機構的部分,它在做影像錄影的時候,我們現在在授權裡面,當然只要有錄,機構也有存檔,所以它的資安部分,我們都會在後續相關的規定裡做完整的處理。

針對林淑芬委員剛剛所提到補助的部分,剛才我們次長大概已經有考慮到最近這段時間,因為中央政府財政總體狀況的變化,我們會建議是不是有可能在第三項的「應補助」可以考慮修正為「得補助」?大概先就剛才委員所垂詢的部分做以上說明,謝謝。

王委員育敏:你們這樣修更亂……

主席:謝謝次長跟代理署長的說明。我看到的部分,就先請月琴委員再次發言,再過來是陳菁徽委員。

請月琴委員。

林委員月琴:剛剛署長在解釋的時候,可能要注意到目前現場評鑑或者去檢查的時候,的確會去看設施及設備有沒有正常運作、有沒有損毀,可是我這邊寫的並不是這樣,因為你們在檢查的時候,你有沒有回過頭來看那30天裡隨機抽查的狀態,才能知道狀況。因為我剛剛說明的是如果有1個家長通報,結果回過頭來看那30天,搞不好不是1個小孩,而是10個、15個小孩受害,在這樣的狀況下我才會說要加這個部分,而且這條的精神很重要的是要完全符合CRC兒權公約的精神,因為它講的一個點就是當孩子的利益跟其他人的利益衝突時,要以孩子的利益為主。的確有時候會牽扯到其他部分,甚至老師會不會覺得被觀看,如果擔心老師感覺到很像楚門世界般的壓迫感而不能隨便被調閱,相關的調閱機制都要去考量。

平常的檢核是希望能夠及早發現,如果今天家長也都沒通報,可是好幾個孩子都在受害的狀態當中,所以我們才會希望能不能加那樣的一個機制,而不是回到剛剛署長提的本來平常就有,平常的評鑑跟檢查只看這個設備OKOK?並沒有回過頭來看隨機抽出的影像,來知道有沒有一些問題點,所以我認為還是應該要去加,以上,謝謝。

陳委員菁徽:我要詢問一下次長,本黨基本上都認同衛福部的版本,兒少福利這些事情本來就是中央、地方一起做,呂次長硬要扯政治的方法,我們完全不認同,而且還想要修改現在的條文。本來的條文就是中央補助,地方也沒有說不要出,等於是大家一起協力把它做好。呂次長,你現在的意思是中央全部沒錢,沒辦法做監視器網路的補助,這個一定要請呂次長清楚地說明,因為現在是直播,大家都在看。

林委員淑芬:他剛才沒有這麼說啦!這個是我講的,因為財政收支劃分法調整了以後還有經費嗎?

陳委員菁徽:本來非常多的委員都很認同衛福部的版本,也給予肯定,呂次長講完以後……所以呂次長現在一定要修改條文,是不是?

林委員淑芬:他剛才沒有那麼說啦!我的意見是要不要改成「得」?但是有錢的時候就要補助,比較有彈性而已。

王委員育敏:我覺得針對現在這個條文來講,原來行政院的版本就是最好的版本,我必須這樣講。中央是訂法又是主管機關,地方政府是做事的,什麼事情都是他們在做,一個出錢,一個出力,我覺得非常的合理,這件事情真的不要再讓它弄混了。我剛剛有問一個期程的問題,什麼時候要補助?什麼時候要上路?如果已經涉及到明年度的經費,你們現在也正在編列,那就編進去,立法院衛環委員會全力支持!沒有人會去砍衛福部這筆預算,讓事情做好、做順,我覺得是最重要的,不要為了這個部分而變成是執政和在野互相爭論,不要弄亂掉了。

林委員淑芬:沒關係!這樣好了,請他們說說看大概預估要多少經費?

王委員育敏:以現在立法通過的期程也是編在明年度裡面吧!

林委員淑芬:預估大概是要花多少經費?

主席:好,是、是!不好意思,因為剛剛有聽到不同的意見,所以麻煩次長作回應。

呂次長建德:我簡單來說,現在中央地方財政收支劃分之後,我們中央這邊真的是財政上有很大的問題!簡單來說,中央地方財政收支劃分3,800億,這個數字是板上釘釘,我可以在這邊很負責地跟全國人民報告,中央和地方大家都共同來維護兒童、家長,還有托育人員的最佳利益,這個部分我們責無旁貸,但是這個責任也是我們共同的責任,看要怎麼辦我是尊重大院啦!但是我也必須說中央有中央的困難,這點也要很誠實地跟所有民眾說明,這是第一點。

第二點關於經費的部分,我記得差不多2億還是多少……我想剛剛育敏委說的也沒錯啦!沒關係,我們有聽到大家的意見,當然我們也不希望節外生枝,但是我必須要說中央有中央的困難,這也必須要誠實來說明,好不好?有關期程的部分,是不是請代理署長說明?

周代理署長道君:跟各位委員報告,確實是由直轄市、縣(市)政府來建置雲端的設備,它是需要時間的,這個部分其實先前我們大概就已經有編列,今年也已經編列相關的預算,在當時立法還沒有通過之前,本來希望是不是有的縣市先透過公托的部分來做,所以今年已經有先編列一部分的預算。如果法律通過而在今年預算還可以挪得出來的情況之下,相關的一些採購內容先前也有跟地方政府討論過,所以在時程來得及且今年經費還有餘裕的情形下,我們儘可能趕著在今年嘗試來啟動。不過關於明年的部分,現在沒有很明確編列相關的預算,可能要看明年經費總體支用的情況,是不是可以做相關的調度?這個部分可能還需要作確認,以上先跟委員報告。

主席:不知道還有沒有其他的意見要提出來?因為看起來第三十條是非常關鍵,而且大家的想法也滿多的,很難在這個時候就把整個條文定下來,所以我們先保留第三十條,相關的附帶決議一併保留,包括昱晴委員跟雅琳委員所提出來的附帶決議一併保留。

現在是1146分,我們希望在12點左右可以休息,所以是不是先把第三十一條先處理到一個段落?

現在處理第三十一條。

周代理署長道君:行政院版第三十一條規定了托育機構應該對於機構裡面一些相關的事項,要訂定一定程度的管理計畫並定期執行跟檢討,包括環境、傳染病、設施安全以及相關緊急事件等等,關於這個部分,各委員的版本大體上都跟行政院版本的文字相當,所以建議是不是就直接依照行政院的版本通過?以上。

主席:針對這一條,有沒有委員有意見?如果沒有意見的話,就依照行政院版本通過。

我們再一條好了,麻煩第三十二條,不好意思。

周代理署長道君:行政院版第三十二條主要是針對托育機構的經費管理部分,包括相關的設帳、憑證、保存以及會計制度等等,目前各委員的版本除了小部分的文字稍微有出入外,總體架構都和行政院版本相當,所以建議是不是直接依照行政院版本通過?以上。

王委員育敏:可以!

主席:所以第三十二條也沒有其他意見,就照院版的內容通過。

我想大家都需要有一定的休息時間,才不會造成NCD的狀況,因為英國的研究指出,久坐不動對身體健康非常不良,所以我們上午就先在這邊休息,下午原則上從2點開始再進行會議,謝謝大家。

休息1149分)

繼續開會141分)

主席(劉委員建國):我們繼續開會。

現在來處理第三十三條,院版是第三十三條,林淑芬委員是第三十九條。

請行政機關做說明。

周代理署長道君:行政院版第三十三條是規範有關托育機構,就他所照顧的兒童如果有緊急傷病或者意外事故時,一般性處理要注意的事項,在這部分的話,各委員的條文版本大概跟行政院版的條文文字及內容精神大致上都一致,而且這些文字我們大體上也是參照幼照法第三十三條第一項規定,所以我們建議是不是可以依照行政院的提案通過?以上。

主席:好,兩位委員有沒有什麼意見?現在處理第三十三條,行政院建議照他們的版本通過,看你們有沒有意見?

林委員淑芬:我們的是第幾條?

主席:你的是第三十九條。

林委員淑芬:你看一下第三十三條,慢慢來。

主席:沒關係,等你們。可以嗎?你跟他的文字有一點差別。

林委員月琴:我當然不堅持我的版本,可是我覺得院版要注意到一件事,就是現在沒有叫做意外事故,只有叫「事故傷害」,意外就表示不可控,可是基本上這應該是可控的,1978年之後就不稱作意外,都是統稱「事故傷害」,所以正確名稱可不可以用「緊急傷病或事故傷害之處理」?如果要用院版的話,我會建議這樣,我沒有很堅持用我的版本「適當處理兒童緊急傷病」。你們也有特別提到所謂的注意事項,跟我的版本差異沒有很多,可是我覺得如果這樣的話,你們應該回到正確的名稱來講這件事情。

主席:「或事故傷害」,林委員是這麼建議。

林委員月琴:社家署這邊,可不可以用比較正確的名稱?不要用意外,現在很多兒醫這些也都不會用這個名稱。

主席:可以嗎?

周代理署長道君:可以。

主席:請陳昭姿委員。

陳委員昭姿:聽月琴委員這樣講,那意外就不處理嗎?

主席:應該不是這麼講,他說明給你聽。

林委員月琴:現在都稱事故傷害,因為有發生事故,不要用意外,意外就表示事實上不可控,當然我們知道不可控,可是基本上它應該是可被控制的,所以在1978年就不用這個名稱了,都是用事故傷害。

陳委員昭姿:我的意思說有意、無意的都應該包含?

林委員月琴:是,所以事故傷害廣義叫做故意、非故意,都叫做事故傷害。

林委員淑芬:事故傷害比意外事故的範圍更廣、範疇更大,應該是這樣子,因為意外事故只侷限在意外,如果非意外也是要處理。

陳委員昭姿:我的意思當然不是說要用意外事故,應該是兩件事情,意外、非意外全部都包含。

林委員月琴:所以我剛剛解釋過,事故傷害就是故意、非故意,只要發生事故都要處理,反而事實上是更廣。

主席:好,這樣可以嗎?

林委員淑芬:可以。

主席:好,那就照行政院的版本,文字再修正後通過,謝謝。

接下來我們處理第三十四條,院版是第三十四條,林淑芬委員是第四十條,還有陳菁徽委員的修正動議,一併來討論。

請行政機關做說明。

周代理署長道君:行政院版第三十四條主要是規範托育機構應該要公開的資訊項目,各委員關於這條的規範內容,大體上來說,與行政院版本的差異非常有限。我們比對了一下,其中郭昱晴委員的版本有包含一項是行政院版所沒有的,該項提到近三年違規事實、處分內容及改善情形,這個部分的話,由於考慮到托育服務法對於違規事項,除了在個別罰則的條文已經明定哪些違規事項要公布,行政面也會統一集中要公布的網址跟地點,這部分我們在未來行政上會參考現行兒少法的作法,做統一的規範,所以我們會建議這個部分不一定要由機構自己個別再去做相關公開的動作,由縣市主管機關直接公布到中央統一處理,應該就可以讓家長有更完整的資訊可以查閱,綜上所述,我們建議是不是有可能還是照行政院版本的提案通過?以上。

主席:請陳菁徽委員。

陳委員菁徽:這邊想詢問一下主管機關,因為收到了一個回饋,我之所以沒有列出金額,是因為之前他們有提到說,列出金額,曾經發生過惡性競爭或者是互相比較;另外如果把金額列得很清楚的時候,它可能會再另外收費,雖然前面的條文有提到另外收費是不可以的,所以我想詢問主管機關,如果列得很清楚,會不會有以上的狀況發生?謝謝。

主席:來,請署長。

周代理署長道君:跟委員說明,其實金額的部分,一般來說,對於送托家長或者實際照顧之人來講,還算是一個比較重要的資訊項目。對家長而言,以某個角度來講,俗話說看CP值的話,大概會以它的收費以及提供服務的總體內容來做是否要送托的衡量,所以如果金額部分不納入公告事項,對於家長在送托時的資訊,會不會相對地比較不是那麼完善?當然我們也不排除確實會有機構之間去做比較,如我的機構也許比你便宜個1,000元,是不是會有這樣子做比較的狀況?不過我想多數家長其實在衡量的時候,可能還是會就收費以及服務的內容來做綜合性的考慮,這是當時我們在考慮條文是不是要把金額納進來時的想法。以上說明。

陳委員菁徽:了解,謝謝。

主席:好。請月琴委員。

林委員月琴:社家署可不可以針對我這邊多列的第一項第三款、第四款做說明?因為我們希望能夠公開,按照我們剛剛訂的第三十三條,像衛生、安全跟緊急事件處理的措施,過去事實上評鑑也有要求,可是有時候只有評鑑的時候有,但這件事情很重要,一旦發生事情的時候,他們如果有這個東西,就可以立即去應對,現在連保母我們都期待也要張貼這些相關的措施。第四款是托育機構行政組織及員額編制情形,這才可以讓人辨認,這也是在評鑑當中的一個項目,如果平常家長就可以看到這些公開的訊息,知道是誰在上班,會知道有哪些老師,而不是一些替代的人,甚至根本是不太熟、不太知道的人,所以我們希望可以增列第三款跟第四款,因為你們沒有列,所以我們想問一下,可不可以針對這個做說明?

主席:請說明。

周代理署長道君:跟委員報告,有關衛生、安全、緊急事件處理的措施,確實是現在評鑑的時候或行政稽查的時候,都會在機構中去看的部分,那是不是需要公告在網站上,由機構自己去公告,讓民眾可以查閱,這個部分我們持比較開放的想法。另外就是在機構裡面的工作人員,其實行政院版和委員版本第二款的部分,對於托育相關人員的姓名、學經歷或證照,都已經規定要列入公開的資訊項目裡,也就是對於家長來講,最直接的相關托育的工作人員大概都已經放進來了,讓家長可以辨認照顧他子女的人;至於是不是需要再擴大到行政組織跟員額,我們覺得這個部分一般對家長來說,在管理上相對比較沒有那麼直接,所以當初沒有特別把它放到公告項目裡面,以上說明。

林委員月琴:我不知道署長剛才提的,如果我進到這個場域裡面,的確我會看到有哪一些人、知道他的資歷是什麼,進入那個場域裡面當然可以辨認,可是現在很多托育中心因為衛生或健康的考量,有些時候不讓家長進到裡面,甚至就在門口接送小孩,這是一個問題,所以評鑑才會看到,可是家長不見得能夠看到,這是一個。另外,我要講員額,過去很多時候家長不會清楚知道現在這個托育中心的配比到底要多少人,所以今天我期待能夠公告員額到底有多少,因為本來如果是核45人的話,家長就知道要9個老師嘛,你如果公告員額,是不是會讓人家比較清楚?甚至如果有10個、11個,少不行,多可以嘛,有的搞不好可以做到一比四、一比三,所以我不知道請他們公告,讓家長可以更清楚相關訊息,有什麼難處嗎?

主席:請王育敏委員,王委員說完之後,再請署長一併回答。

王委員育敏:在這一條,我的版本有特別提到衛生、安全跟緊急事件處理措施,剛剛署長也已經說你們的態度是開放的,那我就建議要放進去,因為現在對於家長來講,這一個場所相關的衛生、安全跟緊急事件的處理,是家長非常希望得到的資訊,剛剛署長的回應是開放的,那我主張要放入,謝謝。

主席:請林委員。

林委員淑芬:剛才林月琴委員講的就是核定的收托人數公告,我覺得這應該是要的,因為基本上現在很常見的機構超收很多,然後臨檢的時候發現,才趕快把小孩送走,這種現象好像還經常發生。第二個,關於費用的問題,我想應該不會有什麼大問題,因為我們現在收費都會送審,然後也不會因為有公開金額而亂收費或惡性競爭的問題,所以這個應該也沒什麼問題,都可以執行,執行面應該都沒有問題。就這兩點,我的意見是這樣,謝謝。

林委員月琴:可不可以請署長回應我剛剛的第四款?

周代理署長道君:是,委員版本的第四款,我看到委員原來的提案是針對托育機構行政組織及員額編制,其實在院版裡面把它分在兩款,一款是托育人員的姓名、學經歷、證照,然後在第三款有直轄市、縣市核定的收托人數跟實際收托人數,所以機構的托育人員的人數跟收實際收托的小朋友人數,現在行政院版都已經有列在裡面了,委員的版本也都有列,只是款次的排列不一樣。我確定一下,委員剛才提到委員版本的第四款是指托育機構行政組織嗎?如果是這個的話,我們是覺得有些人員例如會計、行政,平常跟家長的關聯度稍微低一點,這些人員是不是也需要列?所以我們當時就沒有刻意列入條文,我不知道委員是不是針對這部分的問題?

林委員月琴:我解釋一下為什麼,我講行政組織及員額編制情形,在打官司的時候,如果是衛生或安全出了問題,要究責的時候,常常會碰到這個狀況,到底是誰負責?一般來講,他們會分為行政、衛生還有教保,所以我說我要知道它的行政組織,它底下是誰,這本來就是機構內部應該要去分工的,過去不管是托兒所年代、幼兒園年代,現在走到托嬰中心也都是這樣,我們評鑑的時候也會去看,評鑑也是分這樣的三組去做評鑑,一樣要知道這些員額到底是誰。另外還有一個,就是也要知道這個大班、中班、小班是誰,為什麼要知道?因為有時候人跟孩子數會配不起來,比如他們把孩子放到中班了,中班的人數多一個,45個沒有問題,可是有時候配班級數的時候,搞不好某一班員額比較高,如果有清楚的員額的話,可以讓家長自己去核對狀況,而不是把老師名字全部公告就完成了。過去就有幼兒園一個班上22個小孩,另外一個班上8個小孩,看起來總額30個都沒有問題,可是實際上22個的班只有一個老師帶,合不合格?當然不合格,因為有類似這種問題,所以我才會說要把行政組織跟員額編制公告清楚,當有問題的時候,家長可以根據他們原來公告的資料去核對孩子在這個托嬰中心的狀況。

主席:署長要不要再回應?

周代理署長道君:跟委員報告,我相信在幼兒園因為有年級分班的部分,托嬰中心的話目前大部分基本上是屬於分區照顧,不一定有那麼嚴格的班別制,所以以往在行政管理的時候,大概也都是趨向於針對機構裡面總的照顧人力和總的收托人數去計算,一般行政上在算的時候,是這樣來算機構有沒有違規,大概比較多的是用這樣一個原則在處理,當然,如果個別機構願意做更多的公告,那我們當然都支持,行政上面如果確定要去做這樣托育行政組織跟員額編制的公告,那後面會面臨,如果它沒有去合理公告的時候,應該是有罰則吧,所以接下來可能會面臨的就是,是不是每一個托嬰中心都強制要分工說誰是做衛生、誰是做保育、誰是做會計?因為如果沒有公告到的話,這個可能會帶罰則,所以在行政上執行的時候會變得非常地細。我們會建議這個部分,跟委員也拜託,就這個部分的話,是不是有可能將來把這個部分納到……是不是有可能讓它在評鑑的部分來運作,是不是有這樣的可行性?也跟委員做報告,以上。

主席:可以嗎?請林委員。

林委員月琴:我覺得評鑑就是當天而已,所以大家常常覺得為什麼優、甲等、評鑑這麼高分的,結果事實上它有兒虐的事情,這不是過往我們一直被問的問題嗎?所以才會希望,平常是不是資訊透明化,讓家長自己……我覺得很多的安全事項應該回歸到家長那邊平常的監督,政府沒有辦法全面性監督。所以我也不太知道這個困難點到底在哪邊,只是多一個資訊的公開會有這麼大的困難?

還有,雖然剛剛署長講幼兒園,可是現在我們在評鑑托嬰中心也是這樣子,分教保、衛生、行政。另外,托嬰中心通常不會有會計,因為會計都是委外,所以不會有個職務是這個,大概是做行政工作的,還有衛生和教保,尤其都在衛生、安全這一塊,如果執行得不好會影響到的是孩子的權益,所以我們才會希望能夠公告,以後究責的話也可以比較清楚。所以才會希望說能不能把這些訊息讓家長知道,他自己可以去核對托嬰中心的狀態是什麼,平常家長自己就應該關心這一塊,而不是等到發生事情的時候,他才知道他們班上這個老師帶的是7個小孩。我還是要說,托嬰中心基本上跟托兒所沒有什麼兩樣,都還是用班級,甚至他們只是叫班群,否則的話,如果全部混雜在一起,那停班就整個45個都停嗎?不是,都還是有隔開來,都還是分班,以上。

主席:可以吧?資訊越公開是越好。

呂次長建德:我了解,委員所說的這個也是有道理,大概就有點像譬如長照機構等等那些,大家也希望知道你的人力配比、在什麼時間大概有多少人,現在委員的意思就是,像這些人力配比等等,你應該隨時讓這些家長了解,大家比較放心,對吧?

林委員月琴:我只是講員額,我沒有講名字要公告,名字反正已經在那邊,我只是講員額。

呂次長建德:我知道,你現在說的是員額部分。

林委員淑芬:功能應該很多很多啦!第一個看師生比;第二個看有沒有超收,都可以啊!這就是核定的公文書,讓大家看就知道,這有什麼困難?為什麼不增列?

主席:越公開是越好,怎麼會……

林委員淑芬:應該是說行政執法面力有未逮的地方,你核定多少讓家長可以看得到,攤在陽光下大家一起監督,這真的有益無害,這有什麼困難呢?師生比、有沒有超收等等,都很容易……這都是正面的,我們應該正面看待這件事。

主席:署長請回應。

周代理署長道君:跟兩位委員報告,其實我們並不是反對要公開這個,而是現在的狀況是,我們對於這個,以林月琴委員版本的第四款來說,有關「托育機構行政組織及員額編制情形」,如果是這樣子的文字,因為現在並沒有明文規定任何一個托嬰中心裡面要設什麼樣的組織細項,我們只規定他配置相關的專業人員,所以個別的機構將來說,我是不是有設、誰會負責衛生,或者習慣上多數都有,但法規上,如果他沒有設的時候,現在也很難說一定是怎麼樣;再加上如果他沒有依照這個條文去公開,在草案第六十九條的部分,我們是有帶一個沒有公開的罰則。所以在構成要件明確性上面,個別機構如果沒有公開他的衛生部分,或者沒有公開保育的主管人員、負責這一塊的,他到底算不算違規?這個我們也要幫地方政府在執行面的部分做確認,因為有搭配罰則。

多數的機構內部會有分工,這個我們都理解,但因為內部的分工,其實原來在跟主管機關做設立許可登記的時候,並不會當然列入登記事項,所以在裁罰認定的時候,現在實務上可能會有一點困難,所以我們才會建議,是不是有可能這一類內部分工、組織的部分,是否有機會把它放在不管是行政檢查或者評鑑的部分來做相關查核?這樣就不會跟罰則有相關連動,這是我們的一個建議,也跟委員做說明,謝謝。

主席:請林月琴委員。

林委員月琴:我剛剛講的,背後的用意是那樣,可是剛剛署長的解釋,如果要講的話,你的評鑑本來也有要求包括誰受衛生、安全訓練、誰做這件事情、誰要負這個責任?你的評鑑也是非常清楚有這些東西,甚至教保是誰有這個職責,然後去做整體的教學規劃,也有這樣的部分,所以評鑑才會分三塊去看,而且指標裡面也要求要有這樣子的人。

只是我這邊的期待是,更清楚地知道人的配置、會是誰,當然如果你講罰則的話,要不要到時候回來看罰則?否則就這一條先行保留,之後到罰則的時候再對回來看。

主席:好,可以。好啦!先這樣,第三十四條先行保留。

接下來處理院版第三十五條,林月琴委員是第三十六條,林淑芬委員是第四十一條。請行政機關做說明。

周代理署長道君:行政院版第三十五條,主要是針對兒童托育之後,他的家長如果跟托育機構間就照顧的方式有意見,有權利要求機構做相關說明,而且如果有照顧上面的一些需求,可以經過雙方協議做適度調整。這個部分各委員的版本文字,大概有酌作文字通順上的一些文字調整之外,基本上內容都相同,所以我們建議是不是可以依照行政院版本的條文通過?以上。

主席:各位同仁可以嘛?那麼就依照院版通過第三十五條。

接續處理陳培瑜委員的第四十條,還有林淑芬委員的第四十二條。先請行政機關說明之後,再請委員。

周代理署長道君:有關陳培瑜委員和林淑芬委員的條文,主要是針對托育機構是不是可以訂定相關的專業工作倫理守則,並宣導托育人員依照工會法去參與工會。在托育人員參與工會的部分,其實現在在人團法、工會法都已經有相關規範。另外在托育人員專業工作倫理守則的部分,現在法律裡面大概都會要求一些基本應該注意的事項,如果將來有需要,對於這類工作倫理有相關要求的話,我們建議透過比較偏向行政指導的性質來做工作守則的要求,因為每個機構在照顧的方法或照顧的管理上可能也會有一些機構的特性,所以我們建議這個部分如果有需要,未來可以透過一些守則,不一定要透過在法律位階的層次去定守則,可以在行政指導的層次我們來訂一些工作……所以我們建議這兩個條文是不是就不用訂定進來?以上說明。

主席:請林淑芬委員。

林委員淑芬:這一條其實是我們比照教保服務人員條例的第二十三條去訂定的,是希望鼓勵受僱用的托育人員可以組工會,不過大家都覺得組工會好像是一件要跟雇主對立的事情。其實我們在這裡要強調的就是,希望托育機構應建立托育人員參與托育服務及員工權益重要事務決策之機制。事實上現在連非營利式的幼兒園等等都朝這個方向在做,也就是整個現場的托育服務及相關權益涉及員工的事務,希望讓這些托育人員都能夠有決策的參與權,其實是這樣子啦!不過因為在教保服務人員條例裡面沒有罰則,所以我們在這裡的搭配也是沒有罰則,老實說,沒有罰則的話,大家都知道象徵性可能略大於實質性的作用。希望象徵性啦!不過如果你們有其他替代的方法,可以在某些運作的時候,讓那些機構願意將這些托育人員納入決策或是讓他們參與會議,這樣我們其實也是可以接受的。

主席:請回應。

周代理署長道君:謝謝委員的提醒,對於托育機構裡面的工作人員怎麼樣來參與托育事務的政策,在先前的條文裡面,我們大概都有設計的是,托育相關人員是不是可以參與縣市政府的諮詢會等等,在這邊是不是可以做一個相關的……

林委員淑芬:其實我做球給你回答,你還是回答得不好。現在不是在談整個大的團體可以參與地方或是中央的諮詢會,而是在講受僱人員、托育現場的第一線人員,整個機構裡面有一些事情也不要全都是資方說了算,有時候其實應該要讓這些現場第一線的人可以有一些參與的機制。你看現在很多民主參與的機制,在勞資雙方之間有這樣的運作機制,其實可以創造更好的勞資和諧,搞不好可以對實質的托育服務內容提出更多更精進的改善建議,其實第一線都是這些托育人員,老板也不見得知道現場需要什麼、要怎麼樣精進,所以把這樣的精神放進來……

剛才署長講錯方向了,所以我必須講得清楚一點。

呂次長建德:基本上我同意淑芬委員的意見,我覺得就把它納入。

林委員淑芬:或者是有沒有工作會議什麼的可以把他們納入?

呂次長建德:我留學德國,德國他們在整個workplace、廠場這邊,其實這叫做codetermination,就是所謂的共同決定,這很簡單,而且其實這對整個職場還有消費者是有非常多幫助的。像第三十條,剛剛各位委員很關心的監管雲,事實上在這裡面就可以來做討論,對整個員工的職場安全等等也很積極、正面,我覺得這是一件好事。我想剛剛同仁也就是補充,我們有諮詢會議,可是諮詢會議只是政策,而這是workplace,就是現場的,本部基本上支持,所以我們就把它納入。謝謝。

主席:好,納入,條次部分請署長說明。

周代理署長道君:如果確定要增列的話,條次是不是就依照……因為前面有些條文也是在確定要不要增列等等,原則上如果這個條文要放進來,而且位置是擺在這個地方的話,我們建議是不是等到第一輪走完以後,整個條次再一起順下來。只要確定位置是在這裡,我們最後整個條次再一起順下來。是不是可以做這樣的處理?以上。

主席:好。所以原則同意,不過先行保留,等進行第二輪的時候再來處理條次的問題,好不好?

周代理署長道君:是。

主席:好,謝謝。

接下來都沒有院版了喔!還有滿長的幾個條文。

現在進入第四章「互助式托育」,有林月琴委員的版本和王育敏委員的版本,有在現場的就這兩位。

林委員淑芬:主席,是不是先從第四章的章名開始?因為我們版本的章名跟大家都不太一樣。

主席:對啊!我現在在講章名。

林委員淑芬:抱歉,現在還沒進入第四章嗎?

主席:現在進入第四章,但是你們的第四章在條文對照表的下一頁。沒關係,先請署長說明一下。

周代理署長道君:跟各位委員報告一下,因為林月琴委員、王育敏委員等的提案跟行政院版比起來,有多增加一章叫「互助式托育」,這整個章是院版所沒有的。前面曾經討論過,在行政院草案第二十條的部分,我們已經將社區、原住民地區跟職場互助式托育機構,全部併到前面的機構式裡面去。也就是說,幾位委員的版本等於是把這類互助式獨立為一個章,可是前面討論的時候已經都放到機構端那邊去了,所以我們大膽地建議這個章名和相關的條文是不是有可能可以不要增列?以上。

王委員育敏:好,同意。

林委員月琴:我這邊也同意,因為前面的確已經討論過互助式了。

主席:OK,但還是要讀過去。

林月琴委員還有王育敏委員提案的第四章「互助式托育」就不予增列。

接下來是這個章名底下的條文,林月琴委員提案的第三十九條、王育敏委員提案的第三十條就不予增列;林月琴委員提案的第四十條一樣不予增列。

林委員淑芬:但是章名呢?

主席:章名等一下會討論到。等這個全部處理完,你們提案的第四章章名會跟院版一起討論。

好,林月琴委員提案第四十條不予增列。再來是林月琴委員提案第四十二條、王育敏委員提案第三十三條不予增列;林月琴委員提案第四十三條不予增列;林月琴委員提案第四十四條不予增列;林月琴委員提案第四十五條不予增列;林月琴委員提案第四十六條、王育敏委員提案第三十四條不予增列;林月琴委員提案第四十七條不予增列、第四十八條不予增列、第四十九條不予增列、第五十條不予增列、第五十一條不予增列。

現在進入院版和各位委員版本的第四章,院版的章名是「托育相關人員之資格與義務及托育服務之管理」,林月琴委員提案是「第五章人員資格管理」、王育敏委員提案是「第五章 托育服務管理、輔導及獎勵」、林淑芬委員提案是「第四章人員之資格與義務及托育服務之管理」。

請行政機關先作說明。

周代理署長道君:行政院版第四章的章名是定為「托育相關人員之資格與義務及托育服務之管理」,大多數委員提案的文字都相同,有部分委員提案的文字會不太一樣,但內容其實都是在規範資格、義務和服務管理,我們的建議是,如果可行的話,是不是章名的部分可以依照行政院的版本通過?以上。

主席:請林淑芬委員。

林委員淑芬:各位委員,我們要請大家理解,我們這一章的章名要拜託大家支持的原因是,行政院的版本是托育相關人員之資格,可是我們沒有講托育人員,我們的是「人員之資格」,我們版本的用意是在於要把居托中心的工作人員納入消極資格去管制,因為居托中心的工作人員按照整部法律前面的定義,不屬於托育相關人員,所以我們其實是要把居托中心納管,但是他又不是托育相關人員,所以才建議這一章的章名是不是用我們的版本,就是不是限縮在托育相關,而是「人員之資格與義務及托育服務之管理」,這樣子才可以規範居托中心的工作人員。為什麼要這麼做?其實是因為有個案發生過的,我們的版本其實就是托盟的版本,他們討論很久,發現居托中心他們的工作人員納入消極資格這部分的必要性是在於,如果不能夠擔任托育人員的狀況,曾經就是有性侵害犯罪前科的這一種人,他已經不適合擔任保母了,他怎麼還可以到居托中心裡面去擔任督導管理保母的這一種角色呢?同時,居托中心的這一些人也會去保母家或是家長家,他去到宅到府訪視。所以我們這一章的章名請大家支持我們的原因是,我們希望居托中心的工作人員也要納管到相關的消極資格裡面一併管理,跟托育人員的消極資格一樣要納管,因為真的有個案是犯罪過的人去當居托中心的管理員。

主席:好。再來請林月琴委員。

林委員月琴:我這邊事實上也寫得是跟淑芬差不多,我沒有特別只匡定所謂什麼托育相關人員,事實上是「人員資格管理」,只是後面沒有寫義務,所以我也覺得居托中心的人事實上是應該要納管的,不能現在我們整部法定了,結果我們現在講居托中心未來的公權力很強,很賦予它責任,結果這邊沒有資格要求,所以我覺得開大一點,要把人納進來,否則你限縮的話,這個人就進不來,沒辦法管理。

林委員淑芬:對啊!他連保母都不能當了,還可以去當那個監理保母、評鑑保母、訪視保母的,那真的是太離譜了!

主席:署長,怎麼把文字……

周代理署長道君:是,這個部分因為先前也大概有徵詢過幾位委員的意見,我們後續的條文也已經重新再做一些整理,原則上我們可以配合,把居托中心人員的資格管理也納到這一章來一併做規範,所以章名的部分,我們也可以配合接受,那就是把「托育相關」這幾個字刪除,直接用「人員之資格與義務及托育服務之管理」,依照林淑芬委員的版本來做規範,這個我們可以配合辦理,沒有問題。

主席:好,第四章,我們就依照林淑芬委員所提的版本通過。可以吧?好,謝謝。

繼續處理王育敏委員的第三十八條。

周代理署長道君:王委員的第三十八條主要是有要求托育人員,不管是居家托育人員或者托育是機構等等在收取費用之後,應該要開給載明收費項目及金額之收據,這個部分因為現在實務在支付的部分,在金流上面已經越來越多元,所以我們考慮到因為大多數不管是透過電子或者是轉帳等等已經都會有相關的記帳紀錄,所以在這個部分的話,考慮到工作的負荷,以及在資金流動的明確性上面已經有足夠的確保,我們建議這個條文是可以免予增訂,以上。

主席:王委員,可以嗎?予以增訂。是同意增訂,對不對?不予增訂?

周代理署長道君:建議不予增訂。

主席:好,王育敏也OK啦?好,第三十八條,我們就不予增訂。

接下來處理林淑芬委員的第四十三條。

周代理署長道君:林淑芬委員第四十三條、陳培瑜委員第四十一條跟陳菁徽委員第三十八條的部分,大概都針對托育人員的資格有相關的規範,我們大概經過整理,因為我們想這個既然已經有專章,對於人員的資格有規範,所以我們把行政院版先前放散在居家托育及機構托育裡面的人員資格來做統一的律定,所以在文字的部分,我們建議可以參考幾位委員的提案版本做一個修正,我們有提供一個建議的文字,有提供給委員,同時現在也擺在螢幕上面,請各位委員可以簡單參閱一下。基本上就是居家托育人員跟機構托育人員都應該要成年,並具備下列資格之一,第一種是他要取得保母或者托育人員的技術士證;第二種是要高級中等以上學校的相關科系畢業;托育專業人員及居家托育服務中心工作人員的資格跟其他相關的部分,這個部分就是由中央主管機關單獨來做另外的相關規範,大概把托育人員跟居托中心人員的資格分別規定在第一項跟第二項,以上。

主席:這樣可以嗎?

林委員淑芬:不行。

主席:不行?請說。

林委員淑芬:我們其實跟修正動議的差別是在於我們規範了托育專業人員,托育專業人員包含保母,或是機構托育,或是居家保母,或是主管人員,都要有托育人員的資格,但是這個修正的版本不包含主管,我們都知道主管在現場有指導、指揮托育人員的責任,如果你連這個資格都沒有,你有辦法勝任嗎?這種狀況裡面,像幼兒園對園長的規範也是這樣子,教保服務人員條例在第六條第一項就規定,幼兒園的園長同時應該要具有教保服務人員資格,並有現場服務的經驗五年以上,而且要經園長專業訓練及格,這個是教保條例。但我們同樣類比過來,如果你是一個托嬰中心的主管,發生事故了,你都不具專業,你怎麼現場指揮現場機構的這一些托育人員,告訴他們現在要做什麼、現在怎麼做?我們真的有點害怕,所以如果是這樣子的話,其實應該他本身就必須要具備托育的資格,甚至主管人員是不是需要經歷、經驗的這個門檻,這些都可以討論,所以唯一不行的就是,你不能夠把主管人員的專業能力放掉,我們是覺得應該納進來,差異就在這裡,主管人員也應該要具資格。你們的修正就是主管人員沒有納進來要求規範,也要有資格,不然現場如果發生事情,他知道要怎麼指揮、管理嗎?而且不專業的人,他怎麼管理現場專業的?他不專業怎麼知道現場的人專不專業、有沒有照規定?

周代理署長道君:了解,所以跟委員報告,因為我們原來在第一項的頭是寫居家托育人員和機構托育人員,我們本來就是想,因為我們參考委員的版本是托育專業人員,而委員後面的第四十四條是主管人員,它是兩條分開寫,我們本來的想法是主管人員的部分因為屬於托育專業人員,我們是不是在這條第二項在授權法規裡面統一做規範?當然,如果考慮到托育的主管人員基本的資格還是要有托育的訓練,我們是可以依照淑芬委員的版本,我們把第一項的開頭修正成托育專業人員,這樣的話,我們應該還是可以,至於主管人員其他的一些工作年資或者其他等等的部分是不是要,我們可以參照,未來就是在授權辦法裡訂定,就是有些其他工作年資等等的規定,可能在授權的法規做相關的律定,以上建議。

林委員淑芬:所以是照我們的版本就可以了嗎?

主席:不是啦!你現在要講清楚,現在你的第四十三條並沒有講到主管,是第四十四條才講到主管,你自己看一下你的條文,所以你現在是建議在第四十三條就一併處理,還是怎麼樣?看你們啦!

林委員淑芬:看他們要什麼架構。

周代理署長道君:跟委員報告,我們建議第一項的部分就照林淑芬委員的版本文字來寫,但是因為主管人員除了基本要有保母證照或者相關科系畢業以外,可能還需要搭配一些其他的資格條件,參照其他所有社福法規有關機構負責人部分,大概都是授權法規命令去訂定,所以我們建議托育機構的主管人員資格未來也可以放在法規命令裡,如果是這樣的話,那第四十三條第二項的文字,我們建議是不是可以維持行政院版現在建議的文字?這樣的話,後面要去訂定,尤其是主管人員資格的部分,在那個授權法令大概就會比較方便一起來敘寫,以上建議。

林委員淑芬:我的第四十四條是主管人員的其他資格,第四十三條托育專業人員應該就包含主管了,第四十三條「托育專業人員」這樣的字眼本身就包含主管了,是不是你們看一下要怎麼寫?第四十四條是主管人員的資格規定,但我們還是希望主管人員的積極資格要入法,至於內容要怎麼調整,是不是你們寫寫看,還是再想想看,這個就先保留。我的條文和現行托育中心主管人員的差異,其實是在高考社工職系及格的部分我們沒有納入,因為這樣的人員不具備2歲以下兒童的照顧知識和經驗,所以才建議刪除,當時是這樣考量,所以這部分是不是先保留,大家想想看這兩條要怎樣……

呂次長建德:不然就先保留。

主席:對啦!好啦!第四十三條和第四十四先保留好了,你們先去調整……

林委員淑芬:先保留好了,OK,好。

主席:再提供文字出來給林委員參考。

好,繼續審查院版第三十六條,多數委員版本是第三十六條,但林月琴委員是第六十一條,王育敏委員是第五十八條,林淑芬委員是第四十五條。

先請行政單位說明。

周代理署長道君:行政院版草案第三十六條,主要是規範托育相關人員對於兒童不可以有一些不正當行為,這條各委員版本大體上都有,但敘寫的方式稍微有些不太一樣,我們的內容和林淑芬委員的版本在文字架構上相對接近,和林月琴委員版本及王育敏委員版本的文字稍微比較不一樣,但基本上來說,實體內容大致都相當,主要是在構成要件部分,林月琴委員和王育敏委員主要的行為部分是引用兒少法第四十九條,考慮到兒少法目前也在研修,未來的條次和行為樣態也會做一些調整,所以我們建議是不是就直接在條文裡敘寫一些相關的行為樣態,直接予以規定?這是我們的建議。

另外,王委員的條文有關兼職或其他等等的部分,實際上我們在處理的時候,對於現在機構裡面的人員,原則上就有設定其設立標準及相關配置人力基本上就是要專職,所以在相對應的法規裡面大概都會有一些規範,就是不可以有兼職的動作,所以最後在規範的效果上,是可以達到同樣的密度,這部分應該可以做得到,大概是這樣的規範,所以建議是不是就依照行政院版本的文字通過?以上建議。

主席:好。請王委員。

王委員育敏:剛剛周代理署長提到兒少法未來會修法,所以不見得是在那個條次,那麼這個部分我可以同意採用列舉的樣態,就是「不得對兒童有身心虐待、體罰、霸凌、性騷擾、不當管教及其他對兒童之身心暴力或不當對待之行為。」這個同意,謝謝。

主席:請林月琴委員,再來林淑芬委員。

林委員月琴:是不是請社家署解釋?因為我的版本事實上是有增列第二項,就是主管機關應建立裁罰資料供政府部門查詢;還有增加第三項,因為我們比較想要走的是幼照法,所以針對這些行為的認定,以及裁罰資料的蒐集、處理、利用等運用相關事項,都應該要另定辦法,就跟我們的幼照法狀況一樣。否則目前的保母也好,托育中心也好,整個調查程序跟認定都非常不清楚,甚至到時候調查委員長什麼樣子、認定委員長什麼樣子都不知道,而前面提到所有照顧孩子的人在托育中心或居家保母都不可以對孩子做這些行為,那接下來呢?做了這些行為會怎麼樣?我想應該要有一個清楚的授權去訂定子法,所以我們才會在這邊列出這個部分,除非你講說你們在後面哪一條會列,那當然這邊就可以不列,可是如果沒有的話,我認為要在這邊把它講清楚。

再來,現在兒少權法還沒有修,也不知道到底什麼時候會修,可是兒少權法第四十九條跟你現在第三十六條所列的態樣,有些還是不太一樣,有一些未盡事宜,那我們就要回頭來問,這個第三十六條目前是可以包到兒少權法的第四十九條嗎?所以我們當時才會把它放進去,以上。

主席:請林淑芬委員。

林委員淑芬:我們的版本差別在於我們把居家托育服務中心的工作人員也納入,因為托育相關人員講的好像是這些保母而已,可是事實上我們一直在講居托中心,那為什麼不把居托中心的人員也納入?第一,他們會去做家訪;第二,很多縣市會委託居托中心承辦臨托業務。所以他們家訪時會遇到受託者,然後承辦臨托業務時,更可能是直接就要在現場看小孩,我不曉得啦,但是我們建議把居托中心的工作人員一起納入管理,這個跟我們一開始講的那個章名的概念是一樣的。

主席:來!請社家署一併回答。

周代理署長道君:針對剛才林月琴委員所提到的版本第六十一條第二項和第三項,有關裁罰資料的蒐集跟彙整,在先前審查時應該是放在行政院版的第五條,主管機關要去蒐集這些托育機構的基本資料、狀況,以及它的不利處分等情形,目前我們是有一個通案性的文字擺在第五條第二項,這個部分我們大體上是有一個相對應的規定。在這樣的資料蒐集之後,提供外界查詢的部分,因為在各個罰則的相關條文規定,如果這個罰則的受處罰行為是要公布姓名,未來我們會參照目前兒少法的作法,縣市如果自行要公布沒有問題,但是我們都會要求統一傳送到中央主管機關,現在我們在兒童權利公約(CRC)的網站裡面,就有一個統一公告的網站,未來在這個部分,我們也會再做一個統一公告的動作,能夠讓外界了解一些有被公告姓名的裁罰資料,供外界來處理。

另外,針對這樣一個違規的案件,在做調查處理階段的程序,應該是在行政院版第四十六條,我們現在對於整個調查處理的程序大概有一些相對應的文字,在接到相關的案件之後,他在一定的時間內就要開始來進行相關的查處,要有人來進行調查,結果要設立相關的審議小組跟委員會,而且會有對應的辦法,這是目前行政院版的設計架構。後面調查的部分,我們主要是跟後面條文在有不當行為的部分去做連結,所以主要應該是在條文擺放的位置設計上稍微有一點點不一樣,但是事情本身大概都有去做相對應的規定。以上說明。

主席:林月琴委員。

林委員月琴:我想請教,你剛剛講說第五條,第五條寫的是前項第六款全國性托育服務基本資料,至少應包括全國居家托育服務、托育機構之收費項目與數額、評鑑結果、不利處分及其他相關事項。而我這邊寫得相對是比較清楚的,怎麼去認定前項裁罰資料的蒐集、處理、利用、查詢跟其他相關事項,相關辦法要由中央主管機關訂定之,我覺得是有差異的。因為我前面第五條也是跟院版一樣,也有講到說……還是你覺得不利處分就已經概括這所有東西?我不太理解。

主席:署長請回應。

周代理署長道君:跟委員報告,剛才跟委員報告的就是,對於資料蒐集的部分,原則上我們都會擺在第四十五條……對不起,第五條。這個蒐集進來的結果,將來外界要去參用這個部分的話,就會依照我們現在兒少法已經做公開的前例架構來做相對應的規範和處理。另外,如同剛才跟委員所報告的,對調查處理的程序,我們在後面的條文有設計相關的條文來做處理。此外,在行政院版草案第四十九條的第一項和最後一項,有關托育服務人員如果有剛才所提到的這種違規情形,直轄市、縣市主管機關要做相關的通報、資訊查詢、蒐集、處理、利用等等,我們大概有對應的一些相關文字,看是不是可以……

林委員月琴:署長,我先問你,第五條哪一項是解釋跟我一樣的?我回過頭看第五條,我就沒有看到哪些字眼是你認為可以解釋成跟我現在提出來的是一樣的?我不太理解的、我剛剛就教的是這一個,是第二項嗎?我剛才也把第二項唸完了,你的第二項是跟我這個講的一樣嗎?我不太理解,所以我想就教說,你現在講的那個到底是哪一個?

周代理署長道君:主管機關要照第五條第二項,就是蒐集相關不利處分的資料,那這個不利處分就是包括了像裁罰或者是這類相關的資料,其實都可以含括在第五條第二項的範圍之內。

主席:請王委員。

王委員育敏:我要問剛剛署長回應的,你回應錯了,我說居家托育人員不得於收托時兼任或經營足以影響托育服務的職務或事業,你剛剛是在講機構的托育人員,我講的是保母,這個部分你如果覺得不用增訂的話,那你們是哪邊有去規範?就是保母應該專心收托,有一些他可能自己還在做別的事情,然後一方面還收托孩子,就是有關他不得去兼任、兼職的規範,你們是哪裡有去限制居家托育人員、保母的部分?如果有就可以不用訂,因為你剛剛回應的是講機構,我講的是保母。

主席:有嗎?有,好。

王委員育敏:在哪一個部分?

主席:他們在找了。

林委員淑芬:有,我們的版本第六十三條有,我們也有專心托育,有。

王委員育敏:政院版在哪一條?

林委員淑芬:第六十三條,是不是第六十三條?

周代理署長道君:我們再確定一下條次。

王委員育敏:好,那待會兒回復給我,你們查一下。

林委員淑芬:有啦!我記得有討論過了。

主席:林月琴委員。

林委員月琴:剛剛署長你有沒有回應……雖然育敏委員覺得第四十九條他是OK,可是我想問的是,現在兒少權法就是還沒有修嘛!那我想問的是說,你現在第三十六條的這種狀況,已經可以囊括到第四十九條的15款嗎?沒有嘛!所以我的意思是說,有哪些未盡事宜又要再列嗎?那就會變成真的是要去討論,因為目前就是沒有,否則就是後面要說這個要不要依著……因為兒少權法到時候跟托育服務專法是對等,那有些樣態要依著兒少權法那邊做嗎?這應該要去考慮。

還有另外一個,就是淑芬委員剛才提的,也就是說今天要不要把居托中心的人員放進去,我覺得可能更重要的應該不是在這一塊,應該是說在消極資格的部分,本來就不要讓對孩子有不恰當的那個人進來,否則在訪視的時候,這些看的人搞不好對這些東西的寬容度比較大一點,也就是說他自己本來就有一些消極資格上的問題,當他去訪視的時候,他會不會寬容度更大地去看待?假設保母對孩子不當對待,他的寬容度可能更大,反而是從消極資格那邊要去卡住,而不是在這邊,因為畢竟他來到保母家的時候,他比較少會單獨碰到小孩,可是在前面的消極資格反而……我現在沒有找到消極資格,還是前面有討論?那個可能還要……因為我們前面一直沒有討論到這一類的人,都是討論到保母、托嬰中心的人、負責人,還有所謂的主管,可是反而居托中心的人一直是沒有被討論的,因為我們現在覺得居托中心如果代行公權力的話,那這些人不需要消極資格的一些認定嗎?他讓我更擔心的會是什麼?就是我剛剛講的,如果他自己本身就有一些消極資格上的問題,我們沒有去卡關,那他去訪視保母的時候,會不會比一般沒有這個問題的人可能寬容度更大,就是覺得這孩子還好等等的。

林委員淑芬:可是我們之前不就在討論居托中心的人員要納入消極資格的管制嗎?

林委員月琴:我說……

林委員淑芬:有啊!我們要啊!那這一條不是在談這個而已,這一條是說「不得」嘛!居托中心不管是主管或是工作人員,通通都不得有這些行為,如果涉及這些行為的話,當然就會有處分和罰則,就是也要納管進來的意思,所以消極資格是全部都要納管,然後在這裡要界定他們不得有這些行為,也是要納管,這兩件事情都要納管應該是沒有問題的事情吧!應該同時都不牴觸啦!同時都要納管。

周代理署長道君:社家署這邊再做個說明,首先要跟王委員致歉,剛才我們確實沒有把條文看清楚,但是有關居家托育人員專心托育的這個部分,我們現在配合林淑芬委員第六十三條和陳培瑜委員第六十一條的部分,準備要研擬配合增訂一個新的條文,我們有做一些準備,會增訂條文單獨處理,這部分的條次預計應該會擺在第五十六條的後面,我們會準備做一個處理,這個部分確實還是要謝謝委員的提醒,這個我們剛才沒有講清楚,我們會有一個相對應的條文,等一下條次到的時候也請委員再給我們一些指正,就是有關專心托育的部分。

另外一個就是林月琴委員所提到的,在資料蒐集的部分,我們現在的想法主要是給中央主管機關,因為它如果在法定上面有一個權限可以蒐集這些不利處分的資料,那麼我們在後續公開部分的話,只要它原來在托育服務法裡面是屬於經過裁罰要公告姓名的,主管機關當然就可以去做相關公告的動作,讓外界可以處理。所以我們初步的研判是,在整個條文的研析裡面,不一定需要額外再去做所謂的蒐集、處理、利用,再去訂相關行為的辦法,因為有關蒐集、處理的部分,當前端的法源在第五條已經寫出來的時候,那麼相關對應的處理和利用的部分,行政部門應該就已經可以做對應的動作,這個是我們初步的想法,以上跟委員做個報告。

林委員月琴:可是署長,你這邊寫的事實上是……像第六款本來提的是全國性的「托育服務基本資料之蒐集、調查、統計及公布」,可是我們講的是這些行為的認定、前項裁罰資料的蒐集、處理、利用、查詢跟其他相關事項要訂定辦法,並由中央主管機關來定,對此我覺得有很大的差異。

主席:這樣好不好?因為這一條……反正3點半要讓大家休息,我怕次長又跟我講他要先……是不是乾脆現在就先休息,你把文字整理出來讓大家看一下?

林委員淑芬:不要休息啦!

主席:3點半也是要讓大家休息啊!

林委員淑芬:現在又還沒有3點半,不然你先讓我講完下一條好不好?

主席:沒啦,什麼叫講完下一條?我們是一條一條在處理的。

林委員淑芬:不然你先讓我講完我的那條,我等一下還要……

主席:好啦,沒關係,你要講下一條就等一下,這一條就讓署長先答復,還是你要保留?都沒關係,就看你要怎麼做。

周代理署長道君:這部分我們是不是稍後再跟林委員說明?我們來設計一個架構,然後跟委員做個說明。

主席:好,第三十六條保留。接下來……

林委員淑芬:居托中心的人要納入啦!

周代理署長道君:居托中心的部分,之前我們跟幾位委員討論過之後,我們後面會對應配合增列條文,有關居托中心消極資格的部分,我們會把它列進來,先做以上說明。以上。

主席:這一條先保留啦,好不好?

繼續處理院版第三十七條。林淑芬委員的是第四十六條,請行政機關先說明。

周代理署長道君:行政院版的條文第三十七條主要是規範當這些行為被認定是屬於前條第三十六條的違規行為時,主管機關可以要求這些行為人去做一定的處置,這些處置包括接受相關的教育,或是其他的一些輔導措施;但如果這個人的行為已經非常嚴重,到了終身不可擔任托育相關人員的程度的話,這樣的措施當然就不適用,因為這已經不需要再做進一步的教化了。

這一條大體上來說,跟各委員版本的條文內容大致上都還算相近,主要是其中林淑芬林委員的部分有增加將居家托育服務中心的工作人員納入違法行為,也包括要對居家托育服務中心的工作人員要去做相關處置。我們現在是把托育相關人員全部都納進來,所以文字上應該已經可以涵蓋,所以我們建議是不是不一定要做相關增列的動作,其他的部分我們建議是不是可以照行政院建議的條文文字做相關處理?以上。

林委員淑芬:我們在這一條的差別主要是在居托中心,因為居托中心做臨托業務的時候雖然有托育人員在照顧小孩,但是他們也都在旁邊,他們也會接觸小孩,他們第一線也經常會接觸,所以對於情節比較輕微的違法行為才會用到這個再教育,或是去輔導他嘛,這是針對情節相對比較輕微的違法行為會放到第三十七條,也就是我們的第四十六條,差別就是希望居托中心的工作人員也一併納入。情節比較輕微的,這個就是第四章我們全部把它改成那個名字……其實就是居托中心的工作人員、主管通通都要納入。

周代理署長道君:這個部分跟委員做個報告,現在實務上是有居托中心提供臨托服務,那個地方政府要增加臨托的數量,是有這樣的情況。不過在管理上面,地方政府……如果居托中心提供臨托服務,這個服務的人員一樣要具備托育人員的資格,他是一定要具備托育人員資格的,所以一旦發生這種不當照顧的狀態時……

林委員淑芬:現在不是講托育人員啦,不是現場……居托中心的人也可能會是擔任行政職的啊!

周代理署長道君:他基本上就是回歸到用托育相關人員的身分來處分跟要求。

林委員淑芬:沒有啦,居托中心去照顧小孩的要有托育人員的資格,但是他可能也有做行政職的,居托中心也有一些人是做行政職的,居托中心也有一些人是要到宅或到府訪視的,這個過程難道他對小孩就完全都沒有接觸嗎?有接觸的話是不是就有一些風險?有風險是不是就可能會有一些違法的行為?不管是臨托也好,到宅訪視也好,都有可能涉及到一些違法的行為,也是要納入管理的。

主席:先請陳昭姿委員,之後再請林月琴委員。抱歉,是他先舉手的,我要公平處理。

陳委員昭姿:謝謝主席。這一條我對於可教化這個部分的審查標準比較有一點堅持,因為目前的規定是,允許經過評估後得以返回幼托的場域,但實務上如果你沒有訂下比較明確、客觀的標準,有可能會讓這個評估的機制失焦,特別是這類評估是把權責下放到地方,恐怕有時候很難排除人情壓力跟地方關係的干擾,畢竟我們目前對於所謂的虐兒裁罰,到現在都沒有……遇到很大的困難,所以如果這種問題都沒辦法解決的話,如何信任地方有足夠的意志力跟資源深入介入或調查敏感個案?

因為這個事項攸關幼兒安全的政策設計,我覺得中央政府有不可推卸的責任,不能讓有關係就變成沒有關係。所以在兩個情況下,接受下列一款或數款之處置,這裡其實只寫了兩款,意思就是他們經過這樣的教化之後,就可以再返回那個場域,但這樣有清楚嗎?這樣只是有上過課,「其他符合教育或輔導目的之措施」,這樣規定就OK嗎?這樣很不明確耶!評估的機制在其他地方有嗎?還是在這個地方就應該要有清楚的說法?謝謝。

主席:接下來請林月琴委員,最後再請署長回應。

林委員月琴:是不是可以釐清?到底是不是要針對真的能夠完全接觸孩子的人……為什麼?因為居托中心的工作人員,即便是臨托,就我目前對臨托的瞭解,居托中心的人是不會去接觸小孩的,他們要另聘合格的保姆人員才可以。

林委員淑芬:是保姆在顧小孩,但是居托中心的人也會在現場,在同一個空間也會接觸小孩啊!

林委員月琴:他們是在辦公,臨托的是在另外一個空間……

林委員淑芬:對,但他們在同一個場域裡面不會有互動、接觸嗎?

林委員月琴:就我過去在實務上,真的是這樣,他們是在另外一個空間,要獨立,因為進去會有交互感染的問題,所以通常都會臨托歸臨托,行政辦公歸行政辦公;當然還有一個是去訪視的時候,的確保母也在現場,居托中心的人員也在現場,所以我說要去釐清我們到底強度要到什麼強度,這要思考。

林委員淑芬:我的意思是他們也會接觸到小孩,所以我們納進去,當他踩到了這條線了,他當然就要去受處分,要去接受這些講習、要去受教育,如果他沒有踩到這條線,他不會被框進來處分。就是我的意思是因為他們在同一個空間裡面,雖然他們不是在第一線照顧的保母,可是他們在同一空間,有時也會有互動,難道他就完全不會有碰觸到小孩的可能……

林委員月琴:所以我會要解釋是因為我們也是希望他們要嚴守,而且為儘量避免更多人接觸到,通常臨托的空間和行政辦公室本來就是分流的,也就是要讓他單一去接觸,就是保母直接去接觸小孩,而不是又讓居托中心的人員去接觸。

林委員淑芬:對,因為托育相關人員就包含了負責人、托育專業人員和工作人員,我們之前在消極資格上面把居托中心人員和專業照顧的保母人員的消極資格都拉齊了,一併都有了,所以我們在這個地方規範的時候把他漏掉,我是覺得也是有一點奇怪,跟孩子距離更遠的負責人都被規範了,更何況有可能會跟孩子在同一空間裡面接觸的居托中心工作人員,沒有拉進來一起規範,這也是怪怪的。因為負責人不一定會直接照顧小孩,他不太可能會直接接觸小孩,可是連他都納入規範了,工作人員雖然也不會直接照顧小孩,但是難道不應該納入規範嗎?負責人都納入規範了,工作人員也應該納入規範,第一線的保母更應該是。但是這個問題就是他如果沒有做違法、違規行為,這條規範不會規範到他身上,如果他有做違規、違法行為,才能管得到他,我的意思是這樣子。

主席:再請昭姿委員。

陳委員昭姿:謝謝主席。我現在代民間團體來請教衛福部,就是對犯有前條也就是第三十六條行為的人,是否有停職調查的機制,如何在符合比例原則下,避免調查期間有可能間接成為犯罪的一個漏洞?當然第三十八條有談到性侵的部分,其實觀念也是一樣,因為整個訴訟是曠日費時,如果這個期間他繼續從事他的工作,可能還有很多孩子會受害。目前我們只在幼照法(適用二到六歲的小孩)當中才看到居托、互助式等有停職調查的機制,但是本法第三十六條的部分,我們現在是沒有看到,希望衛福部能夠予以說明,有沒有這樣的作法?謝謝。

主席:謝謝。月琴委員要不要再補充?沒有,好,請署長說明。

周代理署長道君:跟各位委員報告,有關陳昭姿委員剛才所提到的,對於有第三十六條的違規行為,如何去認定的那個標準部分,因為我們現在設定的是在後面第三十八條規定,他如果有這些違規行為,就會進入消極資格的處理,所以都是涉及到個案違規行為的認定,這個部分就是地方政府,或者是如果有涉及到刑事犯罪,就是司法官,這些都處理完之後,他有這些相關行為,也許是終身不得再去擔任托育人員,或者是一段時間不可以擔任,所以這些在這邊規定的時候,第三十七條搭配的是如果他有這些違規行為,但還沒有達到終身不得擔任托育人員的情況之下,除了罰鍰之外,我們依照這條規定就可以令他接受一定程度的教育,所以這個構成要件在後面的條文是有相對應的規範……

陳委員昭姿:署長,這樣不對啊!第三十八條是很嚴重的,性侵和嗑毒耶!

周代理署長道君:所以他就是終身不得擔任了,他就終身不得擔任了。

陳委員昭姿:對,這個是天經地義,本來就應該要排除,但是我剛剛談的是即便你覺得可教化的部分,也應該有一個客觀明確的標準,剛剛那兩個都不要管,第三十八條是天經地義本來就應該要排除,性侵耶!還有毒品,這兩項排除以外,前面的都很嚴重,身心虐待、體罰、霸凌、性騷、不當管教,有這些情況的一些人,你準備讓他返回托兒場域的時候,你覺得他上完這些課就OK了嗎?

周代理署長道君:跟委員報告,除了第三十八條以下的這些消極資格以外,當然也包括第三十六條的這些身心虐待、體罰、霸凌、性騷擾等等,也許沒有到終身不得擔任,但是這個部分,現在我們參照幼托法的規定,大概都有實際上的行為樣態可以認定,尤其是對於兒童的體罰等等,體罰的情況從程度上有輕重差距,這也會根據情節,所以第三十七條就可以來搭配處理,就是他要去接受一定情況的教育及輔導。還有由於前段相關的裁罰都是由地方主管機關來處理,所以我們會比較傾向於後段這些相關教育的部分是不是也一併由地方主管機關來操作。

另外,剛才陳委員也有問到,就是他有這些重大違規的時候,是不是有暫時停職的規定,這個部分在我們草案裡面是已經有規定的……

林委員月琴:對,在第四十六條,我想陳昭姿委員問的應該是第四十六條。

周代理署長道君:對,已經有納進來了,在後面的條文,委員後面在審查的時候,我們會看到,這個部分有。

陳委員昭姿:這條是我代家長團體來問……

周代理署長道君:是,這個部分有規定。

陳委員昭姿:署長,但是我覺得您還是沒有講清楚,除了那些嚴重的犯罪行為,包括性侵和毒品,你一直說,他們有機會接受這樣幾小時以上的輔導管教,這樣清楚嗎?我覺得一點都不清楚,因為你們就是準備讓這些人再回去照顧小孩,這樣怎麼會已經涵蓋在裡面呢?還有累犯、再犯等等,這樣一點都不清楚耶!就請社家署再想想看。

主席:好,陳委員講完,換林月琴委員,再請署長一併答復。

林委員月琴:署長,就你剛剛解釋的,的確後面的條文是消極資格,可是第三十七條,應該講它搭配第三十六條,先講上課,到時候第四十六條裡面會清楚的規定,在調查的時候,到底要不要停職、停權,我看第四十六條應該有完整的規定。可是看起來你一直在解釋第三十八條的消極資格,消極資格是進來都不能進來,一旦他來這邊犯了第三十六條的話,的確第三十七條處理的是輕微的,令他上課,如果是終身不得擔任的話,連上課都不用,第四十六條會有很清楚的調查,最後要停職,他甚至可能停職一年到四年,或是被判終身都不可以再擔任。應該是這兩個架構,如果處理過幼照法,應該知道這兩個架構是不一樣的,有的條文是在後邊,可是我看署長一直在解釋前面第三十八條到第三十九條,那都是只講消極資格,是進來都不行的,這是不太一樣的樣態。以上。

主席:謝謝。再請林淑芬委員。

林委員淑芬:我先補充一個,我們提了一個修正動議,是家庭暴力罪的這個部分。家庭暴力防治法規定,家庭成員之間實施身體或精神上不法侵害的行為,就是家庭暴力罪,可是它的範疇、情節有時候程度上差異蠻大的,像最近社會上發生的,大家都看到那個非常嚴重的殺人案,那也是這種犯罪行為,可是也有一種是純粹互毆、互告的,這種情節輕微的也是有。可是我們看到,像以曾犯家庭暴力罪列入消極資格的規定,行政院版的第三十九條是講說,只要你曾經犯過家庭暴力罪的話,五年內一律都不得擔任托育人員,但是它沒有區分出情節輕微的這種差別,如果情節比較輕微的,比如雙方互毆,然後就犯罪了,他就五年都不能夠擔任的話可能太重了,可是如果他還殺人了,然後五年後就又可以來擔任保母的話,這個可能相對又處分的太輕了。

像今年717號有個臺灣桃園地方法院的刑事判決,某位王先生因為對他已經離婚的前妻很不滿,所以他還出資僱兇施加暴力報復,他追撞了他前妻的機車,讓他的前妻重傷,之後又叫人毀損前妻男友的車子,更指使共犯到前妻經營的通訊行持棒球棒攻擊前妻的頭部,搶奪通訊行的財物,造成前妻重傷。像這樣的人,以現在的消極資格只要五年以後還可以繼續當托育人員或工作人員,這樣子就不合理嘛!顯然犯這種家庭暴力罪的話,這一種情況他就應該要被剝奪這個權利,終身都不得擔任才對。所以我們才提出條文的修正,是讓家庭暴力犯罪和其他犯罪一樣,讓縣市主管機關可以按照情節、案情去認定到底是多久不能夠擔任托育人員,我的提案是在第四十七條提出修正動議,如果案情嚴重的話,縣市主管機關都可以直接認定終身不能擔任托育人員。

同時,在院版的第四十一條,對於托育機構負責人也列入一些重罪,譬如說故意殺人、故意重傷、搶奪、強盜、違反槍炮彈藥刀械管制條例、組織犯罪防制條例等這一些罪,但在院版第三十八條中,對托育人員、工作人員卻都沒有任何的規範,所以我們政府認為這些人不能夠當托育機構負責人,卻可以直接到現場去,我們對托育機構的負責人是有納入規範的,可是對於到現場照顧孩子的這種托育人員卻沒有納入規範,這樣子也是不合理的。所以我們才建議針對托育的專業人員、工作人員、機構的負責人的消極資格都應該一併來討論,這樣子才不會覺得整體的制度有點荒謬,他不能夠當負責人,可是卻可以直接接觸小孩,然後去管小孩,這種殺人放火的可以這樣子,這也未免太離譜了,所以整體都要放在一起,一起討論,才是比較恰當的,謝謝。

主席:好,署長,請冷靜。現在休息10分鐘。

休息1534分)

繼續開會1548分)

主席:現在繼續開會。

但是主要的人還沒有出現,他去吃藥了嗎?

呂次長建德:因為受次長的影響啦!抱歉,我們最近會趕快練好身體。

主席:好,敬表同意。署長還好吧?

周代理署長道君:謝謝委員。

主席:有什麼問題一定要事先說明,你的安全是大家的安全。你要不要針對剛剛我們討論到的第三十七條做一個回應之後,我們就處理?

周代理署長道君:針對第三十七條的部分,剛才主要是陳昭姿委員對於罰則的部分、相對應的處罰標準以及處罰的程度夠不夠的部分有意見,確實現在他如果是違反第三十六條的規定的話,依照我們現在草案的第五十七條,其實起跳的罰鍰就要到六萬,是處六萬到六十萬的罰鍰,其實這個已經是現在罰則裡面罰鍰額度最高的一個條文。當然,如果他犯第三十六條這種違規的行為已經嚴重到可能涉及像剛才所提到的這些,等於是進入到消極資格這樣程度的部分的話,那當然就是用消極資格的情況來處理,所以我們現在在訂第三十七條的一個基本想定是說,他如果有一些例如像體罰等等的行為,還是會有情節程度的輕重,如果體罰程度沒有到最嚴重,例如說涉及到刑法或者傷害等等的情況的話,對於這一類人員也許還是可以保留一些他未來可以回到職場的時候,除了依照第五十七條的處罰之外,我們還可以依照第三十七條的規定,令這個行為人去接受包括輔導管教或者其他相關的一些輔導措施,讓這個人員在行為上面能夠有一定的規範。

之所以考慮設計的架構都是由地方政府來處理,也是因為從機構的設立,到前面我們所提到違規行為的查處,甚至是如果有不當行為要進入調查程序的話,現在在整個草案的設計都是聚焦在由地方政府來做主導,所以在第三十七條我們的設計是後面有相關輔導或者教育的部分也由地方政府來處理,也謝謝昭姿委員這樣的一個提示,怎麼樣落實地方未來能夠確實依照這些法規來處理,我們後續會在對地方政府的督導,包括地方的考核制度跟行為的部分,這些部分我們會持續來做一些努力和加強,以上說明。

主席:這樣可以嗎?陳委員。

陳委員昭姿:剛剛您不在的時候我們一直在溝通這些事情,我就是希望中央政府能夠掌握,因為全部交給地方政府,剛開始真的很不放心,但是希望他們能夠掌握所有的通報資訊,找出異常等等,就是中央政府一定要有一些資訊或處理的資料,讓我們隨時可以去了解。OK,我們溝通過了,謝謝主席。

主席:謝謝陳委員。其他委員有沒有其他意見?如果沒有,第三十七條我們就照行政院的版本通過。

接續我們繼續處理院版第三十八條,林月琴委員是第五十四條、王育敏委員是第五十一條,還有一個林淑芬委員的修正動議,委員有在場的才宣讀。請行政機關說明。

周代理署長道君:第三十八條主要是針對托育的相關人員如果有一些特別嚴重的行為,他是終身不可以再擔任托育相關的人員,這個部分大部分的委員在內容上面主要會有一些不太一樣的是,我們現在在條文裡面是把這些終身不得任的行為,針對涉及到的法律條文我們都有直接明列出來,有一些委員大概是用我們先前在寫條文的時候是用一些條文的引用,實質上內容是相當的。

比較大的差異的部分是對於居家托育服務中心的人員是不是也要適用消極資格的規範的部分,這個部分我們在跟幾位委員做過溝通之後,覺得也可以把它納進來,所以我們在這個條文有提供一個建議修正的文字版本,除了有提供紙本給各位委員之外,現在也把它投放在大螢幕上面,其實主要就是在托育專業人員、工作人員後增加了「及居家托育服務中心工作人員」有下列各款情形之一者,那麼不管是托育機構或者是居家托育服務中心就應該要跟他終止契約,同時終身不得擔任這一類相關的工作,我們在這邊大概做這樣文字上的修正,在適用規定的範圍上做增列,把它的範圍擴大,以上說明。

主席:各位委員有沒有意見?

先請王育敏委員,再來請范雲委員,接續請林月琴委員。

王委員育敏:謝謝。第三十八條第六款所提到的,「知悉服務之托育機構發生疑似性侵害事件,未按第四十八條第一項規定通報,致再度發生機構內性侵害事件」,這個條件好嚴格,發生性侵害事件你才要取消他的資格,已經完全知悉,而且是性侵害事件沒有通報,為什麼一定還要機構再發生這樣的事件才讓他終身不得擔任托育人員?這個會不會是要雙重要件?為什麼你們的門檻要到這樣子才取消,怎麼不是知悉發生性侵害事件呢?性侵害事件是比較嚴重,知悉性侵害事件不通報,這個可以容忍嗎?

主席:第六款……

王委員育敏:一定要機構有再發生性侵害事件嗎?這樣子是要兩個、雙重條件,我對這一條蠻有意見的,待會你們說明一下,應該是知道……因為已經是性侵害案件,完全知道而不通報,是不是就應該要取消他擔任托育人員的資格?怎麼還要等到這個機構再發生下一次的性侵害事件才要取消他的資格?這個你們再檢視一下,我覺得這樣好像有點……

呂次長建德:我等一下再請同仁說明一下,不過按照性平三法,一般通常知悉之後馬上就要採取立即明顯有效的措施,有效措施通常一開始就是隔離、調離現職等等,先採取預防性的措施,然後接下來……因為可能只是一個懷疑(suspected),所以那時候要啟動調查,可是anyway,我想剛剛委員所說的沒錯,一開始應該是先有一個宣示的程序,如果調查確定的話,那根本就是馬上開始剝奪,哪有可能再給他……

王委員育敏:機構再發生下一次。

呂次長建德:對啦!我想這應該不是這樣吧!

主席:但是你們是寫「疑似」,第六款是寫「疑似」。

呂次長建德:對,但我現在是說……

主席:所以你們到底……

呂次長建德:如果有疑似的話,按照性平三法的處置,就是機構知悉的話,馬上就採取立即有效的措施,應該是先這樣嘛!

王委員育敏:你們後面的部分不太合理,致再度發生機構內性侵害事情……

呂次長建德:沒有,我想應該不是這樣。

王委員育敏:不是這樣嗎?看起來就是這樣。

主席:請范雲委員。

范委員雲:這個條文應該是要跟其他的條文一起來看,王育敏委員擔心的是知悉,等一下應該也會講到調查的部分,因為我自己也有修正動議。一般來講,我們現在應該是把性平三法的暫離職那個部分都要做好,而這邊講的是終止契約,所以我可以理解啦!我想這條修的是這個意思。

主席:請林月琴委員。

林委員月琴:我不知道這個是怎麼整理的,因為我的第五十二條才是對應第三十八條,可是我的第五十二條沒有在這邊。我的第五十二條裡面有一個是跟院版不太一樣的地方,也就是「性騷擾、性霸凌行為,情節重大」這一塊,院那時候說會拿掉是因為比較小的小孩沒有所謂性騷擾、性霸凌的問題,可是實際上我們現在規範的是人員,應該說這樣的人本來就不可以再進來這個場域裡面工作,因為他對性的這一塊本來就有存在相當的問題,所以我是有加這一項,以上。

主席:你的第五十二條是在更下面,是在院版的第四十一條。

林委員月琴:對,可是我的第五十二條事實上才是對應他們第三十八條的一些樣態。

主席:那要不要把你的第五十二條納入這一條來一併討論?

林委員月琴:OK

主席:OK,好,我們再更正一下,院版的第三十八條,林月琴委員的是第五十二條,然後併案來討論。所以你的第五十二條跟第五十四條就對調了,是不是這樣?你看一下。

林委員月琴:因為我的第五十四條也是有提到第五十二條第一款到第幾款的時候才不能去擔任這些人員,應該是第五十二條跟第五十四條都跟這個有關聯性。

主席:好,所以我們就針對院版的第三十八條跟你的第五十二條、第五十四條來併案討論,好不好?OK,所以等一下就沒有處理到另外一條第五十二條了。署長,這樣你了解啦?你的第二款到底是怎麼樣?

周代理署長道君:關於這個部分,其實他的行為要件是特別嚴重的,因為他是屬於終身不可以再擔任托育相關的工作,所以我們當時在訂要件的時候,如果只根據前段,就是他只有知悉到發生疑似性侵害事件而沒做通報的話,沒有做通報的部分本來就會有相關的處罰規定。所以在這裡,我們認為如果只是因為沒有通報就終身不得任用的話,在要件上可能會偏重一點。如果是在機構裡面,在沒有通報且再發生的話,表示這個機構原來在管理上就有一個很明顯的缺失,這個機構人員的警覺性是非常明確沒有達到注意義務,在這種情況之下,我們才把這個人員列到終身不可以再去任用的情況,這個是我們原來在設計上的思考,也跟委員做報告。

另外,林月琴委員的部分,我們當時在做條文整理的時候,因為第三十八條所規範的是做托育專業人員、工作人員以及居家托育服務中心的工作,主要是針對工作人員的部分,我們也是看到林委員版本第五十四條有所謂的不得任用,而我們的第四十條跟委員的第五十二條都比較是針對負責人的部分,當時我們在做對照欄位的時候是看關鍵字,所以可能沒有對照得很精準,這個我也跟委員一併致歉。

王委員育敏:如果第六款是這樣子,我建議你不要加「疑似」,就是「知悉服務之托育機構發生性侵害事件」,你是因為「疑似」,所以你才從輕,覺得只是疑似,所以不需要從重。但是如果他是明明知道,就是調查證據顯示他明知道已經發生性侵事件,知而不報,這個跟你後面的偽造、變造、湮滅或隱匿他人所犯性侵害事件的證據相比,明知而不通報跟後面的偽造,孰輕孰重?我覺得是一樣重。因為在這種兩歲以下的托育機構裡面,你明明已經知道卻不採取任何作為,讓這個事件再繼續發生,其嚴重程度跟後面的偽造相比,對於偽造或變造他的證據,你也一樣是要取消他的資格,請問哪一個重?它有比較輕嗎?我不覺得。如果前面只是因為「疑似」的話,那是不是把它改成如果事證他明明已經目睹、看見,完全都知道,我認為這種情況還是一樣重,不應該等到這個機構再發生一次性侵事件後,才要取消他的資格。這個請你們再衡量一下,因為你要考量它是兩歲以下的托育機構,你一旦是很明確的知道,你就沒有任何理由,你很明確知道就是要阻止,就要立刻去阻卻這樣事情的發生。

主席:但是他如果不寫「疑似」,他就不能這麼處理,就是他的文字如果不是用「疑似」去定義的話,他就不能這麼處理,就要直接……

周代理署長道君:跟委員做個說明,我們在這邊原來用「疑似性侵害事件」,主要是考慮到如果它是屬於這一條第一款的性侵害犯罪防治法的規定,也就是如果是性侵害犯罪的話,其實全部都是刑事犯罪,所以他到底是或者不是?這個行政部門就沒有認定的權限,因為它是屬於刑事犯罪,要由司法機關來認定。也是因為這樣,所以我們在條文設計的時候就會變成,他是知道有這些疑似的案件,但是他沒有通報,如果單純的沒有通報,可能還不會達到他終身不得任用這樣嚴重的程度,所以我們才會在後面訂定一個結果,當再發生的時候,等於是機構裡面的通報或管理有很明顯不足的地方,我們才會對這樣的人去做這樣的設計。當然如果單純是知道有性侵害案件的話,在實務上,未來在處理的時候會面臨有一點點尷尬的地方是,是不是性侵害案件,可能要等到司法機關確定了之後,行政機關才能來處理,時效上可能會稍微受到一點影響,這個是原來在寫的時候,我們當時所考慮到的狀況,跟委員做說明。

王委員育敏:但偽造、變造也是一樣,也要經過後續的確定,才會知道他有沒有偽造或變造,不都是同樣的道理嗎?這個我建議先保留,大家再想想看。

主席:好,沒關係,第三十八條先保留。

繼續處理院版第三十九條,請行政機關說明。

周代理署長道君:行政院版第三十九條主要是針對托育專業人員跟工作人員有一些特定情況的話,托育機構應該要去終止他的契約,同時,主管機關也要去公布他的姓名等相關資料。這個部分包括了幾款相關的犯罪,這部分委員的版本跟院版有不一樣的地方,像林淑芬委員的版本和陳培瑜委員的版本大概也是一樣,他的適用範圍除了托育機構的托育專業人員以外,有擴大適用到居家托育服務中心的人員。這個部分經過我們跟委員的討論跟溝通之後,我們覺得應該可以把這個部分參考進來,所以我們建議這個部分可以做文字上的調整,也提供一個修正文字的建議,主要就是在序文的部分增列了「及居家托育服務中心工作人員」,把這個部分納進來,因為前段有居家托育中心,所以後段也增加了「或居家托育服務中心之受委辦單位」,文字有做修正,紙本和電子投影的文字現在都放在大螢幕上,請各位委員參閱。

主席:各位委員,請詳閱條文。我也有針對第二款「曾犯家庭暴力罪,經緩起訴處分或有罪判刑確定之日起五年內」提出疑問,這應該都大同小異,都是類似的寫法,不過之前在詢答的時候有特別……那天出席的是林次,不是呂次。我想說你只有規範在家庭暴力,其他暴力都不規範,其他暴力當然有很多樣態,這個我們清楚,但是有特別提到兒童公約裡面已經有做出相關條文的解釋,就是將免於目睹動物施加的暴力也要再加入其中,簡單講就是,宣告虐待動物的議題是首次被納入人權的範圍領域裡面,甚至表示應該要加入其他暴力的樣態。因此,我建議把虐待動物的部分也一併考量在裡面,我記得那次林次是覺得這個是可以討論的。

周代理署長道君:跟召委報告,第二款是不是要把虐待動物的部分也納入相關終止服務契約,甚至依照第二項,可能要有一到四年不得任用的情況,確實我們檢索了一下,因為這是一個比較新的情況,以往還沒有其他的法規納進來過。也跟委員致歉,我們還來不及去查動保法的相關規範,就是如果比較具體要納進來規範,文字的部分到底是哪一些行為態樣要納進來?為了文字的精準,我們會建議兩個作法,一個是這種情況是不是有可能可以適用到本條第五款,就是認為違反相關法規傷害兒童。基本上也是考慮兒童在目睹的時候,可能在心理上會造成一些發育上、觀感上的創傷或者不良影響,是不是有可能我們之後在說明欄跟或者是施行細則把這樣的文字放進來?如果一定要放到條文裡面,是不是可以容許行政部門有一點時間跟農業部確認條文文字怎麼樣把這個納進來?我們可能需要一點時間去做一些評估,是不是有這樣的空間容許我們再來做文字上的查閱跟評估?我們初步有兩個想法,跟召委報告。以上。

主席:沒有,我只是提供,這個應該不是直接請教農業部違反動物保護法的部分,而是2023年兒童權利公約有特別把虐待動物也納入在整個範疇裡面。虐待動物暴力形同於家庭暴力,你會虐待動物,基本上有虐待兒童之嫌,這有一個連結。這是2023年兒童公約特別提到的一件事情,我是提供給你們參考,所以你現在想怎麼樣?

周代理署長道君:這個部分是不是容我們來檢索一下相關的法規,研議在文字上怎麼樣納入?因為現在其他各款大概都很明確,我們知道在法律上一些相關違反的犯罪態樣跟條次。有關虐待動物的部分,是不是容我們會後再檢索一下動保法的構成要件怎麼樣敘寫,整理文字之後,再跟召委員報告?

主席:好,可以,謝謝。那是不是先保留?好,謝謝。

繼續處理院版還有其他委員的第四十條,請行政機關說明。

周代理署長道君:行政院版第四十條主要也是規範有一些情形的時候,就不可以再擔任不管是托育工作人員或者居家托育服務中心人員,那在這個裡面現在大概都有處理到相關的行為規範樣態。各委員的版本總體上來說,主要是陳培瑜委員和林淑芬委員的版本在構成要件跟樣態和我們有稍微不太一樣的地方。主要還是一樣、跟前兩條是類似的,增列有關居家托育服務中心工作人員的部分,這個部分經過討論,我們覺得可以增納進來,所以在文字上,我們有提供建議文字的版本,一個是在敘文的部分把居家托育服務中心的工作人員納進來;另外,第二項以下相對應的文字也做一些增列。以上報告。

主席:各位委員有沒有意見?沒有,那是不是照行政機關的建議?文字修正之後通過。好,謝謝。

繼續處理第四十一條。林月琴委員是第五十二條,就沒有了吧?還是一樣有?

林委員月琴:如果對應他現在講的負責人,我的第五十四條跟第五十二條本來就是並行的,可是問題如果單純,他又把它拆到這邊的話,還是會跟我的第五十二條有關。

主席:院版第四十一條、林月琴委員的第五十二條、其他委員的第四十一條,還有王育敏委員的是第四十九條,其他委員是陳培瑜委員的第四十八條、林淑芬委員的第五十條,請行政機關先說明。

周代理署長道君:行政院版第四十一條主要是針對托育機構的負責人有一些情況就終身不可以擔任托育機構負責人,而且要公布姓名,因為我們前面在第三十八條、第三十九條在托育機構的部分都是用「托育相關人員」。托育相關人員其實在前面定義的部分有包含到負責人,所以如果是托育行為裡面的一些不當行為,會用第三十八條、第三十九條來處理。那在第四十一條,我們等於是把機構經營管理的這一段單獨列出來,所以會看到條文的部分在第一款就是「有第三十八條各款情形之一」;另外就是其他比較涉及到,不管是機構的經營或者其他比較嚴重的犯罪行為,我們認為他不適合再擔任托育機構的負責人。這個部分在立法的體例上,各委員的版本跟我們敘寫的方式會稍微有一些不一樣,但是有關實質構成要件,各款的部分有的會回歸到……以林月琴委員的版本來說,因為我們現在用第一款「有第三十八條各款情形之一」,而林月琴委員的版本會把原來第三十八條很多相關的臚列,所以我們還是用逐款列明的方式,但是實體上的內容大體上各版本都還算相近,所以我們會建議是不是可以依照行政院的版本通過?以上。

主席:各位有沒有其他意見?請林月琴委員。

林委員月琴:我想問社家署,因為我的版本除了第一項以外,還有第二項。第二項有提到未辦理法人登記等,這些是不是在其他條次有針對像負責人、董事跟監察人規範?因為法人單位必須有這些人,包含任職相關的事項,有在其他條款文呈現嗎?如果是剛才說的第一項,我的第五十二條書寫方式的確跟你的第三十八條會比較類近。我在這邊是規範負責人,你在前面是規範工作人員,可是我到第五十四條也規定,有犯到第五十二條也一樣是跟工作人員有相關,可是我在這邊針對負責人這一塊有增加第二項跟第三項。

主席:請署長。

周代理署長道君:有關林委員所提到委員的版本第二項,這個前提就是如果是私人又沒有辦理財團法人登記,這些私立的托育機構假如有所提到的這幾款情形,已經屬於消極資格不得擔任的狀況,主管機關當然應該要廢止它的設立許可,這個部分其實在法令上,因為負責人不具備資格,當然就應該要去做相對應的處理。如果是公立的機構或者是有財團法人登記,因為法令上允許負責人更換,效果上應該可以對應、處理。這個部分在行政院院版條文第四十五條有相對應的文字,主要是規定在第四十五條的第一項和第二項。

主席:可以嗎?對一下這樣可以嗎?請。

林委員月琴:我問一下,你們的第四十五條寫這樣子,因為我的是針對財團法人的,你這邊寫的是政府機關跟公立學校委託辦理的托育機構負責人如果有這些狀況的話就要更換,第一項是寫有第三十六條、第四十一條等情形的話,應該廢止其設立許可,就解決我剛剛提的問題,我寫的事實上是比較細,涵蓋的是財團法人登記之私立托育機構、法人、團體、醫院或商業附設之私立托育機構、私立學校附設或附屬之私立托育機構推派之負責人,或是財團法人的董事或監事,有這個狀況的話,都應該要求更換,不是單純負責人而已。所以想問社家署是不是有囊括到我寫的這些比較完整的部分?

周代理署長道君:跟委員報告,這個部分確實是針對財團法人,如果是公立或是學校設立的部分的話,這個部分容許它去做更換負責人的動作,我們的第四十五條第一項、第二項對應委員的版本,看起來比較大不一樣的地方應該是在財團法人登記的部分,行政院版的部分沒有涉及到財團法人登記,而財團法人登記的部分我們當時之所以沒有納進來,主要是考慮到,如果是財團法人登記,對照現在的財團法人社會福利機構,通常都是一個法人就對應一個機構,這一類的大概規模都不大,有的時候它的負責人其實對於這個財團法人、包括這個機構的決定影響權限是很深的,我們可以用公司的管理來說,就比較接近類似董事長制的概念,所以我們覺得如果是這樣的情況,讓它去變更負責人,因為這個法人的負責人其實一定程度對於法人的控制力還是很高,即使是單純的變更,能不能夠解決他對於機構的控制力的部分,我們比較沒有把握,所以我們初步的討論就先沒有採納把它放進來,當初是這樣的想法,也跟委員做一個報告。

林委員月琴:我覺得我的第二項、第三項就等到第四十五條討論的時候再提出來,現在就還是以你們原來這樣為主,畢竟這個東西如果跟第四十五條比較有關聯性的話,到時候討論到第四十五條的時候,我再提出來。

主席:好,所以第四十一條我們就照行政院的版本來通過嘛,好不好?好,謝謝。

繼續討論院版第四十二條,多數委員都是第四十二條,委員林月琴是第五十三條、委員王育敏是第五十條,還有陳培瑜委員是第四十九條、林淑芬委員是第五十一條。請行政機關表示意見。

周代理署長道君:行政院版第四十二條主要是規範,如果托育機構的負責人有剛才所提到第三十九條這些情形的話,是一到四年不得擔任負責人,這個部分也是一樣由直轄市、縣(市)主管機關來做認定並公布。以實體的內容來看,各委員的版本大概都對於機構的負責人有相關規範,有的委員版本是把構成要件及後面處理的程序放在不同的條文,但是實體大致上是相當的,目前主要有不一樣文字、實質內容上比較不同的部分,看起來除了陳培瑜委員版本的文字稍微有比較多不一樣的地方以外,大致上來說實體的內容都還算相當,所以我們會建議是不是可以依照行政院的版本來通過?以上。

主席:好。請林月琴委員表示意見。

林委員月琴:署長都沒有講到,你們跟很多委員有差異的是一到四年或是一到十年,這個要不要解決?現在第三十八條是保留,可是第三十八條事實上本來也有這個問題,就是委員提的是一到十年,所以跟你們的差別在於一到四年跟一到十年。在這邊也是一樣,也就是說第四十二條到底是要一到十年還是一到四年,這是有差異的,可是署長剛剛沒有特別提出來這部分要拿來討論,否則就請回應我,你們考慮的一到四年和我們寫的一到十年,有關這個差異,你們的看法是什麼?為什麼後來你們還是用一到四年?

周代理署長道君:跟委員報告,行政部門當初最早在研擬草案階段時確實曾經討論過,除了終身以外,這個沒有到終身那麼嚴重的有考慮是不是要規定一到十年,最後在送到行政院審查的時候,主要也是考慮到托育服務法和教育部主管的幼照法的部分,兩邊在規定的立法結構上是不是可以有一定程度的一致性,主要也是考慮到這一段,所以在不得任用的年限部分,甚至在後面為認定的處理及調查機制的部分,我們也比較大幅度地參考了教育部幼照法的相關規定去做調整,所以從一到十年把它調整為一到四年,另外一些相關配套作業的部分也做了一定的調整,所以會有年限不一樣的狀況,跟委員做這樣的報告。

林委員月琴:在相關鬆嚴的這種狀態裡面也有可能會產生,因為除了這裡規定的一到四年,其他就是終身,所以很多時候就乾脆就是四年,因為沒有其他的彈性,因為怕會到更嚴格,也就是這個人終身就不能做這件事,所以就到四年,那就更沒有彈性;當然也有可能說那會不會更鬆?因為也可以五年、六年、七年,所以我才說你們的考慮是什麼?不能跟我們講說就是因為幼照法,幼照法是在民國100年訂的,我覺得要與時俱進,這邊事實上是管零到二歲,還有加上他是負責人,那個考慮的點是什麼?可能要讓我們知道原因,不能依著幼照法,這邊是托育機構,你們考量的點會是什麼?

周代理署長道君:如同剛才跟委員報告,確實這個條文在調整的過程裡面有相當程度參採幼照法的規定,當然零到二歲和三到六歲有年齡層的不一樣,但是在行為樣態的部分如果還算相當,而在立法結構上要考慮參採,希望在兩邊的結構上能夠有一定程度的互通、管理結構能夠相近;然而,對於同樣、類似的行為,但是法律效果卻有不一樣的規範,確實也會有另外一個層面不一樣的考慮,所以確實是在調整的期間有一些掙扎,也就是年限從十年降到四年會不會降得比較快。不過考慮到在不同法律之間,大家在規定的結構上面如果相近的話,最後只有在年限上面有不同的規範,好像也不太妥當,所以從總體立法架構的角度來看,最後做了這樣的立法選擇,從十年降到四年,跟委員做這樣的報告。

林委員月琴:第二個我要就教的是,因為前面的第四章已經拿掉互助式的部分,所以現在托育機構負責人是統稱所有的,包含互助式的都會包括進去嗎?因為我們其他人都有寫互助式的,以上。

主席:請范委員。

范委員雲:這一條我本來沒有特別要講話,但是我剛剛覺得林月琴委員講得蠻有道理的,因為如果只有一到四年,然後另外一個是終身的話,這會讓大家在認定上反而更困難。如果回來看「機構負責人有第三十九條第一項第一款、第三款至第五款情形之一者」,可是如果來看第三十九條的話,那個已經是應終止契約,對不對?這蠻嚴重的,現在是針對機構負責人,那麼標準不是應該要更高嗎?如果只有一到四年的話,反而大家覺得好像不夠用,因為這基本上是對還不會講話的、更小的小孩,所以不一定非要照我們之前對幼兒園的部分,如果衛福部今天還沒有辦法確定,我建議保留是不是比較好?因為最後大家可以整體再來看這些罰則或刑罰。

主席:好,要保留,OK。署長剛剛臉色怪怪的。

林委員月琴:不過我覺得社家署真的應該去想想這樣子到底是更嚴還是更鬆,為什麼?到底是彈性更大還是更嚴?我就只好去判四年,因為我不想讓他終身就都是四年。

主席:第四十二條先行保留。

再來處理院版第四十三條,多數委員的版本都是第四十三條,委員林月琴的版本是第五十五條,委員王育敏的版本是第五十二條,陳培瑜委員的版本是第五十條,林淑芬委員的版本是第五十二條。請行政機關先說明。

周代理署長道君:行政院版第四十三條主要是規範,如果認為有客觀事實有傷害兒童之虞,認為他不能夠勝任相關工作的時候,不得擔任托育相關人員,但是這種情形如果沒有到前面所規定的犯罪程度的時候,現在規定的文字 主要是針對有些工作人員有一些情緒上或者是身心狀態上的狀況,因為我們也不希望在條文的文字上有這樣的標籤化的文字,所以現在文字上我們寫成「客觀事實」。有這樣情況的時候,以往在條文實際運作上,大概都是針對工作人員的身心狀況沒有辦法勝任照顧兒童的工作時,可以經過主管機關去認定,所以才會在第二項明定狀況消失的時候他可以回來,而且認定的過程要由醫療團隊一起參與做相關的認定。針對這部分,各委員的條文總體上來看內容都非常相近,所以我們建議是不是可以依照行政院的提案版本通過?以上。

主席:各位可以嗎?(無)沒有意見,好。第四十三條就照行政院版本通過。

接下來處理院版第四十四條,其他多位委員的版本也都是第四十四條,委員林月琴的版本是第五十七條,委員王育敏的版本是第五十四條,其他就不再宣讀了。請行政機關表示意見。

周代理署長道君:行政院版第四十四條主要是規範保母家裡面跟保母家裡面所居住相關的人,如果有一定的狀況時,這時候保母就不適合在家裡面照顧小朋友,但是他可以到要照顧的小朋友家裡面去,提供到宅式的服務。這邊所規範的是如果他的同居家人有前面所提到的第三十八條、第三十九條之情形的話,這個時候保母就只能到個案的家裡面去提供服務。這個部分各委員的版本總體上來說內容都很相近,只有吳沛憶委員的版本在提案裡面有提到是不是要去做相關的註記,但是這邊考慮到隱私的部分以及管理上的狀況,所以我們建議這個部分不要做註記的處理,但是在到宅的部分,我們建議是不是可以依照行政院版本的文字通過?以上。

主席:請各位委員表示意見。(無)如果沒有意見,那就照行政院版本通過。

繼續處理院版第四十五條,多數委員的版本也都是第四十五條,委員林月琴有提修正動議,我們就以修正動議為主,好不好?王育敏委員的版本是第五十三條、第五十七條,請行政機關表示意見。

周代理署長道君:關於行政院版第四十五條,如果托育機構有第三十六條所提到的嚴重不當照顧行為,或者是第四十一條、第四十二條這些消極資格的狀況,除了第二項是由政府機關或是公立學校來辦理以外,原則上直轄市、縣(市)主管機關就要去廢止他的許可,如果是政府機關或者是公立學校所辦理的機構的話,應該要去變更負責人的規定。另外,針對托育機構的負責人或者是相關工作人員,我們這一次在第三項也訂了比較預防性的停職規定。總體來看,各委員的版本在規定上面……因為在規定的時候,大概都有要求這些機構要有一些規範,例如要廢止其登記或是把設立許可廢止的狀況,大概都有相關的規範,剛才有留下來要討論的部分就是關於法人設立的部分,是不是可以容許他去做變更負責人的動作?另外,陳昭姿委員還沒離開之前也有提示是不是有相關預防性停職的規定,我們在這邊也已經有規範在第三項以下,這部分我們有建議版本的文字,主要是針對在調查期間的一些預防性停職的部分,在第三項我們有配合前面要把居家托育服務中心納進來,針對這個部分我們有做文字上調整的建議文字,也有提供紙本,以及現在螢幕上也有投影,以上。

主席:各位委員有沒有意見?請林月琴委員表示意見。

林委員月琴:剛剛在第四十一條的時候有講到財團法人,我不知道現在是不是可以放進這邊來做考量?就是在第二項裡面把財團法人放進去。

另外,我的版本第三項有特別規範負責人、主管人員、機構托育人員或工作人員涉有第三十六條、第三十八條至第四十條第一項規定情形之一者,於第四十七條規定之調查期間,有暫時停聘、停職、停止契約執行或停止運用關係之必要者,審議小組應通知直轄市、縣(市)主管機關令托育機構暫時停止或調整行為人之職務,為什麼要這樣做?因為過去如果沒有主管機關主動啟動、沒有這樣通知的話,反而還是會讓他們在現場執行他們的職務,所以我在這邊特別強調這一塊,以上。

主席:請署長回應。

周代理署長道君:林委員的版本應該是第六十條的第二項,在這個部分的話,其實總體管理結構和現在行政院版的第四十五條第三項大概都有讓他先停止職務的規範,其實我們在第四十五條第三項後段的部分,也要求這個時候要暫時停止或調整行為人的職務,但是如果事後調查的結果認為沒有違反情形的話,基本上就要容許他復職,其停職期間的薪資會需要予以補發、補償,看起來在管理的結構上面跟委員版本第六十條第二項大體上、總的結構上面還算相近。

另外,剛才有提到法人設立的機構如果有這樣違規的行為,是不是要納入更換負責人的部分?以現在的情況所看到的,對於法人機構,我們當然有考慮到控制力的部分,實務登記的法人機構目前數量相對算滿少數的,是不是要納進來?我們覺得如果要納進來,容許它更換負責人的話,我們應該也可以接受。

主席:林月琴委員,請說明。

林委員月琴:可能署長看到的是你們整理的,可是我之前有提修正動議進來,這個修正動議裡面是講,在調查期間有暫時停聘、停職、停止契約執行或停止運用關係必要者,審議小組應通知直轄市、縣(市)主管機關令托育機構暫時停止或調整行為人之職務,就是講得更清楚,但是你們只有提到直轄市、縣(市)主管機關應令托育機構暫時停止或調整行為人之職務,所以我的修正動議講得更清楚一點,看你們有沒有什麼意見。

主席:請署長說明。

周代理署長道君:這一塊委員幫我們想得更加細緻。我們比較沒有把握的是,因為這類行為人現在可能已經到了有嫌疑的程度,所以才會面臨要不要停職的狀態。我們現在條文的設計是強制力比較高的,就是應令他停職,是不是有一個中間可以選擇的空間,一定程度透過調整職務或者其他的方式,讓他不跟被照顧的小朋友接觸?我們覺得可能在考慮的時候,正面來看,對於機構運作的處置可以給其相對比較有選擇的空間;但是另外一方面,我們也不太有把握的是,如果在這段操作、對外界說明的時候,會不會因為擔心這個人跟受照顧的兒童隔離的狀況不夠澈底,而有相關的疑慮?這個是我們比較沒有把握的地方,所以當時條文寫的是相對從嚴一點,不過委員的考慮也是比較細緻,這點我們完全理解。

主席:請王育敏委員。

王委員育敏:關於這一條,因為這邊涉及到的都是第三十八條到第四十條第一項的規定,坦白講,第三十八條的情節都滿嚴重的,以暫時停止或調整行為人之職務來講,停止其實比較是限制他再繼續,如果他已經涉及到跟性侵害有關的話,的確要採取比較嚴格的措施,避免他再接觸到其他小孩,即使他再繼續來上班,他會再接觸到其他小孩,都不宜,這個就有點像臺北市之前那個處分一樣。但是如果變成「或調整行為人之職務」,就表示保留一個他還可以繼續在該托育機構內的空間,這樣的range是很寬的。所以什麼樣的情況是停止職務,什麼樣是可以調整職務,讓他還可以繼續待在原來的托育機構內,這個要授權你們、到時候縣市政府自己去做判斷嗎?因為他所涉及的情節有一些其實是相對嚴重的,你們是用「或」,所以空間其實滿大的,是不是?我有意會錯誤嗎?請你解釋一下。

周代理署長道君:對不起,召委跟……

主席:請說明。

周代理署長道君:王委員,對不起,我剛才的說明應該有點錯誤,我仔細看了一下行政院版的條文,其實在處理的效果部分,除了讓他暫時停止職務以外,行政院版現在的文字也有包括調整行為人之職務,對不起,我剛才看漏了,這個是我說明的錯誤,先跟委員致歉。

現在行政院版條文跟委員版條文比較不一樣的地方大概是,行政院版的條文主要是有這樣情況的時候,我們直接規範由直轄市、縣(市)主管機關就可以令托育機構或者居家托育服務中心做停職或者調整職務的動作,而林委員的版本看起來這個時候是由審議小組來做這樣的通知,主要的差異應該在這個地方。對不起,我剛才說明的部分應該有一點錯誤,先跟各位委員致歉。

主席:所以……

王委員育敏:那應該是主管機關,透過主管機關,行政效率才會快,如果再經過審議小組開會就會慢。

呂次長建德:對,主管機關直接……

周代理署長道君:如果經過審議小組,應該可能會更慎重,不過就是時效上面如果由主管機關直接來做……

王委員育敏:但如果是性侵的案件,可能……

周代理署長道君:會不會比較快一點?

林委員月琴:主管機關本來就要得到審議小組最後調查期間最後的結果是什麼,否則……

陳參事信誠:因為它是預防性的……

王委員育敏:沒有、沒有,預防性有時候要快一點……

陳參事信誠:直接做。

王委員育敏:直接就要下命令了,就是先暫時停職,如果調查之後確定沒有,可以回復他的薪資,這樣其實是可以的。不管有沒有,有疑慮的時候先暫時停職,這個比較重要。

主席:請次長。

呂次長建德:我同意,就誠如我剛剛一開始說的,跟性平三法的基本精神一樣,只要一開始知悉,而且有疑慮的話,馬上就採取立即有效的防制措施,立即有效基本上大概就是隔離、調離現職等等,讓他跟受托者不能有任何的……就是儘量不能再有任何接觸,以這個原則來進行。然後時效上一方面要掌握時效,另一方面當然也要慎重,我們就依這個原則來進行,好不好?

王委員育敏:原則上我覺得衛福部現在提出來的版本是OK的,因為當中停止職務期間的薪資如果經調查之後沒有那個情況,還可以補發他的薪資,就是後面有一個救濟的措施。

呂次長建德:對,有。

王委員育敏:所以前面的強制……

呂次長建德:預防性措施。

王委員育敏:對,預防性強制,我覺得這個是應該要的。

主席:所以應該可以?來,署長……

王委員育敏:行政院的版本,看月琴委員的意見。

呂次長建德:預防性停職的概念。

王委員育敏:因為我覺得像那種性侵害的,一定要馬上……

呂次長建德:只要疑似性侵就馬上……

王委員育敏:那種案件一定要立刻暫時……

呂次長建德:是。

林委員月琴:我先釐清一下,我們大概是按照幼照法,幼照法針對一開始要不要受理的部分,就有審議小組決定要不要受理這個案子,表示這個案子一開始進來就是……後面才進入到調查,最後才是認定。所以我這邊寫的是,等於要很確定,一開始如果確定受理就要停職了,所以我把它講得更明確,並不是調查之後後來才確定他已經……等於一開始受理就是他有疑似,還沒進入到調查,受理的時候就應該要去做這件事情,我只是把那個關係講得更明確而已。否則的話,寫「調查期間……」,最後是要調查到一定的程度嗎?事實上審議小組是確定要不要受理這個案子,表示它認定他有疑似、可能性的時候就去做這件事情。

主席:所以我們來處理,就是聽從委員的意見,然後文字就照院版的修正,是不是這樣?可以嗎?什麼意思?就是……

林委員月琴:就是我的版本加上那幾個字,還是如召委說的,完全按照院版,不加這些字眼,我只是要確定這件事。

周代理署長道君:跟月琴委員報告,我們會建議,也許就先不加,因為實務上,未來將來審議小組如果有受理、有處理的話,這個等於是行政機關總體內部的一個行政流程,我們是建議就這一塊,未來在做行政運作的時候,我們中央可以跟地方政府來做一些溝通跟協調,也許就不一定要把它先放到條文文字裡面,屆時在外觀上,從民眾端來看,這個行政處理的效率在時效上會讓人感覺更直接而且會比較快。

林委員月琴:可是你寫的是「調查期間」,這個時間很長!因為你可以前面一個月,然後又得延長,這個都是叫做「調查期間」,這不是讓孩子還是在風險當中嗎?當初考慮的就是這個。此外,像性平事件,如果要講調查的話,還可以允許到4個月還是2個月左右的時間,所以現在這樣子的話會不會……

呂次長建德:報告委員,實務上是這樣子的,只要上了媒體,大家都很緊張,可能調查委員會馬上就會有動作,甚至比別人還更加積極,且調查委員都在裡面,所以實務上……

林委員月琴:次長,我要說的是,我們現在處理的幾個案子就是因為都沒有做停職這樣一個動作,家長才會argue說,為什麼他們還繼續在現場顧其他的小孩,這樣其他小孩不是很危險嗎?所以我才會加這幾個字,因此,除非能夠解決掉我這樣子的疑慮,否則我覺得對現場零到兩歲的孩子來說,他的風險事實上是高的;後期的部分,若A家長已經發現了,是不是就應該趕快去啟動這個機制?當然你也可以說調查期間就涵蓋前跟後,可是重點是有沒有可能拖到後面的部分呢?現在我處理的個案碰到的情況就是,一直到後來到B家長發現,但A家長發現時,他並沒有停職,等到C家長發現時才知事情鬧大了,然後才來停職。

主席:歡迎委員表示意見。

范委員雲:因為等一下第四十六條就剛好跟這個事情相關,就是其他家長的權益,關於林月琴委員跟王育敏委員的考慮,事實上是真的存在,所以這個是不是先保留,後面一起討論完之後再回來處理?因為這都相關啦!

主席:OK,好。

呂次長建德:抱歉,讓我們再說明一下。

主席:請說明。

呂次長建德:現行的法令事實上是沒有暫時性停職的機制,我們現在是將其加進來喔!

王委員育敏:對!對!對!

范委員雲:因為那個都相關。

王委員育敏:其實衛福部的用意反而是加進來之後,就是想要立刻暫時停職,他是想要達到這個效果。

呂次長建德:對!沒錯!

王委員育敏:剛剛月琴委員是擔心說你們的調查期間是不是在調查後,如果沒有那個疑慮就請講清楚,即你們其實已經加進來了,而且是立刻、馬上就可以啟動暫時停職,如果是這樣子,大家就有共識了,若法務看了文字也是覺得沒有問題,即他們可以立即啟動的話,表示大家就是有共識,大家要的是立即啟動。

主席:你有共識嗎?

林委員月琴:我是說如果看了文字,我不認為有這樣一個可能性,你是寫「調查期間」,而「期間」這兩個字就已經是……所以我的意思是,等一會第四十六條一併討論的時候,我們再來解決,好不好?謝謝。

呂次長建德:好。

主席:好,保留。

接下來處理院版第四十六條,林月琴委員有修正動議……

范委員雲:我也有修正動議。

主席:對,我知道,還有范雲委員有修正動議、第12案;然後王育敏委員提的是第五十五條。請行政機關做說明。

周代理署長道君:行政院版第四十六條,我們現在規定的是,當面臨到剛才所提這一類案件的時候,原單位應該要在兩個工作日內就開始來進行處理,而且在做這樣一個調查的時候應直接派員或者組成調查小組,在做審議的時候能夠設立相關的審議小組,後續相關細節的部分能夠訂立一個授權的法規命令來做相對應的處理。這個部分各位委員在設計的時候,有很多委員對於審理過程的期間以及審理的過程中都有一些相關的建議,包括調查的報告,包括增列居家托育服務中心的人員;委員也有建議審議小組在相關審議辦法裡面是不是能夠有更明確的文字規範等等。這些部分我們參考了各委員的一些規定跟想法,現在有提一個建議修正文字,就是將文字重新整理,主要是因為居家托育服務中心的部分要納進來,所以我們會把相關文字放進來,放在第一項裡面,就是如果接到檢舉的包括托育相關人員或者是居家托育人員共同居住之人,或者是居托中心工作人員,當有涉及到這些條文規定的時候,一旦接獲到這樣的通知,就要在兩個工作日內開始進行處理;後續在調查流程的部分,原則上我們還是建議能夠依照行政院版文字來做一個相對應的處理,我們建議的文字有提供紙本,也有放在螢幕上面,供委員來做參考,以上。

主席:好,請范雲委員。

范委員雲:我的修正動議有兩個部分,主要是我自己有關心、參與過的陳情案、兒虐案在通報後,像關山案,這個都有開記者會,就是1月初案件就發生了,而且通報之後,居然沒有通知其他的家長,直到2月底調查的時候才告知家長,所以不是所有的事情都會上新聞,因此,這裡有涉及其他家長的權益,而且幼照二法也沒有相關的規範,所以我的修正動議是要修正第二項!後面加上「並通知疑似事件所涉兒童之法定代理人或實際照顧兒童之人」,因為其他家長並不會自動知道,這是第一個部分。

第二個部分就是我新增了第五項跟第六項,因為現在幼教二法跟性別平等教育法的子法都有規定,應該要提供保護、輔導或其他的資源,但是在托育法裡面沒有相關的規定,所以我參考其他相關的條文,增加了第五項、第六項,希望能夠給予比較多的資源。

第五項的部分,這在原本性別平等教育法裡面就有的,就是「……處理所涉兒童追蹤輔導,並提供心理諮商與輔導等各項專業服務;兒童需長期輔導時,主管機關得要求法定代理人或實際照顧兒童之人配合,並協調與連結社政、輔導或醫療機構處理;依案件所涉兒童之法定代理人或實際照顧兒童之人之需求,應提供保護措施、法律協助、社會福利資源轉介服務或其他協助;對檢舉人有受侵害之虞者,應提供必要之保護措施或其他協助」;第六項的部分,「前項心理諮商與輔導、保護措施、法律協助或其他協助,主管機關得委請醫師、臨床心理師、諮商心理師、社工師或律師等專業人員為之。」。

事實上,我們看到的這幾件事情,其實家長受到的傷害都滿大的,也會需要法律資源的協助,所以希望能夠把目前在其他相關類似法律中有的資源放進來。關於這個修正,我覺得以我們目前看到的一些調查事件來講,都是還滿重要的權益,希望能夠放入,以上。

主席:請林月琴委員。

林委員月琴:我的版本裡面是要刪除掉你們所謂的自行派員來做調查,因為培諾米達案就是這樣子,派一個約聘僱的來,他才來教育局1個月而已,然後就去做調查,最後就是不了了之,隔年就影響到39個孩子,讓39個孩子受害,所以這個我不同意。如果是規定自行派員,那到底是派誰?他是派一個約聘僱欸!我為什麼不同意?因為現在我們連二到六歲幼兒園調查小組的委員都要受訓了,那這個自行派員所派的人到底是誰?所以我比較不同意用自行派員來做調查,因為調查還是有一些「眉角」,要知道這整個狀態應該怎麼去做調查還有要看的內容是什麼,例如要看監視器的內容等,我就不知道自行派員是以為任何政府部門的人員都有這方面的專業嗎?可是我們過去所碰到的案子並不是這樣,所以要去考量這一點。

另外,我的版本有寫要設審議小組,還有審議小組的成員到底要怎麼樣,假設不要寫得這麼細的話,那就可以授權子法去規定,這個我沒有意見,但是對於所謂的調查小組我非常堅持,因為如果是自行派員,我非常不同意,以上。

主席:我這邊補充一下,我看了你版本第一項的文字,我越看越覺得有點怪怪的,第一項就是規定「疑似涉有第三十六條、第三十八條至第四十條第一項、第四十一條至第四十三條第一項或第四十四條所定違法事件後,應於二個工作日內進行處理」,這裡的「進行處理」是要處理什麼?然後在開頭是寫「疑似」,只有兩天的時間能處理什麼?我不太清楚。然後是要暫停職務還是要調離現職?如果暫停職務後沒有事情,其實你還要再補發薪水,這對機構來講是很嚴肅的問題,對不對?還有,對家長而言,他當然更希望在事實查明之前當事人能暫停職務。你們框了這麼廣的範圍,然後要在兩天內處理,在實務上會不會有問題?如果碰到颱風日,有沒有延長?請說明。

周代理署長道君:針對各位委員所垂詢的部分,我們大概先做以下的說明,有關范雲委員所提修正動議裡面要增列兩項文字的部分,在調查期間如果有需要去提供一些協助和扶助的時候,以行政機關來說,在行政的主動性部分,其實總體來說大概都已經可以來做處理,那是不是需要都納進條文裡面,對個案一律都要提供協助?我們是覺得這個部分是不是可以容許主管機關在操作時視個案情節能夠有一個判定的空間?

第二個,有關第一項規定「應於二個工作日內進行處理」的部分,當初在討論的時候其實有很多的意見,那我們當時認為要在二個工作日內來進行處理的概念就是說,在接到這樣的訊息之後,要在二個工作日內要啟動、開始做相關的調查跟處置,也就是行政機關在接到以後不可以就擺在那邊,用意大概是這樣。因為有一些案件的調查,包括委員的遴聘或實際調查的動作,確實是需要一點時間,我們這個主要是課責行政機關,它在接到案件之後,例如說,也許行政機關處理公文的時效是5天、7天,那它在2天之內就開始啟動來做相關的處置,我們的用意大概是這樣。我們寫的文字也許有不夠精準的地方,等一下請委員多給我們一些指教。

另外,林月琴委員有提到第二項,針對這些違法事件是不是都一定要用調查小組或者可以直接派員處理,當時我們在考慮用這樣的文字時,主要是因為看到在第一項裡面所涉及到的行為,包括從第三十六條、第三十八條至第四十條第一項、第四十一條至第四十三條第一項或第四十四條,行政機關可能接到一些檢舉或者接到通報事項,例如說,他可能曾經有犯罪行為或者經有罪判決確定,但是也許以往沒有檢索到,可能是一個相對比較單純的案件,在有這種案件的時候,或者像負責人以前可能犯過貪污罪、被判刑確定,這個時候也會列在第四十六條第一項要被調查的事項範圍之內,所以他要查證的事由可能會非常的寬,有一些部分相對比較明確,那是不是就不一定要由這個調查小組來做?例如說,這個人也許曾經被判貪污罪,已經有調查確定了,行政機關有主動跟司法機關來做查證,大概就可以做處理,這個時候是不是還是要透過調查小組去做查證?我們是覺得有一些行為態樣行政部門可以比較快的來做處理。可是如果是涉及對兒童有一些不當的行為,這一類當然還是要由調查小組來做,這樣會比較周延,這個我們都贊成,我們只是考慮到在有一些狀況的時候要有一些空間,所以文字上會寫成在一定的狀況之下可以直接派員,當初的想法是這樣。就這幾點跟委員做以上說明。

主席:先請王委員好不好?再來是林委員,再來是范委員。

王委員育敏:針對第一項「應於二個工作日內進行處理」,我也覺得語意是比較模糊,是不是可以改成「應於二個工作日內啟動調查作業」?因為其實重點是在你要啟動那個調查的作業跟準備,我建議就是把它明確化,這樣比較不會被誤解。

剛剛林月琴委員提到他擔心直接派員如果派了一個不專業的人,可能就會導致有些案件延誤或是再發生,但是剛剛署長講的也有道理,就是每一個案子的案情不同,有的可能相對單純,它不見得要有一個小組,其實可以直接去做調查跟認定,也會很快的處理。如果是這樣的話,你們有沒有可能在立法說明或者是在你們後續相關的調查作業裡面去預防?譬如說,對比較複雜的案件你們就把它簡單化,變成是直接派員,就是林月琴委員擔心的那個情況。那法條就給你們彈性的空間,就是有兩種情形,這個我是贊成的,但是也要去預防把複雜的案子簡單辦了,然後又沒有辦好,這個的確也要預防,然後我是覺得看可不可以透過這樣的處理來達到大家要的目的。以上,謝謝。

主席:好,請林月琴委員,再來是范雲委員。

林委員月琴:關於第四十六條,聽了剛剛署長這樣的解釋,我覺得不應該混雜在一起,因為我們現在要處理現場,譬如說在他任職期間有沒有發生第三十六條的事情,而第三十八條到第四十條事實上是要去解決在他進來的時候有沒有消極資格的問題,如果你把兩個混雜在一起的話,似乎會有一點狀況,就是會沒有辦法解決第三十六條的問題,已經發生這樣的事情,我很擔心他還在現場,要不要去拆分?否則我們也很擔心。雖然現在我們在修法的時候是講要這樣,可是我們過去就有碰到這樣的狀況,就是自行派員,然後派了一個約聘僱來做調查。可是在第三十六條裡面,他在任職期間有沒有對孩子做一些不恰當的不當行為,像霸凌或者是體罰,就沒有辦法立即啟動,因為在多了這一條之後,反而讓地方政府22個縣市最後搞不好做的也不是像我們今天在這邊所討論的這麼清楚,如果是這樣的話,我建議把這兩個東西拆開,一個是消極資格的調查;一個是在現場發生這樣的事情時,我們要立即啟動來確定這個人不會在現場而可能還會跟孩子有互動,所以我比較希望是把它分流,這樣可能會比較好。

而且比照幼照法,依幼照法的規定,今天一旦發生事情,在二個工作日內要受理,然後確定要不要進入調查,如果案子不是很嚴重,那就沒有嘛!可是如果有的話,就要確定要不要進入調查,那在確定要調查之後就要派調查小組調查,調查之後有一個認定委員會來認定他的罪責是要一年或四年還是終身。所以前面已經有幼照法這樣一個完備的程序,我就不懂為什麼社家署在這邊不是取經於幼照法,反而自己又有一套模式,所以是不是可以考量一下?因為當初我們在兒托法的時候比較希望的是……尤其是處理不當對待的這一塊,人家已經有經驗,他們也是經過好多次調整,是不是可以以這樣的方式進行?以上。

主席:請范雲委員。

范委員雲:剛剛衛福部沒有回應我,就是應該要加上「通知疑似事件所涉兒童之法定代理人或實際照顧兒童之人」。

第二個,你剛剛說我講的那些心理諮商,就是兒童是不是需要追蹤輔導的那些資源,你說現在行政部門都可以做,所以不用寫在這裡,我對現在都可以做是蠻懷疑的,因為以我協助的關山案跟臺北市的另外一案,現在都沒有做到啊!所以我們如何期待這個法通過之後,如果條文中都沒有如同……不管是性騷法或者性別平等教育法,都有講主管機關「必要時應提供」,「必要時」就是給彈性了嘛!如果你不想要像我寫得這麼細,你覺得子法中要定,我可以接受,可是這個母法是不是能夠定出如同我們剛剛講的性騷法、性別平等教育法之規範,主管機關必要時應提供什麼什麼,這樣你就有彈性。因為很多受害者跟他們的照顧者都只會看母法、不會看到子法,到時候主管機關如果怠惰,像我們現在看到有些地方政府就是這樣,當沒有告訴他有什麼權益的時候,他至少可以拿這個法條去詢問嘛!如果你這裡面都沒有把基本精神放入的話,我覺得到時候比較不了解的人,然後地方政府怠惰的時候,他根本連自己有什麼權益都不知道,以上。

主席:請。

林委員月琴:我要附議一下范雲委員講的,因為去年培諾米達就是都不提供,即使幼照法已經有了,他也是不提供,等到312號我們開完記者會就說可以提供,結果今年又有案子的時候,他又不提供了,去年如果培諾米達開完記者會就可以提供,為什麼今年又有案子不提供,可是另外一個案子又有提供?就是落差很大,到底市府的哪一個承辦人員……這個承辦人員提供,那個承辦人員不提供,這已經都有法律規定,的確它是定在子法裡面,為什麼差異這麼大?也就是家長敢去講就提供,然後開了記者會就提供,如果是不會講的家長,就通通不提供心理諮商給孩子跟家長。我覺得這落差太大,所以連法律有定都已經是這樣子,更何況如果這邊不明定清楚的話,屆時家長有需求的話也可能會求助無門,所以我認為按照范雲委員的意見把它納入,以上。

主席:請次長。

呂次長建德:主席,兩點簡要回應,第一個,剛剛召委跟育敏委員有提到二日內,我想確實會有文字上……像王育敏委員剛剛所說,我們就是二日內啟動調查,這也確實是我們目前……其實我也不瞞委員,這個部分我們在跟地方政府溝通的時候,他們本來也是抗拒啦!說實在,最重要的就是要有一個依據,就是二日內受理跟調查,受理之後,如果單純的話就沒問題;如果有情況,兩日之內就必須要啟動,這是第一點,我們來做文字上的明確化。第二點,范雲委員跟月琴委員剛才所說的,我也覺得確實在母法上就把它釐定,但是現在是不是……等一下我請道君代理署長再說明,可能就在前面加「必要時」,必要時我們就來提供這樣的服務,這樣好不好?

范委員雲:好。

林委員月琴:次長,你沒有回應我的部分,因為我剛才講直接派員是不是可以刪掉,或者是比照幼照法……甚至我說第三十六條及第三十八條要不要拆分出來,一個事實上是消極資格,一個事實上是在現場如果對孩子不當對待,這樣子會比較清楚,可不可以考量?

周代理署長道君:月琴委員這邊所提到的部分,我們原來在想法上面,其實第三十六條這些不當照顧的行為確實基本上都應該要進行調查程序,在原來的發想上面我們跟委員沒有不一樣的想法,只不過確實是在條文結構上,第四十六條這樣處理是因為他的行為樣態是比較寬的,我們原來在處理的時候考量,是不是有一些單純事實簡單查證的部分不一定要到啟動的程度,有些狀況是不是有這樣的空間。當初我們在想的時候是認為,因為在這個條文的最後一項,未來審議小組的組成跟審議事項的辦法是由中央主管機關來定,本來的想法是,例如架構上對於第三十六條,原則上就一定要進入調查程序,這個部分我們可以把它放到未來的法規命令裡面去做比較清楚的規範,就是哪一些狀況如果主管機關覺得可以例外用自行直接派員調查的方式處理的話,是不是有可能在授權辦法裡面再定?基本上為了明確的考慮,是不是一定要拆分第三十六條一個程序、第三十八條以下的部分一個程序,這個我們可能就會需要整個條文再做一個檢視,就是第三十八條以下會不會也有一些需要做調查的動作,這部分可能整個需要再做比較細膩的檢視,條文也可能需要做比較大的調整,先跟委員做這樣說明。

主席:請說明。

林委員月琴:召委,我會建議第四十六條如果真的這樣,我覺得要保留,為什麼?這個茲事體大,因為我們這幾年一直在處理不當對待,最大的關鍵問題是程序上完不完備、會不會影響到孩子的權益,我今天坐在這邊最重要的是要把握到這幾條,這一塊在程序上不要讓孩子的權益受損,所以如果這樣的話,我覺得保留,以上。

范委員雲:我贊成保留,因為這一條是重中之重,大家對調查如何有信心,建議保留。

主席:這個當然是保留了,關於「二個工作日」,我覺得工作日的用詞還是不夠精準,建議要不要48小時內?然後剛剛照林月琴委員的講法,在幼照法是啟動調查小組,王育敏委員也是說啟動調查作業。

林委員月琴:我建議既然保留,今天社家署是不是可以去了解一下幼照法整套措施?

主席:對照一下。

林委員月琴:因為你中間有修正,那你自己又創造一個名詞──審議小組或什麼,我認為是不是去看人家怎麼走,因為當初我們也配合你用審議小組,可是有沒有一些其他比較完備的,然後進來做討論,這樣會比較好一點,既然都已經要修專法,可不可以考量孩子的最佳利益?以上。

主席:可以吧?署長。

周代理署長道君:跟委員報告一下,為什麼第一項最後是用「進行處理」?我們在研擬文字的時候確實有參考幼照法的文字,原來是比較接近用受理去處理,這個在討論的過程中,其實地方政府會有一些不一樣的考量。因為所謂的受理在一般的行政機關裡面,當接收到檢舉或者收到公文的時候,一般的公文習慣大概就沒有所謂受理、不受理的問題,收到了就要開始處理;所以在這邊行政機關會變成收到公文或者收到通報還要不要處理?有的地方政府會覺得這中間好像創造出新的一個決定要不要處理的空間,所以我們最後的條文文字才會變成用「進行處理」。

剛才王育敏委員有給我們一些意見,是不是用「啟動調查」?基本上在行政機關的角度,只要事件到了行政機關都要做一定的處置,針對這個處置的概念,條文的文字如果用「啟動調查」的話,我想大概跟原來大家在討論的方向應該是比較相近的,如果可能的話,也許我們後續在文字上做一些處理的時候,我們再來做一些衡酌,以上報告。

范委員雲:主席,我有一個一直被漏掉,就是我剛剛說要通知其他兒童的法定代理人或實際照顧之人,好像都沒有回應我說這個可不可以。

周代理署長道君:跟范委員報告,關於這個部分我們的想法是,我們原來覺得這要納進來會有一點困擾,如同剛才跟月琴委員提到這個調查是不是要自行還是一定要調查小組,因為如果是需要透過調查小組來處理的案件,那這個案件就有一定程度的嚴重性,在一般處理的實務上,多數來講,我們大概會通知相關兒少的家長或者照顧人,這個部分大概沒有問題。但是因為我們原來第一項的範圍把它列到比較寬,這會面臨到這個部分是不是所有的家長都需要去做通知,所以在處理上是有一點複雜。關於范委員的這個意見連同林月琴委員的意見,在條文結構的部分,如果要把第三十六條跟其他內容拆開的時候,我們一併納進來,我們再來看看文字上面要怎麼樣做處理。

范委員雲:你有一個這麼嚴重的、不同的考慮,剛剛都不回應我?

周代理署長道君:抱歉,真的是我們漏掉,真的不好意思。

林委員月琴:所以召委,是不是保留之後,就請行政部門去考慮把這兩個不同的樣態做拆分,然後去完備一些我們期待的程序?因為我認為最重要的是,孩子在這邊受到不當對待的時候程序有沒有完備,來還他們一個很清楚的……並確立在這樣的程序上能不能讓孩子的權益被保障到。

主席:OK,好……

范委員雲:我要再申一下,其他家長有權利知道那裡發生什麼事啊?你這樣子不講的話,這只會造成更大的不信任,我還是希望放入啦!

主席:謝謝,那就保留。

我們剩下幾分鐘,各位要再繼續下去還是要……

范委員雲:不用了,還剩好多。

主席:林月琴委員要怎麼樣?你要繼續?

范委員雲:沒有,要繼續嗎?因為剩很多條,還有很多啊。

王委員育敏:還剩很多。

主席:應該還有四成……

王委員育敏:對啊!再繼續也……

主席:目前來講,我們進度差不多60%

范委員雲:召委要連任召委比較好。

主席:那個跟這個沒有關係,你是不是太累了?

我們今天會議作以下決議:兒童托育服務法草案等29案尚未審查完竣,另擇期繼續審查。

本日會議到此結束,現在休息,星期三早上9點繼續開會,謝謝大家!

休息1723分)