立法院第11屆第3會期財政、內政、經濟、教育及文化、交通、社會福利及衛生環境委員會第1次聯席會議紀錄

時  間 中華民國114827日(星期三)98分至1517

地  點 本院群賢樓9樓大禮堂

主  席 賴委員惠員

議  程 討論事項

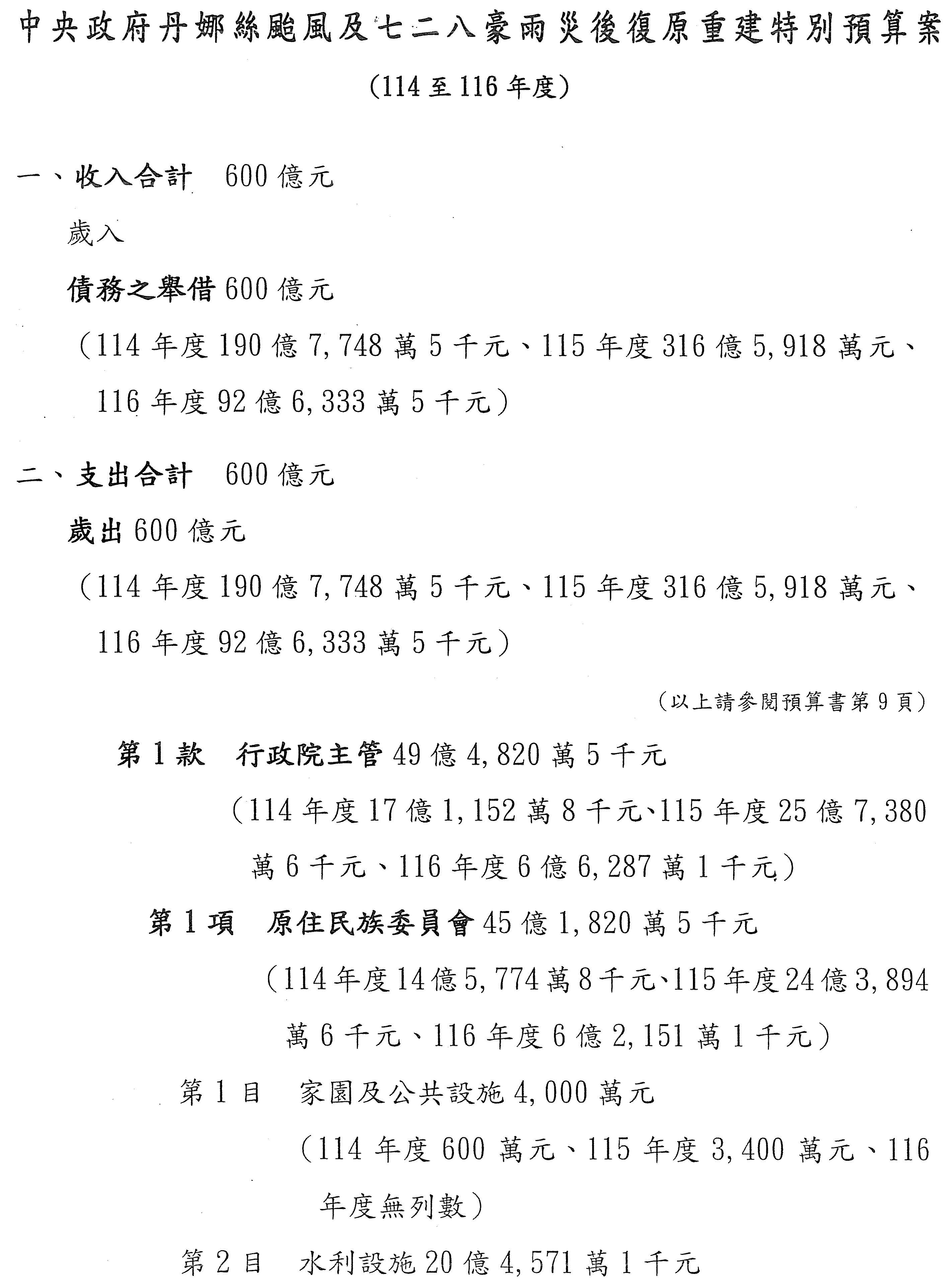
查行政院函請審議「中央政府丹娜絲颱風及七二八豪雨災後復原重建特別預算案」

答詢官員 行政院主計總處主計長陳淑姿

國家通訊傳播委員會代理主任委員陳崇樹

行政院公共工程委員會主任委員陳金德

內政部部長劉世芳

內政部國土管理署署長吳欣修

教育部部長鄭英耀

經濟部政務次長何晉滄

經濟部水利署署長林元鵬

經濟部能源署副署長吳志偉

台灣電力股份有限公司董事長曾文生

台灣電力股份有限公司總經理王耀庭

交通部部長陳世凱

農業部部長陳駿季

環境部部長彭啓明

主席:請主任秘書報告出席委員人數。

謝主任秘書淑津:報告委員會,出席委員已足法定人數。

主席:現在開始開會。

請議事人員宣讀今日議程。

審查行政院函請審議「中央政府丹娜絲颱風及七二八豪雨災後復原重建特別預算案」。

主席:本次會議由財政、內政、經濟、教育及文化、交通、社會福利及衛生環境委員會等六個委員會聯席,今日安排審查行政院函請審議「中央政府丹娜絲颱風及七二八豪雨災後復原重建特別預算案(114年度至116年度)」,現在依序請下列相關部會首長就特別預算內容進行報告,本席在這裡裁決,我們就請主計總處陳主計長報告,其他各個部會單位,請各位委員自行參考書面說明,好不好?好,請陳主計長。

陳主計長淑姿:主席、各位委員女士、先生。今天應邀列席聯席會議,就中央政府丹娜絲颱風及七二八豪雨災後復原重建特別預算編列情形提出報告。

行政院為加速推動復原重建,強化既有機制與擴大資源投入,於11487日將丹娜絲颱風及七二八豪雨災後復原重建特別條例草案送請大院審議,並經大院於815日三讀通過,奉總統於819日公布。依第五條、第十條規定,本條例所需經費上限是600億,以特別預算方式編列。本條例施行期間,自公布日施行至1151231日止,但電力系統、電信系統及有線廣播電視系統、水力設施項目施行至1161231日止。

再來,本特別預算的主要編列:

一、歲出編列600億,114年到116年分別編列191億元、316億元、93億元,按機關別分項如下:

()機關別編列情形:

1.原住民委員會及所屬編列46億元,主要是辦理原住民族部落基礎設施、公共建設、聯絡道路、橋梁等災害搶修與復建等。

2.國家通訊委員會編列3億元,係辦理受災地區電信系統及有線廣播電視系統復原重建補助等。

3.行政院公共工程委員會編列1億元,係辦理復原重建辦公室所需經費。

4.內政部主管編列38億元,主要是補助地方政府辦理住宅屋頂與外牆損壞之拆除、修繕和媒合等。

5.教育部主管編列4億元,係補助地方政府辦理國民中小學校園災後搶修及復建工程。

6.經濟部編列187億元,主要是撥補台灣電力公司辦理遷改供電線路、輸配電架空線路及補助地方政府辦理系統性治水與水利設施災後搶修與復建等工程。

7.交通部編列69億,主要是辦理省道搶修與復建工程,還有補助地方政府辦理市縣區道路、觀光設施修復及復建工程等。

8.農業部主管編列203億元,主要是撥補農業天然災害救助基金辦理農業損失現金救助及低利貸款利息補貼等。

9.環境部編列16億元,主要是補助地方政府辦理災後環境復原、廢棄物清除、環境保護設施災後搶修及復建等工程。

10.文化部編列3億元,主要是辦理受災古蹟、歷史建築、聚落建築群等搶修與修復所需經費。

11.預備金編列30億元,係因應特別預算期間,各項工作執行所需。

()政事別編列的部分:經濟發展支出編列501億元,占83.14%;一般政務支出編列46億元,占7.7%;預備金30億元,占5%;社區發展及環境保護支出16億元,占2.7%;教育科學文化支出7億元,占1.2%

二、以上所需財源600億元,全部舉借債務支應。

以上報告,敬請主席及各位委員女士、先生惠予指教,並鼎力支持,謝謝。

主席:謝謝。現在開始詢答,先作以下宣告:每位出席委員發言時間5分鐘,列席委員3分鐘,今日上午10點截止發言登記。

現在依登記順序,請登記第一位林德福委員質詢。

林委員德福:919分)謝謝主席、與會的各部會首長,還有各位同仁。請農業部陳部長。

主席:陳部長。

陳部長駿季:委員好。

林委員德福:部長你好。因為丹娜絲颱風造成中南部很多地區的豬舍淹水,尤其是台糖,以台糖為例,豬隻死亡差不多一萬頭,現在豬價破百,民眾荷包縮水,請問部長,已採取哪些豬肉價格的調節措施?你們有沒有這樣的方案?

陳部長駿季:我跟委員報告,這兩天的豬價已經開始回跌,因為這次可能因為中南部像您剛才說的,有一些豬隻受到淹水死亡,所以我們採取了幾個措施,第一個措施就是,因為冷凍公會也會進到批發市場抓豬隻做加工品,所以我們協調冷凍公會在復養這段時間先減少去拍賣市場抓豬,讓更多的豬隻可以進到拍賣市場供應消費者消費使用,這是第一個部分。第二個部分就是,我們也針對這些主要的拍賣過程採取休市來做一些調節,做調節以後,最近的豬價就開始回穩。

林委員德福:你認為到整個穩定差不多時間要多久?

陳部長駿季:一頭豬從乳豬復養開始大概要6個月到7個月,甚至到8個月……

林委員德福:所以最少要6個月以上?

陳部長駿季:復養大概6個月左右。

林委員德福:因為部長,你看現在中元節,包括接著馬上中秋節……

陳部長駿季:了解。

林委員德福:大節日來當然需求量可能就會比較大,因為此次颱風造成許多豬隻死亡,民眾其實有在擔心病死豬,就是死亡的豬有沒有做好銷毀的機制,甚至於會不會流入市場?以目前這些死亡豬隻的流向,農業部是不是有掌握,部長?

陳部長駿季:有,照規定所有死掉的豬一定要進到化製廠,化製廠那邊就會去勾稽。第二個部分,豬隻有死亡保險,死亡保險的部分,最主要當初開辦死亡保險就是防止這些病死豬又流到市面上,有保險的話,因為有保險金可以領取,本身經過化製、確認以後,就可以領理賠,所以病死豬的部分絕對不會流落到消費市場,請消費者放心。

林委員德福:因為本席希望農業部、衛福部在這方面要確保整個食品的安全……

陳部長駿季:會,一定會。

林委員德福:以避免這些死亡的豬隻流入加工廠,讓民眾吃到肚子裡面,這是必要一定要做的,這個……

陳部長駿季:我跟委員報告,我剛才說了,淹死的這些豬一定是進到化製場化製,而且化製場那邊有紀錄,也會經過保險公司的查核,所以這個病死豬絕對不會流落到市場,這個部分我想請消費者放心。

林委員德福:對啊,你們要呼籲,而且讓大家知道,不然的話,很多人會吃加工食品,大家都會怕。

陳部長駿季:是,了解。

林委員德福:部長,我再請問,因為許多養豬場都設在河邊,甚至於比較低窪的地區,在此次丹娜絲颱風的暴風雨過後,造成很多養豬場受到嚴重損害,農業部預計編差不多8億來協助這些養豬場的復原修繕,如何避免同樣的天災造成這些養豬場大量豬隻的死亡,我請問農業部,你們有沒有一些配套措施?

陳部長駿季:我跟委員報告,我們在過去四年的養豬產業百億基金裡面,就有很大部分是針對畜禽舍的改建,畜禽舍的改建包括高床的部分,不只可以避免淹水,也可以讓豬糞尿在收集、分離的時候有更好的處理措施,所以我們過去這四年來花了將近一百二十多億,就是去改善這些豬舍的環境。

林委員德福:對啦,我認為最重要的是,這一次補助他們以後,一定要讓他們遷往地勢比較高的地方去建造養豬的環境,以避免下一次在低窪地區一樣,只要一有颱風,馬上又淹水,豬隻又死亡,不要這樣重蹈覆轍。

陳部長駿季:了解。

林委員德福:好,以上,謝謝。

陳部長駿季:好,謝謝。

主席:謝謝林德福委員。

接著請吳秉叡委員質詢。

吳委員秉叡:925分)主席,麻煩請台電曾董事長。

主席:好,請台電曾文生董事長。

曾董事長文生:委員早。

吳委員秉叡:董事長早。受到風災影響,台電的同仁都非常辛苦,也要在這邊跟你們慰勞、跟你們感謝,大家的辛苦付出都是為了臺灣。但是我注意到最近的媒體報導,因為自從屏鵝公路在蘇貞昌院長時代進行電纜地下化之後,這幾年颱風來,整個屏南都沒有停電、沒有斷電的問題,是不是這樣?

曾董事長文生:之前因為2016年莫蘭蒂颱風帶來的一些災害,確實屏鵝公路地下化以後,就沒有再出現過。

吳委員秉叡:所以有很多縣市首長看到屏鵝公路電纜地下化之後,強風豪雨來都沒有停電的狀況,所以現在其實很多縣市都很羨慕,我看到好多縣市都在爭取他們主要幹線上面的這些電線、電纜也希望地下化,你有接到這方面的訊息嗎?

曾董事長文生:跟委員報告,地方首長當然也有一些會透過我們的局處來反映,但是我們最近接到最多的其實是國會議員、大院的委員反映比較多。

吳委員秉叡:因為我們跟你們的關係比較直接嘛,所以很多人會反映啦。我看今年600億的防災預算裡面,台電有編列了102億嘛。

曾董事長文生:是。

吳委員秉叡:主要是不是要做這方面類似相關的工作?

曾董事長文生:對。

吳委員秉叡:102億我認為絕對不夠,你這102億只能做一部分嘛,主要的計畫要做在哪裡?

曾董事長文生:跟委員報告,之前颱風過後,其實在經濟委員會也有詢答過,我們那時候有跟委員報告說,我們那時候規劃主要是針對主要災區,也就是雲嘉南的台17線、台19線的主要幹道做地下化的工作。

吳委員秉叡:這個都是省道啊。

曾董事長文生:是,台17線、台19線。

吳委員秉叡:你說台17線、台19線,問題是這在整個公路體系跟你的電網體系裡面只占很小的部分啊。

曾董事長文生:跟委員報告,台電的這些電桿總共有三百多萬支,所以真的要全面都做完地下化,那個可能性其實很低,但最重要的是它像血管一樣,我們保護關鍵的血管,這是有必要的。

吳委員秉叡:我的意思是,你們這一次編的這102億就足以做關鍵的血管嗎?

曾董事長文生:不夠,沒有辦法做全部,我們主要是集中在台17線、台19線、雲嘉南,原來是雲嘉南這三個地方。

吳委員秉叡:對,但是董事長,我是要跟你說明喔,颱風不是只有丹娜絲颱風……

曾董事長文生:是,沒錯。

吳委員秉叡:我們臺灣每年都在面對颱風的考驗,這一次因為運氣很不好,它從臺南登陸,沒有經過我們的中央山脈,所以整個結構都沒有被破壞到,雲嘉南受損就非常嚴重,因為剛好就是一馬平川,從平原那邊吹過來,沒得擋啊!所以你們這次編的102億主要做台17線跟台19線的電網地下化工程,我個人認為這遠遠不足啦。

曾董事長文生:是,確實不夠。

吳委員秉叡:我看到媒體報導,彰化也在要求啊,哪裡也在要求啊,其實你不要這樣講,我們新北市也需要耶,對不對?難道我們新北市不需要嗎?雖然我們新北市在大臺北地區,我個人認為我們也很需要啊,這個部分你的看法怎麼樣?

曾董事長文生:因為新北市都市化比較高,其實其地下化的程度相對於西南沿海的縣市來講,比例是高很多,有局部脆弱的地方,我們這次也會一併來做檢討,因為去年後來最年底的康芮颱風來,還是有造成電桿倒斷。

吳委員秉叡:我的意思是,102億你做台17線、台19線、雲嘉南主要受災區,是因為這個特別條例的關係嘛。

曾董事長文生:對,因為丹娜絲颱風。

吳委員秉叡:台電有沒有怎麼樣比較遠程的計畫逐步……當然不可能一步到位,加上你們現在資本也不夠,也亟需本院同意你們能夠給1,000億、2,000億的撥補,在這部分還沒有到位之前,你有什麼樣的計畫準備逐步去推動這個工作呢?

曾董事長文生:跟委員報告,當然我們現在主要是在規劃沿海比較容易受颱風侵襲的地方,過去因為颱風都從東邊來,所以東邊的台9跟台11我們有做了一部分,這一次颱風來還是有倒斷的部分,我們會把還沒有做好的也一併強化;台17、台19這些沿線的部分,事實上,往南到高雄、屏東,往北還有彰化等等,有部分的路段其實還沒有完全做完的,我們也希望能夠逐步做起來。

吳委員秉叡:好。因為你剛剛提到了臺東,在這邊我也跟你感謝,因為是我的故鄉,很多颱風從東邊來。我認為這是一個很重要的工作,這當然不是一蹴可幾的,需要大量的資本逐步地累進、推進,工程做好之後對台電也有好處,以後的維修什麼等等的都會減少很多嘛,對不對?

曾董事長文生:是。

吳委員秉叡:董事長,你們辛苦了,但是為了臺灣要繼續加油,好不好?

曾董事長文生:謝謝,謝謝委員。

吳委員秉叡:好,謝謝。

曾董事長文生:謝謝。

主席:謝謝秉叡委員。

接著請陳亭妃委員質詢。

陳委員亭妃:931分)謝謝主席。我是不是可以請內政部、農業部、交通部、經濟部這四個部,還有NCC

主席:好,NCC、內政部、經濟部、農業部、交通部。

劉部長世芳:委員好,委員辛苦了。

陳委員亭妃:不好意思,因為時間有限,所以一起請你們上來,謝謝。我想從我們這一次的預算,其實我看到我們有把這次風災所造成的問題大概都有編入,可是有幾個比較重要的,我們要麻煩內政部的部分就是家戶防水閘門的部分,這個很重要,因為在過去所有的風災大概都有編專案補助,但這次一直遲遲沒有看到,所以部長,這個部分怎麼處理?因為大家非常地期待,從這一次的丹娜絲颱風,我們看到之前所有的家戶防水閘門都有發揮作用,所以大家非常期待能夠趕快,而且上一次因為預算太少了,所以大家都來爭取,做了之後,跟我們區公所、市政府說的時候,已經是來不及了,因為錢已經用完了。所以這次可能我們要依照地方的需求給予更多的預算,這可以嗎?

劉部長世芳:是,謝謝委員,委員也多次關心啦,我們現在的作法是這樣:第一個,如果有列到我們這個特別預算裡面的話,我們會比照山陀兒颱風時申請水閘門補助的方案,一視同仁來辦理,但是可能要請縣市政府提這個案子,讓內政部國土署可以來做專案的審查,就可以按照這樣的方式來列入補助的方案。

陳委員亭妃:這一次是不是可以由縣市政府先來做調查?就是在各區來做調查,然後有需要的向內政部來專案申請,可以是這樣嗎?

劉部長世芳:我剛剛有提到,就是縣市政府提出一個補助辦法送到內政部國土署,我們就會通案來辦理。

陳委員亭妃:那還是有預算的問題啊!

劉部長世芳:因為這次在審查的剛好是屬於風災的特別條例……

陳委員亭妃:對。

劉部長世芳:風災特別條例如果有列進去是屬於特定項目的話,我們還是會按照風災特別條例所需要的預算編列,然後請求這600億裡面看怎麼樣做是比較有效的支出,因為現在還沒有一個大致上需要多少經費的認定,所以我們就先從辦法程序上打通以後,就比較好辦理。

陳委員亭妃:好,所以就是請臺南市政府……

劉部長世芳:還有嘉義縣……

陳委員亭妃:由各縣市政府擬訂所謂的補助辦法送到內政部處理,針對家戶防水閘門的部分做補助辦法的審議,對不對?

劉部長世芳:是。

陳委員亭妃:好,謝謝部長。我再請教,其實農民及勞工……待會請勞動部。關於勞工及農民的部分,一開始我就已經有要求紓困貸款,因為這一次的補貼,說真的很感謝行政院以最快的速度都給予過去所沒有的,以前都是救助辦法,這次多了補助,所以用了補助來彌補法令上的不足,因此真的很感謝我們的行政團隊,可是總還有一些需要幫忙,然後再推波助瀾一下,所以我們認為農民、勞工的紓困貸款是必要的。部長,這部分呢?

陳部長駿季:我跟委員報告,我們在一般的天然災害貸款已經有了,那個已經處理,我們現在正在設計所謂的家計週轉金,而家計週轉金的概念就好像過去的……

陳委員亭妃:就是紓困啦!只是改變一個名字啦!

陳部長駿季:對,紓困的概念,改變一個名字,我們希望用這種方式來協助他用比較低的利率能夠讓他渡過這個難關。

陳委員亭妃:因為在過年的時候,我們本身就都會有紓困貸款。

陳部長駿季:對、對,每一年的過年前都有。

陳委員亭妃:就是讓農民、勞工好過年。

陳部長駿季:對。

陳委員亭妃:我覺得這個部分只是改變了一個名詞,可是你們一定要趕快辦。

陳部長駿季:會。

陳委員亭妃:因為現在開始都要整理屋頂了,而整理屋頂的當中就需要這些錢,所以這個部分要拜託。

陳部長駿季:我們可能馬上辦法就會出來。

陳委員亭妃:好。而勞工的部分,勞動部呢?

陳部長駿季:勞動部今天沒有來。

陳委員亭妃:今天沒有勞動部,OK。我們希望農民的部分、勞工的部分,因為其實有很多也必須是由勞工來做紓困貸款的,所以拜託財主單位回去轉告一下關於勞工的部分。在治水的部分就是經濟部,關於經濟部的部分,其實我們已經在這一次都幫你們盤整了,這次安南區、北區都剩最後一哩路,從六塊寮排水,然後新寮、總頭寮、十三佃,我們其實都幫你們盤整過一次,在802的時候我「蹽水」一整天,所以有關鍵性,像新寮、總頭寮及十三佃,就是安中抽水站,我們發現有抽水站,但是整個排水系統沒有拉進抽水站,所以箱涵非常重要,就加上了內政部的箱涵及排水系統,甚至是長溪路、安中路這個部分都是延續箱涵,還有公園下面的逕流分攤滯洪池,以及內政部的潛盾式的壓力箱涵,因為現在所有的地下管線都已經備足了,要去移管線是有困難的,所以就要拜託內政部,在治水的部分看看潛盾壓力箱涵怎麼跟經濟部做調配。

另外,交通部在這次有省道、縣道、鄉道、市道的補助,所以這一次管線的部分,我們知道你們要鋪路又要挖管線,這一次經濟部針對管線又有補了,包含電力、自來水、瓦斯、燃氣的系統及相關一些管線的部分,你們要怎麼去搭配?我覺得這是很重要的。

陳部長世凱:好。

陳委員亭妃:因為我們錢編了很多,有一個重點,要拜託在這一次的所有預算當中,一定要做好如何電纜地下化、地下管線共構及通訊防災SOP,剛剛NCC有……

主席:好,謝謝陳亭妃委員……

陳委員亭妃:就是事前跟事後防災的SOP,這一次非常的混亂,所以要拜託NCC的主委,整個防災通訊的SOP一定要訂定出來,謝謝。

陳部長世凱:謝謝。

主席:請賴士葆召委質詢。

賴委員士葆:938分)謝謝主席、各位先進,有請主計長。

主席:請主計長。

陳主計長淑姿:委員好。

賴委員士葆:主計長好。我時間有限,請你簡短回答就好了。我們看這次的災後重建特別預算,你編列一個預備金30億,這個是很奇怪的一個編法,我們都全部給你了,那麼需要的項目就匡起來。我們來看114年第一預備金39.5億,第二預備金80億,還有一個災害準備金50億,總共就有169.5億的預備金,結果你還編一個30億,那就變成是這個預備金預備放在那裡以備不時之需,就當作小金庫,到時候亂用一通、隨便你用,這條確實是最奇怪的……

陳主計長淑姿:因為有很多……

賴委員士葆:30秒就好了,好不好?

陳主計長淑姿:是,因為有很多的項目是目前還沒有估算在裡面,然後也有很多委員說標準要放寬,這個部分……

賴委員士葆:那你趕快改就好了,為什麼要編這麼多?

陳主計長淑姿:所以這個部分我們是不是可以建議也比照行政院……就是如果每筆超過5,000萬,就送到貴院來做備查,這樣好不好?

賴委員士葆:這個要刪掉一些,不要編那麼多啦!

陳主計長淑姿:因為的確是有它的需要……

賴委員士葆:30億……

陳主計長淑姿:而且每一次颱風都……

賴委員士葆:這個就是空白支票啊!空白支票給你們亂用一通,已經有將近170億的預備金了,你還編30億,等於是200億的預備金,根本用不完啦!你放在那邊「橐袋仔燒燒」,這不通啦!好啦!主計長。

陳主計長淑姿:因為到9月的時候,也有一些相關的颱風和這個部分……

賴委員士葆:颱風都還沒有來啊!

陳主計長淑姿:以往都超過一百多億……

賴委員士葆:來了再說啦!

陳主計長淑姿:現在我還是一樣……

賴委員士葆:你看我們今天很快的速度就會給你們通過相關的預算。

陳主計長淑姿:是,謝謝委員。

賴委員士葆:有相關的預算,所以不要去編預備金,預備金就是小金庫,口袋這個東西會藏污納垢在裡面。請台電及經濟部的長官一起來,主計長不要跑。

主席:請經濟部次長及台電。

賴委員士葆:可以看一下,在災後重建裡面,你們編了109億所謂的電網韌性,這個特別條例馬上要協商了,又增加200億,所以就有309億,台電動不動就用加強韌性,而且2022年公布的10年的「強化電網韌性建設計畫」已經編了5,645億,所以這是一般的預算,結果特別預算又加了三百多億,這個讓外界高度質疑,我們砍掉你的1,000億,你就這樣子化整為零,慢慢的要回來,因為特別預算趕緊加進來,電網預算、電網韌性都加進去,台電借屍還魂要回來的錢都假借韌性之名把它要回來,既然這樣子的話,你們第一季、第二季賺錢嘛,對不對?請問台電的曾董。

曾董事長文生:是夏季電價這幾個月。

賴委員士葆:賺錢嘛,對不對?

曾董事長文生:夏季電價才……

賴委員士葆:所以加上韌性要的這個錢,基本上109億我們也不為難你,這個錢……

曾董事長文生:報告委員,109億是兩年半。

賴委員士葆:對啦!不管幾年都一樣,你們可不可以承諾下個月要談電價漲價的時候,台電的立場就是主張不要漲電價,可以嗎?

曾董事長文生:跟委員報告,所有的電價都不是台電決定……

賴委員士葆:不是,你可以表達態度出來啊!你的態度要出來!經濟部次長,要不要有個態度出來?

何次長晉滄:跟委員報告,我們會把這些資訊都提供給電價審議委員會,電價審議委員會會做綜合考量。

賴委員士葆:但是你們的態度就要表達不要漲電價嘛,這個態度要拿出來,對不對?你跟我們要這麼多錢了,不要剝兩層皮啊!請回,我再請環境部彭部長。

主席:請環境部長。

賴委員士葆:時間先暫停。

主席:好,時間先暫停。

彭部長啓明:委員好。

賴委員士葆:一件事,這次風災、水災之後,光電板都還沒有處理好,現在廠商推,你們也推,你們也不去push

彭部長啓明:委員,我們沒有推。

賴委員士葆:你們沒有去push啊!

彭部長啓明:我們一直在push,所以也罰1,000萬了。

賴委員士葆:時間點告訴我們,什麼時候可以complete100%處理完?什麼時候?

彭部長啓明:報告委員,他們現在已經被開罰300萬,下一個300萬大概就是這個禮拜,目前他們已經給我們一個清除計畫書,我們正在審,它希望延到95號,我們現在還在審核看它合不合理,所以它的承諾……不過這家廠商因為黃牛……

賴委員士葆:你上次承諾我的是1個月內,1個月已經到了喔!

彭部長啓明:委員,那個不是我清喔,是廠商自己要清,他們已經黃牛,我們已經重罰了。

賴委員士葆:重罰?

彭部長啓明:對。

賴委員士葆:你罰很少啊!

彭部長啓明:委員,300萬是廢清法裡面的最高罰鍰。

賴委員士葆:部長,這個外界也聽到了,我所得到的資訊是你承諾1個月內會處理完,但1個月就跳票了啊!

彭部長啓明:委員,水面上的清掉了,現在是在池上的,它放在旁邊的有違法。

賴委員士葆:我知道,我都知道。

彭部長啓明:只剩下一個場。

賴委員士葆:可是人民要看到的是全面,要全面都乾乾淨淨的,什麼時候?

彭部長啓明:廠商目前承諾是95號。

賴委員士葆:95號,要確定喔?

彭部長啓明:廠商承諾喔!

賴委員士葆:你也要去盯,你不能只說廠商承諾。

彭部長啓明:我們也會嚴格審查到底合不合理、做不做得到。

賴委員士葆:所以你要去追,你要盯著到95號啊!

彭部長啓明:報告委員,我每個禮拜都去看了。

賴委員士葆:要盯著,95號喔!

彭部長啓明:我們已經非常嚴格在盯了。

賴委員士葆:好,我們就看95號。

彭部長啓明:好,我們會嚴格盯著。

主席:好,謝謝士葆委員。部長,95號要記得。

接著請郭國文委員。

郭委員國文:945分)主席,有請內政部部長、農業部部長,還有經濟部次長。

主席:好,請經濟部、農業部,還有內政部。

郭委員國文:我想先就教劉部長。部長,在72號的時候內政部有公布一個易孤島地區,那時候公布的是13個縣市、184個地點。在710號的時候再次公布易孤島地區,我發現當初易孤島地區的這184個地點當中,臺南市是0個,為什麼臺南市是0個呢?後來我發現了,原來當初所謂的易孤島地區只有停留在山區,也就是土石流區,主要原因是來自於八八風災之後,我們的概念上就是避免外界斷訊。

劉部長世芳:應該是各項風災之後的統計資料。

郭委員國文:但是主要是著眼於山區,其實這是我們從八八風災裡頭彙整起來的一個很重要的經驗,不管如何,當然是以山區這邊為主。後來本席在712號質詢和812號專報的時候都有提過,事實上這些孤島專區所造成的災害已經不只停留在山區,海邊也非常的嚴重。

劉部長世芳:是,委員講得非常正確。

郭委員國文:但這一次的電網防災韌性計畫當中有一個8億是要做移動式電源、儲能微電網的部分,這是經濟部負責,但經濟部是配合內政部所提出的易孤島地區。

劉部長世芳:是。

郭委員國文:但是現在這些地區當中一樣只有山區,一樣只有土石流地區。我要拜託部長的是,把這一次海邊受災的部分都列進去,上次我就有請董次長列進去,但這次一樣沒有,它當然沒有辦法分配到這8億預算,如果問這8億要不要用在山區?當然,我認為很重要,但是我也認為應該多增加一些用在海邊災區的易孤島地區,以88億的方式來處理。部長,這樣你同不同意?

劉部長世芳:好,我們一定列入考慮。

郭委員國文:好,麻煩部長慎重思考,因為這次其實是意想之外,120年來最嚴重的地方,請部長慎重思考。

另外一個部分,因為它牽扯到在斷電時的現實問題,有關太陽能光電的部分,我想就教經濟部次長。次長,現階段有包括漁電共生、地面型跟屋頂型,還有一個是水面型。我剛剛看了嘉義新塭的水面型所造成的災損結果,以及後續無法收拾的狀況,你認為水面型的太陽能光電還要繼續允許嗎?

何次長晉滄:跟委員報告,我們會加強它的抗風係數,還有一些韌性的……

郭委員國文:什麼加強抗風係數?嘉義的王委員也在這裡,120年來最嚴重的情況,根本就無法承受嘛!你要重新檢討以後太陽能光電同意、允許的這個部分,要納入嘉義以南禁止的可能性。如果比照這次風災,就是一種抗壓的考驗嘛!同樣的,地面型毀損的比例是0.24,那為什麼水面型的完全潰敗?原因在哪裡?這就是你要檢討的地方,這是第一個。

第二個部分,要如何讓地方的儲能系統能夠建構起來?漁電共生的部分屬於農業部,地面型的部分屬於你們,屋頂型的也屬於你們,以後屋頂型是不是能擴大是屬於內政部,因為它跟國土署以後的修法有關係,就這三個發電系統來說,要如何儲能、備援、共生、強化韌性,這是非常重要的,我覺得經濟部現在編這個110億當中的8億,應該考量到未來部署的可能性,你們應該做主政單位,連同內政部,包括農業部也一起找來,你主揪,然後做一個專案平臺,有沒有可能,次長?

何次長晉滄:好,我們會再找農業部還有內政部來討論。

郭委員國文:對,一起來溝通,還有台電的曾董事長在嗎?時間暫停一下。

主席:時間暫停。

曾董事長文生:委員好。

郭委員國文:曾董,這一次的通訊電纜之所以全部斷訊的原因,主要是有兩大民間電信業者掛在你們的電線上面,跟著台電的電桿倒了而斷訊,對不對?

曾董事長文生:有些是附掛在台電電桿。

郭委員國文:你們這個有跟它收費嗎?

曾董事長文生:附掛在台電的電桿是要收費的。

郭委員國文:對,要收費,那是不是收得太便宜了?將來你能不能提高它的價格,逼著NCC統統把它地下化,有沒有可能?

曾董事長文生:報告委員,我覺得要規劃地下化,尤其是……

郭委員國文:地下管線是重要的,我同意。

曾董事長文生:我跟委員報告,我覺得這一次我們在主幹道的那些電纜地下化,事實上通訊……

郭委員國文:對,地下化的同時,把電線、電纜、路燈,還有交通號誌一併處理。

曾董事長文生:我們會找交通部一起來合作。

郭委員國文:共同管線和管道法的部分,我有請內政部處理了。

曾董事長文生:委員,我支持這個想法。

郭委員國文:所以這個部分現階段在行政院是你們主政,地下化的部分是以電力系統為主,連帶其他的管線單位應該一併處理。曾董事長,我就是要提醒你。

曾董事長文生:公路的管道要一起做,我們會找交通部一起來討論。

郭委員國文:對,主幹線的部分一定要聯合,好不好?

接下來我再請次長。次長,把握最後一點時間。因為這一次的預算在產發署的部分是給1億,每家補助最高給20萬,頂多能給500家,結果商業署的部分給5.9億,最高1萬,要給5.9萬家。可是你知道災區的情況是製造業的受損遠遠高過於服務業,結果服務業居然是6倍於製造業,你們有沒有搞錯啊?而且金額要提高啊,你們不能停留在0403的思考,0403是你們在花蓮救災的經驗,跟現在臺南的狀況是不一樣的,次長。

何次長晉滄:跟委員報告,我們除了編這一筆預算以外,還有一些貸款、利息補貼的預算。

郭委員國文:那個有限啦!只有30萬、40萬,我都知道,但是直接補助是最有幫助的,該提高1萬的部分要打破,該突破20萬的部分也要突破,該把受災戶照顧範圍放大的要放大,好不好?

何次長晉滄:好。

郭委員國文:調整一下啦!這個不符比例原則嘛,謝謝部長、次長!

主席:謝謝國文委員。

接著請林思銘委員質詢。

林委員思銘:952分)謝謝主席,我先請內政部劉部長。

主席:請內政部長。

林委員思銘:部長早。

劉部長世芳:委員好。

林委員思銘:部長,昨天卓院長在立法院備詢的時候,針對114年的總預算,先前他在論述的時候把凍結誤說為刪除,對這件事他道歉,媒體報導稱之為大罷免失利後,身段變軟了。所以我不禁要在此感慨,如果沒有726、沒有823的大罷免大失敗、320完封的話,執政黨是否就不會承認說錯話?就不會意識到過去正事不做、不務正業,應該趕快回歸崗位、上緊發條,為風災、為雨災所造成的重大災害復原來做正事。

我們也看到,面對災區居民的需求,總統前往視察時竟然告訴災民,家園的清理要由你們社區自行處理,房屋屋頂的修繕、蓋帆布,你們要自己爬上去。人民要求趕快修復通訊,總統卻說郭國文委員的電話會通?這樣的談話讓人覺得根本不知苦民所苦!我想請問部長,你當時在場嗎?總統去視察的時候你在場嗎?

劉部長世芳:抱歉,我沒有過去。

林委員思銘:你沒有過去?

劉部長世芳:是。

林委員思銘:所以我們現在很納悶,為什麼總統去視察的時候,像內政部這麼重要的部會,你怎麼會不在場呢?

劉部長世芳:報告委員,因為丹娜絲颱風、還有07280802這三個連續由內政部跟經濟部主導的行政院災防中心,我們都在處理有關救災的部分。至於第一時間的復原跟重建,我們也是依照行政院的指導,所有都照SOP在走,所以總統過去視察的時候有要求其他部會,但是……

林委員思銘:沒有要求你?沒有要求你?

劉部長世芳:他找消防署的同仁跟著去。

林委員思銘:好,這樣我了解。這次所造成的嚴重災情,充分顯露政府對災害善後的韌性嚴重不足。對此情況,內政部是否應引以為戒?其實部長沒去,我覺得蠻遺憾的,你還是要去,而且總統視察的跟內政部業務也有相關。

劉部長世芳:報告委員,院長有過去,而我自己也到不同的地方,因為我們所負責的項目各不相同,但每個部會都非常認真,這點跟委員報告一下。

林委員思銘:現在大家事後檢討,都認為內政部其實還有很多需要精進的地方。我想請問部長,對於這次救災調度效率差,權責機制不明的部分,內政部有沒有痛定思痛,研擬具體的改革、改善方案?

劉部長世芳:報告委員,在這次丹娜絲颱風跟07280802災害中,行政院災防中心跟地方政府原本一起配合的SOP是沒有問題的,但我們有發現一個非常大的且需要改進的地方,就是這次的風力非常強,甚至高達十七級風;雨量非常大,比莫拉克颱風時還多,造成電線桿全倒,讓我們在救災速度上因通訊不良的問題,確實有產生一些狀況。對這些狀況,我事後邀集警政、消防單位,就救災體系在通訊上該怎麼做,有研擬出若干辦法,包括未來災防中心開辦之前,要先做備援……

林委員思銘:所以有在研擬具體的救災改善計畫?有在做啦?

劉部長世芳:不只,我們的設備……

林委員思銘:我只想了解你們事後有沒有做。

劉部長世芳:有開過兩、三次以上的會議並做改善。

林委員思銘:謝謝,有在做就好。部長先請回,請水利署署長。

署長,從95年到今年114年,將近二十年期間,中央對於治水計畫的經費是否已經高達2,700億?

林署長元鵬:對,含各部會。

林委員思銘:2,700億。據本席所悉,截至去年年底,縣市河川與區域排水計畫平均治理率僅有45.69%,且逾半數的縣市治理率未達五成!花了那麼多錢,請問你為何執行率那麼低?

林署長元鵬:報告委員,95年的治理率是19%,到現在是45%沒有錯,最主要是因為現在要投入很多經費在土地及堤防上,且費用都蠻貴的。所以我們在有限資源裡儘量投入在人口密集區域……

林委員思銘:為什麼如此你不用跟我講得很清楚,因為我們看到的數據就是這樣!這次編列的特別預算,包含水利署的設施搶修及復建經費有60億,但你們過去的執行率那麼低,這次又編列了60億,所以這60億你們要好好去執行!

林署長元鵬:是。

林委員思銘:執行率那麼低,難怪風災、水災一來整個就禁不起考驗!既然編了經費,我希望這次一定要讓我們看到執行率是OK的,畢竟執行率太低就沒有成效,對不對?好不好?

林署長元鵬:是,我們全力來努力,非常謝謝委員。

主席:謝謝林思銘委員。

接著請蘇巧慧委員質詢。

蘇委員巧慧:958分)謝謝主席。請公共工程委員會陳金德主委、農業部陳駿季部長。

主席:請陳主委、農業部陳部長。

陳主任委員金德:委員好。

蘇委員巧慧:陳主委好。先跟您請教,這次丹娜絲颱風及728豪雨在南部致災,您率領整個行政團隊下去救災,實在非常感謝。可是我想確認也跟您請教,現在您應該會同意這次的災害就是極端氣候產生的,這沒有問題吧?

陳主任委員金德:豪雨的確是過去所沒有的,風也是,超過了十六級,而且過去在嘉南平原一帶沒有遇過這種颱風所造成的災害。

蘇委員巧慧:沒錯!這樣劇烈極端的氣候所產生的災害,我想未來只會越來越多,可能成為新常態。過去我們不是沒有努力,民進黨政府其實長期投入預算在治水,全國迄今已經超過2,800億,可是我想新的災害還是會來,所以我今天想請問主委及部長的,都是關於災後重建的部分。陳主委,我就問你一題就好。以新北金山為例,雖然沒有像南部那麼嚴重,但在上一次山陀兒颱風時我們就發現這樣問題。也就是金山農民的田被大水、大雨沖壞、沖毀了,而且電線桿損毀,倒在田上面,旁邊的道路又坍方,請問面對這種情況,我要先向哪個單位通報?要向哪個單位求救?我是一個農民,我該找誰?

陳主任委員金德:面對這種颱風,每個縣市都有成立……

蘇委員巧慧:可能是農業部嗎?交通部嗎?台電嗎?

陳主任委員金德:災害應變中心……

蘇委員巧慧:對。

陳主任委員金德:所以應該立刻跟新北市政府的相關單位申請。

蘇委員巧慧:我只是一個農民,我怎麼知道向誰求救?其實層層下來,最後應該就是地方政府,甚至是在地單位,也就是區公所。

陳主任委員金德:對。

蘇委員巧慧:坦白講,就是區公所!農民一定跟在地的公所最有連結,對不對?所以這樣的機制……跨部會協調是政府的工作,不管是中央政府、地方政府或跨部會,其實都是各部會政府的工作,這個完全同意吧?所以我對您的期待與要求是,未來的SOP可以建立得更好,跨部會的協調也更好。主委可能就到這邊,謝謝。因為剩下的時間我要問陳部長,主委請先回座休息,謝謝。

部長,我就接下去問你剛剛提到金山的那塊田。金山這塊田接下來就進入農損階段,即災後重建要怎麼得到第一步的支援!我去問了公所,部長,現在損害怎麼認定?您認為要怎麼處理?

陳部長駿季:跟委員報告,有關於是否救助作物,第一個一定會先公告;公告完以後,就可以到公所申請……

蘇委員巧慧:對,沒有錯。

陳部長駿季:申請後,公所會來現勘處理。

蘇委員巧慧:現勘誰做?

陳部長駿季:現勘是由公所的人員來做。

蘇委員巧慧:公所會做嗎?

陳部長駿季:公所……我們在每一次每一種作物的現勘之前都會開講習會讓公所了解。

蘇委員巧慧:主委,我就是在等您這句話。礙於時間關係,我就直接說我的需求。其實災害不是常常有,過去沒有人想過金山會淹水,因為金山在山上,所以沒有人想過金山會淹水!你已經讓區公所的人來做第一線協助,他們都很辛苦了;可是你叫公所的人馬上就要認定農損,他們會怕啊,因為他不知道要怎麼認定,接下來發出去的都是國家的錢,公務人員也會擔心嘛,所以如果您認同未來全國各地都有可能因為極端氣候發生災害的話,那麼我認為重建量能當中這種像災損的認定、人員的訓練,也應該成為新常態的一環,部長認同嗎?

陳部長駿季:我非常認同,特別是在這次救災中,中南部很多公所人員因為異動的關係,變成是一個新手……

蘇委員巧慧:對,很辛苦,但是我們就給他配備,包括知識量能的配備。

陳部長駿季:會,我們一定會做人員訓練。

蘇委員巧慧:因為大家的時間真的都很趕,所以這一條是這樣,實際跟您說。

第二個,您剛剛提到關於紓困貸款的部分,我也認同應該要有紓困,可是部長,我從過去在跟您請教的有一條,就是我們有一個「青壯年農民從農貸款要點」,我相信部長你一定很清楚嘛!可是部長,我直接跟你討論我的爭點,在要點第三條第四款當中有說,要去貸款青壯年農民從農貸款的人,他在全年非農業收入的部分,不能超過基本工資的1.25倍,這是多少錢,你知道嗎?43萬!全年不得超過43萬,可是以我剛剛所舉東北岸的這個農民來說,他在12個月份裡,整個冬季都沒有辦法從農,差不多是4個月,所以如果我要去繳一個貸款,通常農作會停,要休耕,但貸款不會停啊,所以我還是必須要打工來還這一筆錢,這個費用就差不多就將近40了,現在再加上天災的部分,就更多,如果因為這樣而損害、剝奪了他貸款的身分,我覺得這樣是不妥的啦,這個平常就會發生,我認為災後其實更會啦,所以特別提醒這一點,我們希望可以再討論放寬。

陳部長駿季:我跟委員報告,在這次災害的過程中,兩年之內就不受這個限制,第一個,打工就不受限制,他可能因為損毀需要復建,這段期間去外面工作,他就不會受到這個限制,有關於剛才所提1.25倍的部分,我們也會來檢討改正。

蘇委員巧慧:好,謝謝部長,謝謝。

主席:謝謝部長。

接著請林宜瑾委員質詢。

林委員宜瑾:105分)謝謝主席,有請NCC陳代理主委、經濟部何次長、水利署林署長、文化部李部長。

主席:好,文化部、水利署、NCC

林委員宜瑾:首先我先請教陳代理主委,這次南部的受災,一個很嚴重的問題就是停電又斷訊,今天我想跟你談的就是通訊韌性的問題,之所以斷訊,我想就是因為實體的電信設備嚴重受損嘛,雖然災後有儘速搶修,可是我想最根本的問題還是在於電信設備、基地臺跟基礎的結構等等太過於脆弱,如果相較起來,為什麼乍看之下,都會區的通訊網路比較不受影響,同樣是位於臺南,那就是所謂的電纜有沒有地下化?光纖電纜有沒有地下化?這是一個很關鍵的因素嘛。

陳代理主任委員崇樹:是。

林委員宜瑾:卓榮泰院長已經有指示經濟部跟台電公司要做全國電力電纜地下化的先期規劃跟評估,NCC也有請電信業者來規劃光纖電纜的地下化,或增加桿線、鐵塔的抗風指數等等,我想這些規劃對於未來的抗災都至關重要,畢竟如果沒有對外的通訊,外界要怎麼進駐救災,都很難在第一時間得到正確的消息,所以我想請教陳代理主委的是,這一次風災通訊韌性不足的地方,長期目標當然就是全面的進行所謂的電纜地下化,可是目前你規劃的進程如何,短期內有什麼樣的方案去克服這樣的問題?

陳代理主任委員崇樹:跟委員回報,第一點,在韌性的部分,我們希望請業者建設更多高抗災的基地臺,所謂高抗災就是說,它的中繼回傳到核心網路部分可以走微波,也可以走衛星,關於這一塊,我們跟數位部有密切合作,今年度會對這三家各撥給他們3臺衛星,OneWeb的衛星中繼行動車,這是第一個部分。高抗災基地臺的部分,有些中繼也是走微波,或是走衛星,所以這一塊我們也是同時來雙管齊。另外剛剛委員講的非常專業,就是在正常情況下走回核網的中繼是走光纖,至於在都會區,其實三大業者幾乎都已經地下化,沒問題。

林委員宜瑾:沒錯,都地下化了。

陳代理主任委員崇樹:可是在郊區或比較偏遠的地區,地下化有它實質的一些挑戰,比方說,有一些道路可能會崩塌等等之類的,即便是老牌子的中華電信,也是自己立電信桿在那邊弄,所以這一塊我們會逐步來討論。另外,光纜地下化的部分,其實我們政府在十幾年前有一個M臺灣計畫有推行過,但是當時的效果大概還沒有完全達到我們目前的期待,未來我們會跟相關部會通力來合作。另外,也跟委員報告,電力纜跟電信纜在同一個管溝裡頭,必須要有一定程度的間隔,因為他們的功率強度並不一樣,這個在施作上,到時候我們也會跟相關機關一起來討論。

林委員宜瑾:好,謝謝陳代理主委這麼詳細的說明。

接下來,我要請教經濟部何次長跟水利署林署長,我想替我們永康的鄉親請命一下。這次七二八的西南氣流帶來兩波的強降雨,在82號,永康下了非常大的滂沱大雨,最大的時雨量來到103.5米,這是突破了我們測站的歷史紀錄喔。這一次的排水系統因排洪不及,永康市區當然就有出現積淹水的問題,這部分怎麼樣來處理,當然依我來看,因為我們那裡有永康排水跟蜈蜞潭中排,永康大排的上游段還有很多的區段沒有完成整治,所以如果遇到這種短延時強降雨的時候,就很容易造成水位上升,所以是不是有可能將現有的渠寬約21公尺,拓寬到26公尺的治理線?當然永康排水的改善段,因為緊鄰中油公司臺南供油中心的南側,如果渠道要變寬,可能還涉及到中油的土地,也牽涉到地上物的拆除,我想這個問題其實地方上市政府都已經跟中油及水利署等相關單位開過好幾次會議,我們辦公室跟市政府在85號也有去會勘,認為拓寬真的有其必要性,可是這一次我能理解,因為政府的財源有限,所以這一次的特別預算是針對受災、受損的硬體去做修復,所以排水改善沒有辦法納入這一次,可是我想永康排水確實是我們永康很重要的治水系統,所以是不是可以拜託中央在協助復原之餘,是不是可以審酌臺南市政府提出的排水系統改善計畫?看用什麼其他的經費來支持啦,畢竟前瞻的治水作為會更勝於災損後的補救啦,所以是不是請次長回應一下?

何次長晉滄:跟委員報告,行政院已經有通過下一期的治水預算41,000億,是針對一些縣市排水系統的部分,我們要來做整治,我想這個案子,我們跟臺南縣市政府也已經有做了一些初步的討論,我想我們可以把它納入到下一期的治水預算裡面。

林委員宜瑾:好,謝謝。

主席:謝謝宜瑾委員。

接著請楊瓊瓔委員質詢。

楊委員瓊瓔:1011分)謝謝主席,楊瓊瓔發言。首先邀請農業部長。

主席:農業部長。

陳部長駿季:委員好。

楊委員瓊瓔:部長,救災跟救急一樣重要,所以在第一時間,本席認為這個是不分藍綠白,我們必須要全力的協助我們的災民,全力的將這個特別條例趕快通過,今天終於把預算送過來,所以本席要特別跟你討論在這一次的特別預算裡頭,農業部的部分是編了2031,4257,000元,來協助我們的農民、災民,中南部災情非常的嚴重,包括花東。所以這一次我看災損的部分超過1億以上的,包括落花生、芝麻等,包括柿子也達到三成,水蜜桃也幾乎是20%以上都受損,所以在這樣的情況之下,本席一再的告訴行政院,包括我們臺中也一定要列入,從沒有列入到聆聽民瘼、聆聽百姓的聲音,終於也列入了,我也特別感謝能夠將臺中市列入重建條例的補助範圍之內。本席也要跟你討論的是,這一次的範圍散布各地,而且樣態都不一樣,所以本席具體建議,現金救助以及復建都必須從簡、從速,對不對?

陳部長駿季:謝謝委員。我想關於這一次整個災損,如果從丹娜絲颱風一直到現在的楊柳颱風,全國應該是43.2億左右的災損,臺中的部分最主要是楊柳颱風,就像您說的楊柳颱風的損失,還有之前0728的部分豪雨損失,所以我們在這一次救災的時候,我想委員也知道,在公告的時候,我們會非常即時,都是用主動公告,主動公告以後,我們是救災加補助,補助不夠會再加我們的金融支持,而補助的部分,我們是把相關的補助設施從原來的五成拉到八成,拉到八成以後,對農民的復建是有幫助的,那不夠的部分,我們在1.415%利息的部分是1年免利息,過去是半年,這個部分我們都會用。

楊委員瓊瓔:針對這些措施,本席再一次具體要求,整個勘災的速度必須加速,現金救助的時候也必須要加速,因為他們還要復建,復建的流程也必須加速,這非常重要。

陳部長駿季:對。

楊委員瓊瓔:最後還有一點,因為整個樣態不一,雷暴雨、地球暖化,以前從來沒有想過的問題都出來的情況之下,我們必須重新去盤點,在災害造成損失之後,我們要補助的範圍到底是什麼?誠如我們的南瓜,整個瓜架全部流掉了、全部壞掉了,這個部分我們也應該要列入,所以我具體要求,必須重新去盤點目前的樣態作為你們補助、協助的重點跟項目。

陳部長駿季:謝謝委員提醒,我們已經在做重新盤點,必要的天然災害救助辦法我們也會調整。

楊委員瓊瓔:必須重新盤點補助的項目以及天然災害救助辦法,在這一次的風災、水災當中,讓我們得到這些學習跟教訓,重新盤點好不好?

陳部長駿季:好。

楊委員瓊瓔:你盤點出來後,再提供給本席。

陳部長駿季:好。

楊委員瓊瓔:接下來本席想請經濟部。主席,請經濟部,謝謝。

主席:經濟部。

何次長晉滄:委員好。

楊委員瓊瓔:這一次台電的員工真的超辛苦,所以本席講第三次了,你們的高層要怎麼樣協助台電的人員能夠調配人力,有做了嗎?

何次長晉滄:報告委員,這個部分我們跟台電這邊都有一起在規劃救災人力。

楊委員瓊瓔:已經有在規劃?

何次長晉滄:是的。

楊委員瓊瓔:所以我具體要求,你們要去盤點怎麼樣去協調人力來幫助第一線人員,因為數千支電線桿倒斷,這些要怎麼樣去處理、人員要怎麼調配就非常重要,請把你們調配的書面資料提供給本席。

何次長晉滄:是。

楊委員瓊瓔:第二個,昨天本席跟卓院長討論,卓院長也說,將電網韌性包括特別條例跟這次災損,我們有三百多億,那我們要怎麼樣……他告訴本席,你們在做電網地下化的評估,有沒有做?

何次長晉滄:是,現在正在評估中。

楊委員瓊瓔:這個評估大概多久時間會出來?

曾董事長文生:跟委員報告,關於全面地下化這個命題,我們會從容易致災的地方開始做,就是容易受到颱風……

楊委員瓊瓔:你們的評估什麼時候會出來?沒關係,你告訴我一個時間點。

曾董事長文生:兩個月。

楊委員瓊瓔:兩個月的時間將全國的電力、電桿、電線地下化的評估做出來,並送交給本席。本席希望的是,除了第一線的人力調配;第二個,我們在災的時候,我要請教……

主席:瓊瓔委員……

楊委員瓊瓔:是不是電線地下化對災的防治是有幫助的?是不是?

曾董事長文生:跟委員報告,地下化對風災來講是有幫助的。

楊委員瓊瓔:是有幫助的。

曾董事長文生:要全面考慮。

楊委員瓊瓔:好,全面考慮。所以兩個月後將報告提供給本席。最後一個議題,再30秒就好了。

主席:不行啦、不行啦。

楊委員瓊瓔:請我們的主計長,我問一個議題就好了。請回座,請主計長,30秒就好了,謝謝。

主席:不是啊,瓊瓔委員,你這樣的話,大家都亂掉啦!登記了五十幾個人……

楊委員瓊瓔:主計長,這一次你們的預備金編列30億,是比以往特別預算編列……

主席:瓊瓔委員……

楊委員瓊瓔:本來是0.5%1.5%,最高是4.8%,但是你們是5%,為什麼這一次預備金編列會達到5%,創歷史新高?依據是什麼?

陳主計長淑姿:莫拉克它本身也編30億。

主席:主計長,你提書面了啦。

陳主計長淑姿:好。

楊委員瓊瓔:那將書面資料提供給本席,謝謝。

主席:謝謝瓊瓔委員。接著請張智倫委員質詢。

不好意思,因為今天登記發言的委員太多了,請各位委員嚴守時間,在我們的會場,請大家安靜、保持安靜。

張委員智倫:1019)感謝主席。有請環境部彭部長以及經濟部何次長。

主席:好,經濟部、環境部。

何次長晉滄:委員好。

張委員智倫:謝謝,我想先請教彭部長。彭部長,我現在要先請教你,有關於丹娜絲颱風重創臺南,強風意外揭露我們臺灣的巨大挑戰,環境部預估全臺總共有33處案場的光電板受損,約135,000片太陽能電板損壞,這個數字是過去五年所有廢棄太陽能板總和的2.5倍,部長知道這件事情嗎?

彭部長啓明:我知道。

張委員智倫:現在因為颱風的關係,導致太陽能電板的損壞度非常高,而且非常多的光電板有受到污染,我們也看到新聞有報導,尤其嘉義非常嚴重,不僅有回收業者在現場去把這些太陽能光電板直接破碎,造成沒辦法回收的情形,已經造成環境的污染。部長,我是想要跟你報告一件事情,我非常擔心,就像我之前跟你請教的,我們的光電板問題是前端無法處理、後端無法回收,前面很多委員都已經請教過你有關於前端處理的部分,你也公開表示,已有要求廠商在9月初的時候一定要完成處理的部分,可是我現在更擔心的是後端回收的部分。你有沒有統計過,所有這樣子的太陽能板總共有13.5萬片,現在回收業者已經回收4萬片,你們的說法是已處理,可是我想是堆置在這些回收業的廠辦裡面,有大概6萬片是合法擱置在倉庫裡面,還有3.5萬片就像剛剛我跟您報告的,還無法處理當中。現在有這麼多的光電板沒有辦法處理,也沒辦法回收,有沒有去統計無法回收的量大概占百分之多少?

彭部長啓明:報告委員,第一個,現在我們的處理量能一個月大約2,900噸,遠大於這一次大概是2,600噸的量,所以理論上是可以,但是我們以前沒有遇過一個月去處理那麼大量,廠商也都有在處理。

張委員智倫:沒錯,所以現在有沒有去統計……因為現在這些太陽能板跟過去正常回收模式是不一樣的,它運回去都非常的困難,如何放在機器裡面去做PVC材料分離,對於這樣的問題,有沒有確定無法回收的比例大概是多少?

彭部長啓明:這個還是要能源署那邊做最後編號的統計,目前我們粗估來看,大概不到5%左右,大多數是可以正常回收,那個樣子沒有被損壞,但是它已經泡水了。

張委員智倫:因為昨天有別的委員在請教您,就是太陽能板沒辦法回收的大概占10%,你現在的意思是,因為颱風而損壞且更加污染、更加殘破的能源板有不到5%不能回收?

彭部長啓明:就是說它其實……

張委員智倫:這個數字我覺得還是要更清楚地來回答。

彭部長啓明:委員,昨天講的是一個太陽能板正常進去大概是9299%可以回收。

張委員智倫:我的問題是,這13.5萬片的太陽能板,總共有百分之幾的太陽能板是無法回收的?請你們要統計一下,好不好?

彭部長啓明:這個我們會統計,因為每一個都有編號,萬一不見的話都可以來算。

張委員智倫:這些無法回收的太陽能板要如何處理?第二個,每個月的回收量能就像我剛剛跟大家報告的,現在都已經塞車了,所以嘉義的廠商才沒有辦法把這些太陽能板運到不管是合法暫置場或是處理場去處理,所以目前量能就是堵塞的狀況,每個月到底能實際回收的量能是多少?因此要請部長這邊來處理,實際到底是多少?這個資料是否可以公開?就我們助理上網去查,現在回收業者連一筆都不敢公開,就表示他們現在要處理的資源回收的量都非常嚴重了,更何況是要處理這些太陽能回收板,我覺得這才是最大的問題。

第三個,我要請教部長的是,現在的稽查機制到底是中央稽查,還是地方稽查未來太陽能板回收的狀況?

彭部長啓明:回收的機制是我們跟能源署會共同稽查,我們有一套系統,每一個光電板的編號都要清清楚楚,從源頭……

張委員智倫:他們會照真正要回收的方式去做,還是會以便宜行事的方法,像我過去跟你請教的,會偷偷把它毀損,然後交給再利用業者處理?這點有沒有辦法做個嚴整的監控?

彭部長啓明:報告委員,沒有現地毀損這個事情,只有現地毀損那個浮筒,那我們也告訴他們說這不允許,也開罰了,所以基本上只有毀壞掉的,等於是太陽光電板必須到回收場做現地處理。

張委員智倫:我要跟部長報告,業者會在現場直接毀損的狀況,我先不問那個業者是誰,代表他們收到的SOP就是這樣子嘛!他們拿到這些東西回去回收場,難道會以合格的回收方式處理嗎?這點我要打一個很大的問號。

彭部長啓明:報告委員,那三十幾家的業者都OK,只有一家業者是完全不合格的,所以我們才會重罰他,後面也會持續的重罰。

張委員智倫:好,後續也要拜託部長跟經濟部,這整個SOP要好好處理一下,不然造成的是整個環境的能源問題。

最後我想請教一下,現在這些破損的太陽能板案場,未來如果這些業者重新再把太陽能板安裝上去的時候,有沒有災害應變計畫等等,以及如果未來發生災難的時候,有沒有大量排除清運計畫?會不會造成像現在這樣前端無法處理,後端無法回收,以及如果廠商真的後來沒有辦法處理的話,政府有任何財務計畫跟這些業者溝通嗎?

主席:好,次長……

何次長晉滄:跟委員報告……

主席:次長,請你以書面回復張智倫委員。

何次長晉滄:好。

張委員智倫:好,拜託,這非常重要,因為這已造成臺灣的污染問題,謝謝主席。

主席:是,謝謝,不好意思。

張委員智倫:再拜託一下,謝謝。

主席:謝謝。接著請黃珊珊委員質詢。

黃委員珊珊:1025分)謝謝主席。我請主計長,還有內政部劉部長。

主席:好,主計長跟內政部。

陳主計長淑姿:委員好。

黃委員珊珊:兩位部長早。今天是審議丹娜絲颱風特別條例的特別預算,從76號肆虐南臺灣,然後815日我們三讀通過特別條例,這個禮拜五預計會把特別預算也通過,這是在朝野有共識的情況下。我想問一下,內政部是災害防救的主管機關,部長,你覺得這樣的速度算快了吧?

劉部長世芳:如果說以我們把特別預算跟特別預算條例送到立法院來,非常謝謝立法院委員的協助跟幫忙。

黃委員珊珊:所以這也是這次延會最重要的任務,因為剛好有這樣的狀況,所以立法院的配合,我相信兩個月對災民來說可能是慢的,但對我們來說,制度上可能算是歷來最快的。但是,主計長,現在這樣的預算流程大概就是固定,以後有災難發生,大概兩個月左右能夠通過特別預算就不錯了,是嗎?你覺得這樣速度可以嗎?

陳主計長淑姿:不是,因為我們也儘量在趕,因為我們這一次大概是……

黃委員珊珊:你們儘量在趕,立法院也儘量在趕,但是兩個月對災民來說還是辛苦的。所以……

陳主計長淑姿:因為一般除了特別預算之外,我們都會先用移緩濟急的部分先去……

黃委員珊珊:對,有災害準備金,也有第二預備金。

陳主計長淑姿:不是,還有部分移緩濟急,還有特別統籌,所以我們……

黃委員珊珊:特別統籌?

陳主計長淑姿:我們之前就已經有下撥一百多億,將近100億。

黃委員珊珊:所以我的意思是說災害防救應該也建立一個制度化的流程。

陳主計長淑姿:是。

黃委員珊珊:內政部劉部長,其實內政部一直在討論將來是不是要針對災害防治救助的法訂立一個專法,消防署也曾經做過研究,其實這是一個……我剛剛講,這個流程跟它的機制、跟剛剛主計長的講的那些SOP,其實它應該有一個完整的系統,而不是每一次突然間來,然後我們大家就在這邊罵來罵去,變成最後弄一個特別條例出來。部長,這個研究你知道嗎?在部內研究很久了。

劉部長世芳:是,報告委員,我想您說的部分,災害防救在一般來講本來主要是屬於應變。

黃委員珊珊:是。

劉部長世芳:現在所碰到的困擾就是在應變過後的復原跟重建速度是否會出問題……

黃委員珊珊:所以這個是……

劉部長世芳:這個是要各部會一起來配合。

黃委員珊珊:消防署在101年就做過研究,我希望內政部跟各單位,我覺得這個部分應該是說我們臺灣天災真的很多,所以這個機制如果是對消防救災單位,還有復建來說,就像疫情,我們也是碰到了那麼大的疫情才建立了非常多的制度,我也希望內政部在這個基礎之上,用這一次的風災做參考。

劉部長世芳:好,我們來……

黃委員珊珊:是不是要訂出一個比較完整的機制?而不是每一次都找各部會來討論,它應該已經有一個SOP

劉部長世芳:報告委員,我剛剛有特別提到,災害防救的第一要務當然是救人為主的應變。

黃委員珊珊:是,所以我的意思是說如果……

劉部長世芳:但是要災後重建一定要很多部會的配合,沒有辦法由內政部來主責。

黃委員珊珊:你們曾經研究過災後重建跟防救的部分要訂立相關的法案,我覺得這個流程不要再……

劉部長世芳:我們會來研究辦理。

黃委員珊珊:不要研究完的部分擺在家裡啦!好不好?

第二個,主計長,這次預算是用特別條例來訂的,行政院是說只需要560,朝野協商說太少了,應該到600,然後立法跟行政達成共識,所以三讀立法通過,這也是難得立法院要增加預算,行政院同意的,是嗎?

陳主計長淑姿:是,因為這整個是工程會在……

黃委員珊珊:所以就是說立法院能不能夠增加……不能增加預算,但是立法院可以在修訂法律的時候增加相關的預算,因為它制定了所謂的人事機關或業務,都一定會增加預算。但是我們看到行政院這一次總預算的編列非常奇怪,為什麼警消退休所得替代率跟國軍志願役加給3萬塊沒有編在總預算裡面?

陳主計長淑姿:因為這考慮到整個制度的問題。

黃委員珊珊:主計長,我問的是法律,依法就應該編列預算,國防部有沒有編過來?內政部有沒有編過來?有,還是沒有?

陳主計長淑姿:這個部分如果……

黃委員珊珊:有,還是沒有?他們有沒有編過來?被誰刪掉了?被你刪掉了,還是被院長拍板拿掉了?

陳主計長淑姿:這個部分我們就是有提示……

黃委員珊珊:你只要回答我,他們有沒有依法編列預算嘛?你知不知道國防部已經在外面宣傳志願役要加薪了,最後被你們拿掉之後,現在把廣告拉下來了,這什麼國家?立法院通過的法案,總統公布的法律不施行,然後說這是違憲,行政院發言人代替大法官說這是違憲!然後你們現在又說是因為考慮到什麼原因,我只問一句,國防部跟內政部有沒有依法編列預算過來主計處這邊審議?有,還是沒有?有,還是沒有?

陳主計長淑姿:他們是沒有正式提出來。

黃委員珊珊:他們有沒有編?

陳主計長淑姿:沒有編。

黃委員珊珊:沒有編,所以是他們兩個部會違法,是嗎?你今天要不要說實話?他們編了,你們拿掉了,就說實話!是你們拿掉的,還是不准他們編?這個很難回答嗎?主計長。

陳主計長淑姿:這個本身是有決定暫時不編,等到大法官釋憲之後……

黃委員珊珊:所以決定不再編,所以他們連編都沒有編?

陳主計長淑姿:釋憲之後……

黃委員珊珊:我今天要講的是,一套標準就好,財劃法一樣,照編,警消不編,一個行政院兩種作法,我實在看不懂!依法行政,你是主計長,我希望你說到做到,依法行政。

主席:好,謝謝,謝謝珊珊委員。

接著請鄭正鈐委員質詢。

鄭委員正鈐:1032分)謝謝主席。我想先請一下環境部,然後是內政部跟經濟部。

主席:經濟部、內政部,還有環境部。

何次長晉滄:委員好。

鄭委員正鈐:先請環境部,謝謝。

彭部長啓明:委員好。

鄭委員正鈐:謝謝主席今天安排了丹娜絲颱風及七二八豪雨災後復原重建特別預算案的詢答,在這一次丹娜絲颱風跟七二八豪雨之後不僅帶來災情,我特別注意到了一件事,因為在很多的新聞資料當中,看到了石綿建材的問題嚴重浮現出來,因為石綿建材的石綿在1977年就被國際認為是一級致癌物,部長一定知道這個狀態嘛!那我們在這一次看到的災情中,好多好多的災民跟清潔人員,他們用徒手在搬運破碎的石綿瓦,甚至有很多車子輾過了一個破碎的石綿瓦,石綿的纖維粉塵到處在竄。

我想請教一下,因為在這一次600億的特別預算當中,環境部有特別編列7億,坦白說在600億裡面的7億其實不算多,可是很精準地放在石綿建材廢清運作業,我想請問一下部長,現在石綿建材這件事情,你認為這是災後碰到的問題,還是整個公衛的問題?

彭部長啓明:謝謝委員。第一個,石綿破損了才需要馬上清運,如果沒有破損,等到整個要改建的時候,再把它移除掉就可以了。所以,這種所謂正常的排除我們每年大概有23億的預算補助給地方來做這個事情,那這次是因為大規模的有15,000噸,我們要處理已經破損的量,所以編列七億多,事實上我們還有爭取別的預算……

鄭委員正鈐:所以目前每年有二億多是在環境部這邊來協助做這樣的處理,對不對?

彭部長啓明:對,補助給地方。

鄭委員正鈐:好,我想問下一個問題,因為我看環境部的資料,有特別提到全臺石綿瓦的建物總共高達24萬棟,全臺到處都有,總共有二十四萬多棟,你們這部分是怎麼統計出來的?

彭部長啓明:這個是用衛星遙測繁衍出來、推算出來的。

鄭委員正鈐:衛星遙測出來的,對不對?

彭部長啓明:還有無人飛機。

鄭委員正鈐:所以可能是一般的住宅,也可能是農舍……

彭部長啓明:還有企業、工廠。

鄭委員正鈐:企業,對不對?搞不好文化部有一些歷史建築可能也都包含在裡頭。

彭部長啓明:是。

鄭委員正鈐:可能包括了我們教育部體系下面有很多學校也都會有,對不對?

彭部長啓明:對。

鄭委員正鈐:OK,針對這個部分,我想請教一下內政部,部長,我們目前是不是有可能針對這些建物來做汰換石綿建材這樣特別的補助?會不會有?

劉部長世芳:在這次的特別預算裡面並沒有編列,因為我們所編列的部分是根據風災受損的這些家屋……

鄭委員正鈐:理解,所以你們內政部這邊編列的部分,基本上都沒有針對石綿瓦?

劉部長世芳:因為它是根據風災條例,所以是以雲嘉南地區為主……

鄭委員正鈐:理解,我也想藉由這個機會特別提出來這件事情,整個石綿建材這部分,因為不曉得它什麼時候會破碎,一個風災來就會碰到。像這一次坦白說,整個臺南、高雄沿海地區,石綿建材的廢棄物據說有好幾萬噸……

彭部長啓明:15,000噸。

鄭委員正鈐:15,000噸嘛,能夠處理的量其實很有限,大概有七成都還沒有辦法處理……

彭部長啓明:報告委員,大概清了一半左右了。

鄭委員正鈐:量能的部分……所以,我們希望藉由這個狀態能夠先未雨綢繆,把相關的事情,希望你們內政部這邊針對這些石綿建材好好去處理。至於經濟部的部分,因為我們有一些節能補助,我們也希望對於整個石綿屋頂的汰換,能夠有一個更積極的方式去做有效的因應,有沒有辦法?

何次長晉滄:可以,我們目前是有針對一些節能的設施可以來補助給企業。

鄭委員正鈐:OK,因為我在想這次的風災當中,我們看到石綿這個問題,一般的災害可能變成整個社會的公衛問題,所以我們希望環境部、經濟部跟內政部可以好好去處理,也希望相關的單位都能夠一起去關注到你們各自主管的建物,包括跟學生非常有關的教育部,我們都希望能夠好好的把石綿建築的問題解決掉,好不好?

何次長晉滄:好的。

鄭委員正鈐:謝謝。

主席:謝謝鄭委員。

接著請張啓楷委員質詢。

張委員啓楷:1037分)謝謝主席,請主計長、經濟部次長,還有環境部部長。

主席:請主計總長、次長、環境部部長。

陳主計長淑姿:委員好。

張委員啓楷:這一次大家不分朝野,大家都同心同力,這次的重建特別預算,我們本來從行政院的560億已經增加到600億了,所以拜託一下,各個部會在幫忙時,包括農業部在幫我們農民、幫我們中小企業的時候,要從寬、從優,好不好?

這一次,我們台灣民眾黨有提了一個很重要的附帶決議,等一下我要特別談,就是怎麼樣加碼去幫助我們的災民。這一次的條例跟特別預算,台灣民眾黨提出四大主張:加速重建、加碼補助、嚴禁挪用經費,一定要專款專用,不要再出現黃偉哲條款,不要像黃偉哲挪用治水的預算,還有要公開透明監督。

我們現在談一個最重要的,災民最在意的就是要怎麼加碼補助?所以這一次本來台灣民眾黨有提了條文,後來經過朝野協商、黨團協商,我們明確的要求,對於淹水超過50公分以上的淹水戶,第一個,不要受到一個門牌一戶的限制,這大家有共識嘛,對不對?因為在南部,像我阿楷的家鄉,嘉義、臺南很多都是三合院,一個門牌裡面有好幾戶,排除一門牌一戶的限制,我們就是一個門牌裡面有好幾戶的,我們全部都補助,這是第一個。

第二個,我們要求依照本條例加碼補助,每一戶加碼2萬塊錢,如果中低收入戶跟低收入戶加碼變成3萬塊錢,這是經過朝野協商,黨團三長都簽字了,行政院也簽字了,所以我今天要求一定要落實,好不好?我看這次的預算裡面有編了3億嘛,對不對?用每戶2萬塊錢去計算出來,這3億的錢,我相信大家朝野都會通過,這筆錢沒有問題啦!我剛剛講的,已經從560億加了40億了,所以要再加碼,我們這個附帶決議裡面提了一個非常重要的,就是依照原來的法規,「水災災害救助種類及標準」的第七條,地方政府可以補助5,0002萬,各地方政府都補助嘛,對不對?我看你們後來又宣布行政院再加碼2萬塊錢,我要特別強調,我們這個附帶決議是大家朝野同意的喔,行政院也承諾喔!依照本條例,這3億一定要發到每個人手上去,好不好?一定要貫徹。

何次長晉滄:跟委員報告,行政院加碼那2萬塊,大概就是按照立法院的決議,我們來執行,所以這個部分,我想我們也都有考慮到,除了地方的補助以外,我們中央再加碼2萬塊的補助,所以是不是可以讓委員了解一下,就是行政院其實已經透過很多的措施,照顧不管是淹水補助也好,或是住宅的修復也好,都有很多補助的項目,所以是不是可以懇請委員……

張委員啓楷:晉滄,第一個,地方已經都補助,各個縣市政府都有補助,現在就是依照今天編的、過的這3億,我們非常明確,要依照本條例趕快發下去,好不好?

何次長晉滄:是。

張委員啓楷:那你們之前有講到你們要加碼,我們從寬、從優啊!你們要再加2萬塊也OK,我們多多益善,要從優、從寬,可是最重要、今天要強調的,依照台灣民眾黨提案的附帶決議,這2萬塊錢一定要發下去,中低收入要3萬塊,從優、從寬一定要做到。

何次長晉滄:跟委員報告,我們這一次的加碼,大概就是按照這樣的一個決議來執行。

張委員啓楷:大概什麼時候可以發到我們受災戶的手上?

何次長晉滄:我想我們會儘快把這個經費撥……如果這邊通過的話,我們就會儘快撥給地方政府來處理。

張委員啓楷:好,剩1幾分鐘。這個一定要做到,好不好?

何次長晉滄:好。

張委員啓楷:加碼補助災戶,這個拜託一定要做到!

第二個,我們要求這每一分錢,都是民脂民膏,一定要專款專用,所以我們訂了黃偉哲條款,因為之前你們中央給臺南市,審計部說有些下水道清淤的錢,9,000多萬被移用了,所以我們訂了第五條的第五項,要求中央這一次補助地方執行機關的經費,依照補助的目的跟項目支出一定不能移為他用,這一定要非常堅持,好不好?

另外,我們要求各個相關機關,在這個條例通過的2個月內,整個復建的重建計畫要趕快拿出來,好不好?每一季執行的狀況、執行的進度要送到立法院來備查,另外要設一個資訊網站,每個月要公開進度,能公開透明地讓全民可以看得到,好不好?謝謝。

我問環境部長,好不好?抱歉,我借20秒。嘉義那麼多的光電板,我發現有兩個很嚴重的問題:第一個,現在還有兩個滯洪池,業者在旁邊就把浮板碎掉,塑膠微粒整個滿天飛,那個是多大的污染!

彭部長啓明:委員,那個在我們要求下已經撤掉,因為這是他們自己去裝的,這是違法的,現在已經沒有在那邊了。

張委員啓楷:不能再碎了!

彭部長啓明:我們有發現,有提醒、警告他們。

張委員啓楷:好、好!絕對不能在那邊再碎了。

彭部長啓明:絕對沒有!絕對沒有!

張委員啓楷:第二個,本來是兩個滯洪池啊!結果你們罰錢後,他說你們要求把它放在同一個地方。

彭部長啓明:他們自己自作主張,被罰另外一個300萬……他們自己做的,我們沒有要求他們。

張委員啓楷:對啊!應該加速處理啊!對不對?怎麼是把兩個地方集中到一個地方?

彭部長啓明:委員,那家已經被我們罰得很厲害了,他們現在也提出一個清理計畫書,希望95日以前,我們要求他……我們正在審計畫書當中。

張委員啓楷:計畫書趕快審,然後加速要求他們處理。

彭部長啓明:有。

張委員啓楷:兩個重點啦!加速趕快處理,不能再有污染!

彭部長啓明:對,這個部分我們鐵定處理。

張委員啓楷:謝謝。

主席:謝謝啓楷委員。接著請林俊憲委員質詢。

林委員俊憲:1044分)感謝主席,本席邀請農業部陳部長。

主席:農業部陳部長。

陳部長駿季:委員好。

林委員俊憲:部長好,今天跟部長提一項農業補助,過去補助溫網室最多補助五成,這次我肯定也感謝農業部,部長決定可以補助到八成。對農民溫網室這種農業設施的損害補助到八成,過去都是五成,為什麼現在給八成?可見這次的傷害非同小可。我舉蘭花這個例子,臺南是蘭花的重要生產基地,這個新聞也有報導啦!白河一位蘭花農花了2,000萬蓋溫網室,而且是使用農業部建議的一種叫力霸型的溫室,這種溫室是用H型鋼支撐,簡單來說就是比較堅固。結果這次颱風掃到整個壞掉,最嚴重的是連鋼架支撐都斷腳,造成坍塌下來後把一些蘭花苗都壓毀了,但是這種所謂力霸型的溫室,按照農委會給的設計圖是可以抵抗13級風喔!我看這次最高也差不多是1213級風。

陳部長駿季:臺南有到17級喔!

林委員俊憲:那是陣風啦!那是突然間的陣風,但是也不應該斷掉啦!後來業者委託結構技師來檢查,才發現是溫室設計出了問題,鋼骨焊接時連接不確實。依農糧署的統計,這個災損數字到了7月可能會更高,農業設施損害將近1億元,設備啦!其中水平棚架溫網室、塑膠布溫網室等部分受損很嚴重,所以農業部這一次才特別,也大概是有史以來補助農業設施成數最高的,補助到八成。部長,從2017年開始,農業部就有在辦理所謂智能防災設施型農業計畫,你知道嗎?

陳部長駿季:我知道也瞭解。

林委員俊憲:這個計畫要做什麼?按照農業部的公告,這個計畫就是要輔導農民蓋結構加強型的溫網室設施,來提升防災生產效能,從2017年到現在,結果在今年2025年的颱風來檢驗,整個倒光光!到底是颱風太強,還是我們的計畫、我們蓋的東西根本就不堪一擊?我覺得農業部要做檢討啦!尤其農民施作溫室時,農業部有提供參考的圖樣給他們,跟農民說照這樣蓋,還可以抵抗到幾級的風、還可以抗災到什麼樣的程度,結果呢?這一次很顯然地完全失敗!我可以這麼講!

我想有幾個原因,因為這種農業設施在施作的過程,不需要結構技師的簽證,那個時候也是為了要提升效率,我們是這樣的說法,所以跟一般蓋民宅不一樣,民宅請照下來後怎麼蓋?結構計算都有專人負責,有專業的在旁簽證認定,但是這部分都沒有!這樣以後要怎麼來改善?不然現在再補助,他再蓋起來……現在補助到八成喔!施作新的有沒有辦法達到農業部的目標?就是從2017年開始推動提高抗災的農業設施,請部長說明。

陳部長駿季:我跟委員報告,第一點就是我們提供了8種已經有一些設計圖是可以免建築師簽證,這樣子的結構那時候已經讓很多建築師公會確認過是沒問題的,能夠加快流程並減輕農民的負擔,現在的問題是施工者有沒有照這個規範施工?我們有發現到這問題,所以目前在做全面的盤點,對於過去補助的部分,我們會去看到底有沒有照這個方式施工?

林委員俊憲:對,你要保護農民!因為農民也不懂嘛!我叫你來蓋,怎麼知道你有沒有按圖施工?而且蓋完以後,有沒有第三方的審驗認證?蓋完以後,有沒有符合標準也不知道?颱風來,又壞了,這樣永遠也補助不完!

陳部長駿季:瞭解。

林委員俊憲:這個部分的漏洞,希望農業部是不是能夠把它……

陳部長駿季:如我剛才所說的,會全面啟動輔導團隊針對倒掉的部分去確認,蓋好以後也可以由我們的設施協會跟輔導團隊,確認是不是有照原來的規範施作,這個部分我們會加強努力。

林委員俊憲:謝謝部長,謝謝主席。

陳部長駿季:謝謝。

主席:謝謝俊憲委員。接著請鍾佳濱委員質詢。

在李昆澤委員質詢完畢後,我們休息5分鐘。

鍾委員佳濱:1050分)謝謝主席。主席、在場委員先進、列席的政府機關首長官員、會場工作夥伴、媒體記者女士先生。有請農業部陳部長跟農糧署署長。

主席:農業部部長,還有農糧署署長。

鍾委員佳濱:漁業署陳副署長也請準備。

主席:漁業署陳副署長。畜牧司要嗎?

鍾委員佳濱:不用。

陳部長駿季:委員好。

鍾委員佳濱:部長好,姚署長還有陳副署長好。部長,我就承繼著林俊憲委員的質詢。之前我跟您多次請益及建議,以這一次雲嘉南高屏的溫網室農業設施,受到風災豪雨的巨大的損害,農民前次借貸資金投入溫網室還沒有還清,雖然政府補助50%,但是現在血本無歸,不只是他自己的部分有損失,政府的補助也損失了!因為我問過,過去政府補助的這些溫網室有沒有強制保災害保險、產物保險?

陳部長駿季:沒有。

鍾委員佳濱:沒有嘛!所以不只業者損失,政府也損失啊!你們補助他1,000萬,對不對?他全部損失2,000萬,1,000萬是他的,1,000萬是政府的。所以農民接受政府補助的農業設施,你們要考慮到有一定門檻、金額以上的,可能要要求一定要有產物保險,可以嗎?

陳部長駿季:可以,我們可以來設計。

鍾委員佳濱:剛剛林俊憲委員也問到的,我們題目是一模一樣,我本來是希望未來可以用「以租換貸」,就是不要去貸款買,政府不是補助你,政府是補助你的租金,你去用租的。但是「租」一開始會有很大的問題,因為每個人的地都不一樣大小、作物內容不同、溫網室有人喜歡定制化的,對不對?我們看一下定制化的溫網室,剛剛講的智能防災設施有加強型水平棚架網室、簡易式塑膠布溫網室、結構型鋼骨溫網室,補助金額每公頃分別是125162.5萬元、450585萬元、9001,170萬元,請問這次你們有沒有統計過哪種類型的損害最嚴重?比如說加強型的本來有五成,簡易式的有三成,鋼骨的有兩成,受損比率哪一種最嚴重,有沒有做過統計?

陳部長駿季:我們沒有很詳細地統計,但以簡易式塑膠布溫網室受損是最嚴重的。

鍾委員佳濱:所以證明結構型鋼骨溫網室應該比較有耐候性和抗災性,對不對?

陳部長駿季:相對來講。

鍾委員佳濱:相對來講嘛,好!剛剛委員問到了,一共有8種款式,你們說這8種款式不用另外簽證,因為都有經過結構技師的評估,但是你也說了,到底有沒有照圖施工和第三方認證,你們有辦法做到提供了圖和補助之後,等施工完畢,還去看他們是否有照圖施工嗎?有嗎?

陳部長駿季:我們現在是沒有,但是後續我們會檢討改進,因為政府補助的部分我們應該有個第三方……

鍾委員佳濱:對,要有一個第三方驗證機制。

還有,你們現在提供的這8種是參考啦!比方說買車跟租車,你覺得買車的選擇多,還是租車的選擇多?

陳部長駿季:租車啊!

鍾委員佳濱:買車的選擇多啦!我要簡配、要標配、要怎麼配,車上要有音響、要有倒車雷達、要有衛星導航,都可以自己決定,但是租車公司提供的就是固定款式,對不對?是不是這樣子?所以其實以租車公司為例,租車的品質、款式、規格好管理,但是買車的人會有很多各式各樣的要求。所以這就是一個問題,如果未來我們要讓政府對溫網室設施投資的補助是有效果的,其實開發租賃業反而可以提供固定的、系統化、規格化、標準化、耐候性品質一致的設施,農民自己做的,你們要一間一間去驗很不容易啦!部長,可不可以考慮往這個方向去做?

陳部長駿季:我想這是一個很好的方向,就是我也認同以租代購這個方式是後續要推的,所以我們現在正在規劃,這個部分未來可以有一些模組化的溫室,把相關的配備直接放進去。

鍾委員佳濱:因為你用出租的、模組化的就好控制品質嘛!對不對?

陳部長駿季:是。

鍾委員佳濱:如果是農民自己搭建的,你們哪有辦法管他怎麼搭!那是有困難的。這部分請趕快進行。

我上次在院會請教您跟院長農地能否設置農業儲能設施,你說45平方公尺以下可以,對不對?

陳部長駿季:是。

鍾委員佳濱:這是錯的!我告訴你什麼原因。45平方公尺以下是免申請建築執照!「申請農業用地作農業設施容許使用審查辦法」第二十七條有「綠能設施」的定義,該審查辦法第二十八條第一項又提到屋頂型綠能設施。現在農業設施容許使用的只有屋頂型綠能設施是不受限制的,其他的只有電桿跟配電箱而已,有沒有包括儲能設施?沒有啦!

陳部長駿季:無固定機組的……

鍾委員佳濱:目前養殖業有,對不對?是不是養殖業有?

陳部長駿季:養殖業漁電共生有啊!

鍾委員佳濱:對,農業用地作農業設施容許使用本來沒有,但是你們特別試辦了漁業「養殖場域示範性儲能設備補助計畫」,鼓勵養殖漁民「自發自用」,對不對?

陳部長駿季:對!

鍾委員佳濱:那有沒有其他非養殖業的農業示範性儲能設備補助計畫?

陳部長駿季:現在沒有。

鍾委員佳濱:有啦!什麼時候展開的?112年嘛!到1141231日為止,就有了嘛!

陳部長駿季:沒有,我……

鍾委員佳濱:包括示範性儲能設施嘛!

陳部長駿季:那是漁業的部分啦,漁業以外沒有。

鍾委員佳濱:漁業有,那其他非漁業的部分什麼時候開始辦?

陳部長駿季:我想我們會來比照,因為從這一次斷電的事情來看,除了養殖漁業需要電以外,其他很多農糧特別是有冷凍庫、冷藏的部分也必須要有這樣的設備。

鍾委員佳濱:可不可以給本席一個時間?大概什麼時候可以把這樣的東西訂出來?針對本席在PTT中呈現的這兩個題目,給一個時間嘛!兩個月?三個月?

陳部長駿季:年底之前。

鍾委員佳濱:年底之前?好,謝謝!

主席:謝謝部長。部長英明。

接著請羅廷瑋委員質詢。

羅委員廷瑋:1057分)謝謝。有請NCC陳代理主委、經濟部何次長、環境部彭部長和交通部陳部長。謝謝主席。

主席:好,交通部、NCC,還有經濟部、環境部。

陳代理主任委員崇樹:委員好。

羅委員廷瑋:好!天災雖然難以避免,但一連串的施政疏失卻足以放大整個災害造成的傷害。20218月,我們看到蘇貞昌前院長在彰化縣芳苑特別視察淹水災情的時候有提到:老天爺很公平,如果人做得好,就不會有淹水,做不好就會淹水。不知道部會各個長官認同嗎?這些年來也有編列特別預算,就以最近蔡英文前總統的前瞻計畫裡面的一個水環境來說,也說因應極端氣候,所以要編列特別預算防治因應,但是一下雨就會崩、一下雨就會塌、一下雨就會淹水,反映的我覺得不是老天爺不公平,而是施政不力。請問這些年來這些錢用在哪裡?幾億元白花花的鈔票、人民辛苦的血汗錢,國人希望執政團隊可以好好做事,把國人安居樂業放在第一首選。

NCC對於這一次臺灣竟然有地方變成資訊孤島,丹娜絲颱風對中南部的影響不小,這次的特別預算編列針對受災復原以及重建的各個需求涵蓋各部會,限制實際我們每一個縣市的需要,各地方政府實際獲配的補助經費,希望中央政府在這方面要做到不應該有藍綠之分。但針對這一次風災的檢討,還是有一些問題想要請教,通訊系統的防救災關鍵命脈,風災期間嘉南地區的通訊設備毀損,部分地區長時間斷訊,請問目前市話、寬頻、基地台都已經完成修復了嗎?請問NCC

陳代理主任委員崇樹:跟委員報告,市話部分目前剩下43戶,原因是因為有些受災戶的房屋在整修,中華電信配合屋主的一些期程,所以會延後。那行動的部分,基地台的涵蓋7月底已經有,但是有些是因為用臨時工法來替代鐵塔倒下去的部分,所以涵蓋都有回到災前,只是品質會比災前稍微遜色,但是業者有用行動車來補它的信號強度。

羅委員廷瑋:好,希望不要有黑數,只有43戶,我們希望持續再加緊把關。在災情的時間,若居民通訊上無法保持基本的暢通,對於國家重要的即時資訊、氣象的資訊、生活的訊息,我認為重要訊息都會完全無法掌握,這個對我們所有的居民都有非常大的衝擊,我們後續還有物資的調度、急難的調度,嚴重的都會受阻,所以請問當通訊中斷的時候,政府要怎麼樣能夠確保將必要的資訊加以擴散?這些即時的資訊,NCC有沒有想法?

陳代理主任委員崇樹:跟委員報告,政府的通訊如果……目前三大業者是商用通訊,政府救災單位本身也有專用電信,他們有獨立的系統,變成是多軌多元的,所以政府的救災單位或者指揮體系的單位,他們還有另外一個專用電信系統。另外,專用電信系統或者商用都有一些衛星、大哥大或者衛星的一些傳輸,它的韌性是相對比較好,只是它的頻寬比較低。

羅委員廷瑋:代主委,是這樣子,我覺得不只是災後復原,我們未來要提升整體的通訊抗災能力,達到通訊的韌性,這個部分我們希望NCC應該要在這一次整體大檢討,通訊不中斷是防災最基本的要求。另外,我想問一下,我們現在風災,許多風電設施因為擋不住颱風,造成設施災損,屏東佳冬離岸的太陽光電設施、嘉義新塭滯洪池的光電板,整個颱風掀翻等等問題,環境部說災損總計33個案場,當初這些光電設施在整個設置的時候並沒有做環評,當初免環評的考量是什麼,請問一下,環境部可以回答嗎?

彭部長啓明:報告委員,當時的法規是這種水面上的還沒有辦法有環評,但是我們現在新的、今年通過的是完全都有環評的。

羅委員廷瑋:那現在要不要針對這些光電廠做一個事後補救的總體檢?

彭部長啓明:目前正在進行當中。

羅委員廷瑋:多久會完成總體檢?

彭部長啓明:這個要請經濟部。

何次長晉滄:跟委員報告,水面型的部分我們已經檢查過了,我們會儘快。

羅委員廷瑋:現在新設的案場全部都要有一些規範,對不對?

何次長晉滄:是。

羅委員廷瑋:這個我就不說,但是過往的,我認為一定要總體檢。風災損壞、光電板清除拖延,環境部開罰900萬,廠商如果繼續不作為,態度消極,那要怎麼辦?有沒有更高強度的手段?罰不怕怎麼辦?

彭部長啓明:有,委員,這個我們會代位求償,這個絕對沒有問題的。

羅委員廷瑋:積極一點,國人都在看環境部,謝謝。

彭部長啓明:我們非常積極,委員,我們非常積極,謝謝。

主席:謝謝廷瑋。

接著請李昆澤委員質詢。

李委員昆澤:113分)謝謝賴惠員召委,我們請一下經濟部何次長、台電曾文生董事長。

主席:是,經濟部,還有台電曾文生董事長。

何次長晉滄:委員好。

李委員昆澤:次長以及曾董事長。這一次丹娜絲颱風對於民眾的生活造成很大的災情跟衝擊,我們看雲嘉南地區整個電線桿是倒了3,000支以上,造成90萬戶以上的民眾他們的電力供應中斷。現在我們這個電力中斷,不只是停電,也會造成停水,因為自來水廠以及一般的大樓、公寓等等的抽水機,沒電就沒辦法抽水,就會造成停水,也會造成電信跟網路的中斷,因為很多基地台也需要電力的相關運作,所以這對民眾生活的衝擊非常的大。這一次我們編列了102億的經費要做電線桿的地下化,期程大約是2年,當然電線桿的地下化對於防止風災的衝擊是有降低以及相關的一種作用,但是因為我過去年輕的時候,也在電器行工作三年多,也對這種電力的配置略懂,那我要請教曾董事長,像這樣的地下化,我們還是有幾個問題要處理,像你變壓器的設置,你之後的維護、管理,相關的流程要怎麼去做處理?以及故障的時候,你的故障點也比較難處理,這個我們都要有相關的資源跟配置。另外就是排水的問題,因為你在低窪地區容易淹水的時候,我們相關的台電面對這樣的一個處置,我們必須要有資源、要有人力、要有相關維護管理的流程,來做這樣的電線桿地下化,要有這樣的前提作業。來,董事長說明一下。

曾董事長文生:報告委員,你剛才講的那個方向,其實大的方向都對,那我們總經理正好是這個方面的專業,我可不可以讓總經理給您回答?

李委員昆澤:好,總經理來說明一下。

王總經理耀庭:報告委員,地下化是我們整個在電網韌性計畫裡面的其中一種解決方案,也就是說當我地下化的時候,可以減少風災造成的傷害,但是相對它也有一些缺點的部分,就是您提到的,一旦地下化之後,人孔裡面其實會積水。積水的話,當我需要處置的時候,人孔裡面有些接頭等等都需要抽水,抽完水以後才能去處理,所以一旦當地如果發生淹水狀況的話,地下化反而是造成我復救的重大時間延遲,這是它的缺點的部分,因此我們在做地下化的地方的選擇,還有再來就是維運的時候,都要特別考量。

李委員昆澤:對,現在電線桿地下化,它的確是對於防止風災的衝擊有明顯的幫助,但是我剛才提到幾個問題,我們台電在面對的時候,有做怎樣的規劃跟處理嗎?簡單說明一下。

王總經理耀庭:所以我們在做地下化的考量,第一個就是技術上,技術上我要下地;第二個就是不能淹水的地區,淹水的地區我們絕對不會做地下化的考量。

李委員昆澤:相關的故障點也比較難去處理的時候,這個我們有相關的智慧化科技或是怎樣的處理嗎?

王總經理耀庭:我們有一些措施,但是不是很有效益啦!就是做那些偵測……

李委員昆澤:因為這是102億工程的預算,我們在做相關地下化的時候,必須明確面對相關的議題去做及早的因應,相關的人力資源以及相關的維護、管理、修復的流程必須要明確,這是我們必須要注意的。我們對於剛才這種電線桿的地下化,它只是強化輸配電系統韌性的一種作為之一,那我們還有其他的,像超高壓跟一次變電所,我們的利用率超過70%的,超過30處,超過可靠容量的有87處,二次變電所超過可靠容量的有97處,全國超過可靠容量的總計達到184處,超過裝置額定的容量有超過11處。我們三民區有一個變電所,是全國超過最高的,達到108%,我們要怎麼去加強它的韌性?

王總經理耀庭:所以委員真的是專家,您提的這個重點,就是我們在做韌性計畫的時候要處理的,我們接著下來有一個200億的韌性計畫,事實上就是在處理這一塊。

李委員昆澤:包括微電網的維護?

王總經理耀庭:微電網的部分也都是其中的一環。

李委員昆澤:這個請台電要加強,因為一旦停電,不只停電也停水,通訊網路也都會中斷,所以台電非常辛苦,責任也非常重大。

王總經理耀庭:是,我們會針對不同的情境,會有不同的解決方案來處置,謝謝委員。

主席:謝謝昆澤。主席在這裡宣布:我們休息10分鐘,然後中午我們繼續開會,用餐就是在這個議場上,我們就開放用餐。秀芳委員不好意思,休息。

休息119分)

繼續開會1121分)

主席(李委員坤城代):接下來繼續開會。

接下來請黃秀芳委員。

黃委員秀芳:1121分)謝謝主席。我們先請經濟部次長。

主席:請經濟部次長。

何次長晉滄:委員好。

黃委員秀芳:次長好。次長,這一次的風災,無論是颱風剛剛經過造成南部地區的損失,還是隔天中部地區彰化、臺中因為西南氣流的關係,淹水非常的嚴重。我想請教台電電網的部分,我記得在20169月的梅姬颱風,整個彰化的沿海鄉鎮1公里裡面就斷了21支的電桿,當時行政院也有下鄉去看,有提到未來彰化西南角這個部分的電線桿要地下化。我看到這一次的特別預算有特別針對電線桿電纜地下化提出102億,然後2年內要完成的部分,我想請教,未來是不是針對西部地區這些縣市,電線桿地下化是我們未來的目標嘛!像彰化的部分,我覺得應該也要特別重視,因為每一次颱風如果是從西部上來的話都會非常嚴重。我記得那次停電十幾天,而彰化沿海地區很多都是養殖業,馬達沒辦法運作就會造成漁業上很大的損失,是不是可以請次長針對這部分先回應一下?

何次長晉滄:好,跟委員報告,卓院長已經有指示台電針對電纜地下化的部分要提出評估報告,剛剛曾董事長也提到說他們2個月之內就會提出評估報告。

黃委員秀芳:是。

何次長晉滄:我想電纜地下化確實是未來我們台電在增加電網韌性上很重要的一個方向,但是也會涉及到哪些地區適合地地下化,哪些不適合?我想我們在評估報告裡面都會提出來。

黃委員秀芳:好。另外就是你們有提到2年的部分,台電的工班或者是委外,有辦法在這2年內完成嗎?這個是我質疑的地方。

曾董事長文生:報告委員,你問到很內行的問題。確實這個工程非常龐大,因為我們的工班有很多原來就已經規劃好的工作要執行。

黃委員秀芳:對。

曾董事長文生:但是遇到這一次特殊的狀況,我們思考有什麼方法,在工程的程序上面能夠比較迅速而且簡化。也跟委員報告,我們這次挑選的主要是公路,交通部主管,過去叫做省道,就是台17、台19等等的線路,我們會請求交通部的一些協助,讓我們在路權、路證上面等等,能夠比較同步地做一些開挖的工作,然後把工程做比較妥善的發包,如果沒有辦法完整規劃跟同時工作的話,其實時間上是非常、非常緊迫。

黃委員秀芳:是,其實就目前台電本身所有的工程,地方民眾如果有申請接電什麼之類的工程,他們可能都會覺得說台電的動作都很慢了,如果你又額外增加這些工作,針對工班的人力部分是不是也要增加?

曾董事長文生:所以剛才跟您提到的就是發包的部分,因為它有兩個部分,一個部分是土建,另外一個部分是電氣。土建的部分是不是能夠有一些人力的增加,我們會一起來思考。

黃委員秀芳:好。我希望就是說目前既有的這些工程、民眾申請的這些工程,你們不要因為做這個,然後delay原本既有的民眾申請案件,我不希望這樣子,因為也造成我們的困擾,你知道嗎?

曾董事長文生:我了解。委員,因為我們需要找一些其他部會,在院裡面真的做一次安排跟協助,因為這裡會增加非常多土建的相關工作。

黃委員秀芳:是。

曾董事長文生:那我們能不能夠有計畫性的有移工等等來協助這個部分,其實我們一開始在講這個工作的時候,就已經設想到儘量不要排擠到既有的工程。

黃委員秀芳:好,謝謝。我再請教次長,時間到了?

主席:對,我們只有5分鐘,因為今天要審預算,所以時間大家抓緊一點。

黃委員秀芳:好。

主席:謝謝黃秀芳委員。

主席(黃委員捷代):好,謝謝。再來請李坤城委員。

李委員坤城:1127分)好,謝謝主席。請工程會的陳主委,還有NCC的陳代理主委。

主席:好,請兩位主委。

陳主任委員金德:委員好。

李委員坤城:主委好,兩位主委好。我先請教一下工程會主委,我有看到報導說NCC這一次提出2.95億的預算,但是行政院在25日開會的時候,認為補助有線電視系統及電信業者修復通訊設施,但是他們的復原速度不如預期,加上NCC也未能說明費用的估算方式與後續的改善措施,被行政院要求補件,在提出具體計畫之前暫緩核定。請問一下主委,有沒有這件事情?

陳主任委員金德:這個是內部會議,只是要求3家電信業者提出比較詳盡的災損過程、修復進度跟未來計畫,並沒有說不核定這件事情。

李委員坤城:對啊,我看主委還講說這些民間業者應該是要罰款,而不是補助,主委現在是不是還是維持這個態度?

陳主任委員金德:的確是修復得太慢了。

李委員坤城:對啊。

陳主任委員金德:因為我們幾次到災區,看不出這3家電信業者包括中華電信、台哥大及遠傳,好像沒有看到什麼積極的態度在修繕。

李委員坤城:主委你是在前進指揮所,你在第一線,所以你看得最清楚,看得也比我清楚。但是我認同你的想法,我也認同你的意見,這些電信業者修復的速度太慢,而且我看到NCC的預算表,短短幾頁要了2.95億的預算,我也覺得寫得不清不楚。

陳主任委員金德:跟委員說明,這不是NCC提出來,是這三家業者組成了一個叫……

李委員坤城:不是,我的意思是說這次要2.95億的預算,我們不是在討論特別預算嗎?寫了幾頁就要2.95億,其實我的看法跟主委是一樣的,NCC不能僅憑1張簡報就籠統帶過,要求編3億元的補助。

陳主任委員金德:我跟委員報告,這錢是3家業者要求的補助,並不是NCC要使用。

李委員坤城:所以NCC也要補助啊,對不對?

陳主任委員金德:不是,就是補助這3家業者,所以我們才認為說它應該要有一個詳盡的說明,跟未來面對這種災損的時候……

李委員坤城:如果沒有提出詳盡計畫的話,我們今天要給他補助嗎?

陳主任委員金德:我們會……

李委員坤城:因為我看這個計畫裡面,補助業者大概有49%耶!

陳主任委員金德:就是說它目前還沒有提出來嘛,然後也要看……

李委員坤城:沒有提出來,我們今天就不用審啊,NCC2.95億就不用審了啊!

陳主任委員金德:不是,就是這整個預算編在這裡,至於將來要補助到什麼程度……

李委員坤城:主委,你也不用幫他講話,我請代主委來講話。但是我是認同你的想法啦!

陳代理主任委員崇樹:跟委員報告,這個補助案主要的原因是……

李委員坤城:為什麼要補助業者?

陳代理主任委員崇樹:是因為在災防法……

李委員坤城:補助業者有多少?

陳代理主任委員崇樹:電信業者2.75億。

李委員坤城:為什麼要補助他們到2.75億?

陳代理主任委員崇樹:因為在災防法第二十七條……

李委員坤城:他們賺錢的時候有給政府嗎?

陳代理主任委員崇樹:第一項第十二款,它是公共設施,跟水、電一樣……

李委員坤城:補助的比例多高?

陳代理主任委員崇樹:49%

李委員坤城:為什麼要補助到49%

陳代理主任委員崇樹:我們希望他……

李委員坤城:這個不是民間業者應該要做修復的嗎?為什麼是由政府來補助呢?

陳代理主任委員崇樹:跟委員報告,剛剛講說在災防法裡頭,它的角色跟一般公共設施一樣、跟水、電一樣,我們希望加快修復速度,希望它……

李委員坤城:它不是水、電,台水跟台電,他們是屬於公務機關,它不是公務機關啊!

陳代理主任委員崇樹:對,但是在災防法裡頭,它的角色是一樣的,是公共設施。

李委員坤城:角色是一樣的,但你補助高達49%耶!

陳主任委員金德:跟委員報告,在災防法裡面,當災害發生的時候,為了因應、為了改善,相關主管機關可以要求電信業者配合做若干措施來修復這些電信或保證,但是……

李委員坤城:現在就是修復太慢了。

陳主任委員金德:對,就是因為修復慢,而且那是既有設施的損壞,所以我們才說它必須提出來,依據災防法,當然是相關主管機關要付費,但是因為它修復慢,所以要請它說明。

李委員坤城:主委,對於這筆預算,我也有意見。

陳主任委員金德:是。

李委員坤城:最後請教陳代理主委,現在有關民間業者,我們要求災區要漫遊,是不是雙方有談不攏?中華電信跟遠傳有談不攏?

陳代理主任委員崇樹:跟委員報告,因為災區漫遊是第一次啟動,我們在85日的新聞稿有提到……

李委員坤城:我問一下,費用是由誰出?漫遊到中華電信,費用由誰出?

陳代理主任委員崇樹:其實漫遊的部分,我們是建議他們去協商,我們現在也訂SOP的要點,希望他們可以用協商的方式來處理。

李委員坤城:87日之後的漫遊是由誰來出?

陳代理主任委員崇樹:目前是3家業者協商,目前協商結果是由原來母網的人來處理。

李委員坤城:誰?

陳代理主任委員崇樹:母網,就是假設我是中華電信,我漫遊到遠傳的話,錢是中華電信來出,目前是這樣子,但是我們並沒有強制他們,是希望他們來協商。

李委員坤城:這樣不是兩家業者又搭中華電信的順風車了嗎?

陳代理主任委員崇樹:換個角度來講,其實不是這樣子,其實三大業者……

李委員坤城:好啦!我時間到了,你這個規範要點出來之後再給我一份,我會繼續再追問,謝謝兩位主委。

陳代理主任委員崇樹:好,沒問題。

主席:謝謝李坤城委員。

再來請張宏陸委員。

張委員宏陸:1133分)我先請陳金德主委。

主席(李委員坤城代):請陳主委。

陳主任委員金德:委員好。

張委員宏陸:主委,你辛苦了!對於南部的風災,公共工程委員會還成立前進指揮所,你也到第一線,我想請問陳主委,目前所有風災的善後工作,到底是做到幾成了?

陳主任委員金德:如果以復原慰助金的話,像臺南市政府,中央撥補了11億,他們給災民的部分應該有八成以上,錢已經撥補下去了,行政院是725日錢就下去了,然後他們要根據破損面積做審核。房子受損修繕的部分,大概有兩萬兩千多戶,這裡面經過各區公所一一去詢問,大概99%以上都有答復了,有的已經自行修繕,有的在等待修繕,有的希望政府來媒合他修繕,其中希望政府媒合修繕的大概有3,300戶左右。這3,300戶中的98%有安排廠商跟他們媒合,當中2,000戶左右大概也有比價,所以他們放棄政府的媒合,而跟政府媒合的一千多戶裡面,有簽約的有600戶,換句話說,簽約的部分已經到達60%以上。而簽約的600戶,完工、施工備料的,大概簽約的六百多戶都已經完工跟施工在備料中。如果相對於那34萬戶,看起來好像簽約的很少,但如果是相對於他已經過聯繫、經過他的意願,然後經過評估之後,由政府來做的,也高達50%,雖然進度不是很快,但是已經陸續加緊在進行中,而且廠商進去超過300家。

張委員宏陸:到底是缺料的問題還是缺工的問題?

陳主任委員金德:因為太多戶了,瞬間那麼多戶要進行修繕,那麼多人同時在要求修繕,所以太多了!料當然也是個問題,因為全國各地不同的廠商,他還要去丈量浪板,所以各種條件的確都不是那麼快速能夠到達的。

張委員宏陸:請教經濟部,料的部分,所有臺灣的廠商都登記在經濟部吧,對不對?

何次長晉滄:是。

張委員宏陸:所有的廠商需要什麼料等等,經濟部應該可以馬上第一時間就給災區優先,你們有沒有要求廠商這樣做?

何次長晉滄:是,產發署裡面有成立一個平臺……

張委員宏陸:你就回答我,有沒有要求廠商這樣做?

何次長晉滄:我們跟廠商有成立一個供料的平臺,如果重建的部分有料源的需求的話,我們可以透過廠商來提供。

張委員宏陸:你等於是做個平臺而已,你就沒有要求,你就沒有去做嘛!這些廠商都在這裡,你是經濟部耶!你要求他先供應你這邊,可能他要加班還是什麼,然後先供應你們,我覺得料不會有問題啊!

何次長晉滄:跟委員報告,我們有把廠商的清單都列出來,也有提供給指揮所,也有給地方政府……

張委員宏陸:不是啦!我剛剛問你的你都沒有回答我,你給我講一大堆,對不對?經濟部是主管機關,我要求你有多少料,你去點你的庫存、你去點你的什麼,你多少、多少要給我,一通電話就解決了。

何次長晉滄:是,我們可以來……

張委員宏陸:不只浪板,所有的東西一通電話就解決了。

何次長晉滄:是,跟委員報告,這個部分我們是可以來協調廠商做現料的供應。

張委員宏陸:現在才要協調,過那麼久了,你們趕快去做啦!

何次長晉滄:有啦,我們跟指揮所來配合。

張委員宏陸:請問衛福部,這次的風災,尤其南部有很多是獨居長者,他們裡面可能有一些維生器材或什麼的,如果沒有電,其實是相當危險的。我希望衛福部跟經濟部藉著這一次有這個問題發生,像這種獨居長者,他家裡可能有維生器材或什麼的,我們是不是幫他媒介或什麼的,用不斷電系統或什麼的,不然如果再一次的話,這樣子很危險。你們做不做得到?

何次長晉滄:我們會跟衛福部來配合,其實我們也有請廠商捐贈一些物資,我們也透過指揮所來發放。

張委員宏陸:不是,我不是指捐贈物資,我剛剛講的是不斷電系統,你不能讓他斷電,他會不能維生啊!要你們去處理這個而已,可不可以啦?

何次長晉滄:好,我們會跟衛福部來做處理。

主席:謝謝張宏陸委員。

接下來請黃捷委員。

黃委員捷:1139分)謝謝主席,請台電的曾董事長。

主席:請台電曾董事長。

曾董事長文生:委員早。

黃委員捷:董事長早。這次的丹娜絲颱風,全臺灣大概有3,500支電杆倒塌,大概100萬戶停電,其中高雄受影響很重,我們從去年的凱米到山陀兒到今年的丹娜絲,每次都因為電纜地下化的問題受到重創,像這次高雄就有三萬多戶停電。我在這邊想要再一次地幫我們選區來爭取,因為我們選區的鼓山路跟登山街,這兩條其實我從去年的山陀兒之後,就已經跟台電爭取完了,好不容易爭取到了,這兩條台電也答應我了,結果今年初你們又說:因為撥補的問題,沒有辦法解決,財政困難。所以你們又把這兩條的預算移除了,移除之後,我對選民很難交代,到了現在你們又有了風災的特別條例,可是我看到裡面,你們提到的是遷改線路80億、架空線路22億,然後在國安韌性條例裡面也有提到,科學園區你們要撥131億,然後遷改線路也是有61億,架空線路有8億,總共有302億。請問這麼多的預算裡面有電纜地下化嗎?

曾董事長文生:有啊!

黃委員捷:請問這裡面的電纜地下化費用用在哪一些路段?已經出來了嗎?

曾董事長文生:目前規劃主要是以省道為最主要優先,這是這兩個特別條例裡面……

黃委員捷:這就是我想問的,這一次這兩個條例總共撥給你們302億,裡面只有提到省道、科學園區,可是你們之前跟我的選區跳票的內容要放在哪裡?

曾董事長文生:台電每年度也有一部分的預算在做地下化的工作,如果這個地方比較容易遇到颱風停電的話……

黃委員捷:就是比較容易遇到,所以這兩條我才爭取這麼久。

曾董事長文生:我們就會來做這樣的工作。

黃委員捷:董事長,我跟您報告,鼓山路五年跳電30次,登山街三年跳電9次,就是這麼高!每一次發生停電,選民都問我,我們是不是次等公民?為什麼隔了一條街,別人都沒停電,就我們停電?只要每次風災一來都是這兩個路段在受損,去年我好不容易跟你們爭取,結果你們現在跟我說沒有!

曾董事長文生:你剛才說的事情是高雄區處發生的狀況,我們的副總應該也有跟您的辦公室討論過這件事。

黃委員捷:沒有!

曾董事長文生:這個部分的工作會遇到一件事情,就是……

黃委員捷:你們跟我們說,就算有預算也不一定會編;就算有預算,我們過去爭取到的也一樣可能會跳票。這就是台電告訴我的,所以我今天特別來這邊質詢就是想告訴你……

曾董事長文生:我覺得講到有預算還會跳票,這件事情不太可能啦!

黃委員捷:鼓山路、登山街這兩條什麼時候要編?

曾董事長文生:這不太可能!你現在講的鼓山三路所有的狀況,細節上包括可能會牽涉到一些軍事設施的圍牆,圍牆要拆除才有辦法開挖,我還要拆除圍牆把它裝回來……

黃委員捷:所以我們都在進行評估,我們都說台電過來,我們就陪你們會勘。我們找軍方、陪你們會勘,我們都會勘過了,那時候答應我的,就是要試辦一段,然後登山街也是,都已經告訴我,不是已經做六成了嗎?

曾董事長文生:我從頭到尾沒有這樣說,也沒有說高雄區處不要做。

黃委員捷:什麼叫做不要做?

曾董事長文生:總處從來沒有說過,有預算也不要做。你一定要說有預算也不要做,我覺得這件事情可能是不合理的。

黃委員捷:卓院長都說全臺灣進行全國電纜地下化的評估,結果台電說什麼?台電出來說地下化要十倍的預算,好貴!又說地下化不是萬靈丹。你們現在不只是推卸責任,你們還告訴我說不是萬靈丹。地下化不是萬靈丹,問題是你們現在連止痛藥都不給,你們就看著選民在你們的面前痛苦,就是這樣。我必須要告訴董事長,這就是台電一直以來給我的態度。

曾董事長文生:我覺得這不是台電全部的狀況,如果出現了部分這樣的情形,我會找區處的同仁檢討。

黃委員捷:我早就講過了,你們有找嗎?

曾董事長文生:高雄區處如果有這樣的狀況……

黃委員捷:就是有。

曾董事長文生:我們會看是高雄區處哪一個主管……

黃委員捷:你們就是這樣對待我們鼓山的選民!

曾董事長文生:我們會找他們來檢討。

黃委員捷:我在這邊要求你檢討,並且把這兩條路段到底要放在哪一筆預算明確告訴我。

曾董事長文生:它有好幾個可能性。我要講一件事情,現在特別預算提出來的都是主幹線,台電自有的預算能夠優先做的,我們會優先做。

黃委員捷:連風災的特別預算都不能下來處理因為風災受到影響的路段,只有省道,然後鼓山的選民已經被跳票很多次了!

曾董事長文生:我們很清楚知道在有限的預算跟時間範圍內,我們要做的事情全部都會做。

主席:請董事長跟黃捷委員再多溝通,好不好?

曾董事長文生:好,謝謝。

主席:謝謝黃捷委員,因為時間到了。

接下來請陳玉珍委員。

陳委員玉珍:1145分)謝謝主席。請行政院工程會主委,等一下還有經濟部。

主席:請陳主委,還有經濟部。

陳委員玉珍:經濟部,等一下。

陳主任委員金德:委員好。

陳委員玉珍:主委好。謝謝您那天到金門視察重大公共工程建設,水頭商港營運大樓大概幾月完工?你說10月底完工,是不是?

陳主任委員金德:應該今年可以試營運。

陳委員玉珍:今年什麼時候試營運?年底?

陳主任委員金德:日期我不太記得了,我那天看它可以完工,而且那天看現場已經在裝修、快要收尾了,所以今年年底看能不能試營運。

陳委員玉珍:希望很快好,讓金門有一個好的門面。

第二個、上次我在院會總質詢的時候有質詢經濟部部長,卓院長有提到金門供水韌性的問題。我知道您那天有特別到金門海淡廠開會,是有關離島地區供水改善計畫第三期,做了兩個會議紀錄,你看您是主席。有兩個結論,一是為了提升金門地區的供水韌性,要積極發展多元的水資源及海淡水為優先考量,對吧?

陳主任委員金德:對。

陳委員玉珍:這是第一個結論。第二個結論,建議金門地區既有海淡廠設施改善計畫及金門3萬噸海淡廠興建工程的可行性規劃,一併納入綠島地區供水改善計畫第三期核定辦理,對吧?

陳主任委員金德:沒錯。

陳委員玉珍:你知道現在金門的民生用水一天大概兩萬多噸,對吧?

陳主任委員金德:民生用水現在依賴對岸的……

陳委員玉珍:依賴大陸嘛?

陳主任委員金德:對。

陳委員玉珍:大概23,000噸,其中有2萬噸每一天要從大陸送過來,這個您知道嘛?站在國家整體的考量,那時候我在立法院質詢跟卓院長有提出,也問了經濟部郭部長,就是金門也要有自給自足的供水能力。

陳主任委員金德:有關供水能力,我那天講的是海水淡化,另外就是因為……

陳委員玉珍:對,就是要有供水能力,你們覺得要以海水淡化為優先。

陳主任委員金德:但是還有其他的,比方金門有時候會下強降雨,所以水都流掉了,希望有一些比較簡易的設施把這個水留住。

陳委員玉珍:包括留水設施,是不是?

陳主任委員金德:第三個就是當地經常有大霧,應該有一些設施可以利用霧來產生一些水,但這是很微量的。

陳委員玉珍:你的意思把霧驅除掉變成水,對吧?有這樣的科技?

陳主任委員金德:霧碰到一些金屬會凝結在上面,水會滴下來,這個也有先例可循。

陳委員玉珍:有現代的技術就對了?

陳主任委員金德:對,不過……

陳委員玉珍:可以解除霧的困擾又得到水,是不是這樣?

陳主任委員金德:不過還是以海水淡化為主。

陳委員玉珍:對,都有,這幾步都要做。這個很好,謝謝你們,這個也是我那時候提出來的。

雖然郭部長以健康因素要請辭,不過還是謝謝他當初也有給我們肯定的答案,說要做這個,但政策還是要延續吧?所以請問包括剛剛陳主委所提的既有海淡廠設施改善工程,還有興建3萬噸海淡廠的可行性計畫,什麼時候會開始呢?哪個單位可以回答你們的時程?工程會主委有說了,這個可行性計畫已經要開始了,開始了沒?什麼時候開始做這個計畫?什麼時候可以加快?

何次長晉滄:我們會把它納入中長程的計畫……

陳委員玉珍:納入哪個計畫?

何次長晉滄:可能要爭取離島建設條例相關經費來補助……

陳委員玉珍:我先告訴你,它現在是可行性評估嘛?

何次長晉滄:對。

陳委員玉珍:可行性評估可以先開始吧?工程會陳主委,這是你提的吧?你說要加快,加快是什麼時候?

何次長晉滄:好……

陳委員玉珍:沒關係,可以回答的人回答,什麼時候呢?

林署長元鵬:這個是列在離島供水計畫的第三期計畫,剛核定。

陳委員玉珍:哪一年可以開始?什麼時候可以把可行性計畫評估做好?可以告訴我嗎?

林署長元鵬:原則上,看發包的作業,因為要做可行性評估,我們會儘快。原則上……

陳委員玉珍:儘快是什麼時候?我時間有限,告訴我什麼時候?

林署長元鵬:以現在來看,應該是明年,大概6月前我們會來……

陳委員玉珍:可以把可行性計畫做好嘛?

林署長元鵬:不是……

陳委員玉珍:可以開始做可行性計畫?一年後才開始做可行性?

林署長元鵬:年底發包、一年完成……

陳委員玉珍:年底發包,6月前會有答案?

林署長元鵬:所以原則上是以明年完成為我們的目標。

陳委員玉珍:明年6月前完成?

林署長元鵬:完成可行性評估為……

陳委員玉珍:明年6月底完成,沒問題吧?

林署長元鵬:應該年底,因為它是一年的計畫。

陳委員玉珍:還要到明年年底?一個計畫要做一年?

林署長元鵬:因為它要做……

陳委員玉珍:這個要加快!我沒有那麼多時間,加快、加快。

林署長元鵬:是,我們會加快,謝謝。

陳委員玉珍:接著,請環境部上來一下。

主席:請環境部部長。

彭部長啓明:陳委員好。

陳委員玉珍:部長,風災後你們有一個石綿的處理方式──石綿瓦32約,就是要處理這些石綿網,因為造成環境污染而且對健康有害,所以你們做了一個計畫,以7億元補助地方政府處理。金門也有,雖然不在風災區裡頭,但金門也有風災受損的石綿瓦屋頂。你們的研究計畫112年到……

主席:陳委員,不好意思!因為今天登記人數很多,能不能請部長給委員……

陳委員玉珍:好,我把題目提出來,你以書面回答我。你們有計畫,但說金門縣政府沒有提出申請,請你再問一下縣政府要不要申請?接著,什麼時候可以給我們這樣的計畫、給我們多少錢?你以書面回復給我,好嗎?

彭部長啓明:好,沒問題,謝謝委員。

主席:請書面回復給陳玉珍委員。

彭部長啓明:好,沒問題,謝謝委員。

主席:好,書面回復給陳玉珍委員。

彭部長啓明:好,沒問題。

陳委員玉珍:謝謝。

主席:謝謝。

接下來請謝衣鳯委員。

謝委員衣鳯:1151分)謝謝主席,我想要請彭部長、農業部陳部長、經濟部次長,水利署一起來。

主席:還有嗎?

謝委員衣鳯:以上。先請……

主席:請環境部、經濟部,還有農業部。現在時間是1151分,我們現在開放用餐,因為會議會繼續進行下去。謝謝謝委員。

謝委員衣鳯:好,謝謝。彭部長,我想請問你這一次光電板回收的疑義,過去我們的法規規定的都是20年以後的光電板才回收,即便是光電板可以回收到92%95%,但是過去以來因為還沒到20年,所有的業者因為回收光電板沒有經濟效益,以致量能不夠大。我想請問你,這次風災所產生的2,600噸到2,800噸的光電板毀損,要怎麼樣回收?法規上面要不要改?

彭部長啓明:報告委員,其實目前的量能是夠的,但是因為第一次遇到這麼大的量,所以我們也在看去化的業者到底夠不夠,目前正在進行當中。

謝委員衣鳯:那到底夠不夠?多久?

彭部長啓明:目前來看其實是夠的,而且未來還有一些業者也要投入,所以我們預期未來可能是10年後大量的產出之後,目前來看沒有問題的。

謝委員衣鳯:10年後沒有問題,那如果未來再發生風災,有像這樣子這麼大量的光電板毀損的時候,目前的回收業者有沒有量能處理?

彭部長啓明:目前是可以,但是因為這次是在水面上,所以量才會那麼大,我們也觀察了很多在陸地上或屋頂上的,其實它的損害沒有那麼多。

謝委員衣鳯:受災的光電板在法律上面被認為是一般廢棄物,而不是專門的回收物……

彭部長啓明:對。

謝委員衣鳯:這個部分是不是要在法規上修改?

彭部長啓明:它現在就是事業廢棄物,必須有妥善的處理,所以這次業者也必須自付處理的費用。

謝委員衣鳯:所以現在還是一般的事業廢棄物,而不是回收物?

彭部長啓明:對,事業廢棄物。基本上,送給回收場的都有經過列管,都有編號,所以會妥善地處理,必須完整地做回收,不能隨便亂丟的。

謝委員衣鳯:如果它不是回收物,怎麼樣按照回收的規則……它現在是一般事業廢棄物,你是不是應該要回去瞭解一下?

彭部長啓明:是廢棄物,但是它每一個都有編號,每一個編號都要進到回收場。

謝委員衣鳯:我是說你回去瞭解一下法規是不是要修改,好不好?

彭部長啓明:好,謝謝。

謝委員衣鳯:你一定要回去瞭解,好不好?

彭部長啓明:是。

謝委員衣鳯:我一定會追蹤你的。

彭部長啓明:好,沒問題。

謝委員衣鳯:還有,現在在你旁邊的經濟部、農業部、水利署,都是這次風災非常重要相關的部門,負責處理淹水的問題,但是我們遇到一個非常棘手的跨部會問題,都找不到環境部來處理啊!

彭部長啓明:有啊,我們一直都在團隊裡面,一直在處理。

謝委員衣鳯:你們都一直在團隊裡面?

彭部長啓明:對,都在處理,協助處理。

謝委員衣鳯:他們沒有告訴你嗎?現在全臺灣的稻田經過這次的風災,有非常多的稻穀被堆到旁邊,因為淹水、連日的大雨,即便颱風沒有到彰化,連日的大雨也造成稻穀淹水,所有的排水設施不管是水利署、農田水利署、自來水廠等等的,都受到相關的影響,所以農民說未來是不是應該在颱風的時候開放他們可以焚燒這些稻穀?如果焚燒稻穀不是環境部的法規可以處理的,環境部是不是要有新的調適方法?你要怎麼做?這次稻穀把所有的排水設施、相關的設施都堰塞了,導致淹水沒有辦法退去,我想請問環境部,你怎麼處理?請回答。

彭部長啓明:目前有一些農民希望能夠焚燒,其實我們會再跟農業部好好再討論,因為這個是屬於農業廢棄物。

謝委員衣鳯:不是只有焚燒的問題,而是這些稻穀都已經阻塞了所有的排水設施,未來如果颱風再來,這些稻穀再阻塞了我們的設施,導致淹水不退,所有的農產品復耕也好……連日的大雨,一個月全部都沒有辦法種耶!這要怎麼樣處理?大家希望環境部要給出一個做法嘛!你說不能焚燒,沒關係,你要協調出一個新的方法、SRF或者其他方法,你一定要好好處理。今天的質詢只有5分鐘,但是這個問題很大,未來颱風的時候還會持續地發生,一定要想出一個調適的方法!

主席:謝謝謝委員,這個問題很大,私下再跟委員報告。

接下來請牛煦庭委員。

牛委員煦庭:1157分)謝謝主席,環境部部長,有請。

主席:請環境部彭部長。

彭部長啓明:委員好。

牛委員煦庭:部長午安。今年7月丹娜斯颱風重創南部,造成民宅淹水、道路損毀、水利設施崩壞、農業損失慘重,到今天為止都還有很多居民在災後重建的過程中苦苦掙扎。政府這次提出了災後重建的特別預算案,目的當然是要協助各地方政府儘速地災後復原、修復災情,但我必須嚴肅地提醒,這筆預算的每一分錢都應該用在人民的生活重建,尤其不可以用在替財團擦屁股。

颱風過後,大家都看到南部地區有非常多的光電板被摧毀,破碎的光電板到處亂飛,甚至直接遭到棄置,還有無良業者直接就地破碎等等,嚴重影響環境衛生,甚至有可能造成污染。現在看起來,我們也擔心光電業者擺明著就是要擺爛,要政府出錢幫他們擦屁股。我知道彭部長已經開罰900萬元,也要求在9月底之前要完成清運,但都還是沒有辦法平息社會大眾的質疑及焦慮。這些廠商真的會照做嗎?還是他們會繼續擺爛到底呢?畢竟這段時間在這種失衡的政策導引下,綠能廠商一個、二個富得流油,900萬的罰單對他們來講如同九牛一毛,當作繳保護費繳一繳就算了,他們真的會好好清運嗎?

我就要問了,現在行政院編列了災後重建的特別預算裡面,環境部是16億,對不對?在這16億裡面,你講的大宗項目是指所有廢棄物的清運。部長,我要在這邊嚴肅地提醒,這16億元可以拿來清淤泥、清垃圾、清倒塌建築物等等,沒有問題,幫助人民恢復家園我相信不分朝野都會支持,但本席絕不同意光電業者藉機轉嫁責任。光電板既然是業者的財產,他們也享有政策的優惠,毀損之後的回收等等就應該要自行負責,不可以讓納稅人替財團買單。部長,你同意我這樣的說法嗎?

彭部長啓明:報告委員,你說的都是對的,我們裡面的預算沒有一分錢是給廢棄光電板處理的,這個都是他們必須自己負責的。

牛委員煦庭:他們必須自己負責,對不對?

彭部長啓明:對。

牛委員煦庭:好。

彭部長啓明:如果他們真的做不到,我們要接手代位求償的話,一定是跟他們求償,所以我們不希望走到那一步。

牛委員煦庭:剛剛好幾位委員其實都有提出光電板的清運問題,總量是2,600噸到2,800噸,對不對?

彭部長啓明:對。

牛委員煦庭:部長,從你專業的角度來分析,好好地處理這些廢棄物總共要花多少錢?

彭部長啓明:那個是業者自己的事,例如他必須付給最後的回收處理業者。

牛委員煦庭:我知道這是業者自己的事,你剛剛也做了宣示,我覺得很好。

彭部長啓明:對。

牛委員煦庭:但問題是這個量是多少呢?因為我們總要做一下估算吧,就像你講的,可能會有代位求償等等這樣的事情,會不會造成比如業者倒閉?會不會造成連鎖反應呢?

彭部長啓明:不會、不會,報告委員,那家業者還在申請躉購費率等等,他還有錢,我們也查過他的資產,沒有問題的。

牛委員煦庭:部長,你既然可以掛保證,整個環境部體系裡面從清運的角度應該有很多專家吧,2,800噸到底要花多少錢?

彭部長啓明:我們基本上不願意去做這個事……

牛委員煦庭:我知道你不願意做……

彭部長啓明:因為那個是他必須要去處理自己的……

牛委員煦庭:你現在問你是,以你的專業判斷,這個東西要花多少錢?

彭部長啓明:大概幾億應該跑不掉。

牛委員煦庭:大概要花幾億,對不對?

彭部長啓明:對。

牛委員煦庭:所以本席要嚴肅提醒,今天下午馬上要進入預算的審查,我希望環境部整理一下資料,既然部長剛剛已經明確宣示這16億不會用在這個地方,我覺得很好……

彭部長啓明:絕對沒有!零!沒有!完全沒有!

牛委員煦庭:那我們也想要稍微知道這16億的明細項目,也就是一包是16億,有多少拿來清淤泥、有多少是拿來清倒塌廢棄物等等,這部分請環境部提供一個比較完整的資料,這樣我們才能夠好交代,要不然很多人民會很擔心,會不會大家偷梁換柱,對不對?

彭部長啓明:好,沒問題。

牛委員煦庭:這個明細能不能提供?

彭部長啓明:好,可以。

牛委員煦庭:第二,就是對於光電廠商,我擔心他們推卸責任,除了開罰之外,因為剛剛部長也講了一個數字,清運的費用、回收的費用可能好幾億,而好幾億跟900萬的罰單,確實是不成比例,這就有可能造成他們投機取巧,或者是用奇怪的方式來處理這樣的狀況,我們要求環境部提出更嚴格的處罰機制,讓廠商確實來做處理,不能假裝一下、交差了事,更不能擺爛。請問環境部有沒有什麼更強的方式可以盯著他們完成這件事呢?

彭部長啓明:報告委員,現在已經進入他們要提出清理報告計畫的階段,我們也在審核當中,未來就是期限內300300300這樣罰,300萬是因為廢清法的規定,最多就是300萬。

牛委員煦庭:除了這個之外,還有沒有什麼?你們要不要跟經濟部協調一下?比如說他們現在享有很多的政策優惠,如果他們不配合的時候,你們就要從另外的方式來做處理,有沒有考慮過採取這樣跨部的方式一起來增加壓力?

彭部長啓明:這個我們一定會來處理,但是基本上他們目前的承諾是95號前會把它清完。

牛委員煦庭:好,這個功課也麻煩部長多費心。

彭部長啓明:好。

牛委員煦庭:這兩件事情麻煩會後提供詳細資料跟配套,可以嗎?

彭部長啓明:可以,謝謝。

牛委員煦庭:好,謝謝,辛苦了。

彭部長啓明:謝謝。

主席:謝謝我們牛委員。接下來我們請王育敏委員。

王委員育敏:122分)謝謝主席,有請工程會主委還有內政部部長。

主席:我們請陳主委還有內政部劉部長。

陳主任委員金德:委員好。

王委員育敏:主委好。主委,昨天我在院會有問你關於弱勢戶屋頂修繕的問題,昨天李孟諺顧問在嘉義開會的時候也提出來,嘉義縣現在還有90個邊緣戶,他可能不符合資格或是慰助金不足以負擔修繕的費用,我昨天也在院會要求,就是這一次我們已經從寬給你們更多的預算,針對這90戶,你是不是可以允諾都把他們納入你們全補助的範圍,幫助他們把屋頂修繕好,可以嗎?

陳主任委員金德:因為這包括嘉義縣市還有臺南市,你講的大概是身心障礙者,還有獨居老人或者是他的收入不能夠符合低收或中低,這是以經濟角度來考量,你昨天提的是這個。

王委員育敏:是。

陳主任委員金德:至於特殊境遇跟脆弱家庭,那不是基於經濟考量,但那個情形我們已經納入了,這個禮拜五我們會再召開前進指揮所的會議,會徵詢這3個縣市的意見,他們在執行這個業務的區公所,比方說身心障礙者,而身心障礙者未必是戶主,所以它那邊要去稽核這些資料,要花一點時間,總之,我們禮拜五會儘量朝這個方向來評估。

王委員育敏:好,謝謝。

陳主任委員金德:到底要怎麼執行還有方式,請允許我們跟這3個縣市政府討論之後,再來採取一個能夠快速、大家能夠接受的方案。

王委員育敏:好,因為現在已經出現問題,就是這些邊緣戶的確是有需求,我們現在還有30億的預備金,應該可以放寬來處理這些有需求但他現在沒有得到幫助的這些家庭,主委,這件事情我已經表達得非常清楚。

陳主任委員金德:我們禮拜五的會議會提出來討論。

王委員育敏:好,那你們最後的結果請再提供給本席辦公室。

陳主任委員金德:好。

王委員育敏:謝謝主委。因為主委已經答應了,所以內政部長可以請回了。

接下來我們請環境部還有經濟部,我要問的是有關於廢棄光電板整個清運的部分,現在13.5萬片光電板它的後續處理都要運到不是苗栗就是桃園,這個距離非常遙遠,超過150公里,甚至200公里。我先問環境部部長,你們沒有算過清運這13.5萬片光電板會多造成多少的碳排?

彭部長啓明:沒有算過,但是那個車次量是滿大的,因為光電板的量比較多是在中南部,所以我們希望未來中南部應該也要有這樣的回收場來做處理。

王委員育敏:你們這樣一個計畫有沒有預計什麼時候、有沒有一個目標期程?這個就是我要問的重點,現在大量的廢棄光電板都是從南部運到北部來處理,一方面你要減碳,但是這個增加的碳排實在是太大了,未來你說希望在南部地區也可以設置專門的回收場跟處理,所以你有沒有什麼期程以及要怎麼來做呢?

彭部長啓明:這個要業者來處理,但是在未來環保的循環經濟規劃裡面,我們的確已經考慮把它放進去,而且有些業者已經表達這個意願了。

王委員育敏:好,你們應該要去輔導,而且應該要成立。

彭部長啓明:是。

王委員育敏:接下來我要問的是,現在這一家元昱公司在擺爛,就是它所有允諾的事情通通都沒有做到,現在有3.5萬片其實還擺在那邊,完全沒有清運,這個部分據我現在手上得到的資料,元昱公司目前繳交的光電模組回收費用才585萬,它應該要繳交的是不是1,950萬?

彭部長啓明:它必須繳交給能源署每1kW大概1,000塊,委員算的就是這個。

王委員育敏:那為什麼它現在繳得這麼少,只繳了三成?

彭部長啓明:因為它只有幾年的營運時間。

王委員育敏:對,這就是我要問的。接下來請問經濟部,聽說元昱公司它是一再的轉手,請問它一開始的時候是臺灣哪間廠商成立了這個案場?是由哪一個廠商負責的?有人傳出來說是雲豹,是嗎?

何次長晉滄:可能不是雲豹。

王委員育敏:那是誰?

何次長晉滄:我們再理解一下。

王委員育敏:你們到現在還沒掌握?

何次長晉滄:對。

王委員育敏:我要問的就是,像這種一再轉手,聽說它轉了六、七手,現在才變成是泰國的投資進來,在這個轉手的過程中,你經濟部的角色是什麼?有沒有在審核、把關?我現在很擔心的是,轉到最後下一手的是一個爛攤子,然後它就告訴你說:我沒有辦法!那就變成是政府的負擔,這個問題你要怎麼來防止?

何次長晉滄:跟委員報告,其實我們都會按照相關的法規去做審查,就是它一定要符合我們的一些法規,我們才會同意它。

王委員育敏:但是現在看起來,最不遵守中華民國法令的就是元昱這家公司,別的廠商做得到,它卻做不到、擺爛,現在如果95號它沒有做的話,就變成是環境部跟你們要出來善後,我覺得這件事情你們要徹底的檢討,把你們檢討報告提供一份給本席的辦公室,好不好?將來要好好的把關,謝謝。

何次長晉滄:是。

主席(賴委員惠員):謝謝育敏委員。接著我們請李彥秀委員質詢。

李委員彥秀:128分)謝謝召委,我可不可以請台電的董事長?

主席:請台電曾文生董事長。

曾董事長文生:委員早。

主席:台電就可以了嗎?

李委員彥秀:暫時先台電。

主席:好。

李委員彥秀:經濟部有在嗎?

主席:經濟部次長。

李委員彥秀:請經濟部次長,謝謝。董事長,今天很多委員都關注台電電纜地下化的問題,因為在這幾次風災當中,其實我們都看到,不管是不是正在颱風當中,無論是現在面對極端氣候的風大、雨大,但有時候並非真正在颱風的中心,很多卻因為電線桿而發生問題,包括在颱風期間,我們看到電線桿倒塌的狀況非常的嚴重,包括在我的選區,昨天也有因為駕駛的問題扯斷電線桿而造成倒塌;另外一件就是上次康芮颱風的時候,在我的選區,也是因為電線桿沒有地下化,最後電塔倒塌,造成摩托車騎士經過時遭當場壓死的狀況,這些議題、這些事件都不會只是一、兩件,我當然個人希望未來不要再有類似的狀況發生,但是你我都心知肚明,電線桿地下化誠如卓院長講的,在臺東視察的時候,他說電線桿地下化未來勢在必行,也就是看你台電的決心跟經濟部的決心。

當然我有關注到在我們最近的預算當中,包括在韌性預算裡面有編200億;包括在災後特別條例有80億,但是我關注到你們未來施作的地方都是在科學園區,還有就是在主要幹道,我並不是說科學園區不重要,主要幹道當然也都很重要,每個地方都很重要,只要有可能發生災害、危險或是壓傷到人,每一條人命都是命,你同意我的說法吧?

曾董事長文生:委員,我可不可以先澄清一下這個報導?因為200億其實不是全部都在產業供電,有69億基本上是配電的地下化,就是一般高壓的,科學園區都是特高壓。另外,我要跟委員報告,有一些在大臺北地區的電纜為了要穩定整個供電,我們也會提前抽換,這些都會做,但我也同意,就是我們不希望是因為我們的公共設施造成人命的損傷。

李委員彥秀:對!每一條命不管他是在科學園區、在主要幹道,甚至不是主幹道,我剛剛給你看一張照片,我在文德路66巷康芮颱風那一個,就是風很大,但還不是颱風眼,一經過,倒塌之後就壓死人,所以我要講的是只要跟公共設施、跟台電電線桿有關係的,早該地下化的沒有地下化,因為我們的預算該編未編,或者是我們的主力放在哪裡,我覺得這都是遺憾,你、我都不希望看到這樣的憾事發生。

我們來看一下在今年度的數據,好不好?有一張全臺北市的,在全國114年度,總共預算編列477億,達成率只有37.5%,全國電纜地下化在臺北市達成率只有50.4%;在內湖區,我經過辦會勘,在等待經費也好、等待工班來也好,達成率就只有29.1%,這還是經過會勘,臺北市跟中央、台電都有分配款,大家都同意來做,但是達成率卻只有這麼低,問題點在哪裡?當然你們目前無論台電電線桿地下化,我們現在只有一個大水庫的預算,我很清楚只有大水庫的預算,你們沒有固定專款專用,怎麼去做處理?所以過去這半年會勘都跟我說因為立法院砍預算,所以沒有錢。沒有這件事情,你不要再跟我講沒有錢,卓院長前兩天在總預算已經講了,更何況這些預算其實都是在大水庫裡面,你們過去也沒有專款專用。既然卓榮泰院長有宣示電線桿地下化,未來我們勢在必行,我們要來做,而你們有一套優先順序,我們也有一套優先順序,大家都希望趕快用心來做,只要在工程上、技術上可以克服,我們都希望優先來做。所以我要請問董事長,包括經濟部,未來有沒有可能專款專用來處理,而且順序要儘速地排出來?

曾董事長文生:跟委員報告,在特別預算的部分,本來就是匡列在特別使用,所以它一定專款專用,這是第一點,我想跟您報告。第二點,您提到內湖區只有30%的部分……

李委員彥秀:包括內湖區的,也包括未來的。

曾董事長文生:我了解,您聽我說,我去了解一下,這個到底是什麼東西影響的,因為有的時候地下化要拿路證、要幹嘛的,要牽涉的……

李委員彥秀:我都在幫你們跑路證,所有協調臺北市政府的路證,我都可以幫你們跑。

曾董事長文生:OK

李委員彥秀:別人要一個禮拜,我兩、三天就幫你跑出來,我都希望工程加快,有一些電線桿該地下化都是工程的死角,小學生過馬路,特別是晚上都很危險。

曾董事長文生:通學道的部分,我們有特別拿出來,要特別處理。

李委員彥秀:好,都有優先處理,我絕對是站在鎂光燈的後面……

曾董事長文生:剛剛委員講的通學道部分,我們一定會特別處理。

李委員彥秀:但是有涉及到行車安全、開車死角,我都希望我們儘速來做。

曾董事長文生:還有學校的通學……

李委員彥秀:內湖區只有29.1%,想辦法至少加快到一半吧?

曾董事長文生:好,我們去了解,到底卡在哪個地方,我們趕快處理,謝謝。

李委員彥秀:好,謝謝董事長。

主席:謝謝彥秀。

接著請張雅琳委員質詢。

張委員雅琳:1215分)有請環境部。

主席:請環境部部長。

彭部長啓明:委員好。

張委員雅琳:針對丹娜絲颱風來了之後,一連串在西南部降了非常非常大的雨量,我們有發現從歷史觀測的數據來看,臺灣降雨模式根本性的改變,在過去數十年,我們的總雨日呈現持續減少的趨勢,特別是關於農業灌溉與地下水的部分,小雨日數的減幅是尤其劇烈,每十年大概就減少4天,是過去百年的2倍,所以臺灣的氣候挑戰並不只是水災或是旱災,而是在這兩個極端系統下面的擺盪,即系統的不穩定。我們也看到針對臺灣進行降尺度分析之後,未來的氣候推估將會是這樣子的狀況,就會是乾季越乾,溼季越溼,狀況會越來越糟糕,在高排放的情境之下,溼季的降雨量可能會超過20%,尤其南部地區增加是更為明顯的。

2023年,我們把原本叫「溫室氣體減量及管理法」更名為「氣候變遷因應法」,這部法三讀通過之後,除了把2050年淨零排放正式納入目標之外,還增訂全新的氣候變遷調適專章。

我們也看到國家氣候變遷調適行動計畫目前已經要執行第三期,從112年到115年,投入超過4,116億新臺幣。但是我們發現根據立法院預算中心的報告,以往災害是一個獨立的領域,會整體地去設計完整的防災思維,包含颱風、暴雨、淹水等等,但是這次卻把災害拆掉了,理由是因為災害只是氣候變遷的一項結果,所以就把它分拆到其他領域。我們也看到,因為各個領域偏向於各自的目標,也就是像水資源,可能就更專注於乾旱、缺水、產業用水、確保供水穩定、強化供水韌性,但是像淹水這種水災就沒有被完整的納入,防洪、防淹水的措施就相對缺乏。所以我們想要了解,為何環境部只有認定災害警示氣候變遷的結果,而不是需要一個完整規劃,因為在國際上仙台減災框架是要明示災害風險管理,這是必須獨立的重要政策領域,所以我想了解為什麼環境部會這樣做?

彭部長啓明:謝謝委員。因為我自己本身就是做這方面的研究,其實這個調適是長的,而防災是短的。

張委員雅琳:對。

彭部長啓明:所以在政府幾年前的定義裡面,就是把防災策略包含防災體系,其實我們國家這部分很完整,但是長的調適跟這個如何融合,現在的確是一個很大的問題,我已經有要求我們同仁在下一個階段,各個部會等於是要提出調適報告的時候,必須要從一個總和的概念來看這件事,特別是像這次的天災,我們也必須去檢討,它是不是氣候變遷極端的調適,我們要來預做準備,所以我們的確在進行探究的過程當中,也希望大概在半年到一年內有一些初步的成果再跟委員報告。

張委員雅琳:所以我想請教一下,因為想特別提醒,你們是不是會跟內政部、災防中心、縣市政府一起重新檢視目前你剛剛講的調適計畫?

彭部長啓明:對,這個很重要。因為包含了所謂的極端狀況,例如降雨到多少,我們要做什麼準備,可能跟過去是不一樣的。

張委員雅琳:了解。聽起來也會增加一些新的模型進來,一起做分析,對嗎?

彭部長啓明:對、對。

張委員雅琳:好的。其實我想特別針對土地與都市規劃領域應該將氣候變遷納入這個環境性影響評估,建立永續調適制度,這部分是不是內政部也可以一起來努力、一起來討論呢?

彭部長啓明:對,可以。也報告委員,其實理想上都應該做,但是真的落地、落實上在政府各個部會要把調適放進去,的確是一個很大的難題,我上任就想要做這個工作。

張委員雅琳:了解。

彭部長啓明:當然這個需要一段時間,全部交給我們,我們願意來做。

張委員雅琳:好,沒關係,了解,謝謝。接下來有請教育部跟衛福部。部長可以請回了。

主席:請教育部,衛福部今天沒有列席喔!

張委員雅琳:OK,沒關係。

鄭部長英耀:委員好。

張委員雅琳:謝謝部長。我簡單問兩個問題,針對校園防疫,可能我們在開學前都會要求一次的消毒,可是因為現在西半部、南部地區可能會有一些淹水、積水的問題,是不是可以在開學之後,還是有一些持續去監管的措施,可能要求大家持續消毒或是看積水的狀況,確保登革熱的疫情不會爆發,這個部分是不是可以請部長回應?

鄭部長英耀:跟委員報告,事實上國教署在812號對消毒部分我們有發文,也請各地方政府教育局處請中小學能夠全面進行消毒防疫,我想在開學前,本來它就是一個routine的工作,我們也特別在南部的災情這部分先後發了兩次文,一個是12號、一個是22號……

張委員雅琳:所以我們在開學之後還是會持續地監管這件事情嗎?

鄭部長英耀:是。

張委員雅琳:那再做一個提醒就是我希望還是可以帶回……除了學校之外,也希望讓學生可以帶回家庭,對於家長的防疫宣導也是要持續加強,因為開學第一週。

鄭部長英耀:謝謝委員提醒。

張委員雅琳:謝謝。

主席:謝謝雅琳。接著我們請許智傑委員質詢。

許委員智傑:1221分)謝謝主席,我們先請交通部跟原民會。

主席:好,交通部還有原民會。

許委員智傑:部長、主委。今天本來我們交通委員會,因為我是召委,今天排的考察行程是要到高雄的原鄉茂林、桃源、那瑪夏考察那邊的狀況,今天我們聯席,所以原來交通委員會的行程就取消了。但是我想這個部分,我們今天還是要特地再加強跟部長、跟主委重新強調一次,這次丹娜絲颱風重建特別條例,我們也謝謝賴總統,他也希望行政院跟立法院一起儘速通過重建的預算,讓資源可以落實到地方,所以首先我要求就是從寬、從簡、迅速處理,這個部分災民的需求我想非常重要。今天這個預算,我想國民三黨其實應該大家都不會反對,可以迅速通過,也希望迅速通過之後的執行能夠儘快,我想說希望說這個能夠要求的。

關於交通部編列的69億包括道路、省道,原民會編的是3億聯外道路的搶修,我們高雄這一次,其實你可以看到很嚴重,就是台20線南橫、東莊橋、勝境橋、明霸克露橋,台27線新發公路、台28線旗六公路、294k+500路段還有民生橋。今天當地的區長還有鄉親還打電話給我說今天沒辦法去會勘了,後面還有沒有辦法再排會勘,我想這個特別條例的經費通過比較重要,通過之後,我想我們後續也希望再去現場看一看,也希望部長跟主委能夠支持,儘快來處理。另外一個就是明霸克露橋,這個是我感受比較深的,明霸克露橋從88風災到現在,地面的高度已經上升了50公尺,每一次的災害它就會再破壞一次,從交通部的角度是不是有比較遠見的工程設計,可以不要每一次災害就要破壞,然後又花那麼多錢,這個部分交通部有沒有比較好的設計?

陳部長世凱:報告委員,我們的設計一直都在改進當中,但是大自然變化的速度很快,我們在明年年底之前會完成中期的計畫,明年年底之前計畫的道路就會先完成,當然我們有長期的規劃,希望它的抗災能力可以再提升。

許委員智傑:對,因為每次去看心裡都很痛,每一次去看就發現說已經差距……人當然要勝天是很困難,但是差距50米的高度,不是你就順著山坡這樣子蓋可以把它處理好的,當然在工程的難度,交通部也比較專業,我們希望可以設計一個比如說跨山頭的地基加強或是怎麼樣的設計,可以不要每一次一有風災、一有水災就產生明霸克露橋很大的傷害,而且每一次搶修都會花很多錢,我們有沒有辦法有遠見一點,讓橋梁可以有20年的韌性、30年的韌性,有沒有這樣子的概念,不然我們韌性臺灣要怎麼做得成功?所以這個部分我也拜託交通部跟原民會,這一陣子當然我們一來是遠見、二來是救急,救急的部分要趕快救,所以我想這一部分,我們高雄市有很多的需求,希望部長跟主委能夠儘快支持,未來我想我們會繼續再來要求,下一次的會勘可能會再排,也希望大家能夠一起參與,趕快解決問題,謝謝。

主席,我們現在換農業部。

主席:好,農業部部長。

陳部長駿季:委員好。

許委員智傑:謝謝部長。農業部其實本來就有編救助跟利息補貼,本來就有編列,我們現在又增加76億嘛!對不對?

陳部長駿季:我們總共是203億……

許委員智傑:總共203億。

陳部長駿季:然後針對農業設施的話是100.66億,那100.66億裡面其中有一部分是……

許委員智傑:救助利息補貼……沒關係,這個細節我們就不論那麼多。我們高雄其實本來農損……市政府規劃是2.2億,規劃以後丹娜絲來了,後來楊柳又來了,後來是西南氣流的豪雨,所以原來估計的可能還不夠,尤其是我們的芭樂、香蕉、蓮霧損失非常慘重,所以希望我們高雄市的部分,部長可以再多撥一點經費,因為我們本來估計的2.2億是前段,還沒補完後段又開始受到更大的傷害,所以這個部分是不是請部長能夠全力來支援?

陳部長駿季:我跟委員報告,我們這一次救助金跟補助跟利息貸款不會因為各縣市報的金額而去分配,只要有實際受損的部分,我們都會來處理,特別是你剛才說的芭樂園,芭樂園本身有一些網室有沒有?這個部分申請溫網室的補助,我們也是從五成提高到八成。

許委員智傑:OK,我們首先謝謝農業部,包括邱議瑩、包括我們都有要求本來申報的現金補助可以延長,農業部也有延長,也感謝農業部能夠因應現實的問題,給予農民最大的協助。後續的部分我們再一次要求,剛剛部長提到的實況可以多的就不要再減,這個部分希望農業部可以積極協助市政府處理農民的災損。

陳部長駿季:會,我們持續會跟縣府一起合作看怎麼樣加快腳步。

許委員智傑:OK,這個再拜託農業部多多協助,謝謝。

陳部長駿季:好,謝謝。

許委員智傑:謝謝。

主席:謝謝智傑。

接著請陳素月,陳素月、陳素月委員不在。

我們接著請蔡易餘委員質詢。

蔡委員易餘:1229分)謝謝召委,我們是不是有請農業部部長、環境部部長以及財政部次長?

主席:好,財政部次長,財政部部長有到喔!農業部部長還有環境部……

蔡委員易餘:經濟部次長,財政部沒有。

主席:財政部不用,經濟部次長。

蔡委員易餘:好,我先就教農業部,這一次的丹娜絲颱風這麼強的風,我們的溫網室可以說倒很多,尤其嘉義大概是倒最多的,因為有這麼多的溫網室倒塌,所以現在的重建工程,農業部也提供了要補助八成。但是這個補助八成現在有一個比較麻煩的時間點的問題,就是現在農民急著想要把他的溫室搭起來,他現在可能就要辦貸款了,他需要貸款,可是他也需要這些補助,但是補助金額還沒有下來,等於他要先走貸款,這樣的話等於他在沒有收入的這段期間就要先負擔貸款的利息,因為他要辦免息貸款事實上也要時間,所以他等於這段時間是有支出利息了,但是他如果要搭,他就要付頭期款。所以我想要跟部長請教,這個補助可不可以做分期的方式或者是可以先幫他去支付頭期款的方式,讓想要加速復建的農民可以馬上達到說他就有第一筆錢可以去進行溫室的復建。

陳部長駿季:謝謝委員,對於農民的溫室這個部分我們內部也討論過,就是只要有核定簽約的話,我們就可以將第一筆錢幾乎將近一半付給他們。

蔡委員易餘:所以就是分次給他……

陳部長駿季:簽約以後分期的概念。

蔡委員易餘:這個分次的時間點大概會多久呢?

陳部長駿季:就是他簽約的時候,因為他有工期,只要簽約……

蔡委員易餘:OK,他簽約的當下就可以先幫他付?

陳部長駿季:對,簽約完就可以來。

蔡委員易餘:好,就可以解決我剛剛講的問題。

陳部長駿季:然後第二個部分就是,貸款的部分我們會儘快去協助他,不會讓他完全沒錢,然後沒辦法施工。

蔡委員易餘:對。部長,貸款有貸款的狀況,因為過去可能都是傳統型的溫室,就是錏管的,他現在要升級變成力霸型,所以他大概每分地會從90萬提升到180萬,但是他們現在貸款普遍還是認為要以他原始的倒什麼就是照什麼去貸款,可是事實上農民要提升他的設備,所以他想要從90萬提升到180萬,就是變成更穩固的力霸型,這樣的貸款他就沒有辦法。第二個,如果可以做突破的話,現在跟農會辦理低利貸款都必須在拿到災害證明後15天內申請,但是現在15天看起來都已經快要到或甚至已經超過了,這方面有辦法做專案來突破嗎?

陳部長駿季:跟委員報告,我已經突破了,第一個部分,舉個例子,他原來是塑膠溫網室,但是他蓋的時候想要變成力霸型,後續我們的貸款就是他想要升級的樣態做核貸。

蔡委員易餘:對,他要升級嘛!以他升級後的樣態。

陳部長駿季:對,升級的核貸也是我們鼓勵的,就是……

蔡委員易餘:那很好,確實有幫助到這些青農了。

陳部長駿季:第二個部分就是,只要拿到災害證明,我也把15天取消了,因為現在公所也真的很忙,所以他拿到的時候……

蔡委員易餘:公所的負荷量很大,農會的負荷量也是很大。

陳部長駿季:對,也是。所以我會把這個15天取消,只要他拿到災害證明,然後因為他們有時候會去調整工期,現在工班也缺乏……

蔡委員易餘:第一個是工期;第二個是他要在短短的15天內判斷他要貸款可能三、四百萬,這個對青農來說也是一個很大的……

陳部長駿季:所以我會把這15天……把它延長,甚至於在半年之內去申請就可以,不要說15天、1個月這樣子,因為現在太多案子了。

蔡委員易餘:好,謝謝部長。是不是有請經濟部?

何次長晉滄:委員好。

蔡委員易餘:次長,這一次丹娜絲事實上整個復電的工程,台電非常辛苦,包括台電裡面的員工以及台電的外包,就是他外包商的這些員工,我希望經濟部可以針對這麼辛苦復電的台電給他們特別專案獎金,次長,這個經濟部有辦法做一個承諾嗎?

何次長晉滄:我想我們會跟台電這邊來討論一下,確實台電同仁這一次非常辛苦,動員許多人力及物資來全力搶救,我們會跟台電一起來討論。

蔡委員易餘:好,第二點,因為次長你有跟我一起在嘉義食安大樓有開了……所以有好多的企業,尤其是店面的店家,他們在這次的風災中可能招牌倒掉,裡面的東西被風吹壞了,所以事實上他們有損害,那經濟部也很好,開了一個過去沒有的,就是針對招牌或是營利器具損壞的話補助一萬塊。我跟次長呼籲一下,因為我在地方聽到,這個要去申請的數量很多,所以我們希望你們在匡列預算的時候,對於這些商家的這筆補助應該要多匡列一些,不要到時候預算不足,然後又變成很多有申請的最後申請不到,這一點我覺得要注意一下,好不好?

何次長晉滄:好,謝謝委員。

蔡委員易餘:環境部,再給我1分鐘就好。彭部長,我們有很多農業廢棄物,現在農業廢棄物如果有分類,農膜、地膜有分類的話,它是屬於可回收的,這個是不跟農民收費;但是如果是一般農業廢棄物基本上是要收費的,但是我們知道這次倒掉之後,加上下雨,所以基本上他的農膜都跟那些爛泥巴混在一起,事實上對於急於清運、急於要復耕的農民來說,這部分的負擔很大,所以我們覺得部長應該跟各地方公所……讓地方公所提出需求,我們看公所要怎樣可以具體協助農民,這一筆錢我們是不是用特別預算來支出,也不要再增加公所的負擔,這樣可以嗎?

彭部長啓明:好的,委員,沒問題,公所有需求來跟我們聯繫都可以,沒有問題。

蔡委員易餘:好,我之後會再開幾個協調會,麻煩部長派環境部的人來我們嘉義協助我們。

彭部長啓明:好,沒有問題,謝謝。

蔡委員易餘:好,謝謝。

主席:謝謝易餘委員。

接著我們請王美惠委員,王美惠、王美惠委員。

我們請賴瑞隆委員質詢。

賴委員瑞隆:1236分)謝謝召委,我先請一下包括經濟部、農業部跟公共工程委員會,好嗎?

主席:好,公共工程委員會還有經濟部次長及農業部部長。

陳主任委員金德:委員好。

賴委員瑞隆:主委辛苦了,次長、部長辛苦了。這一次728的雨下得相當大,光在高雄,8天就累積了2,800毫米這樣的雨量,這樣的雨量其實比之八八風災也幾乎是毫不遜色,我認為在面對這種極端氣候下,恐怕未來政府在這塊要給予更多的支持,要有更新的思考,包括不管是人員的安全或者是道路、橋梁等等,在極端氣候下的思考,恐怕都必須要有更多的新思維。我們也看到了整個山區的雨量相當巨大,包括像昨天高雄臨時又下了一場很大的豪雨,在現在這種極端氣候下,我們面對的挑戰都越來越大,也更加考驗政府的應變能力,我知道最近幾位都很辛苦。

我先問一下主委好了,主委最近也負責很多山區的部分,交通部也可以一起上來,像很多山區的部分,這次遇到很多豪大雨,一些重要的道路跟橋梁,特別是那瑪夏的民生橋,主委應該也都了解問題,當時其實是有比較多的淤積,變成現在只要遇到豪大雨,幾乎等於是完全被封掉了,我問一下主委,包括交通部長,這個橋的部分會納入到這一次的整個預算裡面來給予新建的經費嗎?

陳主任委員金德:報告委員,這次交通部有一個道路與交通的部分,是不是請部長來跟你說明?

賴委員瑞隆:好,部長講一下好了,謝謝。

陳部長世凱:報告委員,這個部分有放進來了。

賴委員瑞隆:有放進來了,預定什麼時候可以來動工跟改建?

陳部長世凱:我們都已經進入設計階段了。

賴委員瑞隆:大概什麼時候可以開始來動工?

陳部長世凱:這個我會後再提供給委員,好嗎?

賴委員瑞隆:這個儘快加速,好不好?

陳部長世凱:沒問題。

賴委員瑞隆:因為現在那瑪夏這邊很辛苦,這個橋面主委跟部長應該也都看過,橋面淤積得非常厲害,所以只要豪大雨,甚至颱風來,等於整個村子幾乎是沒辦法進出,因為安全性的考量,不敢讓他們進出,變成他們幾乎就是被封在那個地方,唯一能夠改善的方法大概只有新建橋樑而已,我希望這一塊請部長跟主委,因為主委負責統籌,也請部長能夠加速來新建,好不好?

陳部長世凱:好,沒問題。

賴委員瑞隆:讓他們這個新的橋能夠儘速新建完成,要不然的話,恐怕未來只要遇到豪大雨、只要遇到颱風,這個橋大概都要封啦,等於他們進出都受到很大影響,所以這個很優先,再拜託,部長有納進來,也拜託主委再大力地督促,加快整個工程的進行。

陳部長世凱:會加速來進行。

賴委員瑞隆:這對那瑪夏原鄉非常重要。

再來我也問一下農業部,農業部這邊也請教一下,這次我們在看到很多地方的災情,其實是整個野溪包括周邊整個坍塌下來所導致的狀況,我站在這個位置上面,它其實本來是一條溪流,基本上兩側的部分幾乎是整個坍塌掉了,部長,這未來可以用什麼樣的方式來做比較好的處理?

陳部長駿季:我想我們在這次的特別預算裡面,針對農水路還有這些土石流所造成坡地的……我們都有編列預算去處理,在整個預算的編列,土石流的部分大概是51億左右,水力設施大概是25億,所以加起來大概有七十多億來處理這個部分,後續我們會根據地方政府的提報或是不同委員有建議的部分,我們都會去現勘,然後公共工程委員會之前也針對縣市政府的需求提出來了,所以這個部分我們會儘快來處理。

賴委員瑞隆:像這個部分坍塌下來,兩邊連房子幾乎都淹沒了,我覺得面對這種極端氣候,未來要優先思考怎麼樣做一些處理。

陳部長駿季:會。

賴委員瑞隆:因為這邊的里長跟我說,每次只要豪大雨大概幾乎都這樣,疏浚挖完了再推到旁邊去,如果沒有清疏下來的話,在那個地點下次豪大雨來了一樣又繼續沖刷掉,所以整條野溪完全失去了功能。我希望部長能夠把六龜的這幾個地點確切地在現場做一些處理,我們希望能夠有效地去根治這些問題。

陳部長駿季:這個部分我們會儘快地現勘以後看怎麼樣來處理。

賴委員瑞隆:再來,因為極端氣候的因素,關於最近幾次的颱風,不管是這次颱風從臺南、嘉義上來造成一些重大的損害,這都很異常,包括豪大雨也造成很多中南部的農損狀況,我也希望未來這一塊能夠依照當時賴總統所講的原則,依從寬、從優、從速、從簡的原則來處理。

陳部長駿季:是。

賴委員瑞隆:這次有幾個我也拜託部長加速來處理,農民的感受就很深刻,一遇到災難的時候,像有一個是已經要登記截止了,然後我們請部長延後,包括有幾個是沒有納進來的,我們請部長之後能夠加快地方政府的速度,甚至由中央直接認定來做處理,那個對於農民都很有感。現在在極端氣候下,我們也希望未來在這樣的施政上面能夠更加的有感,好嗎?

陳部長駿季:跟委員報告,這次從丹娜絲颱風到楊柳颱風,整個農業災損在速報的部分已經將近43億,推估實際的損失大概超過一百多億,所以我們是用同理心的角度去協助農民,能夠快我們就儘量來處理。

賴委員瑞隆:好,謝謝。

最後一個,原鄉山區的簡易自來水這次也受到很大的重創,關於經濟部這邊,這塊他們3個區都已經有報計畫上來了,我也希望能夠加速來協助,如果連基本的民生自來水……至少該給予他們協助的要儘快來完成,好不好?沒有自來水可用是很麻煩的一件事情,這部分計畫都報上來了,我也希望經濟部能夠大力來支持,好不好?

何次長晉滄:OK,好。

賴委員瑞隆:好,謝謝。

主席(蔡委員易餘代):謝謝賴瑞隆委員。

下一位請賴惠員委員質詢。

賴委員惠員:1244分)謝謝主席,有請經濟部次長、曾文生董事長、農業部部長、農金署署長、環境部還有教育部。

主席:好,經濟部次長、台電董事長、農業部部長、農金署署長還有教育部部長。

賴委員惠員:環境部。

主席:以及環境部,不好意思。

賴委員惠員:非常感謝在現場的各位同仁,這一次丹娜絲颱風重創我們整個臺南,120年從來沒有見過這樣的颱風直接從西部上來,整體來講,有15個行政區是重災區,我的選區,就是11個選區在這裡頭,我真的非常感謝大家,真的,你們的付出讓我們的災民即時受到了很大的溫暖。在這裡我還是要深深的感謝大家,因為在這一個半月裡頭,我們看到了不管颱風發生之前還有之後,整個救災指揮中心的進駐都給我們一個很大的鼓勵。在76號的時候,我告訴蔡易餘委員說:我家的屋頂都被吹了,吹了兩萬多戶。他告訴我說:我家連屋頂都不在了!後來我才知道,哎呀,我的屋頂在的時候是我真正困難的開始!在這裡特別跟陳金德指揮官還有兩位副指揮官怡德跟孟諺說,謝謝你們解除了我們在地很多的困難,在這裡我要特別跟經濟部次長講,經濟部在產發署裡頭編列了1億的資金,事實上就誠如蔡易餘委員講的,招牌跟維生的器具,製造業跟服務業要分這1億,次長,我跟你講,這個是遠遠不足的,所以我希望你增加預算。

還有我要特別再跟經濟部提起,為什麼我跟蔡易餘委員一直不斷的在跟曾文生董事長講,你的第一線搶修人員的實質獎勵金跟支援機制要出來,總統去了,也是告訴大家,我們都知道台電這一次,如果不是大家付出了這麼多、犧牲了這麼多,供電沒有辦法這麼快。所以我覺得不是你們回去研議,你們就要爽爽快快的答應我們!不然以後台電招考,沒人要去考了啦!真的啦!第一線的搶修人員冒著風雨的危險還有生命的危險,我就說臺灣最美麗的風景,就是我們看到台電的黃色小工程車在我的大街小巷裡頭,這個就是臺灣最美麗的風景。我跟你講,次長,你大概沒有辦法感受到我們每一次進到災區的時候,我們看到那些破碎的情形,我們每一次看到災民無所不求地希望我們協助他,不要再考慮了,增加你的經費,我們會全力的支持你,好不好?董事長,你也有聽到了囉?你有聽到了,好。

接著我們請農業部部長。

陳部長駿季:委員好。

賴委員惠員:部長,非常謝謝你,這一次你全力的支持我們的農業,不管是畜牧產業還是全品項的農業產業的開放,可是有一段真的要請你好好的再想一下,就是專案加碼提供第二筆「農家綜合貸款」,你這麼善意的幫助我們所有的災民,讓災民可以申請到,那是不是有機會我們把年限延長,因為你告訴我說你有一筆、你預備提出一個計畫,大概是1.9億,這個是比農家綜合貸款利率1.91%更好的一個計畫案。我們希望你在原有的農家綜合貸款這邊,把年限延長,把利息降低,你未來要提供的這一個計畫是不是可以讓更多的金額進來,而不是1.9億而已,我覺得這樣子顯然沒有辦法很直接的照顧到我們的農業,請部長回答。

陳部長駿季:非常謝謝委員提出這樣的一個想法,我們也一直在思考,但我現在遇到一個比較大的困擾,我們在研議的是,因為特別預算是到明年年底,所以很多預算的支應到明年年底就卡住了,我希望我現在設計的……我們現在用所謂的農家綜合貸款,它是常態性的,常態性的話是5年……

賴委員惠員:可是我跟你講,你這個常態性的金額太少了,你不要是1.9億……

陳部長駿季:對,所以我會用另外一個方式,我提出來的是類似加計週轉金的概念……

賴委員惠員:我跟你講,是不是可以加碼到6億?這個也是我拜託你的。

請環境部部長。部長,再一次拜託你,就是我的石綿瓦的部分,這個6.9億的預算顯然是不夠,希望再增加,因為你現在只照顧到一般的住戶,還有農畜牧業,是不是可以把我們的事業體也一併的納進來?以上是對大家的拜託,謝謝!

彭部長啓明:有,謝謝委員,我們已經納入了,謝謝!

主席:謝謝賴惠員委員。

下一位請林岱樺委員質詢。林岱樺委員、林岱樺委員不在。

請伍麗華委員,伍麗華委員、伍麗華委員不在。

請陳超明委員,陳超明委員、陳超明委員不在。

請魯明哲委員,魯明哲委員,魯明哲委員不在。

請邱議瑩委員,邱議瑩委員,邱議瑩委員不在。

請黃建賓委員,黃建賓委員,黃建賓委員不在。

請徐富癸委員質詢。

徐委員富癸:1251分)謝謝主席,有請經濟部何次長、台電曾董事長、農業部陳部長。

主席:請經濟部何次長、台電董事長,還有農業部陳部長。

何次長晉滄:徐委員好。

徐委員富癸:大家辛苦了!這次針對整個臺灣電纜韌性的部分,還是要請經濟部跟台電多幫忙。曾董事長,去年屏東遭逢好幾個颱風之後,第一時間,我也約你到林邊、佳冬跟我們的養殖漁民座談,當時大家關心的議題,就是電纜地下化的設置時程和方式,我知道當時曾董事長是有一些思考的想法和作法,尤其在今年816號,卓院長也正式對外宣示要求經濟部跟台電針對全國電纜地下化工程進行先期評估作業,所以我想請問次長或董事長,目前規劃的期程是怎麼進行?

曾董事長文生:跟委員報告,有關電纜強韌的計畫,我們會更加速來做,其實在沿海漁塭的一些作法上,去年我們做了一些新的變化,我想你應該也有感受到,就是最近這次颱風來襲,更換過的電桿就有擋住颱風,意思就是我們用不同的方法做。但整體的規劃,早上我有承諾過,我們會在兩個月內提一個初步的、整體的規劃出來,但它不是全部地下化,是整個強韌計畫,因為包含這次我們提出的特別預算,也是一部分地下化,一部分加強電桿強度,以減少倒、斷的問題。

徐委員富癸:前幾天我們鄉親還在問我這個問題,因為他們看到小琉球的情形,也感謝台電的支持……

曾董事長文生:小琉球已經先做了。

徐委員富癸:對,小琉球全島都電纜地下化了,包含屏鵝公路在蘇貞昌院長的時候也加強措施,在經歷颱風肆虐之後,都確保了我們的用電安全,所以大家都期待這樣一個電纜地下化的案子能夠持續推動。當然沿海區域有低窪的問題,還有所謂維修的問題,但是我覺得有問題就要提出來,至於期程怎麼規劃、路程怎麼進行,我想大家都可以配合,但一定要有進度出來,不然每次遇到颱風,大家就很煩惱、很害怕,尤其是養殖區,目前臺17線已經在進行規劃,我想這部分應該都要持續來做。

曾董事長文生:對,臺17線是我們要規劃的。

徐委員富癸:董事長,我知道包含枋寮等也有一些案子,但後來因為你們說經費不足而停止,現在如果經費到位,原本一些規劃的案子能不能持續再推動進行?

曾董事長文生:17線都會整個規劃。

徐委員富癸:那枋寮的大庄和東海這邊呢?

曾董事長文生:上一次應該是山陀兒的時候有傾斜,傾斜那個部分如果可以來……但因為它的旁邊就是漁塭,漁塭通常地下水位比較高,但如果可以做在路的中間,不要靠邊上,應該是可行,這部分我們要跟公路單位做一些協調。

徐委員富癸:這部分我已經請交通部陳部長跟公路局長來協助了,我們趕快把介面搭起來,趕快來處理。

曾董事長文生:好的。

徐委員富癸:好,謝謝。接下來要請教陳部長。

陳部長駿季:委員好。

徐委員富癸:部長,你的業務很繁重,但我還是要特別提到,上次我質詢院長的時候,要求整個治山防洪要統整在你農業部裡,包括從林保署、水保署,到整個區排部分,我想有很多需要農業部大力支持的地方,在此,部長能不能承諾整個治山防洪的部分,要做一個有效的、系統的整治,而不要以切香腸的方式處理?

陳部長駿季:跟委員報告,在這次特別預算裡面,針對治山防洪、農水路,還有一些坡地土石流防災部分,我們大概編列了7172億,然後跟治山防洪有關的年度預算,大概是120億,所以我們不會因為現在的問題是風災的緣故,就用特別預算,其他的不用,我們會就整體經費做有效的運用,然後災區這些相關土石流部分,還有需要處理的部分,我們會優先來處理。

徐委員富癸:這個我也會請縣政府配合,從山區到平地,要做一個完整的處理。

陳部長駿季:對,我剛才說的,我們在這次裡面大概有將近76.82億是跟農水路或是跟治山防洪有關的,會請地方政府來執行。

徐委員富癸:部長,另外我還要提一個問題,我們枋寮、北勢寮有一個海水供應站,是我們屏東縣最早的供應站,但是使用30年了,最近因為丹娜斯颱風造成取水管線斷裂,然後大量的泥沙也造成抽水馬達的損害,這部分我們請縣政府提報,請部長幫忙一下來補助我們的經費。

陳部長駿季:好,我再請我們的漁業署去看一下,看那個經費到底規模多大,我們再來看怎麼樣處理。

徐委員富癸:好。那我最後一個問題要請我們內政部劉部長,謝謝。陳部長留步,這個問題兩個部會都要一起處理。

兩位部長,我們恆春有個龍鑾潭,它是我們一個很重要的溼地,也是一個候鳥的棲地,但是它也是恆春半島滯洪的一個很重要的水域。因為這一次的颱風,我們發現它原本的淤積太過嚴重,造成它的容量有限,所以造成恆春市區大淹水,我們希望在不影響生態的狀況之下,因為這也是農水署很重要的一個灌溉的來源,能不能由墾管處跟農水署怎麼樣來搭配,在不影響到生態狀況之下,應該要做有效的清淤,然後能夠協助這樣子的一個防洪、滯洪的功能?

陳部長駿季:我想這個部分是我們農田水利署在負責管轄,特別是當作灌溉用的,所以這個部分的清淤,我想我們農水署這邊會來處理。

徐委員富癸:對,但是因為我們確實有生態保育的問題……

陳部長駿季:需要其他部會的話,我們會請其他部會……

徐委員富癸:也需要墾管處來做協助。

劉部長世芳:這個沒有問題,我們可以協助。

徐委員富癸:好。那我想這個期程,因為我們有一些候鳥生態的考量,所以我們怎麼樣把期程抓好,然後在不影響生態保育的狀況之下,這一定要做,不然永遠……強降雨的瞬間雨量那麼大,恆春市區大淹水,水都來不及排掉,這個要特別拜託一下。那我也找時間把相關部會都找來,我們一起來會勘協調一下。

主席:謝謝富癸。農業部長,如果是在這一次的災情,蓄水池都可以透過農水署來清淤的話,那我們那邊也很多,我們再把資料送上來。

陳部長駿季:對,我想我們這個部分,特別是一些農林灌溉的蓄水池,如果需要去清淤的話,我想我們會來……看委員有什麼樣,我們可以來處理。

主席:好,謝謝部長。

我們接著請高金素梅,高金素梅、高金素梅委員不在。

吳琪銘,吳琪銘、吳琪銘委員不在。

接著我們請范雲委員質詢。

范委員雲:1259分)感謝召委,有請教育部鄭部長跟國教署彭署長。

主席:教育部部長還有國教署署長。

鄭部長銘謙:委員好。

范委員雲:部長午安。今天有兩小題要跟您請教,第一個是關於這次丹娜斯颱風災情嚴重,剛剛很多位委員都有提到多個縣市有很多災情,其中跟教育相關的是,有蠻多縣市連續停班、停課多日,雖然是暑假,但是很多學校都還在上輔導課,所以想跟部長及署長討論一個教師權益公平性的問題。

鄭部長英耀:是。

范委員雲:今年3月教育部有一個解釋令,讓領鐘點費的教學支援人員如果遇到颱風天而上班、上課被停止的時候,可以依照原來排定授課的節數彈性支領鐘點費,不會讓這些老師因為颱風假而收入頓時減少。這是一個用意良好的解釋令,只是我們發現這個解釋令沒有擴及到同樣領鐘點費的兼任教師跟代課教師,他們就會因為颱風假,尤其是連續颱風假而領不到這個部分的薪水,其實就造成教育現場在同一個颱風天有不同的鐘點費,那是很不公平的狀況。我第一個部分很簡單,請問部長,教師鐘點費的支給是不是可以在校園中有同樣的標準呢?不要因為是兼任、代課教師的身分,使得同樣是颱風假,但他就完全沒有收入可以領,這個部分我也有用預算案提出,不知道部長是不是可以在今天承諾呢?

鄭部長英耀:謝謝委員關心這些第一線老師因為天災或者其他不可抗拒因素而影響到權益,我覺得委員所提的是合理的,基本上我們樂觀其成,也希望跟地方政府能夠建立共識,老師因為天然災害或不可抗拒的因素,對他的授課上會有權益上的一些影響,給予……

范委員雲:謝謝部長,我也有預算案,我們就一起處理,謝謝您的承諾。

鄭部長英耀:謝謝。

范委員雲:再來也是跟教師權益有關的,我想部長應該知道我一直關心代理教師的問題,因為代理教師如果沒有被照顧到,很可能就是未來教師流失之後,對我們的教育現場非常不好。本周一825號教育部有發一個新聞稿回應媒體,媒體報導全國目前有2,600個教師職缺的問題,教育部的新聞稿表示缺額沒有那麼多,你們說是1,429位,而且也請各地方政府要建立代理教師聘任的誘因機制,提升這些老師的教學意願。新聞稿寫得很好、很有道理,但我要提醒的是,這一個月來,在大法官釋憲之後,代理教師原本就依照年資可以採取敘薪制度,這制度上路以來,基層教師敘薪爭議頻傳,可是國教署一直沒有處理,我認為這個新聞稿跟實質上我們看到的行為,國教署好像沒有在處理誘因,因為你們讓代理教師沒有一個公平的敘薪制度,他就當不下去了,你們反而就流失了未來的正職老師,所以權益保障很重要。

我們來看一下我辦公室接到多少陳情有這些狀況,明明你們的敘薪辦法是跨縣市代理、私校年資都被採計,可是他們都被拒絕;年資證明標準不一,要他繳交離職證明、服務成績優良證明後,還要繳交考評會紀錄,這根本不是當年離開的代理教師有辦法拿到的資料;還有一些學校廢校、停辦,無法取得證明,你們說可以去找地方教育局,教育局也沒有協助;當年沒有成績優良證明就變成不予採計;你們的辦法是幼兒園年資也是,可是基層人士不知道為什麼都看不到你們的公文,完全拒絕他們。

我要講的事情是,為什麼我今天要來質詢?如果我的辦公室詢問你們可以解決的話,我今天就不用再提出來了,我們辦公室詢問國教署是不是發一個統一說明認定基準,譬如有個案例釋疑,結果你們的回答是,提敘相關制度已施行多年,應不生認定爭議。這麼多爭議了,你們說沒有認定爭議。我們辦公室詢問現在有大量認定爭議,是否有簡便的申訴機制,你們回給我們的文是,請依教師法申訴程序申訴,或者是鼓勵他們找教師會或行政單位溝通,我覺得這樣子會讓大家感受到跟你們的新聞稿不一致,你都要地方政府對他們友善了,可是國教署明明可以統一發文函釋、案例釋疑的,卻沒有做。

我有三個訴求:第一個,儘速發函製作案例釋疑,不要讓基層的老師無所適從。第二個,能不能有一個快速有效的申訴窗口?第三個,是不是研議、評估,讓代理教師有一個統一的年資提報系統?這三個是不是有些是可以直接做到的,而有些要評估?一個月內給本席書面報告,好不好?

主席:好,請教育部提供書面報告,好不好?

鄭部長英耀:謝謝委員的關心,我想委員所關心的,都是非常合理的。事實上,我星期一也在板橋跟北部的這些基層老師座談,我接著還會在中部、南部跟離島的老師座談,我希望把第一線老師的許多權益,包括教育部在制度上可以給更多的支持、一個合理的支持,讓他們能夠展現專業,好好地在人才培育……

主席:好,謝謝部長。

范委員雲:謝謝部長,也請國教署長督導一下,不要這麼官僚式的回應,好不好?

鄭部長英耀:行政的部分我們來精進,謝謝委員提醒。

范委員雲:好,謝謝。

主席:部長跟署長,請你們提供書面給范雲委員。

接著請王世堅委員質詢,王世堅,王世堅委員不在。

郭昱晴,郭昱晴委員……對不起,請王正旭委員質詢。

王委員正旭:136分)謝謝主席,主席有點累了。麻煩請環境部彭部長、經濟部何次長。

主席:請環境部跟經濟部次長。

何次長晉滄:委員好。

王委員正旭:部長好,次長好。今天有兩個問題來請教,我相信今天一定很多委員都有提出類似的問題,我把我的問題全部一次說明以後,再麻煩兩位一起來做回答。第一個部分是有關光電板的災後應變處置,跟一些清潔復原機制,還有大型光電板的總體檢,這是第一部分。第二部分是災後的環境清潔跟防疫。

我們看得出來,在這次的風災裡面,光電板的傷害非常非常的明顯,而且非常的巨大,也引起民眾滿多的恐慌,尤其到後面好像清潔的部分一直沒有辦法如期完成,所以對民眾來講壓力是滿大的。彭部長也針對未來光電板出現的漏洞,提出應該要有什麼好的方式來處理,漏洞在哪裡,改善的方向在哪裡?大家可以很容易從這個螢幕上看到,包括彭部長所提出來的日常處理缺失──風災防護標準的不足、災害應變的不足,還有災後清理缺乏計畫等等,當然補償也是後續要處理的部分,這個漏洞要如何改善都是未來我們要面對的地方,這個當然需要從各個部會、各個面向一起來處理。我們也了解,在這個過程裡面,事實上真的是需要進行一次的總體檢,當然這個總體檢工程應該不會太小,包括當地的地方政府,還有如果有牽涉到台糖這些土地的利用的話,其實大家跟相關單位都應該要一起來協助。

針對這部分我們有一個比較具體的建議,希望能夠讓各個部會來參考,包括在這個過程裡面,要檢討、修正合約範本跟準則。一開始的時候經濟部一定都有跟相關的廠商訂了合約,來明確責任跟處置。第二部分就是總體檢涉及跨部會的方面務必要妥善協調分工,包括地方政府、中央政府等等,都應該要共同來努力處理。第三個就是檢討光電板災害處理合理的費用,以及納災保的可能性,因為一開始我們沒有想到風災會這麼強烈,導致之前納災保的部分好像並沒有把它考量進來,往後如果持續有這個問題的話,應該要怎麼具體的處理?這部分到時候再麻煩確認一個時間點,讓所有的部會、委員會和委員們都能夠共同來參考。

最後一項有關於加強災後環環境整潔跟疫情的防治,最近也有報導說高雄已經出現了本土的登革熱,氣溫還是非常的高,再加上雨量多等等,相關的這些讓傳染的風險都非常的高,所以要麻煩彭部長針對於三個部分來加強:第一個,就是加強宣導跟協助清除積水的容器;第二部分,提供必要的資源落實環境清潔消毒;第三個,要協助完善清潔防護設備,不管是跟疾管署,還有跟地方政府都要共同的努力。以上這兩個問題,再麻煩部長跟次長一起說明。

何次長晉滄:謝謝王委員,王委員這個說明其實跟我們看到的現象差不了多遠,所以未來我們會對光電業者朝這幾個具體建議的方向,跟光電業者做一些要求,包括一些納保,或是要求它未來在合約上面要承擔一些災損部分的責任,我想這個部分我們都可以來跟環境部還有相關的部會來配合。

彭部長啓明:我們會全力的配合經濟部,特別對於光電的清除管理計畫有沒有落實,我們會協助他們來進行這樣的體檢。另外,剛剛委員提到的環境衛生,特別是登革熱的疫情,我們現在很積極,都有派人到各地去巡查,跟地方環保局來合作,並且噴灑、衛生的部分也積極在進行。不過,其實今年……像昨天也有幾例發生,我們會特別再加強這樣的工作,謝謝。

王委員正旭:請問總體檢預計要花多少時間,然後可以讓我們得到報告?

何次長晉滄:跟委員報告,我們現在水面的部分已經都檢查完了……

吳副署長志偉:我跟委員報告一下,水面型案場我們大概都檢查過了,缺失就跟剛剛委員報告的差不多,我們會給它兩個月時間去做改善,我們會去複檢,以上報告,謝謝。

王委員正旭:謝謝。

主席:謝謝王正旭委員。

接著請郭昱晴委員質詢。

郭委員昱晴:1312分)謝謝主席,有請教育部部長。

主席:請教育部部長。

鄭部長英耀:委員好。

郭委員昱晴:好,部長辛苦了。91號開學在即,下個禮拜之後全臺灣所有的學校即將都要開學,迎接新的一個學期,這次災後校園的重建,其實不只是硬體的修復,是不是也能夠在整個修復的過程當中,保障學生、全體師生的安全,也是至關重要的。但是根據我們這一次的校安通報,總財損的部分是高達了六億四千多萬,但這是有校安通報的,其實還包含其他沒有校安通報的數量,我想災害是全國性,而且是跨行政區的,不只有在一些特定的縣市。所以,我想要問的就是,有一些潛在的損害並沒有被納入考量,比方說它可能是事後才浮現災害的現象,像操場,可能當下看起來好像狀況是OK,可是也許在不同的天候之後,可能也會有一些地質上的改變或延遲性的一些故障,針對這些沒有被納入的,我們之後要怎麼樣來處理?

鄭部長英耀:跟委員報告,謝謝委員的關心,確實我們這一次各地方主要南部、中南部所報的災損,事實上是超過委員所說的,有五、六億,我們教育部國教署已經優先處理全國的高中,已經全部補助有七千多萬,包括部分的中小學,我們自己已經實際支持超過1億元。而這一次的特別預算裡,災區我們申請了一個……

郭委員昱晴:我們是4億?

鄭部長英耀:4億。

郭委員昱晴:那超過的這個兩億多要從哪裡來做分配,或是怎麼樣處理?因為所有的災損統計是六億四千多萬,但是我們的特別預算是編了4億。

鄭部長英耀:是,4億。其他的我們都已經從一些既有的經費裡面優先處理了。至於剛才委員所關心的,有一些確實可能因為時間,一段時間以後……

郭委員昱晴:延遲性的故障……

鄭部長英耀:才凸顯了一些問題,我們也都會按照工程會跟教育部……他們還是可以循這一個來提報,我們還是會去現場了解,然後給予支持並改善。

郭委員昱晴:好,所以現在已經都在盤點,也在規劃其他的縣市?

鄭部長英耀:有,是的。

郭委員昱晴:好,其實修復需要時間……

鄭部長英耀:是的。

郭委員昱晴:但是因為即將要開學,整個修復人力或者是物資投入的情況之下,其實可能各個縣市都在搶工、搶人,這個部分有辦法可以克服嗎?讓學生能夠儘早在學校校園生活,在開學的同時能夠儘快恢復正常,這個部分怎麼樣如期的運作,才不會影響他們的教學品質?

鄭部長英耀:是,跟委員報告,我們確實是這樣,有立即性的,我們已經大概在78月都處理完。

郭委員昱晴:是。

鄭部長英耀:屬於工程端的部分,當然需要一些時間,至於像學校裡面,基本上他們大概都能夠正常的開學,這個部分,我想在國教署、教育部跟地方縣市教育局處都充分掌握。

郭委員昱晴:那偏遠學校的部分呢?

鄭部長英耀:都一樣。

郭委員昱晴:好,如果有一些比較正確的盤點跟時程再麻煩提供給我,因為今天時間有限……

鄭部長英耀:如果委員有看到我們掛一漏萬,也歡迎委員隨時把資料給我們,我們來處理。

郭委員昱晴:好,謝謝部長。

接下來文化部的部分,我可能要請教一下次長,部長請回,謝謝。

主席:好,文化部。

郭委員昱晴:我想延伸一下,用今天最後一點點的時間。次長好。

李次長靜慧:委員好。

郭委員昱晴:我想文化資產的修復也是同樣的道理,不管是我們的古蹟或者是歷史建物,還是聚落重建等等,這次風災其實也相對的嚴重。我們來看一下去年的例子,去年不管是凱米或者是山陀兒,其實我們目前規劃有四處,比方說像新竹的吳天祐紀念碑、雲林的警察局的舊宿舍群,還有雲林的北辰國小宿舍群,另外還有屏東書院等等,這四件是去年風災要重建的名單,目前這四件當中只有其中一件,只有屏東書院完工,其他三個依舊是沒有辦法,再加上現實是匠師嚴重不足,緊接著下來有很多地方的文物修復,有可能在進程上會有所延宕,這個部分可以簡短回答,然後之後再給我書面的報告可以嗎?

李次長靜慧:好,謝謝委員關心。關於匠師不足的現象,我們現在研擬的方式是以修代訓的方式,等於是有一個匠師帶領一些還在學習中的人進到場域裡頭去,這樣可以擴大我們修復的量能。

郭委員昱晴:是,今天真的是時間不夠,但是我相信不管是流標缺工或者是物料上漲,這個問題其實年年都存在,文化部要怎麼樣確保修復的工作要如期、如質的完成,這個部分之後再提供給我相關資料。

李次長靜慧:好,謝謝。

主席:謝謝昱晴委員。

郭委員昱晴:好,謝謝。

主席:接著我們請林月琴委員質詢。

林委員月琴:1119分)主席,麻煩內政部劉世芳部長,還有經濟部何晉滄次長。

主席:好,請內政部跟經濟部次長。

何次長晉滄:委員好。

林委員月琴:次長和部長好。因為上個月丹娜絲颱風重創,公民團體也講到有三個很特別的現象,這是有史以來,登陸臺灣西半部最強的颱風,十級風暴也籠罩臺南將近4個小時,所以這次事實上是創下臺南氣候站百年以來,歷史上最強的第三名,當然,因為災情這麼嚴重,所以要編列預算。目前救災的首要經費預算大概693億元,其中61億乃各級機關原有編列;32億元則用來支付救助金與上工津貼,後續需要使用的經費是600億,所以該怎麼花這筆錢?我現在要問一個相關議題。

這次颱風對嘉南海線地區房舍是個百年大考驗,且因房舍老舊,就房屋修繕來說問題很大。717日媒體報導提到,有1.6萬戶的房屋屋頂全掀了,另外還有半掀的。不僅如此,颱風才剛走,後面大雨又來襲,以致728日大雨過後有媒體指出,嘉南地區有超過三萬戶受災。請教部長,統計本次風災水災受影響的房舍大概有多少戶?媒體說三萬戶,不知道你們後來……

劉部長世芳:我們現在所統計的資料大約是三萬四千多戶。

林委員月琴:目前已經修繕的戶數是百分之多少?雖然編列600億預算,在尚未通過的情況下,政府發放給災民的房屋修繕補助金從哪裡來?是中央貼補,還是地方支應?

劉部長世芳:都有。跟委員報告,其實這600億的特別預算通過之後,當然能夠加速房屋修繕或其他相關的應變與減災措施。在強風暴雨過後,其實地方政府與中央政府都有投入,包括災準金或行政院所使用的特別統籌慰問金用來發放給災戶的家園慰助金,行政院其實在第一時間就以特統方式先發放了這部分,不過特統預算並沒有納入這600億內。

林委員月琴:除了房屋修繕以外,災民還有搬家、租屋等等的安置費用,這部分是由中央或地方貼補?

劉部長世芳:以中央為主,其實我們在第一時間內……如果災民因強風暴雨無法在原來的地方居住,也可以到外面住,不管是避難收容或住在別人家裡,內政部國土署均給予租金補貼,有些受災戶在特殊狀況下,其租金補貼可以達到1.2倍。其實在颱風過後的那段時間內,凡家屋受損、無法居住者,不管是依親或住旅館,只要我們知道他住在什麼地方即可,如此相關的租金補貼或是其他收容安置大概都會有這樣的備變措施。我非常感謝慈濟功德會或台積電等救援團體,在第一時間內都幫忙這些災戶,讓這些受到驚嚇的災民能在短時間內得到一些慰助,所以我們非常感謝地方團體的幫忙。

林委員月琴:看起來中央真的支應了非常多的事情,在救災工作上也非常用心。針對災區的房屋修繕與重建工程,勞動部同意會派遣移工進駐,我想知道到底有沒有人力上的問題?

劉部長世芳:謝謝委員的關心。其實行政院卓院長已於第一時間指定公共工程委員會陳金德主委負責前進指揮工作,也請前部長李孟諺及其他多個部會來幫忙。至於災後缺工缺料問題,一開始確實有這個困擾,但到目前為止,我想大部分都已經……

林委員月琴:所以缺工缺料的問題解決了?我本來想問經濟部。

劉部長世芳:大致狀況是不是可以請國土署長來跟委員做補充說明?

林委員月琴:好。

吳署長欣修:感謝委員詢問。就修繕屋頂來講,因在地鐵工或專門修屋頂的工人本來就不足,工班也缺少,所以我們才會在第一時間先訂定上工津貼。接下來由前進指揮所邀集中央各工程主管機關一起來協助地方,並引進工班,媒合民眾,以協助進行修繕,到目前為止大概有六百多戶的民眾屋頂接受媒合進行修繕。

林委員月琴:內政部真的非常用心,主席,給我一點時間我問一下經濟部。目前有沒有建材順勢漲價的問題?怎麼確保災區使用的建材價格是穩定的?

何次長晉滄:目前來講,我們並沒有掌握到有異常漲價的情況。

林委員月琴:好,謝謝兩個部會,謝謝。

主席:謝謝月琴委員。

接著我們請蘇清泉委員質詢。

蘇委員清泉:1325分)謝謝主席,我請經濟部次長、水利署署長,還有環境部部長。

主席:好,請環境部部長、經濟部次長,還有水利署署長。

何次長晉滄:委員好。

蘇委員清泉:次長,昨天的大質詢我有跟卓院長提出要求,今天的質詢是延續的,我一定要給你盯緊一點,因為東港昨天又淹水了,一個月都要淹兩次,為什麼呢?東港街上兩處舊的抽水站,一個是成功抽水站,另一個是光復抽水站,分別是在馬英九時代及陳水扁時代各設一個,現在在鎮外,也就是東港大排跟牛埔溪的交接處,那個地方沒設水閘門,所以你看變成這樣,一個月淹兩次,而且那些都是鹹水喔,因為都是鹹水,所以造成路基、地基,以及一些設施都損壞了,而且非常嚴重,院長也有答應,我現在要進一步詢問你跟水利署,因為他說會叫水利署跟經濟部去做,請問你們什麼時候可以?我自己去看過好幾次了,也會勘過,請問你們什麼時候可以正式會勘?到時候我也要去,什麼時候可以幫我們匡列預算,讓我們可以趕快動工?不然一個月被人家譙兩次,你們也會被譙到變衰啦。

何次長晉滄:委員,我是不是請水利署長回答?

林署長元鵬:謝謝委員,委員剛才提到會勘的部分,我們會配合委員的時間啦,如果要快的話,下禮拜我們就可以馬上會勘,這部分已經有一些構想,就是說,因為當初沒做水門,所以海水會倒灌,所以這部分將來水門做了之後,相信這個問題會改善很多,我們可以配合委員的時間來儘速會勘,以上說明。

蘇委員清泉:好,趕快安排。

林署長元鵬:是,謝謝委員。

蘇委員清泉:這個非常非常非常重要,因為鎮內街上那兩個抽水站設置之後,幾乎就不淹水了,幾乎不會淹水,所以你現在答應我會盡快,那就趕快安排,看看可不可以儘早開工,因為這是民怨,不管誰來主政,誰都受不了的事情。好,那這樣就謝謝次長。

何次長晉滄:謝謝委員。

蘇委員清泉:繼續請教環境部部長,5分鐘而已嗎?還沒講到時間就結束了。

我要再給我們的環境部彭部長肯定一下,這是內埔老埤農場,七、八百公頃要拿來種光電,你把它擋下來,你把它退件,我要再次給你肯定。

彭部長啓明:謝謝。

蘇委員清泉:你會不會又偷偷的放水?如果他們又捲土重來,這個很惡劣,這個會土石流喔!。

彭部長啓明:對,委員,不過申請是他的權利啦,但我們會嚴格把關,也跟委員報告,嚴格把關,因為他必須還要得到農政單位的許可等等。

蘇委員清泉:希望這個要好好的處理,不能再這樣,人家說國破山河在,我們現在是國在山河破!這是很么壽的事情,請你一定要顧牢。

彭部長啓明:好。

蘇委員清泉:再來,這是我們枋山要做風電的計畫,風機打算要這樣架設,一共要架設11支。再來,花東那裡要架設58支的風機,2012年時一支風機是1.2億,現在多少錢我不知道,可能要1.8億以上了,一支風機一年最多只能產生600萬度電,最好的狀況,花東那裡常會碰到颱風,每一次來都是十七級,十八級的強風,你看那天蘭嶼十七級爆表,這些風機有辦法承受那麼大的颱風嗎?加上它會產生低頻噪音,你要給它擋住喔!你要給它擋住,屏東這裡,我們會誓死反對,我們現在已經組成東海岸、恆春半島、南迴反風車大聯盟,我們可能下個月就要租遊覽車要來包圍環境部了。

彭部長啓明:不用、不用啦,報告委員,我們的環評是非常嚴格審的。

蘇委員清泉:包圍環境部跟經濟部,不然就帶來立法院,你的看法是怎麼樣?

彭部長啓明:基本上,500公尺以內如果有住宅的話要環評,這個我們會嚴格的把關,我們過去也退過非常多次,譬如彰化大城,還有苗栗的,都有退件,明顯告訴它不能開發、不准開發。

蘇委員清泉:針對風電喔,一度1塊錢的核電你不用,你去用風電是一度六塊多、七塊多到8塊,智障的人也知道這是不對的,白癡也知道這是不對的,但你們還硬要這樣做,這有龐大的利益,所以就這樣搞!我們沒有辦法再忍受這個了,昨天一堆人被抓了嘛,環境部這邊……你很有擔當,我再次給你肯定……

彭部長啓明:謝謝。

蘇委員清泉:希望這個一定要堅持,好不好?

彭部長啓明:好,謝謝。

蘇委員清泉:謝謝。

主席:謝謝蘇清泉委員。

接著我們請李柏毅委員質詢。

李委員柏毅:1331分)謝謝。有請經濟部次長、台電董事長及國土署署長,謝謝。

主席:請經濟部何次長、曾文生董事長及吳欣修署長。

何次長晉滄:委員好。

曾董事長文生:委員好。

李委員柏毅:針對這次的丹娜絲颱風跟七二八豪雨,其實在颱風來之前,高雄市也是全力待命,因為高雄市去年經歷了凱米、康芮跟山陀兒,其實也是損失非常慘重,民眾倒是放了7天假,其中有一天很特別叫修復家園假,去年高雄市也跟行政院申請了超過40億的災後復原經費,感謝行政院去年的協助,今年現在則是要趕快加速的來審查丹娜絲600億重建經費,這筆經費除了涵蓋水利設施、農業補助、弱勢扶助、修復交通與住宅外,還有最重要的電力部分。剛剛也有很多委員提到這些經濟補助的不足等等,我也是覺得這一次颱風從整個嘉南平原進去,我看到我們立法院幾位同事,包含今天的賴惠員主席,還有郭國文委員、林俊憲委員、蔡易餘委員是整天泡在水裡泡了兩個禮拜,還有,我找了國土署吳欣修署長也找了兩個禮拜,他都在臺南啦,所以這次都很辛苦各位在第一線來協助所有的災民。

我在這邊想要先就教曾文生董事長,有關這一次台電的修復,我知道有大量……全國或者是其他包商都來支援協助,當然修復的期間非常的長,而且這個颱風還是有它致災程度的區別,比如說高雄比較嚴重,或者是這一次臺南、嘉義嚴重,我想請教你這一次的調度狀況,是全國都調過來還是有怎麼樣的調度狀況,是不是可以說明一下?

曾董事長文生:跟委員報告,因為颱風那時候是從西邊來的,一開始我們大概是對臺中以南都警戒,最後確定是從八掌溪附近進來以後,其實是嘉義、臺南最嚴重,高雄的狀況是有災情,北高雄有災情,所以高雄的部分是等到執行完畢才到嘉南……

李委員柏毅:那中部有下來嗎?

曾董事長文生:中部有。

李委員柏毅:北部有嗎?

曾董事長文生:北部也有,北部是最早支援的,因為北部沒有災情。

李委員柏毅:好,謝謝。這個調度未來會成為常態嗎?

曾董事長文生:其實做的最完善就是從去年山陀兒開始,我跟委員報告,去年山陀兒因為在……

李委員柏毅:我想民眾需要聽這個啦,因為大家知道台電很辛苦,大家也知道這一個區域的人只能做到什麼程度,他們24小時不要睡覺、坐在路邊吃便當的畫面大家都看到,但是你們是怎麼調度的,我希望可以讓民眾也清楚。

曾董事長文生:好,我跟委員報告,其實我們都會先看颱風路徑的預判,今年的這個丹娜絲颱風其實比較特別,它原來的路徑是沿著臺灣海峽往北走,所以會不會登陸、會在哪個地方登陸,我們比較沒有那麼確定。丹娜絲颱風在深夜登陸後,隔天我們開始出動,狀況就是哪裡災情比較嚴重,我們就支援哪邊,我坦白跟您說,雲林、嘉義、臺南是最早被支援的,都是北部下來支援。

李委員柏毅:除了台電自己的人力之外,還有其他的……

曾董事長文生:所有工班,就是包含您講的包商。

李委員柏毅:所有工班,就是委外的像包商……

曾董事長文生:對,跟委員報告,我們那些電桿倒斷,其實包商手上的那些重機比台電多。

李委員柏毅:對。

曾董事長文生:所以都是包商來協助幫忙支援。

李委員柏毅:這個是下一個我要請教你的問題。我在去年針對楠梓產業園區要裝設161千伏特的變電站專用,為什麼?你也知道,這些半導體產業的電網必須是非常牢固的,也跟今天很多人在請教你的問題一樣,就是有沒有全面地下化或者目前嘉南平原的部分要怎麼改善的計畫,我看我們兩年分別編了50億給台電做改善,目前的方案及計畫會是什麼?而全國會是什麼?

曾董事長文生:我先說一下,您關心楠梓科技產業園區的部分,那個地方以前是普通高壓,您剛剛講的161kV是特高壓,所以我們基本上是要把它升級,這個確定要做的。

李委員柏毅:沒有,那個是另外一個議題,我只是說,針對這種科技產業園區的電網,我們需要這樣,那時候也整合了很多民生用電出去,把民生用電另外做一個整理。

曾董事長文生:對,就分流。

李委員柏毅:對,現在對於嘉南平原、對於災區,明年度、後年度都有50億的經費,你們打算要怎麼做?

曾董事長文生:因為這次倒斷主要是在主幹線,影響範圍比較大,我們會先把主幹線的電網,因為路基比較好,會先地下化,如果災情多……

李委員柏毅:董事長,時間到了,你會後提供給我。

曾董事長文生:好,沒問題。

李委員柏毅:我請吳署長上來,是要跟你說感謝、辛苦了,這次臺南讓你整合了剛剛部長講的34,000戶,謝謝你,辛苦了,謝謝!

吳署長欣修:感謝前進指揮所,謝謝。

主席:謝謝大家,謝謝柏毅委員。

接著請吳沛憶質詢。

吳委員沛憶:1337分)謝謝主席,請教育部部長。

主席:好,請教育部部長。

鄭部長英耀:委員好。

吳委員沛憶:部長好。有關於葉丙成次長在性平案件涉及洩密這件事情,您多次表達歉意,葉次長也表達愧疚。你們確實應該要感到愧疚,這個案件已經不只是一個個案,部長,我不知道你知不知道,現在引發了基層教師很多的反彈、憤怒及擔憂,包括了性平學生團體,大家擔心的是,這一次的案件處理會不會幫性平法的保密制度打開一個破口、大開後門、開倒車?為什麼?因為在一般性平案件裡面的保密,我們對基層的教師是以最高標準在要求,但是這一次你們對於教育部的高官卻是用最寬鬆的標準在縱容。

性平會調查結果有給教育部建議,部長,對不對?性平會給你們兩個建議:第一,有關違反個資法的部分,因為不屬於性平會調查範圍,請教育部調查;有關於政務人員有沒有違反公務員服務法的問題,不屬於性平會的權責,請教育部調查。但是部長,我想請問,依照這兩個法律──個資法、公務員服務法,教育部不知道自己可以調查嗎?這個案件發生多久了,還要由性平會的外部委員來告訴教育部你們必須啟動行政調查?

而教育及文化委員會的委員,包括我在內,我們在今年4月就已經發文給教育部,當時我們就要求教育部必須儘速啟動調查程序,如經查證屬實,涉有違反個人資料保護或行政倫理之情節者逕行懲處。所以4月的時候你們就可以啟動行政調查,請問部長,當時有啟動嗎?

鄭部長英耀:我們感謝委員關心這個個案,確實在當時我們理解葉次長在網路上的一些不當揭露,因為當時……

吳委員沛憶:當時有沒有啟動行政調查?

鄭部長英耀:當時都是……等於說劍指他違反性平法,但是從整個法令來看,事實上他不是臺大性平啟動的直接相關人,也不是教育部負責性平業務……

吳委員沛憶:我現在不是在跟你說性平,性平有性平會調查嘛,有關於個資有沒有洩密的部分、有關於政務人員有沒有違反公務人員服務法的部分,4月的時候教育部有沒有啟動行政調查?有沒有?只要告訴我就好了,有或沒有?當時有沒有?

鄭部長英耀:我們當時性平的初步認定是沒有。

吳委員沛憶:沒有,當時沒有啟動行政調查,對不對?

鄭部長英耀:是。

吳委員沛憶:為什麼?難怪人家說你們包庇嘛,拖了4個月,性平會調查完畢,繞了一圈,性平委員再建議教育部,請你們現在啟動行政調查,丟臉!失職!部長,我現在請問你,什麼時候要啟動行政調查?

鄭部長英耀:我們事實上已經開……性平會的結論出來……

吳委員沛憶:不是性平會,性平會建議你們就個資洩密的部分啟動行政調查,什麼時候啟動?

鄭部長英耀:跟委員報告,性平會作成這樣的決議,我們第二天就已經召開了……

吳委員沛憶:不是會議,有沒有啟動行政調查?什麼時候要啟動?不是人下臺就沒事了,我們要釐清事實真相,到底有沒有洩密?部長,我告訴你這件事情為什麼這麼重要……

鄭部長英耀:跟委員報告,事實上我們內部是有調查的。

吳委員沛憶:部長,我告訴你這件事情為什麼這麼重要,因為它不只是一個個案。過去性平努力了這麼久的時間,其中個資保護極其重要,因為如果受害人的個資有可能有洩密風險的話,一個受害者可能未來連申訴都不敢踏出這一步。在我們對於基層教師的要求裡面,不只是性平的調查人員,是所有的教師,只要他知情,倘若他有洩密,是會受到懲處的。但是這一次我們教育部的次長,因為在性平會的調查當中已經有確認事實,有洩漏個資,它的文字是叫做如放大是可辨識,這個文字是這樣子,但是對於教育部的次長涉及洩密,你們卻用法規規避的方式,沒有進行懲處,所以這個個案如果變成一個通案的話,所有的性平團體都擔心,未來我們的性平制度會大開倒車。

鄭部長英耀:跟委員報告……

吳委員沛憶:所以部長,你們一定要去解決這個問題。

主席:部長,是不是給吳沛憶委員一個溝通?

鄭部長英耀:我想我們內部一定會依法來究責,因為我們也不捨這個學生在學校裡面受到一些傷害,然後到現在一直沒有辦法有效的……對他有更大的一些心理的支持,學生也已經針對這個結果……

吳委員沛憶:現在全臺灣的性平團體,包含學生、包含教師,都擔心葉丙成條款會成為性平制度這個保密義務開後門的大漏洞。

主席:好,謝謝沛憶委員……

吳委員沛憶:所以請你們務必……

鄭部長英耀:跟委員報告,他確實有個資的洩漏,但是沒有涉及到性平事件上相關的……

吳委員沛憶:我在跟你講個資法嘛!

主席:部長,是不是再提供一份完整的資訊給吳沛憶委員,好嗎?

鄭部長英耀:我想我們內部、教育部會來深切檢討,然後依法來究責。

吳委員沛憶:已經檢討4個月了,趕快有所作為,該調查就調查。最後,因為我很關切,召委,抱歉,給我30秒的時間。

主席:不行啦、不行啦,沛憶,我跟你講,你那個部分明天問更恰當。

吳委員沛憶:好,沒問題。

主席:好,那就請明天再問。

吳委員沛憶:就是有關於教育災損4.3億的預算,我明天再來跟部長關心,謝謝召委。

鄭部長英耀:謝謝委員。

主席:謝謝。游顥委員、游顥委員、游顥委員不在。

洪孟楷委員、洪孟楷委員、洪孟楷委員不在。

接著我們請陳菁徽委員質詢。

陳委員菁徽:1344分)謝謝主席。我想請環境部部長彭部長。

主席:環境部。

彭部長啓明:委員好。

陳委員菁徽:部長,你好。這個是非常多網友,應該是說全民都非常關心的議題,因為您前幾天說如果廠商沒有辦法把嘉義這些光電板清完,環境部就要接手了,我們會覺得奇怪,清光電板的速度有夠慢,但是我的臉書下面有網友回文,他就說環境部出手,又要拿人民的納稅錢去處理;結果環境部的小編馬上回他,小編回的速度有夠快,說不要輕信、轉傳未經查證的影片,環境部會持續查核,對於惡意造假、散布不實資訊者,將與司法單位嚴正追查。那我想問一下彭部長,我跟這位網友是不認識的,但他覺得自己很委屈,我也想知道部長您是認為他在造謠嗎?

彭部長啓明:委員,我也很委屈啊!因為你說的不是事實啊!我也很委屈啊!因為我們很認真在處理光電板,可是委員,你說我還要用公眾的錢,我也受到委屈啊!

陳委員菁徽:我們看下一張,因為大家很關心你的「接手」是什麼意思,所以我們今天也把「接手」講清楚,你要怎麼「接手」?當然你現在有提追加預算,所以我們都有看你的追加預算,也有到環境部問每一筆是用在什麼地方,但是因為你已經公開在新聞上說環境部會接手,接手當然需要錢啊!錢從哪裡來?你必須要跟大家講啊!

彭部長啓明:委員,我們是依據廢清法,我們會進行代位求償,如果他一直到95號前沒有清,我們會走到那一步,那個要代位求償,不是我們政府要出錢的。我們編的這個16億裡面,主要是處理石綿,這是最主要的,還有廢棄物,沒有包含光電板,跟各位委員保證,光電板是零!

陳委員菁徽:你的「接手」的意思是說環境部會先出錢,找別的廠商……

彭部長啓明:沒有出錢、沒有出錢,我們會安排……

陳委員菁徽:找別的廠商……

彭部長啓明:報告委員,因為這家公司的資本額,我們也查過它手上的錢很夠用,所以我們基本上不會用到政府一毛錢,就是要求它限期一定要清除完畢就對了。

陳委員菁徽:好,因為之前我們辦公室有跟你去考察,你也很誠實的說,有一家回收光電板的,你覺得是不惜血本的在做,很認真,但另外一家,你說很不積極、很擺爛,這個也是你考察的時候自己說的,它都已經不在乎被你罰300萬,因為它把光電板的浮臺絞碎,違反廢清法,它都已經這樣了,速度也很慢,因為之前這麼多委員關心的時候,你說一個半月、一個多月可以清除完,但事實證明……你早上回答賴士葆委員的是95號啊!你早上回答的日期……

彭部長啓明:對,按照時間,明天還要再開罰一張300萬,但是它提出一個清理計畫書,我們現在正在審核,嘉義縣環保局在審核,他們預計95號可以完全清完。

陳委員菁徽:所以一個那麼不在乎被你開罰兩次的廠商,你現在告訴我們說你非常的有信心可以做到代位求償,是這個意思嗎?

彭部長啓明:如果它95號做不到,當然我們政府一定要出手,因為它破壞環境。

陳委員菁徽:所以你保證你追得回來?

彭部長啓明:委員,這個是他們一定要做這個事情,基本上未來他們還要在臺灣做生意,他們一定要負起這個責任的。

陳委員菁徽:它如果要負的話早就已經負了,它已經被你罰兩次了。

彭部長啓明:委員,它認為我們政府沒有這樣的決心,但是告訴委員,我們已經罰了它900萬,後面就是300萬一張的罰單。

陳委員菁徽:好,那我們也對你有信心,第一,希望95號可以確實的清完,對吧?你早上講的。

彭部長啓明:對,也拜託委員不要讓我覺得很像又在誣衊我們、又在說花政府的錢,沒有這回事,也請委員能夠幫我澄清。

陳委員菁徽:你說環境部要接手,你就把它講清楚就好了。

彭部長啓明:這個是當天有媒體記者訪問萬一沒有清完怎麼辦?沒有清完,當然依照廢清法,我們要來代位求償,處理完要跟它索討啊!本來就是這個樣子啊!

陳委員菁徽:好。再來,這也是另外您說的8月底之前可以給我們的,當初每一片光電板都會有序號,也就是它的身分證證號,可是很多人就已經在莫名其妙的地方找到光電板,有的卡在樹上、有的在池塘裡面、有的已經流掉了,現在不只是清不完,8月底就已經清不完了,我想問你,8月底之前你覺得有信心可以給這個清單嗎?因為當初您說失蹤的也會告訴我,如果它年限還沒到,卻因為風災已經廢棄的、需要回收的,你也會告訴我,假使它是真的到年限了,你也會告訴我,我們需要這個數據啊!

彭部長啓明:可以,現在能源署跟環境部有一個平臺,他們正在登錄當中,因為13萬片……

陳委員菁徽:13.5萬片!

彭部長啓明:13.5萬片實在太多了,我們會給他們一點點時間,希望可以早一點看到那個數據。

陳委員菁徽:好,裡面會包括,比如說,它的年限還有很久但是因為這次風災受損,我們可以有這個資料嗎?

彭部長啓明:每一個都有,當然也有一些是已經掉到水裡面那個「碼」已經掉了,我也有看到這樣,我們有要求他要秤重,量有多少必須有證明出來。

陳委員菁徽:所以8月底會有?

彭部長啓明:可能要到9月中。

陳委員菁徽:9月中,好,我再修改,謝謝主席,謝謝部長。

主席:謝謝陳菁徽委員。

接著請何欣純、何欣純,何欣純委員不在。

請葉元之委員質詢。

葉委員元之:1351分)麻煩請環境部部長,謝謝。

主席:請環境部部長。

彭部長啓明:委員好。

葉委員元之:部長好,在2020年當時因為政府積極發展太陽能,很多人對於太陽能光電板的回收可能有疑慮,所以環保署當時有發新聞稿一直不斷對外強調,光電板的回收機制非常好,不會造成什麼環境的污染,它有一個SOP,特別還有提到,會跟業者收一筆回收清理費用,這是光電業者繳給經濟部的,我想先問一下這個回收清理費用的用途是什麼?繳了這個錢,這個錢是用在哪?

彭部長啓明:它如果正常2225年排出之後,業者可以跟我們去申請這個錢,這個錢由回收基金1kW1,000塊來取代。

葉委員元之:所以是押金的概念嗎?這個錢繳給經濟部之後,經濟部會把錢拿來怎麼用?

彭部長啓明:經濟部幫忙代收……

葉委員元之:代收之後錢怎麼用?

彭部長啓明:我們就要付給回收資源的廠商,他再做處理的工作。

葉委員元之:付給回收清理?

彭部長啓明:對,就是說他最後要……

葉委員元之:你說最後案場結束之後,是由環境部負責處理那些光電板?

彭部長啓明:他們要來跟我們提出申請,然後來請款,我們經由這樣的管道跟能源署請款這個費用。

葉委員元之:現在的問題是,他們很多案場是沒有到二、三十年,因為風災的關係就直接被吹走了,這筆錢就不能用了,是不是?

彭部長啓明:不行用,他們必須要當成是自己的廢棄物,當然因為有的已經繳了3年、5年……

葉委員元之:所以它接下來如果還要再鋪新的光電板,它就不用繳了,是這個意思嗎?

彭部長啓明:還要、還要。

葉委員元之:還是要繳?

彭部長啓明:現在應該是能源署跟我們這邊有一個協議,應該是說,它如果繳了3300塊,這個費用可以來抵或是怎麼樣,其實現在已經在最後磋商的階段了。

葉委員元之:不是,我的意思是說,譬如像我們剛剛在講元昱這家廠商,它的光電板被吹走,它現在不處理,如果最後環境部必須要幫它處理的話,是可以用這筆錢嗎?還是不行?

彭部長啓明:基本上不會,我們政府不會幫它出一毛錢,它必須要去清理……

葉委員元之:這個回收費用不是它繳的嗎?

彭部長啓明:它大概只有繳幾年而已,那幾年的費用,可能部分,或許現在能源署認定的話,就可以退回給他……

葉委員元之:還要退回給它?

彭部長啓明:又要重新開始。

葉委員元之:如果說它要重新開始的話,沒有到20年的部分按照比例退給它?

彭部長啓明:對、對、對。這個還是請能源署回答好不好?

葉委員元之:不是,我覺得因為它有繳一筆錢嘛?

彭部長啓明:對。

葉委員元之:這筆錢要先扣著嘛!

彭部長啓明:對啊!當然要扣著。

葉委員元之:不然到時候萬一它最後不給你錢,政府如果幫它處理,它不給你錢,這筆錢就先扣著啊!

彭部長啓明:不會、不會,委員,現在它要去處理,它都必須找處理的廠商去簽約,那是他們自己的事情。

葉委員元之:問題現在大家講的就是它不處理,假如它不處理?沒關係,我先把我的問題問完,等一下一起講,好不好?因為現在廠商就是不處理,你們用開罰單的方式嘛,就是一張300萬、一張300萬,現在已經罰900萬了。

彭部長啓明:委員,33個廠商,現在只有最後一個堆在旁邊,它已經被我們罰了總共900萬。

葉委員元之:不是,部長,我覺得很奇怪是政府都沒有更積極的作為可以讓它來處理嗎?

彭部長啓明:委員,我們已經非常積極了!

葉委員元之:沒關係,我把問題一次講完,因為像這家元昱公司,其實你去查,你可以發現他們在臺灣,同一個負責人他有非常多的能源公司,有包括一大堆,像盛群、東海,而且資本額都不低喔!有的還一億多啊!這些廠商勢必也要跟政府申請它後續的光電或是案場部分,對負責人都沒有辦法有比較強硬的手段去跟他講,叫他趕快處理嗎?造成的環境問題,這是我第一個問題,因為今天主席控制時間比較精準,這是第一個問題。

第二個問題,如果他就是擺爛,這看起來就是要擺爛,從一開始環境部說一、兩個禮拜,7月多的時候說一、兩個禮拜可以解決,到現在已經8月快底了,剛剛我聽到最新的數字又變成9月多,9月多會不會又變成10月多?它就變成一個無法處理的廢棄物垃圾在那邊?假設政府最後進行處理的話,你有沒有要先對它假扣押,或者是採取比較強制的手段?否則你幫它處理了,萬一它最後不付錢,就變成全民買單耶!

彭部長啓明:報告委員,我們臺灣是一個法治的國家,雖然你說的我很想這樣做,但是我們必須按照法令一步一步的動,現在已經走到最後的階段,你說的我們也有在準備當中,請委員放心。

葉委員元之:你們有準備什麼?

彭部長啓明:你剛剛說假扣押或怎麼樣的動作,我們都有準備。

葉委員元之:到什麼階段開始?

彭部長啓明:它現在提出清理的計畫,我們在審核當中,如果過的話,它自己承諾是95號,如果真的沒有做到的話,我們政府就要出手了。

葉委員元之:出手的時候就同時進行假扣押,是不是?

彭部長啓明:到時候我們會請教律師如何來進行,但是我相信這家公司,其實它最近有表示出積極的態度,我們還是給它一點機會。

葉委員元之:OK,好,謝謝。

主席:謝謝葉元之委員。

接著請黃健豪、黃健豪,黃健豪不在。

鄭天財、鄭天財,鄭天財委員不在。

請劉建國委員質詢。

劉委員建國:1356分)謝謝主席。彭部長不想回去,彭部長就再回來吧!

主席:請環境部部長。

劉委員建國:部長,丹娜絲颱風造成中南部地區的石綿瓦大量損毀,我們在特別預算裡編了七億多要做清運,不含處理喔!光清運就要花7億,是不是這樣?

彭部長啓明:是、是。

劉委員建國:環境部統計全臺目前監測到在屋頂上的石綿瓦應該將近有50萬噸。

彭部長啓明:50萬噸、24萬棟。

劉委員建國:50萬噸分布在二十多萬棟,這是環境部相關資料。在本縣我的母縣是55,991公噸,從兩年前一直到目前為止,才清除九百八十幾噸,等於不到一成七!我們面對石綿瓦的狀況要去處理,最主要因為它是世界衛生組織公認的一級致癌物,沒有錯嘛?

彭部長啓明:對,沒錯。

劉委員建國:從小英就任的第二年開始,等於在107年,我們開始有政策要處理這些石綿瓦,到現在114年,已經過了7年時間,能不能簡單說明一下,總共50萬噸,你們清理了幾噸?包含處理。

彭部長啓明:大概一萬五千多噸。

劉委員建國:一萬五千多噸算下來應該不到兩成多。

彭部長啓明:對,應該不到兩成,一成左右。

劉委員建國:你們預期的目標,把這50萬噸處理到結束,要分幾年?要多少預算?

彭部長啓明:大概要200億,也報告委員,因為有損壞的石綿瓦才對健康有害,現在政府的預算壓力非常大,我們是認為有需要的,政府就會來做補助,過去每年大概有23億的費用來進行這樣的補助。

劉委員建國:損壞的石綿瓦才算是有害,沒有損害的石綿瓦就不會有害?

彭部長啓明:對,等到需要拆除的時候,就一併拆除。

劉委員建國:不,這個是後面的事情,825號環境部有對外說完整的石綿瓦基本上是無害,這道理是一樣嘛?是一致嘛?

彭部長啓明:沒錯,對、對、對。

劉委員建國:但是石綿瓦經過風吹日曬可能會龜裂、可能會出現缺角,這個都不會造成有害,這個也算是完整的石綿瓦、石綿屋瓦嗎?可以這麼認定嗎?

彭部長啓明:對,報告委員,大概就是說……

劉委員建國:對不起,你回答我對的那句話,是缺角、龜裂的算是完整屋頂的石綿瓦嗎?

彭部長啓明:對,只要有裂掉、漏水或是龜裂,都算是有損害,可能有健康風險。

劉委員建國:那個就算有損害嘛,對不對?

彭部長啓明:對、對、對。

劉委員建國:照理講,現在我們去test,我們去了解、掌握情況之下,像這樣狀況,占50萬噸的比率是多少?你有沒有掌握?有做這樣的掌握嗎?

彭部長啓明:因為這次風災現在無人機正在飛,一天大概可以飛170公頃左右,針對臺南、嘉義的地區,雲林我們預計未來也會再飛,目前我們正在重新再算,因為假設沒有損害,現在是逐步淘汰……

劉委員建國:假設沒有損害,對不對?

彭部長啓明:對。

劉委員建國:但是你的定義是,如果現在屋頂看起來是好好的,但有沒有去看它是不是有龜裂、有沒有看它是不是缺角?我們還是認定它是完整的石綿屋瓦,所以就不能優先處理?

彭部長啓明:這次不優先處理。

劉委員建國:部長,你講這句話……你應該是一個很精準且做事情非常積極的一個部長,這樣講話不夠精準,這樣是會有問題的啊!難道你一定要等到有像丹娜絲颱風造成整個屋頂被吹翻了,我們才去做後續的清理動作,這緩不濟急啊!或許會為時已晚,不應該是這麼處理嘛!而且你的定義說完整的石綿屋瓦並無危害,環境部持續宣導妥善處理,嚴格稽查任意棄置,這是你們825號講的,對不對?

彭部長啓明:是。

劉委員建國:我剛剛講的,你怎麼去認定那個屋頂沒有龜裂,那個屋頂沒有缺角?只要龜裂、缺角就誠如部長你剛剛所講的,它就不是一個完整的石綿屋瓦,對不對?

彭部長啓明:沒錯、沒錯。

劉委員建國:那個你要處理?

彭部長啓明:對,要處理。

劉委員建國:怎麼處理?

彭部長啓明:基本上,每一個縣市環保局,他們都有一些清運的量,你可以跟他去做申請,基本上清運的費用就是我們政府會出。

劉委員建國:我知道,部長,但是如果照剛剛我說的雲林縣的案例,坦白講,這樣100年都沒辦法處理完,對不對?

彭部長啓明:是。

劉委員建國:全國50萬噸,部長可能不曉得換了幾任,還是一樣沒辦法處理完成,如果是這個情況之下,我們中南部的百姓,每天上面頂著世界衛生組織公認的一級致癌物,環境部的立場是什麼?環境部的積極作為是什麼?環境部目前只負責清運跟末端的處理,其他各部會,包含教育部有學校的停車場,包含經濟部管的工廠,包含農業部管的畜牧業的廠房,很多石綿瓦早已龜裂、缺角,要不要處理?

彭部長啓明:這個大家都要編列相關的經費來做拆除……

劉委員建國:還有很多的民房,難道要等到下次颱風吹得一蹋糊塗之後,才要積極來面對處理嗎?所以我要求部長跟財政部,因為房屋稅,財政部跟地方要去做溝通;內政部針對民房;經濟部針對工廠;農業部針對畜牧的廠房;再來,教育部針對學校的這些停車場去檢查到底有沒有龜裂,到底有沒有缺角?是不是完整無害的石綿瓦?部長,你才可以去講這些話,不然這種話講出來,你會傷到……一個星期內召集,一個月內提出解決之道,可以嗎?

彭部長啓明:好,我們來試看看。

劉委員建國:好,謝謝。

彭部長啓明:謝謝委員。

主席:謝謝建國委員,謝謝部長。因為石綿瓦確實是一個很辛苦、很難辦的事情,我覺得可能要借助跨部會的協助。

接著請陳秀寳、陳秀寳、陳秀寳委員不在。

邱志偉、邱志偉、邱志偉委員不在。

許宇甄、許宇甄、許宇甄委員不在。

今天登記發言的委員均已詢答完畢。

現在進行預算的提案處理,請議事人員宣讀今日審查案的審查項目跟提案,共62案,預計宣讀的時間是40分鐘,宣讀完畢以後大概是240分,我們要進行協商,如果沒有預算提案的機關單位,可以先行安靜的離開。

一、預算數:

二、提案:

主席:我們是不是請官員入座?我們現在開始協商。

首先請官員入座,農業部長、環境部長、內政部的吳欣修署長都請坐。

我們先從第1案開始,請行政院說明一下……針對第1案,請問在場的委員有沒有意見?

鍾委員佳濱:沒有。

主席:沒有意見的話,我們就照案通過。

進入到第2案,請經濟部跟農業部說明一下。

吳副署長志偉:委員是要求兩週內提供書面報告,並於兩個月要提執行計畫,我們的建議是就2個月直接提執行規劃就好了。我們已有跟郭委員的辦公室講過,辦公室主任是說基本上OK,就是2個月提送執行規劃就好。

鍾委員佳濱:現場同意了?

主席:好,我們就修正通過。

鍾委員佳濱:同意修正通過。

主席:我們進入到第3案,請主委說明一下。

陳主任委員金德:3案的文字修正已有跟提案委員溝通過並獲得同意。

主席:我們就修正通過。

進入到第4案,行政院有要說明的嗎?好,也是文字修正,委員也簽名了,我們就修正通過。

進入到第5案,請財政部說明。

陳署長柏誠:報告召委跟各位委員,第5案的提案委員伍麗華委員有同意修正為請行政院辦理一些專案性貸款的方案,謝謝。

主席:謝謝,我們就修正通過。

進入到第6案,第6案的主決議,劉建國委員是提案人,建國委員是不是要補充一下?

彭部長啓明:報告委員,遵照辦理。

劉委員建國:對,我在!我要補充一下。主決議文字的倒數最後一段有改成「要求環境部一週內邀集內政部、農業部、經濟部、教育部、財政部及衛福部,針對提高民眾拆除、重建、清理……」,也就是「汰換」這2個字改為6個字,就是「拆除、重建、清理石綿瓦屋頂意願,於一個月內,提出具體方案,加速清除……」後面再加3個字「及處理」。

主席:拆除、重建及處理?

劉委員建國:不是、不是。

主席:是「加速清除及處理國內剩餘50萬噸石綿瓦」。

劉委員建國:對,在最後一段文字。

主席:環境部部長有意見嗎?

彭部長啓明:遵照辦理。

主席:好,遵照辦理。

劉委員建國:好,謝謝部長。

主席:我們就修正通過。

進入到第7案,也是石綿瓦的議題,請行政院說明一下。

彭部長啓明:報告委員,遵照辦理。

主席:好,遵照辦理。

鍾委員佳濱:照案通過。

主席:我們照案通過。

進入到第8案,請經濟部說明。

陳副署長秘順:針對第8案,商業署作報告。委員同意修正文字,在第二段的倒數2個字,加一個引號內容,就「受災店家援助方案、」,然後在這一段的最後加「或修繕援助」。

主席:好,我們就修正通過。

進入到第9案,第9案提案人也是我,我同意農業部在後面文字上的修正為「規劃受災農漁民家計週轉之金融協助措施。」,也謝謝農業部部長充分的溝通。第9案修正通過。

進入到第10案,張啓楷委員有在現場,請張啓楷委員作補充。

張委員啓楷:10案是經過朝野協商做成的附帶協議,當時我是提案人並代表民眾黨,柯建銘柯總召跟國民黨的傅崐萁傅總召都有簽名,這上面除了是三黨黨鞭簽署同意之後,還特別寫行政部門、行政院承諾會實現。這個重點在那時候加了幾個文字,載明是「水災災害救助種類及標準」的第七條,也就是地方最高補助到2萬嘛!有些是5,000元,各個縣市政府已經都有給了。今天最重要是我們做成的附帶協議是三黨,包括柯建銘柯總召都簽了名了,而行政部門已經做了決定,所以這個條文不能再動了。重要的就是今天我們看到提出來的特別預算上寫得非常清楚,我們編的這3億要發給每一戶是2萬元,而中低收入戶跟低收入戶是3萬元,我們要用本條例來執行這個,所以這個條文不能再動了,就是要照原來的這附帶協議文字通過。

主席:是不是請行政院說明一下?

林署長元鵬:報告委員,這個案件因為從實務來講,我們尊重從特別條例來撥付這筆錢,但是在「0730」這幾個文字,我們希望把它刪掉,因為這樣才不會重複再發放,等於是縣市政府以外,我們就用特別條例給他們2萬到3萬,而不是重複給2次,如果重複給2次就……

主席:啓楷,這個文字上……

林署長元鵬:我們打算把「當初承諾」跟「0730行政院加碼外,另行」這幾個字拿掉,等於是尊重這個特別條例的精神去撥付。

主席:啓楷,這個看起來……請指揮官補充一下。

陳主任委員金德:我來說明,我們現在談的是特別條例的特別預算,所以我們只專注在這個特別預算就好,所以依本特別條例,行政院會加碼2萬跟3萬,這個沒有問題。至於「0730行政院加碼外」,這並不屬本條例啦!所以這個是在處理本條例的時候,談其他就比較不合啦!

主席:可能會亂掉。

陳主任委員金德:當初在協商的時候,我也跟張委員有充分說明,基本上,我們會尊重這個,本條例會編加碼2萬跟3萬,這沒有問題。但是希望文字上能給經濟部比較好執行,請不要……建議「0730行政院加碼外,另行」這個刪除啦!其他就應依本條例來加碼2萬、低收入3萬,這樣就可以了。

張委員啓楷:我確認我們是依照本條例撥下去的3億,一般的就是2萬、低收入是3萬,依照本條例是3億……

陳主任委員金德:對。

張委員啓楷:本來你們有跟我講,你們如果已經加碼就會重複,但是不能因為你們行政院有加碼,而去排擠……

陳主任委員金德:不會排擠你的,一定依本條例、本預算來編啦!所以你這文字「0730行政院加碼外」請刪除、「另行」也刪除,就「請依本條例」這樣就好了。

張委員啓楷:就是如果你們自己有加碼,你們再把本條例再加上去。

陳主任委員金德:不是。

張委員啓楷:你不能用你們行政院這東西來……

陳主任委員金德:不是,行政院加碼本來就預定做這件事情,你這樣講反而不好,就是我們會遵照你的建議,本條例會加碼2萬跟3萬這樣就好了。所謂行政院當初是不是……

主席:啓楷,我覺得這樣是……

張委員啓楷:不是用你們的加碼取代這個喔!

陳主任委員金德:不會,用本條例會來……

主席:不會啦!

張委員啓楷:用條例去符合你們的加碼……

陳主任委員金德:這樣我們會比較好做啦!

主席:所以啓楷,就是「0730行政院加碼外,另行」這些文字,我們就修正,把「當初承諾」這個也劃掉,這樣的話,啓楷,我們就修正……

張委員啓楷:這個「當初承諾」有什麼問題?前面那個可以劃掉啦!

陳主任委員金德:好啦!

張委員啓楷:遵守「當初承諾」這4個字沒有問題啊!

陳主任委員金德:「當初承諾」講的應該是協商的承諾啦!

張委員啓楷:對啊!那4個字就不用拿掉了,OK

陳主任委員金德:但「0730行政院加碼外,另行」這幾個字要刪掉。

張委員啓楷:對啦!

主席:「當初承諾」4字保留,「0730行政院加碼外,另行」這個部分刪除,好不好?啓楷委員。

好,修正通過。

現在進入第11案。本案改主決議,修正通過。

12NCC要說明一下嗎?還是遵照辦理?

陳代理主任委員崇樹:遵照辦理。

主席:好,謝謝,我們就照案通過。

13案也是NCC,是不是遵照辦理?

陳代理主任委員崇樹:也是遵照辦理。

主席:好,遵照辦理。

14案也是NCC的。

陳代理主任委員崇樹:遵照辦理。

主席:好,我們就照案通過。

15案啓楷委員是提案人。請問啓楷委員,你要不要補充一下?

張委員啓楷:15案沒有什麼問題啦!除非……你們有沒有特別要修什麼條文?

陳代理主任委員崇樹:沒有。遵照辦理。

張委員啓楷:遵照辦理?好,OK

主席:15案就照案通過。

現在進入第16案。

陳主任委員金德:16案遵照辦理。

張委員啓楷:好,OK

主席:好,本案照案通過。

現在進入第17案。

陳主任委員金德:17案遵照辦理。

主席:好,那就照案通過。

18案。

陳主任委員金德:18案要做文字修正,將「第九條」改為「第八條」。

張委員啓楷:請問哪裡要修正?

主席:「第九條」改成「第八條」,張啓楷委員有沒有意見?

張委員啓楷:好,依照你們的意見修正,沒問題。

主席:好,那就修正通過。

19案有文字修正,就照修正後的文字通過。

進行第20案。

吳署長欣修:有文字修正。

主席:20案內政部有文字修正。修正通過。

21案是伍麗華委員的提案。行政院也有溝通,照修正後文字通過。

22案有文字修正,也溝通了,啓楷委員,你要不要補充一下?

張委員啓楷:照修正文字通過。

主席:好,就照修正文字通過。

現在進入第23案,國土署。

吳署長欣修:遵照辦理。

主席:好,照案通過。

24案,教育部。

請提案人范雲委員補充說明。

范委員雲:我簡單說明一下,這個部分我剛剛質詢的時候問過部長,他已經同意,主要就是風災的時候,兼任代課老師因為聘任的規定只能領鐘點費,一旦停課,他們就完全沒有收入。教育部已經發函允許天災的時候可以讓老師有鐘點費,但是沒有處理到公平性的問題。這個部分剛剛部長有直接答應,我的提案原本就是主決議,所以現在OK了。感謝部長。

主席:好,部長要不要再補充一下?

鄭部長英耀:我們配合辦理。

主席:好,那我們就照案通過。

鄭部長英耀:24案是配合辦理?

主席:是。教育部配合辦理,好,那就照案通過。

進入第25案。本案已經改成主決議,我們就修正通過。

26案也是和教育部有關的提案,提案人是張宏陸委員,請教育部。

鄭部長英耀:跟主席報告,我們配合辦理。

主席:好,我們就照案通過。

27案。

莊主任秘書銘池:有文字修正。

主席:好,文字修正了。

莊主任秘書銘池:委員同意文字修正。

主席:好,修正通過。

再過來是第28案。

莊主任秘書銘池:遵照辦理。

主席:好,那就照案通過。

29案是主決議。

莊主任秘書銘池:遵照辦理。

主席:好,那就是照案通過。

30案,經濟部。有溝通過了。

王總經理耀庭:對,文字修正。

主席:經濟部?

王總經理耀庭:文字修正是倒數第4行「三個月內提出……」改為「二個月內分別提出電信通訊與電力設備韌性強化方案之書面報告,明確規劃……」。

主席:同意了?

王總經理耀庭:委員同意了。

主席:好,總經理,我們就修正通過。

進入第31案。經濟部。

王總經理耀庭:遵照辦理。

主席:那我們就照案通過。

進入第32案。

王總經理耀庭:文字修正,倒數第二行,「爰請經濟部於二個月內」。

主席:二個月內,是不是?

王總經理耀庭:是,加「於二個月內」。

主席:文字修正通過。

進入第33案。

王總經理耀庭:33案也是文字修正。

主席:經濟部,也是二個月,是不是?也是文字修正。

王總經理耀庭:倒數第二行,「於二個月內」。

主席:好,那就修正通過。

進入第34案,經濟部。

提案人郭國文委員要不要補充一下?

莊主任秘書銘池:遵照辦理。

主席:好,遵照辦理,照案通過。

進入第35案,也是經濟部。

王總經理耀庭:文字修正,倒數第三行,3個月改成2個月。

主席:修正通過。

進入第36案。

提案人是劉建國,那是主決議,經濟部有沒有……

王總經理耀庭:遵照辦理。

主席:好……

劉委員建國:沒有,沒有,主席,我要補充一下,對不起。

主席:建國委員。

劉委員建國:修正一個文字,然後後面再加一個加強。第一段第二行倒數「雲林山海線」,多一個「山」;最後一段就是希望……在這次院長已經同意全國電纜地下化的情況之下,相關評估,應該不是只有針對省道,要把山區一併納入做相關的評估跟因應,以加強韌性。

主席:是不是文字修正為「顯示雲林沿海及山海區電網的脆弱與老舊」,加一個「海」;最後一段是不是請助理把修正文字給我們,好不好?

劉委員建國:好,可以。

王總經理耀庭:文字再修一下,好不好?

劉委員建國:就是把山區也一併納入。

鍾委員佳濱:文字還是修一下啦!

劉委員建國:對啦!我知道,當然啦!

主席:36案延後處理,好不好?再補文字。

劉委員建國:好,OK,謝謝。

主席:進入第37案,水利署。

莊主任秘書銘池:遵照辦理。

主席:照案通過。

38案,經濟部。

莊主任秘書銘池:遵照辦理。

主席:照案通過。

39案,經濟部能源署。

吳副署長志偉:遵照辦理。

主席:照案通過。

進入第40案,也是經濟部。

吳副署長志偉:文字修正。

鍾委員佳濱:同意。

主席:好,同意,修正通過。

進入第41案,交通部。

林副局長聰利:遵照辦理。

主席:照案通過。

42案。提案人……

郭委員國文:等一下、等一下!

主席:請大家拿麥克風。第42案提案委員郭國文。

郭委員國文:我提醒一下觀光署,這一次的災情非常的嚴重,所以本席也特別提出這個案子。微笑南灣基本上也是你們既有的施政計畫內容,但是我所寫的部分雖然只有海邊,但是山邊也是有天災,地震也發生過,雖然提案的內容是如此,但是請觀光署兩邊要兼顧。

陳署長玉秀:遵照辦理。

主席:照案通過。

再來進入第43案,農業部。

陳部長駿季:遵照辦理。

主席:照案通過。

進入第44案,農業部。

陳部長駿季:遵照辦理。

主席:44案照案通過。

45案。

陳部長駿季:遵照辦理。

郭委員國文:這個是我跟佳濱一起處理的,佳濱要補簽一下。

鍾委員佳濱:好。

主席:45案照案通過,提案人是郭國文跟鍾佳濱。

46案,農業部。

陳部長駿季:遵照辦理。

主席:照案通過。

47案。

陳部長駿季:遵照辦理。

主席:47案照案通過。

接著進入第48案,環境部。

彭部長啓明:遵照辦理。

主席:照案通過。

進入第49案,環境部。

彭部長啓明:遵照辦理。

主席:49案照案通過。

進入第50案,環境部跟經濟部

彭部長啓明:報告委員,文字修正,委員已經簽名。

主席:好,同意修正,王正旭委員有簽名,修正通過第50案。

進入第51案。

彭部長啓明:遵照辦理。

主席:好,遵照辦理,照案通過第51案。

52案,環境部。郭國文委員是提案人。

彭部長啓明:文字修正,委員已簽名。

主席:修正通過。

53案。

彭部長啓明:遵照辦理。

主席:好,第53案照案通過。

進入第54案。

彭部長啓明:委員,這個部分建議改主決議。

主席:好,第54案王正旭委員也同意改成主決議。

進入第55案。

彭部長啓明:也改為主決議。

主席:好,改成主決議,修正通過第55案。

進入第56案。

彭部長啓明:文字修正,委員已簽名。

主席:好,修正通過第56案。

57案是文化部。

李次長靜慧:57案遵照辦理。

主席:好,第57案照案通過。

58案是文化部。

李次長靜慧:遵照辦理。

主席:58案照案通過。

59案,文化部。

李次長靜慧:也是遵照辦理。

主席:59案照案通過。

60案,文化部。

李次長靜慧:建議修正文字。

主席:好,建議修正文字,委員有簽名嗎?

李次長靜慧:有。

主席:好,有簽名,那就修正通過第60案。

進入第61案,文化部。

李次長靜慧:遵照辦理。

主席:照案通過。

再來進入第62案,主計總處。

陳主計長淑姿:這個部分原來要刪減,後來有取得賴委員的同意改為主決議,後面的文字修改成要按照預算法規定,每一筆超過5,000萬要送立法院備查。

主席:好,第62案賴士葆委員改成主決議,修正通過。

再回到第36案。

劉建國委員的第36案,「顯示雲林沿海及山海區電網的脆弱與老舊」,後面的文字出來了嗎?

劉委員建國:馬上就出來了。

主席:好,我們等你。

請部會派代表留下來聽決議。

劉委員建國:主席,好了。我剛剛講的應該是第一段的第二行後面「造成雲林山海線」;最後一段再加幾個文字就好,「並針對山區電纜地下化或其他加強的工法,提出計畫」。

主席:我唸一下,「並且針對山區地下化或其他加強工法……」,「加強其他的工法提出計畫」,這樣有問題嗎?台電有沒有問題?

王總,有問題嗎?

王總經理耀庭:沒有。

主席:好,他要加「其他」的工法,我們再寫完整一點,好不好?「並針對山區電纜地下化或其他加強工法提出計畫。」好,這樣可以。

謝謝在現場的各位委員,那我們回到主席台上面。

協商已經完成,請議事人員宣讀協商的結論。

特別預算協商結論:第1案照案通過;第2案修正通過;第3案修正通過;第4案修正通過;第5案修正通過;第6案修正通過;第7案照案通過;第8案修正通過;第9案修正通過;第10案修正通過;第11案修正通過,改為主決議;第12案、第13案、第14案、第15案、第16案及第17案均照案通過;第18案修正通過;第19案修正通過;第20案修正通過;第21案修正通過;第22案修正通過;第23案及第24案均照案通過;第25案修正通過,改為主決議;第26案照案通過;第27案修正通過;第28案及第29案照案通過;第30案修正通過;第31案照案通過;第32案及第33案均修正通過;第34案照案通過;第35案修正通過;第36案修正通過;第37案、第38案及第39案均照案通過;第40案修正通過;第41案、第42案、第43案、第44案、第45案、第46案、第47案、第48案及第49案均照案通過;第50案修正通過;第51案照案通過;第52案修正通過;第53案照案通過;第54案修正通過,改為主決議;第55案修正通過,改為主決議;第56案修正通過;第57案照案通過;第58案及第59案均照案通過;第60案修正通過;第61案照案通過;第62案修正通過,改為主決議。

主席:請問現場的各位委員,對剛才協商的結論有沒有異議?

鍾委員佳濱:沒有。

主席:好,沒有異議,我們就通過。

本次會議作如下決議:一、說明跟詢答已經完畢。二、委員質詢未及答復或請補充資訊者,請相關部會在一週內以書面答復;委員另要求期限者,從其所定。三、委員高金素梅、蔡其昌、邱議瑩、魯明哲、徐欣瑩、劉書彬、伍麗華、呂玉玲、王美惠、陳素月、游顥、陳超明、萬美玲、廖偉翔、邱志偉、張嘉郡、洪孟楷、黃健豪、鄭天財、林淑芬、吳琪銘、許宇甄、黃建賓、陳昭姿所提之書面列入紀錄,刊登公報,並請相關部會以書面答復。四、審查「中央政府丹娜絲颱風及七二八豪雨災後復原重建特別預算案」(114年度至116年度),照協商結論通過外,其餘均照列;有關歲出政事別預算,隨同以上機關別審查結果調整。

委員高金素梅書面質詢:

原住民族地區長期面臨颱風、豪雨等天然災害威脅,防災及排水系統的規劃至關重要。然而,目前原住民族委員會與農業部農村發展及水土保持署,在補助與執行部落相關工程時,常採取「單點式」、「吊點滴式」的工程方式,只處理某一小段排水或某一處災害點。

這種零碎工程雖能解決眼前的問題•但卻無法形成「整體部落排水及防災網絡」!

結果就是:某一處雖然改善了,但水流轉往未改善的區段,導致災情持續惡化,出現「救一處、壞一處」的惡性循環•且時常發生「修了又修」或是「東處修好了,在修西處時,先前修好的東處又垮了、又壞了」等窘況……使得原鄉部落時時處在修整建及重建家園的路上。

又查,103年轄有原住民族地區的縣市升格後,茂林、桃源,那瑪夏,無論歲入還是歲出全面減少,合計下來,三區歲入減少逾5億,歲出減少近6億。其中,高雄市是唯一同時削減山地原民區歲入與歲出的直轄市,而自98年的莫拉克風災至今,每逢颱風、豪大雨,高雄市原鄉都會出現在重大受災區名單上。原住民族地區升格後,經費不增反減,這將導致地方連基本基礎建設與急難救助經費都不足,使得族人的安全深受威脅。

為避免上述問題的產生,我要求此次「中央政府丹娜絲颱風及七二八豪雨災後復原重建特別預算案」,在原住民族地區部分,應依以下原則處理:

一、整體規劃:工程設計應以完整部落範圍整體考量為核心,且必須整合排水路網、防災設施系統化等規劃•而非僅止於單點式、吊點滴式處理。

二、跨機關整合:甶原住民族委員會與農業部農村發展及水土保持署等相關權責機關共同會商,建立「全區整體規劃、分段逐年施作」模式,避免各自為政。

三、監督檢討機制:建立透明的檢核制度,確保每一筆經費能真正改善部落安全,杜絕新的災害隱患。

最後,要求相關機關在特別預算通過後一個月內,提出依上述原則所擬定的處置通則,並於原住民族地區確實落實。唯有如此,不僅能降低部落排水與防災工程因無法全面銜接致釀災之情形,更能有效強化防災能力,保障族人生命財產安全,也能將政府投入的資源發揮最大效益。

委員蔡其昌書面質詢:

擬定國家災防戰略,重啟災防修法工程

近年來,氣候變遷使得各種天然災害更為頻繁,災害防救已成為所有國家必須嚴肅面對的課題。每一次的大型災難,都促使我們在創痛中不斷推進。例如1999年的九二一震災促使緊急應變工作法制化,2009年的莫拉克風災催生了避難路線圖與避難所。這次丹娜絲颱風與七二八豪雨所帶來的災害,更凸顯了我們在電力韌性與基礎設施防災能力上的不足。政府應正視科技與城市化演進趨勢,針對複合性災難發展預警式的防救災能力。

我們必須以更嚴肅積極的心態,全面性地審視與檢討台灣現行的災害類型,並藉由災防戰略的擬定,來確保國家安全,並據此推動災防產業的發展。

災害復原與綠能推廣結合,將太陽光電從「嫌惡設施」轉為「救援兵」

本次颱風造成許多屋頂毀損,其中不乏石棉瓦屋頂。這是一個將災後重建與能源轉型相結合的絕佳機會。我在此提出以下幾點建議,請相關部會進行研議與推動:

一、災後重建與太陽能屋頂修繕結合

補助機制再設計:過去的「零元方案」因廠商缺乏利潤而難以永續,導致品質參差不齊。建議改採類似節能家電的「部分補助」模式,讓民眾自付部分費用,以提升參與感和責任感。政府可針對屋頂受損的受災戶,提供專案補助,協助其進行屋頂修繕並同時安裝太陽能板與儲能系統。

結構檢討納入:在推動屋頂太陽能時,應強制進行房屋結構健康檢查,特別是針對老舊房屋,以確保建築物能承受額外的重量與風力。這不僅是為了太陽能板的穩固,更是為了保障民眾的居住安全,將其視為「全民房屋體檢」。

環境與美學提升:藉由此次機會,政府可推動「屋頂修繕」專案,由光電業者協助民眾拆除老舊石棉瓦屋頂並安裝太陽能板,實現環境、建築與電力「三贏」。同時,應鼓勵將太陽能板設計成可拆卸、可替換的模式,並與建築師合作,將其視為「建材」,而非僅僅是「設備」,以改善市容並提升城市美學。

二、提升電力韌性與防災應用

推動「校校有儲能」:建議政府帶頭,利用學校屋頂已有的太陽能板,加裝儲能系統,在停電時可作為地區避難所與供電中心。此舉不僅能解決電網不平衡的問題,更是國家安全的一環。

鬆綁法規限制:檢討現行法規,允許學校或具備緊急避難功能的場所,在電網斷電時,其太陽能與儲能系統仍能獨立運作,發揮防災中心的功能,確保關鍵服務在災後不中斷。

三、產業發展與教育推廣

引導產業轉型:台灣的太陽能產品仍缺乏高品質、美觀的建築整合型產品。政府若能提供穩定需求與補助,將能引導廠商投入研發,提升產業水準。同時,應提早制定相關標準,解決太陽能板的「眩光」問題,並要求廠商提供防眩光產品,避免未來的爭議。

強化全民教育:建議教育部與相關單位合作,將綠能知識系統性地納入國小、國中教材。可利用教師研習時間,提供有系統的綠能課程,並鼓勵實體交流與參訪,讓老師能更深入了解綠能產業,避免教育內容與實際現況脫節。

總結

面對極端氣候的挑戰,我們必須改變思維,將每一次的災害視為改革的契機。透過結合災後重建與綠能推廣,我們不僅能協助災民重建家園,更能將太陽光電從「嫌惡設施」轉變為具備防災、美學與社會價值的基礎設施。這不僅是台灣能源轉型的關鍵一步,更是提升國家整體韌性的重要策略。懇請相關部會正視此一議題,並儘速研擬相關政策,以應對未來的挑戰。

委員邱議瑩書面質詢:

議程:審查行政院函請審議「中央政府丹娜絲颱風及七二八豪雨災後復原重建特別預算案」。

一、治山治水需全面規劃

本次特別預算中農業設施編列101億元,其中治山防洪僅約51億元。南部山區長年面臨土石流、堰塞湖與道路掏空的風險,若僅以「頭痛醫頭、腳痛醫腳」方式臨時搶修,災害仍將不斷重演。建議行政院及農業部:

1.儘速納入系統性治山治水計畫,從上游集水區到下游農田水利一體規劃。

2.針對六龜、甲仙等重災區,增列攔砂壩與山區排水防護工程。

二、推動「以租換貸」減輕農民負擔

目前農業設施多以貸款方式協助重建,災後農民往往債務壓力沉重。建議政府推動「以租換貸」方案,以政策性融資結合公共投資,降低農民負擔。農業部長已承諾年底前提出規劃,請行政院督導加速。

三、災民安置應納入「臨時永久屋」

部分災民因土石流失去家園,僅提供租屋補貼不足以解決問題。建議比照莫拉克模式,善用大愛園區等既有空地,興建「臨時永久屋」,提供災民安定居所。

四、道路重建需連結觀光復甦

本案編列道路重建經費89億元,但未見觀光產業配套。災後地區若僅修復道路而未帶動觀光,地方經濟復甦將受限。建議交通部與觀光署同步提出觀光復甦計畫,協助六龜、甲仙、桃源等地重振產業。

五、強化偏鄉電網防災韌性

颱風豪雨頻繁造成大規模停電。建議:

1.優先在原住民及偏遠地區設置防災型微電網及家戶儲能系統。

2.擴大現行經濟部已編列的8億元示範計畫,逐年編列專款,避免偏鄉再度孤島化。

委員魯明哲書面質詢:

1.觀光署為推動「地方政府災後復建計畫」,於《中央政府丹娜絲颱風及七二八豪雨災後復原重建特別預算案》中,編列總經費19,3542千元,辦理期程為114116年,以全數支應補助地方政府本次受損之觀光遊憩設施復原所需經費。根據觀光署114820日說明,有關對地方政府之補助方式及相關補助辦法等,當時尚在研議中,行政院預計於114825日召開會議,請各部會提報復原重建計畫、預算編列及執行項目等進行討論。今日已進行本特別預算案審查,觀光署應完整說明對地方地府之補助方式、相關補助辦法及確切執行做法,供本院委員及有關單位知悉。

另據媒體報導,受丹娜斯颱風侵襲,臺南知名景點井仔腳瓦盤鹽田及觀光遊憩設施遭嚴重毀損,影響遊憩動線與公共安全,觀光署表示,將於11410月底前修復遊憩設施,後續將舉辦藝術季、馬拉松及自行車慢旅等大型活動以吸引旅客回流。爰此,要求觀光署具體說明,遊憩設施修復後,辦理相關大型活動之預算來源、執行方式及預期成效?引導國外旅客前往規劃地區及景點觀光之具體策略?預估有些那些亮點可吸引國人及外國遊客前往觀光?

2.公路局為辦理道路及交通(橋梁、邊坡防護、交通設施等)搶修與復建工程,於《中央政府丹娜絲颱風及七二八豪雨災後復原重建特別預算案》中,編列「道路及交通」672332千元。

惟檢視公路局於莫拉克颱風災後重建特別預算之執行情形,98101年度共編列228.86億元(含動支該特別預算預備金169,5927千元),截至101年底止,累計實現數171.27億元,實現率74.83%,執行未如預期。故本次特別預算案執行時,公路局應以此為戒,妥適規劃相關災後重建計畫、掌握整體進度及預算執行狀況,爰要求公路局具體說明本次預算之管考作業及時程規劃為何?

委員徐欣瑩書面質詢:

一、光電廢料處理量能不足

丹娜絲颱風重創南台光電場,環境部長在一開始還保證兩週內清理完畢,後來幾度改口期限,顯然部長對於廢棄光電板處理量能也無法掌握,暴露出我國對光電廢料處理量能嚴重不足且政策失效。嘉義滯洪池光電場甚至迫於時間與成本壓力,將受損面板與浮具「就地粉碎」,以一般廢棄物方式處理,形同制度破功。

檢討:

環境部雖聲稱有「回收機制」,但此次風災證明現行制度可行性不足。此舉反映政府推動光電設置時,僅關注裝置量,卻忽視面板退場及災後處理問題。更嚴重的是,規劃僅估算2030年後才有大量退役潮,卻未將台灣颱風、地震等高風險因素納入評估,導致災後面臨處理能量缺口。甚至有廠商為規避成本,逕自「就地粉碎」,也突顯環境部對於廠商監管機制失靈。

結語:

環境部應以此次風災為警訊,全面重新檢討國內光電廢料處理量能與方式,建立具備產業經濟誘因、制度可執行、可監控的回收體系,並及早將氣候風險因子納入光電政策評估。唯有「料敵從寬、禦敵從嚴」,才能避免綠能政策反成環境負擔,確保能源轉型與環境永續雙贏。

二、通訊傳播災害預警機制

問題:

1147月丹娜絲颱風重創嘉南地區,造成逾1.2萬戶市話中斷、1,293座基地台失效,災區陷入「電斷、訊斷、路斷」孤島,基層村里長無法調度物資,嚴重妨礙救災。NCC現行規範僅要求業者15分鐘內通報、1小時公告補償,卻未明定「恢復服務時限」,導致部分災區三週後仍無訊號,主管機關僅能「呼籲」業者,缺乏強制力。

檢討:

台電早已訂有搶修時限標準,供民眾作為預期參考與政府督導依據;相較之下,電信產業卻無任何時限要求,導致災後復原缺乏可衡量標準。另方面,日本早已推動「00000JAPAN」災時免費Wi-Fi制度,在重大災害發生時自動開放統一SSIDService Set Identifier, SSID是服務集標識的縮寫,可簡單理解為互聯網使用者的無線網絡名稱),任何人都能連線報平安、通報第一線災情,有效補強通訊斷鏈。但台灣至今仍未整合各大電信業者,缺乏災時即時開放機制與全民演練,顯示通訊應變準備明顯不足。

結語:

通訊是災害應變的基礎設施,不可淪為弱點。

本席要求NCC與數發部:

其一,應參考台電模式,規劃明訂通訊中斷後的恢復時限,並公開績效考核;

其二,應參考日本作法研議推動統一災時公共Wi-Fi制度,納入全民演練與平時宣導。唯有強化通訊韌性,才能確保災時資訊暢通,避免因通訊癱瘓而再次延誤救災。

三、觀光產業災後重振不足

丹娜絲颱風與連續豪雨重創觀光,不僅造成設施毀損,更直接衝擊觀光業者生計。以嘉義縣阿里山森林遊樂區為例,雖已恢復開園,但暑假旺季卻因休園、交通受阻與退訂潮,導致整體觀光產業鏈陷入低迷,業者面臨「收入斷崖」。

檢討:

交通部雖編列「觀光設施災後復原重建經費」1.94億元,補助地方設施復建,但此舉僅著眼於硬體修復,卻忽略業者因災失去旺季客源與營收的現實困境。設施重建固然重要,但業者真正需要的是能夠帶動旅客回流的政策支持,包括租稅減免、專案輔導、行銷補助及國旅振興措施。若缺乏對業者經營面的協助,恐怕重建完成後,依舊人潮不再、榮景難復。

結語:

本席要求交通部除硬體設施修復外,應立即研擬配套措施,協助觀光業者度過難關,並透過行銷推廣與優惠措施吸引遊客回流。唯有同時兼顧「設施重建」與「業者振興」,才能真正恢復災區觀光活力,避免復原工作淪為「有硬體、沒人潮」的表面工程。

四、防災標準久未更新,氣候風險評估不足

水資源與防洪設施規範,例如經濟部水利署的河川治理規範、內政部建築研究所的防洪設計規範,以及國土管理署的下水道設計規範,多訂於95年至102年間,至今已逾十年未修訂。

檢討:

國際間早已提出最新氣候變遷警告。聯合國政府間氣候變遷專門委員會(Intergovernmental Panel on Climate Change, IPCC)第六次評估報告明確指出,21世紀中後期台灣周邊強颱出現頻率將增加,最大風速恐上升5%9%,颱風降雨強度則提高20%40%。然而我國防災標準仍停留在過往基準,缺乏將最新科學推估納入的機制。環境部、內政部與經濟部等主管機關未落實滾動式檢討,導致防洪及防災標準與現實脫節,使得國家在面對極端氣候時,風險控管明顯不足。

結語:

本席要求行政部門應藉此次風災為鑑,全面盤點現行防災標準,並參考國際趨勢與最新氣候科學,建立定期檢討與修訂機制,確保我國防災政策能與時俱進。唯有防災標準與氣候現實同步,才能有效降低災損,避免因制度落後讓全民再度承擔高昂代價。

此次丹娜絲颱風與七二八豪雨,揭示我國在災後治理上的四大缺口:光電廢料處理量能不足、通訊傳播應變不力、觀光產業復甦缺乏配套,以及防災標準長期未更新。這些問題反映政府在能源轉型、基礎建設、產業支持與制度檢討上,仍存有結構性不足。面對極端氣候已成常態,政府不能只停留在事後補救與短期應付,而應建立前瞻規劃、跨部會協調與滾動修正的治理機制。唯有「未雨綢繆、超前部署」,才能讓台灣在每一次災害衝擊中,不再重蹈覆轍,而是逐步提升國家韌性,真正守護人民的安全與生活。

委員劉書彬書面質詢:

一、今年七月初丹娜絲風災及七二八豪雨,造成台灣不少學校校園發生災損,學校應如何透過多元方式深化極端氣候下的防災教育?

聯合國教科文組織於2006年發起「防災從學校開始」,就是透過從小扎根,建立正確的防災認知,培養正面積極的防災態度,加強災害應變能力,進一步強化社區防災,建立防災文化,來提高國家整體防災的韌性。防災教育不是口號,政府需從學校的防災教育開始,強化全民防災意識,請問教育部如何就因應極端氣候,規劃新時代新思維的學校防災教育方案?

二、如何持續監控文化場館及古蹟園區災後復原情況?災後觀光如何振興?

丹娜絲颱風與楊柳颱風肆虐南台灣,造成多處文化場館及古蹟園區有嚴重損害,同時導致許多活動及藝文團體工作與生活上受到衝擊,雖已陸續展開清理與修繕,仍有部分藏館與活動場域,有樹木傾斜與落枝等潛在風險,並有尚未完成清理之封鎖區域。為了盡速恢復文化場館及民眾進入之安全考量,請問文化部如何偕同相關事業主管機關,協助地方政府,持續監控災後復原情況,並統計受損場館與園區之數量提出進度報告,以維護民眾安全及觀賞之權益?另並針對地方觀光景點與設施,交通部如何與文化部等相關單位恢復災後觀光及文化生態旅遊?

三、特別預算案如何做到弱勢加碼、禁止挪用、公開透明、國會監督?

中南部鄉親7月份受到丹娜絲颱風、728豪雨接連重創,許多民眾家園泡水,停電也沒有通訊,日子苦不堪言,財務損失慘重。他們最擔心的就是重建到底要多久?政府的補助會不會大小眼又慢吞吞?因此與「中央政府丹娜絲颱風及七二八豪雨災後復原重建特別預算案」有關的部會,將如何設置「資訊專區」,每月定期公開特別預算及執行相關資訊,供國會及全民檢視?

委員伍麗華Saidhai Tahovecahe書面質詢:

案由:本院委員伍麗華Saidhai Tahovecahe,鑑於近年台灣面臨極端氣候挑戰,颱風、豪雨等災害頻仍,短時間、強降雨已是未來常態,原鄉部落年年致災,安全與生計經常受到威脅。然而,我國災後重建機制卻始終侷限於臨時性措施如災後復原金或特別條例,檢視台灣立法史,針對風災僅有兩部特別條例:《莫拉克颱風災後重建特別條例》以及《丹娜絲颱風及七二八豪雨災後復原重建特別條例》,但事實上,部落幾乎年年致災,根本問題並非依賴兩次特別條例就能系統性解決。本人特向行政院公共工程委員會、農業部、內政部、原住民族委員會提出以下質詢,請於2周內提出書面報告回復本席。

說明:

一、原鄉地區災害治理中,存在許多重複致災、亟待解決的老案,卻長期無法獲得資源支持。不僅在年度預算中被忽略,也排不到災害預備金,更難以期待透過特別條例處理。尤其《財劃法》修法後,相關經費挹注更為嚴峻,這意味著原鄉排水、治水與遷建補助,缺乏穩定且持續的政策規劃。爰此,建請行政院公共工程委員會建立「原鄉災防專案計畫」,彙整原鄉災害治理相關需求,提報原鄉災防專案經費予行政院,針對排水、治水及遷建需求進行長期規劃?

二、行政院是否支持成立具跨部會協調能力與實權的「災防專責單位」,統籌規劃與執行災害防救與重建,避免責任分散、提案遭擱置的窘境,以加速推動治理與重建?

三、《國土計畫法》再度延宕六年,導致原住民族取得合法建地困難重重。內政部與原民會是否有具體措施,縮短族人等待時間,保障部落居住安全取得合法建地?

四、山地原鄉水土保持經費不高但具亮眼成效,不僅能快速治理、降低成本,亦能有效減災,在有限經費下,農業部是否願意優先支持山地原鄉水土保持?

五、「丹娜絲颱風及七二八豪雨災後復原重建特別條例」災區認定之標準為何?嘉義縣阿里山鄉、高雄縣那瑪夏區、桃源區、茂林區、屏東縣霧台鄉、瑪家鄉、泰武鄉、來義鄉、春日鄉、獅子鄉、牡丹鄉、滿州鄉等受災嚴重之原鄉,是否有被列入災區?請公共工程委員會於3日內回復。

委員呂玉玲書面質詢:

一、太陽能板風吹就散

丹娜絲颱風除了造成停電事故之外,也導致許多設置在屋頂、農地和魚塭的太陽能板因為不敵強風肆虐而有嚴重災損,根據統計,全臺灣共有14.5萬片太陽能板破損,總重量約2,800公噸,主要集中在嘉義和台南地區,這也凸顯台灣在推動再生能源的過程中,並未做好太陽能發電設施應對極端氣候的抗壓能力,而目前太陽能板在設置過程中,都需要結構技士進行檢測,確保太陽能板和支架都具有一定程度的耐風能力,但是中央並沒有訂定統一的標準,所以結構技士實際上是依據各地區的情況,設定不同的耐風壓規定。所以請問一下經濟部,經過這一次颱風的教訓,經濟部未來是否會針對太陽能板的設置,制定統一的耐風壓規範?而這次受損的太陽能板其實僅占全台灣設置量的0.4%,那針對未受損的太陽能板,經濟部是否應該總體檢,讓所有的太陽能板都能進行加固,因應未來颱風的威脅?

二、抵禦自然災害,電纜全面地下化可行?

上週立法院三讀通過「丹娜絲颱風及728豪雨災後復原重建特別條例」,以因應後續災區的水利設施、電力系統的重建及更新,另外經濟部也提供製造業、服務業相關的設備復原補助和災害貸款,而近期颱風及豪大雨災情也暴露出台灣的電網韌性在面對自然災害時的不足,所以行政院長卓榮泰就有提到,將針對全台的電纜進行地下化評估,以減少未來颱風來襲時所造成的損害,就以本席選區而言,電纜地下化的比例,平鎮區約為五成,龍潭區約為四成,其實許多民眾基於生活環境的提升及用路安全,也都很支持電纜改走地下化的措施,首先請問一下經濟部和台電,針對全台電纜地下化的評估規劃何時會出爐?

當然並非所有地方都適合電纜地下化,會受限於地形,還需要考量潮濕及淹水的風險,因為這容易導致配電設施故障,而近期有鑑於我們南桃園地區的快速發展,民生和科技產業的用電需求大增,其中「龍潭科技園區」及「龍潭渴望園區」位於「桃竹苗大矽谷計畫」的核心地帶,強化供電穩定性尤為重要,所以台電規劃在龍潭區設置新的輸電線路,其中部分路段將設置高壓電塔,但這樣的規劃已經在地方引起了反彈,民眾就擔心會影響到用路權益,讓出入更加不方便,那既然卓榮泰院長已經有提出全台電纜地下化的整體檢討,本席認為該輸電線路應重新評估電纜地下化的可行性,這個建議經濟部能否帶回去研議?

委員王美惠書面質詢:

案由:本院王美惠委員,針對行政院執行「丹娜絲風災及七二八豪雨受災地區復原重建特別預算」時,特別提醒須重視嘉義市復原重建的需求與進度。在嘉義市,迄今尚無受災民眾獲得損失慰助金核發,小型工廠石綿瓦的清運與屋頂修繕,更急需中央經費協助。另工程會所規劃成立的「災後復原重建辦公室」,亦應肩負統籌協調責任,確保各部會能即時投入支援,協助嘉義市災後復原重建工作。爰此,特向工程會、經濟部及環境部提出質詢。

說明:

一、家園復原慰助金,嘉義市核發數為零

七月初,丹娜絲颱風重創台灣各地,民眾最需要的就是即時的補助來渡過難關,但是嘉義市「屋損」慰助金的核發進度嚴重落後。依據國土署所公布「家園復原」慰助金發放情形之統計資料顯示,目前房屋毀損件數約56千件,其中嘉義市房屋毀損987戶,受理案件計698戶,而相較於台南已經核發47%,嘉義縣業已核發近13%,嘉義市迄今尚未核發。

據了解,政府單位在發放「屋損」慰助金時,仍有大量案件卡在「會勘」,且經抽查後申請不符的情況很多,是否應以「有人居住」的申請者為優先核定撥款,至於無人居住的房屋可以排在後面審核;同時,災後補助應落實「從寬從速」,研議是否建立一套「先核發、後查核」的制度,並請中央說明將如何支援地方加速審核。以及災後復原重建辦公室是否會提供全國一致的「防災補助」審查標準與協助方案,讓公務人員有所依循。最後,以「屋損」慰助金為例,原本預算額度是以4萬戶為評估基準,但截至目前為止受理案件已經接近5萬件,顯見預算恐有不足,建議應動用30億元預備金支應,讓預算執行可以滾動修正,補償金額也能保留調整空間。

二、適用擴大解釋預算補助對象,協助嘉義市小工廠石綿瓦清運與廠房屋頂修繕

在這次特別預算中,環境部編列6.5億元,以補助地方政府處理石綿瓦清運。據了解,根據環境部的統計,全國約有23萬棟建物使用石綿瓦建材,而且大多集中在雲嘉等地區。而這次風災,更在受災地區產生1.5萬噸的石綿廢棄物,是以,政府應該規劃一個石綿瓦清運專案。

而石綿瓦本身就是有毒物質,不會因為裝設在民宅屋頂上就有毒,裝在工廠屋頂上就沒有毒。所以,無論設置地點為何,它都對民眾健康與環境安全造成威脅。這次風災造成許多工廠受損,正好是政府藉由重建經費,由工程會出面,協調環境部和經濟部,一起協助基層工廠同時處理石綿瓦的問題。

經濟部針對受災工廠,編列了1億元,協助修復機器設備、調校及生產場域設施,受災工廠廠房至今未修復,有生財器具也派不上用場,因此經濟部在實際執行時應從寬處理,將補助範圍擴大至廠房修繕,協助小工廠儘快恢復正常營運。

三、工程會所要成立的「災後復原重建辦公室」,要如何進行統籌協調受災地區復原重建工作?所編列1億元費應謹慎運用。

災後復原重建工作很多、很繁雜,如何掌握受災地區的需求非常重要,嘉義市跟隔壁嘉義縣和台南市,有不同的復原重建需求,希望身為「雲嘉南災後復原前進指揮所」指揮官的工程會陳金德主委能夠多多到嘉義市並予以協助。

根據特別預算,工程會將成立一個「災後復原重建辦公室」,用來統籌協調災後復原重建工作,請問,這個辦公室是將現有「雲嘉南災後復原前進指揮所」加以升級,還是會予以取代?

這個工程會「災後復原重建辦公室」的功能,除特別預算所提到的審查勘查外,要怎麼去統籌協調這麼龐大的重建工作,讓各部會可以協同一致,完成嘉義市等受災地區的復原重建工作?

依據預算書,這個重建辦公室編列了一億元的龐大經費,涵蓋了人力與場地等支出,但如何運用說明卻相當籠統,恐怕會引起外界質疑。工程會及復原重建工作相關執行單位,應注意重建工作固然重要,但經費運用也必須謹慎,讓每一分錢都能真正用在災後重建的刀口上。

委員陳素月書面質詢:

丹娜絲颱風及0708豪雨造成全台農業通報總損失達201,948萬元,其中臺南市損失75,590萬元,雲林縣損失43,756萬元,彰化縣損失26,571萬元,這三縣市最為嚴重。

面對極端氣候,靠天吃飯的農友苦不堪言,本席於這次災情期間數度會勘,瞭解這次農作物是全面性受損,由於浸泡在水裡,農友完全救不了,而且是血本無歸,甚至也已影響之後復種狀態,損失一時難以估計完整。

惟依據「農業天然災害救助辦法」之規定,農產品救助次數分別為:短期作農產品視其複種次數,長期作農產品於同曆年,救助以一次為限;且救助金額最高約為現行生產成本之30%

建請農業部研議,1.開放農產品救助次數有其彈性空間,視災情之頻率,因為極端氣候並非一年僅來一次,在氣候因素不可控的情況下,損失的是農友的心血,其不止血本無歸並可能失去謀生的基本生活費用;2.救助金額為現行生產成本的30%,但以這次丹娜絲颱風與0708豪雨災情為例,農作物全毀,卻僅能獲得30%生產成本,極為不公,應視災情嚴重程度與災損狀況,適度提高其救助之金額。

委員游顥書面質詢:

針對「中央政府丹娜絲颱風及七二八豪雨災後復原重建特別預算案,其總額編列新台幣(下同)600億元,並規劃全數舉債支應」,予以質詢。

據《丹娜絲颱風及七二八豪雨災後復原重建特別條例》,其特別預算之編列金額上限為560億元,然而,所提預算案卻達600億元,已超出條例授權範圍,再者,依《預算法》之特別預算編製,應有法律之特別授權,不得逾越,但行政院逕自突破立法院之立法授權,是否構成違反「不得無授權編列特別預算」之原則?

行政院若認為災後需求超過法定上限,應依程序循法而為,絕非逕行逾越國會授權,此舉已損及憲政秩序與財政法制。

行政院規劃600億元全數舉債支應,然而,據《公共債務法》規定,中央政府舉債應於法定債限內,並兼顧財政永續,但目前中央政府債務已近債限,若再全數舉債,勢將壓縮未來世代財政空間,加重年輕世代負擔,且為何不允許「優先以歲計賸餘支應」,卻選擇直接全額舉債,是否刻意忽略財政負責原則?

據行政院公布,本次預算大致分配如下:農業101億元、電力系統110億元、水利設施111億元、道路交通89億元、社會復原及產業促進89億元,餘則分配予弱勢戶修繕、環境復原、校園修繕及文化資產等,各項目編列是否依據災損實際調查數據,抑或僅由中央主觀判斷?

據《憲法增修條文》規定,特別預算須經立法院同意始得施行,行政院不能僅以「先行支付」或「行政裁量」取代國會審查,固然允許「先行支付」部分經費,但若缺乏即時報告與審查,形同繞過國會,弱化預算前置監督。

試問:

(1)為何逕自將特別預算上限由560億元提高至600億元?是否已逾越立法院授權?

(2)為何選擇全額舉債,而不依規定,優先使用歲計賸餘?是否具完整「舉債與還本規劃」?

(3)請逐項提供工程清單、地方需求分配比例、執行期程與績效檢核機制,以利立法院履行監督職權。

(4)是否同意於立法院設立專案監督與審計追蹤機制,針對先行支付部分經費,予以定期提出書面報告?

綜上所述,均須詳覆,災後重建固然急迫,但「依法行政」與「財政紀律」同樣不可動搖,600億元非小數目,更涉及國家舉債與世代正義,若無法於法定範圍內行事,將侵触國會職權,動搖憲政基礎,故此,須提出具體改善與詳實方案,期許於未來得以更謹慎、更專業、更全面性之機制,予以後續監督與政策檢討。

委員陳超明書面質詢:

1-1. 本次風災特別預算規模達600億元,光農業部預算就有203.1億元占比達三分之一,再來,經濟部也有187.4億元,為各部會第二。

農業部203.1億元中,扣除撥補天然災害救助基金71.7億元後,以農村水保署72.2億元為規模最大。

水保署72.2億元中,46.5億元辦理農路路面及路基、上下邊坡穩定、排水改善及道路安全改善;25.7億元辦理野溪護岸與防沙等水保公共設施搶修。

苗栗縣本次亦納入災區範圍內,請水保署務必協助。

1-2.另外,經濟部也編列8億元要辦理移動式電源、儲能等微電網建置。

次長,建置微電網讓災害來臨缺少電力時,災民有電能使用,目標是能支撐多久是否有明確的目標,如果只能支撐一、兩天那等於沒有發揮效用。

另外,依照初步構想可能會安裝於村里活動中心,但苗栗縣村里數為275,台南市超過300,嘉義就357,如果每個村里都安裝,8億元似乎不夠用。

再者,安裝完畢後,後續保養、維修是由中央還是地方負責,同樣也尚未規劃。

委員萬美玲書面質詢:

請農業部長陳駿季

一、災後重建更需建立韌性

1.極端氣候所帶來的降雨所引發災害型態已由過去單純局部區域性洪水或土砂災害,轉變為大規模複合型災害同步發生,這次丹娜絲颱風與「七二八」豪雨帶來的災害,對中南部及花東地區多縣市造成重大損害,600億特別預算是救命錢,但是災後重建需要速度,也需要精準,不僅要將災害損失復原、補助災民重建家園,而是更要把台灣的抗災韌性建立起來。

2.回顧政府近20年來,投入大量資源及特別預算在治水方面,包括:

(1)2006-2013易淹水地區水患治理計畫1,200億元

(2)2009-2011加速辦理地層下陷區排水環境改善示範計畫40億元

(3)2014-2019流域綜合治理計畫660億元

(4)2017-2025前瞻計畫二千五百-「水環境建設」2,500億元

總計4,400億元的治水預算,你們認為成效如何?有達到預期的效果嗎?(簡報1

實際成效遠遠不如預期,目前台灣只要遭逢颱風及豪大雨,仍舊造成重大災害!

3.而這次特別預算編列600億元,其中農業部主管編列203億元,佔整體1/3。除了,對於農損的救助及利息補貼71.7億外,在水保工程方面:邊坡、排水及農水路復建45.5億及野溪水保25.7億,加起來也71.2億元,對不對?而我們要來檢討一下過去農業部在水保部分的績效。

3-1.根據農村水保署統計,近5年來(109113年)水保類天然災害損失金額,幾乎年年增加,113年更高達95.87億元,為近5年最高,這樣的成效算是好的嗎?

3-2.這樣的抗災韌性,陳部長能接受?這只是冰山一角,其他相關單位:經濟部水利署、農業部農村水保署、內政部國土管理署等,對於各項治水計畫的績效指標及控管機制,應該要去檢討出了什麼問題?如何具體落實,才能減少天然災害來時的損失?

4.再來看看,農業部的「整體性治山防災計畫」從98年度開始執行,114年度已執行第5期計畫,第14期計畫(98113年度)已執行完,累積預算408.3億元,第5期(114117年度)預計再投入144億元,總計552.3億元。

4-1.根據農村水保署公告的「特定水土保持區一覽表」,其中68件第1次通盤檢討日期,距離長期水土保持計畫核定日期超過5年;而另外53件第2次通盤檢討距第1次檢討已逾5年,而還有53件距離第2次通盤檢討,距離第1次檢討已超過5年,是什麼原因導致?

4-2.花這麼多錢,但是卻連最基本的《水土保持法第18條》規定,特定水土保持區長期水土保持計畫,每5年應通盤檢討1次,都未能遵守落實,這樣的執行效果,給再多預算都沒用,不是嗎?這樣的狀況要如何改善?

如果連最基本的通盤檢討與KPI績效指標設定及控管都無法落實,要如何建立防災韌性,確保國土安全並減少災損!本席要求執行治水的相關單位:經濟部水利署、農業部農村水保署、內政部國土管理署等,二個月內提供強化治水執行及績效控管的書面報告。

請公共工程委員會主委 陳金德

二、建置災後復原進度儀表板

1.災後復原及重建,過去對於災後復建的工程進度都是公共工程委員會在控管,對於各部會及地方政府對於災民的補助及補貼,都沒有一個統整的資訊公開機制,此次通過的特別條例第九條規定「主管機關應設置資訊網站專區,提供便於搜尋、得以理解之完整資訊,主動按月定期公開」,就是希望能整合跨部會治理與透明機制。

2.目前,行政院對於災後復原及重建的跨部會平台是什麼?有沒有和地方的聯合平台?

2-1.本席建議應成立「丹娜斯及728災後重建暨韌性提升聯合平台」,除了中央部會也邀集相關災損的地方縣市副首長加入,針對基礎設施、民生社福、產業復原、環境與防災等四個面向,積極督促執行及追蹤,可不可行?

3.條例中應建置資訊網站專區,本席認為,要讓民眾清晰及易懂,建議建置「災後重建儀表板」,將整體與個別縣市重建工程進度、經費執行、災民補助與利息補貼申請案件、標案得標廠商等,做成直覺式的圖表,做得到嗎?

災後重建不只是把壞掉的補回來,也建立台灣的抗災韌性。民眾要的很簡單,少一點口號、多一點進度;少一點程序、多一點便捷服務;少一點黑箱、多一點公開,讓民眾看得到、查得到、追得到。本席會持續監督政府把工程做好、把人照顧好,讓災民儘速恢復正常生活,也要讓台灣在極端氣候的衝擊中,能夠增加抗災韌性,減少民眾損失。

委員廖偉翔書面質詢:

案由:

鑒於近期颱風丹娜絲所造成災害,對台灣各地區影響嚴峻。又因颱風本身及外圍環流所帶來雨量,無論累積雨量或瞬間豪大雨量,皆暴露出各地排水、河川、堤防等水韌性治理不足,故特別提出質詢。

說明:

中央政府自民國95年迄今,已投入高達逾兩千億元經費改善地方水患,惟世界氣候變遷加劇,極端氣候頻仍,造成各地淹水狀況愈加頻發。據國土署、水利署、及農業部綜合資料解讀,至民國113年為止,各縣市和河川及區域排水平均治理率僅45%,且逾半縣市未達五成,就整體而言,即屬於不及格之成績。又細觀之,台中地區治理率僅25.13%,究其原因係各年度所獲治水預算遠低於其他縣市所致。又筏子溪是中央管河川,自108年起台中市政府不分中央與地方,先後投入近11,500萬元(含地方配合款與前瞻計畫)進行筏子溪水岸環境營造,並成立「筏子溪周邊環境整頓推動小組」,故為解決極端氣候下的積淹水問題,仍須加大、加強治水績效。基於中央管河川筏子溪貫穿台中南北,若未有效加強治理,對於包含台中市府所在之大台中人口密集精華區之潛在危險甚鉅。故請經濟部詳實說明於本次災難後復原及重建特別預算中,對於台中地區水韌性治理之經費比例為何?各縣市獲配治水經費及比例?明年汛期前完成具體治理計畫或措施為何?

委員邱志偉書面質詢:






委員張嘉郡書面質詢:

災後貸款補助利息標準過低

本次災後企業貸款補助規劃為「利率2.22%,政府補貼1.72%,企業自付0.5%,每戶最高50萬元」。然而相較於凱米颱風期間經濟部提供「每戶50萬元、半年全額利息補貼」的做法,本次補助明顯縮水。企業目前正面臨關稅衝擊與災後重建的雙重資金壓力,對於利息補貼僅補至1.72%,仍須自付0.5%的設計反應強烈,認為政府並未真正站在產業角度思考。

一、本次災後貸款補助為何未比照凱米颱風期間「半年全額利息補貼」之標準,而是要求企業仍須自付0.5%?是否代表經濟部對災後扶助愈來愈縮水?

二、經濟部比照凱米颱風期間作法,研議提供至少「半年全額利息補貼」,並提供完整書面資料?

青農災後復耕

此次丹娜絲颱風及七二八豪雨重創農業,政府提出災後復原重建特別預算,經費上限提高至600億元。然而,青農現況仍相當艱困。許多年輕農民投入高成本的設施、溫網室等,一旦受災,現金流立即中斷,復耕資材與生產維持都陷入困境。若無即時資金挹注,恐造成青農退出農業的危機。

一、農業部是否同意針對青農提供「每人最高50萬元的無息特別貸款」,期限兩年,並專款專用於災後復耕與生產資材購置?

二、農業部如何規劃於600億元特別預算中,確保青農能優先獲得災後復耕資金支援?是否能提出具體方案與書面資料?

委員洪孟楷書面質詢:

今年78月間丹娜絲颱風及連續強降雨,導致中南部多處地區淹水、積水,道路、水利及農牧設施均承受重大損失,顯見我國治水工作仍有待精進。

公路局於本特別預算案編列「道路及交通」672332千元,辦理道路及交通(橋梁、邊坡防護、交通設施等)搶修與復建工程所需經費,包括:省道搶修及復建工程386,2812千元,以及補助地方政府辦理市縣區鄉道搶修及復建工程283,952萬元。

經查,公路局過去於莫拉克颱風災後重建特別預算之執行績效,未達預期水準,應引以為戒。公路局於98101年度共編列228.86億元(含動支預備金169,5927千元),截至101年底止,累計實現數僅171.27億元,實現率74.83%。此一數據顯示,整體預算執行進度與預期目標明顯落差。

雖然公路局解釋落差的主要原因,在於預算編列時未能確實掌握公路災情修復需求,致使預算分配與實際進度不符;以及,101年接連遭逢610水災、泰利與蘇拉颱風,重創重建區域,使得執行進度落後,相關經費須保留至後續年度續辦。

然而,審計部於莫拉克颱風災後重建特別決算審核報告亦明確指出,公路總局雖已完成八成以上省、縣道路復建工程標案,但部分工程存在履約管理欠佳、進度控管不嚴謹或進度落後等情形,直接影響整體預算執行績效。此等缺失,顯見主管機關在規劃、執行與監督上,均有改善空間

本席質詢如下:

一、針對審計部所指工程履約管理與進度控管不嚴謹之問題,請問公路局目前已採取何種改善措施?是否已建立更嚴謹之管考及風險預警機制,以防止類似情況再次發生?

二、鑒於先前災後復建特別預算之編列與執行狀況,顯示規劃與實際需求產生落差,請問公路局如何提升前期調查與規劃之精確度、強化與地方政府的協調督導,以確保災後重建計畫能真正符合實際需要?

災後重建攸關公共設施安全與人民日常交通權益,公路局應及早研議因應對策,務必杜絕類似缺失重演,確保國家資源之有效運用與災後復建效益。

委員黃健豪書面質詢:

中央政府自95年迄今,於特別預算已投入2,762.43億元辦理地方治水工作,然而到113年底各縣市河川及區排平均治理率僅45.69%,且逾半縣市治理率未及五成,仍待改善。其中13個縣市河川及區排治理率未達50%,雨水下水道平均實施率雖達80.87%,仍有7縣市雨水下水道實施率未及七成。這些縣市未能完成,原因何在?是否因為人工成本或是地區環境治水困難,中央有辦法加速治水嗎?

經濟部水利署之河川治理及環境營造規劃參考手冊、內政部建築研究所之淹水潛勢地區建築防洪設計規範研究及內政部國土管理署(由原內政部營建署於112920日改制)之下水道工程設計規範,訂定日期分別為95年及102年,至今迄未修訂。如今面對極端氣候越演越烈越頻繁,我國防災標準是否也應該跟著提高,才能有效減低災損狀況?

此外,國人面對颱風、洪水等事故,投保比例偏低。同時,保險公司針對加投保颱風、洪水險之損失率也偏低。政府可否與業者協議出更合理保費,並以政策推動民眾投保,才能達到保險的功能。

委員鄭天財Sra Kacaw書面質詢:

委員林淑芬書面質詢:

76日風災以來已近一個月,最棘手的問題仍在於石綿瓦廢棄物。這些屋齡數十年的建材一旦破裂或裸露,便可能釋出石綿纖維,吸入後對人體造成嚴重危害。台南沿海是全台石綿瓦密度最高的區域,清理不僅需專業防護,更受限於人力不足,成為災後復原中最迫切的挑戰之一。

石綿因具防火、絕緣、耐磨等特性,自196070年代被大量使用於屋頂建材。但隨研究揭示其吸入風險,石綿已被世界衛生組織列為一級致癌物,我國亦全面禁止使用與進口。然而,因歷史遺留,全台仍有大量建築物存在石綿結構。環境部統計,本次風災在臺南、嘉義地區新增石綿廢棄物約1.56萬公噸,截至812日僅清理約1,595公噸,進度僅一成。延宕原因包括:毀損房屋產權多屬多人共有,修繕需多方同意;部分無人居住建物更缺乏責任承擔者。

雖然環境部與勞動部已於7月底分別頒布「災後石綿屋瓦拆除清理危害預防原則」及「石綿建材廢棄物清除指引」,提供作業人員與民眾參考,但實務上清運仍緩慢,恐導致纖維逸散。

事實上,環境部自109年即透過遙測掌握全國約24萬棟含石綿屋頂建物,並以「建物自然更新、補助引導處理」作為管理主軸,並未強制全面拆除。然而,隨極端氣候災害頻仍,若建物老化或遭破壞,石綿纖維極可能逸散,帶來公共衛生風險。因此,單靠「自然汰換」已不足以因應。

目前環境部雖於112年度起分年編列預算,補助地方清運石綿廢棄物,但進度不如預期。全國尚有逾20萬棟建築物存在石綿建材,若不及早規劃更積極的處理機制,包括加速補助、簡化產權協調程序、建立地方與中央合作平台,恐將使石綿危害在災後更為擴散,影響國人健康與環境安全。

委員吳琪銘書面質詢:

(有請農業部部長-陳駿季)

農損認定

部長,丹娜絲颱風及七二八豪雨造成許多農民辛苦種植的農作物受損,許多溫室也都倒成一片,農業產物及民間設施估計損失計49,350萬元損失慘重,本席也有看到我們行政團隊也多次到現場勘災。

此次特別預算,農業部編列203億預算來協助我們災民,而這次受害的縣市很多,受損的農作物也很多樣,本席也建議我們在認定的部分也應從簡並加快速度,協助他們盡快復耕,恢復生活。

除了農作物受損外,溫網室也受損嚴重,這次補助由50%提高到80%,相關補助方案是否已經公告?重建時間肯定會超過一年,不但沒有收入,還要同時負擔舊有貸款、新的設施貸款,貸款免息的部分也要請部長多加協助。

再來是有關紓困貸款的部分,農民受災急需資金協助度過難關,不論是屋頂的修建亦或者是農作物遮雨篷的修繕,部長,目前相關的資訊是否已規劃完成?

丹娜絲颱風於11476日自嘉義地區登陸,帶來前所未見高達17級的強風,對南部地區居民的生活造成極大衝擊。許多房屋嚴重毀損,多戶民宅屋頂被強風吹飛,只能以帆布臨時遮蓋,更傳出居民因自行修補房屋,不幸自高處墜落而造成傷亡的憾事。這些情況凸顯政府在災後第一時間提供災民安置與協助方面,仍存在明顯不足。

此外,颱風過後又接連遇上大潮以及長達一週的致災性豪雨,形成所謂「二次傷害」,使得原本已受創的居民無法即時展開自救與修復,房屋毀損狀況更加惡化。面對這樣的複合式災害,地方與中央的應變機制是否足夠,本席認為值得檢討。

問題:

1.災後安置與協助:除了一開始的急難救助與初步補助外,政府是否有針對災民實際需求,提出後續更完善的支持措施?例如臨時安置空間、醫療照護,是否有具體規劃與執行?

2.房屋修繕與工班調度:目前災區是否仍存在修補工班不足、材料供應不及的情況?政府是否有統籌協調人力與資源,讓災民能在最短時間內恢復基本居住安全?

颱風造成的損害,不只是房舍的破壞,更是居民身心的創痛。政府應展現積極態度,不僅止於初步補助,更應提供全面且持續的支持,協助受災民眾真正恢復生活。

委員許宇甄書面質詢:

1:這次特別預算案中,通傳會(NCC)編列約新臺幣29,100萬元,補助電信業者重置颱風受損的基地台、機房、光纖等設備。這些業者皆為具備高度自行風險管理能力的上市公司且每年獲利均高達上百億元。本應透過保險安排來轉嫁災害風險,例如機器設備險、水險、營業中斷險、或不同形式的颱風附加條款。

事實上,像是中視、中天電視於2001年納莉颱風淹水後,因水險與機器險投保完善,順利理賠,既有案例清楚顯示:災害風險應由企業自行負擔與處理。然而,本次政府卻選擇用公帑來補貼原應為企業自付的設備災損,這等於是「全民為企業主買單」。

單位:千元

受補助單位

補助項目

114

115

合計

電信業者

公眾電信網路受損設備之重建成本,包括行動基地臺、電信機房、傳輸光纜與光化交接箱等

177,000

88,000

265,000

電信業者

行動基地臺車因提供災害地區通訊服務造成損毀重建成本

6,000

0

6,000

有線廣播

電視系統

頭端、有線傳輸網路及其他相關設備

20,000

0

20,000

合計

203,000

88,000

291,000

請問通傳會代理主委:

電信公司都是上市公司,且是特許經營、盈利穩健,為何不依公司風險管理常規走保險程序?上市公司不投保,為何要由政府代墊災損補助?

如果政府今天這樣補助電信業者,是否將來所有受颱風影響的企業都會以此做為訴求依據?

電信業者本應透過企業自身保險機制承擔災害風險,政府無法作為「代保險人」,更不該讓全民為企業買單。

2:本次特別預算總額達600億元,其中竟編列高達30億元(約5%的費用)作為預備金。特別預算向來強調「專案、專款、專用」,應依具體復建計畫逐項編列,然而這筆巨額預備金卻未明確說明用途,形同立法院監督的漏洞,流於「行政院自己的小金庫」。

我國《預算法》及相關特別條例均明定預算應基於可預見的計畫與用途編列,立法機關亦應有審查權。過去幾次災害復建預算中,預備金占比分別為:921地震約1.5%、莫拉克颱風約2.6%。然而本案卻高達5%,比例明顯偏高,缺乏合理標準。

預備金

單位:千元

項目

預算數



預備金

占比%

中央政府口蹄疫危機處理特別預算

10,486,625

500,000

4.8

中央政府九二一震災災後重建第一、二期特別預算

100,000,000

1,500,000

1.5

中央政府莫拉克颱風災後重建特別預算

116,508,241

3,000,000

2.6

本特別預算案

60,000,000

3,000,000

5.0



歷年預算災害準備金、第二預備金編列情況

單位:千元

年度

災害準備金

第二預備金

合計

歲出總額

占比

105

2,000,000

7,400,000

9,400,000

1,975,866,301

0.476

106

2,000,000

7,400,000

9,400,000

1,973,995,947

0.476

107

2,000,000

7,400,000

9,400,000

1,966,862,309

0.478

108

2,000,000

7,400,000

9,400,000

1,997,977,761

0.470

109

2,000,000

7,400,000

9,400,000

2,077,568,744

0.452

110

2,000,000

7,400,000

9,400,000

2,135,896,877

0.440

111

5,000,000

7,400,000

12,400,000

2,251,064,897

0.551

112

5,000,000

7,400,000

12,400,000

2,689,097,857

0.461

113

2,000,000

7,400,000

9,400,000

2,851,855,874

0.330

114

5,000,000

8,000,000

13,000,000

2,924,966,563

0.444

此外,我們的年度預算還有編列有第二準備金,另外歷年災害復建中,政府已有專門準備金機制:例如114年度政府已編列50億元災害準備金,本席昨天詢問卓院長,他說第二預備金還有30多億元可以使用。若特別預算再編30億元,恐與既有的災害準備金、第二預備金重複,未能有效整合資源。

特別預算就應該「對症編列預算」,但本次風災特別預算案中的30億元預備金,未能明列適用情境,也沒有明確使用時機或條件,無預警機制或釋放門檻。

請問主計長,這樣的「口袋錢」如何界定使用合法性與效果?如何保障納稅人利益?

30億元預備金比重過高、缺乏計畫依據,亦可能重複編列,嚴重侵蝕財政透明與監督機制,令人質疑其是否符合特別預算的立法精神。

主計長,既然立法院審議的權責需依明確預算與用途,為何您允許如此規避監督的預備金高額存在?

3:丹娜絲颱風重創嘉南地區,目前全國光電板設置容量約14GW,換算下來約有4,000萬片,根據環境部統計,此次颱風共造成33處光電案場受創,約135千片太陽能板報廢,也有說28萬片,甚至200萬片毀損、15千公噸石綿瓦廢棄物,請問部長,到底毀損數量是多少?

彭部長當初拍胸脯保證「兩週內清理完畢、不會污染環境」,但事實卻是至今已超過一個半月,光電板仍四散在農地、滯洪池,甚至被發現流出紅色液體,引起居民恐慌。

環境部解釋「可能是生鏽鐵板流出的紅水」,並強調已經採樣檢測,10天內會公告重金屬檢驗結果。問題是,颱風已過去這麼久,地方居民每天生活在不安之中,至今仍沒有明確檢驗結果。

請問環境部彭部長,請具體告訴國人,檢驗結果到底出來沒有?居民喝的水、灌溉的農田,有沒有遭受重金屬污染?

為什麼當初部長敢大聲說「不會污染」,但後來卻一再改口,從兩週變一個月,再改口到九月初前清理?這樣的失信,人民還能相信環境部嗎?

嘉義光電場的業者,竟敢「就地粉碎」受損光電板,當成一般廢棄物處理,完全背離政府所謂「光電板百分之百回收」的宣稱,實際上矽基太陽能面板的回收率只有90%可以回收,新型非矽基太陽能面板回收率才能達到98%。這不是徹底戳破你們政策神話嗎?

環境部2023年全面清查,掌握全台共有24萬餘棟石綿瓦屋頂建物。這次編列的特別預算經費有沒有擴大包含到沒有受災的一般戶石綿建物破損拆除?

若沒有登記的能否補助清運?環境部是否要藉此風災機會,建立石綿根絕計畫,從災區開始擴大到全台南,甚至於再擴大至全台灣?

4:經濟部次長,台灣是颱風頻繁的海島,為何當初推動光電政策時,沒有要求結構安全規範?既然是政策性補助,政府難道不應該對業者加以嚴格要求?如何確保下一次颱風不會再讓光電板到處亂飛?還是只能靠天祈禱?

過去經濟部與環境部一再宣稱,每片光電板都有序號,政府已先行向業者收取回收費用,因此「百分之百可回收」。但是這次嘉義光電場的真實狀況是:業者寧可挨罰,也不願將光電板送入回收系統,乾脆「就地粉碎」當成一般廢棄物。

請問經濟部次長,你們口口聲聲的「序號管理」是否形同虛設?這些光電板最後到底有沒有進入回收系統?

環境部彭部長,你們說光電板九成二可回收,但業者實際行為是破碎後亂丟,這樣還能稱作「回收」嗎?

當初政策強調「完整制度」,但今天社會大眾看到的卻是「完整謊言」。這樣的政策錯誤,誰要負責?

光電板無法抗颱,滿地飛舞,污染環境。清運延宕,政府承諾跳票,居民人心惶惶。回收制度形同虛設,業者就地粉碎,徹底戳破政策神話。這套充滿漏洞的光電政策,能夠守護台灣的環境與能源安全?

5:農業部陳部長,你們為了協助受災農漁業者風災復建,已請農漁會信用部及全國農業金庫提供金融協助,但是有一個很大問題,受災農漁業很多人都還在付貸款就遭遇風災,現在要重建需要「再次」貸款,沒有貸款就無法復建,但是部分農漁民反映,部分經辦機構常要求十足擔保,對擔保品鑑價偏低,或對農地擔保較不接受,致有貸不到或貸款成數偏低困難。

請問陳部長,這種狀況你們要怎麼解決?

政府如果不幫受災的農漁民解決合法貸款問題,不就是要逼他們去借民間高利貸?

有沒有可能先從他們實際從事農漁業的時間、銷貨等狀態,給予專案協助?比如由農信保出面百分之百擔保?

委員黃建賓書面質詢:

今天是財政委員會聯席審查中央政府丹娜絲颱風及七二八豪雨災後復原重建特別預算案,這次七二八豪雨及楊柳颱風,重創臺東地區的農產業與道路,亟需要中央協助,讓臺東縣農產業與部落交通道路可以恢復。

一、新建市區雨水下水道解決淹水問題

七二八豪雨,在台東南迴地區降下1,800公厘的雨量,大雨造成臺東縣多處有土石流災情,台東市區也有多處積水嚴重,其中又以卑南遺址公園跟豐榮路柳州街等處最為嚴重,但要改善相關淹水問題,需要9.5億元整治經費,臺東縣的財力分級一直都是第五級,自主財源嚴重不足,如果沒有中央挹注資源根本無法支應相關建設,9.5億只占六百億的重建條例的1.2%,政府特別預算就是希望用額外的錢協助災區重建,讓受災住民、區域可以儘早恢復正常生活。

本席要求行政院儘速督促內政部國土管理署及相關部會,核撥臺東縣政府所需經費,改善台東市區長久的淹水問題。

二、河川防護及農水利設施亟需清疏、改善清疏

這次豪大雨也造成中央管轄的卑南溪與台東縣管河川的大量土砂淤積,根據臺東縣政府初估,光是要清疏臺東縣管理的六條河川(利嘉、知本、太麻里、金崙、大竹、大武)就要耗費5.2億元,遠遠超過臺東縣財政所能負擔,亟需政府資源挹注,讓河岸兩側居民可以遠離洪水侵襲的危險。

除了河川疏濬以外,農田灌溉設施因積沙、河川改道無法取水,導致臺東縣的稻農無水可用,二期稻作插秧期程被迫推遲,影響臺東的農民生計至鉅。

過去農水署一直都是要簡便方式引水,雖然工程進行極為快速,但每遇颱風豪雨,這些簡易的土堤構造物就會被沖毀而無法引水,農田就無水可用,這次七二八連日豪雨,導致農田水利署遲遲無法完成簡易引水道,再次凸顯這種臨時型的構造物無法面對極端氣候,更無法維護農田灌溉設施的運作。

臺東縣是台灣最重要的有機/友善稻米耕作區,更是需要一套完善的農田水利灌溉系統,讓台東的優質米可以外銷國外,替台灣賺大錢!

本席要求,行政院應督促經濟部、農業部等相關部會,儘快核撥相關經費,協助臺東縣儘速進行清疏、護岸防洪與水圳引水設施改善,讓臺東的民眾遠離洪水侵蝕,讓台東的農民可以有穩定的灌溉用水。

三、強化省道、鄉縣道防災能力

這次七二八豪雨讓南迴公路沿線出現路基掏空、車道下陷及多處邊坡土石流災情,南迴公路南興、大鳥、大溪南下車道邊坡土石滑落,大鳥段北上車道下陷、大溪明隧道附近北上路基遭大竹溪沖刷,凸顯了在極端氣候下,南迴公路的防災能力必須再強化,本席87日有與公路局會勘南迴公路的相關災情,本席要求交通部督促公路局在最短的時間內,針對易淹水、土石流路段檢討,提升防災韌性。

另外,豪雨不僅影響南迴公路,臺東縣的鄉縣道也是受損嚴重,例如土坂村對外唯一聯絡道東68線道路大面積坍方,剩餘路基僅能讓一台機車通行,民眾只能冒險通過對外求生,這些受損的鄉縣道,特別預算也有編列相關經費補助地方政府進行復建,本席要求交通部再收到臺東縣的申請時,請務必從優從速核定,務必要讓在地住民擁有一條安全回家的路。

四、農損補助應與時俱進調整

這次七二八豪雨跟楊柳颱風都對台東農產業造成極大的傷害,尤其楊柳颱風侵襲,造成臺東縣農業災損高達32,240萬元,是全台最高,感謝農業部在短的時間就公告全品項、免勘災,簡化農民申請農災損救助,但這幾年來臺東一直都是在颱風搖滾區,去年山陀兒、康芮颱風,今年楊柳颱風,更別說早前的小犬跟尼伯特,都帶給台東非常嚴重的災情。颱風年年都來,但農民負擔的成本卻越來越高,物價、工資以及農業相關生產成本幾乎翻倍,例如肥料、農藥、人工費用皆大幅上漲。過去九萬元或許能夠部分彌補農民的損失,在今日的經濟環境下,這筆補助已遠遠不足以反映實際損害,更無法有效協助農民度過災後的經濟難關。

以釋迦的例子來講,一甲釋迦園在現行生產成本下,若遭逢全數毀損,實際損失金額往往超過25-30萬元以上,可是現行制度僅補償9萬元,農民實際上仍需自行承擔過半數以上的損失。

農民是靠農作物才有收入,沒收入怎麼可能復耕?只能倚靠天災救助金,所以,本席主張,天災救助措施應該與時俱進,滾動檢討,讓農民有足夠的資源可以災後復耕,因此有以下建議:

1.重新檢討並調整補償標準,每公頃的補償金額提高至能反映現今成本結構與實際損失的水準。

2.建立定期檢討機制,例如每三至五年依據農業生產成本指數、物價指數與工資變動,自動檢討並調整補償基準,以避免再度出現十年以上未調整的情況。

3.因應極端氣候,天災造成農作災損頻率增加,研議放寬每年救助上限次數,協助農友度過天災侵襲的難關。

針對第一線農民提高災損救助的訴求,本席要求,農業部於一星期內提出研議措施,讓實際面對天災的第一線農民聲音能被聽見,也讓補償制度更符合農民實際耕作面臨的狀態,促進台灣整體農業的發展。

以上幾點建議,都是臺東縣居民的在地心聲,亟需中央給予協助。面對天災,我們無法逃避只能面對,中央地方必須同心協力,團結一心,救命的錢絕對不能等,憲法第15條即明定,國家有義務保護人民的生存、財產權,所以,本席要求行政院儘速核定臺東縣需要的各項復原工程,讓臺東人可以無懼天災,平安度過難關。

委員陳昭姿書面質詢:

鑑於近年因氣候變遷造成之颱風及極端氣候強降雨帶來豐沛雨勢,過去各中央管河川之治理計畫恐已難因應極端降雨狀況。

經查,水利法第八十二條第一項規定:「水道治理計畫線或用地範圍線內之土地,經主管機關報請上級主管機關核定公告後,得依法徵收之;未徵收者,為防止水患,並得限制其使用」,然而諸多中央管河川之治理計畫中,將農地劃入水道治理計畫線內之河段高灘地,並於治理計畫中明文書寫為「天然之滯洪蓄沙空間」,不僅限制並侵害農地之可利用性,且並無給予適當補償,已嚴重侵害人民財產權。請問經濟部水利署,未來是否針對中央管河川之水道治理計畫線若將私有農地劃入而限制使用時,重新檢討位於治理線內及鄰近治理線之農地防洪維護改善措施及相關補償措施?

另查,中央管河川之治理計畫中,將農地劃入水道治理計畫線內之河段高灘地,除未依法徵收外,更限制農民使用,僅能種植低莖農作物,卻無任何補償,已有違憲法保障人民財產權之意旨。請問經濟部水利署是否重新檢討中央管河川之水道治理計畫線若將私有農地劃入而限制使用時,並針對逐年辦理徵收或予以適當之補償之可行性?

主席:請問各位委員,對以上的決議有沒有異議?

鍾委員佳濱:沒有。

主席:好,沒有異議,那我們通過。

「中央政府丹娜絲颱風及七二八豪雨災後復原重建特別預算案(114年度至116年度)」審查完竣,擬具審查報告,提報院會討論;院會討論前須交由黨團協商;院會討論時由本席補充說明。請問各位委員,對以上決議有沒有異議?

鍾委員佳濱:沒有。

主席:好,沒有異議就通過。

本次聯席委員會議事錄授權由本席核定後確定,請問各位委員有沒有異議?(無)好,謝謝。

本次會議議程已經進行完畢,倘若有不在場的委員補提書面質詢,一併列入紀錄,刊登公報,並請議事人員協助處理。散會,謝謝大家。

散會1517分)