委員會紀

立法院第11屆第4會期第1次全院委員會「行使審計部審計長同意權案」公聽會紀錄

時  間 中華民國114919日(星期五)1030分至1229

地  點 本院群賢樓9樓大禮堂

主  席 韓院長國瑜

學者專家 馬秀如名譽教授(國民黨黨團推薦)

陳慶財教授(國民黨黨團推薦)

呂育誠教授(民進黨黨團推薦)

黃智聰教授(民進黨黨團推薦)

黃耀輝教授(台灣民眾黨黨團推薦)

主席:我們現在開始正式開會。

非常感謝今天列席的所有學者專家、本院的委員,以及在場的女士、先生們,大家好。今天我們舉行審計長人事同意權公聽會,是依照本會期第1次會議所作之決定辦理,依據中華民國憲法、審計部組織法、審計法等規定,審計部掌理監督預算之執行、審定決算及綜理審計業務等事項,以促進政府財政透明與匡正財政紀律,因此,審計長對於政府預算之執行監督肩負的職責非常重大。本院依照憲法付託,代表人民行使同意權,針對被提名人之資格進行審查,因此舉辦本次公聽會,以作為審查之參考。

本次受3個黨團推薦出席的學者專家,皆是在領域內長期努力、深獲肯定的重要代表,也具備了豐富的學養,我們在此非常非常感謝各位的參加,相信各位學者專家一定能夠為本院委員提供寶貴的意見。在此再一次感謝各位學者專家不辭辛勞來參與我們今天的公聽會。

針對今天公聽會的程序,我們現在作以下宣告:一、發言時程,每位學者專家發表時間10分鐘;審查小組委員每位詢問時間同樣為10分鐘。本院委員發言完畢之後,再由學者專家代表綜合答復30分鐘,因此,請各位學者專家發表高見之後,也能夠聽取本院各黨團所推派之委員代表之詢問發言。最後還要請各位學者專家能夠賜教答復,等今天整個議程圓滿結束之後再行離開。二、發言順序,先由學者專家發言,次由審查小組委員發言,最後再由學者專家綜合答復,相關的發言順序請參閱陳列於各位桌上的名單。各黨團所推舉的學者專家、審查小組委員如果不在場或必要時,得互相調換次序。另外,在發言時間結束前1分鐘,我們會按一個短鈴;發言時間屆滿時,我們會按一個長鈴。

現在開始進行發言。首先,我們非常榮幸請呂育誠教授發言。謝謝呂教授,請。

呂教授育誠:院長,還有在座各位委員先進。是不是請院長容許我坐著來講話,好嗎?

主席:非常非常歡迎,請。

呂教授育誠:今天非常榮幸有這樣的機會來參加審計長同意權公聽會,陳審計長從108年開始受總統提名擔任審計長到現在,不管是在工作上、資歷上,應該已經非常的嫻熟,所以我今天的意見就像我所準備的這個資料一樣,主要就是期待審計長在新的任期內,能夠將過去審計部所提出的一些政策目標或者是一些政策的理念,乃至於一些具體的做法,能夠更加的落實,而且能夠更加的精進。所以我的結論很簡單,就是從內部跟外部兩個部分,希望讓審計整體架構……左邊的這個圖,事實上就是審計部自己在網站上所公開的審計的未來績效價值跟效益的架構。要達成這個架構,我認為從目前我所蒐集到的資料來看,大概可以從兩個部分來處理,第一個就是內部,內部就是關於人員的能力跟工作條件的優化,同時,除了既有的以會計、統計乃至於審計為主的人力來源中,更強化績效審計;從外部的角度來說,我覺得審計部主要還是得去落實憲法增修條文第七條關於監察權的事項,在這個基礎上,可以從過去我們強調稽核的觀點來更強調績效跟專業課責,這是我今天發言的一個結論。

基於剛才說的對內跟對外部分,接下來我就簡單把為什麼剛才提出這些觀點的內容跟各位委員、先進報告。

第一個就是優化審計人員的工作條件。這張投影片上面所呈現的是審計機關職員的性別,乃至於年齡。各位如果去看左邊這個圖,從103年到113年女性占比大幅度增高,我所謂女性的占比並不是強調性別或者是性別的差異,而是特別凸顯整個審計人員的組成結構可能有一個巨大的改變。右邊這張圖我要強調的是審計部是一個一條鞭的組織運作,除了中央之外,可能我們也要去注意到地方,特別是縣的人力配置。可是我們看到29歲以下在宜蘭等等各縣的審計室,事實上幾乎沒有男性,我要強調的就是我們已經不能再用過去那一種審計人員人力組成的概念來看未來的人力配置,所以我提出攬才、留才跟用才這三個基本的思考。所謂的攬才,意思是我們可能要正視一下整個人力組成,乃至於人力配置的失衡性,我們怎麼樣去把年輕世代的意願帶進來?怎麼樣運用這些資深的人力?

審計部在網站上也特別強調怎麼樣去徵才,可是如果用過去的思維,恐怕沒有辦法去爭取年輕世代對於審計工作的投入,特別是我想在座可以理解,很多人對審計的概念其實是非常模糊的、不熟悉的,如果再考慮上外部的競爭力,恐怕這個問題會更加的嚴重,這是我認為新任的陳審計長可能要去重視的一個問題。

另外,審計部有個很特殊的就是除了審計官之外,它還有行政人員,也就是一般的文官,這兩類人員要怎麼樣去做搭配、怎麼樣去運用專業?好比說審計部這幾年當然也在推AI、在推一些數據,但是從現有的人力結構是不是能夠去支應這樣一個工作的需求?所以我的重點在於怎麼樣去優化這個工作的條件,有了工作條件優化之後就要去強化這個能力。

現在這張投影片所要強調的,左邊就是我們傳統上審計人員的來源,它主要就是統計、會計,乃至於審計,就是高考三級的來源。各位長官看一下,像這樣一個應考的資格跟應考的條件是不是能夠滿足右邊審計部自己所說的工作的挑戰?我覺得這中間還是有相當大的落差!未來是不是可能在這樣一個情況之下再考慮我在投影片左下角所列出的那三個:第一個就是所謂的績效審計。幾年前審計部曾經有開績效審計的考試類科,後來也是做了一個改變,但是未來因應時空環境的改變跟業務的需求,是不是可能再考量績效審計類科的人力來源,或者是這樣一個專業的引進?不見得是要透過國家考試,也可能是第二點的引進外部專業人才。我的意思還是在於,如果審計要發揮功能,恐怕不能再循傳統高普考的方式來引進,可能要更加跟社會的專業做結合。當然這個就會涉及到人員的升遷,還有搭配的部分。不可否認,審計部當然也是一個行政機關,但是在考量到它的業務獨特性跟機關業務的需求上,是不是也要做人力調度上的一個考量?

對外的部分我也是兩個觀點:第一個,審計部當然對政府一般機關來說,它很強調它的財務、預算等等稽核的工作,但是畢竟從憲法增修條文第七條來說,它還是要去搭配監察權的行使。投影片左邊這個圖也是審計部自己公開的一個資料,它希望審計部不只是做一個稽核的工作,它還要能夠對民眾生活產生正面的影響,我覺得這非常符合現在社會大眾對於審計功能的期待,所以未來在工作規範、工作標準,乃至於人員的安心工作上,可能要更強調興利的部分。我特別強調第三點,很多一般行政機關的同仁,一聽到審計部要來機關做一些考察或視察,大家心裡面都是七上八下,包括我們臺北大學也是一樣,可是我覺得審計部的角色不應該只是抓弊端,更應該強調協助人員去解決問題,譬如很多特殊的部分,如費用的支應或者是採購等等,可能人員的專業能力不足時,就需要審計人員事先告訴我們什麼事可以做、什麼事不能做,我覺得用這樣的角度來思考審計權的發揮會更有意義。

關於對外的部分,陳審計長在自傳中也提到他滿重視美國GAO,就是所謂的會計總署的內容。左邊這張圖就是昨天從GAO的官網所下載下來它們的政策使命,我覺得這幾個項目中,特別是用紅線標出來的部分,剛好也滿符合審計長在審計部的網站上所公開的,乃至於未來假設要符合剛才所說的滿足民眾需求,可能要考慮到的部分。我想審計部在目前整個政府的審計業務上,它的專業性已經非常足夠,簡單地講,未來就是要怎麼樣把這個專業性跟民眾的需求,乃至於社會的期待做一個結合。我覺得GAO所提到的數據、課責、協力、透明這四大項目,非常符合審計部未來在業務推動上要融入的一些內容。特別是課責,我想GAO過去是audit,現在已經變成accountability,這就是所謂課責的議題,換句話說,它不只是財務責任的追究,它更強調的是讓機關能夠去承擔它應該要負的責任,我覺得這是一個很重要的重點。

最後,這張三角圖是審計部在網站上公開的審計機關專業發展模型,我覺得這個模型很棒,但重點不是這個模型很棒,應該是這個模型怎麼樣能夠發揮它應該有的功能?所以我的結論還是回應到剛才所說的,我們今天不只是去談一個法定機關的首長任命,更重要的是怎麼樣去發揮它應有的專業功能。以上,謝謝。

主席:謝謝呂育誠教授精彩的發言,非常感謝。

接下來請馬秀如教授,請表達寶貴意見,謝謝。

馬教授秀如:主席、委員、專家、學者、在場的各位,大家好。我是馬秀如,是政大會計系的退休老師。我教審計教了很久,所以我對審計的觀念不會模糊,今天就我看這些資料的一些心得來跟各位報告。

我很早以前就認得現任的陳審計長,民國78年我在政大當會研所的所長,那個時候政大會研所跟主計處(那時候還不叫主計總處)合辦高級主計人員訓練班,所以那時就認得陳審計長,他當時是主計人員。這麼多年來的觀察,我在當監委時查過主計處的案子,處理這個案子的人是當時的副主計長,也就是現任的陳審計長。現在我被陳審計長聘請為審計部業務研究委員會的委員,常常有機會當評審去審他們的一些案子或者是委外的研究計畫,最近也要去他們的訓練委員會開課、上課,所以對審計部的運作我覺得是比較瞭解的。而且因為我上課要去看INTOSAI的東西,所以像剛剛呂教授投影片最後一頁列出來的審計機關專業發展模型,裡面有oversight(監督),有insight(要去看清楚、洞察),就是本來是在上面看,insight則是在裡面看,在上面看的時候就會看得比較不內行,在裡面insight的時候就會看得比較清楚,foresight是第3個,它是說看的時候不只是看過去,也要思考未來。所以一個是地域的觀念,一個是時間的觀念。這一張圖其實是在講審計的成熟度,越成熟的審計越往後走,會往後面的foresight這邊走。

我就從理論跟實際的審計部作法來跟各位報告。在我們的資料裡頭,審計部是做什麼呢?它的角色是審核政府的財政收支、考核公共資源的配置跟運用的情形,目的是要提升民眾對政府施政的信心。在這邊的政府是受查者,審計部不在行政院,而是在監察院,它是監督機關,所以審計部對被監督機關做的事情叫做監督,英文可能叫做audit,我們翻成審計,可是它原本的意思是監督。

在談監督的時候,呂教授就很強調誰在監督、監督者是誰、他的性別怎樣、年齡怎樣。年齡部分從呂教授提供的資料看到,如果這個人夠老的話,60歲以上是男生多於女生;年紀輕的話,就女生多於男生,為什麼呢?因為審計人員很多都是從會計系畢業的,統計很少,大半都是會計,然後有工程,從會計系畢業、就讀會計系的女生比男生多很多,很自然就會有這種男女人數差異的現象出現。

我們在談審計的時候,就會談到這個人要去查哪些案,立案是非常重要的,如果查錯了案,花的力氣再多都沒用,都是白花力氣。立案以後再去查,查完以後要把報告提出來,所以在現任審計長提供的資料裡頭,就分別針對如何立案、如何執行查核、如何報告做了一些闡述,我覺得闡述得挺好。

在如何立案部分,他提到新成立了關鍵審計議題發展委員會去辨認關鍵議題,我不在那個委員會裡頭,所以我可以說他們做得很好,這沒有在拍人家馬屁的意思。

後去做查核的時候,審計長的資料提到導入新興的工具,新興的工具有哪些呢?主要是AI,用AI加上大數據,然後去開發一些數位審計的模組,這是如何去執行查核的部分。他也提到辦理聯合審計、共同性審計、跨域查核,就涉及中央跟地方區域治理跟地方的事情去做聯合審計,我覺得這些都是比以前好的地方。

在審計長的資料裡頭還提到,有些機關的答復是不負責任或者答復不當,從109年到1147月,這種案子有643案,643案就是在講這些被監督的機關沒有盡到執行的責任,審計部是監督者去監督執行者,這兩個責任是要完全劃分開來的。

至於在提出審計報告的部分,資料裡頭有說是要讓資訊可以被看得懂,並提到審計報告改變了,現在是分冊編製,除了提供電子檔,還增加一個專章叫做「重要施政議題之查核」,我從理論上來看,這都是提升審計功能的一些作法。

但是沒有一個人是沒有缺點的,我也有缺點,根據這邊的資料,譬如審計機關說,他們現在跟行政部門的關係是合作夥伴的關係,如果監督者跟被監督者兩個的關係是真正的合作夥伴的話,這時監督者就很難發揮監督的功能,所以在資料裡頭,我覺得運氣很好,看到的執行方法並不是真的合夥的那種合作夥伴。他會提出一些好的行政機關的案例,用審計部的角色把它揭露出來,讓別人知道這是做得好的,做得好的是監督者說被監督者做得好,在監督者說被監督者做得好的同時,他也指出被監督者沒有做得好的,有很多,裡面就一堆的審核意見等等。

另外就是審計機關說,他們合作的部門有廉政署的政風人員,還有主計人員,這些合作夥伴的角色也是行政單位裡面的監督者,在這種情況下自己說審計部跟別的監督單位合作就沒有問題,如果直接講今天我跟我的受查單位是合作夥伴,然後再說我與人為善,這樣就會是一個錯誤的訊息。

今天是19號,15號的時候我剛好在廉政署參加廉政晶質獎的決選會議,那天廉政署署長就很驕傲的說,他們要跟審計部合作來辦理一個平台,我是從外面聽到別人對審計部的肯定,所以我來這邊轉述一下,以上發言,謝謝。

主席:謝謝馬秀如教授寶貴的意見。

接下來請黃耀輝教授表達意見。

黃教授耀輝:主席還有與會的先進,大家早安。很榮幸受邀參加審計長提名的公聽會,接下來我就用簡報跟各位分享我個人的意見。首先看到被提名人的公務生涯長達47年,從大學畢業之後就一直在會計、主計、審計領域工作,學經歷都很完備,基本上我認為他符合審計部組織法所訂定的資格。審計長也針對過去6年期間提出了六大點的具體優異事蹟,我個人詳細審閱之後,發現具體的部分只有第(六)大點,也就是108年期起增編了重要施政議題的查核,讓每一年度的總決算審核報告有一些重要議題的分析,這個我可以肯定是具體的優異事蹟,但是其他五點我認為不夠具體,大多是文字的敘述,很少有數據佐證。譬如第(一)大點,他說「落實監督、強化洞察、邁向前瞻」,語焉不詳,只有在第3小點提到資訊審核分析系統從109年到113年節省了浪費性支出,合計5年下來大概只有9.6億元,相對於5年的歲出規模十幾兆,只省下9.6億元,所以這個績效其實不是很顯著。

()他講五大構面,有500項業務革新措施,可是我們沒看到它的績效反映在哪裡,沒有數字的說明。

()他說創新,只有提出創新建議意見,有給員工創新獎勵,沒有看到它反映在譬如查核、審核行政院預算執行的決算之績效是在哪裡,沒有數字。

()提到數位審計技術,查核案例增加到1,814案。請問到底他節省了多少支出、查了多少弊端?也沒有看到任何的數據。

()提到審計部組織修法,也沒說明節省了多少經費、提升多少效能。

接下來我針對審計部審計長基於「獨立、廉正、專業、創新」的核心價值來提問。因為很可惜,就是我們這些學者、發表意見的人沒辦法跟被提名人面對面請教他,看他的想法是什麼,所以我們只能夠透過立委們,譬如在下午的時候歡迎直接引用我以下這個簡報的資料,如果可以的話,直接對被提名人提出以下這幾點問題,請教他的客觀意見。

第一個,去年這個預算案在立法院跟行政院發生了很多的爭議,我個人認為,有好多法定義務支出,行政院不編,甚至已經立法院通過變成法定預算之後,還用粗暴的方式把它刪減,我個人認為它是違憲、違法。第一點就是原民禁伐補償條例,去年6月,立委提案獲得立院通過之後調高了補償金額,結果原民會竟然沒有在114年度總預算裡面把這個法定義務支出編足預算,這個很明顯地就是違反預算法。

第二個,行政院在5月份突襲式地刪減了一般性補助款636億,一般性補助款照大法官釋字第391號跟520號解釋,這是措施性法律,即使行政院提起覆議,失敗之後就應該付諸執行,它就是所謂的法定預算。主計總處在總預算裡面也指出,一般性補助款是法定義務支出,而法定義務支出就是什麼呢?依照相關法律明確規定必須編列之經費,即使行政部門認為財政困難,也沒有辦法逕予緊縮或刪減之支出。而主計總處竟然向行政院提出刪減一般性補助款的建議,這個就是很明顯地違反了憲法、違反預算法、違反了財劃法、違反了地方制度法、違反了主計總處自己訂定的補助辦法。

再看追加預算這個部分,今年8月行政院提出了追加預算案,原來就是針對剛才講的那個禁伐補償的調高它沒有編列預算,於是立法院通融就讓它追加23億。結果它卻夾帶了855億的其他支出,以致於追加預算的規模高達878億。這很顯然就是違反預算法第七十九條4個追加預算的條件,包括「一、依法律增加業務或事業」,並沒有啊!「二、依法律增設新機關」,沒有啊!「三、所辦事業因重大事故經費超過法定預算時」,沒有啊!「四、依有關法律應補列追加預算」,沒有啊!所以最後結果就是利用原民禁伐補償的追加預算夾帶了不當的支出,然後剋扣剛才講的刪減一般補助款636億,占為己有,然後變相增加我們行政院的歲出。

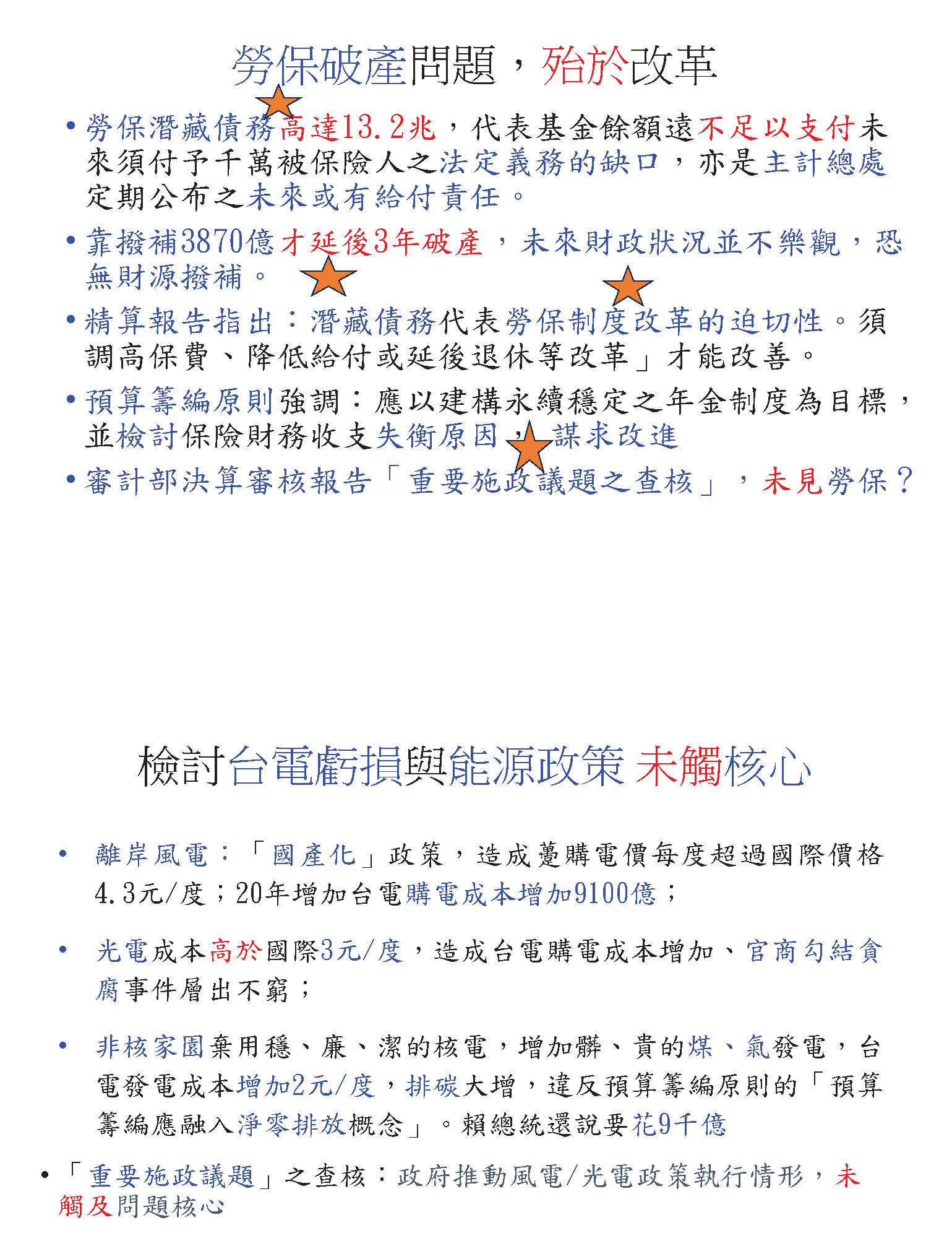
勞保的破產問題已經迫在眉睫,我們看到政府都殆於改革。勞保的潛藏債務按照勞動部委請外面做的精算報告,到去年底為止潛藏債務高達13.2兆,每一年就增加1兆,不改革的話,每一年將來都會增加一點多兆的潛藏債務。潛藏債務是將來基金的餘額不足以支付未來須付予上千萬被保險人的法定義務支出的缺口,也是主計總處定期公布所謂未來或有給付的責任。過去不改革,然後就靠撥補3,870億才延後3年破產,未來財政狀況顯然很不樂觀,將來我認為沒有財源可以再繼續撥補了,而且就算要撥補,11,000億的話,13.2兆要132年才能夠彌平。精算報告也指出,潛藏債務代表勞保制度改革的迫切性,需調高保費、降低給付或延後退休等改革才能改善。主計總處的預算籌備原則也強調,應該建構永續穩定的年金制度為目標,檢討保險財務收支失衡原因,謀求改進,但是從來就沒有針對失衡原因謀求改進。審計部決算審核報告的「重要施政議題查核」裡面雖然有提到,但是從來就沒看到針對勞保不改革,造成將來可能會波及整個財政崩潰的大問題有任何的著墨。

檢討台電虧損與能源政策,審核重大施政問題的查核報告雖然有提出,但是也沒有觸及問題的核心。首先,第一個就是離岸光電的國產化政策,造成台電購電20年的躉電成本增加了9,100億,光電成本高於國際,然後造成台電成本增加、官商勾結、貪腐事件層出不窮。非核家園棄用穩、廉、潔的核電,增加髒、貴的煤氣發電,造成排碳大增。然後預算籌編原則又強調應融入淨零排放的概念,一方面是在增加排放,一方面又說預算要觸及淨零排放的概念,我們賴總統還說要花9,000億來實現淨零,問題是這個能源政策就是造成沒辦法實現淨零的原因,重要施政議題的查核也沒提到。

再下一個就是國防支出暴增,明年的預算國防支出就已經將近1兆,占GDP3.3%,我們賴總統還宣示說2030年前的國防支出要弄到GDP5%,照明年的GDP來算的話,大概就是我們歲出的48%,請問在這種情況下,排擠社福、教科、經濟發展事項,違反籌編原則,錢從哪裡來?從財政惡化的趨勢來看,國防擴增就會讓我們的政府不能實現賴總統所強調的經濟優先、民生優先、青年優先、弱勢優先。

最後我是建議,審計長如果是一年一度提出總決算審核報告的時候才來立法院跟各位委員報告,我覺得是有點不足,所以建議的最後一點就是請審計長未來能夠經常向立院提出第三方的鑑定報告,為什麼這樣說呢?因為審計部的業務主要是查核預算的執行,但是沒辦法溯及到預算籌編階段的一些缺失,所以在一年一次的決算審核報告,我們才看到重要施政議題的查核報告,而且都是事後觀點,對立院來講已經無濟於事,所以我建議是不是將來立法院可以對審計部提出一個我覺得是很必要的要求,就是如果立法院跟行政院有預、決算上面的爭議的時候,請審計部提出鑑定意見書,審計長到立院報告他獨立、廉政、專業的意見,謝謝。

主席:謝謝黃耀輝教授寶貴的意見,謝謝您。

接下來請黃智聰教授發表意見。

黃教授智聰:主席、在座各位委員及各位先進,大家好。今天很榮幸能夠來參加有關於審計長人事同意權審查的公聽會。基本上來講,我受邀的時候並不認識陳瑞敏審計長,到現在也完全沒有見過面,所以關於這個人事同意權案的審查,我只能根據適法性、續任的優缺點、過去他的政績,另外有一些爭議還有社會各界的意見以及我們國家整個未來的發展,根據我的想法來做一個簡單的說明。

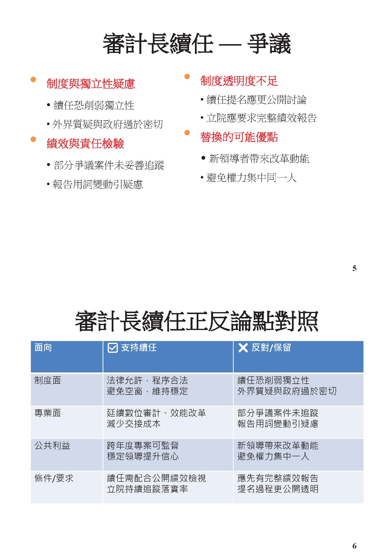
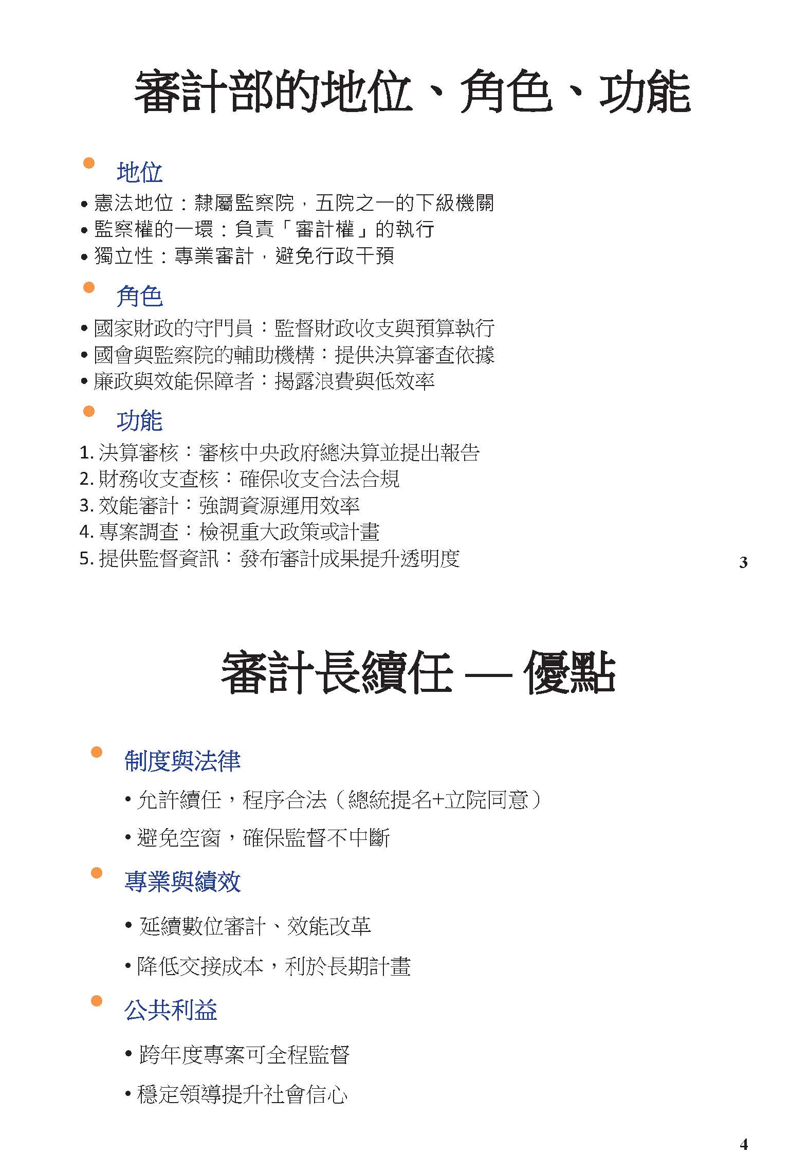
審計長陳瑞敏的任期101日將屆滿,任期是6年,總統已經提名陳審計長續任,並將咨文送到立法院,等待立法院進行人事同意權的程序。審計在我們國家發展當中是非常非常重要的,它有很高的地位,在憲法地位上,它是監察院下面的一個機關,也是監察權的一環。它執行所謂的審計權,也具有相當的獨立性做專業的審計及避免行政干預,當然,它的角色是非常非常重要的,它是國家財政的守門員,它是監督財政收支、預算執行的重要機構,另外,它也是國會和監察院的輔助機構,提供決算審查的依據,它也是廉政和效能的保障者,揭露浪費和低效率。它有很多的功能,包括決算審核的功能,包括財務收支查核的功能,包括效能審計的功能,包括專案調查,還有提供監督資訊的功能。

當然,審計長是不是要續任?他有優點,也有一些爭議。在優點方面,如果從制度和法律來看,允許續任的話,他是允許續任的,因為他是符合法律上的規範,程序也是合法的,他的續任可以避免空窗,也可以確保監督不中斷。從專業和績效的方面來看,可以延續數位的審計和效能的改革。另外,他可以降低交接成本,利於長期的計畫。從公共利益的角度來看,跨年度專案可以全程的監督,穩定領導,提升社會的信心。當然,他也有很多爭議,我大概爬梳了一下他的爭議,包括制度和獨立性遭受到質疑,續任恐怕會影響到他的獨立性。當然,外界也在質疑續任之後,他跟政府會過於密切。另外,從效能和責任的檢驗方面來看,他有部分爭議的案件沒有妥善的追蹤,在審計報告裡面的用詞有時候太過輕微,不夠專注、不夠精確。另外,從制度透明度不足的方面來看,續任提名應該要更公開的討論,立法院應該要求完整的績效報告。從替換的可能優點來看,如果換了一個新的審計長的話,可以帶來改革的效能或動能,而且可以避免權力集中在一個人的手上。有關他正反面論點的對照,我有彙整一個表,有興趣的先進可以參考一下。

我也去爬梳了現任審計長任內的一些重要事蹟,他一上任的時候很強調獨立、廉政、專業及創新,他也加強對重大建設的監督,特別是防疫的特別預算部分,當然很多委員不覺得他在這個事情上面有非常大的監督力道。他對於數位審計的推動不遺餘力,導入資訊科技工具提升效能。關於委員揭露的一些弊案,他也去查察,包括職場霸凌專案及安定就業基金是否挪用的問題,都有進行。最後就是總統肯定,所以讓他續任。

我看了一下相關資料發現,在座很多委員對於審計長任內很多的爭議都是覺得他監督不足、成效有限,有時候還會有一些誤讀的情況,另外就是用詞用句不恰當。但事實上,他也有一些不錯的作為,包括推動數位審計、導入大數據、AI工具、導入效能審計、檢驗政策成效。另外,他也追回了很多相關經費,針對特別預算的部分,他也跨年度監督防疫、前瞻等重大專案。但這些東西不管怎麼做,基本上委員們還是不那麼滿意,都覺得他的監督力道不足。

我也大概了解一下,他在2019年到2024年追回的金額,2019年大概有14億;2020年有12億;2021年有10億;2022年有15億;2023年有11億;2024年有9億,雖然金額不是很多,但是這也可以凸顯他在審計的過程當中,只要發現有所謂的資金使用不符的情況,基本上他就會做這樣的決定。

如果我們從世界各國審計制度的角度來看,美國GAO審計長的任期大概15年,是非常久的;英國大概就10年。目前我們的審計長任期是6年,接下來如果再6年,就是12年,基本上跟美國、英國差不多,可以維持比較長期穩定的審計作為。另外,如果從專業和NGO的角度來看,學者基本上是肯定數位審計的改革,但是認為對於基金和特別預算的監督仍然不足,就像剛剛黃耀輝老師說的,大家在這個地方有很多意見,我相信應該都是未來在野黨立法委員可以作為質詢的方向。從業界來看,特別是從會計或相關領域業界來看,建議引進第三方的審計師,提升專業和客觀性,我想剛剛馬老師和黃老師也都提過。從公民團體的角度來看,比較想要了解到底審計報告是在寫什麼,如果審計報告能夠更平易近人,就可以讓大家更能夠了解到底做了什麼、到底有哪些缺失、有哪些問題,我想對於社會大眾的了解很有幫助。

我的結論是在法律上沒有禁止續任的條款,除非立法院修法改審計部組織法,否則並沒有嚴禁續任條款,所以續任從法理上是被允許的。但是社會期待透明、獨立,還有問責,這是社會上對他的期待。當然支持續任的一方重視走所謂的專業延續;反對方就著重所謂的獨立性和問責的問題。我們可以看一下過去、前面兩屆的審計長,林慶隆審計長擔任了12年,蘇振平審計長當了18年,基本上都是很長時間的擔任這個位置,所以對我們國家過去的審計工作做了相當大的貢獻。當然審計業務的推動不是只有審計人員,我相信所有的人民、全體人民只要能夠提出相關的證據或是一些案子,他們都會去嚴查,我相信只有靠審計人員是不夠的,因為我們的人手不是那麼的足,特別是未來我們的統籌分配稅款在114年只有4,676億,115年有八千多億,成長了89%,這些東西基本上來講,我們的預算增加了,未來政府的支出增加了,審計部門在審計的過程中應該會有更多的人力。所以我認為如果在重視專業延續的考量之下可以續任,但是必須要建立續任的考核,每年向立法院提交審計成果;第二個,在專業和公共利益之間取得平衡,譬如設立第三方審計諮詢機制;第三個,要維持審計部門的公信力,避免政治化,這是以上我的淺見,謝謝。

主席:謝謝黃智聰教授寶貴的意見,謝謝您。

接下來我們請登記第5號,也是最後一位發言的教授陳慶財教授,請發言,謝謝。

陳教授慶財:主席、各位委員、各位先進,大家好。很高興有這個機會來參加此次公聽會,因為是對審計長被提名人同意權的公聽會,所以我的意見會偏重說明對被提名人過去六年任期有什麼施政績效、有什麼樣的施政作為來提供大家參考,不論是公司治理或者是政府的治理,審計稽查都是內部管理控制非常重要的一環。公司的內部稽核工作是由內部稽核人員來執行,公司的外部審計工作就是由會計師來辦理。政府機關的內部審核工作是由主計人員來執行,外部的審計工作則是由審計人員來辦理,審計稽查的功能要能有效的發揮,內部審核和外部審計必須能夠適度的互動互補,而且兩者都必須具備獨立客觀和專業能力這兩個基本條件。

本人因為過去在政府的主計系統服務多年,向來和審計機關的審計人員有所互動,在擔任第五屆監察委員的期間,因為監察業務和審計工作的關聯性,所以和審計人員的互動更是頻繁,目前在臺灣大學管理學院會計學系講授會計、審計法規這樣的課程,為了講授法規的內容和相關的審計實務,所以一直以來都非常關切審計部審計工作的推展情形。

審計法六十九條有規定,審計人員的審計工作必須要做到以下的功能,審計機關考核各機關的績效,如果認為有未盡職責或者效能過低的這種情形,除了要通知該機關的上級機關長官以外,還要報告監察院。如果是因為制度規章有缺失或者是設施不良,就應該對機關提出建議改善意見。如果審計機關認為有可以提升效能或增進公共利益的地方,就要對該機關或有關機關提出建議的意見。審計機關如果發現有影響各機關施政效能、營業效能或事業效能的潛在風險事項,可以對機關或者有關機關提出預警性的意見,讓這個機關可以來妥為因應。

依照上述的規定,政府審計工作的重心已經從傳統的監督政府財務收支,發展到促進政府提升施政效能,更進而發展到提出前瞻性的預警意見來協助機關因應潛在風險,也就是說,從監督性的審計發展到洞察性的審計,再發展到前瞻性的審計。

被提名人陳瑞敏先生在審計長六年任期內的審計工作,我查遍相關資料有以下的成果,這些成果的說明或許可以回答剛剛先進所提到的一些問題,第一,在監督性的審計方面,審計機關辦理各項財務收支的查核,稽查各項違失行為,節省支出、增加收入,六年來總共有一千一百九十三億餘元,並不是幾億元或十幾億元;發現各機關人員涉有財務上重大違失行為的案件有643案,受處分的人高達2,186人次。在洞察性的審計方面,審計機關考核各機關的績效,發現涉有未盡職責或效能過低等案件總共有583案,發現各機關制度規章有缺失或者設施不良的情形提出建議改善意見總共1,398項,審計機關認為各機關有可以提升效能或增進公共利益的情形提出建議意見3,892項。第三,在前瞻性的審計方面,審計機關針對會影響各機關施政的潛在風險適時提出預警性的意見,促使機關妥為因應,這部分總共有903項。對於以上審計工作六年的成果,我個人認為可以合理判斷審計部確實能夠在具備獨立客觀和專業能力這兩項條件之下,順利達成審計的職責。

另外,被提名人陳瑞敏先生在審計長六年任期內,以我的了解有多項的創新作法,可是今天因為時間的關係,我在這裡僅僅提出我認為具代表性的三項:第一,從110年度開始推動行政機關的優良案例,可以推廣擴散這樣的制度,行政機關在自己的領域範圍內從事工作,不容易得知其他機關或者其他政府有什麼新的或者有效的施政作為,審計機關因為查核中央政府及地方政府所有的機關,審計人員在執行審計工作的時候,如果有看到某個政府的某個機關正在推行創新又有成果的施政作為,就可以透過審計機關的平臺,引介給其他機關來參考,所以審計部就推動了這麼一個擴散的制度,由各審計單位發掘各行政機關具有顯著成果的施政作為,推廣到其他的行政機關來參考運用,而審計人員也可以據以這樣的推廣來督促各機關提升其施政效能,這樣的作為總共有107案。第二,審計部在112年成立關鍵審計議題發展委員會,推動關鍵審計議題發展的機制,什麼是關鍵審計議題呢?關鍵審計議題是跨機關、跨領域、受社會高度關注、對國家的發展具有深遠影響的議題,譬如打擊詐欺、毒品防制、空氣污染、改善所得分配等等重大的議題,這些議題經過審計部審計的結果加以歸納整理,納入中央政府總決算審核報告,以專章來表達。針對這樣的關鍵審計議題,因為專章表達,所以它的內容及審核結果就契合各界關注的焦點,而且很容易完整的閱讀及了解,這樣的作法受到媒體及社會大眾相當的關注及肯定,這個機制也進一步發揮了審計機關協助政府發現問題、解決問題、促進國家長期發展的功能。第三,剛剛有幾位先進都有提到審計部建立了數位審計制度,藉此來提升審核效率及效果。政府的審計人力原本就不充分,近年來因為政府職能擴張,審計的工作量也隨之增加,再加上審計工作範圍擴大,就像剛剛所講的,從監督性的審計發展到洞察性的審計,再發展到前瞻性的審計,所以工作量增加很多,因此就更顯得審計人力不足,而因為人力不足,就必須善用科技來協助並提升審計工作。審計部在111年增設第六廳,成立了數位審計發展委員會,推展創新數位審計,這個做法不但有效節省審計人力、簡化總決算審核報告的編報作業,透過科技的應用,更是有效地提升了審計技術及品質。

綜上所述,本人認為被提名人陳瑞敏先生是適合擔任審計長一職。以上,謝謝大家。

主席:謝謝陳慶財教授寶貴的發言。

各黨團推薦的學者專家均已經發言完畢,現在進行審查小組委員的詢問。

首先請鍾佳濱委員發言,賴士葆委員請準備。

鍾委員佳濱:謝謝主席。在場的先進、媒體記者女士先生、會場工作夥伴。接下來就這次對審計長進行同意權的公聽會,我提出的是專長及人力調配應對新版財劃法,以及調整審核評鑑模式來落實激勵、課責。

大凡在威權統治的社會,學者、學子都被要求要背誦國家領導人的重要言語,比如就我們這個世代,在場多數都曾經聽過兩位蔣總統所留下來的一些言辭,比如蔣經國先生在晚年提到了「時代在變,環境在變,潮流也在變」,以此作為國民黨在中華民國推動民主化的依據。但是當拒絕改革的時候,也有人會說有所變、有所不變。

今天我們對於審計長的審查其實是就原任的人進行續任的審查,這個公聽會針對的人選不變,過去他這些年的表現其實已經自有評價,並不是對新任人選進行同意權審查有些推論,所以人不變,那什麼在變呢?

我們來看一下審計權有沒有變。審計的職權,誠如剛剛幾位學者所說,有財務審計,有績效審計;財務審計就合法性進行審計,績效審計有一些績效性的審計,還有財務違失的審查。當然,對於未盡職責者,要報告上級機關及監察院;對於制度缺失者,要提出改善建議;有可以增進公益者,要提出建議意見;甚至剛剛也提到了,對於潛在風險的事項,比如勞保的潛在負債,要提出預警式的意見,這都是審計權應該含有的項目。

接下來我們看審計單位的職能:外部監督政府財務,所以除了機關首長一條鞭式的領導之外,也放入了審計機關這樣的機關來進行。但是我們要強調,這是一種事後監督各政府機關,就像監察權跟立法權最大、很大的差別就在於監察權是事後權,如果當事人有不法或違失責任的時候,譬如財務上的違失要送上級機關,要負起刑責或是懲戒的處分;如果執行效能不彰,可以提出審計報告,機關要回復,而當事人要負政治責任。

好了,這裡面又出現一個問題,審計法有沒有要求剛剛學者所提出要提出的鑑定報告?有沒有能力在行政權跟立法權發生爭執的時候進行第三方客觀的建議?很抱歉,在目前的憲政體制當中,並不是由監察權來扮演這個角色,而是由司法權。依據我們憲法的規定,由憲法法庭依憲訴法來進行立法權跟行政權是否為合憲性的審查,如果還跳出了一個監察權的審計長,可以就兩院的爭執或是行政權的重大政策予以臧否,那不只要修法,可能還要修憲。

因此,在審計法目前沒有變的情況之下,我們來看一看是什麼變了。人選不變、法制不變,是什麼變了?就我們看到的,有人說財政是庶政之母,財政是所有行政最重要的核心,所以什麼變了呢?攸關財政的財政收支劃分法變了。這個變遷我們來回顧一下,當中我們看到財政收支劃分法顧名思義有三個塊面:第一個就是統籌分配款,這當中有垂直的分配及水平的分配,垂直分配當中,針對要分配的所得稅、營業稅和貨物稅進行中央跟地方的百分比分配,但是更重要的就是水平的分配,分配到地方的統籌分配稅款,根據什麼方式分配給各縣市呢?基本上,會根據它的財政貢獻度,營利事業愈多的,統籌分配稅就愈多,可以說在這個制度之下是富則恆富、貧者愈貧。因此,統籌分配稅款的分配上,它還有背後的因素,這個待會會講,就是除了稅款中央跟地方的垂直分配之外,事權是否跟著財政一併移轉,這是我們要關切的。統籌分配稅款不只關係到水平的分配,設算的公式是否允當,也涉及到垂直的分配是否能夠將憲法當中所規定的中央跟地方分權,依據這些財政收入來予以分配。

我們來看一下一般性補助款,一般性補助款基本上有教育補助、社會福利補助、基本設施補助、其他基本支出補助還有平衡預算補助,這當中包括了經常性、普及性、基本建設及維運性質,還有很重要的財政均衡等事項。確實,對於財政榮枯不同的縣市,當設算出你的基本財政需求之後,我們中央政府會對於比例予以區隔,意思是說在理解到各地方政府的承擔能力跟它的基本需求之後,在這個負擔比例上予以調整。老實說,一般性補助能動的也很少,那什麼才是最重要的財政目標?有人說:授人以魚,不如授人以漁。前者的「魚」指的是「魚」;後者的「漁」指的是釣竿,所以就我們所看到的一般社會現象,如果所得高的,其實是不需要協助的;收入低的,在基本需求相同的情況下,他需要額外的協助,至於要協助他什麼呢?協助他進行自我的投資,比如說,有人說社會流動會因為教育學歷的提高,則他未來的社會收入會提高,用這個道理回來看一下,到底在我們新版財劃法當中或者原版的財劃法當中,誰扮演這個角色?就是計畫型補助款。

所謂的統籌分配款在水平的分配上,是根據財政貢獻度來分配,貧者愈貧、富則恆富;在一般性補助款來講,大家的需求大致是各有各自的需求,中央視地方的需求跟承擔能力予以調整;真正能夠達到改善城鄉差距,調節我們國家支出的,就是計畫型補助,它鼓勵各地方政府主動提案,以提高對未來的貢獻度,當這樣的計畫型補助發生效果的時候,各地方政府在未來的財政貢獻度,就會開始有所改變,這會讓原來收入低的,有可能因為這樣的收入提高之後,減少對中央的仰仗。

但是我們看到這次財劃法最被討論的是這些課題嗎?很抱歉,不是!它被討論到的是什麼?就是引起爭議的財政收支劃分法第十六條之一,在野黨的版本當中,錯誤的將本島19個縣市跟離島3個縣市,分別都以全國22個縣市作為分母,結果造成本島19個縣市有0.2%的款項無法分配;在離島的部分,有99.8%無法分配,這樣一個低級荒唐,居然出現在謬視我們立法過程的程序性正義而發生了,而這樣一個低級錯誤卻成為這次財劃法的整個重點。

回歸到審計權,當財劃法被這樣破壞、肢解之後,我們看到了,本來地方政府執行的成效也是審計的對象,但是我們看到審計報告當中有提到,有關於地方政府在計畫實施成效、執行率偏低,還有管理作業欠當的情況之下,在野黨卻一味的挾著國會多數強行輾壓,提高地方政府的財政,反而中央新、應辦的事務,沒有足夠的財源來支撐。請問一下,這樣的資源分配有符合財劃法本質上的精神嗎?有考慮到地方政府的執行量能嗎?還有未來我們審計人力的分布上,各地方審計室是否有足夠的人力,就地方政府額外增加的這些財源,去執行同樣的事務而進行審計呢?

我要再強調一次,在事權沒有重新調配的情況之下,地方政府額外徵收的財政收入,它只是在執行同樣規模的政事支出,在這種情況之下,審計就面臨到一個很龐大的挑戰。另外,我們也看到113年度中央政府總決算審核報告當中有提到,允宜檢討評鑑模式、提高鑑別度,我們的審計不是只有針對中央政府;針對地方政府在未來龐大的財政收入,相同的政事支出,它怎麼樣去檢討、建立這樣的模式、設定標準,而且用同樣的方法。更重要的是中央依考核結果增減地方一般性補助款的分配,其實過去歷年來增減都未達1%,表示過去中央政府在既有的財政收支劃分法之下對地方激勵跟課責的效果是有限的。

所以最後我們主張要審查的不是審計長個人過去的表現、審計部的整體表現,我們主張審計部應該針對地方政府調配審計人力及補足具專業能力的審計人員,以利應對新版的財政收支劃分法執行審計業務,審計部也應該確實督導調整審核和評鑑之模式、標準及方法,以提升鑑別度並落實激勵及課責的效果。

總而言之,今天我們要審查的不只是一個審計長個人是否勝任,還要審查整個審計制度在財劃法遭到破壞之下未來的挑戰,以上。

主席:好,謝謝鍾佳濱委員寶貴的發言。

接下來我們請賴士葆委員發言,黃珊珊委員請準備。

賴委員士葆:謝謝主席。韓院長以及各位先進,我們今天是討論對於陳審計長的續任要不要予以同意,在這段時間我聽到一些聲音,本黨黨團的委員大概都持比較正面的態度來看這個事情,主要的原因就是因為我們每一次請他來,特別是在財委會質詢的時候,基本上對立委有要求的,他大概都會照實的回答,而且會提供很多的資料,這是他正面的這一部分。我剛剛聽到前面幾個專家學者有談到,這也是我心裡的一個看法,其實我常常認為審計長就是手拿大刀要砍,這個大刀砍得好不好就是看審計長的表現,我們可以比較過去的林慶隆跟現在的陳瑞敏,比如說,在能源政策這一部分,林慶隆講的語氣很平淡,可是態度很堅決,他敢一針見血的說出這個行政部門有什麼問題,比如說他就有這樣講過,他說能源轉型矛盾,這個話就講得一針見血啊!例如2018年天然氣接收站跟再生能源進度的問題,他個人低調,可是用字遣詞堅定有力。再來看現任陳瑞敏審計長的用詞是什麼,他在公開答詢的時候,語調溫和,強調查核發現後再講話,所以很明顯的看出這兩個審計長的個性不一樣,原來的林慶隆是認為有什麼問題就單刀直入地切進去說你有這個問題;而現在的陳審計長在揭露方面,有人說他是怎麼樣?就是表面上他都回答要查這個、要查那個,但是實質上到最後卻輕輕放下,我整體的感覺就是這個樣子。這幾年來就是他高高的舉起,是我們立委要求他舉起,所以我要批評他的第一個就是他的主動性不夠,比如說,剛才鍾委員所提地方財政收支劃分法的問題,各位,之前說要修財劃法已經說了快20年,像有人批評說「萬年總召」,我們叫這個法是「萬年財劃法」,因為一直說要修,可是20年了還修不過,好不容易在去年上一屆的時候把它修過了,現在行政院抓了一個尾巴,說對離島的部分沒有處理好,這個就是修第十六條之一,按照我們跟韓院長這樣配合的默契,還記得吧?像特別預算,我都記得很清楚啊!在禮拜四早上詢答有75個人登記,然後處理每一個委員的提案,我是召委,我把兩百多個提案處理完就交給韓院長,然後連夜的協商到清晨一點多,我非常佩服韓院長的體力跟毅力啊!在第二天就三讀了,我們的速度可以這麼快,所以第十六條之一這個瑕疵如果要修的話,我認為一個禮拜就可以搞定,馬上就逕付二讀,然後朝野協商,一下子就可以解決了。但是行政院不是這樣子,抓住這個無限地放大說財劃法有問題,要重新來。我請問行政院有沒有版本?到現在為止,行政院完全沒有版本,行政院在混!行政院在混!因為剛才有委員提到財劃法,我就特別講一下。大家都知道,大家不要見樹不見林,中央政府給地方政府的三個錢:第一個錢是統籌分配稅款;第二個錢是一般補助款;第三個錢是計畫型補助款。以臺北市為例,他們都說臺北市拿最多,拿了450億的統籌分配稅款,對不起,一般補助款它扣了100億回去,計畫型補助款扣了三百多億回去,所以它等於幾乎是原地踏步踏,這個就是現況。這個時候審計長要介入啊!審計部要介入啊!可是我發現我們的審計長對於爭議的題目不敢碰,除了立委質詢的時候提出來,有沒有?有!我這個人講話都很公道的,我都按照數字來講話,比如超思雞蛋,審計長就有,那是什麼?對不起!那是立法院排專案報告,立委要求他就調查了,因為是立委叫他做的,他只好做了,變成這個樣子,所以主動性非常不夠。他還有提到,審計部指農委會1123月開放雞蛋進口專案造成損失費用超過5億,這個部分他有具體的陳述,他做到了,可是我覺得那時候已經吵得沸沸揚揚,如果沒有排專案報告,我不知道審計報告在哪裡。所以他一上臺我就告訴他,你是拿一隻大刀,結果這個大刀什麼時候要揮?要有人告訴他,他才敢揮,沒有人告訴他,他不敢揮,我覺得這個審計長做得氣勢、力道就稍微差了一點,這是第一個我要提的雞蛋的部分。

第二個,對於政策,他敢不敢去審計?我在這裡這麼久,我的看法是審計長完全不敢、幾乎不敢,比如,這兩天我們發電的備轉容量只剩下3.8%,是橘色,很可怕啊!可能很快就會變成紅燈,現在是橘燈,變紅燈、變黑燈就確定的,審計部這時候要不要介入?什麼問題?現在可以用的都用了,興達電廠用了,林口電廠用了,統統用了還是電不夠,但是我沒有看到審計長、審計部對這個事情有什麼看法,因為現在立法院休會,沒有立法院的壓力,他就沒有動,我覺得比較遺憾的在這裡。當然立法院壓力給他,我要承認我們只要告訴他要做這個、要做那個,他會做,而且做了的這個效果、這個數字也都呈現了,所以我是很客觀地講,在人員領域的表現,他叫誠實中立、揭露不足,他很誠實、很中立,審計長要中立,可是揭露不足。比如,我再講一個具體的,核四,我都記得很清楚,有一次我們要開車去參觀核四廠,結果找不到牌子,它連牌子都拆掉了,我找不到地方進去,裡面的區域好大,我找不到牌子進去,後來才發現有一個小小的牌子寫核四廠,這樣才能夠進去看。這樣的一個廠,我很尊敬的馬秀如教授是我們政大的同事,馬教授這麼專業,也當過監委,他都很清楚,這個是會計準則,核四都報廢掉了,將近3,000億的資產為什麼要掛在資產?當然你應該掛在負債啊!你要掛負債啊!或者資產幾乎等於零,剩下就是一些當作破銅爛鐵去賣,可能剩100億、剩150億吧!但是你一樣掛將近3,000億、兩千八百多億的資產,老實講,這個能夠通過會計準則嗎?像這個道道地地是審計長的責任,但是他還沒有講,他的話就是模模糊糊,我唸給大家聽:查核核四停建後,龐大資產未減損,督促經濟部處置。說這個話聽不懂啊!我查到了,你們自己去處理。所以我們的審計長,第一個主動性不夠;第二個「務虛」大於「務實」,對實際上的東西我覺得不太夠。當然最後的投票我要投yes或者no,下午質詢後我再來決定,謝謝。

主席:謝謝賴士葆委員寶貴的發言。

接下來我們請黃珊珊委員發言,陳培瑜委員請準備。

黃委員珊珊:謝謝院長,還有各位學者、專家。今天非常重要的是針對審計長人選的審查,台灣民眾黨的立場非常清楚,當然就是希望以非常理性跟務實的角度來審查這位審計長的資格,誠如剛剛很多教授所說的,其實他的資格上面應該是沒有太大的問題,現在就是我們對於審計長的期許,還有他應該保持的獨立性以及對國家的責任,是不是在我們的標準裡面?希望在未來的人事同意權通過與否,都應該要有一些相關的主張。

首先審計法本身,審計部最重要的職權是要審核收支跟決算,稽查財務跟財政上的不法或不忠於職務的行為,針對考核財務效能還有核定財務的責任,也就是說,審計部除了獨立專業,它還需要更主動、積極的去考核行政單位的財務效能,還有核定其財務責任。但是過去幾年審計部職權行使上面,每一年都會透過所謂的總決算審核報告,還有專案報告來提供相關意見,當然行政機關在很多的報告裡面有非常多的缺失,他們也有提出相關施政上的建議跟改進方針。立法院作為監督機關,我們大部分很多的資料也都來自於監察院的審計報告,成為立法委員質詢的內容,這大概是中華民國特有的一個機制,也就是因為我們五權憲法的關係,把監察權跟調查權都分出去,給了監察院,所以本來應該隸屬於立法院相關的職權被切割到監察院,甚至到審計部,就形成了預算由立法院審,但是決算由審計部審,審完之後再向立法院報告這種全世界獨有的機制,所以就會造成審計部的獨立性跟專業性,尤其他又要經過總統提名以及立法院同意,在任期保障上面,希望他能夠維持原來的獨立性,但誠如剛剛有些專家所說的,也擔心因為總統提名續任,他對行政機關的立場是不是可能會受到執政黨的影響?這個也是我們這次審計長人選上面需要去考慮的最重要原因。

陳審計長在任期期間,當然也提出許多的審計報告,其內容也有找到問題,但是就像剛剛賴士葆委員說的,大部分都是外面已經風風雨雨之後,審計部才突然驚覺或發現到,在這幾年的過程中,尤其在我們這一屆新國會的時候,已經發生了幾個案子。第一個是勞動部有關謝宜容、許銘春的爭議,這個就業安定基金是外界風風雨雨、吵鬧不休之後,在立法院審計長回答他認為將近有5,000萬不合規定,這幾天已經經過法院判決,就業安定基金的支出用途不符相關的規範,謝宜容也被判了四年六個月;不過,如果審計部在之前的相關查核上面可以更積極,或者是了解得更深入的話,可能就不至於有這樣的狀況發生。

第二個是美軍的軍火商浮報軍購售價高達54億,在這個過程裡面,從立法者的角度,我們只能說匪夷所思。所以審計部相關的查核過程裡面,對美軍購的部分,他們有發現這樣的狀況,這是一件好事,但是54億的金額怎麼可以發生,這件事我們覺得很匪夷所思。

第三個部分是,審計部長期對於漁電共生都有相關的糾正報告,而且也講得很清楚,審計部清楚地說有七成所謂的漁電共生只有電、沒有漁,但是我們的漁業署一樣可以在裡面找一大堆理由跟藉口,不過一個颱風就發現我們的漁電共生真的只有電、沒有漁,而且可能連電現在也都沒有了。

第四個部分是審計部的報告裡面有關超思雞蛋進口的採購瑕疵,這個事情也是外面風風雨雨之後,突然間發現畜產會僅憑農業部的一個LINE的訊息就辦理相關的撥款作業,而且產生了採購上面嚴重的程序問題,可是這個案子也是一直送到地檢署才發現有這麼嚴重的狀況。超思雞蛋,畜產會被詐領了將近六千多萬元,也就是說這些都應該是在審計的過程裡面完整地去看它的憑證、它的程序,是不是都要等到外界來質疑之後,審計部才後知後覺?這才是今天大家的疑問,國家既然有這麼完整的審計制度,為什麼還一直有這麼多的弊案發生?

第五個部分是,審計部長年以來都說特別預算舉債支應,導致政府的債務到110年底已經累積到將近56,000億,每一年審計部都說不應該全數移用歲計賸餘支應政府支出,但是每一年行政院都在做一樣的事,也就是說,現在很多審計部提出的報告,行政機關依然故我的情況非常嚴重。

另外,我們給審計部相關的調查權及審計權,其實它有非常多的工具,但是從104年以後,監察院在審計法裡面其實第二十一條規定得很清楚,審計機關或審計人員,對於各機關違背預算或有關法令之不當支出,得事前拒簽或事後剔除追繳之。審計法第二十一條給審計部這麼大的權力,但是從101年以前,從民國79年到101年,中央政府總預算的查核報告裡面都有被剔除的狀況,但是104年以後,中央政府總決算就再也沒有剔除的數字了,也就是說,不知道是審計部自廢武功,還是自我閹割,忘記了自己有這麼大的一把刀,審計法第二十一條給它這麼大的權力可以去剔除它認為不合法或不當的支出。到今天為止,將近20年來,審計長、審計部已經不再使用這個法條。所以我們認為剛剛講了這麼多的弊案,如果按照相關審計法的話,其實審計部是有這個責任在決算的時候把它剔除,甚至要求相關機關追繳。另外,審計法第七十四條規定,經審計機關決定應剔除或繳還之款項,其未能依限悉數追還時,如查明該機關長官或其授權代簽人及主辦會計人員,必須要連帶負損害賠償責任。但是這一條目前為止幾乎沒有機關被追繳,所以行政機關才會一直、一直、一直的違法亂紀。

所以審計部跟審計長,當審計長來拜會我們的時候,我給他的第一句話就是,審計部應該要吃誠實豆沙包,你知道哪裡不對就應該大聲地說,你知道哪裡有錯就應該……不但是事前,事後的剔除跟追繳,這兩個權力都在審計法裡面,只是你要不要用。所以我們給審計長一個非常大的要求就是,有這樣的權力,請不要忘記你有這樣的責任。最重要的是,我看到審計部每一年的年報上面都講了一句話,說政府職能日益擴增,財政收支鉅額增加,審計業務成長迅速,可是審計人力都不足。這三十年來的年報每一次都有這樣的文字,如果這是一個需要改革的事項,我認為審計部接下來就應該講得很清楚,你到底人力不足在哪裡,而不是因為人力不足,有一些事情你沒查到,你就以人力不足作為藉口,我想這個部分是我們今天對審計長……不管他通過與否,將來他都應該在工作上去增加運用本來就應該有的權柄,審計法第二十一條、第七十四條。

另外,審計法第十七條規定「審計人員發覺各機關人員有財務上不法或不忠於職務上之行為,應報告該管審計機關,通知各該機關長官處分之」,今天發生謝宜容的案子,就是前面出了錯,後面也出了錯,甚至機關自己官官相護,長官違法,底下的人也不敢反抗,甚至跟他一起共同違法,挪用國家的資源,我想這個才是我們今天對於審計部,希望它有武器要懂得用,用了之後要按照國家的規定,依照相關權責追究責任,而且最重要的是要讓有責的人負起責任。

主席:謝謝黃珊珊委員發言。

接下來我們請陳培瑜委員發言,林思銘委員請準備。

陳委員培瑜:謝謝院長,也謝謝各位出席的專家學者給予寶貴的意見,也非常謝謝所有列席的委員,還有媒體好朋友們。關於審計長同意權的部分,剛剛其實在野黨的藍白委員也都表達了同意,這個部分我們非常期待後續的同意權在進行相關投票的時候,我們可以看到一個正向的結果。我想要回應,剛剛有好幾位委員都提到新版的財劃法,既然提到新版的財劃法,我們就要問,當新版的財劃法讓各個縣市首長的錢包變得又厚又大的時候,同時他們的公事包是不是也把該做的事都帶回去了呢?確實在之前的修法版本當中,事權分配的事情並沒有明白地說清楚,導致有非常、非常多的爭議,我想是後續朝野黨團必須要共同面對的,但如果回到財劃法地方財政支出以及收入變得如此充裕的情況下,也就是我說的錢包變得又厚又大的時候,我們就要來問,地方縣市首長如何在一般人民最關注的相關業務上積極地投入,並且把預算的每一分錢都用到最好的地方?例如說幾個非常重要的關鍵,是一般人民非常在意的,也常常是被很多藍白的地方首長拿出來作為政治口水的部分,我想不管是民進黨、國民黨或是民眾黨黨團都必須要一起面對這個困境。

第一個是關於教育的議題,對於審計人員來說,我認為審計的意義就是要確保所有花費在教育部分的每一個花費,都必須留下真正的投資還有展現它的價值,而不是累積債務以及浪費,對於下一代的孩子們來說,現在的大人、各位在座的我們,有沒有在相關的事情上看見並同時實踐我們自己對於下一代的承諾,因此我想審計長的相關任務,剛剛有非常多委員也說了,如何在地方財政、地方審計工作確確實實做到更多、更好。同時,也不只是去計算一個政府單位到底花了多少錢,而是去檢驗這些錢對於孩子們的生活、對於孩子們的學習、對於下一代的教育到底產生了哪些實質的影響,我想這是世代公平的核心,也是我們對於未來審計工作,尤其在地方縣市政府的審計工作非常、非常大的期待,我們希望審計工作不要只有停留在數字的檢查,還要有更深的思考。到底這些教育經費有沒有辦法縮短城鄉差距,有沒有辦法改善弱勢孩子的處境,有沒有辦法增進所謂都市地區孩子的受教育權在受到照顧的同時,還能夠有品質的提升,可不可以真正為臺灣的下一代教育環境創造更公平的起跑點?我想因為教育業務是地方縣市首長非常重要的工作,我們也希望在相關審計工作未來的規劃當中,務必要把新版財劃法所造成的困境,在地方財政的部分要做出更實質、更有意義的監督還有審查。

除了教育之外,我也想要談一談文化,通常文化預算是在各個縣市政府都被低估的預算,甚至被視為是一個附屬、看不出立刻的價值,可是我必須要說文化才是整體社會的根、才是最重要的投資,我們可以看到,如果在文化上我們不願意進行投資,我們可能只有一次、一次的放煙火,我們只去看錢花了多少,但是卻沒有能力看見所謂文化投資的社會價值的話,其實對於審計工作來說也是一個非常可惜的地方。我們同時希望透過審計工作在地方財政、文化相關工作的落實,讓更多全國人民可以了解,文化不是浪費、文化是讓社會變得更加地強韌。

接下來我要談的是,除了教育跟文化工作之外,事實上,一般人到底如何看待審計工作?審計工作看起來雖然有相關報告,剛剛有很多委員也都說了,是作為立法委員問政的參考,但我們也要說,每一分錢都是人民的納稅錢,人民也很想知道所有各個層級的政府花費到底對人民造成了什麼實質的生活改變,創造了什麼美好的、長遠的未來。因此我認為站在人民的角度,我們期望未來的審計工作或是相關報告、相關的機制可以更加的透明、公平以及鼓勵更多人參與,我相信人民不只想要知道錢有沒有花掉、人民不會只想知道錢的執行率,而是人民很想知道錢到底花在哪裡、有沒有真的改善我們的生活。

所以我希望未來的審計工作至少要做到三件事情:第一個資訊公開,所謂的資訊公開是有沒有機會透過更新的科技、更新的人力、更年輕的觀點,把專業的數據以及報告轉化成一般人看得懂的語言,讓審計報告不是少數人的專業文件,而是全民都能夠掌握的工具、相關的論述還有對於認識自己所繳的每一分納稅錢的看法;第二個,社會參與。有沒有機會讓更多的公民,像是各式各樣的專業團體、文化團體、家長團體、教育團體、在意的議題團體、專業社群都能夠參與對審計結果的討論,讓這些報告不要只是放在書架上或是放在網站上,而是可以促成更多公民對話的可能;第三個,在現在AI工具發達的情況之下,審計單位要如何引進更實質、更有效率、同時真的可以發揮功能的數位工具,讓人民也好、讓相關政府單位、讓相關機關都能夠在這個全新工具與透明平臺的協助底下,提升人民對政府的信任,同時也提升政府在預算執行的效率。

接下來我要談,審計對一般人來說是一個算帳的工作,但是我們要問,這是過去的觀點,而這也是我們引以為賴的一個很重要的重點,但是對於未來我們如何看待每一分錢所花費的意義,如同我剛剛一再強調的,人民很想知道錢造成了生活什麼樣的影響,對於我們所關注的教育議題、社會轉型的議題、文化深耕的問題、各式各樣的議題有沒有帶來實質的改變,因此我也想要提醒未來的審計長,除了在技術以及相關資訊能力上有所提升、人力有所提升之外,我們如何在審計工作加上所謂價值的提升,我們希望要求未來的審計長不只是一個會計師或是一個很會算錢、很會幫人民把關的審計長,而是一個價值的守護者。

而關於所謂的價值,我想要談的是三件事情:第一個是所謂的世代正義。每一分花費有沒有把財政的負擔留給下一代、有沒有在這一代創造了更重要的社會價值?我認為世代正義是審計工作很重要的一環;接下來是相關財政的花費有沒有辦法維護公平以及公正,讓這些公共利益、公平、公正的可能性以及讓資源分配得更加合理?不要因為地域或者是背景造成更大的落差,就如同現在新版三讀通過的財劃法所呈現的困境一樣;接下來我想要提的是審計工作可不可以讓人民對於社會、對於政府更加地信任,讓人民相信政府的花費有其意義、有其價值而不是浪費?因此我認為守護世代正義、維護公共公平還有提升社會信任絕對是審計工作非常重要的一環。

對於未來的審計長我也想要提出三個期待,也就是三個視野,對於世代公平照顧的視野,相關觀點必須要放進去,還有公平的視野、社會的視野。所謂的社會視野是審計部以及審計工作不只是政府內部的工作,他要如何透過專業的審計報告公開透明、親民化之後,讓全民也可以一起參與對於政府預算的監督,我想這也是未來非常重要的工作,我們也希望看到這個創新的可能性。最後我想說,審計長任命代表的不只是我們對於他個人專業或是整個專業團隊專業的信任,我們更希望看到一個制度的承諾以及傳承,如同剛剛有非常多委員所說的,我們樂於看見他願意勇於揭露問題、敢於監督政府,這樣的審計長當然是全民所期待的,我們更希望讓人民在這個制度之下更相信這個政府、更相信體制,尤其是各個地方政府或是中央政府,讓我們每一個在意相關議題的人都可以在這個審計制度之下看到政府對於人民的承諾,讓我們在意教育、在意孩子未來可以在更公平的社會裡成長,讓文化在更深厚的土地上扎根。

我想審計長並不是幕僚、不是幕後的會計師,而是在整個社會民主傳承中很重要的守護者,尤其在預算分配使用上確實可以展現其民主價值。我們也期待未來的審計長可以以誠信、更多的勇氣讓臺灣的審計制度走得更好,讓我們不要只是在計算數字,而是可以一起守護價值、守護人民、守護更重要的財政分配正義。以上,謝謝。

主席:謝謝陳培瑜委員的發言。

接下來,我們請最後一位登記第5號林思銘委員,請發言。

林委員思銘:謝謝院長,各位委員、各位先進,大家好。今天是審計長人事同意權的公聽會,審計長提名是依照憲法行使的職權,為國家任命一個非常重要的職務,審計貫穿了從預算、會計到決算最重要的一個過程。審計法第二條也明定了審計職權,包含了監督預算之執行、核定收支命令、審核財務收支、審定決算、稽查財務及財政上不法或不忠於職務之行為、考核財務效能、核定財務責任、其他依法律應行辦理之審計事項。從本條各款的職權我們可以清楚了解到,要具備被提名為審計長的條件並不容易,而且可以說是難度極高,除了必須具有高度專業的會計、審計學的學識經驗外,還必須在該領域兢兢業業擔任相當一段時間,更要保持成績卓著優良,作為該領域的一個權威,才符合法定資格被提名。

我們審視續任的陳瑞敏審計長是否專才適任,我個人是給予肯定,從他擔任公職開始,我們知道他是從基層開始,歷任行政院海岸巡防署會計長、行政院主計處第一局局長,6年前由主計總處政務副主計長獲提名為審計長的被提名人,一步一腳印、腳踏實地,可以說在我國整體財政結構之下,從預算、會計到決算,從主計到審計,表現稱職且具有相當豐富的經驗,並且具有高度專業的一個權威。

但本席認為除了這些監督審核政府財務相關的職權外,更重要的是,要讓隱藏在黑暗處的政府財政積弊或者是政策執行效力不彰並且影響或危害國家與人民權益時,能夠透過審計職責的行使,將各項弊端全部攤開在陽光下。

我們看到最近審計部的揭露:第一、截至20251月底,已查核的漁電共生案場中,有近七成未落實養殖事業,形同「有電無魚」。

第二、911號審計部也表示,111年到113年度,165專線的電話總進線數分別為六十餘萬、四十九萬以及五十餘萬通,其中每年有逾五萬通的電話未能即時接通、提供諮詢、協助處理詐騙案件通報以及款項圈存攔阻等事項,存在量能不足的問題。

第三、我們在113年度中央政府決算審核報告中也看到,審計部指出勞動部在20222024年運用就業安定基金促進國民就業以及外國人聘僱管理及許可等計畫的政宣費及推展費,統籌辦理勞動節主題影片製作與媒體宣傳、勞動部臉書粉絲團經營管理、年節春聯及紅包袋製作、部長三節禮品採購等案,總共花了5,174萬,但這些經費的支出並未符合就業安定基金設置目的及基金用途規定。

第四、審計部的報告也指出,國土署耗資數億建構的下水道監測系統,卻有高達857件的監測站異常,站點比率逾半,其中未回報率高達71.88%,中央花這麼多治水的預算,所達成的成效卻不如預期。

第五、與民眾生活息息相關的臺鐵,審計部同樣提到,在公司化一年後,雖然重大行車事故件數與員工離職率達標,但涉及服務績效核心目標的準點率僅有93.14%的達標率,甚至比公司化前一年度的95.98%還低,更是自2019年持續改善後,首度的反轉向下。

以上本席所舉的例子,都是審計部透過執行獨立查核,讓大家知道為何政府全力推轉綠電時,相關弊案卻是層出不窮,也讓全民了解為何在野立委需要透過預算提案來審查、嚴格監督那些未依法規的支出。更針對政府施政的執行度與成效性,藉由財務的稽核,將不足與需要改善的地方公開透明的呈現。

因此,本席認為擔任審計長最重要的資格能力,除了熟悉審計工作與相關法規的專業外,還需要有三大堅持:第一、能堅持持續維持並獨立執行審計部的職權,不受任何政黨的指示影響;第二、堅持對於所有機關單位,只要預算花費有不合支出規定者,或執行成果績效有明顯落差的,都應該要提出詳實的報告與建議,依法審計,不容許任何機關單位有所抗拒不配合;第三、堅持對發生的弊案,要從財務審計的角度,針對弊案中相關的金流支出或招標流程等,將有缺失的機關單位與其應檢討改善之處提出完整的審核報告,不容許有任何機關單位造假或不實回報。

我們期待陳審計長要堅持這些原則,但是續任審計長也還有不同的其他挑戰,例如,對於現在審計實務工作上,若是遇到有機關不配合、不提供相關詳實的資料內容,而導致審計工作的拖延,也應就現行相關的法規去審看,提出是否有檢討或修法的空間。

此外,114年審計部需要審核7,976個機關,監督收支預算二十七兆餘元,以現有審計人力727人計算,平均每人監督377億元預算的執行,更要到各地實地查核,審計人員的工作量是否會過重、現有的人力是否足夠、審核工作是否能夠落實、是否需要進一步的增進改善,續任的審計長也必須要有長期完整的人力發展與訓練規劃。

另外,在AI的時代,如何利用相關的數位工具,建立完整的審計數據資料庫,協助提升審計同仁工作上的串聯與效率,讓審計工作能進一步的數位化與智慧化,也是未來審計部內部改善提升重要的規劃方向,當然也會需要新任審計長的長期藍圖。

最後,本席期許未來審計長新任期開始後,在制定審計政策方向時,除了要更加強基本的審計工作外,更重要的是繼續保持獨立的洞察能力,要有前瞻的方向。不只是審計部要有這樣的能力,現在的執政團隊也必須要有這樣的基本概念,站在審計角度,最主要的就是點出問題,提醒行政部門檢討改進。從預估風險與前述幾大方向中,我們就可以看出端倪,並且在落實政見的同時,就必須看到問題,在預算的編列上才不會躁進的直直往前衝,因為每一筆錢都是人民、納稅人的錢,這些不只是我們在審計上會看到的問題,更是不分朝野都要面對並解決的問題。

另外,本席也要特別向被提名人提醒,決算法第二十三條中可以清楚看到,審計部肩負著審核各機關或各基金決算,每一筆預算編列的來源都是人民、納稅人的辛苦錢,審計部必須要能夠進行合法、適當、效能及經濟面向的審計。決算法對於決算的基本架構是如此的宏觀,尤其關乎國家百年大計、永續發展的財政,在審計體系上的建立,應考慮以跨年度、跨領域、跨單位的方式來進行審核,因為審計部不僅是政府財政的最後把關者,更要將政府施政的缺失、不及之處,透過財務的審查把所有的弊端真實報告給全國民眾知道。除審核政府的經費預算使用與施政目的相符合,達到該有的績效成果,不淪為酬庸圖利的使用外,也需要同步將中央與地方各機關單位在執行各項政務時,是否還有任何困難或需要支援之處,提出相關的建議與改善作法。

本席期盼未來的新任審計長持續為人民的血汗錢把關,即使將來廢除監察院,也要繼續讓審計部秉持超然獨立、提升審計同仁的工作能力,以及改善工作環境與工具,去執行與負擔審計部的重要職務。以上。

主席:謝謝林思銘委員寶貴的發言。

接下來我們要進行最後一個程序,請各位學者專家針對剛才審查小組委員的詢問提出綜合答復,每位學者專家時間3分鐘。

首先請呂育誠教授再次發言。

呂教授育誠:主席、在座各位委員、各位先進。剛才聆聽各位委員以及先進的意見,我主要提出兩個回應。第一個,我覺得我們可能還是得回到審計法第二條的規定。審計所要處理的議題非常的多,但是整體而言,在第二條裡面提到,他必須要考核財務效能、核定財務責任,換句話說,我覺得審計的工作其實是一個專業而獨立的財務幕僚。剛才很多委員所提到的,其實已經涉及到政策面或者是體制面,這也就是我個人主張應該還是要回歸增修條文第七條,要把它融入到監察院或是監察權的權力來行使,否則真的會產生我們說的監察院跟立法院,乃至於行政院各機關之間事權的模糊。我覺得如果要求審計部主動去介入這些相關的事項,不管是用調查或介入的方式,反而會讓整個議題更加產生爭議性,所謂的兩害相權取其輕,我覺得還不如維持審計部中立、客觀、專業的功能,這是我的第一個意見。

第二個,事實上剛才委員們所提到的這些意見,包括政策部分,確實是一個問題,但是我覺得這個問題最後的處理方式,可能還是要由立法院以及監察院來發動,我覺得審計部還是要保持客觀跟中立性,它主要的角色就是要非常誠實、如實地去把相關的資料,乃至於財政收支,做一個具體的呈現。至於這些收支後面所代表的意義為何,以及關於這些數據應該要做什麼樣的處理或者什麼樣的討論,我覺得這個權力應該是立法院乃至於監察院責無旁貸的事情,審計部反而不應該太過於主動去介入機關運作的過程,這樣可以讓審計部的獨立性跟專業性獲得確保。以上是我個人的回應,謝謝。

主席:謝謝呂教授的二度發言,謝謝。

接下來我們請馬秀如教授。

馬教授秀如:主席、各位委員。聽到大家的發言我有一個感想,每個人對於審計都有他的想像,但跟我在書上唸到的不太一樣。審計要做得好,審計者必須具備兩個條件:第一個,能力要強、查得出錯;第二個條件,操守要好,查得出錯以後要能夠很明確的講出來,讓別人聽得懂。剛剛我報告的時候有去辨認我們的審計長做了哪些事情,他有辨認查核的題目,然後有找外界的人來幫忙,有一個關鍵會讓他辨認出來的審計題目、審計議題,在關鍵會委員的看法下是可以提升、可以改善人民的生活;再來,辨認完議題去查核的時候,他有去幫忙這些基層的查核人員,譬如說教導他的同仁們怎麼樣去查核……我有多少時間?我可以講很久嗎?不可以嘛,對不對?好,我就不去講我自己的觀察,我覺得他有做到。

接著審計的報告,他也嘗試讓它可接近老百姓,雖不是讓每個人都很滿意,但是有嘗試在做。我現在在評估這個審計長過去近6年的績效,我的看法是這樣,我們在評估一個人績效的時候要考慮他所處的環境,審計部是在監察院下頭,而現在院長很久沒有來上班了,然後第六屆監委們……我自己當過第四屆監委,我那時候的院長是王建煊院長。在評估一個人績效的時候,要考慮他所處的環境,在那個環境下能做到這樣,就像剛剛林委員有提出來的漁電共生,查了以後,「有電無魚」的有70%,他很明確的列出這些數字;然後剛剛陳教授在報告的時候也說,我們合法性的稽核……不是績效審計,是合法性的審計、合規性的審計,他也給了一個很明確的數字說找到多少錢,有一千多億的……所以我覺得如果今天換人來做會不會做得更好?這是我在考慮的點,因此我的看法是肯定的,OK,以上。

主席:謝謝馬教授感人的發言。

接下來請黃耀輝教授二次發言。

黃教授耀輝:剛才我有提到要就教被提名人的幾個觀點,歡迎各黨派的立委引用,一個就是去年的預算發生行政院不編法定義務支出,甚至粗暴的刪減,違憲、違法的情形;還有追加預算違反預算法;勞保破產問題怠於改革,沒有提出預警的分析;在台電虧損跟能源政策上,審計部也沒有觸及問題的核心;以及國防支出暴增,將來很多的預算會被排擠。我提出最後一點,有必要要求審計長將來向立法院提出第三方的鑑定意見報告,但是要如何實現呢?這可能需要修改審計法,還有審計部組織法。第一個就是要求審計部的審計長,查核範圍不是只限於預算執行的決算審核,應該溯及到預算籌編方面的一些缺失,包括行政院跟立法院發生預、決算上的爭議時,審計長應該提出客觀、獨立、超然的第三方意見,這個部分就有賴於修正審計法跟審計部組織法,將審計部還有審計長的職權提前到預算籌編的階段,讓他可以提前參與介入,甚至可以提出預警性、警戒性的分析報告。

另外一個部分,我建議審計長應該要有連任一次的限制,因為一次6年,連任就12年了,等於三屆立委,如果沒有任期限制的話,幹了18年、24年,我覺得對審計制度來講沒辦法與時俱進,所以我建議立法院可以考慮將來修正審計法、審計部組織法,對任期給予限制,另外就是預算查核應該要提前介入到籌編的階段,謝謝。

主席:謝謝黃教授的發言,您剛剛發言想問審計長,我猜、我判斷審計長正在看實況轉播,他應該有聽到。

好,接下來我們再請陳慶財教授發言,謝謝。

陳教授慶財:謝謝主席。剛剛聆聽各位委員的高見,對審計工作有相當的期許,這個當然非常好,但審計工作畢竟還是有它的極限,它有時間的限制、人力的限制、資源的限制等等,畢竟行政、立法、司法、考試、監察各有它的職權,審計部去查這麼多的對象,又有這樣的資源限制等等,如果能在目前審計法的規範範圍內把它財務收支的傳統監督審計做好,提升政府施政效能及洞察意見的審計做好,再加上前瞻性的、預警性的意見做好,坦白講,這個在全世界來講已經是排列很前面的。所以我認為對於審計部、審計長的審計能力要求,如果能做到超然獨立、專業夠,然後審計人員能夠維持清廉的操守,我覺得就非常到位了。

我個人擔任公職四十幾年,對審計工作可以說有一定程度的了解,如果審計工作能在我剛剛講的前提之下來完成職責,我就覺得應該是可以接受的。現任審計長──陳瑞敏先生,以他過去六年的工作成果跟他改革的意念,我覺得這個人是值得我們去肯定的,謝謝。

主席:非常感謝陳教授的二度發言,謝謝。

今天公聽會綜合答復,我非常感謝各位學者專家,也謝謝審查小組委員們的寶貴意見,各位在本次公聽會針對本院行使審計長同意權案所發表的精闢見解,對於本院之後全院委員會進行的審查以及將來院會行使同意權投票時,都會有非常大的幫助。

這一次公聽會的發言,也跟各位報告一下,書面資料以及發言紀錄均列入本院公報紀錄,成為國會的正式紀錄。

呂育誠教授書面資料:

黃耀輝教授書面資料:

黃智聰教授書面資料:

主席:我再一次感謝各位學者專家的蒞臨,也再次謝謝我們審查會的委員。

現在散會。

散會1229分)