立法院第11屆第4會期第1次會議議事錄

時  間 中華民國114919日(星期五)上午9時至914

地  點 本院議場

出席委員 陳昭姿  麥玉珍  劉書彬  王美惠  楊瓊瓔  陳菁徽  高金素梅 羅美玲  陳培瑜  王正旭  李昆澤  陳冠廷  沈伯洋  林德福  邱鎮軍  陳秀寳  張啓楷  林憶君  黃 捷  賴瑞隆  顏寬恒  李柏毅  蘇清泉  黃健豪  徐富癸  邱議瑩  王育敏  林俊憲  張宏陸  沈發惠  吳秉叡  羅智強  陳永康  黃 仁  林淑芬  伍麗華Saidhai Tahovecahe   翁曉玲  盧縣一  謝龍介  徐巧芯  葛如鈞  許宇甄  吳宗憲  黃國昌  鄭正鈐  邱志偉  丁學忠  廖先翔  黃珊珊  范 雲  張嘉郡  王定宇  鍾佳濱  郭昱晴  林月琴  韓國瑜  王鴻薇  張智倫  賴士葆  牛煦庭  林倩綺  楊 曜  陳超明  吳沛憶  吳思瑤  陳素月  鄭天財Sra Kacaw   蔡其昌  傅崐萁  涂權吉  林宜瑾  廖偉翔  李坤城  陳俊宇  林楚茵  張雅琳  李彥秀  呂玉玲  黃秀芳  蘇巧慧  徐欣瑩  王世堅  陳雪生  王義川  莊瑞雄  劉建國  陳 瑩  邱若華  魯明哲  萬美玲  蔡易餘  陳玉珍  林國成  林沛祥  郭國文  許智傑  羅明才  柯建銘  林岱樺  何欣純  陳亭妃  吳琪銘  葉元之  謝衣鳯  林思銘  江啟臣  羅廷瑋  

委員出席 107

請假委員 游 顥  馬文君  洪孟楷  黃建賓  柯志恩  賴惠員  

委員請假 6

主  席

院長

韓國瑜

列  席

秘書長

周萬來

記  錄

議事處處長

高百祥


編審

李彥緯


科長

黃建福


公報處處長

蘇顯星

報告事項

一、宣讀本院第11屆第3會期第27次會議議事錄。

決定:確定。

二、行政院函請審議「中央政府因應國際情勢強化經濟社會及民生國安韌性特別預算案」案。

決定:依114912日黨團協商結論,定於103日(星期五)邀請行政院院長、主計長、財政部部長、經濟部部長及相關部會首長列席報告編製經過並備質詢。

三、本院人事處函送「立法院第11屆第4會期各委員會召集委員選舉時間、地點表」,請查照案。

決定:照案通過。

討論事項

一、本院民進黨黨團,針對第3會期第27次會議報告事項第20案、第21案之決定提出復議,請公決案。

決議:另定期處理。

其他事項

壹、114912日朝野黨團協商結論,經決定如下:

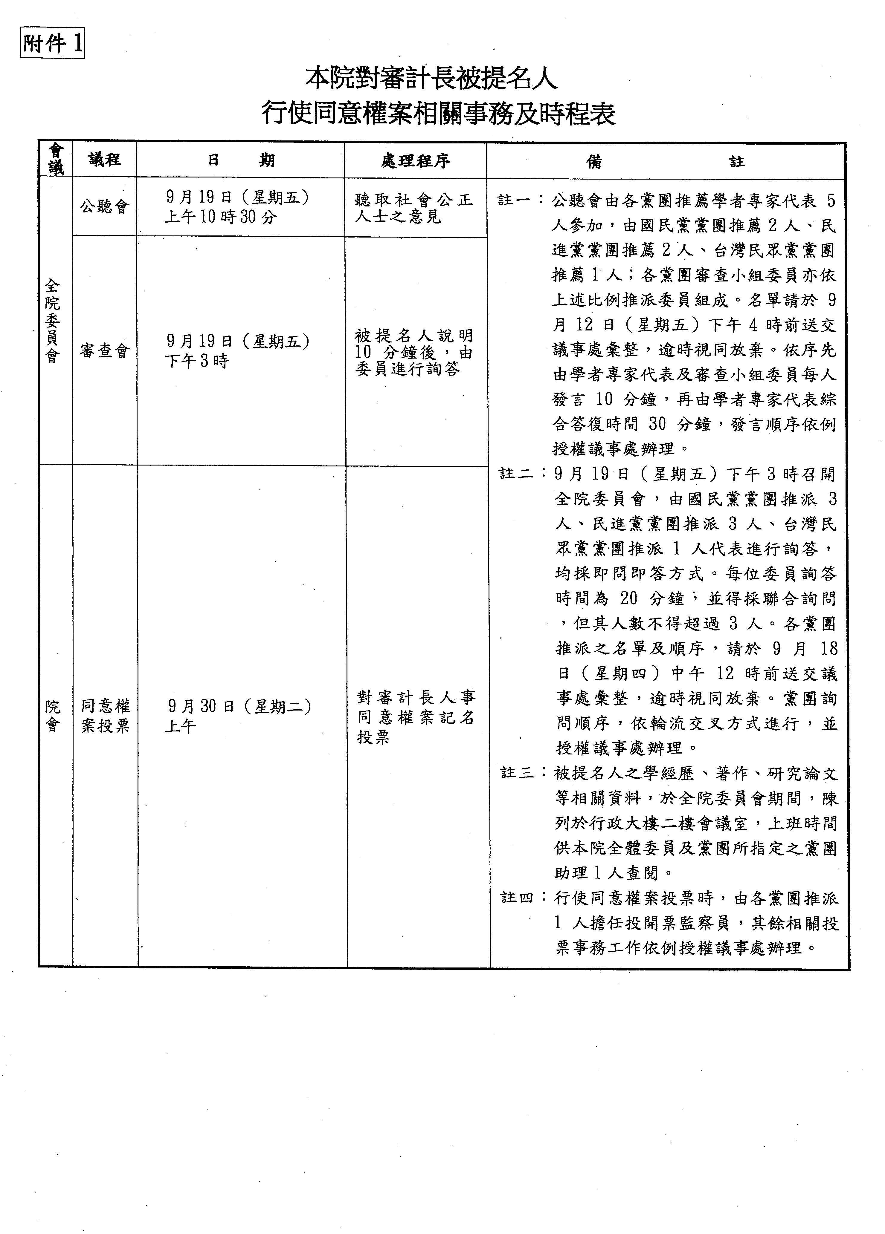
一、各黨團同意定於919日(星期五)舉行第11屆第4會期第1次會議。第1次會議議程草案逕送院會處理,議程報告事項僅列第3會期第27次會議議事錄、中央政府因應國際情勢強化經濟社會及民生國安韌性特別預算案及各委員會召集委員選舉時間、地點表。當次會議不進行國是論壇及不處理臨時提案。919日(星期五)院會報告事項處理完畢,同日改開全院委員會進行審計長人事同意權案,上午公聽會,下午審查會(同日上午7時起於議場進行院會及全院委員會簽到)。

二、919日(星期五)上午1030分舉行審計長人事同意權案公聽會,由各黨團推薦學者專家代表5人參加,由國民黨黨團推薦2人、民進黨黨團推薦2人、台灣民眾黨黨團推薦1人;各黨團審查小組委員亦依上述比例推派委員組成。名單請於912日(星期五)下午4時前送交議事處彙整,俾憑辦理後續事宜。

三、919日(星期五)下午3時召開全院委員會,審查審計長被提名人,由國民黨黨團推派3人、民進黨黨團推派3人、台灣民眾黨黨團推派1人代表進行詢答。名單請於918(星期四)中午12時前送交議事處彙整,逾時視同放棄。詢答順序依例授權議事處辦理。(同意權相關事務及時程詳如附件1。)

四、930日(星期二)舉行本(第4)會期第2次會議,第2次會議議程草案逕送院會處理。上午報告事項畢,先處理討論事項如附件2(復議案三案),當次會議不處理變更議程。討論事項畢,進行審計長人事同意權案記名投票表決,當日院會不進行國是論壇及不處理臨時提案。下午230分邀請行政院院長率同各部會首長列席進行施政報告並備質詢,報告後隨即進行政黨質詢,當日質詢人數由國民黨黨團推派1人、民進黨黨團推派1人、台灣民眾黨黨團推派1人進行,質詢順序依民進黨黨團、國民黨黨團、台灣民眾黨黨團之順序進行,有關質詢期間之順序及人數,均依例授權議事處辦理。(施政報告委員個人質詢之登記至107日(星期二)截止)

五、103日(星期五)舉行本(第4)會期第3次會議,邀請行政院院長、主計長、財政部部長、經濟部部長及相關部會首長列席報告「中央政府因應國際情勢強化經濟社會及民生國安韌性特別預算案」編製經過並備質詢,質詢人數由國民黨黨團推派10人、民進黨黨團推派10人、台灣民眾黨黨團推派2人進行,質詢順序依例授權議事處辦理。名單請於102(星期四)中午12時前送至議事處彙整;議案詢答完畢後即交審查,各黨團同意不提出復議。

六、本(第4)會期自103日(星期五)起,每週五及次週二視為一次院會,國是論壇及臨時提案依往例處理(週五上午9時至10時為國是論壇時間。週二下午5時至6時處理臨時提案,質詢期間,週二下午215分至230分處理臨時提案)。

七、本(第4)會期各委員會召集委員之選舉,不受立法院各委員會召集委員選舉辦法之限制,其日程表如附件3

貳、114912日朝野黨團協商結論,經決定如下:

一、有關憲法法庭為審理114年度憲國字第4號聲請人行政院聲請案,請本院提供書面意見及相關資料,各黨團同意由國民黨黨團及台灣民眾黨黨團推派(薦)委員代表及委任律師或相關學者提出說明及後續出庭參與訴訟等事宜,名單請於916日(星期二)中午12時前送至法制局,俾憑辦理後續相關事宜。嗣後憲法法庭來文,均授權法制局逕洽國民黨黨團及台灣民眾黨黨團辦理相關事宜。

二、本院函復憲法法庭時,法制局應將提供之書面意見及相關資料,送請各黨團參閱。

三、本屆類此釋憲案均由釋憲案之相對黨團,依憲法法庭通知內容推派(薦)代表、代理人或鑑定人等提供書面意見或參與訴訟,不再逐案提報黨團協商,並授權法制局逕洽相對黨團辦理相關事宜。

參、本次會議議事日程依協商結論通過。