立法院第11屆第4會期內政委員會第2次全體委員會議紀錄

時  間 中華民國114108日(星期三)9時至1130

地  點 本院紅樓202會議室

主  席 王委員美惠

議  程 報告事項

一、宣讀上次會議議事錄。

二、邀請中央選舉委員會主任委員列席報告業務概況(含上會期臨時提案辦理情形),並備質詢。

答詢官員 中央選舉委員會主任委員李進勇

中央選舉委員會主任秘書謝美玲

中央選舉委員會綜合規劃處高級分析師葉志成

主席:請主秘報告出席人數。

鄭主任秘書雪梅:報告委員會,出席委員11人,已足法定人數。

主席:現在進行報告事項,請宣讀上次會議議事錄。

立法院第11屆第4會期內政委員會第1次全體委員會議議事錄

時  間:114101日(星期三)上午910分至913

地  點:紅樓202會議室

出席委員:麥玉珍  黃建賓  牛煦庭  王美惠  張智倫  黃 捷  蘇巧慧  李柏毅  徐欣瑩  張宏陸  許宇甄  吳琪銘  

   委員出席12

請假委員:高金素梅 丁學忠

   委員請假2

主  席:張委員宏陸

專門委員:翁栢萱

主任秘書:鄭雪梅

紀  錄:簡任秘書 王珮瑛 簡任編審 葉淑婷

   科  長 林彥明 專  員 徐雪茹

報 告 事 項

一、本院人事處提報院會關於「立法院第11屆第4會期各委員會召集委員選舉時間、地點表」,業經本院第11屆第4會期第1次會議報告決定在案;並經本院人事處函送本會召集委員選舉人名冊到會。

二、宣讀本院第11屆第4會期本會召集委員選舉人名冊。

選 舉 事 項

選舉第11屆第4會期本會召集委員2人。

(依立法院各委員會組織法第三條之四規定:「立法院各委員會置召集委員二人,由各委員會委員於每會期互選產生;其選舉辦法另定之。」另依立法院各委員會召集委員選舉辦法第五條規定:「召集委員之選舉,以無記名單記法票選之。但經各該委員會全體委員,或經各黨團及未參加黨團之該委員會委員之書面同意,亦得以推選方式行之。」)

一、當場推舉張委員宏陸擔任本次會議主席。

二、各黨團提出書面以推選方式行之。

主席宣告:推選黃委員建賓、王委員美惠為本院第11屆第4會期本會召集委員。

散會

主席:請問各位委員,上次會議議事錄有無錯誤或遺漏之處?(無)沒有意見,議事錄確定。

繼續進行本次議程報告事項,請宣讀。

邀請中央選舉委員會主任委員列席報告業務概況(含上會期臨時提案辦理情形),並備質詢。

主席:請中央選舉委員會李主委報告。

李主任委員進勇:主席、各位委員女士、先生。貴委員會今天舉行全體委員會議,本人應邀列席報告業務概況並備詢,深感榮幸。以下謹就本會近期辦理各項工作分別報告於後:

一、辦理公職人員罷免案

11423日至114219日止,本會受理立法委員及地方公職人員罷免案計64案,其中立法委員罷免案54案,市長罷免案1案,直轄市議員、縣(市)議員罷免案9案,各案辦理情形如次(詳如附表1):

()立法委員罷免案:投票否決31案,不成立1案,不予受理22案。

()市長罷免案:投票否決1案。

()直轄市、縣(市)議員罷免案:投票否決1案,不成立1案,不予受理7案。

二、辦理114年全國性公民投票

114年全國性公民投票案第21案,已於114823日舉行投票,並於當晚8時完成開票統計工作。因有效同意票佔投票權人總數比率21.7%,未達投票權人總額四分之一以上,投票結果為不通過。

三、辦理選務宣導

辦理全國性民投票案第21案選務宣導,包括投票日期時間、年滿18歲有公民投票權,以及宣導投票應注意之禁制事項,避免民眾觸法受罰,透過多元及數位媒體宣導;直轄市、縣(市)選舉委員會設攤宣導落實在地宣導,另加強對新住民、原住民及身心障礙者宣導。

四、辦理全國性公民投票案第21案意見發表會

全國性公民投票案第21案意見發表會共舉辦5場,並於11487日起至同年815日期間辦理完竣。

五、督導辦理第11屆立法委員及新竹市第11屆市長罷免說明會

11屆立法委員罷免案及新竹市第11屆市長罷免案,除臺東縣立法委員罷免案領銜人及被罷免人雙方同意不辦理,依法應予免辦外,其餘各罷免案於罷免活動期間由各該直轄市、縣(市)選舉委員會為每一罷免案各舉辦1場罷免說明會,總計辦理31場。

六、籌劃辦理電腦計票作業

電腦計票係由鄉(鎮、市、區)選務作業中心人員將投開票報告表資料輸入計票系統,迅速完成彙計,各項網路安全及系統備援措施均以最高規格防護。本會於1147月辦理55場次教育訓練及1147月、1148月辦理5次電腦計票作業全國模擬演練,並模擬異常狀況進行演練,以利即時應變。

七、辦理全國不分區及僑居國外國民立法委員遞補作業

截至目前為止,已遞補本屆全國不分區及僑居國外國民立法委員3人,遞補情形詳如附表2

八、辦理直轄市、縣(市)議員遞補作業

截至目前為止,已遞補本屆直轄市、縣(市)議員14人,遞補情形詳如附表3

九、受理全國性公民投票辦理情形

114年迄今本會受理之全國性公民投票案件計有4案,均已進入徵求連署階段。

十、全國性公民投票電子連署系統使用情形

全國性公民投票電子連署系統於113410日上線,截至114930日已有4件全國性公民投票案使用全國性公民投票電子連署系統徵求連署。

十一、公職人員罷免案電子連署系統整備情形

為推動公職人員罷免案電子連署系統上線作業,本會積極辦理系統功能測試、壓力測試、網站弱點掃描及滲透測試等整備工作。本會將視全國性公民投票電子連署系統實際使用情形,評估公職人員罷免案電子連署系統上線事宜。

十二、辦理選務幹部人員講習

本會與行政院人事行政總處公務人力發展學院(南投院區)合作辦理114年度「選務幹部人員講習」,於5月至6月辦理3期,調訓人數總計119人。

十三、執行政黨連坐裁罰

本會自10143日起,迄今計裁罰223件,裁罰金額累計新臺幣18,7265千元,受連坐裁罰政黨、受政黨推薦候選人所犯罪名及裁罰金額等詳如附表45

十四、辦理選舉爭訟案件

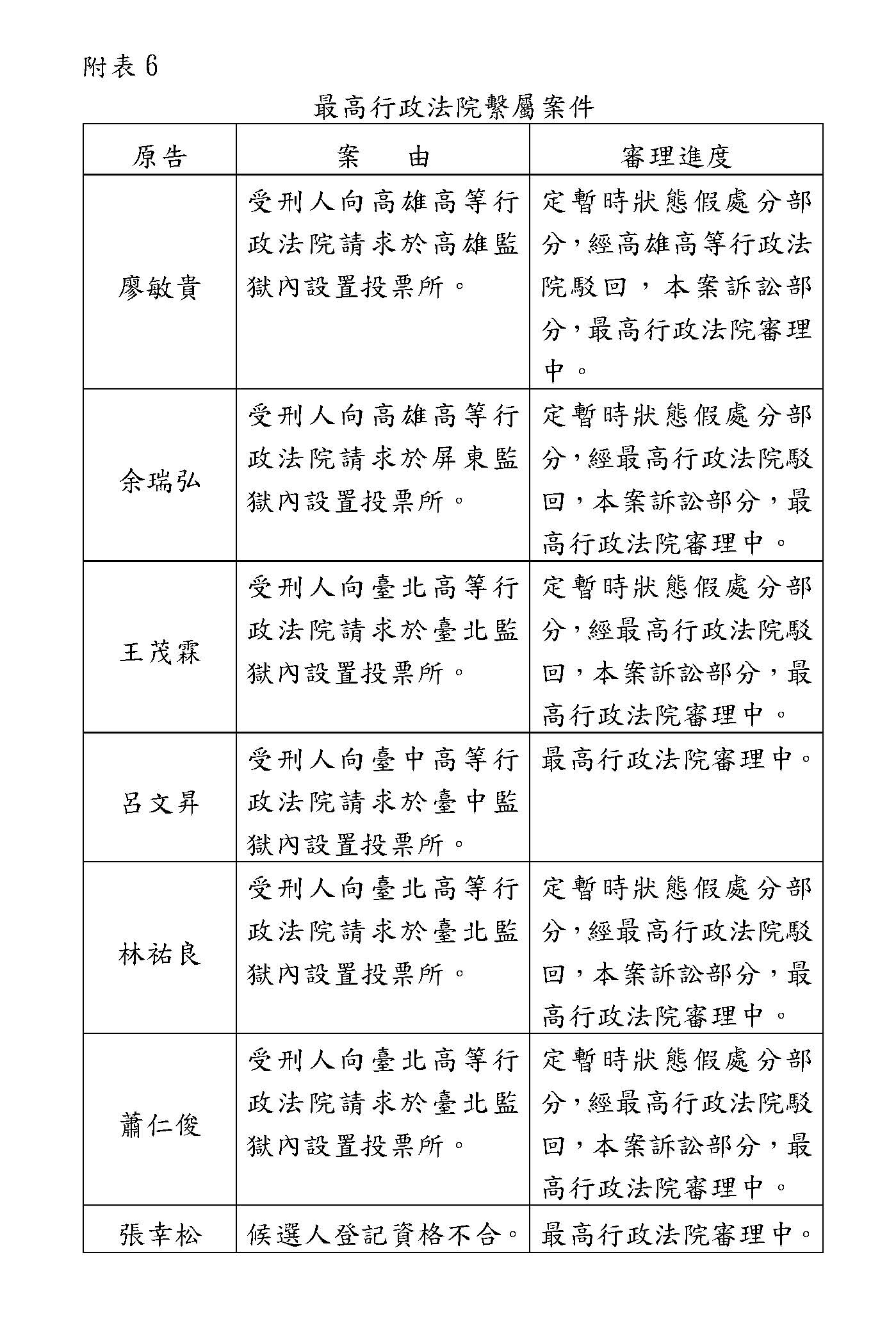
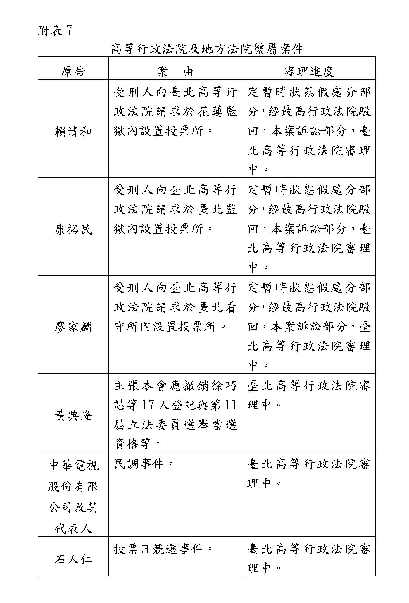
辦理選舉爭訟案件目前尚繫屬中之案件簡述計有最高行政法院9件、臺北高等行政法院8件、臺北地方法院1件,各該訴訟案件之進度詳如附表67

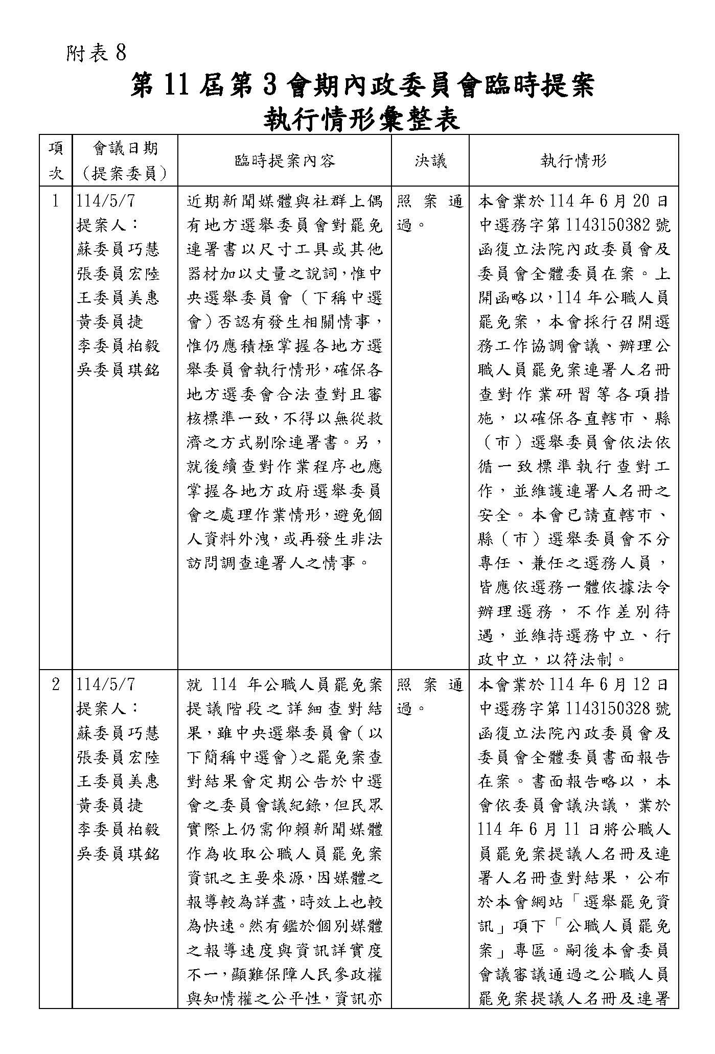
十五、第11屆第3會期內政委員會通過有關本會之臨時提案計3案,辦理情形詳附表8

結語

本會秉持憲法保障民主法治及人民參政權之精神,依法統籌辦理選舉、罷免及公民投票等業務,致力營造公平、公正、公開之政治參與環境。全體同仁秉持依法行政之精神,恪守中立,致力構建健全的政治參與環境,並積極與各級選舉委員會及直轄市、縣(市)政府協力合作。透過嚴謹辦理各項選務,確保忠實反映人民意志,落實主權在民與直接民主的價值,強化社會大眾對選務機關之信賴。

以上報告,敬請各位委員指教。

主席:謝謝李主委。

現在進行詢答,委員詢答前,作以下幾點宣告:每位委員發言時間,本會委員5分鐘,必要時得延長2分鐘,非本會委員5分鐘;本次會議不處理臨時提案,請問各位委員有沒有意見?沒有意見。登記發言時間訂為1030分截止。

現在進行詢答,請登記第1位蘇巧慧委員詢答。

蘇委員巧慧:913分)謝謝主席,請中選會李主委。

主席:請李主委。

李主任委員進勇:委員好。

蘇委員巧慧:主委好。今天是這個會期第一次進行詢答,其實前陣子對中選會來講真的是非常辛苦,剛剛聽您的報告,洋洋灑灑十幾點,真的是沒有看過這麼忙的中選會,因為不只是選務,還有公投的部分,其實也非常的多,在這裡先跟所有中選會還有全國的選務人員說一聲辛苦了!

李主任委員進勇:謝謝委員鼓勵。

蘇委員巧慧:不過我想,既然臺灣是民主社會,選舉、選務都是我們日常會發生的狀況,我們就是藉著這樣一次次的選務來進行精進跟討論。首先,我想要請問的是,主委,你有看過這一張嗎?你知道這一張是什麼嗎?

李主任委員進勇:不好意思,看起來應該是……

蘇委員巧慧:這張叫全國性公民投票案第21案公民投票公報,這一張你一定有看過,這是21案,它的上一張是第17案、第18案、第19案、第20案的那一張,4個案一起的公投。

李主任委員進勇:2021年。

蘇委員巧慧:對!主委,我的問題是你知道這一張第21案自己成為一張的這張公報,跟第17案、第18案、第19案、第20案一張的公報,有什麼不一樣的地方嗎?後面如果有人可以代答的話,我也滿樂見答案的。

李主任委員進勇:不一樣的地方一定是很多,最基本的就是字數也不一樣、件數也不一樣。

蘇委員巧慧:這個當然沒有問題,但是如果考你這個,也實在太誇張了!這兩個公報,中選會有沒有任何人知道最主要的部分?

謝主任秘書美玲:這兩個公報都是參酌設研院給我們的設計概念,用一樣的方式在編排。

蘇委員巧慧:好,沒有問題,都沒有任何不合法、不合理的地方,但它真的有一個非常、非常大的不同,就是本次第21案的公民投票公報上面,它其實沒有政府機關針對公民投票案提出的意見書,所以這整份公報上面就只有主文及理由書,也就是提出方的理由書,然後下面就是應注意事項。主委,你知道這一次第21案的公民投票,提出方是誰?

李主任委員進勇:是立法院。

蘇委員巧慧:立法院嘛,對!第17181920案是誰?

李主任委員進勇:是民眾。

蘇委員巧慧:對,是民眾。這樣提出方的不一樣,導致了它適用法規的不同,所以在公民投票法第十五條可以看得很清楚,如果是由剛剛說的立法院、行政院和總統提出這一些的公民投票案,其實不須要適用第九條至第十三條、第十七條第一項第三款及第十九條的規定,而第十七條第一項第三款是什麼呢?你剛剛也有看到螢幕嘛!上面我有反紅字的部分,第三項就是「政府機關針對公民投票案提出之意見書」,它真的不一定要,所以這張合不合法、合不合情合理?可以,OK,合規的,沒有問題。但我們看到的東西是什麼?我們看到的東西變成只有單方面提出意見書,另外一邊不贊成的狀況或者反對的方向或至少政府機關的理由,畢竟這是一個針對重大政策的案件,不管他贊成、同意或者是什麼方向,其實我們沒有看到,主委,你覺得這樣合理嗎?

李主任委員進勇:關於公民投票,我們當然是希望民眾能夠獲得正反方的充足資訊,以便於他們做理智的決定。

蘇委員巧慧:沒錯!

李主任委員進勇:在一般人民的提案裡面會有正反方的這個……

蘇委員巧慧:它其實也不是正反方,它其實是……

李主任委員進勇:政府立場的一個說明。

蘇委員巧慧:對!政府立場,沒錯。

李主任委員進勇:但在立法院提案的部分是明文予以排除,雖然在公報上沒有政府官方的意見,但是在我們所辦的公投意見發表會上,有反方的團體、有正方的代表,反方團體裡面也相當程度地反映政府部門對於公投議題的意見,所以還是有一部分的管道可以讓民眾接受到雙方的資訊。

蘇委員巧慧:是!誠如主委說的,也有一部分的管道可以了解政府立場嘛!

李主任委員進勇:是。

蘇委員巧慧:好,這是一部分,但是在每個人手上都有的這張公報上面其實就是沒有。你如果細讀公投法的文字下來,其實也沒有一定不可以寫上去,所以這要寫還是不寫?主委,我覺得這個就有討論的空間啦!甚至是如果大家覺得不管哪一案、哪一種都應該要有政府立場的表述,我們就可以回過頭來看看這一條法規是不是有修改的必要或可能,這個我是建請研議,我也沒有說今天就一定要怎麼處理……

李主任委員進勇:是,謝謝。

蘇委員巧慧:所以這是第一條嘛!第二條,主委,我再跟您請教的是,剛剛我們說現在公投法規定全國性公民投票的提出方式就有四種,即公民連署、行政院提案、立法院提案和總統交付。主委,您現在來看,這一次經過的是臺灣史上第一次由立法院提出的公民投票嘛!

李主任委員進勇:是。

蘇委員巧慧:好,那它有什麼不一樣?我們完全就是層次拉高來看,公投法當時最重要的立法精神,第一條就是寫為了直接民權,「依據憲法主權在民之原則,為確保國民直接民權之行使,特制定本法。」什麼是直接民權?是我們直接去投票,人民直接去投票叫作直接民權;立法院本來就已經是間接民權的狀況了,可是今天讓立法院可以去推動、去提出公民投票案時,這個跟公民投票的精神是不是一致?我覺得這就很值得討論,更何況是在由立法院這個間接民權單位提出公民投票案的時候,我們現在事後來看它的提出程序,其實比公民提案的簡便度、難易度少很多,其實少很多欸!這樣合理嗎?這也是一個問號。

李主任委員進勇:是的,很謝謝委員。公民提案的公民投票範圍包括有法律案的創制、複決,有重大政策的創制、複決,但是在立法院所提的案子裡面,因為它本身就是立法機關。

蘇委員巧慧:是啊!

李主任委員進勇:所以立法原則的創制、法律案的複決,它是不能提的。

蘇委員巧慧:是,沒有錯。

李主任委員進勇:它只能夠就重大政策……

蘇委員巧慧:是啊!

李主任委員進勇:因為立法院也代表相當的民意,對民意重大政策的部分提出公民投票的案子,容或有需要的空間。

蘇委員巧慧:我們回去遍查當年的立法理由,其實並沒有像主委現在說得這麼清楚。我覺得要或不要,當然都可以各自有立場,只是當我們依照制定的法規實際執行了一次之後,不管是我們可以提出的項目、內容,也就是剛剛說的,其實立法已經不可以提了,只能提政策的這一端,還有接下來的提案程序、成案程序等等,到底要到什麼程度?我覺得這一次經過立法院提案這麼龐大規模的公民投票,我們是可以來考慮一下,是不是日後就公民投票案有精進的空間?我想在這次花了這麼大的力氣、進行這麼大的一場公民投票之後,成效如何?這個提供中選會參考,我也希望有看到中選會就本案的檢討報告,這是我們的期待。

李主任委員進勇:謝謝委員指教。

蘇委員巧慧:好,謝謝。

主席:謝謝蘇巧慧委員。

我們請張智倫委員質詢。

張委員智倫:922分)主席、各位委員、各位官員,大家早。有請李進勇主委。

主席:請主委。

李主任委員進勇:委員好。

張委員智倫:主委好。主委,自從10863號您在中選會主委就職,到現在已經七年多了。

李主任委員進勇:六年多。

張委員智倫:對不起,已經七年了?

李主任委員進勇:六年。

張委員智倫:六年了,好,OK。依照法律規定,您的任期是到今年的113號嘛?

李主任委員進勇:是的。

張委員智倫:基本上來講依照法律規定,應該要在中選會的各個委員任期滿三個月要辦理提名作業,可是我們現在看行政院到目前為止,還沒有提出新的中選會委員名單,我們現在很擔心的是中選會現在總共有10名委員,包含您在內有6位委員任期會在113號屆期期滿。

李主任委員進勇:是。

張委員智倫:現在行政院發言人在92號有說在立法院開議以後,要將中選會的同意權案送到立法院審議,請問一下,就主委這邊有收到消息什麼時候會送進來嗎?

李主任委員進勇:提名的人選是屬於行政院的權限,中選會在這一部分並沒有任何的訊息。

張委員智倫:主委,你不會擔心嗎?現在10名中,有6名已經快要到期了。

李主任委員進勇:我們是很擔心,因為選務不能夠中斷,尤其明年年底要辦理地方公職人員選舉,有很多選舉的前置作業、一些應辦事項的期程規劃,在明年年初就必須預先規劃,規劃事項有很多都是必須經過我們委員會決議才能夠定案;而委員會的決議,開會有一定的人數門檻。

張委員智倫:我先請教一下,如果這6名委員到最後沒有送進來、沒有通過的話,中選會有辦法運作嗎?

李主任委員進勇:我們是不希望看到這種狀況,但是如果這種狀況發生的話,真的是會使中選會業務陷於停頓。

張委員智倫:在這邊拜託主委要跟行政院拜託,因為10月份還有非常多連假,而且有些是在禮拜五的連假,如果來不及送到立法院,或者是送進來的人選立法院如果有意見的話是沒有辦法去做更改,如果更改或是有意見的話,現在有超過半數是已經屆滿的狀況,所以要拜託主委是不是也要跟行政院拜託一下,趕快把這個名單送進來。

李主任委員進勇:我們了解行政院有非常積極重視這個問題,所以在積極尋覓適當的人選。

張委員智倫:好,再問一個問題,主委,你有推薦的人選嗎?因為我知道你已經兩屆任滿了,你有推薦新的中選會主委人選?

李主任委員進勇:沒有。

張委員智倫:沒有?

李主任委員進勇:沒有,我們尊重行政院長的提名權。

張委員智倫:好,謝謝。因為主委也即將期滿,在這邊先感謝您這幾年……

李主任委員進勇:謝謝,謝謝委員對於選務的支持。

張委員智倫:第二個,我還是要跟你請教,這次我們看到整個臺灣歷史上的第一次大罷免,最後是320的狀況,所以我還是要跟主委報告,中選會不管是在選舉、罷免,選務機關都是負責非常重要的職責。這次大罷免結束,我個人主要還是認為大罷免這樣的狀況造成社會分裂,尤其是整個連署期間真的太長了,造成人民的對立,有時候在街頭都看到人民跟人民互相針對一些不同意見有紛爭。過去我們常說臺灣最美的風景是人,可是大罷免就會造成人民的對立跟撕裂的一個狀況,本席個人覺得連署的期間過長,當時我有請教過你有關未滿一年不得罷免的規定,但我們發現很多民眾在立委任期剛開始的時候就已經開始發起連署,事實上我認為這是一個漏洞,之前主委回復給我是說法無明文規定,中選會管不到!現在大罷免已經結束了,我想要請問主委,您的看法還是一樣嗎?

李主任委員進勇:因為法律條文的規定是未滿一年不得提出。

張委員智倫:是。

李主任委員進勇:所謂提出,它是一個具體的動作,就是向我們中選會來提出這個罷免的案子,那現在……

張委員智倫:你有沒有覺得我們現在相關法令的確是有一些疏漏的地方可以調整?或者是你在解釋上是不是可以不要造成人民對立撕裂那麼嚴重?

李主任委員進勇:這個恐怕不是中選會能夠去擔起這個責任的。

張委員智倫:您個人的意見呢?

李主任委員進勇:我個人的意見是根據法律的規定,我們能夠依法行政把選務穩定地辦好,這是我們的責任。至於諸如所謂大罷免這個高度政治性對立的一個狀況,我們選務人員一定要嚴守中立,不能夠隨意去評論。

張委員智倫:我要跟主委報告的意思是,在我們投票選舉的時候是有很明確的法律規定,什麼時候能做什麼事情都非常清楚,可是罷免這個部分並沒有很明確規定什麼時候到底能做什麼事情,導致大家各自解讀都不一樣,所以我今天才趁主委在的時候來向您請教,看起來主委還是沒有很明確的一個想法。當然你們在預算書裡面是寫實務上因為不知道有沒有人在連署,所以很難查核,跟你現在講的方式其實是有一點點的落差。所以我才想……

李主任委員進勇:所謂預算書上面的說法,應該是指如果用法律條文限制在一年以前不得用任何方式連署,如果是這樣子的話,那查核有困難。但是就目前的法律條文規定,我們根本也沒有權力去查核,因為那是屬於言論自由、行動自由的一個範圍。

張委員智倫:好,所以主委現在的意思還是法無明文規定,所以就是大家自由心證?

李主任委員進勇:是。

張委員智倫:好,謝謝。

第三個,我要請教有關於您上任來一直在推、非常重要有關於人民的行使權利,就是電子連署的部分,去年上線以後使用的狀況其實不是非常熱絡,現在我們的公投電子連署已經上線了,可是我們一直說,不管是公投連署,您的報告裡面有寫到我們的罷免系統部分還沒有上線,就您而言,您覺得什麼時候會上線?

李主任委員進勇:我們已經建置完成,但是因為這個牽涉的關係比較重大,我們很期待一旦上線的話不能夠出任何差錯,現在公投已經上線了,我們希望看公投上線之後實際運作的狀況有沒有什麼地方是須要再去加強的,我們做為罷免上線的參考。

張委員智倫:好,謝謝。

最後一個問題,今天你的報告書裡面並沒有提到有關於不在籍投票的部分。

李主任委員進勇:是。

張委員智倫:有關不在籍投票,我相信是很多民眾行使投票的一個權利,就目前本席所了解,只有選務人員可以做不在籍投票,我們很多委員都有提到原住民或是像警消、老師這樣的公務人員,未來有沒有機會推不在籍投票?請問主委你的意見是什麼?

李主任委員進勇:有關全國性公民不在籍投票的草案,我們已經第二度送到立法院來了,我們是採取移轉投票的方式,移轉投票並沒有限制什麼樣子的類別,只要是有投票權人的國民就可以去申請,所以這部分應該沒有問題。至於選舉的部分,因為事涉內政部權責,我們也尊重內政部他們的規劃。

張委員智倫:好,謝謝主委,謝謝。

李主任委員進勇:謝謝委員。

主席:謝謝,感謝張智倫委員質詢。

現在請張宏陸委員質詢。

張委員宏陸:931分)請主委。

主席:請主委。

李主任委員進勇:委員好。

張委員宏陸:主委,我不知道最近你有沒有注意到一則新聞,法國新總理勒克努(Sebastien Lecornu)又辭職了,他上任不到一個月的時間辭職了,我不知道主委有沒有注意到這個新聞?

李主任委員進勇:我有看到新聞報導。

張委員宏陸:法國跟我們臺灣的政治制度很多人把它拿來相提並論,有點類似又不全然。法國總統是絕對多數決吧?

李主任委員進勇:法國總統選舉是……

張委員宏陸:是絕對多數決吧?

李主任委員進勇:兩輪。

張委員宏陸:不一定兩輪,他如果第一輪就過半了……

李主任委員進勇:對,那當然!

張委員宏陸:所以在選舉來講,它應該是絕對多數決,一定要過半絕對多數,是不是這樣?

李主任委員進勇:是。

張委員宏陸:是嘛!但是法國的總統也有解散國會的權力吧?對不對?

李主任委員進勇:是。

張委員宏陸:他是可以解散國會的!現在臺灣有很多人在說臺灣的總統選舉要不要兩輪制?我不知道主委有沒有聽到或看到這個新聞?

李主任委員進勇:最近也有看到媒體上有部分的討論。

張委員宏陸:我個人是覺得,我們先從法理上來講,有關我們的總統選舉,憲法是不是有明文規定總統選舉該如何選舉?有沒有?

李主任委員進勇:憲法增修條文第二條第一項有明文的規定,我們是採取一輪相對多數制。

張委員宏陸:沒錯嘛?

李主任委員進勇:是。

張委員宏陸:上面就白紙黑字有寫嘛!所以如果要改變總統選舉制度,你認為要不要修憲?

李主任委員進勇:我想這個解釋上應該是沒什麼問題,因為憲法的明文規定在那個地方,不能夠違反憲法的規定,直接從總統副總統選罷法去修改,這樣是跟憲法的規定有違的。

張委員宏陸:沒錯嘛?

李主任委員進勇:是。

張委員宏陸:你的看法跟我的看法是一樣的。反過來說,單一首長制,如果縣市首長要改成兩輪絕對多數,是不是不用修憲了?

李主任委員進勇:關於縣市首長的部分,憲法並沒有明文規定。

張委員宏陸:對。

李主任委員進勇:如果是在一般公職人員選罷法有相關規定的話,我們就按照這個規定來執行。

張委員宏陸:沒有錯嘛!主委,所以你的看法跟我是比較相近。

李主任委員進勇:這是就執行面來講,至於政策面是不是有這個必要……

張委員宏陸:不、不、不,主委,我不認為這叫執行面,這是法理面喔!我剛剛就跟你講,這就是法律的規定喔!

李主任委員進勇:對,就法理的部分、就政策的部分、就政治的部分,我們是沒有評論。

張委員宏陸:因為中選會其實是一個選政的單位而已啦!

李主任委員進勇:我們主要是辦理選務。

張委員宏陸:對啦!選政、選務其實是分開的,所以今天問你這個問題,我只是覺得這個部分其實也要讓全國民眾知道,關於總統的選舉方式,總統副總統選舉罷免法是規定執行面及選務怎麼樣去做而已吧?對不對?是不是這樣?

李主任委員進勇:基本的精神還是必須要符合憲法的規定。

張委員宏陸:對啦!所以總統副總統選舉罷免法規定的大部分就是如何去選舉,還有選務等相關的規定而已吧!對不對?

李主任委員進勇:是。

張委員宏陸:對嘛!所以如果要二輪制,我認為是要修憲啦!跟縣市首長要去修改變成二輪制,這個是不同的層級啊!我不知道主委的看法?

李主任委員進勇:我同意這是不同的層級。

張委員宏陸:對嘛!所以我覺得二輪制有好有壞,但我個人認為現在就臺灣來講,我比較擔心的是……其實在國外很多二輪制的投票,到第二輪變成換票聯盟、交易聯盟,我不知道主委有沒有看過相關的報導?

李主任委員進勇:看過。

張委員宏陸:對啊!在二輪時就互相利益交換,我跟你換部長,我跟你換什麼,很多都是這樣。就臺灣來講,第一個我覺得臺灣面積小,人口數也才兩千三百多萬人,現在做這個事情,我個人認為是值得來考量的,我不知道主委你的看法?

李主任委員進勇:我們會傾聽各界不同的聲音。

張委員宏陸:主委,我必須要跟你說,有沒有改、有沒有什麼的,中選會其實也沒有機會可以去做決定,因為人家怎麼規定你們就怎麼做而已吧?

李主任委員進勇:如果是修憲的話,我們還要辦理公民複決。

張委員宏陸:對,你們就是負責執行面嘛!對不對?所以我今天特別問你這個,也不是找你麻煩,只是覺得這個部分要讓大家知道,這已經到修憲的程度了。

李主任委員進勇:是。

張委員宏陸:這不是一般修法,主要的目的是在這裡啦!

李主任委員進勇:是。

張委員宏陸:我不知道主委的看法是不是如此?

李主任委員進勇:我想這是牽涉到國家體制非常重要的一個議題,全民應該都會關心。

張委員宏陸:好,謝謝主委。

李主任委員進勇:謝謝委員。

主席:謝謝,感謝張宏陸委員。

請牛煦庭委員質詢。

牛委員煦庭:938分)謝謝主席,李主委有請。

主席:請主委。

李主任委員進勇:委員好。

牛委員煦庭:主委早安。剛剛你說憲法有明文規定,我們的總統選制是一輪相對多數決,是這樣嗎?

李主任委員進勇:我的理解,這是憲法增修條文第二條第一項的規定。

牛委員煦庭:第二條第一項是怎麼寫的?

李主任委員進勇:第二條第一項,我整個唸出來……

牛委員煦庭:「總統、副總統候選人應聯名登記,在選票上同列一組圈選,以得票最多之一組為當選。」對不對?

李主任委員進勇:對。

牛委員煦庭:大部分在討論法律的修正會不會牴觸憲法,在討論憲政爭議的時候,法律會不會牴觸憲法,也就是跟憲法走向是相背這樣的概念。如果是二輪,也就是要求過半才能當選,多一個門檻的時候,他會不會是選票上面最多數的一組?你聽得懂我的意思嗎?

李主任委員進勇:對不起。

牛委員煦庭:就是如果今天是二輪投票,或者是一輪投票就要當選,他就要得到過半的票數,如果一組候選人在這個選舉裡面得到了過半的票數,他會不會是在這個對戰組合裡面最多數的那一組?會不會?一定會嘛!選總統時拿過半的票,就是一定會比其他人多,對不對?那是不是符合憲法增修條文中,得票最多的一組為當選,請問是有牴觸還是沒有牴觸?

李主任委員進勇:憲法增修條文第二條第一項的規定並沒有要求得票的門檻……

牛委員煦庭:對,你講得很好,它並沒有要求一定要這樣,對不對?但是當是這樣的時候,符不符合憲法的規定?憲法只有講是最多數的人為當選,對吧?當超過50%的門檻下是最多數,相對多數下也是最多數,都沒有違反憲法的規定,應該是這樣理解吧?

李主任委員進勇:所以不能說沒有達到二分之一以上,沒有絕對多數的話,就不算當選,因為憲法並沒有設這個門檻。

牛委員煦庭:我剛剛問你,大部分在討論法律跟憲法是否牴觸嘛!也就是違反了憲法規定的方向,當然當中一個就是違憲,沒有辦法去做處理,但這件事情真的有牴觸憲法嗎?

李主任委員進勇:實際上可能會有超過,會有絕對的多數,但是……

牛委員煦庭:對嘛!不管有沒有超過絕對多數,他都是得票最多的一組嘛!所以其實是沒有牴觸的問題,好,沒關係,這是法律見解……

李主任委員進勇:不是,把它訂為門檻就會有牴觸的問題。

牛委員煦庭:這個是法律見解的問題,你也不是大法官,我也不是大法官,沒關係……

李主任委員進勇:好,沒有……

牛委員煦庭:我要問的是世界上採取總統直選的國家有多少?主委有瞭解嗎?

李主任委員進勇:我目前手上沒有這個資料。

牛委員煦庭:沒關係,大概有40個左右的國家是採取總統人民直選,那你知道多少是用絕對多數,多少用相對多數嗎?

李主任委員進勇:相關的資料我們還要再整理。

牛委員煦庭:目前世界上40個國家裡面,只有9個國家是採取相對多數,包含中華民國在內,其他的國家包含法國、芬蘭、奧地利、葡萄牙、波蘭、羅馬尼亞、捷克、斯洛伐克、巴西、智利等等,都是採取兩輪多數制。今天大家去討論這個事情,無非現在就是因為少數總統跟國會的方向嚴重的衝突,招致很多的憲政僵局。很多人在談兩輪投票會不會增加大量的選務成本以及大家會非常麻煩等等,但是你想想看,因為選制造成的憲政僵局沒有辦法解決,難道不會給國家、社會帶來更大的成本嗎?

李主任委員進勇:我個人認為目前國家的確是遭遇到一些困境。

牛委員煦庭:是啊!

李主任委員進勇:要解決這些困境、要掙脫出來,它的方式其實是非常多的,在總統選制部分的改變,是不是足以改變目前朝野之間對立的狀況,我個人認為是還有很多地方須要努力。

牛委員煦庭:沒關係,這畢竟是你的個人意見……

李主任委員進勇:是。

牛委員煦庭:因為大家談總統選制都會去談憲法增修條文第二條第一項的規定,但是憲法第四十六條也有規定「總統、副總統之選舉,以法律定之。」但沒關係,這個題目反正才剛開始,我們也不要在這個場合占用太多的時間,我還是要問一些選務相關的。

我要問的是這段時間,除了立法院之前提核能發電的延役公投之外,還有4個由公民團體提出的公民投票,它在內容上面相對單純,其實就是不滿意立法院的修法結果,所以希望提公投複決的方式想要把它廢除,對不對?

李主任委員進勇:是。

牛委員煦庭:講到公民投票就講到連署嘛!

李主任委員進勇:是。

牛委員煦庭:講到連署,大家就知道其實中選會是有安排所謂的電子連署,剛剛張智倫委員也有關心這個題目。

李主任委員進勇:是。

牛委員煦庭:請問我們國家建置電子連署這一套設備,總共花了多少資源?幕僚單位要不要補充說明一下?

葉高級分析師志成:當初在建置罷免的時候花了四百多萬。

牛委員煦庭:沒有啦!我問公投啦!

葉高級分析師志成:公投的話是花兩百多萬。

牛委員煦庭:兩百多萬?

葉高級分析師志成:對。

牛委員煦庭:花了這麼多錢,效果怎麼樣?

葉高級分析師志成:目前已經上線,有4案正在使用。

牛委員煦庭:正在使用,那使用的結果怎麼樣?你們有沒有稍微觀察一下,雖然你們當然不能干涉連署的內容,這個部分本席完全理解,但問題是既然有提供這樣的一個機制來便民等等,那這個政策執行的成效怎麼樣?

葉高級分析師志成:應該等到……因為我們是一個獨立機關,所以要等領銜人送件來之後才會知道送來的件數有多少,因為這只是一個連署的工具而已。

牛委員煦庭:只是一個工具而已?那以你們目前可以掌握的資料跟瞭解,你覺得大家有很充分地在使用這個機制嗎?

李主任委員進勇:我們不方便主動地去瞭解連署的狀況,但是從媒體報導,我們當然也要去關心。

牛委員煦庭:對。

李主任委員進勇:好像進行的速度不盡理想。

牛委員煦庭:那原因是什麼呢?你們有沒有去做了解?其實我倒覺得這時候你們不用那麼保守啦,當然你不要去干預連署,但是你說有這樣一個機制可以去應用,我倒覺得沒有什麼不行的,即便這樣子的幾個公投投票案跟本席的政治立場不相同,但是我覺得工具就是工具,而且未來都可以參酌,既然都花錢去建置這個東西,你本來就要去檢討,它難得有在實踐的情況之下你要去了解它為什麼出現了一些問題跟障礙。

李主任委員進勇:我們在上線之前的準備工作裡面有一個階段就是加強宣導,加強宣導就是讓有投票權的人知道有這麼一個途徑,你可以方便去連署,希望大家多多利用,但是在上線之後已經有具體的案件在進行了,我們就不方便再去做這個工作,因為這會被誤解,會被誤讀為我們支持。

牛委員煦庭:好啦,本席也不是不能理解,因為新聞大概都有露出啦,就是說他們還是採取傳統的、要去設立連署站等等,這些東西到了最後其實繞了一圈好像進步有限,反正結束之後,我是希望你可以做有效的檢討跟滾動式調整,這到底好用、不好用,不好用可能要再思考怎麼樣來做優化。

李主任委員進勇:我們目前大概還有一個進階的作法還在研議之中,就是用行動的連署。

牛委員煦庭:你做好完整的幾個案例調查跟檢討之後,再去思考調整的方案,本席做一個提醒,好不好?

李主任委員進勇:謝謝。

牛委員煦庭:希望中選會稍微花一點心思在選務優化和節省社會成本上面,可以嗎?

李主任委員進勇:好,謝謝。

牛委員煦庭:好,謝謝主委,辛苦了。

主席:我們感謝牛煦庭委員質詢。

我們請麥玉珍委員。

麥委員玉珍:946分)有請中選會主委。

主席:我們請主委。

李主任委員進勇:委員好。

麥委員玉珍:主席、各位同仁,大家好。首先感謝……不是感謝啦,很感嘆,馬太鞍堰塞湖溢流潰堤花蓮光復鄉,造成慘重的災情,到現在已經兩個星期了,災區還有很多地方需要救災,當地受災的災民有需要,但是現在是一團亂,不知道你們有沒有到現場,堰塞湖的紅色警戒還沒有解除,要不要遷村?還有很多問題大家都感到「霧煞煞」,中央災害應變中心指揮官內政部是受到我們內政委員會監督的主要單位,但是第一天上班卻沒有看到這個議題的安排,即內政部的業務報告,反而現在優先排序的是中選會,現在是選務比救災更重要嗎?是嗎?還有,我們的內政部長還在那邊「呵呵呵呵」,是魔笑的聲音,還是苦笑?還是我們人民更苦?所以今天找你來問我也不知道是什麼原因,還是選後來檢討、罷免後來檢討?

所以回到今天的主題,要請教一下李主委你對公投綁大選的看法,因為你在媒體說為了避免2018年的選務亂象再次重演、傷害民主,還是傾向維持現在的制度,對嗎?

李主任委員進勇:是的,我們站在選務機關的立場,2018年的選務亂象大家記憶猶新,而且是一個非常沉痛的記憶,也因此在2021年的四大公投裡面,有一個公投就是又要把公投跟大選綁在一起,但是那個公投案並沒有通過,其意義就表示人民還是很在乎,並不支持這樣子的一種做法,現在各種條件是不是有所改變?是不是到了要再重新檢討的程度?我們認為大家必須要深思。

麥委員玉珍:但是選務的問題,我們是要讓選舉委員會去處理,不是從2018年到現在還在說這個問題,我們可以在檢討後做不一樣的改進措施,這個亂象完全沒有辦法改善嗎?我們投票的目的就是便民,還是為了你便宜行事就好?這樣子的話,你覺得從2018年到現在,你還要拿出來再去講,這樣子是真的傷害人民、傷害民主嗎?

李主任委員進勇:選務的考量是其中之一,但是並不是全部,我們還必須要考慮……

麥委員玉珍:對,但是你曉得我們歷年在公投的投票率是多少嗎?你看我們在公投的時候,公投法在2003年年底立法,在2004年年底也正式實施全國性的公投,第1到第2兩個案件,在2004年與總統選舉同日選舉,投票率45%2008年也是全國性公投,與立委選舉同日舉行,投票率就是26%;還有在2008年同年,第5到第6案全國性公投,也與總統一起舉行,投票率也過了35%;在2018年也是全國性公投,從第7到第16案,與九合一地方選舉同日舉行,10項公投裡面,我們的投票率就是54.51%55.89%之間;在2021年第17到第20案,跟公投脫勾後,單獨公投投票率是41%左右;今年剛結束的核三延役公投,投票率僅29.53%,越來越低。

請問主委,你覺得投票率低是傷害民主還是實踐憲法主權?還是我們民主的表現?

李主任委員進勇:投不投票這是公民的自由,一個公投案能不能夠吸引……

麥委員玉珍:現在講的是你的改善跟工作的效率。

李主任委員進勇:一個公投案能不能夠讓選民願意站出來表示他的意見,你要看選民對於這個公投的議題是否感到必要、他是否有興趣、是否跟他的生活有密切的關係,所以不能夠把這個問題單純的跟選舉綁在一起來看,這是第一點。

第二點,公投跟選舉綁在一起會混亂投票的焦點,因為選舉的議題跟公投的議題……

麥委員玉珍:你當人民都當作傻的?什麼混亂?現在就是你們的工作混亂,你們的工作要懂得怎麼樣去排序、怎麼解決問題,你把所有的……

李主任委員進勇:選民不是……

麥委員玉珍:你把所有的都是丟給人民,什麼混亂?沒有什麼叫做混亂。

李主任委員進勇:議題會失焦、議題會失焦。

麥委員玉珍:是安排我們的制度跟程序……

李主任委員進勇:這個大家心知肚明。

麥委員玉珍:如果你說這樣子是混亂的話,我再問你,歷年來的公投選務花費是多少?

李主任委員進勇:那太多案子了。

麥委員玉珍:我們要怎麼樣去為我們的國家……

李主任委員進勇:最近這一次立法院送過來的案子就是核三延役的問題,這個案子就花了114,000萬。

麥委員玉珍:所以你們就是沒有綁在一起才要亂花錢,也達到這樣子的……我們為我們的國家要去省錢,要達到工作效率,但是你沒有解決工作效率,你還要把國家的錢拿去花費……

李主任委員進勇:一個選舉制度的調整必須要非常審慎。

麥委員玉珍:我就問你公投選務花費多少嘛,我就是要問你這個問題,公投選務歷年來花費了多少?

李主任委員進勇:歷年那太久了,而且……

麥委員玉珍:太久了?所以你花錢連眼睛都不眨一下,我們國家的錢都是納稅人的錢……

李主任委員進勇:不是,委員你要的範圍是不是可以給一個公文,我們根據你的公文再發函回給你。

麥委員玉珍:我現在告訴你,中選會向媒體說2018年我們的公投花費15億,雖然當時的公投案有十案,但因為跟選舉綁在一起,估計一案約1.5億。在2021年與大選脫鉤後,四個公投案所需費用就花了十三億多,估計當次獨立進行的公投每一案平均花費三億多,而今年核三延役的公投,需要的花費已經11億,所以不可否認的是,公投合併全國的大選才能實踐民主又兼顧節省成本。我們要跟你講的是,為了國家,你們的工作也要考量到預算成本以及效率,我們講的是這個,所以希望大家支持我們的提案,台灣民眾黨黨團有鑑於現行公民投票的舉行與全國性的選舉脫鉤,嚴重阻礙人民行使直接民權,還有為了打破鳥籠公投,實踐我們憲法主權在民之原則,我們希望在公民投票法第二十三條條文的修正草案當中,明定主管機關於公民投票案公告成立後一個月起,於六個月內舉行公民投票,該期間內有全國性的選舉時,應該與該選舉同日舉行。我們會努力來推動修法通過,我們要去評估,包括所需的人力、物力,我們都要去評估,人民要照我們政府的規定……

李主任委員進勇:委員,可以讓我講兩句話嗎?

麥委員玉珍:但是我們要花那麼多錢,還有浪費那麼多人力……

李主任委員進勇:可以讓我講兩句話嗎?

麥委員玉珍:因為時間的關係,主席已經站起來了。

主席:主委,會後再跟他講。

李主任委員進勇:主席,兩句話就好。第一句話就是委員剛剛所做的這些論述,我覺得還有許多盲點,這是第一點。第二句話……

麥委員玉珍:如果你覺得是盲點,你要來說明,還有書面說明……

主席:聽主席說啦!時間到了,會後再回答。

麥委員玉珍:好,謝謝。

主席:感謝麥玉珍委員的質詢。

接下來請許宇甄委員質詢。

許委員宇甄:958分)謝謝主席,請中選會李主委。

主席:請主委。

李主任委員進勇:委員好。

許委員宇甄:主委好。主委,我想請教您,您的任期是到什麼時候?

李主任委員進勇:113號,剩不到一個月。

許委員宇甄:您的任期到113號嘛!

李主任委員進勇:對。

許委員宇甄:依照中選會組織法第三條,委員的任期是四年,你已經連任一次,所以113號就是你會卸任的時間。

李主任委員進勇:是。

許委員宇甄:依照中選會組織法,行政院院長應於委員任滿三個月前提名新任委員並補提出缺,中選會現在有十位委員,因為有一位委員之前就已經請辭,其中六位都跟你一樣會在113號任期屆滿。

李主任委員進勇:是的。

許委員宇甄:請問行政院到現在有提名新任的委員嗎?

李主任委員進勇:我們知道行政院很積極在尋找適當的人選,至於什麼時候可以提出來,我想也會考慮到選務的運作,我們也期待這個案子能夠儘早定案。

許委員宇甄:所以就是還沒提出嘛!

李主任委員進勇:他們很積極在尋找適當的人選。

許委員宇甄:依照中選會組織法的話,應於委員任滿三個月前提出,也就是83號就應該要提出了,但到現在都還沒提出的原因,您剛剛說是為了要積極的尋找,如果他到了12月還尋找不到的話,請問這中間該怎麼辦?您113號就卸任,如果他到12月還找不到的話,請問一下中選會要怎麼運作?

李主任委員進勇:我們期待這種情形不會發生,可能行政跟立法兩院之間,大家是不是為了……

許委員宇甄:行政院到現在都還沒有提出。

李主任委員進勇:為了整個國家民主政治能夠完整的運作,大家是不是能夠互相合作,讓這個人事案能夠儘早定案。

許委員宇甄:如果要讓國家的民主運作能夠完善的話,應該是在83號之前就要提出,但現在都還沒有提出。當然今天您也做了報告,接下來我們要審中選會的預算,請問您現在所提的報告跟未來新任的主委上來之後,如果你們的目標不一致的話,今天的報告算數嗎?

李主任委員進勇:今天的報告是我在主委的任期裡面,按照大院的指示提出有關業務方面的報告,就大的方向所提出的一些說明,我想這樣子的方向也是經過現在有效的委員會大家所作成的決議,應該在未來……

許委員宇甄:但是有六位馬上就要到任了,有六位都跟您一樣在113日任期屆滿,也就是到時只剩四位,有沒有辦法能夠代表原來的中選會?

李主任委員進勇:未來的委員會如果依照合法的方式能夠做一些政策的調整……

許委員宇甄:依照合法方式的話,我也想請教一下李主委,依中選會組織法,任滿三個月前應該要提名新任的委員,這個到底是屬於強制的義務,還是努力的義務?

李主任委員進勇:這個應該有一些空間,事實上現在是還沒有提出來。

許委員宇甄:對,所以這樣行政院算違法嗎?

李主任委員進勇:我不認為他是違法。

許委員宇甄:那應該是怎樣?

李主任委員進勇:我不認為他是違法,但是銜接的問題,我想行政院他們一定也是非常在乎。

許委員宇甄:請問中選會有發函給行政院,要求他應該要立即提出人選嗎?

李主任委員進勇:這是行政院長的職權。

許委員宇甄:我的意思是說,中選會有沒有發函提醒院長應該要在83號之前提出?

李主任委員進勇:其實院裡面相當了解這種狀況。

許委員宇甄:你們有發函提醒他嗎?

李主任委員進勇:我們不會發函。

許委員宇甄:你們不會發函?

李主任委員進勇:是。

許委員宇甄:所以院裡面相當了解,可是就是不提出,所以我可不可以理解成在83號之前沒有提出,是因為當時有726823公投罷免的案子,所以他在當時不提出?可不可以理解成這樣?

李主任委員進勇:這個我們不予評論。

許委員宇甄:這是我的理解啦!但是我認為到現在還沒有提出的話,應該要積極的提醒行政院,應該要在83號之前就要提出。

另外想請教一下李主委,依照公職人員選舉罷免法第三十五條及第三十七條的規定,立法委員的選舉區應該每十年檢討一次,並以本屆任期前二年二個月的人口統計為準。我會請教您這個問題是因為最近我們看到媒體報導說好像會提早來檢討選區的變更,想請教李主委有沒有這回事?

李主任委員進勇:這個我們跟內政部之間有交換過意見,可能現在的共識是在116年的時候會進行檢討。

許委員宇甄:116年會進行檢討,也就是2027年。

李主任委員進勇:因為十年檢討一次,第一次是在96年第7屆的時候,上一次是106年,所以下一次是116年。

許委員宇甄:所以你們現在會依表定的時間,也就是在11611月左右會提出當時任期前二年二個月的人口數,所以是依目前表定的2027年的時間是嗎?

李主任委員進勇:116年我們會開始啟動檢討。

許委員宇甄:因為上一次是106年嘛!

李主任委員進勇:是。

許委員宇甄:所以還是會依照表定的時間?

李主任委員進勇:沒有錯。

許委員宇甄:依照這樣子的話,可能就是會在2027年啟動檢討,然後大概在202911月……

李主任委員進勇:應該適用到第13屆吧!

許委員宇甄:對,就是等於2032年那一屆嘛。

李主任委員進勇:現在第11屆嘛,第12屆、13屆……

許委員宇甄:就是2032年那屆嘛,所以目前你們大概還是依照我們法律規定的。

李主任委員進勇:我們按照既定的行程。

許委員宇甄:好。

李主任委員進勇:法定的行程就是10年檢討一次。

許委員宇甄:好,謝謝李主委。最後要請教您的是公投的部分,因為其實現在很多的民眾都希望能夠公投綁大選,尤其我們看到在新國會智庫也有做一個民調,有高達66.3%的民眾是支持要公投綁大選,當然不外乎就是希望能夠節省公帑、節省選務的作業經費,尤其是今年一案的公投綁大選──核三延役的公投,就花了十一億多,如果能夠跟大選綁在一起的話,這筆錢勢必能夠節省很多,所以現在大家都在探討這樣的時間。當然,剛剛我聽到主委在講說2018年的公投延宕,造成整個選務的工作時間會延長,所以建議不綁大選,可是事實上有43.2%的民眾認為是中選會沒有規劃周延,才會導致當年的亂象,所以這個部分我覺得中選會要好好地來檢討一下,既然民意所趨是公投綁大選,應該來好好地檢討是不是要恢復過去這樣的方式。

尤其,我們也可以看到剛剛這個投票率,你看,我們以往如果公投綁大選,大概都可以到五成五以上,但這一次在823日的核三延役公投,投票率才29.53%,也就是說,未來如果公投不綁大選,事實上公投案要成案,相對的也都非常地不容易,事實也是這樣,所以為什麼民眾期待的是能夠公投綁大選?第一個,能夠充分地展現民意。第二個,也能夠節省公帑、節省不必要的浪費。我想這是民眾普遍的想法,當然在這邊因為時間的關係,我也請主委要好好地研擬公投綁大選。

李主任委員進勇:是,民意調查固然可以參考,但是正式的公民投票,在2021年公投綁大選的公民投票,它是沒有通過的,這個民意應該是更清楚的。

許委員宇甄:當時有公投綁大選嗎?

李主任委員進勇:就是公投沒有過嘛。

許委員宇甄:公投有沒有綁大選?就沒有嘛!當然不會過。

李主任委員進勇:公投綁大選,你完全把它……

許委員宇甄:如果公投綁大選,這個提案就一定會過。

李主任委員進勇:那不一定。

許委員宇甄:當時是因為公投沒有綁大選,所以它的投票率才41%,當然不會過啊!

李主任委員進勇:大家都痛在心裡,那個心都很沉痛的。

許委員宇甄:沒有,主委,我覺得你倒果為因啦!所以這個部分我覺得公投綁大選如果可以好好地充分展現民意,才是民眾所需求的。

李主任委員進勇:我站在選務機關的立場,我要代表全國的選務同仁,他們不願意再蒙受那麼大的一個災難。

許委員宇甄:我站在人民的立場,我代表全國人民告訴您,人民希望的是公投綁大選,謝謝。

李主任委員進勇:除了選務人員的心聲之外,就是公投跟大選之間的……

許委員宇甄:我們代表的是全國人民,選務人員很辛苦,我知道,但是我們代表的是全國人民,請你尊重民意,謝謝。

李主任委員進勇:這也是傷害了人民對於公投正當的意見表達。

主席(李委員柏毅代):謝謝許宇甄委員。

接下來我們請王美惠召委。

王委員美惠:108分)主席,請李主委。

主席:有請李主委。

李主任委員進勇:委員你好。

王委員美惠:主委你好。早上我有聽到我的同事問說,為什麼要排這個業務報告,是不是內政比你們的業務更重要?在這裡我要澄清一點,因為自從花蓮的災害發生以後,內政部長就衝啊衝、拚啊拚,看要怎麼樣才能讓花蓮的災害降低。今天如果安排內政的業務報告,很多人是要來的,那他們就沒辦法去開會,也沒辦法去花蓮幫忙。大家聽到花蓮發生這些事情的時候,我相信所有的百姓、我所有的同事跟中央政府,大家都非常地難過,今天不是不關心花蓮,我們才召開選舉的業務報告會議,你看,花蓮災害發生的時候,不分黨派,大家都很關心。我覺得說話要憑良心,可以讓花蓮救災方便,我們為什麼要綁手綁腳的,叫他們來這裡?

李主任委員進勇:對於召委苦心的安排,我們是非常的感動,現在全國不管是各級政府或是民間,大家全力投入到花蓮的救災裡面,整個內閣團隊幾乎全部都動員了,所以這個時候讓更多的人、讓更多的資源能夠到災區去,這是大家的一個共識。

王委員美惠:因為我相信在座很多我的同事都有打電話給部長,部長都說我現在在開會、我現在要做什麼,他不是閒閒的耶!花蓮災害發生的時候,他是比任何人還要急。早上我聽到這些話的時候,我真的坐在那裡說:「人,真的要這麼沒人性嗎?這種話怎麼說得出口?」

主委,在這裡本席要向你探討有關人事的議題,你的任期到113日,如你剛才所說的,剩不到一個月,說不定改天排案的時候,你就已經卸任了。

李主任委員進勇:是。

王委員美惠:我也希望今天跟你討論的……雖然你們這個部分有沒有交接下去也不知道,不過存在的問題,我們要怎麼去處理?像剛才你回答的,你們有將近6位任期到了要卸任,明年要選舉要怎麼辦?

李主任委員進勇:通常如果年底要選舉,我們大概在年初的時候就必須要去決定投票的日期,投票日期決定之後,有很多前置的籌備工作、很多公告,這些工作……

王委員美惠:主委,現在我就是要跟你說,你下個月113日就卸任了,113日再不到一個月就115年了,115年年初就要決定明年年底選舉的日期。

李主任委員進勇:是。

王委員美惠:再來,大家都會覺得選舉委員會跟中選會,不過是選舉那幾個月要忙而已,大家千萬不要這樣想!選舉委員會跟中選會在要選舉的時候,年底要選舉,年初就要開始安排,開始去了解各地方的票所要設在哪裡、安全性要怎麼處理。主委,所以本席要向你請教,你如果卸任,行政院的人事如果沒銜接上,要怎麼去布局?這要怎麼處理?

李主任委員進勇:謝謝委員的關心,當然,我們期待行政院能儘快提出適當的人選,立法院也能很快地完成審查程序,讓新任的委員可以無縫接軌,在114日就可以馬上銜接,讓選務有辦法正常運作,不要出現空窗,出現空窗的話,真的就是一個國家的危機。

王委員美惠:主委,我覺得有可能空窗,這是很嚇人的!你想,今天是108日,還有幾天?到現在還沒有人選,雖然最近發生很多事情,不過我覺得做什麼要像什麼,你也知道中選會的人事要趕快處理,這樣明年年初要怎麼做?還是大家先閒著,到下半年的時候大家才一直加班一直忙?這樣很悽慘耶!

李主任委員進勇:我們知道行政院也很積極地在尋覓人選,我們希望……

王委員美惠:你覺得是有人,但不敢來?還是沒人要做?

李主任委員進勇:這我就不了解了。

王委員美惠:這你不了解,好啦,主委,我覺得我們立委有監督權,該做好的或有沒做到的,我們都要拿出來講,不管什麼黨都一樣,因為要讓國家更好、更進步,應該要積極去做啦!

李主任委員進勇:我也鼓勵啦,我也鼓勵可能的人選,大家要勇於承擔啦,在國家遇到困難的時候,尤其是選舉的工作是很重要民主基層的工程,重要性非常的高,希望有人願意來擔起這個責任。

王委員美惠:主委,這些問題我再跟你討論一下,你說勇於承擔,我相信大家都要承擔,不過當中實在有很多無奈。像剛才說的公投綁大選,說實在的,公投綁大選大家都看到要來選這個候選人,哪知道公投要投什麼?這樣會亂掉啦,如果分開,我今天就是要來選候選人,或我今天要來選公投是什麼項目……這次公投為什麼投票率這麼低?是他們的宣傳不夠,加上已經退役的東西又拿出來要公投,這不就「食人夠夠」,所以投票率都會比較低啦!我也要跟主委說,選務人員大家很辛苦,長久以來,每一個縣市的總幹事都是縣市長所派的,但是像這次罷免,某一個縣市的主任怎麼可以去開戶政的權限來抄名單?這是確定的,還有判決的!所以主委,這個東西我們是不是要討論?我們地方的選委會是要地方人士?還是第三方的人士來做?不然像這樣的時候,百姓是要相信誰啊?

李主任委員進勇:其實過去幾十年,選務機關跟地方政府中間的合作是非常密切,也非常的順利。

王委員美惠:現在又不一樣了啦!

李主任委員進勇:這次實在是……

王委員美惠:你看現在敢開戶政去抄,主委,你聽到會害怕嗎?

李主任委員進勇:極少數的個案、極少數的個案,當然我們覺得非常的遺憾,這個事先要如何去防制這一種可能對選務的傷害,以後我相信大家會再特別的注意。

王委員美惠:我覺得這個要注意,要想想看怎麼去改比較好,雖然你到113號,但我相信你還有權利能提這個問題出來檢討,以上。

李主任委員進勇:謝謝。

主席:謝謝王美惠召委。

接下來我們請黃捷委員,謝謝。

黃委員捷:1018分)謝謝主席,請李主委。

主席:有請李主委。

李主任委員進勇:委員好。

黃委員捷:主委好。因為前面有非常多位委員,都還是在討論公投綁大選的問題,所以我希望再次的幫大家複習一下過去的記憶。其實從2018年的經驗就可以知道邊投票、邊開票會造成非常多選務的問題,那時候最大的受害者就是國民黨的臺北市候選人丁守中,他甚至出來說邊投票、邊開票影響選舉的結果,並認為這個現象非常的荒謬。但我也不知道為什麼,當時國民黨候選人明明就已經是因為公投綁大選造成的受害者,結果這麼多的國民黨委員現在又在倡議公投綁大選。那時候我們也還記得因為投票投到半夜3點半,造成非常多選務人員很辛苦,甚至有過勞的情況,然後還有很多選民因為投不到票,導致很多縣市公投的投票率並沒有增加,反而下降。因為排太久了,很多選民因此沒有辦法投到票而影響他們選舉的權利。其實後來我們把選人跟選事分開,就是希望說民主可以深化,讓大家可以針對議題就好好討論議題;針對人就好好討論人,所以當時的公投綁大選,在這樣的脈絡之下,2021有這樣的結果,甚至是大家不同意公投綁大選,才有了現在把公投跟大選分開這樣的制度。目前運行到現在,主委認為這個制度是穩定的嗎?

李主任委員進勇:到目前為止,我們沒有發現任何窒礙難行之處,選務的部分也都是相當的順利,所以沒有任何新的狀況需要在這個時候,對於公投跟大選脫鉤再去做檢討,我認為沒有這個必要。

黃委員捷:好。謝謝主委的說明,所以在這邊也再次的證明其實公投不需要綁大選,到目前為止,我們中選會照現行的制度,反而能夠順利的運行,對於選務人員來說,也不會有太多的負擔,這個是目前為止的結果。

李主任委員進勇:對於人民公民權的行使其實是非常正面的,不會讓議題互相混淆,讓選民都可以很理性的來做決定。

黃委員捷:好,謝謝主委的說明。再來,要跟您請教一個比較制度性的問題。其實從臺灣的公投法施行到現在已經有21個公投案了,我覺得制度上是有一些可以進一步討論的,因為國際上的公民與政治權利公約裡面有提到,公投的主文不應該有誤導、暗示、誘惑或是反對等等的內容,可是照這個規定,我認為目前在臺灣公投的主文,一直都有不太順利,甚至是有誤導、暗示的情況。

例如剛剛結束的核三延役的公投,它的主文是「您是否同意第三核能發電廠經主管機關同意確認無安全疑慮後,繼續運轉?」但我們一直質疑的是5月核管法就已經修法了,如果核電廠要提出重啟、延役的申請,就是照法律進行相關的申請,這個甚至是藍白修過的法,現在為什麼還要因此而可以提出這個公投呢?這個公投結束之後,就有學者分析對於贊成方來說,他們的目的是要透過政治壓力來施壓,並且利用資訊落差來扭曲核三公投的法律意義,把它扭曲為跟法律案一樣的法律約束力來產生政治的壓力。可是當時候我們看到國民黨,他們拍的口號是「支持核三延役,換回電價穩定,用電更安心」,這樣的內容其實很多人就質疑真的有在科學基礎上進行成本相關的運算嗎?包括說它投入的工程等等的成本,是不是遠高於核電帶來的效益?所以我們當時會覺得,這個主文的內容有沒有誤導、暗示或是誘惑等等的疑慮呢?另外一個更明顯的例子,其實就是2018年的反同婚的公投。提案人寫到您是否同意婚姻應該要一男一女,主文是「你是否同意民法婚姻規定應限定在一男一女的結合?」可是在這樣的主文之後,他們後來的宣傳都是寫這個公投是要另外成立伴侶法。

所以我覺得從這兩個案例可以凸顯,中選會沒有辦法針對主文有一定內容的規範,或是如果這個主文已經很明顯是誘導性或是有誤導的作用,或者是有不實的論證,我們政府的權限是有限的。甚至在國際上有一些案例,例如瑞士的公投主文,還有他們提到公投的手冊,都有非常嚴格的規範,有強調絕對不能有誤導性,也不能有誘導性,甚至聯邦政府有權修改或拒絕這些不實的論證,如果它相關資訊是不實的,到時候公投的結果可能被法院來撤銷,這個是在國際上的例子。所以我一直很想知道,我們臺灣在這樣的情況下,很明顯很多都已經是有誤導性,很多有誘導性,甚至我認為它的論證都已經是不符合事實的,那我們中選會是不是都無能處理啊?

李主任委員進勇:謝謝委員的指教,目前我們的公投法在第九條的部分是有相關的規定,第九條第三項說第一項的主文應簡明、清楚、客觀中立;理由書之闡明以及其立場應與主文一致。第四項規定說主文與理由書之文字用詞、字數計算、語法及其他相關事項之辦法,由主管機關定之。剛剛委員所提到的,尤其是關於誤導的部分,其實在我們現行的法律規定跟我們的辦法裡面,是可以得到相當的法源依據,我們可以來做審查的,實務上我們也會要求,如果發現有不當的情形,會要求提案人必須要來補正。補正通過了,沒問題,補正不通過的話,我們就不予受理。

黃委員捷:是啦!當然最後這個核三,還有像當年反同婚的公投主文,你們都還是讓它可以進行到公投的程序,那我們問的是說,像後面他們在宣傳的內容,其實很多都跟主文已經完全是背離事實,甚至是不實的資訊,甚至有非常多是誤導性的,用恐嚇的等等,那這一些你們有辦法讓它去符合原本的主文,進行相關的討論嗎?

李主任委員進勇:如果是我們職務上所明知已經是偽造不實訊息的話,我們是可以要求刪除的。

黃委員捷:好,這個就要拜託了,因為我們希望接下來針對公投的討論,當然是要依據議題本身,它必須要符合事實,然後必須要儘量讓民眾得知完整的資訊,而不是現在謠言滿天飛,大家在這麼多錯誤的資訊下,你要他進行公投的選擇,最後做出來的結果很可能與現實是不相符的,這是我最擔心的。

李主任委員進勇:所以單純的環境是非常重要的,如果跟選舉扯在一起的時候,那整個議題就失焦了。

黃委員捷:是,這個再拜託主委,可以進行這些不實言論的闢謠也好,然後儘量讓選舉的環境是更單純越好。

李主任委員進勇:好,謝謝委員。

黃委員捷:謝謝主委。

主席(王委員美惠):謝謝黃捷委員。

我們請高金素梅委員質詢。

等一下在李柏毅委員質詢後休息10分鐘。

高金委員素梅:1027分)謝謝可愛的美惠召委,我們現在請中選會李主委。

主席:請主委。

高金委員素梅:主委您身體還好嗎?

李主任委員進勇:還好,謝謝委員關心。

高金委員素梅:您快退休了吧?

李主任委員進勇:動了一個小手術。

高金委員素梅:所以看起來您今天的行動好像有一點不太像以前,快退休了吧?

李主任委員進勇:快到任了。

高金委員素梅:好,OK

李主任委員進勇:沒有退休金,是屆期。

高金委員素梅:好,屆期。雖然您已經快屆期離開這個職位,但是我覺得做一天和尚敲一天鐘,該做的事情,該負的責任,還是得要完整的把它結束,好嗎?

李主任委員進勇:謝謝委員。

高金委員素梅:並且交接。今天有幾個問題想要問您,這次的大罷免案最終雖然是以失敗收場,但是代價卻是我們全國納稅的人民共同承擔。在92號的時候你也說,一案的罷免經費是1,700萬到1,800萬,因為年度預算不夠,所以必須動用第二預備金,所以這一次的罷免案總共是4281.5萬元,而在人力方面,我們也動員了將近27萬的人力。我要再請教主委,到現在為止,這種勞民又傷財的大罷免制度,你覺得是值得鼓勵、值得推廣的嗎?

李主任委員進勇:這個牽涉到政治上……

高金委員素梅:我現在要講的是無差別的大罷免。

李主任委員進勇:這牽涉到政治上的判斷,我們選務機關是不宜來發表評論,我們做的就是如果是合法程序進來的話,我們就依照法律的規定順利的把選務完成。

高金委員素梅:很好,現在我們也已經修法了,修得非常完善了,比較完善一點,但是我還記得當時我做召委在這邊修這個法的時候,非常的遺憾,民進黨的朋友們在這邊霸占了主席臺,癱瘓了好久的議事規程,但是最後終究我們在立法院還是三讀通過了,把這個選罷法比較完善的修法了。

當時我們也看到民進黨的立法院黨團吳思瑤幹事長,還沒修法之前他說,選舉跟罷免都是憲法所保障的民主制度,也是人民的基本權利,任何政黨還有從政者都應該尊重。然後蘇巧慧委員他也說,他說這樣的行動深化了臺灣的公民運動跟民主素養。雖然我們現在回過頭來看,根本少有所謂的公民運動,所謂的公民者,其實也就是政黨發動的,大家也看得非常清楚,那麼我還想要再進一步的請問您,您是否也認同吳思瑤幹事長跟蘇巧慧委員說的,只要它形式上符合了人民直接投票的參政權,就是對民主有益、對人民有好處的參與方式,您認為怎麼樣?您認同嗎?

李主任委員進勇:只要是按照法律的規定所提出的,不管是選舉、罷免或者是公民投票,我們都依法必須要受理,這也是我們最重要的核心業務。

高金委員素梅:好,謝謝您非常制式的回答。我雖然尊重您的看法,也尊重吳思瑤委員跟蘇巧慧委員的看法,但是我也必須要說,按照你們的說法,所謂形式上它符合人民直接投票的參政權就必然對民主有益,那麼我就請大家不要雙標,為什麼?因為當時我在修選罷法第七十條、第七十一條、第七十三條的時候,我主張原住民的立委只要是出缺,他就必須要跟區域的立委是一樣的,一旦出缺了就必須要補選,而當時我們的內政部也有展現善意,他明確的回應我說,原住民的立法委員跟區域的立委同屬立法委員,但出缺的時候,必須要按照相同的規定來辦理,內政部是同意的。那麼中選會當時您告訴我說,原住民立法委員補選的時候,這形同辦理全國性的選舉,它需要花費大量的人力跟物力等等的資源。明白地講,當時主委您的意思就是說,當原住民的立委出缺的時候,我們的族人要透過補選選出適合人選的時候,您說太花錢,不值得辦。但是當民進黨他要推動耗資上億元罷免案的時候,你卻說你尊重立法院,然後你也說這是深化民主,值得鼓勵,主委,你不覺得這就是雙重標準嗎?我更坦白地說,這是歧視我們原住民參政權,還是說當民進黨他要政治追殺的時候什麼都可以,但是當原住民要求跟非原住民一樣的平等權利的時候,民進黨的朋友們,你們卻習慣選擇視而不見,尤其是現在執政是民進黨,在這裡我要嚴正……

李主任委員進勇:剛剛……

高金委員素梅:等一下,我要嚴正地告訴也提醒主委,民進黨對於我們族人的選舉權的歧視,不是一天兩天的事,因為這件事情我提了很久,你們執政也已經快9年了,而這件事情我看在眼裡,痛在心裡面,大罷免花了這麼多錢,原住民的補選沒有錢,也沒有人力,所以我認為這不是制度的問題,這是政治的選擇問題,您可以不要回答,我已經把我內心的話說出來了。

另外,我好不容易爭取到的優化原住民的選舉人領票作業試辦計畫的報告,我其實就是為了要一次性解決長期存在我們族人選票誤發,這個主委你很清楚,我在這邊質詢了很多次,族人選票誤發、少發或是沒有發的問題,請問一下主委,這項試辦計畫,目前的執行進度到哪裡了?您11月已經要離開你的位置了,你必須清楚交代一下。

李主任委員進勇:在我離開這個位置之前,我們已經兩次,一次在6月,一次在9月,兩次要求各地選委會必須要針對這個專案先進行一些準備的工作。

高金委員素梅:可是主委您知道嗎?我看到的是11412月底你們才會跟地方召開會議,這個會議裡面其實我們看不到細部的規劃,也不知道你們要怎麼樣執行,你們要如何來幫助族人解決這個問題?

李主任委員進勇:有一些前置的工作還是必須要先定案,第一個是投票日期;第二個是投票所,這兩個事情決定了,我們還要去統計在我們試辦的區域裡面到底有多少原住民選民,諸如此類的規劃工作都會在明年年初我們選務協調會的時候具體地來訂定,要求各地方……

高金委員素梅:所以這件事情您會非常負責任地交代下去,然後接任你的人必須要完成這項工作。

李主任委員進勇:我已經交代過兩次了。

高金委員素梅:好,謝謝,所以我在這邊也嚴正地、公正地要求中選會,你們必須在一個月之內提出書面報告給我,有兩項:第一個,請儘速提出原住民立委補選經費的精算和通盤檢討的報告,我們必須要讓社會清楚了解原住民的立法委員出缺時的補選,到底會動用多少的財力,還有多少的人力,好嗎?第二個,必須要優化原住民選舉人領票作業試辦計畫,這個計畫不僅僅適用在地方公職選舉,更應該要全面擴大到中央層級的民代選舉,我們必須要用制度化的方式來保障我們族人的選舉權和平等的參政權,可以嗎?

李主任委員進勇:領票優化澈底的方式就是原住民的選舉人名冊是另外造冊的,另外造冊必須要跟內政部……

高金委員素梅:沒關係,你一個月之內必須要正式地提出書面報告給我,可以嗎?

李主任委員進勇:好,沒問題。

高金委員素梅:好,謝謝主委,請保重身體。

主席:謝謝高金素梅委員的質詢。

接下來請李柏毅委員質詢。

李委員柏毅:1037分)謝謝,有請李主委。

主席:請主委。

李主任委員進勇:委員好。

李委員柏毅:謝謝主委,你也即將在下個月任期屆滿。

李主任委員進勇:謝謝委員的支持。

李委員柏毅:這幾年從2018年公投綁大選之後,有做了很多包含選務上幾次的大選,中選會也是辛苦了。我重複一下剛剛高金委員沒有講清楚的事情,讓主委這邊也可以再重複的回應一次。

李主任委員進勇:是,謝謝。

李委員柏毅:修好了!選罷法修好了,是什麼修好了?我來重複一下,因為我等一下還會跟主委談到1994年的修憲,趁立法院去年度的修法,我覺得大家還印象深刻的時候,在這邊重複一下是什麼東西修好了,選罷法是把罷免制度裡面的連署規則修好了,中國國民黨加上民眾黨把連署的規則改成必須要附什麼?附身分證。附身分證影印的連署之後,目前還沒有任何一案的罷免案產生,主委,對不對?

李主任委員進勇:目前沒有。

李委員柏毅:所以在上一次中選會所舉辦的所有罷免投票裡面是沒有含身分證影本的,對不對?

李主任委員進勇:都是適用舊法。

李委員柏毅:他說新法修好了的意思是以後的罷免必須要附身分證影本,所以當時的民進黨黨團、我們的委員才會把主席臺占下來,希望可以吸引全國的目光,讓全國民眾知道未來罷免是要附身分證影本,不是我們這樣子人數少就被強行通過,我們用盡了所有的辦法,就是希望所有的民眾可以知道這件事情,這個是去年罷免案,剛剛有委員說修好了,其實是修這一個事情,我在這邊重複一下。

接下來,我也看到在開議前其實已經有很多風向球出來了,包含中國國民黨委員有提出總統副總統選舉罷免辦法,要不要提出二輪制的投票,我來講一下現行寫在憲法增修條文裡面的規定,因為主委過去是法律界出身,也擔任過司法官,也擔任過內政部次長,也擔任過各個相關的政務委員等等。我想要請教主委,1994年修憲的時候,在憲法增修條文裡面對中華民國總統、副總統由自由地區全體人民直接選舉之,而且總統、副總統候選人應聯名登記,在選票上列同一組圈選,以得票最多之一組當選,這是增修條文裡面的內容。如果改成二輪制,原本票在第一輪最多的,卻在二輪制裡面的第二輪變成沒有當選,請問有沒有違反憲法增修條文裡面的內容?

李主任委員進勇:憲法增修條文沒有改變的情況之下,根本沒有所謂的第二輪。

李委員柏毅:對,如果修改成二輪制,其實在第一輪投票的時候他是票多者,依據憲法增修條文的規定,票多者已經當選了,對不對?改成第二輪變成他沒有當選,這樣有沒有跟憲法牴觸?

李主任委員進勇:相關的配套、一個制度必須要周延,所以有一些問題不是那麼簡單的一輪、二輪、絕對多數、相對多數,不是,還有其他配套的制度要必須要……

李委員柏毅:好,怎麼配套?跟憲法牴觸的時候怎麼配套?主委,你是法律人,跟憲法牴觸的時候怎麼配套?

李主任委員進勇:跟憲法牴觸的時候就無套可配了。

李委員柏毅:你就要修憲嘛!是不是就要進入修憲?

李主任委員進勇:要修憲。

李委員柏毅:上一次修憲是1994年的時候,明定總統副總統選舉辦法票多者當選,時隔30年,臺灣這一套民主制度,臺灣也從1996年開始總統直選之後,這一套民主制度目前已經選出了歷任總統,而且都是依循1994年所修憲的這一套版本。如果碰到要把第二輪投票放進來,勢必牴觸到憲法增修條文,勢必回歸到1994年這一次的修憲內容其實已經否決了第二輪的投票,其實已經否決了當時要做當選門檻的投票,所以不要再搞那些了啦!我的意思是包含憲訴法,你用憲訴法去毀掉大法官這一些釋憲功能之後,難道臺灣的大法官、臺灣的憲法法庭就要停擺嗎?你現在因為認為賴總統在這一次當選的票數,雖然在相對多數的比較下,他還是當選總統,你就要去修改二輪投票,請問1994年以來投票到現在,你要推翻臺灣現在民主的這些養成嗎?它還是必須要依靠一部憲法。所以我要論述的是可以修改,但是你要修改的最後其實是憲法,我們的民主、我們的選舉等等都是依循這一部憲法在運作,主委,最後我還是那一個邏輯,第一輪投票票多的應該當選總統沒有錯,而且我們憲法裡面也沒有寫到第一輪、第二輪投票,如果要討論的話是不是應該進入修憲?

李主任委員進勇:我剛剛就已經講過了,這個是必須要修改憲法的相關規定。

李委員柏毅:謝謝。

李主任委員進勇:謝謝。

主席:謝謝李柏毅委員的質詢。

休息10分鐘。

休息1044分)

繼續開會1056分)

主席:繼續開會。

請黃建賓召委質詢。

黃委員建賓:1056分)謝謝召委,我們有請主委。

主席:請主委。

李主任委員進勇:召委好。

黃委員建賓:主委早。主委,今天是中選會的業務報告,不過在我們進入討論內容之前,我有一件重要的事情要跟你請教,包括主委在內,總共有6位中選會委員的任期在今年113日就要屆滿,依法規定,行政院應該在8月就要提出新的委員名單,行政院發言人說會在下一個會期開議之後把這些資料送來,但是到目前為止我們都還沒看到,請問主委,你知不知道進度到哪裡了?

李主任委員進勇:我了解的是行政院很積極在徵詢適當的人選,至於進度的部分,我們就不了解。

黃委員建賓:這會不會影響到明年選舉的部分?

李主任委員進勇:我們希望能夠及時、能夠趕得上,在114日新的委員能夠及時來接軌,以免影響選務的運作。

黃委員建賓:謝謝主委。再來想要請教主委,主委,你也即將要滿期了,回顧您就任主委這段期間的表現,主委,你如果要為自己打分數,你會給自己打幾分?另外,有沒有什麼地方,你覺得還可以再做得更好一點?

李主任委員進勇:我認為這六年多,我和全國的選務同仁共事的經驗是非常珍貴,也非常高興,不是只有我自己這樣感覺,我們每一次辦理全國的選務之後都會做滿意度的民意調查,大概對選務的滿意度都超過85%以上,甚至對選務人員的服務態度都有百分之九十幾,如果任期屆滿離開之前要發表心裡的感想,我要對我們的同事、團隊打分數,我會給他們打85分。

黃委員建賓:團隊分數會打85分。

李主任委員進勇:至於我個人差強人意。

黃委員建賓:主委客氣了!不過本席尊重主委的說法,但是在那邊本席要跟主委提醒,不管你未來是不是還有……還是未來每一個中選會委員,中選會一定要保持中立、獨立,千萬不能受到執政黨或是政治的影響,因為這幾年我們看到在每一次的選舉裡面,包括這次的罷免案、公投案,我們社會都覺得有雙標的情況,這是社會的觀感,希望未來我們的中選會能夠更謹記自身的使命和責任。

李主任委員進勇:我倒是不是可以請委員指教一下,哪一部分中選會有雙標,讓我們了解,我們可以……

黃委員建賓:主委,其實早上很多委員也有提到,這部分是要提醒,我們也期待未來中選會可以站在這樣的立場。

李主任委員進勇:是。

黃委員建賓:接下來就是要談這次民眾投票的公平性跟權益的部分,根據審計部的報告,全國有八萬多名65歲以上的長輩所住的地方離他們的投票所超過1公里,其中還有一萬多人甚至是超過2公里,對於行動比較不方便的長輩來說,投票是一件很不方便的事情,也有可能會影響他們投票的意願。2022年身心障礙者權益公約審查會裡面也有明確指出,我國政府應該要讓高齡者、身障者有更多投票權益上的保障,讓投票權不只是有資格,而是要讓他們能夠行使,這是第一個部分。

其次就是原住民投票的問題,根據統計,有超過2,000所的投票所只有1名原住民選舉人,這代表什麼?代表在開票的時候就知道這個人投給誰了,這等於是變相的公開亮票,會造成投票人的壓力,所以這個也違反我們憲法保障秘密投票的權益,讓很多原住民朋友受到一些壓力。中選會雖然有請地方選委會來調整、集中選票,但是意願回覆不到一半,成效很有限。

因此,本席認為如果可以推動不在籍投票,讓他們就近來投票,這樣就可以根本的解決這些問題,所以本席在這裡建議,中選會應該優先針對高齡、身障跟原住民族去研議不在籍投票的配套方式。其實我們目前有很多選務人員都已經在實施不在籍投票的移轉投票了,選務人員在別的投票所擔任職務時就可以在該投票所投票,所以我們已經有在執行了,這個方法應該可以擴大使用在其他的對象上,保證讓每一張票都能夠票票等值,也確保我們人民投票的自由跟隱私。對於這個部分,主委怎麼看?

李主任委員進勇:謝謝委員的指教,兩個問題跟委員報告,第一點,委員關心我們很多年長者或是行動不便者要去投票所投票有一些困難,這個牽涉到我們投開票所的設置,因為各地的情形不一樣,如果是全國性大選,現在的投開票所在全國大概差不多有1.7萬至1.8萬個,這比108年之前已經增加很多了,就是希望透過分流,讓大家投票更方便。不過,因為受到不管是工作人員的限制或各地方投票所設置位置的限制等等,要設到讓大家都很方便、很滿意,在我們家隔壁就可以投票,這實際上是有困難的,這個必須要配套,怎麼樣配套?就是剛剛委員所提到的不在籍投標,要配套,我們現在是必須要在投票日當天親自到投票所來投票,這樣的方式是不是有一個變通的可能空間,這個必須要繼續去研議。對於選舉的不在籍投票,這個部分內政部也在研議當中,不過這牽涉到的層面比較廣,我們希望社會大家再集思廣益,這是第一點跟委員做報告。

第二點,針對原住民的部分,原住民的不在籍投票,有關於投票秘密的保障部分,委員也瞭解,我們做了很多努力,千拜託萬拜託,甚至是要求訂一個指標,各地選委會就是要提高到多少多少,大家很努力,但是這個也要尊重投票權人他自己的意願,對於有些原住民朋友,你要把他移到什麼地方去,他可能也有自己的考慮或不方便的地方。至於能不能夠同樣的用不在籍投票來解決這個問題,回過頭來,這跟第一個問題一樣,必須要長遠來做考慮。

黃委員建賓:是,因為這個議題我們說了很久,也討論了很久,希望我們繼續來努力。

李主任委員進勇:是。

黃委員建賓:早上有其他的委員也提到,中選會推動公投連署的電子化,也在研議罷免連署的電子化,我相信中選會有意願推動電子化的連署就代表我們有能力處理我們資安、隱私跟境外干擾等等這些風險,所以未來我們也期待可以朝這個方向來處理,因為我們都知道高齡化社會已經是趨勢了,未來遇到的情況只會更多啦,其實人民希望有不在籍投票也是希望我們的投票能夠更方便、更省時間,甚至更省一些錢,包含交通費等一些有的沒有的,我想這也是世界的潮流,希望我們臺灣的民主也可以朝這個方向來進行、來前進啦!

李主任委員進勇:是。

黃委員建賓:希望主委可以聽到我們各界的聲音,讓中選會能夠以便民、公平的原則來加速我們的腳步,讓臺灣的投票制度可以更加進步,真正落實憲法所保障的投票權。

最後也借用一點時間要跟主委說,感謝主委這段時間的付出,主委,你也辛苦了,謝謝主委,謝謝。

李主任委員進勇:謝謝委員的支持,謝謝。

主席:感謝黃建賓召委。

接下來請陳冠廷委員質詢。

陳委員冠廷:116分)我們請主委。

李主任委員進勇:委員,你好。

陳委員冠廷:主委好。先回應一下不在籍投票的問題,我覺得還是再特別強調,不管是美國還是韓國,多次對臺灣的投票制度都是非常肯定的,在籍或不在籍,另外一個我們要考量的就是說,比方說地方選舉,包括縣市首長選舉、村里長選舉,他本身居住在此地,也在這邊投票,因為跟他的生活跟他的社區直接相關,所以我認為在籍投票才是我們可以努力的方向,這也是現在最符合公平性並且可以減少爭議性的方式。因為我們可以看到,基本上很多民主國家,不管是電子投票或者是郵寄投票等等不在籍的方式,總是會有很多社會的紛爭、紛擾。如果連臺灣這種一票一票在本地在籍的狀況之下都還會有人質疑其公平性的話,更何況是不在籍投票,我不知道未來會不會有更多的爭議。所以基於國家安全的理由,基於人民主權的理由,還有各種行政上面的程序,我們都認為現階段在籍投票還是比較符合全國的最大利益。

李主任委員進勇:是的。

陳委員冠廷:我必須要再提到另外一個部分,我從上個會期一直講到現在,就是有關錯假亂訊息的混淆。螢幕上的這個是在2024年的時候,某一個非執政黨的選舉人故意混淆的文宣,他把民主進步黨、總統副總統候選人跟他自己全部放在同一張文宣上,然後暗示這一位是執政黨所支持的候選人。這個東西我已經不只一次跟您說了,在南部各縣市,從高雄到臺南、嘉義都有類似的狀況,我就更不用把俄羅斯的一個不公平選舉舞弊的狀況提出來,他們也是用同樣的方式,就是假冒是民主黨、民主陣營(非普丁陣營)的候選人,然後暗示說他是支持的。這種混淆的狀況其實已經不僅僅傷害到臺灣的民主政治,也傷害到每一個政黨,因為我注意到發現除了傷害到執政黨之外,在最近的一些選舉,彼此之間都有類似的狀況。所以為了最大的公平性,我一直希望您能夠好好的去思考,在單一選區,如果該黨主席已經支持該黨的候選人了,他就沒有可能去支持其他政黨的候選人嘛!國民黨也是,民進黨也是嘛,因為這是單一選區嘛!任何其他人,不管是用無黨籍的身分去假冒或者是暗示有這樣支持的,必須要有所防制啊!

所以我在去年5月提出修法,我提案的修正文字是「非政黨推薦候選人未經政黨授權不得在宣傳品上使用政黨負責人頭像、政黨負責人姓名與政黨標章」,因為過去我們從民主化到現在總是會有這樣子的狀況出現,所以我們希望透過修法去避免這樣的狀況,這不是發生在執政黨而已,在野黨也有啊,有些在執政黨弱勢的選區可能會在野黨用這樣的方式,有些在在野黨優勢的選區,可能執政黨用這樣的方式,這其實是會傷害到公平性的。也就是說,過去這個政黨不是堂堂正正的對決,而是派出第三個候選人去削弱他主要政黨的候選人,這在我們的優勢區或者是我們的弱勢區都會有類似的狀況出現,所以我們講的是一個制度的公平性,而不是針對任何一個政黨,這個我認為我們必須要好好的檢討,特別是在多席次的選舉區,這種混淆的狀況就更加明顯了,這不會只傷害到民進黨,也可能會傷害到國民黨,因為我們都有遇過類似這樣子的問題。對於這種標誌上面的規定,可不可以去學習一下日本?就是有定期的時間點、定期的宣傳點,這樣對大家來講,都可以減低我們的選舉成本,這是一個可以考量的方式。

甚至有一次地方在補選的時候,那個時候他們說山區選2號、海區選1號,有這樣的布條出來,但是那一次山區根本沒有選舉,你懂我的意思嗎?就是各種混淆的狀況都會出現,所以我們在標誌上、在推薦人上面,我們必須要更加的公平。我從去年5月提案,然後您說您會提出一個相關的辦法,在行政上面來制止這種混亂選舉或者是提供錯假亂訊息資訊的狀況出現,但是到目前為止,我還沒有拿到相關的辦法,從去年5月到現在,是不是請主委簡單回應一下?

李主任委員進勇:好,謝謝委員繼續關心這樣的問題。的確,這是一個不當行使言論自由權利的情形,是不當的行使,因此在法律上予以限制、禁止甚至是處罰,我認為是有必要的,但是不管怎麼樣,這個必須要經過立法,因為他雖然是不當的言論自由的行使,但是這畢竟還是屬於言論自由的範疇,所以委員提出的法律修正案,這個方向我們認為是正確的,這是第一點。

第二點,即使這個法律還沒有通過,在實務上,高雄高分院已經有過一個相似的案例,就是這種情形如果足以影響到選舉的公正性,還是可以適用選罷法第一百零四條的規定來予以處罰。

陳委員冠廷:謝謝。其實這是兩大政黨都會遇到的問題,因為通常會做這種行為就是要影響兩大政黨的,所以我認為這是跨黨派的一個共識,就是公平性,既然主委認為我們可以朝修法方面,去年5月的時候你是說可以從執行方式來做,我們就會提出相關的建議給你們,看你們可不可以提出院版的修正案,或者是由立法委員自己去提出。可是這件事情已經出現多次,在我們的選舉出現過,縣市首長的選舉、市議員的選舉、村長的選舉到公投都會出現類似這樣的狀況,我們不要這樣混淆,好不好?公平、堂堂正正的決戰。

李主任委員進勇:好,謝謝委員。

主席:感謝陳冠廷委員。

林楚茵、林楚茵、林楚茵。

賴惠員、賴惠員、賴惠員。

何欣純、何欣純、何欣純。

林德福、林德福、林德福。

蘇清泉、蘇清泉、蘇清泉。

接下來請徐欣瑩委員質詢。不好意思,讓你等這麼久。

徐委員欣瑩:1113分)不會,謝謝主席,本席請李主委。

主席:請主委。

李主任委員進勇:委員好。

徐委員欣瑩:主委好。本席想先接著陳冠廷委員的議題來詢問,剛剛您的答復有提到,陳委員講的很多情況是屬於言論自由的範圍啊?

李主任委員進勇:我是說言論自由的不當行使,是言論自由的不當行使。

徐委員欣瑩:對啊,所以這應該是違法,明明那個選票已經是用假的、錯誤的資訊來誤導民眾,這一塊我可能要先確認……

李主任委員進勇:不過還是要用法律來規範。

徐委員欣瑩:如果是地方選舉,它是屬於地方選委會的權責,至於中選會,是不是針對全國性的選舉才是你們的?還是怎麼樣?比如說……

李主任委員進勇:縣級以上的選務是由中選會來辦。

徐委員欣瑩:縣級以上,所以縣議員是屬於……

李主任委員進勇:中選會來辦。

徐委員欣瑩:喔,縣議員跟縣長以上的都是中選會,只有鄉鎮長跟村里長及代表這些……

李主任委員進勇:是。

徐委員欣瑩:好,如果是鄉鎮長、代表、村里長的選舉,就是縣選委會要針對這個情況來處理,他們應該要出面來制止這種錯誤的假訊息吧?或澄清。

李主任委員進勇:我剛剛提到的,因為它必須要用法律的規定……

徐委員欣瑩:所以我們現在的法律還不夠完備?

李主任委員進勇:對,法律的規定才能夠予以限制,但是我剛剛也提到……

徐委員欣瑩:主委,這個是很多委員在之前的會期一次一次的提過了,你們要不要拿出版本啊?

李主任委員進勇:但是我剛剛也提到高雄高分院其實有一個判決是可以做參考的,就是說,如果這種情況危害到選舉公平性的話,那是可以適用選罷法第一百零四條來予以處罰,所以還是有約束力。

徐委員欣瑩:但是不夠嘛,因為選完了,可能有被影響,但都選完了才判決嘛,並不是在那個當下。所以接著本席要請教您,現在不管是境外勢力或者是一些不法人士散播不實訊息來影響我們國內各式各樣的選舉,對於這個部分,中選會在選務中立框架下扮演的角色和權責界線應該要很明確才對,所以中選會對於這種散播不實言論及假訊息的情況,你們的澄清機制目前速度跟得上?

李主任委員進勇:喔,我們的速度非常的迅速。

徐委員欣瑩:非常迅速?

李主任委員進勇:我們從108年開始就有成立錯假訊息的防制小組。

徐委員欣瑩:你們發現以後會做什麼動作?

李主任委員進勇:第一個,就是以最快的速度、最快的時間裡面,我們一定要發澄清稿,這個澄清稿……

徐委員欣瑩:你們會公布在哪裡?

李主任委員進勇:我們的網站、我們的臉書、甚至於還要跟行政院的專區聯繫,都……

徐委員欣瑩:可是你們那樣還是被動,因為你公布在那裡,民眾不會主動看到,所以是要有疑慮的人主動去查……

李主任委員進勇:我們有很多管道。

徐委員欣瑩:或者是有些人把你們的網站訊息推播,別人才看得到,大眾才看得到。

李主任委員進勇:我們會有管道來蒐集這些東西,發現了是錯假訊息的話,除了我們立即的澄清,包括圖卡,淺顯易懂的澄清之外,我們也會跟平臺業者,我們有一個綠色通道,平臺業者……

徐委員欣瑩:喔,所以你們也會跟平臺業者整個去……

李主任委員進勇:那當然、那當然,跟平臺業者,我們有綠色的通道,我們會要求他應該要查明事實、應該要下架、應該要限制閱覽等等。

徐委員欣瑩:這個是縣級以上的選舉你們都可以進行嗎?如果有反映假訊息……

李主任委員進勇:都可以、都可以,不只包括……

徐委員欣瑩:都可以?

李主任委員進勇:甚至於包括縣級的都可以。

徐委員欣瑩:好,現在因為很多的戰場,我想主委您瞭解,在LINE、在YouTube、在IG、在Threads,所以中選會有沒有建立這麼多元的管道分眾溝通?

李主任委員進勇:有,都有。

徐委員欣瑩:這些都有?

李主任委員進勇:都有。

徐委員欣瑩:那還不錯,好,很好!接著,本席……

李主任委員進勇:成效也不錯啦。

徐委員欣瑩:成效也不錯?

李主任委員進勇:執行的成效,下架的成數滿高的。

徐委員欣瑩:好。

接下來,中選會作為選務機關,我們常常發現有境外人士或國內不法人士介入,有些是影響到……可能他都利用國外的網站弄進來的,我不知道中選會跟國安、檢、警、調的體系有沒有建立一個制度化、常態性的橫向聯繫?

李主任委員進勇:如果有牽涉到……

徐委員欣瑩:因為有些國外的網站,你就沒辦法啦,這個可能要靠他們……

李主任委員進勇:如果是牽涉到國安的部分,我想國安機關都有在監控,而且會處理……

徐委員欣瑩:所以不用你們這邊跟他們互通,他們自己會主動嗎?在選舉期間,應該不會吧?

李主任委員進勇:那當然,牽涉到國安的話,他們都會主動……

徐委員欣瑩:不是牽涉到國安,是牽涉到國外網站進來干預我們的選舉,這種情況應該是你們要處理吧?

李主任委員進勇:如果跟國安相關的話,我們也會把這個訊息傳達給國安相關的機關。

徐委員欣瑩:對嘛!你們傳達嘛!

李主任委員進勇:會。

徐委員欣瑩:我現在問的是你們有沒有建立一個制度化、常態性的聯繫管道,跟國安、檢、警、調單位建立這方面橫向聯繫的預警機制?

李主任委員進勇:選舉期間各相關機關有一個聯繫的平臺,尤其所謂的檢、警、廉、調的聯繫平臺都會交換情報。

徐委員欣瑩:最後的時間本席要跟您請教,我們看到行政院永續會的網站上羅列了各部會永續發展目標自願檢視報告,獨獨漏了中選會,為什麼?中選會自認業務跟永續無關嗎?完全沒有中選會的啊,是為什麼?

李主任委員進勇:我們的業務比較單純嘛,跟這個會報的性質大概有一些距離。

徐委員欣瑩:主委!主委,你這樣講就有一點官僚體系的卸責啊,現在您是主辦全國大選、影響國家整個治理的機關,你知道選舉結果影響很大,你怎麼可以沒有給自己一個永續發展的策略和績效報告呢?

李主任委員進勇:我們在內部這個管控是有的啦!

徐委員欣瑩:不行啦!我可不可以要求你們,能夠在1個月內提出來,因為……

李主任委員進勇:我們跟行政院……

徐委員欣瑩:因為我看到聯合國SDGs裡面的第十六項,促進和平與包容的社會,建立有效、負責且包容的制度,而選舉制度非常非常重要,對我們全民、對我們國家治理都影響很大……

李主任委員進勇:要是這個部分,我們在世界的排名,尤其是英國經濟學人報的排名,連續幾年我們選舉相關的指標都達到10分……

徐委員欣瑩:好啦!我們現在要求主委,你可以在1個月內正式提出中選會2025年永續發展目標自願檢視報告,可以嗎?

李主任委員進勇:好,我會交代我的同事……

徐委員欣瑩:送交本委員會。

李主任委員進勇:我會交代我的同事,但是到時候報告不是我了。

徐委員欣瑩:不是,要提出來啦!

李主任委員進勇:沒有問題。

徐委員欣瑩:可以喔!

李主任委員進勇:沒有問題。

徐委員欣瑩:也謝謝主席,麻煩這一塊我們能夠列入重要的會議紀錄。主委承諾可以嘛!

李主任委員進勇:好,我會交代下去、會交代下去。

徐委員欣瑩:你自己要領導吧!

主席:因為1個月以後不是他了,但他會交代下去啦!

徐委員欣瑩:不是,我的意思是整個中選會現在要來進行啦!

李主任委員進勇:好,謝謝。

徐委員欣瑩:好,謝謝。

主席:感謝徐欣瑩委員質詢。請洪孟楷委員質詢。

洪委員孟楷:1121分)主席,謝謝,麻煩請李主委。

主席:請主委。

李主任委員進勇:委員好。

洪委員孟楷:主委好。主委,延續剛剛徐委員的意見,您剛剛一直提到你會交代下去,當然本席也知道現在有6名委員,包括您本人,任期是到113日……

李主任委員進勇:對。

洪委員孟楷:到今天已經是108日了耶!

李主任委員進勇:是。

洪委員孟楷:不到1個月的時間,照理講,過去我們相關的獨立機關如果人事有需要送立法院審查的話,差不多是3個月前就會提出人選,就您的了解,雖然早上你已經有受訪,但是我們還是想要請教,到底現在問題出在哪邊?是行政院長找不到人,還是大家沒有想要擔任中選會的職務,還是在等誰點頭開口?主委。

李主任委員進勇:我所知道的是行政院非常積極的在……

洪委員孟楷:找人。

李主任委員進勇:尋找適當的人選……

洪委員孟楷:但是……

李主任委員進勇:至於為什麼到現在他進行的程度……

洪委員孟楷:有沒有諮詢過你?

李主任委員進勇:我不行的,我兩任已經屆滿了。

洪委員孟楷:所以你也沒有辦法再留任?

李主任委員進勇:不行。

洪委員孟楷:好,那有沒有諮詢過你有沒有推薦的人選?

李主任委員進勇:行政院徵詢人選的管道非常的多啦!

洪委員孟楷:有包括您嗎?其實我覺得你很合適,過去兩任8年的時間,如果你認為哪一個選務人員是可以擔任主委的,院長沒有想要來了解一下你的推薦?

李主任委員進勇:我們尊重……

洪委員孟楷:還是你不會擔心……

李主任委員進勇:不是,我們尊重院長的權限。

洪委員孟楷:你不會擔心,如果113日到了,結果人選還沒有出來?因為送進立法院,還要內政委員會排人事的審查、公聽會,甚至還要再院會,所以如果最快最快時間今天送進來,可能也都沒有辦法趕得及113日,那到時候中選會相關業務會不會有交接青黃不接……

李主任委員進勇:所以第一點……

洪委員孟楷:其實應該是3個月前就要提出來了啦!

李主任委員進勇:第一點就是我相信行政院應該近期之內就能夠把人選給送進來,行政院送進來之後,也希望立法院能夠讓選務無縫的接軌,在很快的時間裡面能夠完成審查……

洪委員孟楷:主委,但是我相信您也可以認同,這不應該是情勒立法院,我們都……

李主任委員進勇:我沒有這個意思。

洪委員孟楷:我們都希望政務可以無縫接軌,可是重點在於你提出的人選好不好,是不是公正、客觀、廉明,讓社會大眾能夠幸福?還有更重要的是你應該提出人選的時候就應該提出來,以113日到期來講,回推應該8月就要提出人選,為什麼那時候沒有提出來,是不是那時候還在看726823的結果?

李主任委員進勇:726823已經過很久了。

洪委員孟楷:是過很久了。

李主任委員進勇:已經過很久,如果是……

洪委員孟楷:是啊!但是本席更想問的是如果過那麼久了,為什麼到現在108日了都還沒有新的中選會人選名單出來?這是誰的責任?

李主任委員進勇:因為過了很久,所以不是因為726823的原因。

洪委員孟楷:這是誰的責任?還是行政院長,因為只有他有提名權嘛!

主委,我再請教一下,今天我們也看到相關的選務報告,其中辦理公職人員罷免案的部分,在這一次整個公職人員罷免案辦理完畢之後,有沒有任何選務不中立的狀況?

李主任委員進勇:選務中立是我相當有信心的,雖然這一次的罷免潮風風雨雨,但是這些所謂的風風雨雨都跟選務無關。

洪委員孟楷:都跟選務無關?

李主任委員進勇:是。

洪委員孟楷:但在這個過程當中,大家難免還是會覺得中選會有下指導棋之嫌,其實就……

李主任委員進勇:中選會是應該要下指導棋……

洪委員孟楷:但是中選會不能影響到最後的結果啊!

李主任委員進勇:因為中選會是主管機關……

洪委員孟楷:但是中選會不能影響到最後的結果。

李主任委員進勇:中選會是主管機關,必須要負責監督所屬機關。

洪委員孟楷:你是要選務中立,你是要監督選務中立,我們就講最直接的,到目前為止,我們地方……

李主任委員進勇:我們就是要看好他要走正軌,不要走偏了。

洪委員孟楷:但是我們就怕中選會真的是太限制了,為了想要達成某個目的或是某個結果,所以太限制了選民的……

李主任委員進勇:洪委員,你的耳目很多,你把具體的事實跟我講,我來檢討,哪個地方有疑慮,我們來檢討。

洪委員孟楷:本席到現在到地方上,還是很多鄉親講到這一次的罷免案都會講連踴躍投票都不能踴躍,這真的不知道是中選會在下什麼樣的指導棋,我們鼓勵大家多多參與公民活動、鼓勵大家多多出來勇於發聲、鼓勵大家多多出來表達自己的意見和主張,結果踴躍投票兩個字不能使用……

李主任委員進勇:我們對於法治的宣導……

洪委員孟楷:其實這就是某種程度上讓大家看到,中選會身為一個中央主管機關,但是實際上是想要為了特定的結果或是目的來服務。

李主任委員進勇:我們對於選務制度的宣導是可以的,大家可以踴躍的,但是一旦進入個案的對立,大家在競爭的時候,每一方的考量都不一樣,有些人希望投票率高一點,有些人希望投票率低一點,所以這個時候中選會要看清楚知輕重,我們不要去陷入到正反雙方的爭逐裡面去……

洪委員孟楷:主委,其實你這樣子的講法並不是一個正確的講法,主委,我說實在……

李主任委員進勇:所以我們不輕易的講出這樣的話。

洪委員孟楷:您在政壇上算前輩,但是我說實在話,其實您這樣的講法真的是不是一個正當的講法。我也想要利用這個機會跟所有的中選會同仁講,即使是委員到113日要離開,但是中選會的基石還是所有的公務同仁要來做協助,一個成熟的公民社會能夠鼓勵大家勇於表達自己的意見主張,投贊成票、投反對票,或是他有去做投票的行為動作其實某種程度上都是鼓勵大家表達公民的意見和主張,如果用投票率高、投票率低、大家的考量等等講法,還有中選會都還要來介入的話,我想中選會已經逾越了這樣子的範圍。

李主任委員進勇:在這一波的罷免潮裡面,我跟全國的選務人員有一個要求,我們一定要扮演一個穩定的力量,所以中選會必須要非常的謹慎,不要讓任何一方可以把我們的選務作為一個議題來發動彼此的攻訐,包括所謂的是不是踴躍投票這一點。

洪委員孟楷:看起來真的過去跟現在的態度是差很多,主委,其實……

李主任委員進勇:一以貫之、一以貫之。

洪委員孟楷:1個月不到的時間,我還是希望離開的身影也要讓大家懷念,還是強調,本席站在這邊,因為我們還是會持續的要監督中選會,也希望你能夠帶回去……

李主任委員進勇:也希望能夠繼續支持。

洪委員孟楷:該支持的,我們一定支持,讓中華民國好的,我們一定支持,讓臺灣2,350萬人生活穩定的,我們一定支持,但是我們也希望主委能夠帶回去,要求行政院或是請求行政院趕快提出人選,讓立法院能夠做實質審查。

李主任委員進勇:我會要求我們的選務同仁繼續扮演著民主社會的一股穩定力量,選務一定要絕對中立,謝謝委員。

洪委員孟楷:謝謝。

主席:感謝洪孟楷委員的質詢。

登記發言委員除不在場者外,其餘均已發言完畢,詢答結束;委員林德福、吳琪銘、丁學忠所提書面質詢列入紀錄,刊登公報;書面質詢及未及答復部分請相關機關於1週內以書面答復,並副知本會。

委員林德福書面質詢:

問題一

20250726日,民進黨主導的大罷免投票,正式宣告失敗。德福首先非常感謝永和、中和的鄉親,在德福從政路上的一路支持相挺,更感謝永和、中和鄉親726日出門投下「不同意罷免」票,拒絕不當罷免,支持德福完成立委任期,持續為永和、中和鄉親努力服務,實踐選民所託之公共責任。

此次罷免投票,本席獲得84058票「不同意罷免」,超過51288票「同意罷免」,全數187個投開票「反罷票全勝」。然而,此次罷免投票,在「永和區光復里747投票所」,中選會網站卻爆出「不同意罷免票數」與「同意罷免票數」顛倒填寫爭議。

本席與我們「內部監票員」確認,當初的開票結果的確應該是不同意罷免504票、同意罷免308票,中選會的開票結果很有可能『誤填』!我們即刻就向選委會反映,中選會卻回覆無法立即更正。

事實證明中選會的資料與現實的開票結果真的『相反』,證明中選會在開票選務工作方面是有缺失。

如果中選會沒有落實檢討,類似缺失可能會再次發生在「總統」、「立法委員」選舉、縣市長、議員選舉……等等。中選會必須通盤檢討票務作業,請問,中選會未來會採取那些改善措施,譬如「開票結果錄影或拍照留存」,以利第一時間檢查是否有票數填寫顛倒問題再次發生?請給本席完整的「書面檢討報告」!

問題二

「韓國國營資料中心」今年9月發生「鋰電池火災」,共有74個單位、191000名公務員共同使用的雲端資料儲存系統在這次火災中被燒毀,難以復原。

去年,美國總統大選,華盛頓州有「投票箱」起火燃燒,造成數百張選票燒毀。

他山之石,可以借鏡。本席提醒中選會,投票前、投票中、投票後要注意選票存放,更要注意防火安全,電子產品鋰電池時常出現在生活周遭,如果選票存放沒有做好防火措施,有可能會延誤選舉,甚至是影響選舉公正。未來中選會是否會禁止「行動電源」攜帶進入投票所?

問題三

2026九合一地方選舉,按照過往經驗,舉行時間大約都在11月中下旬。

「立法院」目前有委員提出「憲法增修條文」,提議「廢除監察院」,並將「中華民國憲法」中有關「監察院」、「審計部」職權業務移至「立法院。

憲法增修條文規定,提出憲法修正案,須公告半年,才能交由公民投票複決。請問中選會,憲法修正案,立法院最晚何時送出,才能趕上九合一大選合併舉行投票?20264月?還是5月?

委員吳琪銘書面質詢:

全國性公投電子連署

主委您的任期將在今年113日到期,感謝你在任期內辦理許多大選及公投,也剛結束罷免投票,辛苦了。本席也提醒針對下屆委員名單行政院要盡快提出,現任10名委員中就有6位委員任期即將到期,我們選務不能中斷,尤其明年年底即將辦理地方公職人員選舉,一定要保障民主法治及人民參政權。

再來,本席今天想和主委討論有關電子連署,罷免案及公投案電子連署系統已於107年間建置完成,公投案電子連署終於在113410日上線,民眾可用自然人憑證、輸入身分證字號後,就可完成連署。截至103日已有4案使用電子連署。提案人之領銜人則可同時選擇電子、紙本併行徵求連署。中選會一定要確保此系統要避免連署人資料遭洩漏、竄改及確保系統資安無虞,才能有更多人使用。本席也想請教主委,罷免案電子連署系統仍未上線,建置至今已逾7年是否有規劃啟用時間?中選會應持續優化上線系統,以提升資源運用效率。請主委說明。

公投綁大選

主委,近年部分在野黨陸續有意見主張「公投應重新與大選合併舉行」,理由包括節省行政成本、提高投票率等。然而,從過去實際經驗觀察,公投綁大選弊遠大於利多,不僅影響選務品質,更削弱公投作為公共政策討論機制的本質。

首先,公投與大選的性質與目的不同。大選主要是政黨與候選人之爭,訴求政治動員與權力選擇;公投則應是政策議題的理性辯論與社會共識的形成。當兩者綁在一起時,公投議題極易被政黨化操作,成為政治表態的附屬品,使選民的投票決策受到情緒與動員的牽引,背離公投制度原有之理性精神。

其次,中選會在執行公投與大選合併時,面臨極大為難與壓力。從選務人力、場地配置、選票設計、投開票流程到安全維護,皆須同時兼顧。實務經驗顯現,選務人員負荷沉重,投票日當天排隊時間過長、投錯票匭、開票延宕等情形頻仍。這並非基層疏失,而是制度設計本身過於複雜,超出行政執行能力。要求中選會「一次辦兩場選舉」,對機關與基層人員皆不公平。

至於公投獨立舉行後投票率下降的現象,也是必須重視的問題,但不應以「綁大選」作為解方。投票率下滑,反映的是社會對公共議題參與的不足,應從「溝通」與「教育」面著手改善。政府與公民團體應加強公投制度與議題的社會宣導,培養理性投票文化,讓人民理解公投是公民責任,而非選戰附帶行為。

一、對於重新主張「公投綁大選」的討論,中選會立場為何?

二、針對這次「核三延役」公投獨立舉行後投票率偏低的現象,中選會是否規劃推動公投教育與社會溝通機制,以強化民眾參與意識?

委員丁學忠書面質詢:

中央選舉委員會近年辦理各項大型選舉,依公職人員選舉罷免法第57條、總統副總統選舉罷免法第9條、公民投票法第24條等法規相關規定,於辦理選舉或公民投票前,須請各地方選舉委員會設置投開票所,其設置地點、投開票所及相關無障礙設施檢核結果等資料回報彙整。

據中選會之原則,應以一千二百投票者為標準設置,統計資料來看,投開票所之設置數量,113年已有將近一萬八千所,相較近年逐年有所增加,有助於提升民眾至投開票所之便利性,但全國各地區之條件差異明顯,部分地區之投開票所距離較遠,根據中央選舉委員會所做報告,統計65歲以上年紀較長之投票者之投票行為,有關前往投開票所之交通方式,發現最高比例為步行前往,甚至超過五成以上受訪者採取此方式前往,在各項交通方式調查中最高,相比其他交通方式明顯高出許多。但若選舉區域在較為偏遠地區,其當地人口密度較低,地區居民也普遍為65歲以上之老年人口,投開票所較少,與許多投票民眾之戶籍地之距離較為遙遠,一般情形下公共交通設施便利性也較低,對投票意願恐因投票時在便利性與時間影響下降低,尤其投開票所距離之便利性與對高齡投票者影響較大,中選會應注意各地方選舉委員會在投開票設置上,部分距離是否過太遠進而影響投票意願之問題。

主席:本次會議到此結束,現在散會。謝謝大家,大家辛苦了!

散會1130分)