立法院第11屆第4會期教育及文化委員會第2次全體委員會議紀錄

時  間 中華民國114108日(星期三)92分至97

地  點 本院群賢樓101會議室

主  席 陳委員秀寳

議  程 報告事項

宣讀上次會議議事錄。

討論事項

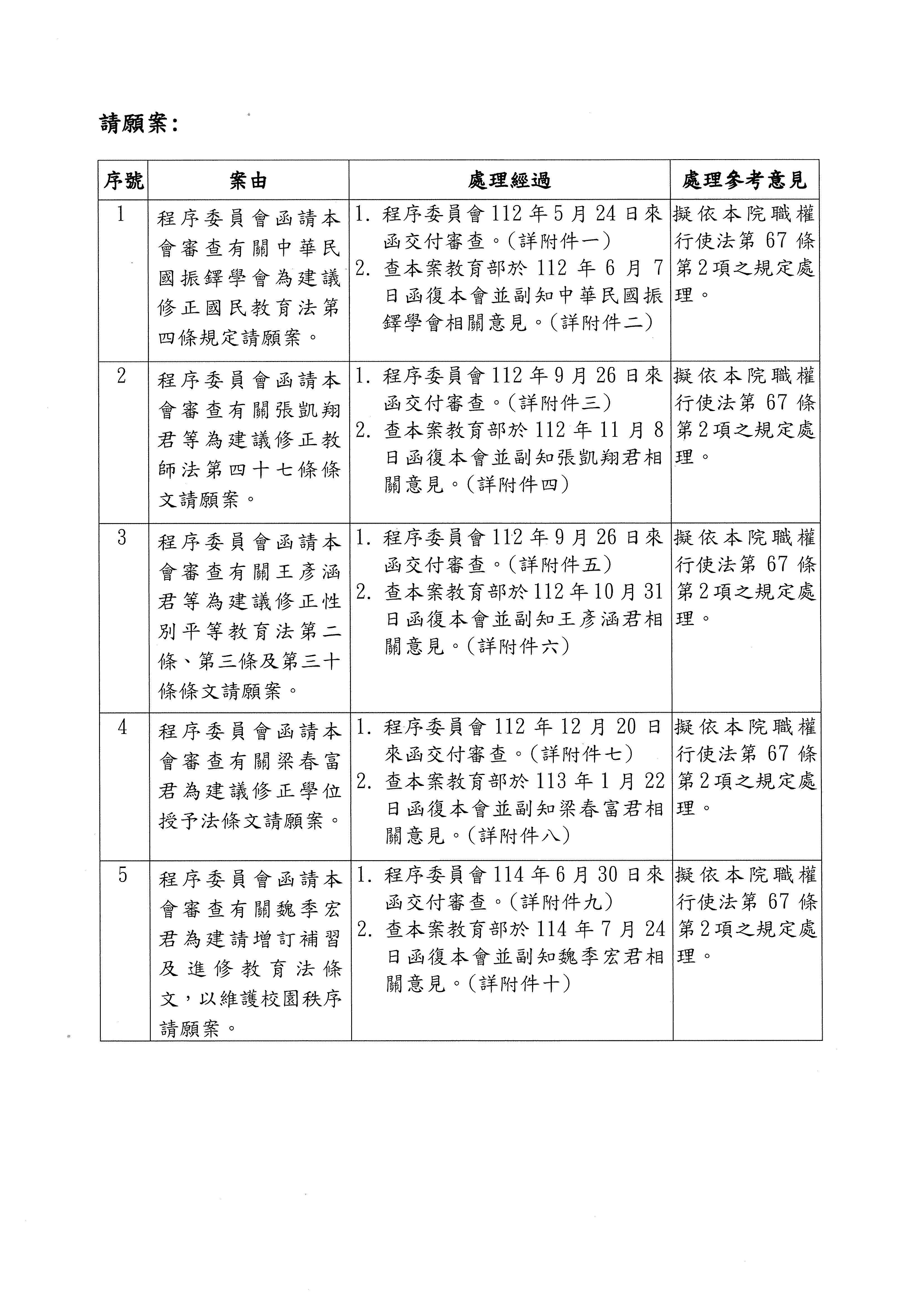
一、審查有關中華民國振鐸學會為建議修正國民教育法第四條規定請願案。

二、審查有關張凱翔君等為建議修正教師法第四十七條條文請願案。

三、審查有關王彥涵君等為建議修正性別平等教育法第二條、第三條及第三十條條文請願案。

四、審查有關梁春富君為建議修正學位授予法條文請願案。

五、審查有關魏季宏君為建請增訂補習及進修教育法條文,以維護校園秩序請願案。

答詢官員 教育部政務次長張廖萬堅

主席:報告委員會,出席委員13人,已足法定人數,現在開會。

本週三、四為一次會,首先進行報告事項,請議事人員宣讀上次會議議事錄。

立法院第11屆第4會期教育及文化委員會第1次全體委員會議議事錄

時  間:中華民國114101日(星期三)上午917分至921

地  點:本院群賢樓101會議室

出席委員:林沛祥  葛如鈞  謝龍介  萬美玲  郭昱晴  葉元之  張雅琳  范 雲  陳秀寳  柯志恩  吳沛憶  劉書彬  羅廷瑋  伍麗華SaidhaiTahovecahe   林宜瑾

   委員出席15

主  席:葛委員如鈞

主任秘書:陳錫欽

專門委員:白智榮

紀  錄:簡任秘書 盧焜鑫 簡任編審 蔡淑珍 科  長 楊永綨

   薦任科員 陳怡安

報 告 事 項

一、本院第11屆第4會期各委員會召集委員選舉時間及地點,業經提報本院第11屆第4會期第1次會議報告決定照案通過在案。

二、宣讀第11屆第4會期本會召集委員選舉人名冊。

選 舉 事 項

選舉第11屆第4會期本會召集委員。

(依本院各委員會組織法第3條之4規定,本會置召集委員2人,由本會委員於每會期互選產生。另按本院各委員會召集委員選舉辦法第5條規定,召集委員之選舉,以無記名單記法票選之。但經各該委員會全體委員,或經各黨團及未參加黨團之該委員會委員之書面同意,亦得以推選方式行之。)

主席宣告:推選劉委員書彬及陳委員秀寳為立法院第11屆第4會期教育及文化委員會召集委員。

散會

主席:請問各位委員,上次會議議事錄有無錯誤或遺漏之處?因為在場委員未達議決人數3人,議事錄暫不確定。

今天議程為:一、審查有關中華民國振鐸學會為建議修正國民教育法第四條規定請願案;二、審查有關張凱翔君等為建議修正教師法第四十七條條文請願案;三、審查有關王彥涵君等為建議修正性別平等教育法第二條、第三條及第三十條條文請願案;四、審查有關梁春富君為建議修正學位授予法條文請願案;五、審查有關魏季宏君為建請增訂補習及進修教育法條文,以維護校園秩序請願案。

現在現場委員已達3人,我們先來確定議事錄。

請問上次會議議事錄有無錯誤或遺漏之處?(無)沒有,議事錄確定。

現在開始審查請願案。請議事人員宣讀。


主席:請問各位委員有無意見?(無)

請問教育部有無補充說明?

張廖次長萬堅:函覆。

主席:都已函覆,並無補充說明。

關於今天會議作如下決議:請願案均不成議案,依立法院職權行使法第六十七條第二項規定,送由程序委員會報請院會存查,並通知請願人;另將個案請願資料併卷存查,於審查相關法案時提供委員參考。

報告委員會,今天議程處理完畢,現在散會。謝謝各位。

散會97分)