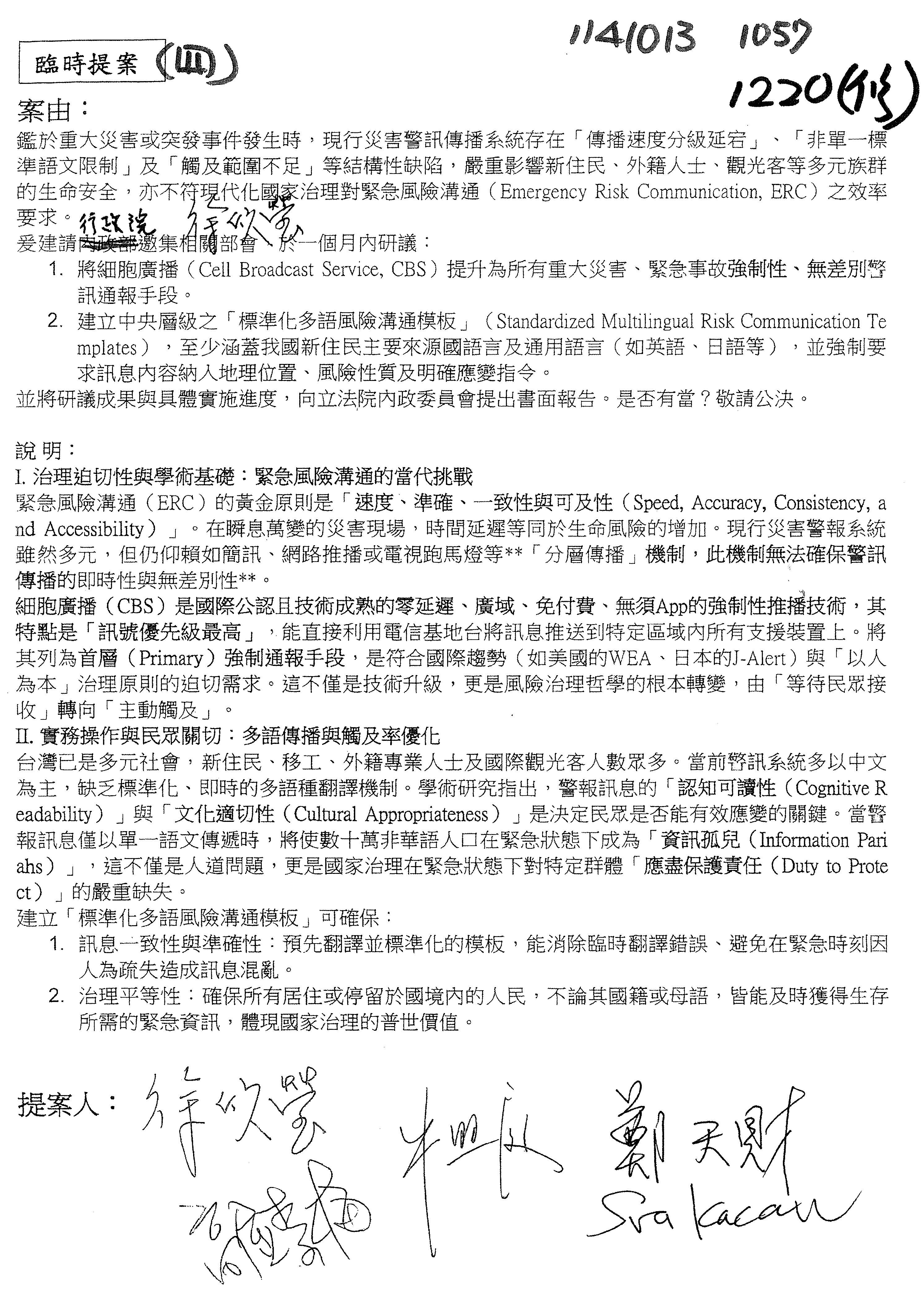
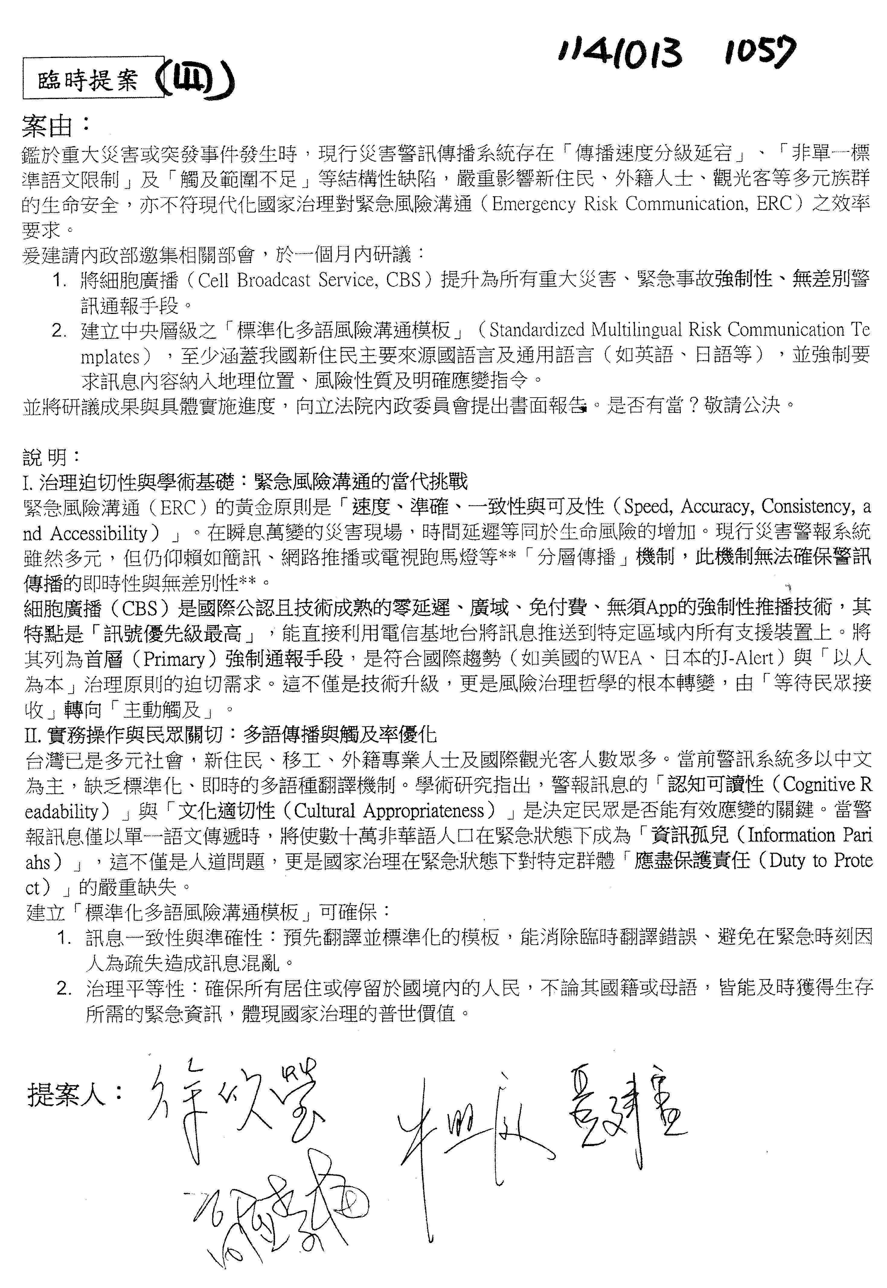
委員會紀錄

立法院第11屆第4會期內政委員會第3次全體委員會議紀錄

時  間 中華民國1141013日(星期一)93分至148

地  點 本院紅樓202會議室

主  席 黃委員建賓

議  程 報告事項

一、宣讀上次會議議事錄。

二、邀請內政部部長、原住民族委員會主任委員、農業部部長率所屬單位就「堰塞湖監測、災害預警通報、疏散機制及災後復原重建」進行專題報告,並備質詢,另請經濟部、環境部、衛生福利部、行政院公共工程委員會派員列席備詢。

答詢官員 內政部部長劉世芳

內政部消防署署長蕭煥章

內政部國土管理署副署長徐燕興

原住民族委員會主任委員曾智勇LjaucuZingrur

農業部常務次長杜文珍

農業部林業及自然保育署署長林華慶

經濟部水利署副署長黃宏莆

衛生福利部常務次長莊人祥

主席:請主任秘書報告出席人數。

鄭主任秘書雪梅:報告委員會,出席委員12人,已足法定人數。

主席:現在開會。

進行報告事項,請宣讀上次會議議事錄。

立法院第11屆第4會期內政委員會第2次全體委員會議議事錄

時  間:114108日(星期三)上午9時至1130

地  點:紅樓202會議室

出席委員:蘇巧慧  張智倫  黃建賓  張宏陸  牛煦庭  麥玉珍  許宇甄  王美惠  黃 捷  高金素梅 李柏毅  徐欣瑩  丁學忠  吳琪銘

   委員出席14

列席委員:林德福  葉元之  鍾佳濱  洪孟楷  林楚茵  謝龍介  賴惠員  邱鎮軍  何欣純  林倩綺  陳冠廷  蘇清泉  顏寬恒  徐富癸  羅明才

   委員列席15

列席官員:中央選舉委員會主任委員李進勇暨相關人員

主  席:王召集委員美惠

專門委員:翁栢萱

主任秘書:鄭雪梅

紀  錄:簡任秘書 王珮瑛  簡任編審 葉淑婷

   科  長 林彥明  薦任科員 林淑萍

報 告 事 項

一、宣讀上次會議議事錄。

決定:確定。

二、邀請中央選舉委員會主任委員列席報告業務概況(含上會期臨時提案辦理情形),並備質詢。

(中央選舉委員會主任委員李進勇報告,委員蘇巧慧、張智倫、張宏陸、牛煦庭、麥玉珍、許宇甄、王美惠、黃捷、高金素梅、李柏毅、黃建賓、陳冠廷、徐欣瑩、洪孟楷等14人質詢,由中央選舉委員會主任委員李進勇暨相關人員答復說明。)

決定:

()登記發言委員除不在場者外,其餘均已發言完畢,詢答結束。

()委員林德福、吳琪銘及丁學忠等3人所提書面質詢列入紀錄,刊登公報。

()書面質詢及未及答復部分請相關機關於1週內另以書面答復,並副知本會。

散會

主席:請問各位委員上次會議議事錄有無錯誤或遺漏?

王委員美惠:沒有。

主席:無錯誤,議事錄確定。

現在進行本日議程報告事項,請宣讀。

邀請內政部部長、原住民族委員會主任委員、農業部部長率所屬單位就「堰塞湖監測、災害預警通報、疏散機制及災後復原重建」進行專題報告,並備質詢,另請經濟部、環境部、衛生福利部、行政院公共工程委員會派員列席備詢。

主席:接下來請內政部劉世芳部長報告。

劉部長世芳:主席、各位委員、各位女士、先生。今天承貴委員會邀請就「堰塞湖監測、災害預警通報、疏散機制及災後復原重建」進行報告,以下謹提出本部應處作為報告,敬請各位委員指教。

壹、堰塞湖平時監測

花蓮縣馬太鞍溪堰塞湖自1147月形成後,由堰塞湖權責機關農業部林業及自然保育署(花蓮分署)於726日成立堰塞湖應變小組並進行監測,農業部並在827日成立專案小組,本部均配合參加相關會議討論防減災作為。

貳、中央災害應變中心樺加沙颱風處置作為

依地方制度法第19條、第20條規定,災害防救之規劃及執行為地方自治事項。又依災害防救法第8條、第10條、第24條及第35條等規定,地方政府應研擬及核定地區災害防救計畫,並於災時執行疏散撤離工作;鄉(鎮、市)無法因應災害處理時,縣政府應主動派員協助。爰依法花蓮縣馬太鞍溪堰塞湖災害防救疏散撤離計畫之擬定及執行,為花蓮縣政府、光復鄉公所、萬榮鄉公所及鳳林鎮公所之權責,合先敘明。

中央災害應變中心處置作為,說明如下:

一、中央及各縣市災害應變中心開設情形

DW9058542

類別

災害應變中心級別及開設時間

撤除時間

3

2

1

1

中央

常時開設

9/21

0830

9/21

1730

1級持續開設中

2

臺中市

9/22

0800


9/24

0800

3

彰化縣

9/22

0800


9/23

1200

4

雲林縣

9/22

1000


9/23

1000

5

嘉義縣

9/21

2100


9/23

1200

6

嘉義市

9/21

1748


9/23

0853

7

臺南市

9/21

2000


9/23

2030

8

高雄市

9/21

1640

9/22

1000

9/22

1400

9/23

2030

9

屏東縣

9/21

0900


9/23

2000

9/24

1000

10

宜蘭縣

9/23

0900


9/23

2200

11

花蓮縣

9/21

1146

9/22

0800

9/23

1800

1級持續開設中

12

臺東縣

9/21

1500

9/22

0800

9/22

1500

9/23

1835

13

澎湖縣

9/21

2000

9/22

1100


9/23

1200

14

金門縣

9/22

1156


9/23

1524

備註

1.未成立颱風應變中心縣市:計有臺北市、新北市、桃園市、基隆市、新竹市、新竹縣、苗栗縣、南投縣、連江縣等9個縣市。

2.樺加沙颱風中央災害應變中心於92618時調整為「花蓮馬太鞍溪堰塞湖專案中央災害應變中心」。

DW4006812 DW8674911 、中央氣象署在921830分發布樺加沙颱風海警,本部民政司即於民政LINE聯繫群組,提醒花蓮縣民政處,有關馬太鞍溪堰塞湖部分,請依警戒情資完成保全戶清查及宣導避難,並完成協調警、消支援廣播車,以利緊急撤離通知,並提供堰塞湖警戒資訊。

三、中央災害應變中心隨於921日上午10時召開第1次工作會報,副指揮官裁示「對於花蓮縣馬太鞍溪堰塞湖的狀況及樺加沙颱風可能帶來的影響,農業部已因應發布海上颱風警報針對下游警戒區域發布黃色警戒,請掌握花蓮縣政府針對發布警戒後預防性疏散撤離之執行情形,以確保民眾安全。同時請持續加強馬太鞍溪堰塞湖之監控及分析研判作業,務必將各項預警情資即時提供花蓮縣政府。」

四、為因應馬太鞍溪堰塞湖疏散撤離事宜,921日下午3時中央災害應變中心指揮官邀集臺大、陽明交大等專業團隊及花蓮縣政府(縣府秘書長饒○、消防局長吳○○、社會處長陳○○、農業處長陳○○、科長沈○○、技士梁○○、技士鍾○○、警察局長陳○○、民政處專員林○○、科員邱○○、建設處代理科長謝○○等視訊參加)、光復鄉公所(民政課長王○○視訊參加)、鳳林鎮公所(秘書徐○○、民政課韓○○視訊參加)、萬榮鄉公所(鄉長梁○○、民政課楊○○訊參加)等召開研商會議,決議依專家學者提供之情資研判資料,並套繪戶籍資料,計算出疏散撤離戶數(共1,800戶)及路線,並於中央災害應變中心第三次工作會報時提出。於同(921)日下午6時第三次工作會報,指揮官明確裁示「有關花蓮縣馬太鞍溪堰塞湖,後續中央提供圖資套疊需疏散撤離之1,800戶門牌號碼,請疏散撤離組偕同花蓮縣政府萬榮鄉、鳳林鎮、光復鄉等3鄉(鎮)公所確認撤離人數,俾由國防部提供協助,以利明日風雨較小前執行異地或垂直預防性疏散撤離。」後依農業部建議再增加37戶,合計光復鄉等三個鄉共1,837戶需撤離。中央災害應變中心並於同日晚間2130分發布新聞稿,略以「……今(21)日已提供花蓮縣政府及3個公所盤點實際人數,包括籍在人不在、外地返鄉者等,並依據氣象情資,農業部林保署將於明(22)日上午7時發布紅色警戒,由縣府與公所執行預防性疏散撤離工作。……」。

五、翌(922)日上午7時農業部林業及自然保育署即發布馬太鞍溪堰塞湖紅色警戒,中央災害應變中心也循警政系統、消防系統、民政系統、原住民系統等多管道多次通報該府相關機關單位及光復鄉公所應執行疏散撤離工作。

六、922日下午3時第5次工作會報,總統、行政院長視導中央災害應變中心,視訊臺東縣饒縣長、屏東縣周縣長及花蓮縣顏副縣長,顏副縣長報告時說明,就堰塞湖部分,收容人數的部分,三個鄉鎮總共有1,837戶,實際居住人數6,843人。收容地點有三處:光復商職體育館、鳳林鎮樂活會館、萬榮國小活動中心。三處目前收容130人;依親的有1,365人;垂直避難的有5,348人。

七、923日上午1015分院長視導中央災害應變中心,並提示「馬太鞍溪堰塞湖於7月形成後即進行監測,行政院並於相關會議及院會進行各種情境研判分析,並預劃採取相關防治措施,目前水位距溢流口約2公尺,水位持續上升,預估於今(23)日中午前可能溢流,請農業部持續密切監控,並適時發布災防告警細胞廣播(CBS)的紅色警戒提醒,如有觀測到溢流情形,請即時通知中央災害應變中心及花蓮縣政府,以利相關單位立即因應;另請通知地方政府,持續以村里廣播及警消廣播車,提醒民眾疏散避難,切勿靠近危險區域。」行政院亦特別邀請花蓮縣立法委員傅崐萁先生前來,也讓傅總召瞭解行政團隊在颱風來臨前後的應變處置作為,以及對於花蓮馬太鞍溪堰塞湖可能發生溢流,行政團隊事前如何加強監測,並做好相關應變工作。

八、9231450分發生壩頂溢流,是日下午3時中央災害應變中心第八次工作會報,花蓮縣政府回報「馬太鞍溪堰塞湖溢流影響範圍安置人數統計」,至當日1330分計有實居人數8,524人、收容安置人數185人、依親3,100人、垂直避難5,239人。此皆有公開直播影片可稽。

九、92320時第9次工作會報指示成立「中央前進協調所」,由經濟部賴次長擔任總協調官,結合花蓮縣災害應變中心前進指揮所,加速後續應變及復原重建事宜。

十、9261830分將「樺加沙颱風中央災害應變中心」調整為「花蓮馬太鞍溪堰塞湖專案中央災害應變中心」持續一級開設應變與救援至今。

十一、此外,中央災害應變中心分別於9212040分、9221140分、1840分及2220分等多次通報花蓮縣災害應變中心,提供災害預警資訊,請花蓮縣政府確認上開3鄉鎮需撤離人數,提醒地方政府及民眾注意,使其即早採取預防或應變措施,提前進行預防性撤離、確保民眾依親、撤離至安全處所,或房屋為鋼筋混凝土2層樓以上堅固建築,可考慮依據地勢採取往2樓以上進行垂直避難。

十二、108日上午花蓮地區陸續發生2起地震,透過無人機觀測天然壩體及水流無異狀,如有震度5弱以上地震,由花蓮縣政府依規定發布CBS及警報,並啟動疏散作業,並由農業部確認堰塞湖壩體狀況,如確認壩體穩定,則通知花蓮縣政府發布解除警報通知。

十三、花蓮縣政府於107日光復鄉災後復原專案中央前進協調所第26次會會議中,提出「花蓮縣馬太鞍溪堰塞湖疏散撤離因應對策研擬及推動計畫」草案並作報告,相關部會、單位已提供修正意見並經總協調官行政院季政委裁示紀錄提供該府;另中央前進協調所季總協調官亦分別於10101112日召開「花蓮縣馬太鞍溪堰塞湖疏散撤離應變計畫」討論會,重要結論包括撤離模式應納入志工、救災人員、遊客等於警戒區域非保全戶之不特定對象、警戒區域範圍請農業部調查後正式提供圖資納入計畫、花蓮縣政府務必明確及具體說明需國軍協助之數量需求等,並請花蓮縣政府儘速將計畫簽呈縣長核定,於計畫發布施行3日內辦理兵棋推演驗證,俟應變搶救清淤工作告一段落,儘速辦理實兵演練,使計畫周妥及可執行,確保民眾安全。

十四、截至101212時止,總計出動全國消防救災量能3,298人、1,173車、139艇、147架無人機及67隻搜救犬,各部會支援救災出動各式車輛11,894車、各式搶救機具24,419式及101,165人次。目前傷亡統計計19人死亡、5人失蹤及157人受傷,救援人員仍持續搜救作業中。

參、本部國土管理署應處作為

一、雨水下水道清淤情形

()花蓮縣光復鄉都市計畫區面積共計326.52公頃,現況雨水下水道系統分為北排水分區6條幹線及南排水分區3條幹線共9條幹線,規劃幹線總長度10公里,目前已建設長度共9.945公里,主要道路兩側皆設有道路側溝,側溝總長度達30公里以上。

()下水道(含側溝)清淤作業需等路面及家戶淤泥清除後才能進行,復原工作前期的道路側溝清淤係由環境部配合道路及家戶清淤進度辦理。為加速下水道清淤作業,中央災害應變中心前進協調所於102日第17次工作會議主席指示由本部國土管理署(以下簡稱國土署)整合縣府、環境部及國軍機具人力統合規劃與執行。

()經現場勘查顯示,光復鄉佛祖街周邊淤積較為嚴重,目前仍持續進行路面及家戶淤泥清除作業,爰先辦理林森路及中山路周邊之雨水下水道幹線及側溝清淤工作。目前每日約有30組施工機具(抽吸兩用清溝車加水車)分區進行系統性清淤工作(每日每組機具完成清淤長度約50~80公尺),且施工機具仍在配合清淤進度徵調增加中,考量部份地區淤泥量仍大,整體下水道清淤預計約1個月可以完成。

二、救災機具及施工人員動員情形

()國土署調派所轄各工程分署可動用之救災機具及人員至災區投入復建工作,目前依據中央災害應變中心前進協調所分派五大責任區,分派7位主管及4位文書工作人員輪值,每日依現場指揮官任務指示調度及協調車輛、機具及人力,追蹤現場清淤工作進度,並將清淤過程及結果拍照紀錄彙整後回報。

()截至114101212時止,累計出動山貓79台、抓斗車30台、怪手103台、卡車165台、清溝車94台、灑水車62台、轉運車23台及施工人員1,293人,側溝累計清淤長度約17.67公里,後續將視現場路面及家戶淤泥清除進度增派機具及人力,以加速災區復原工作。

三、受災戶相關住宅協助措施說明

()為協助災民儘速復原恢復正常生活,行政院災後慰助服務站自107日起至1012日止,每日上午8時至下午5時在「中華電信光復服務中心」(花蓮縣光復鄉中正路一段132號)以一站式服務協助民眾辦理相關慰助服務申請,本部配合進駐提供服務,恢復災民補發身分證、健保卡、金融帳號等生活所需功能。此外,國土署每日派員79位同仁駐點接受民眾諮詢及受理申請慰助金、租金補貼、建築物安全鑑定等相關措施,期迅速慰助災民。截至101212時止,國土署受理家園復原慰助金1,518件,租金補貼64件;另受理房屋結構安全評估共計80件(含原民會通報36件),已評估26件,3件需辦理結構修繕或補強,4件因木構架腐朽嚴重建議拆除,14件無結構安全疑慮,5件非結構受損(門窗)。

()行政院於114103日核定本部所報「馬太鞍溪堰塞湖災害受災戶家園復原慰助金專案」,本部造冊提供予衛生福利部(以下簡稱衛福部),由該部及本部進駐災區,進行名冊核對並請受災戶提供匯款帳號,以利衛福部後續依社會救助法第2條匯款發放新臺幣(以下同稱)10萬元慰助金。本專案經費18,370萬元,本部已於107日匯入衛福部指定帳戶,俾利衛福部後續匯款發放作業。

()行政院並於107日核定本部所報「馬太鞍溪堰塞湖災害受災戶住宅補貼方案」,以短期旅宿、租金補貼、貸款利息補貼及租屋媒合等相關措施協助家園受損之民眾安置及重整家園,預計重建(購)住宅貸款利息補貼為2,500戶、修繕住宅貸款利息補貼為3,000戶、租金補貼為5,000戶。

DW721014

補貼內容

補貼金額

補貼方式

預估戶數

預估經費

(由本部住宅基金支應)

短期旅宿(交通部觀光署)

雙人房3.2萬元/月、四人房4.4萬元/月,原則1個月,可評估延長入住期限

旅宿業者檢具相關證明文件,向交通部(觀光署)申請,經審核後,由交通部(觀光署)撥款

1,000

5,000萬元

租金補貼

實際居住人數3人以內,每月9,000元,每多1人多2,000元,以19,000元為上限;最長可補貼1

災民持公所開立之受災證明及租賃契約,至行政院東部服務中心(花蓮市中山路37178樓)或郵寄至國土管理署申請,經審核後按月發放

5,000

6億元由住宅基金支應,6,000萬元由賑災基金會支應

貸款利息補貼

1.重建(購):每戶貸款最高350萬元、償還20年、寬限5年。

2.修繕:每戶貸款最高150萬元、償還15年、寬限3年。

災民持公所開立之受災證明,向金融機構提出申請,由金融機構審核後承貸

修繕3,000戶、重建(購)2,500

20.89億元

租屋媒合

媒合費論件補助,每件最高1.5個月租金金額

不動產經紀業者檢具相關證明,向本部申請,經審核後撥款

500

1,000萬元

DW4884110 、本部警政署應處作為

一、本部警政署於114915日函請花蓮縣警察局「鑑於花蓮縣馬太鞍溪因颱風形成堰塞湖構成安全威脅,請積極配合花蓮縣政府及相關公所(民政、社政)研議應變措施。」並於樺加沙颱風中央災害應變中心成立後,多次與花蓮縣警察局聯繫,了解該局協助花蓮縣政府疏散撤離具體作為;花蓮縣警察局亦回復警政署積極配合花蓮縣政府權責單位協助民眾疏散撤離工作,並運用巡邏車以梭巡方式廣播宣導民眾配合進行疏散。

二、花蓮馬太鞍溪堰塞湖溢流事件後,相關災區持續進行救災復原工作,並有大量機具、車輛及熱心民眾陸續湧入,協助災民清理環境,為分擔轄管分局於交通管制等任務警力負擔,花蓮縣警察局自928日起提出支援請求,經本部警政署調度支援警力情形如下:

()928日至107日,調度保五總隊2分隊共80人支援花蓮縣警察局。

()108日至12日,調度臺東縣警察局1分隊及花蓮港警總隊0.5分隊共60人支援花蓮縣警察局。

()1012日起至1220日支援保五總隊1分隊(另含駕駛及督導人員)共45人支援花蓮縣警察局,後續將視現地警力支援需求動態調整。

伍、本部替代役訓練及管理中心應處作為

一、現役人力支援部分:

()為因應花蓮縣遭受樺加沙颱風侵襲,本部替代役訓練及管理中心(以下簡稱本中心)即盤整預劃替代役役男協助災害防救工作,並連繫花蓮縣政府,調派轄內替代役役男支援光復鄉開設避難收容所工作,22日調派22名、23日調派24名役男協助開設收容所、安置照顧服務民眾及民生物資整備與發送等工作。

()923日馬太鞍溪堰塞湖溢流造成災情,924日上午723分花蓮縣政府傳訊向本中心請求調派其他縣市替代役現役役男人力跨區支援災後復原工作,本中心立即啟動替代役人力跨縣市支援機制,統籌人力調度,並規劃交通工具及應勤裝備,24日首次調派6個直轄市、宜蘭縣及本中心替代役訓練班役男各20名及2名帶隊人員前往投入災後復原工作,並由本中心及支援單位帶隊人員共同成立「替代役調度協調所」,負責人員派遣及協助役男生活照顧事宜。107日接續調派基隆市等11個縣市替代役役男投入支援協助災後復原等工作。

()統計自924日起至101212時止,共投入2,180人次,協助民眾收容安置、物資整理及發送、公共場所、家園清淤及志工引導等工作。

二、備役人力支援部分:

首度實施花蓮縣替代役備役役男勤務召集,規劃分二梯次辦理,每梯次120人,共計240人投入協助救災,第1梯次自1141013日至17日,第2梯次於1020日至24日,第3梯次則視災情發展再行規劃。召集對象為設籍花蓮縣之備役役男,將依災害應變中心需求,協助災民住家環境清理、收容處所整備與服務、救濟物資整理等工作。

陸、結語

最後內政部也要藉此機會特別感謝中央災害應變中心及前進協調所的所有同仁,以及地方政府,在風雨之際堅守崗位,協助監測各種情況,並且確保指令下達與再三叮嚀,也要感謝民政、替代役男、警消同仁及國軍官士兵協助地方政府執行疏散任務,並且與國土工程人員、環境清消各地志工共同加速各項復原工作。

本次堰塞湖災情對花蓮縣民眾造成嚴重衝擊影響,行政院於114107日公告樺加沙颱風影響災區範圍為花蓮縣光復鄉、鳳林鎮及萬榮鄉,卓院長亦3度赴災區勘災,中央災害應變中心暨前進協調所、花蓮縣災害應變中心暨前進指揮所維持一級開設,共同協助調度各項救災、搶修、搶通作業,同時本部持續與農業部、經濟部、交通部中央氣象署、花蓮縣政府等密切合作,並遵院長指示,依七項順序進行工作:第一,搶救生命;第二,恢復家園;第三,去化垃圾及淤泥;第四,恢復環境及交通;第五,針對民房、農田及公共設施等損失,研擬補償措施;第六,提出復原與重建計畫;第七,進行檢討與責任釐清,以改進相關措施、確保未來安全。同時做到「確實、限時、定時」三項目標,包括馬太鞍溪堰塞湖水位監測要確實,堤防及橋梁復原工程要限時完成,同時也要定時結束家園復原工作,讓受災民眾早日恢復正常生活。

以上簡要報告,敬請各位委員、女士、先生賜予指教。謝謝!

主席:謝謝劉世芳部長。

接下來請原住民族委員會曾智勇主委報告。

曾主任委員智勇:主席、各位委員女士、先生,大家早。就本會對堰塞湖監測、災害預警通報、疏散機制以及災後復原重建進行報告,敬請各位委員指教。

中央在921日開設樺加沙颱風應變中心,本會也同步成立應變中心,透過傳真以及LINE群組通報地方單位共12次,並協助統計族人撤離安置情形。923日堰塞湖災害發生之後,本會隨即進駐中央前進協調所擔任原民工作組的主導機關,並且參與復原重建組以及收容安置組的工作。

本會在災後即時發放傷亡族人的慰助金,媒合安置非公設收容處所、民宿之族人入住等等,並啟動部落關懷小組進駐7個村,逐戶訪視族人以及發放慰助金。此外,在光復車站我們也引導志工協助族人清理家園,並進駐東富村的阿陶莫部落,協助族人清淤。

本會重視族人的意願,部落青年除了可以參加中央協調所的工作會議之外,我們也參與馬太鞍青年會、馬太鞍自救會以及東富青年會的座談,即時回應他們的訴求,並且進駐行政院的一站式平台,協助申請各項救助以及房屋的安全鑑定。我們並提供臨時工作計畫200人,以及部落互助巡守隊的計畫100人,現在有兩百七十幾位的族人已經陸續上工。

為了因應重建的需要,本會也提報追加預算,用於聚會所的復建、文健站的復建,以及融資、利息補貼等等,而且在尊重部落共識的前提下,我們會積極推動復原、重建工作,協助我們的族人早日重建家園。以上報告,敬請各位委員指教,謝謝。

主席:謝謝曾主委。

接下來請農業部杜文珍常務次長報告。

杜次長文珍:主席、各位委員、各位女士、先生。今天承貴委員會邀請就「堰塞湖監測、災害預警通報、疏散機制及災後復原重建」進行報告,以下謹提出本部應處作為報告,敬請各位委員指教。

壹、堰塞湖形成與調查監測

花蓮縣萬榮鄉馬太鞍溪上游於今(114)年7月下旬因邊坡大規模崩塌,阻斷溪流形成堰塞湖。本部林業及自然保育署花蓮分署726日空勘確認堰塞湖後,即成立緊急應變小組,並委託陽明交通大學防災團隊進行調查、監測及警戒工作。應變期間多次申請空勤總隊直升機空勘,掌握堰塞湖狀況,並降落壩頂安裝水位計;林業保育署航遙測分署多次執行航拍取像任務,完成航照影像解算建模,提供監測團隊後續調查、監測、危險度及災害風險評估與訂定警戒機制、影響範圍之重要資訊,相關調查監測作為說明如下:

一、7/26本部林業保育署花蓮分署立即成立堰塞湖應變小組,完成查證、通報下游留意災害風險。

二、7/267/278/4空勤總隊直升機空勘3次,掌握堰塞湖狀況,並降落壩頂評估裝設水位計。

三、7/26起本部林業保育署航遙測分署執行航拍取像任務17次,完成航照影像解算與立體建模,計算堰塞湖蓄水量與上升速率。

四、7/268/3完成堰塞湖量體分析、災害風險初步評估、建立防災預警機制。

五、8/11陽明交大團隊提出馬太鞍溪堰塞湖緊急調查報告,並至光復林道19.4K裝設CCTV網路攝影機、現地雨量計。

六、8/15陽明交大團隊於馬太鞍溪下游堤防邊裝設備用之水位計、濁度計。

七、8/20成功大學防災中心搭乘空勤總隊直升機至湖區完成水位計安裝,並成功回傳數據。

八、8/27-9/4本部林業保育署花蓮分署深山特遣隊9人徒步9日前往探勘至湖區路線,因下切路線太陡未能至堰塞湖區而折返。

九、9/12中華電信完成光復林道21.5K光纖網路布設,強化監測網路訊號。

十、9/16本部林業保育署執行「細胞廣播簡訊(CBS)演練」。

十一、9/19陽明交大團隊於光復林道21.5K增設網路攝影機,以取得較佳觀察壩頂角度。

十二、9/21本部林業保育署花蓮分署及陽明交大團隊派員進駐光復林道16K前進觀測所,並於樺加沙颱風期間駐守監控堰塞湖變化情形,提供即時預警資訊。

貳、與相關政府機關之協作及公眾溝通

一、7/26本部林業保育署花蓮分署召開應變小組會議,發布新聞稿提醒民眾勿進入溪床,並通報相關權責機關行政院東部聯合服務中心、水利署第九河川分署、農村水保署花蓮分署、公路局花蓮工務段、國營臺灣鐵路股份有限公司花蓮工務段、農水署花蓮管理處、花蓮縣政府(農業處、消防局)、鳳林鎮公所、光復鄉公所及村辦公處等。

二、8/1本部林業保育署召開工作會議,研商後續應變處置重點工作。

三、8/6本部林業保育署花蓮分署邀集下游單位召開防災分工協調會,與會單位包括行政院東部聯合服務中心、交通部公路局東區養護工程分局花蓮工務段、經濟部水利署第九河川分署、本部農村發展及水土保持署花蓮分署、本部農田水利署花蓮管理處、花蓮縣政府農業處、花蓮縣政府原住民行政處、花蓮縣政府社會處、花蓮縣政府民政處、花蓮縣消防局、花蓮縣警察局、花蓮縣鳳林鎮公所、花蓮縣萬榮鄉公所、花蓮縣光復鄉公所、國營臺灣鐵路股份有限公司花蓮工務段、中華電信股份有限公司花蓮營運處、台灣電力股份有限公司花蓮區營業處、國立陽明交通大學。

四、8/7本部林業保育署廖副署長一光率隊現勘並拜會花蓮縣政府,協商疏散撤離及應變作為,花蓮縣政府饒秘書長忠指示請消防局主政協調各局處積極應處。

五、8/11花蓮縣政府召開保全戶疏散撤離因應作為研商會議,本部林業保育署花蓮分署簡報說明堰塞湖調查、監測及警戒作為。

六、8/12本部林業保育署召開第一次專家諮詢會議,與會單位包括專家學者、行政院災害防救辦公室、行政院公共工程委員會、國防部、交通部、原住民族委員會、經濟部水利署、內政部國土管理署、內政部民政司、內政部消防署、本部農村發展及水土保持署、本部林業及自然保育署、本部林業及自然保育署花蓮分署、國家災害防救科技中心、花蓮縣政府、國立陽明交通大學、中華防災學會。

七、8/12堰塞湖最新資訊公布於本部林業保育署國有林防災應變及堰塞湖監測系統之馬太鞍溪堰塞湖監控面版。

八、8/12因應楊柳颱風,花蓮縣政府啟動預防性疏散避難,完成697人撤離工作。

九、8/128/15本部林業保育署花蓮分署於萬榮鄉、光復鄉及鳳林鎮召開4場地方說明會,花蓮縣政府亦派員與會。

十、8/20本部林業保育署召開第二次專家諮詢會議,與會單位包括專家學者、行政院災害防救辦公室、國家災害防救科技中心、行政院公共工程委員會、國防部、經濟部水利署、農村發展及水土保持署、花蓮縣政府、本部林業保育署花蓮分署、國立陽明交通大學(防災與水環境研究中心)、中華防災學會。

十一、8/28本部林業保育署花蓮分署召開河道疏濬協調分工會議,確認9月底前須疏濬60萬噸總量目標,與會單位包括行政院災害防救辦公室、本部林業及自然保育署、經濟部水利署第九河川分署、交通部公路局東區養護工程分局花蓮工務段、花蓮縣政府。

十二、9/11本部林業保育署召開地震之預警與發布機制研商會議,於超越震度基準時立即由縣府消防局發送細胞廣播簡訊予民眾。

十三、9/20本部林業保育署花蓮分署發布通報單及新聞稿說明樺加沙颱風可能致災風險,提醒地方政府進行前置防災整備,呼籲民眾留意動態。

十四、總計自7/26起,本部林業保育署及花蓮分署共發布9則提醒堰塞湖風險新聞稿,新聞媒體露出合計93則。

參、農業部跨部會專案小組成立與運作

一、8/27行政院責成本部成立專案小組,召開第一次會議,決議由三個工作分組,研訂重要工作項目並設定管制時程,與會單位包括專家學者、行政院災害防救辦公室、行政院公共工程委員會、國防部、交通部、原住民族委員會、經濟部水利署、內政部國土管理署、內政部民政司、內政部消防署、本部農村發展及水土保持署、本部林業及自然保育署、本部林業及自然保育署花蓮分署、國家災害防救科技中心、花蓮縣政府、國立陽明交通大學、中華防災學會。

二、9/8本部專案小組工作分組會議,決議請就各類天候情境(包括地震)分別訂定警戒標準,適時發布警訊,與會單位包括行政院災害防救辦公室、國防部、陸軍花東防衛指揮部、花蓮縣後備指揮部、交通部、交通部公路局、交通部中央氣象署、國營臺灣鐵路股份有限公司、國家通訊傳播委員會、經濟部水利署、國家災害防救科技中心、本部農村發展及水土保持署、本部林業保育署花蓮分署、花蓮縣政府、國立陽明交通大學、中華防災學會。

三、9/9 內政部召開專案小組會議,研商地震超越基準值後之警戒機制與警報發布手段,讓民眾收到訊息快速自主疏散撤離。

四、9/17花蓮縣政府召開疏散撤離因應對策研擬及推動專案小組分工會議,研商疏散撤離相關權責分工,惟930日始收到會議紀錄。

五、9/19本部專案小組召開第2次會議,會後並發布新聞稿。與會單位包括專家學者、行政院災害防救辦公室、國防部、陸軍花東防衛指揮部、花蓮縣後備指揮部、交通部、交通部公路局、國營臺灣鐵路股份有限公司、國家通訊傳播委員會、原住民委員會、經濟部水利署、內政部民政司、內政部消防署、國家災害防救科技中心、本部農村發展及水土保持署、本部農糧署、本部林業及自然保育署、本部林業及自然保育署花蓮分署、花蓮縣政府、中華電信股份有限公司、國立陽明交通大學、中華防災學會。惟當日花蓮縣政府未簡報說明917日分組會議研商結果,與會的中央災防辦副主任也明確告知線上參與的花蓮縣政府農業處、民政處、消防局人員,中央可協調國軍支援,請花蓮縣府積極盤點需求並及時提出。

肆、中央災害應變中心成立後之應處作為

一、9/21 0830樺加沙颱風海上颱風警報發布,中央災害應變中心開設,本部派員加入防災應變,辦理農林漁牧功能分組各項防災應變工作。

二、9/21 1100本部林業保育署花蓮分署發布緊急通報單,建請花蓮縣災害應變中心提前將弱勢族群(行動不便或需旁人攙扶者)等先行撤離,並完成避難收容所開設前之空間物資人員整備。

三、9/21 1500中央應變中心最終決策與正式通報:

()中央災害應變中心成立,氣象署上修湖區降雨量預測,指揮官指示請台大與陽交大共同討論堰塞湖的影響範圍後,為慎重起見,決定採取兩個團隊預估影響範圍的聯集區域,最大化疏散撤離範圍,花蓮縣政府亦在線上參與應變會議。

()中央災害應變中心依災害防救法及防災應變機制,將決議之影響範圍保全住戶人數正式通報花蓮縣政府,並預告922日上午7時將發布紅色警戒,請縣府預做準備。

四、9/22 0700本部林業保育署花蓮分署發布新聞稿及緊急通報單,通報已發布「紅色警戒」,且經評估堰塞湖面可能因累積雨量水位快速抬升,於923~24日間發生壩頂溢流,造成大量湖水往下游移動,因溢頂時間在即,且為避免入夜後增加疏散撤離難度,故發布紅色警戒,以爭取應變時效,建請花蓮縣災害應變中心立刻執行強制性撤離及應變措施。

五、9/23本部林業保育署花蓮分署當日發布紅色警戒通報單7次,逐次提醒水位及距壩頂距離逐漸縮小,即將溢流,以及最後一報1500通知已溢流,請下游警戒區民眾遠離河道及疏散避難。

六、9/24本部林業保育署花蓮分署1400發布通報單示警目前紅色警戒並未解除,馬太鞍溪堰塞湖上游仍持續土砂及水體流出,請警戒範圍民眾切勿靠近馬太鞍溪河道周邊。

七、各項災害風險示警作為

()警戒發布:211100發布黃色警戒,220700發布紅色警戒。23日發布7次紅色警戒通報單,241400發布紅色警戒通報單,總計10次通報。

()細胞廣播簡訊發送:21110022070009001230230600發布細胞廣播簡訊提醒民眾依據政府指示採取避難措施,23日溢流後於15001625發布細胞廣播簡訊提醒民眾儘速採取避難措施,241320發布仍維持紅色警戒請民眾配合政府指令避難,總計發布8則。

伍、災後監測、警戒及復原

923日受第18號颱風「樺加沙」影響,壩體快速下刷,導致大量土砂與水流湧入下游,造成光復鄉嚴重淹水與堆砂災情。

一、堰塞湖最新情況:

()每日以無人機空拍,影像判釋評估堰塞湖水位並估算蓄水量,101~12日期間,溢流口下刷速率趨緩,湖區水位無明顯變化。

()114108日花蓮地震芮氏規模5.0,比對地震前後網路攝影機與UAV空拍影像,堰塞湖無再次潰決、重新阻塞蓄水的現象;微地動儀未偵測到新的大型崩塌,也沒有水流異常情形;深槽兩側有部分土砂崩落,但未阻塞流路。

()本部林業保育署再次委請成功大學防災研究中心專業團隊在空勤總隊直升機協助下,於109日重新安裝水位計,並運用吊掛小型無人船(USV)進行堰塞湖水下測量作業,10/11日完成測量解算,發現堰塞湖最大水深約20公尺,蓄水量僅剩約155萬噸,與日前在災後僅能依據航攝與無人機空拍比對湖面水線所推估的蓄水量,已明顯降低。

()1012日馬太鞍溪堰塞湖水位高程1019.7公尺,壩體遭溢流下切後至今水位高程已下降119.3公尺,近日水位無明顯變化;湖區面積12.6公頃,但蓄水量下修為155萬噸,約為溢流前堰塞湖水量之1.7%

二、致災風險評估

依據內政部106日專家會議討論獲致共識:

()天然壩整體評估

天然壩坡度變緩且以羅吉斯回歸分析(Logistic regression model),氣候穩定情況下,潰壩機率降低。

()壩體邊坡評估

新河道兩側邊坡高陡、暴雨或地震後崩滑機率高,未來可能再次阻塞溢流口,蓄水量視阻塞量體而定。

三、災後監測及警戒

()多元監測、詳細調查與變遷分析

以衛星影像、航拍攝影、無人機空拍、網路監視器即時影像、下游水位計與即時影像等多元管道,密切監控堰塞湖與下游河道水位,依據警戒機制及時發布災害預警。

()溢流口阻塞之監測

1.下游水位監測:已介接經濟部水利署第九河川分署馬太鞍溪橋水位資料,若溢流口阻塞,下游水位遽降、水量將明顯減少。

2.湖區崩塌定位:建置微地動儀預警系統,監測堰塞湖附近是否大量崩塌。

3.壩體特徵判釋:利用無人機空拍及航遙測分署多期LiDAR影像,比較溢流口下游兩側邊坡地貌特徵變化及壩體體積變化。

四、調整警戒機制

1.預警條件調整:考量下游河道大量淤積,下游河道開挖深槽疏濬及加設臨時防護堤防,強化通洪能力,水利署災後已動員大量機具人力辦理本項工作,預計於10月中旬前完成初步搶險臨時土堤,依據水利署推估已有餘裕能容許累積降雨量達200毫米流量而不溢堤,並設定「水位警戒值」。新的紅色警戒發布條件(1010日資訊)為:

(1)未來48小時預測累積雨量達200 mm:黃色警戒

(2)未來24小時預測累積雨量達200 mm:紅色警戒

(3)水位抬高0.5公尺:紅色警戒

(4)水位抬高1公尺:紅色警戒(以警報台發布警報)

(5)震度5弱以上:紅色警戒(以警報台發布警報)

2.警報發送機制:當達上開預警條件後,除以群組、傳真、通報單、細胞廣播簡訊、村里廣播系統等屬第一線且直接的方式發布外,水位抬高、地震發布紅色警戒時由縣府警察局以警報台發布警報,供現場人員知悉後快速撤離至安全場所。

五、災害復原

()針對堰塞湖及中、上游河道,本部已於109日「馬太鞍溪堰塞湖後續處理方案研商會議」,邀請專家學者以及相關機關共同討論,與會多數專家學者均認為目前不宜過多的擾動,現階段宜採行觀察、監測及應變措施,以替代堰塞湖區大規模工程作為。本部林業保育署將持續進行上游崩塌地地形監測及邊坡穩定分析,評估地震及降雨對下游之影響,並審慎研擬可行之防減災方案。並將由本部農村水保署就其在土石流及大規模崩塌處理之專業技術及經驗,提供必要協助。

()行政院樺加沙颱風災後一站式服務平臺自114107日起開設,為讓農民在災後能快速獲得協助,本部特別整合所屬各單位及地方農會,提供從救助申辦、貸款展延到資材補助的全方位服務。每日上午8時至下午5時止,提供農民申請案件協助,包括農地重建復原補助、農機補助、農機具室與農業資材室補助、果樹廢園與新植補助、補發農會存摺及貸款展延、溫網室、農糧加工及畜牧專案等。透過「關懷引導」、「現場受理」與「即時協調」三階段流程,服務農民一次到位、一次完成,以確保災後復原工作順利推進,陪伴農民共同走過災後復耕復養的每一步。

陸、結語

農業部於726日確定馬太鞍溪堰塞湖形成後,即由林業及自然保育署成立緊急應變小組,同步委託專業團隊調查監測,後續並針對可能防減災方案,於812日召開第一次專家諮詢會議,邀集相關專家學者與政府工程機關評估,並請相關權責機關進行下游河道疏濬、堤岸補強、加高及開口堤封堵與橋梁補強等防減災工作。為強化與各中央機關與地方政府之協調,本部於827日成立跨部會專案小組,督導相關權責機關落實堰塞湖監測、減災工程與疏散撤離等重要工作,並及時發布預警通報提醒地方政府疏散撤離。於中央災害應變中心因應樺加沙颱風來襲成立後,本部即納入災害應變機制運作,除由專業團隊於應變中心共同依據最新情勢進行堰塞湖之風險與受影響範圍評估,並於疏散撤離範圍確定後,於各階段發送多次通報與預警,提醒地方政府與民眾儘速疏散撤離。及至堰塞湖壩體潰決後,仍持續嚴密監測剩餘壩體與土砂下移情形,避免二次災害,後續將以衛星影像、航拍攝影、無人機空拍、網路監視器即時影像、水位計與即時影像等多元管道,密切監控堰塞湖與下游河道水位,依據警戒機制及時發布災害預警,並審慎評估可行之防減災方案,以降低堰塞湖對下游之威脅與危害。

主席:謝謝杜文珍常務次長。

其他單位的報告請委員自行參閱,並刊登公報。

原民會書面資料:

堰塞湖監測、災害預警通報、疏散機制及災後復原重建專題報告書面資料

主席、各位委員女士、先生,大家好:

大院第11屆第4會期內政委員會邀請本會就「堰塞湖監測、災害預警通報、疏散機制及災後復原重建」專案報告。敬請各位委員不吝惠予指教。

壹、前言

中央災害應變中心114921日成立樺加沙中央災害應變中心二級開設,本會同步成立災害應變中心開設迄今;並因應中央災害應變中心指揮官114923日指示成立「花蓮馬太鞍溪堰塞湖專案中央前進協調所」,本會隨同進駐擔任「原民工作組」主導機關,以及參與「復原重建組」、「收容安置組」。

貳、災害預警通報及疏散

一、本會於災害應變期間,依據中央災害應變中心各次工作會報裁示、農業部土石流及大規模崩塌災害警戒通報,以及即時新聞輿情等相關資訊來源,運用傳真、災防應變通訊LINE群組,通報花蓮縣政府原住民族行政單位及所轄鄉(鎮、市)公所警戒及疏散計12次。

二、本會災害應變中心配合中央災害應變中心任務需要,協助調查統計原住民族地區之疏散撤離及安置情形。

參、災後復原重建辦理情形

一、傷亡族人慰助:已發放死亡慰助金4人,重傷6人,中傷6人,輕傷5人,合計21人。

二、非公設收容處所4處之災民安置(含物資調度)、社工關懷;並媒合旅宿業安置,10628名全數移至欣綠石頭屋民宿後,總計安排轉入短期住宿專案族人52名,每日派員關懷訪視,提供心靈與生活重建與各類諮詢服務。

三、協助中央協調所引導志工至部落服務,協助部落族人清理家園。

四、擔任東富村(阿陶莫部落)觀察官,向村長確認清理需求,統合調度人力與機具,協助部落住宅、巷道清淤完畢。

五、尊重族人意願

()部落青年參加中央協調所工作會議,參與家園清理及復原重建決策,落實決策透明。

()參與部落座談,包括104日、105日及107日馬太鞍自救會、106日東富青年會,回應訴求及解決方案,族人訴求次日回復辦理情形,俾族人廣為周知。

肆、未來工作重點

一、102日啟動「部落關懷小組」進駐部落,107日規模增至52人,採一村一組,至大華、大平、大同、大安、大馬、北富、東富村等7村,逐戶到宅訪視關懷並發放救助金,搜集族人意見及需求:

()救助金發放:108日及9日累計完成1,226戶。

()訪視及核對行政院「家園清理支持方案」、「家園復原慰助金」及「房屋修復救助金」合計35萬元慰助金資料的核對工作,截至109日完成大華村445戶。

二、107日進駐行政院災後慰助一站式服務平台,設置「原住民服務台」,協助多項災害援助措施一站專櫃受理申請。

三、推動「重大天然災害災後重建臨時工作計畫」,截至109日止,已有227人陸續上工。107日核定「部落互助巡守隊計畫」,受理原住民團體申請招募族人,組織部落安全守護網。

四、持續進駐東富村(阿陶莫部落)執行垃圾廢土清運,以及主要道路及巷道排水溝清淤。

五、協助調查原住民受災戶申請建築結構安全鑑定需求,每日造冊、彙整送交一站式服務中心向國土署登記。

六、依據馬太鞍堰塞湖災後復原重建需要,提報「丹娜絲颱風及七二八豪雨災後復原重建特別預算」追加經費約5.15億元,包括辦理災後聚會所復建、原住民族綜合發展基金融資方案(含利息減免及補貼)、以及原住民保留地農地救助。

伍、結語

樺加沙颱風災害期間本會通報落實疏散撤離與收容安置應變作業,並因應馬太鞍溪堰塞湖專案,進駐「中央前進協調所」,辦理志工分派、慰助金發放、部落清潔復原、重建臨時工作計畫、部落關懷等作為,後續復原重建將在尊重部落共識前題基礎下積極辦理,協助族人早日重建家園。

以上報告,敬請大院各位委員,惠予指教,謝謝。

經濟部書面資料:

「堰塞湖監測、災害預警通報、疏散機制及災後復原重建」書面報告

主席、各位委員:

今日應邀列席參加「堰塞湖監測、災害預警通報、疏散機制及災後復原重建」案會議,謹就本部相關業務,研提相關說明供貴委員會審議參考。

有關本部辦理樺加沙颱風馬太鞍溪堰塞湖災情處理進度,說明如下:

一、電力

()災損情形

樺加沙颱風造成屏東縣、花蓮縣及臺東縣曾停電戶數總計17,009戶,惟花蓮縣光復鄉及鳳林鎮鄰近馬太鞍溪堤防淹水、河道改道及淤泥淤積約高1.5公尺至1.8公尺間,道路嚴重受阻,用戶短期內無法清理及入住,並已撤離至安全處所,台電重型車輛機具亦無法挺進搶修復電。颱風期間電桿倒斷及流失約254支、電線斷線39條檔、開關及變壓器23具等。

()處理進度

樺加沙颱風造成屏東縣、花蓮縣及臺東縣曾停電戶數總計17,009戶,經台電全力動員搶修,除花蓮縣剩餘61戶因短期內無法清理及入住,已撤離至安全處所外,其他用戶已於92523時完成復電;後續台電公司將密切關注各道路搶通及住家災後復舊情形,待道路搶通、重型車輛機具可挺進災區時進場搶修。

二、自來水

()災損情形

樺加沙颱風造成馬太鞍溪堰塞湖壩頂溢流,沖毀馬太鞍溪橋及台水公司附掛水管,並淹沒光復淨水場,造成光復鄉4,378戶無水可用,經動員搶修,光復淨水場於92420時恢復供水,出水量達6,000立方公尺/日,較災前提升約1.5倍。

囿於堰塞湖泥流沖毀用戶內外線及水表、各單位清淤或道路搶修不慎損及管線,造成多處漏水,加上民眾清理家園、大量救災及義工人員湧入,用水量大幅增加,致部分地區出現供水不足及水壓偏低。經台水公司連日搶修、供水調配及持續檢修漏,光復鄉除「已不具居住條件」戶外,皆已穩壓供水。

()處理進度

台水公司在光復鄉成立前進指揮所,統籌人力資源全力搶修,截至109日,總出動人力2,143人次,並設置33處供水站及最高出動28部水車,累計送水量超過4,000噸,有效紓解民生需求。同時,加速推動多元水源開發,包括啟用大農場管線改接、太巴塱觀測井、台糖及農水署抗旱井、大馬鑽井等,並調派檢修漏及稽複查人員支援巡檢,已修復超過500餘處漏水管線,其中家戶內線受損高達8成。災後供水量(930日至106日)達9,000立方公尺/日以上,以因應家戶重建清理需求及強化整體供水穩定度。

三、水利設施

()災前整備

本次馬太鞍溪堰塞湖形成地點位於河川治理界點以上,堰塞湖之應變處置係依權責機關農業部林業及自然保育署(下稱林保署)訂定之「國有林地堰塞湖應變標準作業程序」辦理。為因應堰塞湖溢流風險,本部水利署第九河川分署爰依據林保署花蓮分署11487日馬太鞍溪堰塞湖應變分工研商會議研判資料,進行相關整備工作,迄至災害前已完成馬太鞍溪CCTV監視及水位監測、防汛備料預佈、堤防構造物的不定期檢查、河道預防性清疏、堤防加高、開口堤封堵等作為。

()災損情形

本次花蓮馬太鞍溪堰塞湖於923日溢流致災,除堤防2,860公尺因溢流後淘刷背後土堤破損外,平均河床淤積約35公尺,淤積超過1,000萬立方。本部水利署當日立即成立前進指揮所,完成緊急搶險及疏濬等災後處理對策,並已全力動員所屬14個分署投入大量的人力及機具全力支援救災,期於最短時間內緊急搶險及完成後續復建工作,保障民眾安全。

()處理進度

目前各項搶險及災後復原作業正持續辦理中,已於114105日先完成第一階段土堤構築、115年汛期前完成復建工作;另考量現況河床淤積嚴重,為降低河川深水槽,將同步進行緊急疏濬作業,共分三階段進行,第一階段114年底前,累積疏濬100萬立方;第二階段115年汛期前,累積疏濬300萬立方;第三階段115年底前,累積疏濬600萬立方。

結語

經濟部將全力辦理馬太鞍溪緊急搶險及後續相關復建工作,對於委員關心近期颱風豪雨災後復原重建,亦表達感謝之意。

以上報告,敬請指教,並祝主席及各位委員身體健康,萬事如意。謝謝!

環境部書面資料:

「堰塞湖監測、災害預警通報、疏散機制及災後復原重建」書面報告

主席、各位委員:

今天適逢大院第11屆第4會期內政委員會召開第3次全體委員會議,本部應邀列席,就「堰塞湖監測、災害預警通報、疏散機制及災後復原重建」書面報告,深深感佩各位委員對國家環境保護的關懷與支持,在此謹致敬意與謝忱。敬請各位委員不吝惠予指教。

壹、災害應變機制與作為

依應變機制輪值進駐

本部依據災害防救法第3條規定,為毒性及關注化學物質災害以及懸浮微粒物質災害之中央災害防救業務主管機關。除此之外,依據中央災害應變中心作業要點第17點第1項第3款第9目,於應變中心開設時,隸屬於醫衛環保組,配合衛生福利部辦理緊急醫療環境衛生消毒調度支援事宜,掌握急救責任醫院收治傷患情形及環境災後清理、消毒資訊。

同時依據中央災害應變中心作業要點第13點第13款規定,除辦理毒性及關注化學物質及懸浮微粒物質災害成立應變中心之幕僚作業外,需督導受災地區環境之清理、受災地區環境消毒及飲用水水質管制之抽驗、災後嚴重污染區之隔離、處理及追蹤管制,協助流動廁所之調度以及其他有關環境保護、毒性及關注化學物質及懸浮微粒物質災害應變措施等事項。

有關風災之應變,本部均依風災之中央災害防救業務主管機關通知辦理相應作為。當風災中央災害應變中心二級開設時,本部即啟動整備作業,以簡訊及LINE訊息多元方式通知地方環保機關窗口盤點環保應變資源(車輛、機具與藥劑等),並於本部環境災害管理資訊系統回報;並請本部相關業務單位預排輪值班表。待風災中央災害應變中心一級開設後,本部專責人員與幕僚人員即依風災之中央災害防救業務主管機關指定時間與地點進駐中央災害應變中心,本部同步成立緊急應變小組,由相關業務單位進駐輪值應變。

貳、花蓮馬太鞍溪堰塞湖溢流災害

一、啟動調度機制調度機具支援受災地區災後環境整頓

114921日下午630分配合樺加沙颱風中央災害應變中心一級開設進駐,本部關注宜花東地區災情。

923日下午250分花蓮馬太鞍溪堰塞湖發生溢流,洪水夾帶泥沙,沖入光復市區,造成嚴重災情,洪水也沖毀及覆蓋馬太鞍溪畔的花蓮縣光復鄉公所清潔隊與垃圾衛生掩埋場。

本部配合於924日進駐中央災害應變中心前進協調所,並由本部沈志修次長進駐中央災害應變中心前進協調所,由部長、次長、署長、副署長層級輪替,另本部(環境管理署)同仁進駐。本部亦立即啟動調度機制,協調各縣市環保局支援花蓮縣光復鄉災後環境復原作業。

進駐主要工作協調支援花蓮縣災後復原需求,主要負責淤泥與垃圾清運,各式專業機具及車輛調度,解決許多校舍及民宅等問題,跨部會協調相關,與農水署、水利署、國土署等單位針對未來淤泥進行規劃準備。

災後環境復原工作持續進行,本部(環境管理署)協調地方環保局支援花蓮縣執行環境清理作業,截至109日止,累計動員環保清潔人力6,703人次、清潔機具2,749輛次,清除垃圾量(含淤泥)估計約119,169公噸。

二、垃圾暫置場所設置與規劃

為暫置清除之淤泥與垃圾,本部會同花蓮縣環保局與台糖公司協調,台糖公司同意借用暫置場共3處,備用3處。

第一處計0.39公頃、第二處計0.24公頃以及第三處(台糖61耕區,於929日啟用)計5.27公頃。

929日與台糖公司及花蓮縣環保局會勘,台糖同意借用第四至第六處(台糖626366耕區)共計24.28公頃備用,未來不足時可提供使用。

總計六處可供暫置面積共約30.18公頃(約可暫置100萬公噸淤泥及垃圾量)。

為加速移置暫置場之淤泥與垃圾,108日起移置第一與第二暫置場淤土,至109日第一暫置場已轉移65%,餘35%;第二暫置場已轉移85%,剩餘15%,暫置場淤土持續移除至完全移置。

三、簡化垃圾清運作業與協調設置流動廁所,確保環境衛生

花蓮縣光復鄉公所針對一般家戶垃圾清運,主要受災地區家戶垃圾,採24小時垃圾車沿街收運,民眾簡單分類隨時排出,置於家門口即可。非主要受災地區則照正常分單日與雙日分區收運。

109日完成設置流動廁所231座(包含6間無障礙坐式流動廁所,另有4座無障礙坐式流動廁所備用)。並視情形再增設,提供受災民眾與救災人員使用,確保環境衛生。

四、加強災區飲用水質抽驗及安全宣傳

為因應災區原水水源濁度偏高狀況,已立即要求花蓮縣環保局,依據「114年飲用水管理重點稽查管制計畫」暨「災後飲用水水質抽驗標準作業程序」針對災區加強飲用水水質抽驗及宣導飲用水安全。環保局與自來水公司已對恢復供水區、送水車及臨時取水站,加強自來水水質抽驗,全國共計完成369件,其中花蓮縣部分抽驗276件,抽驗項目均符合水質標準,目前水質安全無虞。

自來水公司為確保飲用水安全,在處理過程需增加消毒劑量使用,可能造成自來水略帶消毒味道。宣傳民眾可將自來水先靜置,經過煮沸後,再掀蓋續煮13分鐘,可有效減輕消毒水味。若遇停水後恢復供水時,請先打開水龍頭,讓自來水流出,收集作為沖洗馬桶等非飲用用途。若是自行引用山泉水、井水等簡易自來水用戶,務必先消毒或煮沸後再飲用,或暫時使用包裝飲用水。環保機關會持續監控災區飲用水水質,確保飲用水安全。

五、災後環境消毒作業

馬太鞍地區目前環境復原措施包含使用大型機具清淤、廢棄物清理以及居家與公共區域環境消毒,各村里與廢棄物暫置場每2日消毒1次,現行僅使用漂白水為消毒劑,並未使用有機磷劑。另101日起也開放民眾向村長登記領用消毒劑,並宣導民眾以1100稀釋漂白水或次氯酸鈉實施家戶消毒工作。

本部宣導民眾災後使用的漂白水為強氧化劑,不可與其他清潔用品混合使用;使用時應配戴口罩或手套,避免皮膚刺激;消毒後使用清水再次擦拭乾淨,確保安全;使用漂白水時務必打開窗戶,確保空氣流通。為了在災後有效預防傳染病,本部將持續執行環境消毒作業,以維護環境衛生與民眾安全。

六、北富村農田垃圾問題

洪水將大量垃圾遭沖往下游,堆積至北富村一帶,垃圾帶覆蓋面積約4.9公頃,占據主要道路之垃圾已於926日完成清除。前進協調所已於101日上午會議決議,北富村垃圾帶之居家周邊環境由志工清理,農田部分交由農業部負責。

七、淤泥檢測結果無污染情形,重金屬濃度與天然地質相同

本部為釐清花蓮馬太鞍溪堰塞湖災情淤泥重金屬含量疑慮,101日於花蓮縣環保局協助下,至馬太鞍溪溢流區域進行8點次淤泥採樣。樣點及快篩分析結果顯示,淤泥重金屬濃度與過去經濟部水利署底泥檢測結果比對組成一致,屬自然背景,重金屬含量均低於土壤污染監測標準,無污染疑慮。本部將持續支援地方復原,並掌握淤泥品質情況。

八、淤泥後續處置規劃

依經濟部水利署推估,本次溢流之砂土總計約2,000萬立方公尺,依據砂土溢流區域,分別有市區(民宅、街道)、農地、河道等,第一階段係針對市區清淤擬定分類去化方案。市區清理出廢棄物主要是淤泥混合大型家具、室內裝修及民生垃圾為主,少數為廢機動車輛,經以空拍圖顯示,位於市區量體約為100萬立方公尺。由於數量龐大,國內無單一廠商可容納此數量,循例04030423花蓮震災營建廢棄物處理方式,於暫置區或其他地點設置分選設備,委託專業廠商辦理現場分選作業。

分選後倘為私人財物,交縣政府保管。倘判定為廢棄物,金屬變賣回收、玻璃塑膠交予回收業、廢木材作為替代燃料、不具回收價值可燃物運至焚化廠處理。

另砂土需由各部會、花蓮縣政府與台糖公司共同協助去化依,可去化路徑如下:

()農地回填。(農業單位)

()公有土地設置土資場及回填、公共工程開發回填、地層下陷國有地回填、已封閉土資場重啟。(工務單位)

()整治區區段重劃填土工程。(工務單位)

()成立砂土貯備中心標售。(經濟部)

()掩埋場復育、活化使用。(環保單位)

()水泥原料。(循環經濟)

參、結語:團結精神與重建展望

災害中,我們深切感受到「一方有難、八方來援」的溫暖力量,並徹底展現了「同島一命」的堅韌團結精神。環境部謹向所有參與支援的單位與人員,致上最誠摯的感謝。正是因為有支援人員的貢獻,各項緊急應變與搶修工作才能迅速展開,為後續的復原及重建提供。

然而,本次花蓮馬太鞍溪堰塞湖溢流災後復原及重建仍是重大工程。為確保災後環境保護工程設施復建、災後廢棄物清理及環境整頓以及砂土混雜廢棄物分類去化能順利進行,懇請委員們能體察迫切需求,支持本部的復原重建計畫,讓這份得來不易的團結力量能持續轉化為具體的重建成果,協助民眾重建家園。

以上報告,敬請指正提供意見。

祝主席、各位委員身體健康,萬事如意。謝謝。

衛生福利部書面資料:

堰塞湖監測、災害預警通報、疏散機制及災後復原重建(書面報告)

主席、各位委員女士、先生:

今天 大院第11屆第4會期內政委員會召開全體委員會議,本部承邀列席報告,深感榮幸。茲就堰塞湖監測、災害預警通報、疏散機制及災後復原重建,提出專案報告。敬請各位委員不吝惠予指教:

壹、背景

因應花蓮縣馬太鞍溪堰塞湖災害(下稱本災害),本部自114923日即啟動八大應變措施,包含撤離孤島地區的洗腎患者或孕產婦、掌握緊急醫療網絡運作、調度災難醫療隊、災區看診開藥及無人機送藥團隊評估支援、災民收容安置與心理照護、協調啟動社工關懷、指派具救災及重建經驗專人進駐花蓮前進協調所、強化災後防疫,並投入心理照護、救災復原等因應作為,以確保民眾醫療照護不中斷。

貳、因應措施及辦理情形

一、醫療資源復原重建

()提供花蓮縣光復鄉醫療服務資源

1.花蓮縣光復鄉災害發生前之醫療量能為光復衛生所、3家西醫診所、2家牙醫診所、3家藥局及1家居家護理所,截至114108日上午,二家西醫診所已恢復提供常規服務;光復衛生所因1樓區域災損狀況嚴重,花蓮縣衛生局規劃1012日起,於光復糖廠醫療站作為替代醫療場域,109日起,於大進國小開設牙科醫療站。另受損較嚴重的1家西醫診所、2家牙醫診所、3家藥局及1家居家護理所,預計仍需要12個月始能恢復服務。

2.因應花蓮縣災後復原重建醫療服務需求,本部已於114101日及8日邀集中華民國醫師公會全國聯合會、中華民國牙醫師公會全聯會、中華民國中醫師公會全聯會、台灣醫院協會、花蓮縣醫師公會、花蓮縣衛生局及本部各相關單位,召開「花蓮縣復原期醫療服務量能配套措施討論會議」擬定分二階段,提升醫療服務措施,第一階段(1012日前)由花蓮縣醫師公會與牙醫師公會與本部部立醫院協助衛生局支援光復鄉所需醫療服務;第二階段(1013日起),為保障志工及工作人員安全,1011日前,請醫療志工或自願醫療隊抵達花蓮後,先至「中央災害應變中心前進協調所」報到,再由前進協調所統一指派至服務地點;自1012日起,所有支援之醫事人員,應先向本部登記,經本部確認需求後,再至「衛生福利部醫事人員報備支援系統」填寫相關資料。

()協助花蓮縣光復鄉醫事機構災損復原

1.盤點花蓮縣光復鄉衛生所(1家)、西醫診所(3家)、牙醫診所(2家)、藥局(3家)及居家護理所(1家)等醫事機構房舍與醫療儀器(含設備)災損情形,初估復原所需預算約需新臺幣(以下同)3,462萬元整。

2.積極爭取補(捐)助資源,後續亦持續關注復原進度俾儘速恢復提供民眾醫療服務。

二、短期安置、關懷與支持方案

()本部及財團法人賑災基金會(下稱賑災基金會)奉行政院決定發放天然災害慰問金:

1.死亡:本部20萬元、賑災基金會80萬元。

2.失蹤:本部20萬元、賑災基金會80萬元。

3.重傷:本部5萬元、賑災基金會20萬元。

()截至114109日,花蓮縣實際開設公立收容處所計2處(大進國小、大全活動中心),共計收容218人。為讓災民在清理家園同時,也能有安心居住之處,行政院東部辦公室協調交通部、花蓮縣旅館公會辦理「安心住、幫你付」短期旅宿安置方案,運用旅宿、交通接駁服務資源,讓災民安心居住,以全力投入家園重建工作。

()前揭方案擴大適用對象為馬太鞍溪堰塞湖災害臨時避難或因房屋受損無法居住之災民,於114923日至1031日期間短期投宿於特約旅宿業者(以花蓮縣光復鄉大安村、大華村、大平村、大馬村、大同村、東富村、北富村等7個村為主要範圍,7個村以外之受災戶由當地村里長確認實際災況,檢附受災證明予以個案認定),由旅館公會媒合免費入住,於11410月底前原則補助7日,必要時可再延7日(或至住宿期限11410月底前),每人每日最高2,000元,入住民眾不必支付費用,住宿費用由賑災基金會善款支應。若災民另有中長期之居住需求,另銜接至交通部觀光署媒合旅宿業及內政部國土署租金補貼等中長期安置相關措施辦理

()為協助受災民眾家園清整與復原,依行政院指示,本部研擬「家園支持方案」,妥善運用各界對賑災基金會之善款,針對馬太鞍溪堰塞湖災害受災戶,提供每戶家園清理支持金新臺幣5萬元及房屋修復暨家庭支持救助金新臺幣20萬元補助,以「從速、從簡、從寬」之原則發放,提供受災戶經費補貼,作為家園清理、房屋修復暨家庭支持運用,早日回歸日常生活。

()114924日協調花蓮縣政府啟動一戶一社工服務,提供罹難者、失聯者家屬、重傷者、收容所災民慰問訪視及悲傷輔導,並針對脆弱家庭、長照服務使用者及經濟弱勢受災家戶,加強關懷訪視與提供福利資源轉介服務。

()結合社會工作師公會全國聯合會,號召各地方社會工作師公會、非營利組織等各地社工,自114104日起前往災區支援,與在地各部門社工合作與資源連結,成立可近性之服務站,並進行家戶訪視,提供災民關懷支持、情緒撫慰、福利諮詢等服務,經評估有心理支持服務需求之災民,轉介心理衛生資源提供服務,協助災後心理復原與生活重建。

()志工運用:中央災害應變中心與縣府及慈濟等民間志工團體合作,自927日起於光復車站設立志工分配站,協調物資發放、環境清潔、場域整理等需求。本部亦提醒志工,於自行前往災區參與志願服務前,應充分評估自身安全風險,理解及尊重當地救災作業流程與指揮體系,安全為先。也再次提醒志工要非常注意安全,及落實「裝備保護、飲食保護、清潔保護」防疫三保,避免傳染病及受傷。

()志工保險:

1.經金管會協調保險公司提出團體意外險方案,自1010日起依災害防救法第32條規定徵調參與災害復原工作的志工納保,每人保額為100萬元,規劃以每3日為單位投保,由各目的事業主管機關彙整徵調志工名單,並由本部擔任要保人統一辦理。

2.志願服務運用單位部分:依志願服務法第16條規定,由志願服務運用單位為志工辦理意外事故保險。

3.一般自發性前往協助之民眾,可投保一般傷害保險附加傷害醫療保險的產品,本部針對志工加強宣導可至產險、壽險公會網頁專區自行選擇相關產品投保。

三、疫情監測與防疫

()密切監測相關傳染病疫情

本部疾病管制署(下稱疾管署)透過傳染病通報系統,持續密切監測災後相關傳染病(如類鼻疽、鉤端螺旋體病)及急性呼吸道感染症、發燒、腹瀉等群聚疫情,督請地方政府落實執行相關防治措施。另針對各安置收容所加強急性呼吸道感染症、急性腸胃炎、急性結膜炎與皮膚感染等疾病防治與監測。

()消毒劑整備與調度

疾管署已委託臺灣銀行採購部辦理「漂白水」共同供應契約,以利各縣市政府依需求訂購,另已洽商臺灣銀行採購部,縣市政府如有緊急需求可協助協調立約商供貨。截至109日疾管署已調撥2,000瓶酚類消毒劑予花蓮縣政府,尚庫存22,057瓶供災後防疫消毒之用,並分置全國各區隨災情緊急調度。

()流感及新冠疫情防治

秋冬期間為流感、新冠等呼吸道傳染病好發季節,為守護受災民眾健康,已擴大提供花蓮縣光復鄉全體居民、衛生所工作人員及救災人員為公費流感及新冠疫苗接種對象,並由疾管署撥補足額公費疫苗提供花蓮縣衛生局運用。另已提前提供安置收容所民眾公費流感和新冠疫苗接種,並納入公費流感抗病毒藥劑擴大使用對象。

()風險溝通

持續透過記者會、發布新聞稿、LINE@、臉書等多元管道提供災後傳染病防治及疫苗接種相關資訊,以提升災區民眾傳染病防治識能及接種疫苗之意願,降低疾病發生風險。

四、災難心理衛生服務

()114924日起動員社區心理衛生中心、本部玉里醫院、花蓮縣臨床心理師公會及花蓮縣諮商心理師公會等單位之心理衛生專業人員,於收容處所及生命園區等處設置「安心關懷站」,提供關懷訪視、心理支持、心理健康篩檢等服務。截至108日,已投入心衛專業人力109人次以上,提供服務達3,042人次。

()已協調花蓮縣衛生局提報心理重建計畫,相關經費由本部全數支應,提供民眾長期追蹤關懷、心理諮商等協助與服務。另將針對救災人員及志工提出心理支持方案。

參、結語

面對突如其來的天災,本部各部門已迅速整合資源、緊急應變,展現守護人民安全與健康的決心,讓災民不僅獲得身體的照護,並重視心靈的慰藉,醫療與心理健康雙軌並進。本部將持續關注災區情況,確保救援不中斷,協助民眾早日重建家園、恢復正常生活。

本部承 大院各委員之指教及監督,在此敬致謝忱,並祈各位委員繼續予以支持。

主席:現在進行答詢,委員質詢前援例作幾點宣告:一、每位委員發言時間,本委員會委員8分鐘,必要時得延長2分鐘,非本委員會委員8分鐘;上午1030分截止發言登記。二、臨時提案截止提出時間11點,於本會委員答詢完畢後處理。請問各位同仁有沒有意見?(無)沒有意見。

現在進行答詢,請登記第一位的張宏陸委員發言。

張委員宏陸:935分)請內政部長、農業部長、經濟部水利署副署長。

主席:請以上委員提到的三個單位列席。

劉部長世芳:委員好。

張委員宏陸:部長好。我應該不用問到10分鐘,因為那麼多委員,讓你們罰站太久了,我們就簡短、就挑重點。部長,我想請問一下,這個堰塞湖是不是從一開始包含農業部等各部會就有監控到了,也都有隨時掌握第一時間的情況?

劉部長世芳:我是不是請農業部來回應?

張委員宏陸:對,所以我一起叫你們上來。

杜次長文珍:謝謝委員關心,726日在空勘確認有堰塞湖之後,其實就有把所有的部會,特別是在下游整治相關的,包括花蓮縣政府都納進來了。

張委員宏陸:其實今天在問這個是滿沉重的,我個人一直認為這些罹難的或什麼的,其實是可避免的問題,因可避免而沒有避免才造成今天這樣的憾事,我不知道你們各位的看法如何?誰回答都可以,我都一起叫上來。

杜次長文珍:謝謝委員關心,就整個堰塞湖的監測,對於監測到的所有資訊,該要公開的其實都在網站上公開了,該要通知都要通知……

張委員宏陸:不是,你就回答我的問題就好了。

杜次長文珍:沒有人希望這件事情發生,當然所有資訊的溝通都是希望能夠避免人員傷亡。

張委員宏陸:不敢回答。請部長。

劉部長世芳:報告委員,我們都了解人定無法勝天,農業部有持續監測,但是最重要的兩個不可測的因素就是,第一個,堰塞湖在最後樺加沙颱風的時候,帶來大量的豪大雨,當時樺加沙對於……

張委員宏陸:不是部長,你們只要回答我的問題,其實是不是可避免的?這個天然災害無法避免…

劉部長世芳:對,所以我說人定無法勝天。

張委員宏陸:對,但造成這麼大的災害、這麼多人罹難或什麼的,是不是可以避免的?

劉部長世芳:我們儘量要能夠避免,造成這樣子的傷痛,我們心情也是非常的沉重,所以我們還是儘量朝著未來該怎麼樣更安全的來防護,包括堰塞湖造成的災害會比較好。

張委員宏陸:我必須這樣說,今天問這個問題,大家心情都很沉重,在那邊有一個大馬村的村長,整村的人是不是都撤離了?

劉部長世芳:是,王梓安王村長。

張委員宏陸:對,這是不是可避免的?

劉部長世芳:是的。

張委員宏陸:對嘛!我覺得我們這一次要記取這個教訓,大家都知道撤離是地方政府的權限,但中央跟地方要一起配合才能完成,地方政府也沒有辦法知道堰塞湖的監測狀況,他也沒辦法,是要中央給他第一手的訊息,他才能夠去處理。我覺得中央跟地方就是要一起配合,但這一次我真的覺得這個撤離的動作如果精準、確實,絕對不會發生這麼多人罹難,財產損失可能沒有辦法,因為這是天災,財產損失了,政府還可以補償,但人命沒了就沒了,部長,對不對?

劉部長世芳:是。

張委員宏陸:對嘛!部長,還有經濟部、農業部都在,我們每年是不是都有辦防汛演習?經濟部,是不是?

黃副署長宏莆:確實針對相關災害是有防汛演習。

張委員宏陸:不是,每年都該辦吧?

黃副署長宏莆:看災害別,我們有颱風、水災,由各主管機關去做相關的演習。

張委員宏陸:你只要回答我是不是每年都要辦?

黃副署長宏莆:是啊。

張委員宏陸:對啊,這樣就好了,可不可以以後每年在辦防汛演習的時候,把這一種因為水災的撤離,我們不是只有堰塞湖,包括土石流地區等等的,這些都是會造成人命的傷亡,我們以後可不可以把這個撤離列為防汛演習的標準項目之一?

黃副署長宏莆:以水災為例,我們每次都會把這個撤離當作一個重點。

張委員宏陸:不是啦!我現在問你的是,我們要把警戒區裡面的撤離列入我們要演練的標準撤離程序之一,而且造冊等等的要從頭到尾精準去做,以後的防汛演習可不可以做到這樣?

黃副署長宏莆:在水災的部分,我們會把這個撤離當作一個重點。

張委員宏陸:你在放錄音帶喔?還是你要回去請示部長才可以回答?

黃副署長宏莆:報告委員,經濟部就是水災的主責機關。

張委員宏陸:對啊,所以我問你,未來的防汛演習可不可以把這個撤離當成標準、最重要的演練之一?

黃副署長宏莆:可以。

張委員宏陸:你就回答是就好了啊!你剛剛問那麼多,這是人命的事欸!我覺得以前就是沒有嚴格的要求,所以變成地方的造冊根本不確實,如果每個都像大馬村村長這樣子,今天傷亡的人數會大幅降低,我們只有財產的損失,人命重要,比財產更重要。所以我今天要求你們這樣,你剛剛說可以嘛!如果可以,以後我們就照這樣來做,如果地方政府都能夠在平時把實際居住的人有多少都造冊精準,然後我們演練,配合內政部、配合所有部會演練,每次的撤離就是照這樣子精準的演練,我相信未來不會再發生這樣的事,不然地方的造冊,中央也沒有辦法去檢驗他們到底造冊準不準啊!部長,你們可以百分之百檢驗到他們造冊準不準嗎?

劉部長世芳:不容易,因為跟委員了解的一樣,譬如說籍在人不在,或者是臨時返鄉的不特定人口,所以我們通常都是在汛期之前或颱風之前要求地方的民政單位要能夠確實掌握住在現地的人到底有多少,這樣在做疏散撤離的時候才能夠精準把握,但是這通常都是村里幹事、地方的消防、警察或者是社會處的同仁才會知道這邊到底有多少人。

張委員宏陸:我知道,這個都是地方造冊,我當過地方的民政局長,我非常清楚,如果認真做的,就會做到百分之九十九,我們也不敢說百分之百,因為有時候可能去那邊工作的人,他昨天來,多一個人你也不知道,但我們至少能夠做到百分之九十九,但你中央可能沒有辦法拿到確實的數據,對不對?所以地方如果沒有嚴格去做到,我認為以後同樣的情況還是會發生。所以我才會說今天造成這樣子,我認為地方的造冊真的是出了很大的問題,不然也不會災區的人連便當都沒有拿到,如果你造冊精準,怎麼可能連便當都沒拿到,這是新聞播的。

所以我在這邊請所有的部會,我們未來防汛演習要把這種土石流或比較有可能發生要撤離的情形變成標準的程序、標準的作業,而且要每年來做、每年檢驗,才不會再有這種情況發生。我不知道可不可以?剛剛經濟部說可以,其他部會可不可以?

杜次長文珍:也是要照這樣子來做,因為其實有……

張委員宏陸:好,謝謝。內政部應該也可以吧?

劉部長世芳:對,按照災救法,我們一定會按照這樣的方式,要求地方政府一定要能夠確實造冊配合,而且要時時更新,因為其他的縣市政府其實有人做得到,譬如說高雄市政府,他們在颱風一級警戒的時候,知道山上的狀況,馬上就做預防性的撤離。我想預防性的撤離在最近這幾年大家都常聽到,就是如果認為天災可能造成的危害比較大,預防性撤離就有必要,而不是等到真正颱風警報的時候才做撤離,這會有撤離上面的困擾。

張委員宏陸:對,我覺得還是一句話,平時有做,然後各部會,如果地方在防汛演習時沒有照規定來、沒有嚴格的做,你們有補助等等很多東西在你們手上,如果不配合,那就是要檢討,每年防汛演習最後的檢討不是檢討假的,我覺得要這樣子才可以救很多人。謝謝。

主席:接下來我們請蘇巧慧委員質詢。

蘇委員巧慧:946分)謝謝主席,我們先請劉世芳部長。

主席:請劉世芳部長。

劉部長世芳:委員早。

蘇委員巧慧:我請部長先站這裡,但其實也要跟剛剛其他上臺的所有行政官員一起講這段話,我想我們今天其實抱著很沉重的心情一起來講這個問題,也就是花蓮堰塞湖造成的災害,確實它造成了很大的人命、財產的傷亡、傷害,所有的人都不希望發生這樣的事情,誠如剛剛部長講的,天然災害沒有辦法完全避免,我們今天在做的其實就是要靠預防把災害降到最小,靠復原把災害復原得最快,其實就是我們今天在這裡互相質詢、備詢的目的。

所以本於國會議員的職責,我們是以花蓮作為例子,但是所有檢討的機制,其實未來是全國一體可以適用的,因為任何一個地方,包括像我的新北,我們也有山區,我們也會發生土石流,也會有水災,所以所有的機制是一起檢討,不分中央跟地方,讓整個機制可以做到最好。部長,你同意這個狀態吧?

劉部長世芳:是,完全同意。

蘇委員巧慧:完全同意嘛,所以任何人其實都不應該是來這裡吵架,凡是來這裡吵架的,坦白講就是不想把事情做好。但是各位官員站在備詢臺上面,我也希望你們可以不要拘泥於過去跟立法委員之間這樣的關係,委員在問問題的時候,該講到哪裡就講到哪裡,只有你們把事情分清楚,中央該做的,你自己擔下來沒有錯,但如果這個部分真的就是地方政府才能夠做的,中央根本管不到、摸不到、伸不下去,沒有地方政府配合,救災復原這件事情就是做不到,你也要在這裡講出來,讓大家可以明白,因為整個救災機制要能夠一體適用,這是全國人民期待的。

所以我會覺得像剛剛的幾位部會首長在這裡,除了世芳部長這邊可以比較明確地講哪些是中央的、哪些是地方的,我覺得這樣很清楚,如果還可以再精進,我們一起討論;但其他的部會,其實我真的覺得要藉著今天,尤其主席給每個委員都是10分鐘的時間,應該要講清楚,該中央擔的絕不推諉,但該地方做的,也要讓地方、讓全國人民知道,這就是地方政府的權責,部長,你同意我的說法嗎?

劉部長世芳:是,而且我們都有明定在各種不同的法律裡面。

蘇委員巧慧:是啊,所以今天兩大項很清楚,一個是人命傷亡,人命傷亡其實該檢討的就是撤離的機制夠不夠、夠不夠嚴格執行、是不是能夠再精進,這就是人命傷亡應該要檢討的部分,就是撤離,而我們看到所有的報告,其實農業部一次、一次地發布撤離警訊、紅色警訊,在22日的早上7點就說我即將要發布了,到真正的溢流時間其實是有36個小時左右,在這中間發布了非常多次,我看報告有7次以上,甚至還有細胞簡訊,這其實就是機制,有發布了警訊,但地方政府是否能夠執行撤離,中央怎麼監控、執掌,讓地方政府能夠嚴格執行,我覺得這才是要討論的部分;但地方在這一次有沒有嚴格執行撤離,大家真的也可以來看看要怎麼檢討,是不是這樣?部長。

劉部長世芳:是,謝謝委員的指教,我想委員側重在監控以及後面的疏散、撤離部分,確實這部分中央跟地方在協同救災或是協同做疏散撤離上面是否都各善盡職責,有關這方面的究責部分,除了院長提到救災為先、究責為後,我們也知道,花蓮地檢署已經在跟各個部會調當時的所有會議紀錄或是所有的通報機制,來釐清到底這個責任誰要負責,我想這個非常地清楚……

蘇委員巧慧:我確實覺得究責是後面的事,但是內政部有一個職責還包括未來怎麼去督促地方政府能夠確實執行,這個部分我們也可以討論,未來在精進的部分,怎麼樣去看地方政府有沒有嚴格執行撤離,我覺得這可能要有一個double check的機制,這是這一次花蓮告訴我們的警訊。

劉部長世芳:是。

蘇委員巧慧:再來,財務損失的部分,就是復原要怎麼樣能夠加速,我覺得這也是我們要討論的部分。

劉部長世芳:是。

蘇委員巧慧:好,如果大家都同意這個前提,因為質詢時間有限,我本來準備了幾個題目,我就就細部的題目來跟部長就教,比如說剛剛我們在說要撤離,其實撤離的部分大家都有個認知,叫做警報系統,我想讓部長先聽聽看幾個警報系統,部長分不分得出來?第一個。

(播放音檔)

蘇委員巧慧:部長,這是什麼警報系統,你知道嗎?

劉部長世芳:防空。

蘇委員巧慧:對,這其實是防空,我相信大家都比較熟悉這個,這個從小聽到大,大家都有認真演練。那這個呢?

(播放音檔)

劉部長世芳:5秒、5秒嗎?

蘇委員巧慧:部長,你要聽啊,我也不知道是不是5秒、5秒。部長,我告訴你,我覺得你不知道很正常,這也是我想呈現的狀況,消防署長知道這是什麼嗎?我看你的臉色可能也不是特別清楚。

蕭署長煥章:如果是5秒、5秒的話就是海嘯警報。

劉部長世芳:海嘯。

蘇委員巧慧:所以我還要在這邊算這是不是5秒嗎?

劉部長世芳:因為它會連續發8次到9次。

蘇委員巧慧:部長,這個是緊急避難警報,也就是根據你們的規則訂出來的緊急疏散警報,這次在本來警示說要撤離之前,理論上應該要發這個警報,但這個警報我根本找不到它是什麼,所以這是我從ChatGPT上面自己按照你們的規則做出來的。

再來第三個。

(播放音檔)

蘇委員巧慧:部長,這就是海嘯警報了,也就是在花蓮縣政府所謂誤發警報、誤發警示說有溢流的危險,大家亂成一團之後,最後依然是由中央統一說未來請大家聽這個警報聲,這是我們的海嘯警報,大家請以這個警報聲為準,有這個警報才是真正有溢堤、溢流危險的狀態。所以部長,我想在這裡表達的是什麼呢?就是你看,空襲警報大家都常常聽、常常練習,所以我們一聽就知道這個是什麼意思,可是我們依照現在的法規所訂定的緊急疏散警報,坦白講沒有人知道這是什麼,所以如果突然間響起這個警報,你知道這是什麼嗎?你根本不知道啊!

劉部長世芳:所以我們必須要先做預防性的告知,先做兵棋推演,然後告知大家。

蘇委員巧慧:對,而且警報聲不要太多種,比如說最後的這個海嘯警報,因為你這樣子大量地發布、一次性發布,大家的注意力又剛好在這個上面的時候,大家就很清楚就是這個聲音,因為你看它的發布方式是跟空襲警報比較接近的,是由警政系統直接發布下去,這個大家都聽得到,而不是由區公所這邊做警報,也就是緊急疏散警報,所以它們從發布方法、發布時機其實都不一樣。所以我直接具體建議,我認為未來我們可以討論一下告警應該簡單、統一、明確,不用太多種類,不管是發布方式或發布時機點,我認為這都可以討論。

劉部長世芳:是,我想委員的建議非常好,我們會朝這個方向來精進。

蘇委員巧慧:好,所以這是第一個,你看,這就是災後我們可以就災情來檢討的部分,第一個是這樣。

第二個,災後復原假的部分,我自己本身在第三天就已經到達了花蓮現場,我們可以看到那個地方真的就是需要大量的人力進去,即便到今天還是需要,所以我們有很多的志工進去,甚至所有的青年都返家回去。但是我想問部長,我們有沒有可能比照性別平等工作法第二十條,在家裡發生其他重大事故須親自照顧時,得請家庭照顧假回家去幫忙?因為那個現場只有長輩是完全不可能復原的,可是青年人大部分都不住在當地,都是在臺灣、臺北其他地方上班,每天都要請事假嗎?這些人的事假夠不夠、能不能夠負擔?所以有沒有機會援例性別平等工作法這個部分增訂災後復原假?我也是建請內政部可以討論看看。

劉部長世芳:報告委員,我們如果在災區宣布停止上班、上課,那在災區的人就沒有問題。現在你所說的就是他可能在外地要回去,軍公教的話我們當然是鼓勵,因為軍公教有比較多的假期;現在會碰到非軍公教的人……

蘇委員巧慧:沒有錯,部長很清楚。

劉部長世芳:關於非軍公教的人,這恐怕在法律上面要從長計議,那個大概不是由內政部能夠決定,這需要由勞動部來幫忙處理。

蘇委員巧慧:沒關係,我認為這個可以討論,所以整個行政院可以把這個意見參考一下,這個是第二題。

最後一個,雖然時間已經到了,但是我還是想講一下這個部分。這一次大家可以看到非常多所謂的鏟子超人去到了災區現場,如果用火車人次來看的話,平常光復車站一天大概是1,000個人進去,可是災後到現在20天,每天平均至少有1萬人以上進到了光復車站裡面,我們就實際用車站的人次來看。人這麼多,但是去了以後到底能不能夠適當的分配工作呢?事實上我自己也經歷到,人去到那裡不知道接受誰的指揮,所以拿著鏟子在路上走了1個小時、2個小時,不知道要幹什麼!因為人已經多到不知道要接受誰的指揮。

民間出現了app這樣的東西,有app我是知道這裡可能有需要人力,我還是不知道我應該去A還是先去B。我直接講結論,不要佔用其他人太多的時間,因為我剛剛陪著部長去參加國家防災日的演練,在這個演練當中,其實我們把所有的民力也都納進來,可是當時的民力其實講的是團體、救災團體的部分,所以你那個是20人以上團體、有專業知能等等。但我們可以看到這一次是個別、零星、單獨的志工也願意去救災,所以我直接建請內政部研議,未來的志工統籌、怎麼樣運用民力其實也應該納入你的防災計畫當中,這是我具體的建議,但請內政部研議,我想這是非常、非常大的事情,不是現在馬上可以解決的。

劉部長世芳:謝謝委員的指教,現在的志願服務法是在衛福部,如果需要有這樣子的民力加入的話,不管分成專業的分工或是防災上的分工,如果他是一個團體的話,我們沒有問題,譬如說慈濟或是芥菜種會,包括委員他們有組織,這些我們在分派工作比較沒有問題;但是關於個別的問題,在災後好幾天,原住民族委員會就在花蓮車站前面幫忙分派工作,但是仍然會有掛一漏萬。

至於未來怎麼樣做能夠比較精進的部分,我們可能要從長來檢討,看怎麼樣把它變成法規化或制度化,未來我們必須要先讓他採取登記的原則,也就是像這一次,我們也在很短的時間內,在行政院的指導之下開始做志工的不特定人數平安險,昨天已經有登錄一萬多人,就表示很多人是願意投入的,這一部分慢慢把它建制化,我們來努力,可能要跨部會來協商。

蘇委員巧慧:好,謝謝部長,我期待聽到跨部會的結論,謝謝。

主席:謝謝蘇巧慧委員。

接下來我們請王美惠召委。

王委員美惠:959分)主席,我們請部長。

主席:我們請劉世芳部長。

劉部長世芳:委員早。

王委員美惠:部長辛苦了。部長,923日發生花蓮這件事情,說實在的,大家如果看到電視內容,無法想像這發生在臺灣、中華民國,包括我在內,我看到電視的時候還以為是日本海嘯的重播,我看了看,剛好看到旁邊有一個全聯,我才知道這發生在我們中華民國、臺灣!

部長,剛剛經濟部也提到,他在7月就知道有這個問題,在陸陸續續開這麼多會議、討論這麼多事情之後,結果像剛剛部長說的,天災地變我們沒辦法預防,但是我們可以減輕損傷。就像剛剛巧慧立委說的,大家如果說到這些問題,我們心裡都很難過,我們如果可以更早撤離的話,這19位亡者不會過世,還有5位失蹤!部長,在這個過程當中,我們不是要說誰認真、誰怎麼樣,我們是要想想看,怎麼樣讓我們的百姓可以生活在比較安全的地方。

說實在的,大家也想要住在都市、大家也想要住在安全的地方,但是他們住在那麼深山、偏僻的地方,他們的經濟又比較差,需要我們中央政府來幫忙、多關心。在這個過程當中,本席也覺得很奇怪,造冊的問題如同剛剛部長說的,既然高雄可以做,為什麼他們的環境這麼差,會發生颱風、發生水災,但造冊卻這麼不正確?部長,這種情況是不是中央跟地方政府要聯合處理到最正確,不要說這裡住了10個人卻只有造冊2個人而已。而報導一開始說有一百多個人失蹤了,部長,聽到這一百多個人失蹤了,你、我及所有人都非常難過,覺得怎麼會發生這樣的事情?

本席要跟你說的是,雖然地方制度法第十八條、第十九條有規定地方要做什麼、中央要做什麼,但是事情發生了,百姓怎麼知道你們中央要做什麼、地方要做什麼?在開會過程中,部長你說你打了一通電話讓縣長趕快回來,但是在你們的開會過程中,他們的副縣長都說他們安排好了、做好了,怎麼又會發生這樣的事?來,部長你回答一下。

劉部長世芳:我想災害的過程大家都清楚,目前為止還是一樣,我們不從究責的方向出發,我們先從如何可以防止更大的災害產生。我也非常清楚的跟委員報告,在多次的聯繫當中,我們也只能相信花蓮縣政府所提供的這些,不管是依親、收容或者是撤離的人數,當時我也請國軍或者是我們的替代役要到光復鄉公所待命,如果有需要強制撤離的部分,我們希望能夠協助。

王委員美惠:部長,我知道國軍等等的都很認真、很努力,我要跟你討論的是,該撤離但地方沒有撤離那幾個村的時候,你們中央知道嗎?知道他們沒有撤離嗎?沒有廣播嗎?沒有廣播要村民趕快撤離,像大馬村廣播說要趕快走。部長,19號就發現事情的嚴重性了,22號要他們撤離,23號發生事情,在發生事情的時候,他們看到水來,不到2分鐘就跑不掉了!現在我要跟你們討論的就是地方如果沒有撤離,你們中央有什麼方法嗎?否則那個父母官都不知道、也沒有要撤離、也沒有要做什麼,死是死百姓,無奈的是百姓!部長,我們有什麼方法可以合作,讓中央替地方減輕傷害嗎?我們不是要說地方或中央的問題,而是你們要知道如果該撤離但沒有撤離的話要趕快加強啊!部長,就是這個問題,你頭腦也是昏沉沉的吧!聽到也覺得難過吧!

劉部長世芳:委員,我回應你的問題,我想再回憶原來的狀況,就是當時如果有做廣播撤離的時候,光復鄉公所確實有告訴我們說他的廣播系統出問題,但是花蓮縣警察局在光復的部分就趕快派出消防車跟警車,用廣播的方式請大家趕快離開,然後花蓮縣政府知道疏散撤離的人數高達1,837戶的時候,到真正堰塞湖有潰堤危機,總共是超過將近43個小時;也就是說,如果趕快疏散撤離,包括我們常常在講的預防性撤離一定是保全戶,也就是有身障或是年紀大的。

王委員美惠:對。

劉部長世芳:同時,我們也告訴他們,因為按照花蓮縣的疏散撤離計畫確實有個叫垂直避難,這一次很多罹難的老人家幾乎都是集中在一樓,因為最後淤沙的程度是在一樓以下,往二樓、三樓也是一個可以撤離的方向。第一個就是大家會覺得過去農業部一直推動黃色警戒或紅色警戒的撤離計畫,很多人覺得就沒事情,可能第一個是掉以輕心,但是這個都是後話。第二個就是疏散撤離的過程當中人力夠不夠?按照現在中央跟地方所了解的部分,人力在疏散撤離上面應該是夠的,但是比較重要是戶口的清查,到底知不知道現在房子裡面住的是多少人、他能不能離開?所以我們看到很多讓人家心痛的部分產生的時候,我們還是一樣非常沉痛,任何一個生命的損失都是我們感到沉痛的部分。

所以我在很多工作會議裡面都特別提到,這個垂直撤離的方式是人命保全最重要,財產損失是次之的,所以我是覺得這樣子的溝通計畫還是要跟大家再繼續加強。當然中間有一位村長是把全村都撤離,我也跟委員報告,這位村長在112年的時候榮獲我們消防署的韌性社區,所以他不只撤離,挨家挨戶去請人家離開,他還用他的族語用廣播系統告訴人家一定要離開,而且全村都巡視,所以他在地方上是一個非常好的村長,我們希望用他的案例當成是一個示範案例,未來在推廣很多有需要疏散撤離,甚至強制疏散撤離的部分,當成一個最好的參考。因為我們一定知道人定真的無法勝天,沒有人知道到底什麼時候會產生溢流。

我也跟委員報告,那一天早上,當我們知道這個溢流口只剩下幾公尺的時候,早上四點鐘我們的消防署長就開始召開會議,然後七點鐘的時候,每一次農業部發表了紅色、紅色、紅色,從八點一直發布紅色警戒,兩個小時發布一次,到下午兩點半的時候才產生,從早上八點到兩點半產生的時候,一直在通知地方上要趕快來協助,但是真的就是憾事發生。既然憾事發生了,大家都要能夠理解未來我們到底溝通的部分、法令上不足的部分,或者是我們整個疏散撤離計畫有不夠明確的部分的話,還是需要深切的檢討啦!

王委員美惠:對啦!部長,你剛才說到溝通的問題、撤離的問題,在這個過程當中,我覺得法律也有一些不足的地方,我們未來要趕快去改善。你看事情發生之後有多少人做志工,在這個過程大家不是只做志工而已,大家進去的時候那個心情有多難過!

部長,我是要跟你們說,最重要、最重要的,我們無法預防天災,不過我們在撤離的時候一定要做得澈底!你剛才說的大馬村那個村長有受過訓,他也會說原住民族語,但別村呢?我們不能讓任何一村遭受風險。所以未來不管在哪一個地方都要訓練,廣播系統也不能壞掉,剛才你說到消防車一直廣播、一直廣播,這個是有看到,但如果廣播系統沒有壞掉,可以早一點開始廣播,就可以再減輕傷亡情況。

部長,我們大家都要再加油,因為未來的重建之路,我們希望跟花蓮互相加油,才會有未來的一天,也希望部長繼續將所有事情,像你們和鳳林鎮的一些誤會,我也希望救災的時候不是政治口水啦!而是要怎麼樣趕快將地方百姓他們的災害降到最低,部長,以上。

劉部長世芳:感謝。

主席:謝謝王美惠召委。

接下來請黃捷委員發言。

黃委員捷:1012分)謝謝主席,我們先請農業部次長。

主席:請農業部次長。

杜次長文珍:委員好。

黃委員捷:杜次長,早安。今天談到花蓮堰塞湖的事情真的非常難過,上週我也有去到現場,看到現場真的很震撼,也非常難過,我也是在那邊協助了一整天,也有一些事情我認為是接下來可以做得更好的。

首先要先請教次長的還是精準造冊及弱勢方案撤離的事情,其實可以看到這一次罹難的很多都是60歲以上的長輩,也有很多是行動不便或者是沒有辦法自主撤離的弱勢族群。我看到農業部這一次是依照堰塞湖警戒監測及撤離演練方案,應該是依照這個原則進行撤離的,但是可以看到花蓮縣政府很顯然對於這些弱勢族群,甚至可能所有的住戶都沒有精準造冊,導致第一時間沒有辦法讓所有人的名單掌握在手上,甚至到後來對於災民,包括如何領便當、如何聯繫、如何提供物資,還有安置的方案等等,都變成沒有辦法進行。所以,精準造冊真的非常重要,尤其是裡面到底有哪些是弱勢族群,應該要優先挑出來的。

就剛剛次長的報告,其實農業部在第一時間也有要求花蓮縣政府應該針對這些弱勢族群,甚至要提早進行撤離,這個其實我在高雄非常有感,因為我們在高雄做的,甚至是黃色警戒時就進行預防性撤離,而這個預防性撤離是知道這一戶家裡有人行動不便就派車去載,我們是做到這種程度。所以這一次讓我很難過的是,像這些弱勢族群到底如何在第一時間協助他們從家裡帶他們出來,這個非常非常的重要,甚至是他們可能第一時間沒有辦法收到細胞簡訊、第一時間不知道警報聲音,可能他聽不到,那這些人到底怎麼辦?

所以我在這邊建議,我看到你們的堰塞湖警戒監測及撤離演練方案,但是不是可以把它寫得更細?我指的寫得更細是說,像你們在土石流及大規模崩塌防災疏散避難作業規定裡面其實有寫到執行民眾疏散避難與收容,要協助弱勢族群疏散,其實是相對寫得比較細緻一點,所以我在這邊具體的建議,是不是堰塞湖的避難方案也把弱勢族群到底該如何疏散撤離的明確SOP告訴地方縣市政府這件事情可不可以來研擬?

杜次長文珍:這是應該要的,謝謝委員提醒。我想其實這次真的是沒人願意看到這樣的狀況,但是在如此慘痛的事情之後,我想接下來只希望能夠避免這樣的事情發生。對於相關的各項原則都有,但是應該要做到更精準地掌握跟落實執行,所以即便中央災害應變中心在921日成立後,我們就已經通知就弱勢族群請優先、趕快撤離,但是確實在不管資訊的掌握上面、名冊也好,或是怎麼去疏散這塊,我想將來都還有再精進的空間,確保人員的安全保障這塊,其實是所有防災中最重要的事情。

黃委員捷:好,這個真的要拜託次長,因為我在這邊也真的不想再究責誰,也不想說這個部分是中央還是地方的責任,既然現在有發現事情如果可以做得更好,或許可以挽救更多人的生命,那我們就來做吧!如果地方政府確實力有未逮或是能力也許不如中央來協助的話,那我認為中央就應該要來協助,我相信救人這件事情是沒有在區分的。

杜次長文珍:是啊!每位國民都非常重要,這部分我們應該要協助。

黃委員捷:對,所以真的拜託,如果可以,我們就把它訂得更細緻,如果地方政府沒有發現這個是必須要改善的問題,那我們就來協助吧!

杜次長文珍:是,謝謝委員。

黃委員捷:好,這個部分要拜託。當然,我也很感謝農業部,因為我看到林保署的影片,他們跟成大的團隊長途跋涉,還有特遣隊到堰塞湖的現場,是這樣經過5天,甚至是涉險走獸徑、走一些舊林道,然後走到現場去,把現場的畫面記錄下來,以及紀錄最新的蓄水量,都是他們在現場監測,我覺得必須要給他們肯定,也非常感謝他們,謝謝農業部。

杜次長文珍:謝謝委員。

黃委員捷:謝謝。剩下一點時間,我們拜託內政部劉部長。

主席:請劉部長。

劉部長世芳:委員好。

黃委員捷:部長好。我最後有三個問題請教,一個是村里廣播系統失靈的問題。因為在高雄,我相信部長也都知道,高雄撤離是真的會挨家挨戶去拜託他們,如果他們沒有聽到廣播系統,或者是廣播系統出狀況了,會派動所有的區長、那邊的所長,甚至所有的警力、消防人員都會到這個家裡,把每一個人帶出來。很顯然地,這一次花蓮是因為有一個地方的廣播系統失靈了,那當然很感謝消防署長,消防署也是第一時間趕快進行應變,如果廣播不能用,其他的人必須要到現場。我擔心的是,有些人還是不知道到底要怎麼辦?所以,我可不可以拜託,除了村里廣播系統及手機一定會發細胞簡訊外,還有其他什麼方式是可以確保第一時間,讓住在這裡所有的住戶都會聽到通知及警報?

劉部長世芳:報告委員,如我們剛剛所說的,現在的備變方式就是把這樣子的堰塞湖部分變成是海嘯,海嘯按照民防的話,就會有好像萬安演習聽到的聲音,大家可能都會知道,但是比較重要的還是在第一時間內,要能夠確定家戶裡面的人到底能不能聽得到,或是看得到這樣的訊息?

黃委員捷:是啊!

劉部長世芳:我知道以高雄市為例的話,第一個就是民政系統或警政系統的人會挨家挨戶去敲門,請他們離開,如果不願意離開的話,要請他們簽切結書。但是在這一次恐怕要再細查一下,花蓮縣政府或者是其他鄉鎮公所在處理的時候,是不是就這方面有比較沒注意到的地方,未來我們會按照原來的會議紀錄或是真正發生的情形,提供給相關的檢調來參考。

黃委員捷:這個部分真的要拜託部長,雖然這件事情是非常地細節,可是卻是最重要的一件事。

劉部長世芳:因為人命保全是最重要的。

黃委員捷:沒錯。

劉部長世芳:我們從來都不想漏掉任何一個必須要搶救的生命。

黃委員捷:所以要確保每一個住戶都有得到通知的訊息,這個真的要拜託,每一件事情都要做到最完整的調查。

劉部長世芳:對,還有我們一直強調要做預防性撤離,尤其是保全戶的部分,通常在颱風要進來的前24小時,地方的民政單位就會通知包括鄉鎮公所或者里幹事,把行動不方便的人口趕快做異地撤離,或者是原地撤離都可以,這個部分其實我們在通知的相關時間點上面,都有提到這方面的問題,但是在溝通上面,或是在通知上面,確實有些狀況沒有掌握得很好。

黃委員捷:好,謝謝。最後一件事情也是跟剛剛巧慧委員提到的一樣,因為其實我自己到現場當志工,也有發現現場並沒有辦法有一位指揮的調度官,是有辦法來指揮志工的,當然我也可以…

劉部長世芳:志工無法指揮,我想黃委員非常清楚。

黃委員捷:沒錯,這就是問題、這就是問題!我們知道政府部門沒有責任,或者說沒有資格去指揮志工,因為大家都是自發性的,可是針對這些大型的災後現場,真的有這麼多的民間力量想要來協助的時候,到底要怎麼樣讓這件事情是可以……因為大家目標都一樣,就是災後的重建可以更快、更有效率,可是民眾到現場會變成是漫無目的。

包括我到了現場,是怎麼知道要做什麼工作的呢?我是自己用手機查,有一個自主的平臺,裡面會有民眾提報現在哪一戶、哪一個住址,還需要幾位志工,或者需要多少物資。他們提供了訊息,我們再一個一個去搜尋知道這裡需要有人過去,我可能就走了15分鐘到這個家戶,我那一天是這樣的。很顯然地,我希望這個還是有一個調整的空間,就是現在都已經很明確是一個災後現場,一個很緊急的狀況,是不是接下來可以善用這些民力,或者是更有效地去分配這一些自主的民眾力量,讓他們在不管未來遇到什麼天災、遇到什麼人禍,只要是這種緊急的狀況,大家都可以進行有效的分工。

劉部長世芳:報告委員,我剛有跟蘇委員報告過,我想要分成幾個階段,第一個就是希望在第一線從事搜索工作的部分,儘量不要去那個地方,因為那是特搜隊在處理的範圍。第二個國軍救災,或者像慈濟、芥菜種會或是其他的宮廟團體,他們都投入非常多的人力,一次是一千、兩千人,所以這個部分包括跟縣市政府或者是跟中央,他們都知道負責的區域在哪裡。關於國軍投入的部分,我也跟委員報告,國軍是半夜行動的,因為他們知道鏟子超人鏟出來的沙是放在路中間,他們半夜去把路中間整體的、大量的土沙把它移開。

現在就是所謂自己來的這個部分,自己來的部分確實比較難,我也知道有些自發性的團體10個、20個,對我們來講都是好的,但是一個人來的部分,確實很難知道他要去哪裡?要做什麼事?所以我們未來會好好的檢討這個部分,包括跟衛福部一起來商量,怎麼樣把志工的志願工作法跟災後防救結合在一起,如果有人願意過來的話,包括從資訊的取得以及救災器具,譬如鏟子跟雨鞋,或者是怎麼樣防曬的部分,因為還是很多人中暑。或是醫療救助站分成專業的志工,或只是去那邊協助半天的,他們可以去哪裡做會比較好的基本上分工,讓大家不會覺得很多的抱怨。但是無論如何,我們還是充滿了感激,因為這50萬人次的志工都是自發來的。

黃委員捷:是的。

劉部長世芳:這個部分,以後會有一些精進的方案,但是也必須要地方政府跟我們一起來協助。第一個,我知道這些志工朋友都很好,他們沒有妨礙救災,但是他們要去幫忙的話,第一個還是要能夠先救自己,自己不要……

黃委員捷:自我保護最重要。

劉部長世芳:對,要先保護自己,才能夠保護需要被保護的這些災民朋友,然後協助清掃家園,這個部分對我們來講是一個非常大的激勵作用,未來我們一定會把它變成是精進方案裡面的一項

黃委員捷:是啦!我覺得這次真的是非常好的一個經驗,最後還是要拜託部長,大馬村的王村長模式必須要建立,這是我認為今天最重要的一件事情,希望未來每一個社區都可以像王村長這樣,做到百分之百的撤離。

劉部長世芳:好,我們會來努力,謝謝。

黃委員捷:謝謝部長。

主席:謝謝黃捷委員。接下來請許宇甄委員發言。

許委員宇甄:1024分)謝謝主席、謝謝召委,請劉世芳部長、原民會曾主委,還有農業部杜文珍次長。

主席:請以上列席。

劉部長世芳:許委員好。

許委員宇甄:部長好,還有曾主委、杜次長。這一次的樺加沙颱風來襲,造成了很大的災害,這也是我們今天召開這個專報的原因,大家要共同探討事前跟事後,以及未來要如何預防。

這次從921號上午9點召開首次會議開始,當時馬太鞍堰塞湖離溢流的高度差大概還有20公尺左右,一開始需要撤離的保全戶大概只有6個村里,大概只有600人,但是在晚間6點召開第3次會議的時候,撤離的人數就從600人要增加到7,0008,000人,所以包括鳳林鎮長、光復鄉長都說,在短期內要通知這些民眾離開是有困難的,他們已經發出這樣子的一個求救了。我們來看一下林保署的通報時間,總共有9次的通報撤離,第一次是在920日的一般警戒;第二次是在92111點的黃色警戒,就是海警已經發布之後;第三次是在9227時的紅色警戒,就是陸警已經發布之後,那時候也提醒堰塞湖可能在23日或24日會發生壩頂溢流,請花蓮縣政府立即執行強制性的撤離跟應變措施,到923250分堰塞湖就溢流了

針對這個部分我想請教一下,在9227點發布的紅色警戒,當時有關樺加沙風災的相關區域,多少鄉鎮有發布這樣紅色警戒,總共大概有多少人數需要撤離?

林署長華慶:我們是針對花蓮縣政府跟光復、鳳林及萬榮鄉公所,就是針對921下午6點的那個決議來發送。

許委員宇甄:所以那時候樺加沙風災針對臺東沒有發布,只有針對花蓮,是嗎?

林署長華慶:我們是針對堰塞湖可能影響的區域。

許委員宇甄:對,我現在指的是樺加沙風災。

林署長華慶:對,樺加沙。

許委員宇甄:樺加沙風災應該不是只有花蓮嘛!臺東還有屏東應該也是警戒區嘛?

林署長華慶:但是農業部是針對馬太鞍堰塞湖的部分發布。

許委員宇甄:那請教一下這個問題應該要由誰回答?當時針對紅色警戒,你們發了多少鄉鎮必須要撤離,還有撤離的總人數是多少?如果連現在都沒有人能夠回答問題的話,代表我們的部會在針對這個部分有很大的問題。

劉部長世芳:報告委員,有關於您提到這次非花蓮堰塞湖,如果是土石流紅色警戒或是黃色警戒的話,是農業部的水保署在負責,這次包括臺東縣政府或屏東縣政府,雖然他們有一點點黃色警戒,但是風雨過了以後,這個黃色警戒就解除了。

許委員宇甄:所以等於說你們真正通知需要撤離的只有在花蓮縣,是這樣嗎?

林署長華慶:就是針對馬太鞍堰塞湖如果溢流可能影響的區域。

許委員宇甄:對,那你就告訴我只有……因為你是農業部,對不對?

林署長華慶:對。

許委員宇甄:所以你只針對堰塞湖的部分,但我現在指的是樺加沙風災的時候。

林署長華慶:剛剛劉部長有說,在臺東地區有一些……

許委員宇甄:因為還不到紅色警戒,所以沒有撤離的必要,是這樣嗎?

林署長華慶:對。

許委員宇甄:等於這次只有針對花蓮的部分。

林署長華慶:對。

許委員宇甄:好,我想請教一下,剛剛講到鳳林鎮長跟光復鄉長都說,短時間內要通知所有的民眾有困難。我們可以看一下,花蓮光復鄉的占地面積有157.1平方公里,鳳林鎮有120.5平方公里,兩個加起來總共277.6平方公里,比整個臺北市都大,在這麼短的時間內要叫鳳林鎮長、光復鄉長去做這樣的通知撤離是有非常大的一個問題,所以他們也提出希望中央能夠來協助。請問一下當時中央跟地方是怎麼溝通的,有沒有來協助他們要怎麼樣大量撤離?

劉部長世芳:報告委員,在921日下午的時候,我們邀集花蓮縣政府還有3個鄉鎮公所一起來參加包括臺大還有陽明交大的會議,當時他們就知道我們會把撤離的人數往上調升到1,800戶,後來農業部再追加變成1,837戶,他們已經知道,所以我們在922號下午3點第5次工作會報的時候,花蓮縣的副縣長有告訴我們,我們兵力預置的部分總共有中型戰術輪車8輛、救護車1輛、兵力54名、警消跟協作105名、替代役13名……

許委員宇甄:他們有沒有要求中央,就是內政部這邊提供協助?

劉部長世芳:是,我們提供這個部分給他們。

許委員宇甄:這樣子他們就可以處理,是嗎?

劉部長世芳:顏副縣長是這樣回復給我們的,所以我們就是按照這個方式,我們的國軍弟兄是第一時間內在光復鄉公所待命。

許委員宇甄:照理說,如果提供這樣的協助就能夠預防這樣的災難的話,應該最後不會發生這麼多的問題,所以到底中央跟地方在溝通協調上有什麼樣的狀況,我覺得我們事後也必須要來做一個檢討。還有剛剛大家都一直提到海嘯警報,照理說,當我們發現可能有潰堤的狀況的時候,為什麼不發布海嘯警報?

林署長華慶:報告委員,這部分我來說明一下,海嘯警報之前是不適用在堰塞湖的,因為它並不是法定可以使用海嘯警報的範圍。

許委員宇甄:所以等於就是拘泥於法令,是嗎?

林署長華慶:這個其實之前有討論過,也跟相關部會討論過,它欠缺法源,但是我要說明,剛剛蘇巧慧委員也有示範,你前面沒有任何的宣導教育,沒有告訴大家說這是什麼意思,你突然發布,大家還是不知道,所以還是在事前要去跟民眾宣導……

許委員宇甄:剛剛您有提到,說之前就有討論過這個問題,但是就不了了之,是嗎?

林署長華慶:不是不了了之,因為聲音……

許委員宇甄:我們不能每一次都等到災害發生了才去檢討為什麼當時沒有這樣做,為什麼會有一個海嘯警報……

林署長華慶:不是,它有細胞簡訊,還有文字……

許委員宇甄:那細胞簡訊有發嗎?

林署長華慶:有,細胞簡訊有文字,它會比聲音更直觀。

許委員宇甄:請問細胞簡訊你們總共發了多少戶?

林署長華慶:922之後總共發了8次,就是在堰塞湖……

許委員宇甄:總共發了多少戶?你剛剛說造冊的這些通通都有嗎?

林署長華慶:只要在光復地區那幾個鄉都收得到,就是在匡列的區通通都收得到。

許委員宇甄:好,當時是因為礙於法律關係沒有辦法發布海嘯警報,是這樣的意思嗎?

林署長華慶:其他現有的管道都會比海嘯警報更快,因為還有包含村里的廣播……

許委員宇甄:其實就像剛剛提的,你聽到防空警報,你就知道趕快要逃難了,同樣的,你聽到海嘯警報,因為有時候不見得他會在看簡訊,所以我覺得針對這個部分確實要馬上去檢討,是不是該用海嘯警報這樣一個方式,不要再拘泥在法令上面,我覺得這個一定要趕快來檢討。

林署長華慶:大家認為有用就會增加。

許委員宇甄:我們從這次的撤離看起來,其實很多都是人禍的問題,而不完全是天災,也是因為很多一連串的疏忽而發生這樣的問題。

尤其想請教一下劉部長,因為剛剛其實有很多人有提到這次有很多的鏟子志工、鏟子超人來到這邊協助救災,我還記得我們在去年成立了一個全社會防衛韌性委員會,是由總統擔任召集人,去年我們在審查今年度預算的時候也多編了大概四億一千多萬的全社會防衛韌性訓練工作的相關經費,最後通過三億八千多萬。請問一下,針對這個社會防衛韌性委員會,我當時有請教過您,這個社會防衛韌性委員會編列這麼多預算,主要是不是在為救災做準備?你跟我講不是,它的重點在提升救災跟提升應變的能力。請問在這一次這個社會防衛韌性,也就是我們所謂的民力,請問部長,目前有多少民力?

劉部長世芳:多少民力?

許委員宇甄:對,就是所謂民防的人力。

劉部長世芳:你問的是編制內的,還是編制外的?

許委員宇甄:編制內多少?編制外多少?

劉部長世芳:如果把一般的,包括替代役或者是警消、義警這些全部加在內的話,大約是20萬上下,但是詳細的數字容我再去查一下。

許委員宇甄:編制外的呢?

劉部長世芳:編制外就是所謂的志工,志工的部分我們現在也有大量在做這方面的訓練,訓練量最大是來自像慈濟基金會,像慈濟基金會這次在災區裡面動員到五千多人次,也是有受到防災士的訓練。

許委員宇甄:請問一下部長,您所謂的我們的全社會防衛韌性工作裡面的民力到底是多少?就是您剛剛講的二十幾萬,是嗎?

劉部長世芳:就是我剛所說的,我們有一些義警、義消、民防全部加在內,還有替代役……

許委員宇甄:今年有三億八千多萬的經費,請問一下在這一次馬太鞍堰塞湖的這個災難當中發揮了什麼效果?

劉部長世芳:跟委員報告,就是我剛剛跟您提到的,包括慈濟基金會,或者是我們備役或是現役的替代役都有動員……

許委員宇甄:慈濟基金會算是你剛剛講的體制外,我現在講的是體制內的。

劉部長世芳:不是,是編制內,我講的不是體制內外,是編制外和編制內。

許委員宇甄:好,那編制內的民力這一次到底發揮了什麼效果?因為你們去年編了三億八千多萬,就告訴我們說,要用來救災、要用來提升應變的能力,請問這次有發揮什麼樣的作用?因為我們看到的都是鏟子超人、鏟子志工帶六萬多的鏟子志工到現場去幫助大家清淤沙,這個在我的認知裡不該就是民力、不該就是民防的人力應該要加入、應該要去做的,但為什麼現在都是志工在做,我們真正的民力發揮了什麼效果?

劉部長世芳:報告委員,我們只是沒有把它變成是新聞的焦點……

許委員宇甄:好,我在這邊讓你說明是怎麼樣。

劉部長世芳:我們這次統計出來,我手上的就是統計資料,我們是31,685,如果是替代役的話,是1,777

許委員宇甄:所以你說到現場去有發揮這樣一個效果?

劉部長世芳:是,我們的人……

許委員宇甄:那顯然一定是人力不夠,對不對?你剛剛講我們有22萬的民力,為什麼不能從其他地方也調集過來?

劉部長世芳:報告委員,我剛剛在報告的時候有跟您提到了,有關於替代役的部分,全臺灣除了花蓮以外的22個縣市,我們也都調動了。

許委員宇甄:對,但替代役畢竟人數少,我現在指的是,當你發覺需要這麼多志工的時候,應該是要由內政部來調度所有的民力,因為他們是有經過訓練的,鏟子志工雖然有熱忱,可是他們不見得有訓練的能力,所以變成可能會有這樣子的狀況,就是他到現場,他很有熱忱,可是能夠協助的畢竟有限,但是我們平常訓練這麼多的民力,本來就該在這種救災中發揮效果。

劉部長世芳:報告委員,我們還沒有訓練完畢,不好意思,但是我們已經儘量在調動,而且我們會配合前進協調所來做調動。

許委員宇甄:部長,我覺得這個部分一定要好好的事後檢討。

劉部長世芳:好。

許委員宇甄:我們既然有一個全社會防衛韌性這麼重要的單位,而且民力有這麼多,可是卻沒有在這次發揮效果,我覺得有很大的一個問題,請部長要好好檢討。

劉部長世芳:我還是非常肯定這些民力。

許委員宇甄:當然,在這個過程中,說實在我們不是在究責,而是在探討未來要怎麼去預防、未來要怎麼樣發揮更好的效果,尤其是在我的觀點裡,這些民力平常就訓練過,在訓練有素的狀況下到現場災區去,應該可以發揮更大的效果。

劉部長世芳:他們包括搜救人力都算在內,我們這次救出717人……

許委員宇甄:我知道,我的意思是,為什麼還需要六萬多的志工到現場?表示人力就是不夠嘛!

劉部長世芳:志工自願來幫忙,我們非常感謝。

許委員宇甄:如果不是看到現場一片災難、一片狼藉,不會有這麼多人自發性的過去。所以我在這邊跟部長探討,今年度我們一定還要再編列各項有關民防、民力的預算,我們怎麼去真正的讓它發揮效果,我覺得這是重點。

劉部長世芳:是,謝謝委員的肯定。

許委員宇甄:不好意思,因為我剛剛有請曾主委上來,我只要請教他一句,因為這個地方算原鄉,原住民有很多老人家是不會講漢語的,所以在這次撤離的溝通過程中,內政部有沒有請你們協助來幫忙撤離?

曾主任委員智勇:有啊,我們協助的部分就是,我們調了全國的原住民社工員,尤其是會阿美族語的,我們一次就調,希望他們可以做家戶拜訪及慰助金的發放等等,協助了很多,最多的時候是一天到74個人,就是由我們來協助。

許委員宇甄:所以這次等於原民會也有協助內政部去進行撤離?

曾主任委員智勇:有、有。

許委員宇甄:相信這個部分可能也是一個重點,因為那邊是原鄉。

最後再提醒各位,在登山的時候,我記得有一些朋友告訴我,內政部可以參考一下警察局,在這一次樺加沙颱風快要來之前,在921日早上844分海上颱風警報已經發布之後,警察局、國家公園署就馬上通知要登山的山友要取消登山行程,以維護安全。我覺得不管是國家公園署或警察局都已經知道要料敵從寬的狀況之下,甚至他們在918日就已經打電話通知這些山友,因為樺加沙颱風要來,所以你們應該要取消你們的登山行程。也就是說,如果這段時間,我們都能夠以這樣的心情提早的告知、提早的告訴他們要撤離的話,像國家公園署和警察局這樣的話,應該這次的災難就不會這麼嚴重。提供這樣的訊息,要請大家一起來參考,謝謝

主席:謝謝許宇甄委員。

接下來請高金素梅委員質詢。在高金素梅委員及李柏毅委員質詢之後,我們再休息。請高金素梅委員。

高金委員素梅:1040分)謝謝召委。召委今天排的是「堰塞湖監測、災害預警通報、疏散機制及災後復原重建」。今天這個議題非常的沉重,我相信不管是任何在這邊的立法委員還有在場的官員們,我們都不願意發生這樣的情況,所以今天我們在討論這件事情的時候,我希望大家能夠非常的嚴肅,而且要心懷善意,而不是站在政黨的立場來看這件事情。這是一個中央的機制,這是一個政策的問題,所以我必須要說,今天來了非常多的部會,我一一的唱名讓大家知道,內政部,內政部裡面有消防署及所屬災害管理組、資通作業中心、整備應變組,以及警政署民防指揮管制所、國土管理署、民政司。然後原民會也來了,農業部也來了,然後今天還有經濟部水利署、環境部環境管理署、資源循環署,衛生福利部有社會救助及社工司、心理建設司、醫事司、疾病管制署及中央健康保險署醫務管理組,還有行政院公共工程委員會技術處。大家可以看到,光是一個風災,或者是一個堰塞湖的災難,中央部會就來了這麼多部會,今天我很想請問,當然今天內政部有來,我們先請部長,然後農業部常務次長也有來,我也請原民會上臺,其他的部會我們待會再請上臺。

主席:請以上高金委員提到的官員列席。

高金委員素梅:在場的大家都要向第一線投入搶救的鏟子超人、志工以及自發支援的鄉親致上我們最深的敬意,他們用他們的雙手撐起了人性的光輝。而第一個我想問的是,在堰塞湖的監測上面,我的結論是,我不想講細節的問題,但是我的感受是,我們中央政府掉以輕心了,你們的報告上面也說,早在726日你們就已經開始監測,並且在827日成立了專案小組,這意味著什麼呢?這意味著中央有超過一個月的應變準備時間,然而中央卻低估了災情的嚴重性,你們認為它只是一個堰塞湖,你們認為它的水位沒有到多少,所以沒有立即的危險,但是你們忘了9月份是臺灣最多颱風的時候,現在氣候變遷,所有雨下絕對是急遽的下來,所以我要說你們掉以輕心了,大家都不願意這件事情發生,就是因為你們的掉以輕心,讓整個應變機制從源頭就已經失能了。我覺得很奇怪也納悶,既然中央已經知道這麼嚴重,為什麼不召開一個非常正式的記者會對外來說明,有可能這個堰塞湖會造成什麼樣的災難?因為你只是鎖定光復鄉,只是鎖定在地方政府,但是有非常多的家人已經離開光復鄉在外面工作了,所以如果我們的政府可以像一般國外海嘯要來的時候,事先發布一個正式的記者會,我相信這樣的記者會會讓當地的鄉親或是在外的鄉親嚴陣以待,會非常重視這件事情,而不是到了緊急的時候,部長說一個垂直避難,請問一下,在那麼短的時間之內,你要怎麼疏散八千多人?所以我認為真的是掉以輕心了,你們可以不用回答。

第二個,災害預警通報跟疏散的機制,因為掉以輕心,所以整個中央單位、地方單位,大家是驚嚇的、大家是混亂的,因為預警階段的輕忽,導致第一時間的應對也陷入了混亂,第一時間我就打電話請我們部落有小怪手的、有工作能力的,組織了一個小小的團隊進入到了災區,一村、一村,而我自己也進去了,已經到了幾天,我還看到地方非常地混亂,有看到國軍了,有看到中央的應對小組了,有看到地方的應對小組了,可是我發現中央你們的橫向聯繫也非常地混亂,甚至於你們跟地方的縱向聯繫也非常地混亂,我不知道是溝通不良,還是故意有政治的居心,我希望不要有政治的居心,這樣的混亂導致了指揮鏈的崩潰,這是我對這一次的災害所下的兩個結論。

當然,在災防法的部分要怎麼樣進行更細緻的修法還有分級的規範,我在這邊請召委也能夠安排討論相關的修法,讓災防法能夠更明確、更清楚,我們來討論、來修法,好不好?我們不希望下次再有這麼樣混亂的局面出現。

有一些相關的議題,我們請部長留下來,農業部可以先休息一下,原民會主委也可以在場。我問一下內政部部長,請問在受災戶的基本數據上面,是不是已經掌握到了受災戶的總數?因為今天第三個最重要的議題就是災害復原的重建,這也是所有民眾最想要知道的,如果你們沒有災戶總數或是原住民跟漢人家庭具體住戶的數據,以及依據其損毀的程度來劃分重、中、輕的級別,還有中低收入戶的識別等這些數據的統計,如果沒有這些數據,要繼續混亂下去嗎?請問部長。

劉部長世芳:報告委員,第一時間行政院已經通知,也是受到這樣的影響,我們公布了花蓮縣這三個鄉鎮,同時,我們以921日當時公布的1,837戶為原則來處理後面的部分,包括很多,不管是修繕也好,或是家園復原的部分,所以1,837戶是非常明確的數字。

高金委員素梅:所以所有光復鄉這次堰塞湖的災民總共是1,837戶?

劉部長世芳:是。

高金委員素梅:好,原民有幾戶?

曾主任委員智勇:謝謝。我們這裡看原住民的戶數大概是有1,772戶。

高金委員素梅:所以1,837戶中原住民就占了一千七百多戶?請你講正確的戶數。

曾主任委員智勇:就是原住民的戶數大概是1,772戶。

高金委員素梅:1,772戶。

曾主任委員智勇:對。

高金委員素梅:好,所以剛剛部長說所有的災民是1,837戶,原住民就占了1,772戶,是這樣子嗎?這樣的數據沒有錯嗎?請問主委。

曾主任委員智勇:對啊,原住民的戶數是1,772戶。

高金委員素梅:請問部長。

劉部長世芳:因為我們是協助為主,所以原住民戶數的認定就是以原民會的認定為主。

高金委員素梅:好,1,837戶中原住民就占了1,772戶,所以原住民的族人是受災最多的。我要再繼續問一下主委,在1,772戶裡面有多少是中低收入戶?有多少戶是重度的,也就是他可能要遷村的,有多少戶是中度的,也就是他的家園損壞,但可能他還可以進去住,有一些可能只是他的電器設備、裝潢受災損,這些數據你有嗎?

曾主任委員智勇:我跟委員報告,低收入戶還有中低收入戶的數據我們都有,大概是232212

高金委員素梅:232加什麼?

曾主任委員智勇:232的低收入戶。

高金委員素梅:OK,然後212是……

曾主任委員智勇:中低收入戶。

高金委員素梅:232戶是低收入戶?

曾主任委員智勇:對。那麼跟委員報告……

高金委員素梅:有沒有分為我剛剛說的,就是重度災難、中度跟輕度,這樣的數據是多少?

曾主任委員智勇:這個我們要先做安全的評估,安全評估要先做出來,就是房屋結構安全評估要先做出來,還沒有做。但現在重點是這樣,跟委員報告,我們現在一直……

高金委員素梅:沒有、沒有,主委,你先停一下,安全評估報告是後續,現在這些戶數都出來了,應該很清楚知道有哪些是不能回家的嘛,有沒有?

曾主任委員智勇:有,我們跟他們在做部落會議座談時……

高金委員素梅:你不要講部落會議,我現在問你不能回家的有幾戶?不能回家的,我們才會有後續作為,要怎麼樣安置他們,能夠回家的,我們要怎麼樣協助他們,對不對?麻煩一下。

曾主任委員智勇:比較確定的是49戶。

高金委員素梅:49戶怎麼樣?

曾主任委員智勇:現在是安置在民宿。

高金委員素梅:現在不能夠回家的有49戶。

曾主任委員智勇:沒有辦法回家。

高金委員素梅:中度呢?

曾主任委員智勇:中度的部分我們還要再查。

高金委員素梅:他可以回去了,現在不是都清得差不多了嗎?他應該都知道他能夠回去,因為我們鄉親很不喜歡離開家鄉,那有多少戶是中度的?

曾主任委員智勇:有的是依親,有的是回去……

高金委員素梅:我知道,你不要浪費時間!好,沒關係,這些確定的數據,麻煩您來我的辦公室再告訴我你們後續要怎麼做,好不好?

曾主任委員智勇:好。

高金委員素梅:另外我要請部長,部長,你身為警消人員的大家長,在這裡我有一個請求,就是要幫忙辛苦的警消人員,因為有許多警察的私家車,他在執勤的時候也是泡水受損了,但是依照現行的規定,他們只是修復或轉售,他們連一毛補助都拿不到,而這些為民擋災的基層人員今天他要自己承受損失,我請問一下部長,你有沒有聽過第一線警消人員的心聲?他們可以納入被賠償的範圍嗎?

劉部長世芳:報告委員,我們在第一時間內有到34個第一線的派出所裡面去慰勤,知道狀況,如果是公務車的話,我們按照公務車的修復或者公務車的補償,這個部分警消自己會用預算來處理;如果是私家的部分,假設他也是屬於受災的1,837戶的範圍內的話,現在行政院的一站式服務有針對報廢車,也有提供這樣的補償跟……

高金委員素梅:不好意思,部長,你可能還不夠精準,如果他不屬於其中這1,837戶的人,但事實上他是在那邊工作,他沒有戶籍在那裡,這個部分怎麼處理?

劉部長世芳:了解,那個我們來處理,因為您所提到的1,837戶,我們確定有八千多的人口,但他是在那個地方……

高金委員素梅:對啊,他是執勤啊,但是不在籍啊。

劉部長世芳:等於不在籍,但是在這邊執勤。

高金委員素梅:對啊。

劉部長世芳:執勤的部分,我們會來做部分的補償,我知道您的意思,他去那邊上班,然後他是用私家車,他不是用公務車。

高金委員素梅:對。

劉部長世芳:這個我們來處理,我在短時間內會去了解一下這個狀況。

高金委員素梅:對,請部長去了解一下,其實這些在第一線擋災的警消人員,他們的負擔也很重。

劉部長世芳:我了解,我知道,他們非常地辛苦,所以我們有保警來做替代,一個禮拜以後有81個人在替代他們做……

高金委員素梅:好,謝謝,我希望部長也能夠清楚知道他們的困境,好嗎?

劉部長世芳:有,他們有陳報上來。

高金委員素梅:不好意思,召委,我再花一點時間。我要求一下,請原民會一週之內提交幾個報告給我,第一個是臨時工作人員的名冊,當然在保護個資之下,他的薪資、他的保險、經費明細還有受災戶的細部統計;第二個就是青年參與重建決策的會議紀錄還有後續執行成果;第三個,原民服務臺每天受理案件跟主要需求的分析報告;第四個,災後無法營業的原住民商家清冊,當然這是有營業登記的,還有整體的扶植計畫,因為這些商家也很辛苦;第五個,災後就職的轉銜還有部落的再生計畫,說明如何從上工銜接到產業培力還有長期就業,這五個麻煩提出來給我。

然後在這裡我要請相關部會,只要是今天有來的,麻煩一下,你們也在兩週內提供,第一個,近五年堰塞湖的災情通報、撤離啟動還有實際人數的統計,並且要檢討制度的落差;第二個,要研議災防法第二十四條以及子法的修正草案;第三個,重整災害緊急通報的格式,要明確標示警戒分級、執行責任跟法律效力,這個部分可能要請部長辛苦一下。本席也要求按照災防法第三十七條災後復原重建程序,請在場的各部會給本席1份完整的規劃報告。最後,我要講的是,重建不該止於補貼還有清淤,更應該要補起制度的漏洞,要重建人民的信任,如果制度依舊是冷漠的,下一次的災難不僅僅是摧毀我們的道路還有家園,更會摧毀人民對國家的信任。希望今天在場的所有官員、公務人員們謹記著我最後所說的話,災害如果不好好地處理,它不是摧毀家園,而是摧毀人民對國家的信任,這是非常重要的,以上,謝謝。

主席:謝謝高金委員的發言。接下來請傅崐萁總召發言。

傅委員崐萁:1056分)主席,請劉部長。

主席:有請劉部長。

劉部長世芳:傅委員好。

傅委員崐萁:部長,從馬太鞍溪堰塞湖不幸事件到現在已經21天,請問檢討報告出來了沒有?

劉部長世芳:我們今天對內政委員會的報告,就是內政部的完整報告。

傅委員崐萁:就是檢討報告是嗎?

劉部長世芳:它是一個整體的報告,包括從監測、預警到疏散……

傅委員崐萁:檢討報告什麼時候出來?

劉部長世芳:我們現在仍然在救災當中……

傅委員崐萁:這個就是檢討報告?

劉部長世芳:可不可以等所有的救災都結束的時候,再一起跟委員報告……

傅委員崐萁:所以檢討報告還沒有出來嘛!

劉部長世芳:還沒有完整,它需要更新。

傅委員崐萁:請問一下,這一次堰塞湖不幸事件,到底是溢流還是潰壩?

劉部長世芳:這個專有名詞,是不是可以請林保署來回應?因為在監測的時候,不管是溢流、潰壩,或是潰堤……

傅委員崐萁:請問一下,這次樺加沙颱風跟堰塞湖不幸事件,中央災害應變中心的指揮官是誰?

劉部長世芳:是我。

傅委員崐萁:是你,所以現在到底是潰壩還是溢堤,你到今天還沒有辦法搞清楚是嗎?

劉部長世芳:我想不是這樣子的解釋。跟委員報告,我們有提到它從溢流開始,到最後下切至非常嚴重的時候,可能有產生潰壩,但是這樣子的專有名詞……

傅委員崐萁:可能有產生潰壩。

劉部長世芳:但是這樣的專有名詞的解釋,還是需要以專家的認定為主,我並不是說不知道這個狀況。

傅委員崐萁:所以指揮官到現在都還不知道是溢流跟潰壩!

劉部長世芳:因為它的定義不明確。

傅委員崐萁:還沒有辦法做最後的定義就對了。

劉部長世芳:它的定義不明確……

傅委員崐萁:所以你還在狀況外就對了……

劉部長世芳:沒有,抱歉,我們的意思是既然產生了災害,就在中央災害應變中心,以應變的方式來處理所有這樣子的天然災害。

傅委員崐萁:好,在發生事件之前,所有行政院各部會彙整的資料是溢流還是潰壩?災害發生之前,是溢流還是潰壩?

劉部長世芳:報告委員,可不可以請……

傅委員崐萁:你不是指揮官嗎?

劉部長世芳:我擔任指揮官是在樺加沙……

傅委員崐萁:什麼都不知道可以當指揮官?

劉部長世芳:抱歉,我是在樺加沙颱風的時候……

傅委員崐萁:事件都已經發生這麼久了。

劉部長世芳:中央災害應變中心之前的持續監測,是以農業部為主。

傅委員崐萁:所以農業部沒有跟您開過會,是嗎?所以你都在狀況外、都不瞭解嗎?

劉部長世芳:報告委員,我想您這樣子……

傅委員崐萁:到今天事發21天,為什麼在國會殿堂你都還不敢承認是溢流還是潰壩!請告訴全國人民是溢流還是潰壩?

劉部長世芳:都有可能。

傅委員崐萁:都有可能?

劉部長世芳:但是就跟委員所說的,在現在定義不明確的狀況之下,我們無法做明確的解釋。

傅委員崐萁:好,我們國家的中央災害應變中心指揮官到現在說可能是潰壩,也可能是溢流!好,在災情發生之前,你們提的報告是溢流還是潰壩?

劉部長世芳:我可不可以請林保署跟你回答?

傅委員崐萁:本席請你回答,你是指揮官。

劉部長世芳:報告委員,我一再地強調……

傅委員崐萁:這是一個lesson one的問題……

劉部長世芳:知道,在樺加沙颱風成立的中央災害應變中心,我是擔任指揮官,但是在這之前…

傅委員崐萁:謝謝你,終於……

劉部長世芳:在這之前……

傅委員崐萁:終於記得你是指揮官……

劉部長世芳:在這之前堰塞湖的監測工作是農業部林保署為主。

傅委員崐萁:923號,本席因為等卓榮泰院長來拜訪,最後請我到中央災害應變中心去,本席去了,本席在當場聽到您的報告,是不是講溢流,是不是?你的報告是不是講溢流?還有錄音、錄影喔!

劉部長世芳:是,因為我是引用林保署的資料。

傅委員崐萁:終於,好,你承認就好。災前在災害發生前幾個小時,應變中心指揮官還說是溢流,謝謝你。

本席那天特別當著卓榮泰院長跟各部會指揮官,尤其是您面前,本席特別提到,在813號丹娜絲特別條例通過的時候,把馬太鞍溪堰塞湖納入必須要徹底解決,農業部長陳駿季當眾表達沒有立即性危險,本席當天還特別強調為什麼說沒有立即性的危險,然後現在說可能會溢流。好,本席那天講的話,你既然報告裡面寫到本席的名字,請你完整一下,把我當天提出來的意見也要寫上去。今天你的報告有提到本席的名字,請把本席當天講的事情一併寫清楚。

再來,請問一下指揮官,什麼時候發布紅色警戒?總質詢問過一次,再問一次。

劉部長世芳:紅色警戒是農業部發布……

傅委員崐萁:紅色警戒,中央災害應變中心什麼時候發布紅色警戒?

林署長華慶:922日早上7點,那是在……

傅委員崐萁:本席在問部長嘛,唉呀,部長是不知道這個時間,還要你來講嗎?

劉部長世芳:報告委員,我們都非常清楚,但這發布紅色警戒是農業部要負責發布的……

傅委員崐萁:那你很清楚就告訴本席就好,本席問的問題都是很簡單的問題嘛。

劉部長世芳:我們在災害應變中心要能夠把所有部會的資料全部整合出來。

傅委員崐萁:所以922號上午7點發布紅色警戒,部長,是嗎?

劉部長世芳:剛剛我們林保署署長已經跟您回應了。

傅委員崐萁:連這個問題還要請別人回答,你沒有辦法,不敢面對嗎?

劉部長世芳:我們的權責分工上面非常的清楚,報告委員。

傅委員崐萁:好,權責分工很清楚,指揮官什麼都不知道就對了。917號農業部的報告,在院會的總質詢已經問過一次,好,這個請農業部來回答。當天917號農業部的報告說要撤離人數是多少人?陳駿季已經在院會講過了。

林署長華慶:跟委員報告,那個時候還沒有樺加沙颱風的因素……

傅委員崐萁:不是,你就告訴本席嘛,你們很奇怪耶!問你自己提出的報告上面寫幾個人,還有這麼多理由嗎?

林署長華慶:58戶,但是人數是由地方政府提供……

傅委員崐萁:多少人?

林署長華慶:人數是由地方政府提供的。

傅委員崐萁:本席要請你看一下,你農業部報告的嗎?

林署長華慶:對,我知道,這上面是寫45人,但是人數是地方政府提供的……

傅委員崐萁:好,45人,謝謝你喔,謝謝。

林署長華慶:我們只框定區域。

傅委員崐萁:好,5845人,農業部的報告……

林署長華慶:而且那個下面還有一個附註,它是說「不包含潰堤的影響」……

傅委員崐萁:再過來921號,本席只問說……

林署長華慶:委員,剛剛那句話下面還有一句話。

傅委員崐萁:請你針對本席的問題回答。再過來,921號農業部的報告,921號洪峰到達的時間從本來的95分鐘修正到多少?本來的95分鐘,請次長來回答,你不要在那裡喔,讓……

林署長華慶:120分鐘。

傅委員崐萁:好,120分鐘。所以,原本預估是95分鐘,在921號改成120分鐘,認為即便是有災情,沒有這麼嚴重,是95分鐘延到120分鐘……

林署長華慶:沒有說災情不會那麼嚴重。

傅委員崐萁:然後要撤離的對象從修正前,也就是楊柳颱風,當時楊柳颱風撤離多少戶、多少人?

林署長華慶:最後是將近700人。

傅委員崐萁:259697人。你們921號修正以後是多少?比楊柳颱風多,還是比楊柳颱風少

林署長華慶:也是差不多六百多人,那個範圍有稍微縮減一點,但是也有細膩的增加……

傅委員崐萁:好,從259戶,200……

林署長華慶:但是我還是要說明一下,這個是921早上。

傅委員崐萁:本席在說話,要請你回答會再請你。你們的資料從259戶的楊柳颱風改成縮小範圍180戶,這是農業部的資料,清清楚楚的。好,所以這不是不教而殺而已,是農業部的範圍整體一直在縮小。好,請劉部長。

林署長華慶:我跟委員報告,這個隨著情勢一定會一直調整的。

傅委員崐萁:請劉部長。您剛剛在本委員會報告,說921號下午3點以後,改成撤離將近1,800戶,對不對?

劉部長世芳:總共1,837戶。

傅委員崐萁:當時是黃色警戒還是紅色警戒?921號。

劉部長世芳:921號當時還沒有紅色警戒。

傅委員崐萁:對,所以是什麼警戒?

劉部長世芳:黃,黃色警戒。

傅委員崐萁:好,黃色警戒。

劉部長世芳:是。

傅委員崐萁:所以當時的黃色警戒,要撤離哪些人?依法要撤離哪些人?

劉部長世芳:報告委員,921號下午3點是一個檢討跟討論的會議,我們當時已經決定採用臺大團隊最高的標準,所以我們請NCDR(國家災防科技中心)把它做出來,總共是1,800戶。

傅委員崐萁:本席現在再一次請教您,黃色警戒要撤離哪些人?本席現在問一個最簡單的題目,921號貴行政院指揮中心發布黃色警戒,要撤離的是行動不便的人,你都到今天還搞不清楚,本席告訴你,行動不便的人,所以45位行動不便者在這一次完全免於災,就在黃色警戒的時候,45位安養中心的全部撤離,因為那個時候黃色警戒是要撤離行動不便的。好,922號上午7點發布紅色警戒到923號致災,短短一天之內,請問行政院災害應變中心有沒有跟地方政府來協調、來輔導、來核定怎麼樣的疏散計畫,有沒有?

劉部長世芳:報告委員,紅色警戒開始的時候是強制撤離,強制撤離的時候就是開始要疏散所有在這三個鄉鎮公所裡面的人。

傅委員崐萁:強制撤離的範圍,強制撤離的範圍有作業規定嘛,行政院都已經……上禮拜二總質詢已經就教過了嘛,到現在你們都還搞不清楚嗎?這麼大的範圍,從180戶變成1,800戶再變成8,600人,你們整體的疏散計畫有7個部會必須要來輔導,而且必須要來核定,你們在22號早上有沒有積極地來處理這個問題,有沒有?

劉部長世芳:我們當然是非常積極,而且也跟花蓮縣政府有開會……

傅委員崐萁:這是法律規定的作業規定,有沒有?

劉部長世芳:報告委員,強制疏散撤離如果還需要公文來核定的話,太慢,應該是所有的人開始要做動作,那這些動作需要國軍或是替代役幫忙,我們都全力協助。

傅委員崐萁:好,請問一下,你如果覺得……那本席再請教,強制撤離是由哪一個單位來執行?

劉部長世芳:還是由地方政府,包括花蓮縣政府以及三個鄉鎮公所……

傅委員崐萁:胡說八道。

劉部長世芳:由國軍跟其他的人來協助。

傅委員崐萁:胡說八道。根據災害防救法第十條以及水災潛勢地區疏散作業標準,這是常識,你在高雄市政府擔任過秘書長,不要在這裡裝瞎,法律規定……

劉部長世芳:我在高雄市政府沒有擔任過秘書長。

傅委員崐萁:喔,你是副市長,沒有關係。不要裝瞎,不要裝瞎,災害防救法第十條,水災潛勢危險地區撤離標準作業程序,誰、哪個單位,政府哪個單位負責?

劉部長世芳:水災的部分是由經濟部,但是我們依據災害防救法第十條,鄉鎮市山地原住民以及山地原住民災害防救會報的核定。

傅委員崐萁:是由哪個單位負責撤離?

劉部長世芳:我剛剛已經跟委員報告過了,我們按照……

傅委員崐萁:不認識字嗎?你照這個第十條唸出來給我聽,不要在這裡裝瞎嘛!再加上經濟部…

劉部長世芳:災害防救法第十條是指鄉(鎮、市)、山地原住民區公所設鄉(鎮、市)、山地原住民以及山地原住民災害防救會報的核定。

傅委員崐萁:是由哪個單位負責撤離?

劉部長世芳:我剛剛已經跟委員報告過了,按照……

傅委員崐萁:不認識字嗎?你照這個第十條唸出來給我聽,不要在這裡裝瞎嘛!再加上經濟部…

劉部長世芳:災害防救法第十條是指鄉(鎮、市)、山地原住民區公所及山地原住民區災害防救會報的任務。

傅委員崐萁:「鄉(鎮、市)、山地原住民區公所設鄉(鎮、市)、山地原住民區災害防救會報,其任務如下」,所有這些疏散作業的執行單位是哪個單位?

劉部長世芳:剛剛我跟委員報告過了。

傅委員崐萁:再把水災潛勢溪流相關辦法……

劉部長世芳:水災潛勢溪流我想是由經濟部主導。

傅委員崐萁:疏散及收容作業是哪個單位負責?

林署長華慶:疏散及撤離作業都是依照災害防救法相關規定,縣市政府還有鄉(鎮)公所來做主導

傅委員崐萁:你不要一直扯縣(市)政府嘛,你連白紙黑字都不會讀嗎?哪一個政府單位負責撤離作業?

林署長華慶:縣(市)政府跟鄉(鎮)公所。

傅委員崐萁:你是瞎了,是嗎?你把全文讀一次給本席聽。你們今天全部在那裡裝瞎,這個不會讀是嗎?要不要到國小重新讀一次書?讀一次!

林署長華慶:這個都是……

傅委員崐萁:讀一次!

林署長華慶:直轄市及縣(市)政府應督導鄉(鎮、市、區)公所辦理疏散撤離作業整備,並落實疏散避難計畫,鄉(鎮、市、區)公所應整備事項如下。有五項。

傅委員崐萁:好,講得很清楚了!你們不要在這裡影射攻擊,撤離單位不管是颱風,全國各縣市都一樣……你可以下去了,請部長上來。每一個縣(市)政府都做過颱風的撤離,颱風的撤離,所有撤離工作由鄉(鎮、市)公所及各區區公所來撤離,所有該區的警察、消防、軍卡、預支兵力統統由鄉(鎮、市)公所、區公所來負責撤離的工作,撤離之後把資料彙整到縣(市)政府,縣(市)政府是報到中央災害應變中心,所有縣(市)政府的能量全部下放到各鄉(鎮)公所應變中心,由各鄉(鎮)公所應變中心來指揮,這是最基本的lesson one。叫你們唸,唸國字都不敢唸!天天栽贓花蓮縣政府,好!你們要栽贓花蓮縣政府,可以!撤離執行單位就是鄉(鎮、市)公所,白紙黑字的法律規定。

再過來,你扯到花蓮縣政府,可以!之前所有中央災害應變中心要求他們撤離,是600人,楊柳颱風812號撤離600人,剛剛還有人提大馬村全數撤離,大馬村就是楊柳颱風600人裡面,全村就在那個範圍,就是因為在那個範圍,所以全數撤離,因為他們已經全部撤離過一次,這次是第二次。

本席在這裡隆重告訴你,行政院政務委員季連成現在在花蓮前進協調所,跟地方政府協調7個部會依法要輔導地方政府,要核定疏散計畫、疏散路線、疏散收容,還有5個部會必須跟地方政府對整個收容整備計畫要做出來,從103號討論到現在,11天都還沒有演練、都還沒有核定。922號發布紅色警戒,在短短一天之內要光復鄉公所撤離8,600人,從600人變成8,600人,當然我要對部長說,你給地方的建議是可以垂直撤離,但是事實已經證明垂直撤離是不可行的!固然這也是撤離的方式之一,但是過去臺灣都沒有使用過,這次您特別強調,劉部長,要不要我幫您回憶一下?還是要放您的錄音帶給您聽聽看?有沒有需要?

劉部長世芳:謝謝委員指教。

傅委員崐萁:要垂直撤離嘛!最多是家門口有水淹過而已嘛!

劉部長世芳:報告委員,我想我的實意不是這個樣子,我正要從當時所有直播的狀況、錄音、錄影的部分,把原先所講的字數或是我講的部分,全部一字一字把它列出來。

傅委員崐萁:可以。

劉部長世芳:我所了解不是這樣的狀況,委員可能誤解了。

傅委員崐萁:沒有關係啦!全國國人都可以來看。現在檢討報告裡面……

劉部長世芳:報告委員,垂直避難的人數總共是5,348人。

傅委員崐萁:檢討報告有一個很重要的,本席有詢問法務部、有詢問卓院長,統統都詢問過,請您在檢討報告裡面要把這兩項加進去。剛剛我謝謝蘇巧慧委員,蘇巧慧委員也有問過,811號花蓮縣政府光復鄉公所、農業部、經濟部所作的決議有錄音、有會議紀錄,要求農業部必須施放海嘯警報,請問指揮官放了沒有?

劉部長世芳:923之前沒有施放過。

傅委員崐萁:923號當天海嘯來,有施放嗎?

劉部長世芳:沒有。

傅委員崐萁:好。再過來,很奇怪,經濟部有問題,農業部有問題,但農業部又提醒經濟部。去年康芮颱風就是從這次的溢流口進來的,兩個開口堤要請他補起來,有錄音、有會議紀錄,結果經濟部又沒有把這兩個開口堤補好,大水就是從那裡進來的。部長,可以把這個納入檢討報告?可以嗎?

劉部長世芳:這個我會請農業部跟經濟部把相關的會議紀錄列出來。

傅委員崐萁:前進協調所給賴總統的報告,第1頁就講得很清楚,針對堰塞湖警戒發布,第一個就講得很清楚,要發海嘯警報,行政院在自證農業部其罪,還不止這樣!行政院又自證經濟部其罪,在前進協調所的報告,104號完成第一道5米防線,2,860公尺5米高的防線,還提前兩天作業完成,811號會議紀錄就叫他要做,為什麼災後他才會做,災前都不會做?

黃副署長宏莆:沒有,那2,870米是颱風來的時候沖毀的。

傅委員崐萁:沒有關係啦!

黃副署長宏莆:不是在這次的專案小組會議……

傅委員崐萁:沒有關係啦!

黃副署長宏莆:專案小組會議交代的事項,我們都已經完成,這邊要跟委員報告一下。

傅委員崐萁:本席正告你,你要回去跟卓榮泰院長講,卓榮泰院長說要依法調查,要依法調查還給亡靈一個公道,你跟卓榮泰院長去報告。他不查,未來還有人會查。

接下來,最後我要請教劉世芳部長,我們有沒有中央政府?劉部長,我們有沒有中央政府?有沒有應變中心?

劉部長世芳:報告委員,我們當然有中央政府,但是中央災害應變中心注重在應變。

傅委員崐萁:請問一下,災情發生之後到現在,為了炒誰是主責,本席在107號問卓院長,這一題問了整整3分鐘,他才承認主責單位是行政院各部會,災後救災的部分是行政院各部會。那我請問一下,鋪天蓋地的謠言,依照災害防救法應該要來告發,是三年以下有期徒刑,併科罰金100萬,請問內政部告發了幾件?

劉部長世芳:報告委員,我們尊重院長的指示,先救災再究責,目前為止,我們蒐集……

傅委員崐萁:卓榮泰院長924號就去究責了,講得這麼清楚……

劉部長世芳:報告委員,我先跟委員報告……

傅委員崐萁:我要將他的錄影帶再放出來給你看嗎?

劉部長世芳:我們現在蒐集到有40個……

傅委員崐萁:他到行政院提的施政總報告,馬上就提要究責!要查到底!這是院長提的,本席在這裡正告你,你說9次通報,花蓮縣政府草菅人民,不管!9次通報是只有第9次是紅色警界,其他前面6次是8月的楊柳颱風,這種造謠的圖卡,一天到晚在傳。第二,阻擋義煮團白飯,卓榮泰院長還說你們阻擋義煮團白飯。請問部長,是誰阻擋的?是誰阻擋的?

劉部長世芳:報告委員,我不清楚。

傅委員崐萁:那該不該要查?

劉部長世芳:報告委員,我剛剛還沒有……

傅委員崐萁:卓榮泰院長都公開講了吧!說你們擋義煮團的白飯,誰擋的啊?

劉部長世芳:報告委員,我們現在蒐集的資料……

傅委員崐萁:憲兵跟內政部來的保警擋下來的,誰擋的?該不該擋?本席問你該不該擋?

劉部長世芳:我還是跟委員報告,就是我們現在在蒐集所有的資料,而且我在第30次工作會報…

傅委員崐萁:本席讓你知道,你蒐集了這麼多天,地方政府疲於救災,10分的力量在救災,還要透支20分的力量來對付謠言。

劉部長世芳:所以請地方政府把這些謠言送給中央災害應變中心,我們用災害防救法來移送都沒有問題。

傅委員崐萁:內政部這麼大的部,沒有辦法查辦嗎?沒有辦法告發嗎?一天到晚看到這些,本席現在告訴你……

劉部長世芳:報告委員,告發是另外一回事,但是我們先蒐集所有的資料也是很重要。

傅委員崐萁:本席沒有責怪內政部的保警、沒有責怪憲兵,因為他們在詢問是否有義務要進去災區,災區裡面全部塞得滿滿,有幾萬人在裡面,重機械連會車都沒有辦法,他們本來就要問你進來要幹什麼,他們不只是義煮團的白飯,問清楚以後就讓他們進去了,也沒有阻擋,問清楚就進去了;慈濟的藥品問清楚後也都進去了,沒有一粒白飯擋在外面,通通進來了。

再過來,說花蓮縣府把獨輪車藏起來了,結果事實上是什麼?事實上是行政院東辦的倉庫,不是花蓮縣政府的倉庫。所謂擋義煮團白飯,是為了圖利熱海便當,花蓮縣城隍廟已經出來告了,所有的熱海便當全部是城隍廟送的,花蓮縣政府沒有買熱海便當,全部在造謠。還有高壓水槍,說傅崐萁、徐榛蔚只會貼貼紙,把人家捐出來的東西貼貼紙。對不起,這是花蓮縣政府環保局買的,這是公務,本來就應該要載明它是哪個單位所屬的。還有7歲女童拔管死掉了,賺人熱淚,後來是謠言。

這一次的救災荒腔走板,主責單位是誰?問了卓榮泰院長問了3分鐘,他才說是行政院各部會。這是我們的政府,要讓鏟子超人……臺灣有一流的國民,五流的政府!

主席:謝謝傅總召的質詢。

接下來我們請牛煦庭委員質詢。

牛委員煦庭:1124分)謝謝主席,劉部長有請。

主席:請部長。

劉部長世芳:委員好。

牛委員煦庭:部長辛苦了。中央災害應變中心921號早上8點半二級開設,921號下午5點半一級開設,指揮官是你,對不對?剛剛你略顯無奈的回答了這件事。

劉部長世芳:是,是樺加沙颱風的中央災害應變中心。

牛委員煦庭:災害應變中心嘛!對不對?

劉部長世芳:樺加沙颱風,因為其他還有像屏東跟臺東,它們也都是災區,還有高雄,所以樺加沙成立的時候,大家都知道樺加沙是從南臺灣過去的,只不過在花蓮山區裡面,它累積是大豪雨的雨量,所以造成這次堰塞湖的事件。

牛委員煦庭:你不只是這次的指揮官,我剛剛聽你回答我們傅總召的質詢,我也感覺你是一個無奈的指揮官,原因是什麼呢?因為在颱風之前,我根據你剛剛答詢的內容跟你的報告做的判斷,在沒有颱風的時候,恐怕你也沒有角色,沒辦法進場,你也沒有辦法做指揮,對不對?

劉部長世芳:是,按照災害防救法確實沒有錯,因為堰塞湖的主責機關依災害防救法,監測是由農業部來處理。

牛委員煦庭:是農業部的兩個署嘛?

劉部長世芳:是。

牛委員煦庭:所以在這樣的情況下,甚至你連是溢流還是潰壩,你恐怕都沒有辦法說真話,所以我講你很無奈,事實上我們當初也都非常相信,都基於善意去相信政府的消息,我們在政論節目上要評論、受訪等等,我們一開始也都講溢流,後來發現是潰壩,這其實證明了一件事情,就是中央整體在處理樺加沙的時候,有多頭馬車的狀況,彼此部會之間的認知不一樣,所以其實錯過了一個時間嘛!對不對?到底要用溢流的模型來做處理,還是要用潰壩的模型來做處理、做後續的一些安排,恐怕你們中央各部會都沒有辦法順利的達成共識,對嗎?

劉部長世芳:報告委員,我想您這樣子講有一點太簡化中央在處理的部分,第一個,持續監測的任務在農業部林保署,其實他們跟相當多的學者專家都有做研究,但是使用的參數如果不一樣,譬如他們使用的參數是沒有這個颱風,或者當時是天氣晴的狀況之下,所以可能會產生溢流,那溢流如果是沖刷力度過大的話,可能就會產生潰堤或是潰壩,所以這樣的定義,很明確的部分確實要依賴學者專家提供給我們。我們中央災害應變中心成立之後,有做了很多作為,也可以供大眾來檢視。

牛委員煦庭:好,那我就簡單來講,你在919號,這個我是引述天下雜誌的一個報導,他也問了內政部裡面的一些官員,他說919號模型出爐,這模型大概就講說開始有臺大團隊,裡面有一個危險性比較高的版本出來,會議上不同的部會對於要不要採取極端情境,就是疏散8,000人這種比較大規模的疏散,高危險、料敵從嚴的極端情形,意見不同。當初因為還沒有颱風,內政部並不是堰塞湖的主管機關,所以沒有辦法做什麼,我覺得他講的也是大實話啦!那今天大家都在討論,我是覺得在那邊互踢皮球是沒有什麼意思的啦!因為我剛剛都講了,連你們中央機關彼此之間都很難,就是說誰來抓總、誰來認定這個事情,對不對?是一直到了應變中心,因為有一個颱風來了,你才能夠進場指揮,在此前大家莫衷一是,何況地方政府呢?對不對?地方政府難道能夠跳過農業部、跳過你內政部,他們逕行發布紅色警戒嗎?我覺得它很危險,應該要疏散,可以嗎?好像不太行吧?

劉部長世芳:報告委員,我想您中間略過了一項,包括所有的學者專家,他們對於堰塞湖會發生什麼的狀況,其實每個人意見也都不一樣。

牛委員煦庭:是的。

劉部長世芳:那我們能夠做整合,就是站在中央災害應變中心指揮官,我一定用最高的標準來處理,也就是為什麼在農業部所提供的部分到中央災害應變中心的……

牛委員煦庭:所以我講你是個無奈的指揮官,這是我待會要跟你討論制度上調整的地方,但是我覺得政治上的責任,我們做一下簡單的釐清。中央跟地方這次處理得毫無默契,這已經是一個大家都知道的事實,我們再去掉在這個裡面沒什麼意思,但是我不希望大家用去脈絡化的角度來看這件事情。從法理上來講,即便地方制度法、災害防救法有講地方政府要負責執行,可是從政治的實務上或法理上,它也沒辦法跳過中央,就像我剛剛講的,它沒有辦法自行發布紅色警戒,對不對?如果它真的要疏散這麼多人,恐怕花蓮縣政府也好,更不用講公所了,它難道能夠指揮國軍嗎?客觀上來講,有很多不可能嘛!災害防救法有講地方要寫所謂的災防計畫,但為什麼它叫地區災防計畫?表示它有上位計畫嘛!也就是說面對重大災害,當然是應該由中央來抓總、來做主導,你有多大的權力負多大的責任,但是到此為止,我覺得不要再互推,或有默契不佳、或有若干疏漏,但是不要互相甩鍋,已經沒有意義了。本席今天的質詢,主要是要探討制度上的調整,部長,美國如果面對重大災情的時候,是誰來抓總,您知道嗎?

劉部長世芳:一般來講是州政府,但是如果非常嚴重的跨州,或者是相當大的,譬如說像上次Katrina的部分的話,大概就是由美國的FEMA來解決。

牛委員煦庭:FEMA嘛!聯邦緊急事務管理署(FEMA),日本呢?

劉部長世芳:日本他們現在的……

牛委員煦庭:我提醒部長,沒關係,日本叫做「防災擔當大臣」,手下有300個專門的公務員。

劉部長世芳:他們也是最近才剛剛成立的。

牛委員煦庭:未來準備要成立防災廳,對不對?

劉部長世芳:是。

牛委員煦庭:回到中華民國的體制裡面,過去的災害防救委員會是一個有預算權的事業業務單位,後來因為整併等等,變成災害防救辦公室,變任務型編組,現在有二十幾個人,等於是幕僚單位這樣的一個定位,其人員非常少,也沒有預算權。

當然,不同的制度有不同的優缺點,把辦公室變成幕僚單位叫做靈活的設計,可是靈活的設計也不能翻車啊,對不對?我講的靈活設計有時候是有好處的,比如季指揮官就表現得還不錯,但是季指揮官之所以表現得不錯是因為已經出事了,所以大家才講我們要趕快統合,所以你的統合力就出來了。統合力出來之後事情可以順利處理,可是為什麼此前它沒有辦法發揮功能?為什麼此前會莫衷一是、會多頭馬車呢?請問這樣的一個制度有沒有修正或調整的必要?我請問部長的意見。

劉部長世芳:報告委員,當然我們都有很多精進的空間,但是我們要把現在的災防體系完全嫁接在美國FEMA的制度上面,其實還會有很多要檢討的地方,比如說現在的FEMA每一年的預算就高達1兆元,而且他們的FEMA是分成10個區域。事實上臺灣的災防機制就是要根據災因(災害的原因)來處理,我想您現在所說的部分,就是在發生這個災害之前的這些監測,到底有沒有可能跨部會,或者是由一個單位來處理。

牛委員煦庭:對嘛!我……

劉部長世芳:委員,你聽我講完。

牛委員煦庭:部長解釋了很多,我們也都聽到了……

劉部長世芳:你現在講的那個災防的部分,大概都是屬於防災的應變,這跟之前的預測……

牛委員煦庭:人民現在或關心這個事情的大家會想要聽到的是,中央接下來打算怎麼做?有三個方向,第一,也許我們要開始做災害專責機關的討論,你剛剛有講,可能有預算的困擾等等,但我認為總是要討論,這第一點;第二,很多人不論是談災害防救法也好,地方制度法也好,可能要針對這樣的事情……顯然現行的機制對馬太鞍堰塞湖的事件來講,就是失靈,對不對?所以也許在法律上應該有修法的必要嘛!第三,還是部長認為現行的機制非常好,什麼都不用討論,請問是哪一個?

劉部長世芳:我想第三是完全不可能的。

牛委員煦庭:完全不可能嘛,很好!

劉部長世芳:不過我跟委員報告一下,在這之後,在我們還沒有修正災害防救法做必要的討論之前,第一個,我有要求消防署是否先成立12個原住民的搜救隊,這一次最大的量能其實是在很多的搜救隊,全臺灣的搜救隊到現場有搜救到717個人,讓他們可以脫離生命上面的威脅……

牛委員煦庭:部長,你還是在針對現在的災害做善後,但我們今天在國會討論的是針對未來制度的調整,我希望聽到多一點這樣子的回答。

劉部長世芳:我知道,我剛剛跟您提到了,我希望我們跟原民會可以成立原住民的搜救隊,因為這是一直在部落,大部分都是在原民鄉,這第一個;第二個,我希望在消防署的編制上面還可以做考量,把剛剛所說的,包括防災的人力,或者是包括未來比較需要精進的部分,把它放到裡面去。

牛委員煦庭:我跟你講,災後的善後調度大家都非常努力,包含民力的支援,這些我們都非常肯定,但問題是,現在在談的是前期。好,你剛剛講消防署要成立更多的搜救隊,有精進的人力才有辦法跟農業部林保署好好溝通,然後下一次有堰塞湖的事情就可以好好處理嗎?恐怕很困難嘛!所以又回到我們剛剛開頭的問題。也就是在災害本身發生之前還是會出現多頭馬車的狀況,誰都不聽誰的,所以大家才會想,是不是可以用修法的方式或者可以成立專責機關的方式來做事權的統一嘛,對不對?我們要聽到的是這樣的一個方向嘛!

劉部長世芳:我了解委員的用心,但是我也跟委員提一下我自己的看法。第一個,危機意識不夠,不管是在什麼地方,像農業部林保署就已經做過好多次不管是細胞簡訊,或者是做實災演習,但是到後來他們覺得變成像是「狼來了」。發布越多的紅色警戒,就讓人覺得是狼來了、狼來了,這也是另外一種在社會溝通上面不夠的部分。

牛委員煦庭:如果真的要提細胞簡訊,那大家就會問你,為什麼簡訊寫的是「溢流」而不是「潰壩」?

劉部長世芳:不是……

牛委員煦庭:所以意識不足,大家都有精進的空間嘛,對不對?

劉部長世芳:他們有做社區的演練,但是社區演練對很多人來講會覺得是紙上談兵,既然是紙上談兵……所以這次我們包括跟季連成政委都有協助,希望能跟花蓮縣政府一起來做。在這一次之後,我們有沒有緊急疏散、撤離的機制?這個應變計畫除了在縣政府、鄉鎮公所,還有中央的部分大家都要同意的時候,不要只做兵棋推演,而是真正要做疏散、撤離,這樣子才會提升大家的危機意識。

牛委員煦庭:我在……

劉部長世芳:這個就是我們現在……

牛委員煦庭:你這些都還是在討論災害發生時要怎麼處理嘛!

劉部長世芳:我知道,法律的調整是一回事,可是事實上,真正在執行的時候,必須要能夠尊重在第一線執行的人,根據他們所碰到的困難一步一步來解決……

牛委員煦庭:我們花一點時間討論一下……

劉部長世芳:這需要審慎處理,如果做大規模改變的話,現在對於防災機制反而不一定是件好事。

牛委員煦庭:部長,大家都在討論,突然之間撤離的人數變成八千多人,對不對?如果今天完全由內政部抓總,你有辦法在36小時之內把八千多人全部撤離嗎?講實話!

劉部長世芳:如果對國軍人力的要求能增加的話,我想是可以做得到的,而且不是36小時,報告委員,我們從21號下午3點到真正造成這個撤離的部分,一共是43個小時。

牛委員煦庭:我現在是跟你談論實務的問題,也就是你下達了一個必須要撤離8,000人的指示之後,才開始聯絡國防部,調度國軍現有的人力等等,你做不做得到?你剛剛講,你都有個但書嘛,如果國軍人力怎樣、怎樣,如果怎麼樣、怎麼樣,你是做得到的。那表示什麼?在那個當下恐怕是做不到的,對不對?

劉部長世芳:報告委員,國軍已經在現場待命了,但是國軍人數需要多少,確實需要由鄉(鎮)公所報上來才知道。

牛委員煦庭:對啊,人數不夠嘛!所以客觀來講,它就是沒有辦法處理嘛!也就是因為如此,你們才跟縣政府一起做了所謂垂直避難這樣的一個……那是不得不為,本席願意理解啦!因為它真的很難嘛!

既然中央都不見得做得到,地方政府也不可能做到,所以我才講,對於所有機制的設計,應該是事前我們要怎麼樣空出更多的時間,讓人有比較充裕的時間去做撤離、調度等等的事前預防工作,所以我們才在討論制度上的設計要怎麼修正嘛!部長剛剛回答了很多,說我們在搜救、在後續、在當下要怎麼樣做調度,這些都很好,大家都努力了,但是事前的機制設計是比較重要的。

部長,雖然你覺得第三,也就是現行機制很好,那是不可能的,但是第一或第二,不管是單位的設計或法律的修正,你能不能給出更明確的答案呢?我們有多少時間要完成怎麼樣的目標,讓大家可以比較安心地說這樣悲劇不會再次重演?

劉部長世芳:報告委員,因為我們現在仍然屬於收容安置跟處理各種緊急……

牛委員煦庭:還在善後的狀態嘛!

劉部長世芳:對,還需要一點時間,讓我們再做檢討改進。

牛委員煦庭:你需要多少時間?

劉部長世芳:報告委員,我現在真的沒辦法告訴你,因為你現在所說的堰塞湖,不是我們所知道的狀況。對於堰塞湖,我也聽一位美國的朋友講到,9,100萬立方公尺的堰塞湖恐怕是目前最大的一個堰塞湖。

牛委員煦庭:那是非常危險的一件事情。

劉部長世芳:不是,那是因為沖刷下來的水量很大,所以任何人工,包括整治馬太鞍溪整治的部分、疏濬的部分都不如第一次沖刷下來3,100萬立方公尺那麼大,因為整個整治計畫只處理五、六十萬立方公尺而已。

牛委員煦庭:部長,不要再談個案了,我們今天之所以要討論制度,就是不希望頭痛醫頭、腳痛醫腳,對不對?有關制度的設計,請你也要責成……內政部手下也是兵多將廣,農業部也都聽著了,對不對?有這麼多的好手,討論一下制度的設計,行政院應該要擔起責任,因為這個又要來了,我們要提早處理各部的分工問題。

劉部長世芳:是,我希望先從這個堰塞湖開始,因為堰塞湖不會只有一個,未來也有可能形成堰塞湖的整個災救防治……

牛委員煦庭:你該做的事要接著做,但是請你在你們內閣討論會議時,要把今天這個質詢的內容讓行政院長了解,就是說制度上的設計是有其必要的,請他趕快提出方案,好不好?

最後,我之後會用書面來做補充。我提醒一下,挖土機超人是本席選區的選民,我們都覺得很難過,他是臺灣的英雄沒錯,但是我要提醒,現在你在做很多的善後工作,還是有非常多熱情的臺灣鄉親,非常熱血地投入了救災的志工行列。政府的能力有限而民力無窮,但是第一,不能反客為主,你不能反過來依賴民力;第二個,既然他們要進場協助,我們的政府還是有一點點責任要確保他們的安全。

劉部長世芳:所以我們昨天就開始處理有關平安險的事,讓他們掃QR Code……

牛委員煦庭:對,保險也好、宣導也好,這些東西請你提一個計畫,然後趕快執行,可以嗎?我做一個提醒。

劉部長世芳:包括疏散撤離計畫,我們都會把在場的志工如何疏散撤離放到裡面去……

牛委員煦庭:請你無論如何都要確保……

劉部長世芳:其實這是最困難的部分,因為不容易通知到他們。

牛委員煦庭:現在善後的難度跟狀況其實也是隨時在改變,所以無論如何請確保他們安全,可以嗎?確保他們的安全好不好?

劉部長世芳:我們盡全力來幫忙。

牛委員煦庭:好,謝謝。

主席:謝謝牛煦庭委員。

接下來請李柏毅委員質詢,待會等張智倫委員質詢完之後我們再來休息。

李委員柏毅:1139分)我所認識的劉世芳部長,在我過去跟她共事的時候,每次高雄市在開災變中心的會議時,我們的劉副市長就是不見了,他人在哪裡?在山區;他人在做什麼?在撤離。所以劉部長,我請你先休息一下,我先請農業部次長。

主席:請農業部次長。

杜次長文珍:委員好。

李委員柏毅:次長還有署長,在你們的報告裡面有寫到,堰塞湖從7月開始監測以來,農業部到底做了什麼?除了監測,當然也有相關的疏濬計畫,最後萬一有出現紅色警戒了,可能就是有一些撤離的方案,與撤離相關的權責單位、機關等等,其實剛才講制度、講災防法,都是為了要脫責啊!剛剛傅總召講的災害防救法第十條規定是什麼?其實他的重點是要把災防法第十條的規定說成是鄉(鎮、市)公所的責任,一個花蓮縣政府要把撤離的責任推給鄉(鎮、市)公所,這個是剛剛節錄到的第一個重點。第二個重點,其實這是他沒有講到的,在鄉(鎮、市)公所撤離的責任之前,依災防法第四條規定,這些督導、管理的主管機關在直轄市是直轄市政府,而在縣市是縣市政府,所以除了公然的在立法院內政委員會把這個責任硬推給鄉鎮市公所之外,他也忘了第四條有規定花蓮縣政府的職責是什麼。但是說實在的,我們今天都不是要去究責光復鄉公所、村長或者是縣政府,其實我們是在討論,我剛剛看到,當溢流或可能有潰堤危險的時候,或者是因為這個颱風已經產生而有可能要發布紅色警戒,有可能目前是黃色警戒,可能要撤離多少人,剛剛傅總召在這邊討論什麼時間是黃色警戒,在災害應變中心劉世芳部長要用最高的標準,所以花蓮縣政府是沒有責任,我覺得現在都不是討論那個事情的時候。

剛剛也有其他委員講到制度的問題,在紅色警戒、黃色警戒時各應該做什麼樣的撤離或什麼樣的警報,這個範圍到底有多大,應該要照制度走。我就請問剛才講這些的委員,災害應變中心隨時在處理各種狀況,有的委員可能沒有行政經驗,沒有在災害應變中心待過,所以不知道災變中心的指揮系統在彙整各地或所有專家的意見之後,必須要做出決定,在決定之後各自分層、分工,該做什麼事情的人就去做什麼事情,該找資源的人就去找資源,還有中央該負責什麼,包含國防部會有多少支援人力來,人就在那裡,地方要不要指揮?負責撤離的人要不要指揮?這個是整個災變中心在做的事情,而農業部在之前就是在做相關的部分,如果是要疏濬,可能大家的意見不一樣,我想要問一下次長,當時對於疏濬,農業部還有經濟部在做相關的討論時有什麼不一樣的意見?

杜次長文珍:謝謝委員的關心,關於這一次堰塞湖的事情,不要說臺灣沒有碰過,其實在全世界應該也算是一個非常特別的狀況,所以我們在726號發現這個堰塞湖形成之後,其實一直在做監測,以了解這個堰塞湖有什麼變化,各種模型的演練或是各種模型的建置也是基於……

李委員柏毅:我看了你的工作報告,也是馬不停蹄,每週都有工作進度。

杜次長文珍:應該都要,因為其實在晴天有晴天的狀況,在大雨時有大雨的狀況,在花蓮有地震的狀況,在東北季風時也有狀況,更別提颱風來的時候,所以所有的模擬都應依照所有的參數變動,包括每天的水位增加,包括整個地形、地貌的監測,都是一定要做的。

李委員柏毅:大家來講道理,穩定的堰塞湖跟遇到下雨天的堰塞湖,還有可能颱風要來時的堰塞湖……

杜次長文珍:絕對是不一樣的。

李委員柏毅:來,我們看一下,在921號颱風還很遠,已經開始成立應變中心了;在922號已經發布紅色警戒了,請各位看一下,照當時的預報,颱風還這麼遠,而且發生災情的地方是在花蓮,那我們也對花蓮做出了相關措施,包含在922號就已經發布了紅色警戒,講到紅色警戒,劉世芳部長,可能就要請你上臺了。

劉部長世芳:委員好。

李委員柏毅:剛才傅總召說依照這個作業標準的規定還是黃色警戒,突然到紅色警戒,指揮官怎麼會依據臺大的調查報告,臨時就變成要撤8,000人,所以他沒有責任啦!

劉部長世芳:我想有兩個不確定的因素,第一個是樺加沙颱風在花蓮山區造成豪大雨,這是一個;另外一個是那個堰塞湖的水位一直往上升,因為它是一個集水區。我們這兩個判斷的因子是原來幫農業部做監測的團隊沒有去設定到的,那我認為比較重要的是,雖然樺加沙颱風發布的範圍是以南臺灣為主,但是我覺得花蓮這個地方要從嚴來做判斷,所以當我們請臺大團隊跟原來的陽明交大團隊還有花蓮縣政府一起來討論的時候,我是採取共識決。

李委員柏毅:所以其實在921號當天就在討論這件事……

劉部長世芳:下午3點,是共識決。

李委員柏毅:在下午3點這個會議就在討論,剛剛傅總召的資料又錯了,他說下午3點還在撤離600人,傅總召的資料又錯了!

劉部長世芳:沒有,那個是之前……

李委員柏毅:部長,我還是給你機會讓你解釋一下整個過程。

劉部長世芳:是,當時我們有邀請花蓮縣政府還有三個鄉鎮公所都一起參加這樣的討論,然後告訴他們事情的嚴重性,所以我們才會把它拉高變成要撤離1,837戶。

李委員柏毅:要撤離1,837戶,也就是要撤離接近……

劉部長世芳:8,600人,但是後來他們說實居人數是6,800人。

李委員柏毅:6,800人?

劉部長世芳:是。

李委員柏毅:這個其實跟過去劉部長在高雄幾個山區的這些撤離經驗是有關係的。

劉部長世芳:是。

李委員柏毅:為什麼當初我們原本預計可能要撤離的是八千多人,後來實際撤離六千多人,這個就跟我們造冊的方式有關,對不對?

劉部長世芳:對。

李委員柏毅:那造冊要怎麼造冊?可能地方政府……

劉部長世芳:造冊都是地方政府……

李委員柏毅:請教一下當時的劉副市長,到山區造冊要怎麼造冊?

劉部長世芳:第一個大概要區公所還有他們的村里幹事,包括民政、社政、警政單位三個一起去把真正住在那個地方的現住人口弄出來,而且要常常更新,譬如說每兩個月或三個月或者在汛期之前要再更新一次,才會知道他們有沒有住在那個地方,要了解那個狀況。除此之外,可能社會局跟民政局要知道什麼人是弱勢人口,譬如說,需要洗腎的人或是孕婦,對這些人就變成要在颱風警報發布之前要強制撤離,所以這些幾乎都是地方政府應該要做的基本工作,要把名單能夠確實清楚地標示出來。因為我們在中央的部分也只能把用國科會套圖的方式套出來有1,837戶,可是在每一戶裡面實居的人口,到底是籍在、人在或者籍不在、人在還是籍在、人不在,真的是要地方政府才能夠明確地告訴我們這些資料。

李委員柏毅:所以我們現在開始其實也不能對地方政府有過度的期待,我們必須要透過很多的演練或者是透過很多實際的演習去落實這些造冊的方式。

劉部長世芳:報告委員,我們這一次因為比較擔心是原住民的部落,所以原民會也加入我們的通知系統,因為我們很怕有剛剛說的情形,就是可能他們不一定聽得懂漢語,那對原民他們在這段時間內一共有十幾次到20次的通知,包括村長都有收到這樣子的通知。也就是說,在通知的部分,我們都儘量的通知到,但是我們就是沒有辦法通知到每一個人,我們只能通知到村長、里長、里幹事或者是鄉鎮市公所的人,所以後來才知道光復鄉公所報告說他們的廣播系統壞掉,就趕快加上警消的系統去做撤離,當然在時間上還是有一些延遲。而且大家都知道,這次沖刷下來的不是只有水,它是水加土、加沙,其實在水加土、加沙的時候,它的沖刷力道是原來水的兩倍以上,所以才會留有大概2億方的土石在現場那些地方,這個造成很大的災難,我想每一個地方都有我們檢討跟精進的空間,也請委員能夠了解。

李委員柏毅:是的,謝謝部長,你辛苦了!我原本不想講災防法,可是剛剛傅崐萁總召一直講災防法,一直講第四條,所以我提醒他第十條。我更不想講的是災防法第二十四條,各級政府機關如果有怠惰職守,必須要被移送,我們今天不在這裡討論這個問題,我們希望未來不要再有這些事情發生,謝謝。

主席:好,謝謝李柏毅委員。

接下來請張智倫委員,待會在張智倫委員質詢後,我們休息5分鐘。

張委員智倫:1149分)謝謝主席,各位委員、各位官員,大家早。我們是不是先請農業部杜次長。

主席:請農業部杜次長。

杜次長文珍:委員好。

張委員智倫:杜次長好。我們今天要討論有關於全國堰塞湖及馬太鞍溪堰塞湖的相關問題,根據新聞報導,馬太鞍溪堰塞湖目前的水位已經下降,可是現在依然是紅色警戒,這句話凸顯我們今天討論很多的核心問題,看似好像已經解決的危機,為什麼還是紅色警戒,還是潛藏致命的風險,是不是代表這些堰塞湖的壩體結構問題,第一個是還沒有解決,如果下雨的話,潰堤的風險是不是還是繼續存在?本席也有讀了農業部的報告,從726日堰塞湖形成以後,我們27日就成立應變小組,也進行了很多的作為,不管是拍航照圖、召開專家諮詢會議、市場說明會或者是細胞廣播的演練,這些工作雖然很辛苦,我們也要給予肯定。

可是大家也知道目前的結果是很慘烈的,我們擔心的是現在的監測和會議沒有辦法把它轉化成有效的防災行動,所以我想要請教杜次長,現在貴部有沒有完成全國堰塞湖的總體檢驗,我們現在有多少個堰塞湖?哪些像馬太鞍溪一樣是屬於脆弱地質、且下游有密集人口的高風險堰塞湖,是不是可以請你回答?

杜次長文珍:謝謝委員關心,這個事情分兩部分來談,第一個是花蓮現在的紅色警戒;第二個是全國堰塞湖的監控。就花蓮的紅色警戒來看,如果要解除紅色警戒,特別是現在有很多志工在裡面幫忙,所以要解除的話其實有幾個條件,第一個是壩體本身一定要繼續監測有沒有再潰堤的危險。第二個是河道本身的清疏,如果再有水下來的時候,要怎麼確認能不能夠把它洩流出去。第三個是河堤的加高。第四個最重要的是整個撤離的疏散計畫,如果再發生紅色警戒,真的溢流下來,不管是水、土、沙都好,裡面要保全的人數就不是只有原來的1,837戶,而是有很多的志工人員。

就目前監測的範圍來看,雖然水量已經減少了,大概是原先水體的1.7%,目前看起來壩體是穩當的,但是如果有地震,邊坡其實還是會滑落。至於目前的水位監測,在河道的監測其實水位並沒有上升,表示這邊的溢流還是正常在走,並沒有堰塞的情況,旁邊的土堤也加高了,最重要的是現在在等花蓮縣政府的疏散計畫,如果整個確定好之後,這個紅色警戒才有可能做調整,這是回答剛剛委員的第一個問題。

第二個,關於全國堰塞湖的監測,我們有做一個全國的地圖、地資盤點,目前應該只有在桃園……

張委員智倫:所以全臺灣還有哪一邊是在監測?

杜次長文珍:在國有林地的部分,其實包括從航測、從衛星、從對照,除了現在的堰塞湖之外,還有新竹……

張委員智倫:桃園跟新竹還有就對了。

杜次長文珍:新竹還有一個,抱歉,我講錯了!

張委員智倫:新竹有幾個?

杜次長文珍:有一個,目前是安定的狀況,並沒有危險,但是還是在我們監控機制下。

張委員智倫:我想要拜託農業部,針對這次馬太鞍溪的事件,對於有些高風險的堰塞湖除了監測以外,還有沒有其他更積極的作為?其實對一般民眾而言,就花蓮馬太鞍溪的堰塞湖有沒有可能去做引流,或在事前可以做一些防救的措施?因為我看到你們今天的報告也提到,你們在828日有召開一個協調會,確認在9月底前可以疏濬60萬噸總量,這個時間點當時評估上發生了什麼問題,為什麼沒有把它提前?因為這是7月多的事情,為什麼到9月底才決定要有這樣子的目標?

杜次長文珍:應該這樣說,其實監測一直在做,而且監測是必要的,我們也有專家團隊就整個因素來評估,這是第一點。第二個,整個救災計畫或是減災計畫或是防範計畫,其實重要的是所有的利害關係人都要在這裡面,我們從726日確認馬太鞍溪堰塞湖形成之後,包括不管是農業部自己本身、經濟部水利署或者是交通部公路局、臺鐵,包括台電、NCC、花蓮縣政府以及3個受影響最大的鄉鎮,其實都已經列在所謂利害關係人的溝通裡面,所以我們把所有的狀況讓大家知道,這是第一點。

第二點才是要怎麼樣減災,曾經也有人講要不要爆破堰塞湖。

張委員智倫:次長,我請教一下,因為這個已經是會議的結論,當時有沒有可能把這個時間再往前提,比如在8月底就做這樣的工程?

杜次長文珍:這當中其實也有人提過要不要爆破堰塞湖,要不要來做虹吸,要不要來做挖管、埋管,其實這些都不可行,所有的方案我們都有考慮,這是第一點。第二點,清疏的部分也有加速在進行,包括土坡堤的加強防護,這都有在進行中。

張委員智倫:因為我們看到這本報告當然會想說,你們828日的會議結論如果可以往前提的話,是不是就可以避免這樣的災害發生?

杜次長文珍:這大概也是情境發生的狀況,在當下的情境是這樣走,特別是這次因為有樺加莎颱風,所以情形會不一樣。

張委員智倫:我還是要拜託各部會的溝通跟教育,就像剛剛很多委員有提到的,是不是應該要提前,因為很多民意代表其實在事前的時候就已經多次跟政府單位做一個提醒,發生這樣的事情,我們還是覺得非常的難過,包含剛剛你特別有提到的,新竹還有一個堰塞湖,所以基本上我們要讓民眾有知的權利,未來在通知民眾,讓他們有一個危機意識的部分,也希望政府單位這邊可以積極作為,好不好?

杜次長文珍:好,謝謝,該要提醒、該要預做準備的,我們一定全力來做,謝謝。

張委員智倫:謝謝次長。我們是不是請劉部長?

劉部長世芳:委員好。

張委員智倫:謝謝部長,我想要請教內政部長的是,因為你也是指揮官,我要請教你有關於撤離的問題,今天內政部有提出一份18頁的報告,其中提到你們中央克盡職守,可是一開頭就引用地方制度法及防災法,強調疏散撤離是地方政府的責任,所以我們在擔心的是中央跟地方的溝通上是不是還是出了問題?在內政部的報告裡面有特別提到,921日下午6點中央災害應變中心指揮官也就是你有明確指示,要求花蓮縣政府針對這1,837戶執行預防性疏散撤離,這個是命令,對不對?可是在923日下午潰堤的前一刻,花蓮縣政府的報告裡面提到有5,239位民眾是採用垂直避難。我想要請教一下,這5,239位民眾使用的垂直避難跟你當時所明確指示的預防性疏散撤離,這中間有沒有落差?

劉部長世芳:我不清楚委員所指的落差是什麼,第一個,每一個工作會報和工作會報當中有很多的通知,包括原民會、民政系統或是警政系統,所以我們尊重每個鄉鎮公所所提出來的撤離、依親及收容安置人數,他們所提的人數我們就相信,剛剛委員所提到的垂直避難人數,在我手上所得到的資料不是你說的那個數字。

張委員智倫:你可以提一下。

劉部長世芳:我的是5,348人,人數和戶數不一樣,報告委員,我們在921日下午的時候是1,837戶,但是這個人數套疊出來,包括花蓮縣副縣長告訴我們,他們總共的實居人數是6,843人。

張委員智倫:所以當時……

劉部長世芳:這個在網頁上面都有。

張委員智倫:當時你所說的、你下命令的部分是要求垂直避難有5,348人?

劉部長世芳:不是、不是,報告委員,應該是這樣子,就是你可以避難或是收容,可以用收容安置、依親或垂直避難,都可以,但是這些有多少人是由縣市或由鄉鎮區公所來確認。我們有特別提到,因為你所說的垂直避難或是垂直撤離,按照聯合國或是花蓮縣所提出來的垂直避難是要兩層樓以上,建築安全、結構無虞的狀況之下,可以採取垂直避難,也就是在緊急狀況之下,很多居民如果來不及疏散到比較遠的地方,可能車子或者是人力上面有困難的話可以往上跑。我想大家都知道如果有海嘯來的時候,當然是往上跑,這個部分在演練上面有一些大家疏忽的地方,所以這一次所罹難的18位左右,大概都是在1樓的空間,而且很一大部分大概都是年紀比較大,也就是說,他們是屬於第一波要做預防性疏散撤離的時候被忽略掉的人。據我們所了解的,第一個,很多家屬都說沒有聽到,剛剛也討論過,沒有聽到的,譬如光復鄉公所說他們廣播系統出了狀況,可是在第一時間警消就已經趕快出動車輛大聲廣播,所以我們未來在精進跟檢討的時候需要去澈底地了解現場的狀況,才能讓下一次的疏散撤離計畫更完整。

張委員智倫:部長,我跟你請教,因為我覺得你是這次的指揮官,應該也收到很多的消息。我想要請教,如果你當時在應變中心看到花蓮縣政府回報有五千多人使用垂直撤離的時候,你會不會覺得這個人數是偏多的,還是這符合你的預期?

劉部長世芳:報告委員,我們無法說這符合我的預期,因為我們當時下令的時候,只能告訴他什麼樣的方式能夠最安全,也是最快的方式,因為花蓮縣政府每兩年要報到中央,他們有一個就是屬於垂直避難的方式,也就是說,他們肯認這也是屬於避難方式的一種,但是他要選擇什麼樣的方式,可能在歷次的,包括做兵棋推演或做其他疏散撤離的時候,就要提到這個部分,或者讓第一線在協助疏散撤離的民政或社政工作同仁了解這樣的狀況,才能夠在短時間之內搶救大部分民眾的生命、財產安全。

張委員智倫:好,謝謝部長。

主席:謝謝張智倫委員。我們先休息。

休息121分)

繼續開會1211分)

主席:我們現在繼續開會。

接下來請吳琪銘委員質詢。

吳委員琪銘:1211分)召委、與會同仁。請內政部部長。

主席:請內政部劉世芳部長。

劉部長世芳:委員你好。

吳委員琪銘:部長你好。針對花蓮堰塞湖的事件,我看早上很多委員都非常的關心,其實堰塞湖這個事件,我看我們的國軍以及各個社團、民眾,大家都非常的踴躍,都是全力地搶救災情,因為事情已經發生,未來我們要怎麼來解決這個問題?因為這是一個非常嚴重的天災,包括我們的一些警報也好,還是民力的結合,也包括警政的結合,因為你會發現在山區以及偏遠的地方,大概都是老弱婦孺比較多,所以中間這一層的人大部分都在外面工作,可以說很多災難發生時,地方上又沒有辦法即時掌控這一些人員有沒有安全的撤離,這都是非常重要的,尤其臺灣整個山區的居民非常多,所以這是我們未來要去檢討的,看要怎麼來跟這次的堰塞湖事件對應,要怎麼來協助他們災後重建,因為他們的家園損傷都非常嚴重,所以未來包含國土署要規劃他們在那邊的土地還有多少剩餘。未來我們中期的安置計畫,包括透過社宅也好,要怎麼安置這些受災戶,要讓他們可以在那邊更加安身立命,這是最重要的,所以現在不要討論責任是歸屬地方或中央,現在最重要的是要如何來做搶救的工作。尤其我看到很多,包括我選區的一些志工,他們都非常的踴躍,光是我的選區到花蓮搶救的人,差不多超過100臺遊覽車,他們都是當天來回,真的,我們臺灣人真的都非常有愛心!我們未來要怎麼結合山區、偏遠地方,以及堰塞湖的部分,臺灣要去整個盤查還有多少湖面存在未來會崩堤的問題,這才是要永久解決的問題,在這裡請部長回答未來要怎麼樣去規劃。

劉部長世芳:感謝吳委員的關心,根據農業部的資料,現在臺灣有兩個堰塞湖,一個就是現在的馬太鞍溪,一個是在新竹,目前馬太鞍溪上面因為水跟土石都已經大量流失,現在他們監測的部分大概是剩下1.7%,所以目前為止它的坡度比較緩,但是我們永遠要預測下一次什麼時候會發生,所以在下一次的汛期之前,可能我們要做很多備變的方式。就我所了解的,經濟部水利署已經針對河堤的部分,2,680公尺有三道不同的程序,一個是夯實的土堤,再來有太空包,還有鼎塊,如果有沖刷下來的話可以擋住,讓下游居住的家屋可以安全。

至於持續監測的部分,農業部也取得日本國土交通省的水位監視器來做處理,但是比較不確定的因素就是大規模崩塌邊坡的不穩定,以及不知道什麼時候還會有另外一個颱風夾帶著大量雨水下來,這個部分農業部都有高度監測當中,同時我們也會請他們跟包括陽明交大、成大、中興或者是臺大這些教授保持聯繫,怕說下一次有這樣子的狀況,這是目前監測的狀況。

收容安置的部分,確實沒有錯,因為有些家屋還沒有完全清淤乾淨,所以就現在我們所了解的,縣市政府收容安置的人數大概還有兩百三十幾位,住在收容安置所或是旅宿,就是行政院或花蓮縣政府所提供一個暫時的地方。現在有幾個部分就是剛剛委員所提到的,那麼多的土石要放哪裡?目前為止,行政院在台糖附近大概有備變了兩塊到三塊土石堆置的地方,但是仍然不夠,現在需要大面積處理的大概是落在農業部,農田上面覆蓋的土石量大概有600萬方左右,非常的多,所以現在農業部正在想辦法看要怎麼樣幫農民解決,未來如果農田要做其他復育工作的話,我們就尊重農業部來幫忙處理。

現在仍然有一部分是環境部在主導,在市區裡面比較多的問題大概就是側溝清溝,有些是跟他們的化糞池或其他下水道連在一起。目前我所知道的,他們清溝的長度預計是30公里,現在清溝的長度大概是20公里,所以季連成政務委員下令,希望在1018號的時候可以完成第一部分的清溝任務,讓很多人可以回去原來的家園過更正常的生活。針對這1,837戶已經有1,518戶昨天在行政院的一站式服務完成申請登記,每一戶修繕家園大概可以獲得包括賬災基金會的款項,總共有35萬元,讓他們回去可以清掃自己的家屋,讓自己的家屋可以好好的,再回復正常的生活。

對於非常嚴重,也就是我們大家所知道的佛祖街那一帶,總共有89戶,我上次在立法院院會跟院長在回應委員質詢的時候,有說要他們挨家挨戶去查詢,看他們有沒有必須要異地重建,或者是原地重建,我們現在已經有一些資料,如果他需要原地重建或異地重建的話,我們都會協調跟幫忙。如果需要異地重建,目前國土署所找到的地點是在台糖靠近大進國小那一帶,大概是5公頃左右,但是異地重建不一定是遷村,因為遷村是永遠的,可能遷村的時候就要放棄原來已經被沖毀的這個部分。如果他是用中繼屋的方式來要求的話,目前我手頭上的資料有中繼屋需求的人數大概是40戶左右,但是還要再進一步溝通,因為這個都是每一天在與時俱進,在處理當中,以上是我們所知道的,先跟委員報告一下目前的進度。

吳委員琪銘:好,謝謝。部長,這次災害中央也全部都動起來,所以我在媒體上也看到部長時常去到那邊關心。遇到這個情形,我們說堆置場淤泥太多了,淤泥太多了,因此堆置場一定要把它建構好,還有我看很多地方用人工在那邊挖,那根本就沒辦法。怎麼說呢?我們現在都要靠這些重機械,這些重機械的器具進去才有辦法解決整個問題,速度才會快,但一般民眾的住宅裡面,當然重機械都沒辦法進去,都要靠人工,現在全國志工都非常踴躍去幫忙他們,所以你要結合志工,看怎麼來結合每一戶,讓他們建立……因為未來要整理房子,這都是非常費時的問題。所以我們有時候要去討論這個問題,才可以澈底解決,但是中繼屋速度一定要快,如果政府部門有時還要透過編列預算,但也可以透過民間,不管慈濟、紅十字會,他們的速度也都很快,我們現在也不分了,就是要替災民想辦法來解決。

還有一點,我看重機械進去,本席這裡的資料有兩千五百多臺,其實我們每一次的災害都是重機械在協助,所以未來重機械的問題,也希望部長可以替他們解決,他們的問題就是重機械停放的問題,長久以來都沒辦法解決,這也是他們吐露的心聲,所以這點也拜託部長想辦法幫忙解決。

劉部長世芳:好,感謝委員,我們這裡有資料的,挖土機到現在為止是出動3,701;山貓的話是1,475。我要跟委員報告,我們非常感謝這些志工朋友,因為細緻的地方,都是他們在處理,但是如果是這些累積的土石,因為有很多、好幾噸,大概都是國軍或是慈濟,因為慈濟動員五千多人,而國軍動員更多,他們都運到暫時堆置的地方,所以其實是分工。只不過國軍的分工,他們都在半夜做工,因為白天的時候,這些鏟子超人把東西堆到道路上面,但是第二天道路又乾淨了,為什麼?因為半夜的時候,國軍已經出動很多人力跟機具把它先運走,所以都一起在處理這個部分,政府跟民間這些鏟子超人都有互相分工,每次看到我們都感謝鏟子超人一直去現場幫忙。我所了解的包括我們的NCDR還是臺鐵光復車站,他們每天都會統計人次,因為沒辦法算到人數,到現在為止大概是50萬人次,真的是非常的多。而且我也看到一個非常正面的部分,就是這些鏟子超人如果有碰到受災戶,他們還會跟受災戶聊天,這也是一種療癒的過程,我想對臺灣來講都是非常正向的力量,國外媒體也有報導。

另外,如果鏟子超人慢慢減少,在救災部分現在我們還有備役替代役,我們請花蓮縣政府發動全臺灣第一次備役替代役的動員,大概會有240人次,這個部分在下一次要處理緊急疏散撤離的兵棋演練,或者是到人家家屋裡面再協助細緻的清理時,譬如家裡如果有一些人行動不方便,有需要再幫忙打掃的話,我想備役替代役同樣都是花蓮人,應該會協助的機會比較大。不會讓現在也是非常忙的縣政府或是鄉鎮公所,他們仍然非常忙碌在處理其他的事。

所以到目前為止,行政院的一站式服務,包括身分證不見了、健保卡也不見了,我們就馬上幫他做處理,這一方面大概就慢慢地可以讓他恢復正常的生活,這是我們目前所做的部分。當然到目前為止,中央災害應變中心跟花蓮縣政府還是一級警戒,為什麼?因為裡面的志工人流太多了,平常這個地方──花蓮光復車站這裡,一天只有800人,現在每一天擠進去1萬人、2萬人、3萬人,如果有下大雨或是有地震,因為上個禮拜也有3次、4次以上的地震警報,這也必須要納入疏散撤離的範圍,所以這就是目前為止我們仍然維持一級警戒,四個重要因素中第四個非常重要的因素。

吳委員琪銘:好,謝謝部長。我說這次災害,中央部會大家都是通力合作,為了協助災民,這點本席非常肯定,所以也感謝所有的志工跟國軍,在這裡再一次感謝,謝謝。

劉部長世芳:謝謝委員。

主席:謝謝吳琪銘委員。我們中午不休息繼續開會,也跟委員會報告,在林德福委員詢答完之後,我們會處理臨時提案。

現在請林德福委員。

林委員德福:1225分)謝謝主席。請內政部劉部長、消防署蕭署長,還有農業部杜次長。

主席:劉部長、蕭署長、杜次長,請以上三位。

劉部長世芳:委員好。

林委員德福:部長,請問根據109號行政院災害防救辦公室災害復原的情形報告,花蓮光復家屋內清淤差不多100%,主要道路清淤98%,學校已經陸陸續續都復課。根據過往的氣象資料,20222023以及2024年花蓮10月累計降雨分別為878毫米、296.5毫米以及572.5毫米,是多雨的季節,馬太鞍溪堰塞湖潰壩危機仍然未解除,請問在場三位誰可以回答,如果再遇到大雨,花蓮光復鄉累積的雨量達到多少毫米就會啟動撤離的機制?

杜次長文珍:報告委員,依現在的狀況,我們調整了如果在24小時之內,連續雨量達到200毫米會啟動紅色警戒,或是有地震……

林委員德福:是否有預留一些足夠撤離作業的時間,以利民眾能夠疏散?

杜次長文珍:這也就是為什麼我們現在最優先要處理的,因為紅色警戒有四個要件,第一個是壩體的部分有沒有穩定;第二個是在河道的清淤部分有沒有做深溝;第三個是河堤有沒有加高,這三項都有在做。最重要的就是現在的撤離計畫,因為現在在花蓮當地,其實除了當地的居民之外,有很多志工、有很多中央各部會進駐在那邊協助的人員,所以撤離計畫是我們現階段要儘速來完成的。

林委員德福:其實這一次整個潰壩、潰堤這麼嚴重,主要是當初……你們當然說事前有去做一些測試,去了解,實際上引流工作都沒有做,而且這件事在不久前,我們立法院很多委員就在擔心這個事,但那時候你們就是在搞大惡罷,所以根本就沒有心在這個地方,你要是當初有引流,我相信不會這麼嚴重。雖然說它巨大,但如果有引流,整個水位沒有達到那個程度,它就不會造成整個堰塞湖的潰壩,這是很嚴重的問題耶!

杜次長文珍:是。委員大概也提到了,其實這次並不是因為……第一個,監測的結果當然有很多預估模型……

林委員德福:你們部長說沒有問題,對不對?

杜次長文珍:在當下的狀況。這次其實是因為樺加沙颱風帶來大量雨量,造成堰塞湖區……依照中央氣象署的資料來看,會有大量的雨水,所以這次下來的就不是一般預估的雨量,而是有大量的水、泥沙都帶下來……

林委員德福:對,平常要是有引流出去,就不會這麼嚴重!

杜次長文珍:引流還是有在做,堤防也有在做,但這次因為颱風大量雨水帶下來的狀況,確實是天上帶下來的狀況。

林委員德福:災後政府資源有限,但民間民力無窮,許多民間力量的匯聚支持災民渡過難關。對於投入花蓮救災的官兵,包括醫護、志工,本席真的非常感謝跟敬佩!然而中央災害應變中心對於花蓮整個災區的管理、志工的安排、調度、保險,在災難發生後並沒有立刻啟動,導致謠言四起,破壞整個救災團隊,讓人感到遺憾。我希望內政部未來要一併檢討,讓這些救災志工有安全的保障。劉部長,你的看法呢?

劉部長世芳:報告委員,其實我們這兩天已經跟金管會、還有財政部合作,讓志工掃QR Code就可以保平安險的保障,這已經把它列進去,這兩天都列進去了。

林委員德福:更令人不捨的是,熱心的救災民眾失去了生命─挖土機超人林鴻森救災感染敗血症身亡!本席希望內政部能積極研究並啟動入祀忠烈祠的程序,以告慰家屬,你的看法呢?

劉部長世芳:報告委員,對林鴻森先生一事我們當然非常不捨,但忠烈祠有忠烈祠入祀的規定,所以我們請衛福部看看能不能列入表揚?因為志工服務法是衛福部主管,是不是請次長跟您回應一下?

林委員德福:來,可以。

莊次長人祥:有關這部分我會再跟行政院申請看看。

林委員德福:我認為全國人民應該都不會反對!這麼熱心的一個志工發生這種狀況,政府若沒有拿出同理心,那麼叫這些做志工的人情何以堪?我認為該做則做,不能說有怎麼樣規定!沒有百分之百的規定,對不對?這是民意,你去問,十個有九個都贊成,好不好?要好好做。

花蓮馬太鞍溪堰塞湖潰壩造成嚴重的災情,內政部前部長李鴻源指出,臺灣當前所面臨的都是複合式的災害,已非單一部會能夠處理!呼籲政府要修改災害防救法,設置專責單位、成立防災總署。像這一次涉及好幾個單位,而且沒有統籌,講實在話,像工兵有那麼多機具、那麼多人員,卻沒有發揮作用充分運用。災害發生的時候能夠做的應該都要全力做,至於是否成立防災總署,統一救災權責?此一概念過去在立法院其實也有討論過。以花蓮光復鄉災情預警應變及救災、未來的檢討究責來說,本席請問劉部長,你與消防署是不是支持成立防災總署來取代中央災害應變中心?你的看法呢?

劉部長世芳:我認為要審慎評估。報告委員,我剛剛在回復其他委員時有提到,第一個,現在消防災害防救體系是一個因災因而起的,故前面有些預警必須要有很多專業來幫忙,譬如氣象署發布地震或發布颱風警報,並沒辦法由災防總署幫忙。譬如堰塞湖的監測由農業部在幫忙,或者是其他的大型災害,或者是生物源的災害,必須要由衛福部來處理。如果成立災防總署的話,它在應變的時候能不能快速整合所有這方面的資訊,然後做出判斷、減少生命財產的損失?就這部分來說,其實歷次的災害應變,從以前的九二一開始,就一直在演變當中,我們也一直在精進。這部分包括中央跟地方都有精進討論的空間,我們不排除任何可能。

林委員德福:不要像這次一樣多頭馬車,其實外界都有這樣的看法,對不對?像志工到底要向哪個單位報到?他們要做哪裡?等於是沒有統籌!災害發生時第一時間最重要,畢竟臺灣地小人稠,容易受到極端氣候的影響,且山坡地的災害類型將轉變為多元,災害規模將遠超過過去歷史的事件!面對未來未知的災害可能,本席希望農業部要結合AI大數據的計算,以大數據的分析來建立整個災害潛勢圖與疏散避難場所規劃之研究,特別是未來會如何與內政部國土署、經濟部地礦中心合作,以避免類似花蓮光復鄉的慘劇再次發生?次長,你有什麼看法?

杜次長文珍:是,謝謝委員指教。應該就是要像這樣把所有的資源統合起來,一起來從事防災救災的事情。

林委員德福:以剛剛部長講的……我意思是,防災總署就是負責統籌,當災害發生的時候,若沒有統籌,大家只是各司其職,每一個單位想法、看法都不一樣,就會變成多頭馬車。其實這種狀況全國人民都看在眼裡,對不對?我希望部長能提出看法意見,給立法院一份資料,而且每個委員都要有一份資料,認為未來應該要怎麼做?

劉部長世芳:報告委員,我不是天才,但是我會把各方的意見蒐整起來,提供給立委參考。如有修法精進方案的話,我們也必須研議,因為它牽涉的不只是各部會,還包括公私力協商,譬如很多人都提到這次志工的加入。以前志工並不像這一次這麼多人,比較不容易處理……

林委員德福:就是因為災害太嚴重,對不對?

劉部長世芳:對,再來就是中央跟地方的分工是不是需要再明確?我覺得比較重要的是,我們還是要在各種不同的場合裡繼續告知大家,危機意識非常重要!如果沒有準備、沒有危機意識,那麼所造成的人命傷亡損失就比較不是我們能預估的範圍。

林委員德福:我希望能好好檢討,未來不要在災害處理上像這次變成多頭馬車!這些志工真的很有愛心,但站在政府的角度就應該好好檢討,看以後該怎麼做,並以最好的方式來做,這是人民所期待的。謝謝。

主席:謝謝林德福委員。

我們現在來處理臨時提案,總共有四案,請宣讀。

一、

本(2025)年923日,花蓮縣馬太鞍溪發生堰塞湖溢流,洪水沖破光復鄉市區堤防之情事,造成花蓮縣光復鄉、萬榮鄉、鳳林鄉重大災情。無論第一時間之救災、搶災,亦或災後之重建,除政府及外界協助,災民亦有自救之需求。為使受災民眾及其親屬能於災害發生後進行家園重建復原,請行政院研議訂定「災後復原假」及相關配套措施。

提案人:蘇巧慧  李柏毅  黃 捷  張宏陸  吳琪銘  王美惠  鄭天財Sra Kacaw

二、

本(2025)年923日,花蓮縣馬太鞍溪發生堰塞湖溢流,洪水沖破光復鄉市區堤防之情事,造成人命傷亡。因災害即時告警機制不足,致使部分民眾未能於洪水來襲時即時避難,緊急疏散警報之內容、樣式、方法及其發布時機顯有再精進之空間。請行政院研議精進緊急疏散警報相關機制,俾利緊急疏散作業之進行。

提案人:蘇巧慧  李柏毅  黃 捷  張宏陸

吳琪銘  王美惠  

三、

本(2025)年9月,花蓮馬太鞍溪堰塞湖溢流災害,大量泥流灌進下游光復鄉市區,造成當地民眾財產、家園及生活重大損失,為協助重建家園,全國熱心民眾自主遠赴光復鄉協助清淤救災,遺憾的是,救災志工林鴻森先生不幸因傷口感染導致敗血症離世,感佩其救災心切、奮不顧身,義行可風,典型足式,爰建請內政部會同衛生福利部依相關法令呈請總統褒揚,並研議入祀忠烈祠,以供國人矜式。

提案人:蘇巧慧  李柏毅  黃 捷  王美惠

張宏陸  吳琪銘

四、

案由:鑑於重大災害或突發事件發生時,現行災害警訊傳播系統存在「傳播速度分級延宕」、「非單一標準語文限制」及「觸及範圍不足」等結構性缺陷,嚴重影響新住民、外籍人士、觀光客等多元族群的生命安全,亦不符現代化國家治理對緊急風險溝通(Emergency Risk Communication, ERC)之效率要求。

爰建請行政院邀集相關部會,於一個月內研議:

1.將細胞廣播(Cell Broadcast Service, CBS)提升為所有重大災害、緊急事故強制性、無差別警訊通報手段。

2.建立中央層級之「標準化多語風險溝通模板」(Standardized Multilingual Risk Communication Templates),至少涵蓋我國新住民主要來源國語言及通用語言(如英語、日語等),並強制要求訊息內容納入地理位置、風險性質及明確應變指令。

並將研議成果與具體實施進度,向立法院內政委員會提出書面報告。是否有當?敬請公決。

說明:

I.治理迫切性與學術基礎:緊急風險溝通的當代挑戰

緊急風險溝通(ERC)的黃金原則是「速度、準確、一致性與可及性(Speed, Accuracy, Consistency, and Accessibility)」。在瞬息萬變的災害現場,時間延遲等同於生命風險的增加。現行災害警報系統雖然多元,但仍仰賴如簡訊、網路推播或電視跑馬燈等**「分層傳播」機制,此機制無法確保警訊傳播的即時性與無差別性**

細胞廣播(CBS)是國際公認且技術成熟的零延遲、廣域、免付費、無須App的強制性推播技術,其特點是「訊號優先級最高」,能直接利用電信基地台將訊息推送到特定區域內所有支援裝置上。將其列為首層(Primary)強制通報手段,是符合國際趨勢(如美國的WEA、日本的J-Alert)與「以人為本」治理原則的迫切需求。這不僅是技術升級,更是風險治理哲學的根本轉變,由「等待民眾接收」轉向「主動觸及」。

II.實務操作與民眾關切:多語傳播與觸及率優化

台灣已是多元社會,新住民、移工、外籍專業人士及國際觀光客人數眾多。當前警訊系統多以中文為主,缺乏標準化、即時的多語種翻譯機制。學術研究指出,警報訊息的「認知可讀性(Cognitive Readability)」與「文化適切性(Cultural Appropriateness)」是決定民眾是否能有效應變的關鍵。當警報訊息僅以單一語文傳遞時,將使數十萬非華語人口在緊急狀態下成為「資訊孤兒(Information Pariahs)」,這不僅是人道問題,更是國家治理在緊急狀態下對特定群體「應盡保護責任(Duty to Protect)」的嚴重缺失。

建立「標準化多語風險溝通模板」可確保:

1.訊息一致性與準確性:預先翻譯並標準化的模板,能消除臨時翻譯錯誤、避免在緊急時刻因人為疏失造成訊息混亂。

2.治理平等性:確保所有居住或停留於國境內的人民,不論其國籍或母語,皆能及時獲得生存所需的緊急資訊,體現國家治理的普世價值。

提案人:徐欣瑩  牛煦庭  高金素梅 鄭天財Sra Kacaw   

主席:針對第一案到第四案,請問大家有沒有意見?(無)沒有意見的話,第一案到第四案就照案通過。

接下來我們繼續開會,請徐欣瑩委員發言。

徐委員欣瑩:1240分)謝謝主席。內政部長請先坐著休息,本席請農業部次長,還有經濟部水利署副署長。

主席:請農業部、經濟部水利署。

杜次長文珍:委員好。

徐委員欣瑩:這一次堰塞湖的災害,我想國人都覺得非常痛心,醫療上有所謂的預防勝於治療,我相信所有的災害也是,我想次長跟署長應該也都認同嘛,因為很多人在說,所以我要特別的針對農業部跟經濟部來做請教,過往堰塞湖的處置案例,通常堰塞湖形成一個多月就處置完畢了,花蓮的堰塞湖是7月形成,發生災害的時候已經是923號潰堤,沒有看到任何的疏濬工程,或者這中間到底是判斷錯誤,還是怎麼樣的一個?我想這個部分我們非常需要知道,是政府的螺絲鬆了,該做沒有做,所以一直延宕,延宕到9月剛好來一個颱風,結果產生這個問題,還是怎麼樣?首先,我先請農業部次長回應。

杜次長文珍:非常謝謝委員的關心,其實在926號我們確認那個堰塞湖形成之後……

徐委員欣瑩:7月吧?

杜次長文珍:726號確認形成之後,相關的監測、相關的應處,其實都緊鑼密鼓在做,就是因為覺得這件事情要嚴陣以待。兩個狀況,第一個,因為那個湖體確實很大,所以其實這當中也有人在講說,看有沒有辦法就把那個堰塞湖給消滅掉,其實我們也請了包括國防部,包括很多水利工程單位的人幫我們想想看,有沒有辦法把那個壩體解體或讓水流掉,這樣至少對下游來講不會有那麼大的風險,這當中……

徐委員欣瑩:這個是什麼時候的?

杜次長文珍:我們從726號形成之後,就開始密集找專家,在8月……

徐委員欣瑩:我有看到你們報告裡面的時間序列。

杜次長文珍:也有考慮過要不要請國防部來爆破,其實這也不可行,因為旁邊……

徐委員欣瑩:對,這個考量,然後決定不要用這個方法是在什麼時候?這是什麼時間點?

杜次長文珍:應該在8月……

徐委員欣瑩:已經到8月了嗎?

林署長華慶:不好意思,委員,我來說明一下。這個在……

徐委員欣瑩:因為我看到你們整個從726號形成到……

林署長華慶:大概在8月十幾號就已經開始在評估,我說明一下……

徐委員欣瑩:等一下,因為我時間有限,剛剛次長說的,還有您說的到8月十號,因為我看到你們寫的時間序列,726號到83號,你們就整個堰塞湖的量體分析、災害風險的初步評估,還有建立預警機制,可是我看到811號的時候,特別提出了一個緊急調查報告,為什麼?為什麼會有一個緊急調查報告?那一天這個調查報告到底它緊急什麼?它告訴了什麼?然後剛剛您又講,國防部如果要爆破,可能評估後也是不好,這也是810號,那時候到底……我們現在想了解,就是我們政府的評估,或者是我們該做的,到底有沒有實際的做?

林署長華慶:811號那時候就是一個比較完整的、全貌的評估,就是輪廓。

徐委員欣瑩:那個時候的結論是什麼?那個結論對堰塞湖應該如何處置?

林署長華慶:它就是針對那整個量體,還有針對未來可能會形成的水量,以及那個壩體的土方,它有一個更清楚的報告……

徐委員欣瑩:所以結論是什麼?因為我看過去,我們從1999年開始,全臺灣各地堰塞湖的形成,我們發現大多在10天到兩週之內,一定會有一個評估,而且會做出處置,就是後續我們該怎麼做,是要引流,還是要建立什麼?還是在下游,我們的堤防、各方面要做什麼?這一次花蓮的堰塞湖既然在726號就已經形成,到了810號差不多也兩週了,你們那時候的決議到底如何處置這個堰塞湖?

林署長華慶:那個處置方式其實一直有持續在做評估,但是那邊最大的問題……

徐委員欣瑩:還是在做評估,但一直評估、評估,你總要有一個時間點,你要做出一個決定說你要怎麼處置,包括剛剛次長說的,我要不要用爆破還是什麼。

林署長華慶:就是不行,那個地方沒有辦法用爆破。

徐委員欣瑩:好,不行,那你們那一次的決議,這個堰塞湖怎麼樣?持續觀察而已嗎?沒有危險性嗎?

林署長華慶:關於這個評估,我們第一次說沒有其他的工程方式,我們還會有第二次,看可不可以找其他專家來評估有沒有其他的工程方法,所以一開始是爆破,後來又有人提出引流,或是有人說可不可以有機具上去把那個堤方挖一個缺口,其實這些不同的方式,它不是在一次會議裡面評估的。

徐委員欣瑩:OK,那您剛剛說的第一個爆破沒做,第二個引流……

林署長華慶:不是沒做,是沒辦法做,因為……

徐委員欣瑩:對,沒辦法做。

林署長華慶:它會引發更大的崩塌,讓這個堰塞湖會更大。

徐委員欣瑩:OK!沒辦法做,那你剛剛說的引流可以做嗎?

林署長華慶:引流可以做,但……

徐委員欣瑩:你們那時候的評估結果。

林署長華慶:引流也許可以做,但是它必須要裝四條1米的不鏽鋼管,而且每一條要在2.5公里以上,要裝四條,但那個堰塞湖是在一個深山的山谷,沒有辦法在那麼短的時間內去安裝這些東西,而且現場持續在崩塌,沒有工作人員能夠保障他們的生命安全,在那樣的環境下面去工作

徐委員欣瑩:因為現場持續崩塌,所以這一條路也不能走,那你們接著……

林署長華慶:那裡沒有路啊!

徐委員欣瑩:我是說這一個方案不能進行,那你們沒有第三個方案嗎?

林署長華慶:有啊,第三個方案比如說……

徐委員欣瑩:第三個方案是什麼?

林署長華慶:就是可不可以上去把它所謂的壩稍微挖一個缺口出來,或是挖低一點,但是這個方式同樣也是因為必須要開一條路上去,至少要三個月以上,而且那個時間是在汛期,也沒辦法做這個事情,所以那個地方最主要的……

徐委員欣瑩:所以你講了三個想出來都是不可行的。

林署長華慶:不是想出來,那個都是幾個可行的方向。

徐委員欣瑩:OK,是評估出來的,那最後呢?最後就是……

林署長華慶:所以就是在中下游要加強疏濬,包括……

徐委員欣瑩:中下游加強疏濬,你們什麼時候有開始做?

林署長華慶:應該是8月中,那時候就邀集了包含水利署、花蓮縣政府,還有我們自己,那時候就已經開始去做了。那時候也希望未來即使在沒有颱風的情況下,在它自然溢流之前,可以讓中下游的河道增加水的容量。

徐委員欣瑩:哪一天決定要疏濬?而且那一天的決議,疏濬的期程是怎麼樣?

林署長華慶:應該是816號的會議。

徐委員欣瑩:好,816號決定要疏濬,然後預計多久要疏濬完成?

林署長華慶:9月底前要完成60萬噸的疏濬,由三個……

徐委員欣瑩:9月底前?

林署長華慶:對!也包含河岸有一些之前堤防的缺口什麼,那些要把它補強,然後河堤加方……

徐委員欣瑩:堤防缺口是水利署的權責,還是你們?

林署長華慶:對,所以水利署都有參與。

徐委員欣瑩:應該是水利署。

林署長華慶:對!這是一個很多部會共同參與的會議。

徐委員欣瑩:因為發生了之後,當地的民眾講說破堤點只差100公尺,舊堤防跟新堤防之間的缺口一直沒有補,這一塊可能要請副署長回答。

黃副署長宏莆:我再重申,那個不叫缺口,那個是開口堤,這個堤防的設計方式是全世界都有案例,日本叫它霞堤,也就是它的保護標準都到設計保護標準,這一次致災不是只有那邊有溢出去,而是整個在兩千多公尺……

徐委員欣瑩:它應該是上面整個潰堤吧?

黃副署長宏莆:對,因為大流量下去,就像我們的設計標準才2,000出頭的洪峰流量,它下來是8,8004倍的洪峰流量,一個輕量級要跟重量級打,所以沿路有2,800公尺的堤防都破了,霞堤這個部分的開口堤是溢出去沒錯,但是它是整個防線的潰壩,不是那個。

徐委員欣瑩:好,我了解。我還是請次長,還有剛剛林業及自然保育署的林署長,所以堰塞湖我們就眼睜睜看著它?

林署長華慶:不是眼睜睜,我們就是剛剛講所有的……

徐委員欣瑩:你們所有的會議、決策、會議紀錄,是不是在會後可以提供給本辦公室?

林署長華慶:沒有問題。

徐委員欣瑩:這樣看來等於提早大概一個多月,不到兩個月,堰塞湖形成到發生災害,我們沒有辦法有效地防止這個災害發生?

林署長華慶:所以就是著重在中下游的減災方案,如同我剛剛跟您報告的。另外還有一個就是必要的時候必須要疏散撤離。

徐委員欣瑩:本席問一個假設性問題,因為你們說在9月底以前要整個完成下游的疏濬?

林署長華慶:就是60萬噸的清除。

徐委員欣瑩:60萬噸。

林署長華慶:對。

徐委員欣瑩:如果這一次風災是10月才來,是不是不會造成這個事情?我想請教。

林署長華慶:災害可能會減輕一點,但是因為這次的災害,如同剛剛水利署副署長也說明了,那個堤防沒有辦法承受這麼大的量,所以確實……

徐委員欣瑩:所以最重要還是上面整個潰堤產下來,才造成這麼大的災害。

林署長華慶:對,那個當然是源頭。

徐委員欣瑩:我們以現代科技、整個工程各方面,真的都沒辦法嗎?

林署長華慶:在很短的時間內,只有不到兩個月的時間內,剛剛所講的工程手段是沒有辦法……

徐委員欣瑩:沒有,我們那時候並不知道9月二十幾日會有風災。

林署長華慶:不是,我們原本的預估就是10月……

徐委員欣瑩:我的意思是在面對這個堰塞湖的時候,我們到底有沒有辦法能夠有正確的處置,以及是不是真正即時的處置?這是我們所有的疑慮。

林署長華慶:在兩個月內確實沒有辦法用工程的手段。

徐委員欣瑩:沒有兩個月內,而是形成之後,你不知道9月底會有風災嘛,所以你的處置方式?

林署長華慶:我們那時候預估10月會溢流。

徐委員欣瑩:那時候已經有估計10月會溢流?

林署長華慶:對,有估計在10月中前後,這個我們都有公開資訊,我們設了一個網站,每天都對外公開。

徐委員欣瑩:因為我看你們後來有監測它的水位各方面。

林署長華慶:我們一直都在監測,然後到8月中就開始把這些資訊完全上網公開,任何人都可以查得到。

徐委員欣瑩:好,謝謝。不好意思,本席最後再借用一些時間,我請內政部部長。很快地詢問一下,如果真的災害來的時候,關於細胞廣播觸發門檻與時點,細胞廣播系統是不是有納入這一次整個所謂的堰塞湖警戒、監測及撤離與演練方案六的強制條件?還有包含……

劉部長世芳:細胞簡訊是由農業部負責,我們當然不把它列進去。

徐委員欣瑩:所以不是內政部?

劉部長世芳:因為他們有一定的條件,降雨量或者是說……

徐委員欣瑩:那不好意思,請農業部。

杜次長文珍:是。

徐委員欣瑩:就是我剛剛問的這整個細胞廣播系統,是不是有納入方案的強制條件?

杜次長文珍:有,因為其實我們不只納入,而且我們還做了演練,確保在……

徐委員欣瑩:有多語嗎?包含原住民語,整個防災教材……

杜次長文珍:是文字,細胞廣播是用文字。

徐委員欣瑩:好,有關廣播的部分,整個防災教材什麼時候可以全覆蓋,還有能夠年年更新?

杜次長文珍:細胞廣播的部分,其實相對涵蓋率是精確的。

徐委員欣瑩:全覆蓋嗎?

杜次長文珍:但是在當地廣播的部分,其實特別是在原鄉的一些村鎮,其實村長、里長他們都會使用當地的語言去做宣導跟說明。

徐委員欣瑩:最後就是剛剛我們說的堰塞湖警戒、監測及撤離與演練方案,從101年修訂後就沒有再更新,但是現在一直這種極端氣候,我們發現也掌控不了天象各方面,所以感覺是脫節了,這個部分是不是行政院什麼時候可以提出?這是農業部還是內政部能夠提出新的方案?

杜次長文珍:這個部分我們會再來做檢討,因為這次在花蓮地區有很多包括各機關、花蓮縣府,還有很多志工在裡面的狀況,其實我想將來在整個不管是疏散演練等等,應該都要納進來。

徐委員欣瑩:包含在101年的時候,可能也沒有所謂的AI,還有無人機、衛星等等新興的技術,它的常設條件和資料可能要共享。

杜次長文珍:我想應該都要全部納進來,要及早來做。

徐委員欣瑩:這一塊我們希望來加強,有備無患。

杜次長文珍:謝謝委員提醒,謝謝。

徐委員欣瑩:謝謝。

主席(徐委員欣瑩代):接下來請黃建賓召委質詢。

黃委員建賓:1254分)謝謝主席。主席,我們有請內政部劉部長。

劉部長世芳:委員好。

黃委員建賓:部長好。部長,這次花蓮馬太鞍溪堰塞湖的潰壩事件,造成19人的死亡,我想這對全體國人都是非常非常沉重的傷痛,在這邊我們也感謝所有第一線救災的人員跟志工。目前我們救災跟重建的進度都還在持續進行當中,但是我們想事發至今已經將近20天,許多國人心中還是充滿了許多的疑問,就是究竟到底是為什麼會造成今天這麼嚴重的災害?到底在各項的環節當中,我們出了什麼樣的問題?因此,本席會安排今天的議程,就是希望各部會能夠一起在我們立法院,清楚地跟我們國人來報告,我想只有釐清問題才能夠找到改善的方法,我們都是希望作為未來政府防災的一些寶貴經驗,能夠強化我們全災害應變的能力,我想這個才是符合賴總統所說的韌性社會。

我想針對這一次堰塞湖潰壩事件,本席認為我們必須從源頭堰塞湖的監測處理開始來討論,再來就是我們災害預警的通報、疏散的機制,最後是災後復原重建。這就是為什麼本席將這次的專報主題分為這幾項,就是不希望我們只顧著去究責某一個特定的環節,甚至是某一個單位、某一個機關,然後最後變成一場卸責的大會,面對災害,防災絕對勝於救災,我想能夠提早發現潛在的災害風險,做好妥善防災的規劃,盡力把災害降到最低,我相信這比事後救災補償,擔什麼責任更加重要。接下來,我想要請農業部次長。

杜次長文珍:是,召委。

黃委員建賓:次長,根據農業部的報告,農業部針對這次堰塞湖的事件有列出時間軸,從7月底開始確認有堰塞湖的存在,接下來就是進行多次的會議,還有災害風險評估。但是從這一次的經過,我們明顯發現到計畫絕對趕不上變化,尤其是在現在的極端氣候之下,東部地區又頻繁發生地震,然後一次地震或是一場大雨,就可能把原本大家規劃好、評估好的事情全部都推翻,加上這次堰塞湖涉及到的主管機關,不只是單一個單位,我們中央必須要痛定思痛,來強化各單位之間的聯繫,我們資訊的共享還有通報機制,我相信次長也非常了解這個過程產生的問題

因此本席提出兩點的建議,第一點,強化跨部會的這個堰塞湖潛勢監測平臺,本席知道農業部目前有一個國有林防災應變及堰塞湖監測系統,但實際上我們去網站上看,它比較像是彙整各單位會議紀錄的地方,農業部應該要整合更多跨部會的即時資訊,包括農業部的邊坡穩定系統、航測的圖像,還有水利署的河川監測資訊等等,可以透過AI影像來判讀監測地形的變化,然後提前來辨識高風險地段,讓不管是中央也好、地方政府也好,甚至當地的民眾都可以一目了然,透過這個平臺就能夠有效地即刻掌握到資訊。

第二點建議,我們設立中央檢測堰塞湖風險地圖應變的SOP,目前我們針對有土石流、河川做潛勢風險的地圖,以及分級警戒應變機制,但針對這些堰塞湖這樣子複合性的災害,未來應該有更明確、更專屬的風險地圖,以及不同的風險應變機制才對。這當中我們涉及到的資訊整合的管道,絕對不會是單一個地方政府有能力做到,我們中央一定要扛起責任,這真的要跨部會一起來合作。針對堰塞湖的這個事件監測風險之後,我們在每一次的地震或風災過後,就要針對高風險地區再做一次的評估,避免未來這樣的事情再發生。

各位也應該很清楚知道,0403之後整個東部的狀況愈來愈難掌握,所以即時去變更是很重要的,讓你能夠了解到下一次颱風大、雨水大,或者它是在臺東發生,我們該怎麼辦。其實臺東鄉親也很擔心,我們在這次下鄉的時候,每個都在講說我們溪水很高會不會衝進來,大家都很擔心會發生一樣的事情,因為我相信這件事情對國人,特別是東部的民眾產生很大很大的陰影,我想這邊再請次長來回應。

杜次長文珍:非常謝謝召委的提醒,同時也是提問。就像您所說的,其實在整個氣候變遷加劇的狀況之下,所有的災害都會是複合性的,而且不是單一點的。我們現在要做的第一就是要把這些資訊整合起來,所以剛剛提到的潛勢區監測平臺不是只有農業部,也包括經濟部,甚至包括NCDR(災防科技中心)和國科會,還有各個專家,其實這是一個團隊。也許有人手上有這部分資料,有人手上有那部分資料,一定要統合起來看,才是一個完整的風險地圖,而且這個一定要隨時做。不管是衛星資料、航拍資料或無人機資料,甚至最近我們也找了經濟部地礦中心,他們有長期的監測資料,包括對整個礦場的辨識,這些資料都要統合起來,將來在防災方面才能有更好的準備。

老實講,真的不敢說人定會勝天,因為我們真的不知道會發生什麼狀況,只能希望有更好的準備。所以剛剛提到的,不管是在平臺也好、救災的SOP也好、應處的準則,甚至是演練,都必須在一次又一次的操作中讓大家知道其實要有準備。如果我們大家能夠把這件事情做得更完善一點,就會有更好的結果,不管是手冊也好、SOP也好,都更精準地預先溝通或是提早做準備,寧可提早做預防性的疏散,我們也不願意見到任何一個人的損失,這應該是我們在一次一次的操作當中要學習到的。

黃委員建賓:是的,次長,我們希望能夠在經歷這次的事情之後,發現未來因應整個極端氣候該怎麼去面對,特別是跨部會的合作和跟地方政府的合作,我們不希望這樣的憾事再次發生。特別是這次像偏鄉地區原本就是處在資源缺乏、人口老化的情況之下,他們根本沒有能力應付這麼大的災害。

接下來我想請教內政部劉部長。針對這次堰塞湖災害的事件,內政部做為災害防救的中央主管單位,絕對有必要針對災害發生後的各個環節進行全面性檢討,不管是中央或地方都一樣,就是好好地釐清問題才能夠解決問題。

本席要提出兩個建議,第一是目前的災害防救法有一些關於撤離的規範過於簡化,尤其是針對強制撤離居民這一項,就缺乏明確的相對應的強制手段。其實對於地方政府而言,特別是偏鄉,要在短時間內撤離千人,真的是一件非常困難的事情,本席從擔任村幹事開始,到地方民意代表,然後到鄉鎮長,我們在撤村方面遇到的情況都是很難處理的。因此,對於相關撤離方式的分工、以法律賦予政府機關強制力,如何以確保生命安全為優先,給予更明確的規範?我認為在把關上應該要進行檢討。

第二是強化堰塞湖防災宣導和演練。這次堰塞湖造成大規模的災害,可以說少有先例可循,因為涉及剛剛提到的跨部會資訊整合,我想必須要由中央機關來主責,輔導地方縣市政府,甚至直接輔導高風險地區的鄉鎮市公所,進行堰塞湖的防災宣導還有應變機制的擬訂,我們才可以從上到下,更具體地強化防災韌性和民眾的防災意識。

以上這兩個建議,請部長好好研議一下。本席再次強調,我們希望的絕對不是去歸咎於哪一個特定的單位或個人,而是要釐清問題,才能夠解決問題,避免再次造成這樣的傷害。以上幾個建議也請剛剛提到的兩個單位能夠好好地研議,謝謝。

劉部長世芳:謝謝。

主席(黃委員建賓):接下來請黃國昌委員。

黃委員國昌:135分)謝謝主席,麻煩有請內政部部長。

主席:請內政部劉部長。

劉部長世芳:委員好。

黃委員國昌:部長好。延續上次質詢的主題,就是賴總統針對社會住宅的推動。上次在內政委員會,我有請教過一次。具體來講,對百萬戶怎麼計算這件事情,我上次質詢有說過,今天就不要再重複。現在大家關注的焦點在於賴總統所提出來的政見和施政計畫,其中興建社會住宅說是要有13萬戶。但是非常多NGO和年輕人都在關心一件事情,就是有關13萬戶的社會住宅,目前他們所得到的資訊。這是NGO的朋友和一些年輕人來反映的,他們所掌握到的資訊是不是客觀真實,如果有不對的地方,等一下也請部長一併釐清。

目前他們所掌握到的資訊是說,內政部針對興建社會住宅所提出來的計畫,後來行政院不願意核定,然後就卡在行政院。事情是不是這個樣子?

劉部長世芳:報告委員,應該是說行政院對於我們所提的3個方案,就是直接興建社會住宅、包租代管還有所謂的租金補貼,他們認為租金補貼算不算社會住宅的一種是有疑慮的。

黃委員國昌:當然是啊!

劉部長世芳:後來我們解釋過,它願意接受……

黃委員國昌:部長,您看一下……

劉部長世芳:所以才會核定300億下來。

黃委員國昌:我講話都是很具體的,包租代管多少?興建多少?租屋補貼多少?當初賴總統講得很清楚,所以這3個數字我是個別列在這個表格上的,部長有看到嗎?

劉部長世芳:嗯……

黃委員國昌:PPT畫面中,表格右邊呈現的「賴清德預計達成戶數」是包租代管17萬戶、興建13萬戶、租金補貼10萬戶,這是賴總統當初所提出來的政見。這個表格我整理得滿清楚的,部長這樣看應該可以掌握啦!

劉部長世芳:是。

黃委員國昌:現在大家關心的事情是,包租代管也好、租金補貼也好,我今天延續上次質詢的主題,大家關心的是興建社會住宅的部分,這個部分大家看到的是,目前你們興建社會住宅的計畫卡在行政院,到目前為止沒有核定,是嗎?

劉部長世芳:不是,我剛剛跟您報告過了,就是這3個方案裡面,行政院只有對租金補貼的定義是不是如我們所述有疑慮,所以後來行政院還是以百萬戶為主……

黃委員國昌:對不起,我現在問的是興建社會住宅。

劉部長世芳:我知道。所以它並沒有特別強調……

黃委員國昌:那沒有關係,我現在要問一下,今年賴政府核定要興建的社會住宅是幾戶?

劉部長世芳:今年核定的?我可不可以把全部的狀況跟您報告一下?我們如果用每一年來看,每年的目標是5,0001萬……

黃委員國昌:先不用跟我講目標,因為目標我後來整理出來了。今年核定了幾戶?

劉部長世芳:1149月底的時候,全國社會住宅直接興辦的已經達到十二萬一千……

黃委員國昌:不是啦!那是以前舊的資料,我現在要新的!

劉部長世芳:1149月底……

黃委員國昌:新的、興建的社會住宅現在核定了幾戶?不是以前舊的data!新的、你要蓋的社會住宅現在核定了幾戶?

劉部長世芳:現在的部分就是這樣,我們的目標是22萬戶,現在已經達成12萬戶。

黃委員國昌:部長,不好意思,我現在在問A,但是你一直在回答B!我再跟你講一次,你們現在針對有關興建社會住宅,不是包租代管,不是租金補貼,是要蓋房子起來的社會住宅,你們今年核定的計畫是核定要興建幾戶?

劉部長世芳:我手頭上沒有這個資料。

黃委員國昌:是有這個數字,還是根本沒有核定?

劉部長世芳:當然有這個數字,但是我手頭上沒有,我……

黃委員國昌:沒有關係,今天會後……

劉部長世芳:我們每年的目標值是5,0001萬戶。

黃委員國昌:我上次問的時候,吳欣修署長跟我講的是這件事情還在討論、還在研議、還在規劃,沒有一個答案。今天部長在備詢臺上說有,今年有核定要興建社會住宅的戶數,只是您現在手上沒有這個數字,對嗎?

劉部長世芳:今年已經到10月了,當然我們已經有核定的部分啊!

黃委員國昌:那現在核定了幾戶?現在你沒有這個數字?

劉部長世芳:我手頭上真的沒有這個數字。

黃委員國昌:沒有關係,你會後針對什麼時候核定的、核定了幾戶,把書面資料給我好不好?

劉部長世芳:我請副署長到時候再給您好不好?

黃委員國昌:可以。您今天在上面講的,跟大家所掌握的資訊落差非常大,因為109日的時候,我們的辦公室問國土署,國土署回復給我們的是針對興建社會住宅的部分,內政部修正的計畫提給行政院,到目前為止還沒有核定。這個是我在109日的時候,辦公室的同仁所得到的回復,但是按照部長的說法是有核定,只是你現在不知道幾戶。我再確認一次,是這樣沒有錯嗎?

劉部長世芳:是,我要把時間表再弄清楚,就會看到……

黃委員國昌:沒有關係,因為到時候……

劉部長世芳:再給委員回復。

黃委員國昌:為什麼國土署在109號是這樣回復我們辦公室同仁,我們再搞清楚,但我最關心的事情是什麼?我直接跟部長講,這個直接興辦戶數,這是各個年度預計累計的興辦戶數,你說每一年有計畫,譬如114年就是今年,2025年要有15,000戶,115年要有15,000戶,116年要有15,000戶,這個計畫上面的數字,我們都看到了,但是計畫歸計畫,我們目前看到的事情是,按照內政部的計畫書,今年要招標15,000戶,今年有任何1戶招標嗎?

劉部長世芳:我請……

黃委員國昌:好,可以。

徐副署長燕興:報告,住都中心也持續在進行,現在盤點的土地上面,其實陸陸續續都有。

黃委員國昌:今年招標了幾戶?

徐副署長燕興:詳細數字,我們可能……

黃委員國昌:一樣,會後提供。

徐副署長燕興:好。

黃委員國昌:因為這個是你剛剛所講的,過去計畫幾戶,然後完成了幾戶,每一個數字把它列出來,大概是這個樣子,但是我要說的事情是,因為社會住宅的進度,包括內政部公告的資料,其實我都有定期在追蹤,因為一定要定期追蹤才知道實際上面的進度是什麼,我們目前所掌握到的資料,目前在處理的社會住宅都還是蔡英文總統任內所核定的,賴清德總統任內所核定興建的社會住宅,我到今天備詢為止,我所掌握到的資訊是零戶,但是部長說不對、說有,只是數字你沒有辦法提供,那會後再提供沒有關係,我們到會後再進一步跟部長討教這個數字,因為有進度最重要。

下一個問題是跟內政部也有關係的,跟內政部有什麼關係呢?因為我們為了要發展地熱、為了要發展地熱的發電,經濟部的地礦中心在陽明山國家公園管理處辦理探勘,在這個過程當中,造成了什麼?造成了井噴,所以陽明山那邊的住戶非常非常的關心,針對這件事情,我有問過地礦中心,地礦中心說廠商在執行的過程當中出了一些狀況,顯然就是沒有把這個案子給執行好,所以出現了這樣子的災難。下一個問題是,針對有關於國家公園管理處在國家公園境內,有廠商沒有依照應該有的規格跟標準去執行地質探勘作業,而造成損害的這一件事情,有兩個部分,一個是依照國家公園法,該開罰就開罰,只是開罰的金額很可笑,新臺幣3,000元。這個不是我真的在意的,我真的在意的是它對於國家公園所造成的傷害,這個損害到底要怎麼樣去填補的問題。我現在所得到的資訊,目前針對有關於破壞陽明山國家公園森林,結果內政部國家公園管理處是跟經濟部地礦中心求償,而不是跟廠商求償,這個是怎麼回事?

劉部長世芳:因為當時在申請的時候,經濟部是用研究計畫的方式,所以我們認為是經濟部應該負責全責。

黃委員國昌:對,你們為什麼不是跟實際的行為人求償呢?

劉部長世芳:如果是這樣的話,經濟部可以跟實際的行為人求償。

黃委員國昌:好。第二個問題,目前陽明山國家公園管理處,我先講兩個問題的層次,因為整個事情我看了覺得滿好笑的,我們的陽明山國家公園管理處跟經濟部的地礦中心求償,等於是國家的左手跟國家的右手求償,錢全部都是納稅人的錢,重點是跟廠商求償。我現在最關心的一個問題是,求償的這一百多萬,國家公園管理處是按照什麼樣子的基準計算出來的?因為我所得到的,一方面是居住在陽明山那邊居民的陳情,另外一方面是什麼?另外一方面是有人去施壓,幫這個廠商說項,這個廠商後臺很硬,開了三方的協調會談,這個我事後再追,跟內政部沒有關係,但我關心的事情是什麼?我關心的事情是內政部國家公園管理處針對這個求償的金額是怎麼計算出來的。第二個,這個錢夠嗎?這是我的問題。

劉部長世芳:報告委員,應該是根據當時經濟部的地礦局跟這個廠商,他們之間到底是怎麼樣的一個委託計畫,因為在國家公園……

黃委員國昌:那是地礦中心跟廠商求償的問題嘛!

劉部長世芳:是。

黃委員國昌:現在第一個是,真正該開罰的是國家公園管理處,因為它造成我們國家公園的破壞。

劉部長世芳:是,我們依據國家公園法……

黃委員國昌:按照你剛剛的說明,當初提計畫的人是地礦中心,所以你們跟地礦中心討嘛,地礦中心會不會跟廠商討?接下來下一步要去問地礦中心,這個過程我都了解,現在我的問題是第一動,什麼叫第一動,國家公園管理處跟地礦中心求償這一百多萬的時候,我看到這個數字,我非常的驚訝,我驚訝的理由是,第一個,這個錢夠嗎?第二個,這個錢怎麼計算出來的?

劉部長世芳:它在給的那個函裡面講得非常清楚,就是有關於裡面的樹木或者是裡面引起的一些復育上面的問題,它都把它寫得非常的清楚。

黃委員國昌:是,所以你看嘛!每公頃補償,第一年121,000元;第二年62,900元;第三年到第六年,每一年4萬元,但我現在的問題還是一樣啊,你如果在探討這個求償的金額合理不合理,你只是單純把這個數字加起來,沒有意義啊!現在我更深一層的問題是這一些每一年多少錢的數字是怎麼估出來的,真的夠嗎?這是我的問題。

時間到了,沒有關係,部長,可不可以請你承諾請國家公園管理處會後提供一份說明資料給我,清楚說明為什麼是用這個標準來計算?因為釀成這樣的災害,可能我不懂,對於國家公園的維護,原來這樣子一百多萬元就可以解決問題,我自己看了是有一點反常識,我覺得是不夠,但是當初國家公園管理處到底怎麼計算出來的,它的基準是什麼?是不是可以請國家公園管理處會後用書面回復給我,可以嗎?

劉部長世芳:國家公園署吧?

黃委員國昌:是。

劉部長世芳:國家公園署比較好,我想是不是請國家公園署跟委員這邊做一下說明,然後包括……

黃委員國昌:沒有關係,直接給我書面。

劉部長世芳:陽管處為什麼只有求償一百多萬這個部分好嗎?

黃委員國昌:是,直接給我書面好嗎?

劉部長世芳:因為這是專案的認定。

黃委員國昌:因為我覺得非常奇怪的是,如果今天是這個廠商必須要負責任的話,為什麼最後的金額只有這個樣子,這個錢真的夠嗎?這個是我現在正在關心的事情,需要多久?一個禮拜之內可以嗎?

劉部長世芳:我想應該可以,因為這件事情是7月底,所以他們在算的過程當中應該有……

黃委員國昌:可以嘛!

劉部長世芳:可以,已經有依據了。

黃委員國昌:好,謝謝。

主席:謝謝黃國昌委員。

接下來我們請鄭天財委員。

鄭天財Sra Kacaw委員:1318分)主席,有請內政部,還有農業部、經濟部。

劉部長世芳:委員好。

鄭天財Sra Kacaw委員:好,部長還有大家都辛苦了。今天本席提出一些資料,不是要究責,而是要從這一次的災害當中,我們怎麼樣去做更好的防範。我們看這一次的馬太鞍堰塞湖,花蓮光復及鳳林的嚴重災害有三大項,第一個就是人民的傷亡,人民的傷亡的原因當然跟沒有完全撤離有關係,這是第一個原因。第二,未處理防範堰塞湖潰壩,這是第二個原因,其實是主要的原因。第三,人民傷亡的原因,就是堤防未修築加固加高,這兩個才是最重要的,撤離是最後的。

第二個嚴重災害是房屋淹水、土石、家具沖毀、汽車及機車沖毀、農田農作物淹埋土石,加上道路,還有很多公共設施被沖毀,它主要的原因與撤離無關,跟撤離沒有關係,而是跟沒有處理、防範堰塞湖潰壩有關,另外當然就是堤防未修築、加固、加高。第三個,馬太鞍溪的橋被沖毀,當然主要就是這個堰塞湖沒有處理、沒有防範潰壩。

我們看今天的這個災害防救法第二十二條,為減少災害發生或防止災害擴大,各級政府要怎麼樣?要減災,包括「治山、防洪及其他國土保全」、「災害潛勢、危險度、境況模擬與風險評估之調查分析及適時公布其結果」,這些都有公布了,我們來看一下。

這是今天農業部的報告,你們從1147月下旬去談今天這麼重大的災害,這是你們今天的報告。其中提到花蓮分署、726號空勤……然後提到726號林業署花蓮分署成立堰塞湖應變小組。就一個「花蓮分署」,這個層級就須要檢討,一個花蓮分署就只能找一些,比如像九河分署,對不對?所以這個層級就有問題、就需要檢討了。

我們看農業部的報告,726號起這個航遙測分署是怎麼做這些工作的。811日是陽明大學,成大是820號,已經是8月中旬以後了,這個都是要去……這一次的災情這麼大,要怎麼去做更好的措施?可以看到農業部的報告寫到726號,剛剛講了花蓮分署召開應變小組,86號花蓮分署做防災工作,這也是花蓮分署而已,一直到827號才提高到行政院的層級,由行政院責成農業部,還是責成農業部而已!這個部分我都還沒有全部列完。

我們來看,這是農業部林業署的資料,這是你們的馬太鞍溪堰塞湖現況的報告單。這裡面寫得很清楚,馬鞍溪支流92年已有崩塌的現象。我把字放大了,109年起支流上游裸露面積逐年擴大,以及主流馬鞍溪匯流處有時有蓄水,有時無蓄水,蓄水面積約0.25公頃。113年康芮颱風後加大了,這是去年的,我們就不談109年了,最起碼去(113)年我們就要深刻地檢討。

本席從8月初開始知道,從媒體開始知道這個訊息,所以我在813號提了這個附帶決議。這裡面提到了很重要的事,在工程措施方面要挖溢洪道、修築堤防、固床工等,815號立法院通過了這個決議。本席在820號發文給相關的部會召開協調會,因為我看到訊息說10月初就要溢流了,所以我820號開了協調會,特別提到要依立法院的決議,要開挖溢洪道。開挖溢洪道有困難的話,最起碼要修築堤防、固床工等,寫得非常清清楚楚。很遺憾,當時的會議,水利署請來的是誰呢?一樣是九河局,他能做嗎?沒有預算給他,沒有經費給他,他怎麼去做呢?對不對?

我們看,就在發生這個災害之後,水利署很辛苦地動員了各分署的機具、工程人員,105號加高完成。從923號發生災害,924號開始去了解災情,925號緊急施作,短短的時間。如果我們從去年9月的康芮颱風之後就能積極地處理,不要說溢洪道了,防範潰壩真的有困難的話,最起碼也要修築堤防,就不會沖到部落、沖到社區、沖毀相關的人民。這個部分的中期就是明年4月會完成復建工程,所以這個時間,你看,如果當初……當然水利署沒有經費,行政院就必須要給予經費,所以這個部分都是環環相扣的。

我們來看經濟部的報告,有關「國有林地堰塞湖應變標準作業程序」,請問一下林業署、農業部,這個「國有林地堰塞湖應變標準作業程序」是你們訂的嗎?

林署長華慶:對。

鄭天財Sra Kacaw委員:是你們訂的對不對?要不要檢討?要檢討。顯然現在的這個應變標準作業程序難以防範,難以……所以這些都要檢討。在你們很辛苦去救災的同時,怎麼把防範……因為臺灣多山、多堰塞湖,所以這個部分都要做。看到這樣的一個情形,真的,我們不要集中在某些……該檢討的當然要檢討,該怎麼做得更好、防範未然非常、非常地重要,所以這個部分尤其要請內政部,因為災害防救法是你們主責的法律,你們是主管機關,對災害的預防更勝於後續的救災,災害預防這個部分非常、非常地重要,大家一起加油,一起努力,謝謝。

杜次長文珍:謝謝委員支持。

主席:謝謝鄭天財委員。

接下來我們請楊瓊瓔委員發言。

楊委員瓊瓔:1328分)謝謝主席,楊瓊瓔發言,邀請部長。

主席:有請劉世芳部長。

劉部長世芳:委員好。

楊委員瓊瓔:部長辛苦了。我想碰到這樣的事情,大家都很心痛。

劉部長世芳:是的。

楊委員瓊瓔:我們要團結,一定要好好地努力將必須要做的做到位,對於要精進的也要好好精進。我看到在你的資料裡頭,也根據109號的媒體報導,我們看到你有一個預告,也就是從年底到明年初,要在12個縣市成立原民特搜隊來強化部落防災、救災的量能。我們也看到,據統計,在739個部落當中,有446處屬於環境敏感的地區,有188處是屬於孤島型的部落。災難發生時,不管是交通中斷、通訊失聯,這種「看得到、到不了」的情況,似乎現在我們看到常態。如果中央是以都市計畫的消防邏輯設計為主,那更欠缺了統一訓練與調度機制,所以我深怕我們的原民特搜隊又會成為流於形式。

因為我們臺中自己也有部落,早上我也跟經濟部長在討論,當偏鄉一旦發生災難,它的電也沒有辦法進去的時候,那麼微型電網必須能夠布建在那裡,讓他們至少有372小時是可以應對的,所以本席非常地希望原民特搜隊不是流於形式,而是真正能夠在地防災、在地救災。請教部長,你們的進度跟你們的方向為何?

劉部長世芳:報告委員,在109日的時候,我要求我們的消防署和12個縣市,包括臺中市在內,成立原民特搜隊。原民特搜隊第一個,譬如說退休的特種部隊成員,或者是在國家公園署,或者是現在的內政部有山地原住民這些身分的人,他們能夠就地,經過我們在南投縣竹山的消防特搜訓練之後才能夠成立,而不是流於形式。這個是外加的……

楊委員瓊瓔:對,所以本席要求,一定要受過訓練,一定要受過訓練。

劉部長世芳:當然,如果沒有受過訓練取得資格的話就不叫特搜隊,特搜隊是有非常嚴格的訓練。

楊委員瓊瓔:所以我們的目的就是要在地防救跟在地防災。

劉部長世芳:基本上是在地,但是萬一有更大的部分,也是要協同幫忙處理其他的部分。

楊委員瓊瓔:對,這個就是我們討論的重點了,必須要跨部會,這個很重要。

劉部長世芳:對,原民會跟我們一起舉行記者會,所以就是內政部跟原民會會一起來推動。

楊委員瓊瓔:好,接下來本席要跟你討論的是,詐欺犯罪已經高度數位化,它不只數位化,它還跨境化,我們現在傳統人力的偵查是難以應付。

因為人工智慧AI它可以很快速地去處理龐大的資料,而且可以分析交易與IP流量,以及預測異常的行為,對於跨國網路的詐欺破案它是有影響力的。

但是我們也看到,AI仍舊沒有辦法去取代在現場蒐證與情緒的判斷,如果演算錯誤的話,又會導致人權的爭議,所以部長與警政署相關單位,目前我們所規劃的AI輔助偵查制度當中,標準的流程以及審查的流程,還有釐清警察的AI培訓,這一點是非常非常地重要,因為我們的目的是要確保AI在打擊犯罪詐騙的時候能夠成為真正的幫助,而不是成為阻力,請教部長。

劉部長世芳:我想委員非常地先進,知道AI可以輔助我們在警政署,尤其是警政同仁在從事司法警察工作上面的困擾。我們當然也是一樣,AI它沒有辦法跟人一樣,所以現在AI對我們來講,它是屬於科技偵查裡面非常重要的一部分,包括我們要處理龐大的資料量,或者是要分析,或者是IP,這些都是屬於後端在做科技偵查裡面必要的手段。

目前為止,我們在處理的方向不會觸及到真人,所以比較沒有在人權上面必須要以現在的法律來規範以外的部分,不會超出我們的法制外。也謝謝在上個會期和這個會期裡面,在警政署通過一個大的流量紀錄器,大概3年要用102億,就是我們累積大量的資料來做分析。

也跟委員報告,目前我們的警政署,尤其是刑事局的科技偵查中心,大概從歷次的詐騙案裡面已經累計出來,大概會鎖定9萬個帳號或是9萬它是屬於有潛在高風險,既然是潛在高風險,我們就會針對潛在高風險,這也是經過AI的幫忙,來去處理怎麼樣提醒他不要踏入詐騙的陷阱,大概是後端的科學技術上面,偵防非常重要的一部分。

楊委員瓊瓔:這個非常重要。

劉部長世芳:對。

楊委員瓊瓔:所以這也是全世界的一個趨勢。

劉部長世芳:是的。

楊委員瓊瓔:但是我們要注意,在培訓方面,本席認為這是非常重要,因為在判斷方面如果判斷錯誤,整個也會歪樓,所以本席還是建議,在員警的AI培訓方面,你必須要與時俱進,這個非常重要。

劉部長世芳:是,我們每一個刑事單位都有科技偵查隊,以前講偵九隊,他們應該是在法律的規範之下才能夠從事這方面的工作。

楊委員瓊瓔:這個非常重要,培訓也是非常重要。

劉部長世芳:是,當然。

楊委員瓊瓔:接下來本席跟你討論一個陽明山國家公園管理處的議題,因為我們從109年看到在園區的流浪貓犬,本席非常地重視這個議題,我們看到現在與相信動物協會還有少數的志工在合作進行TNVR,但是整體性的計畫似乎是不足的,為什麼呢?因為犬隻不斷地自園區外溢,在外溢的情況之下,臺北市街頭的流浪貓犬約有9成都是來自陽明山國家公園的管轄區內。

劉部長世芳:這個我有點不太相信,委員。

楊委員瓊瓔:來,你請看,形成地方收容的壓力,還有民眾安全的疑慮。部長,在地方收容已經有壓力跟公共安全的危險性的時候,我們要怎麼樣協助國家公園,大家希望他們照著流程做,TNVR的流程能夠讓他們去落實,讓這個外溢的機制是沒有風險的,請做說明。

劉部長世芳:報告委員,我不太相信臺北市的流浪犬貓9成是來自陽管處,因為陽管處它不可能去成立一個動物繁殖場,但是我相信您所講的沒有錯,流浪犬貓是需要管理的,詳細的管理狀況,第一個,我會責成陽明山國家公園管理處把現在的狀況跟委員做一個報告。再來,如果是流浪犬貓要管理的話,要與地方政府一起來合作,包括結紮等等,就是比較人道性的作為來處理這個部分。

至於陽管處他們在管理上面有沒有失靈的部分,會後我會請陽管處做一個說明。

楊委員瓊瓔:部長,我想你先暫不說你相信不相信,問題產生的時候我們要去研議,瞭解實際的民瘼,這是第一個。

劉部長世芳:剛剛有跟您講了,要這樣子處理。

楊委員瓊瓔:第二個,因為陽明山管理公園它的一個管轄區,它是有限制區,所以怎麼樣可以合作,這是我們很重要的一個議題。現在提出在他們作為計畫的這個方向,它沒有辦法去落實的時候,我們應該要協助它,所以你剛才的回答很好,你會責成他們,目前他們執行的狀況究竟是如何,我們去研議怎麼樣的方式可以精進方案,這才是我們要的,請你把瞭解的情況書面資料給本席,我們一起來討論,謝謝。

主席:謝謝楊瓊瓔委員。

接下來請陳冠廷委員、陳冠廷委員、陳冠廷委員不在。

接下來請邱志偉委員、邱志偉委員、邱志偉委員不在。

接下來請洪孟楷委員。

洪委員孟楷:1339分)主席謝謝,麻煩請內政部劉世芳部長。

主席:有請劉部長。

洪委員孟楷:可能農業部次長也麻煩。

主席:還有農業部次長。

劉部長世芳:委員好。

洪委員孟楷:好,部長,今天當然大家都關心堰塞湖相關的後續狀況,其實就是花蓮的一個部分嘛!我先跟您這邊再做一個確認,因為本席記得兩個禮拜前在特別條例質詢的時候我有請教,當時李鴻源前部長也是用他專家的意見,他說目前還有3.2億噸泥沙,本來上面有3.2億噸泥沙,這一次下來7,000萬噸泥沙,還有2.5億噸左右的泥沙,但是我後來特別注意到,他講的是泥沙的部分,並不是水量的部分。

根據今天幾個部會給我們的數據,到目前為止,馬太鞍溪這個堰塞湖的蓄水量是155萬公噸,所以我先請教一下,在924日本席有看到一個數字,李鴻源部長跟內政部這邊的討論是說924日上面還有3,000萬公噸的水量,到今天提供的資料只剩155萬公噸,是不是這個堰塞湖還是有持續排放水量的一個狀況?說明一下,好不好?

劉部長世芳:因為監測單位是農業部,我請他來回應好嗎?

洪委員孟楷:好,沒有問題,來。

林署長華慶:跟委員報告,目前確實是達到一個差不多平衡的狀態,就是進多少水它就出多少水。

洪委員孟楷:所以它其實過去到現在,一直還是有水量流失的狀況,是不是?自然地流失。

林署長華慶:它目前是維持平衡,目前的水量沒有太多的消長。您剛剛說到剩下155萬噸,跟之前的數據有比較大的差異是因為我們重新安裝水位計之後,發現到它應該是在之前923溢流潰決的過程當中,有很多的泥沙也往湖區來沈積,然後當天下大雨也有很多泥沙進來,它現在湖底的形狀可能從原本比較像一個碗的形狀,變成是一個淺碟子的形狀,所以水量是變少,但是現在那邊的問題是您剛剛所提到的,土沙的問題。

洪委員孟楷:是泥沙的問題嘛!

林署長華慶:對。

洪委員孟楷:是,所以我想要確認的地方是,你今天白紙黑字的資料是155萬公噸的水量。

林署長華慶:對。

洪委員孟楷:那泥沙呢?

林署長華慶:泥沙,現在加……

洪委員孟楷:因為李鴻源部長他在上個禮拜的記者會,其實這個數字我相信對於當地的居民來說,或是對全國民眾來說,也是會感到焦慮的。

林署長華慶:對。

洪委員孟楷:就是說上面有3.2億噸的泥沙,但這一次即便是那麼嚴重的風災,只下來了7,000萬,不能講只啦!下來了7,000萬公噸,上面還有2.5億噸的泥沙,因為現在是極端氣候,我們要怎麼樣因應?我覺得這才是關鍵嘛!

林署長華慶:對,這也是我們後續要特別再監測與防範的,上頭差不多還有2.5億萬立方的泥沙…

洪委員孟楷:所以這個是確認的。

林署長華慶:它未來會隨著比如說大雨,它有可能還是會逐漸往下移動,即使是沒有豪大雨的情況下,長期有時候下小雨,它還是會比較緩慢地向下移動,所以包含最下游的清疏,還有今天大家所關注的堤防加高,還有就是怎麼樣在中上游想辦法能夠有一些攔沙或阻沙,不要讓這些沙一次很大量地往下集中。

洪委員孟楷:一次性的、嚴重性的直接……

林署長華慶:對,這個都是後續從上中下游都要去努力的。

洪委員孟楷:好,所以剛剛也確認現在上面確實還有2.5億公噸的泥沙。

林署長華慶:是。

洪委員孟楷:好,現在比較積極的作為我相信一定會有,可是如果說短時間內,這個可能就要回到部長這邊。部長,上禮拜我記得我質詢的時候有特別詢問過有沒有中央啟動遷村計畫,當時您給我的答復是說一個禮拜,現在在諮詢相關村民的意見。

劉部長世芳:受災戶。

洪委員孟楷:對,受災戶的意見。現在的狀況怎麼樣?你說一個禮拜內。

劉部長世芳:有,跟委員報告,我們現在在重災戶的部分,幾乎每一戶都有找到人,因為有的時候他們到收容安置或者依親到別的地方,我們現在……

洪委員孟楷:所以重災戶這樣子計算下來……

劉部長世芳:89戶。

洪委員孟楷:89戶,好。

劉部長世芳:現在有58戶在收容安置,39戶依親,有40戶表達需要中繼屋,到目前為止沒有人表達要遷村,這個是個別災戶的意見,所以我們現在可能先朝著在台糖的一塊5公頃土地上面,看是不是先來蓋中繼屋,然後才慢慢解決他們未來收容安置的問題。

洪委員孟楷:好,所以說中繼屋有可能是在台糖這邊,會由內政部這邊來進行嗎?

劉部長世芳:是的,我們會負責處理這一塊。

洪委員孟楷:內政部這邊……

劉部長世芳:但是他們要不要去中繼屋,還要再問他們。

洪委員孟楷:是。你剛剛提到有40戶表達意願,他們是希望去中繼屋,其實也還沒有到一半喔!因為有89戶的重災戶嘛!

劉部長世芳:對。

洪委員孟楷:好,那剩下的這些重災戶咧?您現在掌握的狀況。

劉部長世芳:有的人可能要依親。

洪委員孟楷:39戶依親。

劉部長世芳:有的人要依親,有人要租屋,有的人要回到原住所。

洪委員孟楷:因為本席有看到今天內政部的相關資料,有包括依親,有包括租屋補貼、租金補貼或是短期旅宿等等的部分嘛!

劉部長世芳:沒有,這是最近,現在這個狀態。

洪委員孟楷:但比較長期的狀態……

劉部長世芳:重災戶是89戶。

洪委員孟楷:是,所以本席現在想確認的地方,因為剛剛我們也詢問完畢了嘛!上面如果說至少有2.5億公噸的泥沙,其實某種程度上,我們短時間內也沒有辦法有比較積極的作為,當然你有一、二、三的步驟,但是實際上在那個地方到底適不適合居住,這個可能大家都還要再評估,甚至打一個問號。

劉部長世芳:是的。

洪委員孟楷:所以我們現在想的是怎麼樣保障地方鄉親的權利。本席那個時候有提出來,當時不管是在921地震或是88風災,莫拉克風災的時候,其實就是中央跟地方有一起配合,尤其是中央提出所謂的災後復原計畫條例,並且由中央這邊協助引導,不管是部會的溝通、編列的預算以及後續整合的部分,所以我現在才請教說到底我們後續的這個部分,重災戶也好,或是在這邊的花蓮鄉親,他後續何去何從?

劉部長世芳:報告委員,我們上個禮拜的行政院院會已經有通過一個丹娜絲颱風加上這一次堰塞湖的部分,所以我們的預算是編列250億,除了丹娜絲的600億以外,編列250億。

針對後續收容安置的部分,大概我們提出三種條件,一個就是異地重建,一個是原地重建,這個部分當然是要問過災民的意見。還有一個,在這中間的中繼部分,我要求我們的次長來協助,看是不是東華大學跟都市防災有關的或是區域計畫有關的來幫我們做一下,基本上如果未來這個地方仍然有堰塞湖危機的話,要不要做不同的都市計畫,包括是不是要整個遷移到某個地方,因為這一次到目前為止是緩和的狀態,但明年的汛期有沒有更大的颱風要來,沒有人敢保證,所以我們在短期之內會先……

洪委員孟楷:是,甚至不一定,以現在的極端氣候,其實你說10月,有可能颱風也會形成。

劉部長世芳:沒有人敢預測。

洪委員孟楷:對,沒有人敢預測。

劉部長世芳:人定無法勝天,對。

洪委員孟楷:也因此這個事情要快,要宜快不宜慢嘛!

劉部長世芳:是,所以我們希望在23個月之內,包括東華大學的都市建築研究所再告訴我們說過去的歷史紀錄以來,現在的重災區佛祖街那個地方,89戶是不是都不宜居住?這個部分出來以後,我們會朝著這個方向再跟花蓮縣政府或是光復鄉公所來做比較好的溝通。

洪委員孟楷:是,其實我覺得對災民來講,他們也需要專業的判斷……

劉部長世芳:當然。

洪委員孟楷:告訴他們說到底他們的家園後續要怎麼做,對於他們的生命財產安全會是最有利的幫助。

劉部長世芳:對,這是中長期我們要處理的計畫,但是短期內,這兩天季連成政委希望跟花蓮縣政府還有3個鄉鎮公所趕快處理一下疏散撤離的機制,因為現在的人已經不居住在原地,他在收容安置所或在別的地方,所以怎麼樣把人口做最好的清查,知道他人在哪裡,到時候有狀況怎麼樣把他撤離出來,才不會找不到人,這樣對於有效地做疏散撤離計畫會打折。

洪委員孟楷:好,我想雖然我們不是花蓮鄉親,但是我們對於花蓮鄉親的關心是沒有分彼此的,在這一次……

劉部長世芳:報告委員,我們現在和花蓮縣政府一樣,都是維持一級開設,這個一級開設其實每一天滾動進來的數據我們都會做判斷,所以才會有前進指揮所,陸陸續續有次長跟政務委員都在現場幫忙,我想很多跨部會應該處理的部分,行政院都非常盡力在幫忙處理當中。

洪委員孟楷:宜快不宜慢啦!

劉部長世芳:當然。

洪委員孟楷:就像我那一天總質詢的時候,我特別提到後續的重建計畫等等,也希望能夠有政委來做調和,不管是農業部,不管是內政部,相關部會都一起來做。

劉部長世芳:是。

洪委員孟楷:我還是再次強調,雖然我們並不是花蓮的鄉親,但是花蓮在這一次的受災我們全國都感同身受,也因此特別運用這個機會來跟您就教,未來我們還會持續追蹤,也請內政部把握這樣子的專業精神,勇於任事,謝謝。

劉部長世芳:好,謝謝。

主席:謝謝洪孟楷委員。

接下來請林楚茵委員、林楚茵委員、林楚茵委員不在。

接下來是翁曉玲委員、翁曉玲委員、翁曉玲委員不在。

接下來是鄭正鈐委員、鄭正鈐委員、鄭正鈐委員不在。

蘇清泉委員、蘇清泉委員、蘇清泉委員不在。

葉元之委員、葉元之委員、葉元之委員不在。

陳瑩委員、陳瑩委員、陳瑩委員不在。

接下來是伍麗華委員。

伍麗華Saidhai Tahovecahe委員:1350分)謝謝主席,有請原民會主委、內政部長。

主席:有請主委跟部長。

曾主任委員智勇:委員好。

伍麗華Saidhai Tahovecahe委員:主委好,部長好。我今天來是幫我們馬太鞍的居民做一個陳情、請命,為什麼呢?因為昨天晚間11點左右,花蓮縣長徐榛蔚縣長有在他的臉書發文,請大家支持這一次樺加沙風災暨花蓮馬太鞍溪堰塞湖潰壩災後重建特別條例的專法,一個多小時之後,也就是凌晨1點多,馬太鞍那個地方的粉專就發文強烈地來反對這個專法,特別是第六條,那第六條是什麼?我唸給大家聽,第六條叫做「政府得就災區安全堪虞或違法濫建之土地,經與原住居者諮商取得共識,得劃定特定區域,限制居住或限期強制遷居、遷村,且應予符合前項之適當安置」,這個文字跟16年前莫拉克颱風災後重建條例的文字一模一樣,一字不差。

主委,你應該還記得,因為當時您是負責災後重建的屏東縣政府原民處處長,那個時候是放在第二十條,強制遷居、遷村,然後沒有踐行部落諮商同意,所以引起原住民很大的反彈,您應該還記得吧?主委。

曾主任委員智勇:是。

伍麗華Saidhai Tahovecahe委員:我不太曉得為什麼16年前引發在地居民這麼嚴重抗議的文字會搬到樺加沙這個特別條例裡面,但是我特別要提的就是,部落族人他們講了很久,我們媒體也都看得到,他們一直講4個字,希望能夠「中繼安置」、「中繼安置」,所以他們也有一點點納悶,他們說欸!為什麼國民黨所提出的樺加沙特別條例跟先前行政院提出的是就丹娜絲暨七二八的災後特別重建條例來做一個修訂?

我是有解釋給他們聽啦!我說這個丹娜絲暨七二八的特別條例它是增加了第四條,就是「馬太鞍溪堰塞湖整治及災區復原」,其中有一個叫做「受災民眾安置」,他們說那時候災民安置沒有看到啊!我們目前所看到的安置措施,原民會有說要媒合旅宿嘛!在內政部這邊有什麼短期旅宿、租金補貼、貸款利息補貼,那他們就說沒有看到,所以我在這邊請教部長,您做一下確認,這個「受災民眾安置」就是行政院的版本,有沒有包括中繼安置?您回復讓他們安心。

劉部長世芳:有,有包括。

伍麗華Saidhai Tahovecahe委員:是嘛!

劉部長世芳:因為我們現在在訪談裡面,希望能夠做中繼屋的大概就40戶左右,所以當然是有包括在內。

伍麗華Saidhai Tahovecahe委員:是。我想我們經過這麼多年去處理這種災後安置,我們應該都很瞭解,其實首重就是尊重民意,這個非常重要,如果跳過這個程序,政府的美意就是為德不卒啊!人家也不會買單,也不會高興啦!所以這個部分我們來瞭解一下,他們很擔心啊!說我們一直喊中繼安置,他們是不是都聽不懂中繼安置是什麼意思?

我來說明一下,簡單來講,就是希望有一天我們要重建家園,但是我們不應該是分散,我們不應該是依親,不應該是臨時去住在旅社,他們覺得說我們應該要在一起啊!因為我們要強化我們的集體性跟社會韌性,我們應該在一起去討論未來家園要如何重建,因為這不是政府的事而已,是我們大家的事,所以他們很重視這種集體性與社會韌性。因此,我舉個例子,他們希望要有一個「大家的家」可以在那邊討論,會所,當然他們也要有一個隱密性、安心的居所,可能是組合屋搭建。甚至是考量到他們的民生需求,也許一個組合屋它是雜貨店,可以讓大家方便去買東西。

其實這個也不是他們突然莫名其妙冒出來,實際上像很多常常有災後復原的國家,譬如印尼、菲律賓、日本,他們也都有這樣的措施啊!像日本那一次的熊本大地震,從這個照片可以看到,大家的家、個別的臨時組合屋或者是他們的雜貨店,其實都有這樣的安置方法,但是我們好像目前還沒有。繼莫拉克之後這16年,我們還沒有看到這樣的做法,所以剛才很高興聽到部長說有,我們會在這一次行政院版本修正的第四條裡面去做這樣的處置,剛才部長您有回答,我想大家都有聽到,也都很安心。

但是我想要再請教一下主委跟處長,因為莫拉克之後,還有很多沒有完成重建的喔!您應該很清楚知道,有的是水的重建、道路的重建,還很多啊!因為當時莫拉克重建條例就廢止了,然後它也還沒做完啊!以後要搶我們的一般預算也搶不到啊!所以我要說的是,以這一次的丹娜絲來講,像三地門鄉的德文,您也清楚知道,有十幾個人堅持莫拉克的時候不搬下去,但是他們這一次連住的房子也沒有了,也需要中繼安置啊!我不曉得內政部、原民會有沒有考量到這個?

曾主任委員智勇:跟委員報告,大社這個部分也是放在丹娜絲條例裡面,我們會來……

伍麗華Saidhai Tahovecahe委員:所以會一併來處理,對不對?

曾主任委員智勇:會來一併處理。

伍麗華Saidhai Tahovecahe委員:很好,他們聽到了應該會很安心。

我最後要特別提到的就是離災不離鄉、離災不離村,這個是有共識的,在地居民也都覺得這樣是對的,但是就是很希望要有一個部落諮商同意的程序,不能夠去違背原基法的精神。政府無論怎麼訂法或者做什麼樣的辦法,我們都希望原民會你們要把關,你們要提醒各部會,因為我們部落族人非常在意這個部分,甚至包括我們要中繼安置的土地,是不是也應該得到在地族人的共識?對不對?

曾主任委員智勇:對。

伍麗華Saidhai Tahovecahe委員:OK。我最後想要拜託一下內政部長,因為剛才我已經有聽到你回答洪孟楷委員,中繼安置的受災戶數量你們已經有做出調查了,我剛剛有聽到了。

劉部長世芳:對,目前在……

伍麗華Saidhai Tahovecahe委員:們不要永久屋,要中繼安置,你們也都在行政院版有處理了

再來,選擇部落認可的地點重建,我相信現在應該大家都知道一定要去尊重族人,但是我要特別講,莫拉克災後重建條例隔16年之後就出現第二次,就是丹娜絲,我們不可能永遠等得到災後重建條例,但是需要做災後安置,我想每一年的颱風或震災應該多多少少會遇到這種問題,所以很多人說要不要特別在特別條例裡面去做遷村的法律授權,我們是認為不需要。應該是回歸到國土計畫法,裡面有國土復育區,它的用地取得、補償拆遷早就在裡面有明定,如果有不足我們就來重新修法討論,包括它劃定的條件、遷居限制居住的條件、誰要參與其中、它的程序是如何,部長,這個部分我們是不是應該也要就國土計畫法來重新檢視一下?

劉部長世芳:謝謝伍委員的關心,但是國土計畫法在立法院裡面被延遲,要6年以後才會繼續處理。不過我們現在的部分,我可以跟委員報告一下,花蓮縣它有一個變更光復都市計畫的第四次通盤檢討,也許在這個檢討裡面我們可以做一個比較好的變更,但是到目前為止,就是從110年到現在,花蓮縣並沒有提報任何遷村的計畫給我們,所以未來的狀況,我剛剛有跟洪委員報告過,第一,我們委託一個研究都市計畫的大學團隊,在短時間之內針對這次因為地形、地貌變更出現比較危險情況的區域趕快加以變更。如果變更來得及,包括您剛剛所說的中繼屋要放在什麼地方……當然我們現在是維持在台糖,因為現在的台糖光復園區沒有在這次堰塞湖的影響範圍內,是比較安全的,也就是可能不離鄉,但會離村,看看這樣他們可不可以接受。如果不願意接受的話,就要進入都市計畫的通盤檢討,做比較詳細的討論。這樣做合法、合規,如果經費需要支援的話,就會在行政院現在針對丹娜絲之後颱風總共編列的250億元裡面做地方特別預算支出以滿足需求。

伍麗華Saidhai Tahovecahe委員:好,謝謝部長,您這樣的回復也讓我安心不少。但我還是要提醒,屏東縣政府在上禮拜也提報一項計畫給原民會,可能也有內政部,最主要就是因為屏東仍舊有受莫拉克影響的分水嶺、士文、德文有遷村意願與需求,不是全部,因為是危險、安全堪虞地區。在高雄,茂林的萬山部落也是,現在居民都人心惶惶,他們不知道法源依據在哪裡、法律授權在哪裡,地方政府也不知道。但是我知道上個禮拜屏東縣政府提報了一項計畫,已經送到原民會或內政部,就是希望讓部會了解,未來這確實是不可逆的現象,我們勢必要面對,所以希望法律或辦法可以更完備,能夠接住所有需要的部落跟人,好不好?

曾主任委員智勇:好,收到公文之後,我們會做進一步研議。

伍麗華Saidhai Tahovecahe委員:好,那就謝謝部長、謝謝主委、謝謝主席。

主席:謝謝伍麗華委員。

接下來請蔡易餘委員,3分鐘。

蔡委員易餘:142分)謝謝召委破例給我3分鐘,請內政部部長。

主席:請部長。

劉部長世芳:蔡委員好。

蔡委員易餘:部長,經歷了7月的丹娜絲颱風、728的強降雨,到後來花蓮這次災害,事實上,我們看到很多居民防災、避難空間的不足。面對空間不足,如果居民要緊急避難的話,最好的方式就是該村莊要有一處防災避難所,或者有很多賑災物品必須放在一個空間時,最好的地方就是村里辦公室。

劉部長世芳:是的。

蔡委員易餘:但是我們知道,很多村里辦公室真的是老化,老化到一進入那個空間,就能從味道察覺是很老的房屋了,所以味道不好。再來是沒有空調,你可知道,地方發生水災的時候,有些長輩必須到村里活動中心,結果很熱、沒有空調,卻要叫他睡一晚、甚至睡好幾晚,真的痛苦到村長必須裝設冷氣,裝完冷氣還要載冰塊來……不是啦!是送電風扇來,送了電風扇還要載冰塊,再用電風扇把冷氣吹送給老人家,他才有辦法使用那裡的空間,所以呈現出來的就是村裡防災避難的空間不是沒有、就是老化,也有很多是向廟宇借用空間。在這次編列特別預算的時候,我本來漏掉這一項,事實上,在特別預算中,沒有編列鄉鎮村里活動中心防災整備空間這樣的預算,但我覺得好可惜,這是應該編列的。

劉部長世芳:我們有把它編在韌性條例裡面,國土安全韌性條例裡面有編列進去。

蔡委員易餘:不過不知道預算裡面有沒有。

劉部長世芳:有啊!

蔡委員易餘:有嗎?

劉部長世芳:防救災緊急維生物資整備編列158,520萬元,就是依照這次中央的國土安全韌性計畫條例放進去預算。有放在裡面,就是針對防災協作中心。

蔡委員易餘:好,如果有的話,我認為這真的是需要的。

第二,過去內政部對於村里這樣的集會所,補助上限就是400萬元,而且二、三十年來沒調整過。400萬元是什麼概念呢?我們知道現在若要興建一處適當的空間、兩層樓的話,差不多都超過3,000萬元啦!所以縱使中央補助400萬元,剩下的錢讓地方去找也真的很難。地方多少也會出一點錢,但是中央如果核定上限是400萬元的話,基本上要在村莊興建這樣的防災避難中心或村里集會所─事實上就是多功能的概念,那麼這樣的錢是不足的。我想,現在整體防災要有更新的思維,村民避難必須有足夠的空間,這種預算是不足的。

劉部長世芳:是,完全不足,今年8月的時候,前瞻預算已經全部用完了,所以不夠。至於剛剛委員提到的部分,第一,是不是依照鄉鎮處理?因為一定要有主要的避難中心,而避難中心不一定是村里辦公室,通常都是活動中心或者國小、國中這些地點。在國土維生物資整備上會包括您剛剛所提到的……不是冷氣機啦!而是緊急發電機,或是緊急時要用的電源,並按照防災協作中心的方式作大量配備,這樣會比較好。假如現在再去找經費把所有村里集會活動所重新修繕,可能曠日廢時,所以我們就是先準備一下,現在如果有必須疏散或收容的時候,怎麼樣把裡面的設備、設施予以加強跟補強,甚至要有物資集放上比較安全的地方,譬如說我剛才提到的緊急發電機、柴油或者緊急濾水設備。到了收容安置的地方,第一個要求只是維生而已啦!不可能吃喝玩樂功能都很好,對不對?

蔡委員易餘:沒有,部長,當然沒有要到那樣,但是……

劉部長世芳:有水、有電、有得吃、有得睡。

蔡委員易餘:對,有水、有電。但是我要跟部長說,對於很多老人家來說,如果因為淹水要叫他移動到鄉鎮,就算設備可能比較好,他也不想離開,他們會寧可留在村里集會所……

劉部長世芳:我知道,所以就會……

蔡委員易餘:你要叫他跨出該村莊……當然,如果是這次花蓮的狀況當然另當別論,那是強制撤離。但是有時候是他們家中淹水,我們勸說他們離開家裡……

劉部長世芳:收容安置。

蔡委員易餘:對,到村內安置空間,可是該村內安置空間的環境是不足的,所以我才會藉由村里要興建適當集會所卻預算不足這件事情,跟部長討論能不能用這個機會作整體考量。

劉部長世芳:報告委員,我們的錢真的在八月用完了,要看看可不可以依照財政收支劃分法請地方政府多擔待一點。我真的是講我們實際上的狀況。

蔡委員易餘:沒有關係,我是覺得這個可以檢討啦!

劉部長世芳:至於防災協作中心的話,基本上的設計是以每個村里辦公室來處理,包括未來有防災所需要的替代役人力,我們的規劃大概是希望每個地方有2050人協助疏散撤離或是滿足收容安置人力上的需求,基本上是往這方面。但是硬體設備上,如果村里辦公室要全部修繕,這對民政司來講預算量太大,我們沒有辦法在這邊跟委員說一定爭取得到。

蔡委員易餘:好,了解。

主席:謝謝蔡易餘委員。

登記發言委員除不在場者外,其餘均已發言完畢,詢答結束。

委員翁曉玲、丁學忠、高金素梅所提書面質詢列入紀錄,並刊登公報。書面質詢和未及答復部分請相關單位於1周內書面答復,並副知本會。

委員翁曉玲書面質詢:

案由:本院翁曉玲委員,對於內政部、農業部、原民會所提出「堰塞湖監測、災害預警通報、疏散機制及災後復原重建」專題報告等議題,特於1141013日立法院第11屆第4會期內政委員會第3次全體委員會議,向內政部提出書面質詢。

說明:

一、花蓮馬太鞍溪堰塞湖災後復原仍在持續進行,中央災害應變中心106日晚間召開第30次工作會報,由內政部長劉世芳主持。會中除強化各項防災措施,也特別要求嚴防假訊息干擾救災運作,強調若發現惡意散布不實資訊,將依法追究刑責。

二、中央災害應變中心指出,近期網路上出現部分錯假訊息,恐造成民眾恐慌或影響災區協調運作。中央已主動蒐整相關內容,並請花蓮縣政府同步蒐集提供,必要時移送調查,以維護救災秩序與社會安定。

三、在923日馬太鞍溪堰塞湖潰堤釀災後,網路社群媒體出現一堆帶風向、污衊、醜化、攻擊花蓮縣政府的貼文,嚴重影響救災行動,花蓮縣政府也設有「事實查核布告欄」的澄清專區,一件澄清就代表是一個謠言,目前有29件!

四、為遏止如此造成社會對立的不當歪風!請內政部於1019日前就涉及攻擊花蓮縣政府的謠言、假訊息以「災害防救法」移送檢警偵辦等資料造冊回覆,包含已移送檢警偵辦的件數、涉案事由與地檢署受理情況等相關資料。並應公諸社會大眾,以提醒國人切勿以身試法、散佈不實謠言、意圖製造社會對立!

委員丁學忠書面質詢:

近期花蓮縣於上月23日發生花蓮縣馬太鞍溪上游堰塞湖溢流之憾事,讓各項檢討各項防災問題是否有精進或是改進空間,本席針對內政部主管,有關環境敏感地區之圖資繪製及劃設工作提出相關問題:

依據全國國土計畫第九章等相關內容,有關環境敏感地區為審議及國土規劃依據,內政部為主管機關,以應蒐集相關基礎圖資為主要工作外,也有責任與其他各目的事業主管機關,以各單位主管之法令,應加速劃設與公告環境敏感地區。

而根據國土管理署統計資料,截至11312月底為止之結果,國土計劃所列之環境敏感地區,國土署列管之圖資已蒐集45項,距離應蒐之58項還有13項未完成,此內容中,有部分為重要史蹟及土石流地質敏感區等4項環境敏感地區尚未劃設。再檢視其他已經劃設完成項目,如文化資產等項目,發現後續仍有各主管機關仍未提供或是尚未製作所需之圖資之情形。另外,在史蹟、活動斷層兩側一定範圍及公路兩側禁建限建地區等3項環境敏感地區,則有部分地方政府尚未劃設、或已劃設卻尚未蒐集相關圖資。

綜上所述,內政部國土管理署已蒐集之45項環境敏感地區圖資,另外國土管理署尚未蒐集上述13項環境敏感地區圖資,恐影響土地開發及使用地變更編定之審查。不利於辨識環境敏感地區實際區位,不利於國土規劃及土地開發審議作業,進而影響國土規劃精準度。應盡速加強因應,以利防災各項準備工作。

委員高金素梅書面質詢:

堰塞湖監測災害預警通報復原重建情形專案質詢

請內政部部長。

首先,本席要向在第一線投入搶救的鏟子超人、志工與自發支援的鄉親,致上最深敬意。是他們用雙手撐起人性光輝。

「堰塞湖監測」上「掉以輕心」。相關單位早在726日便已開始監測,並於827日成立專案小組。這意味著中央有超過一個月的應變準備時間。然而,中央低估了災情的嚴重性,「掉以輕心」的態度,讓整個應變機制從源頭就已失能。

「災害預警通報跟疏散機制」上我也只看到驚嚇跟混亂。預警階段的輕忽,導致第一時間的應對陷入混亂,中央部會之間橫向聯繫不足,中央跟地方政府也是縱向聯繫斷裂。這是溝通不良,更是指揮鏈的崩潰。

這是我對於這場災害所下的結論。當然災防法上如何進行更細緻的修法與分級規範,有請召委安排相關修法的討論。

災後復原重建」才是目前民眾最關心的重點。災後20天,政府是否掌握受災戶的基本樣貌

請問內政部部長,在受災戶的基本數據上,是否已經掌握受災戶的總數、原住民與漢人家庭的具體戶數、依據損毀程度劃分的重中輕的級別、中低收入戶的識別與統計?【官員回應】

沒有數據,癱瘓後續行動。外界湧入的愛心捐款無法有效發放,更讓安置計畫、重建措施,甚至是預算的編列都寸步難行。你沒有這些基礎資料,預算要怎麼編列預算才算足夠。

其次,身為警消人員的大家長,也請部長幫忙辛苦的警消人員。

許多警察的私車在執勤時泡水受損,但依現行規定,若只是修復或轉售,連一毛補助都拿不到。這些為民擋災的基層人員,如今卻要自己承擔損失。請問主委,這些第一線的警消人員可以被納入賠償範圍嗎?【官員回應】

有請原民會主委。

107日進駐行政院災後慰助一站式服務平台,原民會設置「原住民服務台」。請問主委,在災害應變中心內的具體角色與職責為何?【官員回應】

請問主委,目前掌握的原住民受災戶數據為何?是否已進行重、中、輕度分級?【官員回應

0403地震時就曾出現原民會與勞動部銜接不及的問題,族人擔心工作中斷。

請問主委,這次災後清理結束後,這些臨時工作者要何去何從?是否已有轉銜就業、職能訓練等配套?【官員回應】

請問主委,是否有需要進行「遷村」的原住民部落?相關評估進度為何?原民會將如何協助受災的原住民族人進行家園重建與文化傳承?【官員回應】

據此,本請原民會於一週內提交:

1.臨時工作人員去識別名冊(保護個資下)、薪資、保險等細部統計;

2.青年參與重建決策之會議紀錄與後續執行成果;

3.原民服務台每日受理案件與類型與主要需求分析報告(含平均處理天數、未結案數;並附每週趨勢彙整)

4.災後無法營業原住民商家清冊(有營業登記者)與整體扶植計畫;

5.「災後就業轉銜與部落再生計畫」。

6.請彙整截至今日,災民從中央與地方政府獲得扶助金額(請依區域、部會、金額盤點)(含扶助金「到位率」與「撥付天數中位數」)

7.本次報告中相關數據的細部資料。

二、請相關部會於兩週內提供:

1.五年堰塞湖災情案例資料庫(含本次)之、平均處理天數、未結案數;並附每週趨勢彙

2.研議《災防法》第24條及子法修正草案;

3.重整災害緊急通報格式,明確標示警戒分級、執行責任與法效力。

4.本席也要求按照災防法第37條災後復原重建程序,給本席一份完整的規劃報告。

5.原民地區近四年混凝土預算與實價對照表、流標統計與平均延誤時程(含標案名稱、機關、預算/底價、流標原因、說明會資料、後續改善與成效);以及「依里程加價」與「偏鄉加成」機制的具體規劃與期程;

6.近四年工程標案流標三次以上之標案名單及流標說明會相關資料與檢討成果。

7.請盤點花東地區與光復災區類似之地區,僅有林務署與河川局管轄,欠缺水保署做土石流潛勢溪流與監測以及水保維護的地區。(含僅有林務/河川管轄、欠缺水保署監測/維護之區域名單與範圍圖資。)

8.林務署、水利署以及水保署近4年有關治山防洪的預算項目、經費變化以及變化之原因。

9.近五年堰塞湖災情後(含本次),相關土石的處置情形(含涉及法規、相關民眾得否自己採取使用、機關清理的期程與經費)、後續雇工購料整治之計畫項目、經費與執行情形。

重建不該止於補貼與清淤,更應補起制度漏洞、重建人民信任。若制度依舊冷漠,下一次的災難,不只會摧毀道路與家園,更會摧毀人民對國家的信任。

主席:本次會議到此結束,現在散會。

散會148分)





附錄: