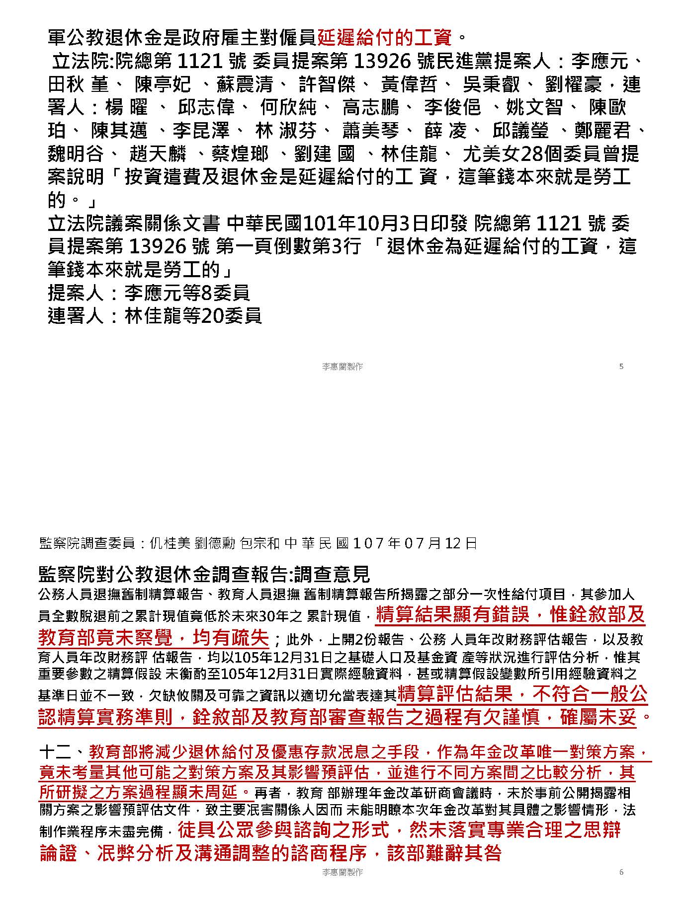
立法院第11屆第4會期司法及法制委員會「公立學校教職員退休資遣撫卹條例部分條文修正草案」公聽會紀錄

時  間 中華民國1141023日(星期四)91分至1243

地  點 本院紅樓302會議室

主  席 翁委員曉玲

發言學者專家及機關團體代表

臺北市學校教育產業工會理事長李惠蘭

屏東科技大學社會工作系教授林宏陽

全國教育產業總工會理事柯至軒

社團法人臺北市退休教職員權益促進會副理事長孫鳳群

台灣青年世代共好協會理事長張育萌

清華大學動力機械工程學系講座教授賀陳弘

全國代理暨代課教師產業工會理事長黃湘仙

前考試委員教授黃錦堂

臺北商業大學財政稅務系教授黃耀輝

東吳大學法學院專任客座教授董保城

東吳大學社會學系教授葉崇揚

新北高級工業職業學校教師會理事長郭倍宇

台灣經濟民主連合智庫召集人賴中強

全國教師會文宣部主任羅德水

教育部常務次長朱俊彰

銓敘部退撫司司長鄭淑芬

主席:委員們、各位專家學者以及在場的官員們,大家早安。我們現在開會。

今天是舉行「公立學校教職員退休資遣撫卹條例部分條文修正草案」公聽會。

首先我先介紹出席的專家學者,按照簽到的順序介紹,第一位是孫鳳群副理事長,第二位是台灣青年世代共好協會張育萌理事長,第三位是全國教育產業總工會柯至軒理事,第四位是全國教師會文宣部羅德水主任,第五位是東吳大學社會學系葉崇揚教授,第六位是臺北市學校教育產業工會李惠蘭理事長,第七位是屏東科技大學社會工作系林宏陽教授,第八位是全國代理暨代課教師產業工會黃湘仙理事長,第十位是東吳大學法學院董保城專任客座教授。接下來介紹到場委員,林倩綺委員、張智倫委員。再來介紹今天列席的政府機關代表,教育部常務次長朱俊彰、行政院人事行政總處給與福利處處長陳素枝、銓敘部退撫司司長鄭淑芬。其餘列席機關代表請參閱名單,本席就不再逐一介紹,並列入公報紀錄。

列席政府機關代表

教育部常務次長 朱俊彰

司法院憲法法庭書記廳專門委員 李姿燕

銓敘部退撫司司長 鄭淑芬

國防部資源規劃司人力資源處專門委員 林靜芬

勞動部勞動保險司專門委員 蔡嘉華

   勞動福祉退休司專門委員 李涓鳳

農業部農民輔導司簡任技正 王東良

衛生福利部社會保險司代理司長 陳真慧

行政院主計總處公務預算處專門委員 王前鎧

       基金預算處專門委員 吳婉玉

行政院人事行政總處給與福利處處長 陳素枝

主席:接下來請議事人員宣讀公聽會的討論提綱。

公聽會討論提綱

一、鑑於近年物價飛升、通膨問題嚴重,基層公務員又多陳情反映擔憂未來退休生活無足夠保障,並建議應再行檢討現行教育人員退休所得替代率逐年調降之規定。請就「公立學校教職員退休資遣撫卹條例」第37條修法之必要性、合理性、調降時機及財務影響進行說明。

二、依據「公立學校教職員退休資遣撫卹條例」第67條規定,現行教職員退休後所領月退休金,須待中央主計機關發布之消費者物價指數累計成長率達正、負百分之五時,才予調整。然以當前物價波動情況與檢討月退休金調整程序來看,似緩不濟急,同時參考國民年金法第54條之1及老年農民福利津貼暫行條例第4條第1項之規定,消費者物價指數成長率為零或負數時,國民年金和老農津貼不予調整。爰此,請就「公立學校教職員退休資遣撫卹條例」涉及月退休金調整機制之修法必要性、調整條件及幅度等議題,進行說明。

三、2018年公教人員年金改革法案對公部門和學校的人力資源結構帶來負面衝擊,例如延退、老化、阻斷新人升遷、士氣低落、以及人才流失等後遺症。請就公教人員月退休金逐年遞減法案對公教人力結構和攬才之影響提出說明。

四、其他與本修法案相關的議題。

主席:謝謝。從今天的討論提綱可以知道我們這次召開公聽會,最重要的就是討論教職人員退撫條例裡面涉及到有關於退休金逐年遞減的法案需不需要重新再修法,以及退休金要不要隨著物價通膨指數來做例行性的檢討,針對這兩個主要的議案,請各位專家學者來發表高見。

在邀請各位發言之前,我先就公聽會的程序進行說明:首先會請專家學者們發言,發言順序就依照簽到先後的順序進行,本院委員會按照登記先後順序發言,如果陸續到場的話,本席會穿插安排請委員發言,原則上就是在兩位學者專家發言之後,再穿插一位委員發言,但是如果登記發言的委員人數較多,在上午1030分以後登記的委員,會安排於所有學者專家發言完畢之後,再按登記順序發言,學者專家以及本院委員如果需要提前發言,也請先告知主席臺,我們再視狀況來進行調整;原則上,每位專家學者的發言時間是10分鐘,委員是5分鐘;我們最後再請政府機關代表發言,針對學者專家以及委員的意見加以回應。與會者的部分,會先請至發言臺發言,在主席的右手邊為學者專家、列席機關代表的發言臺,左手邊則為委員的發言臺,由於公聽會主要是在聽取學者專家等各界意見,所以每位學者專家的發言時間是10分鐘,本院委員的發言時間是5分鐘。

我們現在就正式開始,首先先請學者專家發言。

先請臺北市退休教職員權益促進會孫鳳群副理事長進行發言。

孫副理事長鳳群:主席、各位委員,以及在座各位先進,大家好。我們一開始就先來講砍年金是不是屬於正當的改革,我們先從公務人員退休撫卹基金管理條例第八條來看,這一條就明白顯示,如基金不足支付時,應由基金檢討調整繳費費率,或由政府撥款補助,並由政府負最後支付責任。在年改的時候,軍公教已經配合調整繳費費率,由繳費12%調整為15%,未來甚至可能到18%,可是員工多繳少領,每年已經平均挹注636億,但舊有的財務缺口,占65%責任的政府雇主卻是一毛不拔,這樣公平嗎?而且從這條法令可以看得出來,當基金財務出問題的時候,解決方法就是只有這兩條。所以我的停砍理由第一點就是砍年金本來就是屬於違法改革,因為通膨年年有,退休金只能多不能少,所以年改前的法規,你找不到任何一條是允許可以用砍年金的方式來進行改革。像國民黨就比較有guts,他們在民國88年跟99年,當公保跟私校退撫基金有破產風險的時候,他們都是採用足額撥補的方式處理舊的財務缺口。

再來,第二個理由就是砍年金是不可能澈底解決破產問題的,只有依法足額撥補或是像臺灣50一樣賺7%才是破產的治本方法,因為107年已經驗證,用砍年金的方式,在134年照樣會破產,所以政府說停砍年金會再提早4年破產,他沒有講的是即使不停砍也照樣會破產,所以證實砍年金根本就是炒短線,是沒有用的改革;相對地,政府沒有撥補、績效不好才是基金破產的主因,也是對不起年輕人的元凶。

用撥補來解決,這也不是我說的,這是政府自己出的精算報告就明白地寫出,每年對公務人員專案撥補新臺幣428億元,則未來50年基金不會用罄,也就是未來50年基金不會破產,不會用罄就是不會破產,那麼教師是390億元,所以足額撥補或是績效好才是不破產的真正解方。當然我們更希望如果能夠像精算報告講的一樣,基金績效夠好的話,就好像精算報告顯示的,公務人員跟教師賺7%左右的話,這個基金自己就會賺到前面所講的那七、八百億元,甚至政府也不用撥補了,當然也不會破產。

不過政府又搞出了另立新基金的洞,所以我們也希望初期能夠先像張智倫委員幫我們提案的:增訂中央政府每年應編列不低於各級政府所節省退撫經費之2倍數額挹注退撫基金。也就是說,以我們每年被砍的四百多億來挹注退撫基金;相對的,我們是繳35%、政府提繳65%,相當於我們的2倍,所以相對撥補我們挹注金額的2倍也是合理的事情。而且現在不逐年撥補、分期撥補三百多億的話,等到破產以後再來撥補,就要撥補八百多億,我之前算過,公務人員跟教師如果現在就開始撥補的話,可以幫國家省各1兆,總共可以省2兆,所以越早撥補越省錢!

我支持停砍的第三個理由就是,之前政府一直抹黑舊制還有18%害基金破產根本就是世紀大騙局!我們從退休法第六條最後兩句就可以看到,退撫新制實施後的年資才能夠由退撫基金支付,舉例來說,今天一個83年退休的老師根本沒有領到退撫基金半毛錢!可是他卻因此被砍了25,0003萬,你說這有天理嗎?另外,18%也是必須要有舊制的年資才能夠換算的,他也沒有領到退撫基金半毛錢。

而且從另外一個角度可以看到,18%也就是公保優存不可能領到第二層退撫基金的錢,因為它跟勞保一樣都是屬於第一層的社會保險,就像勞保不可能領到第二層勞退的錢是一樣的,因此第一層的公保優存即俗稱的18%不可能領到第二層退撫基金的錢,也就是說,政府根本就是砍錯了、亂砍一通!那還不想著要彌補修正,就讓這些無辜老人被砍,這樣是不是非常的過分?

第四個理由,我常常不知道政府的算盤是怎麼打的,你讓資深老師因為退休金太低而不敢退休,這樣人事支出根本就會更多,因為一個資深老師的年薪跟新老師的年薪可以差距70萬,也就是說,一個資深老師可以養兩個新進老師還綽綽有餘,所以你這樣人事支出也沒有比較省錢,卻阻擋了年輕人的工作跟升遷機會,甚至因為退休金沒有保障,現在還在鬧教師荒,真的是莫名其妙的一件事情!

再來第五點,我們的改革幅度真的是太大了,因為砍到底的話平均會達到29%38%,即便是我們現在停砍也只救回大概4年,只救回1.5乘以4,差不多6%而已,也就是說,我們已經被砍了25%以上了!已經被砍的這25%還會繼續挹注去拯救基金,所以民進黨的這些委員、林萬億等等還在那邊說謊、造謠表示,以後就沒有錢可以拯救基金,這根本就是非常可惡的說法!

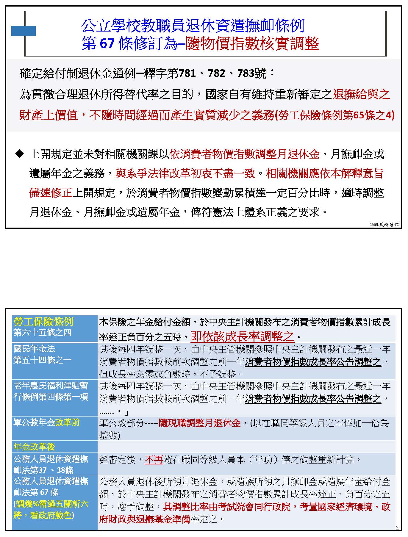
第六點,我們都知道這幾年通膨非常的高,如果以通膨3%來講,23年後我們的購買力會減半,舉例來說,現在的4萬元在未來只剩下2萬的價值,因為現在每年的平均通膨大概是2.65%,那我為什麼講4萬呢?因為公務人員人數最多的薦任七等被砍到底就只剩下41,000元,所以可以預見的是,如果現在沒有做彌補的話,二十幾年後他們的退休金可能只剩下兩萬多的價值,就在他們醫療需求最大的時候!因此我們也強烈要求,第六十七條應該要修訂為隨物價指數核實調整,因為這也是確定給付制退休金的管理通例,甚至連大法官都幫我們注意到了,他們在釋字第781號到第783號都提出:政府有維持退休金價值不隨時間、不隨通膨而產生實質減少的義務,甚至還明示要參照勞保條例,依消費者物價指數調整月退休金,然後要求主管機關應該要儘速修正。可是到現在已經拖了56年了!

我們就來看一下勞工保險條例是怎麼樣規定的?當消費指數累計成長率到5%的時候,就依該成長率調整之,也就是依該成長率核實調整,而國民年金跟老農津貼都有相同的規定;可是反觀公務人員退休資遣撫卹法第六十七條就還要考量國家經濟、政府財政,簡直就是要過五關斬六將,非常的不公平!

我們看一下勞保的核實調整長什麼樣子?它們每超過5%,連小數點都調整,甚至有一年調到7.4%、有時候還調到6.71%,總之就是通膨百分之幾、它們就調整百分之幾!然後國民年金最近的一次調整就是7.34%。所以我們深深覺得我們就像三等公民一樣,不如勞保、國保、農保;也不如現職,因為比較相同時期調整的幅度,我們就比現職整整少了5%。這個影響所及就以同樣年資30年做例子,後退休的人會比前退休的人多領3,000塊,也就是說,同樣為國家貢獻30年,可是你的退休金會少3,000塊,以後隨著現職加薪,這個差距還會再擴大,形成差別待遇。

既然有大法官要求立法院應該即刻修法,所以我們就拜託委員們能夠即刻幫我們修這一條法令,還有其他職業別都有隨消費者物價指數調整的現行條文作為類推原則的適用,所以我們的第六十七條應該也可依相類似的法令做類推原則的適用。就像我剛剛舉例的,已經形成差別待遇、以後還會再擴大,這個是違反行政程序法中非有正當理由,不得為差別待遇的規定。所以我們強烈主張第六十七條應該遵照大法官指示立刻修法,比照勞保,當消費者物價指數達到5%的時候應該立即依照該成長率核實調整之!我的報告到此結束,謝謝大家。

主席:謝謝。

接下來我們就請第二位全國教育產業總工會柯至軒理事發言,謝謝。

柯理事至軒:議座及各位嘉賓,大家好。我今天的主講主題是「現職老師不可不知的真相」,我現在就要簡潔地說一下政府的失能、欺騙跟怠惰!我是義務教育階段的現職教師,我同時也是一個強調勞方要團結的工會理事。

我就直接來說明,依據公立學校教職員退休資遣撫卹條例第八條規定,退撫基金是由教職員跟政府共同撥繳月退撫基金,並且由政府負最後支付保證責任,這個法律義務非常清楚,按月政府應該要撥繳65%,而教職員繳付35%,這也非常清楚。政府不思進取,面對該撥補65%的責任一拖再拖,甚至完全沒有撥補,放任舊基金到現在完全沒有撥補,每年都以複利的累積速度擴大,最後再讓全民為政府這個慣老闆不負責任買單!

PPT這一張圖看得也很清楚,這都是依照政府自己的資料即退休撫卹資遣法的第8次精算報告,大家可以看到反黃的部分1,042億元,這是政府應該撥補的,政府從113年加114年應該撥補的1,042億元,實際撥補是0元;113年到114年政府另立新基金應該要撥補的是400億元,實際撥補是294億元,也沒有撥補到位。

依照第8次跟第9次精算報告來比較的話,就如前面我們的專家學者有提到50年不用罄,政府每年應該撥補的金額因為沒有實際上撥補,從521億元增加到818億元,這個政府可說是荒唐,我認為政府應該立刻依照精算報告完全、完整的撥補。

為什麼身為現職教師要聲援退休前輩呢?本來也有不少基層老師真的相信年金改革後會健全年金,讓以後退休仍然有曙光,但是後來發現,當初政府要我們共體時艱,而等國家超徵稅收、財政大好的時候,卻沒有在物價節節上漲的現在,政府也沒有要拉退休前輩一把的意思,我們可以從國家的總預算案,這個是行政院主計總處自己做的表格,大家可以看到1143.15兆,105年到114年期間超收人民稅收共11,912億元。

我們來算一算,賴政府繼承中央政府結餘款1763億元,今年預算近3兆元,去年超收5,283億稅金,政府手上有46,046億元,居然還放話大喊沒有錢,請問錢在哪裡?更不要說現職教師持續往上調整的提撥費率,沒有停止的現象。我們身邊的老師在工會裡面,我們常常問其他老師,有誰看不出來這就是每年實質的減薪?何況現在每個月繳的比勞保金5倍到6倍以上的保險及退撫基金,這本來就是我們勞動的代價、本來就是我們遞延的薪資、我們的產值,我們不禁懷疑到時候會不會再以基金將要破產的理由、再以教師領太多、教師是米蟲來抹黑教師,讓社會以為教師才是浪費稅金的兇手。

我們嚴正對政府提出質疑,因為今日之退休教師,就是明日現職教師的處境。現職教師和退休教師都是勞方,我們同樣都被無良的資方虧待,放眼哪個國家不會感謝勞工為公司奉獻、為國家奉獻?竟還帶頭放話退休勞工害得現職勞工權益受損,不禁要問,請問勞工不是政府心中最柔軟的那一塊嗎?

現職教師正在經歷的是工作環境的劣化,我要講點現職的情況,我們現在校園的真實處境,要講真話。除了政府為年金改惡挑起了世代對立,我們感受到的是另一場刻意要設計教師,讓教師不名譽退場,就是濫訴不用成本和有罪推定的校事會議制度,這個惡法令很多屆退教師心寒,本來想退休,看到退休差不多等於是自尋死路之後,於是又咬著牙,悽惶的繼續過日子。年輕新血也不願進來,因為教師坦白說我們感受到的是沒有尊嚴、無法安享退休,所以教師荒的產生,我們為什麼要意外?

面對今年如此緊急的開學教師荒,政府在825日的時候,新聞發布聲稱只是職缺刊登數,真正的數字是1,429位,而這1,429位教師過4天之後,居然就銳減成七分之一的數字,原來政府的作法只是把表面缺少老師的數字降低而已,面對教師荒,胸中其實沒有任何策略,就是讓學校老師把課兼回去,大家可以看一下PPT,因為教育部自己說研議採用校內教師、跨校教師或退休教師兼課,把課兼回去,其實有解決問題嗎?沒有啊!不但沒有看到錯誤,接下來第二步,又再度把教育專業判死刑、送進墳墓,竟然要開放不經過完整師資培育教育的人員送進中小學的校園,這種荒唐作為不叫慣老闆嗎?到底哪一間公司要招聘助理,最後讓助理在公司裡做的是經理和工程師加業務的代表工作?那根本就是馮京當馬涼嘛!把專業踐踏在地上。請政府不要為了降低失業率,我們懷疑,把信任政府的民眾送進校園受苦,教育是有專業的。

近來航運產業的員工猝死事件,都顯示資方慣性的思維,就是以減少人事成本、榨乾員工為目的,有聽過民間公司的老闆常用的伎倆,就是用苛待員工來逼員工離職,或者是分化員工、阻礙員工行使團結跟發展,以上手段怎麼看都像是惡老闆,合理懷疑處心積慮最好是不用拿出員工的退休金。

大家可以看一下,薪資缺乏吸引力、親師衝突頻繁、勞動條件不佳,已經有7.4萬名具有教師證的準教師選擇不投入教職了,這個情勢其實相當嚴峻。

政府的撥補在勞保、勞退部分就是改革,為什麼到公教退休金就不是呢?除了政府編預算撥補退撫基金的水池,另外退撫基金經營績效獲利的多寡也影響基金水池的來源,但政府自己管基金,從85年到現在,經營績效有達到先進國家的水準嗎?退撫基金除了政府預算的撥補,更重要的是經營投資績效,政府做好了嗎?現在基金的績效有起死回生的現象,基金績效好,政府的撥補就可以少,這是很簡單的道理,不要再把基金交給造成持續虧損的單位操作,這也是教師團體的良心建言,但我們的政府就是一直聽不進去,我們退撫基金依照政府之前的作法已經調整了費率,但現在我們卻發現,就像搭飛機一樣,買了商務艙的票價,最後卻只能坐經濟艙;買了300萬的保險,卻只能理賠100萬,政府根本沒有誠信。

本人在此以現職教師和工會成員的身分沉重呼籲,除了修正公立學校教職員退休資遣撫卹條例,月退休金、月撫卹金、遺屬年金,依照消費者物價指數CPI比照勞保、國保何時調整,並立即依法憑精算報告逐年撥補足額進入退撫基金,盡好政府的責任。政府如果把基金的績效維持在預設好的7%以上,當然可以更優化,積極為員工經營好基金,盡好照顧員工的責任,不要抹黑軍公教、不要搞世代鬥爭。依法撥補讓基金缺口不要擴大,才是真正把關稅金。

最後建議政府不要再忙著挑動對立、撕裂族群,全教團一直都向政府提出把鬥爭的時間和精力,用在整合三層年金:基礎年金、社會保險年金、職業年金這三層年金。國民年金提供最基本的保障;勞保和公教保提供中層保障;勞退新制、公教退撫基金提供更上層的補充性保障。對臺灣而言,全教產提出三層年金是很好的方向,這三層政府應該在政策層面,明確各層年金的功能地位,在法律上加強協調銜接,建立一個有效且永續的退休保障體系,謝謝各位。

主席:謝謝。

接下來,我們請林倩綺委員發言。

林委員倩綺:謝謝主席翁召委、府會同仁,還有各位今天與會的夥伴們,大家好。本席在這邊非常感謝今天參與公聽會的學者專家,我們來針對公立學校教職員退休資遣撫卹條例的修正方向進行專業跟實質的討論。

本席與本黨及眾多黨團的同仁都認為應該停止年金所得替代率的持續削減,並建立與物價指數連動的年金調整機制,這個是重新校正制度的失衡,保障退休教職員的老年生活,是國家應有的誠信體現。

我國從107年就啟動了年金改革,至今6年了,但是政府一直強調這個改革是因為要財務永續,但實質上卻很不公義的對退休人員造成龐大的衝擊。現行規定的所得替代率從109年起就每年下降1.5%10年內已經從最高的75%砍到剩下60%,最低甚至到30%,這是國家自己訂下的下修機制,也沒有針對國際經濟情勢的變動做出調整。同時,107年退休年金跟在職人員薪資調整又脫鉤,年金的給付沒有辦法反應經濟的通膨,導致退休人員雙重剝奪,政府主張改革,但實際上卻是讓一整個世代,在長年信任政府承諾後,默默承受物價上漲的苦果。

物價的變化不抽象,是每天餐桌上的飯菜、是每個月要繳交的水電費、是健保自付額的看護費。行政院主計總處自己也公布高齡家庭的消費者物價指數,就是認知到高齡者面對實際生活壓力是大於一般家庭的,1990年臺灣家庭支出結構,醫療保險只占了4.78%,到了2024年已經躍升到接近15%,高齡族群所受的衝擊最深,然而制度卻沒有給予這些退休公教人員相應的機制,來反映生活成本的顯著上升,這合理嗎?公平嗎?國家符合退休制度所強調的老年生活保障原則嗎?本席在這邊強調,我們主張停止替代率每年遞減的附表三條文,自113年起不能再適用,恢復合理的年金調整機制,至少應該要與物價指數同時連動,並且與現職軍公教的薪資變動來比照辦理,這是根據經濟現狀所做出的制度補正,也是對過去改革承諾保障退休生活的檢討與履行。

年金修法的三大目標是:第一,要阻止文官體系的崩潰;第二,要爭取公平的待遇;第三,要保障退休生活的尊嚴。我們要誠實面對一個現象,馬政府時期報考公職人員的人數高達52萬人,現在民進黨執政時期只剩下16萬人,短短10年內,報考人數暴跌超過七成,這是大家對制度信心崩解的一個現象。年輕人為什麼不願意進入公職?因為制度不再值得信任、因為國家沒有善待曾經為他服務一輩子的文官與教師,如果國家連基本承諾都守不住,怎麼吸引優秀的年輕人來投入基層教育、行政體系跟公共服務。政務推動需要專業文官的支撐,過去臺灣的整體發展,我們都看到公教體系協力的成果,政府如果不再處理這樣一個議題,對於這失信於退休公教人員的制度,不僅現有的退休人員生活無以為繼,未來大家都不會再投入教職與公教體系。

民進黨政府推動年金改革,強調基金永續,這不應該是藉口,你的國家信賴保護原則在哪裡?怎麼可以說變就變!單向的變動,實在產生了很大的衝擊。本席必須指出,政府對於不同社會群體的態度,現在實在存著顯著的雙重標準,勞保7年來一直撥補,並且還公開承諾支付責任,動用國庫也要保住制度,但是輪到軍公教退休基金,卻一直強調不能撥補。這是你們的能力問題,不能恢復調整機制,而且一再以基金的歸零年限作要脅,請問政府,面對不同群體怎麼態度差異的如此大呢?這樣子的邏輯讓大家很難接受,為什麼勞保可以撥補,公教不能撥補?台電虧損可以撥補,公教不能撥補?這種粗暴的制度割裂正是國家破壞信任最基本的原因,國家應該對所有的人一視同仁,而不能以政治利益來區分,不能以政治利益來看待、施捨與分割。

我們無意否認勞保的必要保障,而且也支持合理的保障;回歸正確能源政策的公益制度,我們也支持;但是唯獨退休金怎麼會被排除在政府的保障之外呢?政府若主張照顧全民,請拿出一視同仁的標準,停止對軍公教群體的懲罰性改革與偏見操作,退休制度不應該是選舉的工具,而是憲政責任。若政府不改變這種選擇性承擔、選擇性照顧的政策態度,人民爭取勞動後的退休權益是正當而且合理的,長期遭受政府冷落與煽動對立,若再不停下檢討的腳步來做年改的政策,那麼歸零將是人民對政府信任的完全崩解。本席一再強調,修法不是為了推翻改革,而是要讓改革不失衡,改革必須要動態調整,要不然就是政府對特定世代施加無止境的壓力。

最後,本席要呼籲,各界應該要正視我們修法的訴求,不是停止砍削所得替代率,或者是建立即時與物價指數或調薪連動的調整性機制,而是針對現實困境所提出的具體修補方案,敬請各位與會的代表與社會大眾來理解,我們捍衛退休公教人員權益的立場。此次修法是為臺灣的教育體系與公職人員爭取一個穩定可信的退休保障基礎,謝謝。

主席:謝謝林倩綺委員。

接下來請郭倍宇理事長發言。

郭理事長倍宇:各位委員、各位教育的先進們,大家早安。我是擔任現職新北高工教師會理事長,也是以現職的國文科老師以及導師的立場來為這場公聽會發聲。為什麼我們必須要站在這裡為我們的權益發聲呢?我們不是反改革,也不是堅守自己的特權,其實我們只是希望這場改革不要犧牲我們老師的尊嚴,以及往後安定的生活。我們現在對年金改革的這個政策,表達非常深刻的憂慮以及不安。

大家可以看到,教師不是數字,是一群用生命在教育的人,我覺得我們教師不應該被簡化成財政的數字,我們在所有的文件上看到的都是滿滿的數字,15年均俸、所得替代率、財務缺口,但這些數字的背後,大家是不是有看到一個在半夜默默地改週記、改作文的老師?大家是不是有看到下班以後,還在跟家長聯繫的老師?大家是不是有看到自掏腰包獎勵學生的老師?就像我的學生都直接跟我說:老師,你的導師費都是負成長。我說沒錯,因為我導師費拿來全部自掏腰包,贊助我們學生的比賽獎金。

我覺得這樣的改革,其實對我們第一線的教師來說,是從青春奉獻到白髮,其實投入的不是只有時間,而是一生的熱情跟理想。大家可以看到簡報上的這張圖片,之前還甚至翻拍過電影叫「老師,你會不會回來」,這是臺灣唯一一個奪過臺灣三大教師獎,SUPER 教師獎、POWER教師獎跟師鐸獎的王政忠老師。這位老師目前在南投市的中寮鄉爽文國中任教,他當初派到這間學校的時候,他打算退伍就離開這間偏鄉的學校,這間學校的學生學習意願極為低落、資源極差,他就覺得恨不得想要離開,接著921大地震,學生只問他一句:老師,你會不會回來?他動搖了,他決定要為了這些小孩子努力。這本書裡面我印象最深刻的一句話,政忠老師說:透過教育,讓沒有資源、沒有機會的孩子,享有公平的對待,進而有翻身的機會。這樣的政忠老師,他甚至在去年20248月發文表示他們的爽文國中,目前也面臨了無人報考代理教師的窘境,他們的英文有17招、數學34招,招不到老師的狀況之下,他直指第一個關鍵,是不是教師的整體薪資結構跟不上社會變遷?這是非常嚴重的,所以年金對於現職教師而言,不是只有退休金這麼簡單,而是社會對我們教育奉獻的肯定。

接下來,我要表達的是我們的改革方向錯誤了,我們懲罰奉獻,但並未解決根本問題。現行所有的改革政策,讓退休老師們的所得驟減三成以上,政府常常用破產、歸零這樣的威脅,危言聳聽,行剝削教師之實,這時候我就會覺得這樣的震盪,其實打擊了我們第一線教師的士氣,讓年輕人再也不敢投入教職,避之唯恐不及。

這本是最近非常火紅的一本書叫「當我告別教職」,梁芳瑜老師是我隔壁班大學同學,他當初以臺北市教甄榜首之姿,考上臺北市的國中服務,他任教了12年之後,離開了校園。這本書裡面提到了教師的困境,我印象最深刻是他提到了有三個困境,第一教師過勞,第二師道不尊,第三薪資脫節。那我們說一句難聽的實話,在教育圈當中容納得下放牛吃草、容納得下官商勾結、息事寧人,怎麼會容不下一顆認真的心呢?難道我們還要承受更多認真、優秀的老師慢慢出走嗎?

改革應該是修正,我覺得不是割裂的手段。我們提到的問題,第一個,世代不平衡,這個政府跟我們之間的信任關係是被摧毀的,新進教師繳多領少,但是未來卻會慢慢地延後退休。第二個,改革應該以公平跟信任當作基礎,107年開始,公教人員的退休金從5年均俸到118年的15年均俸作為計算,那勞工的退休計算薪資是5年的平均薪資,這樣對我們來說,真的是合理的、公平的嗎?

接下來我要表達的是這兩則新聞報導,大家應該非常的常見,「教師荒蔓延全臺!7.4萬準教師棄教職原因曝光」,紅圈處就是最主要的關鍵,薪資缺乏吸引力、勞動條件不佳,甚至是待遇偏低、行政工作負荷繁重,其實跟很多勞工比起來,我們並非高薪的族群,但我們承受了非常多的行政壓力,優質化人才基地、技藝教育公開授課,甚至是學習歷程檔案,越來越誇張的校事會議,老師動輒得咎,這樣子的壓力,對於我們這些年輕人來說,只會讓我們想要離開。

2015年也有教育行政的論文指出,退休制度的改革,對於教師的工作士氣有正相關的影響,所以退休金對我們來說是社會契約的體現,是希望我們老師可以沒有後顧之憂,穩定教學的後盾,國家希望我們付出青春,就要有責任保障我們的未來,老年有基本的生活尊嚴。

2022年經濟合作暨發展組織OECD,他們有調查各國教育概觀,針對教學的週數、日數、教學的時數來調查,這三項指標臺灣皆高於平均值,不知道各位知不知道?平均週數、教學週數來說,平均38週,臺灣是4042週;教學日數平均185天,但是臺灣有197200天,也就是臺灣老師的工時也居高不下,這都是非常現實的。

接下來,我們必須回到正題,我們必須沉痛地呼籲,必須要修正公立學校教職員退休資遣撫卹條例第三十七條跟第六十七條。第三十七條應該修正為從113年之後的所得替代率,113年以後皆不適用。第六十七條應該修正條文,比照勞保、國保、農保,依物價核實調整。這時候我們就會思考到這樣的改革不是重回舊制,而是讓制度不會以犧牲教育者為代價,又可以確保財政是穩定的,並且破除那些不合理的謠言。

PPT上這張照片是我們本校頒發20年、30年資深優良教師的獎座跟獎狀,所以這些獎座只是上級官員們對於老師尊重的一個表象嗎?下面這張照片是我們學校特教科的導師跟班上同學們教師節的合照,這樣子的愛、教育、陪伴,不值得擁有安穩的退休生活嗎?請各位再做思考。

教育的改革不應該從背棄老師開始,如果我們的雇主也就是政府,連照顧老師的承諾都做不到,我們要怎麼去說服年輕人說我們的努力是會有回報的?我們在課堂外,除了備課,還要為未來擔心受怕,教師的退休會被人民視為負擔,這樣孩子們看到的是一個非常害怕的老師,而不是尊敬的典範。我們知道改革應該是修復這樣子的信任關係,而不是摧毀,教育才是一個文明國家最有效益、最長遠的投資。

最後我們做一個收尾,第一個是反對倉促跟失衡的改革;第二個,請重新檢討公立學校教職員退休資遣撫卹條例的第三十七跟第六十七條。這張照片是今年度杏壇芬芳獎的合照,大家可以看看上面有多少資深的老師在為教育現場做服務,我們希望今天的公聽會,不會再把這個議題重重地提起,卻是輕輕地放下。改革不是撕裂的代名詞,而是讓老師安心的教學、社會恢復信任的起點。我的報告到此,謝謝大家。

主席:謝謝郭理事長。

接下來我們請羅德水主任。

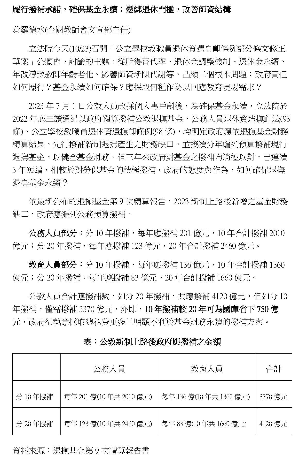
羅主任德水:主席、各位委員、各位先進。我今天報告的主題有兩個,第一個是履行撥補承諾,確保基金永續;第二個是關於目前教師荒、教師年齡結構逐漸老化的狀況,應該要鬆綁退休門檻。我想今天討論的主題,不管是替代率或是怎麼調整,政府要怎麼撥補,年改導致教師的師資老化,這些主題的背後,其實就是凸顯三個核心問題,大家要討論的點。第一個,大家都講,政府也自己講要負最後支付保證責任,但是要怎麼履行;第二個是大家最關心的,各個世代都關心的,基金永續怎麼確保;第三個,現在問題這麼多,我們的國會、我們的行政部門怎麼樣去修法,然後回應教育現場的需求。

我想還是要回顧一下,從年改那麼多年以來出現的一些問題,我簡單歸納,跟今天有關的主要有四個,第一個就是選擇性改革,事實上公教退撫之所以要改革,主要的原因就是講它的財務有問題、出現問題,有巨額潛藏負債,但大家都知道,按照最新的精算,勞保的潛藏負債已經突破13兆,一開始說改革的時候,其實是講軍公教勞要接續改革,但是改到軍公教就停止,而且還說對勞保撥補就是改革,那如果勞保撥補就是改革,公教退撫應該就是比照辦理,不然就是選擇性改革。

第二個是很明顯的雙重標準,有一筆叫做年資補償金這一個項目,這一個補償金其實是在民國84年、85年的退撫舊制,由國家恩給改成退撫基金制度的時候,立法院通過的一個補償措施,這個制度已經入法,而且跟退撫基金完全無關,但年改以後,出現了很明顯的雙重標準,就是軍人繼續保留,但是公教人員卻刪除,很明顯的雙重標準。

第三個是制度紊亂,112新制上路以後,新進人員以後的退休金改成個人帳戶制,他的退休金理論上會大幅減少,所以政府的規劃是讓這些人可以領公保年金,因此就出現很荒謬的狀況,就是舊的人沒有辦法領公保年金,第一層的基礎年金,沒有辦法領年金,反而是要領一次給付,我們的公保作為第一層的社會保險,目前竟然有5種費率、5種給付方式,這個就是越改越亂。

第四個,嚴重影響師資新陳代謝,我等一下會有具體的數字給各位看。我們為什麼認為足額撥補是當務之急?年改以後,有建立了政府的監控機制、指標,這個是考試院跟行政院一起建立的指標,有六項,第一項就是要尊重退撫基金的財務定期精算結果,我想這個是所有退休金核心的理念,就是你要尊重精算、要尊重統計、要科學管理。各位看一下PPT,這是第8次,已經是3年前的精算,很明顯我們可以看到,按照這個精算,如果用10年來撥補,公務人員10年要撥補1,940億,20年反而要撥補2,400億,這就是我們一直在講的,政府為什麼選擇撥補比較多的20年方案,而不選擇撥補相對少的10年方案?公教人員這兩筆一起加起來,如果選擇20年,會比10年多出710億,各位可以記得這個數字,因為第9次精算就出來了。

這是剛剛出來的第9次精算,這個就是拖延撥補的代價,洞越來越大。過去3年從第8次精算到第9次精算,我們可以看到,如果分10年撥補,第9次精算公教人員合起來要3,370億,但是分20年,這個數字變成4,120億,比第8次精算還要再增加、惡化,這個數字差距是750億。所以我們真的沒有辦法理解,請朝野委員應該不分黨團,連執政黨的委員都應該好好地去問一下行政院、考試院,到底為什麼不選擇10年,偏偏選擇20年?分20年要多出750億,然後可能還沒有撥補完,這個基金又接近破產,為什麼不用10年趕快把它撥補?剛才幾位先進有講到,我們有看到數字,勞保這幾年的撥補,如果把今年編明年的預算加下去,應該是會突破5,000億,其實這5,000億如果拿來撥補退補基金,這個新制上路的缺口就已經彌平了,但是政府竟然要花10年,都還沒辦法接受,要選擇20年!我覺得政府欠人民一個說法,為什麼選擇一個最差的方案?為什麼公教人員不信任政府?因為剛才我講的這些數字,不管是10年、20年,其實它只是能夠延後用罄年度34年,真正的大洞還有3兆,如果要維持50年不用罄,每年要撥補這麼多錢。如果你連新制上路這個短短、少少的幾千億都不願意撥補,未來這3兆到底要怎麼撥補法?所以公教人員、一般人民越來越不信任政府,這個就是因為政府的實際作為讓人家不信任。

接下來我們講一下中小學教師的生態,現在大概就是這樣的狀況,有證老師不入場,教師年齡結構失衡,平均年齡上升,我給各位看多可怕的數字,這些都是教育部的數字。各位可以看一下,這個是國小專任教師年齡分布,藍色的那一條線就是50歲以上的人數持續地升高,年改以後擴大越來越嚴重,30歲以下的國小老師,現在不到10%,但是50歲以上的已經有35%。另外這個是國中,一模一樣的走向,在104年死亡交叉,年改106107年上路更擴大年齡的惡化,現在全臺灣公立國中的專任老師,30歲以下的只有不到7%,但是50歲以上的超過30%,這是很明顯師資新陳代謝的惡化;再來這是高中老師,一模一樣,不到10%,然後50歲以上的一樣超過百分之三十幾,我想這個數字不改善,我們的教育品質不可能進步。

為什麼會出現這個狀況?我覺得主要的原因有幾個:第一個,112新制上路以後,因為改成個人帳戶制,變成確定提撥制,從確定給付改成確定提撥,所以了解狀況的公教人員不想進場,因為他的未來是不確定的,退休金根本沒辦法算,教育部之前有算以後可以領多少錢,那個都是騙不懂的人,因為你必須有前提,才能知道未來能夠領多少錢,否則根本不知道30年後能夠領多少錢,完全不知道!所以立法院包括行政部門才讓這些人有公保年金,其實是一個交換,我覺得這是一個很大的原因。第二個就是現場的狀況太不友善,所以讓老師不敢進場,這個會持續地惡化。

我有兩個建議,第一個,政府常常會講最後支付責任,但是這句話如果沒有實際的撥補,它就是口號,就是我們剛才講的,這一個很明確的指標就是你要用10年或是用20年,我們當然要求最好是可以比照勞保34年內趕快撥補完畢,即新制缺口的部分,最差、最差也應該按照10年來撥補,但是現在是選擇20年,已經連續3年短編。現在麻煩的是行政院的預算送到立法院,立法院委員、朝野黨團就算認同我們的主張,也不能增加預算,所以一年拖過一年,已經連續3年短編,大家可以看到第8次、第9次的精算,這個數字不斷地惡化。所以第一個重點,一定要趕快完成新制上路以後短編的撥補。第二個,就是取消58歲的退休門檻。目前隨著退休年資月退休門檻逐年地延後,未來幾年會到58歲才能退休,這個數字一定會讓我們剛才講的年齡的老化情形更加嚴重。我們認為年金改革已經砍了老師的退休金了,老師他會做好規劃,如果有人願意提早退,你就讓他提早退,不用把所有人都綁到58歲,這樣可以釋出一些缺額,讓師資可以有新陳代謝,謝謝。

主席:謝謝羅主任的發言。

接下來我們請陳培瑜委員發言。

陳委員培瑜:各位先進大家早安。謝謝主席安排今天這個公聽會,我想今天現場一定會有許多不同的聲音,我們希望在理性討論的前提之下,把每一個人所在意的事情拿出來一起看。第一個,我想要說,在年金改革這個議題上,其實從2013年馬英九前總統任內的時候,我要再次強調是在他任內的時候,他就已經說:不得不承認這20年來人口加速高齡化,生育率急速降低,會出現繳得少、退得早、領得多,而因為這三個原因會產生三大問題,就是經費不足、行業不平、世代不均。我想在場的人此時此刻,從2013年回過來看此時的2025年,大家一定非常有認同感。他認為這些問題會造成整體國家財政的負擔,因此他說:(他)希望不要把問題留給下一任總統,就算再困難,年金改革也要做,要為彼此的未來而改革,為臺灣而改革,為下一代的安全而改革。此時此刻,我不知道馬英九總統還記不記得他說的話,但是我很希望在野黨的委員回過頭去看、去想一想,為什麼馬英九前總統在當時他的任內要說這樣的話。

第二個,到蔡英文總統時,他說:有些改革是現在不做,以後會後悔,可是關於年金是現在不做,馬上就會後悔。他認為這不是針對個人的問題,而是整體制度的問題,是歷史的包袱,年金改革是希望讓所有高齡者得到足夠的社會安全保障,因此在相關的改革方案通過之後,我們等一下來看相關數字。但是另外一個,此時此刻,也是在野黨黨主席的黃國昌,他在2015年的時候是時代力量的主席,2015年他在電視上公開說,包括軍公教在內的九大基金,每年要吃掉政府六千多億的預算,十分驚人,是國家的財政負擔,是社會不公平、世代不正義的幫兇。他認為,不合理的年金制度是下一代的問題嗎?不!是這一代馬上要面對的災難。他最後提醒大家,我們都在同一條船上,要共同努力。我很少會同意黃國昌的話,但是2015年黃國昌當時說的話,我非常的認同,當然他現在可能已經忘記他自己說過的話。

我之所以花這麼多時間引用不同黨派領導者所說的話,是想要回應今天的年金改革,我們現在面對的困境,現在的修法版本當中,主要是在野黨委員所提出來的,第一個,停止逐年下降所得替代率。第二個,年金要隨著消費物價指數調整,但是這個調整非常荒謬,竟然是只會加、不會減,我想問這樣子合理、公平的嗎?目前我們看到相關數字,有5%的退休教職員實領退休所得超過5萬元,平均每個月支領的金額是5.8,遠高於國人的平均月薪4.64

我想要問,這對於當前年輕世代,不做事比做事領得多,這不符合世代正義。但是我也認同所有剛剛現場的老師們、前輩們,你們所提出在現場教師荒的困境,在現場教育工作人員的困境,剛剛還有一位老師提到特教老師的困境,這些我自己在教育委員會,我從來沒有放棄過問政監督的責任,每一題我們都用力質詢,甚至每一個會期,在立法院正式召開大規模的座談會,也只有我們辦公室在做這個事情。所以我要呼籲,所有現場老師的困境,應該不會只能藉由年金改革可以做到,教育部在此時此刻有更多在教育政策上可以做的事情,我想這是每一個委員都不要逃避的責任,而我們當然也沒有逃避。因此,面對年金改革,我今天之所以願意站在這裡發言,我當然知道會受到很多現場老師的譴責,可是我也要說,年金改革不必然是百分之百可以解決剛剛所有老師先進所提到教育現場的困境。

第二個,如果按照現在修法國民黨委員提案的版本,我認為退撫基金會提早34年用磬。剛剛有一個老師有提到10年撥補跟20年撥補,確實這個也是很多本黨的委員,甚至有召開記者會,這個我們都沒有否認,因此我們當然也要求行政院要有相關的說法,這件事情我們從來沒有退縮,我們沒有推託。

再來,我要講制度修正這件事情,如果在此時此刻用國民黨委員的版本通過,我們到底還會遇到哪些問題?而且剛剛有一個老師提到,關於隨著物價指數調整這個事情,其實現在的版本已經有了,不是修法版本,而是現有的版本已經有了,但是卻被曲解成沒有隨著調整,甚至我還有看到在野黨委員的版本,要隨著現行老師的薪資去調整,也就是雙軌並進,而這個會造成多大的財政的困境,我想所有在野黨委員自己提了,一定非常清楚,但是他們卻不告訴國人,也不告訴現在還在場服務的老師們,公立學校教職員如果用這個雙軌並進,會產生什麼困境跟困難?修法不可以這樣做,不可以只照顧到眼前你認為跟你政治上是互通的一個族群,而要顧及到所有世代正義、公平正義這件事情,還有所有現場剛剛進入公立學校的教職員,這些人如何看待現在在野黨委員修法的版本?我也非常的好奇。

我想講了這麼多,我最後……謝謝主席,我再30秒。我要用馬英九前總統的話做今天的總結,在這條改革的道路上單靠政府是不夠的,因為年金制度本來就是一個自助跟互助的制度:馬英九前總統一再強調,不只是你的年金或者是我的年金,而是我們的年金,也是我們子孫的年金,更是不能倒也不可以倒的年金。也許未來的年金,大家領到的會比現在略少,但可以讓大家放心的領30年,讓我們的子孫也能夠領得到。我要拜託在野黨的委員仔細思考、慎重的思考,這不是你跟我,而是我們、我們的子孫,以上,謝謝。

主席:謝謝陳委員,接下來我們請葉崇揚教授發言。

葉教授崇揚:主席好,還有與會的各位參與者,大家好。我是東吳大學社會學系的葉崇揚。今天邀請我來,非常高興可以來這邊來發表自己對於年改的一些意見,在這幾天,我仔細看了資料,對於這些法案有比較深入的一些了解之後,基本上,對於整個年金改革的意見,我大概從2017年的時候就已經有寫過相關的一些文章,當時的意見到現在我的立場大概都沒有什麼樣改變。

基本上,我都認為針對臺灣年金改革要有一個整體性的思考。現在臺灣年金改革或者是年金體系裡面面臨四個大問題,第一個,不公平的問題、行業不均的問題,剛才有委員也有提到這個問題,剛才也有引用像馬英九前總統提出來的行業不均的問題。我們可以看到其實目前公教退撫,剛才有提到平均大概是領五萬八千塊左右,他可能還會再加上其他的。勞工的部分,即便是勞保,平均可以領到的錢大概是不到兩萬塊,大概一萬八到一萬九左右而已,另外勞退可能可以再加上五、六千塊,頂多就是兩萬五千塊。實際上,像我父母一個是領一次退、一個是領月退,他領到的錢大概就是一萬上下而已,所以其實領的相對來講是比較少的。農民現在目前大概是八千多塊。國民年金現在可以領的150萬人,大概領四千塊左右。而勞工其中有差不多18萬的人,基本上是領不到一萬塊的。所以行業不均的情況其實是非常嚴重的,這會影響到另外一個問題,就是財務上的問題。

我們可以知道年金改革其實很重要的都是在解決財務上的問題,尤其我們年金的設計大部分都是,譬如說公教退撫或者是勞保,其實都是用了pay-as-you-go隨收隨付制的制度來做財務主要的設計,所以勞保的部分,其實在2025年主計處就已經說,它的潛藏負債已經高達13.5兆,這是非常高的。還有國民年金、農民老農津貼,加上公教退撫,如果不算勞退或現在已經執行公教退撫的新制,因為都是個人帳戶,還有其他個人帳戶制的話,單純社會保險制的部分或pay-as-you-go的部分,其實對於目前臺灣的財政來講是一個非常重的負擔。

因為我一直在上有關年金的課,我一直跟同學強調一件事情,pay-as-you-go年金財務的設計,核心是繳費的年輕世代,只要我們不願意繳費,這個國家的年金就撐不下去,因為是我們付錢給那些已退休的人。所以剛才有提到像撥補這件事情,還有投資這件事情,我跟大家先科普一件事情,你要依賴投資報酬率來解決財務問題,所有的國家都告訴我們這是不可能的!這是在學術上已經認證的事情,如果需要,我可以給你們任何的證據,這是不可能存在的!因為人口老化的速度已經遠超過我們的想像了。所以在這種情況底下,你要依賴投資是完全不可能去解決年金財務的問題,而且如果你是依賴撥補的話,本來的公教退撫是由雇主跟勞工一起去提撥這個錢,雇主就是政府,勞工就是教師或是公教人員,在撥補的情況底下就會變成是用稅收去撥補,會變成是我要幫你們撥補,可是我付的稅為什麼要幫你們撥補、為什麼不用來解決少子化的問題?如果少子化的問題可以解決的話,財政的問題才可以解決,如果少子化的問題沒有辦法解決,財政的問題就永遠會存在那邊,尤其當年金設計是pay-as-you-go的時候,那就不可能解決這件事情。

第三點,除了在財務方面會有世代不均的問題之外,還可能涉及到延退、提早退出勞動市場、提早退休,這個會有三點,第一個就是當提到人口結構的老化,就是教師人齡結構的老化可能有很多原因,不單純只是因為老老師不退休或者是怎麼樣,有可能是因為人口老化,而且也有可能是因為少子化的因素,如果少子化問題沒有解決,誰會想要進去當老師?因為我隨時有可能會因為學校關掉就被裁掉或是被失業,或者是被流放到某個地方去,或是被整併,我也不希望這樣,既然看得到少子化會造成這樣的情況,我為什麼還要進入有可能會面臨少子化問題的行業?譬如教師,像大學老師其實也是一樣,大學老師面臨的其實是類似的招生問題,2028年第一波的少子化海嘯就要來了,而且在過去幾年……我現在46歲,如果沒有延退的話,大概就是還要待19年、20年,也就是說我一定會面臨到疫情那一波,或是甚至這一、兩年這一波,也就是18年後當他要念大學的時候,人口就只剩下11萬左右而已,甚至更低,在這樣的情況底下,誰會想要進入教育產業?教育產業受到少子化的影響其實是非常重的。

第二個問題是,當我們在討論提早退休或是人齡結構老化的情況之下,其實有另外一個問題我覺得是非常重要的,譬如說不適任的教師或是公務員,是否要讓公務員或是教師有一個自由競爭的機制。現在大學老師基本上都已經取消青年條款,也就是說只要可以進入大學任教且是專任的話,就可以當助理教授一輩子,即便他教學不好,即便他研究不好、服務不好,我們還是不能開除他,因為非常困難,而且在法律的規範或是在法院判決上都是對學校不利的,你不能開除他,他就只能當一輩子的助理教授,他又不適任、又不好,我們也不能對他怎麼樣。另一方面,大學在聘任老師時也不見得那麼公正,搞不好也有內定的情況,所以有些很厲害或是很適合的人想要進來也進不來,所以這種情況不解決,人齡結構必定會老化。

第二個是人齡結構老化不只是單純的年金問題,有可能是因為勞動市場環境,你現在說要幫我增加年金,一方面是你保證領得到嗎?二方面是這個環境我會想要進去嗎?對不對?所以在工時高的情況下……

前天禮拜二的時候我去做體檢,體檢除了身體健康的部分外,現在還有增加心理健康的部分,在工作時數每個月加班多少的部分我填100個小時,那個人一直都不相信我加班超過100小時,我在家也都還是在繼續工作,念書、寫東西,所以在這種情況底下,我們的工時高,而且薪資低。以前有一個香港的老師跟我講,他扣掉孝親費,再加上請兩個保母的錢,還有一些生活開銷,他每個月存下來的錢都還是我的兩倍,我是教授,他還是我的兩倍,你就知道多高了。

我其實要提出來的最後一個問題就是臺灣的社會福利或是社會政策的問題,我們常常是腳痛醫腳,頭痛也醫腳,我們都沒有辦法去對症下藥,甚至就算對症了也不見得能夠解決問題。我以前寫過一篇文章叫做「笨蛋!問題在制度!」那篇文章是在2017年寫的,你們可以稍微去看一下;另外,我明年有發表一本書叫做《葬送的福利年(金):台灣年金改革的挑戰與解答》,是有關臺灣年金改革的,如果大家有興趣,可以去買來看,謝謝大家。

主席:謝謝葉教授。

接下來我們請董保城教授發言。

董教授保城:主席、各位立法委員、各位學者專家,以及各位列席的機關代表。8年以前,司法院大法官受理釋憲改革,有關軍公教人員退除/退撫給與案是釋字第781號、第782號及783號解釋,老師有在現場,我有代表教育人員在現場一直呼籲這個年金改革會對教育有很大的傷害,剛剛有些委員還在提馬英九的時代,現在都8年以後了還在提這個,實在是覺得時空易轉,不一樣了。

首先,我必須要感謝今天召開的公聽會,今天這個議題看起來好像是在談錢,其實我們是談制度,制度的改革,其中最重要的就是要讓老師安心、要安養。但是我們可以看到今天列席的長官,教育部是由常務次長朱俊彰列席,可是實際上管退撫基金的卻是一個司長,我在政府機關工作過,這代表什麼?這些退撫基金的首長本身也是學者出身,難道不知道學校的現場現況嗎?所以我覺得因為退撫基金造成的問題、造成的後遺症,才導致今天教育有很多地方沒辦法改,那才是源頭,那才是根。所以今天我在這裡說,不能夠單單認為我們是為了錢而來,那是抹殺我們教育者、抹殺你們的老師!

首先,窮不能窮教育、苦不能苦孩子,大家都知道,可是這個孩子是全民的孩子,不是某一個政黨的孩子,當初砍軍公教,是因為軍公教不是支持民進黨的這些人,否則的話,為什麼年金改革不繼續也改勞保?這完全是沒有道理的。所以窮不能窮教育、苦不能苦孩子,所有人都會這樣講,可是這個孩子是臺灣的孩子,不是在野黨的孩子,可以回去問問看你們的孩子、問問你們學校的孩子,或問問你們的孫子,我們的教育環境現在是多麼險峻,我的書面資料在第59頁、第60頁、第61頁。

因應通膨下的現實環境,雖然在條例的第三十七條是規定逐年砍,然後在第六十七條有說政府要隨時隨著物價調整,可是還要考量國家經濟環境、政府財政以及退撫基金準備率,雖然有這個規定,可是到現在從來沒有調整過;相對於國民年金法、老年農民福利津貼暫行條例,這些部分卻沒有這個規定,所以我覺得對於老師,不是要特別優待,但老師是培養臺灣人才非常重要的一個源頭、一個根本。

年改的後遺症大家也很清楚,憲法法庭113年憲判字有關代理教師的問題,在憲判字第7號大法官的解釋指出,少子化與年金改革造成的教師延退與員額控管,使學校大量依賴代理老師,甚至明星學校也沒有辦法找到老師,因此資深老師都不願意退,因為一退之後就陷入到每年砍1.5所以我們看起來是形式平等,實際上反而使教育的品質與學習權一再受損。我們要讓老師奉獻不白費,那就需要給他一個安心退休的退俸。

特別是各位在座的公務人員,今天為什麼要當司長?為什麼要當次長?為什麼要當科長?因為有一個理論叫做「職位合理照顧原則」,今天在什麼職位退休,就應該有相對比例的照顧在退休金上,應該要符合比例原則,否則誰願意承擔這個行政責任?我想今天在場的每一個人願意當司長、願意貢獻心力,就要符合職位合理照顧原則,可是政府說:「你們的錢已經比勞工多!現在什麼時代啊!」因為這樣子才真正是所謂對退休金的憲法制度性保障。特別是現在這個法不但修理我,也修理你們在座的各位公務員啊!我們說信賴保護,今天政府要人民守法守分,政府要公務員忠心、依法行政、尊重憲法、忠誠,好啊,是的,我們應該這樣做,因此我們相信政府會守法,結果呢,政府不但不守法,反而說因為快破產了,所以你們要共體時艱。政府讓人民不信賴,人民怎麼會信賴政府?今天在座的各位,我特別要肯定教育部,因為教育部知道這些問題很多,也會回到年金改革,它兩手一攤沒有辦法,所以一個源頭在這裡。

現在在座的公務員也都是受害者,你們也會被繼續砍,所以不要退!因為你們一退就開始砍了!為什麼要讓老師要有這個心情呢?最主要是要有合理的待遇,因為讓他們安薪、安退,他才能夠展現專業自主、才能夠有尊嚴與熱情,沒有尊嚴與熱情,教育怎麼會永續呢?我們要留住有熱情的好老師啊!當初考試院提的版本是八折,然後5年砍1.5,可是到了立法院,那個時候我還在政府部門服務,結果是段宜康委員一口氣叫價!怎麼有這樣粗糙的立法呢?你應該還要回去問問獨立機關的考試院啊!結果段宜康現在溜了,剩下的攤子誰收?所以我覺得立法不能那麼粗糙,當初考試院經過這麼多的專家、學者研究,而且它是主管機關,結果到立法院,卻是由一個委員現場的情緒發言砍成這樣子。段委員,你怎麼對得起臺灣這一代以及未來一代的軍公教?軍公教是國家的中堅力量,連軍公教都不相信政府,你們怎麼期待我們公務員、我們的老師呢?因此要尊嚴、要永續,我們必須要給老師一定的「安薪安退」。

各位,關於年金破產,大家已經講了很多了,說會破產,破個鬼!多年來如果真的破產,我們早就領不起薪水了,這只是一個基金沒有經營好,所以要尊重老師,不要把老師、不要把公務員、不要把軍人當笨蛋,這怎麼叫年金破產呢!我們應該要有教育的品質。現在為什麼很多人都不願意去學校教書,目前還有一個校事會議,在我的文章裡面我認為校事會議根本就是把學校老師當作宵小、當作變態,大部分的老師都是為學生來投入教育的,所以待會我要趕回去教學,因為我10點鐘有課,謝謝李惠蘭理事長讓我先講話。我可以告訴各位,臺灣有今天、臺灣有護國神山,是因為神山後面有我們這群軍公教,所以拜託各位,特別是我剛剛看有幾個立法委員就出去了,摸著良心啊!這些孩子不是國民黨的孩子,也不是民眾黨的孩子,是大家的孩子啊!

跟各位報告,我這邊也特別畫一張畫,停砍年金常常被說是走回頭路,怎麼會是走回頭路呢?只是停砍而已,已經被砍到現在了,再砍下去,連包大人都買不起!什麼叫包大人?老人尿片啊!所以停砍公教年金,只是停砍,然後回復到原本應該有的並給它制度,否則的話,各位不是「回頭是岸,苦海無邊」,現在教師、公務員多苦,不要看有些公務員、有些學校老師還出去玩,他是回復應有的尊嚴啊!所以不是走回頭路,而是回頭是岸,因為苦海已經無邊了!謝謝大家!

主席:謝謝董教授。接下來請張智倫委員發言。

張委員智倫:謝謝主席,各位與會的專家、各位委員、各位朋友,大家好。自2017年年金改革以來,公教人員退休所得替代率每年遞減1.5%,到2029年,就是15年,將降至六成以下。這8年間消費者物價指數CPI累積上漲約8%,但公教年金僅於111年象徵性的調整2%,實質購買率這樣子加起來會少將近五成。許多退休人員面對醫療照護,生活成本高漲,陷入越老越窮的困境,這不僅是數字問題,而是尊嚴與信任的問題,所以本席要強調,退休金是勞動報酬的延遲給付,不應該淪為政治角力下的犧牲品。勞保年金早有明確法定機制,在CPI漲幅達50%時,給付必須隨之調整。反觀教職的退輔制度,卻缺乏自動連動機制,一切仍取決於政府年度財政與政治考量,欠缺可預期性及穩定性,這樣的雙重標準無法說服基層的教師,也削弱青年投入教職的意願。教甄的報考人數從2015年起便跌破4萬大關,逐年往下降,去年只剩下三萬多人,也反映出信任流失的結果。

我們支持合理的改革,但反對將改革變成長期削減的代名詞,本席此次的修法,並非要恢復舊制,而是要停止所得替代率的逐年遞減,並建立比照勞保CPI的調整機制,讓制度與現實對接,確保退休所得不被通膨侵蝕,同時要求政府應該提高調撥的比例,不能讓基金的缺口成為削減年金的藉口。更重要的是,今天這場爭議的核心,不僅是年金數字的高低,而且是政府與公教之間信任的修復。107年改革以後,退休公教實質所得大幅縮水,基金收益穩定,稅收年年超徵,政府卻持續調降所得替代率,讓基層公教感覺被背叛。今年的退休公教就是明日在職公教的鏡子,若政府可以任意改變承諾,未來年輕的公教人員還敢相信我們的制度嗎?因此,我們主張的停砍基金,不是走回頭路,而是讓制度回歸正軌,停止遞減,建立物價連動機制,並依法足額撥補,是最基本的誠信要求,唯有讓奉獻國家的公教人員在退休後能夠有安穩、有尊嚴的生活,國家的行政體系與社會信任才能真正穩固。

最後還是要非常感謝今天所有到場的老師以及教授們,大家辛苦了,謝謝。

主席:謝謝張委員。

接下來我們請林宏陽教授發言,謝謝。

林教授宏陽:主席、各位在場的委員,還有各位夥伴,大家好。非常感謝有這個機會受邀來這邊談這個議題,因為我過去大概二十幾年間主要做的都是跟年金制度設計有關的研究,所以在這邊的話,我嘗試提出一些可能更深遠的思考。

過去這幾年受邀到立法院來參加公聽會,我認為我們一直以來討論的這個年金改革議題,坦白說比較核心的都沒有觸及啦,所以我第一頁的內容一直這幾年之間其實沒有太大的修正。因為臺灣其實是走所謂的俾斯麥年金體系,也就是說個別的職業系統是分立的,過去的概念會比較強調相同職業身分別之間的團結。再來,過去比較高的所得替代率,主要是因為過往的家庭基礎是以男性主要所得者在外工作,所以他需要在退休之後有比較高的所得替代率,來涵蓋他家中的經濟依附者,這個在1880年代的時候,其實是還蠻重要的一個時空環境。但到了現在來說的話,時空環境改變了非常多,特別是像女性,原先是家中的經濟依附者,他們也不斷地進入勞動市場,每一個人依他的薪資都有他的退休金在,所以目前世界各國的改革趨勢是不斷地在調降所得替代率。

現在我們年金保險體系的挑戰,剛剛各位先進有談到各種可能的結構上調整的思考,以及它背後的邏輯等等,其實當然不外乎這一些,像少子女化、平均餘命延長,然後所造成的人口結構改革,所以目前看到各國年金體系的調整,都會以不同職業別之間的社會團結為方向。比較有名的例子,像美國在1983年的年金改革,其實就把公教人員整個併到social security系統裡面來;2000年代早期,也開始在動作的是奧地利,他也是非常傳統的俾斯麥年金體系,也朝向不同職業身分別之間的整合,主要是因為在少子女化這個狀況底下,以及平均餘命延長,再加上就是退休年齡往後延伸,就是延退的調整在比較緩慢的狀況底下,其實會讓領取退休金的人口群相較於工作人口的比例不斷地惡化,所以才會有這樣的調整方向。

所以需要進一步去思考的,也在於社會總體的產出到時候可以怎麼樣維持等等,特別是少子女化的部分。各位夥伴應該也會看到,就是在2023年我們國家公布的總生育率已經低到0.87,今年剛剛公布2024年是0.865總生育率,平均一位育齡婦女就生這樣子的子女數而已。如果參考歐陸各國的總生育率,目前平均是介於大概1.62.0之間,跟臺灣比起來非常高,但是他們也不斷地去向下修正所得替代率,往後延伸退休年齡到67歲至70歲,甚至整個拿掉退休年齡的界線。所以臺灣面臨這麼嚴峻的少子女化議題,我們必須要嚴肅地去思考這樣子的方向。

從整體的政策視角來看,我在思考的就是資源分配應該要著重國家未來的發展,撥補並不是一個改革,而且撥補的問題就是拿來撥補的錢會排擠到其他政策的需求。再來,各國也一直在思考調降所得替代率的方向,一個蠻重要的思考就是退休者其實也是生活在當下的這個社會,所以他也需要在這個社會環境裡,用相對於目前工作人口群的薪資水準比較合宜的角度,去做充分的考量。

如果在這個基本前提底下,去回應今天討論提綱的這三題,就第一個提出的問題「調降所得替代率的必要性跟合理性」,就是考量基層公務員人員的訴求。過去在這部分的討論,我提到如果是考量基層公務人員相對較低的薪資所帶來比較低的年金給付的話,會需要去思考提高他的最低給付金額門檻,過去我不斷地去強調這樣的作法,或許是對應這個問題的一個方式,所以在目的跟方法上面的調整方式是需要去思考的。

目前世界各國的調整趨勢,像瑞典的職業年金是目標往下砍到40%,國際勞動組織的標準大概是在45%左右,所以如果就目前的公教人員保險,假設這兩個部分都可以拿到的話,公教人員保險的給付率45.5%,或是在之前的個人專戶制調整之後52%的給付率,目前即便往下砍到62.5%,就國際之間的改革趨勢來看,其實還算是一個可滿足的條件。

再來關於月退休金的調整幅度,我記得在2018年有提供一份報告書給勞動部,談到各國退休金如何調整,其中有談到依著物價調整的思考。各國有各國的作法,當然也有所謂累積達到5%之後的調整,臺灣目前是屬於這一種,但是如果要考量到實質購買力的話,其實各國會去做逐年調整這件事情,我認為這個部分是我們在立法上面可以去思考的。但是歐陸各國的經驗,就如同我剛剛談到的,退休者也是在這一個社會裡面生活,過往特別是在2010年代的時候,歐陸有不少國家依著物價去調降他的給付水準,那個時候有蠻多報章雜誌上面的討論,差不多到2010年代尾聲才開始恢復往上調,這個部分其實有不少的討論。

再來,要依什麼調整?物價指數,為了照顧到各位退休者的實質購買力,這蠻重要的,另外,還有薪資的指數,以及兩者的混合比例。那物價指數的話,我擷取了2000年到2024年臺灣物價指數的波動,可以看到各國也會依據不同類別的指數來加權,這個部分就提供給各位立法者來思考。

以年金制度為攬才的誘因,這在職業年金上面是還蠻常見的人力資源管理思維,但是就公部門體系來說的話,優秀人才如何定義,以及優秀人才要集中在公部門的這個部分是不是一個好的思維,我會認為這是政府體系或立法者需要進一步去思考的。

再來就是薪資結構的部分,我認為還滿重要的,關鍵是能不能延攬到好的人才,因為薪資的水準也會影響到後來年金給付的水準。所以整體來說,我之所以在前面那一頁(第1頁)一直沒有改變,就是因為結構性的改革才會是目前的關鍵,這句話雖然講得有點不得體,目前只是增加退休者的小確幸,但是相對來說,更需要去考量的是未來這個國家發展的可能性,所以結構性的修改對於整體的不管是退休者或工作者來說,才是一個比較好的思考方向。

至於結構性如何改革?其實我也呼應到剛剛前面的前輩有談到的,以稅收作為年金的基礎保障,但是會需要有一個可以整合所有職業別的,就像美國跟奧地利有做職業別年金的建置,再來再加上個別職業別的職業年金,謝謝。

主席:謝謝林教授。

接下來我們請張育萌理事長發言。

張理事長育萌:主席,還有今天到場的專家、學者、老師們,還有今天列席的官員,大家早安。我是世代共好協會的理事長張育萌,今天我在這邊想要以青年的身分、青年的角色對近日公立學校教職員退休資遣撫卹條例,也是我們過去在談的公教年金改革方案,希望現在可以再次作為改革的方向,我希望可以發表一些不同的看法。

我總共有三點主張:第一點,我仍然可以從現在的精算報告以及現在所有的數據看到,終止所得替代率的逐年調降還是會嚴重地影響退撫基金的永續性跟世代公平;第二點,議題很多但是月退休金的調整機制,目前是跟CPI(物價指數)5%連動,我仍然認為這是比較充實、比較妥善的作法,不應該恢復與在職人員的薪俸掛鉤;但是第三點,我仍然認為政府部門應該要履行承諾,依精算報告補足本來應該要足額的撥補才能真正地確保目前基金的永續,也的確才能在年金改革後讓現在在校園現場辛苦的教職員跟政府之間建立信任。

第一個我想要談的是,剛剛提到所得替代率的逐年調降。這是從2017年到2018年社會的確經過非常多的對立,甚至是衝突所得到的結果。如果我們現在貿然地把這樣的制度再做修改,的確還是會對永續性造成非常大的傷害,以及在世代之間形成相對的剝奪或是不正義。目前有非常、非常多的版本,我們剛剛看到會議的資料,目前包含黨團跟委員提出的不同版本,總共有10案,主要都是在針對終止所得替代率的逐年調降,也就是終止目前每年降低1.5%。這對年金改革成果的影響大家應該都清楚,只是如果我們在改革快要到達尾聲的時候終止所得替代率的調降,也許不會像是在改革準備要上路的時候,甚至是我們要走上回頭路。我也可以理解,剛剛我們所提到的,這也許不是回頭路,但是這的確會對目前改革的成果造成非常大的衝擊。

第一個是退撫基金的用罄年限,當然我們完全可以理解錢絕對不會從天上掉下來,所以用罄的年限只要我們現在終止就一定還是會提前。回顧過去年金改革最大、最大的重要成果,就是所得替代率的逐年調降,這當然也減輕了過去政府的財務赤字跟財務試算壓力的結果,這也是讓現在基金可以永續運作最重要的一個改革依據。

根據銓敘部的計算結果,如果銓敘部的計算是正確的,我們可以發現如果停止所得替代率的逐年調降規劃,目前公教職員的退撫基金會提早到民國129年就歸零。如果我們目前要採取這樣的措施,就應該要對129年之後做一個更清楚的規劃,而不是在還沒有規劃之前就來調降。我也可以理解,就算我們不調降,的確用罄的年限仍然存在,是在131年或者是134年。在這之後要長什麼樣子,這個我們也當然認為政府在二次年金改革之後應該要持續做精算跟說明。

第二個,這將會影響回流到基金的金額,所以如果今天我們停止所得替代率的調降,大概會減少二千七百多億回流到退撫基金的經費,這一筆錢或者是這個回流的經費勢必會造成嚴重的衝擊。如果要做這樣的調整,我也希望不論是立法院或者是相關主管機關對試算的結果也應該要清楚地說明,如果透過這樣持續地檢討跟再次修正,對於這樣的衝擊到底要如何處理?

再來我也要明確地指出,終止所得替代率的調降當然還是會讓世代之間有衝突,或者是相對剝奪的感受。2018年的年金改革最主要、最重要的是,我們可以從這兩、三週在立法院或者是司法及法制的聯席委員會看到非常多的關鍵字,就是在降低世代的衝突,達到世代的和解,或者是世代可以如何一起走向未來。但是如果我們現在持續地,或者是貿然地進行這樣的修改,並沒有透過像是過去全國性國是會議層級的討論,那是否就是讓現在40歲上下的公教人員在退休的時候去面臨基金破產的困境?這樣的困境要如何說服年輕世代持續投入實際的教育現場?

我也認同剛剛有非常多教育先進所提到的,在現在的教學現場面臨到非常、非常多的困境,但這樣的困境跟所得替代率的調降是不是有直接、必然的衝突?這個我實在也還是要打上一個問號。我們現在在校園現場的確有看到過去教師管教所造成的很多衝突,這個我們也都是承認的,但過去也在親、師、生如何一起在教育現場共同討論的情況下修正了不當管教,或者是不適任教師退場的方法,希望這樣的過程可以讓教師獲得更好的保障,不會像過去親、師、生之間的衝突不斷,或者是大家因為對制度的不信任而造成教師仍然有不論是有行政荒,或者是逃離教學現場這樣的問題。所以對於不當管教,我們的確也修正了像是教師的退避權,或者是在緊急避難的時候,教師仍然可以執行比較直接的管教權力。

我們在校事會議也持續在調整、持續在檢討,是否可以看到每年的數據,或者是在教學現場的確會造成師生的衝突,這樣是否有促進師生的溝通?所以我們也增加了調和的機制,這些其實都是教育現場的改革,我們仍然可以持續討論,但是我認為不應該貿然地針對世代之間不同的退休制度做調整。

第二個我想要談到的是剛剛幾位先進也提到的跟CPI的調整,這件事情我認為在第六十七條裡面,過去的規範的確跟現在的國民年金、勞保的制度是有不同,這個非常值得檢討,但是檢討的機制跟CPI本身我認為應該要切開來討論。什麼意思呢?我們的確可以看到,過去這樣正負5%的調整,不只是正負5%CPI的調整,它還要行政院會同考試院到立法院來作決議。這樣的制度的確跟勞保還有國民年金是不同的,這個機制本身,我講的是「機制」,亦即行政院還必須會同考試院的這個機制應該要可以被檢視,這點我完全認同。但是國民年金跟勞保也都是CPI的正負5%,如果我們把這樣的制度、這樣的數字貿然地脫鉤,我認為這個會造成不同職業別之間更大的衝突,也就是為什麼我們在公教之間不去適用CPI正負5%的規定,甚至稍微把它降低,這甚至可能會造成我們的調整只升不減的問題,所以我認為目前正負5%這件事情應該要跟後續的調整機制做不同的討論,而不應該全部綁在一起,一起修法。

第三個、我也認為應該要要求銓敘部還是要足額來撥補,這件事情我認為應該看起來是有共識的,我們雖然在年金所得替代率是否要調降、CPI的部分,以及行政院會同考試院的機制上面有一些分歧,但是我也認為銓敘部在這樣的精算結果之下,仍然必須要持續來撥補,才能確保基金的永續。不論是所得替代率或者是退撫基金所造成的財務缺口,都始終存在,雖然我們現在已經做了改革,但是政府作為雇主,我們仍然看到這樣的缺口並沒有消失,所以政府還是應該、必須很誠實的面對負起公教人員退休金這樣的責任,這也就是我為什麼想要提醒銓敘部必須要落實足額撥補的問題,這個當然也是在教育現場很多老師等等提出來的訴求,才能確保基金的永續。以現在精算報告20年期為例的版本,看到必須要撥補194億,其實不論是用10年、15年或者是20年的版本,都應該要落實現在的試算結果,進行足額的撥補。

最後,我想要做一個結論,其實多年來社會上面對於年金改革都是從民間社會、專家學者與政府持續的對話溝通,我也很感謝今天有這樣的公聽會,可以有一個理性的討論,但是年金改革走了接近10年,我們也應該要確保基金的永續,來緩解世代衝突,落實世代正義的精神,謝謝。

主席:謝謝。接下來請李彥秀委員發言。

我先作一個公聽會的程序預告:稍後在李彥秀委員發言完畢之後,我們先休息5分鐘,接下來再請各位專家學者繼續發言。

李委員彥秀:謝謝召委今天排了這樣子的公聽會。提到整個國家的財政永續,民進黨上任將近步入第十年,最近這幾年常常在講我們的稅收超徵,其實國家的財政還不錯,所以我們才有機會一個一個特別預算慢慢編出來,甚至到明年,我們的國防特別預算達到1.3兆。談到基金,其實我們國家大大小小的基金很多,該檢討的也早就應該要檢討,也不只是過去的軍公教退撫基金。

講到世代正義,過去在立法院不分朝野黨派,對於如何在臺灣少子化或現在的通膨問題下,讓年輕人可以過得更好,包括在生育、在社宅的部分,我們都不斷在編列預算,所以怎麼樣去減少世代的衝突,絕對不是只有年金的改革,我們還有很多不同的工具,不分朝野黨派,我們都在努力,對於我們的年輕人,無論是在勞動力、生產率、生育率,我們給予足夠的工具和資源,能讓國家更好。

我非常遺憾!我們如果沒有過去軍公教的付出,哪有臺灣、中華民國這幾年這麼穩定的基礎,無論是臺灣整體的國防、過去的十大建設,還是過去奠定國家基礎的這麼多優秀的公務人員,這都是臺灣的成就。我覺得不應該一直不斷用世代對立這幾個字來當我們年金改革的導火線,這撕裂的是整體國家、民眾與民眾之間的情感、人民與人民之間的情感,更是增加更多人民的對立。

我剛剛已經提到,在整體國家經濟、建設起飛的那個年代,軍公教是我們最可靠也是最堅實的力量,也是我們最堅實的後盾,但是我們在修法的過程當中,我們一直提到,包括隨著物價調整,我們應該每幾年再去做檢討什麼的,我非常遺憾,當時在立法院,民進黨用多數暴力,讓本來應該放進去的條文,最後該討論都變成是過場。

106年教師年改立法到現在8年,我們的物價大漲了13.42%,換句話說,所得替代率上限從107年起合計已經調降了9%,退休教師更要承擔13.42%的通膨,合計已經超過兩成,已經超過原訂所得替代率在118年要下調15%的目標。政府對於教師的承諾,當時不僅用羞辱的方式在立法院通過了年改法案,連說通膨要檢討的,到最後法條也沒有通過,當時的討論也是過場式的討論,所以退休人員的退撫隨著時間和通膨實質減少,我們當時本來認為他的所得應該至少可以在他年老時還可以照顧他,但是現在完全不是如此,侵害軍公教的權益是非常大的!

軍公教自從進入職場以來,薪資、待遇、退休都是依照政府給的規定,軍公教沒有協商權,更沒有成立工會的權利,我們都非常清楚,沒有發聲的機會和管道,他們是最沉默的一群,當他們退休之後,沒想到配合年改的過程當中,還被批評是米蟲,並且很多法條最後都被立法院的多數暴力做了調整。我非常期待這一次的修法大家可以靜下心來去了解他們到底碰到哪些問題,更何況這一次是停砍,不是我們要多撥補多少預算,是看現在的物價通膨,再加上過去砍了多少,目前我們是希望停砍,並不是我們要多給多少錢。所以為了真正的世代正義、世代和解、世代和平,我們希望透過這一次修法大家可以更理性來做討論。以上,謝謝。

主席:謝謝李委員。現在先休息5分鐘,謝謝。

休息1057分)

繼續開會113分)

主席:現在繼續後續的會議。

首先有請黃湘仙理事長發言。不好意思!我先處理一下會議時間:公聽會上午的會議時間繼續進行到所有人發言均結束為止。接下來再請黃理事長發言。

黃理事長湘仙:各位先進、委員,還有教育部的長官,大家好。我是全國代理暨代課教師產業工會理事長黃湘仙。我今天要談的是從退休金改革看見現在臺灣的教育現場困境。今天是談退休,是後端人力,我們是前端人力,也就是進入教育現場的。作為一個年輕人,我想要跟大家分享為什麼現在有教師荒。

這是今天討論的重點,第三個、年金改革後的人力結構影響,這是議題三的部分,我必須說我作為一個代理教師,在現場7年看到的現況及樣態。現在的通膨問題嚴重,年金改革之後,導致教師荒?我必須誠實的說,可能有一點點脫鉤。抱歉!現在的教師荒不是教師荒,是代理教師荒,不是沒有人要當老師,是沒有人要當代理教師。為什麼我可以這樣說呢?這個是113年臺北市國小教師聯合甄選的初試,在招考的時候,我記得是400個名額,總共有3,467人到考,也就是說當正式老師,還是有一個族群的年輕教師到考率是96%,所以其實是很多人想要當正式教師。這個是2025年教甄考試人數,從臺北市、新北市、臺南市,我們可以看到都是倍數,可能五倍、四倍的成長,連南投縣跟臺東縣,我來自於南投,南投今年開141個缺額,有729人報考,所以這個是教師荒嗎?我想要說的是,其實是代理教師荒。

在今天來這個公聽會前我有做一些調查,這是填表的,因為時間比較短,填得人比較少,在這件事情的修法支持度,社會的意見是非常分歧的,但是比較多數的意見是以現職優先為明確的主流;再來,提到退休金是否會排擠現職經費?超過50%的人認為有排擠的風險,這是數據的呈現,跟大家分享;其次是教師荒跟年改的關係,大部分的現場還是認為有相關,但是關鍵還是在現在的薪資、待遇跟工作過勞的現況;至於現職教師薪資是否反映工作負荷?逾九成的教師認為待遇不符責任與期待;再來,反映教育現場長期過勞卻低報酬的問題,我們的導師費一個月3,000塊,一天才不到100塊,有高達86%的人認為應該要提升,當初說年改之後會做教育現場的改革,我並沒有看到現在教育現場的改革跟狀態,後續行政加給跟其他加給也都必須有所提升;另外是提升教育吸引力的關鍵,有81%的人認為是要提高現職的待遇;再來,教育的根本就是現職的穩定跟穩定性,也有一些調查數據。

我今天的立場是,我覺得年金改革當然需要討論,但教育現場不能等,缺老師所需要補足的是什麼?教師荒的本質是代理教師荒,是一年一聘的老師沒有人要當,正式教師仍有大量的人要報考,現職薪資過低的話,會導致人力的斷層跟教育品質的惡化。代理教師的薪資低、工時長、定期化契約一年一聘缺乏保障,也就是說,我今年有工作,可能明年就沒有工作,這樣會造成人力結構的失衡及教育品質的影響。還有另外也必須幫現場的正式教師發聲,他們長時間超時過勞,像剛剛有一位老師還要趕回去學校上課,因為他是班級導師,但國家卻只給他3,000塊要他去負擔這樣子的責任。

作為一個三十幾歲的年輕人,我是一個適婚、適合生育的女性,說實在的我不太敢生,也不太想生,因為我在看到現在教育現況的人力結構是用這樣方式的時候,教育薪資沒有競爭力,年輕人不投入,導致教師荒、教育品質下降,近年來的虐童案越來越多,請問一下,我們有什麼勇氣讓年輕人敢生育?國家又拿什麼制度來保障已經生小孩的父母?這樣就只會加劇我們的少子化。

這個是OECD前陣子做的一個現場的報告,其實現場的教師年長的部分明顯超過,不只是臺灣,整個世界、全世界都在教師荒,所以這個部分是臺灣本來就應該要面對的困境。OECD在去年的研究當中,它發現在中學階段其實有老化的趨勢,也就是各國如果不及時、不趕快投入教育人力的培育與留任政策的話,就會面臨像臺灣現在嚴重的教育人力缺口。教師荒,我從三年前創工會的時候就一直提醒各縣市這是不能忽視的問題。

教育現場缺代理教師,但請問一下代理教師有退休金嗎?不好意思,我家人擔任二十幾年的代理教師,他領的是勞退,沒有代理教師的退休金就算了,連隔年的工作權、明年有沒有工作都還不確定,因為他是定期化契約,請問一下要怎麼解決代理教師荒?這是代理教師的職業風險,以臺灣來說,正式教師因為有永久的職業和薪資保障。我個人其實很想說,年金改革當初處理的事情,未來少子化你一定必須要用這種替代性人力的時候,我覺得應該用替代性薪資替代補償缺失的職業保障,你就是要一年一聘,定期契約的員工本來就應該比不定期契約員工的薪水還來得高。

好,這是OECD同一份報告,它也有講到各國之間不是只有臺灣有代理教師的問題,在北歐、東歐都有出現非合格教師的問題,這是一些細節,所以整體呈現的是培育、留任合格教師是政策的挑戰。我在這裡要說,其實也很感謝教育部跟立法院之前在修訂代理教師年資提敘辦法,我們已經超越了旁邊的國家,在全球教師荒、少子化的挑戰之下,我們的教育體系必須建立一個完善且可持續性的替代性人力制度,這是在前端我們應該要去做的,以補足現在正式教師不足的缺口。

第四個,從2023年開始臺灣確實在前端的教育人力做了很多的努力,比如全年聘還有年資提敘,可是今年開始年資提敘之後,還是足夠嗎?不好意思,在2025年,也就是這個學期開學前還缺1,429名,1,429名平均分散在現場,教師人力就是繼續過勞,你讓他繼續過勞,他又不想當老師,那就是一個惡性循環。之前都是教團主動遊說,甚至透過憲法法庭的判決才拿到代理教師的年資提敘。我在這裡呼籲教育部其實應該要化被動為主動,應該要解決現場教師過勞的問題、提升薪資。我提出三點很簡單,教育行政專職化,這已經喊了N年,前輩們也都一直在喊;再來第二個,提高鐘點費;第三個就是我剛剛講的替代薪資的補償。

最後,再次強調不是教師荒,是代理教師荒,我們除了加強後端人力的補償機制,前端的人力是不是也應該要來面對?因為我作為一個教師,我覺得現在的教育現場其實非常困難,也有很多跟我同年齡、已經當爸媽的家長們也是憂心忡忡,跟我聊過像很多這樣的問題,所以我其實很希望立法者、教育部及現場的大家可以一起關心代理教師的薪資還有整個人力結構,怎麼樣把它的前、中、後期做得完善。對不起,這一個圖可能會有一點點造成現場的對立,我沒有要揭起現場的對立,但這就是現實中為什麼會找不到代理教師的原因。下面可以看到,無證代理教師是一年一聘,也就是說他明年走了,我們政府不用付任何的成本,我講直接的,我覺得政府是一個蠻沒道德的……你用一年一聘去聘這些老師,要他們去用自己職涯最精華的二十歲到三十歲去奉獻教育,可是你卻不用為了他的退休做任何補償,尤其是薪資來說,無證代理教師也就是第三招的代理教師一個月現在薪水是三萬八,請問一下我們臺灣教育現場的人力有什麼競爭力?

這是我很欣賞的一句話:「不要讓政黨利益超過國家利益、不要讓短期利益超越長期利益、不要讓少數人的利益犧牲多數人的利益。」我覺得臺灣的教育是需要大家共同努力的共同利益,大家一起努力,謝謝。

主席:好,謝謝,接下來我們請李惠蘭理事長發言。

李理事長惠蘭:還沒講之前,我想說因為當初以為是15分鐘,所以就準備了15分鐘,現在的話可能比較少一點,如果待會有第二輪的話,也希望能夠讓我講一下,不好意思。

主席:抱歉,當時的訊息有些錯誤,還請理事長見諒。我們先請理事長發言,謝謝。

李理事長惠蘭:召委,各位與會的貴賓,大家好。我是臺北市學校教育產業公會理事長李惠蘭,我們來看看軍公教人員本來是從從容容、游刃有餘,但是自從退休金惡砍之後,現在是什麼?匆匆忙忙、連滾帶爬,綠色執政簡直是睜眼說瞎話!政府騙什麼騙啦!喊什麼歸零啦!沒出息!每年都在喊歸零、每年都在喊破產,難道你對於精算報告還搞不清楚嗎?在現場的銓敘部跟教育部,你們是專業的,在那個位置上面你怎麼會搞不清楚,尤其是我們臺灣退休金的制度呢?在這裡頭我要稍微講一下,就是有關於剛才聽了很多在座不管是委員或者是專家學者,我這邊有幾點要稍微說一下,因為剛才有個民進黨委員提到馬英九總統,所以我們就要講一下,免得誤會了。馬英九總統當初的公務人員所得替代率是下修75%80%85制變成90制,給付是把它從2倍變成1.5倍,不像我們這樣子把本俸乘以2再砍所得替代率,沒有這回事。1995年的恩給制基本上是不會動的,動得比較大的是跨新舊制,就像剛才理事長講的那位老師,他就是跨新舊制,但是現在不會有這麼多,這是第一個。

第二個,剛剛又談到黃國昌主席,他說改革一定要將所得替代率調整到合理的水準,這是民眾黨主席黃國昌講的話,他提到的是合理的調整,所以不要張冠李戴。我們常常說人在公門好修行,政府要做的是福國利民的政策,不能因為你的政治算計,拿冰冷的數據來對所有的軍公教、警消人員去做砍伐。有一個數據也要跟大家講一下,因為我現在回應的是前面幾位專家學者以及一些委員的意見。有關於公務人員年資30年,118年是砍到4萬,而不是銓敘部講的5萬;有關於教師的部分,25年年資的教授在118年之後只剩下4.7萬,而不是5.8萬,不要亂講話,每次都用精算報告胡說八道。

接下來我有五個要求,最重要的是希望我們全體一起來反詐騙。第一個要求是停止附表三逐年遞減1.5%的退休金;第二個要求是政府依法撥補金額到退撫基金;第三個要求是政府承擔雇主的責任,挹注資金到退撫基金裡面;第四個是要求軍公教退休金比照現值調整,並與勞保、國保、農保一致,退休金CPI累計成長率何時調整?很多人說教師已經退休了,為什麼要跟著調整?但是我們知道勞保、國保、農保也是一樣,他們退休之後也是一樣按照CPI累計成長率來核實調整,大家都可以,為什麼對軍公教這麼樣的敵意?第五個是反詐騙資訊,我們希望政府停止操弄職業與世代的對立。

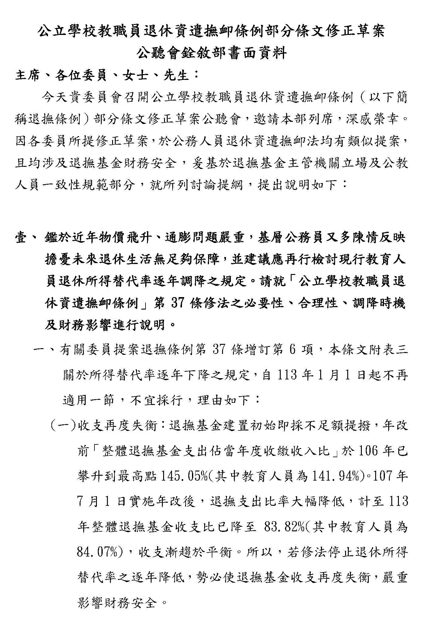
講到精算報告,我們就看到監察院對於106年的精算報告有很多意見,第一個,大家用精算報告來砍軍公教,他告訴你精算的結果是有錯誤的,但是銓敘部跟教育部竟然沒有察覺,這是一種疏失。接下來精算的評估結果不符合一般公認精算實務的準則,銓敘部及教育部審查報告之過程有欠謹慎,確屬未妥。接下來他也講到現在退休金改革只有兩個,一個是減少退休金的給付,還有就是關於公保18%,它實際上的真正名稱叫做公保年金,但是現在大家都不知道,其實對於現在的退休軍公教來講,我們的公保年金,也就是所謂的18%早就沒有了,你所得替代率一砍下去,它叫功德款,全部被政府沒收,在這邊一定要澄清一下。在整個年改的過程裡面,實際上並沒有好好的溝通,監察院曾經提到:使退休給付債權永成不確定狀態等,其適用對象與範圍涵蓋已退休與未退休之所有公教人員,違反法律不溯及既往原則,侵害公務員之財產權。當然大法官會議否決了,但是大家都一定要知道這本來就是一個常態。尤其民進黨政府最喜歡講OECD,但是我們知道任何國家的條件都不一樣,這個都沒有好好去評估。

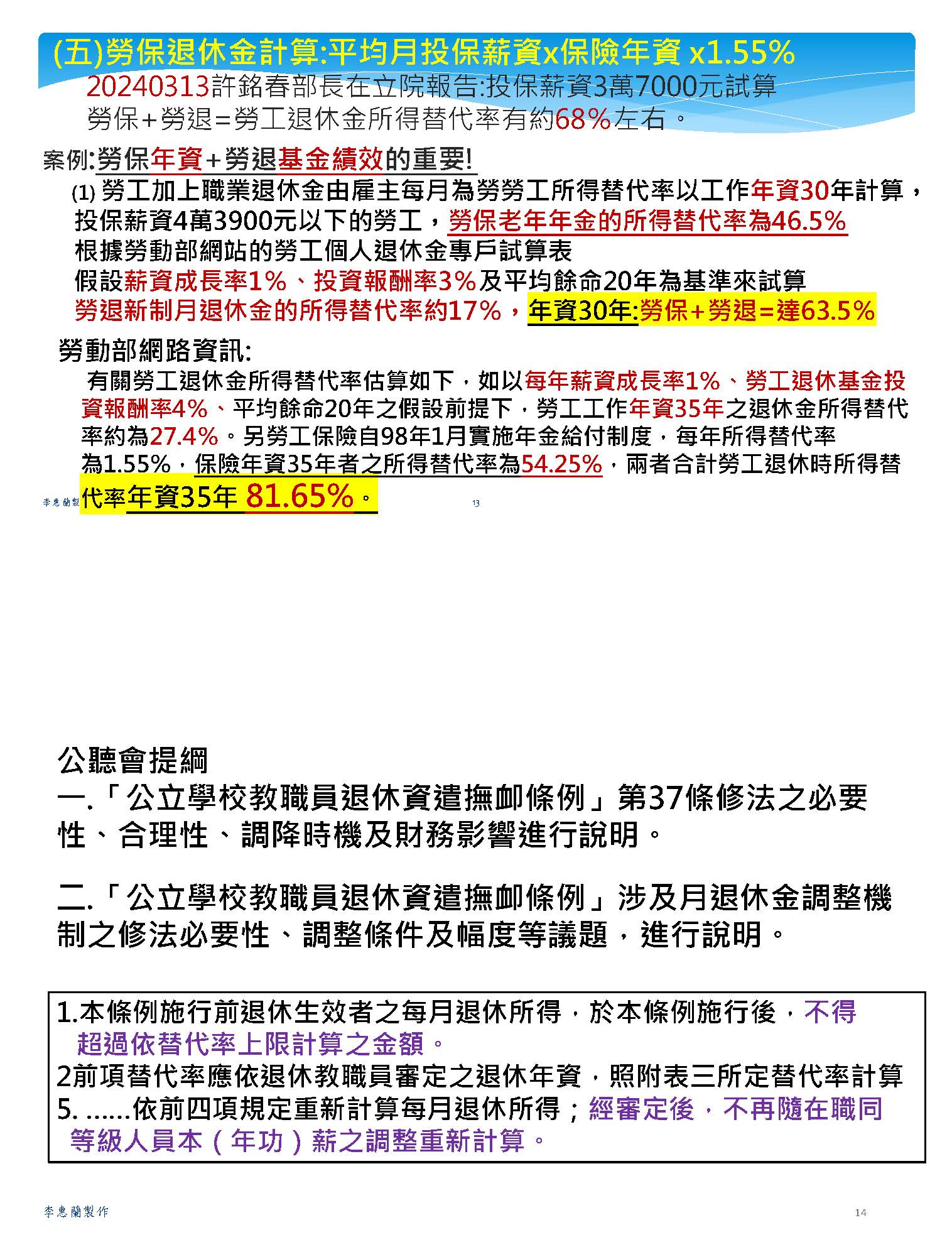
我們的第一個要求是停止附表三逐年遞減1.5%,這部分剛才大家都提到了,所以就不再多說,因為時間不夠,所以講過的就不再重複。因為我剛好參加節目,有人就說:你們退休軍公教真好,本俸乘以2再乘以年資、所得替代率。他每次講的都是本俸乘以2倍,但他沒有講到的是所得替代率要去砍,其實現職教師也是用本俸乘以2去砍他每個月的提撥率,所以每個月也是多繳錢給政府。我們現在來比較現職教師與勞工的部分,我們把同樣薪級的拿過來看,就可以發覺老師其實是每一個月繳兩筆錢,勞工實際上是繳一筆錢,勞退自提的部分不算。我們來算看看,以現職教師與同級勞工朋友來講,實際上他繳的錢是勞工朋友的57倍。這是勞動部的資料,這沒有造假,30年年資的所得替代率,勞保加勞退是68%的所得替代率,而且它是用5年的平均,但軍公教是退撫基金,30年年資的所得替代率只剩下52.5%,而且這還沒有算15年均俸,如果加上15年均俸,還要再降個8%12%

第二個要求是政府依法撥補,我們看到每一個法條都告訴你撥補、撥補、撥補,退撫基金如果有一些缺口的時候,第一個是調整費率,這是針對現職教師的部分;第二個是政府撥補,但是政府從提出精算報告到現在,它所撥補的錢是零,最後是由政府負最後支付責任。政府應依法履行撥補,照理講113年、114年每一年要撥補521億,因為你不撥補,造成第9次精算報告就變成818億,這是誰的錯?就是政府的錯,因為你沒有及時撥補。民進黨說撥補就是改革,所以勞保基金連續6年撥補了3,870億元是改革,但是我們的老闆、我們的教育部、我們的銓敘部在幹什麼?軍公教撥補叫做世代不公,而且叫做掏空國庫,簡直是造謠!其實軍公教撥補從107年到現在,原來退撫基金缺口的撥補金額是零!零!零!這一定要跟大家講一聲。銓敘部沒有依法撥補金額,現在又在恐嚇說基金要歸零,說負債2.69兆,我們來看一下這個錢是什麼?它叫做挹注金,挹注金是什麼?就是砍了退休軍公教的錢,放到退撫基金裡面,甚至於把84年之前恩給制退休軍公教的錢也全部砍到退撫基金裡面,84年之前的恩給制跟退撫基金一點關係都沒有,剛才鳳群副理事長也有提到,所以這又是一個欺騙和障眼的手法。真正專業的政務官是如何檢視潛藏負債?大家都在講潛藏負債多少又多少,實際上退撫基金精算報告告訴你說未來50年你可能面對這樣的問題,是叫你儘早提出措施,不要遇到最後所謂用罄的部分,但是我們政府用精算報告主要的目的就是恐嚇軍公教,這是非常糟糕的。所以我們的前輩都講過,第一個就是編列預算,第二個就是調整費率,潛藏負債只是會計上的債務,而非實際的負債。之前的退撫司司長葉長明就曾講過,從來沒有一個國家是以高齡老人作為它鬥爭虐殺的對象,而且削減的退休金是30%40%,夠殘忍的!我們來看看第一個大水庫,我們國家的財政很好,現在都要普發現金,對不對?哪裡沒有錢你告訴我!超收那麼多錢都是老百姓的錢,那個錢不是錢嗎?接下來第二個小水庫的部分也是一樣,退撫基金近5年的投報率大概是9%以上,依據所有的精算報告也是賺了蠻多錢。大水庫、小水庫都有錢,你砍什麼砍啊!

第三個是要求政府承擔雇主的責任,挹注資金到退撫基金裡面,因為85年之後叫做儲金制,但是現在我們政府把65%的責任給弄掉了,叫所有的軍公教、尤其是退休人員去負擔百分之百的責任。好,我們就退一步好了!政府是不是也要按照儲金制的精神?你要負擔那個65%35%讓我們退休軍公教去承擔也就算了,可是現在政府挹注資金到退撫基金的金額是0元。好,我們來看這一張,我們發覺到砍老人的錢然後挹注到退撫基金裡面的金額已經是2,590.84億,但是政府都沒有支付。照理來講,政府用儲金制就要負擔65%啊!所以應該要挹注到退撫基金的金額是4,811.56億,那我們軍公教的錢在這幾年已經被你砍了,放到裡面的金額是2,590.84億,那你為什麼不把這個金額挹注到退撫基金?撥補也不撥補啦!挹注也不挹注啦!在那邊講幹話,就是說什麼要破產、歸零,真的是很糟糕。

第四個是要求軍公教退休金比照現職人員調整,與勞工、國保、農保一致,退休金隨CPI累計成長率核實調整,這個大家都講過,我們就不再多說。

有關於對公教人力結構和攬才之影響,實際上,大家都當鴕鳥、都不說,為什麼我們找不到老師?軍人也不進來,對不對?那公務人員也不進來,現在應屆畢業生考公職的剩下兩成,應屆畢業生考教師的剩下三成,那就是因為退休金的改革,不是年改,而是退休金的改革。

我們說我們要反詐騙、停止政治的操弄,「君視臣如草芥,臣視君如寇讎」,這就是我現在的心情,所以我們呼籲公教的大家長──銓敘部、教育部,第一個,要停止提供錯誤的訊息來誤導我們臺灣的人民;停止視聽媒體、網軍對軍公教的抹黑、栽贓跟甩鍋;停止製造世代對立;停止製造職業別的對立;我們希望停止逐年遞減1.5%退休金的誤導,因為現在很多媒體都說:哎呀,年改又回來了!其實不是年改回來,我們這是停砍,只是先止血而已。

以上,謝謝大家。

主席:好,謝謝李惠蘭理事長。

接下來我們請黃錦堂教授發言。

黃教授錦堂:主席、各位委員、各位先進,大家早安,大家好。我有提出書面意見,我想我接下來的發言就不照著我的書面,而是有一點比較歸納式的來反映一些意見,但是跟我的書面意見還是大致上相近。

首先,在談到年金、月退休金的高低,我們還是要講到一些憲法上的原則,那我們憲法上的原則可以和德國法做比較,就是供養原則(alimetationsprinzip),簡單講,就是公務人員在功能上的定位是執行我們整個國家的法律,那麼法律的執行就代表我們整個國家的體制能夠確實運作,而這個法治國能夠落實就代表我們民主才能夠落實,我們透過民主、透過選舉選出議員組成國會,然後制定法律,整個國家的意志就是經由公務人員執行法律來實現,所以他跟整個法治國、跟整個民主國是息息相關的,尤其是在這個巨變的時代,甚至也可以說他跟國家的競爭力具有無比的、直接的關聯性,所以我們對於公務人員俸給的法制跟退休、資遣、撫卹的法制應該要遵循所謂的供養原則。

德國法甚至說這個保障要保障到他能夠在法律上有獨立性,讓他在執法、在執行公務的時候沒有顧慮,就是在他的經濟、生活等方面,包括他個人跟他的家屬都被確保經濟上的獨立性,才會有法律上的獨立性,從而在社會的階層、在社會的互動上,他也能夠保持他的獨立性。那麼整個給付要達到一定的水平,跟訓練、養成、職位相同的勞工階級比較,能夠相應有更高一些的薪資,而達到最低水準的生活舒適度,他們德國就是這個樣子。像剛剛有學者專家說到現在的勞工,他父親月領2萬、母親月領1萬,如果我們要講我們臺灣當今的中階勞工,中階勞工的薪資是不只這個數字,這是講真的,當然不同行業的中階勞工不同,但是如果以半導體業來講,那絕對不只是我們銓敘部所講現今公務人員月退休金平均50,395元還有公立學校教職員月退休金五萬七千九百多元,他們領的錢不只這個數字。

那麼當然我們會有不同的講法,比如有的學者會認為這個供養原則是古代的、這個是來自普魯士時代的理念、這是對公務員的定位而導出這個供養原則,但是我認為重點是我們要不要真正的去體認、去承認、去接受公教人員對我們國家的民主原則、法治原則、落實國家競爭力等等具有無比的重要性。

接下來,目前立法委員們所提的幾個不同的提案大致相近,包括幾個方法,我就逐一來談。第一個就是停止調降1.5%,比如說從今年開始停止調降或是追溯從去年開始停止調降,我認為這個是可行的、是合理的,因為本來在當時刪減的幅度就是蠻激烈的,我講真的,就是在2018年年改的時候。第二個,我們從現在來看的話,通膨指數事實上是讓人家感到憂心的,然後整個生活有諸多的不確定性,比如說地緣政治、兩岸關係等等。公務員加薪了4次,總共是3%+4%+4%+3%,達到14%,我在我的書面意見裡面有寫,可是我們月退休金的增加只有兩次,就是2%+4%,所以等於是14%6%,所以有相當的差距。如果我們不停止刪減,還要繼續刪減4年,對不對?那就不得了,因為再4年就是6%,對不對?那這整個就不會再是銓敘部所講的50,395元,就降到5%以下了,大概是百分之四點多,我覺得這樣對公務人員來講是嚴峻的。

那我再提一個書面上有講到的意見,就是我們普遍知道有一個不健康餘命的概念,平均會達到8年,卓榮泰院長在一個會議裡面也有講到這個。所以大家就會有壓力,對不對?以現在來講,公務人員平均是50,395元,假設未來再往下降,那就不得了,你要怎麼來因應這8年的不健康餘命?

接下來要講第二種方法,是不是隨同現職人員調薪,有一些委員的提案是這樣,比如說傅崐萁、洪孟楷、林思銘委員,剛剛張智倫委員的發言也是這樣。那我在這邊要講,德國就是隨同現職人員調薪,我特別要講德國就是這樣做,德國第一個是規定在他們的公務人員退休資遣撫卹法第七十條第一項,在我的書面意見裡面沒有這個,這是我今天早上查到的,這一條就明白規定月退休金的調整應該依據現職人員的俸給調整,而在同一個時間點調整。第二個,他們實際上現職人員的薪水是怎麼調?他們的公務人員是可以組工會,但是這個工會是比較有限度的工會,它不能罷工,也沒有團體的協商權,所以德國的公務人員怎麼加薪?他是從公部門的契約進用人員,契約進用人員就是約聘約僱這些人,他們可以組工會,而且他們的工會是有談判權的,可以協商也可以罷工,所以發動都是來自契約進用人員工會去罷工,然後得到一個薪資談判的結論,就是加薪多少,這些契約進用人員加多少,公務人員就加多少,接下來退休人員就加多少,是一樣的數字。因為公務人員俸給法及退休法都有所謂的法律保留原則,所以都要經過修法,你注意看德國動不動兩、三年就在修法,修法的時候第一個當然就是有關退休金的部分;第二部分就是繼受整個談判的結果,我書面上有引述一個最新的資料,大家可以上網去看。第二個,有時候聯邦立法者會針對特殊的、困難的情況,比如俄烏戰爭造成能源短缺、物價上漲難以承受,特別再加一筆特別支付,所以不是只有照月退休金調漲,而是要看需要,立法者可以來做一個必要的安排。

我講完德國這個制度以後,我特別要再講,我們的立委也有這樣的主張,但是我要呼籲大家看一看今天銓敘部的書面意見,第五點提到現職待遇與退休所得的本質完全不同,所以不能說現職人員薪水調多少,月退休金就要調多少,這樣理解嗎?銓敘部有這個意見,這個意見是國民黨籍立委提案要去嚴正答辯的。我們也許可以做以下的思考,其實公務人員的月退休金,事實上,我認為是刪得滿澈底的,我們是以本俸乘以2再乘以服務年資,然後再依照調降的比例,以公務人員32年為例,各位等一下可以看看黃耀輝教授的資料,裡面有一些表格、數字,刪到最後是55.5,就是本俸乘以2乘以55.5,其實就是等於本俸,差不多,對不對?理解嗎?沒有多少耶!我跟各位講真的,如果還沒有有序地依照物價指數來調整的話,這個是很危險的。反過來講,我們現職人員的月薪是不錯的,年領12個月加上考績甲等1.5個月、年功俸到頂1個月,加上不休假獎金0.5個月,所以他是領15個月,各位要知道已退休者不是那麼地強勢,他所領的月退休金經過刪減之後,如果還不隨著一個有序的機制來調升,或是不隨著現職人員的調薪來做相應的增加,我覺得這個處境是嚴峻的,我做以上的報告。

主席:謝謝黃教授。

接下來請賴中強召集人發言。

賴召集人中強:主席、各位先進。大概在幾天前,工商時報有一個報導是引用美國特許金融分析師協會所發布的全球退休金指數年度報告,根據這個報告就48個國家的退休金制度進行評比,荷蘭第一,列為A級比較優的還有冰島、丹麥、新加坡、以色列,臺灣是被列為C級,與中國、日本、南韓、越南、印尼、泰國一起被列為比較差的C級,就整體國際評比來看,我國的退休年金是列在比較差的項目。在三項指標中適足性得分最低,顯示退休給付對於保障老年基本生活仍有不足,這個報告建議臺灣如果要提升評級的話,可從加強對貧困者、貧困長者的基本保障,以及部分勞工退休金以定期給付形式發放,隨壽命延長逐步提高退休年齡,以及鼓勵高齡者持續參與勞動市場,其中第一項是加強對貧困者、貧困長者的基本保障。

為什麼國際評比會說臺灣退休制度保障老年基本生活仍有不足呢?在前一波年改的時候,立法院在相關的年改退休法制裡面,已經訂下年改的樓地板最低保障金額,就是年改不管怎麼砍、怎麼改,原則上要保障公務人員委任第一職等本俸最高級之本俸額與該職等一般公務人員專業加給合計數額,這個名詞很長,目前是32,160元,也就是年改不管再怎麼改,公教人員原則上所領的年金金額不可以砍到32,160元以下。這會有個問題,如果原本領的退休金在年改以前就是32,160元以下,照法律規定,低於最低保障金額者可以繼續領18%的優惠存款利率,所以我們的公教年改已經保障了公務員最低保障金額。為什麼國際評比還會說臺灣對於保障老年基本生活仍有不足呢?為什麼還會說要加強貧困者、貧困長者的基本保障呢?我們看基本保障是什麼,如果是基本工資的話,2026年起基本工資是29,500元;如果是基本生活費的話,財政部公布2024年每人基本生活費是一年21萬,也就是相當於每月17,500元;臺北市2024年最低生活費是每月19,649元。我們剛剛看的公教人員年改後的樓地板32,160元都大於這些數字,為什麼國際評比還說我國對於貧困長者的基本保障不足?為什麼國際評比還說臺灣對於保障老年基本生活仍有不足呢?這個答案到底是為什麼呢?答案很簡單,因為我國的老人不只是退休軍公教,還有其他老人,莫忘世上苦人多,這是韓院長的名言。

截至2024年底,我國65歲以上的老人大概四百四十八萬餘人,接近450萬,60萬退休公教人員平均月退休金五萬多,還沒有加上公教保的部分,最低樓地板32,160元。但是除了退休公教人員以外,勞工的部分呢?190萬的勞工,勞保加勞退平均25,000元;50萬的農民,老農津貼8,111元;150萬領國民年金的人,平均每人每月國民年金只有3,996元,其中有40萬人依照國民年金B式計算,請領的金額每月只有1,044元,與軍公教的樓地板32,000元比的話,實在是差距甚大。整體而言,截至2024年底,我國65歲以上人口,448萬接近450萬人裡面有大約一半,比一半還少一點點,2125,000人每月領的老人及退休社會給付未達8,000元,這才是國際評比批評臺灣退休制度保障老人基本生活仍有不足,應加強對貧困者基本保障的原因。

因此,臺灣經濟民主聯合主張應該要推動救助型基礎年金,滿65歲的國民、原住民滿55歲每月領取各項老年或退休社會給付合計不滿老農津貼8,110元之標準者,由國家補足其差額,並納入居住期間與排富條款,以回應國際評比對我國退休年金制度的批評。古人有言:不患寡而患不均。我們確實是全國有兩百多萬的老人,他的退休金領了各種退休年金給付,各種給付加起來每個月不到8,000塊,這個真的是政府應該要優先改善的地方。公教年改要再修,先讓全國老人有8,000

最後,我要引用當年推動老農年金的戴振耀委員,他已經過世了,以前我們國家只有軍公教有退休年金,什麼時候非軍公教開始有退休年金?必須在臺灣民主化後才開始有非軍公教的退休年金,當時在推動的包括戴振耀這些很關心農民及其他國民老年退休經濟安全保障的人,當時,戴振耀委員他們在推這個制度的時候就這樣講,他說:老兵當兵一輩子,國家最少會給他一張戰士授田證;我們農民一輩子種田,是不是最少給我們3,000塊的老農年金、老農津貼?現在同樣的,我們國家每個人都很辛苦,老師很辛苦、公務員很辛苦,但是在我們看到公教人員有三萬二的樓地板保障的時候,想一想我們有兩百多萬領國民年金及勞工年金的這些人,他們每個月的年金額居然不到8,000塊,然後國民年金150萬人平均只有4,000塊,40萬人領國民年金B式平均只有1,000元出頭,這真是悲慘世界,是國家要優先解決的問題。

最後我講一點,大家今天都有很多委屈,公務員有委屈,老師有委屈,我不會說這個委屈不存在,這些委屈我相信各位講的都是真實的,不管怎樣,都是每個人真實的感受。但是現在因為傅崐萁推動財政收支劃分法,從中央挖了四千多億,結果明年中央政府的總預算加上特別預算總共舉債4,000億,這個4,000億已經瀕臨公共債務法15%的舉債上限,所以我想各位談的問題都重要,教育人員如何撥補、公務員如何撥補?要撥補,第一個要讓國家有錢,怎麼讓國家有錢?就是把傅崐萁財政收支劃分法的四千多億把它還回來給國家,也不是給國家,我們就把那些錢拿來做各種社會福利的撥補,以及社會福利的興辦,這才是這個國家該走的路,謝謝。

主席:謝謝。接下來我們請黃耀輝教授發言。

黃教授耀輝:主席,各位先進,大家好。時間有限,我就有話直說,我今天要講的重點就是公教年改已經造成重大傷害,現在應該適可而止了,我們希望賴政府不要再雙標,只要讓公教退休制度與勞保、勞退一致就很好了。

107年的公教年改造成了重大傷害,從這個畫面各位可以看到,主要是三降,第一個降低替代率,10年降15%;第二個,廢掉18%;第三個就是把退休金計算基準調降。這三降加上溯及既往就是附表一所顯示的,各位可以看到像退休金給與標準就是用平均薪資,拉低他的平均薪資;第二個就是對自願退休人員從七五制改成九十制;然後第三個就是替代率10年降15%。從這個表各位看到,這個設計本身就是違反人性,為什麼呢?因為人愈老,經濟上越不安全的時候,退休金就砍得越多,所以比如說看這個表的左邊,當你在65歲的時候退休,你的替代率是45%,到你75歲的時候會降到30%75歲比60歲還要窮、還弱的時候,你的替代率又被降低了。

所以在上次年改三讀通過之後,教育部自己在106630號就根據上述的三降去計算對教師產生的衝擊,各位從這個表可以看到,第一個,他真的是砍到見骨,重傷老師們,扣減了至少24%,尤其是教授,10521號退休的老師,他任職35年的話,假設他是65歲,兩年後他的退休金就被砍了21%,到75歲的時候就被砍掉了37%,這個教授是這樣子的情形。我們再來看另外一個情形,假設10521號退休,任職30年的老師,也是退休兩年就被砍了21%左右,到他75歲的時候被砍了38%,將近40%的退休金被砍了,所以越老越弱的時候受傷越重,10年後更老的時候被砍到38%。再來看下一個表,這也是教育部自己做的,一個任職25年,假設他是10571號退休,他退休兩年就被砍了15%,退休10年之後,他被砍了36%,越老弱被砍得更兇。更可怕的是,假設一個老老師他85年就退休,到107年年改的時候,他已經退休22年,他82歲的時候,他的退休金突然就被砍了16%82歲的老人非常需要錢,棺材本就被砍了16%,然後10年後到他92歲的時候,他的退休金又被再砍了23%,所以這個真的是虐殺老人。我們再來看下一個也是一樣,一個很早以前就退休,他剛當老師的時候,薪資非常微薄,所以才有18%,然後三砍的結果,溯及既往又加上替代率遞減,這個就是違反人性!各位可以看到,像一個退休22年之後,82歲的時候被砍了快20%,到他92歲快要死的時候就被砍了36%,連遺族要領年金都幾乎領不到。所以從教育部當初自己準備的資料,我們就可以看到年改確實對公教人員,尤其是教授產生很大的衝擊。

可是很多綠委、綠媒還有綠嘴,老是就在帳面大做文章、老是惡意的扭曲,造成很多民眾無知的誤解,認為公教退休金雖然被砍,但是你每個月領很多錢,勞工跟公教之間有職業不公的問題,像剛剛那位賴什麼的,他就講了一些挑撥離間的話,他不講公務員繳了多少錢,才能領這麼多啊!

所以接下來,我就用勞保跟公教保、勞退跟公教退撫兩個制度做一個對比。從勞保跟公保的對比,各位可以看到左邊的資料,在保費分擔的部分,勞保的勞工,個人只要出20%,雇主出70%,政府跟勞工一點關係都沒有,還補助10%;可是公教保呢?我們各公務員或老師,個人要負擔35%,比勞工負擔20%還要多,作為雇主的政府,這個慣老闆只負擔了65%,然後我們不知道銓敘部哪一個笨蛋,就在公保條例裡面他竟然說政府出的錢叫做「政府補助」,這難怪人家就說:你這個公務員、公教人員怎麼那麼好康啊!政府給你補助。搞清楚政府是雇主,相對於勞工的雇主要負擔70%,而政府作為公教人員的雇主只負擔65%,還要幫勞保稱做政府補助。所以這個是很笨,請翁召委注意一下,這個條文將來一定要把它改掉,否則以後都被那些沒良心、沒良知的政客拿出來污衊公教人員。

再看一下投保薪資這部分,現在勞保幾十年了,最高投保薪資就是46,000元不到,但是公教保險每月薪資是很高,最高投保薪資是11萬左右,費率又比勞保高,所以右邊的公教保不管是費率、費基、投保薪資都比勞保高,所以他領的薪資當然就高嘛!

再來看勞退跟教師退撫制度的比較,也是一樣的問題,左邊勞退就是雇主負擔100%,提撥6%,但是我們教師退撫制度還是一樣,政府只負擔65%,不是負擔像勞退的100%,所以作為雇主的政府占了很大的便宜,費基上教師退撫是年功俸薪額乘以兩倍,其實相對於一般勞工的工資更高、費基更高;費率也是12%18%比勞退的6%還要高;而且在給付方面,勞退還有保證收益,但是我們教師退撫沒有,所以年改的這個作法其實是違反了這上面講的,退撫基金政府要負最後支付保證責任,然後就用這莫名其妙虧損的理由來砍,這就顯然是很不公平的處理。

所以政大風管系王儷玲跟黃泓智教授就拿公保跟勞工退休金比較結果發現,勞保投保薪資費率較低,所以他退休金給付當然較低。真相是什麼呢?在相同的投保薪資下,勞保益本比,就是他領回的給付除以繳的保費是相對的高,像各位可以看到上面紅色框框裡面,可以看到投保薪資繳相同保費的勞保可能是24萬左右,但他可以領回到330萬,所以投資報酬率或益本比是14倍,而退撫制度只有不到10倍;再看另外的情境也是一樣,勞保的益本比都是比公教高,而且年改之後公教的益本比降得更多了。

所以從這些數字,時間有限,我就沒辦法詳細說明,從這邊我們可以看到就是公務人員,不管從什麼角度來看,他領的,在職業不公方面是對勞工有利,對公教人員是不利的。然後我們再來看下面這個圖,各位可以看到現在勞保的財務缺口非常的嚴重,是我們公教的好幾倍,而且年改之後,公教的財務缺口已經明顯的下降,勞保退撫這七年、八年多都沒有改革,結果造成了我們勞保的潛藏債務從過去三年就暴增了3兆,已經到了13.6兆,撥補了3,870億,延後破產到民國120年而已。

所以最後的結果,我們可以看到勞保的財務問題不但嚴重,而且世代不均,它內部的世代不均問題更嚴重,我希望張理事長特別注意一下,就是說你們很在乎的世代不均在勞保的體系裡面更嚴重,其實在這方面也都發生。然後結果就是什麼?最需要改革的是勞保年金,但是較晚破產的公教退撫大搞年改,砍到見骨,而較早破產的勞保體系完全沒有改革,所以最後這個表就看到,勞保120年就要破產了,其他所有的退撫制度都是幾十年後才會破產,現在要幫公教人員停砍替代率,這有什麼不對?

所以最後,我提出幾點建議,第一個是,前勞動部長何佩珊就講,政府撥補勞保負最終支付責任就是改革,我們的教育部跟銓敘部,你們不是來服務公教人員,你們是幫賴政府、幫民進黨政府去砍公教人員的福利,這是什麼道理啊?你為什麼不幫公教人員澄清說你們是受到很多的誤會跟扭曲?對於立法委員提出來說要停砍替代率這個部分,你們不但不講話,還倒過來助紂為虐去說我們公教人員貪得無厭,請教育部跟銓敘部不要再得骨質疏鬆症,這個要趕快去做改善,不要那麼沒骨氣。

第二個就是替代率從113年起就應該開始做起,因為剛才講過,它是違反人性的設計,重傷越老越弱的公教人員。再來就是綠委很會污衊我們公教體系,現在的真相呢?他就講說我們這次要停砍年金會造成財政破產,我用這個簡單的數字來看,115年中央政府歲出政事別的預算,各位可以看到,退撫給付支出只占中央政府總支出的6%,你的社會保險尤其是勞保就占了20%,國防支出占了18%,上面這兩個才是造成政府會破產的重大因素,輪不到我們公教人員造成財政破產。

再看下面,我們賴總統最近老是對美國爸爸表態說要把國防編到GDP5%,照明年的GDP來算的話,明年要編國防支出1.43兆,占明年中央政府總預算的一半,你寧給外邦,不予家奴,這什麼心態?我們就是要減少公教人員福利的受損,你寧可把錢就送到國外,二話都不說,真正會造成破產的是你賴政府花錢無度,把錢送到國外。

主席:麻煩請黃教授最後……

黃教授耀輝:最後一點就是物價上漲調整的部分,我建議參考我們所得稅法,所有的免稅額、扣除額遇物價上漲累計多少,你就調減多少,就這樣子,不要去搞那些GGYY的數字,什麼看國家經濟狀況、財政狀況,碰到這些沒骨氣的公務員、銓敘部、教育部到時候說過去就是這樣子,年改以來物價上漲10.3%,只調漲了退休給付6%,所以讓物價吃掉我們公教人員的退休金4.3%,如果再把替代率加上去扣減的部分,公教人員真的受傷非常嚴重,所以拜託我們翁委員或是藍白立院黨團一起把這個非常不合人性的退撫制度做一個很重大的改革,謝謝。

主席:謝謝黃教授語重心長。

現在我們請賀陳弘教授發言。

賀陳講座教授弘:主席好、各位委員、政府各位代表,還有各位夥伴,大家好、大家午安。大家都知道跟飢腸轆轆過不去是錯誤的,請大家稍微包涵。我今天是從一個在高等教育長期服務的第一線觀察,討論高等教育和高科技產業,對於這個問題所受到的影響和看法,修復人才競爭力其實我們需要一個聰明的策略,歷來談論人才策略,做法很多,我們如何從中間找到一個最聰明的,這個是比較務實的。人才是臺灣唯一的競爭力,我想這個不分藍綠應該是臺灣的共識,人才如果強,臺灣強;人才弱,臺灣一定弱,因為臺灣並沒有顯著有形的資源,人才是臺灣幾乎唯一可靠的、永續的資源。

這個問題在2019年有十幾位產業領袖包括施振榮、鄭崇華、史欽泰、盧志遠、林本堅、蔣尚義等等,他們推出一個科研與高教革新方案,其中有幾個作法,特別值得注意的是,他們明確的提到主張設計高等教育人才特殊的年金,點出了這些問題對於人才策略的關鍵重要性。在3年前,國立大學校院協會大概有50所國內所有的國立大學經過廣泛的討論,也提出來提升高等教育國際競爭力,最重要的是要先修復大學教師的退休金,何以見得為什麼產學界都對這件事情不約而同有類似的共同見解?因為大家都看到大學教師是一個特殊的族群,他是國際爭取的流動資產,一個國家可能會有優秀的軍事人才、政治人才,但是不論是多傑出的將領、部長、官員都不可能被另外一個國家邀請去做將領、部長、官員,但是大學教授是完全可能,而且是經常在不斷地進行,特別現今是知識經濟的時代,它的生產要素之重要性已經逐漸超越資金和土地等等,知識經濟的核心在大學,因為大學是知識的油井、知識的源泉,創造新的知識、傳遞原有的知識。這些人的核心是大學教授,他的重要性在知識經濟是與日俱增,也是國際在增強的重要資本。

但是大家都很清楚臺灣的大學教授薪資跟國際落差兩到四倍,跟我們最近的香港他們領的是一樣的數字,但卻是港幣,所以這是一個需要守護和吸引的流動資產,是國家重要的人力資本。爭取師資之道,大家都說築巢引鳳,如何築巢呢?人才的待遇就是這個築巢的核心。我舉一個大家最熟知、世界最著名的科學家:愛因斯坦,他在一生當中主要的專任工作移動過4次左右,從瑞士、捷克、德國、美國,蘇黎世聯邦理工學院、柏林大學、普林斯頓,的確都是因為這些大學提供了好的巢,讓愛因斯坦心動。我也可以向各位報告,今年諾貝爾獎的12位得主,做一個統計,他們平均每一位都移動了1.3次左右,只有少部分幾位終其一生沒有更換過大學,其他幾位都移動過甚至3次以上。

大學對於爭取人才的確是承受巨大的壓力,但是也充滿了機會,人才待遇是什麼意思呢?其實最主要的部分就是第一個薪資,我把它稱為前段,退休金是後段,如同半導體的製程有前段、有後段,這個要整體來看,任何一個成熟的人才在考慮工作待遇的時候絕對是以整體的待遇來看。臺灣的前段是很弱勢的,那臺灣的優勢在哪裡?

聰明的策略在這裡呈現,它創造了後段的優勢,過去的成功經驗一樣是在前段不足、後段較強的條件之下,我們回顧8090年代,也就是距今差不多四十多年前,現在臺灣跟美國教授的平均薪資落差34倍,在那個時代依然如此、並沒有更加的緩和,但是臺灣現在各大學的主力師資數千名差不多都是8090年代那20年間大量回國所形成的,這幾千名的師資培育了臺灣30年來高科技產業的骨幹,護國神山裡面成千上萬的大小神仙都是這20年大學延攬的師資所培育的成果,台積電90%以上的經理以上都是這個時期國內大學所培養的人才。兩個比較代表性的例子,台積電ArizonaCEO80年代末期大學畢業生;大立光多年的技術長是90年代初期的學士班和碩士班,做個廣告,這兩位都是清華畢業生。

這個策略為什麼會成功?一樣的薪資落差為什麼四、五十年前仍然可以吸引幾千名學人回國呢?人才裡面有兩種,有一種會追逐短期的高薪;有一種會看重長期的穩定加上老年的保障。越是有遠見、越聰明的人才絕不會只看眼前,他一定會看到人生的最後,這是人才為什麼會因為老年的保障、長期的穩定而超越了年輕時候高薪考慮所做的選擇。同時,如果有一個機制能夠讓這些人一旦入巢5年、10年就不再離巢,那這個機制就很厲害。

關於後段優勢的機制,簡單來說,第一個部分就是延遲給付,這是文言文,白話文就是把前段的薪資挪到他退休以後再給他。比較公立大學教師薪資,如果我們要做最低限度1倍的落差補足,以臺灣15,00019,000名公立大學師資來說,至少需要每年150億以上的預算,這個顯然是做不到的事情;但是如果我們修復公立大學教師退休金,以過去的數字來看,不到40億就可以實現。而第二種作法在過去80年代到90年代證明它有相當的成效;第一種作法到現在遙遙無期。

落差這麼大的原因是因為,使用退休金、特別是月退休金的公立大學教師人數大約只有1萬人,就從他退休之後到他離世,而公立大學在職的人數剛才說15,00019,000人,事實上有很多人在中間掉隊了、脫隊了,他就不再加入這個退休金的給付行列;第二個事情,我們在退休金修復金額的部分只有幾萬元,相對於薪資如果要大幅提升,必須要產生10萬元左右這種數量。兩者共同造成了效益上面的差別,所以政府的財政負擔在這兩種選擇之下,可以看得出來哪一個是聰明的作法。

後段優勢隱藏的機制還有履約獎勵,在香港你可以看見通常5年一聘,在5年期滿的時候會再給予一個明顯的履約獎勵,因此如果能做到3年、4年也會自然的做到5年。那臺灣是什麼意思呢?我們的退休金等於是一個20年的履約獎勵,一旦做了10年、15年之後,你不會再離開了,因為你再離開實在是很愚笨的。因此人才久任教學,凡是教過書的都知道,教學的經驗非常重要、研究的經驗非常重要。

比較前後段的效益,從財務上面來看,剛才我們看到了每年相距100億以上,而產生的效果前者不確定、後者已經證明有效,過去的成功經驗的確創造了30年來高效益的高教以及護國高科技產業。

有沒有其他拼前段薪資的策略?教育部很努力提出了一些包括全面加薪、學術加給等等,這些在整體薪資裡面大概都只有幾個百分比,績效不清楚,不知道多少人才因此而被吸引;彈性薪資有比較顯著,少部分的教師得到,但是它不是一個長期的solution,因為彈性薪資的預算來自於特別預算,特別預算的確曾經中斷停止過,所以人才不會因為某些時刻存在的彈性薪資而受吸引,他要看到的是長期薪資結構性的承諾;高薪專案(如玉山學者)的確一口氣拉到國際水準,但是數量非常少,而且大家可以看到大樹根深很難移動,通常都只有短期的、分時的停留,局部強化頂尖但是很少看見能夠久任,因為滿了3年、6年之後就難以為繼。臺灣的策略是什麼?顯然應該要前後段搭配、長短互補,絕對不能放棄一邊。

最後做一個結語,大學的人才策略不是只關乎大學、甚至一部分人退休之後的生活問題,而是有關於高科技產業興衰、國家永續、國際性人才流動的問題。事實上,高教人才已經被國際武器化,它成為國家的戰略資源,如果國家不做重要的選擇跟部署,而且在有限的財力之下,我們要用在國防、要用在社福、要用在經建、要用在醫療,怎麼樣選擇一個聰明的策略做最有效益的戰略部署?這個才是今天議題的核心!過去的經驗證明,前段輕、後段加重是CP值最高的策略,常常覺得人類的愚昧是來自於對歷史的遺忘和健忘。

最後,2017711日應該就是在年改的前後,幾位大學校長曾經和政府最高層領導人見面討論這個問題,這位最高領導人說:大學教授是年金改革的犧牲品。這幾個字沒有改造,我想在當時政府要推事關幾千億的年金改革,把事涉幾十億的大學教師退休金如同花草一般剷平可能有它的苦衷,但是在今天新的國際政治、經濟的局勢之下,應該要用大格局重新來省視這個問題,在大學人才枯竭之後,產業與國家一定跟著萎縮,現在我們要做的就是修復被鏟掉的人才競爭力。以上,謝謝大家。

主席:非常謝謝賀陳校長。

接下來我們請今天壓軸的張啓楷委員做公聽會的發言。

張委員啓楷:謝謝曉玲辦了這麼好的公聽會,也謝謝這麼多專家學者提供了這麼深刻的建議,我今天要提出二個水庫、三個解決方案。

二個水庫就是在2017年那時候為什麼要犧牲我們的軍公教、要砍退休金?因為他們說大水庫「國家財政」有困難;第二個,小水庫「退撫基金」的錢不夠了。現在這兩個問題都解決了,我們最近幾年的財政良好,過去五年,我們的稅收超徵了2兆,2017年推動年金改革的時候,國家財政確實是困難的,可是那時候的中央政府總預算規模是2兆出頭,現在已經快速膨脹到3兆了,我們現在是一個有錢的國家,不應該再犧牲我們的軍公教人員。

第二個,小水庫以前的經營績效確實也不好,以前大概2%3%,有時候還是負的,大家知道嗎?最近五年退撫基金這個小水庫的經營績效變好了,過去五年平均超過9%,你現在去看看小水庫裡面的水位,105年它裡面的錢是5,785億,我剛去看了一下今年是1810億,水位整整成長了快一倍,所以國家財政變好了,退撫基金的經營績效也變好了,我覺得不應該再對不起我們的軍公教人員,犧牲也過多了。

接下來我要提出三個具體的解決方案,第一個是尊重當初主管機關提出的改革方案,那時候的主管機關是考試院,我臺大政治系研究所的恩師黃錦堂老師在現場,他是那時候的考試委員,當初考試院跟銓敘部提出的改革方案是從所得替代率的80%開始,每一年砍1%,到70%的時候會停,這已經很嚴重了,你一開始就被砍了20%,後來每一年還要砍1%,現在更嚴重是什麼?民進黨那時候殺紅了眼,砍到刀刀見骨,他把80%又降到75%,一開始就多砍了5%,而且把本來每一年的1%砍成1.5%,所以大家可以算一下,我們今年是年改的第七年了,多了5%再加上6乘以1.5等於9%,我們已經被砍了14%了,如果再加前面的20%,已經砍了34%了,非常嚴重。回到考試院原來的版本,它從八成開始,每一年只有砍1%,應該到70%就要停了,大家可以很明顯的看出,當初民進黨砍得太兇了,你若尊重主管機關考試院的版本,事實上也是蔡英文年改會議的結論,尊重專業,但現在已經砍過頭了,所以應該回過頭去尊重專業,是不是要慎重考慮停砍,這是第一個解決方案。

第二個方案更簡單,就比照勞工嘛!同樣在這個地方,每次我在質詢,每次有勞動部的部長來,勞動部說撥補就是改革,他們有三個地方,我覺得軍公教應該都要一樣,勞工沒有砍,到現在沒有砍,對不對?第二個更重要的是它撥補很多,最近這七年已經撥補超過5,000億了,今年撥補1,100億,上個禮拜特別預算又多了100億,對不對?第三個,更重要的,每次勞動部長都講我們不會破產,因為政府一定會負責到底,只要對我們的公教人員、對我們的教育人員好的,請教育部今天在場的同仁、銓敘部在場的同仁跟勞動部部長多學一點,撥補就是改革,不只不要再砍,該撥補的要撥補,而且要抬頭挺胸,我們要保障公教人員,不會破產,政府會負最大的責任!

第三個解決方案,大家問錢從哪邊來?減少浪費啊!我們的政府現在是歷年來最有錢的中央政府,一年有3兆的預算,可是浪費非常的多,我講最近幾個案子,光是上個禮拜通過的特別預算,出現什麼?國防部說要編長效飲用水,一瓶水120塊錢,一共編了8億要去買水,我們民眾黨說哇!這個太離譜了,我們說要砍2億,後來國防部長自己講抱歉、抱歉,他們之前沒有訪價,他們自己砍4億,所以就省下來了,可以給公教人員、給警消、給軍公教啊!說聯合作戰中心的桌椅、設備要整修,一張桌子250萬、一張椅子5萬塊錢,那是鑲金的還是防彈的?後來國防部連部長自己都感到抱歉,他吃太多了,國防部錢一下子編太多了,自己都吐出來了,這個錢也是都砍了,所以光是上個禮拜三讀通過的這個預算,國防部編的預算裡面就省了50億下來,這50億就可以給軍公教、給公教人員,為什麼會說他們的錢不夠呢?另外,你看光電板弊案那麼多,浪費那麼多錢,弊案又那麼多,還發生槍擊案,那個錢只要省下來,錢怎麼會不夠呢?所以我今天提出了三個解決方案。

另外我做幾個簡單的提醒,現在公教人員被砍得太兇這件事情已經發生後遺症了,我給大家看一下這個圖,我去統計從106年到113年各項公務員考試來報考的人,大家知道多嚴重嗎?大家看這個圖,106年就是年金改革之前,一年來報考公務人員的有47萬,年金改革完之後,到了去(113)年剩下29萬,少了17萬,公務員是這樣子,這不只傷害了公務員的品質,傷害的也是國家,傷害的是我們全民啊!

再來看教育,你看右邊那個圖像一個陡坡,多嚴重啊!107年年金改革的時候,他如果拿到教師證,他會進到職場去當老師的人有70%,到111年已經陡到什麼地方?剩下57%,就是他已經拿到老師的資格,但都不願意再去教書了,這不只傷害到老師也傷害到學生,對不對?所以後遺症已經出現了,傷害到公務員、傷害到老師也傷害到學生、傷害到整個社會了,這個後遺症非常嚴重,我們要趕快去補破網,把它補起來。

另外,今天銓敘部在現場,我要提醒一下,今年1月份的時候,我在這邊大罵銓敘部部長說他是說謊話部長,因為他每次精算報告都在亂搞,他那天竟然對著全國民眾說退休的警消人員有八成領的錢其平均起來是76,000塊錢,我說他哪一隻眼睛看到的?後來的真相是什麼?可以領到76,000的不到千分之一,1,000個不到1個。今天讓我生氣的,今天銓敘部的報告是誰寫的?你為什麼要去強調約有31%的退休人員領超過55,000?你應該是要講一般可能領得更少的人,你這個報告不是自打嘴巴嗎?你講31%,你為什麼不講69%的呢?你到底要凸顯什麼?所以我剛才講,第一個,你們學學人家勞動部,好不好?去爭取公務員跟教師應有的權利,好不好?我拜託一下,請教育部的人員跟銓敘部抬頭挺胸,好好捍衛自己該有的權利。

最後,我做一個很重要的提議,事實上年金改革是急著要再處理的,是因為當初在年改的時候沒有算到高齡的CPI物價指數這件事情,所以我們在1128月份開始要求編算高齡超過65歲的CPI,我給大家看一下,一般的家庭是左邊這個圖,從108年到113年,一般的家庭是9.91,可是如果是高齡的呢?很多長輩因為退下來,可能醫療要很多,對不對?它是多少?是11.39,結果他年紀越長越沒有錢,所以這是迫切需要的改革。

最後我做一個結論,我們今天談的不是一個冰冷的數據,我們希望給公教人員一個有尊嚴、有保障的晚年,一方面肯定他們一輩子對國家的貢獻,今天我提出三個解決方案,好不好?請大家好好去看一下,減少浪費,尊重主管機關,而且只要像在照顧勞工一樣來照顧我們的公教人員,所有問題都可以解決,我們一起努力,謝謝。

主席:謝謝張啓楷委員。

接下來,因為所有的專家學者及登記發言的委員都已經發言完畢,接著就請政府機關代表發言,並請就所送書面資料以外的部分做補充說明。我們接下來會請教育部跟銓敘部的機關代表進行說明,其他的機關代表因為可以提供書面說明,所以我們就不再請各位做現場的說明。

接下來請教育部朱次長發言。發言時間5分鐘為限,謝謝。

朱次長俊彰:主席、各位委員、各位女士、先生,大家好。今天奉邀列席貴委員會召開「公立學校教職員退休資遣撫卹條例(以下簡稱退撫條例)部分條文修正草案」公聽會,謹針對所列討論提綱,就公立學校教職員部分提出說明,敬請參考。

討論提綱一、有關退撫條例第三十七條修法之必要性、合理性、調降時機及財務影響部分:目前退撫條例相關制度係因過去教職員退休制度存有月退休金起支年齡偏低、退休所得替代率過高及退休金準備不足等問題,爰本於兼顧退休人員權益及社會整體資源公平分配的原則,審慎規劃改革方向,以擬定合理的退休所得替代率,倘退休所得替代率自11311日起或自114年後停止逐年調降,教職員部分將使未來50年年改節省經費挹注到退撫基金,減少約1,652億元,導致退撫基金用罄年度會再提前34年,對於基金財務安全產生衝擊。又目前已訂有配合消費者物價指數而啟動的月退休金調整機制,調整後的金額亦不受退休所得替代率上限的限制,且依現行規定,約有85%退休教師實領月退休所得超過5萬元,平均月支領所得約5.8萬元,爰現行制度應足以適足保障退休生活。

討論提綱二、有關月退休金調整機制之修法必要性、調整條件及幅度等議題部分:因退休給與調整需考量退休所得整體的合理性、與現職待遇間的衡平及合理差距,以及退撫基金財務安全及政府財政等因素,不宜逕以消費者物價指數之累計成長率為調整比率或制定公式調整。又107年迄今,已兩度調整月退休金,合計調整6%,現行制度應可提供適足保障。

討論提綱三、有關公教人員月退休金逐年調減法案對公教人力結構和攬才的影響部分:教師年齡的變化趨勢,涉及層面廣泛,並非退休制度單一原因造成。惟勞動年齡提高為國家整體人口結構朝向高齡化及少子女化趨勢所致,並非教育現場獨有現象,配合國家整體年金制度及因應各職域面臨勞動力老化等問題,教育部亦對公立學校教職員退休制度有相關調整的規劃,對於高中以下教師辦理自願退休月退休金起支年齡已與其他教育人員做出適當區隔。又為促進攬才,本部已積極精進待遇相關檢討的措施,針對公立大專校院,自107年起推動玉山計畫、加碼彈性薪資及提高教授學術加給10%等相關措施。復於113年將助理教授以上教師學術研究加給調整15%,並再次擴大教師彈性薪資適用對象及補助額度等措施。在高中以下學校部分,除了配合行政院通案調整軍公教人員待遇,調增其經常性薪資外,亦配合擴大支領特殊教育職務加給對象及調增支給數額。

未來教育部也會持續精進公立學校教師現職經常性薪資的合理性及調整事項。以上報告,敬請各位委員及與會先進不吝指導,謝謝。

主席:謝謝次長的報告。我還是很希望次長能夠像勞動部一樣,多多維護我們教育人員的權益,謝謝次長。

接下來請銓敘部退撫司鄭淑芬司長報告。

鄭司長淑芬:召集人、與會老師團體、學者專家及機關代表,大家好。我就是剛剛董老師提到的那一位司長,因為今天剛好部裡面有考試院的院會,黃委員之前是我們的考試委員,他應該知道,所以部長、次長今天真的沒辦法抽身過來。為何我今天會在這裡呢?其實今天我坐在底下,一直聽到大家提到「銓敘部」這3個字,我真的有一點如坐針氈,但是我也要用我個人的經歷來跟大家分享這一路走來的年金改革過程,我想我來表達這個過程應該是會很貼切事實的,因為我在銓敘部已經工作26年,這26年當中,我有25年都是在退撫司工作,我從事的都是退撫業務,這期間我經歷了大大小小的制度調整,尤其107年的改革是從頭參與到尾,到法案上路並執行,所以我的心情是什麼?我是一個被改革者,我也是一個制度的執行者,今天大家所提對銓敘部的期待,我都聽見了,我真的聽見了。

我首先也要就這個心情跟大家報告,以一個在部裡面長期累積工作經驗的文官來說:第一個,我可能要聲明,我們不會拿不實的資料;第二個,我們從來不會要污衊公務人員,我們也不會認為這是貪得無厭的事情,這絕對不是這樣的。以及剛剛老師有指正的,銓敘部是笨蛋!我聽了其實覺得一個公務人員要一路走到像我這樣子是很不容易的,因為像我們也是農家出身的人,沒有顯赫的學歷,也沒有顯赫的家世背景,我只是一路保持一個熱忱,每天從中壢開車一、兩個小時到部裡上班,二十年如一日,很多人問我為什麼可以在這樣的工作不斷地去面對,我只是保持一個工作熱情而已。

因為我接觸到了退撫制度,也知道我們需要讓制度有一個很好的未來,所以才會有這些改革,在這裡我也想要先告訴大家,在這一次後面的改革的部裡面想法,雖然我們還是認為一定要繼續維持,因為我們的初衷理念是要讓基金能夠長遠,讓現在還沒退的人也知道有一個基金在那裡,它的財務是穩固的,我相信這對我們也是一個提升士氣的地方。這一次很開心的是,大家沒有說要回復年改前的樣子,這是我們最安慰的一件事,剛剛也有委員提到,我們後面就是要理性地來討論這些,我們都願意,後面在資料呈現的部分,剛剛委員有指教了,我們一定核實呈現全貌,讓大家一起來看,技術上我覺得我們一定可以做到這樣。

書面資料我就不多說了,就是幾個點我可能跟大家報告一下,大家很關注的撥補,我們早在退撫基金建置的時候就已經立法在基金管理條例第八條,早就有撥補責任,過去為什麼面對撥補沒有用這個方式呢?因為條例裡面有提到是先調整提撥費率,所以提撥費率我們也調了。撥補這件事情,我們在法裡面,這一次配合新人薪資,大家都知道已經落實在法裡面,它是分兩個階段撥補的,第一個階段,先把新人不參加基金以後的這個缺口弭平,這個也是剛剛有很多團體也希望我們一定要堅持,我們真的有一直在爭取,就是要用10年撥補的方案,我們每一年概算都是用10年撥補的方案,但是當然行政院有其考量,它必須斟酌國家財力,這個我們一定一直會用10年撥補的方案,而且希望第一階段趕快把它撥補完畢,之後能夠進入第二階段,也就是我們剛剛很關注的,我們原來就有的缺口,為什麼會有?是因為我們一開始在基金設計真的是沒有足夠提撥的,這個不足夠提撥的洞是很大、這個一定要循序漸進來撥。這個部分我們一定也會看之後如果第一階段能完成,第二階段我們也會建議財主機關能夠核實撥補,這是撥補的部分。

其他像隨CPI調整的部分,確實最近大家都對這個很關注,我們部裡面的立場只是想,因為畢竟隨CPI調整在國內各個職域都是先採5%,假設真的要調整,我們也希望要做一致性的,譬如我們主管的公保也是用5%,如果退休金先調了,這些都要連動考慮的,所以這個都可以調,大家可以就這個部分再做深入的討論,之後我們希望在逐條的時候,大家都可以理性好好地看待這個制度,我們最終的目的,以我當司長的角度來想,我們真的只是為了要守護這個制度而已,謝謝。

主席:非常謝謝司長的發言。今天司長的發言讓我對銓敘部退撫司又有另外一個看法,您的發言比銓敘部部長要來得更負責任,而且更能夠還原真實。由此可見,其實退撫基金當時在一開始設置的時候沒有考慮到,就是它一開始其實就有提撥不足額的困境,一直持續到現在,我們政府其實每年都沒有提撥足額,而這個問題看起來也不是跟考試院、銓敘部有關,更重要的主要是在於行政院的決定,行政院不負責任,它作為公務人員的雇主就是個壞老闆,它不願意把該貼補、撥補的錢逐年到位,以致於造成現在退撫基金這樣的虧損。所以我希望考試院可以拿出你們的勇氣,你們作為憲政的權力機關,應該要去跟行政院抗議,必須要依法做足額的撥補,這樣才是正本清源之道。

所有機關代表都已經發言完畢,其餘列席機關的各機關代表還有沒有需要做補充說明的?如果沒有補充說明的話,今天公聽會的發言就到此告一段落,感謝所有與會者可以從不同面向、不同角度提供諸多寶貴的意見。

今天各位所有的發言內容、書面意見以及莊瑞雄委員所提出的書面資料都會列入紀錄,並且刊登公報,之後會製作成為公聽會的報告,送交本院全體委員以及本日出(列)席的人員參考。

理事長李惠蘭書面資料:

教授林宏陽書面資料:

理事柯至軒書面資料:

副理事長孫鳳群書面資料:

講座教授賀陳弘書面資料:

理事長黃湘仙書面資料:

教授黃錦堂書面資料:

教授黃耀輝書面資料:

專任客座教授董保城書面資料:

理事長郭倍宇書面資料:

主任羅德水書面資料:

委員莊瑞雄書面資料:

委員沈發惠書面資料:

教育部書面資料:

銓敘部書面資料:

國防部書面資料:

勞動部書面資料:

農業部書面資料:

衛生福利部書面資料:

行政院主計總處書面資料:

行政院人事行政總處書面資料:

主席:本次公聽會就到此結束,再次感謝各位專家學者的蒞臨,還有感謝次長、司長以及各位機關成員的代表,我們今天的公聽會就圓滿結束,在此謝謝大家,散會。

散會1243分)