院會紀錄

立法院第11屆第4會期第7次會議紀錄

時  間 中華民國1141031日(星期五)1015

地  點 本院議場

主  席 韓院長國瑜

秘書 周萬來

副秘書長 張裕榮

答詢官員 行政院院長卓榮泰

內政部部長劉世芳

國防部部長顧立雄

財政部部長莊翠雲

教育部部長鄭英耀

法務部部長鄭銘謙

經濟部部長龔明鑫

交通部部長陳世凱

勞動部部長洪申翰

農業部部長陳駿季

衛生福利部部長石崇良

環境部部長彭啓明

海洋委員會主任委員管碧玲

原住民族委員會主任委員曾智勇

行政院人事行政總處人事長蘇俊榮

中央銀行總裁楊金龍

主席:報告院會,請秘書長報告出席人數。

周秘書長萬來:報告院會,出席委員92人,已足法定人數。

主席:現在開始開會。

先處理朝野黨團協商結論,請議事人員宣讀朝野黨團協商結論。

立法院黨團協商結論

時間:1141031日(星期五)上午930

地點:議場主席辦公室

決定事項:

一、各黨團同意定於114117日(星期五)院會報告事項結束後,先進行國家通訊傳播委員會人事同意權案記名投票表決,投票時間為1小時;原定施政質詢順延至下午進行;當次會議不處理臨時提案。

二、上開行使同意權案投票時,主任委員、副主任委員及2位委員被提名人併為一張同意權票,並由各黨團各推派1人擔任投、開票監察員,其餘相關投票事務工作依例授權議事處辦理。

主 持 人:韓國瑜

協商代表:傅崐萁   羅智強   林沛祥   柯建銘

鍾佳濱   陳培瑜   黃國昌() 張啓楷

陳昭姿

主席:報告院會,1141031日朝野黨團協商結論經決定如下:

一、各黨團同意定於114117日(星期五)院會報告事項結束後,先進行國家通訊傳播委員會人事同意權案記名投票表決,投票時間為1小時;原定施政質詢順延至下午進行;當次會議不處理臨時提案。

二、上開行使同意權案投票時,主任委員、副主任委員及2位委員被提名人併為一張同意權票,並由各黨團各推派1人擔任投、開票監察員,其餘相關投票事務工作依例授權議事處辦理

報告院會,因為程序委員會以本次會議議事日程草案送院會處理,現有黨團依照本院議事成例,對本次會議議事日程草案提出異議,現在我們進行處理,並截止收案,請一併宣讀各黨團提議之內容。

民進黨黨團提案:

案由:本院民進黨黨團針對立法院第11屆第4會期第7次會議議事日程報告事項、質詢事項,擬請增列報告事項22案(如附表)。是否有當?敬請公決。

DW427662 DW1425715 案人:民主進步黨立法院黨團 柯建銘

附表11屆第4會期第7次會議增列報告事項

DW2533204

議(法)案名稱

1

本院民進黨黨團擬具「財政收支劃分法第十六條之一未分配款運用暫行條例草案」,請審議案。

2

本院委員陳亭妃等16人擬具「電信管理法第七十二條條文修正草案」,請審議案。

3

本院委員陳亭妃等16人擬具「氣象法第二十一條之一條文修正草案」,請審議案。

4

本院委員陳亭妃等16人擬具「商港法第十五條及第六十五條之四條文修正草案」,請審議案。

5

本院委員陳亭妃等16人擬具「船舶法部分條文修正草案」,請審議案。

6

本院委員賴惠員等23人擬具「發展觀光條例部分條文修正草案」,請審議案。

7

本院委員林宜瑾等27人擬具「立法委員行為法增訂第七條之一及第十條之一條文草案」,請審議案。

8

本院委員沈伯洋等19人擬具「香港澳門關係條例第十條、第十條之一及第四十七條之二條文修正草案」,請審議案。

9

本院委員李柏毅等16人擬具「立法院議事規則第三十五條條文修正草案」,請審議案。

10

本院委員郭國文等17人擬具「臺灣地區與大陸地區人民關係條例第九條及第九十一條條文修正草案」,請審議案。

11

本院委員沈伯洋等19人擬具「臺灣地區與大陸地區人民關係條例第九條及第九十一條條文修正草案」,請審議案。

12

本院委員沈伯洋等18人擬具「臺灣地區與大陸地區人民關係條例第九條及第九十一條條文修正草案」,請審議案。

13

本院委員黃捷等17人擬具「臺灣地區與大陸地區人民關係條例第九條及第九十一條條文修正草案」,請審議案。

14

本院委員郭昱晴等16人擬具「臺灣地區與大陸地區人民關係條例第九條及第九十一條條文修正草案」,請審議案。

15

本院委員張宏陸等18人擬具「臺灣地區與大陸地區人民關係條例第九條及第九十一條條文修正草案」,請審議案。

16

本院委員張雅琳等17人擬具「臺灣地區與大陸地區人民關係條例第九條及第九十一條條文修正草案」,請審議案。

17

本院委員林月琴等17人擬具「臺灣地區與大陸地區人民關係條例第九條及第九十一條條文修正草案」,請審議案。

18

本院委員李柏毅等19人擬具「臺灣地區與大陸地區人民關係條例第九條及第九十一條條文修正草案」,請審議案。

19

本院委員吳秉叡等19人擬具「臺灣地區與大陸地區人民關係條例第九條及第九十一條條文修正草案」,請審議案。

20

本院委員陳培瑜等17人擬具「臺灣地區與大陸地區人民關係條例第九條及第九十一條條文修正草案」,請審議案。

21

本院委員蔡易餘等17人擬具「臺灣地區與大陸地區人民關係條例第九條及第九十一條條文修正草案」,請審議案。

22

本院委員林宜瑾等27人擬具「臺灣地區與大陸地區人民關係條例第九條及第九十一條條文修正草案」,請審議案。

DW2689216 DW427662 民黨黨團提案:

案由:本院國民黨黨團,針對立法院第11屆第4會期第7次會議議程報告事項、質詢事項及對行政院院長施政報告繼續質詢,提議僅限列議程草案所列議案及下表所列13案。是否有當?敬請公決。

DW1649247 案人:中國國民黨立法院黨團 羅智強

11-4-7院會 報告事項僅限列議程草案所列議案及下表所列13

DW1848333

案名

1

本院委員柯志恩等16人擬具「民法第一千二百二十三條條文修正草案」,請審議案。

2

本院委員洪孟楷等16人擬具「道路交通管理處罰條例第六十七條條文修正草案」,請審議案。

3

本院委員洪孟楷等17人擬具「中華民國刑法第八十條條文修正草案」,請審議案。

4

本院委員洪孟楷等16人擬具「噪音管制法第二十六條及第二十八條條文修正草案」,請審議案。

5

本院委員洪孟楷等19人擬具「職業安全衛生法部分條文修正草案」,請審議案。

6

本院委員廖偉翔等16人擬具「噪音管制法第二條、第二十六條及第二十八條條文修正草案」,請審議案。

7

本院委員楊瓊瓔等28人擬具「民法第一千二百二十三條條文修正草案」,請審議案。

8

本院民進黨黨團擬具「財政收支劃分法第十六條之一未分配款運用暫行條例草案」,請審議案。

9

本院委員陳亭妃等16人擬具「電信管理法第七十二條條文修正草案」,請審議案。

10

本院委員陳亭妃等16人擬具「氣象法第二十一條之一條文修正草案」,請審議案。

11

本院委員陳亭妃等16人擬具「商港法第十五條及第六十五條之四條文修正草案」,請審議案。

12

本院委員陳亭妃等16人擬具「船舶法部分條文修正草案」,請審議案。

13

本院委員賴惠員等23人擬具「發展觀光條例部分條文修正草案」,請審議案。

台灣民眾黨黨團提案:

案由:本院台灣民眾黨黨團,針對第11屆第4會期第7次會議議程報告事項、質詢事項及對行政院院長施政報告繼續質詢,提議僅限列議程草案所列議案及下表所列13案。是否有當?敬請公決。

提案人:台灣民眾黨立法院黨團 陳昭姿

報告事項僅限列議程草案所列議案及下表所列13

DW876826

案名

1

本院委員柯志恩等16人擬具「民法第一千二百二十三條條文修正草案」,請審議案。

2

本院委員洪孟楷等16人擬具「道路交通管理處罰條例第六十七條條文修正草案」,請審議案。

3

本院委員洪孟楷等17人擬具「中華民國刑法第八十條條文修正草案」,請審議案。

4

本院委員洪孟楷等16人擬具「噪音管制法第二十六條及第二十八條條文修正草案」,請審議案。

5

本院委員洪孟楷等19人擬具「職業安全衛生法部分條文修正草案」,請審議案。

6

本院委員廖偉翔等16人擬具「噪音管制法第二條、第二十六條及第二十八條條文修正草案」,請審議案。

7

本院委員楊瓊瓔等28人擬具「民法第一千二百二十三條條文修正草案」,請審議案。

8

本院民進黨黨團擬具「財政收支劃分法第十六條之一未分配款運用暫行條例草案」,請審議案。

9

本院委員陳亭妃等16人擬具「電信管理法第七十二條條文修正草案」,請審議案。

10

本院委員陳亭妃等16人擬具「氣象法第二十一條之一條文修正草案」,請審議案。

11

本院委員陳亭妃等16人擬具「商港法第十五條及第六十五條之四條文修正草案」,請審議案。

12

本院委員陳亭妃等16人擬具「船舶法部分條文修正草案」,請審議案。

13

本院委員賴惠員等23人擬具「發展觀光條例部分條文修正草案」,請審議案。

DW9373239 民黨黨團提案:

案由:本院國民黨黨團,針對第11屆第4會期第7次會議議事日程提議增列討論事項,僅限列如附表5案,並於「對行政院院長施政報告繼續質詢」前處理。是否有當?敬請公決。

提案人:中國國民黨立法院黨團 羅智強

11屆第4會期第7次會議議事日程草案討論事項

DW3650978

案由

1

()本院國民黨黨團擬具「樺加沙風災暨花蓮馬太鞍溪堰塞湖潰壩災後重建特別條例草案」,請審議案。

()本院委員鄭天財Sra Kacaw16人擬具「樺加沙風災暨花蓮馬太鞍溪堰塞湖潰壩災後重建特別條例草案」,請審議案。

2

本院國家發展基金不當投資暨管理失職調查委員會函送「國家發展基金不當投資暨管理失職調查委員會調查報告書(含處理意見)」案。

3

(1)本院台灣民眾黨黨團,有鑑於「國家通訊傳播委員會組織法」第四條規定,行政院院長應負責提名委員並送請立法院同意。卓榮泰院長非但未依法於期限內履責,更一再以話術欺瞞國會,惡意延宕國家通訊傳播委員會(NCC)人事、癱瘓機關功能,卓榮泰之違法行徑致使國家通訊傳播治理、媒體市場秩序與公眾視聽權益嚴重受損。自11311月以來,行政院院長卓榮泰多次承諾盡速提名NCC委員名單,卻屢屢跳票,1145月初卓榮泰院長於立法院院會備詢時,曾承諾當週提出名單,卻直至731日行政院院會始公布委員名單。立法院黨團協商時,遭立法委員黃國昌踢爆行政院送至立法院之人事資料時間為20255月,質疑行政院刻意延宕,當時卓榮泰院長回應「是部分委員家庭跟工作必須做協調和處理,才能確定」,然根據本會期立法院「交通、教育及文化委員會聯席會議」之審查過程,四位被提名人戳破卓榮泰彌天大謊。

蔣榮先主任委員被提名人證實其於11455日接獲邀請,兩週後同意出任;程明修副主任委員被提名人於113年底徵詢、11455日獲卓榮泰院長正式邀請;黃葳威被提名人11452日即同意出任;羅慧雯被提名人亦於國會詢答時證稱,其早於11311月即接獲卓榮泰本人徵詢,同年底正式表達同意出任意願,行政院早已於113年底至1145月間,完成NCC人事案徵詢與確認,卻刻意壓案延宕顯有「政治考量」。行政院院長卓榮泰公然說謊,竟刻意以話術誤導國人NCC委員出缺為立法院不行使同意權之結果,造成人民對立法機關之誤解,此政治操作更違反行政首長應勉力維護憲政體制正常運作與行政中立原則,癱瘓獨立機關之正常職能之行使,卓榮泰院長知法、玩法、弄法,毫無底線與下限,應予嚴正追究其政治責任。為維護國會尊嚴與憲政秩序,爰提案建請院會作成決議:「對行政院院長卓榮泰目無法紀,故意違反國家通訊傳播委員會組織法第四條之行為,甚以話術欺瞞國會與國人,惡意延宕國家通訊傳播委員會(NCC)人事、癱瘓機關功能,致使通訊傳播治理、媒體市場秩序與公眾視聽權益嚴重受損,對卓榮泰院長之行為提出最嚴厲之譴責。」是否有當?請公決案。

(2)本院國民黨黨團,有鑑於自11311月以來,行政院院長卓榮泰多次承諾盡速提名NCC委員名單,卻屢屢跳票,1145月初卓榮泰院長於立法院院會備詢時,曾承諾當週提出名單,卻直至731日行政院院會始送出委員名單。立法院黨團協商時,遭質疑行政院刻意延宕,當時卓榮泰院長回應「是部分委員家庭跟工作必須做協調和處理,才能確定」,然根據本會期立法院「交通、教育及文化委員會第一次聯席會議」四位被提名人的相關回答戳破卓榮泰彌天大謊!

蔣榮先主任委員被提名人證實其於11455日接獲邀請,兩週後同意出任;程明修副主任委員被提名人於113年底徵詢,11455日獲卓榮泰院長正式邀請;黃葳威被提名人11452日即同意出任;羅慧雯被提名人亦於國會詢答時證稱,其早於11311月即接獲卓榮泰本人徵詢,同年底正式表達同意出任意願,行政院早已於113年底至1145月間,完成NCC人事案徵詢與確認,刻意壓案延宕送立法院,是否因「大罷免」的政治考量?

行政院院長卓榮泰延遲提名送立法院審查,癱瘓獨立機關之正常職權之行使,卻對外表示NCC委員出缺係立法院未行使同意權,誤導國人且抹黑國會,類此政治操作不但推諉卸責更違反行政對立法負責,立法監督行政的憲法義務與分際,卓榮泰院長知法、玩法,應嚴正追究其政治責任。

依據「國家通訊傳播委員會組織法」第四條規定,行政院院長應負責提名委員並送請立法院同意。行政院院長非但未依法於期限內提出名單,延宕期間長達一年之久,更一再以話術欺瞞國會,惡意延宕國家通訊傳播委員會(NCC)人事,卓榮泰之違法行徑致使國家通訊傳播治理、媒體市場秩序與公眾視聽權益嚴重受損。爰此,為維護國會尊嚴與憲政秩序,建請院會作成決議:「對行政院院長卓榮泰目無法紀,公然違反國家通訊傳播委員會組織法第四條之行為,甚以話術欺瞞國人抹黑國會,惡意延宕國家通訊傳播委員會(NCC)人事,致使通訊傳播治理、媒體市場秩序與公眾視聽權益嚴重受損,對卓榮泰院長之行徑提出最嚴厲之譴責。」是否有當?敬請公決。

4

本院國民黨黨團,有鑑於公共電視屬於國民全體之電視台,董監事選任之專業與中立客觀、以及黨政軍退出媒體原則,均維繫公視超然獨立之根基。依「公共電視法」規定,公視基金會設董事會,置董事十一人至十五人,監察人三人至五人,選任程序係由立法院推舉十一名至十五名社會公正人士組成公共電視董事、監察人審查委員會;並規範董事任期屆滿六個月前應依規定改聘之。

立法院11434日業已組成公視基金會第8屆董事、監察人審查委員會,行政院、文化部應於董事屆滿前六個月進行提名作業,惟至今尚未提出人選已延宕超過11個月,如同中選會委員提名一再延宕,難道又是大罷免大延宕,只想違法把持獨立機關及媒體,繼續毀憲亂政?行政院發言人表示會積極物色適合人選的說法根本搪塞外界。行政院此舉不僅公然違法、怠惰失職,更傷害公共電視董事會治理體制,更甚者明知公視法有董事法定任期屆滿自動延任至新聘之規定,刻意以拖待變圖謀私利,政治黑手持續控制公共媒體,嚴重扼殺公共媒體之專業及超然獨立。

為維護國會尊嚴與國家體制秩序,爰提案建請院會作成決議:「針對公視基金會董事監察人提名延宕已久,社會各界質疑公視屢遭執政當權介入,不但完全悖離當年民進黨強力主張『黨政軍退出媒體』之訴求,且無法維持政府體制正常運作與行政中立原則,癱瘓公共媒體治理及專業職能;對行政院、文化部知法玩法、恣意濫權、踐踏法治精神,代表行政權最高首長之卓榮泰院長應嚴正追究其政治責任,提出最嚴厲之譴責。」是否有當?敬請公決。

5

本院國民黨黨團,有鑑於自107年起,全球陸續爆發非洲豬瘟疫情,我國在採取嚴格邊境把關,阻絕病毒於境外策略之下,第92屆世界動物衛生組織(WOAH2025529日於法國巴黎年會通過我國正式獲WOAH認定為「豬瘟非疫國」,象徵我國動物防疫與檢疫量能再獲國際肯定。然而不過僅僅5個月,近日中央主責的邊境管制出現嚴重疏漏,台中爆發非洲豬瘟案例,阻絕境外破功究其原因,仍在於近一年府、院、黨全面配合「大罷免」,政務廢弛所導致!

我國為非疫區,非洲豬瘟病毒百分百來自境外,嚴格的邊境檢疫措施為阻絕疫病於境外的第一道防線。我國邊境管制機關於機場、港口、郵包等通路強化查驗,嚴防動物及其產品非法輸入,全面攔截高風險來源,並加強旅客宣導作業乃為正辦。執政的民進黨賴卓政府不思檢討邊境破防把關不力,不禁廚餘餵養兩項重大政策嚴重失誤,卻企圖轉移焦點,發動側翼造謠在野黨亂刪預算,後遭農業部長陳駿季於立法院答詢時公開表示豬瘟發生與預算無關,再欲甩鍋地方以廚餘餵食豬隻、檢疫不實等。殊不知,當初開放廚餘餵豬的正是時任行政院長的賴總統,疫情衝擊養豬產值及關聯產業高達2,000億元,從業人口150萬人,影響極為巨大。

全國廚餘養豬僅占8%,卻可能造成破口對2,000億產值造成巨大傷害,應立即禁止廚餘養豬。廚餘可回收再利用,113年度全國廚餘回收量達51萬公噸,成為資源再利用與減碳的重要來源。新北市、嘉義縣、彰化縣及金門縣榮獲環境部頒發特優獎,皆能規劃短、中、長期廚餘處理策略,並發展在地適用的多元方式,亦透過妥善管理堆肥設施、源頭減量、破袋稽查、輔導民眾堆肥與教育宣導等配套措施,提升回收效益與品質。桃園市、臺中市、宜蘭縣、苗栗縣、雲林縣、新竹市、花蓮縣與澎湖縣等8縣市於廚餘回收再利用上均有亮眼表現,獲頒優等獎,展現因地制宜的彈性與務實作為。

賴清德總統上台後近一年搞大罷免,政務嚴重廢弛,疏於防疫業務之把關落實,邊境管制因而產生漏洞,讓非洲豬瘟病毒入侵國內,如今民進黨為撇清責任亂扣地方政府防疫不力的大帽,企圖掩飾執政失能失序的窘境,已使國家聲譽與全民權益遭受重大損失。爰此,建請院會作成決議:「有鑑於賴卓政府施政只問政治疏忽民生經濟,將得來不易的「豬瘟非疫國」榮譽與國際競爭力及國家養豬產值造成巨大傷害損失,對賴卓政府不思積極檢討防疫破口、精進防檢疫作為,推諉卸責、怠忽職守之行徑提出最嚴厲譴責」是否有當?敬請 公決。

DW8648463 灣民眾黨黨團提案:

案由:本院台灣民眾黨黨團,針對第11屆第4會期第7次會議議事日程提議增列討論事項,僅限列如附表5案,並於「對行政院院長施政報告繼續質詢」前處理。

是否有當?敬請公決。

提案人:台灣民眾黨立法院黨團 陳昭姿

11屆第4會期第7次會議議事日程草案討論事項

DW4454330

案由

1

()本院國民黨黨團擬具「樺加沙風災暨花蓮馬太鞍溪堰塞湖潰壩災後重建特別條例草案」,請審議案。

()本院委員鄭天財Sra Kacaw16人擬具「樺加沙風災暨花蓮馬太鞍溪堰塞湖潰壩災後重建特別條例草案」,請審議案。

2

本院國家發展基金不當投資暨管理失職調查委員會函送「國家發展基金不當投資暨管理失職調查委員會調查報告書(含處理意見)」案。

3

(1)本院台灣民眾黨黨團,有鑑於「國家通訊傳播委員會組織法」第四條規定,行政院院長應負責提名委員並送請立法院同意。卓榮泰院長非但未依法於期限內履責,更一再以話術欺瞞國會,惡意延宕國家通訊傳播委員會(NCC)人事、癱瘓機關功能,卓榮泰之違法行徑致使國家通訊傳播治理、媒體市場秩序與公眾視聽權益嚴重受損。自11311月以來,行政院院長卓榮泰多次承諾盡速提名NCC委員名單,卻屢屢跳票,1145月初卓榮泰院長於立法院院會備詢時,曾承諾當週提出名單,卻直至731日行政院院會始公布委員名單。立法院黨團協商時,遭立法委員黃國昌踢爆行政院送至立法院之人事資料時間為20255月,質疑行政院刻意延宕,當時卓榮泰院長回應「是部分委員家庭跟工作必須做協調和處理,才能確定」,然根據本會期立法院「交通、教育及文化委員會聯席會議」之審查過程,四位被提名人戳破卓榮泰彌天大謊。

DW9532718 榮先主任委員被提名人證實其於11455日接獲邀請,兩週後同意出任;程明修副主任委員被提名人於113年底徵詢、11455日獲卓榮泰院長正式邀請;黃葳威被提名人11452日即同意出任;羅慧雯被提名人亦於國會詢答時證稱,其早於11311月即接獲卓榮泰本人徵詢,同年底正式表達同意出任意願,行政院早已於113年底至1145月間,完成NCC人事案徵詢與確認,卻刻意壓案延宕顯有「政治考量」。行政院院長卓榮泰公然說謊,竟刻意以話術誤導國人NCC委員出缺為立法院不行使同意權之結果,造成人民對立法機關之誤解,此政治操作更違反行政首長應勉力維護憲政體制正常運作與行政中立原則,癱瘓獨立機關之正常職能之行使,卓榮泰院長知法、玩法、弄法,毫無底線與下限,應予嚴正追究其政治責任。為維護國會尊嚴與憲政秩序,爰提案建請院會作成決議:「對行政院院長卓榮泰目無法紀,故意違反國家通訊傳播委員會組織法第四條之行為,甚以話術欺瞞國會與國人,惡意延宕國家通訊傳播委員會(NCC)人事、癱瘓機關功能,致使通訊傳播治理、媒體市場秩序與公眾視聽權益嚴重受損,對卓榮泰院長之行為提出最嚴厲之譴責。」是否有當?請公決案。

(2)本院國民黨黨團,有鑑於自11311月以來,行政院院長卓榮泰多次承諾盡速提名NCC委員名單,卻屢屢跳票,1145月初卓榮泰院長於立法院院會備詢時,曾承諾當週提出名單,卻直至731日行政院院會始送出委員名單。立法院黨團協商時,遭質疑行政院刻意延宕,當時卓榮泰院長回應「是部分委員家庭跟工作必須做協調和處理,才能確定」,然根據本會期立法院「交通、教育及文化委員會第一次聯席會議」四位被提名人的相關回答戳破卓榮泰彌天大謊!

蔣榮先主任委員被提名人證實其於11455日接獲邀請,兩週後同意出任;程明修副主任委員被提名人於113年底徵詢,11455日獲卓榮泰院長正式邀請;黃葳威被提名人11452日即同意出任;羅慧雯被提名人亦於國會詢答時證稱,其早於11311月即接獲卓榮泰本人徵詢,同年底正式表達同意出任意願,行政院早已於113年底至1145月間,完成NCC人事案徵詢與確認,刻意壓案延宕送立法院,是否因「大罷免」的政治考量?

行政院院長卓榮泰延遲提名送立法院審查,癱瘓獨立機關之正常職權之行使,卻對外表示NCC委員出缺係立法院未行使同意權,誤導國人且抹黑國會,類此政治操作不但推諉卸責更違反行政對立法負責,立法監督行政的憲法義務與分際,卓榮泰院長知法、玩法,應嚴正追究其政治責任。

DW9532718 據「國家通訊傳播委員會組織法」第四條規定,行政院院長應負責提名委員並送請立法院同意。行政院院長非但未依法於期限內提出名單,延宕期間長達一年之久,更一再以話術欺瞞國會,惡意延宕國家通訊傳播委員會(NCC)人事,卓榮泰之違法行徑致使國家通訊傳播治理、媒體市場秩序與公眾視聽權益嚴重受損。爰此,為維護國會尊嚴與憲政秩序,建請院會作成決議:「對行政院院長卓榮泰目無法紀,公然違反國家通訊傳播委員會組織法第四條之行為,甚以話術欺瞞國人抹黑國會,惡意延宕國家通訊傳播委員會(NCC)人事,致使通訊傳播治理、媒體市場秩序與公眾視聽權益嚴重受損,對卓榮泰院長之行徑提出最嚴厲之譴責。」是否有當?敬請公決。

4

本院國民黨黨團,有鑑於公共電視屬於國民全體之電視台,董監事選任之專業與中立客觀、以及黨政軍退出媒體原則,均維繫公視超然獨立之根基。依「公共電視法」規定,公視基金會設董事會,置董事十一人至十五人,監察人三人至五人,選任程序係由立法院推舉十一名至十五名社會公正人士組成公共電視董事、監察人審查委員會;並規範董事任期屆滿六個月前應依規定改聘之。

立法院11434日業已組成公視基金會第8屆董事、監察人審查委員會,行政院、文化部應於董事屆滿前六個月進行提名作業,惟至今尚未提出人選已延宕超過11個月,如同中選會委員提名一再延宕,難道又是大罷免大延宕,只想違法把持獨立機關及媒體,繼續毀憲亂政?行政院發言人表示會積極物色適合人選的說法根本搪塞外界。行政院此舉不僅公然違法、怠惰失職,更傷害公共電視董事會治理體制,更甚者明知公視法有董事法定任期屆滿自動延任至新聘之規定,刻意以拖待變圖謀私利,政治黑手持續控制公共媒體,嚴重扼殺公共媒體之專業及超然獨立。

DW9532718 維護國會尊嚴與國家體制秩序,爰提案建請院會作成決議:「針對公視基金會董事監察人提名延宕已久,社會各界質疑公視屢遭執政當權介入,不但完全悖離當年民進黨強力主張『黨政軍退出媒體』之訴求,且無法維持政府體制正常運作與行政中立原則,癱瘓公共媒體治理及專業職能;對行政院、文化部知法玩法、恣意濫權、踐踏法治精神,代表行政權最高首長之卓榮泰院長應嚴正追究其政治責任,提出最嚴厲之譴責。」是否有當?敬請公決。

5

本院國民黨黨團,有鑑於自107年起,全球陸續爆發非洲豬瘟疫情,我國在採取嚴格邊境把關,阻絕病毒於境外策略之下,第92屆世界動物衛生組織(WOAH2025529日於法國巴黎年會通過我國正式獲WOAH認定為「豬瘟非疫國」,象徵我國動物防疫與檢疫量能再獲國際肯定。然而不過僅僅5個月,近日中央主責的邊境管制出現嚴重疏漏,台中爆發非洲豬瘟案例,阻絕境外破功究其原因,仍在於近一年府、院、黨全面配合「大罷免」,政務廢弛所導致!

我國為非疫區,非洲豬瘟病毒百分百來自境外,嚴格的邊境檢疫措施為阻絕疫病於境外的第一道防線。我國邊境管制機關於機場、港口、郵包等通路強化查驗,嚴防動物及其產品非法輸入,全面攔截高風險來源,並加強旅客宣導作業乃為正辦。執政的民進黨賴卓政府不思檢討邊境破防把關不力,不禁廚餘餵養兩項重大政策嚴重失誤,卻企圖轉移焦點,發動側翼造謠在野黨亂刪預算,後遭農業部長陳駿季於立法院答詢時公開表示豬瘟發生與預算無關,再欲甩鍋地方以廚餘餵食豬隻、檢疫不實等。殊不知,當初開放廚餘餵豬的正是時任行政院長的賴總統,疫情衝擊養豬產值及關聯產業高達2,000億元,從業人口150萬人,影響極為巨大。

全國廚餘養豬僅占8%,卻可能造成破口對2,000億產值造成巨大傷害,應立即禁止廚餘養豬。廚餘可回收再利用,113年度全國廚餘回收量達51萬公噸,成為資源再利用與減碳的重要來源。新北市、嘉義縣、彰化縣及金門縣榮獲環境部頒發特優獎,皆能規劃短、中、長期廚餘處理策略,並發展在地適用的多元方式,亦透過妥善管理堆肥設施、源頭減量、破袋稽查、輔導民眾堆肥與教育宣導等配套措施,提升回收效益與品質。桃園市、臺中市、宜蘭縣、苗栗縣、雲林縣、新竹市、花蓮縣與澎湖縣等8縣市於廚餘回收再利用上均有亮眼表現,獲頒優等獎,展現因地制宜的彈性與務實作為。

賴清德總統上台後近一年搞大罷免,政務嚴重廢弛,疏於防疫業務之把關落實,邊境管制因而產生漏洞,讓非洲豬瘟病毒入侵國內,如今民進黨為撇清責任亂扣地方政府防疫不力的大帽,企圖掩飾執政失能失序的窘境,已使國家聲譽與全民權益遭受重大損失。爰此,建請院會作成決議:「有鑑於賴卓政府施政只問政治疏忽民生經濟,將得來不易的『豬瘟非疫國』榮譽與國際競爭力及國家養豬產值造成巨大傷害損失,對賴卓政府不思積極檢討防疫破口、精進防檢疫作為,推諉卸責、怠忽職守之行徑提出最嚴厲譴責」是否有當?敬請 公決。

DW9532718 席:報告院會,現有黨團共識如下:

一、本次會議報告事項、質詢事項、對行政院院長施政報告繼續質詢,照國眾提議通過,其餘提案列入公報紀錄。

二、討論事項如後附表。

三、討論事項第1案特別條例制定案,照協商結論進行處理。

四、討論事項第2案國發基金調查報告案,廣泛討論,各黨團各推派1人發言,每人發言時間為3分鐘。發言畢,逕行處理。

五、討論事項第3案至第5案之譴責案,均不說明,大體討論各黨團各推派1人發言,每人發言時間為3分鐘,逕付二讀,交付協商。

11屆第4會期第7次會議議事日程草案討論事項

DW6442864

案由

1

()本院國民黨黨團擬具「樺加沙風災暨花蓮馬太鞍溪堰塞湖潰壩災後重建特別條例草案」,請審議案。

()本院委員鄭天財Sra Kacaw16人擬具「樺加沙風災暨花蓮馬太鞍溪堰塞湖潰壩災後重建特別條例草案」,請審議案。

2

本院國家發展基金不當投資暨管理失職調查委員會函送「國家發展基金不當投資暨管理失職調查委員會調查報告書(含處理意見)」案。

3

(1)本院台灣民眾黨黨團,有鑑於「國家通訊傳播委員會組織法」第四條規定,行政院院長應負責提名委員並送請立法院同意。卓榮泰院長非但未依法於期限內履責,更一再以話術欺瞞國會,惡意延宕國家通訊傳播委員會(NCC)人事、癱瘓機關功能,卓榮泰之違法行徑致使國家通訊傳播治理、媒體市場秩序與公眾視聽權益嚴重受損。自11311月以來,行政院院長卓榮泰多次承諾盡速提名NCC委員名單,卻屢屢跳票,1145月初卓榮泰院長於立法院院會備詢時,曾承諾當週提出名單,卻直至731日行政院院會始公布委員名單。立法院黨團協商時,遭立法委員黃國昌踢爆行政院送至立法院之人事資料時間為20255月,質疑行政院刻意延宕,當時卓榮泰院長回應「是部分委員家庭跟工作必須做協調和處理,才能確定」,然根據本會期立法院「交通、教育及文化委員會聯席會議」之審查過程,四位被提名人戳破卓榮泰彌天大謊。

蔣榮先主任委員被提名人證實其於11455日接獲邀請,兩週後同意出任;程明修副主任委員被提名人於113年底徵詢、11455日獲卓榮泰院長正式邀請;黃葳威被提名人11452日即同意出任;羅慧雯被提名人亦於國會詢答時證稱,其早於11311月即接獲卓榮泰本人徵詢,同年底正式表達同意出任意願,行政院早已於113年底至1145月間,完成NCC人事案徵詢與確認,卻刻意壓案延宕顯有「政治考量」。行政院院長卓榮泰公然說謊,竟刻意以話術誤導國人NCC委員出缺為立法院不行使同意權之結果,造成人民對立法機關之誤解,此政治操作更違反行政首長應勉力維護憲政體制正常運作與行政中立原則,癱瘓獨立機關之正常職能之行使,卓榮泰院長知法、玩法、弄法,毫無底線與下限,應予嚴正追究其政治責任。為維護國會尊嚴與憲政秩序,爰提案建請院會作成決議:「對行政院院長卓榮泰目無法紀,故意違反國家通訊傳播委員會組織法第四條之行為,甚以話術欺瞞國會與國人,惡意延宕國家通訊傳播委員會(NCC)人事、癱瘓機關功能,致使通訊傳播治理、媒體市場秩序與公眾視聽權益嚴重受損,對卓榮泰院長之行為提出最嚴厲之譴責。」是否有當?請公決案。

(2)本院國民黨黨團,有鑑於自11311月以來,行政院院長卓榮泰多次承諾盡速提名NCC委員名單,卻屢屢跳票,1145月初卓榮泰院長於立法院院會備詢時,曾承諾當週提出名單,卻直至731日行政院院會始送出委員名單。立法院黨團協商時,遭質疑行政院刻意延宕,當時卓榮泰院長回應「是部分委員家庭跟工作必須做協調和處理,才能確定」,然根據本會期立法院「交通、教育及文化委員會第一次聯席會議」四位被提名人的相關回答戳破卓榮泰彌天大謊!

蔣榮先主任委員被提名人證實其於11455日接獲邀請,兩週後同意出任;程明修副主任委員被提名人於113年底徵詢,11455日獲卓榮泰院長正式邀請;黃葳威被提名人11452日即同意出任;羅慧雯被提名人亦於國會詢答時證稱,其早於11311月即接獲卓榮泰本人徵詢,同年底正式表達同意出任意願,行政院早已於113年底至1145月間,完成NCC人事案徵詢與確認,刻意壓案延宕送立法院,是否因「大罷免」的政治考量?

行政院院長卓榮泰延遲提名送立法院審查,癱瘓獨立機關之正常職權之行使,卻對外表示NCC委員出缺係立法院未行使同意權,誤導國人且抹黑國會,類此政治操作不但推諉卸責更違反行政對立法負責,立法監督行政的憲法義務與分際,卓榮泰院長知法、玩法,應嚴正追究其政治責任。

依據「國家通訊傳播委員會組織法」第四條規定,行政院院長應負責提名委員並送請立法院同意。行政院院長非但未依法於期限內提出名單,延宕期間長達一年之久,更一再以話術欺瞞國會,惡意延宕國家通訊傳播委員會(NCC)人事,卓榮泰之違法行徑致使國家通訊傳播治理、媒體市場秩序與公眾視聽權益嚴重受損。爰此,為維護國會尊嚴與憲政秩序,建請院會作成決議:「對行政院院長卓榮泰目無法紀,公然違反國家通訊傳播委員會組織法第四條之行為,甚以話術欺瞞國人抹黑國會,惡意延宕國家通訊傳播委員會(NCC)人事,致使通訊傳播治理、媒體市場秩序與公眾視聽權益嚴重受損,對卓榮泰院長之行徑提出最嚴厲之譴責。」是否有當?敬請公決。

4

本院國民黨黨團,有鑑於公共電視屬於國民全體之電視台,董監事選任之專業與中立客觀、以及黨政軍退出媒體原則,均維繫公視超然獨立之根基。依「公共電視法」規定,公視基金會設董事會,置董事十一人至十五人,監察人三人至五人,選任程序係由立法院推舉十一名至十五名社會公正人士組成公共電視董事、監察人審查委員會;並規範董事任期屆滿六個月前應依規定改聘之。

立法院11434日業已組成公視基金會第8屆董事、監察人審查委員會,行政院、文化部應於董事屆滿前六個月進行提名作業,惟至今尚未提出人選已延宕超過11個月,如同中選會委員提名一再延宕,難道又是大罷免大延宕,只想違法把持獨立機關及媒體,繼續毀憲亂政?行政院發言人表示會積極物色適合人選的說法根本搪塞外界。行政院此舉不僅公然違法、怠惰失職,更傷害公共電視董事會治理體制,更甚者明知公視法有董事法定任期屆滿自動延任至新聘之規定,刻意以拖待變圖謀私利,政治黑手持續控制公共媒體,嚴重扼殺公共媒體之專業及超然獨立。

為維護國會尊嚴與國家體制秩序,爰提案建請院會作成決議:「針對公視基金會董事監察人提名延宕已久,社會各界質疑公視屢遭執政當權介入,不但完全悖離當年民進黨強力主張『黨政軍退出媒體』之訴求,且無法維持政府體制正常運作與行政中立原則,癱瘓公共媒體治理及專業職能;對行政院、文化部知法玩法、恣意濫權、踐踏法治精神,代表行政權最高首長之卓榮泰院長應嚴正追究其政治責任,提出最嚴厲之譴責。」是否有當?敬請公決。

5

本院國民黨黨團,有鑑於自107年起,全球陸續爆發非洲豬瘟疫情,我國在採取嚴格邊境把關,阻絕病毒於境外策略之下,第92屆世界動物衛生組織(WOAH2025529日於法國巴黎年會通過我國正式獲WOAH認定為「豬瘟非疫國」,象徵我國動物防疫與檢疫量能再獲國際肯定。然而不過僅僅5個月,近日中央主責的邊境管制出現嚴重疏漏,台中爆發非洲豬瘟案例,阻絕境外破功究其原因,仍在於近一年府、院、黨全面配合「大罷免」,政務廢弛所導致!

我國為非疫區,非洲豬瘟病毒百分百來自境外,嚴格的邊境檢疫措施為阻絕疫病於境外的第一道防線。我國邊境管制機關於機場、港口、郵包等通路強化查驗,嚴防動物及其產品非法輸入,全面攔截高風險來源,並加強旅客宣導作業乃為正辦。執政的民進黨賴卓政府不思檢討邊境破防把關不力,不禁廚餘餵養兩項重大政策嚴重失誤,卻企圖轉移焦點,發動側翼造謠在野黨亂刪預算,後遭農業部長陳駿季於立法院答詢時公開表示豬瘟發生與預算無關,再欲甩鍋地方以廚餘餵食豬隻、檢疫不實等。殊不知,當初開放廚餘餵豬的正是時任行政院長的賴總統,疫情衝擊養豬產值及關聯產業高達2,000億元,從業人口150萬人,影響極為巨大。

全國廚餘養豬僅占8%,卻可能造成破口對2,000億產值造成巨大傷害,應立即禁止廚餘養豬。廚餘可回收再利用,113年度全國廚餘回收量達51萬公噸,成為資源再利用與減碳的重要來源。新北市、嘉義縣、彰化縣及金門縣榮獲環境部頒發特優獎,皆能規劃短、中、長期廚餘處理策略,並發展在地適用的多元方式,亦透過妥善管理堆肥設施、源頭減量、破袋稽查、輔導民眾堆肥與教育宣導等配套措施,提升回收效益與品質。桃園市、臺中市、宜蘭縣、苗栗縣、雲林縣、新竹市、花蓮縣與澎湖縣等8縣市於廚餘回收再利用上均有亮眼表現,獲頒優等獎,展現因地制宜的彈性與務實作為。

賴清德總統上台後近一年搞大罷免,政務嚴重廢弛,疏於防疫業務之把關落實,邊境管制因而產生漏洞,讓非洲豬瘟病毒入侵國內,如今民進黨為撇清責任亂扣地方政府防疫不力的大帽,企圖掩飾執政失能失序的窘境,已使國家聲譽與全民權益遭受重大損失。爰此,建請院會作成決議:「有鑑於賴卓政府施政只問政治疏忽民生經濟,將得來不易的『豬瘟非疫國』榮譽與國際競爭力及國家養豬產值造成巨大傷害損失,對賴卓政府不思積極檢討防疫破口、精進防檢疫作為,推諉卸責、怠忽職守之行徑提出最嚴厲譴責」是否有當?敬請公決。

DW9038635 席:本次會議議程就依黨團共識所列議案通過,各黨團提議均列入公報紀錄。

本次會議議事日程確定。

現在進行報告事項,請秘書長宣讀第4會期第6次會議議事錄。

報 告 事 項

一、宣讀本院第11屆第4會期第6次會議議事錄。(全文見本期議事錄)

主席:報告院會,針對第4會期第6次會議議事錄,並沒有委員或黨團提出錯誤或遺漏之處,現在作以下決定:第4會期第6次會議議事錄確定。

我們現在處理增列部分,請宣讀第一案。

一、本院委員柯志恩等16人擬具「民法第一千二百二十三條條文修正草案」,請審議案。

議事處意見:擬請院會將本案交司法及法制委員會審查。

主席:請問院會,對本案照議事處意見處理,有無異議?(無)無異議,通過。

二、本院委員洪孟楷等16人擬具「道路交通管理處罰條例第六十七條條文修正草案」,請審議案。

議事處意見:擬請院會將本案交交通委員會審查。

主席:請問院會,對本案照議事處意見處理,有無異議?(無)無異議,通過。

三、本院委員洪孟楷等17人擬具「中華民國刑法第八十條條文修正草案」,請審議案。

議事處意見:擬請院會將本案交司法及法制委員會審查。

主席:請問院會,對本案照議事處意見處理,有無異議?(無)無異議,通過。

四、本院委員洪孟楷等16人擬具「噪音管制法第二十六條及第二十八條條文修正草案」,請審議案。

議事處意見:擬請院會將本案交社會福利及衛生環境委員會審查。

主席:請問院會,對本案照議事處意見處理,有無異議?(無)無異議,通過。

五、本院委員洪孟楷等19人擬具「職業安全衛生法部分條文修正草案」,請審議案。

議事處意見:擬請院會將本案交社會福利及衛生環境委員會審查。

主席:請問院會,對本案照議事處意見處理,有無異議?(無)無異議,通過。

六、本院委員廖偉翔等16人擬具「噪音管制法第二條、第二十六條及第二十八條條文修正草案」,請審議案。

議事處意見:擬請院會將本案交社會福利及衛生環境委員會審查。

主席:請問院會,對本案照議事處意見處理,有無異議?(無)無異議,通過。

七、本院委員楊瓊瓔等28人擬具「民法第一千二百二十三條條文修正草案」,請審議案。

議事處意見:擬請院會將本案交司法及法制委員會審查。

主席:請問院會,對本案照議事處意見處理,有無異議?(無)無異議,通過。

八、本院民進黨黨團擬具「財政收支劃分法第十六條之一未分配款運用暫行條例草案」,請審議案。

議事處意見:擬請院會將本案交財政委員會審查。

主席:請問院會,對本案照議事處意見處理,有無異議?(無)無異議,通過。

九、本院委員陳亭妃等16人擬具「電信管理法第七十二條條文修正草案」,請審議案。

議事處意見:擬請院會將本案交交通委員會審查。

主席:請問院會,對本案照議事處意見處理,有無異議?(無)無異議,通過。

十、本院委員陳亭妃等16人擬具「氣象法第二十一條之一條文修正草案」,請審議案。

議事處意見:擬請院會將本案交交通委員會審查。

主席:請問院會,對本案照議事處意見處理,有無異議?(無)無異議,通過。

十一、本院委員陳亭妃等16人擬具「商港法第十五條及第六十五條之四條文修正草案」,請審議案。

議事處意見:擬請院會將本案交交通委員會審查。

主席:請問院會,對本案照議事處意見處理,有無異議?(無)無異議,通過。

十二、本院委員陳亭妃等16人擬具「船舶法部分條文修正草案」,請審議案。

議事處意見:擬請院會將本案交交通委員會審查。

主席:請問院會,對本案照議事處意見處理,有無異議?(無)無異議,通過。

十三、本院委員賴惠員等23人擬具「發展觀光條例部分條文修正草案」,請審議案。

議事處意見:擬請院會將本案交交通委員會審查。

主席:請問院會,對本案照議事處意見處理,有無異議?(無)無異議,通過。

報告院會,本次會議報告事項記載於議事錄順序,授權議事處調整。

現在繼續處理原列報告事項。

二、本院委員林沛祥等18人擬具「民法第一千二百二十三條條文修正草案」,請審議案。

議事處意見:擬請院會將本案交司法及法制委員會審查。

主席:請問院會,對本案照議事處意見處理,有無異議?(無)無異議,通過。

報告院會,現在在議場2樓旁聽的是來自師大附中的同學們,我們掌聲歡迎。

下一案。

三、本院委員許智傑等29人擬具「廢棄物清理法第四十六條條文修正草案」,請審議案。

議事處意見:擬請院會將本案交社會福利及衛生環境委員會審查。

主席:請問院會,對本案照議事處意見處理,有無異議?(無)無異議,通過。

四、本院委員許智傑等28人擬具「資源回收再利用法修正草案」,請審議案。

議事處意見:擬請院會將本案交社會福利及衛生環境委員會審查。

主席:請問院會,對本案照議事處意見處理,有無異議?(無)無異議,通過。

五、本院委員陳素月等21人擬具「電業法第七十一條之一條文修正草案」,請審議案。

議事處意見:擬請院會將本案交經濟委員會審查。

主席:請問院會,對本案照議事處意見處理,有無異議?(無)無異議,通過。

六、本院委員陳素月等21人擬具「天然氣事業法第五十五條之一條文修正草案」,請審議案。

議事處意見:擬請院會將本案交經濟委員會審查。

主席:請問院會,對本案照議事處意見處理,有無異議?(無)無異議,通過。

七、本院委員陳素月等21人擬具「自來水法第九十七條之一條文修正草案」,請審議案。

議事處意見:擬請院會將本案交經濟委員會審查。

主席:請問院會,對本案照議事處意見處理,有無異議?(無)無異議,通過。

八、本院委員陳素月等21人擬具「貨物稅條例第十二條之三條文修正草案」,請審議案。

議事處意見:擬請院會將本案交財政委員會審查。

主席:民進黨黨團提議本案逕付二讀,與相關提案併案協商,請問院會,有無異議?(無)無異議,本案逕付二讀,與相關提案併案協商。

九、本院委員陳素月等21人擬具「使用牌照稅法第五條條文修正草案」,請審議案。

議事處意見:擬請院會將本案交財政委員會審查。

主席:請問院會,對本案照議事處意見處理,有無異議?(無)無異議,通過。

十、本院委員陳素月等21人擬具「電信管理法第七十二條條文修正草案」,請審議案。

議事處意見:擬請院會將本案交交通委員會審查。

主席:請問院會,對本案照議事處意見處理,有無異議?(無)無異議,通過。

十一、本院委員陳素月等21人擬具「氣象法第二十一條之一條文修正草案」,請審議案。

議事處意見:擬請院會將本案交交通委員會審查。

主席:請問院會,對本案照議事處意見處理,有無異議?(無)無異議,通過。

十二、本院委員陳素月等21人擬具「船舶法部分條文修正草案」,請審議案。

議事處意見:擬請院會將本案交交通委員會審查。

主席:請問院會,對本案照議事處意見處理,有無異議?(無)無異議,通過。

十三、本院委員陳素月等21人擬具「商港法第十五條及第六十五條之四條文修正草案」,請審議案。

議事處意見:擬請院會將本案交交通委員會審查。

主席:請問院會,對本案照議事處意見處理,有無異議?(無)無異議,通過。

十四、本院委員陳素月等19人擬具「中華民國刑法第八十條條文修正草案」,請審議案。

議事處意見:擬請院會將本案交司法及法制委員會審查。

主席:請問院會,對本案照議事處意見處理,有無異議?(無)無異議,通過。

十五、本院委員陳素月等21人擬具「中華民國刑法施行法第八條之一條文修正草案」,請審議案。

議事處意見:擬請院會將本案交司法及法制委員會審查。

主席:請問院會,對本案照議事處意見處理,有無異議?(無)無異議,通過。

十六、本院委員陳素月等19人擬具「就業保險法第十九條之二條文修正草案」,請審議案。

議事處意見:擬請院會將本案交社會福利及衛生環境委員會審查。

主席:請問院會,對本案照議事處意見處理,有無異議?(無)無異議,通過。

十七、本院委員陳素月等24人擬具「職業安全衛生法部分條文修正草案」,請審議案。

議事處意見:擬請院會將本案交社會福利及衛生環境委員會審查。

主席:請問院會,對本案照議事處意見處理,有無異議?(無)無異議,通過。

十八、本院委員廖偉翔等17人擬具「公平交易法第四十二條條文修正草案」,請審議案。

議事處意見:擬請院會將本案交經濟委員會審查。

主席:請問院會,對本案照議事處意見處理,有無異議?(無)無異議,通過。

十九、本院委員廖偉翔等17人擬具「社會救助法第五條之二條文修正草案」,請審議案。

議事處意見:擬請院會將本案交社會福利及衛生環境委員會審查。

主席:請問院會,對本案照議事處意見處理,有無異議?(無)無異議,通過。

二十、本院委員廖偉翔等20人擬具「性別平等工作法增訂第二十三條之一條文草案」,請審議案。

議事處意見:擬請院會將本案交社會福利及衛生環境委員會審查。

主席:請問院會,對本案照議事處意見處理,有無異議?(無)無異議,通過。

二十一、本院委員賴惠員等24人擬具「貨物稅條例第十二條之三條文修正草案」,請審議案。

議事處意見:擬請院會將本案交財政委員會審查。

主席:民進黨黨團提議本案逕付二讀,與相關提案併案協商,請問院會,有無異議?(無)無異議,本案逕付二讀,與相關提案併案協商。

二十二、本院國民黨黨團擬具「財政收支劃分法第十六條之一及第三十八條之二條文修正草案」,請審議案。

議事處意見:擬請院會將本案交財政委員會審查。

主席:國民黨黨團提議本案逕付二讀,與相關提案併案協商,請問院會,有無異議?(無)無異議,本案逕付二讀,與相關提案併案協商。

二十三、本院委員柯志恩等18人擬具「老人福利法第二十一條條文修正草案」,請審議案。

議事處意見:擬請院會將本案交社會福利及衛生環境委員會審查。

主席:請問院會,對本案照議事處意見處理,有無異議?(無)無異議,通過。

二十四、本院委員柯志恩等18人擬具「自殺防治法第三條條文修正草案」,請審議案。

議事處意見:擬請院會將本案交社會福利及衛生環境委員會審查。

主席:請問院會,對本案照議事處意見處理,有無異議?(無)無異議,通過。

二十五、本院委員黃健豪等17人擬具「外送平台管理暨從業人員權益保障法草案」,請審議案。

議事處意見:擬請院會將本案交社會福利及衛生環境委員會審查。

主席:請問院會,對本案照議事處意見處理,有無異議?(無)無異議,通過。

二十六、本院委員林月琴等18人擬具「外送員權益保障及外送平臺管理法草案」,請審議案。

議事處意見:擬請院會將本案交社會福利及衛生環境委員會審查。

主席:請問院會,對本案照議事處意見處理,有無異議?(無)無異議,通過。

二十七、本院委員陳秀寳等18人擬具「電業法第七十一條之一條文修正草案」,請審議案。

議事處意見:擬請院會將本案交經濟委員會審查。

主席:請問院會,對本案照議事處意見處理,有無異議?(無)無異議,通過。

二十八、本院委員陳秀寳等18人擬具「天然氣事業法第五十五條之一條文修正草案」,請審議案。

議事處意見:擬請院會將本案交經濟委員會審查。

主席:請問院會,對本案照議事處意見處理,有無異議?(無)無異議,通過。

二十九、本院委員陳秀寳等18人擬具「自來水法第九十七條之一條文修正草案」,請審議案。

議事處意見:擬請院會將本案交經濟委員會審查。

主席:請問院會,對本案照議事處意見處理,有無異議?(無)無異議,通過。

三十、本院委員陳秀寳等18人擬具「教育基本法第二條條文修正草案」,請審議案。

議事處意見:擬請院會將本案交教育及文化委員會審查。

主席:請問院會,對本案照議事處意見處理,有無異議?(無)無異議,通過。

三十一、本院委員陳秀寳等18人擬具「電信管理法第七十二條條文修正草案」,請審議案。

議事處意見:擬請院會將本案交交通委員會審查。

主席:請問院會,對本案照議事處意見處理,有無異議?(無)無異議,通過。

三十二、本院委員陳秀寳等18人擬具「氣象法第二十一條之一條文修正草案」,請審議案。

議事處意見:擬請院會將本案交交通委員會審查。

主席:請問院會,對本案照議事處意見處理,有無異議?(無)無異議,通過。

三十三、本院委員陳秀寳等17人擬具「商港法第十五條及第六十五條之四條文修正草案」,請審議案。

議事處意見:擬請院會將本案交交通委員會審查。

主席:請問院會,對本案照議事處意見處理,有無異議?(無)無異議,通過。

三十四、本院委員陳秀寳等17人擬具「船舶法部分條文修正草案」,請審議案。

議事處意見:擬請院會將本案交交通委員會審查。

主席:請問院會,對本案照議事處意見處理,有無異議?(無)無異議,通過。

三十五、本院委員陳秀寳等18人擬具「民法第一千零八十五條條文修正草案」,請審議案。

議事處意見:擬請院會將本案交司法及法制委員會審查。

主席:請問院會,對本案照議事處意見處理,有無異議?(無)無異議,通過。

三十六、本院委員張嘉郡等16人擬具「外送平台管理暨從業人員權益保障法草案」,請審議案。

議事處意見:擬請院會將本案交社會福利及衛生環境委員會審查。

主席:請問院會,對本案照議事處意見處理,有無異議?(無)無異議,通過。

三十七、本院委員李昆澤等18人擬具「發展觀光條例部分條文修正草案」,請審議案。

議事處意見:擬請院會將本案交交通委員會審查。

主席:請問院會,對本案照議事處意見處理,有無異議?(無)無異議,通過。

三十八、本院委員李昆澤等20人擬具「大眾捷運法第三十九條、第四十三條及第四十三條之一條文修正草案」,請審議案。

議事處意見:擬請院會將本案交交通委員會審查。

主席:請問院會,對本案照議事處意見處理,有無異議?(無)無異議,通過。

三十九、本院委員李昆澤等19人擬具「技師法第十一條條文修正草案」,請審議案。

議事處意見:擬請院會將本案交交通委員會審查。

主席:請問院會,對本案照議事處意見處理,有無異議?(無)無異議,通過。

四十、本院委員李昆澤等19人擬具「交通部航港局組織法第六條條文修正草案」,請審議案。

議事處意見:擬請院會將本案交司法及法制、交通兩委員會審查。

主席:請問院會,對本案照議事處意見處理,有無異議?(無)無異議,通過。

四十一、本院委員李昆澤等19人擬具「交通部高速公路局組織法第七條條文修正草案」,請審議案。

議事處意見:擬請院會將本案交司法及法制、交通兩委員會審查。

主席:請問院會,對本案照議事處意見處理,有無異議?(無)無異議,通過。

四十二、本院委員李昆澤等18人擬具「交通部公路局組織法第七條條文修正草案」,請審議案。

議事處意見:擬請院會將本案交司法及法制、交通兩委員會審查。

主席:請問院會,對本案照議事處意見處理,有無異議?(無)無異議,通過。

四十三、本院委員李昆澤等19人擬具「勞工保險條例第二十九條條文修正草案」,請審議案。

議事處意見:擬請院會將本案交社會福利及衛生環境委員會審查。

主席:請問院會,對本案照議事處意見處理,有無異議?(無)無異議,通過。

四十四、本院委員李昆澤等19人擬具「職業安全衛生法部分條文修正草案」,請審議案。

議事處意見:擬請院會將本案交社會福利及衛生環境委員會審查。

主席:請問院會,對本案照議事處意見處理,有無異議?(無)無異議,通過。

四十五、本院委員許宇甄等23人擬具「外送平台管理暨從業人員權益保障法草案」,請審議案。

議事處意見:擬請院會將本案交社會福利及衛生環境委員會審查。

主席:請問院會,對本案照議事處意見處理,有無異議?(無)無異議,通過。

四十六、本院委員范雲等16人擬具「外送員權益保障及外送平臺管理法草案」,請審議案。

議事處意見:擬請院會將本案交社會福利及衛生環境委員會審查。

主席:請問院會,對本案照議事處意見處理,有無異議?(無)無異議,通過。

四十七、內政部函送「兒童及少年被害人性影像數位鑑識資料庫管理使用辦法」,請查照案。

議事處意見:擬請院會將本案交內政委員會。

主席:請問院會,對本案照議事處意見處理,有無異議?(無)無異議,通過。

四十八、國軍退除役官兵輔導委員會函,為修正「國軍退除役官兵就醫辦法」第四條條文,請查照案。

議事處意見:擬請院會將本案交外交及國防委員會。

主席:請問院會,對本案照議事處意見處理,有無異議?(無)無異議,通過。

四十九、國防部函送「國家中山科學研究院軍人權益申訴事件處理辦法」,請查照案。

議事處意見:擬請院會將本案交外交及國防委員會。

主席:請問院會,對本案照議事處意見處理,有無異議?(無)無異議,通過。

五十、經濟部函,為修正「蒸氣壓縮式冰水機組容許耗用能源基準與能源效率分級標示事項方法及檢查方式」第六點、第十四點規定及第九點附圖一,請查照案。

議事處意見:擬請院會將本案交經濟委員會。

主席:請問院會,對本案照議事處意見處理,有無異議?(無)無異議,通過。

五十一、農業部函,為修正「農藥管理規費收費標準」部分條文及第三條附表一、第四條附表二,請查照案。

議事處意見:擬請院會將本案交經濟委員會。

主席:請問院會,對本案照議事處意見處理,有無異議?(無)無異議,通過。

五十二、農業部函,為修正「農業部農田水利署嘉南管理處農田水利設施範圍」,請查照案。

議事處意見:擬請院會將本案交經濟委員會。

主席:請問院會,對本案照議事處意見處理,有無異議?(無)無異議,通過。

五十三、農業部函,為修正公告「美國紐約州、佛羅里達州為高病原性家禽流行性感冒非疫區」,請查照案。

議事處意見:擬請院會將本案交經濟委員會。

主席:請問院會,對本案照議事處意見處理,有無異議?(無)無異議,通過。

五十四、農業部函送「空船蘭、腎蕨、觀音蓮、狼尾草、尼羅草及盤固草為適用植物品種及種苗法之植物種類」,請查照案。

議事處意見:擬請院會將本案交經濟委員會。

主席:請問院會,對本案照議事處意見處理,有無異議?(無)無異議,通過。

五十五、金融監督管理委員會函,為114630日公告「金融消費者保護法第三條第一項其他經主管機關公告之金融服務業之規定」及修正「金融服務業從事廣告業務招攬及營業促銷活動辦法」等5項法規,自114915日生效(施行),請查照案。

議事處意見:擬請院會將本案交財政委員會。

主席:請問院會,對本案照議事處意見處理,有無異議?(無)無異議,通過。

五十六、金融監督管理委員會函,為修正「金融監督管理委員會所屬中央存款保險股份有限公司人員進用辦法」第三條條文及第四條附表,請查照案。

議事處意見:擬請院會將本案交財政委員會。

主席:請問院會,對本案照議事處意見處理,有無異議?(無)無異議,通過。

五十七、教育部函,為修正「參加國際數理學科奧林匹亞競賽及國際科學展覽成績優良學生升學優待辦法」第七條條文,請查照案。

議事處意見:擬請院會將本案交教育及文化委員會。

主席:請問院會,對本案照議事處意見處理,有無異議?(無)無異議,通過。

五十八、文化部函,為修正「歷史建築紀念建築登錄廢止審查及輔助辦法」第六條條文,請查照案。

議事處意見:擬請院會將本案交教育及文化委員會。

主席:請問院會,對本案照議事處意見處理,有無異議?(無)無異議,通過。

五十九、文化部函,為修正「水下文化資產獎勵補助辦法」,請查照案。

議事處意見:擬請院會將本案交教育及文化委員會。

主席:請問院會,對本案照議事處意見處理,有無異議?(無)無異議,通過。

六十、行政院函,為修正「毒品之分級及品項」部分分級及品項,並自114827日生效,請查照案。

議事處意見:擬請院會將本案交司法及法制委員會。

主席:請問院會,對本案照議事處意見處理,有無異議?(無)無異議,通過。

六十一、行政院函,為修正「管制藥品分級及品項」部分分級及品項,並自114827日生效,請查照案。

議事處意見:擬請院會將本案交社會福利及衛生環境委員會。

主席:請問院會,對本案照議事處意見處理,有無異議?(無)無異議,通過。

六十二、司法院函,為修正「職務法庭參審員費用支給辦法」第五條及第六條條文,請查照案。

議事處意見:擬請院會將本案交司法及法制委員會。

主席:請問院會,對本案照議事處意見處理,有無異議?(無)無異議,通過。

六十三、司法院函,為修正「督促程序使用電腦或其他科技設備作業辦法」第三條條文,請查照案。

議事處意見:擬請院會將本案交司法及法制委員會。

主席:請問院會,對本案照議事處意見處理,有無異議?(無)無異議,通過。

六十四、司法院函,為修正「民事訴訟書狀規則」,請查照案。

議事處意見:擬請院會將本案交司法及法制委員會。

主席:請問院會,對本案照議事處意見處理,有無異議?(無)無異議,通過。

六十五、司法院函送「法庭錄音錄影公開播送實施辦法」,請查照案。

議事處意見:擬請院會將本案交司法及法制委員會。

主席:台灣民眾黨黨團提議本案改交司法及法制委員會審查,請問院會,有無異議?(無)無異議,本案改交司法及法制委員會審查。

六十六、交通部函,為修正「交通部中央氣象署地震測報中心編制表」及「交通部中央氣象署氣象預報中心編制表」,請查照案。

議事處意見:擬請院會將本案交司法及法制、交通兩委員會。

主席:請問院會,對本案照議事處意見處理,有無異議?(無)無異議,通過。

六十七、國家科學及技術委員會函,為修正「國家科學及技術委員會南部科學園區管理局編制表」,請查照案。

議事處意見:擬請院會將本案交司法及法制、教育及文化兩委員會。

主席:請問院會,對本案照議事處意見處理,有無異議?(無)無異議,通過。

六十八、勞動部函,為修正「勞動部勞動力發展署北基宜花金馬分署編制表」等6項編制表,請查照案。

議事處意見:擬請院會將本案交司法及法制、社會福利及衛生環境兩委員會。

主席:國民黨黨團提議本案改交司法及法制、社會福利及衛生環境兩委員會審查,請問院會,有無異議?(無)無異議,本案改交司法及法制、社會福利及衛生環境兩委員會審查。

六十九、勞動部函,為修正「進用身心障礙者工作績優機關(構)獎勵辦法」,請查照案。

議事處意見:擬請院會將本案交社會福利及衛生環境委員會。

主席:請問院會,對本案照議事處意見處理,有無異議?(無)無異議,通過。

七十、衛生福利部函,為修正「藥事法第六條之一應建立追溯或追蹤系統之藥品類別」,並自114101日生效,請查照案。

議事處意見:擬請院會將本案交社會福利及衛生環境委員會。

主席:國民黨黨團提議本案改交社會福利及衛生環境委員會審查,請問院會,有無異議?(無)無異議,本案改交社會福利及衛生環境委員會審查。

七十一、衛生福利部函送「再生醫療製劑安全監視管理辦法」,請查照案。

議事處意見:擬請院會將本案交社會福利及衛生環境委員會。

主席:國民黨黨團提議本案改交社會福利及衛生環境委員會審查,請問院會,有無異議?(無)無異議,本案改交社會福利及衛生環境委員會審查。

七十二、衛生福利部函,為修正「全民健康保險西醫醫療資源不足地區改善方案巡迴地點列屬藥事法第一百零二條所稱無藥事人員執業之偏遠地區列表」附表六、附表十一及附表十三,請查照案。

議事處意見:擬請院會將本案交社會福利及衛生環境委員會。

主席:請問院會,對本案照議事處意見處理,有無異議?(無)無異議,通過。

七十三、衛生福利部函,為修正「全民健康保險醫療服務給付項目及支付標準」部分診療項目,並自11491日生效,請查照案。

議事處意見:擬請院會將本案交社會福利及衛生環境委員會。

主席:請問院會,對本案照議事處意見處理,有無異議?(無)無異議,通過。

七十四、衛生福利部函,為修正「衛生福利部兒童及少年福利機構評鑑及獎勵辦法」第八條、第九條及第十條條文,請查照案。

議事處意見:擬請院會將本案交社會福利及衛生環境委員會。

主席:請問院會,對本案照議事處意見處理,有無異議?(無)無異議,通過。

七十五、衛生福利部函,為修正「適用罕見疾病防治及藥物法之藥物品項」,請查照案。

議事處意見:擬請院會將本案交社會福利及衛生環境委員會。

主席:國民黨黨團提議本案改交社會福利及衛生環境委員會審查,請問院會,有無異議?(無)無異議,本案改交社會福利及衛生環境委員會審查。

七十六、衛生福利部函,為修正「食品及相關產品輸入查驗辦法」,請查照案。

議事處意見:擬請院會將本案交社會福利及衛生環境委員會。

主席:國民黨黨團提議本案改交社會福利及衛生環境委員會審查,請問院會,有無異議?(無)無異議,本案改交社會福利及衛生環境委員會審查。

報告院會,第77案至第137案請依序宣讀,其中第7879案,台灣民眾黨黨團提議改交審查;宣讀後,以上提案均改交相關委員會審查,其餘議案均照議事處意見通過。請問院會,有無異議?(無)無異議。宣讀後,通過。

請宣讀。

七十七、客家委員會函,為中央政府前瞻基礎建設計畫第5期特別預算決議,檢送「獎助都會區客家文化發展保存與推廣之計畫」書面報告,請查照案。

議事處意見:擬請院會將本案交財政及相關委員會。

七十八、客家委員會函,為中央政府前瞻基礎建設計畫第5期特別預算決議,檢送「前瞻基礎建設無法於特別預算期程內完成計畫」書面報告,請查照案。

議事處意見:擬請院會將本案交財政及相關委員會。

七十九、經濟部函,為中央政府前瞻基礎建設計畫第5期特別預算決議,檢送「前瞻基礎建設無法於特別預算期程內完成計畫」書面報告,請查照案。

議事處意見:擬請院會將本案交財政及相關委員會。

八十、經濟部函,為中央政府前瞻基礎建設計畫第5期特別預算決議,檢送「前瞻基礎建設計畫第4期特別預算執行情形」書面報告,請查照案。

議事處意見:擬請院會將本案交財政及相關委員會。

八十一、經濟部函,為中央政府前瞻基礎建設計畫第5期特別預算決議,檢送「強化法人科技專案計畫執行監督及研發成果落實產業運用」書面報告,請查照案。

議事處意見:擬請院會將本案交財政及相關委員會。

八十二、經濟部函,為中央政府前瞻基礎建設計畫第5期特別預算決議,檢送「預算補助法人機構之說明」書面報告,請查照案。

議事處意見:擬請院會將本案交財政及相關委員會。

八十三、經濟部函,為中央政府前瞻基礎建設計畫第5期特別預算決議,檢送「強化受補助財團法人與企業之執行監督及研發成果落實運用」書面報告,請查照案。

議事處意見:擬請院會將本案交財政及相關委員會。

八十四、經濟部函,為中央政府前瞻基礎建設計畫第5期特別預算決議,檢送「提升受補助單位研發成果收入比」書面報告,請查照案。

議事處意見:擬請院會將本案交財政及相關委員會。

八十五、經濟部函,為中央政府前瞻基礎建設計畫第5期特別預算決議,檢送「電動巴士發展精進作法」書面報告,請查照案。

議事處意見:擬請院會將本案交財政及相關委員會。

八十六、經濟部函,為中央政府前瞻基礎建設計畫第5期特別預算決議,檢送「我國電動巴士整車推動成效」書面報告,請查照案。

議事處意見:擬請院會將本案交財政及相關委員會。

八十七、經濟部函,為中央政府前瞻基礎建設計畫第5期特別預算決議,檢送「強化半導體產業韌性及提升材料設備國產化之精進作為」書面報告,請查照案。

議事處意見:擬請院會將本案交財政及相關委員會。

八十八、經濟部函,為中央政府前瞻基礎建設計畫第5期特別預算決議,檢送「專利商標救濟制度之檢討」書面報告,請查照案。

議事處意見:擬請院會將本案交財政及相關委員會。

八十九、經濟部函,為中央政府前瞻基礎建設計畫第5期特別預算決議,檢送「工程落後改善對策及未來治理政策」書面報告,請查照案。

議事處意見:擬請院會將本案交財政及相關委員會。

九十、經濟部函,為中央政府前瞻基礎建設計畫第5期特別預算決議,檢送「前瞻基礎建設計畫前4期特別預算水與發展成效、未來產業用水需求及實際供水能力差異」書面報告,請查照案。

議事處意見:擬請院會將本案交財政及相關委員會。

九十一、經濟部函,為中央政府前瞻基礎建設計畫第5期特別預算決議,檢送「花蓮海岸防護計畫檢討情形」書面報告,請查照案。

議事處意見:擬請院會將本案交財政及相關委員會。

九十二、經濟部函,為中央政府前瞻基礎建設計畫第5期特別預算決議,檢送「縣市管河川及區域排水整體改善計畫─計畫執行改善對策及未來治理政策」書面報告,請查照案。

議事處意見:擬請院會將本案交財政及相關委員會。

九十三、經濟部函,為中央政府前瞻基礎建設計畫第5期特別預算決議,檢送「安良港大排整治情形」書面報告,請查照案。

議事處意見:擬請院會將本案交財政及相關委員會。

九十四、經濟部函,為中央政府前瞻基礎建設計畫第5期特別預算決議,檢送「全國水環境改善計畫推動情形」書面報告,請查照案。

議事處意見:擬請院會將本案交財政及相關委員會。

九十五、經濟部函,為中央政府前瞻基礎建設計畫第5期特別預算決議,檢送「柳川四期及旱溪長福橋至自由路橋及聖母橋至樂業橋高灘地綠化與河道整理工程」書面報告,請查照案。

議事處意見:擬請院會將本案交財政及相關委員會。

九十六、經濟部函,為中央政府前瞻基礎建設計畫第5期特別預算決議,檢送「臺中市大智排水水環境改善執行情形」書面報告,請查照案。

議事處意見:擬請院會將本案交財政及相關委員會。

九十七、經濟部函,為中央政府前瞻基礎建設計畫第5期特別預算決議,檢送「嘉義市湖子內排水放流口合宜性,並於後庄排水分洪處設置固定式抽水站」書面報告,請查照案。

議事處意見:擬請院會將本案交財政及相關委員會。

九十八、經濟部函,為中央政府前瞻基礎建設計畫第5期特別預算決議,檢送「公有零售市場計畫」書面報告,請查照案。

議事處意見:擬請院會將本案交財政及相關委員會。

九十九、經濟部函,為中央政府前瞻基礎建設計畫第5期特別預算決議,檢送「開發在地型產業園區執行成果」書面報告,請查照案。

議事處意見:擬請院會將本案交財政及相關委員會。

一○○、經濟部函,為中央政府前瞻基礎建設計畫第5期特別預算決議,檢送「強化地方工業區公共設施與設置平價產業園區補助方案」書面報告,請查照案。

議事處意見:擬請院會將本案交財政及相關委員會。

一○一、經濟部函,為中央政府前瞻基礎建設計畫第5期特別預算決議,檢送「屏東科技產業園區擴區計畫預算及效益說明」書面報告,請查照案。

議事處意見:擬請院會將本案交財政及相關委員會。

一○二、農業部函,為中央政府前瞻基礎建設計畫第5期特別預算決議,檢送「加強水庫集水區保育治理計畫」書面報告,請查照案。

議事處意見:擬請院會將本案交財政及相關委員會。

一○三、農業部函,為中央政府前瞻基礎建設計畫第5期特別預算決議,檢送動植物防疫檢疫署金門完善防疫策略方案之書面報告,請查照案。

議事處意見:擬請院會將本案交財政及相關委員會。

一○四、農業部函,為中央政府前瞻基礎建設計畫第5期特別預算決議,檢送農田水利署縣市管河川及區域排水整體改善計畫之改善與檢討書面報告,請查照案。

議事處意見:擬請院會將本案交財政及相關委員會。

一○五、教育部函,為中央政府前瞻基礎建設計畫第5期特別預算決議,檢送「充實全民運動環境計畫進度管控」書面報告,請查照案。

議事處意見:擬請院會將本案交財政及相關委員會。

一○六、教育部函,為中央政府前瞻基礎建設計畫第5期特別預算決議,檢送「雙語教育相關議題」書面報告,請查照案。

議事處意見:擬請院會將本案交財政及相關委員會。

一○七、教育部函,為中央政府前瞻基礎建設計畫第5期特別預算決議,檢送「雙語教育相關議題」之書面報告,請查照案。

議事處意見:擬請院會將本案交財政及相關委員會。

一○八、教育部函,為中央政府前瞻基礎建設計畫第5期特別預算決議,檢送「提升公共圖書館耐震能力改善實施計畫執行成效」書面報告,請查照案。

議事處意見:擬請院會將本案交財政及相關委員會。

一○九、教育部函,為中央政府前瞻基礎建設計畫第5期特別預算決議,檢送「『校園5G示範教室與學習載具計畫』與『推動中小學數位學習精進方案』實質內容差異及『校園5G示範教室與學習載具計畫』效益評估」書面報告,請查照案。

議事處意見:擬請院會將本案交財政及相關委員會。

一一○、教育部函,為中央政府前瞻基礎建設計畫第5期特別預算決議,檢送「高級中等學校智慧教室建置及資安防護能力提升」書面報告,請查照案。

議事處意見:擬請院會將本案交財政及相關委員會。

一一一、文化部函,為中央政府前瞻基礎建設計畫第5期特別預算決議,檢送第12款第1項決議()及第3項決議()()書面報告,請查照案。

議事處意見:擬請院會將本案交財政及相關委員會。

一一二、國家科學及技術委員會函,為中央政府前瞻基礎建設計畫第5期特別預算決議,檢送「前瞻基礎建設計畫第4期特別預算執行進度管控」書面報告,請查照案。

議事處意見:擬請院會將本案交財政及相關委員會。

一一三、核能安全委員會函,為中央政府前瞻基礎建設計畫第5期特別預算決議,檢送通案決議()書面報告,請查照案。

議事處意見:擬請院會將本案交財政及相關委員會。

一一四、中央研究院函,為中央政府前瞻基礎建設計畫第5期特別預算決議,檢送歲出第1款第1項決議()()()書面報告,請查照案。

議事處意見:擬請院會將本案交財政及相關委員會。

一一五、中央研究院函,為中央政府前瞻基礎建設計畫第5期特別預算決議,檢送歲出第1款第1項決議()()書面報告,請查照案。

議事處意見:擬請院會將本案交財政及相關委員會。

一一六、中央研究院函,為中央政府前瞻基礎建設計畫第5期特別預算決議,檢送歲出第1款第1項決議()書面報告,請查照案。

議事處意見:擬請院會將本案交財政及相關委員會。

一一七、中央研究院函,為中央政府前瞻基礎建設計畫第5期特別預算決議,檢送歲出第1款第1項決議()書面報告,請查照案。

議事處意見:擬請院會將本案交財政及相關委員會。

一一八、行政院公共工程委員會函,為中央政府前瞻基礎建設計畫第5期特別預算決議,檢送決議()建置分包廠商資料庫及分包廠商登錄條件之書面報告,請查照案。

議事處意見:擬請院會將本案交財政及相關委員會。

一一九、數位發展部函,為中央政府前瞻基礎建設計畫第5期特別預算決議,檢送通案決議()前瞻基礎建設計畫第4期特別預算執行進度管控書面報告,請查照案。

議事處意見:擬請院會將本案交財政及相關委員會。

一二○、數位發展部函,為中央政府前瞻基礎建設計畫第5期特別預算決議,檢送資通安全署決議()前瞻基礎建設計畫第14期補助地方政府金額及執行情形書面報告,請查照案。

議事處意見:擬請院會將本案交財政及相關委員會。

一二一、數位發展部函,為中央政府前瞻基礎建設計畫第5期特別預算決議,檢送數位產業署決議()歷年組成產業聯盟之廠商業務範圍、家數及未來擴大產業聯盟範圍之規劃書面報告,請查照案。

議事處意見:擬請院會將本案交財政及相關委員會。

一二二、衛生福利部函,為中央政府前瞻基礎建設計畫第5期特別預算決議,檢送前瞻基礎建設計畫第4期特別預算執行進度管控書面報告,請查照案。

議事處意見:擬請院會將本案交財政及相關委員會。

一二三、衛生福利部函,為中央政府前瞻基礎建設計畫第5期特別預算決議,檢送社區宣導長照計畫納入同志平權議題之說明,請查照案。

議事處意見:擬請院會將本案交財政及相關委員會。

一二四、衛生福利部函,為中央政府前瞻基礎建設計畫第5期特別預算決議,檢送前瞻基礎建設計畫第4期特別預算執行成效書面報告,請查照案。

議事處意見:擬請院會將本案交財政及相關委員會。

一二五、衛生福利部函,為中央政府前瞻基礎建設計畫第5期特別預算決議,檢送前瞻基礎建設計畫第4期特別預算公共服務據點整備預算執行之檢討書面報告,請查照案。

議事處意見:擬請院會將本案交財政及相關委員會。

一二六、衛生福利部函,為中央政府前瞻基礎建設計畫第5期特別預算決議,檢送前瞻基礎建設計畫第3期及第4期特別預算執行情形之書面報告,請查照案。

議事處意見:擬請院會將本案交財政及相關委員會。

一二七、衛生福利部函,為中央政府前瞻基礎建設計畫第5期特別預算決議,檢送前瞻基礎建設計畫第4期特別預算公共服務據點整備預算執行之書面報告,請查照案。

議事處意見:擬請院會將本案交財政及相關委員會。

一二八、環境部函,為中央政府前瞻基礎建設計畫第5期特別預算決議,檢送通案決議()書面報告,請查照案。

議事處意見:擬請院會將本案交財政及相關委員會。

一二九、財政部函,為中央政府前瞻基礎建設計畫第5期特別預算決議,檢送補助地方稅稽徵機關建築物耐震能力補強經費進度管控書面報告,請查照案。

議事處意見:擬請院會將本案交財政及相關委員會。

一三○、財政部函,為中央政府前瞻基礎建設計畫第5期特別預算決議,檢送金融監督管理委員會開放新型商品對我國114年財政狀況之影響書面報告,請查照案。

議事處意見:擬請院會將本案交財政委員會。

一三一、財政部函,為中央政府前瞻基礎建設計畫第5期特別預算決議,檢送如何藉由租稅優惠鼓勵民眾以投資代替儲蓄之書面報告,請查照案。

議事處意見:擬請院會將本案交財政委員會。

一三二、財政部函,為中央政府前瞻基礎建設計畫第5期特別預算決議,檢送關務署115年度起後續維運經費來源之書面報告,請查照案。

議事處意見:擬請院會將本案交財政委員會。

一三三、財政部函,為中央政府前瞻基礎建設計畫第5期特別預算決議,檢送關務署持續導入次世代人工智慧科技精進查緝管理之書面報告,請查照案。

議事處意見:擬請院會將本案交財政委員會。

一三四、財政部函,為中央政府前瞻基礎建設計畫第5期特別預算決議,檢送關務署「雲世代智慧海關計畫」效益評估書面報告,請查照案。

議事處意見:擬請院會將本案交財政委員會。

一三五、財政部函,為中央政府前瞻基礎建設計畫第5期特別預算決議,檢送執行稅務雲世代雲端基礎建設計畫書面報告,請查照案。

議事處意見:擬請院會將本案交財政委員會。

一三六、財政部函,為中央政府前瞻基礎建設計畫第5期特別預算決議,檢送財政資訊中心數位建設業務之業務改善計畫書面報告,請查照案。

議事處意見:擬請院會將本案交財政委員會。

一三七、內政部函,為114年度中央政府總預算追加預算決議,檢送第7目「役政業務」預算凍結五分之一書面報告,請查照案。

議事處意見:擬請院會將本案交財政及相關委員會處理。

主席:報告院會,第138案以下請一併宣讀,宣讀後,均准予備查。請宣讀。

一三八、本院經濟委員會函,為院會交付審查經濟部函為修正「輸配電業各項費率計算公式」部分附件案等2案,經提本院第11屆第3會期第17次會議報告後,均決定展延審查期限,復逾立法院職權行使法第61條所定展延審查期限,請查照案。

質 詢 事 項

行政院答復部分

一、行政院函送柯委員志恩就教學支援老師權益保障問題所提質詢之書面答復,請查照案。

(以上質詢事項,詳見本期質詢事項全文)

主席:報告院會,報告事項均已處理完畢。

現在進行討論事項第一案。

討 論 事 項

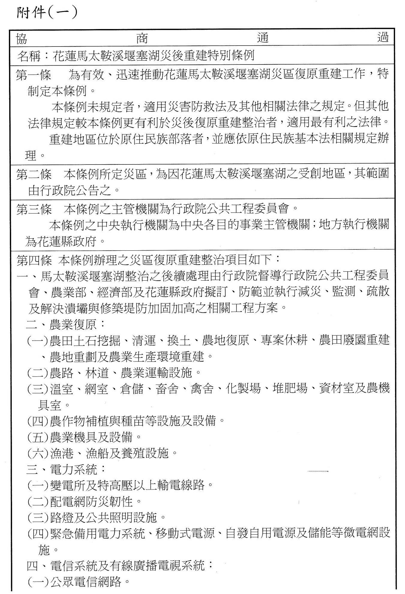
一、()本院國民黨黨團擬具「樺加沙風災暨花蓮馬太鞍溪堰塞湖潰壩災後重建特別條例草案」,請審議案。(本案經提本院第11屆第4會期第4次會議報告決定:逕付二讀,由院長召集協商。爰於本次會議提出討論。)

()本院委員鄭天財Sra Kacaw16人擬具「樺加沙風災暨花蓮馬太鞍溪堰塞湖潰壩災後重建特別條例草案」,請審議案。(本案經提本院第11屆第4會期第5次會議報告決定:逕付二讀,與相關提案併案協商。爰於本次會議提出討論。)

主席:報告院會,國民黨黨團提案經第4會期第4次會議決定,逕付二讀,請院長召集協商;鄭天財委員等提案經第4會期第5次會議決定,逕付二讀,與相關提案併案協商。

報告院會,本案已經完成協商,請宣讀協商結論。

立法院黨團協商結論

時間:1141030日(星期四)下午3

地點:紅樓302會議室

協商主題:研商「樺加沙風災暨花蓮馬太鞍溪堰塞湖潰壩災後重建特別條例草案」等2案。

()國民黨黨團擬具「樺加沙風災暨花蓮馬太鞍溪堰塞湖潰壩災後重建特別條例草案」。

()委員鄭天財Sra Kacaw16人擬具「樺加沙風災暨花蓮馬太鞍溪堰塞湖潰壩災後重建特別條例草案」。

協商結論:

一、協商通過名稱及條文如附件()

二、通過附帶決議如附件(),院會並不再新收附帶決議。

三、各黨團同意本案列入1031日(星期五)院會討論事項,於施政質詢前處理,完成三讀,並不提出復議。本案三讀後發言,由各黨團各推派1人發言。當日院會討論事項處理畢,進行施政質詢議程時,行政官員再行列席。

四、各黨團、委員提案及相關修正動議,均予刊登公報紀錄。

協商主持人:韓國瑜   江啟臣

協商代:傅崐萁   羅智強  林沛祥  鄭天財Sra Kacaw

柯建銘   鍾佳濱  陳培瑜   張啓楷

陳昭姿   黃國昌()


附件()

附帶決議1

依《原住民旅基本法》第23條及第32條規定,政府應尊重原住民族在生活方式、社合經濟組織與土地管理上的自主權,除非面臨「立即且明顯的危險」,否則不得強制遷移族人。

爰此,相關權責機關在推動中繼安置、永居政策或執法措施時,應以尊重族人生活選擇與土地利用模式為基本原則,更應依據土地權利保障要求,落實諮商並取得當地族人同意或參與,並依實際現況與族人需求作妥適調整與規劃,以確保政策合法性與正當性。

附帶決議2

一、花蓮縣馬太鞍溪堰塞湖災區受災戶,下列實際居住之受災戶,未能領取「家園支持中央3方案」:

()實際居住自有獨立房屋(有所有權狀),未設戶籍者。

()實際居住自有獨立房屋(無所有權狀),未設戶籍或未設門牌者。

()租屋(有訂定租約或未訂定租約)並實際居住,未設戶籍者。

二、請行政院及財團法人賑災基金會同意依《水災災害救助種類及標準》第4條第1項第5款但書規定,從寬由村里長依前述實際居住之證明予以救助。

(水災災害救助種類及標準第4條第1項第5款:「水災災害生活救助對象如下:五、住戶淹水救助:實際居住之住屋因水災淹水達五十公分以上,以一門牌為一戶計算。但建物分別獨立,或非屬獨立而為不同獨立生活戶者,應依其事實認定之」)

附帶決議3

花蓮馬太鞍溪堰塞湖災區房屋淹水及土石侵入,有關受災區水電減免措施,因家戶尚在清理中,減免期間延長至11411月份,所需經費由特別預算撥補台灣電力公司及台灣自來水公司。

附帶決議4

一、花蓮縣馬太鞍溪堰塞湖致光復鄉、鳳林鎮、萬榮鄉等農田遭受重創,造成農作物、農機具、農機室、資材室毀損及農田流失與埋沒。

二、查農業部陸續推動相關救助、重建與輔導措施,但多項補助以「自有耕地」、「承租耕地」及農機証為要件,使部分實際受災卻因尚未取得原住民保留地所有權、無租約、使用公有土地或無農機証的農民,無法獲得救助,經鄭天財Sra Kacaw委員於1141015日質詢農業部陳部長同意專案辦理:以公產管理機關或原住民族委員會出具實際使用證明為依據,並予以發給補助。請農業部儘速以專案方式修正相關規定,放寬相關補助限制。

附帶決議5

為促進河川系統性治理效能,花蓮溪、馬太鞍溪、嘉農溪、光復溪清淤、疏浚及土方清運納入系統性治理經費,惟標售土石收益應繳回重建特別預算。

主席:請問院會,對以上協商結論有無異議?(無)沒有異議,本案後續依照協商結論進行處理。

現在進行逐條討論。

樺加沙風災暨花蓮馬太鞍溪堰塞湖潰壩災後重建特別條例草案(二讀)

主席:宣讀名稱。

名稱 花蓮馬太鞍溪堰塞湖災後重建特別條例

主席:照協商名稱通過。

宣讀第一條。

第 一 條  為有效、迅速推動花蓮馬太鞍溪堰塞湖災區復原重建工作,特制定本條例。

本條例未規定者,適用災害防救法及其他相關法律之規定。但其他法律規定較本條例更有利於災後復原重建整治者,適用最有利之法律。

重建地區位於原住民族部落者,並應依原住民族基本法相關規定辦理。

主席:照協商條文通過。

宣讀第二條。

第 二 條  本條例所定災區,為因花蓮馬太鞍溪堰塞湖之受創地區,其範圍由行政院公告之。

主席:照協商條文通過。

宣讀第三條。

第 三 條  本條例之主管機關為行政院公共工程委員會。

條例之中央執行機關為中央各目的事業主管機關;地方執行機關為花蓮縣政府

主席:照協商條文通過。

宣讀第四條。

第 四 條  本條例辦理之災區復原重建整治項目如下:

一、馬太鞍溪堰塞湖整治之後續處理由行政院督導行政院公共工程委員會、農業部、經濟部及花蓮縣政府擬訂、防範並執行減災、監測、疏散及解決潰壩與修築堤防加固加高之相關工程方案。

二、農業復原:

()農田土石挖掘、清運、換土、農地復原、專案休耕、農田廢園重建、農地重劃及農業生產環境重建。

()農路、林道、農業運輸設施。

()溫室、網室、倉儲、畜舍、禽舍、化製場、堆肥場、資材室及農機具室。

()農作物補植與種苗等設施及設備。

()農業機具及設備。

()漁港、漁船及養殖設施。

三、電力系統:

()變電所及特高壓以上輸電線路。

()配電網防災韌性。

()路燈及公共照明設施。

()緊急備用電力系統、移動式電源、自發自用電源及儲能等微電網設施。

四、電信系統及有線廣播電視系統:

()公眾電信網路。

()行動通信基地臺車。

()衛星通信備援設施。

()有線廣播電視系統。

五、自來水、瓦斯及燃氣設施:

()自來水及簡易自來水設備。

()瓦斯及燃氣管線。

六、家園及公共設施:

()災損及無可回復之房舍、住宅清淤、拆除、修繕、原地或異地重建之補助及租金補貼。

()公共建築、學校、幼兒園與政府機關(構)、社會福利機構設施設備之拆除、清運及修復。

()文化資產與原住民族文化健康站、聚會所之緊急搶修及修復。

()建置公共及家戶互動式警報系統。

()宮廟、教會、教堂等建築復原。

()家園清理支持及復原慰助金。

七、水利設施:

()河川、排水上中下游系統性治理、農田水利灌排系統及海岸防護設施。

()雨污水下水道及道路排水。

()山坡地整治及土石流防治。

()逕流分擔、出流管制及在地滯洪措施。

()中央管及縣(市)管河川、排水設施災後復原重建工程及跨越河川、排水瓶頸段橋梁改建。

八、道路及交通:

()道路、橋梁及隧道。

()道路邊坡防護及護岸工程。

()交通號誌、標誌與護欄等附屬工程及設施。

九、環境衛生復原:

()災後廢棄物清除、處理、環保設施修復、重建及環境復原。

()災後疾病防治。

十、社會復原及產業促進:

()災害救助、心理輔導及社會支持。

()災後振興地方產業、企業生財器具補助及低利貸款等復原措施。

()文化觀光旅遊、休閒農業及文化產業振興。

()農業天然災害現金救助及低利貸款利息補貼等復原措施。

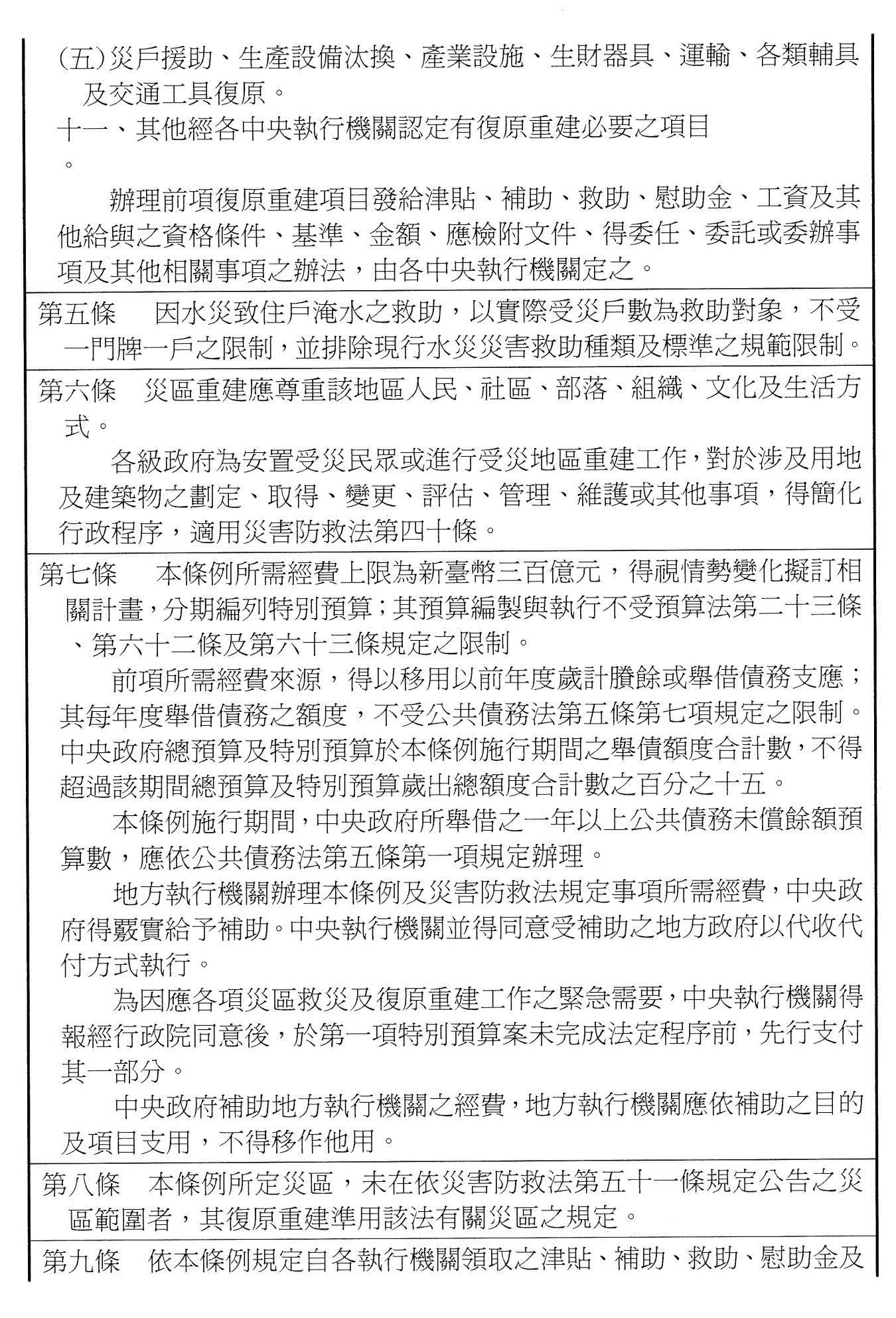
()災戶援助、生產設備汰換、產業設施、生財器具、運輸、各類輔具及交通工具復原。

十一、其他經各中央執行機關認定有復原重建必要之項目。

辦理前項復原重建項目發給津貼、補助、救助、慰助金、工資及其他給與之資格條件、基準、金額、應檢附文件、得委任、委託或委辦事項及其他相關事項之辦法,由各中央執行機關定之。

主席:照協商條文通過。

宣讀第五條。

第 五 條  因水災致住戶淹水之救助,以實際受災戶數為救助對象,不受一門牌一戶之限制,並排除現行水災災害救助種類及標準之規範限制。

主席:照協商條文通過。

宣讀第六條。

第 六 條  災區重建應尊重該地區人民、社區、部落、組織、文化及生活方式。

各級政府為安置受災民眾或進行受災地區重建工作,對於涉及用地及建築物之劃定、取得、變更、評估、管理、維護或其他事項,得簡化行政程序,適用災害防救法第四十條。

主席:照協商條文通過。

宣讀第七條。

第 七 條  本條例所需經費上限為新臺幣三百億元,得視情勢變化擬訂相關計畫,分期編列特別預算;其預算編製與執行不受預算法第二十三條、第六十二條及第六十三條規定之限制。

前項所需經費來源,得以移用以前年度歲計賸餘或舉借債務支應;其每年度舉借債務之額度,不受公共債務法第五條第七項規定之限制。中央政府總預算及特別預算於本條例施行期間之舉債額度合計數,不得超過該期間總預算及特別預算歲出總額度合計數之百分之十五。

本條例施行期間,中央政府所舉借之一年以上公共債務未償餘額預算數,應依公共債務法第五條第一項規定辦理。

地方執行機關辦理本條例及災害防救法規定事項所需經費,中央政府得覈實給予補助。中央執行機關並得同意受補助之地方政府以代收代付方式執行。

為因應各項災區救災及復原重建工作之緊急需要,中央執行機關得報經行政院同意後,於第一項特別預算案未完成法定程序前,先行支付其一部分。

中央政府補助地方執行機關之經費,地方執行機關應依補助之目的及項目支用,不得移作他用。

主席:照協商條文通過。

宣讀第八條。

第 八 條  本條例所定災區,未在依災害防救法第五十一條規定公告之災區範圍者,其復原重建準用該法有關災區之規定。

主席:照協商條文通過。

宣讀第九條。

第 九 條  依本條例規定自各執行機關領取之津貼、補助、救助、慰助金及其他給與,免納所得稅。

依本條例規定自各執行機關領取之津貼、補助、救助、慰助金及其他給與,不得作為抵銷、扣押、供擔保或強制執行之標的。

主席:照協商條文通過。

宣讀第十條。

第 十 條  依本條例編列預算之中央各部會,應於本條例施行後兩個月內提出災後復原重建計畫。

本條例編列預算之中央各部會,應將預算之工作計畫實施內容概述及預計實施進度,按季送立法院備查。

主席:照協商條文通過。

宣讀第十一條。

第十一條  主管機關應設置資訊網站專區,提供便於搜尋、得以理解之完整資訊,主動按月定期公開本條例下列執行進度及內容:

一、第二條所定災區之公告。

二、第四條第二項由各中央執行機關訂定之辦法。

三、前條所定之內容。

主席:照協商條文通過。

宣讀第十二條。

第十二條  本條例及其特別預算施行期間,自公布日施行至中華民國一百十六年三月三十一日止。但第四條第一項第一款、第二款第一目、第七款第一目至第三目規定施行至一百十九年十二月三十一日止。

本條例及其特別預算施行期間屆滿,得經立法院同意延長之。

主席:照協商條文通過。

報告院會,全案已經經過二讀,現依協商結論,繼續進行三讀,請宣讀經過二讀之條文。

花蓮馬太鞍溪堰塞湖災後重建特別條例(三讀)

與經過二讀內容同,略─

主席:報告院會,現在在議場二樓旁聽的是來自臺灣藝術大學學生議會的徐議長跟各位同學,我們掌聲歡迎。

報告院會,三讀條文已經宣讀完畢,請問院會有無文字修正?(無)沒有文字修正。

作以下決議:花蓮馬太鞍溪堰塞湖災後重建特別條例制定通過。

我們繼續處理協商結論通過之附帶決議,請議事人員宣讀附帶決議之內容。

協商結論通過之附帶決議:

1.

依《原住民旅基本法》第23條及第32條規定,政府應尊重原住民族在生活方式、社合經濟組織與土地管理上的自主權,除非面臨「立即且明顯的危險」,否則不得強制遷移族人。

爰此,相關權責機關在推動中繼安置、永居政策或執法措施時,應以尊重族人生活選擇與土地利用模式為基本原則,更應依據土地權利保障要求,落實諮商並取得當地族人同意或參與,並依實際現況與族人需求作妥適調整與規劃,以確保政策合法性與正當性。

2.

一、花蓮縣馬太鞍溪堰塞湖災區受災戶,下列實際居住之受災戶,未能領取「家園支持中央3方案」:

()實際居住自有獨立房屋(有所有權狀),未設戶籍者。

()實際居住自有獨立房屋(無所有權狀),未設戶籍或未設門牌者。

()租屋(有訂定租約或未訂定租約)並實際居住,未設戶籍者。

二、請行政院及財團法人賑災基金會同意依《水災災害救助種類及標準》第4條第1項第5款但書規定,從寬由村里長依前述實際居住之證明予以救助。

(水災災害救助種類及標準第4條第1項第5款:「水災災害生活救助對象如下:五、住戶淹水救助:實際居住之住屋因水災淹水達五十公分以上,以一門牌為一戶計算。但建物分別獨立,或非屬獨立而為不同獨立生活戶者,應依其事實認定之」)

3.

花蓮馬太鞍溪堰塞湖災區房屋淹水及土石侵入,有關受災區水電減免措施,因家戶尚在清理中,減免期間延長至11411月份,所需經費由特別預算撥補台灣電力公司及台灣自來水公司。

4.

一、花蓮縣馬太鞍溪堰塞湖致光復鄉、鳳林鎮、萬榮鄉等農田遭受重創,造成農作物、農機具、農機室、資材室毀損及農田流失與埋沒。

二、查農業部陸續推動相關救助、重建與輔導措施,但多項補助以「自有耕地」、「承租耕地」及農機証為要件,使部分實際受災卻因尚未取得原住民保留地所有權、無租約、使用公有土地或無農機証的農民,無法獲得救助,經鄭天財Sra Kacaw委員於1141015日質詢農業部陳部長同意專案辦理:以公產管理機關或原住民族委員會出具實際使用證明為依據,並予以發給補助。請農業部儘速以專案方式修正相關規定,放寬相關補助限制。

5.

為促進河川系統性治理效能,花蓮溪、馬太鞍溪、嘉農溪、光復溪清淤、疏浚及土方清運納入系統性治理經費,惟標售土石收益應繳回重建特別預算。

主席:報告院會,依照協商結論,照案通過。

現在進行完成立法程序後之發言,依協商結論,各黨團推派代表發言。

首先請傅崐萁委員發言,張啓楷委員請準備。

傅委員崐萁:112分)主席、各位同仁、全國電視機前面各位鄉親、父老。昨天立法院的協商朝野過程當中,我們很感謝民眾黨、國民黨、民進黨,各黨共同為923號花蓮縣光復鄉馬太鞍溪堰塞湖潰壩的不幸事件,要怎麼推動災後重建,大家達成一致協議,並把預算正式編列好,希望此次不幸的事件能夠在最快的速度,由行政院完成相關重建的工作,讓災民能夠早日遠離痛苦的歷程,讓這些受困的鄉親早日回到光明,回到原有安定的生活。

再一次感謝來自全國超過百萬的鏟子超人,大家同心協力讓光復鄉所有的災民能夠離災、不離鄉,能夠親近家園,大家一起發揮臺灣最大的愛心,讓光復的災民在最短的時間內把家園都清理好。我們也再次感謝怪手超人林鴻森先生,為了到災區協助災民,他不幸感染罹難,但是他的精神會永遠留在人民的心裡。臺灣最美麗的風景就是人,希望善心善念永在臺灣,謝謝各位。

主席:謝謝傅崐萁委員的發言。

接下來請張啓楷委員發言,沈伯洋委員請準備。

張委員啓楷:114分)為加速花蓮馬太鞍溪堰塞湖潰壩的災後復原重建,我們快馬加鞭,今天三讀通過特別條例,所需的經費我們調高為300億元,而且通過了台灣民眾黨的提案,將住宅的清淤、家園的清理,還有復原的慰問金明確入法,以降低受災民眾的負擔,而且不受一門牌一戶的限制。大家非常關心整個復原跟重建完成的時間,行政院本來把它拖延到1171231日,民眾黨堅持重建不能等、不能拖,所以我們昨天明確的要求,必須在1163月底之前完成所有的復原跟重建,讓災民早日恢復正常的生活。

另外,行政院版竟然偷渡夾帶,要把丹娜絲風災造成嘉義跟臺南民眾受災復原跟重建的時間拖延到117年,昨天台灣民眾黨強烈抗議,所以維持原來丹娜絲風災的條文,也就是除了電力系統、電信系統、有線廣播系統跟水力設施是11612月完成之外,全部一定要在明(115)年12月底之前,完成嘉義跟臺南全部的復原跟重建。今天的特別條例裡,本來從很多的條文都可以看到「潰壩」這個字眼,昨天民進黨一直要求刪除,為了加速重建,我們不再堅持,可是我們要強調,雖然文字刪除了,潰壩事實不容抹滅,民進黨不要把手伸到媒體,一直說用「溢堤」、不用「潰壩」的字眼。這不只對不起人民,一再忙著認知作戰,到最後人民會唾棄你。謝謝。

主席:謝謝張啓楷委員發言。

報告院會,現在又有一批未來臺灣的棟梁,中臺灣暨南大學社會政策社工系的一群同學們來立法院,我們掌聲歡迎。

接下來請沈伯洋委員發言。

沈委員伯洋:117分)謝謝主席。感謝這一次條例的三讀,中央、行政院的態度一直以來都非常清楚,就是金錢要趕快到位。雖然在過去我們面臨到很多地方政府的一些阻撓,也遇到金錢沒有到位的狀況,結果沒有辦法送到災民的手上,有可能是盤點上的問題,也有可能是花在過多的宣傳品上面。即使如此,對我們來講,最重要的事情就是要趕快把這筆金錢匡列出來。這也是為什麼在當時,我們很快的先提出了跟丹娜絲風災有關的修正條例,雖然後來是用新的馬太鞍溪特別條例,但是結果還是一樣的,最後是有300億的金額。

但是我必須要讓花蓮的災民們知道,我們現在最重要的事情就是必須要確保這300億實實在在的被花在花蓮災民的手上、實實在在能夠送到災民身上。昨天在協商的時候,我們很慶幸遷村的部分拿掉了,而這裡面就蘊含了一個危機,今天絕對不是我們政策決定了之後,問災民接不接受,而是災民要有代表,災民必須要能夠是在討論的一部分,由他們提出需求,再由地方政府來彙整,讓中央的金錢能夠到位,這樣才是一個正常的救災程序。

現在開始立法院的責任除了通過這個條例把金錢匡列之外,我們一定會跟地方的議員合作,要有更好的監督、要確保透明、要確認重建,否則如果只是把金錢匡列出來,結果重建遙遙無期,金錢最後只是進到地方政治人物的口袋,我相信這個絕對不是臺灣人民所樂見的。

最後,還是非常感謝行政院各部會一直以來的協調救災,以及各地的鏟子超人對花蓮的關心,我們會儘快的努力,讓重建如期的完成,謝謝。

主席:謝謝沈伯洋委員發言。

報告院會,現在進入討論事項第二案。

二、本院國家發展基金不當投資暨管理失職調查委員會函送「國家發展基金不當投資暨管理失職調查委員會調查報告書(含處理意見)」案。(本案經提本院第11屆第3會期第23次會議討論決議:協商後再行處理。爰於本次會議繼續討論。)

主席:本案經第3會期第23次會議決議,協商之後再行處理。報告院會,本案因協商已經超過一個月,無法達成共識,依照立法院職權行使法第七十一條之一規定,由院會定期處理,因此於本次會議提出討論。

現在進行廣泛討論。依照黨團共識,我們請各黨團推派一位委員擔任發言代表。首先請黃國昌委員發言,鍾佳濱委員請準備。

黃委員國昌:1110分)院長、本院委員。在經過院會決議成立國發基金不當投資及管理失職調查委員會之後,委員會經過開會,調閱從2016年以來,動用納稅人的錢由國發基金所成立,或所投資的許多標的。我們發現國發基金在整個投資決策上及管理上,存在非常多的缺失!

一開始,國發基金拿著納稅人的錢,以產業要創新、要升級、要轉型當作理由,進行各項投資。我們實際上卻看到,在投資決策上屢屢出現先射箭再畫靶的狀況。事前有關特定公司的投資決策,不僅僅過度單純樂觀,甚至裡面所出現評估的數字嚴重不實造假!事後證實這樣的投資結果造成嚴重巨額虧損,甚至屢屢發生重大弊案!但國發基金面對國會的質疑,面對人民的責難,只有短短一句話:因為我們運氣不好。人民要問的事情是:當掌握這麼重要權力的官員,卻在整個程序上先射箭再畫靶,而且許多委員根本沒有來開會,或者是找人來代理,以致最後投資的結果,不僅僅沒有讓產業升級轉型,反而出現了各式各樣嚴重的弊案,包括彰濱工業區裡的溼地竟然透過違法套利的方式來侵害國家的利益,甚至有民意代表直接介入關說,施壓放水,包括在重要的軍事要塞,竟然可以不顧國家安全裝上陸製的資通訊設備,包括把臺灣納稅人的錢洗到中國,跟中國那些不肖官員勾結後,造成臺灣投資人以及無辜投資大眾的巨大損失。

這份調查報告不僅僅是責任的追究,也代表著對於未來國發基金的管理,我們必須在立法上加嚴,澈底加以檢討,謝謝。

主席:謝謝黃國昌委員發言。

報告院會,現在關心立法院的朋友越來越多。又有一批來自雲林縣商業會的好朋友,我們掌聲歡迎。

接下來請鍾佳濱委員發言,牛煦庭委員請準備。

鍾委員佳濱:1114分)主席、在場的委員先進。針對本案,本調查委員會在調查過程中多次違法亂紀,未符合正當程序,所提出的調查報告及處理意見自不具正當性,有以下四大違失:第一、違憲成立調查委員會。根據113年憲判字第9號,立法院職權行使法第四十五條應在院會決議的調查事項,包括範圍、目的及方法必須具體明確,才能俾利進行調查權的行使,是否與立法院憲法職權有重大關聯且必要,該規定才能不生牴觸憲法的問題。然而院會決議成立本調查委員會的調查範圍僅以泛泛文句概括擇定範圍,無法具體明確所欲調查的對象及射程為何,已經超脫憲判所揭示的合憲性,因此是違憲的。

第二、這是違法對訴訟中的案件進行調查。根據立法院職權行使法第四十六條之二,判決確定前的訴訟案件在偵查或審判所為的處置及卷證,立法院不得行使調查權。因此,法院審判中的訴訟案件,監察委員為糾彈或糾正與否以及相關程序內,立法院均不得行使調查權。然而本會所調查的範圍,事實上是就上開本院不得調查的範圍卻逕行調查。

第三、違反法定保密義務。在今年第5次召開會議的時候,經在場委員提出如何落實立法院職權行使法第五十二條,有關不得揭露調查內容之規定。會議主席黃國昌召委居然支吾其詞,提不出具體的方法,逕自召開公開會議,並且要求官員進行報告,明確違反調查委員會提出報告書的保密義務。

第四、主席怠忽職守,開會過程荒腔走板。在第6次全體委員會當日開會已屆開會時間,法定人數也已到齊,但是會議主席黃國昌召委竟不宣布開會,還剛好發生了會議室時鐘配合故障的荒謬實情。該次開會的開會通知單備註第三點「本次會議不公開」,然而遍查本院議事相關規定,均無所謂會議不公開的用語,如果依本院的規定應該改開秘密會議,但是到目前為止,仍查無該次會議相關的影音紀錄,與應公開而未公開的民主原則相違,成為一個黑箱會議。

針對本次國發基金的調查報告,我們認為第一、它違憲成立;第二、違法對訴訟案件進行調查;第三、違反保密的義務;第四、主席荒腔走板,假揭弊監督之名,行違法擴權之實,殊不可取!

主席:謝謝鍾佳濱委員的發言。

接下來請最後一位登記發言的牛煦庭委員發言。

牛委員煦庭:1117分)謝謝主席。各位立法院同仁、各位媒體朋友。國會改革之後,我們好不容易有機會成立調查委員會,很遺憾在執政黨窮盡洪荒之力的各種打壓之下,我們沒有辦法確定它有更強悍的制裁力道,但至少在國會改革法案通過之後,我們可以善盡責任,公開、透明的調查人民所關心的弊案,揭露真相,以昭公信。

國發基金投資的各式各樣弊端,我們就不再多言,今天看這一份調查報告,可以歸納成三大重點。第一、程序草率於前,以如興、聯合再生、樂迦再生、達佛羅等案為例,我們可以看到在當初國發基金是否投資的審查過程之中,非常多外聘的外審專家學者已提出了示警、提出了警告,但是都不被多數的委員所採納。達佛羅案更誇張,一度做成不通過的決議,卻依然再一次排入議程,穢土轉生,重新復活通過。其中更發生許多委員不出席,代理人還亂找,連最基本的出席義務都沒有辦法完成。如此草率的程序,如何確保投資成果?

既然程序草率於前,就很難避免踩雷、涉弊於中。目前包含聯合再生等27個案子,國發基金投資27案虧損超過1億元,賺錢的反而是十多年前台積電等等的案子,但最近再也看不到,這真的只是運氣不好嗎?如興、聯合再生等等案子的弊案還不夠多嗎?這難道不是踩雷、不是涉弊嗎?踩雷、涉弊之後,還沒有退場機制,無法退場於後,這麼多的虧損、這麼多的問題,國會也示警,政府專家都提醒、都討論,但最後的結果是什麼?無法抽身、無法退場、越虧越多、弊案連連!請問這樣的國發基金能昭公信嗎?

現在政府還想要成立主權基金,我就請問各位,如果我們的程序在避免踩雷及退場機制的種種缺失沒有辦法得到順利處理的話,請問臺灣社會大眾能夠放心的把主權基金交給政府來操辦嗎?

我再次強調,很遺憾調查委員會沒有更強的力道,但這份調查報告必須昭告天下,讓大家知道政府多麼荒唐!謝謝。

主席:謝謝牛煦庭委員的發言。

報告院會,現在進行處理,請議事人員宣讀台灣民眾黨黨團針對本案提議之內容。

台灣民眾黨黨團提案:

案由:本院台灣民眾黨黨團,針對第11屆第3會期第15次會議討論事項第 案:「本院國家發展基金不當投資暨管理失職調查委員會函送『國家發展基金不當投資暨管理失職調查委員會調查報告書(含處理意見)』案。」提議交經濟委員會俟處理相關議案時參考,並將本調查報告書函送國家發展委員會及經濟部參考。

是否有當?敬請公決。

提案人:台灣民眾黨立法院黨團

黃國昌  陳昭姿

主席:請問院會,針對台灣民眾黨團提議有無異議?(有)有異議,我們要進行表決。

現在開始按鈴7分鐘並分發表決卡。

(按鈴)

主席:報告院會,請問每位委員是否都有拿到表決卡?我們開始進行表決。

現在開始進行表決台灣民眾黨團所提議,現在有民進黨、台灣民眾黨要求記名表決。我們開始記名表決,時間1分鐘,贊成台灣民眾黨團所提議請按贊成,反對請按反對,現在開始。

(進行表決)

主席:報告院會,報告表決結果:在場出席委員107位,贊成60位,反對47位,贊成者多數,我們照台灣民眾黨黨團提議通過。我們現在作以下決議:本調查報告書(含處理意見)交經濟委員會俟處理相關議案時參考,並函送國家發展委員會及經濟部參考。

表決結果名單:

會議名稱:立法院第11屆第4會期第7次會議  表決型態:記名表決

表決時間:中華民國1141031日 上午113010

表決議題:討論事項第二案

     台灣民眾黨黨團提議

表決結果:出席人數:107  贊成人數:60  反對人數:47  棄權人數:0

贊成:

傅崐萁  羅智強  林沛祥  謝龍介  涂權吉  馬文君  林憶君  麥玉珍  劉書彬  林國成  陳昭姿  黃國昌  黃珊珊  張啓楷  高金素梅 林思銘  邱若華  鄭天財Sra Kacaw   鄭正鈐  謝衣鳯  張嘉郡  洪孟楷  呂玉玲  陳雪生  黃建賓  黃健豪  賴惠員  葉元之  陳永康  賴士葆  陳菁徽  萬美玲  廖偉翔  蘇清泉  黃 仁  魯明哲  李彥秀  吳宗憲  邱鎮軍  徐欣瑩  盧縣一  廖先翔  陳玉珍  林德福  楊瓊瓔  丁學忠  陳超明  林倩綺  顏寬恒  羅明才  翁曉玲  葛如鈞  張智倫  羅廷瑋  徐巧芯  許宇甄  柯志恩  牛煦庭  王育敏  游 顥

反對:

林月琴  陳培瑜  柯建銘  鍾佳濱  伍麗華Saidhai Tahovecahe    郭昱晴  吳思瑤  沈伯洋  范 雲  邱志偉  黃秀芳  何欣純  林俊憲  李坤城  王義川  陳秀寳  徐富癸  王世堅  羅美玲  蔡易餘  莊瑞雄  郭國文  陳俊宇  吳沛憶  賴瑞隆  陳素月  李柏毅  陳 瑩  陳冠廷  陳亭妃  王美惠  劉建國  林岱樺  黃 捷  林淑芬  王正旭  林楚茵  王定宇  許智傑  張宏陸  吳秉叡  李昆澤  蔡其昌  邱議瑩  林宜瑾  蘇巧慧  沈發惠

棄權:

主席:報告院會,我們進行討論事項第三案。

三、()本院台灣民眾黨黨團,有鑑於「國家通訊傳播委員會組織法」第四條規定,行政院院長應負責提名委員並送請立法院同意。卓榮泰院長非但未依法於期限內履責,更一再以話術欺瞞國會,惡意延宕國家通訊傳播委員會(NCC)人事、癱瘓機關功能,卓榮泰之違法行徑致使國家通訊傳播治理、媒體市場秩序與公眾視聽權益嚴重受損。自11311月以來,行政院院長卓榮泰多次承諾盡速提名NCC委員名單,卻屢屢跳票,1145月初卓榮泰院長於立法院院會備詢時,曾承諾當週提出名單,卻直至731日行政院院會始公布委員名單。立法院黨團協商時,遭立法委員黃國昌踢爆行政院送至立法院之人事資料時間為1145月,質疑行政院刻意延宕,當時卓榮泰院長回應「是部分委員家庭跟工作必須做協調和處理,才能確定」,然根據本會期立法院「交通、教育及文化委員會聯席會議」之審查過程,四位被提名人戳破卓榮泰彌天大謊。蔣榮先主任委員被提名人證實其於11455日接獲邀請,兩週後同意出任;程明修副主任委員被提名人於113年底徵詢、11455日獲卓榮泰院長正式邀請;黃葳威被提名人11452日即同意出任;羅慧雯被提名人亦於國會詢答時證稱,其早於11311月即接獲卓榮泰本人徵詢,同年底正式表達同意出任意願,行政院早已於113年底至1145月間,完成NCC人事案徵詢與確認,卻刻意壓案延宕顯有「政治考量」。行政院院長卓榮泰公然說謊,竟刻意以話術誤導國人NCC委員出缺為立法院不行使同意權之結果,造成人民對立法機關之誤解,此政治操作更違反行政首長應勉力維護憲政體制正常運作與行政中立原則,癱瘓獨立機關之正常職能之行使,卓榮泰院長知法、玩法、弄法,毫無底線與下限,應予嚴正追究其政治責任。為維護國會尊嚴與憲政秩序,爰提案建請院會作成決議:「對行政院院長卓榮泰目無法紀,故意違反國家通訊傳播委員會組織法第四條之行為,甚以話術欺瞞國會與國人,惡意延宕國家通訊傳播委員會(NCC)人事、癱瘓機關功能,致使通訊傳播治理、媒體市場秩序與公眾視聽權益嚴重受損,對卓榮泰院長之行為提出最嚴厲之譴責。」是否有當?請公決案。

()本院國民黨黨團,有鑑於自11311月以來,行政院院長卓榮泰多次承諾盡速提名NCC委員名單,卻屢屢跳票,1145月初卓榮泰院長於立法院院會備詢時,曾承諾當週提出名單,卻直至731日行政院院會始送出委員名單。立法院黨團協商時,遭質疑行政院刻意延宕,當時卓榮泰院長回應「是部分委員家庭跟工作必須做協調和處理,才能確定」,然根據本會期立法院「交通、教育及文化委員會第一次聯席會議」四位被提名人的相關回答戳破卓榮泰彌天大謊!蔣榮先主任委員被提名人證實其於11455日接獲邀請,兩週後同意出任;程明修副主任委員被提名人於113年底徵詢,11455日獲卓榮泰院長正式邀請;黃葳威被提名人11452日即同意出任;羅慧雯被提名人亦於國會詢答時證稱,其早於11311月即接獲卓榮泰本人徵詢,同年底正式表達同意出任意願,行政院早已於113年底至1145月間,完成NCC人事案徵詢與確認,刻意壓案延宕送立法院,是否因「大罷免」的政治考量?行政院院長卓榮泰延遲提名送立法院審查,癱瘓獨立機關之正常職權之行使,卻對外表示NCC委員出缺係立法院未行使同意權,誤導國人且抹黑國會,類此政治操作不但推諉卸責更違反行政對立法負責,立法監督行政的憲法義務與分際,卓榮泰院長知法、玩法,應嚴正追究其政治責任。依據「國家通訊傳播委員會組織法」第四條規定,行政院院長應負責提名委員並送請立法院同意。行政院院長非但未依法於期限內提出名單,延宕期間長達一年之久,更一再以話術欺瞞國會,惡意延宕國家通訊傳播委員會(NCC)人事,卓榮泰之違法行徑致使國家通訊傳播治理、媒體市場秩序與公眾視聽權益嚴重受損。爰此,為維護國會尊嚴與憲政秩序,建請院會作成決議:「對行政院院長卓榮泰目無法紀,公然違反國家通訊傳播委員會組織法第四條之行為,甚以話術欺瞞國人抹黑國會,惡意延宕國家通訊傳播委員會(NCC)人事,致使通訊傳播治理、媒體市場秩序與公眾視聽權益嚴重受損,對卓榮泰院長之行徑提出最嚴厲之譴責。」是否有當?請公決案。

主席:本院台灣民眾黨黨團、國民黨黨團分別提案,建請院會決議,對行政院卓院長延宕國家通訊傳播委員會人事提出最嚴厲譴責一案,請議事人員一併宣讀提案內容。

台灣民眾黨黨團提案:

案由:本院台灣民眾黨黨團,有鑑於「國家通訊傳播委員會組織法」第四條規定,行政院院長應負責提名委員並送請立法院同意。卓榮泰院長非但未依法於期限內履責,更一再以話術欺瞞國會,惡意延宕國家通訊傳播委員會(NCC)人事、癱瘓機關功能,卓榮泰之違法行徑致使國家通訊傳播治理、媒體市場秩序與公眾視聽權益嚴重受損。自11311月以來,行政院院長卓榮泰多次承諾盡速提名NCC委員名單,卻屢屢跳票,1145月初卓榮泰院長於立法院院會備詢時,曾承諾當週提出名單,卻直至731日行政院院會始公布委員名單。立法院黨團協商時,遭立法委員黃國昌踢爆行政院送至立法院之人事資料時間為1145月,質疑行政院刻意延宕,當時卓榮泰院長回應「是部分委員家庭跟工作必須做協調和處理,才能確定」,然根據本會期立法院「交通、教育及文化委員會聯席會議」之審查過程,四位被提名人戳破卓榮泰彌天大謊。蔣榮先主任委員被提名人證實其於11455日接獲邀請,兩週後同意出任;程明修副主任委員被提名人於113年底徵詢、11455日獲卓榮泰院長正式邀請;黃葳威被提名人11452日即同意出任;羅慧雯被提名人亦於國會詢答時證稱,其早於11311月即接獲卓榮泰本人徵詢,同年底正式表達同意出任意願,行政院早已於113年底至1145月間,完成NCC人事案徵詢與確認,卻刻意壓案延宕顯有「政治考量」。行政院院長卓榮泰公然說謊,竟刻意以話術誤導國人NCC委員出缺為立法院不行使同意權之結果,造成人民對立法機關之誤解,此政治操作更違反行政首長應勉力維護憲政體制正常運作與行政中立原則,癱瘓獨立機關之正常職能之行使,卓榮泰院長知法、玩法、弄法,毫無底線與下限,應予嚴正追究其政治責任。為維護國會尊嚴與憲政秩序,爰提案建請院會作成決議:「對行政院院長卓榮泰目無法紀,故意違反國家通訊傳播委員會組織法第四條之行為,甚以話術欺瞞國會與國人,惡意延宕國家通訊傳播委員會(NCC)人事、癱瘓機關功能,致使通訊傳播治理、媒體市場秩序與公眾視聽權益嚴重受損,對卓榮泰院長之行為提出最嚴厲之譴責。」是否有當?請公決案。

提案人:台灣民眾黨立法院黨團 黃國昌

國民黨黨團提案:

案由:本院國民黨黨團,有鑑於自11311月以來,行政院院長卓榮泰多次承諾盡速提名NCC委員名單,卻屢屢跳票,1145月初卓榮泰院長於立法院院會備詢時,曾承諾當週提出名單,卻直至731日行政院院會始送出委員名單。立法院黨團協商時,遭質疑行政院刻意延宕,當時卓榮泰院長回應「是部分委員家庭跟工作必須做協調和處理,才能確定」,然根據本會期立法院「交通、教育及文化委員會第一次聯席會議」四位被提名人的相關回答戳破卓榮泰彌天大謊!蔣榮先主任委員被提名人證實其於11455日接獲邀請,兩週後同意出任;程明修副主任委員被提名人於113年底徵詢,11455日獲卓榮泰院長正式邀請;黃葳威被提名人11452日即同意出任;羅慧雯被提名人亦於國會詢答時證稱,其早於11311月即接獲卓榮泰本人徵詢,同年底正式表達同意出任意願,行政院早已於113年底至1145月間,完成NCC人事案徵詢與確認,刻意壓案延宕送立法院,是否因「大罷免」的政治考量?行政院院長卓榮泰延遲提名送立法院審查,癱瘓獨立機關之正常職權之行使,卻對外表示NCC委員出缺係立法院未行使同意權,誤導國人且抹黑國會,類此政治操作不但推諉卸責更違反行政對立法負責,立法監督行政的憲法義務與分際,卓榮泰院長知法、玩法,應嚴正追究其政治責任。依據「國家通訊傳播委員會組織法」第四條規定,行政院院長應負責提名委員並送請立法院同意。行政院院長非但未依法於期限內提出名單,延宕期間長達一年之久,更一再以話術欺瞞國會,惡意延宕國家通訊傳播委員會(NCC)人事,卓榮泰之違法行徑致使國家通訊傳播治理、媒體市場秩序與公眾視聽權益嚴重受損。爰此,為維護國會尊嚴與憲政秩序,建請院會作成決議:「對行政院院長卓榮泰目無法紀,公然違反國家通訊傳播委員會組織法第四條之行為,甚以話術欺瞞國人抹黑國會,惡意延宕國家通訊傳播委員會(NCC)人事,致使通訊傳播治理、媒體市場秩序與公眾視聽權益嚴重受損,對卓榮泰院長之行徑提出最嚴厲之譴責。」是否有當?請公決案。

提案人:中國國民黨立法院黨團

傅崐萁  羅智強  林沛祥

主席:報告院會,賴惠員委員發表聲明,對剛才的表決與民進黨黨團意見一致,列入公報紀錄。

報告院會,我們現在依照立法院職權行使法第八條第三項規定,本案經提案人說明提案旨趣,大體討論之後,即議決交付審查或逕付二讀,或不予審議。

依照黨團共識,本案提案說明就不再發言,現在進行大體討論,請各黨團推派代表依序發言。

首先請陳培瑜委員發言,翁曉玲委員請準備。

陳委員培瑜:1138分)謝謝主席。我要再次聲明,NCC是依法設置的獨立機關,但很可惜,我們看到在這段時間,國民黨還有民眾黨黨團不斷地把NCC人事審查變成自己政治作秀的舞臺,作為政治鬥爭的工具,我們真的感到非常遺憾。我要公開呼籲,拜託在野黨團,不要用程序癱瘓公共治理,不要把獨立機關當成自己的作秀舞臺。接下來我們就要投票了,我希望我們可以依法審查,公開透明。本來行政院就有提名權,立法院有同意權,雙方分際非常清楚,可是如果只用政治顏色取代專業考量,用指控取代證據,是對相關機關的不信任,也是對人民的不尊重。

我要拜託大家公共利益優先,不要政黨利益優先。NCC所可能造成的空窗期會關乎打擊假訊息、詐騙訊息、兒少保護、內容產製生態,還有媒體秩序。現在如果我們不願意讓它的名單通過,受到影響的是家長們和孩子們每天都在接觸的內容、媒體的品質,也是相關產業下一步的投資,更是民主社會基本資訊需求受到破壞。我要拜託在野黨團,不要因為不爽就擋,讓全民陪大家玩這個政治遊戲。

接下來我要拜託大家,後續的投票過程當中,如果對相關委員有相關的質疑,都可以公開、透明的提出來討論,不要對準被提名人的專業還有利益衝突、獨立性,在受到大家的逐一檢驗之後,還要繼續用錯假的敘事,繼續抹黑、繼續造謠,對相關專業人士的不尊重可見一斑。而民進黨團態度非常簡單,也很負責,我們支持最嚴格的公開審查,最完整的利衝揭露,最清楚的承諾跟約束。我相信所有的被提名人也會願意接受社會的放大鏡檢視,但同時我們更要捍衛制度,要拜託在野黨團停止政治擾動,回到法治軌道。

下一個禮拜即將進行投票,我要拜託所有委員一起支持相關名單,我要再次提醒,國人要的是法治的治理,是回到常軌,而不是沒有上綱、沒有限制的政治作秀,變成某種政治可笑的戲劇衝突,也不要把國家監理當成在野黨委員你們個人的舞臺,請把這個舞臺還給專業的委員,請把這個舞臺還給全臺灣的公民,謝謝。

主席:謝謝陳培瑜委員的發言。

接下來請翁曉玲委員發言,張啓楷委員請準備。

翁委員曉玲:1141分)院長、各位委員、各位媒體朋友、全國的朋友們,大家好。大家知道嗎?NCC委員本來應該要有7位,但是從去年7314位委員卸任之後,一直到現在已經整整15個月,NCC只有3位委員。3位委員可以開會嗎?當然不行,因為依照NCC組織法的規定,必須要有4位委員才能開會,所以基本上NCC已經長達15個月無法正常運作。NCC無法正常運作會影響到誰?當然是影響到廣電媒體業者還有電信業者,他們沒有辦法換照,沒有辦法評鑑,如果有新的業者想要提出申請,也無法繼續,更何況還會涉及到很多系統設備相關技術的檢驗,這些部分NCC委員都沒有辦法做。

所以也就是說,NCC其實已經有15個月是在空轉,為什麼會空轉?就是因為行政院院長卓榮泰從NCC4位委員卸任之後,原本應該要儘速提名,可是卻遲遲不提名,拖了一年都還沒有提名,一直到今年731日才新提名。在此期間,我們在野黨的委員們在歷次的質詢當中都有要求卓榮泰,問他什麼時候要提出新名單,卓榮泰都說「會儘速、會儘速」,當時還說5月底的時候就會提出新名單,可是一拖再拖,直到今年的730日才提了新名單。我必須要講,卓榮泰這樣子的行為已經不是第一次了。在公共電視董監事提名,他也怠惰;在中選會委員的提名,他也不提名;還有賴清德總統對大法官的第三波名單,也是遲遲不肯交出。

所以整個民進黨政府對於獨立機關、行政機關的運作,基本上一點都不重視,該提名人員都不提名,所以在此,當然必須要譴責卓榮泰這樣違法濫權的行徑。依照法律,3個月之內他就必須要提名,但是到現在為止才提名,當然我們也希望在下禮拜可以針對NCC委員的人事案來進行同意,希望在到時候看看情況是不是讓NCC能夠維持正常運作。以上,謝謝。

主席:謝謝翁曉玲委員的發言。

接下來請張啓楷委員發言。

張委員啓楷:1144分)NCC委員的提名本來應該是從從容容、游刃有餘,可是被卓榮泰跟民進黨搞成匆匆忙忙、連滾帶爬,而且到現在還在睜眼說瞎話。上個禮拜,我們進行對NCC委員被提名人的詢答……

吳委員思瑤:被你們在程序委員會……

張委員啓楷:主席,主席……臺下請不要……

主席:時間暫停。

張委員啓楷:請維持風度,好不好?請暫停。

主席:我已經喊時間暫停,尊重發言委員的權益,非常感謝吳思瑤委員,謝謝。

張委員啓楷:請維持風度。上個禮拜,我們進行了NCC委員被提名人的詢答,拆穿了卓榮泰的彌天大謊,他說他還在徵詢這些被提名人,結果4個被提名人,一個在去年的年底就同意了,另外一位在今年52日同意,另外兩位是55日,結果卓榮泰竟然不只是說謊,還故意延宕拖延整整將近3個月,癱瘓了NCC的運作!這是一個說謊的慣犯,所以我們今天提出了譴責案,如果卓榮泰不想做、不願意做,不要尸位素餐,你領的是人民的納稅錢,不要無法無天,我們今天提出嚴厲的譴責案。

另外,民進黨竟然還在臺下大叫,請問民進黨有尊重獨立機關嗎?現在獨立機關有獨立嗎?你們提名的獨立機關的人選,有獨立嗎?NCC被你們延宕超過1年,現在連公平會在上個禮拜也已經違法沒有提名了,中選會的委員也違法了,連公視的董監事都違法了。民進黨,你們怎麼對得起人民?一個獨立機關該提的最基本人選,依法應該提的,你們幾乎是全面癱瘓的,連大法官該補提的人選,到現在都沒有。名教授張其祿講,不只是拖延的問題,你們一再提的人如果是爛人,那根本就是行政權癱瘓了獨立機關,你們怎麼對得起所謂的獨立機關?

所以獨立機關真正的問題不在人數,是在人選,只要賴清德跟卓榮泰提出合適的人選,像上次提的劉靜怡劉大炮,不要像你們民進黨認為說他批評過你們,就把他全部封殺。提幾個劉靜怡出來,提幾個全民注重的人、人民歡迎的人,人數不是問題,人選才是問題,請民進黨不要再無法無天,癱瘓我們的獨立機關,謝謝。

主席:謝謝張啓楷委員發言,謝謝。

報告院會,現在有台灣民眾黨黨團、國民黨黨團分別提議逕付二讀。

台灣民眾黨黨團提案:

逕付二讀

案由:本院台灣民眾黨黨團,針對第11屆第4會期第7次會議議事日程討論事項第3案(如下附表),建請院會逕付二讀。是否有當?敬請公決。

DW2264322

案由


本院台灣民眾黨黨團,有鑑於「國家通訊傳播委員會組織法」第四條規定,行政院院長應負責提名委員並送請立法院同意。卓榮泰院長非但未依法於期限內履責,更一再以話術欺瞞國會,惡意延宕國家通訊傳播委員會(NCC)人事、癱瘓機關功能,卓榮泰之違法行徑致使國家通訊傳播治理、媒體市場秩序與公眾視聽權益嚴重受損。自11311月以來,行政院院長卓榮泰多次承諾盡速提名NCC委員名單,卻屢屢跳票,1145月初卓榮泰院長於立法院院會備詢時,曾承諾當週提出名單,卻直至731日行政院院會始公布委員名單。立法院黨團協商時,遭立法委員黃國昌踢爆行政院送至立法院之人事資料時間為1145月,質疑行政院刻意延宕,當時卓榮泰院長回應「是部分委員家庭跟工作必須做協調和處理,才能確定」,然根據本會期立法院「交通、教育及文化委員會聯席會議」之審查過程,四位被提名人戳破卓榮泰彌天大謊。蔣榮先主任委員被提名人證實其於11455日接獲邀請,兩週後同意出任;程明修副主任委員被提名人於113年底徵詢、11455日獲卓榮泰院長正式邀請;黃葳威被提名人11452日即同意出任;羅慧雯被提名人亦於國會詢答時證稱,其早於11311月即接獲卓榮泰本人徵詢,同年底正式表達同意出任意願,行政院早已於113年底至1145月間,完成NCC人事案徵詢與確認,卻刻意壓案延宕顯有「政治考量」。行政院院長卓榮泰公然說謊,竟刻意以話術誤導國人NCC委員出缺為立法院不行使同意權之結果,造成人民對立法機關之誤解,此政治操作更違反行政首長應勉力維護憲政體制正常運作與行政中立原則,癱瘓獨立機關之正常職能之行使,卓榮泰院長知法、玩法、弄法,毫無底線與下限,應予嚴正追究其政治責任。為維護國會尊嚴與憲政秩序,爰提案建請院會作成決議:「對行政院院長卓榮泰目無法紀,故意違反國家通訊傳播委員會組織法第四條之行為,甚以話術欺瞞國會與國人,惡意延宕國家通訊傳播委員會(NCC)人事、癱瘓機關功能,致使通訊傳播治理、媒體市場秩序與公眾視聽權益嚴重受損,對卓榮泰院長之行為提出最嚴厲之譴責。」是否有當?請公決案。

DW841639 案人:台灣民眾黨立法院黨團 陳昭姿

國民黨黨團提案:

案由:本院國民黨黨團,針對第11屆第4會期第7次會議討論事項第3案,建請將本案逕付二讀,並由國民黨黨團負責召集協商,是否有當?敬請 公決。

提案人:中國國民黨立法院黨團 羅智強

主席:依照黨團共識,本案逕付二讀,依照立法院職權行使法第七十四條之一規定,交付黨團協商。現作以下決議:交付黨團協商,並由台灣民眾黨黨團、國民黨黨團共同負責召集協商。

報告院會,我們進入討論事項第四案。

四、本院國民黨黨團,有鑑於公共電視屬於國民全體之電視台,董監事選任之專業與中立客觀、以及黨政軍退出媒體原則,均維繫公視超然獨立之根基。依「公共電視法」規定,公視基金會設董事會,置董事十一人至十五人,監察人三人至五人,選任程序係由立法院推舉十一名至十五名社會公正人士組成公共電視董事、監察人審查委員會;並規範董事任期屆滿六個月前應依規定改聘之。立法院11434日業已組成公視基金會第8屆董事、監察人審查委員會,行政院、文化部應於董事屆滿前六個月進行提名作業,惟至今尚未提出人選已延宕超過11個月,如同中選會委員提名一再延宕,難道又是大罷免大延宕,只想違法把持獨立機關及媒體,繼續毀憲亂政?行政院發言人表示會積極物色適合人選的說法根本搪塞外界。行政院此舉不僅公然違法、怠惰失職,更傷害公共電視董事會治理體制,更甚者明知公視法有董事法定任期屆滿自動延任至新聘之規定,刻意以拖待變圖謀私利,政治黑手持續控制公共媒體,嚴重扼殺公共媒體之專業及超然獨立。為維護國會尊嚴與國家體制秩序,爰提案建請院會作成決議:「針對公視基金會董事監察人提名延宕已久,社會各界質疑公視屢遭執政當權介入,不但完全悖離當年民進黨強力主張『黨政軍退出媒體』之訴求,且無法維持政府體制正常運作與行政中立原則,癱瘓公共媒體治理及專業職能;對行政院、文化部知法玩法、恣意濫權、踐踏法治精神,代表行政權最高首長之卓榮泰院長應嚴正追究其政治責任,提出最嚴厲之譴責。」是否有當?請公決案。

主席:本院國民黨黨團建請院會決議,針對公視基金會董事、監察人提名延宕已久,對代表行政權最高首長之卓榮泰院長應嚴正追究其政治責任,提出最嚴厲之譴責一案。

請議事人員宣讀提案內容。

國民黨黨團提案:

本院國民黨黨團,有鑑於公共電視屬於國民全體之電視台,董監事選任之專業與中立客觀、以及黨政軍退出媒體原則,均維繫公視超然獨立之根基。依「公共電視法」規定,公視基金會設董事會,置董事十一人至十五人,監察人三人至五人,選任程序係由立法院推舉十一名至十五名社會公正人士組成公共電視董事、監察人審查委員會;並規範董事任期屆滿六個月前應依規定改聘之。

立法院11434日業已組成公視基金會第8屆董事、監察人審查委員會,行政院、文化部應於董事屆滿前六個月進行提名作業,惟至今尚未提出人選已延宕超過11個月,如同中選會委員提名一再延宕,難道又是大罷免大延宕,只想違法把持獨立機關及媒體,繼續毀憲亂政?行政院發言人表示會積極物色適合人選的說法根本搪塞外界。行政院此舉不僅公然違法、怠惰失職,更傷害公共電視董事會治理體制,更甚者明知公視法有董事法定任期屆滿自動延任至新聘之規定,刻意以拖待變圖謀私利,政治黑手持續控制公共媒體,嚴重扼殺公共媒體之專業及超然獨立。

為維護國會尊嚴與國家體制秩序,爰提案建請院會作成決議:「針對公視基金會董事監察人提名延宕已久,社會各界質疑公視屢遭執政當權介入,不但完全悖離當年民進黨強力主張『黨政軍退出媒體』之訴求,且無法維持政府體制正常運作與行政中立原則,癱瘓公共媒體治理及專業職能;對行政院、文化部知法玩法、恣意濫權、踐踏法治精神,代表行政權最高首長之卓榮泰院長應嚴正追究其政治責任,提出最嚴厲之譴責。」是否有當?請公決案。

提案人:中國國民黨立法院黨團

傅崐萁  羅智強  林沛祥

主席:報告院會,依照立法院職權行使法第八條第三項之規定,本案經提案人說明提案旨趣、大體討論之後,即議決交付審查或逕付二讀,或不予審議。

報告院會,依照黨團共識,本案提案說明就不再發言,現在進行大體討論,請各黨團推派代表發言。

首先,請羅智強委員發言,林國成委員請準備。

羅委員智強:1151分)公共電視超級擺爛,顯示的就是卓榮泰治國不會,文化部擺爛最會,然後公視的董事在那邊尸位素餐,霸占公視的職位,延宕11個月的人事,這就是民進黨對公共電視的態度。中國國民黨立法院黨團對於這種知法玩法、公器私用、尸位素餐、霸占公視的行為,我們給予最嚴厲的譴責。

7屆公共電視的董事是在2022520號上任,依照公視法第十六條規定,每屆任期三年,任期屆滿六個月前就要依法改聘,也就是說最晚最晚在去年11月公視就要改聘了,可是行政院跟文化部擺爛、擺爛、再擺爛!到現在都還沒有提出董監事的提名名單,作業延宕了11個月,對於這種怠惰,我們當然要予以嚴厲譴責。前年在民進黨主導之下,完成公視法立法13年以來的首次修正,當時文化部說,公視董監事四分之三的高門檻,導致第5屆、第7屆公視董監事的延宕,所以修法調降為三分之二,他說這就可以解決公視董監事延宕、延任的問題,結果呢?門檻下降了,法律你還是不遵守啊!改聘作業已經拖了344天。我直接講,當公視董監事很開心啊!位子就霸在那個地方,只要民進黨擺爛,他就可以占據公視,請問這有道理嗎?顯現了文化部就是只想貫徹民進黨這種獨霸公視的獨裁心態,寧可公然違法,也不願意提出讓國人可以接受、國會能夠檢驗、社會可以期待的專業名單。對人事延宕的理由,文化部瞎掰說是專業人士不想被羞辱,婉拒提名,奇怪了!你連名單都沒提出,審查程序都沒啟動,誰來羞辱啊?所以根本是在找遮羞布甩鍋,這樣的公視、這樣的文化部、這樣的行政院,我們嚴厲譴責,謝謝。

主席:謝謝羅智強委員的發言。

接下來請林國成委員發言,范雲委員請準備。

林委員國成:1154分)院長、各位同仁、各位全國的老百姓,大家好。我想行政的怠惰、政治的擺爛、拖延提名,這是公共媒體控制媒體的一個手段,所以我就感覺到很奇怪!公共電視不是政府的,是全國人民的電視臺,它存在的必要是成立政治以外、政黨以外、利益之外的一個媒體,所以執政黨不能用延宕的手法來達到控制媒體的目的。

大家都知道,民進黨過去喊出黨政軍退出媒體,現在用這種拖延戰術來達到準備要做綠政綠媒的目的,這對公共電視是非常不公平的。大家都知道,延任為常態,事實上這對獨立單位是萬萬不可,可以看得出來,NCC、中選會委員該提名的不提名,該儘速送名單到立法院來,他就是不送,這代表什麼?這代表用有控制獨立單位的手法,這是現在執政的賴政府他的一個手段。所以台灣民眾黨站在這些……我們反觀來看現在的公視,過去政府一年補助23億左右,但是可以看到去年變成要補助可以,他們喜歡就補助,不喜歡就不補助,從這裡可以看得出來控制的欲望非常明顯。

因此我們嚴正譴責行政院,並要求立即提名,恢復公視獨立與國會監督的權力。所以依照公視法組成的委員會,儘快把所有的董監事名單提足,這樣的話恢復正常治理,維護公視中立,讓公視可以真正回歸為人民期待的一個公共電視,也還給臺灣人民公共電視的一個本質。謝謝。

主席:謝謝林國成委員發言。

接下來我們請范雲委員,請發言。

范委員雲:1158分)關於國民黨黨團針對公視董事的人選提名的延宕,他們提出了譴責行政院院長及文化部案,我想先說兩個事實:第一,文化部聲明持續依照公視法規定,努力邀請具教育、藝文、學術、傳播及其他專業人士同意候選,並依公視法第十三條由行政院提名。第二,公視第7屆董監事現依公視法第十六條規定延長職務,協助公視正常穩定營運。我想還好公視不像大法官的憲法法庭被修到人選延宕出爐,就形同癱瘓。

公視當然非常重要,我們也知道,公視的董事必須是要有風骨、有專業的文化、新聞或社會公正人士,但如果我們看一下公視董事過去的審查過程,誰想要來被潑糞、沾染一身腥?文化部10月中已經表示過去的經驗,造成許多專業人士因為不想被羞辱而拒絕,讓他們的徵詢過程並不順利。過去到底發生了什麼事?我們看一下我查到的數字,第5屆董事產生延宕968天;第6屆延宕58天;第7屆從20199月就開始審查,直到202259日才組成,中間延宕了957天,為什麼會延宕?查一下新聞就知道,國民黨提名的審查委員曾經全數缺席,無法讓會開成,有傳播學者公開檢討這件事情,認為審查過程造就了全世界最難產生的董事會。

我們看到英國的BBC、加拿大的CBC、澳洲的ABC,這些公共電視典範幾乎都是由行政部門提名,但是他們的朝野政黨在國會審查的過程都能夠謹守分寸,非常的專業。反觀臺灣,我們以上一屆來講,公視董事其實是無給職的志工,沒有薪水,可是在審查過程中是如何莫名其妙地被羞辱,其中臺大教授陳翠蓮是知名歷史學者,他因為研究臺灣228的歷史就被否決,9票同意、5票反對,國民黨推薦的審查委員公開說他的研究撕裂我們大家的族群,撕裂我們的價值。後來青年學生說,臺灣解嚴那麼久了,國民黨的審查委員為什麼沒有解嚴?

還有誰在上一屆被否決?他們沒有研究228!包括政大傳播學者也是知名作家柯裕棻、獲獎無數的紀錄片導演賀照緹、金曲客語歌手黃連煜,族繁不及備載啦!今天是誰有責任?國民黨黨團最該反省!

主席:謝謝范雲委員的發言。

報告院會,現有國民黨黨團提議逕付二讀。

國民黨黨團提案:

案由:本院國民黨黨團,針對第11屆第4會期第7次會議討論事項第4案,建請將本案逕付二讀,並由國民黨黨團負責召集協商,是否有當?敬請 公決。

提案人:中國國民黨立法院黨團 羅智強

主席:依照黨團共識,本案逕付二讀。依據立法院職權行使法第七十四條之一規定,交付黨團協商。現作以下決議:交付黨團協商,並由國民黨黨團負責召集協商。

現在進行討論事項第五案。

五、本院國民黨黨團,有鑑於自107年起,全球陸續爆發非洲豬瘟疫情,我國在採取嚴格邊境把關,阻絕病毒於境外策略之下,第92屆世界動物衛生組織(WOAH114529日於法國巴黎年會通過我國正式獲WOAH認定為「豬瘟非疫國」,象徵我國動物防疫與檢疫量能再獲國際肯定。然而不過僅僅5個月,近日中央主責的邊境管制出現嚴重疏漏,台中爆發非洲豬瘟案例,阻絕境外破功究其原因,仍在於近一年府、院、黨全面配合「大罷免」,政務廢弛所導致!我國為非疫區,非洲豬瘟病毒百分百來自境外,嚴格的邊境檢疫措施為阻絕疫病於境外的第一道防線。我國邊境管制機關於機場、港口、郵包等通路強化查驗,嚴防動物及其產品非法輸入,全面攔截高風險來源,並加強旅客宣導作業乃為正辦。執政的民進黨賴卓政府不思檢討邊境破防把關不力,不禁廚餘餵養兩項重大政策嚴重失誤,卻企圖轉移焦點,發動側翼造謠在野黨亂刪預算,後遭農業部部長陳駿季於立法院答詢時公開表示豬瘟發生與預算無關,再欲甩鍋地方以廚餘餵食豬隻、檢疫不實等。殊不知,當初開放廚餘餵豬的正是時任行政院院長的賴總統,疫情衝擊養豬產值及關聯產業高達2,000億元,從業人口150萬人,影響極為巨大。全國廚餘養豬僅占8%,卻可能造成破口對2,000億元產值造成巨大傷害,應立即禁止廚餘養豬。廚餘可回收再利用,113年度全國廚餘回收量達51萬公噸,成為資源再利用與減碳的重要來源。新北市、嘉義縣、彰化縣及金門縣榮獲環境部頒發特優獎,皆能規劃短、中、長期廚餘處理策略,並發展在地適用的多元方式,亦透過妥善管理堆肥設施、源頭減量、破袋稽查、輔導民眾堆肥與教育宣導等配套措施,提升回收效益與品質。桃園市、臺中市、宜蘭縣、苗栗縣、雲林縣、新竹市、花蓮縣與澎湖縣等8縣市於廚餘回收再利用上均有亮眼表現,獲頒優等獎,展現因地制宜的彈性與務實作為。賴清德總統上台後近一年搞大罷免,政務嚴重廢弛,疏於防疫業務之把關落實,邊境管制因而產生漏洞,讓非洲豬瘟病毒入侵國內,如今民進黨為撇清責任亂扣地方政府防疫不力的大帽,企圖掩飾執政失能失序的窘境,已使國家聲譽與全民權益遭受重大損失。爰此,建請院會作成決議:「有鑑於賴卓政府施政只問政治疏忽民生經濟,將得來不易的『豬瘟非疫國』榮譽與國際競爭力及國家養豬產值造成巨大傷害損失,對賴卓政府不思積極檢討防疫破口、精進防檢疫作為,推諉卸責、怠忽職守之行徑提出最嚴厲譴責。」是否有當?請公決案。

主席:本院國民黨黨團,建請院會決議,對賴卓政府不思積極檢討防疫破口、精進防檢疫作為之行徑,提出最嚴厲譴責一案,請議事人員宣讀提案內容。

國民黨黨團提案:

案由:本院國民黨黨團,有鑑於自107年起,全球陸續爆發非洲豬瘟疫情,我國在採取嚴格邊境把關,阻絕病毒於境外策略之下,第92屆世界動物衛生組織(WOAH114529日於法國巴黎年會通過我國正式獲WOAH認定為「豬瘟非疫國」,象徵我國動物防疫與檢疫量能再獲國際肯定。然而不過僅僅5個月,近日中央主責的邊境管制出現嚴重疏漏,台中爆發非洲豬瘟案例,阻絕境外破功究其原因,仍在於近一年府、院、黨全面配合「大罷免」,政務廢弛所導致!我國為非疫區,非洲豬瘟病毒百分百來自境外,嚴格的邊境檢疫措施為阻絕疫病於境外的第一道防線。我國邊境管制機關於機場、港口、郵包等通路強化查驗,嚴防動物及其產品非法輸入,全面攔截高風險來源,並加強旅客宣導作業乃為正辦。執政的民進黨賴卓政府不思檢討邊境破防把關不力,不禁廚餘餵養兩項重大政策嚴重失誤,卻企圖轉移焦點,發動側翼造謠在野黨亂刪預算,後遭農業部部長陳駿季於立法院答詢時公開表示豬瘟發生與預算無關,再欲甩鍋地方以廚餘餵食豬隻、檢疫不實等。殊不知,當初開放廚餘餵豬的正是時任行政院院長的賴總統,疫情衝擊養豬產值及關聯產業高達2,000億元,從業人口150萬人,影響極為巨大。全國廚餘養豬僅占8%,卻可能造成破口對2,000億元產值造成巨大傷害,應立即禁止廚餘養豬。廚餘可回收再利用,113年度全國廚餘回收量達51萬公噸,成為資源再利用與減碳的重要來源。新北市、嘉義縣、彰化縣及金門縣榮獲環境部頒發特優獎,皆能規劃短、中、長期廚餘處理策略,並發展在地適用的多元方式,亦透過妥善管理堆肥設施、源頭減量、破袋稽查、輔導民眾堆肥與教育宣導等配套措施,提升回收效益與品質。桃園市、臺中市、宜蘭縣、苗栗縣、雲林縣、新竹市、花蓮縣與澎湖縣等8縣市於廚餘回收再利用上均有亮眼表現,獲頒優等獎,展現因地制宜的彈性與務實作為。賴清德總統上台後近一年搞大罷免,政務嚴重廢弛,疏於防疫業務之把關落實,邊境管制因而產生漏洞,讓非洲豬瘟病毒入侵國內,如今民進黨為撇清責任亂扣地方政府防疫不力的大帽,企圖掩飾執政失能失序的窘境,已使國家聲譽與全民權益遭受重大損失。爰此,建請院會作成決議:「有鑑於賴卓政府施政只問政治疏忽民生經濟,將得來不易的『豬瘟非疫國』榮譽與國際競爭力及國家養豬產值造成巨大傷害損失,對賴卓政府不思積極檢討防疫破口、精進防檢疫作為,推諉卸責、怠忽職守之行徑提出最嚴厲譴責。」是否有當?請公決案。

提案人:中國國民黨立法院黨團

傅崐萁  羅智強  林沛祥

主席:報告院會,依照立法院職權行使法第八條第三項之規定,本案經提案人說明提案旨趣、大體討論後,即議決交付審查或逕付二讀,或不予審議。依照黨團共識,本案提案說明,我們就不再發言,進行大體討論,由各黨團推派代表。

首先我們請陳昭姿委員發言,何欣純委員請準備。

陳委員昭姿:126分)謝謝主席。各位同事,還有關心豬瘟議題的所有國人。臺中爆發了非洲豬瘟的案例,社會非常關心,也非常憂心,這是中央跟地方政府要共同面對的問題,但是包含民進黨的議員卓冠廷以及側翼網軍見獵心喜,他第一個時間不是檢討制度,而是責怪在野黨刪除食藥署預算造成破口,這完全是牛頭不對馬嘴,毫無根據,不符事實的指控。真正的問題不在預算,而是中央跟地方政府的防疫漏洞,食藥署開放了個人自用食品可以申請免查驗,但是有人一年申請超過3,000次,一年有295天都在申請,這叫自用嗎?這個完全是制度的漏洞,而且這些小包從國外、從境外的電商平臺進來,內容物可能包含很多豬肉的製品,包括豬肉、香腸、月餅等等,很可能成為非洲豬瘟的防疫破口。食藥署明明知道制度有問題,從109年就被審計部點名卻放著不改,現在爆發了,民進黨沒有檢討自身的怠惰,反而甩鍋給立法院的在野黨刪預算,說不過去嘛。昨天的質詢,食藥署署長也說非洲豬瘟因為不會影響人體的健康,所以基本上他們雖然有檢測的能力,但是他們不會去進行查驗。他還說動植物的檢測是屬於防檢署的責任,不是食藥署,跟食藥署刪預算完全沒有關係,沒有執行項目,就算預算給你了,你也不會做,你也不會多查一件。

另外,臺中市政府從廚餘的蒸煮到疫情的通報,事實上是失責的,中央政府早就要求廚餘要使用蒸煮,而且要通報,但是這家出事的養豬場通報不完整,而臺中市政府也僅僅去稽查兩次,所以讓豬瘟病毒有機會侵入、入境,讓全國豬農一起付出代價。非洲豬瘟是全國大家要防疫的考驗,中央有責任,地方政府也有責任,民眾更不能取巧。我呼籲中央跟地方,大家一起來共同堵住這個破口,我們一起度過眼前難關,希望以後不要再發生,謝謝。

主席:謝謝陳昭姿委員的發言。

接下來請何欣純委員發言,黃健豪委員請準備。

何委員欣純:129分)院長、各位同仁,大家好。現在正是防疫期間,做事、把問題解決比什麼都重要。7年之後,臺灣又出現了非洲豬瘟,而且案例出現在臺中,身為臺中選出來的立法委員,我感到非常的心痛。一發現病毒,中央立即啟動防疫,我想中央、地方,大家不分黨派,應該同心抗疫才是正本,尤其中央在第一時間就進駐臺中設置前進應變所,跟臺中市政府一起攜手防疫,每日更新資料,期能精準掌握以儘快清零。

我們看到中央應變所每天召開記者會,第一,有關疫情狀況的處置,不管是疫調精不精準、清消精不精確,這些有問題的部分,中央立即組專家學者團前進臺中,就是希望中央、地方大家不分彼此,攜手為防疫而努力。第二,公開、透明的資訊,讓國人從媒體可以看到我們防疫的環節到底哪裡出了問題,要怎麼解決問題,期能把疫情的影響縮到最小、降到最低,這是不分朝野大家共同的期待。我想從疫情通報、獸醫採檢,到禁止廚餘餵豬後的廚餘去化,都是眼前必須要解決的問題,尤其大量的廚餘海,讓民眾覺得非常觸目驚心,進而擔心自己居住的環境會受到污染、身體健康會受到危害,所以非常感謝行政院卓院長三度到臺中視導,昨天還親自到文山掩埋場,雖然看到廚餘已經覆土,但現場仍不斷有泡泡冒出,而這些是什麼?

臺中目前有12處傾倒廚餘的大土坑,其中還有3處繼續收埋廚餘,我要求這12處廚餘掩埋場的防護措施要做好,後續監控機制也要持續,中央要方方面面督促地方政府做好透明、公開,以安民心。我想這段期間影響民生經濟層面非常大,也感謝行政院昨天在第一時間宣示了整個產業輔導的補助措施,雖然體恤民情,但能不能完整的照顧到整個豬肉產業鏈每個受衝擊的勞工個人,都需要再次檢視,如有遺漏,應該儘速再補公告,繼續納入補助。

是的,在病毒之前,我們沒有人可以是局外人,大家配合防疫,早日清零,才是當務之急。

主席:謝謝何欣純委員的發言。

接下來請最後一位登記發言的黃健豪委員,請發言。

黃委員健豪:1212分)主席、各位委員、各位同仁、各位國人。2025529號第92屆世界動物衛生組織在巴黎年會的時候,正式認定通過我國為豬瘟非疫國,但不到5個月時間,近期因為臺中「長」出了非洲豬瘟,爆發疫情之後,我們看到全臺灣關注非洲豬瘟疫情的國人,都把焦點聚焦在臺中,但是我們要強調,我國過去是非疫區,非洲豬瘟病毒百分之百來自於境外,病毒不可能也不會在臺灣這塊土地長出來,所以嚴格的邊境檢疫措施,是阻絕疫病於境外的第一道防線。我國的邊境管制措施,應該在機場、港口及郵包等通路強化查驗才是正辦,包含我們看到新聞,高雄港近期查出了133噸的走私肉品,就這麼剛好,在非洲豬瘟疫情爆發之後,我們就能夠在港口查到這麼多走私肉品,那過去到底由誰來查?由誰來收?這部分我們也希望檢警調持續追查下去,會不會過去這段長期的時間,有這麼多來路不明的肉品走私進入、流入臺灣市場?我們也看到現在政府宣示要讓電商平臺下架,不准境外肉品進入臺灣市場,這在在都顯示邊境管制才是這次非洲豬瘟爆發最重要的原因之一,所以我們希望邊境管制的責任一定要嚴查嚴辦,後續更應該加強相關的邊境管制。

另外,此次非洲豬瘟的問題,當然大家關注的是廚餘餵食豬隻的問題,全國廚餘養豬僅占8%,但是相關的破口,卻可能對全國養豬產業產值兩千多億造成巨大傷害,所以本黨團特別提出應該立即禁止廚餘養豬,我想廚餘可回收再利用,過去這些年,新北市、嘉義縣、彰化縣、金門縣也都榮獲環境部頒發的特優獎,即便是桃園市,還有這次爆發疫情的臺中市,宜蘭縣、苗栗縣、雲林縣、新竹市、花蓮縣、澎湖縣等各縣市,在廚餘回收方面也獲得環境部的優等獎,表示廚餘其實是可以回收再利用的。我們希望賴清德總統應該重新思考廚餘養豬的政策適不適合現在臺灣的養豬產業,還是要為了少數的養豬產業,繼續放任疫情的破口持續進入臺灣。這一次我們提出的案子,為了國家競爭力及國家養豬產值造成的巨大傷害損失,對於我們政府不思積極檢討防疫破口、精進防疫作為而提出檢討,我們希望大家共同面對這次的難關,一起往清零來邁進,謝謝。

主席:謝謝黃健豪委員的發言。

報告院會,現有國民黨黨團提議逕付二讀。

國民黨黨團提案:

案由:本院國民黨黨團,針對第11屆第4會期第7次會議討論事項第5案,建請將本案逕付二讀,並由國民黨黨團負責召集協商,是否有當?敬請公決。

提案人:中國國民黨立法院黨團 羅智強

主席:另有台灣民眾黨黨團要求表決。

台灣民眾黨黨團提案:

針對討五一案對逕付二讀之提議請交付表決。

提案人:台灣民眾黨立法院黨團 陳昭姿

主席:現在要進行表決。

林委員國成:要表決。

主席:麻煩林國成委員仔細聽我在宣布什麼,好不好?

現有台灣民眾黨黨團要求表決,我們要進行表決。

現在針對國民黨黨團提議逕付二讀進行表決,現有民進黨黨團、台灣民眾黨黨團要求記名表決,我們記名表決。贊成國民黨黨團提議請按贊成,反對請按反對,時間1分鐘,現在開始。

(進行表決)

主席:報告院會,報告表決結果:在場委員97位,贊成59位,反對38位,贊成者多數,國民黨黨團提議照案通過,本案逕付二讀,依據立法院職權行使法第七十四條之一規定,交付黨團協商,現作以下決議:交付黨團協商,並由國民黨黨團負責召集協商。

表決結果名單:

會議名稱:立法院第11屆第4會期第7次會議  表決型態:記名表決

表決時間:中華民國1141031日 下午121731

表決議題:討論事項第五案

     國民黨黨團提議逕付二讀

表決結果:出席人數:97  贊成人數:59  反對人數:38  棄權人數:0

贊成:

傅崐萁  羅智強  林沛祥  謝龍介  涂權吉  馬文君  林憶君  麥玉珍  劉書彬  林國成  陳昭姿  黃國昌  黃珊珊  張啓楷  高金素梅 林思銘  邱若華  鄭天財Sra Kacaw   鄭正鈐  謝衣鳯  張嘉郡  洪孟楷  王鴻薇  呂玉玲  陳雪生  黃建賓  黃健豪  葉元之  陳永康  賴士葆  陳菁徽  萬美玲  廖偉翔  蘇清泉  黃 仁  魯明哲  李彥秀  邱鎮軍  徐欣瑩  盧縣一  廖先翔  陳玉珍  林德福  楊瓊瓔  丁學忠  陳超明  林倩綺  顏寬恒  羅明才  翁曉玲  葛如鈞  張智倫  羅廷瑋  徐巧芯  許宇甄  柯志恩  牛煦庭  王育敏  游 顥

反對:

林月琴  陳培瑜  柯建銘  鍾佳濱  郭昱晴  吳思瑤  沈伯洋  范 雲  邱志偉  黃秀芳  何欣純  李坤城  陳秀寳  徐富癸  王世堅  羅美玲  蔡易餘  莊瑞雄  郭國文  陳俊宇  吳沛憶  賴瑞隆  陳素月  李柏毅  陳 瑩  陳冠廷  王美惠  王正旭  林楚茵  王定宇  許智傑  張宏陸  李昆澤  蔡其昌  邱議瑩  林宜瑾  蘇巧慧  沈發惠

棄權:

主席:報告院會,我們討論事項均已經處理完畢,上午會議進行到此為止。

報告院會,王鴻薇委員發表聲明,對第二案表決與國民黨團意見一致,我們列入公報紀錄。

我們下午230分繼續開會,進行施政質詢,現在休息。

休息1218分)