立法院第11屆第4會期經濟委員會第8次全體委員會議紀錄

時  間 中華民國1141029日(星期三)92分至1230

地  點 本院紅樓101會議室

主  席 陳委員亭妃

議  程 報告事項

宣讀上次會議議事錄。

討論事項

一、審查:

()行政院函請審議「電業法第七十一條之一條文修正草案」案。

()本院委員王美惠等20人擬具「電業法第七十一條之一條文修正草案」案。

()本院委員李坤城等18人擬具「電業法第七十一條之一條文修正草案」案。

()本院委員伍麗華Saidhai Tahovecahe16人擬具「電業法第七十一條之一條文修正草案」案。

()本院委員賴瑞隆等16人擬具「電業法第七十一條之一條文修正草案」。

()本院委員羅美玲等19人擬具「電業法第七十一條之一條文修正草案」案。

()本院委員賴惠員等21人擬具「電業法第七十一條之一條文修正草案」案。

()本院委員黃捷等22人擬具「電業法第七十一條之一條文修正草案」案。

()本院委員陳亭妃等17人擬具「電業法第七十一條之一條文修正草案」案。

()本院委員邱鎮軍等21人擬具「電業法第七十一條之一條文修正草案」案。

(十一)本院委員吳沛憶等16人擬具「電業法第七十一條之一條文修正草案」案。(第六案至第十一案如經復議則不予審查)

二、審查:

()行政院函請審議「天然氣事業法第五十五條之一條文修正草案」案。

()本院委員王美惠等20人擬具「天然氣事業法第五十五條之一條文修正草案」案。

()本院委員李坤城等18人擬具「天然氣事業法第五十五條之一條文修正草案」案。

()本院委員伍麗華Saidhai Tahovecahe16人擬具「天然氣事業法第五十五條之一條文修正草案」案。

()本院委員賴瑞隆等16人擬具「天然氣事業法第五十五條之一條文修正草案」案。

()本院委員羅美玲等19人擬具「天然氣事業法第五十五條之一條文修正草案」案。

()本院委員賴惠員等21人擬具「天然氣事業法第五十五條之一條文修正草案」案。

()本院委員黃捷等22人擬具「天然氣事業法第五十五條之一條文修正草案」案。

()本院委員陳亭妃等17人擬具「天然氣事業法第五十五條之一條文修正草案」案。

()本院委員邱鎮軍等24人擬具「天然氣事業法第五十五條之一條文修正草案」案。

(十一)本院委員吳沛憶等16人擬具「天然氣事業法第五十五條之一條文修正草案」案。(第六案至第十一案如經復議則不予審查)

三、審查:

()行政院函請審議「自來水法第九十七條之一條文修正草案」案。

()本院委員王美惠等19人擬具「自來水法第九十七條之一條文修正草案」案。

()本院委員李坤城等18人擬具「自來水法第九十七條之一條文修正草案」案。

()本院委員伍麗華Saidhai Tahovecahe16人擬具「自來水法第九十七條之一條文修正草案」案。

()本院委員賴瑞隆等16人擬具「自來水法第三條、第十六條之一及第九十七條之一條文修正草案」案。

()本院委員羅美玲等19人擬具「自來水法第九十七條之一條文修正草案」案。

()本院委員賴惠員等21人擬具「自來水法第九十七條之一條文修正草案」案。

()本院委員黃捷等22人擬具「自來水法第九十七條之一條文修正草案」案。

()本院委員陳亭妃等17人擬具「自來水法第九十七條之一條文修正草案」案。

()本院委員吳沛憶等16人擬具「自來水法第九十七條之一條文修正草案」案。(第六案至第十案如經復議則不予審查)

以上全案於1029日(星期三)進行合併詢答,1030日(星期四)處理。

答詢官員 經濟部部長龔明鑫

經濟部能源署署長李君禮

經濟部水利署署長林元鵬

經濟部台灣電力公司總經理王耀庭

經濟部台灣自來水公司總經理李丁來

海洋委員會海巡署副署長謝慶欽

內政部地政司簡任視察張則民

國家安全局第三處處長陳處長

主席:請主秘報告出席人數。

游主任秘書千慧:報告委員會,出席委員10人,已足法定人數。

主席:我們現在開始開會。

進行報告事項。請宣讀上次會議議事錄。

立法院第11屆第4會期經濟委員會第7次全體委員會議議事錄

時  間:1141023日(星期四)92分至1219

地  點:紅樓101會議室

出席委員:邱議瑩  林岱樺  鄭天財Sra Kacaw   鄭正鈐  張嘉郡  賴瑞隆  陳亭妃  張啓楷  楊瓊瓔  邱志偉  蔡易餘  謝衣鳯  陳超明  呂玉玲

   委員出席14

列席委員:吳秉叡  林思銘  陳培瑜  賴惠員  鍾佳濱  賴士葆  黃 捷  林倩綺  王鴻薇  林楚茵  洪孟楷  陳冠廷  吳思瑤  徐欣瑩  劉書彬

   委員列席15

列席人員:農業部部長陳駿季暨相關人員

財政部關務署署長彭英偉

主  席:楊召集委員瓊瓔

專門委員:陳信瑞

主任秘書:游千慧

紀  錄:簡任秘書 吳人寬    簡任編審 蔡明汝

   科  長 陳卉庭    專  員 費添錦

報 告 事 項

一、宣讀上次會議議事錄。

決定:確定。

二、邀請農業部部長及財政部關務署首長就「非洲豬瘟防檢疫後續防疫精進作為」進行報告,並備質詢。

(農業部部長陳駿季及財政部關務署署長彭英偉報告後,委員邱議瑩、林岱樺、鄭天財、張嘉郡、鄭正鈐、賴瑞隆、陳亭妃、張啓楷、楊瓊瓔、邱志偉、呂玉玲、謝衣鳯、蔡易餘、陳培瑜、賴惠員、鍾佳濱、王鴻薇、黃捷及徐欣瑩等19人提出質詢,均由農業部部長陳駿季及財政部關務署署長彭英偉暨相關人員即席答復。)

決定:

()登記發言委員除不在場者外,其餘均已發言完畢,詢答結束。

()委員陳超明及陳冠廷所提書面質詢列入紀錄,刊登公報。

()書面質詢和未及答復部分請相關單位於1週內以書面答復並副知本會。

散會

主席:人數還沒到法定人數,因為美玲不是我們委員會的。

我先感謝部長在禮拜一率隊到臺南跟產業座談,非常成功,我覺得這樣子的一個座談,才能讓地方知道到底中央做了什麼、要幫忙他們什麼,否則有時候我們做了很多,但是卻有一個gap就非常地可惜,所以謝謝部長帶了所有的同仁到臺南跟產業座談,謝謝!

我們現在繼續進行討論事項,請一併宣讀。

一、審查:

()行政院函請審議「電業法第七十一條之一條文修正草案」案。

()本院委員王美惠等20人擬具「電業法第七十一條之一條文修正草案」案。

()本院委員李坤城等18人擬具「電業法第七十一條之一條文修正草案」案。

()本院委員伍麗華Saidhai Tahovecahe16人擬具「電業法第七十一條之一條文修正草案」案。

()本院委員賴瑞隆等16人擬具「電業法第七十一條之一條文修正草案」。

()本院委員羅美玲等19人擬具「電業法第七十一條之一條文修正草案」案。

()本院委員賴惠員等21人擬具「電業法第七十一條之一條文修正草案」案。

()本院委員黃捷等22人擬具「電業法第七十一條之一條文修正草案」案。

()本院委員陳亭妃等17人擬具「電業法第七十一條之一條文修正草案」案。

()本院委員邱鎮軍等21人擬具「電業法第七十一條之一條文修正草案」案。

(十一)本院委員吳沛憶等16人擬具「電業法第七十一條之一條文修正草案」案。

二、審查:

()行政院函請審議「天然氣事業法第五十五條之一條文修正草案」案。

()本院委員王美惠等20人擬具「天然氣事業法第五十五條之一條文修正草案」案。

()本院委員李坤城等18人擬具「天然氣事業法第五十五條之一條文修正草案」案。

()本院委員伍麗華Saidhai Tahovecahe16人擬具「天然氣事業法第五十五條之一條文修正草案」案。

()本院委員賴瑞隆等16人擬具「天然氣事業法第五十五條之一條文修正草案」案。

()本院委員羅美玲等19人擬具「天然氣事業法第五十五條之一條文修正草案」案。

()本院委員賴惠員等21人擬具「天然氣事業法第五十五條之一條文修正草案」案。

()本院委員黃捷等22人擬具「天然氣事業法第五十五條之一條文修正草案」案。

()本院委員陳亭妃等17人擬具「天然氣事業法第五十五條之一條文修正草案」案。

()本院委員邱鎮軍等24人擬具「天然氣事業法第五十五條之一條文修正草案」案。

(十一)本院委員吳沛憶等16人擬具「天然氣事業法第五十五條之一條文修正草案」案。

三、審查:

()行政院函請審議「自來水法第九十七條之一條文修正草案」案。

()本院委員王美惠等19人擬具「自來水法第九十七條之一條文修正草案」案。

()本院委員李坤城等18人擬具「自來水法第九十七條之一條文修正草案」案。

()本院委員伍麗華Saidhai Tahovecahe16人擬具「自來水法第九十七條之一條文修正草案」案。

()本院委員賴瑞隆等16人擬具「自來水法第三條、第十六條之一及第九十七條之一條文修正草案」案。

()本院委員羅美玲等19人擬具「自來水法第九十七條之一條文修正草案」案。

()本院委員賴惠員等21人擬具「自來水法第九十七條之一條文修正草案」案。

()本院委員黃捷等22人擬具「自來水法第九十七條之一條文修正草案」案。

()本院委員陳亭妃等17人擬具「自來水法第九十七條之一條文修正草案」案。

()本院委員吳沛憶等16人擬具「自來水法第九十七條之一條文修正草案」案。

主席:本日議程討論事項有三案,分別為電業法第七十一條之一條文修正草案、天然氣事業法第五十五條之一條文修正草案,以及自來水法第三條、第十六條之一及第九十七條之一條文修正草案。本日我們進行詢答,然後待會看時間,有可能今天會拜託議事人員先把條文唸完,明天我們再直接進行條文處理。

我們現在先請羅美玲委員一併說明三案,謝謝。

羅委員美玲:謝謝主席,大家早安。臺灣高度依賴海底通訊、電力、天然氣、水資源跟氣象建立的海底管線,可是近年來屢見我國的海底電纜遭到中國船隻惡意不法的侵害、破壞之情事,為了全面強化保護我國基礎設施的安全,守護臺灣國民生活的權益,本席跟關心國家安全之立院同仁提出七部相關法律修正草案,其中包含了電業法、天然氣事業法以及自來水法,以建立更完整的海纜及相關基礎設施的保護體系。這次的修法我們希望將各類的海底纜線、管線納入法律保護的範圍,並提高故意犯罰金刑之上限,增訂過失犯之刑罰規範,明定供犯罪用的工具、船舶或其他機械設備之沒收及處置規定。我們也希望修法之後能強化對船舶之管理,新增船舶應開啟自動識別系統,提供正確的識別資訊,對異常滯留船舶得命令其離港或離泊,未依命令者,我國政府可以沒入船隻。

海底纜線跟管線被破壞將直接危及國家安全、臺灣民生,以及本島與離島之間的連結,本席相信本次的修法,不僅能保障臺灣人民的日常生活,更是維護國家安全的重要修法,我們期望藉由修法加嚴標準、明定責任,並期望能有效降低破壞的風險,提升執法的威懾,並強化政府在跨域、海洋、通訊、能源、船運等關鍵基礎設施之整體治理能力。

本席呼籲立院應不分黨派,早日將此修正案審查通過,並完成三讀,以儘速打造我國海纜及管線保護之防線,確保我國在數位經濟、能源轉型、離島連結及國防安全獲得穩定的保障。最後,本席要求行政單位未來應嚴格執法,以彰我國法紀並維護國家安全。以上。謝謝。

主席:謝謝羅美玲委員。

這一次我們對於海纜相關的修法總共有七法,我們經濟委員會有三法,所以我們希望各個委員會要儘速修正這七法的條文,讓我們各部會有武器、有法的規定之後就能夠執法,這是我們現在面臨非常重要的關鍵,所以我也有提案,但是我不說明,待會我質詢的時候再來報告。

現在首先請龔明鑫部長報告,就委員提案還有行政院版本的部分合併報告,謝謝。

龔部長明鑫:主席、各位委員、各位女士、先生,大家好。今日奉列席貴委員會,就一、審查行政院函請審議、委員王美惠等20人、委員李坤城等18人、委員伍麗華Saidhai Tahovecahe16人、委員賴瑞隆等16人、委員羅美玲等19人、委員賴惠員等21人、委員黃捷等22人、委員陳亭妃等17人、委員邱鎮軍等21人及委員吳沛憶等16人擬具「電業法第七十一條之一條文修正草案」等11案;二、審查行政院函請審議、委員王美惠等20人、委員李坤城等18人、委員伍麗華Saidhai Tahovecahe16人、委員賴瑞隆等16人、委員羅美玲等19人、委員賴惠員等21人、委員黃捷等22人、委員陳亭妃等17人、委員邱鎮軍等24人及委員吳沛憶等16人擬具「天然氣事業法第五十五條之一條文修正草案」等11案;三、審查行政院函請審議、委員王美惠等19人、委員李坤城等18人、委員伍麗華Saidhai Tahovecahe16人、委員羅美玲等19人、委員賴惠員等21人、委員黃捷等22人、委員陳亭妃等17人、委員吳沛憶等16人擬具「自來水法第九十七條之一條文修正草案」及委員賴瑞隆等16人擬具「自來水法第三條、第十六條之一及第九十七條之一條文修正草案」等10案,代表本部進行報告,深感榮幸。

本部謹就「電業法」、「天然氣事業法」及「自來水法」研修政策及大院各委員所擬具草案內容,簡要報告如下,敬請各位委員、先進不吝賜教:

壹、「電業法」、「天然氣事業法」及「自來水法」之研修政策說明

因近年海底通訊海纜損壞事件頻繁發生,為避免海底電力電纜、輸氣管線及送水管線受不法侵害致影響電力、天然氣及自來水輸送及供應,確保民生服務、維護國家安全,本部於行政院指導下,提出「電業法」、「天然氣事業法」、「自來水法」等修法草案,預期透過此次修法建立一套更完整的海纜及相關基礎設施保護體系,不僅能有效遏止惡意破壞及違規行為,並能降低國家能源及民生風險,確保臺灣對外連結及社會運作之穩定,本次修法包含以下三大重點:

一、將海底電力電纜及送水管線納入法規保護範圍:因應近年海底通訊海纜損壞事件頻繁發生,經本部綜合檢討,除現行「天然氣事業法」已將海底輸氣管線納入法規保護範圍外,餘「電業法」及「自來水法」尚未將海底電力電纜及送水管線納入法規保護範圍,爰提出本次修法草案,以維護日常供電及供水穩定,確保國家安全及民生服務。

二、新增過失犯刑罰規範:考量船舶於海上行駛或停泊時本應避免發生碰撞或損壞海底纜線(管道)事件,又海底纜線(管道)等相關圖資已於海洋委員會之國家海洋資料庫及共享平台公開,從事海域航行或相關工作者應可預先知悉,避免碰撞或損壞事件發生,故比照「電信管理法」規定,增訂過失犯刑罰規範,強化法規保護範疇。

三、針對故意侵害海底電力電纜、輸氣管線及送水管線等犯罪態樣,明定犯罪用工具、船舶或其他機械設備沒收及處置機制:因故意損壞海底纜線(管道)等行為影響國人日常生活穩定及國家安全甚鉅,故增訂犯罪用工具、船舶或其他機械設備不問屬於犯罪行為人與否,予以沒收及處置規定,以嚇阻不法行為。

貳、有關大院委員所擬具修正案,本部說明如下:

一、有關「將海底電力電纜、輸氣管線及送水管線納入法規保護範圍」、「新增過失犯刑罰規範」及「增訂故意犯之犯罪用具、船舶或其他機械設備沒收及處置規定」部分

()相關提案

委員王美惠等20人、委員李坤城等18人、委員伍麗華Saidhai Tahovecahe16人、委員賴瑞隆等16人、委員羅美玲等19人、委員賴惠員等21人、委員黃捷等22人、委員陳亭妃等17人、委員邱鎮軍等21人及委員吳沛憶等16人提案「電業法第七十一條之一條文修正草案」;委員王美惠等20人、委員李坤城等18人、委員伍麗華Saidhai Tahovecahe16人、委員賴瑞隆等16人、委員羅美玲等19人、委員賴惠員等21人、委員黃捷等22人、委員陳亭妃等17人、委員邱鎮軍等24人及委員吳沛憶等16人提案「天然氣事業法第五十五條之一條文修正草案」;以及委員王美惠等19人、委員李坤城等18人、委員伍麗華Saidhai Tahovecahe16人、委員賴瑞隆等16人、委員羅美玲等19人、委員賴惠員等21人、委員黃捷等22人、委員陳亭妃等17人及委員吳沛憶等16人提案「自來水法第九十七條之一條文修正草案」,建議將海底電力電纜、輸氣管線及送水管線分別納入法規保護範圍;新增過失犯刑罰規範及增訂故意犯之犯罪用具、船舶或其他機械設備沒收與處置等相關規定。

()本部意見

除部分委員建議提高過失犯刑罰至1年以下有期徒刑或科新臺幣300萬元以下罰金,而我們的草案是6個月以下或200萬元。,另外,部分委員建議提高故意犯罰金至最高15,000萬元,而我們擬定的草案是1億元。至於刑罰最高上限,其餘委員所提內容均與本部所提草案方向相近,因跨部會有7個法,行政院版本之刑度係經行政院邀集跨部會共同討論修法原則、模式及架構而訂定,為確保各部會管理法規之一致性,懇請委員支持本部所提修正案。

二、有關「增訂故意犯(含未遂犯)犯罪航次全部收益沒收及不能沒收時之追徵規定」部分

()相關提案

委員黃捷等22人,提案新增故意犯(含未遂犯)犯罪航次之全部收益沒收及不能沒收時之追徵規定。

()本部意見

考量當次船舶收益數額難以確認,另船舶收益對象未必為本國人,致實務上執行沒收具有相當困難度,故懇請委員支持本部所提修正案。

三、有關「訂定公告與公共安全有關之自來水事業必要設施」及「圖資建置」部分

()相關提案

委員賴瑞隆等16人,提案修正「自來水法」第三條及新增「自來水法」第十六條之一,建議新增與公共安全有關之自來水事業必要設施、設備及會商海洋主管機關建置圖資等規定。

()本部意見

委員所提訂定並公告與公共安全有關之自來水必要設施、設備,現行自來水法第九十七條之一第五項已有明定;至有關會商海洋主管機關辦理圖資建置一節,本部目前已依行政協助模式,洽請海洋委員會協助公布相關圖資,似無需增訂該款規定,故懇請委員支持本部所提修正案

四、結語

感謝大院諸位委員對於我國民生必需相關海底纜線(管道)保護所提供之建議,本部謹表敬佩。

我國近年周邊海域已多次發生因大量抽砂造成海纜裸露並損壞、漁船拖網捕撈扯斷通訊海纜、大型貨輪下錨鉤住並損壞海纜,以及權宜輪偽掩活動造成勾損等事件,衝擊我國對外及離島間通信。本部於行政院指導下推動本次修法作業,透過有效處置不法行為,以強化各項海底纜線(管道)保護,維護國家安全及確保民生服務。

以上報告,敬請指教,並祝各位委員身體健康,萬事如意,謝謝。

主席:謝謝部長的報告。

本次會議各部會所提的書面報告,請委員自行參閱,並刊登公報。

經濟部書面資料:

「電業法第七十一條之一」、「天然氣事業法第五十五條之一」及「自來水法第九十七條之一」條文修正草案書面報告

主席、各位委員、各位女士、先生:

今日奉列席貴委員會,就一、審查行政院函請審議、委員王美惠等20人、委員李坤城等18人、委員伍麗華Saidhai Tahovecahe16人、委員賴瑞隆等16人、委員羅美玲等19人、委員賴惠員等21人、委員黃捷等22人、委員陳亭妃等17人、委員邱鎮軍等21人及委員吳沛憶等16人擬具「電業法第七十一條之一條文修正草案」等11案;二、審查行政院函請審議、委員王美惠等20人、委員李坤城等18人、委員伍麗華Saidhai Tahovecahe16人、委員賴瑞隆等16人、委員羅美玲等19人、委員賴惠員等21人、委員黃捷等22人、委員陳亭妃等17人、委員邱鎮軍等24人及委員吳沛憶等16人擬具「天然氣事業法第五十五條之一條文修正草案」等11案;三、審查行政院函請審議、委員王美惠等19人、委員李坤城等18人、委員伍麗華Saidhai Tahovecahe16人、委員羅美玲等19人、委員賴惠員等21人、委員黃捷等22人、委員陳亭妃等17人、委員吳沛憶等16人擬具「自來水法第九十七條之一條文修正草案」及委員賴瑞隆等16人擬具「自來水法第三條、第十六條之一及第九十七條之一條文修正草案」等10案,代表本部進行報告,深感榮幸。

本部謹就「電業法」、「天然氣事業法」及「自來水法」研修政策及大院各委員所擬具草案內容,簡要報告如下,敬請各位委員、先進不吝賜教:

壹、「電業法」、「天然氣事業法」及「自來水法」之研修政策說明

因近年海底通訊海纜損壞事件頻繁發生,為避免海底電力電纜、輸氣管線及送水管線受不法侵害致影響電力、天然氣及自來水輸送及供應,確保民生服務、維護國家安全,本部於行政院指導下,提出「電業法」、「天然氣事業法」、「自來水法」等修法草案,預期透過此次修法建立一套更完整的海纜及相關基礎設施保護體系,不僅能有效遏止惡意破壞及違規行為,並能降低國家能源及民生風險,確保臺灣對外連結及社會運作之穩定,本次修法包含以下三大重點:

一、將海底電力電纜及送水管線納入法規保護範圍:因應近年海底通訊海纜損壞事件頻繁發生,經本部綜合檢討,除現行「天然氣事業法」已將海底輸氣管線納入法規保護範圍外,餘「電業法」及「自來水法」尚未將海底電力電纜及送水管線納入法規保護範圍,爰提出本次修法草案,以維護日常供電及供水穩定,確保國家安全及民生服務。

二、新增過失犯刑罰規範:考量船舶於海上行駛或停泊時本應避免發生碰撞或損壞海底纜線(管道)事件,又海底纜線(管道)等相關圖資已於海洋委員會之國家海洋資料庫及共享平台公開,從事海域航行或相關工作者應可預先知悉,避免碰撞或損壞事件發生,故比照「電信管理法」規定,增訂過失犯刑罰規範,強化法規保護範疇。

三、針對故意侵害海底電力電纜、輸氣管線及送水管線等犯罪態樣,明定犯罪用工具、船舶或其他機械設備沒收及處置機制:因故意損壞海底纜線(管道)等行為影響國人日常生活穩定及國家安全甚鉅,故增訂犯罪用工具、船舶或其他機械設備不問屬於犯罪行為人與否,予以沒收及處置規定,以嚇阻不法行為。

貳、有關大院委員所擬具修正案,本部說明如下:

一、有關「將海底電力電纜、輸氣管線及送水管線納入法規保護範圍」、「新增過失犯刑罰規範」及「增訂故意犯之犯罪用具、船舶或其他機械設備沒收及處置規定」部分

()相關提案

委員王美惠等20人、委員李坤城等18人、委員伍麗華Saidhai Tahovecahe16人、委員賴瑞隆等16人、委員羅美玲等19人、委員賴惠員等21人、委員黃捷等22人、委員陳亭妃等17人、委員邱鎮軍等21人及委員吳沛憶等16人提案「電業法第七十一條之一條文修正草案」;委員王美惠等20人、委員李坤城等18人、委員伍麗華Saidhai Tahovecahe16人、委員賴瑞隆等16人、委員羅美玲等19人、委員賴惠員等21人、委員黃捷等22人、委員陳亭妃等17人、委員邱鎮軍等24人及委員吳沛憶等16人提案「天然氣事業法第五十五條之一條文修正草案」;以及委員王美惠等19人、委員李坤城等18人、委員伍麗華Saidhai Tahovecahe16人、委員賴瑞隆等16人、委員羅美玲等19人、委員賴惠員等21人、委員黃捷等22人、委員陳亭妃等17人及委員吳沛憶等16人提案「自來水法第九十七條之一條文修正草案」,建議將海底電力電纜、輸氣管線及送水管線分別納入法規保護範圍;新增過失犯刑罰規範及增訂故意犯之犯罪用具、船舶或其他機械設備沒收與處置等相關規定。

()本部意見

除部分委員建議提高過失犯刑罰至1年以下有期徒刑或科新臺幣300萬元以下罰金,部分委員建議提高故意犯罰金至最高15,000萬元外,其餘委員所提內容均與本部所提草案方向相近,因行政院版本之刑度係經行政院邀集跨部會共同討論修法原則、模式及架構而訂定,為確保各部會管理法規之一致性,懇請委員支持本部所提修正案。

二、有關「增訂故意犯(含未遂犯)犯罪航次全部收益沒收及不能沒收時之追徵規定」部分

()相關提案

委員黃捷等22人,提案新增故意犯(含未遂犯)犯罪航次之全部收益沒收及不能沒收時之追徵規定。

()本部意見

考量當次船舶收益數額難以確認,另船舶收益對象未必為本國人致實務上執行沒收具有相當困難度,故懇請委員支持本部所提修正案。

三、有關「訂定公告與公共安全有關之自來水事業必要設施」及「圖資建置」部分

()相關提案

委員賴瑞隆等16人,提案修正「自來水法」第三條及新增「自來水法」第十六條之一,建議新增與公共安全有關之自來水事業必要設施、設備及會商海洋主管機關建置圖資等規定。

()本部意見

委員所提訂定並公告與公共安全有關之自來水必要設施、設備,現行自來水法第九十七條之一第五項已有明定;至有關會商海洋主管機關辦理圖資建置一節,本部目前已依行政協助模式,洽請海洋委員會協助公布相關圖資,似無需增訂該款規定,故懇請委員支持本部所提修正案。

四、結語

感謝大院諸位委員對於我國民生必需相關海底纜線(管道)保護所提供之建議,本部謹表敬佩。

我國近年周邊海域已多次發生因大量抽砂造成海纜裸露並損壞、漁船拖網捕撈扯斷通訊海纜、大型貨輪下錨鉤住並損壞海纜,以及權宜輪偽掩活動造成勾損等事件,衝擊我國對外及離島間通信。本部於行政院指導下推動本次修法作業,透過有效處置不法行為,以強化各項海底纜線(管道)保護,維護國家安全及確保民生服務。

以上報告,敬請指教,並祝各位委員身體健康,萬事如意,謝謝!

內政部書面資料:

審查「電業法第七十一條之一條文修正草案」、「天然氣事業法第五十五條之一條文修正草案」、「自來水法第九十七條之一條文修正草案」書面報告

主席、各位委員女士、先生:

首先感謝各位委員對內政業務的關注與指導,今天大院經濟委員會召開會議,安排審查行政院及大院委員所提「電業法第七十一條之一條文修正草案」共11案、行政院及大院委員所提「天然氣事業法第五十五條之一條文修正草案」共11案、行政院及大院委員所提「自來水法第九十七條之一條文修正草案」共9案,以及賴瑞隆委員所提「自來水法第三條、第十六條之一及第九十七條之一條文修正草案」,針對法案內容,謹將本部意見說明如次,敬請各位委員指教。

一、各項強化防護我國海纜管道措施

我國海底電纜依使用目的,包括通訊、電力或傳輸資料,海底管道則包含輸水及輸氣,分別由其目的事業主管機關負責依法監管,為保護海底電纜管道安全,行政院提出「海纜七法」修正草案,嚇阻及嚴懲不法行為。本次審查涉及該七法中經濟部主管「電業法第七十一條之一條文修正草案」、「天然氣事業法第五十五條之一條文修正草案」、「自來水法第九十七條之一條文修正草案」,針對海底電力海纜、海底輸氣管線、自來水事業之海底送水管線,增訂對於危害行為及過失犯之罰則,沒收及處置供犯罪用之工具、船舶或其他機械設備,本部敬表尊重。

二、賴委員瑞隆等16人提案修正自來水法第3條、第16條之1及第97條之1條文:

賴委員等16人所提修正條文未涉本部業務,謹研提意見供參。

()有關第16條之1有關海底送水管線之定義

關於賴委員所提案,建議增訂自來水法第16條之1,定義海底送水管線為「設置於我國領海、毗連區或其他具有管轄權之海域與海床,供輸送自來水之管線及其附屬設施……。」1節,按各沿海國依據聯合國海洋法公約規定,享有在大陸礁層從事海底電纜或管道之舖設、維護或變更之權利,其中所稱「管道」,依據在中華民國大陸礁層舖設維護變更海底電纜或管道之路線劃定許可辦法第3條規定,係指輸水、輸氣、輸油或輸送其他物質之管狀輸送設施。考量中華民國專屬經濟海域及大陸礁層相關法規,對於海底管道之內涵及舖設維護等事宜已有所規範,似可不予增訂。

()本部已掌握我國海域海纜管道相關圖資

按本部已掌握臺灣周邊海域海纜及管道分布情形,未來亦將持續蒐整海纜及管道路由資料,編繪更新我國電子航行圖資,確保行經我國海域之船舶知悉該項資訊,另將海纜(管)資料整編納入海域資訊整合平台,分享予相關部會介接應用,同時提供各界參考。是以,有關賴委員提案增訂第3條第7款,請主管機關會商海洋主管機關辦理自來水相關設施之圖資建置、揭露、標示與通報機制1節,予以尊重。

以上報告,敬請各位委員指教,謝謝!

國家安全局書面資料:

審查「電業法第七十一條之一條文修正草案」案、「天然氣事業法第五十五條之一條文修正草案」案及「自來水法第九十七條之一條文修正草案」案書面報告

主席、各位委員先進、各位女士、先生:大家好!

感謝 大院安排本局針對「審查「《電業法》、《天然氣事業法》及《自來水法》部分條文修正草案」進行專題報告,本局謹以綜理國家情報工作之立場,提出說明及意見,向 大院各位委員報告,重點如次。

壹、國家關鍵基礎設施安全防護機制

一、政策會報:行政院為確保國土安全、協調相關應變體系、預防及因應各種重大人為危害事件或恐怖活動,設立「國土安全政策會報」,本局為會報成員。

二、指導綱領:行政院函頒「國家關鍵基礎設施安全防護指導綱領」,由行政院國土安全辦公室(下稱國土辦)成立「行政院國家關鍵基礎設施安全防護專案小組」,本局為專案小組成員,以國安角度提供專業意見。

三、通報機制:國土辦訂定「國土安全緊急通報作業規定」,提升重大人為危安、恐怖活動或影響關鍵基礎設施核心功能營運事件之通報聯繫及應變效能,本局為情報主管機關,負責預警情資通報。

貳、本局角色

一、統合國安情報團隊注蒐預警情資:依「國家情報工作法」統合國安情報團隊,注蒐影響關鍵基礎設施安全預警情資,提供國土辦參考,發揮情報支援行政綜效。

二、提供安全防護專業意見:本局從風險辨識、主要威脅、脆弱性分析等面向提供專業意見,協助國土辦推動關鍵基礎設施安全防護業務。

三、協助國土辦推動安防工作:參與行政院「金華演習」、「全社會防衛韌性演習」等相關會議,協助檢視國土安全防護罅隙,提供行政院指導各領域主管機關盤點戰略資源及強化措施。

參、法條研修意見

一、加重刑責量度:前揭3法修正草案重點,旨在針對不同犯意及行為後果加重刑度與罰則,有助嚇阻犯罪行為。

二、律定保護範疇:將「電力設備、天然氣輸配管線及供水網絡」所屬海底管線等相關設施(含通訊電纜)納入保護範圍,明定並公告必要設施、設備清單及維管基準,可提升設施營運安全,降低人為意外風險。

三、尊重權管修法:本局對於有助反制中共滲透及維護關鍵基礎設施營運安全之各項法案,均予支持,並尊重各領域設施主管機關防護規劃及修法意見。

肆、結語

綜觀我國關鍵基礎設施安全防護,需要政府各單位、跨部會、公私協力共同推動。本局為「國土安全政策會報」成員,主責情資統合與通報,將依整體安全情勢變化,滾動調整情蒐面向,全力支援我國關鍵基礎設施安全防護工作,持續以國家安全風險角度,協助政府推動國土安全政策,強化關鍵基礎設施韌性。

以上報告。敬請 大院委員先進不吝指導,並持續對國安工作給予大力支持。謝謝!

交通部書面資料:

「電業法第七十一條之一條文修正草案」、「天然氣事業法第五十五條之一條文修正草案」及「自來水法第九十七條之一條文修正草案」書面報告

壹、前言

主席、各位委員、各位女士、各位先生:

今天應邀列席貴委員會,就貴委員會審查行政院函請審議、大院委員等擬具「電業法第七十一條之一條文修正草案」、「天然氣事業法第五十五條之一條文修正草案」及「自來水法第九十七條之一條文修正草案」,提出本部意見供貴委員會參採,謹報告說明如後,敬請指教。

貳、相關委員提案涉及本部條文處理意見

有關行政院函請審議、大院委員等擬具「電業法第七十一條之一條文修正草案」、「天然氣事業法第五十五條之一條文修正草案」及「自來水法第九十七條之一條文修正草案」,為保護海底電力電纜、海底輸氣管線及海底送水管線之安全,爰增訂過失犯之刑罰規範,並針對故意侵害特定設備之犯罪態樣,明定供犯罪用之工具、船舶或其他機械設備之沒收及處置規定。考量各提案與行政院版之精神一致,建議採用行政院版文字,本部並尊重主管機關之處理意見。

參、結語

上說明,本部感佩相關委員之提案,並尊重主管機關處理意見,敬請各位委員參考。謝謝

法務部書面資料:

審查「電業法第七十一條之一條文修正草案」、「天然氣事業法第五十五條之一條文修正草案」、「自來水法第九十七條之一條文修正草案」等3案書面報告

主席、各位委員、各位女士、先生:

今天奉邀列席 貴委員會審查「電業法第七十一條之一條文修正草案」等3案,深感榮幸,謹代表法務部說明如下:

本次會議審查行政院函請審議暨大院委員擬具「電業法第七十一條之一條文修正草案」、「天然氣事業法第五十五條之一條文修正草案」、「自來水法第九十七條之一條文修正草案」等3案。

草案分別增訂因過失毀壞或以其他非法方法危害海底電力電纜、天然氣進口事業海底輸氣管線、自來水事業海底送水管線之功能正常運作者之刑事責任,立法目的在於強化保護國家及社會民生等重大法益,敬表支持。電信管理法第72條第4項就海纜登陸站、機房或其連接之纜線、國際交換機房或衛星通信中心之維護,亦定有類似規定,建請參酌。

草案分別增訂以竊取、毀壞或其他非法方法危害犯罪之工具、船舶或其他機械設備,不問屬於犯罪行為人與否,沒收之,經裁判沒收確定者得視個案情節需要拍賣或變賣或專案處置,有助於防杜危害行為延續及提升判決沒收物執行靈活度,敬表支持。土石採取法第36條第3項、中華民國專屬經濟海域及大陸礁層法第18條第3項均定有類似規定,可資參考。

以上報告,敬請

主席及各位委員指教。

主席:本日議程所列討論事項合併詢答,分開處理。委員質詢前依往例作以下宣告:本會委員發言時間5分鐘,必要時得延長2分鐘;非本會委員4分鐘,上午1030分截止發言登記。

首先請登記第1位邱議瑩委員發言。

邱委員議瑩:918分)謝謝主席,我請一下龔部長。

主席:我們請龔部長。

龔部長明鑫:邱委員早。

邱委員議瑩:部長早。部長,我們今天在處理所謂的海纜七法,而目前這三個法是跟經濟委員會有相關,謝謝部長剛剛的報告。我想最近臺灣大家更能夠深刻地感受到,其實今年也已經有多起的海纜被破壞的事件,而海纜是我們國家的數位命脈,我們有非常多國際資料傳輸都是必須仰賴這些海底的電纜,七法的目的除了要保障以外,我覺得很重要的國安問題才是我們應該要認真去面對的。部長,我直接請教一下,現在行政院的版本談到故意破壞者是處一年以上七年以下有期徒刑;過失者是處六個月以下的徒刑,或者只有200萬元的罰款,「故意」跟「過失」要怎麼樣區分?容易區分得出來嗎?能不能比照美國電信安全法的模式,把刑責拉高呢?過去在我們行政院版討論的過程裡頭,有沒有做過這一方面的考量?部長。

龔部長明鑫:報告委員,故意或過失基本上法院會認定,不過當然有一些樣態我們也可以了解……

邱委員議瑩:行為上面呢?法律上當然是有分什麼叫故意,什麼叫過失嘛,行為上你能夠區分得出來嗎?

龔部長明鑫:是,基本上它要開AIS出來,對不對?如果一直在那邊滯留,假如它只是通行的話,按照道理它的速度應該很容易就過了,但是一直在那邊滯留、繞圈圈的話,這個就比較明顯……當然也不是我們認定的,但是這個就好像比較不是過失而已,可能它有特定的用途。

邱委員議瑩:你們看過海巡署給的相關資料,其實都非常清楚,有很多漁船就是一直在那裡繞圈圈嘛!

龔部長明鑫:是,甚至它還下錨。

邱委員議瑩:好,我要請教,你們認不認為應該要比照美國的模式,把刑期提高?甚至我覺得依現在整個國際的趨勢,去設立一個海纜保護區,比如美國當然是把刑度提高;澳洲、紐西蘭也設定了海纜保護區;歐盟也成立了海纜安全行動機制,跟其他的國家做區域的聯防。所以臺灣有沒有可能,或者你們有沒有討論過,是不是應該要規劃設立海纜保護區,作為你們未來驅離或者沒入這些裁罰很明確的規範?有沒有?有沒有做過討論?這是第一個。如果有討論,在法裡頭為什麼沒有看到?如果沒有做過討論,不劃定保護區的理由是什麼?部長,請您一併說明。

龔部長明鑫:報告委員,因為執行端比較是海委會海巡署在幫我們執行,我們的座標也都會給海巡,他們也會公告,來做一些執行。

邱委員議瑩:你沒有回答我的問題,我在問你有沒有想要設定海纜的走廊保育區,有沒有?你跟我講是海委會執行,海委會今天有沒有人來?

龔部長明鑫:他們也有,因為有討論過啦,但是……

邱委員議瑩:海巡署副署長,請您說明一下。

謝副署長慶欽:委員,在行政院四次會議中的確有討論,有討論分散立法,放在各部會,就是現在的修法七法;也有集中立法,比方要不要定專法……

邱委員議瑩:海纜保護區的部分嗎?

謝副署長慶欽:或海纜保護區也有討論。後來考慮是這樣,因為海纜保護區還涉及到漁民作業權益,還有實際執法問題,後來就決定維持目前12浬,依照國際法規定12浬,我們嚴格執法。這部分落實在海纜七法,有經過充分的討論。第二個,跟委員報告,有關過失犯部分,在個案部分我們都會完整蒐證給檢察、司法機關,以宏泰58號今年225號檢察官起訴、法官判決船長三年有期徒刑,就認定船上有海上圖資明白標示它就在海底電纜上面,結果船長竟然下錨,所以他是故意的;另外,中華電信有一個SAWS系統,只要經過它的電區,它會發訊號,不過這艘船沒有開AIS,沒有接收到。

邱委員議瑩:所以他故意把AIS關閉?

謝副署長慶欽:是,所以檢察官依個案事實認定,依據經驗法則、論理法則認定宏泰58號是故意犯。

邱委員議瑩:好,副署長,我還是要再更進一步請教,如果為了保護我們的漁船作業,不宜劃設所謂的海纜保護區,那我們比照其他的國家,比如你剛剛談到的,我們跟澳洲、跟日本、跟美國所謂區域聯防的這一塊,到底未來應該怎麼做?或者你們未來會怎麼樣去加強?很顯然地,大家都注意到海底電纜不斷被故意破壞,這對每一國來講都是一個很重大的威脅。關於印太區域聯防這件事情,你們會怎麼做?

謝副署長慶欽:這個是非常好的方向,我們現在全力以赴,因為考量國際情勢,我們現在透過各種管道,包括外交途徑等等,希望跟我們理念相近的國家共同合作,因為海底電纜是我們國家對外的生命線,這都是互相連結的,所以更希望亞太地區相關國家共同合作。這一部分相關部會持續努力中。

邱委員議瑩:好,我再進一步請教,你所謂的相關合作,當然現在一定要先去跟人家談嘛,透過我們的外交管道或國安系統,可能要跟這些國家商談,那商談之後的合作模式未來會不會顯示在我們修法這個層級上?比如我們現在的修法會不會過輕,或者是其實我們跟印太區域這幾個國家相對來講都有一定的默契,就是在執法上面,在各個國家的法令修正上,其實大家會有一定的默契去執行。除了海底電纜可能被切斷,有沒有其他的補強措施或應急的措施,也是其他的印太區域國家可以一起共同合作的?您只要回答我有或者是沒有就好,我不要了解細部的問題,因為細部問題有可能牽涉到國家機密。

謝副署長慶欽:有,確實,包括情資分享、共同打擊類似的活動。另外,在修法部分,對於有意圖危害國家安全跟社會安定,已經提高刑責到10年,而且罰金是5,000萬,這部分可以發生相當的嚇阻作用。

邱委員議瑩:所以您覺得現在行政院版本的刑責跟罰則是OK的?

謝副署長慶欽:可以達到嚇阻效果。跟委員報告,宏泰58號不僅是我們臺灣第一次破壞電纜起訴判決有罪案件,更是全世界第一例,包括歐洲國家等相關國家都在了解我們的應處過程,所以這部分應該可以發揮到適時的嚇阻效果。

邱委員議瑩:好,了解,謝謝。

主席:謝謝邱議瑩委員的質訊,謝謝相關單位的備詢。

在林岱樺委員質詢前,先確定一下議事錄,請問各位有沒有意見?(無)沒有意見,確定。

請林岱樺委員質詢。

林委員岱樺:927分)有請部長跟國營司。

主席:請部長跟國營司。

林委員岱樺:能源署也請上來。

龔部長明鑫:林委員好。

林委員岱樺:國營事業不只要賺錢,更要顧安全、顧員工、顧地方,今天本席針對國營事業的改革,要來跟部長和國營司來做個討論。我們國營事業的改革不應該只有盈餘跟報表,中油、台電、台水、台糖這些國營事業是國家最重要的能源跟民生支柱,最近因為能源價格的波動、通膨的壓力、淨零轉型的挑戰,這些國營事業被要求提高營收、降低成本,但是忽略了三件事情:安全、勞動、地方責任。營收數字可以美化,我不說造假,安全事故卻不能說謊,國營事業如果只看盈餘,忽視了安全跟人力,最終損失的會是民眾的信任跟國家的根本。

話說天然氣的洩漏,本席認為,這不應該把永安這個地方當作單次的意外,應該建立起長期制度性的監測。根據IEA這個國際組織在去年針對LNG甲烷外洩的國際報告,跟國內學者來比對衛星數據,這個數據很有趣,從去年年底到今年年初,臺灣的發電廠數次被國際衛星偵測到天然氣逸散的情況,我這邊都羅列出來了:2024121號有逸洩,還有202514號到1126天。IEA利用衛星就可以偵測得到,而國內現在是用物聯網偵測系統,卻未能同步偵測到異常,這代表我國的天然氣安全體系是有盲區的。我點出來你們的缺失,現在都是物聯網,但是卻未能同步偵測到異常,人家是從去年年底到今年年初,連著三次都有這樣的報告,這個盲區請部長跟國營司要去注意,因為LNG天然氣的安全、能源安全是能源署在主管。

天然氣的洩漏不應該是單次意外,應該建立長期制度性的監測,因此本席要求應該要建立燃氣安全監管方案,為了顧及環境保護及國人生命財產的安全,要求天然氣主管機關能源署整合中油,而中油是目前國內唯一進口天然氣的公司,但是進來之後會給民間譬如欣雄瓦斯等欣字輩全國的瓦斯,因為民生在用,但是台電也會用到天然氣的發電,發電占比都已經50%了,還可能更高。所以即刻起規劃科技化衛星天然氣的監管方案,以強化監管,我要求一個月內提出建置時程的規劃。安全不能靠口號,也不能再等下一次的爆炸或洩漏才要來檢討,關於這個是不是先回應一下?請部長、國營司、能源署。

龔部長明鑫:謝謝委員的建議,這個是新的方法。

林委員岱樺:是的。

龔部長明鑫:只要有新的方法、好的方法,我們來研擬看看,那一個月以後會給委員一個報告,就是看看適不適合做或怎麼做。

林委員岱樺:好,為什麼我們高雄人對衛星數據這個議題非常有感?因為2014年發生的凱旋路氣爆案也是油管的氣爆,其實到現在為止,如果能夠用衛星,它的範圍是更大的,這個部分也謝謝部長這麼明快的裁示。我們來看「國營事業的績效不應犧牲基層」,左邊這個報告是你們經濟部國營司在113年所提出來的,國營事業未來10年人力嚴重斷層,這個表所呈現的是什麼?國營事業員工平均年齡是46歲,中油的平均年齡是47.8,台電是46.3。人力高齡化加上外包比例過高,導致技術傳承有斷層,安全操作當然就會出現缺口。永安、林園兩大廠近5年內發生多起外包維修期間的異常事件,顯是「安全風險」與「人力短缺」這兩個雙重問題所帶來的工安事件。

國營司應思考國營事業徵才有別於公職人員,這很弔詭,進用是比照公務人員,但當公務人員現在要調薪的時候,我們要替國營事業所有的員工講話,他們一定是比公務人員慢,幅度也會比國營人員低。調薪又沒有一個機制,每次都要在立法院不分藍綠地於預算會期的隔年、要大力疾呼,你看今年什麼時候才核定年終獎金、績效部分?去年就在喊啊!喊到現在45月才核定。公務人員年初於11號早就開始執行了,甚至公布的時候還可以追溯。所以你說要徵才、國營事業的進用比照公務人員,不好意思!他的績效又要比照企業,所以要像民間企業徵才一樣,一定要維持企業競爭力,必須提高誘因,這幾個誘因──福利、薪資、勞動環境,還要加上科技化應用,我們本身相關的智慧化決策、智慧化的經營管理都應該納入,這也是誘因,國營事業才能吸引優秀人才,來提升企業的競爭力。

所以我具體要求:優化國營事業人力結構與勞動條件。第一個,經濟部應建立「國營事業職災通報與追蹤系統」,所有爆炸、洩漏、墜落事件即時揭露。我講的是經濟部本部,現在是各國營事業有自己跟地方的回報、跟縣市政府的回報,那是不是每個國營事業都有建立起這個機制?沒有,各區自己經營。像中油,我其實就是要誇它一下,中油在地方上也記取這些工安事件的教訓,所以我要給董事長鼓勵一下,給你拍手一下,你對於任何工安事件其實都會即時跟我們地方的意見領袖通報,至少本席也有收到。但是台電就要加把勁了,我相信總經理、董事長你們也非常非常辛苦,我實在也……民眾安全,包括能源政策的執行,其實台電是真的很辛苦,但我還是得要求,像這個部分。但是我要講,讓部長知道,你這些追蹤系統,都是各工廠自己跟各地方……自己不統……我覺得應該部本部統一,你自己要掌握啊!要不然工安事件,你們通通都是在背後收尾,然後大家都急就章。所以這個我要求,部本部自己本身要有「國營事業職災通報與追蹤系統」即時揭露。

第二個,請國營司一個月內會同國營事業及工會討論兩件事情,首先,強化國營事業競爭力,研討國營事業職工福利與公職人員薪酬條件脫鉤的方案。你進用跟福利都比照公務人員,那不對啊!公務人員不用要求企業的這種績效,你卻要要求他績效啊!他們站在第一線,國營事業除了台糖之外,其實都是高危險的工作,包括連台電要出海,那個離岸風電,他們也要有工作船,那也屬於危險的,不是只有在陸地上,在山區電線桿爬耶!而中油更不在話下了,每一個都是在高危險的石化廠區。所以他的薪資、職工福利一定要與公務人員的薪酬脫鉤,這個我要求,請國營司這邊,當然也請部長裁示。

其次,針對特定第一線工作人員應提撥職災意外津貼補助。這說起來很好玩,工會的錢都是會員自己繳,就中油,我的了解是,其實工會都有提供他們在勞健保之外,另外還有職災的補貼,中油本公司有沒有?沒有。台電本公司有沒有?沒有。台水有沒有?他們也都是在地底下、在鑽勘等等,沒有耶!所以我要求部本部這邊,請國營司主導,在一個月內會同國營事業之工會,針對這兩項也要討論,這就是你勞工的條件、這就是你的福利條件。甚至為了增加國營事業的競爭力,你的科技化部分、需要工會怎麼替你宣導跟人員訓練,這在在都牽涉國營事業到底是不是全臺能源命脈、你有沒有重視國營事業是全臺能源命脈這件事情的重要性。

最後的結語:國營事業的改革,應回到三個原點,安全是底線、員工是根本、地方是責任。國營事業不能只是賺錢的公司,更是國家的延伸。我要求經濟部自己提案修改國營事業管理法第十三條,讓KPI不只針對盈餘,還要納入安全、勞工、地方貢獻,唯有這樣,國營事業才不只是國家資產,更是人民信任的力量。

在這邊我漏了一項,就是國營事業是根本……效益要回到地方,像我高雄擁有永安LNG接收站,大林電廠、興達電廠、林園石化基地,是全臺能源的命脈。地方回饋不能只有回饋金,我要強調這一點,你們不能只有回饋金,還要建置制度性的合作,帶動地方發展,讓國營企業不再是嫌惡設施。我具體要求:將地方回饋納入公司治理ESG報告,有三項:第一個,國營事業董事會的營運目標中,應明列在地採購金額、地方稅收貢獻及合作學校訓練人數。尤其合作學校的訓練人數,我非常感謝中油跟台電,這要讓部長知道,在高雄市所有的產學合作,中油在林園廠的產學專班,我非常感謝中油真的明確把它納入人才培養的基地,這個我非常感謝,包括在小港有中油的產學專班,也是一樣。再來是台電,我也非常感謝,你們辦的績效幾乎都非常好,學徒制的建置有在高中階段納入。地方稅收的貢獻、合作學校訓練都應該納入公司治理ESG報告。

第二個,這是我要求的,經濟部每年發布「國營事業在地效益白皮書」,一切都公開,揭露在高雄的採購金額、投資項目與就業創造。在地部分,不要說你只有回饋,制度性的合作帶動地方發展,你在地方採購,我高雄有的你就跟我高雄採購;投資項目,就我們有的,你投資了多少我高雄的公共建設、跟我市政府合作;就業創造方面,本來就應該如此。

第三個要求,所有重大建設案(如七接、冷能再利用園區)須同步建立地方監測委員會,保障資訊公開與社區參與。所謂重大,你要把它當作鄰避的,你反而會被攻擊;你把它當作公共建設、地方參與,你就會一起成長。

在這邊我不知道部長……您就回答一下吧!針對國營司,趕快地、我對於人才……

主席:請簡單回答。

林委員岱樺:人力結構與勞動結構的部分、第7頁這邊,您回應一下。

龔部長明鑫:謝謝,事實上我們現在執行的方向也跟委員的提醒大致上一樣。尤其薪水的部分我們也有一些彈性,像這一次公務員調薪3%,但我們國營事業調了3.5%,因為最近這些國營事業的同仁真的是非常辛苦。就像剛剛提到的,新進人員可能要有一些機制,我們慢慢來調整,方向是這樣。

林委員岱樺:部長,我講的就是現在要上升到部本部,而且要制度化。部本部職災通報系統的即時揭露,部本部喔!國營司一個月內對於國營事業跟工會,要跟工會討論,你的職工福利與公職人薪資要脫鉤。你剛剛也講了,但是我強調的是,跟國營事業、跟工會一起討論,把制度建立起來,好嗎?

主席:這些制度的建立你們是不是在一個月內把所有相關的資料報給經濟委員會,然後給我們委員辦公室知道?謝謝。

林委員岱樺:請主席是不是能夠接續裁示一下,我這邊針對地方回饋的部分納入公司治理的ESG報告有這三項,也請他是不是能夠做研議呢?

龔部長明鑫:一併在這個報告裡面……

林委員岱樺:好。

主席:一個月夠嗎?要將地方回饋納入公司治理的ESG報告。

龔部長明鑫:對,一併。

主席:可以喔!那就一個月把這兩份報告……好不好?

林委員岱樺:包括在地採購、地方稅收貢獻、合作學校的訓練人數,還有國營事業在地效益的白皮書,還有重大建設、地方監測委員會。

主席:再麻煩岱樺把這些資料給他們,他們要做的相關分析、相關資料請給他們,這樣才不會有漏掉的部分。

林委員岱樺:好,謝謝主席。最後請主席是不是也裁示一下?請經濟部研議提案修正國營事業管理法第十三條,讓你的KPI要包含安全、勞動、地方貢獻機制,正式的法制化之後就不用在那邊爭了,好不好?

主席:你們一併在一個月內檢討是不是有必要修正國營事業管理法第十三條。

龔部長明鑫:對。

主席:然後讓它的KPI不只是盈餘,還可以包含到安全、勞動、地方貢獻等這些部分,你們一併在一個月提出報告,該修法的我們再來修,好不好?

林委員岱樺:謝謝,感謝主席。

主席:謝謝。

我們請陳亭妃委員質詢。拜託議瑩,謝謝。

陳委員亭妃:943分)請部長。

主席(邱委員議瑩代):請龔部長。

龔部長明鑫:召委好。

陳委員亭妃:部長,我們總共有海纜七法嘛!在經濟委員會是三法。第一個是電業法,它是要保護我們海底電力電纜,如果這一次有新增過失犯的罰則,還有可沒收犯罪工具、船舶,就能讓你們更有執行方向。

龔部長明鑫:是,沒有錯。

陳委員亭妃:以前是沒有的,所以不知道怎麼去處罰,他們也不會害怕,因為無法可管嘛!天然氣事業法要保護海底輸氣管線,新增過失犯的罰則,也是一樣可以沒收犯罪工具,還有船舶;然後自來水法是針對海底送水管線,也是新增過失犯罰則,還有可沒收犯罪工具及船舶。大概這一次是給你們有更可以執行的方向,而且沒有這些法令的話,你們去規勸,人家根本就不理你,即使抓到了也沒有用,因為沒有法,所以這就是為什麼我會這麼快去排海纜三法,因為非常重要。

龔部長明鑫:謝謝委員,謝謝召委。

陳委員亭妃:因為我們發現故意的、甚至一些有政治意圖的也越來越多,你無法去判斷他到底是因為經濟還是真的是政治,所以我覺得我們就是在法的位階來做到最好的保護。

現在其實還有另外四法,部長,另外四法當中牽扯的範圍滿大的,有數位部、交通部、國防部、法務部、國營事業、民營業者,還有海委會、經濟部,七法裡面相關的非常多,要怎麼做跨部會的協調平臺?因為我們是三法,其他四法分屬各部會,今天如果發生問題的時候,誰去做直接執法?

龔部長明鑫:報告委員,真正在執行海上保護的基本上是海巡署在執行這樣的業務,我們法定了以後是讓海巡有一個工具。

陳委員亭妃:海巡署就可以依照這個法去處理嗎?

龔部長明鑫:對。

陳委員亭妃:我們請海巡署副署長。

龔部長明鑫:就是移送檢調機關有一個法可以依循。

陳委員亭妃:由檢調機關依照這些法去做處置,可是其嚴重程度到底怎麼去判定?來,副署長。

謝副署長慶欽:跟委員報告,海上執法機關是海委會海巡署,現在這個法規定之後,非常明確地明定違法要件,包括過失犯、包括涉案的船舶不問是否為犯罪人所有就得以沒收。另外還有加重刑責,最重要的是……

陳委員亭妃:發現就可以先扣,是不是?

謝副署長慶欽:就是有犯罪嫌疑的話,比方說疑似有外力勾斷,我們可以放航跡來研判,我們會報請檢察官。只要是外力扯斷電纜者,我們都視為國安案件,會報請檢察官指揮偵辦。原則上,如果海象許可及可以確定目標的話,我們都會把它帶案,現在案子帶案的話,航港局也都同意,因為是扣押,都會用公務安排船席,所以這是在偵辦部分。

第二個部分就是在預防,預防的話,主管機關中華電信還有一個告警系統,所有船舶船長是20公尺以上,航速低於5節,在海纜區左右1公里,換句話說,可能滯留或可能下錨的,它就會發AIS訊號要他離開,不過我們抓到的這艘宏泰58號,它是把AIS關掉。所以我們就是有這個系統,然後我們把可疑船舶96艘,這是由航港局提供給我們的資料,我們分高、中、低危險程度做不同的管控,像宏泰58號就是可疑船舶,它還在海纜區,通知又不走,所以我們第一時間就前推布置,結果去到那邊廣播請它離開,他把錨拉起來的時候就把它勾斷,是現行犯逮捕的,所以我們在預防跟偵辦的部分是並重。

最後就是跨部會,13號發生另外一起順興39號勾斷海底電纜案例,16號海委會就召集相關部會來做跨部會協調,都有共識,目前都已經在落實七法,以後有這些執法工具,我們會更明確、更有效。

陳委員亭妃:我們會儘快把這個執法工具能夠讓海巡署更有力地去針對這些故意犯,或是有一些可能誤闖或是因過失毀壞電纜系統,所以我覺得這個分野我們要很清楚,可是你講的預防,起碼如果有這個法開始跟大家說哪些是不行的,而且哪個範圍是有我們相關的電纜系統,所以這個海纜系統的部分要怎麼去告知?這個其實要先告知,相關圖資應該都有了嗎?

謝副署長慶欽:報告委員,在行政院歷次開會也都討論過,因為以後這個罰則非常重,也包括過失犯,所以認定就要很明確,當初決議由主管機關內政部彙整相關的圖資要公告,這部分的話是可以當作佐證之一。當然個案事證不一而足,比方說,我們去現場蒐證的話,我們會起錨看有沒有勾斷痕跡,還有從雷達航跡可以研判到航向、AIS有沒有打開、有沒有接收到等等,這些部分我們都會併案給檢察官來參考。最重要跟委員報告,在這個案子的話,為什麼我們以後海面會透明化、海巡署可以精準執法?除了預防措施以外,非常感謝交通部航港局的協助,會修相關的規定,比方說海纜七法還有商港法、船舶法,要開AIS,不開的話會處很重的罰鍰。另外最重要的就是,很多都在我們周遭海域滯留,我們去趕,海象不好很辛苦,趕完之後又驅而復返,以後這部分都列為禁止入港的船舶,沒有這些在外海滯留的船舶,就會減少勾斷海纜的風險,這也是源頭管理,也是精準執法的一項。

陳委員亭妃:我覺得我們一定要把整個資訊透明,當我們要重罰的時候,應該把資訊更清楚讓大家了解圖資。我想問一下內政部,圖資的部分,你們什麼時候可以正式公告?

張簡任視察則民:委員,特別說明一下,其實圖資的部分,我們歷年在海底電纜或管道鋪設的時候就已經蒐集所有相關圖資,都已經建置完畢,分為兩個區塊,一個是提供這些船舶,船舶上面有ECDIS系統,都會載我們國內發行的ENC圖資;另外一個,各部會介接的部分,我們也提供給海委會、海巡署,甚至航港局去做介接,未來在船舶管控上來講,都可以搜尋到既有的圖資系統。

陳委員亭妃:所以剛剛副署長有說要做正式的一個公告,雖然過去我們可以搜尋到這些資料,可是我們沒有,既然海纜七法是加重,加重之後,我們就跟大家說哪裡是有圖資的,我們正式要去做公告,我覺得這個動作一定要做,雖然我們以前就有了,可是很多人都會當成沒看到,那我們就正式公告,在哪一個地方有整個海底相關電纜的所有管線圖資,這個部分跟他們說明之後,我們要去執法才不會有爭議。是不是內政部可以這樣做呢?

張簡任視察則民:特別跟委員說明一下,其實海纜或管道的精確路線有公告,這之前也已經有討論過。

陳委員亭妃:對。

張簡任視察則民:其實我們當時有蒐集到,但離岸風電廠商覺得如果政府機關要公告這些很精確的海纜圖資,他們會有一些疑慮,比如有心人士會特別去勾撈,所以當時有考慮過。

陳委員亭妃:沒有啊!我們現在已經加重罰則了,就跟他說不行了,若他自己還要去碰法、觸法,那就是他的問題啊!在之前海纜七法沒有修正的時候,可能會有這樣的疑慮,因為他故意去做勾斷的動作,我們也無法可管,但現在七法已經做了,甚至船舶法跟商港法都要修了。如果是這樣子的話,我們假如沒有一個宣示性的作為,我告訴你,最後在檢調、判刑的時候或是要去做實質處分的時候都會有問題,所以我覺得這個很重要。雖然我們已經有了,但離岸風電的會擔心,可是我們已經跟他說不行了,他自己要做,當然我們的法就要出動了。我覺得既然我們已經從嚴了,就不要考慮那麼多,以前是沒有罰則,所以他們不會怕啊!他去故意勾斷,你也無法可管,也沒有辦法去做強制處分,現在可以了,所以我覺得內政部這個公告未來可以減少訴訟的爭議,這個很重要,再麻煩大家,謝謝。

主席(陳委員亭妃):謝謝邱議瑩委員。

現在請鄭天財委員質詢。

鄭天財Sra Kacaw委員:955分)主席、各位委員。有請部長。

主席:請部長。

龔部長明鑫:鄭委員好。

鄭天財Sra Kacaw委員:部長好。首先還是要謝謝經濟部水利署及各國營事業公司,在這次花蓮馬太鞍溪堰塞湖潰壩所造成的災害,大家都很辛苦地救災及進行災後復建。

龔部長明鑫:謝謝委員幾乎每天都去關心,謝謝委員。

鄭天財Sra Kacaw委員:我們還有很多要繼續努力的地方。

龔部長明鑫:是。

鄭天財Sra Kacaw委員:我們先談今天的主題,你們的報告裡面特別提到,我國近年周邊海域已多次發生因大量抽砂造成海纜裸露並損壞,基本上,這個主要的情形是怎麼樣?跑到海域去抽砂,是為了我們的砂石嗎?還是砂石的供應?還是其他的工程?這個有誰可以說明?

龔部長明鑫:是不是海委會來說明一下?

鄭天財Sra Kacaw委員:因為這是你們的報告啊!

龔部長明鑫:上次好像在馬祖還是哪裡……

鄭天財Sra Kacaw委員:好,因為是寫在經濟部的報告。

謝副署長慶欽:報告委員,在111年以後,基本上就沒有,之前在馬祖有大量抽砂,經過大力取締,包括……

鄭天財Sra Kacaw委員:對,早期我知道,最近幾年沒有吧?

謝副署長慶欽:111年之後幾乎就沒有,110年最後一次有扣押。

鄭天財Sra Kacaw委員:以後就不要再引用了。

謝副署長慶欽:是。

鄭天財Sra Kacaw委員:不然我會認為……因為臺灣的砂已經夠多了。

謝副署長慶欽:因為土石採取法跟大陸礁層法……

鄭天財Sra Kacaw委員:尤其東砂北運都沒有辦法促成了。

謝副署長慶欽:是,那個都已經修法過了。

鄭天財Sra Kacaw委員:好,謝謝,請回座。有關花東地區的自來水延管工程,過去本席會因應不同的狀況,正好遇到0918地震不幸事件的時候,我就特別請水利署,也請國發會去協助,所以這個部分當初……部長那時候當主委,也同意從國發會的花東基金支應。當然這個期限已經過了,但我們還是要去追蹤整個辦理情形,所以請水利署還是自來水公司,在會後再針對當初0918地震花東地區自來水延管工程計畫,以及目前實際上已經辦理的情形提供書面資料。

龔部長明鑫:好的。

鄭天財Sra Kacaw委員:我們看1131118號行政院核定無自來水地區供水改善計畫第五期的部分,第五期是從114年到118年,總共5年,整個經費包括中央公共建設預算96.5億元、自來水公司事業預算6.5億元、花東地區永續發展基金3億元,總共106億元,當然是從今年開始執行了。我要講的是,花東地區長期以來因為相關資源畢竟還是有限,所以無自來水的情形非常多,而且很多都是山區,因此過去就去協調,國發會同意用花東基金來支應,已經有了這樣的預算經費,就會涉及到地方政府、還包含了相關的用地取得,各方面就會涉及到,所以怎麼樣去多溝通協調,好不容易有這樣的經費能夠把它落實執行,尤其是原住民的部分,因為這邊有原住民的部分,一定要以部落,不是以原住民地區這個很大的範圍,像花東都是原住民族地區,對原住民部落還是……所以我一直在強調的是,我們經費支應的一些比例,有訂一個比例嘛!

龔部長明鑫:有。

鄭天財Sra Kacaw委員:有訂這個比例,所以一定要以部落為主體來去訂這個比例,這樣才能夠落實當初行政院所同意、所核定的部分,這是我再次請經濟部水利署、包括自來水公司能夠去加強的。確實在執行的時候一定要依當初的規定,已經算是規定了,因為你們在整個執行的時候,這是從毛治國當院長時開始同意的,就是原住民的部落跟原住民部落區,因為那個比例會訂單位成本,長度、單位成本會去算,我們過去都永遠吃虧啊!所以現在是以部落的話,就單獨一個比例在那邊,對我們才是公平的啦!

龔部長明鑫:是。

鄭天財Sra Kacaw委員:所以這個部分也請經濟部水利署、自來水公司能夠落實執行。

接下來,這個表是你們所提供的數據,當然這是一個我們要努力達成、能夠繼續努力的地方。

最後一個,時間的關係,有關光復鄉大興村延管工程,這個部分也有涉及到很多機關的用地,這個部分如果哪些部會的用地還沒有完成的,也要請自來水公司能夠主動告訴我,我去協調相關的部會。因為現在鄉公所很忙,鄉公所一樓也有受災,忙得根本就沒有時間去協調了,尤其很多都涉及到相關的部會,有的是涉及到鐵路用地,好像還有其他的用地,還是自來水公司有了解目前的狀況有什麼新的進度嗎?

李總經理丁來:跟委員報告,這個案子的協調我們到時候會請委員來指導我們、來協調整個相關的單位,這樣要處理會比較快。

鄭天財Sra Kacaw委員:對,所以你先以書面提供給我,把哪些是還要協調的、還要解決哪些問題、涉及到哪些機關提供給我,我再去協調,謝謝。

主席:謝謝鄭天財委員的質詢,謝謝備詢官員。

請張啓楷委員質詢。

張委員啓楷:104分)謝謝主席,請龔部長。

主席:龔部長。

龔部長明鑫:張委員好。

張委員啓楷:龔部長,禮拜一,也就是前天,臺灣有好多個環保團體到行政院跟立法院來陳情,他們抗議的是包括烏山頭水庫設光電板等,他們說最近光電有十大亂象,所以他們提出了十大訴求。我看你們經濟部回應也滿快的,你們在當天下午就有對他們的訴求提出回應,這部分的快速回應,我要加以肯定。不過我看你們回應的新聞稿好像出現了前後矛盾,環保團體明確要求說,有些地方設光電板要納入環評,包括國家公園、一級環境敏感區,但是請部長看一下,這是你們自己發的回應的新聞稿,裡面說一級環境敏感區、山坡地等訴求都已經納入,有嗎?目前你們跟環境部……

龔部長明鑫:對,環評法裡面……

張委員啓楷:你們兩位都猛點頭,確定有納入嗎?

龔部長明鑫:對,環評法裡面規定國家公園、野生動物保護區,還有山坡地如果超過15公頃以上,現在都要環評,現行的規定這些就是要環評。

張委員啓楷:部長,我有印出來,你們這個標準裡面沒有出現「一級環境敏感區」這個字眼。

龔部長明鑫:是,這個「一級」是一個……我不曉得怎麼去定義,但是我們明確規定的就是國家公園,還有山坡地如果超過15公頃……

張委員啓楷:部長,國家公園跟山坡地是另外的,一級環境敏感區是另外的專有名詞,是明定的,對不對?那裡面沒有嘛!

李署長君禮:一級敏感地區我們本來就不會核准,它本來就禁止。

張委員啓楷:這是專有名詞,法律規定要照條文來,這個是內政部國土署環境敏感地區查詢平台上面寫的,這個不能隨便亂講,看一下,一級環境敏感地區有22項,包括什麼?包括第21項水庫集水區,還有包括水庫蓄水範圍,有嗎?所以部長,你們現在是已經公布,包括烏山頭水庫、包括所有的水庫,蓄水範圍的部分全部都要做環評嗎?

李署長君禮:不是,水庫跟蓄水範圍因為另有法令的規定,所以我們是依照其他法令的規定。

張委員啓楷:你看,所以這個新聞稿就自打嘴巴了嘛!你講的這個「一級環境敏感區」,這個是專有名詞、是明定的,我現在給你看的是國土署清清楚楚明列的,如果照這樣,你就跟全國公布好消息,從現在開始,水庫上面的任何光電板都要環評,是不是這樣?結果沒有嘛!你們又還沒有做這個,所以這個新聞稿是不是有漏洞?

龔部長明鑫:沒有,另外的法律……

張委員啓楷:用字引起誤會,甚至是自己前後就矛盾了嘛!請你們把它更正好,好不好?

李署長君禮:好,這個我們可以來釐清,如果它裡面有特別以法令規定的地方。

張委員啓楷:部長,你看你的新聞稿,裡面說一級環境敏感區域已經全部都納入,結果下面又寫,其他項目例如水庫水面,你們正在做相關的檢討,這個就前後矛盾了嘛!所以趕快更正,好不好?

龔部長明鑫:好,可以。

張委員啓楷:我本來以為是好消息,我今天本來很期待,如果不是前後矛盾,就是你們已經……因為像我們台灣民眾黨就明確……

龔部長明鑫:我們有在討論。

張委員啓楷:我們要求設置光電板5公頃以上、1萬瓩以上的就要環評,你們說還沒訂嘛!對不對?

龔部長明鑫:對、對、對。

張委員啓楷:所以你這個新聞稿是有錯誤的,趕快把它更正,好不好?

龔部長明鑫:好。

張委員啓楷:接下來,是不是出現了環境部打臉經濟部啊?講到水面光電板到底有沒有毒,你們發了一個新聞稿說,經過你們委託專業單位測試,以RO逆滲透水浸泡損壞光電板,所以光電板毀壞了、破碎了,你們去做了實驗,7天以後水質還是符合飲用水標準。我就要問,很重要的,那3個月後呢?

李署長君禮:這個水質的測試,自來水公司進水的時候每天都有做測試,剛才講的這個是工研院當時做的7日測試,當然要做更長也可以。

張委員啓楷:你做7天是安全的,但如果是3個月以後還安全嗎?你看你們的標準,你們飲用水水質安全的標準是什麼?以鉛為例,你們的飲水安全標準是一公升0.01毫克,對不對?這樣是合乎標準的。看一下,這是環境部做的,大家去環境部的網站上面看投影片,現在都還找得到,上面有把光電板破碎,檢測浸泡1個月跟3個月的鉛溶出量。嘉義這次丹娜絲颱風,光電板被吹壞了、破壞了、破碎了,也是沉到水裡面去了,依照環境部的模擬,溶出的鉛在1個月的時候是0.00076mg/L,到了三個月是0.298 mg/L。部長,0.298 mg/L,這個溶出的結果非常嚴重,這就已經超過你的飲水水質標準,你剛才看的安全標準就是0.01 mg/L,對不對?它是那個的幾倍?它有兩個很重要的,部長,你們說安全標準是0.01 mg/L,對不對?

龔部長明鑫:報告委員,這個是水源啦!0.029 mg/L是在水源區嘛!

張委員啓楷:對啊!

龔部長明鑫:水源區的話是0.05 mg/L的標準,飲用水還要經過過濾處理等等一些情況。

張委員啓楷:那為什麼環境部要去做烏山頭水質的檢測?你看,這是他們做的,本來整個水庫的水質就是要做檢測,環境部也這樣做啊!我給你看它做出來的結果是什麼,包括烏山頭水庫的,它去取樣,然後說,像你說的,如果浸泡7天,沒問題,1個月也沒問題,可是3個月就有問題了。它有兩個很嚴重的問題,第一個,它超標了,是你們說的安全標準的3倍。

龔部長明鑫:沒有,沒有超標,它是小於0.05mg/L,這是飲用水源的標準。

張委員啓楷:右邊那個呢?

龔部長明鑫:那個是飲用水。

張委員啓楷:你說的是水質。

龔部長明鑫:那是處理後的,右邊那個是處理完以後,我們……

張委員啓楷:對啊!環境部這兩個都做嘛!你懂我的意思嗎?

龔部長明鑫:因為它的水源……

張委員啓楷:當然水源要符合標準,水質當然也是要符合標準啊!你先聽我說兩個重點,很重要,第一個,它的0.029超過了原來水質標準的3倍,更嚴重的是,你做個比較,1月份……

龔部長明鑫:不是、不是,它沒有……

張委員啓楷:你聽我說啦!民眾有這個疑問,我們開過會,很多民眾都在投訴這個事情。1月到3月增加幾倍?39.2倍,部長,就表示只要你這件事情沒有做好,它的鉛的溶出量一直在增加,你自己的新聞稿也跟民眾說,7天沒問題,對不對?你們自己也做檢測,你說7天沒問題啊!結果1個月就已經開始慢慢有問題了,更嚴重的是,過3個月後,多了39.2倍,現在嚴重在什麼地方?我現在跟你講一個很重要的,不只是環境部去做了烏山頭水庫水質檢測,還做了破碎的整個測驗。

嘉義在這次颱風過後,聯合報在919日,就是颱風過後的兩個多月,去做專題報導、去追,發現裡面有很多毀壞的光電板還躺在水裡,過了3個月,我上次有拿給你看,對不對?裡面有很多光電板,禮拜一很多環保團體來陳情的時候,他們特別提到什麼?森林城市協會的理事長莊傑任怎麼說?這次颱風造成光電板掉到滯洪池或者水裡面,他說什麼?他說,光電板沉入水下,難以打撈清除。我現在問你,1個月到3個月增加那麼多,到現在有些可能都還沒清出來,現在要怎麼辦?鉛還一直在釋出嘛!

龔部長明鑫:對,還是要測……

張委員啓楷:你到現在可能還清不乾淨,我跟你講一個很重要的,很多民眾在旁邊,像嘉義的滯洪池,旁邊有很多民眾在那邊垂釣,釣回去的魚……有民眾叫我今天問你,說那個魚如果釣回來給部長吃、給能源署署長吃,你們敢吃嗎?我說我不要這樣問你,可是你們是不是有責任?

龔部長明鑫:滯洪池不能有魚。

張委員啓楷:滯洪池不能有魚?每個滯洪池都有魚!你等一下去看,每次去都會看到有人在那邊垂釣。

龔部長明鑫:不行啦。

張委員啓楷:裡面就是有魚啊!所以民眾說叫我問你,說釣回來給你吃,好不好?我說不要這樣問部長,你們的責任就是趕快把它打撈乾淨,然後更重要的是,不要讓那個鉛繼續存在,危害民眾,好不好?

龔部長明鑫:我們還是會持續檢驗,因為只要進到飲用水的部分,原水就會檢驗一次,飲用水也會檢驗一次,到目前為止都沒有超過標準……

張委員啓楷:部長,鉛的容許量非常地少,對人體危害很大,好不好?

龔部長明鑫:是啊,所以它原水的部分就是0.05……

張委員啓楷:而且我剛剛已經跟你講它一直在增加,它影響有多大?你看,鉛對健康有多大影響,幾乎對人體內所有器官跟系統都有影響。

龔部長明鑫:所以我們取水的時候,取水點就會檢測。

張委員啓楷:對,所以你要儘量減少嘛,對不對?

龔部長明鑫:是。

張委員啓楷:我給你看它的傷害有多大,影響成人跟孩童的神經系統,然後不要講長期暴露,只要暴露就會導致貧血、血壓升高,特別是小孩子,你看下面這個,我幫你整理了,鉛對孩童的健康……

主席:謝謝。拜託部長提供詳細的資料跟委員報告,這個很重要,不要有讓人家誤解的地方,再麻煩部長,謝謝。

龔部長明鑫:好。

張委員啓楷:因為時間已經到了,我儘快,1分鐘,我儘快做結論。

我現在跟你講,特別對小孩影響很大。日本都發生了在水庫上面的,它不是飲水的,它是一般灌溉用的,它在風災之後發生火災,光電板壞掉以後,當然鉛的溶出就更嚴重了,結果發現消防要去滅火非常地困難。在臺灣發生的是什麼?臺灣前一陣子,臺南的漁電共生也發生了光電板起火,消防人員沒辦法馬上去救火,你知道嗎?因為水是導體,會電到的!所以我說光電板火災或者它發生災難的時候,你們要知道怎麼救災,避免光電板壞掉以後溶到水裡面把鉛釋放出來。

主席:好,謝謝。

張委員啓楷:最後,我做這個訴求:第一個,趕快去釐清剛剛你承認的那個,你所謂的水庫或水面上的水上型光電板到底在什麼狀況下要做環評?你剛剛承認那個新聞稿有錯誤嘛,所以趕快去把它更正,把標準明確地訂出來。第二個,目前有很多地方,包括水庫、滯洪池上面都有光電板,你要去加強它的安全維護,好不好?第三個也很重要,剛才說的打撈,環保團體前天去行政院就跟你們講,打撈不乾淨,你們要趕快去打撈,要想想辦法,不能讓鉛一直釋出,好不好?還有剛剛講的,如果發生災難的時候,怎麼樣去救火,要有一個指引,做演練,好不好?謝謝。

龔部長明鑫:好,謝謝。

主席:謝謝張啓楷委員質詢,謝謝部長跟所有相關同仁答詢。

現在請呂玉玲委員質詢。

呂委員玉玲:917分)謝謝主席。請龔部長。

主席:請龔部長。

龔部長明鑫:呂委員好。

呂委員玉玲:部長,近年來在臺、澎、金、馬周遭海域的海底纜線頻頻遭到破壞,所以我們在918日的時候通過了海纜七法的修正草案,今天在經濟委員會也特別排了海纜三法──電業法、天然氣事業法及自來水法的修法,來保護我們海底的基礎設施不要受到破壞。部長,本席認為雖然我們修法很重要,可以來保護這些措施,但是除了提供我們執法的法源依據之外,最重要的是經濟部的職責,在發生這些事情的時候,我們可以有一個監測的方法跟維護的管道,尤其是要強化海底纜線平常時的安全監測跟保護維修等事情,如果發生了被破壞或者是有異常現象的時候,經濟部的職責應該是要趕快跟相關部會進行合作才對,是不是?您如何進行合作?

龔部長明鑫:是,執行端方面,因為海上的部分是海巡在幫我們執法,也感謝他們,如果事情一發生,我們會跟他們聯繫並趕快去處理。

呂委員玉玲:因為這些法很重要,我們現在法都修出來了,也有刑罰、也有罰金,然後最嚴重的話也有扣船,就如同你講的,執行端有內政部及海巡署,但是這些法正式通過之後,你要立即公告,讓所有人知道這個法在這邊,不要來觸法,這樣才能有效預防並嚇阻他們去犯法,這個才是很重要的,一定要嚴格去執行,好不好?

龔部長明鑫:是。

呂委員玉玲:好。接下來要跟部長來談一談,丹娜絲颱風過後,很多受災縣市的輸、配電系統都受到損壞,臺灣的電力設施大概都會面臨到颱風或是豪大雨過後有韌性不足的問題,所以行政院卓院長特別交代要對電纜地下化進行評估,希望你們做出一個全國電纜地下化可行性評估報告。但是本席看到你們的報告只有6頁,不但都在老生常談,而且講的都是你已經在做的一些電纜的配電設施跟電網設施的計畫,根本就沒有分析到有哪些地方要做電纜地下化,還有它的期程、還有預算多少,也沒有進一步地說明要如何去推動,你這些都沒有提。所以本席想請問你,你今天提出來的這個報告,只是初步的報告嗎?還是未來你有更詳細地全面的報告?

龔部長明鑫:請總經理跟委員……

呂委員玉玲:好,請王總。

王總經理耀庭:報告委員,這次丹娜絲颱風的條例,台電分配到的預算有80億,而一條饋線下地的成本是4,200萬,由此委員就可以知道,我們能做的地下化的饋線公里數大概只有200公里左右。對於這200公里,我們的分配……

呂委員玉玲:預算不足就編預算,本席今天跟你談的就是,卓院長要你們全面就所有電纜地下化進行評估,為什麼要做地下化?就是當碰到颱風、碰到豪大雨的時候,我們的韌性不足啊!是不是要地下化?我知道有些地段礙於地形的問題,也許不適合做地下化,但是你要評估出來,哪些路段可以做的,我們就要做啊!你把整個計畫,包括要怎麼去推動、預算需要多少,這些時程你都要規劃出來,不是嗎?

龔部長明鑫:是,我們會詳細的規劃一個比較完整……

呂委員玉玲:所以你今天那6頁都沒有講嘛!

龔部長明鑫:但是預算的部分也要請委員多多支持及幫忙。

呂委員玉玲:我們一定會支持,但是你要把所有的都評估出來。

龔部長明鑫:另外一個就是因應國際變遷的特別預算,我們那時候也編了200億,但是沒有被……

呂委員玉玲:部長,這些我都知道。我是說今天的6頁報告沒有看到這些評估,所以這個評估只是初步的嗎?未來有沒有具體的、詳細的,包括整個期程、電纜地下的路段跟預算多少的時程,你通通會給我詳細的報告嗎?會嗎?

龔部長明鑫:可以詳細,整個全面性。

呂委員玉玲:什麼時候會出來?

龔部長明鑫:但是預算……我們還是分比較具必要性、需要性且急迫性的部分先來做,因為如果要全面的話,成本上實在是太高了,我們一定會選擇具必要性的來做。

呂委員玉玲:部長,是叫你做評估報告,不是要跟我們要預算,你要把所有的評估報告出來,全國哪些地段要做地下化、怎麼去推動、需要的預算時程、怎麼做預算的分配等告訴我們,你才可以編預算、才可以去推動啊!

龔部長明鑫:好。報告委員,是不是……

呂委員玉玲:今天本席沒有看到,所以這個只是你們在紙上談兵,還在老生常談,談你要如何地下化?這些我們通通都知道了,給具體的工作報告,可以嗎?

龔部長明鑫:可以、可以,給我們3個月的時間。

呂委員玉玲:王總經理,多少時間?

龔部長明鑫:3個月的時間。

呂委員玉玲:3個月時間提出報告,好不好?

龔部長明鑫:對。

呂委員玉玲:接下來本席要再提的,還是因為電網防災韌性非常重要,台電整個施工的工作量也非常有限,所以是不是因為有時候救災會壓縮到各縣市原先電纜地下化的工程進度,是不是會這樣子?

王總經理耀庭:跟委員報告,我知道委員很關心桃園市基層的檢修人力,這邊看到大概有430人,跟委員報告,從110406人開始,我們就逐年增加,到112年就變410人、到113年就變423人,所以事實上對桃園區處是有特別再增加人力。

呂委員玉玲:部長,您看看我今天呈現給你的數字,六都裡面我們比臺北市多一點,430人,這430人在去年的時候還是407人,一年的時間增加了二十幾個人,我們還是缺人。而且這件事情被監察院彈劾了,監察院特別指出1128月到1134月桃園地區發生無預警停電317件,裡面有44件就是工作人員、檢修人員不夠,所以人員少是不是因為檢修人員不夠?這些人員你什麼時候補齊呢?

王總經理耀庭:委員也知道台電人員的補充事實上是需要一些考試的過程、訓練的過程,所以真正能夠補到桃園區處也需要一點時間。

呂委員玉玲:所以你什麼時候可以補足呢?因為你看到六都來講,我們的人數是最少的,桃園整個現在正在發展,有工業區還有重劃區等等,所以我希望你把人員補足,這樣子的話,我們巡檢人員、檢查人員多了,才會把預防性……不會讓我們隨時在不預警的跳電,好不好?

王總經理耀庭:好,我們會再用比較科學的方法來補足這一塊。

呂委員玉玲:補足人員還要用科學的方法?

王總經理耀庭:不是啦!就是……

呂委員玉玲:你把人員聘進來就好了。

王總經理耀庭:配合科學的方式來增加人員巡檢的效率。

呂委員玉玲:人員要夠,巡檢就會夠;巡檢夠了,檢修人員就會維護得更好,好不好?這是很重要的事情,請你正視我們桃園的問題。

王總經理耀庭:是。

主席:謝謝呂玉玲委員的質詢,謝謝部長還有總經理。

現在請邱志偉委員質詢。

邱委員志偉:1026分)謝謝主席,有請龔部長跟水利署署長。

主席:我們請龔部長跟水利署署長,謝謝。

龔部長明鑫:邱委員好。

邱委員志偉:部長,大概之前我提到過在北高雄我的選區還有5條沒有規劃的市管區排,這部分我希望能夠儘快啟動治理計畫,大概在路竹有3條,還有永安及橋頭,這部分應該是水利署要去協助地方水利局,署長,麻煩你了解一下,好不好?

林署長元鵬:好。

邱委員志偉:這都是我的選區,這些都很重要,如果水利局沒有水利署的協助跟指導的話很難去進行,所以這部分是不是請署裡面來幫忙,署長,好嗎?

林署長元鵬:跟委員報告,我們在下一期計畫會馬上補助地方政府做規劃的工作,然後就會按照委員的意見趕快納入下一個階段辦理,沒問題。

邱委員志偉:回去我會跟高雄市政府水利局講。

林署長元鵬:沒問題,我們會跟他們一起合作。

邱委員志偉:說署裡面會全力支持。

林署長元鵬:是,謝謝。

邱委員志偉:部長會全力支持嘛?部長。

龔部長明鑫:支持、支持。

邱委員志偉:第二個議題想請教能源轉型的韌性,當然這個部分我們幾個能源轉型必須要克服的重大議題:第一個,能源結構太集中化,大概是天然氣,天然氣的儲量又不夠,天數也不足;第二個,電網防禦力不足,防禦力不足主要是不夠全面、主要是以氣候與設備事故為主,如果戰時有駭客入侵、戰時攻擊、能源封鎖等等,這個也應該納入電網防禦力的的提升;另外,能源轉型的戰略空隙,我從反核到返核,反對「反」到返回的「返」,就是說如果要返回核電,最能夠接受或者比較有共識的是用SMR,但是SMR要成熟商轉大概10年以上跑不掉,所以在這種情況,綠電、再生能源也上不來的話,這個戰略空隙怎麼處理?所以第一個問題請教一下部長,台電在五千多億的韌性計畫裡面有沒有包括在戰時的戰略防護?

龔部長明鑫:因為這個五千多億主要是大型超高壓電網的分散。

邱委員志偉:所以這部分並沒有包括防駭或者戰時的攻擊等等,主要是供電的穩定,是不是?

王總經理耀庭:跟委員報告,我們5,645億是用於輸電級的韌性強化。

邱委員志偉:所以就是輸電的穩定,包括極端氣候的影響等等,但並沒有包括在戰時的這些因應嘛?

王總經理耀庭:是,我們配電級還有另外一個計畫在進行當中。

邱委員志偉:如果沒有的話,我是建議針對防禦的部分要增加如果戰時的時候怎麼樣確保供電的穩定及強化電網的防禦力,這部分可能要有一個另外的計畫。

王總經理耀庭:是。

邱委員志偉:而不是在這5,645億裡面,我們特別針對戰時的時候,不曉得部長您的意見怎麼樣?

龔部長明鑫:剛剛提到的五千多億,主要是因為上一次超高壓電太過集中在一個地方,所以我們把它比較多元……

邱委員志偉:極端氣候造成供電的不穩定,這個部分是針對這個部分強化,但我剛所提到就是,如果戰時的時候,一旦戰事發生,它成為攻擊目標的時候,我們怎麼樣去讓它的韌性更強化?這個你們可能要另外再提一個計畫,王總。

王總經理耀庭:這個部分有在準備,可能某些部分不宜太公開。

邱委員志偉:好,有在準備啦?

王總經理耀庭:是,有在準備。

邱委員志偉:有在準備我就比較安心了。另外,你們對SMR的相關研究可能也要有一定的期程表,SMR是未來可能的核能發電的措施跟作為,這個部分可能要有一個明確的時程表,我們對SMR的立場是怎麼樣可能也要了解一下。

龔部長明鑫:現在研究方的話是核管所,他們有投入4年大概是8億的經費還是多少正在研擬,對經濟部來講,將來如果SMR的話,我們是使用方、應用方,所以我們密切地觀察……

邱委員志偉:研發方與我們無關,我們是用其他技術取得授權?

龔部長明鑫:沒有、沒有,我們現在密切觀察,因為全世界……雖然叫SMR,但就有不同的冷卻技術。

邱委員志偉:對。

龔部長明鑫:正都在推動當中。

邱委員志偉:我們不投入研發,我們只在應用階段?

龔部長明鑫:對,我們是觀察哪些在推動以後商轉結果對我們來講是最合適的,那我們就可以引用。

邱委員志偉:考慮在應用面啦?

龔部長明鑫:對,我們是應用面。

邱委員志偉:另外關鍵的礦產就變成不管是美、日雙方或者是美、中……

龔部長明鑫:稀土。

邱委員志偉:雙方在角力的一個重要戰略物資,這部分歐洲已經有關鍵原物料法,李署長也在,台電王總經理也在,我們有沒有建立相關保障關鍵礦物的供應措施,或者關鍵礦物保障與回收相關作為?現在經濟部有沒有相關規劃?

龔部長明鑫:我們現在有一個計畫是打算從明年就開始推動,分成兩個部分,一個當然是跟國際間整個供應……因為我們在供應鏈裡面是屬於需求方,雖然是間接需求……

邱委員志偉:需求方就要確保穩定供應嘛。

龔部長明鑫:對,第一個是配合國際間整體的因應作法,這是第一個;第二個是我們本身的部分,有兩個部分,一個是透過既有的回收再提煉、再精煉,另外一個,事實上我們也跟一些稀土的生產供應者討論怎麼樣讓我們臺灣精煉的……

邱委員志偉:能不能提升到國與國的合作?你現在是跟個別廠商嘛,有沒有辦法提升到國與國?比如說主要的這些供應國。

龔部長明鑫:國與國的部分,就是剛剛提到的,就是國際供應鏈會有一致性的作法,包括歐盟也好、美國也好或日本也好……

邱委員志偉:現在中國依靠稀土或重要的礦產作為它跟美國談判的一個重要武器,所以我們必須要更確保我們的供應面沒有問題,所以必須要國與國之間做一些協商或協議,我們有沒有針對供應國或來源國有國際協議?

龔部長明鑫:我不方便講是哪個國家,但是有跟我們在做一些討論。

邱委員志偉:必須確保它的供應沒有問題啦,這不只是國家安全,這也是產業的問題。

龔部長明鑫:是。

邱委員志偉:另外有關離岸風電,當初是國產化,如果鬆綁之後,中國的一些經驗,包括鋼鐵、石化、面板等等,這都是用低價去搶市場,如果國產化鬆綁之後,中國會不會用紅色供應鏈來低價滲透,讓我們的國產化受到相關影響?

龔部長明鑫:我們禁止用中國的相關零組件。

邱委員志偉:如果它是洗產地之類的,你們查得出來嗎?

龔部長明鑫:我們會查。

邱委員志偉:所以不能讓中國這些低價的變成我們離岸風電的主要來源或是主要供應商,這不行喔。

龔部長明鑫:對,一定。

邱委員志偉:另外,2025年風電的原目標現在有沒有再調整?風電的裝置能量。

龔部長明鑫:5.3GW

邱委員志偉:是什麼時候到5.3GW5.3GW是什麼時候的目標?

李署長君禮:2025年,我們在2026年的11月會達到。

邱委員志偉:現在是多少?

李署長君禮:現在大概將近是三點多GW

邱委員志偉:對啊,三出頭而已嘛。

李署長君禮:是,但是我們今年年底陸續還會有新的電廠完工,所以應該到明年202611月……

邱委員志偉:現在馬上要2026年了,可以到5.3GW嗎?

李署長君禮:是。

邱委員志偉:你可以如期達標?

李署長君禮:可以,我們現在的計畫推進到目前為止看起來大概都順利。

邱委員志偉:是很順利嗎?

李署長君禮:是,就是說我們現在要完工的大概是Phase 1Phase 2……

邱委員志偉:我認為不是很順利啦,浮式的風電呢?

龔部長明鑫:浮動式的,是不是?

邱委員志偉:對。

龔部長明鑫:那個是正在草擬跟規劃,方向也會往前,不過那是稍微比較後……

邱委員志偉:沒有包括在5.3GW裡面嘛?

龔部長明鑫:沒有包括在這裡面。

邱委員志偉:署長,你說這是很順利在推動,所以5.3GW在明年底可以達標?

李署長君禮:是,明年的11月。

邱委員志偉:可以達標?

李署長君禮:是,完工。

邱委員志偉:所以我覺得如果有任何障礙,法律上的問題、政治上的問題,一定要讓業者、開發商很清楚了解。

龔部長明鑫:是,會。

邱委員志偉:我覺得他們跌跌撞撞一路走來好像碰到很多的問題。

李署長君禮:一開始確實蠻多問題的,漁業問題、補償問題,還有供應鏈的問題,不過現在推動已經陸陸續續完成,目前我們在商轉的大概就有440座離岸風電風機。

邱委員志偉:部長,另外有關加氫站,目前全國也只有兩座,一個在臺南、一個在高雄,對於加氫站,我們未來推動的目標是怎麼樣?方董。部長,這是您那時當主委的時候推動的。

龔部長明鑫:現在是示範性。

邱委員志偉:示範性,然後呢?中期目標呢?因為你說2050年我們有10%的發電要靠氫能喔,目前這個進度根本就停滯不前,只有兩座示範……

李署長君禮:報告委員,加氫站目前中油已經蓋好,我們是跟交通部合作,它是所謂的低碳運輸、低碳載具的部分,我們會配合交通部,交通部會配合提供氫能公車,我們會依照交通部的規劃,哪裡有氫能公車的路線,我們中油公司就搭配去設氫能加氫站。

邱委員志偉:你一定要有明確的政策指引,因為這個成本很高,技術也沒有非常成熟,這個還在試辦嘛,對不對?

李署長君禮:還在試辦,目前是跟……

邱委員志偉:需求也不是那麼穩定嘛。

李署長君禮:是。

邱委員志偉:所以業者有沒有信心去投入,它沒有信心就不會去投入嘛。

李署長君禮:目前我們是要補貼,因為這是交通部無碳載具裡面的計畫,交通部補貼公車,我們會補助氫能。

邱委員志偉:就怕戰略不清楚,半途而廢,或是沒有辦法順利推動,你看興達海基就是這樣,最後你看,就賠掉五、六十億了,國產化也沒有達成,技術也沒有上來,到最後還是一樣要終止了。所以我們怕這個也是這樣,你說2050年有10%,這是部長您當主委的時候所提出的願景目標,現在你還在試辦。

龔部長明鑫:對,現在是在試辦沒有錯。

邱委員志偉:你要有明確的戰略目標,政策要怎麼去導引,短、中、長期都要有計畫,我覺得現在只有兩個示範,一個高雄、一個臺南,做完就沒有下一步了。

龔部長明鑫:因為氫能有分成幾個部分,一個是怎麼樣產氫,然後氫怎麼運輸,第三個是運用,運用的話,剛剛提到的車用是一部分,它也可以用來發電,就是您剛剛提到的,將來可能接近10%可以用……

邱委員志偉:再去盤點一下目前我們國家的氫能政策在哪裡。

龔部長明鑫:對,但是現在我們的問題就是產氫跟運送氫,這是比較大的問題,國際間現在也一直在討論這個部分,日本是比較早開始嘛,但是在運輸的部分,他們也遭遇到一些成本上的問題,不過我們還是會持續看看怎麼樣來……

邱委員志偉:日本的經驗我們可以學習,但是他們比我們早了大概1520年。

龔部長明鑫:是。

邱委員志偉:謝謝。

主席:謝謝邱志偉委員質詢,謝謝部長還有相關單位的備詢。等楊瓊瓔委員質詢完,我們就休息。

我們請謝衣鳯委員質詢。

謝委員衣鳯:1039分)謝謝主席,我想要請龔部長還有李署長。

主席:我們請龔部長還有李署長。

謝委員衣鳯:部長早。

龔部長明鑫:謝委員好。

謝委員衣鳯:三大國際的公有雲業者像AmazonGoogleMicrosoft都在全臺灣設立或是已經設立,並且要擴大我們區域的資料中心,代表了下一個世代我們臺灣會進入多雲競爭的局面。我想要請問一下,加上你們所說的AI新十大建設,你們要投入311億的預算,對於未來AI以及相關多雲競爭的總電力需求,你們有沒有做重新的評估?還是你們維持去年或是過去你們所預估平均每年就是2.8%的年成長量?當然我們知道,過去平均是2.8%,會不會這個平均在前幾年有爆炸性的需求增加,目前我們的電網有沒有辦法負荷這樣的相關電力增加呢?

龔部長明鑫:報告委員,事實上我們的電力需求跟供應每年都在滾動式檢討,電力供需報告也會出報告,至於您剛剛提到比較大型的業者,他們如果要設立data center也好或是什麼,都要先跟我們的能源署及台電公司來說明,有電它才有辦法去做這個事情,包括工業區的開發也好或是什麼,他們必須要讓我們知道可能的電力需求是多少,我們要預做一些準備。所以跟委員報告,至少到2032年之前,將來他們比較重要的設施要運作的部分,我們大概都已經有掌握了,也做了一些因應的處置,更詳細的細節是不是請署長說明?

謝委員衣鳯:好,請署長說一下。

李署長君禮:報告委員,這個我們都納入估計,至於我們怎麼估計?有三個來源:第一個,就是做環評時我們就知道這個電廠送環評了,大概需要多少用電量;第二個,在真正建廠前,大概三年以前,就要跟台電公司申請供電;另外一個,我們的資料來自產發署,而產發署會掌握企業比較長期的脈動。我們把這三個資料加在一起互相比對,同時每年滾動檢討,檢討完會提出電力供需報告,我們每年大概都會做這樣子的滾動檢討,並隨著實際狀況每年調整數字。

謝委員衣鳯:能源署也提到要做三個即時建設,也就是新機組、電網、變電所的變更、儲能,以及目前所有新建的發電機組與電網升級。我想請問,所謂的即時建設目前進度如何?你說了會配合業界新的用電需求,可是NVIDIA還沒來,等到它來的時候,未來你們要如何有一個即時的調配中心,也就是關於電力需求的即時調配中心?如此,未來在因應整個AI建設需求時,才有辦法有一個調配中心。如果沒有調配中心的話,一旦用電需求突然有爆炸性的成長,你該怎麼做?又要怎麼協調?

李署長君禮:報告,電力的調配分為長期的與即時、短期的。長期的,我們每年會檢討其電力需求是多少,所以像NVIDIA的用電並不會突然產生,一定是在幾年前規劃蓋廠時,我們就會要求它提出來,獲得核准之後……

謝委員衣鳯:你只看到NVIDIA,與NVIDIA相關的呢?對不對?譬如各供應鏈的或其他的共同需求?

龔部長明鑫:所有比較大型蓋的廠,通常都要兩年到三年。通常在蓋這個廠之前會有一個計畫,我們就會掌握,所以會把它算在……如果已經核准這個計畫的話,我們就會把它算在裡面。

謝委員衣鳯:你們就會把它算在用電需求裡?

龔部長明鑫:對。

謝委員衣鳯:目前的用電供應有沒有問題?請教王總。

王總經理耀庭:跟委員報告,有關未來AI產業對電力系統所造成的衝擊這部分,我們其實隨時都跟業者在聯絡,好知道他們未來的需求在哪裡、會布在哪裡。但我們也會跟他們說怎麼去安排,譬如以AIDC(資料中心)來講,我們就會跟他們講,我們的電廠、變電所會蓋在什麼地方,而它蓋在什麼地方比較適合,所以我們會做互相的介接,讓這部分的用電能夠很順暢,這是在應用端。至於生產端的部分,大概就是伺服器的生產,其生產用電跟平常伺服器的用電是差不多的,因此沒有影響。不過某些比較大的半導體製造公司的生產用電,我們也都長期在觀察,同時也互相接觸,預知什麼時候會用電。所以我們都有做長期的規劃與分析。

謝委員衣鳯:我們現在正在進行的,除了AI建設以外,還要將AI導入不同的面向,包括生產製造,不管教育、觀光或什麼的都要導入AI,一旦前端的作業沒有做好的情況下,後端就沒有辦法進行。就這部分來說,希望台電、能源署以及經濟部,能就整體用電需求與未來的調配問題儘速處理,可以嗎?

王總經理耀庭:謝謝委員指導,因為這題對台電而言是很嚴肅的一個問題,所以我們會慎重看待,而且會謹慎處理好,目前也朝這方向在進行當中。

謝委員衣鳯:可是我們也擔心會缺電,你知道嗎?

王總經理耀庭:我們都有提前準備。

謝委員衣鳯:我們也擔心會缺電……

王總經理耀庭:有提前準備。

謝委員衣鳯:會不會產生供電瓶頸?現在是冬天,而夏天通常是用電需求高峰。現在是冬天,所以問你這個問題,一般民眾、大家都不會在意,可是等到明年再來做相關檢討時,我們就必須知道供電的瓶頸在哪裡?你現在都說沒問題,但如果明年跳電的話呢?

王總經理耀庭:跟委員報告,可能會遇到的瓶頸是電源端,即電廠的建設來不來得及,所以我們都提前在規劃了。至於輸電線的瓶頸部分,誠如剛才跟委員報告的,我們會引導它在變電所的周邊直接蓋。因此,當他們要蓋應用中心時,我們可以就近從變電所拉過去,距離很短,所謂的瓶頸也可以就地克服並解決。

謝委員衣鳯:所以NVIDIA沒有來彰化蓋的原因,就是因為變電所?

王總經理耀庭:不是、不是,這可能有兩個地方:一個是辦公室,一個是用電的資料中心,這兩個是可以分開的,中間的訊號都透過光纖,所以是沒有問題的。

謝委員衣鳯:好,謝謝。

主席:謝謝謝衣鳯的質詢,謝謝部長及總經理等相關單位。

我們現在請賴瑞隆委員質詢。

賴委員瑞隆:1048分)謝謝召委。先請海巡署謝副署長跟國安局陳處長。

主席:請謝副署長、陳處長,謝謝。

謝副署長慶欽:委員好。

賴委員瑞隆:我先請教謝副署長。主委昨天發文表示,又有漁船來到,我們擔心對海纜造成影響而驅離。我請問一下海巡署,從今年以來,類似這樣的案件到底有多少件?

謝副署長慶欽:最近5年,從109年到113年,總共有40件,平均每年大概8件。

賴委員瑞隆:今年多少件?

謝副署長慶欽:今年到現在為止有5件。

賴委員瑞隆:今年5件?

謝副署長慶欽:對,五件,包括宏泰、包括順興,也有大陸漁船,我們都有函送地檢署。

賴委員瑞隆:這些都函送了?

謝副署長慶欽:是、是。

賴委員瑞隆:像盜砂的部分呢?

謝副署長慶欽:盜砂的話,111年還有扣留兩艘,之後就沒有了。112年是零星在澎湖跟馬祖出現,有一、兩艘航經的被我們驅離,換句話說,從112年到現在就沒有盜砂。跟委員報告,111年有非常多中國大陸的砂石船,尤其馬祖,所以我們非常感謝立法院,因為立法院修正了土石採取法、專屬經濟海域及大陸礁層法,所以不管船舶是不是犯罪所有人所有一概沒入……

賴委員瑞隆:所以有產生效用?

謝副署長慶欽:有產生效用。

賴委員瑞隆:很好,這個其實我也有提案。

謝副署長慶欽:謝謝委員。

賴委員瑞隆:我想我們目的就是要產生嚇阻力,也希望這次的海纜七法也一樣能有這樣的效益。

我問一下國安局陳處長。

陳處長:委員好。

賴委員瑞隆:這一段時間以來,就國安局掌握的船舶事件與數量,陳處長要不要也講一下?

陳處長:報告委員,有關在我們海域周遭造成威脅的船舶問題,事實上我們有相關預警或海巡署的即時應處,基本上都有運作的機制。所以事件一發生時,我們通常會在第一時間就保持通報與應處,這是我們目前……

賴委員瑞隆:國安局有充分掌握這些狀況?

陳處長:報告,有。

賴委員瑞隆:我問一下。我剛剛提到的,包括副署長提到的斷纜事件,平均每年大概78件?

陳處長:剛剛有提到,今年大概有5件左右。

賴委員瑞隆:今年5件?

陳處長:對。

賴委員瑞隆:今年5件,所以狀況跟往年差不多?

陳處長:是差不多。但在強度方面,事實上海巡都在第一時間應處,也馬上查處,包括雷達的回防,這些我們都即時掌握。

賴委員瑞隆:請教兩位,像順興39,它的線路這樣子跑,這是一個正常的狀況嗎?

謝副署長慶欽:報告委員,這要就個案的事實認定起。我先講一下,剛才委員指導的案件是在13號,今年225號在臺南外海我們當場扣留了宏泰58,它是多哥籍的。現在船舶只要有20公尺長,航速低於5節,在海纜左右1公里徘徊的,如果它有開AIS,我們有自動告警系統,中華電信公司會自動傳給船上,這艘貨船也有海圖,所以它知道海底電纜在哪裡,也應該可以看到告警它要趕快離開,結果它沒有開AIS……

賴委員瑞隆:所以如果我們認定它剛好跟我們海底電纜的路線是很像的時候,我們就會依照它AIS的狀況,通報它了啦!

謝副署長慶欽:這個時候中華電信、電信主管機關會第一時間直接傳到船上,請它趕快離開,再不走的話會通知我們,我們會過去、會超前部署,然後我們雷達也可以看,過去之後……就這個案子我們下令它馬上起錨離開,它看到我們下令之後就起錨,當場就拉斷。

賴委員瑞隆:所以當場就拉斷掉了?

謝副署長慶欽:是。

賴委員瑞隆:所以這個已經發生了嘛!所以未來如果修法更強化的話,我們就有更強的公權力。

謝副署長慶欽:是,為什麼呢?跟委員報告,這次七法最重要的原因,第一個,嚴刑重罰,除了故意犯以外,如果涉及到國家安全跟社會安定的話,甚至可以到十年以下有期徒刑,罰金是到五千萬。

賴委員瑞隆:我們過失也處理啦!另外,如果又涉及到故意的話,有十年以下的重判。

謝副署長慶欽:是,這涉及到國家安全。然後船舶,不問犯罪人所有與否,比照土石採取法……

賴委員瑞隆:直接沒入嘛!

謝副署長慶欽:直接沒入。最重要第二點就是我們可以源頭管理,很多船舶東北季風都在我們外海滯留,它可能是要等整補、可能是要等載貨,不管怎樣它就要降低本在我們外海滯留,那我們驅離之後,沒有法可罰,驅而復返。現在七法中,交通部航港局有修正船舶法第八十九條之一,可以處罰三萬以上一千萬以下罰鍰,這是行政罰,只要它不出去、沒有正常使用AIS就可以處罰。第三個,最重要就是我們可以精準執法,因為要求它要開AIS,如果不開的話,我們會處罰。還有最重要、最重要,如果再滯留,我們驅離它又復返,我們現在跟航港局有共識,也公告了,20小時內驅離兩次的話,以後就禁止它入港。

賴委員瑞隆:所以這些都是很重要的政策啦!因為用AIS,我們就可以定位出它的位置在哪邊,位置的移動如果跟我們電纜是密切相關的,合理懷疑它就是要來破壞我們的電纜,所以我們就可以採取強硬的措施。

謝副署長慶欽:是的,最重要是……

賴委員瑞隆:甚至我驅趕你,你有任何其他的部分,我甚至於未來讓你不能夠進到我的港裡面。

謝副署長慶欽:換句話說,可以大幅地降低岸傳系統的干擾。

賴委員瑞隆:就是我們現在所有的作為沒有讓他們沒有將低掉……因為當它要付出刑罰、付出很高的行政罰,甚至可能要被扣留船隻的時候,從過去盜採砂石的經驗,我們就可以知道當你用一些強硬的措施下去,它的利潤遠遠不及於所可能導致損失的時候,它就不會去做這個行為,甚至有可能被扣留、有刑罰的問題,它就更不會犯了,所以我覺得這些都是在保護我們國家安全,我們也希望朝野一起來支持。這個其實也不只是臺灣,我看到斯洛伐克的國防部長前幾天來也講到,海底電纜已經成為一個看不見的戰爭,特別是臺灣周邊是海,臺灣是海島啦!周邊出去都是靠這些電纜的連結,跟全世界的連結,所以這更重要了,我們希望大家一起儘快完成這樣的修法,一起來守護臺灣的國家安全。

謝副署長慶欽:謝謝委員,我們全力以赴。

賴委員瑞隆:謝謝,我們全力支持啦!再來我請教一下經濟部長,現在產業的部分,我們海纜的維修跟海纜的工程有沒有相關強化這個產業的空間?我們現在幾乎很多的海纜船大概都是其他國家所有的,我們本身在這一塊其實並不強,我也希望未來經濟部整體來思考,讓我們自己海纜的維修、海纜的產業鏈能夠更加強化,這個也許跟交通部、跟中華電信等等相關的可以做更多的討論,好不好?請部長再審慎來討論。

龔部長明鑫:好的。

賴委員瑞隆:最後一點點時間,我問一下,這一次臺中非洲豬瘟跑到高雄去,但是後來大榮的業者說它只有小車才有GPS,拖了一個半小時才說明大貨車位置,甚至宣稱內容等等,還有包括裡面的物品,顯然在物流這一塊裡面是有問題的啦!未來在管理的部分,我希望經濟部跟交通部再研議,特別對於現在越來越多這種物流倉儲的管理,我希望能夠做更多的強化,不然它覺得即使不交代也對它無可奈何,它不交代到底有什麼東西、去了哪裡,顯然我們也無可奈何,這樣對於未來我們在防疫,甚至很多重要的狀況的時候,我們其實……這個部分,部長有沒有一些強化的措施?

龔部長明鑫:好,這個部分就像委員指導的,我們會跟交通部加強聯繫。

賴委員瑞隆:好,因為很多都是透過物流……

龔部長明鑫:倉儲是我們管,路上跑的是他們管,我們會把它結合起來。

賴委員瑞隆:但是產業面上面,我希望整體讓這些納入到……特別是現在我們看到嘉里大榮,甚至各界都懷疑它有港中資在掌握,當這些物流是往不好的方向去思考的時候,當這些重要的物流不是可以掌握在我們手裡的時候,也會形成另外一個國安上的盲點跟漏洞。所以我還是希望這一塊要確實用更強的措施去約束它,就是一旦有狀況的時候,它必須要如實地依照國家的要求,包括交出正確的資訊、包括做出正確的處置,好不好?

龔部長明鑫:是,我們正在釐清。

賴委員瑞隆:這一塊我希望國安局也整體要配合,進來跟經濟部、交通部一起來思考,要把這個建立起來,不然未來更多類似這樣的事件,今天是豬肉非洲豬瘟,未來其他事件的時候,如果這些物流業者並不願意配合國家的整體要求的話,有可能還會形成另外一個漏洞,好不好?

龔部長明鑫:是,這個我們正在處理。

賴委員瑞隆:請部長再跟交通部和國安局來研議啦!

龔部長明鑫:好的。

賴委員瑞隆:好,謝謝。

主席:謝謝賴瑞隆委員的質詢,謝謝部長。

我們現在請楊瓊瓔委員質詢,謝謝。

楊委員瓊瓔:1058分)謝謝主席,楊瓊瓔發言,我們邀請部長。

主席:請部長。

龔部長明鑫:楊委員好。

楊委員瓊瓔:謝謝部長。今天本席也提出修正動議,這個目的也就是在整個能源安全的事前防範、事後處罰的加重,希望能夠在能源方面可以達到安全,我希望得到行政部門的支持,重點在於除了我們事後的罰則之外,重要的現在是以故意達成傷害者,但是在整個過程當中如果行為者達成傷害,也必須要有所處置,你同不同意這樣的原則?

龔部長明鑫:是,現在即便他不是故意的也有罰則,就是過失的。

楊委員瓊瓔:好,非常地感謝。今天本席提了3個修正動議的目的也就是這個精神,所以待會我們如果在逐條審查的時候,也敬請我們同仁以及行政部門來支持。

龔部長明鑫:是。

楊委員瓊瓔:我們真正目的也就是需要能夠真正的安全、防堵,這是非常重要。同時在電業法、天然氣事業法以及自來水法三法修法的當中,就是我們剛剛所說的,為了要加重對海底電纜輸氣與送水管線遭破壞的刑責。事後追懲雖然有遏止作用,但是缺乏即時的監測機制,一旦損傷,造成了全民斷電、斷氣、斷水的連鎖危機,有鑑於此,我們必須要建立什麼呢?要建立事前防護體系,讓能源輸配網具備預警以及快速應變能力。我們今天主要的修法目的,是不是以這樣子的精神為目標而執行呢?

龔部長明鑫:是的,我們方向是這樣。我們會跟海巡署配合及搭配,因為海上巡察作業是他們在處理,他們也會開啓AIS針對船隻來定位並觀察它的意圖等等,我們會把所有管線相關的資料提供給海巡單位,讓他們知道這個地方是很重要的區域。

楊委員瓊瓔:是跨部會的合縱、聯合,這非常的重要,所以我也謝謝部長,在剛剛我們討論當中,也就是針對今天所修的這三個法,本席提出3個修正動議,更明確地說明、更明確地能夠讓執行者有所依歸,也就是強化執行的效能,來穩定能源的安全,我們的目標就是以這兩個為基準,是不是?

龔部長明鑫:是的。

楊委員瓊瓔:面對整個海底設施的安全威脅,我們必須設置可即時偵測異常以發揮預警功能的防護系統,是不是如此?

龔部長明鑫:是,一旦有發生異樣的時候,資訊就會回饋給我們,我們馬上會跟海巡通聯。

楊委員瓊瓔:這個非常的重要,所以本席要說明的是,能源的安全不只是事後有罰,還要事前可防,是不是如此?

龔部長明鑫:是。

楊委員瓊瓔:我們也希望……再一次的說明,審查法案的時候目標都一致……

龔部長明鑫:對,目標一致。

楊委員瓊瓔:也希望這三個修正動議得到行政部門以及各位同仁的支持。

接下來本席要跟你討論的是,63日立法院通過了2028年無煤中火的案子,但是經濟部一直說有困難,雖然當時你不是部長,但是現在你是部長,所以本席要跟你討論這個問題。你的理由是說中火的二期燃氣必須要55個月,但事實上中火一期的兩部燃氣機組會在2025年跟2026年完工,裝置的容量是2,600MW,足以汰舊4.7部燃煤機組。不僅如此,到2024年中火減煤630萬公噸,2025年一期上線可以再淘汰432.5萬公噸,2026年再增加民營中佳的燃氣電廠跟中火燃氣一期的第二個機組,可以再減多少呢?636萬公噸。所以換句話說,如果依照這樣的數字,規劃達成2028年無煤中火是沒有問題的。請教部長,因為你們現在一直以中火二期未完工作為藉口,那民眾的聲音,您聽到嗎?請教部長。

龔部長明鑫:是不是請總經理說明?

楊委員瓊瓔:部長,你先答一下吧!

龔部長明鑫:因為總經理有跟我講……

楊委員瓊瓔:因為你是新任的部長啊!

龔部長明鑫:如果真的可以達成,我們當然希望是這樣,但是中間的確有一些困難,像……

楊委員瓊瓔:這個數字是你們告訴我們的啊!而且你們還告訴我們,要早一天增氣就早一天減煤啊!這是我們大家的共識啊,對不對?

龔部長明鑫:對,所以我們一定要趕,但是您剛剛提到的資料關於中佳的部分,基本上它已經解約不會做了,所以類似這樣的情況,我們……

楊委員瓊瓔:你們從頭到尾都跟我們說這個數字,到現在潘朵拉的盒子打開,你說中佳解約了!

龔部長明鑫:對,因為它是民間的,不是我們台電的。

楊委員瓊瓔:沒有人不知道它是民間的!當時你們把它的量數都計算在內啊!你怎麼會現在才跟我們說這個潘朵拉的盒子掀開是這樣不可看!難怪我們的民眾這麼痛苦,中部地區的民眾已經承受夠了!

龔部長明鑫:它在9月份解約了,所以……

楊委員瓊瓔:9月份的時候解約!

龔部長明鑫:對。

楊委員瓊瓔:那怎麼辦?

龔部長明鑫:所以我們還是會儘量趕啊!

楊委員瓊瓔:什麼叫做儘量?

龔部長明鑫:委員跟我們的想法一樣,儘快把燃氣部分提升起來以後,燃煤部分可以降下來,這是我們共同的願望嘛!但是如果有實質上的困難……

楊委員瓊瓔:政府口口聲聲告訴我們,不管綠能、不管天然氣,我們都全力支持,你現在告訴我們這個9月份的事件,我都不忍心講出來,那中部地區該怎麼辦?你一直告訴我們,要增氣就減煤,我們全力地支持。

龔部長明鑫:我們也儘量往這個方向來做……

楊委員瓊瓔:你們現在告訴我,你說你們有困難,你們至少要告訴我們要怎麼樣逐年減煤?請告訴我時程!我絕對不同意到2034年才無煤,這個我們絕對抗議到底!

王總經理耀庭:跟委員報告,整個電力系統要穩定供電,其實要考慮到發電的高度跟運轉電廠的時間,所以一定要……

楊委員瓊瓔:總經理,這個是你們之前說要增氣,你們都說過了!如果你們沒有這些KPI,要怎麼去執行呢?你現在告訴我這些論述,本席具體要求,你們現在告訴我們是2031年、2034年這個區間才無煤,那你們在這段時間都不減煤嗎?

王總經理耀庭:我們會儘量做。

楊委員瓊瓔:你告訴我沒關係,你告訴我現在有困難,你要怎麼樣逐年去減煤?告訴我時程!告訴我數據!

龔部長明鑫:我們同意逐年減煤,然後數據會後會……

楊委員瓊瓔:你現在就可以告訴我了啊!你已經告訴我們到2031年、2034年才無煤,這部分我是不同意的!

王總經理耀庭:跟委員報告……

楊委員瓊瓔:到那個時間才無煤,但是你現在有增加這些設備,本席剛剛已經告訴過你了,在20252026年設備完工運轉後可以增加2,600MW,可以汰除了4.7部的燃煤機組。

王總經理耀庭:跟委員報告……

楊委員瓊瓔:你已經失信於民,你說增氣上路後就要把我們的煙囪摘除……

王總經理耀庭:跟委員報告……

楊委員瓊瓔:那你現在還要保留運轉,為什麼要這麼欺負我們中部人呢?

王總經理耀庭:跟委員報告,最近這幾天天氣比較涼,我們中火本來是10部機組,目前大概是4部或5部在運轉而已,其實就是在照顧中部的空氣……

楊委員瓊瓔:你能不能告訴我……

王總經理耀庭:然後我們的天然氣機組……

楊委員瓊瓔:在你預期燃氣機組在20252026年陸續上線之後,我們有所本,你們的預估就是如此,上線之後你要告訴我們逐步減煤的時程。

王總經理耀庭:跟委員報告,我們電力的運轉和調度……

楊委員瓊瓔:告訴我們怎麼樣減?會不會逐步去減啦?

王總經理耀庭:電力的運轉跟調度是需要彈性的,所以我們不能……

楊委員瓊瓔:當然是彈性!所以本席問你,你會不會逐步逐年去減煤嘛!

王總經理耀庭:我們會逐年逐步儘量去做,但是我們不敢承諾一個數字給你們,因為只要承諾一個數字,我們就一定要戮力、必須要做到,所以我們儘量去減……

楊委員瓊瓔:全國的民眾聽到!中部地區的民眾聽到!政府告訴我們,增氣要給我們減煤,你現在不敢告訴我時程、不敢告訴我數字!

王總經理耀庭:不敢說的原因是有太多的變數,包括像再生能源上來的進度怎麼樣,這個都影響到我們電力運轉的成效。

楊委員瓊瓔:所以政府一場騙!

王總經理耀庭:沒有騙,事實上只是因為我們需要這個韌性跟彈性。

楊委員瓊瓔:之前告訴我們能源占比有多少?綠能有多少?你現在告訴我,你什麼都沒有!

龔部長明鑫:報告委員,穩定供電還是我們的第一要務。

楊委員瓊瓔:那我們中部地區的人的健康怎麼辦呢?怎麼辦呢?

龔部長明鑫:也會照顧啊,我們可以逐年減煤。

楊委員瓊瓔:我至少有一個卑微的要求,我們不同意到20312034年才是無煤,所以我們卑微的要求你告訴我逐年減煤到底是多少?我們這樣子卑微的要求,你都沒有辦法告訴我們數字!

王總經理耀庭:台電一定會儘量去做到,但是沒有辦法每一個實際地去做。

楊委員瓊瓔:總經理,我對你是非常地尊敬,因為你是非常務實……

主席:時間到了。

楊委員瓊瓔:但是你今天告訴我的這些內容,我真的是嚇一跳,原來之前所說的都是一場騙!

龔部長明鑫:因為2028的確是沒有辦法做到。

主席:時間到了。

楊委員瓊瓔:我這樣卑微的要求,逐年減煤的數量告訴本席可不可以?

龔部長明鑫:但是我們承諾會……

主席:部長、台電總經理再找瓊瓔委員溝通一下,謝謝。

楊委員瓊瓔:總經理,不是你不可以說數字!

主席:讓他更了解,好不好?

楊委員瓊瓔:我絕對不接受台電公司告訴我減煤的時程跟減煤的量數不可以坦白說數字!

主席:請經濟部還有台電找瓊瓔委員,這些可以了解、可以告知的相關數字,讓我們瓊瓔委員了解一下,好不好?謝謝。

楊委員瓊瓔:你多久時間可以將時程告訴本席?你的時程跟你的減煤計畫告訴我們。

王總經理耀庭:我們找時間跟委員報告。

楊委員瓊瓔:不是找時間報告!我具體要求,在經濟委員會要求行政部門、台電公司,你們的燃氣機組在20252026年可以有2,600MW的容量增加,我沒有理由不要求你減煤。你告訴我們增氣就要減煤,我很卑微地要求行政部門,請把逐年減煤的時間跟數量給本席。

王總經理耀庭:請委員給我們一點運轉的空間……

楊委員瓊瓔:什麼時候告訴本席?沒關係,告訴我什麼時間,把你的時程跟你的減煤數量告訴本席。

主席:下個禮拜去找瓊瓔召委報告一下,好不好?

楊委員瓊瓔:不是,主席,我們質詢有要求時間的權利,告訴我們內容。你講不出來,我沒有辦法要求你現在講,但是我們要為選民負責,我們替選民來問什麼時間,你告訴我們,你們逐年遞減的時間跟減煤的數量。

龔部長明鑫:我們可以提出我們怎麼樣儘量做到的……

楊委員瓊瓔:對、對、對,什麼時候可以告訴本席?

主席:召委,是不是下個禮拜去找您?

楊委員瓊瓔:你給我一個時間就好。

主席:你下個禮拜去找召委,我們再正式……

楊委員瓊瓔:不是,你告訴我,你們去討論嘛。

龔部長明鑫:一個月的時間,我們把我們儘量怎麼做到的方式或怎樣再跟委員就教,我們會寫書面報告。

楊委員瓊瓔:請你們好好告訴我們,民眾需要知道,中部地區的民眾真的辛苦了,而且我們有條件也有權力要求,我們付出的夠了。我們希望、我們也全力支持政府的政策「增氣減煤」,要講到做到啊!

龔部長明鑫:是。

主席:好,謝謝召委的質詢。謝謝部長、謝謝總經理。我們現在休息10分鐘,謝謝。

休息1112分)

繼續開會1122分)

主席:我們繼續開會。

現在請伍麗華委員質詢。

伍麗華Saidhai Tahovecahe委員:1122分)謝謝主席。有請部長。

主席:有請部長。

龔部長明鑫:委員好。

伍麗華Saidhai Tahovecahe委員:部長好。今天有審查電業法、天然氣事業法、自來水法。這三個法,其實我也都有提案,不過我想先來關心一下,我們地方族人跟水、電有關的陳情。

第一個部分想要請教一下,我在上一屆剛剛上任立委的時候,在花蓮秀林鄉有一個陳情案,他們這地方就是挨家挨戶挨著電塔,台電這邊也有一個花蓮北埔線路的工程,叫做佳民村替代方案,當時其實我是拿到一個回復,它說考量地方用電需求,線路最遲須於110年底前完成之即迫性,期待能夠獲得鄉親同意,先以原路徑完成送電後,再儘速拆除佳民村境內的既設舊線路,並持續進行移往山區之最終遷改路徑相關作業。我要說的是,其實佳民村的人大多都認同把高壓電塔遷往山區,但是經過這麼多年,他們也常常問,因為看不到進度,所以想了解一下相關進度是怎麼樣。

王總經理耀庭:跟委員報告,這個案子主要也談了一段時間了。

伍麗華Saidhai Tahovecahe委員:是啊。

王總經理耀庭:最主要就是因為路線可能還有一些爭議,雖然往山區這邊移動,但是需要一些溝通,因為我們重點都是在爭議路線需要協調。

伍麗華Saidhai Tahovecahe委員:對,所以我就是想要了解,到底有沒有努力跟族人溝通?

王總經理耀庭:一直都持續在開會、持續在開會。

伍麗華Saidhai Tahovecahe委員:經常開會嗎?

王總經理耀庭:對,開會。主要是另外一邊,要移過去那邊也有一些爭議在。

伍麗華Saidhai Tahovecahe委員:我是這樣想喔,我不知道之前有沒有,但我是109年上任,你看已經6年了,族人也常常在問,所以今天就是提醒,最起碼要讓我們知道相關進度為何、困難在哪裡,以及到底做過多少場次的溝通座談。這個部分可不可以給辦公室一些資料?

王總經理耀庭:好,詳細情形再給委員辦公室。

伍麗華Saidhai Tahovecahe委員:謝謝。第二個部分,我們原住民很多的部落都是經過兩到三次的集體性遷村,我們也很慢設置水管,很多的部落設置水管至今有的已經50年、有的10年不等,但是我們也很希望可以趕快配合水公司的管線汰換工程,所以我們也積極地就民眾陳情來爭取。像去年(113年),以屏東來講,我們泰武鄉的萬安,還有瑪家鄉的佳義村、三地門鄉的青山村、瑪家鄉的三和村,我看到有爭取到,但是我比較不理解的就是,今年6月才看到台水公司的一個新聞稿說要積極推動降漏的工作。降不降漏是一回事,但是我看到我們原鄉很多的鐵管生鏽,而且鐵管還生鏽到破碎,那個水流出來都是紅紅的,其實都急需排優先管線汰換。我不曉得你們的標準是怎麼樣,至少我看到今年就比去年少很多,今年我看到的只有來義鄉的義林村,還有三地門鄉的三地村,所以想了解一下。

李總經理丁來:感謝委員的提示。我想水公司針對管線汰換,依照我們汰換的標準,包括破管的頻率、包括剛剛委員提到對水質的影響,這個部分我們都有積極地依照相關標準作業來處理。有關剛剛委員關心的原鄉部分,113年大概有辦理了6件的管線工程,大概有1.13億的汰管經費,114年的部分目前……

伍麗華Saidhai Tahovecahe委員:對啊,你們才發新聞稿說要積極,結果就變少了。

李總經理丁來:目前大概有5件,分布在來義、三地門、春日、滿州,我想一些細目的部分,我們會跟委員報告。

伍麗華Saidhai Tahovecahe委員:好,我只是要表達,其實很多部落的管線真的都已經歷經50年,所以我希望這個部分要考量到原鄉的需求,好不好?

最後還是再請教一下關於海纜法的問題。其實這幾年來,特別是像今年海纜斷裂就已經9次,所以我們就很關心這個修法的問題,除了抓不勝抓、不好抓,還有不好定罪的問題。今年829日首度針對破壞海纜的船隻及船員啟動刑事調查,而且二審判刑3年,這個是中國籍的船長,這也引發我們思考領海之外的犯罪要如何防範而且定罪。在這邊原本刑法第三條是指說可以適用領域內的犯罪,或在領域外之中華民國船艦或航空器內犯罪,所以像這種在領海之外的也許可以用刑法第四條,如果它的結果有在中華民國領域內的話也算領域內的犯罪。但是我們就是擔心像這種沒有造成顯著災情或者是未遂的情況能不能夠適用,又或者是像今天自來水法為什麼要修法?就是看到這個判決,他就是適用第九十七條之一,因為他二審仍判刑三年,所以他是用了第一項,認定他就是毀壞。我們主張的就是為了避免這樣的情況發生,除了希望刪除像第二項的這種主觀意圖的條款,也希望可以新增但書,就是在中華民國領域外犯本條之罪者,亦適用之,不曉得部長的意見如何?

龔部長明鑫:報告委員,現在我們就是連過失也有刑罰了,已經把它加進來了,不會因為他說我不知道、我不是故意的……只要有造成破壞,就算是過失也要有刑罰。

伍麗華Saidhai Tahovecahe委員:對。

龔部長明鑫:有主觀犯意的話更是加重,現在修法的方向就是往這個方向。

伍麗華Saidhai Tahovecahe委員:是,我們就是往這個方向,讓他可以去適用刑法第七條。

主席:謝謝伍麗華委員,我們只要資訊公開,讓他們知道這裡的地下是有這些管線的,你還過去,當然就是故意,這個東西就沒有什麼樣的模糊空間,所以我們修這個法,就是一定要有嚴法,並去做一個管制。

現在請黃國昌委員質詢。

黃委員國昌:1131分)謝謝主席,麻煩請經濟部部長、台水的董事長。

主席:請部長,還有台水總經理。

龔部長明鑫:黃委員好。

黃委員國昌:兩位好。時間的關係,直接進行。高雄大樹區51公頃違法光電場因濫墾、濫伐遭到起訴,經濟部是說火速撤照,希望業者不要僥倖。這不是僥倖、不僥倖的問題,搞了這種爛事,在高雄大樹區51公頃的山坡地,違反山坡地保育條例濫墾,去搞光電板,這不是不要僥倖的問題,這準備去坐牢了,沒什麼好說的。我關心的事情是,上一次我有問過經濟部,你們廢止了部分施工許可的相關問題,經濟部跟我說水土保持計畫第一期合法合規使用,沒有終止租約的問題,現在立場還是這樣嗎?

李總經理丁來:跟委員報告,我想一期的部分目前都沒有問題。

黃委員國昌:第二個,二期的部分也要終止租約嗎?

李總經理丁來:跟委員報告,二期的部分,目前市府都已經核准水土保持的完工,目前我們每天都在監測……

黃委員國昌:請針對問題回答,所以就沒有要終止租約嘛!

李總經理丁來:目前屬於光電的部分廠商已經停止使用,但是我們請它提……

黃委員國昌:對啊,它光電停止使用,但是它破壞山坡地,違反法令,不是事實明確嗎?

李總經理丁來:跟委員報告,經過市府相關單位的評估,目前都符合相關法令的規定,我們會依照……

黃委員國昌:你的意思是說,過去違反法令的不追究啦!市府要它改善,改善完了以後,就讓它繼續租,是不是這樣?

李總經理丁來:目前我們就請廠商提其他運用的計畫,我們依照原來的契約,大概118年才會合法終止。

黃委員國昌:來,我們來看,我上次問這個土地的使用有沒有違反法令,結果上次經濟部的次長賴建信跟我說,這個是要台水去處理。我上次提醒賴建信回去跟台水講、回去把租約看清楚,看清楚租約是怎麼約定的。現在橋頭地檢偵結起訴說,違反山坡地保育條例、違反水土保持法,仔細看喔!擅自在不可開發的地方使用和山光電案第一期工程案場,鋪設太陽能光電板,以此方式擅自墾殖、開發公有的山坡地,這個是第一期;第二期,非法墾殖,違規開發的面積高達25,897平方公尺。現在我看不懂了,檢察官在起訴的犯罪事實裡面指證歷歷,這已經不是違約的問題,這是違法的問題。再看一下台水的土地租賃契約書,承租人使用土地違反法令,可以隨時終止租約。我看不懂啦!現在是這個業者後臺很硬嗎?你為什麼不按照租約終止契約,把地收回來?

李總經理丁來:報告委員,因為目前來講……

黃委員國昌:它已經改善完成了,既往不咎?

李總經理丁來:不是。

黃委員國昌:請你看一下租約好不好?第十一點,我用紅筆框起來的部分,承租人使用土地違反法令,請問這個承租人使用土地有沒有違反法令?

李總經理丁來:跟委員報告,我們會依照契約的規定跟……

黃委員國昌:我就把契約攤給你看了。我今天為什麼質詢?你們嘴巴說會按照契約的規定,但實際上根本沒有按照契約的規定啊!

李總經理丁來:目前廠商有依照修正後核准的計畫執行。

黃委員國昌:所以你還是在繞回去,我在問你,承租人使用土地有沒有違反法令,有還是沒有?

李總經理丁來:目前來講是有違反法令,但是已經修正了。

黃委員國昌:對嘛!所以我現在才問,那廠商的後臺到底有多硬啊?使用土地違反法令都已經被起訴了,但是我們台水說沒有關係,我不會終止租約。

李總經理丁來:我們請廠商提其他合法的使用計畫。

黃委員國昌:你再看一下這個契約書啦!我真的不知道你們為什麼對保護國家公有的資產、保護山坡地會採取這樣子的態度,今天濫墾、搞光電板、違反山坡地保育條例、違反水土保持法,都已經被起訴了,然後我們的台水說,承租人使用土地有沒有違反法令?有,但是我不終止租約,因為它已經改善了,這個是台水的態度。

直接請教一下部長,部長贊不贊成台水這樣的態度?我直接跟你講,台水公司為什麼會這樣軟趴趴,我不是很了解,我真的不是很了解,背後是有什麼隱情、有什麼人當靠山,搞成這個樣子,高雄地區的鄉親如此的憤怒,但是我們台水說,沒有關係,它已經改善了,請問經濟部部長,經濟部的立場跟台水一樣嗎?

龔部長明鑫:報告委員,那家廠商我完全不認識,有什麼背景我也不知道。

黃委員國昌:沒有關係。

龔部長明鑫:另外通常來講,我們跟它……

黃委員國昌:我也沒有說你認識啦!不要緊張啦!

龔部長明鑫:通常我們跟廠商的契約關係,解約是最後的手段,解約之前假如有一些可以變更的話,就讓它去變更,而且現在是起訴階段,還沒有定讞……

黃委員國昌:所以你要等到定讞就對了?

龔部長明鑫:至少一審的結果出來……

黃委員國昌:經濟部現在的標準是一樣嗎?是只有對這個廠商這樣,還是對所有的廠商都是這個樣子?我再講一次,看一下契約書,承租人使用土地違反法令,它不是寫承租人使用土地違反法令經判決確定。我現在就搞不懂,為什麼面對這樣違法的廠商,台水軟趴趴就算了,連經濟部都軟趴趴?

龔部長明鑫:不是,要判決比較確定以後才知道它有沒有違法……

黃委員國昌:對嘛!所以我請你看契約書嘛!部長,你回去想一件事情,上面契約條款的約定是承租人使用土地違反法令,還是承租人使用土地違反法令經法院判刑確定者?這是基本的契約書解讀啦!我不相信經濟部的也好、台水的法務也好,會給出這麼荒謬的法律見解,如果是按照這樣子搞的話,那完蛋了,事情真的大條了。

主席站起來了,我只問最後一個問題,所以現在經濟部跟台水的立場一樣,這件事情要等到判刑確定了以後才要處理,是還是不是?給我這個答案就好了,權力在你們手上,立法機關沒有辦法逼你去終止這個違背法令使用土地,把山坡地搞成這個樣子的業者租約,因為權力在你們手上,我們沒有權力逼你、沒有權力幫你去終止租約,你可以選擇我就是不終止,要不然要怎麼樣?那就看立法機關能夠怎麼樣。現在我只問態度跟立場的問題,台水總經理的立場非常清楚了,我已經聽到了,現在我最後只請教部長,經濟部的立場跟台水是不是一樣?

龔部長明鑫:報告委員,這個可能法條上我要再檢視一下。

黃委員國昌:好,你再檢視需要多久?這沒有很複雜啦!

龔部長明鑫:這可能還是會牽涉到,萬一它判決下來沒有違反法……

黃委員國昌:沒有關係啦!你回去問你們的法務,我再說一次,如果是按照你們這樣解釋,我只跟你講一句話,事情大條了!第二個,在其他的案子當中,你們都是適用這樣子的標準嗎?第三個,這件事情,法律問題的解釋沒有你想像的那麼複雜,我現在只問部長一件事情,你說你要回去再檢視,你檢視需要多久?一個禮拜之內用書面回復我經濟部的立場,可以嗎?

龔部長明鑫:兩個禮拜可以嗎?

黃委員國昌:兩個禮拜?好,我給你兩個禮拜。

主席:謝謝。

現在請賴士葆委員質詢。

賴委員士葆:1140分)謝謝主席以及各位先進。有請經濟部的龔部長及台電的長官。

主席:請部長及台電總經理,謝謝。

龔部長明鑫:賴委員好。

賴委員士葆:兩位長官好。我們都很清楚臺灣的用電其實非常吃緊,你看國外都是這樣來看,美國商會(American Chamber in Taiwan)在6月份發布2025臺灣白皮書,指出臺灣能源議題已經取代法規的改革,成為會員企業首要的關切。商會表示,核電退場,燃煤發電下降,天然氣價格又受全球市場的波動影響,加上綠能專案延宕,主管機關重疊,讓臺灣高耗能的產業面臨投資風險。這是美國商會今年6月所提出來的。就大家都知道、普遍都知道,只有經濟部長官、台電長官在講不缺電了、不缺電了,可是大家都知道臺灣的用電其實是吃緊的。我就請教……看誰要回答啦!看部長你要不要回答,還是台電回答。綠能目前占我們的發電比重有多少?

李署長君禮:到去年為止……今年18月大概占十二點多。

賴委員士葆:11.9啦!這裡面資料有寫,11.9啦!2016到多少?

李署長君禮:11.9是去年的。

賴委員士葆:那今年到12,是不是?

李署長君禮:目前我們統計到8月,大概十二點多,可能到年底我們還會再觀察,陸續有一些風力發電跟太陽光電會漲上來。

賴委員士葆:為了虛幻的非核家園,我們都很清楚,臺灣的環境已經被破壞殆盡,水庫上面蓋太陽能板,你要不要告訴我現在還有哪一個水庫沒有蓋?

李署長君禮:現在我們只有6座水庫有蓋,其他都沒有蓋。

賴委員士葆:我們總共有幾個水庫?

林署長元鵬:報告委員,有95座水庫。

賴委員士葆:95座水庫中,哪6座有蓋光電板?

林署長元鵬:報告委員,我們現在手上資料是有烏山頭水庫、阿公店水庫,還有三個比較小的,一個是鹽水埤、內埔子,還有一個金門的金湖。

賴委員士葆:就你們的規劃,未來還會不會在水庫上面再蓋光電板?未來還要不要?

林署長元鵬:目前沒有申請案件。

賴委員士葆:誰申請?

林署長元鵬:特別再報告一下,除了剛剛的5座外,再加一個鳳山水庫,所以總共是6座。

賴委員士葆:發電量多少?

林署長元鵬:現在發電量總共大概29MW

賴委員士葆:占的比例呢?占我們總發電量的多少?

林署長元鵬:非常非常小。

賴委員士葆:非常小啦!我現在這個答案,非常小的發電量,部長,這值得嗎?把臺灣的生態全部破壞掉,水庫破壞、農地破壞、魚塭破壞,就為了你們那虛無飄渺的非核家園,把整個生態環境都破壞成這樣,你覺得值得嗎?

龔部長明鑫:沒有,再生能源的發展跟非不非核好像沒有關係。

賴委員士葆:當然有,怎麼會沒有關係?你們之所以拼命蓋,就是為了非核,所以要光電、要風電,光電、太陽能就上去了。

龔部長明鑫:將來即便能源重啟或者有新的核能,太陽能光電還是會持續做,再生能源還是會持續做。

賴委員士葆:繼續做就繼續做,但是你不要破壞水庫、你不要破壞魚塭嘛!

龔部長明鑫:沒有破壞。

賴委員士葆:魚塭的魚都死掉了,怎麼會沒有被破壞,對不對?什麼漁電共生,結果魚死了,電有了,變這樣子啊!都清楚的看得到,你還說沒有。

來,你們原來說核三要延役,是不是核三要延役,有沒有?有沒有這個命題?

龔部長明鑫:現在到了可能會自我檢查階段,因為法已經公布了。

賴委員士葆:法都公布了,可以延役啊!

龔部長明鑫:可能台電會開始做自我檢查……

賴委員士葆:來,台電講一下時間表好不好?就是核三廠怎麼因應的時間表。

王總經理耀庭:跟委員報告,我們現在的程序是先做現況評估,我們現況評估在1013日已經把評估報告送到經濟部……

賴委員士葆:我的時間到了,快點講。

王總經理耀庭:接著這個做完之後,如果確實可以往下走的話,核三會先做再運轉計畫等等的程序……

賴委員士葆:到最後核三廠如果真的可以用,要多久時間?快一點2年夠嗎?3年夠嗎?

王總經理耀庭:因為有些變數不是台電能掌握的,譬如說……

賴委員士葆:如果一切順利,3年夠不夠?一切都順利的話,3年夠不夠?

王總經理耀庭:大概3.5年吧。

賴委員士葆:好。最後一個小問題,因為現在如果廠商要來投資的話,台電都要他提出一個廠商用電計畫,然後台電就跟他講供電的時程。就我所了解,現在有一家廠商要申請,結果你們看說,最快2年以後才能夠正常供電。人家就離開了。這個東西就代表你們供電吃緊,American Chamber(美國商會)講的是對的。

王總經理耀庭:跟委員報告,我不知道是哪個案例,因為我們每天……

賴委員士葆:你們每天在reject人家啊,就是因為你們電不夠,人家跑掉啦!一家、一家跑掉啦!

王總經理耀庭:不是、不是,因為有一些可能會牽涉到輸電線要建設,需要一點時間,所以要……

賴委員士葆:我查了,你們現在台電就會有供電時程,最快2年後,所以目前北部非常吃緊,幾乎要在北部投資的,統統被你們打槍,這個才是目前最嚴重的問題。

王總經理耀庭:跟委員報告,要看個案的狀況才知道。

賴委員士葆:你私底下再跟我報告,我告訴你哪一家廠商,我這裡不願意講。

王總經理耀庭:好。

主席:謝謝賴士葆委員質詢,謝謝部長,謝謝相關單位。

現在請鍾佳濱,鍾佳濱、鍾佳濱委員不在。

請葉元之委員。

葉委員元之:1147分)麻煩請海巡署。

主席:請海巡署副署長,謝謝。

謝副署長慶欽:委員好。

葉委員元之:副署長,其實我們今天也有討論到要修是不是要再提高比如說扣留船隻等相關的法令,我們先來看一些數據,這個數據是關於我們很多像電纜以及其他管線被破壞的狀況,我們除了可以透過修法的方式來改善之外,還有什麼其他方式可以改善?

謝副署長慶欽:目前我們是預防跟執法並做,比方說中華電信是目的事業主管機關,它有告警系統,如果有商貨輪在我們海纜區左右海面一公里滯留,或是慢速航行,它會自動告警……

葉委員元之:不好意思,主席,時間可不可以暫停一下?因為電腦設備有問題。

主席:好,時間先暫停。

葉委員元之:可以、可以。

主席:可以了嗎?

葉委員元之:可以了。這個是2023年到2025年我們電纜被破壞或者是斷裂的狀況,20232月它是有斷裂,20251月它是老化,同年1月還有國際的海纜疑似被貨輪拖斷,另外還有地震的關係。像這些,其實有的是老化或各方面的問題,請問這些問題要怎麼解決?

謝副署長慶欽:現在是這樣,如果是因為有外力介入而斷裂的話,都視同國安案件,接到中華電信通報之後,我們會回放雷達航跡。如果海象允許以及可以辨識,我們第一時間會請示檢察官,原則上優先辦案,回港口然後移送偵辦。

葉委員元之:如果現在已經有這個方法,那麼修法的原因到底是什麼?是不是有什麼問題沒辦法解決?

謝副署長慶欽:修法有三大目標,第一是嚴刑重罰……

葉委員元之:我知道。

謝副署長慶欽:因為包括過失犯。

葉委員元之:我的問題是這樣:如果透過修法處理,之前發生的這些問題都不會再發生嗎?

謝副署長慶欽:可以發揮有效的嚇阻作用。

葉委員元之:嚇阻?

謝副署長慶欽:跟委員報告,以前馬祖抽砂船問題非常嚴重,111年我們修正土石採取法、專屬經濟海域法提高刑責。另外,所有船舶不問是不是行為人所有,都可以沒收,為什麼?因為以前如果船長說這艘船不是他的而是老闆的,就不能沒入、沒收,現在則要嚴刑重罰,而且,如果……

葉委員元之:我現在是講這次修法啦!不用講到之前。這次修法之後有什麼是以前不能做,而現在可以做的?我都針對之前已經、曾經發生的個案。

謝副署長慶欽:第一,針對五大管線,所有律定過失犯都要處罰。

葉委員元之:所以他會更小心,你是這個意思嗎?

謝副署長慶欽:這樣的話,不管過失犯是什麼樣……

葉委員元之:沒關係。

你們海委會主委講了一句話,我也不很懂啦!他說這次修法以後,假設有一些船隻進到我們的領海沒有開識別系統,只要我們發現異常就可以驅離。對不對?這是你們主委講的嘛!

謝副署長慶欽:是,這是我要報告的第……

葉委員元之:好,那我想問一下啦!在現在的法律規範底下,如果有其他國家或不明船隻進入我們的領海,我們不能驅離嗎?

謝副署長慶欽:目前沒有罰則規定。

葉委員元之:啊?

謝副署長慶欽:針對無害通過,目前的領海及鄰接區法規範不得違反無害通過,但是沒有任何罰則,所以外海很多滯留船舶在我們驅離完成後復返,因為目前沒有罰則。現在的海纜七法中,船舶法第八十九條第一項則規定,如果不開AIS的話,會處以行政罰。

葉委員元之:所以之前你們就是讓它……之前政府一直講國安問題這麼嚴重,但這麼多年了,你們之前都是讓它這樣通過,覺得異常也不能驅離喔?以前我們的國安漏洞這麼大喔?

謝副署長慶欽:我們可以驅離,海巡署會到現場驅離到領海外、都會……

葉委員元之:都會嘛!

謝副署長慶欽:但是都趨而復返,也沒有罰則。

葉委員元之:沒有罰則?所以我們以前的國安漏洞大到這種地步?

謝副署長慶欽:海巡署會非常辛苦,而效果有限。

葉委員元之:我們抗中保臺那麼多年,到現在才要補這個洞?

謝副署長慶欽:我們現在從法律面、機制面,包括跨部會,全面修補漏洞。

葉委員元之:好,謝謝。

主席:謝謝葉元之委員的質詢、謝謝副署長。

現在請林倩綺委員。林倩綺委員不在。

請徐欣瑩委員質詢。

徐委員欣瑩:1152分)謝謝主席,本席有請經濟部龔部長。

龔部長明鑫:徐委員好。

徐委員欣瑩:部長好。您擔任部長以來,本席好像還未跟您有過質詢上的討論、比較少,只有總質詢……

龔部長明鑫:上次業務報告有。

徐委員欣瑩:喔!上次業務報告也有。

龔部長明鑫:對。

徐委員欣瑩:今天感謝主席安排了有關電業法、天然氣事業法還有自來水法部分條文修正法案的審查,本席今天要特別針對自來水法。請教部長,您可知道現在全臺灣兩千三百多萬人口中還有多少人口沒有自來水可以喝?您知道嗎?

龔部長明鑫:好像有一百多萬是不是?

徐委員欣瑩:對、沒錯,上百萬,百萬人沒有自來水。今年是西元2025年了,我們竟然還有100萬人沒有自來水喝,部長,對於這一塊,本席要在這裡特別強烈地給您建議。我看了一下統計數字,過去二十三年……今年是2025年,從2000年到目前為止,民進黨執政已經滿16年、歷經3個總統,國民黨自2000年以來執政1位,就是馬英九總統。

龔部長明鑫:對,兩任。

徐委員欣瑩:所以過去25年以來投入了227億元的自來水普及化經費,但我們仍看到這一百萬人需要有自來水。自來水是最基本的民生需求吧?我們身為每天繳稅的國民,希望住在臺灣可以有自來水,這是最卑微的吧?也是最基本的。

我們看到統計數字,如果要讓這100萬人都有水,其實經費也不算高:2,450億元。部長,我在這裡建議,您可以向賴總統、向卓院長反映,可以在哪一個總統或哪一位部長任內編列,讓整個臺灣、全民有自來水喝,不能永遠就是有那麼多人沒有自來水喝,而且他們家用的水連白襯衫、白T-shirt都會全部洗成黃的。民眾要是沒有自來水喝,後續產生的健康問題其實也會是國家的負擔,所以針對這2,450億元,本席今天要請命,當然,這也絕對會讓龔部長您甚至卓院長或賴總統永垂青史啊!因為臺灣歷經這麼多總統、行政院長、經濟部長,竟然沒有人重視民生中最基本的自來水!這是住在臺北都會區的大官們沒有辦法體會的。

本席從上一屆開始當立委,那時候是國民黨。本席也強烈呼籲當時的行政院長,結果有史以來,他是編列特別多的。但還是不夠,所以我希望針對這2,450億元,部長看看是分兩年、一年還是三年讓它完成,這在臺灣絕對是非常大、而且非常好的一件事。部長,可以這樣思考、這樣研議嗎?

龔部長明鑫:報告委員,我們其實也是儘量做啦!現在大概都是一期、一期來……

徐委員欣瑩:這是最基本、最卑微的自來水,真的很不公平啊!

龔部長明鑫:對,的確有一些住戶在非常偏遠的地區或山區裡,我們也……

徐委員欣瑩:他們的費用比較高?

龔部長明鑫:對,所以我們現在已經很寬列了。

徐委員欣瑩:好,雖然您這樣講,但是本席要跟你講,也有很多在一般市區、鄉鎮市,但還是沒有喔!他們不在偏遠山區喔!你們要不要盤點一下?

龔部長明鑫:如果是市區,我們會儘快處理,沒有問題啊!

徐委員欣瑩:整體來看是2,450億元嘛!那你是不是可以分兩年編列我們之前所講,用在自來水普及化的特別基金?因為這是最基本的,其實這些人的人權都沒有被重視啊!

龔部長明鑫:我們是一期一期、各一百多億元這樣編,所以也是有啦!

徐委員欣瑩:這一百萬人要能夠都有自來水需要多久,您知道嗎?要幾年你知道嗎?照你這樣的編法,要248年!哇!不知道已經投胎幾次了。

龔部長明鑫:在偏遠山區我們雖然沒有拉管道自來水,但是仍有簡易自來水。

徐委員欣瑩:你不要跟我講這些,現在就是討論這2,450億元或100萬人,偏遠山區大概10萬人以內,針對另外90萬人,你不可以編列嗎?2,450億元分三年也編列得完啊!分兩年也編列完了。本席在這裡真的要為……不只在我所在的新竹縣,而是全國,其實中南部非常多、東部也非常多。

龔部長明鑫:如果比較屬於人群聚集地的話,我們會優先、趕快處理。

徐委員欣瑩:所以本席建議部長大刀闊斧,就編個1,000億嘛!編1,000億特別基金來進行啊!就是特別針對自來水這個最基本的人權。

龔部長明鑫:對於委員這個指教,我們可以向行政院反映一下啦!因為這個金額的確比較大。

徐委員欣瑩:這絕對會獲得很大的好評。如果真的是很偏遠、人很少,當然很難,但現在我們面臨的有很多不只是這樣,我相信召委所在、整個臺南市應該也還是有,不一定在山區。

龔部長明鑫:我們盤點一下,就是剛剛委員所提到、非偏遠但是很需要的地方,我們先盤點出來。

徐委員欣瑩:你們真的要盤點,而且不要每年一點點、一點點編,照這樣下去要花兩百多年啊!我希望這三年、這兩年就儘快完成,只要你預算編了,就這樣執行。

龔部長明鑫:是。

徐委員欣瑩:加速進行好嗎?

龔部長明鑫:不過這個時候也要考量執行的能量。

徐委員欣瑩:對。

龔部長明鑫:但是我們還是會儘量、盡力啦!

徐委員欣瑩:對,要盡全力,這會是一項非常大的德政,謝謝。

龔部長明鑫:謝謝。

主席:謝謝徐欣瑩委員的質詢、謝謝部長。

現在請王鴻薇委員質詢。

王委員鴻薇:12時)謝謝主席,我請部長。

龔部長明鑫:王委員好。

王委員鴻薇:部長早安。川普亞洲行的一舉一動、每一個地點事實上跟臺灣都有一些關係,我上個星期也在這邊請教部長。當然,現在他跟日本的高市─新的首相已經談完了,接下來就看他跟習近平、李在明的談判。在馬來西亞部分,我注意到國貿署在這兩天的新聞稿特別提到,1026日美國和馬來西亞已經簽署了相關貿易協定。我覺得,從亞洲來看,現在是稀土戰開打,馬來西亞在與美國的貿易協定裡特別承諾,馬來西亞的稀土出口不受中國管制的影響,而且很特別的是,美國跟日本也簽署相關協定,談判重點中也有簽署相關稀土文件。我本來覺得很奇怪,日本有稀土嗎?後來發現日本現在可能有開採稀土計畫。也就是說,川普的亞洲行事實上有一個非常重要的主題,除了中國之外,他對馬來西亞談稀土、對日本也談稀土。那現在問題來了,臺灣有稀土嗎?

龔部長明鑫:臺灣沒有生產原稀土、是沒有的。

王委員鴻薇:都沒有,而且我們還靠進口,對不對?

龔部長明鑫:對,目前。

王委員鴻薇:我們不但靠進口,而且進口中有很大比例來自中國,對不對?

龔部長明鑫:對,有一部分。

王委員鴻薇:因為這是沒有辦法的事情。雖然我們都說不要中國製等等,但是就是有95%以上的稀土還有超級磁鐵統統來自中國。

龔部長明鑫:對,有一部分。

王委員鴻薇:臺灣不像馬來西亞也不像日本可以簽署相關供應鏈合作。部長,現在大家都在全世界稀土戰裡面,臺灣沒有相關稀土,而且還被中國管制出口!我們有8個機構,以國防為主,都被管制,甚至在川普這次亞洲行見到習近平時要談稀土,我們還擔心美國會不會承諾來自中國的稀土不能夠賣給臺灣,因為供應對象包含武器。所以我想請問部長,面對全球稀土戰開打,我們政府有沒有相關因應策略?

龔部長明鑫:報告委員,我們第一時間做了一些分析,包括可能對我們有怎麼樣的影響。

王委員鴻薇:影響大不大?

龔部長明鑫:我分成兩個部分。一個部分就是對於馬達、磁鐵、電動車等會用到的部分,當然會有影響。

王委員鴻薇:對電動車產業有影響?

龔部長明鑫:對,但是對於我們的半導體製程來說,這一波基本上是沒有影響的,因為就管制項目來看,與我們的半導體製程比較相關的是鈰跟鑭,這次是沒有管制的,所以影響比較小。

王委員鴻薇:所以對半導體目前沒有影響?

龔部長明鑫:對,影響比較小,但我們還是要有一些因應做法。因應做法大概分成兩個部分,一個部分就像您剛剛提的國際供應鏈。我們雖然是供應鏈的需求方,但也是供應鏈的一環。現在不管是日本也好、美國也好,或是其他國家、歐盟,都已在討論將來的因應做法,必要的時候,我們可以跟他們採一致性做法,這是一點。但是我們自己可能也要做一些準備啦!關於我們自己的準備,我跟委員報告……

王委員鴻薇:但是我現在擔心的是我們是需求方。以美國為例,美國可能先談自己,就是要求中國大陸延後對它的稀土管制,但如果即便是美國的也不能賣給臺灣,或者未來中國大陸跟歐洲談,歐盟也不能賣給臺灣,那怎麼辦?

龔部長明鑫:所以我們自己也要準備啦!我剛剛講到,我們要配合國際供應鏈自己準備,現在希望做到循環性回收,這是一點。另外,我們也已經開始跟產稀土的國家談了,針對他們的稀土,我們的精煉方法可能也會開發出來。現在工研院已經開發出一些相關技術了,雖然還在公斤級,但是基本上是可行的方法,將儘快把這個方法轉移給有興趣的廠商,量也做出來,希望在2030年滿足三分之一的需求量,至少我們自己可以發展。

王委員鴻薇:三分之一?就是指有三分之一我們可以自給自足?

龔部長明鑫:對,是我們自己可以發展的。

王委員鴻薇:三分之一自給自足?

龔部長明鑫:對。

王委員鴻薇:但是三分之二恐怕還是要靠進口,對不對?

龔部長明鑫:對,沒有錯。

王委員鴻薇:因為我們現在幾乎全部靠進口嘛!

龔部長明鑫:對。

王委員鴻薇:其實我覺得面臨全球稀土戰,在全球供應鏈裡面真的要有我們的位子。

龔部長明鑫:是,我們有在注意。

王委員鴻薇:說實在的,在半導體領域我們強勢,但是在稀土上,我們是弱勢中的弱勢,好不好?謝謝。

龔部長明鑫:是,謝謝。

主席:謝謝王鴻薇委員的質詢、謝謝部長。

中午不休息,延長開會時間到議程處理完畢。

王美惠委員、王美惠委員、王美惠委員不在。

何欣純委員、何欣純委員、何欣純委員不在。

林楚茵委員、林楚茵委員、林楚茵委員不在。

馬文君委員、馬文君委員、馬文君委員不在。

蘇清泉委員、蘇清泉委員、蘇清泉委員不在。

洪孟楷委員、洪孟楷委員、洪孟楷委員不在。

現在請鄭正鈐委員質詢。

鄭委員正鈐:126分)謝謝主席,我想請經濟部龔部長。

主席:請部長。

龔部長明鑫:鄭委員好。

鄭委員正鈐:部長好。今天主席安排了海纜七法的審查,其中電業法、天然氣事業法還有自來水法這三部法在經濟委員會審,我想,這次修法的重點主要是為保護海底電力、電纜新增了刑罰規範。

龔部長明鑫:是。

鄭委員正鈐:草案當中對於損害海纜管線者沒有進行民事追究,但是聯合國海洋法公約第十一條當中很清楚地提到,只要對於海底電纜、電力或通訊造成損害,應該給予處罰。那麼針對這個部分,也就是這次修法當中沒有包含民事追究,您認為適合嗎?如果只追究刑事,這樣的損害就還是由全民買單,對不對?針對這個部分,可不可以請部長做簡單說明?

龔部長明鑫:報告委員,針對這三部法,現在是把刑罰加進去。至於民事求償,在民法規定裡面,我們本來就可以求償,不需要再立法。但如果業主受到損害,我們本來就會做民事求償。

鄭委員正鈐:所以這次是把刑罰加進來,民事求償部分就按照民法處理嘛!

龔部長明鑫:對。

鄭委員正鈐:好。這次修法還有另外一個重點,就是明定犯罪用工具、船舶或其他機械設備的沒收或處置,對不對?過去曾經有盜採砂石船舶被沒收之後拍賣,拍賣時疑似原船東找人頭過來購買回去。針對這個部分,部長是否認為對於整個拍賣或變賣的條件要有更嚴格的限制?

龔部長明鑫:可能後續……現行法令應該會有相關規範辦理。

鄭委員正鈐:之前很多新聞就提到……

龔部長明鑫:定在電業法裡面。

鄭委員正鈐:說實話,針對原船東趁拍賣時找人頭變相買回,要規範不是那麼容易,因為他與所找的張三、李四之間也許並沒有很直接的關係,所以在追究這部分確實不是那麼容易,我希望針對這部分加強。因為之前很多媒體都報導過類似情況,所以我希望能夠加以限制,尤其在很多時候,以這樣的人頭拍賣回來還涉及跨國行為。

另外,今年七月,美國國會提出臺灣海底電纜韌性倡議法案,提到美國應與臺灣海巡及區域盟友進行聯合監控跟巡邏,並建立演訓、情報共享還有共同偵巡制度時,鼓勵臺灣加深電纜的埋設以及使用更具韌性的材料。對於所謂加深電纜埋設跟使用更具韌性材料,臺灣這邊準備怎麼因應?對於這些離岸風電業者,你們做了那些溝通,能夠維護整個國家的供電安全?

龔部長明鑫:報告委員,這裡應該是指通訊電纜,因為通訊電纜通常是跨國性的,會影響到全世界的網路跟通訊,所以需要跨國合作。

鄭委員正鈐:除了電訊之外,我想電力其實也是海纜很重要的功能啦!

龔部長明鑫:對。目前來講,我們的電纜主要在澎湖與臺灣之間,所以目前來講,我們自己可以處理,還沒有涉及跨國部分。除非將來電力電纜從國外拉進來,那時候就需要跨國性的合作。

鄭委員正鈐:好。既然特別提到要加深電纜埋設等等,我們當然希望確保臺灣整個海纜相對安全。

接下來我想問一個部分。監察院在1015日公布調查報告,提及無預警停電狀態,雖然次數下降,可是停電時間微幅上升。而且由於是配電系統層級的無預警停電,台電自己評估的家戶停電時間大概是監察院提出的三倍以上。我們花那麼多錢強化韌性,可是平均停電時間其實是增加的,針對這個部分,部長或王總經理有沒有什麼要特別說明的地方?

王總經理耀庭:因為整個電力系統的分布其實很廣,所以全臺灣有24個區處,平均停電時間不減反增主要是因為有一些比較大型的事故發生,所以整體時間會稍微拉長,但這只是大數據統計上有這樣的情形。

鄭委員正鈐:整份監察院報告中提到很多細節,其中一個就是變電所卡關。你們原本規劃蓋23處變電所,對不對?但現在有14所被延宕下來,這表示你們的地方溝通顯然有待加強啦!針對這個部分,王總經理要怎麼突破?

王總經理耀庭:剛才委員提到為什麼停電時間拉長,就是因為我們本來要多蓋一些變電所,把饋線分散,讓每一條饋線的服務用戶數變少。既然這個地方沒辦法改善,一個事故點就會造成更多用戶停電,所以時間會拉長。至於遇到卡關,你也知道現在是民主溝通的時代,所以我們會儘量多溝通。

鄭委員正鈐:所以台電更要加強嘛!

王總經理耀庭:是,加強溝通。

鄭委員正鈐:OK

另外,本席也看到一個數字是很特殊的,在交通部路平專案中,台電搶修平均耗時從原本的15分鐘拉長到3.5個小時,增加了14倍。我想請教部長或王總經理,你們跟交通部有沒有什麼樣的溝通機制以解決這樣的問題?

王總經理耀庭:因為地下化之後,一些線路都到地下了,所以遇到狀況、故障的時候,我們需要從人孔一個一個挖出來才知道哪個地方故障。

鄭委員正鈐:以前沒有這樣的機制,因為交通部路平專案之後產生影響,導致整個維修時間大幅增加,那你們要怎麼解決?我覺得這是技術可以解決的,希望王總經理、龔部長跟交通部好好溝通,找到好的解決方案,好不好?

王總經理耀庭:是。

鄭委員正鈐:我最後問一點,就是台電停電紀錄不完全。桃園在112年報了310起停電事故,結果台電系統只登錄了210起,最後確認44起是台電漏登。台電一直講智慧電網,現在卻連停電登錄都還靠人工,而且還會漏登,這樣對於推動智慧電網不是很諷刺的狀況嗎?

王總經理耀庭:跟委員報告,有一些漏登可能涉及很小的用戶,譬如說只有1戶停電或者1個變壓器下面的某幾戶停電,這種比較小的規模才會有這樣的狀況。

鄭委員正鈐:當你們用智慧電網解決這個問題的時候,我們希望不要出現這個狀態。監察院的報告直接點出桃園市112年爆出的停電事件中有44筆漏登,我們希望這種情況可以改善。以現在的技術,我覺得這些都不是問題,好不好?

王總經理耀庭:好,我們儘量用科技方式解決。

鄭委員正鈐:OK,謝謝。

主席:謝謝鄭正鈐委員的質詢。

登記發言委員除不在場者外,其餘均已發言完畢,詢答結束。委員黃捷、張嘉郡、林楚茵所提書面質詢列入紀錄,刊登公報。書面質詢及未及答復部分,請相關單位於1周內以書面答復並副知本會,委員另有要求期限者從其所定。

委員黃捷書面質詢:

對台灣通訊至關重要的海纜,已成為中國灰色地帶作戰的新目標。當前,保護海底電纜主要有三項挑戰:

第一,從電信商發現斷纜到海巡署採取行動,存在時間差。即使是新興的無人機和衛星監控技術,也難以即時確認海纜是否損壞,根本上無法取代電信商的通報角色,因此預防窗口極為狹窄。

第二,根據國際海洋法,沿海國的管轄權主要在其領海內。一旦事件發生在領海之外的專屬經濟區(EEZ)或國際水域,執法權原則上屬於船籍國。

第三,要證明損壞海纜的船隻是受到特定國家指使的灰色地帶衝突極為困難,難以將民用船隻的行為歸責於國家,這也使得採取反制措施的正當性不足。

就本日所審查之電業法、天然氣事業法、自然水法之修正版本,是否有能力處理上述三項挑戰。

委員張嘉郡書面質詢:

行政院提出「海纜七法」修正草案,旨在強化我國海底電纜安全維護與管理機制。海底電纜承載全球超過九成數據傳輸,是我國通訊與國家安全的關鍵命脈。惟近年周邊海域海纜受損事件頻仍,2023年馬祖地區因台馬海纜全斷導致通訊中斷長達近五十日,影響民生與經濟運作,凸顯現行防護、通報與修復體系仍有不足。此外,現行《電信管理法》刑事處罰效力僅限領海十二海浬內,對於發生於領海外之破壞行為缺乏明確執法依據,亟待檢討補強。

一、現行《電信管理法》刑事處罰效力僅及於十二海浬領海範圍內,若海纜破壞行為發生於我國領海外,現行法制顯有執法困難。請問主委,行政院對此是否已有跨部會研議或修法方向,以明確授權我方執法機關能在領海外行使管轄權,確保海纜安全防護不受國際水域限制?

二、我國目前海纜維修高度依賴國際船隊,從通報至修復往往需時數週,嚴重影響通訊穩定。國際上具維修能力之海纜船約六十艘,主要集中於美、日、法等國,亞洲則有馬來西亞、中國、新加坡、韓國及印尼等國擁有維修船。我國迄今並無自有維修船與專業團隊。請問主委,行政院是否有具體規劃或時程成立「海纜維修國家隊」或相關本土維修能量?

委員林楚茵書面質詢:

針對嘉里大榮物流公司涉載運染疫豬肉卻規避調查一案,高雄市政府衛生局已查明業者延遲提供運送清單達一個半小時,並虛報貨車載運品項,導致防疫追蹤作業受阻。衛生局依《食品安全衛生管理法》裁罰三百萬元並移送法辦。

此案暴露出台灣在現行法規下對物流與冷鏈產業外資及中資投資管理的制度漏洞。嘉里大榮母集團「嘉里物流」為香港註冊公司,依法屬僑外資,但《大陸地區人民來臺投資許可辦法》與「僑外資投資項目清單」中,汽車貨運業(代號4940)並未被列為禁止或限制項目,使中資得以透過港資轉投資形式,實際介入並控制我國冷鏈運輸與食品物流體系。這不僅是產業問題,更是國家安全風險。

中國自2017年實施《國家情報法》後,明定任何企業、團體與公民皆有義務「協助、配合國家情報工作」,並賦予情報單位可在境內外蒐集資料、徵用設施與查閱文件的權限。此等法律架構意味著中國或港資企業在海外經營時,依法須配合情報蒐集任務。若此類企業掌握台灣食品、運輸及冷鏈資料,即可能成為中國情報體系滲透與監控的延伸。

行政院雖於20234月提出《電業法》等22項關鍵基礎設施防護法案修正,涵蓋能源、水利、航運、醫療等產業,卻未將「食品與冷鏈物流」納入。冷鏈體系涉及民生供應、防疫應變及資料安全,應被視為國安等級設施。

本席要求經濟部正視本案所揭示的制度空白,檢討現行投資審查是否僅著重財務比例與公司登記,而忽略實際控制權、資料流向與資安風險。嘉里物流於中國及東南亞多國設有據點,其資料若與境外伺服器連線,恐受中國情報法拘束。

經濟部應儘速會同國安單位、農業部、交通部與數位發展部,全面檢視中資及僑外資在國內運輸與冷鏈產業的投資結構,研議增列為「負面表列項目」,並評估將「物流與冷鏈運輸」納入關鍵基礎設施防護體系,以防外資藉法規空隙滲入,危及國家安全,並於兩週內將研議書面報告送予本席。

委員陳超明書面質詢:

1-1.為因應台灣近期海底電纜遭破壞情形,行政院提出海纜七法,包含「電信管理法」、「電業法」、「天然氣事業法」、「自來水法」、「氣象法」、「商港法」與「船舶法」,當中,電業法、天然氣事業法及自來水法為經濟部所主管,龔部長、謝副署長,本次大張旗鼓修正海纜七法,這代表國家立場從事後執法轉變為事前威嚇嗎?!

1-2.本次修法聚焦在故意犯部分,提高罰則、罰金,並可沒入船隻,海巡署謝副署長,近期破壞電纜船隻多為權宜輪,即便提高相關罰則,嚇阻作用能發揮多少?!本席認為,這如同驅離越界捕魚一樣,除了給予法令支持外,相關軟、硬體也要提升,這才能從制度、軟硬體一同強化執法的力度。

1-3.海委會管主委昨日宣布,面對海底電纜遭破壞情形,首先要先強制船隻開啟AIS(台灣海域船舶即時資訊系統),且船舶異常滯留可以要求離開,既然法令已經加嚴修訂,未來再遇到類似案例,執法SOP、強度、密度是否也會跟著提升,否則修法恐讓人無感。

1-4.日本設立海底基礎設施安全中心,整合國防部、海委會、數位部、經濟部、交通部與業者資訊,歐盟也啟動「海底電纜安全行動計畫」,編列逾五億歐元推動智慧感測、AI威脅識別與自主監測系統,並建立即時情報共享及追責機制。台灣不光只是修法,更應該仿效國際,真正做到強化海底基礎設施的維護。

主席:討論事項所含三案合併詢答結束,現在請議事人員宣讀所有條文,若有修正動議及附帶決議,請一併宣讀。行政機關可先行離開。

今天條文念完之後,明天就開始處理。拜託部長以及各單位相關人員先溝通,因為還牽扯到其他四法,如果經溝通可以照你們的版本,就這樣處理,不行的話就送協商,因為我們不可能自己片面更改,所以這個部分再請部長費心一下,謝謝。

現在宣讀。


DrawObject1

 2.電業法第七十一條之一條文修正動議:

DrawObject2

 2.天然氣事業法第五十五條之一條文修正動議:



DrawObject3

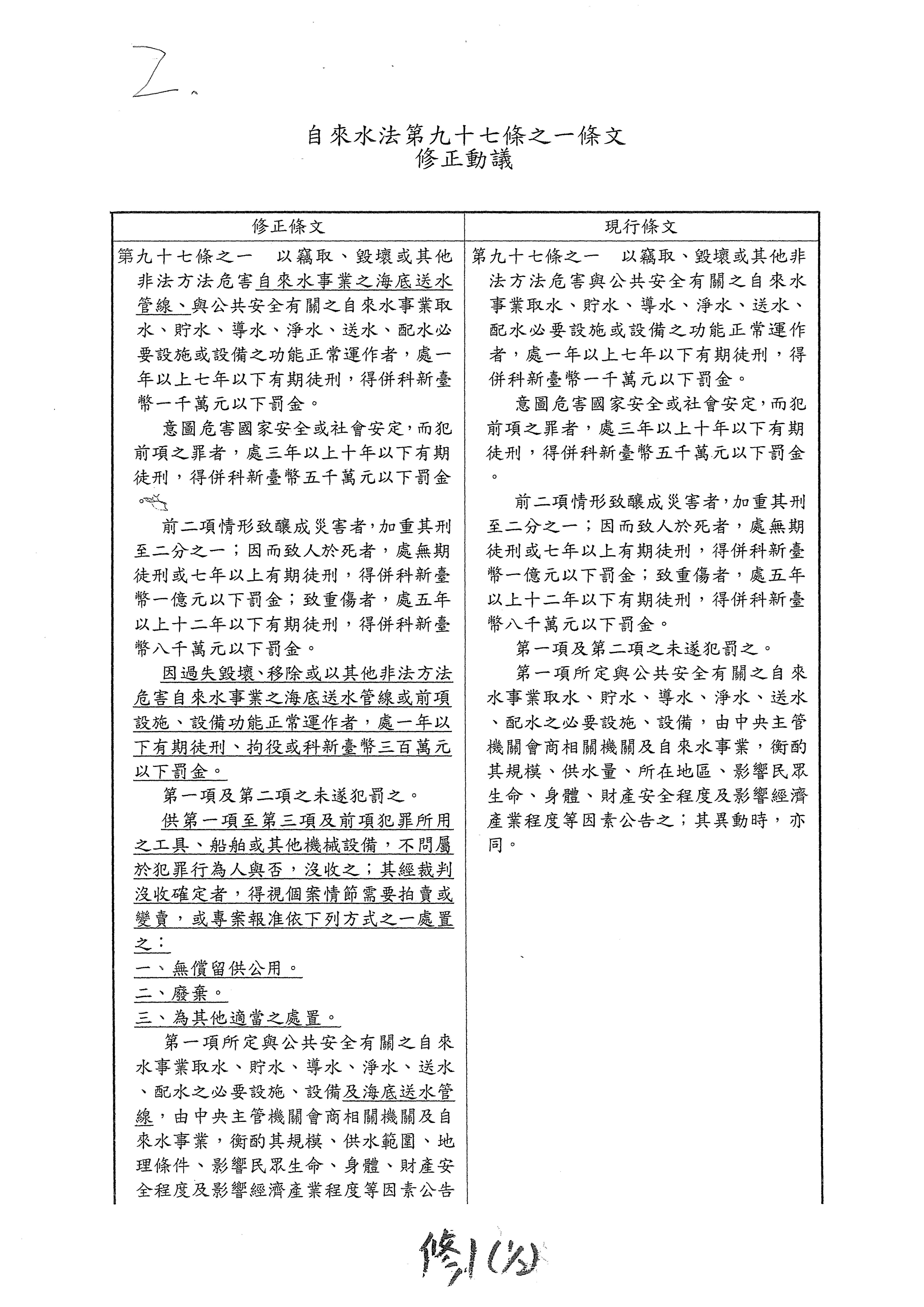
 2.自來水法第九十七條之一條文修正動議:

主席:本日討論事項三案均已詢答結束及宣讀條文完畢,所列法案明日繼續進行審查。

謝謝大家,現在休息。

休息1230分)