立法院第11屆第4會期社會福利及衛生環境委員會第7次全體委員會議紀錄

時  間 中華民國1030日(星期四)9時至1614

地  點 本院群賢樓801會議室

主  席 劉委員建國

議  程 (上午9時起)

邀請衛生福利部部長、農業部、財政部、交通部、經濟部、數位發展部、海洋委員會海巡署就「如何精進海外小型包裹夾帶肉品之查緝與防堵,持續強化阻絕疫情於國門,同時優化國內後續對於非洲豬瘟防疫」提出專題報告,並備質詢。

(下午2時起。若上午議程尚未結束,待結束後接續召開)

討論事項

一、繼續審查

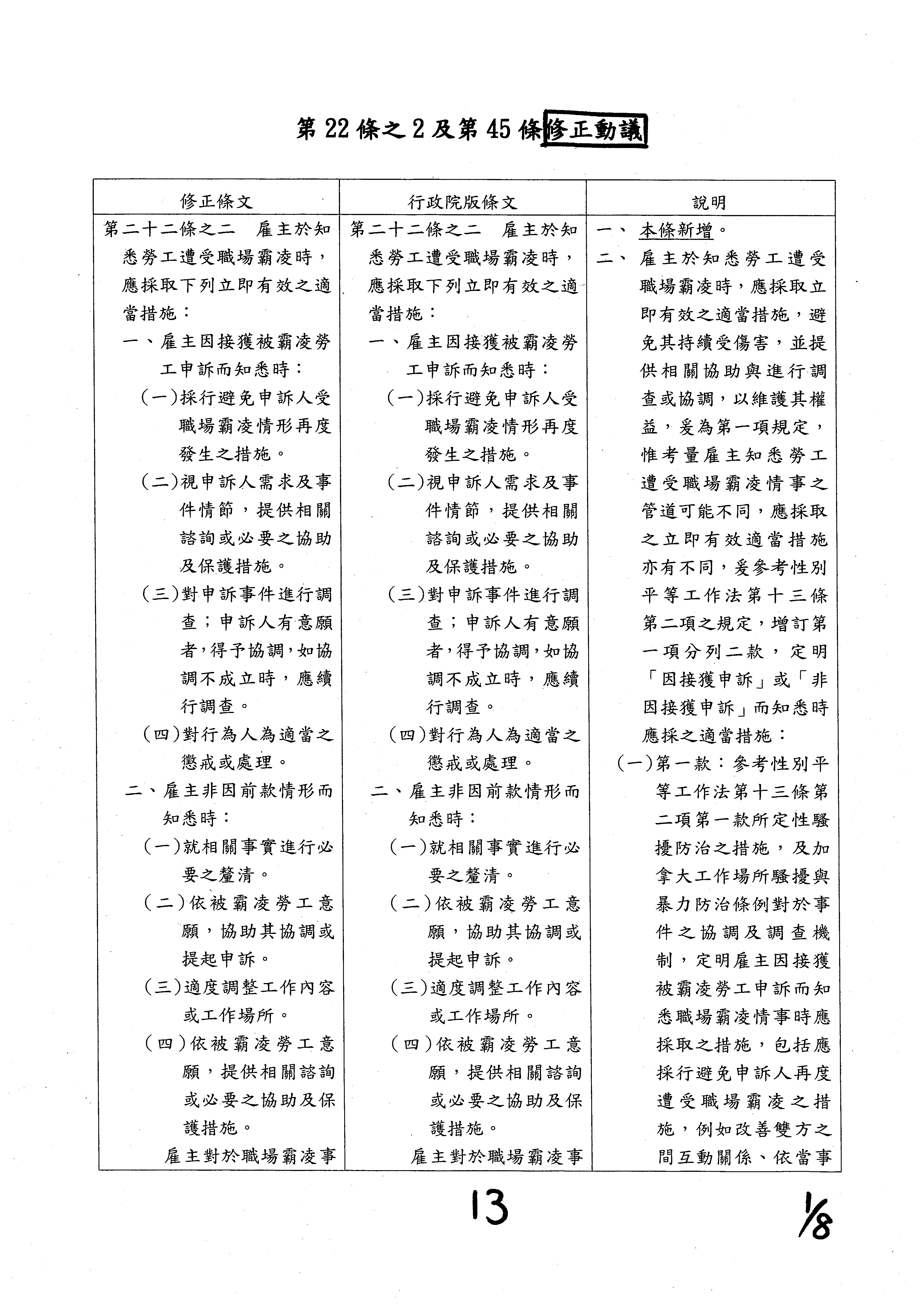
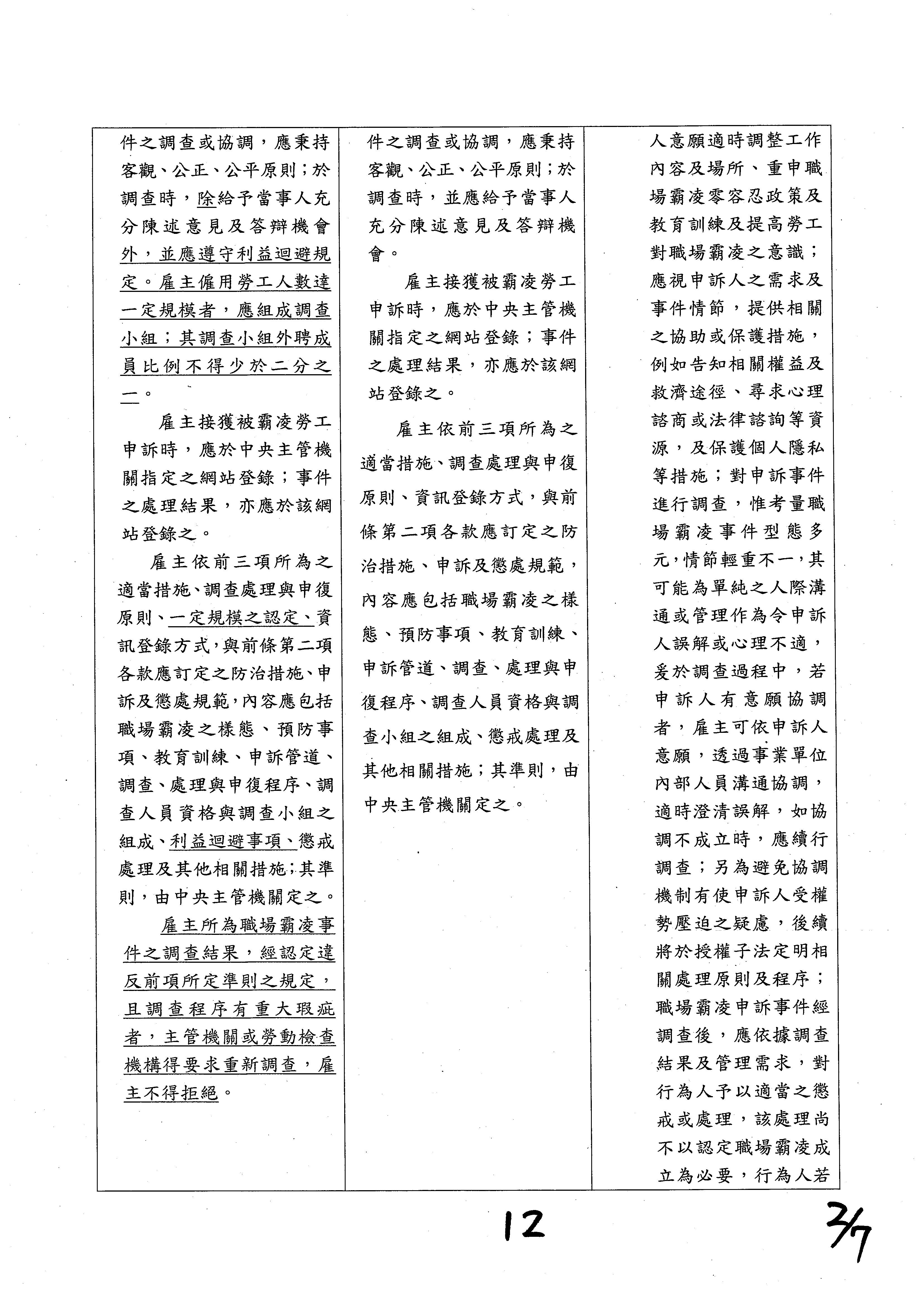
()行政院函請審議「職業安全衛生法部分條文修正草案」案。

()委員廖先翔等18人擬具「職業安全衛生法第三十五條條文修正草案」案。

()委員牛煦庭等18人擬具「職業安全衛生法第四十九條條文修正草案」案。

()委員李昆澤等26人擬具「職業安全衛生法第三十九條及第四十九條條文修正草案」案。

()委員魯明哲等16人擬具「職業安全衛生法第四十條條文修正草案」案。

()台灣民眾黨黨團擬具「職業安全衛生法部分條文修正草案」案。

()委員林淑芬等19人擬具「職業安全衛生法第四十三條條文修正草案」案。

()委員楊曜等22人擬具「職業安全衛生法第六條條文修正草案」案。

()委員李昆澤等27人擬具「職業安全衛生法部分條文修正草案」案。

()委員黃秀芳等21人擬具「職業安全衛生法部分條文修正草案」案。

(十一)委員翁曉玲等23人擬具「職業安全衛生法第三十五條、第三十九條及第四十九條條文修正草案」案。

(十二)委員范雲等18人擬具「職業安全衛生法部分條文修正草案」案。

(十三)委員劉建國等17人擬具「職業安全衛生法部分條文修正草案」案。

(十四)委員吳琪銘等18人擬具「職業安全衛生法第六條條文修正草案」案。

(十五)委員沈發惠等18人擬具「職業安全衛生法部分條文修正草案」案。

(十六)委員王育敏等19人擬具「職業安全衛生法部分條文修正草案」案。

(十七)委員王育敏等25人擬具「職業安全衛生法部分條文修正草案」案。

(十八)委員郭國文等17人擬具「職業安全衛生法部分條文修正草案」案。

(十九)委員王鴻薇等19人擬具「職業安全衛生法第四條條文修正草案」案。

(二十)委員郭昱晴等17人擬具「職業安全衛生法部分條文修正草案」案。

(二十一)委員羅廷瑋等18人擬具「職業安全衛生法部分條文修正草案」案。

二、審查

()委員王正旭等23人擬具「職業安全衛生法部分條文修正草案」案。

()委員吳沛憶等19人擬具「職業安全衛生法部分條文修正草案」案。

()委員莊瑞雄等16人擬具「職業安全衛生法第九條條文修正草案」案。

()委員林月琴等21人擬具「職業安全衛生法部分條文修正草案」案。

()委員林淑芬等21人擬具「職業安全衛生法部分條文修正草案」案。

()委員邱鎮軍等22人擬具「職業安全衛生法部分條文修正草案」案。

()委員徐富癸等16人擬具「職業安全衛生法部分條文修正草案」案。

()委員黃捷等16人擬具「職業安全衛生法部分條文修正草案」案。

()委員蔡易餘等17人擬具「職業安全衛生法部分條文修正草案」案。

()委員陳亭妃等16人擬具「職業安全衛生法部分條文修正草案」案。

【二、()()案,如經復議則不予審查;二、()()案,如未經院會交付本會審查或未經各黨團簽署不復議同意書不予審查】【逐條討論】

答詢官員 衛生福利部部長石崇良

衛生福利部食品藥物管理署署長姜至剛

農業部動植物防疫檢疫署署長杜麗華

農業部動植物防疫檢疫署動物檢疫組副組長亓隆祥

農業部畜牧司簡任技正程俊龍

農業部畜產試驗所組長陳文賢

農業部獸醫研究所所長鄧明中

財政部關務署副署長蘇淑貞

財政部關務署關務查緝組組長郭寬淵

交通部中華郵政股份有限公司郵務處處長柯清長

經濟部商業發展署組長簡俊良

數位發展部數位產業署組長林青嶔

繼續開會

主席:現在繼續開會。

本日會議議程為邀請衛福部部長、農業部、財政部、交通部、經濟部、數位發展部、海洋委員會海巡署就「如何精進海外小型包裹夾帶肉品之查緝與防堵,持續強化阻絕疫情於國門,同時優化國內後續對於非洲豬瘟防疫」提出專題報告,並備質詢。專題報告詢答結束後,繼續審查行政院函請審議黨團委員分別擬具「職業安全衛生法部分條文修正草案」計21案,以及審查委員分別擬具「職業安全衛生法部分條文修正草案」計10案。

接下來請衛福部石部長報告。

石部長崇良:席、各位委員、各位女士、先生,今天大院第11屆第4會期社會福利及衛生環境委員會召開全體委員會議,本部承邀列席報告,深感榮幸。茲就「如何精進海外小型包裹夾帶肉品之查緝與防堵,持續強化阻絕疫情於國門,同時優化國內後續對於非洲豬瘟防疫」進行專題報告,敬請各位委員不吝惠予指教。

壹、輸入食品通關查驗流程

輸入食品管理係跨部會合作,涉及本部食品藥物管理署(下稱本部食藥署)、農業部及財政部關務署等單位,本部食藥署主管食品衛生安全之邊境查驗程序,經查驗符合規定,核發輸入許可通知,由海關系統依程序通關放行;若經通關查驗不符合規定,則依食品及相關產品輸入查驗辦法,於邊境要求報驗義務人辦理退運或銷毀。

貳、海外小型包裹及民眾個人自用管理

國外食品運送入境方式多元,可透過海運、空運或國際包裹等形式輸入,惟無論輸入方式,皆應符合食品安全衛生管理法(下稱食安法)規範,並向本部食藥署申請輸入查驗,符合規定後,始能輸入。至於民眾輸入、攜入國外食品供個人自用,本部依食安法第30條第3項,訂定一般食品在6公斤及1,000美元以下(以報單項次計),得免申請食品輸入查驗,惟經相關部會禁止輸入之品項,亦不得輸入。

參、非洲豬瘟防疫作業

我國對於來自非洲豬瘟疫區之豬肉肉品,皆禁止輸入、攜入,本部食藥署持續於各港埠辦事處張貼宣導單張,加強業者及民眾對非洲豬瘟防疫之認知。針對國內後市場部分,查核食品製造、餐飲、販售業者之豬肉類產品來源,經查獲不符食安法規定者,依法處辦。114年截至1027日共計查核35,227家次,皆未查獲來自農業部公布非洲豬瘟疫區且有疫病傳播風險之產品。

肆、結語

所有輸入食品,皆應符合食安法相關規定。基於防疫一體,本部與各部會持續對輸入食品於邊境把關與合作,確保非洲豬瘟疫區之豬肉肉品不會輸入國內。本部承大院各委員之指教及監督,在此敬致謝忱,並祈各位委員繼續予以支持。

主席:謝謝。有關本次會議各項書面資料,均列入紀錄,刊登公報。

農業部書面資料:

「如何精進海外小型包裹夾帶肉品之查緝與防堵,持續強化阻絕疫情於國門,同時優化國內後續對於非洲豬瘟防疫」

(農業部主管部分)

專案報告

主席、各位委員女士、先生:

今天奉邀出席大院第11屆第4會期社會福利及衛生環境委員會會議報告「如何精進海外小型包裹夾帶肉品之查緝與防堵,持續強化阻絕疫情於國門,同時優化國內後續對於非洲豬瘟防疫」案,以下謹就相關議題進行報告,敬請各位委員不吝指教。

壹、落實國際快遞與郵包邊境檢疫措施

一、查處貨運快遞違規輸入:

國際貨運快遞為引入動物傳染病原的重要途徑,不肖業者或民眾常隱匿檢疫物正確貨名輸入以規避檢疫,亦常藉由盜用個資註冊EZWAY虛偽帳戶,藉由當前貨物快遞通關系統之便捷行違規輸入之事,本部防檢署於邊境全力防堵病原藉由違規國際快遞傳入我國,積極裁處及參與偵辦不肖業者違規輸入行為以收嚇阻之效,首次查獲藉由快遞方式輸入動物產品的民眾將處以至少5萬元罰鍰,最高可裁罰100萬元。112年至11410月本部本部防檢署接獲關務署移送快遞違規輸入動物產品總案件數計1,321件,其中豬肉製品269件。

二、訂定法源強化國際郵包管制:

111516日公告「停止自發生非洲豬瘟之國家(地區)以郵遞寄送輸入豬肉產品」並訂定裁罰標準,違反本公告者,依動物傳染病防治條例第43條第8款規定裁處蓄意輸入之收件人,第1次即裁處20萬元罰鍰,第2次以上裁處100萬元,迄11410月計裁罰914件,計裁罰新臺幣180萬元罰鍰。

三、管制網路電商積極查處違規業者:

本部防檢署指派專職人員主動爬搜網路高風險賣家,積極管制網路電商刊登境外檢疫物廣告,如確屬違規刊登則令其即刻下架並查處違規刊登業者;提供刊登平臺業者也負有相關責任,未依通知配合下架違規刊登廣告或拒絕提供刊登者資訊,亦可處以315萬罰鍰;與關務署及無店面零售商業同業公會密切合作,違規輸入之境外動植物產品經海關攔查銷燬,防杜境外疫病入侵,違規輸入人移送裁罰以嚇阻不法。自112年至11410月計裁處40件,近年違規裁罰案件已顯著下降。

貳、優化非洲豬瘟邊境管制及國內防疫

一、本部防檢署與財政部關務署及行政院海岸巡防署建立溝通機制協同合作:嚴查入境旅客、貨櫃貨物、國際快遞郵包及岸際漁船,聯合防堵海外疫病藉邊境走私檢疫物傳入我國,除非洲豬瘟外,亦能有效攔阻傳統豬瘟、口蹄疫等重要豬病病原入侵我國。

二、落實查核管制國際飛機航班及郵輪廚餘銷燬程序:國際航班廚餘由空廚公司制定銷燬計畫,機上廚餘須密閉運送並直送焚化爐焚燬,本部防檢署定期查核其銷燬程序杜絕病源逸散;國際郵輪廚餘原船攜回禁止著陸。

三、持續進行病毒監測與風險評估:本部防檢署自107年起已建立早期預警機制,採樣檢驗旅客違規攜帶、機場港口棄置及非法輸入的豬肉產品,據以滾動調整邊境檢疫措施。截至1141023日已檢測9,511件樣本,其中997件呈病毒核酸陽性,陽性檢體來自中國大陸、越南、泰國及馬來西亞等高風險國家,皆據以納入規劃機動調整邊境管制措施,如加強檢疫犬組值勤、強化前述來源國郵包檢查等。

四、加強宣導及教育訓練,以達全民防疫:透過中央災害應變中心,請各部會、各地方政府及國營事業等協助針對業管族群發送宣導資料,請各航空公司及船公司於旅客辦理出境報到時發放傳單,於飛機、輪船入境前透過廣播與影片宣導,並透過出入境大廳之電視牆、燈箱、立牌及跑馬燈進行旅客宣導。本部防檢署亦透過臉書、IGLINE等宣導平臺刊登宣導資訊,提供QRcode使民眾方便連結該署官方網站及Line@aphia利用檢疫犬於行李轉盤區偵測,提醒旅客勿違規攜入檢疫物,期使提升全民檢疫觀念,共同防範海外動物疫病入侵。

五、執行養豬場防疫訪視分級:為防範國內非洲豬瘟,藉由全國養豬業者協助自主回報及動物防疫機關防疫訪查,找出可能潛藏病原,期能達到預警成效。本次調查期間將全國豬隻飼養場所分為「一般對象」與「相對高風險對象」兩類。調查期間為連續5日,每日均需回報1次,目的在於掌握各豬隻飼養場所每日死亡情形及消毒等情形。

參、結語

本部將持續強化各項邊境檢疫作為,並滾動式檢討及精進相關檢疫措施。為防範非洲豬瘟病毒藉由小型國際包裹入侵,將加強宣導民眾勿於網路購物購買含動物性成分產品,並告知國外親友勿寄遞動物產品;加強新住民、外籍學生及移工之檢疫觀念宣導,勿因不熟悉法規而增加疫病入侵風險,呼籲全民防疫以避免產業衝擊及穩定民生經濟。

以上敬請委員指教與支持。

財政部關務署書面資料:

「如何精進海外小型包裹夾帶肉品之查緝與防堵,持續強化阻絕疫情於國門,同時優化國內後續對於非洲豬瘟防疫」專題報告

主席、各位委員先進,大家好:

今天貴委員會安排就「如何精進海外小型包裹夾帶肉品之查緝與防堵,持續強化阻絕疫情於國門,同時優化國內後續對於非洲豬瘟防疫」進行專題報告,謹就涉本署職掌事項報告如下,敬請指教。

壹、邊境管控全力防堵非洲豬瘟

107年中國大陸疫情爆發後,海關於邊境全力防堵非洲豬瘟入侵,積極協助主管機關農業部邊境防疫管控,強化進口郵包、快遞貨物、入境旅客行李及一般貨櫃(物)之查核,防堵違規肉製品入境。

貳、海外小型包裹通關流程及查緝作為

一、進口郵包

所有進口郵包實施百分之百X光儀器查驗,同時協調中華郵政公司預先分流來自中國大陸、越南及泰國等高風險地區進口郵包,以利海關加強查核,並請農業部動植物防疫檢疫署(下稱防檢署)檢疫犬加強嗅聞。

二、進口快遞

()空運及海運快遞貨物均百分之百實施X光查驗,為利影像判讀,海運快遞貨物係採逐件通關,並自11141日起針對一般空運進口快遞貨物亦全面取消併袋通關,僅文件類及電商貨物得有條件少量併袋,並就電商貨物依集運商(官方集運、私人集運)進行分級管理及風險控管。

()進口快遞貨物除全面實施X光儀器檢查外,再依風險管理原則,由海關系統核定按免審免驗、文件審核或貨物查驗3種方式通關。另海關亦不定期實施專案查緝,如發現貨品涉有輸入規定,即依法移請主管機關依規定裁罰。

參、執行成果

10711日截至1141029日止,海關查獲豬肉及含豬肉製品13,610件,共22,413公斤,其中進口郵包查獲2,914件、2,702公斤;快遞查獲526件、1,469公斤,查獲後均移由防檢署依動物傳染病防治條例裁罰。

肆、策進作為

一、強化快遞貨物風險管控

為將境外電商納入海關風險管理評估並精確統計分析,海關規劃推動跨境網購貨物進口簡易申報單均應申報電商平臺業者資訊,強化貨物控管。

二、深化情資交流與風險管理

藉由防檢署提供邊境及境內查核違規資料,進行分析及風險控管,鎖定高風險快遞貨物及郵包加強查核,輔以X光儀器檢查、人工查驗等多層次查核,透過資訊共享深化跨機關合作,有效攔查不法。

三、提高開箱查驗比率,加大查核力道

1141024日責成各關加強注檢自中港澳、越南及泰國等高風險地區入境旅客、貨物及郵包,提高人工開箱查驗比率;且每週至少實施2次機動專案查緝,由一級主管帶隊從嚴查核違規紀錄較多之業者,視需要洽請防檢署檢疫犬隊配合。經統計1141024日至27日,各關人工開箱查驗件數近1萬件,查獲違規豬肉製品12件共14.9公斤,多為旅客行李及郵包查獲。多來自中國大陸(含香港)及泰國,違規攜帶物品為豬肉腸、肉乾及月餅等。

四、持續專業培訓,提升查緝技巧

為強化海關關員X光影像判讀能力與經驗傳承,自107年起實施X光影像判讀人員分級制度,將判讀人員分為初、中、高階3種,藉由判讀測驗考核逐級進級之培訓方式,透過查緝案例分享及多元化教育訓練,持續精進第一線X光影像判讀人員的查緝精準度,以系統性方式提升關員專業知能。

五、責成相關業者履行防疫責任

各關近期邀請相關業者進行座談,務必將非洲豬瘟防疫視為全民責任,並強調業者應自律守法並慎選境外合作對象,一旦查獲不法,海關將依相關規定重罰。

伍、結語

為防堵非洲豬瘟入侵,海關一向以高標準、高規格、高警戒之嚴謹態度把守國門,未曾鬆懈。未來將持續提高查核力道,以更嚴標準落實執行邊境查緝作為,強化跨機關合作,全面防堵疫情風險,為維護我國農畜產業安全貢獻心力。

以上報告,敬請各位委員指教。謝謝!

交通部書面資料:

「如何精進海外小型包裹夾帶肉品之查緝與防堵,持續強化阻絕疫情於國門,同時優化國內後續對於非洲豬瘟防疫」報告

壹、前言

主席、各位委員、各位女士、先生:

今日應邀到貴委員會進行專題報告並備質詢,以下謹就「如何精進海外小型包裹夾帶肉品之查緝與防堵,持續強化阻絕疫情於國門,同時優化國內後續對於非洲豬瘟防疫」進行報告,敬請委員指教。

貳、配合非洲豬瘟邊境管制強化措施

為防範非洲豬瘟疫情,本部長期以來均配合農業部、財政部及環境部之防疫措施,積極辦理相關防疫工作,謹說明如下:

一、空運

()加強國際機場及航空業者防疫及宣導

1.各國際機場均配合農業部政策,協助動植物防疫檢疫署於機場針對來自非洲豬瘟疫區航班之入境旅客行李執行檢查措施,並配合設置棄置箱、消毒毯、導引動線地貼等措施,及提供入境航班及預估旅客資訊預報,以利檢疫單位規劃人力,並視需求提供檢查人員休憩待勤空間。

2.各國際機場於適當位置(如:入境通道、行李提領區及轉盤等)以海報、立牌、傳單方式宣導,利用電子看板及跑馬燈播放防疫訊息及影片,避免旅客違規攜帶動植物及相關產品入境。

3.本部民航局已協請飛臺客運航班之航空公司共計58家,配合於機上廣播宣導或播放影片,並在國外啟程機場服務櫃檯受理行李託運時,即向旅客加強宣導我國針對相關肉品的輸入禁令。

()督導業者落實廚餘處理

1.國際入境航班廚餘係由3家空廚業者交由環保單位所核准之廢棄物清理業者送當地焚化廠辦理焚化。

2.針對入境旅客於機場公共區域之廢棄物,各國際機場清運至指定焚化廠焚化。

3.本部民航局已請各國際機場督導空廚業者確依農業部政策落實廚餘清理。

二、海運

()加強商港、小三通及海運業者防疫及宣導

1.商港部分

臺灣港務公司於基隆港、蘇澳港、高雄港、安平港、澎湖港及花蓮港等國際郵輪靠泊港口之旅客中心皆配合加強防疫宣導,以各場站既有公播設備播放有關防範非洲豬瘟宣導影片及相關文宣,並提供場地於管制區放置宣導展示架,同時積極配合CIQS單位之查驗作業;動植物防疫檢疫署亦會於郵輪靠港時,派遣相關人員於旅客通關前進行防疫檢疫加強宣導,提醒旅客切勿夾帶肉品等違禁物入境。

海運快遞部分臺灣港務公司亦配合提供海關及防檢單位查驗區域,並配合後續相關防檢疫作為。

2.小三通部分

金門及連江縣港務處配合海關及防疫檢疫單位,負責金門及馬祖港小三通場站內人流動線之規劃及引導,通報違規案件及提供場站內設備播放防疫影片及海報。

本部航港局配合督導金馬小三通業者及船舶播放防疫宣導影片、廣播、電子看板及張貼海報等,並持續對旅客加強宣導。另從原來每週1-2次至港區巡查,增加頻率至每週5次,並向船員宣導防疫規定及請船長簽名確認知悉。

()督導業者落實廚餘處理

1.商港部分

船舶廚餘禁止入境著地,依據「動植物傳染病防治條例」第38條之1規定:「來自國外之車、船或航空器所載廚餘,不得離開該車、船或航空器;離開者,應以輸出入動物檢疫機關核准之方式運送及銷燬。」各商港一律不收受國際航線船舶之廚餘。臺灣港務公司將加強督導港區相關業者落實辦理相關防疫作為,共同防範非洲豬瘟。

2.小三通部分

金馬小三通國籍及陸籍船舶廚餘均不得入境,另由海巡署執行船舶查核工作,就貨輪部分檢查廚房、食材儲藏室、冷凍櫃(冰庫)等處;就客船部分在旅客下船後登船執行清艙作業,碼頭亦有攝影機隨時保持監控。本部航港局進行巡查時,亦將併同巡查船舶廚餘及生活垃圾之清理情形有無符合規定,俾以有效確認防疫作業落實情形,並將偕同金馬港務處加強督導小三通航運業者落實辦理相關防疫措施,共同防範非洲豬瘟。

參、配合海外小型包裹查緝與防堵之精進措施

一、辦理非洲豬瘟疫情高風險國家郵政宣導

中華郵政公司配合非洲豬瘟中央災害應變中心各項防疫作為及動植物防疫檢疫署公告,即時更新高風險國(疫區)名單,並以電子郵件方式通知該國(目前為39個國家)郵政,告知有關我國對於違規國際郵包裁罰之規定,並請各郵政提醒該國國民切勿郵寄「肉類製品」至臺灣,以免受罰。

二、各郵件處理單位查緝及防堵含「肉類製品」郵件作業措施

()郵件運輸時採分流隔離搬運,不予混裝。另於郵件處理時,對中國、港澳及泰國等查緝出違規進

口郵包佔比大之高風險國家(疫區)進行郵件分流與隔離作業。

()配合關務署各關區辦理X光機查緝作業,目前已達百分之百查驗實施率。

()配合動植物防疫檢疫署辦理檢疫犬查緝作業,偵測郵包或快遞貨物夾帶之「肉類製品」。

()於連續假日期間維持出勤人力(每日2224人),協助處理國際快捷郵件通關與防疫檢查作業。

()加強向民眾宣導有關「肉類製品」郵件禁止寄送臺灣之規定,並針對來自疫區進口郵件加黏貼防疫宣導貼紙。

()若經查獲有自高風險國家(疫區)進口之含「肉類製品」郵件,將會同海關及檢疫人員辦理郵件檢查、退運或銷毀作業。

肆、配合非洲豬瘟禁運措施之作為

本部公路局已於1141025日通知公路貨運各地公會轉知貨運業者,針對衛生單位調查疑似非洲豬瘟肉品或農業部公告之豬隻禁運措施,公路貨運業者應配合辦理及配合疫調人員查核,不得拒絕提供資料或稽查。

伍、結語

為全力圍堵、防範非洲豬瘟疫情,本部將持續督導所屬陸海空郵等單位配合農業部、財政部及環境部之防疫措施,持續加強邊境防疫之宣導、落實航空器及船舶廚餘處理,及配合進口國際郵包之違規查緝等工作。

以上報告敬請各位委員支持指教,謝謝!

數位發展部書面資料:

「如何精進海外小型包裹夾帶肉品之查緝與防堵,持續強化阻絕疫情於國門,同時優化國內後續對於非洲豬瘟防疫」專題報告

主席、各位委員:

今天應邀列席貴委員會,就數位發展部(下稱數發部)「如何精進海外小型包裹夾帶肉品之查緝與防堵,持續強化阻絕疫情於國門,同時優化國內後續對於非洲豬瘟防疫」提出專題報告,並就此向各位委員請益,還請各位委員不吝賜教。

隨著跨境電商與網路購物的快速成長,網路平臺已成為民眾日常消費的重要通路。然而,隨交易量提升,部分違法或防疫高風險商品(如疫區豬肉產品)可能藉由網路流通而增加疫情擴散風險。為維護網路交易秩序與公共安全,數發部持續與各目的事業主管機關及平臺業者合作,建立跨部門聯防機制,透過定期溝通與資訊共享,共同落實違法商品防堵與防疫管理作業,攜手營造安全、可信賴的網路交易環境。

一、針對國內及已落地電商之作為:

()建立跨部會與電商業者聯防平臺,推動即時防堵機制:

1.為強化網路平臺對違法商品的下架處理,數發部定期邀集防檢署、警政署、國健署、食藥署、標檢局、公路局、職安署、通傳會、文化部、交通部等作用法之目的事業主管機關,中華民國無店面零售商業同業公會、台灣網路暨電子商務產業發展協會(TiEA)、台灣電子商務暨創業聯誼會(TeSA)等3家三無店面公協會,蝦皮、露天、雅虎、旋轉拍賣等4家大型C2C業者,及GoogleLineMetaTikTok4家納管之網路廣告平臺業者,召開「網路平台刊登或販售違法商品下架處理聯防平臺」聯繫會議,使目的事業主管機關與業者可更密切溝通,強化網路平臺對違法商品下架處理,共同強化業者法遵,精進處理效能。

2.11311月至今,已召開五次聯繫會議,透過跨部會及業者間即時溝通,強化違法商品防堵與下架機制。以防檢署為例,已與Meta及蝦皮購物建立即時通報管道;其他案例如依托咪酯(法務部)、穿雲箭(內政部)、偽冒車牌(交通部)、電子菸(衛福部)等違禁品均已透過平臺協作完成下架處理。此外,國健署亦依《菸害防制法》對違法銷售菸品之電商平臺進行裁罰,展現跨部門聯防之成效。

()利用數位工具下架高風險商品:

1.數發部自1127月起運用AI工具掃描高風險商品或違禁品,至1149月底累計掃描314萬次,偵測6.4萬筆商品予以預防性下架。

2.另數發部協助主管機關與電商業者介接列管產品資料庫、進行關鍵字巡查等,公私協力合作下架違法商品,加強電商產業監督與防範,共同維護網路安全及消費者權益。

()強化電商管理:

1.數發部作為:

(1)對於我國境內之電商業者,如有違反相關作用法,由作用法主管機關裁處。如廣告不實涉及公平法,由公平會裁處;電子菸涉及菸害防制法,由衛福部裁處、投資涉及投信投顧法,由金管會裁處。

(2)數發部就所主管電商平臺,將依職權要求電商平臺落實各主管機關規範。若電商平臺未依規定辦理或拒不配合,依法予以裁罰。

2.業者自律機制:

(1)電商業者主動與政府合作,禁止中國、東南亞等疫區豬肉產品進口販售,另與防檢署建立「即時通報機制」與「高風險關鍵字清單」,同步依政府公告之非洲豬瘟疫區名單定期更新篩檢條件,確保防堵措施即時有效,並持續與防檢署交換資料,維持跨機關聯繫。

(2)強化執行每小時巡查制度,針對違規豬商品即時稽核,包括有違規之虞者進行預防性下架,並凍結賣家帳號。主動建立自動化偵測系統與人工複核程序,持續監控含豬肉、肉鬆、香腸等高風險商品,落實防堵作業。

(3)除持續優化關鍵字與稽核規則,並對於平臺賣家進行規範宣導,賣家上架動物性產品若無法提供合規輸入許可與檢疫文件,即時下架不得刊登,違規案例納入資料庫追蹤,確保平臺防疫作業執行。

()後續精進作為:

1.強化業者溝通與宣導,函請三大公協會及平臺業者協助,加強落實上架商品之查核及防疫宣導。邀集主要電商業者召開「強化管理分享會議」,擴大防堵違法商品之管理成效。

2.請各目的事業主管機關持續提供高風險關鍵字予電商平臺,供AI掃描及自動比對使用,以利即時下架違規商品。

二、境外電商管理部分

()依動物傳染病防治條例第38-3條規定辦理:

1.依動物傳染病防治條例第38-3條規定,網際網路內容涉及境外應施檢疫物之販賣至國內、輸入或其他檢疫相關事項,經輸出入動物檢疫機關公告者,其廣告刊登者、平臺提供者、應用服務提供者或電信事業,應依輸出入動物檢疫機關之公告,採取下列措施:

(1)加註有關宣導防疫或檢疫之必要警語。

(2)保存刊登者、販賣者或訂購者個人資料,或定期提供予輸出入動物檢疫機關。

(3)限制接取、瀏覽或移除相關網頁內容。

2.數發部將依職權要求所主管平臺落實前述規定。若平臺未依規定辦理,主管機關農業部依法得予以裁罰。

()依兩岸人民關係條例,未經許可不得廣告:

1.兩岸人民關係條例第34條規定:依本條例許可之大陸地區物品、勞務、服務或其他事項,始得在臺灣地區從事廣告之播映、刊登或其他促銷推廣活動。

2.針對違反前述規定之情事,可處置作為如下:

(1)要求國內廣告代理商不得代理:依兩岸人民關係條例第89條規定,違反第34條規定可處罰委託、受託或刊登廣告之臺灣業者。

(2)要求網路廣告平臺不得刊播前述未經許可之電商平台之廣告。

()後續精進作為:

數發部邀集相關平臺業者共同研商違規廣告之限制處理,以降低國人接觸違法商品的機會。

結語

數發部將持續協助各部會,與電商平臺、電商公協會及納管之網路廣告平臺業者溝通聯繫及強化合作,透過跨機關協作及公私聯防機制,請各電商平臺落實違法商品下架及防疫稽核作業,強化業者法遵與自主管理,營造安全、健康之網路環境,降低民眾接觸違法商品的機會,共同攜手防疫。以上報告,敬請指教。

並祝

各位委員身體健康,萬事如意。謝謝!

海洋委員會海巡署書面資料:

「如何精進海外小型包裹夾帶豬肉品之查緝與防堵,持續強化阻絕疫情於國門,同時優化國內後續對於非洲豬瘟防疫」書面報告

主席、各位委員先進、各位女士、先生:大家好!

感謝貴委員會邀請本署列席今日會議,針對「如何精進海外小型包裹夾帶豬肉品之查緝與防堵,持續強化阻絕疫情於國門,同時優化國內後續對於非洲豬瘟防疫」乙節,茲報告如下:

一、2018年鄰近國家爆發非洲豬瘟疫情後,本署即設置防制非洲豬瘟緊急應變機制,落實岸海相關勤務,多年來處置豬屍,均依上述作業程序妥善處理。農業部於本(10)22日公告臺中市發生疑似非洲豬瘟案例,海委會即指示本署成立緊急應變中心,並於同(22)1230分召開第一次應變會議(截至29日止計召開五次),啟動「防範非洲豬瘟疫情專案計畫」,要求各單位秉持「防疫視同作戰」態度,全力守護國門及民眾健康。

二、本署全面加強港口與岸際檢查,所有進港漁船實施100%安檢,若查獲病死豬隻或畜禽廢棄物,將立即通報防檢疫機關採樣,並由相關單位焚燒或掩埋;同時依行政院卓榮泰院長指示,加強防範走私,落實邊境管制,也針對走私豬隻、冷凍豬肉及相關產製品,強化高風險路徑查緝,另透過雷達監控、海上巡查及情資研判,掌握可疑船舶動態,遇有異常立即派艇攔查。

三、經統計今(114)年11日至1026日已執行海上登檢可疑船舶141艘次、進港船舶安檢131萬餘艘次,並針對漁民進行177萬餘人次的防疫宣導,確保即時應變與防堵作為;114年執行外離島至本島國內航線貨物拆檢查緝案件,計函送海關385案,其中發現違規農產品61案,其餘為大陸製加工食品及大陸製物品,展現強化港埠安全與防疫查緝成效;另自10712月迄今,總計處理海漂豬隻屍體179案,近期金門、馬祖各有1案陽性反應,本島唯一1案陽性反應在110年新北萬里,未來將持續落實灘岸巡查與防疫作為。

四、針對小三通入境查緝分工,本署負責「人員及船舶安全檢查」工作,「入境旅客隨身行李及包裹檢查」則由關務署與動植物防疫檢疫署負責;另本署針對外離島返回臺灣本島國內航線船舶檢查時,倘發現載有大陸地區貨品,將確依《試辦金馬澎與大陸地區通航實施辦法》函送主管機關查處,以防堵疫情與農產品違規傳播風險。

五、本署將秉持「最高標準、最嚴謹態度、寧可多做、不可少做」的原則,全面動員投入非洲豬瘟防堵作戰,落實防疫把關,維護國內畜牧產業安全。

主席:現在開始詢答,作以下宣告:本會委員詢答時間為6分鐘,必要時得延長2分鐘;列席委員為4分鐘,必要時得延長2分鐘,1030分截止發言登記;委員如有書面質詢,請於散會前提出,逾期不受理。暫定1030分休息10分鐘,本日不處理臨時提案。

現在請登記第1位盧縣一委員發言。

盧委員縣一:96分)主席,有請關務署。

主席:請關務署副署長。

蘇副署長淑貞:委員好。

盧委員縣一:副座好。我們先看一下第一張圖片,現在如臨大敵,它原本的樣貌長這個樣子,即非洲豬瘟在顯微鏡下的樣子。再來,我們現在知道高階、中階、初階判讀人員的人力是這個樣子,我想問你,真正X光機偵測的成功率跟判讀率是多少?關務署有沒有實際的數據?有沒有成功率或是誤判率這些數據?

郭組長寬淵:報告委員,我是關務查緝的組長。X光只要是有異常的,我們關員都會拉下來,當然,因為我們要精準打擊,所以如果拉下來的話,大部分都會有查獲物品。

盧委員縣一:我是希望,因為我們中階、初階的人比較多,高階的比較少,所以你真正要嚴格把關的人數沒有那麼多,你有沒有思考以後要藉由AI的判讀或者是輔助,來減輕這些人力的耗損或者loading

蘇副署長淑貞:跟委員報告,其實我們X光影像判讀的關員分了三個階級:初、中、高,其實通過高階測驗的同仁都大概已經有七、八成,我們在1107月的時候,已經有開始運用AI來輔助判讀,當時是針對毒品的部分;我們在114117有一個計畫,會把肉品還有相關菸品等等,也會納入我們整個AI的影像判讀……

盧委員縣一:速度可以快一點,因為我們現在是如臨大敵,所以一定要把這些我們剛才講的數據正確率、誤判率要弄出來,藉由AI輔助,讓我們的人力不要那麼辛苦,好不好?

蘇副署長淑貞:是。

盧委員縣一:OK,謝謝。

蘇副署長淑貞:謝謝委員。

盧委員縣一:有請農業部杜署長。

主席:請杜署長。

盧委員縣一:署長好。

杜署長麗華:委員早。

盧委員縣一:你知道現在我們國內豬的產值是多少嗎?

杜署長麗華:目前我們所有的防疫對象是5,441場,再加上它相關的周邊……

盧委員縣一:不是,我是說豬肉的產值。

杜署長麗華:大概有兩千億。

盧委員縣一:我剛剛大概算了一下,我們一個國人平均一年吃四十公斤的豬肉,如果一斤100塊的話,大概就是一千億,加上其他周邊產值可能就超過兩千億。

杜署長麗華:是。

盧委員縣一:我想要問你,這次防疫期間,很多人可能受到限制,比如說他沒有辦法殺豬,沒有辦法有豬肉的販賣,在防疫的時候,可能養豬會得到補償,可是有些靠豬吃飯的人,尤其是原住民,有些是烤豬肉的達人或者是攤商、小吃業者等,這些有沒有在補助的規劃裡面?

杜署長麗華:報告委員,我們現在大概是針對一級生產鏈有相關的都有研擬補助措施;至於在市場裡面攤商的部分,因為是直接受害,所以也有列入經濟部補償的範疇裡面;至於在餐廳、小吃部等等,有沒有顧及到這些相關的關係人,這個部分我想經濟部也正在研擬中。

盧委員縣一:我想可不可以動用農業天然災害救助基金或是農業發展基金來補償這些要靠豬生活的所有層次的商人或者是族人,讓他們得到一些適當的補償?

杜署長麗華:報告委員,一級生產鏈的所有環節我們都有列入……

盧委員縣一:OK,好。我們也看到一個非常可怕的新聞,這可能會影響到我們的山豬,如果山豬被感染的話,可能全臺灣都淪陷了,所以這有沒有一個監測的機制,或者有沒有一個防範的作為?

杜署長麗華:一般我們在做非洲豬瘟、口蹄疫及豬瘟時,我們年度就有一些針對山豬的監測計畫,昨天為了臺中的沙鹿、后里等等幾場山豬活動的區域,也要求他們針對廚餘的收集區跟處理區一定要圍網來阻止山豬可能不定期、不定時的侵入。

盧委員縣一:我想附帶問一個問題,現在廚餘要煮到幾度才比較不會有一些感染的風險,大概幾度?

杜署長麗華:是,這個部分經過所有科學蒐集的資料是90度。

盧委員縣一:90度?

杜署長麗華:1小時,但是要攪拌喔!

盧委員縣一:我還有看到50度、60度、70度的。

杜署長麗華:其實要讓病毒不活化,最好還是依照這個規定去執行比較安全。

盧委員縣一:所以這部分可能要早一點讓國人知道,我覺得到目前為止,我在看新聞、廣告的時候還是沒有看到這些相關的作為。

杜署長麗華:好,這一定要加強,謝謝。

盧委員縣一:好,謝謝。關於我們的防疫人才,針對獸醫佐或者是獸醫這部分,你們目前的進度在哪裡?

杜署長麗華:其實在今年6月份的時候,總統也體諒所有公部門獸醫師工作的辛苦,所以已經有讓他們比照醫師的不開業獎金,這部分已經有提列了。

盧委員縣一:後來看到新聞,好像一場是500塊的樣子?

杜署長麗華:那個是特約獸醫師,針對每個場次的規模大小不同,如果一般比較有一定規模的,它一定會有駐場的獸醫師,但是有些小型的,可能這個成本也很高,所以用合作契約……

盧委員縣一:有可能是長期抗戰,短期可能沒有辦法馬上遏止這個病毒,所以我覺得長期來看的話,還是要規劃這些人力的補足或者是訓練。

杜署長麗華:好。

盧委員縣一:比如說目前獸醫師只有8%是在從事這方面的工作,你要怎麼引誘或者是吸引這些從事畜牧業的專業人才來從事這方面的防範作為?

杜署長麗華:確實,如果考上獸醫師都喜歡去小動物……

盧委員縣一:是。

杜署長麗華:經濟動物,大家都……

盧委員縣一:我們要怎麼讓他們來從事這方面的工作?這部分應該要加強他們的一些補貼或者是獎勵,可以嗎?

杜署長麗華:這個在畜牧法裡面,我想部裡面應該會再統籌做一些商議。

盧委員縣一:好,謝謝。我們請衛福部。

主席:請部長。

石部長崇良:盧委員早。

盧委員縣一:部長,現在如果查到違規的東西是怎麼來執行?比如說它的SOP、時效,銷毀時程有沒有透明,有沒有一個監督的機制?

石部長崇良:委員,您提的是查到有來自於非洲豬瘟疫區的肉品嗎?

盧委員縣一:對啊!

石部長崇良:那就有兩個可能的違法樣態,第一個違反的是,我們剛剛提到他在邊境輸入時就要去申報,因為在邊境有申報來自於非洲豬瘟疫區的就直接退運或銷毀了,根本不會進來,會進來的都是非法輸入,所以他就違反了我們食安法第三十條的規定,就會開罰……

盧委員縣一:謝謝部長……

石部長崇良:3萬到300萬。

盧委員縣一:現在有增編33名人力嘛!

石部長崇良:對。

盧委員縣一:目前對於這樣的人力,你認為是足夠的嗎?還是……

石部長崇良:現在正在進行羅致人才當中,今年行政院有多給我們24位邊境查驗的人力,現在我們正在招募。

盧委員縣一:我們看一下國外的一些成功案例,因為現在我們才剛剛接觸這個病毒,而且是非常的陌生,不過這在國際上應該都已經努力了一段時間,所以有一些成功的契機。如果失敗的話,大概有兩個原因,可能我們在生物檢測部分檢測的不足;第二個就是我剛才講的,可能民眾沒有被告知,或者是廠商沒有被告知,就是human behaviour這部分。他們成功的契機大概有四個方向,我提供給部長參考一下,因為之前有一些國際組織,我們可能沒有在那個組織裡面,可能需要去參考他們的一些model,他們已經規劃好了一些路徑或者是應該怎麼做,其實他們這個知識都已經非常的充足,我希望國內跟國際要接軌,而不是我們國內做我們的,都不去參考目前越南、中國在做什麼,我覺得應該是要這樣,有一些風險的溝通,風險溝通就是要跟肉品市場業者或者是從事這方面行業的人去做一些跟政府部門的媒合及合作,看看這個病毒要怎麼防治,最主要是我們政府要大力支持所有的損失跟以後預防的一些財源,好不好?

石部長崇良:好,謝謝盧委員提供的寶貴資料,謝謝。

主席:謝謝盧委員。謝謝部長,請回。

接下來,請陳昭姿委員來做詢答。

陳委員昭姿:916分)謝謝主席,麻煩關務署副署長和防檢署的杜署長。

主席:好,請署長、副署長。

陳委員昭姿:兩位首長早。

杜署長麗華:委員早。

陳委員昭姿:根據我的邏輯思考,非洲豬瘟的病毒不可能憑空出現在臺灣,應該就是帶有病毒的豬肉產品被夾帶入境了,但是這個豬肉產品也不可能自己飛進臺灣,所以應該有三個途徑,第一個就是旅客自己攜帶入境;第二個是快遞包裹入境;第三個是走私入境。對於這三種途徑,請問兩位認同嗎?

杜署長麗華:是。

陳委員昭姿:是這三種途徑?

杜署長麗華:對。

陳委員昭姿:根據農業部最新的統計數據,從2018年到1023號,旅客攜入的豬肉產品,不管是自主丟棄或是被查獲,防檢署彙整有9,511件違規輸入的產品,其中997件被查到豬瘟是陽性,也就是違規輸入的豬肉品當中有一成,大概10.5%有驗出非洲豬瘟病毒,這個比率是相當高的,可是我要確認一下,我一直到昨天晚上才知道這個數字還只是僅限於旅客攜入的部分,只限於旅客攜入的部分,這是你們前兩天的報告,也就是防檢署的報告。我想請兩位首長看這張圖,這張圖是昨天防檢署回復給我的資料,我要了好多天,辦公室同仁同時詢問在快遞輸入的豬肉產品裁罰案件數當中……我們問他從快遞輸入這個途徑進來且被裁罰的,裡面有多少是含非洲豬瘟的病毒?您可以想見嗎?署長,防檢署的同仁回答,這部分因為關務署查獲快遞包裹有豬肉製品時只會用書面通知防檢署,不會有樣本,換句話說,根本就不會去檢驗是否有非洲豬瘟,這件事非常讓我震驚耶!當你發現有豬肉產品的時候,根本不做下一步的檢驗,就是書面通知防檢署做紀錄,當然更不會切片什麼的,讓他們有機會去做豬瘟的檢驗。所以我想請教防檢署,你們認為快遞包裹的豬肉不用驗非洲豬瘟嗎?我想請署長跟副署長兩位說明一下,為什麼不需要去驗呢?

杜署長麗華:委員,我跟您報告,我更正資料,沒有,您剛剛講的那個數據是所有,不僅僅是旅客,也包括國際或郵輪包裹還有快捷,對於這些攔下來的攔截物,我們一定全部把它收集起來燒毀,第一個步驟一定燒毀,燒毀前海關會通知我們,這一定是被檢出檢出物才會通知我們,假設是毒品就會通知其他的單位,我們第一個動作也會抽檢,這些抽檢一定在第一時間送到獸醫所去做檢測,所以才發現所有的紀錄裡面有10%是陽性的,其他90%是陰性的。

陳委員昭姿:說母數好了,因為真正的母數沒有人知道,但是我要再確認一下,因為我昨天才詢問快遞輸入豬肉製品裁罰案件數,從本席整理的這張圖表,你也知道件數很少,可是防檢署同仁回答說,關務署查獲快遞包裹裡面有豬肉製品時,只是書面告知防檢署,並不會有樣本,沒有樣本怎麼抽驗?沒有啊!沒有做這件事啊!

蘇副署長淑貞:跟委員報告,海關查驗入境旅客行李,不管是在機場或者是郵輪旅客的行李,以及郵包或者是快遞貨物,包括空運快遞、海運快遞,我們只要查獲裡頭有豬肉或豬肉製品,就會立即通知防檢署。我們通知他,是由他們來處理,防檢署來了就會把這個「案貨」拿回去處理、會去做這個檢驗。

陳委員昭姿:這跟你們同仁回答得不一樣!

從這個數字來看,怎麼可能只有這幾件?快遞輸入的貨物就這幾件被篩到有這個東西嗎?所以這個部分我還是要再釐清。你現在是這個說法,我也讓你有充分的時間來說明,但事實上我還是有疑義的喔!就是說,旅客攜入的也許你們比較能夠去處理,不管是他丟棄或者是被你們查獲,但是快遞部分的量是非常龐大的!

蘇副署長淑貞:跟委員報告,快遞的部分我們是書面通知防檢署來海關這邊處理,他們來處理的話,就會把我們查獲的物品……

陳委員昭姿:都切片嗎?全部嗎?

蘇副署長淑貞:拿回去的話,是防檢署他們會去做相關的檢驗……

陳委員昭姿:那樣不會這麼少啊!

蘇副署長淑貞:這就是防檢署後續的處理。

陳委員昭姿:好,這個我要再確認,現在暫時接受你的說法。

下一張PPT是臉書一個公開的團購社團的截圖,其中的黑色框框標榜第一手大陸源頭發貨,裡面販售的產品很多,有豬腳筋、魚香肉絲、內含小酥肉的自煮火鍋等。其實任何人在網路輸入幾個關鍵字,例如「大陸、中國零食」,網頁馬上就會跳出購買連結,包括蝦皮、臉書團購社團、LINE社群等。這些不都是抵達邊境就必須被查緝的食品嗎?為什麼可以放在網路上賣,還像這張PPT左邊另外一個黑色框框呈現的,很自豪地說發貨速度第一,這代表供貨很穩定喔!而且支持各式各樣的物流。我覺得國人入境都知道要互相提醒不能攜帶肉製品,大家都很努力,怎麼努力了這麼久,發現好像是政府有責任!公開的團購社團這麼猖獗,而且到今天都還在營運喔!

這張PPT中的另一個紅色框框是在網路上隨便打「集運」、「特貨」這兩個關鍵字,我等一下再請教你們理不理解這兩個詞,馬上就會出現蝦皮或小紅書的廣告截圖。蝦皮上有集運業者標榜可以運送特殊敏感貨物,在小紅書上面,甚至直接說可以承接雞爪和豬腳筋的訂單。我先請教副署長,您知道什麼是集運、什麼是特貨嗎?

杜署長麗華:我跟……

陳委員昭姿:您知道嘛!瞭解就好。

杜署長麗華:我跟委員報告,其實我們現在每天都有上網去搜尋,只要看到這些違規的廣告,全部都會請和我們有合作的電商平臺下架,假設……

陳委員昭姿:可是到現在都還在營業啊!

杜署長麗華:他們有幾個措施,現在大概有屏蔽措施,就是會讓你看不到,假設有漏網之魚、看得到,他們也會即時處理……

陳委員昭姿:你隨便key in就進去啦!

杜署長麗華:第二個,他們也會自主管理,也就是說……

陳委員昭姿:不好意思,時間很有限,等一下我要跟主席多要一點時間。

杜署長麗華:我再講,AI的部分,假設是來自臺灣的AI,下訂之後你也買不到,即使你訂了,你刷的是臺灣的信用卡,他們也不會出貨。

陳委員昭姿:但是他公然在網路上……你跟我說買不到,但是長久以來好像很穩定供貨!

我想再請問一件事,回到今天的主題,夾帶豬肉產品有多少來自這種集運包裹?你知道集運嘛?各地買,然後集中在一起,再合併包裹,這樣可以減少運費。有多少來自這種集運包裹?還是你沒有辦法搞清楚?

杜署長麗華:應該這樣講,所有的包裹是海關這邊,他們過關以後,經過X光檢查,如果有疑慮,他們就會第一時間通知我們,我們就過去判定,開箱之後假設有豬肉產品,我們一定會抽驗,然後集合在一起銷毀。

陳委員昭姿:這種特殊集運,不是只有中國運到臺灣,越南也有,這次爆發非洲豬瘟,好像有報導說是越南的病毒株,所以這次有很大可能是來自越南的豬肉產品含有病毒造成的,但我要講的是,對於這麼明目張膽宣傳敏感貨物、特殊貨物,請問關務署有掌握這些業者嗎?要怎麼防堵?

蘇副署長淑貞:跟委員報告,因為這是電商平臺,相關業者不是海關轄管的。

陳委員昭姿:不是海關,那是誰呢?

蘇副署長淑貞:但是我們要加強查核,所以我們現在要求以後快遞貨物、網購貨物報關的時候,必須申報電商平臺和集運商的相關資訊,讓我們去做整個風險的管控。

陳委員昭姿:這是跨部門的,今天才會請這麼多單位來。

剛剛有稍微提到,你們X光機夠不夠?檢疫犬的數量夠嗎?集運包裹有全部破包嗎?集運包裹現在很多耶!

蘇副署長淑貞:快遞貨物全部百分之百過X光,所以我們在影像判讀上面看到有異常就會拉下來……

陳委員昭姿:所以我馬上就問你,X光機夠嗎?那個數字還是很有問題啦!謝謝你。

接下來我要請問一下食藥署姜署長,你們的預算裡面有一個科目叫做「食品邊境查驗及國內外稽查管理」,請問這個費用有用在查驗夾帶豬肉包裹是否含非洲豬瘟病毒嗎?

姜署長至剛:我們所有費用都用在邊境查驗,食品裡面對非洲豬瘟……因為非洲豬瘟對人體是沒有危害的,所以我們在食品部分目前並沒有特別去驗;我們有這個能力,但是目前沒有驗。

陳委員昭姿:在業務處理上,你們目前是依照食安法去執行進口食品、藥品是否有違法添加,當前最重要的就是有沒有含瘦肉精等等,當海關發現有夾帶豬肉包裹,涉及動植物防疫檢疫,他會通知的是防檢署,而不是通知你們,因為是由他們來進行病毒核酸檢驗,我這個說法對嗎?食藥署並沒有負責非洲豬瘟的檢驗,有沒有?

姜署長至剛:我們目前沒有做非洲豬瘟,但是我們準備有這樣子的量能來做核酸檢驗。

陳委員昭姿:好,你們有這個能力,但是目前這個業務不是你們負責嘛!

姜署長至剛:是。

陳委員昭姿:我要談的是一個假訊息,卓冠廷、民進黨側翼、三立等等,他們就在造謠,說食藥署的邊境管制預算不能刪,因為這和豬瘟有關,這次就是因為刪了這筆預算,豬瘟就爆發了。堂而皇之地這樣寫!這整個就是假訊息,在誤導啊!這個部分不是食藥署的工作嘛!測這個病毒不是你們在做的嘛!

姜署長至剛:測病毒不是,但是針對我們的進口食品,包括它的來源屬於非疫區和疫區的,我們會清楚地規定。

陳委員昭姿:人家就說你們食藥署要負責這個,可是你們沒錢去做,所以今天豬瘟爆發了!你要不要做個釐清呢?

麻煩署長再講一次,你們現在負責的東西是什麼?這筆預算是用在什麼地方?

姜署長至剛:有關邊境的預算,其實我們的人力去查察所有的商品,也包含不是從合法區域進口的任何商品,不管是食品裡面或者是違法的肉品進口、非疫區的肉品等等,都會是我們查察的目標,但是我們並沒有在查察的時候去檢驗,檢驗那一塊事實上是在跨部署裡面跟農業部進一步地協作。

陳委員昭姿:所以簡單來說,這一次豬瘟的事件跟食藥署應該是不掛勾的?因為你們沒有在檢驗啊!

姜署長至剛:委員這樣定義的話,我們會非常感謝。

陳委員昭姿:也沒有你們的責任嘛!是不是?是這樣嗎?

好,謝謝。

姜署長至剛:謝謝委員。

陳委員昭姿:謝謝署長,謝謝主席。

主席:謝謝陳委員。署長請回。

請陳菁徽委員。

陳委員菁徽:929分)謝謝主席。我想請石部長。

主席:請石部長。

石部長崇良:陳委員早。

陳委員菁徽:部長好。這個議題其實我也非常的關心,而且跟非洲豬瘟一樣,非常嚴重!很多人已經在新聞上看到,最近為什麼大家又發現兒科醫師大出走?是因為北榮直接說他們有4位總醫師都不願意留任。另外你也看到臺大醫院的主任已經下海開始值班,我昨天有去請教了一些臺大小兒科的前輩,他們說今年錄取率1.5%,他們雖然把它作成一個網路上的笑話,是苦中作樂,但是他說錄取率1.5%已經持續3年了,為什麼今年才特別被人家注意?是因為主任也必須要下海值班。

你可能以為兒科醫師錄取率1.5%是單純臺大的問題,我們攤開全國各專科醫師最新住院醫師招收率,還有兒科住院醫師招收率等等,平均就是五成,不是只有臺大醫院的問題,而是全國的問題,但為什麼你需要來搶救這件事情?是因為醫學中心都已經淪陷了,醫學中心是最後一線,全國大家不懂的、不會的就送到醫學中心,包括臺大、榮總等等,連醫學中心都變成主任、院長要下海值班,那麼他們的教學怎麼辦、研究怎麼辦、行政怎麼辦?所以這是一個惡性循環。我知道你之前曾經提過你要去培養急重症人才,尤其是兒科急診專科醫師的人才,這樣才可以紓緩兒科的人力。結果我跟您報告,最近兩年全國就有31位兒科的急診醫師離開醫院,您是急診醫師,你很懂啊!在基隆市、新竹市像這樣子的都會區,兒科醫師平均1人是照顧300人到500人;宜蘭1位兒科醫師要照顧的是21,820人,遠超過全國平均1,165人,所以我認為這個問題其實累積了多年,今年一口氣爆發,你可能需要以更快的方式來處理,你有沒有什麼想法?

石部長崇良:跟委員說明,確實,我看了近5年兒科的招收率,現在兒科的容額大概在每年130位左右,那麼兒科的招收率大概都在六成,去年才勉強到七成,所以換言之,就是您的資料看到的,就是七、八十位,所以以這樣的數目確實難以因應全國的需求。

陳委員菁徽:你講的六成是他願意訓練,還有留任的問題。

石部長崇良:對,那就是後來訓練完之後的流向。關於流向,目前大概三成八留在醫院,另外有六成二就是在基層開業。所以我們從去年開始,第一步,對於走兒科的住院醫師有津貼,一年每個月有1萬塊的津貼給走兒科的住院醫師以及他的fellow,比如他是選兒童遺傳,或者是兒童的一些次專科、重症的ICU、急診次專科,類似像這樣,如果是小兒外科,每個月津貼是3萬,這是去年開始的,我們再觀察後面。第二個,我們在總額的部分,明年會特別匡列,從06歲,在總額的部分匡列249億,這專門給兒科來調整支付標準,然後保障11元,所以把所有的06歲兒童的住院費用要全面性的調高,那麼讓在醫院裡面做急重症的兒科醫師收入可以提高,這是第二個。第三個,在評鑑的部分,我們過去評鑑是這樣,一般性評鑑會特別融入在醫學中心的部分,都需要有兒科的專門評鑑,過去我們是只有兒童醫院有專門兒童的評鑑,我們是有4家兒童醫院,明年開始,所有醫學中心的兒科都是我們重點要評的部分,也把它融入在評鑑裡頭。

同時,另外一個,因為剛剛跟委員說明了,大概有六成二的兒科醫師是在基層開業,所以我們包含了03歲的幼兒專責醫師制度,還有從兒童的核心醫院到責任醫院,我們也結合開業的醫師,大家一起來照顧,我們一步一步在進行。

陳委員菁徽:我先問你一個問題,剛剛提到住院醫師fellow可以多拿1萬?

石部長崇良:對。

陳委員菁徽:很好!但你看今年北榮的問題,他們結束了住院醫師……

石部長崇良:他是之後的留任。

陳委員菁徽:對啊!

石部長崇良:他就是訓練的時候有,但之後訓練完之後有沒有要留在醫院?所以我們才會把它再納入在評鑑裡頭,同時把兒童的住院給付拉高,保障一個總額。

陳委員菁徽:我剛剛提到的急診專責兒童醫師怎麼辦?流失很快,沒有人要做。

石部長崇良:我們是一步一步來,因為如果我們現在把所有的兒童到急診都要兒科來看,會雪上加霜。

陳委員菁徽:對。

石部長崇良:所以我們現在先不要求所有兒童到急診來都要兒科醫師來看,反而應該是第一步他只要先做一些比較小的baby,因為比較小的確實是需要,然後用區域聯防的方式,兒科用照會的方式就好,我們一步一步再把兒童的照護強化在急診的部分,所以我們另外有一個網絡,就是兒童醫療網的部分,那個是去強化兒童的急診照護。

陳委員菁徽:你這樣講,急診醫師可能也會跳起來。

石部長崇良:不會啦,我是急診出身的,我們過去的訓練裡頭就包含處理兒童的問題。

陳委員菁徽:因為現在急診醫師的流失跟兒科醫師的流失是在比速度。

石部長崇良:急診的問題是另外一塊,就是剛剛提到的急診壅塞那個部分需要處理,所以我們現在也積極在處理急診壅塞的問題,以降低急診醫師的負荷。

陳委員菁徽:好,當然我們很贊成你做優化兒童醫療照護計畫,但很多全國的兒童醫院院長他們完全不敢公開講,所以我來幫他們講,他們希望問你優化兒童醫療照護計畫的錢,已經11月了,但是還沒有撥下來,是不是真的?因為你每年都說明年會改善,但現在要11月了,還沒有給錢,醫院要自己墊,像你這樣子的效率,你剛剛講很多,06歲撥了一筆錢等等,你這個效率是怎麼支持兒童醫療?

石部長崇良:預算是應該已經有在這裡……

陳委員菁徽:你什麼時候會撥?

石部長崇良:現在是撥款,您提的是撥款的速度嘛!

陳委員菁徽:對啊!

石部長崇良:這個部分我再了解一下醫事司在撥款的部分,我會注意撥款的速度。

陳委員菁徽:所以一週內,你會告訴我?我才可以告訴這些院長。

石部長崇良:對、對。一週內。

陳委員菁徽:一週內?好,一週內。

石部長崇良:另外也跟委員報告,今年還有一個叫做「健康臺灣深耕計畫」,到明年底一共是160億,裡面對於兒童醫院,每個醫院幾乎都是有1億的補助,給他們去發展。

陳委員菁徽:依照不同醫院提出來的計畫?

石部長崇良:對。

陳委員菁徽:好。再來是勞動部,我質詢勞動部,結果勞動部說要問你,勞動部部長直接走到我前面說這個問題要問的是衛福部部長。

這是他們即將推出的,看一下這張圖的右邊,勞動部說未來11日,很快,兩個月後就要開始了,可以用「日」來申請育嬰留職停薪,所以在小孩子兩歲以內好像最多可以請30天。我們會遇到什麼問題?因為醫事人員跟托育人員已經開始跟我陳情,您一定要儘快準備,趕快找勞動部溝通,你只剩下兩個月可以準備。第一,我自己也有請過,現在育嬰留停最少大概是一個月,像我們這樣子的醫事人員、護理師、醫師、放射師等等,我們要跑兩個地方,一個是工會,工會是辦理你的執業登記,你現在有在做這個業務還是沒有在做這個業務,這個是工會在管的,衛生局就是管你的執登,就是我現在在哪一個機構上班。之前還沒有實施彈性育嬰留停的時候,護理師就已經抱怨連連了,因為他們要跑流程、要跑工會,還要跑衛生局,還要跟院方要停職證明、復職證明。

石部長崇良:委員,我了解,這個就是執業停業登記,如果是沒有執行業務,要辦理停業登記,這個是短期的,不用,這個在行政程序上,我會請醫事司立刻發文,這種是短期的育嬰留停,但有的是長期,一次兩年的就要先去辦理……

陳委員菁徽:沒有,一個月的也要啊!一個月、兩個月、三個月都要啊!

石部長崇良:對,我們把它放寬,我們會處理。這個程序上,我們來盤點。

陳委員菁徽:現在很多護理師其實是願意的,他不一定想要請長期,他覺得這樣一天一天請是很好。

石部長崇良:對。

陳委員菁徽:但我不希望這些流程太過繁瑣,到最後他就不想請了,反而一口氣請久一點。我們現在當然很在意的是護理師,護理師也有護理師荒,但其實醫師、藥師、檢驗師所有的醫事人員,你都必須要一起把他研擬進去。

石部長崇良:好。

陳委員菁徽:所以你多久內?

石部長崇良:一個月內。

陳委員菁徽:一個月內可以給我們這個?

石部長崇良:對、對。

陳委員菁徽:然後,另外你也會發給全部各地的衛生局?

石部長崇良:對,我們會給所有的衛生局跟醫院去遵循並簡化這個程序,不需要這樣很繁複。

陳委員菁徽:第二個也是您的業務範圍內,就是托育人員,托育人員有這樣子的一個系統可以看到這個機構每一個托育人員目前的托育數,規定是一比五,但如果機構做到一比四是可以有補助的,也是遇到一樣的問題,假使這位托育人員要請彈性育嬰假,就必須要把他移除,移除就是停業,停業就要把他的托育數放到別人的身上,所以也許一個機構其實是很體恤同仁,所以讓他請彈性,但卻因為這樣子影響到機構拿補助的機會,這樣怎麼辦呢?

石部長崇良:就是說它沒有額外的這個……

陳委員菁徽:不是,機構讓他請了彈性育嬰,可是就類似我們的護病比,一比四個小孩,本來機構可以達到被你補助及獎勵的標準,結果它被迫變成一比五就拿不到補助,怎麼辦?

石部長崇良:因為這個還牽涉到托育人員的loading,所以如果馬上就通通……他的loading也增加了,等於是這個機構沒有多餘的彈性能力,像在醫院育嬰留停的時候就會有另外的護理人員來照顧。

陳委員菁徽:當然,因為之前的育嬰留停比較久、比較長,是以月為單位的,他當然就可以去儲備這些人力。

石部長崇良:對啊!

陳委員菁徽:現在是11號要改成以日為單位,你是不是要找社家署?

石部長崇良:如果是短期,我是覺得還可以啦,但是如果是比較長的時間也不好,這樣的話,托育品質也會下降,我再找社家署討論一下。

陳委員菁徽:對,社家署,第一個問題是這個。

主席,第二個問題很快就結束。

第二個問題是,我現在問了所有的托嬰機構和地方政府的社會局,現在地方政府社會局的量能是不足的,所以對他們而言也是一樣的意思,他們現在如果要請一個月的育嬰假,光是跑行政流程要辦理停業、到職、離職等等至少要三天以上,比剛剛講到的衛生局還要久,三天以上喔!所以他們現在也無所適從,他不知道說他請了,還必須要等到流程跑完才可以放這個假,還是說他可以先去照顧他小孩一天,然後回來等這個流程跑完也沒關係?並且地方的社會局應該也沒有辦法應付這樣子的狀況,跟我剛剛講到的一模一樣。

石部長崇良:好,這個行政程序的部分,我也請社家署一起來討論。

陳委員菁徽:好,行政程序跟照顧比也是一個月內可以拿到您的報告?

石部長崇良:好,可以。

陳委員菁徽:謝謝部長。

石部長崇良:好,謝謝。

主席:謝謝陳委員、謝謝部長。

接下來請邱鎮軍委員做詢答。

邱委員鎮軍:943分)主席好。請農業部防檢署署長。

主席:請防檢署署長。

杜署長麗華:委員好。

邱委員鎮軍:署長好。昨天我在這邊問了陳駿季部長的時候,他很肯定的說非洲豬瘟不是本土的,所以就是從邊境放進來的,既然是從外面來的,就三個方式嘛!第一是人帶進來,第二是貨物包裹寄進來,第三是走私進來,還有其他可能嗎?

杜署長麗華:目前這三個也是我們的原因之一。

邱委員鎮軍:我知道,會有其他的方式嗎?不會是鳥帶進來的吧?

杜署長麗華:不會,它跟禽流感不一樣。

邱委員鎮軍:所以就是這三個,還有嗎?

杜署長麗華:目前我們追查的方向也是如此。

邱委員鎮軍:2005年國際通報發生非洲豬瘟有83個國家,最近三年曾發生非洲豬瘟的國家也有75個,我想請問一下,農業部現在認定非洲豬瘟高風險的地區有幾個?

杜署長麗華:我們認定的是有39個。

邱委員鎮軍:為什麼只有39個?最近三年有75個,為什麼只有認定39個?

杜署長麗華:其實我們是依照國際疫情的趨勢去做滾動檢測。

邱委員鎮軍:那什麼叫趨勢呢?他們這些有發生的不就是高風險地區嗎?

杜署長麗華:我請副組長說明一下。

亓副組長隆祥:是,跟委員報告,我們都會即時搜尋國際組織的網頁,還有各國的一些疫情資訊來了解在哪些國家發生疫情,還有哪些國家可能會途經這個地區,作為一個旅客中轉的地區輸到臺灣來,所以我們這是一個滾動檢討的過程。

邱委員鎮軍:對,我現在比較好奇的就是說,這些75個國家三年內有這個案例,為什麼我們只追蹤到39個?這個原因在哪裡?為什麼只有39個?

亓副組長隆祥:是,跟委員報告,其實這39個國家是做為裁罰的依據,只要來自非洲豬瘟……

邱委員鎮軍:其他75減掉39大概是36個,它不會裁罰?意思是這樣?

亓副組長隆祥:因為農業部有公告一個非洲豬瘟非疫區的國家的名單……

邱委員鎮軍:那它就發生啦!為什麼它是非疫區的?你跟我們講。

亓副組長隆祥:要經過我們書面資料的審核跟必要時做實地評估,通過之後才會列在農業部的網站上。

邱委員鎮軍:你評估的標準是什麼?

亓副組長隆祥:我們有一個專家學者的委員會,會先審視他的書面資料。

邱委員鎮軍:要發生幾個案例才能夠算是高風險地區?

亓副組長隆祥:應該是回到剛剛跟委員報告的這個議題,就是說我們列這個非疫區的名單,如果不在這個非疫區名單就是疫區,只是要不要裁罰,就是這39個國家。

邱委員鎮軍:不是,我覺得很奇怪,你們這樣追蹤,這樣怎麼會擋得住?對不對?我們現在知道三年內就有75個國家,我們只追蹤、只管制這39個,這不是很奇怪嗎?

亓副組長隆祥:因為我們的活豬跟豬肉相關產品都只能從非洲豬瘟的非疫區國家輸入,疫區進來的都不能進來,只是後續的裁罰,我們是看高風險的國家……

邱委員鎮軍:我還是聽不懂你講什麼,我是現在是說有75個國家,為什麼你只追蹤39個,另外的是可以進來就對了?

杜署長麗華:這樣子好不好,委員,詳細的部分我在今天會後就提供資料跟您說我們的……

邱委員鎮軍:對啊,這個很奇怪,好,你等一下再給我資料。

杜署長麗華:是。

邱委員鎮軍:我這樣講啦,邊境管制就算我們沒有這次非洲豬瘟的問題,像這75個國家,我們應該在自己的邊境管理也要更嚴格,不是嗎?對不對?

杜署長麗華:是,其實我們這七年來就是如此。

邱委員鎮軍:你剛剛講的就沒有做到。第二個,現在我要講關於人入境,如果旅客或國人帶加工肉製品入境臺灣都要申報檢疫。

杜署長麗華:是。

邱委員鎮軍:如果偷帶查到就20萬,對不對?

杜署長麗華:20萬起跳。

邱委員鎮軍:不管是不是從非洲豬瘟疫區入境都一樣,對不對?沒錯吧?

杜署長麗華:是。

邱委員鎮軍:我再問財政部關務署,我們現在一年總共進口多少國際包裹?

蘇副署長淑貞:如果是快遞的話,一年大概平均有6,000萬件左右的快遞。

邱委員鎮軍:一年只有6,000萬件?我查的資料,202111月單月就有619萬,大概一年就6,000萬嘛!

蘇副署長淑貞:是。

邱委員鎮軍:針對剛剛農業部所說,非洲豬瘟高風險地區進來的國際包裹,我們的抽驗率是多少?

蘇副署長淑貞:跟委員報告,我們的包裹不管是快遞或者是郵包,我們全部都是百分之百的……

邱委員鎮軍:你是用X光嘛!對不對?我現在講的是人工抽驗。

蘇副署長淑貞:人工抽驗的話,在X光影像上面看到如果有異常,我們會馬上來做人工的開箱查驗。

邱委員鎮軍:你要看到異常才會開箱?

蘇副署長淑貞:對,因為一方面是人力的問題,另外一方面是通關速度的問題,所以為什麼要利用X光的影像……

邱委員鎮軍:我們一般低價免貨物稅的抽驗率大概是3%左右,對吧?

蘇副署長淑貞:那是平均。

邱委員鎮軍:對啊,平均3%,高風險地區的抽驗率有更高嗎?

蘇副署長淑貞:其實就是剛剛跟委員報告的,高風險的也是從X光的影像來看,然後我們會加強提高人力的抽驗比例。

邱委員鎮軍:不是啊,我現在覺得很奇怪,一般都是3%左右,高風險的不會提高嗎?

蘇副署長淑貞:跟委員報告,我們針對高風險的,譬如說是從中國大陸這邊……

邱委員鎮軍:就只有中國大陸是高風險地區,其他地方不是嗎?

蘇副署長淑貞:跟委員報告,大概是4.59%左右。

邱委員鎮軍:4.59%

蘇副署長淑貞:是。

邱委員鎮軍:我大概算了一下,從112年到114年,兩年半大概放行了一億五千萬個包裹,關務署只有查獲1,321件,通報比率不到千分之一,這樣的數字難怪你們的報告完全不敢寫出來,還好意思說邊境多嚴格,你們不如直接說食安五環邊境管理早就已經棄守了。現在每一件都是用X光來檢查,你們這樣就是嚴格防疫的意思囉?

蘇副署長淑貞:跟委員報告,其實本來就一定要經過X光檢查,因為我們針對高風險……

邱委員鎮軍:我看到你們的報告裡面說要精進作為,那要怎麼精進?

蘇副署長淑貞:跟委員報告……

邱委員鎮軍:是提高人工開箱查驗比例嗎?

蘇副署長淑貞:是,提高人工開箱查驗,我們……

邱委員鎮軍:你剛剛說X光照到有問題,你們才會人工開箱,你現在說要精進,但又說要用人工開箱來精進,這樣邏輯就不對了。

蘇副署長淑貞:我跟委員報告的是,剛才說到的X光,本來就是會經過X光,然後如果有異常……

邱委員鎮軍:也就是說,你們人工抽驗不是依照X光看到有問題的來開箱檢驗對不對?你現在要精進就是要提高人工開箱的抽檢率對不對?

蘇副署長淑貞:跟委員報告,X光檢查如果有異常一定開箱……

邱委員鎮軍:對,這是一定的啊!

蘇副署長淑貞:另外有經過我們的風險管理,它的通關方式如果是……

邱委員鎮軍:如果要精進的話,你要怎麼做?

蘇副署長淑貞:精進的話,目前針對查驗的件數至少要提高20%以上。

邱委員鎮軍:精進就是要查驗,那你要多少以上的人工?

蘇副署長淑貞:人工開箱查驗的件數至少要提高20%以上。

邱委員鎮軍:以後總共要提高20%

蘇副署長淑貞:是。

邱委員鎮軍:什麼時候開始?

蘇副署長淑貞:我們立即就開始了,而且我們在24號……

邱委員鎮軍:你們的人手夠嗎?

蘇副署長淑貞:現在就是把我們的人力全部充分利用,儘量……

邱委員鎮軍:你說要提高,我下個月會開始看你們的抽驗率。

蘇副署長淑貞:是。

邱委員鎮軍:我現在要問在動物製品移送1,321件裡面,有269件是豬肉,請問一下開罰多少?罰了幾件?

蘇副署長淑貞:報告委員,開罰的部分是由防檢署開罰。

杜署長麗華:委員講的是郵包?

邱委員鎮軍:對。

杜署長麗華:郵包大概是開罰9件。

邱委員鎮軍:開罰9件?也就是總共9案罰180萬?

杜署長麗華:是。

邱委員鎮軍:實際查獲違規的包裹有幾件?

杜署長麗華:海關移給我們調查就是9件。

邱委員鎮軍:就只有9件,就只查到9件就對了?269件是豬肉,你為什麼只開罰9件?

杜署長麗華:我修正一下,海關移給我們1,300件左右,整個立案的大概是9件。

邱委員鎮軍:為什麼呢?有269件是豬肉欸!

杜署長麗華:因為身分認證的問題,因為我們在追溯……

邱委員鎮軍:我就覺得你們的規定很奇怪,你們現在規定如果他不在非洲豬瘟疫區裡面寄豬肉製品過來是可以的。第二個,如果他從疫區寄肉品來臺灣,寄件人跟收件人不一樣,查到也不罰……

杜署長麗華:不行!委員,我報告一下,只要肉品絕對都不能進來,不管你是非洲豬瘟國家或非……

邱委員鎮軍:如果是第一次從疫區自己帶進來也不罰嗎?

杜署長麗華:完全都不行。

邱委員鎮軍:那為什麼269件你只罰9件?

杜署長麗華:那是身分認證的問題,因為當時在登記的時候,有時候是假身分,所以我們去追查的時候……

邱委員鎮軍:假身分你追不到?

杜署長麗華:追不到,因為……

邱委員鎮軍:所以他是用假名字?

杜署長麗華:對,用假名字……

邱委員鎮軍:那假住址呢?總會有人領嘛!

杜署長麗華:就是不敢領……

邱委員鎮軍:他總會有個地址有人去領啊!

杜署長麗華:我們追到收件人,收件人否認說不是他寄的。

邱委員鎮軍:每個人都這樣玩就好了,你怎麼把關呢?

杜署長麗華:目前是這樣,因為這也有考量一個情形……

邱委員鎮軍:這就是一個很大的漏洞,你不覺得嗎?對不對?

杜署長麗華:可是……

邱委員鎮軍:他用假名字,然後我們不罰,也許他用假名字,可是他總要領這個東西嘛!

杜署長麗華:沒有領,其實很多是沒有領的。

邱委員鎮軍:沒有領?那不是很奇怪,那他寄進來幹嘛?難道是共產黨的陰謀?

杜署長麗華:邱委員,我先報告一下,所有的貨品是進不來的,也就是貨一定銷毀,但在人的處理上,我們去追罰鍰,而追罰鍰就有身分的問題……

邱委員鎮軍:我知道,我的意思是說他寄肉進來,你們當然沒有讓它進來沒錯,但他寄進來總是有一個目的,不然他寄這些東西幹什麼?

杜署長麗華:現在就有一個問題,假設他是假身分,我們追查到他,然後他說:不是我叫人家寄的,也不是我認識的人寄的。如果我們開罰,真的就又錯殺了,但是……

邱委員鎮軍:我覺得你們要想個辦法,好不好?因為時間不夠,我問最後一個問題……

杜署長麗華:另外我再跟您回報,關於剛剛講的39個國家,經過我們調查是因為跟我們國家有航班往來,所以盤點以後是39個國家。

邱委員鎮軍:最後一個問題,昨天部長說基因定序明天會出來,可是又說中國沒上傳序列,所以沒辦法判斷來源,這個定序不是比對全球嗎?要找出最接近的病毒株,研判可能傳入的來源,你們之前也說其中有一部分跟越南的病毒很相近,現在是怎麼樣?現在是沒有中國的序列就沒辦法比對,是這樣嗎?

鄧所長明中:跟委員報告,因為病毒是會演化的,病毒的基因序列就如同它的身分證,我們之前的……

邱委員鎮軍:那這樣防疫有用嗎?

鄧所長明中:基本上還是要知道病毒的序列才會知道病毒的特性。

邱委員鎮軍:你不是說它會演化嗎?

鄧所長明中:它會演化,就像COVID-19一樣,它也會演化。

邱委員鎮軍:你查不到它的來源就對了?

鄧所長明中:如果它有公布最新的序列,就像禽流感一樣,它有公布最新的序列了,我們就可以知道它從哪一個路徑,譬如我今天比對到跟北海道一樣,那就知道它可能是從北海道那個路徑來的。

邱委員鎮軍:我的意思是他講中國大陸沒有嘛,對不對?

鄧所長明中:是。

邱委員鎮軍:不管中國大陸有沒有,全世界應該都要比對,不是這樣嗎?

鄧所長明中:當然要比對全世界,可是如果今天比對到……像剛剛說非洲豬瘟有24個基因型,如果比對到非洲的基因型根本不一樣,那對這個病毒的意義一點都沒有,病毒的序列比較可以用來追蹤它可能的來源,所以如果他不提供最新的,其實那有可能像……

邱委員鎮軍:應該是這樣講,全世界先比對嘛,也不一定是中國大陸來的啊!

鄧所長明中:所以我說我們會送上……

邱委員鎮軍:我希望你們料敵從寬,不要太狹隘,病毒有可能從全世界進來,我希望我們的防疫要做得嚴格一點,才能保護我們養豬的農民,謝謝。

主席:謝謝邱委員,各位官員請回。

接下來請王育敏委員進行詢答。

王委員育敏:957分)謝謝主席,我要先請衛福部部長。

主席:請石部長。

王委員育敏:因為今天是衛環委員會,部長來還是不能坐在旁邊,所以我先問部長,昨天您跟賴總統有出席一個記者會,這個活動裡面特別提到健康臺灣深耕計畫5年要有489億,另外你提到了健康幣,本席要就教你,目前健康臺灣深耕計畫5489億,請問預算編在哪裡?送進來立法院了沒?

石部長崇良:我們是逐年提報預算,今年已經有包含在預算審查已經完成的部分,明年的預算我們也編在115年度的預算書裡頭。

王委員育敏:那健康幣是編在這個深耕臺灣計畫裡面嗎?

石部長崇良:不是,剛剛提到的深耕計畫是給相關的醫院還有區域性的診所,還有一些工會也會得到這個計畫的補助,他們是去做包含優化醫事人員執業條件、智慧醫療的發展、人才的培育等等,所以那個都不是我們主管機關……

王委員育敏:所以不包含健康幣?

石部長崇良:不包含行政機關要執行的。

王委員育敏:本席要就教你,你對外宣布健康幣明年第一季就要實施,但是我們看一下現在的預算,不知道你是編在哪一個署下面,因為找不到。之前本席辦公室也有問,你們就說還沒編,如果還沒編,為什麼說明年第一季就要上路?

石部長崇良:跟委員報告,關於健康幣,主管機關做的主要是資訊的架構,那個……

王委員育敏:所以不用錢?不用預算?

石部長崇良:那是以我們本來的科技計畫在執行,我們本來就有一些行政的預算在這個……

王委員育敏:你不用新增預算嗎?你不是說「很好康」,就是還可以抽腳踏車,還有很多的獎品?

石部長崇良:沒有,那些東西是要跟民間合作的,不是我們去編……

王委員育敏:所以你的意思是關於健康幣的推動,從所有的規劃到執行完全不用新增預算?

石部長崇良:還是在我們本來的預算裡頭去執行,簡單來講,第一個,健康幣的蒐集是用現在的健康存摺去擴充功能而我們每年都有健康存摺的預算。

王委員育敏:然後所有的獎項都是廠商捐,你們都不用編預算?

石部長崇良:我們是合作,明年是第一階段而已,跟業者、民間來合作,比如說他願意……

王委員育敏:你明年的第一季預計什麼時候實施?

石部長崇良:現在還在洽接當中,沒有那麼快。

王委員育敏:所以計畫還不夠完整?

石部長崇良:還沒有辦法完成。

王委員育敏:你什麼時候可以完整?本席很想了解整個健康幣的執行。

石部長崇良:年底之前我們整個規劃就會出來了。

王委員育敏:年底是12月嗎?

石部長崇良:對!

王委員育敏:好,麻煩你將整個健康幣執行的相關計畫送給委員會,好不好?

石部長崇良:會。

王委員育敏:我們要了解你怎麼執行,還有包括你的預算編列,你剛剛說不會增加任何新增的計畫,因為委員會可能很快就要排預算審查了,如果沒有這一筆預算的話,那你真的就要百分之百去募款、你就沒有這筆錢。

石部長崇良:我們會努力用我們本來在科技部分的預算,因為這個就是一些科技平臺的建立,用我們原本的一些預算來流用使用。

王委員育敏:所以不新增預算嘛?

石部長崇良:對。

王委員育敏:但你必須交代是在原來哪些預算,好不好?

石部長崇良:對,會!

王委員育敏:因為這樣可能會排擠到你原來要做的事情。

石部長崇良:再請委員支持我們相關的……

王委員育敏:我希望你們交計畫以及你的預算來自於哪裡,這些都要清清楚楚,我們才可以監督、才知道你這個計畫是用口號還是真的可以訴諸行動去實踐,好不好?

石部長崇良:是,好!

王委員育敏:部長請回。

接下來我要問防疫的問題,今天來的各部會代表跟邊境防疫有關的防檢署還有關務署請上臺。

我們可以看到蘇貞昌前院長在非洲豬瘟開始之後也發了一篇臉書,我感覺他是憂心忡忡、覺得是不是大家螺絲鬆了,所以趕快提醒大家,因為他好不容易、他當時最驕傲的政績就是守住並把非洲豬瘟擋在境外,所以大家都印象深刻!當時鄰近國家發生非洲豬瘟的時候,他衝到桃機飆罵了十多分鐘,我不曉得在座的官員有沒有人在現場,他要求一定要嚴格把關!結果現在是邊境破防讓非洲豬瘟進來了,現在當然就是要檢討怎麼樣可以防堵。

我給各位看一個網友的po文,這個在2025623號,這個網友的文章看起來是個炫耀文,他說他從馬來西亞回臺灣,他一下飛機之後跟協勤的保全表明說,我不要豬瘟的檢查,然後這個保全就直接讓他走旁邊出去了,一點刁難都沒有,他說他本來擔心會被阻撓,所以還事先手機開好防檢署的說詞,結果完全沒有用到就順利的過關,他還教大家說,下一次從豬瘟疫區回臺灣,大家不用當冤大頭、排隊檢查手提行李,而他引用的是11312月防檢署副署長徐榮彬受訪的時候說,非洲豬瘟手檢站針對高風險國家旅客手檢皮包沒有強制、旅客可以拒絕。

那這個就是最大的漏洞啊,如果從疫區回來的手檢包都不用認真檢查,旅客說我不想被檢查然後就從旁邊出去,你僱用的就是保全人員,你這樣子的執行強度難怪現在非洲豬瘟從邊境就進來了嘛,就是這樣子啊!我要問各位,現在還是這樣子的狀況嗎?現在非洲豬瘟已經被發現了、跑到臺灣來了,你們的邊境還是這麼的鬆散嗎?是不是你根本沒有法源、沒有強制力?所以他的手檢包即使是從高風險疫區回來的,只要旅客表明說我不想要被檢查,你也沒有法源,所以沒有強制力,僱的還只是保全而已,是不是這樣?

杜署長麗華:報告委員,我覺得現實狀況可能在文字上或口語上會有些扭曲,但以現在來講,他一定要經過手檢區,而且我們手檢區……

王委員育敏:所以之前就是有鬆動,沒有百分之百嘛!

杜署長麗華:手檢區一定有分流,分流就是39個非洲豬瘟疫區的國家一定強制性。

王委員育敏:是啊,馬來西亞是不是?

杜署長麗華:馬來西亞是非洲豬瘟國家。

王委員育敏:那這個人po上去,他說他就是從馬來西亞回來,他就不用被手檢,因為他說我不要被手檢。

杜署長麗華:以目前來講,我覺得這絕對不可能,所以回溯這個新聞或者是這個報導是不是實在,其實還有必要再追查看看。

王委員育敏:有必要再追查,你自己去問你們的防檢署之前這位徐副署長。

杜署長麗華:其實一直都沒有鬆懈,其實7年來都沒有鬆懈。

王委員育敏:這個是怎麼回事?

杜署長麗華:對,我們再進一步的瞭解。

王委員育敏:這個是真真實實,人家po在網路上面講得非常的具體。

杜署長麗華:網路常常有自由的言論。

王委員育敏:你們去查這是不是假消息。

杜署長麗華:好,我們去查。

王委員育敏:因為這已經不是一個人講了,這就是之前你們在根本沒有法源的情況底下沒有強制執行,之前蘇貞昌院長在的時候,我知道他非常的嚴格。

杜署長麗華:是,他非常嚴格。

王委員育敏:所以是百分之百,但你們後來就鬆掉了,鬆掉之後就變成這樣的情況,就是尊重旅客自由意願,他是高風險國家,你還尊重他個人意願,然後說不想檢查就走,而且他引用的就是你們自己官員講的話,這個你們要好好檢討。

杜署長麗華:好。

王委員育敏:你現在到底有沒有法源?你是用什麼樣的強制性要求他百分之百到位,行政命令還是什麼?你們之前的副署長是這樣講的,沒有強制!他是不是找不到法源,還是怎麼回事?

杜署長麗華:我跟委員報告,其實在機場裡面,我們的通關檢查是關稅,所有的行李不管是手提或者是托運行李,全部都要經過海關,但為了非洲豬瘟所以又增加了一個關卡,就是在海關檢查之前來一個手檢區,那這個手檢區的目的是,如果你經過這裡檢查有疑義或者是豬肉的產品,你馬上棄置就不會受罰,但是如果你到了海關那裡檢查,那百分之百一定受罰。所以原來的用意是,讓所有的遊客double check自己再確認看看,如果有違規的產品就利用這個時候趕快把它丟棄。至於法源,因為我們的作為都叫做行政作為,假設需要加強法規的力度,我覺得這個部分我們都可以適時做研討,但是在機場的檢驗確實有一定的法規規定。

王委員育敏:好,那我現在就正式問你,現在你在一個沒有很明確法源的情況底下,如果有遊客是從高風險區域回來,然後你要檢查他的手檢包,他挑戰你說,你沒有法源、我可以拒絕,我拒絕你檢查我的手檢包,可以或不可以?

杜署長麗華:以目前來講,我們都行政勸導,希望民眾能夠通過手檢區。

王委員育敏:如果他還是……

杜署長麗華:假設他執意要過,到了海關的檢查被檢出,對不起,就是20萬,我們就開立20萬。

王委員育敏:我知道,但是他如果很僥倖,海關也不會百分之百檢查,他就僥倖通關了。所以你的意思就是說,我們現在在前面的這個手檢包部分是真的沒有法源、也沒有辦法百分之百強制嗎?

杜署長麗華:報告委員,我們現在目前的運作是,假設這個遊客拒絕,那可能我們就通知末端的海關對這個人要加強檢查。

王委員育敏:我知道,所以你現在告訴我的是,這是真的沒有法源,你們這個副署長也沒有講錯?

杜署長麗華:我們現在都是行政措施。

王委員育敏:所以沒有辦法到非常強制性的?我現在就問你,怎麼樣可以做到非常強制性的,高風險民眾回來的這個手檢包要百分之百接受檢驗,要怎麼樣可以做到?

杜署長麗華:如果我們修法,相對我們要有正式的人力投入到裡面去。

王委員育敏:所以你們做不到?

杜署長麗華:對,我們現在完全沒有多餘的人力去做。

王委員育敏:那蘇貞昌時代你們是怎麼做到的?

杜署長麗華:就是由這個手檢區。

王委員育敏:你們那時候會讓遊客可以拒絕嗎?

杜署長麗華:我就說我們這個是行政指導。

王委員育敏:如果遇到拒絕的,你們當時是怎麼執行的?

杜署長麗華:我剛剛跟委員報告,絕大多數的遊客都會配合……

王委員育敏:對,遇到這種少數要挑戰你公權力的呢?

杜署長麗華:假設少數要這樣,我們當下都會通知海關針對這個遊客特別關注……

王委員育敏:到海關的時候就要打開?

杜署長麗華:對,一定打開!

王委員育敏:海關部分我問一下,海關有沒有做到?財政部關務署,關於雙重把關,如果他前面執意現在沒有法源可以強制要求掃他的手提包,到了你們海關,他通知你,海關就可以百分之百攔下來?

蘇副署長淑貞:是,報告委員,關於剛才這邊講的手提行李部分,在防檢署這邊是由防檢署這邊去做手檢;有關托運行李的部分,在它上行李轉盤之前,海關這邊絕對百分之百以X光檢驗,如果它有異常的話,我們會助檢,當旅客領了行李要通過我們的檢查臺之前,我們就會再過一次X光複檢,然後開箱查驗。那剛才防檢署這邊提到說,如果有拒絕手檢的,假如他們有通知海關的話,海關絕對會去加強,然後開箱查驗。

王委員育敏:那之前你們有收到幾件是防檢署通知你們他拒絕手檢,然後你們來檢查他的手檢有幾件?

蘇副署長淑貞:關於這個部分,我現在沒有資料,我們之後再提供,看看我們機場這邊有沒有收過防檢署這邊的通知……

王委員育敏:那防檢署呢?你們通報了幾件?

杜署長麗華:是,另外我再跟……

王委員育敏:你們防檢署通報幾件?要求海關要手檢的部分。

杜署長麗華:不是,這個應該不是在我們目標數據裡,因為這是當即、立即有這樣的狀況我們就做處理。另外,我跟委員報告……

王委員育敏:你是說你們沒有登錄也不知道幾件,還是從來根本就沒有通報過、沒有連線過?

杜署長麗華:不是,這個是因為有加強,那就通過,我們還有一個把關的關卡是在我們的檢疫犬。

王委員育敏:我知道、我知道……

杜署長麗華:檢疫犬跟海關都是在同一個層級……

王委員育敏:所以現在防檢署告訴大家,的確你們的手檢站沒有公權力可以百分之百要求旅客經過你們的手檢站一定要把包包打開,沒有百分之百的強制,按照你的說法就是這樣,所以你是靠後面的檢疫犬,或者是可能未來你再去通知海關,要求他打開,到目前為止,你的確就是沒有一個法源依據可以要求他必須把皮包打開,對不對?現在聽起來就是這樣子啊!

如果是這樣子的話,它就是一個漏洞嘛,我要求防檢署要儘快把這個漏洞補起來,不是說過去是靠蘇貞昌院長,因為他很嚴厲、他很兇,他要求你們做到,然後你們就趕快去做,但是做的這件事情,坦白講是沒有法源依據的,你們根本不知道要依據什麼來源,所以你遇到一個挑戰你公權力的人,你就沒轍了,真的沒轍。

杜署長麗華:委員,我還是希望……真的,這個不能否定,因為幾乎所有的都會經過手檢區,也都會配合做檢查……

王委員育敏:我知道,我們現在在檢討漏洞,所以當你遇到這一種要挑戰你公權力,他硬不給你手檢的時候,坦白講,你現在就是沒轍嘛!當時那位防檢署副署長講的是沒有錯的,依法論法,就是找不到一個強而有力的法源說他就是要經過,你們要趕快去補這個漏洞!趕快看要修哪一個法令,按照防疫的哪一個法,因為他是從高風險地區來的,就必須強制百分之百手檢,不能靠最後面的海關啊!海關要驗的也很多,這個已經是高風險,就應該是高強度的查驗,你不能允許人家去挑戰你的公權力嘛,好不好?

杜署長麗華:好。

王委員育敏:那你多久可以研議出來?儘快補破網。

杜署長麗華:不是,為什麼是用保全?就是在機場其他的檢驗、CIQS都有正式的人力,但沒有給我們正式人力在這個手檢區執行,所以支持我們的經費採用保全的方式來執行這件事情,假設真的要落實、納入到我們CIQS整個流程裡面,那絕對是要正式的人力跟資金投入在這裡面,但目前來講,要以現有的編制來處理這件事情,確實需要一點時間。

王委員育敏:好,我要你們把漏洞補起來,無論是你要立法,百分之百的補這個漏洞並由防檢署來做,或者是要求財政部的海關必須做成第二道防線,你們一定要百分之百SOP的通報,就是他要挑戰公權力,那就從海關擋他,但這整個要建置起來,不然我看得很明顯,它就是一個漏洞,好不好?這個漏洞一定要補起來,才不會讓非洲豬瘟下一次繼續從這邊進來,好不好?要嚴格的執行,謝謝。

主席:謝謝。

委員會宣告一下:到廖偉翔召委詢答結束之後,休息10分鐘。

主席(王委員育敏代):接下來請劉建國委員質詢。

劉委員建國:1014分)謝謝主席。我要請杜署長還有關務署的副署長。這個手檢包查驗的部分,剛剛你們這種答詢,我會替你們捏把冷汗,國人也會覺得你到底是在講什麼,而且那個副署長有沒有講這句話,基本上現在電話查就馬上知道了,除非他退休,他退休在臺灣也接得到電話,這個都可以馬上問的。即便這一關是這個樣子,他可以拒絕,但是他真的走得出去嗎?他走得出去嗎?臺灣的邊境查驗、入關的查驗有這麼鬆嗎?也因為沒有法源依據請他打開包包,他拒絕之後就沒事了嗎?有這種事情嗎?

杜署長麗華:不行!

劉委員建國:那就對了啊!我怎麼覺得你們回答得很軟這樣,說我們就沒法源、我們人就不夠、我們是保全等等,你的回答讓人家覺得……不然你現場問在座的各位,包含官員,剛剛聽到杜署長……我是知道你很累啦!這幾天為了非洲豬瘟的事情,但是這種答詢的回應方式……王委員也特別提供這樣的訊息給你了,竟然還有人敢把這件事情po在臉書表示就是可以拒絕,你奈我如何?怎麼可以這樣公然挑戰公權力?然後現在委員來垂詢你的時候,你們的回應好像是:對啊!就是這樣啊!雖然我們還有最後一個關卡就是關務署,對不對?但對防檢署來講,你們就是防疫的第一線啊!防疫就是你已經站到海關這個浪頭的時候,你就是要有辦法處理啊!你沒辦法處理……你就是不能再讓他再走到下一個階段,你就要馬上通知關務署的人到現場、通知海關的人到現場來啊!你沒有法源依據可以要求他開,但關務署的人能不能叫他開?我們也可以馬上做,他下一步就走不下去了,你們怎麼沒有power講這種話?今天是委員已經把人家臉書po的、已經挑戰了你們的公權力的情況之下,在國會殿堂垂詢你的時候,你的回應怎麼可以這麼樣的……太軟了,這樣不對啦!這跟蘇院長任內的時候實在是完全不一樣的處理態度跟行動,我坐在那裡也覺得連部長都在替你緊張,好像在教導國人,今天如果發生這樣的情況,好像在教導國人說:對啊!就是可以拒絕,你奈我何?你依據什麼法律?你哪裡有強制力?國人在出入境機場有這麼輕鬆的嗎?

昨天在內政委員會還有我的委員同仁好像對出席的內政部首長說我們的邊境查驗、我們的機場管理得太嚴了啦!有沒有?你可以馬上問、馬上查,就在內政委員會,我記得就是有這件事情,說臺灣機場的檢查太嚴格、程序太長,但是今天在衛環委員會,感覺好像不是這個樣子,好像很輕鬆,怎麼會有不同委員會、不同委員的垂詢,對一個機場的把關差異這麼大?那就是為政者回應的態度跟實際上的作為。

根據農業部的資料,114年最新的檢疫統計,國外民眾攜帶肉製品陽性率,中國是13.1%,越南是8.8%,泰國4.2%,陽性比例最高的是這三個國家,其中中國的肉品對臺灣簡直可以說是生化攻擊了,目前海關邊境對於機場夾帶有完整的攔截措施存在,我這一次特別排這一個專案,就是因為大量透過電商平臺、透過網路直接在國外訂購肉製品,直接輸臺。請中華郵政的處長出席一下,相關的報導也特別提到中華郵政承接大量拼多多、淘寶貨物,臺中郵局進口約50個貨櫃六萬多件,高雄郵局進口約60個貨櫃九萬多件,除了這兩個,還有其他嗎?只有這兩個郵局嗎?還有其他資料你可以補充嗎?

柯處長清長:報告主席,目前只有從臺中港跟高雄港進來。

劉委員建國:就這兩個港嘛,對不對?

柯處長清長:是。

劉委員建國:就這兩個港,這個數據正確嘛?

柯處長清長:是。

劉委員建國:8月起一直到現在,五十多個貨櫃是在臺中,六十個貨櫃在高雄,兩地貨櫃加起來就十幾萬件,沒有錯吧?

柯處長清長:是。

劉委員建國:有郵政主管透露,近三個月來日夜加班壓力非常大,大量中國貨櫃有肉類相關的香腸還有豬肉月餅,搬到會怕,憂心成為豬瘟防疫的破口,有沒有這件事情?

柯處長清長:報告委員,基本上,從海運快遞進口的這些郵包是以貨關進來,是經過海運快遞通關,經過關務署以及防檢局的檢疫,在通關、清關以後才交給中華郵政遞送。

劉委員建國:所以意思是,基本上只要經過關務署、防檢署檢疫完,X光機照過之後,反正就是沒有所謂的違禁品,中華郵政反正就只是寄送,接跟送而已,是不是這樣?

柯處長清長:是。

劉委員建國:所以相關的檢驗把關就是在關務署跟防檢署,應該是這樣嘛?跟你中華郵政沒有關係嘛?

柯處長清長:是。

劉委員建國:所以你現在跟我講,郵政主管透露這三個月來日夜加班,處理來自中國大量貨櫃有肉類、香腸、含豬肉的月餅,搬到會怕是假的?你要回應我這個是假的,中華郵政沒有這個主管,這個主管是虛設的,這個主管是自己跑出來的,這個主管是虛擬的?

柯處長清長:跟委員報告,針對同仁反映,基本上,檢疫的部分的確是經過X光以及防檢署,當然現在因為配合海運快遞進來,整個貨件經過清關以後,交運給中華郵政遞送,所以反映內容的真實性,我在這邊沒有辦法回應跟查證。

劉委員建國:我先請處長看一下照片,「滿¥49免運,選TW收貨地址下單可享」,這「TW」是指什麼?

柯處長清長:臺幣。

劉委員建國:指臺幣?那好像電線桿下面又兩條槓的符號,是什麼?

柯處長清長:我不清楚,不敢……

劉委員建國:你就是不清楚,所以你今天答復我才會很多事情不太清楚。滿49免運是指人民幣,那個符號是幣值的代號,就是人民幣。選「TW」不是指臺幣,是收貨地址下單選臺灣,滿人民幣49可享免運,這是針對臺灣消費者的廣告,處長這樣清楚吧?

柯處長清長:是,清楚,謝謝。

劉委員建國:你看簡報他賣什麼東西,你可以簡單從左邊講一項,從右邊講一項嗎?

柯處長清長:右邊是水果類,左邊是肉類製品。

劉委員建國:我們先講右邊的水果類,這些可以銷入臺灣嗎?

柯處長清長:依照……

劉委員建國:X光機照到這些有直接處理掉?

柯處長清長:這些是沒有辦法透過進口的。

劉委員建國:這是沒辦法進口,中華郵政如果有接受這樣的貨品,直接寄到收件人,中華郵政會負起什麼責任?

柯處長清長:因為它是整個包裝,經過驗關和清關以後,我們沒有辦法對內容物做查證。

劉委員建國:所以你不曉得你們在送什麼東西,對不對?

柯處長清長:基本上……

劉委員建國:應該是這麼講嘛?所以右邊就這樣了,左邊也是這樣嘛?是不是?

柯處長清長:這個是貨運承攬業,它必須清楚標示產地,進來以後經過海關……

劉委員建國:時間的關係,沒有辦法再講下去,我只是要跟你提醒,處長請先到旁邊,謝謝,不好意思。

所以你現在是在否認我說你們的郵政主管搬貨搬到怕,擔心有非洲防疫的破口是假訊息就對了?你回答我是這樣,是不是?你記住喔!這現場都是有錄影、錄音的喔!要不要再肯定答復一下?不可能?

柯處長清長:這整個搬運的工作是事實,但是……

劉委員建國:可不可能?你就簡單答復我一句話就好。

柯處長清長:但是內部的整個檢疫,我們的確是沒有參與這些檢疫工作。

劉委員建國:我在委員會很少為難官員,但是我希望官員在答復過程裡面還是要秉於良心、秉於專業,秉於真的實際上可能的狀況把事情講清楚,對不對?

柯處長清長:是。

劉委員建國:你現在講是沒有、不可能發生,所以這個郵政主管是假的,這是假訊息、是虛擬的,是不是這樣?

柯處長清長:我只是針對檢疫的工作,它內容描述的……

劉委員建國:檢疫的工作不是你在做啊!你不需要答復我檢疫的工作啊!中華郵政是收跟送,應該是這樣嘛?

柯處長清長:是。

劉委員建國:檢疫工作是後面那兩位,你怎麼……好,你請到旁邊。

我最後請教杜署長還有副署長,卓院長在28日已經正式回應,要求經濟部、數發部研究如何讓淘寶還有拼多多限期落地,如果限期不落地,不納入管制的話,將要求電商平臺下架。現在中國的雙十一促銷活動即將來臨,去年淘寶為了搶雙十一的商機,就宣布於7-ELEVEN門市和新竹物流合作,擴大全臺免運服務範圍,只要下單選7-ELEVEN門市取貨,或透過宅配滿人民幣99元享免運到臺。包裹更會直接寄送全臺368個鄉鎮市區,偏鄉地區也能輕鬆取貨,這個是去年的事情。投影片上一頁是拼多多,只要選TW、選臺灣收件地址,下單滿人民幣49可以免運,等於滿兩百塊臺幣就可以免運,這個是什麼意思?而且可以賣這些東西,左邊是肉類、右邊是水果,署長怎麼看待這件事情?這個事情要怎麼因應?

杜署長麗華:因為以目前來講,他的廣告是境外廣告,真正要做到購買、寄送的時候,在大廠商是有一些作為,有些是你真的訂貨的時候也進不來,有的是刷卡的時候,用臺灣的信用卡它也不會成交,所以後面是有一些管制措施的。

劉委員建國:所以這些商家他們在做無效廣告、無聊廣告、無益廣告?你要不要等一下回座位的時候,還是休息的時候,你馬上打拼多多,就是每天都有,頻率之高,誰的手機都可以看得到,而且這是專為臺灣設計的,滿兩百臺幣、滿49人民幣就免運,劈哩啪啦每天都有,這些都是禁止進到臺灣的,不要講肉類,連水果都是喔!都一直在廣告、一直在廣告,院長講這樣,什麼時候……

杜署長麗華:委員,我再補充一下,拼多多是新的媒體,它用app的方式在做行銷,這個部分在秘書長召集跨部會會議的時候,也有要求數發部要提出具體針對這些電商平臺,有不法的、違法的或者是管理不良的部分要做處置。

劉委員建國:我知道那天院會的質詢院長做的裁示,簡報都有顯示很清楚,來不及、太晚了、反應不夠快!雙十一已經快到了,我希望你們可以加快!

杜署長麗華:好。

劉委員建國:其實,這些基本上就是公然違反臺灣相關的法令,我們知道它在網路、在臉書,在平臺一直持續不斷在播送、在連結、在擴大它的數據,臺灣政府要有積極因應的相關作為啊!剛剛你講的進行屏蔽,對不對?

杜署長麗華:是。

劉委員建國:只有進行屏蔽就夠了嗎?還可以做到什麼程度?

杜署長麗華:拒絕。

劉委員建國:怎麼拒絕?

杜署長麗華:拒絕就是從臺灣下單,在那邊如果有自主管理跟我們電商平臺合作是拒絕下單,但拼多多是一個新的電商平臺,所以現在可能要整個資訊屏蔽,這個部分有找數發部研擬相關的策略。

劉委員建國:我覺得只有屏蔽還有你講的拒絕真的不夠力,你們要不要用最快的速度……因為時間的關係,請農業部、經濟部、數發部,衛福部應該也要一起,這真的離譜,這不是這幾天的事情,這已經好一陣子了,對不對?是不是請石部長召集相關單位看如何因應?為了國人的健康、為了我們臺灣的養豬產業、為了我們的豬農、為了我們所有一系列生態的……

我看到這些數據每天這樣跑、這樣跑,其實我真的看得很汗顏,也很擔憂臺灣未來的處境。就像我剛剛開場白說的,一直帶進來、一直帶進來,一直有被我們阻絕在外疑似的肉品,基本上就好像在做生化攻擊的道理一樣。所以請你們動起來,一個星期內提出相關的因應作為,不能只有屏蔽、不能只有拒絕而已,請提出相關措施,好不好?謝謝。

杜署長麗華:好。

主席:謝謝劉建國委員的質詢。

接下來請廖偉翔委員質詢。

廖委員偉翔:1031分)謝謝主席、謝謝召委。先請衛福部石部長。

主席(劉委員建國):請部長。

石部長崇良:廖委員早。

廖委員偉翔:部長好。我想要延續一下,最近看到大家都很擔心兒科、急重症,或是一些急重難罕科別的醫師,人員流失很嚴重。請問部長,像兒科、急重症及部分科別的醫師或醫事人員流失問題嚴重,為了要解決出走的問題,有關醫院醫師加班免稅的部分,今年底有沒有機會達成?可以讓醫院醫師明年在報稅的時候就可以適用。同樣,有關於健保給付的部分,請問部長是不是能夠加快、加大力道檢討醫療服務給付?請問這兩個部分目前的規劃期程跟方向?

石部長崇良:跟委員報告,第一個有關於醫師加班,因為醫師的工時確實比較長,特別有一些病人在假日或夜間都需要服務,根據所得稅法,一般而言加班費可以免稅,所以我們現在為醫師爭取,特別希望修訂我們健保特約管理辦法,在裡面明定關於按照所得稅法規定的加班免稅上限標準。另外如何計算的部分,我們已經幾次跟相關主管機關,包含公立醫院的主管機關、財政部……

廖委員偉翔:部長,換言之,你是很支持這個方向,而且也在推動當中?

石部長崇良:是,很謝謝委員的關心。

廖委員偉翔:我只是想問期程的部分,及有關剛剛說的檢討醫療服務給付的部分。

石部長崇良:加班費免稅,我們希望在年底前完成,適用於明年報稅的時候,可以來……

廖委員偉翔:適用明年報稅,太好了!

石部長崇良:對,這個我們來努力。至於急重症給付的部分,我們今年在健保的總額裡面已經先調整了,主要以加護病房跟急診優先調整。另外,明年我們已經在兒科的部分針對06歲兒童的預算匡列了249億,我們會優先調整兒童住院給付,會把它拉高。

廖委員偉翔:部長,我相信你很專業,畢竟一路以來,這部分是你專業的領域,但是我們可以看到,雖然這段時間你很努力改善,可是看起來並沒有阻止,也沒有真的很明顯的成效,我想要說的是這部分是不是可以加大和加快力道?不然我們都很擔心,連醫療中心重要的科別都崩潰。

石部長崇良:會的、會的,因為我們今年預算增加,明年又是以5.5%成長,我們會持續調整關於急重症的支付,同時也會搭配醫院評鑑制度的改革,來強化人才的羅致。另外還有健康臺灣深耕計畫,也謝謝委員的支持,今年已經有近60億,明年會擴大到100億的預算,我們也編在預算書,都是在改善醫護人員的工作條件。

廖委員偉翔:部長再麻煩您把目前相關的報告以及進度交給本席辦公室一份,好嗎?

石部長崇良:好,沒問題。

廖委員偉翔:謝謝。再來,我要請關務署副署長。

主席:請副署長。

蘇副署長淑貞:委員好。

廖委員偉翔:副署長好。基本上,整件事從流程來看,今天排這個議題,包含農業部長也說過去本土沒有案例,所以一定是從境外來。外界關注境外包裹是不是變成防疫的破口,這也是一個問題,所以今天要特別討論邊境破口到底在哪裡?

根據新聞報導,關務署也表示海關針對民眾以海運快遞、空運快遞或是郵包進口的貨品均全面X光儀檢。從1024號開始提高人工開箱的查驗比率,因此想要問副署長,關於關務署強調進口郵包、進口快遞100% X光查驗,聽起來是個有效的方式,但是為什麼還有媒體會報導,有第一線的物流人士表示肉製品大量以包裹或夾櫃的方式流入,這是空穴來風?還是這部分真的有一些漏洞?

蘇副署長淑貞:跟委員報告,如同剛剛委員所提的,我們不管是旅客行李或是郵包、快遞貨物,我們是100% X光檢查,如果影像有異常的話,就會人工開箱查驗,我們其實一直做這樣的強化,現在我們更會提高人工的查驗比率。

廖委員偉翔:副署長,我們大概推估一下,疫情爆發後,1024號到26號這三天,各關的人工開箱查驗件數超過4,000件,查獲違規豬肉製品4件,共6.7公斤,用這個比例來算大概是千分之一。

人工檢查可能比純目視的X光還要精準許多,我們保守估計,如果用X光的疏漏率,假設掃過去沒有辦法馬上找到問題,這個比率假設是人工的一半好了,用0.5的話,如果照2024年臺灣進口包裹總數量是5,847萬件來算,可能有8萬件是沒有查到的漏網之魚。

我當然可以理解不可能每一個包裹都用人工檢查,這是不可能的事情,但是這樣的數量,請問有沒有去檢討,或是更有效的方式來防堵漏洞?

蘇副署長淑貞:報告委員,當然,今天因為海關人力的問題,我們一定會強化運用相關的高科技,包括剛才提到的X光,我們也請防檢署的檢疫犬隊加強嗅聞,另外我們增加開箱的比率,也提高我們第一線官員辨識X光影像的專業知能……

廖委員偉翔:我想要提出,用這個數據來看,漏網之魚可能非常多,你們可能要想辦法精進相關的流程,在既有的資源或是科技的應用之下,有沒有辦法更嚴格?

你們備詢的時候表示郵包查獲肉製品大概是1,000件,但僅開罰9件,比例非常低,請問原因是什麼?也想要請問……好,你先說原因是什麼?

蘇副署長淑貞:跟委員報告,有關海關查獲郵包,我們是移給防檢署裁罰,所以有關裁罰的部分是防檢署的權管。

廖委員偉翔:請防檢署回答。

主席:請署長。

杜署長麗華:報告委員,我們大概都移送裁罰,這個過程中,很多是因為冒名或是不知情,所以沒辦法追溯。

廖委員偉翔:所以這也是一個很大的原因,1,000件開罰9件其實是非常的低,只有千分之九,主要原因就是你說的,可能是冒名或者是雙方不知道是誰,或是第一次非故意嘛,所以現在回頭來看,首次非故意免罰是不是可能變成一個有心人可以鑽的漏洞?

杜署長麗華:是,這個我們也在檢討。

廖委員偉翔:是嘛,您也說是嘛,對不對?

杜署長麗華:對,我們現在也在檢討,但這會回到一個問題,假設ABA如果對B有意見……

廖委員偉翔:故意陷害,是不是?

杜署長麗華:對,故意陷害,寄了100件……

廖委員偉翔:所以這個是要去檢討的東西,我也可以理解也許有人是刻意被陷害,所以這個部分想要請問的是,可不可以請電商平臺也負起相關的責任?譬如說主動勸阻,或是針對違規的商家進行處罰。

杜署長麗華:有,目前我們的電商平臺有配合我們。

廖委員偉翔:所以您支持這個方向?

杜署長麗華:我說明一下,這幾年我們一直努力跟電商平臺……就是他們要有一些自主管理機制,然後再加上配合我們做一些的相關宣導,所以在電商這個部分,我們從開罰比率來看,裁罰數已經降低了,已經有效果出來了。

廖委員偉翔:你說是跟他們溝通完之後,這個數量……

杜署長麗華:沒有,採取種種的措施。

廖委員偉翔:所以這個數量是有下降?

杜署長麗華:有下降。

廖委員偉翔:可是顯然還不夠嘛,1,000件裡面只有9件開罰……

杜署長麗華:不是,這是兩件事情。

廖委員偉翔:我的意思是說,因為你剛剛說你擔心有人是被陷害的,或者是在這個制度上,你擔心AB互相不認識,這個源頭是不是有可能跟電商平臺要負起相關的責任有關?我們剛才講的是這個,你說在跟他們溝通完之後有下降……

杜署長麗華:有下降。

廖委員偉翔:這個部分是不是還可以有空間去……

杜署長麗華:更精進的作為……

廖委員偉翔:對,更精進的作為。

杜署長麗華:另外,目前關務署已經更改為實名制了,需要雙證件,這樣就避免了很多假冒的行為,所以現在這一段時間的違規行為也降低了,比率也降低了。

廖委員偉翔:降低了多少?就是成效如何?好,沒關係,顯然你們現在沒有明確的數字……

杜署長麗華:我們查了以後再……

廖委員偉翔:請查完之後給本席辦公室,好不好?

杜署長麗華:好。

廖委員偉翔:因為時間有限,我繼續往下問,接下來要請衛福部長及關務署署長。

主席:請部長。

廖委員偉翔:根據審計部的資料,其實也有許多外國地區或其他地區如大陸地區或其他國家的食品用個人自用的名義輸入,雖然沒有申請邊境查驗,但卻實際可能作為販售的用途。2023年有超過70萬人用這個方式進口食品,而且重複進口的紀錄也高達數百次,甚至每日的進口量也遠超過每日個人的合理攝取量,所以有些時候也很難解釋是自用。以113年度申請免查驗輸入食品項次的前十名來說,每人進口的報單數介於58份到3,002份,這樣是不是表示沒有有效的邊境控制機制?這一類的食品如果流入市面販售,再要透過地方去做後端市場的稽查,基本上是事倍功半,也很難回溯進貨的來源,更可能造成民眾很多無謂的困擾。所以請問部長,對於目前以個人名義輸入的制度漏洞,食藥署或是署長是否研擬相關辦法或是相關的精進措施?比如說增設進口頻率上限、個人總量管制制度,或者是跟關務署、食藥署建構一個類似通報的系統?比如將高頻輸入者列為重點稽查名單,請問這部分有沒有?

石部長崇良:跟委員報告,確實現在個人輸入自用的部分是有6公斤以下、1,000美元以下免食品申請輸入的規定,但是他還是要遵守邊關需要的檢查,還是不能夠夾雜違規的物品,所以這個在邊境還是需要查驗的。

至於剛剛提到的,確實,如果我們能夠進行勾稽,對一些高頻率者,為了這樣而去限縮所有國人的自用輸入,這個不需要。

廖委員偉翔:當然,所以我說你可能要用勾稽的方式。

石部長崇良:用勾稽的方式,更精準的……

廖委員偉翔:更精準的去查驗。

石部長崇良:對、對、對,這個我們來研究看看,我請署長說明。

姜署長至剛:謝謝委員的垂詢,有關這個部分,在非洲豬瘟之前我們就發現有這種極度異常的情況,其實這樣的規定是我們在1084月份公告的,隔年1097月我們就覺得有異狀,所以我們擬把上面的每日以及一天總額1,000美金等等予以修改,經過徵詢意見……

廖委員偉翔:你們改了會變嚴格,是不是?

姜署長至剛:對,我們那時候是希望能修改規定,徵求了197個意見,只有1個意見贊成,所有都反對,所以當時的研議就稍微延緩了。我想這一次是一個很好的契機,重新去檢討跟勾稽那個嚴重不合常理之下的個人輸入,實際上在後市場端……

廖委員偉翔:對,我覺得勾稽是要去做的……

姜署長至剛:我們稽查發現有很多零食的銷售都是以個人名義進來,實際上行銷售之實,我想這有一些關稅的問題,也有一些不符合個人食用的一些……違背了我們當初的美意所在,所以我們會積極地修正。以上。

廖委員偉翔:好,謝謝,麻煩去精進研議,也給本席辦公室一個你們最後的結論,因為這是兩個不同的方向。

再來最後一題,我要請經濟部。

主席:請經濟部。

簡組長俊良:委員好。

廖委員偉翔:我想要請問一下,因為根據商業刊物的統計,過去十年臺灣的小型包裹進口量從1,582萬件成長到5,847萬件,增幅高達270%,同期進口包裹金額也從221億增長到656億,累積增幅也將近快200%。換句話說,其實臺灣民眾向海外購買產品可能已經成為一個不可逆的趨勢。就我所知,目前各大平臺,尤其是大陸的各大平臺,還沒有在臺灣落地,因此對於這一次非洲豬瘟進口製品的問題,卓院長表示希望限期讓這些平臺在臺灣落地,以便行政管理跟究責,對嗎?

簡組長俊良:報告委員,卓院長在前天的立法院院會有這樣表示。跟委員補充,電商平臺的主管是數位部,是不是請數位部……

廖委員偉翔:經濟部跟數發部一起來好了,因為剛剛在跟您講一些數據,請數發部也一起。

主席:請數發部。

廖委員偉翔:所以基本上卓院長的立場是希望這些平臺儘快落地,可是以我製作的一些時間表來看,包含2008年淘寶用新加坡公司名義在臺設立分公司,2015年被投審會要求撤資。2018年淘寶在臺設立港資/英資子公司分別營運總站廣告跟臺灣站電商平臺業務,但2020年淘寶臺灣站也被經濟部稱落地臺灣違反兩岸條例,限期半年內撤資,否則連續重罰、廢止許可,這就是為什麼要請經濟部上來。淘寶臺灣站只好宣布立刻關閉。2024年底港商淘寶臺灣分公司投放雙十一的優惠廣告,經濟部也稱說違反營業登記項目、違法經營電商業務,重罰120萬,並限期半年內撤資,否則繼續重罰。就在前幾天,卓院長表示限期讓他們來落地設立公司負責,否則要強制下架。

我要說的是,究竟他們要不要落地、願不願意落地,這是他們不願意還是我們在法規上或者是在輔導上有問題?等到現在發生事情了,才特別要找他來負責,叫他趕快落地,這樣感覺是很相互矛盾的,會讓人家覺得政策好像是初一、十五不一樣,想要請問具體要怎麼幫助他們相關的落地計畫?

林組長青嶔:謝謝委員的垂詢,其實關於落地的部分,不管是大陸或者是世界各國要落地的話,當然就要配合我們投審會的相關機制,至於對我們國內電商造成的衝擊,我們都會一起來評估,這是第一個部分。

廖委員偉翔:所以我想問的是,如果沒有順利落地的話,院長口中的強制下架是什麼樣的措施?

林組長青嶔:我大概講一下,落不落地的重點在於管理,因為今天這個非洲豬瘟的事情真的要去做處理,要做一個管理。所以我們有想到幾個管理的方式,例如說淘寶這部分來講的話,不管是境內境外,我們會積極跟淘寶聯繫,像現在目前你看淘寶其實有做一些措施,你看到它的封面上已經有配合農業部的……

廖委員偉翔:這是一部分嘛。

林組長青嶔:對。

廖委員偉翔:你們是不是還有可能用什麼其他的技術手段,譬如說禁止訪問沒有許可的電商平臺?

林組長青嶔:有幾個,第一個就是標示,就淘寶的部分來講,如果是從臺灣來的這些IP……

廖委員偉翔:你用IP去封?

林組長青嶔:臺灣來的IP就不會去看到肉品,因為對它來講,就境外來講,這些肉品可能會賣到其他國家,但是我們國家對於非洲豬瘟這個非常關心,所以他們現在目前也有這個措施。除非是跳到別的外面去……

廖委員偉翔:對,所以透過VPN不就一樣嗎?

林組長青嶔:但是這個部分跳過去,再回來就今天的問題,這個是一連串的問題啦!但是我儘量可以做的就是這部分。另外,我們也思考另外一個可以管理的方式,我們有看到廣告的部分其實還是很重要,我們怎麼去透過廣告處理,所以我們接下來會找這些平臺,因為他們很多都會在Meta上面去PO一些廣告,我們接下來會去找他們,看如何讓這一類廣告能夠儘量減少。

廖委員偉翔:基本上同樣的邏輯,不只是大陸的拼多多、京東、抖音購物,可能還有韓國的酷澎,還有日本的美露可利,然後美國的亞馬遜、沃爾瑪,東南亞的Lazada,這些通通都是國外的平臺,到目前也都沒有落地,所以是用同樣的方式去跟他們談,對嗎?同樣的標準。

林組長青嶔:跟委員報告一下,酷澎這部分已經落地,既然有落地,像這麼大的一個韓國電商,我們也會積極的查核。

廖委員偉翔:也會積極查核?

林組長青嶔:對。

廖委員偉翔:我剛剛還有講到好幾個不同的平臺……

林組長青嶔:那好幾個平臺,如果現在短期間還沒有落地的話,我們就會儘量跟他們去做溝通,如果有一些狀況。Amazon倒是比較好一點,因為Amazon要上架的時候必須要有品牌,我們也有跟它溝通,因為它有全球開店平臺的一些活動,我們有跟它講,其實它要上架不是隨隨便便就可以上架的。

廖委員偉翔:這個部分的尺度還有相關的技術規範可能要拿捏,而且要儘速的跟他們溝通。謝謝。謝謝主席,謝謝召委。

主席:謝謝廖召委。

委員會重新公告:我們剛剛宣布是十點半休息,現在待林淑芬委員垂詢完之後,我們再休息10分鐘,抱歉。

來,請林淑芬委員。

林委員淑芬:1052分)謝謝主席,請部長。

主席:來,請石部長。

石部長崇良:林委員好。

林委員淑芬:部長,我再接續剛才廖委員的質詢,審計部在今年非洲豬瘟事件發生以前,729號就發布了總決算的審核報告,這裡面指出食藥署,大家都知道,邊境報驗的批次從七十六萬餘批,比當初109年的六十九萬餘批成長了將近一成,在這種狀況下,他們覺得中國大陸的貨品,除了經濟部公告准許輸入和專案核准的以外,不得輸入。但坊間有非常多中國大陸產製的麻辣花生、螺螄粉等非屬核准輸入的產品在國內流通販售的情事,衍生食安的疑慮,這是審計部的審核報告裡面寫的。

然後審計部再查了一下,112年和113年兩年之間,地方政府稽查業者兩萬餘次,查獲的違規只有71案,其中都是在夜市商行實體通路查獲,網路平臺只有1案,在這種狀況下,審計部認為國內的食品衛生安全有很大的疑慮。審核報告中也講到你們自己剛剛講的,108年你們自己去開放了1,000美金以下、重量6公斤以下免申請查驗,這是你們自己開放的。

在這種狀況下,剛才廖委員質詢也有講到,審計部發現113年有七十幾萬個人申請免查驗,然後最離譜的是第一名的人,那一個人一年申請了3,002次,一年365天他一共有294天,294天天天都申報進口免查驗,化整為零的輸入。大家當初都只知道同意自用的話免查驗,可是天天輸入,一年輸入294天,一共輸入了3,002批次,化整為零,違規的拿去哪裡使用了?還自用咧!

你們自己都知道,109年你就發現這個有問題,可是你們就是沒有辦法改,而且也不願意改,你說大家都反對就不改了。今天我們就看到,食安五環的第一環邊境阻絕就在這裡,大家都認為這裡破口,跟著貨櫃進來,違規拿去平臺賣,有沒有可能?剛才部長你講的更好笑,這些都免查驗的,你說還在查驗,它哪裡查驗?

石部長崇良:跟委員說明,這個確實是有一些國人自用的需求,我們是給他有一定的……

林委員淑芬:沒有啦,問題是這些都用免查驗的,你剛才還可以回答委員說,他們還是有查驗……

石部長崇良:沒有、沒有,不是查驗啦,應該是這樣子講,在邊境郵包還是要驗,還是會被抽驗啦。

林委員淑芬:抽驗嘛!所以那是偶爾抽一下……

石部長崇良:對,郵包還是會抽驗。

林委員淑芬:但是,我現在再嚴肅的問你喔,申請免查驗的1,000美金以下還有6公斤以下的會抽驗嗎?

海關,有抽驗嗎?

石部長崇良:第一個就是跟委員說明……

林委員淑芬:有抽驗嗎?你剛才回答委員說還是有查驗,現在我問你,你說會抽驗,到底有沒有真的有抽驗?

蘇副署長淑貞:沒有。

林委員淑芬:沒有嘛,沒有嘛!完全沒有把關,長驅直入……

姜署長至剛:報告委員,食品衛生安全的部分沒有抽驗。可是剛才第一名那個,其實我們在910號跟918號都予以裁罰了……

林委員淑芬:不要再講第一名,我現在告訴你就是沒有。

我沒有要講這個個案啦!我是在講因為你們開放的,108年這個門就是你開的,而開了以後完全連抽驗都沒有,長驅直入,而且大家化整為零,以同意自用為名就違規的拿去販賣,其實是商業販售。你開放了,但要有管理的配套,你開放了,但你的管理配套在哪裡?你的後市場查驗有嗎?難怪大家都問我,大家都問立委,欸,夜市大家都看得到,更不要講網路平臺,所以更不要講阻絕於邊境,這都是你們開放的。部長,你們開放的。

這種狀況從審計部的報告我們可以得知幾個重點:第一個,你們開放以後事實上流入了臺灣的市面,然後事實上地方政府跟你們去做的稽查強度微不足道,實體通路兩年查獲71件,網路查獲1件。第二個,我們都看到,個人名義自用事實是騙人的嘛。第三,你們的稽查事實上是沒有。

再講網路販售的平臺好了,網路販售除非從中國郵寄,但是也有從臺灣出貨簡體字的一大堆,網路販售怎麼到臺灣的賣家,然後可以直接賣出去?販賣地點可能從雲林寄出來的、可能從高雄寄出來的,那就是有貨品直接在這個賣家手上。然後你們去查了1件,兩年只查到1件,你們就回答審計部說會加強稽查,然後呢?沒了!然後就沒了。

請問部長、署長,我4月就質詢了,部長,那時候你還沒有上任當部長,但在今年的4月我就質詢過署長了。

我現在回到網路平臺這件事,違法輸入的業者和產品的品項是不是在實體通路和網路平臺都消失了?還是說這些業者避避風頭,立委質詢了,然後政府管了一下子,先下架,但事過境遷,一個月以後又開始賣了,賣得嚇嚇叫,還在賣!你看昨天的截圖,還在賣!還在賣!隨便都有。請問一下,這些有沒有申請輸入查驗?它怎麼進來的?全部都簡體字耶!有沒有輸入許可?有沒有申請查驗?連審計單位都跟你講這有食安的疑慮,729日到現在發現有國安的疑慮,因為豬瘟,即便沒有豬瘟,也有食安的疑慮。請問一下,審計部要求食藥署研議強化網路販售食品的稽查作為在哪裡?署長,你可以告訴我保證網路平臺上,現在上網去看的都有申請輸入、查驗了嗎?

姜署長至剛:跟委員報告一下,委員4月份提醒之後,我們非常認真去做,因為目前沒有電子商務法,所以我們其實已經提出修法,為食品安全衛生管理法……

林委員淑芬:修法,法條現在躺在哪裡?

姜署長至剛:第三條,其實這部分……

林委員淑芬:對,法條現在躺在哪裡?

姜署長至剛:我們其實在研議……

林委員淑芬:你說要修法,從4月講到現在了。

姜署長至剛:我們持續在有些……

林委員淑芬:半年了。

姜署長至剛:對,我們會持續把速度再加快,包含最重要的是……

林委員淑芬:現在法在哪裡?到行政院了沒?

姜署長至剛:目前還沒有。

林委員淑芬:出衛福部了沒?

姜署長至剛:目前還沒有。

林委員淑芬:沒有,半年了,半年了。

姜署長至剛:我們繼續加快速度。第一個部分,如剛才委員所說的,就是如何對於平臺業者、販賣業者課予行政義務、電商平臺的義務,這是第一個部分。第二個部分是強制它要下架……

林委員淑芬:你不要跟我講修法的內容,我知道,但是我現在告訴你,在修法以前人家就是這樣進來的,今天國安破口、防疫的破口,難道這裡不無可能嗎?如果講食安,現在網路平臺上販賣的都有申請查驗嗎?你不知道?事實上是沒有啦。

姜署長至剛:的確是沒有。

林委員淑芬:現在我這樣講,中央主管機關是食品安全的主責機關,你開放了……我在講你108年開放,開放了免申請查驗,對於濫用這個制度卻沒有把關機制。你說你要限縮、再限縮,美金多少要再限縮,重量要再限縮,這樣就好了嗎?你們的配套會是什麼?部長,你們的配套會是什麼?你們給人家開了一個門,然後東西都進來,你們卻沒有管理的辦法,也沒有人在管理,這像話嗎?沒事開了那個門,說有需要,好,配套也要有呀,配套是什麼?

姜署長至剛:報告委員……

林委員淑芬:你現在提高門檻了,還是要有配套。

姜署長至剛:我們其實特別是針對用報驗勾稽的方式,對異常的部分,我們會積極地去查核,謝謝委員的提醒。有關電商平臺的修法草案,我們持續在溝通當中。

林委員淑芬:我現在在講你們個人自用免查驗的,其實我還不好意思講,除了從海關進來的,更多的是跑單幫的,跑單幫透過小三通每天去廈門再進來、出去再進來,一天可以跑5次、跑10次,化整為零,個人攜帶的,對不對?怎麼會大家都看得到,夜市滿街都是中國的食品、肉製品!在臺灣網路平臺販賣的、簡體字的很多。所以我們在講食安五環,食藥署開了個門,然後兩手一攤,毫無作為,這樣的食安防線,誰能夠放心呢?所以你說要有配套、要查緝,你也對我們講說要查緝,也對審計部說要查緝,不要讓「查緝」兩個字成為笑話,也不要讓食安防線成為笑話。

部長,你前幾天接受媒體採訪,91日你接任以來,你說食安的壓力最大,你一再地告誡同仁,食安事件沒有妥協的空間,但是從今天各項討論和資料可以看到,你們食藥署管理食安進步的空間還很大。我們認為你必須要展開結構性的改革,不要再以事件處理的方式來面對,你不要每次都用事件處理去取代制度上的修正,連你們組織內,包括法律、法規的管制面已經是嚴重的制度缺口了。半年前署長承諾我們要修法,半年後法案還躺在你們衛福部、還躺在食藥署,連出你們衛福部都沒有,如果這是最重要的事情、很緊急的事情,為什麼拖半年還沒到行政院、還沒到立法院來?所以這種牛步化是管理的方式嗎?每天都隨便回應審計部,然後到這裡回復立委的答詢虛與委蛇,署長站在臺上撐過10分鐘就交差了,這樣能夠讓人民感受到政府守護食安的決心和行動力嗎?臺灣的食品安全就是這樣一次又一次讓信心垮掉了,所以我們要重新建立起信心,必須走向制度化、專業化,而不是一次又一次地只是危機處理應變,不是只是事件處理應變,部長,不是嗎?部長什麼時候可以給我們制度上的改變?

石部長崇良:我們一個月提出檢討,把它檢討出來,然後……

林委員淑芬:他已經檢討半年了啦!

石部長崇良:一個月內我們會重新再檢討它的漏洞,該提出的修法,年底前我們都會提出來。

林委員淑芬:年底前,距離年底剩下多久?兩個月,好,OK。食藥署進步的空間還很大,署長。謝謝。

姜署長至剛:謝謝委員。我們第一個就把相關的訊息給各位委員即時能看到,修法的內涵、內容也請各位委員多多指教,謝謝。

主席:抱歉,我們要休息10分鐘了。我還是要提醒部長和署長,剛剛真的是時間不夠,林委員的資料跟我的資料都很清楚,那個是針對臺灣的,49元免運是針對臺灣的,實在沒時間講,不然剛剛那個處長他怎麼會……你怎麼不覺得你們主管講的那些壓力是普遍性的壓力,不是……好,謝謝。休息10分鐘。

休息116分)

繼續開會1118分)

主席:好,休息時間到,請各位官員回座,我們要繼續進行詢答。

接下來請黃秀芳委員、黃召委。

黃委員秀芳:1119分)謝謝主席,首先請石部長。

主席:請部長。

石部長崇良:委員好。

黃委員秀芳:部長,我相信你如果曾經出國,回國的時候要進到國內會有檢疫的卡……

石部長崇良:對,紅卡、綠卡。

黃委員秀芳:對,紅卡跟綠卡。我今天早上也聽到部長有特別提到未來進到國內之後,全部一律都要檢查,是不是這樣子?

石部長崇良:剛剛我一直在確認這件事情,比較詳細的細節是不是可以請農業部防檢署說明?

黃委員秀芳:好。

杜署長麗華:報告委員,其實早在108年院長去視察的時候,為什麼會增加這個手檢區?是因為當時我們的裁罰,只要是高強度的裁罰,一個案子就是罰100萬,當然也達到阻嚇的作用,但是很多民眾就認為這個額度太高,是不是我們應該在之前有重新讓遊客檢視的機會,這個時候我們要提醒他們是不是有忘了、忽略了,而帶了一些含有肉製品的東西,所以在這樣的機制之下,就指示我們在整個正式的通關檢查前設立了一個手檢區,協助遊客進來再次檢查自己的手提包包是不是含有肉製品或植物的產品。假設確實帶有這樣的產品,就可以在這裡先丟棄,到了海關通關的時候就不會有問題;但假設拒絕通過手檢區,到了海關這個地方,同樣要經過海關的檢測,假設在這裡被檢測出帶有高風險的東西,如果跟動植物有關,送給我們,動物的開罰一次就是20萬以上。

黃委員秀芳:我想請教,一開始108年的時候應該算是比較嚴格。

杜署長麗華:是。

黃委員秀芳:後面可能疫情比較緩和之後,整個狀況在海關那邊其實就沒有那麼嚴格,我相信署長本身應該也知道。我想請教的是,未來進到海關、進入國門之後,你們現在是一律都要檢查,或者還是會分紅線跟綠線,你們還是會這樣分嗎?如果民眾還是有帶,然後他拿的是綠色的卡片並直接走綠線的話,你們也是……

杜署長麗華:從這次事件來看,我們在檢討後有兩個措施,回去後會儘速來做研擬,第一個,針對手檢區行政指導的部分,是可以加、減他的法源依據跟裁罰的基準,包括假設拒絕的話,我們應該採取怎麼樣的措施,來對這些不配合的旅客加強做一些處罰的行為……

黃委員秀芳:所以他不配合,你們也沒有罰則?

杜署長麗華:目前是行政指導,因為當時的定位就是協助遊客在通關之前做再一次的檢視。

第二件事情,我們現在是有採取分流,若是39個高風險國家,那是一定要通過手檢區,非疫區的才不需要,我覺得為了要提高我們整個防疫的強度,或許我們會要求來自任何的國家都要通過檢查,這個部分我們會馬上來做研議。

黃委員秀芳:我們一直在說要阻絕於境外,所以我覺得這部分應該還要再加強。

杜署長麗華:是。

黃委員秀芳:另外我想請教的是,在防檢站裡面大部分都是你們自己的同仁或者是委外的?

杜署長麗華:是委託一個保全……

黃委員秀芳:委託保全公司來執行……

杜署長麗華:委託保全公司來執行、協助這個業務。

黃委員秀芳:你們防疫署這邊的人員有多少?

杜署長麗華:我們桃園分署要派員來督導做這件事情。

黃委員秀芳:就是他在旁邊督導,然後讓保全人員去做這件事?

杜署長麗華:是,進行這些行為。

黃委員秀芳:我想請教的是,保全人員他有這樣的一個概念嗎?

杜署長麗華:有,我們一定要加強訓練。我們有不定期在做訓練,因為這些人員可能不是很了解,第一個,態度是最重要的;第二個,要怎麼樣來檢視這些行李,包括X光的判別,還有開箱以後,怎麼樣來處理等等。

黃委員秀芳:所以這樣的業務是從什麼時候開始的?

杜署長麗華:108年。

黃委員秀芳:108年以後就交由保全去做這樣一個工作?

杜署長麗華:對。

黃委員秀芳:108年以前就是你們自己的人員來做防檢?

杜署長麗華:之前並沒有設置這樣的機制。

黃委員秀芳:108年以後才設置這樣一個機制?

杜署長麗華:是的。

黃委員秀芳:所以我覺得這部分應該還要再去加強,因為我們一直希望阻絕於境外,當然我們也希望國人不要把一些肉製品或者是動植物相關的東西帶進國內,雖然還是會有人這樣做,也許是不小心,也許是刻意、故意,對此,我覺得這方面就是我們政府的責任,所以要怎麼樣讓這個東西不要再帶進來,這方面你們應該還要再去加強。

杜署長麗華:我跟委員再報告,也不乏有這樣的案例,就是從港澳進來,就我的了解,有的會拒絕、不經過檢查,結果到了海關區的時候,因為我們有檢疫犬在紅綠區,被檢疫犬嗅聞到了,後來從包包裡拿出來的是他在機上沒有吃完的三明治,肉檢被查獲就是開罰20萬,而他當下的作為就是不繳罰鍰,不繳就是拒絕入境,接著就被遣送回去了,所以都有這樣的案例發生。

黃委員秀芳:好,我覺得這方面應該還要再加強。

杜署長麗華:是。

黃委員秀芳:我再問一下部長跟食藥署署長。今天很多委員都在關心,就是進到臺灣來的這些郵包,我不知道你們到底要怎麼去檢查,但裡面可能有肉製品,可能有一些食物之類的,林林總總非常的多,我相信你們應該也沒有那個人力去檢查這麼多的包裹,所以未來你們要怎麼處理這樣的事情?

石部長崇良:雖然現在有一定的規定,就是6公斤以下、1,000美金以下是免驗的,但他還是要上去登錄他的這個東西是什麼,所以我們會再研究,就是有一些頻繁的狀況,用一些其他的勾稽方式,比如說他是不斷的、頻繁的在輸入自用,因為這個原則只適用於自用,如果不是自用的,不管多少公斤,都是要查驗的,所以就是針對很頻繁的輸入這些東西來自用的部分加強追查。

黃委員秀芳:就是因為這樣一個事件,我覺得你們這一個部分應該還要再加強。

姜署長至剛:跟委員補充一下,不管是多少的量,他輸入的一定要是合法的、可以輸入之品項且登錄在關務署下,食藥署才會給予免查驗登記,這樣子兩邊配起來之後才會免驗,所以剛才講的,非洲豬瘟疫區跟豬肉相關的都是不准進來的,所以不會是被同意而得到所謂的免驗項次跟輸入項次,以上說明。

黃委員秀芳:好。我們覺得小包裹這部分確實是目前一般民眾購買時常用的一個媒介、平臺,且網購平臺真的是非常非常多,每一天收到的這種小包裹真的是非常的多,我希望我們在查驗這方面應該還要再加強,不然有時候就是透過這樣一個小包裹就進來臺灣了。

另外請教農業部,未來除了邊境的肉品確實可以攔查,即可能在邊境就可以直接查驗,但如果是人員進到疫區,也許他有到過畜牧場,在回來之後他如果沒有通報,是不是有可能透過他的衣服、鞋子就把這個病毒直接帶進來?類似這樣的情況,你們未來要怎麼處理?

杜署長麗華:現在所有牧場的管理者、經營者全部都錄案在海關裡面,所以這些在通關的時候,全部都要經過一些相關的處理措施才可以入關。

黃委員秀芳:所以是針對所有的牧場?

杜署長麗華:對,牧場的經營者。

黃委員秀芳:因為這次非洲豬瘟的臺中案場在前幾天還查得到這個場主的雨鞋和他們的一些器具有這樣的病毒,表示這個病毒可以存在而且存在很久,據了解,它可以存活到1,000天,確實這個時間真的非常長。所以不論是肉品,或者是他的衣服、雨鞋,或者是一些器具,我覺得要落實清消這樣一個動作,要不然可能真的會透過其他的媒介又傳出去了。

杜署長麗華:是。

黃委員秀芳:你們針對這一部分要如何處理?

杜署長麗華:我們現在列管的有390戶的經營者,他所有的出入境,尤其是入境的時候,所有相關的防疫配合措施一定要做到位。

黃委員秀芳:另外我要提醒的是,一旦發生這樣一個案例的時候,其實我覺得進出的人員應該也要管制,像這一次這個案場可能有很多媒體或很多人就這樣進出,當時也沒有管制啊!你們當時應該也都沒有管制吧?

杜署長麗華:其實我們第一時間就已經跟臺中市政府說,這個案場一定要管制,包括進出的人跟這個案場主也不能隨便亂跑,比方說跑到別的地方去聊天等等,所以這些都有要求他們要做;對於案主的部分,我們是有法規可以罰。

黃委員秀芳:有確定落實嗎?我覺得應該也沒落實!

杜署長麗華:所以前天警政署也跟地方配合去拉了封鎖線,針對整個案場……

黃委員秀芳:那個已經又過了幾天了。

杜署長麗華:對!所以這個也是我們一直要求臺中市政府應該要把案場這個地方先做一些阻絕,讓外人不要進去。

黃委員秀芳:我覺得防檢署這邊,未來如果有類似這樣的狀況,因為後來有人說彰化芬園可能也有一場有類似的情況,後來驗出是陰性,對不對?

杜署長麗華:對,都陰性。

黃委員秀芳:那時候新聞這樣報出來的時候,隔天就很多媒體在播送,所以未來如果有類似的狀況,我覺得防檢署應該要嚴格管控,所有不相干的人確實就是不能進到案場裡面。

杜署長麗華:我再跟委員報告,我們中央應變中心其實大概每三個月就召開一次,在這次事件的時候,地方災變中心也開設了,事實上地方災變中心就有這個權限去做處理,所以我們一再提醒臺中市政府要有作為。

黃委員秀芳:好,我是覺得要落實,好不好?謝謝。

杜署長麗華:是!

主席:謝謝黃委員,謝謝署長,請回。

接下來請蘇清泉委員、蘇清泉委員,蘇清泉委員不在。

請林月琴委員詢答。

林委員月琴:1133分)主席,麻煩數位發展部數位產業署林組長。

主席:林組長。

林組長青嶔:委員好。

林委員月琴:組長早。在跨境電商疑似有發現小包裝的豬肉食品流入到臺灣的話,可能就會成為防疫破口,其實這句話我從去年就開始在問了。商品不同,可是遇到豬肉的問題,當然我們就問農業部怎麼處理,遇到玩具,我們就問經濟部怎麼處理,遇到玩具針筒,我們就問衛福部怎麼處理,最後都找不到人處理,為什麼?因為在平臺上。所以我想問數位發展部的是,現在所謂的依各機關權責處理,因為714號有開過會說要虛實對應,可是有解決了嗎?因為問經濟部也不是它、農業部也是不它、衛福部也不是它,可是就在平臺上啊!所以對跨境電商平臺的監管有用嗎?

林組長青嶔:謝謝委員。其實我也知道委員都一直在關注這些問題,當然平臺上面的問題是非常多,委員也知道其實牽扯到很多的作用法,但是我覺得數發部必須要去搭起這樣子的平臺溝通會議,當然有些機制必須要去梳理,我們過去也有跟委員交流,也開了幾次會,針對像電子煙、過去內政部的穿雲箭、偽冒的車牌,還有一些依托咪酯,這些事情我們都會請部會提出一些意見,大家來做交流,當然這聯席的過程中還是可能……

林委員月琴:不過組長,交流完如果沒有後續……而且要判斷到底有沒有用,為什麼?因為你們說要去做一些阻斷的時候,我們如果直接在電商平臺上做個實驗就知道了,在疑似有小包裝豬肉流入臺灣的新聞後,包括蝦皮以及淘寶都說早在2019年的時候就已經因應政府政策的有關規定,宣稱已經嚴辦。

可是我必須嚴正地指正,含肉製品的肉乾、肉鬆、寵物食品、風味泡麵,這些都能夠輕易透過平臺進入到臺灣,而且部分賣家甚至以假關鍵字、風味圖示等方法來規避檢驗,因為那些關鍵字……我不要講「槍」,我講「玩具」、「實彈」,讓非洲豬瘟跟口蹄疫的風險繞過邊境,這是整個跨境電商平臺監管制度的一個漏洞,所以數發部知道嗎?目前有什麼應對的方式?何時改善?因為卓院長已經說經濟部、數發部要要求平臺限期落地,因為你們上次落地管、境外不管,如果不配合納管的話,數發部就要要求平臺下架,如果境外的話,它不來落地,可是又什麼時候會有進度啊?

林組長青嶔:大概跟委員報告一下,其實以落地這件事情來講,當然有一些公司可能跟投審會有相關的事情,但是我覺得這不是重點,重點是不管有沒有落地,我們主張是通通都要努力去管制他們,落地當然有很多國內法可以去處理。

林委員月琴:之前我跟你們開過會,你們都說境外的沒辦法管,落地的可以管,現在真的境外也可以管嗎?

林組長青嶔:我大概講一下,其實管的方式像國內法,當然有落地可以直接管制他,如果今天他沒有落地的話,我們可以做的方法是,當然我們可以儘量去跟他溝通協調,像淘寶,我們有一些管道,請他去做一些事情,例如有一些配合……雖然他沒落地,我會跟他說,動物傳染病防治條例第三十八條之二有一些規定,例如要標示警語,或者是要限制瀏覽這些事情,你可不可以幫忙一下?如果說……

林委員月琴:所以這就是我想問的,你們各電商平臺的阻隔跟措施真的有到位嗎?甚至你有沒有主動去稽查?你現在講境外有沒有落地的都一樣,如果沒有主動的話,你根本不知道他們真的是在用我剛剛提的很多方法來規避掉責任。

林組長青嶔:謝謝委員,應該這樣講,我們之前就有弄了一個防詐雷達去掃,都有在掃這些事情,這個部分像我過去講的很多假車牌、穿雲箭,特別是電子煙的部分,我們也很努力在查,但是我也知道其實掃完之後,很多平臺開始會改名字,像肉乾、肉條,我也是可能要就教,看現在變成什麼。像之前電子煙,我現在才知道,因為我是學理工的,主機板就是電腦必備的,它怎麼會突然間變成電子煙的代名詞,還有馬達,怎麼會馬達就是這種東西!

林委員月琴:所以目前平臺就出現幾種新型的規避手法,讓平臺稽查形同虛設。首先是展示但不販售的策略,有賣家雖未實際販售應施檢驗商品,可是在商品頁面當中就展示雞蛋、肉乾、貓狗糧作為示意圖,他用圖,而不是用文字。蝦皮說要標示免責聲明的文字,可是圖片中好幾個賣家都未載明免責聲明,是不是會讓消費者誤以為事實上是可購買,形成灰色地帶?這個是不是也是違反平臺規定?

林組長青嶔:是。

林委員月琴:第二就是證明文件僅放圖片,經濟部有規定檢驗合格證要放在商品的圖片當中,實際上可以發現,賣家竟然就是抄其他合格賣家的字號,用假的、去用別人得到的合格證,因為平臺事實上是用程式串接跟NCC、經濟部比對,所以平臺並沒有進行審核或比對原始文件真偽。這兩個問題,我不知道你們要怎麼解決,我們是否可以要求平臺要有自動審核加人工審核的雙軌機制,而且必須要上傳正式文件供主管機關查核,而不是放圖片?有辦法做到嗎?

林組長青嶔:以委員的提案來講,我剛剛有跟委員報告,其實我們過去有很多跨平臺會議,我們會把它納入跨平臺會議,因為我們跨平臺會議不是只有部會而已,而是電商跟四大平臺通通都會在裡面,我們一起討論。

像過去來講,其實我也大概知道委員在提的,像過去那個砂輪機或什麼也是牽扯到應施檢驗,我們也是在平臺裡面跟業者討論之後,當然標檢局裡面有哪些證要去處理,哪些去對照,讓電商跟平臺之間有一些可以處理,一起聯防,我們的態度是這樣。

林委員月琴:好。麻煩石部長。我一直在關心一個和兒少身心健康保護有關的議題,就是玩具針筒。過去我質詢的時候,衛福部說玩具歸經濟部管,經濟部說那個是針筒,就歸衛福部管,我去年質詢的樣態就是這樣。後來政院訂定了所謂的虛實對應原則,請問部長,現在針筒到底歸誰管?如果它用別的名字,叫做精油注入器,這是合法的嗎?那又是歸誰管?網路上販售的話,你們有辦法處理嗎?還是又覺得要其他部會來處理?

石部長崇良:跟委員說明一下,這還是要個案實質去認定,比如說,你現在這個看起來像玩具……

林委員月琴:去年他講針筒,現在他不講了,他就說精油注入器。

石部長崇良:但是他是拿來做什麼用途?是打在人體身上……

林委員月琴:打在玩具上,然後玩具……

石部長崇良:如果是打在人體身上,我們當然會把它當成醫療器材來管理。

林委員月琴:這還是針筒,不管嗎?

石部長崇良:拿來打在人身上……

林委員月琴:如果家長買給孩子玩,孩子是把針筒打在玩具上,還是拿這個針筒打在人身上?這個針筒到底管不管?

石部長崇良:因為現在……就算我們把針筒全部都納管,但它不稱為針筒,你也沒辦法嘛!所以還是要實質認定它的用途啦!

林委員月琴:對,一樣的……

石部長崇良:如果用途是會用到人體身上的,我們基本上都會把它認為是醫療器材來管理。

林委員月琴:所以他講針筒你們才管?

石部長崇良:不一定要講針筒,就是看用途啦!

林委員月琴:可是這個就是針筒。

石部長崇良:要看這個做什麼用。假設你今天講的是注射器,但是打在人體身上,我們還是會按照醫療器材來管理。

林委員月琴:這個我覺得有一點……如果要打在人身上才要管,可是拿到的就是針筒啊!

姜署長至剛:跟委員進一步報告,醫療器材是在醫療上面使用,如果這個器材使用在玩具上面,它同樣是針的外型,但是它的鋒利度跟角度等等,其實跟一般的針會不一樣。

林委員月琴:那你們有沒有去看這個鋒利度是不是到你們醫療器材的……

姜署長至剛:這不到醫療器材等級,這個離醫療器材等級很遠,所以當初其實針對這個議題,我們有跟經濟部標準局提到,如果它設計的方式、目的是兒童的玩具使用,那不能當作是醫療器材來說明,要當作經濟部的一般商品來管理。對於這種模糊地帶的,我們會加強去確認一下,它是不是會有達到所謂醫療器材等級的可能性。

林委員月琴:好,再麻煩了。

石部長崇良:跟委員說明,它還是要看用途。一樣是刀,手術刀,這個是醫療器材;菜刀,我們就不會把它當成醫療器材管。所以不是它會不會傷害人的問題,是根據它的用途,來歸類它該用什麼管。因為醫療器材有它的功能性跟安全性,規格會比較高,其他一般用途、日常生活用途,那個是另外一種。

林委員月琴:是不是麻煩你們確認一下?因為現在平臺上都可以買得到。

數發部對於用假關鍵字來規避查驗,政府是不是有要求平臺建立黑名單?有沒有自動比對的系統?

林組長青嶔:是,跟委員報告,除了剛剛講的,我們有做防詐雷達在掃之外,剛剛有提到很多像電子煙等等,各部會不管衛福部、農業部,其實本身都有一組隨時在更動的關鍵字,我們這邊也會把這些東西的情資……現在都是資訊社會,像委員講的,有時候肉乾突然間變什麼文字,有時候我們也可能疏漏了,必須要大家互相聯防、互相交流,這樣我們各自的這些model才有辦法能夠準確去掃。

林委員月琴:下一頁PDT是我提出的三個主張,不知道數發部能做到嗎?

林組長青嶔:跟委員報告,第一個因為可能要有一些相關的法規,但是……

林委員月琴:所以這三點是不是麻煩數發部寫一個評估報告,給你們1個月時間,可以嗎?

林組長青嶔:好,可以。

林委員月琴:謝謝數發部。

林組長青嶔:感謝委員。

林委員月琴:最後,還是麻煩衛福部部長。很重要的一個議題是財劃法通過之後,地方的預算增加,中央大幅減少,中央或地方相關的社福預算是否會受到影響?最近就有民眾、民間團體來我這邊陳情。部長是不是可以說明一下,到底明年度社福預算有沒有受到影響?

石部長崇良:跟委員報告,我們對於弱勢保障預算是沒有改變的,都沒有改變。我們的預算甚至還增加了,只不過因為財劃法的關係,地方的收入增加了,所以我們才會把它從計畫型補助改成是一般性補助,希望地方要編列對應的款項,主要是這樣。

林委員月琴:部長,跟你澄清一下,特別是對精神病友的支持,它的預算分散在包含社安網,還有身心障礙照顧服務資源布建計畫等,中央都會強制地方政府一定要編足自籌款,才能夠申請到中央補助。因為地方也有責任,並不是全部都中央。其中預算最多的是精神病友多元社區生活方案,原本都是中央全額補助。

石部長崇良:對,全額。

林委員月琴:今年的預算用完之後,有地方政府卻用這個是非法定社福預算理由來拒絕編列明年的預算並甩鍋中央,讓精神病友的社區支持出現破洞。部長,你知道這件事嗎?

石部長崇良:有,委員前幾天有特別跟我提醒這件事情,我們有在了解。

林委員月琴:那就要麻煩部長,因為這違反了精神衛生法第二十三條跟社會福利基本法第十四條,強調各級政府委託辦理社服服務的時候,應該要合理編列充足的經費,以維護服務使用者的權益相關規定。所以部長,是不是可以請你們發函要求地方政府,應延續社區支持服務量能,並且比照社安網與身心資源的布建計畫來調整自籌比例,以讓地方有法源依據來編列預算,給予我們的精神病人支持。部長,可以嗎?

石部長崇良:沒有問題,我們這兩天就會發文。

林委員月琴:好,我以民間團體的角色來感謝你們,謝謝。

石部長崇良:明天之前一定發文,謝謝。

林委員月琴:感謝。

石部長崇良:謝謝委員提醒。

主席:謝謝。

接下來請王正旭委員作詢答。

王委員正旭:1148分)謝謝主席。主席、各位同仁,其實面對非洲豬瘟的威脅,我們更應該要保持沉著跟冷靜,才有辦法面對這麼大疫情的衝擊。從民國107年以來,非洲豬瘟在全球快速的擴散之下,其實我們臺灣很早就成立了非洲豬瘟中央災害應變中心,共同透過跨部會的協調,並結合地方政府跟民間單位的力量,在中央政府的主導之下,共同投入防疫工作。在全國人民的高度警覺跟配合之下,我們成功阻擋了疫情的入侵,也守住了國內豬肉產業跟糧食的安全,這樣的努力,成果當然是非常豐碩,大家都有目共睹,而國際的肯定也讓我們的豬肉可以再次行銷全球。因此,我相信面對這次新一波的疫情挑戰,只要中央跟地方大家持續的緊密合作並攜手民間的力量,共同守住防線,我們一定能夠再次成功控制疫情,守護國家跟農業的安全。一開始想要針對關務署查緝量能的問題來請教,請關務署的蘇副署長。

主席:請蘇副署長。

蘇副署長淑貞:委員好。

王委員正旭:蘇副署長好。今天已經討論很多了,不過我想再就教一下,因為不管是在國境安全各方面,關務署針對旅客的行李、郵包、貨運各類進口出入品,扮演著一個很重要的角色,所以有三個部分來請教副署長:第一個是到底人員目前的狀況如何,是不是有嚴重的不足?第二個是AI輔助辨識系統建置的進度;第三個是小三通,也是大家很關心的部分,目前的查緝狀況如何?我們也知道,畢竟在那麼大的貨物量之下,X光判讀是非常重要的,所以第一線關員查緝的專業也非常非常的重要,這個專業當然就會有分級的需求,也謝謝當初有提出分級的制度之下,讓你們的同仁可以透過初階、中階到高階的判讀,讓人力的分布可以更為符合現場的需求,這個部分能有制度當然很好,可是總體的量還是需要讓他在工作的同時,能夠有很好的人力分配來予把關。

以基隆關為例,基隆關其實員額編制是1,084位,配置是1,072位,可是現有才1,008位,意思是即使有這麼好的編制,事實上,在現場的人力還是相對不足,還缺少了約60位。面對這樣的衝擊,其實我相信同仁會很辛苦,尤其最近這一波,大家應該都能了解啦!也能知道現場人員在這過程裡,就好像醫療單位,我們也同樣面臨這樣的壓力。

其實在兩年前就已經有相關的委員注意到關務署業務增加、人力不足的部分,現在到底情況如何?有沒有一個比較好的數據呈現?針對全體關務同仁目前的人力配置部分,有沒有什麼改善措施?

蘇副署長淑貞:謝謝委員非常理解海關業務的繁重,以及關切我們海關人力不足的問題。這邊跟委員報告,因為海關的人力來源主要就是關務特考,經由考試分發,當然在我們現有的人力之下,我們還是要在國門盡力把關,所以我們主要會運用相關的風險管理機制查核,以及運用一些高科技查核工具。

剛剛委員垂詢有關我們人力的部分,目前我們就是配合公務人員勤休制度,我們已經有增加165人,包括行李檢查以及貨物檢查人數方面我們有增加。在關務特考部分,我們今年在12月的時候就會有46位新進人員投入海關這個行列。另外我們也提報了明年關務特考的人數,我們的缺額需用名額大概有300人,就是明年的關務特考我們希望能夠進用300人。

針對非洲豬瘟防疫,在107年中國大陸爆發非洲豬瘟以來,我們這邊為了要防堵非洲豬瘟,行政院在109年的時候就有核給我們約僱人數76人,一直到目前有66個人是行政院同意我們延長到115年底,就是約僱的人數,這當然就可以協助補充我們在非洲豬瘟查緝的人力。至於這樣子的人力缺口,也就是剛才跟委員報告的,在考試補足之前的這個空窗期,現在人力方面的確非常緊繃的狀況下,我們希望可以再跟行政院人事行政總處討論,是不是可以再增加約僱員額?我們希望在防堵非洲豬瘟這部分可以再有更多的人力投入,謝謝。

王委員正旭:好,很期待年底能夠有效的補足人力。我們知道業務量大,當然流動率就會高,所以就要看各級長官如何跟基層同仁搏感情,讓他們繼續替臺灣的防疫再更盡一份心力。

再來就是小三通查緝的部分,因為我們都了解這次豬瘟很有可能……當然不排除小三通也是入侵的管道之一,這兩天相關的訊息大家也都看得到。其實也不只是豬肉而已,我們也知道小三通可能還有其他,包括各種零食、菸酒、乾香菇等農產品會透過小三通進來,目前在這個部分的處理上到底有沒有可以更精進的地方?包括面對小三通通路的查緝風險,在管理跟查緝上有沒有針對從對岸跑到臺灣這種可能性的管理措施?另外,對於特定航線,有沒有加強查緝的機制?第三點就是AI風險分析跟行李辨識系統提高攔檢效率,這個也都是可以努力的方向,目前有沒有什麼進度可以跟國人報告的?

蘇副署長淑貞:跟委員報告,有關小三通的部分,因為小三通主要就是中國大陸這邊的入境旅客,針對小三通的入境旅客,不管是手提或者託運的行李,我們都是會百分之百經過X光的檢查,如果檢查發現有異狀,我們開箱查獲相關的不管是豬肉或者是香菇等等農產品,這些違規的物品就會立即移送給防檢署處理。另外,也針對剛才委員提到對於比較高風險的部分,就是有關中國大陸這邊,我們會跟防檢署以及在邊境的相關查緝機關,包括海巡等等,都會合作來加強查緝。有關剛才委員特別提到AI的部分,跟委員報告,其實我們在1107月的時候,就有建置AI影像辨識的輔助系統,當時是針對毒品的影像訓練,我們有部署108套這樣子的系統在通關點。我們也針對有關肉品跟香菸等部分,後續有另外一個次世代的計畫會擴充,在114年到117年之間會陸續地擴充肉品跟香菸的辨識。

王委員正旭:謝謝副署長的說明,會後請提供小三通近三年的通關數量、查緝數量跟品項給辦公室參考,因為我們想要了解最近這一段時間,有什麼比較明顯波動的部分。

蘇副署長淑貞:是。

王委員正旭:你剛剛提到AI輔助辨識系統的建置進度,我想這個非常的重要,因為量的部分,人力需要透過更好的科技來協助。我們知道關務署也推動了AI輔助辨識系統的設置,審計部在去年的總決算審核報告有提出三個部分,希望能夠再改善:第一個就是可辨識毒品藏匿樣態不足,會影響到AI系統的準確性;第二個部分是AI系統僅能夠辨識一些毒品,還有判斷率高低等因素影響,緝私的效能好像還可以再提升;第三個,廠商未依合約規定落實AI系統版本管理跟監控機制。這三項缺失目前有沒有改善的進度,可以讓大家更放心?

蘇副署長淑貞:跟委員報告,有關樣態不足的部分,我們現在的精進方式就是擴充訓練資料,運用相關的影像處理,包括調整角度等等,我們會去擴充資料的訓練。另外,我們也會持續去蒐集相關查獲的案例,把它輸入AI的訓練裡頭,也要求各個關區如果有查獲相關的物品,馬上掃描它的圖檔並輸入相關的程式。我們也會持續跟法務部來申請相關毒品的樣品,或者其他相關的部分,讓整個AI影像辨識系統可以進一步的學習。

王委員正旭:好,我們很期待這個系統的建置可以更周全。當然有系統以後,後面的計畫就要跟著執行,包括貴署也在推動次世代人工智慧輔助緝私計畫,這個計畫裡面列了相關的六大目標:第一個是培養科技的查緝能量;第二個就是提升緝私的作業效能;第三個是舒緩海關第一線的人力負擔;第四個是增進整體通關效率;第五個是培養海關AI專業人才;最後一項是降低判斷與不必要的開驗比例。不知道署裡面對這個計畫的信心度如何?

蘇副署長淑貞:我想我們絕對有信心可以去達成。

王委員正旭:因為再來很快,雖然是到117年才做最後驗收,事實上對這一波的挑戰,應該希望更快把這個計畫落實。謝謝副署長。

蘇副署長淑貞:謝謝委員。

王委員正旭:最後有一個問題,我再請教一下經濟部的長官們。

簡組長俊良:委員好。

王委員正旭:組長你好。我們知道這次的衝擊對於豬的整個產業有非常明顯的影響,昨天我們的召委提到相關紓困計畫,裡面含了七大項,其中有一項,我們特別關心的就是對豬肉攤商的鄉親們之衝擊。到目前為止,據了解,傳統市場的豬肉攤商,到底全臺灣有多少量,如何能夠協助他們度過這個難關?

簡組長俊良:跟委員報告,我們經濟部目前掌握的傳統市場攤商數,這是地方政府列管的,這個數字有。非洲豬瘟發生之後,我們有請地方政府去統計這些攤商數裡面是生鮮豬肉攤的,這個數字目前還在統計中,有些縣市政府還沒有回報,就是有回報的他們也一直不斷地在修正。後續我們有規劃針對豬肉攤商的補助措施,這個目前行政院也在研議,到時候會由行政院統一對外公布。

王委員正旭:好,如果有相關的統計數字回來,可不可以也提供一份資料給我們辦公室?

簡組長俊良:可以。

王委員正旭:因為我們也很希望,針對這些鄉親們在因應的過程裡面,將來有哪一些可以透過大家的共同努力讓他們度過這個難關。

簡組長俊良:好。

王委員正旭:好,謝謝。

簡組長俊良:謝謝。

主席(林委員月琴代):謝謝王委員。

顏寬恒委員、顏寬恒委員、顏寬恒委員,顏寬恒委員不在。

羅明才委員、羅明才委員、羅明才委員,羅明才委員不在。

請楊曜委員。

楊委員曜:124分)謝謝主席。主席,我先請教姜署長。

主席:請姜署長。

楊委員曜:署長好。先請問一個問題,我有看到媒體報導,財政部關務署想要發函給你們,建議食藥署調整現行入境旅客的免衛福部許可證明、可以攜帶六公斤食品入境,大概是希望你們可以限縮,我不知道你們有沒有收到這個公文?有收到了嗎?

姜署長至剛:這個公文是還沒有收到,但我們有相關的訊息,我們積極在討論,私下也在討論溝通當中。

楊委員曜:那食藥署的看法是怎麼樣?

姜署長至剛:報告委員,因為……

楊委員曜:因為你們是在2019年規定了一千元以……

姜署長至剛:美元以下。

楊委員曜:然後……

姜署長至剛:六公斤……

楊委員曜:六公斤以內。關務署這樣子的想法,我不知道食藥署的看法是怎麼樣?

姜署長至剛:這邊跟委員簡單說明,因為當初108年會有這樣子的食品免輸入證明、容許的一個想法,其實是因應國人一般旅遊或者可能遊學、出國學習,他可能帶回來給……等等,有一點便民的意味在內,所以在這種前提之下,訂定了一千美元、六公斤以下的是免輸入證明。但是輸入這件事情,對於所有輸入產品都必須要關務署裡面做簡單的登記之產品,產品的項次如果是不符合、不准許輸入的,就是不准許……

楊委員曜:對。

姜署長至剛:我們這邊也不會發給他免輸入證明,所以兩部分的把關其實是可以的。在這種前提之下,我們對於免輸入的項次裡面證明的部分,其實一直以來,我們都沒有看到有非洲豬瘟相關的一些肉品輸入的情事。在108年公布之後,109年我們其實有一些些看到需要做微調的,109715日公告希望微調,把一千美元可不可以定義在每日,這是第一個;第二個是把所有的錢集中起來,之前是每一項產品、每一個報單,那我們希望是每日的報單等等的一些規定,我們在徵詢意見的過程中,總共有197件,只有1件贊成,有許許多多不同的樣態,甚至希望能夠更放寬。可是我們的目的其實是對於合法、需要自用的讓它可以進來、讓它能夠在規制底下。

今天也有很多委員在垂詢時提到我們如何去做後續的一些管制,我們一直認為,如果要對非洲豬瘟確實掌握,重量的部分當然不是最重要,而是內容的品項,目前在輸入的品項裡面,沒有發現特定的異常跟不符合規定的地方,那一定是在管制之內。所以當初在109年之後,聽到很多意見,其實暫緩就沒有做每日的一些規定跟總金額的規定,剛才也有委員提到,我們其實看到勾稽的過程中,的確有非常……所謂偏差數據的一些業者。今年91號跟918號在臺中中區,我們就直接去那個住址看,也進行了裁罰,所以早在這一次的事件之前我們就關注到這個議題。我們會持續跟關務署這邊做協調,也聽取各位委員及大眾的意見。

楊委員曜:有關個案的稽核問題,我剛剛聽了署長的說明,其實我的看法跟署長是蠻一致的。

姜署長至剛:謝謝委員。

楊委員曜:其實我覺得金額跟重量基本上並不是重點,就是在這一次我們如何防堵非洲豬瘟進入的這個政策目標上並不是重點,重點是在項次,對不對?

姜署長至剛:對,在肉品輸入方面,我們就不允許個人自用的肉品。

楊委員曜:對。

姜署長至剛:非疫區的也絕對是不能進來的。相對地,其他一般食品供自己使用,而且在輸入許可的範圍內,那當然是以尊重個人使用,我們會許可它免驗。

楊委員曜:對。

姜署長至剛:因為我們這邊免驗會跟關務署這邊勾稽,的確就會省卻民眾需要被查察的部分。這部分的優先順序其實在於便民為最重要的優先,但是對於用這個途徑去做特別的、可能是帶進來做所謂商業上面的使用,我們會在積極查察之下進行裁罰,進一步我會把相關的訊息跟關務署這邊做很好的勾稽,以上說明。

楊委員曜:對。好,謝謝署長,署長請回。

姜署長至剛:謝謝。

楊委員曜:署長說得非常詳細,應該還是品項的控管才是重點。

主席,我請一下防檢署杜署長。

主席:請防檢署杜署長。

杜署長麗華:委員好。

楊委員曜:署長好。我們目前得到的資訊是,我們因為有非洲豬瘟的案例,所以目前被取消了非疫區國家的地位,對不對?

杜署長麗華:是,我們1025日已經申報了。

楊委員曜:對,假如未來3個月內沒有新的疫情,就會恢復為非疫區國家。

杜署長麗華:是。

楊委員曜:這個是很重要的一件事情。

杜署長麗華:是。

楊委員曜:所以我想要利用這個機會請教一下署長,就是可不可以詳細說明,你們目前對於非洲豬瘟清零的進度跟未來的規劃是怎麼樣?

杜署長麗華:好,跟委員報告……

楊委員曜:你把政策講得清楚一點。

杜署長麗華:好的。我們現在的處理上大概就是,第一個,案場的控管上一定要嚴密,因為現在所有的證據都指向這裡,即便到現在針對案場周邊的檢測,今天出來的又有2個是陽性,就是針對這個案場,所以這個案場的控管是非常非常重要。第二個,就是全國的防疫工作……

楊委員曜:對。

杜署長麗華:全國防疫工作,到目前為止已經進去第2輪,一定要落實防疫作為,這個部分也有做高強度的控管,我們大概針對5,441場、10%的高危險區也加強清消工作、檢測工作,把全國的案場都動起來。第三個就是在移動的車輛方面,比如化製車、飼料車、載豬的車,這些車會移動,所以對他們的控管是非常非常重要的,這部分不管是清消或環境的PCR……

楊委員曜:也相對困難啦,因為它是移動的。

杜署長麗華:對,但我們一定要做到,所以目前已經進行到第二輪,到目前的清消、所有案場的抽驗,PCR也是零。第三個,針對我們屠宰場跟肉品市場的部分,這個部分也是一樣,所有的工作,包括現在因為有些是豬停屠宰,但羊跟牛有繼續進行,所以清消跟檢測、監測的作為就非常重要,這個部分也在進行。我們用嚴密的控管,做高強度防疫的作為,就是希望能夠達到清零。跟委員報告,到目前我們所有的檢測還是零,除了案場以外,其他還是零,但是我們沒有辦法掉以輕心,所以我們還是持續用高強度在做防疫的作為。

楊委員曜:政策目標要落實,還是必須要靠很嚴密的掌控,整個細節都要很注意,像我們在COVID-19的疫情期間,衛福部的相關作為是做得很好。

杜署長麗華:陳政委也有在應變中心指導我們,所以我們也吸取過去COVID-19的經驗,導入我們這一次防疫的作為,所以整體上就更加的精進,也更加的嚴密。

楊委員曜:因為這件事情對國家的經濟……

杜署長麗華:影響很大。

楊委員曜:影響太大了,所以一定要很小心。

杜署長麗華:是。

楊委員曜:我最後提醒一下,因為臺中有爆發非洲豬瘟的疫情……

杜署長麗華:就是這個案場。

楊委員曜:對,全國就禁用廚餘,而臺中市政府有一些露天的堆置廚餘,我不知道是不是真的,據媒體報導,暫置廚餘的地方有野豬出沒,這件事情會有什麼影響,要怎麼因應?

杜署長麗華:報告委員,臺中市政府……

楊委員曜:我的時間到了,所以你簡要說明就好。

杜署長麗華:針對廚餘的部分已經加強要求臺中市政府做嚴密的處理,這部分衛福部已經在做處理。第二個,針對他們的廚餘場附近有一些野豬活動的部分,昨天林務署也已經通函要求他們設圍籬來阻絕,不要讓這些野豬進入到廚餘場或其他的地區。

楊委員曜:對,我們不要防堵了家戶養豬,結果野豬出問題,這也是一個很大的麻煩。

杜署長麗華:對,加強控管。

楊委員曜:好啦,辛苦啦!謝謝署長、謝謝主席。

杜署長麗華:謝謝。

主席:謝謝楊曜委員發言。

接下來請葉元之委員發言。

葉委員元之:1215分)主席好。麻煩關務署、防檢署。

主席:關務署、防檢署。

葉委員元之:還有航政司。

主席:航政司。

葉委員元之:各位官員,我們今天在討論防止豬瘟、阻絕於邊境,主要是這件事情。我們先看一下豬瘟出現的地方,有些人強調中國大陸或東南亞,本席所示圖中紅色的部分是有豬瘟出現的地方,其實滿多的,不是只有中國大陸或東南亞,我們看到現在政府是在1022日才針對中國大陸跟東南亞開始查緝其食品,但其實你可以看到915日,韓國就已經爆發非洲豬瘟,他在今年年初的時候就有了,然後到915日變得比較嚴重,他們調整到最高等級的嚴重。我們現在為什麼只針對東南亞跟中國食品,其他國家的防範機制有嗎?

杜署長麗華:我跟委員報告,所有非洲國家只要含豬肉跟肉質的產品,都不可以進來國內,所有的都不行。

葉委員元之:所有不行,我知道啊。但是政府講只針對中國跟東南亞加強。

杜署長麗華:沒有、沒有,是所有的。

葉委員元之:這新聞是中央社的報導。

杜署長麗華:如果針對……

葉委員元之:加強,其他的為什麼不加強?

杜署長麗華:跟委員報告,中國跟東南亞的加強是因為我們從所有的棄置品,就是不管在海關,或者是在國際機場,或者是在我們的港口等等,這些棄置品裡面,我們去逐件抽驗,從檢疫物的檢疫結果,發現非洲豬瘟呈陽性的有10%,其中中國大陸還有越南,包括泰國跟馬來西亞都是比例比較高的。

葉委員元之:因為比例高,所以比較加強。

杜署長麗華:所以對他們都要特別加強。

葉委員元之:當然,我覺得應該是要做到滴水不漏。我們來看一個東西,就是有關於郵包的部分,因為我看到民進黨的立委吳思瑤非常重視這一塊,但他主要都是針對中國,可是實際上有一些跨境電商,你們也可以去看一下,特別到底是哪一些東西是可以下訂,哪些東西是不能下訂,國人到現在搞不太清楚,連吳思瑤都搞不清楚。我看到吳思瑤在他的貼文上面講什麼淘寶的罐頭很多,但是實際上,請問一下署長,罐頭可不可以訂購?署長,罐頭可以訂購嗎?

杜署長麗華:罐頭目前是可以的。

葉委員元之:罐頭可以嘛!但吳思瑤不知道,他以為罐頭不可以,所以他講淘寶上面有罐頭,這些都要查。你看連執政黨立委,做過幹事長的都搞不清楚了,可見其他的國人對於到底哪一些可以透過電商購買或哪些不可以,現在大家還是很混亂。我現在秀幾個給你看,這是我們從跨境電商上面看到的,像左邊這個是校洞食品豬肉湯即食調理包,請問一下這個可以進來臺灣嗎?可以嗎?

杜署長麗華:其實這要看製程。

葉委員元之:要看製程?

杜署長麗華:對。

葉委員元之:所以光看這個圖片,署長並不能判斷嘛!你看你們兩個都要討論!

杜署長麗華:容我請亓副組長跟委員說明。

亓副組長隆祥:是,跟委員報告一下,罐頭食品現在樣態就是日新月異,所以其實……

葉委員元之:這個不是罐頭食品。

亓副組長隆祥:就是高溫滅菌罐製,我所謂的……

葉委員元之:我現在在問你,這個校洞食品豬肉湯即食調理包可不可以進來臺灣?我是問這個問題。

亓副組長隆祥:是,跟委員報告,如果這樣子的產品,它的F0值有大於等於3,達到一個商業滅菌的狀態,而且它的包裝是密閉式的……

葉委員元之:你不要跟我講原則,現在就是我要下單了,到底這個東西能不能進臺灣?我現在就問你嘛。

亓副組長隆祥:對,所以這樣子的產品,我們都會建議民眾,如果有商品的詳細資訊可以提供給我們,我們可以回復給他,他再下單。這樣可以幫消費者……

葉委員元之:所以你在電商上面看到這個東西,你覺得很好吃,你想要買,你無法判定,你都要先去問一下防檢署這可不可以進來才能確定,對不對?所以我問你右邊這兩個,你大概也不能回答了,不倒翁釜山豬血湯,這個可以進來臺灣嗎?

亓副組長隆祥:如果只看外包裝,沒有辦法直接百分之百……

葉委員元之:沒有辦法判定?簡報上有「含肉液態湯類」,這是指什麼?

亓副組長隆祥:這個就是如果它是湯類液態的含有肉品,而且它不是符合剛剛講的高溫滅菌罐製的定義……

葉委員元之:不是,你現在還是一直講原則,但是我現在講的是實際上消費者的狀況,消費者就是會看到這些東西,到底是可以下單還是不可以下單,他無從判定起,不是嗎?

亓副組長隆祥:對,所以我們……

葉委員元之:怎麼去解決這個問題?因為這就牽涉到後面假設他不小心下單進來,因為如果是人帶進來的,你們是有宣導,他進來之前,主動詢問,如果發現不可以,交出來是免受罰,對吧?

亓副組長隆祥:是。

葉委員元之:可是如果是透過電商下訂呢?一樣,就是在搞不清楚情況之下被查到了,他可以講他不知道,所以不受罰嗎?

亓副組長隆祥:報告委員,所以我們都會請電商把含肉的產品下架,我們也會鼓勵民眾,如果有疑問的話,可以跟防檢局詢問,我們會……

葉委員元之:你說請電商把含肉食品下架?

亓副組長隆祥:民眾想要……

葉委員元之:對,但是我現在就是在跨境電商上面抓的照片,它就是沒有下架、就是可以訂,現在消費者的問題就是不知道訂來之後、花錢了以後會不會被罰,要怎麼去解決這個問題?現在問題在這裡嘛!

亓副組長隆祥:是,所以我們剛才有報告,我們有一些預防性的措施,包括每天都有上這個電商平臺去做關鍵字搜尋,如果發現的話,我們會請電商即時下架……

葉委員元之:不是啦!那就是有啊!你就是做不夠啊!不然我查到的這個,因為是國外的跨境電商,你怎麼讓它下架?

亓副組長隆祥:我們會持續跟無店面公會等團體溝通……

葉委員元之:沒有啦!你是副組長嗎?

亓副組長隆祥:是。

葉委員元之:亓副組長,你講的都是口號,我現在講的是實際面,我現在講的是民眾實際會遇到的問題,你講的都是口號、都是原則,但現在原則跟實際聽起來是有極大的落差,所以會有漏洞嘛!

杜署長麗華:報告委員,因為這段時間對我們來講真的是很關鍵期,是不是我們重新正面表列,把哪一些產品不行整理出來,快速在我們相關的媒宣上披露,讓民眾可以比對,假設想更進一步了解,可以再直接跟我們聯繫。

葉委員元之:所以你現在要宣導說,如果大家在電商上看到連你們看照片都判斷不了的東西時,要主動詢問防檢局這可以買嗎?好,那請問一下,詢問這件事情方便嗎?

杜署長麗華:我跟委員報告……

葉委員元之:通常詢問要多久?比如我現在已經要下單了,只有10分鐘時間,在這10分鐘之內,我要打電話到防檢局詢問這可不可以,是嗎?

杜署長麗華:這樣子,我們來正面表列,讓民眾參考,但我要跟委員說明,一般高溫殺菌是121度,應該是沒有問題的。

葉委員元之:署長,我們現在在解決問題,這些原則我都知道,我現在講的是實務面嘛!你現在講的東西大家還是聽不懂,而我問的是實務面嘛!剛剛我就具體問你,消費者要下單到底可不可以,你們也無法回答,你只講一個原則,你講的原則大家都知道,可是那個原則放到實際上就無法操作,這就是有漏洞嘛!

再來,現在東西進來了,但你們裁罰的比例很低,是不是?根據資料,111520號到1141016號郵件查獲1,320件,但只裁罰了9案,總共14件,對吧?主要原因是什麼?人手不足是不是?

杜署長麗華:不是,不是。

葉委員元之:因為我聽你們的人私下講是因為人手不足,無法仔細調查那個案件到底是什麼狀況。

杜署長麗華:喔!不是,這個我可能要說明一下,在態樣上,我先說明,進來的物品絕對全部銷毀,但我們是追……

葉委員元之:我知道有銷毀啦!我現在是說……

杜署長麗華:至於人的責任部分,因為我們在查訪當事人時,很多時候他們都會說是被冒名或不知情……

葉委員元之:多少?1,320件裡面有多少件說是被冒名的?多少件?

杜署長麗華:這個還要再……

葉委員元之:昨天你在別的委員會備詢時,就有很多委員問到這個問題,怎麼還答不出來呢?1,320件有多少件被冒名?總不可能大家都被冒名,臺灣現在被冒名那麼嚴重喔?

杜署長麗華:不是,這個是銷毀的,銷毀的已經有1,320件。

葉委員元之:對啊!那總共幾案?

杜署長麗華:目前裁罰的有9案。

葉委員元之:我知道裁罰9案,我是說總共……

杜署長麗華:訴訟中的有二十幾案。

葉委員元之:訴訟中的有二十幾案,還是很低啊!所以沒有辦法達到嚇阻作用。第一個,大家搞不清楚而下單,有很多是搞不清楚的;第二個,有可能是故意的,你們現在是裁罰故意的而已,搞不清楚跟過失的就不裁罰,對吧?

杜署長麗華:是、是。

葉委員元之:但是在搞不清楚的前端,就是我剛剛問你的,你們自己在備詢臺上也無法判斷,你都無法判斷,要消費者怎麼判斷?這一塊的問題要解決嘛!

杜署長麗華:好,那我們……

葉委員元之:如果消費者搞不清楚,花了錢,然後東西進來了,你也是讓民眾白花錢,他並不想違法,可是就因為搞不清楚,所以不小心觸法,東西他拿不到,但錢花了,我覺得這個問題要解決啦!

杜署長麗華:好,我們來蒐集相關樣態,做一些相對應的處置,看要如何再來加強,也保障到民眾的權益,但最重要的還是在防疫,不要成為破口或漏洞。

葉委員元之:好,謝謝。

杜署長麗華:謝謝。

主席(劉委員建國):好,謝謝,這個很嚴重,這個是有問題的。

接下來請張啓楷委員、張啓楷委員,張啓楷委員不在。

請陳瑩委員詢答。

陳委員瑩:1226分)謝謝主席,麻煩請畜牧司。

主席:請畜牧司簡任技正。

程簡任技正俊龍:委員好。

陳委員瑩:技正好。這次的非洲豬瘟事件,目前豬隻禁宰禁運時間要一直到116號,這幾天人心惶惶,我好多肉商朋友都非常緊張,當然消費者也有很多擔心,擔心豬肉價格飆漲或者之後會崩盤,這些都是大家非常關心的問題。目前農業部是不斷強調豬肉供給無虞,但我想先來談一下冷凍豬肉的價格問題,據你所了解,這段時間冷凍豬肉市場價格波動的狀況怎麼樣?

程簡任技正俊龍:報告委員,在這一段期間,我們有跟冷凍肉品公會做一些調度,量的供應跟價格波動都算穩定。

陳委員瑩:都算穩定?

程簡任技正俊龍:對。

陳委員瑩:但是根據新聞報導,目前有1公斤飆漲到200元的狀況欸。

程簡任技正俊龍:不同部位的豬肉本來價格就不同,而目前同一個部位肉品價格的前後變動都在1%2%左右,並沒有太大變動。

陳委員瑩:那這幾天出來的新聞算是假訊息嗎?

程簡任技正俊龍:就我們的了解是沒有變動。

陳委員瑩:冷凍豬肉沒有變動?

程簡任技正俊龍:價格。

陳委員瑩:價格都沒有波動?

程簡任技正俊龍:對。

陳委員瑩:所以出現的那一則新聞報導是錯誤的?

陳組長文賢:報告委員,我是畜產試驗所,就肉品加工……

陳委員瑩:那篇是亂寫的嗎?

陳組長文賢:欸……說亂寫是不一定,但是就肉品部位的價格來看,像我們吃的冷凍三層肉跟冷凍的類似是……

陳委員瑩:嘴邊肉嗎?

陳組長文賢:對,嘴邊肉,那個1公斤要五百多塊,那是正常的價格,現在冷凍排骨,像肋骨部分,起碼要200,這是正常的價位。

陳委員瑩:你們要強調的是,每個部位都維持在穩定的價格?

陳組長文賢:對。

陳委員瑩:好,那你們針對1027號這篇報導有什麼樣的說明跟解釋?是他們斷章取義嗎?本來1公斤120元的,漲到200元、突破200元,所以是他們沒有講清楚是哪個部位?

陳組長文賢:應該是這樣。

陳委員瑩:好,如果像他們說的120元突破到200元,那這幾天120元的部位大概是指什麼?

陳組長文賢:是指全豬後腿這邊的肉,就是專門做貢丸的部位,這個肉是120130……

陳委員瑩:所以那個部位的價格大概是落在這裡?

陳組長文賢:對。

陳委員瑩:好,我不是豬肉專家,我是負責吃而已,但因為這則新聞已經造成很多消費者擔心,所以我覺得你們應該有所關注,有必要說明時,就應該發個新聞稿澄清,不是嗎?

程簡任技正俊龍:報告委員,對於豬肉的價格,事實上我們都有在監控,目前沒有這樣的現象。

陳委員瑩:好,所以冷凍豬肉的部分目前沒有問題,我們也不需要再協調公會,或者是……

程簡任技正俊龍:我們每天都有跟他們協調。

陳委員瑩:OK,但因為有這則新聞,所以要麻煩你們處理一下。

再來就是有關禁宰禁運期間還有之後的問題,當然在禁宰禁運期間豬肉價格可能飆漲,我們很多的地方首長、民代也都會擔心,像我們臺東也一樣宣布禁宰禁運,但是在這段期間有些開銷是固定的,譬如飼料、人工,因為豬隻會長大,還是要不斷的吃,你不屠宰牠,牠就要繼續吃,飼料也是一個開銷,所以這些養豬業者殺也賠,不殺也賠,在價錢的控管方面,我不曉得你們是不是已經有比較明確的處置方式了?

程簡任技正俊龍:是,跟委員報告,就是……

陳委員瑩:有超前部署吧?

程簡任技正俊龍:有,這部分的補助措施都有在研議,即將會提出來。另外,對於禁運禁宰期間的豬隻,開市以後的供應,我們也會做一些調解跟調配。

陳委員瑩:你可以大概提一下是朝哪幾個方向、用哪些方式來協助穩定價格嗎?

程簡任技正俊龍:因為我們禁宰禁運15天,所以開市以後大概會有將近30萬的豬隻,如果同一天上市的話,它的價格就容易產生大的波動,所以這個部分我們在調配上面會去做處理,讓它不要同時上市。

陳委員瑩:所以你們只有在做豬隻的調配跟控管而已嗎?

程簡任技正俊龍:是。

陳委員瑩:其他的沒有需要再跟其他公會協調或是政府的一些補貼……

程簡任技正俊龍:有啊,就是承銷人拍賣這個部分都還是很……

杜署長麗華:委員,我特別跟您報告,我們都有同步考慮到對這些受影響的、損失的進行補貼,所以這個議題是……

陳委員瑩:因為我們即便是協調這些公會進來協助,大家也是要釋放利多,不然誰願意做?

杜署長麗華:是,您剛才關注的,不管是養豬的農民、批發市場、肉品市場、承銷人、屠宰場及異地批次的母豬場,我們都有研擬相關的補助措施,另外針對廚餘的養豬場,用飼料的差價及油資的補助,都已經研擬,現在就等院裡面定案以後,就可以在適當時間公布。

陳委員瑩:你這樣講就比較清楚一點,好,謝謝。你們都請回座。

接下來請衛福部部長。

主席:請石部長。

石部長崇良:委員好。

陳委員瑩:5月份本席有在這裡質詢,也有安排到蘭嶼考察蘭嶼醫院的興建,當時邱前部長已經允諾10月份會提報公建計畫,我今天想大概了解一下目前的進度。

石部長崇良:跟委員報告,我們規劃未來把相鄰的蘭嶼醫院跟蘭嶼衛生所整併起來,一起來運作,讓人力資源、醫療資源可以集中運用,目前已經提報了一個計畫到行政院,1028號已經送了,規劃的是地上三層的建物,未來會提供住院的床數,包含透析床、復健、內外科的服務。

陳委員瑩:所以目前總經費是多少?工期大概多長?

石部長崇良:差不多是67,000萬。

陳委員瑩:只有67,000萬?

石部長崇良:這是只有建物,以後每年的營運都還可能需要補貼。

陳委員瑩:因為我那一天到蘭嶼的時候,印象中我有看到一個14億的數字。

石部長崇良:那個可能是本來要先把蘭嶼衛生所移址,然後整個打掉之後再蓋。

陳委員瑩:所以是包含衛生所的費用?

石部長崇良:對,那還要移址,但這樣會很久,所以我們現在規劃把它分一期、二期工程來蓋,先在衛生所旁邊的空地蓋起來,就不用等衛生所移址之後再打,免得時間拖太長。

陳委員瑩:好,所以現在的興建計畫到底已經送到哪裡了?

石部長崇良:在行政院,我們28號送出的。

陳委員瑩:OK,已經到行政院了。這個消息出來以後,也受到部分蘭嶼在地鄉民的質疑,可能因為過去他們曾經有一些被欺騙的不好的經驗,所以認為我們是不是又在畫大餅。當然我們都了解蓋醫院不是難事,雖然在蘭嶼確實是比較困難一點,因為整個成本都很高,還有發包的問題,但後續醫護人員的進駐,我也期待可以同步讓大家了解預先規劃的作法是什麼,部長,可不可以用一點時間稍微說明一下?

石部長崇良:根據我們現在的規劃,在期程上大概會在120年或121年左右開幕營運,那這段期間我們也會有人力的規劃,包含公費生會陸陸續續出來,我們就有公費生可以去協助,另外也會結合當地的其他醫療資源,包含……

陳委員瑩:所以有鎖定哪幾家醫院嗎?

石部長崇良:由馬偕體系來做後送的資源等等,搭配健保的IDS計畫,當地的衛生所會有公費生,我們也會分配給蘭嶼醫院。

陳委員瑩:所以,我們要告訴大家的是,除了醫院硬體的興建之外,同時衛福部也早就同步規劃了整個……

石部長崇良:我們希望爭取這一家醫院有別於其他的醫院,不是以自負盈虧的方式來進行,而是以公醫的使命來興建這一家醫院,那麼人力上都是以公職人員就是正職人員來編列員額。

陳委員瑩:好,謝謝部長,我想這是一個很重要的概念,我也謝謝部長跟衛福部同仁對於離島醫療的關心跟投注,感謝你們。

石部長崇良:謝謝委員。

主席:本日會議詢答全部結束,委員蘇清泉所提書面質詢列入紀錄,刊登公報。

委員蘇清泉書面質詢:

近期傳出境外電商貨品疑似夾帶肉製品入台,農業部與中華郵政在防堵非法肉製品入境方面,是否有加強檢驗或新增防疫措施?先前的成效為何?進口包裹會經X光檢查與檢疫犬查驗,請問目前查獲含肉製品包裹的比例或數量有無上升趨勢?在非洲豬瘟威脅升高的情況下,中華郵政與海關、農業部之間是否有建立即時資訊共享機制?以縮短攔檢與通報時間。

針對網購平台來源不明的包裹或肉類食品,是否考慮採取更嚴格的入境管控或警示措施?為了防堵EZWAY實名制被盜用,請問關務署是否規劃導入AI或大數據,建立更嚴格的帳號異常行為偵測機制(例如:異常包裹數量、不同收件人使用相同境外IP或支付金流)?

目前民眾是否可輕易自行在網絡上購買到國外的豬肉產品?請問數發部、農業部、關務署如何防堵?請問衛生福利部與財政部關務署,衛福部食藥署在小型包裹邊境查驗中,如何確保不會因為非屬其動物檢疫職掌而忽略對非洲豬瘟等動物疫病風險的警覺?請問是否已建立聯合高風險貨品清單與協同查驗SOP?衛福部如何在發現高風險肉製品時,強制即時通報並將包裹優先移交給農業部防檢署進行檢疫程序?

請問海巡署與交通部:海巡署報告雖提到加強巡邏,但面對無人機投遞、漁船接駁等新型態走私,以及臺灣周邊頻繁出現的豬屍上岸風險,現有的人力、巡邏頻率(每週5次)與技術設備是否足以應對?

主席:現在作以下決定:一、報告及詢答完畢;二、委員質詢未及答復或請補充資料者,請相關機關兩週內以書面答復,委員另要求期限者,從其所定。

專題報告議程到此結束,現在休息,下午兩點在本會議室繼續審查職業安全衛生法部分條文修正草案等31案,非法案相關列席人員,請先離席,謝謝。

休息1240分)

繼續開會143分)

主席:現在繼續開會。

繼續審查職業安全衛生法部分條文修正草案等31案。自院版第四十條以下條文及保留條文接續繼續審查,一樣以行政院提案條次為準進行討論,每條條文先請行政單位說明,接著請委員表示意見。

現在處理院版第四十條。出席委員王正旭委員有提案,林淑芬委員還沒有來,還有劉建國委員,這幾位委員都有提第四十條的修正草案。請行政單位先做說明。

林署長毓堂:勞動部報告,有關第四十條的部分,在場委員劉建國委員及王正旭委員的提案都跟行政院版一致,所以我們建議照行政院的提案通過。

主席:請楊曜委員。

楊委員曜:因為還有其他委員的提案,我也一併表達一下我的意見。我當然是支持院版的意見,不過我看其他委員的提案,有一些是規定最低法定刑在六個月以上,我覺得這個可能不必要,就讓法官做裁量,有的是把死亡人數做個區分,我也覺得單一事件可能就單一處理,因為他的犯罪行為是單一的,所以我是支持院版的。謝謝主席。

主席:所以你的意思是怎麼樣?

王委員育敏:支持院版,他沒有意見啦!

楊委員曜:我的意思就是把這些全部講完了,我已經把這些全部講完了……

主席:好,謝謝,感謝……

楊委員曜:你都沒有在聽……

主席:感謝你的出席。

楊委員曜:你有聽得懂嗎?

主席:好,第四十條依照行政院的草案來通過,謝謝。

繼續處理行政院所提第四十一條草案。委員王正旭、劉建國有提案,有出席的,我們才會宣讀,昨天開會的時候就有講了,還有王育敏委員所提的修正動議第9案。

主席:請行政機關表示意見。

林署長毓堂:勞動部說明,有關於在場委員劉建國委員、王正旭委員的提案,都是跟行政院版相同,所以建議照行政院提案通過。

王委員育敏:不是啦!第四十一條,我還有修正動議啊!

主席:對,有修正動議,我剛剛有講了,王委員有修正動議。

王委員育敏:修正動議的部分,我講一下。原來行政院版的這個可能會讓有一些移動或破壞現場的人就免除刑法,但是對於那種故意違反的或是比較重大的,我覺得這樣子其實有太過於寬鬆之虞,所以我的修正動議裡面建議這個還是得要修回來,特別針對故意違反第三十七條第四項規定,未經許可而移動或破壞現場,一樣還是要納入刑法的規範。以上。

主席:請署長表示意見。

林署長毓堂:就王育敏委員提案的部分,有關於違反第三十七條第四項,非經檢查機構許可,移動或破壞現場的話,確實我們在這一次是從刑責移到行政罰,目前在第四十三條是有移列的,不過委員這邊有考慮到,如果是故意違反的部分,是不是應該要維持刑事罰,所以我們同意這個修正動議的提案。

主席:好,你就同意了。對不起!參事要表示意見了,他第一次主動出手。

請汪參事表示意見,謝謝。

汪參事南均:主席、各位委員、各位先進,大家好。法務部在這邊發言,我們可以理解王委員的修正動議,還有勞動部的意見,但是我想就法制面來講。

因為本來的現行條文其實就是處罰故意了,從條文來看,除非有訂過失,才會處罰過失,如果沒有訂,基本上,就算沒有寫「故意」,條文這樣訂就是包含故意了,所以如果在這裡加個「故意」,其實跟現行條文是沒有差別的,以上。

其實我們原來的書面報告裡面也是支持院版,因為考量原來的狀況。像這樣的狀況,如果改成行政罰的話,因為這條的目的本來就是為了保全現場的證據,現場的證據如果真的有被破壞,其實刑法第一百六十五條是有湮滅、隱匿證據的條文,是可以處理的……

王委員育敏:可以嗎?

汪參事南均:是,第一百六十五條,其實是可以相應、可以處理,假設他真的有破壞現場,就是有隱匿,他的目的是為了隱匿、湮滅證據,這種破壞現場的情形,其實第一百六十五條也是可以處理的。

王委員育敏:但是原來的職安法其實它本來就有存在……

汪參事南均:對,它本來就有存在……

王委員育敏:是後來院版把它拿掉,我現在是把它加回來,就是特別針對這一種故意的行為,因為你們原來的這種修法對於一些刻意的會有太過於寬鬆之虞。本來的職安法是有的,參事有沒有了解?

汪參事南均:了解。

王委員育敏:原來的版本有,是現在行政院送出來的版本把它拿掉,我現在的修正動議是我覺得不應該拿掉,事實上,在職安法裡面,如果發生重大職災,他刻意去湮滅證據、故意去移動現場,就是讓你沒有辦法還原真正的事實,這個其實還蠻茲事體大的,因為很多後面的訴訟或者是官司,他通通都推到是勞工個人的操作不當或不慎,你如果基於要維護勞工利益的話,原來的舊有版本本來就是存在的,是後來討論行政院版本的時候把它拿掉,我認為原來是OK的,但是原來的範圍可能會太大,所以針對這種故意,我們特別在第四項寫進來,我覺得這個沒有什麼不對。因為原來的職安法就有,我不知道法務部有沒有弄清楚。原來的職安法早就有,如果按照你講的刑法已經可以處理,為什麼原來的職安法本來就有這樣的規定?

汪參事南均:我的意思是,如果我們要處罰故意,其實現在的條文就可以,不用加「故意」,因為加「故意」跟沒有加「故意」,在條文上的意思是一樣的,我的重點是這個。主要是保全證據這一塊,如果委員還有疑義,覺得把它移到行政罰會沒有處罰到,比方有一些是惡意破壞現場、隱匿及湮滅證據這種狀況。我的意思是,刑法第一百六十五條其實也是可以處理的。保全證據最終就是希望能夠維持、還原,我看他們的立法說明針對這一點,好像說是因為有一個解決的方法,是不是可以請主管機關就這一點當初要修的理由再說明一下?因為你們說現在數位取證可以還原,我好像有看到你們這一點的說明,是不是可以針對這一點解釋一下?就法制面,我提出我剛剛的建議,基本上,這還是政策決定,我們都尊重,看是要弄成行政罰,還是要回歸刑法,其實法務部都尊重,只是我的意思是,在法制體例上來說,加「故意」在這裡並沒有差別。以上。

主席:針對剛剛參事所講的,署長要不要補充說明一下?

林署長毓堂:是。確實在討論行政院版的時候,是把原本違反第三十七條第四項放在第四十一條刑事罰的部分。這次我們會移到第四十三條變行政罰,是考量到剛剛參事提到的證據保全,以我們的檢查實務來講,基本上是透過現在檢察機關所提供的資料,或是我們從現場所留存的影視資料或相關人員的訪談等等,大概可以知道現場有沒有被移動、破壞,所以我們認為這個部分現在在實務上可以行政罰來處理。另外的考量是,因為據過去案件的統計,我們移到司法機關的案件大概有三分之二都沒有被起訴或緩起訴、或不起訴,變成移動或破壞現場基本上對雇主完全沒有課到任何的責任,所以這次行政院版在第四十三條有行政罰的部分。我想王委員是考慮到,有一些比較蓄意、刻意、故意涉及到犯罪行為的部分,是不是可以保留一些態樣,在第四十一條用刑罰來處理;但是一般案件我們還是會用第四十三條的行政罰來裁罰。

主席:應該第四十三條就會處理到你剛剛擔憂的部分。

王委員育敏:對啊!但是針對那種比較惡意的會免除刑罰,他是把原來刑罰的部分直接拿掉,所以我才會再提一個修正動議,主張應該要加回來,但加回來是針對這種故意的。就像剛剛署長講的,如果是一般性的案件,行政開罰就好,但是對於這一種比較是故意而且重大去破壞現場的,你就直接免除他刑法上面的責任,這不太對吧?

主席:不是。我剛剛聽參事講的是,違反那個內容就……

王委員育敏:沒有!他們以前就很弱,以前他們移送的案件被處罰的比例很低,好嗎?未來在職安法完全都不規範的情況底下,法務部可能連理都不理,之前是他們送過去的案件高達三分之二都是不受理的,現在還要在這個法裡面直接把它拿掉,以後就通通都不受理,這類案件就看檢察官要辦、不辦。比較懶惰一點的就說,職安法根本連寫都沒有寫,他怎麼會去引用另外一條說有沒有破壞證據?不會!職安法的修法對於沒有善盡保護勞工責任、發生職災的這一種雇主,還想要去破壞現場、躲避責任,然後卸責給勞工,我們是絕對不會允許的。之前就是看到司法怠惰,起訴的比例非常、非常的低,甚至不受理。那在這樣的情況底下,又倒退把這一條通通都拿掉,勞工的權益怎麼保障?雇主的責任怎麼追究?我覺得應該要再放回來。這個沒有衝突,完全沒有衝突啊!我們很多的立法例就是如果覺得這個重要……因為這是職安法的修法,我們就是保障勞工,那就是應該。職安法本來就有,是這次他們把它拿掉,我覺得本來的法很好,是保障勞工權益,既然不允許破壞現場,怎麼會新修正的版本反而是倒退的呢?

主席:對不起!陳菁徽委員先舉手,再來王委員,再來林委員,抱歉。

陳委員菁徽:剛剛有聽到法務部參事的發言,所以我想跟參事確認。你說現在的條文是行政罰,行政罰是不是只要有責任能力,不管是故意、過失都會被處罰,就像交通?如何避免剛剛王委員所提到的情形?

汪參事南均:因為在這裡就是刑罰了,所以這裡訂這樣的條文,其實就是處罰故意犯。如果要維持刑罰,就不用加「故意」,維持原條文就可以。

王委員育敏:維持原條文我也可以,是行政院版現在都沒有,所以你的意思是維持原條文?

汪參事南均:不,我的意思是我們都尊重,如果要改成行政罰,就是照院版;如果大家同意要維持現行條文,我們也尊重,這個就是政策決定,就看委員們覺得要處理哪一個。

主席:請王委員發言完之後,再請林委員,最後請行政機關統一答復,這樣好不好?

王委員正旭:好。

主席:抱歉!謝謝。

王委員正旭:謝謝主席。因為王育敏是希望在這邊增加第四款,而且上面要有「故意」兩個字。剛剛汪參事也讓大家知道,「故意」的必要性如何,還有如何透過原條文的處理,看能不能夠把這個爭議或者爭點做一些適當的安排。如果我們在這個地方不加「故意」這兩個字會造成什麼影響?這是第一點。第二點、如果把「故意」放進來,未來在任何處理上,這兩個字會不會造成一些困難?例如怎麼舉證什麼叫故意之類的相關疑惑或者疑慮,可不可以請參事再幫忙說明?以上。

主席:先請林委員,再統一答復,好不好?謝謝。

林委員淑芬:因為這個條文主要是要處分第三十七條第二項,其實都已經叫做重大職災傷亡了,相對來講,這個已經是相當嚴重的。我要講這個是因為前一條我來不及講。其實在這種狀況裡面,韓國還訂了一個特別的法律,叫重大災害處罰法,也叫重災企業處罰法,處理嚴重工安事故,如果企業或工廠因疏於安全防護而發生重大災害,導致員工受傷、生病或死亡,要對負責人和執行長追究刑責。最明顯的一個例子就是去年有一個鋰電池工廠爆炸,它的代表一審被判了15年的重刑。我們要這樣子嗎?我們也沒有一定要這樣子。但是在前一條裡面,即第四十條,我想說我們總要一個最低的刑期吧?如果不這樣,第四十一條裡面未經許可……但是我覺得對於王育敏的講法,我們可能要再思考一點,你說要故意才處分,可是無從證明他故意,會不會反而處分不到?

王委員育敏:對,這個就是我要講的。事實上,我認為原來的職安法不用放「故意」兩個字,維持有刑罰,我是贊成的。但是後來我們跟勞動部溝通,它說它又增加了行政的部分,所以這邊把它修正成是「故意」,這個我也同意,但是我不同意的是,現在行政院版是把刑罰整個拿掉,淑芬,你看喔,它右邊這個第四款是完全沒有的,所以我不同意,它把原來的第四款是完全拿掉的,這個我完全沒有辦法同意,就等於說他破壞現場,現在沒有刑責……

林委員淑芬:我們留著,如果沒有大礙的話,其實就照原條文留著

王委員育敏:可以啊!

林委員淑芬:可以就好了。

王委員育敏:可以啊,我也同意啊。

林委員淑芬:不要更動它。

王委員育敏:都不要改,可以啊!

林委員淑芬:對,因為你加了「故意」兩個字反而可能會變成更難以證明……

王委員育敏:可以啊,但是現在行政院版不可以,它是把它拿掉的。

林委員淑芬:那我們是不是維持原條文的文字?

王委員育敏:我同意啊!

林委員淑芬:原條文的文字這是什麼?現行條文有「故意」兩個字嗎?

王委員育敏:沒有,但是它……

主席:好,等一下。來,請署長統一回應,好不好?謝謝。

林署長毓堂:跟委員說明,不是拿掉,是移列到第四十三條改行政罰,罰鍰從三萬到一百五十萬,我們當時的考量是這樣對雇主會比較有嚇阻的效果,因為我可以直接開罰到一百五十萬,如果留在刑罰,剛剛也跟委員報告,以現行我們去統計,有三分之二的司法單位是沒有起訴或是緩起訴,所以這個對目前違法的雇主是連一塊錢都沒有罰到,所以我們希望是用行政罰來處理。

林委員淑芬:為什麼不兩軌並用?

林署長毓堂:對,我們現在就是兩軌並用,兩軌並用如果文字一樣的話,這個就要問法務部,這樣子會不會文字都一樣?在體例上允不允許我們兩邊都放?

王委員育敏:好,請法務部表示意見,就是第四十一條維持原來的原條文,然後再增加第四十三條,那這樣子有沒有衝突?

林委員淑芬:它是在第二款,原條文是在第二款。

汪參事南均:對,這樣子我們按比例原則,可能要有一點區分才有辦法處理,要不然這樣子的話……

林委員淑芬:又有刑責,又有行政罰。

汪參事南均:這樣子一事不二罰的狀況,要怎麼去用……

林委員淑芬:它沒有不二罰,一個是刑責,一個是行政罰。

汪參事南均:對,可是要什麼樣的狀況去用刑罰?什麼樣狀況去用行政罰?這個部分如果沒有一點構成要件……

王委員育敏:就是重大故意的就要採刑罰,他們的意思是這樣子。

林委員淑芬:故意。

王委員育敏:對啊,故意就是因為它要區分……

林委員淑芬:好吧,這樣好像也是可以啦!可以啦!

王委員育敏:他們有研究過。

林委員淑芬:好,故意,那就是故意,故意的話就有刑責。

王委員育敏:對啊。

林委員淑芬:無從證明故意就行政罰,這樣好像邏輯說得通,OK

主席:可以啦!你們要說明,不要一直點頭,這都有錄音。

林委員淑芬:要會議記錄。

主席:坐著講就好。

李次長健鴻:就依照修正動議……

主席:依照王委員所提的修正動議通過,可以啦,各位沒有意見,我們就依照王委員所提的修正動議通過。

林委員淑芬:這沒有用重大災害處罰法就算很好了、要偷笑了,如果用韓國那種法律就嚇死人了,每個老闆都昏倒了,但是韓國說有了那個法律以後,整個工人……年GDP多少以上,還這麼多的人死傷,這是國恥,我們也應該朝那個方向。

主席:第四十一條就是依照王育敏委員所提的修正動議來通過。你們還是要注意第四十三條這個內容有沒有……

我們繼續審查院版所提第四十三條草案,有提案的是台灣民眾黨……不在,委員有提案的是王正旭委員、林淑芬委員、劉建國委員是第四十四條,還有修正動議,劉委員所提的是第10案。

主席:請行政機關先做說明。

林署長毓堂:在場委員提案的部分,劉建國委員的部分是跟行政院版相同,王正旭委員提案的部分配合我們昨天在討論的時候,行政院版的部分在第十五條之一有增加第三項,還有第二十六條、第二十七條、第二十七條之一第一項,這個部分在王正旭委員的第四十三條有配合增加了一些罰則規定,可以分別針對工程業主強化履約管理跟原事業單位承攬管理責任的部分,這個部分我們是同意。

第二個是有關林淑芬委員的提案,希望將目前行政院版三萬到一百五十萬,修正為五萬到三百萬以下的罰鍰,我們是考量到行政院版的部分已經將現行的罰鍰上限提高到五倍,而下限的部分,我們也考量到在目前國內大概都是中小微型企業為主,罰鍰的下限和上限是不是可以維持不變?

另外是劉委員的修正動議部分,我們是同意,所以我們建議照委員王正旭等23人及劉建國委員修正動議提案通過。

主席:好,所以你剛剛講的,你們的草案也應該不是維持不變,還是有修高罰則,你講什麼維持不變,我聽不太懂,你說的話有時候怪怪的。

行政單位已經表示意見,其他委員有沒有什麼意見?請王正旭委員。

王委員正旭:好,謝謝召委,謝謝大家的支持,因為裡面有很多的修正,所以我們把它統整以後,希望能夠讓它更周全,以上。

主席:好,再請林淑芬委員。

林委員淑芬:現在刑責也是有限,行政罰則也是都沒變,事實上,我們從實務面來看,其實我們知道都沒有嚇阻的作用、不太有嚇阻的作用,所以我們才覺得其實應該要更拉高處罰,才能達到嚇阻的作用,讓我們的企業主應該更重視相關的職災、職安,你們所執的理由認為不宜,是什麼原因?我剛才沒聽清楚,抱歉。

主席:來,請次長再說明。

李次長健鴻:主席和各位委員。剛剛署長講的是,我們原本是考量到因為從數據上顯示,第四十三條有裁罰的案件大概67%都是29人以下的事業單位,因為確實中小微企業是多數,裁罰顯示也是這樣子,可是剛剛林淑芬委員講的也是,如果真的要提高嚇阻力的話,其實我們也是可以支持把這個罰鍰提高為五萬以上到三百萬以下,謝謝。

林委員淑芬:對啦,三萬變五萬,其實是一樣的意思,我們老實說,其實不是一下子就罰三百萬、五百萬,都不可能啦,甚至初犯還不一定,現在還有行政罰法,情有可原還減半,不曉得行政罰法第八條還是第幾條還授予行政部門可以減半,讓我們這些管理的作用法都失去了原來法律的作用,我們在這裡把法律訂得多嚴都沒用,遇到一個行政罰法,它就給你減半了,實務面也都有發生過。

李次長健鴻:所以如果考量到這個……

林委員淑芬:有提高跟沒提高根本差沒多少,應該是可以。

李次長健鴻:是,所以為了要提高嚇阻力,讓職災勞工能夠減輕職災傷害,我們也可以支持林淑芬委員的提案。

主席:所以你的第一項就是要三萬改為五萬以上,然後一百五十萬變成三百萬,對不對?就是第一項,其他的……

李次長健鴻:就是照剛剛署長講,劉建國委員還有王正旭委員的提案通過。

主席:好,各位委員,有沒有其他意見?第四十三條草案就是依照林淑芬所提的,第一項變動調整為五萬以上三百萬元以下,再來就是依照王正旭及劉建國委員所提的修正動議通過……

林署長毓堂:王正旭委員的提案,劉建國委員的修正動議。

主席:王正旭委員的提案,劉建國委員的修正動議,還有林淑芬委員的提案,這樣可不可以?可以,好,第四十三條就這樣處理。

繼續審查院版第四十四條草案,委員提案包括王正旭委員、林淑芬委員、劉建國委員的版本,我們一併來討論,請行政機關先表示意見。

林署長毓堂:目前在場委員的提案版本都跟行政院版相同,所以建議照行政院提案通過。

主席:各位有沒有其他意見?沒有的話,第四十四條依照行政院所提版本通過。

繼續審查行政院所提第四十五條草案,委員提案包括王正旭委員、林淑芬委員、王育敏委員的版本,另外還有劉建國委員所提的修正動議,我們一併來討論。

主席:請行政單位表示意見。

林署長毓堂:針對王正旭委員提案的部分,在行政院版第一項第二款增列有關違反第十五條之一第三項罰則的部分,因為可以強化對於工程業主履約管理的督促,所以這個部分我們建議可以參採委員的版本。

針對王育敏委員提案提及違反第三十九條第四項罰則的部分,因為現行各主管機關已依照行政程序法及勞動檢查法相關規定,在處理人民的陳情案件時,不得洩漏申訴勞工的身分,而且在公務人員的部分也有規定如未依保密規定處理人民陳情案件造成洩密的話,不僅要負刑事責任,還有民事及相關行政責任,比目前的行政罰還更嚴謹、更嚴厲。所以針對第四十五條的部分,我們建議照王正旭委員等23人提案以及劉建國委員的修正動議通過。

主席:各位委員有沒有其他意見要表達?

請陳菁徽委員。

陳委員菁徽:我想詢問一下,針對第二項所提到的性質可以舉例說明嗎?就是依照不同性質才加重等等,這個性質是怎麼比較?

主席:委員會這邊報告一下,針對第四十五條,王育敏委員有再提一個修正動議,謝謝。

陳委員菁徽:針對第二項,依照其嚴重情節或是事業規模都可以理解,但是性質的話,您指的是他的事業的不同項目嗎?可以舉例說明嗎?

林署長毓堂:跟委員報告,在職安法裡面的規模是指勞工人數的規模,性質就是它的風險,它是製造業、營造業、一般的行業,或是像醫療院所、服務業等等,那個性質我們是依照業別來分,有高風險、中風險及低風險,就是依照風險程度來區分。

陳委員菁徽:所以你的意思是說,假使是高風險或是中度風險,違反了你就會再加重。

林署長毓堂:是,像營造工程的話當然就會加重,主要是指營造業。

陳委員菁徽:理解。

主席:還有其他意見嗎?

林署長毓堂:不好意思,針對劉建國委員的修正動議,昨天所保留的第二十二條之二要有一個修正動議,所以條次到時候可能會做一些連動,在此特別提醒這個部分。

主席:你是說針對第二十二條之二嗎?

林署長毓堂:因為昨天有一條保留,條次上會連動到,所以先保留。

主席:所以這一條先保留,你們調整的順序第二輪的時候再提出來,好不好?

林署長毓堂:是。

主席:謝謝,本條就先行保留,待第二輪再討論。

繼續審查院版所提第四十六條草案,委員提案包括王正旭委員、林淑芬委員的版本,以及劉建國委員版本第四十八條、王育敏委員版本第四十五條之一,現在請行政單位先說明。

林署長毓堂:目前委員提案除了部分有一些文字的差異,大概方向上跟內容都跟行政院版一致,所以第四十六條建議照行政院提案通過。

主席:針對行政院版第四十六條草案,各位有沒有意見?如果沒有,就依照行政院所提第四十六條草案通過。

繼續審查行政院所提第四十八條草案,委員提案包括王正旭委員、林淑芬委員的版本,以及劉建國委員版本第四十六條、林月琴委員版本第四十八條,我們一併來討論,請行政單位說明

林署長毓堂:剛剛提到的委員提案,基本上部分的條次不同,但是內容都跟行政院版相同,所以我們建議第四十八條照行政院提案通過。

主席:針對第四十八條,各位有沒有其他意見?如果沒有,就依照行政院所提第四十八條草案通過

繼續審查行政院所提第四十九條,委員提案包括王正旭委員、林淑芬委員的版本,還有委員劉建國所提第四十九條,我們一併來討論,請行政單位說明。

林署長毓堂:目前委員的提案內容都跟行政院版一致,所以第四十九條建議照行政院提案通過。

主席:各位有沒有其他意見?沒有的話,就依照行政院所提第四十九條草案通過。

繼續審查第五十條,可是兩位委員不在現場,所以我們就不予採納。

繼續審查院版所提草案第五十一條,委員提案包括王正旭、林淑芬、劉建國的版本,另外王育敏委員也有提案,我們一併來討論。

林署長毓堂:目前委員所提版本內容基本上與行政院版都一致,第五十一條建議照行政院提案通過

主席:各位有沒有其他意見?沒有的話,第五十一條依照行政院版本通過。

繼續審查第五十一條之一,另有王正旭委員、林淑芬委員、劉建國委員提案,我們一併來討論,請行政單位說明。

林署長毓堂:目前委員提案版本與行政院版的內容相同,所以第五十一條之一建議照行政院提案通過。

主席:好,各位有沒有其他意見?如果沒有,我們就依照行政院所提第五十一條之一草案來通過。

繼續審查委員所提第五十二條,因為提案委員不在現場,就不予採納。

繼續審查一樣是台灣民眾黨黨團所提第五十五條,因為提案委員不在現場,就不予採納。

第一輪已經結束,準備進入第二輪。要不要休息個5分鐘,讓你們……

王委員育敏:不用。

林委員淑芬:不用。

主席:我是問他們,又沒問你們。

王委員育敏:委員都不要。

主席:你們要不要整理一下?

林署長毓堂:好,給我們時間整理一下。

主席:需要。他們說需要,好不好?

我再問你們,需要嗎?他們要整理,要不要讓他們整理一下?好。休息10分鐘,還是5分鐘?

林署長毓堂:10分鐘。

主席:勞動部要求10分鐘。休息10分鐘,整理一下。

休息1443分)

繼續開會1457分)

主席(林委員月琴代):現在繼續開會。

職業安全衛生法部分條文修正草案第一輪共併案審查39條次,計保留4條,總計13個修正動議,我們現在就針對保留條文及13個修正動議繼續做討論。

現在進行第二十二條之一,昨天保留的,請部會做說明。

林署長毓堂:好。跟委員說明,昨天第二十二條之一的部分,條文是沒有問題的,但是范雲委員提到希望把部長昨天口頭說明的文字入到立法說明,我們現在已經做文字的調整,我再念一次:「所稱致身心健康遭受危害,不以須達到實質具體的傷害程度為必要,包括形成明顯敵意或惡劣之職場情境,造成勞工身心健康潛在危害(hazard)之工作環境」,修正文字就是螢幕上打黃色底的部分,這個文字也有送給范雲委員辦公室。

主席:范雲委員這邊有確認。其他委員有沒有意見?育敏委員有意見嗎?

王委員育敏:沒有。

主席:淑芬委員?

林委員淑芬:其實我不是要講法律,我是講說……

王委員育敏:那你就不要講,我們先把這個法律……

林委員淑芬:但是我一定要講,因為我從范雲委員昨天的版本去看校園霸凌,就發現校園霸凌真的是……如果我們這個法過了以後,校園霸凌的定義真的要改一下。校園霸凌是要導致身心受傷,而且還要造成……還有那個環境怎麼樣,就是兩個構成要件:環境也要受影響,然後身心也要具體受傷才可以,所以門檻很高,幸好我們昨天把它限縮在這裡,而且不以具體的受傷為要件,這樣子是好的。我是說從這裡來看校園霸凌那一環,你們要去修一下。

主席:如果沒有其他意見的話,我們就建議照剛才院的意見通過?

王委員育敏:好。

主席:建議照行政院提案通過。

接下來是第二十二條之二。

主席:請部會做說明。

林署長毓堂:是。目前我們有看到王育敏委員跟劉建國委員針對第二十二條之二的修正動議,就這個部分,我們行政機關同意照王育敏委員跟劉建國委員的修正動議通過。

林委員淑芬:什麼?第二十二條之二耶。第二十二條之二現在處理的一個是利益迴避。

林署長毓堂:對。

林委員淑芬:然後一個是違反準則要重新調查。

林署長毓堂:是。

林委員淑芬:那我剛才講的那些呢?股票公開發行公司、證交法第十四條之五,那裡面還有界定……這裡我們會訂準則,但是處理程序是交給事業單位自行訂定,就是處理案申復程序由事業單位自行訂定,在這種狀況裡面,如果事業單位訂定了,違反證交法第十四條之五的話,要不要受第十四條之五的牽制?

我再講一下,因為很多人不知道這件事情。我現在已經不是講母公司對子公司的支配和控制,我現在發現這個東西其實是在股票公開發行的公司都會產生的問題。證交法第十四條之五第一項第四款講到,「涉及董事自身利害關係之事項」統統要交給審計委員會去審議,而且還要經全體成員二分之一以上同意並經董事會決議。現在會產生一個問題,什麼叫作「涉及董事自身利害關係之事項」?如果望文生義,最廣泛的就是跟董事有關的,只要董事霸凌也要交給審計委員會,然後再提交董事會同意,這個是這樣子。但是法院一般通案上的見解是講直接增加或減損,就是那個會議的開會對董事個人具體權利義務關係在開完會以後會產生變動的,才叫作「涉及董事自身利害關係之事項」。

我現在要講的是,如果照我們的準則,公司訂了一個處理霸凌的程序或者人員組成的規範,那要不要強制符合證交法第十四條之五?準則要不要訂?如果我們是特別法,為什麼還要再……大家都知道公司治理不是只有母公司對子公司,一般股票公開發行公司很容易有公司治理上權力的爭執,第一個,審計委員會如果不作成決議,把案子擱置在那裡,或是作成決議,到了董事會還要決議,董事會不決議或是對調查結果不認同,要求再重啟調查,那怎麼辦?所以我們在這裡講說要解決這個事情,因為這不無可能,全臺灣只要是股票公開發行公司,統統都會遇到這個問題。所以我才說要把職安法的特別法屬性標示出來,如果沒有排除證交法第十四條之五的適用,至少要把職安法作為特別法,比金融監管的證交法還要更上位,如果沒有標示出來,我們在法律上就沒完沒了,整個霸凌的處理程序可能被擱置而變成角力,如果變成權力鬥爭的角力,也是一件麻煩的事情。

所以一般這個東西的調查結果出來,他們開會有直接減損或直接增加董事自身的權利事項嗎?沒有嘛。又不是直接增加董事自身的權利事項,要董事給我加薪,送審計委員會去討論,或是這個董事做了什麼事情,不准他來開會,送審計委員會開會,這叫直接增加或減損董事個人具體的權利義務,涉及到他個人在公司裡面權利義務的變動,才需要符合證交法第十四條之五。但是如果大家在這裡爭執,認為這只是法院的一般通案見解,廣義地來講,董事霸凌別人,這個就要送審計委員會,那怎麼辦?沒完沒了。所以我們才在這裡說,要解決這個問題的話,是不是至少要把職安法作為特別法標示出來,只要符合勞動部依職安法所訂準則訂出來的事項,統統都是照這個事項來辦理就可以了,不需要再去跑審計委員會,不需要再經董事會決議,否則萬一董事會說調查不公,要求重新調查,怎麼辦?萬一審計委員會說講法要改,要求重新調查,你怎麼辦?所以不能卡在這裡,不能這樣子。

這個事情我認為它不是個案,絕對是未來的通案,大家都覺得這是很簡單職場上要處理的問題,事實上職場的樣態很多,所以這個事情要解決,但剛才才溝通過,然後你都沒有處理就說要通過。

主席(劉委員建國):請王育敏委員。

王委員育敏:第二十二條之二我覺得也是滿關鍵性的條文,主要是關於調查的部分,我要先肯定勞動部願意參採委員的意見,當時我就主張這個調查小組外聘成員比例不得少於二分之一,他們原本是放在子法的,現在則是同意可以拿到母法中,這一點要肯定,因為我們可以看到之前勞動部自己發生的職場霸凌事件,第一時間第一次調查的時候,其實並沒有採取多數外聘委員的方式,洪部長上臺之後再重啟調查,用了外部的委員,然後也做出了更客觀的調查報告,所以我覺得這個其實是滿關鍵的。

再來,我的版本裡面其實還有提到,如果是政府機關之最高負責人的時候,調查小組成員應該要全部外聘,因為他的權力很大,如果你再用機關裡面所屬的人員,也沒有人敢表示意見,而這個部分現在並沒有放進來,剛剛來溝通的時候有說,只要是政府機關,就通通都會是外聘,這是放在哪一個條文裡面呢?還是你要放在立法說明裡面?

洪部長申翰:第二十二條之三。

王委員育敏:第二十二來之三有再寫一次,好。

主席:就是下一條。

王委員育敏:因為我原來也是放在第二十二條之三裡面,你們的版本有嗎?好像沒有啊!

林署長毓堂:立法說明。

王委員育敏:有放入立法說明嗎?

林署長毓堂:還沒放,但我們要放進去。

王委員育敏:對啊!我就說沒有啊!所以我要求應該要放進去,這個其實滿重要的,避免官官相護的一個提醒,謝謝。

主席:請回應。

林署長毓堂:針對林委員所提的部分,確實我們沒有回應到委員剛剛跟我們溝通的時候,有特別提到我們要注意這樣一個情形,就是證交法第十四條之五第四款,涉及到董事自身利害關係之事項,這個部分剛剛委員有提醒我們,未來相關類似的職場霸凌調查處理案件,當然要優先適用本法,所以這個部分就排除其他法律,委員是不是同意我們在立法說明裡面去做補充?

林委員淑芬:你的意思是說要放在立法說明欄?即你要排除其他法律的適用,但沒有放在母法裡面,這樣子行嗎?不需要法律保留原則嗎?你是要排除別的法律,但放在一個立法說明欄,母法條文中卻沒有這些文字,怎麼可能嘛!這個是排除其他法律適用,沒有放在母法怎麼可以呢?應該是說,相對其他法律規範,優先適用本法之規定,類似這樣的文字放在母法中,若你要舉例說明,這時再放到立法說明欄。換言之,母法文字裡面一定要有的是,如果與其他法律有競合,就要優先適用本法,看看你們要用什麼文字,你要排除其他法律適用怎麼可以不把這些放在母法文字裡面呢?這太逾越了!

主席:請部長回應。

洪部長申翰:因為我們沒有非常熟悉證交法第十四條之五,可不可以請法務部確認一下那個法效?

主席:請汪參事。

林委員淑芬:我們在這裡第一個要優先確定的是,這是不是特別法?相對於其他金融監督的法規或是其他的商業法規,就法律上所規定的,我們是不是特別法呢?特別法本來就要優先適用,它的優先性要被標示出來。

汪參事南均:跟主席及各位委員報告,可以理解委員考慮的那個點,但是每個個案可能都有不一樣的狀況,這個要怎麼樣去認定,涉及最高法院的解釋……

林委員淑芬:不要談個案,這個完全跟個案無關……

汪參事南均:但這個涉及證交法的解釋。

林委員淑芬:只要是股票公開發行的公司,通通都會適用證交法。

汪參事南均:因為法務部不是證交法的權責單位,我可能沒有辦法……

林委員淑芬:今天金管會應該要列席,但是沒關係,我們先不管證交法,我只是舉這個例子,但我的意思是說,那些與其他法律有扞格或者是牴觸或者是衝突的,我們要標示出職安法是霸凌處理的最優先適用,這個法律的屬性標示出來就好了,也就是這個文字要出來,本來也就是這樣子啊!

主席:請部長回應。

洪部長申翰:林委員,因為現在金管會沒有在現場,我不是那麼敢一下子就把這樣子的文字直接落在母法裡面。

林委員淑芬:好,那我們是不是繼續保留?

王委員育敏:我是建議這一條可以先通過,你講的那個不見得要放在這一條啊!

林委員淑芬:這個一定是在這裡啦!

王委員育敏:這一條嗎?你剛剛不是說在某一個地方可以去揭露?

林委員淑芬:沒有、沒有,這一定是在這裡,因為這裡在講的是處理,第二十二條之一是講定義;第二十二條之二是講處理的程序,而處理的程序就是會涉及到證交法第十四條之五跟它扞格的地方。

王委員育敏:不是說職安法要優先嗎?你要的是優先嘛!

林委員淑芬:反正涉及霸凌事件者,一律以本法規範為最優先適用。

王委員育敏:你要的是這個嘛!

洪部長申翰:我的意思是說,因為這個文字涉及到證交法,所以如果寫在立法說明……

林委員淑芬:沒有啦!我們這個文字沒有涉及到證交法,我們的法律裡面,在母法裡面不會寫到「證交法」這樣的字眼,他剛剛說的那個是立法說明欄……

王委員育敏:林委員要的效果是,任何的職場霸凌事件就是要優先適用職安法的霸凌專章,對不對?

林委員淑芬:對!

王委員育敏:用這個來處理,不能有其他凌駕在這個規定之上的……

林委員淑芬:對!

王委員育敏:我覺得是不是不一定要放在第二十二條之二這邊,因為你要的是這個效果……

林委員淑芬:沒有,一定要在這裡,我們在講的就是處理程序,因為證交法第十四條之五談的就是程序。

再來我要請教的是,本來的最後一項,現在是倒數第二項,就是一定規模的企業應該訂出教育訓練、申訴管道、處理程序,這些需不需要匡定它要向地方政府報備呢?否則的話,會不會今天報的是這樣子,明天又改成那樣子,然後都不用報到地方政府,隨便它改來改去,就是它在調查……

如果是最高負責人涉及霸凌,就是由地方政府調查,這個部分我們已經訂了處理程序了,就是第二十二條之三;第二十二條之二講的是只要不是最高負責人,一般公司裡面遇到的,我們就交給企業自行去處理和調查,而企業處理調查是依據他們本來就必須訂定的調查處理程序去調查、申復等等,那這個程序企業會不會改來改去啊?不無可能喔!所以訂出來以後,要不要送到地方政府去備查,以免發生爭執?我的版本就是這樣子規定,所以會不會7月開會又改了,就這樣改來改去,這樣像話嗎?也不無可能會有這樣狀況的發生!所以要不要送地方政府備查?因為你只有叫它自己訂、自己管。

林署長毓堂:跟委員說明,這個部分它怎麼訂還是要依照我們所發布的準則,所以它再怎麼改、內部再怎麼修,還是要依照準則裡面所規定的事項去訂,如果沒有依照準則在申訴案或是我們勞檢發現的話,它就違反規定……

林委員淑芬:它有可能在比例上會調整,或者是代表上要調整……

林署長毓堂:還是要符合……

林委員淑芬:它還是有符合準則,但它就是變動來變動去的,這樣就有可能因此產生爭執,這個在比較大的公司,可能就會有這樣的狀況。

洪部長申翰:林委員,就算報地方政府,它也可以改。所以意思就是說,基本上會有一個準則,那它訂這些教育訓練等等,這些事情是該訂,可是它還是要符合準則,如果不符合準則的話,就可以開罰,所以抓的那個管制點或者是管理點基本上是在準則上,不一定是抓在一定要報備,因為即使它報備了,它也可以改啊!

林委員淑芬:好,這個我就不堅持,但是我剛剛講的是我們這個特別法要優先適用,然後其他法律不可以……我的意思是說我們要儘量讓這個事情越單純越好,不要到時候變成吵架,沒有辦法有一個調查結果。

傅司長慧芝:我跟主席還有委員報告,就我的了解,證交法第十四條之五第一項第四款的「涉及董事自身利害關係之事項」,的確有可能董事是霸凌的行為人,到時候公司對他的處置有可能是要經過審計委員會,屬於他的自身利害事項,譬如說,他可能降職、可能會減少報酬,這些都是有可能的。但是因為處理職場霸凌這一件事情可能有兩個層面,因為有的董事有負責人的身分,如果他有負責人的身分,這個霸凌已經外部化,所以地方政府處理的這個調查結果報告絕對優先於公司的處理程序,這沒有問題,因為已經外部化。如果這個董事不是最高負責人,在內部處理的時候,因為我們的霸凌專章有特別的規定,大家可以看到第十四條之五的「自身利害事項」是一個很籠統的規定,這個範圍不確定,一定要到發生這個董事個案的情況才會提審計委員會。所以在我們霸凌專章有特別規定的時候,而它只是一個很籠統而沒有具體特定規定的時候,一定是優先適用職業安全衛生法第二十二條之一、第二十二條之二。這個部分我們是不是可以請林委員同意放在說明欄,也不只是第十四條之五……

林委員淑芬:不是,你都覺得如果這樣就會導致這樣子,這裡沒有規定董事自身的利害關係事項,因為沒有規定,所以就是照我們的,不是!結果都會吵架,否則一個公開發行股票的上市公司為什麼會常常吵來吵去?而且你講對了,但是也講錯了一部分,這個只是一個調查結果,他會不會降職、減少報酬並不是根據這個調查結果來決定的,在調查結果出來以後,內部要怎麼懲處他,還要另外去開董事會,在另外開董事會的那一次才會決定他是不是降職或減少報酬。而我們在談的是調查結果的這一次,調查結果的這一次也是要交給董事會和審計委員會去決定嗎?那個是角力的場合,你們也可以談談看,你認為在整個調查結果出來以後應該要經董事會去決議嗎?還是本來就要由這個實際經營的行政部門自行去處理?我們要先釐清這個,是由一個公司的行政部門去調查、處理霸凌,或是應該要交給董事會去決議怎麼調查?對這個問題要思考吧!這個已經不是個案,這絕對是制度面的問題,但是個案上也已經有發生問題。

主席:請司長。

傅司長慧芝:我跟委員報告,企業在處理霸凌申訴事件的時候,它一定會依照我們的授權辦法,它會先有一個處理霸凌的流程,這個流程也一定會由公司報請它的董事會或相關權責機關通過,所以董事會對這個流程應該都是認可的,的確就像林委員講的,在涉及到這個董事自身利害關係的時候,會有一個特別的機制去處理。在這個法裡面,我們抓的就是你的處理流程符合我們的準則規定,但是我們有規定期限,因為對申訴案件來說,雇主一定要即時處理,也就是說,不管你內部的流程是怎麼做,你必須要在期限內完成,因為整個公司的治理可能很複雜,它有人事決策、審計決策,都有可能,但是照我們的規範,你只要在期限內處理而且沒有影響原來調查小組的這個結果的話,其他的部分就依照公司治理還有相關的金融法規或是該產業的特殊法規去處理,那都沒有問題,所以我們抓了你的處理程序、步驟及你的調查成員、你的處理時效,還有應該注意到的一些原則,我們是這樣處理,基本上跟公司治理或是金融治理會有一些不一樣的地方,但是有可能會涉及,我們覺得林委員的考慮是有可能會涉及到的,但是基本上它一定要按照我們這個霸凌專章的流程來走。

林委員淑芬:現在我們在講的就是人家的這個調查程序顯然要經董事會通過,所以我們的霸凌處理程序就是這樣子,但是不一定會有調查結果,為什麼?因為證交法就是這樣規定,你要經審計委員會成員二分之一以上同意,然後還再報董事會通過,審計委員會、董事會通過才會有調查結果,他們如果在那裡吵架,哪來的調查結果?沒有調查結果,你說沒關係,你們有處分,現在是有處分,但是沒有用啊!處分是罰公司,可是你不會有調查結果,調查是為了發現事實,那誰要來保障當事人的權益?就是說你去處分它,因為怎麼一直拖延而都沒有調查結果出來,可是就是罰錢而已,調查結果就是沒有出來。所以我才問我們要的是什麼,我們要的是處罰它嗎?我們要的是要調查結果,不是嗎?

主席:請部長回應。

洪部長申翰:淑芬委員,那你建議怎麼修訂?我們會不會有具體的文字或者在……

林委員淑芬:我很誠實地說,我也不知道,本來我的意思是說是不是職場霸凌就優先適用本法規定,或者是排除其他法律,我們優先以這個處理程序為準?我們這個是特別法,為什麼還要讓金融法律來告訴我們這個全部都要照董事會、照審計委員會的意思?審計委員會可能說這個調查結果要改一改,再重新調查。現在其實還有一個法律,我沒有講出來,其實還有另外一個法律就是規定金控公司的母公司對子公司擁有絕對的監督權,而且是義務,而這個義務就是子公司的調查不算調查,要母公司說了算,其實是人家告訴我有這個規範,我們都以為子公司是獨立的法人,有一個調查報告,母公司有一個調查報告,但是不是這樣,金控公司有特別規定,這個特別規定就是母公司對子公司有絕對的監督權力,你連開記者會發一個新聞稿都不可以,全部都要經由母公司,所以你的調查報告不被採認。其實我不想要講這個問題,因為這是一個個案,而且是一個正在吵架的個案,但是我是從這個個案發現我們在制度面如果迴避了這一個問題,我們所想像的霸凌就是那樣子,其實在大公司體制裡面的霸凌如果真的大家都這樣子玩下去,有可能你只能處理的是受僱者之間的霸凌,真正的經營者、董事涉及的,你是拿他沒辦法的,也有可能是這樣子,所以在制度面要怎麼樣,我覺得還滿可以討論的。

主席:要保留還是要再討論一下?請范委員。

范委員雲:我們上次在討論霸凌定義的時候都有提到事業單位人員利用職務或權勢關係等,是不是都已經處理到就是平行跟各種董監事會的這部分?以我來看的話,應該有包含,因為剛剛大家有討論到這個到底是特別法或是所謂的一般法,我剛剛看了第一條,內容是「為防止職業災害,保障工作者安全及健康,特制定本法;其他法律有特別規定者,從其規定。」

林委員淑芬:那事情就更嚴重了。

范委員雲:然後,第四條又說「本法適用於各業。但因事業規模、性質及風險等因素,中央主管機關得指定公告其適用本法之部分規定」,所以算是給中央主管機關──勞動部很大的權力,讓我覺得好像不需要關心到金融相關法規,而是看中央主管機關的態度,問題是這個。

回來我們現在討論的第二十二條之二,我不知道要不要保留,那我一併說明上次講過的部分。有一些跟別的委員一樣,就是申復如果要放進去的話,針對申復程序中的外部委員,我的版本主張不得少於三分之二,也希望被霸凌者的支持服務能夠比照性別工作平等法談到的諮商或法律諮詢等。另外,關於紀錄給當事人知悉,我剛剛看到洪孟楷委員有一項附帶決議,我也有一個附帶決議,不知道勞動部會不會接受把這部分放到條文中,如果還是覺得要放在子法的話,那我就會用附帶決議提出。這些也請勞動部回應,謝謝。

林署長毓堂:謝謝范委員。關於范委員剛剛提的部分、也就是范委員目前的附帶決議,我們都同意、接受,就用附帶決議處理。

范委員雲:好。

那程序上二分之一的部分呢?我是說申復程序要不要入法的部分。

林署長毓堂:跟委員報告,目前那個部分也在子法處理,我們會在子法中明定。

主席:請林委員。

林委員淑芬:經過范委員這樣一講,我突然想到第一條。第一條講的是為了防止職災,保障工作者的安全、健康,特制定本法,其他法律有特別規定者,從其規定。這指涉的意思是什麼?「其他法律有特別規定者,從其規定」,那是指什麼?

林署長毓堂:跟委員說明,對於那個「其他」,勞動部過去就曾解釋,是安全……

林委員淑芬:在立法體例上,大家都會加這一句啦!

林署長毓堂:是安全衛生事項的特別規定。

林委員淑芬:那這一條要修啊!是「安全衛生事項」、只限定安全衛生事項在其他法律有特別規定者,從其規定。有時候,立法體例就是抄來抄去,照樣放上去。如果沒有限縮在安全衛生事項,我也可以擴大解釋啊!如果只用「其他法律有規定者」,要是證交法有規定的話,是不是就適用證交法規定?雖然我們都覺得這裡理所當然一定是指安全衛生事項,可是若爭執起來可就不一定了。我們現在講全部都適用職安衛生法,全部都適用,沒有問題,但我講的是處理程序,因為第二十二條之二就是卡在處理程序會涉及其他法律,包括我剛剛講的金控業特別法、證交法。

主席:司長也要回應,請傅司長。

傅司長慧芝:跟各位委員報告,關於第一條「除其他法律另有規定者,從其規定」,目前就職業安全跟霸凌申訴而言,只有因公務人員保障法另有規定,我們會優先適用公務人員保障法規定外,其他部分都會回到職安法規定。也就是說,現在的行政法規可能碰觸到的情況很多、也就是部分重疊,但是涉及職業安全衛生事項者,除非專門規定職業安全衛生事項或霸凌申訴的調查處理程序,否則的話,職安法在其他法規面前一定會優先適用,只是要關於這個部分。

主席:好。

這樣呢?要先保留還是?

范委員雲:我剛剛只是在想林淑芬委員舉的那個例子。我想到的是,就性別工作平等法而言,好像沒有聽過因為是金融業,母公司就可以撤銷子公司的裁定,因為它就是違反關於性別工作的特別法律啊!我想到的是這點。

林委員淑芬:你昨天講的校園霸凌更慘。你去看校園霸凌那些處理準則,還規定須構成兩個要件,包括要變成環境有害,還要身心具體受損才構成欸!難道教育部定這樣的條文,我們也要跟著他們這樣定嗎?性平法沒有,我們就不能有嗎?不是這樣講的啊!性平法沒有,我們就跟著沒有,可是我剛剛講的不是問題嗎?應該討論的是我剛剛講的這種問題到底會不會成為問題!而它明明就是肯定會,那麼要怎麼處理?今天在修法,我們都預見問題、看到問題了,卻對這方面直接視而不見、不處理?到時候起爭執,才說法律沒有規範,這樣對社會交代得過去嗎?

主席:沒關係,休息5分鐘啦!因為若這一條保留,第四十五條也會跟著保留,所以溝通一下。

休息1531分)

繼續開會1551分)

主席:繼續開會。

請行政單位再說明第二十二條之二要怎麼修。

林署長毓堂:是。經過剛剛休息時間跟委員溝通,條文沒有修,而是在第二章之一章的說明欄裡面增加第六項,文字是「針對適用本法職場霸凌事件之申訴、調查、處理程序及處置規定,其他法律有相關事項之規範時,如金融監管相關法規,應優先適用本法之規定」。

主席:在第二章章名的立法說明裡面加註這些,對不對?是這樣嘛!

林署長毓堂:是。

主席:第二章章名啦!

林署長毓堂:是第二章章名……不好意思,是第二之一章。

主席:第二章之一啦!

林署長毓堂:對。

主席:在第二章之一章名的說明欄裡面加上第六項,對不對?

林署長毓堂:是。

主席:好。各位委員有沒有其他意見?

林委員淑芬:我可以留下一點歷史紀錄就好嗎?

主席:留啊!

林委員淑芬:我的發言是這樣的:最後這個狀況可能會變成在霸凌事件中,大公司內部要處分一名中階管理員對其他職員霸凌是很容易的,但是如果涉及股東、董事霸凌其他受雇者的話,處理上真的有很多困難在那裡。這種狀況有可能……依照證交法第十四之五條的規範,會卡在審計委員會或董事會,無法提出調查結果報告。我們知道主責機關會限期公司要提出報告,如果沒有依期限提出報告就要處分,可是大家都知道這個處分的是事業單位,霸凌別人的股東並不會得到處分;對於被霸凌的人來說,要的是調查報告,但可能也要不到個人所要的公平、得不到調查報告。然而,既然大家的意見是這樣,我只能勉為其難,先暫時被迫接受。

主席:你怎麼可以被迫接受?洪部長會這麼惡質,勉強你被迫接受?

林委員淑芬:沒有啦!

主席:我跟各位報告啦!林委員當然有相關經驗,也接收到一些訊息,我們當立法者,基本上如果可以在修訂與制定新法的過程裡面面俱到、一步到位是最好,但坦白講,有時候也不是馬上、一蹴即成啦!再來,相對的在霸凌、人權受到侵害的情況之下,坦白說,我覺得只要有相關法律規範,基本上都足以保障權利受到侵害的對象啦!我們透過這次修法也可以凸顯林淑芬委員所提的問題,那當然是最好不過的,而她接受在立法說明裡提及優於金融等相關法規,我覺得也是正向的。基本上,即使沒有寫,人權受到侵害的情況在臺灣這個民主法治的國家裡面也是原本就應該優先被保障的對象啦!簡單說明,謝謝大家。如果沒有問題,就照這樣通過了。

第二十二條之二的內容一樣照……

林署長毓堂:建議第二十二條之二照王育敏委員及劉建國委員修正動議通過。

主席:各位有沒有其他意見?如果沒有,就照行政單位說明,以王育敏委員所提第二十二條之二及劉建國委員所提修正動議通過。

繼續處理保留的第二十二條之三。

林署長毓堂:第二十二條之三現在沒有修正動議,建議照行政院提案通過。

主席:原本有修正動議啊!是沒有新的修正動議啦!是修2跟修6喔!都不在?好,那就沒有。

第二十二條之三照行政院所提草案通過。

繼續處理保留條文第四十五條,請說明。

林署長毓堂:第四十五條建議照王育敏委員及劉建國委員修正動議通過。

主席:好,各位委員……

林署長毓堂:不好意思,還有一案,是王正旭委員等23人提案。

主席:好,就依照王正旭委員、王育敏委員及劉建國委員所提修正動議通過。

第二輪已經處理完畢,現在處理附帶決議,計有19案,請一併宣讀。

1.

《職業安全衛生法》第二章之一 附帶決議

《職業安全衛生法》新增「職場霸凌之防治」專章,為確保調查結果之公平、公正及客觀性,要求勞動部應於附屬法規明確規定外部調查人員之利益迴避與倫理相關規範,且對於事業單位所通報之職場霸凌案件,應每年統計分析,並對外公開結果;另針對外部第三方不法侵害防治,應於職安法相關附屬法規及指引,強化雇主應採行措施,以維護勞工身心健康。

提案人:王正旭

連署人:林月琴  劉建國

2.

《職業安全衛生法》第二十二條 附帶決議

因應後疫情時代企業營運需求,事業單位除既有傳統物理性、化學性、生物性、人因性危害預防,與輪班、工時過長及績效造成之心理壓力等健康危害預防外,亦宜有能從群體、環境、數據角度進行風險控管之公共衛生師參與,以符事業單位整體職場健康、防疫與健康計畫規劃及推動等需求,爰要求勞動部應檢討第22條授權訂定之子法,除現有醫師、護理人員、心理師、職能治療師及物理治療師外,將公共衛生師納為勞工健康服務人員之範圍,以強化事業單位之職場健康風險預防及勞工健康保障。

提案人:王正旭

連署人:林月琴  劉建國

3.

《職業安全衛生法》第二十二條之二 附帶決議

《職業安全衛生法》增訂職場霸凌防治專章,草案所規定事業單位通報機制,通報資料不應只有中央主管機關內部存檔,應有外界監督機制,爰要求勞動部對於事業單位通報之資訊應進行統計分析,每年度並應公開相關統計分析結果。

提案人:劉建國

連署人:王正旭  林月琴

4.

《職業安全衛生法》第二十二條之二 附帶決議

《職業安全衛生法》增訂職場霸凌防治專章,草案雖規定雇主須成立調查小組,但目前多數「外部專業委員」仍由雇主自行指派,若受聘專家與企業存在長期合作關係,調查結果勢必有傾向袒護資方或保護企業形象而作成不利結果之疑慮,為避免調查流於形式,甚至形同資方主導,要求勞動部於附屬法規明定外部調查人員應符合「利益迴避」之相關規定,落實保障勞工權益。

提案人:劉建國

連署人:王正旭  林月琴

5.

附帶決議(第22條之2

職業安全衛生法雖已明定職場霸凌之相關調查與通報機制,但雇主所調查之內容,恐有與事實不符,為維護當事人之權益,爰要求勞動部於附屬法規應明定調查報告含事實認定之理由及處理結果,且應提供予當事人,若雇主未提供,應依法逕予裁罰。

提案人:劉建國

連署人:王正旭  林月琴

6.

附帶決議(第55條)

為確保本次職安法修法能順利推動,以有效降低職業災害及保障所有工作者安全與健康,勞動部應立即盤點須配合增訂或修正之附屬法規與行政規則,廣納有關機關、團體及學者專家等各界意見,儘速進行相關法令之研訂(修),並辦理修法說明會向各界廣為宣導,爰提案要求勞動部應於職安法公布後半年內完成相關附屬法規之修正或訂定。

提案人:劉建國

連署人:王正旭  林月琴

7.

主(附帶)決議

有鑑於近日,長榮航空空服員抱病出勤返國後不幸離世,引發社會關注。陸續有工會團體反映,目前勞工有普通傷害、疾病或生理原因而需要治療或休養時,可以依法請病假,病假天數與工資給付方式規範於《勞工請假規則》。如果雇主拒絕勞工請病假,可以依違反勞動基準法進行裁罰。但在實務上,勞工依法雖然可以請病假,很多公司的管理制度,卻對生病請假的勞工施加許多制度上的懲罰,包括扣考勤、減少獎金、影響排班、調薪升遷或影響公司相關福利,形成勞工生病「硬撐上班」的情形,勞動部不應只針對航空業要求改善,應正視全國勞工的健康權,以杜絕勞工明明生病,有治療休養需求,卻不敢向雇主請病假的文化。

面對勞動法令對於勞工請病假的保障,明顯不足,應該有制度性的改善與加強,才能嚇阻企業不能以勞工請病假為由,對勞工有不利處分,要求勞動部立即研議修正相關法令,以保障勞工的「病假權」,並提出書面報告送交社會福利及衛生環境委員會。

提案人:劉建國

連署人:王正旭  林月琴

8.

附帶決議

近期發生空服員值勤後離世的憾事,引發社會對航空業職場文化與勞動保障的高度關注,也凸顯我國職場勞動環境中存有嚴重之心理壓力與健康風險問題。

在部分企業的制度與文化下,對請假勞工施加各種制度性不利益待遇,使勞工請病假受到不當考核、喪失全勤獎金及各種薪資、獎金、考績、升遷、福利與排班等制度壓力,形成「健康」與「工作」二擇一之困境,亟需制度性檢討與修正。

鑑於勞動部所屬公務員因職場霸凌輕生事件,行政院通過《職業安全衛生法》修正草案,增訂「職場霸凌專章」,惟相關條文尚未涵蓋勞工病假權益及健康保障之具體規範。

雖勞動部業於1141017日邀集交通部民航局及各國籍航空業者,就勤惰管理、病假請假制度及全勤獎金問題進行商議,惟相關決議僅限於航空業,未能普遍適用於各產業。

爰此,要求勞動部:

一、承諾將於《勞動基準法》或相關法規中,明定普通傷病假部分天數之保障機制,並明文規範勞工因為普通傷害、疾病或生理原因必須治療或休養而請假時,雇主不得對勞工有相應之不利之處分及待遇。

二、全面檢討現行勞工請假制度,包括強化勞工請特休之保障,以及禁止勞工因請特休而被雇主不利益對待的規範。

三、應於3個月內完成相關制度改革整體評估,並將具體改革方案,包括修法草案方向或具體制度性改革措施,向立法院社會福利及衛生環境委員會提出書面報告。

提案人:廖偉翔  陳昭姿  涂權吉  邱鎮軍

王育敏  洪孟楷

9.

按《職業安全衛生法》附帶決議

第二十二條之二

按《職業安全衛生法》草案第二十二條之二第四項規定,為確保事業單位處理職場霸凌事件之調查程序公正、客觀,將授權主管機關訂定相關準則,明定調查小組之組成及調查處理期限,並建立申復程序,以保障當事人權益。

惟實務上若調查與申復程序由同一批或多數相同成員辦理,恐造成利益衝突及結果重疊,難以確保審議之中立性與公信力,致使申復機制流於形式,無法回應當事人對調查結果之疑義。

爰提案要求中央主管機關於制定《職業安全衛生法》相關子法時,應明定:

一、事業單位設置之職場霸凌調查小組,外部委員不得少於全體成員二分之一,且任一性別不得少於三分之一。

二、針對不服調查結果之申復案件,應另行組成申復審查小組,外部委員不得少於全體成員三分之二,且任一性別亦不得少於三分之一,以避免原調查成員再度參與,確保審查之獨立性與公正性。

此舉有助於提升職場霸凌案件調查與申復程序之信任基礎與正當程序保障,落實職場安全、性別平等與人權保護之立法目的。

劉建國  林淑芬  王正旭  范 雲

10.

按《職業安全衛生法》附帶決議

第二十二條之二

按《職業安全衛生法》草案第二十二條之二規定,雇主於知悉勞工遭受職場霸凌時,應採取立即有效之適當措施,並依第四項授權訂定相關準則,明定協調、調查及申覆之程序,以確保處理過程之公正與透明。

又依第二十二條之三規定,當被申訴人為最高負責人時,勞工得逕向直轄市或縣(市)主管機關提起申訴。

惟現行草案與立法說明中,並未明定協調、調查、申覆或主管機關受理申訴案件程序完成後,應將結果及相關資料書面通知當事人之義務,恐致使案件當事人無法得知相關紀錄與結果,影響當事人之知的權利及後續救濟權益。

查《性別平等教育法》等相關規範,明確要求處理機關於調查程序完成後,應以書面方式通知當事人,以維護程序正義、資訊對等與行政透明。

爰提案要求中央主管機關應於相關規範中明訂:

事業單位或直轄市、縣(市)主管機關受理職場霸凌案件之協調、調查、申覆或申訴程序完成後,應將調查報告(含事實認定之理由)及處理結果,以書面方式通知當事人(含申訴人、被申訴人及其所屬事業單位與雇主),並明定該報告通知之期限,確保當事人充分知悉結果並得以行使後續救濟權利。

以此強化職場霸凌案件處理之透明度、公正性與行政可受監督性,保障勞工及雇主之程序權益。

劉建國  林淑芬  王正旭  范 雲

11.

《職業安全衛生法》附帶決議

第二十二條之二

雇主於知悉勞工遭受職場霸凌時,應採取立即有效之適當措施,以防止再次發生並保障被害勞工之安全與健康。然僅概括規定「採取適當措施」,欠缺明確操作指引,將致使各事業單位實務執行差異甚大。部分雇主僅形式上進行調查,未提供具體的協助或補救措施,造成被害勞工在心理健康、職場環境及法律救濟上均缺乏實質支持,影響制度成效與勞工權益保障。

查《性別工作平等法》第十三條第二項明訂,雇主處理性騷擾事件時應採取之糾正及補救措施作出具體規定,包括提供或轉介諮詢、醫療、心理諮商、社會福利及其他必要服務。

爰提案要求主管機關於研修相關子法時,應參採《性別工作平等法》現行規範為基礎,明確列舉雇主應採行之立即有效糾正及補救措施,包括提供或轉介諮詢、醫療、心理諮商、社會福利資源、法律諮詢、調整工作內容或場所、協助提起申訴等項,作為雇主處理職場霸凌事件之實質指引,以提升制度可執行性及勞工保護成效。

劉建國  林淑芬  王正旭  范 雲

12.

《職業安全衛生法》附帶決議

第二十二條之二

按《職業安全衛生法》草案第二十二條之二立法說明,事業單位勞工人數達一定規模以上者,應遴聘外部專業人士協助調查,且外部成員不得少於二分之一。

惟目前制度中,對於「外部專業人士」之資格標準、訓練機制及來源渠道均未建立,實務上恐造成各機關、事業單位難以遴聘具備專業中立判斷能力之人員,影響調查品質與勞工信任度。

查《性別工作平等法》第十二條第五項明定,中央主管機關應建立性騷擾防治人才資料庫,以確保處理案件之專業性與一致性,其作法足資借鏡。

爰提案要求中央主管機關參照《性別工作平等法》第十二條第五項之精神,建立「職場霸凌防治人才資料庫」,並規劃定期辦理職場霸凌防治專業人才訓練,以提供各事業單位及地方主管機關調查人員之遴聘依據,確保職場霸凌事件調查之公正性與專業性。

劉建國  林淑芬  王正旭  范 雲

13.

《職業安全衛生法》附帶決議

第二十二條之二

按《職業安全衛生法》草案第二十二條之二第三項規定,為掌握職場霸凌事件申訴之相關統計及雇主處理情形,明定雇主於接獲被霸凌勞工申訴時,及事件處理結果,均應登錄至中央主管機關指定之網站。

惟現行條文僅規範登錄義務,未明定統計資訊應對外公開,致社會大眾、研究機構及勞工團體難以掌握各產業、各性別或年齡層之案件分布與處理結果,影響政策檢討與制度改進。

爰提案要求中央主管機關應依前揭條文授權,於其指定網站每年主動公開職場霸凌案件統計資料,並應依性別、年齡層、行業別、事件性質、處理進度及結果等項目分類統計與分析,作為未來政策規劃與防治措施之依據,提升制度透明度與社會信任。

提案人:劉建國  林淑芬  王正旭  范 雲

14.

《職業安全衛生法》附帶決議

第二十二條之八

配合《職業安全衛生法》新增「職場霸凌之防治」專章,為確保事業單位落實規定,維護勞工權益,要求勞動部應於修法後研擬相關配套措施,包含提供事業單位職場霸凌處理之相關輔導及諮詢服務,並擴大宣導及納入未來監督查核之重點;對於中小企業之協助,應考量其資源有限,必要時,應提供聘請外部調查人員相關補助。

提案人:劉建國  林淑芬  王正旭  范 雲

15.

附帶決議(第55條)

為確保本次職安法修法能順利推動,以有效降低職業災害及保障所有工作者安全與健康,勞動部應立即盤點須配合增訂或修正之附屬法規與行政規則,廣納有關機關、團體及學者專家等各界意見,儘速進行相關法令之研訂(修),並辦理修法說明會向各界廣為宣導,爰提案要求勞動部應於職安法公布後半年內完成相關附屬法規之修正或訂定。

提案人:林月琴

連署人:劉建國  林淑芬

16.

附帶決議(第40條)

本條條文及本次修法其餘罰則條文之修正,將行政罰鍰之法定上限巨幅提高,例如第四十三條罰鍰上限由新臺幣三十萬元提高至新臺幣一百五十萬元。本席支持藉由提高罰則以遏止不法,落實雇主職安責任,然法律威權之所繫,在於執法之公允、透明與劃一。

行政罰鍰區間既經擴大,主管機關之裁量權亦隨之擴張。若缺乏嚴謹、透明之準繩,易導致執法標準不一,產生行政爭議。

爰此要求勞動部於4個月以內,務必履行下列要求:應立即以新訂罰則為引,全面修訂現行行政裁罰準則,此基準應公開透明。裁罰基準必須具體規範罰鍰額度與下列要素之對應關係,以確保裁罰之比例原則與公平性。勞動部應確保在子法或行政規則中明確訂定上述標準,方能使行政執法權責清晰、有法可循,並獲得社會公眾之信服。

提案人:劉建國

連署人:王正旭  陳昭姿

17.

附帶決議

附帶決議(第22-2條)

本條有關利益迴避事項之規範,為求周延,爰此要求勞動部應於4個月內,參酌各級公家機關利益迴避事項規範,儘速訂定具體之執行準則及明確之利益迴避範圍,以徹底保障當事人之權益,並杜絕爭議。

提案人:劉建國

連署人:王正旭  陳昭姿

18.

附帶決議

職安法修正通過後,除強化工程源頭防災、承攬安全管理等制度,並新增職場霸凌防治專章,包含職場霸凌申訴、調查與處理、通報系統建置、外部申訴檢查、訴願案處理、人才資料庫及專業人員培訓等機制,均加重中央與地方主管機關及各勞動檢查機構行政負擔。為有效推動所通過之修正條文,要求勞動部應積極向行政院爭取必要之人力與經費,並進行職安署之組織調整,以強化我國職場安全健康體系,建構安全且友善之工作環境。

提案人:王正旭

連署人:陳菁徽  王育敏

19.

《職業安全衛生法》第二十二條之二附帶決議

《職業安全衛生法》增訂職場霸凌防治專章,修正草案規定事業單位應將申訴案件登錄於中央主管機關指定之網站,惟當事人並未能查詢雇主是否依規定通報,為避免雇主隱匿通報,爰要求勞動部於附屬法規中,除明定雇主應提供當事人書面調查報告外,其內容並應載明其向中央主管機關指定網站通報之日期等相關資訊,以利勞工知悉。

提案人:陳菁徽  王育敏  劉建國  洪孟楷

主席:19案已宣讀完畢,現在處理第1案。請問行政單位有無意見?

林署長毓堂:沒有意見。

主席:委員有無意見?沒有,第1案照王正旭委員所提附帶決議通過。

繼續處理第2案。請問行政單位有無意見?

林署長毓堂:沒有意見。

主席:沒有意見。

委員有無其他意見?沒有,第2案照王正旭委員所提附帶決議通過。

3案,請問行政單位有無意見?

林署長毓堂:沒有意見。

主席:各位委員有無其他意見?沒有,照劉建國委員所提附帶決議通過。

4案,請問行政單位有無意見?

林署長毓堂:沒有意見,遵照辦理。

主席:好。

各位委員有無其他意見?沒有,照提案委員劉建國所提附帶決議通過。

5案,請問行政單位有無意見?

林署長毓堂:沒有意見,遵照辦理。

主席:委員有無意見?沒有,照提案委員所提附帶決議通過。

6案,請問行政單位有無意見?

林署長毓堂:沒有意見。

主席:請問委員有無意見?沒有,照案通過。

7案,請問行政單位有無意見?

林署長毓堂:沒有意見。

主席:我有意見,我自提修正,要求勞動部立即研議,應於2個月內,好不好?這件特別提到的第一點是長榮請假事件,第二也是因為很多工會反映,勞工只要提出請假就受到不利對待的情況持續發生,有的雇主甚至還會拐個彎,勞工雖然可以提出請假,雇主卻明定不能前一天請病假,但生病會這樣騙的也很奇怪。所以勞動部可不可以同意2個月內立即做出相關的法規研議?

洪部長申翰:委員,你現在講的是文字是「要求勞動部2個月內研議修正相關法令」這樣嗎?

主席:對。

洪部長申翰:2個月應該可以。

主席:可以嘛!好,謝謝。

各位委員有沒有其他意見?沒有的話,第7案就修正通過。這一案還是要趕啦!真的,才符合社會期待。

8案,請問行政單位有無意見?

洪部長申翰:8案「爰此,要求勞動部:一、承諾將於《勞動基準法》或相關法規中,」之後仍然寫「明定」,但我們昨天其實有跟洪委員討論,他同意改為「研議」。

主席:各位委員有沒有其他意見?沒有,修正通過。

繼續處理第9案,請問行政單位有無意見?

林署長毓堂:建議第三段的「職業安全法」修正為「職業安全衛生法」。

主席:文字修正啦!這是范雲委員所提的。各位委員有沒有其他意見?如果沒有,第9案照所提修正通過。

10案。

林署長毓堂:沒有意見。

主席:沒有意見?各位委員有沒有其他意見?沒有,照案通過。

11案。

林署長毓堂:沒有意見。

主席:沒有意見?各位委員有沒有其他意見?沒有,照案通過……對不起,文字要修正為「性別平等工作法」,不是「性別工作平等法」,修正後通過。

12案。

林署長毓堂:沒有意見。

主席:各位委員有沒有其他意見?沒有,照案通過。

繼續處理第13案。

林署長毓堂:12案,她要改成「性別平等工作法」。

范委員雲:名稱幫我改一下。

林署長毓堂:12案的第三段跟第四段。

主席:好,第12案文字修正。照理講不該犯這種錯誤。

范委員雲:Sorry

主席:不,這應該不是你的問題,是幕僚的問題。文字修正後通過。

繼續處理第13案。

林署長毓堂:沒有意見。

主席:各位委員有沒有其他意見?沒有,照案通過。

繼續處理第14案。

林署長毓堂:沒有意見。

主席:各位委員有沒有其他意見?沒有,照案通過。

15案。

林署長毓堂:沒有意見。

主席:各位委員有沒有其他意見?沒有,照案通過。

16案。

林署長毓堂:沒有意見。

主席:各位委員有沒有其他意見?沒有,照案通過。

繼續處理第17案。

林署長毓堂:沒有意見。

主席:這是針對利益迴避的事情須研擬準則。部長,4個月內可以吧?應該沒問題吧?還是太久?

林署長毓堂:跟委員報告,剛剛有一項附帶決議是要求相關附屬法規在半年內定出來,而這裡建議配合附屬法規。

主席:好,OK啦!愈快愈好嘛!

各位委員有沒有其他意見?沒有,照案通過。

繼續處理第18案。

林署長毓堂:沒有意見。

主席:各位委員有沒有其他意見?沒有,照案通過。

繼續處理第19案。

林署長毓堂:沒有意見。

主席:各位委員有沒有其他意見?沒有,照案通過,謝謝。

附帶決議大家都知道了,不過還是要有紀錄作為確認。

作以下決議:職業安全衛生法部分條文修正草案等31案審查完竣,併案擬具審查報告,提報院會討論。院會討論本案時,由召集委員劉建國補充說明。請問本案是否須交由黨團協商?不須交由黨團協商。本法案如有援引條次、法制用語調整,授權議事人員調整,相關立法說明授權行政單位提供。

本日會議到此結束,現在散會,謝謝大家。

散會1614分)