繼續開會1530分)

主席:報告院會,我們現在繼續開會。

進行討論事項第一案。

討 論 事 項

一、本院民進黨黨團,針對第11屆第1會期第9次會議報告事項第33案委員丁學忠等19人擬具「公立學校教職員退休資遣撫卹條例第三十七條條文修正草案」院會所作之決定提出復議。是否有當?請公決案。(本案經提本院第11屆第1會期第10次會議決議:另定期處理。爰於本次會議提出處理。)

主席:本院民進黨黨團,針對第11屆第1會期第9次會議報告事項第33案院會所作之決定提出復議,請公決案。本案經第1會期第10次會議決議,另定期處理,我們現在進行處理。

報告院會,依照黨團共識,本案不發言。請問院會,對民進黨黨團所提復議案有無異議?(有)有異議,我們進行表決。現在開始按鈴7分鐘,並分發表決卡。

(按鈴)

主席:報告院會,我們開始進行表決。請問委員是否都有拿到表決卡?都有拿到表決卡。

針對民進黨黨團所提復議案要進行表決,現有民進黨黨團要求記名表決。開始進行記名表決,時間1分鐘,贊成請按贊成,反對請按反對,現在開始。

(進行表決)

主席:報告院會,報告表決結果:出席98位,贊成92位,反對2位,棄權4位,贊成者多數,我們現在作以下決議:復議案通過,本案報告事項另作決定。

表決結果名單:

會議名稱:立法院第11屆第4會期第9次會議  表決型態:記名表決

表決時間:中華民國1141114日 下午33929

表決議題:討1民進黨黨團所提第1會期第9

     會議報告事項第33案復議案

表決結果:出席人數:98  贊成人數:92  反對人數:2  棄權人數:4

贊成:

張雅琳  林月琴  陳培瑜  柯建銘  鍾佳濱  羅智強  林沛祥  涂權吉  馬文君  伍麗華Saidhai Tahovecahe    郭昱晴  吳思瑤  沈伯洋  范 雲  鄭正鈐  謝衣鳯  邱志偉  黃秀芳  林俊憲  李坤城  王義川  陳秀寳  徐富癸  王世堅  羅美玲  蔡易餘  莊瑞雄  張嘉郡  洪孟楷  王鴻薇  陳雪生  黃建賓  黃健豪  郭國文  陳俊宇  吳沛憶  賴瑞隆  陳素月  李柏毅  陳 瑩  陳冠廷  陳亭妃  王美惠  林岱樺  賴惠員  葉元之  陳永康  賴士葆  陳菁徽  萬美玲  廖偉翔  蘇清泉  黃 仁  黃 捷  林淑芬  王正旭  林楚茵  王定宇  吳琪銘  許智傑  張宏陸  魯明哲  李彥秀  吳宗憲  邱鎮軍  徐欣瑩  盧縣一  廖先翔  陳玉珍  林德福  楊瓊瓔  丁學忠  陳超明  林倩綺  吳秉叡  李昆澤  蔡其昌  邱議瑩  林宜瑾  蘇巧慧  沈發惠  顏寬恒  羅明才  翁曉玲  張智倫  羅廷瑋  徐巧芯  許宇甄  柯志恩  牛煦庭  王育敏  游 顥

反對:

林憶君  張啓楷

棄權:

黃國昌  高金素梅 林思銘  呂玉玲

主席:報告院會,我們現在請重新宣讀報告事項,請宣讀。

三十三、本院委員丁學忠等19人擬具「公立學校教職員退休資遣撫卹條例第三十七條條文修正草案」,請審議案。

程序委員會意見:擬請院會將本案交司法及法制、教育及文化兩委員會審查。

主席:國民黨黨團提議本案逕付二讀,與相關提案併案協商,請問院會,有無異議?(無)無異議,本案逕付二讀,與相關提案併案協商。

報告院會,我們進入討論事項第二案。

二、本院民進黨黨團,針對第11屆第1會期第12次會議報告事項第2案委員陳玉珍等17人擬具「公務人員退休資遣撫卹法第三十七條、第三十八條及第六十七條條文修正草案」、第3案委員陳玉珍等17人擬具「公立學校教職員退休資遣撫卹條例第三十七條及第三十八條條文修正草案」、第7案委員王鴻薇等16人擬具「陸海空軍軍官士官服役條例第三十七條條文修正草案」、第22案委員徐欣瑩等26人擬具「公立學校教職員退休資遣撫卹條例第三十七條、第三十八條及第六十七條條文修正草案」及第26案委員徐欣瑩等23人擬具「陸海空軍軍官士官服役條例第三十九條條文修正草案」院會所作之決定提出復議。是否有當?請公決案。(本案經提本院第11屆第1會期第13次會議決議:另定期處理。爰於本次會議提出處理。)

主席:本院民進黨黨團,針對第11屆第1會期第12次會議報告事項第二案、第三案、第七案、第二十二案、第二十六案院會所作決定,提出復議,請公決案。本案經第1會期第13次會議決議:另定期處理。我們現在進行處理。

報告院會,依照黨團共識,本案不再發言。請問對民進黨所提復議案有無異議?(無)無異議,我們就通過。

報告院會,我們現在重新宣讀報告事項各案,請宣讀第二案。

二、本院委員陳玉珍等17人擬具「公務人員退休資遣撫卹法第三十七條、第三十八條及第六十七條條文修正草案」,請審議案。

程序委員會意見:擬請院會將本案交司法及法制委員會審查。

主席:國民黨黨團提議本案逕付二讀,與相關提案併案協商,請問各位,有無異議?(無)無異議,本案逕付二讀,與相關提案併案協商。

三、本院委員陳玉珍等17人擬具「公立學校教職員退休資遣撫卹條例第三十七條及第三十八條條文修正草案」,請審議案。

程序委員會意見:擬請院會將本案交司法及法制、教育及文化兩委員會審查。

主席:國民黨黨團提議本案逕付二讀,與相關提案併案協商,請問各位,有無異議?(無)無異議,本案逕付二讀,與相關提案併案協商。

七、本院委員王鴻薇等16人擬具「陸海空軍軍官士官服役條例第三十七條條文修正草案」,請審議案。

程序委員會意見:擬請院會將本案交外交及國防委員會審查。

主席:請問院會,對本案照程序委員會意見處理,有無異議?(無)無異議,通過。

二十二、本院委員徐欣瑩等26人擬具「公立學校教職員退休資遣撫卹條例第三十七條、第三十八條及第六十七條條文修正草案」,請審議案。

程序委員會意見:擬請院會將本案交司法及法制、教育及文化兩委員會審查。

主席:國民黨黨團提議本案逕付二讀,與相關提案併案協商,請問各位,有無異議?(無)無異議,本案逕付二讀,與相關提案併案協商。

二十六、本院委員徐欣瑩等23人擬具「陸海空軍軍官士官服役條例第三十九條條文修正草案」,請審議案。

程序委員會意見:擬請院會將本案交外交及國防委員會審查。

主席:請問院會,對本案照程序委員會意見處理,有無異議?(無)無異議,通過。

報告院會,我們進入討論事項第三案。

三、本院台灣民眾黨黨團,有鑑於我國憲法第68條規定,立法院法定會期應至1141231日止,然115年度中央政府總預算案至今仍陷於朝野僵局,致無法付委進行實質審查,追究原因乃是行政院違法亂紀,罔顧憲政體制權力分立之原則所致,行政院竟未依法編列經本院三讀通過之「軍人待遇條例」及「警察人員人事條例」之相關預算,刻意排擠軍人加薪與警消退休金替代率提高的經費,漠視行政院應遵循之法定義務,已嚴重侵蝕法治國之法治根基。行政院更濫權宣稱該二法有違憲疑慮,以聲請憲法法庭釋憲為由刻意延宕,悍然踐踏軍警消之尊嚴與合法權益,台灣民眾黨立法院黨團爰於114107日針對115年度中央政府總預算案提出復議案。截至1141113日為止,行政院皆不願依法追加編列軍人加薪、提高警消退休金替代率等預算,亦未撤回總預算案並待重新編列上開預算後再行提出。有鑑於115年度中央政府總預算案仍尚待立法院審查,為落實對人民承諾與立法院職權,不因時間緊迫而為草率審查,更要積極捍衛軍警消人員及全體國民之各項權利及福祉,重建預算誠信與憲政秩序,爰提案建請院會作成決議:「本(第4)會期延長會期至115131日止。」是否有當?請公決案。

主席:本院台灣民眾黨團建請院會作成決議,本(第4)會期延長會期至115131日止,請公決案。請議事人員宣讀提案內容。

台灣民眾黨黨團提案:

案由:本院台灣民眾黨黨團,有鑑於我國憲法第68條規定,立法院法定會期應至1141231日止,然115年度中央政府總預算案至今仍陷於朝野僵局,致無法付委進行實質審查,追究原因乃是行政院違法亂紀,罔顧憲政體制權力分立之原則所致,行政院竟未依法編列經本院三讀通過之《軍人待遇條例》及《警察人員人事條例》之相關預算,刻意排擠軍人加薪與警消退休金替代率提高的經費,漠視行政院應遵循之法定義務,已嚴重侵蝕法治國之法治根基。行政院更濫權宣稱該二法有違憲疑慮,以聲請憲法法庭釋憲為由刻意延宕,悍然踐踏軍警消之尊嚴與合法權益,台灣民眾黨立法院黨團爰於114107日針對115年度中央政府總預算案提出復議案。

截至1141113日為止,行政院皆不願依法追加編列軍人加薪、提高警消退休金替代率等預算,亦未撤回總預算案並待重新編列上開預算後再行提出。有鑑於115年度中央政府總預算案仍尚待立法院審查,為落實對人民承諾與立法院職權,不因時間緊迫而為草率審查,更要積極捍衛軍警消人員及全體國民之各項權利及福祉,重建預算誠信與憲政秩序,爰提案建請院會作成決議:「本(第4)會期延長會期至115131日止。」是否有當?請公決案。

提案人:台灣民眾黨立法院黨團 陳昭姿

主席:報告院會,依照立法院職權行使法第八條第三項規定,本案經提案人說明提案旨趣、大體討論之後,即議決交付審查或逕付二讀,或不予審議。

報告院會,依照黨團共識,本案提案說明及大體討論均不再發言,現在有台灣民眾黨團提議逕付二讀,依照黨團共識,本案就逕付二讀。依據立法院職權行使法第七十四條之一規定交付黨團協商,我們現在作以下決議:交付黨團協商,並由台灣民眾黨團負責召集協商。

報告院會,何欣純委員、劉建國委員分別發表聲明,對於剛才的表決與民進黨黨團意見一致,我們列入公報紀錄。

報告院會,我們進入討論事項第四案。

四、本院國民黨黨團擬具「財政收支劃分法部分條文修正草案」,請審議案。(本案經提本院第11屆第3會期第27次會議報告決定:逕付二讀,並由國民黨黨團負責召集協商。爰於本次會議提出討論。)

主席:國民黨黨團提案經第3會期第27次會議決定,逕付二讀,由國民黨黨團負責召集協商。

國民黨黨團提案:

案由:本院國民黨黨團,鑒於在野黨針對行政院送來的114年總預算案,提出939億的刪減案,其中636多億是由行政院自行擇定刪除項目,本意是希望行政部門能發揮施政彈性,盤點浪費、刪除冗費。然而我們看到行政院並未依據必要性、優先性原則,刪除不必要支出。反而把在野黨彈性授權善意,拿來當作政治選舉攻防的武器,大幅度將刪減數灌在地方補助款,刪減幅度達25%,各項計畫型補助也紛紛收到各部會片面提出「已核定的補助比例下修」的通知,臨時統刪對於地方的重大社會福利、教育設施改善與地方重大建設計畫等面向衝擊極大,造成地方政府在預算的編列上遇到極大的困擾。一般性補助款,是民國88年修正《財政收支劃分法》時,中央對地方協助財源的制度性承諾,這筆經費用來支應教育、社福、基礎建設、人事費及財政平衡,更有部分用於承擔中央政策的地方負擔,例如「班班有冷氣」的電費支出,而這些金額都有明確「算式」依據。這是維繫地方政府正常運作的基本命脈!一般性補助款及計畫型補助款都是地方建設的重要資源挹注,尤其是已經核定的計畫型補助貿然刪減更顯不合理,進行到一半的政策不會就此不予執行,對地方衝擊非常大。政院多次表示這些都是因應先前修訂的財劃法而調整,但「新的財劃法還沒上路,已經核定的分年計畫就刪除了」顯不合理。爰擬具「財政收支劃分法部分條文修正草案」,期望透過明定中央對地方一般性補助款與計畫型補助款的權責,化解中央與地方紛爭。是否有當?敬請公決。

提案人:中國國民黨立法院黨團

傅崐萁 王鴻薇 羅智強

財政收支劃分法部分條文修正草案對照表

DW8231607 正條文

現行條文

說明

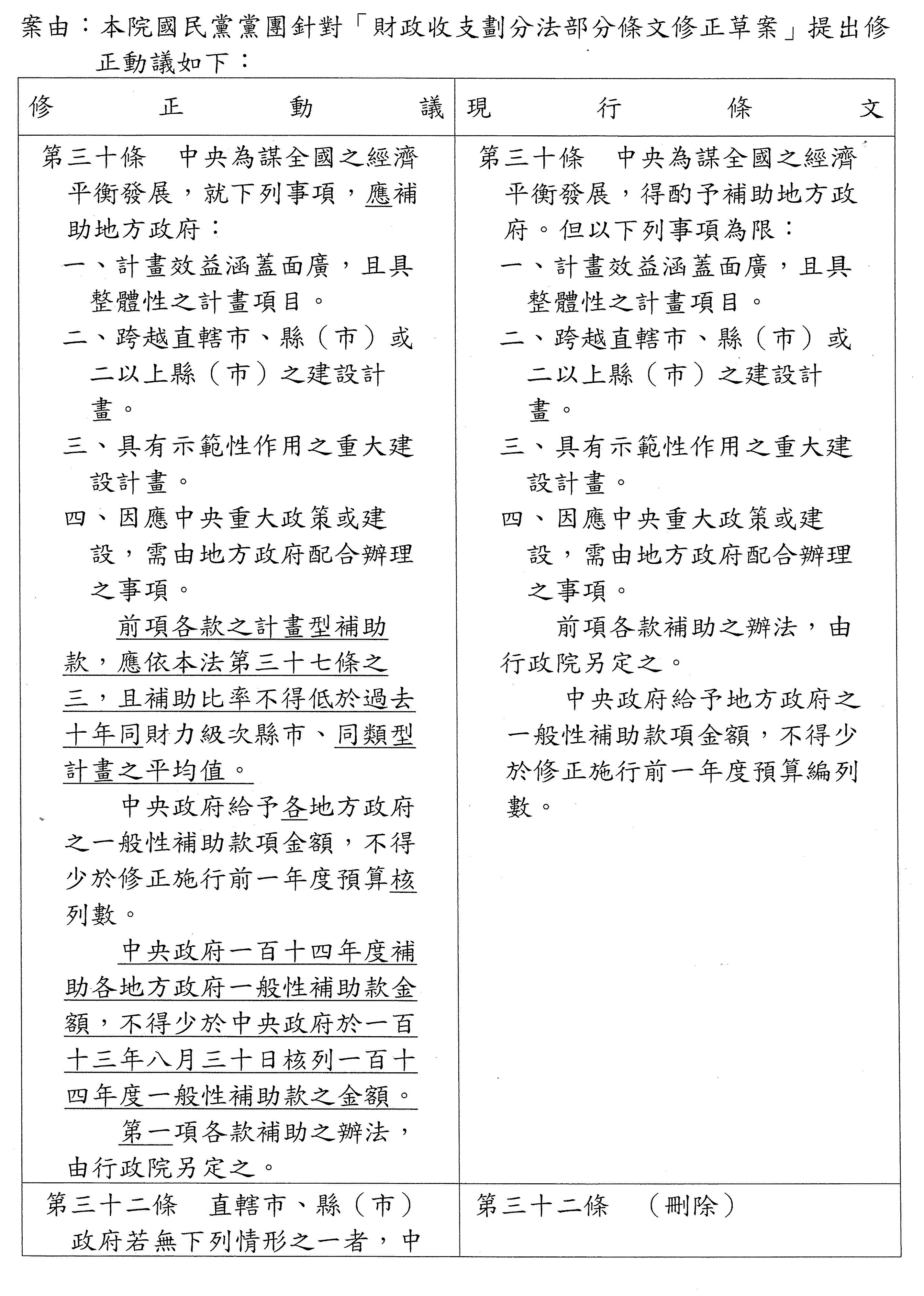
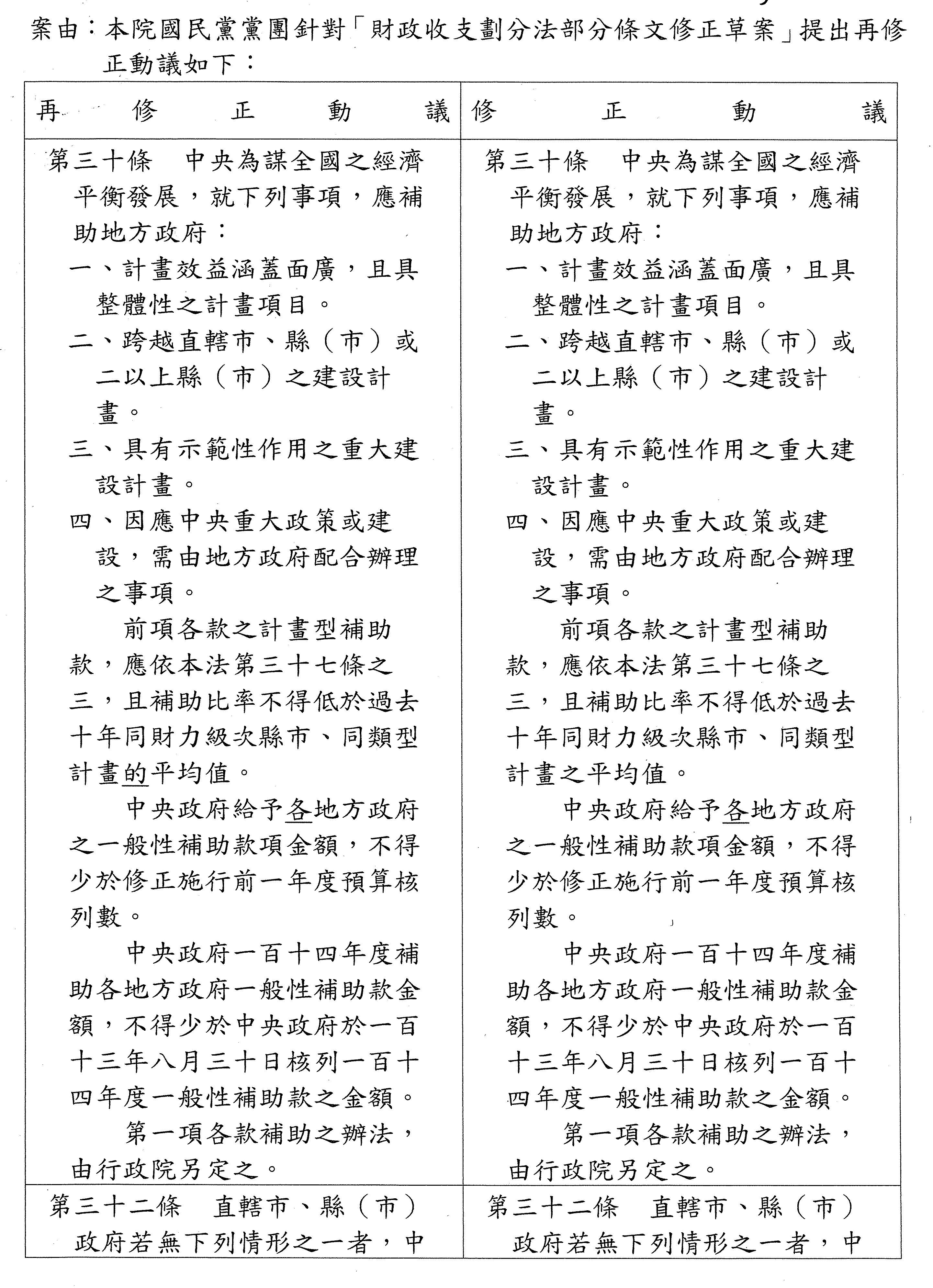
第三十條 中央為謀全國之經濟平衡發展,就下列事項,補助地方政府:

一、計畫效益涵蓋面廣,且具整體性之計畫項目。

二、跨越直轄市、縣(市)或二以上縣(市)之建設計畫。

三、具有示範性作用之重大建設計畫。

四、因應中央重大政策或建設,需由地方政府配合辦理之事項。

前項各款之計畫型補助款,應依本法第三十七條之三,且補助比率不得低於過去十年同財力級次縣市、同類型計畫的平均值。

中央政府給予地方政府之一般性補助款項金額,不得少於修正施行前一年度預算列數。

中央政府一百十四年度補助各地方政府一般性補助款金額,不得少於中央政府於一百十三年八月三十日核列一百十四年度一般性補助款之金額。

第一項各款補助之辦法,由行政院另定之。

第三十條 中央為謀全國之經濟平衡發展,得酌予補助地方政府。但以下列事項為限:

一、計畫效益涵蓋面廣,且具整體性之計畫項目。

二、跨越直轄市、縣(市)或二以上縣(市)之建設計畫。

三、具有示範性作用之重大建設計畫。

四、因應中央重大政策或建設,需由地方政府配合辦理之事項。

前項各款補助之辦法,由行政院另定之。

中央政府給予地方政府之一般性補助款項金額,不得少於修正施行前一年度預算編列數。

明定各款之計畫型補助款,依本法第三十七條之三,且補助比率不得低於過去十年同財力級次縣市、同類型計畫的平均值;並明定中央政府一百十四年度補助各地方政府一般性補助款金額,不得少於中央政府於一百十三年八月三十日核列一百十四年度一般性補助款之金額。

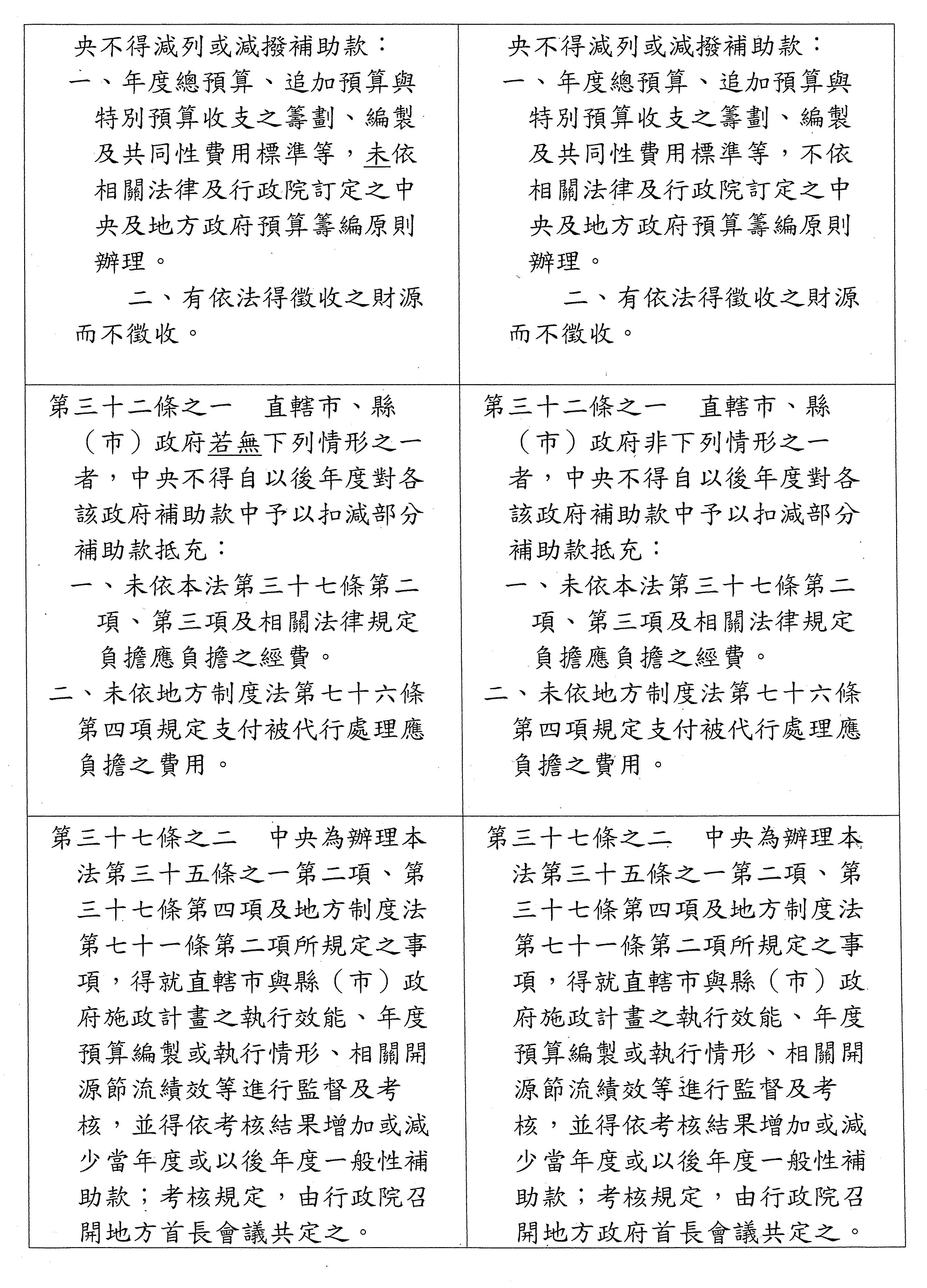
第三十二條 直轄市、縣(市)政府若無下列情形之一者,中央不得減列或減撥補助款:

一、年度總預算、追加預算與特別預算收支之籌劃、編製及共同性費用標準等,未依相關法律及行政院訂定之中央及地方政府預算籌編原則辦理。

二、有依法得徵收之財源而不徵收。

第三十二條 (刪除)

明定中央對地方一般性補助款與計畫型補助款的權責。地方無左列情形之一者,中央不得減列或減撥補助款。

第三十二條之一 直轄市、縣(市)政府若無下列情形之一者,中央不得自以後年度對各該政府補助款中予以扣減部分補助款抵充:

一、未依本法第三十七條第二項、第三項及相關法律規定負擔應負擔之經費。

二、未依地方制度法第七十六條第四項規定支付被代行處理應負擔之費用。


一、本條新增。

二、明定中央對地方一般型補助款與計畫型補助款的權責。地方無左列情形之一者,中央不得自以後年度對各該政府補助款中予以扣減部分補助款抵充。

第三十七條之二 中央為辦理本法第三十五條之一第二項、第三十七條第四項及地方制度法第七十一條第二項所規定之事項,得就直轄市與縣(市)政府施政計畫之執行效能、年度預算編製或執行情形、相關開源節流績效等進行監督及考核,並得依考核結果增加或減少當年度或以後年度一般性補助款;考核規定,由行政院召開地方首長會議共定之。


一、本條新增。

二、中央得就直轄市與縣(市)政府施政計畫之執行效能、年度預算編製或執行情形、相關開源節流績效等進行監督及考核,並得依考核結果增加或減少當年度或以後年度一般性補助款的規定辦法入法。

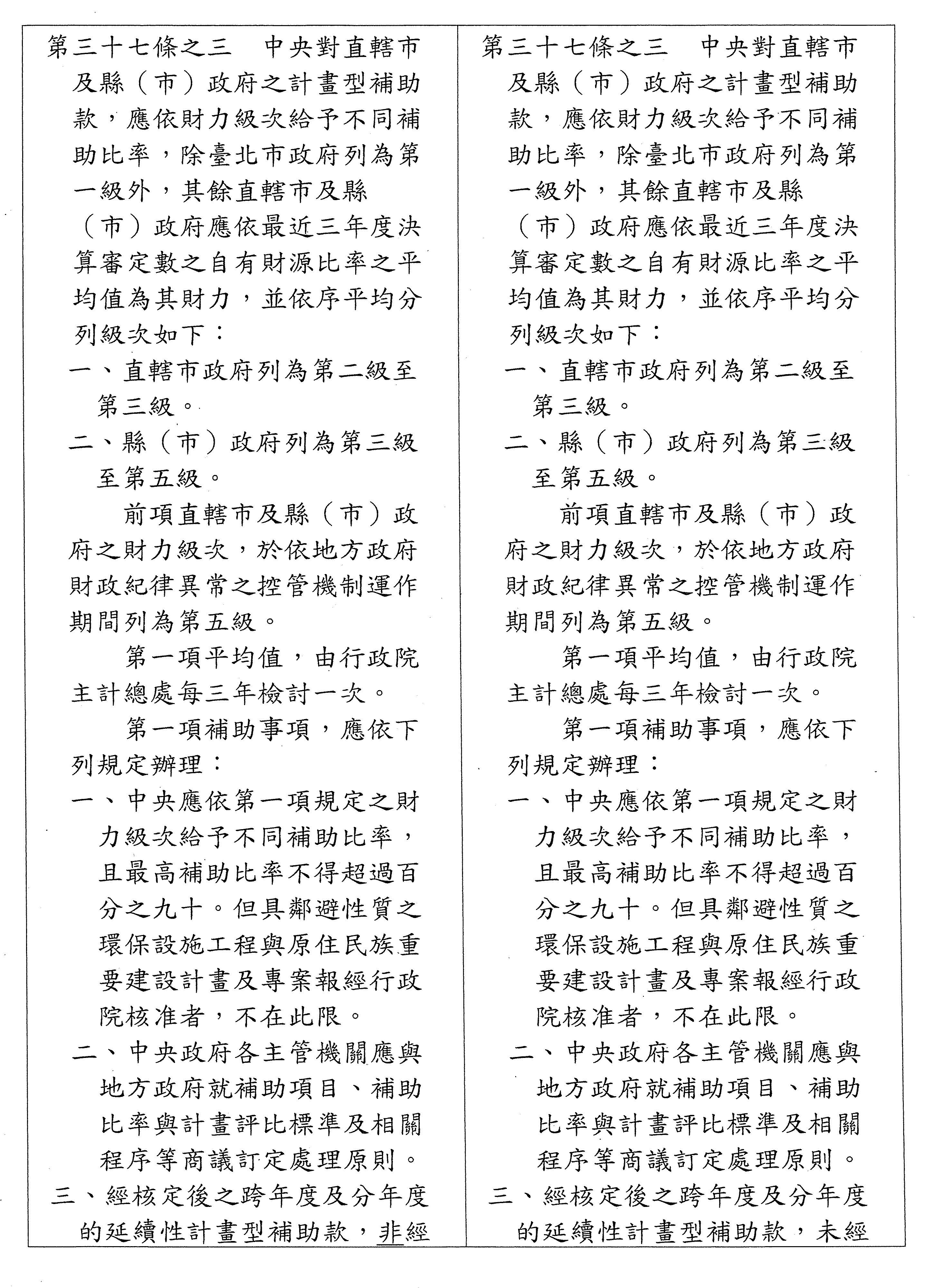
第三十七條之三 中央對直轄市及縣(市)政府之計畫型補助款,應依財力級次給予不同補助比率,除臺北市政府列為第一級外,其餘直轄市及縣(市)政府應依最近三年度決算審定數之自有財源比率之平均值為其財力,並依序平均分列級次如下:

一、直轄市政府列為第二級至第三級。

二、縣(市)政府列為第三級至第五級。

前項直轄市及縣(市)政府之財力級次,於依地方政府財政紀律異常之控管機制運作期間列為第五級。

第一項平均值,由行政院主計總處每三年檢討一次。

第一項補助事項,應依下列規定辦理:

一、中央應依第一項規定之財力級次給予不同補助比率,且最高補助比率不得超過百分之九十。但具鄰避性質之環保設施工程與原住民族重要建設計畫及專案報經行政院核准者,不在此限。

二、中央政府各主管機關應與地方政府就補助項目、補助比率與計畫評比標準及相關程序等商議訂定處理原則。

三、經核定後之跨年度及分年度的延續性計畫型補助款,非經地方政府同意不得任意終止或變更補助金額。


一、本條新增。

二、中央對直轄市及縣(市)政府之計畫型補助款,應依財力級次給予不同補助比率入法。

此外,明定中央應與地方政府就補助項目、補助比率與計畫評比標準及相關程序等商議訂定處理原則。經核定後之跨年度及分年度的延續性計畫型補助款,非經地方政府同意不得任意終止或變更補助金額,避免地方政策因中央與地方紛擾夭折,難以延續。

DW8231607 席:報告院會,現在有朝野黨團協商結論,請議事人員宣讀協商結論。

立法院黨團協商結論

時間:1141114日(星期五)下午2

地點:紅樓302會議室

決定事項:

一、各黨團同意本(第9)次會議討論事項第四案至第七案(補助型計畫財劃法修正案及光電三法修正案),院會進行處理時,廣泛討論,由各黨團各推派1人發言,每人發言時間為3分鐘。發言畢,逐條討論時,各黨團均不發言,並依各黨團版本提出先後進行表決及處理(其中環評法先表決執政黨版本,其餘法案先表決在野黨版本)。三讀後各黨團各推派1人發言。

主 持 人:韓國瑜

協商代表:傅崐萁   羅智強   林沛祥   柯建銘   鍾佳濱   陳培瑜   黃國昌   張啓楷   陳昭姿

主席:報告院會,本案後續就依照協商結論進行處理。

現在進行廣泛討論,請各黨團所派代表發言,每位委員發言時間3分鐘。

首先請鍾佳濱委員發言,傅崐萁委員請準備。

鍾委員佳濱:1547分)主席、在場的委員先進。財劃法再度要惡修,去年胡亂修法造成公式的烏龍錯誤之後,今天國民黨黨團再度針對財劃法進行完全背離財政紀律常理的修法。我們都知道財政收支劃分法大概分成三個塊面:第一個塊面,先處理稅收的部分怎麼分配給中央與地方,統籌分配稅在去年惡修當中,地方政府已經從中央政府多拿了4,165億。改變了這個分配比例之後,會造成接下來兩個支出的部分,首先是一般型補助跟計畫型補助。照說統籌分配稅多分給地方,地方就應該根據事權的劃分自行負擔原來接受中央政府一般型補助跟計畫型補助所需要的額度。然而國民黨在上次的惡修當中,他強制地不只是從中央的統籌分配稅多拿走了4,165億,中央少了這一筆錢之後,還要求中央對於各地方政府的一般型補助,不得少於修法前的前一年度。

這就很荒謬了,錢已經多給你了,原來的一般型補助就是因為過去地方的財政能力較弱,它的基本支出中央因為統籌分配稅較多,可以來支持各地方政府。現在他們進一步地將另外一個計畫型補助,也要求不得低於過去10年的平均水準。試想,什麼是計畫型補助?一般型補助是地方政府因為它的面積、人口、它的發展條件不同、它的負擔能力有差,所以中央予以協助;計畫型補助是由中央政府靠手中的統籌分配稅,協助各地方政府調劑盈虛。像臺北市的財政能力很好,它不需要太多的計畫型補助,中央就應該把這個計畫型補助用來支持其他發展較為落後的地方,但是國民黨這次再度提出了惡修,他強制限制每一個地方政府都不得少於前一年度的水準,這種情況之下,造成多者恆多、貧者愈貧,完全背離了中央對地方政府調劑盈虛這樣的目的。

在場的國民黨委員,你們要知道,這樣的惡修結果會繼續獨厚像雙北這樣財政較優的,而對其他偏遠或相對發展程度較落後的,包括離島,包括中南部偏遠鄉鎮,造成他們沒有辦法獲得應有的補助。所以我們希望國民黨要及時回頭,行政院已經提出了更完整的財政收支劃分法,我們希望那時候我們完整的來檢討,以上。

主席:謝謝鍾佳濱委員的發言。

接下來請傅崐萁委員發言,黃珊珊委員請準備。

傅委員崐萁:1551分)謝謝院長。在座的各位同仁、全國的各位鄉親父老。由中國國民黨和民眾黨共同提出的財劃法修正案預計在今天三讀通過,在這裡必須要恭喜全國基層2,300萬的同胞,因為從今天開始,我們真正的落實地方自治,保障憲法帶給全國國人的基本權益。

過去賴清德市長、陳菊市長、蔡英文主席以及柯建銘總召再三的呼籲,希望國家的財劃法必須要修正,才能夠落實憲法,保障地方自治,讓地方政府有足夠的資源照顧全國的鄉親,但是非常遺憾的!經過了過去8年,民進黨完全沒有作為。去年終於在國民黨、民眾黨共同協力之下,正式把財劃法修正完成,我們下放資源,從明年(115年)開始,全國各縣市能夠增加4,100億的統籌分配款,讓地方自治能夠全面提升,以及相關的基礎建設、社會福利都能夠一步到位,所有的地方建設不用再拖到2年、3年、5年分期執行,能夠劍及履及滿足地方民眾的需求,立刻來建設,造福全國基層的鄉親。

在三讀通過以後,民進黨政府把4.100億法律規定的統籌分配款分給全國各縣市,但是把國家長年的計畫型補助刪掉了2,800億,只剩下1,300億給地方政府,再把全國各縣市的一般性補助款剋扣一半,所以今天我們是在亡羊補牢。如果民進黨政府看不懂什麼叫法律修正案,我們今天明確的把它修正完成,在這次修法完成之後,各縣市政府被剋扣二分之一的一般性補助款能夠全面的下放給各縣市政府,讓地方有能、讓人民有權,能夠造福全國的百姓、鄉親,也完成了過去民進黨所提出的這些種種請求,由國民黨、民眾黨來完成這樣的一個重大變革。

我們一起感謝所有支持我們的鄉親,從明天開始,就是一個非常完整的地方自治的開始,再次恭喜全國的鄉親,謝謝各位,祝福大家,謝謝。

主席:謝謝傅崐萁委員的發言。

接下來請最後一位登記的黃珊珊委員發言。

黃委員珊珊:1554分)院長、各位同仁。我想今天這個法案非常的重要,主要是在去年總預算審議完畢,相關的統刪金額應該是由行政院在中央各部門再做相關的酌減、自行的調整,但是行政院做了最壞的示範,他們用剋扣地方的一般性補助款作為他們的文字遊戲。一年半前,我們提出了財劃法的修正案,一年半後的現在,行政院還說,他們要提出版本,到今天為止,沒有聽到樓梯響,更不見人下來,一個這樣的政府,對於立法院通過的法案,用文字遊戲的方式,不得已今天必須要用修法的方式再把它修正回來。

民國88年,財劃法修正的時候就講得非常的清楚,中央對地方政府財源的制度性承諾,這筆經費是用來支應教育、社福、基礎建設、人事費用,還有財政的平衡,更有部分用於承擔中央政策地方負擔的部分,例如所謂的班班有冷氣,這些相關的費用都有完整的算式依據,也是維繫地方政府正常運作的基本命脈。但是行政院在預算被刪減的情況下,把應該在中央政府裡面的預算調整,完全去剋扣了地方的一般性補助款,這是一個非常不負責任的動作。

行政院有史上最高的預算,就算立法院在刪減相關預算的時候,也斟酌了他們增加的部分,所以在大部分的部會都是預算增加,並沒有減少的情況下,他們不思節省支出,不思去依據所謂必要性跟優先性的原則,刪除他們不必要的支出,反而去剋扣地方的一般性補助款。今天這個法案只是回復原狀,希望在立法院原來的意旨裡面,應該分配給地方政府的錢,一毛都不可以少。

行政院主計總處自己發函給地方政府,把原來對地方的承諾改成未分配,本來已經要分配給人家的時候,看到,拿不到,這是一個中央政府對於人民承諾的跳票,對於地方自治的忽視,對於一個政府該負的相關責任他並沒有尊重,而且對於立法院的立法意旨完全的忽略。我想行政院的作法令人遺憾,也是對地方自治的嚴重打擊,這次的修法要讓中央政府知道,地方自治不容任何的忽視,要讓中央政府知道,地方政府的預算,不可以用這樣的方式刪減。

主席:謝謝黃珊珊委員的發言。

報告院會,廣泛討論完畢。

本案僅宣讀院會所收再修正動議,其餘的提案內容均列入公報紀錄。

國民黨黨團再修正動議提案:

國民黨黨團修正動議提案:


主席:進行處理時,依序進行表決,如果其中有一案通過,就不再處理其他案。

現在進行逐條討論。

財政收支劃分法部分條文修正草案(二讀)

主席:第三十條,請宣讀。

國民黨黨團再修正動議:

第三十條  中央為謀全國之經濟平衡發展,就下列事項,應補助地方政府:

一、計畫效益涵蓋面廣,且具整體性之計畫項目。

二、跨越直轄市、縣(市)或二以上縣(市)之建設計畫。

三、具有示範性作用之重大建設計畫。

四、因應中央重大政策或建設,需由地方政府配合辦理之事項。

前項各款之計畫型補助款,應依本法第三十七條之三,且補助比率不得低於過去十年同財力級次縣市、同類型計畫的平均值。

中央政府給予各地方政府之一般性補助款項金額,不得少於修正施行前一年度預算核列數。

中央政府一百十四年度補助各地方政府一般性補助款金額,不得少於中央政府於一百十三年八月三十日核列一百十四年度一般性補助款之金額。

第一項各款補助之辦法,由行政院另定之。

主席:報告院會,我們現在進行表決國民黨黨團所提再修正動議條文。現有民進黨黨團要求記名表決。我們開始進行記名表決,時間1分鐘,贊成請按贊成,反對請按反對,現在開始。

(進行表決)

主席:報告院會,報告表決結果:出席109位,贊成59位,反對50位,贊成者多數,第三十條照國民黨黨團再修正動議條文通過。

表決結果名單:

會議名稱:立法院第11屆第4會期第9次會議  表決型態:記名表決

表決時間:中華民國1141114日 下午40045

表決議題:財政收支劃分法第三十條

     國民黨黨團再修正動議

表決結果:出席人數:109  贊成人數:59  反對人數:50  棄權人數:0

贊成:

傅崐萁  羅智強  林沛祥  謝龍介  涂權吉  馬文君  林憶君  麥玉珍  劉書彬  林國成  陳昭姿  黃國昌  黃珊珊  張啓楷  高金素梅 林思銘  邱若華  鄭天財Sra Kacaw   鄭正鈐  謝衣鳯  張嘉郡  洪孟楷  王鴻薇  呂玉玲  陳雪生  黃建賓  黃健豪  葉元之  陳永康  賴士葆  陳菁徽  萬美玲  廖偉翔  蘇清泉  黃 仁  魯明哲  李彥秀  吳宗憲  邱鎮軍  徐欣瑩  盧縣一  廖先翔  陳玉珍  林德福  楊瓊瓔  丁學忠  陳超明  林倩綺  顏寬恒  羅明才  翁曉玲  張智倫  羅廷瑋  徐巧芯  許宇甄  柯志恩  牛煦庭  王育敏  游 顥

反對:

張雅琳  林月琴  陳培瑜  柯建銘  鍾佳濱  伍麗華Saidhai Tahovecahe    郭昱晴  吳思瑤  沈伯洋  范 雲  邱志偉  黃秀芳  何欣純  林俊憲  李坤城  王義川  陳秀寳  徐富癸  王世堅  羅美玲  蔡易餘  莊瑞雄  郭國文  陳俊宇  吳沛憶  賴瑞隆  陳素月  李柏毅  陳 瑩  陳冠廷  陳亭妃  王美惠  劉建國  林岱樺  賴惠員  黃 捷  林淑芬  王正旭  林楚茵  王定宇  吳琪銘  許智傑  張宏陸  吳秉叡  李昆澤  蔡其昌  邱議瑩  林宜瑾  蘇巧慧  沈發惠

棄權:

主席:報告院會,現在進行第三十二條,請宣讀。

國民黨黨團再修正動議:

第三十二條  直轄市、縣(市)政府若無下列情形之一者,中央不得減列或減撥補助款:

一、年度總預算、追加預算與特別預算收支之籌劃、編製及共同性費用標準等,未依相關法律及行政院訂定之中央及地方政府預算籌編原則辦理。

二、有依法得徵收之財源而不徵收。

主席:現在進行第三十二條國民黨黨團所提再修正動議條文的表決。現有民進黨黨團要求記名表決,記名表決,時間1分鐘,贊成請按贊成,反對請按反對,現在開始。

(進行表決)

主席:報告院會,報告表決結果:在場委員109位,贊成59位,反對50位,贊成者多數,作以下宣告:第三十二條照國民黨黨團再修正動議條文通過。

表決結果名單:

會議名稱:立法院第11屆第4會期第9次會議  表決型態:記名表決

表決時間:中華民國1141114日 下午40301

表決議題:財政收支劃分法第三十二條

     國民黨黨團再修正動議

表決結果:出席人數:109  贊成人數:59  反對人數:50  棄權人數:0

贊成:

傅崐萁  羅智強  林沛祥  謝龍介  涂權吉  馬文君  林憶君  麥玉珍  劉書彬  林國成  陳昭姿  黃國昌  黃珊珊  張啓楷  高金素梅 林思銘  邱若華  鄭天財Sra Kacaw   鄭正鈐  謝衣鳯  張嘉郡  洪孟楷  王鴻薇  呂玉玲  陳雪生  黃建賓  黃健豪  葉元之  陳永康  賴士葆  陳菁徽  萬美玲  廖偉翔  蘇清泉  黃 仁  魯明哲  李彥秀  吳宗憲  邱鎮軍  徐欣瑩  盧縣一  廖先翔  陳玉珍  林德福  楊瓊瓔  丁學忠  陳超明  林倩綺  顏寬恒  羅明才  翁曉玲  張智倫  羅廷瑋  徐巧芯  許宇甄  柯志恩  牛煦庭  王育敏  游 顥

反對:

張雅琳  林月琴  陳培瑜  柯建銘  鍾佳濱  伍麗華Saidhai Tahovecahe    郭昱晴  吳思瑤  沈伯洋  范 雲  邱志偉  黃秀芳  何欣純  林俊憲  李坤城  王義川  陳秀寳  徐富癸  王世堅  羅美玲  蔡易餘  莊瑞雄  郭國文  陳俊宇  吳沛憶  賴瑞隆  陳素月  李柏毅  陳 瑩  陳冠廷  陳亭妃  王美惠  劉建國  林岱樺  賴惠員  黃 捷  林淑芬  王正旭  林楚茵  王定宇  吳琪銘  許智傑  張宏陸  吳秉叡  李昆澤  蔡其昌  邱議瑩  林宜瑾  蘇巧慧  沈發惠

棄權:

主席:現在進行增訂第三十二條之一,請宣讀。

國民黨黨團再修正動議:

三十二條之一  直轄市、()政府若無下列情形之一者,中央不得自以後年度對各該政府補助款中予以扣減部分補助款抵充:

一、未依本法第三十七條第二項、第三項及相關法律規定負擔應負擔之經費

二、未依地方制度法第七十六條第四項規定支付被代行處理應負擔之費用。

主席:現在進行表決國民黨黨團所提再修正動議條文。現有民進黨黨團要求記名表決,我們開始記名表決投票,贊成按贊成,反對按反對,時間1分鐘,現在開始。

(進行表決)

主席:宣布表決結果:出席109位,贊成59位,反對50位,贊成者多數,增訂第三十二條之一照國民黨黨團再修正動議條文通過。

表決結果名單:

會議名稱:立法院第11屆第4會期第9次會議  表決型態:記名表決

表決時間:中華民國1141114日 下午40510

表決議題:財政收支劃分法增訂第三十二條之一

     國民黨黨團再修正動議

表決結果:出席人數:109  贊成人數:59  反對人數:50  棄權人數:0

贊成:

傅崐萁  羅智強  林沛祥  謝龍介  涂權吉  馬文君  林憶君  麥玉珍  劉書彬  林國成  陳昭姿  黃國昌  黃珊珊  張啓楷  高金素梅 林思銘  邱若華  鄭天財Sra Kacaw   鄭正鈐  謝衣鳯  張嘉郡  洪孟楷  王鴻薇  呂玉玲  陳雪生  黃建賓  黃健豪  葉元之  陳永康  賴士葆  陳菁徽  萬美玲  廖偉翔  蘇清泉  黃 仁  魯明哲  李彥秀  吳宗憲  邱鎮軍  徐欣瑩  盧縣一  廖先翔  陳玉珍  林德福  楊瓊瓔  丁學忠  陳超明  林倩綺  顏寬恒  羅明才  翁曉玲  張智倫  羅廷瑋  徐巧芯  許宇甄  柯志恩  牛煦庭  王育敏  游 顥

反對:

張雅琳  林月琴  陳培瑜  柯建銘  鍾佳濱  伍麗華Saidhai Tahovecahe    郭昱晴  吳思瑤  沈伯洋  范 雲  邱志偉  黃秀芳  何欣純  林俊憲  李坤城  王義川  陳秀寳  徐富癸  王世堅  羅美玲  蔡易餘  莊瑞雄  郭國文  陳俊宇  吳沛憶  賴瑞隆  陳素月  李柏毅  陳 瑩  陳冠廷  陳亭妃  王美惠  劉建國  林岱樺  賴惠員  黃 捷  林淑芬  王正旭  林楚茵  王定宇  吳琪銘  許智傑  張宏陸  吳秉叡  李昆澤  蔡其昌  邱議瑩  林宜瑾  蘇巧慧  沈發惠

棄權:

主席:報告院會,現在進行增訂第三十七條之二,請宣讀。

國民黨黨團再修正動議:

第三十七條之二  中央為辦理本法第三十五條之一第二項、第三十七條第四項及地方制度法第七十一條第二項所規定之事項,得就直轄市與縣()政府施政計畫之執行效能、年度預算編製或執行情形、相關開源節流績效等進行監督及考核,並得依考核結果增加或減少當年度或以後年度一般性補助款;考核規定,由行政院召開地方首長會議共定之。

主席:現在進行表決第三十七條之二國民黨黨團再修正動議條文。

現有民進黨黨團要求記名表決。記名表決,時間1分鐘,贊成請按贊成,反對請按反對,現在開始。

(進行表決)

主席:向院會報告表決結果:出席109位,贊成59位,反對50位,贊成者多數,增訂第三十七條之二照國民黨黨團再修正動議條文通過。

表決結果名單:

會議名稱:立法院第11屆第4會期第9次會議  表決型態:記名表決

表決時間:中華民國1141114日 下午40734

表決議題:財政收支劃分法增訂第三十七條之二

     國民黨黨團再修正動議

表決結果:出席人數:109  贊成人數:59  反對人數:50  棄權人數:0

贊成:

傅崐萁  羅智強  林沛祥  謝龍介  涂權吉  馬文君  林憶君  麥玉珍  劉書彬  林國成  陳昭姿  黃國昌  黃珊珊  張啓楷  高金素梅 林思銘  邱若華  鄭天財Sra Kacaw   鄭正鈐  謝衣鳯  張嘉郡  洪孟楷  王鴻薇  呂玉玲  陳雪生  黃建賓  黃健豪  葉元之  陳永康  賴士葆  陳菁徽  萬美玲  廖偉翔  蘇清泉  黃 仁  魯明哲  李彥秀  吳宗憲  邱鎮軍  徐欣瑩  盧縣一  廖先翔  陳玉珍  林德福  楊瓊瓔  丁學忠  陳超明  林倩綺  顏寬恒  羅明才  翁曉玲  張智倫  羅廷瑋  徐巧芯  許宇甄  柯志恩  牛煦庭  王育敏  游 顥

反對:

張雅琳  林月琴  陳培瑜  柯建銘  鍾佳濱  伍麗華Saidhai Tahovecahe    郭昱晴  吳思瑤  沈伯洋  范 雲  邱志偉  黃秀芳  何欣純  林俊憲  李坤城  王義川  陳秀寳  徐富癸  王世堅  羅美玲  蔡易餘  莊瑞雄  郭國文  陳俊宇  吳沛憶  賴瑞隆  陳素月  李柏毅  陳 瑩  陳冠廷  陳亭妃  王美惠  劉建國  林岱樺  賴惠員  黃 捷  林淑芬  王正旭  林楚茵  王定宇  吳琪銘  許智傑  張宏陸  吳秉叡  李昆澤  蔡其昌  邱議瑩  林宜瑾  蘇巧慧  沈發惠

棄權:

主席:報告院會,進行增訂第三十七條之三,請宣讀。

國民黨黨團再修正動議:

第三十七條之三  中央對直轄市及縣(市)政府之計畫型補助款,應依財力級次給予不同補助比率,除臺北市政府列為第一級外,其餘直轄市及縣(市)政府應依最近三年度決算審定數之自有財源比率之平均值為其財力,並依序平均分列級次如下:

一、直轄市政府列為第二級至第三級。

二、縣(市)政府列為第三級至第五級。

前項直轄市及縣(市)政府之財力級次,於依地方政府財政紀律異常之控管機制運作期間列為第五級。

第一項平均值,由行政院主計總處每三年檢討一次。

第一項補助事項,應依下列規定辦理:

一、中央應依第一項規定之財力級次給予不同補助比率,且最高補助比率不得超過百分之九十。但具鄰避性質之環保設施工程與原住民族重要建設計畫及專案報經行政院核准者,不在此限。

二、中央政府各主管機關應與地方政府就補助項目、補助比率與計畫評比標準及相關程序等商議訂定處理原則。

三、經核定後之跨年度及分年度的延續性計畫型補助款,非經地方政府同意不得任意終止或變更補助金額。

主席:現在進行表決國民黨黨團再修正動議條文。

民進黨黨團要求記名表決。開始記名表決,時間1分鐘,贊成請按贊成,反對請按反對,現在開始。

(進行表決)

主席:報告院會,報告表決結果:出席109位,贊成59位,反對50位,贊成者多數,增訂第三十七條之三照國民黨黨團再修正動議條文通過。

表決結果名單:

會議名稱:立法院第11屆第4會期第9次會議  表決型態:記名表決

表決時間:中華民國1141114日 下午41046

表決議題:財政收支劃分法增訂第三十七條之三

     國民黨黨團再修正動議

表決結果:出席人數:109  贊成人數:59  反對人數:50  棄權人數:0

贊成:

傅崐萁  羅智強  林沛祥  謝龍介  涂權吉  馬文君  林憶君  麥玉珍  劉書彬  林國成  陳昭姿  黃國昌  黃珊珊  張啓楷  高金素梅 林思銘  邱若華  鄭天財Sra Kacaw   鄭正鈐  謝衣鳯  張嘉郡  洪孟楷  王鴻薇  呂玉玲  陳雪生  黃建賓  黃健豪  葉元之  陳永康  賴士葆  陳菁徽  萬美玲  廖偉翔  蘇清泉  黃 仁  魯明哲  李彥秀  吳宗憲  邱鎮軍  徐欣瑩  盧縣一  廖先翔  陳玉珍  林德福  楊瓊瓔  丁學忠  陳超明  林倩綺  顏寬恒  羅明才  翁曉玲  張智倫  羅廷瑋  徐巧芯  許宇甄  柯志恩  牛煦庭  王育敏  游 顥

反對:

張雅琳  林月琴  陳培瑜  柯建銘  鍾佳濱  伍麗華Saidhai Tahovecahe    郭昱晴  吳思瑤  沈伯洋  范 雲  邱志偉  黃秀芳  何欣純  林俊憲  李坤城  王義川  陳秀寳  徐富癸  王世堅  羅美玲  蔡易餘  莊瑞雄  郭國文  陳俊宇  吳沛憶  賴瑞隆  陳素月  李柏毅  陳 瑩  陳冠廷  陳亭妃  王美惠  劉建國  林岱樺  賴惠員  黃 捷  林淑芬  王正旭  林楚茵  王定宇  吳琪銘  許智傑  張宏陸  吳秉叡  李昆澤  蔡其昌  邱議瑩  林宜瑾  蘇巧慧  沈發惠

棄權:

主席:報告院會,現在全案經過二讀,現有國民黨黨團、台灣民眾黨黨團提議繼續進行三讀。

國民黨黨團提案:

案由:建議本案於二讀後繼續進行三讀。是否有當?敬請公決。

提案人:中國國民黨立法院黨團 羅智強

台灣民眾黨黨團提案:

案由:本院台灣民眾黨黨團,依據立法院職權行使法第十一條,提議討論事項本案繼續進行三讀。

提案人:台灣民眾黨立法院黨團 陳昭姿

主席:請問院會,有無異議?(無)沒有異議,請宣讀經過二讀之條文。

財政收支劃分法增訂第三十二條之一、第三十七條之二及第三十七條之三條文;並修正第三十條及第三十二條條文(三讀)

與經過二讀內容同,略─

主席:三讀條文已經宣讀完畢,請問院會,有無文字修正?(無)沒有文字修正。

現有國民黨黨團依據立法院職權行使法第十一條之規定,提請將全案付表決。

國民黨黨團提案:

案由:本院國民黨黨團依據立法院職權行使法第十一條規定,提請將本案「全案付表決」。

提案人:中國國民黨立法院黨團 羅智強

主席:現在進行全案表決,贊成全案通過者請按贊成,反對者請按反對,棄權者請按棄權,民進黨黨團要求記名表決,我們開始記名表決,時間1分鐘,現在開始。

(進行表決)

主席:向院會報告,全案表決結果:出席109位,贊成59位,反對50位,贊成者多數,全案表決通過。

表決結果名單:

會議名稱:立法院第11屆第4會期第9次會議  表決型態:記名表決

表決時間:中華民國1141114日 下午41649

表決議題:財政收支劃分法部分條文修正草案

     全案表決

表決結果:出席人數:109  贊成人數:59  反對人數:50  棄權人數:0

贊成:

傅崐萁  羅智強  林沛祥  謝龍介  涂權吉  馬文君  林憶君  麥玉珍  劉書彬  林國成  陳昭姿  黃國昌  黃珊珊  張啓楷  高金素梅 林思銘  邱若華  鄭天財Sra Kacaw   鄭正鈐  謝衣鳯  張嘉郡  洪孟楷  王鴻薇  呂玉玲  陳雪生  黃建賓  黃健豪  葉元之  陳永康  賴士葆  陳菁徽  萬美玲  廖偉翔  蘇清泉  黃 仁  魯明哲  李彥秀  吳宗憲  邱鎮軍  徐欣瑩  盧縣一  廖先翔  陳玉珍  林德福  楊瓊瓔  丁學忠  陳超明  林倩綺  顏寬恒  羅明才  翁曉玲  張智倫  羅廷瑋  徐巧芯  許宇甄  柯志恩  牛煦庭  王育敏  游 顥

反對:

張雅琳  林月琴  陳培瑜  柯建銘  鍾佳濱  伍麗華Saidhai Tahovecahe    郭昱晴  吳思瑤  沈伯洋  范 雲  邱志偉  黃秀芳  何欣純  林俊憲  李坤城  王義川  陳秀寳  徐富癸  王世堅  羅美玲  蔡易餘  莊瑞雄  郭國文  陳俊宇  吳沛憶  賴瑞隆  陳素月  李柏毅  陳 瑩  陳冠廷  陳亭妃  王美惠  劉建國  林岱樺  賴惠員  黃 捷  林淑芬  王正旭  林楚茵  王定宇  吳琪銘  許智傑  張宏陸  吳秉叡  李昆澤  蔡其昌  邱議瑩  林宜瑾  蘇巧慧  沈發惠

棄權:

主席:現作以下決議:財政收支劃分法增訂第三十二條之一、第三十七條之二及第三十七條之三條文;並將第三十條及第三十二條條文修正通過。

報告院會,傅崐萁委員等針對本案三讀之決議提出復議,並請院會隨即進行表決處理。

委員傅崐萁等提案:

案由:本院委員傅崐萁等30人針對本(第9)次會議討論事項第4案「財政收支劃分法部分條文修正草案」院會三讀之決議,提出復議,並請院會立即處理。是否有當,敬請公決。

提案人:傅崐萁  王鴻薇  羅智強  陳永康  盧縣一  蘇清泉  陳玉珍  陳菁徽  謝龍介  黃 仁  廖偉翔  呂玉玲  林倩綺  鄭正鈐  吳宗憲  羅明才  魯明哲  羅廷瑋  王育敏  馬文君  廖先翔  黃建賓  翁曉玲  黃健豪  徐欣瑩  張嘉郡  邱鎮軍  賴士葆  鄭天財Sra Kacaw  林德福  

主席:報告院會,現在處理本件復議案,現在進行表決。

對傅崐萁委員等人所提的復議案,現有民進黨黨團要求記名表決,記名表決,時間1分鐘,贊成請按贊成,反對請按反對,現在開始。

(進行表決)

主席:報告表決結果:出席109位,贊成50位,反對59位,贊成者少數,現作以下決議:復議案不通過。

表決結果名單:

會議名稱:立法院第11屆第4會期第9次會議  表決型態:記名表決

表決時間:中華民國1141114日 下午41904

表決議題:財政收支劃分法部分條文修正草案

     委員傅崐萁等針對本案三讀之決議提出復議

表決結果:出席人數:109  贊成人數:50  反對人數:59  棄權人數:0

贊成:

張雅琳  林月琴  陳培瑜  柯建銘  鍾佳濱  伍麗華Saidhai Tahovecahe    郭昱晴  吳思瑤  沈伯洋  范 雲  邱志偉  黃秀芳  何欣純  林俊憲  李坤城  王義川  陳秀寳  徐富癸  王世堅  羅美玲  蔡易餘  莊瑞雄  郭國文  陳俊宇  吳沛憶  賴瑞隆  陳素月  李柏毅  陳 瑩  陳冠廷  陳亭妃  王美惠  劉建國  林岱樺  賴惠員  黃 捷  林淑芬  王正旭  林楚茵  王定宇  吳琪銘  許智傑  張宏陸  吳秉叡  李昆澤  蔡其昌  邱議瑩  林宜瑾  蘇巧慧  沈發惠

反對:

傅崐萁  羅智強  林沛祥  謝龍介  涂權吉  馬文君  林憶君  麥玉珍  劉書彬  林國成  陳昭姿  黃國昌  黃珊珊  張啓楷  高金素梅 林思銘  邱若華  鄭天財Sra Kacaw   鄭正鈐  謝衣鳯  張嘉郡  洪孟楷  王鴻薇  呂玉玲  陳雪生  黃建賓  黃健豪  葉元之  陳永康  賴士葆  陳菁徽  萬美玲  廖偉翔  蘇清泉  黃 仁  魯明哲  李彥秀  吳宗憲  邱鎮軍  徐欣瑩  盧縣一  廖先翔  陳玉珍  林德福  楊瓊瓔  丁學忠  陳超明  林倩綺  顏寬恒  羅明才  翁曉玲  張智倫  羅廷瑋  徐巧芯  許宇甄  柯志恩  牛煦庭  王育敏  游 顥

棄權:

主席:報告院會,現在進行完成立法程序後之發言,每位委員發言2分鐘。

首先請王鴻薇委員發言,張啓楷委員請準備。

王委員鴻薇:1619分)主席和各位同仁。我們這次新版財劃法的修正主要是因為,在我們通盤修正財劃法之後,中央政府出現亂砍地方補助款,它以為它修理的是地方首長,但不是,反而是修理廣大人民的權益。像我們的計畫型補助款,臺北市的捷運突然被砍了650億元;新北也突然被砍了72%90億元;而臺中捷運藍線在已核定的42億當中,竟然活活被砍了96%,只剩下1.68億元!而這一次中央政府剋扣、亂砍地方的補助款,甚至瘋起來連他們自己人都砍,在高雄市,高雄市的捷運也被砍了103億元,這樣子不合理的亂砍地方補助款其實是修理了廣大的通學還有所有的通勤族,拿他們來開刀!

所以這次我們為什麼要提出修正?因為除了我剛才講的計畫型補助款之外,一般補助款事實上是地方要從事教育、社福、基礎建設跟人事費,很多地方政府是拿一般補助款來做,譬如學生的營養午餐、照顧弱勢、長照。所以我們今天的修正是為了要矯正中央跟強盜一樣隨便亂砍地方的錢,因此我們今天修正的這些條文是讓我們的計畫型補助款跟一般補助款變得更穩定,停止讓中央搶錢,把錢還給地方、把錢還給人民,謝謝!

主席:謝謝王鴻薇委員的發言。

接下來請張啓楷委員發言,鍾佳濱委員請準備。

張委員啓楷:1622分)今天我們把中央亂砍各地方政府的2,646億元救回來了!財劃法的修正是為了落實地方自治、照顧所有各縣市跟地方的民眾,結果明年本來應該由中央下放給地方的4,165億統籌分配稅款,民進黨竟然無法無天去砍各個縣市政府的補助款,把明年應該撥補下去給地方的2,954億砍到只剩下308億,很多縣市的施政出現嚴重的傷害!

就像剛剛講的,臺北市的捷運竟然被砍了650億;臺中市的藍線捷運明年應該撥補下去的錢,計畫型補助款61億砍到只剩下1.6億,它是個連續性、計畫型的工程,竟然可以這樣亂砍!另外,除了砍到刀刀見骨的計畫型補助款之外,他把原來的一般性補助款,這些都是延續性甚至法定的預算,包括什麼呢?教育預算砍了659億,包括各個縣市政府基本的教育辦公費用,營養午餐的錢都被砍了;最嚴重的,連疏濬跟清淤的錢竟然被砍了24億元,這段時間颱風災情這麼嚴重,經濟部河川局的清淤預算竟然減少了10億、內政部下水道的錢砍了14億,太無法無天了!

所以今天我們透過進一步的再次修法,一般型補助款這個錢本來規定不能夠比去年低,我們明定給各個縣市政府都不能低;第二個,計畫型補助款不能低於過去10年的水準。我們依法把錢救回來了,請中央政府、行政院不要再無法無天,依法儘速把該給地方政府照顧民眾跟建設的錢趕快撥給地方政府,謝謝!

主席:謝謝張啓楷委員發言。

接下來我們請最後一位鍾佳濱委員,請發言。

鍾委員佳濱:1624分)主席、在場委員先進。國、眾兩黨一意孤行,造成了錯誤,未來地方政府將要嚐到惡果。我們不斷地提醒,誠如在去年修改財劃法的時候,我們提醒他們計算公式,財政部、主計總處提醒計算公式要謹慎為之,現在他們發現錯誤了,後悔莫及,倉促地要來提出修法。同樣的,這一次財劃法的修法表面上以為是遏止了中央不能任意調動地方的分配款,事實上,從條文的內容我們可以看到,所謂的各個地方政府,包括最有錢的臺北市跟相對貧乏的臺東縣,他們所要獲得的地方補助款都不能少於過去的數額,表面上看起來好像是保障了每一個縣市應獲配的額度,但是我們要了解,整個預算規模在成長。因此在這樣的過程當中,會造成中央沒有辦法將財政較豐裕的縣市,對它的一般型補助轉移到像臺東之類,更多地來支持這些偏遠地區他們所需要的挹注,表面上看起來是保障了地方,事實上是戕害相對弱的縣市。

尤有甚者,他們還提出這些一般型補助如果要增加或減少,要來跟地方政府商量,就好比老師要幫學生打分數,要跟學生來討論說這次考試給你80分、給你90分,你滿不滿意?同樣的道理也發生在計畫型補助,如果延續性的計畫型補助,中央認為已經達成原來計畫型補助的目標,居然還要跟地方政府來討論,像這樣子球員變成了裁判,完全背離了財政收支劃分法以及財政紀律法相關中央對地方政府的考評還有調盈劑虛,如果繼續這樣下去,這樣的惡果在後個年度將會陸續的呈現,到時候希望國、眾不要後悔莫及,又來倉促修法。

主席:謝謝鍾佳濱委員的發言。

報告院會,我們進入討論事項第五案。

五、()本院台灣民眾黨黨團擬具「環境影響評估法第五條條文修正草案」,請審議案。(本案經提本院第11屆第3會期第27次會議報告決定:逕付二讀,並由台灣民眾黨黨團負責召集協商。爰於本次會議提出討論。)

()本院委員盧縣一等16人擬具「環境影響評估法第三條及第五條條文修正草案」,請審議案。(本案經提本院第11屆第4會期第9次會議報告決定:逕付二讀,與相關提案併案協商。爰於本次會議提出討論。)

主席:本院台灣民眾黨黨團提案,經第3會期第27次會議決定,逕付二讀,並由台灣民眾黨黨團負責召集協商。另外,盧縣一委員等提案,經第4會期第9次會議決定,逕付二讀,與相關提案併案協商。

台灣民眾黨黨團提案:

案由:本院台灣民眾黨黨團,有鑑於近年太陽光電發電系統屢傳破壞環境,山也光電板、海也光電板,但多數光電案場卻不須實施環境影響評估,環境部長期不作為、怠忽職守,直至20251月才修改《開發行為應實施環境影響評估細目及範圍認定標準》擴大太陽光電發電系統應實施環境影響評估之範圍,惟現行標準仍有漏洞,不僅水面型太陽光電發電系統不須實施環境影響評估,甚至部分區位經主管機關同意者,亦不須實施環境影響評估,有開後門之嫌。為避免太陽光電發電系統一再破壞國土,有必要將太陽光電發電系統應實施環境影響評估之範圍提升至法律位階,並擴大應實施環境影響評估之範圍,爰擬具「環境影響評估法第五條條文修正草案」。是否有當?敬請公決。

提案人:台灣民眾黨立法院黨團

黃國昌 張啓楷 陳昭姿

環境影響評估法第五條條文修正草案對照表

DW6668254 正條文

現行條文

說明

第五條 下列開發行為對環境有不良影響之虞者,應實施環境影響評估:

一、工廠之設立及工業區之開發。

二、道路、鐵路、大眾捷運系統、港灣及機場之開發。

三、土石採取及探礦、採礦。

四、蓄水、供水、防洪排水工程之開發。

五、農、林、漁、牧地之開發利用。

六、遊樂、風景區、高爾夫球場及運動場地之開發。

七、文教、醫療建設之開發。

八、新市區建設及高樓建築或舊市區更新。

九、環境保護工程之興建。

十、核能及其他能源之開發及放射性核廢料儲存或處理場所之興建。

十一、其他經中央主管機關公告者。

前項開發行為應實施環境影響評估者,其認定標準、細目及環境影響評估作業準則,由中央主管機關會商有關機關於本法公布施行後一年內定之,送立法院備查。

設置太陽光電發電系統符合下列規定之一者,應依第五條及第八條實施環境影響評估:

一、位於國家公園、國家風景區或脆弱敏感區域。

二、位於野生動物保護區或野生動物重要棲息環境。

三、位於重要濕地。

四、位於臺灣沿海地區自然環境保護計畫核定公告之自然保護區。

五、位於特定農業區之農業用地。

六、位於政府核定補助或獎勵實施造林之土地,屬國有土地、公有土地、國營事業土地或公營事業土地者。

七、位於山坡地,設置或累積設置裝置容量一萬瓩以上,或設置或累積設置面積五公頃以上。

八、位於山坡地之申請設置太陽光電發電系統,符合下列規定之一,其申請設置或累積設置之面積應合併計算,且達前款規定規模:

()申請設置或累積設置用地位於同一筆地號。

()申請設置或累積設置用地之地號互相連接或僅間隔道路、渠道、排水路等公共設施。

()申請設置或累積設置用地邊界相隔水平距離在二十公尺範圍內。

九、設置水面型太陽光電系統,且設置或累積設置裝置容量一萬瓩以上,或設置或累積設置面積五公頃以上。

十、設置或累積設置裝置容量二萬瓩以上,或設置或累積設置面積十公頃以上。

前項太陽光電發電系統,不含屋頂型太陽光電系統。

第五條 下列開發行為對環境有不良影響之虞者,應實施環境影響評估:

一、工廠之設立及工業區之開發。

二、道路、鐵路、大眾捷運系統、港灣及機場之開發。

三、土石採取及探礦、採礦。

四、蓄水、供水、防洪排水工程之開發。

五、農、林、漁、牧地之開發利用。

六、遊樂、風景區、高爾夫球場及運動場地之開發。

七、文教、醫療建設之開發。

八、新市區建設及高樓建築或舊市區更新。

九、環境保護工程之興建。

十、核能及其他能源之開發及放射性核廢料儲存或處理場所之興建。

十一、其他經中央主管機關公告者。

前項開發行為應實施環境影響評估者,其認定標準、細目及環境影響評估作業準則,由中央主管機關會商有關機關於本法公布施行後一年內定之,送立法院備查。

有鑑於近年太陽光電發電系統屢傳破壞環境卻不須實施環境影響評估,環境部長期不作為、怠忽職守,直至20251月才修改《開發行為應實施環境影響評估細目及範圍認定標準》第二十九條第一項第七款,擴大太陽光電發電系統應實施環境影響評估之範圍,惟現行標準仍有漏洞,不僅水面型太陽光電發電系統不須實施環境影響評估,甚至「屬其他開發行為之附屬設施且經各目的事業主管機關確認者」、「位於政府核定補助或獎勵實施造林之土地,屬國有土地、公有土地、國營事業土地或公營事業土地,經能源主管機關同意者」亦不須實施環境影響評估,有開後門之嫌。為避免太陽光電發電系統一再破壞國土,有必要將太陽光電發電系統應實施環境影響評估之範圍提升至法律位階,並擴大範圍,爰新增第三項及第四項之規定。

DW8987207 員盧縣一等提案:

案由:本院委員盧縣一、林沛祥等16人,為改善現行環境影響評估機制,爰擬具「環境影響評估法第三條及第五條條文修正草案」。是否有當?敬請公決。

說明:

一、現行環境影響評估審查委員會僅規範委員會任期及專家學者比例,但審查案件涉及原住民族土地時,卻未有原住民族代表,恐欠缺代表性,故增列「應至少聘任一名具有原住民族領域相關專業背景者」補足制度之不足,且符合《原住民族基本法》第二十一條意旨,確保涉及原住民族土地資源開發案件,審查中有專業性之代表,以強化程序正當性。(修正條文第三條)

二、依環境部「開發行為應實施環境影響評估細目及範圍認定標準」,開發核能電廠、火力電廠、水力電廠、風力電廠及太陽光電,皆須進行環評。能源開發種類繁多,但對於濕地、水庫等水域空間之太陽能光電系統開發,卻缺少環評機制審查,實有不足。且立柱型太陽能光電如果在農地、魚塭等非都市土地上大規模設置,將引發許多土地問題,包括:農地破碎流失、影響農業生產、與漁業、養殖業衝突、生態環境潛在風險等,故政府限制單一農地不得低於2公頃才能申請,並優先開發不利耕作區、屋頂等地區,顯見太陽能光電發電系統非毫無風險,實有進行環評必要。(修正條文第五條)

提案人:盧縣一  林沛祥  

連署人:顏寬恒  鄭正鈐  謝龍介  黃 仁  林倩綺  林德福  許宇甄  涂權吉  鄭天財Sra Kacaw   丁學忠  翁曉玲  黃建賓  陳超明  羅智強  

環境影響評估法第三條及第五條條文修正草案對照表

DW3670638 正條文

現行條文

說明

第三條 各級主管機關為審查環境影響評估報告有關事項,應設環境影響評估審查委員會(以下簡稱委員會)。

前項委員會任期二年,其中專家學者不得少於委員會總人數三分之二,審查案件涉及原住民族土地時,應至少聘任一名具有原住民族領域相關專業背景者。目的事業主管機關為開發單位時,目的事業主管機關委員應迴避表決。

中央主管機關所設之委員會,其組織規程,由環境部擬訂,報請行政院核定後發布之。

直轄市主管機關所設之委員會,其組織規程,由直轄市主管機關擬訂,報請權責機關核定後發布之。

縣(市)主管機關所設之委員會,其組織規程,由縣(市)主管機關擬訂,報請權責機關核定後發布之。

第三條 各級主管機關為審查環境影響評估報告有關事項,應設環境影響評估審查委員會(以下簡稱委員會)。

前項委員會任期二年,其中專家學者不得少於委員會總人數三分之二。目的事業主管機關為開發單位時,目的事業主管機關委員應迴避表決。

中央主管機關所設之委員會,其組織規程,由行政院環境保護署擬訂,報請行政院核定後發布之。

直轄市主管機關所設之委員會,其組織規程,由直轄市主管機關擬訂,報請權責機關核定後發布之。

縣(市)主管機關所設之委員會,其組織規程,由縣(市)主管機關擬訂,報請權責機關核定後發布之。

一、修正第二項。

二、現行環境影響評估審查委員會僅規範委員會任期及專家學者比例,但審查案件涉及原住民族土地時,卻未有原住民族代表,恐欠缺代表性,故增列「應至少聘任一名具有原住民族相關專業背景者」補足制度之不足,且符合《原住民族基本法》第二十一條意旨,確保涉及原住民族土地資源開發案,於審查中有相當之代表,以強化程序正當性。

第五條 下列開發行為對環境有不良影響之虞者,應實施環境影響評估:

一、工廠之設立及工業區之開發。

二、道路、鐵路、大眾捷運系統、港灣及機場之開發。

三、土石採取及探礦、採礦。

四、蓄水、供水、防洪排水工程之開發。

五、農、林、漁、牧地之開發利用。

六、遊樂、風景區、高爾夫球場及運動場地之開發。

七、文教、醫療建設之開發。

八、新市區建設及高樓建築或舊市區更新。

九、環境保護工程之興建。

十、核能及其他能源之開發及放射性核廢料儲存或處理場所之興建。

十一、於溼地、埤塘、滯洪池、水庫及魚塭等水域空間,進行太陽光電發電系統之開發。

十二、其他經中央主管機關公告者。

前項開發行為應實施環境影響評估者,其認定標準、細目及環境影響評估作業準則,由中央主管機關會商有關機關於本法公布施行後一年內定之,送立法院備查。

第五條 下列開發行為對環境有不良影響之虞者,應實施環境影響評估:

一、工廠之設立及工業區之開發。

二、道路、鐵路、大眾捷運系統、港灣及機場之開發。

三、土石採取及探礦、採礦。

四、蓄水、供水、防洪排水工程之開發。

五、農、林、漁、牧地之開發利用。

六、遊樂、風景區、高爾夫球場及運動場地之開發。

七、文教、醫療建設之開發。

八、新市區建設及高樓建築或舊市區更新。

九、環境保護工程之興建。

十、核能及其他能源之開發及放射性核廢料儲存或處理場所之興建。

十一、其他經中央主管機關公告者。

前項開發行為應實施環境影響評估者,其認定標準、細目及環境影響評估作業準則,由中央主管機關會商有關機關於本法公布施行後一年內定之,送立法院備查。

一、新增第一項第十一款,依據環境部「開發行為應實施環境影響評估細目及範圍認定標準」,我國開發核能電廠、火力電廠、水力電廠、風力電廠及太陽光電,皆須進行環評,能源開發種類繁多,但對於濕地、水庫等水域空間之太陽能光電系統開發,卻缺少環評機制審查,實有不足。

二、且立柱型太陽能光電如在農地、魚塭等非都市土地上大規模設置,將引發許多土地問題,包括:農地破碎化流失、影響農業生產、與漁業、養殖業衝突,及生態環境潛在風險。為解決這些問題,政府限制單一農地不得低於2公頃才能申請,並優先開發不利耕作區、屋頂等地區,顯見太陽能光電發電系統並非毫無風險,實有環評之必要。

三、原第十一款改列第十二款。

DW5603885 席:依照剛才所通過的協商結論,我們現在進行廣泛討論,請各黨團推派之代表發言,首先請陳昭姿委員發言,鍾佳濱委員請準備。

陳委員昭姿:1627分)主席、各位同事。丹娜絲颱風摧毀了佳冬離岸型的光電浮臺以及雲豹子公司下的永鑫光電案場,經濟部向大家宣稱這是一個試驗性的計畫,但解釋不清楚為什麼計畫中宣稱可以抗1017級風浪的光電浮臺,卻在10級的中颱下,從屏東一路飄到澎湖。

越來越多的國人發現,光電板的管理亟需有完整的通盤檢討,也意識到風險預防的機制長年失靈,光電開發正在蠶食鯨吞我們美麗的國土。我們看到執政黨一方面大力鼓吹開發光電場,卻又疏於全盤性的檢視光電設置區,讓臺灣滿山遍野的開發,甚至將腦筋動到像是烏山頭水庫如此敏感又脆弱、本來要被保護的地區,難道這些地方都不需要環評嗎?

環境部長期不作為、怠忽職守,直到今年1月才意識到民間反彈嚴重,進而修改開發行為應實施環境影響評估細目及範圍認定標準第二十九條第一項第七款,它擴大了一點光電系統的環評範圍,但是修正的幅度非常小,不僅水面型的太陽光電系統完全不需要實施環評,甚至某一些地面型的光電系統只要經過其目的事業主管機關認定或是能源主管機關同意者,他都可以開發,等於是廣開後門,為了避免光電系統一再破壞國土,民眾黨黨團認為有必要把光電系統實施環境評估的範圍提升到法律位階。

所以我們本次在第五條第三項修法中,加嚴且擴大了範圍,包括國家風景區或是經劃地是地質遺跡以及山崩及地滑的地質敏感區等,應該實施環評,另外參照日本法規,設置或累積設置裝置容量在4萬瓩以上,或設置或累積設置面積在40公頃以上也要做環評。水面的部分我們更嚴格,是1萬瓩或是5公頃以上,但是我們也保留一些彈性,排除了屋頂型光電以及自用面積小於100平方公尺。

臺灣的光電廠正走向以逐利為導向的發展模式,整個標案被視為投資型商品,重在資金的操作跟報酬的回收,所以我們認為只有將子法提升到母法,才能夠確保這些認定標準不會因為行政團隊的改朝換代而變動。台灣民眾黨會繼續堅持,我們認為這麼重大的能源開發行為涉及公益問題,要由全民來監督,敬請各位同事委員能夠支持我們的提案,謝謝。

主席:謝謝陳昭姿委員的發言。

接下來請鍾佳濱委員發言,王育敏委員請準備。

鍾委員佳濱:1631分)主席、在場委員先進。關於環境影響評估法第五條的修正草案,其實早在去年5月國民黨黨團的王育敏委員就提出了同樣的修法方向,但是很遺憾地,在衛環委員會裡面從來不曾討論,直到今年的829號,民眾黨選臺器發現水庫光電這一題非常值得推,就急急忙忙地逕付二讀,跳過委員會的審查,以至於包括環境保護團體等多元意見沒辦法被納入討論。結果今天我們看到這個環境影響評估法,我們現在唸給大家聽,因為目前環保署(就是現在的環境部)開發行為應實施環境影響評估細目及範圍認定標準,太陽光電僅在國家級濕地開發時才繼續要環評,顯然無法確實維護我國的水域空間。講得非常切合我們現在的需要,但是這樣的內容表達在修法上,應該在第五條增加第十一款,在濕地、埤塘、滯洪池、水庫及魚塭等水域空間,進行對太陽光電開發的環境影響評估,對於這樣的條款內容,我們覺得允合目前環境影響評估跟其子法認定標準的層次。

這一個是王育敏委員去年提案的內容,但是很遺憾地,民眾黨的選臺器修法,什麼叫選臺器?現在電視選到哪一臺,看到什麼議題,他們就急著提出他們的法案,結果提出來的法案荒腔走板,把原來的認定標準直接納入到母法的環境影響評估法。

因此民主進步黨黨團負責任地提出了再修正動議,用的就是之前王委員去年7月送到衛環委員會的版本,將這些文字內容酌予調整,清楚明白地告訴大家,除了國家級濕地之外,我們五種水域都應該分別訂定,納入環境影響評估的標準,包括濕地、埤塘、滯洪池、民生用水庫以及魚塭,因為這五種不同水域的性質、屬性及所能容許的開發行為跟必要進行的環境影響評估標準都不相同,一旦母法納入這五項內容,其下子法的認定標準都必須由環境部切實規範。

然而民眾黨的提案,不分青紅皂白,一律用1萬瓩、5公頃,或者其他的方式、總量的方式,夯不啷噹地規範進去,將會造成環境的浩劫,造成環境影響評估沒有辦法落實執行,奉勸國民黨支持這個提案,不要跟著民眾黨起舞。

主席:謝謝鍾佳濱委員的發言。

接下來請最後一位登記的王育敏委員發言。

王委員育敏:1634分)主席、各位委員,大家好。首先我謝謝鍾佳濱委員肯定本席在去年所提出的環評法的修法。環評法的修法在去年提出之後,的確我們看到光電的亂象持續存在,包括今年我們看到在高雄的大樹,和山光電將整個山坡地完全開發,光禿禿一片,還危害到高雄市民的安全,這件事情非常嚴重,檢調也已經介入在調查。我們看到烏山頭水庫也是沒有經過環評,這麼大片的水面型光電開發,不用環評!而臺南市的市民憂心忡忡,擔心他們的農業用水、民生用水受到污染。在立法院沒有把相關的法令規則訂得清清楚楚之前,民眾只能焦慮,面對光電的亂象,毫無處理的能力。作為立法委員,如果我們不立法,也是放任一些違法的光電業者恣意地開發,甚至這當中涉及到的司法弊案,從臺南的小二甲到現在高雄的和山光電都充斥著弊案,因此立法院有責任去立一個更完整的法。

我謝謝剛剛鍾佳濱委員幾度提起我的版本,現在民進黨也是採用我去年所提出來的版本,但是我們要與時俱進。之前我已經觀察到,如果我們沒有把一些具體的作法提升到母法的位階,環境部是順應經濟部,環境部完全沒有自己把關的能力。也就是因為這樣,今天國眾兩黨最後提出的修正動議,把各項應該要怎麼做的標準訂定得更為清楚,特別是關於水面型的光電一定要納入環評這件事情,是在這次修法裡面的一大進步跟突破,所以我們也希望民主進步黨可以與時俱進。

我去年提的版本也很好,但是現在經過大家的深思熟慮,也看到現在光電的亂象,我們的確有必要把相關的規定更具體化,而不是授權給行政部門再去訂定。所以我們也希望民主進步黨秉持民主進步的原則,跟著國民黨跟民眾黨,我們再提出的修正動議,的確是最先進的版本,也是最能保護我們環境的版本,請民主進步黨一起共同來支持、守護環境,謝謝!

主席:謝謝王育敏委員的發言。

報告院會,廣泛討論已經完畢。

現在進行本案之處理,請宣讀院會所收再修正動議,其餘提案內容,均列入公報紀錄。

台灣民眾黨黨團、國民黨黨團共同再修正動議提案:

民進黨黨團再修正動議提案:

案由:本院民進黨黨團針對第11屆第4會期第9次會議議程討論事項第 案本院台灣民眾黨黨團擬具「環境影響評估法第五條條文修正草案」案,擬具再修正動議。是否有當,敬請公決。

提案人:民主進步黨立法院黨團

柯建銘  鍾佳濱  陳培瑜

台灣民眾黨黨團、國民黨黨團共同修正動議提案:

民進黨黨團修正動議提案:

案由:本院民進黨黨團,針對第11屆第4會期第9次會議議程討論事項第 案本院台灣民眾黨黨團擬具「環境影響評估法第五條條文修正草案」案,擬具修正動議。是否有當,敬請公決。

民主進步黨立法院黨團

柯建銘  鍾佳濱  陳培瑜