主席:現在進行逐條討論。

環境影響評估法第三條及第五條條文修正草案(二讀)

主席:請宣讀第三條。

台灣民眾黨黨團、國民黨黨團共同再修正動議:

第 三 條  (不予修正,維持現行條文)

主席:請問對於維持現行條文有無異議?(無)無異議,第三條維持現行條文。

報告院會,我們現在進行第五條,請宣讀。

台灣民眾黨黨團、國民黨黨團共同再修正動議:

第 五 條  下列開發行為對環境有不良影響之虞者,應實施環境影響評估:

一、工廠之設立及工業區之開發。

二、道路、鐵路、大眾捷運系統、港灣及機場之開發。

三、土石採取及探礦、採礦。

四、蓄水、供水、防洪排水工程之開發。

五、農、林、漁、牧地之開發利用。

六、遊樂、風景區、高爾夫球場及運動場地之開發。

七、文教、醫療建設之開發。

八、新市區建設及高樓建築或舊市區更新。

九、環境保護工程之興建。

十、核能及其他能源之開發及放射性核廢料儲存或處理場所之興建。

十一、其他經中央主管機關公告者。

前項開發行為應實施環境影響評估者,其認定標準、細目及環境影響評估作業準則,由中央主管機關會商有關機關於本法公布施行後一年內定之,送立法院備查。

設置太陽光電發電系統符合下列規定之一者,應實施環境影響評估:

一、位於國家風景區或經劃定之地質遺跡地質敏感區、山崩與地滑地質敏感區。

二、位於野生動物保護區或野生動物重要棲息環境。

三、位於重要濕地。

四、位於臺灣沿海地區自然環境保護計畫核定公告之自然保護區。

五、位於特定農業區之農業用地。

六、位於政府核定補助或獎勵實施造林之土地,屬國有土地、公有土地、國營事業土地或公營事業土地者。

七、位於山坡地,設置或累積設置裝置容量一萬瓩以上,或設置或累積設置面積五公頃以上。

八、設置水面型太陽光電系統,且設置或累積設置裝置容量一萬瓩以上,或設置或累積設置面積五公頃以上。

九、設置或累積設置裝置容量四萬瓩以上,或設置或累積設置面積四十公頃以上。

十、第七款至第九款之申請設置太陽光電發電系統,符合下列規定之一,其申請設置或累積設置之面積應合併計算,且達該款規定規模:

()申請設置或累積設置用地位於同一筆地號。

()申請設置或累積設置用地之地號互相連接或僅間隔道路、渠道、排水路等公共設施。

()申請設置或累積設置用地邊界相隔水平距離在二十公尺範圍內。

前項太陽光電發電系統,不含下列情形:

一、屋頂型太陽光電發電系統。

二、屬其他開發行為之附屬設施且經各目的事業主管機關確認之太陽光電發電系統。

三、設置面積一百平方公尺以下且供自用之太陽光電發電系統。

民進黨黨團再修正動議:

第 五 條  下列開發行為對環境有不良影響之虞者,應實施環境影響評估:

一、工廠之設立及工業區之開發。

二、道路、鐵路、大眾捷運系統、港灣及機場之開發。

三、土石採取及探礦、採礦。

四、蓄水、供水、防洪排水工程之開發。

五、農、林、漁、牧地之開發利用。

六、遊樂、風景區、高爾夫球場及運動場地之開發。

七、文教、醫療建設之開發。

八、新市區建設及高樓建築或舊市區更新。

九、環境保護工程之興建。

十、核能及其他能源之開發及放射性核廢料儲存或處理場所之興建。

十一、於溼地、埤塘、滯洪池、民生用水庫及魚塭等水域空間,進行太陽光電發電系統之開發。

十二、其他經中央主管機關公告者。

前項開發行為應實施環境影響評估者,其認定標準、細目及環境影響評估作業準則,由中央主管機關會商有關機關於本法公布施行後一年內定之,送立法院備查。

主席:報告院會,依照協商結論,我們開始表決,先進行處理民進黨黨團再修正動議條文。

開始進行表決,贊成民進黨黨團再修正動議條文請按贊成,反對請按反對。民進黨黨團要求記名表決,記名表決,時間1分鐘,現在開始。

(進行表決)

主席:向院會報告表決結果:出席108位,贊成50位,反對58位,贊成者少數,民進黨黨團再修正動議條文不通過。

表決結果名單:

會議名稱:立法院第11屆第4會期第9次會議  表決型態:記名表決

表決時間:中華民國1141114日 下午44407

表決議題:環境影響評估法第五條

     民進黨黨團再修正動議

表決結果:出席人數:108  贊成人數:50  反對人數:58  棄權人數:0

贊成:

張雅琳  林月琴  陳培瑜  柯建銘  鍾佳濱  伍麗華Saidhai Tahovecahe    郭昱晴  吳思瑤  沈伯洋  范 雲  邱志偉  黃秀芳  何欣純  林俊憲  李坤城  王義川  陳秀寳  徐富癸  王世堅  羅美玲  蔡易餘  莊瑞雄  郭國文  陳俊宇  吳沛憶  賴瑞隆  陳素月  李柏毅  陳 瑩  陳冠廷  陳亭妃  王美惠  劉建國  林岱樺  賴惠員  黃 捷  林淑芬  王正旭  林楚茵  王定宇  吳琪銘  許智傑  張宏陸  吳秉叡  李昆澤  蔡其昌  邱議瑩  林宜瑾  蘇巧慧  沈發惠

反對:

傅崐萁  羅智強  林沛祥  謝龍介  涂權吉  馬文君  林憶君  麥玉珍  劉書彬  林國成  陳昭姿  黃國昌  黃珊珊  張啓楷  高金素梅 林思銘  邱若華  鄭天財Sra Kacaw   鄭正鈐  張嘉郡  洪孟楷  王鴻薇  呂玉玲  陳雪生  黃建賓  黃健豪  葉元之  陳永康  賴士葆  陳菁徽  萬美玲  廖偉翔  蘇清泉  黃 仁  魯明哲  李彥秀  吳宗憲  邱鎮軍  徐欣瑩  盧縣一  廖先翔  陳玉珍  林德福  楊瓊瓔  丁學忠  陳超明  林倩綺  顏寬恒  羅明才  翁曉玲  張智倫  羅廷瑋  徐巧芯  許宇甄  柯志恩  牛煦庭  王育敏  游 顥

棄權:

主席:我們現在表決台灣民眾黨黨團、國民黨黨團共同所提再修正動議條文。現在有民進黨黨團、台灣民眾黨黨團要求記名表決。記名表決,時間1分鐘,贊成按贊成,反對按反對,現在開始。

(進行表決)

主席:報告院會,報告表決結果:出席107位,贊成59位,反對48位,贊成者多數,第五條照台灣民眾黨黨團、國民黨黨團共同所提再修正動議條文通過。

表決結果名單:

會議名稱:立法院第11屆第4會期第9次會議  表決型態:記名表決

表決時間:中華民國1141114日 下午44550

表決議題:環境影響評估法第五條

     台灣民眾黨、國民黨黨團再修正動議

表決結果:出席人數:107  贊成人數:59  反對人數:48  棄權人數:0

贊成:

傅崐萁  羅智強  林沛祥  謝龍介  涂權吉  馬文君  林憶君  麥玉珍  劉書彬  林國成  陳昭姿  黃國昌  黃珊珊  張啓楷  高金素梅 林思銘  邱若華  鄭天財Sra Kacaw   鄭正鈐  謝衣鳯  張嘉郡  洪孟楷  王鴻薇  呂玉玲  陳雪生  黃建賓  黃健豪  葉元之  陳永康  賴士葆  陳菁徽  萬美玲  廖偉翔  蘇清泉  黃 仁  魯明哲  李彥秀  吳宗憲  邱鎮軍  徐欣瑩  盧縣一  廖先翔  陳玉珍  林德福  楊瓊瓔  丁學忠  陳超明  林倩綺  顏寬恒  羅明才  翁曉玲  張智倫  羅廷瑋  徐巧芯  許宇甄  柯志恩  牛煦庭  王育敏  游 顥

反對:

張雅琳  林月琴  陳培瑜  柯建銘  鍾佳濱  伍麗華Saidhai Tahovecahe    郭昱晴  吳思瑤  沈伯洋  范 雲  邱志偉  黃秀芳  何欣純  林俊憲  李坤城  王義川  陳秀寳  徐富癸  王世堅  羅美玲  蔡易餘  莊瑞雄  郭國文  陳俊宇  吳沛憶  賴瑞隆  陳素月  李柏毅  陳 瑩  陳冠廷  陳亭妃  王美惠  劉建國  林岱樺  賴惠員  黃 捷  林淑芬  王正旭  林楚茵  王定宇  吳琪銘  許智傑  張宏陸  吳秉叡  邱議瑩  林宜瑾  蘇巧慧  沈發惠

棄權:

主席:現在全案已經經過二讀。

現在有台灣民眾黨黨團提議繼續進行三讀。

台灣民眾黨黨團提案:

案由:本院台灣民眾黨黨團,依據立法院職權行使法第十一條,提議討論事項本案繼續進行三讀。

提案人:台灣民眾黨立法院黨團 陳昭姿

主席:請問院會,有無異議?(有)有異議,我們要進行表決。

現在進行表決,針對台灣民眾黨黨團所提繼續進行三讀,現有民進黨黨團、台灣民眾黨黨團要求記名表決。

我們現在開始記名表決,贊成台灣民眾黨黨團所提繼續進行三讀請按贊成,反對請按反對,時間1分鐘,現在開始。

(進行表決)

主席:向院會報告表決結果:出席106位,贊成59位,反對47位,贊成者多數,本案繼續進行三讀。

表決結果名單:

會議名稱:立法院第11屆第4會期第9次會議  表決型態:記名表決

表決時間:中華民國1141114日 下午44759

表決議題:討論事項第五案

     台灣民眾黨黨團提議繼續三讀

表決結果:出席人數:106  贊成人數:59  反對人數:47  棄權人數:0

贊成:

傅崐萁  羅智強  林沛祥  謝龍介  涂權吉  馬文君  林憶君  麥玉珍  劉書彬  林國成  陳昭姿  黃國昌  黃珊珊  張啓楷  高金素梅 林思銘  邱若華  鄭天財Sra Kacaw   鄭正鈐  謝衣鳯  張嘉郡  洪孟楷  王鴻薇  呂玉玲  陳雪生  黃建賓  黃健豪  葉元之  陳永康  賴士葆  陳菁徽  萬美玲  廖偉翔  蘇清泉  黃 仁  魯明哲  李彥秀  吳宗憲  邱鎮軍  徐欣瑩  盧縣一  廖先翔  陳玉珍  林德福  楊瓊瓔  丁學忠  陳超明  林倩綺  顏寬恒  羅明才  翁曉玲  張智倫  羅廷瑋  徐巧芯  許宇甄  柯志恩  牛煦庭  王育敏  游 顥

反對:

張雅琳  林月琴  陳培瑜  柯建銘  鍾佳濱  伍麗華Saidhai Tahovecahe    郭昱晴  吳思瑤  沈伯洋  范 雲  邱志偉  黃秀芳  何欣純  林俊憲  李坤城  王義川  陳秀寳  徐富癸  王世堅  羅美玲  蔡易餘  莊瑞雄  郭國文  陳俊宇  吳沛憶  賴瑞隆  陳素月  李柏毅  陳 瑩  陳冠廷  陳亭妃  王美惠  劉建國  林岱樺  賴惠員  黃 捷  林淑芬  王正旭  林楚茵  吳琪銘  許智傑  張宏陸  吳秉叡  邱議瑩  林宜瑾  蘇巧慧  沈發惠

棄權:

主席:本案繼續進行三讀,請宣讀。

環境影響評估法修正第五條條文(三讀)

與經過二讀內容同,略─

主席:報告院會,三讀條文宣讀完畢,請問院會,有無文字修正?(無)沒有文字修正。

現在有台灣民眾黨黨團依據立法院職權行使法第十一條規定,提請將全案付表決。

台灣民眾黨黨團提案:

案由:本院台灣民眾黨黨團,依據立法院職權行使法第十一條規定,提請將本案「全案付表決」。

提案人:台灣民眾黨立法院黨團 黃國昌

主席:現在進行全案表決,贊成全案通過者請按贊成,反對者請按反對,棄權者請按棄權。民進黨黨團跟台灣民眾黨黨團要求記名表決,我們開始記名表決。贊成台灣民眾黨黨團提議請按贊成,反對請按反對,時間1分鐘,現在開始。

(進行表決)

主席:向院會報告表決結果:出席107位,贊成59位,反對48位,贊成者多數,全案表決通過。

表決結果名單:

會議名稱:立法院第11屆第4會期第9次會議  表決型態:記名表決

表決時間:中華民國1141114日 下午45308

表決議題:討論事項第五案

     全案表決

表決結果:出席人數:107  贊成人數:59  反對人數:48  棄權人數:0

贊成:

傅崐萁  羅智強  林沛祥  謝龍介  涂權吉  馬文君  林憶君  麥玉珍  劉書彬  林國成  陳昭姿  黃國昌  黃珊珊  張啓楷  高金素梅 林思銘  邱若華  鄭天財Sra Kacaw   鄭正鈐  謝衣鳯  張嘉郡  洪孟楷  王鴻薇  呂玉玲  陳雪生  黃建賓  黃健豪  葉元之  陳永康  賴士葆  陳菁徽  萬美玲  廖偉翔  蘇清泉  黃 仁  魯明哲  李彥秀  吳宗憲  邱鎮軍  徐欣瑩  盧縣一  廖先翔  陳玉珍  林德福  楊瓊瓔  丁學忠  陳超明  林倩綺  顏寬恒  羅明才  翁曉玲  張智倫  羅廷瑋  徐巧芯  許宇甄  柯志恩  牛煦庭  王育敏  游 顥

反對:

張雅琳  林月琴  陳培瑜  柯建銘  鍾佳濱  伍麗華Saidhai Tahovecahe    郭昱晴  吳思瑤  沈伯洋  范 雲  邱志偉  黃秀芳  何欣純  林俊憲  李坤城  王義川  陳秀寳  徐富癸  王世堅  羅美玲  蔡易餘  莊瑞雄  郭國文  陳俊宇  吳沛憶  賴瑞隆  陳素月  李柏毅  陳 瑩  陳冠廷  陳亭妃  王美惠  劉建國  林岱樺  賴惠員  黃 捷  林淑芬  王正旭  林楚茵  王定宇  吳琪銘  許智傑  張宏陸  吳秉叡  邱議瑩  林宜瑾  蘇巧慧  沈發惠

棄權:

主席:我們現在作以下決議:環境影響評估法第五條條文修正通過。

報告院會,本院黃國昌委員等人,針對本案三讀之決議提出復議,並請院會隨即進行表決處理。

台灣民眾黨黨團提案:

案由:本院委員黃國昌等21人,依立法院議事規則第42條,針對立法院第11屆第4會期第9次會議議事日程報告事項第5案(如下附表),提出復議並請院會立即處理復議動議。是否有當?敬請 公決。

DW8906081

案由

5DW3984469

本院台灣民眾黨黨團擬具「環境影響評估法第五條條文修正草案」,請審議案。

提案人:黃國昌

連署人:張啓楷  陳昭姿  林國成  傅崐萁  劉書彬  麥玉珍  鄭天財Sra Kacaw   林憶君  涂權吉  謝龍介  羅智強  馬文君  高金素梅 林沛祥  陳雪生  黃健豪  邱若華  鄭正鈐  呂玉玲  黃建賓

主席:報告院會,我們現在進行處理本件復議案,現在進行表決。

針對黃國昌委員等人所提復議案,現在有民進黨黨團、台灣民眾黨黨團要求記名表決,我們記名表決,時間1分鐘,現在開始。

(進行表決)

主席:我們時間暫停,表決器沒辦法使用。現在可以了吧?好,我們繼續。

(繼續表決)

主席:向院會報告表決結果:出席107位,贊成48位,反對59位,贊成者少數,復議案不通過。

表決結果名單:

會議名稱:立法院第11屆第4會期第9次會議  表決型態:記名表決

表決時間:中華民國1141114日 下午45526

表決議題:討論事項第五案委員黃國昌

     等針對本案三讀之決議提出復議

表決結果:出席人數:107  贊成人數:48  反對人數:59  棄權人數:0

贊成:

張雅琳  林月琴  陳培瑜  柯建銘  鍾佳濱  伍麗華Saidhai Tahovecahe    郭昱晴  吳思瑤  沈伯洋  范 雲  邱志偉  黃秀芳  何欣純  林俊憲  李坤城  王義川  陳秀寳  徐富癸  王世堅  羅美玲  蔡易餘  莊瑞雄  郭國文  陳俊宇  吳沛憶  賴瑞隆  陳素月  李柏毅  陳 瑩  陳冠廷  陳亭妃  王美惠  劉建國  林岱樺  賴惠員  黃 捷  林淑芬  王正旭  林楚茵  王定宇  吳琪銘  許智傑  張宏陸  吳秉叡  邱議瑩  林宜瑾  蘇巧慧  沈發惠

反對:

傅崐萁  羅智強  林沛祥  謝龍介  涂權吉  馬文君  林憶君  麥玉珍  劉書彬  林國成  陳昭姿  黃國昌  黃珊珊  張啓楷  高金素梅 林思銘  邱若華  鄭天財Sra Kacaw   鄭正鈐  謝衣鳯  張嘉郡  洪孟楷  王鴻薇  呂玉玲  陳雪生  黃建賓  黃健豪  葉元之  陳永康  賴士葆  陳菁徽  萬美玲  廖偉翔  蘇清泉  黃 仁  魯明哲  李彥秀  吳宗憲  邱鎮軍  徐欣瑩  盧縣一  廖先翔  陳玉珍  林德福  楊瓊瓔  丁學忠  陳超明  林倩綺  顏寬恒  羅明才  翁曉玲  張智倫  羅廷瑋  徐巧芯  許宇甄  柯志恩  牛煦庭  王育敏  游 顥

棄權:

主席:現在處理院會所收台灣民眾黨黨團所提出附帶決議1項,請議事人員宣讀附帶決議之內容。

台灣民眾黨黨團附帶決議:

現行《國家公園法》並未明定得於國家公園範圍內設置地面型或水面型太陽光電發電系統。內政部國家公園署署長王成機於一百十四年十一月十三日立法院黨團協商會議中明確表示,未來國家公園署亦不會依據國家公園法第十四條第一項第十款同意設置地面型或水面型太陽光電發電系統。既然實務上並無同意設置之可能,自無進行環境影響評估之必要。

爰要求內政部國家公園署於本法修正通過後,不得援引國家公園法第十四條第一項第十款同意設置地面型或水面型太陽光電發電系統,以落實行政部門對國會之承諾並回應國人對國家公園生態與景觀保護之期待。

提案人:台灣民眾黨立法院黨團 黃國昌

主席:請問院會,有無異議?(無)沒有異議,我們決定照案通過。

現在進行完成立法程序後之發言。

首先請陳培瑜委員發言,王育敏委員請準備。

陳委員培瑜:1656分)謝謝主席。我要說,我非常遺憾看到今天竟然會修法三讀通過。我要說,政府推動再生能源的過程當中,有非常多政客惡意散播錯假的訊息,甚至造謠,這些事情我們都一一看見了,而這些造謠都只是為了創造人民對於綠能的恐懼,用非常多的資訊落差,造成人民對綠能的誤解。我要說,這是阻卻國家往前走最糟糕、最糟糕的一股力量。我要說,有弊案要查就查,就像我現在前面這張手板,相當多的弊案都是在查察的過程當中,我們看到有人利用不法的資訊落差,創造自己的利潤。我要說,該查就查,該辦就辦,但不該因為相關個案就阻卻綠能往前進,這是最糟糕、最糟糕今天令人看到最遺憾的修法。

事實上,今年1月環境部已經修改相關環評認定標準,把今天所有在野黨委員在意的國家公園、野生動物保護區、特定農業區、重要濕地等敏感區位,都已經納入需要環評的範圍,根本不是你們所說的不需要環評。綠能環評本來就需要修法、本來就需要討論、本來就需要與時俱進,但你們不願意讓它留在子法,而是放在母法,造成相關的彈性變得非常匱乏,而這樣修法的機制,到底是幫助綠能,還是阻卻綠能?到底是幫助臺灣完成能源韌性,還是阻卻臺灣完成能源韌性?我相信大家看得非常非常清楚。

我要說,現在全世界都在往再生能源、往綠能推進,臺灣大家所熟悉的公司,不論是台積電、聯電,或者是每天大家都在用的三大電信,都是RE100承諾的企業,他們都希望在2050年以前可以全面完成綠能,但很可惜今天在野黨的修法,阻卻這些企業完成對綠能、對全世界的承諾,我要說,非常地遺憾!

主席:謝謝陳培瑜委員的發言。

接下來請王育敏委員發言,劉書彬委員請準備。

王委員育敏:1659分)主席、全國的民眾,大家好。今天很高興看到環評法第五條在國民黨跟民眾黨的合作底下,順利地完成修法。我們國民黨支持綠能的發展,但是我們絕對不支持破壞環境而發展出來的綠能;如果已經破壞環境,那就不叫綠能。所以今天環評法修法,我們只是把各項應該要規範的要件,把原來的子法提升到母法的位階,如果民進黨真的支持的話,應該不用反對。

另外一個部分是更嚴格限制了這一些相關水面型的光電,開發面積達到一定的規模,也就是山坡地跟水面型光電的設置容量在1萬瓩以上,或設置累積面積達到5公頃以上,就應該要環評。如果大家相信我們環境部所設置的環評制度,應該要相信它是以把關環境永續為條件,絕對不是民進黨所說阻礙綠能的發展。所以,為了綠能的發展可以永續,更應該要支持必須經過環評,所以今天這樣一個立法,其實更是確保我們的環境永續跟綠能的發展可以共創雙贏,這個是非常重要的重點。

最後我想提出來,民進黨所設定的綠能發展目標「20GW」看起來是做不到的,做不到沒有關係,可以尋求替代能源,而現在核能還是一個可以選擇的選項,所以不要犧牲我們的環境來發展綠電,我想這是現在全民的共識。以上,謝謝。

主席:好,謝謝王育敏委員的發言。

接下來最後一位劉書彬委員,請發言。

劉委員書彬:171分)主席、各位同仁、先進。今天環境影響評估法第五條的修訂代表的是民眾黨對於能源轉型跟綠能發展的支持,但在發展期間不能夠犧牲我們農漁民的權益,還有對於環境珍貴山林的保護。這次修法的重點是針對國家風景區或者是特定地質敏感區,如果在山坡地設置水面型光電設施或是地面型設施的時候,都必須要先做環評。第二、以光電設施為例,在一定設置累積的容量1萬瓩,或者是面積達到5公頃以上的時候,它必須要符合一定的規格及距離來保護環境,這但細節最重要的是要在設置之前,就必須要做環評,才能在事前就能保護環境,而不是在發生事情後,例如在丹娜絲颱風侵襲期間,看到光電板成為一個最大破壞環境者,讓山光、海也光。

另外,我們還看到現在的RE100已經不能夠符合現在的國際趨勢了。最重要的是無碳電力,因為淨零碳排才是最重要的,對於世界在面對氣候變遷當中最重要的責任,包括現在還在COP30的開議期間,所以請大家繼續支持,繼續留意這個發展,感謝這次修法通過了,在整個期間所關注的人們,我們也給予最大的支持,希望大家一起來支持臺灣的永續環境,謝謝。

主席:謝謝劉書彬委員的發言。

報告院會我們進入討論事項第六案。

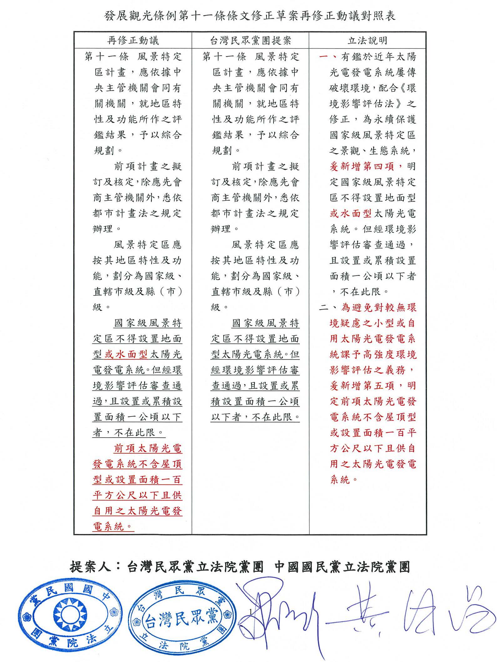
六、()本院台灣民眾黨黨團擬具「發展觀光條例第十一條條文修正草案」,請審議案。(本案經提本院第11屆第4會期第3次會議報告決定:逕付二讀,並由台灣民眾黨黨團負責召集協商。爰於本次會議提出討論。)

()本院委員陳菁徽等21人擬具「發展觀光條例第十一條條文修正草案」,請審議案。(本案經提本院第11屆第4會期第8次會議報告決定:逕付二讀,與相關提案併案協商。爰於本次會議提出討論。)

主席:本院台灣民眾黨黨團提案,經第4會期第3次會議決定,逕付二讀,並由台灣民眾黨黨團負責召集協商;另外,本院陳菁徽委員等提案,經第4會期第8次會議決定,逕付二讀,與相關提案併案協商。

台灣民眾黨黨團提案:

案由:本院台灣民眾黨黨團,有鑑於近年太陽光電發電系統屢傳破壞環境,為配合《環境影響評估法》之修正,永續保護國家級風景特定區之景觀、生態系統,有必要明定國家級風景特定區內,除經環境影響評估審查通過,且設置或累積設置面積一公頃以下外,不得設置地面型太陽光電系統,爰擬具「發展觀光條例第十一條條文修正草案」。是否有當?敬請公決。

提案人:台灣民眾黨立法院黨團 

黃國昌 張啓楷 陳昭姿

發展觀光條例第十一條條文修正草案對照表

DW1243686 正條文

現行條文

說明

DW2241523 十一條 風景特定區計畫,應依據中央主管機關會同有關機關,就地區特性及功能所作之評鑑結果,予以綜合規劃。

前項計畫之擬訂及核定,除應先會商主管機關外,悉依都市計畫法之規定辦理。

風景特定區應按其地區特性及功能,劃分為國家級、直轄市級及縣(市)級。

國家級風景特定區不得設置地面型太陽光電系統。但經環境影響評估審查通過,且設置或累積設置面積一公頃以下者,不在此限。

第十一條 風景特定區計畫,應依據中央主管機關會同有關機關,就地區特性及功能所作之評鑑結果,予以綜合規劃。

前項計畫之擬訂及核定,除應先會商主管機關外,悉依都市計畫法之規定辦理。

風景特定區應按其地區特性及功能,劃分為國家級、直轄市級及縣(市)級。

有鑑於近年太陽光電發電系統屢傳破壞環境,配合《環境影響評估法》之修正,為永續保護國家級風景特定區之景觀、生態系統,有必要明定國家級風景特定區不得設置地面型太陽光電系統。但經環境影響評估審查通過,且設置或累積設置面積一公頃以下者,不在此限。

委員陳菁徽等提案:

案由:本院委員陳菁徽、黃健豪、蘇清泉等21人,鑒於「國家級風景特定區」係我國觀光立國之門面,承載著臺灣最珍稀之自然地景與生態多樣性,不僅是國民休憩之心靈寄託,更是世代共享之國土資產,其完整性與永續性應受最優先之保護。然則,我國為推動能源轉型、達成淨零碳排目標,近年太陽光電設施快速擴張,部分光電板不當設置於環境敏感區域,已對山林、海岸之優美景觀造成嚴重衝擊與視覺破碎化,引發「綠能」與「綠地」相互扞格之重大隱憂。綠能發展固然重要,然其選址更應兼顧國土保育與環境敏感性。為在能源發展與景觀維護間取得平衡,爰擬具「發展觀光條例第十一條條文修正草案」,明定國家級風景特定區內光電系統之設置應有更嚴格之規範,以守護國家級景觀之完整性。是否有當?敬請公決。

說明:

一、近年政府傾力推動再生能源,太陽光電為其中要角。然而,在政策疾速推進下,卻屢見光電設施選址不當之情事。諸如在國家公園周邊、重要濕地、山坡地乃至國家級風景特定區內,均曾發生光電板大面積鋪設,嚴重破壞原有之天際線、水岸景觀與生態棲地,不僅引發「假綠能、真破壞」之強烈民怨,更對我國的自然資源造成不可逆之傷害。

二、現行《發展觀光條例》第十一條對於風景特定區之規劃,對於太陽光電等新興設施缺乏明確之准駁標準,讓珍貴景觀暴露於開發風險之下。為此,明確增訂第四項,建立「原則禁止,例外許可」之嚴格規範。明定「國家級」風景特定區,原則上不得設置太陽光電系統,並設嚴格但書,規範該設施必須通過「環境影響評估」之法定審查程序,且其設置或累積設置面積嚴格限制於「一公頃以下」,以確保任何設置均在最小影響範圍內。

提案人:陳菁徽  黃健豪  蘇清泉  

DW5323559 署人:張嘉郡  洪孟楷  馬文君  吳宗憲  陳超明  鄭正鈐  許宇甄  黃建賓  王育敏  邱鎮軍  盧縣一  陳昭姿  牛煦庭  林思銘  涂權吉  魯明哲  鄭天財Sra Kacaw   張智倫         

發展觀光條例第十一條條文修正草案對照表

DW6859944 正條文

現行條文

說明

第十一條 風景特定區計畫,應依據中央主管機關會同有關機關,就地區特性及功能所作之評鑑結果,予以綜合規劃。

前項計畫之擬訂及核定,除應先會商主管機關外,悉依都市計畫法之規定辦理。

風景特定區應按其地區特性及功能,劃分為國家級、直轄市級及縣(市)級。

國家級風景特定區不得設置太陽光電系統。但經環境影響評估審查通過,且設置或累積設置面積一公頃以下者,不在此限。

第十一條 風景特定區計畫,應依據中央主管機關會同有關機關,就地區特性及功能所作之評鑑結果,予以綜合規劃。

前項計畫之擬訂及核定,除應先會商主管機關外,悉依都市計畫法之規定辦理。

風景特定區應按其地區特性及功能,劃分為國家級、直轄市級及縣(市)級。

一、為避免大規模太陽光電系統之設置,對國家門面級之景致造成不可回復之視覺衝擊與環境破壞,爰增訂第四項。明定國家級風景特定區「原則禁止」設置太陽光電系統。

二、然為兼顧綠色能源發展之必要性,並考量既有設施屋頂或小規模建置之需求,爰參酌環境影響評估法規之精神,增訂但書。規範若經環境影響評估審查程序通過,且其設置或累積設置面積未達一公頃者,始得例外許可,以在國土保育與能源轉型間尋求嚴謹之平衡。

主席:依方才通過協商結論,現在進行廣泛討論。

現在請各黨團推派的代表發言。首先請謝龍介委員發言,張啓楷委員請準備。

謝委員龍介:174分)各位臺灣的鄉親序大。面對關稅的挑戰,臺灣產業非常困難,但我們在觀光上能做得更好。

過去民進黨告訴我們,母親是山,母親是海,母親是河,母親是良知,母親是正義!但現在為了太陽能官商勾結,良知不見了,正義不見了,我們的母親已經遍體鱗傷!為了錢不惜一切,放棄母親,放棄這塊撫育我們長大的母親──她的名字叫臺灣!想到就讓人眼淚流,好山好水,但是沒好薪水!

先別說大陸客不來,觀光客來、東南亞的好朋友來,看到的卻是遍地太陽能板,看到我們在母親的背上貼滿了沙隆巴斯!住在山上的飯店,卻看到水庫是滿滿的太陽能板!看到山坡綠地被剃光頭,也是為了太陽能板!去海邊坐船看海,也是看到太陽能板!尤其是水庫,尤其是西海岸,我們美麗的海岸線全都不見了,盡是大片大片的太陽能板掩蓋了官商勾結。

全世界的太陽能發電一度電平均一塊半,但臺灣的太陽能一度電卻要五塊,這麼好賺,這麼好吃,都不怕吃了會長壞東西?

透過今天這個條例的修正,我們重新審視對母親大地的疼惜,希望大家能發揮良知、正義,真真正正把不公不義的太陽能廢掉。相信臺灣有能力,讓台電來主導,畢竟國營事業有好幾萬公頃的土地,只要好好評審,相信臺灣的太陽能發電一度可以降到兩塊半以下,這時候臺灣才有競爭力,如此生活上的通膨壓力也可以降低。

各位同仁,摸著你的良知,憑著我們的正義,大家一起來支持,謝謝。

主席:謝謝謝龍介委員的發言。接下來請張啓楷委員發言,鍾佳濱委員請準備。

張委員啓楷:178分)美麗的寶島臺灣有33個非常有名、非常漂亮的國家級風景特定區,從東北角、北海岸到參山國家公園;從雲嘉南濱海一直到大鵬灣國家公園。

但現在在很多風景區內,出現了黑色的、一塊一塊的小補丁,破壞了我們的環境跟生態。尤其是雲嘉南,阿楷的故鄉,從嘉義布袋到新塭、到臺南北門、七股,這是臺灣非常非常有名的魚塭文化、鹽田文化,有很多非常珍貴的鳥類都來這邊棲息,包括黑面琵鷺。

可是最近幾年因為太陽能光電的入侵,嚴重破壞景觀,有時候連黑面琵鷺都不來了。連大家想看的黑腹燕鷗也銳減9成,只剩下1成,北門一帶的賞鳥人潮更少了一大半以上。

一直往南邊走,屏東新社的落山風風景特定區裡布滿了光電板;往墾丁國家公園走的屏鵝公路沿線,光電山取代了原有的綠地,在上次丹娜絲風災的時候,屏東,鍾佳濱的故鄉,屏東的光電板飄到楊曜的故鄉澎湖去了;彰化彰濱工業區美麗的潮間帶竟然在上個禮拜起火了,大家知道那個面積有多廣?超過160公頃,無人機上去空拍,飛出去再回來半個小時,竟然發生火災了,我的辦公室一追,它旁邊有兩個案場,竟然在前幾年也發生過火災了;臺南烏山頭水庫的光電板到底是怎麼清洗的?引起人民非常非常多的擔心。所以為了守護我們美麗的臺灣,守護我們的風景區,台灣民眾黨今天提出13個國家級風景特定區以後不可以設地面型或者是水上型的太陽能光電的修法,如果例外要設就一定要經過環評,而且面積不能夠超過1公頃,就是一定要在1公頃以下。另外,沒有限制的是屋頂型的或者是設置的面積在100平方公尺(約33坪),而且是自用,這些我們是開放的。

請大家共同來守護美麗的臺灣,守護我們所有特定的風景區,謝謝大家。

主席:好,謝謝張啓楷委員的發言。

接下來請最後一位登記的鍾佳濱委員發言。

鍾委員佳濱:1711分)主席、在場的委員先進。我們今天討論的是對於風景區是不是要進行環境影響評估,如果是的話,那麼就在環境影響評估法裡面來修訂。目前有沒有呢?有的,就在環境影響評估法第五條,風景區裡面的開發行為就要進行環評。為什麼要在發展觀光條例裡面去訂定呢?大家知不知道發展觀光條例是為了什麼而存在?是為了發展觀光而存在,但是為了觀光而進入遊憩的這些人潮會不會相對的對這些觀光資源造成破壞,以致於不能永續經營?這當然要予以規範,所以發展觀光條例就對於觀光資源的保育跟永續做了一些規定,主要是針對遊憩的行為,譬如旅客的數量、住宿的容量等等這些,就像墾丁國家公園的觀光資源是梅花鹿,但太多人去會造成這些梅花鹿被打擾,所以規範的是什麼?規範的是遊憩的行為,而非土地的開發行為。所以我們要很清楚的理解發展觀光條例的對象、客體是遊憩行為本身必須加以管理,但並不是像光電板這種所謂的開發行為,固定的設施不是發展觀光條例所要作用的對象。

所以剛剛說過了,民眾黨的修法是選臺器的修法,看到了現在電視臺在播什麼新聞,他就去找出跟它相關的法令,看到了水庫光電,水庫位於風景區,所以風景區的光電要進行環評。如果要這樣子,其實環境影響評估法裡面就有寫,就有風景區要進行環評的規定啊,為什麼不在環評法規定而要在發展觀光條例去規定呢?我們在這裡一而再再而三的說,這樣條文的內容、方向我們支持放入環境影響評估法跟它底下的認定標準,但不要搞錯方向放到發展觀光條例裡面來。再度強調一次,發展觀光條例基於保護觀光資源永續發展,強調的是對於遊憩行為進行總量的管制,是過夜的人數、進入到風景區裡面的人數的總量管制。你不去管這些,而去管風景區裡面的水庫還是什麼地方有沒有光電板,很好,回到環境影響評估法來列管。所以我們要再度表達遺憾,因為這樣的條文內容本質上是可以放在環評法的,但是當你放在發展觀光條例裡面,就會讓交通部覺得這樣修法的作用、目的跟我們限制管理遊憩人數有什麼關聯?請三思,不要搞錯修法的對象!

主席:謝謝鍾佳濱委員的發言。廣泛討論完畢。

報告院會,本案僅宣讀院會所收再修正動議,其餘的提案內容均列入公報紀錄。

台灣民眾黨黨團、國民黨黨團共同再修正動議提案:

主席:現在進行逐條討論。

發展觀光條例第十一條條文修正草案(二讀)

主席:第十一條請宣讀。

台灣民眾黨黨團、國民黨黨團共同提案再修正動議:

第十一條  風景特定區計畫,應依據中央主管機關會同有關機關,就地區特性及功能所作之評鑑結果,予以綜合規劃。

前項計畫之擬訂及核定,除應先會商主管機關外,悉依都市計畫法之規定辦理。

風景特定區應按其地區特性及功能,劃分為國家級、直轄市級及縣(市)級。

國家級風景特定區不得設置地面型或水面型太陽光電發電系統。但經環境影響評估審查通過,且設置或累積設置面積一公頃以下者,不在此限。

前項太陽光電發電系統不含屋頂型或設置面積一百平方公尺以下且供自用之太陽光電發電系統。

主席:報告院會,現在表決台灣民眾黨黨團、國民黨黨團共同所提再修正動議條文。現有民進黨黨團、台灣民眾黨黨團要求記名表決,記名表決,贊成請按贊成,反對請按反對,時間1分鐘,現在開始。

(進行表決)

主席:向院會報告表決結果:出席委員107位,贊成59位,反對48位,贊成者多數,第十一條照台灣民眾黨黨團、國民黨黨團共同所提再修正動議條文通過。

表決結果名單:

會議名稱:立法院第11屆第4會期第9次會議  表決型態:記名表決

表決時間:中華民國1141114日 下午51706

表決議題:發展觀光條例第十一條

     台灣民眾黨、國民黨黨團再修正動議

表決結果:出席人數:107  贊成人數:59  反對人數:48  棄權人數:0

贊成:

傅崐萁  羅智強  林沛祥  謝龍介  涂權吉  馬文君  林憶君  麥玉珍  劉書彬  林國成  陳昭姿  黃國昌  黃珊珊  張啓楷  高金素梅 林思銘  邱若華  鄭天財Sra Kacaw   鄭正鈐  謝衣鳯  張嘉郡  洪孟楷  王鴻薇  呂玉玲  陳雪生  黃建賓  黃健豪  葉元之  陳永康  賴士葆  陳菁徽  萬美玲  廖偉翔  蘇清泉  黃 仁  魯明哲  李彥秀  吳宗憲  邱鎮軍  徐欣瑩  盧縣一  廖先翔  陳玉珍  林德福  楊瓊瓔  丁學忠  陳超明  林倩綺  顏寬恒  羅明才  翁曉玲  張智倫  羅廷瑋  徐巧芯  許宇甄  柯志恩  牛煦庭  王育敏  游 顥

反對:

張雅琳  林月琴  陳培瑜  柯建銘  鍾佳濱  伍麗華Saidhai Tahovecahe    郭昱晴  吳思瑤  沈伯洋  范 雲  邱志偉  黃秀芳  何欣純  林俊憲  李坤城  王義川  陳秀寳  徐富癸  王世堅  羅美玲  蔡易餘  莊瑞雄  郭國文  陳俊宇  吳沛憶  賴瑞隆  陳素月  李柏毅  陳 瑩  陳冠廷  陳亭妃  王美惠  劉建國  林岱樺  賴惠員  黃 捷  林淑芬  王正旭  林楚茵  王定宇  吳琪銘  許智傑  張宏陸  吳秉叡  邱議瑩  林宜瑾  蘇巧慧  沈發惠

棄權:

主席:報告院會,全案經過二讀,現有台灣民眾黨黨團提議繼續進行三讀。

台灣民眾黨黨團提案:

案由:本院台灣民眾黨黨團,依據立法院職權行使法第十一條,提議討論事項本案繼續進行三讀。

提案人:台灣民眾黨立法院黨團 陳昭姿

主席:請問院會,有無異議?(無)沒有異議,請宣讀經過二讀之條文。

發展觀光條例修正第十一條條文(三讀)

與經過二讀內容同,略─

主席:三讀條文已經宣讀完畢,請問院會,有無文字修正?(無)沒有文字修正。

現有台灣民眾黨黨團依據立法院職權行使法第十一條之規定,提請將全案付表決。

台灣民眾黨黨團提案:

案由:本院台灣民眾黨黨團,依據立法院職權行使法第十一條,提請將本案「全案付表決」。

提案人:台灣民眾黨立法院黨團 黃國昌

主席:現在進行全案表決,贊成全案通過者請按贊成,反對者請按反對,棄權者請按棄權,現有民進黨黨團、台灣民眾黨黨團要求記名表決,我們記名表決,時間1分鐘,現在開始。

(進行表決)

主席:向院會報告表決結果:出席106位,贊成58位,反對48位,贊成者多數,全案表決通過。

表決結果名單:

會議名稱:立法院第11屆第4會期第9次會議  表決型態:記名表決

表決時間:中華民國1141114日 下午52006

表決議題:發展觀光條例第十一條條文修正草案

     全案表決

表決結果:出席人數:106  贊成人數:58  反對人數:48  棄權人數:0

贊成:

傅崐萁  羅智強  林沛祥  謝龍介  涂權吉  馬文君  林憶君  麥玉珍  劉書彬  林國成  陳昭姿  黃國昌  黃珊珊  張啓楷  林思銘  邱若華  鄭天財Sra Kacaw   鄭正鈐  謝衣鳯  張嘉郡  洪孟楷  王鴻薇  呂玉玲  陳雪生  黃建賓  黃健豪  葉元之  陳永康  賴士葆  陳菁徽  萬美玲  廖偉翔  蘇清泉  黃 仁  魯明哲  李彥秀  吳宗憲  邱鎮軍  徐欣瑩  盧縣一  廖先翔  陳玉珍  林德福  楊瓊瓔  丁學忠  陳超明  林倩綺  顏寬恒  羅明才  翁曉玲  張智倫  羅廷瑋  徐巧芯  許宇甄  柯志恩  牛煦庭  王育敏  游 顥

反對:

張雅琳  林月琴  陳培瑜  柯建銘  鍾佳濱  伍麗華Saidhai Tahovecahe    郭昱晴  吳思瑤  沈伯洋  范 雲  邱志偉  黃秀芳  何欣純  林俊憲  李坤城  王義川  陳秀寳  徐富癸  王世堅  羅美玲  蔡易餘  莊瑞雄  郭國文  陳俊宇  吳沛憶  賴瑞隆  陳素月  李柏毅  陳 瑩  陳冠廷  陳亭妃  王美惠  劉建國  林岱樺  賴惠員  黃 捷  林淑芬  王正旭  林楚茵  王定宇  吳琪銘  許智傑  張宏陸  吳秉叡  邱議瑩  林宜瑾  蘇巧慧  沈發惠

棄權:

主席:我們現在作以下決議:發展觀光條例第十一條條文修正通過。

報告院會,本院黃國昌委員等針對本案三讀之決議提出復議,並請院會隨即表決處理。

委員黃國昌等提案:

案由:本院委員黃國昌等22人,依立院議事規則第42條,針對立法院第11屆第4會期第9次會議議事日程報告事項第6案(如下附表),提出復議並請院會立即處理復議動議。是否有當?敬請 公決。

DW3645222

案由

6

()本院台灣民眾黨黨團擬具「發展觀光條例第十一條條文修正草案」,請審議案。

()本院委員陳菁徽等21人擬具「發展觀光條例第十一條條文修正草案」,請審議案。

DW5224682 案人:黃國昌

連署人:張啓楷  陳昭姿  林國成  傅崐萁  劉書彬  麥玉珍  鄭天財Sra Kacaw   林憶君  涂權吉  謝龍介  羅智強  林沛祥  葉元之  馬文君  黃健豪  陳永康  鄭正鈐  邱若華  陳雪生  黃建賓  呂玉玲  

主席:報告院會,我們現在進行處理本件復議案。

現在進行表決,針對黃國昌委員所提復議案,現有民進黨黨團、台灣民眾黨黨團要求記名表決。我們記名表決,時間1分鐘,現在開始。

(進行表決)

主席:向院會報告表決結果:出席106位,贊成48位,反對58位,贊成者少數,復議案不通過。

表決結果名單:

會議名稱:立法院第11屆第4會期第9次會議  表決型態:記名表決

表決時間:中華民國1141114日 下午52203

表決議題:討論事項第六案委員黃國昌等

     針對本案之三讀之決議提出復議

表決結果:出席人數:106  贊成人數:48  反對人數:58  棄權人數:0

贊成:

張雅琳  林月琴  陳培瑜  柯建銘  鍾佳濱  伍麗華Saidhai Tahovecahe    郭昱晴  吳思瑤  沈伯洋  范 雲  邱志偉  黃秀芳  何欣純  林俊憲  李坤城  王義川  陳秀寳  徐富癸  王世堅  羅美玲  蔡易餘  莊瑞雄  郭國文  陳俊宇  吳沛憶  賴瑞隆  陳素月  李柏毅  陳 瑩  陳冠廷  陳亭妃  王美惠  劉建國  林岱樺  賴惠員  黃 捷  林淑芬  王正旭  林楚茵  王定宇  吳琪銘  許智傑  張宏陸  吳秉叡  邱議瑩  林宜瑾  蘇巧慧  沈發惠

反對:

傅崐萁  羅智強  林沛祥  謝龍介  涂權吉  馬文君  林憶君  麥玉珍  劉書彬  林國成  陳昭姿  黃國昌  黃珊珊  張啓楷  林思銘  邱若華  鄭天財Sra Kacaw   鄭正鈐  謝衣鳯  張嘉郡  洪孟楷  王鴻薇  呂玉玲  陳雪生  黃建賓  黃健豪  葉元之  陳永康  賴士葆  陳菁徽  萬美玲  廖偉翔  蘇清泉  黃 仁  魯明哲  李彥秀  吳宗憲  邱鎮軍  徐欣瑩  盧縣一  廖先翔  陳玉珍  林德福  楊瓊瓔  丁學忠  陳超明  林倩綺  顏寬恒  羅明才  翁曉玲  張智倫  羅廷瑋  徐巧芯  許宇甄  柯志恩  牛煦庭  王育敏  游 顥

棄權:

主席:報告院會,我們進行完成立法程序後之發言。

首先請張啓楷委員發言,林月琴委員請準備。

張委員啓楷:1722分)大家現在看到這一張怵目驚心的照片,就是在高雄市大樹區,樹被拔光、山被鏟平的光電弊案,連檢調都進去查了。本來蒼鬱的樹木、很好的山被光電業者鏟平,在發生颱風還有颳風、下雨的時候,土石流跟水泥衝進了民宅,這就是現在臺灣美麗的環境受到了光電的迫害,而且不是只有山也光電板,海也光電板,連滯洪池、水庫都出現了光電弊案。民眾非常的擔心,所以台灣民眾黨今天提出了環評法,也提出了對於特定風景區,要求要保護我們美麗的臺灣。我們明定山坡地以後如果要設置光電板,裝置容量只要超過1萬瓩以上,或者是累計設置的面積超過5公頃就要做環評;水面型的太陽能光電也是一樣的。

剛剛鍾佳濱鍾委員、民進黨團終於良心發現了,他們認為水上型的,包括滯洪池、水庫也要環評,就請支持台灣民眾黨的版本,全部都可以解決問題。今天台灣民眾黨尋求的是,能源轉型不能夠犧牲環境保護,修法完善以後可以得到三贏,包括環境贏了,善良的農漁民也贏了,然後正派的光電業者也贏了,美麗的臺灣需要我們共同來守護,也希望包括民進黨,既然你們都願意提出修正案了,請心口要合一,共同守護我們美麗的臺灣,讓正派的光電經過環評之後好好的發展,我們電力夠了,我們的環境也保護好,共同守護美麗的臺灣,謝謝!

主席:謝謝張啓楷委員的發言。

接下來請林月琴委員發言,謝龍介委員請準備。

林委員月琴:1725分)談到國家風景區的議題,我們也要把事實來講清楚。國家風景區的設置目的,事實上是為了觀光,並不是天然敏感區的代名詞,因此風景區並非全面跟再生能源開發是衝突的。我國風景區幅員廣大,各類土地使用狀況差異非常的大,不能一概而論,以雲嘉南風景區為例,它的面積高達87,802公頃,裡面包括魚塭、農地、聚落、公有地以及一般使用區,並不是每一塊土地都有高度的生態敏感性,如果僅僅因為名稱是風景區就全面禁止再生能源的設置,這樣的政策不但過度粗糙,也跟地方實際狀況完全脫節。我們在討論綠能的時候,最重要的不是用名稱去決定能不能做,而是看實際土地的狀況,真正的敏感的地方要保護,但不是所有風景區的每一寸土地都應該被視為不能碰的禁地。

回到能源轉型的大方向,我們當然要尊重在地環境,也要避免任何破壞自然的開發,但同時我們也必須避免一刀切的管制,讓真正安全、低衝擊,甚至未來就已經人工化的地區,因為錯誤的分類而被全面阻擋,這會拖垮國家的再生能源進度,讓本來可以協助減碳、提升能源自主的場址被白白錯殺。

再生能源不是單一部會的政策,而是攸關國家能源自主、產業競爭力跟氣候韌性的基礎建設,全球供應鏈都在要求減碳、要求綠能,產業需要綠電,國家未來也需要綠電,能源轉型不能只靠口號,更不能因為分類錯誤就被迫停擺。因此,我們真正需要的是精準管理,該保護的地方要嚴格保護,可以發展的地方就應該讓它在規範之下穩健推進,只有在環境保護跟能源需求之間取得務實的平衡,臺灣的能源轉型才能走得穩、走得長也走得負責任。

主席:謝謝林月琴委員的發言。

接下來我們請最後一位謝龍介委員發言。

謝委員龍介:1728分)在我們南臺灣西拉雅國家風景區,過去二十年來,我們的國家花了幾百億把這個母親大地打扮得「水噹噹」。最近這五年來,為了官商勾結的太陽能,搞得「一空烏櫳櫳、廈門透廣東」,實在有夠難看!

今天通過這個條例還來得及,真的來得及!我們希望這些官商勾結的太陽能業者眼睛睜大,整個立法院都有在注意你們!賺錢要有分寸,君子愛財取之有道,全世界1度電1.5元,你們1度電賺5元,你都不會難過?但是條例的通過,表示臺灣還有救,立法院還有正義,立法院還有良知!花那麼多錢,你看整個嘉南平原可以將它列為國家風景區,每一年政府挹注二、三十億不等的金額,已經有二十年了!結果光是一個西濱台61線,沿海一過布袋看到一片燎原都是太陽能!所以南臺灣鄉親非常心痛!今天這個條例的通過,光是剛才表決通過,鄉親就打電話來說感謝立法院還有正義,感謝立法院的捍衛,未來我們還可以吃虱目魚,否則整個太陽能蓋下,撞破岩盤,現在光是要找魚塭養虱目魚就困難了。

在這裡除了對立法院感謝以外,這些鄉親的期望不是海邊、不是國家公園而已,所有不正當、不正義的太陽能,我們都要把它揠斷。臺灣如果真的相信專業,立法院如果大家可以共同坐下來討論,我向大家保證,我們臺灣可以發展出2.5元以下的太陽能,這樣臺灣的電力競爭力就有了!臺灣的民生生活通膨的壓力就沒有了!這才是真真正正治國的良方美策。

清德兄,我知道你對這些太陽能「賊仔脯」非常痛心,查到底!檢調一定要查到底!光是一案就圖利91億元,可惡!

主席:謝謝謝龍介委員的發言。

報告院會,我們進入討論事項第七案。

七、()本院台灣民眾黨黨團擬具「地質法第五條條文修正草案」,請審議案。(本案經提本院第11屆第4會期第3次會議報告決定:逕付二讀,並由台灣民眾黨黨團負責召集協商。爰於本次會議提出討論。)

()本院委員陳菁徽等19人擬具「地質法第五條條文修正草案」,請審議案。(本案經提本院第11屆第4會期第8次會議報告決定:逕付二讀,與相關提案併案協商。爰於本次會議提出討論。)

主席:報告院會,台灣民眾黨黨團提案經第4會期第3次會議決定逕付二讀,由台灣民眾黨黨團負責召集協商。陳菁徽委員等提案經第4會期第8次會議決定逕付二讀,與相關提案併案協商。

台灣民眾黨黨團提案:

案由:本院台灣民眾黨黨團,有鑑於近年太陽光電發電系統屢傳破壞環境,為配合《環境影響評估法》之修正,永續保護地質敏感區之環境,有必要明定地質敏感區內,除經環境影響評估審查通過,且設置或累積設置面積一公頃以下外,不得設置地面型太陽光電系統,爰擬具「地質法第五條條文修正草案」。是否有當?敬請公決。

提案人:台灣民眾黨立法院黨團 

黃國昌 張啓楷 陳昭姿 

地質法第五條條文修正草案對照表

DW5340953 正條文

現行條文

說明

DW9410465 五條 中央主管機關應將具有特殊地質景觀、地質環境或有發生地質災害之虞之地區,公告為地質敏感區。

地質敏感區之劃定、變更及廢止辦法,由中央主管機關定之。

中央主管機關應設地質敏感區審議會,審查地質敏感區之劃定、變更及廢止。

前項審議會之組成,專家學者不得少於審議會總人數二分之一;審議會之組織及運作辦法,由中央主管機關定之。

地質敏感區不得設置地面型太陽光電系統。但經環境影響評估審查通過,且設置或累積設置面積一公頃以下者,不在此限。

第五條 中央主管機關應將具有特殊地質景觀、地質環境或有發生地質災害之虞之地區,公告為地質敏感區。

地質敏感區之劃定、變更及廢止辦法,由中央主管機關定之。

中央主管機關應設地質敏感區審議會,審查地質敏感區之劃定、變更及廢止。

前項審議會之組成,專家學者不得少於審議會總人數二分之一;審議會之組織及運作辦法,由中央主管機關定之。

有鑑於近年太陽光電發電系統屢傳破壞環境,配合《環境影響評估法》之修正,為永續保護地質敏感區之環境,有必要明定地質敏感區不得設置地面型太陽光電系統。但經環境影響評估審查通過,且設置或累積設置面積一公頃以下者,不在此限。

DW5340953 員陳菁徽等提案:

案由:本院委員陳菁徽、蘇清泉、黃健豪等19人,有鑑於我國為推動能源轉型,然為求速成,致使光電設置於選址上缺乏整體規劃,屢傳「光電侵農」、「綠能毀山」等亂象。諸如良田沃土、水庫、蓄洪池及山坡地等遭大面積鋪設光電板,嚴重破壞我國生態環境,引發社會高度疑慮,尤有甚者,現行法規竟未明文禁止光電設施進入地質敏感區(如活動斷層、山崩地滑區等)。此類區域地質環境本即脆弱,具高度災害潛勢,若容許大規模開發,除開發行為本身可能誘發災害,未來若遇強震、豪雨,更恐導致設施大規模崩毀,加劇國土破壞,無異於在災害高風險區埋下不定時炸彈,形成國土保育之重大缺口。為強化地質敏感區之管理,爰擬具「地質法第五條條文修正草案」,明定地質敏感區不得設置地面型及水域型太陽光電系統,並保留經環評通過之一公頃以下例外彈性。是否有當?敬請公決。

說明:

一、我國為達成2050淨零轉型目標,近年積極推動光電,結果造成光電板大幅入侵環境敏感區域,釀成重大災情,令人怵目驚心。如嘉義布袋新塭滯洪池之水面型光電廠大規模崩潰,逾五萬片光電板遭強風掀翻、破碎四散,造成污染,還有諸如台糖公司規劃將大面積山坡地、林地釋出供光電業者,以及具有高度爭議之水庫等水域型光電,一旦遭遇強颱破壞或長期浸泡,更有甚者,種種皆恐形成難以回復之生態災難。

二、現行《地質法》對於地質敏感區內之土地利用,僅於要求進行評估,並未明文禁止特定之不當開發行為。此一規範強度不足,恐使大規模光電設施(其開發整地行為可能加劇地質災害)輕易進入高風險區域,將對國土保育與公共安全構成嚴重威脅。

三、為彌補現行法規缺漏,強化地質敏感區之源頭管制,爰修正《地質法》第五條,增訂第五項,明文禁止於地質敏感區內設置太陽光電系統,從根本防範因不當開發所導致之地質災害風險,守護脆弱之國土環境。另考量地質敏感區內可能仍有設置小型防災、監測站點或必要營運設施之電力自用需求,為保留合理彈性,爰於增訂之第五項設有但書,明定其設置或累積設置面積於一公頃以下,並經環境影響評估審查通過者,不在此限。

提案人:陳菁徽  蘇清泉  黃健豪  

連署人:張嘉郡  馬文君  吳宗憲  許宇甄  黃建賓  林思銘  魯明哲  洪孟楷  鄭天財Sra Kacaw   鄭正鈐  王育敏  涂權吉  張智倫  陳超明  牛煦庭  廖偉翔  

地質法第五條條文修正草案對照表

DW2148488 正條文

現行條文

說明

第五條 中央主管機關應將具有特殊地質景觀、地質環境或有發生地質災害之虞之地區,公告為地質敏感區。

地質敏感區之劃定、變更及廢止辦法,由中央主管機關定之。

中央主管機關應設地質敏感區審議會,審查地質敏感區之劃定、變更及廢止。

前項審議會之組成,專家學者不得少於審議會總人數二分之一;審議會之組織及運作辦法,由中央主管機關定之。

地質敏感區不得設置地面型及水域型太陽光電系統。但經環境影響評估審查通過,且設置或累積設置面積一公頃以下者,不在此限。

第五條 中央主管機關應將具有特殊地質景觀、地質環境或有發生地質災害之虞之地區,公告為地質敏感區。

地質敏感區之劃定、變更及廢止辦法,由中央主管機關定之。

中央主管機關應設地質敏感區審議會,審查地質敏感區之劃定、變更及廢止。

前項審議會之組成,專家學者不得少於審議會總人數二分之一;審議會之組織及運作辦法,由中央主管機關定之。

一、本條增訂第五項。

二、考量地質敏感區之地質環境脆弱性,為強化國土保育並自源頭防範災害,爰增訂第五項,明定禁止設置地面型及水域型太陽光電系統。

三、另為兼顧地質敏感區內,可能存在之防災、監測、管理站等必要設施之合理用電需求,爰增訂第五項但書,明定設置面積於一公頃以下者,得為例外許可,以保留必要彈性。

DW7630077 席:依照剛才通過朝野協商結論,現在進行廣泛討論,請各黨團推派代表發言。

首先請鍾佳濱委員發言,陳菁徽委員請準備。

鍾委員佳濱:1732分)主席、在場委員先進。我們今天看到了國民黨盲目隨從民眾黨做選台器修法,現在我們看到的叫做關鍵字修法!什麼叫關鍵字修法?環評法當中有所謂的風景區、重要溼地,有看到地質敏感地區,看到這幾個關鍵字馬上去搜尋還出現在哪些法,哇!出現在地質法。

請問一下,大家知道地質法的作用是什麼嗎?舉個例來說,如果你今天要下海游泳,這個海域有沒有水母、有沒有鯊魚、有沒有暗流、有沒有漩渦?要先做好那個環境的調查,你才能夠評估你的安全裝備足不足夠,地質法就是這個目的!地質法針對這些地質結構可能具有不穩定、不安全的地方,要求在上面活動的人所有行為必須要先做地質鑽探,並且進行安全評估,它所要保護的客體是在地質上活動的這些行為,而不是那個環境。因此,地質法當中,我們看到所謂的敏感地區有沒有?有!在環評法當中,敏感地區像什麼呢?像特殊的地質景觀、像地下水補注區、像我們所謂的地質災害地區、像高雄的月世界,它是在環境影響評估當中屬於地質景觀要保護的地方,在那裡的開發行為要進行環境影響評估,但是,不是規範在地質法,是規範在哪裡?環境影響評估法!

所以今天民眾黨搞的烏龍修法,國民黨跟著亂亂跑!應該放在環境影響評估的,你放在發展觀光條例;應該放在環境影響評估的,你放在地質法。就因為你們的助理幫你們提供的叫做關鍵字索引修法,只要出現到這個關鍵字,所有法「夯不噹啷」不管它原來的作用,統統拿來修!結果會造成什麼情況?會造成掛一漏萬,你以為是舉一反三,是掛一漏萬!像現在規定在地質法當中,地質法通篇沒有這些限制開發的行為,只有要求要揭露的地質評估跟調查內容,結果你要求這些光電的內容,你還很好心,你說如果是私人的、屋頂的,只要不超過100平方米,就不需要做環境影響評估。各位,屋頂上100平方米,1個月20度啊!20度的電,只要在你所謂的地質地區,你就要限制他不能在家裡裝光電板,不能來使用他們家裡的再生能源。這樣的烏龍修法,今天一而再、再而三地出現,我們認真地呼籲國民黨,不要跟著民眾黨做選台器修法,不要跟著做關鍵字修法!

主席:謝謝鍾佳濱委員的發言。

接下來我們請陳菁徽委員發言,黃國昌委員請準備。

陳委員菁徽:1735分)主席、各位委員。今天我們等等表決的是一個非常簡單的基本常識,所有人都支持綠能,但是我們反對失序的綠能,我們反對為了光電賠上我們的環境、水資源,甚至是人民的財產、生命安全。過去這段時間,剛剛大家都看到照片了,光電板鋪天蓋地,從農田鋪到魚塭,從山坡鋪到水庫,現在連國家最脆弱的地質敏感區,都有人想要動歪腦筋,所以我們提案修正地質法,就是要用白紙黑字劃下這一條安全的防線。老實說在提案的時候,我沒有想到需要花這麼大的力氣,我以為不在山崩地滑區開發是常識;我以為不在活動斷層上施工是常識;我以為不把地下水補注區堵死是常識。沒想到這些理所當然的基本知識,竟然還需要我們大費周章、大聲疾呼,甚至還要動用表決來守護!

各位,我們等等保護的是什麼樣的地方?第一是人命關天的區域,是山邊的脆弱坡地,在這些地方打樁開發是在製造災難啊!第二是立即危險的區域斷層帶,把光電設施蓋在地表的活動剪刀口,根本就是拿人民的公共安全開玩笑;第三是區域水質資源的命脈,我們賴以為生的地下水庫,我們用基樁、水泥把它封死,結果就是大雨必淹,大旱無水;第四是不可再生的天然資產,也是保護珍貴的地質遺產,一旦破壞就永遠消失了。

各位親愛的委員,這不是反綠能,這是要安全;這不是政治問題,這是最基本的常識問題。合理發展光電可以,但是失序的光電,我們已經夠了。等等請大家共同按下贊成,通過地質法的修正案,讓我們為國土保安,為人民安全,守護這最基本也最重要的一道防線,謝謝大家。

主席:謝謝陳菁徽委員的發言。

接下來請登記最後一位黃國昌委員發言。

黃委員國昌:1738分)院長、本院委員。剛剛仔細地聆聽執政黨的委員說,他們要在環境的保護跟綠能的發展取得最好的平衡點,他們說不要用法律強制的規定,要我們信任行政機關,行政機關會把關好、會與時俱進、會做好調整。我們看到的是什麼?從2016年一直到今年年初,環境影響評估針對光電設施的開發件數是零件,為什麼是零件?一件都不用做,因為民進黨要求我們相信的行政機關說,光電開發免環評!完全不需要環評!結果是什麼?我們看到高雄的山坡地,屏東通往墾丁國家公園的山坡地長成這個樣子,這不是違法偷偷的挖,這不是違法偷偷的挖啊!這是從中央政府、內政部、經濟部、環保署以及地方政府全部都同意,每一個章都蓋了,蓋完了以後,長成這個樣子,長成這個樣子!這是哪門子的環境保護跟綠電發展相平衡?這是哪門子要我們信任行政機關?這就是人民信任行政機關的下場,每一個蓋滿了的章,全部都是合法開發。

為什麼要在法律裡面明定?因為人民已經不相信民進黨政府,對於光電的把關,人民已經沒有辦法忍受,山也光電板、海也光電板,臺灣美麗的土地被這些業者這樣的糟蹋,我們沒有辦法回答選民為什麼這是合法的,我們為什麼要立法禁止在地質敏感區?理由很簡單,我們沒有辦法忍受這種事情再發生,今天龍介兄說還來得及,我必須要說來得太晚了,傷害已經造成了,我們現在做的只是亡羊補牢而已,謝謝大家。

主席:謝謝黃國昌委員的發言,廣泛討論完畢。

報告院會,我們本案僅宣讀院會所收再修正動議,其餘提案內容,均列入公報紀錄。

台灣民眾黨黨團、國民黨黨團共同再修正動議提案:

主席:現在進行逐條討論。

地質法第五條條文修正草案(二讀)

主席:請宣讀第五條。

台灣民眾黨黨團、國民黨黨團共同再修正動議:

第 五 條  中央主管機關應將具有特殊地質景觀、地質環境或有發生地質災害之虞之地區,公告為地質敏感區。

地質敏感區之劃定、變更及廢止辦法,由中央主管機關定之。

中央主管機關應設地質敏感區審議會,審查地質敏感區之劃定、變更及廢止。

前項審議會之組成,專家學者不得少於審議會總人數二分之一;審議會之組織及運作辦法,由中央主管機關定之。

經劃定之地質遺跡地質敏感區、山崩與地滑地質敏感區不得設置地面型或水面型太陽光電系統。但經環境影響評估審查通過,且設置或累積設置面積一公頃以下者,不在此限。

前項太陽光電發電系統不含屋頂型或設置面積一百平方公尺以下且供自用之太陽光電發電系統。

主席:報告院會,我們現在進行表決台灣民眾黨黨團、國民黨黨團共同所提再修正動議條文,現有民進黨黨團、台灣民眾黨黨團要求記名表決,我們開始進行記名表決,贊成台灣民眾黨黨團、國民黨黨團共同所提再修正動議條文請按贊成,反對請按反對,時間1分鐘,現在開始。

(進行表決)

主席:向院會報告表決結果:出席104位,贊成56位,反對48位,贊成者多數,第五條照台灣民眾黨黨團、國民黨黨團共同所提再修正動議條文通過。

表決結果名單:

會議名稱:立法院第11屆第4會期第9次會議  表決型態:記名表決

表決時間:中華民國1141114日 下午54436

表決議題:地質法第五條

     台灣民眾黨、國民黨黨團再修正動議

表決結果:出席人數:104  贊成人數:56  反對人數:48  棄權人數:0

贊成:

傅崐萁  羅智強  林沛祥  謝龍介  涂權吉  馬文君  林憶君  麥玉珍  劉書彬  林國成  陳昭姿  黃國昌  黃珊珊  張啓楷  林思銘  邱若華  鄭天財Sra Kacaw   鄭正鈐  張嘉郡  洪孟楷  王鴻薇  呂玉玲  陳雪生  黃建賓  黃健豪  葉元之  陳永康  賴士葆  陳菁徽  萬美玲  廖偉翔  蘇清泉  黃 仁  魯明哲  李彥秀  吳宗憲  邱鎮軍  徐欣瑩  盧縣一  廖先翔  陳玉珍  林德福  楊瓊瓔  丁學忠  陳超明  林倩綺  顏寬恒  羅明才  翁曉玲  張智倫  羅廷瑋  徐巧芯  許宇甄  牛煦庭  王育敏  游 顥

反對:

張雅琳  林月琴  陳培瑜  柯建銘  鍾佳濱  伍麗華Saidhai Tahovecahe    郭昱晴  吳思瑤  沈伯洋  范 雲  邱志偉  黃秀芳  何欣純  林俊憲  李坤城  王義川  陳秀寳  徐富癸  王世堅  羅美玲  蔡易餘  莊瑞雄  郭國文  陳俊宇  吳沛憶  賴瑞隆  陳素月  李柏毅  陳 瑩  陳冠廷  陳亭妃  王美惠  劉建國  林岱樺  賴惠員  黃 捷  林淑芬  王正旭  林楚茵  王定宇  吳琪銘  許智傑  張宏陸  吳秉叡  邱議瑩  林宜瑾  蘇巧慧  沈發惠

棄權:

主席:全案經過二讀,現有台灣民眾黨黨團提議繼續進行三讀。

台灣民眾黨黨團提案:

案由:本院台灣民眾黨黨團,依據立法院職權行使法第十一條,提議討論事項本案繼續進行三讀。

提案人:台灣民眾黨立法院黨團 陳昭姿

主席:請問院會,有無異議?(無)沒有異議,請宣讀經過二讀之條文。

地質法修正第五條條文(三讀)

與經過二讀內容同,略─

主席:三讀條文已經宣讀完畢,請問院會,有無文字修正?(無)沒有文字修正。

報告院會,現有台灣民眾黨黨團依據立法院職權行使法第十一條規定,提請將全案付表決。

台灣民眾黨黨團提案:

案由:本院台灣民眾黨黨團,依據立法院職權行使法第十一條規定,提請將本案「全案付表決」。

提案人:台灣民眾黨立法院黨團 黃國昌

主席:我們現在進行全案表決,贊成全案通過者,請按贊成,反對者請按反對,棄權者請按棄權,民進黨黨團、台灣民眾黨黨團要求記名表決,記名表決,時間1分鐘,現在開始。

(進行表決)

主席:向院會報告表決結果:出席105位,贊成57位,反對48位,贊成者多數,全案表決通過。

表決結果名單:

會議名稱:立法院第11屆第4會期第9次會議  表決型態:記名表決

表決時間:中華民國年1141114日 下午54747

表決議題:地質法第五條條文修正草案

     全案表決

表決結果:出席人數:105  贊成人數:57  反對人數:48  棄權人數:0

贊成:

傅崐萁  羅智強  林沛祥  謝龍介  涂權吉  馬文君  林憶君  麥玉珍  劉書彬  林國成  陳昭姿  黃國昌  黃珊珊  張啓楷  林思銘  邱若華  鄭天財Sra Kacaw   鄭正鈐  謝衣鳯  張嘉郡  洪孟楷  王鴻薇  呂玉玲  陳雪生  黃建賓  黃健豪  葉元之  陳永康  賴士葆  陳菁徽  萬美玲  廖偉翔  蘇清泉  黃 仁  魯明哲  李彥秀  吳宗憲  邱鎮軍  徐欣瑩  盧縣一  廖先翔  陳玉珍  林德福  楊瓊瓔  丁學忠  陳超明  林倩綺  顏寬恒  羅明才  翁曉玲  張智倫  羅廷瑋  徐巧芯  許宇甄  牛煦庭  王育敏  游 顥

反對:

張雅琳  林月琴  陳培瑜  柯建銘  鍾佳濱  伍麗華Saidhai Tahovecahe    郭昱晴  吳思瑤  沈伯洋  范 雲  邱志偉  黃秀芳  何欣純  林俊憲  李坤城  王義川  陳秀寳  徐富癸  王世堅  羅美玲  蔡易餘  莊瑞雄  郭國文  陳俊宇  吳沛憶  賴瑞隆  陳素月  李柏毅  陳 瑩  陳冠廷  陳亭妃  王美惠  劉建國  林岱樺  賴惠員  黃 捷  林淑芬  王正旭  林楚茵  王定宇  吳琪銘  許智傑  張宏陸  吳秉叡  邱議瑩  林宜瑾  蘇巧慧  沈發惠

棄權:

主席:我們作以下決議:地質法第五條條文修正通過。

報告院會,本院黃國昌委員等針對本案三讀之決議提出復議,並請院會隨即表決處理。

委員黃國昌等提案:

DW9734131 由:本院委員黃國昌等22人,依立法院議事規則第42條,針對立法院第11屆第4會期第9次會議議事日程報告事項第7案(如下附表),提出復議,並請院會立即處理復議動議。是否有當?敬請公決。

DW4482567

7

()本院台灣民眾黨黨團擬具「地質法第五條條文修正草案」,請審議案。

()本院委員陳菁徽等19人擬具「地質法第五條條文修正草案」,請審議案。

提案人:黃國昌

連署人:張啓楷  陳昭姿  林國成  傅崐萁  劉書彬  麥玉珍  鄭天財Sra Kacaw   林憶君  呂玉玲  謝龍介  林沛祥  羅智強  葉元之  馬文君  高金素梅 邱若華  涂權吉  陳雪生  黃建賓  鄭正鈐  陳永康  黃健豪

主席:我們現在處理本件復議案,現在進行表決。針對黃國昌委員所提復議案,現在有民進黨黨團、台灣民眾黨黨團要求記名表決,記名表決,時間1分鐘,現在開始。

(進行表決)

主席:報告表決結果:出席105位,贊成48位,反對57位,贊成者少數,復議案不通過。

表決結果名單:

會議名稱:立法院第11屆第4會期第9次會議  表決型態:記名表決

表決時間:中華民國1141114日 下午54945

表決議題:討論事項第七案委員黃國昌等

     針對本案三讀之決議提出復議

表決結果:出席人數:105  贊成人數:48  反對人數:57  棄權人數:0

贊成:

張雅琳  林月琴  陳培瑜  柯建銘  鍾佳濱  伍麗華Saidhai Tahovecahe    郭昱晴  吳思瑤  沈伯洋  范 雲  邱志偉  黃秀芳  何欣純  林俊憲  李坤城  王義川  陳秀寳  徐富癸  王世堅  羅美玲  蔡易餘  莊瑞雄  郭國文  陳俊宇  吳沛憶  賴瑞隆  陳素月  李柏毅  陳 瑩  陳冠廷  陳亭妃  王美惠  劉建國  林岱樺  賴惠員  黃 捷  林淑芬  王正旭  林楚茵  王定宇  吳琪銘  許智傑  張宏陸  吳秉叡  邱議瑩  林宜瑾  蘇巧慧  沈發惠

反對:

傅崐萁  羅智強  林沛祥  謝龍介  涂權吉  馬文君  林憶君  麥玉珍  劉書彬  林國成  陳昭姿  黃國昌  黃珊珊  張啓楷  林思銘  邱若華  鄭天財Sra Kacaw   鄭正鈐  謝衣鳯  張嘉郡  洪孟楷  王鴻薇  呂玉玲  陳雪生  黃建賓  黃健豪  葉元之  陳永康  賴士葆  陳菁徽  萬美玲  廖偉翔  蘇清泉  黃 仁  魯明哲  李彥秀  吳宗憲  邱鎮軍  徐欣瑩  盧縣一  廖先翔  陳玉珍  林德福  楊瓊瓔  丁學忠  陳超明  林倩綺  顏寬恒  羅明才  翁曉玲  張智倫  羅廷瑋  徐巧芯  許宇甄  牛煦庭  王育敏  游 顥

棄權:

主席:報告院會,我們進行完成立法程序後發言。

首先請陳菁徽委員發言,黃國昌委員請準備。

陳委員菁徽:1750分)主席、各位委員。剛剛國民黨與民眾黨一起讓地質法修法正式三讀通過,我要跟各位報告,這個法案不是任何一個政黨的勝利,是人民基本常識的勝利,更是國土保安的勝利!這是一個值得欣慰,也是令人感慨的時刻,欣慰的是,因為我們的堅持,臺灣最脆弱的地質敏感區終於有了法律的保護,這些攸關人民身家性命、威脅自然生態的區域,從今天起正式受到法律的嚴格管制。

把失序的光電擋在安全區之外,只是消極的防守,接下來,我們要對過去錯誤的、暴衝的綠能政策展開積極監督還有全面檢討。第一,我們要全面檢討光電合約。我們要問,過去這幾年光電廠商拿到的20年躉購合約,簽約的價格、條件到底合不合理,有沒有暴利、有沒有過度圖利的疑慮?我們支持綠能,但絕不容許有的人把綠能當成綠金在炒作。第二,我們要嚴肅面對的是光電廢料。20年後,全臺灣數千萬片總量可能高達數十萬噸的光電板即將迎來報廢潮。這次的風災,我們聽到環境部跟經濟部說片片有序號,早就已經破功了,片片找不回來!環境部、經濟部接下來又要說什麼謊呢?

綠能絕對不能成為下一代的巨量垃圾,臺灣一定要堅持下去!我們守住了國土保安,明天我們繼續守護永續環境,全力地監督,決不放鬆!謝謝。

主席:謝謝陳菁徽委員的發言。

接下來請黃國昌委員發言,陳培瑜委員請準備。

黃委員國昌:1752分)院長、本院委員。光電三法是三部遲到的法律,對不起,這三法來晚了。因為來晚了,我們只能夠亡羊補牢;我們只能夠在山也光電板、海也光電板,已經到處被破壞的臺灣家園,我們讓它暫時停下腳步。我們的限制從來就不是全面的,我們支持發展再生能源,但是我們絕對不支持破壞生態環境的再生能源,這是台灣民眾黨的原則、這是台灣民眾黨的底線。

在這一次地質法的修正當中,非常多環保團體要求台灣民眾黨把地質敏感區域納入保護的範圍,不要再讓地質敏感區有光電板入侵,這個聲音我們聽到了;也有環保團體說希望能夠進一步地限縮在地質遺跡、山崩與地滑的地質敏感區,這些聲音我們也聽到了。

我要利用三讀感言的時候,特別感謝在這段時間當中來台灣民眾黨黨團拜會、給我們非常多指教的環保團體,包括高雄市馬頭山自救會、森林城市協會、苗栗縣環保協會、臺灣蠻野心足,以及許許多多愛護臺灣、保護生態的朋友們,今天我們完成立法了,謝謝!

主席:謝謝黃國昌委員的發言。

接下來請登記最後一位的陳培瑜委員發言。

陳委員培瑜:1755分)謝謝主席。我還是要再次說,我非常遺憾看到今天三讀修法通過、荒謬的地質法修法,當然還包含剛剛所有的修法。

有關地質敏感區的光電設施是不是需要環評,我想要提醒並且喚醒大家的記憶,在今年7月丹娜絲颱風的時候,有好幾千支電線桿倒塌,造成西南沿海大規模停電,可是部分民眾家裡早早就自己裝了光電板,可以自己發電,自己使用,搭配原來的儲能設備,不必等台電搶修,就可以確保魚塭、冷凍庫、家戶用電不受影響。對於這個有韌性的防災型光電、防災型微電網,當時藍、綠、白三黨都有立法委員說,這是一個非常好的建設,希望日後可以擴大設置。話才說完,到現在,他們完全忘記自己說過的話了!

我要再次提醒,許多山區部落在風災後容易成為電力孤島,這幾年他們開始裝設光電板,自己有自己的電網,風災的時候有電可以用,對部落來說,幫助非常的大。甚至在極端氣候的年代,各國都在提醒,請大家用綠能加儲能的方法,進行防災型微電網的設置,包含日本、歐洲、美國都是。而今天民眾黨跟國民黨的修法恰恰有可能破壞了這個可能性,尤其是屋頂型的光電,要在有合法建照的建物屋頂上才可以蓋,山區部落很多都沒有辦法,只能用地面型光電。可是藍、白的版本把100平方公尺,也就是30坪以上的地面型光電都擋住了,這會造成防災型光電難以設置,對地質敏感區的居民來說,非常危險,也非常不公平。

我們支持綠電修法,但絕對不是今天這種版本!謝謝。

主席:謝謝陳培瑜委員的發言。

報告院會,現在有黨團共識如下:本日院會進行討論事項第七案及第十一、十二、十三、十五案處理完畢,即行休息;其餘議案另擇期再行處理。

黨團共識

本日院會進行討論事項第7案及第11121315案處理完畢,即行休息。

其餘議案另擇期再行處理。

傅崐萁  鍾佳濱  黃國昌

主席:報告院會,依照黨團共識,現在進行討論事項第十一案。

十一、本院國民黨黨團,有鑑於政府近年積極推動能源轉型,因涉及鉅額利益,弊案頻傳。日前媒體爆料觀塘液化天然氣接收站(三接)外推方案工程遭灌水百億,經兩度檢舉,檢調均無下文。爆料者指陳中油高層要求浮報三接工程經費,不僅態度惡劣,更根本無視民脂民膏不把公帑當一回事。爆料者聲稱於111年「三接」開標後即向檢調檢舉,但三年過去均未見調查。最不可思議的是,「外推防波堤工程」原規劃工程預算為94億元,廠商報價122億元,但中油高層一再明示「報價太低」,並表示「中油錢最多!」授意廠商抬高工程費,經4度加價,灌水到253億元,整整高出160億元,還斥責廠商「不會做頭路」。由於11053日行政院召開「三接外推方案」記者會,宣布工業專用港再外推455公尺,工期延長2.5年、經費增加150億元三大重點,然而最後光是外推方案之防波堤新建工程決標金額即高達253億元,導致計畫總經費爆增3055,0584千元,前後說明差距甚大,是工程規劃失據,還是官商勾結浮報濫用民脂民膏?當年中油公司要設立觀塘液化天然氣接收站時,為應環保團體要求避開柴山多杯孔珊瑚棲息地,將油氣接收站外推,國人以為這項工程是單純保護藻礁,豈料成為超級大錢坑,甚至有學者認為三接工程的漂沙嚴重、突堤效應明顯,反破壞藻礁生態。中油公司自109年起迄今,營運連續五年虧損,今(114)年6月更因認列海外礦區資產減損損失122.7億元,董事長方振仁曾於年初提到中油公司負債比接近93%,附息負債已高達7,200億元,財務狀況堪憂,希望政府補助或增資以改善中油整體財務體質。鑑於預算來自於人民納稅錢,不論是否為中油高層聯合業者將原工程款哄抬三倍,亦或是工程案從規劃到審查概估預算控管失準所致,均代表中油內控機制已然失靈。再者,因民進黨執政後強推錯誤能源政策,天然氣發電占比高達五成,未來配套之儲存設施規模龐大,然而面對極端氣候颱風頻生、戰爭等不確定性因素提高,恐遭受破壞失能,對我供電將造成嚴重影響。爰此,建請院會作成決議:「鑑於經濟部部長龔明鑫表示113年曾接獲舉報三接工程弊案,雖經政風單位調查並無不法,惟現又有媒體提出新事證,為免再次官官相護掩飾真相,邀請行政院院長率同相關部會首長就『觀塘液化天然氣接收站(三接)工程弊案』進行專案報告並備質詢」,以釋群疑。是否有當?請公決案。

主席:本院國民黨黨團,建請院會作成決議:邀請行政院院長率同相關部會首長就「觀塘液化天然氣接收站(三接)工程弊案」進行專案報告並備質詢。請公決案。

請議事人員宣讀提案內容。

國民黨黨團提案:

案由:本院國民黨黨團,有鑑於政府近年積極推動能源轉型,因涉及鉅額利益,弊案頻傳。日前媒體爆料觀塘液化天然氣接收站(三接)外推方案工程遭灌水百億,經兩度檢舉,檢調均無下文。爆料者指陳中油高層要求浮報三接工程經費,不僅態度惡劣,更根本無視民脂民膏不把公帑當一回事。爆料者聲稱於111年「三接」開標後即向檢調檢舉,但三年過去均未見調查。最不可思議的是,「外推防波堤工程」原規劃工程預算為94億元,廠商報價122億元,但中油高層一再明示「報價太低」,並表示「中油錢最多!」授意廠商抬高工程費,經4度加價,灌水到253億元,整整高出160億元,還斥責廠商「不會做頭路」。由於11053日行政院召開「三接外推方案」記者會,宣布工業專用港再外推455公尺,工期延長2.5年、經費增加150億元三大重點,然而最後光是外推方案之防波堤新建工程決標金額即高達253億元,導致計畫總經費爆增3055,0584千元,前後說明差距甚大,是工程規劃失據,還是官商勾結浮報濫用民脂民膏?

當年中油公司要設立觀塘液化天然氣接收站時,為應環保團體要求避開柴山多杯孔珊瑚棲息地,將油氣接收站外推,國人以為這項工程是單純保護藻礁,豈料成為超級大錢坑,甚至有學者認為三接工程的漂沙嚴重、突堤效應明顯,反破壞藻礁生態。

中油公司自109年起迄今,營運連續五年虧損,今(114)年6月更因認列海外礦區資產減損損失122.7億元,董事長方振仁曾於年初提到中油公司負債比接近93%,附息負債已高達7,200億元,財務狀況堪憂,希望政府補助或增資以改善中油整體財務體質。鑑於預算來自於人民納稅錢,不論是否為中油高層聯合業者將原工程款哄抬三倍,亦或是工程案從規劃到審查概估預算控管失準所致,均代表中油內控機制已然失靈。再者,因民進黨執政後強推錯誤能源政策,天然氣發電占比高達五成,未來配套之儲存設施規模龐大,然而面對極端氣候颱風頻生、戰爭等不確定性因素提高,恐遭受破壞失能,對我供電將造成嚴重影響。爰此,建請院會作成決議:「鑑於經濟部部長龔明鑫表示113年曾接獲舉報三接工程弊案,雖經政風單位調查並無不法,惟現又有媒體提出新事證,為免再次官官相護掩飾真相,邀請行政院院長率同相關部會首長就『觀塘液化天然氣接收站(三接)工程弊案』進行專案報告並備質詢」,以釋群疑。是否有當?請公決案。

提案人:中國國民黨立法院黨團 羅智強

主席:依照立法院職權行使法第八條第三項規定,本案經提案人說明提案旨趣、大體討論後,即議決交付審查或逕付二讀,或不予審議。

報告院會,依照黨團共識,本案提案說明及大體討論均不再發言。

現有國民黨黨團提議案逕付二讀。

國民黨黨團提案:

案由:本院國民黨黨團,針對第11屆第4會期第9次會議討論事項第11案,建請將本案逕付二讀,並由國民黨黨團負責召集協商,是否有當?敬請 公決。

提案人:中國國民黨立法院黨團 羅智強

主席:依照黨團共識,本案逕付二讀。依照立法院職權行使法第七十四條之一規定,交付黨團協商。現在作以下決議:交付黨團協商,並由國民黨黨團負責召集協商。

報告院會,現在進行討論事項第十二案。

十二、本院國民黨黨團,有鑑於我國自107年已成功將非洲豬瘟阻絕於境外,114529日並獲第92屆世界動物衛生組織(WOAH)認定為「豬瘟非疫國」,然而短短不到5個月,1021日於台中梧棲養豬場驗出非洲豬瘟陽性,民眾譁然中央政府第一時間不是檢視邊境管制有無出現疏漏、重新檢討廚餘養豬之必要性等補救環節,反而傾全力攻擊地方政府檢疫不實,絲毫未見提出積極措施以維護民眾食安、重視養豬及關聯產業從業人員生計。台灣已為非洲豬瘟非疫區,梧棲養豬場非洲豬瘟病毒發生,可證來自境外。究其原因,係執政的民進黨去年一年全力推動「大罷免」以致政務廢弛,邊境檢疫與攔截查驗懈怠破功所導致的結果。非洲豬瘟疫區豬肉製品可能因邊境檢疫疏漏或經非法管道進入國內,在民眾未食用完後變為廚餘,因賴清德總統於行政院院長任內未明令禁用廚餘養豬,而非洲豬瘟病毒存活力強、在豬隻間具高度傳染性,病毒極可能在廚餘處理過程中因未能蒸煮完全而存活下來,如再用於餵養豬隻,將成非洲豬瘟防疫破口。為根絕非洲豬瘟,國際上已有多個國家立法禁止廚餘養豬,由於我國養豬產值及關聯產業經濟高達2,000億元,相關從業人口達150萬人,加以豬肉為國人主要的消費肉品,如再爆發疫情,影響層面極為巨大,中華民國養豬協會於1141028日召開緊急會議,會中一致通過「禁止廚餘養豬」之決議,反觀農業部雖早於1022日即公告全面禁止搬運廚餘、動物性廢渣、畜禽屠宰下腳料至豬隻飼養場所,且不得作為飼料或飼料添加物使用,然而環境部身為廚餘多元再利用之中央主管機關,為求廚餘去化,竟仍規劃補助廚餘養豬戶安裝「蒸煮設備監控系統」,此舉作法明顯與農業部公告禁用廚餘養豬相衝突,更是浪費政府公帑。此次因應非洲豬瘟緊急防疫措施而實施15天禁運禁宰,已造成豬隻延後上市、生產排程大亂,產業的防疫代價極高,而目前全國廚餘養豬僅占8%,卻可能造成破口對2,000億元產值造成巨大傷害。爰此,建請院會作成決議:「有鑑於廚餘養豬已成為防疫破口,為強化台灣豬肉外銷競爭力,避免對養豬產值造成巨大傷害損失,行政院應統一作法,明令『禁用廚餘養豬』,並主動輔導豬農改以飼料養豬,轉型所生之成本給予一定補助」,以阻絕非洲豬瘟於境外。是否有當?請公決案。

主席:本院國民黨黨團,建請院會作成決議:有鑑於廚餘養豬已成為防疫破口,行政院應統一作法,以阻絕非洲豬瘟於境外。請公決案。

請議事人員宣讀提案內容。

國民黨黨團提案:

案由:本院國民黨黨團,有鑑於我國自107年已成功將非洲豬瘟阻絕於境外,114529日並獲第92屆世界動物衛生組織(WOAH)認定為「豬瘟非疫國」,然而短短不到5個月,1021日於台中梧棲養豬場驗出非洲豬瘟陽性,民眾譁然中央政府第一時間不是檢視邊境管制有無出現疏漏、重新檢討廚餘養豬之必要性等補救環節,反而傾全力攻擊地方政府檢疫不實,絲毫未見提出積極措施以維護民眾食安、重視養豬及關聯產業從業人員生計。

台灣已為非洲豬瘟非疫區,梧棲養豬場非洲豬瘟病毒發生,可證來自境外。究其原因,係執政的民進黨去年一年全力推動「大罷免」以致政務廢弛,邊境檢疫與攔截查驗懈怠破功所導致的結果。非洲豬瘟疫區豬肉製品可能因邊境檢疫疏漏或經非法管道進入國內,在民眾未食用完後變為廚餘,因賴清德總統於行政院院長任內未明令禁用廚餘養豬,而非洲豬瘟病毒存活力強、在豬隻間具高度傳染性,病毒極可能在廚餘處理過程中因未能蒸煮完全而存活下來,如再用於餵養豬隻,將成非洲豬瘟防疫破口。

為根絕非洲豬瘟,國際上已有多個國家立法禁止廚餘養豬,由於我國養豬產值及關聯產業經濟高達2,000億元,相關從業人口達150萬人,加以豬肉為國人主要的消費肉品,如再爆發疫情,影響層面極為巨大,中華民國養豬協會於1141028日召開緊急會議,會中一致通過「禁止廚餘養豬」之決議,反觀農業部雖早於1022日即公告全面禁止搬運廚餘、動物性廢渣、畜禽屠宰下腳料至豬隻飼養場所,且不得作為飼料或飼料添加物使用,然而環境部身為廚餘多元再利用之中央主管機關,為求廚餘去化,竟仍規劃補助廚餘養豬戶安裝「蒸煮設備監控系統」,此舉作法明顯與農業部公告禁用廚餘養豬相衝突,更是浪費政府公帑。

此次因應非洲豬瘟緊急防疫措施而實施15天禁運禁宰,已造成豬隻延後上市、生產排程大亂,產業的防疫代價極高,而目前全國廚餘養豬僅占8%,卻可能造成破口對2,000億元產值造成巨大傷害。爰此,建請院會作成決議:「有鑑於廚餘養豬已成為防疫破口,為強化台灣豬肉外銷競爭力,避免對養豬產值造成巨大傷害損失,行政院應統一作法,明令『禁用廚餘養豬』,並主動輔導豬農改以飼料養豬,轉型所生之成本給予一定補助」,以阻絕非洲豬瘟於境外。是否有當?敬請 公決。

提案人:中國國民黨立法院黨團 羅智強

主席:依照立法院職權行使法第八條第三項之規定,本案經提案人說明提案旨趣、大體討論後,即議決交付審查或逕付二讀,或不予審議。

報告院會,依照黨團共識,本案提案說明及大體討論均不再發言。

現在國民黨黨團提議逕付二讀。

國民黨黨團提案:

案由:本院國民黨黨團,針對第11屆第4會期第9次會議討論事項第12案,建請將本案逕付二讀,並由國民黨黨團負責召集協商,是否有當?敬請公決。

提案人:中國國民黨立法院黨團 羅智強

主席:依照黨團共識,本案逕付二讀。

依據立法院職權行使法第七十四條之一規定,交付黨團協商。我們作以下決議:交付黨團協商,並由國民黨黨團負責召集協商。

進入討論事項第十三案。

十三、本院國民黨黨團,有鑑於「太子集團」在台涉嫌跨國詐欺及洗錢案,台北地檢署雖拘提主嫌等25名被告,然竟有19人獲准交保,交保比例高達76%;面對如此重大的跨國犯罪與洗錢案件,賴政府竟讓多數被告輕易交保,根本就是縱容詐騙集團犯罪的最大幫凶!詐騙集團在台囂張橫行,已成為嚴重的國安危機,「太子集團」長期從事博弈、詐欺、洗錢等犯罪行為,早已被國際指控為「亞洲最大跨國犯罪組織之一」,面對如此龐大的異常金流在台流竄,金管會在虛擬資產監管及房地產大額交易行為的洗防機制完全失靈;財政部身為台北101大股東,對設立目的不明且有明顯洗錢風險的租戶公司未事先進行查核,讓詐騙團體利用國門地標作為洗錢跳板,嚴重傷害國家形象;內政部部長劉世芳更是在「美國壓力」下才開始啟動調查,凸顯賴政府在打詐及洗錢防制上擺爛失能,讓台灣淪為國際犯罪溫床,無怪乎被國際譏諷為「詐騙王國」、「亞太地區網路詐騙活動之犯罪洗錢中心」。爰此,建請院會作成決議:「針對太子集團跨國詐欺及洗錢案,賴政府打詐及洗錢防制上全面失能,財政部、金管會及內政部等相關部會怠惰不作為,以致形成重大的防詐破口,嚴重危害社會秩序及國際形象,對於行政院院長卓榮泰監督不周應予最嚴厲之譴責」。是否有當?請公決案。

主席:本院國民黨團建請院會作成決議,政府打詐及洗錢防制上全面失能,對於行政院院長卓榮泰監督不周應該予以最嚴厲譴責之請公決案。請議事人員宣讀提案內容。

國民黨黨團提案:

案由:本院國民黨黨團,有鑑於「太子集團」在台涉嫌跨國詐欺及洗錢案,台北地檢署雖拘提主嫌等25名被告,然竟有19人獲准交保,交保比例高達76%;面對如此重大的跨國犯罪與洗錢案件,賴政府竟讓多數被告輕易交保,根本就是縱容詐騙集團犯罪的最大幫凶!

詐騙集團在台囂張橫行,已成為嚴重的國安危機,「太子集團」長期從事博弈、詐欺、洗錢等犯罪行為,早已被國際指控為「亞洲最大跨國犯罪組織之一」,面對如此龐大的異常金流在台流竄,金管會在虛擬資產監管及房地產大額交易行為的洗防機制完全失靈;財政部身為台北101大股東,對設立目的不明且有明顯洗錢風險的租戶公司未事先進行查核,讓詐騙團體利用國門地標作為洗錢跳板,嚴重傷害國家形象;內政部部長劉世芳更是在「美國壓力」下才開始啟動調查,凸顯賴政府在打詐及洗錢防制上擺爛失能,讓台灣淪為國際犯罪溫床,無怪乎被國際譏諷為「詐騙王國」、「亞太地區網路詐騙活動之犯罪洗錢中心」。

爰此,建請院會作成決議:「針對太子集團跨國詐欺及洗錢案,賴政府打詐及洗錢防制上全面失能,財政部、金管會及內政部等相關部會怠惰不作為,以致形成重大的防詐破口,嚴重危害社會秩序及國際形象,對於行政院院長卓榮泰監督不周應予最嚴厲之譴責」。是否有當?敬請 公決。

提案人:中國國民黨立法院黨團 羅智強

主席:依照立法院職權行使法第八條第三項之規定,本案經提案人說明提案旨趣、大體討論後,即議決交付審查或逕付二讀,或不予審議。

依照黨團共識,本案提案說明及大體討論均不再發言。

現在國民黨黨團提議逕付二讀。

國民黨黨團提案:

案由:本院國民黨黨團,針對第11屆第4會期第9次會議討論事項第13案,建請將本案逕付二讀,並由國民黨黨團負責召集協商,是否有當?敬請 公決。

提案人:中國國民黨立法院黨團 羅智強

主席:依照黨團共識,本案逕付二讀。

依照立法院職權行使法第七十四條之一規定,交付黨團協商。我們作以下決議:本案交付黨團協商,並由國民黨黨團負責召集協商。

報告院會,進入討論事項第十五案。

十五、本院民進黨黨團,鑑於中共運用各種手段不斷擴大對台威懾壓迫,日前除對我國會沈伯洋委員立案偵查外,甚而,更透過官媒恐嚇一般台灣民眾,這不僅是對本國人民生命安全及國家主權的最大威脅,更是對國際規範和秩序的公然挑戰。立法院代表中華民國全體國民對此提出強烈抗議,爰建請院會作成決議如下:「一、針對中共將我國國會議員羅織入罪,並威脅恫嚇台灣人民之跨國鎮壓惡行,予以最嚴厲譴責。二、中華民國是主權獨立國家,與中華人民共和國互不隸屬,中國對台灣沒有任何管轄權,亦無權對我國人民實施任何懲戒,台灣人民依據中華民國憲法享有不可剝奪的自由、民主與權利。立法院應無分朝野,堅守國家主權不容侵犯、自由民主不容踐踏、台灣人民不容恫嚇之基本立場,共同捍衛台灣主權與民主自由。三、為保障我國人民的基本權利與人身安全,政府應積極採取必要的應處措施及防範作為,並與國際社會加強合作,共同反制與杜絕任何侵犯他國主權、危害民主自由及人身安全之粗暴行為,以確保民主社會不受跨國鎮壓之威脅。」是否有當,請公決案。

主席:本院民進黨黨團鑑於中共運用手段不斷擴大對臺威懾壓迫,請院會決議一案,請議事人員宣讀提案內容。

民進黨黨團提案:

案由:本院民進黨黨團鑑於中共運用各種手段不斷擴大對台威懾壓迫,日前除對我國會沈伯洋委員立案偵查外,甚而,更透過官媒恐嚇一般台灣民眾,這不僅是對本國人民生命安全及國家主權的最大威脅,更是對國際規範和秩序的公然挑戰。立法院代表中華民國全體國民對此提出強烈抗議,爰建請院會作成決議如下:「一、針對中共將我國國會議員羅織入罪,並威脅惘嚇台灣人民之跨國鎮壓惡行,予以最嚴厲譴責。二、中,華民國是主權獨立國家,與中華人民共和國互不隸屬,中國對台灣沒有任何管轄權,亦無權對我國人民實施任何懲戒,台灣人民依據中華民國憲法享有不可剝奪的自由,民主與權利。立法院應無分朝野,堅守國家主權不容侵犯、自由民主不容踐踏、台灣人民不容恫嚇之基本立場,共同捍衛台灣主權與民主自由。三、為.保障我國人民的基本權利與人身安全,政府應積極採取必要的應處措施及防範作為,並與國際社會加強合作,共同反制與杜絕任何侵犯他國主權、危害民主自由及人身安全之粗暴行為,以確保民主社會不受跨國鎮壓之威脅。」。是否有當,敬請公決。

提案人:民主進步黨立法院黨團

柯建銘  鍾佳濱  陳培瑜  

主席:依照立法院職權行使法第八條第三項之規定,本案經提案人說明提案旨趣、大體討論後,即議決交付審查或逕付二讀,或不予審議。

報告院會,依照黨團共識,本案提案說明及大體討論均不再發言。

現在民進黨黨團提議逕付二讀。

民進黨黨團提案:

案由:本院民進黨黨團針對立法院第11屆第4會期第9次會議討論事項第15案,擬請逕付二讀,並由民進黨黨團召集協商。是否有當,敬請公決。

提案人:民主進步黨立法院黨團 柯建銘

主席:本案依照黨團共識,逕付二讀。

依照立法院職權行使法第七十四條之一規定,交付黨團協商。我們現在作以下決議:交付黨團協商,並由民進黨黨團負責召集協商。

報告院會,今天會議進行到此為止,1118日星期二上午9時繼續開會,進行「中央政府花蓮馬太鞍溪堰塞湖災後重建特別預算案」編製經過並備質詢。

我們謝謝劉書彬委員、王正旭委員、林沛祥委員、牛煦庭委員陪同我們一起來審查所有的法案,現在休息。

休息184分)