委員會紀

立法院第11屆第4會期司法及法制、教育及文化委員會第2次聯席會議紀錄

時  間 中華民國114116日(星期四)9時至1222

地  點 本院紅樓302會議室

主  席 翁委員曉玲

議  程 報告事項

宣讀上次會議議事錄。

討論事項

繼續併案審查

()委員賴士葆等20人擬具「公立學校教職員退休資遣撫卹條例第六十七條條文修正草案」案。

()國民黨黨團擬具「公立學校教職員退休資遣撫卹條例第三十七條條文修正草案」案。

()委員賴士葆等29人擬具「公立學校教職員退休資遣撫卹條例第三十七條及第三十八條條文修正草案」案。

()委員柯志恩等18人擬具「公立學校教職員退休資遣撫卹條例第六十七條條文修正草案」案。

()委員許宇甄等21人擬具「公立學校教職員退休資遣撫卹條例第三十七條及第六十七條條文修正草案」案。

()委員黃健豪等20人擬具「公立學校教職員退休資遣撫卹條例第六十七條條文修正草案」案。

()委員張智倫等19人擬具「公立學校教職員退休資遣撫卹條例部分條文修正草案」案。

()委員葉元之等20人擬具「公立學校教職員退休資遣撫卹條例第六十七條條文修正草案」案。

()委員翁曉玲等18人擬具「公立學校教職員退休資遣撫卹條例第三十七條條文修正草案」案。

()委員翁曉玲等16人擬具「公立學校教職員退休資遣撫卹條例第六十七條條文修正草案」案。

(十一)委員黃建賓等16人擬具「公立學校教職員退休資遣撫卹條例第三十七條、第三十八條及第六十七條條文修正草案」案。

(十二)委員萬美玲等16人擬具「公立學校教職員退休資遣撫卹條例第三十七條及第六十七條條文修正草案」案。

【第(十一)(十二)案如經院會復議,則不予審查】

張主任秘書智為:報告聯席會,出席委員18人,已足法定人數,請主席宣布開會。

主席:各位委員好,現在開會。

首先進行報告事項,先請宣讀上次會議議事錄。

立法院第11屆第4會期司法及法制、教育及文化委員會第1次聯席會議議事錄

時  間:中華民國1141020日(星期一)上午91分至下午15

地  點:本院紅樓302會議室

出席委員:黃國昌  柯志恩  萬美玲  陳培瑜  羅廷瑋  葛如鈞  王義川  劉書彬  林沛祥  陳秀寳  郭昱晴  張雅琳  林宜瑾  王鴻薇  吳思瑤  翁曉玲  伍麗華SaidhaiTahovecahe   范 雲  沈發惠  吳宗憲  莊瑞雄  傅崐萁  羅智強  林倩綺  葉元之  柯建銘  吳沛憶  謝龍介

   委員出席27

列席委員:洪孟楷  鍾佳濱  張智倫  楊瓊瓔  張啓楷  鄭天財Sra Kacaw   牛煦庭  賴士葆  蘇清泉  許宇甄  黃健豪  徐欣瑩  黃建賓  徐巧芯

   委員列席14

列席官員:教育部部長 鄭英耀(上午959分以前)

教育部常務次長 朱俊彰

銓敘部政務次長 懷敍

行政院人事行政總處政務副人事長 張秋元

司法院憲法法庭書記廳廳長 許碧惠

國防部資源規劃司人力資源處專門委員 林靜芬

勞動部勞動保險司專門委員 蔡嘉華

農業部農民輔導司簡任技正 王東良

衛生福利部社會保險司代理司長 陳真慧

行政院主計總處公務預算處專門委員 王前鎧

主  席:翁召集委員曉玲

專門委員:陳杏枝

主任秘書:張智為

紀  錄:簡任秘書 薛復寧

   簡任編審 蔡國治

   科  長 余俊緯

討 論 事 項

併案審查

()委員賴士葆等20人擬具「公立學校教職員退休資遣撫卹條例第六十七條條文修正草案」案。

()國民黨黨團擬具「公立學校教職員退休資遣撫卹條例第三十七條條文修正草案」案。

()委員賴士葆等29人擬具「公立學校教職員退休資遣撫卹條例第三十七條及第三十八條條文修正草案」案。

()委員柯志恩等18人擬具「公立學校教職員退休資遣撫卹條例第六十七條條文修正草案」案。

()委員許宇甄等21人擬具「公立學校教職員退休資遣撫卹條例第三十七條及六十七條條文修正草案」案。

()委員黃健豪等20人擬具「公立學校教職員退休資遣撫卹條例第六十七條條文修正草案」案。

()委員張智倫等19人擬具「公立學校教職員退休資遣撫卹條例部分條文修正草案」案。

()委員葉元之等20人擬具「公立學校教職員退休資遣撫卹條例第六十七條條文修正草案」案。

()委員翁曉玲等18人擬具「公立學校教職員退休資遣撫卹條例第三十七條條文修正草案」案。

()委員翁曉玲等16人擬具「公立學校教職員退休資遣撫卹條例第六十七條條文修正草案」案。

(本次會議有委員黃國昌、柯志恩、萬美玲、陳培瑜、王義川、劉書彬、葛如鈞、翁曉玲、莊瑞雄、林宜瑾、張雅琳、羅廷瑋、吳思瑤、郭昱晴、王鴻薇、范雲、林倩綺、黃建賓、伍麗華Saidhai Tahovecahe、鄭天財Sra Kacaw、賴士葆、羅智強、吳沛憶、葉元之提出質詢;委員陳秀寳、沈發惠、謝龍介、徐巧芯、牛煦庭、吳宗憲、張智倫、傅崐萁提出書面質詢。)

決議:

一、報告及詢答完畢,另定期繼續審查。

二、委員質詢時,要求提供相關資料或以書面答復者,請相關機關儘速送交個別委員及本聯席會。

散會

主席:請問各位,上次會議議事錄有沒有遺漏或錯誤?(無)沒有的話,議事錄就確定。

現在介紹今天到場的委員,首先是傅崐萁委員、羅智強委員、葉元之委員、黃建賓委員、王鴻薇委員、林倩綺委員、陳培瑜委員、吳思瑤委員;今天應邀列席的官員在場的有考試院吳美紅副秘書長、教育部鄭英耀部長及朱俊彰次長、銓敘部施能傑部長、人事行政總處蘇俊榮人事長。其餘沒有介紹的列席代表,本席就不再逐一介紹。

本次會議機關提供的資料送請委員參閱,列席名單及書面資料都會列入公報紀錄。

立法院司法及法制、教育及文化委員會第11屆第4會期第2次聯席會議列席政府官員名單           114116

DW9882863

職稱

姓名

考試院

(秘書長請假)副秘書長

吳美紅

教育部

部長

鄭英耀

常務次長

朱俊彰

銓敘部

部長

施能傑

退撫司司長

鄭淑芬

行政院人事行政總處

人事長

蘇俊榮

司法院

憲法法庭書記廳廳長

許碧惠

國防部

資源規劃司人力資源處專門委員

林靜芬

勞動部

勞動保險司專門委員

蔡嘉華

勞動福祉退休司專門委員

李涓鳳

農業部

農民輔導司簡任技正

王東良

衛生福利部

社會保險司專門委員

姚惠文

行政院主計總處

公務預算處專門委員

王前鎧

基金預算處專門委員

吳婉玉

DW676037 育部書面資料:

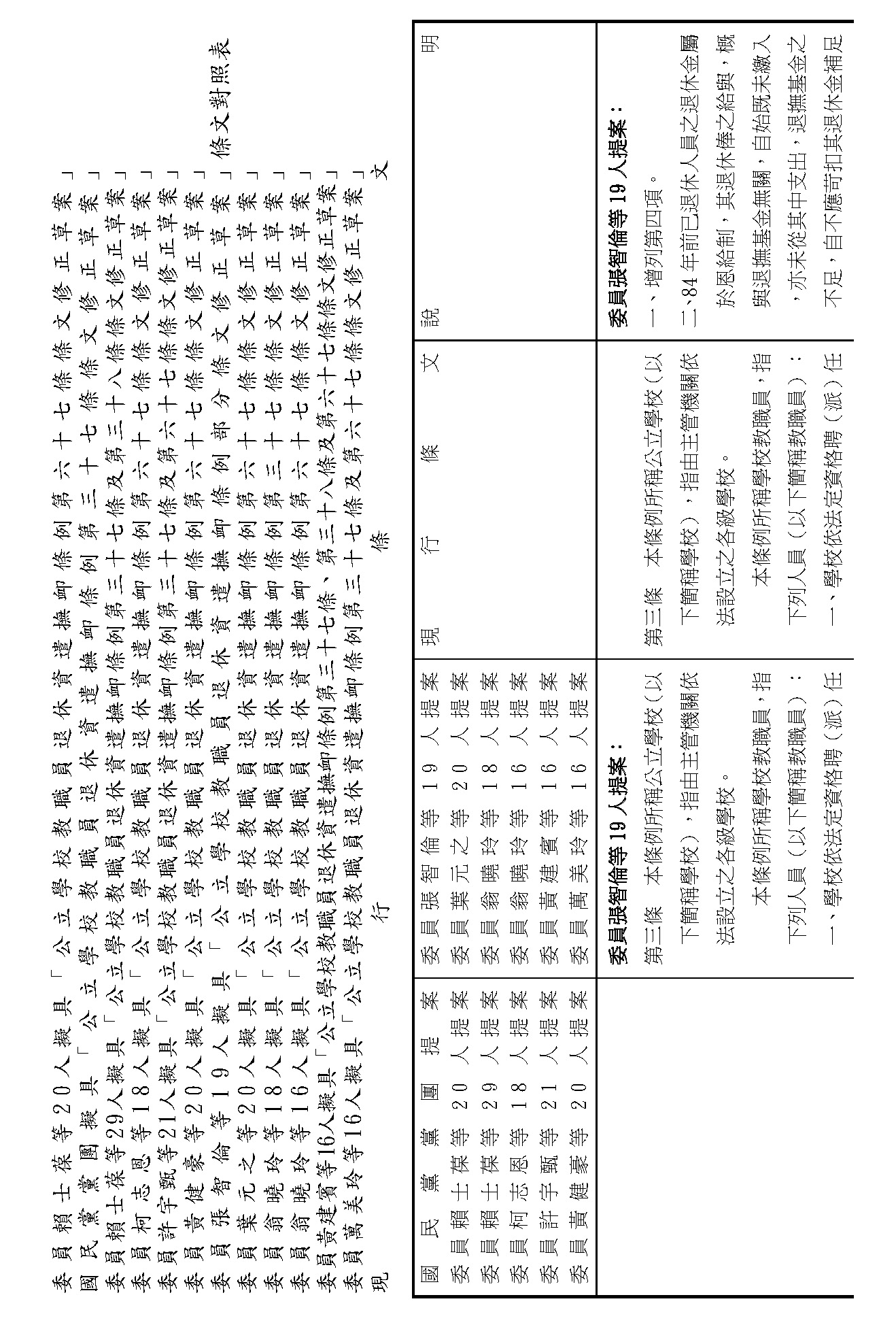
繼續併案審查委員賴士葆等20人擬具「公立學校教職員退休資遣撫卹條例第六十七條條文修正草案」、國民黨黨團擬具「公立學校教職員退休資遣撫卹條例第三十七條條文修正草案」、委員賴士葆等29人擬具「公立學校教職員退休資遣撫卹條例第三十七條及第三十八條條文修正草案」、委員柯志恩等18人擬具「公立學校教職員退休資遣撫卹條例第六十七條條文修正草案」、委員許宇甄等21人擬具「公立學校教職員退休資遣撫卹條例第三十七條及第六十七條條文修正草案」、委員黃健豪等20人擬具「公立學校教職員退休資遣撫卹條例第六十七條條文修正草案」、委員張智倫等19人擬具「公立學校教職員退休資遣撫卹條例部分條文修正草案」、委員葉元之等20人擬具「公立學校教職員退休資遣撫卹條例第六十七條條文修正草案」、委員翁曉玲等18人擬具「公立學校教職員退休資遣撫卹條例第三十七條條文修正草案」、委員翁曉玲等16人擬具「公立學校教職員退休資遣撫卹條例第六十七條條文修正草案」、委員黃建賓等16人擬具「公立學校教職員退休資遣撫卹條例第三十七條、第三十八條及第六十七條條文修正草案」、委員萬美玲等16人擬具「公立學校教職員退休資遣撫卹條例第三十七條及第六十七條條文修正草案」補充說明資料

主席、各位委員、各位女士、先生:

今天大院第11屆第4會期司法及法制、教育及文化委員會第2次聯席會議,繼續併案審查委員賴士葆等20人、國民黨黨團、委員賴士葆等29人、委員柯志恩等18人、委員許宇甄等21人、委員黃健豪等20人、委員張智倫等19人、委員葉元之等20人、委員翁曉玲等18人、委員翁曉玲等16人、委員黃建賓等16人、委員萬美玲等16人提案「公立學校教職員退休資遣撫卹條例」(以下簡稱退撫條例)相關條文修正草案等12案。以下謹就委員所提修正草案提出補充說明,敬請各位委員不吝惠予指教。

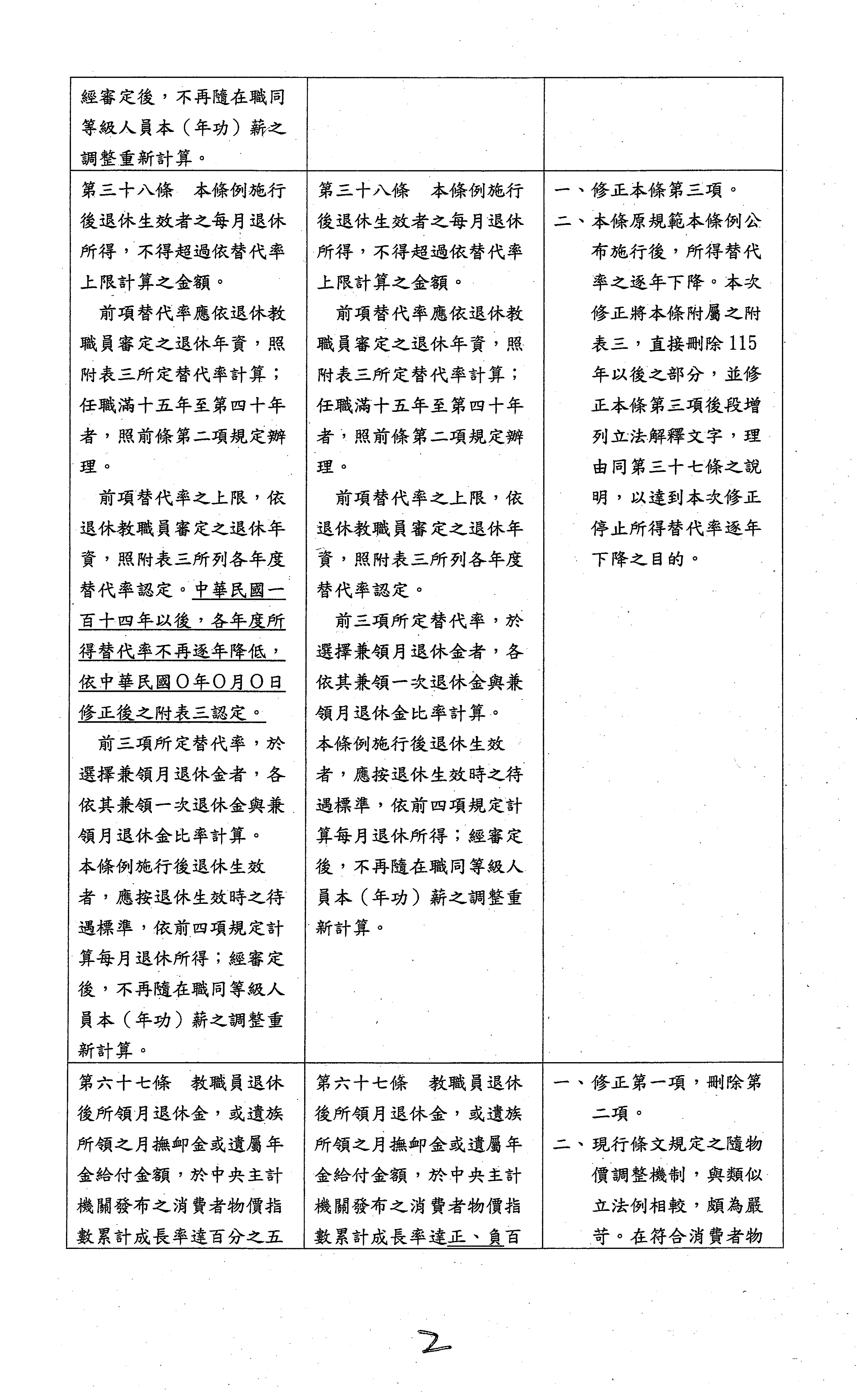
一、提案修正第3

茲年金改革後所釐定之合理退休所得應係全體教職員一致適用,倘排除特定年度前退休者恐有公平性爭議。又現行退撫條例已有照顧早期退休者的特別配套機制,維持其基本生活所需,其一為任何調降後的月退休所得都不得低於公務人員委任第一職等本俸最高級者的月俸給總額(最低保障金額);其二為年改調降後的月退休所得,如低於118年(最末年)月退休所得上限金額者,改以該金額為最低保障,建議維持現行規定。

二、提案修正第9

現行已明定退撫基金由政府負最後保證責任,且亦定有退撫基金財務缺口由政府分年編列預算撥補之規定,基於國家資源分配規劃彈性,建議維持現行規定。

三、提案修正第37條及第38

()退撫基金財務面:依退撫基金第9次精算結果,因112年初任人員個人專戶新制之實施,教育人員退撫基金用罄年度將從134年提早至131年,倘退休所得替代率提前停止逐年下降,對退撫基金財務影響如下:

DW398615 前停止替代率調降年度

112為最末年

113為最末年

114為最末年

用罄年度

128

(提前3年)

129

(提前2年)

129

(提前2年)

挹注金額減少

1,653

1,455

1,242

如分10年撥補每年撥補數額

160

142

122

(DW3420328 )政府撥補加重:前述因11271日以後初任人員實施個人專戶制致退撫基金用罄年度提早發生的財務缺口,依退撫條例已明定由政府分年撥補,若要維持在原來134年不用罄,須由政府預算撥補金額,照精算結果分10年撥補方案估算,教育人員總計1,360億元;若修法自11311日起停止調降退休所得,10年須再增加撥補1,600億元,全部轉嫁由全民稅收負擔。此外,在退撫基金用罄歸零後,在政府負最後支付責任規範下,屆時政府仍需尋找其他財源籌措鉅額撥補經費。

()現行替代率相較OECD國家:2023OECD國家平均強制性年金毛所得替代率約為50.7%,鄰近國家中,如日本為32.4%、韓國為31.6%;依現行規定調降退休所得替代率至118年,其實際薪資所得替代率仍達53%74%之間(服務年資介於25年至40年之間),仍高於OECD國家平均值。

()實領金額適足性:經統計11491日退休教育人員月退休所得總平均約為5.8萬元,其中約85%每月支領數額高於5萬元;如依現行規定調降至118年,且不考量CPI調整情形,平均約為5.3萬元,其中仍有69%每月支領數額高於5萬元;倘納入未來CPI調整,估算平均約為5.7萬元,爰現行制度應足以保障退休生活。

()綜上,建議維持現行規定。

四、提案修正第67

()調整機制:現行退休教職員或遺族所領定期退撫給與給付金額之調整,已不再與現職待遇調整連動,而係明定於中央主計機關發布之CPI累計成長率達正、負5%時即應啟動調整,此與各類政府年金調整機制相同,另為避免CPI累計成長率達5%以上需時甚久,亦定有至少每4年啟動檢討之機制。

()調整比率:目前係綜合考量國家經濟環境、政府財政與退撫基金準備率等因素定之。因退撫給與調整須考量退休所得整體之合理性、與現職待遇間之衡平及合理差距,以及退撫基金財務安全及政府財政等因素,不宜逕以消費者物價指數之累計成長率為調整比率或制定公式調整。

()107年迄今已2度調整月退休金,合計調整6%,現行制度應可提供適度保障,爰建議維持現行規定。

五、結論

()10771日公布施行之退撫條例,係因當時公立學校教職員退休制度,存有月退休金起支年齡偏低、退休所得替代率過高及退休金準備不足等問題,又為因應社會人口結構高齡化及少子女化之發展趨勢,爰前經年改推動委員會及各界充分討論後,規劃教職員退撫制度改革方案,釐訂合理之退休所得替代率,以兼顧退休所得合理性並維持退撫基金財務之穩健,如再調整恐使年金改革效益難以達成,衝擊原規劃達成退撫基金一個世代30年財務安全之目標。

()現行替代率規範業經大法官釋字第783號解釋肯認符合相關憲法原則及欲達成之改革目標,爰建請維持現行規定。

()本案另彙整相關數據參考資料如附件,敬請主席及各位委員參考指教。

以上說明,敬請 委員指教,並祝主席、各位委員身體健康,萬事如意。謝謝!

主席:本次會議討論事項排定併案審查委員賴士葆等20人擬具「公立學校教職員退休資遣撫卹條例第六十七條條文修正草案」等12案。

議程討論事項當中第(一)案到第(十)案,已經1141020日第4會期本聯席會第1次會議報告及詢答完畢,決議另定期繼續審查,所以我們今天就是繼續審查。

由於討論事項有再併入審查的新提案,總共2案,現在就尚未進行提案說明的部分,進行委員提案說明,每位時間是3分鐘。

首先先請提案委員黃建賓委員進行提案說明,時間3分鐘,謝謝。

黃委員建賓:謝謝主席。在場的各位委員還有媒體朋友,大家早安。自從軍公教人員年金改革之後,新進的公教人員呈現雪崩式地減少,114學年度甚至發生史上最嚴重的師資荒,全國中小學師資缺額萬人,就是因為年金改革導致在職的公教人員不敢提早退休。另外也使得公教人員的整體薪資福利遠遠低於業界,年輕人也擔心未來公教福利可能又會再砍,所以不願意投身在教育界的服務。蔡政府當年推動年改過於粗糙,把公教的年資補償金一刀切,而且所得替代率每年往下調1.5%,讓公教人員越活越痛苦。這一群退休的公教人員,在民國五十、六十、七十年代,政府在沒有辦法給高薪,又想要招攬人才擔任公教人員的情況之下,承諾給予公教人員優渥的退休金,所以才願意留在學校來教導學生,為了國家來培育人才。

當下執政黨為了選票,拿軍公教開刀砍了他們的退休金,也抹煞了這一群退休公教人員過去的辛苦,為了要保障既有公立學校教職員退休生活,同時也吸引更多青年人才投入教師工作,本席提出「公立學校教職員退休資遣撫卹條例第三十七條、第三十八條及第六十七條修正草案」,自民國114年之後,各年度所得替代率不再逐年降低,保障公立學校退休人員基本的生活需求。以上也希望朝野所有的委員,能夠一起來解決這個問題,來支持這個提案,謝謝。

主席:謝謝黃委員。

現在進行討論事項,討論之前,先請議事人員宣讀所有的提案條文,預估宣讀的時間大約是6分鐘。另外為利審查,如果有修正動議或附帶決議提出,也請儘速將書面送交主席臺,俾利印發現場進行討論,如果有已收到的修正動議,亦請一併宣讀,宣讀後即進行討論,現在請宣讀條文。

DrawObject1

二、修正動議

1.

2.

主席:謝謝。

接下來進行大體討論。因為今天是司法及法制與教育及文化委員會的聯席會議,可能發言的委員人數比較多,所以今天需要發言的委員,待會請到主席臺前登記發言,發言時間原則上是以3分鐘為限,如果有要發言的委員可以到前面來登記,上午10點鐘截止大體討論的發言登記,現在進行大體討論登記發言,大體討論的發言委員請先登記,謝謝。

現在開始進行大體討論,首先請張雅琳委員發言,時間3分鐘,謝謝。

張委員雅琳:在位子上嗎?

主席:在座位上也是可以的。

張委員雅琳:謝謝主席。今天我們在討論年改,真的是國民黨刻意造成我們的世代對立,其實大家都非常清楚,年改對年輕人,特別是現在如果我們要停止年改這台車的話,61歲以下的人,代表很多現在還在現場工作的年輕公務人員、公教人員都會受到影響。我特別要再提到幾個重點:第一、今天如果停止,之後我們還是要補,那這些撥補的錢從哪裡來?其實就是我們所有人的納稅錢。我們現在給勞保才撥補5,170億,勞工總體的人數是1,048萬,但我們撥補給公保的已經是5,800億,人數卻只有58萬,其實差了20倍。我們過去對公教人員的照顧一直是相當足夠的,特別是我們可以看到,114年的退休所得,平均來說,公務人員是50,656元,退休教師是57,973元,退休警察是53,291元,對照現在剛剛通過高考三級初任的薪水55,000元,勞工現在的平均薪資46,400元,相對來說,公務人員的退休所得其實比一般剛出社會的年輕人,甚至比勞工的平均薪資都要來得好,那我實在不了解,為什麼現在國民黨為了買票,卻要讓全體勞工、全體年輕人一起來背負、一起來承擔?

我也想再提一個,大家一直不停的在講所得替代率這件事情,可是我們如果來看實支的薪資,公教人員的退休金是指他退休時本俸的兩倍乘以年資乘以2%,可是退休人員本俸的兩倍就比現職人員的月薪平均要高了1.19倍,如果是在年改前退休的有35年年資,即便是到118年,月退所得率都還有60%,這其實都已經比OECD國家來得高了,實際上他的月退休金也等於現職工作者的71%,如果提早到110年停止調降的話,替代率降至66%後,實際上也還是有78%,所以是非常非常高的。所以,今天為了所有人好,因為大家都生活在這片土地上,我們希望大家要好好的去思考,要持續現在的年改,才能夠確保現在的勞工不會被剝兩層皮,被雙層的剝削,我們也才能夠確保所有現在工作的人未來都還能夠被國家好好的照顧。所以,我希望今天在場所有的委員都可以一起來支持年改,不要去刻意操作世代對立,不要去創造世代不公平,不要持續的去剝削我們的年輕人,不然再這樣下去,真的是大家都沒有錢領,大家的退休生活都會一頭空,而且現在已經是少子化了,未來我們的孩子還要繳更多的稅金,我們的孩子竟然還要去幫我們補這個洞,我覺得這真的是非常非常說不過去的一件事情。年金改革其實是止血,是要提供給大家一個更公平的照顧,所以希望大家一起來支持年金改革。同時我也想再強調最後一件事情,今天所有30歲到40歲的年輕的家長,每天在職場打拚養家繳稅,最怕的就是我們自己繳的錢沒有辦法照顧到我們自己,也沒辦法照顧到我們的孩子,所以堅持改革不是為了誰多誰少,而是為了讓制度不會垮,希望大家支持年金改革,讓年輕的家長可以好好的安心工作,讓未來有個著落,請大家一起來支持年金改革,謝謝。

主席:謝謝張委員的發言。

接下來我們請鍾佳濱委員。

鍾委員佳濱:謝謝,與其是發言,還是希望待會馬上能得到行政機關的說明。首先,我還是要重申這兩天我們在審公教退撫的會議當中,不斷有人跟勞保基金的缺口來對比,事實上保險應該是對保險,勞保應該是對公教保,勞退應該是對公教退撫,為什麼今天每次提到公教退撫,我們就會把勞保拿來談呢?是因為公教很早期除了公保之外,就有退撫制度,有新制跟舊制;勞退雖然也有新制跟舊制,但是勞退本身由於發展得較晚,因此它目前並沒有財務上的問題,可是勞保基金由於勞動人口越來越少,也就是說退下來領給付的人越來越多,而加入職場的新生勞工繳保費的相對少,因此在這樣的討論當中,社會有些疑惑,常常聽到這樣的聲音,公教人員說我們當時在職的時候繳的保費跟退撫是很多的,遠比其他的職種來得高,所以我們退下來之後領得多也是理所當然。事實上教師、教育人員退休之後,每個月可以領到大概五萬八、五萬七,公務人員也有五萬,勞工大概到兩萬五就天花板,那有人認為這個差異是來自於在職期間繳費的差異,待會就要請相關部門來說明一下,有沒有統計過,退休公教人員所領的跟他整個職業生涯所繳的比例到底是多少,我們也可以再請勞動部去審視一下,到底一個勞工在他職業生涯繳的保費跟他接下來可以領到的退休給付、老年給付的比例又是多少,我想這樣對比,才能讓人家理解,並不是因為公教人員在職期間繳得多,所以他後來領得多,其比例是相稱的嗎?而勞工在職期間繳的保費跟他退休之後領的給付這樣一個比例,跟公教退撫相較,公教退撫是否是名副其實的多繳才多領呢?這一點我覺得有必要讓社會大眾理解。我還是要強調,今天我們不斷的在彰顯公教退撫制度,由於過去制度的轉移,政府已經在相關的條文當中承接了一定撥款補助的責任,也履行了這樣的義務,但是我們不能不斷的提高,現在講的是停砍年金,聽起來好像很冤枉,事實上是因為過去的所得替代率太高,在年金改革的時候我們要逐步的調降,在調降到合乎國際一般的水準之後,我想這樣的水準仍足以支撐公教退休人員有尊嚴的老年生活,而且不至於跟現在臺灣其他職種退休人員所領取老年或退休給付的差距不會那麼的龐大。我想大家都希望在臺灣不分職業,大家在職時有繳、退下來有領,那麼領多、領少其實要考慮到退撫基金或相關保險給付的水庫能夠永續經營,但是不要把自己多領的變成由全體納稅人來買單,待會可以請行政部門就這一點說明,因為考試院這邊或許對勞保基金的相關資料也有做一些調查、統計,是不是能夠提供讓大家有一個概念式的了解?以上。

主席:好,謝謝鍾委員。

我們接下來請王鴻薇委員發言。

王委員鴻薇:主席還有在現場的各位委員、各位代表。我想今天其實是延續昨天有關公教人員所得替代率停砍的問題,我必須說,現在我們的國家正在崩壞中,為什麼呢?因為維繫整個國家運作最重要的、中間的力量現在幾乎全面出現了缺工、缺人才的情形,之前我們討論很多的是護理人員,其實軍警消也是一樣,招募都非常困難,而最近討論最多的就是全國教師甚至代理教師的招聘也都非常非常的困難,由於全國的教師荒實在太過嚴重,有些學校在這個學期都已經開學兩個月了還找不到老師。我知道有很多委員也都非常關心,比如說,民進黨的范雲委員,他就曾經跟全國教師工會、全國教育產業總工會或家長會一起召開座談會,我引用全國教育產業總工會林碩杰理事長的說法,為什麼會這麼缺教師?有非常非常多的原因,林理事長提到其中有一個就是錯誤的年改政策造成教育第一線人員的流失。我們過去講要尊師重道,可是老師卻隨著年改被民進黨、執政黨政府或民意代表一次又一次的污名化,剛才民進黨委員說我們不要挑起世代對立、族群對立,我們昨天就有這樣說,但是可以看到這幾天的言論乃至於在網路上帶風向,不就是一再的去挑起世代對立跟族群的對立嗎?這對曾經為我們的教育奉獻過的退休教師和還在第一線的教師是何其殘忍。第二點,我要再一次的補充,我們這一次停砍年金並不是恢復,也就是他的所得替代率原來是要到118年停止,那現在我們立法院的版本有自113年停止或自114年停止,所以並不是要完全回到過去,不是接下來要把它完全的恢復,這一點一定要讓社會大眾了解,而且我們一定要幫全國的公教人員說明清楚。

另外,大家很關心這樣對於政府財政的影響到底是什麼,我昨天也講到它會不會加重政府財政的負擔,我必須很誠實地說,它確實會增加政府財政的負擔,但是增加多少呢?這就要講清楚、說明白,我不希望我一再聽到好像我們這一次停砍年金就會讓我們的政府整個垮臺了、財政破產了,好像會整個拖垮全民的財政,是這樣嗎?昨天我也有問銓敘部,他昨天所提供的資料是包含教育人員在內的公教人員。那麼確實會提前出現要更增加撥補的情形,而我們這次所提出來的停砍年金,銓敘部做了財政的精算,昨天他也講了,政府要多撥補多少錢呢?一共是多撥補4,460億元,我覺得這一點要讓全民知道,而這4,460億元是分幾年撥補呢?是分20年撥補,平均一年是223億元。在反對者或執政黨的委員把這個停砍年金說成全面拖垮財政的時候,我覺得你們也可以看一看,20年撥補4,460億元,你們覺得這會讓政府財政垮臺,請問一下,在短短5年之間台電的虧損高達4,500億元,跟這個窟窿是一樣的,在短短五、六年之間台電有4,500億元的虧損,而且還在繼續增加中。我覺得今天討論財政問題要就事論事,不管是什麼樣的事實,我們來面對,但是不要言過其實,而且也不要用這種言過其實的言論去加諸在某一個族群或某一個世代,這是不可承受之重。今天我們是延續昨天的討論,我想其實條文都非常相似,我們大家經過討論之後,昨天民進黨的委員也同意將整個案子的條文逐條保留送出委員會,我希望今天這個態度是一致的,以上,謝謝。

主席:好,謝謝王委員。

因為我們今天的發言人數比較多,所以還是請大家能夠儘量控制時間。

好,接下來請葉元之委員發言。

葉委員元之:我覺得我們的政府應該要對所有的老師都好一點,要讓老師有尊嚴,不管是退職的老師或是現職的老師都一樣。今天我們討論的這個法案其實並沒有要恢復到年金改革之前的水準,過去民進黨說退休老師的所得替代率太高、領太多錢了,超過他原來的本俸,但是在扣了那麼多年之後,現在其實最高就是七成,我想七成這個數字是大家都可以接受的,我覺得大家可以接受最高七成。實際上,這個七成對現職老師一樣也適用,換句話說,現在的老師在退休以後也是適用我們修的法律。我是不太知道為什麼民進黨每一次都說好像去修了這個退撫條例就會讓現職老師產生相對剝奪感,實際上,我問過很多現職老師,他們都是支持這個修法,就是支持所得替代率的停扣。更何況現在整個民進黨政府對於老師的整個環境是非常的不友善,不只是老師的導師費、行政費或薪資、鐘點費各方面,即使有加也都加非常少,也讓老師覺得極度的不被尊重,整個教師的環境都不是太好。我覺得在這個條例通過之後,一方面是對老師表示尊重,另一方面是我覺得不要再污名化老師了,民進黨老是喜歡說:老師們,你們退休以後領那麼多錢,領五萬多還不夠嗎?勞工才領兩萬多,好像老師很貪婪,沒有!基本上,為什麼他們領得比較多?一來是基於信賴保護原則,因為過去政府跟他們講:你進來之後一開始薪水會少一點,但是之後的保障比較多,這個叫做遞延年金,這本來就是政府答應給他的,不是他貪婪。第二,因為他在職的時候繳的就是比較多,以薪點最高的那一級來講,一個月要繳七千多塊,勞保大概一個月最高是兩千多塊,所以為什麼他領五萬多,勞保只有兩萬多,因為他們在職的時候繳的錢也不一樣。

我昨天還看到民進黨把國民年金拿來講,說國民年金才4,000塊,國民年金叫非勞動年金,公教年金叫勞動年金,居然這兩個也可以拿來比,其實這就是想要去製造對立,好像職業對立。但說實在,勞保如果政府不撥補的話2031年就破產,現在政府的講法是如果我們停扣退休老師所得替代率的話,到2042年破產,但勞保其實2031年就要破產,之後怎麼辦呢?政府也是持續撥補。請問政府去撥補勞保,公教會不會不爽?不會啊!公教人員會認為如果在國家財政允許的情況之下,勞工的權益得以保障,公教也樂觀其成,為什麼現在公教2042年要破產,我們希望政府用撥補的方式,更何況他們的雇主還是政府,我們希望用撥補方式的時候,民進黨說勞工會不爽,勞工真的會不爽嗎?有必要製造退職老師與現職老師的對立,或勞工與老師的對立嗎?我覺得這都是不必要的。所以希望大家回歸就事論事,這件事情該怎麼做就怎麼做,停扣所得替代率,讓它停在最高七成,我覺得是非常合理的。

主席:謝謝葉委員。

接下來請吳思瑤委員發言。

吳委員思瑤:謝謝主席。今天我們延續昨天的討論,但今天是聚焦在教育人員,所以有教育及文化委員會的委員一起來參與討論,我過去長期也是教育及文化委員會的成員,像志恩,我們都是長期的夥伴,也非常希望司法及法制委員會這一次訂下的13分鐘這種惡習不要傳染到其他委員會,我們真的是充分討論。

昨天一整天的討論,我們其實可以濃縮出來,在野黨委員的提案其實反映出幾個思維上很大的差異,作為負責任的執政者,我們需要打造的退休制度是退休金人人都領得到;退休金能夠照顧更多人;年金的pool、基金能夠維持得更久,這就是三大目標,退休金人人領得到,退休金可以照顧更多人,不限行業,都盡可能衡平,以及我們的基金不要再有缺口,能夠維持得更久,我想這是負責任的政府,不論誰執政都要去承擔的責任和義務。但是昨天討論下來發現,大家在思考上有很大的歧異,就是退休金制度到底是for what?退休金設置的制度是要維持基本生活所需,所以當時在年改的時候,我們拉出了一個最低保障金額38,130,這是衡酌於現在主計總處的生活需求經費,還有各縣市生活維持的各項指標算出來,我們拉出了一個合宜的最低保障金額38,130,我們認為這是足以來承擔、負荷基本生活所需。所以退休金制度不是要讓大家像昨天委員說的是要繳房貸,我想這個是社會難以接受的,這是第一個大的歧異,維持基本生活應當才是退休金制度設置的緣由。

第二個,絕對不要拿犧牲現職老師們的權益,來換得退休年金停砍的目標,也就是不要重退職、輕現職,我非常同意老師非常的辛苦,這幾年來,我們在制度上想方設法增加對於現職老師,不管是國教乃至於高教,還有我們特別關心的特教,還有代理教師,針對這些我們這幾年精進的作為,我希望稍後有時間可以來分享。但是絕對不是用昨天委員一直在說公務人員已經不是鐵飯碗了,這也是來自於現在新興時代的改變,過去沒有YouTuber、過去沒有freelancer,過去大家認為能夠享有一個公務人員的工作保障,確實是那個時代大家很大的企盼。但是現在我們如果要補充人力,除了我剛剛說的提升對於現職老師的各項照顧,我希望稍後有機會可以論述之外,我們切莫讓鐵飯碗成為破飯碗,也就是未來退休金如果領不到了,那就是重退職、輕現職。剛剛元之委員說到所得替代率平均七成,對於現職人員以後也適用,沒有錯,但差別在哪裡?年金破產了以後,他們未來退休的時候領不到,這是最大的差別。

最後一點,我再用短短的30秒。王鴻薇委員昨天有一個很大的謬誤,大家很難以接受,就是國家都能扛、國家財政好、國家扛得起,4,460億只是提早4年破產,又不是提早40年,財政紀律是什麼請各位委員要謹記在心,預算的撥用絕對不是挖東牆、補西牆,絕對不是拿國防可以來補退休金,也不是拿台電的預算來補退休金,任何預算的編列有它的項目,所以不是可以這麼簡單的說國家有錢四千多億算什麼,這就是完全沒有財政紀律的概念。我們希望透過緩降所得替代率延緩基金的破產,這才能達到我剛剛說的,不論誰執政,退休金人人領得到;不論誰執政,我們要擴大照顧更多行業,盡可能衡平的退休生活;不論誰執政,我們要讓年金的基金能夠永續。第一輪的發言到此,謝謝。

主席:謝謝吳委員。

我現在再補充介紹到場的委員,有莊瑞雄委員、王義川委員及沈發惠委員,剛剛柯建銘總召也有到場,驚鴻一瞥,然後他又離開了,我本來還想親自跟他問候,另外還有我們國民黨的柯志恩委員、萬美玲委員及謝龍介委員,還有張啓楷委員,謝謝。

接下來我們請陳培瑜委員發言。

陳委員培瑜:謝謝主席。我想要再次強調,其實上一次在翁曉玲委員開的公聽會裡面,現場就有代理教師,他的發言講得非常的清楚,現場其實不是教師荒,我再次強調,現場不是教師荒,而是代理教師荒,請各位委員要發言的時候,把正式教師和代理教師搞清楚。我手上的數字非常地負責任,當大家在談教師荒的時候,我們非常負責任地跟國教署調了相關數字,我要拜託各位委員一直在講教師荒的時候,記得以下的數字,以113年國小正式教師的開缺,大家覺得新北和臺北的生活成本好像比較高,比較沒有人要來考嗎?錯!新北市113年國小的報考人數是5,364人,而當時新北市只有開缺751人,最後錄取647人;臺北市國小的報考人數有3,603人,只錄取461人,最後正式錄取278人,這個考試比例請委員們拿起計算機按一按就非常清楚,這是國小的部分,請問這叫教師荒嗎?這麼多人要考,報考率這麼高,但是錄取率這麼低,所以我再次強調,沒有正式教師荒,只有代理教師的問題。

再來,國中的部分一樣,我用新北和臺北做比較,新北的部分,光是113年度新北國中的報考人數是2,839人,當時正式開缺就只有錄取189人;臺北市更多人報名,有3,392人,最後錄取131人,這是國中的部分。到了高中,113年新北市報名人數是4,356人,錄取106人;臺北市更誇張,有1398人報名,最後錄取156人。你告訴我這有什麼教師荒?現場的困境是代理教師的困境,而代理教師領的是勞保,甚至還不是我們今天討論的這些事情,更荒謬的是這些辛苦的代理教師現在領的勞保和之後的勞退,還要繼續納稅support今天在野黨委員想要調整的五萬多塊,亦即你們剛剛說繳七千多領五萬多的這一群老師,請問這樣真的公平嗎?對於現場的老師真的公平嗎?剛剛葉元之委員或者一開始提案討論說明完一下就跑掉的委員們,都一直說教師荒,請看到是代理教師的困境,而不是正式的教師荒。所以教師荒不荒,你們自己心裡非常清楚,而現場的老師跟相關的報考人數、錄取人數,跟年金改革之間的關係,我想大家看得很清楚,一點關係都沒有,請不要再把相關議題綁在一起講。另外,我要拜託主席,我們真的希望等一下還有第二輪大體討論的時間,我們不希望被終止發言、終止討論,謝謝。

主席:接下來我們請莊瑞雄委員發言。

莊委員瑞雄:謝謝主席還有在場的委員。今天討論這個議題,其實誰都不想當壞人,但問題是我們的話還是要講清楚,到底年金改革最主要的目的是要幹什麼?大家都很清楚,不管是誰在執政,大家面臨到整個年金的制度最後到底會不會破產,每個政黨在執政的時候他都擔心。但是我們在立法院裡面討論問題還是要針對核心,話還是不能亂講,我很少點名誰講的話怎麼樣,但是有一些太過荒謬還是要指出來,比如說剛剛葉元之委員提到退撫的給與是遞延工資,這個實在是違背了一個立法委員基本的素養,大法官的解釋其實都可以拿出來好好的看一看,你既然要引用信賴保護原則的話,你就把全文看完。在大法官釋字第783號裡面講得非常清楚,退撫給與並不是遞延工資的一個給付,然後我們看到這一次銓敘部也提出了這3篇的報告,昨天我也呼籲大家再好好去看一下。2018年在年金改革的時候,我們大家都希望建立永續跟公平合理的退休制度,目的其實只有一個,確保年金不會那麼快破產,但大家現在討論的意思好像是反正都是會破產,現在多給一點又怎麼樣,似乎只是抱著這樣的一個心態。

以這一次停止調降所得替代率跟調整CPI的幅度來看的話,你說這個制度要讓它長久的活下去,但是在野黨朋友提出這樣一些主張,逐年去調降,還有將CPI調整幅度定在正負5%改為正負3%,當然對這些已經退休的人來講,他會認為這是一種照顧,但實際上如果提早破產,讓制度倒退的話,我相信這個是大家都不樂於見到的一件事情,因為看起來就是把它給增加上去了。問題是導致的結果是什麼?是加速破產。如果改革要再去開倒車的話,我看下一代連車都沒得坐了。但是退休的族群要不要去照顧?每一個族群都應該去照顧,但是用掏空未來的方式去照顧的話,關心到老的,可是害到明天年輕的,似乎讓他陷入領不到的風險,這個大家還是好好去考慮啦!國家的錢就是大家的錢,你說基金裡面每一個基金是不一樣,大家拿出來說,拿年輕人、拿勞工、拿農民來做比較會產生對立。不是這樣講,任何一個基金裡面是專屬的水庫,別人領的多……如果你只是領自己的領的多,不是領到我家的,那有什麼關係,你就儘量去領,可是當你領到自己的增加,另外別人的錢還要拿進來貼的時候,這個可能大家就必須要去考慮了。

2018改革到現在,政府挹注的是1,321億,持續去履行最後支付保障的責任,當然政府必須要有他的責任,但是讓基金變成一個無底洞,你想想看,提早領走了以後,哪怕你現在基金投資的效率多高,投資的本金下降,收益變少,財務只是會變得惡化得更快。換句話來講,你說對少數的好一點的話,對於其他多數的人,還有後面的人來講,其結果產生的衝擊,大家要好好考慮啦,謝謝。

主席:謝謝莊委員。

莊委員瑞雄:我可以繼續說嗎?

主席:不是,我剛剛在喝水,不好意思,謝謝莊委員。

接下來我們請王義川委員發言。

王委員義川:謝謝主席。這兩天我們討論的,提案的委員都是特別點名特定的職業別跟特定的世代,然後提了職業別跟世代之後就說因為要追求職業別的公平,要追求世代的公平,話都顛倒講,怎麼會去提一個為了特定的職業別裡頭的特定的世代?大家如果要討論老師,大家討論時現有老師的待遇要不要一起調?怎麼會只討論退休的老師要調?這不就在處理特定的世代嗎?講白一點就是特定的選票啊!你講得仁義道德,說現在的老師怎樣又怎樣的,如果要針對現在的老師,那你就加現在老師的薪水,讓現在老師的薪水高一點啊!怎麼會只去討論讓退休老師的薪水高一點呢?這都是很奇怪的邏輯。

第二個,特定職業退休水庫裡面的錢不夠,要拉全民一起來湊,這樣也不通啊!這樣勞工的誰要補?農民的誰要補?你說如果我又說到勞工、農民,我又再挑起職業別的紛爭,但挑起職業別就是你們這些提案的人,你們提案的人要挑起職業別,要挑起世代對立啊!挑起現職的人員跟退休人員,大家都在水庫裡面,今天你把水撈走多一點、放掉多一點水,這樣以後我們水庫裡面就沒水啦!沒水的話,你們現職的再多放一點水下去,如果再沒有,就從別的水庫引水進來,把全民的水引進某一些職業別的水庫裡頭,這樣大家都聽得懂,但問題你們提這個就是為了選舉嘛!為了你們的族群嘛!提出這個,嘴巴講的全是仁義道德,笑死人!

主席:接下來我們請張啓楷委員發言。

張委員啓楷:剛剛吳思瑤委員在提醒老師的退撫基金很快就會破產,大家知道老師是幾年?2042年。勞工呢?勞工是2031年。我要請大家特別注意,我們今天討論的是世代要共榮,職業是要平等的,當你在欺負或者霸凌公教人員的時候,事實上你還欺負他們的家庭,跟他們一輩子的奉獻。剛剛我講的,當你提出一個數據嚴重的扭曲,明明勞工會提早在2031年破產的,但你現在去強調公教不處理馬上就會破產,我跟大家講,都不會破產,不止公教不會破產,勞工更不會破產!今天教育部的部長在現場,我要明確的期待,勞動部長坐在你這位置的時候他怎麼講?雖然2031年就會破產了,可是他第一個講不會破產,第二個,他明確去爭取該有的撥補。最近這三年,去年勞工撥補1,300億,今年撥補1,300億,根據送到立法院的預算書,明年又是1,300億。我請問教育部部長,你去年撥補給教育人員多少錢?50億?今年多少?74億?不要講那個粗話什麼比雞腿,為什麼人家勞動部說不會破產,這不是狠狠打了吳思瑤一巴掌嗎?哪裡會破產?而且該撥補的就撥補啊,我請教育部要貫徹這個。

而且更重要的,我們是法治的社會,從公務人員退休資遣撫卹法第九十三條,還有公務人員退休撫卹基金管理條例第八條,第八條怎麼訂?這個基金如果不足額支付的時候要做什麼事情?基金檢討以後,第一個,調整繳費費率;第二個,更明定由政府提款撥補,公務人員退休撫卹基金管理條例施行細則第二十一條也是這樣定的,政府變成什麼?不負責任的渣男,是不是?違法不撥補,明明公務人員、公教人員付了35%,政府要負責65%的,你不負責,這不是違法,是渣男嗎?我剛剛講勞動部都依法做了,憑什麼教育部不做?所以今天我們希望不是像吳思瑤講的,什麼重公教、輕勞工,我也不要講說現在是重勞工、輕公教啦!你們不要顛倒是非,我們同時對勞工都是該撥補就要撥補、對公教也要撥補就要撥補,只要撥補做到了,勞工不會破產、公教也不會破產,謝謝。

主席:好,謝謝張委員。

接下來,我們請吳沛憶委員發言,吳沛憶委員、吳沛憶委員、吳沛憶委員不在。

接下來請羅智強委員發言。

羅委員智強:吳思瑤拿了一把刀對著老師砍,砍老師20%的肉,還跟你說:我是愛你才砍你,你不要誤會,因為如果不砍你,你有一天會死掉的,我非砍你不可。我為什麼說吳思瑤冷血啊?拿刀砍公務員、砍老師是冷血,拿刀砍公務員、砍老師還說我是愛你的,那是冷血中的冷血,我現在拆穿他的謊言,他口口聲聲跟你說:我如果不砍你,抱歉!2042年會破產,你會拿不到錢。奇怪了,勞保2031年就會破產,為什麼你就不擔心拿不到錢呢?因為公教人員的雇主是政府,依法負最終支付責任,是不會破產的,所以這是第一件事情,就是吳思瑤在騙你嘛!第二個,我要跟大家講,他又跟你講說:如果說今天停砍,20年要撥補4,400億,我承認有財政負擔,當然有啊!一年200億啦!

到現在為止,光我們一般預算已經連續3年,勞保是撥補1,300億,特別預算加進去已經撥補五千多億,我再跟大家講一個鐵錚錚的事實,民進黨努力在砍老師的肉去補誰啊?補綠友友嘛!我光講台電,抱歉!我在馬政府工作過,馬政府執政時留了828億的電價穩定基金給民進黨政府,到現在9年之後,台電虧損4,500億,這828億花光光,賠了4,500億,還撥補了3,000億,加起來快要9,000億,民進黨也沒手軟。我們贊成勞保撥補,所以勞保撥補沒問題,但是今天民進黨在養綠友友的時候,你沒有手軟啊!你跟我說:今年一年200億,我覺得老師不值得、公務員不值得,你不配!國家撥補一年200億給你;然後你告訴我說:今天台電沒關係,虧一兆都照樣虧,只要綠友友賺飽飽、賺滿滿,肥水流滿地,我們民進黨大發財就可以。

我還是要回頭說一句話,今天所謂的年金所得替代率,公教人員不是沒有為我們的財政負擔付出,他已經砍到七成以下了!今天只不過卑微的告訴你說:夠了吧!停了吧!血肉吸乾了,你可不可以留我一個骨頭?可以了吧!可是今天我看到民進黨,我也不知道民進黨政府到底跟老師有什麼血海深仇?跟公務員有什麼血海深仇?跟軍人警消有什麼血海深仇?今天只要碰到照顧我們國家支柱的軍公教,就開始拿出大刀,愛砍就砍。

最後還是說一句話,今天我就講一個具體數字,馬政府的時候國考人數最高是50萬人,去年掉到16萬、今年掉到12萬,如果今天公務員也好、國考也好、教師也好,跟過去一樣人山人海,大家都搶著去報考,那你跟我說這個待遇真的要停砍,我覺得也不合理,是嗎?民進黨現在掏空人才的灰犀牛直衝臺灣而來,就是因為你們今天苛待、苛扣,去踐踏軍公教,我們國家過去這麼多建設跟繁榮,就是軍公教挺出來的,而今天你在掏空國家、掏空文官、掏空我們未來的未來,這就是今天民進黨讓我覺得最冷血的地方。

主席:好,謝謝羅委員。

接下來,我們請林倩綺委員發言。

林委員倩綺:主席謝謝,還有府院同仁,大家好。本席在這邊重申,我們在修正公立學校教職員退休資遣撫卹條例,沒有要推翻改革,而是要讓改革回歸平衡。我們根據具體數據指出,教師如果以650的級距來計算,教師每個月實質需要自繳退撫5,857元,但是勞保的繳費最高級距,就是自繳金額每個月1,145元,單單自繳的金額,教師的退撫繳費也是勞保的5.1倍,我們不做比較,重點是這些教師跟勞工都是依法繳納、依法退休,如今卻因為制度跟執行的錯誤,要承擔國家的責任,這才是對每一位國民真正的不公。

我把這兩天大家所講的東西做一個整理,我先談一下,我們其實在討論的是針對這一件事情、這個法條,我們要怎麼去處理跟解決,當然大家會拿不同的事情來比較,但是就針對公教人員退休撫卹的這一件事情,本席一直談到一個很重要的重點是「信賴保護原則」,教師在過去投入他的勞動時間,爭取正常的退休,是因為信賴政府在執行上的效度,也就是過去老師被提撥的金額是政府提撥的,但是政府如果效度不夠的話,現在來要求教師們去減低他的所得替代率,這不是破壞了過去的信賴保護原則嗎?其實今天的法案在過去改革的時候,就要考慮到是否溯及既往?怎麼溯及?或者是新的制度開始會產生什麼樣子的問題?但是這些在過去或許太粗魯地被決定,於是產生了很大的衝擊。

所以我們今天訴求的只是停砍!政府過去已經片面改變信賴保護原則的契約,今天我們要談的是如何來解決這個問題?所以所謂的世代不公、職別不公,或者是把全民拉進來負擔,這是政府要如何做的問題,剛剛我們談到台電的撥補,政府竟然決定一個虧錢的國營企業可以撥補,雖然行政單位也認為在退撫基金這樣的水庫,我們要自己負責,但是過渡的時期,其實政府有很多工具可以用,並沒有要全民納稅一起來做這件事情,而是在過渡的時期,你如何運用政府有權力的工具,來讓這個過渡或讓未來可能發生的事情,在現在我們把衝擊減到最低,減低對沒有權力的人民最大的負面衝擊,我覺得這是政府應該要做的事情,不要忘了,這件事情始作俑者沒有做好的是政府,真正應該要檢討的是政府,人民相信你,給予你政策執行的權力,但是最後當他們信任你要退休的時候,你告訴他們:我們過去錯了。難道我們政府不用為過去的錯誤負責嗎?

主席:好,謝謝林委員。

接下來,我們請柯志恩委員發言。

柯委員志恩:好,謝謝主席。我今天坐在這個地方算是有點感慨,因為在2018年我們在第9屆教育及文化委員會的時候也曾經在這地方討論,每一次都討論到非常晚。那時候所製造出的分隔,乃至各方的言詞,到現在其實沒什麼改變!我覺得即使做再多的大體討論,再多的言詞辯論,其實結果還是一樣,大家還是各自有自己的想法。對於停砍這件事情我必須提醒,那時一刀砍下來,讓年資25年的公教人員被砍了20%,從80%變成60%;然後年資35年,大概從95%變成75%,都是直接一刀砍下20%,而且以每年1.5%不斷急遽下降。即使我們現在提出停砍,到今年就不再砍下去,但說實在的,已經比原本的砍了26%,這是一個非常大的數字。就這部分,大家各有不同說法,我們唯一最大的共識是:希望大家都可以領得到退休金,只是這個水庫該怎麼分配?如何才能不讓水庫破產?我覺得藍綠對這一點是完全無庸置疑的。

至於額外加入很多的選舉性語言,而且好像只針對特定團體,我覺得大可不必!我今天要特別提出一點:要不要停砍?大家各自有說法,但至少大家可以得到一個共識,我們起碼又有點進步了吧?

大家看一下第六十七條,其實勞保條例第六十五條之四與國民年金第五十四條之一都有同樣規定,也就是退休金額隨著物價指數成長而調整。勞保、國民年金都有,當物價指數累積到5%上下時,就應該調升,合情合理。至於公教,昨天銓敘部告訴我們的理由是,因為這幾年物價指數漲得比較多,這非特例,而且法規說四年就要給予檢討。他們認為四年給予檢討就夠了,我要請問,四年給予檢討等於調漲嗎?四年給予檢討有調漲嗎?你檢討完之後……現在物價已經漲5%了,別人不需要檢討就可以直接調,請問公教人員要怎麼辦?還要經過什麼?還要經過行政院會同考試院考量國家經濟狀況,考量政府財政!勞保、農保、國民年金直接調,不用大費周章跨院開討論會,請問這叫公平嗎?我們只求一個非常卑微的公平,為什麼其他的都可以直接調?為什麼公教就要經過這麼多討論?經過討論後還告訴我,四年要檢討,但檢討不代表調整,請問這是在幹嘛?為什麼要多一道關卡?這就是一個最簡單的公平原則!先不要討論別的,先把第六十七條搞定。為什麼到了公教人員,為什麼到了這些人就要多一道程序?請告訴我公平正義到底在哪裡?如果要一致的話,不能夠大家都一致嗎?而且這符合大法官解釋的精神啊!退撫給予的價值不隨時間經過而產生實質的減少,這是政府的責任跟義務!年改前也是如此規定,年改之後就表示要調?然後告訴我們調多少、調百分之幾,還要過五關斬六將,還要看政府的臉色?為什麼到了公教人員就不能比照勞農保?為什麼不溯及國民年金、為什麼不溯及勞保?這才叫做不公平!

大家要討論比較複雜的問題,不管是砍26%還是29%,先來解決第六十七條吧,這應該可以得到最大的共識,起碼我們要跨前一步,對不對?這是一個最卑微的要求。

主席:謝謝柯委員。

接下來請謝龍介委員發言。

謝委員龍介:感謝主席。2018年賴總統擔任行政院長時說,希望公教人員體諒政府財政困難,因此大家含著眼淚讓你砍,代表臺灣的經濟不能倒。但後來軍人不砍,只有公教配合。殊不知這8年來,每一年執政黨都說,因為他們執政讓經濟有大幅度成長。當年要砍公教退休金時,總預算是19,000億,今年總預算變3兆!反過來說,8年來公教人員每年含淚看著經濟成長,民進黨也每年都說臺灣經濟都有進步,所以讓他們想到,到底8年前是被騙了還是被拐了?這8年他們忍了,覺得既然政府有需要,那麼我們配合,沒關係!但如果要說8年執政一片欣欣向榮?從80%砍到現在,年資則從40年到25年不等,大家差不多都被砍了20%以上。減少20%代表基金……尤其這四、五年來,基金收益不斷在改善、提高,跟過去長期收益很差的狀況完全不一樣。所以今天只是修法暫停!只是暫停,不要再繼續傷害他們,並非回到2018年以前,讓你們大家覺得當老師很好賺似的。我告訴你,一分錢一分貨,當人家不嫌你錢賺得少,你就不要嫌人家懶惰!

為什麼教師們會如此無奈?他們教小孩,卻三兩天就被告;有時候教孩子教到被孩子傷害,這跟老師的待遇真的有關。如果待遇不錯且穩定,退休生涯亦可得到保障,那麼我相信老師會無怨無悔付出。部長,有時候怎麼補是一種藝術,如果今天編列500億填補,我相信在野黨跟執政黨的立法委員……若基金真的遇到危機,雖然目前還沒有,但我相信沒有一個立委會反對,因為這並不是回到2018年,這點要很清楚。把這點跟臺灣鄉親說明一下,包括勞工,包括所有的族群,大家都一樣,讓大家都一樣有錢,不要砍到大家一樣窮。

主席:謝謝謝委員。

接下來請鄭天財委員發言。

鄭天財Sra Kacaw委員:召委、各位委員,還有中央各機關首長代表。我們今天談公立學校教職員退休撫卹條例,首先第一個,這並不是要回復到107年以前,就只是要停,該停砍就要停砍。大家一直在比較勞工跟公務人員,但公務人員每個月的薪資本俸要提撥15%到退撫基金,教師也是一樣;而勞工是6%,且不是強制的,6%還不是強制的,也可以不提撥,所以兩個差很多!你說公務員退休後每個月平均退休金五萬多,事實上真的沒有那麼多,而且還是用最高級別去計算的。實則兩者提撥比例不同,提撥的金額也不同,所以拿兩者來比較,事實上是一個很大的問題!

另外,還是要回顧歷史。蔡英文擔任總統之後,請陳建仁副總統擔任年金改革委員會召集人。這個國家年金改革委員會召開了20次的會議,邀請中央各機關還有專家學者來討論,所以考試院、行政院,就以公立學校來講,行政院在106330號根據年金改革委員會的共識提出了草案。草案原本要用16年逐年調降所得替代率等相關資料,但是當時自以為很了不起的、也不是專業的段宜康委員提出了版本,就以行政院的版本為基礎再大砍。

譬如說本來是要16年,他就砍成11年,然後也將所得替代率大砍。我們舉個例子,就以114年(今年)來講,也就是第七年,行政院版的是71.5%,段宜康委員的是再大砍為68.5%,差了3%。是這樣的一個因為民進黨絕對多數然後大砍,不是用行政院的版本,不是用專業人員的版本,是用民進黨立委的版本大砍之後表決通過的。

今天我們要談的就是要停砍了,不是要回到過去,是停砍,所以在這邊特別來跟大家做說明,讓大家能夠了解當時的狀況。而且勞工自行提撥6%也是後來才有的,勞工自提的部分,早期沒有,而現在勞工的6%也是自願的喔,也可以不提撥喔,所以這兩個不能這樣直接去比較,而公務員的部分,以現在的公務員是每個月的本俸要提撥15%。以上,謝謝。

主席:謝謝鄭委員。接下來請郭昱晴委員發言。

郭委員昱晴:謝謝主席,還有在座所有立法院的同事們。一路聽下來我覺得藍白的委員一直在混淆一件事情,明明是兩件不同的事情,第一個就是保險年金跟第二層的職業年金是完全不相關的事情,但他們都混為一談。講到保險年金其實包含勞保跟公保,這是政府本來就應該要負最終責任的制度,所以政府會撥補,這沒有任何問題,但是職業年金是各行各業自己的退休制度,兩者性質完全不同。但是我們一直聽到他們把這兩件事情混為一談,真的拜託,不要再把勞保拿來跟退撫基金來相比喔!

這一次要審查的公務人員退休資遣撫卹條例不管是第三十七條、第六十七條修正條文,乍看之下好像只是文字上的問題,只是技術上的調整,但實質上卻可能會讓我們的年金改革倒退,而且會重新打開特權的大門。我必須嚴正的指出,我們歷經了這麼多年艱辛過程的年改,其實為的就是要保障制度的永續、公平的負擔,就是大家公平共擔,讓整個社會信任政府的財政紀律。

剛剛也有委員特別提到,銓敘部的報告很清楚,如果經過這樣子的更改,那未來20年政府大概要撥補4,460億,這4,460億的撥補就是全民要買單,我們的基金也會提前大概4年用罄。平均每一個繳稅的國民,我就用112年度的繳稅人口697萬人來算,這4,460億平均每一個國民要多負擔6.3萬,我想這個部分如果大家沒有把它講清楚,如果再繼續加下去,這不是叫照顧,這個叫拖垮。所以我們真的要問大家一句,你願不願意讓你繳的稅去補別人的退休金?

你願不願意讓你繳的稅去補別人的退休金?我再重複一次。所以這看起來雖然只是修文字,但事實上就是打開整個回溯調整的大門,尤其是在第六十七條,任何提前停降回溯給付都可能會讓第六十七條原本的年金公平最重要的防線一夕潰堤,安全閥完全失靈。所以我在講,年金制度不是誰的特權,這是整個國家的社會契約,我們不能一次改革,今天換一條,明天換一批,所以政府沒了財源,全民要買單。我就問,勞保也有撥補的壓力,退撫如果也放水,兩邊都破產,到底誰要來救?全民來救。我再講一次,你願不願意讓你多繳的錢去補別人的退休金?就問這一題就好。以上。

主席:謝謝。我們接下來請洪孟楷委員發言。

洪委員孟楷:謝謝主席。年金改革大家可以討論,但我相信全民的共識絕對是,我們都不願意我們繳的納稅錢被惡意的光電蟑螂上下其手,我想這應該是我們全民2,350萬人的共識。

坐在這邊我們一直強調的是,今天討論的是停砍,絕對不是恢復,大家都已經講得非常清楚,所以如果有任何人還刻意要混淆這樣的概念,故意去講這個是扭曲,這其實是非常可惡的事情。

再者,到目前為止,我們必須講,每一個族群我們都非常的照顧,我自己也為相關的勞工朋友,為我們的軍人朋友,為我們的教師朋友,軍警消等大家應該要照顧的都應該照顧,絕對不是為特定族群發聲。

我每一次在做年金改革的時候,我只有8個字要講,就是「保障現職照顧退休」,但很遺憾的是,如果到現在還有執政黨的委員認為我們在野黨是為特定族群講話的話,那不就更證實了過去你們執政了8年、9年,從頭到尾都沒有把教師、警察、消防、軍人當自己人嗎?

如果都是臺灣2,350萬人中的一分子,各行各業在這塊土地上共同生活,我們要想的是,每一個族群都要被照顧到,每一個族群都應該要有永續跟公平的方式來對待。永續,我們都希望永續,勞退的永續是怎麼做?用撥補來做。那為什麼勞退的永續可以撥補,其他的制度沒有辦法?

公平,我們當然也希望公平,但剛剛聽到有在場的委員講到,現在教師退休制度的計算基準其實是用2017年當時討論的標準來算出最低的退休保障,那我們要問2017年那個時候的物價跟現在物價,有想過已經大幅攀升了嗎?2017年那時候雞排一塊50元,現在雞排一塊80100元;2017年當時便當一個60元,現在便當一個100120元,這樣的物價通貨膨脹不也是在民進黨主政的8年之下造成的嗎?

最後,我必須真的很誠實的講,其實我們沒有要阻止改革,改革應該要做,但如果改革是走錯路或改革的初衷跟現在的現實已經背離了,應該要調整的就應該要檢討。就如同現在核電的議題,我們也看到,都還有講說核二廠、核三廠已經隨時可以重啟的情況,連能源政策的神主牌都要拋離的時候,我們難道不應該更理性務實的來檢討嗎?因此站在這邊,我們每一個人為自己的發言負責,但最重要的是,照顧臺灣2,350萬人,這是不分你我共同的責任,更是政府的責任,政府做得到就是換人做執政。謝謝。

主席:謝謝洪孟楷委員。

接下來請許宇甄委員發言。

許委員宇甄:主席以及各位官員,大家好。今天我們坐在這邊,主要是要來探討教職員退休、資遣停砍的問題。我剛剛聽到民進黨的委員說不要把勞保跟退撫基金相比,可是一直以來,把勞保跟退撫基金相比的是民進黨不是國民黨,所以今天我們大家務實的去回應現在的問題,就是我們為什麼要提出停砍退休金。我們知道現在的公職人員、教師……曾經有個校長告訴我說,他們年輕的時候,因為教師的薪資相對低,當時政府希望大家一起共體時艱,等到他們年長了、退休了,放心!有政府來養他們,結果到他們真正退休之後,政府卻告訴他們說,你的薪水太高,我要開始逐年砍,一直砍、砍、砍,砍到你完全沒有辦法生活為止,這樣完全違反信賴保護原則。所以今天提出立刻終止公立學校教職員退休所得替代率持續遞減的機制,就是希望這些退休的教職人員能夠安享晚年,展現國家對他們的承諾跟照顧的義務。我們可以看到,這些年來砍年金造成了什麼樣的問題,就是新的老師也不願意執教鞭了,因為看到退休的教職人員所受到的待遇,所以2019年拿到教師證的人任教率大概是70.95%,但是2023年已經下滑到60.1%,短短5年間已經下降整整一成,因為整個教育的環境不再被年輕人所嚮往,也讓曾經為教育奉獻一生的教師在退休後被迫為生活煩憂,這不僅是教師師資荒的根源,更是社會價值的崩塌。所以退休金持續遞減的狀況,加上通膨的因素,事實上已經造成退休公教人員實質所得大幅縮水,原本被民進黨政府設定為合理的所得替代率,事實上在嚴峻的通膨環境下,已經不足以支應最基本的生活需求,為國家培養下一代的老師反而在退休之後,為了通膨而成為這個制度下的受害者,這是國家對他們的回報嗎?所以本席在這邊建議,要調整物價指數的門檻,由5%下修為2%-5%,而且應該每兩年就應該予以檢討,那這個條文有三個重要的意義,是回應通膨的現實,還有建立定期檢討的機制,維護政府信用跟公務體系的穩定,謝謝。

主席:謝謝許宇甄委員的發言。

現在大體討論登記發言的委員都已經發言完畢,稍後進入逐條討論的時候,我們就再請機關代表就個別的條文聚焦說明,現在大體討論到此結束。

吳委員思瑤:主席,我建議一下,要進入逐條討論,畢竟剛剛也討論了很多,沒有問題,等一下就可以進行逐條討論。但是我建議,在大體結束之前,因為剛剛有很多委員的說法,不管是藍白委員或是執政黨,可能都需要有一些官員先就大體討論做一個總體的回復,然後再進入逐條討論,我覺得這樣比較好,這樣可以嗎?

主席:好,我本來的想法是因為待會的條文還會討論……

吳委員思瑤:我怕等一下太多人講,該說明清楚的就沒機會了。

主席:如果這樣,我們就尊重吳思瑤委員的建議,請教育部部長發言3分鐘,考試院副秘書長也需要嗎?好,就請施部長發言3分鐘,機關代表發言完之後我們就休息10分鐘,讓大家可以去上個洗手間,休息之後再進入逐條討論。同樣的,待會逐條討論需要發言的委員也可以先到主席臺登記發言。

現在就先請鄭部長發言3分鐘。

鄭部長英耀:謝謝主席,我首先利用這個機會,感謝所有的委員對全國退休老師退休後生活的關心。第二個,我也利用這個機會,向全國所有退休的老師,過去為臺灣產業各項人才的培育所做的努力表達感謝。我們也看到大部分退休老師其實做了許多非常有益於他們退休生活的安排,或寄情於山林,或以旅遊、走讀來認識不同文化的風采,偶爾也會定期跟朋友聚會歡唱,當然也有含飴弄孫,都怡然自得,我必須要這麼講,當我們在思考怎麼樣對退休老師有更大的照顧時,其實這些年來不管哪一個政黨執政,在跨部會的努力下,我們的全民健保、長照服務事實上對全國人民包含退休老師生活的照顧、健康的照顧,都有相當具體的貢獻。我們也很清楚過去退撫基金、退撫制度,事實上是當時考量我們全國人民退休後的餘命,現在因為醫療上,包括許多老師的養生,確實是對退休給付產生了一些挑戰,也因為這樣,我們才看到年金的改革事實上是來自於剛才委員所提的世代的互助,希望能夠永續,也希望能夠公平,也希望能夠給新世代年輕人在工作、生活各方面的照顧有一個更好的制度。

這兩天我也聽了很多委員提出的意見,譬如現在月退儘管每年在減,但是以今年來講,事實上還有85%的退休老師月領5萬塊以上,平均是5.8萬,就是年改結束以後,也有69%是領5萬,然後平均是5.3萬,簡單來講,這些東西再加上全民健保跟長照的協助,我相信一般的老師基本上生活都能受到照顧。但也不容否認,有少數退休老師因為退休後的特殊際遇,造成生活或健康上需要有更多的照顧,不管從中央到地方都有許多社會扶助機制,我相信他們也會獲得一定相對好的照顧。所以我拜託委員是不是能夠繼續基於全國國民、整個產業上的總體考量,包含國家財政上的考量,維持目前年改的辦法,以上,謝謝。

主席:好,謝謝鄭部長。

接下來請施部長發言。

施部長能傑:謝謝主席,銓敘部主管基金,我們今天討論所有的提案,我都從基金財務的角度來談這個問題,那我跟各位解釋,我們現在面臨的問題就是基金的水庫會用光,在138年是公務人員,教育人員是134年,我們作任何的更動,當然都會讓它提早用光,現在我要充分解釋為什麼它會用光,經過剛剛的討論,我必須把這個事情講清楚。因為這個基金已經30年了,它之所以會用光,簡單的道理是,我們的退撫基金跟勞退是不一樣的,勞退叫做確定提撥制,它不會破產,如果退撫基金是確定給付制,它就有破產的可能,除非大家都根據應該繳的費率去繳,假設從基金一開始,那時候的精算報告就告訴你,每個人要交15塊,結果我們是從8塊開始交起,一直交到大概110年,我們才開始從12塊調到15塊,所以這累積起來就是缺口,缺口的意思就是,剛剛有人提到自己平常的時候要繳的錢,當然多啊!可是繳的錢多,因為是一個水庫、確定給付制,你繳的多,因為你沒有提撥足夠的費率,所以根本不足以支付那個、根據它算出來你每個月拿的錢。當初的選擇是這樣的一個制度,這個選擇當初就是不足額提撥,那我們現在就要共同承擔這個不足額提撥。站在部裡面討論財務的一個角度,就是這個不足額提撥,怎麼樣讓大家能夠多回攤一點,年改就是在做這個事情。

所以我們說,政府把節省的挹注款放回去,然後已退休的同仁或者退休的同仁,逐年讓他減少領一點,事實上就是大家共同再來分攤一下以前沒有足額提撥的錢,我想從白話上就是這樣解釋。現在如果再把它往前提早,就等於是減少大家在分攤以前的責任。我還是要講,這個水庫138年或134年以後就沒了,這是另外一個大的議題,而我們今天所有的討論,都是在討論前面這個議題。所以站在部裡面的角度會建議大家,真的,這個水庫已經是會用盡,就不要再把它往前提。我還是要講,事實上,以今年領的、那個實支金額也大概都超過5萬塊,教育人員當然更高,教育人員高的原因,有他本來最後的那個可以領的退休金,俸點會比較高,這是技術上的問題,我只是在講這是一個議題。

至於說如果從這個角度來講,剛剛有委員提到,我們可不可以用一個數字去這樣算,你一輩子,進來這個體系你工作幾年、你實際上繳了多少保費,那根據你開始領退休金,假設你可以領20年,你領了多少錢,這個到底超過幾倍?這個事情當然每一個人的狀況不一樣,我們有試算過,我現在沒有辦法說一定是幾倍,但是超過幾倍的一定有。不過因為每一個人的狀況不一樣,高的人可能會超過十幾倍,少的人可能幾倍,我只是在講大概就是這個狀況。

最後,剛剛有委員提到月薪的這個問題,因為60%,我們算118年,所謂60%相當於七成。如果我們現在停止在114年,就會是66%,不是60%,那麼66%,大概就相當於78%月薪,我想我就這些數字做以上補充。

主席:謝謝部長的說明。因為我們待會兒進入逐條審查的時候還有機會再進行討論,那待會兒可能請部長也可以再進一步說明,到底政府這30年來總共提撥補足了多少比例?看起來整個不足額的提撥是公教人員和政府或許都有不足額提撥的情況,那麼政府到底不足額提撥的比例有多少,待會兒逐條審查的時候有機會再請部長這邊詳細說明。

那我們現在就休息10分鐘,10分鐘之後再進入到逐條討論,謝謝。

休息1038分)

繼續開會1049分)

主席:請各位官員回座,我們現在就繼續開會,進行逐條討論。

本席也依照立法院議事規則第三十條規定,於委員發言前先宣告發言時間,原則上也是同大體討論一樣,每位發言時間是3分鐘。逐條討論的發言登記截止時間,是定在1110分就截止發言登記,所以如果有委員要針對其他條文發言的話,就可以在1110分之前來登記。

現在開始逐條討論,首先進行第三條,有委員張智倫等19人提案,那我們就先進行討論。

首先請吳思瑤委員發言。

吳委員思瑤:今天所有的條文,跟昨天的公務同仁退撫條例其實都是一致的,也是連動的,所以我想今天大家都可以清楚地講重點就好。第三條張智倫委員的提案,我昨天也已經清楚地說了,他修錯條文、放錯地方了,也造成可能就新舊退休的、把它分野的話,會造成適用的問題。所以我是具體建議,昨天這一條也保留了,最重要的是他修錯條文,這樣子的精神,如果要修,應該是放在後面討論的第三十七條,所以這一條其實不太需要再花時間討論,謝謝。

主席:張啓楷委員發言。

張委員啓楷:我們今天的討論很重要,因為剛剛有提到,我們整個國家的財政變化很大,以前財政非常不好,所以有年金改革,最近民進黨自己都講了,你最近這8年確實財政變好了,不只是中央政府總預算的規模大幅地增加,包括稅收超徵,所以我們現在開始要領1萬塊了,對不對?既然財政已經變好,就不要再砍了。更重要的,我們是法治國家,一切要依法。我們有一個成功的個案在那邊,勞動部每年依法撥補,我強調,它的成功是因為勞動部已經這樣做了,他依法而且足額、每一年大概有1,300億的撥補,只要照這個成功的模式做,公教根本沒有這個問題,那現在問題出在什麼地方?

今天教育部部長,我剛剛特別提醒了,當勞動部一年撥補了1,300億的時候,113年教育部只撥了50億、114年只撥了74億,落差真的太大了。你們應該跟勞動部學習,去爭取該有的十年方案,該補的錢把它補足,這個是非常非常重要的,這樣就沒有所謂破產的問題。我也要提醒一點,事實上教育部不只撥補得不夠,你們這個撥補最主要是針對新制的基金,舊的機制到目前你們的撥補是零,你看是天壤之別啊!明明勞動部、勞工這個是成功的個案,勞動部……到目前對於舊制是零喔!所以我們今天要求的是學習這個成功的模式,依法來做這個事情,然後該撥補的就要足額撥補,不要變成一個違法的教育部,這是一個。

第二個,有些錯誤的數據要明確地趕快去更正,陳培瑜委員昨天講了一個非常離譜的數據,公教人員昨天已經提出更正,我覺得你應該道歉。他竟然說,公教的退撫基金,政府已經撥補了兩千九百多億,甚至他把砍了公教退休人員的養老金、救命錢2,700億,竟然把它變成是政府的這個撥補基金,整個公教團體都炸鍋了。我覺得今天也利用這個機會,不只把數據弄清楚,不要再誤導,而且我覺得,陳培瑜委員,你要對退休的公教人員鄭重道歉。

主席:接下來請鍾佳濱委員發言。

鍾委員佳濱:謝謝。其實今天大部分的論述,昨天在公務員退撫部分的時候就已經談過了,公務員退撫的部分,我們到這裡還繼續談同樣的一些誤謬,包括剛剛啓楷委員的發言,我還是再講一次,在目前,我們昨天……公務人員退休資遣撫卹法當中第九十三條第二項是說「前項退撫制度之建立,致退撫基金用用罄年度提前之財務缺口,由政府依退撫基金財務精算結果,自前項退撫制度實施之日起,分年編列預算撥款補助之。」我們簡稱撥補,這是定在公務人員退休資遣撫卹法第九十三條,我們在教育人員的部分類似。

至於您口口聲說的,因為退撫,剛剛部長也講了,公教跟勞工的退休是不一樣的,公教的退休是確定給付制,承諾給你多少一定給你多少,但是你在職的時候有沒有確定地、如實地按照精算結果去提繳呢?沒有。但是勞工退休的部分是確定提撥制,也就是雇主要幫你提的6%一毛都不會少,所以目前勞退是沒有問題。但是勞工保險條例,由於保險是用保費來支付各種項目,生育、傷殘、老年、死亡,勞工的情況是因為人口老化、少子化的結果,每年投入職場加入勞保的人逐年減少,但是每年從勞保開始退休,來提領老年給付的是越來越多,因此政府進行了撥補,好!有沒有法源依據?唸給你聽,現行條文勞工保險條例第六十六條:「勞工保險基金之來源如左:一、創立時政府一次撥付之金額。」就這樣而已,其他的就是保費和孳息、保險費的滯納金以及基金運用的收益,就是剛剛張委員昨天一直講的,政府操作如果有收益,有沒有辦法每年都是78%,我不敢確定,但就是有收益。另外,第六十九條「勞工保險如有虧損,在中央勞工保險局未成立前,應由中央主管機關審核撥補。」到目前為止,是沿用第六十九條,中央勞工保險局未成立前,那成立後呢?成立後第六十九條沒有規範。那要說的是政府對於各項的社會保險,都努力讓其能夠持續運作,所以基於永續的需求,政府基於在財務調度上許可的時候,對勞保條例進行撥補,這不是你剛剛說的,這不是法定義務,法律沒有規範,反倒是目前我們公教退撫的部分是有明白的規定,我們來看法律條文是不是一樣嘛!有明白地寫在這裡面,不斷地跟退休同仁說,現在給我們公教退撫的那些錢,或者是因為所得替代率下降少領的這些錢,少領什麼錢?昨天部長講的,很多都是18%,政府編預算去補那個利息的差額,這些是用預算去編列補利息的差額,這些利息的差額因為所得退休率降低沒有領走,政府也沒有不編列這個錢,一樣編列,只是把編列的錢回歸到退撫基金裡面,這就是所謂的用政府預算撥補的概念,請張委員回去再認真地把昨天部長講的錄影帶看一遍。

張委員啓楷:抱歉,我能不能簡單的說,明明公教都有條例為什麼……

吳委員思瑤:不用了啦……

主席:好,我想待會還有機會再討論……

張委員啓楷:你為什麼不講公教也有一樣的規定,也要求要補啊!為什麼你只有講勞工,公教的怎麼沒有……

主席:接下來請陳培瑜委員發言,需要發言嗎?好,我們接下來請陳培瑜委員發言。

陳委員培瑜:謝謝主席。我再次強調,我昨天說得非常清楚,2,590億是依照第四十條的挹注,至於撥補的部分,如果張委員您非常堅持那個字眼的話,其實在撥補的部分,我昨天也有講到,剛剛鍾佳濱委員已經講了,公保跟勞保的部分請搞清楚,它是保險,而退休金的部分,我們講是退撫基金跟勞退基金,這其實不一樣的。就算是撥補,目前在實施專戶新制的缺口,3年已經累積編列512億,這個我昨天也有講,未來如果預計分10年撥補,還會達到3,370億……

張委員啓楷:這個都沒有講……

陳委員培瑜:主席,他一直打擾我講話,報告主席。好,今天我再次強調……因為你叫我回應,我就回應啊!我回應,你又要插嘴,是怎樣?

張委員啓楷:你一直在罵我……

陳委員培瑜:好,我回應你,我沒有罵你啊!我回應你!

吳委員思瑤:剛剛才點名別人罵人……

主席:好,請尊重陳培瑜委員的發言。請陳委員。

陳委員培瑜:而且我昨天在相關法規範的部分,講得很清楚了,是用來補足相關的部分,政府一直都有在負責這些財務缺口,相關的數字,我們昨天也都講得非常清楚,也因為昨天我們談了數字,甚至王鴻薇委員昨天才會說,也不過就是兩千多億,不過兩千多億,也不過就是提早破產啊!所以如果這是國民黨團跟民眾黨團的主張,提早破產沒關係,不過就是這些錢,然後這些錢讓全民納稅人買單,也不過就是照顧58萬人。如果這是你們的主張,我們當然也只能說我們沒有辦法同意,所以我們今天才坐在這裡極力地論述,希望大家可以找到一個最大的共識。至於我要拜託張啓楷委員,真的是不需要再針對我,我昨天已經再次解釋過,也說明過,依照法理的部分,它在第四十條講挹注、在第九十三條講撥補,政府該做的也都做了。以上,謝謝主席。

主席:接下來請葉元之委員發言。

葉委員元之:剛剛陳培瑜委員講讓它破產,這不過是照顧58萬人,我覺得……

陳委員培瑜:破產是王鴻薇昨天說的!王鴻薇委員昨天說……

葉委員元之:你剛剛說別人打岔你,你也打岔別人……

主席:請尊重葉元之委員發言……

葉委員元之:民進黨為什麼這麼雙標嘛!我真的很痛恨雙標的政黨欸!

陳委員培瑜:葉元之,因為你昨天沒來……

葉委員元之:這跟我有沒有來有什麼關係嘛?你當初說人家打斷你,你為什麼要打斷我……

王委員鴻薇:你是我的代言人嗎?你是我的代言人嗎?引述錯誤,我懶得理你,你還說上癮了!

葉委員元之:我在發言,然後你打斷人家,他講話,人家打斷他,他就罵人家,我講話,他就打斷我!不要雙標,好不好?

主席:好,請各位委員要尊重其他委員的發言。

葉委員元之:我現在是針對剛剛……

主席:葉元之委員,待會你再重新開始,好嗎?因為我們今天還是維持會議繼續……

葉委員元之:不用重新開始沒關係,但是希望民進黨不要插嘴。

主席:好,麻煩待會讓發言的委員把話講完,謝謝。

葉委員元之:剛剛講不過是照顧58萬人,我覺得這句話聽在公務人員和老師的耳朵裡面情何以堪?原來對民進黨而言,老師和公務人員只是一個數字,不管人數多少,我覺得該做的事情就是該做,不是只有58萬人,占我們臺灣人數的少數就可以犧牲他們的權益,這種話是對公務人員和老師的極度不尊重。坦白說,我覺得大家在討論退撫,很多老師和公務人員要的不過就是一個尊重,這一輩子為國家付出,老師在教育領域教育學生、作育英才,結果現在對民進黨而言,不過只是58萬人,有尊重嗎?當初進到政府機關為國家做事,政府告訴他們薪水比較少,這個叫遞延年金,現在領的比較少沒有關係,之後退休的所得替代率比較高,OK!後來有沒有改?改啦!本來是超過100%,後來有沒有逐年遞減?減啦!最高的所得替代率只有七成,現在只是停止而已,講得好像多不堪一樣。

剛剛一直在講,如果要停扣所得替代率的話,到時候破產之後,現職老師會領不到退休金,第一,政府為什麼會讓現職老師領不到退休金,你們真的會讓它破產嗎?如果國家財政好的情況之下,政府用撥補的方式,作為一個雇主,讓對老師的承諾可以兌現,為什麼不做?你是雇主,你們自己也講了這個叫確定給付制,當初該怎麼樣就怎麼樣,老師也做了犧牲,之後如果你覺得有可能會用完,政府用撥補的方式,讓這個退休制度持續運作,為什麼不行?我覺得這個是該做、不該做的問題,如果一直用這種方式去挑撥,真的沒有意義。再來是一直講會影響到現職老師,我真的奉勸民進黨去跟現職老師做個民調,昨天我也看了你們的民調,你們可以去調查一下現職老師支不支持,他們支不支持退休的所得替代率最高七成,還是像你們講的六成?如果現職老師也一致支持的話,就沒有所謂的現職老師與退休老師對立的問題,所以不要一直操作這樣的對立,也不要用別的職業來講,好像別的職業有受委屈,沒有!勞保怎麼樣大家都支持,公教也支持,所以對於公教支持,我相信全民就支持,只要是國家該做的就要去做。

主席:謝謝葉委員。

接下來請賴委員發言。

賴委員士葆:謝謝主席,主席以及各位先進。我有幾個重點,第一個,我還是再次強調,我們這次的修法是stop here,沒有要回復到以前,沒有,就是stop here,為什麼?因為CPI一直漲、物價一直漲,國家一直很有錢,為什麼要犧牲這些人呢?我們這六年半來已經砍了快3,000億了,但是同時間包括115年度,勞保撥補了5,000億,這裡面就是比較,我是替老師講話、替公務人員講話。各位,手心手背都是肉,勞工是臺灣人、中華民國的人,公教人員也是中華民國的人,為什麼一樣是退休,而且不要忘了當初年改的時候召集人是誰?陳建仁。陳建仁說軍公教勞一起改,結果公改了、教改了、軍也改了,軍改得比較少一點,公教大幅改,舉例來講,國立大學教授砍了剩六成,腰斬啊!主席就是清大的教授,國立大學教授臉皮薄都不講話,我們部長也是國立大學教授出來的,所以你要替這些教師講話,替國立大學的教授講話,砍了剩六成,砍得一塌糊塗,砍得最兇的就是國立大學教授,老實講,我自己也是從國立大學教授出來,我就很有感覺,砍得太兇了!那時候民進黨多數暴力通過,輾壓過去,才有這樣子一個結果。現在我們只是一個卑微的要求、訴求,可不可以stop here?已經砍7年了,夠了!It's enough!砍到已經見骨了。

現在的規定是CPI累計到5%4年內要review一次,我的提案裡面把CPI5%改成3%,為什麼要改成3%?這個是有道理的,央行總裁不斷地說,他心裡的CPI2%,我們央行總裁公開說臺灣能夠容忍的CPI就是2%,我已經把它放寬到3%就要review4review一次太慢了,2年要review一次,我覺得我的修法這麼清楚,我希望能夠得到委員會大家的支持。我再強調一遍,勞保撥補5,000億,我們都同意,為什麼這裡砍掉了3,000億?我們沒有要把它拿回來,沒有,只是不要再砍了,一年大概砍四、五百億左右,只剩3年而已,就是一千多億,一千多億有這麼偉大嗎?我們現在不是一直在講我們的GDP多好多好多好、創新高,今年的GDP大概可以成長5%,既然臺灣財務情況這麼好的情況之下就撥補嘛!剛剛也講過勞保都可以撥補,為什麼公教不可以撥補?謝謝。

主席:謝謝賴委員。

接下來請莊瑞雄委員發言。

莊委員瑞雄:謝謝,其實現在是在講第三條,大家再講也是那些,你們到底是有沒有真的在審?其實我把它聽一聽以後,葉元之又要跑掉了,不然我準備跟你說,你那個觀念錯誤,不要一直再錯下去。在職期間多少,那個總額是確定的,你能領多少是確定的,所以退撫給與並不是遞延工資的給付,這個大家要講清楚,你們既然要引用大法官會議的解釋,就不要只看前段。

第二個,大家其實談到最後都是錢的問題,不是誰砍誰,以國民黨的提案來講,我們不是要回復到過去,我們只是說要停下來,今天在審這個法案,你們所提出來的,我當然知道你們講的這叫做照顧,要講照顧的話就要討論怎麼個照顧法。在基金專屬的水庫裡面,水流光了以後當然就沒得領,那要怎麼樣讓水再進去有好幾個方法,好幾個方法裡面不是都不要去管,其他的改革都不用,讓它破產也沒關係,甚至於你講說不會破產的,國家是在的,是!國家一直對它丟錢,什麼東西都不要做,一直丟進來,絕對不會破產,我也認為絕對不會破產。可是我們要講的是要讓一個基金永續的話,本來就不是只有一個方法叫做撥補,譬如,所得替代率的調降或者還有好幾個方法,大法官講出好幾種的態樣,我就不想講了,昨天講到現在了。我們的意思是,也不要讓它變成一個無底洞,重點在這裡而已,你們認為無底洞沒關係,反正政府當莊家,政府當然是莊家,政府到最後勢必有撥補的責任,但是不是只有撥補這一條路而已,領到最後基金的投資本金一直下降的話,因為你總是要去投資,要去賺一點錢回來,但是你領完以後就沒有了,沒有了以後就會變少,你的財務惡化會更快,這個大家都懂,不要說大家都不懂啦!你要的就是想要強行通過,表決到最後你也會通過,只是大家在這個地方要講道理,不是說拿誰來類比,類比有相對剝奪感怎麼樣,本來就是會類比啊!一定會類比啊!勞工的部分,一個基金、一個水庫,公教又一個水庫,其他人又一個水庫,好,我都不是在這個水庫,你現在說到勞工,也說到公教人員,我們家是種田的要怎麼辦?錢就是全民的錢嘛!就是這麼簡單嘛!當然大家就要去討論公平性的問題,關心退休的人、關心年紀比較老的人都對,但是你說不會產生後面的人領不到嗎?會啊!怎麼不會?你就去撥補,撥補就是全民的錢,那幹嘛設計這個基金?不用設計基金啊!要基金幹什麼?反正就是政府給我就好啦!政府就給我啦!所以我們現在討論的其實都是……講到現在跟我們昨天說的都是一樣的意思,也沒有人真的在針對條文討論,大家在那邊罵來罵去,政府有沒有撥補?有啊!所以剛剛你在批評陳培瑜委員,張啓楷你批評陳培瑜也不對啊!政府確實有撥補,只是你認為政府要再丟更多一點嘛!你的想法是這樣子嘛!這個部分也不用相互攻擊,攻擊這個有意思嗎?就是你要怎麼去解釋為什麼不是在這個基金的人,你要拿他的錢放進去,就這麼簡單而已,以上。不然就針對條文,你們想幹什麼,我都很清楚,不然昨天討論到現在,你們哪有在逐條,你們沒有人在逐條,都只有我在逐條,好不好?

主席:我們其實昨天每一條也都有在逐條討論,因為發言的委員很多。

接下來請張智倫委員、張智倫委員、張智倫委員不在。

接下來請徐欣瑩委員發言。

不好意思,他在門口,請張智倫委員。

張委員智倫:謝謝主席。今天我們逐條審查有關公教人員的權益,一樣我要特別報告的就是,其實今天我希望大家是理性討論,不要用惡意攻擊或是造謠的方式來討論這樣的問題。因為這條修法的核心重點就是要排除84年前退休的公立教師不受現行退撫基金的限制,為什麼呢?因為他們84年以前是屬於恩給制,不是撥補制的,所以當時沒有退撫基金這樣的內容,所以他們當年沒有繳基金,退休金也不是從基金支出,如今基金有缺口卻要把他們納入計算,一起來砍他們的退休金,所以這樣子補漏洞的方式他們認為是完全不合理。

我們今天為什麼會提出這樣的修法內容?其實就是因為84年前退休的人雖然比較少,可是就在修法的時候,我覺得很多內容應該要充分討論,雖然是少數人的權益,可是我們還是要把它納入討論,因為這些老師其實很多都八、九十歲,人數極少,政府如果持續給付的話,對財政不會影響非常大。今天我也看了自由時報的一則年金改革社論,他也特別提到當時84年前是廢除恩給制,84年以後才採共同提撥的儲金制,所以他在今天的內容裡面也寫得非常清楚,然後他也特別提到年金改革不應該是鐵板一塊,民進黨當初的領導人也說年改微調是可以研議的方向。

所以我要拜託今天大家可以理性務實的討論,不要用抹黑、造謠、大家互相攻擊的方式,我覺得才是今天大家討論這些法條的核心,以上,謝謝。

主席:謝謝張委員。

接下來請徐欣瑩委員發言。

徐委員欣瑩:謝謝。進入條文討論之前,本席要在這裡宣告我們年金改革最重要的基本立場,我們的論述絕對不是特權,而是我們要強調國家的契約必須被尊重,也必須履行這樣的堅定主張。我要為我們社會最寶貴的一群人,默默耕耘、奉獻一生的公教人員發出最真切的呼聲。這一群被國家毀約的公教人員,當年他們選擇投入職場的時候,大家回想看看,臺灣經濟起飛的年代,這群公教人員他們的同窗好友投身商場、科技業,享受月薪數十萬,資產累積數千萬、上億果實的時候,他們選擇了小康但是穩定的教職公教人員生涯,這是他們出於對國家還有對教育的熱愛,他們也相信國家退休給付承諾。所以我們要特別強調,他們的貢獻不容抹滅,而且年金是契約,不是施捨,所以退休保障本來就是在選擇職場及生涯規劃的重要考量。如果不信任國家基於契約會承擔的責任,絕非是少數人的福利或全民的施捨,所以我們的改革要著眼在永續而不是清算。信賴保護原則,大法官說沒這個原則,我們執政黨也說沒這個原則,但是除非國家是大型的詐騙集團,又怎麼能夠昧著良心和專業來背棄這樣的承諾?

所以我們要呼籲,請給公教人員有一個尊嚴的晚年,我們要求的是尊嚴與安定,也請立即停止汙蔑,年金改革不應溯及既往,請保障公教人員的退休金,我們一起為世代的公道、為國家的信任堅定發聲,謝謝。

主席:現在第三條已登記發言的委員都已經發言完畢,列席機關還要發言嗎?這一條應該不用了。好的,該條討論到此結束。我們現在就作成決議:第三條決議保留。

接下來就進入第九條的討論,也是委員張智倫等19人提案,現在進行逐條討論。

第一位請吳思瑤委員先發言,謝謝。

吳委員思瑤:經過兩天的討論,我想從在野黨委員的口中都清楚地聽到,他們肯定政府、民進黨執政拚經濟的成就,所以稅收增加,我們政府有更為優渥的財源,謝謝你們肯定,我們共同拚經濟有成,也謝謝在野黨的委員共同肯定我們年改上路到現在七、八年的時間有正向的成果,而且用在投資的效益也有5%以上,你們也共同肯定年改有成果,所以你們才覺得改得已經夠了。

但是你們無視於一個事實,就是國家的錢該怎麼花、怎麼用,它需要恪守財政紀律原則,不是國家有錢,愛怎麼花就怎麼花,不是國家有錢,可以挖東牆、補西牆,我們審預算都知道哪一個項目用在什麼項目有清楚的對應,所以再一次拿國防來補退撫,或者是拿台電的錢來補退撫,預算科目可以這樣挪用嗎?審預算的ABC,在野黨委員你們都忘了嗎?更何況你們都很輕易地說,政府有錢,政府負最終責任,政府撥補就好了,政府撥補就好了的代價是什麼?就是預支未來,就是透支下一代,就是債留子孫,所以說錢不是這樣花的,我們是想辦法把基金的缺口補漏、補小,而不是你們現在放任讓它缺口變大,反正政府最終生錢來補就好,代價就是預支未來,透支下一代與債留子孫。

回到第九條的條文,昨天我也說過,張智倫委員的第三項增列的後半部分,不只是要求政府扛,更不合理的要求中央政府要扛地方政府應分擔金額的兩倍以上,這就是惡中之惡。昨天我們在審公務人員的時候,具體的數字,中央跟地方來負責分擔退休金應當提撥的部分是一比一;今天教育人員的部分,我跟相關部會調閱的資料,中央負擔的是22%,地方政府負擔的是78%,換言之,你要中央從過去依分擔比例來負責兩成的分擔,現在要20倍、要中央分擔20倍!所以錢這樣花,可以挖東牆、補西牆,然後地方也不用承擔了,全部推給中央政府來撥補,政府完全禁不起你們濫用、濫花金錢的龐大惡果。

所以再次呼籲這個條文也是萬萬不可,它造成了另外一個不公平,就是中央政府跟地方政府依法應當分擔比例的另外一個不公平,而且你又再一次造成違憲的疑慮,立委把分擔比例、預算支用的數字,用單純修法、立法的方式來凌駕行政權,這完全凌駕了立法委員只能監督預算,而不是增加支出、指定支出,而且是限定額度的支出或是倍數的支出,這種錯誤的修法。所以這一條我想昨天也討論過了,真正的關鍵條文是後面的3條,我想民進黨團由我代表發言這一條就可以了,好嗎?我們就是希望保留。

主席:謝謝。請鍾佳濱委員發言,不用了。陳培瑜委員需要嗎?好,那張智倫委員也不發言,好,謝謝。

第九條登記發言的委員已發言完畢,列席機關代表應該也不需要發言,等到之後再一起。

該條討論就到此結束,我們現在作成決議:第九條就保留。

現在進入到第三十七條修正動議,總共有國民黨黨團提案、委員賴士葆等29人提案、委員許宇甄等21人提案、委員張智倫等19人提案、委員翁曉玲等18人提案、委員黃建賓等16人提案、委員萬美玲等16人提案、委員黃國昌、張啓楷等6人所提修正動議。

我們現在進行逐條討論,現在依登記發言的順序,第一位是張啓楷委員,請張啓楷委員先發言。

張委員啓楷:第三十七條台灣民眾黨提出修正動議,我們力主從114年,就是今年以後不要再逐年降低了,最重要的原因,包括昨天的詢答也清楚,第一個,主管機關是考試院,考試院的版本是從所得替代率80%每年下降1%,就到70%的時候停,可是一黨獨大的民進黨當初大砍,從75%開始砍,每一年砍了1.5%,到今年為止已經砍了14%了,超過主管機關當初提出來的,多了4%,所以基於主管機關這個標準,我們呼籲不要再砍了。

另外,台灣民眾黨非常理性、務實、科學,我們也做了大型民調,多數民眾也認同停砍,可是啓楷要強調,這是台灣民眾黨的版本,沒有再回溯,我們是針對已經被砍到刀刀見骨,只剩下66%的……就已經被砍了三分之一了,請不要繼續再往下砍,不要再犧牲、不要再霸凌我們的公教人員,可是沒有再往回溯。

另外,我們等一下也會提出,因為這段時間的通膨跟CPI上漲得太快,我們沒有要推翻以前的,我們現在強調修正的只是物價上漲,本來累積5%就要調,因為以前行政院跟考試院每次4年調整,調整完以後都沒有達到累計這個標準。所以我們等一下修法裡面有一部分就非常清楚,只要是累計超過5%,如果實際成長了多少,就依照實際的數據來成長,這樣最簡單了,不用考試院、也不要行政院又要做一個功課,然後弄到後來又沒有實際的反應。

另外,我回應一下剛剛鍾佳濱,鍾委員,你剛剛唸了一堆勞保要撥補的,你眼睛是怎麼樣,故意看不見嗎?還是你對公教人員有仇視?公教要撥補的條文有10條以上,我今天早上已經唸了34條,你要不要看一下那個條文,公教撥補退撫基金裡面的公務人員退休撫卹基金管理條例第八條,明確……對啊!裡面講……你有看嗎?

鍾委員佳濱:我講法……

張委員啓楷:法有啊!公務人員退休資遣撫卹法第九十三條,現在正在審的啊!有在法……上面寫什麼?寫要撥補,對不對?那你為什麼不撥補?不撥補不就是違法嗎?你是眼睛故意有看沒有到,還是……你唸一堆勞工的,你也知道公教是要撥補的,依法就是要撥補,你故意看不到啊?內容是不是講要撥補?唸給所有民眾聽,是不是要撥補?你故意的是不是?還是眼睛瞎了?

鍾委員佳濱:是第一項,你把第一項再唸一遍。

張委員啓楷:什麼第一項?有嗎?你剛剛都承認要撥補,對不對?

鍾委員佳濱:撥補第一項的啦!你把第一項再看一遍。

張委員啓楷:我們現在討論基金,基金如果不足的時候要做兩件事情,政府撥補或者是調整繳費嘛,是不是?有10條都做這樣的規定,結果你故意把它漏掉!

時間到了,我強調,請不要仇視公教人員,剛剛講五十幾萬,那是辛辛苦苦一輩子貢獻給國家的公教人員,五十幾萬個家庭裡面不是只有公教,他們家裡面不是有很多的勞工嗎?而且你現在一直砍,已經砍過頭了,也沒有要回復以前,只是停下來,為什麼民進黨今天還一直在製造所謂的社會對立?然後一直在講說……剛剛就講勞工是成功的,為什麼這個個案不能好好用呢?勞工撥補了,最近三年每一年1,300億,我們都贊成啊!我們今天提的是,你明明不用破產,公教退撫基金不能、也不可以破產嘛,對不對?它不能、也不會破產,你們為什麼要搞到破產呢?依法也不能破產啊,你們要違法嗎?可是我們現在看到的是勞工撥補,我們贊成的同時,公教就是沒有撥補啊!而且我剛剛講了,教育部長今天在這邊,你們對舊制的撥補是零,現在怎麼對得起退休的公教人員、對得起他們的家庭呢?好,我們請沿用成功的個案,依法跟勞工一樣,儘速撥補公教的基金,不要讓它破產,謝謝。

主席:好,謝謝張委員。

接下來請吳思瑤委員發言。

吳委員思瑤:實在逼得我不得不拿出這一個,替在野黨的委員上課,保險年金跟職業年金不要傻傻分不清,不要「竹篙鬥菜刀」。有兩層國家的制度:第一層叫保險金,第二層叫退休金,但是藍白的委員兩者都混為一談。

在勞保部分,第一層的保險金國家已經編預算撥補5,170億用於1,048萬個勞工,平均政府從109年到115年,透過預算撥補給勞工勞保的是每個人49,332元,49、不到5萬;在公保部分,從88年到現在政府逐年編預算撥補5,800億高於勞工,但是公教同仁的人數使用這一個撥補的是58萬人。所以換算出來,政府對於保險金第一層保險年金的預算撥補,是平均每位公務人員100萬,這就是5萬元勞工一人比100萬公務人員一人的比例,我們不要評價,就講事實。

第二層退休金就是職業年金,也是我們今天在討論退撫基金的部分,我們今天在討論的是第二層,勞保是勞退基金、是確定提撥制,因為它是確定提撥制,勞退實施了個人帳戶制之後政府是零撥補的,但是我們今天討論的,昨天公務、今天教育人員的退撫基金條例的部分,它是確定給付制,109年改革到現在政府的挹注款,新制的部分挹注512億、舊制挹注2,590億。

所以這是事實,好,我們不要有評價,但是講事情不要第一層、第二層搞不清楚,保險金、退休金搞不清楚,不要「竹篙鬥菜刀」,不要傻傻分不清,我們覺得很痛苦,從昨天到今天跟你們都在不同的頻率上,所以講事實我們不要給評價,就講事實,最終回來這個條文,你們緩降了所得替代率之後,年金就是會加速破產,基金就是會擴大缺口,所以 啓楷委員,你不要再說年金不會破產,或是你剛剛說是誰害年金破產,就是你們啊!就是你們國民黨跟偉大的民眾黨立委提這個案,加速了基金可能的破產,不能說得這麼雲淡風輕,只要政府最終來撥補,政府所有的錢都拿來用,所有納稅人的錢都拿來補,財政紀律在哪裡?我說過預算不能挖東牆補西牆。再次謝謝你們肯定民進黨政府拼經濟有成,稅收成長讓你們都有了那個迷思,政府很有錢、政府無所不能,但是政府的無所不能要用在對的項目,他有每一個預算編列的優先順序,不能排擠了其他的建設、其他的社福,不能排擠了其他的職業別之間的權益,所以再說結論就是,如果今天通過了你們的這一個反年改法案,那就是預支未來,那就是透支下一代,那就是債留子孫。

莊委員瑞雄:會議詢問。

主席:好,請。

莊委員瑞雄:請教主席,等一下有登記發言的委員,到底要依照剛剛主席宣告的一黨一個,還是隨便大家說,隨便大家說也沒關係,大家先說好就好,他說一個就好,張啓楷話比較多,他愛講讓他講沒關係。

張委員啓楷:你話也很多。

莊委員瑞雄:沒關係,你要說也沒關係,大家講好就好。

主席:這邊也尊重不同黨派委員的意見,如果大家認為……

莊委員瑞雄:我們沒有問題啦,就看你們。

主席:因為我們很多的議題在昨天就已經討論過了,現在是第三十七條,接下來是第三十八條跟第六十七條,不然之後的兩個條文,每一個條文就是各一位代表,好嗎?每個政黨各一位代表?

吳委員思瑤:我們兩個啦,他們各一個啊!因為他們同一方。

劉委員書彬:我們還是有不一樣,因為剛剛第三十七條、第三十八條的時候……我是說可能國民黨這邊要有一個吧?

主席:吳委員這樣子的談判實在是……要就是大家一樣,要不然就一邊一位吧?因為其實從早上到現在,民進黨委員發言的人數也比較多。好,就從下兩條開始,好不好?好啦,我們基於尊重少數政黨民進黨委員的意見,那我們從第三十八條跟第六十七條,就是民進黨委員派兩位代表,國民黨跟民眾黨委員各派一位代表,謝謝。

先請劉書彬委員發言。

劉委員書彬:謝謝主席還有現場的委員跟行政官員。今天討論第三十七條是針對條例施行前的退休生效者,他們每月的退休所得應該依照附表三所得替代率的上限來做計算。本黨的主張如下,第一個,最重要的是,如果根據附表三的情況,大家知道在107年的時候,教職人員的所得替代率已經先砍了20%,砍了20%之後,都以35年來計算的話,就會發現……我現在先說,現在的這個是退休在107年實施之前,所以這些人事實上都比目前的人年紀又更大,他退休的時間,事實上的年齡都已經是更大了,可能就已經是七、八十歲以上了,所以他的需求更大。我們如果以附表三來看,35年退休年資的情況,從75%一直降降降,降到現在第六年,114年已經是66%;如果以25年年資的情況,他從60%算起到現在變成51%;以15年年資來看,事實上他當初是45%,現在已經砍到36%。這36%的所得替代率,大家也都知道,在公教人員的部分是最終的給付制,我們也知道給付制就是說他付多少就要比多少,他現在付的部分,如果以一個現職的人來講的話,他每個月在退撫要交的部分,已經達到5,043元的情況,這個情況就比勞退……事實上,工人的勞退,事實上都沒有繳,勞退是零,他自己繳了比工人多了5,043元的狀況之下,包括他連公保繳的部分加起來,他一個月將近要交七千塊錢,可是勞工這部分,勞保費只繳1,145,可是勞退都零喔!這個給付制只是說,大概六比一這樣的一個比例,這種情況就是說現在的一個……因為剛才說的所得替代率,年資15年的已經降到36%,這已經都是低於他一半的情況,35年年資的部分,剛剛說年紀又更大,所以他只到66%,甚至現在的話更少,所以在這種情況之下,應該他的給付制是合理的,因此以我們的條件來說,我們從今年開始,我們並沒有回復到原狀,這是我們的主張,謝謝。

主席:謝謝。接下來,這個案子是不是我們就可以直接跳過去?

請張雅琳委員發言。

張委員雅琳:我想可能還是要再強調一次,根據教育部估算,修法將會至少要減少1,242億元的挹注金額,而且會導致我們的退撫基金提早兩到三年用罄,我覺得還是要再強調一次,因為剛剛書彬委員一直強調所得替代率的問題,可是實務上,114年我們退休公教人員的所得,再強調一次,公務人員就是5656元,退休教師也有57,973元,警察是53,291元,可是我們現在勞工平均薪資只有46,450元,其實相對來說,對一般大眾來說還是滿不錯的一個薪資。我覺得公教人員很辛苦,老師很辛苦,但是當年的經濟奇蹟是所有臺灣人不分勞工,不分公教一起拼出來的,所有人都應該被好好地照顧。所以,如果說我們現在要停砍,我們就要停止喔!現在只要你是60歲以下的人,你都會受影響,而這些錢,這些要撥補的錢是誰來支付的?是所有我們還在工作的人,不管你今天是公教人員,不管你今天是納稅人,是我們所有人都要去負擔這一筆非常高額的撥補金額。而且也要再次強調一點,現在以我們的數據來看,如果要維持退撫基金在原來134年不用罄的狀況之下,如果停止下降所得替代率,我們接下來在十年還要再增加1,600億的撥補金額,這也是對所有民眾都非常不公平的一件事情,我要懇請我們的國民黨跟民眾黨委員,請為我們的下一代來好好想一想,請為我們所有的年輕人來好好想一想,請為孩子們來想一想,我認為改革就是要持續地去推動,而不是退回舊制,如果停止調降替代率,就會讓我們基金提前破產,這個是事實,我覺得大家必須要來面對事實,務實地討論,如此下去,會讓我們的基金提前破產,而且也會讓我們的財務風險去轉嫁給我們的下一代,所以還是要請大家一起務實地面對,我們的現實狀況就是這樣,就是這個年改如果停止下來……應該這樣講,就是說如果年改停止下來,這真的是所有人都要一起去承擔的一件事情,謝謝。

主席:好,謝謝。現在針對第三十七條,委員都已經發言完畢,列席機關代表還要發言嗎?好,不需要。那麼該條討論就到此結束,我們現在就作成決議:第三十七條及附表三含修正動議1,決議一併保留。

接下來我們進行第三十八條的逐條討論。有委員賴士葆等29人提案、委員張智倫等19人提案、委員黃建賓等16人提案、委員黃國昌、張啓楷等6人所提修正動議、委員翁曉玲等3人所提修正動議。

現在進行逐條討論。發言的委員首先先請張啓楷委員好了?好,那就先請郭昱晴委員。

郭委員昱晴:針對第三十八條,我想現行制度已經是經過最專業的精算,真的不要讓年金改革走回頭路,也不要走到破產的老路,我覺得這個部分真的是大家最擔心、最關心也最憂心的,不應該讓政治的壓力來凌駕專業精算的機制。其實第三十八條的精神實際是在保障這個基金的永續,不是在強調政治的利益,現在說要凍結調整,其實就是讓這個制度回到改革之前。目前從113年到162年之間,我們的財務缺口其實已經預計要高達6.66兆,如果政府沒有財源,請問沒有財源要怎麼辦?當然就全民買單啊!每個人的稅可能要多繳啊!這不就很簡單的一個道理嗎?

我再講一次,這個不是不照顧,而是要照顧得更長久,勞保其實也有撥補的壓力,剛剛、之前在大體討論的時候我已經講過了,如果退撫也要放水,勞保也有撥補的壓力,兩邊都要破產,那最後到底是誰來救?再講一次,到底是誰來救?我就再問一次這個問題,你要不要讓你多繳的稅去補別人的退休金?要不要?如果願意,大家都可以,那當然沒話講,可是我相信應該大部分的人都不希望獨厚某個特定的族群,再強調一次,銓敘部的報告也很清楚,基金會提前4年用完,我想未來20年我們要撥補的4,460億是全民大家一起共同來買單。

如果剛剛沒有聽清楚的,我再講一次,我用112年度的繳稅人口697萬人來做這樣子的一個比例換算,等於平均每一個繳稅的國民要多繳63,000元,好,那再問一次,你要不要讓你自己多繳的稅去幫別人負擔他的退休金?以上。

主席:接下來是民進黨的委員,就兩位一起講?還是要交叉?好,交叉,那就請張啓楷委員發言,謝謝。

張委員啓楷:根據政府這邊提供的資料,明確的看到已經砍過頭了,我們退休的教育人員,如果是服務滿35年,已經被砍了三分之一了,他們現在的退休所得替代率只剩下66%,如果你是服務30年,只剩下60%了,如果服務15年,現在只剩下37.5%。剛剛講了,財政變好了,不要再犧牲跟霸凌我們的公教人員,我剛剛看的是非常明確的,砍了三分之一以上,真的不要再砍了,讓他們有尊嚴,可以在最後的人生過程裡面,他們奉獻了國家一輩子,現在很多人最需要的應該是醫療,那個支出是非常大的,現在通膨又這麼嚴重,物價上漲得這麼高,請為他們一輩子的付出給予肯定,給他們有尊嚴的晚年。

剛剛我們的吳思瑤,不要講你是「吳造謠」,吳老師你剛剛講說……

劉委員書彬:萬老師……

張委員啓楷:不是萬老師,是吳老師啦,吳老師剛剛拿那個手板,你根本就是誤導民眾啊!你講兩層,你剛剛用的時間點,第一層的時間點根本完全就弄錯啦!你講公保挹注了5,000億,是從什麼時候開始?從國民黨執政開始、民國88年,到現在為止……你講你們民進黨最近的勞工的補助,你講了……

吳委員思瑤:沒有造謠……

張委員啓楷:對,我要跟你講你哪邊造謠、哪邊不對嘛,聽我講!我跟你講,請不要插嘴!你剛剛講公保,第一層的公保已經補了5,000億,這個時間拉得非常長,從國民黨執政時、民國88年開始,現在短短的幾年,民進黨最近這幾年補助勞工是多少?5,170億!你把時間……一個是長時間,一個是短時間,「竹篙鬥菜刀」、亂搞!現在更嚴重的……

張委員雅琳:平均來說還是比較多……

張委員啓楷:對嘛,我就說你忽略了那個時間點,你故意把一個短時間跟一個長時間放在……

張委員雅琳:長時間攤提下來,還是比較多,你去算!

張委員啓楷:怎麼會多?

張委員雅琳:你去算嘛!100萬你換成……

張委員啓楷:時間先暫停一下好不好?我算給他聽好不好?

張委員雅琳:一千多萬耶!基數差多少?

張委員啓楷:你知道勞工最近這一年是1,300億,你知道剛剛你們吳思瑤拿出來的公保是多少?一年200億,2001,300,哪個多?差6倍!連簡單的數學都沒弄懂。更嚴重的是什麼?更嚴重的是連時間長短都弄錯了,更重要的是要依法行政。再來是第二層,剛剛第一層已經把它更正過了,第二層更重要,第二層就是要依法行政,我剛剛已經講那麼多次了,鍾佳濱剛剛承認了嘛,有10種法案裡面講的就是要依法撥補,我們的公教退撫基金就是不能、不會也不可以破產嘛,法律上就明定,第一個,基金不足的時候要做什麼事情?調整費率,最近也調了,從12%調到15%,更重要的是後面提了一個,政府要負責撥補,那它怎麼會破產呢?更重要的是,因為勞保已經在那邊了,勞工的撥補是成功的,那公教人員對不起你們是不是?為什麼就一定要讓它破產?你明明可以不要讓它破產,你為什麼要對不起五十幾萬人、辛辛苦苦一輩子的五十幾萬人,然後對不起他們的家庭呢?

最後我們要強調的是,世代是要共榮的,每個家庭裡面不是只有公教人員,都有勞工的啦,我不知道民進黨的這個民調是從哪邊來,我們民眾黨做了這個大型的民調,清清楚楚啊!年輕人、勞工也支持這次停砍,因為真的已經砍到刀刀見骨,這已經是太多了,而且沒有要回溯,不是說回到以前,是砍了三分之一以後停下來而已喔!請民進黨多一點社會的和諧,讓世代是可以共榮的,不要在自己的這個島上、寶島臺灣裡面……要愛我們的臺灣啊!你一直在我們的內部去製造敵人、製造對立跟撕裂,這對臺灣是好的嗎?謝謝。

主席:好,謝謝。接下來請吳思瑤委員發言。

吳委員思瑤:這應該是我今天最後一次能夠發言的機會,大家可以去看看今天全程各黨的發言,所謂的撕裂、仇恨、冷血、霸凌、踐踏這些詞彙,今天都來自於在野黨的委員,民進黨的委員今天沒有任何人用這種形容詞,而且是比較負面的言詞在對待今天的討論,不管是大體或是逐條。我也要回應張啓楷委員,你們民眾黨真的是理性、務實、科學嗎?剛剛我在你面前一個字、一個字寫給你看、唸給你聽,就是你剛剛自己打臉自己,我說的就完全是一模一樣的東西啊!你是耳朵有問題還是眼睛有問題?我這張可以送給你看清楚,回去做功課,民眾黨真的不要為了政治利益而背棄了一整個年輕世代,你們是年輕人挺起家的政黨,真的不要踐踏世代正義!

幾位委員在說的砍到見骨、砍到見血,我們都沒有人想要虧待任何在臺灣生活、努力打拚的國人,但是我們要看看,以今天的……來,請注意聽!今天的教育人員,我手上拿的是教育人員的這一本,昨天是公務人員的這一本,兩相比較,我們可以更清楚地看到,就以最後一欄,也就是以年改如果完成的118年來比較,教育人員領的中位數退休俸是65,100、六萬五,最高金額(在118年)可以領到98,058、九萬八千元,這都遠高於昨天的公務人員,而且高了八、九千元以上,這樣子的金額,一個月5萬、6萬、8萬、9萬,這是難以維持基本生活?這是砍到見骨嗎?大家好好去思考這個問題,真的好好去思考退休金的制度是維持基本生活所需,如果七萬、八萬以上……今天鄭部長已經清楚地說,現制85%的教育人員退休俸是5萬以上,年改維持下去,如果持續進行,有69%的老師們退休後可以領5萬以上,而月退的平均在老師是5.8萬元。我們就讓數字來說話!

當然我們最重視的,我一直說不要重退休、輕現職,因為我們要擴大保障對於現職老師的福利,所以我們要解決……智強委員一直很在乎人力,如果教師沒有辦法補足、公務人員如果流失怎麼辦?所以這幾年來教育部在國教的部分,我們想方設法在增加老師的福利待遇,爭取中的更有要為各個主管的職務加給都能夠整併為兩級,讓大家可以增加,現行的5,0008,000可以取其高的那個等級,就是一個月,8,000元我們現在努力在爭取。在導師費的部分,我們也在努力爭取中,要為每一個國教的導師可以爭取每個月多3,000元,這是現在進行式,請在野黨的委員可以支持。在高教對現役老師的部分,我們在107年上路了玉山計畫彈性調薪,有效地希望能夠提高教授的學術研究加給10%,這是新的制度,我們執政之後努力做的107年教授學術研究加給多10%112年我們也努力推動教研人員的待遇計畫,更是在113年上路,整體的教師學術研究加給調整了再up 15%

我知道這些做得可能都不夠,但是我們在有限的國家資源裡頭,對於國教、對於高教的現職老師努力給予他們更合理、更有競爭力的待遇,這才是國家對待、照顧、疼惜、珍惜我們現職教育人員的方法,絕不是從錯誤的地方下手,提高已退休者的權益,其實你犧牲的是現役的教育人員,他們可能未來退休金領不到的災難跟代價!

所以最後一次發言,我希望8年前我們的國會花了一整年討論年改,8年後的今天我們只花了兩天,加起來不過一天的時間,就要讓改革走回頭路。8年前我們花了一年討論,8年後改革走回頭路,我們花不到一天的時間,這是這一屆立法院交出來的成績單嗎?我們要共同對跨世代、跨行業的國人負責。

主席:謝謝。

接下來請王鴻薇委員發言。

王委員鴻薇:謝謝主席。我們現在就是在第三十八條,其實它的重點包含什麼時候開始停砍年金,這個版本裡面有從113年開始終止適用,也有從114年後終止適用,這個也算是我們在這次公教年改裡面一個非常精髓的法案。我們大家最近討論這麼多,我必須去回應,剛才吳思瑤委員說今天所有霸凌什麼的這些字眼,民進黨委員統統都沒有談到,都忘記昨天了?昨天是怎麼樣去談論的?

我一開始就開宗明義,今天不管你是站在正方或反方,都不應該去造成世代對立,也不要去造成任何一個族群、一個世代,歸罪於它!因為當時做年金改革也是在於整個政府財政,結果政府違背了對廣大公教人員的承諾,我覺得這一點當時是基於財政,但現在已經執行這麼多年下來,它可能有一些要去做改變。我剛才也特別講到,比如說最近的教師荒,我覺得這個是國安問題,這真的是國安問題!我也說民進黨的委員也很關心,范雲自己召開的記者會找了很多線上的教師團體,結果全國教育產業總工會理事長林碩杰在現場告訴你的是現在為什麼會有這樣的教師荒,其中是錯誤的年改政策,你們都不聽喔?你們都不需要聽嗎?如果今天我們對於這樣一個教師荒,現階段包含薪資,比如鐘點費、教師費、行政費,還有教師的尊嚴,還有這些年改的問題,我們要不要繼續去執行?大家在說今天好像是世代剝奪感,但是不管公、教人員,總有一天他們也會退休,政府現在怎麼對已退休的這些公教人員,未來是不是也同樣或者是更惡劣的方式對待他們?他們也在看!

所以我們今天在這邊做的一些修正,第一個,現在教師荒的國安問題亟待大家一起去努力解決。教師團體已經指出這個問題,而我們完全不去重視。今天我就不再贅述,而且剛才我也講了很多,就是有關於財政的問題,在其他部分,包括國營事業也好,或者其他地方的浪費,甚至一些莫名其妙的預算無限支出,是不是也可以在我們可容忍的範圍裡面把這一部分彌補起來?這個是可以討論的啊!但是民進黨昨天還試圖想要拍影片繼續在網路上帶風向,繼續在網路上罵我或其他發言的人,比如說昨天吳宗憲發言、王鴻薇發言,就要帶風向!這是討論事情、這是解決問題的方法嗎?大罷免結束了,結果你們今天面對這樣一個重要的國安問題的討論,繼續用大罷免這種想要在網路霸凌的方式,我覺得適可而止了啦!以上。

主席:謝謝王鴻薇委員的發言。

第三十八條登記發言的委員都已經發言完畢,請問列席機關代表還要發言嗎?

好,請發言,3分鐘,謝謝。

施部長能傑:謝謝能夠讓銓敘部在這兩天都有機會把我們根據精算的狀況向大家做一個事實的說明,剛好這兩條都涉及精算,我就最後一次把一些相關的問題再說明。

第一個,我剛剛已經講過,整個基金是水庫的問題,源頭都是來自不足額提撥。剛才有提到政府應該要撥補,政府如果不夠就要撥補,確實,根據第九十三條,政府因為實施新制的缺口也開始提撥,提撥到舊的基金裡面去。差別只在於當初算出來的總金額到底是要一次給,還是分10年給?還是分20年給?站在銓敘部和公教團體的立場,都會期待分10年給就好,所以才會有那個10年三千多億,如果分10年,總額就是三千多億,如果分20年,就會是四千多億,當然這是行政院做最後的決定,它會做整體財政考量,但重點是它一定要履行退撫法依法撥補的責任。

再回到前面,它撥的純粹是以前不足額提撥的部分,等於是把它全數挹注回給基金,挹注款本身在我們看來就是一個撥補。為什麼?因為裡面絕大部分是舊制,就是那個18%的優存。18%的優存我們就把本金全部還給當事人,就是我把本金還給當事人,只是我們把優存的利息存下來,再次還給基金,所以我們認為它也是一個撥補。我想我要清楚地說明這兩個概念。

如果回過頭來,真的再不夠怎麼辦?當然政府可以撥補,但是剛剛也有委員提到那就提高費率啊!但我要跟各位報告,根據第9次精算的費率,如果這些未提存的費率真的要完全撥補,公務人員最高、最適費率要23.73%,教育人員要36.06%,這不可能嘛!我一直講,站在任何一個人執政,都不可能把費率提到那麼高,因為沒有那個費率,就不可能支撐那個給付。我是很務實的,精算報告就是那樣講,所以才說大家儘量不要再把它提早啦!我想我是很精確地這樣講,因為這都是根據精算報告來跟各位委員報告。

精算報告還提到一點,如果純粹就未來的服務成本,未來的服務成本就是以現在新進的同仁來講,如果用現在可以領的退休金來算,其實它的費率公務人員只要17%,教育人員只要15%,所以我們真的認為,已退的同仁可以大家一起再忍一下這4年,然後一起來處理。忍一下4年,剛剛我們有報告,月退休金本身平均都5萬塊以上。我是來自大學的老師,我的平均月退休金一定會比5萬塊高。

剛剛賴委員有提到,我是大學老師,你問我,情感上我會覺得,如果不扣最好啊!可是做為整個基金的財務負責人,我覺得這件事情就是,讓年改繼續走完其實是一個最好的方式。不要忘了,後面年改走完,我們還有134年以後的,114年到162年如果沒有折現,財務缺口真的是很可怕。我想那實在是一個大的基金缺口。

以上是跟前面這兩條相關的,我就一次做個說明,謝謝主席給我這個時間。

主席:謝謝。

針對第三十八條,列席機關代表已經發言完畢,本條討論到此結束,我們現在就作成決議:第三十八條含修正動議1、修正動議2一併保留。

繼續進行第六十七條。第六十七條有委員賴士葆等20人提案、委員柯志恩等18人提案、委員許宇甄等21人提案、委員黃健豪等20人提案、委員張智倫等19人提案、委員葉元之等20人提案、委員翁曉玲等16人提案、委員黃建賓等16人提案、委員萬美玲等16人提案,及委員黃國昌、張啓楷等6人所提修正動議。現在進行逐條討論。首先請劉書彬委員發言。

劉委員書彬:謝謝主席。第六十七條的修正案就是針對目前相對於勞保、農保和國保當中,對教職人員所再次造成的一個不公平現象。因為在勞保、農保跟國保當中,他們的年金是隨著物價指數累計達到5%,或者是每4年去做調整,但是根據第六十七條,教職人員的部分卻加了很多條件,就是「其調整比率由行政院會同考試院,考量國家經濟環境、政府財政與退撫基金準備率定之……」,這樣的規定就是即使已經達到另外3種保險5%的調整比率,卻因為這個條件,而沒有去做調整。很清楚地,這對公立學校的教職員是一個非常大的歧視。這個部分的歧視不只是在年金隨物價指數調整,尤其現在物價上漲又這麼高的情況下,更重要的是,這個歧視還包括,我們看到的,剛才王鴻薇委員有提到,就是教師待遇的部分,正如鍾佳濱委員之前在總質詢所說的,鐘點費30年沒有調了!也包括一些課程、兼行政職的費用,或者是偏遠地區的費用等等,都沒有調!在這個情況之下,還包括後面的退休金已經造成目前老師極度不滿。

剛才吳思瑤委員有提到現在進行式的改革,也是因為現在已經出現了不只是現職教師反彈,現在所涉及的有關教職人員的部分,應該從現在所說的,包括前面的第三十八條,或是現在討論的第六十七條來講,都是對現職教師適用的。因此在這個條件沒有改變的情況之下,就造成非常嚴重的狀況,連師培生……一年前的資料已經顯示出來,在3年內拿到教師證的人不去參加教師甄選的達到七成,如果以5年的時間來看,已經拿到教師證的合格教師,不願意進入職場的則有四成。師培生都不願意進入職場,就是因為現場的教師環境非常差,而且不被尊重。包括剛才說的改革部分還是現在進行式,當目前的退休規定也適用現職教師的時候,他們當然不願意進入!

因此就必須趕快改,因為這已經是國安問題了!臺灣長期以來的發展,包括我們的半導體人才,就是在於我們有優秀的教師去把他們培養出來,沒有這些優秀的教師,怎麼可能會有優良的人才、全球先進的半導體製程和護國神山的出現?因此,當優良的教師沒有辦法維持、師培生沒有進入的話,是不是會造成更大的國安問題?臺灣哪裡能維持這麼好的條件?所以這是非常重要的。相關保障應該現在就要開始修正!因為老師看得清楚,到底是誰在進行這樣的改革?現在只是要回復到正常而已!

另外一個部分是公立學校教職員退休資遣撫卹條例第九十三條,剛才銓敘部施部長有提到,這個部分要依照精算報告去做調整,可是你們在前面一、兩年都沒有足額撥補,就是新制上面的。因為它改成自給制,必須自繳退休金,雖然有一定的比例,可是很多部分就沒有再繳了,所以這個缺額才會造成提前破產的狀況。這是  銓敘部根據精算報告去進行的,第8次和第9次報告都有這樣提出,但是這整個部分包括整個退休制度和勞保的部分,我們必須講到,造成這個問題很大的原因是政府當初失信於民。當初包括勞保的部分還有勞退的部分,勞退部分並沒有幫他繳,現在是採取自繳的方式,一樣的方式,但是因為政府也沒有去撥補這一部分,所以導致各個退休金都出現缺額。

目前所造成的情況是,勞退的部分,政府補充的是一個完全的提撥制,它有法律明定,可是對於公教人員也造成一個非常大的問題,它是最後的給付制,現在的情況,這是有那個差別,當初應該是在民進黨執政的時期所造成的,這個地方呈現出來的是造成了年輕人、勞工跟教師人員最大的一個所謂世代跟職業上面的差異,事實上是因為它制定的時候就是不一樣,才會導致了我們現在這樣的問題,讓他在沒辦法有這樣的一個……尤其是給付制,他是希望他當初繳的錢比勞工多的時候……

主席:麻煩請劉委員可能再長話短說。

劉委員書彬:好,就這樣子,就是造成這個狀況,現在又透過退休金的這部分,就造成這樣的差異性,絕對是要做一個回復他原來公平的對待,不要因為人數少,就造成歧視,這是重要的,因為它涉及到我們教育人才的培育,這是我們國家的根本。

主席:好,謝謝。

接下來請陳培瑜委員發言。

陳委員培瑜:謝謝。我想還是針對逐條來發言,所以針對第六十七條的部分,我要請教在野黨委員,我真的很仔細看了各個委員的版本,因為確實在第六十七條看起來,很多委員對於CPI的調整還有相關數字其實是不滿意的。你們認為現在的版本是不夠好的,但是我要先提醒,目前的版本,正負百分之五或者是四年調整一次,確實也是穩定相關退撫基金可以健全的發展往下去看,但是你們現在的改法讓我覺得非常疑惑,包含有一個委員的版本非常有趣,他的寫法是這樣寫的,他寫了一個「或」字,他說「發布日起三個月內予以調整,其調整比例由行政院會同考試院制定公式定之;或隨軍公教加薪比例調整」。我不知道這個委員的辦公室在想像這個「或」字放在法律條文裡面,到底是要我們行政機關怎麼做事?這個是我覺得如果逐條討論,這些委員的版本,我真的不知道後續的調整該怎麼做。還有委員談到正百分之三的時候,就要予以調整,或至少每四年予以檢討。我還是看不懂這個「或」的寫法,到底是要行政機關怎麼做?當然現在相關的調整其實就是四年要檢討,還有正負百分之五都要檢討,這個數字本來就是已經在法律裡面,而且確實已經這麼做了,在過去幾年當中,我們的調整已經來到百分之六,所以要拜託在野黨的委員要看到這個數字,還是希望可以維持原案,不要真的做修法的調整。

最後,我想要回應剛剛前面有好幾個委員說的,說現在月退休所得實支沒有辦法照顧現在的生活,我們來看一下最新統計的數字,113年每個月生活所需之費用,就是政府公告的數字,我們就看六都就好,臺北市生活成本最高,每個月最基本的必須生活所得,個人、就一個人大概是兩萬塊左右,高雄市一萬四到一萬五,新北市一萬六到一萬七,臺南市一萬四到一萬五,桃園市一萬五到一萬六,臺中市一萬五到一萬六,而這些是所謂個人最基本、最基本、最基本,就是不用特別上餐館,我們就講最基本的,但是對照剛剛已經有很多委員也看見了,相關的數字其實是五萬多塊、六萬多塊,剛剛施部長也講了,就情感上,他可能也覺得好像可以支持,但是就整體的法制,還有身為一個主管機關,他必須要如實的拜託大家去看這個數字,而這個數字是怎麼撐出來的?這個數字是透過年改後,我們好不容易走到今天,而不管是相關的撥補或相關的挹注,其實都希望這個制度可以走下去,我們後續還要面對破產的問題,我們不希望它提早破產,我們不希望提早讓大家看見這個困境,因為這個困境是誰要面對的?其實不是民進黨黨團,也不是民進黨政府,而是全臺灣的納稅人。

我想要拜託在野黨委員,我們來看一下去年的報稅,目前是644萬戶納稅人,而這些納稅人現在如果看到你們這個提案,他們心裡作何感想?他們現在辛苦納稅的錢要去支持你們所想像的特殊族群、你們的特殊調法,就只是希望他們所謂的退休金可以再往上提高,你們說這個不是倒退的列車,你們認為這是停車,但是我不知道你們認為這個只是stop herejust stop here的……

王委員鴻薇:有夠離譜!什麼叫再往上提高……

陳委員培瑜:主席,可不可以讓我講完?

王委員鴻薇:一直在造謠,你從頭造謠到尾,什麼叫再往上提高?你再講一遍啊!

主席:我剛剛按錯……

王委員鴻薇:把你剛才的話再講一遍,我們叫往上提高嗎?

主席:請王委員先讓陳委員把話說完。

王委員鴻薇:造謠的話不用再聽了啦!

陳委員培瑜:我剛才是在講提高破產的威脅,好嗎?

王委員鴻薇:有本事再講一遍啊!再往上提高,再講啊!

陳委員培瑜:我說不要往上提高造成破產的威脅,我一直在講的是整個年金的制度還有整個系統。

吳委員思瑤:他這樣是在嗆人家,怎麼用這種嗆人家的方法,什麼「有本事」怎樣、怎樣……

陳委員培瑜:所以我要講的是,我昨天一直說這是一個倒退的列車,如果在野黨委員認為你們只是just stop here,剛剛賴士葆委員也說了,這個停車到底會造成什麼困境,我認為銓敘部已經講得非常的清楚,所以我想我最後的發言就停在這邊。我剛剛說提高是造成破產的威脅這件事情,因為昨天王委員你自己也說了,他們也如實的告訴你兩千多萬,然後只是提早4年,但是我認為這個困境是我們大家要共同面對的,並不是只有民進黨團或是民進黨政府。好,謝謝。

主席:謝謝,我們先處理會議時間。上午的會議就繼續進行到議程所列事項所有都處理完畢為止。

好,那麼接下來機關代表還要發言嗎?鄭部長需要發言嗎?好。第六十七條發言的委員以及列席機關代表都已經發言完畢,該條就討論結束。

現在我們就作成決議:第六十七條含修正動議,決議一併保留。

本案逐條均已處理完畢,作以下宣告:第一,本案審查完竣,擬具審查報告,提請院會公決。第二,本案必須交由黨團協商。第三,院會討論時,由翁召集委員曉玲出席說明。條次引述條文部分、文字及法制用字用語就授權主席及議事人員整理。

吳委員思瑤:主席,我們是反對全案送出委員會,還是保留委員會,要透過委員會的協商程序。

主席:那麼針對全案審竣,送出委員會的決議,有沒有異議?

吳委員思瑤:有異議,反對!

主席:有異議。既有異議,我們就進行表決。

現在就採用舉手表決,表決之前,我們先清點在場人數。

(清點人數)

主席:再算一遍,因為有些委員可能不是教文跟司法委員會的委員。

(清點人數)

王委員鴻薇:鍾佳濱又不是……

鍾委員佳濱:我們可以坐這邊。

主席:在場出席委員17人,不含主席17人,再確認一次。

(清點人數)

主席:我再宣告一次:在場出席委員17人是不含主席的,那麼我們現在開始表決,贊成議程討論事項各條保留,全案審竣之後,必須交協商送院會的決議,贊成者,請舉手。

(進行表決)

主席:好,請放下,贊成者12位。

可是因為我們剛剛已經進入表決了。

好,那麼反對者請舉手。

鍾委員佳濱:我們反對出委員會……

主席:反對者總共5位委員。後續來的委員,因為我們已經開始進入表決,所以就沒有辦法。

吳委員思瑤:因為秀寳委員在主持教育委員會。

主席:可是我們剛剛清點人數,已經清點了17位。

吳委員思瑤:1分沒差啦,因為他在主持教育委員會。

主席:所以呢?反對的話,就是……

吳委員思瑤:我們提重付表決,再讓我們召委可以表決,好不好?

主席:先請放下。

好啦,我們就再重新清點在場人數一次,從現在開始之後進來的委員就不算了。

(清點人數)

主席:總共18位,在場出席委員18人。

我們現在開始表決,贊成議程討論事項各條保留,全案審完竣後,須交協商送院會的決議,委員贊成者,請舉手。

(進行表決)

主席:好,請放下,贊成委員12位。

反對者請舉手。

(進行表決)

主席:好,請放下。反對委員6位。

舉手表決的表決結果:在場出席18人,贊成者12位,反對者6位,贊成者多數,過半,本案通過。議程討論事項逐條保留,全案審竣之後就會送院會。

吳委員思瑤:還是有朝野協商啊,還是要朝野協商,還是要送協商啊。

主席:有,當然有,有送院會,朝野協商。

吳委員思瑤:對不對?這個請加註,因為這樣會造成誤解。

主席:好,我再宣告一遍。

吳委員思瑤:就是審竣,但是保留,因為我們保留嘛。

主席:議程討論事項逐條保留,全案審竣,須交朝野協商,送院會。

現在有羅智強委員等人提出復議動議,請議事人員宣讀提案內容。

案由:針對第11屆第4會期司法及法制、教育及文化委員會第2次聯席會議討論事項所作之各項決議提出復議,並請立即處理。是否有當?敬請公決。

提案人:羅智強  葉元之  劉書彬  林倩綺  王鴻薇

主席:請問在場委員有沒有異議?(有)好,有異議的話,我們就進行表決,我們也是採舉手表決,表決前先清點在場出席委員人數。

(清點人數)

主席:在場出席委員18位。

現在開始進行表決,贊成復議動議、贊成復議案的請舉手。

(進行表決)

主席:好,請放下。贊成的有6位委員。

反對動議的委員請舉手。

(進行表決)

主席:好,請放下。反對者有12位。

復議案的表決結果:在場出席委員18人,贊成者6人,反對者12人,贊成者少數,不通過,復議案不通過,仍然維持原決議,也就是議程討論事項各條保留,全案審竣,必須交協商,送院會處理。

本次議程所列事項都已經處理完畢,會議進行到此結束。非常謝謝大家今天整個上午的配合,現在散會,謝謝大家。

散會1222分)