立法院第11屆第4會期司法及法制委員會第10次全體委員會議紀錄

時  間 中華民國1141120日(星期四)92分至129

地  點 本院紅樓302會議室

主  席 翁委員曉玲

議  程 報告事項

宣讀上次會議議事錄。

討論事項

一、審查委員翁曉玲等18人擬具「法院組織法第一百零六條條文修正草案」案。

二、審查委員翁曉玲等18人擬具「法院組織法第八十三條條文修正草案」案。

三、審查委員翁曉玲等31人擬具「憲法訴訟法第十八條條文修正草案」案。

四、審查司法院函送「法庭錄音錄影公開播送實施辦法」案。

【僅進行詢答】

答詢官員 司法院副秘書長王梅英

司法院司法行政廳廳長吳祚丞

司法院憲法法庭書記廳廳長許碧惠

司法院刑事廳調辦事法官廖晉賦

法務部常務次長黃謀信

國家發展委員會檔案管理局主任秘書楊曉雯

張主任秘書智為:報告委員會,出席委員9人,已足法定人數,請主席宣布開會。

主席:現在開會。

首先進行報告事項。請宣讀上次會議議事錄。

立法院第11屆第4會期司法及法制委員會第9次全體委員會議議事錄

時  間:中華民國1141119日(星期三)上午9時至下午119

地  點:本院紅樓302會議室

出席委員:黃國昌  陳培瑜  吳宗憲  羅智強  王鴻薇  林倩綺  吳思瑤  翁曉玲  沈發惠  王義川  傅崐萁  柯建銘 

   委員出席12

請假委員:莊瑞雄

   委員請假1

列席委員:鍾佳濱  張嘉郡  羅美玲  楊瓊瓔  李坤城  鄭正鈐  林楚茵  蘇清泉  高金素梅 陳冠廷  林淑芬  蔡易餘  

   委員列席12

列席官員:司法院刑事廳廳長 李釱任(副秘書長請假)

法務部部長 鄭銘謙

法務部調查局局長 陳白立

行政院打擊詐欺指揮中心指揮官 馬士元

內政部警政署署長 張榮興

數位發展部數位產業署副署長 黃雅萍

國家通訊傳播委員會基礎設施處處長 陳春木

經濟部投資審議司代理司長 蘇琪彥

金融監督管理委員會銀行局局長 童政彰

個人資料保護委員會籌備處查核規劃組組長 張育綾

主  席:翁召集委員曉玲

專門委員:陳杏枝

主任秘書:張智為

紀  錄:簡任秘書 薛復寧

   簡任編審 蔡國治

   科  長 余俊緯

   專  員 莊鴻基

報 告 事 項

一、宣讀上次會議議事錄。

決定:確定。

二、邀請司法院副秘書長、法務部部長、法務部調查局局長、行政院打擊詐欺指揮中心指揮官、內政部警政署署長、數位發展部、國家通訊傳播委員會、經濟部、金融監督管理委員會、個人資料保護委員會籌備處等就「太子集團涉詐案、跨部會防詐及打詐成效,以及參考新加坡打詐鞭刑入法之可行性評估」進行專題報告,並備質詢。

(本次會議有委員黃國昌、陳培瑜、吳宗憲、羅智強、王鴻薇、林倩綺、吳思瑤、翁曉玲、沈發惠、王義川、羅美玲、楊瓊瓔、李坤城、陳冠廷、林淑芬提出質詢;委員林楚茵、傅崐萁提出書面質詢。)

決定:

一、報告及詢答完畢。

二、委員質詢時,要求提供相關資料或以書面答復者,請相關機關儘速送交個別委員及本會。

散會

主席:請問各位,上次會議事錄有沒有錯誤或遺漏?(無)沒有的話,議事錄就確定。

接著就先介紹到場的委員以及應邀列席的官員,首先介紹黃國昌委員,然後林倩綺委員。今天列席的官員有司法院王副秘書長,還有法務部黃謀信常務次長,謝謝。其餘未介紹的列席代表就請參閱名單,不再逐一介紹,並列入公報紀錄。

立法院第11屆第4會期司法及法制委員會第10次全體委員會議

列席政府官員名單                 1141120

機  關

職  稱

姓  名

司法院

副秘書長

王梅英

司法行政廳廳長

吳祚丞

憲法法庭書記廳廳長

許碧惠

法務部

常務次長

黃謀信

檢察司副司長

簡美慧

國家發展委員會

檔案管理局主任秘書

楊曉雯

數位發展部

資通安全署組長

邱俊惟

國家資通安全研究院主任

侯猷珉

國家通訊傳播委員會

法律事務處處長

蔡志儒

個人資料保護委員會籌備處

法制事務組組長

林裕嘉

主席:本次議程討論事項有四案,分別審查法案計有委員翁曉玲等18人所擬具「法院組織法第一百零六條條文修正草案」等三案,行政命令一案:審查司法院函送「法庭錄音錄影公開播送實施辦法」,於提案說明及報告後,本日僅進行詢答。

現在進行提案說明以及報告,先進行提案說明。麻煩請林倩綺委員來代理主席。

主席(林委員倩綺代):現在進行提案說明,每一位提案委員發言時間4分鐘,謝謝。

接下來請提案人翁曉玲委員進行提案說明。

翁委員曉玲:謝謝主席。本次本席提出三項法案修正,分別是法院組織法第一百零六條、法院組織法第八十三條以及憲法訴訟法第十八條條文修正草案。本席之所以會提出這三個重要的條文修正案,主要是有鑑於公權力應該要受到監督以及公評,我想這不只是針對行政權,同樣的也要針對司法權,而這正是現代法治國家的重要核心原則。司法權作為國家權力重要的一環,它的運作以及過程應該要受到最大程度向公眾開放,以接受全民的檢驗,資訊越是公開透明,公眾監督就越能到位,而司法的公信力才能夠真正提升。根據近年來多項民意調查顯示,國人對於司法體系的信任度長期都處於低點,到現在好像還沒有看過司法的信任度有超過50%。這種信任危機不僅是源於個案的爭議,更在於司法運作缺乏足夠的透明度以及可解釋性,讓人民對於法院以及檢察官的決策過程感到隔閡以及不確定。司法無法獲得人民的信任,將動搖國家根本、阻礙社會和諧,所以今天排審這三部法案的修正草案,最主要的核心精神正是司法資訊公開,這不僅是我個人長期高度關注的議題,更是捍衛人民知的權利。這是民主憲政的基石,在法治面必須完成的布局,所以本席這次提出三條法律修正案,目標就是要從三個關鍵層面全面強化司法資訊的公開性與可追溯性,包括憲法審查的公開論辯、偵查程序的即時監督以及重刑案件的歷史追溯。透過系統性的修法將可以有效保障人民權利,並且為提升國民對司法體系的公信力與信賴奠定堅實的基礎。

首先,本席提出修改憲法訴訟法第十八條規定,司法院憲法法庭現在所作成的憲法判決,其實是對於國家的憲政秩序以及人民權利、義務影響深遠。由於目前實務上,對於憲法法庭公開的書類範圍仍然有限制,導致當事人以及各界所提交的各種重要書類,包括聲請書、意見書、答辯書等等,可能都因為行政規定或篇幅限制而不予公開或是部分公開。還記得在去年的國會改革釋憲案,憲法法庭當時就限制了專家意見書只能夠公開20頁,明明專家可能寫了30頁,但是最後只公開了前20頁,那麼在這樣的情況之下,當然當時也引起了社會輿論譁然。我想在沒有技術困難的情況之下,這種限制已經嚴重侵害了人民知的權利,所以本次修正草案是強調憲法法庭應該要在受理案件之後,就要在官方網站公開各類書狀全文。這項修正案最重要目的就是希望能夠將各種重要的論辯依據透明化,供全民檢驗。

第二個部分是本席提出了法院組織法第八十三條的修正。檢察機關作為廣義的司法機關,代表國家行使公權力,行使偵查與追訴的權力,對人民權益影響很大,現行制度卻規定在第一審裁判書公開之後,才可以公開起訴書,使得公眾監督長期存在時間落差。本次修正草案的重點就在於,偵查終結後已經沒有偵查不公開的限制,我們明確增訂高等檢察署以下的各級檢察署,應該要在案件偵查終結後即時公開起訴書、聲請簡易判決處刑書、不起訴處分書以及緩起訴處分書等等。這些所有關鍵的檢察書類提早公開,直接有助於社會公眾可以即時檢視檢察官是否忠實履行法定以及客觀義務。

第三、本席提出的是法律組織法第一百零六條。我們知道,從大法官113年憲判字第8號判決要求死刑一致決之後,法官評議內容的嚴謹性以及可追溯性變成更為重要、更為關鍵。然而在現行規定裡面,法院的評議簿只需要保存10年就可能會被銷毀,如果評議簿滅失將導致無法確認死刑案件的審判過程,譬如是不是一致決等等,可能會嚴重損害司法透明性以及審判程序正當性。因此,本次本席提出的修正草案就是增訂經處死刑的評議簿應該要永久保存。

總之,上面三項修正案涵蓋了司法權最重要的三個核心面向,我們希望透過這些法律制度的努力,可以建構一個更為全面、更為嚴謹的司法體系,讓人民知的權利可以得到充分的保障,以上,謝謝。

主席:謝謝翁委員。

席(翁委員曉玲):接著請機關代表報告,每位發言時間3分鐘。首先先請司法院的王副秘書長

王副秘書長梅英:主席、各位委員、各位先進,大家早安。本院奉邀前來貴委員會,本人謹代表司法院就本日議題向貴委員會提出口頭報告,深感榮幸,敬請指教。

有關於法院組織法第一百零六條部分,修法的內容是敬表贊同,但是要考慮「機關共通性檔案保存年限基準」已經在114416日修正了,將死刑評議簿規定永久保存,因此法組法是否還有再修正的必要,也建情再酌。

法院組織法第八十三條的部分,尊重權責機關法務部的意見以及貴院審議之結果。

關於憲法訴訟法第十八條的部分,修正草案擴大公開事項,但是要考慮憲法法庭網站的書狀內容資訊龐雜,充斥過多和案件無關的內容。另外,處理公開還有限制公開遮掩的事項將嚴重耗損大量審判行政資源,影響憲法法庭審理運作效能,且無益於民眾知的權利,實宜慎酌,這個部分建情再予審酌。

關於法庭錄音錄影公開播送實施辦法的部分,本院依據貴院修正的法院組織法第九十條第九項之授權,針對法庭公播的適當方式訂定了本辦法,本辦法在預告期間,各界並無不同意見,公布後亦獲朝野多所肯定。本院考量不論直播或者是延後播出,都可以達到便利民眾了解法庭活動的目的,但是直播方式不能夠進行後製,也無法保障程序參與人要求變聲、變像的權利,和母法牴觸。有委員於協商過程中也一再強調提案條文使用的公開播送跟直播不同,所以本辦法規定延後播出為公播的適當方式是符合立法目的,考量多數法律專家對於法庭播出提出疑義,均未獲解決。另外,參考外國的經驗,例如印度採取法庭直播,但是因為直播影像遭到濫用,剛剛才在今年9月下令暫停所有的刑事案件直播。因此本院認為,公播制度甫實行上路,應先採取最穩健安全的「宣示判決後」播出的方式,待制度運行相當時日後,可視實務運作情形,滾動式調整公播時程。以上報告,敬請各位委員指教,謝謝各位。

主席:謝謝王副秘書長。

接下來,我們請法務部黃次長。

黃次長謀信:主席、各位委員、各位先進。今天奉邀列席貴委員會就法院組織法等修正草案,謹代表本部列席報告,並備質詢。報告如下:

第一,有關處死刑評議簿應永久保存的部分,剛剛如同司法院代表所報告的,因為機關共通性檔案保存基準已經有新增項目,關於判決死刑之評議簿應永久保存,所以就這個部分是否有修正之必要,本部尊重司法院及貴院的審查結果。

第二,有關於高等檢察署以下各檢察分署及檢察署要在偵查終結後公開起訴書及聲請簡易判決處刑書、不起訴處分書及緩起訴處分書部分,本部認為這不宜修正,仍以維持現行規定為宜。理由如下:第一,第一審公開判決起訴書已經足以發揮監督檢察官的功能,並且兼顧無罪推定及當事人權益的維護;第二,如果將書類公開的時間點提早至偵查終結前,恐怕跟無罪推定的原則有違;第三,偵查終結就公開書類可能會妨害後續偵查案件的偵查;第四,如果把書類公開的範圍擴及到不起訴處分書、緩起訴處分書,應該考慮到這是不是會跟偵查不公開原則有違,而且會考慮到會影響整個犯罪的起訴跟追訴;第五,如果把書類公開範圍擴及到不起訴處分書、緩起訴處分書,應該要考量對訴訟參與者的名譽、隱私、安全所產生的影響。

另外有關於憲訴法的修正,提交於憲法法庭的各類書類,都應該要公布所有的書類及全文的部分,此部分涉及到司法院的審判實務職權,本部尊重司法院及大院的審議結果。

至於有關於這個法庭錄音錄影公開播送實施辦法,這部分也是涉及到司法院業務,本部敬表尊重,以上報告,謝謝。

主席:謝謝。

剛剛機關代表報告之後,我還要再詢問現場其他機關還有沒有要做口頭報告或是補充說明的?因為有些機關已經有提出書面報告了,如果沒有的話,那麼機關代表報告完畢之後,相關書面內容就請各位參閱,並列入公報紀錄。

司法院書面資料:

審查委員翁曉玲等18人擬具「法院組織法第一百零六條條文修正草案」案、委員翁曉玲等31人擬具「憲法訴訟法第十八條條文修正草案」案、委員翁曉玲等18人擬具「法院組織法第八十三條條文修正草案」案、本院函送「法庭錄音錄影公開播送實施辦法」案

主席、各位委員、各位先進:

今天奉邀列席貴委員會,就委員翁曉玲等18人擬具「法院組織法第106條條文修正草案」、委員翁曉玲等31人擬具「憲法訴訟法第18條條文修正草案」、委員翁曉玲等18人擬具「法院組織法第83條條文修正草案」及本院函送「法庭錄音錄影公開播送實施辦法」等4案,代表本院進行報告,並備質詢,深感榮幸。謹說明本院意見如下,敬請指教。

壹、委員所提「法院組織法第106條條文修正草案」部分

就最重本刑為死刑之刑事案件,因涉及被告生命之剝奪,如有錯誤冤抑,必將產生不可回復之生命損失,基於人權保障及最嚴密正當法律程序之要求,憲法法庭113年憲判字第8號判決揭示:科處死刑之判決,應經各級法院合議庭法官之一致決。本此,為確認、證明死刑判決是否經合議庭法官一致決,自有永久並妥善保管評議簿用資查考之必要,遇有爭議亦可以之為據。

國家發展委員會檔案管理局基於統一全國各機關共通性檔案保存年限區分基準之政策,於9441日訂定「機關共通性檔案保存年限基準」,本院及所屬機關有關檔案之保存年限,亦均依前開基準辦理。嗣配合前開憲法法庭113年憲判字第8號判決意旨,有關刑事法院判決死刑之評議簿應改為永久保存,俾利確認死刑判決是否為一致決時有所參循,上開基準於114416日新增項目編號080511子項目4之備註「刑事法院判決死刑之評議簿,應永久保存」。是就死刑判決評議簿之保存期限,業經修正為永久保存,是否有修正法院組織法第106條之必要,本院建請再予斟酌。

貳、委員所提「憲法訴訟法第十八條條文修正草案」部分

一、憲法訴訟法(下稱憲訴法)第18條修正草案規定憲法法庭受理聲請案件後,不分憲法訴訟書狀種類,其內容除涉限制公開事項遮掩外,其他部分一律公開,恐導致因公開資訊過於龐雜,無益憲法議題思辨之立法目的達成,且處理公開及限制公開遮掩事宜將嚴重耗損大量審判行政資源,影響憲法法庭審理運作效能

()依現行憲訴法第18條第1項及第2項規定,憲法法庭受理之聲請案件,其收受之聲請書及答辯書,除涉及限制公開事項須適當遮蔽外,其餘內容應即依法全部公開。立法目的係以憲法訴訟書狀內容之公開有助促進憲法議題思辨討論為主要目的,並兼顧公眾知之權益。

()由於聲請書及答辯書公開之方式與限制公開事項屬於較為技術性之事項,現行憲訴法第18條第3項特別規定:「聲請書及答辯書公開之方式及限制公開之事項,由司法院定之」,司法院據此訂定憲法訴訟案件書狀及卷內文書公開辦法(下稱公開辦法),以建構兼顧特定資訊保護與提升憲法法庭公開透明之公開制度。

()公開辦法第2條、第3條及第7條規定,憲法法庭在網站公開供當事人及不特定公眾閱覽之書狀及卷內文書包含但不限於聲請書及答辯書,尚有:1.補充聲請書及補充答辯書。2.專家學者、機關或團體提供之專業意見或資料。3.法庭之友意見書。4.其他經憲法法庭認有必要公開之書狀及所附證據、文件,及卷內文書。上開書狀及卷內文書含有限制公開之事項者,應予適當遮掩後,就其他部分公開之。

()公開辦法明定公開書狀之種類,其衡酌之因素為:1.應與聲請案件實體爭點具關聯性,始有公開予公眾參考之實益。2.不同領域之專業意見或資訊既為憲法法庭審理案件之參考,理應公開讓公眾瞭解關心。3.法庭之友意見書在使不同立場之民眾及團體有表達意見機會,並使憲法法庭獲得多元建議,其公開有助各界對憲法審查討論思辨。至於其他程序事項之聲請書狀,例如:委任書、聲請改定期日、聲請閱卷等程序事項書狀,多與憲法審查討論思辨、公眾知之權益無關,故非屬公開辦法應公開之書狀。另考量書狀所附之證據及文件,其性質與書狀提出人之意見陳述有別,不宜一律公開,然爭點繁雜或特別具憲法重要性之個案情況,書狀及所附之證據、文件,及卷內文書,如言詞辯論前經憲法法庭所命提出之言詞辯論意旨書等,仍有公開必要,尚難以一一列舉,故於公開辦法第2條第5款以概括性規定保留憲法法庭依個別情形裁量之空間。

()聲請案件受理後,倘不分書狀種類,一律將不涉及限制公開事項之部分公開,除恐造成憲法法庭網站充斥龐雜資訊,無助於公益或憲法議題思辨討論之目的外,也可能因充滿過多與聲請案件無關之內容,而無助於聲請案件之爭點解決,更無公開予公眾參考之實益。另書狀所附證據、文件種類多樣且繁雜(如:法院卷證資料、機關會議紀錄或公文、期刊論文著作),須經個案審認有無限制公開事項(涉及個人資料、著作權或國防、軍事、國家安全機密等),於辦理限制公開事項適當遮掩後始得公開之,因限制公開事項之有無及遮掩均屬個案判斷,實務上具狀人履行協力義務(公開辦法第8條)之狀況亦未臻理想,而書狀及證據、附件得否公開之責任終歸憲法法庭負擔,從而須大量耗費審判行政人力與時間成本,影響憲法法庭程序效能。是以,書狀附具之證據及文件依公開辦法第2條第5款規範機制,公開與否採個案認定方式處理,有助於憲法法庭公開透明制度與程序效能間取得衡平。

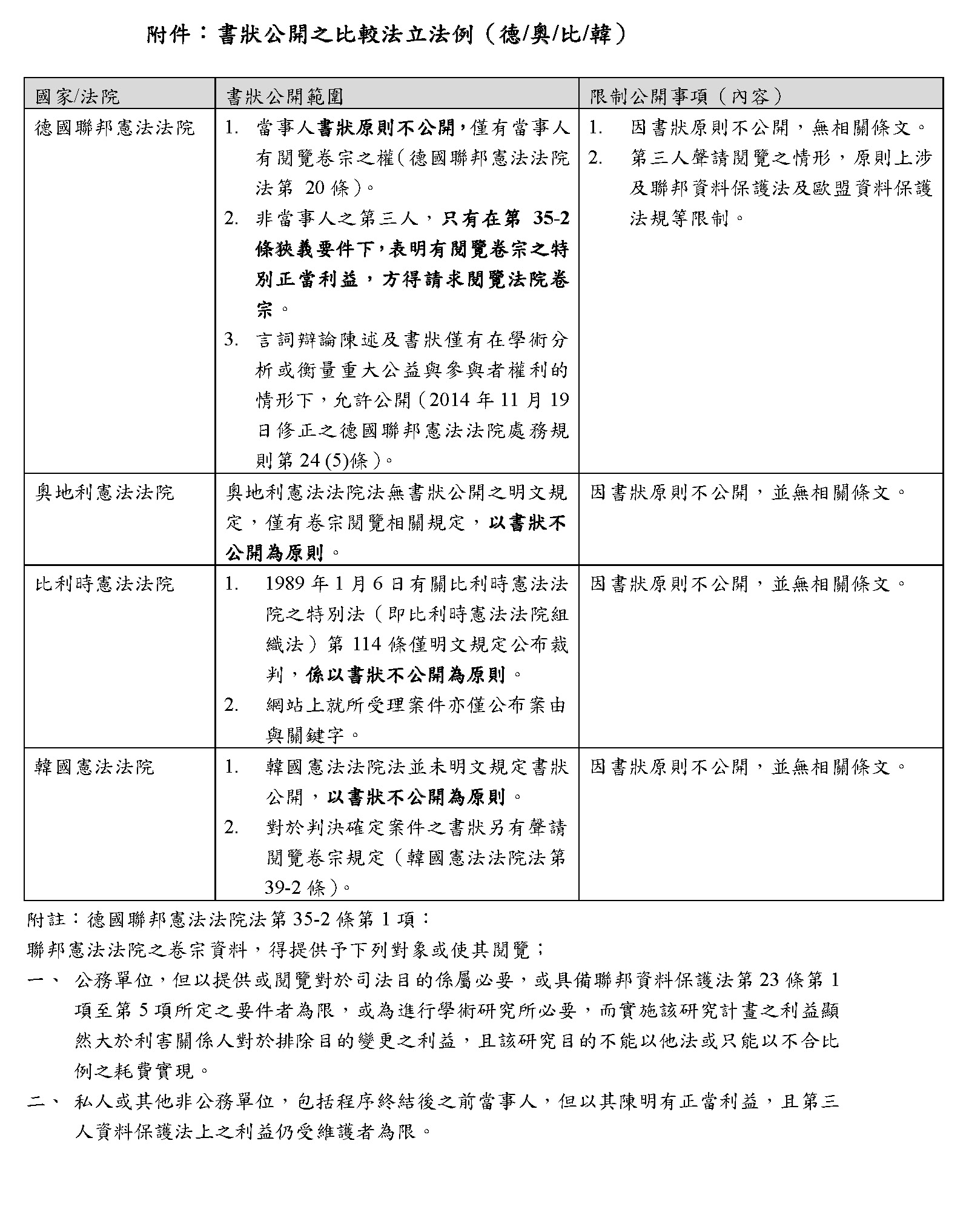
()從比較法之觀點,德國聯邦憲法法院、奧地利憲法法院、比利時憲法法院、韓國憲法法院,均未主動就所受理案件之全部書狀予以公開,相較於我國目前主動於憲法法庭網站上主動公開前揭聲請書、答辯書等書狀,就保障公眾知之權益與提升憲法法庭公開透明度而言,我國並未有顯著不足之情形。

()綜上所述,憲訴法第18條第1項修正草案規定各類書狀(修正說明記載含所附之證據及文件)全文應予公開,非比照上開公開辦法就書狀種類之性質,審慎衡酌其公開能否達到原資訊公開之立法本旨(有助促進憲法議題思辨討論),及公開是否必要(公眾是否有知的必要)等因素而決定公開與否,單以確保公眾知的權利作為此次修法主要訴求目的,是否有助於「促進憲法議題思辨討論」與「保障公眾知的權利」二者間之衡平,實值商榷。

二、憲訴法第18條修正草案規定憲法法庭受理之聲請案件,書狀不分種類,無涉限制公開事項部分應全部公開,此將影響憲法訴訟書狀規則(下稱書狀規則)就書狀頁數或字數之限制規定,無益書狀規則就提升訴訟經濟效能之立法目的達成

()憲法訴訟書狀之格式及記載方法,除法令另有規定外,應依憲訴法第14條第3項授權訂定之書狀規則為之(書狀規則第2條參照)。考量憲法法庭之體制及功能,司法資源應作最合理及有效之利用,為提升憲法法庭審理案件及當事人準備訴訟之效率,自應就書狀之頁數或字數為適當之限制(美國聯邦最高法院審理規則亦有類似規範)。司法院依書狀規則第4條第1項本文規定:「書狀內容之頁數、格式及記載方法,應依附件一之規定」,已於附件一具體規範書狀之格式及其記載方式(含書寫及製作方式、字型大小、字數及頁數等),供具狀人遵循。至於聲請案件若案情複雜或爭點眾多,無法於規定頁數內敘明清楚的,同條但書亦有經憲法法庭個案斟酌放寬書狀頁數或字數限制之機制。

()書狀之格式及記載方法違反書狀規則規定者,參酌憲訴法第14條第4項規定,審判長應定期間命具狀人補正。實務上就所收受書狀中逾越頁數限制者,為示公平,憲法法庭僅先公開符合頁數限制內之書狀內容,並通知具狀人依頁數規定修正內容,其餘合於書狀規則之書狀,則全部公開。另因個案情節不同,憲法法庭容有相當裁量空間,以113年憲判字第9號判決即立法院職權行使法等案為例,考量該案涉及重大憲政議題,審查標的及相關爭點眾多且繁複,聲請人、相關機關及專家學者於準備程序、言詞辯論程序之各項法律論述及書面意見,均為社會大眾高度關注之議題,且對法學研究及續造具有重要價值,憲法法庭經評議後決議就本案聲請人、相關機關、專家學者提出之書狀部分(不含未經確認有無限制公開之附件),於辦理限制公開事項之適當遮掩後,全部公開於憲法法庭網站。

()憲訴法第18條修正草案規定憲法法庭受理之聲請案件,應不分書狀種類,就不涉及限制公開事項之內容予以全部公開,將影響書狀規則就書狀之頁數或字數之適當規制,憲法法庭也失去對案件受理後收受之書狀頁數或字數限制之個案裁量空間,除使憲法法庭網站之書狀內容資訊更為龐雜外,恐因提出充斥過多與案件無關內容,無益書狀規則立法目的(促進憲法訴訟審理效能提升)之達成。

三、現行憲訴法第18條第3項授權所定書狀公開之方式及限制公開等相關事項規範,司法院係以公開辦法之法規命令定之,並非行政規則

依現行憲訴法第18條第3項就書狀公開之方式及限制公開等細節性、技術性事項,係以「法規命令」位階之公開辦法定之以為依循。修正草案說明三有關本條第3項修正緣由係「公開之方式與限制公開之事項應以辦法定之,而不得以行政規則之方式為不必要之限制」,容有誤解

四、書狀公開與否之修正,並非單純涉及現行憲訴法第18條,尚須與前述公開辦法、書狀規則等子法通盤檢討,其法制作業自需有緩衝及作業期間

依委員所提憲訴法第18條修正草案,憲法法庭受理之聲請案件,不分書狀種類,除涉限制公開事項遮掩外,其餘應予以全部公開。鑑於公開辦法係依憲訴法第18條第3項授權訂定,其所涉書狀之公開種類、方式及限制公開事項等規範,與書狀規則就書狀之字數、頁數等格式及記載方法規定,亦須配合審判實務運作予以通盤檢修,以兼顧憲法法庭程序公開透明及審理案件效能。考量與修正草案有關之法規命令研修及實務準備作業需有緩衝期間,故建議若欲修正現行憲訴法第18條,應就同法第95條有關本法之施行日期一併修正,將第18條修正條文之施行日授權由司法院以命令定之,以利完成配套法規修正之相關法制作業程序。

五、綜上所述,如依委員所提第18條修正草案聲請案件受理後不分書狀種類,其內容除涉限制公開事項外,其他部分一律公開,不僅使憲法法庭網站之書狀內容資訊龐雜、充斥過多與案件無關內容,因處理公開及限制公開遮掩事宜將嚴重耗損大量審判行政資源,影響憲法法庭審理運作效能,且無益於民眾知之權利,實宜審慎;此外,為兼顧當事人資訊保護及憲法法庭程序公開透明,亦需有充分準備時間就公開辦法等相關配套法規配合審判實務運作進行研修。對於委員之提案,本院建請再予斟酌。

參、委員所提「法院組織法第83條條文修正草案」部分

關於起訴書、聲請簡易判決處刑書、不起訴處分書、緩起訴處分書等檢察書類之公開時點及公開範圍,涉及人民知的權利、對檢察官職權行使之監督、個人資料保護、資訊隱私權及資訊自決權保障等之權衡,本院尊重權責機關法務部意見及貴院審議之職權。

肆、本院函送「法庭錄音錄影公開播送實施辦法」部分

一、訂定緣由

法院組織法第90條關於法庭錄音、錄影公開播送之規定,業於114716日修正公布,並自公布後3個月施行。該條第9項規定「法庭錄音、錄影公開播送相關事項之辦法,由司法院定之。」而行政法院、懲戒法院等專業法院,於各該法院組織法未規定時,應準用法院組織法之規定。本院爰依法院組織法第90條第9項、行政法院組織法第47條、懲戒法院組織法第26條,訂定「法庭錄音錄影公開播送實施辦法」(下稱本辦法),共計15條,以促進審判之公平與公開,並兼顧程序參與人權益之保障。

二、訂定要點

()公開播送之範圍與錄影方式

應公開播送之法庭錄音、錄影,係依法院組織法第90條第1項所錄製,且符合同條第2項、第3項所定於公開行訴訟之言詞辯論及裁判之宣示時的錄音、錄影。又為適當保障隱私,維護公平審判,明定法庭錄影應以單一鏡頭、定向定焦拍攝,不得特寫,並不得拍攝國民法官,以保護國民法官之人身安全及隱私。(本辦法第3條)

()各審級公開播送原則

法律審採「原則公開、例外不公開」,事實審則採「原則不公開、例外公開」之設計。並就法院組織法第90條第3項但書裁定實施公開播送之言詞辯論程序,依各案件類型之程序規定予以列舉。(本辦法第4條、第5條)

()事實審之聲請程序及法院應審酌之事項

當事人聲請公開播送應以書面敘明具體理由,最遲應於第一次言詞辯論之7日前提出,且每審級以1次為限。法院應詳加審酌本辦法第7條所例示各種情狀決定是否准予公開播送。(本辦法第6條、第7條)

()救濟程序

當事人對於法院准予公開播送之裁定,均有抗告權,但對於抗告法院之裁定,不得再行抗告,且抗告不影響案件訴訟程序的進行。(本辦法第8條)

()隱私與公平審判保護

為使公開播送之法庭錄音、錄影閱聽者,盡可能瞭解言詞辯論之全部意旨,應以完整播送為原則。但為避免公開播送危害個人隱私等法益或嚴重影響審判公平性,法院得依職權或依聲請(請求),准予以變聲、變像或其他無法直接識別該個人之方式為公開播送,亦得遮蔽特定範圍或內容之聲音、影像,如於准許公開播送後發現有不得或不宜公開播送情形,應依職權裁定不予公開播送。(本辦法第9條、第10條、第11條)

()播送時間與平台

為避免法庭錄音、錄影以即時公開播送方式,將致開庭過程中揭露之相關隱私、個資或其他機密資訊,無從為適當處理,而有外洩致生難以回復之損害之虞,及公開播送所引起之輿論反應,可能對尚未作證之證人或鑑定人造成不當壓力而妨害真實發現,訴諸輿論危及公平審判並傷害司法公信力,爰明定法庭錄音、錄影之公開播送應於該案件裁判宣示或公告後播出,及最遲應公開播送之時限。又為便利公眾閱聽及確保資料來源之正確可靠,法庭錄音、錄影之公開播送應於司法院指定之網站或平台為之。(本辦法第12條、第13條)

()準用其他法律與施行日期

相關程序及救濟,於性質不相牴觸之範圍內,分別適用民事訴訟法、刑事訴訟法、國民法官法、行政訴訟法、公務員懲戒法、法官法等相關法律規定,並明定本辦法施行日期。(本辦法第14條、第15條)

三、本辦法之制訂過程嚴謹

審諸法庭錄音、錄影之公開播送,對審判業務影響非小,本辦法為明確訂定法庭錄音、錄影公開播送之相關事項,並考量訂定時程緊迫,為期能於同年1016日法院組織法第90條施行前,一併完成本辦法之制訂,並兼顧本辦法之妥適性,先於同年7月下旬,由本院副秘書長召集相關業務廳處首長討論並確定法庭公開播送之適當方式後,由本院主管廳擬訂本辦法草案,並於同年826日、95日,將本辦法草案分別會辦本院各相關業務廳處、最高法院、最高行政法院及懲戒法院。前揭司法行政單位及審判機關均於會辦期間審慎閱覽並評估草案內容後,以書面方式充分表達意見,主管廳再綜合考量前揭意見,調整本辦法草案內容後,依法於同年924日進行預告。預告期間屆滿,因各界無修正意見,由副秘書長召集各相關業務廳處主管討論議決,再送請本院代理院長於同年108日核定,翌日(9日)發布,制訂過程已臻嚴謹。

四、本辦法第12條規定言詞辯論之錄音、錄影採延後播出,符合立法原意

()延後播出未違反法庭公播之目的:

法庭公播之目的在於便利民眾可以不用親自到法院旁聽,即可瞭解開庭內容,公播目的並非透過公播造成輿論壓力或社會紛擾,進而影響到判決結果。故不論何時播出,均可達到便利民眾瞭解法庭活動的目的,延後播出並未違反法庭公播之立法目的。

()從立法過程及修正後條文,均可知延後播出符合立法者原意:

1.法庭公開播送制度之立法過程中,因法案逕付二讀,後經黨團協商程序,最終條文係於二、三讀當日由提案黨團提出修正版本後,經院會表決通過。提案黨團委員在協商過程中曾明白表示:「公開播送其實有兩種,一種是Live的,就是所謂的直播;另外一種是Delay Live,就是播送的時間相較於實際的時間是有遲延的……我們所講的公開播送,什麼時候說要用live?沒有live啊!你也可以用delay live去處理……有的時候也不要用『直播』兩個字就顧名思義,我們還是回到法條的文字上面來看會比較清楚」等語;國會多數黨委員亦於協商過程中表示:「公開播送跟直播還是不太一樣,直播也算公開播送,但是延遲直播也是公開播送」等語。是以,從立法過程觀之,無論是提案黨團委員或是國會多數黨委員,均已指出草案之「公開播送」並非「直播」(Live),應為「延後播出」。

2.再由法院組織法修正通過之法庭公播條文觀之,其中第90條第6項規定法院得依參與訴訟程序者之聲請,將其錄音、錄影予以變聲、變像或其他無法直接識別該個人之方式為之。在實務運作上,倘若採即時直播(LIVE)方式,顯然不可能達成該條文所規定之經由事後變聲、變音,欲達到保護參與訴訟程序者權益之目的。是由上開法條規定觀之,本次通過之法庭公播條文,係採延後播出,如改直播方式播出,已牴觸母法(法院組織法)規定。

3.綜合委員在黨團協商過程中之發言、法院組織法之法條文義及適當保護程序參與者權益目的等觀之,本院認為立法者之原意,係就法庭錄音、錄影採取「延後播送」為適當方式。

、本辦法訂定「宣示判決後」才公開播送,係考量制度甫實施初期,宜採最穩健安全之方

考量在立法過程中,已有多數法律實務專家、學者及焦點團體對於法庭公播提出以下高度疑慮,包括:播出內容所引起之輿論反應,可能對尚未作證之證人或鑑定人造成不當壓力而妨害真實發現,訴諸輿論危及公平審判並傷害司法公信力,我國目前缺乏對公播影音遭不當二次利用之有效、妥善管制及救濟機制等。而法庭公播制度施行初期,對審判公平性之衝擊影響,尚難精準評估,立法者乃授權、要求本院必須訂定公播之「適當」方式,本院經謹慎權衡後,並借鏡若干採取直播國家,即發生影像遭二次濫用而下令全面停止直播之情況(詳後述),認為於制度甫施行時,應先採取最穩健安全的「宣示判決後播出」方式,以兼顧公播目的及確保不會因為法庭公播,造成對該審級公正裁判的負面影響。本辦法頒布後,朝野政黨對於以「錄影事後播出」為公播之適當方式,以保障公正,兼顧當事人隱私,多有表示並無不妥,或給予肯定。至法庭公播實際運作相當時日後,仍可隨實務運作現況及相關配套法制建置時程,滾動式調整公播時程。

六、延後播出並無播出內容不完整之疑慮

本辦法第10條第1項已明定依法所為公開播送,以「完整播送」為原則,因此,延後播出內容為應公播之完整內容,若有依法院組織法第91條第6項規定應予變聲、變像之情形,或是法庭內容涉及到個資、其他與公眾無關的個人隱私或依法不得公開的機密,此時即有必要就特定範圍或內容的法庭錄音、錄影予以遮蔽聲音、影像後才播出,以避免公播後造成難以回復的損害。而此正是本辦法採延後播出的原因之一。

、外國立法例(如印度、埃及等),均已有法庭「直播」之制度,本辦法為何不跟進採取

針對印度部分,該國雖允許就法庭審理過程進行公開播送,但近年實務發展顯示,法庭直播衍生的負面效應恐已凌駕所欲達成之公共利益。首先,於20255月上任的印度首席大法官B.R.Gavai即公開表示對法庭直播遭濫用之深切憂慮。其指出:越來越多法庭錄音、錄影經過不當剪輯,在社交媒體上傳播,用以譁眾取寵地炒作法律討論。這些未經授權的使用和潛在的營利行為,已經模糊了公眾近用司法與道德倫理間的界線。遭到斷章取義的法庭錄音、錄影會歪曲司法討論、傳播錯誤資訊並誤導公眾,司法機構對此應制定指導方針來面對等語。再就事實審法院之狀況而言,中央邦高等法院(High Court of Madhya Pradesh)因法庭直播內容在社交媒體平台上遭到惡意濫用及營利(包含製作迷因、短片、下惡意標題、侮辱性評論以提高點閱率或吸引贊助等),於20259月下令全面暫停所有刑事案件的法庭直播程序。足見法庭直播的濫用,已為印度的審判公平性及司法公信力帶來嚴峻衝擊。

關於埃及部分,2011年開羅刑事法院對受矚目之該國前總統穆巴拉克(Hosni Mubarak)進行之第一、二次審理程序(83日和815日),雖允許在埃及國家電視台直播,但主審法官隨即以即將進行證人作證程序為由,下令「終止直播」並禁止攝影機進入法庭,後續審理程序均轉為不公開進行。由此可知,埃及之法庭直播僅限於少數單一個案,且僅止於審判初期階段

值得注意的是,印度法律尚設有藐視法庭罪,可作為規範及制裁不當利用法庭錄音、錄影之工具。埃及亦在刑法中明文禁止在刑事案件法庭審理中拍照、錄音、錄影、廣播或展示法庭程序,違者將受到刑事處罰;其刑事訴訟法之修正草案,更進一步規定原則禁止以任何方式廣播或傳輸法庭程序,及以發布新聞、資訊、討論、辯論,或公開法官、檢察官、被告或證人之任何資料等方式影響司法公正,否則亦將受到刑事處罰,但仍無法避免直播內容遭濫用而影響審判公正之亂象。

相較之下,我國對於法庭錄音、錄影之不當利用,並未設置諸如藐視法庭罪之實質懲罰或制裁之機制;修正通過之法院組織法第90條第8項反而明定排除同法第90條之4關於禁止將法庭錄音、錄影供作非正當目的使用規定之適用,無異於變相鼓勵民眾對公播之法庭錄音、錄影任意剪輯、散布與二次濫用。是在缺乏完整配套措施之現階段,更應正視印度經驗所提供之警惕,以「宣示判決後播出」之穩健模式為優先考量,方能兼顧法庭公開之目的與公正審判之維護,避免對司法信賴造成難以回復之負面影響。

八、綜上所述,本辦法符合法院組織法之授權且規定內容與法院組織法之規定相符,尤其著重維護審判程序的公平與公開,並兼顧程序參與人權益保障,適當回應外界疑慮,可確保公播制度運作初期穩健上路,本辦法於預告期間,各界並無不同意見,應屬適法妥當。

以上報告,敬請各位委員支持並予指教。謝謝!

法務部書面資料:

審查()委員翁曉玲等18人擬具「法院組織法第一百零六條條文修正草案」案、()委員翁曉玲等18人擬具「法院組織法第八十三條條文修正草案」案、()委員翁曉玲等31人擬具「憲法訴訟法第十八條條文修正草案」案、()司法院函送「法庭錄音錄影公開播送實施辦法」案

主席、各位委員、各位女士、先生:

今天奉邀列席 大院貴委員會審查()委員翁曉玲等18人擬具「法院組織法第一百零六條條文修正草案」案、()委員翁曉玲等18人擬具「法院組織法第八十三條條文修正草案」案、()委員翁曉玲等31人擬具「憲法訴訟法第十八條條文修正草案」案、()審查司法院函送「法庭錄音錄影公開播送實施辦法」案,代表本部列席報告,並備質詢,茲報告如下,敬請指教。

一、委員翁曉玲等18人擬具「法院組織法第一百零六條條文修正草案」案

()提案重點

有鑑於判處死刑之案件對被告生命權影響甚鉅,故此判決之評議內容至關重要。倘若評議簿滅失,將無法確認法院之審判過程,嚴重損害被告訴訟程序保障,亦違反司法透明性,爰增訂法院組織法第106條第3項,規定經處死刑之評議簿應永久保存。

()本部意見

憲法法庭113年憲判字第8號判決揭示:科處死刑之判決,應經各級法院合議庭法官之一致決。為符合憲法法庭上開判決意旨,「機關共通性檔案保存年限基準」有關「08法院類檔案保存年限基準表」,業於114416日新增項目編號080511子項目4之備註「刑事法院判決死刑之評議簿,應永久保存」。因此,死刑判決評議簿之保存期限,業經修正為永久保存。是否有增訂法院組織法第106條第3項之必要,事涉司法審判實務,本部尊重司法院修法意見及大院之審議結果。

二、委員翁曉玲等18人擬具「法院組織法第八十三條條文修正草案」案

()提案重點

1.為保障人民知的權利,加強對檢察官履行法定性義務及客觀性義務之監督,檢察官於案件偵查終結後,應公開起訴書、聲請簡易判決處刑書、不起訴處分書及緩起訴處分書等檢察書類,俾透過資訊之透明化,藉以檢視檢察官偵查品質,並強化社會公眾監督檢察官之職權行使,讓人民更親近與瞭解司法,進而提升人民對司法的信任度。

2.修正法院組織法第83條第3項,高等檢察署以下各級檢察署及其檢察分署應於偵查終結後,公開起訴書、聲請簡易判決處刑書、不起訴處分書或緩起訴處分書。

()本部意見

1.依現行法院組織法第83條第3項規定,於第一審裁判書公開後,公開起訴書。該項於107522日增訂理由為「……二、刑事訴訟法課以檢察官於依偵查所得證據足認被告有犯罪嫌疑時應提起公訴之『法定性義務』,亦要求檢察官必須就於被告有利及不利之情形一律注意之『客觀性義務』。檢察官在刑事訴訟程序中所擔綱之角色,非僅僅為一造當事人,更必須居於法律守護者之角色,為刑事訴訟案件之開啟及進行把關。從而,應透過資訊之透明化,使公眾得藉由對起訴書所載犯罪事實及證據並所犯法條等事項為公開檢驗,以加強對檢察官履行法定性義務及客觀性義務之監督。三、公開起訴書係為透過資訊之透明化達到檢視檢察官起訴品質之目的,並強化社會公眾監督檢察官之職權行使。惟考量無罪推定原則及被告受公平審判之權利,爰增訂第三項,並限於第一審裁判書公開後始應公開起訴書,方能兼顧公眾利益及當事人權益,另本項起訴書包含聲請簡易判決處刑書及經法院採納為判決基礎之追加起訴書、併辦意旨書。」

2.修正條文將公開時點提前至偵查終結,且將公開書類範圍擴及至不起訴處分書及緩起訴處分書,本部認以維持現行規定為宜,理由如下:

(1)於第一審判決公開起訴書,已足發揮監督檢察官功能,並可兼顧無罪推定原則及當事人權益維護

法院判決書應公開之,於此時一併公開檢察官起訴書、聲請簡易判決處刑書及經法院採納為判決基礎之追加起訴書、併辦意旨書,對於當事人相關權益影響較低,亦可使外界檢視檢察官認定事實及適用法律是否允洽。

(2)若將書類公開時間點提前至偵查終結前,恐與無罪推定原則有違

被告未經法院審判證明有罪確定前,應推定其為無罪,此為刑事訴訟程序之重要法則。檢察官依偵查所得之證據,足認被告有犯罪嫌疑者,依刑事訴訟法第251條第1項規定應提起公訴。惟此時被告尚未經法院踐行相關證據調查程序,亦未經法院審斷是否構成犯罪而應擔負刑責,若逕行公開起訴書,對於被告名譽、隱私、安全恐有不利影響,亦可能損及被告受公平審判之權利。此外,在行國民法官參與刑事審判程序之案件,為避免對於國民法官造成預斷,採卷證不併送原則,若於偵查終結即公開起訴書,恐有使國民法官產生預斷或偏見之虞,與國民法官法立法目的有悖。

(3)偵查終結即公開起訴書,有妨害後續犯罪偵查之虞

現今犯罪態樣趨於複雜化、組織化、科技化,檢察官囿於偵查中羈押期間之限制,或者基於偵查計畫之考量,對於部分被告之犯罪事實先行起訴,就其餘犯罪事實另行偵辦者,不乏其例。若明定偵查終結即須公開起訴書,則尚未經追訴之犯罪嫌疑人可藉由起訴書揭露之事實、證據,窺知檢察官偵查方向及可能掌握之卷證資料,將衝擊後續偵查作為,不利國家刑罰權之實現。

(4)將書類公開範圍擴及至不起訴處分書、緩起訴處分書,除應考量是否有違「偵查不公開原則」外,仍應考量是否影響犯罪追訴

檢察官為不起訴處分或緩起訴處分,固屬偵查終結,惟依刑事訴訟法第256條第1項規定,告訴人得聲請再議,依同條第3項規定,特定類型案件須依職權逕送直接上級檢察署檢察長或檢察總長再議。是以,該等案件於再議過程中,可能經上級檢察署撤銷發回續行偵查,如在案件未確定前即公開相關偵結書類,將不利於後續證據調查及真實發現。

(5)將書類公開範圍擴及至不起訴處分書、緩起訴處分書,須考量對於訴訟程序參與者名譽、隱私權之影響

檢察官經偵查程序後,既已認為被告犯罪嫌疑不足而為不起訴處分,則是否有公開書類而使外界得知被告遭偵查之犯罪事實及相關訴訟程序參與者供述之必要性,實非無疑。又緩起訴處分係檢察官參酌刑法第57條所列事項及公共利益之維護,給予被告自新機會,若公開緩起訴處分書,恐阻礙其復歸社會,與緩起訴制度有違。此外,不起訴處分書、緩起訴處分書內容可能有當事人、相關人員之交友、家庭、職場、財務、健康、醫療、性傾向等個人隱私資料,公開此等書類可能造成不可逆之侵害。

3.檢察官不起訴處分、緩起訴處分均有相當之內部監控(再議、職權再議)及外部監督(向法院聲請准許提起自訴),無須透過公開書類方式為之。且依刑事訴訟法第255條第2項規定,不起訴處分書或緩起訴處分書應送達於告訴人、告發人,是告訴人收受不起訴處分書或緩起訴處分書,如有不服,均可依法定程序救濟,是否有必要將不起訴處分書或緩起訴處分書向大眾公開,宜再斟酌。

三、委員翁曉玲等31人擬具「憲法訴訟法第十八條條文修正草案」案

()提案重點

憲法判決對人民權利與國家憲政秩序影響甚鉅,提交於憲法法庭之各類書狀不僅係大法官判決之重要依據,亦是民主思辯之重要憑據,故應公開各類書狀全文,以受全民檢驗。

()本部意見

是否公開各類書狀內容,涉及司法審判實務,本部尊重權責機關司法院之意見及大院之審議結果。

四、司法院函送「法庭錄音錄影公開播送實施辦法」案

()該辦法規定重點

1.依據法院組織法第90條第9項、行政法院組織法第47條、懲戒法院組織法第26條,訂定本辦法。(第1條)

2.為適度兼顧審判之公平公開與訴訟參與者人格權、隱私權、個人資訊自主權之保障,「言詞辯論」及「宣示判決」的畫面,採取「單一鏡頭」、「定向定焦」之拍攝方式。(第3條)

3.法院得對訴訟參與者進行變聲變像、對聲音或影像「遮蔽」後再播出,或禁止「部分」法庭活動播出。(第9條、第10條)

4.公開播送之言詞辯論錄音、錄影,應於該案件裁判宣示或公告後播出。(第12條)

()本部意見

大院通過法院組織法第90條關於法庭直播規定,旨在落實司法透明度,並強化公眾監督,惟仍須衡酌參與訴訟程序者之人身安全及資訊自主權,並確保無罪推定原則與國家刑罰權發現。司法院函送之上開辦法,本部敬表尊重。

五、結語

感謝各位委員對落實司法公開透明、完善刑事訴訟法制之關心。有關檢察機關各類書類是否公開與公開時間,考量被告受無罪推定原則、公平審判的保障、被害人因案情公開產生之心理壓力、案件當事人與涉案人士隱私權益保障、緩起訴處分復歸目的及避免不當之預斷,在現有監督與救濟制度仍屬完備之現狀下,建請維持現行法院組織法第83條第3項規定,高等檢察署以下各級檢察署及其檢察分署於第一審裁判書公開後,公開起訴書。

以上報告,敬請

主席及各位委員指教。

國家發展委員會檔案管理局書面資料:

議案名稱:委員翁曉玲等18人擬具「法院組織法第一百零六條條文修正草案」

一、有關本議案內容涉及本會檔案管理局(以下簡稱檔案局)相關業務(詳見本會期第10次全體委員會討論事項關係文書頁2),說明如下:

()憲法法庭在113年憲判字第8號判決中要求,死刑案件須經各級法院合議庭一致決,而最高法院確定終局判決評議簿依機關共通性檔案保存年限基準之08法院類檔案保存年限基準表(以下簡稱基準表)規定原屬於「定期保存」,保存年限為10年,屆期後將依程序銷毀。為回應司法實務需求並符合法律透明原則,檔案局已於本(114)年416日以檔徵字第1140001476號函完成基準表修正,將「死刑判決評議簿」保存年限由10年調整為永久保存。相關資訊同步公告於檔案局全球資訊網,供刑事法院審理時是否採一致決參循。

()復於立法院第11屆第3會期「法院組織法有關司法公開透明修法立法之探討」公聽會中,檔案局列席備詢,前開死刑判決評議簿永久保存之修正獲翁委員及與會學者一致肯定;翁委員並表示宜於法院組織法第106條明文規範。

()依本會期第10次全體委員會討論事項關係文書頁2,法院組織法第106條修正條文已增加「經處死刑之評議簿,應永久保存」,其說明援引檔案法第十二條第四項訂定之檔案保存年限及銷毀辦法第三條第十一項規定,法令規定應永久保存者應列為永久保存。至基準表之保存年限規定,死刑評議簿業已調整為永久保存,是類檔案應於機關永久保存。

二、法院類基準表修正內容節錄

請見附件。

數發部書面資料:

審查司法院函送「法庭錄音錄影公開播送實施辦法」案書面報告

主席、各位委員及與會嘉賓:

今天應邀列席 貴委員會審查「法庭錄音錄影公開播送實施辦法」,深感榮幸,謹代表數位發展部,說明如下:

為避免法庭公開播送內容遭惡意剪輯、引用與深偽變造之風險,「法庭錄音錄影公開播送實施辦法」第13條明定,前開公開播送內容應於司法院指定之網站或平台為之,且公開播送之系統及設備應依資通安全法建立相關防護控制措施:

一、建立系統資安防護措施,並強化資安通報機制

公開播送系統應依資通安全法辦理分級,並依分級結果實施對應控制措施,如:播放系統之伺服器、網路設備定期辦理弱點掃描及滲透測試作業,並建置完善之防火牆、入侵偵測系統(IPS)及應用程式防火牆(WAF)抵禦外部資安攻擊;另應強化其身分驗證機制,採用多因子認證與最小權限管理,防範遭受未授權存取或內容被惡意篡改。

依據資通安全法建立資安事件通報及應變機制,針對系統機密性、完整性及可用性,應建立妥適之監控機制(如:導入SOCEDR等),如知悉資安事件,應依法進行通報及應處,以利本部掌握及協處作業。

二、建立資料保護機制

所有輸出影音建議加入數位浮水印以便追蹤,限制播放與螢幕錄製,降低複製散布風險;另可導入官方數位簽章協助民眾辨識真偽;檔案儲存與傳輸全程採用高強度加密措施,確保資料機密性等。

另法庭影音可能包含當事人、關係人等個人資料,公開播送時針對個資應建立完善之去識別化機制(如:馬賽克、遮罩、變聲處理等),並確保其不可還原性,同時,亦應加強影像處理廠商資安管理,以降低個資外洩風險。

三、結語

面對資訊科技的快速演進與深偽影音案件層出不窮,本部提出相關防護建議與應處措施供參考,未來仍須持續關注數位應用技術發展情形,並適時提供支援與協助。本辦法涉及公開播送法庭錄音錄影之相關處理原則等,尊重主管機關所提規範與大院審議決議。

以上報告,敬請

主席及各位委員指教。

通傳會書面資料:

司法院函送「法庭錄音錄影公開播送實施辦法」案書面報告

主席、各位委員、各位女士、先生:

本會奉邀列席貴委員會就司法院函送「法庭錄音錄影公開播送實施辦法」案之審查會議,深感榮幸。

本次司法院函送法庭錄音錄影公開播送實施辦法之內容,涉及採行法庭活動公開播送之原則與例外、公開播送之方式,以及採行法庭活動公開播送對司法實務運作與隱私權保障之影響等議題。因係屬司法院主管權責,本會尊重主責機關之意見。

以上報告,敬請主席及各位委員指教,謝謝!

個人資料保護委員會籌備處書面資料:

審查「法庭錄音錄影公開播送實施辦法」書面報告

主席、各位委員、各位先進:

今天奉邀列席貴委員會,就討論事項四、審查司法院函送「法庭錄音錄影公開播送實施辦法」案,代表本籌備處進行報告,並備質詢,深感榮幸。謹就與本籌備處業務有關部分說明如下,敬請各位委員指教:

按中央法規標準法第16條前段規定:「法規對其他法規所規定之同一事項而為特別之規定者,應優先適用之。」查個人資料保護法(下稱個資法)之性質為普通法,其他特別法有關個人資料蒐集、處理或利用之規定,應優先適用該等特別法規定。

法院組織法第90條關於法庭錄音、錄影公開播送之規定,業於114716日修正公布,並自公布後3個月施行,該條第9項同時授權司法院訂定法庭錄音、錄影公開播送相關事項之辦法,有關法院組織法第90條及司法院訂定發布「法庭錄音錄影公開播送實施辦法」所定法庭活動公開播送要件、範圍、內容,以及實施公開播送之方式等規定,其中涉及個人資料蒐集、處理、利用及資料當事人權益保護部分,屬個資法之特別規定,本籌備處尊重主管機關立法政策及貴委員會審查結果。

主席:提案說明及機關報告都已經進行完畢,我們現在就開始進行詢答。

首先先請第1位黃國昌委員發言,謝謝。還有就是上午1030分截止發言登記。

黃委員國昌:919分)謝謝主席,麻煩有請司法院副秘書長。

王副秘書長梅英:委員早。

黃委員國昌:副秘書長早。延續上一次承諾……質詢的主題,你們答應我,要把你們比對的結果提供給我,之前說遵照辦理……

主席:黃委員,真的不好意思,先請稍待一下,因為剛剛又是我的疏失,我還要再宣告今天委員的詢答時間。

本會委員詢答時間為8分鐘,必要時得延長2分鐘,非本會委員詢答時間為5分鐘並不再延長,上午1030分截止發言登記。

請黃委員先開始,謝謝。

黃委員國昌:沒有關係。

延續上一次質詢的主題,因為之前問你115年施政計畫綱要跟114年施政計畫綱要,我要你們回去比對,你跟我說遵照辦理,上一次講了一堆理由,為什麼會大量的重複,但是就拒絕提供比對的結果,我們上次詢答的時候,最後浪費了非常多的時間在這件事情上。我今天不想再浪費任何時間了,我只有一個問題,比對的結果,願不願意提供?

王副秘書長梅英:報告委員,在委員1022號質詢關於本院的施政計畫兩個年度有沒有高度重疊之後,本院也以教育部的誠功文章相似度比對系統來協助檢驗文本。檢驗的結果,因為這個系統是供學術使用的,它是在偵測論文有沒有抄襲,它事實上在講的是一個……

黃委員國昌:對不起,我只問你比對的結果,有沒有要提供?我不要浪費時間在這件事上。

王副秘書長梅英:比對結果在10月底的時後已經有提供給委員了。

黃委員國昌:你講的是我貼出來的這個嗎?

王副秘書長梅英:是的。

黃委員國昌:就講一堆官話,就是沒有要比對,沒有關係啦,你的態度很清楚了,我也知道,今天我沒有要在這件事情上面浪費時間,因為你們不提供也沒有關係,我就自己做比對嘛!一模一樣的東西,這麼簡單,不用複雜的電腦軟體啦,左邊右邊兩個相對,一模一樣的字句用螢光筆標、用紅筆標、用紅筆標、用紅筆標,長得一模一樣嘛!這不是封面啦,這是內文啦!這是內文啦!請你們提供,答應要提供又不提供,沒有關係!

司法院院會,之前我說院會的紀錄願不願意公開,你們跟我說願意公開,最後也公開了,我覺得非常好,為什麼我覺得非常好?司法透明,公眾才可以檢驗嘛!真的,公布了以後,大家也才知道司法院的會議沒有按照司法院會議規則每個月開一次,原則上每個月開一次,必要時可以加開,過去三年,每一年開四次,大概一季開一次。每一次會怎麼開的?我其實非常有興趣,所以我就進去看了,2024年施政計畫綱要,司法院會議的會議時間是8分鐘,那天只有一個會議主題,就是討論2024年司法院施政計畫綱要。可能是會前的準備非常地充分,大家藉由歷次的會前會,各廳室的討論已經充分溝通、交換意見了,所以那一次816號(禮拜三)上午10點的司法院207次會議紀錄裡面,開會的時間到108分就散會了,2024年的施政計畫綱只透過8分鐘的時間討論通過!那我就很好奇這個施政計畫綱要,因為我如果比對20242025,兩者之間相似的比例高達九成以上。我又再看了一下,你們20232024,就是再往前一年的施政計畫綱要,我看到了,一模一樣,又跟前面一樣,繼續抄!這個比對一點都不複雜,既然是用抄的,跟我上次質詢時候所提出來的事情一樣,沒有什麼好懷疑的,因為是用抄的,用8分鐘的時間討論,剛剛好而已。

今天我們的主席針對有關於憲法訴訟法相關的條文提出修正,討論條文的時候我們再來討論。我第一個問題是,憲法訴訟法第十七條規定,「憲法法庭應將聲請書送達於相對人」,請問這條規範的意旨是什麼?

王副秘書長梅英:這個我請廳長回復好嗎?

黃委員國昌:好,可以。請廳長,這條規範的意旨是什麼?

許廳長碧惠:有關於憲法訴訟法第十七條的規範意旨,是在給予相對人知悉聲請人所提出的意見。

黃委員國昌:為什麼要用送達的?您是廳長嘛!

許廳長碧惠:是。

黃委員國昌:對,我知道廳長應該對程序法學、訴訟法學的造詣都非常深。

許廳長碧惠:不敢。

黃委員國昌:第一個是,我們在討論有關於程序基本權的時候,收受送達的權利就是要讓他知道裡面的內容,這個是程序基本權當事者權的核心啊!跟在場見證權及卷宗閱覽權共同成為當事者權核心當中的核心。這個收受送達的權利,憲法法庭有按照這個法條在進行嗎?

許廳長碧惠:依照該規定的話,憲法法庭應將聲請書送達……

黃委員國昌:如果沒有送達呢?如果沒有送達會產生什麼樣法律的效果?

許廳長碧惠:這個部分的法律效果,在個案上面,或許需要視個案的情形而定。

黃委員國昌:就很簡單嘛!今天有人聲請,聲請人的聲請書應該送給相對人,相對人說他沒有收到,到開庭的時候、言詞辯論的時候,相對人還是說他沒有收到啊!這個時候憲法法庭該怎麼辦?

許廳長碧惠:跟委員說明,關於這個部分的效果,大法官會依照他們審議的職權去判斷。

黃委員國昌:對不起,這個是空話啦!這個真的是空話,訴訟法上面如果有規範程序上所應該踐行的程序,程序如果沒有遵行的時候,應該要怎麼做?這個是我的問題啊!在訴訟法上面一定有訴訟法的效果啊!如果沒有訴訟法的效果,憲法訴訟法第十七條不就成為具文了嗎?請問訴訟法的效果是什麼?個案判斷?

許廳長碧惠:不過委員在這個地方提到訴訟法上面的話……

黃委員國昌:我們現在在討論的不就是憲法訴訟法嗎?

許廳長碧惠:是,在訴訟法上面,如果相對人已經可能可以知悉聲請人的聲請意旨的話,或許在這個部分可以作為補正,但我還是要再說……

黃委員國昌:第十七條的規定,「應將聲請書送達於相對人」,這是法院在踐行給相對人程序基本權的保障跟落實時的核心條文,收受聲請文書的送達,我才知道他聲請了什麼,我才知道我防禦的對象、防禦的範圍,不管在刑事訴訟、民事訴訟、憲法訴訟,道理一模一樣。但我為什麼今天特別提這件事?去年舉行憲法訴訟的時候,我是代表立法院的相對人,我跟審判長表示我根本沒有收到聲請書,審判長說你可以上網去看,上面有公告,公告你可以自己去看。我的問題來了,我學訴訟法學了這麼久,原來我們對當事人收受送達通知的權利變成了是自己要上網去看,我完全聽不懂,這個是我們憲法法庭所表現出來在落實程序基本權的態度嗎?

許廳長碧惠:委員,該部分在該案中審判長已經有所指示……

黃委員國昌:是。

許廳長碧惠:書記廳這邊作為一個輔助單位……

黃委員國昌:沒錯。

許廳長碧惠:我們不宜再多做說明。

黃委員國昌:對啊!但他的指示就是一個最錯誤的示範,一個要捍衛憲法價值的憲法法庭,連憲法訴訟法都不遵守,這就是我提出質疑的地方。為什麼這件事情跟翁委員今天所提出來修正的草案有關係?因為他要我上網去看嘛!我的確有上網去看,但上網去看的時候沒有附件,完全沒有附件,而重點中的重點是什麼?聲請人聲請的標的,也就是憲法訴訟的訴訟標的在聲請書裡面根本沒載明。在聲請書裡面,他說這次訴訟的標的請看附件,然後附件又沒有上網,作為一個相對人,不要說一般法院開庭,一般法院去開庭以前,訴訟標的是什麼,都還沒有特定就已經夠誇張了,更何況是憲法訴訟!憲法法庭先違反它應該要送達的規定,自己踐踏憲法上面所應該要保障的程序基本權,說你可以自己上網去看,上網去看訴訟標的的特定……在聲請書裡面也沒有寫,完全規定在附件當中,我完全不知道原來我國的憲法法庭進行得是如此的鬆散,對於所謂程序基本權的保障跟尊重是如此的落後,讓人非常的遺憾。

因為時間的關係,剩下包括今天的法庭直播部分,為什麼台灣民眾黨黨團要求退回?我也可以先預告,我們還有配套修正的法案。再接下來,有關於法院組織法裡面,司法院的規則制訂權回到像聯邦最高法院一樣,Rules Enabling Act,國會不應該只有退回的權力,我們下一次直接討論條文的時候再來深究。

主席:謝謝黃委員。

接下來請陳培瑜委員發言。

陳委員培瑜:931分)謝謝主席,有請司法院副秘書長。副秘書長,剛剛有人要跟你深究關於法庭錄音錄影公開播送實施辦法,但他現在走掉了,我們就來深究。我們來看一下荒謬的修法、可惡的修法、沒有邏輯的修法,結果司法院變成好人好事代表,幫他們做了這個很棒的實施辦法,挽救了非常多的危機。當時在法庭直播的時候,吳宗憲召委召開了一個公聽會,在公聽會上有非常多專家學者提出三大重點,我直接講給你聽。第一個,大家擔心法院變成秀場,如同剛剛有很愛作秀的委員。第二個,有人擔心影響司法審判、影響法官,還有影響國民法官的心證,還有很擔心如果現場直播,所有的法庭陳述會變成全民公審。還有,有非常多學者專家擔心濫用處理機制,也就是說現場直播的東西,會不會被惡意地剪接、惡意地操控輿論,甚至造就地下賭盤,製造輿論風向,而且沒有辦法確認訴訟參與者的個資會在什麼時候、在什麼地點、會用什麼方法被不當地揭露。而法院淪為秀場更是荒謬,很有可能變成被告或者是律師的布道大會,甚至檢察官跟法官會想要透過一些案件確認自己的歷史定位,而且法庭上檢辯雙方訴諸對象可能會從法官變成全國人民。這些所有的荒謬修法,專家學者給予的理由,很感謝你們在公開播送實施辦法裡面做了非常多的調整跟修正,我們來往下看。

之前檢察官協會也提出質疑,他們說民眾黨提出來的草案內容文義不清,例如法庭直播定義不明、公開播送的範圍跟定義也不明,雖然提升司法透明度是國人的共識,可是當時他們指出,不管是國民黨或是民眾黨的草案內容,都有非常多亟待商榷之處。也就是說,大家都在意公平正義,大家在意社會秩序,大家都在意當事人權益,也在意司法透明,但是修法不是這樣亂修,不是以為自己修的都是對的。所以我要說,當時在逕付二讀之際,就有非常多的民間團體站出來呼籲,除了不在委員會實質討論之外,逕付二讀程序也非常荒謬,甚至到了黨團協商的時候,我們看到當時的國民黨副書記長,而且是首席的副書記長羅智強,在協商的時候也說,大家可以把這部法案當作提振司法公信力的契機。而他自己也解釋了,可能是當時被罵得太兇,他們自己知道轉彎,就說公開播送有兩種方法,第一種叫做直播,第二種叫做延遲直播,希望大家不要把人民視為猛虎,好像看到法庭運作現況,就會造成審判不公。羅智強說他要為臺灣人民抱屈,我才要為臺灣人民抱屈!荒謬的修法,現在司法院好不容易弄出一個版本,來處理所有學者專家跟人民的疑慮,結果還有委員嗆聲說他不滿意你們的版本,他要代替你們操作一個更好的版本,我實在是難以想像,接下來立法院會看到什麼公開播送實施辦法,由國民黨跟民眾黨團公開訂定的,非常非常的荒謬!我沒有想到他敢跟你講這個事情,我覺得他都不願意面對自己的困境。剛剛是民眾黨的總召所說的。

我們來看一下當時民眾黨的立法說明裡面怎麼說,他們說:「至於所謂適當方式,端視該案件實際需求而定,不限於將錄音、錄影之內容即時公開播送,亦可選擇延遲公開播送。」我不確定國民黨的委員跟民眾黨的委員是不是忘記自己說過的話了,明明說過公開播送的方法有兩種,羅智強說了,民眾黨在自己的立法說明也說了,可以延遲公開播送,而這一切都是他們自己曾經說過的話,他們可能已經忘記,我們再次提醒他們。

我要再度感謝司法院提出法庭錄音錄影公開播送實施辦法,裡面做了非常多的調整,來協助、挽救他們荒謬的修法。我來跟大家報告,包含第三條提到,錄影的時候要用單一鏡頭,定向定焦拍攝,不得特寫,而且不得拍攝國民法官。我覺得這個非常重要!到了第四條,你們就說可以用適當的方法實施公開播送。好,我們再看一下大家擔心的還有什麼,到了第七條,當法院審理涉及重大公共利益或者是社會矚目案件的時候,應審酌無妨害國家安全、公共秩序、善良風俗,或者對程序參與人及他人生命、身體、隱私、營業秘密或是其他權益造成損害之虞,而且不會妨礙審判程序的公平性等一切情狀,我們就可以依照這些來公開播送。謝謝你們排除了所有大家會擔心的事情,可是回到當事人本身,他可不可以主張:我的權益,我要自己保護,所以他對於相關錄音、錄影公開播送的裁定得為抗告?這部分你們也確保了當事人的權益。

再來,你們還提了一個非常重要的事情,如果有當事者或者是訴訟的程序參與者提出,請幫他變聲、變像,或者是讓他的樣子不要被別人第一時間看出來,才去做公開播送。這個應該也是經過非常多討論,對不對?不管是變聲、變像,或者是去識別化,不要讓人家第一眼就認出是他。到了第十一條,你們還說,當法院裁定准許公開播送之後,如果認為有不得或不宜公開播送的情形,法院可以依照職權裁定不予公開播送。一樣留一個退路給法院這邊。還有言詞辯論錄音、錄影要在案件裁判宣示或公告後播出,相關的時間點你們也寫得非常非常清楚了。最後一個最重要,第十三條,依照本法所為的公開播送,要在司法院指定的網站或平臺為之。好,所以你們開始準備這個平臺或網站了嗎?

不好意思,我講這麼多,都沒有給你講話,我要說的是,這是非常荒謬的修法,國民黨跟民眾黨不願意承認,專家學者提出質疑,現在司法院幫忙補破網,提出這個好的公開播送實施辦法,確保人權、確保所有的疑慮不要發生,但很荒謬、很可惜的是,民眾黨的委員繼續大聲怒吼說這個版本他們不滿意、他們不喜歡,他們想要把手伸進司法院的這個公開播送實施辦法,我不知道之後我們會看到什麼樣的播送辦法?

我要問的是,所有剛剛我所說的事情,侵害人權的部分、判決後公開播送、用適當的方法,你們花了多少時間討論,最後討論出這樣的結果?最後可不可以讓副秘書長說一下?

王副秘書長梅英:好,第一個,謝謝委員,幫司法院所提的這個辦法做了一個非常完整的說明。再來,委員所垂詢的這個部分,因為當時這個法律在立法院通過之後,只有3個月的上路期,相較於其他重要政策通過之後的準備期,時間真的非常短,所以一通過之後,我們非常密集地召集司法院的一級主管,由我召集,我們就把所有相關的這些可能的情況,不管是技術面或者是怎麼run可以讓它減低到最低衝擊,就是可以確保這些當事人的權利跟審判的公正性,朝這個方向去做了修法。之後主責的施行廳,就依我們所討論的這些方向擬了一個草案,之後分別在826號跟95號會了司法院內的各廳,還有相關的法院,像最高法院、最高行,或者是懲戒法院,讓他們表示意見,他們也非常周延地回饋了我們很多豐富的資料,我們做了修正之後提出了一個版本,在924號預告,各界沒有意見,我們內部又再做了一次討論之後才定稿。

我稍微花一點時間補充,因為有委員關心為什麼我們沒有提出到院會,我想說明的是,依司法院會議規則第四條,議決事項並沒有包括行政命令,這個是不經過院會的,司法院這樣子的一個規定也不是獨特的,事實上像行政院跟監察院,他們也是採取一樣的規定。

最後我要強調的是,我覺得立法權跟司法權是彼此尊重的,在憲政底下,我們這個辦法絕對是依照母法的授權來做規定,雖然司法院當時在政策面是採反對,但是立法院一通過之後,我們絕對是尊重,但是前提,就是最終判決跟司法行政,司法院要負最終的結果,所以我們是為了一個最妥適的結果,做了這樣的一個辦法。以上。

陳委員培瑜:好,謝謝副秘書長的說明,我時間到了,但是我想我就用一句話作結論:這一屆立法院一直以來都是藍白在製造問題,而民進黨團跟所有的行政機關都在努力解決問題,如同剛剛副秘書長您所說的,兩院應該要互相尊重。但很可惜的是,有的立法委員以為自己很大,而且比司法院更大,所以他認為你們的行政命令,在母法授權可以允許的情況下,他們還是要動手改相關的實施辦法。

我不確定之後這樣的程序,主席您要怎麼處理?不過,我還是要再度呼籲,所有的藍、白立法委員,對於這個行政命令,如果有任何的意見,或者是認為這個版本不是你們原本所要的,我認為在當時修法的時候就應該要好好討論。我們絕對贊成陽光照進法庭,我們絕對贊成更多司法透明,但絕對不是用荒謬、粗糙而且沒有邏輯的修法,現在甚至還要伸手干預行政命令的方法,來維護所謂的司法透明。以上,謝謝。

王副秘書長梅英:謝謝委員。

主席:接下來請王義川委員發言。

王委員義川:943分)謝謝主席,請副秘書長。

主席:請王副秘書長。

王副秘書長梅英:委員早。

王委員義川:副秘書長好。我先針對翁委員提的法院組織法第八十三條,關於不起訴處分書、緩起訴處分書的公開,這些事情不知道你們有沒有什麼看法?

王副秘書長梅英:委員,因為這個部分是屬於法務部的權責,所以我們司法院來回復嗎?還是請法務部,先尊重他們?

王委員義川:好,請法務部,謝謝。

黃次長謀信:委員,關於這個部分,本部在報告裡面講到,本部認為現行的法院組織法在第一審裁判後,起訴書才跟著公開,現行法是不需要修正的。

王委員義川:沒有,我是說不起訴處分書。

黃次長謀信:我們也認為不起訴處分書跟緩起訴處分書,即使是在偵查終結的時候,有可能經過聲請再議再發回,又回復到原來的偵查狀態,所以如果偵查終結就就公開的話,有可能會影響到後續檢察官的偵查,或者是偵查不公開的原則。

王委員義川:如果不起訴處分書,對方也沒有在意,還是不能公開?

黃次長謀信:對,因為不起訴處分,基本上有很多個人的隱私在裡面,因為它畢竟不是一個有罪的……沒有經過檢察官認定起訴的事實,更何況在法院實務上有非常多人,利用訴訟程序進行相關的濫訴、濫告,如果所有的處分書都公開的話,裡面有非常多足以辨識個人資料的個資可能會出現,所以本部在這方面有些疑慮,這是第一點。第二點就是如果全面性公開起訴書,我們現在一年的起訴書將近有27萬件,未來含不起訴書和緩起訴書都公開的話,一年終結的案件將近七、八十萬件,未來會引起檢察機關行政上非常大的負擔。

王委員義川:好,了解,謝謝你。

接下來關於所謂的法庭直播,再請副秘跟廳長。副秘,我看到你們有提了一個相關的辦法嘛!

王副秘書長梅英:是。

王委員義川:最主要是希望公開播放未必要即時直播嘛!你們在裡頭也提到,因為可能會涉及到譬如相關的答辯過程中,可能搞不好涉及到國家安全相關的事情,直播出去就來不及了!或者是裡面有一些涉及相關的隱私,講出去也是來不及了!在這個部分有哪一些事情是你們現在認為,如果直播出去就慘了,這個事情可能跟本案無關,也許相關的人就講了,講了之後法官也來不及阻止,可是全部都公開出去了!有哪些事情是你們現在最擔心的?

王副秘書長梅英:其實委員剛才就已經列舉了非常豐富的資訊了。另外我覺得還有一個場景,就是現在不只是臺灣,全世界自媒體都非常發達,但是審理並不是一天就會結束,是會延續一段期間。如果一邊播,一邊這些自媒體就開始做各種評論,或者是把這些證人講的話全部交叉比對,就是去做什麼、什麼的話,或者是這個資訊還經過剪接,事實上不是真實的資訊,因為只有少數人會進到法庭嘛!所以這樣子的一個互動過程,事實上對於審判的干擾,某種程度上是會衝擊到審判……

王委員義川:所以有可能就是直接互動。

王副秘書長梅英:對。

王委員義川:然後就直接公審了。

王副秘書長梅英:對,是的。

王委員義川:在外面就直接公審這個法官,你問那個什麼問題!你這個檢察官問那個什麼問題!你這個辯護律師講那個什麼話!你這個證人亂講話!對不對?這些都有可能在外面馬上進行評論嘛!

王副秘書長梅英:是。可能第一個證人來了之後,下一庭的第二個證人也許嚇得根本就不敢進到法庭來。

王委員義川:這個評論完之後,搞不好就直接誤導了大家,然後可能法院都會被包圍,就是說法官問那個什麼問題!

王副秘書長梅英:是的,隨便判、隨便問。

王委員義川:問這個說得通嗎?把它圍起來!如果是即時的播出,可能會有後續的這些疑慮嘛!你剛剛也提到,有些國家過去曾經也做過直播,後來在今年的9月就沒有即時播出,那他們還是延後播出嗎?

王副秘書長梅英:在我們今天報告中提出的印度,為什麼提印度?因為那是一個最新的資訊,之前也有委員把那個當作例子,說這些國家都已經播了,我們剛好在9月得到資訊,他們就是因為產生了太多以前一些學者專家從法理上去想像的,可能會有什麼問題,結果在印度都發生了,所以他們在9月就下令刑事案件全部暫停實施直播。

王委員義川:關於延後播,因為你們提出來的第十條,延後播的時候,法院得依職權或程序參與人的請求,對特定的範圍或內容的錄音、錄影予以遮蔽聲音、影像。這個部分是當事人的請求,那法院可不可以自己處理?當事人都沒意見,就是關於播出去沒意見,可是法官審理或法院的過程當中,他覺得雖然當事人沒意見,可是他們還是覺得這個不可以播出去。可能雙方當事人都覺得這個事情也沒有很嚴重,法院可不可以自己認為這個事情很嚴重,就把那一段遮蔽,或者直接把它剪掉?

王副秘書長梅英:謝謝委員垂詢。其實這個規定是在母法中,就是法院組織法第九十條第三項就已經有規定,當時的規定就已經是依聲請或是依職權,所以我們在授權的規定第十條裡面也有很清楚地、很明白地說,除了依程序參與人請求之外,法院是可以依職權,就是為了公益,把他那個變成……

王委員義川:那就變成你們的權力會變很大。

王副秘書長梅英:是,應該是說法官會合理地、合義務性地裁量。

王委員義川:這個就會出現爭議。就是法官認為這一段不應該播出去,當事人覺得這一段怎麼被剪掉了,這一段才是關鍵。會不會有這種狀況?

王副秘書長梅英:報告委員,這個部分所規定的是變聲、變音啊!

王委員義川:我是說影像有一段不見了。我舉一個例子,比如當事人講了一個人、事、時、地、物,結果涉及了國家安全,當事人講出去時不以為意,兩造都不以為意,但是法官認為這個事情不能講啊!法院會不會在接下來的延後播出就把那一段剪掉?另外一個狀況是你們也認為無所謂,結果沒剪就播出去了,播出去之後,比如國安單位說這一段怎麼可以播出來!到時候誰來決定哪一段可以被剪掉、哪一段不能被剪掉,這個怎麼處理?

王副秘書長梅英:我讓廳長回復。

王委員義川:好。

吳廳長祚丞:謝謝委員。其實委員講到的真的是一個問題,但是因為公播已經是貴院立法院通過的條文,所以我們只能儘可能地在辦法裡頭做一些規範來降低。可是一旦法官做了公益的決定,把某一部分遮蔽,甚至我們也有規定,如果遮得太多,已經都不完整了,大家看到不完整的,反而誤解了整個審判程序的內容,這時候可能就乾脆不要播出了,這些東西爾後反對的人一定會有不同聲音,就會產生爭議。

王委員義川:這一塊我沒有意見。我另外一塊是說,如果、如果這一段根本不能播,就是不能講、不能播,但大家都不以為意,真的播出去了,接下來會有什麼樣的機制,這個事情以後不准再剪這種東西出來給大家看?

吳廳長祚丞:第一個就是說,如果真的播出去了,當然我們要有立即的補救措施,譬如說下架,但是如果已經造成損害的時候……

王委員義川:要有一個機制,譬如說要有一個評議的機制,讓這種情形以後不可以再有。

吳廳長祚丞:是的。

王委員義川:這個委員會就作成決定,這種以後不能再播,如果沒有這個機制,剪多了、剪少了都會出事嘛。法官覺得無所謂,法院也覺得無所謂,可是外界假設國安單位說這個不行講,你們怎麼覺得都可以播出去?假設是這樣的話,就是不可以播出去,可是你們都不以為意,也都播出去了,後面應該建立這種相關的機制,提醒或者是規定,就是它可能會被送評議,這種帶子以後涉及到這一塊的,記得這塊要剪掉,否則會直接播出去。我覺得後續如果有這樣的討論…

吳廳長祚丞:是。

王委員義川:你們要把這部分……多剪了大家會有意見,多剪了就不完整,你就乾脆不要公開就好了,剪得零零落落,大家都看不懂了。第二種是大家都覺得這個可以出去,可是會有一些單位就覺得這個不可以播,播出去會出事啊!這件事情是不是要有另外的機制?以前,就是NCC會有新聞的評議機制,關於這一段可以或不可以,法院後續是不是也要有這樣的機制,把可以跟不可以用比較合理的方式也許做一個規範?你們回去後續如果有相關討論的時候,把它納進去討論,好不好?謝謝你們。

主席:接下來我們請林倩綺委員發言。

林委員倩綺:954分)謝謝主席翁召委。我先請一下法務部次長。

主席:請黃次長。

林委員倩綺:次長好。

黃次長謀信:委員好。

林委員倩綺:本席今天針對未成年性犯罪之被告延長追訴權的問題來跟您就教。有關於兒少保護,還有涉及重大制度面的部分,未成年性犯罪被害人追訴時效的問題,本席覺得有一些制度面還需要再進一步討論。本席先說明對這部分的看法,我覺得有一點點缺陷,刑法第八十條追訴期間的制度,沒有考量未成年被害人在心智發展、保護意識跟自我認知上的弱勢。舉個例,高雄的國小體操性侵案件,有許多被害者的追訴期已經過了,結果沒有辦法究責。然後在2023年又有知名藝術家性侵未成年少女的案件,同樣也是因為追訴期到了,檢方就沒有起訴。甚至有很多兒少被害人到成年以後,才發現、理解自己被性侵害,但是法律卻要求他們在幼年時就要能夠勇於發聲。這個是今天本席要討論的主軸,這讓人家感覺是一種法律上的殘酷,把未成年被害人要求得跟成年人一樣有所謂的性自主認知,或有維護能力、有社會支持系統下的能力,其實是有點社會的不正義。許多性侵害的加害者,常常都是被害者的親屬,一個孩子如何能夠在追訴期間鼓起勇氣?或者是追訴期到了,國家就只能放過加害者?這在法律上有點不合理。

本席針對法務部目前相關的草案,有一些看法就教於您。法務部版本是在第八十條這邊以不計入期間做處理,本席看來這很像追訴時效制度上關於時效停止所列的一個障礙事由,既然刑法第八十三條已經有時效停止的制度,本席請教法務部,是不是認為應該將未成年人沒有辦法有效行使權利的期間也納入該法條,讓合法的體系一致?第二個部分,法務部版本僅涵蓋了刑法中屬於性侵害犯罪的罪名,但是兒童及少年性剝削防制條例中強制性交、強制猥褻的犯行,同樣涉及很嚴重的性侵害,本席在這邊請教,這個部分為什麼沒有跟衛福部會商,一併研議是不是延長追訴時效?次長,法務部是不是可以支持把兒少性剝削條例中的性交與猥褻犯罪納入追訴期延長的範圍,把與刑法性侵害本質完全相同的犯罪一起納入?本席認為這樣修法可以一步到位,您的看法呢?

黃次長謀信:謝謝委員的質詢。關於這部分,本部當然也贊成未成年被性侵的話,追訴權要做特別的處理,在渠道上就如同有兩個途徑,第一個途徑就是我們本部所提出的草案,他在未滿20歲之前,我們不開始計算他的追訴權,換句話說,從20歲才開始計算第八十條的追訴權時效,這當然是第一種方式,也是本部目前送到行政院版本所採取的方式。

剛剛委員所提到的,用追訴權時效停止的觀念可不可以?本部也評估過,因為停止是非常複雜的,在實體法是非常複雜的計算方式,停止之後一段時間還有消滅的問題,會繼續再接回來計算的問題,其實對未成年人的保護不見得比較周延。所以我們再經過政策上評估之後送到行政院,行政院審竣的條文基本上會是滿20歲之前都不計算,從20歲之後才開始計算刑法上所有的追訴權,其實這也是參酌外國立法例,外國立法例也是這樣子計算。

林委員倩綺:這個部分你們有跟衛福部討論過嗎?有請他們一起針對這個部分來做一些意見的陳述嗎?

黃次長謀信:這部分在行政院討論的時候倒是沒有,但是這整個修法過程當中,我們也有對外公告,也發布相關新聞稿,其實衛福部應該會知道,如果有相關建議會再跟我們做溝通。

林委員倩綺:我想在過程當中,如果他們能夠參與,或許他會比較真正的pay attention to這件事情。

黃次長謀信:對,委員提到的其實是我第二個要回答的問題,就是有關特別法或性剝削防制條例裡面要不要做特別的規範?為什麼我們刑法只規範刑法本身,而沒有去規範性剝削防制條例的時效計算?這就涉及到衛福部本身,它要在自己的主管法規即性剝削防制條例去訂追訴權時效,所以衛福部是知道……

林委員倩綺:你們在過程當中,其實可以讓它知道你們針對這個主法的概念,然後它要訂定的時候,知道你們這樣修法的精神。

黃次長謀信:沒問題,跟委員報告,我們審查的政委也也一直指示要跟衛福部溝通,衛福部本身也定調,要在自己所主管的法規即性剝削防制條例裡面去訂特別法的追訴權時效。

林委員倩綺:但是我是覺得在過程當中,你們如果可以在這一段先有一些溝通,彼此知道你們在法條上的解釋、概念、限制跟可以做的一些空間。

黃次長謀信:有,跟委員報告,是知道的,他們也應允要在自己的主管法規裡面去訂自己的追訴權時效。

林委員倩綺:但是這就有點各行其道啦,如果在前面大家可以多一些溝通,可能在訂定的時候,不管是母法,或者是他們訂定的行政命令,可以知道這樣一個立法或修法的原則,比較符合這個法本身的想法跟精神,所以比較少在行政命令上,好像母法跟行政命令……

黃次長謀信:不是行政命令,它的性剝削防制條例。

林委員倩綺:對不起,就是相關的法規裡面跟我們原有的意旨會有比較大的差距,這是本席最主要的一個想法。

黃次長謀信:謝謝委員,應該是不會這樣,因為他們已經充分知道,而且他們也要在自己的法裡面訂定。

林委員倩綺:可不可以請你們後續來跟本席談一下,你們剛才考量有關於停止跟消滅的這個部分,在這裡面你們是怎麼考量的?然後本席講的這樣一個概念,我想要聽一下你們當時的考量。

黃次長謀信:好,沒有問題。

林委員倩綺:最主要是因為兒少被害人其實需要一些時間,但是現在感覺上有一些期限的追趕,制度最大的責任是不要讓加害人在時間後面躲避責任,我們要把真正的兒少權益放在第一位。所以本席提出來,他們在當時不見得知道,或許是後續如果沒有一些可能性或者被教導,他們其實不盡然知道兒童時期發生的事情可能對他們本身是有影響的。

黃次長謀信:跟委員……

林委員倩綺:這個部分就請你們後續……

黃次長謀信:我們完全贊同委員提的立法目的,我們完全贊同。

林委員倩綺:再跟我做一個解釋,好不好?

黃次長謀信:好。

林委員倩綺:對於已發生的跟追訴時效尚未完成的案件,到底應該適用新法或舊法?你們的草案,在刑法施行法第八之一條是適用對行為人最有利的原則,但本席的理解,就算新法是為了保護兒少,但是如果舊法對加害人比較有利就用舊法,這樣子的設計是不是會違反修法的目的?對於兒少受性侵的時候,他可能不懂那是侵害,也因為還未成年,在不是太成熟的情況下,可能會擔心家庭壓力或者是情緒會有一些威脅,要到很久以後才會真正知道他的創傷,這是本席剛才在第八十條一直討論的。這個修法如果新增未成年時間不列入追訴時效的制度,希望能夠讓被害人真正能夠追訴到加害者,但是你們的版本有可能導致以下幾個情況,如果案件發生了很多年,時效已經進行一段時間,即使時效尚未完成,卻因為對行為人最有利的原則,被害人不能適用新法,這不就是很多爭取兒少正義的案件依舊被舊法卡死嗎?這是不是有點違背修法目的?

本席請教兩個問題:第一個,法務部為何認為應適用舊法,而不優先考慮這次時效改革最核心精神的保護弱勢被害人這樣的考量?第二個,本席認為,追訴時效在新法施行尚未完成就應該適用修正後的新法,這最能夠落實你們這次修法的目的,基本上,可以讓被害人勇於發聲,但是他發聲了之後,結果舊法的時效也讓他求助無門。這是本席的兩個問題,請你回應一下。

黃次長謀信:跟委員報告,原來我們公布的草案當然是用行為時法,這是法律上一個蠻重要的原則,就是用行為時的法律去適用,但是送到行政院之後,我們也廣納各界的意見,現在我們整個定調的版本,就如同剛剛委員所提的,我們未來在這個施行法,這是過橋條款,我們採委員剛剛所建議的,完全採用修法後的新法來適用追訴權的時效,完全跟委員剛剛報告的一模一樣,就是未來時效延長了,也適用新法,而不是我們原來所公告的草案是適用行為時法,我們是要用新法來處理剛剛委員所提的相關問題,所以委員剛剛提的部分,我們已經修正相關的條文。

林委員倩綺:你們現在修正的部分是跟我剛才講的意旨是比較接近的?

黃次長謀信:對,一模一樣,就適用新法,新修正的法。

林委員倩綺:本席只是要確定在實行的時間上是同步的。

黃次長謀信:對,被害人成年後才計算其時效的話,未來就是直接適用新法了,不適用舊法,不適用行為時的那個法律,適用新的法律。

林委員倩綺:本席只是要確認我的這個疑慮,你們是不是在修法的過程當中有一點……

黃次長謀信:有處理了。

林委員倩綺:OK,好。最後,這個本席過去也提到過,也就是西門町檢察辦公大樓所引發的一些爭議,你們現在想要選擇的地址是在西門町的黃金地段,您知道這件事情吧?

黃次長謀信:知道。

林委員倩綺:你們說是檢察園區,但是我相信你們未來也不可能整體開放、隨時開放,讓大家在那邊有你們想像的園區,跟在地居民想像的公共觀光空間,最重要的是,你們選擇的地方是以前我們成長記憶當中的國軍文藝中心,因為我們過去常常在中山堂那邊演出,然後國軍藝文館也是我們常常走的動線。在中華路,而且緊鄰西門町,你們也知道西門町目前的空間、地景及調性的一個想像,但很重要的是,它在國軍文藝中心、三軍軍官俱樂部、福利站之所在,這不僅是很多人舊時的記憶,也離現在年輕人、觀光客很密集的地方很近,居民認為這樣的規劃是沒有考慮到地方的發展。

但很重要是,2017年國防部舉辦「臺北國防文教專區民間參與興建移轉案」公聽會,也承諾要將藝文廣場、購物商場及便民的一些措施在這邊興建,但是到了2022年,他們突然被通知這邊將成為檢察大樓,雖然美其名為檢察園區,可是應該如剛才本席所想的,你們不可能常常是開放的,然後變成一個又要辦公,又要有一些觀光氛圍的空間。

本席要談的是,你們在都會的核心地帶設置高密度的司法設施,有經過很完整的評估嗎?也經過跟在地的考量嗎?未來大規模的陳抗如果發生,或某一些移送案引發社會的一些舉措而造成交通的問題及民眾的恐慌,該怎麼辦?第二個部分,你們跟在地的居民到底有多少溝通?本席在先前也應該問過這個問題,當地居民的陳情已經百人了,9月之後你們還有沒有公聽會?有沒有相關的一些替代方案?你們是不是應該要有更完整的評估?你們縝密的維安或禁制區怎麼規劃?這個空間如何再保有過去地景的記憶跟現在空間的調性?是不是可以給本席一個回應?

黃次長謀信:跟委員報告,因為北檢跟臺高檢的廳舍設置必須要在整個司法園區這一塊裡面做相關運作,它不可能離法院太遠,臺北司法園區可以選擇的地點實在是非常有限。至於這個三官營區,事實上跟委員報告,在整個過程當中,當然大院有非常多委員也關心、民意代表也關心這個事情,整個評估的過程,甚至到這個月、上個月,臺北地檢署都還不斷地跟在地的民意代表或者是里長……

林委員倩綺:有一些共識的取得嗎?

黃次長謀信:當然有進行相關的溝通,但在共識的取得上,我們需要臺北地檢署更多的努力,當然民眾有其……

林委員倩綺:本席講的那些問題也有可能發生嘛!

黃次長謀信:我了解,關於陳抗事件,未來北檢在整個設計上要怎麼去避免,整個廳舍設計上要去做相關的規劃,北檢都充分知道剛剛委員所提的相關問題。

林委員倩綺:我們只希望這邊不要變成土城看守所的一個前置,很重要的一點是,就如本席剛才所講的,這邊的調性跟所謂的檢察園區有很大的差異,我想在地居民的恐慌跟疑慮是必然的。

黃次長謀信:這個我們完全理解。

林委員倩綺:最重要的是,最黃金的公共空間應該符合最大的公共使用性,這點應該是在行政作為上要注意的,我們常常可能因為便宜行事或者是就近,然後對你們來講,這樣子一個交通便捷的地點可能辦公方便,但是交通便捷的地點,這種公共設施其實很重要的是要符合民眾使用的最大公共性,這點我還是在這邊呼籲將其考量進去,好嗎?

黃次長謀信:我們會把這意見轉給臺高檢跟北檢。

林委員倩綺:好,謝謝。

黃次長謀信:謝謝。

主席:謝謝林委員。

接下來請沈發惠委員發言。

沈委員發惠:1011分)主席,我先請國家發展委員會檔案管理局楊主秘。

主席:請楊曉雯主秘。

沈委員發惠:主秘好。根據我看到的司法院書面報告,國家發展委員會檔案管理局是不是有一個關於「機關共通性檔案保存年限基準」的相關規定?在民國幾年的時候制訂的?

楊主任秘書曉雯:我們相關的基準表是陸陸續續在制訂,而依據的是檔案法第十二條,它有授權我們訂定這個……

沈委員發惠:我看到的是民國9441號,你們訂定「機關共通性檔案保存年限基準」。

楊主任秘書曉雯:是。

沈委員發惠:94年制定之後,你們在114年,也就是今年有修正嘛,對不對?

楊主任秘書曉雯:對,有修法院類。

沈委員發惠:今年416號你們把這個基準表做了修正,對不對?

楊主任秘書曉雯:是。

沈委員發惠:你們用一個檔徵字第1140001476號函,把這個基準表做了修正。

楊主任秘書曉雯:是。

沈委員發惠:經過你們這次修正之後,判處死刑的評議簿目前的保存年限是多久?

楊主任秘書曉雯:原來是10年。

沈委員發惠:對。

楊主任秘書曉雯:我們特別在備註欄有講到,如果是按刑法判處死刑的評議簿要永久保存。

沈委員發惠:要永久保存?

楊主任秘書曉雯:是。

沈委員發惠:也就是說,假設今天沒有修法,按照你們的這個基準、這個規則,事實上從現在開始,判處死刑的評議簿就應該要永久保存了,對不對?

楊主任秘書曉雯:是。

沈委員發惠:好,謝謝。主席,我請司法院。

主席:好,請王副秘書長。

王副秘書長梅英:委員早。

沈委員發惠:副秘書長好。剛才我跟檔案局這邊做了解了,也就是說,其實按照現在國發會檔案管理局的「機關共通性檔案保存年限基準」這個行政規則,事實上現在判決死刑的評議簿必須要永久保存。

王副秘書長梅英:是。

沈委員發惠:所以我看你們的書面資料,你們認為依照這個就夠了,法院組織法第一百零六條其實你們沒有說不應該修正,你們說請大院再予以斟酌,意思是拜託我們考慮一下,應該是不用訂,是不是這個意思?

王副秘書長梅英:是,因為從結果上來看,目前不修的話也能達到相同的行政目的。

沈委員發惠:如果我們修,你們反對嗎?

王副秘書長梅英:也不反對。

沈委員發惠:不反對嘛。

王副秘書長梅英:尊重立法院的職權。

沈委員發惠:看起來好像是沒什麼差別,但是其實是有差別的。

王副秘書長梅英:是。

沈委員發惠:如果真的沒有永久保存,在法律上面救濟的方式就不一樣了,違反一個行政規則,跟違反法院組織法的規定,救濟的方式是完全不一樣的,對不對?

王副秘書長梅英:是。

沈委員發惠:所以這個部分我個人其實是不反對修法,我認為雖然現在已經有檔案局這樣的規定,但是修法事實上也是一種保障,這個部分不曉得副秘書長意見如何?

王副秘書長梅英:敬表同意。

沈委員發惠:OK,這個法院組織法比較單純啦!副秘書長請回。

主席,我現在請法務部次長。

主席:請法務部。

黃次長謀信:委員好。

沈委員發惠:次長好。今天我看總共有三個法律條文、一個實施辦法,這三個法律條文裡面,法院組織法第八十三條條文修正草案,這部分我個人認為是最嚴重的,這個事關重大!所以我今天就請次長上來。

今天的修正案──法院組織法第八十三條條文修正草案,它跟現行的條文大概有兩個最大的差異。第一個就是起訴書公布的時間點,現行的規定是在第一審裁判書公開之後才公開。按照這個修正條文,是在偵查終結後就公開,也就是說,在偵查終結之後,還沒開始審判,就要先公開起訴書的內容,這是第一個很大的差異。第二個就是不起訴處分書跟緩起訴處分書,依照目前規定是不用公開,現在這個修正案變成不起訴處分書跟緩起訴處分書也要公開,對不對?我覺得這兩件事情茲事體大,值得我們真的要好好地考慮跟討論。

首先就是起訴書起訴時點的部分,這個部分是不是先請次長表示一下?我們公布起訴書的時點,現在是要在第一審的裁判書公開之後才公開,萬一我們立法院司法及法制委員會通過這個法律修正案,把它提早到偵查終結後就公開,那會有什麼影響?

黃次長謀信:跟委員報告,現行法訂在一審裁判後才公開起訴書,其實它也是法益權衡後的結果,按照無罪推定原則,理論上判決確定前都應該是無罪推定,都不應該公開,但是涉及到人民知的權利跟資訊公開,所以當時現行法做了法益的權衡,訂在相關事實已經經過法院公開審理程序,也下了判決之後,起訴書才跟著公開,這樣來權衡民眾知的權利、資訊公開,跟無罪推定原則相互平衡,所以我們認為這個……

沈委員發惠:好,我們修法把它提早到審判前,會有什麼樣的影響?

黃次長謀信:那就是剛剛……

沈委員發惠:如果沒有影響,有什麼關係,就修吧!

黃次長謀信:當然有影響,等於起訴還沒有經過一個審理的程序,就已經把他的犯罪事實揭露了。

沈委員發惠:不是犯罪事實,是檢察官、檢察機關所認定的犯罪事實。

黃次長謀信:對,就是……

沈委員發惠:它不是最終的審判結果,最後可能是無罪……

黃次長謀信:對,不見得是最終的,所以它可能是違反無罪推定原則的。

沈委員發惠:對,他可能最後審判結果是無罪啊!在整個起訴書,檢察官認為證據已經有所掌握,你們覺得可以,但是最後審判是無罪。

黃次長謀信:所以現行法第八十三條第三項做這樣子權衡的規定是有它的道理的。

沈委員發惠:第一個,這個當然會違反無罪推定原則,這個是你剛剛講的嘛。除了無罪推定原則以外,還有更嚴重的,就是對於發現真實其實是有影響的。現在有一些犯罪偵查終結起訴時,並不是整個案件都全部偵查完畢了。

黃次長謀信:是的。

沈委員發惠:尤其是現在這種組織化、複雜的犯罪當中,有的我覺得是一部分先偵查終結,先就一部分的事實跟當事人進行起訴,其實案件還在繼續進行,但是你如果在這個時候就把起訴書公開,包括你所有的偵查內容、你掌握的證據、證人、所有的這些過程,事實上就公開了,你可能還有相關案件仍然在偵查當中,會影響到發現真實的機會,對不對?

黃次長謀信:對,這一點我們完全贊成。

沈委員發惠:更嚴重的是,我們現在有國民法官的審判。

黃次長謀信:會造成預斷的問題。

沈委員發惠:對,國民法官的案件,起訴書這樣公開會有預斷的問題,這就是為什麼有所謂的起訴書一本主義,就是避免國民法官預斷,但是現在如果法院組織法修法之後,只要偵查終結,起訴書就必須公開,這些國民法官在進入審判程序的時候,就已經有所預斷,是不是這樣?

黃次長謀信:對,沒有錯。

沈委員發惠:所以我認為修法要審慎,這個看起來只是把時間點提早,就是把起訴書從一審裁判書公開以後才公開,提早到偵查終結就公開,我認為這個影響事關重大,這個部分我覺得法務部要很清楚的論述,讓本委員會的委員了解,這是第一個。

黃次長謀信:好,謝謝委員。

沈委員發惠:第二個,我認為更嚴重的就是不起訴處分書跟緩起訴處分書的公開。受不起訴處分的意思,當然是說我們現在經過檢察官偵查之後,認為現在掌握的證據不足以證明你沒犯罪,但是事實上在法律上面,你就是無罪的人,不是嗎?所以我才不起訴嘛。偵查過程中,可能針對你的交友狀況、財務、很多的隱私進行調查,但最後調查的結果,你是不用被起訴的,結果把這些都全部公開,公開說我不起訴你,但是調查過程中的這些證據,你的交友關係、財務流向、金流都在不起訴書裡面被公開。我是無辜的人,所以我受不起訴處分,但為什麼無辜的人要受到這樣子的待遇?這是第一個。

第二個是所謂的緩起訴處分,緩起訴處分的設計,它原本是有利於你復歸,即所謂的復歸,就是說你的衡酌,按照刑事訴訟法第二百五十三條之二,這個檢察官按照刑法第五十七條刑的酌量,基於這些條件甚至是公共利益的考量,所以予以緩起訴,就是希望你能夠有一個自新跟復歸的機會,但是如果這個檢察官經過諸多的考量,按照刑法第五十七條這些刑的酌量,跟社會公共利益之後,我認為應該給你緩起訴,但是我又把整個偵查過程的緩起訴書公開,把它公開讓所有人知道,這個對於你的復歸……我不曉得這樣子公開是在促進什麼樣的法益,這個是不是請次長講一下?

黃次長謀信:這點也是報告提的,如果在偵查終結就公開被告的緩起訴處分書的話,其實會跟我們緩起訴處分這樣的訴訟制度所制定的立法目的是相違背的。緩起訴,他雖然犯罪了,但檢察官基於公益上的考量、個人的社會復歸的考量、特別預防的考量,基於這些考量,所以給他緩起訴,其實是為了他再社會化的一個轉向政策,如果我們這個時候再把他的相關個資、相關的事實公開,其實是不利於這個立法目的的達成。

沈委員發惠:對。

黃次長謀信:所以這個部分我們是完全贊同剛剛委員所提的。

沈委員發惠:這些不起訴書、緩起訴書裡面,可能會有當事人,甚至當事人以外相關人員的一些交友、家庭、職場、財務、健康、醫療,甚至性傾向等等,這些可能都在不起訴書跟緩起訴書中被揭露。

黃次長謀信:對。

沈委員發惠:這個部分被揭露,你這樣等於說不管是不起訴或緩起訴都是說,我們認定你是一個不需要經過審判的人,不需要接受審判的人,結果一個不需要接受審判的人,因為這樣的公開,而使你接受了輿論的審判,這是我們最擔心的啦!所以我認為這個制度的設計真的要三思,我們未來進入真正的條文討論的時候,我希望法務部能夠把這些疑慮跟社會法益相關的這些考量跟本會委員說明清楚,好不好?

黃次長謀信:好,謝謝委員。

沈委員發惠:當然另外還有憲法訴訟法、法庭直播的部分,未來在逐條討論的時候,我們再來討論好了,以上。

黃次長謀信:謝謝委員。

主席(林委員倩綺代):接下來請翁曉玲委員、翁召委。

翁委員曉玲:1025分)謝謝,首先請司法院王副秘。

王副秘書長梅英:委員早。

翁委員曉玲:王副秘早安。今天主要是針對本席所提憲法訴訟法的條文來進行討論,當然我也看了司法院的報告,我有幾個意見想要跟王副秘討論。首先,雖然在你們的報告裡面,還有包含剛剛檔案局主秘也都說了,目前機關共通性檔案保存年限基準裡面其實已經有做了備註,我剛剛仔細聽了,原來它並不是修正,而是說特別是就死刑評議簿的部分,它是做一個備註,說那個部分可以永久保存,但是我想請教,機關共通性檔案保存年限基準的法律性質是什麼?它是法律嗎?還是它是一個行政規則?

王副秘書長梅英:這是一個職權命令,不是法律。

翁委員曉玲:對嘛!基本上它就是一個行政規則,對不對?

王副秘書長梅英:是。

翁委員曉玲:既然是行政規則的話,原則上就是這個機關、行政機關想要改的時候隨時就可以改,不需要經過立法院的同意,對不對?所以今天我們講說死刑評議簿現在是用備註的方式永久保存,但說不定,或許也有可能,以後它說死刑評議簿不需要永久保存,保存二十年就好了,有沒有這個可能性?

王副秘書長梅英:報告委員,結論上,就是在法組法修第一百零六條,司法院也完全沒有意見。

翁委員曉玲:也沒有意見嘛,我知道你們的意思,目前的行政目的是有做到。

王副秘書長梅英:對。

翁委員曉玲:只是說本席當然是更早的時候就提出來,希望能夠把這個事情明文化,然後訂在法律裡面,這樣就更能夠……

王副秘書長梅英:明確性。

翁委員曉玲:彰顯它的明確性。

王副秘書長梅英:是。

翁委員曉玲:同時也符合大法官憲判字的意旨,就是未來死刑的部分,就是要了解當時法官所作的議決的情況,所以我想這樣的一個修法當然沒有什麼太大的問題。

王副秘書長梅英:是。

翁委員曉玲:最後就看我們立法院這裡要怎麼做。

接下來還有一個部分,對於書狀類要公開,我剛剛在提案說明的時候其實已經有講了,為什麼當時認為司法院的書狀類要公開,也是因為這個篇幅的限制基本上很不合理,而這也是屬於憲法法庭自己內部的一個行政規則,就做了這樣的限制,但是在你們的說明裡面說,你們認為整個書狀公開,資訊會過於龐雜,無益於憲法議題思辨的立法目的達成。坦白說,針對這句話我是有意見的,資訊越多、越公開,其實可以滿足各個不同人民對於資訊的需求跟渴望,你不能夠說用你們憲法法庭自己的角度去認定,哪一個憲法議題是對人民的思辨有利、哪些議題對人民的思辨是不必要的,我覺得這樣的論斷是不是過於快了?

王副秘書長梅英:委員,要說明嗎?

翁委員曉玲:好。

王副秘書長梅英:第一個先向委員報告的是,世界上有設憲法法院的國家,我們去看了一下它的立法例,大部分是歐洲,像德國、奧地利、比利時,還有跟我們相近的韓國,他們的書狀都不需要公開的,當時我們在修憲訴法的時候,事實上已經有擴大了,擴大了就是說選重要的,像聲請狀、答辯狀這一類的。

翁委員曉玲:好,了解。當然其他國家的國情可能不一樣。

王副秘書長梅英:不一樣。

翁委員曉玲:不見得他們有像我們憲法法庭有做了一些奇奇怪怪的規定。我要講的是,如果從資訊公開的角度來看,更何況現在技術不是問題,現在所有書類的各式各樣的檔案上傳到整個系統上面,不會有所謂的空間不足的問題,所以資訊公開這件事情很容易做到,書狀類公開也很容易做到,它不會說是會影響到、增加多少憲法法庭的負擔,而這樣子的一個書狀的公開,我覺得真的是可以幫助更多人民更了解憲法法庭的運作,以及在審理的過程當中,不同方的思辨、辯論的過程。本席認為這個部分是有必要的,而且也不會有所謂耗費審判行政人力的時間成本的問題。

王副秘書長梅英:我們從司法行政端可能有不一樣的觀察,因為目前只是裁判書公開,為了個資的遮隱,事實上就耗掉我們非常非常大的司法行政成本,因為必須把相關的個資遮隱,才能夠對外公開。事實上,這個個資有時候不是只是出現譬如說王梅英這樣一個名字,事實上是有上下脈絡,沒有出現名字,但是從上下比對就可以知道這個個資是誰,所以光是裁判書公開這樣一個事情,就耗掉我們書記官這一端……

翁委員曉玲:是啦,不過,憲法法庭的案件也沒有像一般法院的案件這麼多,更何況……

王副秘書長梅英:但是這個是書狀,書狀的這些內容非常非常多。

翁委員曉玲:所以司法這部分,就是你們在整個系統的精進,還有怎麼樣能夠讓剛剛講的,像資訊去識別化,你們可能要想一個更好的方法去改善那樣的作業程序,可是也不能講說,因為我的行政作業程序很複雜,增加我們很多的負擔,所以有些東西我就選擇性的,哪些書狀要公開、哪些書狀就不公開。

同樣的問題,接下來請黃次長,在檢察官的書類的部分。

黃次長謀信:委員好。

翁委員曉玲:謝謝,請王副秘可以先回座。

接下來請黃次長,同樣的問題就是對於檢察書類公開的部分,你們今天認為如果檢察書狀的公開可能會違反無罪推定、偵查不公開等等這些原則,本席要講的就是偵查不公開跟無罪推定就是刑事訴訟法的基本原則,本席也認為這樣的原則很重要,應該要維護。可是這些原則也不是可以無限上綱,現在地檢署不是常常也會在一個重大案件偵查終結起訴之後公開,透過新聞稿的方式去公開起訴書的內容,不是嗎?這就沒有違反偵查不公開嗎?就沒有違反無罪推定嗎?

黃次長謀信:跟委員報告,偵查不公開要權衡很多的法益,案件的進行,還有無罪推定、還有整個訴訟關係人的名譽、安全所作出的折衝規定,所以偵查不公開辦法裡面有個原則例外、例外又再例外,相關規定來折衝相關的法益權衡。委員剛剛講得沒有錯,它有例外,但是它又必須要有個特殊的考量,法律要特別明文規定,基於公益上的目的才可以做一個特別處理,但是我們現在的草案是全面性的公開。

翁委員曉玲:是,為什麼要全面性的公開?其實本席已經常常聽到律師實務界的朋友,或者有些老百姓就會質疑,為什麼看起來是同樣類似的犯罪事實的案子,但是最後檢察官卻做了不同的判斷?可能有些是起訴、有些是不起訴或是緩起訴,大家會很confused,不知道為什麼檢察官今天對於事實非常相近的案子,有些做了起訴,有些卻做了不起訴,我想檢察官的起訴書也應該是要可受公評、可受大家去監督的,就算是你們自己說你們內部有經過復議,還有一個內部的審查機制,可是這也還是存在於你內部,外界也不知道到底檢察官今天有沒有可能有包庇、有吃案等等這些狀況。

黃次長謀信:跟委員報告,如果起訴的話,當然經過法院review的機制去審核,不起訴或緩起訴,事實上,我們除了內控機制之外,告訴人也可以聲請准許提起自訴,透過一個外部法院監督力量來監控檢察官的不起訴處分書,所以在制度選擇上不是只有內控的機制,它有外控的機制來監督檢察官不起訴處分的結果。

翁委員曉玲:另外,本席要講的就是我們現在講的是偵查終結,終結之後才將一些偵查書類公開,既然是偵查終結,就是代表在這一個段落、在這樣子的一個情況之下,現在已經偵查告一段落了,所以應該把目前偵查的狀況公開,這個部分會跟之後的你們說要追究什麼、發現真實……

黃次長謀信:對,跟委員報告,因為偵查終結,檢察官做了不起訴處分之後,告訴人是可以對這個不起訴處分或緩起訴提起救濟的,一旦救濟的話,高檢署,甚至法院有可能會不支持檢察官所做的不起訴或緩起訴,他會發回來我們地檢署重新再行偵查,又回復到偵查程序當中,這時候又要有偵查不公開的限制了。

翁委員曉玲:是啦!我們從整個偵查書類公開的角度來看的話,其實這個部分最重要的就是希望能夠讓老百姓知道檢察官在相關案子裡面的作為是如何。當然任何一個政策、一個法律的修正,都有利弊得失的考量,現在的問題就是人民對於司法太不信任了,總覺得很多案子是不是檢察官可能就一手遮天,明明該起訴的,但他不起訴,這個問題我覺得很嚴重。更何況我們現在講的是法院組織法第八十三條第一項、第二項,對於法院的裁判書有公開,而且已經有講了,如果法律有除外規定、有去識別化等等例外規定的話,這些都是可以做的,這不是不能做!當然就像剛剛王副秘說的,這可能會增加行政成本,可是我想增加這個行政成本如果是有利於讓人民更了解司法,讓司法資訊更為透明,那我認為這樣子的付出跟負擔,其實有必要的。

黃次長謀信:對。跟委員報告,要監督檢察官是否起訴適當或不起訴是否適當,其實訴訟法就有它相關的監督機制,如果透過公開書類的方式,它其實不是一個最好的方式,更何況會有剛剛講的很多法益權衡的結果,剛剛委員提到很多人想公開,但搞不好有更多訴訟關係人是不願意被公開的,如果我們全面性公開揭露的話,是不是對這些人的權益會產生很大的影響呢?

翁委員曉玲:不過,一般的法院判決作成之後也是會全面公開,而你剛剛講的一些訴訟利害關係人可能也是會呈現在判決書狀裡面,但是透過去識別化等等一些作法還是可以達到,所以現在法院判決書都這麼做。

黃次長謀信:因為他畢竟……

翁委員曉玲:起訴書也是在一審判決之後會公開。

黃次長謀信:對,所以我們認為維持現狀其實是比較妥適的。

翁委員曉玲:是,謝謝王次長。

最後還有一點點時間我再請教王副秘,我們知道在今年11月初的時候,有一位最高法院前庭長周盈文法官,懷疑是因為高血壓引發腦出血送醫急救,這當然又引起本席對於司法官人力問題的關心。長期來說,過去都認為法官過勞,在之前曾經司法院也有在推動是不是一個法官一助理,目前為止已經做到所謂的一法官一助理嗎?

王副秘書長梅英:謝謝委員關心法官權益的部分,目前一個法官一個助理是有的。

翁委員曉玲:是有的,幾乎全面性都已經做到了?

王副秘書長梅英:是。除了比較技術性的問題,譬如庭長並沒有跟法官辦一樣多的案件,所以庭長跟審判長大概是三個人配一個助理。

翁委員曉玲:司法人力配置還有結構的問題,本席認為很重要,我希望你們可以再提供給本席近五年來全國各級法官聘用和運用的法官助理人數占比、法官助理的流動率等等,另外本席有接獲一些訊息,就是有些少家廳的法官負擔非常沉重,是不是也可以請你們提供相關數據給我,也就是目前各法院裡面有設置少家廳的法官人數,以及占整個法院人數的比例,好不好?請給我一份相關的數據,可以嗎?謝謝。

王副秘書長梅英:好,謝謝委員,我們會提供。

主席(翁委員曉玲):接下來有請吳宗憲委員發言。

吳委員宗憲:1039分)麻煩副秘。副秘,因為時間的關係我就速度儘快一點,我講一個很簡單的,就是新北割喉那個案子已經過去一段時間了,搞不好社會大眾都已經慢慢地忘記那個事情,但是我覺得新北割喉案的楊爸爸在後面跟我們的一些接觸,其實一直讓我忘記不了那個案子,我也希望藉由那個案子能夠讓我們國家對於未成年的保護,以及未成年犯罪加以重視,然後一些有問題的法案趕快修改好,能夠保障很多年輕人以及很多年輕人在學校或是在社會上面的安全。

王副秘書長梅英:是。

吳委員宗憲:本來我上個星期四審少事法的時候就要來請教你,雖然跟今天的議題有點不太一樣,剛好上個星期四因為鳳凰颱風的問題,我就留在宜蘭勘災,所以那天沒辦法過來,本來那天我就要跟你請教這個問題,我想今天還是利用這個機會跟你討論一下。

從少年事件處理的流程,我們看這個圖片,其實少年事件、少年犯一些犯罪分兩大部分,我想副秘應該非常理解這一塊。有關少年保護事件和少年刑事案件,這兩個不一樣,5年以上的案件會被送到檢察官那邊,它等於是一個逆送的狀況,跟一般少年犯輕罪其實是不一樣的,所走的流程整個狀況是不一樣的,我想副秘應該非常了解,這個部分我就不多說。

但我還是必須要讓大家知道,如果少年犯的是5年以上重罪的時候,這個時候會由檢察官出來主導整個偵查,但是如果是一般少年犯輕罪,這時候我們以一個保護優先的概念,會讓法院來管理這個事情,走向保護處分,所做的是一些比較非對抗的、跨專業的、合作的,法官比較職權介入的方式,避免這個小孩子因為犯輕罪而被貼標籤,我國目前的法制是這樣,但是對於比較重大的案件,這時候檢察官的介入就是一個比較國家公權力的強制介入。我們剛剛講的小朋友犯罪有輕跟重這兩個狀況,但是犯罪之後,前科的塗銷,多久能塗銷?本來也應該不一樣,但是在我國,目前塗銷的標準卻一模一樣,所以都是走3年觀察期,是單一一個標準,也就是如果今天這個小朋友進去家裡面偷東西,竊盜罪5年以下,走少年保護,但是他如果在偷的時候被屋主發現,他變成是強盜,施以暴力的時候,變成5年以上,這時候又會轉由檢察官來處理。所以面對這兩種案子,一個是走向保護管束,另外一個是檢察官介入調查,但是他們塗銷卻一模一樣,這個時候,請問一下副秘,你們是不是忽略了惡性極端重大的案子,少年前科的塗銷制度要有所不一樣,怎麼可以用同一套標準?

王副秘書長梅英:好,謝謝委員垂詢,因為有關於少年的保護事件或者是刑事前科,它的塗銷雖然兩個性質不一樣,可是相同的立法意旨都是為了讓他們復歸,就是讓那個……

吳委員宗憲:好,所以我剛剛跟您提到的,其實我也猜到你會這樣回答,就是為了保護少年、要讓他回歸社會,我們這個出發點沒有錯,但是這兩個東西如果混為一談,沒有一個差異化的話,你們是不是忽略掉了一個很重要的觀念,就是一個社會防衛的責任?是不是我們忽略到社會防衛責任?所以從新北割喉案這個案子,我就看到了一個點,我們似乎好像對於未成年的保護,就是保護到極致、保護到爆炸、保護到完全沒什麼好談,就是保護到底,但是我們卻忘了,忽略掉有一些人有一些特殊的狀況,雖然未成年人大部分其實都不會去犯重罪,但是極端少數的那些人犯了重罪,如果我們對於他的觀察期一模一樣,會不會反而讓社會上面其他的小朋友或其他的人,反而因此而活在恐懼中?譬如我小孩還小,他之後要去上小學,我也會擔心他們班會不會有一個類似這樣的人,但是因為我們要給這種犯罪的人保護,結果我不知道我小孩子可能跟一個有犯過重罪的人在同一個班級上課,老師也不知道,到最後沒有人知道要先去預防一些事情,新北割喉案就是這樣發生,悲劇發生之後,我們卻沒有注意到有什麼要改變。

我再請教您一個問題,我們剛剛講的竊盜、強盜,有的是財產犯罪,有的是輕罪,有的是重罪,我請問一下,如果這個小朋友殺了人,為什麼他跟竊盜的輕罪一樣都是3年歸零呢?我請教你。

王副秘書長梅英:報告委員,委員垂詢的其實就是刑事政策的一個選擇,我們是把它擺在就是側重少年……

吳委員宗憲:了解,跟您剛剛的解釋一樣,就是幫這少年能夠復歸、保護少年的刑事政策,對不對?

王副秘書長梅英:對。

吳委員宗憲:但是我再重申一次,這個邏輯是忽略掉社會防衛的這個責任,所以新北割喉案,同班同學目睹他把人殺十幾刀殺死,我們關切的是,對於這個小朋友視別的小朋友的生命於無物的時候,我們對他的觀察期卻跟偷個東西的觀察期是一樣的,這樣合理嗎?對於其他乖乖的小朋友,或者是一般的爸媽,你對他們公平嗎?這是我要提出來請司法院一定要去注意到這個感覺,否則人民的感覺會是什麼?人民會覺得你在跟我唱高空、講大道理,我一點都不在乎你今天跟我講什麼,我只要我的小孩平平安安的出門,平平安安的回家來陪我、平平安安長大陪著我,我說真的,我只在乎這個。人民會這樣跟你講,所以司法院請不要拿刑事政策或拿什麼復歸這種大道理來告訴人民,人民不會買單的。

再來,你說的這個3年,如果觀察期都一樣,那麼我告訴你,你反而害慘了小孩子,因為我以前走刑事案件偵查,我走了那麼多年,我走了20年的刑事偵查,我看到了一個點,很多黑幫會用這些小孩子,他就告訴小孩子,反正犯罪也不會被被怎麼樣,然後觀察期也才3年,反而這些黑幫更喜歡把這些小孩子當作免洗筷來用,反正這個小孩出事了,再換下一批小孩,有更多小孩子,他未來可以無限的使用,我叫小孩子去開槍,開槍之後打死人了,反正沒差嘛,判沒有多久,而且3年後塗銷,所以我們可以這樣做嗎?我們這樣子做以為維持社會正義、以為保障小孩子,會不會反而害了更多的小孩子?我覺得我們要面對的是司法的實務、社會的現實,而不是在象牙塔裡面講原理原則、講理論,因為我們是司法第一線實務的人,我們不是大學教授,所以當我看到司法實務有這個狀況發生的時候,我想您一定要特別注意這個點,成少共犯以及成年人把小朋友當作免洗筷的問題。法官在處理案件是就個案,所以法官有時候見樹不見林,沒辦法,但是你是司法院的高層,你必須站在高空看地面,你不能跟著第一線的司法辦案人員就站在地面看地面,你必須站在三百公尺高空,你必須要見林,不是只能見樹,對不對?你不是見樹不見林的人,所以要麻煩你們同時思考小朋友的保護以及善良小朋友的保護,必須要衡平。

所以我個人在這邊建議塗銷的觀察期絕對不能一致,麻煩你們能夠去審慎思考這個點,因為社會安全防衛的底線,我們要堅守住,我今天看到的就是不停的保障這些犯罪者,我們國家的司法制度整天告訴我被告的權益要保障,但是我想告訴你的一件事,我更在乎善良百姓以及被害人的權益要保障,但是我今天看到是一堆人每天都在喊被告的權利,我們是不是忘了被害人的權利了?一樣,對小朋友也是,你跟我說要讓他復歸社會、你跟我說要保護未成年人,但是我想到的是那些善良的小朋友們呢?誰來保護?因為你們這次提出來的版本還是一模一樣,所以你今天不提一個修正版本,你至少要回應我的書面質詢,至少要告訴我你們的想法是什麼、該怎麼辦,如何兼顧社會防衛跟刑罰正義的治安需求?你必須要告訴我這個點。

我要在這邊跟您強調,不管是犯罪的或者是其他小朋友,每一個人都是家裡面的寶,我就說我看我兒子,我跟你講,我為他,我有99條命,我願意為他死100次都可以,每一個家長都是這樣在看待小孩,所以麻煩你們要特別注意,就是當小朋友不停地在踐踏司法底線的時候,其實我們就應該終止法律對這個小朋友的寬容了,因為我的訴求是「對好人更好,對壞人更壞」。

最後30秒,兒少證人的保護,請你們注意這件事情,你們不能放任各個法院對於證人的保護是讓各個法官去決定,因為我到新北地院去看,那個走廊很小,結果新北割喉案的證人來,竟然跟被告兩個人就站在這邊,隔1公尺多互看,結果這個證人回去,被人家騷擾。我覺得你們要用制度來處理這件事情,你不能讓各個法院各自為政,好不好?我跟你講,能夠補洞的是制度,我們不能永遠靠運氣好,過往證人開完庭之後,出去被殺的有好幾件,桃園也有律師開完庭出去,被被告殺死。所以我們不能每個案子都靠運氣,請全國一致找出一個制度來處理。

所以三個月內給我一個兒少證人保護要點、動線分流,還有候審隔離的基準,要有動線分流、獨立等候區或候審隔離區,或者是有沒有人陪同等待,這個部分麻煩給我一個要點,你們要完成這個要點,好不好?然後要給我。還有開庭前、進庭中、退庭後保護的SOP,而且要列入法院的評鑑,我不希望還有民眾因為開庭,然後出法院之後被殺死,前陣子家暴案件殺死小姨子就是這樣,好不好?好,謝謝副秘。

王副秘書長梅英:是,謝謝。

主席:謝謝吳委員。

我先作會議程序的報告:待會在吳思瑤委員詢答完畢之後,我們休息5分鐘。

接著請羅智強委員發言。

羅委員智強:1052分)司法院王副秘書長。

主席:好,請王副秘。

羅委員智強:副秘好。

王副秘書長梅英:委員好。

羅委員智強:今年三讀通過修正法院組織法第九十條,其實是司法透明的一個重要里程碑,但是我知道司法院多次都表達不太贊成,我想請問副秘書長,三讀之後,司法院的態度是什麼?

王副秘書長梅英:因為立法院和司法院都是憲政機關,所以當時在立法過程中,雖然我們有表達了我們的意見,但是立法院通過之後,我們就是尊重,在這個底下來制定子法,這是我們的基本態度。

羅委員智強:對,非常好!我就是要你這個答案。基本上,當然每一件政策的主張都各有利弊,從憲政架構來看的話,既然立法院三讀通過的法律,事實上司法院就必須尊重嘛!

王副秘書長梅英:是。

羅委員智強:但是我就要再問下一個問題,我看到你們所謂的法庭錄音錄影公開播送實施辦法,這當然是根據我們修正的法院組織法第九十條的末項「法庭錄音、錄影公開播送相關事項之辦法,由司法院定之。」嘛?

王副秘書長梅英:是。

羅委員智強:我想請問一下,你剛剛也講要尊重立法院,既然法律已經通過了,雖然立法院授權讓你們來訂定辦法,那要不要尊重立法院當時的修法意旨?

王副秘書長梅英:這個我們絕對尊重。

羅委員智強:絕對尊重?有嗎?有絕對尊重嗎?我們來看看你們這個所謂的實施辦法第十二條是怎麼規定的。

王副秘書長梅英:手上那個條文……

羅委員智強:第十二條「依本法公開播送之言詞辯論錄音、錄影,應於該案件裁判宣示或公告後播出。」我想請問這是當時我們三讀通過的法律意旨嗎?一律要等到裁判宣示後才播出,這是當時我們通過法院組織法的立法意旨嗎?

王副秘書長梅英:跟委員報告,因為這個母法是規定在最高法院這邊全部一律要公開,在事實審那個部分,它說有關於法庭所為的錄音、錄影,依當事人聲請或依職權裁定以適當方式實施公開播送。那麼什麼是適當方式,這是授權我們司法院處理,當時在立法過程中,就是依那個立法意旨,委員也講了,公開播送有兩種,一種是live,還有一種是delay live。然後他說我們所講的公開播送,什麼時候要用live的?沒有live啊,他說你們可以用delay live,這個不只一個委員。另外母法第九十條第六項,程序參與者可以聲請把錄音、錄影予以變聲、變像,或者是其他的去識別化,既然要把這一些變聲、變像,還有去識別化,那麼它都不可能是在直播的當時做,一定是要事後做的。我們另外也考量了當時在公聽會的時候,大家所提出了這一些疑慮,所以認為在我們裁量的權限底下,認為剛上路的時候,我們應該要先穩健,以上。

羅委員智強:好,我念一下立法意旨給你聽,好不好?

王副秘書長梅英:是。

羅委員智強:我們在第九十條的立法說明裡面有講:為推動公開透明之司法,總統府司改國是會議於一百零六年做成以下決議:「大法官憲法法庭、最高法院及最高行政法院召開言詞辯論庭應予直播」。它其實很特別強調直播的這件事,我先回到剛剛副秘書長講的,基本上本來就有所謂的直播、延遲直播,還有包括今天有些特殊的案件是要排除在公開播送之外,我們在訂定法律的時候,也都講到有「妨害國家安全、公共秩序、善良風俗,或造成個人生命、身體、隱私或營業秘密重大損害之虞者,得裁定不予公開播送外」。在立法的過程當中,其實有考量到你剛剛講的種種情況。

但你知道我今天質詢的重點在於什麼,質詢重點在立法意旨上,除了一些排除狀況之外,它其實還是希望你能夠用所謂直播的方式來處理,我支持有些狀況是用延遲直播,我甚至支持有些狀況是不應該公開播送的,可是你知道你們的辦法訂的是「一律」,全部都是一定是,要嘛按照裡面的不公開播送的部分,那就不公開播送,但是裡面沒有涵攝所謂不可以公開播送的這些法庭狀況,事實上按照立法意旨的話,你應該要去區別,有的應該是採取直播,有的你要採取延遲直播或是要做其他的,包括你要變音、變影,或是有一些保護的作法,那都已經涵攝在法律裡面的例外規定裡面了。所以今天當你的辦法裡面,你直接就跟大家講通通都是、一律是延遲再播送的話,5天延遲播送,你需要什麼作業時間。但實質上不是啊!其他有些國家也是有所謂法庭上的直播,也是有啊!別人難道就沒有考量這些問題嗎?

所以在這種過程當中,我還是希望司法院,你前面都講要尊重立法,但是你在訂辦法的過程當中,我覺得你是放大了今天立法院給你授權制定辦法的空間,你沒有回到我們立法意旨裡面。不管怎麼樣講,我要先特別強調一件事情,法院組織法為什麼這樣修訂,事實上我覺得就是公開、透明非常重要的一步,既然走出這一步,司法院過去反對,現在接受,但是我覺得你做的,我不敢講半套啦,可能你做了60分、70分,可是事實上有些部分你還是可以再往前走一部分,不用那麼劃地自限,可不可以請司法院再好好斟酌一下,好嗎?

王副秘書長梅英:好,謝謝委員指教。

羅委員智強:OK,謝謝你。

主席:謝謝羅委員。

接下來我們請吳思瑤委員發言。

吳委員思瑤:11時)謝謝主席,請王副秘,也請黃次長。

主席:請王副秘跟王次長。

王副秘書長梅英:委員早。

黃次長謀信:委員早。

吳委員思瑤:大家辛苦了。我想立法院該審不審,今天自食惡果,而司法院負責任地善後補救,卻在這裡要被為難、被究責,我呼籲藍白的委員、在野的委員們,暴衝式的立法、修法發生在法庭直播的法院組織法上,切莫不要再次地二度惡修,把修法當兒戲,這是我今天的破題。

進入法庭直播的部分之前,今天同樣也有翁曉玲委員提的法院組織法第八十三條修正案,也就是偵查終結公開起訴書的書類公開範圍要擴及不起訴處分書、擴及緩起訴處分書等等。我想,當然提案的委員可能認為要擴大司法的透明公開,但是任何透明公開資訊的揭露也都要適度為之,不要讓司法人權在這些修法有失周延的思慮之下未蒙其利、先受其害。我綜整讀了司法院跟法務部兩個部會單位的資訊,你們對於法院組織法第八十三條修正案也是持保留的態度,對不對?

黃次長謀信:對。

吳委員思瑤:認為違反了無罪推定的原則,恐怕會妨礙後續的犯罪偵查,甚至也可能會觸犯到偵查不公開的原則。司法及法制委員會不是最重視偵查不公開嗎?現在卻要惡修法律,自己去違反偵查不公開,真的要三思而後行。當然,最重要的是捍衛司法人權,我們在公開的範圍一定要考量訴訟程序參與者的名譽、隱私權之保障。我所說的這四大理由是不是都是司法院跟法務部對於這個修法持保留意見的主要幾個部分?是嗎?你有沒有要補充的部分?

黃次長謀信:就第八十三條部分,我們有幾個疑慮點,如同委員剛才所說明的部分。

吳委員思瑤:好,謝謝次長的說明。所以司法人權要捍衛,透明公開有其界限,透明公開真的不要適得其反,立法院更要反求諸己,不要雙標。我們看看立法院自己有做到透明公開嗎?還是立法院自己在修法的過程一再地黑箱,自己在違反透明公開呢?

我不得不說,這一屆的立法院,惡例變成慣例了,程序正義完全被踐踏。這是我整理出來這一屆期的資料,光用逕付二讀的方式快速跳過委員會、零討論就表決的法案有這麼多!我要強調,從國會助理到現在,我從事國會的工作也真的是二十餘年了。逕付二讀是議事規則授權的議事策略沒有錯,但逕付二讀有其前提,就是:第一個,朝野有共識的議案;第二個,有急迫性的議案,而不是浮濫地在朝野沒有共識的議案,每一個都透過表決逕付二讀。

而逕付二讀也需要有配套,因為委員會已經沒有討論了,後面韓院長、立法院院長主持的最終表決前的那個最終朝野協商,就成為最重要、也是唯一討論條文的場域,必須逐條討論,必須負責地審議,必須理性的對話,這是逕付二讀當然的配套;可是這一屆立法院都沒有,浮濫地逕付二讀,然後協商當天直接表決,換言之,等一下就表決,現在協商是什麼?就過水啊!韓國瑜院長主持的朝野協商是沒有實質討論的,是零討論,只是過水而已。

這些惡果惡例都發生在法院組織法的法庭直播上。更甚者,表決前又送出再修正動議。所以這一次法院組織法有關法庭直播的修法,我在表決前看到的條文又被改了,黑箱版本又被改了,跟當初我們試圖理解的法案又不一樣了,換言之,這是惡上加惡!

逕付二讀、協商過水、表決前是黑箱版本,造成今天法庭直播這個法院組織法的修法未得其利、先受其害,而司法院努力地在補破網,今天在這裡還要被在野黨的委員責難成這樣!所以這是一個萬惡之源。如果法院組織法當時循程序在最專業的司法及法制委員會好好來討論重大的司法制度變革,我想你們也不用這麼麻煩後面去改那個直播辦法,大家傷透腦筋,不知道如何補破網。

我們就來看看立法院雙標在哪裡。立法院該審查的其實是法案議案,行政部門依據法案議案去制訂的相關子法、辦法,原則上是受立院備查,當然也可以改審查,但重點是立法院該審查的是法案,而不是像法院組織法法庭直播的部分直接逕付二讀,直接快速地不協商就三讀表決輾壓,還強制規定你們三個月內要上路。

當初國民法官法上路的準備期是多久?兩年半……

王副秘書長梅英:兩年。

吳委員思瑤:20207月通過,上路是202311號,兩年半的時間。涉及重大司法制度的變革要有充分的時間來研議制度的配套,但是立法院審查快轉、暴衝修法、協商過水、表決黑箱,強制通過了之後,要你們三個月內趕快上路,為快而快、暴衝的立法院要司法院來承擔後果。

我們來看看,反啦!這是反啦!該審的法案不審,現在立法院反而針對你們送出來的配套辦法要來改審查,這不就是完全亂了套嗎?該審的不審,然後現在來為難你們的實施辦法,太過分了!立法院自己的程序不正義,自己踐踏了委員會的實質討論,對於想方設法去補救的受害者司法院,現在還放話如若不合「昌」意,就威脅再來刪凍司法院的預算嗎?黃國昌委員說,你們法庭直播的部分,他不滿意你們現在補破網的實施辦法,他又再一次放話嗆聲,威脅要凍結、刪減你們的預算來反制。今天黃國昌委員就是法庭直播的始作俑者,被社會撻伐成這樣,他不思悔改,今天還在嗆說要把你們這個辦法退回司法院,然後他還要再修法院組織法。

這立法院真是怪了,財劃法不是這樣嗎?自己為快而快、暴衝地修財劃法,因為出了包,上會期修的財劃法在這會期再修一次。然後黃國昌現在也一樣,上會期修的法院組織法,自己粗糙、暴衝,現在又要再回來,這不是把修法當兒戲嗎?

依據立法院職權行使法第六十二條的規定,如果相關的行政命令、子法有違反、牴觸法律,確實立法院可以要求更正或廢止,但是你們所送出來負責任、研議了三個多月的這個辦法有違逆法律嗎?我們現在來檢視。

到底livedelay live誰在牴觸法律呢?藍白的委員自己說法反覆,自己打臉自己。這個是黃國昌委員參與的626日黨團協商跟627日朝野協商,他都說同樣的話:公開播送什麼時候說要live?沒有live啊!你也可以用delay live的方式去處理,這種方式在外國實踐的例子還滿多的。這是黃國昌說的,他當時自己同意delay live是直播的定義方式之一。羅智強委員在朝野協商也說,公開播送的直播還是有不太一樣的地方,直播也算公開播送,但是延遲直播也是一種透明、公開的播送。兩位委員的說法打臉自己,請問你們的實施辦法哪裡牴觸了立法院修法的母法呢?在我看來,並沒有啊!

所以這是我們當初要補破網的地方,因為暴衝式的法院組織法逕付二讀,違反了個資法的保障,不利於事實的調查,有違無罪推定原則,也會因為輿論的公審來影響相關訴訟當事人,尤其是裁判者的心證,這都是我們司法院在制訂實施辦法要補破網的核心,對不對?也是民間團體一直在說的,不可以這樣、不可以這樣、你們是負責任在善後嘛!

所以我們來看條文,你們的實施辦法裡面有針對禁止特寫,以保護案件相關人的權益,這何錯之有?藍白的委員要反對嗎?還是他們認為要直播、要zoom inzoom in、放大再放大,把每一個人的特徵拍得清清楚楚,讓每一個人、每個訴訟當事人都可能受到社會的肉搜?藍白的委員要反對什麼?你們是在保護案件相關人的權益,所以才應該以單一鏡頭定向、定焦拍攝,不得特寫,而且不應當拍攝國民法官,對不對?這是我們的原意嘛!何錯之有呢?我們也明定當事人對於法庭直播有抗告權,就是為了捍衛司法人權,尊重當事人的意願,何錯之有?我們第八條的修訂,就是這個原理。

下一個可能是在野黨委員說要退回的重要條文,就是對於live或是delay live,我們補破網是為了避免訴訟中的直接播送來導致輿論的公審,我們就法條論法條,你們的第十二條是依據法院組織法所修正第九十條來補充的,對不對?立法院修正的法院組織法自己就寫了最高法院、大法庭等等,應以適當方式實施公開播送。你們的實施辦法第十二條就是適當方式,何錯之有呢?為什麼要為反對而反對呢?

最後一個,這個問題現在還沒有辦法解決,雖然我們指定了播送的平臺,但是任意的剪輯還是很難去防範變造或剪輯,而惡中之惡是立法院通過的第九十條加了一項,所謂公開播送之錄音錄影,不受第九十條之四的限制。也就是他授權任何人都可以散佈,都可以來做非正當目的性的使用,這是惡中之惡,我們在補破網,不是嗎?

所以我支持你們,雖然這個實施辦法最終可能被退回吧!可是我花了一點時間逐條檢視我們的實施辦法,我們是負責任的在保護司法人權,再去彌補粗糙、暴衝、沒有配套的法庭直播造成對於訴訟當事人權利的損害,我想,可能會被退回吧!因為委員已經嗆聲、放話要砍你們的預算、要全部退回、要再修法院組織法,但是我們為所當為,捍衛司法人權,不分顏色。

最後,我要再次放送這一頁,提案的黃國昌委員是不折不扣的雙標,當他在接受採訪的時候,媒體對著他拍,他說:我討厭有人拿著手機對我一直拍。他是立法委員,他反對有人拿著手機對他拍;當有人對他的孩子做出一些可能他認為是在肉搜的行為,但事實上,基於公共利益,你的申報要誠實,對於他家人的一些質疑,他反而就雙標的說:你們不可以對我家人這樣!他要保護他家人的隱私,我都同意每個人要保護彼此的隱私,但是黃國昌強推法庭直播,逼迫受害者的隱私全部被揭露,標準何在?標準何在?立法院不能雙標,我支持你們為所當為,捍衛司法人權不分顏色,我們要堅持下去,好嗎?也辛苦你們了,你們這個直播辦法是討論了三個多月,依程序在公告,比起立法院粗糙的逕付二讀、協商過水、黑箱條文的表決,你們在程序的正義上,在條文的嚴謹度上,都是立法院應當向你們學習才對。

但是今天加害者譴責受害人,善後的人要被立法院究責、為難成這樣,我要呼籲,現在的中央政府總預算還被delay沒辦法審查,如果未來能夠審查,又要再一次像去年一樣惡刪、惡砍司法預算,就是要進行司法的報復,我要再次譴責,我們不應當重蹈覆轍,大家加油,謝謝主席。

王副秘書長梅英:謝謝委員。

主席:謝謝吳委員。我們現在先休息5分鐘。

休息1115分)

繼續開會1121分)

主席:現在繼續進行會議。

接下來請王鴻薇委員發言。

王委員鴻薇:1122分)謝謝主席。我先請司法院副秘書長。

主席:請王副秘。

王副秘書長梅英:委員好。

王委員鴻薇:副秘書長好。跟你討論一個判決的案子,臺灣社會對於打假球,不管是棒球或者是籃球,大家都深惡痛絕。非常不幸的,SBL2023年進行第20屆賽程的時候,爆發了打假球事件,這個案子當然該辦就辦,但是最近這個案子判決結果出來,從SBL假球案的判決可以看到,其實還有牽涉到很多的球員,其中柯旻豪他是MVP球員,他的犯罪所得178,000元,判刑7年,判得最重;另外一位是吳季穎,他的犯罪所得129萬,緩刑5年,他是這個案子裡面犯罪所得最高的;像陳品銓,他的犯罪所得7,000元,他拿最少,但是他被判44個月;然後有一位邱繼緯,其實他最有問題,因為他是地下組頭,他的犯罪所得35,000元,也被判緩刑。

這個案子出爐之後,在運動圈引起了很多的討論,大家在問判刑的標準是什麼?關於這個案子的判刑標準,據說因為其中兩位當了污點證人,咬出其他的人,所以他們被判緩刑,但是邱繼緯本身是組頭,而且吳季穎的犯罪所得是最高的,也許是他們兩個人去咬出其他人,所以他們都被判緩刑,像這種在社會、在運動圈矚目的案件,其他的球員不管他們拿到的金額是多少,大概也都沒有判緩刑,而且都判到4年,有的大概起碼3年到4年左右。我想請問一下副秘書長,像在整個量刑的時候,如果單單只就你有沒有去咬出其他的人,但組頭是最有問題的啊!最有問題就被判緩刑,這代表他以後再去搞一攤,這一攤搞完了,在若干年後,等風聲比較鬆了,他再去搞一攤,反正只是被判緩刑,所以這樣的案件會不會有爭議性,請問一下副秘書長?

王副秘書長梅英:報告委員,本院是職司司法行政,就是我們沒有承審這個案,所以這個案件裡面他的卷證及這些事證到底呈現了什麼資料,我們並不是承審法官,所以我們無從置喙。我們要尊重審判核心,我們並不清楚裡面的事證……

王委員鴻薇:每一次問你們相關的案件,你們都說:啊!這是個案,要尊重承審法官,因為個案所以我們不清楚。但是我們在這邊每一次指出來的,人民對於司法量刑合不合理?對於司法能不能夠信任?其實就是在這些個案一一累計出來的。所以我覺得我們一直在講,司法改革現在聽起來像笑話,司法改革震天價響,喊了這麼多年,我們也沒有看到司法有改革,司法也沒有貼近人民,甚至司法還被政治干預。針對這個案子,我要特別提醒司法院,這不是政治性案件,但是對於臺灣社會,大家對於打假球案件這麼深惡痛絕的狀況之下,組頭判緩刑,大家會覺得怎麼組頭還可以被判緩刑,請問以後是不是放縱還是包庇這些打假球案呢?所以這一點是我要特別提出來的。時間暫停一下,我再請法務部次長。副秘書長請留步。

黃次長謀信:委員好。

王委員鴻薇:接下來要跟你們就教的,昨天在衛環委員會有討論,我覺得它蠻重要。昨天衛環委員會主要是要修法,因為前陣子在新北市有一個違反家暴令的男子被釋放之後,立刻當街殺了他的太太跟小姨子,引起社會的譁然,怎麼可以違反保護令,然後立刻去殺人呢?所以這個案子會引起大家比較高度的關注,但就在非常接近那個時間的時候,其實臺北市還有一個案子是女公關被割喉慘死,大家後來才發現,他也是一樣被家暴,而且施暴者也是違反保護令,釋放回來就把女公關當街割喉慘死。

我們要來討論違反保護令的問題,昨天我們在衛環委員會都有提到,家暴的聲請羈押率以及被羈押率都非常非常的低,我記得羈押率大概5%上下而已。當然,當時我們檢察司司長表示,因為家暴案件的態樣非常非常多,它的母數也很大。我現在要跟兩位討論的,副秘書長,違反保護令是司法院發的吧?

王副秘書長梅英:是。

王委員鴻薇:所以一般被家暴的人,比如夫妻吵架、啪啪被打兩個耳光或怎麼樣,你可能也拿不到保護令,這種不容易吧,對不對?你要拿到保護令也是有一定的標準,比如你要去驗傷,而對方有一定的暴力行為,或者有長時間的施暴,所以法院才會發給他保護令,以限制施暴者的行為。老實說,我剛才指的這兩個例子是比較極端,他違反保護令之後還去殺人,但是事實上,在社會有很多的狀況是違反保護令,繼續去騷擾、繼續去施暴,視若無睹的一再違反保護令。

我們可不可以往一個方向去討論,如果違反保護令就應該構成羈押的條件,否則的話,他的成本很低嘛!他數度違反保護令也無所謂,他可能一直要等到他真的有可能再去做什麼樣的暴力,真的很可能危害到當事人、受害者生命財產的安全。所以,我的意思是我們現在希望能夠保護這些婦幼,並能降低家暴,而且要讓家暴者付出一定的代價,可是我們看到從2021年到2024年違反保護令的案件事實上是增加的,而且增加件數是非常多的。

請問我們的檢察系統及法院系統,我認為違反保護令的刑度都過低啦!你看已經連續發生這兩個悲劇,是不是可以在違反保護令的狀況之下,他就構成羈押條件?你讓他押一下,讓他付出代價,不然每次都說:你要考慮到他的心理啊、他很容易暴怒、更容易會造成什麼傷害啊!針對違反保護令的應該要羈押他、讓他cool down、讓他知道違反保護令是要付出這樣的代價,否則的話,已經好幾次了,一而再,再而三,視法院保護令為無物。先請教次長,針對這個部分,有沒有可能經過什麼樣的方式可以精進?

黃次長謀信:跟委員報告,我們羈押在刑訴法有特別的羈押要件,但是家暴法為了保護令的有效性,所以家暴法對羈押要件做了一個特別的處理,它跟刑訴法不一樣。換句話說,你違反家暴法保護令的話,基本上,你反覆實施家暴的狀態,犯罪嫌疑重大,它就創造一個新的羈押事由。事實上,家暴法在第三十條之一是有做特別處理的,就羈押要件做稍微鬆綁於刑訴法上的規範,它其實是有做特別的規範。

王委員鴻薇:你認為我剛才講的,只要違反保護令就應該構成羈押條件……

黃次長謀信:對,犯罪嫌疑重大及反覆實施。

王委員鴻薇:讓他沒有機會一再的違反,你的意思是要去修這個家暴法?

黃次長謀信:不用修。現在家暴法第三十條之一就有特別的規範了,它已經不同於刑訴的規範,只要他犯罪嫌疑重大並且反覆……

王委員鴻薇:如果不用修法,就是你們第一線嘛!檢察官也好,或者法院也好,為什麼我們可以看到一再違反家暴令呢?沒有押他就放他回去,放回去之後他就開始去騷擾,有的是敲門、踹門、破門而入、去騷擾、跟騷,或者再繼續施暴等等的,嚴重的就是我講的,這都是今年的案例啊!直接當街殺人,不是只有一宗,而是連續兩宗的事件。所以,次長還是覺得在你們檢察系統沒有什麼精進辦法嗎?

黃次長謀信:委員剛提到要不要羈押,當然要依個案決定。我是說在法制工具上是齊備的,也不會欠缺。而個案上由檢察官去判斷,我們就無從置喙,但法律工具應該是沒問題的。

王委員鴻薇:請問一下副秘書長看法如何?

王副秘書長梅英:同意次長的意見。

王委員鴻薇:次長沒有意見啦!老實講,我講半天,為什麼要請你講?你們兩個都這樣講,我認為違反家暴令就應該羈押啦!我直接問,你們家暴令是隨便發的嗎?家暴令不能隨便發,不是嗎?

王副秘書長梅英:報告委員,因為現在有關於羈押要件,確實在家庭暴力防治法裡已經有做一個特別規定了,這當然就是實務上怎麼做的問題,可是如果完全不留下這種裁量的空間、違反家暴令就羈押的話,可能對於有些案件……

王委員鴻薇:本來給你們裁量空間,但是留裁量空間的結果,就發生像這樣的案例啊!

王副秘書長梅英:因為家暴的態樣太多了,有些可能侵害法益真的沒那麼重。

王委員鴻薇:沒有錯,我剛才就講了,有時候可能是夫妻吵架,只是短暫性的,要拿到保護令並不容易,因為拿保護令是有門檻的,保護令是有門檻的!我現在不是說家暴就應該羈押,而是違反保護令,所以必須給予一些限制。畢竟是法院發的保護令,既然違反了,就應該進行羈押!我是這樣認為,也不想再看到這樣的悲劇再發生!不管檢察系統或法院系統,在看到違反保護令的案件節節升高時,正代表司法沒有達到遏止的效果!我希望法務部跟司法院能夠去做一些研擬,好不好?謝謝。

主席:謝謝王委員。

接下來請鄭天財委員、鄭天財委員,鄭天財委員不在。

鍾佳濱委員、鍾佳濱委員,鍾佳濱委員不在。

鄭正鈐委員、鄭正鈐委員,鄭正鈐委員不在。

陳冠廷委員、陳冠廷委員,陳冠廷委員不在。

楊瓊瓔委員、楊瓊瓔委員,楊瓊瓔委員不在。

接下來請林淑芬委員發言。

林委員淑芬:1136分)謝謝主席。請王副秘書長、次長。

主席:請王副秘,還有次長。

王副秘書長梅英:委員好。

林委員淑芬:副秘午安。我的質詢還沒開始,但聽到剛才王委員的質詢我突然想到,家暴防治法第三十條之一與刑事訴訟法第一百十四條兩個法的運用該怎麼競合?你剛剛講家暴防治法規定,如有必要得為羈押,可是遇到刑事訴訟法第一百十四條如果聲請具保的話,那麽三年以下刑期者聲請具保就一定要給他交保,這是霸王條款!當家暴防治法第三十條之一遇到刑事訴訟法第一百十四條怎麼競合?因為聽到剛才的質詢所以我特別提出問題。

黃次長謀信:除家暴法之外,如果又符合刑事訴訟法第一百十四條之要件,還是不能羈押,還是適用第一百十四條。

林委員淑芬:對,所以真正的問題是卡在第一百十四條這條霸王條款!我昨天在衛環委員會就質詢過了,要治本就必須把違反家暴防治法之刑責提高到五年以下,這樣才能夠解決刑事訴訟法第一百十四條的問題!為什麼必須提高到五年以下?因為家暴犯罪人已經違反法律所禁止之事!尤其當第二次被告知核發家暴保護令時,已經是第二次告知,卻還是無視於法律存在,還繼續家暴!普通傷害罪刑責都五年以下了,但違反家暴法一次、違反兩次,甚至到第三次都還只是三年以下?只要三年以下就會碰到刑事訴訟法!刑事訴訟法針對三年以下,如果被告聲請具保的話,你們非給他交保不可,不是嗎?

黃次長謀信:原則上是。如果單純違反家暴法,是;但家暴法常伴隨著其他附隨犯罪……

林委員淑芬:我知道。

黃次長謀信:其他犯罪就不是三年以下了。

林委員淑芬:我知道,但如果是單純的呢?

黃次長謀信:單純的話就是……

林委員淑芬:我跟你講,現在被押的……剛才王委員質詢時提到,幾千件家暴案,為什麼只有兩百多個被押?因為那些人就是符合刑事訴訟法第一百十四條但書規定者,也就是累犯,有犯罪習慣等等的。如果沒有的話,其實是無法羈押的!所以我再說一次,土城當街殺人的,信義計畫區殺人的,都是保護令下來就馬上殺人,都是第一次,完全不可能羈押!因此,這不是檢察官的問題,也不是法官的問題,是我們法律工具不夠的問題,責任在我們的法律出了問題,好嗎?好,次長請回,我不是要問你。

抱歉,我今天不是要問這個題目。我已經問三遍國民法官審判的事情了,聽說今天終於找來業務承辦單位的法官來。上個禮拜我問副秘書長,昨天我問刑事廳廳長,並請你舉例子告訴我,什麼樣的案件、案情符合國民法官法第六條第一項第四款所說,被告認罪了,經審判長告知被告通常審判程序之旨,且依案件情節,認不行國民參與審判為適當。我再說一次,今天有備而來了。

上禮拜你旁邊那個呂法官上來,我問他,所謂不行國民法官參審的例外,並請他舉例給我聽。他說,有涉及到生命法益的案子。上禮拜副秘書長還有呂法官是這樣子回答我,根本就是在胡說八道!我問你的是不適用國民法官的情形,結果他回答我的卻是故意犯罪,因而發生死亡,適用國民法官法。這是答非所問,所以我要再問你一次。昨天我問刑事廳廳長第二遍時,他回答我說:被告認罪,對於刑度及證據調查沒有意見,檢察官及辯護人都認為不用國民法官為適當。這種說法有回答跟沒有回答是一樣的,根本就是把條文內容再簡單講一遍而已!司法院自己把條文訂得高深莫測,沒有人可以解讀得出你們到底是在講什麼,而且你們的法官也不採用。一旦要你們舉例,從上個禮拜的王副秘,到昨天的廳長,一個例子都舉不出來!

昨天在下班前你們給了我一份書面,好像有6頁。這份書面也沒有回答什麼條件、什麼例子適用第六條第一項第四款,通通都沒有!今天我是第三次質詢了,你們有備而來了,你可不可以再講一次第六條第一項第四款所講的例子大概是什麼樣子?可不可以再講一遍?

王副秘書長梅英:我讓調辦事法官直接回答。

林委員淑芬:好。

廖調辦事法官晉賦:報告委員,針對實務上有關第六條第一項第四款的相關適用情形,由於我們現在有在做成效評估,只要轉軌的話都有進行相關裁定書的公告。我們海撈所有裁定書後進行分析,大致上分析出有兩種類型:一種類型是原則上被告認罪,被害人家屬同意給被告輕刑的機會,大家也同意轉軌,在這種情況下,會有所謂的……

林委員淑芬:大家也同意轉軌?大家是誰?

廖調辦事法官晉賦:大家指的是檢察官沒意見時,通常被告辯護人就會聲請轉軌,只要在檢察官沒有意見的情況下,通常有可能會轉軌。但是還有另外一種類型,即考量到國民法官法基本上是為了實現公共利益,也就是所謂的反映國民的法感情,有量刑上的考量。即便在這樣的情形下還是覺得要讓國民法官來量刑……

林委員淑芬:你講的第二種狀況,等於這一款可以廢掉了!依你講的狀況,第四款可以廢掉了!

廖調辦事法官晉賦:實務上分析的兩種運作情形是這樣子,目前情況是這樣。

林委員淑芬:我是叫你舉例子,不是叫你去海撈一下!你講的很像在說未來的適用基準要這樣訂?

廖調辦事法官晉賦:不是、不是。委員,這是我們分析全國裁定的結果,所以是能夠反映現況。

林委員淑芬:你的第一種是可以不適用;第二種是講不能適用……

廖調辦事法官晉賦:目前有寬嚴兩種標準,也因為抗告的情形比較少,還不知道高院對於適用基準的看法。

林委員淑芬:現在我們不講這個。由此可知,從上個禮拜的第一次,昨天廳長第二次,到現在第三次,你們到立法院來,叫你們舉例子,你現在跟我講說你去海撈了所有的裁定以後發現有這幾種現象,但我現在問你的是你們把這個條文訂成這個樣子,你們想像的到底是什麼?這個跟既有的、已經做成裁定的是不一樣的兩件事喔!條文是你們訂的,然後我要你舉一個例子來跟我說,你們認為要適用這一款的例子,需是什麼案情、什麼條件才會符合你的條文所說,到現在第三次了你們還是講不出來。昨天你們給我的書面資料第4頁說,成效評估委員會也建議你們要新增裁定不行國民法官的適用基準,你連什麼樣的案子類型可能是符合這第四款的,問了你三次都講不出來。

廖調辦事法官晉賦:報告委員,其實在第六條……

林委員淑芬:你們的成效評估委員會要你們訂基準,我看你們也根本訂不出來,因為連例子都說不出來,能夠訂什麼基準?

廖調辦事法官晉賦:其實國民法官法第六條的立法理由裡就講得很清楚,原則上要對量刑沒有重大的爭議,只不過對於量刑有沒有重大爭議這件事情到底要到什麼樣的程度……

林委員淑芬:量刑有沒有爭議是要有結果以後了,現在講的是還沒有審判以前,我要聲請不適用國民法官參審,一個是審判之前就要符合資格可以不審判,你現在回答我說量刑,量刑是審判以後耶!你現在是在說什麼!

廖調辦事法官晉賦:有關於量刑的部分,當然是最後由法院認定結果,可是在準備程序的時候,在所謂國民法官制度下,原則上檢察官會有進行求刑的動作,所以會針對這個部分來進行相關的討論。

林委員淑芬:檢察官求刑跟量刑結果傷害國民要符合國民感情,這是兩個程序不同的階段,然後我要你針對第六條第一項第四款舉一個例子,告訴我你們想像的符合可以例外條款的案子,到現在舉不出來,然後屢屢到這裡來胡說八道,上一次的呂法官、昨天的廳長。好,算了!我現在再問你,我舉一個例子,你們都沒有看見這個問題這麼嚴重嗎?當初做改革的時候、國民法官法通過的時候,我們以為是高舉著進步的大旗,可是這樣運作下來,我語重心長的提醒你們,制度面執行下來真的有很多缺失和問題,而你們都不願意承認,不願意看到。那我再舉一個例子好了,前一陣子發生了一個清潔隊員侵占電鍋被起訴貪污罪的案子,這種類型的案子很多,觸犯的條文都是貪污治罪條例第四條第一項第一款侵占公有物罪,實際上是清潔隊員侵占了一個人家不要的電鍋,但是法定刑期是多少?

廖調辦事法官晉賦:十年以上。

林委員淑芬:刑期十年以上,罪很重,這些被告統統認罪了,這時候要不要適用國民法官法?明年起。

廖調辦事法官晉賦:明年起是需要的。

林委員淑芬:認罪了,侵占的東西這麼小。

廖調辦事法官晉賦:依照國民法官法第五條的規定,原則上適用,但……

林委員淑芬:你不要講,我現在再提醒你,是適用國民法官法,但是這些清潔隊隊員都是社會經濟的弱者,他們不懂法律,一犯罪就犯了十年以上有期徒刑的罪,而且他們立刻認罪了,輿論甚至認為不應該起訴的,你有講到國民感情,國民感情甚至會認為這不應該起訴的,結果呢?明年起要適用國民法官法冗長的程序審理,你們法官自己都受不了國民法官繁雜的程序,所以才會對辦理國民參審的法官減分案,結果你們減分案,當事人都認罪了,卻要承受冗長程序,飽受折磨。你剛剛講的或許符合第六條第一項第四款的第一個條件,人家受害者家屬也願意原諒他了,受害者家屬也認為說不要再國民參審了,可是你們都還要堅持,非要人家陪你們玩下去,玩一齣國民參審的法庭大戲不可!這要人民怎麼信賴你們司法?這個部分未來要怎麼辦?十年以上的徒刑,他也是適用國民法官法的這一種,到現在你們都還是認為說一定要陪你們審到完嗎?

廖調辦事法官晉賦:報告委員,原則上,依照國民法官法第五條的規定,符合相關的規定亦即故意犯罪致人於死或判十年以上有期徒刑當然就是原則上是適用,但是個案情況下有可能會依照第六條的……

林委員淑芬:第六條哪一款?

廖調辦事法官晉賦:如果是非常複雜的情形的話,當然有可能是由第三款的繁雜性……

林委員淑芬:第四款可不可以?

廖調辦事法官晉賦:第四款的部分,依照立法理由,必須要量刑沒有爭議,那在目前的實務上……

林委員淑芬:他的量刑會有爭議嗎?清潔隊隊員侵占一個破電鍋,人家國民的感情是希望你連起訴都不要啦!

王副秘書長梅英:委員,我想補充一下。因為委員舉的這個例子,出問題的不是在國民法官這邊的設計,而是貪污治罪條例對於這些財務非常輕微的,我們的司法刑事政策要怎麼處理,對這個部分,事實上法務部他們也都一直很加緊的做了很多的……

林委員淑芬:到現在都沒有改變以前,你不要跟我講法務部,不要再講微罪不起訴,你不要跟我講這個。

王副秘書長梅英:我想這一類的案件應該是……

林委員淑芬:到現在,沒有百分之百剔除以前,不要講這個。我現在就是在跟你講國民法官法,從明年起,十年以上的重罪統統都要改由國民法官審理,現在清潔隊隊員侵占一個電鍋就是十年以上的貪污罪。

我現在再跟你講另外一個問題,昨天你們廳長在這裡答詢時說怎麼可以讓被告有選擇要不要適用國民法官的權利,被告沒有選擇權,他說第六條第四款是我們決定的,不是你被告可以聲請的啦!你們不斷高舉著「刑事訴訟是以被告為主體,採改良式當事人進行主義,同時還要發現真實」,在這種狀況下,為什麼作為刑事訴訟的主體對於要適用什麼樣的程序會沒有選擇權?你們廳長的言論代表你們司法院嗎?你們說被告當然是刑事訴訟的主體,那刑事訴訟制度要分成兩部分,用一般程序的就說被告是訴訟主體,用國民法官法的就說被告不是訴訟主體,被告不是訴訟主體難道是客體嗎?是讓你們隨便予取予求,任你們宰割的客體嗎?你們自己都不會覺得矛盾嗎?一下子說被告是訴訟的主體,然後昨天廳長說被告沒有選擇程序的權利,你們這樣子搞,他是代表你們司法院嗎?這樣子有辦法讓人民信服嗎?你們一下子這樣子、一下子那樣子,到底被告是不是訴訟的主體?昨天廳長這樣講:他沒有選擇進行什麼樣程序的權利。他是代表你們司法院嗎?

廖調辦事法官晉賦:報告委員,被告有沒有選擇權這個事情,基本上在國民法官法立法過程中就已經討論過很多,後來決定沒有選擇權的原因是考量到目前有採取所謂選擇權的國家,國民參審部分的案件都非常少,這樣其實就會失去了我們引進國民法官法的立法目的,就是要反映……

林委員淑芬:那第六條第一項第四款是怎麼一回事?第六條的例外條款是怎麼一回事?

廖調辦事法官晉賦:第六條的情況,原則上是在適用國民法官法的前提下謹慎的適用排除條款。

林委員淑芬:所以不行國民法官審判的門開得很小耶!它的門開得很小,就只是第六條第一項的幾個條件而已。我也沒有叫你打開,我也沒有反對國民法官訴訟的審理,我現在講的是你訂了第六條第一項的可以例外的條款,可是法律明明許可的,你們這個門就給他關起來,然後還跟人家說你沒有選擇的權利。就第六條第一項可以例外許可的狀況,請問當事人有沒有選擇的權利?有沒有?

廖調辦事法官晉賦:報告委員,依照目前第六條的設計,基本上被告是沒有選擇權的。

林委員淑芬:我在講例外的條款。

廖調辦事法官晉賦:就是沒有,被告是沒有的。依照第六條第一項第四款的規定,原則上被告是沒有選擇權的。

林委員淑芬:所以你們整個刑事審判的體系是分成兩個架構囉?所以國民法官法就剝奪了他的訴訟主體的位置?

廖調辦事法官晉賦:報告委員,被告是不是訴訟主體和被告是否有選擇權是兩件事。

林委員淑芬:你們在這裡答詢,昨天講一個樣子,今天講一個樣子,明天還會再講一個樣子,今天為什麼人家對你們司法連制度上都沒有辦法信賴,就是因為你們在這裡都黑白說嘛!我現在講的是「增進人民對司法的信賴」這點,你要人家對你們信賴,方法很多啦!比如你們法官要做出正確的判斷啦!法官要像個法官啦!不要幫助人犯脫逃啦!一個鍾文智案牽涉了兩個高院的法官,一個還是庭長,庭長欸!到現在都多久了,你們司法院給我們什麼交代?

王副秘書長梅英:報告委員……

林委員淑芬:我不是要討論這個,而是很認真的跟你們說,要推國民法官法,你們就要把制度弄好,要好好的弄,弄好!為什麼人家這麼討厭你們?我舉一個例子啦,我以前也質詢過,我們辦公室曾因為工作需要,上網查詢臺北地方法院行政訴訟有關引水法事件的判決,判決日期在111年,結果在你們的判決系統查不到,我們去詢問司法院,司法院瞭解的結果是當時系統沒有上傳成功,裁判書的重要在於透過裁判書的公開機制來監督法官的裁判是否公正和妥適,要保障人民的權利,確保法院是不是有公平審判,除了兒少、性侵、國家機密、智財法之外,其餘所有裁判書全部都會在裁判書系統上公開吧?對吧?好,可是我們查詢這件無關乎不能公開,也非屬裁判書遮隱原則的,在海量的判決當中,就是剛好撈到沒有上傳的,怎麼會這麼巧?怎麼會這麼巧呢?我就發現一個個案,抱歉!在我的手機上,我可不可以拿出來看一下?

主席:請林委員掌握時間,我們已經按了6次鈴了。因為您質詢的問題很重要,所以多一點時間,但還是希望可以在2分鐘之內結束。謝謝!

林委員淑芬:這是媒體前幾天即20251112號的報導,標題是「17年前姐弟戀談分手勒死她,這次女友想分手再勒斃她,恐怖情人收押」,結果就有人來告訴我們了,17年前案件的當事人,他被判刑18年,很多人想說這是累犯,而且顯然他的行為相當於人格上有異常,人家要跟他分手就勒斃她,兩次了!而且現在是在假釋期間還未滿就再勒斃另外一個女朋友,然後當事人告訴我們說判決這個李性男子18年的法官是誰,這個完全沒有涉及不能公開喔!這一個法官叫什麼名字,你知道嗎?查詢不到!我們查詢了卻查詢不到,當事人有來陳情,告訴我們查詢不到這個18年前的案件,你知道為什麼嗎?因為這個法官現在是司法院的高官!我就不要講了,昨天有在現場的。司法院的高官啦!怕人家查詢到這樣的案子,名譽不好,所以就讓我們查詢不到。你知道嗎?我現在其實不是要講這個個案,我現在是要告訴你們,這個就是為什麼司法失去人民信任的主要核心,你們還可以利用權力,為高官把他的不名譽的、不符合國民感情的、不符合社會期待的判決書遮掩起來,違法的遮掩起來!司法院的高官!你自己回去看,我剛剛跟你講了是什麼案件、日期、媒體報導的,我現在再問你……

王副秘書長梅英:委員,我想那個應該是有一些誤解,司法院絕對不可能因為承審法官是誰就做不同的區別。

林委員淑芬:沒有誤解,當事人的朋友來陳情,然後他們就說是某個高官判決,現在我們去查詢,查詢不到,本辦公室去查詢,也查詢不到。不過這不是我今天要質詢的主題,我是說司法的官箴敗壞成這個樣子。我現在問你,國民法官案件的證據調查,你們給我的書面報告第2頁說有檢辯雙方向法官說明證據的證明力,我問你,在說明這個證據證明力的時候不就是會講到證據的內容嗎?沒有講到證據的內容是要怎麼跟法官說明這個證據需要調查?不講內容,法官說沒有調查必要性就不調查了嗎?講了內容,法官不就預斷了嗎?所以這是父子騎驢,怎麼做都不對。講內容不行,不講內容也不行,這樣子父子騎驢,司法院都不覺得這個制度有問題嗎?準備程序證據調查的聲請,由承審法官負責要不要受理這個證據調查,決定要不要證據調查,不講內容和講內容都不對啊!我再問你,這樣子行嗎?你說要回答,讓你回答。

王副秘書長梅英:其實委員提示的這個就是一個證據開示的制度,它就是這樣子運作的,這個不是只有在……

林委員淑芬:什麼叫就是這樣子運作?你昨天沒有來,由承審的法官去負責國民法官的證據調查方式,如果是由號稱事先不知悉案件內容的法官去負責,完全都不知道,那人家來請你做證據調查,這個法官他都不知道案情,也不知道證據的關聯性,也不知道內容的話,要嘛摸黑審理,要嘛瞎子摸象,要嘛就是法官已經預斷,他看了他就是要預斷,要嘛他就什麼都搞不清楚,不管他是產生預斷或者是什麼都搞不清楚,因此而做成的證據要調查或不調查,你們都不覺得這樣子的制度設計有問題嗎?為什麼國民法官法第四十四條可以規定關於羈押的決定是由另一組法官處理,而證據調查的決定卻不能夠比照辦理呢?你們司法院都會講法律講求證據,結果你們法官法的案件,對於證據的調查,要嘛太嚴格,要嘛又太寬鬆,寬鬆就算了,如果採嚴格的標準,不准人家調查又不准被告對於不准調查的裁定不服,然後上訴之後還不能改判!法官都不知道案情內容,是否聲請證據調查他要怎麼判斷?所以這個證據是篩選過的,呈現給國民法官看的證據……

主席:麻煩林委員再簡短一點,因為我們今天已經給你很多時間了,儘快結束好不好?下一次還有機會,麻煩1分鐘,謝謝。

林委員淑芬:好,謝謝!抱歉!我講一下,因為這個案件真的比較複雜。呈現給國民法官看的證據是篩選過的,由號稱不知案情的承審法官決定的,而這樣的證據是篩選過後給國民法官看再做的判決會公平嗎?而且一審的判決到二審上訴之後,法官不能改判耶!不能改判,然後你們不准人家救濟,法官證據調查不准人家調查,又不准被告對於不准調查的裁定不服,然後上訴以後還不能改判,這樣子的司法制度不是草菅人命嗎?而且國民法官審的都是重罪,重罪耶!問題這麼多,你們不覺得這個有問題嗎?

廖調辦事法官晉賦:報告委員,這邊我簡單的回應一下委員的意見。第一個有關於證據裁定的問題,基本上……

林委員淑芬:你若要照昨天給我的書面資料來回答就不用了啦!

廖調辦事法官晉賦:不是這樣,就是原則上,應該說在準備程序的時候,為了要聲請調查證據,本身並不會去朗讀相關證據的內容給對方……

林委員淑芬:你不要在這邊黑白講了啦!

廖調辦事法官晉賦:原則上只會依照這個他想要聲請證據調查的證據所欲證明的待證事實跟檢察官起訴的有沒有關係……

林委員淑芬:這個證據的證明力,沒有講內容,法官怎麼知道它的必要性在哪裡?講了內容以後,不產生預斷嗎?那我再問你,什麼叫行政尾卷?召委你有聽過行政尾卷嗎?這是最後一題,我只要2分鐘。抱歉!

主席:我們今天已經超過時間很久了,之後還會安排。

林委員淑芬:召委,真的求求你,我只要2分鐘。

主席:好,最多再給1分鐘,有關行政尾卷,趕快回答。

林委員淑芬:我想召委也沒聽過行政尾卷,連副秘書長都沒有聽過,這規定在國民法官法施行細則第一百三十六條第四項,意思是法院去函查調回來的資料,這個資料要編入行政尾卷,為什麼這樣設計?一定是因為不要讓法官產生預斷,這個叫做掩耳盜鈴啦!法院去函查,函調回來的資料送到法院,法官第一個看到,法官看到以後才會批示這個資料要編入行政尾卷,你們掩耳盜鈴,你們的法官明明看到了,故意講一個名字叫做行政尾卷,然後欺騙人民說法官沒有看到喔!你們在說什麼?這樣子能夠增進國民對司法的信賴嗎?你們說國民法官的案件,法官都沒有看到,不會預斷,誰相信?

廖調辦事法官晉賦:報告委員,行政尾卷是相關於審判卷宗,有編入審判卷宗法官才會看,至於行政尾卷的話,我們會把它密封起來。

林委員淑芬:行政尾卷就交付到法官桌上,然後他交付到行政尾卷,對法官你可以用道德約束,法官不會翻開看,如果行政尾卷的資料只有一頁,一頁就看光光,如果是一堆,他說我不敢翻開看,你知道他有沒有翻開看?不知道。函查回來的資料就寄到法院,就是送到法官的桌上去批示放到行政尾卷,我看過真正的卷宗。

主席:謝謝林委員,林委員今天提的很多意見都非常重要,請司法院回去要好好的研析。

林委員淑芬:但是副秘書長都沒講半句話,我現在是語重心長,要推國民法官法,你就把制度好好的設計,理論面立意良善,但執行起來存在這麼多的問題,你們如果毫無反應,還是本位主義,都不願意思考和檢討,犧牲當事人的權利,是再度破壞人民對司法的信任啦!

主席:我想這個部分的話就之後再講,因為國民法官法第六條的部分,正好本席也提出了相關的修正案,大家很快就可以看到。

林委員淑芬:也不止是第六條啦,它的執行面問題很多。

主席:確實問題很多,明明國民法官法的目的就是希望重要的案子能夠召開國民法庭,可是事實上執行起來的時候變成很多都是不執行,的確是有很多問題,所以也謝謝林委員今天的指教。

林委員淑芬:很多是在破壞國民法官法的基本精神。

主席:沒錯。

林委員淑芬:你們若換一組法官來處理程序問題,受理證據調查的決定與否,那個不承審的法官可以完整的看到卷宗,他可以知道因果,他可以知道這個到底要不要准他調查,你們卻讓一個什麼都不知情的法官、承審的法官去處理這個問題,這樣子對嗎?然後你們在羈押的時候就換另一組法官了,為什麼在證據調查上面不用換一組法官呢?

主席:謝謝林委員,我想這個問題真的很大,之後我們司委會會再安排相關的國民法官的專題報告。

林委員淑芬:副秘書長,不要這樣子戕害現在正在進行國民法官程序審判的這些當事人的權利。

主席:好,謝謝副秘書長,謝謝林委員。

接下來請蔡易餘委員、蔡易餘委員、蔡易餘委員不在。

今天所有登記發言委員均已發言完畢,詢答結束;委員質詢時要求提供相關資料或以書面答復者,請相關機關儘速送交個別委員以及本會。

今日議程所列討論事項第一案到第四案,報告及詢答完畢,決議:另定期繼續審查。

本次會議進行到此結束,現在散會。謝謝大家!

散會129分)