院會紀錄

立法院第11屆第4會期第14次會議紀錄

時  間 中華民國1141219日(星期五)10

地  點 本院議場

主  席 韓院長國瑜

秘書 周萬來

主席:報告院會,請秘書長報告出席人數。

周秘書長萬來:報告院會,出席委員71人,已足法定人數。

主席:現在開會。

先處理朝野黨團協商結論,請議事人員宣讀。

立法院黨團協商結論

時間:1141217日(星期三)下午3

地點:紅樓302會議室

決定事項:

一、有關行政院函請推舉原住民族代表及社會公正人士組成財團法人原住民族文化事業基金會董事、監察人審查委員會乙案,依政黨比例由國民黨黨團推舉6人、民進黨黨團推舉6人、台灣民眾黨黨團推舉1人代表組成,名單請於1224日(星期三)中午12時前送至議事處彙整,逾時視同放棄。

主持:韓國瑜   江啟臣

協商代表:羅智強   傅崐萁() 林沛祥() 柯建銘

鍾佳濱   陳培瑜   張啓楷   陳昭姿

黃國昌(代)

主席:請問院會,對以上朝野黨團協商結論有無異議?(無)沒有異議,通過。1141217日朝野黨團協商結論,經決定如下:有關行政院函請推舉原住民族代表及社會公正人士組成財團法人原住民族文化事業基金會董事、監察人審查委員會乙案,依政黨比例由國民黨黨團推舉6人、民進黨黨團推舉6人、台灣民眾黨黨團推舉1人代表組成,名單請於1224日(星期三)中午12時前送至議事處彙整,逾時視同放棄。

報告院會,本次會議議程有待溝通,請各黨團幹部現在至議場後方主席辦公室,我們進行溝通,現在休息。

休息102分)

繼續開會1031分)

主席:報告院會,我們現在繼續開會。

因為程序委員會將本次會議議事日程草案送院會處理,現有黨團依本院議事成例,對本次會議議事日程草案提出異議,現在進行處理,並截止收案。

報告院會,現有黨團共識如下:一、議程草案確認循例依提案先後進行處理。二、院會抽出動議之處理,各黨團均無異議,照案通過。三、延會案不發言,進行表決。四、114年度中央政府附屬單位預算案,依協商結論進行處理,並依黨團共識,廣泛討論時各黨團不推派代表發言。院會處理保留部分時,除交通委員會非營業部分第72案進行表決之外,其餘均照原提案或更正提案通過。完成三讀程序後並不進行發言。五、貨物稅條例修正案及使用牌照稅法修正案,依協商結論進行處理。完成三讀後,並不提出復議。六、本日上午院會處理至中午十二點休息,原則處理至人工智慧基本法草案,其餘公職人員選舉罷免法修正案及青年基本法制定案均另定期處理。下週二院會繼續處理不須表決之完成協商及不須協商之議案。處理完畢後,即行散會。

報告院會,本次會議後續議程就依黨團共識進行。

黨團共識

一、議程草案確認循例依提案先後進行處理。

二、院會抽出動議之處理,各黨團均無異議,照案通過。

三、延會案不發言,進行表決。

四、114年度中央政府附屬單位預算案,依協商結論進行處理,並依黨團共識,廣泛討論時各黨團不推派代表發言。院會處理保留部分時,除交通委員會非營業部分第72案進行表決外,其餘均照原提案或更正提案通過。完成三讀程序後並不進行發言。

五、貨物稅條例修正案及使用牌照稅法修正案,依協商結論進行處理。完成三讀後,並不提出復議

六、本日上午院會處理至中午十二點休息,原則處理至人工智慧基本法草案,其餘公職人員選舉罷免法修正案及青年基本法制定案均另定期處理。下星期二院會繼續處理不須表決之完成協商及不須協商之議案。處理完畢後,即行散會。

傅崐萁  羅智強  林沛祥  柯建銘  

鍾佳濱  陳培瑜  黃國昌  張啓楷  

陳昭姿  

主席:我們先進行報告事項,請議事人員宣讀黨團之提議內容。

民進黨黨團提案:

案由:本院民進黨黨團針對立法院第11屆第4會期第14次會議議事日程報告事項、質詢事項,擬請增列報告事項40案(如附表)。是否有當,敬請公決。

提案人:民主進步黨立法院黨團 柯建銘

附表11屆第4會期第14次會議增列報告事項

DW9098306

議(法)案名稱

1

院委員李坤城等16人擬具「國家安全法第四條及第四條之一條文修正草案」,請審議案

2

本院委員賴瑞隆等18人擬具「農民退休儲金條例第二條及第七條條文修正草案」,請審議案。

3

本院委員郭國文等21人擬具「農民退休儲金條例部分條文修正草案」,請審議案。

4

本院委員黃秀芳等22人擬具「農民退休儲金條例部分條文修正草案」,請審議案。

5

本院委員吳秉叡等19人擬具「消費者債務清理條例增訂第一百五十六條之一條文草案」,請審議案

6

本院委員林月琴等17人擬具「大學法第九條及第十五條條文修正草案」,請審議案。

7

本院委員林月琴等18人擬具「藥事法部分條文修正草案」,請審議案。

8

本院委員林月琴等18人擬具「藥害救濟法第三條條文修正草案」,請審議案。

9

本院委員林月琴等17人擬具「犯罪被害人權益保障法部分條文修正草案」,請審議案。

10

本院委員林月琴等19人擬具「衛生福利部長照及社會發展署組織法草案」,請審議案。

11

本院委員林月琴等20人擬具「衛生福利部兒少及家庭支持署組織法草案」,請審議案。

12

本院委員林月琴等20人擬具「衛生福利部組織法第二條、第五條及第八條條文修正草案」,請審議案。

13

本院委員林宜瑾等21人擬具「大學法部分條文修正草案」,請審議案。

14

本院委員蔡其昌等17人擬具「詐欺犯罪危害防制條例部分條文修正草案」,請審議案。

15

本院委員陳俊宇等20人擬具「國際合作發展法第七條條文修正草案」,請審議案。

16

本院委員陳俊宇等20人擬具「農民退休儲金條例第二條及第七條條文修正草案」,請審議案。

17

本院委員劉建國等19人擬具「老年農民福利津貼暫行條例第四條條文修正草案」,請審議案。

18

本院委員劉建國等19人擬具「農民退休儲金條例部分條文修正草案」,請審議案。

19

本院委員王美惠等22人擬具「農民退休儲金條例第二條及第七條條文修正草案」,請審議案。

20

本院委員王美惠等22人擬具「國民年金法部分條文修正草案」,請審議案。

21

本院委員林月琴等17人擬具「臺灣地區與大陸地區人民關係條例部分條文修正草案」,請審議案。

22

本院委員林宜瑾等27人擬具「立法委員行為法增訂第七條之一及第十條之一條文草案」,請審議案。

23

本院委員沈伯洋等19人擬具「香港澳門關係條例第十條、第十條之一及第四十七條之二條文修正草案」,請審議案。

24

本院委員李柏毅等16人擬具「立法院議事規則第三十五條條文修正草案」,請審議案。

25

本院委員郭國文等17人擬具「臺灣地區與大陸地區人民關係條例第九條及第九十一條條文修正草案」,請審議案。

26

本院委員沈伯洋等19人擬具「臺灣地區與大陸地區人民關係條例第九條及第九十一條條文修正草案」,請審議案。

27

本院委員沈伯洋等18人擬具「臺灣地區與大陸地區人民關係條例第九條及第九十一條條文修正草案」,請審議案

28

本院委員黃捷等17人擬具「臺灣地區與大陸地區人民關係條例第九條及第九十一條條文修正草案」,請審議案。

29

本院委員郭昱晴等16人擬具「臺灣地區與大陸地區人民關係條例第九條及第九十一條條文修正草案」,請審議案。

30

本院委員張宏陸等18人擬具「臺灣地區與大陸地區人民關係條例第九條及第九十一條條文修正草案」,請審議案。

31

本院委員張雅琳等17人擬具「臺灣地區與大陸地區人民關係條例第九條及第九十一條條文修正草案」,請審議案。

32

本院委員林月琴等17人擬具「臺灣地區與大陸地區人民關係條例第九條及第九十一條條文修正草案」,請審議案。

33

本院委員李柏毅等19人擬具「臺灣地區與大陸地區人民關係條例第九條及第九十一條條文修正草案」,請審議案。

34

本院委員吳秉叡等19人擬具「臺灣地區與大陸地區人民關係條例第九條及第九十一條條文修正草案」,請審議案。

35

本院委員陳培瑜等17人擬具「臺灣地區與大陸地區人民關係條例第九條及第九十一條條文修正草案」,請審議案。

36

本院委員蔡易餘等17人擬具「臺灣地區與大陸地區人民關係條例第九條及第九十一條條文修正草案」,請審議案。

37

本院委員林宜瑾等27人擬具「臺灣地區與大陸地區人民關係條例第九條及第九十一條條文修正草案」,請審議案。

38

行政院函請審議「財政收支劃分法部分條文修正草案」案。

39

行政院函請審議「強化防衛韌性及不對稱戰力計畫採購特別條例草案」案。

4DW3149012 0

行政院函請審議「人工生殖法修正草案」案。

台灣民眾黨黨團提案:

案由:本院台灣民眾黨黨團,針對第11屆第4會期第14次會議議程報告事項及質詢事項,提議僅限列議程草案所列議案及下表所列50案。是否有當?敬請公決。

提案人:台灣民眾黨立法院黨團 陳昭姿

報告事項僅限列議程草案所列議案及下表所列50

DW4985269

案名

1

本院委員萬美玲等17人擬具「身心障礙者權益保障法部分條文修正草案」,請審議案。

2

本院委員陳超明等16人擬具「都市計畫法第八十三條之一條文修正草案」,請審議案。

3

本院委員盧縣一等16人擬具「身心障礙者權益保障法部分條文修正草案」,請審議案。

4

本院委員黃健豪等17人擬具「公路法部分條文修正草案」,請審議案。

5

本院委員黃健豪等16人擬具「電信管理法第七十二條條文修正草案」,請審議案。

6

本院委員黃健豪等17人擬具「鐵路法第三十四條、第四十四條及第六十七條條文修正草案」,請審議案。

7

本院委員黃健豪等17人擬具「鐵路法第六十八條之四及第七十一條條文修正草案」,請審議案。

8

本院委員洪孟楷等18人擬具「中華民國刑法第七十七條條文修正草案」,請審議案。

9

本院委員王鴻薇等22人擬具「海關進口稅則部分稅則修正草案」,請審議案。

10

本院委員王鴻薇等20人擬具「社會救助法第五條之二條文修正草案」,請審議案。

11

本院委員羅廷瑋等22人擬具「海關進口稅則部分稅則修正草案」,請審議案。

12

本院委員許宇甄等19人擬具「農民退休儲金條例第二條及第七條條文修正草案」,請審議案。

13

本院委員陳菁徽等19人擬具「老人福利法第二十一條條文修正草案」,請審議案。

14

本院委員陳菁徽等19人擬具「勞工保險條例第六十六條及第六十九條條文修正草案」,請審議案。

15

本院委員陳菁徽等19人擬具「自殺防治法第三條條文修正草案」,請審議案。

16

本院委員鄭天財Sra Kacaw17人擬具「山坡地保育利用條例第二條及第三十七條條文修正草案」,請審議案。

17

本院委員鄭天財Sra Kacaw25人擬具「農民退休儲金條例第二條及第七條條文修正草案」,請審議案。

18

本院委員鄭天財Sra Kacaw17人擬具「農民退休儲金條例第九條及第十四條條文修正草案」,請審議案。

19

本院委員邱鎮軍等20人擬具「家庭教育法第十三條條文修正草案」,請審議案。

20

本院委員邱鎮軍等19人擬具「國民教育法第四十四條條文修正草案」,請審議案。

21

本院委員邱鎮軍等20人擬具「教育基本法第二條及第十條之一條文修正草案」,請審議案。

22

本院委員邱鎮軍等17人擬具「高級中等教育法第五十一條條文修正草案」,請審議案。

23

本院委員邱鎮軍等19人擬具「個人資料保護法第二條及第六條條文修正草案」,請審議案。

24

本院委員邱鎮軍等19人擬具「著作權法第三條及第五十一條之一條文修正草案」,請審議案。

25

本院委員邱鎮軍等19人擬具「農民退休儲金條例第二條及第七條條文修正草案」,請審議案。

26

本院委員李彥秀等17人擬具「照顧國民基本經濟安全暫行條例草案」,請審議案。

27

本院委員李彥秀等16人擬具「金融機構合併法第十五條條文修正草案」,請審議案。

28

本院委員李彥秀等19人擬具「海關進口稅則部分稅則修正草案」,請審議案。

29

本院委員丁學忠等16人擬具「農民退休儲金條例第二條及第七條條文修正草案」,請審議案。

30

本院委員李坤城等16人擬具「國家安全法第四條及第四條之一條文修正草案」,請審議案。

31

本院委員賴瑞隆等18人擬具「農民退休儲金條例第二條及第七條條文修正草案」,請審議案。

32

本院委員郭國文等21人擬具「農民退休儲金條例部分條文修正草案」,請審議案。

33

本院委員黃秀芳等22人擬具「農民退休儲金條例部分條文修正草案」,請審議案。

34

本院委員吳秉叡等19人擬具「消費者債務清理條例增訂第一百五十六條之一條文草案」,請審議案。

35

本院委員林月琴等17人擬具「大學法第九條及第十五條條文修正草案」,請審議案。

36

本院委員林月琴等18人擬具「藥事法部分條文修正草案」,請審議案。

37

本院委員林月琴等18人擬具「藥害救濟法第三條條文修正草案」,請審議案。

38

本院委員林月琴等17人擬具「犯罪被害人權益保障法部分條文修正草案」,請審議案。

39

本院委員林月琴等19人擬具「衛生福利部長照及社會發展署組織法草案」,請審議案。

40

本院委員林月琴等20人擬具「衛生福利部兒少及家庭支持署組織法草案」,請審議案。

41

院委員林月琴等20人擬具「衛生福利部組織法第二條、第五條及第八條條文修正草案」,請審議案。

42

本院委員林宜瑾等21人擬具「大學法部分條文修正草案」,請審議案。

43

本院委員蔡其昌等17人擬具「詐欺犯罪危害防制條例部分條文修正草案」,請審議案。

44

本院委員陳俊宇等20人擬具「國際合作發展法第七條條文修正草案」,請審議案。

45

本院委員陳俊宇等20人擬具「農民退休儲金條例第二條及第七條條文修正草案」,請審議案。

46

本院委員劉建國等19人擬具「老年農民福利津貼暫行條例第四條條文修正草案」,請審議案。

47

本院委員劉建國等19人擬具「農民退休儲金條例部分條文修正草案」,請審議案。

48

本院委員王美惠等22人擬具「農民退休儲金條例第二條及第七條條文修正草案」,請審議案。

49

本院委員王美惠等22人擬具「國民年金法部分條文修正草案」,請審議案。

5DW3562586 0

行政院函請審議「人工生殖法修正草案」案。

國民黨黨團提案:

案由:本院國民黨黨團,針對第11屆第4會期第14次會議議程報告事項及質詢事項,僅限列議程草案所列議案及下表所列50案。是否有當?敬請公決。

提案人:中國國民黨立法院黨團 羅智強

11-4-14報告事項僅限列議程草案所列議案及下表所列50

DW9510263

案名

1

本院委員萬美玲等17人擬具「身心障礙者權益保障法部分條文修正草案」,請審議案。

2

本院委員陳超明等16人擬具「都市計畫法第八十三條之一條文修正草案」,請審議案。

3

本院委員盧縣一等16人擬具「身心障礙者權益保障法部分條文修正草案」,請審議案。

4

本院委員黃健豪等17人擬具「公路法部分條文修正草案」,請審議案。

5

本院委員黃健豪等16人擬具「電信管理法第七十二條條文修正草案」,請審議案。

6

本院委員黃健豪等17人擬具「鐵路法第三十四條、第四十四條及第六十七條條文修正草案」,請審議案。

7

本院委員黃健豪等17人擬具「鐵路法第六十八條之四及第七十一條條文修正草案」,請審議案。

8

本院委員洪孟楷等18人擬具「中華民國刑法第七十七條條文修正草案」,請審議案。

9

本院委員王鴻薇等22人擬具「海關進口稅則部分稅則修正草案」,請審議案。

10

本院委員王鴻薇等20人擬具「社會救助法第五條之二條文修正草案」,請審議案。

11

本院委員羅廷瑋等22人擬具「海關進口稅則部分稅則修正草案」,請審議案。

12

本院委員許宇甄等19人擬具「農民退休儲金條例第二條及第七條條文修正草案」,請審議案。

13

本院委員陳菁徽等19人擬具「老人福利法第二十一條條文修正草案」,請審議案。

14

本院委員陳菁徽等19人擬具「勞工保險條例第六十六條及第六十九條條文修正草案」,請審議案。

15

本院委員陳菁徽等19人擬具「自殺防治法第三條條文修正草案」,請審議案。

16

本院委員鄭天財Sra Kacaw17人擬具「山坡地保育利用條例第二條及第三十七條條文修正草案」,請審議案。

17

本院委員鄭天財Sra Kacaw25人擬具「農民退休儲金條例第二條及第七條條文修正草案」,請審議案。

18

本院委員鄭天財Sra Kacaw17人擬具「農民退休儲金條例第九條及第十四條條文修正草案」,請審議案。

19

本院委員邱鎮軍等20人擬具「家庭教育法第十三條條文修正草案」,請審議案。

20

本院委員邱鎮軍等19人擬具「國民教育法第四十四條條文修正草案」,請審議案。

21

本院委員邱鎮軍等20人擬具「教育基本法第二條及第十條之一條文修正草案」,請審議案。

22

本院委員邱鎮軍等17人擬具「高級中等教育法第五十一條條文修正草案」,請審議案。

23

本院委員邱鎮軍等19人擬具「個人資料保護法第二條及第六條條文修正草案」,請審議案。

24

本院委員邱鎮軍等19人擬具「著作權法第三條及第五十一條之一條文修正草案」,請審議案。

25

本院委員邱鎮軍等19人擬具「農民退休儲金條例第二條及第七條條文修正草案」,請審議案。

26

本院委員李彥秀等17人擬具「照顧國民基本經濟安全暫行條例草案」,請審議案。

27

本院委員李彥秀等16人擬具「金融機構合併法第十五條條文修正草案」,請審議案。

28

本院委員李彥秀等19人擬具「海關進口稅則部分稅則修正草案」,請審議案。

29

本院委員丁學忠等16人擬具「農民退休儲金條例第二條及第七條條文修正草案」,請審議案。

30

本院委員李坤城等16人擬具「國家安全法第四條及第四條之一條文修正草案」,請審議案。

31

本院委員賴瑞隆等18人擬具「農民退休儲金條例第二條及第七條條文修正草案」,請審議案。

32

本院委員郭國文等21人擬具「農民退休儲金條例部分條文修正草案」,請審議案。

33

本院委員黃秀芳等22人擬具「農民退休儲金條例部分條文修正草案」,請審議案。

34

本院委員吳秉叡等19人擬具「消費者債務清理條例增訂第一百五十六條之一條文草案」,請審議案。

35

本院委員林月琴等17人擬具「大學法第九條及第十五條條文修正草案」,請審議案。

36

本院委員林月琴等18人擬具「藥事法部分條文修正草案」,請審議案。

37

本院委員林月琴等18人擬具「藥害救濟法第三條條文修正草案」,請審議案。

38

本院委員林月琴等17人擬具「犯罪被害人權益保障法部分條文修正草案」,請審議案。

39

本院委員林月琴等19人擬具「衛生福利部長照及社會發展署組織法草案」,請審議案。

40

本院委員林月琴等20人擬具「衛生福利部兒少及家庭支持署組織法草案」,請審議案。

41

院委員林月琴等20人擬具「衛生福利部組織法第二條、第五條及第八條條文修正草案」,請審議案。

42

本院委員林宜瑾等21人擬具「大學法部分條文修正草案」,請審議案。

43

本院委員蔡其昌等17人擬具「詐欺犯罪危害防制條例部分條文修正草案」,請審議案。

44

本院委員陳俊宇等20人擬具「國際合作發展法第七條條文修正草案」,請審議案。

45

本院委員陳俊宇等20人擬具「農民退休儲金條例第二條及第七條條文修正草案」,請審議案。

46

本院委員劉建國等19人擬具「老年農民福利津貼暫行條例第四條條文修正草案」,請審議案。

47

本院委員劉建國等19人擬具「農民退休儲金條例部分條文修正草案」,請審議案。

48

本院委員王美惠等22人擬具「農民退休儲金條例第二條及第七條條文修正草案」,請審議案。

49

本院委員王美惠等22人擬具「國民年金法部分條文修正草案」,請審議案。

5DW3072931 0

行政院函請審議「人工生殖法修正草案」案。

主席:報告院會,我們依照先後處理各黨團的提議。

報告院會,對民進黨黨團提議通過,有無異議?(有)有異議,我們進行表決。

現在開始按鈴7分鐘,請議事人員分發表決卡。

(按鈴)

主席:報告院會,時間已到,請問每位委員是否都有拿到表決卡?都有拿到。我們開始進行表決,現在針對民進黨黨團提議通過,贊成請按贊成,反對請按反對。現有民進黨黨團、台灣民眾黨黨團要求記名表決,時間1分鐘,現在表決開始。

(進行表決)

主席:報告院會,報告表決結果:出席委員106位,贊成47位,反對59位,贊成者少數,民進黨黨團提議不通過。

表決結果名單:

會議名稱:立法院第11屆第4會期第14次會議  表決型態:記名表決

表決時間:中華民國1141219日 上午104202

表決議題:議事日程草案報告事項及質詢事項

     民進黨黨團提議

表決結果:出席人數:106  贊成人數:47  反對人數:59  棄權人數:0

贊成:

張雅琳  林月琴  陳培瑜  柯建銘  鍾佳濱  伍麗華Saidhai Tahovecahe    郭昱晴  吳思瑤  沈伯洋  范 雲  邱志偉  黃秀芳  何欣純  林俊憲  李坤城  王義川  陳秀寳  徐富癸  王世堅  羅美玲  蔡易餘  莊瑞雄  郭國文  陳俊宇  吳沛憶  賴瑞隆  陳素月  李柏毅  陳 瑩  陳冠廷  陳亭妃  王美惠  劉建國  林岱樺  賴惠員  黃 捷  林淑芬  王正旭  林楚茵  王定宇  張宏陸  吳秉叡  李昆澤  蔡其昌  邱議瑩  林宜瑾  沈發惠

反對:

傅崐萁  羅智強  林沛祥  謝龍介  涂權吉  馬文君  林憶君  麥玉珍  劉書彬  林國成  陳昭姿  黃國昌  黃珊珊  張啓楷  高金素梅 林思銘  邱若華  鄭天財Sra Kacaw   鄭正鈐  張嘉郡  洪孟楷  王鴻薇  呂玉玲  陳雪生  黃建賓  黃健豪  葉元之  陳永康  賴士葆  陳菁徽  萬美玲  廖偉翔  蘇清泉  黃 仁  魯明哲  李彥秀  吳宗憲  邱鎮軍  徐欣瑩  盧縣一  廖先翔  陳玉珍  林德福  楊瓊瓔  丁學忠  陳超明  林倩綺  顏寬恒  羅明才  翁曉玲  葛如鈞  張智倫  羅廷瑋  徐巧芯  許宇甄  柯志恩  牛煦庭  王育敏  游 顥

棄權:

主席:報告院會,現在進行處理台灣民眾黨黨團僅限列之提議,因為國民黨黨團之提議與該黨團提議相同,我們一併進行處理。請問院會,針對台灣民眾黨黨團、國民黨黨團提議通過有無異議?請問院會有無異議?(有)有異議,我們進行表決。現有民進黨黨團、台灣民眾黨黨團要求記名表決,贊成台灣民眾黨黨團、國民黨黨團提議請按贊成,反對請按反對,時間1分鐘,現在開始。

(進行表決)

主席:報告院會,報告表決結果:出席106位,贊成59位,反對47位,贊成者多數,台灣民眾黨黨團、國民黨黨團提議照案通過。

表決結果名單:

會議名稱:立法院第11屆第4會期第14次會議  表決型態:記名表決

表決時間:中華民國1141219日 上午104354

表決議題:議事日程草案報告事項及質詢事項

     台灣民眾黨國民黨黨團提議

表決結果:出席人數:106  贊成人數:59  反對人數:47  棄權人數:0

贊成:

傅崐萁  羅智強  林沛祥  謝龍介  涂權吉  馬文君  林憶君  麥玉珍  劉書彬  林國成  陳昭姿  黃國昌  黃珊珊  張啓楷  高金素梅 林思銘  邱若華  鄭天財Sra Kacaw   鄭正鈐  張嘉郡  洪孟楷  王鴻薇  呂玉玲  陳雪生  黃建賓  黃健豪  葉元之  陳永康  賴士葆  陳菁徽  萬美玲  廖偉翔  蘇清泉  黃 仁  魯明哲  李彥秀  吳宗憲  邱鎮軍  徐欣瑩  盧縣一  廖先翔  陳玉珍  林德福  楊瓊瓔  丁學忠  陳超明  林倩綺  顏寬恒  羅明才  翁曉玲  葛如鈞  張智倫  羅廷瑋  徐巧芯  許宇甄  柯志恩  牛煦庭  王育敏  游 顥

反對:

張雅琳  林月琴  陳培瑜  柯建銘  鍾佳濱  伍麗華Saidhai Tahovecahe    郭昱晴  吳思瑤  沈伯洋  范 雲  邱志偉  黃秀芳  何欣純  林俊憲  李坤城  王義川  陳秀寳  徐富癸  王世堅  羅美玲  蔡易餘  莊瑞雄  郭國文  陳俊宇  吳沛憶  賴瑞隆  陳素月  李柏毅  陳 瑩  陳冠廷  陳亭妃  王美惠  劉建國  林岱樺  賴惠員  黃 捷  林淑芬  王正旭  林楚茵  王定宇  張宏陸  吳秉叡  李昆澤  蔡其昌  邱議瑩  林宜瑾  沈發惠

棄權:

主席:本次會議議事日程報告事項及質詢事項照台灣民眾黨黨團、國民黨黨團提議通過。

報告院會,伍麗華委員發表聲明,對於剛才的表決與民進黨黨團意見一致,列入公報紀錄。

現在繼續處理討論事項部分,請依先後處理各黨團提議,現在處理民進黨黨團提議討論事項共計1案,請議事人員宣讀提議內容。

民進黨黨團提案:

案由:本院民進黨黨團,針對第11屆第4會期第14次會議議事日程討論事項,擬請僅限列如表列7案。是否有當,敬請公決。

提案人:民主進步黨立法院黨團 柯建銘

附表11屆第4會期第14次會議討論事項

DW6253321

議案

本院民進黨黨團,鑑於立法委員行使立法權及政府機關有關法律案、預算案等之提案權,均為憲法所賦予,不容任意剝奪。而「立法院組織法」第七條設置程序委員會的目的,原係為立法委員或政府機關所提出法律案、預算案、一般提案等各種議案進行程序性的安排,「立法院程序委員會組織規程」第四條明定程序委員會之職掌包括確認各種提案與人民請願案在手續、形式上是否完備,以及議案是否合併、或議案如何分案至各常設委員會等。惟本屆立法院程序委員會,在國民黨黨團及台灣民眾黨黨團委員主導下,變相對於委員或政府提案進行實質審查,本屆民進黨立委所提民意代表赴中申報等國安相關法案,合計在程序委員會遭封殺近500次,行政院函請立法院審議之「財政收支劃分法部分條文修正草案」也遭杯葛,無法列入院會議程。程序委員會實質就法案內容決定可否列入院會議程,已逾越其議案形式要件審查之制度功能,成為「立法院太上委員會」,對此表達嚴正抗議,程序委員會不應剝奪憲法賦予立法委員之立法權及政府機關之提案權。爰建請院會作成決議:「針對程序委員會阻擋議案排入院會一事,請本院韓院長召集黨團協商,務使本院程序委員會之進行合於議案形式要件審查之職權,俾以維護憲政體制。」是否有當?請公決案。

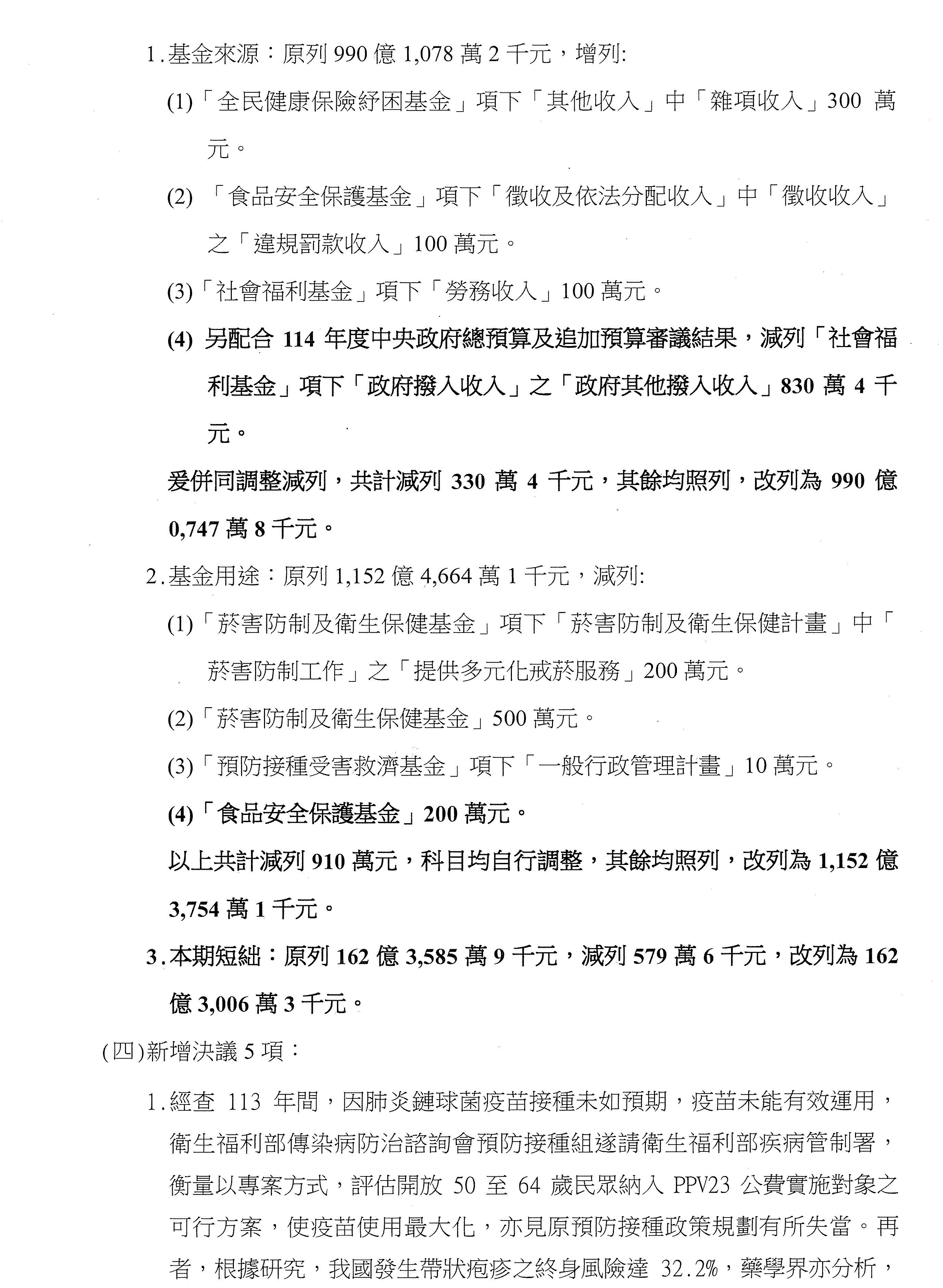
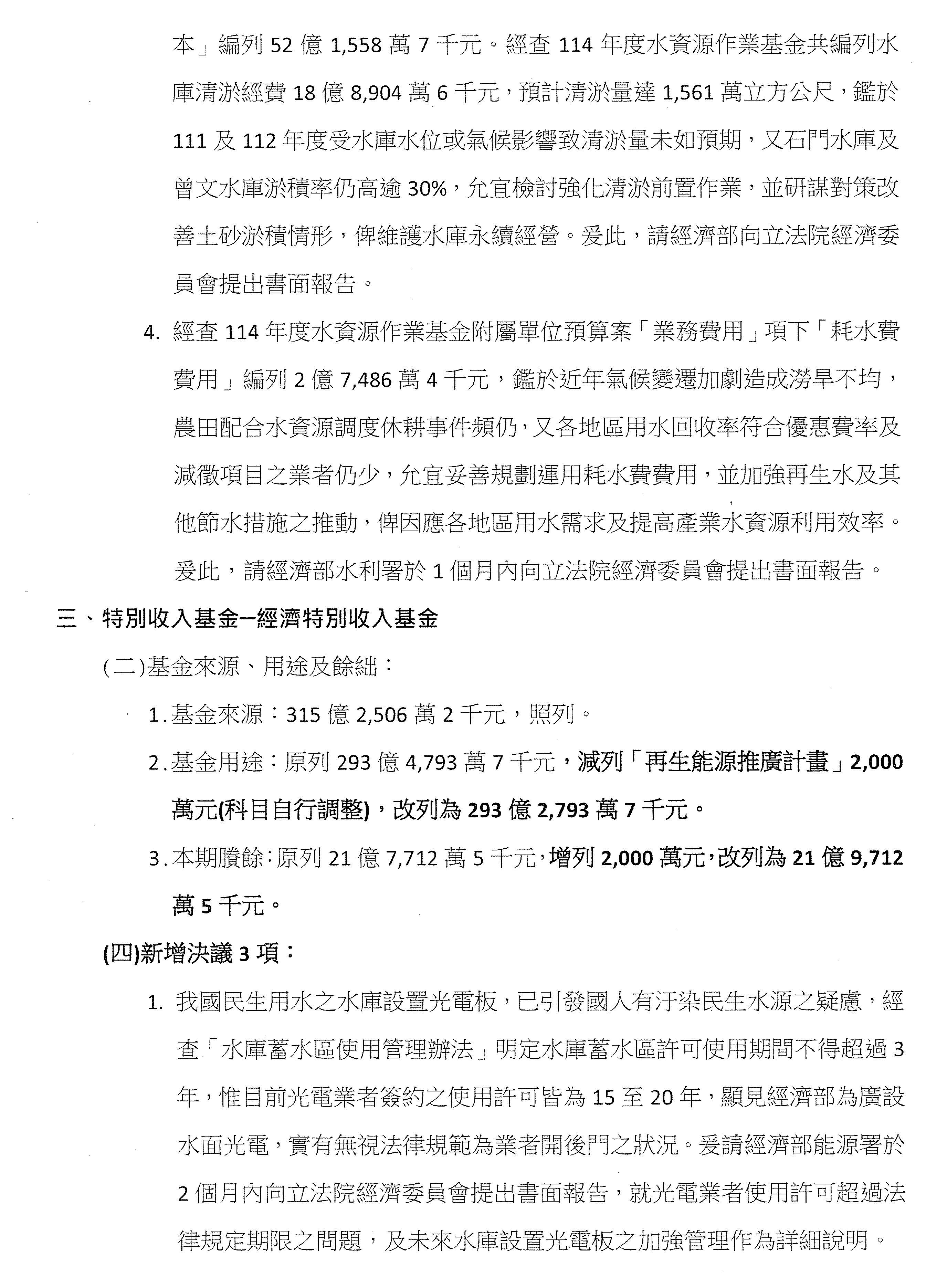
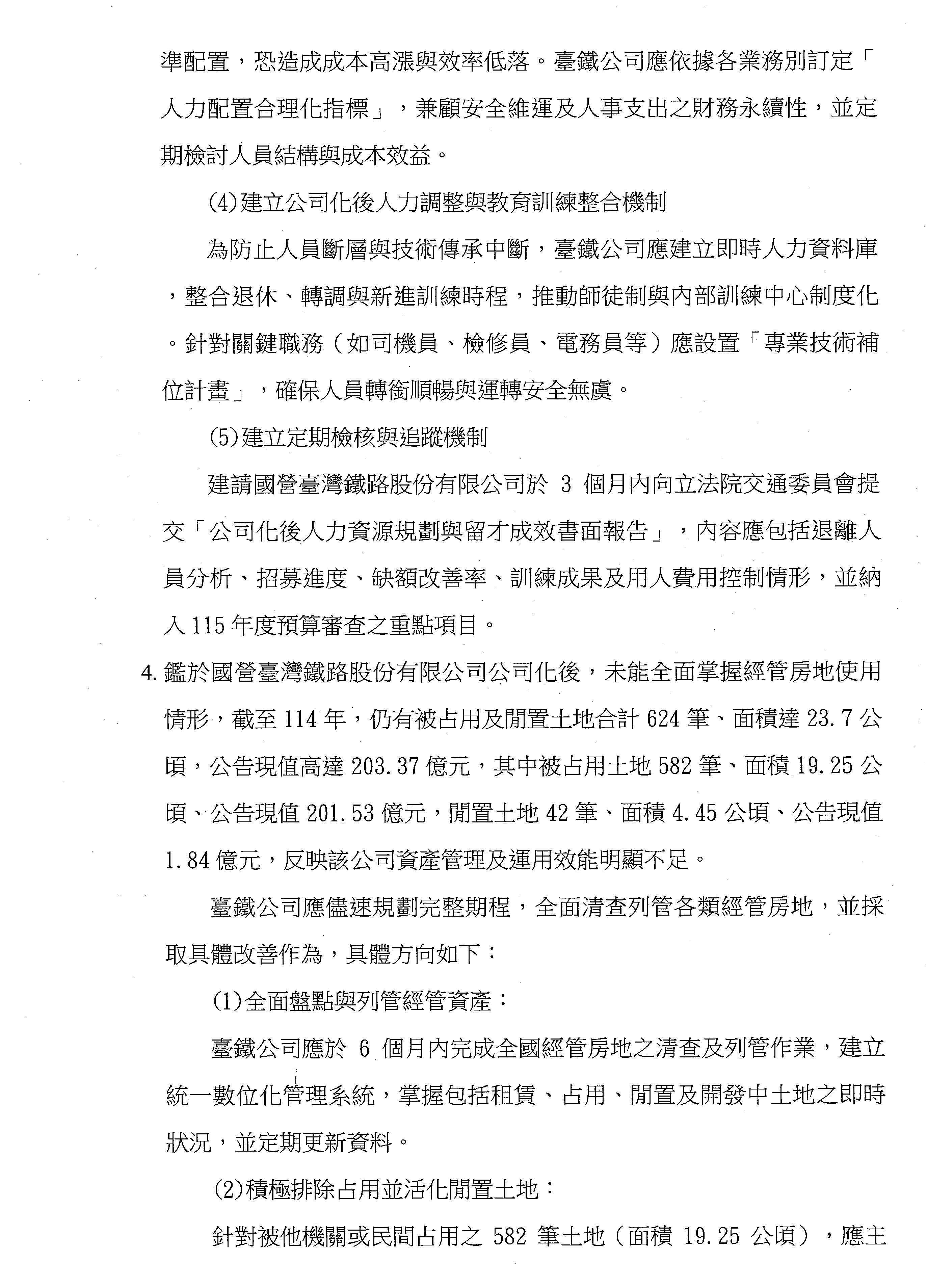
()本院財政委員會報告彙總完成中華民國114年度中央政府總預算案附屬單位預算及綜計表-營業及非營業部分審查總報告案(不含外交及國防委員會、社會福利及衛生環境委員會)。

()本院財政委員會函送外交及國防委員會、社會福利及衛生環境委員會114年度附屬單位預算審查報告,請併「中華民國114年度中央政府總預算案附屬單位預算營業及非營業部分審查總報告」討論案。
































()本院財政委員會報告併案審查委員邱鎮軍等19人、委員羅明才等19人、委員許宇甄22人及委員王鴻薇等18人分別擬具「貨物稅條例第十二條之三條文修正草案」案

()行政院函請審議「貨物稅條例第十二條之三條文修正草案」,請審議案。

()台灣民眾黨黨團擬具「貨物稅條例第十二條之三、第十二條之五及第十二條之六條文修正草案」,請審議案。

()本院委員葛如鈞等16人擬具「貨物稅條例第十二條之三條文修正草案」,請審議案。

()本院委員郭國文等19人擬具「貨物稅條例第十二條之三條文修正草案」,請審議案。

()本院委員羅廷瑋等17人擬具「貨物稅條例第十二條之三條文修正草案」,請審議案。

()本院委員李坤城等18人擬具「貨物稅條例第十二條之三條文修正草案」,請審議案。

()本院委員王美惠等20人擬具「貨物稅條例第十二條之三條文修正草案」,請審議案。

()本院委員林倩綺等17人擬具「貨物稅條例第十二條之三條文修正草案」,請審議案。

()本院委員吳沛憶等16人擬具「貨物稅條例第十二條之三條文修正草案」,請審議案。

(十一)本院委員林思銘等22人擬具「貨物稅條例第十二條之三條文修正草案」,請審議案。

(十二)本院委員沈發惠等17人擬具「貨物稅條例第十二條之三條文修正草案」,請審議案。

(十三)本院委員郭昱晴等18人擬具「貨物稅條例第十二條之三條文修正草案」,請審議案。

(十四)本院委員黃健豪等21人擬具「貨物稅條例第十二條之三條文修正草案」,請審議案。

(十五)本院委員賴士葆等27人擬具「貨物稅條例第十二條之三條文修正草案」,請審議案。

(十六)本院委員賴惠員等24人擬具「貨物稅條例第十二條之三條文修正草案」,請審議案。

(十七)本院委員陳素月等21人擬具「貨物稅條例第十二條之三條文修正草案」,請審議案。

(十八)本院委員羅美玲等17人擬具「貨物稅條例第十二條之三條文修正草案」,請審議案。

(十九)本院委員廖偉翔等16人擬具「貨物稅條例第十二條之三條文修正草案」,請審議案。

(二十)本院委員伍麗華Saidhai Tahovecahe16人擬具「貨物稅條例第十二條之三條文修正草案」,請審議案。

(二十一)本院委員萬美玲等19人擬具「貨物稅條例第十二條之三條文修正草案」,請審議案。

(二十二)本院委員張智倫等18人擬具「貨物稅條例第十二條之三條文修正草案」,請審議案。

(二十三)本院委員洪孟楷等17人擬具「貨物稅條例第十二條之三條文修正草案」,請審議案。

(二十四)本院委員徐富癸等17人擬具「貨物稅條例第十二條之三條文修正草案」,請審議案。

(二十五)本院委員顏寬恒等18人擬具「貨物稅條例第十二條之三條文修正草案」,請審議案。

(二十六)本院委員林月琴等19人擬具「貨物稅條例第十二條之三條文修正草案」,請審議案。

(二十七)本院委員陳俊宇等20人擬具「貨物稅條例第十二條之三條文修正草案」,請審議案。

(二十八)本院委員徐巧芯等17人擬具「貨物稅條例第十二條之三條文修正草案」,請審議案。

(二十九)本院委員陳雪生等31人擬具「貨物稅條例第十二條之三條文修正草案」,請審議案。

(三十)本院委員陳菁徽等23人擬具「貨物稅條例第十二條之三條文修正草案」,請審議案。

(三十一)本院委員李彥秀等17人擬具「貨物稅條例第十二條之三條文修正草案」,請審議案。

()本院財政委員會報告併案審查行政院函請審議、本院委員邱鎮軍等19人、委員陳超明等18人、委員羅明才等20人、委員廖偉翔等19人、委員楊瓊瓔等27人、委員許宇甄等22人、委員邱若華等17人、委員林俊憲等26人、委員王鴻薇等19人、委員李彥秀等16人、委員蘇清泉等18人、委員徐欣瑩等24人、委員郭昱晴等19人、委員王美惠等19人、委員李坤城等18人、委員羅廷瑋等17人、委員郭國文等18人、委員吳沛憶等17人、委員葛如鈞等16人、委員沈發惠等17人、委員林思銘等22人、委員賴士葆等25人、委員黃健豪等20人、委員陳素月等21人、委員伍麗華Saidhai Tahovecahe16人、委員馬文君等16人、委員羅美玲等18人、委員顏寬恒等17人、委員林月琴等17人、委員葉元之等20人、委員徐富癸等17人、委員陳超明等16人、委員丁學忠等18人、委員張智倫等17人、委員徐巧芯等23人、委員萬美玲等18人、委員洪孟楷等19人、委員翁曉玲等18人及委員陳俊宇等20人分別擬具「使用牌照稅法第五條條文修正草案」等40案。

()本院委員陳雪生等31人擬具「使用牌照稅法第五條條文修正草案」,請審議案。

()本院委員陳菁徽等23人擬具「使用牌照稅法第五條條文修正草案」,請審議案。

()本院委員張嘉郡等18人擬具「使用牌照稅法第五條條文修正草案」,請審議案。

()本院台灣民眾黨黨團擬具「使用牌照稅法第五條條文修正草案」,請審議案。

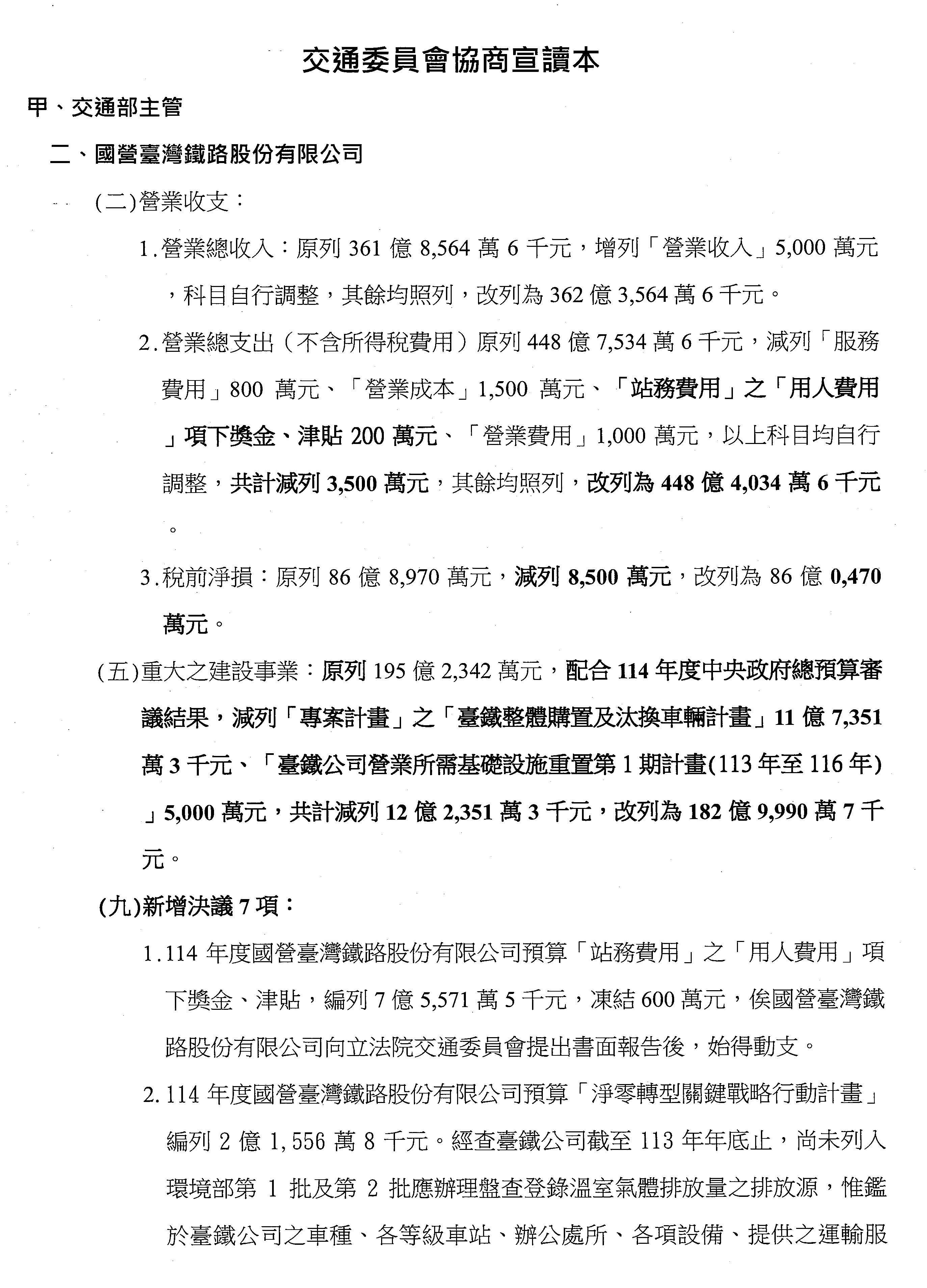
本院交通委員會報告併案審查委員盧縣一等18人擬具「鐵路法第二十六條及第三十五條條文修正草案」、委員陳俊宇等24人擬具「鐵路法第四十條條文修正草案」、台灣民眾黨黨團擬具「鐵路法第五十六條之四、第六十七條之三及第六十八條之四條文修正草案」、委員李昆澤等25人擬具「鐵路法第五十六條之五條文修正草案」、委員廖先翔等18人、委員廖先翔等25人分別擬具「鐵路法第五十七條條文修正草案」、委員張宏陸等18人擬具「鐵路法第六十五條條文修正草案」、委員洪孟楷等19人擬具「鐵路法第六十八條之四及第七十二條條文修正草案」及委員邱鎮軍等23人擬具「鐵路法增訂第六十八條之四條文草案」案。

本院交通委員會報告併案審查委員邱若華等20人擬具「大眾捷運法第十一條條文修正草案」、委員蔡其昌等21人擬具「大眾捷運法部分條文修正草案」及委員李昆澤等20人擬具「大眾捷運法第三十九條、第四十三條及第四十三條之一條文修正草案」案。

本院交通委員會報告併案審查委員邱若華等16人、委員黃健豪等17人分別擬具「道路交通管理處罰條例第三十一條之一條文修正草案」、委員徐富癸等17人擬具「道路交通管理處罰條例第七十九條條文修正草案」、委員柯志恩等16人擬具「道路交通管理處罰條例第八十六條條文修正草案」及委員黃健豪等17人擬具「道路交通管理處罰條例第九十條條文修正草案」案。

DW4333851 席:請問院會,對民進黨黨團提議有無異議?(有)有異議,進行表決。針對民進黨黨團所提議,民進黨黨團要求記名表決。我們記名表決,贊成民進黨黨團討論事項提議請按贊成,反對請按反對,時間1分鐘,現在開始。

(進行表決)

席:報告表決結果:出席106位,贊成47位,反對59位,贊成者少數,民進黨黨團提議不通過

表決結果名單:

會議名稱:立法院第11屆第4會期第14次會議  表決型態:記名表決

表決時間:中華民國1141219日 上午104621

表決議題:議事日程草案討論事項

     民進黨黨團提議

表決結果:出席人數:106  贊成人數:47  反對人數:59  棄權人數:0

贊成:

張雅琳  林月琴  陳培瑜  柯建銘  鍾佳濱  伍麗華Saidhai Tahovecahe    郭昱晴  吳思瑤  沈伯洋  范 雲  邱志偉  黃秀芳  何欣純  林俊憲  李坤城  王義川  陳秀寳  徐富癸  王世堅  羅美玲  蔡易餘  莊瑞雄  郭國文  陳俊宇  吳沛憶  賴瑞隆  陳素月  李柏毅  陳 瑩  陳冠廷  陳亭妃  王美惠  劉建國  林岱樺  賴惠員  黃 捷  林淑芬  王正旭  林楚茵  王定宇  張宏陸  吳秉叡  李昆澤  蔡其昌  邱議瑩  林宜瑾  沈發惠

反對:

傅崐萁  羅智強  林沛祥  謝龍介  涂權吉  馬文君  林憶君  麥玉珍  劉書彬  林國成  陳昭姿  黃國昌  黃珊珊  張啓楷  高金素梅 林思銘  邱若華  鄭天財Sra Kacaw   鄭正鈐  張嘉郡  洪孟楷  王鴻薇  呂玉玲  陳雪生  黃建賓  黃健豪  葉元之  陳永康  賴士葆  陳菁徽  萬美玲  廖偉翔  蘇清泉  黃 仁  魯明哲  李彥秀  吳宗憲  邱鎮軍  徐欣瑩  盧縣一  廖先翔  陳玉珍  林德福  楊瓊瓔  丁學忠  陳超明  林倩綺  顏寬恒  羅明才  翁曉玲  葛如鈞  張智倫  羅廷瑋  徐巧芯  許宇甄  柯志恩  牛煦庭  王育敏  游 顥

棄權:

主席:報告院會,現在處理台灣民眾黨黨團僅限列之提議,因為國民黨黨團提議與該黨團提議相同,我們一併進行處理。

請議事人員宣讀提議內容。

台灣民眾黨黨團提案:

案由:本院台灣民眾黨黨團,針對第11屆第4會期第14次會議議事日程討論事項,提議僅限列如附表10案。是否有當?敬請公決。

提案人:台灣民眾黨立法院黨團 陳昭姿

11屆第4會期第14次會議議事日程草案討論事項

DW4226748

案由

1

本院台灣民眾黨黨團,有鑑於我國憲法第68條規定,立法院法定會期應至1141231日止,然115年度中央政府總預算案至今仍陷於朝野僵局,致無法付委進行實質審查,追究原因乃是行政院違法亂紀,罔顧憲政體制權力分立之原則所致,行政院竟未依法編列經本院三讀通過之「軍人待遇條例」及「警察人員人事條例」之相關預算,刻意排擠軍人加薪與警消退休金替代率提高的經費,漠視行政院應遵循之法定義務,已嚴重侵蝕法治國之法治根基。行政院更濫權宣稱該二法有違憲疑慮,以聲請憲法法庭釋憲為由刻意延宕,悍然踐踏軍警消之尊嚴與合法權益,台灣民眾黨立法院黨團爰於114107日針對115年度中央政府總預算案提出復議案。

截至1141113日為止,行政院皆不願依法追加編列軍人加薪、提高警消退休金替代率等預算,亦未撤回總預算案並待重新編列上開預算後再行提出。有鑑於115年度中央政府總預算案仍尚待立法院審查,為落實對人民承諾與立法院職權,不因時間緊迫而為草率審查,更要積極捍衛軍警消人員及全體國民之各項權利及福祉,重建預算誠信與憲政秩序,爰提案建請院會作成決議:「本(第4)會期延長會期至115131日止。」是否有當?請公決案。

2

()本院財政委員會報告彙總完成中華民國114年度中央政府總預算案附屬單位預算及綜計表─營業及非營業部分審查總報告案(不含外交及國防委員會、社會福利及衛生環境委員會)。

()本院財政委員會函送外交及國防委員會、社會福利及衛生環境委員會114年度附屬單位預算審查報告,請併「中華民國114年度中央政府總預算案附屬單位預算營業及非營業部分審查總報告」討論案。

3

()本院教育及文化、交通兩委員會報告併案審查委員葛如鈞等37人、委員邱若華等17人、委員羅廷瑋等17人、委員萬美玲等18人、委員許宇甄等20人、委員張嘉郡等21人、委員林倩綺等23人、委員邱議瑩等20人、委員吳宗憲等17人、委員賴士葆等28人、委員楊瓊瓔等26人分別擬具「人工智慧基本法草案」、台灣民眾黨黨團擬具「人工智慧發展及管理條例草案」、委員許智傑等27人、委員林宜瑾等26人、委員張雅琳等18人、委員謝衣鳯等17人、委員陳秀寳等25人、委員林思銘等17人及委員范雲等18人分別擬具「人工智慧基本法草案」案。

()本院委員徐巧芯等16人擬具「人工智慧基本法草案」,請審議案。

()本院委員王美惠等18人擬具「人工智慧基本法草案」,請審議案。

()本院委員廖偉翔等19人擬具「人工智慧基本法草案」,請審議案。

()本院委員賴瑞隆等20人擬具「人工智慧基本法草案」,請審議案。

()本院委員吳沛憶等23人擬具「人工智慧基本法草案」,請審議案。

()本院委員郭昱晴等19人擬具「人工智慧基本法草案」,請審議案。

()行政院函請審議「人工智慧基本法草案」案。

()本院委員林月琴等28人擬具「人工智慧基本法草案」,請審議案。

()本院委員徐富癸等16人擬具「人工智慧基本法草案」,請審議案。

(十一)本院委員黃捷等17人擬具「人工智慧基本法草案」,請審議案。

(十二)本院委員邱鎮軍等22人擬具「人工智慧基本法草案」,請審議案。

(十三)本院委員陳菁徽等21人擬具「人工智慧基本法草案」,請審議案。

(十四)本院委員葉元之等18人擬具「人工智慧基本法草案」,請審議案。

(十五)本院委員伍麗華Saidhai Tahovecahe21人擬具「人工智慧基本法草案」,請審議案。

4

()本院委員鄭天財Sra Kacaw16人擬具「公職人員選舉罷免法第五十七條條文修正草案」,請審議案。

()本院委員高金素梅等23人擬具「公職人員選舉罷免法第七十條、第七十一條及第七十三條條文修正草案」,請審議案。

()本院委員鄭天財Sra Kacaw19人擬具「公職人員選舉罷免法第十七條條文修正草案」,請審議案。

()本院委員盧縣一等17人擬具「公職人員選舉罷免法部分條文修正草案」,請審議案。

()本院委員伍麗華Saidhai Tahovecahe17人擬具「公職人員選舉罷免法第七十條、第七十一條及第七十三條條文修正草案」,請審議案。

()本院委員高金素梅等18人擬具「公職人員選舉罷免法第七十條之一條文修正草案」,請審議案。

5

()本院教育及文化委員會報告併案審查行政院函請審議、委員黃捷等17人、委員林楚茵等21人、委員林宜瑾等22人、委員陳培瑜等17人、委員吳思瑤等47人、委員范雲等16人、委員陳秀寳等21人、委員吳沛憶等24人、委員王美惠等17人分別擬具「青年基本法草案」、委員林德福等20人擬具「青年發展基本法草案」、委員郭昱晴等18人、委員林月琴等19人、委員葛如鈞等19人、委員李坤城等19人、委員魯明哲等17人、委員陳亭妃等16人、委員葉元之等20人、委員羅廷瑋等16人、委員柯志恩等19人、委員林俊憲等19人、委員伍麗華Saidhai Tahovecahe18人、委員萬美玲等16人、委員許宇甄等19人、委員邱若華等18人、委員賴瑞隆等18人、委員張嘉郡等20人、委員王育敏等27人、委員翁曉玲等20人、委員洪孟楷等16人、委員鄭天財Sra Kacaw18人、委員王鴻薇等17人、委員徐巧芯等16人、委員楊瓊瓔等19人、委員蔡易餘等17人、委員邱鎮軍等23人、委員張雅琳等18人、委員張宏陸等21人、委員范雲等24人、台灣民眾黨黨團及委員王正旭等23人分別擬具「青年基本法草案」案。

()本院委員陳菁徽等16人擬具「青年基本法草案」,請審議案。

()本院委員林岱樺等18人擬具「青年基本法草案」,請審議案。

()本院委員羅智強等16人擬具「青年基本法草案」,請審議案。

()本院委員徐欣瑩等23人擬具「青年基本法草案」,請審議案。

6

()本院財政委員會報告併案審查委員邱鎮軍等19人、委員羅明才等19人、委員許宇甄22人及委員王鴻薇等18人分別擬具「貨物稅條例第十二條之三條文修正草案」案。

()行政院函請審議「貨物稅條例第十二條之三條文修正草案」案。

()本院委員林倩綺等17人擬具「貨物稅條例第十二條之三條文修正草案」,請審議案。

()本院委員王美惠等20人擬具「貨物稅條例第十二條之三條文修正草案」,請審議案。

()本院委員李坤城等18人擬具「貨物稅條例第十二條之三條文修正草案」,請審議案。

()本院委員羅廷瑋等17人擬具「貨物稅條例第十二條之三條文修正草案」,請審議案。

()本院委員郭國文等19人擬具「貨物稅條例第十二條之三條文修正草案」,請審議案。

()本院委員葛如鈞等16人擬具「貨物稅條例第十二條之三條文修正草案」,請審議案。

()本院台灣民眾黨黨團擬具「貨物稅條例第十二條之三、第十二條之五及第十二條之六條文修正草案」,請審議案。

()本院委員林思銘等22人擬具「貨物稅條例第十二條之三條文修正草案」,請審議案。

(十一)本院委員吳沛憶等16人擬具「貨物稅條例第十二條之三條文修正草案」,請審議案。

(十二)本院委員沈發惠等17人擬具「貨物稅條例第十二條之三條文修正草案」,請審議案。

(十三)本院委員賴士葆等27人擬具「貨物稅條例第十二條之三條文修正草案」,請審議案。

(十四)本院委員黃健豪等21人擬具「貨物稅條例第十二條之三條文修正草案」,請審議案。

(十五)本院委員郭昱晴等18人擬具「貨物稅條例第十二條之三條文修正草案」,請審議案。

(十六)本院委員陳素月等21人擬具「貨物稅條例第十二條之三條文修正草案」,請審議案。

(十七)本院委員賴惠員等24人擬具「貨物稅條例第十二條之三條文修正草案」,請審議案。

(十八)本院委員伍麗華Saidhai Tahovecahe16人擬具「貨物稅條例第十二條之三條文修正草案」,請審議案。

(十九)本院委員廖偉翔等16人擬具「貨物稅條例第十二條之三條文修正草案」,請審議案。

(二十)本院委員羅美玲等17人擬具「貨物稅條例第十二條之三條文修正草案」,請審議案。

(二十一)本院委員張智倫等18人擬具「貨物稅條例第十二條之三條文修正草案」,請審議案。

(二十二)本院委員萬美玲等19人擬具「貨物稅條例第十二條之三條文修正草案」,請審議案。

(二十三)本院委員顏寬恒等18人擬具「貨物稅條例第十二條之三條文修正草案」,請審議案。

(二十四)本院委員徐富癸等17人擬具「貨物稅條例第十二條之三條文修正草案」,請審議案。

(二十五)本院委員洪孟楷等17人擬具「貨物稅條例第十二條之三條文修正草案」,請審議案。

(二十六)本院委員林月琴等19人擬具「貨物稅條例第十二條之三條文修正草案」,請審議案。

(二十七)本院委員陳俊宇等20人擬具「貨物稅條例第十二條之三條文修正草案」,請審議案。

(二十八)本院委員陳雪生等31人擬具「貨物稅條例第十二條之三條文修正草案」,請審議案。

(二十九)本院委員徐巧芯等17人擬具「貨物稅條例第十二條之三條文修正草案」,請審議案。

(三十)本院委員陳菁徽等23人擬具「貨物稅條例第十二條之三條文修正草案」,請審議案。

(三十一)本院委員李彥秀等17人擬具「貨物稅條例第十二條之三條文修正草案」,請審議案。

7

()本院財政委員會報告併案審查行政院函請審議、本院委員邱鎮軍等19人、委員陳超明等18人、委員羅明才等20人、委員廖偉翔等19人、委員楊瓊瓔等27人、委員許宇甄等22人、委員邱若華等17人、委員林俊憲等26人、委員王鴻薇等19人、委員李彥秀等16人、委員蘇清泉等18人、委員徐欣瑩等24人、委員郭昱晴等19人、委員王美惠等19人、委員李坤城等18人、委員羅廷瑋等17人、委員郭國文等18人、委員吳沛憶等17人、委員葛如鈞等16人、委員沈發惠等17人、委員林思銘等22人、委員賴士葆等25人、委員黃健豪等20人、委員陳素月等21人、委員伍麗華等16人、委員馬文君等16人、委員羅美玲等18人、委員顏寬恒等17人、委員林月琴等17人、委員葉元之等20人、委員徐富癸等17人、委員陳超明等16人、委員丁學忠等18人、委員張智倫等17人、委員徐巧芯等23人、委員萬美玲等18人、委員洪孟楷等19人、委員翁曉玲等18人及委員陳俊宇等20人分別擬具「使用牌照稅法第五條條文修正草案」等40案。

()本院台灣民眾黨擬具擬具「使用牌照稅法第五條條文修正草案」,請審議案。

()本院委員陳菁徽等23人擬具擬具「使用牌照稅法第五條條文修正草案」,請審議案。

()本院委員張嘉郡等18人擬具擬具「使用牌照稅法第五條條文修正草案」,請審議案。

8

本院交通委員會報告併案審查委員盧縣一等18人擬具「鐵路法第二十六條及第三十五條條文修正草案」、委員陳俊宇等24人擬具「鐵路法第四十條條文修正草案」、台灣民眾黨黨團擬具「鐵路法第五十六條之四、第六十七條之三及第六十八條之四條文修正草案」、委員李昆澤等25人擬具「鐵路法第五十六條之五條文修正草案」、委員廖先翔等18人、委員廖先翔等25人分別擬具「鐵路法第五十七條條文修正草案」、委員張宏陸等18人擬具「鐵路法第六十五條條文修正草案」、委員洪孟楷等19人擬具「鐵路法第六十八條之四及第七十二條條文修正草案」及委員邱鎮軍等23人擬具「鐵路法增訂第六十八條之四條文草案」案。

9

本院交通委員會報告併案審查委員邱若華等20人擬具「大眾捷運法第十一條條文修正草案」、委員蔡其昌等21人擬具「大眾捷運法部分條文修正草案」及委員李昆澤等20人擬具「大眾捷運法第三十九條、第四十三條及第四十三條之一條文修正草案」案。

10

本院交通委員會報告併案審查委員邱若華等16人、委員黃健豪等17人分別擬具「道路交通管理處罰條例第三十一條之一條文修正草案」、委員徐富癸等17人擬具「道路交通管理處罰條例第七十九條條文修正草案」、委員柯志恩等16人擬具「道路交通管理處罰條例第八十六條條文修正草案」及委員黃健豪等17人擬具「道路交通管理處罰條例第九十條條文修正草案」案。

DW4258999 民黨黨團提案:

案由:本院國民黨黨團,針對第11屆第4會期第14次會議議事日程討論事項,提議僅限列如附表共10案。是否有當?敬請公決。

提案人:中國國民黨立法院黨團 羅智強

11屆第4會期第14次會議議事日程草案討論事項

DW2390645

案由

1

本院台灣民眾黨黨團,有鑑於我國憲法第68條規定,立法院法定會期應至1141231日止,然115年度中央政府總預算案至今仍陷於朝野僵局,致無法付委進行實質審查,追究原因乃是行政院違法亂紀,罔顧憲政體制權力分立之原則所致,行政院竟未依法編列經本院三讀通過之《軍人待遇條例》及《警察人員人事條例》之相關預算,刻意排擠軍人加薪與警消退休金替代率提高的經費,漠視行政院應遵循之法定義務,已嚴重侵蝕法治國之法治根基。行政院更濫權宣稱該二法有違憲疑慮,以聲請憲法法庭釋憲為由刻意延宕,悍然踐踏軍警消之尊嚴與合法權益,台灣民眾黨立法院黨團爰於114107日針對115年度中央政府總預算案提出復議案。

截至1141113日為止,行政院皆不願依法追加編列軍人加薪、提高警消退休金替代率等預算,亦未撤回總預算案並待重新編列上開預算後再行提出。有鑑於115年度中央政府總預算案仍尚待立法院審查,為落實對人民承諾與立法院職權,不因時間緊迫而為草率審查,更要積極捍衛軍警消人員及全體國民之各項權利及福祉,重建預算誠信與憲政秩序,爰提案建請院會作成決議:「本(第4)會期延長會期至115131日止。」是否有當?請公決案。

2

()本院財政委員會報告彙總完成中華民國114年度中央政府總預算案附屬單位預算及綜計表─營業及非營業部分審查總報告案(不含外交及國防委員會、社會福利及衛生環境委員會)。

()本院財政委員會函送外交及國防委員會、社會福利及衛生環境委員會114年度附屬單位預算審查報告,請併「中華民國114年度中央政府總預算案附屬單位預算營業及非營業部分審查總報告」討論案。

3

()本院教育及文化、交通兩委員會報告併案審查委員葛如鈞等37人、委員邱若華等17人、委員羅廷瑋等17人、委員萬美玲等18人、委員許宇甄等20人、委員張嘉郡等21人、委員林倩綺等23人、委員邱議瑩等20人、委員吳宗憲等17人、委員賴士葆等28人、委員楊瓊瓔等26人分別擬具「人工智慧基本法草案」、台灣民眾黨黨團擬具「人工智慧發展及管理條例草案」、委員許智傑等27人、委員林宜瑾等26人、委員張雅琳等18人、委員謝衣鳯等17人、委員陳秀寳等25人、委員林思銘等17人及委員范雲等18人分別擬具「人工智慧基本法草案」案。

()本院委員徐巧芯等16人擬具「人工智慧基本法草案」,請審議案。

()本院委員王美惠等18人擬具「人工智慧基本法草案」,請審議案。

()本院委員廖偉翔等19人擬具「人工智慧基本法草案」,請審議案。

()本院委員賴瑞隆等20人擬具「人工智慧基本法草案」,請審議案。

()本院委員吳沛憶等23人擬具「人工智慧基本法草案」,請審議案。

()本院委員郭昱晴等19人擬具「人工智慧基本法草案」,請審議案。

()行政院函請審議「人工智慧基本法草案」案。

()本院委員林月琴等28人擬具「人工智慧基本法草案」,請審議案。

()本院委員徐富癸等16人擬具「人工智慧基本法草案」,請審議案。

(十一)本院委員黃捷等17人擬具「人工智慧基本法草案」,請審議案。

(十二)本院委員邱鎮軍等22人擬具「人工智慧基本法草案」,請審議案。

(十三)本院委員陳菁徽等21人擬具「人工智慧基本法草案」,請審議案。

(十四)本院委員葉元之等18人擬具「人工智慧基本法草案」,請審議案。

(十五)本院委員伍麗華Saidhai Tahovecahe21人擬具「人工智慧基本法草案」,請審議案。

4

()本院委員鄭天財Sra Kacaw16人擬具「公職人員選舉罷免法第五十七條條文修正草案」,請審議案。

()本院委員高金素梅等23人擬具「公職人員選舉罷免法第七十條、第七十一條及第七十三條條文修正草案」,請審議案。

()本院委員鄭天財Sra Kacaw19人擬具「公職人員選舉罷免法第十七條條文修正草案」,請審議案。

()本院委員盧縣一等17人擬具「公職人員選舉罷免法部分條文修正草案」,請審議案。

()本院委員伍麗華Saidhai Tahovecahe17人擬具「公職人員選舉罷免法第七十條、第七十一條及第七十三條條文修正草案」,請審議案。

()本院委員高金素梅等18人擬具「公職人員選舉罷免法第七十條之一條文修正草案」,請審議案。

5

()本院教育及文化委員會報告併案審查行政院函請審議、委員黃捷等17人、委員林楚茵等21人、委員林宜瑾等22人、委員陳培瑜等17人、委員吳思瑤等47人、委員范雲等16人、委員陳秀寳等21人、委員吳沛憶等24人、委員王美惠等17人分別擬具「青年基本法草案」、委員林德福等20人擬具「青年發展基本法草案」、委員郭昱晴等18人、委員林月琴等19人、委員葛如鈞等19人、委員李坤城等19人、委員魯明哲等17人、委員陳亭妃等16人、委員葉元之等20人、委員羅廷瑋等16人、委員柯志恩等19人、委員林俊憲等19人、委員伍麗華Saidhai Tahovecahe18人、委員萬美玲等16人、委員許宇甄等19人、委員邱若華等18人、委員賴瑞隆等18人、委員張嘉郡等20人、委員王育敏等27人、委員翁曉玲等20人、委員洪孟楷等16人、委員鄭天財Sra Kacaw18人、委員王鴻薇等17人、委員徐巧芯等16人、委員楊瓊瓔等19人、委員蔡易餘等17人、委員邱鎮軍等23人、委員張雅琳等18人、委員張宏陸等21人、委員范雲等24人、台灣民眾黨黨團及委員王正旭等23人分別擬具「青年基本法草案」案。

()本院委員陳菁徽等16人擬具「青年基本法草案」,請審議案。

()本院委員林岱樺等18人擬具「青年基本法草案」,請審議案。

()本院委員羅智強等16人擬具「青年基本法草案」,請審議案。

()本院委員徐欣瑩等23人擬具「青年基本法草案」,請審議案。

6

()本院財政委員會報告併案審查委員邱鎮軍等19人、委員羅明才等19人、委員許宇甄等22人及委員王鴻薇等18人分別擬具「貨物稅條例第十二條之三條文修正草案」案。

()行政院函請審議「貨物稅條例第十二條之三條文修正草案」案。

()本院委員林倩綺等17人擬具「貨物稅條例第十二條之三條文修正草案」,請審議案。

()本院委員王美惠等20人擬具「貨物稅條例第十二條之三條文修正草案」,請審議案

()本院委員李坤城等18人擬具「貨物稅條例第十二條之三條文修正草案」,請審議案。

()本院委員羅廷瑋等17人擬具「貨物稅條例第十二條之三條文修正草案」,請審議案。

()本院委員郭國文等19人擬具「貨物稅條例第十二條之三條文修正草案」,請審議案。

()本院委員葛如鈞等16人擬具「貨物稅條例第十二條之三條文修正草案」,請審議案

()本院台灣民眾黨黨團擬具「貨物稅條例第十二條之三、第十二條之五及第十二條之六條文修正草案」,請審議案。

()本院委員林思銘等22人擬具「貨物稅條例第十二條之三條文修正草案」,請審議案

(十一)本院委員吳沛憶等16人擬具「貨物稅條例第十二條之三條文修正草案」,請審議案。

(十二)本院委員沈發惠等17人擬具「貨物稅條例第十二條之三條文修正草案」,請審議案。

(十三)本院委員賴士葆等27人擬具「貨物稅條例第十二條之三條文修正草案」,請審議案。

(十四)本院委員黃健豪等21人擬具「貨物稅條例第十二條之三條文修正草案」,請審議案。

(十五)本院委員郭昱晴等18人擬具「貨物稅條例第十二條之三條文修正草案」,請審議案。

(十六)本院委員陳素月等21人擬具「貨物稅條例第十二條之三條文修正草案」,請審議案。

(十七)本院委員賴惠員等24人擬具「貨物稅條例第十二條之三條文修正草案」,請審議案。

(十八)本院委員伍麗華Saidhai Tahovecahe16人擬具「貨物稅條例第十二條之三條文修正草案」,請審議案。

(十九)本院委員廖偉翔等16人擬具「貨物稅條例第十二條之三條文修正草案」,請審議案。

(二十)本院委員羅美玲等17人擬具「貨物稅條例第十二條之三條文修正草案」,請審議案。

(二十一)本院委員張智倫等18人擬具「貨物稅條例第十二條之三條文修正草案」,請審議案。

(二十二)本院委員萬美玲等19人擬具「貨物稅條例第十二條之三條文修正草案」,請審議案。

(二十三)本院委員顏寬恒等18人擬具「貨物稅條例第十二條之三條文修正草案」,請審議案。

(二十四)本院委員徐富癸等17人擬具「貨物稅條例第十二條之三條文修正草案」,請審議案。

(二十五)本院委員洪孟楷等17人擬具「貨物稅條例第十二條之三條文修正草案」,請審議案。

(二十六)本院委員林月琴等19人擬具「貨物稅條例第十二條之三條文修正草案」,請審議案。

(二十七)本院委員陳俊宇等20人擬具「貨物稅條例第十二條之三條文修正草案」,請審議案。

(二十八)本院委員陳雪生等31人擬具「貨物稅條例第十二條之三條文修正草案」,請審議案。

(二十九)本院委員徐巧芯等17人擬具「貨物稅條例第十二條之三條文修正草案」,請審議案。

(三十)本院委員陳菁徽等23人擬具「貨物稅條例第十二條之三條文修正草案」,請審議案。

(三十一)本院委員李彥秀等17人擬具「貨物稅條例第十二條之三條文修正草案」,請審議案。

7

()本院財政委員會報告併案審查行政院函請審議、本院委員邱鎮軍等19人、委員陳超明等18人、委員羅明才等20人、委員廖偉翔等19人、委員楊瓊瓔等27人、委員許宇甄等22人、委員邱若華等17人、委員林俊憲等26人、委員王鴻薇等19人、委員李彥秀等16人、委員蘇清泉等18人、委員徐欣瑩等24人、委員郭昱晴等19人、委員王美惠等19人、委員李坤城等18人、委員羅廷瑋等17人、委員郭國文等18人、委員吳沛憶等17人、委員葛如鈞等16人、委員沈發惠等17人、委員林思銘等22人、委員賴士葆等25人、委員黃健豪等20人、委員陳素月等21人、委員伍麗華等16人、委員馬文君等16人、委員羅美玲等18人、委員顏寬恒等17人、委員林月琴等17人、委員葉元之等20人、委員徐富癸等17人、委員陳超明等16人、委員丁學忠等18人、委員張智倫等17人、委員徐巧芯等23人、委員萬美玲等18人、委員洪孟楷等19人、委員翁曉玲等18人及委員陳俊宇等20人分別擬具「使用牌照稅法第五條條文修正草案」等40案。

()本院台灣民眾黨擬具擬具「使用牌照稅法第五條條文修正草案」,請審議案。

()本院委員陳菁徽等23人擬具擬具「使用牌照稅法第五條條文修正草案」,請審議案。

()本院委員張嘉郡等18人擬具擬具「使用牌照稅法第五條條文修正草案」,請審議案。

8

本院交通委員會報告併案審查委員盧縣一等18人擬具「鐵路法第二十六條及第三十五條條文修正草案」、委員陳俊宇等24人擬具「鐵路法第四十條條文修正草案」、台灣民眾黨黨團擬具「鐵路法第五十六條之四、第六十七條之三及第六十八條之四條文修正草案」、委員李昆澤等25人擬具「鐵路法第五十六條之五條文修正草案」、委員廖先翔等18人、委員廖先翔等25人分別擬具「鐵路法第五十七條條文修正草案」、委員張宏陸等18人擬具「鐵路法第六十五條條文修正草案」、委員洪孟楷等19人擬具「鐵路法第六十八條之四及第七十二條條文修正草案」及委員邱鎮軍等23人擬具「鐵路法增訂第六十八條之四條文草案」案。

9

本院交通委員會報告併案審查委員邱若華等20人擬具「大眾捷運法第十一條條文修正草案」、委員蔡其昌等21人擬具「大眾捷運法部分條文修正草案」及委員李昆澤等20人擬具「大眾捷運法第三十九條、第四十三條及第四十三條之一條文修正草案」案。

10

本院交通委員會報告併案審查委員邱若華等16人、委員黃健豪等17人分別擬具「道路交通管理處罰條例第三十一條之一條文修正草案」、委員徐富癸等17人擬具「道路交通管理處罰條例第七十九條條文修正草案」、委員柯志恩等16人擬具「道路交通管理處罰條例第八十六條條文修正草案」及委員黃健豪等17人擬具「道路交通管理處罰條例第九十條條文修正草案」案。

DW1314312 席:請問院會,對台灣民眾黨黨團、國民黨黨團之提議,有無異議?(有)有異議,進行表決。針對台灣民眾黨黨團、國民黨黨團提議,民進黨黨團、台灣民眾黨黨團要求記名表決,贊成請按贊成,反對請按反對,時間1分鐘,現在開始。

(進行表決)

主席:報告表決結果:出席106位,贊成59位,反對47位,贊成者多數,台灣民眾黨黨團、國民黨黨團提議照案通過。

表決結果名單:

會議名稱:立法院第11屆第4會期第14次會議  表決型態:記名表決

表決時間:中華民國1141219日 上午104843

表決議題:議事日程草案討論事項

     台灣民眾黨國民黨黨團提議

表決結果:出席人數:106  贊成人數:59  反對人數:47  棄權人數:0

贊成:

傅崐萁  羅智強  林沛祥  謝龍介  涂權吉  馬文君  林憶君  麥玉珍  劉書彬  林國成  陳昭姿  黃國昌  黃珊珊  張啓楷  高金素梅 林思銘  邱若華  鄭天財Sra Kacaw   鄭正鈐  張嘉郡  洪孟楷  王鴻薇  呂玉玲  陳雪生  黃建賓  黃健豪  葉元之  陳永康  賴士葆  陳菁徽  萬美玲  廖偉翔  蘇清泉  黃 仁  魯明哲  李彥秀  吳宗憲  邱鎮軍  徐欣瑩  盧縣一  廖先翔  陳玉珍  林德福  楊瓊瓔  丁學忠  陳超明  林倩綺  顏寬恒  羅明才  翁曉玲  葛如鈞  張智倫  羅廷瑋  徐巧芯  許宇甄  柯志恩  牛煦庭  王育敏  游 顥

反對:

張雅琳  林月琴  陳培瑜  柯建銘  鍾佳濱  伍麗華Saidhai Tahovecahe    郭昱晴  吳思瑤  沈伯洋  范 雲  邱志偉  黃秀芳  何欣純  林俊憲  李坤城  王義川  陳秀寳  徐富癸  王世堅  羅美玲  蔡易餘  莊瑞雄  郭國文  陳俊宇  吳沛憶  賴瑞隆  陳素月  李柏毅  陳 瑩  陳冠廷  陳亭妃  王美惠  劉建國  林岱樺  賴惠員  黃 捷  林淑芬  王正旭  林楚茵  王定宇  張宏陸  吳秉叡  李昆澤  蔡其昌  邱議瑩  林宜瑾  沈發惠

棄權:

主席次會議議事日程討論事項照台灣民眾黨黨團、國民黨黨團提議通過,本次會議議事日程確定

現在進行報告事項。

報 告 事 項

一、宣讀本院第11屆第4會期第13次會議議事錄。(全文見本期議事錄)

主席:報告院會,針對第4會期第13次會議議事錄並沒有委員或黨團提出錯誤或遺漏之處,作以下決定:第4會期第13次會議議事錄確定。

現在處理增列部分,請宣讀第一案。

增列報告事項

一、本院委員萬美玲等17人擬具「身心障礙者權益保障法部分條文修正草案」,請審議案。

議事處意見:擬請院會將本案交社會福利及衛生環境委員會審查。

主席:請問院會,對本案照議事處意見處理,有無異議?(無)無異議,通過。

二、本院委員陳超明等16人擬具「都市計畫法第八十三條之一條文修正草案」,請審議案。

議事處意見:擬請院會將本案交內政委員會審查。

主席:請問院會,對本案照議事處意見處理,有無異議?(無)無異議,通過。

三、本院委員盧縣一等16人擬具「身心障礙者權益保障法部分條文修正草案」,請審議案。

議事處意見:擬請院會將本案交社會福利及衛生環境委員會審查。

主席:請問院會,對本案照議事處意見處理,有無異議?(無)無異議,通過。

四、本院委員黃健豪等17人擬具「公路法部分條文修正草案」,請審議案。

議事處意見:擬請院會將本案交交通委員會審查。

主席:請問院會,對本案照議事處意見處理,有無異議?(無)無異議,通過。

五、本院委員黃健豪等16人擬具「電信管理法第七十二條條文修正草案」,請審議案。

議事處意見:擬請院會將本案交交通委員會審查。

主席:請問院會,對本案照議事處意見處理,有無異議?(無)無異議,通過。

六、本院委員黃健豪等17人擬具「鐵路法第三十四條、第四十四條及第六十七條條文修正草案」,請審議案。

議事處意見:擬請院會將本案交交通委員會審查。

主席:請問院會,對本案照議事處意見處理,有無異議?(無)無異議,通過。

七、本院委員黃健豪等17人擬具「鐵路法第六十八條之四及第七十一條條文修正草案」,請審議案。

議事處意見:擬請院會將本案交交通委員會審查。

主席:請問院會,對本案照議事處意見處理,有無異議?(無)無異議,通過。

八、本院委員洪孟楷等18人擬具「中華民國刑法第七十七條條文修正草案」,請審議案。

議事處意見:擬請院會將本案交司法及法制委員會審查。

主席:請問院會,對本案照議事處意見處理,有無異議?(無)無異議,通過。

九、本院委員王鴻薇等22人擬具「海關進口稅則部分稅則修正草案」,請審議案。

議事處意見:擬請院會將本案交財政委員會審查。

主席:請問院會,對本案照議事處意見處理,有無異議?(無)無異議,通過。

十、本院委員王鴻薇等20人擬具「社會救助法第五條之二條文修正草案」,請審議案。

議事處意見:擬請院會將本案交社會福利及衛生環境委員會審查。

主席:請問院會,對本案照議事處意見處理,有無異議?(無)無異議,通過。

十一、本院委員羅廷瑋等22人擬具「海關進口稅則部分稅則修正草案」,請審議案。

議事處意見:擬請院會將本案交財政委員會審查。

主席:請問院會,對本案照議事處意見處理,有無異議?(無)無異議,通過。

十二、本院委員許宇甄等19人擬具「農民退休儲金條例第二條及第七條條文修正草案」,請審議案。

議事處意見:擬請院會將本案交經濟委員會審查。

主席:請問院會,對本案照議事處意見處理,有無異議?(無)無異議,通過。

十三、本院委員陳菁徽等19人擬具「老人福利法第二十一條條文修正草案」,請審議案。

議事處意見:擬請院會將本案交社會福利及衛生環境委員會審查。

主席:請問院會,對本案照議事處意見處理,有無異議?(無)無異議,通過。

十四、本院委員陳菁徽等19人擬具「勞工保險條例第六十六條及第六十九條條文修正草案」,請審議案。

議事處意見:擬請院會將本案交社會福利及衛生環境委員會審查。

主席:請問院會,對本案照議事處意見處理,有無異議?(無)無異議,通過。

十五、本院委員陳菁徽等19人擬具「自殺防治法第三條條文修正草案」,請審議案。

議事處意見:擬請院會將本案交社會福利及衛生環境委員會審查。

主席:請問院會,對本案照議事處意見處理,有無異議?(無)無異議,通過。

十六、本院委員鄭天財Sra Kacaw17人擬具「山坡地保育利用條例第二條及第三十七條條文修正草案」,請審議案。

議事處意見:擬請院會將本案交經濟委員會審查。

主席:請問院會,對本案照議事處意見處理,有無異議?(無)無異議,通過。

十七、本院委員鄭天財Sra Kacaw25人擬具「農民退休儲金條例第二條及第七條條文修正草案」,請審議案。

議事處意見:擬請院會將本案交經濟委員會審查。

主席:請問院會,對本案照議事處意見處理,有無異議?(無)無異議,通過。

十八、本院委員鄭天財Sra Kacaw17人擬具「農民退休儲金條例第九條及第十四條條文修正草案」,請審議案。

議事處意見:擬請院會將本案交經濟委員會審查。

主席:請問院會,對本案照議事處意見處理,有無異議?(無)無異議,通過。

十九、本院委員邱鎮軍等20人擬具「家庭教育法第十三條條文修正草案」,請審議案。

議事處意見:擬請院會將本案交教育及文化委員會審查。

主席:請問院會,對本案照議事處意見處理,有無異議?(無)無異議,通過。

二十、本院委員邱鎮軍等19人擬具「國民教育法第四十四條條文修正草案」,請審議案。

議事處意見:擬請院會將本案交教育及文化委員會審查。

主席:請問院會,對本案照議事處意見處理,有無異議?(無)無異議,通過。

二十一、本院委員邱鎮軍等20人擬具「教育基本法第二條及第十條之一條文修正草案」,請審議案。

議事處意見:擬請院會將本案交教育及文化委員會審查。

主席:請問院會,對本案照議事處意見處理,有無異議?(無)無異議,通過。

二十二、本院委員邱鎮軍等17人擬具「高級中等教育法第五十一條條文修正草案」,請審議案。

議事處意見:擬請院會將本案交教育及文化委員會審查。

主席:請問院會,對本案照議事處意見處理,有無異議?(無)無異議,通過。

二十三、本院委員邱鎮軍等19人擬具「個人資料保護法第二條及第六條條文修正草案」,請審議案。

議事處意見:擬請院會將本案交經濟委員會審查。

主席:請問院會,對本案照議事處意見處理,有無異議?(無)無異議,通過。

二十四、本院委員邱鎮軍等19人擬具「著作權法第三條及第五十一條之一條文修正草案」,請審議案。

議事處意見:擬請院會將本案交經濟委員會審查。

主席:請問院會,對本案照議事處意見處理,有無異議?(無)無異議,通過。

二十五、本院委員邱鎮軍等19人擬具「農民退休儲金條例第二條及第七條條文修正草案」,請審議案。

議事處意見:擬請院會將本案交經濟委員會審查。

主席:請問院會,對本案照議事處意見處理,有無異議?(無)無異議,通過。

二十六、本院委員李彥秀等17人擬具「照顧國民基本經濟安全暫行條例草案」,請審議案。

議事處意見:擬請院會將本案交財政委員會審查。

主席:請問院會,對本案照議事處意見處理,有無異議?(無)無異議,通過。

二十七、本院委員李彥秀等16人擬具「金融機構合併法第十五條條文修正草案」,請審議案。

議事處意見:擬請院會將本案交財政委員會審查。

主席:請問院會,對本案照議事處意見處理,有無異議?(無)無異議,通過。

二十八、本院委員李彥秀等19人擬具「海關進口稅則部分稅則修正草案」,請審議案。

議事處意見:擬請院會將本案交財政委員會審查。

主席:請問院會,對本案照議事處意見處理,有無異議?(無)無異議,通過。

二十九、本院委員丁學忠等16人擬具「農民退休儲金條例第二條及第七條條文修正草案」,請審議案。

議事處意見:擬請院會將本案交經濟委員會審查。

主席:請問院會,對本案照議事處意見處理,有無異議?(無)無異議,通過。

三十、本院委員李坤城等16人擬具「國家安全法第四條及第四條之一條文修正草案」,請審議案

議事處意見:擬請院會將本案交內政委員會審查。

主席:請問院會,對本案照議事處意見處理,有無異議?(無)無異議,通過。

三十一、本院委員賴瑞隆等18人擬具「農民退休儲金條例第二條及第七條條文修正草案」,請審議案。

議事處意見:擬請院會將本案交經濟委員會審查。

主席:請問院會,對本案照議事處意見處理,有無異議?(無)無異議,通過。

三十二、本院委員郭國文等21人擬具「農民退休儲金條例部分條文修正草案」,請審議案。

議事處意見:擬請院會將本案交經濟委員會審查。

主席:請問院會,對本案照議事處意見處理,有無異議?(無)無異議,通過。

三十三、本院委員黃秀芳等22人擬具「農民退休儲金條例部分條文修正草案」,請審議案。

議事處意見:擬請院會將本案交經濟委員會審查。

主席:請問院會,對本案照議事處意見處理,有無異議?(無)無異議,通過。

三十四、本院委員吳秉叡等19人擬具「消費者債務清理條例增訂第一百五十六條之一條文草案」,請審議案。

議事處意見:擬請院會將本案交司法及法制委員會審查。

主席:請問院會,對本案照議事處意見處理,有無異議?(無)無異議,通過。

三十五、本院委員林月琴等17人擬具「大學法第九條及第十五條條文修正草案」,請審議案。

議事處意見:擬請院會將本案交教育及文化委員會審查。

主席:請問院會,對本案照議事處意見處理,有無異議?(無)無異議,通過。

三十六、本院委員林月琴等18人擬具「藥事法部分條文修正草案」,請審議案。

議事處意見:擬請院會將本案交社會福利及衛生環境委員會審查。

主席:請問院會,對本案照議事處意見處理,有無異議?(無)無異議,通過。

三十七、本院委員林月琴等18人擬具「藥害救濟法第三條條文修正草案」,請審議案。

議事處意見:擬請院會將本案交社會福利及衛生環境委員會審查。

主席:請問院會,對本案照議事處意見處理,有無異議?(無)無異議,通過。

三十八、本院委員林月琴等17人擬具「犯罪被害人權益保障法部分條文修正草案」,請審議案。

議事處意見:擬請院會將本案交司法及法制委員會審查。

主席:請問院會,對本案照議事處意見處理,有無異議?(無)無異議,通過。

三十九、本院委員林月琴等19人擬具「衛生福利部長照及社會發展署組織法草案」,請審議案。

議事處意見:擬請院會將本案交司法及法制、社會福利及衛生環境兩委員會審查。

主席:請問院會,對本案照議事處意見處理,有無異議?(無)無異議,通過。

四十、本院委員林月琴等20人擬具「衛生福利部兒少及家庭支持署組織法草案」,請審議案。

議事處意見:擬請院會將本案交司法及法制、社會福利及衛生環境兩委員會審查。

主席:請問院會,對本案照議事處意見處理,有無異議?(無)無異議,通過。

四十一、本院委員林月琴等20人擬具「衛生福利部組織法第二條、第五條及第八條條文修正草案」,請審議案。

議事處意見:擬請院會將本案交司法及法制、社會福利及衛生環境兩委員會審查。

主席:請問院會,對本案照議事處意見處理,有無異議?(無)無異議,通過。

四十二、本院委員林宜瑾等21人擬具「大學法部分條文修正草案」,請審議案。

議事處意見:擬請院會將本案交教育及文化委員會審查。

主席:請問院會,對本案照議事處意見處理,有無異議?(無)無異議,通過。

四十三、本院委員蔡其昌等17人擬具「詐欺犯罪危害防制條例部分條文修正草案」,請審議案。

議事處意見:擬請院會將本案交內政委員會審查。

主席:請問院會,對本案照議事處意見處理,有無異議?(無)無異議,通過。

四十四、本院委員陳俊宇等20人擬具「國際合作發展法第七條條文修正草案」,請審議案。

議事處意見:擬請院會將本案交外交及國防委員會審查。

主席:請問院會,對本案照議事處意見處理,有無異議?(無)無異議,通過。

四十五、本院委員陳俊宇等20人擬具「農民退休儲金條例第二條及第七條條文修正草案」,請審議案。

議事處意見:擬請院會將本案交經濟委員會審查。

主席:請問院會,對本案照議事處意見處理,有無異議?(無)無異議,通過。

四十六、本院委員劉建國等19人擬具「老年農民福利津貼暫行條例第四條條文修正草案」,請審議案。

議事處意見:擬請院會將本案交社會福利及衛生環境、經濟、內政三委員會審查。

主席:請問院會,對本案照議事處意見處理,有無異議?(無)無異議,通過。

四十七、本院委員劉建國等19人擬具「農民退休儲金條例部分條文修正草案」,請審議案。

議事處意見:擬請院會將本案交經濟委員會審查。

主席:請問院會,對本案照議事處意見處理,有無異議?(無)無異議,通過。

四十八、本院委員王美惠等22人擬具「農民退休儲金條例第二條及第七條條文修正草案」,請審議案。

議事處意見:擬請院會將本案交經濟委員會審查。

主席:請問院會,對本案照議事處意見處理,有無異議?(無)無異議,通過。

四十九、本院委員王美惠等22人擬具「國民年金法部分條文修正草案」,請審議案。

議事處意見:擬請院會將本案交社會福利及衛生環境委員會審查。

主席:請問院會,對本案照議事處意見處理,有無異議?(無)無異議,通過。

五十、行政院函請審議「人工生殖法修正草案」案。

議事處意見:擬請院會將本案交社會福利及衛生環境、司法及法制兩委員會審查。

主席:請問院會,對本案照議事處意見處理,有無異議?(無)無異議,通過。

報告院會,蘇巧慧委員、吳琪銘委員對剛才表決發表聲明,剛才的表決與民進黨黨團意見一致,我們列入公報紀錄。

本次會議報告事項記載於議事錄順序授權議事處進行調整。

現在繼續處理原列報告事項。

請宣讀第二案。

二、本院委員王鴻薇等17人擬具「中華民國刑法第七十七條條文修正草案」,請審議案。

議事處意見:擬請院會將本案交司法及法制委員會審查。

主席:請問院會,對本案照議事處意見處理,有無異議?(無)無異議,通過。

三、本院委員王鴻薇等16人擬廢止「教育部體育署組織法」,請審議案。

議事處意見:擬請院會將本案交司法及法制、教育及文化兩委員會審查。

主席:請問院會,對本案照議事處意見處理,有無異議?(無)無異議,通過。

四、本院委員郭昱晴等18人擬具「國家安全法部分條文修正草案」,請審議案。

議事處意見:擬請院會將本案交內政委員會審查。

主席:請問院會,對本案照議事處意見處理,有無異議?(無)無異議,通過。

五、本院委員郭昱晴等17人擬具「教師法第二十五條條文修正草案」,請審議案。

議事處意見:擬請院會將本案交教育及文化委員會審查。

主席:請問院會,對本案照議事處意見處理,有無異議?(無)無異議,通過。

六、本院委員郭昱晴等17人擬具「教師待遇條例第十九條條文修正草案」,請審議案。

議事處意見:擬請院會將本案交司法及法制、教育及文化兩委員會審查。

主席:請問院會,對本案照議事處意見處理,有無異議?(無)無異議,通過。

七、本院委員郭昱晴等17人擬具「民法部分條文修正草案」及「民法親屬編施行法增訂第七條之一條文草案」,請審議案。

議事處意見:擬請院會將本案交司法及法制委員會審查。

主席:請問院會,對本案照議事處意見處理,有無異議?(無)無異議,通過。

八、本院委員林俊憲等21人擬具「農民退休儲金條例第二條及第七條條文修正草案」,請審議案

議事處意見:擬請院會將本案交經濟委員會審查。

主席:請問院會,對本案照議事處意見處理,有無異議?(無)無異議,通過。

九、本院委員林俊憲等21人擬具「船舶法部分條文修正草案」,請審議案。

議事處意見:擬請院會將本案交交通委員會審查。

主席:請問院會,對本案照議事處意見處理,有無異議?(無)無異議,通過。

十、本院委員羅智強等16人擬具「醫療法第二十四條及第一百零六條條文修正草案」,請審議案

議事處意見:擬請院會將本案交社會福利及衛生環境委員會審查。

主席:請問院會,對本案照議事處意見處理,有無異議?(無)無異議,通過。

十一、本院委員范雲等17人擬具「公職人員選舉罷免法第十四條條文修正草案」,請審議案。

議事處意見:擬請院會將本案交內政委員會審查。

主席:請問院會,對本案照議事處意見處理,有無異議?(無)無異議,通過。

十二、本院委員范雲等17人擬具「總統副總統選舉罷免法第十一條及第二十三條條文修正草案」,請審議案。

議事處意見:擬請院會將本案交內政委員會審查。

主席:請問院會,對本案照議事處意見處理,有無異議?(無)無異議,通過。

十三、本院委員范雲等19人擬具「身心障礙者權益保障法部分條文修正草案」,請審議案。

議事處意見:擬請院會將本案交社會福利及衛生環境委員會審查。

主席:請問院會,對本案照議事處意見處理,有無異議?(無)無異議,通過。

十四、行政院函請審議「農民退休儲金條例第二條及第七條條文修正草案」案。

議事處意見:擬請院會將本案交經濟委員會審查。

主席:請問院會,對本案照議事處意見處理,有無異議?(無)無異議,通過。

十五、行政院函請審議「衛生福利部組織法第二條、第五條及第八條條文修正草案」、「衛生福利部兒少及家庭支持署組織法草案」、「衛生福利部長期照顧及社會發展署組織法草案」、「衛生福利部中央健康保險署組織法第二條條文修正草案」、「國家醫療科技評估中心設置條例草案」及「國家中醫研究院設置條例草案」案。

議事處意見:擬請院會將本案交司法及法制、社會福利及衛生環境兩委員會審查。

主席:請問院會,對本案照議事處意見處理,有無異議?(無)無異議,通過。

十六、運動部函送國家運動產業發展中心114年度及115年度預算書案。

議事處意見:擬請院會將本案交教育及文化委員會審查。

主席:請問院會,對本案照議事處意見處理,有無異議?(無)無異議,通過。

十七、國防部函,為該部所屬114年度「軍事人員」科目人事費不敷,申請動支第一預備金新臺幣142,5357,000元,業經行政院主計總處同意備案,請查照案。

議事處意見:擬請院會將本案交外交及國防委員會。

主席:請問院會,對本案照議事處意見處理,有無異議?(無)無異議,通過。

十八、行政院函,為環境部辦理「因應非洲豬瘟禁運禁宰期間產業補助支持及防疫清消強化方案」,動支114年度中央政府總預算第二預備金17,1446,000元支應,茲檢送第二預備金動支數額機關別表,請查照案。

議事處意見:擬請院會將本案交財政、社會福利及衛生環境兩委員會。

主席:請問院會,對本案照議事處意見處理,有無異議?(無)無異議,通過。

十九、行政院函送公告「中華民國一百十四年樺加沙颱風風災災區範圍」新增臺東縣大武鄉等地區,並自114921日生效,請查照案。

議事處意見:擬請院會將本案交內政委員會。

主席:請問院會,對本案照議事處意見處理,有無異議?(無)無異議,通過。

二十、行政院函送公告「中華民國一百十四年花蓮馬太鞍溪堰塞湖災區範圍」,並自114921日生效,請查照案。

議事處意見:擬請院會將本案交交通委員會。

主席:請問院會,對本案照議事處意見處理,有無異議?(無)無異議,通過。

二十一、行政院函,為修正「總統府及所屬各機關聘僱人員給假辦法」,請查照案。

議事處意見:擬請院會將本案交司法及法制委員會。

主席:請問院會,對本案照議事處意見處理,有無異議?(無)無異議,通過。

二十二、行政院函,為修正「國家機密保護法施行細則」第二十八條條文,請查照案。

議事處意見:擬請院會將本案交司法及法制委員會。

主席:請問院會,對本案照議事處意見處理,有無異議?(無)無異議,通過。

二十三、行政院函,為修正「毒品之分級及品項」部分分級及品項,並自1141031日生效,請查照案。

議事處意見:擬請院會將本案交司法及法制委員會。

主席:請問院會,對本案照議事處意見處理,有無異議?(無)無異議,通過。

二十四、內政部函,為修正「大陸地區人民在臺灣地區依親居留長期居留或定居許可辦法」第三十條及第三十一條條文,請查照案。

議事處意見:擬請院會將本案交內政委員會。

主席:國民黨黨團、台灣民眾黨黨團提議本案改交內政委員會審查,請問院會,有無異議?(無)無異議,本案改交內政委員會審查。

二十五、經濟部函送「太陽光電變流器及監視單元資安檢測技術規範」,請查照案。

議事處意見:擬請院會將本案交經濟委員會。

主席:請問院會,對本案照議事處意見處理,有無異議?(無)無異議,通過。

二十六、經濟部函,為修正「電業規費收費標準」部分條文,請查照案。

議事處意見:擬請院會將本案交經濟委員會。

主席:請問院會,對本案照議事處意見處理,有無異議?(無)無異議,通過。

二十七、經濟部函,為修正「經濟部及所屬機關提供政府資訊收費標準」第四條條文,請查照案。

議事處意見:擬請院會將本案交經濟委員會。

主席:請問院會,對本案照議事處意見處理,有無異議?(無)無異議,通過。

二十八、經濟部函,為修正「電器承裝業管理規則」部分條文,請查照案。

議事處意見:擬請院會將本案交經濟委員會。

主席:請問院會,對本案照議事處意見處理,有無異議?(無)無異議,通過。

二十九、經濟部函,為修正「用電場所及專任電氣技術人員管理規則」部分條文,請查照案。

議事處意見:擬請院會將本案交經濟委員會。

主席:請問院會,對本案照議事處意見處理,有無異議?(無)無異議,通過。

三十、經濟部函,為修正「用電設備檢驗維護業管理規則」第三條、第十一條及第十二條條文,請查照案。

議事處意見:擬請院會將本案交經濟委員會。

主席:請問院會,對本案照議事處意見處理,有無異議?(無)無異議,通過。

三十一、經濟部、內政部函,為修正「商業團體分業標準」增訂「樹木保育商業」團體業別及業務範圍,請查照案。

議事處意見:擬請院會將本案交經濟、內政兩委員會。

主席:請問院會,對本案照議事處意見處理,有無異議?(無)無異議,通過。

三十二、農業部函,為修正「中華民國植物特定疫病蟲害種類及範圍」,請查照案。

議事處意見:擬請院會將本案交經濟委員會。

主席:請問院會,對本案照議事處意見處理,有無異議?(無)無異議,通過。

三十三、農業部函,為修正「農會漁會信用部業務輔導資金融通及餘裕資金轉存辦法」第十條及第十條之一條文,請查照案。

議事處意見:擬請院會將本案交經濟委員會。

主席:請問院會,對本案照議事處意見處理,有無異議?(無)無異議,通過。

三十四、農業部函,為修正「農業機械設備汰舊換新溫室氣體減量獎勵辦法」第二條及第六條條文,請查照案。

議事處意見:擬請院會將本案交經濟委員會。

主席:請問院會,對本案照議事處意見處理,有無異議?(無)無異議,通過。

三十五、農業部函,為修正公告「法國濱海夏朗德省自高病原性家禽流行性感冒非疫區刪除」,請查照案。

議事處意見:擬請院會將本案交經濟委員會。

主席:請問院會,對本案照議事處意見處理,有無異議?(無)無異議,通過。

三十六、農業部函,為修正公告「美國喬治亞州自高病原性家禽流行性感冒非疫區刪除」,請查照案。

議事處意見:擬請院會將本案交經濟委員會。

主席:請問院會,對本案照議事處意見處理,有無異議?(無)無異議,通過。

三十七、農業部函,為修正「農業事業廢棄物再利用管理辦法」第二條及第三條條文,請查照案。

議事處意見:擬請院會將本案交經濟委員會。

主席:請問院會,對本案照議事處意見處理,有無異議?(無)無異議,通過。

三十八、農業部函,為修正「停止自發生非洲豬瘟之國家(地區)以郵遞寄送輸入豬肉產品」第二點規定,請查照案。

議事處意見:擬請院會將本案交經濟委員會。

主席:請問院會,對本案照議事處意見處理,有無異議?(無)無異議,通過。

三十九、農業部函,為修正公告「西班牙自非洲豬瘟非疫區刪除」,請查照案。

議事處意見:擬請院會將本案交經濟委員會。

主席:請問院會,對本案照議事處意見處理,有無異議?(無)無異議,通過。

四十、財政部函送「公告個人依中華民國一百十四年五月七日修正公布產業創新條例第二十三條之二規定,投資國內高風險新創事業公司自綜合所得總額中減除之金額,應計入個人之基本所得額」,請查照案。

議事處意見:擬請院會將本案交財政委員會。

主席:請問院會,對本案照議事處意見處理,有無異議?(無)無異議,通過。

四十一、金融監督管理委員會函,為修正「保險業資金辦理專案運用公共及社會福利事業投資管理辦法」,請查照案。

議事處意見:擬請院會將本案交財政委員會。

主席:請問院會,對本案照議事處意見處理,有無異議?(無)無異議,通過。

四十二、金融監督管理委員會函,為修正「金融監督管理委員會證券期貨局處務規程」部分條文,請查照案。

議事處意見:擬請院會將本案交司法及法制、財政兩委員會。

主席:請問院會,對本案照議事處意見處理,有無異議?(無)無異議,通過。

四十三、教育部函,為修正「專科以上學校兼任教師聘任辦法」第十七條條文,請查照案。

議事處意見:擬請院會將本案交教育及文化委員會。

主席:請問院會,對本案照議事處意見處理,有無異議?(無)無異議,通過。

四十四、文化部函,為修正「古蹟歷史建築紀念建築及聚落建築群修復或再利用採購辦法」第八條條文及第八條之一附表,請查照案。

議事處意見:擬請院會將本案交教育及文化委員會。

主席:請問院會,對本案照議事處意見處理,有無異議?(無)無異議,通過。

四十五、交通部函,為修正「飛航規則」第二條、第三十七條及第三十九條條文,請查照案。

議事處意見:擬請院會將本案交交通委員會。

主席:請問院會,對本案照議事處意見處理,有無異議?(無)無異議,通過。

四十六、交通部函,為修正「汽車燃料使用費徵收及分配辦法」第四條條文及「汽車運輸業審核細則」第六條之一條文,請查照案。

議事處意見:擬請院會將本案交交通委員會。

主席:請問院會,對本案照議事處意見處理,有無異議?(無)無異議,通過。

四十七、交通部函,為採用國際海事組織(IMO)所屬海事安全委員會(MSC)第59次會議所採納MSC.2359)決議之「國際安全載運散裝穀物章程(Grain Code)」及第108次會議所採納MSC.552108)決議之後續修正案,請查照案。

議事處意見:擬請院會將本案交交通委員會。

主席:請問院會,對本案照議事處意見處理,有無異議?(無)無異議,通過。

四十八、交通部函,為採用國際海事組織(IMO)所屬海事安全委員會(MSC)第108次會議所採納MSC.555108)決議之「國際消防安全系統章程(FSS Code)」修正案,請查照案。

議事處意見:擬請院會將本案交交通委員會。

主席:請問院會,對本案照議事處意見處理,有無異議?(無)無異議,通過。

四十九、考試院函,為修正「考試院及所屬各機關(構)聘僱人員給假辦法」,請查照案。

議事處意見:擬請院會將本案交司法及法制委員會。

主席:請問院會,對本案照議事處意見處理,有無異議?(無)無異議,通過。

五十、審計部函,為修正「審計部臺灣省新竹市審計室辦事細則」第九條及第十條條文,請查照案

議事處意見:擬請院會將本案交司法及法制、財政兩委員會。

主席:請問院會,對本案照議事處意見處理,有無異議?(無)無異議,通過。

五十一、衛生福利部函送「再生醫療製劑供應來源及流向資料保存辦法」,請查照案。

議事處意見:擬請院會將本案交社會福利及衛生環境委員會。

主席:國民黨黨團提議本案改交社會福利及衛生環境委員會審查,請問院會,有無異議?(無)無異議,本案改交社會福利及衛生環境委員會審查。

五十二、衛生福利部函,為修正「全民健康保險醫療品質資訊公開辦法」第二條附表一,請查照案

議事處意見:擬請院會將本案交社會福利及衛生環境委員會。

主席:請問院會,對本案照議事處意見處理,有無異議?(無)無異議,通過。

五十三、衛生福利部函,為「食品中黴菌毒素檢驗方法─多重毒素之檢驗」名稱修正為「食品中真菌毒素檢驗方法─多重毒素之檢驗」,並修正規定,請查照案。

議事處意見:擬請院會將本案交社會福利及衛生環境委員會。

主席:請問院會,對本案照議事處意見處理,有無異議?(無)無異議,通過。

五十四、環境部函,為廢止「化學物質採樣方法(NIEA T103.10B)」,請查照案。

議事處意見:擬請院會將本案交社會福利及衛生環境委員會。

主席:請問院會,對本案照議事處意見處理,有無異議?(無)無異議,通過。

五十五、環境部函送「化學物質採樣方法(NIEA T103.11B)」,請查照案。

議事處意見:擬請院會將本案交社會福利及衛生環境委員會。

主席:國民黨黨團提議本案改交社會福利及衛生環境委員會審查,請問院會,有無異議?(無)無異議,本案改交社會福利及衛生環境委員會審查。

五十六、環境部函,為廢止「異味污染物官能測定法─三點比較式嗅袋法(NIEA A201.14A)」,請查照案。

議事處意見:擬請院會將本案交社會福利及衛生環境委員會。

主席:請問院會,對本案照議事處意見處理,有無異議?(無)無異議,通過。

五十七、環境部函送「異味污染物官能測定法─三點比較式嗅袋法(NIEA A201.15A)」,請查照案。

議事處意見:擬請院會將本案交社會福利及衛生環境委員會。

主席:請問院會,對本案照議事處意見處理,有無異議?(無)無異議,通過。

報告院會,第58案至第89案,請依序宣讀,其中第7476案,台灣民眾黨黨團提議改交審查;宣讀後,以上提案均改交相關委員會審查,其餘議案均照議事處意見通過。請問院會,有無異議?(無)無異議。宣讀後,通過。請宣讀。

五十八、內政部函,為中央政府前瞻基礎建設計畫第5期特別預算決議,檢送消防署決議()()()書面報告,請查照案。

議事處意見:擬請院會將本案交財政及相關委員會。

五十九、內政部函,為中央政府前瞻基礎建設計畫第5期特別預算決議,檢送消防署決議()書面報告,請查照案。

議事處意見:擬請院會將本案交財政及相關委員會。

六十、內政部函,為中央政府前瞻基礎建設計畫第5期特別預算決議,檢送國土管理署淨零建築節能法規修法方向及計畫經費細項之書面報告,請查照案。

議事處意見:擬請院會將本案交財政及相關委員會。

六十一、國家發展委員會函,為中央政府前瞻基礎建設計畫第5期特別預算決議,檢送「研議海洋產業納入『兆元投資國家發展方案』」書面報告,請查照案。

議事處意見:擬請院會將本案交財政及相關委員會。

六十二、經濟部函,為中央政府前瞻基礎建設計畫第5期特別預算決議,檢送能源署「台中燃氣機組環評與成本效益分析」書面報告,請查照案。

議事處意見:擬請院會將本案交財政及相關委員會。

六十三、經濟部函,為中央政府前瞻基礎建設計畫第5期特別預算決議,檢送「防範水庫集水區山坡地不當開發作為」書面報告,請查照案。

議事處意見:擬請院會將本案交財政及相關委員會。

六十四、經濟部函,為中央政府前瞻基礎建設計畫第5期特別預算決議,檢送「擴大中小企業5G創新服務應用計畫」書面報告,請查照案。

議事處意見:擬請院會將本案交財政及相關委員會。

六十五、農業部函,為中央政府前瞻基礎建設計畫第5期特別預算決議,檢送「漁港改善期程計畫及潮州農業國際化包裝場後續建設計畫」書面報告,請查照案。

議事處意見:擬請院會將本案交財政及相關委員會。

六十六、教育部函,為中央政府前瞻基礎建設計畫第5期特別預算決議,檢送該部決議()「教育部及所屬數位建設計畫績效檢討措施」書面報告,請查照案。

議事處意見:擬請院會將本案交財政及相關委員會。

六十七、教育部函,為中央政府前瞻基礎建設計畫第5期特別預算決議,檢送該部決議()「培力英語能力檢定測驗效益分析及雙語計畫後續規劃」書面報告,請查照案。

議事處意見:擬請院會將本案交財政及相關委員會。

六十八、教育部函,為中央政府前瞻基礎建設計畫第5期特別預算決議,檢送該部主管第1項決議()「教育部數位建設計畫預算控管、資源配置及績效目標檢討情形」書面報告,請查照案。

議事處意見:擬請院會將本案交財政及相關委員會。

六十九、教育部函,為中央政府前瞻基礎建設計畫第5期特別預算決議,檢送該部主管第1項決議()「強化智慧學習暨教學計畫績效目標達成情形」書面報告,請查照案。

議事處意見:擬請院會將本案交財政及相關委員會。

七十、教育部函,為中央政府前瞻基礎建設計畫第5期特別預算決議,檢送該部主管第1項決議()「校園5G示範教室與學習載具計畫」後續推動說明書面報告,請查照案。

議事處意見:擬請院會將本案交財政及相關委員會。

七十一、教育部函,為中央政府前瞻基礎建設計畫第5期特別預算決議,檢送該部主管第1項決議()「培力英語能力檢定測驗執行效益分析及雙語計畫後續規劃」書面報告,請查照案。

議事處意見:擬請院會將本案交財政及相關委員會。

七十二、教育部函,為中央政府前瞻基礎建設計畫第5期特別預算決議,檢送該部主管第1項決議()「培力英語能力檢定測驗效益分析」書面報告,請查照案。

議事處意見:擬請院會將本案交財政及相關委員會。

七十三、教育部函,為中央政府前瞻基礎建設計畫第5期特別預算決議,檢送該部主管第2項決議()「培力英語能力檢定測驗效益分析及雙語計畫後續規劃」書面報告,請查照案。

議事處意見:擬請院會將本案交財政及相關委員會。

七十四、教育部函,為中央政府前瞻基礎建設計畫第5期特別預算決議,檢送該部主管第2項決議()「高級中等以下學校雙語教育執行情形及成效」書面報告,請查照案。

議事處意見:擬請院會將本案交財政及相關委員會。

七十五、教育部函,為中央政府前瞻基礎建設計畫第5期特別預算決議,檢送該部主管第2項決議()「雙語政策教育相關議題」書面報告,請查照案。

議事處意見:擬請院會將本案交財政及相關委員會。

七十六、教育部函,為中央政府前瞻基礎建設計畫第5期特別預算決議,檢送該部主管第2項決議()「雙語政策教育相關議題」書面報告,請查照案。

議事處意見:擬請院會將本案交財政及相關委員會。

七十七、教育部函,為中央政府前瞻基礎建設計畫第5期特別預算決議,檢送該部主管第3項決議()114年製播線上英語學習節目計畫」書面報告,請查照案。

議事處意見:擬請院會將本案交財政及相關委員會。

七十八、中央研究院函,為中央政府前瞻基礎建設計畫第5期特別預算決議,檢送通案決議()書面報告,請查照案。

議事處意見:擬請院會將本案交財政及相關委員會。

七十九、核能安全委員會函,為中央政府前瞻基礎建設計畫第5期特別預算決議,檢送通案決議()書面報告,請查照案。

議事處意見:擬請院會將本案交財政及相關委員會。

八十、國立故宮博物院函,為中央政府前瞻基礎建設計畫第5期特別預算決議,檢送通案決議()「特別預算執行期程說明」書面報告,請查照案。

議事處意見:擬請院會將本案交財政及相關委員會。

八十一、環境部函,為中央政府前瞻基礎建設計畫第5期特別預算決議,檢送通案決議()書面報告,請查照案。

議事處意見:擬請院會將本案交財政及相關委員會。

八十二、文化部函,為中央政府前瞻基礎建設計畫第5期特別預算決議,檢送通案決議(十一)書面報告,請查照案。

議事處意見:擬請院會將本案交財政及相關委員會。

八十三、文化部函,為中央政府前瞻基礎建設計畫第5期特別預算決議,檢送第12款決議()及第12款第1項決議()()書面報告,請查照案。

議事處意見:擬請院會將本案交財政及相關委員會。

八十四、文化部函,為中央政府前瞻基礎建設計畫第5期特別預算決議,檢送第12款第2項決議()書面報告,請查照案。

議事處意見:擬請院會將本案交財政及相關委員會。

八十五、文化部函,為中央政府前瞻基礎建設計畫第5期特別預算決議,檢送第12款第2項決議()書面報告,請查照案。

議事處意見:擬請院會將本案交財政及相關委員會。

八十六、文化部函,為中央政府前瞻基礎建設計畫第5期特別預算決議,檢送第12款第2項決議()書面報告,請查照案。

議事處意見:擬請院會將本案交財政及相關委員會。

八十七、行政院主計總處函,為中央政府前瞻基礎建設計畫第5期特別預算決議,檢送財政收支劃分法修正對中央財政影響書面報告,請查照案。

議事處意見:擬請院會將本案交財政委員會。

八十八、經濟部函,為中央政府因應國際情勢強化經濟社會及民生國安韌性特別預算決議,檢送國際貿易署「深化與友盟國家經貿合作」預算凍結1,000萬元書面報告,請查照案。

議事處意見:擬請院會將本案交財政及相關委員會處理。

八十九、經濟部函,為中央政府因應國際情勢強化經濟社會及民生國安韌性特別預算決議,檢送國際貿易署「深化與友盟國家經貿合作」預算凍結2億元書面報告,請查照案。

議事處意見:擬請院會將本案交財政及相關委員會處理。

主席:報告院會,第90案以下一併宣讀,除第9091案同意展延審查期限之外,其餘個案均准予備查。請宣讀。

九十、本院社會福利及衛生環境委員會函,為院會交付審查勞動部函為修正「雇主聘僱外國人從事就業服務法第四十六條第一項第八款至第十款規定之工作應繳納就業安定費數額表」案等3案,已逾立法院職權行使法第61條所定審查期限,請查照案。

九十一、本院經濟委員會函,為院會交付審查經濟部函為修正「電力開發協助金運用與監督管理辦法」第六條條文案,已逾立法院職權行使法第61條所定審查期限,請查照案。

九十二、本院經濟委員會函,為院會交付審查經濟部函為修正「公用售電業電價費率計算公式」第五點規定案,已逾立法院職權行使法第61條所定審查期限,請查照案。

九十三、本院國民黨黨團函,為該黨團原推舉之陳宜民請辭「財團法人公共電視文化事業基金會第8屆董事、監察人審查委員會」委員,推舉董保城遞補,請查照案。

質 詢 事 項

甲、行政院答復部分

一、行政院函送顏委員寬恒就非洲豬瘟衝擊畜牧產業問題所提質詢之書面答復,請查照案。

二、行政院函送林委員岱樺就第11屆第4會期施政質詢之書面答復,請查照案。

三、行政院函送李委員柏毅就第11屆第4會期施政質詢之書面答復,請查照案。

四、行政院函送麥委員玉珍就第11屆第4會期施政質詢之書面答復,請查照案。

五、行政院函送黃委員捷就第11屆第4會期施政質詢之書面答復,請查照案。

六、行政院函送陳委員亭妃就第11屆第4會期施政質詢之書面答復,請查照案。

七、行政院函送賴委員惠員就第11屆第4會期施政質詢之書面答復,請查照案。

八、行政院函送林委員楚茵就第11屆第4會期施政質詢之書面答復,請查照案。

九、行政院函送吳委員思瑤就第11屆第4會期施政質詢之書面答復,請查照案。

十、行政院函送范委員雲就第11屆第4會期施政質詢之書面答復,請查照案。

十一、行政院函送張委員雅琳就第11屆第4會期施政質詢之書面答復,請查照案。

十二、行政院函送陳委員俊宇就第11屆第4會期施政質詢之書面答復,請查照案。

十三、行政院函送李委員坤城就第11屆第4會期施政質詢之書面答復,請查照案。

十四、行政院函送邱委員志偉就第11屆第4會期施政質詢之書面答復,請查照案。

十五、行政院函送高金委員素梅就第11屆第4會期施政質詢之書面答復,請查照案。

十六、行政院函送賴委員瑞隆就第11屆第4會期施政質詢之書面答復,請查照案。

十七、行政院函送羅委員智強就既有公寓大廈設置電動車輛充電樁衍生諸多爭議之問題所提質詢之書面答復,請查照案。

十八、行政院函送郭委員昱晴就第11屆第4會期施政質詢之書面答復,請查照案。

十九、行政院函送呂委員玉玲就第11屆第4會期施政質詢之書面答復,請查照案。

二十、行政院函送林委員淑芬就陽明山國家公園境內里山農業因野生動物(特別是臺灣獼猴)族群擴張而面臨嚴重退縮之危機問題所提質詢之書面答復,請查照案。

二十一、行政院函送羅委員智強就「校園事件處理會議」調查機制問題所提質詢之書面答復,請查照案。

乙、本院委員質詢部分

一、本院羅委員智強,鑑於近日我國多項產業受美國關稅影響,造成減班與產業衝擊,特向行政院提出質詢。

二、本院陳委員菁徽,有鑑於我國詐騙犯罪情勢已達失控地步,2024年全國被詐騙金額竟高達1,300多億元,詐騙案件總數攀升至122,805件,平均每日發生336件,無數國人畢生積蓄化為烏有,甚至家破人亡,民怨已近沸騰。查行政院雖已成立「打詐國家隊」並推動「打詐綱領」2.0版,然「詐騙之島」惡名依舊,顯示現行策略與執行力顯有不足。綜觀各界建言,多指向刑度過輕、數位平台監管失靈、金流阻詐不力等系統性問題。爰此,請行政院具體說明,後續將如何通盤檢討?將提出何種具體之精進措施?在修法(如「打詐新四法」)上又將如何強化懲詐力道與跨部會行政責任,特向行政院提出質詢。

三、本院陳委員菁徽,鑑於花蓮觀光產業受0403地震及後續頻繁天災與交通中斷影響,復甦力道疲弱。根據統計,20251月至10月花蓮主要景點遊客人次僅約659萬人次,較2023年同期減少近半,顯示現行振興措施成效有限。查交通部雖推出「旅宿1+1」方案,惟其綁定連住兩晚之限制缺乏彈性,且過度依賴抽獎活動作為誘因,難以實質提升國人旅遊意願。爰此,要求責成交通部通盤檢討,應改採「現金券」或「每房直接折抵」等更具彈性、手續更簡便之有感補助措施,以最實質的方式協助花蓮觀光業度過難關,特向行政院提出質詢。

四、本院羅委員智強,鑑於丹娜絲風災大量光電板毀損,放置與回收問題引發環境衝擊及社會疑慮,現行光電板回收法規與制度顯非完備,特向行政院提出質詢。

五、本院鍾委員佳濱,鑑於我國農民退休儲金制度實施多年,參與率偏低且儲蓄金額有限,致農民老年生活保障不足;另現行排富條款未隨地價與物價變動調整,造成部分實際生活困苦之老農被排除受惠。為健全農民退休制度、促進農村世代永續發展,特向行政院提出質詢。

六、本院廖委員偉翔,有鑑於抗生素抗藥性問題嚴重,且我國醫療臨床上之抗生素新藥選擇性不高,再加以全球抗生素供應鏈不穩定以及我國內相關供應鏈時有短缺問題,顯見抗生素議題已是迫切需要處理之醫療危機,更有甚者,供應鏈短缺不穩定問題,將衝擊國安防線,不可不慎。然,現行衛生福利部對藥品上市後之監測設有全國藥品不良反應通報及藥品療效不等通報、藥品不良品通報,但抗生素藥品之特性以及醫療臨床端如何驗證抗生素品質,亦尚無明確驗證之方法學或程序,故只能對病患施打後若無效,再改下一線用藥。爰此,請行政院儘速責成衛生福利部,後續如何通盤檢討?並將提出何種具體精進措施,特向行政院提出質詢。

(以上質詢事項,詳見本期質詢事項全文)

主席:報告院會,進行討論事項之前,我們先處理自委員會抽出逕付二讀之提議,並截止收案。

現在處理民進黨黨團提議共1案,請議事人員宣讀提議內容。

民進黨黨團提案:

案由:本院民進黨黨團擬請院會將委員吳沛憶等18人擬具「外送員權益保障及外送平臺管理法草案」案,自委員會抽出逕付二讀,並與相關提案併案協商。

提案人:民主進步黨立法院黨團 柯建銘

主席:報告院會,本案依照黨團共識,照案通過。

現在進行討論事項第一案。

討 論 事 項

一、本院台灣民眾黨黨團,有鑑於我國憲法第68條規定,立法院法定會期應至1141231日止,然115年度中央政府總預算案至今仍陷於朝野僵局,致無法付委進行實質審查,追究原因乃是行政院違法亂紀,罔顧憲政體制權力分立之原則所致,行政院竟未依法編列經本院三讀通過之「軍人待遇條例」及「警察人員人事條例」之相關預算,刻意排擠軍人加薪與警消退休金替代率提高的經費,漠視行政院應遵循之法定義務,已嚴重侵蝕法治國之法治根基。行政院更濫權宣稱該二法有違憲疑慮,以聲請憲法法庭釋憲為由刻意延宕,悍然踐踏軍警消之尊嚴與合法權益,台灣民眾黨立法院黨團爰於114107日針對115年度中央政府總預算案提出復議案。截至1141113日為止,行政院皆不願依法追加編列軍人加薪、提高警消退休金替代率等預算,亦未撤回總預算案並待重新編列上開預算後再行提出。有鑑於115年度中央政府總預算案仍尚待立法院審查,為落實對人民承諾與立法院職權,不因時間緊迫而為草率審查,更要積極捍衛軍警消人員及全體國民之各項權利及福祉,重建預算誠信與憲政秩序,爰提案建請院會作成決議:「本(第4)會期延長會期至115131日止。」是否有當?請公決案。(本案經提本院第11屆第4會期第9次會議討論決議:交付黨團協商,並由台灣民眾黨黨團負責召集協商。爰於本次會議繼續討論。)

主席:本院台灣民眾黨黨團建請院會作成決議,本(第4)會期延長會期至115131日止,請公決案。本案經第4會期第9次會議決議:交付黨團協商,並由台灣民眾黨黨團召集協商。

報告院會,本案因協商已經超過一個月,無法達成共識,依照立法院職權行使法第七十一條之一規定,由院會定期處理,因此於本次會議提出討論。

報告院會,依照黨團共識,本案廣泛討論不再發言。

現有台灣民眾黨黨團提議本案照案通過。

台灣民眾黨黨團提案:

案由:本院台灣民眾黨黨團,針對討論事項第1案,建請院會照案通過,是否有當,敬請公決。

提案人:台灣民眾黨立法院黨團 陳昭姿

主席:依照黨團共識,我們要進行表決。

現在針對台灣民眾黨黨團提議照案通過進行表決,現有民進黨黨團、台灣民眾黨黨團要求記名表決。我們開始進行記名表決,時間1分鐘,贊成請按贊成,反對請按反對,現在開始。

(進行表決)

主席:報告院會,報告表決結果:在場出席委員108位,贊成59位,反對49位,贊成者多數,照台灣民眾黨黨團提議通過。

表決結果名單:

會議名稱:立法院第11屆第4會期第14次會議  表決型態:記名表決

表決時間:中華民國1141219日 上午110956

表決議題:討論事項第一案

     台灣民眾黨黨團提議照案通過

表決結果:出席人數:108  贊成人數:59  反對人數:49  棄權人數:0

贊成:

傅崐萁  羅智強  林沛祥  謝龍介  涂權吉  馬文君  林憶君  麥玉珍  劉書彬  林國成  陳昭姿  黃國昌  黃珊珊  張啓楷  高金素梅 林思銘  邱若華  鄭天財Sra Kacaw   鄭正鈐  張嘉郡  洪孟楷  王鴻薇  呂玉玲  陳雪生  黃建賓  黃健豪  葉元之  陳永康  賴士葆  陳菁徽  萬美玲  廖偉翔  蘇清泉  黃 仁  魯明哲  李彥秀  吳宗憲  邱鎮軍  徐欣瑩  盧縣一  廖先翔  陳玉珍  林德福  楊瓊瓔  丁學忠  陳超明  林倩綺  顏寬恒  羅明才  翁曉玲  葛如鈞  張智倫  羅廷瑋  徐巧芯  許宇甄  柯志恩  牛煦庭  王育敏  游 顥

反對:

張雅琳  林月琴  陳培瑜  柯建銘  鍾佳濱  伍麗華Saidhai Tahovecahe    郭昱晴  吳思瑤  沈伯洋  范 雲  邱志偉  黃秀芳  何欣純  林俊憲  李坤城  王義川  陳秀寳  徐富癸  王世堅  羅美玲  蔡易餘  莊瑞雄  郭國文  陳俊宇  吳沛憶  賴瑞隆  陳素月  李柏毅  陳 瑩  陳冠廷  陳亭妃  王美惠  劉建國  林岱樺  賴惠員  黃 捷  林淑芬  王正旭  林楚茵  王定宇  吳琪銘  張宏陸  吳秉叡  李昆澤  蔡其昌  邱議瑩  林宜瑾  蘇巧慧  沈發惠

棄權:

主席:作以下決議:本(第4)會期延長會期至115131日止。

報告院會,現有傅崐萁委員等人針對本案之決議提出復議,並請院會隨即進行表決處理。

委員傅崐萁等提案:

案由:本院委員傅崐萁等34人,針對本院台灣民眾黨黨團提案「『本(第4)會期延長會期至115131日止』公決案」院會所作決定,提出復議,並請院會立即處理復議動議。是否有當,敬請公決。

提案人:傅崐萁  羅智強  林沛祥  謝龍介  蘇清泉  黃 仁  徐巧芯  羅明才  丁學忠  涂權吉  陳永康  盧縣一  翁曉玲  顏寬恒  葛如鈞  林倩綺  陳菁徽  牛煦庭  陳玉珍  林德福  鄭天財Sra Kacaw   張嘉郡  王育敏  邱鎮軍  馬文君  黃建賓  呂玉玲  洪孟楷  魯明哲  陳雪生  游 顥  黃健豪  鄭正鈐  吳宗憲

主席:報告院會,現在處理本件復議案,現在進行表決。針對傅崐萁委員等所提復議案,現有民進黨黨團要求記名表決。我們記名表決,時間1分鐘,現在開始。

(進行表決)

主席:報告院會,報告表決結果:出席108位,贊成49位,反對59位,贊成者少數,復議案不通過。

表決結果名單:

會議名稱:立法院第11屆第4會期第14次會議  表決型態:記名表決

表決時間:中華民國1141219日 上午111149

表決議題:討論事項第一案 委員傅崐萁等

     針對本案之決議提出復議

表決結果:出席人數:108  贊成人數:49  反對人數:59  棄權人數:0

贊成:

張雅琳  林月琴  陳培瑜  柯建銘  鍾佳濱  伍麗華Saidhai Tahovecahe    郭昱晴  吳思瑤  沈伯洋  范 雲  邱志偉  黃秀芳  何欣純  林俊憲  李坤城  王義川  陳秀寳  徐富癸  王世堅  羅美玲  蔡易餘  莊瑞雄  郭國文  陳俊宇  吳沛憶  賴瑞隆  陳素月  李柏毅  陳 瑩  陳冠廷  陳亭妃  王美惠  劉建國  林岱樺  賴惠員  黃 捷  林淑芬  王正旭  林楚茵  王定宇  吳琪銘  張宏陸  吳秉叡  李昆澤  蔡其昌  邱議瑩  林宜瑾  蘇巧慧  沈發惠

反對:

傅崐萁  羅智強  林沛祥  謝龍介  涂權吉  馬文君  林憶君  麥玉珍  劉書彬  林國成  陳昭姿  黃國昌  黃珊珊  張啓楷  高金素梅 林思銘  邱若華  鄭天財Sra Kacaw   鄭正鈐  張嘉郡  洪孟楷  王鴻薇  呂玉玲  陳雪生  黃建賓  黃健豪  葉元之  陳永康  賴士葆  陳菁徽  萬美玲  廖偉翔  蘇清泉  黃 仁  魯明哲  李彥秀  吳宗憲  邱鎮軍  徐欣瑩  盧縣一  廖先翔  陳玉珍  林德福  楊瓊瓔  丁學忠  陳超明  林倩綺  顏寬恒  羅明才  翁曉玲  葛如鈞  張智倫  羅廷瑋  徐巧芯  許宇甄  柯志恩  牛煦庭  王育敏  游 顥

棄權:

主席:報告院會,現在進入討論事項第二案。

二、()本院財政委員會報告彙總完成中華民國114年度中央政府總預算案附屬單位預算及綜計表─營業及非營業部分審查總報告案(不含外交及國防委員會、社會福利及衛生環境委員會)。

()本院財政委員會函送外交及國防委員會、社會福利及衛生環境委員會114年度附屬單位預算審查報告,請併「中華民國114年度中央政府總預算案附屬單位預算營業及非營業部分審查總報告」討論案。(以上二案經提本院第11屆第3會期第23次會議併案討論決議:協商後再行處理。爰於本次會議繼續討論。)

主席:報告院會,本案現已完成協商,請宣讀協商結論。

立法院黨團協商結論

時間:1141126日(星期三)上午1030

124日(星期四)下午230

1211日(星期四)上午9

1217日(星期三)下午3

地點:紅樓302會議室

紅樓101會議室

議題:研商「中華民國114年度中央政府總預算案附屬單位預算及綜計表─營業及非營業部分」案

決定事項:

一、各黨團同意本案之討論程序及決定事項,如附件1;通案提案及各委員會通過之協商內容(含保留部分),如附件2(由各委員會整理宣讀本及保留本,交各黨團確認後送財政委員會)。附件1及附件2由財政委員會於1218日(星期四)下午4時前送議事處,俾供院會進行後續程序。

二、本案於第14次院會(1219日、23日)進行處理,非保留部分,宣讀後均予以通過,保留部分均暫保留;保留部分進行處理前,由各黨團各推派1人發言,每人發言時間為3分鐘,順序依例授權議事處辦理;發言完畢後,各保留提案均不再發言,即開始進行保留部分之處理。當次會議不處理臨時提案。

三、本案協商各項提議,均予刊登公報紀錄。

主持人:韓國瑜   江啟臣

協商代表:羅智強   傅崐萁() 林沛祥() 柯建銘  

鍾佳濱   陳培瑜   陳昭姿   黃國昌()

張啓楷()