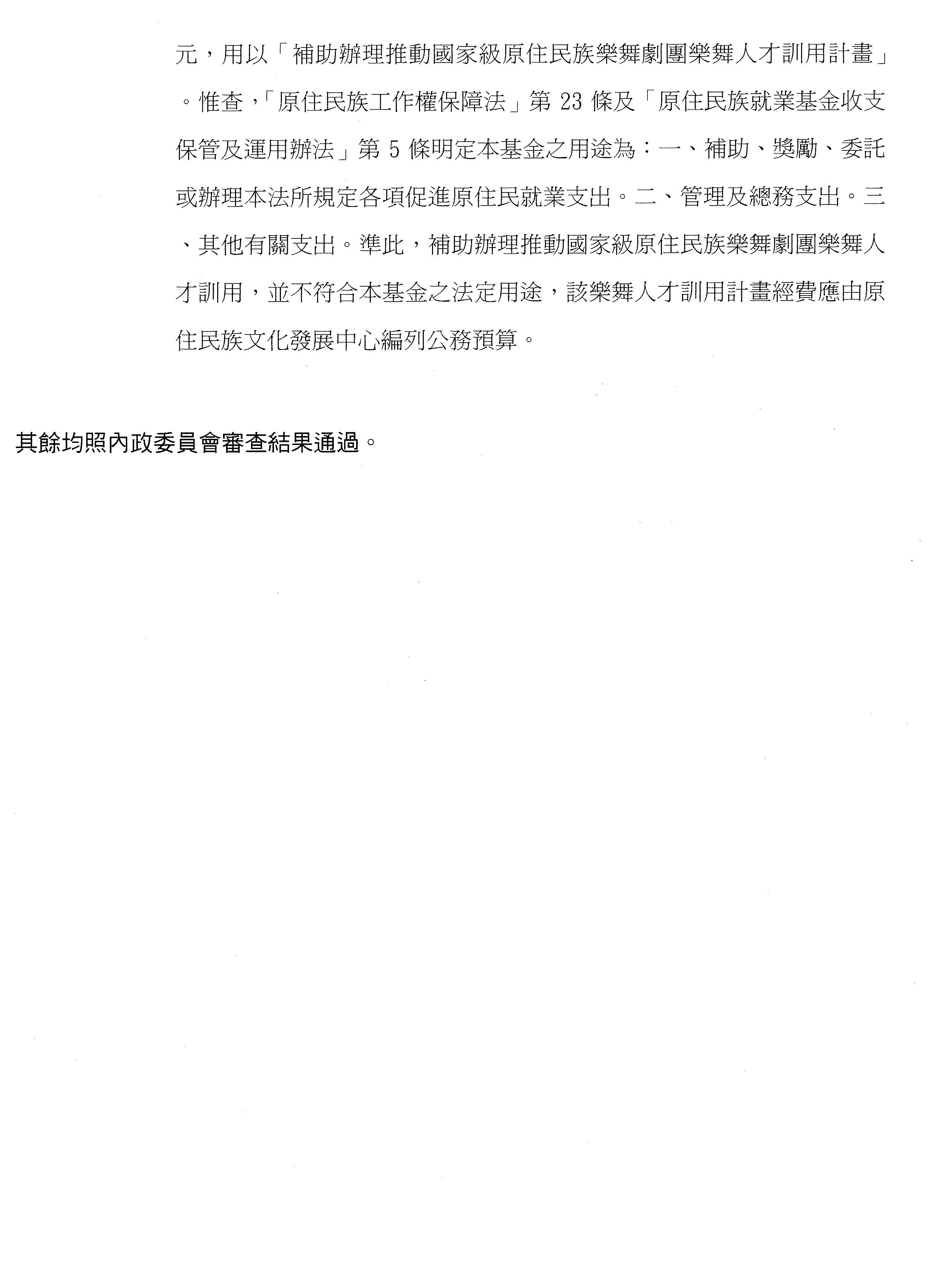
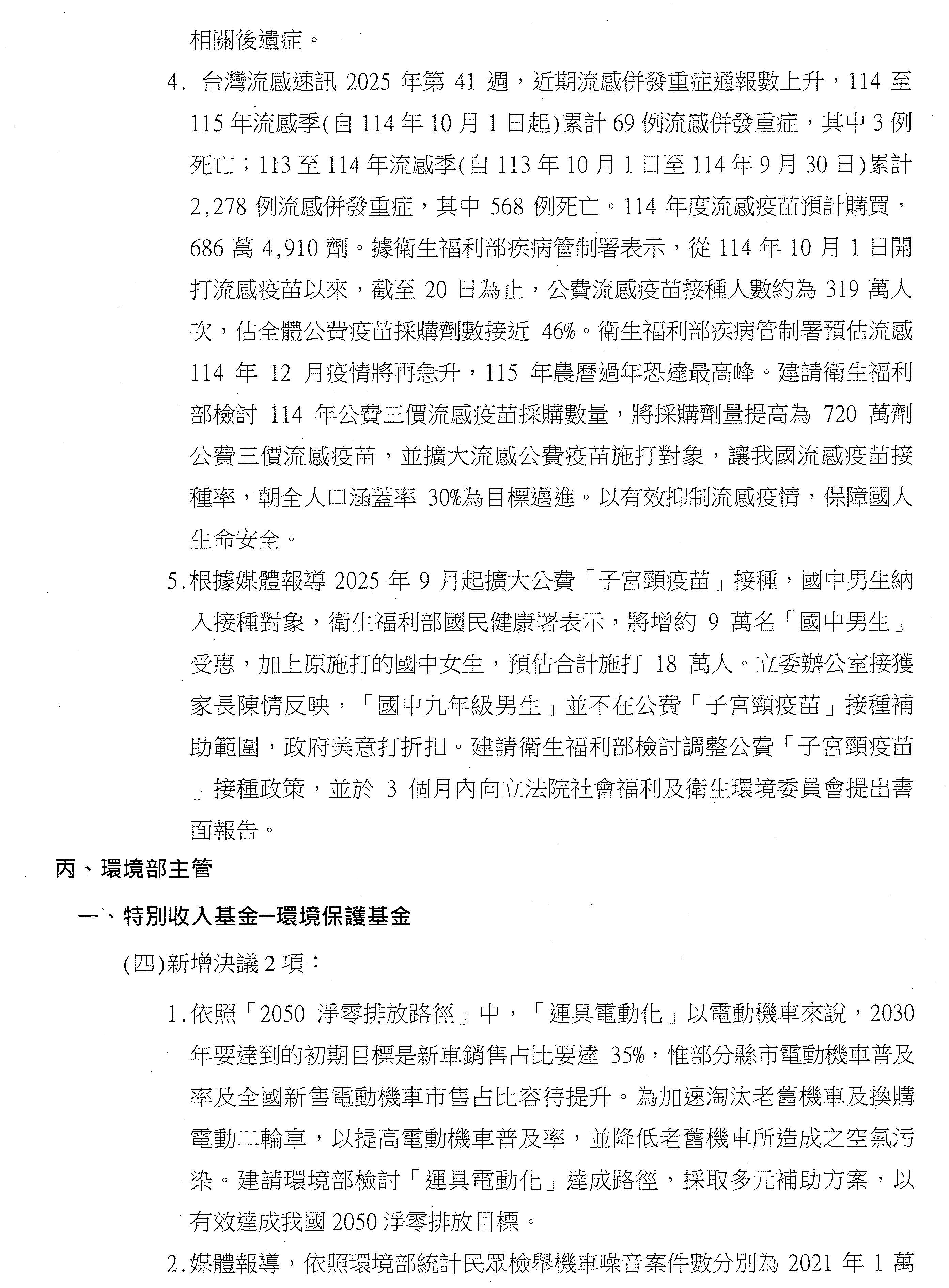
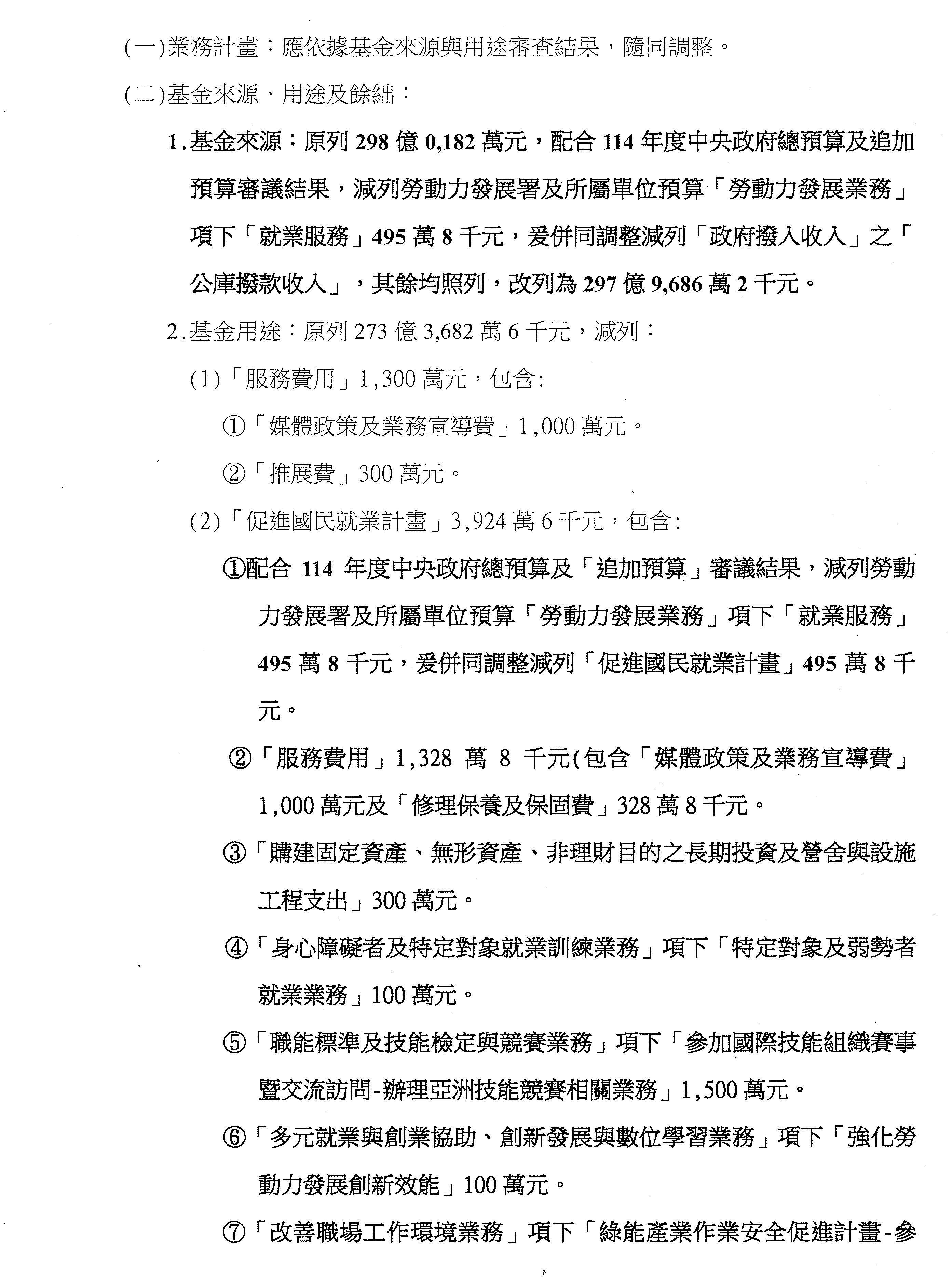
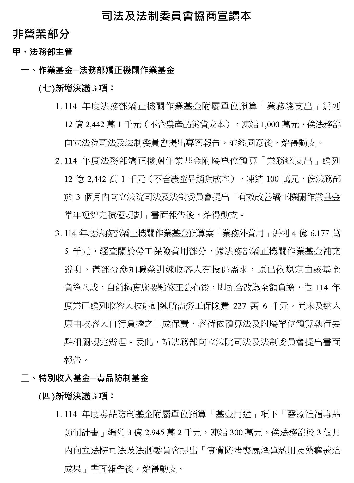
主席:請問院會,對以上協商結論有無異議?(無)沒有異議,本案依協商結論按各委員會審查單位依序處理。

中華民國114年度中央政府總預算案附屬單位預算及綜計表─營業及非營業部分(二讀)

主席:請宣讀決定事項。

決定事項

一、中華民國114年度中央政府總預算案附屬單位預算營業及非營業部分審查總報告所列未送院會處理項目,除確有窒礙難行者再協商,依協商結論通過外,其餘均照各委員會審查會議決議通過。至送院會處理項目,協商有結論者,依協商結論通過;協商未獲結論者,交付表決,並依表決結果通過。

二、各委員會審查結果協商結論,均應依通案決議辦理,不再逐一於各單位協商結果敘明。

主席:決定事項部分照協商結論通過。

請宣讀通案決議。

通案部分:

主席:通案決議部分照協商結論通過。

請宣讀營業部分─經濟委員會。

經濟委員會營業部分:

主席:經濟委員會審查部分均照協商結論通過。

請宣讀財政委員會。

財政委員會營業部分:

主席:財政委員會審查部分均照協商結論通過。

請宣讀交通委員會。

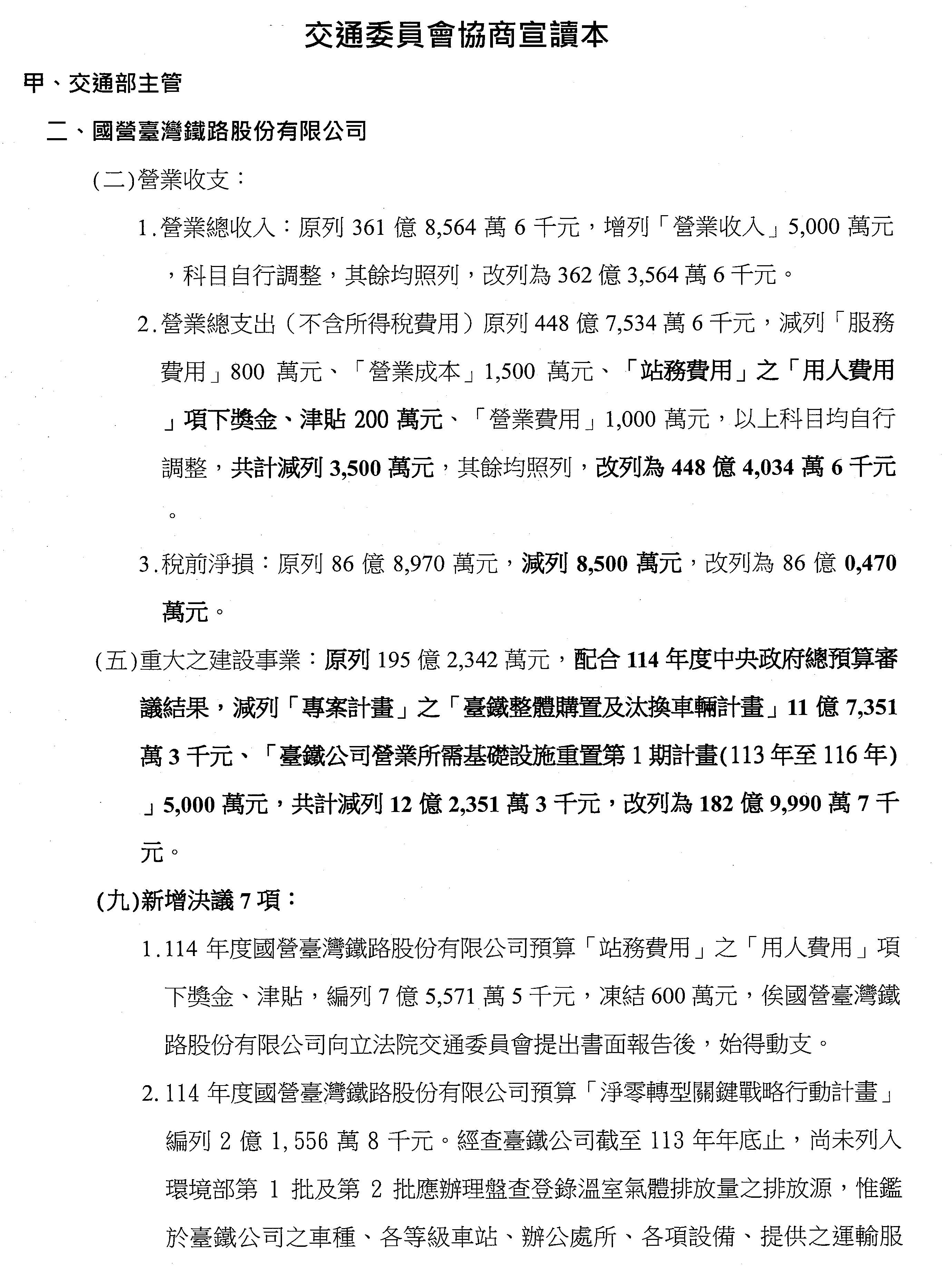
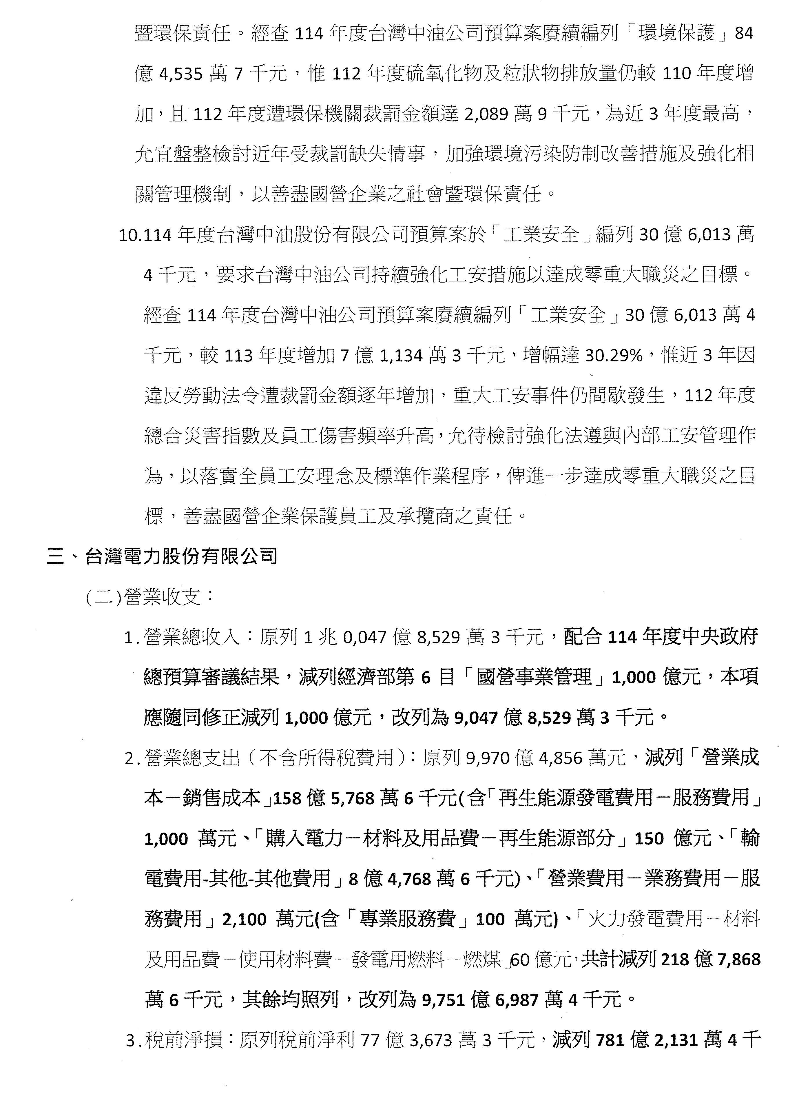
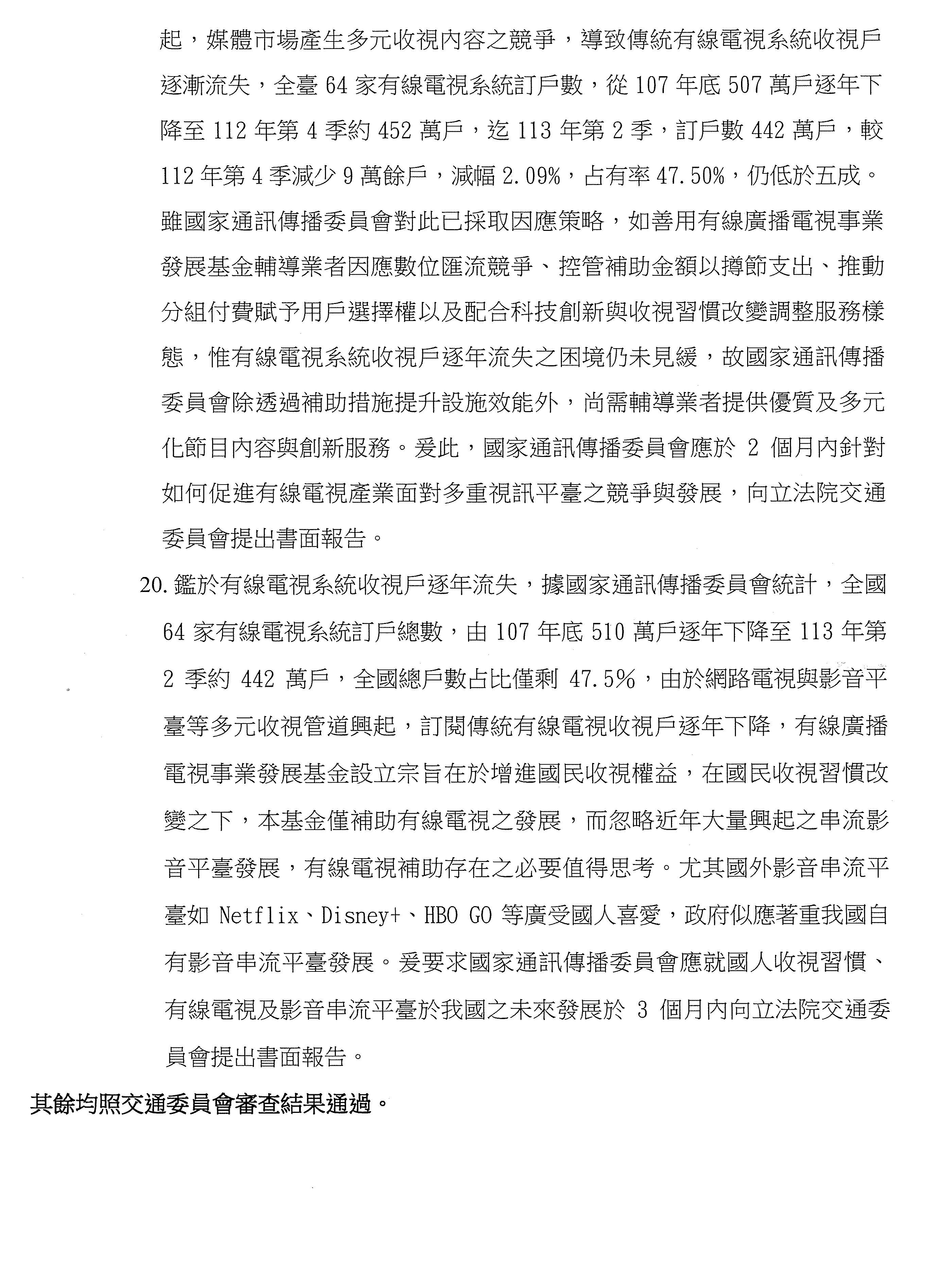
交通委員會營業部分:

主席:交通委員會審查部分均照協商結論通過。

請宣讀非營業部分及信託基金部分─內政委員會。

內政委員會非營業部分:

內政委員會信託基金部分:

主席:內政委員會審查部分均照協商結論通過。

請宣讀外交及國防委員會。

外交及國防委員會非營業部分:

外交及國防委員會信託基金部分:

主席:外交及國防委員會審查部分均照協商結論通過。

請宣讀經濟委員會。

經濟委員會非營業基金部分:

經濟委員會信託基金部分:

主席:經濟委員會審查部分均照協商結論通過。

請宣讀財政委員會。

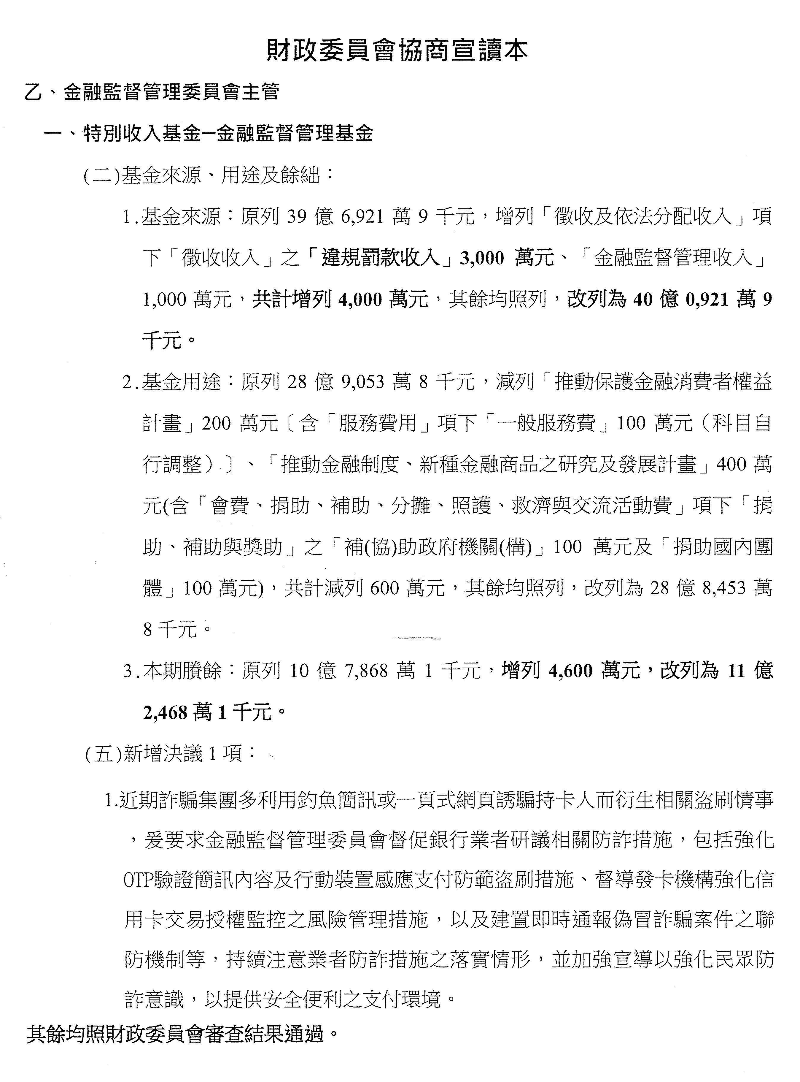
財政委員會非營業部分:

財政委員會信託基金部分:

主席:財政委員會審查部分均照協商結論通過。

請宣讀教育及文化委員會。

教育及文化委員會非營業部分:

主席:教育及文化委員會審查部分除保留外,均照協商結論通過。

請宣讀交通委員會。

交通委員會非營業部分:

主席:交通委員會審查部分除保留部分外,均照協商結論通過。

請宣讀司法及法制委員會。

司法及法制委員會非營業部分:

司法及法制委員會信託基金部分:

主席:司法及法制委員會審查部分均照協商結論通過。

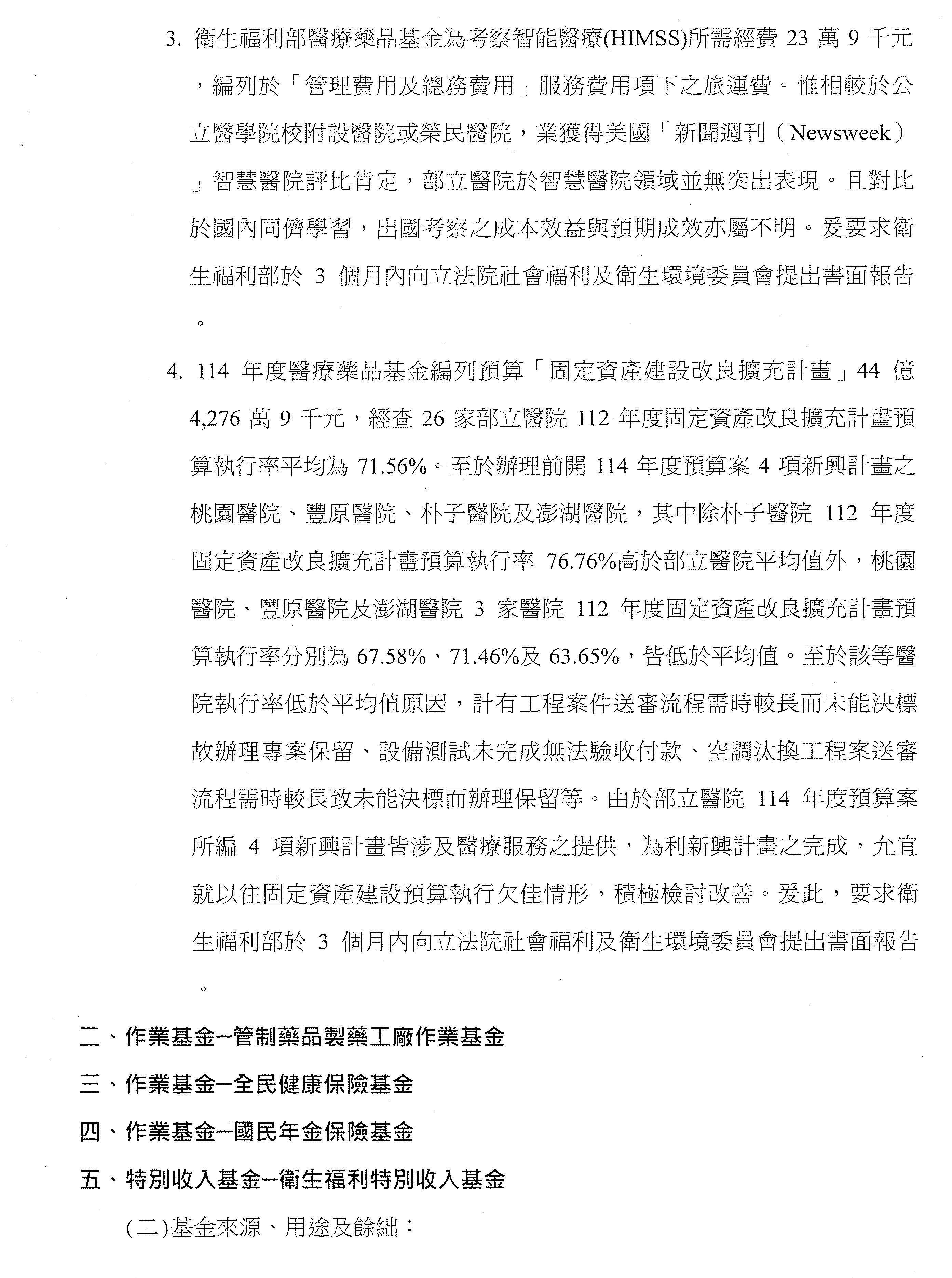
請宣讀社會福利及衛生環境委員會。

社會福利及衛生環境委員會非營業部分:

社會福利及衛生環境委員會信託基金部分:

主席:社會福利及衛生環境委員會審查部分均照協商結論通過。

報告院會,本案非保留部分均已處理完畢,現在繼續處理保留部分。依照協商結論,保留部分進行處理之前,由各黨團推派一人發言,現在依照黨團共識,各黨團均不推派代表發言。另外,依照黨團共識,除交通委員會非營業部分第72案進行表決之外,其餘均照原提案或更正案提案通過。

現在進行處理保留部分。

現在進行非營業部分,教育及文化委員會保留第3案,請宣讀。

3.

主席:本案照黨團共識通過。

請宣讀第7案更正提議。

7.

主席:本案照黨團共識通過。

現在處理非營業部分,交通委員會保留第18案更正提議,請宣讀。

18.

主席:本案照黨團共識通過。

請宣讀第19案更正提議。

19.

主席:本案照黨團共識通過。

請宣讀第20案更正提議。

20.

主席:本案照黨團共識通過。

請宣讀第21案更正提議。

21.

主席:本案照黨團共識通過。

請宣讀第24案更正提議。

24.

主席:本案照黨團共識通過。

請宣讀第25案更正提議。

25.


主席:本案照黨團共識通過。

請宣讀第26案更正提議。

26.

主席:本案照黨團共識通過。

請宣讀第30案。

30.

主席:本案照黨團共識通過。

請宣讀第31案更正提議。

31.

主席:本案照黨團共識通過。

請宣讀第46案更正提議。

46.

主席:本案照黨團共識通過。

請宣讀第57案更正提議。

57.

主席:本案照黨團共識通過。

請宣讀第63案更正提議。

63.

主席:本案照黨團共識通過。

請宣讀第64案更正提議。

64.

主席:本案照黨團共識通過。

請宣讀第72案。

72.

主席:報告院會,楊曜委員發表聲明,對剛才的表決與民進黨黨團意見一致,列入公報紀錄。

現在開始進行表決,現有民進黨黨團、台灣民眾黨黨團要求記名表決。開始進行記名表決,贊成請按贊成,反對請按反對,時間1分鐘,現在開始。

(進行表決)

主席:報告院會,報告表決結果:出席109位委員,贊成59位,反對50位,贊成者多數,本案通過。

表決結果名單:

會議名稱:立法院第11屆第4會期第14次會議  表決型態:記名表決

表決時間:中華民國1141219日 上午113716

表決議題:非營業部分交通委員會保留72

     台灣民眾黨黨團提案

表決結果:出席人數:109  贊成人數:59  反對人數:50  棄權人數:0

贊成:

傅崐萁  羅智強  林沛祥  謝龍介  涂權吉  馬文君  林憶君  麥玉珍  劉書彬  林國成  陳昭姿  黃國昌  黃珊珊  張啓楷  高金素梅 林思銘  邱若華  鄭天財Sra Kacaw   鄭正鈐  張嘉郡  洪孟楷  王鴻薇  呂玉玲  陳雪生  黃建賓  黃健豪  葉元之  陳永康  賴士葆  陳菁徽  萬美玲  廖偉翔  蘇清泉  黃 仁  魯明哲  李彥秀  吳宗憲  邱鎮軍  徐欣瑩  盧縣一  廖先翔  陳玉珍  林德福  楊瓊瓔  丁學忠  陳超明  林倩綺  顏寬恒  羅明才  翁曉玲  葛如鈞  張智倫  羅廷瑋  徐巧芯  許宇甄  柯志恩  牛煦庭  王育敏  游 顥

反對:

張雅琳  林月琴  陳培瑜  柯建銘  鍾佳濱  伍麗華Saidhai Tahovecahe    郭昱晴  吳思瑤  沈伯洋  范 雲  邱志偉  黃秀芳  何欣純  林俊憲  李坤城  王義川  陳秀寳  徐富癸  王世堅  羅美玲  蔡易餘  莊瑞雄  郭國文  陳俊宇  吳沛憶  賴瑞隆  陳素月  李柏毅  陳 瑩  陳冠廷  陳亭妃  王美惠  劉建國  林岱樺  賴惠員  黃 捷  林淑芬  王正旭  林楚茵  王定宇  吳琪銘  張宏陸  吳秉叡  李昆澤  蔡其昌  邱議瑩  林宜瑾  楊 曜  蘇巧慧  沈發惠

棄權:

主席:請宣讀第75案更正提議。

75.

主席:本案照黨團共識通過。

請宣讀第78案更正提議。

78.

主席:本案照黨團共識通過。

請宣讀第104案更正提議。

104.

主席:本案照黨團共識通過。

報告院會,全案經過二讀,現有民進黨黨團、台灣民眾黨黨團提議繼續進行三讀,請問院會,有無異議?(無)沒有異議。我們現在進行三讀,請宣讀經過二讀之內容。

中華民國114年度中央政府總預算案附屬單位預算及綜計表─營業及非營業部分(三讀)

中華民國114年度中央政府總預算案附屬單位預算營業及非營業部分院會審議結果

一、營業部分

中華民國114年度中央政府總預算案附屬單位預算及綜計表營業部分,原列營業總收入35,5077,9988千元,營業總支出33,2555,3287千元,稅後淨利2,2522,6701千元。審議結果,減列營業總收入9932,600萬元,改列為34,5145,3988千元;減列營業總支出(不含所得稅費用)2243,0686千元,改列為32,9203,6248千元;減列稅前淨利7689,5314千元,改列為1,5941,774萬元。至於所得稅費用及盈虧撥補事項,由行政院依法核算及分配。各單位有關之業務計畫、轉投資、重大建設、資金運用及資產負債預計等部分,應分別依本案審定數額予以調整。

二、非營業部分

()作業基金原列業務總收入24,3294,1457千元,業務總支出23,7299,3147千元,本期賸餘5994,831萬元。審議結果,增列業務總收入255,1173千元,改列為24,3549,263萬元;減列業務總支出10,626萬元,改列為23,7288,6887千元;增列本期賸餘265,7433千元,改列為6260,5743千元。至於餘絀撥補事項,由行政院依法核算及分配。各單位有關之業務計畫、轉投資、固定資產之建設改良擴充、國庫增撥基金額及資金運用等部分,應分別依本案審定數額予以調整。

()債務基金原列基金來源9,1296,7265千元,基金用途9,1296,5251千元,本期賸餘2014千元。審議結果,減列基金來源100,6014千元,改列為9,1196,1251千元;減列基金用途100,6014千元,改列為9,1195,9237千元;本期賸餘無增減,仍列2014千元。至於業務計畫及資金運用等部分,應依本案審定數額予以調整。

()特別收入基金原列基金來源3,4804,3313千元,基金用途3,3389,7169千元,本期賸餘1414,6144千元。審議結果,減列基金來源167,9752千元,改列為3,4636,3561千元;減列基金用途302,0244千元,改列為3,3087,6925千元;增列本期賸餘134,0492千元,改列為1548,6636千元。至於各單位之業務計畫及資金運用等部分,應分別依本案審定數額予以調整。

()資本計畫基金原列基金來源1474,7355千元,基金用途3930,1263千元,本期短絀2455,3908千元。審議結果,減列基金用途67,800萬元,改列為3862,3263千元;減列本期短絀67,800萬元,改列為2387,5908千元。

三、信託基金部分

中華民國114年度中央政府總預算案附屬單位預算及綜計表非營業部分─信託基金項下,計有勞工退休基金(舊制)、勞工退休基金(新制)、積欠工資墊償基金、資源回收管理基金─信託基金部分、保險業務發展基金及公務人員退休撫卹基金等17個基金,共編列總收入2,4240,8591千元,總支出1310,0919千元,本期賸餘2,2930,7672千元。審議結果,均照列。

四、中華民國114年度中央政府總預算案經本院第11屆第2會期第18次會議審議結果,其涉及附屬單位預算營業及非營業部分均暫照列,應隨同本(附屬單位預算)案審議結果調整,其中歲入歲出之調整,仍應依本院審議中華民國114年度中央政府總預算之決議及預算法等規定辦理。

主席:三讀內容已宣讀完畢,請問院會,有無文字修正?(無)無文字修正意見。

作以下決議:中華民國114年度中央政府總預算案附屬單位預算營業及非營業部分照審查總報告修正通過。

報告院會,進入討論事項第三案。

三、()本院教育及文化、交通兩委員會報告併案審查委員葛如鈞等37人、委員邱若華等17人、委員羅廷瑋等17人、委員萬美玲等18人、委員許宇甄等20人、委員張嘉郡等21人、委員林倩綺等23人、委員邱議瑩等20人、委員吳宗憲等17人、委員賴士葆等28人、委員楊瓊瓔等26人分別擬具「人工智慧基本法草案」、台灣民眾黨黨團擬具「人工智慧發展及管理條例草案」、委員許智傑等27人、委員林宜瑾等26人、委員張雅琳等18人、委員謝衣鳯等17人、委員陳秀寳等25人、委員林思銘等17人及委員范雲等18人分別擬具「人工智慧基本法草案」案。(本案經提本院第11屆第3會期第5588889131313131314141717181921次會議報告決定:交教育及文化、交通兩委員會審查。茲接報告,爰於本次會議提出討論。)

()本院委員徐巧芯等16人擬具「人工智慧基本法草案」,請審議案。(本案經提本院第11屆第3會期第25次會議報告決定:逕付二讀,與相關提案併案協商。爰於本次會議提出討論。)

()本院委員王美惠等18人擬具「人工智慧基本法草案」,請審議案。(本案經提本院第11屆第3會期第26次會議報告決定:逕付二讀,與相關提案併案協商。爰於本次會議提出討論。)

()本院委員廖偉翔等19人擬具「人工智慧基本法草案」,請審議案。(本案經提本院第11屆第3會期第27次會議決定:自教育及文化、交通兩委員會抽出逕付二讀,與相關提案併案協商。爰於本次會議提出討論。)

()本院委員賴瑞隆等20人擬具「人工智慧基本法草案」,請審議案。

()本院委員吳沛憶等23人擬具「人工智慧基本法草案」,請審議案。

()本院委員郭昱晴等19人擬具「人工智慧基本法草案」,請審議案。

()行政院函請審議「人工智慧基本法草案」案。(以上四案經提本院第11屆第4會期第2次會議報告決定:逕付二讀,與相關提案併案協商。爰於本次會議提出討論。)

()本院委員林月琴等28人擬具「人工智慧基本法草案」,請審議案。(本案經提本院第11屆第4會期第4次會議報告決定:逕付二讀,與相關提案併案協商。爰於本次會議提出討論。)

()本院委員徐富癸等16人擬具「人工智慧基本法草案」,請審議案。(本案經提本院第11屆第4會期第5次會議報告決定:逕付二讀,與相關提案併案協商。爰於本次會議提出討論。)

(十一)本院委員黃捷等17人擬具「人工智慧基本法草案」,請審議案。(本案經提本院第11屆第4會期第6次會議報告決定:逕付二讀,與相關提案併案協商。爰於本次會議提出討論。)

(十二)本院委員邱鎮軍等22人擬具「人工智慧基本法草案」,請審議案。

(十三)本院委員陳菁徽等21人擬具「人工智慧基本法草案」,請審議案。(以上二案經提本院第11屆第4會期第8次會議報告決定:逕付二讀,與相關提案併案協商。爰於本次會議提出討論。)

(十四)本院委員葉元之等18人擬具「人工智慧基本法草案」,請審議案。(本案經提本院第11屆第4會期第11次會議報告決定:逕付二讀,與相關提案併案協商。爰於本次會議提出討論。)

(十五)本院委員伍麗華Saidhai Tahovecahe21人擬具「人工智慧基本法草案」,請審議案。(本案經提本院第11屆第4會期第11次會議決定:自教育及文化、交通兩委員會抽出逕付二讀,與相關提案併案協商。爰於本次會議提出討論。

主席:請宣讀審查報告。

立法院教育及文化、交通委員會函

受文者:議事處

發文日期:中華民國114813

發文字號:台立教字第1142301532

速別:最速件

密等及解密條件或保密期限:

附件:如說明二

主旨:院會交付本會會同交通委員會審查委員葛如鈞等37人、委員邱若華等17人、委員羅廷瑋等17人、委員萬美玲等18人、委員許宇甄等20人、委員張嘉郡等21人、委員林倩綺等23人、委員邱議瑩等20人、委員吳宗憲等17人、委員賴士葆等28人、委員楊瓊瓔等26人分別擬具「人工智慧基本法草案」、台灣民眾黨黨團擬具「人工智慧發展及管理條例草案」、委員許智傑等27人、委員林宜瑾等26人、委員張雅琳等18人、委員謝衣鳯等17人、委員陳秀寳等25人、委員林思銘等17人及委員范雲等18人分別擬具「人工智慧基本法草案」等19案,業經審查完竣,須經黨團協商,復請查照,提報院會公決。

說明:

一、復貴處1140326日台立議字第1140700574號、1140326日台立議字第1140700592號、1140430日台立議字第1140701033號、1140430日台立議字第1140701062號、1140430日台立議字第1140701064號、1140430日台立議字第1140700851號、1140507日台立議字第1140701099號、1140604日台立議字第1140701769號、1140604日台立議字第1140701837號、1140609日台立議字第1140701731號、1140611日台立議字第1140701906號、1140611日台立議字第1140701887號、1140701日台立議字第1140702278號、1140708日台立議字第1140702368號、1140715日台立議字第1140702448號、1140730日台立議字第1140702592號函。

二、附審查報告乙份。

正本:議事處

副本:教育及文化委員會、交通委員會

併案審查委員葛如鈞等37人、委員邱若華等17人、委員羅廷瑋等17人、委員萬美玲等18人、委員許宇甄等20人、委員張嘉郡等21人、委員林倩綺等23人、委員邱議瑩等20人、委員吳宗憲等17人、委員賴士葆等28人、委員楊瓊瓔等26人分別擬具「人工智慧基本法草案」、台灣民眾黨黨團擬具「人工智慧發展及管理條例草案」、委員許智傑等27人、委員林宜瑾等26人、委員張雅琳等18人、委員謝衣鳯等17人、委員陳秀寳等25人、委員林思銘等17人及委員范雲等18人分別擬具「人工智慧基本法草案」等19案審查報告

壹、委員葛如鈞等37人擬具「人工智慧基本法草案」、委員邱若華等17人擬具「人工智慧基本法草案」、委員羅廷瑋等17人擬具「人工智慧基本法草案」、委員萬美玲等18人擬具「人工智慧基本法草案」、委員許宇甄等20人擬具「人工智慧基本法草案」、委員張嘉郡等21人擬具「人工智慧基本法草案」、委員林倩綺等23人擬具「人工智慧基本法草案」、委員邱議瑩等20人擬具「人工智慧基本法草案」、委員許智傑等27人擬具「人工智慧基本法草案」委員林宜瑾等26人擬具「人工智慧基本法草案」、委員張雅琳等18人擬具「人工智慧基本法草案」、委員謝衣鳯等17人擬具「人工智慧基本法草案」、委員陳秀寳等25人擬具「人工智慧基本法草案」、委員林思銘等17人擬具「人工智慧基本法草案」及委員范雲等18人擬具「人工智慧基本法草案」等15案,分別經本院第11屆第3會期第5次、第8次、第9次、第13次、第14次、第17次、第18次、第19次及第21次院會報告後決定:「交教育及文化、交通兩委員會審查」;委員吳宗憲等17人擬具「人工智慧基本法草案」、委員賴士葆等28人擬具「人工智慧基本法草案」、委員楊瓊瓔等26人擬具「人工智慧基本法草案」及台灣民眾黨黨團擬具「人工智慧發展及管理條例草案」等4案,原分別經本院第11屆第1會期第9次、第11次、第2會期第1次及第3會期第4次院會報告後決定:「交交通委員會審查」,後經交通委員會函請院會改交教育及文化、交通兩委員會審查並經本院第11屆第3會期第13次院會報告後決定:「均改交教育及文化、交通兩委員會審查」,嗣經第14次院會民進黨黨團提出復議,決議:「另定期處理。」,復於第15次院會決議,復議案不通過,照原作決定通過。

貳、本院教育及文化委員會於114416日舉行制定「人工智慧基本法草案」公聽會,由葛召集委員如鈞擔任主席,將各界意見彙整為公聽會報告,提供委員參考。同年514日召開第11屆第3會期教育及文化、交通委員會第1次聯席會議,併案審查前揭委員葛如鈞等37人提案等7案,邀請提案委員說明提案要旨,國家科學及技術委員會主任委員吳誠文、數位發展部常務次長葉寧及相關人員列席說明並備質詢。嗣後於同年611日召開教育及文化、交通委員會第2次聯席會議,繼續併案審查前揭7案及委員吳宗憲等17人提案、委員賴士葆等28人提案、委員楊瓊瓔等26人提案、台灣民眾黨黨團提案、委員許智傑等27人提案及委員林宜瑾等26人提案等7案計14案。再於同年84日召開教育及文化、交通委員會第3次聯席會議,繼續併案審查前揭14案及委員張雅琳等18人提案、委員謝衣鳯等17人提案、委員陳秀寳等25人提案、委員林思銘等17人提案、委員范雲等18人提案等5案共計19案,3次會議均由葛召集委員如鈞擔任主席。茲將相關說明摘述如下:

一、委員葛如鈞等37人提案說明:

有鑑於歐盟、美國與加拿大等先進國家紛紛通過或提出「人工智慧法」,著重於建立人工智慧技術發展之原則並建立大眾信任;為確立我國推動人工智慧技術研發與應用之方向及作法,建構人工智慧技術研發與應用之良善運作環境,實踐「以人為本」的人工智慧發展目標,並將相關規範法制化,以帶動國家整體產業數位轉型,引導科技正向發展,爰擬具「人工智慧基本法草案」。

二、委員邱若華等17人提案說明:

有鑑於人工智慧技術近年在科技技術上迅速發展,產生許多方便技術使人類用以便利工作,被世界公認為可為整體產業與社會活動帶來大量之經濟與社會效益,提升企業及國家發展及提供關鍵競爭優勢力。亦可將相關技術應用於氣候變遷、環境、醫療、金融、交通、內政、農業、公共服務等對民眾普遍具有影響力之領域中,為確立我國推動人工智慧技術與應用發展之方向及作法,並構建人工智慧技術與應用之優良運作環境,及人工智慧技術用以推動數位轉型與其永續發展,特制定人工智慧發展之基本法律,確認人工智慧之基本原則、政府推動重點等構面提出基本價值、治理原則及施政方針,期望我國人工智慧發展促進創新並兼顧人權與風險管理,進而臻全我國國內外之競爭力,爰擬具「人工智慧基本法草案」。

三、委員羅廷瑋等17人提案說明:

有鑑於推動智慧國家是維繫國家整體競爭力的重要途徑,面對人工智慧快速發展,積極且有效建立一個安全、倫理、人權、創新與風險管理之良善運作環境尤為重要,爰此,為落實人工智慧以人為本的目標,確保國家永續發展,爰擬具「人工智慧基本法草案」。

四、委員萬美玲等18人提案說明:

有鑑於近年來人工智慧發展快速,且其影響層面廣泛,能應用於各領域上,亦被國際視為未來趨勢,且經濟合作暨發展組織(以下簡稱OECD)於2019年通過「人工智慧建議書」,提出基本價值原則,給予各國相關建議;歐盟同年發布「可信賴人工智慧倫理準則」,且於2024年通過「人工智慧法」;美國則於2022年發布「AI權利法案藍圖」、加拿大亦於2022年提出「人工智慧資料法草案」,然我國迄今卻未有相關法規,恐讓我國人工智慧發展落後他國,且無相關法規亦將讓人工智慧發展受到限制,政府應積極推動相關法規,以協助、推動我國人工智慧發展,並規範人工智慧應遵守之基本原則,避免於人工智慧發展過程中,使國民權益受損,爰擬具「人工智慧基本法草案」。

五、委員許宇甄等20人提案說明:

有鑑於人工智慧(ArtificialIntelligence,AI)技術迅速發展,深刻改變產業結構、社會運作與國家治理模式,為建構具前瞻性之法制架構,推動人工智慧之創新應用,並兼顧人民基本權利、社會倫理、數位平權與國家競爭力之提升,爰擬具「人工智慧基本法草案」。

六、委員張嘉郡等21人提案說明:

有鑑於人工智慧技術近年發展快速,被世界普遍認為可為整體產業與社會活動帶來廣泛之經濟和社會效益,並為我國企業及國家發展提供關鍵之競爭優勢。在氣候變遷、環境、醫療、金融、交通、內政、農業、公共服務等對民眾具廣泛影響力之領域中,更亟需積極採用人工智慧技術以推動數位轉型與永續發展。為確立我國推動人工智慧技術與應用發展之方向及作法,建構人工智慧技術與應用之良善運作環境,為政府刻不容緩之責任。故此,制定人工智慧發展之基本法律,從基本原則、政府推動重點等構面提出基本價值、治理原則及施政方針,期使我國人工智慧發展促進創新兼顧人權與風險,進而提升我國競爭力,爰擬具「人工智慧基本法草案」。

七、委員林倩綺等23人提案說明:

有鑑於大數據、雲端運算、物聯網及5G等科技發展趨勢,人工智慧(AI)已成為驅動產業升級與經濟成長的關鍵技術,為促進經濟與社會結構轉型,並保障數位人權,應積極引導人工智慧(AI)產業發展並建立倫理與法律規範,目前我國尚缺乏完善的法規與應用指引,相關發展仍欠缺統一架構與風險控管機制,鑑於多數先進國家已陸續推動相關立法並搶占國際標準制定主導地位,我國亟需完善法制,以確保技術發展同時兼顧資料隱私、演算法透明、公平決策等基本權益,爰擬具「人工智慧基本法草案」,以完善機制。

八、委員吳宗憲等17人提案說明:

有鑑於國內人工智慧產業應用已行之有年,為了建構「以人為本」、「多元包容」、「永續發展」、「值得信任」的人工智慧發展環境,應將相關規範法制化,以帶動國家整體產業數位轉型,並進而引導科技正向發展,爰擬具「人工智慧基本法草案」。

九、委員賴士葆等28人提案說明:

有鑑於在數位科技迅速發展的時代,人工智慧(AI)技術已成為驅動科技創新與經濟成長的關鍵力量。隨著人工智慧技術在各行各業的廣泛應用,雖可為產業帶來新一波升級轉型的契機,但也將伴隨著一系列社會、倫理與法律問題,如資料隱私保護、演算法透明度、決策公平性等。因此,為建立一套全面性的法律架構,以確保人工智慧技術的健康發展,同時保障公民的基本權益與個人隱私,爰擬具「人工智慧基本法草案」,以完善機制。

十、委員楊瓊瓔等26人提案說明:

有鑑於人工智慧技術近年發展快速,被世界普遍認為可為整體產業與社會活動帶來廣泛之經濟和社會效益。故為確立我國推動人工智慧技術與應用發展之方向及作法,建構人工智慧技術與應用之良善運作環境,為政府刻不容緩之責任,爰擬具「人工智慧基本法草案」,期使我國人工智慧發展促進創新兼顧人權與風險,進而帶動國家整體產業數位轉型,並進而引導科技正向發展。

十一、台灣民眾黨黨團提案說明:

有鑑於人工智慧發展,將為我國下個戰略趨勢,並且人工智慧將廣泛運用於各種社會生活及經濟活動,而國際上針對人工智慧所可能發生之風險,如歐盟、加拿大等國均已提出專法,針對人工智慧系統提出風險分級管理的模式。為使人工智慧管制能有效管理,避免人工智慧成為侵害人民基本權的系統,並以建立「可信賴之人工智慧」為基礎促進人工智慧之發展,爰擬具「人工智慧發展及管理條例草案」。

十二、委員邱議瑩等20人提案說明:

面對人工智慧技術迅速發展所帶來之社會衝擊與治理挑戰,政府至今未有統籌規劃與完整法制架構,已顯不足。為確立我國人工智慧技術與應用發展之方向與作法,並建構一個兼顧創新、人權與風險控管的良善運作環境,實有必要制定專屬之基本法律。爰擬具「人工智慧基本法草案」,從基本價值、治理原則及施政方針等層面,明確國家推動人工智慧之政策基礎與責任分工,藉以督促政府完善法制、健全治理,提升我國整體競爭力。

十三、委員林宜瑾等26人提案說明:

有鑑於人工智慧技術發展一日千里,為產業及社會活動帶來嶄新變革。惟其大量資訊儲存等特性,以及日後可能持續發展的自我學習模型,將對人類社會帶來未知的資訊應用風險。參考國外規範,諸多國家都已針對當前最新型人工智慧技術訂定規範或指引,我國應跟進並制定基本原則以規範人工智慧使用,實有在不妨礙產業創新之前提下,建構人工智慧安全使用環境、落實法律治理之必要,爰擬具「人工智慧基本法草案」。

十四、委員許智傑等27人提案說明:

有鑑於近年人工智慧技術快速發展,未來將廣泛運用於社會生活及經濟活動,為產業及社會帶來嶄新變革。當前國際社會依據經濟合作暨發展組織(OECD)於20195月通過「人工智慧建議書」之基本原則,於各國訂定人工智慧使用法規,以保障人民基本權利、隱私,並確保技術的應用符合倫理與道德規範。故為確立我國人工智慧技術與應用發展之方向,並建構良善運作環境,爰擬具「人工智慧基本法草案」。

十五、委員張雅琳等18人提案說明:

有鑑於人工智慧技術之發展,政府應建立我國人工智慧發展之基本法律架構,以兼顧技術創新與人權保障,並應針對未成年人風險防範與個資保護,並參照國際趨勢推AI治理原則、風險分級、責任機制與法規調適,爰擬具「人工智慧基本法草案」

十六、委員謝衣鳯等17人提案說明:

為因應大數據、雲端、物聯網及5G導入人工智慧時代的來臨,尋找國家經濟成長的新動能,以帶動台灣社會與經濟的轉型,並同時實現保障台灣民眾之數位人權,督促政府肩負起引領人工智慧產業發展及制定人工智慧發展倫理規範,爰擬具「人工智慧基本法草案」。

十七、委員陳秀寳等25人提案說明:

人工智慧相關技術近年成為全球科技發展趨勢,在世界各國皆有積極發展的動向。人工智慧科技發展可為臺灣整體產業帶來可觀的經濟效益,亦可為社會帶來便捷的服務與資訊的整合;在各個不同的專業領域,如:環境永續、氣候變遷、醫療系統、金融秩序、交通服務、農業發展及公共領域,可望帶來突破性的發展與轉型。臺灣科技相關產業蓬勃發展,位居世界一二,為協助人工智慧相關科技持續發展,政府應建構人工智慧技術發展與應用之良善運作環境,爰擬具「人工智慧基本法草案」,訂定人工智慧相關技術發展應遵守之基本原則及治理方針,提升我國人工智慧科技發展之競爭力。

十八、委員林思銘等17人提案說明:

有鑑於人工智慧(AI)之發展與應用,將成為未來推動產業升級與經濟成長的關鍵科技技術,亦將深遠影響未來人類的生活模式。故為促進經濟與社會生活環境的轉變,並保障數位人權與相關應用規範,應如其它先進國家,訂立人工智慧發展與相關應用之法制規範,以確保人工智慧技術之發展,與未來民眾之生活權益,能同步往智慧邁進,爰擬具「人工智慧基本法草案」,以完善相關機制。

十九、委員范雲等18人提案說明:

臺灣在人工智慧產業中地位舉足輕重,亦為世界發展之趨勢,目前諸多國家如歐盟、美國及加拿大都已針對最新人工智慧技術訂定規範或指引,臺灣應參酌國際經驗,制定基本法規,以在產業創新和維護社會穩定間取得平衡,爰擬具「人工智慧基本法草案」。

二十、國家科學及技術委員會相關說明:

114514日)

()人工智慧基本法草案推動進度

1.人工智慧基本法草案業經行政院審查

本草案於1131022日陳報行政院,並業經行政院於1131122日辦理審查作業。

2.人工智慧基本法草案改由數位發展部主政辦理

因應各界關切重點為AI產業發展與應用,以及相關風險管理、資料治理等議題,且AI應用涉及保護國家安全及人民權益,因數位發展部掌管國家重大數位發展計畫之整體規劃和推動執行,行政院於114226日指示,「人工智慧基本法草案」改由數位發展部主政辦理立法作業及後續條文解釋。

3.由行政院數位政策法制協調專案會議統籌檢討各部會AI應用相關之重要作用法

行政院為因應AI等數位科技發展帶來之法制面衝擊,已成立「數位政策法制協調專案會議」,依照不同法制議題分為四個分組,「AI法制分組」主責各部會推動AI相關法規調適作業;「個資保護法制分組」主責數位時代下個資保護與利用等議題;「資料創新法制分組」主責資料治理以及促進公私部門資料流通運用等議題;「數位應用服務發展法制分組」主責各種數位平台的治理與爭議解決等議題,並由行政院整體統籌協調與檢討各部會作用法推動情形。

該專案會議視議題性質不定期召開,目前已盤點出相關部會重要作用法進度及後續執行方向,說明如下:

(1)數發部訂定之「AI風險分類框架草案」、「促進資料創新利用發展條例草案」、「AI評測」等,目前刻正徵集各界及各部會意見。

(2)經濟部訂定修正「產業創新條例」部分條文明定「AI產品或服務」包含硬體、軟體、技術及技術服務等態樣,並已於今年4月三讀通過。

(3)衛福部訂定之「全民健康保險資料管理條例草案」已於今年4月經行政院辦理審查。

(4)通傳會就網際網路內容管理基本規範及分工原則增訂「網際網路治理機關判定原則」,明確數位平台的分工。

(5)數發部就資料開放、流通、創新應用、隱私及權利保護等面向,刻正研議資料治理上位策略。

()本會致力於AI科研及人才培育,並推動算力建置

1.補助學研機構並鏈結國際人才,發展AI關鍵議題研究

本會專責致力發展AI科研,藉由補助頂尖學研機構聚焦當前AI關鍵議題,支援百工百業智慧轉型所需之AI基礎模型、演算法與應用核心技術,並持續強化基礎研究、系統開發及跨領域應用等各項AI人才培育。同時,積極鏈結重要國際合作夥伴,建構國際科研合作平台,吸引全球AI人才與資源匯聚台灣共同完善AI整體研發及應用環境。

2.進行大型算力基礎建設並促進特色領域應用模型加值開發

本會針對AI發展所需的計算資源,已啟動新一代超級電腦建置計畫,將配合國際主流趨勢,分期進行大型算力基礎建設,並開發便利、安全與高可用的雲端運算研發環境,支持產學研AI技術發展。

同時,大語言模型也將持續蒐整繁體中文資料,鼓勵學研界及產業界共同投入,強化模型技術與推理能力,促進特色領域應用模型的加值開發,推進生成式AI落地應用。

()結語

為加速我國AI研發及應用發展,在促進創新同時,兼顧風險,「人工智慧基本法草案」確實有其制定之必要性,將透過確立人工智慧研發與應用之基本原則,在促進產業發展與風險管理間可取得平衡,進而提升國家競爭力。

二十一、數位發展部相關說明:

114514日)

主席、各位委員及與會嘉賓:

今日應邀列席委員會,數位發展部(以下簡稱本部)針對立法院提案審議七個「人工智慧基本法草案」。謹就人工智慧基本法之推動進度、國際人工智慧法制趨勢,以及建構台灣AI產業生態系與法制環境,進行簡要說明,敬請各位不吝賜教。

()人工智慧基本法草案推動進度

為審慎研議我國人工智慧基本法草案內容,政府已召開多次溝通會議,徵詢產業公協會、業界代表、大專院校校長、中研院及專家學者等各界意見,並由行政院三政委主持跨部會協商會議進行討論,以凝聚各界共識。

人工智慧基本法草案國家科學及技術委員會已於113715日進行預告60天至913日,期間持續徵詢利害關係人或關注議題之團體等意見,並整合學者專家意見完成法制作業後,於1131022日提報行政院,並於1131122日召開審查會議;行政院復於114226日指示,「人工智慧基本法草案」改由本部主政推動法案立法。俟行政院院會通過後,將儘速送大院審議。

()國際人工智慧法制趨勢

目前世界主要國家咸認為人工智慧有適當治理之必要,並依國情有多元的人工智慧治理模式。

1.美國、英國、日本、新加坡等國強調以軟法(softlaw)方式,確立人工智慧發展之基本原則,運用人工智慧風險管理框架推動可信任人工智慧之發展。

2.歐盟、韓國則訂立專法採具罰則之監理作用法。

(1)歐盟2024年正式公告之《人工智慧法案(AIA)》透過風險分級規範人工智慧的應用,禁止特定AI應用,要求企業根據風險等級履行安全義務,同時訂有高額罰則。對此,AI開發商與科技企業(如GoogleMicrosoft)擔心過嚴的規則會增加合規成本,抑制歐盟AI產業競爭力。

(2)今(2025)年2月巴黎AI行動峰會,美國更強烈批評歐盟監管科技的方式,阻礙科技的創新發展。

()參考各國做法並契合我國國情,完善我國人工智慧法制

借鏡國際治理模式發展思維,審酌人工智慧創新發展趨勢日新月異及保障人民基本權利,政府宜以制定基本法之立法模式,宣示人工智慧發展之基本原則。

考量倘以無差別式之立法高度監管人工智慧應用,恐不利於我國人工智慧發展。爰草案規劃由本部訂風險分類框架,目的事業主管機關依各領域需要,並基於風險程度訂定層級管理規範。

依據我國基本法體例,草案以政府為主體,並規劃創新合作及人才培育、風險管理及應用負責、權益保障及資料利用、法規調適及業務檢視等四大推動重點,作為引導我國各機關發展與促進人工智慧應用之原則。

此外,行政院已啟動智慧國家2.0方案,由副院長召集主持,進行跨部會協調整合,納入AI產業及相關戰略推動。行政院並由3位政委共同主持「數位政策法制協調專案會議」,因應AI等數位科技發展帶來之法制面衝擊,持續透過跨部會協調整合AI相關作用法制與配套措施。

()本部推動AI產業發展,全面提升臺灣競爭力

本部透過「算力」、「資料」、「人才」、「行銷」、「資金」等五大政策工具,積極投資於AI新創產業,期能讓AI的創新來自民間企業,並由政府和產業共同協力打造完整AI產業投資生態系,加速數位經濟產業的發展。

為促進可信任AI的應用環境,本部藉由參酌國際ISO標準,以及美國NISTAIRMF、歐盟TrustworthyAI等相關規範,建構AI評測機制,成立「AI產品與系統評測中心」。為擴大資料開放共享及公益創新,本部同步研訂「促進資料創新利用發展條例(草案)」,提升開放資料品質,並促進機關間資料共享及產業資料共享。

()結語

政府將持續傾聽各界建言,適時調整相關法規與配套措施。期待透過本法的推動,引領臺灣在全球AI創新浪潮中站穩關鍵地位,同時維護國家主權與文化價值,創造更加智慧、安全且永續的數位社會。

二十二、教育部書面報告:

114514日)

()前言

今日教育及文化、交通委員會舉行第1次聯席會議,審查委員葛如鈞等37人擬具「人工智慧基本法草案」、委員邱若華等17人擬具「人工智慧基本法草案」、委員羅廷瑋等17人擬具「人工智慧基本法草案」、委員萬美玲等18人擬具「人工智慧基本法草案」、委員許宇甄等20人擬具「人工智慧基本法草案」、委員張嘉郡等21人擬具「人工智慧基本法草案」、委員林倩綺等23人擬具「人工智慧基本法草案」。

各位委員提案包含應持續推動各級學校之人工智慧教育,在國民教育階段應重視人工智慧基本教育,實施人工智慧教育課程;在高等教育階段應培育人工智慧專業人才及深化人工智慧產學合作。

本部承邀列席,並得聆聽各位委員卓見,至感榮幸。以下本部謹就各草案之意見與業務推動現況提出說明,敬請各位委員指正。

()本部對委員所提各草案之回復

1.有關大院委員所提各版本,涉及本部主要業務者,為政府應持續推動各級學校之人工智慧教育,以提升國民之數位素養。計有葛委員如鈞等37人擬具「人工智慧基本法草案」第9條、邱委員若華等17人擬具「人工智慧基本法草案」第7條、羅委員廷瑋等17人擬具「人工智慧基本法草案」第9條、萬委員美玲等18人擬具「人工智慧基本法草案」第9條、許委員宇甄等20人擬具「人工智慧基本法草案」第9條、張委員嘉郡等21人擬具「人工智慧基本法草案」第8條。上述大院委員所提之版本,有關政府應持續推動人工智慧教育之條文內容,以作為政府推動各級學校人工智慧教育之基礎,提升國民人工智慧素養,本部尊重大院審議之結果。

2.另有關鼓勵產官學跨域合作,以培育人工智慧專業人才等,計有葛委員如鈞等37人擬具「人工智慧基本法草案」第10條第2款、第3款及第5款、許委員宇甄等20人擬具「人工智慧基本法草案」第10條第2款、第3款及第5款、林委員倩綺等23人擬具「人工智慧基本法草案」第7條,本部尊重大院審議之結果,並於完成立法後,協同相關部會落實執行。

3.至林委員倩綺等23人擬具「人工智慧基本法草案」第12條:「教育部應匡列預算,於國民基本教育實施人工智慧教育課程」,本部尊重委員提案條文,惟現行部定課程已有相關學習重點,亦可開設相關的校訂課程,本部將持續透過部定及校訂課程推動人工智慧教育。

()本部業務推動現況

為使各級教育階段的學生瞭解AI對自己未來的影響,本部積極推動人工智慧於中小學教育階段扎根並鼓勵大學投入培育人工智慧跨域應用人才,相關措施說明如下:

1.國民教育階段AI教育

(1)總統盃國中小AI素養爭霸賽

本部於113年試辦國中小AI競賽,114年擴大辦理國中小「總統盃AI素養爭霸賽」,特別設置偏鄉組,鼓勵全國、偏鄉學校師生及開放非學校型態實驗教育的學生踴躍參與,全面扎根臺灣AI基礎教育。

(2)國中小UNESCOAI素養教學

本部參考聯合國教科文組織所提出的「學生AI素養架構」,發展素養導向之AI素養教學模式與相關教學資源,並辦理教學工作坊及發展教師實踐社群,精進教師AI素養教學能力,落實推動AI素養教學。

(3)高中AI多元選修課程

為增加城鄉學生學習AI的管道,113學年度推動由大學教授開設「高中AI多元選修課程」,與高中教師攜手合作,以遠距教學之方式提供高中階段學生理解AI技術的生活化運用,迄已累計57校次開課。

2.高等教育階段AI人才培育

(1)人工智慧學程聯盟(TAICA

本部成立「臺灣大專院校人工智慧學程聯盟」,透過跨校人工智慧學程,統整教學資源,提供人工智慧相關課程。目前共開設4個學分學程,涵蓋不同領域的AI應用,學生可依個人興趣與專業需求選擇適合的課程。113學年度上學期開設5門課程,參與學校達25校,選課人數達2,527人次;113學年度下學期開設6門課程,參與學校達55校,選課人數達4,920人次。

(2)人工智慧技術與應用人才培育計畫

A.推動AI技術及應用跨域課程:發展大學人工智慧人才培育的課程地圖,引導大學校院資電學院與非資電學院規劃及開設人工智慧技術及應用系列課程,並對應產業或應用領域且有主題連貫性,培育運用AI(含生成式AI)技術解決專業議題的應用人才。自107學年度迄今已補助開設577門課程,近23,000人次修課。

B.辦理AI實作競賽:扣合重點產業,自107年起舉辦全國性人工智慧專業領域競賽(AICUP),112年起與玉山銀行共辦競賽,創造公私協力合作的雙贏案例。迄今辦理39場競賽,參加學生逾2萬人次。

(3)STEM領域系所外加招生名額

為配合國家重大政策方向,培育人工智慧相關人才本部自108學年度起持續擴增相關系所招生名額:

A.108學年度起推動「大專校院智慧科技(AI)及資訊安全碩士人才計畫」,每學年度核定15所大專校院外加碩士班及碩士在職專班招生名額共450名。自108114學年度共外加3,150名。

B.另自109學年度起擴充資通訊相關系所招生名額,110學年度更進一步擴大領域至半導體、AI及機械領域系所。109114學年度累計擴充招生名額共35,151名。

(4)國家重點領域產學合作及人才培育創新條例

本部依據「國家重點領域產學合作及人才培育創新條例」公告人工智慧等國家重點領域,讓國立大學與合作企業共同設立研究學院,培育高階科學技術人才,迄今業核定設立國立陽明交通大學「產學創新研究學院」等5個與人工智慧領域相關之研究學院,114學年度核定外加招生名額共計639名。

(5)建置產業AI化教學環境,培育產業AI化人才

配合政府國家希望工程施政方向及五大信賴產業人才需求,114年起推動「實作場域設備精進計畫」,協助學校配合百工百業導入AI技術之趨勢,提升教師AI相關知能,協助教師有能力開授跨領域AI應用課程,並培養產業技術創新思維,另針對各產業AI應用課程,補充課程所需實作設備,預計補助技專校院至少60案計畫。

()結語

本草案為提升國民人工智慧之知識、技能與數位素養,及深化產學合作、培育人工智慧專業人才之基本法,產學研各界相當關注,教育部除持續布建各級教育階段人工智慧學習資源,並密切關注人工智慧國內外發展趨勢,因應辦理或彈性調整相關策略與作為,積極投入經費資源`於國民基本教育實施人工智慧教育及高等教育階段人工智慧應用與跨域創新之專業人才培育,並具體落實推動。

以上說明,敬請各位委員惠予指教。

二十三、行政院書面報告:

114514日)

主席、各位委員,大家好:

今天貴委員會召開教育及文化、交通委員會第1次聯席會議,併案審查「人工智慧基本法草案」案等7案,本院應邀列席,深感榮幸,謹就本案辦理情形簡要說明如下,敬請各位委員不吝指教:

()人工智慧近年快速發展,為全球產業與社會帶來重大經濟及社會效益,成為我國提升競爭力的關鍵力量,然而,人工智慧發展同時恐產生侵害個人隱私、倫理問題與社會風險,需建立完善治理架構。國際間如OECD、歐盟、美國、加拿大等,皆已制定相關政策與法規,在不妨礙技術創新的前提下,尋求建立人工智慧之治理方針與原則,以保障人權,促進人工智慧的問責。為因應全球趨勢與國內需求,我國亟需制定「人工智慧基本法」,以明定基本原則、政策方針及政府推動重點,建構人工智慧發展與應用的良善環境,確保技術創新與風險治理並重,促進國家整體永續發展與國際接軌。

()為建構人工智慧技術與應用之良善環境,國家科學及技術委員會(下稱國科會)研擬「人工智慧基本法」草案,依「行政院所屬各機關主管法案報院審查應注意事項」規定,完成跨部會及專家學者溝通協商、公聽會及預告等法制作業程序,並於1131022日將本法草案函送本院,本院於1131122日召會審查。復經考量人工智慧應用涉及國家安全與高風險人工智慧管理等人民權益,宜由數位發展部(下稱數發部)為主管機關;數發部刻正整理草案文字中,俟本院院會討論後,將儘速送請貴院審議。

()貴院葛立法委員如鈞版本草案第7條有關「行政院應成立國家人工智慧戰略特別委員會」相關規定,經檢視本院版本未有相關條文,惟後續本法正式施行後,如有人工智慧領域重大事件或突然緊急情形,仍可循既有跨部會機制或任務編組處理,亦可考量納入現行本院數位政策法制協調相關會議討論。

以上說明,敬請各位委員、先進參考。謝謝!

二十四、財政部書面報告:

114514日)

主席、各位委員先進,大家好:

今日貴委員會與交通委員會聯席審查大院葛委員如鈞等37人、邱委員若華等17人、羅委員廷瑋等17人、萬委員美玲等18人、許委員宇甄等20人、張委員嘉郡等21人及林委員倩綺等23人分別擬具「人工智慧基本法草案」計7案,謹就涉本部業務部分簡要說明。有關大院各委員提案均建議政府應提供租稅等優惠措施,促進人工智慧產業發展,說明如下:

()按現行所得稅法,企業為經營業務從事各項人工智慧發展所投入之支出(如採購相關設備或聘僱相關人員等),得核實認列折舊、薪資(含員工定額免稅之伙食費)等相關費用,減輕企業租稅負擔。

()為鼓勵企業研發創新、轉型升級,產業創新條例提供多項租稅優惠,包括研究發展支出投資抵減、購置智慧機械等設備投資抵減、未分配盈餘實質投資減除優惠。另為因應數位及綠色雙軸轉型,11457日修正公布該條例第10條之1,延長智慧機械等設備投資抵減施行期間、適用投資抵減之範圍納入「人工智慧產品或服務」項目,並提高支出上限為新臺幣20億元,有助人工智慧產業發展。

本部支持人工智慧產業及技術發展,配合產業政策已提供合宜適度租稅獎勵,支持國家經濟發展。

以上說明,敬請各位委員指教,謝謝!

二十五、法務部書面報告:

114514日)

主席、各位委員、各位女士、先生:

今天奉邀列席貴委員會聯席會議,審查大院委員分別擬具之「人工智慧基本法草案」等案。謹代表本部列席

,並提出書面報告如下,敬請指教:

()有鑑於人工智慧技術近年日新月異地迅速發展,已對全球整體產業與社會活動產生大量經濟社會效益,如何推動我國人工智慧技術與應用發展之方向及作法,建立安全、倫理、人權、創新與風險管理之良善運作環境,為國家、企業之永續發展提供關鍵競爭優勢力,顯為當前發展趨勢。大院葛委員如鈞、羅委員廷瑋、邱委員若華、萬委員美玲、許委員宇甄、張委員嘉郡、林委員倩綺分別擬具之「人工智慧基本法草案」等相關法案,均係以提升國家競爭力為前提,擬推動人工智慧之創新應用並兼顧人民基本權利、社會倫理、數位平權,亟思建構具人工智慧運用之基本價值、治理原則及施政方針之前瞻性法制架構規範條文。本部於大院審議過程中,除提供法制意見外,並尊重主管機關之政策決定及大院審議結果。

()有關人工智慧所需資料之開放、共享及再利用機制之建立,以提升人工智慧使用資料可利用性,與政府資訊公開之關聯性一節:按政府資訊公開法主要係賦予人民請求政府資訊公開的請求權依據,並就政府資訊公開類型、方式、限制事由及救濟措施等予以明定;然政府資料開放作業,係以結合民間資源及創意,達成施政便民及公開透明為目的(行政院及所屬各級機關政府資料開放作業原則第1點參照),二者立法目的不同,資料取得程序及提供方式等亦有差異。是政府資訊公開法並非政府資料開放作業之法源依據,附此敘明。

以上報告,敬請主席及各位委員指教,謝謝!

二十六、經濟部書面報告:

114514日)

主席、各位委員,大家好:

對於貴委員會關心我國人工智慧興起所帶來之發展契機及挑戰,經濟部表示感謝,並就葛委員如鈞、許委員宇甄、邱委員若華、羅委員廷瑋、萬委員美玲、張委員嘉郡、林委員倩綺等提案,謹綜整本部推動人工智慧產業發展,包括基礎環境、研發應用落地及人才培育三面向之成果進行報告,敬請各位委員不吝賜教。

()完善人工智慧產業發展所需環境

1.經濟部產業發展署為協助產業運用人工智慧獎勵投資,產創條例第10條之1提供公司購置人工智慧軟硬體或技術適用投資抵減,期盼加速更多企業導入AI應用。

2.經濟部產業發展署已公布AI導入指引與籌組專家輔導團進廠諮詢診斷,並推動由中大型廠商以大帶小推動模式,帶動供應鏈導入AI,協助AI擴散百工百業。

3.針對受著作權保護之AI訓練資料,至今各國對於生成式AI合理使用尚無明確共識,經濟部智慧財產局持續關注國際發展,就AI產業發展與著作權益保護之平衡適時採取適切之措施。

4.為利各界推動人工智慧相關事務能有一致性之討論基礎,經濟部標準檢驗局已參考ISO國際標準著手制定人工智慧相關國家標準。

()研發AI技術及應用推廣

1.經濟部商業發展署推動AI智慧便民應用:規劃如「公司名稱預查智慧助手」、「線上申請系統智慧客服」、以及「公司登記電子簽章比對輔助系統」等多項AI服務,強化企業設立流程之智慧化與效率提升。

2.經濟部智慧財產局提供AI商標檢索服務:導入AI以圖找圖商標檢索系統以提供民眾作為申請商標註冊的參考,提升商標註冊效率和便利性,並縮短商標審查時間。

3.國營事業導入AI技術促進安全與服務升級:

(1)中油公司導入AI管線洩漏偵測技術:結合管線溫度、壓力、流量與振動等參數,精準定位洩漏位置,提升預警與應變能力。

(2)台水公司導入地下管路AI聲學地下漏水檢測系統:快速辨識地下漏水,目前漏水率從10119.55%大幅降至11311.99%

(3)台電公司導入生成式AI推動智能文字客戶服務:規劃打造台電版Chat GPTChat TPC」,作為專業AI助理及客服系統回復建議生成等延伸應用

4.經濟部產業技術司研發各行業所需AI核心技術:例如結合工研院研發AI品質檢測技術導入國內PCB大廠,可用於手機、車用、通訊等高階產品之複檢,並可透過生成式AI協助生成難以收集之訓練資料。

()培育AI專業人才

1.經濟部商業發展署推動服務業AI人才培育:與法人及產業公協會合作,推動辦理分級分類AI人才培育,設計CEO班、實作應用班、基礎實務班、AI導入工作坊及企業專班等多元課程,強化商業服務產業人力素質。

2.經濟部產業技術司與中小及新創企業署共同推動法人AI試製線及培育AI實作人才:已責成法人機構,陸續開放50AI試製線,協助企業進行新產品開發,並與中企署合作培育可在開發/生產線使用AI的實作人才。

3.經濟部產業發展署推動iPAS人才能力鑑定機制:結合公協會、法人等推動iPAS人才能力鑑定機制。

綜上,面對人工智慧興起所帶來之發展契機及挑戰,本部將持續觀測國際技術及法規趨勢,配合主管機關持續推動人工智慧研發成果導入產業,以及加強培育AI專業人才,以支持產業升級轉型,提升整體產業競爭力。

委員所擬具之修法草案,經濟部敬表尊重,對於委員關心我國人工智慧興起之契機及挑戰,亦表達感謝之意。

以上說明,敬請指教,並祝各位委員身體健康,萬事如意。謝謝!

二十七、勞動部書面報告:

114514日)

主席、各位委員、女士、先生:

貴委員會本日召開審查委員葛如鈞等37人擬具「人工智慧基本法草案」、委員邱若華等17人擬具「人工智慧基本法草案」、委員羅廷瑋等17人擬具「人工智慧基本法草案」、委員萬美玲等18人擬具「人工智慧基本法草案」、委員許宇甄等20人擬具「人工智慧基本法草案」、委員張嘉郡等21人擬具「人工智慧基本法草案」、委員林倩綺等23人擬具「人工智慧基本法草案」案之會議,本部應邀列席報告,並得親聆各位委員的教益,深感榮幸。

其中,就委員葛如鈞等37人擬具「人工智慧基本法草案」第17條、委員邱若華等17人擬具「人工智慧基本法草案」第12條、委員羅廷瑋等17人擬具「人工智慧基本法草案」第14條、委員萬美玲等18人擬具「人工智慧基本法草案」第14條、委員許宇甄等20人擬具「人工智慧基本法草案」第17條、委員張嘉郡等21人擬具「人工智慧基本法草案」第13條,涉本部業務部分,說明如下:

()為因應人工智慧發展,政府應避免技能落差及就人工智慧利用所致之失業者,依其工作能力予以輔導就業一節,本部採行之措施如下:

1.有關技能落差部分,配合人工智慧產業技術人才之需求,本部已依職業訓練法辦理相關職業訓練,培訓之職類包括人工智慧、智慧機械等,以培訓相關產業技術人才。

2.另外有關人工智慧之應用及發展,恐造成勞工失業部分,依就業服務法及就業保險法之規定,本部為促進失業者再就業,已建置台灣就業通網站;另全國各地之公立就業服務機構亦已提供一案到底之求職服務,就業服務人員可依求職者學經歷及專長推介工作機會,安排參加職業訓練提升就業能力,或積極運用就業促進工具,排除其就業障礙,以協助失業勞工儘速返回職場。

()為減緩人工智慧對勞動市場之衝擊,確保勞工相關勞動權益,本部將配合「人工智慧基本法草案」審議之進程,就「禁止就業歧視」、「勞資協商及解僱保護」、「落實保護勞工隱私」等攸關勞動權益之面向,規劃研訂下列3項行政指引,說明如下:

1.相關就業歧視禁止之指引:協助已在使用或預定將採用人工智慧之事業單位辨認可能造成就業歧視之相關概念,並能知悉法律上應遵守之權利義務,重新檢視企業內部使用人工智慧之機制運作。

2.勞資協商及解僱保護注意事項之指引:針對事業單位可能因勞工技能不足或人力需求減少等,進而影響勞工之工作權益,提醒事業單位在引進及運用人工智慧技術時,應適時進行勞資對話及溝通,並注意資遣或解僱保護相關規範,期減少對勞工之不利影響。

3.落實保護勞工隱私之指引:考量人工智慧之應用及發展,於事業單位招募、僱傭關係存續或終止等階段,均可能對求職者或勞工之隱私領域造成侵擾,尤其是在工作場所中運用人工智慧相關技術監控勞工隱私等議題。為避免事業單位有侵害勞工隱私權之行為,將研訂事業單位事前告知等程序,以消弭相關爭議。

()綜上,本部為因應人工智慧發展,除落實推動各項職業訓練及輔導就業措施,以及研訂上開3項行政指引外,並將持續滾動檢討既有勞動法令,以確保所有勞工之勞動權益。

以上報告,敬請指教,並祝主席、各位委員、女士、先生身體健康,萬事如意。謝謝!

二十八、文化部書面報告:

114514日)

主席、各位委員、各位女士、先生:

今天應邀列席大院第11屆第3會期教育及文化委員會、交通委員會聯席召開「人工智慧基本法草案」審查會議,深感榮幸。

本部謹就各位委員及先進提案涉及本部業務部分,對於人工智慧(下稱AI)在文化藝術面之應用、影響及作為等議題進行說明,敬請不吝指教。

()前言

人工智慧(AI)時代來臨,業者積極投入生成式AI、虛擬實境、擴增實境等創新應用的發展,不僅引動內容創作、文化展演、流通推廣及保存的技術變革,也加速了整體文化產業的數位轉型。在AI技術加速產業轉型的同時,亦引發著作權保護、工作權、創作倫理及意識形態等多方面的討論,如何在推動技術創新的同時,兼顧文化價值的傳承與保護,成為當前全球文化產業發展的重要課題。

()本部相關推動作為

1.研訂《文化藝術應用生成式AI規範指引》(下稱AI指引)

為瞭解文化藝術運用生成AI可能衍生問題、運用規範及機制,本部委託辦理蒐研歐、美、日、韓等國際實務與法制,蒐研各國於生成式AI產物生成過程中,相關利害關係人(AI業者、文化創意產業創作人、AI使用者)有關著作權、個人資料保護、人格權保護之法制與議題趨勢。同時辦理焦點座談會了解國內文化產業應用AI之情形,初步探討及研議情形如下:

(1)當前臺灣文化產業使用AI態樣

經本部辦理焦點座談會徵詢文化產業對AI工具之導入現況與意見,並參酌台灣經濟研究院資料發現,目前臺灣文化產業除應用生成式AI於處理基礎之行政、行銷及資料蒐集等事務外,在舞台設計、劇場特效、劇本內容分析、影視作品後製、教學輔助甚至詞曲創作、聲音素材合成等方面均已有導入AI應用,且持續擴大應用範圍。

(2)訂定AI指引之目的、性質及內容

本部研訂AI指引,係為協助藝文產業合規運用AI,降低利用AI生成結果可能產生的風險,並有效因應既有著作權益因AI工具訓練受到的影響。AI指引為行政指導性質,指引從創作人的角度,分別就AI的資料訓練、創作使用、結果生成及管理機制,提醒藝文工作者應用或訓練生成式AI之相關風險,例如著作權、個資侵權等,研提因應建議,期保護既有權益。目前已完成初稿,並辦理4場次諮詢會議,邀集表演藝術、影視及流行音樂、視覺藝術、圖文出版產業等業界人士,以及科技法律專家學者共同討論,預計於114年上半年公告,供各界參用。

(3)修正部分獎補助規定

為因應AI運用對於藝文工作者及文化產業之影響,本部規範AI生成作品參與獎項競賽及申請補助之條件,例舉如下:「文化部繪本及圖文書創作新秀獎勵作業要點」,規範不受理以生成式AI作為創作工具之計畫案;「文化部網路影音台語內容產製徵件簡章」、114年度「金漫獎」均要求說明作品以AI協助創作情形,如所使用之AI軟體、下達之指令內容等;金曲獎則參考葛萊美獎等國際獎項相關規定,AI技術可做為輔助音樂創作、製作流程的工具,如為完全使用AI技術生成作品,則因未具著作權,非為金曲獎獎勵對象,不得報名金曲獎。

2.協助提供臺灣主權AI訓練語料庫中文語料

配合數位發展部建構臺灣主權AI訓練語料庫行動計畫,參與有關授權條款研訂、盤點本部資料著作權狀態,強化本部語料釋出動能。

()結語

AI科技發展日新月異,內容生成多元、仿真、跨領域且虛實整合,歐盟、美、日、跨國組織等亦持續針對AI科技發表規範。本部將優先推動AI指引,維護AI科技發展與藝術創作權益之衡平,及積極協助盤點可釋出主權AI語料。本次審查「人工智慧基本法」草案,相關條文對於藝文產業在AI時代創新發展及對創作人權益保護之重視,本部敬表尊重。

二十九、行政院人事行政總處書面報告:

114514日)

主席、各位委員、各位先進:

有關大院第11屆第3會期教育及文化、交通委員會第1次聯席會議,審查委員葛如鈞等37人、委員邱若華等17人、委員羅廷瑋等17人、委員萬美玲等18人、委員許宇甄等20人、委員張嘉郡等21人、委員林倩綺等23人擬具「人工智慧(以下簡稱AI)基本法草案」等7案,本總處說明如下:

近年來AI技術迅速發展,對各領域帶來深遠影響,為明確推動我國AI技術研發與應用之政策方向與具體作法,並建構完善之研發應用環境,將相關規範予以制度化與法制化,以促進AI技術之健全發展與有效應用,前述委員提出「AI基本法草案」等7案,本總處尊重相關主管機關意見與大院審議結果。

另依行政院11366日核定之「提升行政院公務人員AI知能實施計畫」,本總處負責業務單位一般公務人員AI共通性知能培訓,已據以辦理「高階人才AI共識營」、「AI推動實務種子人員課程」、「公務人員AI通識課程」等課程,協助公務人員具備AI知能。

以上報告,敬請指教,謝謝。

三十、個人資料保護委員會籌備處書面報告:

114514日)

主席、各位委員、各位女士、先生:

本籌備處奉邀列席「人工智慧基本法草案」審查,深感榮幸各委員提案內容涉及未來該草案最終確定之主管機關權責,本籌備處尊重該主管機關意見。

另個人資料保護法之立法意旨,在適當控管公務機關或非公務機關之個人資料蒐集、處理及利用等行為,以避免人格權受侵害,並促進個人資料之合理利用,故AI發展過程中資料之使用倘若涉及蒐集、處理或利用得以直接或間接識別特定之個人資料時,應遵循個人資料保護法相關規定。個人資料保護委員會尚未成立前,籌備處將持續關注國外監管機關有關AI與個資保護法制之對應解釋或指引發展,並適時提供個人資料保護法相關法規諮商。

三十一、考選部書面報告:

114514日)

主席、各位委員、各位女士、先生:

今天應邀列席大院第11屆第3會期教育及文化委員會、交通委員會第1次聯席會議,審查委員擬具「人工智慧基本法草案」。考選部就有關公務人員考試需用名額及增訂相關類科事宜,說明如下:

()現行公務人員考試係屬任用考試,類科必須配合用人機關業務需求,在相關職系下設置,並由用人機關提出需用名額,經由銓敘部及行政院人事行政總處彙轉本部報請考試院核定,本部始能據以公告辦理考試。因此,本部辦理各項公務人員考試,均係配合用人機關之任用需求辦理。

()目前職系說明書資訊處理職系下設有「資訊處理」、「資訊工程」、「資通安全」3子項,未來用人機關對於人工智慧發展及應用趨勢,是否需要增補相關人力、缺額情形、職系歸屬及新增之考試類科,皆涉及機關用人需求。爰後續用人機關如提出確有新增相關考試類科進用人員之需要,本部將依法配合研議相關事宜及修訂考試規則,並依用人機關提報之需用名額據以辦理考試。

三十二、銓敘部書面報告:

114514日)

主席、各位委員、各位女士、先生:

本部就委員葛如鈞等37人、委員邱若華等17人、委員羅廷瑋等17人、委員萬美玲等18人、委員許宇甄等20人、委員張嘉郡等21人、委員林倩綺等23人擬具「人工智慧基本法草案」等7案,提出說明如下:

有鑑於人工智慧技術近年發展迅速,影響層面廣泛,為確立我國推動人工智慧技術研發與應用之方向及作法,建構人工智慧技術研發與應用之良善運作環境,並將相關規範予以法制化,前述委員提出人工智慧基本法草案等7案,關涉人工智慧應用與推廣範圍等相關事宜,本部尊重相關主管機關意見與大院審議權責。

以上報告,敬請指教,謝謝!

三十三、行政院主計總處書面報告:

114514日)

主席、各位委員女士、先生:

今天應邀列席聯席會議,並就審查「人工智慧基本法草案」提出報告,至感榮幸。

隨著人工智慧(ArtificialIntelligence,AI)技術於近年快速發展,逐步應用於醫療、交通、金融、教育及公共服務等多元場域,如何兼顧創新推動與風險防範,已成全球治理重點課題。我國目前雖尚無專法針對AI進行全面規範,僅零星散見於個資、消費者保護或職安等相關法令,惟為建立我國AI治理基礎,政府高度重視AI技術之發展與其所帶來之社會影響,爰積極推動相關政策及法制建構,以確保科技應用符合民眾權益保障、產業創新與公共利益。

114年度中央政府總預算案AI產業經費編列74億元,主要係國家科學及技術委員會辦理晶片驅動產業創新再升級─新一代高速運算主機與AI評測環境建構、回應重要挑戰之AI研究等計畫48億元;經濟部辦理A+淬鍊計畫─全球研發創新夥伴等計14.7億元;數位發展部辦理晶片驅動臺灣產業創新─AI產業應用與普及發展、AI智慧應用暨人才淬煉推動等計畫8.1億元。

未來將配合本草案審議及政策需要,適時協助各機關編列相關經費。以上報告,敬請主席及各位委員女士、先生惠予指教,並鼎力支持。謝謝!

參、與會委員於聽取說明及詢答後,逕行逐條討論,完成本案審查。審查結果如下:

一、第十二條,修正如下:

「第十二條 政府應積極推動人工智慧研發、應用及基礎建設,妥善規劃資源整體配置,並辦理人工智慧相關產業之補助、委託、出資、投資、獎勵、輔導,或提供租稅、金融等財政優惠措施,並應設置年度執行成效報告制度,定期對外公布相關成果與評估意見,以作為政策持續推動與資源調整之依據。」

二、第十四條,修正如下:

「第十四條 政府應致力推動人工智慧相關之國際合作;並基於公私協力原則,積極與民間共同推動人工智慧之創新運用。」

三、第十五條,修正如下:

「第十五條 政府應建立資料開放、共享及再利用機制,以提升人工智慧使用資料之可利用性,並定期檢視與調整相關法令及規範。

政府應致力提升我國人工智慧使用資料之品質與數量,確保訓練及產出結果足以展現國家多元文化價值與維護智慧財產權。」

四、第二十一條,照委員葛如鈞等30人所提修正動議通過。

五、法案名稱、各章章名、第一條至第十一條、第十三條、第十六條至第二十條(含對應之各提案條文及修正動議);台灣民眾黨黨團提案第三十三條至第三十九條,均保留,送院會處理。

六、通過附帶決議2項:

()要求行政院科技政務委員督導數位發展部會同國家科學及技術委員會、教育部、衛生福利部,於「人工智慧基本法草案」三讀後3個月內,針對AI之應用完成「兒少影響性評估」及公開相關報告以供各界參考,並研議建立相關機制,以便未來定期進行相關評估,以保障兒少身心健康及權益。

提案人:葛如鈞  葉元之  柯志恩  洪孟楷  萬美玲  羅廷瑋  劉書彬  吳宗憲  

()為確保人工智慧應用同時兼顧兒童及少年的身心發展與人權福祉,請行政院科技政務委員督導數位發展部會同國家科學及技術委員會、教育部和衛生福利部及其他相關機關,於「人工智慧基本法草案」三讀通過後3個月內,完成「兒少影響評估」、「人權影響評估」、「性別影響評估」,並將評估報告公開發布,供社會各界參考。另請數位發展部研議建立常設性評估機制,以定期檢視人工智慧應用對兒少權益、人權以及性別之影響,持續強化其保護措施。

提案人:張雅琳  范 雲  陳秀寳  林宜瑾  郭昱晴  

七、附帶決議1案,保留,送院會處理:

()「國家人工智慧戰略特別委員會」為《人工智慧基本法》之關鍵制度設計,扮演政策協調、監督與整合的樞紐角色。為使該委員會有效執行並發揮功能,後續施行細則中應明定其具有「協調權、審議權、建議權」,並可要求各部會提出報告與配合。為使該委員會組成具備多元性與平衡性,防止由行政官員主導失衡,避免變成「部會首長內閣內部溝通會」,應規定委員會不得過半為現職公務人員,且應納入AI產業與學研界專家、法律與倫理學者、NGO代表與教育及家長團體代表、和地方政府代表。該委員會每年至少召開會議兩次,並於會後一個月內公布會議紀要與決議摘要(除涉國安者外),同時設置民眾參與機制,如書面意見徵詢、公聽會或意見平台,俾利開放社會參與。

提案人:柯志恩  葛如鈞  劉書彬  林沛祥  謝龍介  萬美玲  魯明哲  羅廷瑋  

肆、本案審查完竣,併案擬具審查報告,提請院會公決;院會討論前,須交由黨團協商;院會討論時,由葛召集委員如鈞補充說明。

伍、檢附條文對照表。

(後接第二冊)