立法院第11屆第4會期第14次會議紀錄

時  間 中華民國1141223日(星期二)91

地  點 本院議場

主  席 江副院長啟臣

副秘書長 張裕榮

繼續開會

主席:報告院會,現在繼續開會。

進行討論事項第三案。

討 論 事 項

三、()本院教育及文化、交通兩委員會報告併案審查委員葛如鈞等37人、委員邱若華等17人、委員羅廷瑋等17人、委員萬美玲等18人、委員許宇甄等20人、委員張嘉郡等21人、委員林倩綺等23人、委員邱議瑩等20人、委員吳宗憲等17人、委員賴士葆等28人、委員楊瓊瓔等26人分別擬具「人工智慧基本法草案」、台灣民眾黨黨團擬具「人工智慧發展及管理條例草案」、委員許智傑等27人、委員林宜瑾等26人、委員張雅琳等18人、委員謝衣鳯等17人、委員陳秀寳等25人、委員林思銘等17人及委員范雲等18人分別擬具「人工智慧基本法草案」案。(本案經提本院第11屆第3會期第5588889131313131314141717181921次會議報告決定:交教育及文化、交通兩委員會審查。茲接報告,爰於本次會議提出討論。)

()本院委員徐巧芯等16人擬具「人工智慧基本法草案」,請審議案。(本案經提本院第11屆第3會期第25次會議報告決定:逕付二讀,與相關提案併案協商。爰於本次會議提出討論。)

()本院委員王美惠等18人擬具「人工智慧基本法草案」,請審議案。(本案經提本院第11屆第3會期第26次會議報告決定:逕付二讀,與相關提案併案協商。爰於本次會議提出討論。)

()本院委員廖偉翔等19人擬具「人工智慧基本法草案」,請審議案。(本案經提本院第11屆第3會期第27次會議決定:自教育及文化、交通兩委員會抽出逕付二讀,與相關提案併案協商。爰於本次會議提出討論。)

()本院委員賴瑞隆等20人擬具「人工智慧基本法草案」,請審議案。

()本院委員吳沛憶等23人擬具「人工智慧基本法草案」,請審議案。

()本院委員郭昱晴等19人擬具「人工智慧基本法草案」,請審議案。

()行政院函請審議「人工智慧基本法草案」案。(以上四案經提本院第11屆第4會期第2次會議報告決定:逕付二讀,與相關提案併案協商。爰於本次會議提出討論。)

()本院委員林月琴等28人擬具「人工智慧基本法草案」,請審議案。(本案經提本院第11屆第4會期第4次會議報告決定:逕付二讀,與相關提案併案協商。爰於本次會議提出討論。)

()本院委員徐富癸等16人擬具「人工智慧基本法草案」,請審議案。(本案經提本院第11屆第4會期第5次會議報告決定:逕付二讀,與相關提案併案協商。爰於本次會議提出討論。)

(十一)本院委員黃捷等17人擬具「人工智慧基本法草案」,請審議案。(本案經提本院第11屆第4會期第6次會議報告決定:逕付二讀,與相關提案併案協商。爰於本次會議提出討論。)

(十二)本院委員邱鎮軍等22人擬具「人工智慧基本法草案」,請審議案。

(十三)本院委員陳菁徽等21人擬具「人工智慧基本法草案」,請審議案。(以上二案經提本院第11屆第4會期第8次會議報告決定:逕付二讀,與相關提案併案協商。爰於本次會議提出討論。)

(十四)本院委員葉元之等18人擬具「人工智慧基本法草案」,請審議案。(本案經提本院第11屆第4會期第11次會議報告決定:逕付二讀,與相關提案併案協商。爰於本次會議提出討論。)

(十五)本院委員伍麗華Saidhai Tahovecahe21人擬具「人工智慧基本法草案」,請審議案。(本案經提本院第11屆第4會期第11次會議決定:自教育及文化、交通兩委員會抽出逕付二讀,與相關提案併案協商。爰於本次會議提出討論。)

主席:請宣讀第三條。

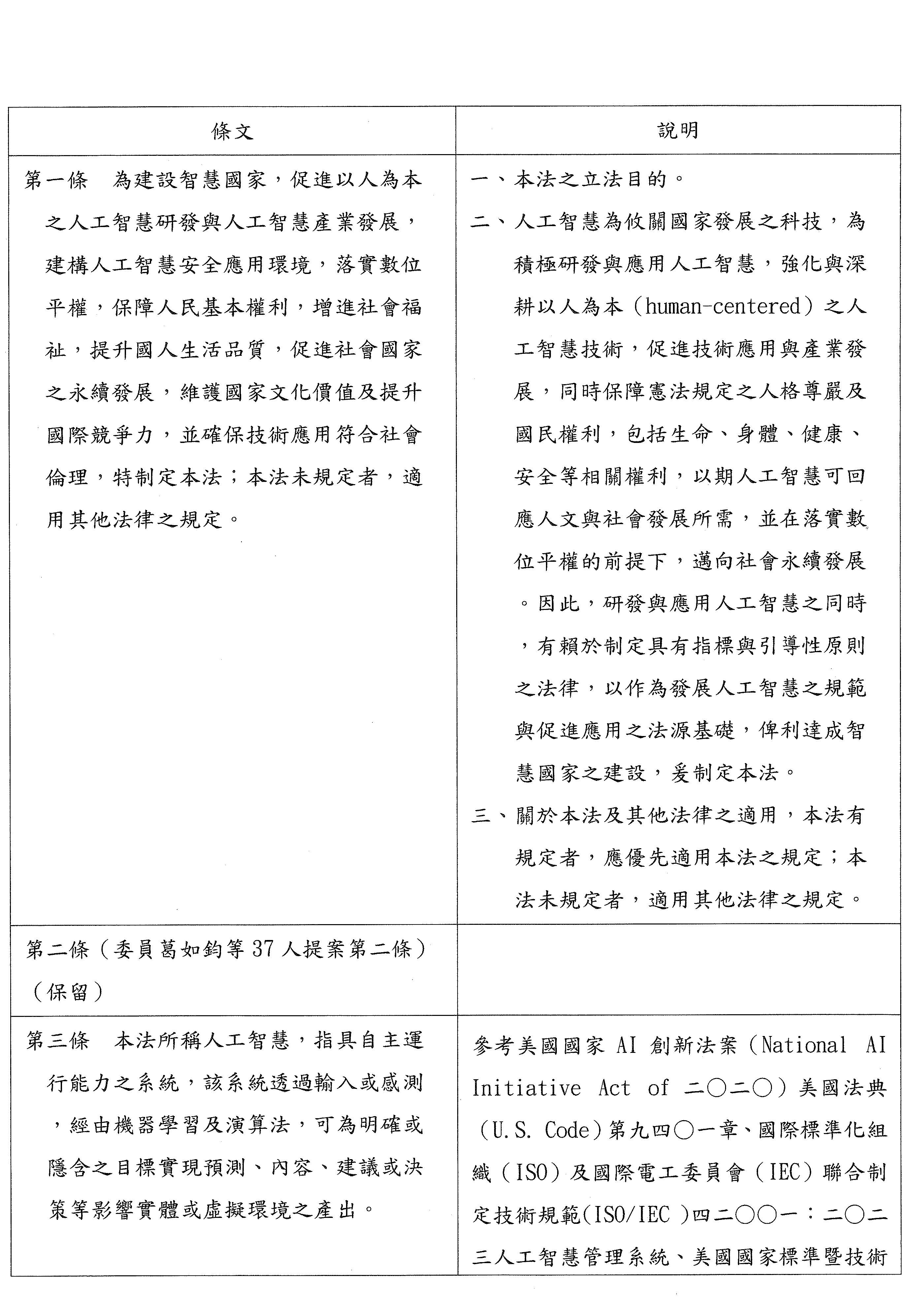
第 三 條  本法所稱人工智慧,指具自主運行能力之系統,該系統透過輸入或感測,經由機器學習及演算法,可為明確或隱含之目標實現預測、內容、建議或決策等影響實體或虛擬環境之產出。

主席:照協商條文通過。

請宣讀第四條。

第 四 條  政府推動人工智慧之研發與應用,應在兼顧社會公益、數位平權、促進創新研發與強化國家競爭力之前提下,發展良善治理與基礎建設,並遵循下列原則:

一、永續發展與福祉:應兼顧社會公平及環境永續。提供適當之教育及培訓,降低可能之數位落差,使國民適應人工智慧帶來之變革。

二、人類自主:應以支持人類自主權、尊重人格權等人類基本權利與文化價值,並允許人類監督,落實以人為本並尊重法治及民主價值觀。

三、隱私保護與資料治理:應妥善保護個人資料隱私,尊重企業營業秘密,避免資料外洩風險,並採用資料最小化原則;同時在符合憲法隱私權保障之前提下,促進非敏感資料之開放及再利用。

四、資安與安全:人工智慧研發與應用過程,應建立資安防護措施,防範安全威脅及攻擊,確保其系統之穩健性與安全性。

五、透明與可解釋:人工智慧之產出應做適當資訊揭露或標記,以利評估可能風險,並瞭解對相關權益之影響,進而提升人工智慧可信任度。

六、公平與不歧視:人工智慧研發與應用過程中,應盡可能避免演算法產生偏差及歧視等風險,不應對特定群體造成歧視之結果。

七、問責:應確保承擔相應之責任,包含內部治理責任及外部社會責任。

主席:照協商條文通過。

請宣讀第五條。

第 五 條  政府應避免人工智慧之應用,有侵害人民生命、身體、自由或財產,破壞社會秩序、國家安全或生態環境,或偏差、歧視、廣告不實、資訊誤導或造假等違反相關法規之情事。

政府應以兒少最佳利益為原則,人工智慧產品或系統經中央目的事業主管機關會商數位發展部認定為高風險應用者,應明確標示注意事項或警語。

數位發展部及其他相關機關應提供或建議評估驗證之工具或方法,以利各目的事業主管機關辦理前項事項。

前項驗證工具及方式之形成,應徵詢相關利益團體、產業、學者、社會團體及法律專家之意見。

主席:照協商條文通過。

請宣讀第六條。

第 六 條  行政院應成立國家人工智慧戰略特別委員會,由行政院院長召集學者專家、人工智慧相關民間團體及產業代表、政務委員、相關機關首長或代表、直轄市及縣(市)政府首長組成,協調、推動及督導全國人工智慧事務,並訂定國家人工智慧發展綱領。

前項委員會每年至少召開會議一次,並審議國家人工智慧發展綱領;遇突發緊急或重大事件,應召開臨時會議。

第一項委員會之幕僚作業,由國家科學及技術委員會辦理。

主席:照協商條文通過。

請宣讀第七條。

第 七 條  為提升國民對於人工智慧之知識與技能,政府應持續推動各級學校、產業、團體、社會及公務機關(構)之人工智慧與倫理教育,並厚植國民之數位素養。

主席:照協商條文通過。

請宣讀第八條。

第 八 條  政府應落實人工智慧發展政策,並鼓勵產官學界,積極推動人才及技術之跨域合作、交流與基礎設施之建立。

主席:照協商條文通過。

請宣讀第九條。

第 九 條  政府應於財政能力範圍內,寬列預算,採取必要措施,持續確保經費符合推行人工智慧政策發展所需。

主席:照協商條文通過。

請宣讀第十條。

第 十 條  政府應積極推動人工智慧研發、應用及基礎建設,妥善規劃資源整體配置,並辦理人工智慧相關產業之補助、委託、出資、投資、獎勵、輔導,或提供租稅、金融等財政優惠措施,並應設置年度執行成效報告制度,定期對外公布相關成果與評估意見,以作為政策持續推動與資源調整之依據。

主席:照協商條文通過。

請宣讀第十一條。

第十一條  政府應於人工智慧開發、訓練、測試及驗證新興技術運作之影響時,提供合理使用、扶持及補助措施,並完善人工智慧研發及應用之法規。相關法規之解釋與適用,如與其他法規扞格,在符合本法第四條基本原則之前提下,以促進新技術與服務之提供為優先原則。

為促進人工智慧技術創新及永續發展,各目的事業主管機關得針對人工智慧創新產品或服務,建立或完備人工智慧研發及應用服務之創新實驗環境。

主席:照協商條文通過。

請宣讀第十二條。

第十二條  政府應致力推動人工智慧相關之國際合作;並基於公私協力原則,積極與民間共同推動人工智慧之創新運用。

主席:照協商條文通過。

請宣讀第十三條。

第十三條  政府應建立資料開放、共享及再利用機制,以提升人工智慧使用資料之可利用性,並定期檢視與調整相關法令及規範。

政府應致力提升我國人工智慧使用資料之品質與數量,確保訓練及產出結果足以展現國家多元文化價值與維護智慧財產權。

主席:照協商條文通過。

請宣讀第十四條。

第十四條  各目的事業主管機關會商個人資料保護主管機關,在人工智慧研發及應用過程,避免不必要之個人資料蒐集、處理或利用,並應促進個人資料保護納入預設及設計相關措施或機制,以維護當事人權益。

主席:照協商條文通過。

請宣讀第十五條。

第十五條  政府應積極運用人工智慧確保勞動者之勞動權益。

政府應積極弭平人工智慧發展所造成之技能落差,提升勞動參與,保障經濟安全,並落實尊嚴勞動。

政府應就人工智慧利用所致之失業者,依其工作能力予以輔導就業。

主席:照協商條文通過。

請宣讀第十六條。

第十六條  數位發展部應參考國際標準或規範,推動與國際介接之人工智慧風險分類框架,並應協助各目的事業主管機關訂定以風險為基礎之管理規範。

各目的事業主管機關應視人工智慧應用風險管理之需要,循前項風險分類框架,訂定以風險為基礎之管理規範,並應協助相關產業自行訂定產業指引及行為規範。有第五條第一項所列之情事者,應依法令限制或禁止之。

主席:照協商條文通過。

請宣讀第十七條。

第十七條  政府應就高風險人工智慧之應用,明確其責任歸屬及歸責條件,並建立其救濟、補償或保險機制。

人工智慧之研發,於實際應用前,不適用前項規定。但其於實際環境測試,或運用研發成果提供產品、服務時,不在此限。

主席:照協商條文通過。

現在進行第十八條,即原保留條文第十九條,請宣讀。

國民黨黨團、台灣民眾黨黨團共同再修正動議:

第十八條  政府應依本法規定,檢討所主管之法規與行政措施;有不符合本法規定或無法規可適用者,應自本法施行後二年內,完成法規之制(訂)定、修正或廢止,及行政措施之改進。

前項法規制(訂)定或修正前,既有法規未有規定者,由中央目的事業主管機關會商中央主管機關,依本法規定解釋、適用之。

主席:報告院會,本條各黨團無異議,第十八條照國民黨黨團、台灣民眾黨黨團共同所提再修正動議條文通過。

請宣讀第十九條。

第十九條  政府使用人工智慧執行業務或提供服務,應進行風險評估,規劃風險因應措施。

政府應依使用人工智慧之業務性質,訂定使用規範或內控管理機制。

主席:照協商條文通過。

請宣讀第二十條。

第二十條  本法自公布之日起施行。

主席:照協商條文通過。

全案經過二讀,現有三黨黨團提議繼續進行三讀,請問院會,有無異議?(無)沒有異議。請宣讀經過二讀之條文。

人工智慧基本法(三讀)

與經過二讀內容同,略─

主席:報告院會,三讀條文已宣讀完畢,請問院會,有無文字修正?(無)無文字修正。

決議:人工智慧基本法制定通過。

報告院會,本法條次及條文中之條次授權議事人員調整,另有本法之立法說明,補列入公報紀錄。

人工智慧基本法立法說明:

主席:繼續處理審查會通過之附帶決議,請議事人員宣讀附帶決議之內容。

審查會通過附帶決議:

1.

要求行政院科技政務委員督導數位發展部會同國家科學及技術委員會、教育部、衛生福利部,於「人工智慧基本法草案」三讀後3個月內,針對AI之應用完成「兒少影響性評估」及公開相關報告以供各界參考,並研議建立相關機制,以便未來定期進行相關評估,以保障兒少身心健康及權益。

2.

為確保人工智慧應用同時兼顧兒童及少年的身心發展與人權福祉,請行政院科技政務委員督導數位發展部會同國家科學及技術委員會、教育部和衛生福利部及其他相關機關,於「人工智慧基本法草案」三讀通過後3個月內,完成「兒少影響評估」、「人權影響評估」、「性別影響評估」,並將評估報告公開發布,供社會各界參考。另請數位發展部研議建立常設性評估機制,以定期檢視人工智慧應用對兒少權益、人權以及性別之影響,持續強化其保護措施。

主席:報告院會,依協商結論照案通過。另外審查會保留之附帶決議1項,黨團協商時同意本項不予處理。

繼續處理院會所收附帶決議共3項,請議事人員一併宣讀附帶決議之內容。

國民黨黨團附帶決議:

1.

各級政府應於本法公布後6個月內,檢討並完成已使用人工智慧執行業務或提供服務的風險評估。另應於本法公布後一年內,應依使用人工智慧之業務性質,訂定使用規範或內控管理機制。

提案人:中國國民黨立法院黨團

葛如鈞  羅智強  張雅琳  劉書彬

2.

本條所指之基礎設施為資料中心、能源設備等有利於人工智慧發展之基礎設施。

提案人:中國國民黨立法院黨團

葛如鈞  許宇甄  劉書彬  林倩綺  羅智強  吳宗憲

民進黨黨團附帶決議:

「教育部應於本法公布後六個月內,制定並公告『人工智慧使用和學習指引』,以作為高級中等以下學校推動人工智慧教育及輔導學生使用之依據;其內容應涵蓋未成年人保護、資訊倫理、隱私安全及正確使用原則。」

提案人:民主進步黨立法院黨團

柯建銘  張雅琳  陳培瑜  鍾佳濱

主席:請問院會,有無異議?(無)無異議,決定:均照案通過。

本案完成立法程序後有委員登記發言,每位委員發言時間2分鐘,並截止發言登記。

首先請葛如鈞委員發言。

葛委員如鈞:923分)主席、各位同仁。沒有臺灣晶片、沒有臺灣工程師,就沒有世界AI的現在與未來,然而,從2012AI認得貓咪的臉,透過ImageNet認識世界,世界飛速前進,但臺灣除了晶片,我們在法制上幾乎繳了白卷;曾經我們有機會最早立法,但是我們卻變成了亞洲最後,所幸今天之後一切都將不同。我要再次感謝所有人一起努力幫忙,感謝朱立倫前主席、傅崐萁總召從一開始就大力支持,也要感謝中央黨團、教文及交通兩個委員會以及所有委員會的委員,包括洪孟楷、林思銘、王鴻薇、羅智強、林沛祥等歷任黨團三長的接力奮戰,也要感謝民眾黨、感謝民進黨的共同參與,所有不離不棄的NGO以及專家學者,是你們證明了臺灣不只有晶片,還有AI法制。

人工智慧的競爭,表面是算力,背後是電力,但歸根究柢是價值觀的競爭。中華民國擁有華人世界最民主、最自由的價值觀,從明天起,我們有最強的AI晶片技術,我們也是AI法制的領導者與創造者,這部法是我們對下一個世代的承諾,我們要讓未來的臺灣不只有護國群山,更有AI的百花齊放、綠草如蔭、智慧藍天。

今天AI基本法三讀,只是臺灣邁向AI法制的起點,未來我們還要繼續推動作用法,解決臺灣的各項困境。我們有最先進的晶片、最棒的工程師,但我們卻無法讓自駕車行駛上路;我們有完整的衛星供應鏈,但我們的手機卻不能直連衛星;我們想做AI區塊鏈創新,卻一天到晚誤觸法網;我們期許今天AI邁出一小步,是全體臺灣人民的一大步。

主席:謝謝葛委員。

下一位請洪孟楷委員發言。

洪委員孟楷:925分)主席,各位同仁。AI是科技、是浪潮、是產業、是機會,更是未來的發展。這也是為什麼在第11屆立法院一進來的時候,我們跟包括剛剛發言非常激動的葛如鈞委員,大家都要共同努力把人工智慧基本法當成優先法案,經過不管是交通委員會、教育及文化委員會,在大家共同努力之下,今天終於能夠讓人工智慧基本法三讀通過,並落實三個面向,我們希望能夠鼓勵創新、保障人權與產業發展。

這次的立法重點可以歸納為三個核心:第一,我們確認良善的治理,包括公民透明、公民參與及政府效能,能夠接軌國際原則;第二,我們也要排除相關法規障礙,加速產業創新,大家都知道強化國家競爭力,現在就要一起共同努力邁進,讓AI算力、AI能力能夠大幅提升;第三,加強風險控管,保障民眾權益。民眾也會擔心在AI發展的時候會不會誤觸而影響到國人的隱私,也因此隱私的保護、政府的自律,以及未來的救濟機制,也在這一次的立法有所明確。

這部法令的推動通過,其實代表我們真的在AI時代跨出了一步,並且要建立法制基礎,讓臺灣社會不只成為AI應用的領導者,也要打造一個兼顧科技與人權的社會,所以未來作用法及相關的法令,我們都會逐步地落實。最重要的是,在AI的浪潮裡面,臺灣不只不缺席,我們還要共同努力,攜手國際一起打拚,感謝大家,謝謝。

主席:謝謝洪委員。

接下來請張雅琳委員發言。

張委員雅琳:927分)今天立法院完成人工智慧基本法的三讀,這不只是一部法律的誕生,更是臺灣在面對科技浪潮時正式踏出了重要的里程碑。

兩個月前,我去泰國亞太民主自由聯盟講了一個題目,就是AI帶來的不平等,因為AI發展日新月異,其實會讓許多兒少可能正在面臨一個很大的風險,也就是說,從演算法的成癮、詐騙、深偽影像、資料濫用到不當的個資追蹤,都會讓孩子受限於一個無法自我保護的狀況。所以我希望在三讀之後,我們要立刻啟動兒少保護的相關機制,包含明確的AI風險分級、兒少人權及性別影響評估、教育端的AI素養與倫理課程,還有保護兒少個資影像與足跡的機制。同時,AI帶來了這樣的可能性風險,但是AI也帶來了機會,因為大家都非常清楚知道,AI正在深刻地改變這個世界,從產業轉型、醫療照護到教育、交通、文化創新,我們都已經無法回到沒有AI的時代。而一個新的時代到來,我們更必須要有清晰而且負責任的制度框架,才能夠讓科技真正服務社會,避免風險超前於治理。

所以今天只是開始,人工智慧基本法是一部基本法,我們必須積極進行下一步的子法配套與跨部會協作,還有產業與社會的共同參與,才能夠讓法制變得更有彈性,而且有前瞻性。

最後我也要感謝這一路以來協助我立法提案的臺大許永真教授、台北律師公會、放伴教育協會及台灣展翅協會,我們一起努力,最後讓兒少的最佳利益在三黨共識之下列入第五條,謝謝大家。

主席:謝謝張委員。

接下來請劉書彬委員發言。

劉委員書彬:930分)主席、各位同仁。AI基本法經過兩屆會期的審議,今日正式通過,我參與其中的立法,幫助臺灣加速AI發展,非常地高興,它雖然是屬於基本法,但是卻為國家的AI發展提供了憲章以及治理框架,讓臺灣從單純的半導體硬體優勢轉向軟硬整合、創新與治理並重的新階段。

本法有兩大重點,第一個是行政院成立人工智慧戰略特別委員會,並且明定國科會為主管機關,強調AI發展應該是以研發與創新為核心,而非管制;國科會能夠統籌科技政策,強化跨部會協調、人才培育與科研成果的轉化,避免責任分散,確保國家投資、民間發展與國際合作都有法可循。更重要的是,本法在公布兩年之內,相關法制應該要做修訂、廢止,進行法規的協調,以發揮最大功用,並且對於兒少以及AI使用者的弱勢,這些AI風險都必須要降低。

後我要再次重申,AI基本法的通過,象徵著臺灣從硬體製造強國走向科技治理的制度與設計的新階段,期待這部法律能成為國家新的戰略支柱,提升臺灣在AI全球競爭上面的地位。感謝參與立法的各位夥伴們,謝謝大家。

主席:謝謝劉委員。

下一位請廖偉翔委員發言。

廖委員偉翔:932分)主席、各位同仁,大家好。剛才隨著議場內的槌音落下,人工智慧基本法完成三讀,意味著我們不再是供應硬體的製造商,更確立了要以研發、創新為核心,要從製造大國進化為智慧大國。而身為提案人之一,本席感到無比欣慰,我的選區臺中擁有全球頂尖的精密機械製造聚落,這部法案的通過是要讓我們的機械手臂裝上大腦,更是讓臺中邁向AI機器人之都的關鍵里程碑。

此次立法,我們一直以來的主張就是法律不該是產業的煞車,更要是油門,所以這次有三大核心支柱:第一,落實創新與永續,也確立以產業發展為導向,增加我們國家的競爭力;第二,要堅持風險分級,我們拒絕一刀切的管制,而是堅持風險分級,避免拿大砲打小鳥的過度監管;第三,要守護人本與公平,這是我們絕對不退讓的底線,所以法案也要明確保障人類自主權與勞工權益,並且要求演算法透明、公平,因為算力再強,也算不出人性的尊嚴,演算法跑得再快,也不能跑在法律的紅線之外,我們必須要確保科技始終服務於人性,而非凌駕於人性之上。所以未來臺灣不只要做全世界AI的心臟,更要長出控制AI的大腦。

最後要感謝葛如鈞召委大力推動,並感謝朝野同仁共同的努力,讓我們在AI時代為臺灣守住價值,也開創中華民國的未來,讓我們把握時機,再次翱翔,謝謝。

主席:謝謝廖委員。

接下來請林倩綺委員發言。

林委員倩綺:935分)院長、府會同仁,大家好。今天立法院完成人工智慧基本法的三讀,是中華民國面對數位時代、人工智慧浪潮所跨出的關鍵一步。人工智慧在改變我們的產業結構、公共治理、教育體系跟生活習慣,從醫療、交通、金融到行政決策,AI的影響無所不在,但是影響越深的技術就不能放任其在缺乏制度引導下的情況來發展。

人工智慧基本法的立法目的不是一開始就要進行高密度監管來壓制創新,而是先建立國家層級的基本原則、治理架構跟政策責任,清楚地宣示我國AI發展的方向,以人為本、兼顧人權、風險控管、促進創新跟強化信任。本法要求政府主動負起責任來推動研發與應用、完善算力與資料的基礎建設、培養人才、促進產官學合作,並建立風險管理、資料治理跟權益保障機制,這是面對快速變動的科技環境下很務實且符合我國國情的一個選擇。

在這個法案當中很重要的一點是,在附帶決議當中我們也針對弱勢族群的保護清楚地要求並表態,科技進步不能以犧牲弱勢族群的權益作為基本權益的代價。另外,本法也要求政府要定期公開政策執行成果與評估,避免AI治理淪為行政黑箱。

人工智慧的治理不是只有技術問題,更是民主治理的考驗,人工智慧基本法的通過不是終點而是起點,後續仍有大量的作用法、子法、行政配套需要逐一落實,行政部門更要依法行政,不能讓基本法只停留在宣示層次,讓科技為人服務,而不是讓人被科技支配,這是人工智慧基本法最核心的價值!

主席:謝謝林委員。

下一位我們請許宇甄委員發言。

許委員宇甄:937分)主席以及各位立院的同仁,大家好。今天人工智慧基本法終於在立法院三讀通過,為臺灣科技治理寫下嶄新的一頁,這不僅是一部法律的誕生,更是全體社會對未來願景的共同承諾,我要感謝所有參與立法的夥伴們大家齊心努力,讓這場跨世代的法治建設能夠開花結果!

我們正站在人工智慧的浪頭上,生成式AI快速崛起,跨領域應用蓬勃發展,不但重塑了產業生態,也改變了政府治理的邏輯。面對主要競爭對手日、韓早已立法布局,臺灣終於迎頭趕上、補足了法治競爭力的關鍵拼圖,這不僅是對時代挑戰的積極回應,更確保我們在激烈的國際競逐上擁有與鄰國並駕齊驅的堅實後盾。

人工智慧基本法不只是規範,更代表我們對未來的宣示,我們確定了以人為本、促進創新、強化信任與落實責任的核心價值,未來不論是在教育、醫療、交通還是在產業轉型的過程中,這部法律都能作為穩固的制度基礎,推動政府與民間攜手合作,共同打造一個更有韌性、更具前瞻性的AI應用環境。

值得一提的是,主管機關也接納本席與國民黨團的建議,為了要貫徹鼓勵科研創新的精神,以創新思維取代監管,確立由國科會擔任主管機關,這樣的安排與國際做法一致,例如美國由國家科學技術委員會主導AI戰略規劃,目的就是要讓我國的AI政策能夠與科學研究緊密的結合,打下深厚的基礎。

臺灣從來不缺創新、也從來不怕挑戰,我們有世界領先的半導體產業、也有優秀的人才與研發能量,只要政府願意投入、產業願意突破、社會願意信任,我相信臺灣絕對有能力在這波浪潮上再創一次臺灣奇蹟!

主席:謝謝許委員。

報告院會,登記發言的委員均已發言完畢。

現在進行討論事項第四案。

四、()本院委員鄭天財Sra Kacaw16人擬具「公職人員選舉罷免法第五十七條條文修正草案」,請審議案。

()本院委員高金素梅等23人擬具「公職人員選舉罷免法第七十條、第七十一條及第七十三條條文修正草案」,請審議案。

()本院委員鄭天財Sra Kacaw19人擬具「公職人員選舉罷免法第十七條條文修正草案」,請審議案。

()本院委員盧縣一等17人擬具「公職人員選舉罷免法部分條文修正草案」,請審議案。(以上四案經提本院第11屆第3會期第23次會議併案討論決議:另定期處理。爰於本次會議繼續討論。)

()本院委員伍麗華Saidhai Tahovecahe17人擬具「公職人員選舉罷免法第七十條、第七十一條及第七十三條條文修正草案」,請審議案。(本案經提本院第11屆第4會期第11次會議決定:自內政委員會抽出逕付二讀,與相關提案併案協商。爰於本次會議提出討論。)

()本院委員高金素梅等18人擬具「公職人員選舉罷免法第七十條之一條文修正草案」,請審議案。(本案經提本院第11屆第4會期第12次會議報告決定:逕付二讀,與相關提案併案協商。爰於本次會議提出討論。)

主席:本案經第3會期第23次會議決議,另定期處理。

另外委員伍麗華等提案,經第4會期第11次會議決定,自委員會抽出,逕付二讀,與相關提案併案協商;委員高金素梅等提案,經第4會期第12次會議決定,逕付二讀,與相關提案併案協商。

委員伍麗華Saidhai Tahovecahe等提案:

案由:本院委員伍麗華Saidhai Tahovecahe17人,有鑑於中華民國憲法明定原住民族得有山地原住民、平地原住民各三席立法委員,以保障原住民族參政權,惟現行規定須同一選區之原住民立法委員缺額達二分之一,始得辦理補選,惟原住民立法委員缺額之情形,攸關原住民族參政權之保障,故衡平原住民族參政保障、選舉資源及社會成本考量,修正重新選舉、補選及遞補等相關規定,避免原住民立法委員缺額造成民意缺口。基此,爰擬具「公職人員選舉罷免法第七十條、第七十一條及第七十三條條文修正草案」。是否有當?敬請公決。

說明:

一、憲法增修條文於200564日國民大會複決通過後,立法委員自第7屆起席次減半為113席,其中由區域選區部分選出之73席立委改採「單一選區多數決制」,惟原住民立法委員選舉則仍與地方層級民意代表選舉制度相同,採行「複數選區單記非讓渡投票制」。

二、依據現行條文規定,原住民立法委員若遇「當選不足額」、「就職前死亡或經判決當選無效確定者」及「就職後因死亡、辭職、經判決當選無效確定或其他事由」出缺,一律均須在同一選舉區內缺額達二分之一時始得補選,與現行區域立法委員顯有差異。

三、原住民立法委員選舉係憲法增修條文第四條所賦予原住民族之參政權保障,惟於本法中針對缺額情形與區域立委之規定顯有差異,原住民族參政權恐受限縮,爰擬具「公職人員選舉罷免法第七十條、第七十一條及第七十三條條文」修正草案。

提案人:伍麗華Saidhai Tahovecahe

連署人:陳俊宇  邱議瑩  吳沛憶  吳秉叡  蔡其昌  陳素月  沈發惠  蘇巧慧  林淑芬  范 雲  黃 捷  鍾佳濱  陳冠廷  王正旭  賴瑞隆  林月琴            

公職人員選舉罷免法第七十條、第七十一條及第七十三條條文修正草案對照表

DW79286 正條文

現行條文

說明

第七十條 候選人數未超過或不足各該選舉區應選出之名額時,以所得票數達下列規定以上者,始為當選。但村(里)長選舉不在此限:

一、區域立法委員、直轄市長、縣(市)長、鄉(鎮、市)長、原住民區長選舉,為各該選舉區選舉人總數百分之二十。

二、原住民立法委員、直轄市議員、縣(市)議員、鄉(鎮、市)民代表、原住民區民代表選舉,為各該選舉區應選出之名額除該選舉區選舉人總數所得商數百分之十。

前項選舉結果未能當選或當選不足應選出之名額時,區域立法委員、原住民立法委員、直轄市長、縣(市)長、鄉(鎮、市)長、原住民區長,應自投票之日起三個月內完成重行選舉投票;直轄市議員、縣(市)議員、鄉(鎮、市)民代表、原住民區民代表視同缺額。同一選舉區內缺額達二分之一時,應自事實發生之日起三個月內完成補選投票。

第七十條 候選人數未超過或不足各該選舉區應選出之名額時,以所得票數達下列規定以上者,始為當選。但村(里)長選舉不在此限:

一、區域立法委員、直轄市長、縣(市)長、鄉(鎮、市)長、原住民區長選舉,為各該選舉區選舉人總數百分之二十。

二、原住民立法委員、直轄市議員、縣(市)議員、鄉(鎮、市)民代表、原住民區民代表選舉,為各該選舉區應選出之名額除該選舉區選舉人總數所得商數百分之十。

前項選舉結果未能當選或當選不足應選出之名額時,區域立法委員、直轄市長、縣(市)長、鄉(鎮、市)長、原住民區長,應自投票之日起三個月內完成重行選舉投票;原住民立法委員、直轄市議員、縣(市)議員、鄉(鎮、市)民代表、原住民區民代表視同缺額。同一選舉區內缺額達二分之一時,應自事實發生之日起三個月內完成補選投票。

一、第一項未修正。

二、修正第二項規定,原住民立法委員若未能依第一項規定當選或當選不足應選出名額,比照區域立法委員之規定,自投票日起三個月內完成重新選舉投票。

第七十一條 當選人於就職前死亡或於就職前經判決當選無效確定者,依下列規定辦理:

一、區域立法委員、直轄市長、縣(市)長、鄉(鎮、市)長、原住民區長、村(里)長,應自死亡之日或選舉委員會收到法院確定判決證明書之日起三個月內完成重行選舉投票。

二、原住民立法委員自死亡之日起三個月內應完成重行選舉投票;原住民立法委員因第一百二十條第一項第三款之情事,經法院判決當選無效確定或於法院審理當選無效訴訟中辭職者或當選人有褫奪公權尚未復權之情形時,其缺額由落選人依得票數之高低順序遞補,不適用重行選舉或缺額補選之規定。但遞補人員之得票數不得低於選舉委員會原公告該選舉區得票數最低之當選人得票數二分之一。

三、直轄市議員、縣(市)議員、鄉(鎮、市)民代表、原住民區民代表,視同缺額;同一選舉區內缺額達二分之一時,應自死亡之日或選舉委員會收到法院確定判決證明書之日起三個月內完成補選投票。

四、全國不分區及僑居國外國民立法委員,除以書面聲明放棄遞補者外,由該政黨登記之候選人名單按順位依序遞補;該政黨登記之候選人名單無人遞補時,視同缺額。

全國不分區及僑居國外國民立法委員選舉當選人,在就職前喪失其所屬政黨黨籍者,自喪失黨籍之日起,喪失其當選資格;其所遺缺額,除以書面聲明放棄遞補者外,由該政黨登記之候選人名單按順位依序遞補;如該政黨登記之候選人名單無人遞補時,視同缺額。

全國不分區及僑居國外國民立法委員選舉婦女當選人,在就職前死亡、就職前經判決當選無效確定或喪失其所屬政黨黨籍而出缺,致該政黨婦女當選人不足婦女應當選名額時,其所遺缺額,除以書面聲明放棄遞補者外,由該政黨登記之候選人名單中之婦女候選人順位依序遞補;該政黨登記之候選人名單無婦女候選人遞補時,視同缺額。

前二項政黨黨籍之喪失,應由所屬政黨檢附黨籍喪失證明書,向中央選舉委員會備案。

第一項第二款及第三款、第二項及第三項所定立法委員之遞補,應自死亡之日、選舉委員會收到法院確定判決證明書或黨籍喪失證明書送達選舉委員會之日起十五日內,由中央選舉委員會公告遞補當選人名單。

第七十一條 當選人於就職前死亡或於就職前經判決當選無效確定者,依下列規定辦理:

一、區域立法委員、直轄市長、縣(市)長、鄉(鎮、市)長、原住民區長、村(里)長,應自死亡之日或選舉委員會收到法院確定判決證明書之日起三個月內完成重行選舉投票。

二、原住民立法委員、直轄市議員、縣(市)議員、鄉(鎮、市)民代表、原住民區民代表,視同缺額;同一選舉區內缺額達二分之一時,應自死亡之日或選舉委員會收到法院確定判決證明書之日起三個月內完成補選投票。

三、全國不分區及僑居國外國民立法委員,除以書面聲明放棄遞補者外,由該政黨登記之候選人名單按順位依序遞補;該政黨登記之候選人名單無人遞補時,視同缺額。

全國不分區及僑居國外國民立法委員選舉當選人,在就職前喪失其所屬政黨黨籍者,自喪失黨籍之日起,喪失其當選資格;其所遺缺額,除以書面聲明放棄遞補者外,由該政黨登記之候選人名單按順位依序遞補;如該政黨登記之候選人名單無人遞補時,視同缺額。

全國不分區及僑居國外國民立法委員選舉婦女當選人,在就職前死亡、就職前經判決當選無效確定或喪失其所屬政黨黨籍而出缺,致該政黨婦女當選人不足婦女應當選名額時,其所遺缺額,除以書面聲明放棄遞補者外,由該政黨登記之候選人名單中之婦女候選人順位依序遞補;該政黨登記之候選人名單無婦女候選人遞補時,視同缺額。

前二項政黨黨籍之喪失,應由所屬政黨檢附黨籍喪失證明書,向中央選舉委員會備案。

第一項第三款、第二項及第三項所定立法委員之遞補,應自死亡之日、選舉委員會收到法院確定判決證明書或黨籍喪失證明書送達選舉委員會之日起十五日內,由中央選舉委員會公告遞補當選人名單。

一、修正第一項第二款前段,原住民立法委員當選人若於就職前死亡,應於三個月內完成重新投票。由於當選人死亡之事由與選舉過程中合法性無關,為維持原住民立法委員之政治代表性,確保民意授權之完整性,爰此修正。

二、修正第一項第二款後段,原住民立法委員當選人若於選舉過程中涉及本法一百二十條第一項各款規定之當選無效情事,因其事由涉及選舉公平性,衡量社會成本及原住民參政權益,爰以遞補方式補足其缺額,惟仍應確保遞補者之民意代表性,故票數不得低於最低當選人得票數之二分之一。

第七十三條 立法委員於就職後因死亡、辭職、經判決當選無效確定或其他事由出缺時,依下列規定辦理:

一、區域選出者,應自死亡之日、辭職之日或選舉委員會收到法院確定判決證明書之日或其他出缺事由發生之日起三個月內完成補選投票。但其所遺任期不足一年時,不予補選。

二、原住民選出者:

()因第一百二十條第一項第三款之情事,經法院判決當選無效確定或於法院審理當選無效訴訟中辭職者或當選人有褫奪公權尚未復權之情形時,其缺額由落選人依得票數之高低順序遞補,不適用重行選舉或缺額補選之規定。但遞補人員之得票數不得低於選舉委員會原公告該選舉區得票數最低之當選人得票數二分之一。

()因死亡、辭職或其他事由出缺時,應自死亡之日、辭職之日或其他出缺事由發生之日起三個月內完成補選投票。但其所遺任期不足一年時,不予補選。

三、全國不分區及僑居國外國民選出者,其所遺缺額,除以書面聲明放棄遞補者外,由該政黨登記之候選人名單按順位依序遞補;如該政黨登記之候選人名單無人遞補時,視同缺額。

全國不分區及僑居國外國民立法委員,在就職後喪失其所屬政黨黨籍者,自喪失黨籍之日起,喪失其資格,由中央選舉委員會函請立法院予以註銷,其所遺缺額,除以書面聲明放棄遞補者外,由該政黨登記之候選人名單按順位依序遞補;如該政黨登記之候選人名單無人遞補時,視同缺額。

全國不分區及僑居國外國民立法委員選舉婦女當選人,於就職後因死亡、辭職、經判決當選無效確定、喪失其所屬政黨黨籍或其他事由出缺,致該政黨婦女當選人不足婦女應當選名額時,其所遺缺額,除以書面聲明放棄遞補者外,由該政黨登記之候選人名單中之婦女候選人順位依序遞補;如該政黨登記之候選人名單無婦女候選人遞補時,視同缺額。

前二項政黨黨籍之喪失,應由所屬政黨檢附黨籍喪失證明書,向中央選舉委員會備案。

第一項第二款及第三款、第二項及第三項所定立法委員之遞補,應自立法院註銷名籍公函送達之日起十五日內,由中央選舉委員會公告遞補名單。

第七十三條 立法委員於就職後因死亡、辭職、經判決當選無效確定或其他事由出缺時,依下列規定辦理:

一、區域選出者,應自死亡之日、辭職之日或選舉委員會收到法院確定判決證明書之日或其他出缺事由發生之日起三個月內完成補選投票。但其所遺任期不足一年時,不予補選。

二、原住民選出者,同一選舉區內缺額達二分之一時,應自死亡之日、辭職之日或選舉委員會收到法院確定判決證明書之日或其他出缺事由發生之日起三個月內完成補選投票。但其所遺任期不足一年時,不予補選。

三、全國不分區及僑居國外國民選出者,其所遺缺額,除以書面聲明放棄遞補者外,由該政黨登記之候選人名單按順位依序遞補;如該政黨登記之候選人名單無人遞補時,視同缺額。

全國不分區及僑居國外國民立法委員,在就職後喪失其所屬政黨黨籍者,自喪失黨籍之日起,喪失其資格,由中央選舉委員會函請立法院予以註銷,其所遺缺額,除以書面聲明放棄遞補者外,由該政黨登記之候選人名單按順位依序遞補;如該政黨登記之候選人名單無人遞補時,視同缺額。

全國不分區及僑居國外國民立法委員選舉婦女當選人,於就職後因死亡、辭職、經判決當選無效確定、喪失其所屬政黨黨籍或其他事由出缺,致該政黨婦女當選人不足婦女應當選名額時,其所遺缺額,除以書面聲明放棄遞補者外,由該政黨登記之候選人名單中之婦女候選人順位依序遞補;如該政黨登記之候選人名單無婦女候選人遞補時,視同缺額。

前二項政黨黨籍之喪失,應由所屬政黨檢附黨籍喪失證明書,向中央選舉委員會備案。

第一項第三款、第二項及第三項所定立法委員之遞補,應自立法院註銷名籍公函送達之日起十五日內,由中央選舉委員會公告遞補名單。

一、公職人員選舉罷免法於200564日憲法增修條文修正通過前,原針對中央公職人員出缺補選之規定,係於原條文第六十八條之一第一項第一款:「區域、山胞選出者,同一選舉區內缺額達二分之一時,應由中央選舉委員會定期補選。但其所遺任期不足一年時,不予補選」,地方民意代表之出缺遞補規定則為第六十八條之二第二項:「地方民意代表當選人因第一百零三條第一項第三款或第四款之情事,經法院判決當選無效確定者或當選人有褫奪公權尚未復權之情形時,其缺額由落選人依得票數之高低順序遞補,不適用重行選舉或缺額補選之規定。但遞補人員之得票數不得低於選舉委員會原公告該選舉區得票數最低之當選人得票數二分之一。」。

二、為配合上開修正通過之憲法增修條文規定,公職人員選舉罷免法於2007116日全文修正,原條文第六十八條之一移列至第七十三條,原條文第六十八條之二則移列至第七十四條,其中區域立法委員選舉因改採單一選區制,因此另行增列區域立法委員就職後出缺之處理規定,而原住民立法委員及地方民意代表之出缺處理規定,皆維持原條文之設計,其中原住民立法委員與地方民意代表即以相同規定辦理,即係以選舉制度規劃缺額處理之方式。

三、惟查,而原住民立法委員就職後因故出缺,需達到同選區二分之一以上缺額始得補選,實務上要滿足其條件機率甚微,將造成少數立法委員因故出缺,而嚴重影響原住民族參政權之保障,並增加同選區立法委員之負擔,爰修正第一項第二款,將原住民立法委員缺額事由分別處理。

四、本條第一項第二款第一目,原住民族立法委員若因涉及本法一百二十條第一項各款規定之當選無效情事,以遞補方式補足其缺額,惟仍應確保遞補者之民意代表性,故票數不得低於最低當選人得票數之二分之一。

五、本條第一項第二款第二目,原住民立法委員若因死亡、辭職或其他事由出缺時,應於三個月內完成補選投票,以維持原住民立委之政治代表性,確保民意授權之完整性。

DW5413063 員高金素梅等提案:

案由:本院委員高金素梅等18人,有鑑於原住民立法委員係依《中華民國憲法增修條文》第四條所設之額外保障席次,立法目的在於強化原住民族之政治代表權,故現行選舉制度自應對原住民選舉增設妥適保障。然而,《公職人員選舉罷免法》關於原住民選舉之補選規定,仍沿用過往限制原住民參政權之陳舊設計,未能反映我國自第七屆立法委員選舉起,區域立委已改採單一選區兩票制、並明定遺任任期在一年以上者得辦理補選,以更貼近民意代表真實性之制度變遷。現行補選條款僅適用於一般選區,原住民選區反而須待缺額達應選名額一定比例,始得辦理補選,致發生一般選區一席出缺即補選、原住民選區一席出缺卻不補選之不合理差別待遇。此種規範顯與「同事同理、異事異理」之平等原則不符,亦實質削弱憲法原本欲保障之原住民族代表席次。基此,爰擬具「公職人員選舉罷免法第七十條之一條文修正草案」,統一原住民與一般選區之補選門檻,使原住民族之參政權益獲得實質、而非打折扣之保障。是否有當?敬請公決。

提案人:高金素梅 

連署人:鄭天財Sra Kacaw   張啓楷  傅崐萁  羅智強  林沛祥  麥玉珍  徐欣瑩  葛如鈞  謝衣鳯  顏寬恒  陳玉珍  陳昭姿  王育敏  林國成  洪孟楷  陳雪生  羅廷瑋    

公職人員選舉罷免法第七十條之一條文修正草案對照表

DW464183 正條文

現行條文

說明

第七十條之一 依第六十七條第一項、第六十八條或第七十條第一項規定當選之候選人,於當選人名單公告前死亡,選舉委員會應公告為當選人;其所遺缺額,依下列規定辦理:

一、區域立法委員、原住民立法委員、直轄市長、縣(市)長、鄉(鎮、市)長、原住民區長、村(里)長,應自公告之日起三個月內完成重行選舉投票。

二、直轄市議員、縣(市)議員、鄉(鎮、市)民代表、原住民區民代表,視同缺額;同一選舉區內缺額達二分之一時,應自公告之日起三個月內完成補選投票。

第七十條之一 依第六十七條第一項、第六十八條或第七十條第一項規定當選之候選人,於當選人名單公告前死亡,選舉委員會應公告為當選人;其所遺缺額,依下列規定辦理:

一、區域立法委員、直轄市長、縣(市)長、鄉(鎮、市)長、原住民區長、村(里)長,應自公告之日起三個月內完成重行選舉投票。

二、原住民立法委員、直轄市議員、縣(市)議員、鄉(鎮、市)民代表、原住民區民代表,視同缺額;同一選舉區內缺額達二分之一時,應自公告之日起三個月內完成補選投票。

一、依《中華民國憲法增修條文》第四條規定,國家應保障原住民族之政治參與,並以原住民立法委員額外席次作為具體落實,是以原住民立法委員選舉自屬憲法明文賦予原住民族之特別保障,於《公職人員選舉罷免法》中自應為相應之妥適設計,合先敘明。

二、我國立法委員選舉採相對多數決並輔以一定得票門檻之制度設計,未達最低得票率之缺額,應重新開放國民參與投票,始能符合選舉「選賢與能」及民意真實反映之意旨。倘若在相同選制之下,對一般選區得以透過補選重新行使選舉權,卻無正當理由排除原住民族選區補選的可能,使其喪失再次投票與被選舉的機會,則有違憲法第十七條所揭示「人民有選舉、罷免、創制及複決之權」之保障意旨。

三、有鑑於原住民立法委員係依前述憲法增修條文第四條所設之額外保障席次,其立法目的在於強化原住民族之政治代表權,現行選舉制度自第七屆立法委員選舉起,區域立委已改採單一選區兩票制,並明定遺任任期逾一年者得辦理補選,以更貼近民意代表真實性之制度變遷。然而,《公職人員選舉罷免法》中關於原住民選區之補選規定,仍沿用舊有立法技術,僅對一般選區設有出缺即辦理補選之條款,原住民選區則須待缺額達應選名額一定比例,始得補選,致發生一般選區一席出缺即補選、原住民選區一席出缺卻不補選之不合理差別待遇。此種規範顯與「同事同理、異事異理」之平等原則不符,並實質削弱憲法原欲保障之原住民族代表席次。基此,爰提案修正相關規定,統一原住民與一般選區之補選門檻,使原住民族之參政權益獲致實質而非打折扣之保障,爰修正本條。

DW3406305 席:報告院會,本案依黨團共識作以下決議:另定期處理。

現在進行討論事項第五案。

五、()本院教育及文化委員會報告併案審查行政院函請審議、委員黃捷等17人、委員林楚茵等21人、委員林宜瑾等22人、委員陳培瑜等17人、委員吳思瑤等47人、委員范雲等16人、委員陳秀寳等21人、委員吳沛憶等24人、委員王美惠等17人分別擬具「青年基本法草案」、委員林德福等20人擬具「青年發展基本法草案」、委員郭昱晴等18人、委員林月琴等19人、委員葛如鈞等19人、委員李坤城等19人、委員魯明哲等17人、委員陳亭妃等16人、委員葉元之等20人、委員羅廷瑋等16人、委員柯志恩等19人、委員林俊憲等19人、委員伍麗華Saidhai Tahovecahe18人、委員萬美玲等16人、委員許宇甄等19人、委員邱若華等18人、委員賴瑞隆等18人、委員張嘉郡等20人、委員王育敏等27人、委員翁曉玲等20人、委員洪孟楷等16人、委員鄭天財Sra Kacaw18人、委員王鴻薇等17人、委員徐巧芯等16人、委員楊瓊瓔等19人、委員蔡易餘等17人、委員邱鎮軍等23人、委員張雅琳等18人、委員張宏陸等21人、委員范雲等24人、台灣民眾黨黨團及委員王正旭等23人分別擬具「青年基本法草案」案。(本案經提本院第11屆第31111122221222222233333333333333333333333會期第1112202122224556667881011123666998888991112121212131313131620次會議報告決定:交教育及文化委員會審查。茲接報告,爰於本次會議提出討論。)

()本院委員陳菁徽等16人擬具「青年基本法草案」,請審議案。(本案經提本院第11屆第4會期第6次會議報告決定:逕付二讀,與相關提案併案協商。爰於本次會議提出討論。)

()本院委員林岱樺等18人擬具「青年基本法草案」,請審議案。(本案經提本院第11屆第4會期第8次會議報告決定:逕付二讀,與相關提案併案協商。爰於本次會議提出討論。)

()本院委員羅智強等16人擬具「青年基本法草案」,請審議案。(本案經提本院第11屆第4會期第11次會議報告決定:逕付二讀,與相關提案併案協商。爰於本次會議提出討論。)

()本院委員徐欣瑩等23人擬具「青年基本法草案」,請審議案。(本案經提本院第11屆第4會期第13次會議決定:自教育及文化委員會抽出逕付二讀,與相關提案併案協商。爰於本次會議提出討論。)

主席:請宣讀審查報告。

立法院教育及文化委員會函

受文者:議事處

發文日期:中華民國114827

發文字號:台立教字第1142301580

速別:普通件

密等及解密條件或保密期限:

附件:如說明二

主旨:院會交付本會審查行政院函請審議「青年基本法草案」、委員黃捷等17人、委員林楚茵等21人、委員林宜瑾等22人、委員陳培瑜等17人、委員吳思瑤等47人、委員范雲等16人、委員陳秀寳等21人、委員吳沛憶等24人、委員王美惠等17人分別擬具「青年基本法草案」、委員林德福等20人擬具「青年發展基本法草案」、委員郭昱晴等18人、委員林月琴等19人、委員葛如鈞等19人、委員李坤城等19人、委員魯明哲等17人、委員陳亭妃等16人、委員葉元之等20人、委員羅廷瑋等16人、委員柯志恩等19人、委員林俊憲等19人、委員伍麗華Saidhai Tahovecahe18人、委員萬美玲等16人、委員許宇甄等19人、委員邱若華等18人、委員賴瑞隆等18人、委員張嘉郡等20人、委員王育敏等27人、委員翁曉玲等20人、委員洪孟楷等16人、委員鄭天財Sra Kacaw18人、委員王鴻薇等17人、委員徐巧芯等16人、委員楊瓊瓔等19人、委員蔡易餘等17人、委員邱鎮軍等23人、委員張雅琳等18人、委員張宏陸等21人、委員范雲等24人、台灣民眾黨黨團、委員王正旭等23人分別擬具「青年基本法草案」,業經審查完竣,須經黨團協商,復請查照,提報院會公決。

說明:

一、復貴處1140521日台立議字第1140701429號、1130514日台立議字第1130701830號、1130710日台立議字第1130702436號、1130731日台立議字第1130702672號、1130925日台立議字第1130702973號、1130925日台立議字第1130702981號、1131023日台立議字第1130703267號、1131030日台立議字第1130703426號、1131029日台立議字第1130703356號、1131106日台立議字第1130703600號、1130403日台立議字第1130700710號、1131106日台立議字第1130703602號、1131112日台立議字第1130703741號、1131119日台立議字第1130703895號、1131119日台立議字第1130703922號、1131203日台立議字第1130704239號、1131206日台立議字第1130704367號、1131218日台立議字第1130704413號、1140313日台立議字第1140700391號、1140416日台立議字第1140700670號、1140416日台立議字第1140700682號、1140416日台立議字第1140700786號、1140507日台立議字第1140701207號、1140507日台立議字第1140701094號、1140430日台立議字第1140700945號、1140430日台立議字第1140700868號、1140430日台立議字第1140700850號、1140430日台立議字第1140701037號、1140507日台立議字第1140701273號、1140507日台立議字第1140701147號、1140521日台立議字第1140701466號、1140527日台立議字第1140701666號、1140527日台立議字第1140701669號、1140527日台立議字第1140701696號、1140527日台立議字第1140701699號、1140604日台立議字第1140701830號、1140604日台立議字第1140701837號、1140604日台立議字第1140701857號、1140604日台立議字第1140701762號、1140624日台立議字第1140702149號、1140722日台立議字第1140702544號函。

二、附審查報告乙份。

正本:議事處

副本:

案審查行政院函請審議「青年基本法草案」、委員王正旭等23人、灣民眾黨黨團、委員邱鎮軍等23人、委員張雅琳等18人、委員張宏陸等21人、委員范雲等24人、委員王鴻薇等17人、員徐巧芯等16人、委員楊瓊瓔等19人、委員蔡易餘等17人、委員鄭天財Sra Kacaw18人、委員萬美玲等16人、委員翁曉玲等20人、委員許宇甄等19人、委員洪孟楷等16人、委員邱若華等18人、委員王育敏等27人、委員張嘉郡等20人、委員賴瑞隆等18人、委員柯志恩等19人、委員林俊憲等19人、委員伍麗華Saidhai Tahovecahe18人、委員羅廷瑋等16人、委員葉元之等20人、委員陳亭妃等16人、委員魯明哲等17人、委員葛如鈞等19人、委員李坤城等19人、委員林月琴等19人、委員王美惠等17人、委員郭昱晴等18人、委員陳秀寳等21人、委員吳沛憶等24人、委員范雲等16人、委員陳培瑜等17人、委員吳思瑤等47人、委員林宜瑾等22人、委員林楚茵等21人、委員黃捷等17人分別擬具「青年基本法草案」、委員林德福等20人擬具「青年發展本法草案」等41案審查報告

壹、行政院函請審議「青年基本法草案」、委員王正旭等23人、台灣民眾黨黨團、委員邱鎮軍等23人、委員張雅琳等18人、委員張宏陸等21人、委員范雲等24人、委員王鴻薇等17人、委員徐巧芯等16人、委員楊瓊瓔等19人、委員蔡易餘等17人、委員鄭天財Sra Kacaw18人、委員萬美玲等16人、委員翁曉玲等20人、委員許宇甄等19人、委員洪孟楷等16人、委員邱若華等18人、委員王育敏等27人、委員張嘉郡等20人、委員賴瑞隆等18人、委員柯志恩等19人、委員林俊憲等19人、委員伍麗華Saidhai Tahovecahe18人、委員羅廷瑋等16人、委員葉元之等20人、委員陳亭妃等16人、委員魯明哲等17人、委員葛如鈞等19人、委員李坤城等19人、委員林月琴等19人、委員王美惠等17人、委員郭昱晴等18人、委員陳秀寳等21人、委員吳沛憶等24人、委員范雲等16人、委員陳培瑜等17人、委員吳思瑤等47人、委員林宜瑾等22人、委員林楚茵等21人、委員黃捷等17人分別擬具「青年基本法草案」、委員林德福等20人擬具「青年發展基本法草案」等41案,分別經本院第11屆第1會期第6次、第12次、第20次、第21次、第22次、第2會期第4次、第5次、第6次、第7次、第8次、第10次、第11次、第12次、第3會期第3次、第6次、第8次、第9次、第11次、第12次、第13次、第16次、第20次院會報告後決定:「交教育及文化委員會審查」。

貳、本院教育及文化委員會於114313日召開第11屆第3會期第2次全體委員會議,併案審查前揭委員黃捷等17人提案等18案,會議中邀請教育部政務次長葉丙成、勞動部勞動力發展署主任秘書施淑惠、經濟部中小與新創企業署署長李冠志及相關人員列席說明並備質詢,另亦邀請提案委員說明提案要旨,會議由林召集委員宜瑾擔任主席;嗣後於114814日召開第11屆第3會期第19次全體委員會議,繼續併案審查前揭18案及行政院函請審議「青年基本法草案」、委員王正旭等23人、台灣民眾黨黨團、委員邱鎮軍等23人、委員張雅琳等18人、委員張宏陸等21人、委員范雲等24人、委員王鴻薇等17人、委員徐巧芯等16人、委員楊瓊瓔等19人、委員蔡易餘等17人、委員鄭天財Sra Kacaw18人、委員萬美玲等16人、委員翁曉玲等20人、委員許宇甄等19人、委員洪孟楷等16人、委員邱若華等18人、委員王育敏等27人、委員張嘉郡等20人、委員賴瑞隆等18人、委員柯志恩等19人、委員林俊憲等19人、委員伍麗華Saidhai Tahovecahe18人提案等23案計41案,會議中邀請教育部鄭英耀部長及相關人員列席說明,會議由林召集委員宜瑾擔任主席。茲將相關說明摘述如下:

一、行政院提案說明:

鑒於「青年主流化」已成為國際趨勢,為持續推動落實「青年主流化」,政府應以青年為主體,從青年觀點通盤考量所有之政策、法規及計畫,方能有效促進青年發展,激發其韌性及創造力,培養獨立思考能力,厚植工作及生活技能,以達到經濟獨立自主,並保障青年參與公共事務之機會及管道,培植具有民主素養並成為健康堅韌之世界公民,以致力於社會永續發展。綜上,為推動青年事務,促進青年多元發展,爰擬具「青年基本法」草案。

二、委員王正旭等23人提案說明:

鑑於青年係促進社會進步、經濟繁榮及科技創新之關鍵動力,政府應協助青年實現個人之尊嚴及價值,保障其經營幸福生活,確保社會參與等權利,以促進青年健全、多元及全面性發展,並回應青年於育兒支持、身心健康、常態運動等實際生活需求,期使青年能與其他世代共同肩負起促進社會和諧、進步之責任。為持續推動落實「青年主流化」,政府應以青年為主體,從青年觀點通盤考量所有之政策、法規及計畫,方能有效促進青年發展,激發其韌性及創造力,培養獨立思考能力,厚植工作及生活技能,以達到經濟獨立自主,並保障青年參與公共事務之機會及管道,培植具有民主素養並成為健康堅韌之世界公民,以致力於社會永續發展,落實「青年主流化」政策目標,建立共存共榮之世代關係,爰擬具「青年基本法草案」。

三、台灣民眾黨黨團提案說明:

鑑於青年人是國家未來競爭力提升的重要關鍵,然而近年來青年面臨教育、就業與創業、居住、公共事務參與、身心健康、居住正義、世代正義等問題,過去青年政策相關規範,散見於各種法令,有必要以整合之基本法,提供各級政府遵循之政策方針,以利完善青年政策與落實代際共榮。本次立法有三大主軸:第一、確立青年主體,健全參與機制;第二、進步理念入法,預定改革時程;第三、具體措施以法律規定,彰顯理性務實之問政,爰擬具「青年基本法草案」。

四、委員邱鎮軍等23人提案說明:

鑑於青年為國家永續發展與社會創新進步之動力來源,為健全我國青年政策發展體系,協助青年實現個人之尊嚴及價值,保障青年社會參與權利,促進多元及全面性發展,期使青年能與其他世代共同肩負起促進社會和諧、進步之責任,爰擬具「青年基本法草案」。

五、委員張雅琳等18人提案說明:

我國長期缺乏整體性的青年政策,且未將青年發展納入基本國策與施政方針,亟需透過立法加以明確規範。因此,有必要制定「青年基本法」,以確立國家發展青年事務的政策方向,同時應設立專責機構,並建構青年參與決策的機制,進而推動相關政策。確保青年能夠充分參與、促進並支持經濟、社會、文化及政治發展,保障其人權與基本自由的實現,促進世代間的和諧合作與永續發展,基於此,爰擬具「青年基本法草案」

六、委員張宏陸等21人提案說明:

鑑於國際早已制定《世界青年行動綱領》、《2030青年策略》等政策,多國亦設青年專法與專責部門,而我國仍停留於2015年《青年發展政策綱領》,青年事務分散、欠缺統整。面對少子化與高齡化挑戰,青年為國家發展與社會創新的關鍵力量,應保障其就學、就業、創業、健康、婚育、居住、參政等權益。為推動青年主流化,建立整體性政策架構,強化公共參與與發展機會,爰參酌SDGs與各國經驗,爰擬具「青年基本法草案」。

七、委員范雲等24人提案說明:

鑑於我國長期缺乏整體性青年政策,且未將青年發展定為基本國策及施政方針,實有必要制定青年基本法,藉立法定明國策方針,建立青年事務專責單位及青年參與決策機制,發展青年政策,並確保青年享有完整參政權,且能充分地參與、促進及享受經濟、社會、文化和政治發展,使青年獲得所有人權和基本自由的充分實現,實踐「青年主流化」目標,並建立共存共榮之世代關係,爰擬具「青年基本法草案」。

八、委員王鴻薇等17人提案說明:

青年是國家永續發展與社會創新進步的動力來源,政府應積極協助青年保障其經營個人生活、確保社會參與等權利,以促進青年多元及全面發展,並共同肩負社會和諧、進步之責任。故應制定專法以提供青年就學就業、生活、居住、經濟與參政等各方面保障,爰擬具「青年基本法草案」。

九、委員徐巧芯等16人提案說明:

鑒於國際間已制定《世界青年行動綱領》與《2030青年策略》,並多以設立專法或專責機構推動青年政策,我國目前尚缺乏統籌性之青年政策與專責機構,致使青年事務推動分散、資源整合不足。面對高齡化與少子化雙重趨勢挑戰,亟需建立健全機制,以保障青年權益與發展機會,並回應國際對青年議題之關注。為促進青年在經濟、社會、文化及政治等領域之積極參與與全面成長,爰擬具「青年基本法草案」。

十、委員楊瓊瓔等19人提案說明:

鑑於我國缺乏針對青年整體性發展之基本法,許多國家已制定青年基本法或相關專法,以提供完善的法律保障,我國保障青年發展的政策及法規則分散於各級政府部門,缺乏整合性的整體規範。青年是國家進步的重要基石,在少子化及高齡化的衝擊之下,保障青年權益並確立青年政策方向,將可以提升我國競爭力,政府應整合跨部會資源並結合地方政府,提供青年就學、就業、創業、健康、經濟與參政等保障,共同推動完善的青年發展政策,爰擬具「青年基本法草案」。

十一、委員蔡易餘等17人提案說明:

青年是推動社會進步與創新的關鍵力量,政府應保障其尊嚴與發展權利,並促進其多元、健全成長。雖現行政策涵蓋就業、教育、居住等面向,然缺乏整合性立法。鑒於「青年主流化」已為國際趨勢,政府應從青年視角全面檢視政策與法規,強化其公共參與與經濟自主,培養具民主素養與全球競爭力的青年,以實現社會永續發展,爰擬具「青年基本法草案」。

十二、委員鄭天財Sra Kacaw18人提案說明:

為持續推動落實「青年主流化」,以青年為主體促進青年發展,爰擬具「青年基本法草案」。

十三、委員萬美玲等16人委員提案說明:

鑒於我國長期缺乏整體性對青年之基本法,使保障青年之政策與法規散落於各級政府部門單位各自為政,難有統整。台灣目前同時面對少子化與超高齡化之人口結構變遷與挑戰下,「青年」不僅為國家未來發展的關鍵力量,更為社會創新與經濟動能之重要支柱,實有必要制定「青年基本法」,藉以立法定明針對青年之政策與權利保障,政府應化被動為主動,提供青年各面向保障如就學、就業、創業、健康、婚育、居住、身心、經濟與參政等,以推動「青年主流化」之目標。爰擬具「青年基本法草案」。

十四、委員翁曉玲等20人提案說明:

鑒於青年是國家永續發展與社會創新的重要力量,對國家未來至關重要,政府應保障青年之尊嚴、價值及經營幸福生活的權利,並確保其社會參與的機會,以促進全面且多元的發展。為協助青年發展與保障其權益,應以青年為主體,建立青年事務專責單位及青年參與決策機制,提供實踐參與及自主發展所需的資源,使其能與其他世代共同肩負推動社會和諧、進步的責任,實現國家未來的願景,爰擬具「青年基本法草案」。

十五、委員許宇甄等19人提案說明:

為更有效整合國家青年政策,使其施政方向更為明確,同時強化青年主體性,並保障青年其各項權益,爰擬具「青年基本法草案」。

十六、委員洪孟楷等16人提案說明:

鑑於青年群體對國家未來發展具重大影響力,為使國家青年發展施政方針更臻明確,並提升青年於政治、經濟、社會、文化等各領域之生活品質及參與程度,爰擬具「青年基本法草案」。

十七、委員邱若華等18人提案說明:

鑒於青年扮演國家發展重要角色,惟目前青年相關政策法律立法有所闕漏,未滿18歲之人屬於「兒童及少年福利與權益保障法」、年滿45歲至65歲之人為「中高齡者及高齡者就業促進法」涵蓋,而青年是國家永續發展與社會創新進步的人力與動力來源之一,從積極層面到消極層面而言,政府應協助青年實現個人之價值、保障其經營幸福生活、確保社會參與等權利,藉此促進青年健全、多元及社會全面性發展,期待使青年能與其他世代共同肩負起促進國家和諧、進步與發展之責任,借鏡他國:芬蘭於1972年訂有《青年法》、韓國在2020年通過《青年基本法》,其大抵目標皆為推動政策時,應考慮提升青年及促使其實現主動積極的人生、鼓勵青年參與國家各個層面,如:政治、經濟、社會、文化等領域,透過提供青年於教育、就業、職業訓練等平等機會,建構讓青年足以從中成長茁壯之社會經濟環境,藉此臻全我國青年之權益,進而促使國家發展,爰擬具「青年基本法草案」。

十八、委員王育敏等27人提案說明:

鑑於各國日益重視青年權益,許多國家早已制定青年基本法或相關專法,提供完善法律保障。然我國政府卻遲未針對青年設計系統性之法律規範與政策支持,導致青年在就業、創業、居住及公共事務參與等諸多方面皆受到嚴峻考驗,或僅能仰賴各地方政府提出之自治法規及相關措施以協助。為彰顯國家對青年之重視,並回應其訴求,爰擬具「青年基本法草案」,期待政府整合跨部會資源,並攜手地方政府及民間力量,共同推動完善之青年發展政策。

十九、委員張嘉郡等20人提案說明:

鑑於各國日益重視青年權益,許多國家已制定青年基本法或相關專法,以提供完善的法律保障。然而,我國雖針對兒童、長者、原住民及身心障礙者設有專法,卻缺乏針對青年的整體性法律與政策規劃,導致青年在就業、創業、婚育、居住及公共事務參與等方面面臨諸多挑戰。為確立青年政策的明確方向,強化政策的系統性與青年權益保障,政府應整合跨部會資源,並結合地方政府及民間力量,共同推動完善的青年發展政策,爰擬具「青年基本法草案」。

二十、委員賴瑞隆等18人提案說明:

鑒於青年係國家發展之關鍵群體,為健全我國青年政策發展體系,保障青年於政治、經濟、社會、文化等領域之基本權益,並強化其參與公共事務與實現自我之能力,爰參酌聯合國永續發展目標(SDGs)與各國青年政策經驗,結合我國實際需求,爰擬具「青年基本法草案」,以建立青年發展之法制基礎,促進世代公平與國家永續發展。

二十一、委員柯志恩等19人提案說明:

鑑於青年在各國受到廣泛關注,已有國家制定青年基本法或類似的專法促使年輕世代的權益得到充分保障。長期以來我國於兒童、長者、原住民及身心障礙者皆有專法明定施政方向,惟對於廣大青年長期缺乏系統性的法律與政策支持,導致青年在就業、創業、婚育、居住及公共事務參與等方面面臨諸多挑戰。為彰顯國家對青年的重視,回應青年的期待與訴求,政府應整合跨部會資源,攜手地方政府及民間力量,共同推動完整的青年發展政策,爰擬具「青年基本法草案」。

二十二、委員林俊憲等19人提案說明:

鑒於國際早已對青年族群訂有《世界青年行動綱領》、《2030青年策略》等指導性政策,且部分國家立有青年專法或青年專責單位,而我國仍停留於2015年之《青年發展政策綱領》,亦缺少青年專責部會統籌,以致青年事務散落各機關。為呼應國際對青年議題之重視,且比照兒童及青少年、年長者,亦應保障青年各項權利及福利,同時促進青年發展,並給予相關協助,以求帶動國家整體進步,爰擬具「青年基本法草案」。

二十三、委員伍麗華Saidhai Tahovecahe18人提案說明:

鑒於青年權益應受重視,然我國長年缺乏對於青年政策的系統性盤點與規劃,為落實世代正義,回應「青年主流化」之世界潮流與社會期待,使青年在教育、居住正義、經濟、健康、社會福利、文化等領域皆受保障,並將青年納入政府決策機制,使青年具有實質政策影響力,確保青年權益相關政策落實,爰擬具「青年基本法草案」。

二十四、委員羅廷瑋等16人提案說明:

鑑於青年是國家發展的重要角色,為鼓勵青年自我實現、保障青年發展權利,並促進青年在政治、經濟、社會、文化、數位科技等層面之參與,並確立國家青年發展施政方針,爰擬具「青年基本法草案」。

二十五、委員葉元之等20人提案說明:

鑑於青年是國家未來核心力量,為促進青年身心全面發展,完備國家整體性之青年政策,保障其基本權利,爰擬具「青年基本法草案」,並明定青年事務中央管轄與專責機關,作為推動整體國家青年政策與發展之基本依循。

二十六、委員陳亭妃等16人提案說明:

鑒於我國長期缺乏統一且具整體性之青年政策,各項青年發展計畫散見於各機關單位,難以做整體規劃,致使成效有限。為鼓勵青年之自我發展、決策參與、就業促進,並提升青年於政治、經濟、社會、文化等各領域的生活品質與福利,系統性強化青年相關政策,回應新世代重視之「青年主流化」價值,並使各級政府辦理青年事務時有所遵循,將青年意見實際納入國家政策,強化青年各項權益保障與發展,爰擬具「青年基本法草案」。

二十七、委員魯明哲等17人提案說明:

為完善國家青年之全面性政策,以利保障我國青年發展權利及有關之政策規劃與推動,充分提升青年主體性與青年各項權益保障,爰擬具「青年基本法草案」。

二十八、委員葛如鈞等19人提案說明:

為強化國家青年政策之系統性盤整,使青年政策與施政方針更臻明確,並提升青年主體性與青年各項權益保障,爰擬具「青年基本法草案」。

二十九、委員李坤城等19人提案說明:

為鼓勵青年之自我發展、決策參與、就業促進,並提升青年於政治、經濟、社會、文化等各領域的生活品質與福利,使青年獲得所有人權和基本自由的充分實現,實踐「青年主流化」目標,並建立共存共榮之世代關係。爰擬具「青年基本法」草案。

三十、委員林月琴等19人提案說明:

鑑於我國法令政策之規劃,長年缺乏以青年為主體之精神,為回應國際「青年主流化」趨勢,實有制定「青年基本法」之必要,以保障並提升青年權利,擴大其決策參與,並促進其就業與能力,以提升其政治、經濟、社會、文化等福祉及生活品質之改善,爰擬具「青年基本法草案」。

三十一、委員王美惠等17人提案說明:

對於青年發展所需包括教育、就業與創業、經濟生活、居住、文化、國際事務知能、公共事務參與、團體組織發展等權利保障,及青年對於政府青年政策制訂之參與,需要國家整體性政策支持。爰擬具「青年基本法草案」,以為政府青年發展權利保障及政策規劃與推動之法律依據。

三十二、委員郭昱晴等18人提案說明:

為保障並提升青年之發展權利、決策參與、就業促進,並提升青年於政治、經濟、社會、文化等各領域之生活品質與福利改善,爰擬具「青年基本法草案」。

三十三、委員陳秀寳等21人提案說明:

我國長期缺乏整體性青年政策,且未將青年發展事務定為基本國策及施政方針,致使相關青年政策之推動難以落實。青年事務涉及多元面相,包含青年權益之保障、青年發展之促進、擴大青年參與公共決策、提升青年生活品質與改善青年社會福利,需透過中央政府跨部會協調及各級政府之合作,始能順利推行。青年之教育、就業與創業、居住、參與公共事務及國際事務等權利受到保障,俾能使青年之人權與基本自由充分實現,並建立有利於青年生涯發展及自我實現之環境,爰擬具「青年基本法草案」,以實踐「青年主流化」之目標。

三十四、委員吳沛憶等24人提案說明:

為保障青年能於政策與公共事務上充分參與,促進青年發展並使政府朝向「青年主流化」推動並投入相應資源,爰擬具「青年基本法草案」。

三十五、委員范雲等16人提案說明:

鑑於我國長期缺乏整體性青年政策,且未將青年發展定為基本國策及施政方針,實有必要制定青年基本法,藉立法定明國策方針,建立青年事務專責單位及青年參與決策機制,發展青年政策,並確保青年能充分地參與、促進及享受經濟、社會、文化和政治發展,使青年獲得所有人權和基本自由的充分實現,實踐「青年主流化」目標,並建立共存共榮之世代關係。爰擬具「青年基本法草案」。

三十六、委員陳培瑜等17人提案說明:

為鼓勵青年之自我發展、決策參與、就業促進,並提升青年於政治、經濟、社會、文化等各領域的生活品質與福利,整合跨部會、地方政府以及民間單位的資源,系統性地強化青年相關政策、建立青年在地支持系統,回應世代對於「青年主流化」所推崇的價值,爰擬具「青年基本法草案」。

三十七、委員吳思瑤等47人提案說明:

鑑於我國長期缺乏針對青年政策之系統性盤整,且未納入青年事務為基本國策,實有必要制定「青年基本法」,藉立法定明國策方針,對現有青年政策進行系統性盤整,制定更具前瞻性之青年發展藍圖,形成國家共同重要政策,宣示政府之義務與理念,制定青年事務基本原則、政策方向與施政方針,整合青年事務之政策形成與執行,保障青年學習、居住、婚育、就創業、健康與福利、文化、公共參與權,實踐「青年主流化」目標,爰擬具「青年基本法草案」。

三十八、委員林宜瑾等22人提案說明:

鑑於我國青年具備推動國家發展之活絡動能及新穎思維,然因我國長年缺乏關於照顧青年、扶植青年的系統性盤整政策與法律,同時,為回應世界「青年主流化」的趨勢,實有制定「青年基本法」之必要,以宣示我國不分行政立法,攜手照顧青年求學、就創業、婚育、居住、團體組織發展等面向。此外,亦將以此法指示有關單位與地方政府執行相關政策,使我國青年於政策規劃的落實下,獲取政治、經濟、文化、科技、社會福利等領域之保障與參與,爰擬具「青年基本法草案」。

三十九、委員林楚茵等21人提案說明:

鑑於「青年主流化」屬世界趨勢,但根據台灣金融研訓院「2022台灣金融生活調查」,78.1%的民眾金融素質屬性低或極低,其中2029歲青年是最無法抵抗金融風險的群體,容易誤觸金融陷阱、金融詐騙,更需要主管機關加強重視。提升金融素養是普惠金融之重要課題,為回應世界青年主流化趨勢而制定青年基本法時,更應加入提升青年金融素養概念,爰擬具「青年基本法草案」。

四十、委員黃捷等17人提案說明:

為落實世代正義及青年主流化,提升青年主體性及各項資源可近性,爰擬具「青年基本法草案」,要求設立定期青年政策諮詢會報並協調跨部會合作推動青年政策;同時在社會生活層面給予適足資源,以促進青年在學習、居住、創業就業、健康福利、公共參與、文化參與等領域之基礎權益。

四十一、委員林德福等20人提案說明:

鑑於青年不僅僅代表國家的未來,更反映國家現在。各界不斷呼籲應重視青年,強調投資青年就是投資國家未來。相較於兒童、長者、身心障礙,皆有專法明定重要施政方向及內容,唯獨缺少「青年」政策專法,若沒有妥善考慮年輕人的未來,將導致國家陷入惡性循環。如今我國已進入高齡少子化社會,為重視青年主體性,政府也應將資源投注在1535歲青年發展,本席等爰擬具「青年發展基本法草案」,讓青年能獲得政府資源支持,搭配民間資源引進,以促進青年發展。

四十二、教育部相關說明及對委員所提草案之回應:

114313日)

主席、各位委員、各位女士、先生:大家好!

首先,感謝各位委員對我國青年發展業務之關心與指導。今天承蒙貴委員會議安排審查委員黃捷等17人擬具「青年基本法草案」、委員林楚茵等21人擬具「青年基本法草案」、委員林宜瑾等22人擬具「青年基本法草案」、委員吳思瑤等47人擬具「青年基本法草案」、委員陳培瑜等17人擬具「青年基本法草案」、委員范雲等16人擬具「青年基本法草案」、委員陳秀寳等21人擬具「青年基本法草案」、委員吳沛憶等24人擬具「青年基本法草案」、委員王美惠等17人擬具「青年基本法草案」、委員郭昱晴等18人擬具「青年基本法草案」、委員林月琴等19人擬具「青年基本法草案」、委員葛如鈞等19人擬具「青年基本法草案」、委員李坤城等19人擬具「青年基本法草案」、委員魯明哲等17人擬具「青年基本法草案」、委員陳亭妃等16人擬具「青年基本法草案」、委員葉元之等20人擬具「青年基本法草案」、委員林德福等20人擬具「青年發展基本法草案」、委員羅廷瑋等16人擬具「青年基本法草案」,本人承邀列席,並得聆聽各位委員卓見,至感榮幸。以下謹就本部意見提出說明,敬請各位委員惠予指教。

壹、背景說明

青年是國家永續發展與社會創新進步的動力來源,政府應協助青年實現個人之尊嚴及價值,保障其經營幸福生活,確保社會參與等權利,以促進青年健全、多元及全面性發展,期使青年能與其他世代共同肩負起促進社會和諧、進步之責任。

為擴大社會照顧,支持青年發展,政府已積極推動相關措施:為讓高中職及大專校院學生皆有公平就學機會,持續縮短公私立大專學雜費差距,落實高中職免學費,讓經濟弱勢的學生同樣享有教育平權;為照顧剛出社會的青年,114年將最低工資調整為28,590元、時薪190元,調幅約4.08%3.8%,為連續第9年調漲;持續推動減稅,調高113年基本生活費及113年度綜所稅免稅額、標準扣除額及各項特別扣除額;在創業面向,經濟部、文化部及農業部辦理青年創業貸款,協助新創、微創、文創及農創等青年業者,取得創業及營運資金;為了讓青年拓展國際鏈結交流、勇於向世界追夢,推動「青年百億海外圓夢基金計畫」,提供15歲至30歲青年多元實踐途徑及獎勵金,讓經濟弱勢的年輕人同樣有機會實踐理想人生;為減輕年輕爸媽養育孩子的負擔,實施公立幼兒園平日課後延長及寒暑假照顧服務,持續推動「0-6歲國家一起養2.0」;為擴大照顧青年族群,落實居住平權,強化與民間合辦興建各式社會住宅或青年住宅,政府持續推動「百萬戶租屋家庭支持計畫」及「300億元中央擴大租金補貼專案」;提出「新青安貸款優化措施」,強化公股銀行貸前審核及貸後稽查,有效促進整體房市健全發展。113117日行政院青年諮詢委員會(下稱行政院青諮會)第4屆第2次會議委員提案研擬青年發展法;陳前院長裁示略以:「青年立法建議相當重要,如同我國原住民、客家族群等都有保障入法;惟涵蓋範圍,如青年年齡、需求、感興趣議題、政策切入方向等,都應該讓青年共同參與……『青年發展法』,過去雖曾進行可行性研究,惟已過一段時間,建議可再借鏡國外經驗,並組成工作小組腦力激盪,邀請青年委員參與討論,評估制定專法的必要性」。是以針對青年相關權益以專法保障一事,本部積極審慎研議,支持青年發展。

本部業依113年行政院青諮會第4屆第2次會議決議,結合各部會施政方針,蒐集國外相關經驗,並於1133月邀請行政院青諮會委員及青年代表、設有青年事務一級單位之地方政府,以及學者專家進行討論,就制定青年專法之立法模式等相關面向進行意見交流;另貴委員會於1135月召開青年基本法草案公聽會,相關與會人員意見亦持續滾動列入研擬參考。

公聽會後,已續針對青年基本法草案進行相關蒐集國外案例,以及基礎資料爬梳整理,114年並持續諮詢專家學者、青年意見及彙整各委員提案條文,廣泛蒐集各界意見,以進行研訂專法內容。

貳、本部對委員所提各草案之回應說明

一、青年定義

多數委員所提條文定義青年年齡為1835歲,亦有委員所提條文向下延伸至15歲或向上延伸至45歲。本部就青年定義,先行蒐集國外案例參考,可發現各國逐漸重視青年參與,惟因國情及政府體制架構多元,對於青年定義範圍亦不相同。

鑒於行政院青諮會之青年代表為18歲以上35歲以下之本國籍在學學生或社會青年,並審酌「兒童及少年福利與權益保障法」業涵蓋未滿18歲之人。諮詢人員建議青年定義為18歲至35歲,惟考量各部會及直轄市、縣(市)政府於擬訂、執行青年相關政策或計畫時,其適用之年齡範圍有不同實際需求,為利政策推動,另建議其他法律另有規定者,從其規定。

二、設置青年專責機關或單位

委員所提條文提及各級政府應設立青年專責機關或單位。實務上,青年事務面向多元,涉及就業、創業、教育、居住、健康、經濟、文化等不同主管機關權責。另各級政府近年來亦相當重視青年發展業務,業已陸續成立青年事務單位,至1143月全國已有20個直轄市、縣(市)政府成立青年局(處)或設有青年事務相關科、中心。

有關地方政府的青年事務機關應如何編制,依地方制度法及地方行政機關組織準則規定,地方政府之組設係由地方政府於總量內分配,基於地方自治,建議尊重由各地方政府本權責依業務推動之重點規劃組設,以貼近地方政府業務發展需求與運作。

本部青年發展署亦將持續加強中央與地方政府串聯,透過辦理青年事務單位首長聯繫會議、促進全國青年諮詢組織交流,並建置「全國青諮網」提供各青年諮詢組織資5訊,俾各地委員可藉由網站,達到相互串連效果。委員所提設立青年專責機關或單位以合作協調推動青年相關工作之內涵,本部予以尊重,將納入草案研議參考。

三、青年參與機制

委員所提條文提及政府制定青年相關政策,應建立青年參與機制。為納入青年聲音,提升青年於政府政策上的影響力,行政院105816日訂定「行政院青年諮詢委員會設置要點」,並於同年111日成立行政院青諮會。另全國至1143月已有21個縣市設置青年諮詢組織。本部青年發展署及相關部會亦將持續推動各項促進青年參與之增能培力活動,並強化青年參與,裨益青年參與機制能落實至政府政策當中。委員所提建立青年參與機制實為青年發展重點,本部將納入草案研議參考。

四、青年權益

青年涉及之權益多元,多數委員所提條文提及青年就創業、教育、居住、身心健康、經濟獨立、文化、國際參與等面向,另有委員所提條文提及運動休閒、金融素養、數位環境等面向。感謝委員對於青年權益之關心,以上均是對於青年發展之重要面向。

相關青年權益涉各目的事業主管機關,本部於研擬草案時將徵詢跨部會意見,並整體參考進行研議,以期能完善支持青年發展權益,引導國家前瞻性政策發展。

五、區域性青年支持機構

有關委員所提條文,政府應設立區域性青年支持機構,促進青年交流合作,建立青年在地支持系統。近年政府為支持在地青年扎根及共好事業落實,在中央各部會共同合作及地方政府、民間等多方參與下,逐步引導各部會資源投入於交通、觀光、教育、居住條件等留鄉及返鄉支持系統,透過培力青年發展、擴增多元途徑、促進跨域合作等措施,協助各地青年致力發揮所學,成為帶動地方發展的引子。委員所提條文支持青年在地發展之內涵,本部予以尊重並納入草案研議參考。

六、協助以青年為主體之非營利組織及團體發展

委員所提條文,政府應協助以青年為主體之非營利組織及團體之發展。基於促進青年社會參與,鼓勵青年培力與交流,以創造永續發展之社會,支持青年團體發展實為重要,委員所提條文本部將納入草案研議參考。

七、青年政策白皮書

委員所提條文提及研訂青年發展政策白皮書、國家青年發展計畫、青年發展政策綱領等,涉及我國青年相關政策之施政依據及指導原則,政府應考量國家發展方向、社會需求及政策願景,研擬「青年政策白皮書」、「青年發展政策綱領」等政策規劃時程;另參考現行國內相關基本法及國外對於發展計畫或政策綱領等訂定規定,以四至五年為規劃週期,又考量我國政治制度,以每四年擬訂相關文件較為適宜,以穩健推展青年政策。白皮書或綱領等政策文件發布後,將請相關部會依據對應之推動策略,陸續開展各項政策措施,並依權責納入年度施政計畫,裨益政策延續推動。委員所提條文本部予以尊重,將納入草案研議參考。

八、青年事務協調會報

委員所提條文提及行政院定期召開青年事務協調會報一事,目前行政院為強化青年公共參與及溝通機制,提供青年於政府政策形成中之參與管道,特設行政院青諮會,由青年針對關注之公共政策,積極提供策進建言,並透過跨部會研商與協調,以落實相關政策推動。委員所提條文本部予以尊重,將納入本部研議條文草案之參考。

九、全國青年日

委員所提條文提及全國青年日一事,現行內政部所定「紀念日及節日實施辦法」第5條業列入青年節,並由有關機關、團體、學校舉行慶祝活動。委員所提條文本部予以尊重,並將持續蒐集相關意見。

參、結語

青年是國家發展的重要角色,也是推動社會創新的重要力量,對於國家未來有極高的影響力。本部支持透過制定青年專法,以協助青年發展、保障青年權益,本部將持續蒐集各界意見,儘速進行青年專法草案相關法制作業程序。期能以青年為主體,讓青年能在國家政策的支援下,朝實踐參與及自主發展的目標邁進,帶動國家永續發展,實現未來願景。以上報告,敬祈各位委員惠予指教,謝謝各位!

四十三、文化部相關說明及對委員所提草案之回應:

114313日)

主席、各位委員、各位女士、先生:

今天應邀列席貴委員會全體委員會議,就貴委員會審查委員黃捷等17人擬具「青年基本法草案」等18案與會討論,深感榮幸。

本部茲就大院相關委員提案涉及本部業務部分,報告說明如後,敬請指教。

一、依據「文化基本法」第2條第1項「國家應肯認多元文化,保障所有族群、世代與社群之自我認同,建立平等及自由參與之多元文化環境」,以及第4條「人民享有之文化權利,不因族群、語言、性別、性傾向、年齡、地域、宗教信仰、身心狀況、社會經濟地位及其他條件,而受歧視或不合理之差別待遇」,本部致力於推廣多元文化、彰顯文化平權理念,透過各項相關政策與計畫,促進各族群、各世代之文化參與,營造多元友善之文化環境。

二、推動青年參與文化事務是本部長期關注重點之一,透過相關政策及計畫之推動,扶植與培力青年藝文人才發展,並鼓勵青年文化參與,培養未來藝文消費人口,帶動文化產業成長。

三、本部推動青年相關政策及計畫如下:

()推動文化幣政策:

1.112年發給18-21歲青年每人1200點文化幣,用於藝文消費及體驗折抵。113年擴大發放16-22歲青年,113年領用人數128.9萬人,領取率86%,使用金額新臺幣(下同)15.08億元,領取使用率97%

2.114年文化幣向下延伸,發給13-22歲青少年(16-22歲繼續發放1200點,13-15歲試辦發放600點),受益人次約206萬人;自11411日至224日止,領用人數125.2萬人,領取率逾6成,使用金額5.33億元。本部持續推出加碼優惠,如2025年台北國際書展—文化幣優惠雙重送,文化幣抵用金額較去年成長了2成;近期更鼓勵青年朋友利用「結伴看國片,加碼送百點」活動,揪團進戲院看國片,回饋次數無限。

()青年藝文人才培育:

1.扶植青年發展各類型藝術創作,涵蓋視覺藝術、表演藝術、文學、繪本及圖文書、漫畫、傳統戲曲、影視音劇本、流行音樂等領域,並強化影視專業人才培育,為青年提供多元創作舞臺,提升青年藝術發展能量。如113年推出《繪本及圖文書創作新秀》,預計每年培育30位新秀創作者等措施。

2.透過媒合推廣、國內外交流、展演發表等多元管道,協助青年創作者拓展市場機會、提升作品能見度,建構青年藝術創作支持體系,充分發展臺灣的原創能量。

3.重要推動成果如:推動「青年創作獎勵計畫」,鼓勵青年創作者嘗試多元類型之寫作題材,於創作完成後協助媒合發表管道及新書發表,迄今已催生84部作品出版,多部作品獲出版合約、影視合約或改編、線上平臺連載、舞臺劇形式發表等,多部作品獲獎項肯定及延伸發展機會,如唐福睿《八尺門的辯護人》獲多項獎項並改編為電視劇等。

()青年在地知識參與:

推動「青年村落文化行動計畫」,賦權青年因應社會、產業及人口結構的變遷,提出解決社區及社群公共議題之計畫。114年計有162位青年個人或團隊提案,經委員評審徵選33案,頒發總獎勵金2,125萬元,期待透過實際行動注入地方創新活力,共創協力共好社會。

()青年創業貸款:

本部委託文化內容策進院辦理「文化創意產業青年創業及啟動金貸款」,自109923日起正式受理收件,推動文化創意產業青年創業、鼓勵國內優秀創意團隊進行相關產製計畫。

()推動青年代表參與文化事務機制:

本部於114113日函頒「文化部邀請兒童、少年及青年代表參與文化事務參考原則」,鼓勵青年能夠針對文化事務充分表達意見,特別是涉及其權益與福祉事項,讓青年有機會參與政策規劃、執行、評估等各階段活動,為自身權益發聲,從而實現青年文化公民權。

四、本次審查「青年基本法草案」18個版本,相關條文彰顯對於青年文化參與、落實文化平權的重視,本部敬表尊重。

四十四、勞動部相關說明及對委員所提草案之回應:

114313日)

主席、各位委員、女士、先生:

天大院召開教育及文化委員會會議,邀請本部就委員所提「青年基本法草案」進行詢答,謹就委員提案涉及本部業務部分簡要說明,敬請各位委員不吝指教。

壹、青年就業狀況近5年我國1529歲青年民間人口,自109416.7萬人降到113367.7萬人,減少49萬人,勞動力從109238.2萬人降到113216.8萬人,減少21.4萬人,就業人數從109217.8萬人降到113199.6萬人,減少18.2萬人,顯示青年勞動力正逐年下降。然113年青年失業率7.92%,為自97年以來最低;青年勞參率提升,11358.96%109年(57.17%)增加1.79個百分點;青年就業率11354.30%109年(52.27%)增加2.03個百分點,顯示跨部會合作推動「投資青年就業方案」之協助青年就業措施已漸有成效。

貳、有關委員黃捷等17人、委員林楚茵等21人、委員林宜瑾等22人、委員吳思瑤等47人、委員陳培瑜等17人、委員范雲等16人、委員陳秀寳等21人、委員吳沛憶等24人、委員王美惠等17人、委員郭昱晴等18人、委員林月琴等19人、委員葛如鈞等19人、委員李坤城等19人、委員魯明哲等17人、委員陳亭妃等16人、委員葉元之等20人及委員羅廷瑋等16人擬具「青年基本法草案」;委員林德福等20人擬具「青年發展基本法草案」,本部意見如下:一、各草案第2條或第4條對青年年齡之界定一節,委員提案分別有18歲以上至35歲以下、15歲以上至34歲以下、18歲以上未滿45歲、18歲以上未滿35歲等,衡酌我國15歲至29歲青年失業率較高,又國人高等教育普及,進入勞動市場年齡相對延後,故本部已聚焦渠等就業所遭遇之問題給予協助,跨部會推動「投資青年就業方案」。又30歲以上青年失業率已與國人整體平均無顯著差異,如有就業協助需求,本部均可運用各項就業措施適切協助,爰關於青年年齡界定,尊重法案主管機關意見。二、各草案第4條、第5條、第6條、第9條、第10條,「政府應促進青年就業」、「為提高青年就業品質,強化青年人才專業技能」、「政府應致力促進青年就業及創業,營造有利青年之就業及創業環境」等節,本部針對不同階段青年提供相關協助措施,針對在校青年,提供職涯輔導、就業準備資源及服務,協助青年順利轉銜職場,搭配學制並結合職業訓練、業界師資及職場實務訓練等資源,推動產學訓合作相關訓練;針對離校待業青年,結合企業用人需求,辦理工作崗位訓練、提供符合產業發展趨勢之訓練課程,提升專業技能促進就業,並推動各項就業服務措施,協助青年就業。為協助青年創業各階段所需之服務,提供創業諮詢輔導及創業知能課程等措施,以協助有意創業之青年做好準備,開拓經營事業。爰草案相關條文尊重法案主管機關意見。

參、委員吳沛憶等24人擬具「青年基本法草案」第5條;委員李坤城等19人擬具「青年基本法草案」第5條;委員魯明哲等17人擬具「青年基本法草案」第7條;委員葉元之等20人擬具「青年基本法草案」第7條,本部意見如下:查就業服務法第5條及性別平等工作法第2章,針對種族、語言、性別、性傾向、年齡、出生地、宗教信仰、身心障礙等之就業歧視禁止已有明確規範,並有明文規定申訴處理、救濟程序及罰則等。有關是否於「青年基本法草案」增訂相關規定,尊重法案主管機關意見。

肆、委員林德福等20人擬具「青年發展基本法草案」第3條及第11條,本部意見如下:一、關於專門職業及技術人員等資格之養成及培訓,為人才培育之一環,屬各中央目的事業主管權責,並非完全由勞工主管機關之職業訓練予以培訓,爰建請再酌。二、有關青年參加技術人員證照考試應予減免一節,為協助弱勢族群取得就業所需技術士證,本部訂有「特定對象參加技術士技能檢定補助要點」,青年參加技能檢定如資格符合就業服務法第24條特定對象身分者(如身心障礙者、原住民等),得依上開規定向本部申請補助學、術科測試費、報檢費及證照費。另本部係依財政部規費法訂定技術士技能檢定規費收費標準,爰有關青年參加證照考試減免費用,涉規費主管機關權責,尊重主管機關意見

伍、結語在青年人口逐漸減少趨勢下,本部甚為重視青年就業,依青年各階段需求,提供職涯輔導、就業媒合及職業訓練等服務,亦透過跨部會合作,有效發展青年人力,累積其人力資本,協助青年順利就業,提升國家競爭力。以上報告,敬請指教,並祝主席、各位委員身體健康,萬事如意。謝謝!

四十五、經濟部相關說明及對委員所提草案之回應:

114313日)

承蒙貴委員會邀請就青年基本法草案中涉及青年創業與輔導主題進行報告,敬請各位委員先進不吝賜教。

壹、前言青年創業不僅能促進經濟增長,還能激發創新與創意,是推動社會進步的重要力量。然而,創業過程中青年往往面臨資金不足、經驗匱乏及市場競爭激烈等挑戰。為落實賴總統青年創新創業相關政策,本部以充裕資金、擴大服務與開拓市場等輔導措施,建構青年友善創新創業環境,以下就各項措施及成效進行說明。

貳、本部協助青年創業輔導措施及成效一、充裕資金:提供融資、補助及投資等多元管道,為青年創業打造便捷的資金取得管道()融資:本部青年創業及啟動金貸款目標係協助1845歲創業青年取得營運資金,提供最高1,800萬元融資金額,對於貸款新臺幣(以下同)100萬元以下的新貸案,提供信保基金最高10成保證,且以表格勾選申請方式取代計畫書,並提供單一窗口諮詢等,打造更便利的創業融資環境。113年度青年創業及啟動金貸款計辦理1984件,融資金額109億元。()補助:辦理「小型企業創新研發計畫(SBIR)」,提供中小及青創企業研發資金協助,鼓勵加強技術與產品或服務創新研發,帶動產業技術升級及2培育研發人才。中央型SBIR計畫為促進廠商申請,特簡化Phase1(先期研究/先期規劃)申請流程為簡報審,113年計補助119案,帶動中小企業及青創企業自主投入研發經費2.07億元,另為強化與各縣市地方特色產業連結,積極落實地方產業創新研發成果,亦推動地方型SBIR,引領地方政府搭配加碼協助經費,113年計補助477案,帶動中小企業及青創企業自主投入研發經費5.37億元。()投資:運用行政院國家發展基金100億元,推動加強投資中小企業實施方案,採政府結合民間資金搭配投資方式,帶動民間與創投資金共同投資國內青創及中小企業,113年度共計投資25家(29案),國發基金投資金額7.83億元,搭配民間投資金額9.11億元。另透過「FINDIT臺灣新創資訊平台」,蒐集國內外新創企業與早期投資市場資訊,連結早期投資夥伴與資源,辦理資金媒合活動與募資分享講座,增加與潛在投資人交流及互動機會,幫助青創企業獲得投資者青睞。113年度共促成11家新創企業獲得投資,直接促投家數為3家,累積投資金額達新臺幣19,134萬元。二、擴大服務:建構友善的創業支援環境,降低創業門檻,協助青創企業累積產業知識及管理經驗,提升創業成功率。()新創圓夢網:提供一站式的創業支持與資源整合平台,彙整政府與民間的創業政策、計畫與資源,方便創業者快速獲取所需資訊,並提供免費諮詢專線(0800-589-168)及顧問輔導,協助青創企業提升創業知識與技能。113年度網站累計瀏覽量逾200萬人次,並提供諮詢服務逾6,000人次。()創育機構:鼓勵公民營機構設置創育機構,串聯產業、創投、公協會等資源,提供中小及青創企業客製化輔導;另鼓勵大企業成立企業加速器,協助青創企業對接大企業供應鏈和市場通路,加速資金媒合,提升商機。113年透過補助26家創育機構,共計培育542家新創及中小企業,誘發投增資金額達20.88億元。三、開拓市場:選定半導體、人工智慧、軍工、安控及次世代通訊等五大信賴產業,透過主題競賽、產業合作及國際鏈結,協助青創企業拓展市場商機。()主題競賽:透過科技競賽促成媒合對接,鼓勵青創企業就大企業的創新轉型需求提出解決方案,並藉由場域實際驗證建立信任及信譽,促成後續訂單及合作機會。111113年度已累積促成9案訂單及26案合作。()產業合作:藉由鏈結產業公協會,釐清並匯聚中小型製造產業共通需求,以媒合場域導入新創企業的數位科技解決方案,透過跨領域技術合作,加速新創與產業共創成長。例如113年聚焦南部金屬加工及水產加工產業,鏈接表面處理公會及台灣水產工業同業公4會,透過公協會收斂轉型需求,成功導入「表面處理製程AIoT碳排管理解決方案」及「IoT聯網監控水產品生產率解決方案」場域實證,協助其有效提高生產效率。()國際鏈結:鎖定重點國家(美、日及東南亞等)與國際策略夥伴建立交流管道,透過國際商務培訓、競賽、展會,如赴美參加SelectUSA Tech競賽及新加坡SWITCH展,對接國際資金,引領青創企業開拓國際商機。自111年起迄今已帶領58家臺灣新創參與10個國際指標展會,促成逾220案次的合作洽談,其中9家新創如福寶、奇異醫電及振生半導體等,已在海外設立據點或洽定經銷商,成功跨足國際市場。

參、結語青年創業是推動臺灣經濟發展與產業升級的重要動力,更是賴總統青年政策的核心目標之一。為鼓勵青年創新創業,政府將持續優化創業環境,提供更多資源與機會,協助青年在全球經濟變局中抓住機會,邁向國際市場。未來持續透過擴大資金挹注、強化創業服務、推動產業合作及國際交流,提升青年的創業動能與就業成長。以上報告,敬請指教,並祝各位委員身體健康,萬事如意。謝謝!

四十六、衛生福利部相關說明及對委員所提草案之回應:

114313日)

主席、各位委員女士、先生:

今天 大院第11屆第3會期社會福利及衛生環境委員會召開全體委員會議,本部承邀列席報告,深感榮幸。茲就大院委員擬具「青年基本法草案」18案,提出專案報告。敬請各位委員不吝惠予指教。

有關委員提案青年基本法草案,涉及衛生福利業務部分,本部意見如下:

一、本部以促進國人健康與福祉,並兼顧整體社會發展與民眾需求為核心,推動各項政策。

二、本部持續推動包括青年在內之全齡健康福利政策,兼顧各年齡層身心健康,完善健保服務醫療體系,增進民眾口腔健康;並推動心理健康支持政策,如辦理分齡、分眾之心理健康促進方案,積極布建社區心理衛生服務資源,提升服務可近性;建立營養健康指引,增進民眾健康體位知能;推動成人預防保健服務、代謝症候群防治計畫、推動孕產婦健康關懷等政策。此外,積極布建公共托育資源,並提供育兒津貼減輕家庭育兒負擔,營造優質托育環境。

三、結語

本部將持續營造包括青年在內身心健康支持環境,建立世代互助祥和社會,以提高生活品質,健全福利服務體系。本部承 大院各委員之指教及監督,在此敬致謝忱,並祈各位委員繼續予以支持。

四十七、外交部相關說明及對委員所提草案之回應:

114313日)

主席、各位委員、各位女士、先生,大家好!

有關「青年基本法草案」,與外交部相關事項為青年參與國際之相關條文。以下謹提出外交部說明,敬請指教。

為協助我國青年與國際接軌,外交部歷來均積極辦理各類國際青年交流計畫,如選拔國際青年大使及農業青年大使等優秀青年赴友邦及友好國家訪問交流、選送青年學子赴海外國際非政府組織(INGO)實習、推動青年度假打工計畫,及配合辦理教育部「青年百億海外圓夢基金計畫」,期盼透過多元之青年國際活動,提升新世代青年國際視野,相關計畫簡介如下

一、國際青年大使交流計畫

()背景說明:外交部自民國98年起辦理「國際青年大使交流計畫」,每年遴選優秀大專院校學生擔任國際青年大使,赴邦交國及友好國家訪問交流,為政府協助青年參與國際事務之重要計畫,迄今已培育逾1,800名青年學子擔任國際青年大使。本計畫有助提升我國青年國際視野,增進其等對外交政策之瞭解與支持,並盼藉由年輕世代之創意與觀點宣介台灣,呈現我國優質文化軟實力,以及進一步深化與參訪國家之邦誼與實質友好關係。

本案自106年起為配合政府推動「新南向政策」,每年國際甄選青年大使出訪亞太友邦及印太地區國家;109年至110年因受疫情嚴峻影響暫緩出團。111年經審慎評估後出訪帛琉,為疫情後各部會青年國際交流計畫訪團之首發團;112年出訪加勒比海友邦聖露西亞,每年訪團均獲受訪國熱烈歡迎,圓滿達成任務,成效良好。

()113年辦理成果:全團50位青年大使於8月順利訪問中美洲友邦貝里斯和瓜地馬拉,出訪期間廣受兩友邦各界矚目,另獲瓜地馬拉總統阿雷瓦洛親自出席於瓜國總統府國家文化宮舉行之大型文化表演,亦與瓜國第一夫人貝娜多、貝里斯外交部長馮賽卡及青年體育部長佛格森等多位友邦政要互動,有助增進友邦對我國文化之瞭解,感受我對兩國邦誼之重視,深化兩國人民情誼。另青年大使訪問期間並推廣台灣優質咖啡及茶藝文化,成功展現我國軟實力,達致青年外交目標。

()114年規畫:外交部將於近日對外公告出訪路線及錄取人數,開放我國大專院校學子報名,嗣經由初選、複選及決選等甄選程序,於8月初進行集訓,8月下旬出訪。

二、農業青年大使「新南向」交流計畫

()背景說明:為落實新南向政策中「以人為本,雙向交流」的原則,外交部與農業部自民國106年起合作辦理;除109年至111年因疫情影響暫停辦理之外,每年甄選具農林漁牧專業與實務背景的青年,赴「新南向政策」目標國參訪交流。迄已安排138名農青大使赴訪菲律賓、印尼、越南、馬來3西亞、泰國、印度等6國。

()113年辦理成果:113年遴選24名農業青年大使於826日至91日分赴馬來西亞及泰國參訪,獲參訪國家產、官、學界重視,雙方熱烈積極交流,參訪期間亦獲國內外媒體報導,不僅有助宣介我國農業軟實力,進一步深化我國與新南向國家的農業合作交流與連結,也有助我農業青年世代考察當地發展與商機,拓展國際視野,走向世界,發揮公眾外交良好綜效

()114年規畫:外交部刻正與農業部研議,將於近日對外公告出訪路線及錄取人數,開放我國大專院校學子及農業青年報名,嗣經由初選及複選等甄選程序,於8月進行三天兩夜集訓後出訪。

三、選送青年學子赴海外國際非政府組織(INGO)實習計畫

()背景說明:外交部自108年開辦本計畫,旨在鼓勵我大專院校青年學子赴海外INGO實習,申請人可結合個人興趣自行選擇實習組織,以培植具國際視野及實務經驗之NGO儲備人才,迄今已選送十餘名青年學子赴海外INGO實習。

()113年辦理情形:本計畫於疫情後報名人數逐年成長,外交部於113年選送6名青年學子分別赴泰國、尼泊爾、美國、荷蘭、南非、英國及帛琉之INGO實習,並補助學子之部分機票款、生活及簽證等費用。實習人員均與INGO建立良好關係,有助強化我國與INGO之合作與交流。

()114年規畫:外交部已於2月公告本年計畫,鼓勵青年學生探索、關懷全球議題,430日截止報名。經過評選後,獲選之青年學子將於下半年赴INGO實習。

四、青年度假打工計畫

外交部及教育部等相關機關自93年起推動「青年度假打工計畫」,並陸續與紐西蘭、澳大利亞、日本、加拿大、德國、韓國、英國、愛爾蘭、比利時、匈牙利、斯洛伐克、波蘭、奧地利、捷克、法國、盧森堡、荷蘭及以色列共計18個國家,簽署青年度假打工協議。該計畫旨在擴大協助我國青年與國際接軌,使國內18歲至35歲青年赴世界各國,透過「度假為主,打工為輔」方式,深度體驗多元文化及生活,以提升國際競爭力。本計畫甚受我國青年歡迎,每年開放申請的名額嘉惠逾15千名青年赴海外度假打工,迄已累計近38萬名我國青年參與,有助拓展國際觀及提升國際競爭力。

五、配合辦理教育部「青年百億海外圓夢基金計畫」:

賴總統本年124日主持「114年青年百億海外圓夢基金計畫」啟動記者會宣布計畫啟動,外交部林佳龍部長亦出席。外交部配合教育部規畫,提供海外國際組織或相關機構實習名額予我國青年出國圓夢,拓展國際視野及增進國際交流。第一階段提供之「亞蔬─世界蔬菜中心」2名實習名額已獲教育部5納入,並於124日啟動記者會公告。本部未來將配合教育部時程,持續積極開發圓夢機會。

外交部尊重「青年基本法草案」有關政府應鼓勵青年參與國際合作及交流之相關條文內容,其中有關黃捷等17位委員擬具之「青年基本法草案」第四條第七款:「本法所定事項,涉及中央各目的事業主管機關職掌者,其權責劃分如下:……七、外交主管機關:青年國際參與及事務交流事項之推廣」乙節,外交部意見如下:

外交部主要職掌為拓展對外關係及處理外交事務,長年來積極推動各項青年交流計畫,以達成相關政策目標。例如,透過提供友邦及友好國家青年來台訪問或求學的機會,以及選送我國青年赴海外參訪或交流,不僅深化雙邊關係,更有效促進公眾外交。

關於草案中「青年國際參與及事務交流事項之推廣」之規劃,其主要目標為拓展青年國際視野,提升其與國際接軌能力,與教育部(及教育部青年發展署)相關業務似較為契合,建議仍由教育部及所屬單位主政,外交部及各駐外館處將全力配合並協助教育部研提之青年國際交流計畫,爰建議將該條文調整為:「外交主管機關:配合並協助青年國際參與及事務交流事項之推廣」,或考量是否適宜保留該款條文。

外交部未來仍將持續配合主管機關並協同駐外館處積極推動青年國際參與計畫,並與相關部會保持密切合作,共同促進我國青年在國際相關事務之發展與交流。

以上報告,敬請貴委員會指教。

四十八、數位發展部相關說明及對委員所提草案之回應:

114313日)

主席、各位委員、各位女士、先生,大家好:

今天 貴委員會召開會議,審查教育部擬具之「青年基本法草案」,感謝貴委員會給予本部機會說明前開基本法涉及人工智慧(AI)與數位平權數位條文內容對青年之影響,並聆聽各委員建議與指教,深感榮幸。

壹、本次青年基本法與數位發展部業務相關條文

本次各委員提案共計有18版,其中葛如鈞委員特別針對保障青年在數位環境中享有平等機會與權益提出建言,並明定於本法第八條。由於良好的網路環境是使用數位工具的基礎,數發部為協助落實數位平權,致力於落實普及行動通訊基地台、中低軌衛星、海纜網路等多元作法來完備網路環境,提供不限地域、年齡運用網路資源的機會。

近年得利於人工智慧(AI)技術突破和運算裝置的普及,AI對於數位原生青年世代影響力與日俱增,青年數位平權議題範疇也涵蓋AI觀念的建立、新興數位工具的使用輔導等。因此,數發部特別針對青年在學習與進入職場階段,均提出相應的輔導計畫,期望在AI原生世代中,培育能夠推動AI相關產業發展和加速產業數位轉型的中堅力量。

一、高中職學生AI扎根

()透過學生營隊學習和參訪國內外大廠的方式,提供完整的AI應用與工具介紹,開拓青年對於AI落地應用的認識和想像,協助養成具備產業應用想法的未來人才。

()113年度共計辦理11場次「AI實作體驗營」,累計近300名高中生參訓,並促成約140名學生前往國內外知名科技企業進行實地參訪與體驗。

二、大學生銜接數位產業職缺培訓

()各行各業均有AI導入及數位轉型需求,為支持不同業別的數位化人才需求,本部也推動如T大使及跨域數位人才培育工作,針對已畢業學生及非資通訊背景學生,提供數位應用型工作所需技能或跨領域數位能力養成之輔導,以充裕產業所需數位應用人才。

()113年度累計引導約800名青年參訓,並導入業師資源,投入企業專案學習內容,輔導青年考取國際證照及提供線上課程,共辦理兩場次就業媒合會協助引導青年就業。

三、提供舞台讓青年展現創意和能力

()數位的落地、實踐,需透過競賽舞台展現青年創意,數發部也辦理包括總統盃黑客松、大專資服競賽等大型活動,並且也與數位產業合作推出新興競賽組別,或舉辦不同的出題解題競賽,提供更多的機會和議題,讓具備數位能力的青年累積經驗和展現能力,近一步縮短青年、產業和職場間的距離。

()113年度辦理包括大專資服競賽、AI+新銳選拔賽、AI應用鬥智賽及放視大賞等學生競賽活動,累計超過萬名國內外青年參與,並邀請台灣微軟、AMDNVIDIA等國內外知名大廠參與。

貳、結語

青年養成和培育攸關國家長期競爭力,而青年基本法的訂定則可做為各部會辦理青年業務的重要法令依據。由於數位的技術和工具迭代相當快速,本部將持續投注相關資源協助青年數位力之養成,並因應相關條文的訂定,配合推動相關工作,提供公平的學習和接觸環境,讓青年可以擁抱數位、掌握數位,進一步提升自身的數位技能並創造價值。

四十九、交通部相關說明及對委員所提草案之回應:

114313日)

壹、前言

主席、各位委員、各位女士、各位先生:

今天應邀列席貴委員會,就林委員德福、羅委員明才、楊委員瓊瓔等20位委員所擬具「青年發展基本法草案」第9條「青年搭乘國內公營水、陸、空大眾運輸工具、參觀文教設施,應予以優待」一節,提出本部處理建議,供貴委員會參採,謹報告說明如后,敬請指教。

貳、林委員德福等委員擬具「青年發展基本法草案」草案第9條重點:增訂青年(具中華民國國籍且在國內設有戶籍,年滿15歲以上,35歲以下之人)搭乘國內公營水、陸、空大眾運輸工具、參觀文教設施應予以優待。

參、本部建議處理意見

一、查「老人福利法」、「兒童及少年福利與權益保障法」及「身心障礙者權益保障法」,分別針對老人、兒少及身心障礙者搭乘國內公民營大眾運輸工具,應給予相應之票價優待訂有相關規定。現行大眾運輸工具提供法定優待票(如嬰兒票、兒童票、敬老票、愛心票及愛心陪同票等),除部分地方政府採編列預算支應票價優惠外,大多由運輸業者採票價交叉補貼方式,由全票乘客分擔或由業者自行吸收,至今已累計相當金額;本草案因涉青年政策通盤考量,本部尊重主管機關意見及貴委員會審查結果。

二、目前各委員所提青年基本法草案,對於青年之定義未有一致,為利大眾運輸永續經營,倘若本草案通過增加青年搭乘大眾運輸工具之票價優待,應先釐訂青年定義及其適用年齡之合理性,並宜請教育主管機關編列相關預算支應。如無預算補貼下依循現行交叉補貼模式,勢將造成票價調漲之情事;另併建議宜應有一定期間之緩衝期,以利相關業者緩衝調整對應。

肆、結語

本部感佩相關委員提案,以上報告,敬請指教,謝謝。

五十、內政部相關說明及對委員所提草案之回應:

114313日)

主席、各位委員女士、先生:

首先感謝各位委員對內政業務的關注與指導,今天大院教育及文化委員會召開會議,安排審查「青年基本法草案」(黃捷、林楚茵、林宜瑾、吳思瑤、陳培瑜、范雲、陳秀寳、吳沛憶、王美惠、郭昱晴、林月琴、葛如鈞、李坤城、魯明哲、陳亭妃、葉元之、羅廷瑋委員版)及林德福委員等擬具「青年發展基本法草案」,針對前述法案之報告,謹將本部意見說明如次,敬請委員參考:

壹、「青年基本法草案」及「青年發展基本法草案」有關訂定青年居住政策,保障青年居住正義

一、住宅法及整體住宅政策照顧全體國民

住宅法第1條立法意旨,係為保障國民居住權益,健全住宅市場,提升居住品質,使全體國民居住於適宜之住宅且享有尊嚴之居住環境。為使全體國民居住於適宜之住宅,且享有尊嚴之居住環境需要,中央主管機關應衡酌未來環境發展、住宅市場供需狀況、住宅負擔能力、住宅發展課題及原住民族文化需求等,研擬整體住宅政策,以照顧全體國民。

二、地方制度法明定住宅業務屬地方自治事項,地方主管機關應衡酌地方發展需要,擬定住宅計畫及財務計畫

據地方制度法第18條第6款及第19條第6款規定,直轄市、縣(市)住宅業務係屬地方都市計畫及營建事項下業務。直轄市、縣(市)政府得就其自治事項或依法律及上級法規之授權,制定自治法規。另依住宅法第5條規定,直轄市、縣(市)主管機關亦依據中央住宅政策,衡酌地方發展需要,擬定住宅施政目標,並據以研擬住宅計畫及財務計畫。

三、社會住宅協助青年及弱勢族群,並納入社會福利設施與地方青創計畫

按住宅法第4條規定,提供一定比率予未設籍於當地就學、就業有居住需求者。此外,配合地方政府、衛生福利部提出之社福需求,中央興辦社會住宅原則上每處至少設置1項老人日照、托嬰、托兒及青創等社會福利及公共服務設施,未來可比照國家住都中心管理林口世大運社宅公共藝術計畫等,運用可供社宅居民或周邊里民租借使用之集會空間,活絡社宅居民之互動,並協助服務有需求之社宅居民。

四、綜上,關於「青年基本法」及「青年基本發展法」涉及青年居住政策主管機關,以及政府應訂定青年居住政策之規定,考量住宅法係為保障全體國民居住於適宜住宅之立法意旨,且既有條文及相關法規規定地方主管機關應因地制宜訂定住宅政策(計畫),另亦可比照地方辦理青創計畫之經驗,使青年居住協助與照顧更具彈性。

貳、訂定全國青年日推動情形

查現行「紀念日及節日實施辦法」第5條第1項已訂定329日青年節,由有關機關、團體、學校舉行慶祝活動,屬紀念但不放假之節日,鑑於該節日行之已久,爰建請再予衡酌。

五十一、金融監督管理委員會相關說明及對委員所提草案之回應:

114313日)

主席、各位委員、各位女士、先生:

今天 大院第11屆第3會期 貴委員會第2次全體委員會議,承 貴委員會邀請就就審查「青年基本法草案」及「青年發展基本法草案」提出報告,至感榮幸。以下謹就本會推動青年金融教育相關措施提出說明,敬請指教。

壹、大院委員擬具「青年基本法草案」及「青年發展基本法草案」之意見

有關大院委員擬具「青年基本法草案」及「青年發展基本法草案」等案,鑑於主管機關為教育部,本會尊重該部之意見。針對部分委員建議明定青年之金融素養等基本權利一節,與本會既有金融教育提升金融素養之措施相符,本會將持續推動相關措施,培養年輕族群正確的金融理財知識與金融防詐騙觀念

貳、本會目前推動青年金融教育相關計畫或措施

為提升年輕族群之金融素養,本會除持續擴大金融教育推動量能外,並積極透過各項實體或線上等多元宣傳管道,增加我國年輕民眾接觸金融知識之機會,並以活潑、互動式之宣導內容及方式,吸引年輕族群參與,以有效達成年輕族群金融知識普及。重點工作計畫或措施說明如下:

一、推動「金融知識普及工作推動計畫」

為推動金融知識普及,本會刻正推動金融知識普及工作第七期推動計畫(113年至115年),除將年輕族群列為重點宣導對象,並透過多項措施將金融知識推廣至不同區域及對象,深化我國金融教育質量且更具包容性

二、推廣「走入校園與社區辦理金融知識宣導活動」

本會持續與銀行公會、信用合作社聯合社、台灣金融研訓院及中央存款保險公司共同辦理「走入校園與社區辦理金融知識宣導活動」,協助青年學子及民眾建立正確消費金融與理財(債)觀念。

三、強化青年金融防詐騙宣導工作

本會於金融智慧網下設置防詐騙宣3導專區,並督導周邊單位針對金融防詐騙等議題辦理相關宣導活動,以有效提升青年學子或民眾識詐能力,同時持續針對金融詐騙態樣適時發布新聞稿或於本會臉書粉絲專頁發布反詐騙宣導資訊,提醒青年學子或民眾注意防範。

參、結語

本會將持續協力金融周邊單位及政府部門,共同精進各種金融教育推動計畫及金融防詐騙宣導工作,強化年輕族群對金融商品之認識、使用及權益之維護,並培養正確金融觀念及風險意識,防範金融詐騙之發生。

以上報告如有未盡之處,尚祈委員提供寶貴建議與指教,並祝各位委員身體健康,萬事如意。謝謝!

五十二、人事行政總處相關說明及對委員所提草案之回應:

114313日)

主席、各位委員、女士、先生:

有關貴委員會召開審查「青年基本法」草案一案,本總處奉邀列席,深感榮幸,謹就涉及本總處業務部分簡要說明如下,敬請指教。

為辦理全國青年發展業務,現行教育部已設有青年發展署,掌理青年生涯發展、職場體驗、政策參與、國際參與交流及服務學習等青年發展政策之規劃、執行及督導,其中含括辦理國內外青年發展趨勢與關注議題之蒐集、評析及研議。又青年事務涉及多面向,含括就學、就業、居住、生養等,除已由教育部、勞動部、內政部、衛生福利部等相關機關推動外,為整合及協調相關部會,行政院已設置青年諮詢委員會,將青年事務之協調機制提升至院層級,由行政院院長擔任召集人,並視討論議題邀集相關部會共同研商政策方向,以落實青年公共參與及溝通機制。部分委員所提草案有關設置青年事務專責機關或單位、設立青年研究發展機構及區域性青年支持機構等之條文,考量現行青年事務已由相應機關依其職掌事項負責推動,且可朝強化既有部會辦理青年事務之職能方向辦理;復依「中央行政機關組織基準法」第5條第3項規定,除該法及各機關組織法規外,不得以作用法或其他法規規定機關組織之規定,又地方政府組織之設立及管理依地方制度法第181920條規定,為地方自治事項,爰建議不於本法明定。

以上報告,敬請各位委員指教,謝謝!

五十三、國家科學及技術委員會相關說明及對委員所提草案之回應:

114313日)

立法委員黃捷等18人為落實世代正義及青年主流化,提升青年主體性及各項資源可近性,以符合青年主流化之精神,擬具「青年基本法草案」等法案,由教育及文化委員會第2次全體委員會議審理。國家科學及技術委員會(以下簡稱國科會)說明如下:

一、國科會鼓勵基礎研究及跨域發展,每年推動長期且穩定的補助措施,以培育具國家競爭力之科研人才。面對新興科技帶動產業數位轉型對人力需求成長,除積極培育及延攬國內外菁英人才外,同時深化人才國際交流,以提升國家整體競爭力。

二、國科會自108年起補助優秀博士生獎學金,一年擇優補助300名,每月獎學金4萬元,截至11312月底已有超過140位博士生因全心完成學業,提前畢業獲得學位,部分亦投入產業及學研界工作。國科會自113年起擴大補助名額至1,000名,獎勵3年,支持博士生專心從事研究工作。

三、國科會鼓勵我國年輕優秀的博士研究人才赴國外頂尖機構研習,在多元文化的學習環境下,提升國際研究能力,建立國際人脈網絡,促進國際優秀人才的交流循環,為國家發展挹注新動能。113年核定補助博士生166人、博士後40人,並舉辦分享會,活絡跨屆學員社群交流。114年國科會持續補助博士生175人、博士後56人。

四、國科會培養年輕研究人員國際經驗,建立國際研究交流合作關係,開拓國際視野及強化研究能力,採取補助國內研究生出席國際學術會議方式辦理,112年補助2,847人次、113年補助3,277人次。

五、國科會持續培育國內科研人才,對委員所提法案,國科會敬表尊重。

參、與會委員於聽取說明及詢答後,進行逐條討論,完成本案審查。審查結果如下:

()法案名稱、第三條、第四條、第五條、第七條、第九條、第十條及第十一條,均照行政院提案通過。

()第十七條,照行政院提案第十六條通過。

()第二十一條,照行政院提案第二十條通過。

()第二十二條,照行政院提案第二十一條通過。

()第二十三條,照行政院提案第二十二條通過。

()第三十條,照行政院提案第二十八條通過。

()第一條,修正如下:

「第一條 為推動青年發展,維護青年權益及尊嚴,協助青年自我實現、享有幸福生活,增進青年參與及履行健全民主社會公民之責任,落實世代正義,促進國家社會永續發展,特制定本法。」

()第六條,修正如下:

「第六條 國家於制定政策、法規及計畫時,應鼓勵青年充分參與,建立青年公平參與機制,保障青年參與之權利。

各級政府於遴聘青年參與時,應考量其代表性、背景多元性及區域平衡,並規劃民主多元參與方式及提供充分支持。」

()第八條,修正如下:

「第八條 政府應採取具體措施,落實保障青年享有公平學習及受教育權利,並致力建構多元學習環境,擴展學習場域,協助青年適性探索、適應世界發展,提升青年韌性、學習力及創造力。」

()第十二條,修正如下:

「第十二條 政府應訂定青年居住政策,提升青年之居住品質,落實青年居住正義。」

(十一)第十三條,修正如下:

「第十三條 政府應訂定青年生育及家庭政策,積極提供協助措施,保障青年友善育兒環境、強化家庭照顧及生育教養支持系統。」

(十二)第十四條,修正如下:

「第十四條 政府應採取具體措施促進青年身心健康,增加心理健康促進、心理諮商之機會。

政府應積極鼓勵學校、機構、法人或團體,開設社會情緒教育、情感教育及生命教育相關課程。」

(十三)第十五條,修正如下:

「第十五條 政府應訂定政策發展友善平權環境,維護青年身心安全。」

(十四)第十六條,修正如下:

「第十六條 政府應訂定青年運動政策,提供青年健康安全之運動休閒環境,促進並輔導青年規律參與運動及技能發展,落實青年運動平權。」

(十五)第十八條,修正如下:

「第十八條 政府應訂定青年經濟支持政策,協助青年達成經濟獨立,並對其穩定之經濟生活給予保障。

政府應提供必要之照顧福祉及支援服務,以減輕有扶養義務負擔青年之身心壓力。」

(十六)第十九條,修正如下:

「第十九條 政府應訂定政策,培養青年金融素養,增進財務知能,並鼓勵、輔導金融機構提供青年相關金融商品或服務措施。」

(十七)第二十四條,修正如下:

「第二十四條 各級政府應因應青年事務需求,設置或指定青年事務專責單位,有效推動青年政策、法規及計畫。」

(十八)第二十六條,修正如下:

「第二十六條 中央主管機關應考量國家發展方向、社會需求及政策願景,每四年擬訂青年政策白皮書,報請行政院核定,作為青年相關政策之施政依據,並由各目的事業主管機關執行。

行政院每四年召開全國青年會議,廣納各界意見,研議全國青年發展事務。」

(十九)第二十七條,修正如下:

「第二十七條 政府應自行、委託或鼓勵相關機關(構)、學校、法人或團體對青年事務現況及其他相關事項,進行研究、調查、統計及分析。

政府為建立青年研究分析以作為青年政策制定、政策評量指標建置及學術研究發展之參考,得依法規蒐集、處理、保存、公開及提供資訊。

政府應每四年公布針對青年現況之統計。」

(二十)第二十八條,修正如下:

「第二十八條 行政院應設置青年事務發展會報,由行政院院長召集學者專家、中央目的事業主管機關首長及青年代表組成,審議、協調、推動及督導本法相關事務,上開會報至少每半年召開一次。

直轄市政府、縣(市)政府應設置青年事務發展會報,由直轄市政府、縣(市)政府首長召集學者專家、相關局處首長及青年代表組成,協調及督導本法執行情形。

前二項青年代表應廣納不同背景青年,以民主機制運作為原則,且不得低於委員總數之二分之一,任一性別比例不得少於三分之一,並含括各族群為原則。

各級政府應設置青年諮詢組織,蒐集及反映青年意見,並針對青年關注之公共政策,提供策進建言。」

(二十一)第二十九條,照吳思瑤等47人提案第十四條、王美惠等17人提案第十七條、郭昱晴等18人提案第十四條、邱若華等18人提案第十四條及王鴻薇等17人提案第十四條通過。

(二十二)第二條、第四條之一、第二十條及第二十五條(含對應之各提案條文及修正動議),均保留,送院會處理。

(二十三)其餘與行政院提案未對應之各提案條文及修正動議,均不予採納。

(二十四)通過附帶決議33項:

1.依據青年基本法所訂定主管機關為教育部,但此法所涉及之範圍甚廣,包含青年就業、居住正義、勞動權益等相關跨部會政策。請教育部、國家發展委員會與相關政策主管機關於6個月內,制定跨部會溝通與政策實施協調機制。

提案人:劉書彬  柯志恩  萬美玲  葉元之  

葛如鈞  

2.有鑑於行政院新設人權影響評估,雖將老人及兒少設為影響評估對象,但對於青年群體或整體世代影響,並未設置影響評估機制。爰請行政院於9個月內,規劃並提出以青年世代正義為目的之世代影響評估機制。

提案人:范 雲  伍麗華Saidhai Tahovecahe

連署人:陳秀寳  吳沛憶  

3.有鑑於青年事務分散於各個部會,為落實利害關係人參與及青年主流化。爰請行政院於6個月內,於本法所定目的事業主管機關涉及青年事務相關委員會,就未聘任者,聘任青年代表。

提案人:范 雲  伍麗華Saidhai Tahovecahe

連署人:陳秀寳  吳沛憶  

4.有鑑於青年參與機制應保障多元身份參與,並以民主機制運作為宜。例如,參考過去中央兒少代表制度,建立較大之青年代表團,並由青年相互推選會議代表,以增進青年多元經驗之流通,並以民主機制使其意見進入參與機制運作。爰請教育部會同地方政府,於6個月內,針對青年代表多元組成和民主運作,提出機制規劃。

提案人:范 雲  伍麗華Saidhai Tahovecahe

連署人:陳秀寳  吳沛憶  

5.為落實「青年議題主流化」之精神,各項政策應正視對當代青年之影響,更包括「對下一代負責」之精神,以達社會永續發展之目標。基於保障青年世代之利益,請中央主管機關評估邀請專家學者進行研究,於國家制定重大政策、法律及計畫時,如何進行「世代影響分析」透過「世代影響分析」報告來瞭解其對未來世代之影響。嗣後納入行政院「青年事務發展會報」中進行討論,以利青年議題主流化之推動。

提案人:林宜瑾  陳秀寳  范 雲  郭昱晴  

吳沛憶  伍麗華Saidhai Tahovecahe

張雅琳  吳思瑤  陳培瑜  

6.政府於制定政策、法規及計畫時,應鼓勵青年參與,建立青年參與機制,保障青年參與之權利。政府於遴聘青年參與時,應考量其代表性、背景多元性及區域平衡及對該等事務之熟悉度,並考量規劃民主多元參與方式及提供充分支持。

提案人:林宜瑾  陳秀寳  郭昱晴  范 雲  

吳沛憶  伍麗華Saidhai Tahovecahe

張雅琳  吳思瑤  陳培瑜  

7.國家於制定政策、法規及計畫時,應鼓勵青年充分參與,並建立青年公平參與機制,保障青年參與之權利。各級政府於遴聘青年參與時,應考量其不同年齡層、性別、障礙、不利處境等多元背景及對該等事務之熟悉度,並規劃民主多元參與方式及提供充分支持。

提案人:范 雲  林月琴  

連署人:張雅琳  郭昱晴  

8.為達成族群主流化之目標,青年參與公共事務之成員組成,應有一定比例之原住民青年,以確保原住民青年之參與。

提案人:伍麗華Saidhai Tahovecahe

連署人:陳秀寳  范 雲  

9.鑑於政府應採取具體措施,保障青年享有未來社會及環境之永續。此外,政府應鼓勵青年推動、參與能源及環境保護等永續議題,共同實現淨零排放目標。綜上,為有效落實條文所規範之事項,確保環境永續之世代正義,請環境部推動下列事項:一、部會環境政策之研議與檢視,應擴大兒少與青年之有效參與,並建立制度化且定期召開之兒少與青年參與管道及會議。二、依據不同年齡層及特殊境遇及需求之兒少,研議多元參與方式,並提供充分支持。三、對相關兒少與青年所提意見,應建立落實列管機制,並予以充分回應。爰請環境部於本法正式實施後6個月內,依本條文落實情形,研議前述事項,並提出後續作為之規劃。

提案人:林宜瑾  林月琴  

連署人:郭昱晴  范 雲  

10.行政院已於11352日至11371日間預告「反歧視法」草案,並對外公開徵詢意見,並於113516日、524日、527日、529日辦理分區公聽會,蒐集、聽取各界意見,期使草案更加周全,完備我國「反歧視法」相關規範。但整體立法程序亟需加速,這是許多民間團體期盼的進步立法,是青年關注的重要進步理念,也是「青年基本法」草案相關的具體立法,因此為展現對反歧視精神的重視,要求行政院於6個月內,將「反歧視法」草案送至立法院。

提案人:劉書彬  

連署人:柯志恩  吳沛憶  吳思瑤  

11.原住民地區面臨能源開發、環保、公正轉型等永續議題,皆須原住民青年人才投入,爰請環境部及經濟部針對如何促進原住民青年之綠領人才培育,於6個月內提出後續相關規劃。

提案人:伍麗華Saidhai Tahovecahe

連署人:陳秀寳  范 雲  

12.原住民地區面臨學力落差、缺乏教育相關人才、甚至缺乏學習空間等教育議題,爰請教育部針對如何促進原住民地區教育之實質平等,獎勵與補助建置全民原教相關空間,於9個月內提出後續措施。

提案人:伍麗華Saidhai Tahovecahe

連署人:陳秀寳  范 雲  

13.為保障青年勞動權益,請勞動部研議依「勞動檢查法」第6條第2項,擬定勞動監督檢查計畫時,研議彙整納入青年代表之意見;另請強化青年職涯探索措施。

提案人:劉書彬  

連署人:柯志恩  吳沛憶  

14.原住民青年大量從事營建業、護理業等高風險、高勞動、低薪之工作行業別,爰請勞動部、衛生福利部及相關主管機關,針對如何提升營建業與護理工作之勞動條件,改善缺工狀況,以提升相關從業人員之工作權益,於6個月內提出後續措施。

提案人:伍麗華Saidhai Tahovecahe

連署人:陳秀寳  范 雲  

15.原住民青年欲從事創新及創業,無論是提案率、成功率、創業存活率,皆有主管機關可以優化之地方,爰請經濟部及相關主管機關,針對如何對原住民青年進行輔導、孵化,鼓勵原住民青年提出創新創業相關計畫,追蹤輔導原住民青年創業成功率,於6個月內提出後續措施。

提案人:伍麗華Saidhai Tahovecahe

連署人:陳秀寳  范 雲  

16.有鑑於國中至高中之銜轉生,現由學校教師端主動填報個案需求後,方由主管機關提供資源。實務上因而出現教師不清楚相關資源,導致學生個案在回國後適應、語言能力及正常就學生,未獲得立即有效協助。爰請教育部於6個月內,針對上述返國青年、少年銜轉生之協助機制,檢討並提出更主動和有效之機制。

提案人:范 雲  伍麗華Saidhai Tahovecahe

連署人:陳秀寳  吳沛憶  

17.有鑑於目前大學生學校課程發展出之地方創生,缺乏後續支持系統;且一般青年地方創生行動,相關資源之中央地方或跨部會整合流通,和全面且有效之政府意見反映與協助機制,仍有待強化。另在相關獎補助計劃審查上,宜在經濟價值外強化文化傳承、環境永續及社會參與等公益價值;並研議提供青年培力與溝通修改之機會,以增進青年行動機會並貼近地方脈絡發展。爰請教育部會同國家發展委員會於6個月內,針對如何強化支持青年地方創生,於諮詢相關青年團體和青年代表意見後,提出後續精進作為。

提案人:范 雲  伍麗華Saidhai Tahovecahe

連署人:陳秀寳  吳沛憶  

18.原住民青年返鄉欲從事地方創生,卻面臨地方創生相關法規限制、用地取得困難等問題,致使返鄉經濟困難,爰請原住民族委員會會同國家發展委員會及相關主管機關,針對如何促進原鄉地區地方創生、獎勵原住民青年返留鄉,研議法規鬆綁可行性,於6個月內提出後續措施。

提案人:伍麗華Saidhai Tahovecahe

連署人:陳秀寳  范 雲  

19.有鑑於目前租屋補貼,以39歲以下為一類別,並給予單身者較高倍率,依照所在縣市給予補貼後,在雙北地區數額對學生和初離校、初就業等未有穩定收入或一定資力之青年族群仍有不足。爰請教育部會同內政部於3個月內,研議是否區別不同階段之青年,增設租屋補貼類別或給予數額之提高,並提出後續辦理進度規劃。

提案人:范 雲  伍麗華Saidhai Tahovecahe

連署人:陳秀寳  吳沛憶  

20.青年生養子女之相關補貼與獎勵,政府應考慮原住民族群之需求,建請原住民族委員會酌以制定符合原住民青年生育之相關措施,以提升原住民之家庭支持。

提案人:伍麗華Saidhai Tahovecahe

連署人:陳秀寳  范 雲  

21.原住民地區之房屋多採自用自建,然受限於部落合法建地太少、原住民保留地難以抵押貸款等問題,使原住民青年的居住權受到限縮。爰請內政部、原住民族委員會與相關主管機關,針對原住民地區房屋用地取得、既有建物就地合法、原保地貸款之推動進度,於6個月內提出後續措施,以確保原住民青年之居住權。

提案人:伍麗華Saidhai Tahovecahe

連署人:陳秀寳  范 雲  

22.有鑑於物質濫用政策涉及青年時,亦應納入青年參與。在青年之心理諮商機會上,應強化性別與族群多樣性之資源,和相關資訊於學校內及社區之可近性,使因性別或族群因素有身心困擾,如遭遇歧視、認同衝突與社會壓力之青年,得以提出求助。另在情緒與情感教育資源上,應納入性別平等觀點,並強化於大學內向高等教育階段青年以多元方式提供。爰請衛生福利部及教育部於6個月內,就上述事項,提出後續精進作為。

提案人:范 雲  伍麗華Saidhai Tahovecahe

連署人:陳秀寳  

23.政府應致力於提供友善族群之環境,消除族群歧視,並以制定「反歧視法」為本條相關配套,於6個月內提出反歧視相關之行政措施,推進反歧視法之立法進展

提案人:伍麗華Saidhai Tahovecahe

連署人:范 雲  陳秀寳  

24.為確保全國青年均能平等近用運動及休閒設施,並保障其身心健康,請教育部協同內政部定期盤點各縣市之公共運動與休閒設施,並將相關資訊公布於網路上,鼓勵青年參與運動休閒。

提案人:張雅琳  

連署人:吳沛憶  陳秀寳  

25.為支持青年達成經濟獨立,並對有需求者鼓勵積極自立脫貧,以讓青年穩定生活及保障,請經濟部、教育部及衛生福利部等相關部會於6個月內共同研擬推動。

提案人:劉書彬  

連署人:林宜瑾  陳秀寳  

26.有鑑於以青年為主體之人民團體數量較少,為保障青年結社權及參與社會,青年團體反映自成立至實際運作上之困難,有處理之必要,包含:一、成立時對組織形式要求過於中心化、僵化,不符運作情況,立案時章程亦僅能調整指定範圍內容;發起人簽章等仰賴紙本,不符習慣及科技發展,對全國性青年團體亦成本過高。二、青年團體缺乏募款經驗及可運用時間,政府對團體初期補助資訊分散且不足,導致青年團體經費不足,亦無法負擔障礙者合理調整費用卻未有專門補助。三、登記時尋覓會址困難,若設立在個人住家有稅賦問題;成立後進行活動或工作缺乏可使用場地。四、成立、倡議及申請經費或計劃時,缺乏政府培力與協助。五、人團發起人未如政黨成員以16歲為準,使少年參與較不利。爰請教育部與內政部於6個月內共同就上述問題研擬解決方式。

提案人:范 雲  伍麗華Saidhai Tahovecahe

連署人:陳秀寳  

27.現台灣社會缺乏以原住民青年為主體之非營利組織與團體,爰請原住民族委員會、內政部、教育部青年發展署,針對如何培育原住民青年參與公共事務,提升原民青年之公共參與知能,於6個月內提出相關規劃。

提案人:伍麗華Saidhai Tahovecahe

連署人:陳秀寳  范 雲  

28.為支援原住民青年國際交流需求,增進原住民青年之國際視野,並發揮南島外交之精神,爰請外交部、原住民族委員會與教育部青年發展署,針對如何培育原住民青年參與外交事務,提升原民青年參與國際之經驗,獎勵與補助原住民青年國際交流之計畫,於6個月內提出相關規劃。

提案人:伍麗華Saidhai Tahovecahe

連署人:陳秀寳  范 雲  

29.有鑑於校園網路社群上的性別敵意與冒犯言論,在青年世代經驗中非常常見且有負面影響,亦可能構成性平三法中的敵意環境式性騷擾,但目前教職員與學生對此類數位性暴力意識不足,導致學生無法有效求助,學校及性平會亦缺乏個案輔導協助或教育宣導防治相關事件。爰請教育部會同有關部會,於6個月內,研議將上述議題納入「性別平等教育法」第16條相關課程,並就上述事項盤點現行政策並提出後續精進作為。

提案人:范 雲  伍麗華Saidhai Tahovecahe

連署人:陳秀寳  

30.為建立數位平權之社會環境,支持青年積極參與數位社會,提升數位素養,促進青年平等享有學習與接觸新興科技之機會,並鼓勵青年善用前瞻科技,建議參考現行以「文化幣」增進青年文化近用,以達成文化平權之政策,請教育部會同國家科學及技術委員會、數位發展部與經濟部等相關部會,共同研議針對青年族群發放「數位幣」之政策可行性,以弭平青年數位落差、促進青年數位近用,達成「數位平權」之目標,並於6個月內提出相關研議報告。

提案人:葛如鈞  羅廷瑋  萬美玲  柯志恩  

劉書彬  葉元之  

31.有鑑於政府針對青年之身心健康、社會參與、生活及需求等生活現況,宜特別比照兒童及少年生活現況調查和老人狀況調查等,進行定期每4年一次之生活現況調查。爰請行政院於3個月內,提出上述生活現況調查之期程規劃。

提案人:范 雲  伍麗華Saidhai Tahovecahe

連署人:陳秀寳  

32.請教育部結合各相關部會,於9個月內,研議下列資訊之調查規劃:一、青年發展政策之預期成果、績效指標及達成情形,績效指標並以成果效益型指標為宜。二、求學階段之青年問題。三、就業階段之青年問題。四、弱勢青年問題。五、社會住宅需求資訊、住宅市場資訊及其他相關之青年住宅問題。六、各級政府依第20條第1項獎勵、補助或提供其他行政資訊之彙總。七、中央主管機關擬定、行政院青年事務發展會報核定、立法院審議或各方提出其他重要之青年問題。

提案人:劉書彬  

連署人:陳秀寳  張雅琳  

33.行政院設置青年事務發展會報,由行政院院長召集學者專家、中央目的事業主管機關首長及青年代表組成,審議、協調、推動及督導本法相關事務。除青年代表不得低於委員總數之二分之一外。未來訂定本會報設置要點時,應具體規劃召開頻率以每3個月至半年召開為原則、青年代表遴選任一性別比例不得少於三分之一,廣納不同背景青年並以民主機制運作為原則。

提案人:林宜瑾  陳秀寳  范 雲  郭昱晴  

張雅琳  伍麗華Saidhai Tahovecahe

吳思瑤  陳培瑜  

(二十五)附帶決議6案,均保留,送院會處理:

1.十五至未滿十八歲族群非屬本法所定義之青年。然此年齡層亦有公共參與之需求。如校園手機管理議題十五至未滿十八歲族群即積極表達意見。此年齡層雖可推舉「兒少代表」,然兒少代表之依據在《兒童及少年福利與權益保障法》及《聯合國兒童權利公約》,其意旨與權利保障內涵與本法有別。綜上所述,政府制定政策、法規及計畫時,應保障十五至未滿十八歲族群參與之權利。請研議十五至未滿十八歲族群之參與機制。

提案人:吳沛憶  

連署人:張雅琳  陳秀寳  

2.有鑑於聯合國雖以年滿十五歲者為青年,但本法為區隔於兒童及少年福利與權益保障法所定少年,將青年定為年滿十八歲者。但現行法對十五歲以上少年主要以保護為主,其發展性權利亦應受到保障。爰請行政院於三個月內,盤點青年基本法中宜擴及1518歲之人之發展性權利(如就業、創業、居住與社會參與等),並進行相應政策規劃。

提案人:范 雲  伍麗華Saidhai Tahovecahe

連署人:陳秀寳  

3.憲法賦予人民參政權,是民主價值最重要的體現。提高青年對公共議題與事務之關心,養成對政治參與之責任感,強化民主思辨能力,促進世代對話,落實世代正義,提早於18歲賦予公民權有其積極性意義。另參酌調降選舉權行使年齡亦為國際趨勢,是以,有必要將相關選舉權行使年齡下修為18歲,完善18歲青年之權利及義務,有助於青年參與社會的公共事務,並為國家發展貢獻力量。為積極實現上開18歲公民權之願景,本院應研議進行修憲程序,並完備相關法制,以提高青年對公共事務的參與,讓臺灣民主價值繼續深化。

提案人:林宜瑾  陳秀寳  郭昱晴  范 雲  

張雅琳  伍麗華Saidhai Tahovecahe

吳沛憶  陳培瑜  吳思瑤  

4.有鑑於青年團體反映,教育部青年署應於學生會傳承營或以其他方式,強化校內外學生權益及公民參與意識與能力;並應於女性培力營,增加多元類別之女性模範。又針對多元性別、原住民族、新住民二代及障礙者等多元身份青年培力目前較缺乏,為配合本法保障青年代表多元組成,教育部應規劃專門且具有安全性之培力規劃。另學生自治及青年公共參與圈,有男性數量高於女性之現象。青年團體蒐集年輕女性困境,包含大學主管男性較多、議事文化鼓勵搶快與直接發言、對領導氣質想像陽剛、性騷擾經驗等結構性問題。教育部應進一步研究女性參與者與未參與者經驗和困境,以設計培力與改善政策。爰請教育部於三個月內,就上述青年參與培力深化方向提出精進方向或完整規劃,並提出青年女性參與困境之研究規劃。

提案人:范 雲  伍麗華Saidhai Tahovecahe

連署人:陳秀寳  吳沛憶  

5.為保障推動青年事務之預算充裕,政府應寬列青年發展經費,持續充實青年發展所需預算,對經濟或社會不利處境之青年,應優先予以獎勵或補助,並提供相關優惠或減免措施。有關政府每年編列青年發展預算概況,請中央主管機關於行政院青年事務發展會報中,列管各部會青年政策推動情形外,並研議透過跨部會合作彙整各部會編列青年發展相關預算經費情形,公告於網路上可行作法,供各界了解青年預算編列概況。

提案人:林宜瑾  陳秀寳  郭昱晴  范 雲  

張雅琳  伍麗華Saidhai Tahovecahe

吳沛憶  吳思瑤  陳培瑜  

6.為保障推動青年事務之預算充裕,政府應寬列青年發展經費,持續充實青年發展所需預算,對經濟或社會不利處境之青年,應優先予以獎勵或補助,並提供相關優惠或減免措施。有關政府每年編列青年發展預算概況,請中央主管機關於行政院青年事務發展會報中,列管各部會青年政策推動情形外,並研議透過跨部會合作彙整各部會編列青年發展相關預算經費情形,公告於網路上可行作法,供各界了解青年預算編列概況。

提案人:張雅琳  伍麗華Saidhai Tahovecahe

范 雲  郭昱晴  陳秀寳  吳沛憶  

吳思瑤  

肆、本案審查完竣,併案擬具審查報告,提請院會公決;院會討論前,須交由黨團協商;院會討論時,由林召集委員宜瑾補充說明。

伍、檢附條文對照表。


DrawObject1