委員會紀

立法院第11屆第4會期內政委員會第16次全體委員會議紀錄

時  間 中華民國1141217日(星期三)92分至1023

地  點 本院紅樓202會議室

主  席 王委員美惠

議  程 報告事項

宣讀上次會議議事錄。

討論事項

一、繼續審查行政院函請審議「詐欺犯罪危害防制條例部分條文修正草案」案。

二、繼續審查委員王定宇等18人擬具「詐欺犯罪危害防制條例第五十四條條文修正草案」案。

三、繼續審查委員廖先翔等18人擬具「詐欺犯罪危害防制條例第四十三條條文修正草案」案。

四、繼續審查委員張宏陸等30人擬具「詐欺犯罪危害防制條例第四十七條條文修正草案」案。

五、繼續審查委員林宜瑾等27人擬具「詐欺犯罪危害防制條例第四十七條條文修正草案」案。

六、繼續審查委員王義川等16人擬具「詐欺犯罪危害防制條例第四十七條條文修正草案」案。

七、繼續審查委員陳素月等18人擬具「詐欺犯罪危害防制條例第四十七條條文修正草案」案。

八、繼續審查委員王美惠等18人擬具「詐欺犯罪危害防制條例第四十七條條文修正草案」案。

九、繼續審查台灣民眾黨黨團擬具「詐欺犯罪危害防制條例第四十六條及第四十七條條文修正草案」案。

十、繼續審查委員蘇巧慧等22人擬具「詐欺犯罪危害防制條例第四十六條及第四十七條條文修正草案」案。

十一、繼續審查委員黃捷等21人擬具「詐欺犯罪危害防制條例第四十六條及第四十七條條文修正草案」案。

十二、繼續審查委員李柏毅等16人擬具「詐欺犯罪危害防制條例第四十六條及第四十七條條文修正草案」案。

十三、繼續審查委員李坤城等20人擬具「詐欺犯罪危害防制條例第四十七條條文修正草案」案。

十四、繼續審查委員翁曉玲等25人擬具「詐欺犯罪危害防制條例第四十三條及第四十四條條文修正草案」案。

十五、繼續審查委員翁曉玲等24人擬具「詐欺犯罪危害防制條例第四十六條及第四十七條條文修正草案」案。

十六、繼續審查委員吳沛憶等17人擬具「詐欺犯罪危害防制條例第四十三條條文修正草案」案。

十七、繼續審查委員賴瑞隆等17人擬具「詐欺犯罪危害防制條例部分條文修正草案」案。

十八、繼續審查委員李坤城等23人擬具「詐欺犯罪危害防制條例部分條文修正草案」案。

十九、繼續審查委員羅智強等19人擬具「詐欺犯罪危害防制條例第四十六條及第四十七條條文修正草案」案。

二十、繼續審查委員洪孟楷等17人擬具「詐欺犯罪危害防制條例第四十三條條文修正草案」案。

二十一、繼續審查委員黃捷等16人擬具「詐欺犯罪危害防制條例第三十一條、第三十一條之一及第四十條條文修正草案」案。

二十二、審查委員吳沛憶等18人擬具「詐欺犯罪危害防制條例部分條文修正草案」案

二十三、審查委員洪孟楷等21人擬具「詐欺犯罪危害防制條例第四十六條及第四十七條條文修正草案」案。

二十四、審查委員郭昱晴等16人擬具「詐欺犯罪危害防制條例部分條文修正草案」案

二十五、審查委員王美惠等18人擬具「詐欺犯罪危害防制條例部分條文修正草案」案

二十六、審查委員李彥秀等18人擬具「詐欺犯罪危害防制條例第四十六條及第四十七條條文修正草案」案。

二十七、審查委員王鴻薇等17人擬具「詐欺犯罪危害防制條例第四十三條及第五十條條文修正草案」案。

二十八、審查委員楊瓊瓔等29人擬具「詐欺犯罪危害防制條例部分條文修正草案」案

二十九、審查委員許宇甄等19人擬具「詐欺犯罪危害防制條例第四十六條及第四十七條條文修正草案」案。

三十、審查委員徐巧芯等16人擬具「詐欺犯罪危害防制條例第四十七條條文修正草案」案。

三十一、審查委員張智倫等17人擬具「詐欺犯罪危害防制條例第四十六條及第四十七條條文修正草案」案。

三十二、審查委員羅廷瑋等17人擬具「詐欺犯罪危害防制條例第四十三條條文修正草案」案。

三十三、審查委員鄭天財Sra Kacaw16人擬具「詐欺犯罪危害防制條例部分條文修正草案」案。

三十四、審查委員萬美玲等21人擬具「詐欺犯罪危害防制條例部分條文修正草案」案

三十五、審查委員李柏毅等17人擬具「詐欺犯罪危害防制條例部分條文修正草案」案

【第二十二案至第二十五案如經復議則不予審查;第二十六案至第三十五案如未經各黨團簽署不復議同意書則不予審查。】

主席:請主任秘書報告出席人數。

鄭主任秘書雪梅:報告委員會,出席委員7人,已足法定人數。

主席:現在開始開會。

進行報告事項,請宣讀上次會議議事錄。

立法院第11屆第4會期內政委員會第15次全體委員會議議事錄

時  間:1141210日(星期三)上午94分至126

地  點:紅樓202會議室

出席委員:蘇巧慧  張智倫  張宏陸  李柏毅  王美惠  黃 捷  麥玉珍  徐欣瑩  黃建賓  許宇甄  吳琪銘  丁學忠  高金素梅 牛煦庭

   委員出席14

列席委員:邱議瑩  林德福  黃國昌  許智傑  葉元之  蘇清泉  羅明才

   委員列席7

列席官員:內政部部長劉世芳暨相關人員

行政院人權及轉型正義處副處長廖怡如

司法院民事廳法官廖珮伶

法務部參事謝志明

教育部綜合規劃司副司長張金淑

環境部大氣環境司簡任技正鄭春菊

農業部林業及自然保育署副組長黃綉娟暨相關人員

勞動部勞動力發展署跨國勞動力管理組簡任視察李慧芬

主  席:黃召集委員建賓

專門委員:翁栢萱

主任秘書:鄭雪梅

紀  錄:簡任秘書 王珮瑛  簡任編審 葉淑婷

   科  長 林彥明  薦任科員 游秉睿

報 告 事 項

宣讀上次會議議事錄。

決定:確定。

討 論 事 項

一、審查委員許智傑等38人擬具「宗教基本法草案」案。

二、審查國民黨黨團擬具「宗教基本法草案」案。

三、審查委員葉元之等18人擬具「宗教基本法草案」案。

(討論事項合併詢答,委員許智傑、葉元之說明提案要旨,內政部部長劉世芳報告,委員蘇巧慧、張智倫、張宏陸、李柏毅、王美惠、黃捷、徐欣瑩、麥玉珍、黃建賓、許宇甄、吳琪銘、黃國昌、丁學忠、葉元之、牛煦庭等15人質詢,由內政部部長劉世芳暨相關人員、教育部綜合規劃司副司長張金淑、勞動部勞動力發展署跨國勞動力管理組簡任視察李慧芬、行政院人權及轉型正義處副處長廖怡如、農業部林業及自然保育署副組長黃綉娟、法務部參事謝志明答復說明。登記發言委員除不在場者外,其餘均已發言完畢,詢答結束;委員高金素梅、徐欣瑩所提書面質詢列入紀錄,刊登公報;書面質詢及未及答復部分請相關機關於1週內另以書面答復,並副知本會。)

決議:以上各案均另定期繼續審查。

散會

主席:請問各位委員,上次會議議事錄有無錯誤或遺漏之處?(無)沒有,議事錄確定。

繼續進行討論事項,請宣讀。

討論事項

一、繼續審查行政院函請審議「詐欺犯罪危害防制條例部分條文修正草案」案。

二、繼續審查委員王定宇等18人擬具「詐欺犯罪危害防制條例第五十四條條文修正草案」案。

三、繼續審查委員廖先翔等18人擬具「詐欺犯罪危害防制條例第四十三條條文修正草案」案。

四、繼續審查委員張宏陸等30人擬具「詐欺犯罪危害防制條例第四十七條條文修正草案」案。

五、繼續審查委員林宜瑾等27人擬具「詐欺犯罪危害防制條例第四十七條條文修正草案」案。

六、繼續審查委員王義川等16人擬具「詐欺犯罪危害防制條例第四十七條條文修正草案」案。

七、繼續審查委員陳素月等18人擬具「詐欺犯罪危害防制條例第四十七條條文修正草案」案。

八、繼續審查委員王美惠等18人擬具「詐欺犯罪危害防制條例第四十七條條文修正草案」案。

九、繼續審查台灣民眾黨黨團擬具「詐欺犯罪危害防制條例第四十六條及第四十七條條文修正草案」案。

十、繼續審查委員蘇巧慧等22人擬具「詐欺犯罪危害防制條例第四十六條及第四十七條條文修正草案」案。

十一、繼續審查委員黃捷等21人擬具「詐欺犯罪危害防制條例第四十六條及第四十七條條文修正草案」案。

十二、繼續審查委員李柏毅等16人擬具「詐欺犯罪危害防制條例第四十六條及第四十七條條文修正草案」案。

十三、繼續審查委員李坤城等20人擬具「詐欺犯罪危害防制條例第四十七條條文修正草案」案。

十四、繼續審查委員翁曉玲等25人擬具「詐欺犯罪危害防制條例第四十三條及第四十四條條文修正草案」案。

十五、繼續審查委員翁曉玲等24人擬具「詐欺犯罪危害防制條例第四十六條及第四十七條條文修正草案」案。

十六、繼續審查委員吳沛憶等17人擬具「詐欺犯罪危害防制條例第四十三條條文修正草案」案。

十七、繼續審查委員賴瑞隆等17人擬具「詐欺犯罪危害防制條例部分條文修正草案」案。

十八、繼續審查委員李坤城等23人擬具「詐欺犯罪危害防制條例部分條文修正草案」案。

十九、繼續審查委員羅智強等19人擬具「詐欺犯罪危害防制條例第四十六條及第四十七條條文修正草案」案。

二十、繼續審查委員洪孟楷等17人擬具「詐欺犯罪危害防制條例第四十三條條文修正草案」案。

二十一、繼續審查委員黃捷等16人擬具「詐欺犯罪危害防制條例第三十一條、第三十一條之一及第四十條條文修正草案」案。

二十二、審查委員吳沛憶等18人擬具「詐欺犯罪危害防制條例部分條文修正草案」案。

二十三、審查委員洪孟楷等21人擬具「詐欺犯罪危害防制條例第四十六條及第四十七條條文修正草案」案。

二十四、審查委員郭昱晴等16人擬具「詐欺犯罪危害防制條例部分條文修正草案」案。

二十五、審查委員王美惠等18人擬具「詐欺犯罪危害防制條例部分條文修正草案」案。

二十六、審查委員李彥秀等18人擬具「詐欺犯罪危害防制條例第四十六條及第四十七條條文修正草案」案。

二十七、審查委員王鴻薇等17人擬具「詐欺犯罪危害防制條例第四十三條及第五十條條文修正草案」案。

二十八、審查委員楊瓊瓔等29人擬具「詐欺犯罪危害防制條例部分條文修正草案」案。

二十九、審查委員許宇甄等19人擬具「詐欺犯罪危害防制條例第四十六條及第四十七條條文修正草案」案。

三十、審查委員徐巧芯等16人擬具「詐欺犯罪危害防制條例第四十七條條文修正草案」案。

三十一、審查委員張智倫等17人擬具「詐欺犯罪危害防制條例第四十六條及第四十七條條文修正草案」案。

三十二、審查委員羅廷瑋等17人擬具「詐欺犯罪危害防制條例第四十三條條文修正草案」案。

三十三、審查委員鄭天財Sra Kacaw16人擬具「詐欺犯罪危害防制條例部分條文修正草案」案

三十四、審查委員萬美玲等21人擬具「詐欺犯罪危害防制條例部分條文修正草案」案。

三十五、審查委員李柏毅等17人擬具「詐欺犯罪危害防制條例部分條文修正草案」案。

主席:本日議程排定審查之法案,業經本會於114123日第11屆第4會期第14次全體委員會議報告及詢答結束,並決議另定期繼續審查。爰於本次會議繼續進行審查。

本次會議排定之議程有新增提案,現在進行提案委員說明。

現在請登記第一位洪孟楷委員。

洪委員孟楷:主席、各位立院同仁以及行政官員,大家早。感謝內政委員會今天再次排審詐欺犯罪危害防制條例修正草案,其中本席有新增「詐欺犯罪危害防制條例第四十六條跟第四十七條修正草案」,主要在於現況的問題是減刑的門檻過寬,對被害人極度不公。

現行條文的詐欺犯只要自白加上繳交犯罪所得就能獲得減刑,但是根據最高法院最新裁定見解,即便被告沒有取得任何財物,只要開口認罪自白,就能符合減刑要件,或法官認為詐團下游的車手、收水手的犯罪所得只有幾千元到幾萬元的報酬,因此車手只要繳交微薄的犯罪所得就能獲得減刑。這樣的案例過去層出不窮,曾經有兩名車手被逮之後自白,一名沒有取得任何犯罪所得,沒有繳出任何一毛錢仍獲得減刑;另外一名只繳一萬多元的犯罪所得就只判10個月。我想這對於司法公正來講、對於公平正義來講,是遠遠沒有辦法讓國人能夠接受,而且這會產生一個嚴重的漏洞。

許多詐欺犯在訴訟的過程中嘴巴說認罪,但實際上沒有對被害者有任何誠意的賠償,仍然獲得減刑。減刑機制不應該被濫用,也不應該對被害者極度不公,因此我們希望這次的修正能夠加強這個部分,讓被害者能夠真真正正的獲得實質賠償。

為落實法令保護被害者的原意,本席以及在場多位委員提案修正,減刑的標準應該要更嚴格,並且有效恢復被害者的利益損失,包含兩大重點:一、自白要再加上全額賠償,被告除了在偵查跟審判中要認罪以外,還必須跟被害者達成和解或者是調解的共識。二、確認明確的賠償期限,參考刑事訴訟法關於移付調解的規定以及實務案件的處理情形,明定被告必須在偵查中首次自白之日起六個月內,支付達成和解之全部金額,才具備減刑的資格。

我們希望這次修法能夠達成三贏的局面:第一,對於被害者來講,最短時間內能夠真正彌補被害者同意的賠償金額,不用在漫長的訴訟中苦等。第二、對於司法程序來說,透過強大的減刑誘因來促使被告儘速和解,有效縮短偵訊的過程,也節省寶貴的司法資源。第三、最重要的是社會的公平正義,堵絕空頭認罪就能換取減刑的歪風,確保刑罰的公平性。共同加嚴打擊犯罪、嚇阻犯罪,打擊詐騙、嚇阻詐騙是我們永遠堅持的路,在這條路上,只要有詐騙的一天,我們就不能放鬆,也不該放鬆。懇請行政部門以及所有委員共同支持我們的修正草案,希望今天能夠順利的逐條審查完畢,趕快三讀,讓社會公平正義能夠早日實現。謝謝。

主席:謝謝,感謝洪孟楷的提案說明。

現在請提案委員許宇甄委員進行提案說明。

許委員宇甄:主席、各位同仁、各位列席官員。本席這次提出詐防條例第四十六條跟第四十七條修正草案,其主要的核心不在把刑度寫得更重,而是把法律真正拉回被害人的生活現場,讓被詐走的退休金、學費、醫療費不要再只是停留在判決書上的一句已處刑,而是能更快、更確實地回到受害家庭的手中。依據165打詐儀表板所示,國人每年遭受詐騙的財損動輒超過五、六百億,家庭因此破碎,社會因此失序。

對於被害人而言,實質的賠償與財物的返還遠比單純的提高刑度更有意義,然而實務上卻出現與立法初衷相悖的落差。最高法院刑事大法庭113年度的裁定,以個人實際所得界定犯罪所得的範圍,導致未實際取得財物的車手或機房成員,只要自白便可以取得減刑或免刑的效果,卻未必能夠促成被害人的獲賠,反而可能讓詐騙集團用更細緻的分工來規避責任。當法律的誘因被扭轉,被害人的等待就會被拉長,正義也會被稀釋,只有痛苦會不斷地累積。

本席這次提案以彌補損害為軸心,將減刑要件具體化、期限化,並把重點從抽象的犯罪所得拉回到可驗證的補償行為,避免行為人以未實際取得財物為由推託返還。其中第四十六條明定,行為人犯罪後自首,應於自首之日起六個月內支付與被害人達成調解與和解的全部金額,始得減輕或免除其刑。第四十七條亦明定,行為人在偵查或歷次審判中均自白者,應於檢察官偵查中首次自白之日起六個月支付前述的全部金額,始得減輕其刑。以明確的期限,避免訴訟程序因等待籌款而一再地拖延,也讓減刑不再只是口頭的表態,而是能夠以實際的全額補償來換取。

同時,詐騙犯罪多屬組織分工,個別成員的所得並不等於集團取得的全部財物流向,為強化溯源查緝、瓦解集團,本席提案並增訂,如因行為人之協助而查獲發起、主持、操縱或指揮詐欺犯罪組織之人,或得以扣押該組織自數名被害人取得之全部財物或財產上的利益者,得依規定減輕或免除其刑,以兼顧被害人的權益與偵查的效能。我們要用制度告訴社會,詐騙不是抓到了就算了,更要有拿回來才算數的決心,希望大家共同來支持這次的修法。謝謝。

主席:謝謝,感謝許宇甄的提案說明。

現在請張智倫委員提案說明。

張委員智倫:主席、各位同仁。本席跟17位委員連署,針對現行詐欺犯罪防制條例第四十六條及第四十七條提出修正草案,目的是為填補現在司法實務上的漏洞,也真正落實被害人損害填補的立法初衷。首先,剛剛很多委員提到,最高法院刑事大法庭113年的最新裁定,將減刑要件犯罪所得的解釋限縮於犯罪行為人實際獲取之個人所得,這樣的見解好像跟立法初衷不符。

詐欺集團的車手跟機房的人員可能經手數百萬甚至更高的詐騙款項,但個人的分潤在形式上可能只有微薄的幾千元,依現行的法令解釋,他們只要繳回這幾千元的個人所得並自白就可以獲得減刑,這不僅無法讓被害人拿回他們被騙的血汗錢,更有可能鼓勵犯罪者以小博大,顯然違背本條例使詐欺被害人取得財產損害的核心目的。

因此,本席提出修正第四十六條及第四十七條,主要有兩大重點:第一,應該明確減刑門檻,落實全額賠償,將減刑條件從自動繳交犯罪所得修正為必須依照調解或和解的內容全額填補被害人所受損失。同時,為避免被告藉機用拖延訴訟的方式讓被害人產生心理壓力,我們明定必須在自首或檢察官偵查中自白之日起六個月內,將賠償金全數給付完畢才可以減刑。這樣可以使被告具體展現懺悔及賠償的誠意,不是僅有口頭認罪或繳回微薄的酬勞就想要減刑。

第二,區隔賠償責任,強化溯源誘因。我們也修正了第四十七條第二項的規定,明確區隔個別行為人的賠償責任以及犯罪組織追贓的範圍,如果犯罪者能進一步提供具體的事證,協助檢警查獲詐欺集團的首腦,或者是查扣該組織自所有被害人所取得的不法利得才能獲得減除其刑。透過明確的層次區分才可以保障被害人的求償權利,而且可以引誘集團內部成員窩裡反,讓吹哨者有機會實現成效,協助瓦解詐欺集團。

綜上所述,本次修法在回應社會對於打擊詐騙的期待以及期待嚴處犯罪與被害人的保護,懇請各位同仁支持。謝謝。

主席:謝謝,感謝張智倫委員的提案說明。

現在請李柏毅委員提案說明。

李委員柏毅:我在上次詢答的時候有說明過了。

主席:好。列席機關準備之書面報告,請委員自行參閱並刊登公報。

內政部書面資料:

行政院擬具「詐欺犯罪危害防制條例部分條文修正草案」、委員王定宇等18人擬具「詐欺犯罪危害防制條例第54條條文修正草案」、委員廖先翔等18人擬具「詐欺犯罪危害防制條例第43條條文修正草案」、委員張宏陸等30人擬具「詐欺犯罪危害防制條例第47條條文修正草案」、委員林宜瑾等27人擬具「詐欺犯罪危害防制條例第47條條文修正草案」、委員王義川等16人擬具「詐欺犯罪危害防制條例第47條條文修正草案」、委員陳素月等18人擬具「詐欺犯罪危害防制條例第47條條文修正草案」、委員王美惠等18人擬具「詐欺犯罪危害防制條例第47條條文修正草案」、台灣民眾黨黨團擬具「詐欺犯罪危害防制條例第46條及第47條條文修正草案」、委員蘇巧慧等22人擬具「詐欺犯罪危害防制條例第46條及第47條條文修正草案」、委員黃捷等21人擬具「詐欺犯罪危害防制條例第46條及第47條條文修正草案」、委員李柏毅等16人擬具「詐欺犯罪危害防制條例第46條及第47條條文修正草案」、委員李坤城等20人擬具「詐欺犯罪危害防制條例第47條條文修正草案」、委員翁曉玲等25人擬具「詐欺犯罪危害防制條例第43條及第44條條文修正草案」、委員翁曉玲等24人擬具「詐欺犯罪危害防制條例第46條及第47條條文修正草案」、委員吳沛憶等17人擬具「詐欺犯罪危害防制條例第43條條文修正草案」、委員賴瑞隆等17人擬具「詐欺犯罪危害防制條例部分條文修正草案」、委員李坤城等23人擬具「詐欺犯罪危害防制條例部分條文修正草案」、委員羅智強等19人擬具「詐欺犯罪危害防制條例第46條及第47條條文修正草案」、委員洪孟楷等17人擬具「詐欺犯罪危害防制條例第43條條文修正草案」、委員黃捷等16人擬具「詐欺犯罪危害防制條例第31條、第31條之1及第40條條文修正草案」、委員吳沛憶等18人擬具「詐欺犯罪危害防制條例部分條文修正草案」、委員洪孟楷等21人擬具「詐欺犯罪危害防制條例第46條及第47條條文修正草案」、委員郭昱晴等16人擬具「詐欺犯罪危害防制條例部分條文修正草案」、委員王美惠等18人擬具「詐欺犯罪危害防制條例部分條文修正草案」、委員李彥秀等18人擬具「詐欺犯罪危害防制條例第46條及第47條條文修正草案」、委員王鴻薇等17人擬具「詐欺犯罪危害防制條例第43條及第50條條文修正草案」、委員楊瓊瓔等29人擬具「詐欺犯罪危害防制條例部分條文修正草案」、委員許宇甄等19人「詐欺犯罪危害防制條例第46條及第47條條文修正草案」、委員徐巧芯等16人擬具「詐欺犯罪危害防制條例第47條條文修正草案」、委員張智倫等17人擬具「詐欺犯罪危害防制條例第46條及第47條條文修正草案」、委員羅廷瑋等17人擬具「詐欺犯罪危害防制條例第43條條文修正草案」、委員鄭天財Sra Kacaw16人擬具「詐欺犯罪危害防制條例部分條文修正草案」、委員萬美玲等21人擬具「詐欺犯罪危害防制條例部分條文修正草案」、委員李柏毅等17人擬具「詐欺犯罪危害防制條例部分條文修正草案」報告

主席、委員女士、先生:

今日貴委員會審查行政院及各黨團、委員提案之詐欺犯罪危害防制條例部分條文修正草案」,本部以下就各提案,說明本部意見,敬請各位委員惠予指導。

一、修正條文第7

現行本部警政署執行查找疑似被害人工作成效良好,惟有部分被害人不願相信警察機關勸阻,如能與金融機構共同配合實施攔阻,可增加當事人減少財損機會,行政院亦有提案修正第2項。

委員賴瑞隆等17人提案列舉司法警察機關提供疑似詐欺被害人資料種類,可能產生限縮警察機關提供資料來源範圍之情形,並依本部警政署規劃,僅提供金融機構及提供虛擬資產服務之事業或人員(下稱VASP)有關疑似被害人身分證字號及通知原因即可執行,應請再審酌授權制定子法需求。

委員鄭天財Sra Kacaw16人提案為「司法警察機關『應』於必要範圍內」,將限縮其依案件特性、專業研判及資源分配等因素所為之必要判斷,恐造成攔阻量能分散,並使金融機構及VASP承受過度之作業負擔,反而影響第一線阻詐效能。

委員李坤城等23人、委員郭昱晴等16人、委員王美惠等18人、委員楊瓊瓔等29人及委員李柏毅等17人提案與行政院草案相同。

二、修正條文第8

本條文由金融監督管理委員會(下稱金管會)主政,行政院提案修正第2項、第4項及第5項,目的係為強化金融機構與VASP間之防詐機制。

委員賴瑞隆等17人提案與行政院草案不同之處,宜由金管會評估可行性。

委員王美惠等18人提案,第4項增加「客戶資訊之蒐集、處理、利用及其他應注意事項之辦法,由中央主管機關會同金融監督管理委員會定之」部分,考量同條第5項對於平臺之建立及合作應遵行事項之辦法已授權金管會定之,另因該條文係由金管會主政,訂定子法亦應由該會為之。

委員鄭天財Sra Kacaw16人提案,修改行政院草案第4項為「為防制詐欺犯罪,得『請』銀行法第47條之3所定經營金融機構間資金移轉帳務清算之金融資訊服務事業或經營金融機構間徵信資料處理交換之服務事業建立平臺」,由金管會評估。

委員李柏毅等17人提案,增訂第6項「平臺之個人資料使用應符合個人資料保護法之相關規定」,宜參酌個人資料保護委員會籌備處意見。

委員李坤城等23人、委員郭昱晴等16人及委員楊瓊瓔等29人提案與行政院草案相同。

三、修正條文第9

本條文由金管會主政,行政院提案修正第4項,目的係為配合修正條文第11條擴大警示帳戶(號)發還被害人剩餘款項之通知主體範圍,加速發還效率,而自現行警示帳戶(號)制度,特別另規定涉及詐欺犯罪之通報機制。委員賴瑞隆等17人提案因通報警示帳戶及暫停全部交易功能,係確保涉詐帳戶(號)不會再遭詐欺集團重複利用,如有未遭提領款項亦可保留,以發還被害人。故該制度原即具有其急迫性與必要性,由金管會評估。

另增加「應於合理期間內完成查證,並通知是否維持或解除控管」規定,因員警受理民眾遭詐案件時,即有初步查證,且錯誤通報警示件數僅占極少數,如增訂二次查證規定,恐因極少數案件,而大幅增加警察機關工作負荷,且本部警政署亦通令各警察機關如自行發現誤設警示案件,應不待當事人申請,逕通知金融機構及VASP予以解除控管,建請再審酌。

委員李坤城等23人、委員王美惠等18人、委員楊瓊瓔等29人、委員李柏毅等17人及委員鄭天財Sra Kacaw16人提案與行政院草案相同。

四、修正條文第10

本條文由金管會主政,行政院提案酌予修正第1項文字,目的係為明定金融機構與VASP間可建立同業及跨業聯防通報機制。各委員提案均與行政院草案相同。

五、修正條文第11

本條文由金管會主政,行政院提案修正第1項之目的係為擴大警示帳戶發還被害人剩餘款項之通知主體範圍,加速發還效率。

委員賴瑞隆等17人提案增加「於確認匯款人為被害人後」之要件,按現行條文規定,發還對象之身分資格即為被害人,又依金融機構及提供虛擬資產服務之事業或人員防制詐欺犯罪危害應遵循事項辦法第5章規定,金融機構及VASP辦理剩餘款項或虛擬資產發還應由被害人檢具身分證明文件、受(處)理案件證明單及法律責任切結書等資料,以確保被害人身分。疑似交易糾紛或案情複雜等案件,不適用剩餘款項或虛擬資產發還之規定,應循司法程序辦理。

故如匯款人非被害人或無法檢具上開資料,即無法立即發還,應先循司法程序釐清雙方法律關係,以確認款項歸屬。是以,現行相關規定已有確保機制,建議維持行政院草案條文。

委員李坤城等23人、委員郭昱晴等16人、委員王美惠等18人、委員楊瓊瓔等29人、委員鄭天財Sra Kacaw16人及委員李柏毅等17人提案與行政院草案相同。

六、修正條文第13

本條文由金管會主政,行政院提案酌予修正第1項序文及第2項文字,目的係為統一文字用語。

委員李坤城等23人提案修正罰鍰下限至新臺幣(下同)50萬元,宜參酌金管會意見。

委員賴瑞隆等17人、委員郭昱晴等16人、委員王美惠等18人、委員楊瓊瓔等29人及委員鄭天財Sra Kacaw16人提案與行政院草案相同。

七、修正條文第30條(委員楊瓊瓔等29人提案)

本條文由數位發展部(下稱數發部)主政,惟網路廣告平臺刊播涉詐廣告之處置,現行第32條定有移除、停止播送等處理規範,業者如未採取必要處置,將依第39條處罰,建議配合修正第39條,以符體例架構。

八、修正條文第31條、第31條之1及第40條(委員黃捷等16人提案)

相關條文均由數發部主政評估。九、修正條文第42條本條文由數發部主政,行政院提案酌修第42條文字之目的係為避免條文解釋歧義。

委員鄭天財Sra Kacaw16人提案為「各目的事業主管機關或司法警察機關認有即時處置之必要時,『應』令網際網路接取服務提供者為停止解析或限制接取之處置」,則各目的事業主管機關或司法警察機關於執行上恐將欠缺綜合考量各項因素判斷之彈性,建請再酌。

委員賴瑞隆等17人、委員李坤城等23人、委員吳沛憶等18人、委員郭昱晴等16人、委員王美惠等18人及委員楊瓊瓔等29人提案與行政院草案相同。

十、修正條文第43

本條文由法務部主政,行政院提案修正目的係為使條文構成要件明確,避免爾後適用出現限縮解釋情形,爰參照刑法用字,並下修金額達100萬元即構成本罪,以嚴懲高額財損詐欺犯罪。

各委員提案之構成要件(含財損金額)及刑責與行政院草案互有差異,行政院草案之「使人交付」一詞係經與司法院共同討論確認,建議以行政院草案為主。

財損金額層級部分,依本部警政署刑事警察局統計,1141月至11月各層級財損金額占整體案件數比例如下表,謹供貴委員會參酌。

DW7840174

未滿50萬元

50萬元以上未滿100萬元

100萬元以上

未滿500萬元

500萬元以上

未滿1千萬元

1千萬元以上

未滿1億元

1億元以上

DW8992380 比率

84.26%

5.63%

7.91%

1.33%

0.86%

0.01%

另委員王美惠等18人提案增訂第2項針對金融、電信及網路產業相關員工加重刑責部分,建請由法務部評估。

十一、修正條文第44

本條文由法務部主政,行政院提案修正目的係配合修正條文第43條下修高額財損詐欺犯罪金額,將大幅增加合議審判案件,因衡酌犯罪手法或態樣多可類型化,相關法律見解已臻穩定,如行獨任審判而為妥速審理,將有效提升審判效能。

委員翁曉玲等25人、委員李坤城等23人及委員萬美玲等21人提案均修正第3項提高刑責,建請由法務部評估。

委員翁曉玲等25人及委員萬美玲等21人提案第4項未修正,可能因第43條下修財損金額,造成法院合議審判案件大幅增加,建議以行政院草案為主。

委員賴瑞隆等17人、委員吳沛憶等18人、委員郭昱晴等16人、委員王美惠等18人、委員楊瓊瓔等29人及委員鄭天財Sra Kacaw16人提案與行政院草案相同。

十二、修正條文第46

本條文由法務部主政,因應最高法院刑事大法庭對於「犯罪所得」之認定採犯罪行為人因從事詐欺犯罪而實際獲取之個人所得,而非指被害人被詐欺之金額,行政院亦提案修正,以嚴懲詐欺犯罪並兼顧被害人獲得損害填補之權利。

委員賴瑞隆等17人、委員李坤城等23人、委員郭昱晴等16人、委員楊瓊瓔等29人、委員許宇甄等19人、委員張智倫等17人及委員鄭天財Sra Kacaw16人提案與行政院版本相同。

其餘各黨團、委員提案版本對於犯罪行為人賠償方式、金額、時限及是否必然減輕或免除其刑均有不同,惟提案意旨均朝保障被害人獲得損害賠償方向修正,因行政院版本係經與司法院共同討論,建議以行政院版本為主。

十三、修正條文第47

本條文由法務部主政,行政院提案修正目的亦係因應最高法院刑事大法庭對於認定「犯罪所得」所作之裁定。

委員賴瑞隆等17人、委員郭昱晴等16人、委員洪孟楷等21人、委員楊瓊瓔等29人、委員許宇甄等19人、委員張智倫等17人及委員鄭天財Sra Kacaw16人提案與行政院草案相同。

其餘各黨團、委員提案版本對於犯罪行為人賠償方式、金額、時限及是否必然減輕或免除其刑均有不同,惟提案意旨均朝保障被害人獲得損害賠償方向修正,因行政院版本係經與司法院共同討論,建議以行政院版本為主。

十四、修正條文第50

本條文由法務部主政,行政院提案修正目的係為促使詐欺犯罪行為人應積極賠償被害人,避免犯罪行為人有明顯經濟能力賠償或支付被害人債務,卻消極不清償。

委員吳沛憶等18人提案明定犯罪行為人有豪奢行為即應加重其刑,建請由法務部評估。

委員王鴻薇等17人提案刪除行政院草案「或支付與被害人達成調解或和解之全部金額」之情形,建請由法務部評估。

委員賴瑞隆等17人、委員李坤城等23人、委員郭昱晴等16人、委員王美惠等18人及委員鄭天財Sra Kacaw16人提案與行政院草案相同。

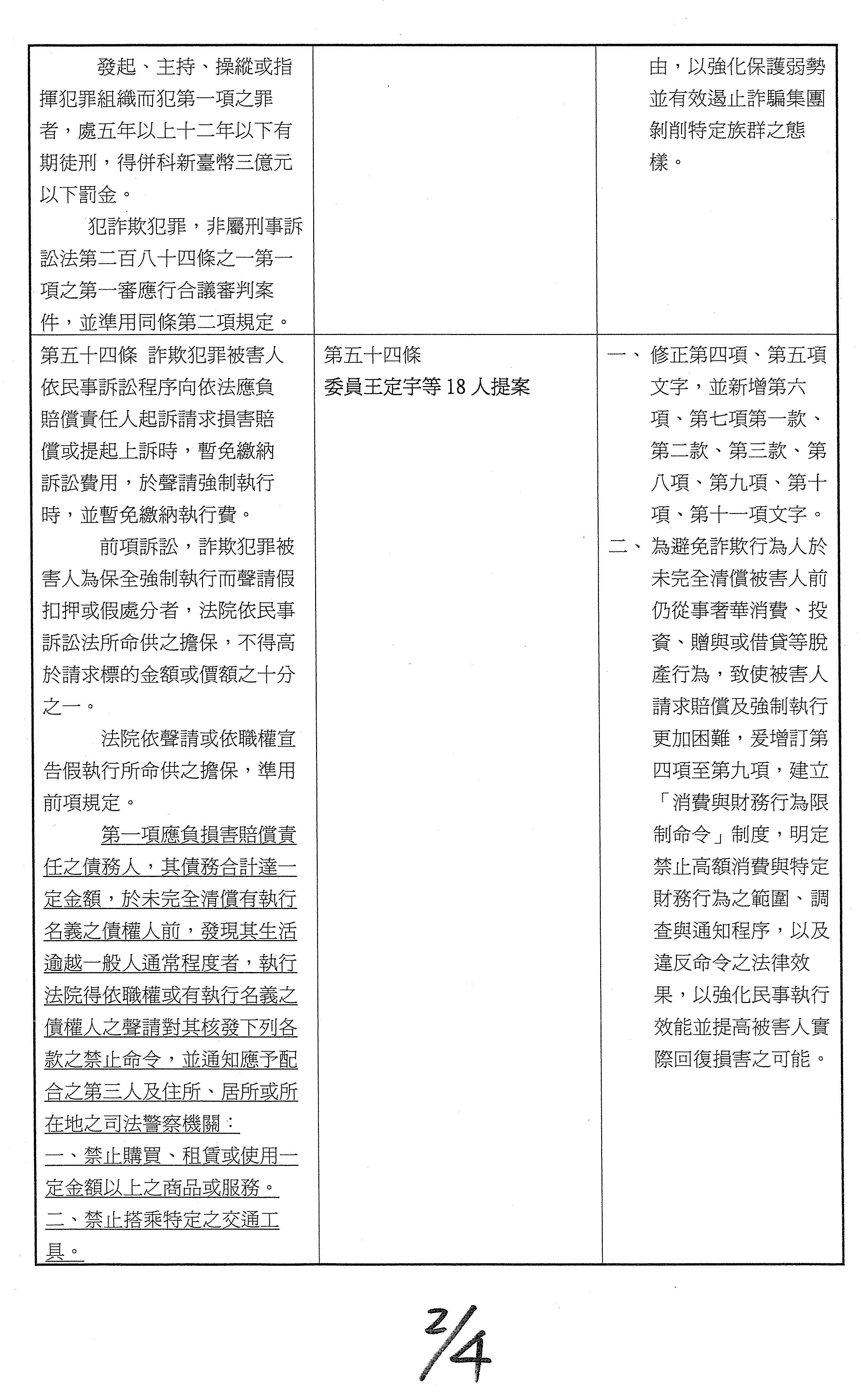
十五、修正條文第54條(委員王定宇等18人提案)

本部警政署偵破詐欺集團,經常可查扣犯嫌以不法所得購買豪車、豪宅、土地、高價精品等。惟犯嫌如刻意隱匿,規避偵查機關發覺,則恐使犯嫌仍能於服刑完畢,享有犯罪之不法所得。有關本提案條文建請由司法院及法務部評估。

國家通訊傳播委員會書面資料:

審查「詐欺犯罪危害防制條例部分條文修正草案」等35

書面報告

主席、各位委員、各位女士、先生:

本會奉邀列席貴委員會就行政院函請審議「詐欺犯罪危害防制條例部分條文修正草案」案等35案之審查會議,提出書面報告如下,敬請指教:

行政院及各委員提案內容包括強化司法警察機關與金融、虛擬資產業者間之協作機制,增訂司法警察機關提供疑似詐欺犯罪被害人身分資料予金融機構,以預先攔阻尚未察覺遭詐欺之疑似被害人,及增訂司法警察機關得主動通知金融機構疑似涉詐之帳戶列為警示;修正擴大被害人遭詐欺未經提領之款項或虛擬資產得經司法警察機關通知發還之適用範圍;為及時阻斷對詐騙網站之接取,修正機關對詐欺網站為停止解析或限制接取之權責;修正高額財產損害加重詐欺罪之要件及加重刑罰;修正詐欺犯罪後自首、於偵查與歷次審判中自白及協助溯源追查等相關減輕或免除其刑之要件,以兼顧被害人財產損失填補;增訂犯罪行為人豪奢行為作為科刑參考等事項,因屬內政部、法務部、金融監督管理委員會及數位發展部主管權責,本會原則支持配合現行實務修正現行做法以提升打詐工作成效之立法方向,爰本會尊重主責部會及各委員意見。

以上報告,敬請主席及各位委員指教,謝謝!

司法院書面資料:

立法院第11屆第4會期內政委員會第16次全體委員會議審查或繼續審查:一、行政院函請審議「詐欺犯罪危害防制條例部分條文修正草案」案。二、委員王定宇等18人擬具「詐欺犯罪危害防制條例第五十四條條文修正草案」案。三、委員廖先翔等18人擬具「詐欺犯罪危害防制條例第四十三條條文修正草案」案。四、委員張宏陸等30人擬具「詐欺犯罪危害防制條例第四十七條條文修正草案」案。五、委員林宜瑾等27人擬具「詐欺犯罪危害防制條例第四十七條條文修正草案」案。六、委員王義川等16人擬具「詐欺犯罪危害防制條例第四十七條條文修正草案」案。七、委員陳素月等18人擬具「詐欺犯罪危害防制條例第四十七條條文修正草案」案。八、委員王美惠等18人擬具「詐欺犯罪危害防制條例第四十七條條文修正草案」案。九、台灣民眾黨黨團擬具「詐欺犯罪危害防制條例第四十六條及第四十七條條文修正草案」案。十、委員蘇巧慧等22人擬具「詐欺犯罪危害防制條例第四十六條及第四十七條條文修正草案」案。十一、委員黃捷等21人擬具「詐欺犯罪危害防制條例第四十六條及第四十七條條文修正草案」案。十二、委員李柏毅等16人擬具「詐欺犯罪危害防制條例第四十六條及第四十七條條文修正草案」案。十三、委員李坤城等20人擬具「詐欺犯罪危害防制條例第四十七條條文修正草案」案。十四、委員翁曉玲等25人擬具「詐欺犯罪危害防制條例第四十三條及第四十四條條文修正草案」案。十五、委員翁曉玲等24人擬具「詐欺犯罪危害防制條例第四十六條及第四十七條條文修正草案」案。十六、委員吳沛憶等17人擬具「詐欺犯罪危害防制條例第四十三條條文修正草案」案。十七、委員賴瑞隆等17人擬具「詐欺犯罪危害防制條例部分條文修正草案」案。十八、委員李坤城等23人擬具「詐欺犯罪危害防制條例部分條文修正草案」案。十九、委員羅智強等19人擬具「詐欺犯罪危害防制條例第四十六條及第四十七條條文修正草案」案。二十、委員洪孟楷等17人擬具「詐欺犯罪危害防制條例第四十三條條文修正草案」案。二十一、委員黃捷等16人擬具「詐欺犯罪危害防制條例第三十一條、第三十一條之一及第四十條條文修正草案」案。二十二、委員吳沛憶等18人擬具「詐欺犯罪危害防制條例部分條文修正草案」案。二十三、委員洪孟楷等21人擬具「詐欺犯罪危害防制條例第四十六條及第四十七條條文修正草案」案。二十四、委員郭昱晴等16人擬具「詐欺犯罪危害防制條例部分條文修正草案」案。二十五、委員王美惠等18人擬具「詐欺犯罪危害防制條例部分條文修正草案」案。二十六、委員李彥秀等18人擬具「詐欺犯罪危害防制條例第四十六條及第四十七條條文修正草案」案。二十七、委員王鴻薇等17人擬具「詐欺犯罪危害防制條例第四十三條及第五十條條文修正草案」案。二十八、委員楊瓊瓔等29人擬具「詐欺犯罪危害防制條例部分條文修正草案」案。二十九、委員許宇甄等19人擬具「詐欺犯罪危害防制條例第四十六條及第四十七條條文修正草案」案。三十、委員徐巧芯等16人擬具「詐欺犯罪危害防制條例第四十七條條文修正草案」案。三十一、委員張智倫等17人擬具「詐欺犯罪危害防制條例第四十六條及第四十七條條文修正草案」案。三十二、委員羅廷瑋等17人擬具「詐欺犯罪危害防制條例第四十三條條文修正草案」案。三十三、委員鄭天財Sra Kacaw16人擬具「詐欺犯罪危害防制條例部分條文修正草案」案。三十四、委員萬美玲等21人擬具「詐欺犯罪危害防制條例部分條文修正草案」案。三十五、委員李柏毅等17人擬具「詐欺犯罪危害防制條例部分條文修正草案」案。

書面報告

主席、各位委員、各位先進:

今天 貴院內政委員會審查或繼續審查:一、行政院函請審議「詐欺犯罪危害防制條例部分條文修正草案」案;二、委員王定宇等18人擬具「詐欺犯罪危害防制條例第五十四條條文修正草案」案;三、委員廖先翔等18人擬具「詐欺犯罪危害防制條例第四十三條條文修正草案」案;四、委員張宏陸等30人擬具「詐欺犯罪危害防制條例第四十七條條文修正草案」案;五、委員林宜瑾等27人擬具「詐欺犯罪危害防制條例第四十七條條文修正草案」案;六、委員王義川等16人擬具「詐欺犯罪危害防制條例第四十七條條文修正草案」案;七、委員陳素月等18人擬具「詐欺犯罪危害防制條例第四十七條條文修正草案」案;八、委員王美惠等18人擬具「詐欺犯罪危害防制條例第四十七條條文修正草案」案;九、台灣民眾黨黨團擬具「詐欺犯罪危害防制條例第四十六條及第四十七條條文修正草案」案;十、委員蘇巧慧等22人擬具「詐欺犯罪危害防制條例第四十六條及第四十七條條文修正草案」案;十一、委員黃捷等21人擬具「詐欺犯罪危害防制條例第四十六條及第四十七條條文修正草案」案;十二、委員李柏毅等16人擬具「詐欺犯罪危害防制條例第四十六條及第四十七條條文修正草案」案;十三、委員李坤城等20人擬具「詐欺犯罪危害防制條例第四十七條條文修正草案」案;十四、委員翁曉玲等25人擬具「詐欺犯罪危害防制條例第四十三條及第四十四條條文修正草案」案;十五、委員翁曉玲等24人擬具「詐欺犯罪危害防制條例第四十六條及第四十七條條文修正草案」案;十六、委員吳沛憶等17人擬具「詐欺犯罪危害防制條例第四十三條條文修正草案」案;十七、委員賴瑞隆等17人擬具「詐欺犯罪危害防制條例部分條文修正草案」案;十八、委員李坤城等23人擬具「詐欺犯罪危害防制條例部分條文修正草案」案;十九、委員羅智強等19人擬具「詐欺犯罪危害防制條例第四十六條及第四十七條條文修正草案」案;二十、委員洪孟楷等17人擬具「詐欺犯罪危害防制條例第四十三條條文修正草案」案;二十一、委員黃捷等16人擬具「詐欺犯罪危害防制條例第三十一條、第三十一條之一及第四十條條文修正草案」案;二十二、委員吳沛憶等18人擬具「詐欺犯罪危害防制條例部分條文修正草案」案;二十三、委員洪孟楷等21人擬具「詐欺犯罪危害防制條例第四十六條及第四十七條條文修正草案」案;二十四、委員郭昱晴等16人擬具「詐欺犯罪危害防制條例部分條文修正草案」案;二十五、委員王美惠等18人擬具「詐欺犯罪危害防制條例部分條文修正草案」案;二十六、委員李彥秀等18人擬具「詐欺犯罪危害防制條例第四十六條及第四十七條條文修正草案」案;二十七、委員王鴻薇等17人擬具「詐欺犯罪危害防制條例第四十三條及第五十條條文修正草案」案;二十八、委員楊瓊瓔等29人擬具「詐欺犯罪危害防制條例部分條文修正草案」案;二十九、委員許宇甄等19人擬具「詐欺犯罪危害防制條例第四十六條及第四十七條條文修正草案」案;三十、委員徐巧芯等16人擬具「詐欺犯罪危害防制條例第四十七條條文修正草案」案;三十一、委員張智倫等17人擬具「詐欺犯罪危害防制條例第四十六條及第四十七條條文修正草案」案;三十二、委員羅廷瑋等17人擬具「詐欺犯罪危害防制條例第四十三條條文修正草案」案;三十三、委員鄭天財Sra Kacaw16人擬具「詐欺犯罪危害防制條例部分條文修正草案」案;三十四、委員萬美玲等21人擬具「詐欺犯罪危害防制條例部分條文修正草案」案;三十五、委員李柏毅等17人擬具「詐欺犯罪危害防制條例部分條文修正草案」案,本院奉邀列席報告,深感榮幸,並對各位委員致力於打詐及保障詐欺被害人,表達感佩之意。因本院前已就第一案至第二十一案提出書面報告,茲再就其餘各案報告如下,敬請指教:

一、關於委員吳沛憶等18人擬具「詐欺犯罪危害防制條例部分條文修正草案」:

本案第47條第2項既規定「前項情形,並……」,應係以符合第1項之要件為前提,則第2項前段除「得免除其刑」外,似仍得回歸第1項「得減輕其刑」之法律效果,惟為求明確而避免疑義,建議「得免除其刑」改為「得減輕或免除其刑」;又第1項與第2項後段之法律效果既完全相同(同為「得減輕其刑」),犯罪行為人恐無誘因再行協助溯源追查財物,則第2項後段即無規範之實益,建請再酌。再者,本案第50條第2項所列情形,非涉犯罪行為本身,毋寧屬刑法第57條第4款犯罪行為人之生活狀況、第10款犯罪後之態度等量刑審酌事項,故第50條第2項之性質宜定位為刑法第57條之補充規定,較為妥適,亦請斟酌。

二、關於委員郭昱晴等16人擬具「詐欺犯罪危害防制條例部分條文修正草案」:

本案第43條前段將行政院版修正草案所載之「100萬元」再調降為「50萬元」,強制辯護之案件量恐因而暴增,財團法人法律扶助基金會(下稱法扶)現階段之業務量能實難以因應,除對國家財政造成嚴重負擔、拖延法院訴訟程序之進行,並影響其他民眾利用法扶資源之權益外,亦會加深民眾對政府投入大量預算扶助詐欺被告之負面觀感,故建議將「50萬元」之數額酌予提升(請至少比照行政院版修正草案,提升至「100萬元」以上)。

三、關於委員王美惠等18人擬具「詐欺犯罪危害防制條例部分條文修正草案」:

本案第43條第1項前段將行政院版修正草案所載之「100萬元」再調降為「50萬元」,強制辯護之案件量恐因而暴增,法扶現階段之業務量能實難以因應,除對國家財政造成嚴重負擔、拖延法院訴訟程序之進行,並影響其他民眾利用法扶資源之權益外,亦會加深民眾對政府投入大量預算扶助詐欺被告之負面觀感,故建議將「50萬元」之數額酌予提升(請至少比照行政院版修正草案,提升至「100萬元」以上)。再者,本案第46條第1項、第47條第1項「與被害人達成和解並填補被害人所受損害」,所稱「達成和解」是否包括「調解」之情形?又「填補被害人所受損害」究何所指?係指支付和解金額之全部抑或一部即可?均請釐清;且上開要件未定期限,難以促使被害人迅速獲償,且不無拖延訴訟及國家刑罰權實現之虞,建請再酌。

四、關於委員李彥秀等18人擬具「詐欺犯罪危害防制條例第四十六條及第四十七條條文修正草案」:

依司法實務有關詐欺犯罪之通說見解,乃就不同被害人受害部分予以分別論罪科刑,倘將「與被害人達成調解或和解」之情形作為減刑要件,其所稱「被害人」應係指各該部分之相關被害人,較為合理,則本二條第1項規定為「全部被害人」,是否妥適,建請再酌。

五、關於委員王鴻薇等17人擬具「詐欺犯罪危害防制條例第四十三條及第五十條條文修正草案」:

犯罪行為人倘與被害人達成調解或和解,依法其給付義務即以達成調解或和解之全部金額為限,故建議於本案第50條第2項序文所載「賠償被害人所受全部損害」後,補充「或支付與被害人達成調解或和解之全部金額」等文字。

六、關於委員徐巧芯等16人擬具「詐欺犯罪危害防制條例第四十七條條文修正草案」:

有關本條前段所載「三個月」部分,考量目前偵審實務之平均結案日數及給付款項之合理期間,建請比照行政院版修正草案而改為「六個月」,較為妥適。

七、關於委員萬美玲等21人擬具「詐欺犯罪危害防制條例部分條文修正草案」:

因詐欺犯罪案件數量甚鉅,實有擴大獨任審判範圍,以有效提升審判效能及發揮刑罰嚇阻犯罪功能之必要,故建議第44條一併將第4項「犯第一項之罪及與之有裁判上一罪關係之違反洗錢防制法第十九條、第二十條之洗錢罪……」,修正為「犯詐欺犯罪……」。又本案第46條前段、第47條前段有關「自動繳交被害人受詐騙之財物及財產上利益」部分,倘數人共犯一詐欺犯罪而各自予以繳交,恐生重複填補損害等問題;有關「全部被害人」部分,其疑義同前述「四」;有關「於第一審言詞辯論終結前達成調解或和解」部分,目前詐欺案件刑事第一審通常程序之辦案期間為24月,若加上偵查期間即更為漫長,而「達成調解或和解」亦未要求實際支付調解或和解金額,故難以促使被害人迅速獲償,且不無拖延訴訟及國家刑罰權實現之虞,均請再酌。

八、關於其餘部分:

本院無意見,尊重權責機關之決定及貴院委員之立法裁量權。

以上報告,敬請主席及各位委員、先進指教,並請支持已與本院達成共識之行政院版修正草案,謝謝各位。

法務部書面資料:

繼續審查:一、繼續審查行政院函請審議「詐欺犯罪危害防制條例部分條文修正草案」案。二、繼續審查委員王定宇等18人擬具「詐欺犯罪危害防制條例第五十四條條文修正草案」案。三、繼續審查委員廖先翔等18人擬具「詐欺犯罪危害防制條例第四十三條條文修正草案」案。四、繼續審查委員張宏陸等30人擬具「詐欺犯罪危害防制條例第四十七條條文修正草案」案。五、繼續審查委員林宜瑾等27人擬具「詐欺犯罪危害防制條例第四十七條條文修正草案」案。六、繼續審查委員王義川等16人擬具「詐欺犯罪危害防制條例第四十七條條文修正草案」案。七、繼續審查委員陳素月等18人擬具「詐欺犯罪危害防制條例第四十七條條文修正草案」案。八、繼續審查委員王美惠等18人擬具「詐欺犯罪危害防制條第四十七條條文修正草案」案。九、繼續審查台灣民眾黨黨團擬具「詐欺犯罪危害防制條例第四十六條及第四十七條條文修正草案」案。十、繼續審查委員蘇巧慧等22人擬具「詐欺犯罪危害防制條例第四十六條及第四十七條條文修正草案」案。十一、繼續審查委員黃捷等21人擬具「詐欺犯罪危害防制條例第四十六條及第四十七條條文修正草案」案。十二、繼續審查委員李柏毅等16人擬具「詐欺犯罪危害防制條例第四十六條及第四十七條條文修正草案」案。十三、繼續審查委員李坤城等20人擬具「詐欺犯罪危害防制條例第四十七條條文修正草案」案。十四、繼續審查委員翁曉玲等25人擬具「詐欺犯罪危害防制條例第四十三條及第四十四條條文修正草案」案。十五、繼續審查委員翁曉玲等24人擬具「詐欺犯罪危害防制條例第四十六條及第四十七條條文修正草案」案。十六、繼續審查委員吳沛憶等17人擬具「詐欺犯罪危害防制條例第四十三條條文修正草案」案。十七、繼續審查委員賴瑞隆等17人擬具「詐欺犯罪危害防制條例部分條文修正草案」案。十八、繼續審查委員李坤城等23人擬具「詐欺犯罪危害防制條例部分條文修正草案」案。十九、繼續審查委員羅智強等19人擬具「詐欺犯罪危害防制條例第四十六條及第四十七條條文修正草案」案。二十、繼續審查委員洪孟楷等17人擬具「詐欺犯罪危害防制條例第四十三條條文修正草案」案。二十一、繼續審查委員黃捷等16人擬具「詐欺犯罪危害防制條例第三十一條、第三十一條之一及第四十條條文修正草案」案。二十二、審查委員吳沛憶等18人擬具「詐欺犯罪危害防制條例部分條文修正草案」案。二十三、審查委員洪孟楷等20人擬具「詐欺犯罪危害防制條例第四十六條及第四十七條條文修正草案」案。二十四、審查委員郭昱晴等16人擬具「詐欺犯罪危害防制條例部分條文修正草案」案。二十五、審查委員王美惠等18人擬具「詐欺犯罪危害防制條例部分條文修正草案」案。二十六、審查委員李彥秀等18人擬具「詐欺犯罪危害防制條例第四十六條及第四十七條條文修正草案」案。二十七、審查委員王鴻薇等17人擬具「詐欺犯罪危害防制條例第四十三條及第五十條條文修正草案」案。二十八、審查委員楊瓊瓔等29人擬具「詐欺犯罪危害防制條例部分條文修正草案」案。二十九、審查委員許宇甄等19人擬具「詐欺犯罪危害防制條例第四十六條及第四十七條條文修正草案」案。三十、審查委員徐巧芯等16人擬具「詐欺犯罪危害防制條例第四十七條條文修正草案」案。三十一、審查委員張智倫等17人擬具「詐欺犯罪危害防制條例第四十六條及第四十七條條文修正草案」案。三十二、審查委員羅廷瑋等17人擬具「詐欺犯罪危害防制條例第四十三條條文修正草案」案。三十三、審查委員鄭天財Sra Kacaw16人擬具「詐欺犯罪危害防制條例部分條文修正草案」案。三十四、審查委員萬美玲等21人擬具「詐欺犯罪危害防制條例部分條文修正草案」案。三十五、審查委員李柏毅等17人擬具「詐欺犯罪危害防制條例部分條文修正草案」案。

書面報告

主席、各位委員、各位女士、先生:

今天奉邀列席 大院貴委員會就()繼續審查行政院函請審議「詐欺犯罪危害防制條例部分條文修正草案」案、()繼續審查委員王定宇等18人擬具「詐欺犯罪危害防制條例第五十四條條文修正草案」案、()繼續審查委員廖先翔等18人擬具「詐欺犯罪危害防制條例第四十三條條文修正草案」案、()繼續審查委員張宏陸等30人擬具「詐欺犯罪危害防制條例第四十七條條文修正草案」案、()繼續審查委員林宜瑾等27人擬具「詐欺犯罪危害防制條例第四十七條條文修正草案」案、()繼續審查委員王義川等16人擬具「詐欺犯罪危害防制條例第四十七條條文修正草案」案、()繼續審查委員陳素月等18人擬具「詐欺犯罪危害防制條例第四十七條條文修正草案」案、()繼續審查委員王美惠等18人擬具「詐欺犯罪危害防制條第四十七條條文修正草案」案、()繼續審查台灣民眾黨黨團擬具「詐欺犯罪危害防制條例第四十六條及第四十七條條文修正草案」案、()繼續審查委員蘇巧慧等22人擬具「詐欺犯罪危害防制條例第四十六條及第四十七條條文修正草案」案、(十一)繼續審查委員黃捷等21人擬具「詐欺犯罪危害防制條例第四十六條及第四十七條條文修正草案」案、(十二)繼續審查委員李柏毅等16人擬具「詐欺犯罪危害防制條例第四十六條及第四十七條條文修正草案」案、(十三)繼續審查委員李坤城等20人擬具「詐欺犯罪危害防制條例第四十七條條文修正草案」案、(十四)繼續審查委員翁曉玲等25人擬具「詐欺犯罪危害防制條例第四十三條及第四十四條條文修正草案」案、(十五)繼續審查委員翁曉玲等24人擬具「詐欺犯罪危害防制條例第四十六條及第四十七條條文修正草案」案、(十六)繼續審查委員吳沛憶等17人擬具「詐欺犯罪危害防制條例第四十三條條文修正草案」案、(十七)繼續審查委員賴瑞隆等17人擬具「詐欺犯罪危害防制條例部分條文修正草案」案、(十八)繼續審查委員李坤城等23人擬具「詐欺犯罪危害防制條例部分條文修正草案」案、(十九)繼續審查委員羅智強等19人擬具「詐欺犯罪危害防制條例第四十六條及第四十七條條文修正草案」案、(二十)繼續審查委員洪孟楷等17人擬具「詐欺犯罪危害防制條例第四十三條條文修正草案」案、(二十一)繼續審查委員黃捷等16人擬具「詐欺犯罪危害防制條例第三十一條、第三十一條之一及第四十條條文修正草案」案、(二十二)審查委員吳沛憶等18人擬具「詐欺犯罪危害防制條例部分條文修正草案」案、(二十三)審查委員洪孟楷等20人擬具「詐欺犯罪危害防制條例第四十六條及第四十七條條文修正草案」案、(二十四)審查委員郭昱晴等16人擬具「詐欺犯罪危害防制條例部分條文修正草案」案、(二十五)審查委員王美惠等18人擬具「詐欺犯罪危害防制條例部分條文修正草案」案、(二十六)審查委員李彥秀等18人擬具「詐欺犯罪危害防制條例第四十六條及第四十七條條文修正草案」案、(二十七)審查委員王鴻薇等17人擬具「詐欺犯罪危害防制條例第四十三條及第五十條條文修正草案」案、(二十八)審查委員楊瓊瓔等29人擬具「詐欺犯罪危害防制條例部分條文修正草案」案、(二十九)審查委員許宇甄等19人擬具「詐欺犯罪危害防制條例第四十六條及第四十七條條文修正草案」案、(三十)審查委員徐巧芯等16人擬具「詐欺犯罪危害防制條例第四十七條條文修正草案」案、(三十一)審查委員張智倫等17人擬具「詐欺犯罪危害防制條例第四十六條及第四十七條條文修正草案」案、(三十二)審查委員羅廷瑋等17人擬具「詐欺犯罪危害防制條例第四十三條條文修正草案」案、(三十三)審查委員鄭天財Sra Kacaw16人擬具「詐欺犯罪危害防制條例部分條文修正草案」案、(三十四)審查委員萬美玲等21人擬具「詐欺犯罪危害防制條例部分條文修正草案」案、(三十五)審查委員李柏毅等17人擬具「詐欺犯罪危害防制條例部分條文修正草案」案等35案,代表本部列席報告。

壹、前言

感謝各位委員長期關心打擊詐欺犯罪議題,本部由衷敬佩。詐欺犯罪危害防制條例之主管機關為內政部,分由內政部、國家通訊傳播委員會、數位發展部、金融監督管理委員會及本部就法案內容各章節負責。本部負責第三章溯源打詐執法及第四章詐欺犯罪被害人保護。各委員所提草案以及行政院函請大院審議版本涉及本部主責之懲詐面向,修法方向均在嚴懲詐欺犯罪及強化填補被害人損害,以貫徹國家打詐政策目標,及維護民眾財產安全之立法目的,本部對於委員提案版本之修法目的均表支持、贊同。

大院貴委員會前於114625日第11屆第3會期第27次全體委員會議、114123日第11屆第4會期第14次全體委員會議中,已併案審查第一案至第二十一案,本部意見詳如該次會議書面報告。以下謹就第二十二案至第三十五案涉及本部主責部分表示意見,敬請指教。

貳、本部對各法案之意見

一、有關委員吳沛憶等18人擬具「詐欺犯罪危害防制條例部分條文修正草案」案

()提案重點

與本部主責懲詐業務相關草案部分:

1.草案第44條第4項修正第一審法院應行合議審判案件範圍。

2.草案第47條第1項修正自白減刑規定,限於檢察官偵查中首次自白之日起6個月內,支付與被害人達成調解或和解之全部金額者,法院方得裁量減輕其刑。修正第2項前段,扣押該組織所取得全部被害人交付之所有財物或財產上利益者,得免除其刑,若扣押該組織所取得一部被害人交付之所有財物或財產上利益者,則得減輕其刑。

3.草案第50條增訂第2項共6款禁奢條款,於符合各款事由者,法院應加重其刑。

()本部意見

1.草案第44條修正第4項,使本條例所定詐欺犯罪於第一審法院均行獨任審判,及草案第47條第1項、第2項前段修正自白減免刑責之條件,與行政院函請大院審議之草案修正方向相同,敬表贊同。

2.草案第47條修正第2項後段增訂「得以扣押該組織所取得一部被害人交付之所有財物或財產上利益者,得減輕其刑」部分,請考量實務在被害人眾多之案件中,扣押金額概難截然區分,依草案規定,縱使扣押極少數被害人交付財物之財產上利益,似仍符合得裁量減刑之條件,是否過於寬泛?建請斟酌。

3.草案第50條第2項所列各款事由發生時點均在犯罪行為後(而非犯罪行為之一部),故本質並非可加重處罰(亦即,在法定刑以外再予加重)之事由,而是屬於法院科刑輕重之審酌事項。依刑事訴訟法第2條第2項規定,實施刑事訴訟程序之公務員就該管案件,於被告有利及不利事項本應一律注意,故針對草案第50條第2項後段所謂「有則加重其刑」如指法院應在量刑時科予法定刑範圍內之較重刑罰者,「有則加重其刑」似無待明文,建請斟酌。

4.其餘非本部主責修正草案部分,尊重主責機關意見及大院審議結果。

二、有關委員洪孟楷等20人擬具「詐欺犯罪危害防制條例第四十六條及第四十七條條文修正草案」案

()提案重點

修正第46條及第47條關於減免刑責規定。

()本部意見

草案第46條及第47條均與行政院函請大院審議之版本修正方向一致,敬表贊同。

三、有關委員郭昱晴等16人擬具「詐欺犯罪危害防制條例部分條文修正草案」案

()提案重點

與本部主責懲詐業務相關草案部分:

1.修正高額財產損害加重詐欺罪之構成要件及刑度,適用本罪門檻下修為新臺幣(下同)50萬元,強化嚇阻效果。(草案第43條)

2.明定詐欺案件原則由法官獨任審判,並準用刑事訴訟法轉軌規定。(草案第44條)

3.修正自首、自白及協助溯源追查等減輕或免除其刑之要件,使制度更明確且兼顧實務需求。(草案第46條及第47條)

4.新增法院量刑時應注意行為人於賠償前是否仍維持逾越一般水準之生活,作為科刑輕重之依據。(草案第50條)

()本部意見

1.草案第43條將現行適用本罪門檻「500萬元」修正為「50萬元」後,將擴大本條前段之適用範圍,涉及強制辯護、法律扶助之資源分配、嚇阻詐欺犯罪等政策考量,本部於符合比例原則及罪責相當性前提下,尊重大院審議結果。

2.草案第44條第4項、第46條、第47條及第50條均與行政院函請大院審議之版本修正方向一致,敬表贊同。

3.其餘非本部主責修正草案部分,尊重主責機關意見及大院審議結果。

四、有關委員王美惠等18人擬具「詐欺犯罪危害防制條例部分條文修正草案」案

()提案重點

與本部主責懲詐業務相關草案部分:

1.修正第43條適用高額詐欺罪門檻下修至100萬元以上部分即可依本罪論處,並增訂第2項對特定人員藉職務犯詐欺犯罪者,加重其刑之規定。

2.修正第44條第4項使本條例之詐欺犯罪均適用獨任審判。

3.修正第46條、第47條關於減免刑責規定,達成和解並填補被害人所受損害者,如因此溯源使檢警得以扣押該組織所取得全部被害人交付之所有財物或財產上利益者,得減免其刑之規定。

4.修正第50條增訂第2項禁奢條款。

()本部意見

1.草案第43條第1項修法方向與行政院函請大院審議之草案修正方向相同,惟關於高額詐欺一定金額同時使用「達」、「以上」,似可刪除其一,語意即可涵蓋規範目的,建請斟酌。草案第2項特定身分人員加重刑責部分,是否符合明確性原則,涉及罪刑法定原則、平等原則及罪責相當性,建請再酌。

2.與被害人達成訴訟外紛爭解決方式不以和解為限,調解亦屬之。草案第46條第1項及第47條第1項於規範與被害人達成「和解」以外,宜增列「調解」為恰,同請斟酌。另草案第46條第1項及第47條第1項對於「與被害人達成和解並填補被害人所受損害」之時間點似無任何限制,是否有可能反而使被告假借籌措賠償款項或以分期付款名義藉此拖延訴訟及妨害國家刑罰權之實現,或於裁判後始償付被害人財損並主張應減免刑責,而衍生一再提起再審,動搖法安定性之問題,建請斟酌。

3.草案第44條修正第4項、第50條與行政院函請大院審議之草案修正方向相同,敬表贊同。

4.其餘非本部主責修正草案部分,尊重主責機關意見及立法院審議結果。

五、有關委員李彥秀等18人擬具「詐欺犯罪危害防制條例第四十六條及第四十七條條文修正草案」案

()提案重點

修正第46條、第47條,須以一定期間內「支付與全部被害人達成調解或和解之全部金額,及自動繳交其其餘犯罪所得者」為裁量減免刑責要件,如因此溯源使檢警得以「扣押該組織所取得全部被害人交付之所有財物或財產上利益者」,則得免刑或減免其刑。

()本部意見

1.草案第46條第1項及第47條第1項規定須於6個月內支付與「全部」被害人達成調解或和解之全部金額者,方可適用自首或自白減免刑責規定。惟對照草案第46條第2項及第472項,亦有扣押該組織所取得「全部」被害人交付之所有財物或財產上利益方得減免刑責之用語。二者雖均稱「全部」,惟前者似指該名詐欺犯罪行為人對應之被害人(可能1人或數人),後者則指整體詐欺犯罪組織取得之被害人財物或財產上利益均包含在內,若採均以「全部」稱之,是否易造成混淆?建議將第1項之「全部」用語刪除,以利法條適用。

2.草案第46條第1項、第2項減免其刑要件,除於一定期間支付與被害人達成調(和)解全部金額外,尚須繳交其餘犯罪所得,惟最高法院刑事大法庭已就「犯罪所得」採個人報酬說,為免混淆,且參考德國刑法第46a條規定,是否毋庸規定「繳交其其餘犯罪所得」要件,建請再酌。

六、有關委員王鴻薇等17人擬具「詐欺犯罪危害防制條例第四十三條及第五十條條文修正草案」案

()提案重點

1.草案第43條提高高額詐欺之刑責,將要件由「詐欺獲取之財物或財產上利益」,修正為「使人交付之財物或財產上利益」,擴大本罪適用範圍,增訂使人交付之財物及財產上利益達1000萬元者之處罰規定,並提高詐騙金額達1億元者之法定刑。

2.草案第50條增訂第2項禁奢條款。

()本部意見

1.草案第43條修法方向與行政院函請大院審議之草案修正方向相同,敬表贊同。

2.草案第50條第2項將法院審酌該項各款作為量刑事由之判斷,限制在「賠償被害人所受全部損害前」,允宜適度擴張包括「支付與被害人達成調解或和解之全部金額」,賦予犯罪行為人積極與被害人達成調解或和解方案之誘因,有利填補被害人損害,建請參酌。

七、有關委員楊瓊瓔等29人擬具「詐欺犯罪危害防制條例部分條文修正草案」案

()提案重點

1.與本部主責懲詐業務有關部分:草案第43條提高高額詐欺之刑責,將要件由「詐欺獲取之財物或財產上利益」,修正為「使人交付之財物或財產上利益」,擴大本罪適用範圍,增訂使人交付之財物及財產上利益達1000萬元者之處罰級距,並提高詐騙金額達1億元者之法定刑。

2.草案第44條明定詐欺案件原則由法官獨任審判,並準用刑事訴訟法雙軌規定。

3.草案第46條及第47條修正犯詐欺犯罪自首、自白之刑責減免條件。

()本部意見

1.草案第43條、第44條、第46條、第47條與行政院函請大院審議之草案修正方向相同,敬表贊同。惟第47條已有「前項情形」文字,條文似有分項需求,建請酌予調整。

2.詐欺犯罪行為後,於賠償被害人損害或支付全部調和解金額前,允宜制定適當禁奢條款,使逾越一般人通常生活程度之豪奢浪費行為,可作為量刑參考因素,更符合罪責相當性,建請斟酌。

3.其餘非本部主責修正草案部分,尊重主責機關意見及大院審議結果。

八、有關委員許宇甄等19人擬具「詐欺犯罪危害防制條例第四十六條及第四十七條條文修正草案」案

()提案重點

草案第46條及第47條修正犯詐欺犯罪自首、自白之刑責減免條件。

()本部意見

草案第46條、第47條與行政院函請大院審議之草案修正方向相同,敬表贊同。

九、有關委員徐巧芯等16人擬具「詐欺犯罪危害防制條例第四十七條條文修正草案」案

()提案重點

修正第47條,限於檢察官偵查中首次自白之日起「三個月內,支付與被害人達成調解或和解之全部金額者」,始能獲得法院裁量減免刑責之寬典。

()本部意見

草案第47條限制詐欺犯罪被告須在檢察官偵查中首次自白之日起「3個月」內,支付與被害人達成調解或和解之全部金額,方得裁量減刑。考量一般單純詐欺犯罪案件之偵審辦案期間,以及調解、和解本身磋商過程所可能花費之時間,若設定為3個月是否過短,反而使被告喪失自白犯罪並與被害人進行調解、和解、賠償之意願,恐無助於立法目的之達成,建請斟酌。另為加速填補被害人財損之立法目的,現行第46條關於自首減免刑責規定,宜併同修正,同請斟酌。

十、有關委員張智倫等17人擬具「詐欺犯罪危害防制條例第四十六條及第四十七條條文修正草案」案

()提案重點

草案第46條及第47條修正犯詐欺犯罪自首、自白之刑責減免條件。

()本部意見

草案第46條、第47條與行政院函請大院審議之草案修正方向相同,敬表贊同。

十一、有關委員羅廷瑋等17人擬具「詐欺犯罪危害防制條例第四十三條條文修正草案」案

()提案重點

將現行第43條「詐欺獲取之財物或財產上利益」修正為「使人交付之財物或財產上利益」,並增列金額達1,000萬元之處罰規定,提高現行1億元以上之法定刑,以加強嚇阻力,嚴懲詐欺犯罪。

()本部意見

1.草案第43條明定本條金額為被害人因詐欺犯罪所支付之財物或財產上利益,而非個人報酬,且新增處罰獲取之財物或財產上利益達1,000萬元以上之規定,並提高本條後段有關因犯罪獲取之財物或財產上利益達1億元者之自由刑,此部分與行政院函請大院審議草案修正方向相同,敬表贊同。惟本條前段是否允宜適度下修現行500萬元標準至100萬元,擴大本罪適用範圍,提高規範密度,完整評價行為人惡性,建請通盤考量。

2.另本罪法定刑涉及刑事訴訟法第284條之1第一審法院適用獨任或合議審判,而與本條例第44條第4項具有連動性,是否有併同修正必要,建請通盤考量。

十二、有關委員鄭天財Sra Kacaw16人擬具「詐欺犯罪危害防制條例部分條文修正草案」

()提案重點

1.草案第43條提高高額詐欺之刑責,將要件由「詐欺獲取之財物或財產上利益」,修正為「使人交付之財物或財產上利益」,擴大本罪適用範圍,增訂使人交付之財物及財產上利益達1000萬元者之處罰規定,並提高詐騙金額達1億元者之法定刑。

2.草案第44條規定詐欺案件明定詐欺案件原則由法官獨任審判,並準用刑事訴訟法雙軌規定。

3.草案第46條及第47條修正犯詐欺犯罪自首、自白之刑責減免條件。

4.草案第50條增訂第2項禁奢條款。

()本部意見

1.草案第43條、第44條、第46條、第47條及第50條與行政院函請大院審議之草案修正方向相同,敬表贊同。

2.其餘非本部主責修正草案部分,尊重主責機關意見及立法院審議結果。

十三、有關委員萬美玲等21人擬具「詐欺犯罪危害防制條例部分條文修正草案」案

()提案重點

1.草案第43條提高高額詐欺之刑責,擴大本罪適用範圍,增訂詐欺獲取之財物及財產上利益達1000萬元者之處罰規定,並提高詐騙金額達1億元者之法定刑。

2.草案第44條第3項提高法定刑。

3.草案第46條及第47條修正犯詐欺犯罪自首、自白之刑責減免條件,若於一定期間內「自動繳交其犯罪所得、被害人受詐騙之財物及財產上利益,或與全部被害人於第一審言詞辯論終結前達成調解或和解者」,得適用裁量減免刑責之規定。

()本部意見

1.鑑於現行第43條前段「詐欺獲取之財物或財產上利益」及後段「因犯罪獲取之財物或財產上利益」等文字,可能在實務適用過程遭限縮解釋為犯罪行為人從事詐欺犯罪所獲得「個人報酬」,故草案是否宜參照刑法第339條詐欺罪之立法體例,將文字修正為「使人交付之財物或財產上利益」,明定本條所指財物或財產上利益為被害人因詐欺犯罪所交付之財物或財產上利益,而非犯罪行為人因詐欺犯罪所獲取個人報酬,較有助於懲詐政策之推動,建請斟酌。

2.請考量我國現行並無「7年以上12年以下有期徒刑」之刑罰級距,建議草案第43條部分法定刑斟酌適度調整,餘在符合罪責相當性及比例原則前提下,尊重大院審議結果。

3.草案第43條實質擴大適用範圍,其法定刑提高,尚涉及刑事訴訟法第284條之1第一審法院適用獨任或合議審判,而與第44條第4項具有連動性,是否有併同修正必要,建請通盤考量

4.草案第44條第3項將現行「5年以上12年以下有期徒刑」修正為「無期徒刑或12年以上有期徒刑」,提高6個級距,是否符合罪責相當原則,建請再酌。

5.草案第46條、第47條除保留現行「自動繳交犯罪所得」以外,增訂「(自動繳交)被害人受詐騙之財物及財產上利益」、或「與全部被害人於第一審言詞辯論終結前達成調解或和解」,均可獲得必然減免刑責之寬典。惟最高法院刑事大法庭已就「犯罪所得」採個人報酬說,如仍維持繳交個人報酬即可減免其刑,恐與立法目的不符。又草案僅以自首或自白並與被害人達成調解或和解,毋須支付任何賠償款項,即當然可獲減免其刑責之寬典,是否造成詐欺犯罪行為人假借調(和)解名義減免刑責之破口,建請慎酌。另有關「於第一審言詞辯論終結前達成調解或和解」部分,將填補財損時點限制在「第一審言詞辯論終結前」,此是否可能導致被告給付被害人全部調解或和解金額(從而可獲減免刑責寬典)之期限,將繫諸於法院審理案件速度之不確定因素,請一併通盤考量。另有關草案第46條、第47條「司法警察機關或檢察官」為贅語,建請刪除。

6.詐欺犯罪行為後,於賠償被害人損害或支付調和解金額前,允宜制定適當禁奢條款,使逾越一般人通常生活程度之豪奢浪費行為,可作為量刑參考因素,更符合罪責相當性,建請斟酌

7.其餘非本部主責修正草案部分,尊重主責機關意見及大院審議結果。

十四、有關委員李柏毅等17人擬具「詐欺犯罪危害防制條例部分條文修正草案」案

委員提案修正草案第7條至第11條均非本部懲詐業務,尊重主責機關意見及大院審議結果。

參、結語

行政院函請大院審議之詐欺犯罪危害防制條例部分條文修正草案涉及「溯源打詐執法」部分之修正重點包括:加重詐騙刑責,加速填補損害,增訂禁奢條款,行政院提案版本可有效強化執法力道,落實嚴懲詐欺犯罪集團及犯罪被害人保護、罪贓返還之政策目標。本部為打詐國家隊懲詐面向主責機關,將持續督導臺灣高等檢察署帶領檢警調機關,結合其他打詐國家隊成員,透過刑事與行政分進合擊,強化公私合作,嚴密防詐網絡,防堵詐欺犯行,貫徹打詐綱領2.0宗旨,以減少詐欺犯罪數及民眾損害,使民眾有感政府打詐之決心。

以上報告,敬請

主席及各位委員指教。

主席:我們來處理法案。報告委員會,現在宣讀新增提案討論事項第二十二案到第三十五案的法條,還有修正動議請一併宣讀。

DrawObject1

二、修正動議:

主席:提案條文都已經宣讀完畢,請問各位委員,我們是不是不用再進行大體討論,直接進行逐條討論,有無異議?(無)好。

再來我們進行逐條討論協商。

報告委員會,修正動議第1案、第2案、第3案、第4案,因為委員已經有提案了,所以撤案。

我們現在進行協商,謝謝。

現在來逐條討論,從第七條開始,看提案人或是誰有問題?

請黃捷委員。

黃委員捷:謝謝。針對第七條,我覺得行政院版是OK的,只是我覺得在執行上可能會……因為其實原本賴瑞隆的版本裡面有寫到一些更細緻的部分,包含到時候要怎麼執行,我覺得是不是可以拜託警政署到時候用行政命令的方式,把那些細節包括種類、範圍、目的也寫出來?到時候你們內部在訂的時候,行政命令是可以寫的,必要範圍才不會看起來有點空泛,就是包括提供哪些資料等等,這些都可以再更明確化。當然,我覺得在法條上面寫這樣已經蠻明確了,以上意見,謝謝。

主席:請李柏毅委員。

李委員柏毅:我的提案跟行政院版本是一樣的,我們都在電視或者各種網路媒體看到警政署很用心,一直在處理這些……你會看到很生動活潑的一些畫面,就是警方已經去找疑似被害人,他可能要去匯款了,已經勸阻他之後,他到金融機構還是一樣在匯款。其實防不勝防,最後還是要找警方報案,所以我支持院版,我自己的提案也跟院版一樣,給警方相對這些勸阻的能力,以上,謝謝。

主席:我們照行政院提案通過。

再來,第八條。

請李柏毅委員。

李委員柏毅:第八條跟第七條要連著看,第八條的意思是,不是只有一家金融機構,所有包含財團法人信用卡處理中心、或者是金融聯徵中心、或者是證券櫃買中心、或者是期貨交易所、集保所、票據中心等等這些,把它明確規範出來之外,我也要提醒,等一下是不是可以請金管會來說明?當這些行員或者是這些金融機構的承辦人員或相關人員有這些被害人資料之後,他會不會拿來推銷他們的金融商品?我覺得這還是要明確一點啦!所以我提出關於客戶資料可能被拿來作為分析詐騙犯罪,但是也有可能會被拿來做商業推廣跟行銷,這是在金融端,我想請金管會來說明,這部分有沒有相關的規範?或者是我們把這一條放進去我的第八條最後一項裡面,這樣適不適宜?謝謝。

主席:請金管會。

周主任秘書正山:因為金融機構本來在資料運用上,所有資料運用都是要在必要範圍內,尤其是在打詐所需,即使不是打詐所需,其他的業務資料都是在蒐集、處理、利用必須合於他使用的目的,這無庸置疑,但是我們在法條上有特別加註是在必要範圍內,而且相關的使用方面,我們也會在子法上做明確的規範,以上。

李委員柏毅:我把它放在最後一項平臺個人資料使用應符合個人資料保護法的相關規定,就是金融端這些從業的相關人員,他接觸到疑似被害人發現:哇,你500萬要匯到國外去給你沒有見過的男、女朋友,這500萬你要不要拿來做什麼金融投資?這一條線有沒有辦法在你現在講的規範裡面可以守得住?

周主任秘書正山:這個沒有問題,因為他本來就要符合個資法相關規定,而且金融機構的部分,我們現在資料運用都是有相關嚴格的規範說他不可以超出他使用目的,就是蒐集、處理、利用目的之外,尤其是打詐這種特別敏感的資料,我們會有相關的子法來做相關規範。

主席:請蘇巧慧委員。

蘇委員巧慧:謝謝,金管會既然來了,還坐在我對面,我剛好想要特別問一下。

我先說,其實我們對於打詐的部分,大家都非常關注。我們對於行政院的提案,也看到經過了這段時間,行政院整體來講,我覺得行政院版現在的文字很多都做了精進,包括我個人提出的第四十六條、四十七條,其實現在院版的文字甚至比我的版本還要更精簡、精進,我支持院版,甚至我覺得我的意思已經到了。

可是如果回到第七條,反而剛剛聽到金管會說明,您說未來會繼續精進、會有子法、繼續執行等等,我反而看到了你1211號提出的報告,你對於虛擬通貨平台及交易業務事業防制洗錢及打擊資恐辦法……還是簡稱比較好,就是VASP洗防法,你又說分了四個階段,其實你反而在你自己的第四階段說你會推動專法,以建立完善的監理機構。你說你還沒有專法,那你現在又跟我說你有完善的子法,你會去執行。我不太理解這個部分是什麼樣的狀況?雖然我可以支持你的版本,但你的說明反而讓我產生了新的疑問,以上。

王主任秘書秀玲:跟委員報告,我們訂定VASP專法,主要是針對這個產業的一些管理,而今天討論的是打詐的部分,針對打詐部分,剛剛銀行局主秘也提到,其實我們會有一些相關子法,在相關子法裡面,對金融機構還有VASP業者,包括客戶的保密,還有剛剛講的在行銷時,哪一些應該是不能做或什麼的,這應該是在打詐的子法裡規範,而不是在專法裡規範。

蘇委員巧慧:要分層啦!你們剛剛的報告雖然只是簡單講這樣,但講的其實是不一樣的東西啦!好啦!規範更嚴謹,當然我們都支持,我們也希望有VASP專法,這樣比較……

主席:因為個資法有在處理,本條是不是照行政院提案通過?好。

再來第九條,請黃捷委員。

黃委員捷:我覺得這條沒有問題,只是因為還是會有一些民眾抱怨他們的帳戶被莫名其妙凍結,所以如果這一條授權警方可以主動通知金融機關凍結帳戶,是不是應該要有一些附加條款或者一些配套,讓民眾知道自己在什麼樣的情況下會被凍結,而不是警方說凍結就凍結?當然,授權警方主動凍結金融機關的帳戶是好事,可以縮短時間差,不然以往都是金融機關先知道帳戶有問題,然後再請警方通知銀行凍結,確實中間會有這樣的時間差,只是說為了避免民眾被莫名其妙凍結,或者在一個不知道理由的情況下被凍結,這邊有沒有一些配套作為?請警政署補充說明。

主席:請警政署。

周局長幼偉:針對剛剛黃委員提到的部分,凍結帳戶部分,目前都是依據當事人的狀況,譬如他的帳戶被詐騙集團拿來當作匯款帳戶才會被凍結,其實現在凍結帳戶被申訴的部分很少,就3%左右,這部分如果委員認為有必要附加條件,我們這邊可以來勾選,讓大家注意,好不好?

主席:請張宏陸委員。

張委員宏陸:就像部長講的,這應該有分警示帳戶或什麼的,不過我看這一條條文你們現在修改成這樣子,如果照字面「因調查……得主動」,以後會不會有個情況,就是明明知道他會被詐騙,但他硬要匯款,你們就通知這些金融機構阻止他匯款,有沒有這個權利?字面上看來,只有涉及詐欺你們才可以採取這個作為,那麼我說的這個情況有沒有在你們預想的範圍裡面?因為你們這邊寫得這樣……

主席:是不是再說明清楚一點?

周局長幼偉:現在這種等於是我們講的潛在被害人,這種被害人其實是我們經過很多方法查出來的,因為各銀行之間不能把資料拿來互通,所以我們才會有這樣一個條文的修正,也希望賦予警察更多的權利,然後限制……

張委員宏陸:我沒有反對這個修法,我只是問你,我說的這個情況有沒有涵蓋在內啦!

主席:請張智倫委員。

張委員智倫:好,謝謝。第九條的修正是希望警方可以主動通報,最重要就是暫停涉詐的金融帳戶,也就是阻斷詐騙金流,我覺得這是很重要的一個防線,可是我這邊也要請教,如果這條通過了,未來你們警方內部要如何執行相關程序,即未來要如何阻斷潛在被害人匯款的情形?因為我怕這條通過以後,民眾知道這個條文,就會一直要求你們阻斷這個帳戶,屆時你們要如何因應?會不會造成警方的壓力?我的意思是,只要覺得有詐騙,警方就要趕快把他的帳戶凍結,未來如果不凍結,會不會變成是你們失職?當然,我覺得這是一個很好的法條修正,只是對一般民眾的生活,或者對警察相關的壓力部分,你們是不是可以再詳盡做一下解釋?

主席:來,主任,請說明。

張主任文源:報告幾位委員,第九條警示帳戶的關鍵是用在針對涉詐的帳戶做警示、暫停交易,剛剛張委員所提的問題,是規範在第七條的潛在被害人資料,現行範圍我們其實都已經有依照署長、局長指示發出非常明確的相關公函、行政命令,原來規定是十類,我們已經限縮為高風險的五類,也就是這五類是非常非常明確讓被害人不要持續匯款,其功效從今年11月跟去年11月比較起來,已經讓財損大幅下降百分之五十幾,這個部分現行很多金融機構不敢做的原因,完全是在於沒有明確的法律授權,如果這一條修正通過,說真的,對我們國家防止被害人持續遭詐是非常非常重要。至於剛剛所提到的第九條部分,是專門指涉詐的帳戶,而警示的依據,在第一線同仁受理報案的時候就會先做檢驗,如果有錯誤,到金融機構會再檢核一次,所以其實出錯的機率不大,但我們還是會依照剛剛委員的指示,以及剛剛署長、局長的指示,回去後會再做一些更細緻的作為,以上。

主席:金管會要補充嗎?

周主任秘書正山:剛才警政署長官的說明已經非常具體和清楚,我們金融機構大概就是配合警政署的警示帳戶制度,其實這個制度也運作一段時間了,現在有明確的法律授權,金融機構會更有依據來處理。

主席:這樣第九條是不是照行政院提案通過?好。

再來第十條。第十條如果沒有意見,就照行政院提案通過。

第十一條。第十一條如果沒有意見,就照行政院提案通過。

現在是第十三條。請張宏陸委員。

張委員宏陸:其實我們的法條都是連貫的,剛剛講的第九條,主任提到是第七條被害人部分,可是你仔細看,它只有對被害人的帳戶關懷、勸導或通知司法警察機關到場而已,並沒有像第九條寫得這麼明確,所以我剛剛才會問那個問題,不好意思,因為我認為我們應該要很仔細的審這個法條,所以又回到七跟九。

主席:來!再回答更清楚、講更清楚一些。

張主任文源:跟委員報告,關於第七條,我們這邊寫的內容是被害人身分資料,就是他的身分證跟相關姓名之類的資料,拿給所有的金融機構跟虛擬資產服務業者,並明確的說,這是被害人喔,你要趕快去勸說他,並且通知我們的警方到現場,這樣才會具體有效,所以第七條的目的是在這個地方。

第九條的部分,其實就是剛剛跟委員報告的,這個部分是針對已經報案的涉詐帳戶,我們要把它警示,以上。

周主任秘書正山:補充一下,第七條是針對潛在的被害人,就是他的行為階段還沒有進入到真正犯罪要去偵查的時候,只是潛在的被害人而已,如果此時就要凍結或是處理他的帳戶,可能會不符合比例原則,因為這對他的財產權會有比較大的傷害,所以我們第七條第二項還是基於保護潛在被害人的觀念出發,以上。

張委員宏陸:我對這個沒有意見,我剛剛只是問,第九條有沒有規範到我說的那個情況?你們現在所說的就是沒有規範到那個情況,對不對?

張主任文源:對,沒有。

張委員宏陸:對嘛!你們就回答嘛!你們要講清楚啊!但你們卻在那邊繞來繞去。

主席:請麥玉珍委員。

麥委員玉珍:主席,因為剛剛張委員有提到第七條跟第九條,我這邊也是有很多像你們說的潛在被害人,很多移工或是新住民的帳戶也是莫名其妙被凍了,沒有什麼原因就被凍了,若去問警察,警察說等通知,也沒有做筆錄,什麼都沒有,凍了一年也還是一樣沒有處理,也沒有收到任何通知,我這邊也接到很多這樣的陳情,因為銀行將他們帳戶凍結,他們去報案,警察這邊也沒有要求做筆錄,所以這個是懷疑他們是詐騙或潛在被害人,還是真的像第九條這樣子的情況?他們是完全都沒有收到通知,但銀行帳戶就是沒辦法用,去問警察,警察說等通知,也沒有做筆錄,所以這個是潛在被害人,還是你們覺得他已經是納入詐騙範圍了?這個部分我們也是想要弄清楚。

主席:請主任再解釋清楚一點。

張主任文源:報告麥委員,這個部分不會是被害人,他應該是已經報案的,就是已經受理報案並匯到外籍的人頭帳戶去,如果今天他沒有收到通知,會不會是因為他已經出境了?但是他入境以後,我們還是會……

麥委員玉珍:有的是有臺灣身分證的新住民,他們的帳戶也被凍了,而且凍一、兩年了,但是他們說完全都沒有處理,也沒有收到通知,也沒有請他們做筆錄,所以他們也不知道這是怎麼回事。

周局長幼偉:報告委員,剛剛黃委員有提到,以後當我們把你這個帳戶設成警示的時候,我們會把你的條件或是你涉案的原因做一個註記,這個部分剛剛在討論的時候有講過。再來,剛剛你提的那個應該不是潛在被害人,而是帳戶賣給人家或提供帳戶,變成涉嫌洗錢防制法的部分。

麥委員玉珍:完全沒有,而是因為他有匯款,你們懷疑他是不是涉及詐騙或者是匯款什麼的,所以就會被凍,情況是這樣的,而不是他的帳戶去賣給別人。

周局長幼偉:沒關係,我們事後會調查。

麥委員玉珍:所以我們看了第七條跟第九條的規定,是真的懷疑他們或者通報了才會凍他們的帳戶?但是他們完全不知道是怎麼回事,我是這樣子的意思。

周局長幼偉:這個個案我們會再了解,剛剛我們所提的,就是大部分的情況下我們會通知的原因,謝謝。

主席:第十三條如果沒有什麼意見,我們照行政院提案通過。

現在處理第三十條,因為提案人不在現場,我們就不討論了。

再來是黃捷委員等所提第三十一條及增訂第三十一條之一。

黃委員捷:對,第三十一條跟第三十一條之一,剛剛我跟數發部已經有討論、溝通過了,所以用附帶決議處理,只是文字的部分還在印,希望印好的時候,可以讓我唸一下。

主席:好,等文字印好後再唸。

黃委員捷:不好意思,再讓我說明一下,我還是希望最終的目標是這些網路平臺業者有義務要把他們的平臺管理好,因為現在網路詐騙真的是一個非常主要的管道,希望附帶決議趕快印出來,讓大家知道數發部是有意願而且也很努力在監管這一些網路平臺業者,然後我們也要求網路平臺業者在臺灣要有客服中心、要明確的說明,在遇到狀況時,業者要自己找人出來進行這些服務跟面對,而不是最後的責任都落在警政署、落在數發部,謝謝。

主席:謝謝。我們請吳琪銘委員。

吳委員琪銘:今天數發部有來列席,其實現在詐騙的手法真的等於是亂槍打鳥,像我本身就接到了好幾通,說他是臺南地政局,不然就是高雄社會局,甚至還有辦法叫出我的名字,但是他的來電都不顯示號碼,所以數發部針對這個部分應該要做管制,我們都接到這樣的電話,何況全國很多民眾所接到的,尤其網路詐騙真的非常嚴重,所以在這個部分,數發部應該要管制,像來電號碼這種,你們看看有沒有辦法追蹤它的來源,看看要怎麼嚇阻,不要讓這樣的狀況一直層出不窮,造成很多民眾的受害,這個部分一定要去好好檢討,謝謝。

主席:好,謝謝。第三十一條維持現行條文,有附帶決議,等一下再唸附帶決議。

第三十一條之一不予增訂。

第四十條維持現行條文。

第四十二條,各位有沒有什麼意見?我們就照行政院提案通過。

再來是第四十三條,請麥玉珍委員。

麥委員玉珍:主席,我們有提修正動議。

麥委員玉珍:據刑事警察局詐欺犯罪防制中心的數據表示,目前詐欺金額達100萬以上的案件只有10%,但是為了強化對於人民財產權的保障並提高詐欺集團犯罪之風險,研議將造成被害人財產損害金額下修為五十萬,涵蓋案件可以提升至15.74%,我們是有提修正動議,剛才修正動議有提供給大家,大家可以看一下,謝謝。

主席:第四十三條加重刑罰的部分,請司法院說明。

顧副廳長正德:主席,司法院有意見表示,將原本高額詐欺罪從500萬降到100萬,這個是行政院提出來的版本,這個部分雖然會對我們法扶的辯護量能造成衝擊,但是基於政府打詐的決心,我們尊重大院以及行政院的政策決定。但是如果要把高額詐欺罪的下限從100萬降到50萬的話,我們估算的結果是認為這個案件量恐怕會太多,光100萬降到50萬大概就有5萬件,每一件法扶如果是3萬元的話,大概就有15億元,目前法扶的預算大概就是十五億多,等於多一倍,甚至這個部分還不包含二審,二審再算上去的話可能更多。所以我們認為這個部分會造成國家財政的嚴重負擔,而且可能會加深民眾對於政府投入大量的法扶預算去扶助詐欺被告,有一些觀感問題,這個部分可能還需要去斟酌。

另外,我們也擔心未來如果降到50萬的話,大量的強制辯護案件可能會拖延法院訴訟的進行,會造成沒辦法速審速結,也沒辦法即時保護被害人。再來,如果50萬元以上一律都處三年以上,我們認為這個部分恐怕不符合比例原則或憲法的罪刑相當原則,這在法務部的報告裡面也有提到,所以我們希望能夠尊重行政院的版本,希望委員能夠支持。

麥委員玉珍:我們可以請詐防中心說明一下,他們今天有來,因為是他們請我們幫忙提的。

主席:你請他們幫忙提,這樣你還有什麼意見?

麥委員玉珍:所以我們希望他們來說明一下,數據表示……所以請他們來說明一下,講錯!講錯!

主席:我們希望這個法修正之後是真的有辦法用,達到嚇阻詐騙集團的作用,不是修完之後沒有辦法用,這樣會白費工夫,請表示意見。

張主任文源:召委、各位委員先進,大家好。我們最主要是有統計今年1月到11月被害人財損的級距統計表,這樣講好了,今年11月跟去年11月比起來,11月的數據是財損大幅降了百分之五十幾,但實質上金額還是高達了五十九億多,所以我們一直都戰戰兢兢,希望能夠一直打下去,去年這個期間大概都是一百三十幾億、一百二十幾億,所以實在是下降很多。依照這個比例,若以這個為基準值,今年1月到11月的數據當中,超過500萬以上的部分只不過占2.21%,超過100萬以上的被害人個人財損是10.1%,也就是還有百分之八十九點多的被害人並沒有因為詐防條例而受到保護,其中50萬的統計就達到15.74%,所以我們才會建請可以酌予考量看看,以上。

麥委員玉珍:我要強調說明是他們提供的數據,不是他們提的,是他們提供的數據,少一個字,所以大家哇哇叫,是他們提供的數據,所以我們希望可以這樣修正,不要那麼驚訝!

主席:我們就照行政院提案通過。

再來第四十四條。

麥委員玉珍:主席,第四十四條我們有提出修正動議,針對這一條的修正我們都贊同,但是希望在行政院版中增訂第一項第三款的規範,主要也是因為詐騙集團常利用80歲以上長者或者非本國籍人士從事犯罪,這個族群比較容易受控,所以需要加重處罰,以保護弱勢,若沒有異議的話,我們建議照我們提案的修正條文通過。因為刑事警察局詐欺犯罪防制中心有提到未成年的部分,考量另外有少年事件處理法第八十五條規定,成年人教唆、幫助或利用未滿18歲之人犯罪或與之共同實施犯罪者,依其所犯之罪,加重其刑至二分之一。因此,若在本條納入是否可能就不適用少年事件處理法第八十五條,反而幫利用18歲以下之人的詐騙犯減刑?所以本席提出修正動議,暫不將未成年寫進這個法案,謝謝。

主席:請許宇甄委員。

許委員宇甄:謝謝主席。有關這一條我們增訂第三項,教唆、幫助或利用滿80歲以上或非本國籍人士犯之,如果非本國籍人士是有雙重國籍的話,針對這個部分會有什麼樣子的法令解釋?請說明。

主席:先說明一下,有意見待會我們再討論。

許委員宇甄:因為我看到這一條都有修正動議,目前我們多規範的是非本國籍人士犯之,如果是雙重國籍的話,他同時具有中華民國國籍,也具有外國國籍,他會不會鑽這個法律漏洞,因為他會說他是非本國籍人士?

顧副廳長正德:我們這邊的理解,因為這個等於是一個構成要件,如果是中華民國國籍以外的外國國籍或是無國籍人士的話,應該是都包含,如果是雙重國籍,有一個國籍是中華民國國籍的話,這個部分就不適用這個條文。

許委員宇甄:如果是雙重國籍,他不會鑽漏洞,就是他不是非本國籍人士,會用中華民國國籍去規範。

顧副廳長正德:而且詐危條例裡面,本身就已經有非本國籍的一些用語,所以大家理解上應該是可以一致。

主席:請張宏陸委員。

張委員宏陸:我覺得大家講的都有道理,可是如果是教唆18歲以下的不加重其刑,我也覺得很奇怪,滿80歲都有,未成年沒有加重其刑,我倒覺得大家要思考一下,我覺得18歲以下也要,不管還有什麼法令都要,立法的目的就是要讓全民知道政府的作為,我認為應該是這樣。

主席:主管機關有意見嗎?請司法院。

吳法官元曜:主席、各位先進。對於委員提修正動議的立法裁量權予以尊重,只不過因為兒少權益保障法第一百十二條的體例,除了教唆、幫助、利用之外,還有與之共同實施犯罪的要件用語,所以在委員提案的基礎之上,看是不是把它修正文字成為以下的文字:「教唆、幫助或利用未滿十八歲、滿八十歲或非本國籍人士犯罪或與之共同實施犯罪」,這樣可能比較完整規範。謝謝。

主席:就是文字修正,來,請修正一下。

張委員宏陸:主席,我覺得就照文字修正通過。

主席:好。

張委員宏陸:他們修正,我們最後再來檢視一次,這樣才快。

主席:好。再來是第四十六條。剛剛那一條修正文字通過,你們再把文字看一下。

繼續是第四十六條。請麥玉珍委員。

麥委員玉珍:主席,第四十六條是我們提案修正的,各版本雖然都是希望認真地補償被害人,協助破案者得到減刑,但具體要件仍有差異,行政院版與部分委員都採納自首後六個月內支付達成調解或和解之全部金額,時間比較僵硬,也有部分版本是著重在犯罪所得的繳回,或要求無條件提存,甚至李彥秀委員的版本是要求要與被害人達成和解,門檻比較高。所以民眾黨黨團的版本主張更務實的是,只要在第一審言詞辯論終結前完成調解、和解,並完成金額給付,就能適用減輕或免除其刑,不用限縮在六個月內,這樣更符合實務的處理,也能給被害人更多完整賠償的機會,而不是卡在程序的時間上。

也因此我們認為我們的版本能兼顧誘因和彈性,也更能促成實際賠償的結果,若各位委員認同的話,就讓被害人更快速獲得補償,或讓制度更符合實務需求也請大家支持我們的版本,謝謝。

主席:請許宇甄委員。

許委員宇甄:謝謝主席。本席所提出的第四十六條修正主要有兩個核心:第一個是要把給減刑機會與實際的補償牢牢地綁在一起,而修正的條文要求自首者必須在自首之日起六個月支付與被害人達成調解或和解的全部金額。為什麼要說六個月?就是要設定防止拖延,也避免有人一邊說悔改,一邊拖著不還,讓被害人在訴訟裡越等越久、越等越絕望。第二個,詐騙大部分都是集團分工,底層的成員不一定握有金流,真正的詐騙集團主腦,如果我們可以往上追,把錢追回來的機率也會變高。所以我也增訂,如果行為人能夠協助查獲發起、主持、操縱或指揮詐欺組織的人,扣押該組織取得的全部被害人財物或財產上的利益,得以免除其刑。這是希望用制度要求犯後要付出看得見的代價跟貢獻,才能夠換到更有利的處理,而且也可以追出比較高的追贓跟瓦解的效果,也回應社會最迫切的期待,這就是本席針對第四十六條修正所提出的意見。謝謝。

主席:請蘇巧慧委員。

蘇委員巧慧:謝謝主席。針對第四十六條和第四十七條,我先講第四十六條,其實我們就是在現行條文實施之後發現,本來會希望因為法條的設計而讓犯罪者交出他的犯罪所得,也就是讓被害人可以儘速取得補償,結果當時的好意在實務執行上卻反而產生漏洞這樣的狀況,所以這次大家都是希望來填補,如果在這樣的狀況之下,其實剛剛大家講的意旨都差不多,甚至我個人其實也有版本,但我們現在來看行政院版本,其實我覺得已經把各家的意見都納含進去了,包括說要追錢才可以,錢追到了才可以減輕其刑,而且不是一定,是可以考量而已,是「得」!然後有期間、有裁量空間,文字又比我們其他人的版本都簡潔,所以我個人是覺得可以支持院版,我也認為大家可以再看一下院版,我們就照院版通過。

主席:這樣是不是我們就依院版提案通過?

蘇委員巧慧:大家的意見應該都有納進去。

主席:有。再來是第四十七條。

張委員宏陸:第四十六條及第四十七條兩條都是一樣,只是一個是自首,一個是偵查中,就這兩個不一樣。

主席:對。

張委員宏陸:其實我跟巧慧委員都有提案,但我再看了一下,其實行政院版就如同巧慧委員講的,都已經把它納得更詳細了,我覺得第四十六條沒問題,第四十七條應該也是照院版。

主席:好,這樣第四十七條也照院版……

麥委員玉珍:主席,因為這是我們提案的,珊珊委員也希望我幫他說明提案的原因。主要是自白後是否透過實際補償或協助協調,作為減輕處罰的重要判斷基準,各版都有,但是採比較實務的作法就是在第一審言詞辯論終結前,和剛才一樣,只要是完成調解、和解的金額給付就可以減輕或免除其刑,避免將時間固定,影響實際運作。他也沒有說堅持,但是希望如果能有彈性的話是更好,希望大家可以再討論看看。謝謝。

主席:第四十七條就依行政院提案通過。

接著是第五十條。對第五十條有沒有意見?如果沒有意見就依行政院提案通過。

再來是第五十四條。因為第五十四條的提案委員沒有來,我們就不討論,這包含在第五十條裡面。

繼續是黃捷委員所提的附帶決議。

附帶決議1

請數發部持續督導網路廣告平臺業者,要求參考國際作法加強揭露義務,並建議業者設立在地客服,以協同防詐。

黃 捷  張宏陸  李柏毅  王美惠  蘇巧慧

高金素梅

黃委員捷:OK

主席:OK,好。

請宣讀協商結論。

協商結論:詐欺犯罪危害防制條例部分條文修正草案,第七條、第八條、第九條、第十條、第十一條、第十三條、第四十二條、第四十三條、第四十六條、第四十七條、第五十條,均照行政院提案通過;第三十條,不予修正;第三十一條,維持現行條文;增訂第三十一條之一,不予增訂;第四十條,維持現行條文;第四十四條,修正文字通過;第五十四條,不予修正;通過附帶決議一項。

主席:請問各位委員,照剛剛的協商結論通過,請問有無異議?(無)沒有異議,通過。

作以下決議:討論事項所列議案「詐欺犯罪危害防制條例草案」等35案,已併案審查完竣,擬具審查報告提報院會討論。請問在座各位委員,需不需要經過黨團協商?不用。

本案於院會討論時,由本席王召委代表作補充說明。

審查通過之條文,條次、引述條文部分文字跟相關法制用語,授權主席及議事人員整理。

本次修正之條文,行政機關如有補充立法說明,會後請儘速送至內政委員會,俾利納入審查報告。

本來想明天還要繼續開,不知道內政的效率這麼好,明天不用開,不然我本來要說明天還要繼續。本次會議到此結束,現在散會,謝謝大家。

散會1023分)