立法院第11屆第4會期社會福利及衛生環境委員會第17次全體委員會議紀錄

時  間 中華民國1141218日(星期四)92分至1125

地  點 本院群賢樓801會議室

主  席 廖委員偉翔

議  程 報告事項

宣讀上次會議議事錄。

討論事項

一、審查行政院函請審議「勞工保險條例第六十六條及第六十九條條文修正草案」案

二、繼續審查

()委員許宇甄等19人擬具「勞工保險條例第六十六條及第六十九條條文修正草案」案。

()委員李昆澤等25人擬具「勞工保險條例第六十九條條文修正草案」案。

()委員林國成等32人擬具「勞工保險條例第六十六條及第六十九條條文修正草案」案。

()委員王育敏等20人擬具「勞工保險條例第六十六條及第六十九條條文修正草案」案。

()委員賴瑞隆等17人擬具「勞工保險條例第六十九條條文修正草案」案。

()委員蔡其昌等19人擬具「勞工保險條例第六十六條及第六十九條條文修正草案」案。

()委員羅廷瑋等16人擬具「勞工保險條例第六十六條及第六十九條條文修正草案」案。

()委員陳秀寳等21人擬具「勞工保險條例部分條文修正草案」案。

()委員楊曜等25人擬具「勞工保險條例第六十六條及第六十九條條文修正草案」案。

()委員蔡易餘等18人擬具「勞工保險條例第六十六條及第六十九條條文修正草案」案。

(十一)委員王美惠等17人擬具「勞工保險條例第六十六條及第六十九條條文修正草案」案。

(十二)委員徐欣瑩等22人擬具「勞工保險條例第六十六條及第六十九條條文修正草案」案。

(十三)委員翁曉玲等19人擬具「勞工保險條例第六十六條及第六十九條條文修正草案」案。

(十四)委員王鴻薇等22人擬具「勞工保險條例第六十六條及第六十九條條文修正草案」案。

(十五)委員李昆澤等19人擬具「勞工保險條例第二十九條條文修正草案」案。

三、審查

()委員廖先翔等18人擬具「勞工保險條例部分條文修正草案」案。

()委員林月琴等16人擬具「勞工保險條例第六十六條及第六十九條條文修正草案」案。

()委員林倩綺等18人擬具「勞工保險條例第六十六條及第六十九條條文修正草案」案。

()委員劉建國等17人擬具「勞工保險條例第六十六條及第六十九條條文修正草案」案。

()委員鄭天財Sra Kacaw17人擬具「勞工保險條例第六十六條及第六十九條條文修正草案」案。

()委員王正旭等20人擬具「勞工保險條例第六十六條及第六十九條條文修正草案」案。

()委員林淑芬等21人擬具「勞工保險條例第六十六條及第六十九條條文修正草案」案。

()委員吳思瑤等19人擬具「勞工保險條例第六十六條及第六十九條條文修正草案」案。

()委員李坤城等20人擬具「勞工保險條例第六十六條及第六十九條條文修正草案」案。

()委員廖偉翔等16人擬具「勞工保險條例第六十六條及第六十九條條文修正草案」案。

(十一)委員陳俊宇等20人擬具「勞工保險條例第六十六條及第六十九條條文修正草案」案。

(十二)委員李彥秀等16人擬具「勞工保險條例第六十六條及第六十九條條文修正草案」案。

(十三)委員陳培瑜等17人擬具「勞工保險條例第六十六條及第六十九條條文修正草案」案。

(十四)委員楊瓊瓔等29人擬具「勞工保險條例第六十六條及第六十九條條文修正草案」案。

(十五)委員黃秀芳等18人擬具「勞工保險條例第六十六條及第六十九條條文修正草案」案。

(十六)委員葉元之等20人擬具「勞工保險條例第六十六條及第六十九條條文修正草案」案。

(十七)委員吳沛憶等18人擬具「勞工保險條例第六十六條及第六十九條條文修正草案」案。

(十八)委員馬文君等18人擬具「勞工保險條例第六十六條及第六十九條條文修正草案」案。

(十九)委員郭昱晴等16人擬具「勞工保險條例第六十六條及第六十九條條文修正草案」案。

(二十)委員盧縣一等17人擬具「勞工保險條例部分條文修正草案」案。

(二十一)委員郭國文等18人擬具「勞工保險條例第六十六條及第六十九條條文修正草案」案。

(二十二)委員張雅琳等17人擬具「勞工保險條例第六十六條及第六十九條條文修正草案」案。

【逐條討論】

【三、(十五)(十九)案,如經復議則不予審查】

【三、(二十)(二十二)案,如未經院會交付本會審查或未經各黨團簽署不復議同意書則不予審查】

劉主任秘書厚連:報告委員會,出席委員6人,已足法定人數,請主席宣布開會。

主席:現在開會。

請議事人員宣讀上次會議議事錄。

立法院第11屆第4會期社會福利及衛生環境委員會第16次全體委員會議議事錄

時  間:1141215日(星期一)91分至1325

地  點:群賢樓801會議室

出席委員:陳昭姿  林月琴  陳菁徽  王育敏  盧縣一  蘇清泉  廖偉翔  劉建國  林淑芬  王正旭  涂權吉  邱鎮軍  黃秀芳  陳 瑩

    (委員出席14人)

列席委員:楊瓊瓔  鄭天財Sra Kacaw   賴士葆  鄭正鈐  林楚茵  謝龍介  蔡易餘  葉元之

  (委員列席8人)

列席官員:

環境部

部長

彭啓明


 資源循環署

署長

賴瑩瑩



副署長

林健三


 環境管理署

署長

顏旭明


 環境保護司

簡任視察

吳鈴筑


 大氣環境司

簡任技正

呂澄洋


 水質保護司

簡任技正

簡良達


 化學物質管理署

署長

蔡孟裕


衛生福利部醫事司

副司長

劉玉菁


 食品藥物管理署

簡任技正

楊博文


經濟部產業發展署

署長

邱求慧



組長

吳振華


 產業園區管理局

副組長

陳建堂


 能源署

專門委員

張群立


農業部資源永續利用司

司長

莊老達


 畜牧司

簡任技正

馮一鉞


 漁業署

組長

陳文深


 林業及自然保育署

組長

范家翔


 農村發展及水土保持署

組長

蔡秀婉


 農田水利署

組長

朱志彬


 農糧署

科長

李協昌


交通部航政司

簡任技正

鄭鴻政


 路政及道安司

科長

衛俊安


 航港局

組長

胡凱程


國防部軍醫局醫務管理處

處長

王毓淇


 軍備局

副局長

陳益志


 資源規劃司

副司長

吳杏先


 後勤參謀次長室軍品整備處

處長

陳春忠


 國防採購室商情綜合處

處長

吳立文


內政部國土管理署

主任秘書

歐正興


 城鄉發展分署

簡任正工程司

陳和斌

主  席:廖召集委員偉翔

主任秘書:劉厚連

專門委員:游亦安

紀  錄:簡任秘書 林桂美 簡任編審  江建逸 科  長 賴映潔 專  員 許淑真

報 告 事 項

宣讀上次會議議事錄。

決定:確定。

邀請環境部部長、衛生福利部、經濟部、農業部、交通部、國防部及內政部國土管理署就「全臺垃圾山危機與事業廢棄物去化」進行專題報告,並備質詢。

(本次會議由環境部部長彭啓明及經濟部產業發展署署長邱求慧報告後,委員陳昭姿、林月琴、廖偉翔、王育敏、盧縣一、陳菁徽、林淑芬、蘇清泉、劉建國、王正旭、涂權吉、邱鎮軍、謝龍介、黃秀芳、陳瑩及葉元之等16人提出質詢,均經環境部部長彭啓明、經濟部產業發展署署長邱求慧、國防部軍備局副局長陳益志與國防採購室商情綜合處處長吳立文、交通部航政司簡任技正鄭鴻政及衛生福利部醫事司副司長劉玉菁暨各相關主管等即席答復。委員楊曜及徐欣瑩所提書面質詢,列入紀錄刊登公報。)

決定:

一、報告及詢答完畢。

二、委員質詢未及答復或請補充資料者,請相關機關於2週內以書面答復,委員另要求期限者,從其所定。

散會

主席:請問委員會,上次會議議事錄有無錯誤或遺漏之處?(無)沒有,議事錄確定。

日會議議程為:一、審查行政院函請審議及委員分別擬具「勞工保險條例部分條文修正草案」共23案;二、繼續審查委員分別擬具「勞工保險條例部分條文修正草案」共15案。

本次再交付審查之提案,僅進行提案說明,不另做詢答。

現在請新增提案委員說明提案要旨,每位委員2分鐘。

請林月琴委員說明。

林委員月琴:各位委員、政府部門代表、先進,大家好。我是立法委員林月琴,今天在此提出勞工保險條例第六十六條及第六十九條條文修正草案,懇請各位支持。本提案是考量國內人口結構快速老化及少子女化的影響,未來領取者越來越多,繳納保險者越來越少,將造成勞工保險財務負擔日漸沉重。鑑於勞工保險為國家辦理的社會保險制度,為維持勞保基金的永續性,確保每一個世代勞工的經濟生活皆能夠獲得保障,提出第六十六條及第六十九條的調整跟修正。

首先第六十六條部分,有鑑於勞工保險是強制性社會保險,國家有義務維護其財務穩定,參考國外年金制度的改革經驗,政府資源的挹注也是一種措施,並且國內其他社會保險制度,如公保、軍保及農保等,均有由政府撥補以挹注財源的比例,因此提案新增第五款,將政府撥補法制化。

其次,為了確保勞保整體財務健全,我也在第六十九條增訂中央主管機關應依財政及保險財務狀況,每年編列預算進行撥補,以便維持勞工保險基金的穩定,並新增第二項,明定中央主管機關於本條例修正條文實施後,至少每四年應該定期檢討勞保的財務。

綜上,懇請各位能夠共同支持勞保條例的修正,將政府撥補法制化、財務定期檢討法制化,共同維護世代正義,兼顧職業別平等,謝謝大家。

主席:謝謝林月琴委員的說明。

接下來請王正旭委員說明。

王委員正旭:主席、各位行政官員、委員同仁、媒體記者朋友,還有全國的勞工朋友,大家好。我是立法委員王正旭,今天提案的勞工保險條例第六十六條及第六十九條修正草案,最主要內容就是將政府撥補以及政府負擔勞保給付最終支付責任,還有每三年檢討勞保財務明文入法。

依據勞保局最新統計,我國勞工保險投保人數在今年10月已經來到1,054萬人,勞保年金也是目前我國勞工最重要的退休保障,而從何佩珊到洪申翰部長也都基於勞工保險退休的保障、投保勞工的世代正義以及維持社會穩定等考量下,公開表示目前不宜也不會降低勞保給付,但這也代表在勞保財務上,前端的財源收入就應該有更穩定、更讓勞工有信心的方案。其實政府從蔡英文總統到賴清德總統上任以來,七年內已經撥補勞保基金5,170億元,透過政府預算撥補勞保確實已經是既定的國家政策,今天將這樣的政府撥補明文入法,除了希望讓勞動部未來在爭取預算時更有所依據,也代表政府對勞工的承諾,希望勞保制度在跨世代勞工的信任下,能夠永續。

最後,建議勞工紓困貸款也存入專戶,避免被抵押或者強制執行,保障經濟弱勢勞工緊急生活之所需,還有明文規定被保險人應該繳清保費及滯納金之後,始得領取給付,以維持勞保作為社會保險的公平公義,這部分我們用第二十九條的修正動議來處理,因為勞保條例修法的機會非常難得,我們也期待包括各種財源、費率甚至給付等,能藉由這一次的機會來調整,但基於讓有共識的政府撥補與最終支付責任入法能夠儘快順利通過,針對其他勞保制度的修正建議,我們則會以附帶決議的方式處理。以上,謝謝。

主席:謝謝王正旭委員的說明。

接下來請郭國文委員說明。

郭委員國文:謝謝主席。在場委員,還有行政官員代表以及記者朋友,其實本席提案的用意跟各位委員的宗旨雷同,但是為何再提出來?當然是要強調對勞保體制的一個確認,以及提升勞工朋友的信心。內容部分,我們是採取雙重入法的作法:一是政府最終責任入法,二是撥補入法。之所以要提出撥補入法,是要提高政府的責任,以健全整個勞保制度。其實政府部門在過去這幾年已經撥補超過5,000億之多,這種最終責任入法,就雷同於國民年金跟軍公教退撫制度一般,因為勞保的涵蓋面跟影響面非常之巨大,如同剛剛王委員所說的,目前有超過1,050萬人已經加入,且有200萬人正在領取勞保年金。

我版本的內容跟大家有一點不同的地方,就是在勞保基金財源的部分,我增加了除了公務預算之外,多一個指定財源的撥入,那指定財源的撥入是雷同於現在的菸捐補助健保、奢侈稅撥給國民年金、房地合一稅挹注在長照跟社會住宅的案例,勞保的財源不應該只有公務預算,因為公務預算有可能因為排擠的問題等因素而造成來源不穩定。所以本席做一下建議,也希望多增加一些來源的可能性,來確保勞保撥補制度的穩定性。如同之前我們在其他委員會所討論的,在國安基金獲利的部分,我們也曾經有提到是不是要提出修法的方式,這個部分也可以列入整個勞保未來撥補的預算來源。以上,謝謝。

主席:謝謝郭國文委員發言。

有關本次會議各項書面資料均列入紀錄,刊登公報。

現在進行討論事項,請議事人員宣讀提案條文內容,若有修正動議,請一併宣讀。

DrawObject1

二、修正動議:

1.

2.

主席:請問在場委員,本案是否要廣泛討論?(要)好,要廣泛討論。接下來我們進行廣泛討論,要發言的委員請舉手,每位委員發言時間3分鐘。

先請陳菁徽委員。

陳委員菁徽:非常謝謝主席今天的排審,也謝謝各位官員,還有委員同事的出席。今天要審查的勞工保險條例修正草案,對於全臺灣1,000萬名的勞工朋友來說是至關重要的一刻,我們坐在這裡就是要為勞工把關,處理大家最在意也最擔心的勞保財務問題,我們的目標非常明確,落實政府撥補法制化,並且確立政府負起最後的支付責任。多年來不分朝野,其實在座委員都已經非常關注勞保基金的水位、投資績效,還有隱藏債務等等的問題,一次一次的質詢,要求政府表現決心,讓勞工朋友可以放心,不用擔心退休金會破產,不用擔心最後會領不到。

但近期執政黨還有特定的側翼團體不斷在網路上帶風向,試圖製造社會對立,指控我們上禮拜在討論公務人員相關法案時是在搞階級對待,在這邊要非常嚴正的駁斥這種說法,並且向全國人民報告,這完全是惡意的曲解,我們的主張從來都是一以貫之的,那就是照顧全部民眾的福祉。舉例來說,我們之前曾經要求健保撥補要法制化,是為了全體國民的健康權;上禮拜我們修正公務人員的保障,是為了保障現職的公務員,以及未來可能投入公職成為文官的優秀青年,這是為了國家的行政基石。

而今天同樣站在這裡,為了全臺灣1,000萬勞工朋友的退休權益奮戰,我們要大聲疾呼,勞保撥補入法事實勝於雄辯,標準只有一個,只要是生活在這塊土地上的人民,無論職業別,政府都有責任保障他們的老年生活安全,是全民都要照顧的,請執政黨還有側翼不要再用階級鬥爭的語言來撕裂臺灣社會,回到法案本身。過去幾年,政府雖然有編列預算撥補,但那是視情況而定,好像是給勞工的恩惠,但哪一天假使財政吃緊或是執政黨換了想法,這筆錢可能就沒了。我們要做的是把這個不確定性拿掉,透過修法把政府撥補明列為勞保基金的法定財源,並且明文規定政府必須負起最後的支付責任,這是法律的承諾,讓勞工朋友知道國家就是勞保的後盾,無論發生什麼事政府都會擔起來,所以在野黨委員的提案,核心精神都是一致的,照顧勞工要比現在做得更多、更積極。

勞保撥補已經喊了非常多年,我們現在正式進入立法程序,至於細節,比如說到底要不要規定每年的最低撥補金額,還有財務檢討機制應該是要31次或者是51次,這些技術性的問題,希望等一下主席進入逐條討論的時候,我們仔細交換意見,找出一個對財政可行、對勞工最有保障的方案。最後再次強調,民生的議題不分藍綠,也不分職業,請執政黨停止製造階級對立的假象,今天讓我們一起通過修法,給全臺灣勞工一個安穩的未來,謝謝主席、謝謝大家。

主席:謝謝、謝謝陳菁徽委員發言。

現在在場的委員還有沒有要廣泛討論的?沒有的話,廣泛討論完畢。

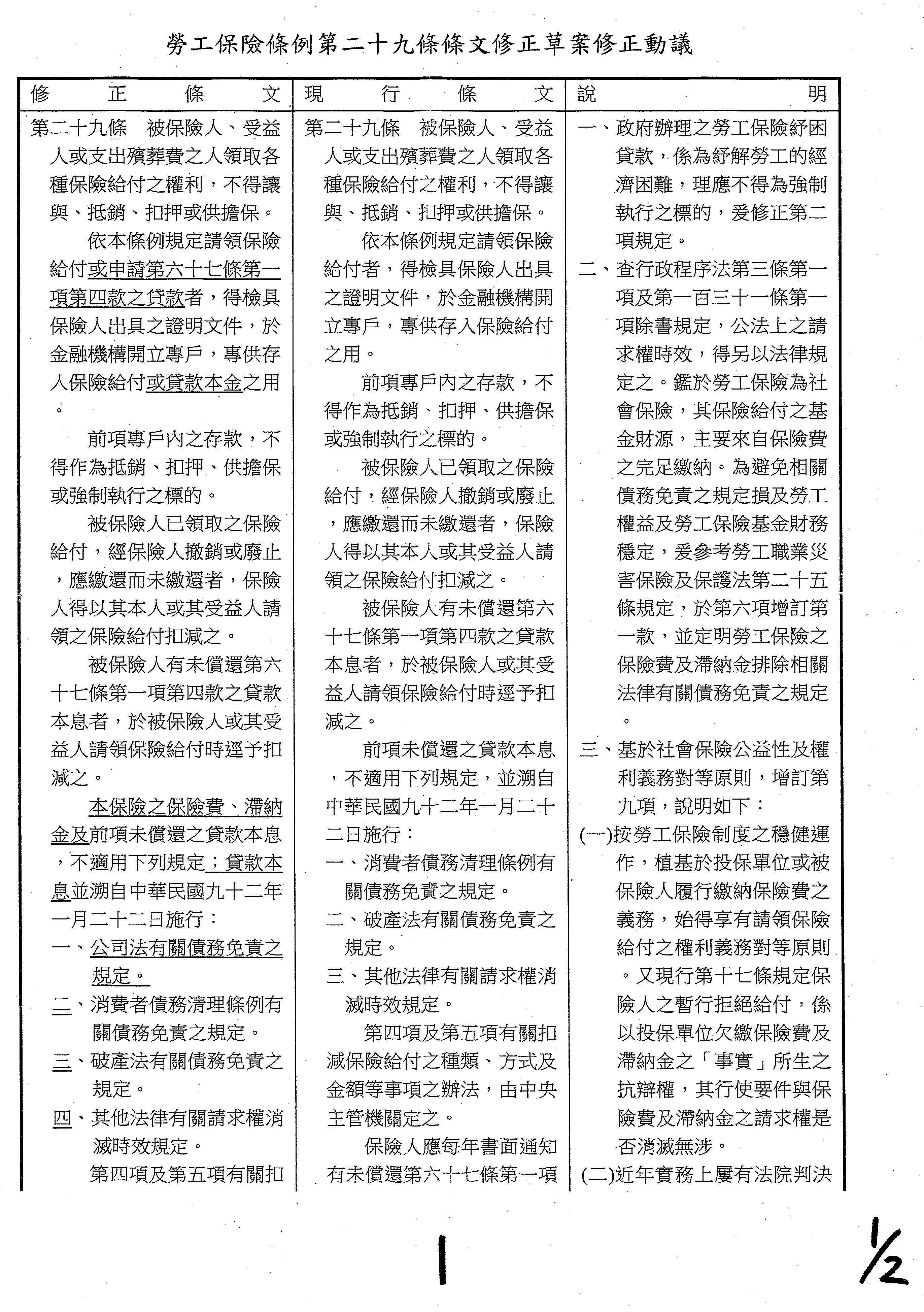
現在進行勞工保險條例部分條文修正草案計38案之逐條討論。每條條文先請行政單位說明,接著請委員表示意見。現在進行勞保條例修正案第二十九條條文審查,提案部分有李昆澤委員,還有一個修正動議是委員劉建國召委等3人的修正動議。這個部分是不是先請勞動部說明?

陳司長美女:主席、各位委員,大家好。謝謝主席今天的安排……

主席:不好意思,聲音可能要大一點,你的麥克風對的位置……

陳司長美女:主席、各位委員,大家好。謝謝主席今天的安排,勞保條例第二十九條的現行規定是只有請領保險給付可以申請設立專戶,其中第三項規定專戶內的存款不得作為抵銷、扣押、供擔保或強制執行之標的。委員李昆澤等19人的提案是在第二十九條第二項增訂申請本條例第六十七條第一項第四款的貸款者,也就是勞保紓困貸款的貸款者可以開立專戶供存貸款本金之用。如果通過的話,它就會適用到第三項的規定,也就是專戶內的存款不得作為抵銷、扣押、供擔保或強制執行之標的,這樣可以落實紓困貸款的目的,所以有關第二項增列的部分,我們建議照李昆澤委員等19人的提案通過。

另外,有關委員劉建國、委員王正旭以及委員林月琴等所提修正動議的部分,主張在第六項增列勞工保險的保險費及滯納金,排除相關法律有關債務免責的規定;以及在第九項明定本次修正施行前的欠費,仍然適用第六項債務免責的規定,且保險人並應暫行拒絕給付。這個制度可以確保勞保制度的穩健運作以及權利義務對等的原則,所以勞動部敬表支持,我們建議照委員所提的修正動議通過,以上報告。

主席:有沒有委員要發表意見?

先請劉建國委員,然後是王正旭委員,再來是林月琴委員。

劉委員建國:謝謝召委。剛剛勞動部可能只有講到第二項第一款勞保保險費及滯納金排除法律有關免責及消滅時效的規定而已,我們的修正動議應該不只是這樣,大致區分為以下幾點來跟各位說明:首先,勞工申請紓困貸款主要是要緩解眼前的困難,如果該年勞工有積欠貸款、健保費等,就會被強制執行,申請下來的紓困貸款馬上被扣走,這其實很奇怪、很衝突、很本末倒置,他就需要貸款了,結果他的貸款下來,竟然好像是幫債權人去得到他應該要回復的相關部分的款項,政府如果再做這樣的事情,那就有一點衝突跟矛盾。第二個,這項修正動議的核心目標是要讓申請勞保被保險人紓困貸款者開立一個專戶,這個專戶就是做為專款存入貸款的本金之用,而這個專戶的貸款本金不得作為強制執行的標的,簡單講就是這樣。所以我在這邊做這個補充,不然我們要給勞工紓困貸款的美意就會大打折扣,好像是在幫債權人、銀行等相關單位做討債的行為,政府不應該有這樣的作為。以上簡單說明,謝謝。

主席:請王正旭委員發言。

王委員正旭:謝謝主席。有關第二十九條的修正動議,我稍微再追加補充,剛剛劉建國召委已經講得非常清楚,第二十九條的修正動議是以李昆澤委員的提案作為基礎,同時納入陳秀寳委員第六十七條提案的精神,將勞工紓困貸款存入專戶裡面,避免被強制執行,這部分劉建國召委已經說明得非常清楚。同時我們也在第九項明文規定勞保給付一定要繳清積欠保費以及滯納金之後才可以請領,這個最重要的精神就是要維護勞保財務的穩定以及制度的公平性。以上追加說明,謝謝。

主席:接下來請林月琴委員發言。

林委員月琴:我們之所以提出這項修正動議,修正的理由是基於社會保險的公益性以及權利義務對等的原則所在,我們認為紓困貸款應該要被保護,首先政府應該要幫助生活困難的勞工,以紓困貸款的方式借錢給他們,這筆錢當然不能隨便扣押或強制執行,因為這是給勞工的特別保護。其次,勞保基金要穩定運作,關鍵在於大家準時繳納保險費,勞工履行義務才能夠享有領取保險給付的權利,可是因為現行法律的限制,導致法院實務上經常礙於請求權時效的規定,讓欠繳的保險費及滯納金經過一定期間就可以一筆勾銷,這樣的作法不符合制度的公平性,更會影響到基金的財務穩定,所以我支持李昆澤委員的提案條文,我們跟召委也有同步提出修正動議,主要是修正不合宜的規定,明定欠保費的人還是必須還清欠款之後,才能夠領取保險給付,以上。

主席:謝謝林月琴委員發言,還有沒有委員有意見要表達?

請林淑芬委員。

林委員淑芬:抱歉,我真的看不懂這是暫行拒絕給付什麼東西?暫行拒絕給付……哪些東西是暫停給付?

主席:是不是請行政部門再唸一次這一條,從頭唸完,然後再解釋一次,好不好?

林委員淑芬:不是啦,我是指修正動議啦!

主席:對啊,就是現在再唸一次啊!

林委員淑芬:這是行政院的版本喔?

主席:沒有,這個條文是李昆澤委員的提案條文,然後剛剛劉建國召委還有提出一項修正動議。

林委員淑芬:對啦,但這項修正動議我就是看不懂,因為暫停給付……因為我們的勞保有七成是公司付的、是老闆付的,如果老闆沒有交錢,然後你說我暫時給付給勞工的,我就暫停給付,那你是暫停給付什麼?顯然他如果是現任勞工的話,那就包括生育補助還有勞保裡面的傷病給付等等,老闆沒有交錢是老闆的事,結果卻暫停給付員工的權利,這個條文不會很怪嗎?我的意思是這樣子,所以我不知道這個條文這樣修……如果是暫停給付他的老年給付的話,他已經不是公司的員工了,他已經退休了嘛!既然他已經退休了,他就不是公司的勞工,你說要暫停給付,如果是早就已經退休的,你也要給他暫停給付嗎?寫這個條文也未免太誇張,可不可以請提出這項修正動議的人,把你原始的想法以及這樣寫的法條設計講清楚?所以我才說怎麼會是行政部門去講,我看不懂啦!

陳司長美女:主席、各位委員好。關於林委員想要了解的部分,其實保險費是由雇主負擔70%、勞工負擔20%,勞工所負擔的20%交給雇主以後,他要送到保險人那邊。而勞保條例第十七條就規定在保險費及滯納金沒有繳清以前,我們會暫行拒絕給付,暫行拒絕給付的意思就是說……我們可以看到在但書裡面有規定如果勞工有扣繳證明的時候,我們就會給付。有關於這一次所提的修正動議第二十九條第六項及第九項,尤其第九項的規定是在說有一些公司的負責人沒有把錢繳到保險人那邊,可是他又要來申請給付,這個時候因為他是公司的負責人,他沒有扣繳證明……

林委員淑芬:所以你暫行拒絕給付的只限於負責人嘛!

陳司長美女:對,公司的負責人……

林委員淑芬:那你要講清楚只限於負責人。

陳司長美女:對,因為受僱勞工都有扣繳證明了,所以他不會被暫行拒絕給付。

林委員淑芬:那如果他真的傷病也不給他?

陳司長美女:如果他真的把錢收了以後沒有繳到保險人那邊,他還是要繳清以後才能夠來領給付。

林委員淑芬:現在這種現象有多嚴重?

陳司長美女:欠費的部分目前大概還有52億,我們在積極的催收……

林委員淑芬:有多少家業者?所以你要為了那幾家業者這麼做?這不會影響到勞工吧!

陳司長美女:沒有,只要他有扣繳證明,都不會影響到。

林委員淑芬:所以你的第十七條第三項或第四項指涉的是什麼?第十七條第三項或第四項。

陳司長美女:第十七條講的就是暫行拒絕給付的狀況,剛剛講到第四項就是職業工會的會員,因為他自己必須繳60%到職業工會,然後會送到保險人那邊,如果工會的會員沒有繳納保險費,也會被我們暫行拒絕給付。

林委員淑芬:所以大家沒有把費用欠費繳清楚的話,勞工自己也沒有辦法得到給付,一直以來都是這樣子?

陳司長美女:是,但是受僱勞工只要有扣繳證明就會給付,這是第十七條但書裡面的規定。

林委員淑芬:他如果馬上去繳,就可以使用嗎?

陳司長美女:是。

林委員淑芬:就可以溯及既往?

陳司長美女:只要繳清就給,因為我們只是暫行拒絕給付。

林委員淑芬:我在想的是那些最弱勢的,你們要想想看。

陳司長美女:沒有,不會影響。

林委員淑芬:如果他真的連這個也繳不出來……因為職業工會會員要繳的是六成,一年可能要繳好幾萬,他繳不出來,可能因為傷病了,搞不好我們應該好好想一想這一條這樣的設計有沒有問題。如果他真的傷病了,最弱勢的勞工、投保職業工會的、就是沒有一定雇主的,一年好幾萬他繳不出來,他傷病了,沒辦法領到給付,你就說因為他沒有繳錢,這樣也對。

陳司長美女:不過勞工都是有工作、有薪資的人才會參加我們的勞保。

林委員淑芬:你想像的跟真正實際的不一定是一致的。

陳司長美女:是。

林委員淑芬:工會的投保人數有多少?工會裡面的投保人數,你說真正的勞工、真正弱勢的勞工,除非你們關掉,你們現在還有在允許成立新設的工會吧?還有,還陸陸續續在允許。

陳司長美女:再跟委員報告,剛剛委員提到他在傷病期間是免繳保費的,在給付傷病期間是免繳保費的。

林委員淑芬:對,但是他的欠費有可能一年你叫他繳3萬,他可能累計了10年繳不出來了。

陳司長美女:可是我們勞保是在職保險,他有工作就要隨時繳保費。

林委員淑芬:好,我知道,因為這是社會保險,但是工會這個門你們開得很大,也一直都沒有落日,沒有落日就算了,你們還一直在允許新設,所以這個問題永遠都講不完。因為我們有雇主的勞工是兩成,沒有雇主的勞工在工會裡面是六成,所以那個負擔超級重,這個衝擊比較大的應該是工會裡面的,可能還不是有雇主的。

陳司長美女:其實這個條文主要是在處理負責人,工會的人數其實很少。

林委員淑芬:第四項就是工會。

陳司長美女:對,但是它人少。

林委員淑芬:你主要都要處理負責人,但是你的條文寫的是大家都一網打盡,不是只有負責人,連有雇主的勞工如果沒有扣款的話,也一網打盡……

陳司長美女:就是……

林委員淑芬:好,沒關係,我知道,我了解,但是我的意思是,回過頭來想一想,這樣的東西會不會其實好像是……我不曉得算不算雨天收傘,沒關係。

主席:林淑芬委員是不是想要問如果實務上執行下去,有沒有什麼遺漏的狀況?是不是請部長補充說明?

洪部長申翰:其實對於李昆澤委員提案第二項,我們是同意的,現在對於這份修正動議,基本上我們也是同意的,我們認為可以按照修正動議跟李昆澤委員提案第二項通過,謝謝。

主席:還有沒有委員有意見?是不是請勞動部再宣讀一次整個條文,包含修正動議?

林委員淑芬:我可不可以再講一下?因為你們就有沒有繳可以暫停給付的條款了,為什麼這裡還要再強化?這裡針對的就是雇主。

陳司長美女:不是,第九項講的是在本法施行以前可能有一些時效已經消滅的人。

林委員淑芬:你要讓他的時效繼續?

陳司長美女:對,不要因為時效消滅不能繼續……

林委員淑芬:那為什麼還要再繼續談到暫行拒絕給付?

陳司長美女:如果他沒有沒有繳,這邊還是再講一次要暫行拒絕給付……

林委員淑芬:這樣子對雇主有約束力嗎?你是說繼續沒有繳的話,就不給付傷病的部分,但是他閃躲的可能更多錢,所以我意思是,你是為了讓他的債權可以繼續延續。

陳司長美女:對。

林委員淑芬:債權繼續延續這個字眼這樣寫是完整的嗎?然後你為了確保雇主的債權可以繼續延續,結果你又再次讓這個刀子砍的是……其實不用這個刀,你本來就有機制可以處理沒有繳保費的。

陳司長美女:沒有,主要是現行實務上有些法院認為時效有可能消滅,時效一旦消滅,保險人就沒有辦法清償。

林委員淑芬:你不是說本來就可以暫行拒絕給付嗎?

陳司長美女:對,可是保險費跟滯納金請求權有可能超過了10年以後,實務上會認為時效已經消滅了,債權就消滅了,債權消滅以後,我們保險給付還要給他,所以我們希望:第一個,在第六項將免責的規定先排除,再來處理修法施行前已經時效消滅的人,他目前還是要暫行拒絕給付,跟修法施行以後的人應該是一樣的。

林委員淑芬:我是問你,沒有這個修正動議之前,原條例沒有處理的只有10年的條款?

陳司長美女:對,時效過了,保險人就沒有辦法去主張。

林委員淑芬:好。

主席:還有沒有委員有意見要表達的?沒有的話,我們請勞動部再念一次條文。

陳司長美女:是。勞保條例第二十九條的修正條文,在第二項……全部嗎?

主席:對,全部。

陳司長美女:好。

第二十九條  被保險人、受益人或支出殯葬費之人領取各種保險給付之權利,不得讓與、抵銷、扣押或供擔保。

依本條例規定請領保險給付或申請第六十七條第一項第四款之貸款者,得檢具保險人出具之證明文件,於金融機構開立專戶,專供存入保險給付或貸款本金之用。

前項專戶內之存款,不得作為抵銷、扣押、供擔保或強制執行之標的。

被保險人已領取之保險給付,經保險人撤銷或廢止,應缴還而未缴還者,保險人得以其本人或其受益人請領之保險給付扣減之。

被保險人有未償還第六十七條第一項第四款之貸款本息者,於被保險人或其受益人請領保險給付時逕予扣減之。

本保險之保險費、滯納金及前項未償還之貸款本息,不適用下列規定:貸款本息並溯自中華民國九十二年一月二十二日施行:

一、公司法有關債務免責之規定。

二、消費者債務清理條例有關債務免責之規定。

三,破產法有關債務免責之規定。

四、其他法律有關請求權消滅時效規定。

第四項及第五項有關扣減保險給付之種類、方式及金額等事項之辦法,由中央主管機關定之。

保險人應每年書面通知有未償還第六十七條第一項第四款貸款本息之被保險人或其受益人之積欠金額,並請其依規定償還。

本條例中華民國○年○月○日修正之條文施行前,有未缴清保險費及滯納金之事實者,應適用第六項規定,保險人並依第十七條第三項或第四項規定,暫行拒絕給付;經繳清欠費後,保險人應依規定發給。

主席:沒有問題的話,第二十九條就依照委員劉建國等3人修正動議通過。

接下來進行第三十條。

陳司長美女:謝謝主席。跟各位委員報告,現行勞保條例第三十條規定,我們保險給付的請求權時效是5年,委員陳秀寳等21人、委員廖先翔等18人提案希望保險給付請求權延長到10年間不行使而消滅。這個部分主要是請求權時效消滅的目的是在確保法律狀態的安定,而且要促使權利人即時主張權利,勞工保險是在職保險,保險人在實務審查勞保的加保、投保薪資的調整或者是給付案件的時候,常常需要就被保險人資格、病歷或者是薪資等等證明文件來查證,我們現在醫療法第七十條規定,病歷的保存期限是7年,而勞基法第二十三條跟第三十條的規定,對於勞工工資清冊跟出勤紀錄等的保存期限也是5年,如果申請人在發生事故超過5年以後提出給付申請,保險人常常會因為時日久遠而沒有辦法查證,會衍生給付的疑慮,影響到勞保制度的安定,也兼顧到社會保險是為了對於被保險人或受益人給付保障的即時性,所以我們建議維持現行條文,以上報告。

主席:有沒有委員有意見?

請林月琴委員發言。

林委員月琴:我覺得請求權10年的部分,我們可能要去考慮,因為保險人在實務審查的時候,常常都需要資格、病歷資料或薪資證明文件來予以查證,可是醫療法第七十條所訂定的病歷保存期限是7年,勞動基準法第二十三條、第三十條所訂定的勞工工資清冊跟出勤資料保存期限是5年,因為資料保存是有期限的,否則訂定這個10年是不是就會變成有些東西是沒有辦法查證的?剛剛勞動部說維持現行條文,我也是同意維持原來條文,以上。

主席:請問還有沒有委員有其他的意見?如果沒有意見的話,就依照勞動部所建議的維持現行條文

接下來是委員盧縣一等17人提的第五十八條。

陳司長美女:勞動部說明,勞保條例第五十八條的現行規定是,勞保年金請領資格是年滿60歲,年資滿15年,法定年齡並採逐步提高機制,到明(115)年我們就提高到65歲。委員盧縣一等17人的提案是修正第一項,原住民年滿55歲得以請領老年年金,也就是所謂的提早請領老年年金;在第五十八條第二項第五款增訂,原住民參加保險年資合計滿5年,年滿55歲可以選擇一次給付;在第五項的部分,原住民不適用年齡逐步提高的機制。

這個案子主要是勞工保險的老年年金已經設有提前5年可以請領減額年金的給付機制,針對原住民的部分,國民年金法規定在55歲的時候也可以發給原住民給付,目前是4,049元。此原住民給付的性質是屬於福利津貼,不是保險給付,是由主管機關原住民族委員會編列預算支應,所以整個制度的設計都是在之前原民55歲的時候發給原住民給付,之後65歲的時候來銜接各社會保險的年金給付,包括勞保、國保及老農津貼都是在65歲的時候請領。勞保的老年給付不是以特定身分別或被保險人平均餘命差異作為請領年齡的基準,而且基金是全體被保險人所共有,整個條件或標準都應該具公平性跟一致性。另外,最主要的是,如果允許某些族群能夠提早請領老年給付,會讓其勞保年資過短,在請領老年給付以後,他即使再工作,就不能再加保勞保,也不能再加保國民年金保險,會讓其有老年生活保障不足的疑慮,基於整個制度的公平、衡平,以及勞保財務的考量,我們建議維持現行規定。

當然勞保只是社會保險制度的一環,關於原住民的經濟安全保障,我們建議還是要由就業促進、社會福利等多方面來提供完善的協助,以上報告。

主席:請盧縣一委員發言。

盧委員縣一:謝謝。保險司有到我辦公室溝通過,原則上是同意,不過我這邊還是要強調,原住民常常因為其職業別是屬於勞動的或者比較粗重的工作,所以其實還是要考量他們離開職場的年齡,雖然你說65歲,可是很多人不是在65歲離開職場,可能在50歲左右因為身體的關係就離開職場,所以這個部分還是希望保險司能夠加以考量,因為絕大部分的原住民都是從事勞力工作,謝謝,以上。

主席:謝謝盧縣一委員。

還有沒有委員有意見?

林月琴委員請說明。

林委員月琴:勞工保險應該是作為強制性的社會保險,因社會福利基本法第五條為社會互助及風險分擔原則的展現,所以大法官釋字第609號解釋理由也更明確地指出,勞工分擔的保險費按投保薪資一定比例計算,與保險事故之危險間並非謹守對價原則,而是以量能負擔原則來維持社會互助的功能。也就是勞工保險並非如商業保險的對價關係,並非以個別承擔風險為依據,而是呈現約略性的比例關係,否則社會保險會喪失其社會性,所以我們不該以特定族群餘命較短、風險較高為理由來增訂,這不是只針對原住民,而是回到勞保條例作為社會保險的精神原則,因此我覺得要維持原來勞動部的現行條文,謝謝。

主席:還有沒有其他委員有意見?如果沒有意見的話,這一條就維持現行條文。

接下來審查委員廖先翔等18人的第五十九條修正提案。

陳司長美女:謝謝。委員廖先翔等18人提案是第五十九條,現行規定是老年一次金給付或者是一次請領老年給付,在60歲以前,最高是45個月;60歲以後,年資最多採計5年,合併以前年資最多是50個月。委員廖先翔等18人的提案是將45個月的上限提高到50個月,50個月的上限提高到55個月。這個部分我們基於給付保障適當性跟財務穩定,勞保的一次性給付都有訂合理的給付標準,如果再提高一次性給付的標準,會增加財務負擔,而且衍生其他給付種類也會比照援引提高的問題。主要是勞保制度從98年實施年金以後,我們認為老年年金給付相較一次金給付更能夠確保勞工長期的經濟生活,如果再提高一次金的標準,我們覺得會未符政府推動年金制度的目的,所以我們建議仍然維持現行條文,以上報告。

主席:請問有沒有委員有意見?

請王正旭委員發言。

王委員正旭:主席,有關這次的修正,我們是有看到希望從60歲改成65歲,但事實上逾60歲就已經包含了逾65歲,所以這樣的調整其實看起來並沒有真的能夠對這部分的勞工朋友促成更多的保障,因此我希望能夠維持原本的60歲,以上。

主席:還有沒有其他委員有意見?如果沒有的話,就維持現行條文。

再來討論委員陳秀寳等21人、委員廖先翔等18人及委員盧縣一等17人的第六十三條。

陳司長美女:跟主席及各位委員報告,針對第六十三條的部分,現行法的規定是:被保險人死亡,如果其沒有配偶、子女、父母,是由孫子女或兄弟姐妹扶養時,要受被保險人生前扶養的限制。委員陳秀寳等21人、委員廖先翔等18人,以及委員盧縣一等17人提案都一致刪除被保險人死亡的時候,他的孫子女跟兄弟姐妹來請領遺屬年金或者是遺屬津貼,必須要受其扶養的限制。勞動部說明,被保險人死亡的時候,遺屬如果不符合遺屬年金或者遺屬津貼的條件,或者是他沒有遺屬的時候,我們的喪葬津貼已經由現行的五個月提高到十個月,所以已經對這一類人的權益予以考量。

另外,大法官會議釋字第549號解釋認為,勞工保險基金是由勞資政三方共同繳納保險費所形成的,不是被保險人的私產,遺屬津貼的性質是所得的替代,應以遺屬需受扶養為基礎,跟依法所得繼承的遺產是不一樣的。如果這個條文放寬了給付請領的對象或條件,必須要符合上開大法官會議的解釋。另外,也涉及到我們基金財務的負擔,而且也必須考量其他的社會保險,包括國保也有連動的規定影響,所以我們建議維持現行條文。以上報告。

主席:請問各位委員,有沒有意見?不好意思,有嗎?我剛剛沒有看到,各位委員有沒有意見?沒有意見的話,就維持現行條文。

接下來審查行政院版本第六十六條,以及多位委員的版本,有許宇甄委員、林國成委員、蔡其昌委員、王育敏委員等人的第六十六條,以及林月琴委員等3人的修正動議,先請勞動部說明。

陳司長美女:謝謝主席。這個案子我們建議照行政院的提案,以及委員王正旭等20人、委員林淑芬等21人、委員吳思瑤等19人、委員李坤城等20人、委員陳俊宇等20人、委員陳培瑜等17人、委員楊瓊瓔委員等29人、委員盧縣一等17人及委員張雅琳等17人的提案通過。主要的理由是,第一項勞工保險基金的來源,除了創立時政府一次撥付的金額,我們也訂有「其後政府撥補之金額」這個部分,各委員的版本其實文字略有不同。另外就是修正動議第六十六條第一項第五款有增列「其他財源挹注及相關收入」這個部分,第一項的目的都相同,所以我們除了照行政院的版本之外,也希望照這個修正動議通過,增加第五款的「其他財源挹注及相關收入」。

第二項的部分,有關定明政府編列預算撥補的部分,為了兼顧國家整體財政的資源分配跟勞工保險財務的需求,而且不違反財政紀律法第七條不得增訂固定經費額度或比率保障的規範,我們建議不定明每年撥補的金額。另外,也有委員提到要參考勞工退休金的新制,增列如果基金運用未達規定的最低收益時,由國庫補足差額的這個規定。考量勞退新制採的是確定提撥制,勞工退休金領取的金額會因為投資績效累積收益有所不同,所以它定有最低運用收益的規定。勞工保險採的是確定給付制,它的性質跟勞退的新制有別,而且部分委員跟行政院的提案都已在第六十六條第二項規定每年編列預算撥補的依據,所以建議不增訂保證收益的規定。

另外,因為待會第六十九條有一個修正動議,所以我們想是不是也參考修正動議的文字?我們想說把那個修正動議移列到第六十六條,所以我們建議把第六十六條第二項的文字修正為:「前項第一款政府撥補之金額,於本條例中華民國○年○月○日修正之條文施行後,由中央主管機關依政府財政及本保險財務狀況,每年編列預算撥補之;遇當年度保險費收入少於保險給付支出之情形,中央政府應有適當經費撥入或補助。」以上報告。

修正動議:

主席:等於是把第六十九條的第一項先拉到這裡,是不是?

陳司長美女:對,第六十九條有個……

洪部長申翰:我補充一下,就是我們剛才看到,應該是林月琴委員跟鍾佳濱委員有提一個第六十九條的修正動議,我們評估了一下,認為這個修正動議的概念是可以採納的,只是要做一些文字的微調,微調以後是可以放到第六十六條的,所以我們把它併到第六十六條第二項的最後。我再補充一下,剛剛郭國文委員其實在提案說明的時候有講到其他財源的部分,所以我們其實是合併了幾個委員的想法,把它修正如螢幕所示的提案,謝謝。

主席:請郭國文委員發言。

郭委員國文:謝謝主席。

楊委員曜:國文,我先問一下。是不是把撥補併入這裡?

洪部長申翰:跟委員說明,現在第六十六條是明列哪些收入是基金的來源,我們現在增列,把撥補的金額放在第一款。現在有委員提,希望第五款再增列「其他財源挹注」,我們也認為是有道理的,因為其他財源可能不只是預算,也可能會來自其他捐贈,這也參考了其他基金有其他收入這樣的款項。最後一項是針對撥補的啟動條件,原本我們寫的啟動條件是「依政府財政及本保險財務狀況,每年編列預算撥補之」。剛剛也有委員提出,如果遇到當年度的保險費收入少於保險給付支出的情形,中央政府應有適當經費撥入或補助,這部分其實也是撥補的啟動條件,所以我們把撥補的啟動條件都放在第六十六條的最後一項。

楊委員曜:就是把它調過來這邊啦。

洪部長申翰:對。

郭委員國文:條文的異動而已啦,楊委員。

主席,我可以開始說明了嗎?可以吧?

主席:不好意思,請郭國文委員說明,再來請黃秀芳委員。

郭委員國文:好,謝謝主席。我急著說明的原因是因為剛剛討論的部分可能是太多人提案,司長一不小心把我提案的部分跳過了,也謝謝部長的補充。其實不論是放在第五款或者怎麼樣,最主要是這個字眼能夠加入。本席的提案就是放在第一款後方,也就是說,多數的委員有提到關於這個預算的撥補,這部分我跟大家都同意,只是我再多增加一個「指定財源撥入」。指定財源撥入就如同剛剛我提出的立法說明當中有強調的,就是基本上這種指定財源的案例其實相當多,譬如菸捐的部分我們就給國保跟健保,房地合一稅就給了長照跟住宅基金,另外我們還修法額外增加遺贈稅給長照。增加指定財源的用意有兩個:第一個是鼓勵勞動部積極去尋找財源。第二個,避免政府因為財政不佳、預算排擠而減少了撥補,使得穩定性跟勞工的信心喪失,所以這個可能性其實都是存在的,就如同我剛剛在立法說明的時候有提到,國安基金獲利的部分或許是一個管道,或者是勞動部本身的就安基金也隨著整個移工的擴大引進而使資金規模增加或extra的部分,或許這也是來源之一,這些都是可以提供給大家做參考之用。其實我對於勞動部所提出來的以及林委員所提出來的修正動議也表示贊同,因為就如同我的提案內容一般。以上補充說明,謝謝。

主席:請黃秀芳委員發言。

黃委員秀芳:謝謝。就保險基金的來源,其中有一項,現在我們希望是財源挹注及相關收入,其他財源挹注的部分是不是也可以更明確地說是什麼樣的財源?剛剛郭委員有提到類似國安基金或是就安基金,是不是也可以很明確地把它納進來?以上,謝謝。

主席:請王育敏委員發言。

王委員育敏:有關於基金的來源,要去擴大它的財源挹注,這個部分國民黨其實是贊成的,因為現在就可以看到的確以後一定是入不敷出了,坦白講,就是在某一個時間點之後一定是入不敷出,這個部長自己也知道,所以我們怎麼樣可以幫勞工爭取更多的財源,凡是願意捐助到這個基金來的我們都廣納財源,以這樣的理念去讓它做更大的充實,國民黨這邊其實是支持的,所以對於這個臨時動議我們可以共提,也就是一起支持往這個方向來修正。

另外,我個人提案中有一個部分,就是勞保基金資產報酬率6%,就是至少可以達到6%這樣的一個保證,我覺得也是另外一個讓勞工可以安心的來源,不只是撥補,你的投資收益,如果操作人可以達到一定的收益保證的話,事實上,對於整個基金是會有很正向的幫助。聽說勞動部有說你們這幾年的收益都很好、都超過6%,我覺得那更好,就直接把我們提案的6%以上……這個寫出來,如果你們都很有信心一定能達到6%以上,沒有問題,我覺得寫出來是給全國的勞工安心,就是請他們放心,現在我們的勞保雖然沒有做大幅的改革,但是我們一方面在財源有更多的挹注,另外一部分是我們勞保基金的資產投報率不會低於6%,哇,我覺得這會是一大利多。如果洪部長有這個guts的話,我覺得這個修法通過後,全國勞工可能安一半以上的心了,就是說,不做大幅改革沒關係,就是靠一些撥補不同的收入,還有想辦法去提高基金的投報率,也可以讓勞工相對安心,所以這個部分我也希望可以來討論。

主席:我想第六十六條和第六十九條是今天最重要的重點……。

王委員育敏:重中之重!

主席:對,重中之重。王育敏委員提出了一個比較不一樣的條文內容,是不是請勞動部先說明,然後我們等一下再請其他委員發言。

陳司長美女:謝謝主席,謝謝王委員。王委員等20人的提案在第六十六條第二項增列「基金運用之收益,不得低於勞保基金資產報酬率百分之六計算之收益,如基金運用未達規定之最低收益者,由國庫補足其差額,相關撥補辦法由中央主管機關訂之。」我們怕說只有規範基金運用沒有達百分之六的收益的時候才補足差額,我們現行114110月的收益率就已經是12.56%了,這樣規定之後會不會變成如果達標了就不能撥,也就是變成今年就不能撥……

王委員育敏:不會、不會,這是最低的,是樓地板……

主席:這是樓地板的概念。

王委員育敏:樓地板!樓地板!天花板要多高?越高越好!

洪部長申翰:跟委員說明,因為勞保基金其實是確定給付制的概念,關於收益率的保證,比方說勞退裡面會有這樣子的概念,但它其實是確定提撥制的概念,所以這的確是滿不一樣性質的概念,我說實話,今天我也很想要我可以保證收益率6%,甚至我最好可以跟大家保證收益率有60%啦!

王委員育敏:不用、不用!那是吹牛……

洪部長申翰:但是事實上,這真的會跟著國際整體經貿的情勢變動,其實大家都很難去做這個保證,這幾年的確因為包括臺股、包括海外市場的狀況比較好,可是在疫情的時候其實也有掉下去過,所以我們不太容易在……尤其是在確定給付制的狀況下,不太容易去做這樣的一種保證,甚至還要再去補足,這跟勞退新制的確定提撥制,其實這比較是確定提撥制的概念。

王委員育敏:我可以補充說明一下。事實上,我這個條文會這樣寫也是用心良苦,是為你們好啦,因為後面寫的是如果沒有達到最低收益,由國庫補助差額,然後相關撥補辦法由中央主管機關訂定之,意思是什麼呢?就是如果遇到即使是金融大海嘯,你們現在收益率很好嘛,你們都達到12%了,但是有可能譬如遇到某種金融大海嘯,突然跌到5%4%的時候,這時候不足的部分是國庫來撥補,這樣做的好處是什麼,你知道嗎?就是在政府遇到這種金融風暴、大海嘯的時候,至少這一個基金有法源依據,就是你的基金收益報酬不足6%的時候,國庫再撥補,等於有個法源,要不然到時候……主計是這樣子的,大家都缺錢,現在撥補到我們勞保基金來也不見得是穩定性的,但是你有了這個條文之後,其實你可以很安心,你的基金的確都會有6%,不足的時候國庫會撥補。如果從勞動部管理你們基金的概念來看,你是可以讓這個基金有一個穩定性,就是說,它的投資即使遇到了風險,政府的撥補還要進來,要不然有時候其實是看院長,有的院長重視這件事情,因為你現在沒有明文化,他要撥補多少就隨便啊,可能有的人就只撥幾百億,有的人願意撥上千億,但是當你有這個條文的時候,就變成有一個法源依據,讓行政院主計單位不管怎麼樣,在這個部分可能都要撥進來。其實有寫的話,我個人認為對於整個勞保基金來講,其實是財源更穩定的,就是不夠的時候,這個就是我們剛剛講的,既然政府要負最終責任,我們也希望這個水庫越大越好,如果當收益未足的部分可以再撥補進來,那不是更好嗎?對啊,不是更好嗎?

主席:對,王育敏委員的意見,本席也認為還滿好的,就是當未足的時候,讓你有一個法源可以要求政府要來補嘛,但是沒關係……

楊委員曜:我也覺得這就是雙重保險的概念啦,我也希望勞動部在討論法條的時候,像剛剛講到今年的收益12%,其實這個都要完整說明,因為並不是每一年的股市投資都可以這麼好,所以你們在討論的時候,我相信今天的修法,其實藍綠的共識算是……然後行政、立法也都有高度共識……

主席:有,藍、綠、白都有共識。

楊委員曜:我們看要怎麼把整體的法律很嚴謹地弄好。

主席:不好意思喔,其實剛剛是有發言順序的,我們現在先請陳菁徽委員,他等了有點久。陳菁徽委員之後是林月琴委員,然後是林淑芬委員、楊曜委員、王正旭委員。

楊委員曜:我剛剛說過了。

主席:你剛剛說完了?好,那就後面遞補上來。

陳委員菁徽:非常謝謝主席,還有部長。首先也很肯定行政院及勞動部,剛剛有提到把第六十九條的修正動議拉到第六十六條,本席是贊成的,就是把收支情況列清楚,這個部分跟廖偉翔委員原本有一個版本也是類似的,就是要解決收支逆差、解決入不敷出,比原本的財務狀況更加具體,這個我是肯定的,支持勞動部,支持勞動部把第六十九條的修正動議拉進來。

第二個問題當然是想請問,剛剛王委員的論述我們都聽得很清楚,等一下想要請勞動部回答,6%是不是你們沒有信心可以達成,所以你們現在沒有辦法具體給予王委員一個承諾?

最後第三個問題就是,廖偉翔的版本裡面有提到,因為行政院版本的基金來源第一個是創立時政府一次撥付之金額及其後政府撥補之金額,可是廖偉翔委員的版本是把其後撥補之金額再另外拉出來。我認為廖偉翔版本的立法體例比較符合,做得比較對的一點是,因為撥補應該不是創立時的附屬品,行政院版把撥補塞在創立時政府一次性撥補之金額的後面,這個看起來有點奇怪。因為本來是39年勞保創立的過去式,我們現在講的撥補是未來式、常態式的,所以這部分我比較支持廖偉翔委員的版本,把未來式的東西再另外列出來。謝謝。大概兩個問題。

主席:好,這部分是不是請勞動部回應,還是我們先等下一位委員發言之後,你們再回應?他剛剛講的就是,是不是獨立列一個政府撥補,像本席的版本,政府撥補之金額獨立再列一項,所以可能就會是三、四、五、六這樣,好不好?請勞動部說明。

陳司長美女:是,謝謝,謝謝主席。其實目的都一樣,基金來源有這麼多,只是我們想,其實撥補是在第一款,創立時政府一次撥付的金額是在第一款,以後的撥補也是在第一款,這樣比較簡單,就是整個政府撥補都在那一款。剛剛有參考其他的修正動議,其他的財源挹注跟相關的收入才放在最後一款,這樣子是比較清楚啦!本來我們的想法是這樣。

主席:本席是覺得,因為這次修法最重要的就是所謂的撥補,所以我認為把撥補獨立列出來是讓大家更清楚曉得,因為把它一起塞在第一款的話,感覺就混在裡面了,所以本席認為,如果沒有差異太大,你認為執行上沒有差異太大,就應該把它獨立出來,好不好?好,那再來就請……對,請他們修正一下。

洪部長申翰:廖委員剛剛講的那個其後的撥補,如果要把它變成另外一款的話,我覺得這個應該是我們可以接受的,就是把一開始創立時的一次撥付跟其後的撥補分開成不同的款,我覺得這個是我們可以接受的。

但是還是要說明,就是剛剛王委員講到保證6%這個事情,我想跟委員說,我們的基金運用局其實這幾年的績效真的滿好的,去年有16%,現在有12%,其實他們非常、非常努力,而且他們的能力也非常好、非常專業,才有這樣的成績。可是即便我們的運用局能力這麼好,都沒有辦法去保證今天在市場上是不是不會遇到國際市場的大浪的情況,如果遇到國際市場的大浪,也許就像之前有一個年度可能是虧損5%的狀況的時候,那要補的金額……尤其最根本的事情還是我剛才一開始在說的,其實保證收益率這個事情比較是在確定提撥制裡面會有的概念,這是不同的制度性質,其實我們認為真的不太適宜把這樣子的保證收益放進來,我們認為真的比較不宜。我覺得有些部分是不是可以請財政部跟主總來表達意見?

主席:好,請財政部。

羅主任秘書幸榮:是,財政部說明一下,有關於保證收益這部分,就勞保基金目前的條文來看,其實現在政府是負有最終支付責任的,既然如此,如果用保證6%來看的話,第一個就是市場的狀況其實是很難講的。第二個,這個部分應該還是有一些所謂財務責任的問題,這個部分如果現在保證6%,可能也會排擠到整體政府其他歲出的部分。我還是建議照目前的條文來處理,建議不要用保證6%這個文字,因為不管怎麼樣,政府都負有最終的支付責任。以上,謝謝。

主席:來,請主總。

黃專門委員厚輯:是,不好意思,這邊主總也發言一下,謝謝。首先誠如剛剛勞動部也有提到,基本上這個收益率跟我們勞工實際上可以獲得的收益是不相干的嘛,就是兩者並沒有掛鉤,因為我們是確定給付制。再來第二個就是,依據財政紀律法的規定也有提到,在我們定法條的時候不要增訂固定經費或保障比率這個概念,基本上這樣的話,其實我們主總跟財政部一樣,不建議定這樣的條文。因為以我們的勞保來講,應該用一個長久的財務健全來看,基本上不建議用單一年度的收益率來作為政府要不要撥補的基準。以上。

主席:好,因為剛剛還有幾位委員要發言,再來是請林月琴委員,然後是林淑芬委員,再來是王正旭委員、蘇清泉委員。好,那就直接先讓林淑芬委員發言。

林委員淑芬:好,我來稍微斜槓一下。在這裡要保證投資收益6%,我想私人理財的話,去叫幫你理財的人保證收益6%,我想都還不一定做得到。我們與其保證6%這樣的不務實際,老實說,因為大家都知道,現在泡沫已經吹到最極致了,整體金融的風險事實上也已經擴大了,金融風險大到大家都在擔心會不會AI泡沫來了以後,我們整體投資在股市的水位這麼多,現在債市已經崩盤,美國債市其實已經不好了,大家都覺得股債是兩邊在平衡的嘛,可是美債的狀況不好,股市風險這麼高,你看全世界的政府都在買黃金,你就知道其實把希望寄託在這裡真的不是很正確,你叫它再投資更多,然後保證收益6%,它要去哪裡收益6%?我覺得要求高收益大概現在會等於高風險,但我們應該是最務實的。

我覺得就務實的角度,我們真的要好好來想,今天在說政府負最終撥補的責任,這樣子的話,工運團體主張應該要承諾不降給付。可是我們知道這個保險是社會保險,不是政府的錢,主要還是大家納稅人的錢,你要不降給付,又領得越來越多,然後勞動人口少子化,繳得越來越少,在這種狀況之下,我們要很務實討論的應該是,我們的費率天花板已經到了,而我們增加財源的方法也不是寄望於這幾年政府的稅收很多,政府稅收很多都來自於股市,大家都知道是股市,可是股市泡沫來的時候怎麼辦?所以正本清源應該真的要想,我們的費率天花板到了,我們的費率要怎麼樣合理調整,對雇主的衝擊、對勞工的照顧又可以合理?在這種狀況之下,提高基金收益是當然要,但是你要叫他保證,我想大概的確是很困難。

你說其他財源挹注,我們要不要具體的講其他財源挹注是什麼?我們要不要課富人稅?我們要不要增加財富稅?我們要不要把資本利得稅某一部分或是股市裡面某一部分的稅都直接明定下來?其實大家真的要好好思考。當然我覺得費率或是投保上限都要重新估算,因為是幾十年前估算的費率,當時在算替代率就已經不合理了,大家都知道給付過高,既然當時就不合理,現在又更險竣!老實說,整個勞保基金的經營真的是更險竣,所以大家都應該要好好想合理的費率、天花板,否則領得多、繳得少,無論再怎麼補……哪天股市崩盤的時候,政府哪來的錢撥補?股市會不會崩盤?大家現在都走在鋼索上,都且戰且走且怕,你去問這些買股票的人,哪一個不怕?現在大家都怕,大家都知道現在是風險最高的時候,走在鋼索上,政府怎麼不怕?政府也怕!我們在這裡講的都是靠政府撥補,政府有辦法永遠都有錢撥補嗎?股市崩盤的時候,你看錢要從哪裡來,連歲入都大幅減少,我們老實說,立法者有時候真的是要好好想,應該修的不只是這幾條,但是我們知道真的是也很困難!

主席:接下來請王正旭委員發言。

王委員正旭:我就接著林淑芬委員後面先發言,謝謝主席。剛剛林委員講的事情,其實我們在第六十九條附帶決議裡面會有一些相關的期待,到時候處理第六十九條附帶決議,大家也可以再參考一下。針對第六十六條的修正動議,我們是以行政院跟各委員的提案版本做基礎,但是在勞保基金來源的部分,除了政府撥補以外,還增加其他財源挹注以及相關收入,以增加未來勞保財務收入彈性,強化勞保財務穩定,我相信大家都能夠贊成這樣的做法跟想法。

最後,剛剛也有提到如果當年度有不足的地方怎麼處理,我個人是針對王育敏委員所提到的,針對報酬率6%計算收益不足的地方,如何能夠用國庫來補足差額,也許我們可以再討論看看。因為我們期待這個修正動議裡面的第五項,就是其他財源挹注跟相關收入,如果這部分的收入經過統算以後,即使當年報酬率沒有辦法達到6%,可是把其他的部分也加進來就達到6%,這部分還需要由國庫來撥補嗎?大家還可以再討論看看。如果在立法說明裡面,針對其他財源挹注跟6%中間的差額,或者是需要其他相關補充的部分能夠有更好的做法的話,是不是能夠透過這樣的方式來討論?以上。

主席:謝謝王正旭委員發言。

接下來請蘇清泉委員發言。

蘇委員清泉:我講三點:第一、對於剛剛林淑芬委員對未來充滿了憂心,而且是先知先覺,我真的非常欽佩,充滿了景仰。

林委員淑芬:你在諷刺我。

蘇委員清泉:不!我說真的。第二、我要講的是傳統產業所提供的就業機會將近70%,傳統產業現在實在不好,關稅再漲根本就很難做。現在傳統產業有的都在放無薪假了,所以有沒有辦法維持這種規模,我很懷疑也很憂心。現在的部長很英明,蘇局長更英明,每年投資報酬率都超過7%8%。我看到他真的非常疼惜,公務人員能幹到這樣,真的要幫他加薪。我常常問他有紅利可以抽嗎?他都說沒有。雖然他們很努力,但是將來一定不足,所以我要報告第三點就是把它提升到法律位階,這是藍綠共同的想法。至於是不是可行?當年度的收入不足支應支出,就補那個差額,這是可行的。我覺得不要寫幾%,講幾%都是沒有意義的事情,沒有人敢講,也沒有人敢訂,即使英明如洪部長,也不敢講幾%,對不對?但是提高法律位階至少是一個安心,因為誰都會輪流執政,所以大家口頭承諾都是不夠的。第二個就是年輕人的擔心,怕這樣一直搞,搞到最後是繳多領少或領不到等等,所以要嘛就是用一個監督機制,每兩年檢討一次或者每年檢討,就是每一年不夠的就直接撥補。台電現在也是這樣,台電現在的想法也是今年欠多少就跟立法院要求多少,這樣也是一個方法。我覺得後面改當年收入少於支出的時候,中央政府應有適當的經費撥入,這一句話是可行的。我不曉得英明的部長有沒有什麼看法?

主席:請徐欣瑩委員發言。

徐委員欣瑩:謝謝主席。各位委員以及各位官員好。本席也有提案修正第六十六條跟第六十九條,雖然我比較晚到,但看到第六十六條現在的修正版本,本席是認同的。我們最終就是希望安定民心,勞工也是臺灣最重要的、經濟發展很重要的、最基本的支柱。當然很多委員有一些細項的發言或者憂慮,本席認為不管誰執政,執政者就要負責,執政不是就負責花錢,而是要能夠照顧民眾、照顧勞工,還有包括財源,整個國家怎麼開源節流、怎麼去配置費用。我在這裡表達這個立場,謝謝主席。

主席:謝謝徐欣瑩委員發言。各位委員還有沒有意見?

請部長回應。

洪部長申翰:我是不是可以綜整一下剛才幾個委員的建議?我比較建議把現在螢幕上的第五款變第二款,好不好?

主席:拉上去。

洪部長申翰:我覺得把第五款變成第二款,現有的第二、三、四款就順延,變第三、四、五款,那就總共是六款,也把剛剛召委的意見,就是把前面的一次性撥付,一開始創立的一次性撥付跟後面的撥補分開,我覺得可以這樣。

剛剛大家講到其他財源挹注,其實其他財源挹注的範圍可以很大,有些部分也許會是捐贈,因為在其他保險基金裡面,像社會保險基金也有其他收入的部分。未來會不會有機會有其他的,就像剛剛秀芳委員講到的幾個基金,我認為其實也都可以含括在其他財源的範疇裡面,所以把其他財源挹注放在範疇裡面,應該就可以包括到最廣了。最後一項,即第二項的部分,我們也還是覺得可以把「遇當年保險費收入少於保險給付支出之情形,中央政府應有適當經費之撥入或補助」放在這邊,這也有一個更明確的撥補啟動條件。

主席:謝謝部長說明。大家今天對於這個也都有高度共識,只是把這個條文修到非常明確,然後很細緻。所以勞動部剛剛也把本來第六十九條的修正動議拉到第六十六條的尾巴,對不對?好,我想要再問一下在場委員有沒有其他的想法和意見?不過我們先等他全部綜整完一次處理好了

洪部長申翰:第二項的前項第五款……

主席:沒關係,他們現在還在調上面的。

王委員育敏:趁現在在調的時候,我問一下部長,你後面提到當年的保費收入少於支出,這個是從哪一年就會開始?

洪部長申翰:現在已經開始了。

王委員育敏:對啊!現在已經開始,所以你的意思是說現在每一年就一定要撥補嘛,對不對?

洪部長申翰:按照這個操作定義的話,其實接下來是每年都會有這樣的狀況的。

主席:對,現在……

王委員育敏:那你這樣的文字會不會太軟性?

洪部長申翰:軟性的意思是?

王委員育敏:就是說強制力不夠,你這樣寫是宣示性大於實質的意義,你要讓它變成是一個規定還是……我們再看一下文字:「遇當年度……應有適當經費……」。

洪部長申翰:對。

王委員育敏:「適當經費」是什麼啦?你們這個寫法其實……

洪部長申翰:因為我們沒有辦法把固定金額寫進去……

王委員育敏:那他給你100萬也是啊!但是你的缺口那麼大,我的意思就是如果真的要寫這個的話,事實上按現行的部分,每年已經是千億規模的撥補了,對不對?我們剛好今天在修法,你寫這樣子,坦白講,我如果是主計財政,我才理你!100萬也是撥補,50萬也是啊,你這樣子是完全……譬如說他的保險,我覺得可以趁著今天讓你們有一個比例或者是什麼。

主席:我在想育敏委員的意思……

王委員育敏:10萬也是撥補啊!

洪部長申翰:委員,我們現在遇到的問題是在2019年修了財政紀律法後,第七條是規定不能夠有固定金額或固定比例入法的,所以我們沒有辦法在這裡面處理一定要……

王委員育敏:不要金額,比例呢?

洪部長申翰:比例也不行。

王委員育敏:就是你自己收支短差比例的三分之一或者是什麼呢?為什麼不行?

洪部長申翰:不能比例,不能固定金額、不能固定比例,這個不是我們可以自己……

王委員育敏:不是,我指的比例是你的收支短差的比例,我不是要它一定要提撥1,000億。

主席:部長,意思是說,譬如你今天發出去和收回來差了800億,他的意思是說,你是不是要寫補足800億?

王委員育敏:對。

主席:因為他的意思是說,你現在每一年假設短差800億,或明年1,200億、1,400億,如果用這樣的法條,是不是補10萬也算補?

林委員淑芬:各位,我們不要把它定死,我跟你說:第一、現在已經不可能,至少二十年內不可能有收入,甚至未來都不可能收入大過於支出,所以一定是收入小於支出,小於的比例和幅度只會越來越大,所以不可能不撥補的;第二,有關要撥補的財源,因為現在股市好,如果是經濟下行,經濟景氣不是永遠都上行的,下行的時候連要撥補都沒能力。我沒騙你啦!

王委員育敏:這是宣示大於實質意義。

洪部長申翰:委員,我要補充……

林委員淑芬:你要讓它有彈性啦!

洪部長申翰:我想要補充的事情是……

林委員淑芬:正本清源應該是要增加保費的收入進來,正本清源,不是都要靠政府撥補。

王委員育敏:我想要表達的就是,勞保基金真的關乎很多勞工的退休權益,很多勞工、千萬勞工其實也都在看,我們今天在委員會的修法不要只是一個宣示性的,而是也能達到某種實質的、讓勞工安心,覺得我們這個基金相關的收益會更穩定,它更穩定是因為你修正了哪些條文,所以讓大家安心。我覺得既然勞動部你們自己都沒有把握政府一定會每年撥補,因為現在等於支出大於收入,所以你們寫了這個條文就是要讓政府每年撥補,我的意思是說撥10萬也是撥啦、100萬也是撥啦,你現在就是有達到這個目的,但是沒有達到一定比例的目的,對你來講,這樣子真的就很有幫助嗎?

洪部長申翰:我跟委員說明,我們在這一次的修法裡面最明確的其實就是第六十九條政府的支付責任入法這件事情,就是一個很明確的責任義務入法,所以是在這裡面,我們會跟著第六十九條的支付責任義務入法去思考要撥補的金額,可是確實撥補的金額會跟政府的財政狀況,也會跟我們投資的效益等等都會有關係。

我舉個例子來說,比方像2022年因為烏俄戰爭,所以我們的整體基金是虧損的,當它虧損的時候,我們在財務上面一定比較辛苦,而且同時中央政府的財政狀況也會比較辛苦,其實都會是相互連動的情況,所以我在這邊說實話,我今天如果在這邊跟各位說保證多少金額放進去或多少比例放上去,這其實才是我不負責任,我要做出這樣的保證,甚至把它放到法條裡面,對勞動部來說當然不是壞事,可是我如果在這邊做出這樣的保證,其實反而才是我不負責任,才是我沒有去顧慮到整體政府的財務狀況跟未來可能不同的經濟情境的狀況,所以我還是希望可以跟委員請求,我們就是在第六十九條裡面把政府的最終給付責任放進去,把那個東西定錨下去以後,我們就要從那裡作為一個出發點,去思考我們要怎麼樣撥補來因應整體勞保的財務問題。

王委員育敏:好,那我要問財政跟主計,因為如果按照部長剛剛的想法,當整個政府財政困難的時候,是不是財政跟主計也可以選擇撥補金額非常非常的低?我不用特別照顧勞動部這邊的勞保基金,因為每一個基金都說要錢,所以如果你這邊沒寫的時候,事實上錢就是有限嘛!是不是這樣子?財政跟主計可以回答一下嗎?如果是這樣的條文,反正如果真的遇到什麼狀況的時候,10萬也是撥補,我有盡到這個條文的義務,我有撥補,5萬也是喔,都是喔,是不是?就法條、法義上來講是這樣子啊!

主席:是不是請財政跟主計總處再回應一下?

王委員育敏:這個條文的撥補如果沒有寫任何比例或金額就是有撥就好。

黃專門委員厚輯:謝謝委員,老實講對於該怎麼撥,因為勞保財務是一個永續性的,我們還是要長遠來看,當然每年的狀況不一定,我們如果沒有定的話,可是誠如剛剛部長所說,第六十九條就是政府已經負最終支付責任了,所以不管怎麼撥,一定就是要負最終的支付責任,我想這樣其實就是對勞工最大的一個保障。

主席:好,財政。

羅主任秘書幸榮:基本上我剛才也有提到,我們也是落在第六十九條,其實政府是負最後的財務責任,所以如果是這樣一個狀況的話,我覺得還是要考慮到整體財政的狀況,如果今天定一個金額進去的話,誠如大家認為對勞動部來講是好事,但問題是對整個財政來講是不是一件負責任的事,我覺得可能必須要考慮,謝謝。

主席:本席也有建議,因為剛剛一直講到其實第六十六條跟第六十九條有連動性,我的建議是說,要不要先到第六十九條看完之後,再回來第六十六條?

林淑芬委員和王正旭委員要發言,請林淑芬委員先發言。

林委員淑芬:好,王委員,我必須要再提醒你,我們的勞保老年給付還有相關的支出一年大概超過5,000億,而我們知道這是一個社會保險,當何佩珊前部長在說我們要撥補的時候,國民黨都很清楚的說這個不是正本清源的方法,國民黨當時還質疑這個撥補只是一個暫時的手段,你們還認為應該要從源頭性的基金收入來改革,然後還一直主張要修法,所以你今天在這裡說要一年保證撥補幾億進去,跟你們當時的主張來講其實是矛盾的。我的意思是說,這個東西一年要支出5,000億以上,而且只會越來越多,你叫政府保證每年多少,我們老實說,現在已經講只要收入少於支出,它就要有適當的經費去撥補和補助,這是第一個。

第二個,這個還有政治上的壓力,因為全臺灣人口有將近一半的人都在投保這個社會保險,所以只要是政府的,不管它叫民進黨還是國民黨,每個人都一定會有政治上的壓力,所以也有政治上的機制可以問責。你剛才說政府如果只撥個一、兩億進去這樣交代一下,這不可能嘛!這個有政治問責的機制在,沒有這種政府會做到這麼誇張,這樣應付,人民又不是笨蛋和傻瓜

我們在這裡就是,我們入法了,其實是說政府財政收入現在歲入這麼多的時候就要補更多,當初補1,300億的時候,國民黨好像也認為:唉呀!你這個都不是辦法。你們還在罵民進黨政府這樣靠撥補不是辦法,結果現在一直在叫我們撥補、撥補,還要更多一點!

王委員育敏:因為現在沒有別的辦法……

林委員淑芬:沒有,現在就要回到你國民黨當時的主張啊!國民黨當時的主張就是基金真的是要財務穩健,替代率、費率、收入、保險、投保上限,通通要打開等等,大家要來討論。撥補是續命,照王婉諭的講法,真正要治病其實是要做基金的整體改革,這個才是啊!一年五千億以上,再10年就7,000億、再來就8,000億,如果再更多的時候,政府自己的預算才多少而已!政府一年的預算3兆,你跟他說要撥補3,000億,他要去哪裡生出來?真的啦!

王委員育敏:你講的很對啦……

林委員淑芬:我都是講你過去國民黨的主張。

王委員育敏:你講的很對,所以我才說,因為現在民進黨政府只要做撥補這一項,對不對?就變得它是唯一啊!所以就變得很關鍵。你如果連撥補都「離離落落」,那勞工無以為繼,因為其他的改革方案沒有要做啊!

林委員淑芬:他沒有啊!他已經撥了幾千億了,他已經撥補5,000億了。

主席:大家等一下……

王委員育敏:所以我的意思就是,他這裡都不敢說要撥補多少,這是唯一耶!

林委員淑芬:你就讓他有彈性,他不可能撥1億、2億、10億、20億的嘛!

王委員育敏:基金效益也不講,就是保證收益多少,而撥補也不講撥補多少。

林委員淑芬:那要怎麼保證?靠股市還是債市?他要怎麼跟你保證多少……

王委員育敏:那勞工怎麼會安心?

主席:等一下、暫停一下。

林委員淑芬:俄烏戰爭這種因素也不是可控的;比如美國如果再有一次系統性的金融風暴,它也不可控。你就只跟我說要保證基金收益6%,如果再一次的次貸風暴還是什麼風暴來了,它怎麼撥補?

主席:淑芬委員,本席有兩點表示:第一點就是,淑芬委員一直是本委員會本席非常敬重的一個委員、很專心聽他的各種垂詢和質詢。剛剛淑芬委員講的很多國民黨的立場,其實在淑芬委員質詢的時候也都有講到。究竟怎麼樣正本清源從根本去改革這件事情,這不是單一政黨的訴求,我相信這是在場所有委員都知道要去做的事情,這是第一點。

第二點,本席認為現在第六十六條、第六十九條很重要,而且是互相連動,我認為可以先到第六十九條,看一下把第六十九條先釐清完,因為剛剛王正旭委員也說有一些附帶決議,我們是不是把第六十九條釐清完之後再回來對一下第六十六條,好不好?

王委員正旭:好。

主席:那正旭委員還要發言嘛?好。

王委員正旭:好,謝謝主席,久坐不動有害健康,建議休息10分鐘,主席可以裁示嗎?

主席:好,這樣子好了,休息10分鐘。

休息1058分)

繼續開會1112分)

主席:繼續開會。

繼續審查,第六十六條剛剛有附帶決議,現在第六十六條先呈現文字一下,我們請勞動部再從頭把第六十六條唸一遍。

陳司長美女:「第六十六條 勞工保險基金之來源如下:

一、創立時政府一次撥付之金額。

二、政府撥補之金額。

三、當年度保險費及其孳息之收入與保險給付支出之結餘。

四、保險費滯納金。

五、基金運用之收益。

六、其他財源挹注及相關收入。

前項第二款政府撥補之金額,於本條例中華民國○年○月○日修正之條文施行後,由中央主管機關依政府財政及本保險財務狀況,每年編列預算撥補之;遇當年度保險費收入少於保險給付支出之情況,中央政府應有適當經費撥入或補助。」

主席:有沒有委員有問題?如果沒有的話,第六十六條依行政院、委員廖偉翔提案及委員林月琴、王正旭、林淑芬、王育敏、陳昭姿、蘇清泉等所提修正動議修正通過。

接下來進行第六十七條,由委員陳秀寳等21人及廖先翔等18人提案的第六十七條,請勞動部說明。

陳司長美女:現行第六十七條規範「第一項第四款對於被保險人之貸款資格、用途、額度、利率、期限及還款方式等事項,應由保險人報請中央主管機關公告之」,這個是我們紓困貸款在辦理公告的依據。委員陳秀寳等21人及委員廖先翔等18人的提案都是在第六十七條第三項增訂「對於被保險人之貸款不得作為抵銷、扣押、供擔保或強制執行之標的」,就是剛剛主席討論的第二十九條規定,剛剛已經修正了第二十九條第二項,委員的兩個提案都可以落實貸款的目的。但如果依照提案是在第六十七條明定的話,其沒有提到要設立專戶,只有提到不得作為抵銷、扣押、供擔保或強制執行,那麼這個專戶的來源就有可能是自己的存款、薪資或者是貸款的本金,而入帳了以後,就會沒有辦法分辨款項到底是不是貸款的本金,就仍然可能受到強制執行。所以我們建議把這個條文移列到剛剛講的第二十九條,在第二項增列,就是得以開立專戶,專供存入貸款本金之用,以利明確保障做法跟完備法制體例,以上報告。

主席:請問有沒有委員有意見?所以勞動部,針對你剛才解釋是說第六十七條的修正,你們剛剛在第二十九條已經處理掉了,對不對?

洪部長申翰:處理了,對。

主席:OK。在場有沒有委員有意見?如果沒有的話,就維持現行條文。

進入第六十九條,請勞動部說明。

陳司長美女:跟主席及各位委員報告,在第六十九條第一項的部分,行政院的提案是「勞工保險之財務,由中央政府負最後支付責任」,各委員的版本文字略有不同,但目的都是一樣的,所以我們建議照行政院提案通過,跟行政院提案大概有一些文字上相同的,包括委員王美惠等17人、委員王鴻薇等22人、委員鄭天財等17人、委員王正旭等20人、委員吳思瑤等19人、委員李坤城等20人、委員陳俊宇等20人、委員李彥秀等16人、委員陳培瑜等17人、委員楊瓊瓔等29人、委員吳沛憶等18人及委員馬文君等18人的提案通過。

再來是第二項有關定期檢討勞工保險財務的部分,部分委員的提案是沒有增訂要定期檢討的機制,而有增訂檢討機制的版本,其頻率包括每兩年、每三年、每四年、每五年檢討,行政院的提案是建議配合勞工保險定期精算的頻率,就是至少每三年檢討本保險財務,所以我們建議能夠照行政院提案以及剛剛所唸的這些委員的提案來通過,以上。

主席:有沒有委員有意見?

請王正旭委員。

王委員正旭:謝謝主席。剛剛勞動部的官員已經講得非常清楚,就是有關於政府負最終支付責任的部分是非常明確的。其次,每三年檢討一次,我相信就是要配合勞工保險定期精算的頻率,三年相較於四年、五年,其基礎是更穩定的,所以我們是蠻贊同這樣的修正內容。另外,在這個部分我們也提了附帶決議,也就是剛剛很多委員一直在討論的,除了如何能夠讓這部法律更完整以外,也希望能持續研議各種面向,包括鼓勵勞工續留職場、強化查核與管理機制、加強投資績效、提高投保薪資上限及合理調整勞保保險費率等等,這都是希望勞動部基於保障勞工生活、促進社會安定、確保跨世代勞工都能夠享有合理的保障,所以我們才希望透過這個附帶決議,包括月琴委員、建國委員共同支持,也希望大家能夠共同來確定我們的附帶決議是可以請勞動部持續處理的,以上。

主席:請問還有沒有委員有意見?

請王育敏委員。

王委員育敏:有關於第六十六條、第六十九條的修正,現在修正的文字我們是支持的,剛剛也特別跟勞動部討論,現在有一個附帶決議,事實上這次的修法,我想全國千萬勞工都在看,就是希望我們透過這次的修法,一個是讓政府最終撥補責任入法,另外一個也讓勞工朋友可以看到現在政府撥補的金額不要低於現行撥補的金額。所以在附帶決議裡面,我們提出來的就是希望可以讓勞動部去跟行政院積極爭取,即未來政府持續撥補的金額不低於過去年度撥補的金額,要持續編預算來挹注勞工保險基金,讓整個基金可以更穩健地運作。這個附帶決議剛剛也是跨黨派大家都有簽署,今天財主單位也都在,即財政部跟主計處,我想應該要按照跨黨派委員大家的意見,未來政府撥補不要低於過去年度撥補的金額,也讓勞工可以安心,以上,謝謝。

主席:請問還有沒有委員有意見?沒有意見的話,因為這是跨黨派委員全部都支持,包含每三年要檢討一次,還有政府負最終支付責任,所以在場委員都沒有意見的話,這一條就依行政院提案通過。

再來是最後一條,委員廖先翔等18人提的第七十四條之二,請勞動部說明。

陳司長美女:謝謝主席。現行的勞保年資如果滿15年,年齡滿60歲,可以請領老年年金;如果勞保年資沒有滿15年,可以併計在國民年金保險的年資,如果滿了15年,他也可以在65歲的時候,請領勞保年金這一部分老年年金的規定。委員廖先翔等18人的提案是修正,希望能夠增訂勞保年資如果沒有滿15年的時候,除了剛剛的國保併計之外,也可以併公保、軍保跟農保的年資來成就給付年資的條件,讓他們在65歲的時候,都可以領勞保年資部分的老年年金。這個案子當然考量到我們被保險人可能在不同的職域保險裡面流動,未來退休的時候,如果可以合併年資,請領各自的年金給付,可以增加他們的給付權益。但是這個案子是涉及到擴大年金請領的對象跟給付條件及給付標準的修正,所以在整個制度上是屬於重大的變革,涉及到各社會保險年金制度的整合跟財務,所以我們覺得應該是在政府整體政策通盤來規劃,現階段我們希望能夠,就是建議維持現行條文,以上報告。

主席:請問這條,大家有沒有意見?

王委員育敏:現行是15年對不對?可以合併國保……

陳司長美女:是,合併國保。

王委員育敏:他現在是低於未滿15年?

陳司長美女:對,他想要合併公保年資等等……

主席:好,王正旭委員要發言嗎?

王委員正旭:第七十四條是不是?

主席:第七十四條之二。

王委員正旭:對,我想委員的想法是很希望能夠對於我們的這些勞工朋友有更好的保障,不過因為提案會涉及到擴大年金整個請領的對象,而且這個請領條件也都有適度的處理,可是在給付標準的修正等等,這是屬於制度上的重大變革,所以會涉及到各個社會保險年金制度的調合、整合跟財務,所以基於政府做整體政策通盤規劃的過程裡面,這部分是不是可以用其他該有的一些處理方式,而不是在這邊做調整,以上跟大家說明,謝謝。

主席:好,還有沒有委員有意見?如果沒有意見的話,我們就維持現行條文。

現在處理附帶決議共計兩案,請一併宣讀。

一、

《勞工保險條例》第六十九條條文修正草案附帶決議

有關本次《勞工保險條例》修正通過,將政府撥補勞保基金、勞保給付政府最終支付責任、及勞保財務定期檢討機制明文入法後,針對勞保制度及財源之相關建議,包括鼓勵勞工續留職場、強化查核及管理機制、加強投資績效、提高投保薪資上限、合理調整勞保保費費率、以特定稅捐稅收指定挹注、以及勞保制度修正時之社會溝通及參與機制等,仍請勞動部秉持保障勞工生活、促進社會安定、確保跨世代勞工均能享有合理保障、強化社會團結之原則,持續研議相關勞保制度改革及財源穩定之政策。

提案人:王正旭

連署人:林月琴  劉建國

二、

附帶決議(勞工保險條例第六十六條、第六十九條條文修正草案)

鑑於主要國家面對年金制度財務問題,多透由多管齊下之開源節流措施因應,政府撥補為重要措施之一,具有協助穩定基金流量之功能。爰勞動部自109年起於中央政府總預算中,連續7年編列公務預算撥補勞工保險基金,撥補金額由109年之200億元,逐年提高至113年為1,200億元,且114年及115年亦均續編1,200億元。

又在近年政府撥補及多元投資運用下,勞工保險基金累存餘額已從尚未撥補前之108年底7,188億元,成長至11410月底為12,909億元,顯示政府撥補對於維持基金水位及流量具有正面之效益,爰請勞動部向行政院積極爭取以不低於過去年度撥補金額,續編預算挹注勞工保險基金,以穩定基金之流量,確保制度穩健運作。

提案人:廖偉翔  王育敏  陳昭姿  林月琴

王正旭  蘇清泉  羅廷瑋

主席:請問第1案行政單位有無意見?

洪部長申翰:沒有。

主席:請問第1案委員有無意見?

王委員育敏:沒有。

主席:沒有嗎?沒有的話,無異議,照案通過。

請問第2案行政單位有無意見?

洪部長申翰:沒有。

主席:委員有無意見?沒有。第2案也是無異議,照案通過。

作以下決議:「勞工保險條例部分條文修正草案」計三十八案審查完竣,併案擬具審查報告,提報院會討論。院會討論本案時,由廖召集委員偉翔補充說明。

請問本案是否須交由黨團協商?

羅委員廷瑋:不用。

主席:不用,不須交黨團協商。

本日會議到此結束,現在散會。

散會1125分)