繼續開會156分)

主席:報告院會,我們繼續開會。

現在進行討論事項第二案。

二、()本院教育及文化委員會報告併案審查行政院函請審議、委員黃捷等17人、委員林楚茵等21人、委員林宜瑾等22人、委員陳培瑜等17人、委員吳思瑤等47人、委員范雲等16人、委員陳秀21人、委員吳沛憶等24人、委員王美惠等17人分別擬具「青年基本法草案」、委員林德福等20人擬具「青年發展基本法草案」、委員郭昱晴等18人、委員林月琴等19人、委員葛如鈞等19人、委員李坤城等19人、委員魯明哲等17人、委員陳亭妃等16人、委員葉元之等20人、委員羅廷瑋等16人、委員柯志恩等19人、委員林俊憲等19人、委員伍麗華Saidhai Tahovecahe18人、委員萬美玲等16人、委員許宇甄等19人、委員邱若華等18人、委員賴瑞隆等18人、委員張嘉郡等20人、委員王育敏等27人、委員翁曉玲等20人、委員洪孟楷等16人、委員鄭天財Sra Kacaw18人、委員王鴻薇等17人、委員徐巧芯等16人、委員楊瓊瓔等19人、委員蔡易餘等17人、委員邱鎮軍等23人、委員張雅琳等18人、委員張宏陸等21人、委員范雲等24人、台灣民眾黨黨團及委員王正旭等23人分別擬具「青年基本法草案」案。

()本院委員陳菁徽等16人擬具「青年基本法草案」,請審議案。

()本院委員林岱樺等18人擬具「青年基本法草案」,請審議案。

()本院委員羅智強等16人擬具「青年基本法草案」,請審議案。

()本院委員徐欣瑩等23人擬具「青年基本法草案」,請審議案。(以上五案經提本院第11屆第4會期第14次會議併案討論決議:另定期處理。爰於本次會議繼續討論。)

主席:本案經第4會期第14次會議決議,另定期處理。

報告院會,本案已經完成協商,請宣讀協商結論。

立法院黨團協商結論

時間:1141226曰(星期五)下午230

地點:立法院紅樓302會議室

協商主題:

一、行政院函請審議「青年基本法草案」、委員黃捷等17人、委員林楚茵等21人、委員林宜瑾等22人、委員陳培瑜等17人、委員吳思瑤等47人、委員范雲等16人、委員陳秀寳等21人、委員吳沛憶等24人、委員王美惠等17人分別擬具「青年基本法草案」、委員林德福等20人擬具「青年發展基本法草案」、委員郭昱晴等18人、委員林月琴等19人、委員葛如鈞等19人、委員李坤城等19人、委員魯明哲等17人、委員陳亭妃等16人、委員葉元之等20人、委員羅廷瑋等16人、委員柯志恩等19人、委員林俊憲等19人、委員伍麗華Saidhai Tahovecahe18人、委員萬美玲等16人、委員許宇甄等19人、委員邱若華等18人、委員賴瑞隆等18人、委員張嘉郡等20人、委員王育敏等27人、委員翁曉玲等20人、委員洪孟楷等16人、委員鄭天財Sra Kacaw18人、委員王鴻薇等17人、委員徐巧芯等16人、委員楊瓊瓔等19人、委員蔡易餘等17人、委員邱鎮軍等23人、委員張雅琳等18人、委員張宏陸等21人、委員范雲等24人、台灣民眾黨黨團及委員王正旭等23人分別擬具「青年基本法草案」等41案。

二、委員陳菁徽等16人擬具「青年基本法草案」案。

三、委員林岱樺等18人擬具「青年基本法草案」案。

四、委員羅智強等16人擬具「青年基本法草案」案。

五、委員徐欣瑩等23人擬具「青年基本法草案」案。

協商結論:

一、協商通過條文:第2條、第20條,如後附。

二、保留條文,送請院會處理:第25條(依黨團版本先後進行處理)。

三、不予採納條文:第4條之1

四、原審查會保留附帶決議6案,通過附帶決議2項(如後附),其餘保留部分送院會處理。

五、其餘均照審查會審查結果通過。

六、本案條文及援引之條次,授權議事人員調整。

七、檢附立法說明1份,如後附。

八、本案院會進行處理時,廣泛討論由各黨團各推派1人發言,每人發言時間為3分鐘,逐條討論時及三讀完成立法程序後均不發言,逐條討論時非保留條文宣讀後均予通過,保留條文均暫保留,保留條文進行處理時,依序依各黨團版本進行處理。

九、本案各項提議均列入公報紀錄。

主持人:韓國瑜

協商代表:傅崐萁   羅智強   林沛祥   柯建銘

鍾佳濱   陳培瑜   黃國昌() 張啓楷

陳昭姿

第 二 條  本法所稱青年,指十八歲以上三十五歲以下之國民;其他法令就青年年齡之範圍另有規定者,從其規定。

青年基本法草案協商通過條文

第二十條  政府應積極促進青年公共參與,培育參與公共事務之青年人才,並提供青年公共事務參與機會,內化社會關懷意識,深化民主素養。

政府應保障年滿十八歲之青年有依法行使選舉、罷免、創制、複決之權,並於本法施行之日起二年內完備相關法制。

青年基本法第十九條

附帶決議

憲法賦予人民參政權,是民主價值最重要的體現。提高青年對公共議題與事務之關心,養成對政治參與之責任感,強化民主思辨能力,促進世代對話,落實世代正義,提早於18歲賦予公民權有其積極性意義。另參酌調降選舉權行使年齡亦為國際趨勢,是以,有必要將相關選舉權行使年齡下修為18歲,完善18歲青年之權利及義務,有助於青年參與社會的公共事務,並為國家發展貢獻力量。

為積極實現上開18歲公民權之願景,本院應研議進行修憲程序,並完備相關法制,以提高青年對公共事務的參與,讓臺灣民主價值繼續深化。

提案人:吳思瑤  林宜瑾  陳培瑜  陳秀寳  郭昱晴  范 雲  伍麗華Saidhai Tahovecahe    張雅琳  吳沛憶  

青年基本法第十九條附帶決議:

有鑑於青年團體反映,教育部青年署應於學生會傳承營或以其他方式,強化校內外學生權益及公民參與意識與能力;並應於女性培力營,增加多元類別之女性模範。

又針對多元性別、原住民族、新住民二代及障礙者等多元身分青年培力目前較缺乏,為配合本法保障青年代表多元組成,教育部應規劃專門且具有安全性之培力規劃。

另學生自治及青年公共參與圈,有男性數量顯著高於女性之現象。青年團體蒐集年輕女性困境,包含大學主管男性較多、議事文化鼓勵搶快與直接發言、對領導氣質想像陽剛、性騷擾經驗等結構性問題。教育部應進一步研究女性參與者與未參與者經驗和困境,以設計培力與改善政策。

爰請教育部於6個月內,就上述青年參與培力深化方向提出精進方向或完整規劃,並提出青年女性參與困境之研究規劃。

提案人:范 雲  伍麗華Saidhai Tahovecahe

連署人:陳秀寳

主席:請問院會,對以上朝野協商結論,有無異議?(無)沒有異議,本案後續依照協商結論進行處理。

報告院會,現在在議場二樓旁聽的是來自臺北市麗山高中的同學們,我們掌聲歡迎各位同學

現在開始進行廣泛討論,請各黨團推派代表發言。

首先請林宜瑾委員發言,葛如鈞委員請準備。

林委員宜瑾:159分)主席、各位同仁。今天在這裡進行青年基本法最後立法的討論,一則以喜,一則以憂。喜的是我們在委員會審查時,每條條文都細緻探討,並統合出絕大多數委員都有共識的文字,可說是教文委員會認真審議法案的傳統再次體現;不過憂的是,本席曾在主持協商的時候就呼籲各位委員,希望能毫無保留地將協商結論定稿送進院會三讀,至今走到還要再討論或者可能還要再表決條文,本席覺得相當可惜!

首先,我要先強調照顧青年長期都是民進黨的重點工作,不是只有提出青年基本法而已。舉例而言,民進黨執政以來,持續推出許多青年政策,表達對於年輕世代的重視,包括高中職免學費、私立大學學雜費補助、租金補貼、文化幣、動滋券、TPASS、身心調適假、免費心理諮商、青年百億海外圓夢基金計畫等等,都是希望能協助減輕青年生活中的負擔。

但是在青年基本法裡面,藍、白兩黨執意還是要設置所謂的青年發展基金,如果設置基金,因為沒有具備國庫撥補以外新增適足的財源,那就完全沒有符合財政紀律法,再加上如果未來的基金財源要由各主管機關編列預算去挹注,政府可能無法因時、因地制宜去進行檢討或調控,也就是各部會青年政策的實施彈性會因此受到嚴重的影響。比如說,勞動部編列了很多到基金這個大水庫,結果基金運用可能是衛福部從大水庫拿得比較多,這樣子的話,整個基金會失去了它的施政彈性跟平衡。

至於基本法能不能設基金,在財政紀律法通過之後就是不行,尤其是立法委員又要在法條加碼設立,所以我覺得國民黨寫出的基金來源,這幾項項目都難以想像,除了主管機關捐款外,還會有其他多大的財源?而且青年事務也收不了規費,也不太可能有罰款的收入等等,這些就等於侵害行政權的預算編列權,所以這裡比較妥善的說法就是寫明各級機關寬列預算就好。

本席在這邊強調,設置基金確實是不妥的,與其要設立基金,是不是就用寬列預算來滿足青年發展需求?以上。

主席:謝謝林宜瑾委員的發言。

接下來請葛如鈞委員發言,劉書彬委員請準備。

葛委員如鈞:1512分)謝謝主席,各位好。青年基本法是一部涵蓋青年發展各個面向的基本法,從就業、勞動權益、創業扶助、居住正義、心理健康、運動、文化參與、金融與創新、數位素養到新興科技的議題幾乎無所不包。

我想要請問各位,如果沒有穩定、專責的財源,這些政策要如何真正落實?如果青年政策只能依賴各部會每一年不確定的公務預算,不僅零散也缺乏長期性,這樣一來,送給青年朋友的大禮就變成只有漂亮的盒子,卻沒有真正的禮物。因此,青年基本法第二十五條明定應設立青年發展基金,這不只重要而且是必要的。事實上,這並非首例,文化基本法早在108年就明文規定要有文化發展基金,當時財政紀律法也已經上路,相關的做法既然已經做了,為什麼不能繼續?依照預算法的規定,特種基金的設立與管理本來就可以立法訂定的,因此,在法律當中明定應設立青年發展基金是非常負責而且非常重要的,不是綁死行政彈性。

在這裡我們希望去強調,應該的「應」與「得」的差別非常大,「得」代表可以不做,但是「應」就代表國家對青年的承諾,站在照顧青年的立場,我們認為應該要明確的設立青年發展基金,才能夠展現政府對青年政策的決心。

至於財源,我們也提出具體可行的方向。首先,優先納入國家發展基金,國發基金的法定用途本來就包含社會發展與人才培育,這完全就是我們青年發展的方向,而且政府早就已經實際在運用國發基金來推動青年百億海外圓夢基金,只不過後面加了「計畫」兩個字,透過這一次青年基本法的施行,如果「應」設立基金,直接就可以把「計畫」兩個字拿掉,把海外圓夢基金制度化、法制化,立刻就可行,而且本來就已經預劃到接下來高達百億,為什麼不能透過立法,讓它完全成為負擔得起而且有財源能夠延續的青年發展基金?

第二,在行政機關評估以後,也可以搭配公務預算作為補充財源,既然癌症新藥可以有專責基金,青年作為國家未來的根本,當然不能被差別對待。

最後我們希望大家一起來支持,不要退而求其次,把「應」改成「得」,那青年的政策可能就永遠停留在口號,在這一次我們是「應」派。謝謝大家。

主席:謝謝葛如鈞委員的發言。

接下來請劉書彬委員,請發言。

劉委員書彬:1516分)主席、各位委員,大家好。青年基本法從113年開始制定新法的程序以來,這是非常嚴肅的一個議題,經過多次討論之後,今天到了一個決戰點、到了二讀的情況。我們所看到的是,民眾黨秉持著對青年的照顧,特別是在「青年」上面,也已經同意了,就是在於1835歲。更重要的,是在公民權的入法當中,也受到民進黨跟國民黨的支持,就是把目前的公民四權,要求在2年之內完成其法制,變成到18歲都具備這樣的權限,這是非常重要的進步。當然更重要的,其他對於貧窮的……文化教育、創新的部分,通通都是在這次的基本法當中、第一次的基本法當中把它呈現出來。

另外,這次還有爭議的焦點在於,對於青年發展的基金,本黨是支持的,為什麼會支持呢?在於青年本身就是現在……例如賴清德總統112年競選總統的時候,他就已經預告了,他當選了就會把青年圓夢計畫的錢,就是再把它放進去,的確他也照做了。而且更重要的是,他去年當選之後,就把這個錢透過國發基金、給它的財源進來,就可以讓它進入……有編了4100億來實現。

民眾黨的部分,更重要的也基於,沒錯,財政紀律法當中是說,只要基金有財源的話,其實是可以訂的,那民眾黨都特別地、也支持的是國民黨的版本,在這邊支持的是,設定的這個財源,這個財源就是把原來民進黨政府本身預定的100億海外圓夢計畫基金,就把它變成到……設定就是原來的部分都持續到5年之內把它編列,而且既然有基金,我們也符合財政紀律法的規定,既然有基金就必須要設置專有的組織去做管理,包括管理方面,就有青年發展基金管理委員會來進行。當然這個管理委員會還必須要符合,有後面的委員會的審查,讓後續的進行能夠支持,所以請大家繼續支持青年圓夢基金,把它變成一個重要的青年發展基金。

主席:謝謝劉書彬委員的發言。

報告院會,現在開始進行逐條討論。依協商結論,非保留部分宣讀後均予以通過,保留部分均暫保留。

青年基本法草案(二讀)

主席:請宣讀名稱。

青年基本法

主席:照審查會名稱通過。

請宣讀第一條。

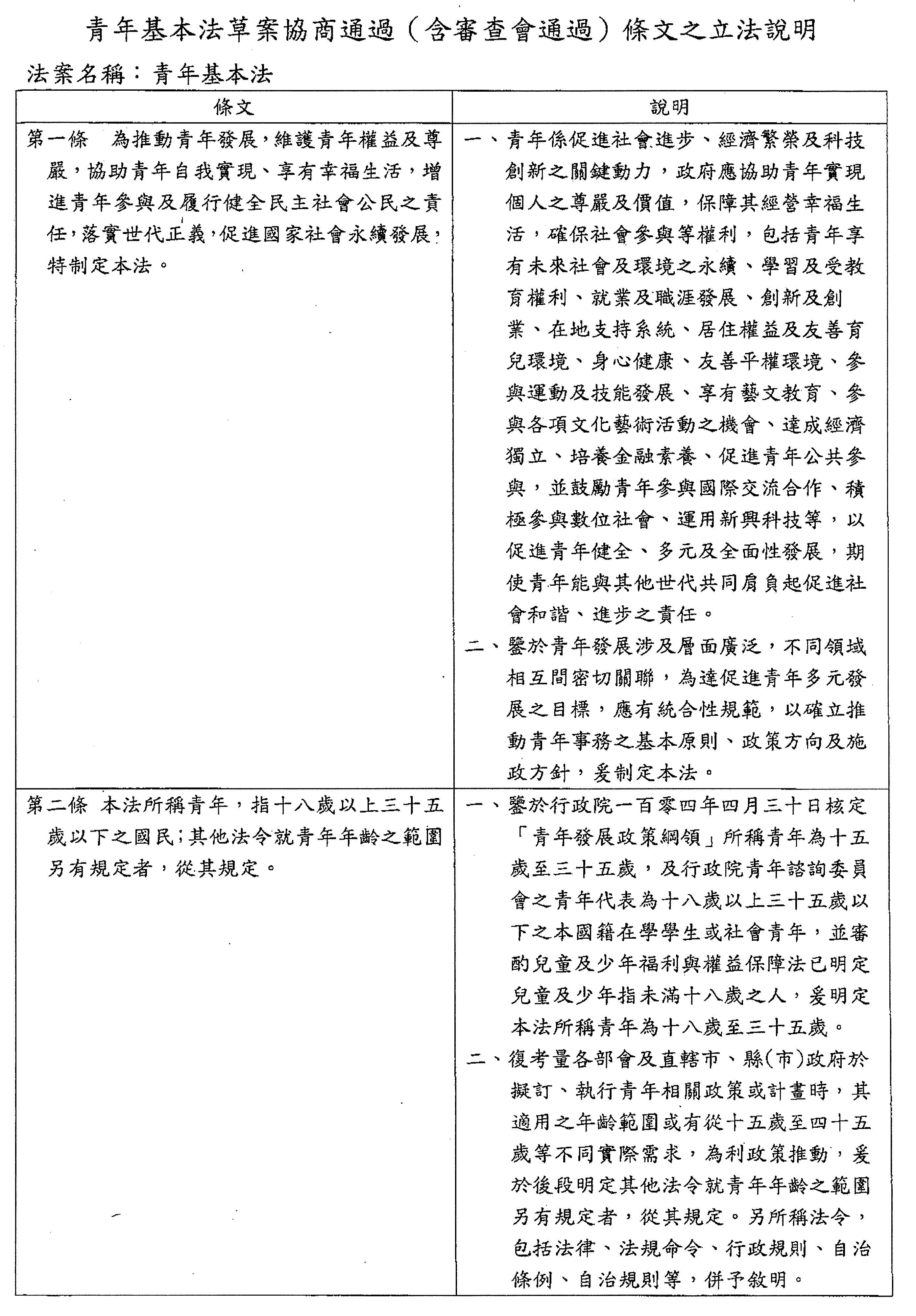
第 一 條  為推動青年發展,維護青年權益及尊嚴,協助青年自我實現、享有幸福生活,增進青年參與及履行健全民主社會公民之責任,落實世代正義,促進國家社會永續發展,特制定本法。

主席:照審查會條文通過。

請宣讀第二條。

第 二 條  本法所稱青年,指十八歲以上三十五歲以下之國民;其他法令就青年年齡之範圍另有規定者,從其規定。

主席:照協商條文通過。

請宣讀第三條。

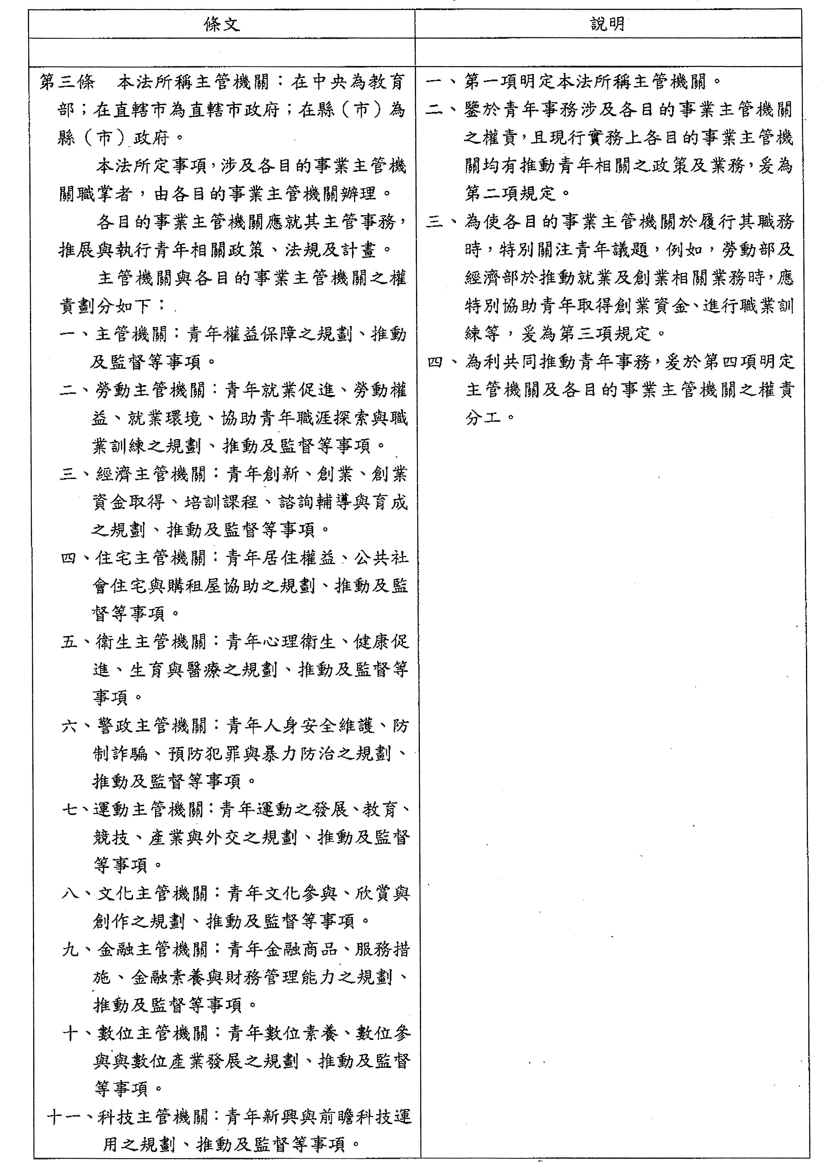
第 三 條  本法所稱主管機關:在中央為教育部;在直轄市為直轄市政府;在縣(市)為縣(市)政府。

本法所定事項,涉及各目的事業主管機關職掌者,由各目的事業主管機關辦理。

各目的事業主管機關應就其主管事務,推展與執行青年相關政策、法規及計畫。

主管機關與各目的事業主管機關之權責劃分如下:

一、主管機關:青年權益保障之規劃、推動及監督等事項。

二、勞動主管機關:青年就業促進、勞動權益、就業環境、協助青年職涯探索與職業訓練之規劃、推動及監督等事項。

三、經濟主管機關:青年創新、創業、創業資金取得、培訓課程、諮詢輔導與育成之規劃、推動及監督等事項。

四、住宅主管機關:青年居住權益、公共社會住宅與購租屋協助之規劃、推動及監督等事項。

五、衛生主管機關:青年心理衛生、健康促進、生育與醫療之規劃、推動及監督等事項。

六、警政主管機關:青年人身安全維護、防制詐騙、預防犯罪與暴力防治之規劃、推動及監督等事項。

七、運動主管機關:青年運動之發展、教育、競技、產業與外交之規劃、推動及監督等事項。

八、文化主管機關:青年文化參與、欣賞與創作之規劃、推動及監督等事項。

九、金融主管機關:青年金融商品、服務措施、金融素養與財務管理能力之規劃、推動及監督等事項。

十、數位主管機關:青年數位素養、數位參與與數位產業發展之規劃、推動及監督等事項。

十一、科技主管機關:青年新興與前瞻科技運用之規劃、推動及監督等事項。

十二、其他措施由各相關目的事業主管機關依職權規劃辦理。

主席:照審查會條文通過。

請宣讀第四條。

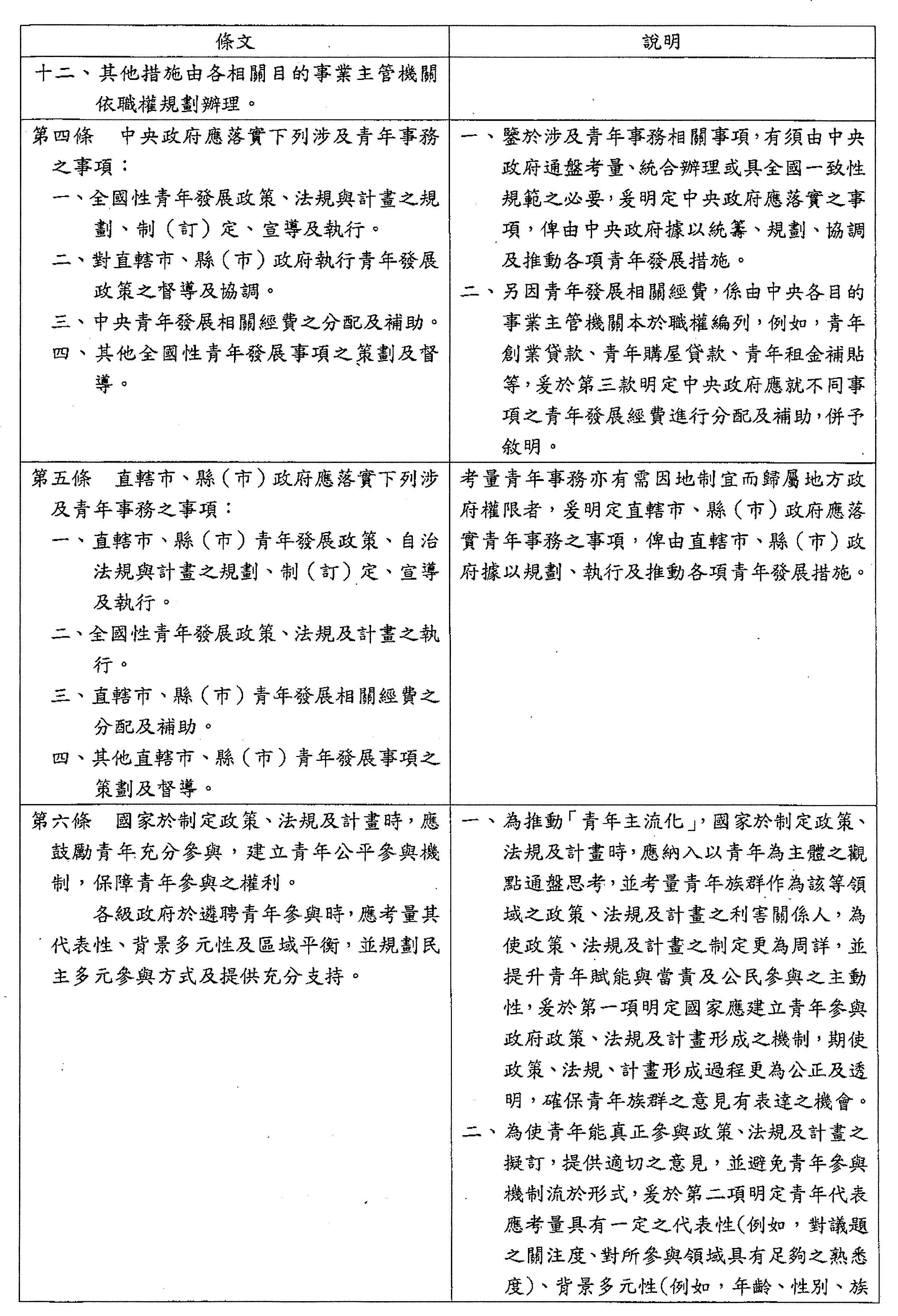
第 四 條  中央政府應落實下列涉及青年事務之事項:

一、全國性青年發展政策、法規與計畫之規劃、制(訂)定、宣導及執行。

二、對直轄市、縣(市)政府執行青年發展政策之督導及協調。

三、中央青年發展相關經費之分配及補助。

四、其他全國性青年發展事項之策劃及督導。

主席:照審查會條文通過。

第四條之一不予採納。

請宣讀第五條。

第 五 條  直轄市、縣(市)政府應落實下列涉及青年事務之事項:

一、直轄市、縣(市)青年發展政策、自治法規與計畫之規劃、制(訂)定、宣導及執行。

二、全國性青年發展政策、法規及計畫之執行。

三、直轄市、縣(市)青年發展相關經費之分配及補助。

四、其他直轄市、縣(市)青年發展事項之策劃及督導。

主席:照審查會條文通過。

請宣讀第六條。

第 六 條  國家於制定政策、法規及計畫時,應鼓勵青年充分參與,建立青年公平參與機制,保障青年參與之權利。

各級政府於遴聘青年參與時,應考量其代表性、背景多元性及區域平衡,並規劃民主多元參與方式及提供充分支持。

主席:照審查會條文通過。

請宣讀第七條。

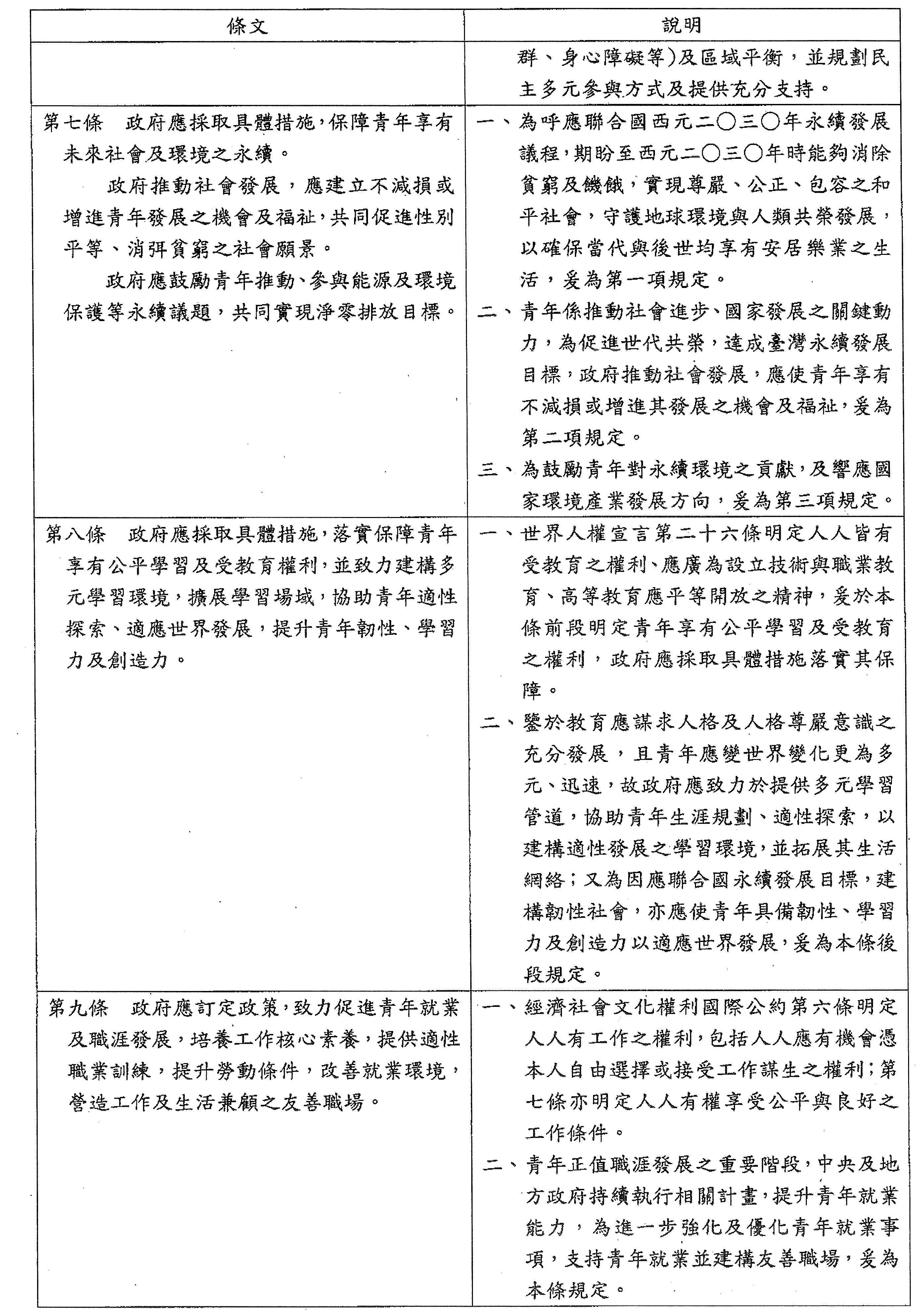
第 七 條  政府應採取具體措施,保障青年享有未來社會及環境之永續。

政府推動社會發展,應建立不減損或增進青年發展之機會及福祉,共同促進性別平等、消弭貧窮之社會願景。

政府應鼓勵青年推動、參與能源及環境保護等永續議題,共同實現淨零排放目標

主席:照審查會條文通過。

請宣讀第八條。

第 八 條  政府應採取具體措施,落實保障青年享有之公平學習及受教育權利,並致力建構多元學習環境,擴展學習場域,協助青年適性探索、適應世界發展,提升青年韌性、學習力及創造力。

主席:照審查會條文通過。

請宣讀第九條。

第 九 條  政府應訂定政策,致力促進青年就業及職涯發展,培養工作核心素養,提供適性職業訓練,提升勞動條件,改善就業環境,營造工作及生活兼顧之友善職場。

主席:照審查會條文通過。

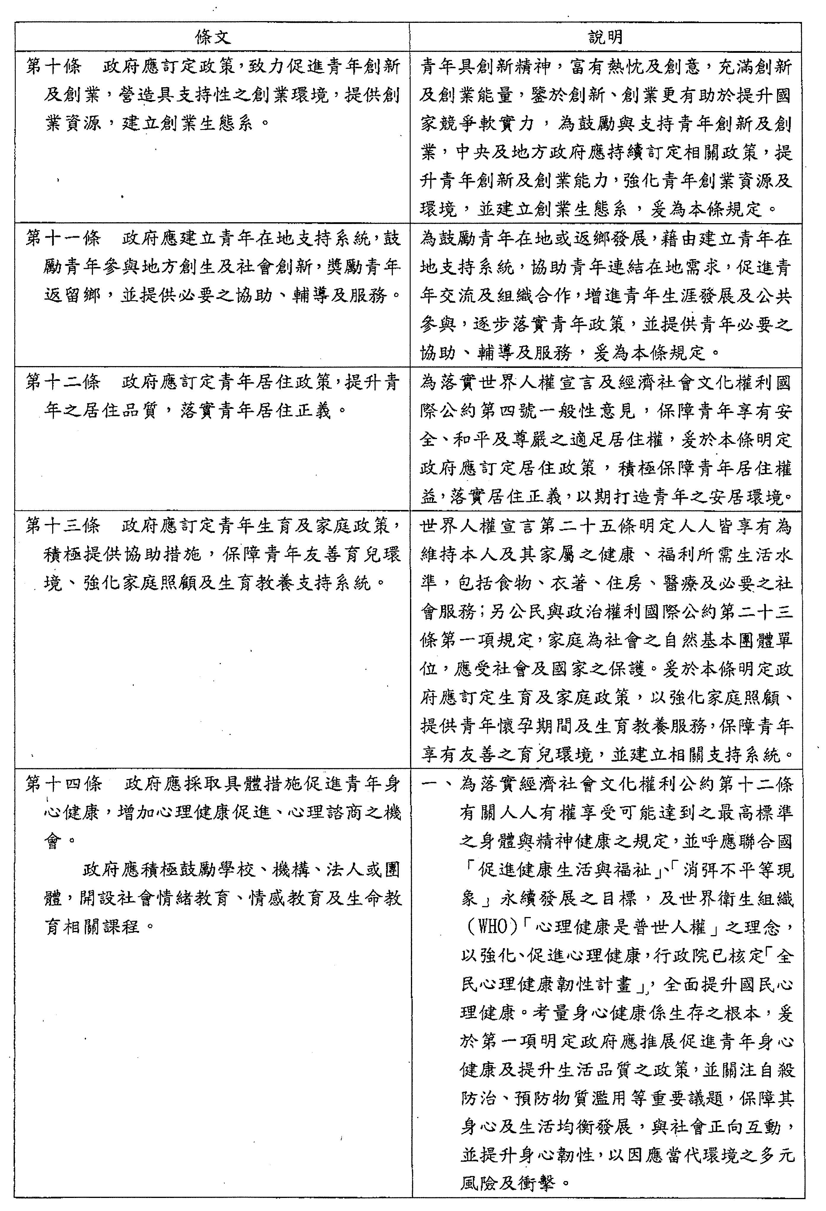
請宣讀第十條。

第 十 條  政府應訂定政策,致力促進青年創新及創業,營造具支持性之創業環境,提供創業資源,建立創業生態系。

主席:照審查會條文通過。

請宣讀第十一條。

第十一條  政府應建立青年在地支持系統,鼓勵青年參與地方創生及社會創新,獎勵青年返留鄉,並提供必要之協助、輔導及服務。

主席:照審查會條文通過。

請宣讀第十二條。

第十二條  政府應訂定青年居住政策,提升青年之居住品質,落實青年居住正義。

主席:照審查會條文通過。

請宣讀第十三條。

第十三條  政府應訂定青年生育及家庭政策,積極提供協助措施,保障青年友善育兒環境、強化家庭照顧及生育教養支持系統。

主席:照審查會條文通過。

請宣讀第十四條。

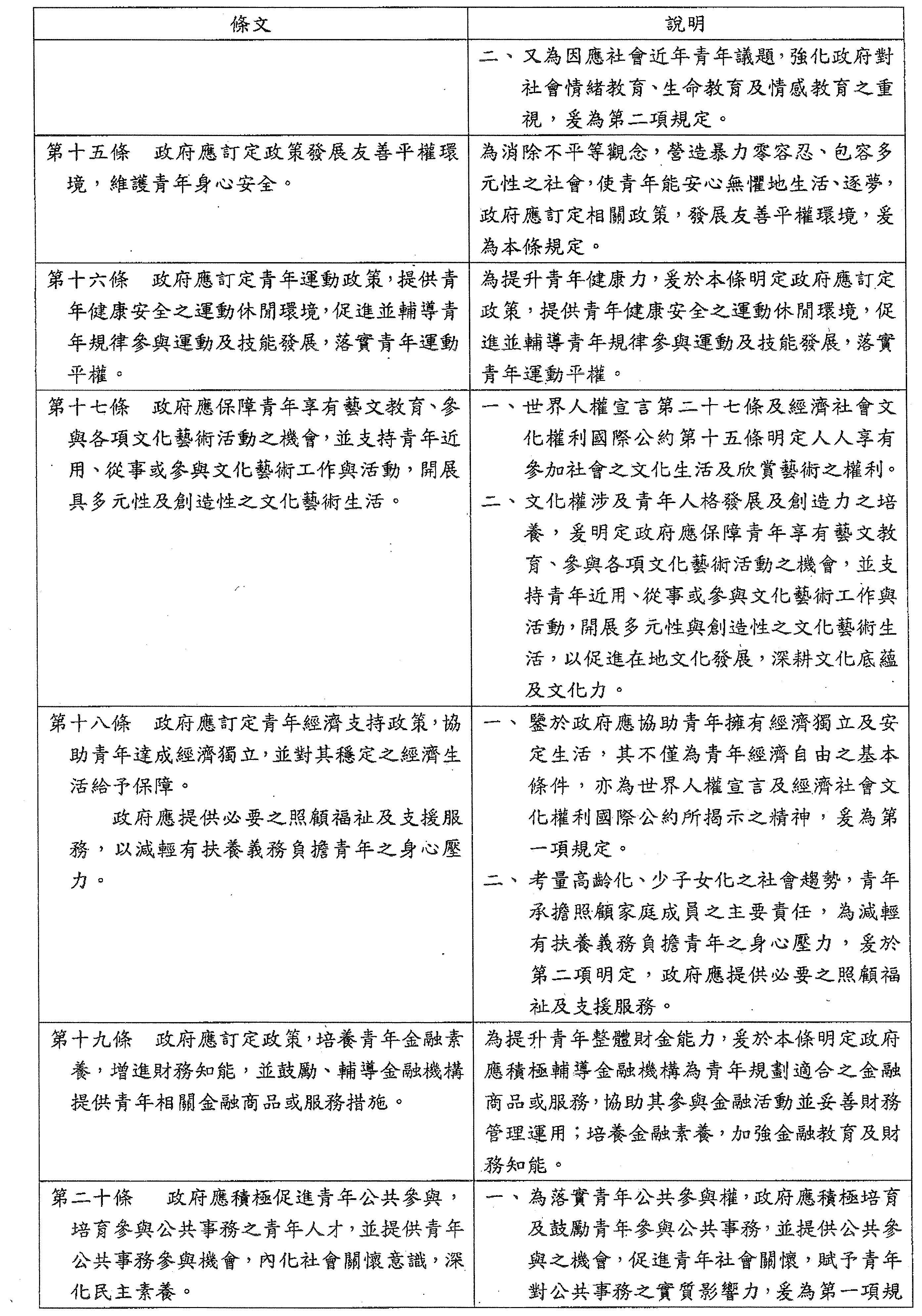
第十四條  政府應採取具體措施促進青年身心健康,增加心理健康促進、心理諮商之機會。

政府應積極鼓勵學校、機構、法人或團體,開設社會情緒教育、情感教育及生命教育相關課程。

主席:照審查會條文通過。

請宣讀第十五條。

第十五條  政府應訂定政策發展友善平權環境,維護青年身心安全。

主席:照審查會條文通過。

請宣讀第十六條。

第十六條  政府應訂定青年運動政策,提供青年健康安全之運動休閒環境,促進並輔導青年規律參與運動及技能發展,落實青年運動平權。

主席:照審查會條文通過。

請宣讀第十七條。

第十七條  政府應保障青年享有藝文教育、參與各項文化藝術活動之機會,並支持青年近用、從事或參與文化藝術工作與活動,開展具多元性及創造性之文化藝術生活。

主席:照審查會條文通過。

請宣讀第十八條。

第十八條  政府應訂定青年經濟支持政策,協助青年達成經濟獨立,並對其穩定之經濟生活給予保障。

政府應提供必要之照顧福祉及支援服務,以減輕有扶養義務負擔青年之身心壓力

主席:照審查會條文通過。

請宣讀第十九條。

第十九條  政府應訂定政策,培養青年金融素養,增進財務知能,並鼓勵、輔導金融機構提供青年相關金融商品或服務措施。

主席:照審查會條文通過。

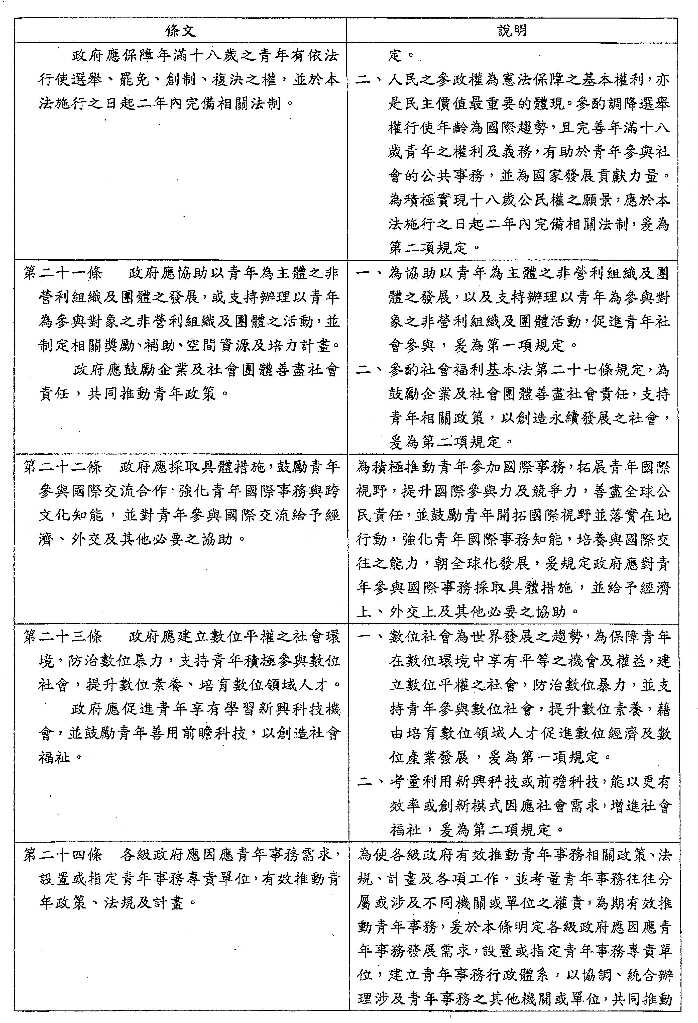
請宣讀第二十條。

第二十條  政府應積極促進青年公共參與,培育參與公共事務之青年人才,並提供青年公共事務參與機會,內化社會關懷意識,深化民主素養。

政府應保障年滿十八歲之青年有依法行使選舉、罷免、創制、複決之權,並於本法施行之日起二年內完備相關法制。

主席:照協商條文通過。

請宣讀第二十一條。

第二十一條  政府應協助以青年為主體之非營利組織及團體之發展,或支持辦理以青年為參與對象之非營利組織及團體之活動,並制定相關獎勵、補助、空間資源及培力計畫。

政府應鼓勵企業及社會團體善盡社會責任,共同推動青年政策。

主席:照審查會條文通過。

請宣讀第二十二條。

第二十二條  政府應採取具體措施,鼓勵青年參與國際交流合作,強化青年國際事務與跨文化知能,並對青年參與國際交流給予經濟、外交及其他必要之協助。

主席:照審查會條文通過。

請宣讀第二十三條。

第二十三條  政府應建立數位平權之社會環境,防治數位暴力,支持青年積極參與數位社會,提升數位素養、培育數位領域人才。

政府應促進青年享有學習新興科技機會,並鼓勵青年善用前瞻科技,以創造社會福祉。

主席:照審查會條文通過。

請宣讀第二十四條。

第二十四條  各級政府應因應青年事務需求,設置或指定青年事務專責單位,有效推動青年政策、法規及計畫。

主席:照審查會條文通過。

第二十五條保留。

請宣讀第二十六條。

第二十六條  中央主管機關應考量國家發展方向、社會需求及政策願景,每四年擬訂青年政策白皮書,報請行政院核定,作為青年相關政策之施政依據,並由各目的事業主管機關執行。

行政院每四年召開全國青年會議,廣納各界意見,研議全國青年發展事務。

主席:照審查會條文通過。

請宣讀第二十七條。

第二十七條  政府應自行、委託或鼓勵相關機關(構)、學校、法人或團體對青年事務現況及其他相關事項,進行研究、調查、統計及分析。

政府為建立青年研究分析以作為青年政策制定、政策評量指標建置及學術研究發展之參考,得依法規蒐集、處理、保存、公開及提供資訊。

政府應每四年公布針對青年現況之統計。

主席:照審查會條文通過。

請宣讀第二十八條。

第二十八條  行政院應設置青年事務發展會報,由行政院院長召集學者專家、中央目的事業主管機關首長及青年代表組成,審議、協調、推動及督導本法相關事務,上開會報至少每半年召開一次。

直轄市政府、縣(市)政府應設置青年事務發展會報,由直轄市政府、縣(市)政府首長召集學者專家、相關局處首長及青年代表組成,協調及督導本法執行情形。

前二項青年代表應廣納不同背景青年,以民主機制運作為原則,且不得低於委員總數之二分之一,任一性別比例不得少於三分之一,並含括各族群為原則。

各級政府應設置青年諮詢組織,蒐集及反映青年意見,並針對青年關注之公共政策,提供策進建言。

主席:照審查會條文通過。

請宣讀第二十九條。

第二十九條  政府應訂定全國青年日,以支持青年並提升各界對青年議題之關懷。

主席:照審查會條文通過。

請宣讀第三十條。

第三十條  本法自公布日施行。

主席:照審查會條文通過。

報告院會,葛如鈞委員等提案第十八條等案、林楚茵委員等提案第十七條等案,均不予採納

報告院會,非保留部分已經處理完畢,我們現在進行保留條文第二十五條,請宣讀院會所收再修正動議,其餘提案內容均列入公報紀錄。

民進黨黨團再修正動議提案:

案由:本院民進黨黨團,針對第11屆第4會期第15次會議討論事項第2案「青年基本法草案」案,擬具部分條文再修正動議(如附表)。是否有當,敬請公決。

提案人:民主進步黨立法院黨團 柯建銘

第二十五條  各級政府應寬列青年發展經費。對經濟或社會不利處境之青年,應優先予以獎勵或補助,並提供相關優惠或減免措施。

各中央目的事業主管機關得獎勵或補助直轄市、縣(市)政府,以推動青年事務發展。

台灣民眾黨黨團、國民黨黨團共同再修正動議提案:

第二十五條  各級政府應寬列青年發展經費。對經濟或社會不利處境之青年,應優先予以獎勵或補助,並提供相關優惠或減免措施。

各中央目的事業主管機關得獎勵或補助直轄市、縣(市)政府,以推動青年事務發展。

中央政府為辦理青年發展相關事項,應設置青年發展基金新臺幣一百億元,並於本法施行後五年內分年編列預算。

前項基金來源如下:

一、中央政府循預算程序之撥款。

二、基金孳息。

三、人民、事業或團體之捐助。

四、其他收入。

第三項基金之收支、保管及運用,及其他應遵行事項之辦法,由行政院定之。

青年發展基金之收支、保管及運用,應設青年發展基金管理會(以下簡稱管理會),置委員十三人至十五人,其中一人為召集人,由教育部部長兼任。其餘委員由學者專家、青年代表及行政院指派相關業務單位主管代表組織之,其中學者專家及青年代表人數合計應占全體會議人數二分之一以上。

前項學者專家、青年代表擔任之委員任期二年,期滿得續聘之,其產生程序如下

一、由立法院推舉十一名至十五名社會公正人士組成管理會委員審查委員會(下簡稱審查委員會)。

二、由行政院提名學者專家及青年代表委員候選人,提交審查委員會經全體委員二分之一以上之同意後,送請行政院院長聘任之。

提案人:台灣民眾黨立法院黨團 黃國昌

提案人:中國國民黨立法院黨團

傅崐萁  羅智強  林沛祥

民進黨黨團修正動議提案:

案由:本院民進黨黨團,針對第11屆第4會期第15次會議討論事項第2案「青年基本法草案」案,擬具部分條文修正動議(如附表)。是否有當,敬請公決。

提案人:民主進步黨立法院黨團 柯建銘

青年基本法草案條文對照表

DW7302060 正動議

審查會通過條文

第二條 本法所稱青年,指十八歲以上三十五歲以下之國民;其他法令就青年年齡範圍另有規定者,從其規定。

第二條 (保留)

第四條之一 不予增訂

第四條之一 (保留)

第二十條 政府應積極促進青年之公共參與,培育參與公共事務之青年人才,並提供青年公共事務參與機會,內化社會關懷意識,深化民主素養。

政府應保障年滿十八歲之青年有依法行使選舉、罷免、創制、複決之權,並於本法施行之日起二年內完備相關法制。

第二十條 (保留)

第二十五條 各級政府應寬列青年發展之經費。對經濟或社會不利處境之青年,應優先予以獎勵或補助,並提供相關優惠或減免措施。

各中央目的事業主管機關得獎勵或補助直轄市、縣(市)政府,以推動青年事務發展。

第二十五條 (保留)

DW6396279 灣民眾黨黨團、國民黨黨團共同修正動議提案:

青年基本法修正動議對照表

DW7962640 正動議

審查會保留條文、修正動議及逕付二讀提案

說明

第二十五條 各級政府應寬列青年之發展經費。對經濟或社會不利處境之青年,應優先予以獎勵或補助,並提供相關優惠或減免措施。

各中央目的事業主管機關得獎勵或補助直轄市、縣(市)政府,以推動青年事務發展。

中央政府為辦理青年發展相關事項,應設置青年發展基金新臺幣一百億元,並於本法施行後五年內分年編列預算。

前項基金來源如下:

一、中央政府循預算程序之撥款。

二、基金孳息。

三、人民、事業或團體之捐助。

四、其他收入。

第三項基金之收支、保管及運用,及其他應遵行事項之辦法,由行政院定之。

青年發展基金之收支、保管及運用,應設青年發展基金管理會(以下簡稱管理會),置委員十三人至十五人,其中一人為召集人,由教育部部長兼任。其餘委員由學者專家、青年代表及行政院指派相關業務單位主管代表組織之,其中學者專家及青年代表人數合計應占全體會議人數二分之一以上。

前項學者專家、青年代表擔任之委員任期二年,期滿得續聘之,其產生程序如下:

一、由立法院推舉十一名至十五名社會公正人士組成管理會委員審查委員會(以下簡稱審查委員會)。

DW3846120 、由行政院提名學者專家及青年代表委員候選人,提交審查委員會經全體委員二分之一以上之同意後,送請行政院院長聘任之。

第二十五條 

委員黃捷等17人提案

委員林宜瑾等22人提案

委員吳思瑤等47人提案

委員陳培瑜等17人提案

委員范雲等16人提案

委員陳秀寳等21人提案

委員吳沛憶等24人提案

委員林月琴等19人提案

委員葛如鈞等19人提案

委員李坤城等19人提案

委員魯明哲等17人提案

委員陳亭妃等16人提案

委員葉元之等20人提案

委員林德福等20人提案

委員羅廷瑋等16人提案

委員林俊憲等19人提案

委員邱若華等18人提案

委員王育敏等27人提案

委員張嘉郡等20人提案

委員賴瑞隆等18人提案

委員萬美玲等16人提案

委員翁曉玲等20人提案

委員許宇甄等19人提案

委員鄭天財等18人提案

委員王鴻薇等17人提案

委員徐巧芯等16人提案

委員楊瓊瓔等19人提案

委員蔡易餘等17人提案

委員邱鎮軍等23人提案

委員張雅琳等18人提案

委員張宏陸等21人提案

委員王美惠等17人提案

委員郭昱晴等18人提案

委員伍麗華等18人提案

委員柯志恩等19人提案

委員洪孟楷等16人提案

委員范雲等24人提案

台灣民眾黨黨團提案

委員王正旭等23人提案

委員陳菁徽等16人提案

委員林岱樺等18人提案

委員羅智強等16人提案

委員徐欣瑩等23人提案

委員林宜瑾等5人提案

一、為保障推動青年事務之預算充裕,爰於第一項明定,各級政府應寬列青年發展經費,持續充實青年發展所需預算,並對經濟或社會不利處境之青年,優先提供獎勵或補助。

二、為鼓勵直轄市、縣(市)政府積極配合各中央目的事業主管機關所定之政策方向,爰訂定第二項規定,中央目的事業主管得獎勵或補助,以推動青年事務發展。

三、為因應青年政策需求,增加多元預算管道與預算管理及運用之彈性,爰訂定第三項,明定設置青年發展基金,辦理青年發展等相關事項。

四、為提升青年發展基金運作之民主監督,並落實青年參政權益,爰訂定第六項,明定主管機關應設置青年發展基金管理會,納入專家學者及青年代表;並引入立法院參與之審查機制,以強化委員產生之公開性、正當性及制度信賴。

提案人:台灣民眾黨立法院黨團 黃國昌

提案人:中國國民黨立法院黨團 

羅智強  傅崐萁  林沛祥

民進黨黨團再修正動議:

第二十五條  各級政府應寬列青年發展經費。對經濟或社會不利處境之青年,應優先予以獎勵或補助,並提供相關優惠或減免措施。

各中央目的事業主管機關得獎勵或補助直轄市、縣(市)政府,以推動青年事務發展。

台灣民眾黨黨團、國民黨黨團共同再修正動議:

第二十五條  各級政府應寬列青年發展經費。對經濟或社會不利處境之青年,應優先予以獎勵或補助,並提供相關優惠或減免措施。

各中央目的事業主管機關得獎勵或補助直轄市、縣(市)政府,以推動青年事務發展。

中央政府為辦理青年發展相關事項,應設置青年發展基金新臺幣一百億元,並於本法施行後五年內分年編列預算。

前項基金來源如下:

一、中央政府循預算程序之撥款。

二、基金孳息。

三、人民、事業或團體之捐助。

四、其他收入。

第三項基金之收支、保管及運用,及其他應遵行事項之辦法,由行政院定之。

青年發展基金之收支、保管及運用,應設青年發展基金管理會(以下簡稱管理會),置委員十三人至十五人,其中一人為召集人,由教育部部長兼任。其餘委員由學者專家、青年代表及行政院指派相關業務單位主管代表組織之,其中學者專家及青年代表人數合計應占全體會議人數二分之一以上。

前項學者專家、青年代表擔任之委員任期二年,期滿得續聘之,其產生程序如下

一、由立法院推舉十一名至十五名社會公正人士組成管理會委員審查委員會(下簡稱審查委員會)。

二、由行政院提名學者專家及青年代表委員候選人,提交審查委員會經全體委員二分之一以上之同意後,送請行政院院長聘任之。

主席:我們現在進行處理。

按鈴7分鐘,並分發表決卡,現在開始按鈴。

(按鈴)

主席:時間到了,請問各位委員都有拿到表決卡嗎?我們要開始進行表決,依序進行,其中一案通過,就不再處理其他案。

現在開始表決民進黨黨團所提再修正動議第二十五條條文。現在有民進黨黨團要求記名表決。我們開始記名表決,贊成民進黨黨團再修正動議請按贊成,反對按反對,時間1分鐘,現在開始。

(進行表決)

主席:報告表決結果:出席106位,贊成49位,反對57位,贊成者少數,民進黨黨團再修正動議條文不通過。

表決結果名單:

會議名稱:立法院第11屆第4會期第15次會議  表決型態:記名表決

表決時間:中華民國1141226日 下午34300

表決議題:青年基本法草案第二十五條

     民進黨黨團再修正動議

表決結果:出席人數:106  贊成人數:49  反對人數:57  棄權人數:0

贊成:

張雅琳  林月琴  陳培瑜  柯建銘  鍾佳濱  伍麗華Saidhai Tahovecahe    郭昱晴  吳思瑤  沈伯洋  范 雲  邱志偉  黃秀芳  何欣純  李坤城  王義川  陳秀寳  徐富癸  王世堅  羅美玲  蔡易餘  莊瑞雄  郭國文  陳俊宇  吳沛憶  賴瑞隆  陳素月  李柏毅  陳 瑩  陳冠廷  陳亭妃  王美惠  劉建國  林岱樺  賴惠員  黃 捷  林淑芬  王正旭  林楚茵  王定宇  吳琪銘  許智傑  張宏陸  吳秉叡  李昆澤  蔡其昌  邱議瑩  林宜瑾  蘇巧慧  沈發惠

反對:

傅崐萁  羅智強  林沛祥  謝龍介  涂權吉  馬文君  林憶君  麥玉珍  劉書彬  林國成  陳昭姿  黃國昌  張啓楷  高金素梅 林思銘  邱若華  鄭天財Sra Kacaw   鄭正鈐  謝衣鳯  張嘉郡  洪孟楷  王鴻薇  呂玉玲  黃建賓  黃健豪  葉元之  陳永康  賴士葆  陳菁徽  萬美玲  廖偉翔  蘇清泉  黃 仁  魯明哲  李彥秀  邱鎮軍  徐欣瑩  盧縣一  廖先翔  陳玉珍  林德福  楊瓊瓔  丁學忠  陳超明  林倩綺  顏寬恒  羅明才  翁曉玲  葛如鈞  張智倫  羅廷瑋  徐巧芯  許宇甄  柯志恩  牛煦庭  王育敏  游 顥

棄權:

主席:現在表決台灣民眾黨黨團、國民黨黨團共同所提再修正動議條文。現在有民進黨黨團、台灣民眾黨黨團要求記名表決。我們開始記名表決,贊成按贊成,反對按反對,時間1分鐘,現在開始。

(進行表決)

主席:報告院會,報告表決結果:出席106位委員,贊成56位,反對50位,贊成者多數,第二十五條照台灣民眾黨黨團、國民黨黨團共同所提再修正動議條文通過。

表決結果名單:

會議名稱:立法院第11屆第4會期第15次會議  表決型態:記名表決

表決時間:中華民國1141226日 下午34442

表決議題:青年基本法草案第二十五條

     台灣民眾黨國民黨黨團再修正動議

表決結果:出席人數:106  贊成人數:56  反對人數:50  棄權人數:0

贊成:

傅崐萁  羅智強  林沛祥  謝龍介  涂權吉  馬文君  林憶君  麥玉珍  劉書彬  林國成  陳昭姿  黃國昌  張啓楷  高金素梅 邱若華  鄭正鈐  鄭天財Sra Kacaw   謝衣鳯  張嘉郡  洪孟楷  王鴻薇  呂玉玲  黃建賓  黃健豪  葉元之  陳永康  賴士葆  陳菁徽  萬美玲  廖偉翔  蘇清泉  黃 仁  魯明哲  李彥秀  邱鎮軍  徐欣瑩  盧縣一  廖先翔  陳玉珍  林德福  楊瓊瓔  丁學忠  陳超明  林倩綺  顏寬恒  羅明才  翁曉玲  葛如鈞  張智倫  羅廷瑋  徐巧芯  許宇甄  柯志恩  牛煦庭  王育敏  游 顥

反對:

張雅琳  林月琴  陳培瑜  柯建銘  鍾佳濱  伍麗華Saidhai Tahovecahe    郭昱晴  吳思瑤  沈伯洋  范 雲  林思銘  邱志偉  黃秀芳  何欣純  李坤城  王義川  陳秀寳  徐富癸  王世堅  羅美玲  蔡易餘  莊瑞雄  郭國文  陳俊宇  吳沛憶  賴瑞隆  陳素月  李柏毅  陳 瑩  陳冠廷  陳亭妃  王美惠  劉建國  林岱樺  賴惠員  黃 捷  林淑芬  王正旭  林楚茵  王定宇  吳琪銘  許智傑  張宏陸  吳秉叡  李昆澤  蔡其昌  邱議瑩  林宜瑾  蘇巧慧  沈發惠

棄權:

主席:報告院會,全案已經過二讀,現有本院3個黨團分別提議繼續進行三讀。請問院會,有無異議?(無)沒有異議。請宣讀經過二讀之條文。

青年基本法(三讀)

與經過二讀內容同,略─

主席:報告院會,林俊憲委員發表聲明,對剛才的表決與民進黨黨團意見一致,列入公報紀錄。

報告院會,三讀條文已經宣讀完畢,請問院會,有文字修正?(無)沒有文字修正。

報告院會,現在有台灣民眾黨黨團依據立法院職權行使法第十一條規定,提請將全案付表決

台灣民眾黨黨團提案:

案由:本院台灣民眾黨黨團,依據立法院職權行使法第十一條規定,提請將本案「全案付表決」。

提案人:台灣民眾黨立法院黨團 黃國昌

主席:現在進行全案表決,贊成全案通過者請按贊成,反對者請按反對,棄權者請按棄權。民進黨黨團、台灣民眾黨黨團要求記名表決。我們開始進行記名表決,贊成請按贊成,反對請按反對,時間1分鐘,現在開始。

(進行表決)

主席:報告院會,報告表決結果:在場出席委員106位,贊成106票,反對0票,贊成者多數,全案表決通過。

表決結果名單:

會議名稱:立法院第11屆第4會期第15次會議  表決型態:記名表決

表決時間:中華民國1141226日 下午35944

表決議題:青年基本法草案

     全案表決

表決結果:出席人數:106  贊成人數:106  反對人數:0  棄權人數:0

贊成:

張雅琳  林月琴  陳培瑜  柯建銘  鍾佳濱  傅崐萁  羅智強  林沛祥  謝龍介  涂權吉  馬文君  林憶君  麥玉珍  劉書彬  林國成  陳昭姿  黃國昌  張啓楷  伍麗華Saidhai Tahovecahe    郭昱晴  吳思瑤  沈伯洋  范 雲  高金素梅 林思銘  邱若華  鄭天財Sra Kacaw   鄭正鈐  邱志偉  黃秀芳  何欣純  林俊憲  李坤城  王義川  陳秀寳  徐富癸  王世堅  羅美玲  蔡易餘  莊瑞雄  張嘉郡  洪孟楷  王鴻薇  呂玉玲  黃建賓  黃健豪  郭國文  陳俊宇  吳沛憶  賴瑞隆  陳素月  李柏毅  陳 瑩  陳冠廷  陳亭妃  王美惠  劉建國  林岱樺  賴惠員  葉元之  陳永康  賴士葆  陳菁徽  萬美玲  廖偉翔  蘇清泉  黃 仁  黃 捷  林淑芬  王正旭  林楚茵  王定宇  吳琪銘  許智傑  張宏陸  魯明哲  李彥秀  邱鎮軍  徐欣瑩  盧縣一  廖先翔  陳玉珍  林德福  楊瓊瓔  丁學忠  陳超明  林倩綺  吳秉叡  李昆澤  蔡其昌  邱議瑩  林宜瑾  蘇巧慧  沈發惠  顏寬恒  羅明才  翁曉玲  葛如鈞  張智倫  羅廷瑋  徐巧芯  許宇甄  柯志恩  牛煦庭  王育敏  游 顥

反對:

棄權:

主席:我們現在決議:青年基本法制定通過。

報告院會,本法條次及條文中之條次,授權議事人員進行調整。

我們現在繼續處理審查會所做之、協商結論通過之審查會保留第3項及第4項之附帶決議,請議事人員一併宣讀附帶決議之內容。

審查會通過附帶決議:

1.依據青年基本法所訂定主管機關為教育部,但此法所涉及之範圍甚廣,包含青年就業、居住正義、勞動權益等相關跨部會政策。請教育部、國家發展委員會與相關政策主管機關於6個月內,制定跨部會溝通與政策實施協調機制。

2.有鑑於行政院新設人權影響評估,雖將老人及兒少設為影響評估對象,但對於青年群體或整體世代影響,並未設置影響評估機制。爰請行政院於9個月內,規劃並提出以青年世代正義為目的之世代影響評估機制。

3.有鑑於青年事務分散於各個部會,為落實利害關係人參與及青年主流化。爰請行政院於6個月內,於本法所定目的事業主管機關涉及青年事務相關委員會,就未聘任者,聘任青年代表

4.有鑑於青年參與機制應保障多元身份參與,並以民主機制運作為宜。例如,參考過去中央兒少代表制度,建立較大之青年代表團,並由青年相互推選會議代表,以增進青年多元經驗之流通,並以民主機制使其意見進入參與機制運作。爰請教育部會同地方政府,於6個月內,針對青年代表多元組成和民主運作,提出機制規劃。

5.為落實「青年議題主流化」之精神,各項政策應正視對當代青年之影響,更包括「對下一代負責」之精神,以達社會永續發展之目標。基於保障青年世代之利益,請中央主管機關評估邀請專家學者進行研究,於國家制定重大政策、法律及計畫時,如何進行「世代影響分析」透過「世代影響分析」報告來瞭解其對未來世代之影響。嗣後納入行政院「青年事務發展會報」中進行討論,以利青年議題主流化之推動。

6.政府於制定政策、法規及計畫時,應鼓勵青年參與,建立青年參與機制,保障青年參與之權利。政府於遴聘青年參與時,應考量其代表性、背景多元性及區域平衡及對該等事務之熟悉度,並考量規劃民主多元參與方式及提供充分支持。

7.國家於制定政策、法規及計畫時,應鼓勵青年充分參與,並建立青年公平參與機制,保障青年參與之權利。各級政府於遴聘青年參與時,應考量其不同年齡層、性別、障礙、不利處境等多元背景及對該等事務之熟悉度,並規劃民主多元參與方式及提供充分支持。

8.為達成族群主流化之目標,青年參與公共事務之成員組成,應有一定比例之原住民青年,以確保原住民青年之參與。

9.鑑於政府應採取具體措施,保障青年享有未來社會及環境之永續。此外,政府應鼓勵青年推動、參與能源及環境保護等永續議題,共同實現淨零排放目標。綜上,為有效落實條文所規範之事項,確保環境永續之世代正義,請環境部推動下列事項:一、部會環境政策之研議與檢視,應擴大兒少與青年之有效參與,並建立制度化且定期召開之兒少與青年參與管道及會議。二、依據不同年齡層及特殊境遇及需求之兒少,研議多元參與方式,並提供充分支持。三、對相關兒少與青年所提意見,應建立落實列管機制,並予以充分回應。爰請環境部於本法正式實施後6個月內,依本條文落實情形,研議前述事項,並提出後續作為之規劃。

10.行政院已於11352日至11371日間預告「反歧視法」草案,並對外公開徵詢意見,並於113516日、524日、527日、529日辦理分區公聽會,蒐集、聽取各界意見,期使草案更加周全,完備我國「反歧視法」相關規範。但整體立法程序亟需加速,這是許多民間團體期盼的進步立法,是青年關注的重要進步理念,也是「青年基本法」草案相關的具體立法,因此為展現對反歧視精神的重視,要求行政院於6個月內,將「反歧視法」草案送至立法院。

11.原住民地區面臨能源開發、環保、公正轉型等永續議題,皆須原住民青年人才投入,爰請環境部及經濟部針對如何促進原住民青年之綠領人才培育,於6個月內提出後續相關規劃。

12.原住民地區面臨學力落差、缺乏教育相關人才、甚至缺乏學習空間等教育議題,爰請教育部針對如何促進原住民地區教育之實質平等,獎勵與補助建置全民原教相關空間,於9個月內提出後續措施。

13.為保障青年勞動權益,請勞動部研議依「勞動檢查法」第6條第2項,擬定勞動監督檢查計畫時,研議彙整納入青年代表之意見;另請強化青年職涯探索措施。

14.原住民青年大量從事營建業、護理業等高風險、高勞動、低薪之工作行業別,爰請勞動部、衛生福利部及相關主管機關,針對如何提升營建業與護理工作之勞動條件,改善缺工狀況,以提升相關從業人員之工作權益,於6個月內提出後續措施。

15.原住民青年欲從事創新及創業,無論是提案率、成功率、創業存活率,皆有主管機關可以優化之地方,爰請經濟部及相關主管機關,針對如何對原住民青年進行輔導、孵化,鼓勵原住民青年提出創新創業相關計畫,追蹤輔導原住民青年創業成功率,於6個月內提出後續措施。

16.有鑑於國中至高中之銜轉生,現由學校教師端主動填報個案需求後,方由主管機關提供資源。實務上因而出現教師不清楚相關資源,導致學生個案在回國後適應、語言能力及正常就學生,未獲得立即有效協助。爰請教育部於6個月內,針對上述返國青年、少年銜轉生之協助機制,檢討並提出更主動和有效之機制。

17.有鑑於目前大學生學校課程發展出之地方創生,缺乏後續支持系統;且一般青年地方創生行動,相關資源之中央地方或跨部會整合流通,和全面且有效之政府意見反映與協助機制,仍有待強化。另在相關獎補助計劃審查上,宜在經濟價值外強化文化傳承、環境永續及社會參與等公益價值;並研議提供青年培力與溝通修改之機會,以增進青年行動機會並貼近地方脈絡發展。爰請教育部會同國家發展委員會於6個月內,針對如何強化支持青年地方創生,於諮詢相關青年團體和青年代表意見後,提出後續精進作為。

18.原住民青年返鄉欲從事地方創生,卻面臨地方創生相關法規限制、用地取得困難等問題,致使返鄉經濟困難,爰請原住民族委員會會同國家發展委員會及相關主管機關,針對如何促進原鄉地區地方創生、獎勵原住民青年返留鄉,研議法規鬆綁可行性,於6個月內提出後續措施

19.有鑑於目前租屋補貼,以39歲以下為一類別,並給予單身者較高倍率,依照所在縣市給予補貼後,在雙北地區數額對學生和初離校、初就業等未有穩定收入或一定資力之青年族群仍有不足。爰請教育部會同內政部於3個月內,研議是否區別不同階段之青年,增設租屋補貼類別或給予數額之提高,並提出後續辦理進度規劃。

20.青年生養子女之相關補貼與獎勵,政府應考慮原住民族群之需求,建請原住民族委員會酌以制定符合原住民青年生育之相關措施,以提升原住民之家庭支持。

21.原住民地區之房屋多採自用自建,然受限於部落合法建地太少、原住民保留地難以抵押貸款等問題,使原住民青年的居住權受到限縮。爰請內政部、原住民族委員會與相關主管機關,針對原住民地區房屋用地取得、既有建物就地合法、原保地貸款之推動進度,於6個月內提出後續措施,以確保原住民青年之居住權。

22.有鑑於物質濫用政策涉及青年時,亦應納入青年參與。在青年之心理諮商機會上,應強化性別與族群多樣性之資源,和相關資訊於學校內及社區之可近性,使因性別或族群因素有身心困擾,如遭遇歧視、認同衝突與社會壓力之青年,得以提出求助。另在情緒與情感教育資源上,應納入性別平等觀點,並強化於大學內向高等教育階段青年以多元方式提供。爰請衛生福利部及教育部於6個月內,就上述事項,提出後續精進作為。

23.政府應致力於提供友善族群之環境,消除族群歧視,並以制定「反歧視法」為本條相關配套,於6個月內提出反歧視相關之行政措施,推進反歧視法之立法進展。

24.為確保全國青年均能平等近用運動及休閒設施,並保障其身心健康,請教育部協同內政部定期盤點各縣市之公共運動與休閒設施,並將相關資訊公布於網路上,鼓勵青年參與運動休閒

25.為支持青年達成經濟獨立,並對有需求者鼓勵積極自立脫貧,以讓青年穩定生活及保障,請經濟部、教育部及衛生福利部等相關部會於6個月內共同研擬推動。

26.有鑑於以青年為主體之人民團體數量較少,為保障青年結社權及參與社會,青年團體反映自成立至實際運作上之困難,有處理之必要,包含:一、成立時對組織形式要求過於中心化、僵化,不符運作情況,立案時章程亦僅能調整指定範圍內容;發起人簽章等仰賴紙本,不符習慣及科技發展,對全國性青年團體亦成本過高。二、青年團體缺乏募款經驗及可運用時間,政府對團體初期補助資訊分散且不足,導致青年團體經費不足,亦無法負擔障礙者合理調整費用卻未有專門補助。三、登記時尋覓會址困難,若設立在個人住家有稅賦問題;成立後進行活動或工作缺乏可使用場地。四、成立、倡議及申請經費或計劃時,缺乏政府培力與協助。五、人團發起人未如政黨成員以16歲為準,使少年參與較不利。爰請教育部與內政部於6個月內共同就上述問題研擬解決方式。

27.現台灣社會缺乏以原住民青年為主體之非營利組織與團體,爰請原住民族委員會、內政部、教育部青年發展署,針對如何培育原住民青年參與公共事務,提升原民青年之公共參與知能,於6個月內提出相關規劃。

28.為支援原住民青年國際交流需求,增進原住民青年之國際視野,並發揮南島外交之精神,爰請外交部、原住民族委員會與教育部青年發展署,針對如何培育原住民青年參與外交事務,提升原民青年參與國際之經驗,獎勵與補助原住民青年國際交流之計畫,於6個月內提出相關規劃。

29.有鑑於校園網路社群上的性別敵意與冒犯言論,在青年世代經驗中非常常見且有負面影響,亦可能構成性平三法中的敵意環境式性騷擾,但目前教職員與學生對此類數位性暴力意識不足,導致學生無法有效求助,學校及性平會亦缺乏個案輔導協助或教育宣導防治相關事件。爰請教育部會同有關部會,於6個月內,研議將上述議題納入「性別平等教育法」第16條相關課程,並就上述事項盤點現行政策並提出後續精進作為。

30.為建立數位平權之社會環境,支持青年積極參與數位社會,提升數位素養,促進青年平等享有學習與接觸新興科技之機會,並鼓勵青年善用前瞻科技,建議參考現行以「文化幣」增進青年文化近用,以達成文化平權之政策,請教育部會同國家科學及技術委員會、數位發展部與經濟部等相關部會,共同研議針對青年族群發放「數位幣」之政策可行性,以弭平青年數位落差、促進青年數位近用,達成「數位平權」之目標,並於6個月內提出相關研議報告。

31.有鑑於政府針對青年之身心健康、社會參與、生活及需求等生活現況,宜特別比照兒童及少年生活現況調查和老人狀況調查等,進行定期每4年一次之生活現況調查。爰請行政院於3個月內,提出上述生活現況調查之期程規劃。

32.請教育部結合各相關部會,於9個月內,研議下列資訊之調查規劃:一、青年發展政策之預期成果、績效指標及達成情形,績效指標並以成果效益型指標為宜。二、求學階段之青年問題。三、就業階段之青年問題。四、弱勢青年問題。五、社會住宅需求資訊、住宅市場資訊及其他相關之青年住宅問題。六、各級政府依第20條第1項獎勵、補助或提供其他行政資訊之彙總。七、中央主管機關擬定、行政院青年事務發展會報核定、立法院審議或各方提出其他重要之青年問題。

33.行政院設置青年事務發展會報,由行政院院長召集學者專家、中央目的事業主管機關首長及青年代表組成,審議、協調、推動及督導本法相關事務。除青年代表不得低於委員總數之二分之一外。未來訂定本會報設置要點時,應具體規劃召開頻率以每3個月至半年召開為原則、青年代表遴選任一性別比例不得少於三分之一,廣納不同背景青年並以民主機制運作為原則。

黨團協商通過附帶決議:

1.

青年基本法第十九條

附帶決議

憲法賦予人民參政權,是民主價值最重要的體現。提高青年對公共議題與事務之關心,養成對政治參與之責任感,強化民主思辨能力,促進世代對話,落實世代正義,提早於18歲賦予公民權有其積極性意義。另參酌調降選舉權行使年齡亦為國際趨勢,是以,有必要將相關選舉權行使年齡下修為18歲,完善18歲青年之權利及義務,有助於青年參與社會的公共事務,並為國家發展貢獻力量。

為積極實現上開18歲公民權之願景,本院應研議進行修憲程序,並完備相關法制,以提高青年對公共事務的參與,讓臺灣民主價值繼續深化。

2.

青年基本法第十九條附帶決議:

有鑑於青年團體反映,教育部青年署應於學生會傳承營或以其他方式,強化校內外學生權益及公民參與意識與能力;並應於女性培力營,增加多元類別之女性模範。

又針對多元性別、原住民族、新住民二代及障礙者等多元身分青年培力目前較缺乏,為配合本法保障青年代表多元組成,教育部應規劃專門且具有安全性之培力規劃。

另學生自治及青年公共參與圈,有男性數量顯著高於女性之現象。青年團體蒐集年輕女性困境,包含大學主管男性較多、議事文化鼓勵搶快與直接發言、對領導氣質想像陽剛、性騷擾經驗等結構性問題。教育部應進一步研究女性參與者與未參與者經驗和困境,以設計培力與改善政策。

爰請教育部於6個月內,就上述青年參與培力深化方向提出精進方向或完整規劃,並提出青年女性參與困境之研究規劃。

主席:報告院會,依照協商結論通過。

繼續處理審查會保留之附帶決議,請議事人員宣讀第1項附帶決議內容。

審查會保留附帶決議:

1.十五至未滿十八歲族群非屬本法所定義之青年。然此年齡層亦有公共參與之需求。如校園手機管理議題十五至未滿十八歲族群即積極表達意見。此年齡層雖可推舉「兒少代表」,然兒少代表之依據在《兒童及少年福利與權益保障法》及《聯合國兒童權利公約》,其意旨與權利保障內涵與本法有別。綜上所述,政府制定政策、法規及計畫時,應保障十五至未滿十八歲族群參與之權利。請研議十五至未滿十八歲族群之參與機制。

主席:請問院會,有無異議?(無)沒有異議,照案通過。

報告院會,陳亭妃委員發表聲明,對剛才的表決與民進黨黨團意見一致,列入公報紀錄。

請議事人員宣讀審查會保留第2項附帶決議內容。

2.有鑑於聯合國雖以年滿十五歲者為青年,但本法為區隔於兒童及少年福利與權益保障法所定少年,將青年定為年滿十八歲者。但現行法對十五歲以上少年主要以保護為主,其發展性權利亦應受到保障。爰請行政院於三個月內,盤點青年基本法中宜擴及1518歲之人之發展性權利(如就業、創業、居住與社會參與等),並進行相應政策規劃。

主席:請問院會,有無異議?(無)沒有異議,照案通過。

報告院會,審查會保留第5項及第6項附帶決議相同,我們一併處理。請議事人員宣讀附帶決議內容。

5.為保障推動青年事務之預算充裕,政府應寬列青年發展經費,持續充實青年發展所需預算,對經濟或社會不利處境之青年,應優先予以獎勵或補助,並提供相關優惠或減免措施。有關政府每年編列青年發展預算概況,請中央主管機關於行政院青年事務發展會報中,列管各部會青年政策推動情形外,並研議透過跨部會合作彙整各部會編列青年發展相關預算經費情形,公告於網路上可行作法,供各界了解青年預算編列概況。

6.為保障推動青年事務之預算充裕,政府應寬列青年發展經費,持續充實青年發展所需預算,對經濟或社會不利處境之青年,應優先予以獎勵或補助,並提供相關優惠或減免措施。有關政府每年編列青年發展預算概況,請中央主管機關於行政院青年事務發展會報中,列管各部會青年政策推動情形外,並研議透過跨部會合作彙整各部會編列青年發展相關預算經費情形,公告於網路上可行作法,供各界了解青年預算編列概況。

主席:請問院會,有無異議?(無)沒有異議,均照案通過。

現在繼續處理院會所收之附帶決議,依先後順序進行處理。先處理國民黨黨團附帶決議共2項,請議事人員宣讀第1項附帶決議之內容。

國民黨黨團附帶決議:

1.

青年基本法第二十五條附帶決議

有鑑於10865日公布之《文化基本法》第二十四條所設之文化發展基金,並未隨該法公布日施行,而是由行政院於111年辦理文化發展基金籌設作業,並於112年正式設立。據此可知,基金之實際設立及啟用時程,屬行政權之執行事項。

復依《預算法》第二十一條規定:「政府設立之特種基金,除其預算編製程序依本法規定辦理外,其收支保管辦法,由行政院定之,並送立法院。」是以,特種基金之設立方式、相關辦法及施行時程,均應由行政院依其法定職權辦理。

綜上,本法所設青年發展基金,於本法公布後,其相關設立辦法及施行時間,應由行政院衡酌整體財政狀況與政策推動需求,擇適當時程辦理設立之。

提案人:中國國民黨立法院黨團 

葛如鈞  羅廷瑋  柯志恩  葉元之  萬美玲  羅智強

主席:請問院會,有無異議?(無)沒有異議,我們作以下決定:照案通過。

請議事人宣讀第2案附帶決議。

2.

青年基本法第二十五條附帶決議

為確保我國青年政策推動之穩定性與延續性,本法所定青年發展基金之來源,應優先考慮納入國家發展基金。其理由在於,依《行政院國家發展基金收支保管及運用辦法》第五條所定之基金用途,已明確包含「社會發展、培訓人才及相關事項」,其政策內涵與《青年基本法》促進青年發展之立法精神一致;且行政院自一一五年度起,已動用國家發展基金辦理重要青年政策「青年百億海外圓夢基金計畫」,顯示以國家發展基金作為推動青年相關政策之財源,已有具體執行實績。

爰此,為使我國青年政策之推行具備穩定且可持續之財源基礎,除應優先考慮納入國家發展基金外,另經行政機關評估後,如有其他適當之財源,亦得作為青年發展基金之來源。

提案人:葛如鈞  羅廷瑋  柯志恩  葉元之  萬美玲  羅智強

主席:請問院會,有無異議?(無)沒有異議,我們作以下決定:照案通過。

我們現在進入討論事項第三案。

三、()本院委員鄭天財Sra Kacaw16人擬具「公職人員選舉罷免法第五十七條條文修正草案」,請審議案。

()本院委員高金素梅等23人擬具「公職人員選舉罷免法第七十條、第七十一條及第七十三條條文修正草案」,請審議案。

()本院委員鄭天財Sra Kacaw19人擬具「公職人員選舉罷免法第十七條條文修正草案」,請審議案。

()本院委員盧縣一等17人擬具「公職人員選舉罷免法部分條文修正草案」,請審議案。

()本院委員伍麗華Saidhai Tahovecahe17人擬具「公職人員選舉罷免法第七十條、第七十一條及第七十三條條文修正草案」,請審議案。

()本院委員高金素梅等18人擬具「公職人員選舉罷免法第七十條之一條文修正草案」,請審議案。(以上六案經提本院第11屆第4會期第14次會議併案討論決議:另定期處理。爰於本次會議繼續討論。)

主席:公職人員選舉罷免法部分條文修正草案,本案經第4會期第14次會議決議,另定期處理。

報告院會,本案已協商超過一個月,依立法院職權行使法第七十一條之一規定,由院會定期處理,因此於本次會議提出討論。

報告院會,本案現有黨團共識如下:公職人員選舉罷免法院會進行處理時,廣泛討論由台灣民眾黨黨團推派1位、民進黨黨團推派3位、國民黨黨團推派3位發言。逐條討論及完成三讀後均不再發言,各條依黨團版本先後進行處理。

黨團共識

一、公職人員選舉罷免法院會進行處理時,廣泛討論由眾1人、民3人、國3人發言,逐條討論及完成三讀後均不發言。各條依黨團版本先後進行處理。

傅崐萁  陳培瑜  黃國昌

主席:報告院會,本案後續即依黨團共識進行。依照黨團共識,現在進行廣泛討論,請各黨團推派代表發言。

首先請高金素梅委員發言,麥玉珍委員請準備。

高金委員素梅:1612分)謝謝院長,以及在場的同事們,大家好。今天我們要談的是原住民補選條款的廣泛討論,首先要謝謝國民黨黨團還有民眾黨黨團,我們在野黨團在席次占多數的狀況之下,終於可以處理民進黨執政這九年來,不願處理也不願意碰觸的原住民歧視問題,讓原住民補選條款的這個法案,今天能夠在院會裡面公開的討論,並且表決。

為什麼我說這是歧視原住民的條款呢?因為憲法增修條文明明就保障原住民的參政權,但是在選罷法內,一般的選區立委只要出缺1席立委就必須補選,而原住民的選區卻要少2席之後才可以補選,原住民被放在次等選舉的制度裡面,這就是制度性的歧視。過去九年民進黨的立委也有提案,可是很遺憾的是,民進黨黨團自己不處理。在去年的時候,我非常負責任的提案、負責任的開公聽會,面對杯葛,我還是持續的協商,甚至在院長主持協商時,我非常遺憾聽到民進黨黨團的立法委員說,原住民的立委身分應該要比照縣市議員的選制,而不是比照一般立委的補選制度。請問一下,這不是歧視,什麼才叫歧視?更令人遺憾的是,民進黨的原住民立法委員不但支持貶低族人身分的修法,還同意要用便宜行事的遞補來取代補選,所以我認為,這就是赤裸裸的差別待遇,也再一次看到原住民的立法委員不跟原住民的族人站在一起。

我覺得今天如果原住民的選舉制度不跟一般立法委員的選舉制度一樣的話,那麼就是把原住民推回二等公民的位置。我們走了一年半,到今天已經二、三讀了,最後我們就要表決,我在這裡要再一次的強調,原住民的立法委員出缺就必須要跟一般立法委員出缺一樣,馬上辦補選,補選是修正歧視,也是把決定權還給族人。原住民的立委出缺就必須補選,將原住民的選制回歸平等制度,謝謝。

主席:謝謝高金素梅委員的發言。

接下來我們請麥玉珍委員發言,鍾佳濱委員請準備。

麥委員玉珍:1615分)主席、各位親愛的家人,大家好。今天針對公職人員選舉罷免法相關條文的修法,主要談論的是一個很簡單也很重要的問題,請大家來評論這樣的制度到底公不公平?台灣民眾黨支持讓原住民族選區的補選標準與一般選區一致,讓法律回到公平,也回到憲法的本意,因為我們的憲法明白規定,國家要保障原住民族的政治參與,因此才設計原住民族立法委員的保障名額,讓原住民族在國會有實質發聲的空間。現行公職人員選舉罷免法的規定卻出現明顯不合理的差別對待,一般的選區只要1席立委出缺就可以依法補選,然而原住民族選區卻必須等到缺額達到一定的比例才能重新投票。請教大家,同樣是臺灣人民,同樣是立法委員,為什麼原住民族不能和一般選區一樣擁有同等再一次表達民意的機會?立法委員的選舉制度早就改革了,也要貼近民意,但原住民族補選規定卻停留在舊制度,造成一樣出缺卻不一樣的處理,這種不合理的現象,這不只是違反平等原則,也在實際運作中削弱了原住民族的代表性。

此次的修法並不是為了誰的權利,也不是為了誰的酬庸,而是為了讓憲法所保障的原住民族參政權不再被打折,讓民主的制度更加完整。懇請大家一起共同支持這部修法,謝謝大家。

主席:謝謝麥玉珍委員的發言。

接下來請鍾佳濱委員發言,盧縣一委員請準備。

鍾委員佳濱:1618分)主席、在場的委員先進。中華民國臺灣哪一個政黨最重視原住民族?在民主進步黨中央執政之前,原住民族母語教學是1989年由前院長蘇貞昌在屏東縣長任內首先推動。什麼時候有原住民族基本法?是2006年在陳水扁總統任內推動。什麼時候有原住民族紀念日?也是2006年在陳水扁手中所推動的。所以誰在說歧視原住民?誰說原住民是二等公民?就是原住民選出來的特定的立法委員!

今天我們這部選罷法有歧視原住民嗎?我們口口聲聲要讓原住民可以方便投票,但是別忘了,我們目前規定原住民不在籍投票,要修改的有兩個法,一個是總統副總統選舉罷免法,一個是公職人員選舉罷免法。我們今天修了公職人員選舉罷免法,選立委可以山下投票;但選總統一樣要上山投票,這不是多此一舉嗎?要懂得法制才能夠真正的修法,落實照顧每一個族群的權益。再來說缺額補選,其實缺額補選各國的理論不分族群就是兩種,民意代表單一選區出缺即補選;複數選區2席以上的缺額過半數就來補選,這在平地是如此,在原住民族也是如此,原住民族如果是非都的基層民意代表都是單一選區,出缺即補選;如果是六都的原住民民意代表是複數選區,也要過半數才能補選。今天我們表面上好像在幫原住民的立委、幫原住民選立委來爭取他的權益,錯了,這是私心,大家想想看,如果可以選5席的複數選區,大概你有拿到兩成的選票就可以當選,如果政黨比例是六比四,5席當中可以拿到3席跟2席,按照目前的設計制度,如果原住民立委是5席的話,那麼每次出缺1席,握有過半數的政黨,每次缺額補選,每次都囊括這樣的選席,這就是政黨的私心。

民進黨沒有政黨私心,我們主張原住民立委部分是目前立委唯一不是單一選區的,請將原住民的立委選區也改成單一選區,缺額補選,公平競爭。如果說立委選區之複數選區,3席缺1席就馬上補選,是否六都的原住民民意代表複數選區也是缺1席就馬上補選,要這樣子嗎?要公平就澈底的公平,要談基本法制就談基本法制,不要拿次等公平來侮辱自己。

主席:謝謝鍾佳濱委員的發言。

接下來我們請盧縣一委員發言,伍麗華委員請準備。

盧委員縣一:1621分)院長、各位同仁、全國所有的觀眾,大家下午好。今天可以來見證這件事情,內心有些感動,為什麼呢?因為從1990年開始到現在,很像山地跟平地原住民立委沒有認真地來修法過,這次有兩個保障,也就是第五十七條跟第七十三條。很多人都問我說:原住民怎麼分山地跟平地,永遠搞不清楚?其實就是血統制,也就是說全國有368個行政區都有可能住有原住民,如果他住在金門、他住在馬祖,如果他的身分是山地原住民的話,他就是要投山地原住民的票,也就是我們現在看到這個要修法的目的,就是為了提高它的投票率,像105年、109年、113年的山地立委投票率都低於一般的7%左右;平地原住民立委的投票率大概低了13%左右,所以這次的第五十七條是希望能夠保障秘密投票,很多人是因為可能這個社區裡面只有12位原住民,也就是他投票的時候會被放大,變成被迫公開投票。第七十三條是立委因死亡、辭職、經判決當選無效的時候,應於三個月內來補選,也就是達成公平正義。

我們另外一個期許是希望藉由這次的修法能夠看到更遠的地方,我們原住民立委大概只有6席,可是要服務全國的範圍,所以希望以後我們可以從經緯度、從臺灣的東西或南北,或者是從種族來劃分,不然我們6位原住民常常是疲於奔命,你今天看到我在南投縣,明天看到我在花蓮縣,是輕而易舉的事情,所以從這兩條的修法,我們希望朝野能夠達成共識以後,未來在區域立委的劃分之下,能夠建構原住民以後在選舉的時候可以讓我們跟區域立委一樣,達成公平正義。所以山地原住民立委跟平地原住民立委希望藉由這次的修法,讓朝野知道目前我們原住民立委的一個困境,謝謝。

主席:謝謝盧縣一委員的發言。

接下來我們請伍麗華委員發言,鄭天財委員請準備。

伍麗華Saidhai Tahovecahe委員:1624分)謝謝主席。各位同仁,大家好。原住民的立法委員出缺必須達到二分之一才能夠補選,這是來自於18年前,民國96年(2007年)的修法疏漏,多年來這個問題始終沒有被重視,直到我上一屆擔任立委,我不斷質詢,也提出原住民立委遇缺就要補的修正案,一直到這一屆我又再次提案,希望能夠匡正修法的疏漏。但是讓我意外的是,這18年來從不被重視的原民立委補選案,居然因為今年我被設定為精準的罷免對象,才喚醒其他原民委員對於補選的積極重視。

剛才高金素梅委員不改他發言的習慣,喜歡幫人扣帽子,特別是我在上次的選罷法協商,他說非常遺憾、非常憤怒,為什麼伍麗華要用遞補,不支持補選?並且說一般立委都是直接補選,就算當選人有賄選事實也不該遞補,說我這是歧視原住民,我不知道高金委員是沒有認真看我們的修法版本,還是要刻意曲解,我實在不勝其擾。

原住民立委出缺即補選是我從上一屆就不斷質詢,並且提案修法的一貫主張,我的版本也做出說明。第一,出缺即補;第二,當選人死亡或辭職就一律補選;第三,依照複數選區的規定,若當選人是犯罪確定而出缺,要採遞補的方式,並且為了確保具備民意基礎,得票數必須是最低票當選人的二分之一以上,自始至終我們按複數選區的規定來修法,這沒有歧視的問題,只有立法委員不懂法、亂修法的問題。一般的立法委員之所以補選,是因為他們是單一選區,就像我們原鄉的議員,除了六都的原住民區,多數都是單一選區,所以一出缺就可以補選,沒有遞補的問題。當高金委員這樣指控,其實也暴露他的心虛,民國96年的修法,把一般立委改成小選區,一人當選服務全國的單一選區制,為什麼獨漏原住民立委,不去做選區劃分,而沿用全國選區三人當選的設計呢?

我在協商的時候,也提出我認為最好的做法,立委全部改為單一選區,因為族人多年來也一直抱怨,希望選區劃分,這樣立委的服務可以做到位,大家的權益也能被更好的照顧。非常遺憾,這次修法可能通過的版本還是會留下爛尾巴,就如同96年的缺漏,沒有處理最根本的問題,修法的內容頭痛醫頭、腳痛醫腳,沒有解決長期以來原民選制的根本問題。但是我還是要在這邊發言,留下公報紀錄,表達原住民立委還是有頭腦清楚,也還是有良心的,謝謝大家。

主席:謝謝伍麗華委員的發言。請尊重發言委員的權益。

接下來請鄭天財委員發言。

鄭天財Sra Kacaw委員:1628分)院長、各位委員。今天所要談的選罷法,首先我要澄清剛才鍾佳濱委員的說明,原住民族基本法是原住民立法委員所提出來的,不是行政院所提出來的,當時國民黨、親民黨、無黨籍絕對多數所通過的,當時通過之後,行政院本來要提覆議,是原住民去勸當時的陳水扁總統,所以後來沒有提覆議。

今天所要談的選罷法,中華民國憲法增修條文規定,原住民立法委員就是6個席次,出缺就應該要維持6個席次,這個是最基本的原則。對於所謂單一選區跟複數選區,事實上,憲法並沒有這樣子規定,不能因為地方民意代表是用複數選區,具有相關補選規定,就要求立法委員也應該要這樣子做。既然憲法增修條文明文規定原住民立法委員6個席次,就應該要維持6個席次,出缺就應該要補選。

另外一個條文,有關我們原住民在單一選區或是複數選區這樣的情形下,有很多的投票所只有一個或三個以下的選民,往往沒有辦法維持憲法所規定的秘密投票,只有一個選民的話,他投給誰馬上就會知道,所以也特別要修選罷法,只要是三個人以下的投票所應該可以移轉到同個鄉鎮市區的投票所,這是為了保障秘密投票的權利,所以今天也特別提出這樣的條文,尤其是整個平地原住民三人以下的投票所總共有3,991個、山地原住民有4,166個投票所,合計共有8,157個是三人以下的投票所,這都必須要去導正、修正,才能夠完全符合秘密投票的權利,以上,謝謝。

主席:謝謝鄭天財委員的發言。

接下來登記最後一位,請陳瑩委員發言。

陳委員瑩:1631分)主席、各位同仁,針對不在籍投票制度的推動,本席必須在這裡先清楚的說明立場,不在籍投票向來是我們原住民殷殷期盼也是長期倡議的方向,原住民的居住型態,實務上已經有超過一半以上的原住民族人長期旅居在都會區,為了工作、就學而離開原鄉,每逢選舉,族人就必須長途跋涉,交通時間長、成本負擔也相當的重。所以推動移轉投票制度才能減少族人舟車勞頓,提升投票的便利性,這一點本席是非常支持的,但問題是現在準備三讀的修法,只修正公職人員選舉罷免法,開放中央民意代表,也就是立委選舉可以申請移轉投票,卻沒有同步處理總統副總統選舉罷免法,這樣的修法結果,事實上就只是修法修半套而已

臺灣立委與總統的選舉史上,除了2008年首次實施單一選區兩票制,立委與總統選舉首次在不同日期投票外,自2012年、2016年、2020年到2024年,立委與總統選舉都是同一天舉行,如果只通過立委選舉的選罷法,族人如果申請移轉投票的話,他必須在居住地完成立委投票,接著又必須趕快跑回部落投總統的選票,為了避免這樣兩邊跑的情形,族人可能就乾脆不申請了,所以這個修法根本是沒有實質上的意義,所以實務上推動不在籍投票,一定要把立委選舉跟總統選舉綁在一起討論、一起修法,單獨修原住民立委選舉的移轉投票只是修半套而已。請不要讓投票繼續成為原住民的負擔,不在籍投票不是原住民的特權,而是我們民主的權利,優化不在籍投票,不要讓我們再疲於奔命,也別讓這種高成本的投票迫使我們放棄行使民主的權利。

在這邊也特別謝謝國民黨團懸崖勒馬、回頭是岸,否則就貽笑大方了。

主席:謝謝陳瑩委員的發言。

報告院會,本案僅宣讀院會所收再修正動議之各黨團的版本,其餘的提案內容均列入公報紀錄。

民進黨黨團再修正動議提案:

案由:本院民主進步黨立法院黨團,針對第十一屆第四會期第15次會議討論事項第3案「公職人員選舉罷免法部分條文修正草案」,提出再修正動議(如附表)。是否有當?敬請公決

提案人:民主進步黨立法院黨團 柯建銘

國民黨黨團再修正動議提案:

民進黨黨團修正動議提案:

國民黨黨團修正動議提案:

主席:進行處理的時候,我們依序進行表決,如果其中有一案通過,我們不再處理其他案。

現在進行逐條討論。

公職人員選舉罷免法部分條文修正草案(二讀)

主席:第十七條,請宣讀。

民進黨黨團再修正動議:

第十七條  (維持現行條文)

國民黨黨團再修正動議:

第十七條  (維持現行條文)

主席:報告院會,民進黨黨團、國民黨黨團分別所提第十七條再修正動議,維持現行條文相同,所以我們一併進行處理。

請問院會,本條照民進黨黨團、國民黨黨團再修正動議通過,有無異議?(無)沒有異議,第十七條維持現行條文,不予修正。

報告院會,現在進行第四十三條,請宣讀。

民進黨黨團再修正動議:

第四十三條  (維持現行條文)

國民黨黨團再修正動議:

第四十三條  (維持現行條文)

主席:報告院會,民進黨黨團、國民黨黨團分別所提第四十三條再修正動議條文,維持現行條文相同,所以我們一併進行處理。

請問院會,本條照民進黨黨團、國民黨黨團再修正動議通過,有無異議?(無)沒有異議,我們第四十三條維持現行條文,不予修正。

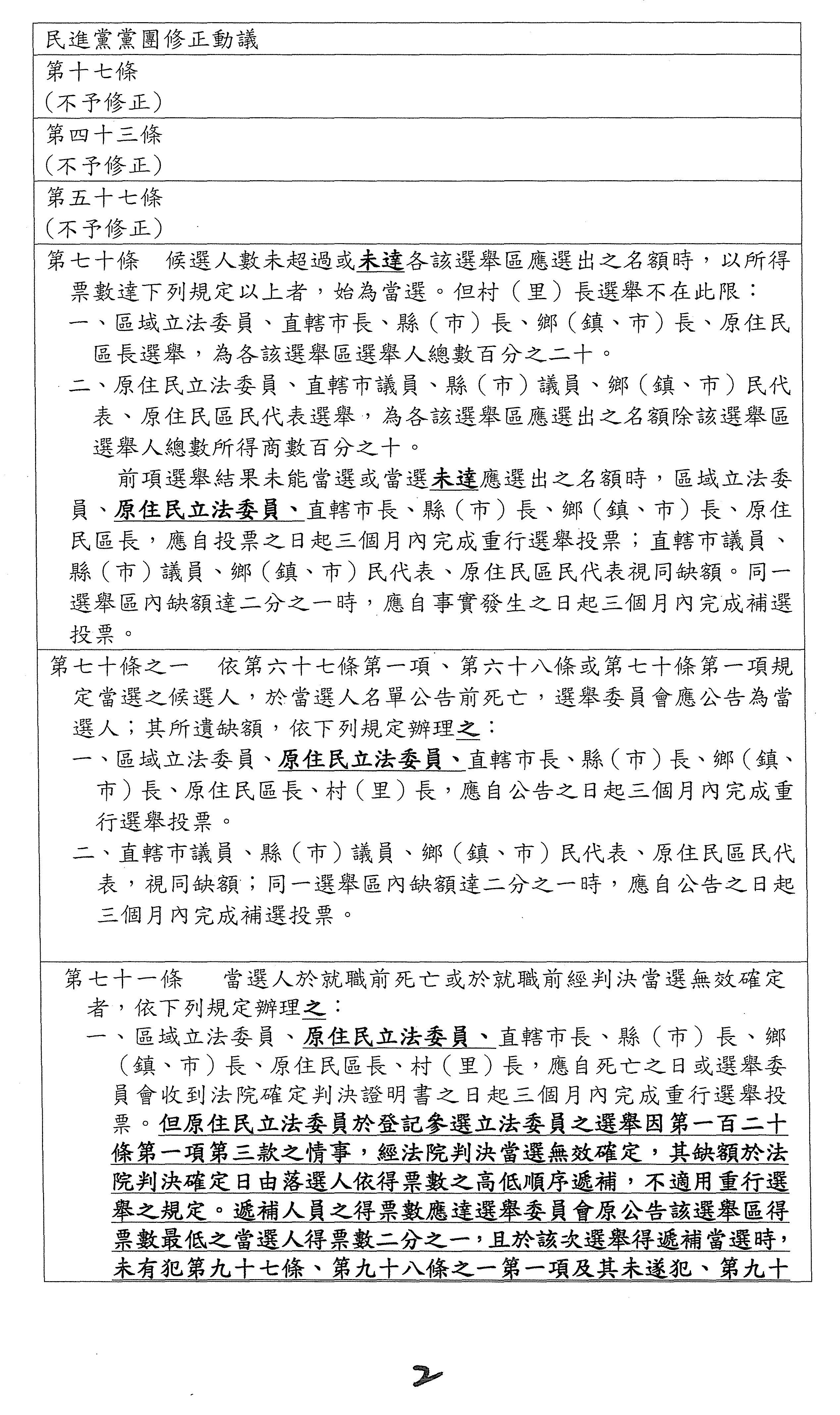
現在進行第五十七條,請宣讀。

民進黨黨團再修正動議:

第五十七條  (維持現行條文)

國民黨黨團再修正動議:

第五十七條  公職人員選舉,應視選舉區廣狹及選舉人分布情形,就機關(構)、學校、公共場所或其他適當處所,分設投票所。

前項之投票所應選擇具備無障礙設施之場地,若無符合規定之無障礙場地,應使用相關輔具或器材協助行動不便者完成投票。選舉委員會應視場所之無障礙程度,適度增加投票所之工作人力,主動協助行動不便者。

為保障原住民秘密投票權益,選舉委員會應單獨設置投票所或於區域選舉投票所內辦理各種公職人員選舉投票,不受第十七條第一項應在戶籍地投票之限制。

投票所除選舉人及其照顧之六歲以下兒童,第十八條第三項規定之家屬或陪同之人外,未佩帶各級選舉委員會製發證件之人員不得進入。但檢察官依法執行職務者,不在此限。

投票所於投票完畢後,即改為開票所,當眾唱名開票。開票完畢,開票所主任管理員與主任監察員即依投開票報告表宣布開票結果,除於開票所門口張貼外,並應將同一內容之投開票報告表副本,當場簽名交付推薦候選人之政黨,及非經政黨推薦之候選人所指派之人員;其領取,以一份為限。

投開票完畢後,投開票所主任管理員應會同主任監察員,將選舉票按用餘票、有效票、無效票及選舉人名冊分別包封,並於封口處簽名或蓋章,一併送交鄉(鎮、市、區)公所轉送直轄市、縣(市)選舉委員會保管。

前項選舉票除檢察官或法院依法行使職權外,不得開拆。

第六項選舉票及選舉人名冊,自開票完畢後,其保管期間如下:

一、用餘票為一個月。

二、有效票及無效票為六個月。

三、選舉人名冊為六個月。

前項保管期間,發生訴訟時,其與訴訟有關部分,應延長保管至裁判確定後三個月。

主席:報告院會,本條現在依提議先後進行表決。我們現在首先表決民進黨黨團再修正動議,維持現行條文。現有民進黨黨團要求記名表決,贊成民進黨黨團再修正動議請按贊成,反對請按反對,時間1分鐘,現在開始。

(進行表決)

主席:報告院會,報告表決結果:出席委員106位,贊成50位,反對56位,贊成者少數,民進黨黨團再修正動議不通過。

表決結果名單:

會議名稱:立法院第11屆第4會期第15次會議  表決型態:記名表決

表決時間:中華民國1141226日 下午43958

表決議題:公職人員選舉罷免法第五十七條

     民進黨黨團再修正動議

表決結果:出席人數:106  贊成人數:50  反對人數:56  棄權人數:0

贊成:

張雅琳  林月琴  陳培瑜  柯建銘  鍾佳濱  伍麗華Saidhai Tahovecahe    郭昱晴  吳思瑤  沈伯洋  范 雲  邱志偉  黃秀芳  何欣純  林俊憲  李坤城  王義川  陳秀寳  徐富癸  王世堅  羅美玲  蔡易餘  莊瑞雄  郭國文  陳俊宇  吳沛憶  賴瑞隆  陳素月  李柏毅  陳 瑩  陳冠廷  陳亭妃  王美惠  劉建國  林岱樺  賴惠員  黃 捷  林淑芬  王正旭  林楚茵  王定宇  吳琪銘  許智傑  張宏陸  吳秉叡  李昆澤  蔡其昌  邱議瑩  林宜瑾  蘇巧慧  沈發惠

反對:

傅崐萁  羅智強  林沛祥  謝龍介  涂權吉  馬文君  林憶君  麥玉珍  劉書彬  林國成  陳昭姿  黃國昌  張啓楷  高金素梅 林思銘  邱若華  鄭天財Sra Kacaw   鄭正鈐  謝衣鳯  洪孟楷  王鴻薇  呂玉玲  黃建賓  黃健豪  葉元之  陳永康  賴士葆  陳菁徽  萬美玲  廖偉翔  蘇清泉  黃 仁  魯明哲  李彥秀  邱鎮軍  徐欣瑩  盧縣一  廖先翔  陳玉珍  林德福  楊瓊瓔  丁學忠  陳超明  林倩綺  顏寬恒  羅明才  翁曉玲  葛如鈞  張智倫  羅廷瑋  徐巧芯  許宇甄  柯志恩  牛煦庭  王育敏  游 顥

棄權:

主席:我們現在表決國民黨黨團再修正動議條文。現有民進黨黨團要求記名表決,贊成國民黨黨團再修正動議請贊成,反對請按反對,時間1分鐘,現在開始。

(進行表決)

主席:報告院會,報告表決結果:出席104位,贊成56位,反對48位,贊成者多數,第五十七條照國民黨黨團再修正動議條文通過。

表決結果名單:

會議名稱:立法院第11屆第4會期第15次會議  表決型態:記名表決

表決時間:中華民國1141226日 下午44135

表決議題:公職人員選舉罷免法第五十七條

     國民黨黨團再修正動議

表決結果:出席人數:104  贊成人數:56  反對人數:48  棄權人數:0

贊成:

傅崐萁  羅智強  林沛祥  謝龍介  涂權吉  馬文君  林憶君  麥玉珍  劉書彬  林國成  陳昭姿  黃國昌  張啓楷  高金素梅 林思銘  邱若華  鄭天財Sra Kacaw   鄭正鈐  謝衣鳯  洪孟楷  王鴻薇  呂玉玲  黃建賓  黃健豪  葉元之  陳永康  賴士葆  陳菁徽  萬美玲  廖偉翔  蘇清泉  黃 仁  魯明哲  李彥秀  邱鎮軍  徐欣瑩  盧縣一  廖先翔  陳玉珍  林德福  楊瓊瓔  丁學忠  陳超明  林倩綺  顏寬恒  羅明才  翁曉玲  葛如鈞  張智倫  羅廷瑋  徐巧芯  許宇甄  柯志恩  牛煦庭  王育敏  游 顥

反對:

張雅琳  林月琴  陳培瑜  柯建銘  鍾佳濱  郭昱晴  吳思瑤  沈伯洋  范 雲  邱志偉  黃秀芳  何欣純  林俊憲  李坤城  王義川  陳秀寳  徐富癸  王世堅  羅美玲  蔡易餘  莊瑞雄  郭國文  陳俊宇  吳沛憶  賴瑞隆  陳素月  李柏毅  陳冠廷  陳亭妃  王美惠  劉建國  林岱樺  賴惠員  黃 捷  林淑芬  王正旭  林楚茵  王定宇  吳琪銘  許智傑  張宏陸  吳秉叡  李昆澤  蔡其昌  邱議瑩  林宜瑾  蘇巧慧  沈發惠

棄權:

主席:現在進行第七十條,請宣讀。

民進黨黨團再修正動議:

第七十條  候選人數未超過或不足各該選舉區應選出之名額時,以所得票數達下列規定以上者,始為當選。但村(里)長選舉不在此限:

一、區域立法委員、直轄市長、縣(市)長、鄉(鎮、市)長、原住民區長選舉,為各該選舉區選舉人總數百分之二十。

二、原住民立法委員、直轄市議員、縣(市)議員、鄉(鎮、市)民代表、原住民區民代表選舉,為各該選舉區應選出之名額除該選舉區選舉人總數所得商數百分之十。

前項選舉結果未能當選或當選不足應選出之名額時,區域立法委員、原住民立法委員、直轄市長、縣(市)長、鄉(鎮、市)長、原住民區長,應自投票之日起三個月內完成重行選舉投票;直轄市議員、縣(市)議員、鄉(鎮、市)民代表、原住民區民代表視同缺額。同一選舉區內缺額達二分之一時,應自事實發生之日起三個月內完成補選投票。

國民黨黨團再修正動議:

第七十條  候選人數未超過或不足各該選舉區應選出之名額時,以所得票數達下列規定以上者,始為當選。但村(里)長選舉不在此限:

一、區域立法委員、直轄市長、縣(市)長、鄉(鎮、市)長、原住民區長選舉,為各該選舉區選舉人總數百分之二十。

二、原住民立法委員、直轄市議員、縣(市)議員、鄉(鎮、市)民代表、原住民區民代表選舉,為各該選舉區應選出之名額除該選舉區選舉人總數所得商數百分之十。

前項選舉結果未能當選或當選不足應選出之名額時,區域立法委員、原住民立法委員、直轄市長、縣(市)長、鄉(鎮、市)長、原住民區長,應自投票之日起三個月內完成重行選舉投票;直轄市議員、縣(市)議員、鄉(鎮、市)民代表、原住民區民代表視同缺額。同一選舉區內缺額達二分之一時,應自事實發生之日起三個月內完成補選投票。

主席:我們現在進行表決民進黨黨團再修正動議條文。現有民進黨黨團要求記名表決,我們開始記名表決。贊成民進黨黨團再修正動議請按贊成,反對請按反對,時間1分鐘,現在開始。

(進行表決)

主席:報告院會,報告表決結果:出席106位,贊成50位,反對56位,贊成者少數,民進黨黨團再修正動議條文不通過。

表決結果名單:

會議名稱:立法院第11屆第4會期第15次會議  表決型態:記名表決

表決時間:中華民國1141226日 下午44543

表決議題:公職人員選舉罷免法第七十條

     民進黨黨團再修正動議

表決結果:出席人數:106  贊成人數:50  反對人數:56  棄權人數:0

贊成:

張雅琳  林月琴  陳培瑜  柯建銘  鍾佳濱  伍麗華Saidhai Tahovecahe    郭昱晴  吳思瑤  沈伯洋  范 雲  邱志偉  黃秀芳  何欣純  林俊憲  李坤城  王義川  陳秀寳  徐富癸  王世堅  羅美玲  蔡易餘  莊瑞雄  郭國文  陳俊宇  吳沛憶  賴瑞隆  陳素月  李柏毅  陳 瑩  陳冠廷  陳亭妃  王美惠  劉建國  林岱樺  賴惠員  黃 捷  林淑芬  王正旭  林楚茵  王定宇  吳琪銘  許智傑  張宏陸  吳秉叡  李昆澤  蔡其昌  邱議瑩  林宜瑾  蘇巧慧  沈發惠

反對:

傅崐萁  羅智強  林沛祥  謝龍介  涂權吉  馬文君  林憶君  麥玉珍  劉書彬  林國成  陳昭姿  黃國昌  張啓楷  高金素梅 林思銘  邱若華  鄭天財Sra Kacaw   鄭正鈐  謝衣鳯  洪孟楷  王鴻薇  呂玉玲  黃建賓  黃健豪  葉元之  陳永康  賴士葆  陳菁徽  萬美玲  廖偉翔  蘇清泉  黃 仁  魯明哲  李彥秀  邱鎮軍  徐欣瑩  盧縣一  廖先翔  陳玉珍  林德福  楊瓊瓔  丁學忠  陳超明  林倩綺  顏寬恒  羅明才  翁曉玲  葛如鈞  張智倫  羅廷瑋  徐巧芯  許宇甄  柯志恩  牛煦庭  王育敏  游 顥

棄權:

主席:現在表決國民黨黨團再修正動議條文。現在有民進黨黨團要求記名表決,記名表決,贊成國民黨黨團再修正動議請按贊成,反對請按反對,時間1分鐘,現在開始。

(進行表決)

主席:報告表決結果:出席56位,贊成56位,贊成者多數,第七十條照國民黨黨團再修正動議條文通過。

表決結果名單:

會議名稱:立法院第11屆第4會期第15次會議  表決型態:記名表決

表決時間:中華民國1141226日 下午44728

表決議題:公職人員選舉罷免法第七十條

     國民黨黨團再修正動議

表決結果:出席人數:56  贊成人數:56  反對人數:0  棄權人數:0

贊成:

傅崐萁  羅智強  林沛祥  謝龍介  涂權吉  馬文君  林憶君  麥玉珍  劉書彬  林國成  陳昭姿  黃國昌  張啓楷  高金素梅 林思銘  邱若華  鄭天財Sra Kacaw   鄭正鈐  謝衣鳯  洪孟楷  王鴻薇  呂玉玲  黃建賓  黃健豪  葉元之  陳永康  賴士葆  陳菁徽  萬美玲  廖偉翔  蘇清泉  黃 仁  魯明哲  李彥秀  邱鎮軍  徐欣瑩  盧縣一  廖先翔  陳玉珍  林德福  楊瓊瓔  丁學忠  陳超明  林倩綺  顏寬恒  羅明才  翁曉玲  葛如鈞  張智倫  羅廷瑋  徐巧芯  許宇甄  柯志恩  牛煦庭  王育敏  游 顥

反對:

棄權:

主席:補充說明:第七十條,國民黨黨團、民進黨黨團再修正動議條文相同,列入公報紀錄。

現在進行第七十條之一,請宣讀。

民進黨黨團再修正動議:

第七十條之一  依第六十七條第一項、第六十八條或第七十條第一項規定當選之候選人,於當選人名單公告前死亡,選舉委員會應公告為當選人;其所遺缺額,依下列規定辦理:

一、區域立法委員、原住民立法委員、直轄市長、縣(市)長、鄉(鎮、市)長、原住民區長、村(里)長,應自公告之日起三個月內完成重行選舉投票

二、直轄市議員、縣(市)議員、鄉(鎮、市)民代表、原住民區民代表,視同缺額;同一選舉區內缺額達二分之一時,應自公告之日起三個月內完成補選投票。

國民黨黨團再修正動議:

第七十條之一  依第六十七條第一項、第六十八條或第七十條第一項規定當選之候選人,於當選人名單公告前死亡,選舉委員會應公告為當選人;其所遺缺額,依下列規定辦理:

一、區域立法委員、原住民立法委員、直轄市長、縣(市)長、鄉(鎮、市)長、原住民區長、村(里)長,應自公告之日起三個月內完成重行選舉投票。

二、直轄市議員、縣(市)議員、鄉(鎮、市)民代表、原住民區民代表,視同缺額;同一選舉區內缺額達二分之一時,應自公告之日起三個月內完成補選投票。

主席:報告院會,第七十條之一,民進黨黨團、國民黨黨團分別所提再修正動議條文相同,一併進行處理。

請問院會,對第七十條之一照民進黨黨團、國民黨黨團分別所提再修正動議條文通過,有無異議?(無)沒有異議,照再修正動議通過。

現在進行第七十一條,請宣讀。

民進黨黨團再修正動議:

第七十一條  當選人於就職前死亡或於就職前經判決當選無效確定者,依下列規定辦理:

一、區域立法委員、原住民立法委員、直轄市長、縣(市)長、鄉(鎮、市)長、原住民區長、村(里)長,應自死亡之日或選舉委員會收到法院確定判決證明書之日起三個月內完成重行選舉投票。但原住民立法委員於登記參選立法委員之選舉因第一百二十條第一項第三款之情事,經法院判決當選無效確定,其缺額於法院判決確定日由落選人依得票數之高低順序遞補,不適用重行選舉之規定。遞補人員之得票數應達選舉委員會原公告該選舉區得票數最低之當選人得票數二分之一,且於該次選舉得遞補當選時,未有犯第九十七條、第九十八條之一第一項及其未遂犯、第九十九條第一項、第二項、第一百零一條第一項、第二項、第一百零二條第一項第一款及其預備犯、刑法第一百四十四條或第一百四十六條之罪,經有罪判決確定之情事。

二、直轄市議員、縣(市)議員、鄉(鎮、市)民代表、原住民區民代表,視同缺額;同一選舉區內缺額達二分之一時,應自死亡之日或選舉委員會收到法院確定判決證明書之日起三個月內完成補選投票。

三、全國不分區及僑居國外國民立法委員,除以書面聲明放棄遞補者外,由該政黨登記之候選人名單按順位依序遞補;該政黨登記之候選人名單無人遞補時,視同缺額。

全國不分區及僑居國外國民立法委員選舉當選人,在就職前喪失其所屬政黨黨籍者,自喪失黨籍之日起,喪失其當選資格;其所遺缺額,除以書面聲明放棄遞補者外,由該政黨登記之候選人名單按順位依序遞補;如該政黨登記之候選人名單無人遞補時,視同缺額。

全國不分區及僑居國外國民立法委員選舉婦女當選人,在就職前死亡、就職前經判決當選無效確定或喪失其所屬政黨黨籍而出缺,致該政黨婦女當選人不足婦女應當選名額時,其所遺缺額,除以書面聲明放棄遞補者外,由該政黨登記之候選人名單中之婦女候選人順位依序遞補;該政黨登記之候選人名單無婦女候選人遞補時,視同缺額。

前二項政黨黨籍之喪失,應由所屬政黨檢附黨籍喪失證明書,向中央選舉委員會備案。

第一項第一款、第三款、第二項及第三項所定立法委員之遞補,應自死亡之日、選舉委員會收到法院確定判決證明書或黨籍喪失證明書送達選舉委員會之日起十五日內,由中央選舉委員會公告遞補當選人名單。

國民黨黨團再修正動議:

第七十一條  當選人於就職前死亡或於就職前經判決當選無效確定者,依下列規定辦理:

一、區域立法委員、原住民立法委員、直轄市長、縣(市)長、鄉(鎮、市)長、原住民區長、村(里)長,應自死亡之日或選舉委員會收到法院確定判決證明書之日起三個月內完成重行選舉投票。

二、直轄市議員、縣(市)議員、鄉(鎮、市)民代表、原住民區民代表,視同缺額;同一選舉區內缺額達二分之一時,應自死亡之日或選舉委員會收到法院確定判決證明書之日起三個月內完成補選投票。

三、全國不分區及僑居國外國民立法委員,除以書面聲明放棄遞補者外,由該政黨登記之候選人名單按順位依序遞補;該政黨登記之候選人名單無人遞補時,視同缺額。

全國不分區及僑居國外國民立法委員選舉當選人,在就職前喪失其所屬政黨黨籍者,自喪失黨籍之日起,喪失其當選資格;其所遺缺額,除以書面聲明放棄遞補者外,由該政黨登記之候選人名單按順位依序遞補;如該政黨登記之候選人名單無人遞補時,視同缺額。

全國不分區及僑居國外國民立法委員選舉婦女當選人,在就職前死亡、就職前經判決當選無效確定或喪失其所屬政黨黨籍而出缺,致該政黨婦女當選人不足婦女應當選名額時,其所遺缺額,除以書面聲明放棄遞補者外,由該政黨登記之候選人名單中之婦女候選人順位依序遞補;該政黨登記之候選人名單無婦女候選人遞補時,視同缺額。

前二項政黨黨籍之喪失,應由所屬政黨檢附黨籍喪失證明書,向中央選舉委員會備案。

第一項第三款、第二項及第三項所定立法委員之遞補,應自死亡之日、選舉委員會收到法院確定判決證明書或黨籍喪失證明書送達選舉委員會之日起十五日內,由中央選舉委員會公告遞補當選人名單。

主席:報告院會,我們現在開始進行表決民進黨黨團再修正動議條文,現在有民進黨黨團要求記名表決。

我們開始記名表決,贊成民進黨黨團再修正動議條文請按贊成,反對按反對,時間1分鐘,現在開始。

(進行表決)

主席:報告院會,報告表決結果:出席106位,贊成50位,反對56位,贊成者少數,民進黨黨團再修正動議條文不通過。

表決結果名單:

會議名稱:立法院第11屆第4會期第15次會議  表決型態:記名表決

表決時間:中華民國1141226日 下午45810

表決議題:公職人員選舉罷免法第七十一條

     民進黨黨團再修正動議

表決結果:出席人數:106  贊成人數:50  反對人數:56  棄權人數:0

贊成:

張雅琳  林月琴  陳培瑜  柯建銘  鍾佳濱  伍麗華Saidhai Tahovecahe    郭昱晴  吳思瑤  沈伯洋  范 雲  邱志偉  黃秀芳  何欣純  林俊憲  李坤城  王義川  陳秀寳  徐富癸  王世堅  羅美玲  蔡易餘  莊瑞雄  郭國文  陳俊宇  吳沛憶  賴瑞隆  陳素月  李柏毅  陳 瑩  陳冠廷  陳亭妃  王美惠  劉建國  林岱樺  賴惠員  黃 捷  林淑芬  王正旭  林楚茵  王定宇  吳琪銘  許智傑  張宏陸  吳秉叡  李昆澤  蔡其昌  邱議瑩  林宜瑾  蘇巧慧  沈發惠

反對:

傅崐萁  羅智強  林沛祥  謝龍介  涂權吉  馬文君  林憶君  麥玉珍  劉書彬  林國成  陳昭姿  黃國昌  張啓楷  高金素梅 林思銘  邱若華  鄭天財Sra Kacaw   鄭正鈐  謝衣鳯  洪孟楷  王鴻薇  呂玉玲  黃建賓  黃健豪  葉元之  陳永康  賴士葆  陳菁徽  萬美玲  廖偉翔  蘇清泉  黃 仁  魯明哲  李彥秀  邱鎮軍  徐欣瑩  盧縣一  廖先翔  陳玉珍  林德福  楊瓊瓔  丁學忠  陳超明  林倩綺  顏寬恒  羅明才  翁曉玲  葛如鈞  張智倫  羅廷瑋  徐巧芯  許宇甄  柯志恩  牛煦庭  王育敏  游 顥

棄權:

主席:我們現在開始表決國民黨黨團再修正動議條文,現在有民進黨黨團要求記名表決。

贊成國民黨黨團請按贊成,反對按反對,時間1分鐘,現在開始。

(進行表決)

主席:報告院會,報告表決結果:出席104位,贊成57位,反對47位,贊成者多數,第七十一條照國民黨黨團再修正動議條文通過。

表決結果名單:

會議名稱:立法院第11屆第4會期第15次會議  表決型態:記名表決

表決時間:中華民國1141226日 下午45944

表決議題:公職人員選舉罷免法第七十一條

     國民黨黨團再修正動議

表決結果:出席人數:104  贊成人數:57  反對人數:47  棄權人數:0

贊成:

傅崐萁  羅智強  林沛祥  謝龍介  涂權吉  馬文君  林憶君  麥玉珍  劉書彬  林國成  陳昭姿  黃國昌  張啓楷  高金素梅 林思銘  邱若華  鄭天財Sra Kacaw   鄭正鈐  謝衣鳯  蔡易餘  洪孟楷  王鴻薇  呂玉玲  黃建賓  黃健豪  葉元之  陳永康  賴士葆  陳菁徽  萬美玲  廖偉翔  蘇清泉  黃 仁  魯明哲  李彥秀  邱鎮軍  徐欣瑩  盧縣一  廖先翔  陳玉珍  林德福  楊瓊瓔  丁學忠  陳超明  林倩綺  顏寬恒  羅明才  翁曉玲  葛如鈞  張智倫  羅廷瑋  徐巧芯  許宇甄  柯志恩  牛煦庭  王育敏  游 顥

反對:

張雅琳  林月琴  陳培瑜  柯建銘  鍾佳濱  郭昱晴  吳思瑤  沈伯洋  范 雲  邱志偉  黃秀芳  何欣純  林俊憲  李坤城  王義川  陳秀寳  徐富癸  王世堅  羅美玲  莊瑞雄  郭國文  陳俊宇  吳沛憶  賴瑞隆  陳素月  李柏毅  陳冠廷  陳亭妃  王美惠  劉建國  林岱樺  賴惠員  黃 捷  林淑芬  王正旭  林楚茵  王定宇  吳琪銘  許智傑  張宏陸  吳秉叡  李昆澤  蔡其昌  邱議瑩  林宜瑾  蘇巧慧  沈發惠

棄權:

主席:現在進行第七十三條。請宣讀。

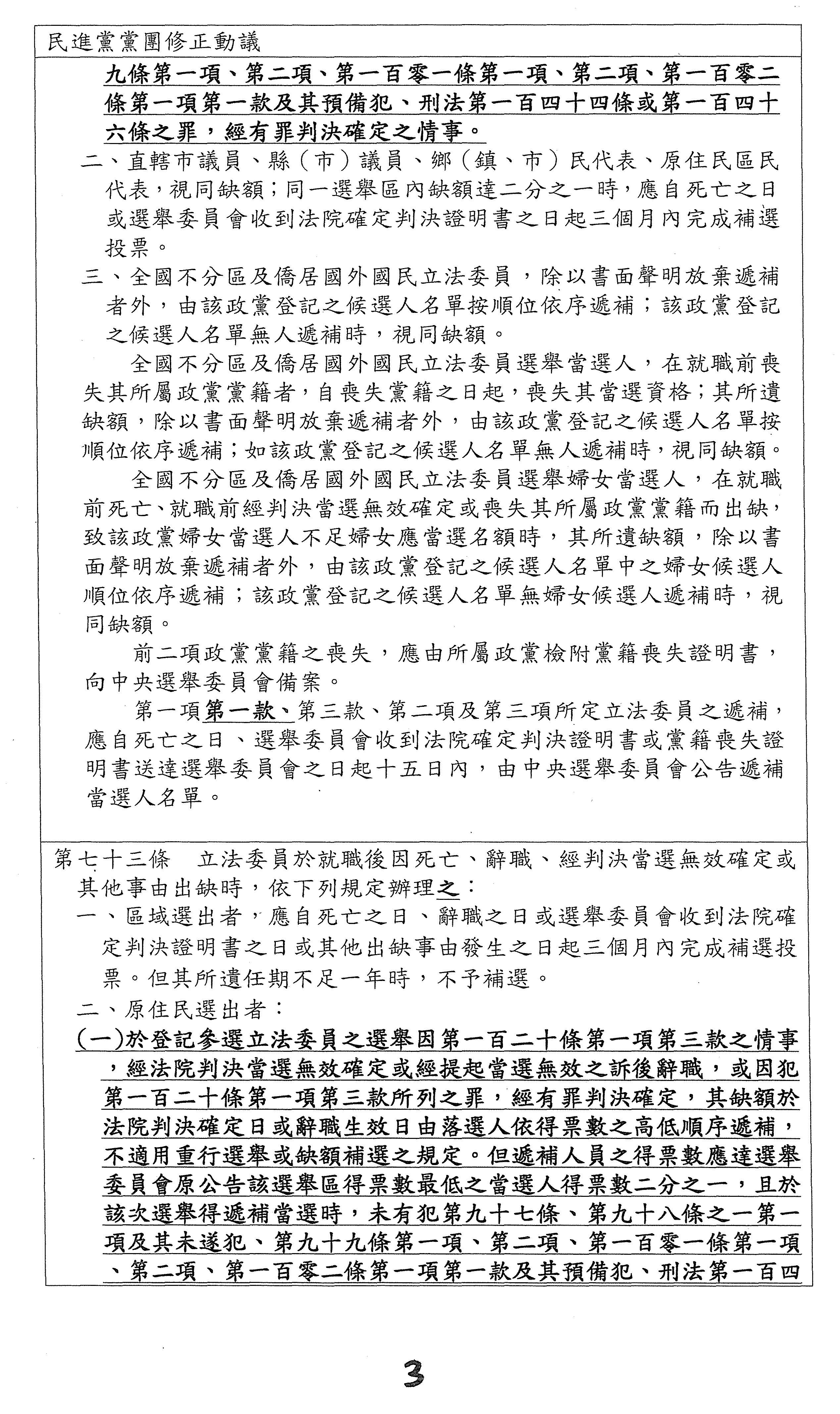
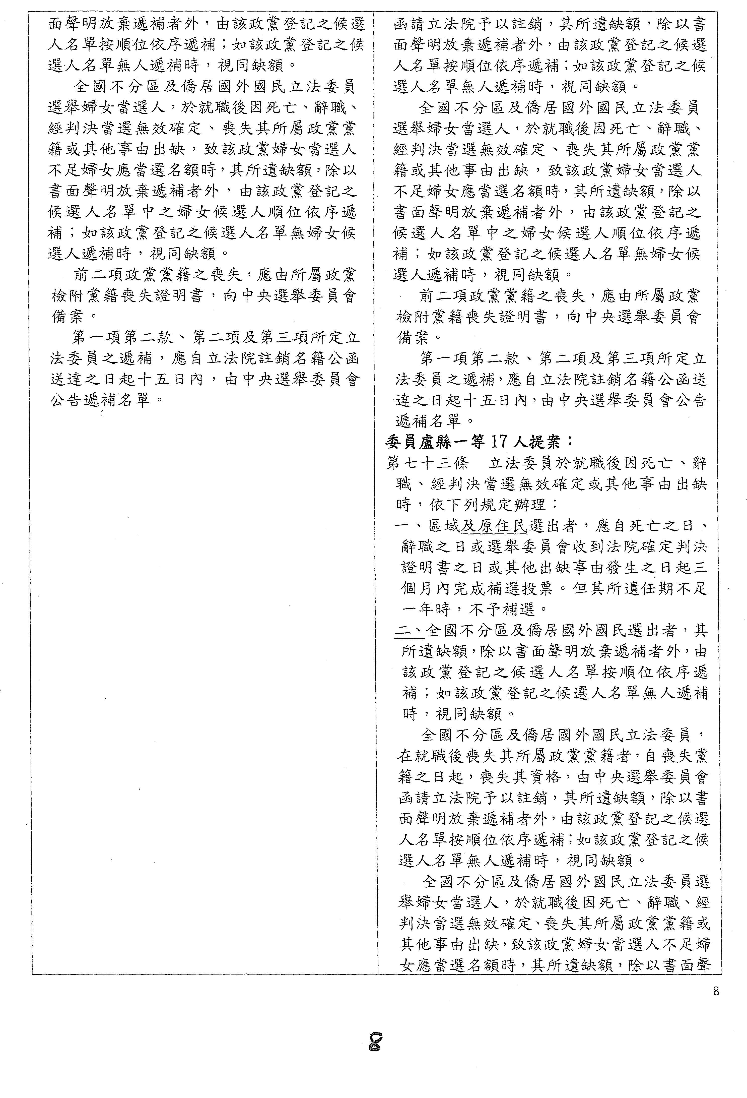
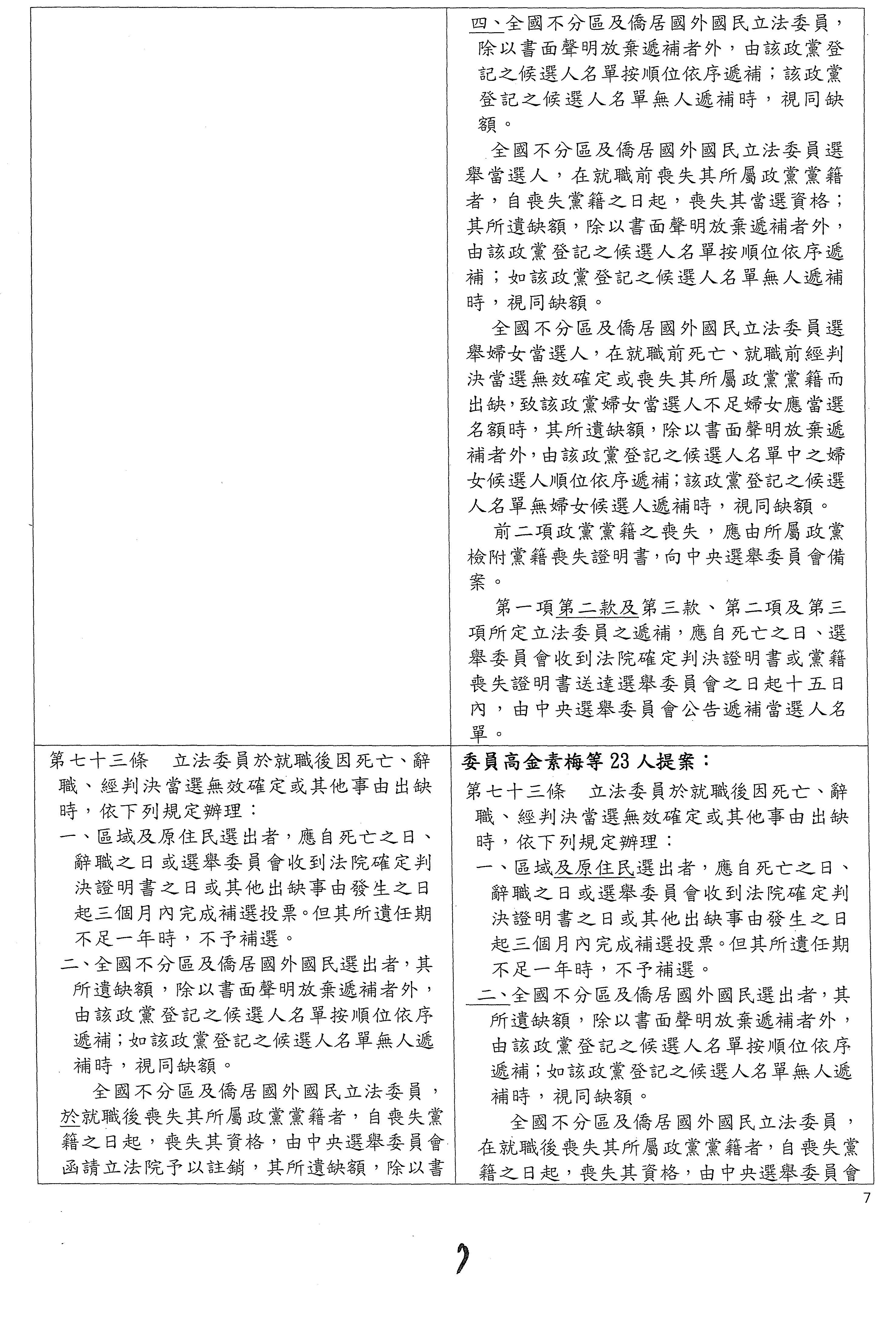
民進黨黨團再修正動議:

第七十三條  立法委員於就職後因死亡、辭職、經判決當選無效確定或其他事由出缺時,依下列規定辦理:

一、區域及原住民選出者,應自死亡之日、辭職之日或選舉委員會收到法院確定判決證明書之日或其他出缺事由發生之日起三個月內完成補選投票。但其所遺任期不足一年時,不予補選。

二、原住民選出者:

()於登記參選立法委員之選舉因第一百二十條第一項第三款之情事,經法院判決當選無效確定或經提起當選無效之訴後辭職,或因犯第一百二十條第一項第三款所列之罪,經有罪判決確定,其缺額於法院判決確定日或辭職生效日由落選人依得票數之高低順序遞補,不適用重行選舉或缺額補選之規定。但遞補人員之得票數應達選舉委員會原公告該選舉區得票數最低之當選人得票數二分之一,且於該次選舉得遞補當選時,未有犯第九十七條、第九十八條之一第一項及其未遂犯、第九十九條第一項、第二項、第一百零一條第一項、第二項、第一百零二條第一項第一款及其預備犯、刑法第一百四十四條或第一百四十六條之罪,經有罪判決確定之情事。

()因死亡、辭職或其他事由出缺時,應自死亡之日、辭職之日或其他出缺事由發生之日起三個月內完成補選投票。但其所遺任期不足一年時,不予補選。

三、全國不分區及僑居國外國民選出者,其所遺缺額,除以書面聲明放棄遞補者外,由該政黨登記之候選人名單按順位依序遞補;如該政黨登記之候選人名單無人遞補時,視同缺額。

全國不分區及僑居國外國民立法委員,在就職後喪失其所屬政黨黨籍者,自喪失黨籍之日起,喪失其資格,由中央選舉委員會函請立法院予以註銷,其所遺缺額,除以書面聲明放棄遞補者外,由該政黨登記之候選人名單按順位依序遞補;如該政黨登記之候選人名單無人遞補時,視同缺額。

全國不分區及僑居國外國民立法委員選舉婦女當選人,於就職後因死亡、辭職、經判決當選無效確定、喪失其所屬政黨黨籍或其他事由出缺,致該政黨婦女當選人不足婦女應當選名額時,其所遺缺額,除以書面聲明放棄遞補者外,由該政黨登記之候選人名單中之婦女候選人順位依序遞補;如該政黨登記之候選人名單無婦女候選人遞補時,視同缺額。

前二項政黨黨籍之喪失,應由所屬政黨檢附黨籍喪失證明書,向中央選舉委員會備案。

第一項第二款、第二項及第三項所定立法委員之遞補,應自立法院註銷名籍公函送達之日起十五日內,由中央選舉委員會公告遞補名單。

國民黨黨團再修正動議:

第七十三條  立法委員於就職後因死亡、辭職、經判決當選無效確定或其他事由出缺時,依下列規定辦理:

一、區域及原住民選出者,應自死亡之日、辭職之日或選舉委員會收到法院確定判決證明書之日或其他出缺事由發生之日起三個月內完成補選投票。但其所遺任期不足一年時,不予補選。

二、全國不分區及僑居國外國民選出者,其所遺缺額,除以書面聲明放棄遞補者外,由該政黨登記之候選人名單按順位依序遞補;如該政黨登記之候選人名單無人遞補時,視同缺額。

全國不分區及僑居國外國民立法委員,在就職後喪失其所屬政黨黨籍者,自喪失黨籍之日起,喪失其資格,由中央選舉委員會函請立法院予以註銷,其所遺缺額,除以書面聲明放棄遞補者外,由該政黨登記之候選人名單按順位依序遞補;如該政黨登記之候選人名單無人遞補時,視同缺額。

全國不分區及僑居國外國民立法委員選舉婦女當選人,於就職後因死亡、辭職、經判決當選無效確定、喪失其所屬政黨黨籍或其他事由出缺,致該政黨婦女當選人不足婦女應當選名額時,其所遺缺額,除以書面聲明放棄遞補者外,由該政黨登記之候選人名單中之婦女候選人順位依序遞補;如該政黨登記之候選人名單無婦女候選人遞補時,視同缺額。

前二項政黨黨籍之喪失,應由所屬政黨檢附黨籍喪失證明書,向中央選舉委員會備案。

第一項第二款、第二項及第三項所定立法委員之遞補,應自立法院註銷名籍公函送達之日起十五日內,由中央選舉委員會公告遞補名單。

主席:報告院會,我們開始進行表決民進黨黨團再修正動議條文。

現在有民進黨黨團要求記名表決。我們開始記名表決,贊成民進黨黨團再修正動議條文請按贊成,反對按反對,時間1分鐘,現在開始。

(進行表決)

主席:報告表決結果:出席104位,贊成49位,反對55位,贊成者少數,民進黨黨團再修正動議條文不通過。

表決結果名單:

會議名稱:立法院第11屆第4會期第15次會議  表決型態:記名表決

表決時間:中華民國1141226日 下午50657

表決議題:公職人員選舉罷免法第七十三條

     民進黨黨團再修正動議

表決結果:出席人數:104  贊成人數:49  反對人數:55  棄權人數:0

贊成:

張雅琳  林月琴  陳培瑜  柯建銘  鍾佳濱  伍麗華Saidhai Tahovecahe    郭昱晴  吳思瑤  沈伯洋  范 雲  邱志偉  黃秀芳  何欣純  李坤城  王義川  陳秀寳  徐富癸  王世堅  羅美玲  蔡易餘  莊瑞雄  郭國文  陳俊宇  吳沛憶  賴瑞隆  陳素月  李柏毅  陳 瑩  陳冠廷  陳亭妃  王美惠  劉建國  林岱樺  賴惠員  黃 捷  林淑芬  王正旭  林楚茵  王定宇  吳琪銘  許智傑  張宏陸  吳秉叡  李昆澤  蔡其昌  邱議瑩  林宜瑾  蘇巧慧  沈發惠

反對:

傅崐萁  羅智強  林沛祥  謝龍介  涂權吉  馬文君  林憶君  麥玉珍  劉書彬  林國成  陳昭姿  黃國昌  張啓楷  高金素梅 林思銘  邱若華  鄭天財Sra Kacaw   鄭正鈐  謝衣鳯  洪孟楷  王鴻薇  呂玉玲  黃建賓  黃健豪  葉元之  陳永康  賴士葆  陳菁徽  萬美玲  廖偉翔  蘇清泉  黃 仁  魯明哲  李彥秀  邱鎮軍  徐欣瑩  盧縣一  廖先翔  陳玉珍  林德福  楊瓊瓔  丁學忠  林倩綺  顏寬恒  羅明才  翁曉玲  葛如鈞  張智倫  羅廷瑋  徐巧芯  許宇甄  柯志恩  牛煦庭  王育敏  游 顥

棄權:

主席:我們現在開始表決國民黨黨團再修正動議條文。

現在有民進黨黨團要求記名表。贊成國民黨黨團再修正動議條文請按贊成,反對按反對,時間1分鐘,現在開始。

(進行表決)

主席:報告表決結果:在場委員103位,贊成55位,反對48位,贊成者多數,第七十三條照國民黨黨團再修正動議條文通過。

表決結果名單:

會議名稱:立法院第11屆第4會期第15次會議  表決型態:記名表決

表決時間:中華民國1141226日 下午50833

表決議題:公職人員選舉罷免法第七十三條

     國民黨黨團再修正動議

表決結果:出席人數:103  贊成人數:55  反對人數:48  棄權人數:0

贊成:

傅崐萁  羅智強  林沛祥  謝龍介  涂權吉  馬文君  林憶君  麥玉珍  劉書彬  林國成  陳昭姿  黃國昌  張啓楷  高金素梅 林思銘  邱若華  鄭天財Sra Kacaw   鄭正鈐  謝衣鳯  洪孟楷  王鴻薇  呂玉玲  黃建賓  黃健豪  葉元之  陳永康  賴士葆  陳菁徽  萬美玲  廖偉翔  蘇清泉  黃 仁  魯明哲  李彥秀  邱鎮軍  徐欣瑩  盧縣一  廖先翔  陳玉珍  林德福  楊瓊瓔  丁學忠  林倩綺  顏寬恒  羅明才  翁曉玲  葛如鈞  張智倫  羅廷瑋  徐巧芯  許宇甄  柯志恩  牛煦庭  王育敏  游 顥

反對:

張雅琳  林月琴  陳培瑜  柯建銘  鍾佳濱  郭昱晴  吳思瑤  沈伯洋  范 雲  邱志偉  黃秀芳  何欣純  林俊憲  李坤城  王義川  陳秀寳  徐富癸  王世堅  羅美玲  蔡易餘  莊瑞雄  郭國文  陳俊宇  吳沛憶  賴瑞隆  陳素月  李柏毅  陳冠廷  陳亭妃  王美惠  劉建國  林岱樺  賴惠員  黃 捷  林淑芬  王正旭  林楚茵  王定宇  吳琪銘  許智傑  張宏陸  吳秉叡  李昆澤  蔡其昌  邱議瑩  林宜瑾  蘇巧慧  沈發惠

棄權:

主席:報告院會,林俊憲委員發表聲明,剛才表決與民進黨黨團意見一致,列入公報紀錄。

現在進行第一百三十四條。請宣讀。

民進黨黨團再修正動議:

第一百三十四條  本法自公布日施行。

本法中華民國九十八年五月十二日修正之條文,自九十八年十一月二十三日施行。

本法中華民國一百十四年十二月二十六日修正之條文,自一百十七年二月一日施行。

國民黨黨團再修正動議:

第一百三十四條  (維持現行條文)

主席:現在表決民進黨黨團再修正動議條文。

現在有民進黨黨團要求記名表決。贊成民進黨黨團再修正動議請按贊成,反對按反對,時間1分鐘,現在開始。

(進行表決)

主席:報告表決結果:出席105位,贊成50位,反對55位,贊成者少數,民進黨黨團再修正動議條文不通過。

表決結果名單:

會議名稱:立法院第11屆第4會期第15次會議  表決型態:記名表決

表決時間:中華民國1141226日 下午51050

表決議題:公職人員選舉罷免法第一百三十四條

     民進黨黨團再修正動議

表決結果:出席人數:105  贊成人數:50  反對人數:55  棄權人數:0

贊成:

張雅琳  林月琴  陳培瑜  柯建銘  鍾佳濱  伍麗華Saidhai Tahovecahe    郭昱晴  吳思瑤  沈伯洋  范 雲  邱志偉  黃秀芳  何欣純  林俊憲  李坤城  王義川  陳秀寳  徐富癸  王世堅  羅美玲  蔡易餘  莊瑞雄  郭國文  陳俊宇  吳沛憶  賴瑞隆  陳素月  李柏毅  陳 瑩  陳冠廷  陳亭妃  王美惠  劉建國  林岱樺  賴惠員  黃 捷  林淑芬  王正旭  林楚茵  王定宇  吳琪銘  許智傑  張宏陸  吳秉叡  李昆澤  蔡其昌  邱議瑩  林宜瑾  蘇巧慧  沈發惠

反對:

傅崐萁  羅智強  林沛祥  謝龍介  涂權吉  馬文君  林憶君  麥玉珍  劉書彬  林國成  陳昭姿  黃國昌  張啓楷  高金素梅 林思銘  邱若華  鄭天財Sra Kacaw   鄭正鈐  謝衣鳯  洪孟楷  王鴻薇  呂玉玲  黃建賓  黃健豪  葉元之  陳永康  賴士葆  陳菁徽  萬美玲  廖偉翔  蘇清泉  黃 仁  魯明哲  李彥秀  邱鎮軍  徐欣瑩  盧縣一  廖先翔  陳玉珍  林德福  楊瓊瓔  丁學忠  林倩綺  顏寬恒  羅明才  翁曉玲  葛如鈞  張智倫  羅廷瑋  徐巧芯  許宇甄  柯志恩  牛煦庭  王育敏  游 顥

棄權:

主席:現在表決國民黨黨團再修正動議,維持現行條文。

現在有民進黨黨團要求記名表決。我們記名表決,時間1分鐘,贊成按贊成,反對按反對,現在開始。

(進行表決)

主席:報告表決結果:在場出席委員105位,贊成55位,反對50位,贊成者多數,第一百三十四條照國民黨黨團再修正動議通過,維持現行條文,不予修正。

表決結果名單:

會議名稱:立法院第11屆第4會期第15次會議  表決型態:記名表決

表決時間:中華民國1141226日 下午51227

表決議題:公職人員選舉罷免法第一百三十四條

     國民黨黨團再修正動議

表決結果:出席人數:105  贊成人數:55  反對人數:50  棄權人數:0

贊成:

傅崐萁  羅智強  林沛祥  謝龍介  涂權吉  馬文君  林憶君  麥玉珍  劉書彬  林國成  陳昭姿  黃國昌  張啓楷  高金素梅 林思銘  邱若華  鄭天財Sra Kacaw   鄭正鈐  謝衣鳯  洪孟楷  王鴻薇  呂玉玲  黃建賓  黃健豪  葉元之  陳永康  賴士葆  陳菁徽  萬美玲  廖偉翔  蘇清泉  黃 仁  魯明哲  李彥秀  邱鎮軍  徐欣瑩  盧縣一  廖先翔  陳玉珍  林德福  楊瓊瓔  丁學忠  林倩綺  顏寬恒  羅明才  翁曉玲  葛如鈞  張智倫  羅廷瑋  徐巧芯  許宇甄  柯志恩  牛煦庭  王育敏  游 顥

反對:

張雅琳  林月琴  陳培瑜  柯建銘  鍾佳濱  伍麗華Saidhai Tahovecahe    郭昱晴  吳思瑤  沈伯洋  范 雲  邱志偉  黃秀芳  何欣純  林俊憲  李坤城  王義川  陳秀寳  徐富癸  王世堅  羅美玲  蔡易餘  莊瑞雄  郭國文  陳俊宇  吳沛憶  賴瑞隆  陳素月  李柏毅  陳 瑩  陳冠廷  陳亭妃  王美惠  劉建國  林岱樺  賴惠員  黃 捷  林淑芬  王正旭  林楚茵  王定宇  吳琪銘  許智傑  張宏陸  吳秉叡  李昆澤  蔡其昌  邱議瑩  林宜瑾  蘇巧慧  沈發惠

棄權:

主席:報告院會,全案經過二讀,現在有國民黨黨團、台灣民眾黨黨團提議繼續進行三讀。請問院會,有無異議?(無)沒有異議。請宣讀經過二讀之條文。

公職人員選舉罷免法修正第五十七條、第七十條至第七十一條及第七十三條條文(三讀)

與經過二讀內容同,略─

主席:報告院會,三讀條文已經宣讀完畢,請問院會,有無文字修正?(無)沒有文字修正。

現有國民黨黨團依據立法院職權行使法第十一條之規定,提請將全案付表決。

國民黨黨團提案:

案由:

本院國民黨黨團依據立法院職權行使法第十一條規定,提請將本案「全案付表決」。是否有當?敬請公決。

提案人:中國國民黨立法院黨團 羅智強

主席:現在進行全案表決。贊成全案通過者請按贊成,反對者請按反對,棄權者請按棄權。民進黨黨團要求記名表決。我們記名表決,時間1分鐘,現在開始。

(進行表決)

主席:報告表決結果:出席106位,贊成106票,贊成者多數,全案表決通過。

表決結果名單:

會議名稱:立法院第11屆第4會期第15次會議  表決型態:記名表決

表決時間:中華民國1141226日 下午52256

表決議題:公職人員選舉罷免法部分條文修正草案

     全案表決

表決結果:出席人數:106  贊成人數:106  反對人數:0  棄權人數:0

贊成:

張雅琳  林月琴  陳培瑜  柯建銘  鍾佳濱  傅崐萁  羅智強  林沛祥  謝龍介  涂權吉  馬文君  林憶君  麥玉珍  劉書彬  林國成  陳昭姿  黃國昌  張啓楷  伍麗華Saidhai Tahovecahe    郭昱晴  吳思瑤  沈伯洋  范 雲  高金素梅 林思銘  邱若華  鄭天財Sra Kacaw   鄭正鈐  謝衣鳯  邱志偉  黃秀芳  何欣純  林俊憲  李坤城  王義川  陳秀寳  徐富癸  王世堅  羅美玲  蔡易餘  莊瑞雄  張嘉郡  洪孟楷  王鴻薇  呂玉玲  黃建賓  黃健豪  郭國文  陳俊宇  吳沛憶  賴瑞隆  陳素月  李柏毅  陳 瑩  陳冠廷  陳亭妃  王美惠  劉建國  林岱樺  賴惠員  葉元之  陳永康  賴士葆  陳菁徽  萬美玲  廖偉翔  蘇清泉  黃 仁  黃 捷  林淑芬  王正旭  林楚茵  王定宇  吳琪銘  許智傑  張宏陸  魯明哲  李彥秀  邱鎮軍  徐欣瑩  盧縣一  廖先翔  陳玉珍  林德福  楊瓊瓔  丁學忠  林倩綺  吳秉叡  李昆澤  蔡其昌  邱議瑩  林宜瑾  蘇巧慧  沈發惠  顏寬恒  羅明才  翁曉玲  葛如鈞  張智倫  羅廷瑋  徐巧芯  許宇甄  柯志恩  牛煦庭  王育敏  游 顥

反對:

棄權:

主席:作以下決議:公職人員選舉罷免法第五十七條、第七十條至第七十一條及第七十三條條文修正通過。

報告院會,依照黨團共識,本日院會進行到此為止,1230號(星期二)上午9點繼續開會,進行後續討論事項。現在休息。

休息1723分)